20-F 1 d29533.htm 20-F



 

UNITED STATES
SECURITIES AND EXCHANGE COMMISSION
Washington, D.C. 20549

FORM 20-F

(Mark one)

o  
  REGISTRATION STATEMENT PURSUANT TO SECTION 12(b) OR (g) OF THE SECURITIES EXCHANGE ACT OF 1934

þ  
  ANNUAL REPORT PURSUANT TO SECTION 13 OR 15(d) OF THE SECURITIES EXCHANGE ACT OF 1934

For the fiscal year ended March 31, 2012

o  
  TRANSITION REPORT PURSUANT TO SECTION 13 OR 15(d) OF THE SECURITIES EXCHANGE ACT OF 1934

For the transition period from __________________ to __________________ 

o  
  SHELL COMPANY REPORT PURSUANT TO SECTION 13 OR 15(d) OF THE SECURITIES EXCHANGE ACT OF 1934

Date of event requiring this shell company report

For the transition period from __________________ to __________________

Commission File Number: 001-33900

DESWELL INDUSTRIES, INC.
(Exact name of registrant as specified in its charter)

British Virgin Island
(Jurisdiction of incorporation or organization)
17B, Edificio Comercial Rodrigues,
599 Avenida da Praia Grande, Macao
Special Administrative Region, PRC
(Address of Principal Executive Offices)
           
Herman Wong, Chief Financial Officer,
Telephone: 853-28-322096; fax: 853-28-323265
E-mail: hermanwong@jetcrown.net
17B, Edificio Comercial Rodrigues
599 Avenida da Praia Grande, Macao
Special Administrative Region, PRC
(Name, Telephone, E-mail and/or Facsimile number and Address
of Company Contact Person)
 

Securities registered or to be registered pursuant to Section 12(b) of the Act: Common shares, no par value

Securities registered pursuant to Section 12(g) of the Act: NONE

Securities for which there is a reporting obligation pursuant to Section 15(d) of the Act: NONE

As of March 31, 2012, there were 16,196,810 common shares of the registrant outstanding.

Indicate by check mark if the registrant is a well-known seasoned issuer, as defined in Rule 405 of the Securities Act. o Yes þ No

If this report is an annual or transition report, indicate by check mark if the registrant is not required to file reports pursuant to Section 13 or 15(d) of the Securities Exchange Act of 1934 o Yes þ No

Note — Checking the box above will not relieve any registrant required to file reports pursuant to Section 13 or 15(d) of the Securities Exchange Act of 1934 from their obligations under those Sections.

Indicate by check mark whether the registrant: (i) has filed all reports required to be filed by Section 13 or 15(d) of the Securities Exchange Act of 1934 during the preceding 12 months (or for such shorter period that the registrant was required to file such reports), and (ii) has been subject to such filing requirements for the past 90 days. þ Yes o No

Indicate by check mark whether the registrant has submitted electronically and posted on its corporate Web site, if any, every Interactive Data File required to be submitted and posted pursuant to Rule 405 of Regulation S-T (§232.405 of this chapter) during the preceding 12 months (or for such shorter period that the registrant was required to submit and post such files). þ Yes o No

Indicate by check mark whether the registrant is a large accelerated filer, an accelerated filer, or a non-accelerated filer. See definition of “accelerated filer and large accelerated filer” in Rule12b-2 of the Exchange Act. (Check one):

Large accelerated o    Accelerated filer o    Non-accelerated filer þ 

Indicate by check mark which basis of accounting the registrant has used to prepare the financial statements included in this filing:

U.S. GAAP þ    International Financial Reporting Standards as issued by the International Accounting Standards Board o    Other o 

If “Other” has been checked, indicate by check mark which financial statement item the registrant has elected to follow: Item 17 o    Item 18 o

If this is an annual report, indicate by check mark whether the registrant is a shell company (as defined in Rule12b-2 of the Exchange Act). o Yes þ No





TABLE OF CONTENTS

 
           
 
         Page    
INTRODUCTION
     3    
FINANCIAL STATEMENTS AND CURRENCY PRESENTATION
     3    
 
           
 
              
PART I
           
 
         3    
ITEM 1.
           
IDENTITY OF DIRECTORS, SENIOR MANAGEMENT AND ADVISORS
         3    
ITEM 2.
           
OFFER STATISTICS AND EXPECTED TIMETABLE
         3    
ITEM 3.
           
KEY INFORMATION
         3    
ITEM 4.
           
INFORMATION ON THE COMPANY
         20    
ITEM 4A.
           
UNRESOLVED STAFF COMMENTS
         30    
ITEM 5.
           
OPERATING AND FINANCIAL REVIEW AND PROSPECTS
         31    
ITEM 6.
           
DIRECTORS, SENIOR MANAGEMENT AND EMPLOYEES
         40    
ITEM 7.
           
MAJOR SHAREHOLDERS AND RELATED PARTY TRANSACTIONS
         43    
ITEM 8.
           
FINANCIAL INFORMATION
         44    
ITEM 9.
           
THE OFFER AND LISTING
         46    
ITEM 10.
           
ADDITIONAL INFORMATION
         47    
ITEM 11.
           
QUANTITATIVE AND QUALITATIVE DISCLOSURES ABOUT MARKET RISK
         55    
ITEM 12.
           
DESCRIPTION OF SECURITIES OTHER THAN EQUITY SECURITIES
         56    
 
           
 
              
PART II
           
 
         56    
ITEM 13.
           
DEFAULTS, DIVIDEND ARREARAGES AND DELINQUENCIES
         56    
ITEM 14.
           
MATERIAL MODIFICATIONS TO THE RIGHTS OF SECURITY HOLDERS AND USE OF PROCEEDS
         56    
ITEM 15.
           
CONTROLS AND PROCEDURES
         56    
ITEM 16.
           
RESERVED
         59    
ITEM 16A.
           
AUDIT COMMITTEE FINANCIAL EXPERT
         59    
ITEM 16B.
           
CODE OF ETHICS
         59    
ITEM 16C.
           
PRINCIPAL ACCOUNTANT FEES AND SERVICES
         59    
ITEM 16D.
           
EXEMPTIONS FROM THE LISTING STANDARDS FOR THE AUDIT COMMITTEE
         60    
ITEM 16E.
           
PURCHASES OF EQUITY SECURITIES BY THE ISSUER AND AFFILIATE PURCHASERS
         60    
ITEM 16F.
           
CHANGE IN REGISTRANT’S CERTIFYING ACCOUNTANT
         60    
ITEM 16G.
           
CORPORATE GOVERNANCE
         60    
ITEM 16H.
           
MINE SAFETY DISCLOSURE
         61    
 
           
 
              
PART III
           
 
         61    
ITEM 17.
           
FINANCIAL STATEMENTS
         61    
ITEM 18.
           
FINANCIAL STATEMENTS
         61    
ITEM 19.
           
EXHIBITS
         62    
 
           
 
              
SIGNATURES
     63    
 
           
 
              
CERTIFICATION OF CHIEF EXECUTIVE OFFICER REQUIRED BY RULE 13a-14(a)
    OR RULE 15d-14(a) UNDER THE SECURITIES EXCHANGE ACT OF 1934
     Exhibit 12.1   
CERTIFICATION OF CHIEF FINANCIAL OFFICER REQUIRED BY RULE 13a-14(a) OR
    RULE 15d-14(a) UNDER THE SECURITIES EXCHANGE ACT OF 1934
     Exhibit 12.2   
CERTIFICATION PURSUANT TO 18 U.S.C. SECTION 1350, AS ADOPTED
    PURSUANT TO SECTION 906 OF THE SARBANES-OXLEY ACT OF 2002
     Exhibit 13.1   
CONSENT OF INDEPENDENT REGISTERED PUBLIC ACCOUNTING FIRM — BDO CHINA SHU LUN PAN CERTIFIED
    PUBLIC ACCOUNTANTS LLP
     Exhibit 15.1   
CONSENT OF INDEPENDENT REGISTERED PUBLIC ACCOUNTING FIRM — BDO LIMITED
     Exhibit 15.2   
 

2



INTRODUCTION

This Annual Report on Form 20-F contains forward-looking statements. These statements are subject to certain risks and uncertainties that could cause actual results to differ materially from those anticipated in the forward-looking statements. Factors that might cause such a difference include, but are not limited to those discussed in the section entitled Risk Factors under ITEM 3. — Key Information.

Readers should not place undue reliance on forward-looking statements, which reflect management’s view only as of the date of this Report. The Company undertakes no obligation to revise these forward-looking statements to reflect subsequent events or circumstances. Readers should also carefully review the risk factors described in other documents the Company files from time to time with the Securities and Exchange Commission.

Except where the context otherwise requires and for purposes of this Annual Report only:

  “we,” “us,” “our company,” “our,” the “Company” or “Deswell” refers to Deswell Industries, Inc. and, in the context of describing our operations, also include our operating subsidiaries;

  “shares” refer to our common shares, no par value;

  “China” or “PRC” refers to the People’s Republic of China, excluding Taiwan, Hong Kong and Macao;

  “Hong Kong” refers to the Hong Kong Special Administrative Region of the People’s Republic of China;

  “Macao” refers to the Macao Special Administrative Region of the People’s Republic of China;

  all references to:

º
  “renminbi,” “RMB” or yuan are to the legal currency of China, of which the yuan is the base unit;

º
  “HK dollars” or “HK$” are to the legal currency of Hong Kong;

º
  MOP$ are to the legal currency of Macao;

º
  “U.S. dollars,” “dollars”, “$” or “US$” are to the legal currency of the United States; and

º
  fiscal year, e.g., “fiscal 2012,” are to our year ended March 31 of the year(s) indicated.

FINANCIAL STATEMENTS AND CURRENCY PRESENTATION

The Company prepares its consolidated financial statements in accordance with generally accepted accounting principles in the United States of America and publishes such statements in United States dollars. See “Report of Independent Registered Public Accounting Firm” included elsewhere herein. The Company publishes its financial statements in United States dollars. The functional currency of the Company and its subsidiaries is the U.S. dollar.

PART I

ITEM 1.  
  IDENTITY OF DIRECTORS, SENIOR MANAGEMENT AND ADVISORS

Not applicable.

ITEM 2.  
  OFFER STATISTICS AND EXPECTED TIMETABLE

Not applicable.

ITEM 3.  
  KEY INFORMATION

The selected consolidated financial data set forth below should be read in conjunction with our Consolidated Financial Statements and Notes thereto included elsewhere in this Report. The Selected Operations Data for each of the three fiscal years in the period ended March 31, 2012, and the Balance Sheet data as of March 31, 2011 and 2012 are derived from our audited Consolidated Financial Statements included in this Report. The Selected Operations Data for the years ended March 31, 2008 and 2009, and the Balance Sheet data as of March 31, 2008, 2009, and 2010 are derived from our audited Consolidated Financial Statements, which are not included in this Report.

3



Selected Financial Data (1)

        (in thousands except per share and statistical data)    
Consolidated Statement of Operations Data:
        Year ended March 31,
   
        2008
    2009
    2010
    2011
    2012
Net sales
              $ 143,806          $ 131,738          $ 81,614          $ 84,022          $ 64,783   
Cost of sales
                 117,373             111,570             68,958             74,474             55,318   
Gross profit
                 26,433             20,168             12,656             9,548             9,465   
Selling, general and administrative expenses
                 19,601             19,291             15,505             13,941             12,273   
Other income (expenses), net
                 1,838             (132 )            4,594             (4,435 )(2)            639    
Operating income (loss)
                 8,670             745              1,745             (8,828 )(2)            (2,169 )  
Non-operating income, net
                 521              168              444              1,096             1,190   
Income (loss) before income taxes
                 9,191             913              2,189             (7,732 )            (979 )  
Income taxes
                 104              (282 )            690              382              482    
Net income (loss)
                 9,087             1,195             1,499             (8,114 )            (1,461 )  
Net income attributable to non-controlling interests
                 228                                                        
Net income (loss) attributable to Deswell Industries, Inc.
                 8,859             1,195             1,499             (8,114 )            (1,461 )  
Other comprehensive loss:
                                                                                       
Unrealized loss on available-for-sale securities
                                                                     (746 )  
Comprehensive income (loss) attributable to Deswell Industries, Inc.
              $ 8,859          $ 1,195          $ 1,499          $ (8,114 )         $ (2,207 )  
Net income (loss) per share attributable to Deswell Industries, Inc.(3):
                                                                                       
Basic:
                                                                                       
Net income (loss) per share(4)
              $ 0.57          $ 0.08          $ 0.09          $ (0.50 )         $ (0.09 )  
Weighted average common shares outstanding(4)
                 15,517             15,791             15,965             16,193             16,197   
Diluted:
                                                                                       
Net income (loss) per share(4)
              $ 0.57          $ 0.08          $ 0.09          $ (0.50 )         $ (0.09 )  
Weighted average common shares outstanding(4)
                 15,566             15,805             16,039             16,193             16,207   
Statistical Data:
                                                                                      
Gross margin
                 18.4 %            15.3 %            15.5 %            11.4 %            14.6 %  
Operating margin
                 6.0 %            0.6 %            2.1 %            –10.5 %            –3.3 %  
Dividends per share
              $ 0.61          $ 0.24          $ 0.10          $ 0.10          $ 0.12   
 

Balance Sheet Data:
        At March 31,
   
        2008
    2009
    2010
    2011
    2012
Working capital
              $ 54,751          $ 52,605          $ 59,848          $ 59,689          $ 60,933   
Total assets
                 140,407             137,482             134,011             127,159             121,959   
Long-term debt, less current portion
                                                                        
Total debt
                                                                        
Shareholders’ equity
                 121,257             120,307             121,015             111,287             107,689   
 


(1)
  Our consolidated financial statements are prepared in accordance with generally accepted accounting principles in the United States of America and are stated in U.S. dollars. See “Financial Statements and Currency Presentation.”

(2)
  Other expenses, net and operating loss for the year ended March 31, 2011 include a non-cash impairment charge to property, plant and equipment used in the Company’s plastic segment of $4,474,000. See Notes 2 and 7 of Notes to Consolidated Financial Statements included later in this report.

(3)
  Other comprehensive loss for the year ended March 31, 2012 represented unrealized loss on available-for-sale securities. See Note 4 of Notes to Consolidated Financial Statements included later in this Report.

(4)
  Basic earnings (loss) per share excludes dilution from potential common shares and is computed by dividing income (loss) attributable to Deswell shareholders by the weighted-average number of common shares outstanding for the period. Diluted earnings (loss) per share reflects the potential dilution from potential common shares.

4



Risk Factors

We may from time to time make written or oral forward-looking statements. Written forward-looking statements may appear in this document and other documents filed with the Securities and Exchange Commission, in press releases, in reports to shareholders, on our website, and other documents. The Private Securities Reform Act of 1995 contains a safe harbor for forward-looking statements on which we rely in making such disclosures. In connection with this “safe harbor”, we are hereby identifying important factors that could cause actual results to differ materially from those contained in any forward-looking statements made by us or on our behalf. Any such statement is qualified by reference to the following cautionary statements:

Historically we have been dependent on a few major customers that accounted for a substantial percentage of our sales. Starting from fiscal 2011, we have been limited to one major customer. Our sales will continue to decline and our financial results will suffer further if orders from our major customer or customer base are ceased, or substantially reduced, or if we cannot develop new customers or increase sales from our existing customers.

Historically, before fiscal 2011, a substantial percentage of our sales were to a small number of major customers that each accounted for more than 10% of our net sales. During the year ended March 31, 2010, our major customers together accounted for 42.0% of our total net sales. In the years ended March 31, 2011 and 2012, however, our sales to 10% or greater customers were limited to VTech Telecommunications Limited, which accounted for 14.6% and 12.6% of net sales, respectively.

Our sales are based on purchase orders and we have no long-term contracts with any of our customers and the percentage of sales to any of our customers has fluctuated in the past and may fluctuate in future. Substantial decreases in sales to, or the loss of major customers, have adversely impacted our sales and financial performance. For example, N&J Company Ltd. and Digidesign, Inc., our two largest customers in fiscal 2010, accounting for 19.2% and 12.0%, respectively, of our total sales during that year, both reduced the volumes of their orders during the years ended March 31, 2011 and 2012 to less than 10% of our total sales. These reductions in sales to major customers were principal contributing factors to the decreases in our total sales over the last two fiscal years and, coupled with a 2.0% year-over-year decrease in sales to VTech, to our operating and net losses during the year ended March 31, 2012.

We cannot assure you that present or future customers will not cease using us as the source of the injection-molded plastic parts and components we manufacture, for electronic manufacturing services of electrical products and subassemblies or for metallic molds and accessories or significantly change, reduce or delay the amount of products and services ordered from us. Our sales will continue to decline and our financial results will suffer further if orders from our largest customer, VTech, or orders from other substantial customers, cease or are significantly reduced unless we can increase sales from other existing customers or add sales from new customers.

Uncertainty and adverse changes in the economy and financial markets has had, and could continue to have, an adverse impact on our business and operating results.

As a result of the recent global economic downturn, many businesses, including those of several of our customers, experienced weaker demand for their products and services. Our customers so affected, in turn, were more conservative in ordering our products and services. There are continuing concerns over price instability, geopolitical issues, availability and cost of credit, stability of financial markets and sovereign nations. Uncertainty or adverse changes in the economy could negatively impact:

  the demand for our customers’ products,

  the amount, timing and stability of their orders to us,

  the financial strength of our customers and suppliers,

  our customers’ and suppliers’ ability or willingness to do business with us,

  our suppliers’ and customers’ ability to fulfill their obligations to us,

  the ability of our customers, our suppliers or us to obtain credit, secure funds or raise capital, or

  the prices at which we can sell our products and services,

5



which, in turn, could adversely affect

  our ability to manage inventory levels effectively or collect receivables,

  our cash flow position,

  our net sales, gross margins and operating results; or

  otherwise adversely impact our results of operations, financial condition and liquidity.

Our gross margins fluctuate from year to year and may be adversely affected by a number of factors.

The following chart shows, for the years indicated, our gross margins from our two principal operating segments and for our company as a whole:

Gross Margins Percentage

 

We expect gross margins generally and for specific products to continue to fluctuate from year to year. Fluctuations in our margins have been affected, often adversely, and may continue to be affected, by numerous factors, including:

  our cost of raw materials, especially our cost of electronic components due to changes in the prices, availability and long lead time of components and parts needed for the manufacturing of electronic products;

  costs of labor, particularly in recent years, when such costs have increased substantially as a consequence of increasing governmental regulation directed at labor practices and policies;

  the appreciation of the exchange rate of the RMB, in which we pay our labor and manufacturing costs, against the U.S. dollar, in which we present our financial statements;

  changes in our customer mix or the mix of higher and lower margin products, or a combination of both in any year;

  price increases for products which, for competitive reasons, we choose to allow as concessions in an effort to maintain our customer base;

  increases in value-added taxes as result of changes in the value-added tax policy of the Chinese government for various categories of export products; and

  increased costs to conform our products to consumer and product safety laws and regulations of the various countries in which our products are sold.

6



If we cannot maintain stability in our gross margins, our operating results could suffer, dividend payments to shareholders may be decreased or eliminated, our financial position may be harmed and our stock price may fall.

If the United States Internal Revenue Service does not agree with our determination regarding our PFIC status under US income tax laws and seeks to treat us as a PFIC, US holders of our shares could be subject to potentially adverse tax consequences.

We believe that we were not a “passive foreign investment company,” or PFIC, for our fiscal year ended on March 31, 2012. No assurance can be given, however, that the IRS would agree with us and seek to treat us as a PFIC. If we were or are a PFIC U.S. holders of our shares would be subject to potentially adverse tax consequences, as described under “United States Federal Income Tax — Passive Foreign Investment Company (PFIC)” in ITEM 10 Additional Information beginning on page 50 of this Report.

The economy of China has been experiencing significant growth, leading to inflation and increased labor costs. Increases in labor costs of workers in the PRC generally, and in the Province where our manufacturing facilities are located particularly, have had and can be expected to continue to have a material and adverse effect on our operating results.

We generate all revenues from sales of products that we manufacture at our facilities located in Dongguan, Guangdong Province, in the PRC. The economy in China has grown significantly over the past 20 years, which has resulted in an increased inflation and the average cost of labor.

The consumer price index (CPI), a major gauge of China’s inflation rose 4.5 % and food prices jumped 10.5% in January 2012 from levels in January 2011. The central government of China has been encouraging wage hikes in the hope of boosting consumer spending and reducing the economy’s reliance on exports.

There is no fixed minimum wage which is applicable to all of China; local governments in China adopt different amounts based on the situation in their area. Effective May 1, 2010, China’s Guangdong Province, where our manufacturing facilities are located, raised minimum wages by approximately 20% and effective March 1, 2011 again increased the minimum wage by another approximately 20%. Increases in wages also result in increases in our and other employer’s contributions for various mandatory social welfare benefits for Chinese employees that are based on percentages of their salaries. The 2010 and 2011 increases in minimum wages directly affected our cost of labor, increasing our overall operating expenses and adversely affecting our financial results for our years ended March 31, 2011 and 2012.

The Chinese government has recently announced a new plan to increase the average growth rate of China’s minimum wage levels to over 13% annually between 2011 and 2015. Continuing material increases in our cost of labor will continue to increase our operating costs and will adversely affect our financial results unless we pass on such increases to our customers by increasing the prices of our products and services. The effect of increases in the prices of our products and services would make our products more expensive in global markets, such as the United States and the European Union. This could result in the loss of customers, who may seek, and be able to obtain, products and services comparable to those we offer in lower-cost regions of the world. If we do not increase our prices to pass on the effect of increases in our labor costs, our margins and financial results would suffer.

Because most of our labor costs are incurred in China and therefore paid in RMB, the adverse effect on our business and financial results from increasing labor costs is exacerbated by the appreciation in the exchange rate to the US dollar, as is discussed in the next risk factor.

Changes in currency exchange rates have and could continue to influence our financial results significantly.

Our sales are mainly in United States dollars and Hong Kong dollars and our expenses are mainly in United States dollars, Hong Kong dollars and Chinese RMB.

The Hong Kong dollar has been pegged to the U.S. dollar at approximately 7.80 and relatively stable. The midpoint exchange rates between the Hong Kong dollar and the U.S. dollar were approximately 7.764, 7.789 and 7.764 at March 31, 2010, 2011 and 2012, respectively, as reported by “Historical Exchange Rates” at http://www.oanda.com/currency/historical-rates/. The Hong Kong government may not continue to maintain the present currency exchange mechanism, which fixes the Hong Kong dollar at approximately 7.80 to each United States dollar and has not in the past presented a material currency exchange risk. Although announcements by Hong Kong’s central bank indicate its intention to maintain the currency peg between the Hong Kong dollar and the U.S. dollar, if Hong Kong does change and follows China to a floating currency system or otherwise changes the

7




exchange rate system of Hong Kong dollars to U.S. dollars, our margins and financial results could be adversely affected.

Between 1994 and July 2005, the market and official RMB rates were unified and the value of the RMB was essentially pegged to the U.S. dollar and was relatively stable. On July 21, 2005, the People’s Bank of China adjusted the exchange rate of RMB to the U.S. dollar by linking the RMB to a basket of currencies and simultaneously setting the exchange rate of RMB to U.S. dollars, from 1:8.27, to a narrow band of around 1:8.11. The chart below illustrates the fluctuations since the July 31, 2005 adjustment of the RMB to the US dollar by showing the exchange ratio at the end of each of Deswell’s fiscal years from March 31, 2006 to March 31, 2012.

 


(1)
  RMB (yuan) to US dollar data presented in this chart are the midpoint rates on March 31 of the year indicated as reported by “Historical Exchange Rates” at http://www.oanda.com/currency/historical-rates/.

The appreciation and depreciation in the exchange ratio of the RMB to the US dollar increases and decreases, respectively, our costs and expenses to the extent paid in RMB. Approximately 51.0%, 47.0% and 49.0% of our total costs and expenses were in RMB during the years ended March 31, 2010, 2011 and 2012, respectively.

The following table shows the percentage appreciation in the exchange rate of the RMB to the US dollar at the end of each of our fiscal years in the three-year period ended March 31, 2012:

Exchange ratio of RMB to US$1.00 at March 31,(1)
 
2010
  2011
    2012
Ratio
        % change(2)
    Ratio
    % change(2)
    Ratio
    % change(2)
1:6.826
           
0.14%
   
1:6.560
   
3.90%
   
1:6.319
   
3.68%
 


(1)
  RMB to US dollar data presented in this table are the midpoint rates on March 31 of the year indicated as reported by “Historical Exchange Rates” at http://www.oanda.com/currency/historical-rates/.

(2)
  From ratio at previous March 31.

In mid-2008, the Chinese government halted allowing the RMB to appreciate against the dollar as it did during earlier periods since July 25, 2005 because of concerns that the stronger RMB was hurting Chinese exports at a time of global recession. Accordingly, as shown in the above table, there was virtually no change in the exchange ratio of the RMB to the U.S. dollar during our year ended March 31, 2010. However, on June 19, 2010 China’s central bank announced that it planned to introduce more flexibility in the management of its currency and since

8




then the RMB again began to appreciate against the U.S. dollar, increasing 3.9% at March 31, 2011 from the midpoint level at March 31, 2010, and increasing an additional approximately 3.7% at March 31, 2012 from the midpoint level at March 31, 2011, as reported by “Historical Exchange Rates” at http://www.oanda.com/currency/historical-rates/.

There remains significant international pressure on the PRC government to adopt an even more flexible currency policy, which, if adopted, could result in appreciation of the exchange rate of the RMB to the U.S. dollar beyond the appreciation experienced under China’s current system.

If the RMB continues its appreciation to the U.S. dollar under China’s currency exchange system, our operating costs will continue to increase, and if China adopts a different system of currency exchange resulting in greater appreciation of the RMB to the U.S. dollar, our operating costs could increase even more. In either event, such appreciation would adversely affect our financial results in a manner similar to the effects we have suffered, and may in the future suffer, as a consequence of our increasing labor costs.

For a discussion of the risks to our business from increases in our costs of labor, please see the risk factor immediately above entitled “The economy of China has been experiencing significant growth, leading to inflation and increased labor costs. Increases in labor costs of workers in the PRC generally, and in the Province where our manufacturing facilities are located particularly, have had and can be expected to continue to have a material and adverse effect on our operating results.”

If OEMs stop or reduce their manufacturing outsourcing, our business could suffer.

Our revenues depend on outsourcing by OEMs to us and to other contract manufactures for which we manufacture end-products or parts and components. Current and prospective customers continuously evaluate our capabilities against other providers as well as against the merits of manufacturing products themselves. Our business would be adversely affected if OEMs decide to perform these functions internally. Similarly, we depend on new outsourcing opportunities to militate against lost revenues arising from the decline in demand for our customers’ products as a consequence of prevailing global economic conditions, and our business would be adversely affected if we are not successful in gaining additional business from these opportunities or if OEMs do not outsource additional manufacturing business.

We could experience credit problems with our customers, which could adversely impact our operating results and financial condition and could adversely reduce our future revenues.

We manufacture and sell injection-molded plastic parts and components and provide manufacturing services for electrical products and subassemblies to companies and industries that have in the past, and may in the future, experience financial difficulty, particularly in light of recent conditions in the credit markets and the overall worldwide economy. For information on the concentration of our credit risk, see Note 15 of Notes to Consolidated Financial Statements included later in this Report.

If our customers experience financial difficulty, we could have problems recovering amounts owed to us from these customers, or demand for our products and services from these customers could decline. If one or more of our customers, particularly customers to which we have extended substantial credit and which have become material account debtors on our accounts receivables, were to become insolvent or otherwise were unable to pay for the products or services provided by us on a timely basis, or at all, our operating results and financial condition could be adversely affected. Such adverse effects could include one or more of the following:

  provision or increased provision for doubtful accounts,

  a charge for inventory write-offs,

  a reduction in revenue,

  decreases in cash, and

  increases in working capital requirements.

9



Because material amounts of our funds are held in banks where only limited protection on deposit accounts is required, the failure of any bank in which we deposit our funds could result in a loss of those funds to the extent exceeding the amounts protected and could, depending on the amount involved, affect our ability to continue in business.

At March 31, 2012, we had cash on hand of $33.1 million and time deposits maturing over three months of $4 million, which were invested in short-term interest bearing investments at banks or other financial institutions. Of that amount, approximately $11.1 million was held in banks and other financial institutions in Hong Kong, $10.3 million in Macao and $15.7 million in the PRC. The Hong Kong government provides deposit protection up to a maximum amount of HK$500,000 (approximately US$64,400 based on the midpoint exchange rate for March 31, 2012 reported by “Historical Exchange Rates” at http:// www.oanda.com/currency/ historical-rates/) for each depositor in any individual bank in Hong Kong, and the Macao government provides deposit protection up to a maximum amount of MOP$500,000 (approximately US$62,500 based on the midpoint exchange rate for March 31, 2012 reported by “Historical Exchange Rates” at http:// www.oanda.com/currency/ historical-rates/) for each depositor with any individual bank in Macao. We understand that in the event of a bank failure of a bank in the PRC, a PRC-government agency is to provide some, unspecified, protections of deposit accounts to individual depositors. After three interest rate hikes in 2011, there were recommendations in early 2012 from China’s economists that a formal insurance system from China’s central bank is necessary to protect depositors’ assets. However, we are not aware of the amount or limit of deposit protection that may be provided by the PRC government. Depending upon the amounts of funds we have on deposit in a Hong Kong, Macao or PRC financial institution that fails, our inability to have immediate access to our cash, and the lack of deposit protection in excess of applicable protection limits, could impair our operations, and, if we are not able to access needed funds to pay our suppliers, employees and other creditors, we may be unable to continue in business.

Our industry is extremely competitive, with aggressive pricing dynamics, and if we are not able to continue to provide competitive products and services, we may lose business.

We compete with a number of different companies in producing of injection-molded plastic parts and components, electrical products and subassemblies and metallic molds and accessories. For example, we compete with Asian-based suppliers of injection-molded plastic parts and components, major global electronic manufacturing services, or EMS, providers, other smaller EMS companies that have a regional or product-specific focus, and original design manufacturers with respect to some of the services that we provide. We also compete with our current and prospective customers, who evaluate our capabilities in light of their own capabilities and cost structures. Our market segments are extremely competitive, many of our competitors have achieved substantial market share and many have lower cost structures and greater manufacturing, financial or other resources than we do. We face particular competition from Asian-based competitors, including Taiwanese EMS providers which compete in our end markets. If we are unable to provide comparable manufacturing services and improved products at lower cost than the other companies in our market, our net sales could decline.

Uncertainty and adverse changes in the economy and financial markets may also increase the competitive environment in our market segments which could also impact our operating results. In addition, the EMS industry is currently experiencing excess manufacturing capacity and has seen increased competition. These factors have exerted and will continue to exert additional pressures on pricing for injection-molded plastic parts and components and for our electronic manufacturing services, thereby increasing the competitive pressures in our market segments generally. We may not be able to compete successfully against our current and future competitors, and the competitive pressures we face may have a material adverse effect on us.

We have no long-term contracts to obtain plastic resins and our profit margins and operating results could suffer from an increase in resin prices.

The primary materials used by us in the manufacture of our plastic injection molded products are various plastic resins. The following table shows our cost of plastic resins as a percentage of our cost of plastic products sold and as a percentage of our total costs of goods sold for the years ended March 31, 2010, 2011 and 2012:

10





 
We have no long-term contracts with our resin suppliers. Accordingly, our financial performance is dependent to a significant extent on resin markets and the ability to pass through price increases to our customers. The capacity, supply and demand for plastic resins and the petrochemical intermediates from which they are produced are subject to cyclical price fluctuations, including those arising from supply shortages. Consequently, resin prices may fluctuate as a result of changes in natural gas and crude oil prices and the capacity, supply and demand for resin and petrochemical intermediates from which they are produced. Over the past several years, oil prices have experienced significant volatility, remain extremely uncertain and have been increasing. Sustained increases in oil prices could result in higher costs for plastic resins. We have found that increases in resin prices are difficult to pass on to our customers. In the past, increases in resin prices have increased our costs of goods sold and adversely affected our operating margins. A significant increase in resin prices in the future could likewise adversely affect our operating margins and results of operations.

Shortages of components and materials used in our production of electronics products may delay or reduce our sales and increase our costs.

From time to time, we have experienced shortages of some of the electronic components that we need and use in our electronics manufacturing market segment. These shortages can result from strong demand for those components or from problems experienced by suppliers. These unanticipated component shortages could result in curtailed production or delays in production, which may prevent us from making scheduled shipments to customers. Our inability to make scheduled shipments could cause us to experience a reduction in sales, increase in inventory levels and costs, and could adversely affect relationships with existing and prospective customers. Component shortages may also increase our cost of goods sold because we may be required to pay higher prices for components in short supply and redesign or reconfigure products to accommodate substitute components. As a result, component shortages could adversely affect our operating results. Our performance depends, in part, on our ability to incorporate changes in component costs into the selling prices for our products.

Certain of the electronic products we manufacture, particularly those for customers whose orders are widely spaced at irregular intervals for small lots of customized products, require components from single-source or customer-designated suppliers. Shortages of specific components often result in the suppliers allocating available quantities among their customers based on volume and purchasing history. Generally, we lack sufficient bargaining power with these suppliers to assure a stable supply of needed components. Delays in our obtaining, or our inability to obtain, these materials could slow production, delay shipments to our customers, increase our costs and hamper our operating results.

11



We face inventory risks from by providing turnkey manufacturing of electronic products.

We conduct most of the manufacturing of electronic products for our customers on a “turnkey” basis, where we purchase some or all of the components and other materials required for production. Turnkey manufacturing involves greater resource investment and inventory risk management than consignment manufacturing, where the customer provides the components and materials needed to manufacture the products it orders. If we fail to manage our inventory effectively, we may bear the risk of fluctuations in materials costs, scrap and excess inventory, all of which can have an adverse impact on our business, financial condition and results of operations. In addition, delays, cancellations or reductions of orders by our customers could result in an excess of materials. An excess of components and materials would increase our costs of maintaining inventory and may increase the risk of inventory obsolescence and impairment charges, which may increase expenses and decrease operating margins and otherwise harm our operating results.

Periods in which we receive rapid increases in orders with the lengthening of lead times by suppliers could cause a shortage of materials needed for us to fulfill orders received from customers expecting normal or accelerated delivery. A shortage of materials could lengthen production schedules and costs substantially, particularly for orders from our customers placed for short-term or rapid delivery and could force us to seek and purchase needed components at premium prices, which would increase our costs of goods sold and reduce our operating margins.

The Chinese government could change its policies toward or even nationalize private enterprise, which could result in the total loss of our investment in that country.

Our manufacturing facilities are located in China. As a result, our operations and assets are subject to significant political, economic, legal and other uncertainties associated with doing business in China. Over the past several years, the Chinese government has pursued economic reform policies including the encouragement of private economic activity and greater economic decentralization. The Chinese government may not continue to pursue these policies or may significantly alter them to our detriment from time to time without notice. Changes in policies by the Chinese government resulting in changes in laws, regulations, or their interpretation, or the imposition of confiscatory taxation, restrictions on currency conversion or imports and sources of supply could materially and adversely affect us. The nationalization or other expropriation of private enterprises by the Chinese government could result in the total loss of our investment in that country.

There may be a lack of remedies and impartiality under the Chinese legal system that prevents us from enforcing the agreements under which we operate our factories.

We do not own the land on which our factories in China are located. We occupy our manufacturing facilities under land use agreements or under tenancy agreements with the local Chinese government. These agreements may be difficult to enforce in China, which could force us to accept terms that may not be as favorable as those provided in our agreements. Unlike the U.S., China has a civil law system based on written statutes in which judicial decisions have little precedential value. The Chinese government has enacted some laws and regulations dealing with matters such as corporate organization and governance, foreign investment, commerce, taxation and trade. However, their experience in implementing, interpreting and enforcing these laws and regulations is limited, and our ability to enforce commercial claims or to resolve commercial disputes is unpredictable. These matters may be subject to the exercise of considerable discretion by agencies of the Chinese government, and forces unrelated to the legal merits of a particular matter or dispute may influence their determination.

If our business licenses in China were not renewed, we would be required to move our operations out of China, which would impair our financial results, competitiveness and market position and jeopardize our ability to continue operations.

Our activities in China require business licenses, the scope of which is limited to our present activities, and require review and approval of our activities by various national and local agencies of Chinese government. The Chinese government may not continue to approve our activities, grant or renew our licenses or grant or renew licenses to expand our existing activities. Our inability to obtain needed approvals or licenses could prevent us from continuing to conduct operations in China. If for any reason we were required to move our manufacturing operations outside of China, our financial results would be substantially impaired, our competitiveness and market position would be materially jeopardized and we may not be able to continue operations.

12



Our insurance coverage may not be adequate to cover losses related to major accidents, forces of nature or product liability risks.

Risks associated with our business include risk of damage to our stock in trade, goods and merchandise, furniture and equipment and factory buildings in China. At March 31, 2012, we maintained fire, casualty and theft insurance aggregating approximately $85.4 million covering damages to fixed and movable assets, equipment, manufacturing facilities in China and furniture and fixtures at our facilities. The proceeds of this insurance may not be sufficient to cover material damage to, or the loss of, any of our factories due to fire, severe weather, flood, forces of nature, such as major earthquakes, which are common in China, or other natural disasters. We may experience difficulty or delays in receiving compensation from the insurance companies and may not receive insurance proceeds adequate to compensate us fully for a potential loss. Although we maintain insurance addressing damage to and destruction to our facilities and equipment, we do not have business interruption insurance.

Despite quality assurance measures, there remains a risk that defects may occur in our products. The occurrence of any defects in our products could give rise to liability for damages caused by such defects. They could, moreover, impair the market’s acceptance of our products. At March 31, 2012, we had only limited product liability insurance. Although we have not experienced any product quality claims from significant customers, if future claims do arise, costs to defend, adverse judgments or amounts we may be forced to pay in settlement would increase our expenses. If we incur losses which are not covered under our insurance, or the amount of compensation that we receive from the insurer is significantly less than the actual loss, our financial condition and results of operations could be materially and adversely affected.

Payment of dividends by our subsidiaries in the PRC to us is subject to restrictions under PRC law. The new PRC tax law could force us to reduce the amount of dividends we have historically paid to our shareholders or possibly eliminate them or we may decide not pay dividends in the future.

Under PRC law, dividends may be paid only out of distributable profits. Distributable profits with respect to our subsidiaries in the PRC refers to after-tax profits as determined in accordance with accounting principles and financial regulations applicable to PRC enterprises (“China GAAP”) less any recovery of accumulated losses and allocations to statutory funds that it is required to make. Any distributable profits that are not distributed in a given year are retained and available for distribution in subsequent years. The calculation of distributable profits under China GAAP differs in many respects from the calculation under U.S. GAAP. As a result, our subsidiaries in PRC may not be able to pay any dividend in a given year as determined under U.S. GAAP. The China’s tax authorities may require changes in determining income of the Company that would limit its ability to pay dividends and make other distributions. PRC law requires companies, including our PRC subsidiaries, to reserve about 10% of their profits for future development and staff welfare, which amounts are not distributable as dividends. These rules and possible changes to them could restrict our PRC subsidiaries from repatriating funds ultimately to us and our stockholders as dividends.

Prior to the new unified enterprise income tax (“EIT”) law which became effective in China on January 1, 2008, PRC-organized companies were exempt from withholding taxes with respect to earnings distributions, or dividends, paid to shareholders of PRC companies outside the PRC, such as the case when our PRC subsidiaries distributed portions of their earnings to our offshore subsidiaries. However, under the new EIT Law, dividends payable to foreign investors which are derived from sources within the PRC are subject to income tax at the rate of 10% by way of withholding unless the foreign investors are companies incorporated in countries which have a tax treaty agreement with PRC and the rate agreed by both parties will be applied. As a result of this PRC withholding tax, amounts available to us in earnings distributions from our PRC enterprises have been reduced. Since we derive the funds distributed to shareholders from our subsidiaries in the PRC, the reduction in amounts available for distribution from our PRC enterprises could, depending on the income generated by our PRC subsidiaries, force us to reduce, or possibly eliminate, the dividends we have paid to our shareholders historically. For this reason, or other factors, we may decide not to declare dividends in the future. If we do pay dividends, we will determine the amounts when they are declared and even if we do declare dividends in the future, we may not continue them in any future period.

Under China’s EIT Law, we may be classified as a “resident enterprise” for PRC tax purposes, which may subject us to PRC enterprise income tax for any dividends we receive from our Chinese subsidiaries and to PRC income tax withholding for any dividends we pay to our non-PRC stockholders.

Under the PRC’s EIT Law, an enterprise established outside of China whose “de facto management bodies” are located in China is considered a “resident enterprise” and is subject to the 25% enterprise income tax rate on its

13




worldwide income. The new EIT Law and its implementing rules are relatively new, and currently, no official interpretation or application of this new “resident enterprise” classification is available. Therefore, it is unclear how tax authorities will determine the tax residency of enterprises established outside of China.

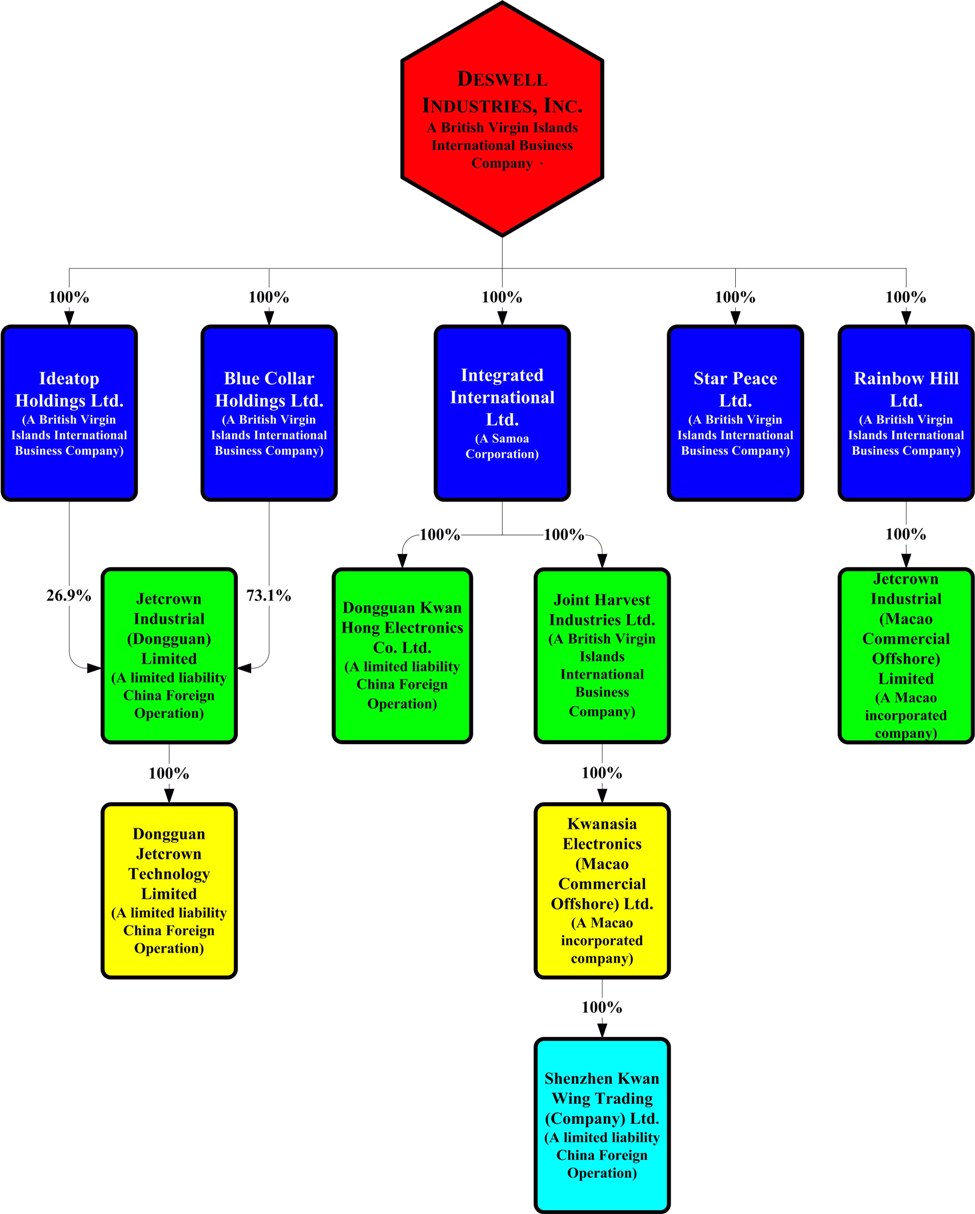
All of our manufacturing operations are conducted and managed in the PRC. Our corporate structure, illustrating our incorporation in British Virgin Islands and our ownership of companies inside and outside of China, is set forth on page 21 of this Report. If the PRC tax authorities determine that our holding company structure utilizing companies outside of China is a “resident enterprise” for PRC enterprise income tax purposes, we may be subject to an enterprise income tax rate of 25% on our worldwide taxable income. The “resident enterprise” classification also could subject us to a 10% withholding tax on any dividends we pay to our non-PRC stockholders if the relevant PRC authorities determine that such income is PRC-sourced income. In addition to the uncertainties regarding the interpretation and application of the new “resident enterprise” classification, the new EIT Law may change in the future, possibly with retroactive effect. If we are classified as a “resident enterprise” and we incur these tax liabilities, our financial results would be negatively impacted accordingly.

Transactions between our subsidiaries may be subject to scrutiny by the PRC tax authorities. A finding that any of our China subsidiaries owe additional taxes, late payment interest or other penalties could adversely affect our operating results materially.

The PRC’s EIT Law emphasizes the requirement of an arm’s-length basis for transfer pricing transactions between related parties. It requires enterprises with transactions between related parties, such as transactions between our subsidiaries located inside and outside of China, to prepare transfer pricing documentation that includes the basis for determining pricing, the computation methodology and detailed explanations. We could face material and adverse consequences if the PRC tax authorities determine that transactions between our subsidiaries do not represent arm’s-length pricing and are thereby deemed tax avoidance, or determine that related documentation does not meet the requirements of the EIT Law. Such determinations could result in increased tax liabilities of the affected subsidiaries and potentially subject them to late payment interest and other penalties.

Controversies affecting China’s trade with the United States could harm our operations or depress our stock price.

Historically, the United States has been the major or significant geographical area of our product sales in terms of shipping destinations. While China has been granted permanent most favored nation trade status in the United States, controversies between the United States and China may arise that threaten the status quo involving trade between the United States and China. These controversies could adversely affect our business by, among other things, causing our products in the United States to become more expensive, which could result in a reduction in the demand for our products by customers in the United States. Political or trade friction between the United States and China, whether or not actually affecting our business, could also adversely affect the prevailing market price of our common shares. This risk has increased in recent years as our sales into the United States have accounted for significant amounts of our global sales, The United States was our number two market in our years ended March 31, 2010 and 2011 and became our number one market in our year ended March 31, 2012. See ITEM 4 “INFORMATION ON THE COMPANY — Customers and Marketing” on page 28 of this Report for information regarding our net sales as a percentage of total sales to customers by geographic area.

Restrictions on the convertibility of RMB into foreign currency may limit our ability to transfer excess funds or dividends to the Company’s subsidiaries outside China.

Our manufacturing operations are conducted by our subsidiaries located in China and funds are frequently transferred into our subsidiaries in China. Thus, any future restrictions on currency exchanges may limit our ability to transfer excess funds or dividends outside China. Although the PRC government introduced regulations in 1996 to allow greater convertibility of RMB for current account transactions, significant restrictions still remain, including primarily the restriction that foreign-invested enterprises may only buy, sell and/or remit foreign currencies at those banks authorized to conduct foreign exchange business after providing valid commercial documents. The Chinese regulatory authorities may impose more stringent restrictions on the convertibility of RMB, especially with respect to foreign exchange transactions.

Political and economic instability of Hong Kong and Macao could harm our operations.

Our administration and accounting office are located in Macao, formerly a Portuguese Colony, and some of our customers and suppliers are located in Hong Kong, formerly a British Crown Colony. Sovereignty over Macao

14




and Hong Kong was transferred to China effective on December 20, 1999 and July 1, 1997, respectively. Since their transfers, Macao and Hong Kong have become Special Administrative Regions of China, enjoying a high degree of autonomy except for foreign and defense affairs. Moreover, China’s political system and policies are not practiced in Macao or Hong Kong. Under the principle of “one country, two systems,” Macao and Hong Kong maintain legal systems that are different from that of China. Macao’s legal system is based on the Basic Law of the Macao Special Administrative Region and, similarly, Hong Kong’s legal system is based on the Basic Law of the Hong Kong Special Administrative Region. It is generally acknowledged as an open question whether Hong Kong’s future prosperity in its role as a hub and gateway to China after China’s accession to the World Trade Organization (introducing market liberalization in China) will be diminished. The continued stability of political, economic or commercial conditions in Macao and Hong Kong remain uncertain, and any instability could have an adverse impact on our business.

The PRC’s national labor law restricts our ability to reduce our workforce if we conclude that we need to make future reductions.

In June 2007, the National People’s Congress of the PRC enacted labor legislation, called the Labor Contract Law, and that law became effective on January 1, 2008. The law formalized workers’ rights concerning overtime hours, pensions, layoffs, employment contracts and the role of trade unions. Considered one of the strictest labor laws in the world, among other things, this law requires an employer to conclude an “open-ended employment contract” with any employee who either has worked for the employer for 10 years or more or has had two consecutive fixed-term contracts. An “open-ended employment contract” is in effect a lifetime, permanent contract, which is terminable only in specified circumstances, such as a material breach of the employer’s rules and regulations, or for a serious dereliction of duty. Such employment contracts with qualifying workers would not be terminable if, for example, we determined to downsize our workforce in the event of an economic downturn. Under the 2007 law, downsizing by 20% or more may occur only under specified circumstances, such as a restructuring undertaken pursuant to China’s Enterprise Bankruptcy Law, or where a company suffers serious difficulties in production and/or business operations. Also, if we lay off more than 20 employees or 10% at one time, we have to communicate with the labor union of our Company and report to the District Labor Bureau. Deswell’s entire staff, who are employed to work exclusively within the PRC, is covered by the new law. In response to prevailing economic conditions, we reduced our workforce by 150, 930 and 650 during the years ended March 31, 2010, 2011 and 2012, respectively.

We may incur much higher costs under China’s Labor Contract Law if we are forced to downsize our workforce in the future. Accordingly, this law can be expected to exacerbate the adverse effect of the unfavorable economic conditions on our results of operations and financial condition.

Our customers are dependent on shipping companies for delivery of our products and interruptions to shipping could materially and adversely affect our business and operating results.

Generally, we sell our products F.O.B. Hong Kong or F.O.B. China and our customers are responsible for the transportation of products from Hong Kong or China to their final destinations. Our customers rely on a variety of carriers for product transportation through various world ports. A work stoppage, strike or shutdown of one or more major ports or airports could result in shipping delays materially and adversely affecting our customers, which in turn could have a material adverse effect on our business and operating results. Similarly, an increase in freight surcharges due to rising fuel costs or general price increases could materially and adversely affect our business and operating results.

Protecting, seeking licenses for, or asserting claims over, intellectual property could be costly.

We usually rely on trade secrets, industry expertise and the sharing with us by our customers of their intellectual property. However, there can be no assurance that intellectual property that we use in our business does not violate rights in such property belonging to others. We may be notified that we are infringing patents, copyright or other intellectual property rights owned by other parties. In the event of an infringement claim, we may be required to spend a significant amount of money to develop a non-infringing alternative or to obtain licenses. We may not be successful in developing alternatives or in obtaining licenses on reasonable terms, if at all. Any litigation, even without merit, could result in substantial costs and could adversely affect our business and operating results.

Our strategy has been to evaluate trade names and trademarks, and to consider seeking patents, where we believe that such trade names, trademarks or patents would be available and adequate to protect our rights to

15




products or processes that we consider material to our business. To the extent we do seek to obtain trade names, trademarks or patents, we may be required to institute litigation in order to enforce them or other intellectual property rights to protect our business interests. Such litigation could result in substantial costs and could adversely affect sales, financial results and growth.

We are dependent on customers operating in highly competitive markets and the inability of our customers to succeed in their markets can adversely impact our business, operating results and financial condition.

The end markets we serve can experience major swings in demand which, in turn, can significantly impact our operations. Our financial performance depends on our customers’ ability to compete and succeed in their markets, which, apparently has been, and could continue to be, affected directly by prevailing global economic conditions. The majority of our customers’ products are characterized by rapid changes in technologies, increased standardization of technologies and shortening of product lifecycles. In many instances, our customers have experienced severe revenue erosion, pricing and margin pressures, and excess inventories during recent years.

We could suffer losses from corrupt or fraudulent business practices. Conducting business in China is inherently risky.

Corruption, extortion, bribery, pay-offs, theft, and other fraudulent practices remain common in China. For example, in fiscal 2006, we recorded a provision of approximately $1 million for doubtful sales transactions, consisting of orders primarily from three customers for products of the metallic parts division of our electronic & metallic parts business segment that had been shown as shipped to, and received by, the customers but in fact had been surreptitiously cancelled without shipment. Documentation reflecting the cancellation of the orders was uncovered following the departure of the General Manager of the Company’s metallic parts division who, with the assistance of a former Production and Materials Control Supervisor in that division had concealed such documentation. We could suffer additional losses from similar or other fraudulent practices if we are not successful in implementing and maintaining preventative measures.

Because our operations are international, we are subject to significant worldwide political, economic, legal and other uncertainties.

We are incorporated in the British Virgin Islands and have subsidiaries incorporated in the British Virgin Islands, Macao, Samoa and China. Our administrative and accounting office is located in Macao. We manufacture all of our products in China. As of March 31, 2012, approximately 64.5% of the net book value of our total identifiable assets was located in China. We sell our products to customers principally in the United States, China, the United Kingdom, Europe and Hong Kong. Our international operations may be subject to significant political and economic risks and legal uncertainties, including:

  changes in economic and political conditions and in governmental policies,

  changes in international and domestic customs regulations,

  wars, civil unrest, acts of terrorism and other conflicts,

  changes in tariffs, trade restrictions, trade agreements and taxation,

  difficulties in managing or overseeing foreign operations, and

  limitations on the repatriation of funds because of foreign exchange controls.

The occurrence or consequences of any of these factors may restrict our ability to operate in the affected region and negatively impact our operations in that region, or as a whole.

We depend on our executive officers, senior managers and skilled personnel.

Our success depends largely upon the continued services of our executive officers as well as upon our ability to attract and retain qualified technical, manufacturing and marketing personnel. Generally, our executive officers and senior managers are not bound by employment or non-competition agreements and we cannot assure you that we will be able retain them. The loss of service of any of our officers or key management personnel could have a material adverse effect on our business and operating results. We do not have key person insurance on our executive officers. We believe that our future success will depend, in part, on our ability to attract and retain highly skilled executive, technical and management personnel and if we are not able to do so, our business and operating results could be harmed.

16



Compliance with current and future environmental regulations may be costly and could impact our future operating results adversely.

Our operations create some environmentally sensitive waste that may increase in the future depending on the nature of our manufacturing operations. The general issue of the disposal of hazardous waste has received increasing attention from Chinese national and local governments and foreign governments and agencies and has been subject to increasing regulation. Currently, relevant Chinese environmental protection laws and regulations impose fines on discharge of waste materials and empower certain environmental authorities to close any facility which causes serious environmental problems. Although it has not been alleged that we have violated any current environmental regulations by China government officials, the Chinese government could amend its current environmental protection laws and regulations. Our business and operating results could be materially and adversely affected if we were to increase expenditures to comply with environmental regulations affecting our operations.

In addition, we could face significant costs and liabilities in connection with product take-back legislation, which enables customers to return a product at the end of its useful life and charge us with financial and other responsibility for environmentally safe collection, recycling, treatment and disposal. We also face increasing complexity in our product design and procurement operations as we adjust to new and upcoming requirements relating to the materials composition of our electronic products, including the restrictions on lead and certain other substances in electronics that apply to specified electronics products put on the market in the European Union as of July 1, 2006 (Restriction of Hazardous Substances in Electrical and Electronic Equipment Directive (RoHS)). The labeling provisions of similar legislation in China went into effect on March 1, 2007. Consequently, many suppliers of products sold into the EU countries have required their suppliers to be compliant with the new directive. Many of these customers in our electronic division have adopted this approach and have required our full compliance. Though we have devoted a significant amount of resources and effort planning and executing our RoHS program, it is possible that some of our products might be incompatible with such regulations. In such event, we could experience the loss of revenue, damages to our reputation, diversion of resources, monetary penalties, and legal action. Other environmental regulations may require us to reengineer our products to utilize components that are more environmentally compatible. Such reengineering and component substitution may result in additional costs to us. Although we currently do not anticipate any material adverse effects based on the nature of our operations and the effect of such laws, there is no assurance that such existing laws or future laws will not have a material adverse effect on us.

Power shortages in China could affect our business.

We consume substantial amounts of electricity in our manufacturing processes at our production facilities in China. Certain parts of China, including areas where our manufacturing facilities are located, have been subject to power shortages in recent years. We have experienced a number of power shortages at our production facilities in China to date. We are sometimes given advance notice of power shortages and in relation to this we currently have a backup power system. However, there can be no assurance that in the future our backup power system will be completely effective in the event of a power shortage, particularly if that power shortage is over a sustained period of time and/or we are not given advance notice of it. Any power shortage, brownout or blackout for a significant period of time may disrupt our manufacturing, and as a result, may have an adverse impact on our business.

In the future, we may be required to write down long-lived assets and these impairment charges would adversely affect our future operating results.

As of March 31, 2012, our balance sheet included approximately $46.2 million in long-lived assets. Under applicable accounting rules, we review long-lived assets, such as property, plant, and equipment, for impairment whenever events or changes in circumstances indicate that the carrying amount of an asset may not be recoverable. Valuation of our long-lived assets requires us to make various assumptions and these assumptions are used to forecast future, undiscounted cash flows. Given the significant uncertainty and instability of macroeconomic conditions in recent periods, forecasting future business is difficult and subject to modification. If actual market conditions differ or our forecasts change, we may be required to reassess long-lived assets and could record an impairment charge. For example, because of the impact during fiscal 2011 on our injection molded plastics business of the world-wide economic slowdown, we recorded non-cash impairment charges to property, plant and equipment used in that segment of $4.5 million, more than doubling the total operating loss we would have otherwise reported for the year ended March 31, 2011. Any future impairment charges relating to our long-lived assets would have the effect of decreasing our earnings or increasing our losses in such period, as was the case in fiscal 2011. Although we took no impairment charges during our year ended March 31, 2012, if we are required to take substantial impairment

17




charges in future periods, our operating results could be materially adversely affected in the period or periods in which the charges occur.

A material failure of internal control over financial reporting could materially impact the Company’s financial results.

In designing and evaluating its internal control over financial reporting, management recognizes that any internal control or procedure, no matter how well designed and operated, can provide only reasonable assurance of achieving desired control objectives, and management is required to apply its judgment in evaluating the cost-benefit relationship of possible controls and procedures. Management believes that the Company’s internal control over financial reporting currently provides reasonable assurance of achieving their control objectives. However, no system of internal controls can be designed to provide absolute assurance of effectiveness. See ITEM 15 Controls and Procedures later in this Report. A material failure of internal control over financial reporting could materially impact the Company’s reported financial results and the market price of its stock could significantly decline. Additionally, adverse publicity related to a material failure of internal control over financial reporting could have a negative effect on the Company’s reputation and business.

Our auditor, like other independent registered public accounting firms operating in China, is not permitted to be subject to inspection by the Public Company Accounting Oversight Board, and as such, investors may be deprived of the benefits of such inspection.

Our independent registered public accounting firm that issues the audit reports included in our annual reports filed with the SEC, as an auditor of companies that are traded publicly in the United States and a firm registered with the Public Company Accounting Oversight Board (United States), or PCAOB, is required by the laws of the United States to undergo regular inspections by PCAOB to assess its compliance with the laws of the United States and professional standards. Because our auditor is located in China, a jurisdiction where PCAOB is currently unable to conduct inspections without the approval of the PRC authorities, our auditor, like other independent registered public accounting firms operating in China, is currently not inspected by PCAOB.

Inspections of other firms that PCAOB has conducted outside of China have identified deficiencies in those firms’ audit procedures and quality control procedures, which may be addressed as part of the inspection process to improve future audit quality.

The inability of PCAOB to conduct inspections of independent registered public accounting firms operating in China makes it more difficult to evaluate the effectiveness of our auditor’s audit procedures or quality control procedures. As a result, investors may be deprived of the benefits of PCAOB inspections.

Potential new accounting pronouncements are likely to impact our future financial position and results of operations and in the case of FASB’s pronouncement regarding the expensing of stock options have adversely impacted, and will in the future, adversely impact our financial results.

We prepare our financial statements in conformity with the generally accepted accounting principles of the United States of America “US GAAP”. A change in these accounting principles and policies, especially as interpreted by the Securities and Exchange Commission and The NASDAQ Stock Market, may have an impact on our future financial position and results of operations. Historically, regulatory changes, such as the requirement of the Financial Accounting Standards Board to expense stock options grants, and other legislative initiatives have increased our general and administrative costs and future changes could have a similar adverse impact on our financial results.

The concentration of share ownership in our senior management allows them to control or substantially influence the outcome of matters requiring shareholder approval.

On June 30, 2012, members of our senior management and Board of Directors as a group beneficially owned approximately 22.4% of our outstanding common shares. As a result, acting together, they may be able to control or at least substantially influence the outcome of all matters requiring approval by our shareholders, including the election of directors and approval of significant corporate transactions. This ability may have the effect of delaying or preventing a change in control of Deswell, or causing a change in control of Deswell that may not be favored by our other shareholders.

18



Our board’s ability to amend our charter without shareholder approval could have anti-takeover effects that could prevent a change in control.

As permitted by the law of the British Virgin Islands, our Memorandum and Articles of Association, which are the terms used in the British Virgin Islands for a corporation’s charter and bylaws, may be amended by our board of directors without shareholder approval provided that a majority of our independent directors do not vote against the amendment. This includes amendments to increase or reduce our authorized capital stock or to create from time to time and issue one or more classes of preference shares (which are analogous to preferred stock of corporations organized in the United States). Our board’s ability to amend our charter documents without shareholder approval, including its ability to create and issue preference shares, could have the effect of delaying, deterring or preventing a change in control of Deswell, including a tender offer to purchase our common shares at a premium over the then current market price.

Our exemptions from certain of the reporting requirements under the Exchange Act limits the protections and information afforded to investors.

We are a foreign private issuer within the meaning of rules promulgated under the Securities Exchange Act of 1934. As a foreign private issuer, we are exempt or excluded from certain provisions applicable to United States public companies including:

  the rules under the Exchange Act requiring the filing with the Commission of quarterly reports on Form 10-Q or current reports on Form 8-K;

  the sections of the Exchange Act regulating the solicitation of proxies, consents or authorizations in respect to a security registered under the Exchange Act;

  the sections of the Exchange Act requiring insiders to file public reports of their stock ownership and trading activities and establishing insider liability for profits realized from any “short-swing” trading transaction (i.e., a purchase and sale, or sale and purchase, of the issuer’s equity securities within less than six months); and

  Regulation FD, the SEC’s rules regulating disclosure of information by publicly traded companies and other issuers and requiring that when an issuer discloses material nonpublic information to certain individuals or entities such as stock analysts, or holders of the issuer’s securities who may trade on the basis of the information, the issuer must make public disclosure of that information.

In addition, because we are a foreign private issuer, certain of the corporate governance standards of The NASDAQ Stock Market that are applied to domestic companies having securities included on The NASDAQ Stock Market are not applicable to us. For example, as a foreign private issuer organized under the law of the British Virgin Islands, we may follow our home company practice in lieu of some of the corporate governance provisions of sections 5600 et. seq. of NASDAQ’s Marketplace Rules. Accordingly, as the law of the British Virgin Islands does not prohibit us from doing so and since our practices are in compliance with our Memorandum and Articles of Association, we follow our home company practices with respect to the following NASDAQ Market Place rules:

  Rule 5605(b)(2): Our independent directors do not meet in executive session;

  Rule 5605(d): Our board does not have a compensation committee and compensation of our Chief Executive Officer and other executive officers is neither determined nor recommended to the board by a majority of our independent directors; and

  Rule 5605(e): Nominees for appointment as our directors are not selected or recommended by either a majority of our independent directors, or a nominating committee composed solely of independent directors.

Although we may also follow our home company practice in lieu of NASDAQ’s Marketplace Rule 5605(b)(1) requiring the independence of a majority of our directors, during the year ended March 31, 2012 to date, the composition of our Board of Director has consisted of a majority of directors deemed “independent” under that Rule.

Because of these exemptions or exclusions, investors are not afforded the same protections or information generally available to investors in public companies organized in the United States and having securities included on The Nasdaq Stock Market.

19



ITEM 4. INFORMATION ON THE COMPANY

Corporate Information

Deswell Industries Inc. was founded in 1987 in Hong Kong and moved its manufacturing operations to China in 1990 to take advantage of lower overhead cost, competitive labor rate and tax concessions available in Shenzhen, China as compared with Hong Kong.

We were reincorporated in December 1993 as a limited liability International Business Company under the British Virgin Islands International Business Companies Act, 1984 (the (“IBCA”). Effective on January 1, 2007, the British Virgin Islands repealed the IBCA, and simultaneously with such repeal, we were automatically re-registered under the BVI’s corporate law replacing the IBCA, the BVI Business Companies Act, 2004.

The Company’s registered agent in the British Virgin Islands is Harneys Corporate Services Limited, P.O. Box 71, Craigmuir Chambers, Road Town, Tortola, British Virgin Islands. The Company’s principal administrative office is located in 17B, Edificio Comercial Rodrigues, 599 Avenida da Praia Grande, Macao, and its telephone number is (853) 2832-2096 and its facsimile number is (853) 2832-3265. Our principal manufacturing facilities and operations are currently based in Dongguan, Guangdong, China.

Important Events in Deswell’s Development that Have Occurred since April 1, 2011

In March 2012, the Company announced that its board of directors had unanimously approved, a share repurchase program authorizing Deswell’s management to purchase up to $4 million of Deswell’s outstanding common shares during the next two years. The program does not obligate Deswell to acquire any particular number or dollar amount of its common shares and may be suspended, modified, extended or discontinued at any time. Through March 31, 2012, Deswell did not purchase any of its common shares. No assurance can be given that any particular number or dollar amount of common shares will be repurchased after March 31, 2012.

[Continued on Page 21]

20



Organizational Structure

The following diagram illustrates the organizational structure of the Company and its active subsidiaries at March 31, 2012.

 

21



Capital Expenditures

Principal capital expenditures and divestitures made by Deswell during the three years in the period ended March 31, 2012 included the following (dollar amounts in thousands):

        Year ended March 31,
   
        2010
    2011
    2012
Purchase of property, plant and equipment
              $ 1,606          $ 1,034          $ 281    
Proceeds from the sale of property, plant and equipment, net of transaction costs
                 5,528             87              314    
 

Our major capital expenditures in fiscal 2012 included:

  $0.05 million for plant and machinery for plastic and electronic products;

  $0.14 million for furniture, fixtures and equipment; and

  $0.09 million for leasehold improvements.

Our major capital expenditures in fiscal 2011 included:

  $0.6 million for plant and machinery for plastic and electronic products;

  $0.3 million for furniture, fixtures and equipment; and

  $0.1 million for leasehold improvements.

Our major capital expenditures in fiscal 2010 included:

  $0.5 million for land and buildings, and leasehold improvements;

  $0.6 million for furniture, fixtures and equipment; and

  $0.5 million for motor vehicles.

All of the foregoing capital expenditures were financed principally from internally generated funds and our current plan is to continue to use internally generated funds principally to finance future capital expenditures.

As of March 31, 2009, the Company had completed the first three phases to construct its own manufacturing plant and dormitory buildings in Houjie, Dongguan China with an aggregate of approximately 1.3 million square feet of land acquired from the local government in January 2000. Through March 31, 2009, we had spent an aggregate of $58 million to equip and furnish the plant and buildings for operations.

Phase IV of construction, to consist of planned additional two dormitory units and two other buildings, is planned for the long-term. We intend to commence construction with internally generated funds when we believe that additional production capacity may be required in the future. However, we may choose to obtain debt or equity financing if we believe it appropriate to accelerate the last phase of the construction of our facilities or for future expansion.

Business Overview

We are an independent manufacturer of injection-molded plastic parts and components, electronic products and subassemblies and metallic molds and accessory parts for original equipment manufacturers, or “OEMs” and contract manufacturers. We conduct all of our manufacturing activities at separate plastics, electronics and metallic operation factories located in the People’s Republic of China.

We produce a wide variety of plastic parts and components that are used in the manufacture of consumer and industrial products, using different plastic injection technologies, such as film injection, integrated injection and insert injection. The products include:

  plastic components of electronic entertainment products;

  cases for flashlights, telephones, paging machines, projectors and alarm clocks;

  toner cartridges and cases for photocopy and printer machines;

  parts for electrical products such as air-conditioning and ventilators;

22



  parts for audio equipment;

  cases and key tops for personal organizers and remote controls;

  double injection caps and baby products;

  parts for medical products such as apparatus for blood tests;

  laser key caps; and

  automobile components.

Electronic products manufactured by the Company include:

  sophisticated professional audio equipment including digital audio workstation, digital or analogue mixing consoles, instrument amplifiers, signal processors, firewire/USB audio interfaces, keyboard controllers and speaker enclosures;

  high end home theatre audio products, such as 7.1-channel audio-visual Hi-Fi stereo receivers-amplifiers;

  complex printed circuit board assemblies using surface mount technology (“SMT”), automatic insertion (“AI”) and pin-through-hole (“PTH”) interconnection technologies and

  telecommunication products, such as VoIP keysets for business communications.

Metal products manufactured by the Company include metallic molds and accessory parts used in audio equipment, telephones, copying machines, pay telephones, multimedia stations, automatic teller machines, vending machines, etc.

As part of its manufacturing operations, the Company consults with its customers in the design of plastic parts and the design and production of the molds used to manufacture plastic parts, which are made by Deswell at its customers’ expense, and provides advice and assistance in the design and manufacturing of printed circuit boards. The Company believes that its ability to manufacture high-end plastic and metal parts of the quality required by OEMs and contract manufacturers which furnish products and services internationally, Deswell’s expertise in designing and manufacturing molds for its customers and the Company’s low production costs distinguish Deswell from most other manufacturers of plastic products and provide it with a competitive advantage. However, this advantage has been difficult to maintain as a result of increased competition and increased production overheads during the last three fiscal years.

Industry Overview

Management believes that the injection molding and metal molds and parts manufacturing industries have each benefited in recent years from a trend among major users of injection molded and metal products to outsource an increasing portion of the parts requirements and to select a small number of suppliers or a sole supplier to provide those products. The Company is not aware of any empirical data defining the manufacturing industry in China, however, management believes that injection molding and metal manufacturing firms which are much smaller than the Company make up the largest segment of the industry in China. The Company’s experience indicates that such smaller firms are often unable to react quickly and responsively to the diverse demands of many customers and are not capable of furnishing the level of quality that high-end plastic and metal products require. Management believes that this inability on the part of these smaller manufacturers has created opportunities for the Company to increase sales by catering to the outsourcing requirements of OEMs and contract manufacturers that manufacture such high-end products.

Similarly, as a result of the recognition by OEMs in the electronics industry of the rising costs of operating a manufacturing site and the need to add more sophisticated and expensive manufacturing processes and equipment, OEMs have turned increasingly to outside contract manufacturers. By doing so, OEMs are able to focus on research, product conception, design and development, marketing and distribution, and to rely on the production expertise of contract manufacturers. Other benefits to OEMs of using contract manufacturing include: access to manufacturers in regions with low labor and overhead costs, reduced time to market, reduced capital investment, improved inventory management, improved purchasing power and improved product quality. In addition, the use of contract manufacturers has helped OEMs manage production in view of increasingly shorter product life cycles.

23



Operations

Plastic Injection Molding

Plastic injection molding manufacturing accounted for 57.6%, 50.9% and 43.7% of the Company’s total sales during the years ended March 31, 2010, 2011 and 2012, respectively. At March 31, 2012, the Company conducted its plastic manufacturing operations in approximately 1,070,000 square feet of factory space in its factory located in Dongguan, Guangzhou, China.

The Company’s plastic injection molding process consists of three phases: (1) mold design and production; (2) plastic injection; and (3) finishing.

Mold design and production

The plastic injection-molding process begins when a customer provides the Company with specifications for a product or part, which specifications are often created in consultation with the Company’s technical staff. Next the Company designs and produces the mold, using great care in the design process and in the selection of materials to produce the mold in an effort to create a high quality appearance of the completed product by reducing or eliminating potential flaws such as the sinkage of materials and irregularities in the knit line of joints. The mold-making process ranges from 30 to 110 days, depending on the size and complexity of the mold. Mold making requires specialized machines and is capital intensive. At March 31, 2012, the Company used 30 EDMs (electrical discharge machines), 32 CNC (computer numerical control) milling machines and 83 NC (numerical control) milling machines in the mold-making process.

Molds produced by the Company generally weigh from 110 to 17,600 pounds and generally cost between $2,000 and $200,000.

The customer generally bears the cost of producing the molds and, as is customary in the industry, the customer owns them. However, the Company maintains and stores the molds at its factory for use in production and it is Deswell’s policy generally not to make molds for customers unless the customer undertakes to store its molds at the Company’s factory and uses Deswell to manufacture the related parts. In that way, the Company seeks to use its mold-making expertise to create dependence on it for the customer’s parts requirements. Beginning in 2005, however, through its then newly created Export Tooling Department, Deswell’s began producing molds for export to customers and thus does not use those molds to manufacture related parts.

During the year ended March 31, 2012, the Company made an aggregate of approximately 200 molds. Management believes that the Company’s skills and expertise in mold-making, coupled with having its facilities and operations in China, allow the Company to produce molds at costs substantially less than molds of comparable quality made in Japan, Korea and Taiwan.

Plastic Injection

During the mold-making process, suitable plastic resin for the particular product is selected and purchased. See “Raw Materials, Component Parts and Suppliers,” below. The completed mold is mounted onto injection machines, which are classified according to the clamping force (the pressure per square inch required to hold a mold in place during the injection molding process). At March 31, 2012, the Company had approximately 360 injection molding machines, ranging from 30 to 2,000 tons of clamping force, with most machines in the range of from 55 to 380 tons. Each of the Company’s machines is capable of servicing a variety of applications and product configurations and the Company has machines, which permit the Company to fabricate plastic parts as small as a button and as large as a 3 ft. x 2 ft. case for a copy machine.

Using separate shifts, injection molding can be conducted 24 hours a day, five to seven days per week, other than during normal down time for maintenance and changing of product molds. Molding of products requiring extra concerns for appearance, such as cases for calculators, personal organizers and telephones are conducted in an isolated and dust free section of the factory. In a continuous effort to assure quality, the Company’s quality control personnel inspect the products produced from each machine generally at hourly intervals during production. When defects are discovered, the Company’s maintenance personnel inspect the mold and the machine to determine which is responsible. If the mold is the cause of the defect, it will be immediately removed from the machine and serviced or repaired by one of a team of technicians employed to maintain molds. The mold will then be remounted on the machine and production will continue. If the machine is the source of the defect, the Company’s technicians and engineers service the machine immediately. Through this continuous vigilance to molds and machines, the Company has experienced what it believes to be a relatively low scrap rate and has been able to maintain a high level of productivity of its injection molding machines.

24



In the year ended March 31, 2010, the Company did not acquire any new plastic injection molding machines.

During the year ended March 31, 2011, the Company acquired one new plastic injection molding machine for approximately $100,000 and disposed of 19 old injection molding machines.

During the year ended March 31, 2012 the Company disposed of 40 old plastic injection molding machines and did not add any new ones.

Finishing

After injection molding, products are finished. Finishing consists of smoothing and polishing, imprinting letters, numbers and signs through silk screening process, pad printing or epoxy ultra violet cutting, and treating the product with an anti-fog coating for a lasting and attractive appearance. Most of these functions are conducted by hand.

Electronic Products and Assemblies

In an aggregate of approximately 223,000 square feet of factory space at March 31, 2012 located at facilities in Dongguan, China, the Company manufactures and assembles electronic products and electronic assemblies for OEMs. Finished products include consumer and sophisticated studio-quality audio equipment, IPBX and commercial telephone units, network education platforms, IP switches, routers etc. Assemblies consist of PCBs with passive (e.g., resistors, capacitors, transformers, switches and wire) and active (e.g., semiconductors and memory chips) components mounted on them. During the years ended March 31, 2010, 2011 and 2012, manufacturing of electronic products accounted for approximately 42.4%, 49.1% and 54.5%, respectively, of the Company’s total sales.

In assembling printed circuit boards the Company purchases printed circuit boards, surface mounted components and chips and uses automatic insertion and pin-through-hole interconnection technologies to assemble various components onto the PCBs. Before delivery, completed PCBs are checked by in-circuit-testers and outgoing quality assurance inspections are performed.

PTH is a method of assembling printed circuit boards in which component leads are inserted and soldered into plated holes in the board. While this technology is several decades old and is labor intensive, it still has a significant market, particularly for consumer product applications.

BGA is a method of mounting an integrated circuit or other component to a PCB. Rather than using pins that consume a large area of the PCB, the component is attached to the circuit board with small balls of solder at each contact. This method allows for greater component density and is used in more complex PCBs.

SMT is the automatic process of printed circuit board assembly in which components are mounted directly to the surface of the board, rather than being inserted into holes. With this process, solder is accurately stenciled in paste form on pads located on the printed circuit board and the components are then placed onto the solder paste and fused to the melting point of the paste to establish a strong solder joint between components and the printed circuit board. The SMT process allows miniaturization of PCBs, cost savings and shorten lead paths between components (which results in faster signal speed and improved reliability). Additionally, it allows components to be placed on both sides of the printed circuit board, a major factor for the purpose of miniaturization.

Manufacturing operations include PCB assembly, wiring and testing. The process is completed by assembling the PCBs into a plastic or metal housing that comprises the finished product. Quality assurance is then conducted in accordance with the customers’ requirements before the shipment.

Metal Parts Manufacturing

In an aggregate of approximately 111,000 square feet of factory space at March 31, 2012 located at facilities in Dongguan, China in the same complex and next to the Company’s electronic products assembly facilities, Deswell’s metal forming division manufactures metallic molds and accessory parts for use in audio equipment, routers, payphones, multimedia stations and ATMs. The Company’s metal molds and metal parts (products) manufacturing accounted for approximately 1.7% of Deswell’s total sales during the year ended March 31,2012, and less than one percent of the Company’s total sales for each of the fiscal years 2011 and 2012.

Quality Control

The Company maintains strict quality control procedures for its products. At hourly intervals, the Company’s quality control personnel monitor machines and molds to assure that plastic parts are free from defects.

25



For electronic operations, the Company’s quality control personnel check all incoming components. Moreover, during the production stage, the Company’s quality control personnel check all work in process at several points in the production process. Finally, after the final assembly and before shipment, the Company conducts quality assurance inspections in accordance with the customers’ Acceptable Quality Level, or AQL, requirements.

Plastic, electronic and metal products manufactured and assembled at the Company’s facilities have a low level of product defects, and aggregate returns represented less than 3% of total net sales during each of the years ended March 31, 2010, 2011 and 2012.

In 1995, the Company earned ISO 9001 certifications for both its plastic and electronic products manufacturing operations. In April 2000, the Company also received ISO 9002 for its metal manufacturing operation. The “ISO” or International Organization for Standardization is a Geneva-based organization dedicated to the development of worldwide standards for quality management guidelines and quality assurance. ISO 9000, which is the first quality system standard to gain worldwide recognition, requires a company to gather, analyze, document and monitor and to make improvements where needed. ISO 9001 is the ISO level appropriate for manufacturers like the Company. The Company’s receipt of ISO 9001 certification demonstrates that the Company’s manufacturing operations meet the established world standards.

In August 2004, the Company’s plastic injection manufacturing plant in Dongguan also obtained ISO 14001 certification, which evidences that the Company’s environmental management standards or EMS meet established international standards. ISO 14000 is a series of international standards on environmental management, ISO 14001 is the most well-known of these standards and is often seen as the corner stone standard of the ISO 14000 series. In January 2006, the Company’s electronic and metallic manufacturing plant also obtained ISO 14001 certification.

The Company was working toward having its plastic injection manufacturing plant to obtain QS 9000 Certification but before completing that process elected to seek ISO/TS 16949 Certification. ISO/TS 16949 is an ISO Technical Specification. This specification aligns existing American (QS-9000), German (VDA6.1), French (EAQF) and Italian (AVSQ) automotive quality systems standards within the global automotive industry. Together with ISO 9001:2000, ISO/TS 16949 specifies the quality system requirements for the design/development, production, installation and servicing of automotive related products. ISO/TS 16949 has been accepted as an equivalent to QS-9000, VDA6.1, AVSQ, and EAQF. ISO/TS 16949 does not replace QS-9000; but is optional and eliminates the need for multiple certifications. Deswell obtained ISO/TS 16949 Certification in July 2006.

Raw Materials, Component Parts and Suppliers

Plastic Resins.

The primary raw materials used by the Company in the manufacture of its plastic parts are various plastic resins, primarily ABS (acrylonitrile-butadiene-styrene). The chart shows Deswell’s average cost of ABS as a percentage of the total cost of plastic products sold and as a percentage of total cost of goods sold during its last three fiscal years.

 

26



Because plastic resins are commodity products, the Company has no long-term supply agreements for plastic resins. The Company selects its suppliers based on price, lead time, the brand name or those that are appointed by its customers. Most of its plastic resins are obtained from suppliers in the United States, Malaysia, Singapore, Taiwan, Japan and Hong Kong and the remaining from suppliers in Mainland China. Deswell normally maintains a two to three month inventory supply.

The Company used in excess of 4,965,000 pounds of plastic resins during the year ended March 31, 2012. Management believes that the Company’s large volume purchases of plastic resin have generally resulted in lower unit raw material costs and generally has enabled the Company to obtain adequate shipments of raw materials. While the Company is not generally bound by fixed price contracts with its customers, the Company has found that increases in resin prices can be difficult to pass on to its customers and, as a consequence, a significant increase in resin prices could have, and in the past has had, a material adverse effect on the Company’s operations.

The primary plastic resins used by the Company are produced from petrochemical intermediates derived from products of the natural gas and crude oil refining processes. Natural gas and crude oil markets have in the past experienced substantially cyclical price fluctuations as well as other market disturbances including shortages of supply and crises in the oil producing regions of the world. The capacity, supply and demand for plastic resins and the petrochemical intermediates from which they are produced are also subject to cyclical and other market factors. Consequently, plastic resin prices may fluctuate as a result of natural gas and crude oil prices and the capacity, supply and demand for resin and petrochemical intermediates from which they are produced. Over the past several years, oil prices have experienced significant volatility and remain extremely uncertain. Sustained increases in oil prices could result in higher costs for plastic resins.

Although the plastics industry has from time to time experienced shortages of plastic resins, the Company has not experienced to date any such shortages. Management believes that there are adequate sources available to meet the Company’s raw material needs.

Component Parts and Supplies for Electrical Products Manufacturing

The Company purchases a wide variety of component parts from numerous suppliers and is not dependent upon any single supplier for any essential component. The Company purchases from suppliers in China, Hong Kong, Taiwan, Singapore, the United Kingdom and the United States. At various times there have been shortages of parts in the electronics industry, and certain components, including integrated circuits, diodes, transistors and other semiconductors, have been subject to allocations by their suppliers, particularly if they are complex and/or customized for a particular use. Although shortages of parts and allocations have not had a material adverse effect on the Company’s results of operations, there can be no assurance that any future shortages or allocations would not have such an effect.

For a discussion of various risks we face associated with obtaining needed components used in our manufacture of electronic products, please see “Shortages of components and materials used in our production of electronics products may delay or reduce our sales and increase our costs” and “We face inventory risks from by providing turnkey manufacturing of electronic products” beginning on page 11 of the Risk Factor section of this Report.

Raw Metal

The primary materials used by the Company in metal molds and parts manufacturing are various metals, but purchases of raw metal were immaterial to the Company’s total operations during the years ended March 31, 2010, 2011 and 2012. Typically, the Company buys metals from a variety of suppliers in Hong Kong and China and has no long-term contracts with metal suppliers.

Transportation

Transportation of components and finished products to customers in Shenzhen and to and from Hong Kong and Shenzhen and Dongguan is by truck. Generally, the Company sells its products F.O.B. China or F.O.B. Hong Kong. To date, the Company has not been materially affected by any transportation problems and has found that the transition of Hong Kong to Chinese control in July 1997 has not had an adverse impact on the Company’s ability to transport goods to and from Hong Kong and China.

27



Customers and Marketing

The Company’s customers are OEMs and contract manufacturers. The Company sells its products in the United States, Asia (China and Hong Kong) and Europe (United Kingdom, Holland and Norway). Net sales to customers by geographic area are determined by reference to shipping destinations as directed by the Company’s customers. For example, if the products are delivered to the customer in Hong Kong, the sales are recorded as generated in Hong Kong; if the customer directs the Company to ship its products to Europe, the sales are recorded as sold to Europe. See Note 16 of Notes to Consolidated Financial Statements for the dollar amounts of export sales by geographic area for each of the years ended March 31, 2010, 2011 and 2012. Net sales as a percentage of total sales to customers by geographic area consisted of the following for the years ended March 31, 2010, 2011 and 2012:

        Year ended March 31,
   
Geographical Area
        2010
    2011
    2012
United States
                 44.3 %            41.7 %            40.7 %  
China
                 52.5             42.7             34.0   
United Kingdom
                 1.6             9.0             11.7   
Europe
                 0.4             2.5             3.5   
Hong Kong
                 0.7             0.7             0.4   
Others
                 0.5             3.4             9.7   
Total
                 100.0 %            100.0 %            100.0 %  
 

We believe that our reported sales by geographic area do not necessarily reflect the final destinations of our products or the actual nationalities of our customers. For example, we have reported product sales in China amounting to 34.0% of our total net sales for the year ended March 31, 2012 because China is where our customers directed us to deliver the products. However, we believe that these sales were to offshore customers using local China shipping destinations, which in turn, transshipped our products offshore.

The Company markets its products and services to existing customers through direct contact with the Company’s management and direct sales personnel. The Company’s sales personnel attend trade shows, exhibitions and conventions. Collecting information from trade-shows, as well as websites, Deswell’s marketing staffs contacts existing and potential customers directly by telephone, mail, fax, e-mail via the Internet and in person, stressing Deswell’s capability as a complete solution provider for plastic injection mold design, tooling and molding as well as an electronics manufacturing services, or EMS, provider of advanced technology manufacturing processes and flexible logistic services.

The Company’s sales transactions with all of its customers are based on purchase orders received by the Company from time to time. Except for these purchase orders, the Company has no written agreements with its customers. Sales of plastic parts, electronic products and metallic products are primarily made on credit terms, with payment in United States dollars or Hong Kong dollars expected within 30 to 90 days of shipment. In certain cases, primarily new customers of electronic products, sales are supported by letters of credit and are payable in United States dollars. To date, the Company has not experienced any significant difficulty in collecting accounts receivable on credit sales. Management communicates regularly with credit sale customers and closely monitors the status of payment and in this way believes it has kept the default rate low. Additionally, plastic parts deliveries are made in several installments over a lengthy period of time, which permits the Company to withhold delivery in the event of any delinquency in payment for past shipments. While the Company has not experienced any material difficulty in being paid by its customers, there can be no assurance that the Company’s favorable collection experience will continue.

Customers

The Company’s success depends to a significant extent on the success achieved by its customers in developing and marketing their products, some of which may be new. Many of the industry segments served by the Company’s customers are subject to technological change, which can result in short product life cycles. The Company could be materially adversely affected if advances in technology or other factors reduce the marketability of essential products of its customers or if new products being developed by its customers do not attain desired levels of acceptance.

Historically, before fiscal 2011, a substantial percentage of Deswell’s sales were to a small number of major customers that each accounted for more than 10% of its net sales. During the years ended March 31, 2010, the Company’s major customers together accounted for 42.0% of its total net sales. In the year ended March 31,

28




2011 and 2012, however, Deswell’s sales to 10% or greater customers were limited to sales to VTech Telecommunications Limited, which accounted for 14.6% and 12.6% of net sales, respectively.

The Company’s sales are based on purchase orders and there are no long-term contracts with any of Deswell’s customers. The percentage of sales to the Company’s customers has fluctuated in the past and may fluctuate in future. Substantial decreases in sales to, or the loss of major customers, have adversely impacted Deswell’s sales and financial performance. For example, N&J Company Ltd. and Digidesign, Inc., the Company’s two largest customers in fiscal 2010, accounting for 19.2% and 12.7% of total sales during that year, both reduced the volumes of their orders during the years ended March 31, 2011 and 2012 to less than 10% of the Company’s total sales. These reductions in sales to major customers were principal contributing factors to the decreases in total sales by the Company over the last three fiscal years and, coupled with a 2.0% year-over-year decrease in sales to VTech, the operating and net losses suffered by Deswell during the year ended March 31, 2012.

Present or future customers could cease to use Deswell as the source of the injection-molded plastic parts and components it manufactures for electronic manufacturing services of electrical products and subassemblies or for metallic molds and accessories or significantly change, reduce or delay the amount of products and services ordered. The Company’s sales will continue to decline and its financial results will suffer further if orders from its largest customer, VTech, or orders from other substantial customers, cease or are significantly reduced unless Deswell can increase sales from other existing customers or add sales from new customers.

Competition

We compete with a number of different companies in producing of injection-molded plastic parts and components, electrical products and subassemblies and metallic molds and accessories. For example, we compete with major global EMS providers, other smaller EMS companies that have a regional or product-specific focus, and original design manufacturers with respect to some of the services that we provide. We also compete with our current and prospective customers, who can manufacture internally and who evaluate our capabilities in light of their own capabilities and cost structures. Our market segments are extremely competitive, many of our competitors have achieved substantial market share and many have lower cost structures and greater manufacturing, financial or other resources than we do. We face particular competition from Asian-based competitors, including Taiwanese EMS providers who compete in our end markets.

The Company believes that competition for plastic injection molding, contract electronic manufacturing and metal molds and parts manufacturing businesses are based on price, quality, service and the ability to deliver products in a timely and reliable basis.

Patents, Licenses and Trademarks

The Company has no patents, trademarks, licenses, franchises, concessions or royalty agreements that are material to its business.

Seasonality

For information concerning the seasonality of the Company’s business, see “Seasonality” included under ITEM 5 “Operating and Financial Review and Prospects.”

Property, Plants and Equipment

Macao

The Company leases Units 17B and 17E, Edificio Comercial Rodrigues, 599 Avenida da Praia Grande, Macao from an unaffiliated party, each being for a term of two years to July 2014. The premises are used as trading, administrative and accounting offices for the Company’s plastic injection business and electronic & metallic business, respectively. The monthly rent is approximately $2,530.

Southern China

In January 2000, the Company acquired under a land-lease agreement with the local government an aggregate of approximately 1.3 million square feet of land to construct its own manufacturing plant and dormitory buildings in Houjie, Dongguan, China. Under the land-lease agreement, the Company has the right to use the land for 50 years. On this land, Deswell has through March 31, 2012 constructed approximately

  1,070,000 square feet of factory space,

  91,000 square feet of amenity space,

29



  133,000 square feet of office building space, and

  470,000 square feet of dormitory space.

Deswell now uses this facility for its plastic manufacturing operations.

The Company owns 12 apartment units located near its plastic manufacturing factories that are used for housing senior management. At March 31, 2012, the Company leased one dormitory for factory staff near its plastics manufacturing factories in Dongguan. The dormitory is leased for a period of one year expiring in October 2012. The aggregate monthly rental is approximately $400.

In July 2003, the Company acquired under a land-lease agreement with a third party an aggregate of approximately 244,000 square feet of land and approximately 420,000 square feet of buildings, including six blocks of dormitory buildings, a canteen, a factory building, a car park and a guard room, at Chang An, Dongguan, China, which was previously named Kwan Hong Building. The land use period is for 50 years from February 1, 2003 to January 31, 2053. The Company uses the facilities for its electronic products manufacturing operations.

At March 31, 2012, the Company leased approximately 69,400 square feet of manufacturing space in Chang An, Dongguan, China for its contract metal manufacturing operations. These premises are leased from a third party and the lease expires in May 2013. The aggregate monthly rental is approximately $9,600.

Management believes that Deswell will be able to renew each of the leases described above as it expires for periods comparable to the current term or find alternative space as needed.

The Company believes that its existing offices and manufacturing space, and manufacturing space in close proximity to its existing facilities, which management believes will be available as needed for limited expansion, will be adequate for the operation of its business for at least the next two years.

ITEM 4A.  UNRESOLVED STAFF COMMENTS

Not applicable to Deswell.

30



ITEM 5.  
  OPERATING AND FINANCIAL REVIEW AND PROSPECTS

Except for statements of historical facts, this section contains forward-looking statements involving risks and uncertainties. You can identify these statements by forward looking words including “expect”, “anticipate”, “believe” “seek”, “estimate”. Forward looking statements are not guarantees of Deswell’s future performance or results and the Company’s actual results could differ materially from those anticipated in these forward-looking statements as a result of certain factors, including those set forth under the section of this Report entitled ITEM 3. Key Information — “Risk Factors”.

Operating Results

The following discussion should also be read in conjunction with the consolidated financial statements and notes thereto included following ITEM 18 of this Report. The Company prepares its financial statements in accordance with U.S. GAAP.

General

The Company’s revenues are derived from the manufacture and sale of injection-molded plastic parts and components, electrical products and subassemblies and metallic molds and accessories. Historically, the Company’s plastics operations have been the mainstay of its business and have accounted for the majority of its sales. That changed in fiscal 2012, when the Company’s sales decreased overall and in each business segment, but the percentage of sales decline in the plastic segment was more than that in the electronic & metallic segment, resulting in the Company’s electronic & metallic segment contributing more than half of Deswell’s total sales.

The Company carries out all of its manufacturing operations in Southern China, where it has been able to take advantage of the lower overhead costs and labor rates as compared to Hong Kong. At the same time, the proximity of the Company’s factories in Southern China to Hong Kong permits the Company to manage easily its manufacturing operations from Macao, facilitates transportation of its products through Hong Kong and provides the Company’s plastic manufacturing operations with access to electricity from Hong Kong and to nearby water. These, resources are needed in abundance to manufacture plastic parts and are often inadequate elsewhere in China.

PRC Income Taxes

Under PRC tax law in effect before January 1, 2008, we were afforded a number of tax concessions by, and tax refunds from, China’s tax authorities on a substantial portion of our operations in China by reinvesting all or part of the profits attributable to our PRC manufacturing operations. However, on March 16, 2007, the Chinese government enacted a new unified enterprise income tax law which became effective on January 1, 2008. Under the new income tax law most domestic enterprises and foreign invested enterprises, like Deswell, would be subject to a single PRC enterprise income tax rate and gradually transfer to the new tax rate of 25% within five years of the effective date. Following the implementation of the Enterprise Income Tax Law the State Council announced the transition rules for preferential tax policies (Guofa [2007] No.39) of January 2, 2008, for eligible enterprises previously subject to a 15% tax rate or 24% tax rate. As so announced, the new enterprise income tax rates for tax year 2010 was, and such rates for tax years 2011 and 2012 (and thereafter) are:

        Rate under EIT for enterprises previously subject to tax rate of
   
Tax Year (Calendar)
        15 percent
    24 percent
2010
                 22 %            25 %  
2011
                 24 %            25 %  
2012 and thereafter
                 25 %            25 %  
 

Accordingly, with the enactment of new PRC Enterprise Tax effective January 1, 2008, the Company expects the benefits it previously enjoyed, such as receiving tax refunds as a result of its reinvestment of profits in certain of its subsidiaries in China and favorable concession rates, will no longer be available.

The Company is subject to the applicable transfer pricing rules in PRC in connection to the transactions between its subsidiaries located inside and outside PRC. In accordance to Guo Shui Fa [2009] No.2 “Implementation Regulations of Special Tax Adjustments (Provisional)”(“Guo Shui Fa [2009] No.2”), which took effect at the beginning of calendar year 2008 and set out the regulations in relation to transfer pricing, contemporaneous documentation, disclosure and compliance of intercompany transactions, the Company and external parties have prepared transfer pricing contemporaneous

31




documentations (the “Contemporaneous Documentations”) of its subsidiaries in PRC for the calendar year ended December 31, 2008, 2009 and 2010.

Business Segment Information

Deswell’s operations are generally organized in three segments: plastic injection molding, which we sometimes refer to as the “plastics segment”, and electronic products assembling and metallic parts manufacturing. The Company’s reportable segments are strategic business units that offer different products and services. See Note 16 of Notes to Consolidated Financial Statements. Results from the Company’s metallic parts manufacturing operations have not been material to the Company’s operations as a whole and have therefore been combined with the electronic and metallic segment for the table presentation and discussion below and elsewhere in this Report. As so combined, we refer to them as the “electronic & metallic segment.” The following table sets forth selected consolidated financial information presented as a percentage of net sales by segment for each of the three years in the period ended March 31, 2012.

        Year ended March 31, 2010
    Year ended March 31, 2011
    Year ended March 31, 2012
   
        Plastic
Injection
Molding
Segment
    Electronic
&
Metallic
Segment
    Total
    Plastic
Injection
Molding
Segment
    Electronic
&
Metallic
Segment
    Total
    Plastic
Injection
Molding
Segment
    Electronic
&
Metallic
Segment
    Total
Net sales
                 100.0 %            100.0 %            100.0 %            100.0 %            100.0 %            100.0 %            100.0 %            100.0 %            100.0 %  
Cost of sales
                 79.1             91.9             84.5             86.4             91.0             88.6             81.7             88.3             85.4   
Gross profit
                 20.9             8.1             15.5             13.6             9.0             11.4             18.3             11.7             14.6   
Selling, general and administrative expenses
                 22.5             14.2             19.0             21.0             12.0             16.6             26.8             12.8             18.9   
Other income (expenses), net
                 9.0             1.0             5.6             (10.5 )            0.1             (5.3 )            1.9             0.3             1.0   
Operating income (loss)
                 7.4             (5.1 )            2.1             (17.9 )            (2.9 )            (10.5 )            (6.6 )            (0.8 )            (3.3 )  
Non-operating income, net
                 0.5             0.6             0.6             2.3             0.3             1.3             3.0             0.9             1.8   
Income (loss) before income taxes
                 7.9             (4.5 )            2.7             (15.6 )            (2.6 )            (9.2 )            (3.6 )            0.1             (1.5 )  
Income taxes
                 0.6             1.1             0.9             0.7             0.2             0.5             1.2             0.4             0.7   
Net income (loss)
                 7.3 %            (5.6 )%            1.8 %            (16.3 )%            (2.8 )%            (9.7 )%            (4.8 )%            (0.3 )%            (2.2 )%  
 

Year ended March 31, 2012 (Fiscal 2012) Compared to Year Ended March 31, 2011 (Fiscal 2011)

Net sales - The Company’s net sales for the year ended March 31, 2012 were $64,783,000, a decrease of $19,239,000, or 22.9%, as compared to fiscal 2011. The decrease was related to decreases in sales revenue of $14,433,000, or 33.7%, at our plastic segment, and $4,806,000, or 11.7%, from our electronic & metallic segment, as compared with respective net sales from these segments in fiscal 2011. The decrease in sales revenues was mainly attributed to a decrease in customer orders in response to the slow global economic recovery and potential economic recessions in the European countries.

Decrease in sales revenues at the plastic segment was mainly attributed to a reduction of orders totaling $5,052,000 in plastic sales for electronic entertainment products as well as $4,121,000 for telephone products, representing 35.0% and 28.5%, respectively, of the decrease in total sales in fiscal 2012, as compared to fiscal 2011.

The sales revenues decrease in the electronic & metallic segment primarily resulted from a decrease of $17,596,000 in orders for professional audio instrument products and $740,000 for telecom products from existing customers, offsetting an increase of $13,563,000 in orders for professional audio and home entertainment products from other existing customers.

Although remaining its largest customer in fiscal 2012, accounting for 12.6% of total net sales, the adverse effects on Deswell’s operating results from a 2.0% decline in orders during fiscal 2012 from VTech Telecommunications Limited, compared sales made to that customer in fiscal 2011, coupled with the Company’s inability to recapture sales made to pre-fiscal 2011 major customers or supplant them with significant sales to other customers, were principal factors contributing to the decrease in Deswell’s total revenues in fiscal 2012. These

32




dynamics also illustrate Deswell’s historical dependence on a few major customers. See the Risk Factor entitled “Historically we have been dependent on a few major customers that accounted for a substantial percentage of our sales. Starting from fiscal 2011, we have been limited to one major customer. Our sales will continue to decline and our financial results will suffer further if orders from our major customer or customer base are ceased, or substantially reduced, or if we cannot develop new customers or increase sales from our existing customers” in ITEM 3. KEY INFORMATION.

Gross profit - Gross profit for the year ended March 31, 2012 was $9,465,000, representing a gross profit margin of 14.6%. This compared with an overall gross profit and gross profit margin of $9,548,000 and11.4%, respectively, for the year ended March 31, 2011.

Gross profit in the plastic segment decreased by $642,000, to $5,189,000, or to 18.3% of net sales from that segment, for the year ended March 31, 2012, as compared to $5,831,000, or 13.6%, of comparable net sales for fiscal 2011. The increase in gross margin for the plastic segment was principally due to the combined effect of an increase in revenues of higher profit margin items, and savings in labor cost resulting from reduced headcount, when compared with fiscal 2011.

Gross profit in the electronic & metallic segment increased by $559,000, to $4,276,000, or 11.7% of net sales from that segment, for the year ended March 31, 2012, as compared to $3,717,000, or 9.0%, of comparable net sales for fiscal 2011. The increase in gross margin was mainly attributed to an increase in the selling price of products, offsetting higher labor costs as a result of increases in overtime allowances and factory overheads, as compared with fiscal 2011.

Selling, general and administrative expenses - SG&A expenses for the year ended March 31, 2012 were $12,273,000, or 18.9% of total net sales, as compared to $13,941,000, or 16.6% of total net sales for the year ended March 31, 2011. SG&A expenses decreased by $1,668,000, or 12.0%, in fiscal 2012, as compared to those expenses in fiscal 2011.

SG&A expenses in the plastic segment decreased by $1,399,000, to $7,581,000, compared to $8,980,000 for fiscal 2011. The decrease was primarily related to decreases of $350,000 in selling expense, $1,409,000 in staff costs and welfare expenses and $91,000 in compensation to the segment’s senior management, offsetting increases of $384,000 in stock-based compensation expenses as a result of 700,000 options granted to officers and employees and $324,000 in local government taxes and subsidies, as compared to fiscal 2011. Notwithstanding the fiscal 2012 decrease of SG&A expenses in absolute dollars, because of the segment’s year-over-year decline in sales, SG&A expenses as a percentage of sales from that segment increased to 26.8% in fiscal 2012, compared to 21.0% in fiscal 2011.

SG&A expenses in the electronic & metallic segment decreased by $269,000, to $4,692,000, or 12.9% of net sales from that segment, for the year ended March 31, 2012, compared to $4,961,000, or 12.1% of net sales in the same segment, for fiscal 2011. The savings in fiscal 2012 were primarily related to decreases of $82,000 in selling expense and $163,000 in staff costs and welfare expenses, offsetting increases of $165,000 in stock-based compensation expenses and $155,000 in local government taxes and subsidies, as compared with fiscal 2011.

Other income (expenses), net - Other income was $639,000 for the year ended March 31, 2012, as compared to other expenses of $4,435,000 in fiscal 2011.

On a segment basis, other income attributable to the plastic segment for the year ended March 31, 2012 was $528,000, as compared to other expenses of $4,498,000 for fiscal 2011. Other income was mainly due to an exchange gain of $309,000 and a gain of $132,000 from sales of scrap materials during the year ended March 31, 2012, as compared to an exchange loss of $263,000, provisions of $229,000 for doubtful receivables and $4,474,000 of charges for impairment of property, plant and equipment during fiscal 2011.

The Company did not impair, after its review and assessment of, the carrying amounts of its long-lived assets at March 31, 2012. See Notes 2 and 7 of Notes to Consolidated Financial Statements included later in this report.

Other income attributable to the electronic & metallic segment for the year ended March 31, 2012 was $111,000, as compared with other income of $63,000 for fiscal 2011. The increase in fiscal 2012 other income was principally because of reductions of $118,000 in the Company’s provision for doubtful receivables and a $72,000 gain from scrap materials sales, as compared with fiscal 2011.

Operating loss - Operating loss was $2,169,000 for the year ended March 31, 2012, which compares to an operating loss of $8,828,000 for fiscal 2011.

33



On a segment basis, the operating loss of the plastic segment was $1,864,000, or negative 6.6% of net sales from that segment, in the year ended March 31, 2012, as compared to an operating loss of $7,647,000, or negative 17.9% of net sales in the same segment, in fiscal 2011. The decrease in operating loss in the plastic segment during fiscal 2012 primarily resulted because the Company did not incur charges for impairment of property, plant and equipment as well as from the improvement in gross margin caused by sales of higher margin products and the increase in other income, offsetting the increase in the SG&A expenses as a percentage of sales as described above.

The electronic & metallic segment reported an operating loss of $305,000, or negative 0.8% of net sales from that segment, in the year ended March 31, 2012, compared to an operating loss of $1,182,000, or a negative 2.9% of net sales from the same segment, in fiscal 2011. The decrease in operating loss was mainly because of the segment’s increase in gross margin, as described above.

Non-operating income - Non-operating income for the year ended March 31, 2012 increased by $94,000, to $1,190,000, as compared with $1,096,000 of non-operating income during fiscal 2011. This was mainly attributable to $509,000 of income from securities investments, $261,000 of interest income and $133,000 in other non-operating income, offsetting a decrease of $831,000 in realized gain from the sale of marketable securities, as compared with fiscal 2011. See Note 3 of Notes to Consolidated Financial Statements.

Income taxes - Income taxes for the year ended March 31, 2012 were comprised of income tax expense of $307,000 and a deferred tax provision of $175,000, as compared to the income tax expense of $596,000 and a deferred tax benefit of $214,000 in fiscal 2011.

On a segment basis, there was an income tax expense of $131,000 and a deferred tax provision of $207,000 in the plastic segment for the year ended March 31, 2012, as compared to an income tax expense of $420,000 and a deferred tax benefit of $127,000 for the prior fiscal year. The income tax of the electronic & metallic segment was comprised of an income tax expense of $170,000 and a deferred tax benefit of $26,000 for the year ended March 31, 2012, as compared to an income tax expense of $176,000 and a deferred tax benefit of $87,000 for fiscal 2011.

Net loss - The Company had a net loss of $1,461,000, or a negative 2.3% of net sales, for the year ended March 31, 2012, as compared to net loss of $8,114,000, or a negative 9.7% of net sales, for the year ended March 31, 2011. The improvement in fiscal 2012 primarily resulted because the Company did not incur charges for impairment of property, plant and equipment as it did in fiscal 2011 and because of other income of $639,000 reported in fiscal 2012 versus other expenses of $4,435,000 reported in fiscal 2011, as discussed above.

Net loss for the plastic segment for the year ended March 31, 2012 totaled $1,345,000, as compared to a net loss of $6,955,000 for fiscal 2011. Bottom line improvements in the plastic segment resulted primarily from the absence of impairment charges of property, plant and equipment and the exchange gain reported in other income during fiscal 2012, as compared to $4,474,000 of impairment charges of fixed assets in fiscal 2011, as described above.

Net loss for the electronic & metallic segment for the year ended March 31, 2012 was $116,000, compared to a net loss of $1,159,000 for the prior fiscal year. The decrease in the net loss of the electronic and metallic segment was mainly from the improvement in gross margin and increases in other income and non-operating income during fiscal 2012, as described above.

Year ended March 31, 2011 (Fiscal 2011) Compared to Year Ended March 31, 2010 (Fiscal 2010)

Net sales - The Company’s net sales for the year ended March 31, 2011 were $84,022,000, an increase of $2,408,000 or 3.0% as compared to fiscal 2010. The increase was related to an increase in sales revenue of $6,644,000, or 19.2%, from our electronic & metallic segment, offsetting the decrease in sales revenue at our plastic segment of $4,236,000, or 9.0%, as compared with respective net sales from these segments in fiscal 2010.

The decrease in sales from the plastic segment was mainly due to a change in product and customer mix stemming from a reduction of $9,976,000 in orders for plastic components used for electronic entertainment products from N&J Company Limited, the Company’s largest customer in fiscal 2010, both in the plastic segments and as a whole, accounting for 33.3% of plastic segment sales and 19.2% of total sales during the year ended March 31, 2010. This reduction in the plastics segment, which reduced sales to N&J to less than 10% of total sales during fiscal 2011, was partially offset by an increase of $5,894,000 in sales to other customers of plastic components used for telephone and automotive products.

The increase in sales in the electronic & metallic segment was primarily attributable to an increase of $12,776,000 in orders for professional audio instrument products from existing and new customers, offsetting a decrease of $6,132,000 in orders for professional audio and telecommunication products from Digidesign, Inc. the

34




Company’s largest customer in the electronic & metallic segment and second largest customer as a whole during fiscal 2010, accounting for 25.7% of sales in the electronic & metallic segment sales and 10.8% of total sales during the year ended March 31, 2010. The increase in sales in the electronic & metallic segment resulted from the combined effect of orders from new customers and increased orders for new product models from existing customers.

The adverse effect on our operating results from decreases in sales during fiscal 2011 to our two largest customers during fiscal 2010 illustrates our historical dependence on a few major customers and that a substantial decrease in sales from any of our larger customers adversely impacts our financial performance. See the Risk Factor entitled “Historically we have been dependent on a few major customers that accounted for a substantial percentage of our sales. Starting from fiscal 2011, we have been limited to one major customer. Our sales will continue to decline and our financial results will suffer further if orders from our major customer or customer base are ceased, or substantially reduced, or if we cannot develop new customers or increase sales from our existing customers” in ITEM 3. KEY INFORMATION.

Gross profit - Gross profit for the year ended March 31, 2011 was $9,548,000, representing a gross profit margin of 11.4%. This compared with the overall gross profit and gross profit margin of $12,656,000 or 15.5% for the year ended March 31, 2010.

Gross profit in the plastic segment decreased by $4,013,000, to $5,831,000, or 13.6% of net sales in that segment for the year ended March 31, 2011, as compared to $9,844,000, or 20.9% of same segment net sales, in fiscal 2010. The decrease in gross margin for the plastic segment was principally associated with increased labor cost related to regulatory increases in the minimum wage rates of factory workers and higher overtime allowances, offsetting a decrease in material costs as a percentage of net sales, when compared with fiscal 2010.

Gross profit in the electronic & metallic segment was $3,717,000, or 9.0% of net sales from that segment, for the year ended March 31, 2011, as compared to $2,813,000, or 8.1% of same segment net sales, for fiscal 2010. The increase in gross margin was mainly attributed to an increase in sales volume of higher margin items and decrease in factory overhead expenses, offsetting the increase in labor costs as a result of regulatory increases in the minimum wage rates of factory workers and increases in overtime allowances and average number of workers, as compared with fiscal 2010.

Selling, general and administrative expenses - SG&A expenses for the year ended March 31, 2011 were $13,941,000, or 16.6% of total net sales, as compared to $15,505,000, or 19.0% of total net sales for the year ended March 31, 2010. SG&A expenses decreased by $1,564,000, or 10.1%, in fiscal 2011, as compared to those expenses in fiscal 2010.

SG&A expenses in the plastic segment decreased by $1,604,000, to $8,980,000, or 21.0% of net sales in that segment, for the year ended March 31, 2011, compared to $10,584,000, or 22.5% of same segment net sales, for fiscal 2010. The decrease was primarily related to decreases of $833,000 in staff housing and other costs associated with the headcount reduction in fiscal 2011, $352,000 in government license and registration fees, $87,000 in stock compensation expenses and $424,000 in depreciation, offsetting an increase of $246,000 in compensation to executives in this segment and $115,000 in selling expenses, as compared to fiscal 2010.

SG&A expenses in the electronic & metallic segment increased by $40,000, to $4,961,000, or 12.1% of net sales for that segment, for the year ended March 31, 2011, compared to $4,921,000, or 14.2% of same segment net sales, for fiscal 2010. The increase was primarily related to increases of $79,000 in selling expense and $99,000 in staff costs, offsetting decreases of $64,000 in compensation to executives in this segment, $38,000 in stock compensation expenses and $104,000 in government license and registration fees, as compared with fiscal 2010.

Other expenses - Other expenses were $4,435,000 for the year ended March 31, 2011, as compared to other income of $4,594,000 in the prior fiscal year.

On a segment basis, other expenses attributable to the plastic segment for the year ended March 31, 2011 were $4,498,000, as compared to other income of $4,250,000 for fiscal 2010. Other expenses were mainly due to an exchange loss of $263,000, provisions of $229,000 for doubtful receivables and $4, 474,000 of charges for impairment of property, plant and equipment fixed assets during the year ended March 31, 2011, as compared to a net gain of $4,198,000, included in other income for fiscal 2010, realized from the sale of the former plastic injection manufacturing plant in Shekou, Shenzhen, China, offset by a provision for doubtful receivables of $71,000 and an exchange loss of $87,000 during fiscal 2010.

Other income attributable to the electronic & metallic segment for the year ended March 31, 2011 was $63,000, as compared with other income of $344,000 for fiscal 2010. The decrease in other income was principally

35




because of increases of $152,000 in exchange loss and $147,000 in provision for doubtful receivables, as compared with fiscal 2010.

Operating loss - Operating loss was $8,828,000 for the year ended March 31, 2011, which compares to operating income of $1,745,000 for fiscal 2010.

On a segment basis, the operating loss of the plastic segment was $7,647,000, or a negative 17.9% of net sales in that segment, in the year ended March 31, 2011, as compared to same segment operating income of $3,509,000, or 7.4% of net sales from that segment, in fiscal 2010. The decrease in operating income in the plastic segment primarily resulted from the decrease in gross margin caused by higher labor costs and decrease in other income as described above.

The electronic & metallic segment reported an operating loss of $1,182,000, or a negative 2.9% of net sales, from that segment in the year ended March 31, 2011, compared to an operating loss of $1,764,000, or a negative 5.1% of same segment net sales in fiscal 2010. The decrease in operating loss was because of the net effect of the increase in gross margin and the decrease in SG&A expenses as described above.

Non-operating income - Non-operating income for the year ended March 31, 2011 increased by $652,000, to $1,096,000, as compared with the prior fiscal year. This is mainly accounted for by an increase of $652,000 in the realized gain on the sale of marketable securities as compared with fiscal 2010.

Income taxes - Income tax for the year ended March 31, 2011 was comprised of income tax expense of $596,000 and a deferred tax benefit of $214,000, as compared to the income tax expense of $380,000 and a deferred tax provision of $310,000 in fiscal 2010.

On a segment basis, there was an income tax expense of $420,000 and a deferred tax benefit of $127,000 in the plastic segment for the year ended March 31, 2011, as compared to an income tax expense of $379,000, part of which was taxable on the gain on the sale, which closed during the Company’s second fiscal quarter ended September 30, 2010, of the Company’s former manufacturing plant in Shekou, Shenzhen, China, and a deferred tax benefit of $91,000 during fiscal 2010. The components of income tax of the electronic & metallic segment were comprised of an income tax expense of $176,000 and a deferred tax benefit of $87,000 for the year ended March 31, 2011, as compared to tax expense of $1,000 and a deferred tax provision of $401,000 in fiscal 2010.

Net loss - The Company had a net loss of $8,114,000, or a negative 9.7% of net sales, for the year ended March 31, 2011, as compared to net income of $1,499,000, or 1.8% of net sales, for the year ended March 31, 2010. The fiscal 2011 net loss was primarily attributable to decreased sales to the Company’s largest customers in the plastics and electronic & metallic segments during fiscal 2010, $4,474,000 in impairment charges of fixed assets and decreases in gross profit margin, as described above.

Net loss for the plastic segment for the year ended March 31, 2011 totaled $6,955,000, as compared to net income of $3,446,000 for fiscal 2010. The net loss in the plastic segment was mainly the result of decreased sales to the Company’s largest customer in the plastics segment during fiscal 2010, $4,474,000 in impairment charges of fixed assets and decreases in gross margin as described above.

Net loss for the electronic & metallic segment for the year ended March 31, 2011 was $1,159,000, compared to a net loss of $1,947,000 for the prior fiscal year. The decrease in net loss of the electronic & metallic segment was mainly from the increase in sales revenues despite decreased sales to the Company’s largest customer during fiscal 2010, improvement in gross margin and the deferred tax benefit resulting from fiscal 2011, as described above.

Seasonality

The following table sets forth certain unaudited quarterly financial information sequentially for the four quarters in each of the three years in the period ended March 31, 2012 (in thousands):

        Year ended March 31,
   
        2010
    2011
    2012
   
        Q1
    Q2
    Q3
    Q4
    Q1
    Q2
    Q3
    Q4
    Q1
    Q2
    Q3
    Q4
Net sales
              $ 22,738          $ 20,852          $ 21,358          $ 16,666          $ 20,486          $ 24,023          $ 23,534          $ 15,978          $ 18,324          $ 18,020          $ 16,241          $ 12,198   
Gross profit
                 3,603             2,907             4,049             2,097             901              2,894             3,314             2,440             3,161             2,528             2,367             1,409   
Operating income (loss)
                 (272 )            2,938             296              (1,218 )            (2,678 )            (1,714 )            (4,031 )            (405 )            114              (225 )            (406 )            (1,652 )  
Net income (loss)
                 (253 )            3,124             (437 )            (935 )            (2,279 )            (1,597 )            (3,585 )            (653 )            75              (914 )            91              (713 )  
 

36



The following table sets forth the same unaudited quarterly information presented in the above table but by quarterly comparisons by year in the three-year period ended March 31, 2012 (in thousands):

        Three months ended
   
        June 30,
    September 30
    December 31
    March 31
   
        2010
    2011
    2012
    2010
    2011
    2012
    2010
    2011
    2012
    2010
    2011
    2012
Net sales
              $ 22,738          $ 20,486          $ 18,324          $ 20,852          $ 24,023          $ 18,020          $ 21,358          $ 23,534          $ 16,241          $ 16,666          $ 15,978          $ 12,198   
Gross profit
                 3,603             901              3,161             2,907             2,894             2,528             4,049             3,314             2,367             2,097             2,440             1,409   
Operating income (loss)
                 (272 )            (2,678 )            114              2,938             (1,714 )            (225 )            296              (4,031 )            (406 )            (1,218 )            (405 )            (1,652 )  
Net income (loss)
                 (253 )            (2,279 )            75              3,124             (1,597 )            (914 )            (437 )            (3,585 )            91              (935 )            (653 )            (713 )  
 

The first calendar quarter (the fourth fiscal quarter ending March 31 of our fiscal year) is typically the Company’s slowest sales period because, as is customary in China, the Company’s manufacturing facilities in China are closed for two weeks for the Chinese New Year holidays. Through March 31, 2012, the Company has not experience any other significant seasonal fluctuations.

Impact of Inflation

Historically, the Company focused upon increasing transaction volume in order to compensate for inflation in China, where virtually all of the Company’s assets and employees are located and inflation in China had little impact on Deswell. However, in addition to the appreciation of the RMB to the US dollar, inflation in China has recently affected the Company significantly.

The consumer price index (CPI), a major gauge of China’s inflation, rose 4.9 % in January 2011 from a year earlier as food prices increased 10.3% due to rising demand and a drought in key grain-growing regions. The CPI rose another 4.5% and food prices increased an additional 10.5% in January 2012 from levels in January 2011. There is no fixed minimum wage which is applicable to all of China; local governments in China adopt different minimum wage amounts based on the situation in their area. Effective May 1, 2010, China’s Guangdong Province, where Deswell’s manufacturing facilities are located, raised minimum wages by approximately 20% and effective March 1, 2011 again increased the minimum wage by another approximately 20%. The 2010 and 2011 increases in minimum wages directly impacted the Company’s cost of labor, increasing its overall operating expenses and adversely affecting its financial results for the years ended March 31, 2011 and 2012.

The Chinese government has recently announced a new plan to increase the average growth rate of China’s minimum wage levels to over 13% annually between 2011 and 2015. Continuing material increases in our cost of labor will continue to increase the Company’s operating costs and will adversely affect Deswell’s financial results unless it passes on such increases to customers by increasing the prices of products and services. The effect of increases in the prices of products and services would make the Company’s products more expensive in global markets, such as the United States and the European Union. This could result in the loss of customers, who may seek, and be able to obtain, products and services comparable to those Deswell offers in lower-cost regions of the world. If the Company does not increase prices to pass on the effect of increases in labor costs, Deswell’s margins and financial results would suffer.

Because most of the Company’s labor costs are incurred in China and therefore paid in RMB, the adverse effect on Deswell’s business and financial results from increasing labor costs is exacerbated by the appreciation in the exchange rate to the US dollar, as is discussed in “Exchange Rates” immediately below.

Exchange Rates

The Company’s sales are mainly in United States dollars and Hong Kong dollars and its expenses are mainly in United States dollars, Hong Kong dollars and Chinese RMB.

The Hong Kong dollar has been pegged to the U.S. dollar at approximately 7.80 and relatively stable. The midpoint exchange rates between the Hong Kong dollars and the U.S. dollar were approximately 7.764, 7.789 and 7.764 at March 31, 2010, 2011 and 2012, respectively, as reported by “Historical Exchange Rates” at http://www.oanda.com/currency/historical-rates/. The Hong Kong government may not continue to maintain the present currency exchange mechanism, which fixes the Hong Kong dollar at approximately 7.80 to each United States dollar and has not in the past presented a material currency exchange risk. Although announcements by Hong Kong’s central bank indicate its intention to maintain the currency peg between the Hong Kong dollar and the U.S. dollar, if Hong Kong does change and follows China to a floating currency system or otherwise changes the

37




exchange rate system of Hong Kong dollars to U.S. dollars, our margins and financial results could be adversely affected.

Between 1994 and July 2005, the market and official RMB rates were unified and the value of the RMB was essentially pegged to the U.S. dollar and was relatively stable. On July 21, 2005, the People’s Bank of China adjusted the exchange rate of RMB to the U.S. dollar by linking the RMB to a basket of currencies and simultaneously setting the exchange rate of RMB to U.S. dollars, from 1:8.27, to a narrow band of around 1:8.11. The following chart illustrates the fluctuations since the July 31, 2005 adjustment of the RMB to the US dollar by showing the exchange ratio at the end of each of Deswell’s fiscal years from March 31, 2006 to March 31, 2012.

 


(1)
  RMB (yuan) to US dollar data presented in this chart are the midpoint rates on March 31 of the year indicated as reported by “Historical Exchange Rates” at http://www.oanda.com/currency/historical-rates/.

The appreciation and depreciation in the exchange ratio of the RMB to the US dollar increases and decreases, respectively, our costs and expenses to the extent paid in RMB. Approximately 51.0%, 47.0% and 49.0% of our total costs and expenses were in RMB during the years ended March 31, 2010, 2011 and 2012, respectively.


The following table shows the percentage appreciation in the exchange rate of the RMB to the US dollar at the end of each of our fiscal years in the three-year period ended March 31, 2012:

Exchange ratio of RMB to US$1.00 at March 31,(1)
 
2010
  2011
    2012
   
Ratio
        % change(2)
    Ratio
    % change(2)
    Ratio
    % change(2)
1:6.826
           
0.14%
   
1:6.560
   
3.90%
   
1:6.319
   
3.68%
 


(1)
  RMB to US dollar data presented in this table are the midpoint rates on March 31 of the year indicated as reported by “Historical Exchange Rates” at http://www.oanda.com/currency/historical-rates/.

(2)
  From ratio at previous March 31.

In mid-2008, the Chinese government halted allowing the RMB to appreciate against the dollar as it did during earlier periods since July 25, 2005 because of concerns that the stronger RMB was hurting Chinese exports at a time of global recession. Accordingly, as shown in the above table, there was virtually no change in the exchange ratio of the RMB to the US dollar during our year ended March 31, 2010. However, on June 19, 2010 China’s central bank announced that it planned to introduce more flexibility in the management of its currency and since then the RMB again began to appreciate against the US dollar, increasing 3.9% at March 31, 2011 from the midpoint level at March 31, 2010, and increasing an additional approximately 3.7% at March 31, 2012 from the

38




midpoint level at March 31, 2011, as reported by “Historical Exchange Rates” at http://www.oanda.com/currency/historical-rates/.

We did not hedge our currency risk during the years ended March 31, 2010, 2011 and 2012 and at March 31, 2012, we had no open forward currency contracts. We continually review our hedging strategy and there can be no assurance that hedging techniques we may implement will be successful or will not result in charges to our results of operations.

Liquidity and Capital Resources

For the year ended March 31, 2012, net cash provided by operations totaled $11,149,000, including a net loss of $1,461,000, depreciation and amortization expenses of $4,920,000. Accounts receivable decreased by $4,886,000 as compared to balances at March 31, 2011, primarily as a result of lower sales revenues generated during the fiscal year. Inventories decreased by $3,402,000 over levels at March 31, 2011, primarily because of relatively lower demand for raw materials purchase resulting from reduced sales orders during the fiscal year. Accounts payable decreased by $1,123,000 over levels at March 31, 2011, primarily because of the decrease in materials purchases. For the year ended March 31, 2011, net cash used in operations totaled $3,194,000, including a net loss of $8,114,000 and depreciation and amortization expenses of $6,197,000.

Net cash used in investing activities amounted to $11,285,000 for the year ended March 31, 2012, while net cash provided by investing activities in fiscal 2011 amounted to $4,513,000. Capital expenditures during these periods totaled $282,000 and $1,034,000, respectively. Our capital expenditures were primarily related to the acquisition of property, plant and equipment for our two manufacturing plants in Dongguan, China. In fiscal 2012, we acquired marketable securities for $3,184,000 and received cash proceeds from sale of the marketable securities for $4,251,000 as well as made investments in available-for-sale securities for $8,376,000 and increases in fixed deposits over three months for $4,008,000.

These available-for-sale securities are investments in two corporate bonds recorded at fair value based upon quoted market prices. The annual interest income receivable from those two corporate bonds is approximately $750,000. The Company has the ability and intent to hold these corporate bonds until a recovery of fair value occurs. The company does not consider these investments to be impaired as of March 31, 2012 as the losses of $746,000 arising from the revaluation of available-for-sale securities are unrealized and temporary. See Note 4 of Notes to Consolidated Financial Statements.

In fiscal 2011, we acquired marketable securities for $8,049,000 and received proceeds of $13,509,000 from sale of the marketable securities.

Net cash used in financing activities for the years ended March 31, 2012 and 2011 were $2,426,000 and $804,000, respectively. Net cash we used in financing activities during the year ended March 31, 2012 was mainly to fund dividend payments to shareholders of $2,430,000 and from the exercise of stock options from employees of $4,000. Net cash we used in financing activities during the year ended March 31, 2011 was primarily to fund dividend payments to shareholders of $810,000 and from the exercise of stock options from employees of $6,000.

As a consequence of the fixed exchange rate between the Hong Kong dollar and the U.S. dollar, interest rates on Hong Kong dollar borrowings are similar to U.S. interest rates. The Hong Kong Prime Rate at March 31, 2012 remained at 5.0%, the same rate it was at March 31, 2011 and at March 31, 2010.

At March 31, 2012, the Company had cash and cash equivalents of $33,073,000. At that date, Deswell had no committed credit facilities and no restricted cash. Deswell expects that working capital requirements and capital additions will continue to be funded through cash on hand and internally generated funds. However, Deswell may choose to seek to obtain additional debt or equity financing if it believes it to be appropriate and available on reasonable terms. The Company’s working capital requirements are expected to increase in line with the growth in the Company’s business.

At March 31, 2012, the Company had capital commitments totaling $1,000 to purchase furniture and fixtures, which are expected to be disbursed during the year ending March 31, 2013.

A summary of our contractual obligations and commercial commitments as of March 31, 2012 is as follows:

39



        Payments due by period (in thousands)
   
Contractual obligations
        Total
    Year ending
March 31,
2013
    Period from
April 1, 2013
to March 31,
2015
    Period from
April 1, 2015
to March 31,
2017
    Period
after
March 31,
2017
Long-term bank borrowing
              $           $           $           $           $    
Capital (finance) lease obligations
                                                                        
Operating lease payments
                 64              64                                           
Capital commitment
                 1              1                                           
Other purchase obligations
                 3,774             3,774                                          
Other long-term liabilities reflected on
                                                                        
Company’s balance sheet under US GAAP
                                                                        
Total
              $ 3,839          $ 3,839          $           $           $    
 

Off Balance Sheet Arrangements

We do not use off-balance sheet financing arrangements, such as securitization of receivables or obtaining access to assets through special purpose entities.

Critical Accounting Policies and Recent Changes in Accounting Standards

For a discussion of critical accounting policies and recently issued and changes in accounting standards relevant to our financial performance and financial statements, see Note 2 of Notes to Consolidated Financial Statements included in Part III, ITEM 18, in this Report.

ITEM 6.  
  DIRECTORS, SENIOR MANAGEMENT AND EMPLOYEES

Directors and Senior Management

The directors and executive officers of the Company at June 30, 2012 are as follows:

Name
        Age
    Position(s) with Company
Richard Pui Hon Lau
           
67
   
Chairman of the Board of Directors
Franki Shing Fung Tse
           
48
   
Chief Executive Officer
Chin Pang Li
           
66
   
Executive Director of Manufacturing and Administration for Plastic Operations and Member of the Board of Directors
Hung-Hum Leung
           
66
   
Non-Executive Director and Member of Audit Committee
Allen Yau-Nam Cham
           
65
   
Non-Executive Director and Chairman of Audit Committee
Wing-Ki Hui
           
66
   
Non-Executive Director and Member of Audit Committee
Herman Wong Chi Wah
           
34
   
Chief Financial Officer
 

Richard Pui Hon Lau. Mr. Lau served as Chief Executive Officer and Chairman of the Board of Directors of the Company and its predecessors since their inception in 1987 until February 2007, at which time he retired as Chief Executive Officer. Mr. Lau remains as Chairman of the Board.

Franki Shing Fung Tse. Mr. Tse joined Deswell in February 2007 at its Chief Executive Officer, bringing with him over 19 years’ experience in the tool-making, plastic injection and electronic service provider, or EPS, industry. From July 2005 until joining Deswell, he served as Vice President of Operations for Goodbaby Child Products Co. Ltd., a leading baby-products manufacturing company located near Shanghai, China with approximately 15,000 workers at the time of his departure. From May 2001 to June 2005 Mr. Tse served as Director of Marketing of Deswell’s plastic subsidiary, Jetcrown Industrial (Dongguan) Ltd. From 1988 to 2000, Mr. Tse was in charge of the China Sales Business Division of Qualidux Industrial Co., Ltd., a group of companies engaged in original design and original equipment plastics manufacturing. Mr. Tse received his MBA in Business Finance from the University of Lincoln, United Kingdom in 2002.

Chin Pang Li. Mr. Li has served the Company as a Member of the Board of Directors and in various executive capacities with the Company and its predecessors since their inception in 1987. He became Secretary of the Company in February 1995 and Chief Financial Officer in May 1995, a position which he held until March 31, 2006. As Executive Director of Manufacturing and Administration for Plastic Operations, Mr. Li is in charge of the

40




manufacturing and administrative operations for the Company’s plastic products. Mr. Li received his Bachelor of Science degree from Chun Yan Institute College, Taiwan in 1967.

Hung-Hum Leung. Mr. Leung has been a non-executive director of the Company and member of the Audit Committee since December 1999. Mr. Leung has over 25 years of experience in the manufacture of electronic products. Mr. Leung was the founder of Sharp Brave Holdings Ltd. (since 2007 known as China Properties Investment Holdings Limited), a Hong Kong public company listed on the Hong Kong Stock Exchange, and from 1991 to 1995 served as the Chairman of Sharp Brave Holdings Ltd. Since 1995, Mr. Leung has been an independent consultant to the electronics industry. He received his Bachelor of Science degree in Physics from the National Taiwan University in 1971.

Allen Yau-Nam Cham. Mr. Cham has been a non-executive director of the Company and member of the Audit Committee since August 2003. He has over 20 years of experience in the securities industry. He is a Certified General Accountant in Canada. He obtained his Bachelor of Science degree from St. Mary’s University, Halifax, Canada, Bachelor of Engineering (Electrical) degree from Nova Scotia Technical College, Halifax, Canada and Master of Business Administration degree from University of British Columbia, Canada.

Wing-Ki Hui. Mr. Hui has been a non-executive director of the Company and member of the Audit Committee since October 2004. Since 1995 he has been the Operation Director of the Electronic Products Division of Tomorrow International Holdings Limited, a company listed on the Hong Kong Stock Exchange engaged in manufacturing of consumer electronics and printed circuit boards. Prior to serving in this capacity, Mr. Hui was Executive Director of Sharp Brave International Holdings Limited from 1991 to 1995 and Director of Sharp Brave Electronics Co., Ltd. from 1984 to 1995. Mr. Hui possesses over 20 years of experience in the electronic manufacturing industry, and is a graduate of South East Electronic College in Hong Kong.

Herman Wong Chi Wah. Mr. Wong joined the Company as Chief Financial Officer effective on April 1, 2011. During the 10 years immediately before joining Deswell, Mr. Wong worked for Deloitte Touche Tohmatsu, an international public accounting and auditing firm, where he most recently served as senior manager. During his tenure at Deloitte Touch Tohmatsu, he worked in an auditing capacity with a variety of Hong Kong listed companies and multinational corporations as well as working on several initial public offerings for Hong Kong listed companies. Mr. Wong received his Bachelor of Business Administration in Accounting from Hong Kong Polytechnic University.

No family relationship exists among any of the named directors, executive officers or key employees. No arrangement or understanding exists between any director or officer and any other persons pursuant to which any director or executive officer was elected as a director or executive officer of the Company.

Compensation of Directors and Executive Officers

Executive Officers

The aggregate amount of compensation (cash benefits) paid by the Company and its subsidiaries during the year ended March 31, 2012 to all directors and executive officers as a group for services in all service capacities was approximately $1,403,000, which excludes amounts paid by the Company or its subsidiaries as dividends to directors and executive officers in their capacity as shareholders of the Company for the year ended March 31, 2012.

During the year ended March 31, 2012, options to purchase an aggregate of 550,000 shares were granted to the Company’s directors and executive officers under the Company’s 2003 Stock Option Plan. The options are exercisable at $2.14 per share for 10 years, expiring on March 7, 2022.

See the discussion under “We depend on our executive officers, senior managers and skilled personnel.” in ITEM 3 Key Information — Risk Factors on page 16 of this Report.

Directors

Our policy is to pay directors who are not employees of the Company or any of its subsidiaries $2,000 per month for services as a director, and to reimburse directors for all reasonable expenses incurred in connection with their services as a director and member of Board committees.

The Board has determined that Messrs. Hung-Hum Leung, Allen Yau-Nam Cham and Wing-Ki Hui are each “independent” within the meaning of Rule 5605(a) (2) of the NASDAQ Marketplace Rules.

41



Board Practices

The directors of the Company are elected at its annual meeting of shareholders and serve until their successors take office or until their death, resignation or removal. The executive officers serve at the pleasure of the Board of Directors of the Company.

Audit Committee

The Audit Committee meets from time to time to review the financial statements and matters relating to the audit and has full access to management and the Company’s auditors in this regard. The Audit Committee recommends the engagement or discharge of the Company’s independent accountants, consults on the adequacy of the Company’s internal controls and accounting procedures and reviews and approves financial statements and reports. Deswell’s audit committee consists of Messrs. Hung-Hum Leung, Allen Yau-Nam Cham and Wing-Ki Hui, each of whom is an independent director within the meaning of that term under Rule 5605(a)(2) of the NASDAQ Marketplace Rules. Mr. Allen Yau-Nam Cham currently acts as the Chairman of the Audit Committee.

Other Committees; NASDAQ Compliance

Various corporate governance practices required of U.S. domestic public companies with securities listed on The Nasdaq Stock Market, are not required of foreign private issuers such as Deswell if such issuers follow their home country practice. Of the corporate governance practices required under NASDAQ’s MarketPlace Rules of U.S. domestic public companies, Deswell follows home country practices and does not have a compensation committee or a nominating committee consisting of independent directors; does not have nominees to its board selected or recommended by a majority of its independent directors; does not have the compensation of its Chief Executive Officer and other executive officers determined or recommended to the board by a majority of its independent directors; and Deswell’s independent directors do not meet in executive session. See “Our exemptions from certain of the reporting requirements under the Exchange Act limits the protections and information afforded to investors” on page 19 in the Risk Factors section of this Report for a further discussion of how our SEC reporting and corporate governance practices differ from those applicable to US domestic issuers and US NASDAQ-listed companies.

Employees

At March 31, 2012, the Company employed 1,886 persons on a full-time basis, of which eight were located in Macao and 1,878 were located in or travel to and from China. Of the Company’s employees, at March 31, 2012

  1,140 engaged in plastic injection molding manufacturing, and

  738 engaged in contract electronic manufacturing, metal molds and parts manufacturing.

The Company has not experienced significant labor stoppages. Management believes that relations with the Company’s employees are satisfactory.

Share and Option Ownership of Directors and Senior Management

For information concerning the beneficial ownership of the Company’s common shares, including options, by directors and senior management and major shareholders, see ITEM 7 of this Report.

Employee Stock Option Plans

In 1995, the Company adopted its 1995 Stock Option Plan permitting the Company to grant options to purchase up to 1,012,500 common shares to employees, officers, directors and consultants of the Company. On September 29, 1997, the Company’s Board of Directors and shareholders approved an increase of 549,000 shares in the number of shares that can be optioned and sold under the Option Plan bringing to a total of 1,561,500 shares the number of common shares that can be optioned and sold under the 1995 Stock Option Plan. No shares remain available for grant under the Company’s 1995 Stock Option Plan.

On August 15, 2001 the Board approved the adoption of the 2001 Stock Option Plan permitting the Company to grant options to purchase up to an additional 1,125,000 common shares to employees, officers, directors and consultants of the Company. On January 7, 2002 shareholders approved the 2001 plan.

On August 20, 2003, the Board approved the adoption of the 2003 Stock Option Plan permitting the Company to grant options to purchase up to an additional 900,000 common shares to employees, officers, directors, consultants and advisors of the Company. On September 30, 2003 shareholders approved the 2003 plan. On August 1, 2005, the Company’s Board of Directors, subject to shareholder approval, approved amendments to the 2003 Stock Option to increase by 500,000 shares in the number of shares that can be optioned and sold under the 2003

42




Stock Option Plan, bringing to a total of 1,400,000 shares the number of common shares that can be optioned and sold under the 2003 Stock Option Plan. The Company’s shareholders approved this amendment at the Company’s Annual Shareholders’ Meeting held on September 19, 2005.

On August 17, 2007, the Company’s Board of Directors, subject to shareholder approval, approved amendments to the 2003 Stock Option to increase by 400,000 shares in the number of shares that can be optioned and sold under the 2003 Stock Option Plan, bringing to a total of 1,800,000 shares the number of common shares that can be optioned and sold under the 2003 Stock Option Plan. The Company’s shareholders approved this amendment at the Company’s Annual Shareholders’ Meeting held on October 9, 2007.

On August 13, 2010, the Company’s Board of Directors, subject to shareholder approval, approved amendments to the 2003 Stock Option Plan to increase by 800,000 shares in the number of shares that can be optioned and sold under the 2003 Stock Option Plan, bringing to a total of 2,600,000 shares the number of common shares that can be optioned and sold under the 2003 Stock Option Plan. The Company’s shareholders approved this amendment at the Company’s Annual shareholders’ Meeting held on September 16, 2010.

The Company’s option plans are administered by the Board of Directors, which determines the terms of options granted, including the exercise price, the number of shares subject to the option and the option’s exercisability. The exercise price of all options granted under the option plans must be at least equal to the fair market value of such shares on the date of grant. The maximum term of options granted under the option plans is 10 years.

Through June 30, 2012, options to purchase an aggregate of 5,269,000 shares had been granted under all of Deswell’s option plans. At June 30, 2012, there were options to purchase

  an aggregate of 1,400,500 common shares outstanding, and

  17,500 shares available for future grant under Deswell’s option plans.

ITEM 7.  
  MAJOR SHAREHOLDERS AND RELATED PARTY TRANSACTIONS

Major Shareholders

The Company is not directly owned or controlled by another corporation or by any foreign government. The following table sets forth, as of June 30, 2012, the beneficial ownership of the Company’s common shares by each person known by the Company to beneficially own 5% or more of the common shares of the Company and by each of the Directors and Senior Management of the Company who beneficially own in excess of one percent of the Company’s common shares.

        Shares beneficially owned (1)
   
Name of beneficial owner or identity of group


  
Amount
  
Percent
Richard Pui Hon Lau
                 1,916,045 (2)            11.4 %  
Chin Pang Li
                 1,720,750 (3)            10.2 %  
Franki Shing Fung Tse
                 201,000 (4)            1.2 %  
Herman Wong Chi Wah
                 50,000 (5)            *    
Hung-Hum Leung
                                 
Allen Yau-Nam Cham
                                 
Wing-Ki Hui
                                 
 


*
  Less than 1%.

(1)
  Based on 16,481,810 shares outstanding on June 30, 2012. However, in accordance with Rule 13d-3(d) (1) under the Securities Exchange Act of 1934, shares not outstanding but which are the subject of currently exercisable options have been considered outstanding for the purpose of computing the percentage of outstanding shares owned by the listed person holding such options, but are not considered outstanding for the purpose of computing the percentage of shares owned by any of the other listed persons.

(2)
  Consists of 1,521,045 shares held of record by Mr. Lau and options to purchase 395,000 shares granted to Mr. Lau under the Company’s stock option plans. Mr. Lau’s options are exercisable at a weighted average exercise price of $7.07 per share, with terms expiring from September 30, 2013 to March 7, 2022.

(3)
  Consists of 1,310,750 shares held of record by Mr. Li and options to purchase 410,000 shares granted to Mr. Li under the Company’s stock option plans. Mr. Li’s options are exercisable at a weighted average exercise price of $7.07 per share, with terms expiring from September 30, 2013 to March 7, 2022.

43



(4)
  Consists of 171,000 shares held of record by Mr. Tse and options to purchase 30,000 shares granted to Mr. Tse under the Company’s stock option plans. Mr. Tse’s options are exercisable at a weighted average exercise price of $2.96 per share, with terms expiring from January 20, 2018 to March 7, 2022.

(5)
  Consists of options to purchase 50,000 shares granted to Mr. Wong under the Company’s stock option plans. Mr. Wong’s options are exercisable at an exercise price of $2.14 per share, with a term expiring on March 7, 2022.

Change in the Percentage Ownership Held by Major Shareholders

The following table reflects the percentage of beneficial ownership of Deswell’s common shares by its major (five percent or more) shareholders during the past three years:

        Percentage Ownership at June 30,(1)
   
        2010
    2011
    2012
Richard Pui Hon Lau
                 10.4             10.4             11.4   
Chin Pang Li
                 9.2             9.2             10.2   
FMR LLC and Edward C. Johnson 3d
                 6.1 (2)            5.5 (3)            (4 )  
 


(1)
  Based on 16,191,810 shares outstanding on June 30, 2010, 16,194,810 shares outstanding at June 30, 2011 and 16,481,810 outstanding at Jun 30, 2012. In accordance with Rule 13d-3(d) (1) under the Securities Exchange Act of 1934, common shares not outstanding at the specified date but which were the subject of options exercisable within 60 days of the specified date are considered outstanding for the purpose of computing the percentage of outstanding common shares owned by the listed person holding such options, but are not considered outstanding for the purpose of computing the percentage of common shares owned by any of the other listed persons.

(2)
  Based on Schedule 13G filed by the listed persons with the SEC on February 16, 2010. This filing also included Edward C. Johnson 3d, Fidelity Management & Research Company and Fidelity Low-Priced Stock Fund as reporting persons.

(3)
  Based on Amendment No. 1 to Schedule 13G filed by the listed persons with the SEC on February 14, 2011. This filing also included Edward C. Johnson 3d, Fidelity Management & Research Company and Fidelity Low-Priced Stock Fund as reporting persons.

(4)
  Less than 5 percent based on Amendment No. 2 to Schedule 13G filed by the listed person with the SEC on February 14, 2012.

All of the holders of the Company’s common shares (including Deswell’s major shareholders) have equal voting rights with respect to the common shares held. As of June 30, 2012, approximately 19 holders of record, who, management believes, held for more than 3,000 beneficial owners, held Deswell’s common shares. According to information supplied to the Company by its transfer agent, at June 30, 2012, 12 holders of record with addresses in the United States held approximately 13.4 million of our outstanding common shares.

Related Party Transactions

Deswell had no transactions of the kind specified in ITEM 7.B. of Form 20-F from April 1, 2011 through June 30, 2012, the latest practical date prior to filing of this Report.

Since Deswell completed its initial public offering in the United States, it has been Deswell’s policy that all transactions between Deswell and any interested director or executive officer be approved by a majority of the disinterested directors and be on terms that are no more favorable than would be available from an independent third party.

ITEM 8.  
  FINANCIAL INFORMATION

Financial Statements

Our Consolidated Financial Statements are set forth under ITEM 18 Financial Statements.

Legal Proceedings

The Company is not involved in any material legal proceedings.

Export Sales

Information regarding our export sales is provided in ITEM 4 “Information on the Company — ”Business Overview — Customers and Marketing.”

44



Dividend Policy

Commencing with the fiscal year ended March 31, 2003, the Company announced it would pay cash dividends on a quarterly basis based upon the Company’s quarterly results. Under this dividend policy, the Company declared and paid dividends during the year ended March 31,

  2010 aggregating $1,619,000, which was based on results for the second quarter of the year ended March 31, 2010; and

  2011 aggregating $810,000, which was based on results for the fourth quarter of the year ended March 31, 2010

  2012 aggregating $2,429,422, $1,619,581 of which was based on results for the last two quarters of the year ended March 31, 2011, and $809,841 of which was based on results for the first two quarters of the year ended March 31, 2012.

The Company currently plans to continue its quarterly dividend policy as announced, but such plans and policy for future dividends consist of forward-looking statements within the meaning of Section 27A of the Securities Act of 1933 and Section 21E of the Securities Exchange Act of 1934. Whether future dividends will be declared will depend upon the Company’s future growth and earnings, of which there can be no assurance, and the Company’s cash flow needs for future development, which growth, earning or cash flow needs may be adversely affected by one or more of the factors discussed in ITEM 3. Key Information — Risk Factors. Accordingly, there can be no assurance that future cash dividends on the Company’s common shares will be declared, what the amounts of such dividends will be or whether such dividends, once declared for a specific period will continue for any future period or at all.

45



ITEM 9.  
  THE OFFER AND LISTING

The Company’s shares are traded exclusively on the NASDAQ Global Market under the symbol “DSWL”.

The following chart shows the high and low sale prices per share of Deswell shares as reported by The NASDAQ Global Market for each of Deswell’s fiscal years in the five-year period ended March 31, 2012:

 

The following chart shows the high and low sale prices per share of Deswell shares as reported by the NASDAQ Global Market for each of the quarters in the two-year period ended March 31, 2012 and for the quarter ended June 30, 2012.

 

46



The following chart shows the high and low sale prices per share of Deswell shares as reported by The NASDAQ Global Market during each of the months in the six-month period ended June 30, 2012.
 

ITEM 10.  
  ADDITIONAL INFORMATION

Memorandum and Articles of Association

Effective December 13, 2007, we amended and restated our Memorandum and Articles of Associations (collectively the “2007 Charter”), the instruments governing a company organized under the law of the British Virgin Islands, which are comparable in purpose and effect to certificates or articles of incorporation and bylaws of corporations organized in a state of the United States.

Effective March 26, 2010, we amended Regulation 6.15 of our Articles of Association to reduce the number of our outstanding common shares that must be present in person or by proxy in order to hold any meeting of shareholders from no less than 50 percent to no less than 33-1/3 percent.

Under our 2007 Charter, as amended through March 26, 2010 and applicable to the date of this Report (“our Charter”):

  our shares are eligible for a direct registration system operated by a securities depository in accordance with Nasdaq Marketplace Rule 5210(c) (formerly Rule 4350(1)).

  various consequential amendments were made to our Memorandum and Articles of Association in accordance with the advice from our US and BVI counsel so as to (a) be consistent with the BVI Business Companies Act, 2004, as amended (the “Act”), the Act having come into force on January 1, 2004 superseding in certain respects the International Business Companies Act, 1984, the relevant legislation which had previously governed us and (b) to make conforming changes resulting from the transition of the NASDAQ Stock Market’s operations on August 1, 2006 to that of a national securities exchange in the United States.

  certain special provisions of our Memorandum and Articles of Association that we adopted in preparation for our initial public offering of securities in the United States.

  provisions were added in recognition of, and to assure compliance with, certain laws, rules and regulations of the United States applicable to us, including the Sarbanes-Oxley Act of 2002, and the Marketplace Rules of the NASDAQ Stock Market.

Under our Charter, holders of our shares:

  are entitled to one vote for each whole share on all matters to be voted upon by shareholders, including the election of directors.

  do not to have cumulative voting rights in the election of directors.

47



  are entitled to receive dividends if and when declared by our board of directors out of funds legally available under British Virgin Islands law.

  all of common shares are equal to each other with respect to liquidation and dividend rights.

  in the event of our liquidation, all assets available for distribution to the holders of our common shares are distributable among them according to their respective holdings.

Objects and Purposes

Our objects and purposes are described in Clause 5 of our Memorandum of Association and are generally to engage in any act or activity that is not prohibited under the laws of the British Virgin Islands.

Directors

Our Articles of Association (Regulation 12.4) provides that except as otherwise provided in the BVI Business Companies Act, 2004 (No. 16 of 2004) — the British Virgin Islands corporate law that governs BVI companies like Deswell — no agreement or transaction between the Company and one or more of its directors or any person in which any director has a financial interest or to whom any director is related, including as a director of that other person, is void or voidable for this reason only or by reason only that the director is present at the meeting of directors or at the meeting of the committee of directors that approves the agreement or transaction or that the vote or consent of the director is counted for that purpose if the material facts of the interest of each director in the agreement or transaction and his interest in or relationship to any other party to the agreement or transaction are disclosed in good faith or are known by the other directors and such agreement or transaction has been approved by the irrevocable vote of a majority of the Company’s directors, including at least, one Independent Director. In addition, the favorable vote of a majority of the directors, including at least one Independent Director, shall be required to approve any transaction or agreement between the Company and any officer of the Company or any person or entity holding 10 percent or more of the outstanding Shares.

Our Articles of Association (Regulation 7.11) provide that the directors may by a resolution of directors, fix the emoluments of directors with respect to services to be rendered in any capacity to the Company.

British Virgin Islands law and our Articles of Association provide that the management of the business and the control of Deswell shall be vested in the directors, who in addition to the powers and authorities expressly conferred by the Articles of Association, may also exercise all such powers, and do all such acts and things, as may be done by Deswell and are not by the Articles of Association or British Virgin Islands law expressly directed or required to be exercised or done by a meeting of shareholders. Our Articles of Association provide that the directors may by resolution exercise all the powers of Deswell to borrow money and to mortgage or charge its undertakings and property or any part thereof, to issue debentures, debenture stock and other securities whenever money is borrowed or as security for any debt, liability or obligation of Deswell or of any third party.

British Virgin Islands law and our Memorandum of Association and Articles of Association do not contain an age limit requirement for our directors. Under our Articles of Association, no shares are required for director’s qualification.

Rights, Preferences and Restrictions of Authorized and Outstanding Shares and Changes to Rights of Shareholders

Deswell has one class and series of shares authorized or outstanding: common shares, no par value per share. Our authorized capital consists of 30,000,000 common shares, no par value per share, of which 16,196,810 common shares were outstanding on June 30, 2012.

Holders of our common shares are entitled to one vote for each whole share on all matters to be voted upon by shareholders, including the election of directors. Holders of our common shares do not have cumulative voting rights in the election of directors. All of our common shares are equal to each other with respect to liquidation and dividend rights. Holders of our common shares are entitled to receive dividends if and when declared by our board of directors out of funds legally available under British Virgin Islands law. In the event of our liquidation, all assets available for distribution to the holders of our common shares are distributable among them according to their respective holdings. Holders of our common shares have no preemptive rights to purchase any additional, unissued common shares.

48



Calling Annual General Meetings and Extraordinary General Meetings of Shareholders

British Virgin Islands law does not require a company, such as Deswell, to have an annual meeting. Our Articles of Association do, however, require an annual meeting of shareholders for the election of directors and for such other business as may come before the meeting (Regulation 6.3).

Under British Virgin Islands law, unless otherwise provided by a company’s Memorandum of Association or Articles of Association, the directors may call meetings of shareholders at any time (Regulation 6.1) and upon the written request of shareholders entitled to exercise ten percent or more of the voting rights in respect of the matter for which the meeting is requested, the directors shall convene a meeting of Shareholders (Regulation 6.2).

British Virgin Islands law and our Articles of Association state that the directors may fix the date that notice is given of a meeting of shareholders, whether extraordinary or annual, as the record date for determining those shares that are entitled to vote at the meeting (Regulation 6.6).

British Virgin Islands law and our Articles of Association provide that notice of all meetings of shareholders, stating the time, place and purposes thereof, shall be given not fewer than seven days before the date of the proposed meeting to those persons whose names appear as shareholders in our share register on the date of the notice and are entitled to vote at the meeting (Regulation 6.7).

Limitations on Share Ownership

British Virgin Islands law and our Memorandum of Association and Articles of Association do not impose any limitations on the right of anyone to own, hold or exercise voting rights to our common shares.

Potential Anti-Takeover Deterrence

Neither our Articles of Association nor Memorandum of Association contain provisions that would have an effect of delaying, deferring or preventing a change in control of Deswell and that would operate only with respect to a merger, acquisition or corporate restructuring involving Deswell or any of its subsidiaries. However, pursuant to our Memorandum and Articles of Association and pursuant to the laws of the British Virgin Islands, our board of directors without shareholder approval may amend our Memorandum and Articles of Association, provided that a majority of our independent directors do not vote against the amendment and provided further that our directors may not make an amendment that

(a)
  to restrict the rights or powers of the shareholders to amend the Memorandum or the Articles;

(b)
  to change the percentage of shareholders required to pass a Resolution of Shareholders to amend the Memorandum or the Articles;

(c)
  in circumstances where the Memorandum or the Articles cannot be amended by the Shareholders;

(d)
  change Clause 7 of our Articles of Association conferring the rights of our shareholders to one vote per share, the right to equal share in dividend paid by the company or to surplus assets on liquidation; or

(e)
  change Clause 9 of our Articles of Association which sets forth rights of our shareholders and directors to amend our Memorandum and Articles of Association.

Our directors’ ability to amend our Memorandum and Articles of Association without shareholder approval could have the effect of delaying, deterring or preventing a change in control of Deswell, including a tender offer to purchase our common shares at a premium over the then current market price.

Ownership Information

Neither our Articles of Association nor Memorandum of Association provide that information about our shareholders, even those owning significant percentages of our shares, must be disclosed.

Differences from United States Law

The laws of the British Virgin Islands governing the provisions of our Articles of Association and Memorandum of Association discussed above are not significantly different than the laws governing similar provisions in the charter documents of Delaware companies, other than with respect to amending our Memorandum of Association without shareholder approval and with respect to potential anti-takeover deterrence. Delaware law requires shareholders to approve any amendments to a corporation’s Certificate of Incorporation and contains provisions restricting a Delaware corporation’s rights to engage in a business combination with an interested stockholder for a period of three years after the date of the transaction in which the person became an interested stockholder unless the business combination is approved in the manner prescribed under Delaware law.

49



Material Contracts

During the two years immediately preceding the filing of this Report, neither the Company nor any of its subsidiaries entered into any material contract, other than contracts in the ordinary course of business.

Taxation

United States Federal Income Tax Consequences

The discussion below is for general information only and is not, and should not be interpreted to be, tax advice to any holder of our common shares. Each holder or a prospective holder of our common shares is urged to consult his, her or its own tax advisor.

General

This section is a general summary of the material United States federal income tax consequences to U.S. Holders, as defined below, of the ownership and disposition of our common shares as of the date of this report. This summary is based on the provisions of the Internal Revenue Code of 1986, as amended, or the Code, the applicable Treasury regulations promulgated and proposed thereunder, judicial decisions and current administrative rulings and practice, all of which are subject to change, possibly on a retroactive basis. The summary applies to you only if you hold our common shares as a capital asset within the meaning of Section 1221 of the Code. In addition, this summary generally addresses certain U.S. federal income tax consequences to U.S. Holders if we were to be classified as a PFIC. The United States Internal Revenue Service, or the IRS, may challenge the tax consequences described below, and we have not requested, nor will we request, a ruling from the IRS or an opinion of counsel with respect to the United States federal income tax consequences of acquiring, holding or disposing of our common shares. This summary does not purport to be a comprehensive description of all the tax considerations that may be relevant to the ownership of our common shares. In particular, the discussion below does not cover tax consequences that depend upon your particular tax circumstances nor does it cover any state, local or foreign law, or the possible application of the United States federal estate or gift tax. You are urged to consult your own tax advisors regarding the application of the United States federal income tax laws to your particular situation as well as any state, local, foreign and United States federal estate and gift tax consequences of the ownership and disposition of the common shares. In addition, this summary does not take into account any special United States federal income tax rules that apply to a particular U.S. or Non-U.S. holder of our common shares, including, without limitation, the following:

  a dealer in securities or currencies;

  a trader in securities that elects to use a market-to-market method of accounting for its securities holdings;

  a financial institution or a bank;

  an insurance company;

  a tax-exempt organization;

  a person that holds our common shares in a hedging transaction or as part of a straddle or a conversion transaction;

  a person whose functional currency for United States federal income tax purposes is not the U.S. dollar;

  a person liable for alternative minimum tax;

  a person that owns, or is treated as owning, 10% or more, by voting power or value, of our common shares;

  certain former U.S. citizens and residents who have expatriated; or

  a person who receives our shares pursuant to the exercise of employee stock options or otherwise as compensation.

U.S. Holders

For purposes of the discussion below, you are a “U.S. Holder” if you are a beneficial owner of our common shares who or which is:

50



  an individual United States citizen or resident alien of the United States (as specifically defined for United States federal income tax purposes);

  a corporation, or other entity treated as a corporation for United States federal income tax purposes, created or organized in or under the laws of the United States, any State or the District of Columbia;

  an estate whose income is subject to United States federal income tax regardless of its source; or

  a trust (x) if a United States court can exercise primary supervision over the trust’s administration and one or more United States persons are authorized to control all substantial decisions of the trust or (y) if it was in existence on August 20, 1996, was treated as a United States person prior to that date and has a valid election in effect under applicable Treasury regulations to be treated as a United States person.

If a partnership holds our common shares, the tax treatment of a partner will generally depend upon the status of the partner and upon the activities of the partnership. If you are a partner of a partnership holding our common shares, you should consult your tax advisor.

Distributions

Subject to the “passive foreign investment company” (“PFIC”) rules discussed below, for cash dividends, the gross amount of any such distribution (other than in liquidation) that you receive with respect to our common shares generally will be taxed to you as dividend income to the extent such distribution does not exceed our current or accumulated earnings and profits (“E&P”), as calculated for U.S. federal income tax purposes. Such income will be includable in your gross income as ordinary income on the date of receipt. Dividends received by individuals and certain other non-corporate taxpayers from “qualified foreign corporations” before 2013 generally are taxed at reduced rates as compared to ordinary income, provided that the recipient-shareholder has held his or her shares as a beneficial owner for more than 60 days during the 121-day period beginning on the date which is 60 days before the shares’ ex-dividend date and certain other conditions are met. Under current law, dividends received in tax years beginning after December 31, 2012 will be taxed at higher ordinary income tax rates. In addition, recent legislation will impose, beginning in 2013, a new 3.8% Medicare contribution tax on net investment income, including interest, dividends and capital gains, of U.S. individuals with income exceeding $200,000 (or $250,000 if married filing jointly), estates and trusts. U.S. Holders should consult their own tax advisors regarding the effect, if any, of such tax on their ownership and disposition of our shares.

A foreign corporation is a “qualified foreign corporation” if the stock with respect to which it pays dividends is traded on an established securities market in the United States, provided that the foreign corporation is not a PFIC. Our stock is traded on an established securities market in the United States, although we cannot guarantee that our stock will be so traded in the future. We believe that we were not a PFIC for U.S. federal income purposes for our fiscal year ended March 31, 2011, and that it is unlikely that we were a PFIC for our fiscal year ended March 31, 2012. No assurance can be given, however, that the IRS would agree and seek to treat us as a PFIC. See “Passive Foreign Investment Company (PFIC)” below. If we are a PFIC with respect to a particular U.S. Holder, dividends received from us will be taxed at regular ordinary income tax rates. Holders of our shares should consult their own tax advisers regarding the availability of the reduced dividend tax rate in light of their own particular circumstances.

To the extent any distribution exceeds our E&P, the distribution will first be treated as a tax-free return of capital to the extent of your adjusted tax basis in our common shares and will be applied against and reduce such basis on a dollar-for-dollar basis (thereby increasing the amount of gain and decreasing the amount of loss recognized on a subsequent disposition of such shares). To the extent that such distribution exceeds your adjusted tax basis, the distribution will be taxed as gain recognized on a sale or exchange of our common shares. See “Sale, Exchange or Other Disposition of Our Common Shares,” below. Because we are not a U.S. corporation, no dividends-received deduction will be allowed to corporations with respect to dividends paid by us.

For United States foreign tax credit limitation purposes, dividends received on our common shares will be treated as foreign source income and will generally be “passive category income”, or in the case of certain holders, “general category income.” You may be eligible, subject to a number of complex limitations, to claim a foreign tax credit in respect of foreign withholding taxes, if any, imposed on dividends paid on our common shares. The rules governing United States foreign tax credits are complex, and we recommend that you consult your tax advisor regarding the applicability of such rules to you.

51



Sale, Exchange or Other Disposition of Our Common Shares

Subject to the PFIC rules discussed below, generally, in connection with the sale, exchange or other taxable disposition of our common shares:

  you will recognize capital gain or loss equal to the difference (if any) between:

  the amount realized on such sale, exchange or other taxable disposition and

  your adjusted tax basis in such common shares (your adjusted tax basis in the shares you hold generally will equal your U.S. dollar cost of such shares);

  such gain or loss will be long-term capital gain or loss if your holding period for our common shares is more than one year at the time of such sale or other disposition;

  such gain or loss will generally be treated as United States source for United States foreign tax credit purposes; and

  your ability to deduct capital losses is subject to limitations.

Passive Foreign Investment Company (PFIC)

A U.S. Holder generally would be subject to a special tax regime (that differs in certain material respects from that described above) if we were a PFIC at any time during which such Holder held our shares.

A foreign corporation will be treated as a PFIC for United States federal income tax purposes if, after applying relevant look-through rules with respect to the income and assets of subsidiaries, 75% or more of its gross income consists of certain types of passive income (the “income test”) or 50% or more of the gross value of its assets is attributable to assets that produce passive income or are held for the production of passive income (the “asset test”). For this purpose, passive income generally includes dividends, interest, royalties, rents (other than rents and royalties derived in the active conduct of a trade or business), annuities and gains from assets that produce passive income. An actual determination of PFIC status is factual in nature and cannot be made until the close of the applicable tax year. If we based our PFIC determination on the average ratio of our passive assets to our market cap plus our current liabilities (“Market Cap Value”) at the end of each quarter (“Testing Quarter”) of our fiscal year ended March 31, 2012, we would be a PFIC. However, because the fair market value of only the land rights used in our active business, inventory and receivables (“Partial Active Asset Value”) together with our passive assets, exceeds our Market Cap Value on each Testing Quarter, we do not believe that our Market Cap Value accurately reflects the value of our active assets. We believe that our Partial Active Asset Value is a better indication of the value of those assets and, since such value exceeds the value of our passive assets, we believe that we are not a PFIC for our fiscal year ended March 31, 2012 based on the “asset test.” We have not conducted an appraisal of the actual fair market value of all of our assets to support our conclusion regarding our PFIC status based on the “asset test;” however, we did engage a qualified third party to conduct an appraisal of our land rights. Nonetheless, since a taxpayer’s appraisal does not bind the IRS, and the latter may disagree with our approach in general, no assurances can be given that the IRS will not successfully challenge our determination as to the PFIC status based on the “asset test” and will not seek to treat us as a PFIC. With regard to the “income test,” as a foreign private issuer with no U.S. source income, we do not prepare or file income tax returns with the United States Internal Revenue Service. Accordingly we do not make, or engage advisers to advise us regarding, adjustments to our gross income, expenses and other results of operations, which we prepare under accounting principles generally accepted in the United States for financial reporting purposes, that would be necessary to prepare and file income tax returns reflecting our gross income, expenses and other results of operations under tax principles of the United States. However, we believe that if we made such adjustments to our operating results for the year ended March 31, 2012, it would be likely that our gross income determined under United States tax principles would be sufficient to satisfy the PFIC income test, and on that basis we believe it is unlikely that we were a PFIC under that test. However, no assurance can be given that our gross income determined under US tax principles would in fact be sufficient to satisfy the PFIC income test or that, in any event, the IRS would not disagree and seek to treat us as a PFIC.

As a result of the classification as a PFIC, a special tax regime would apply to both (a) any “excess distribution” by us (generally, the U.S. Holder’s ratable share of distributions in any year that are greater than 125% of the average annual distributions received by such U.S. Holder in the three preceding years or its holding period, if shorter) and (b) any gain recognized on the sale or other disposition of your common shares. Under the PFIC regime, any excess distribution and recognized gain would be treated as ordinary income. The U.S. federal income tax on such ordinary income is determined under the following steps: (i) the amount of the excess distribution or gain is allocated ratably over the US Holder’s holding period for our common shares; (ii) tax is determined for amounts

52




allocated to the first year in the holding period in which we were classified as a PFIC and all subsequent years (except the year in which the excess distribution was received or the sale occurred) by applying the highest applicable tax rate in effect in the year to which the income was allocated; (iii) an interest charge is added to this tax calculated by applying the underpayment interest rate to the tax for each year determined under the preceding sentence from the due date of the income tax return for such year to the due date of the return for the year in which the excess distribution or sale occurs; and (iv) amounts allocated to a year prior to the first year in the U.S. Holder’s holding period in which we were classified as a PFIC or to the year in which the excess distribution or the disposition occurred are taxed as ordinary income and no interest charge applies. The interest charge is non-deductible by individuals but is generally deductible by corporations.

If we were treated as a PFIC, each U.S. Holder would be required to make an annual return on IRS Form 8621 or its successor, reporting, among other things, distributions received and gain realized with respect to each PFIC in which such holder holds a direct or indirect interest, and may be required to provide other information as specified by the IRS. In addition, even if we are not a PFIC, U.S. Holders may be subject to further reporting requirements (on IRS Form 8938 or its successor) in connection with the annual filing of their respective U.S. federal income tax returns with respect to their shareholdings in foreign corporations that exceed certain thresholds.

A U.S. Holder may generally avoid the PFIC regime by making a “qualified electing fund” election which generally provides that, in lieu of the foregoing treatment, our earnings, on a pro rata basis, would be currently included in their gross income. However, we may be unable or unwilling to provide information to our U.S. Holders that would enable them to make a “qualified electing fund” election; thus, such election may not be available.

In addition, U.S. Holders may generally avoid the PFIC regime by making the “mark-to-market” election with respect to our common shares as long as we are a PFIC and our common shares are considered to be readily tradable on an established securities market within the United States. “Marking-to-market,” in this context, means including in ordinary income each taxable year the excess, if any, of the fair market value of our common shares over your tax adjusted basis in such common shares as of the end of each year. This “mark-to-market” election generally enables a U.S. Holder to avoid the deferred interest charge that would otherwise be imposed on them if we were to be classified as a PFIC. However, if we were a PFIC, such election would not be available for any of our subsidiaries that also may be classified as PFICs, and those subsidiaries would continue to be subject to the PFIC rules described above.

If we are treated as a PFIC at any time that you hold our shares but cease to be classified as a PFIC in a later year, we will continue to be classified as a PFIC with respect to you unless you make a deemed sale election in a timely manner to be taxed as if you sold your shares on the last day of our last year during which we were treated as a PFIC. In this case, you would pay tax on the gain on the deemed sale treated as ordinary income and an interest charge, and no loss will be allowed to you. A timely deemed sale election can also be made with respect to our subsidiaries that are treated as PFICs, in which case you will be taxed on the amount of gain treated as ordinary income and pay an interest charge as if the stock of such subsidiaries had been actually sold or disposed of by us while we were a PFIC and you held our shares. If we subsequently become a PFIC, you will again be subject to the general PFIC rules discussed herein. We do not expect to monitor our status (or the status of any of our subsidiaries) as a PFIC for the current taxable year or in any future taxable year and, therefore, we may not be able to inform you as whether we have become a PFIC in any given year or whether we have subsequently ceased to be a PFIC.

If we were treated as a PFIC, each U.S. Holder would be required to make an annual return on IRS Form 8621 or its successor, reporting, among other things, distributions received and gain realized with respect to each PFIC in which such holder holds a direct or indirect interest, and may be required to provide other information as specified by the IRS. In this regard, we note, in particular, that under recently enacted legislation U.S. Holders may be subject to further reporting requirements (on IRS Form 8938 or its successor) in connection with the annual filing of their respective U.S. federal income tax returns with respect to shareholdings in foreign corporations, which may include affirming whether or not a foreign corporation in which such U.S. Holder has invested is (or is not) a PFIC irrespective of whether any distributions have been received, the U.S. Holder has disposed of any stock of the foreign corporation, or the foreign corporation has disposed of any stock of its foreign subsidiaries in the relevant taxable year.

An actual determination of PFIC status is highly factual in nature. Given the complexity of the issues that may result if we are classified as or become a PFIC, you are urged to consult your own tax advisors with respect to the tax consequences to you, including any reporting obligations that may be imposed on you, in the event that this should occur, in view of your particular circumstances.

53



Non-U.S. Holders

If you are not a U.S. Holder, you are a “Non-U.S. Holder.”

Distributions on Our Common Shares

You generally will not be subject to U.S. federal income tax, including withholding tax, on distributions made on our common shares unless:

  you conduct a trade or business in the United States and

  the distributions are effectively connected with the conduct of that trade or business (and, if an applicable income tax treaty so requires as a condition for you to be subject to U.S. federal income tax on a net income basis in respect of income from our common shares, such distributions are attributable to a permanent establishment that you maintain in the United States).

If you meet the two tests above, you generally will be subject to tax in respect of such dividends in the same manner as a U.S. Holder, as described above. In addition, any effectively connected dividends received by a non-U.S. corporation may also, under certain circumstances, be subject to an additional “branch profits tax” at a 30 percent rate or such lower rate as may be specified by an applicable income tax treaty.

Sale, Exchange or Other Disposition of Our Common Shares

Generally, you will not be subject to U.S. federal income tax, including withholding tax, in respect of gain recognized on a sale or other taxable disposition of our common shares unless:

  your gain is effectively connected with a trade or business that you conduct in the United States (and, if an applicable income tax treaty so requires as a condition for you to be subject to U.S. federal income tax on a net income basis in respect of gain from the sale or other disposition of our common shares, such gain is attributable to a permanent establishment maintained by you in the United States), or

  you are an individual Non-U.S. Holder and are present in the United States for at least 183 days in the taxable year of the sale or other disposition, and certain other conditions exist.

You will be subject to tax in respect of any gain effectively connected with your conduct of a trade or business in the United States generally in the same manner as a U.S. Holder, as described above. Effectively connected gains realized by a non-U.S. corporation may also, under certain circumstances, be subject to an additional “branch profits tax” at a rate of 30 percent or such lower rate as may be specified by an applicable income tax treaty.

Backup Withholding and Information Reporting

Payments, including dividends and proceeds of sales, in respect of our common shares that are made in the United States or by a United States related financial intermediary will be subject to United States information reporting rules. In addition, such payments may be subject to United States federal backup withholding tax. You will not be subject to backup withholding provided that:

  you are a corporation or other exempt recipient, or

  you provide your correct United States federal taxpayer identification number and certify, under penalties of perjury, that you are not subject to backup withholding.

Amounts withheld under the backup withholding rules may be credited against your United States federal income tax, and you may obtain a refund of any excess amounts withheld under the backup withholding rules by filing the appropriate claim for refund with the IRS in a timely manner.

British Virgin Islands Tax Consequences

Under the BVI Business Companies Act, 2004 of the British Virgin Islands as currently in effect, a holder of common equity, such as our common shares, who is not a resident of the British Virgin Islands is exempt from British Virgin Islands income tax on dividends paid with respect to the common equity and all holders of common equity are not liable to the British Virgin Islands for income tax on gains realized on sale or disposal of such shares: The British Virgin Islands does not impose a withholding tax on dividends paid by a company incorporated under the BVI Business Companies Act, 2004.

54



There are no capital gains, gift or inheritance taxes levied by the British Virgin Islands on companies incorporated under the BVI Business Companies Act, 2004. In addition, our common shares are not subject to transfer taxes, stamp duties or similar charges. There is no income tax treaty or convention currently in effect between the United States and the British Virgin Islands.

Documents on Display

Deswell is subject to the information requirements of the Securities and Exchange Act of 1934, and, in accordance with the Securities Exchange Act of 1934, Deswell files annual reports on Form 20-F within four months of its fiscal year end, and submits other reports and information under cover of Form 6-K with the SEC. You may read and copy this information at the SEC’s public reference room at 450 Fifth Street, N.W., Washington, D.C. 20549. Recent filings and reports are also available free of charge though the EDGAR electronic filing system at www.sec.gov. You can also request copies of the documents, upon payment of a duplicating fee, by writing to the public reference section of the SEC. Please call the SEC at 1-800-SEC-0330 for further information on the operation of the public reference room or accessing documents through EDGAR.

As a foreign private issuer, Deswell is exempt from the rules under the Securities Exchange Act of 1934 prescribing the furnishing and content of proxy statements to shareholders.

ITEM 11.  
  QUANTITATIVE AND QUALITATIVE DISCLOSURES ABOUT MARKET RISK

Exchange Controls

There are no exchange control restrictions on payments of dividends on the Company’s common shares or on the conduct of the Company’s operations either in Macao, where the Company’s principal executive offices are located, or the British Virgin Islands, where the Company is incorporated. Other jurisdictions in which the Company conducts operations may have various exchange controls. There are no material British Virgin Islands’ laws which impose foreign exchange controls on the Company or that affect the payment of dividends, interest or other payments to nonresident holders of the Company’s common shares. British Virgin Islands’ law and the Company’s Memorandum and Articles of Association impose no limitations on the right of nonresident or foreign owners to hold the Company’s Securities or vote the Company’s common shares.

To the extent that the Company may decide to pay cash dividends in the future, such dividends will be declared from the retained earnings, i.e., surplus, as determined by resolution of the directors of the Company. As the Company is a holding company, the amount of its retained earnings will be limited by the amount of dividends that can be declared by its subsidiaries. Dividends declared by subsidiaries will be based on the profits reported in their statutory accounts prepared in accordance with generally accepted accounting principles in the relevant countries, primarily Macao and China, which differ from U.S. GAAP. See Note 1 of Notes to Consolidated Financial Statements. China’s laws and regulations regulate dividend distribution and repatriation by the Company’s China subsidiaries. To date these controls, with the exception of a requirement that 10% of profits to be reserved for future developments and staff welfare, have not had and are not expected to have a material impact on the Company’s financial results.

55



Foreign Currency Risk

At March 31, 2010, 2011 and 2012, the Company had no open forward exchange contracts or option contracts. Cash and cash equivalents on hand at March 31, 2012 of $33,073,000 were held in the following currencies:

        Equivalent
U.S. Dollar
Holdings
(in thousands)
Chinese RMB
              $ 11,667   
United States dollars
                 11,381   
Hong Kong dollars
                 9,932   
Macao dollars
                 76    
Euro
                 8    
Japanese yen
                 6    
Pounds sterling
                 3    
 
              $ 33,073   
 

See discussion of Exchange Rate Fluctuation in ITEM 5 Operating and Financial Review and Prospects.

Interest Rate Risk

Our interest expenses and income are sensitive to changes in interest rates, as all of our cash reserves and borrowings are subject to interest rate changes. Cash on hand of $8.9 million as at March 31, 2012 was invested in short-term interest bearing investments. As such, interest income will fluctuate with changes in short term interest rates. As of March 31, 2012, we had no long-term debt or short-term bank loans outstanding on our credit facilities.

ITEM 12.  
  DESCRIPTION OF SECURITIES OTHER THAN EQUITY SECURITIES

A. Debt Securities

 

 

 

 

Disclosures under ITEMs 12A to 12D(2) of Form 20-F are not required when Form 20-F is used as an annual report and, in any event, are not applicable to Deswell.

B. Warrants and Rights

 

 

 

 

C. Other Securities

 

 

 

 

D. American Depositary Shares

 

 

 

 

(1)

 

 

 

 

(2)

 

 

 

 

 

 

 

 

 

 

(3)

 

 

 

 

Disclosures under ITEMs 12D(3) and 12D(4) of Form 20-F are required even when Form 20-F is used as an annual report. However, Deswell has no Amercian Depositary Recepts deposited or outstanding.

(4)

 

 

 

 

 

PART II

ITEM 13.  
  DEFAULTS, DIVIDEND ARREARAGES AND DELINQUENCIES

Not Applicable to Deswell.

ITEM 14.  
  MATERIAL MODIFICATIONS TO THE RIGHTS OF SECURITY HOLDERS AND USE OF PROCEEDS

Not Applicable to Deswell.

ITEM 15.  
  CONTROLS AND PROCEDURES

Disclosure Controls and Procedures

The Company’s management, with the participation of its Chief Executive Officer and Chief Financial Officer, conducted an evaluation of our disclosure controls and procedures as required by paragraph (b) of Rule 13a-15 or 15d-15 under the Securities Exchange Act of 1934, as amended (the “Exchange Act”) as of March 31, 2012.

56



Based on this evaluation, the Company’s management, including its Chief Executive Officer and Chief Financial Officer concluded that as of March 31, 2012 such disclosure controls and procedures were effective to provide reasonable assurance that information required to be disclosed by the Company in reports it files or submits under the Exchange Act is recorded, processed, summarized and reported within the time periods specified in the rules and forms of the Securities and Exchange Commission, and include controls and procedures designed to ensure that information required to be disclosed by the Company in such reports is accumulated and communicated to the Company’s management, including the Company’s Chief Executive Officer and Chief Financial Officer, as appropriate to allow timely decisions regarding required disclosure.

Report of Management on Internal Control over Financial Reporting

Deswell’s management is responsible for establishing and maintaining adequate internal control over financial reporting. Our management, including our Chief Executive Officer and Chief Financial Officer, does not expect that our internal controls will prevent all errors and all fraud. A control system, no matter how well conceived and operated, can provide only reasonable, not absolute, assurance that the objectives of the control system are met. Further, the design of a control system must reflect the fact that there are resource constraints, and the benefits of controls must be considered relative to their costs. The design of any system of controls also is based in part upon certain assumptions about the likelihood of future events, and there can be no assurance that any design will succeed in achieving its stated goals under all potential future conditions; over time, a control may become inadequate because of changes in conditions, or the degree of compliance with the policies or procedures may deteriorate. Because of the inherent limitations in a cost-effective control system, misstatements due to error or fraud may occur and not be detected.

A deficiency in internal control over financial reporting exists, as defined under Standards of the Public Company Accounting Oversight Board, when the design or operation of a control does not allow management or employees, in the normal course of performing their assigned functions, to prevent or detect misstatements on a timely basis. A significant deficiency is a deficiency, or a combination of deficiencies, in internal control over financial reporting that is less severe than a material weakness, yet important enough to merit attention by those responsible for oversight of the company’s financial reporting.

Deswell’s management, including its Chief Executive Officer and Chief Financial Officer, assessed the effectiveness of our internal control over financial reporting as of March 31, 2012. In making this assessment, our management used the criteria set forth by the Committee of Sponsoring Organizations of the Treadway Commission (“COSO”) in Internal Control Integrated Framework.

Based on the assessment, Deswell’s management, including its Chief Executive Officer and Chief Financial Officer, concluded that, as of March 31, 2012, the Company’s internal control over financial reporting was effective based on above described criteria.

Attestation Report of the Registered Public Accounting Firm

The effectiveness of the Company’s internal control over financial reporting as of March 31, 2012 has been audited by BDO China Shu Lun Pan Certified Public Accountants LLP, an independent registered public accounting firm with a report to the Shareholders and the Board of Directors of Deswell Industries, Inc., which is set forth on the following page.

57



REPORT OF INDEPENDENT REGISTERED PUBLIC ACCOUNTING FIRM

To the Shareholders and the Board of Directors of
Deswell Industries, Inc.

We have audited the internal control over financial reporting of Deswell Industries, Inc. and its subsidiaries (the “Company”) as of March 31, 2012, based on criteria established in Internal Control—Integrated Framework issued by the Committee of Sponsoring Organizations of the Treadway Commission (the COSO criteria). The Company’s management is responsible for maintaining effective internal control over financial reporting and for its assessment of the effectiveness of internal control over financial reporting, included in the accompanying Report of Management on Internal Control Over Financial Reporting. Our responsibility is to express an opinion on the Company’s internal control over financial reporting based on our audit.

We conducted our audit in accordance with the standards of the Public Company Accounting Oversight Board (United States). Those standards require that we plan and perform the audit to obtain reasonable assurance about whether effective internal control over financial reporting was maintained in all material respects. Our audit included obtaining an understanding of internal control over financial reporting, assessing the risk that a material weakness exists, testing and evaluating the design and operating effectiveness of internal control based on the assessed risk. Our audit also included performing such other procedures as we considered necessary in the circumstances. We believe that our audit provides a reasonable basis for our opinion.

A company’s internal control over financial reporting is a process designed to provide reasonable assurance regarding the reliability of financial reporting and the preparation of financial statements for external purposes in accordance with generally accepted accounting principles. A company’s internal control over financial reporting includes those policies and procedures that (1) pertain to the maintenance of records that, in reasonable detail, accurately and fairly reflect the transactions and dispositions of the assets of the company; (2) provide reasonable assurance that transactions are recorded as necessary to permit preparation of financial statements in accordance with generally accepted accounting principles, and that receipts and expenditures of the company are being made only in accordance with authorizations of management and directors of the company; and (3) provide reasonable assurance regarding prevention or timely detection of unauthorized acquisition, use, or disposition of the company’s assets that could have a material effect on the financial statements.

Because of the inherent limitation, internal control over financial reporting may not prevent or detect misstatements. Also, projections of any evaluation of effectiveness to future periods are subject to the risk that the controls may become inadequate because of changes in conditions, or that the degree of compliance with the policies or procedures may deteriorate.

In our opinion, Deswell Industries, Inc. and its subsidiaries maintained, in all material respects, effective internal control over financial reporting as of March 31, 2012, based on the COSO criteria.

We also have audited, in accordance with the standards of the Public Company Accounting Oversight Board (United States), the consolidated balance sheet of Deswell Industries, Inc. and its subsidiaries as of March 31, 2012, and the related consolidated statements of operations and comprehensive loss, shareholders’ equity, and cash flows for the year then ended and our report dated July 20, 2012 expressed an unqualified opinion thereon.

/s/ BDO China Shu Lun Pan Certified Public Accountants LLP

____________________________________________________
BDO China Shu Lun Pan Certified Public Accountants LLP

Shenzhen, People’s Republic of China
July 20, 2012

58



Changes in Internal Controls

There were no changes in the Company’s internal controls during the period covered by this Report that has materially affected or is reasonably likely to materially affect our internal control over financial reporting.

ITEM 16.  
  RESERVED

ITEM 16A.  AUDIT COMMITTEE FINANCIAL EXPERT

Deswell’s Board of Directors has determined that at least one person serving on the Audit Committee is an “audit committee financial expert” as defined under ITEM 16A(b) of Form 20-F. Mr. Allen Yau-Nam Cham is an “audit committee financial expert.”

ITEM 16B.  CODE OF ETHICS

The Company has adopted a Code of Ethics for the Chief Executive Officer and Chief Financial Officer, which applies to the Company’s principal executive officer and to its principal financial and accounting officers. A copy of the Code of Ethics is included as Exhibit 11.1 to this Annual Report on Form 20-F.

ITEM 16C.  
  PRINCIPAL ACCOUNTANT FEES AND SERVICES

Deswell’s principal accountants for the audit of its financial statements for the year ended March 31, 2012 was BDO China Shu Lun Pan Certified Public Accountants LLP (“BDO China”). Deswell’s principal accountants for the audit of its financial statements for the year ended March 31, 2011 was BDO Limited (“BDO Hong Kong”).

The following table presents the aggregate fees for professional services and other services rendered to Deswell by BDO Hong Kong in the year ended March 31, 2011 and by BDO China in the year ended March 31, 2012.

        Year ended March 31,
   
        2011
    2012
        (In thousands)    
Audit fees (1)
              $ 198           $ 193    
Audit-related fees(2)
                 -              -    
Tax fees(3)
                 3              -    
All other fees(4)
                 -              -    
 
              $ 201           $ 193    
 


(1)
  Audit Fees consist of fees billed for the annual audit of our consolidated financial statements and the statutory financial statements of our subsidiaries. They also include fees billed for other audit services, which are those services that only the external auditor reasonably can provide, and include the provision for consents relating to the review of documents filed with the SEC.

(2)
  There were no other audit-related fees billed by the principal accountant during the last two fiscal years for assurance and related services that were reasonably related to the performance of the audit not reported under “Audit Fees” above.

(3)
  Tax fees include fees billed for tax advice services.

(4)
  There were no other fees billed by the principal accountant during the last two fiscal years for products and services provided.

Audit Committee Pre-approval Policies and Procedures

The Audit Committee’s policy is to pre-approve all audit and permissible non-audit related services provided by the independent auditors. These services may include audit services, audit-related services, tax services and other services. Pre-approval is generally provided for up to one year and any pre-approval is detailed as to the particular service or category of services. Management will periodically report to the Audit Committee regarding the extent of services provided and the fees for the services performed by the independent auditors in accordance with this pre-approval policy. The Audit Committee may also pre-approve particular services on a case-by-case basis.

59



ITEM 16D.  
  EXEMPTIONS FROM THE LISTING STANDARDS FOR THE AUDIT COMMITTEE.

As of the date of this Report, Deswell is not availing itself of an exemption from the independence standards contained in paragraph (b)(1)(iv) of Rule 10A-3 under the Securities Exchange Act of 1934 (except paragraph (b)(1)(iv)(B) of that Rule), the general exemption contained in paragraph (c)(3) of that Rule or the last sentence of paragraph (a)(3) of that Rule.

ITEM 16E.  
  PURCHASES OF EQUITY SECURITIES BY THE ISSUER AND AFFILIATE PURCHASERS

On March 14, 2012, the Company announced that its board of directors had unanimously approved a share repurchase program authorizing Deswell’s management to purchase up to $4 million of Deswell’s outstanding common shares during the next two years. During the year ended March 31, 2012, there was no share purchase plan or program that either expired or with respect to which Deswell determined to terminate prior to expiration, or under which Deswell does not intend to make further purchases.

During the year ended March 31, 2012, either before or after the announcement of the share repurchase program, there were no purchases made by or on behalf of Deswell or any Company affiliated purchaser of Deswell’s common shares and at March 31, 2012 there remained $4 million for shares yet to be purchased.

ITEM 16F.  
  CHANGE IN REGISTRANT’S CERTIFYING ACCOUNTANT

Effective on March 13, 2012, BDO Limited (“BDO Hong Kong”) resigned as the independent accountants of the Company and effective on March 13, 2012, the Company engaged BDO China Shu Lun Pan Certified Public Accountants LLP (“BDO China”) as its independent auditors.

BDO Hong Kong served as Deswell’s principal independent accountants and reported on the Company’s consolidated financial statements for the fiscal years ended March 31, 2010 and 2011. BDO Hong Kong’s audit reports on the Company’s consolidated financial statements for the fiscal years ended March 31, 2010 and 2011 did not contain an adverse opinion or disclaimer of opinion, nor were they qualified or modified as to uncertainty, audit scope or accounting principles. The audit reports of BDO Hong Kong on the effectiveness of the Company’s internal control over financial reporting as of March 31, 2010 and 2011 did not contain an adverse opinion or disclaimer of opinion, nor were they qualified or modified as to uncertainty, audit scope or accounting principles.

During the Company’s two most recent fiscal years and the subsequent interim period from April 1, 2011 through the effective date of BDO Hong Kong’s resignation:(i) there were no disagreements between the Company and BDO Hong Kong on any matters of accounting principles or practices, financial statement disclosure or auditing scope or procedure, which disagreements, if not resolved to the satisfaction of BDO Hong Kong, would have caused BDO Hong Kong to make reference to the subject matter of the disagreement in its reports on the Company’s consolidated financial statements, and (ii) there were no “reportable events” as that term is defined in ITEM 16F(a)(1)(v) of Form 20-F.

The Company provided BDO Hong Kong with a copy of the forgoing statements before furnishing the same to the Securities and Exchange Commission (the “SEC”) and requested and received from BDO Hong Kong a letter addressed to the SEC stating whether it agrees with the above statements. A copy of the letter from BDO Hong Kong dated March 13, 2012 is attached as Exhibit A to Deswell’s Form 6-K, which was furnished to the SEC on March 13, 2012 and has been incorporated by reference into this Report. See Exhibit 15.3 in ITEM 19. EXHIBITS.

During the Company’s two most recent fiscal years and the subsequent interim period from April 1, 2011 through the effective date of BDO China’s engagement, neither the Company nor anyone acting on behalf of the Company, consulted BDO China regarding any of the matters or events set forth in ITEM 16-F(a)(2) of Form 20-F.

The Company has provided BDO China with a copy of the foregoing statements, requested that BDO China review them and given BDO China the opportunity to furnish the Company with a letter addressed to the SEC containing any new information, clarification of the Company’s expression of its views, or the respects in which it does not agree with the above statements. The Company has not received any such letter from BDO China.

ITEM 16G.  
  CORPORATE GOVERNANCE

For information regarding whether our corporate governance standards differ from those applied to US domestic issuers, see the discussion under “Other Committees; NASDAQ Compliance” in ITEM 6. Directors and Senior Management of this Report.

60



ITEM 16H.  
  MINE SAFETY DISCLOSURE

Not applicable to Deswell.

PART III

ITEM 17.  
  FINANCIAL STATEMENTS

Not Applicable to Deswell.

ITEM 18.  
  FINANCIAL STATEMENTS

The following financial statements are filed as part of this Report:

        Page
Report of Independent Registered Public Accounting Firm —
    BDO China Shu Lun Pan Certified Public Accountants LLP
                 F-1    
Report of Independent Registered Public Accounting Firm — BDO Limited
                 F-2    
Consolidated Balance Sheets
                 F-3    
Consolidated Statements of Operations and Comprehensive Income (Loss)
                 F-4    
Consolidated Statements of Shareholders’ Equity
                 F-5    
Consolidated Statements of Cash Flows
                 F-6    
Notes to Consolidated Financial Statements
                 F-7    
 

All other schedules for which provisions are made in the applicable accounting regulations of the Securities and Exchange Commission are not required under the related instructions or are inapplicable, and therefore have been omitted.

61



REPORT OF INDEPENDENT REGISTERED PUBLIC ACCOUNTING FIRM

To the Shareholders and the Board of Directors of
Deswell Industries, Inc.

We have audited the accompanying consolidated balance sheet of Deswell Industries, Inc. and its subsidiaries (the “Company”) as of March 31, 2012 and the related consolidated statement of operations and comprehensive loss, shareholders’ equity, and cash flows for the year then ended March 31, 2012. These financial statements are the responsibility of the Company’s management. Our responsibility is to express an opinion on these financial statements based on our audit.

We conducted our audit in accordance with the standards of the Public Company Accounting Oversight Board (United States). Those standards require that we plan and perform the audit to obtain reasonable assurance about whether the financial statements are free of material misstatement. An audit includes examining, on a test basis, evidence supporting the amounts and disclosures in the financial statements, assessing the accounting principles used and significant estimates made by management, as well as evaluating the overall financial statement presentation. We believe that our audit provide a reasonable basis for our opinion.

In our opinion, the consolidated financial statements referred to above present fairly, in all material respects, the consolidated financial position of the Company at March 31, 2012 and the results of its operations and its cash flows for the year then ended March 31, 2012, in conformity with accounting principles generally accepted in the United States of America.

We also have audited, in accordance with the standards of the Public Company Accounting Oversight Board (United States), the Company’s internal control over financial reporting as of March 31, 2012, based on criteria established in Internal Control — Integrated Framework issued by the Committee of Sponsoring Organizations of the Treadway Commission (COSO) and our report dated July 20, 2012 expressed an unqualified opinion thereon.

 
 

/s/ BDO China Shu Lun Pan Certified Public Accountants LLP

____________________________________________________
BDO China Shu Lun Pan Certified Public Accountants LLP

Shenzhen, People’s Republic of China
July 20, 2012

F-1



REPORT OF INDEPENDENT REGISTERED PUBLIC ACCOUNTING FIRM

To the Shareholders and the Board of Directors of
Deswell Industries, Inc.

We have audited the accompanying consolidated balance sheet of Deswell Industries, Inc. and subsidiaries (the “Company”) as of March 31, 2011, and the related consolidated statements of operations and comprehensive income (loss), shareholders’ equity and cash flows for the years ended March 31, 2011 and 2010. These financial statements are the responsibility of the Company’s management. Our responsibility is to express an opinion on these financial statements based on our audits.

We conducted our audits in accordance with the standards of the Public Company Accounting Oversight Board (United States). Those standards require that we plan and perform the audit to obtain reasonable assurance about whether the financial statements are free of material misstatement. An audit includes examining, on a test basis, evidence supporting the amounts and disclosures in the financial statements, assessing the accounting principles used and significant estimates made by management, as well as evaluating the overall financial statement presentation. We believe that our audits provide a reasonable basis for our opinion.

In our opinion, the consolidated financial statements referred to above present fairly, in all material respects, the consolidated balance sheet of Deswell Industries, Inc. and subsidiaries as of March 31, 2011, and the consolidated results of their operations and their cash flows for the years ended March 31, 2011 and 2010, in conformity with accounting principles generally accepted in the United States of America.

 
 

/s/ BDO Limited

_________________________
BDO Limited
Hong Kong, August 2, 2011

F-2



DESWELL INDUSTRIES, INC.

CONSOLIDATED BALANCE SHEETS
(U.S. dollars in thousands)

        March 31,
   



  
2011
  
2012
 
ASSETS
 
Current assets:
                                     
Cash and cash equivalents
              $ 35,635          $ 33,073   
Time deposits maturing over three months
                              4,008   
Marketable securities (note 3)
                 1,045                
Available-for-sale securities (note 4)
                              7,630   
Accounts receivable, less allowances for doubtful accounts of $599 and $447 at March 31, 2011 and 2012, respectively
                 17,210             12,476   
Inventories (note 5)
                 19,517             15,852   
Prepaid expenses and other current assets (note 6)
                 2,154             2,164   
Total current assets
                 75,561             75,203   
Property, plant and equipment-net (note 7)
                 51,052             46,177   
Deferred income tax assets (note 10)
                 154              187    
Goodwill (note 8)
                 392              392    
Total assets
              $ 127,159          $ 121,959   
 
LIABILITIES AND SHAREHOLDERS’ EQUITY
 
Current liabilities:
                                     
Accounts payable
              $ 6,864          $ 5,741   
Accrued payroll and employee benefits
                 3,971             3,778   
Customer deposits
                 1,965             2,257   
Other accrued liabilities (note 9)
                 1,453             1,311   
Income taxes payable
                 596              438    
Deferred income tax liabilities (note 10)
                 213              421    
Dividend payable
                 810              324    
Total current liabilities
                 15,872             14,270   
 
Commitments and contingencies (note 11)
                                 
 
Shareholders’ equity:
                                       
Common shares nil par value-authorized 30,000,000 shares, shares issued and outstanding March 31, 2011 — 16,194,810; March 31, 2012 — 16,196,810
                 50,809             50,816   
Additional paid-in capital
                 7,719             8,265   
Accumulated other comprehensive income
                 5,316             4,570   
Retained earnings
                 47,443             44,038   
Total shareholders’ equity
                 111,287             107,689   
Total liabilities and shareholders’ equity
              $ 127,159          $ 121,959   
 

See accompanying notes to consolidated financial statements.

F-3



DESWELL INDUSTRIES, INC.

CONSOLIDATED STATEMENTS OF OPERATIONS AND COMPREHENSIVE INCOME (LOSS)
(U.S. dollars in thousands, except per share data)

        Year ended March 31,
   



  
2010
  
2011
  
2012
 
Net sales
              $ 81,614          $ 84,022          $ 64,783   
Cost of sales
                 68,958             74,474             55,318   
Gross profit
                 12,656             9,548             9,465   
Selling, general and administrative expenses
                 15,505             13,941             12,273   
Other income (expenses), net
                 4,594             (4,435 )            639    
Operating income (loss)
                 1,745             (8,828 )            (2,169 )  
Non-operating income, net
                 444              1,096             1,190   
Income (loss) before income taxes
                 2,189             (7,732 )            (979 )  
Income taxes (note 10)
                 690              382              482    
Net income (loss) attributable to Deswell Industries, Inc.
                 1,499             (8,114 )            (1,461 )  
 
Other comprehensive loss
                                                       
Unrealized loss on available-for-sale securities
                                           (746 )  
Comprehensive income (loss) attributable to Deswell Industries, Inc.
              $ 1,499          $ (8,114 )         $ (2,207 )  
 
Net income (loss) per share attributable to Deswell Industries, Inc. (note 2)
                                                       
Basic:
                                                    
Net income (loss) per share
              $ 0.09          $ (0.50 )         $ (0.09 )  
Weighted average common shares outstanding (shares in thousands)
                 15,965             16,193             16,197   
Diluted:
                                                    
Net income (loss) per share
              $ 0.09          $ (0.50 )         $ (0.09 )  
Weighted average common and potential common shares (shares in thousands)
                 16,039             16,193             16,207   
 

See accompanying notes to consolidated financial statements.

F-4



DESWELL INDUSTRIES, INC.

CONSOLIDATED STATEMENTS OF SHAREHOLDERS’ EQUITY
(U.S. dollars in thousands, except per share data)

        Common stock
                   
        Shares
outstanding
  
Amount
  
Additional
paid-in
capital
  
Accumulated
other
comprehensive
income
  
Retained
earnings
  
Shareholders’
equity
Balance at March 31, 2009
                 15,790,810             49,923             7,771             5,316             57,297             120,307   
Stock-based compensation
                                           125                                        125    
Exercise of stock options
                 401,000             880              (177 )                                      703    
Net income
                                                                     1,499             1,499   
Dividends ($0.10 per share)
                                                                     (1,619 )            (1,619 )  
Balance at March 31, 2010
                 16,191,810             50,803             7,719             5,316             57,177             121,015   
Exercise of stock options
                 3,000             6                                                     6    
Net loss
                                                                     (8,114 )            (8,114 )  
Dividends ($0.10 per share)
                                                                     (1,620 )            (1,620 )  
Balance at March 31, 2011
                 16,194,810             50,809             7,719             5,316             47,443             111,287   
Unrealized loss on available-for-sale securities
                                                        (746 )                         (746 )  
Stock-based compensation
                                           549                                        549    
Exercise of stock options
                 2,000             7              (3 )                                      4    
Net loss
                                                                     (1,461 )            (1,461 )  
Dividends ($0.12 per share)
                                                                     (1,944 )            (1,944 )  
Balance at March 31, 2012
                 16,196,810             50,816             8,265             4,570             44,038             107,689   
 

See accompanying notes to consolidated financial statements.

F-5



DESWELL INDUSTRIES, INC.

CONSOLIDATED STATEMENTS OF CASH FLOWS
(U.S. dollars in thousands)

        Year ended March 31,
   



  
2010
  
2011
  
2012
Cash flows from operating activities
                                                       
Net income (loss)
              $ 1,499          $ (8,114 )         $ (1,461 )  
Adjustments to reconcile net income (loss) to net cash provided by operating activities:
                                                       
Depreciation and amortization
                 7,011             6,197             4,920   
Provision for doubtful accounts
                 72              378              18    
Allowances for obsolete inventories
                 573              1,408             263    
Impairment of property, plant and equipment
                 8              4,474                
Gain on sale of property, plant and equipment
                 (4,339 )            (71 )            (77 )  
Unrealized holding loss (gain) on marketable securities
                 (42 )            21                 
Gain on disposal of marketable securities
                 (160 )            (853 )            (22 )  
Stock-based compensation expenses
                 125                           549    
Deferred tax
                 1,016             (211 )            175    
Changes in operating assets and liabilities:
                                                       
Accounts receivable
                 7,756             (3,189 )            4,716   
Inventories
                 5,064             (5,117 )            3,402   
Prepaid expenses and other current assets
                 287              (310 )            (10 )  
Accounts payable
                 (3,072 )            (434 )            (1,123 )  
Accrued payroll and employee benefits
                 97              1,401             (193 )  
Customer deposits
                 (577 )            1,082             292    
Other accrued liabilities
                 (262 )            (452 )            (142 )  
Income taxes payable
                 (705 )            596              (158 )  
Net cash provided by (used in) operating activities
                 14,351             (3,194 )            11,149   
Cash flows from investing activities
                                                       
Purchase of property, plant and equipment
                 (1,606 )            (1,034 )            (282 )  
Proceeds from sale of property, plant and equipment, net of transaction costs
                 5,528             87              314    
Purchase of marketable securities
                 (5,631 )            (8,049 )            (3,184 )  
Proceeds from sale of marketable securities
                 260              13,509             4,251   
Purchase of available-for-sale securities
                 -              -              (8,376 )  
Increase in fixed deposits maturing over three months
                 -              -              (4,008 )  
Net cash provided by (used in) investing activities
                 (1,449 )            4,513             (11,285 )  
Cash flows from financing activities
                                                       
Dividends paid
                 (1,619 )            (810 )            (2,430 )  
Exercise of stock options
                 703              6              4    
Net cash used in financing activities
                 (916 )            (804 )            (2,426 )  
Net increase (decrease) in cash and cash equivalents
                 11,986             515              (2,562 )  
Cash and cash equivalents, beginning of year
                 23,134             35,120             35,635   
Cash and cash equivalents, end of year
              $ 35,120          $ 35,635          $ 33,073   
Supplementary disclosures of cash flow information:
                                                       
Cash paid during the year for:
                                                       
Interest
              $           $           $    
Income taxes
              $ 380           $           $ 469    
 

See accompanying notes to consolidated financial statements.

F-6



DESWELL INDUSTRIES, INC.
    
NOTES TO CONSOLIDATED FINANCIAL STATEMENTS
(U.S. dollars in thousands, except per share data)

1. Organization and Basis of Financial Statements

Deswell Industries, Inc. was incorporated in the British Virgin Islands on December 2, 1993.

The principal activities of the Company comprise the manufacture and sale of injection-molded plastic parts and components, electronic products assembling and metallic parts manufacturing. The manufacturing activities are subcontracted to subsidiaries operating in Mainland China. The selling and administrative activities were originally performed in the Hong Kong Special Administrative Region (“Hong Kong”) of the People’s Republic of China (“China”). From August 2003, these activities were moved to the Macao Special Administrative Region (“Macao”) of China.

As the Company is a holding company, the amount of any dividends to be declared by the Company will be dependent upon the amount which can be distributed from its subsidiaries. Dividends from subsidiaries are declared based on profits as reported in their statutory accounts. Such profits differ from the amounts reported under U.S. GAAP. At March 31, 2011 and 2012, the retained earnings available for distribution as reflected in the statutory books of the subsidiaries were $56,325 and $58,606, respectively.

2. Summary of Significant Accounting Policies

Principles of consolidation - The consolidated financial statements, prepared in accordance with generally accepted accounting principles in the United States of America, include the assets, liabilities, revenues, expenses and cash flows of all subsidiaries. Intercompany balances, transactions and cash flows are eliminated on consolidation.

Goodwill - The excess purchase price over the fair value of net assets acquired is recorded on the balance sheet as goodwill. The Company adopted Accounting Standards Codification (“ASC”) No. 350, “Intangibles — Goodwill and Other”, which requires the carrying value of goodwill to be evaluated for impairment on an annual basis or more frequently if impairment indicators arise. The Company regularly conducted annual impairment evaluation. The impairment test requires the Company to estimate the fair value of our reporting units. If the carrying value of a reporting unit exceeds its fair value, the goodwill of that reporting unit is potentially impaired and the Company proceeds to step two of the impairment analysis. In the second step, the implied fair value of the reporting unit’s goodwill is determined by allocating the reporting unit’s fair value to all of its assets and liabilities other than goodwill (including any unrecognized intangible assets) in a manner similar to a purchase price allocation. The resulting implied fair value of the goodwill that results from the application of the second step is then compared to the carrying amount of the goodwill and an impairment charge is recorded for the difference. The assumptions used in the estimate of fair value are generally consistent with the past performance of each reporting unit and are consistent with the projections and assumptions that are used in current operating plans. Such assumptions are subject to change as a result of changing economic and competitive conditions.

Cash and cash equivalents - Cash and cash equivalents include cash on hand, cash accounts, interest bearing savings accounts and time certificates of deposit with a maturity of three months or less when purchased.

Marketable securities - All marketable securities are classified as trading securities and are stated at fair market value. Market value is determined by the most recently traded price of the security at the balance sheet date. Net realized and unrealized gains and losses on trading securities are included in non-operating income. The cost of investments sold is based on the average cost method and interest earned is included in non-operating income.

Available-for-sale securities - Available-for-sale securities are investments in debt securities that have readily determinable fair values not classified as trading securities or as held-to-maturity securities. All available-for-sale securities are carried at fair value and represent securities that are available to meet liquidity and/or other needs of the Company. Gains and losses are recognized and reported separately in the consolidated statements of operations upon realization or when impairment of values is deemed to be other than temporary. In estimating other-than temporary impairment losses, management considers, (i) the length of time and the extent to which the fair value has been less than cost, (ii) the financial condition and near-term prospects of the issuer, and (iii) the intent and ability of the Company to retain its investment in the issuer for a period of time sufficient to allow for anticipated recovery in fair value. Gains or losses are recognized using the specific identification method. Unrealized holding gains and losses for securities available-for-sale are excluded from the consolidated statements of operations and reported net of taxes in the accumulated other comprehensive income component of shareholders’ equity until realized.

F-7



DESWELL INDUSTRIES, INC.
    
NOTES TO CONSOLIDATED FINANCIAL STATEMENTS
(U.S. dollars in thousands, except per share data)

2. Summary of Significant Accounting Policies - continued

Inventories - Inventories are stated at the lower of cost or market. Cost is determined on the weighted average basis. Work-in-progress and finished goods inventories consist of raw materials, direct labour and overhead associated with the manufacturing process. The Company periodically performs an analysis of inventory to determine obsolete or slow-moving inventory and determine if its cost exceeds the estimated market value. Write down of potentially obsolete or slow-moving inventory are recorded based on management’s analysis of inventory levels.

Property, plant and equipment - Property, plant and equipment is stated at cost including the cost of improvements. Maintenance and repairs are charged to expense as incurred. Depreciation and amortization are provided on the straight line method based on the estimated useful lives of the assets as follows:

Leasehold land and buildings
           
30 – 50 years
Plant and machinery
           
5 – 15 years
Furniture, fixtures and equipment
           
4 – 5 years
Motor vehicles
           
3 – 5 years
Leasehold improvements
           
2 – 5years
 

Leases - Leases are classified at the inception date as either a capital lease or an operating lease. For the lessee, a lease is a capital lease if any of the following conditions exist: a) ownership is transferred to the lessee by the end of the lease term, b) there is a bargain purchase option, c) the lease term is at least 75% of the property’s estimated remaining economic life or d) the present value of the minimum lease payments at the beginning of the lease term is 90% or more of the fair value of the leased property to the lessor at the inception date. A capital lease is accounted for as if there was an acquisition of an asset and an incurrence of an obligation at the inception of the lease. All other leases are accounted for as operating leases, the total rental payments made under the leases are recognized in the consolidated statement of operations as incurred. The Company has no capital leases for any of the periods presented.

Impairment of long-lived assets - Long-lived assets are included in impairment evaluations when events and circumstances exist that indicate the carrying value of these assets may not be recoverable. In accordance with ASC No. 360, “Property, Plant and Equipment”, the Company assesses the recoverability of the carrying value of long-lived assets by first grouping its long-lived assets with other assets and liabilities at the lowest level for which identifiable cash flows largely independent of the cash flows of other assets and liabilities (the asset group) and, secondly, estimating the undiscounted future cash flows that are directly associated with and expected to arise from the use of and eventual disposition of such asset group. The Company estimates the undiscounted cash flows over the remaining useful life of the primary asset within the asset group. If the carrying value of the asset group exceeds the estimated undiscounted cash flows, the Company records an impairment charge to the extent the carrying value of the long-lived asset exceeds its fair value. The Company determines fair value through quoted market prices in active markets or, if quotations of market prices are unavailable, through the performance of internal analysis using a discounted cash flow methodology. The undiscounted and discounted cash flow analyses based on a number of estimates and assumptions, including the expected period over which the asset will be utilized, projected future operating results of the asset group, discount rate and long-term growth rate.

In the evaluations of undiscounted projected cash-flows associated with those assets, the Company assessed that the carrying value of long-lived assets at March 31, 2010 and 2011 to be less than the fair value and the sum of undiscounted cash flows. Accordingly, the Company impaired that the carrying values of long-lived assets of $8 and $4,474 during the years ended March 31, 2010 and 2011, respectively.

Revenue recognition - Sales of goods are recognized when goods are shipped, title of goods sold has passed to the purchaser, the price is fixed or determinable as stated on the sales contracts and/or orders, and its collectability is reasonably assured. Customers do not have a general right of return on products shipped. The Company permits the return of damaged or defective products and accounts for these actual returns as deduction from sales. Products returns to the Company were insignificant during past years.

Comprehensive loss - Other comprehensive loss for the year ended March 31, 2012 represented unrealized loss on available-for-sale securities and were included in the consolidated statement of operations and comprehensive income (loss).

F-8



DESWELL INDUSTRIES, INC.
    
NOTES TO CONSOLIDATED FINANCIAL STATEMENTS
(U.S. dollars in thousands, except per share data)

2. Summary of Significant Accounting Policies - continued

Allowance for doubtful account - The Company regularly monitors and assesses the risk of not collecting amounts owed to the Company by customers. This evaluation is based upon a variety of factors including: ongoing credit evaluations of its customers’ financial condition, an analysis of amounts current and past due along with relevant history and facts particular to the customer. Based upon the results of this analysis, the Company records an allowance for uncollectible accounts for this risk. This analysis requires the Company to make significant estimates, and changes in facts and circumstances could result in material changes in the allowance for doubtful accounts. Unanticipated changes in the liquidity or financial position of the Company’s customers may require additional provisions for doubtful accounts.

Shipping and handling cost - Shipping and handling costs related to the delivery of finished goods are included in selling expenses. During the years ended March 31, 2010, 2011 and 2012, shipping and handling costs expensed to selling expenses were $985, $863 and $762, respectively.

Income taxes - Income taxes are provided on an asset and liability approach for financial accounting and reporting of income taxes. Any China tax paid by subsidiaries during the year is recorded. Deferred income taxes are recognized for all significant temporary differences at enacted rates and classified as current or non-current based upon the classification of the related asset or liability in the financial statements. A valuation allowance is provided to reduce the amount of deferred tax assets if it is considered more likely than not that some portion of, or all, the deferred tax asset will not be realized. The Company classifies interest and/or penalties related to unrecognized tax benefits, if any, as a component of income tax provisions.

The Company adopted the provisions of ASC No. 740 “Income Taxes” (“ASC 740”), which clarifies the accounting for uncertainty in income taxes recognized by prescribing a recognition threshold and measurement attribute for the financial statement recognition and measurement of a tax position taken or expected to be taken in a tax return. ASC 740 also provides accounting guidance on de-recognition, classification, interest and penalties, disclosure and transition.

Foreign currency translation - The consolidated financial statements of the Company are presented in U.S. dollars as the Company is incorporated in the British Virgin Islands where the currency is the U.S. dollar. The Company’s subsidiaries conduct substantially all of their business in Hong Kong dollars, Chinese Renminbi or U.S. dollars. The exchange rates between the Hong Kong dollars and the U.S. dollar were approximately 7.7597, 7.7965 and 7.7677 as of March 31, 2010, 2011 and 2012, respectively. The exchange rates between the Chinese Renminbi and the U.S. dollar were approximately 6.8417, 6.583 and 6.316 as of March 31, 2010, 2011, and 2012, respectively.

All transactions in currencies other than functional currency during the year are translated at the exchange rates prevailing on the transaction dates. Monetary items existing at the balance sheet date denominated in currencies other than the functional currency are translated at period end rates. Gains and losses resulting from the translation of foreign currency transactions and balances are included in the consolidated statement of operations.

Aggregate net foreign currency transaction gain (loss) included in other income were $(43), $(372) and $266 for the years ended March 31, 2010, 2011 and 2012, respectively.

Prior to January 1, 2009, the functional currencies of the Company’s subsidiaries were Hong Kong dollars and Chinese Renminbi. Effective January 1, 2009, the functional currencies of all the Company’s subsidiaries were changed to U.S. dollars. The U.S. dollar is considered by management to be the most appropriate functional currency of the Company’s subsidiaries because over the years, and especially in our year ended March 31, 2009, most of our customers have contracted with the Company’s subsidiaries in U.S. dollars.

During the years ended March 31, 2010, 2011 and 2012, 62.7%, 55.1% and 54.1% of our sales of plastic products were denominated in U.S. dollars, respectively. During the years ended March 31, 2010, 2011 and 2012, 95%, 99.8% and 100%, respectively, of sales of products in our electronics segment were denominated in U.S. dollars.

Primarily because of the stability of the exchange rate between the Hong Kong dollar and the U.S. dollar, which has existed since the Hong Kong government pegged the exchange rate at HK$7.80 to US$1.00 in 1983, and, to a lesser degree, because steady appreciation of the Chinese Renminbi to the U.S. dollar, beginning around July 1, 2008, and the relative stability in the exchange rate of the Chinese Renminbi to the U.S. dollar since then, the actual effect of the change in the functional currency to the U.S. dollar was immaterial to the Company’s results of operations, liquidity and cash flows for the years ended March 31, 2009 and March 31, 2010.

Irrespective of the Company’s functional currency, however, if the exchange rate of the Chinese Renminbi to U.S. dollar again becomes volatile, the Company’s results of operations would be affected, positively or negatively, depending on the amounts of expenses the Company’s subsidiaries pay in Chinese Renminbi and whether the Chinese Renminbi depreciates or appreciates to the U.S. dollar. The exchange rate of the Chinese Renminbi resumed significant appreciation to the US dollar beginning in June 2010 when China’s central bank announced that it planned to introduce more flexibility in the management of China’s currency and appreciated approximately 7.7% at March 31, 2012 from the exchange rate at March 31, 2010. Accordingly, the Company’s operating expenses increased, and the Company’s results of operations were negatively impacted, by the appreciation of the Chinese Renminbi to US dollar during the year ended March 31, 2012. If the Chinese Renminbi continues appreciating to the U.S. dollar, our operating costs would continue to increase and our financial results would be adversely affected.

F-9



DESWELL INDUSTRIES, INC.
    
NOTES TO CONSOLIDATED FINANCIAL STATEMENTS
(U.S. dollars in thousands, except per share data)

2. Summary of Significant Accounting Policies - continued

Post-retirement and post-employment benefits - The Company and its subsidiaries contribute to a state pension scheme in respect of its Chinese employees.

Stock-based compensation - The Company adopts ASC No. 718, “Compensation — Stock Compensation”, which requires that share-based payment transactions with employees, such as share options, be measured based on the grant-date fair value of the equity instrument issued and recognized as compensation expense over the requisite service period, with a corresponding addition to equity. Under this method, compensation cost related to employee share options or similar equity instruments is measured at the grant date based on the fair value of the award and is recognized over the period during which an employee is required to provide service in exchange for the award, which generally is the vesting period.

For the years ended March 31, 2010, 2011 and 2012, the Company records stock-based compensation expenses amounted to $125, $nil and $549 in the consolidated statements of operations, respectively. There is no tax benefit recognized in relation to the stock-based compensation expenses incurred for the three years.

The fair value of options granted in the years ended March 31, 2010, 2011, and 2012 were estimated using the Binomial option pricing model with the following assumptions:

        2010
    2011
    2012
Risk-free interest rate — weighted average
                 2.88 %            N/A              2.07 %  
Expected life of options — weighted average
                 10 years             N/A              10 years   
Stock volatility
                 47.08 %            N/A              43.90 %  
Expected dividend yield
                 6.61 %            N/A              5.83 %  
 

The Company applied judgment in estimating key assumptions in determining the fair value of the stock options on the date of grant. The Company used historical data to estimate the expected life of options, stock volatility and expected dividend yield. The risk-free interest rate of the option was based on the 10 years U.S. Treasury yield at time of grant.

Net income (loss) per share - Basic net income (loss) per share is computed by dividing net income (loss) available to common shareholders by the weighted average number of common shares outstanding during the period. Diluted net income (loss) per share gives effect to all dilutive potential common shares outstanding during the period. The weighted average number of common shares outstanding is adjusted to include the number of additional common shares that would have been outstanding if the dilutive potential common shares had been issued. In computing the dilutive effect of potential common shares, the average stock price for the period is used in determining the number of treasury shares assumed to be purchased with the proceeds from the exercise of options.

Basic net income (loss) per share and diluted net income (loss) per share calculated in accordance with ASC No. 260, “Earnings Per Share”, are reconciled as follows (shares in thousands):

        Year ended March 31,
  
        2010
  
2011
  
2012
Net income (loss) attributable to Deswell Industries, Inc.
              $ 1,499          $ (8,114 )         $ (1,461 )  
Basic net income (loss) per share
              $ 0.09          $ (0.50 )         $ (0.09 )  
Basic weighted average common shares outstanding
                 15,965             16,193             16,197   
Effect of dilutive securities — Options
                 74                           10    
Diluted weighted average common and potential common
shares outstanding
                 16,039             16,193             16,207   
Diluted net income (loss) per share
              $ 0.09          $ (0.50 )         $ (0.09 )  
 

For the years ended March 31, 2010, 2011 and 2012, potential common shares of 668,500, 668,500 and 668,500 shares related to stock options are excluded from the computation of diluted net income (loss) per share as their exercise prices were higher than the average market price.

19,000 shares related to stock options are excluded from the calculations of diluted net loss per share for the year ended March 31, 2011 because their inclusion would have been anti-dilutive.

F-10



DESWELL INDUSTRIES, INC.
    
NOTES TO CONSOLIDATED FINANCIAL STATEMENTS
(U.S. dollars in thousands, except per share data)

2. Summary of Significant Accounting Policies - continued

Use of estimates - The preparation of financial statements in conformity with generally accepted accounting principles requires management to make estimates and assumptions that affect the reported amounts of assets and liabilities and disclosures of contingent assets and liabilities at the date of the financial statements and the reported amounts of revenues and expenses during the reporting period. Actual results could differ from those estimates.

Fair value of financial instruments - The fair value of a financial instrument is defined as the exchange price that would be received from an asset or paid to transfer a liability (as exit price) in the principal or most advantageous market for the asset or liability in an orderly transaction between market participants at the measurement date. The carrying amounts of financial assets and liabilities, such as cash and cash equivalents, time deposits, accounts receivable, prepaid expenses and other current assets, accounts payable, and other current liabilities, approximate their fair values because of the short maturity of these instruments and market rates of interest.

Fair Value Measurements - The Company has adopted ASC No. 820, Fair Value Measurements and Disclosures, which defines fair value, establishes a framework for measuring fair value in GAAP, and expands disclosures about fair value measurements. It does not require any new fair value measurements, but provides guidance on how to measure fair value by providing a fair value hierarchy used to classify the source of the information.

Its establishes a three-level valuation hierarchy of valuation techniques based on observable and unobservable inputs, which may be used to measure fair value and include the following:

Level 1 - Quoted prices in active markets for identical assets or liabilities. Level 1 assets and liabilities include debt and equity securities and derivative contracts that are traded in an active exchange market, as well as certain securities that are highly liquid and are actively traded in over-the-counter markets.

Level 2 - Inputs other than Level 1 that are observable, either directly or indirectly, such as quoted prices for similar assets or liabilities; quoted prices in markets that are not active; or other inputs that are observable or can be corroborated by observable market data for substantially the full term of the assets or liabilities.

Level 3 - Unobservable inputs that are supported by little or no market activity and that are significant to the fair value of the assets or liabilities. Level 3 assets and liabilities include financial instruments whose value is determined using pricing models, discounted cash flow methodologies, or similar techniques based on significant unobservable inputs, as well as instruments for which the determination of fair value requires significant management judgment or estimation.

Classification within the hierarchy is determined based on the lowest level of input that is significant to the fair value measurement.

F-11



DESWELL INDUSTRIES, INC.
    
NOTES TO CONSOLIDATED FINANCIAL STATEMENTS
(U.S. dollars in thousands, except per share data)

2. Summary of Significant Accounting Policies - continued

Recent changes in accounting standards - In May 2011, the FASB issued ASU 2011-04 “Fair Value Measurement (Topic 820) Amendments to Achieve Common Fair Value Measurement and Disclosure Requirements in U.S. GAAP and IFRSs”. This pronouncement is an authoritative guidance to amend certain measurement and disclosure requirements related to fair value measurements to improve consistency with international reporting standards. In addition, ASU 2011-04 expanded the required disclosures around fair value measurements including (i) reporting the level in the fair value hierarchy used to value assets and liabilities which are not measured at fair value, but where fair value is disclosed, and (ii) qualitative disclosures about the sensitivity of Level 3 fair value measurements to changes in unobservable inputs used. This guidance is effective prospectively for public entities for interim and annual reporting periods beginning after December 15, 2011, with early adoption by public entities prohibited, and is applicable to the Company’s fiscal quarter beginning April 1, 2012. The Company is currently evaluating this guidance, but does not expect its adoption will have a material effect on its consolidated financial statements.

In June 2011, the FASB issued ASU 2011-05 “Comprehensive Income (Topic 220) Presentation of Comprehensive Income”. This pronouncement is an authoritative guidance on the presentation of comprehensive income that will require a company to present components of net income and other comprehensive income in one continuous statement or in two separate, but consecutive statements. There are no changes to the components that are recognized in net income or other comprehensive income under current GAAP. This guidance is effective for fiscal years, and interim periods within those fiscal years, beginning after December 15, 2011, with early adoption permitted. It is applicable to the Company’s interim periods within the fiscal year beginning April 1, 2012. The Company is currently evaluating this guidance, but does not expect its adoption will have a material effect on its consolidated financial statements.

In September 2011, the FASB issued an amendment to ASC Topic 350, in ASU 2011-08 “Intangibles-Goodwill and Other (Topic 350): Testing Goodwill for Impairment”, which simplifies how entities test goodwill for impairment. Under the amendment, an entity has the option to first assess qualitative factors to determine whether the existence of events or circumstances leads the entity to determine that it is more likely than not that its fair value is less than its carrying amount. If after assessing the totality of events or circumstances, an entity determines that it is not more likely than not that the fair value of the reporting unit is less than its carrying amount, then the two-step impairment test for goodwill is unnecessary. If the entity concludes otherwise, then it is required to test goodwill for impairment under the two-step process as described under paragraphs 350-20-35-4 of the ASC. If the carrying amount of a reporting unit exceeds its fair value, then the entity is required to perform the second step of the goodwill impairment test to measure the amount of the impairment loss, if any, as described in paragraph 350-20-35-9 of the ASC. The amendments are effective for annual and interim goodwill impairment tests performed for fiscal years beginning after December 15, 2011 and early adoption is permitted. The Company is currently evaluating the impact of adopting this amendment, but does not expect its adoption will have a material effect on its consolidated financial statements.

The Company has considered all new accounting pronouncements and has concluded that there are no new pronouncements that may have a material impact on results of operations, financial condition, or cash flows, based on current information.

3. Marketable Securities

The Company acquired equity securities listed in Hong Kong and Singapore.

        March 31,
  
        2011
  
2012
Cost
              $ 1,066                
Market value
              $ 1,045                
 

Unrealized gain (loss) for the years ended March 31, 2010, 2011 and 2012 were $42, $(21) and $nil, respectively.

Net proceeds from sale of marketable securities for the years ended March 31, 2010, 2011 and 2012 were $260, $13,509 and $4,251, respectively and realized gain from sale of marketable securities for the years ended March 31, 2010, 2011 and 2012 were $160, $853 and $22, respectively. For the purposes of determining realized gains and losses, the cost of securities sold was determined based on the average cost method.

The marketable securities were classified as Level 1 of the hierarchy established under ASC No. 820 because the valuations were based on quoted prices for identical securities in active markets.

F-12



DESWELL INDUSTRIES, INC.
    
NOTES TO CONSOLIDATED FINANCIAL STATEMENTS
(U.S. dollars in thousands, except per share data)

4. Available-for-sale Securities

The Company acquired corporate bonds issued by Hong Kong listed companies with contractual maturities after 5 years.

        March 31,
  
        2011
  
2012
Cost
                           $ 8,376   
Market value
                           $ 7,630   
 

Unrealized loss for the years ended March 31, 2010, 2011 and 2012 were $nil, $nil and $746, respectively.

Other-Than-Temporary Impairment

Based on an evaluation of securities that have been in a loss position, the Company did not recognize an other-than-temporary impairment charge, for the year ended March 31, 2012. The Company considered various factors which included its intent and ability to hold the underlying securities until its estimated recovery of amortized cost. The other-than-temporary impairment charge for the years ended March 31, 2010, 2011 and 2012 was $nil, $nil and $nil, respectively.

The available-for-sale securities were classified as Level 1 of the hierarchy established under ASC No. 820 because the valuations were based on quoted prices for identical corporate bonds in active markets.

5. Inventories

Inventories, net of allowances, by major categories are summarized as follows:

        March 31,
  
        2011
  
2012
Raw materials
              $ 12,280          $ 8,440   
Work-in-progress
                 4,167             5,262   
Finished goods
                 3,070             2,150   
 
              $ 19,517          $ 15,852   
 

Obsolescence allowance for inventory is as follows:

        March 31
   
        2010
  
2011
  
2012
Balance at beginning of the year
                 3,330          $ 3,281          $ 4,416   
Additional charges
                 573              1,408             263    
Written off
                 (622 )            (273 )            (968 )  
Balance at the end of the year
              $ 3,281          $ 4,416          $ 3,711   
 

F-13



DESWELL INDUSTRIES, INC.
    
NOTES TO CONSOLIDATED FINANCIAL STATEMENTS
(U.S. dollars in thousands, except per share data)

6. Prepaid Expenses and Other Current Assets

Prepaid expenses and other current assets consist of the following:

        March 31,
  
        2011
  
2012
Value added tax receivable
              $ 477           $ 416    
Rental and utility deposit
                 13              22    
Advance to suppliers
                 649              566    
Prepayment
                 510              353    
Coupon receivable
                 -              312    
Others
                 505              495    
 
              $ 2,154          $ 2,164   
 

7. Property, Plant and Equipment

Property, plant and equipment consist of the following:

        March 31,
  
        2011
  
2012
At cost:
                                       
Land and buildings
              $ 33,633          $ 33,715   
Plant and machinery
                 55,627             54,809   
Furniture, fixtures and equipment
                 13,728             13,369   
Motor vehicles
                 1,549             1,428   
Leasehold improvements
                 3,465             3,543   
Construction in progress
                 293              80    
Impairment
                 (4,581 )            (4,402 )  
 
                 103,714             102,542   
Less: accumulated depreciation and amortization
                 (52,662 )            (56,365 )  
Net book value
              $ 51,052          $ 46,177   
 

Included in furniture, fixture and equipment is computer software with net values of $317 and $405 as of March 31, 2011 and 2012, respectively.

During the years ended March 31, 2010, 2011 and 2012, the Company impaired its property, plant and equipment by $8, $4,474 and $nil, respectively, which were charged to other income (expenses) in consolidation statements of operations and comprehensive income (loss). Depreciation of property, plant and equipment were $7,011, $6,197 and $4,920 during the years ended March 31, 2010, 2011 and 2012, respectively.

During the year ended March 31, 2010, the Company disposed of the old plastic injection factory premises located in Shenzhen, China with a net gain of $4,198 which included in other income in consolidation statements of operations.

Cost of land and buildings consist of the following:

        March 31,
  
        2011
  
2012
Land use right of state-owned land and buildings erected thereon (a)
              $ 29,452          $ 29,534   
Long term leased land and buildings erected thereon (b)
                 4,181             4,181   
 
              $ 33,633          $ 33,715   
 
(a)  
  The land use rights of state-owned land and buildings erected thereon represent land and buildings located in China on which an upfront lump-sum payment has been made for the right to use the land and building with lease terms of 50 years expiring in 2050.

(b)  
  Long term leased land and buildings erected thereon represent land and buildings on collectively-owned land located in China on which an upfront lump-sum payment has been made for the right to use the land and building for a term of 50 years to 2053. Dongguan Chang An Xiaobian District Co-operation, the lessor, is the entity to whom the collectively-owned land has been granted. According to existing China laws and regulations, collectively-owned land is not freely transferable unless certain application and approval procedures are fulfilled by the Dongguan Chang An Xiaobian District Co-operation to change the legal form of the land from collectively-owned to state-owned. As of March 31, 2012, the Company is not aware of any steps being taken by the Dongguan Chang An Xiaobian District Co-operation for such application.

F-14



DESWELL INDUSTRIES, INC.
    
NOTES TO CONSOLIDATED FINANCIAL STATEMENTS
(U.S. dollars in thousands, except per share data)

8. Goodwill

The impairment in goodwill for the years ended March 31, 2010, 2011 and 2012 were $nil. Details of the goodwill are as follows:

Acquisitions

        March 31,
  
        2011
  
2012
Electronic division
              $ 393           $ 393    
Metallic division
                 317              317    
Foreign exchange differences
                 (1 )            (1 )  
Impairment — metallic division
                 (317 )            (317 )  
 
              $ 392           $ 392    
 

9. Other Accrued Liabilities

Other accrued liabilities consist of the following:

        March 31,
  
        2011
  
2012
Accrued expenses
              $ 729           $ 681    
Value added tax payable
                 9              11    
Others
                 715              619    
 
              $ 1,453          $ 1,311   
 

F-15



DESWELL INDUSTRIES, INC.
    
NOTES TO CONSOLIDATED FINANCIAL STATEMENTS
(U.S. dollars in thousands, except per share data)

10. Income Taxes

The components of income (loss) before income taxes are as follows:

        Year ended March 31,
  
        2010
  
2011
  
2012
Hong Kong
              $ (1 )         $ (3 )         $ (2 )  
China
                 2,190             (7,729 )         $ (977 )  
 
              $ 2,189          $ (7,732 )         $ (979 )  
 

Under the current BVI law, the Company’s income is not subject to taxation. Subsidiaries operating in Hong Kong and China are subject to income taxes as described below, and the subsidiaries operating in Macao are exempted from income taxes. Under the current Samoa Law, subsidiary incorporated in Samoa is not subject to profit tax as it has no business operations in Samoa.

The provision for current income taxes of the subsidiaries operating in Hong Kong has been calculated by applying the current rate of taxation of 16.5% (2010:16.5%, 2011:16.5%) to the estimated taxable income arising in or derived from Hong Kong, if applicable.

Prior to January 1, 2008, enterprise income tax in China was generally charged at 33%, in which 30% is for national tax and 3% is for local tax, of the assessable profit. For foreign investment enterprises established in a Special Economic Zone or Coastal Open Economic Zone, where the subsidiaries of the Company are located, and which are engaged in production-oriented activities, the national tax rate could be reduced to 15% and 24% respectively. The Company’s subsidiaries incorporated in China are subject to China income taxes at the applicable tax rates on the taxable income as reported in their Chinese statutory accounts in accordance with the relevant income tax laws applicable to foreign enterprises. Pursuant to the PRC income tax laws, the subsidiaries are fully exempted from China income tax for two years starting from the first profit-making year, followed by a 50% tax exemption for the next three years.

From January 1, 2008, with the effect of the new PRC Income Tax Law, the standard income tax rate for all companies has been reduced from the rate of 33% to 25%.

Dongguan Kwan Hong Electronics Company Limited (“DKHE”) (a subsidiary of the Company) had fully enjoyed the tax holiday and concessions by December 31, 2004. The applicable tax rate of DKHE for the calendar years ended December 31, 2009, 2010 and 2011 and three months period ended March 31, 2012 is 25%.

F-16



DESWELL INDUSTRIES, INC.
    
NOTES TO CONSOLIDATED FINANCIAL STATEMENTS
(U.S. dollars in thousands, except per share data)

10. Income Taxes - continued

In September 2007, Jetcrown Industrial (Dongguan) Limited (“JIDL”) (a subsidiary of the Company) had revised its first and second tax exemption year from the calendar years ended December 31, 2004 and 2005 respectively, to the calendar years ended December 31, 2002 and 2003 respectively. The revision was upon a tax reassessment by the PRC tax authorities during the year ended March 31, 2007 regarding the commencement year of exemption and inter-company sales pricing issues. The tax rate applicable for JIDL for calendar years 2002 to 2006 was 24%. JIDL was entitled to a full tax exemption for each of the calendar years ended December 31, 2002 and 2003 and a 50% exemption for each of the calendar years ended December 31, 2004, 2005 and 2006. An aggregate amount of $450 additional income tax provision, which comprised approximately $154, $92, $166 and $38 for taxable calendar years 2004, 2005 and 2006 and the quarter ended March 31, 2007 respectively had been charged to the consolidation income statement for the year ended March 31, 2007. The assessment and payment for income taxes for calendar years 2004 and 2005 were settled and concluded in September 2007 at the amount as provided. The assessment and payment for calendar year 2006 were settled at $101 in January 2008. However, there can be no assurance that the PRC tax authorities will not, in the future, further challenge (i) the reported revenue of JIDL for periods starting from the calendar year ended 31 December 2006; and (ii) revenues reported by JIDL for value-added tax filing purpose. There can also be no assurance that similar reassessments will not be extended to other PRC subsidiaries of the Company. The above reassessments, if conducted in the future, may cause an adverse impact to the net operating results of the Company.

For the calendar years ended December 31, 2009, 2010 and 2011 and three months period ended March 31, 2012, the tax rate for JIDL is 25%.

Under applicable PRC tax laws and regulations, arrangements and transactions among related parties may be subject to audit or scrutiny by the PRC tax authorities within ten years after the taxable year when the arrangements or transactions are conducted. The Company is subject to the applicable transfer pricing rules in PRC in connection to the transactions between its subsidiaries located inside and outside PRC. In accordance to Guo Shui Fa [2009] No.2 “Implementation Regulations of Special Tax Adjustments (Provisional)”(“Guo Shui Fa [2009] No.2”), which took effect beginning in calendar year 2008 and set out the regulations in relation to transfer pricing, contemporaneous documentation, disclosure and compliance of intercompany transactions, the Company and external consultants have prepared transfer pricing contemporaneous documentations (the “Contemporaneous Documentations”) of DKHE and JIDL for the calendar year ended December 31, 2008, 2009 and 2010.

In accordance with Guo Shui Fa [2009] No.2, the PRC tax authorities have the right to assess the Company for a tax amount based on the Contemporaneous Documentations or a basis that they considered reasonable.

The amount of current tax liability at March 31, 2012 includes the estimated deemed profit tax imposed on the Company by the PRC tax authorities for the calendar year 2011 and the three months ended March 31, 2012. The amounts have been estimated based on the Contemporaneous Documentations.

The Company has adopted the provisions of ASC 740 on April 1, 2007. The evaluation of a tax position in accordance with ASC 740 begins with a determination as to whether it is more-likely-than-not that a tax position will be sustained upon examination based on the technical merits of the position. A tax position that meets the more-likely-than-not recognition threshold is then measured at the largest amount of benefit that if greater than 50 percent likely of being realized upon ultimate settlement for recognition in the financial statements. There is no material impact on the adoption of ASC 740. The Company classifies interest and/or penalties related to unrecognized tax benefits as a component of income tax provisions; however, as of March 31, 2012, there is no interest and penalties related to uncertain tax positions.

The provision for income taxes consists of the following:

        Year ended March 31,
  
        2010
  
2011
  
2012
Current tax
                                                    
— China
              $ 380           $ 596           $ 307    
Deferred tax
                 310              (214 )            175    
 
              $ 690           $ 382           $ 482    
 

F-17



DESWELL INDUSTRIES, INC.
    
NOTES TO CONSOLIDATED FINANCIAL STATEMENTS
(U.S. dollars in thousands, except per share data)

10. Income Taxes - continued

Reconciliation between the provision for income taxes computed by applying the statutory tax rate in China to income before income taxes and the actual provision for income taxes is as follows:

        Year ended March 31,
  
        2010
  
2011
  
2012
Provision for income taxes at statutory tax rate in China
              $ 547           $ (1,933 )         $ (244 )  
Effect of different tax rate in various jurisdictions
                 (210 )            (1 )               
Effect of income for which no income tax is chargeable
                 (212 )            (295 )            (567 )  
Effect of expense for which no income tax is deductible
                 847              1,629             1,271   
Net change in valuation allowances
                 (233 )            700              (125 )  
Under (over) provision of income tax in previous years
                 (69 )            282              147    
Others
                 20                              
Effective tax
              $ 690           $ 382           $ 482    
 

The net deferred tax consists of the following:

        March 31,
  
        2011
  
2012
Deferred income tax assets
              $ 154           $ 187    
Deferred tax liabilities
                 (213 )            (421 )  
Net deferred tax liabilities
              $ (59 )         $ (234 )  
 

The components of deferred income tax are as follows:

        March 31,
  
        2011
  
2012
Deferred income tax assets (liabilities):
                                       
Net operating loss carry forwards
              $ 434           $ 265    
Provision of employee benefits
                 325              350    
Depreciation and amortization
                 4              56    
Impairment of property, plant and equipment
                 1,114             897    
Revenue recognized for financial reporting purpose before being recognized for tax purpose
                 (1,258 )            (1,188 )  
Others
                 22              (39 )  
Less: Valuation allowances
                 (700 )            (575 )  
Net deferred tax liabilities
              $ (59 )         $ (234 )  
 

A significant portion of the deferred income tax assets recognized relates to net operating loss and credit carry forwards. The Company operates through the PRC entities and the valuation allowance is considered on each individual basis.

The net operating loss attributable to those PRC entities can only be carried forward for a maximum period of five years. Tax losses of non-PRC entities can be carried forward indefinitely. The unused tax losses, amounted to $686, $193 and $177, will be expired in calendar years ending 2012, 2015 and 2016, respectively.

Under the PRC Income Tax Law and the implementation rules, profits of the PRC entities earned on or after January 1, 2008 and distributed by the PRC entities to the Company are subject to a withholding tax at a rate of 10%, unless the Company is deemed as a resident enterprise for tax purposes. Since the Company intends to reinvest the earnings of the PRC entities in operations in China, the PRC entities do not intend to declare dividends to their immediate non-PRC established holding companies in the foreseeable future. Accordingly, no deferred taxation on undistributed earnings of the PRC entities has been recognized as of March 31, 2012.

F-18



DESWELL INDUSTRIES, INC.
    
NOTES TO CONSOLIDATED FINANCIAL STATEMENTS
(U.S. dollars in thousands, except per shares data)

11. Commitments and Contingencies

The Company leases premises under various operating leases, certain of which contain escalation clauses. Rental expenses under operating leases included in the consolidated statements of operations were $216, $102 and $38 for the years ended March 31, 2010, 2011 and 2012, respectively.

At March 31, 2012, the Company was obligated under operating leases requiring minimum rentals as follows:

Year ending March 31, 2013
              $ 64    
Total minimum lease payments
              $ 64    
 

At March 31, 2012, the Company had capital commitments for purchase of furniture and fixtures totaling $1, which are expected to be disbursed during the year ending March 31, 2013.

12. Employee Benefits

The Company contributes to a state pension scheme run by the Chinese government in respect of its employees in China. The expense of $528, $492 and $331 included in the consolidated statements of operations related to this plan, which is calculated at the range of 8% to 14% of the average monthly salary, was provided for the years ended March 31, 2010, 2011 and 2012, respectively.

13. Stock Option Plan

On March 15, 1995, the Company adopted 1995 Stock Option Plan that permits the Company to grant options to officers, directors, employees and others to purchase up to 1,012,500 shares of Common Stock. On September 29, 1997, the Company approved an increase of 549,000 shares making a total of 1,561,500 shares of common stock available under the stock option plan. On January 7, 2002, the Company adopted 2001 Stock Option Plan to purchase an additional 1,125,000 shares of Common Stock. On September 30, 2003, the Company adopted 2003 Stock Option Plan to purchase an additional 900,000 shares of Common Stock. On September 19, 2005, the Company’s shareholders approved an increase of 500,000 shares making a total of 1,400,000 shares of common stock available under the 2003 Stock Option Plan. On August 17, 2007, the Company’s Board of Directors, subject to shareholders’ approval, approved an increase of 400,000 shares making a total of 1,800,000 shares of common stock available under the 2003 Stock Option Plan. The Company’s shareholders approved this amendment at the Company’s Annual Shareholders’ Meeting held on October 9, 2007. On August 13, 2010, the Company’s Board of Directors, subject to shareholders’ approval, approved an increase of 800,000 shares making a total of 2,600,000 shares of common stock available under the 2003 Stock Option Plan. The Company’s shareholders approved this amendment at the Company’s Annual Shareholders’ Meeting held on September 16, 2010.

F-19



DESWELL INDUSTRIES, INC.
    
NOTES TO CONSOLIDATED FINANCIAL STATEMENTS
(U.S. dollars in thousands, except per share data)

13. Stock Option Plan - continued

At March 31, 2012, options to purchase an aggregate of 5,269,000 common shares had been granted under the stock option plans. Options granted under the stock option plans are exercisable for a period of up to 10 years commencing on the date of grant, at a price equal to at least the fair market value of the Common Stock at the date of grant, and may contain such other terms as the Board of Directors or a committee appointed to administer the plan may determine. All the options expire 10 years from the date of grant and vest immediately or over a period of 1 to 10 years. A summary of the option activity (with weighted average prices per option) is as follows:

        Year ended March 31,
  
        2010
  
2011
  
2012
  
        Number
of stock
options
  
Weighted
average
exercise
price
  
Number
of stock
options
  
Weighted
average
exercise
price
  
Number
of stock
options
  
Weighted
average
exercise
price
Outstanding at beginning of the year
                 1,066,000          $ 9.19             690,500          $ 10.19             687,500          $ 10.23   
Granted during the year
                 233,000             2.09                                       1,000,000             2.14   
Exercised during the year
                 (401,000 )            1.75             (3,000 )            2.09             (2,000 )            2.09   
Canceled or expired
                 (207,500 )            12.27                                                       
Outstanding and exercisable at the end of the year
                 690,500          $ 10.19             687,500          $ 10.23             1,685,500          $ 5.44   
 
Range of exercise price per share
           
$1.34 to $14.10
$1.34 to $14.10
$1.34 to $14.10
 

The weighted average fair value of options granted for the years ended March 31, 2010, 2011 and 2012 was $0.54, $nil and $0.549 per share, respectively. The total intrinsic value of options exercised during the years ended March 31, 2010, 2011 and 2012 was $940, $4 and $2, respectively. At March 31, 2012, the aggregated intrinsic value of options outstanding and exercisable was $313.

There were 207,500, nil and nil options canceled for the years ended March 31, 2010, 2011 and 2012. The weighted average remaining contractual life of the share options outstanding at March 31, 2012 was 7.27 years. At March 31, 2010, 2011 and 2012, there were 217,500, 1,017,500 and 17,500 options available for future grant under the plans, respectively.

14. Stock Buyback Plan

On March 14, 2012, the Company’s board of directors authorized a stock buyback plan to repurchase up to an aggregate of $4.0 million of its issued and outstanding common shares in compliance with the requirements of Rule 10b5-1 and Rule 10b-18 under the Securities Exchange Act of 1934 during the next two years. The program does not obligate the Company to acquire any particular number or dollar amount of its common shares and may be suspended, modified, extended or discontinued at any time. No assurance can be given that any particular number or dollar amount of common stock will be repurchased. As of March 31, 2012, no common share has been repurchased under the stock buyback plan.

F-20



DESWELL INDUSTRIES, INC.
    
NOTES TO CONSOLIDATED FINANCIAL STATEMENTS
(U.S. dollars in thousands, except per share data)

15. Operating Risk

Concentrations of Credit Risk and Major Customers - A substantial percentage of the Company’s sales are made to a small number of customers and are typically sold either under letter of credit or on an open account basis. Details of customers accounting for 10% or more of total net sales for each of the three years ended March 31, 2010, 2011 and 2012 are as follows:

        Percentage of net sales
Year ended March 31,
   
        2010
  
2011
  
2012
N&J Company Limited
                 19.2 %            *              *    
Digidesign, Inc.
                 12.0 %            *              *    
VTech Telecommunications Limited
                 10.8 %            14.6 %            12.6 %  
 
*  
  Less than 10%

Sales to the above customers relate to both injection-molded plastic parts and electronic products.

Debtors accounting for 10% or more of total accounts receivable at March 31, 2011 and 2012, respectively, are as follows:

        Percentage of
accounts
receivable
March 31,
 
        2011
  
2012
VTech Telecommunications Limited
                 25.0 %            16.9 %  
Peavey Electronics Corp.
                 *              10.2 %  
 
*  
  Less than 10%

There were accounts receivable written off of $7, $7 and $39 during the years ended March 31, 2010, 2011 and 2012, respectively. There were provision for doubtful accounts of $72, $378 and $18 during the years ended March 31, 2010, 2011 and 2012, respectively. There were charge off of provisions for doubtful accounts of $199, $2 and $170 during the years ended March 31, 2010, 2011 and 2012, respectively. At March 31, 2011 and 2012, allowances for doubtful accounts were $599 and $447, respectively.

Country risk - The Company has significant investments in China. The operating results of the Company may be adversely affected by changes in the political and social conditions in China, and by changes in Chinese government policies with respect to laws and regulations, anti-inflationary measures, currency conversion and remittance abroad, and rates and methods taxation, among other things. There can be no assurance, however, those changes in political and other conditions will not result in any adverse impact.

16. Segment Information

The Company has three reportable segments: plastic injection molding, electronic products assembling and metallic parts manufacturing. The Company’s reportable segments are strategic business units that offer different products and services. They are managed separately because each business requires different technology and marketing strategies. Most of the businesses were acquired as a unit, and the management at the time of the acquisition was retained.

The accounting policies of the segments are the same as those described in the summary of significant accounting policies. The Company accounts for intersegment sales and transfers as if the sales or transfers were to third parties, that is, at current market prices.

F-21



DESWELL INDUSTRIES, INC.
    
NOTES TO CONSOLIDATED FINANCIAL STATEMENTS
(U.S. dollars in thousands, except per share data)

16. Segment Information - continued

Contributions of the major activities, profitability information and asset information of the Company’s reportable segments for the years ended March 31, 2010, 2011 and 2012 are as follows:

        Year ended March 31,
  
        2010
  
2011
  
2012
  
        Net
sales
  
Intersegment
Sales
  
Profit (loss)
  
Net
sales
  
Intersegment
Sales
  
Profit (loss)
  
Net
sales
  
Intersegment
Sales
  
Profit
(loss)
Segment:
Injection molded plastic parts
              $ 48,177          $ 1,168          $ 3,734          $ 44,326          $ 1,553          $ (6,662 )         $ 29,898          $ 1,560          $ (1,007 )  
Electronic products
                 34,634             51              (1,048 )            41,231             141              (625 )            35,371             22              984    
Metallic parts
                 36              14              (497 )            165              6              (445 )            1,096                          (956 )  
Segment total
              $ 82,847          $ 1,233          $ 2,189          $ 85,722          $ 1,700          $ (7,732 )         $ 66,365          $ 1,582          $ (979 )  
Reconciliation to consolidated
totals:
                                                                                                                                                      
Sales eliminations
                 (1,233 )            (1,233 )                         (1,700 )            (1,700 )                         (1,582 )            (1,582 )               
Consolidated totals:
                                                                                                                                                      
Net sales
              $ 81,614          $                          $ 84,022          $                          $ 64,783                                
Income (loss) before income taxes
                                            $ 2,189                                        $ (7,732 )                                       $ (979 )  
 

        Year ended March 31,
  
        2010
  
2011
  
2012
  
       
  
Interest
income
  
Interest
expenses
  

  
Interest
Income
  
Interest
expenses
  

  
Interest
income
  
Interest
expenses
Segment:
                                                                                                                                                      
Injection molded plastic parts
                             $ 166           $                          $ 112           $                          $ 332           $    
Electronic products
                                13                                          29                                          70                 
Metallic parts
                                                                                                                                  
Consolidated total
                             $ 179           $                          $ 141           $                          $ 402           $    
 

        Year ended March 31,
  
        2010
  
2011
  
2012
  
        Identifiable
assets
  
Capital
expenditure
  
Depreciation
and
amortization
  
Identifiable
assets
  
Capital
expenditure
  
Depreciation
and
amortization
  
Identifiable
assets
  
Capital
expenditure
  
Depreciation
and
amortization
Segment:
                                                                                                                                                      
Injection molded
plastic parts
              $ 105,084          $ 1,308          $ 5,838          $ 92,922          $ 714           $ 5,300          $ 86,682          $ 230           $ 4,190   
Electronic products
                 32,569             257              1,007             39,933             280              771              34,316             24              696    
Metallic parts
                 739              41              166              (6,093 )            40              126              565              28              34    
Segment totals
              $ 138,392          $ 1,606          $ 7,011          $ 126,762          $ 1,034          $ 6,197          $ 121,563          $ 282           $ 4,920   
Reconciliation to consolidated totals:
                                                                                                                                                      
Elimination of receivables
from
intersegments
                 (4,773 )                                      5                                        4                              
Goodwill allocated
to electronic
products
segment
                 392                                        392                                        392                              
Consolidated
totals
              $ 134,011          $ 1,606          $ 7,011          $ 127,159          $ 1,034          $ 6,197          $ 121,959          $ 282           $ 4,920   
 

F-22



DESWELL INDUSTRIES, INC.
    
NOTES TO CONSOLIDATED FINANCIAL STATEMENTS
(U.S. dollars in thousands, except per share data)

16. Segment Information - continued

The Company’s sales are coordinated through the Macao subsidiaries and a breakdown of sales by destination is as follows:

        Year ended March 31,
   
        2010
  
2011
  
2012
Net sales
                                                       
United States of America
              $ 36,144             35,044          $ 26,372   
China
                 42,848             35,910             22,056   
United Kingdom
                 1,278             7,580             7,557   
Hong Kong
                 597              571              254    
Europe
                 364              2,075             2,250   
Others
                 383              2,842             6,294   
Total net sales
              $ 81,614          $ 84,022          $ 64,783   
 

The location of the Company’s identifiable assets is as follows:

        March 31,
  
        2010
  
2011
  
2012
Hong Kong and Macao
              $ 52,457          $ 40,951          $ 42,902   
China
                 81,162             85,816             78,665   
Total identifiable assets
              $ 133,619          $ 126,767             121,567   
Goodwill
                 392              392              392    
Total assets
              $ 134,011          $ 127,159             121,959   
 

17. Subsequent events

On June 18, 2012, the Company declared a cash dividend of $810, or $0.05 per common share, and a special dividend of $1,619, or $0.10 per common share, each payable on July 27, 2012 to shareholders of record as of July 6, 2012.

18. Condensed financial information of Deswell Industries, Inc.

The condensed financial statements of Deswell Industries, Inc. have been prepared in accordance with accounting principles generally accepted in the United States of America. Under the PRC laws and regulations, Deswell Industries, Inc’s PRC subsidiaries are restricted in their ability to transfer certain of their net assets to Deswell Industries, Inc. in the form of dividend payments, loans or advances. The amounts restricted include paid-in capital and statutory reserves, as determined pursuant to PRC generally accepted accounting principles, totaling $72,714 (equivalent to RMB 479 million) and $75,787 (equivalent to RMB 479 million) as of March 31, 2011 and 2012, respectively.

F-23



DESWELL INDUSTRIES, INC.
    
NOTES TO CONSOLIDATED FINANCIAL STATEMENTS
(U.S. dollars in thousands, except per share data)

18. Condensed financial information of Deswell Industries, Inc. - continued

Balance sheets

        March 31,
   



  
2011
  
2012
Assets
                                      
Current assets:
                                       
Cash and cash equivalents
              $ 324           $ 452    
Prepaid expenses and other current assets
                 76              28    
Amounts due from subsidiaries
                 58,380             53,878   
Total current assets
                 58,780             54,358   
Investments in subsidiaries
                 53,313             53,491   
Property, plant and equipment
                 274              317    
Total assets
              $ 112,367          $ 108,166   
Liabilities and shareholders’ equity
                                       
Current liabilities:
                                       
Accrued expenses
              $ 200           $ 138    
Other liabilities
                 70              15    
Dividend payable
                 810              324    
Total current liabilities
                 1,080             477    
Total shareholders’ equity
                 111,287             107,689   
Total liabilities and shareholders’ equity
              $ 112,367          $ 108,166   
 

Statements of operations and comprehensive income (loss)

        Year ended March 31,
   



  
2010
  
2011
  
2012
Equity in earnings (loss) of subsidiaries
              $ 3,335          $ (6,049 )         $ 924    
Operating expenses
                 1,836             2,066             2,385   
Other income, net
                              1                 
Income (loss) before income taxes
                 1,499             (8,114 )            (1,461 )  
Income taxes
                                              
Net income (loss)
                 1,499             (8,114 )            (1,461 )  
Unrealized loss on available-for-sale securities
                                           (746 )  
Comprehensive income (loss)
              $ 1,499          $ (8,114 )         $ (2,207 )  
 

F-24



DESWELL INDUSTRIES, INC.
    
NOTES TO CONSOLIDATED FINANCIAL STATEMENTS
(U.S. dollars in thousands, except per share data)

18. Condensed financial information of Deswell Industries, Inc. - continued

        Statements of cash flows
Year ended March 31,
   



  
2010
  
2011
  
2012
Cash flows from operating activities
                                                       
Net income (loss)
              $ 1,499          $ (8,114 )         $ (1,461 )  
Adjustments to reconcile net income (loss) to net cash
provided by operating activities:
                                                       
Equity in loss (profit) of subsidiaries
                 (3,335 )            6,049             (924 )  
Depreciation
                              48              71    
Stock-based compensation expenses
                 125                           384    
Changes in operating assets and liabilities:
                                                       
Prepaid expenses and other current assets
                 206              (48 )            48    
Amounts due from subsidiaries
                 2,709             2,602             4,667   
Accrued expenses
                 (214 )            200              (62 )  
Other liabilities
                 233              (163 )            (55 )  
Net cash provided by operating activities
                 1,223             574              2,668   
Cash flows from investing activities
                                                       
Purchase of property, plant and equipment
                 (212 )            (110 )            (114 )  
Net cash used in investing activities
                 (212 )            (110 )            (114 )  
Cash flows from financing activities
                                                       
Dividends paid
                 (1,619 )            (810 )            (2,430 )  
Exercise of stock options
                 703              6              4    
Net cash used in financing activities
                 (916 )            (804 )            (2,426 )  
Net increase (decrease) in cash and cash equivalents
                 95              (340 )            128    
Cash and cash equivalents, beginning of year
                 569              664              324    
Cash and cash equivalents, end of year
              $ 664           $ 324           $ 452    
 

F-25



DESWELL INDUSTRIES, INC.
    
NOTES TO CONSOLIDATED FINANCIAL STATEMENTS
(U.S. dollars in thousands, except per share data)

18. Condensed financial information of Deswell Industries, Inc. - continued

a)    Basis of presentation

  In Deswell Industries, Inc. - only financial statements, Deswell Industries, Inc.’s investments in subsidiaries are stated at cost plus its equity interest in undistributed earnings of subsidiaries since inception. Accordingly, such financial statements should be read in conjunction with the Company’s consolidated financial statements.

  Deswell Industries, Inc. records its investments in its subsidiaries under the equity method of accounting as prescribed in ASC 323 “Investment-Equity Method and Joint Ventures”. Such investment is presented on the balance sheets as “Investments in subsidiaries” and share of the subsidiaries’ profit or loss as “Equity in earnings (loss) of subsidiaries”, on the statements of operations.

  The subsidiaries paid dividends of $nil, $nil and $nil to Deswell Industries, Inc. for the years ended March 2010, 2011 and 2012, respectively.

  Certain information and footnote disclosures normally included in financial statements prepared in accordance with U.S. generally accepted accounting principles have been condensed or omitted.

b)    Related party transactions

  For the years ended March 31, 2010, 2011 and 2012, related party transactions mainly composed of $120, $120 and $120 paid to Jetcrown Industrial (Macao Commercial Offshore) Limited as service fee for each year.

F-26



ITEM 19.  
  EXHIBITS

The following documents are filed as exhibits herewith:

Exhibit
No.
        Description
1.1
           
Memorandum and Articles of Association (as amended and restated on 13th December, 2007) (incorporated by reference to Exhibit 1.1 to registrant’s Registration Statement on Form 8-A filed with the SEC on December 31, 2007).
1.2
           
Amendment to Regulation 6.15 of registrant’s Articles of Association as filed with the Registrar of Corporate Affairs of the British Virgin Islands on March 26, 2010 (incorporated by reference to Exhibit 1.2 to registrant’s Amendment No. 1 to Registration Statement on Form 8-A filed with the SEC on March 31, 2010).
2.1
           
Form of common share certificate (incorporated by reference to Exhibit 4.1 of Amendment No. 1 to Deswell’s Registration Statement on Form F-1 filed with the SEC on July 13, 1995).
4.1
           
2001 Stock Option Plan (incorporated by reference to Exhibit A to the Company’s Proxy Statement for its 2001 Annual Meeting of Stockholders filed with the SEC under cover of Form 6-K on December 12, 2001.)
4.2
           
2003 Stock Option Plan of Deswell Industries, Inc. (as adopted August 20, 2003 and amended August 1, 2005, August 17, 2007 and August 13, 2010) (incorporated by reference to Annex A to the Company’s Proxy Statement furnished to the Securities and Exchange Commission on Form 6-K on August 16, 2010).
8.1
           
Diagram of the Company’s operating subsidiaries and affiliates—(see page 21 of this report)
11.1
           
Code of Ethics (incorporated by reference to Exhibit 11.1 of registrant’s Form 20-F for the year ended March 31, 2004, filed with the SEC on July 16, 2004)
12.1
           
Certification of Chief Executive Officer required by Rule 13a-14(a) or Rule 15d-14(a) under the Securities Exchange Act of 1934
12.2
           
Certification of Chief Financial Officer required by Rule 13a-14(a) or Rule 15d-14(a) under the Securities Exchange Act of 1934
13.1
           
Certification Pursuant To 18 U.S.C. Section 1350, as Adopted Pursuant to Section 906 of the Sarbanes-Oxley Act Of 2002
15.1
           
Consent of BDO China Shu Lun Pan Certified Public Accountants LLP to incorporation of its report on the Company’s consolidated financial statements into Registrant’s Registration Statements on Form S-8.
15.2
           
Consent of BDO Limited to incorporation of its report on the Company’s consolidated financial statements into Registrant’s Registration Statements on Form S-8.
15.3
           
Letter of BDO Limited, registrant’s former independent registered public accounting firm, dated March 13, 2012 filed pursuant to Item 16F(a)(3) of Form 20-F (incorporated by reference to Exhibit A of the Company’s Form 6-K for the month of March 2012 furnished to the SEC on March 13, 2012).
101*
           
Financial information from registrant for the year ended March 31, 2012 formatted in eXtensible Business Reporting Language (XBRL):
 
           
(a) Consolidated Balance Sheets as of March 31,2011 and 2012; (b) Consolidated Statements of Operations and Comprehensive Income (Loss) for the Years Ended March 31, 2010, 2011 and 2012; (c) Consolidated Statements of Shareholders Equity for the Years Ended March 31, 2010, 2011 and 2012; (d) Consolidated Statements of Cash Flows for the Years Ended March 31, 2010, 2011 and 2012; and (e) Notes to Consolidated Financial Statements
 


*  
  Pursuant to Rule 406T of Regulation S-T, the Interactive Data Files on Exhibit 101 hereto are deemed not filed or part of a registration statement or prospectus for purposes of Sections 11 or 12 of the Securities Act of 1933, as amended, are deemed not filed for purposes of Section 18 of the Securities Exchange Act of 1934, as amended, and otherwise are not subject to liability under those sections.

62



SIGNATURES

Pursuant to the requirements of Section 12 of the Securities Exchange Act of 1934, the registrant certifies that it meets all of the requirements for filing on Form 20-F and has duly caused this Annual Report to be signed on its behalf by the undersigned thereunto duly authorized.

 
           
DESWELL INDUSTRIES, INC.
 
           
 
 
           
By: /s/ Franki S. F. Tse
 
           
Franki S. F. Tse,
Chief Executive Officer
 

Date: July 20, 2012

63