20-F 1 a20firsa.htm PRIMARY DOCUMENT Blueprint
 
 


 
 
United States
SECURITIES AND EXCHANGE COMMISSION
Washington, D.C. 20549
 
 
FORM 20-F
 
  REGISTRATION STATEMENT PURSUANT TO SECTION 12(b) OR (g) OF THE SECURITIES EXCHANGE ACT OF 1934
 
 
OR
 
  ANNUAL REPORT PURSUANT TO SECTION 13 OR 15 (d) OF THE SECURITIES EXCHANGE ACT OF 1934
 
For the fiscal year ended June 30, 2019
 
OR
 
  TRANSITION REPORT PURSUANT TO SECTION 13 OR 15 (d) OF THE SECURITIES EXCHANGE ACT OF 1934
 
OR
 
  SHELL COMPANY REPORT PURSUANT TO SECTION 13 OR 15 (d) OF THE SECURITIES AND EXCHANGE ACT OF 1934
 
Date of event requiring this shell company report ___
 
For the transition period from ____ to ____
 
Commission file number 001-13542
 
IRSA Inversiones y Representaciones Sociedad Anónima
(Exact name of Registrant as specified in its charter)
 
IRSA Investments and Representations Inc.
(Translation of Registrant’s name into English)
 
Republic of Argentina
(country of incorporation or organization)
 
Bol’var 108
(C1066AAD)
Ciudad Autónoma de Buenos Aires, Argentina
(Address of principal executive offices)
 
Matías Iván Gaivironsky - Chief Financial and Administrative Officer
Tel +54(11) 4323-7449 - ir@irsa.com.ar
Moreno 877 24th Floor (C1091AAQ) - Ciudad Autónoma de Buenos Aires, Argentina
(Name, Telephone, E-mail and/or address of Company Contact Person)
 
 Securities registered or to be registered pursuant to Section 12 (b) of the Act
 
 
 
 
 
  
 
 
 
 
Title of each class
 
 
Name of each exchange on which registered
Global Depositary Shares, each representing ten shares of Common Stock
 
 
New York Stock Exchange
Common Stock, par value Ps.1.00 per share
 
 
 New York Stock Exchange*
  
*Not for trading, but only in connection with the registration of Global Depositary Shares, pursuant to the requirements of the Securities and Exchange Commission.
 
Securities registered or to be registered pursuant to Section 12 (g) of the Act: None
 
Securities for which there is a reporting obligation pursuant to Section 15 (d) of the Act: None
 
Indicate the number of outstanding shares of each of the issuer’s classes of capital or common stock as of the period covered by the annual report: 578,676,460.
 
Indicate by check mark if the registrant is a well-known seasoned issuer, as defined in Rule 405 of the Securities Act: 
Yes No
 
If this report is an annual or transition report, indicate by check mark if the registrant is not required to file reports pursuant to Section 13 or 15 (d) of the Securities Exchange Act of 1934.
Yes No
Note: Checking the box above will not relieve any registrant required to file reports pursuant to Section 13 or 15(a) of the Securities Exchange Act of 1934 from their obligations under those Sections
 
Indicate by check mark whether the registrant (1) has filed all reports required to be filed by Section 13 or 15 (d) of the Securities and Exchange Act of 1934 during the preceding 12 months (or of such shorter period that the registrant was required to file such reports), and (2) has been subject to such filing requirements for the past 90 days:   Yes  No
 
Indicate by check mark whether the registrant has submitted electronically every Interactive Data File required to be submitted and posted pursuant to Rule 405 of Regulation S-T (§232.405 of this chapter) during the preceding 12 months (or for such shorter period that the registrant was required to submit such files).   Yes  No
 
Indicate by check mark whether the registrant is a large accelerated filer, an accelerated filer, a non-accelerated filer or an emerging growth company. See definition of “large accelerated filer,” “accelerated filer” and “emerging growth company” in Rule 12b-2 of the Exchange Act.:
 
Large accelerated filer   Accelerated filer   Non-accelerated filer   Emerging growth company
 If an emerging growth company that prepares its financial statements in accordance with U.S. GAAP, indicate by check mark if the registrant has elected not to use the extended transition period for complying with any new or revised financial accounting standards provided pursuant to Section 13(a) of the Exchange Act.
 
The term “new or revised financial accounting standard” refers to any update issued by the Financial Accounting Standards Board to its Accounting Standards Codification after April 5, 2012.
 
Indicate by check mark which basis of accounting the registrant has used to prepare the financial statements included in this filing:
 
U.S. GAAP
International Financial Reporting Standards as issued by the International Accounting statements included in this filing:
 
Other
 
 
 
 
 
 If “Other” has been checked in response to the previous question, indicate by check mark which financial statement item the registrant has elected to follow:  
Item 17   Item 18
 
If this is an annual report, indicate by check mark whether the registrant is a shell company (as defined in Rule 12b-2 of the Exchange Act):
Yes No
 
 (APPLICABLE ONLY TO ISSUERS INVOLVED IN BANKRUPTCY PROCEEDINGS DURING THE PAST FIVE YEARS)
 
Indicate by check mark whether the registrant has filed all documents and reports required to be filed by Sections 12, 23 or 15(d) of the Securities Exchange Act of 1934 subsequent to the distribution of securities under a plan confirmed by the court.
Yes No
 
Please send copies of notices and communications from the Securities and Exchange Commission to:
 
Carolina Zang
 
 
David Williams
Jaime Mercado
Zang Bergel & Viñes 
 
Simpson Thacher & Bartlett LLP
Florida 537 piso 18º
C1005AAK Ciudad Autónoma de Buenos Aires, Argentina. 
 
425 Lexington Avenue
New York, NY 10017
 
 
 
 
 
 
IRSA INVERSIONES Y REPRESENTACIONES SOCIEDAD ANÓNIMA
 
 
Page number
DISCLAIMER REGARDING FORWARD-LOOKING STATEMENTS
i
PRESENTATION OF FINANCIAL AND CERTAIN OTHER INFORMATION
ii
PART I
1
ITEM 1. Identity of Directors, Senior Management, Advisers and auditors
1
ITEM 2. Offer Statistics and Expected Timetable
1
ITEM 3. Key Information
1
A. Selected consolidated financial data
1
B. Capitalization and Indebtedness
5
C. Reasons for the Offer and Use of Proceeds
5
D. Risk Factors
6
ITEM 4. Information on the Company
71
A. History and Development of the Company
71
B. Business Overview
83
C. Organizational Structure
164
D. Property, Plant and Equipment
165
ITEM 4A. Unresolved staff comments
167
ITEM 5. Operating and Financial Review and Prospects
167
A. Operating Results
167
B. Liquidity and capital resources
215
C. Research and Development, Patents and Licenses, etc.
222
D. Trend Information
222
E. Off-Balance Sheet Arrangements
225
F. Tabular Disclosure of Contractual Obligations
225
G. Safe Harbor
225
ITEM 6. Directors, Senior Management and Employees
225
A. Directors and Senior Management
225
B. Compensation
232
C. Board practices
235
D. Employees
235
E. Share Ownership
236
ITEM 7. Major Shareholders and Related Party Transactions
237
A. Major Shareholders
237
B. Related Party Transactions
238
C. Interests of Experts and Counsel
243
ITEM 8. Financial Information
243
A. Consolidated Statements and Other Financial Information
243
B. Significant changes
253
ITEM 9. The Offer and Listing
253
A. The offer and listing details
253
B. Plan of Distribution
253
C. Markets
253
D. Selling Shareholders
256
E. Dilution
256
F. Expenses of the Issue
256
ITEM 10. Additional Information
256
A. Share Capital
256
B. Memorandum and Articles of Association
256
C. Material Contracts
262
D. Exchange Controls
262
E. Money Laundering
265
F. Taxation
267
G. Dividends and Paying Agents
275
H. Statement by Experts
275
I. Documents on Display
275
J. Subsidiary Information
275
ITEM 11. Quantitative and Qualitative Disclosures About Market Risk
275
ITEM 12. Description of Securities Other than Equity Securities
275
A. Debt Securities
275
B. Warrants and Rights
275
C. Other Securities
275
D. American Depositary Shares
275
PART II
277
ITEM 13. Defaults, Dividend Arrearages and Delinquencies
277
ITEM 14. Material Modifications to the Rights of Security Holders and Use of Proceeds
277
A. Fair Price Provision
277
ITEM 15. Controls and procedures
278
A. Disclosure Controls and Procedures.
278
B. Management’s Annual Report on Internal Control Over Financial Reporting
279
C. Attestation Report of the Registered Public Accounting Firm
279
D. Changes in Internal Control Over Financial Reporting
279
ITEM 16. Reserved
279
A. Audit Committee Financial Expert
279
B. Code of Ethics
280
C. Principal Accountant Fees and Services.
280
D. Exemption from the Listing Standards for Audit Committees
281
H. Mine Safety Disclosures
282
PART III
283
ITEM 17. Financial Statements
283
ITEM 18. Financial Statements
283
ITEM 19. Exhibits
283
 
 
 
 
 
DISCLAIMER REGARDING FORWARD-LOOKING STATEMENTS
 
 This annual report includes forward-looking statements, principally under “Item 3.D. Risk Factors,” “Item 4. Information on the Company,” and “Item 5. Operating and Financial Review and Prospects.” We have based these forward-looking statements largely on our current beliefs, expectations and projections about future events and financial trends affecting our business. Many important factors, in addition to those discussed elsewhere in this annual report, could cause our actual results to differ substantially from those anticipated in our forward-looking statements, including, among other things: 
 
Factors that could cause actual results to differ materially and adversely include but are not limited to:
 
● 
changes in general economic, financial, business, political, legal, social or other conditions in Argentina, Latin America or Israel or changes in developed, emerging markets or either;
● 
changes in capital markets in general that may affect policies or attitudes toward lending to or investing in Argentina or Argentine companies, including volatility in domestic and international financial markets;
● 
inflation and deflation;
● 
fluctuations in the exchanges rates of the Peso and in the prevailing interest rates;
● 
increases in financing costs or our inability to obtain additional financing on attractive terms, which may limit our ability to fund existing operations and to finance new activities;
● 
current and future government regulation and changes in law or in the interpretation by Argentine courts;
● 
price fluctuations in the real estate market;
● 
political, civil and armed conflicts;
● 
adverse legal or regulatory disputes or proceedings;
● 
fluctuations and declines in the aggregate principal amount of Argentine public debt outstanding, default of sovereign debt;
● 
government intervention in the private sector and in the economy, including through nationalization, expropriation, labor regulation or other actions;
● 
restrictions on transfer of foreign currencies and other exchange controls;
● 
increased competition in the shopping mall sector, office or other commercial properties and related industries;
● 
potential loss of significant tenants at our shopping malls, offices or other commercial properties;
● 
our ability to take advantage of opportunities in the real estate market of Argentina or Israel on a timely basis;
● 
restrictions on energy supply or fluctuations in prices of utilities in the Argentine market;
● 
our ability to meet our debt obligations;
● 
shifts in consumer purchasing habits and trends;
● 
technological changes and our potential inability to implement new technologies;
● 
deterioration in regional, national or global businesses and economic conditions;
● 
changes on the applicable regulations to currency exchange or transfers;
● 
incidents of government corruption that adversely impact the development of our real estate projects;
● 
fluctuations and declines in the exchange rate of the Peso, U.S. dollar and the NIS against other currencies;
● 
risks related to our investment in Israel; and
● 
the risk factors discussed under “Item 3.D. Risk Factors.”
 
You can identify forward-looking statements because they contain words such as “believes,” “expects,” “may,” “will,” “should,” “seeks,” “intends,” “plans,” “estimates,” “anticipates,” “could,” “target,” “projects,” “contemplates,” “potential,” “continue” or similar expressions. Forward-looking statements include information concerning our possible or assumed future results of operations, business strategies, financing plans, competitive position, industry environment, potential growth opportunities, the effects of future regulation and the effects of competition. Forward-looking statements speak only as of the date they were made, and we undertake no obligation to update publicly or to revise any forward-looking statements after we distribute this annual report because of new information, future events or other factors. In light of the risks and uncertainties described above, the forward-looking events and circumstances discussed in this annual report might not occur and are not guarantees of future performance.
 
  i
 
 
As of June 30, 2019, the Company has two operations centers to manage its global business, which we refer to in this annual report as the “Operations Center in Argentina” and the “Operations Center in Israel.”
 
You should not place undue reliance on such statements which speak only as of the date that they were made. These cautionary statements should be considered in connection with any written or oral forward-looking statements that we might issue in the future.
 
Available information

We file annual, quarterly and other information with the United States Securities and Exchange Comission or “SEC”. You may read and copy any document that we file with the SEC at the SEC´s public reference rooms at 450 Fifth Street, N.W., Washington, D.C. 20549; and 500 West Madison Street, Suite 1400, Chicago, Illinois 60661 and www.sec.gov. You may obtain information on the operation of the Public Reference Rooms by calling the SEC at 1-800-SEC-0330. Our Internet address is http://www.irsa.com.ar. The information contained on this website does not form part of this annual report on form 20-F.
 
You may request a copy of these filings at no cost, by writing or calling our offices, Bolivar 108, (C1066AAB) City of Buenos Aires, Argentina. Our telephone number is +54-11-4323-7400.
 
PRESENTATION OF FINANCIAL AND CERTAIN OTHER INFORMATION
 
In this annual report, references to “IRSA,” the “Company,” “we,” “us” and “our” means IRSA Inversiones y Representaciones Sociedad Anónima and its consolidated subsidiaries,unless the context otherwise requires, or where we make clear that such term refers only to IRSA and not its subsidiaries.
 
In this annual report, references to “IRSA,” the “Company,” “we,” “us” and “our” means IRSA Inversiones y Representaciones Sociedad Anónima and its consolidated subsidiaries,unless the context otherwise requires, or where we make clear that such term refers only to IRSA and not its subsidiaries.
 
The terms “Argentine government” and “government” refer to the federal government of Argentina, the term “Central Bank” refers to the Banco Central de la República Argentina (the Argentine Central Bank), the terms “CNV” and “CNV Rules” refers to the Comisión Nacional de Valores (the Argentine National Securities Commission) and the rules issued by the CNV, respectively. In this annual report, when we refer to “Peso,” “Pesos” or “Ps.” we mean Argentine Pesos, the legal currency of Argentina; when we refer to “U.S. dollar,” “U.S. dollars” or “US$” we mean United States dollars, the legal currency of the United States; when we refer to “NIS” we mean Israeli New Shekel.

Financial Statements
 
We prepare and maintain our financial books and records in Pesos and in conformity with International Financial Reporting Standards (“IFRS”), as issued by the International Accounting Standards Board (“IASB”) and the CNV Rules. Our fiscal year begins on July 1 and ends on June 30 of each year. This annual report contains our Audited Consolidated Financial Statements as of June 30, 2019 and 2018 for our fiscal years ended June 30, 2019, 2018 and 2017 (our “Audited Consolidated Financial Statements”). Our Audited Consolidated Financial Statements have been audited by Price Waterhouse & Co S.R.L. City of Buenos Aires, Argentina, member of PriceWaterhouseCoopers International Limited, an independent registered public accounting firm whose report is included herein.
 
Functional and Presentation Currency
 
The information included in the Consolidated Financial Statements has been recorded in the functional currency of the Company. Our functional and presentation currency is the Argentine Peso, and accordingly our Audited Consolidated Financial Statements included in this annual report are presented in Argentine Pesos.
 
IAS 29 “Financial Reporting in Hyperinflationary Economies” ("IAS 29")  requires that the financial statements of an entity whose functional currency is one of a hyperinflationary economy be measured in terms of the current unit of measurement at the closing date of the reporting period, regardless of whether they are based on the historical cost method or the current cost method. This requirement also includes the comparative information of the financial statements.
 
In order to conclude that an economy is categorized as Hyperinflationary, IAS 29 outlines a series of factors to be considered, including the existence of an accumulated inflation rate in three years that is approximate or exceeds 100%. As of July 1, 2018, Argentina reported a cumulative three-year inflation rate greater than 100% and therefore financial information published as from that date should be adjusted for inflation in accordance with IAS 29.Therefore, the Consolidated Financial Statements and the financial information included in this Annual Report has been stated in terms of the measuring unit current at the end of the reporting year. For more information, see Note 2.1 to our Consolidated Financial Statements.
 
  ii
 
 
Effective July 1, 2018, we adopted IFRS 15 “Revenues from contracts with customers” and IFRS 9 “Financial instruments” using the modified retrospective approach, so that the cumulative impact of the adoption was recognized in the retained earnings at the beginning of the fiscal year starting on July 1, 2018, and the comparative figures were consequently not modified. Accordingly, certain comparisons between periods may be affected. See Note 2.2 to our Audited Consolidated Financial Statements and “Management’s Discussion and Analysis of Financial Condition and Results of Operations—New Accounting Pronouncements” for a more comprehensive discussion of the effects of the adoption of these new standards.
 
Financial Information of our Subsidiaries in Israel
 
IDB Development Corporation Ltd. (“IDBD”) and Discount Investment Corporation (“DIC”), our principal subsidiaries in the Operations Center in Israel, report their quarterly and annual results following Israeli regulations, whose filing deadlines fall after the filing deadlines in Argentina. In addition, IDBD and DIC fiscal year ends differ from our fiscal year end, consequently, we consolidate the results of operations from IDBD and DIC on a three-month lag basis adjusted for the effects of any significant transactions taking place within such period. As such, our consolidated statement of income for the year ended June 30, 2019 includes the results of IDBD and DIC for the 12-month period from April 1, 2018 to March 31, 2019, adjusted for the significant transactions that occurred between April 1, 2019 and June 30, 2019.
 
On June 21, 2018, our subsidiary DIC completed the sale of a 16.56% stake in Shufersal Ltd. (“Shufersal”) to institutional investors, thereby ceasing to have control of Shufersal. We deconsolidated Shufersal as from the date we ceased having control. Additionally, on November 27, 2018, DIC sold 7.5% of the total shares of Shufersal to institutional investors. As a result , DIC’s stake in Shufersal’s decreased to 26.02%.
 
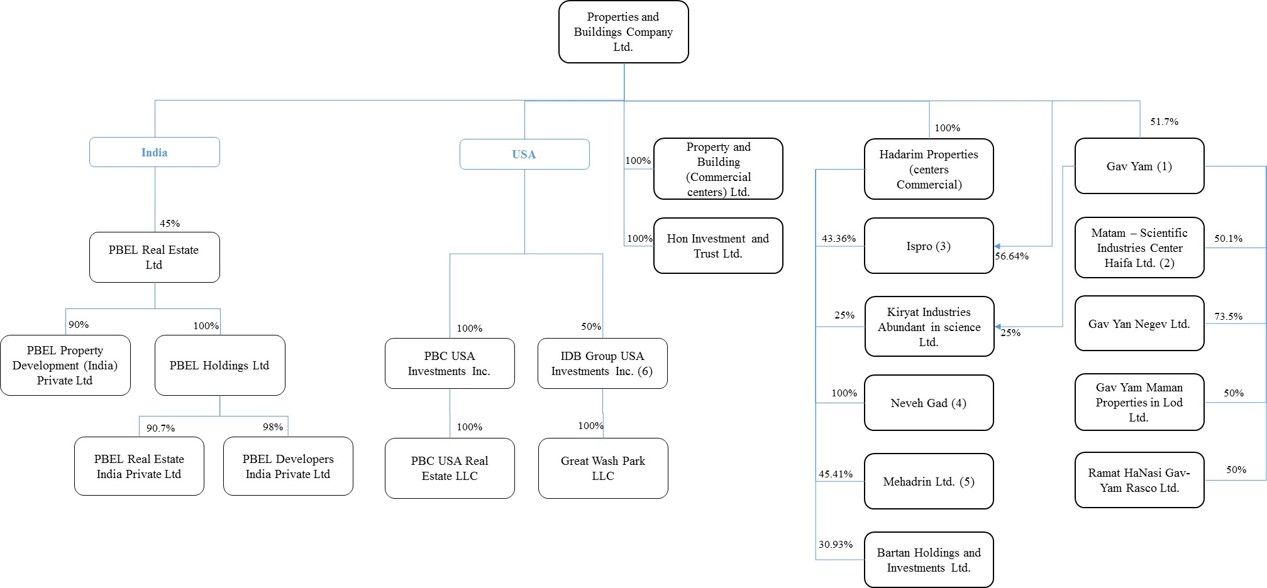
 The Company has established two Operations Centers, Argentina and Israel, to manage its global business, mainly through the following companies:

  
 
(i) 
Corresponds to Company’s associates, which are hence excluded from consolidation.
(ii) 
The results for the fiscal year 2018 and 2017 are included in discontinued operations, due to the loss of control in June 2018.
(iii) 
Disclosed as financial assets held for sale.
(iv) 
Assets and liabilities are disclosed as held for sale and the results as discontinued operations.
(v) 
For more information about the change within the Operations Center in Israel see Note 4 to the Audited Consolidated Financial Statements.

 iii
 
 
Currency translations
 
In this annual report where we refer to “Peso,” “Pesos,” or “Ps.” we mean Argentine Pesos, the lawful currency in Argentina; when we refer to “U.S. Dollars,” or “US$” we mean United States Dollars, the lawful currency of the United States of America; when we refer to “NIS,” we mean New Israeli Shekels, the lawful currency of Israel; and when we refer to “Central Bank” we mean the Banco Central de la República Argentina (Argentine Central Bank).
 
Our functional and presentation currency is the Peso, and accordingly our Financial Statements included in this annual report are presented in Pesos. We have translated some of the Peso amounts contained in this annual report into U.S. dollars for convenience purposes only. Unless otherwise specified or the context otherwise requires, the rate used to convert Peso amounts to U.S. dollars is the seller exchange rate quoted by Banco de la Nación Argentina of Ps.42.463 per US$1.00 for information provided as of June 30, 2019. The average seller exchange rate for the fiscal year 2019, quoted by Banco de la Nación Argentina was Ps.37.9287. The U.S. dollar-equivalent information presented in this annual report is provided solely for the convenience of investors and should not be construed as implying that the Peso amounts represent, or could have been or could be converted into, U.S. dollars at such rates or at any other rate. The seller exchange rate quoted by Banco de la Nación Argentina was Ps. 59.7200 per US$1.00 as of October 30, 2019. See “Item 3. Key Information—Local Exchange Market and Exchange Rates.” and “Item 3. Risk Factors— Continuing inflation may have an adverse effect on the economy and our business, financial condition and the results of our operations”.
 
We have also translated certain NIS amounts into U.S. dollars at the offer exchange rate for June 30, 2019 which was NIS 3.5679=U.S.$1.00. We make no representation that the Peso, NIS or U.S. dollar amounts actually represent or could have been or could be converted into U.S. dollars at the rates indicated, at any particular rate or at all. See “Item 3 – Key information - Local Exchange Market and Exchange Rates.”
 
Market share data
 
Information regarding market share in a specified region or area is based on data compiled by us from internal sources and from publications such as Bloomberg, the International Council of Shopping Centers, the Argentine Chamber of Shopping Centers (Cámara Argentina de Shopping Centers), and the INDEC.
 
Certain measurements
 
In Argentina the standard measure of area in the real estate market is the square meter (m2), while in the United States and certain other jurisdictions the standard measure of area is the square foot (sq. ft.). All units of area shown in this annual report (e.g., gross leasable area of buildings (“GLA” or “gross leasable area”), and size of undeveloped land) are expressed in terms of square meters. One square meter is equal to approximately 10.8 square feet. One hectare is equal to approximately 10,000 square meters and to approximately 2.47 acres.
 
As used herein, GLA in the case of shopping malls refers to the total leasable area of the property, regardless of our ownership interest in such property (excluding common areas and parking and space occupied by supermarkets, hypermarkets, gas stations and co-owners, except where specifically stated).
 
Rounding adjustments
 
Certain numbers and percentages included in this annual report have been subject to rounding adjustments. Accordingly, figures shown for the same category presented in various tables or other sections of this annual report may vary slightly, and figures shown as totals in certain tables may not be the arithmetic aggregation of the figures that precede them.
 
  iv
 
 
PART I
 
ITEM 1. Identity of Directors, Senior Management, Advisers and Auditors
 
This item is not applicable.
 
ITEM 2. Offer Statistics and Expected Timetable
 
This item is not applicable.
 
ITEM 3. Key Information
 
A. Selected Consolidated Financial Data
 
The following table presents our selected financial data as of June 30, 2019 and 2018 and for the years ended June 30, 2019, 2018 and 2017. The selected consolidated statement of comprehensive income and the selected consolidated statement of cash flow data for the years ended June 30, 2019, 2018 and 2017 and the selected consolidated statement of financial position as of June 30, 2019 and 2018, have been prepared in accordance with IFRS as issued by the IASB and have been derived from our Audited Consolidated Financial Statements included elsewhere in this annual report. The summary financial data as of June 2017, 2016 and 2015 and for the years ended June 30, 2016 and 2015 have not been presented as these cannot be provided on a restated basis without unreasonable effort or expense. Financial information as of and for the year ended June 30, 2018 reflect the effect of desconsolidation of Shufersal as from June 21, 2018, date in which the Company ceased having control. Consequently, Shufersal’s results of operations after such date were not consolidated.
 
Our Audited Consolidated Financial Statements and the financial information included elsewhere in this Annual Report have been stated in terms of the measuring unit current as of June, 30, 2019 in accordance with IAS 29 "Financial reporting in hyperinflationary economies". See “Presentation of Information – Financial Information” “Presentation of Information – Functional and Presentation Currency” “Risk factors—Risk Related to Argentina— If the high levels of inflation continue, the Argentine economy and our results of operations could be adversely affected”, “Item 5—Operating and Financial Review and Prospects—Results of Operations— Effects of Changes in Inflation” and Note 2 and to the Consolidated Financial Statements.
 
You should read the information below in conjunction with our Consolidated Financial Statements, including the notes thereto, as well as the sections “Presentation of Financial Information” and “Item 5. Operating and Financial Review and Prospects.”
 
We have translated Peso amounts into U.S. dollars at the seller exchange rate as of June 30, 2019, quoted by the Banco de la Nación Argentina, which was Ps.42.463 per US$1.00. The average of the seller exchange rate for the fiscal year 2019, quoted by Banco de la Nación Argentina was Ps.37.9287. We make no representation that these Peso or U.S. dollar amounts actually represent, could have been or could be converted into U.S. dollars at the rates indicated, at any particular rate or at all. See “—A.1. Local Exchange Market and Exchange Rates” and “Item 3. Risk Factors— Continuing inflation may have an adverse effect on the economy and our business, financial condition and the results of our operations”. For more information see “Item 5. Operating and Financial Review and Prospects−Factors Affecting Comparability of our Results.”
 
 
1
 
 
    Summarized Consolidated Financial and Other Information
 
 
 
For the fiscal year endedJune 30,
 
 
 
2019
 
 
2019
 
 
2018
 
 
 
(in million of US$) (i)(ii)
 
 
(in million of Ps. ; except per share data)
 
CONSOLIDATED STATEMENT OF INCOME AND OTHER COMPREHENSIVE INCOME
 
 
 
 
 
 
 
 
 
Revenues                                                                                     
  1,643 
  69,767 
  58,824 
Costs                                                                                     
  (989)
  (42,000)
  (34,646)
Gross profit                                                                                     
  654 
  27,767 
  24,178 
Net gain / (loss) from changes in fair value of investment properties
  (558)
  (23,710)
  16,981 
General and administrative expenses
  (182)
  (7,714)
  (6,884)
Selling expenses                                                                                     
  (205)
  (8,717)
  (8,283)
Other operating results, net                                                                                     
  7 
  301 
  1,529 
Profit / (loss) from operations                                                                                     
  (284)
  (12,073)
  27,521 
Share of profit / (loss) of associates and joint ventures                                                                                     
  (115)
  (4,889)
  (2,481)
Profit / (loss) from operations before financial results and income tax
  (399)
  (16,962)
  25,040 
Finance income                                                                                     
  33 
  1,407 
  1,076 
Finance cost                                                                                     
  (374)
  (15,861)
  (18,286)
Other financial results                                                                                     
  68 
  2,878 
  (10,580)
Inflation adjustment                                                                                     
  (11)
  (479)
  (670)
Financial results, net                                                                                     
  (284)
  (12,055)
  (28,460)
Profit/ (loss) before income tax                                                                                     
  (683)
  (29,017)
  (3,420)
Income tax expense                                                                                     
  40 
  1,690 
  6,280 
Profit / (Loss) from continuing operations                                                                                     
  (644)
  (27,327)
  2,860 
Profit / (Loss) from discontinued operation                                                                                     
  11 
  480 
  20,377 
Total Profit / (Loss) for the year                                                                                     
  (632)
  (26,847)
  23,237 
Profit / (loss) from continuing operations attributable to:
    
    
    
Equity holders of the parent                                                                                     
  (614)
  (26,083)
  (1,013)
Non-controlling interest                                                                                     
  (29)
  (1,244)
  3,873 
 
    
    
    
Total profit / (loss) attributable to:
    
    
    
Equity holders of the parent                                                                                     
  (603)
  (25,615)
  14,727 
Non-controlling interest                                                                                     
  (29)
  (1,232)
  8,510 
 
    
    
    
Profit / (loss) per common share from continuing operations attributable to equity holders of the parent:
    
    
    
Basic                                                                                     
  (1.05)
  (44.55)
  25.61 
Diluted                                                                                     
  (1.05)
  (44.55)
  25.44 
 
    
    
    
Total profit / (loss) per common share attributable to equity holders of the parent:
    
    
    
Basic                                                                                     
  (1.07)
  (45.36)
  (1.76)
Diluted                                                                                     
  (1.07)
  (45.36)
  (1.76)
 
    
    
    
CONSOLIDATED STATEMENT OF OTHER COMPREHENSIVE OPERATIONS
    
    
    
Profit/ (loss) for the year                                                                                     
  (632)
  (26,847)
  23,237 
Other comprehensive income (loss):
    
    
    
Items that may be reclassified subsequently to profit or loss:
    
    
    
Currency translation adjustment                                                                                     
  (33)
  (1,398)
  8,201 
Net change in fair value of hedging instruments                                                                                     
  - 
  13 
  (26)
Revaluation reserve                                                                                     
  - 
  - 
  148 
Items that may not be reclassified subsequently to profit or loss, net of income tax
    
    
    
Actuarial loss from defined benefit plans                                                                                     
  (1)
  (46)
  (42)
Other comprehensive income / (loss) from continuing operations
  (34)
  (1,431)
  8,281 
Other comprehensive income / (loss) from discontinued operations
  - 
  14 
  1,168 
Total other comprehensive income / (loss) for the year                                                                                     
  (33)
  (1,417)
  9,449 
Total comprehensive income / (loss) for the year                                                                                     
  (666)
  (28,264)
  32,686 
 
    
    
    
Total comprehensive income / (loss) from continuing operations
  (677)
  (28,758)
  11,141 
Total comprehensive income / (loss) from discontinued operations
  12 
  494 
  21,545 
Total comprehensive income / (loss) for the year                                                                                     
  (666)
  (28,264)
  32,686 
 
    
    
    
Total comprehensive income / (loss) from continued operation attributable to:
    
    
    
Equity holders of the parent                                                                                     
  (630)
  (26,753)
  (4,412)
Non-controlling interest                                                                                     
  (47)
  (2,005)
  15,553 
 
    
    
    
Total comprehensive income / (loss) attributable to:
    
    
    
Equity holders of the parent                                                                                     
  (619)
  (26,271)
  12,374 
Non-controlling interest                                                                                     
  (47)
  (1,993)
  20,312 
 
    
    
    
CASH FLOW DATA
    
    
    
Net cash generated by / (used in) operating activities                                                                                     
  446 
  18,920 
  14,287 
Net cash generated by / (used in) investing activities                                                                                     
  184 
  7,829 
  (21,363)
Net cash generated by / (used in) financing activities                                                                                     
  (457)
  (19,419)
  (4,312)
 
 
 
2
 
 
 
 
 
 
For the fiscal year endedJune 30,
 
 
 
2019
 
 
2019
 
 
2018
 
 
 
(in million of US$) (i)(ii)
 
 
(in million of Ps.)
 
CONSOLIDATED STATEMENT OF FINANCIAL POSITION
 
 
 
 
 
 
 
 
 
ASSETS
 
 
 
 
 
 
 
 
 
Non-current assets
 
 
 
 
 
 
 
 
 
Investment properties 
  5,496 
  233,360 
  253,239 
Property, plant and equipmen 
  526 
  22,323 
  22,104 
Trading properties 
  129 
  5,483 
  10,344 
Intangible assets 
  422 
  17,914 
  19,289 
Other assets 
  1 
  24 
  294 
Investment in associates and joint ventures 
  732 
  31,093 
  40,322 
Deferred income tax assets 
  9 
  400 
  557 
Income tax and Minimum Presumed Income Tax credit 
  4 
  151 
  644 
Restricted assets 
  73 
  3,079 
  3,180 
Trade and other receivables 
  291 
  12,370 
  12,667 
Employee benefits 
  - 
  - 
  - 
Investments in financial assets 
 68 
  2,888 
  2,668 
Financial assets and other assets held for sale 
  98 
  4,178 
  12,116 
Derivative financial instruments 
  2 
  95 
  - 
Total non-current assets 
  7,851 
  333,358 
  377,424 
Current Assets
    
    
    
Trading properties 
  9 
  366 
  5,097 
Inventories 
  27 
  1,147 
  980 
Restricted assets 
  103 
  4,381 
  6,604 
Income tax credit 
  9 
  390 
  619 
Group of assets held for sale 
  189 
  8,045 
  8,077 
Trade and other receivables 
  531 
  22,544 
  23,260 
Investments in financial assets 
  759 
  32,219 
  39,657 
Financial assets and other assets held for sale 
  275 
  11,661 
  6,948 
Derivative financial instruments 
  1 
  41 
  135 
Cash and cash equivalents 
  1,424 
  60,482 
  58,055 
Total Current Assets 
  3,327 
  141,276 
  149,432 
TOTAL ASSETS 
  11,178 
  474,634 
  526,856 
SHAREHOLDERS´ EQUITY
    
    
    
Shareholders' equity attributable to equity holders of the parent
    
    
    
Share capital 
  14 
  575 
  575 
Treasury stock 
  - 
  4 
  4 
Inflation adjustment of share capital and treasury stock 
  219 
  9,294 
  9,294 
Share premium 
  240 
  10,173 
  10,173 
Additional paid-in capital from treasury stock 
  1 
  54 
  54 
Legal reserve 
  8 
  339 
  339 
Special reserve 
  155 
  6,578 
  6,578 
Other reserves 
  1,121 
  47,612 
  3,434 
Retained earnings 
  (1,003)
  (42,554)
  30,883 
Total capital and reserves attributable to equity holders of the parent
  755 
  32,075 
  61,334 
Non-controlling interest 
  1,266 
  53,744 
  58,181 
TOTAL SHAREHOLDERS’ EQUITY 
  2,021 
  85,819 
  119,515 
LIABILITIES
    
    
    
Non-current liabilities
    
    
    
Trade and other payables 
  41 
  1,753 
  5,624 
Borrowings 
  6,288 
  267,024 
  281,659 
Derivative financial instruments 
  24 
  1,028 
  37 
Deferred income tax liabilities 
  867 
  36,796 
  41,295 
Employee benefits 
  3 
  132 
  171 
Salaries and social security liabilities 
  3 
  110 
  104 
Provisions 
  189 
  8,013 
  5,521 
Total non-current liabilities 
  7,415 
  314,856 
  334,411 
Current liabilities
    
    
    
Trade and other payables 
  437 
  18,561 
  22,927 
Group of liabilities held for sale 
  134 
  5,693 
  5,045 
Salaries and social security liabilities 
  50 
  2,107 
  2,420 
Borrowings 
  1,072 
  45,504 
  39,804 
Derivative financial instruments 
  1 
  25 
  282 
Provisions 
  40 
  1,723 
  1,638 
Income tax and minimum presumed income tax ("MPIT") liabilities
  8 
  346 
  814 
Total current liabilities 
  1,742 
  73,959 
  72,930 
TOTAL LIABILITIES 
  9,157 
  388,815 
  407,341 
TOTAL SHAREHOLDERS’ EQUITY AND LIABILITIES
  11,178 
  474,634 
  526,856 
 
 
 
3
 
 
 
 
 
For the fiscal year endedJune 30,
 
 
 
2019
 
 
2019
 
 
2018
 
 
 
(in million of US$) (i)(ii)
 
 
(in million of Ps.) (except for number of shares, per share and GDS data and ratios)
 
OTHER FINANCIAL DATA
 
 
 
 
 
 
 
 
 
Basic net (loss)/ income per common share from continuing operations
  (1.05)
  (44.55)
  25.61 
Diluted net (loss)/ income per common share from continuing operations
  (1.05)
  (44.55)
  25.44 
Basic net (loss)/ income per GDS from continuing operations 
  (10.49)
  (445.48)
  256.12 
Diluted net (loss)/ income per GDS from continuing operations
  (10.49)
  (445.48)
  254.35 
Basic net (loss)/ income per common share 
  (1.07)
  (45.36)
  (1.76)
Diluted net (loss)/ income per common share 
  (1.07)
  (45.36)
  (1.76)
Basic net (loss)/ income per GDS 
  (10.68)
  (453.62)
  (17.62)
Diluted net (loss)/ income per GDS 
  (10.68)
  (453.62)
  (17.62)
Diluted weighted – average number of common shares 
 578,676,471
  578,676,471 
  578,676,471 
Depreciation and amortization 
  177 
  7,503 
  6,763 
Capital expenditures 
  309 
  13,123 
  13,339 
Working capital 
  1,585 
  67,317 
  76,502 
Ratio of current assets to current liabilities 
 1.91
  1.91 
  2.05 
Ratio of shareholders’ equity to total liabilities 
  0.22
  0.22 
  0.29 
Ratio of non current assets to total assets 
  0.70
  0.70 
  0.72 
Dividend paid 
  (49)
  (2,092)
  (2,662)
Dividends per common share 
  (0.09)
  (3.64)
  (4.63)
Dividends per GDS 
  (0.86)
  (36.38)
  (46.30)
Number of common shares outstanding 
  575,940,605 
  575,940,605 
  575,421,864 
Capital Stock 
  575 
  575 
  575 
 
(i) Totals may not sum due to rounding.
(ii) Solely for the convenience of the reader we have translated Peso amounts into U.S. Dollars at the seller exchange rate quoted by Banco de la Nación Argentina as of June 30, 2019, which was Ps.42.463per US$1.00. The average seller exchange rate for the fiscal year 2019, quoted by Banco de la Nación Argentina was Ps.37.929. The seller exchange rate quoted by Banco de la Nación Argentina was Ps.59.7200 per US$1.00 as of October 30, 2019. We make no representation that the Argentine Peso or U.S. Dollar amounts actually represent, could have been or could be converted into U.S. Dollars at the rates indicated, at any particular rate or at all. See "Exchange Rates." Totals may not sum due to rounding.
(1) Basic net income per share is calculated by dividing the net income available to holders of common shares for the period / year by the weighted average number of shares outstanding during the period / year.
(2) Diluted net income per share is calculated by dividing the net income for the year by the weighted average number of ordinary shares including treasury shares.
(3) Determined by multiplying the amounts per share by ten (one GDS is equal to ten common shares).Dividend amounts, corresponding to fiscal years ending on June 30 of each year, are determined by the Annual Shareholders’Meeting, which takes place in October of each year.
 
Local Exchange Market and Exchange Rates
 
Operations Center in Argentina
 
A.1. Local Exchange Market and Exchange Rates
 
In the period from 2001 to 2015, the Argentine government established a series of exchange control measures that restricted the free disposition of funds and the transfer of funds abroad. In 2011, these measures had significantly curtailed access to the foreign exchange market Mercado Único y Libre de Cambios (“MULC”) by both individuals and private sector entities. This made it necessary, among other things, to obtain prior approval from the Banco Central de la República Argentina (the “Central Bank”) to enter into certain foreign exchange transactions such as payments relating to royalties, services or fees payable to related parties of Argentine companies outside Argentina. With the change of government and political environment, in December 2015, one of the first measures taken by the Argentine government was to lift the main restrictions that limited access to individuals and legal entities to the MULC. Despite this, as of September 1, 2019, the Argentine government and the Central Bank implemented new exchange controls and restrictions that limited access to individuals and legal entities to the MULC. For more information about exchange controls see, “Item 10. Additional Information—D. Exchange Controls”.
 
 
 
4
 
 
 The following table shows the maximum, minimum, average and closing exchange rates for each applicable period to purchases of U.S. dollars.
 
 
 
Maximum(1)(2)
 
 
Minimum(1)(3)
 
 
Average(1)(4)
 
 
At closing(1)
 
Fiscal year ended:
 
 
 
 
 
 
 
 
 
 
 
 
June 30, 2017 
  16.5800 
  14.5100 
  15.4017 
  16.5800 
June 30, 2018 
  28.8000 
  16.7500 
  19.4388 
  28.8000 
June 30, 2019 
  45.8700 
  27.1600 
  37.8373 
  42.3630 
Month ended:
    
    
    
    
April 30, 2019 
  45.8700 
  41.5200 
  43.1629 
  44.0500 
May 31, 2019 
  45.2300 
  44.3400 
  44.7773 
  44.6600 
June 30, 2019 
  44.8300 
  42.2800 
  43.6307 
  42.3630 
July 31, 2019 
  43,8300 
  41,5000 
  42,4800 
  43,7800 
August 31, 2019 
  60.3000 
  44.2600 
  52.4914 
  59.4100 
September 30, 2019 
  57.4900 
  55.7200 
  56.3633 
  57.4900 
October (through October 30, 2019)
  59.9000
 
  57.5400
 
  58.3865
 
  59.6200
 
Source: Banco de la Nación Argentina
 
(1)  Average between the offer exchange rate and the bid exchange rate according to Banco de la Nación Argentina’s foreign currency exchange rate.
(2)  The maximum exchange rate appearing in the table was the highest end-of-month exchange rate in the year or shorter period, as indicated.
(3)  The minimum exchange rate appearing in the table was the lowest end-of-month exchange rate in the year or shorter period, as indicated.
(4)  Average exchange rates at the end of the month.
 
Operations Center in Israel
 
The following table shows the maximum, minimum, average and closing exchange rates for each period applicable to purchases of New Israeli Shekels (NIS).
 
 
 
Maximum(1)(2)
 
 
Minimum(1)(3)
 
 
Average(1)(4)
 
 
At closing(1)
 
Fiscal year ended:
 
 
 
 
 
 
 
 
 
 
 
 
June 30, 2017 
  3.8875 
  3.4882 
  3.7387 
  3.4882 
June 30, 2018 
  3.6573 
  3.3902 
  3.5275 
  3.6573 
June 30, 2019 
  3.7767 
  3.5597 
  3.6443 
  3.5700 
Month ended:
    
    
    
    
April 30, 2019 
  3.6289 
  3.5612 
  3.5943 
  3.5977 
May 31, 2019 
  3.6300 
  3.5597 
  3.5933 
  3.6246 
June 30, 2019 
  3.6168 
  3.5700 
  3.5953 
  3.5700 
July 31, 2019 
  3.5801 
  3.4909 
  3.5449 
  3.5113 
August 31, 2019 
  3.5420 
  3.4761 
  3.5097 
  3.5343 
September 30, 2019 
  3.5460 
  3.4763 
  3.5221 
  3.4763 
October 2019 (through October 30, 2019) 
  3.5424
 
  3.4803
 
  3.5174
 
  3.5323
 
Source: Bloomberg
 
(1)  Average between the offer exchange rate and the bid exchange rate of the New Israeli Shekel against the U.S. dollar.
(2)  The maximum exchange rate appearing in the table was the highest end-of-month exchange rate in the year or shorter period, as indicated.
(3)  The minimum exchange rate appearing in the table was the lowest end-of-month exchange rate in the year or shorter period, as indicated.
(4)  Average exchange rates at the end of the month.
 
B. Capitalization and Indebtedness
 
This section is not applicable.
 
C. Reasons for the Offer and Use of Proceeds
 
This section is not applicable.
 
 
5
 
 
D. Risk Factors
 
You should carefully consider the risks described below, in addition to the other information contained in this annual report, before making an investment decision. We also may face additional risks and uncertainties not currently known to us, or which as of the date of this annual report we might not consider significant, which may adversely affect our business. In general, you take more risk when you invest in securities of issuers in emerging markets, such as Argentina, than when you invest in securities of issuers in the United States, and certain other markets. You should understand that an investment in our common shares and Global Depository Shares (“GDSs”) involves a high degree of risk, including the possibility of loss of your entire investment.
 
Risks relating to Argentina
 
As of the date of this annual report, most of the operations and property of our Operations Center in Argentina are located in Argentina. As a result, the quality of our assets, our financial condition and the results of our operations in the Operations Center in Argentina are dependent upon the macroeconomic, regulatory, social and political conditions prevailing in Argentina. These conditions include growth rates, inflation rates, exchange rates, taxes, foreign exchange controls, changes to interest rates, changes to government policies, social instability, and other political, economic or international developments either taking place in, or otherwise affecting, Argentina.
 
We depend on macroeconomic and political conditions in Argentina.
 
Our operations are affected by the prevailing macroeconomic, regulatory, social and political conditions in Argentina. As of the date of this annual report, most of our operations, property and customers of the Operations Center in Argentina are located in Argentina. Our results of operations may be affected by fluctuations in the rate of inflation and in the exchange rate of the peso against other currencies, especially the U.S. dollar, in interest rate variations that impact our cost of capital, changes in government policies, capital controls and other political or economic developments both internationally or in Argentina that affect the country.
 
The Argentine economy has experienced significant volatility in recent decades, characterized by periods of low or negative gross domestic growth (“GDP”) growth, high and variable levels of inflation and currency devaluation. The economy has experienced high rates of inflation and GDP growth has been sluggish in the last few years. In July 2019, the monthly economic activity estimator (“EMAE”) informed by the Argentine Statistics and Census Agency (“INDEC”), registered a variation of 0.6% compared to the same month of 2018. Regarding May, it experienced a lower 8.8% level. The survey of market expectations prepared by the Central Bank, called “Relevamiento de Expectativas de Mercado”, estimates an inflation of 54.9% for 2019. Regarding GDP, it is estimated at (2.5%) for 2019 and with expectations that the economic activity will contract 1.1% during 2020. The Argentine economy continues to confront high rates of inflation and has an increasing need for capital investment, with many sectors, particularly the energy sector.
 
In March 2014, the Argentine Government announced a new method for calculating GDP recommended by the international monetary fund (“IMF”), changing the base year to 2004 from 1993, among other measures. As a result, GDP informed by the INDEC was 2.7% in 2015, (2.1)% in 2016, 2.7% in 2017 and (2.5)% in 2018. Preliminary estimate GDP for the fiscal year of 2019, shows a decrease of (3.7)% compared to the same period of the previous year and the second quarter is 12.8% higher than in the first quarter of 2019. According to the World Economic Outlook report published by the IMF in July 2019, the Argentina’s economy recover in 2020 is now projected to be more modest than the forecasted. According to the IMF, the primary deficit of 2019 is expected to be 0.3% of GDP.

In 2017, the Minister of the Treasury announced fiscal targets for the period 2017-2019 setting a primary deficit target of 4.2% of GDP for 2017, 3.2% for 2018 and 2.2% for 2019. In 2018, Minister of the Treasury lowered the primary deficit target for 2018 to 2.7% of GDP in an effort to achieve a balanced budget by 2019. In June 2018, the Argentine Government entered into a 36-month Stand-By Agreement for US$50,000 million, which was approved by the IMF Executive Board on June 20, 2018. On September 3, 2018, the Ministry of the Treasury adjusted the primary fiscal deficit target to 2.6% of GDP in 2018, a balanced budget in 2019 and a primary fiscal surplus of 1.0% of GDP in 2020. In January 2019, the Minister of the Treasury announced the over-achievement of the goal of the primary fiscal deficit to 2.4% of GDP in 2018.
 
 
 
6
 
 
In September 2018, the Central Bank announced a new monetary policy outline aimed at reducing inflation by adopting the following measures: (i) no increase of the monetary base level; (ii) maintenance of the monetary policy rate at 60% until inflation decelerates; and (iii) implementation of an exchange rate free-floating system with intervention targets for the U.S. dollar to maintain the maximum or minimum levels of the non-intervention zone. Nevertheless, in the last months and after a new depreciation of the peso and rising of inflation, the government started to intervenein the exchange market in order to maintain the exchange rates for the U.S. dollar and increased the monetary policy, regardless of the agreement established in June with the IMF to maintain the monetary base at 0% until December. As a consequence, since September 2018 economic activity was adversely affected by the increase in interest rate in order to counteract the depreciation of the peso. In addition, the financial markets and the economy suffered an additional downturn after the elections in held in Argentina, due to the political uncertainty caused by such elections (for more information, see “––The result of the national elections could generate uncertainty in the Argentine economy and as a result, our business and results of operations could be adversely affected”). As of October 30, 2019, the monetary policy rate was 68.002%. However, from October 2018 through October 2019, the peso depreciated 51% against the U.S. dollar.
 
In terms of the social environment, the percentage of people below the poverty line was 35.4% for the first semester of 2019 and the unemployment rate was 10.6% for the second quarter of 2019.
 
A decline in Argentine economic growth or an increase in economic instability could adversely affect our business, financial condition or results of operations. Higher rates of inflation, any decline in GDP growth rates and/or other future economic, social and political developments in Argentina, fluctuations in the rate of exchange of the peso against other currencies, and a decline in consumer confidence or foreign direct investment, among other factors, may materially and adversely affect the development of the Argentine economy which could adversely affect our business, financial condition and results of operations.
 
We cannot predict the effect that the measures and changes in economic policies, laws and regulations adopted during the last years by Argentine Government may have on the Argentine economy
 
During the last administration, several significant changes in economic policies, laws and regulations to the Argentine economy have been adopted and many measures and interventions have been implemented, which are highlighted below:
 
- 
INDEC reforms. The INDEC implemented certain methodological reforms and adjusted certain macroeconomic statistics on the basis of these reforms. As a result, in November 2016, the IMF lifted the existing censure on Argentina regarding these data. Since June 2017, the INDEC has been publishing revised CPI figures based on statistical information from 39 cities in Argentina.
 
- 
Agreement with holdout bondholders. The Argentine Government settled claims with substantially all of the holdout bondholders who had not previously participated in Argentina’s sovereign debt restructurings (in terms of claims) and regained access to the international capital markets, issuing several new series of sovereign bonds.
 
- 
Foreign trade reforms. The Argentine Government eliminated export duties on wheat, corn, beef and regional products, and announced a gradual reduction of the duty on soybeans, beans, flour and soybean oil. In addition, export duty on most industrial exports and export duties on mining was eliminated. With respect to payments for imports of goods and services, the Argentine Government established a duty of 12% on the export of goods and services included in MERCOSUR’s Common Nomenclature, setting a limit of the taxable amount.
 
- 
National electricity state of emergency and reforms. Following years of minimal investment in the energy sector, exacerbated by the Argentine Government’s failure to implement tariff increases on electricity and natural gas since the 2001 2002 economic crisis, Argentina began to experience energy shortages in 2011. In response to the growing energy crisis, the Argentine Government announced the elimination of a portion of energy subsidies then in effect and implemented a substantial increase in electricity tariffs. As a result, average electricity prices increased substantially and could increase further in the future.
 
 
 
7
 

Tax Amnesty Law. In July 2016, the Régimen de Sinceramiento Fiscal, or “Tax Amnesty Law,” was introduced to promote the voluntary disclosure of undeclared assets by Argentine residents. The Tax Amnesty Law allowed Argentine tax residents holding undeclared funds or assets located in Argentina or abroad to (i) declare such property prior to March 31, 2017 without facing prosecution for tax evasion or being required to pay past due tax liabilities on those assets, if they could provide evidence that the assets were held as of certain specified cut-off dates, and (ii) keep the declared property outside Argentina and not repatriate such property to Argentina. On April 4, 2017, the Minister of Finance announced that as a result of the Tax Amnesty Law, assets totaling US$116,800 million were declared.
 
- 
Retiree Program. On June 29, 2016, the Argentine Congress enacted the Historical Reparation Program for Retirees and Pensioners (Programa de Reparación Histórica para Jubilados y Pensionados). The main aspects of this Program, designed to reform social security policies to comply with Supreme Court decisions, include (i) payments to more than two million retirees and retroactive compensation of more than 300,000 retirees and (ii) creation of a universal pension for senior citizens, which guarantees a pension for all people over 65 years of age who would not otherwise be eligible to retire with a pension. The Historical Reparation Program for Retirees and Pensioners will provide retroactive compensation to retirees for a total amount of more than Ps.47,000 million and expenses of up to Ps.75,000 million to cover all potential beneficiaries.
 
- 
Increase in transportation fares. In January 2019, the Argentine Government announced an increase in public transport fares in the Greater Buenos Aires area effective as of January 12, 2019.
 
- 
Correction of monetary imbalances. The Argentine Government announced the adoption of an inflation targeting regime in parallel with the floating exchange rate regime and set inflation targets for the past four years. The Central Bank has increased the use of stabilization policies to reduce excess monetary imbalances and increased peso interest rates to offset inflationary pressure. However, according to the INDEC, cumulative inflation from January to August of 2019 the inflation accumulated was 30% and compared to August 2018, the increased was of 54.5%.
 
- 
Pension system reform. In December 2017, the Argentine Congress enacted the Pension Reform Law which, among other amendments, adjusted the values of pensions and social benefits in accordance with inflation and economic growth. Social security payments are subject to quarterly adjustments each year. 70% of the quarterly adjustment will be based on the CPI published by the INDEC and 30% on the variation in the Remuneración Imponible Promedio de los Trabajadores Estables (an index published by the Ministry of Labor that measures the salary increases of state employees). On March 1, 2019, the Argentine Government announced a 46% increase for universal child allowance and on May 31, 2019 announced an additional increase of 10.74% applicable as of June 2019. The Pension Reform Law also amended the Labor Law to extend the age at which private sector employers may request the retirement of employees to 70 years of age (compared to 65 years under the prior regime). Notwithstanding the foregoing, public sector employees may still request pension benefits from the ages of 65 and 60 for male and female employees, respectively.
 
- 
Tax reform. In December 2017, the Argentine Congress approved the tax reform law. The reform was intended to eliminate certain inefficiencies in the Argentine tax regime, diminish tax evasion, expand the tax base and encourage investment, with the long-term goal of restoring fiscal balance. The main aspects of the tax reform included the following: (i) capital gains on real estate sales by Argentine tax residents (subject to certain exceptions, including a primary residence exemption) acquired after enactment of the tax reform will be subject to a tax of 15%; (ii) gains on currently exempt bank deposits and sales of securities (including sovereign bonds) by Argentine tax residents are subject to a tax of (a) 5% in the case of those denominated in pesos, subject to fixed interest rate and not indexed, and (b) 15% for those denominated in a foreign currency or indexed; (iii) gains on sales of shares listed on a stock exchange remain exempt; (iv) corporate income tax will decline to 30% for fiscal years commencing after January 1, 2018 through December 31, 2019, inclusive, and to 25% for fiscal years commencing after January 1, 2020, inclusive; (v) social security contributions will be gradually increased to 19.5% starting in 2022, in lieu of the differential scales currently in effect; and (vi) the percentage of tax on debits and credits that can be credited to income tax will be gradually increased over a five-year period. The tax reform was to be implemented over a period of one to five years (depending on each modification).
 
 
 
8
 
 
 
- 
Corporate Criminal Liability Law. In November 2017, the Argentine Congress approved Law No. 27,401, which establishes a system of criminal liability of corporate entities for criminal offenses against public administration and national and cross-border bribery committed by, among others, its shareholders, attorneys-in-fact, directors, managers, employees, or representatives. Convicted legal persons are subject to various sanctions including a fine of between 1% and 20% of its annual gross revenue and the partial or total suspension of its activities for up to ten years. In addition, the law expands the national criminal jurisdiction to allcases of bribery including those committed outside the Argentine territory by citizens or companies with domicile or headquartered in Argentina. Likewise, through Resolution No. 27/2018, the Ministry of Justice and Human Rights established new integrity guidelines through a “technical guide” for better compliance by companies to the provisions of articles 22 and 23 of Law No. 27,401.
 
- 
Public-Private Participation Law. In November 2016, the Public-Private Participation Law was passed by the Argentine Congress, and has been regulated by Decree No. 118/2017. This new regime seeks to replace existing regulatory frameworks (Decrees No. 1,299/00 and 967/05) and supports the use of public-private partnerships for a wide variety of purposes including the design,construction, extension, improvement, provision, exploitation and/or operation and financing of infrastructure development, provision of public services, provision of productive services, investments, applied research, technological innovation and other associated services. The Public-Private Participation Law also includes protection mechanisms in favor of the private sector (contractors and lenders) in order to promote the development of these partnerships. Nevertheless, in December 2018, the Argentine Government announced that, as a result of the high financing costs of the Public-Private Participation projects, no calls for bids will be made under this Program for the following months. This does not imply the suspension of public works, but rather that financing must be obtained through private entities.
 
- 
Productive Financing Law. In May 2018, the Argentine Congress approved Law No. 27,440 called “Ley de Financiamiento Productivo,” which creates a new financing regime for MiPyMEs and modifies Capital Markets Law, Investment Funds Law No. 24,083 and Negotiable Notes Law, among others, and implements certain tax provisions and regulations for derivative financial instruments.
 
- 
Labor reform bill. In November 2017, the Executive Branch submitted a draft labor and social security reform bill to the Argentine Chamber of Senators, intended to formalize employment, decrease labor litigation, generate employment, increase productivity, protect vulnerable populations and improve worker training. As of the date of this annual report, the draft bill has not been considered by the Argentine Congress.
 
- 
Commercial Loyalty Law. In April 2019, by Decree No. 274/2019 the Argentine Government repealed law No. 22,802 and enacted the new Commercial Loyalty Law. Its main objective will be to avoid abuses of dominant positions or possible monopolistic behavior of large companies. The Argentine Government will have increased powers to sanction unfair or anti-competitive behavior, and to protect Argentine companies, mainly, MiPyMEs.
 
- 
Fiscal consensus and fiscal liability. In December 2017, the Argentine Congress enacted the “Fiscal Pact”, also known as the “Fiscal Consensus.” The Fiscal Consensus includes a commitment to lower distortive taxes by 1.5% of GDP over the next five years, a withdrawal of lawsuits by provincial governments against the Argentine Government and a Ps.21,000 million payment to the Province of Buenos Aires for the year 2018 (which amount shall be increased over the next five years) as a partial and progressive solution to a long-standing conflict related to the Buenos Aires Metropolitan Area Fund (Fondo del Conurbano Bonaerense). The Fiscal Consensus also set the basis for other policy reforms that were implemented in December 2017, such as the tax reform, the pension system reform and the Fiscal Responsibility Law (Ley de Responsabilidad Fiscal). -
 
 
 
9
 
 
 
- 
IMF Stand-By Agreement. In June 2018, the Argentine Government and the IMF announced the agreement that set up the IMF stand-by loan to Argentina for an initial loan of up to US$ 50,000 million dollars for a maximum 3 year-term (“Stand-By Agreement”). This agreement was approved by the IMF Executive Board on June 20, 2018, together with the fiscal and economic plan proposed by Argentina. On June 21, 2018 the IMF made a first disbursement of US$ 15,000 million, with the purpose of making Argentina´s financial, exchange and fiscal stronger. On October 26, 2018, the IMF Executive Board completed the first review of Argentina’s economic performance under the 36 month Stand-By Agreement and granted a second disbursement for US$ 5,631 million. The Executive Board also approved an increase of the Stand-By Agreement which increases disbursements for up to approximately US$ 56,300 million. During December 2018, IMF made a third disbursement of US$ 7,600 million, and on April 2019 made the fourth disbursement of US$ 10,835 million. On June 2019, the Executive Board approved a fifth disbursement of US$ 5,400 million, bringing total disbursements since June to date to approximately US$ 44,100 million. Following these disbursements Argentina’s foreign currency reserves reached US$ 68,732.2 million. Recent developments have prompted the IMF to withhold the disbursement of funds initially scheduled for September 2019.
 
- 
Measures around the IMF Stand-By Agreement. At the beginning of September 2018, the Argentine Government announced a series of measures in connection with the Stand-By Agreement, with a focus on changes of fiscal policy, aimed at a reduction of public spending and an increase in pubic revenues, with a goal to achieve zero deficit on 2019. The government also implemented changes in monetary policy, reducing the amount of pesos to be issued, thus easing pressure on the foreign currency market and on inflation. In terms of fiscal policy, the government also reinstated wheat and corn export duties, and a duty for all other exports. The Argentine Government also announced the suspension of the gradual decline of the income tax rate and the increase of controls over the informal economy with the objective of expanding the tax base, with a goal to achieve zero deficit in 2019. The government also extended the price control scheme known as “Precios Cuidados” and increased social spending allocated to universal credit programs such as universal child allowance (asignación universal por hijo) by 0.2% of GDP. A reshuffling of ministries also took place, resulting in more than ten ministries being downgraded to state secretariats, the removal of two deputy chiefs of staff, and a freeze on hiring.
 
- 
Budget bill for the fiscal year 2020. In September 2019, the Minister of the Treasury sent to Argentine Congress their estimated projections about next year’s economy as part of the the Public Budget law for the fiscal year 2020. Its main tenets are: (i) 1% surplus of the GDP, an increase in revenue of 47% and an increase in expenditures of 36%; (ii) 34% inflation by December (43% average); (iii) exchange rate of Ps.75 per US$1 in December (Ps.67 average) and; (iv) the trade balance will have a surplus of US$16,100 million this year and is expected to raise to US$17,500 million for 2020.
 
The result of the primary elections held in August 2019 set off a critical negative shockwave in Argentine financial markets and generated economic instability which resulted in the adoption of several measures:
 
- 
Alliviate measures. On August 14, 2019, in order to palliate the effects of the worsening economic situation, the Argentine Government took the following measures: (i) minimum wage increase of 20% and special deductions for retireesand formal employees, together with an increase in the minimum income amount for federal income taxes, now at Ps.55,376 for single filing status and Ps.70.274 for married filing with children; (ii) a deduction of 50% in taxable fees for self-employed workers; (iii) exemption from employee contributions for salaried employees (with a net salary below Ps.60,000) (personal contributions 11% of the net salary) during September and October with a maximum of Ps.2,000 monthly; (iv) exemption from tax contributions for simplified filers (Monotributistas) during September; (v) increase of Ps.1,000 per child during September and October for beneficiaries of the universal child allowance (asignación universal por hijo); (vi) establishment by AFIP of 10-year moratorium for small- and medium-sized companies (as well as for self-employed workers and simplified filers); (vii) 90-day freeze on gas prices. The fiscal cost of this measures reaches Ps.40,000 million.
 
 
 
10
 
 
 
- 
Rate of 0% on the value-added tax of “basic food basket”. By Decree No. 567/2019 published on the Official Gazette on August 16, 2019, the Argentine Government enacted that the sale of items included in the “basic food basket” (canasta básica de alimentos) would be exempt from value added tax to final consumers. The products that are part of this basic food basket are: sunflower oil, corn and mix, rice, sugar, preserved fruits, vegetables and beans, corn flour, wheat flour, eggs, whole milk, skim milk, bread, breadcrumbs, dry pasta, yerba mate, mate cocido, tea, whole yoghurt and non-fat yoghurt. The exemption will be in place until December 31, 2019.
 
- 
New Minister of the Treasury. By Decree No. 581/2019 the Argentine Government accepted Nicolas Dujovne’s resignation as Minister of the Treasury and on August 20, 2019 appointed Jorge Roberto Hernán Lacunza as new minister.
 
- 
Public debt reprofiling. On August 29, 2019 the Executive Branch published Decree No. 598/2019, pursuant to which certain exceptional measures were adopted to relieve tension in the financial and foreign exchange markets. The measures consist in (i) extend payment terms for short term local bonds held by institutional investors and by natural persons acquiting the bonds after July 31, 2019 (who will receive the full payments in a term of 3 and 6 months: 15% on the original maturity date, 25% and 60% on the 3rd and 6th month of the original maturity date, respectively); (ii) proposal to the Argentine Congress of a bill to extend maturity dates of other local bonds, with no reduction on capital or interest; (iii) proposal of an extension of the maturity dates of foreign bonds; (iv) start talks with the IMF after fiscal targets are met, in order to reprofile the payment deadlines and dispel any default risks for 2020 and 2023. The government also announced that natural persons invested in mutual funds which held public short-term bonds affected by the measure would have the same rights as natural persons that held these bonds directly.
 
- 
Exchange control restrictions. The Executive Branch reinstated restrictions on the foreign exchange market through the Emergency Decree No. 609/2019, published in the Official Gazette on September 1, 2019, stating that until December 31, 2019, the foreign currency proceeds from the export of goods and services must be transferred and sold in the Argentine foreign exchange market and the purchase of foreign currency in the Argentine foreign exchange market and its transfer abroad will require prior approval, distinguishing between individuals and legal entities, empowering the Central Bank to enact the relevant regulations in connection thereto. See “—Risks relating to Argentina—Restrictions on transfers of foreign currency and the repatriation of capital from Argentina may impair our ability to pay dividends and distributions.”
 
We have no control over the implementation of the reforms to the regulatory framework that governs its operations and cannot guarantee that these reforms will be implemented or that they will be implemented in a manner that will benefit our business. The failure of these measures to achieve their intended goals could adversely affect the Argentine economy and our business, financial condition and results of operations. We cannot predict the impact on the economy of these measures taken by the outgoing administration over the short or long term, and we cannot predict or anticipate the effect the maintenance of these measures or the implementation of any new measures on the Argentine economy, or the effects that these may have on the Argentine economy as a whole and in the activities developed by the Company. Either economic liberalization or protectionist policies may be disruptive to the economy and may have an adverse effect on our business, financial condition and results of operations. 
 
In this context, as the date of this annual report, the Argentine economy remains unstable, among others, for the following reasons:
 
a persistent high rate of public spending and substantial fiscal deficit as a percentage of GDP;
 
investments as a percentage of GDP remain low;
 
public debt as a percentage of GDP remains high;
 
inability to pay public debt and reperfilation of debt maturities;
 
the inflation rate remains at high levels;
 
limited access to the international capital markets to obtain financing;
 
 
11
 
 
agricultural exports, which fueled the economic recovery, have been affected by drought and lower prices than in prior years;
 
fluctuations in international oil prices;
 
the availability of long-term credit to the private sector remains scarce;
 
the current trade deficit is high and could increase;
 
the effects of a restrictive U.S. monetary policy, which could generate an increase in financial costs for Argentina;
 
fluctuations in the Central Bank’s foreign currency reserves;
 
uncertainty with respect to the imposition of exchange and capital controls;
 
exchange controls; and
 
other political, social and economic events abroad that adversely affect the current growth of the Argentine economy.
 
A further decline in Argentine economic growth or an increase in economic instability could adversely affect our business, financial condition or results of operations. As of the date of this annual report, the impact of the policies and measures adopted by the Argentine Government on the Argentine economy as a whole and on the developer issue sector in particular cannot be predicted. Higher rates of inflation, any decline in GDP growth rates and/or other future economic, social and political developments in Argentina, fluctuations in the rate of exchange of the peso against other currencies, exchange control restrictions, the abrupt fall in the value of sovereign bonds and a decline in consumer confidence or foreign direct investment, among other factors, may materially and adversely affect the development of the Argentine economy which could adversely affect our business, financial condition and results of operations.
 
Continuing inflation may have an adverse effect on the economy and our business, financial condition and results of operations.
 
Historically, high rates of inflation have undermined the Argentine economy and the Argentine Government’s ability to foster conditions for stable growth. High rates of inflation may also undermine Argentina’s competitiveness in international markets and adversely affect economic activity and employment, as well as our business, financial condition and results of operations.
 
According to the INDEC, the CPI increased 24.8% in 2017 and 47.6% in 2018. Regarding to the first nine months of the year 2019, there is a significant decrease with respect to inflation levels of 2018, registering rates of 2.9%, 3.8%, 4.7%, 3.4%, 3.1%, 2.7%, 2.2%, 4% and 5.9% in January, February, March, April, May, June, July, August and September 2019, respectively. Inter-annual inflation at September 2019, compared to the same month of 2018, was 53.5%.
 
High rates of inflation would also adversely affect economic activity, employment, real salaries, consumption and interest rates. In addition, the dilution of the positive effects of any depreciation of the peso on the export-oriented sectors of the Argentine economy would decrease the level of economic activity in the country. In turn, a portion of the Argentine Government’s outstanding debt is adjusted by the Coeficiente de Estabilización de Referencia (“CER”), a currency index tied to inflation. Therefore, any significant increase in inflation would generate an increase in Argentina’s debt measured in pesos and, consequently, its financial obligations. In addition, if the Central Bank drops out the target of zero growth of the monetary base and validate the rise in prices, it could determine a possible start of a hyperinflationary process.
 
We cannot assure you that inflation rates will not continue to escalate in the future or that the measures adopted or that may be adopted by the Argentine Government to control inflation will be effective or successful. Inflation remains a significant challenge for Argentina. Significant inflation could have an adverse effect on Argentina’s economy and in turn could increase our costs of operation, in particular labor costs, and may negatively affect our business, financial condition and results of operations. See “—Risks relating to Argentina—We depend on macroeconomic and political conditions in Argentina.
 
 
12
 
 
We cannot assure that certain alliviate measures adopted by the Argentina Government will be effective to control inflation.
 
In recent years, the Argentine Government has taken certain measures to contain inflation, such as implementing a fair price program that requires supermarkets to offer certain products at a government-determined price, and agreements with workers’ unions to implement salary increases. Additionally, the Argentine Government enacted Law No. 26,991 (the “Supply Law”), which empowers it to intervene in certain markets when it considers that any market participant is trying to impose prices or supply restrictions. The Supply Law provides among others pecuniary sanctions, suspension, seizure of operations, and confiscation of goods. On September 3, 2018, the Argentine Government strengthened even more the “precios cuidados” program and included more basic products and more distribution places throughout the country. In addition, the Undersecretariat of Domestic Trade extended, until April 30, 2019, the effectiveness of the Program to Promote Consumption and the Production of Goods and Services, entitled “AHORA 12,” created by Resolution No. 671/2014 of the Ministry of Economy, the purpose of which is to encourage the demand of goods and services, by granting term credit facilities to users and consumers, for the purchase of goods and services of several sectors of the economy at national level. On April 17, 2019, the Argentine Government announced a package of economic measures to mitigate the effects of inflation that includes: (i) an agreement with several companies in order to maintain the prices of 60 products of the basic basket for six months, (ii) discounts of between 10% and 25% in supermarkets, clothing, lighting, travel and tourism, appliances, white goods and construction materials for people who receive benefits from ANSES, (iii) discounts up to 70% on medicines for universal child allowance beneficiaries, and (iv) a new payment plan to regularize overdue tax debts, with a lower rate and a longer term to cancel them.
 
After the end of the “precios cuidados” program on September 7, 2019, the Argentine Government announced on September 10, 2019 the renewal of the program until January 7, 2020. This renewal include 553 products (10 more than the last one) and an average increase of 4.66%.
 
We cannot assure you these alleviate measures will be effective to alleviate the impact of inflation over consumers, or whether these measures or new measures will be maintained or enacted in the future, or the policies that the new administration may approve to control inflation (or if such new policies will be effective or successful). Inflation remains a significant challenge for Argentina. Significant inflation could have an adverse effect on Argentina’s economy, particularly in consumer spending, which may affect our results of operations. In turn could increase our costs of operation, in particular labor costs, and may negatively affect our business, financial condition and results of operations. See “—Risks relating to Argentina—We depend on macroeconomic and political conditions in Argentina.
 
As of July 1, 2018, the Argentine Peso qualifies as a currency of a hyperinflationary economy and we are required to restate our historical financial statements in terms of the measuring unit current at the end of the reporting year, which could adversely affect our results of operation and financial condition
 
As of July 1, 2018, the Argentine Peso qualifies as a currency of a hyperinflationary economy and we are required to restate our historical financial statements by applying inflationary adjustments to our financial statements, which could adversely affect our results of operation and financial condition.
 
Pursuant to IAS 29 “Financial Reporting in Hyperinflationary Economies”, the financial statements of entities whose functional currency is that of a hyperinflationary economy must be restated for the effects of changes in a suitable general price index. IAS 29 does not prescribe when hyperinflation arises, but includes several characteristics of hyperinflation. The IASB does not identify specific hyperinflationary jurisdictions. However, in June 2018, the International Practices Task Force of the Centre for Quality, which monitors “highly inflationary countries”, categorized Argentina as a country with projected three-year cumulative inflation rate greater than 100%. Additionally, some of the other qualitative factors of IAS 29 were present, providing prima facie evidence that the Argentine economy is hyperinflationary for the purposes of IAS 29. Therefore, Argentine companies that prepare financial statements pursuant to IFRS and use the Peso as their functional currency are required to apply IAS 29 to their financial statements for periods ending on and after July 1, 2018.
 
 
13
 
 
Adjustments to reflect inflation, including tax indexation, such as those required by IAS 29, were prohibited by Law No. 23,928. Additionally, Decree No. 664/03, issued by the Argentine Government (“Decree 664”), instructed regulatory authorities, such as the Public Registries of Commerce, the Superintendence of Corporations of the City of Buenos Aires and the Argentine Securities Commission (Comisión Nacional de Valores or “CNV”), to accept only financial statements that comply with the prohibitions set forth by Law No. 23,928. However, on December 4, 2018, Law No. 27,468 (“Law 27,468”) has derogated the Decree 664 and the amended Law No. 23,928 indicating that the prohibition of indexation no longer applies to the financial statements. Some regulatory authorities, such as the CNV and the IGJ, have required that financial statements for periods ended on and after December 31, 2018 that are submitted to them should be restated for inflation in accordance IAS 29. However, for purposes of determination of the indexation for tax purposes, Law No. 27,468 substituted the WPI for the CPI, and modified the standards for triggering the tax indexation procedure.
 
During the first three years as from January 1, 2018, the tax indexation will be applicable if the variation of the CPI exceeds 55% in 2018, 30% in 2019 and 15% in 2020. The tax indexation determined during any such year will be allocated as follows: 1/3 in that same year, and the remaining 2/3 in equal parts in the following two years. From January 1, 2021, the tax indexation procedure will be triggered under similar standards as those set forth by IAS 29.
 
We cannot predict the future impact that the eventual application of tax indexation and related inflation adjustments described above will have on our financial statements or their effects on our business, results of operations and financial condition.
 
We cannot assure that the accuracy of Argentina’s official inflation statistics will comply with international standards.
 
In January2007, the INDEC modified its methodology to calculate the CPI. At the time that the INDEC adopted this change in methodology, the Argentine Government replaced several key officers at the INDEC, prompting complaints of governmental interference from the technical staff at the INDEC. The IMF requested Argentina to clarify the INDEC methodology used to calculate inflation rates several times.
 
On November 23, 2010, the Argentine Government began consulting with the IMF for technical assistance in order to prepare new CPI information with the aim of modernizing the current statistical system. During the first quarter of 2011, a team from the IMF started collaborating with the INDEC in order to create such an index. Notwithstanding such efforts, subsequently published reports by the IMF stated that its staff delivered alternative measures of inflation for macroeconomic surveillance, including information produced by private sources, and asserted that such measures resulted in inflation rates considerably higher than those published by the INDEC since 2007. Consequently, the IMF called on Argentina to adopt measures to improve the quality of data used by the INDEC. In a meeting held on February 1, 2013, the IMF Executive Board emphasized that the progress in implementing remedial measures since September 2012 had been insufficient. As a result, the IMF issued a declaration of censure against Argentina in connection with the breach of its related obligations and called on Argentina to adopt remedial measures to address the inaccuracy of inflation and GDP data immediately.
 
In order to address the quality of official data, a new consumer price index (the “IPCNu”), was enacted on February 13, 2014. Inflation as measured by the IPCNu was 23.9% in 2014, 31.6% in 2015 and 31.4% in 2016. The IPCNu represents the first national indicator in Argentina to measure changes in prices of household goods for final consumption. While the previous price index only measured inflation in the Greater Buenos Aires area, the IPCNu is calculated by measuring prices of goods in the main urban centers of the 23 provinces of Argentina and the Autonomous City of Buenos Aires. On December 15, 2014, the IMF recognized the evolution of Argentine authorities to remedy the provision of data, but delayed the definitive evaluation of the new price index.
 
 
 
14
 
 
On January 8, 2016, based on its determination that the INDEC historically failed to issue reliable statistical information, the Macri administration issued an emergency decree and suspended the publication of statistical information. The INDEC suspended all publications of statistical information until the process of technical reorganization was completed and the administrative structureof the INDEC was recomposed. At the end of this process of reorganization and recovery, the INDEC gradually began to publish official information. The INDEC recalculated historical GDP and the review of measurements showed that the GDP increased 2.4% in 2013, contracted 2.5% in 2014, increased 2.7% in 2015, and contracted 1.8% in 2016.
 
On November 9, 2016, the IMF, after analyzing the progress made with respect to the accuracy of official statistics regarding the CPI, decided to lift the censorship imposed in 2013, and determined that the Argentine CPI currently complies with international standards. However, we cannot assure you that such inaccuracy regarding official economic indicators will not recur. If despite the changes introduced in the INDEC by theMacri administration these differences between the figures published by the INDEC and those registered by private consultants persist, there could be a significant loss of confidence in the Argentine economy, which could adversely affect our business, financial condition and results of operations.
 
High levels of public spending in Argentina could generate long-lasting adverse consequences for the Argentine economy.
 
During recent years, the Argentine Government has substantially increased public spending. In 2015, government spending increased by 34.4% as compared to 2014, resulting in a primary fiscal deficit of 3.8% of GDP. In 2016, government spending increased by 42.8% as compared to 2015, resulting in a primary fiscal deficit of 4.2% of 2016 GDP. In 2017, government spending increased by 25.9% as compared to 2016, resulting in a primary fiscal deficit of 3.8% of 2017 GDP. In 2018, government spending increased by 13.1% as compared to 2017 resulting in a primary fiscal deficit of 2.4% of 2018 GDP, but meanwhile the primary fiscal deficit decreased compared to 2017, the financial deficit (interest rates of the international debt with IMF) increased to 2.8% resulting in a total deficit of 5,2% for 2018. If government spending continues to outpace fiscal revenues, the fiscal deficit is likely to increase and past sources of funding to address such deficit may be required to be utilized.
 
The Argentine Government’s ability to access the long-term financial markets to finance such deficit is limited given the high levels of public sector indebtedness. The inability to access the capital markets to fund its deficit or the use of other sources of financing may have a negative impact on the economy and, in addition , could limit the access to such capital markets for Argentine companies, which could adversely affect our business, financial condition and results of operations.
 
Argentina’s ability to obtain financing in the international capital markets is limited, which may impair its ability to implement reforms and public policies and foster economic growth.
 
Argentina’s 2001 default and its failure to fully restructure its sovereign debt and negotiate with the holdout creditors has limited Argentina’s ability to access international capital markets. In 2005, Argentina completed the restructuring of a substantial portion of its defaulted sovereign indebtedness and settled all of its debt with the IMF. Additionally, in June 2010, Argentina completed the renegotiation of approximately 67% of the principal amount of the defaulted bonds outstanding that were not swapped in the 2005 restructuring. As a result of the 2005 and 2010 debt swaps, Argentina has restructured approximately 92.1% of its defaulted debt that was eligible for restructuring (the “Debt Exchanges”). Holdout creditors that had declined to participate in the exchanges commenced numerous lawsuits against Argentina in several countries, including the United States, Italy, Germany, and Japan.
 
As a result of the litigation filed by holdout bondholders and their related efforts to attach Argentina’s sovereign property located in the United States and other jurisdictions, Argentina’s ability to access the international capital markets was severely limited. In February 2016, the Argentine Government agreed with a group of Italian bondholders to pay in cash the total principal amount of debt owed to such holders. In mid-2016, the Argentine Government emerged from default and paid US$ 900 million to the approximately 50,000 Italian bondholders who owned government securities with defaulted payments part due.
 
 
 
15
 
 
During February 2016, U.S. federal court special master Daniel Pollack ratified an agreement between the Argentine Government and the holdout creditors led by Elliot Management, Aurelius Capital, Davidson Kempner and Bracebridge Capital, providing for a US$4.65 billion payment in respect of defaultedsovereign bonds, representing a 25% discount to the total amount of principal and interest due on the defaulted bonds, as well as attorney fees and expenses incurred. This agreement stipulated that the terms of the settlement be approved by the Argentine Congress, and that Law No. 26,017 (the “Padlock Law”) and Law No. 26.984 (the “Sovereign Payment Law”) be repealed.
 
In March 2016, the Argentine Government submitted a bill to the Argentine Congress seeking authorization to consummate the settlement, which was approved on April 1, 2016, by enactment of Law No. 27,249 pursuant to which, the Argentine Government was authorized to pay in cash up to US$11.6 billion to the holdout bondholders. The proceeds for such payment were raised through an issuance of sovereign debt in the international capital markets. Among other provisions, the new law repealed the Padlock Law and Sovereign Payment Law.
 
At the beginning of April 2016, special master Daniel Pollack announced that the Argentine Government had reached agreements with additional holdout bondholders. As a result, the Argentine Government has reached agreements with nearly 90% of the debt holders that did not participate in the 2005 and 2010 bond exchange transactions. On April 13, 2016, the Court of Appeals lifted the restrictions on Argentina to fulfill its debt obligations. In April 2016, the Argentine Government issued US$16.4 billion principal amount of bonds. On April 22, 2016, the Argentine Government paid amounts due under the agreement and the U.S. courts removed all previously issued sanctions and injunctions. From December 31, 2015 to September 30, 2018, Argentina’s sovereign debt increased by US$66,991 million, according to the Ministry of Treasury.
 
In February 2019, the Argentine Government announced that it had agreed with creditors of Japanese bonds for US$26 million, whose securities had been issued between 1996 and 2000 and that went into default in 2001.
 
After the primary elections results of August 2019, the international markets casted doubt on Argentina’s debt sustainability. In view of this, the country risk indicator raised to 2,200 basis topping a depreciation of bonds prices. Also, on August 29, 2019 by Decree No. 596/2019 the Argentine Government announced a debt profiling which consists in (i) an extension on the payment term for short term local bonds, only for institutional investors that will receive the full payments in a term of 3 and 6 months (15% on original maturity date, 25% and 60% at 3rd and 6th month of the original maturity date, respectively) and not for natural persons who acquired the bonds before July 31, 2019, which will receive full payments on the maturity date; (ii) proposal to Argentine Congress of a bill to extend mature dates of others local bonds, without reduction on the capital or interest; (iii) propose an extension of the maturity dates of foreign bonds; (iv) after achieving fiscal goals, to start talks with the IMF in order to reprofile the deadlines to dispel the default risk on 2020 and 2023. Because of aforementioned, Argentina`s may be able to access the international capital markets over the next years.
 
As of the date of this annual report, proceedings initiated by holdouts and other international creditors that did not accept Argentina’s payment offer continue in several jurisdictions, although the size of the claims involved has declined considerably. The potential consequences of final judgments from courts in various jurisdictions are unclear and further adverse rulings could adversely affect the Argentine Government’s ability to issue debt securities or obtain favorable terms when the need to access the international capital markets arises, and consequently, our own capacity to access these markets could also be limited.
 
Foreign shareholders of companies operating in Argentina have initiated proceedings against Argentina that have resulted and could result in arbitral awards and/or injunctions against Argentina and its assets and, in turn, limit its financial resources.
 
In response to the emergency measures implemented by the Argentine Government during the 2001 2002 economic crisis, a number of claims were filed before the International Centre for Settlement of Investment Disputes (“ICSID”), against Argentina. Claimants allege that the emergency measures were inconsistent with the fair and equitable treatment standards set forth in various bilateral investment treaties by which Argentina was bound at the time.
 
 
 
16
 
 
Claimants have also filed claims before arbitral tribunals under the rules of the United Nations Commission on International Trade Law (“UNCITRAL”), and under the rules of the International Chamber of Commerce (“ICC”). As of the date of this annual report, it is not certain that Argentina will prevail in having any or all of these cases dismissed, or that if awards in favor of the plaintiffs are granted, that it will succeed in having those awards annulled. Ongoing claims before the ICSID tribunal and other arbitral tribunals could lead to new awards against Argentina, which could have an adverse effect on our capacity to access to financing or the international capital markets.
 
The amendment of the Central Bank’s Charter and the Convertibility Law may adversely affect the Argentine economy.
 
On March 22, 2012, the Argentine Congress passed Law No. 26,739, which amended the charter of the Central Bank and Law No. 23,298 (the “Convertibility Law”). This new law amends the objectives of the Central Bank (established in its Charter) and includes a mandate focused on promoting social equity programs in addition to developing monetary policy and financial stability.
 
A key component of the Central Bank Charter amendment relates to the use of international reserves. Pursuant to this amendment, Central Bank reserves may be made available to the Argentine Government for the repayment of debt or to finance public expenditures. During 2013, U.S. dollar reserves held at the Central Bank decreased to US$30.6 billion from US$43.3 billion in 2012, while during 2014 reserves increased slightly to US$31.4 billion. The Central Bank’s foreign currency reserves were US$25.6 billion as of December 31, 2015, US$39.3 billion as of December 30, 2016, US$55.1 billion as of December 29, 2017, US$65.8 billion as of December 28, 2018 and US$67.8 billion as of July, 2019.
 
During the last months, Central Bank reserves registered an abrupt fall mainly due to U.S. Dollars sales by the Central Bank and the National Treasury to the private sector; cancellation of public debt; and outflow of dollar deposits from the private sector. As a consequence, there is a reduction of loans denominated in U.S. Dollars and there is low liquidity of U.S. Dollars in the market. If this trend continues, the financial banking system could result affected.
 
The Argentine Government’s use of Central Bank reserves to repay debt or to finance public expenditures may make the Argentine economy more vulnerable to higher rates of inflation or external shocks, which could adversely affect our business, financial condition and results of operations.
 
Significant fluctuation in the value of the peso may adversely affect the Argentine economy as well as our financial performance.
 
The depreciation of the peso had a negative impact on the ability of Argentine businesses to honor their foreign currency-denominated debt obligations, initially resulting in high rates of inflation and significantly reduced real wages, which has had a negative impact on businesses that depend on domestic demand, such as utilities and the financial industry, and has adversely affected the Argentine Government’s ability to honor its foreign currency-denominated debt obligations.
 
In 2015, the U.S. dollar to peso exchange rate increased 53% as compared to 2014. In 2016, the U.S. dollar to peso exchange rate increased 22% as compared to 2015. In 2017, the U.S. dollar to peso exchange rate increased 18% as compared to 2016. In 2018, the U.S. dollar to peso exchange rate increased 104% as compared to 2017. In 2019, the U.S. dollar to peso exchange rate increased 52% in the first nine months of 2019.
 
As a result of the significant depreciation of the peso vis-à-vis the U.S. dollar, on August, 2019, the Central Bank increased the peso monetary policy rate to 74.9% in order to attract investments in this currency. As of October 30, 2019, the monetary policy rate was 68.002%. This high interest rate resulted in a reduction in new loan origination and increased the reimbursement rate of existing loans, which would adversely affect our business, financial condition and results of operations.
 
Furthermore, high interest rates in pesos may not be sustainable in the medium to long term, which would affect the economic activity due to a reduction in consumption.
 
 
 
17
 
 
As a consequence of the new exchange control regulation established by the Central Bank through Communication “A” 6770 and Decree No. 609/2019 by the Executive Branch, and due the measures that limited the access to exchange market by companies and individuals, other types of dollars emerged in the exchange market, such as “dólar contado con liquidación” and “dólar mercado electrónico de pago o dólar bolsa”. In that sense, as of 30 of October 2019, according to Communication “A” 3500 of the Central Bank, the exchange rate was Ps.59.5833 for each U.S. dollar. In the case of the “dólar contado con liquidación” it was Ps.78.0000 for each U.S. dollar, and for “dólar mercado electrónico de pago o dólar bolsa” it was Ps.74.9000 for each U.S. dollar.
 
A significant further depreciation of the peso against the U.S. dollar could have an adverse effect on the ability of Argentine companies to make timely payments on their debts denominated in or indexed or otherwise connected to a foreign currency, generate high inflation rates, reduce real salaries significantly, and have an adverse effect on companies focused on the domestic market, such as public utilities and the financial industry. Such a potential depreciation could also adversely affect the Argentine Government’s capacity to honor its foreign currency-denominated debt, which could affect our capacity to meet obligations denominated in a foreign currency which, in turn, could have an adverse effect on our business, financial condition and results of operations. Any further depreciation of the peso or the implementation of exchange control measures, which could limit our ability to hedge against the risk of our exposure to the U.S. dollar, could adversely affect our business, financial condition and results of operations.
 
An appreciation of the peso against the U.S. dollar would negatively impact the financial condition of entities whose foreign currency-denominated assets exceed their foreign currency denominated liabilities. In addition, in the short-term, a significant real appreciation of the peso would adversely affect exports and could result in a slowdown in economic growth. This could have a negative effect on GDP growth and employment as well as reduce the Argentine public sector’s revenues by reducing tax collection in real terms, given its current heavy reliance on taxes on exports. As a result, the appreciation of the peso against the U.S. dollar could also have an adverse effect on the Argentine economy and, in turn, our business, financial condition and results of operations.
 
Certain measures that may be taken by the Argentine Government may adversely affect the Argentine economy and, as a result, our business, financial condition and results of operations.
 
Prior to December 2015, the Argentine Government accelerated its direct intervention in the economy through the implementation or amendment of laws and regulations, including with respect to nationalizations and/or expropriations; restrictions on production, imports and exports; foreign exchange and/or transfer restrictions; direct and indirect price controls; tax increases, changes in the interpretation or application of tax laws and other retroactive tax claims or challenges; cancellation of contract rights; and delays or denials of governmental approvals, among others.
 
In November 2008, the Argentine Government enacted Law No. 26,425 which provided for the nationalization of the Administradoras de Fondos de Jubilaciones y Pensiones (the “AFJPs”). In April 2012, the Argentine Government nationalized YPF S.A. and imposed major changes to the system under which oil companies operate, principally through the enactment of Law No. 26,714 and Decree No. 1,277/2012. In February 2014, the Argentine Government and Repsol S.A. (the former principal shareholder of YPF S.A.) announced that they had reached an agreement on the compensation payable to Repsol S.A. for the expropriation of its shares in YPF S.A. of US$5 billion payable in Argentine sovereign bonds with various maturities. On April 23, 2014, the agreement with Repsol S.A. was approved by the Argentine Congress and on May 8, 2014, Repsol S.A. received the relevant payment in Argentine Government bonds. On July 10, 2018, the United States Court of Appeals for the Second Circuit affirmed a U.S. federal trial court decision, finding that Burford Capital Ltd.’s claim for more than US$3 billion in damages against the Argentine Government in connection with the nationalization of YPF S.A. is subject to the jurisdiction of the U.S. federal courts. Burford Capital Ltd.’s claim has been referred to the trial court for substantive proceedings.
 
 
 
18
 
 
On May 21, 2019, the United States government expressed to the Supreme Court of that country its non-binding opinion against Argentina's request to bring the lawsuit for the nationalization of YPF S.A. to the Argentine courts. On June 3, 2019, the Argentine Government together with YPF S.A. submitted to the United States Supreme Court a supplementary brief in response to the non-binding opinion of the United States government, and it is expected that during the month of June 2019 the United States Supreme Court will confirm whether it will have jurisdiction over the case. In such a case, the trial would begin formally in the lower court of the Southern District of Manhattan under Judge Loretta Preska.
 
In that regard, Judge Loretta Preska summoned for July 11, 2019 the representatives of Argentina and the plaintiffs of Burford Capital Ltd and Eaton Park to a hearing to present their arguments to defend their positions in the case by the way in which that the country nationalized YPF S.A. in 2012 without making the mandatory takeover of the Company Statute.
 
Recently, Judge Loretta Preska froze all actions, remedies and requests within the case until deciding whether or not to make the request by the defendant that the conflict be resolved in Argentina.
 
Consequently, a four-point agenda was set in the American courts: (i) the defendants must present their arguments to find the forum non convenient on August 30; (ii) the plaintiffs must answer on October 30, 2019; (iii) the defendants will submit their responses to the oppositions on November 29, 2019; and (iv) all other deadlines and procedures in the actions will remain on hold until resolution.
 
On the other hand, on May 30, 2019, the denial by the arbitration tribunal of the World Bank (“ICSID”), of the request for annulment of the arbitration award requested in 2017 by the Argentine State, through which the National State was bound to compensate the Burford Capital Ltd. fund for the expropriation in 2008 of Aerolineas Argentinas to the Marsans group for the sum of US$ 320.7 million. From the Office of the Nation they warn that an additional instance exists to present a last resource of revision.
 
The litigation originated due to the expropriation of Aerolineas Argentinas through Decree No. 2347, without agreement on the valuation of the company. The Court of Appraisal of the Nation considered that it was broken and therefore was valued at - 832 million U.S. dollars, while the Spanish consortium claimed 600 million U.S. dollars.
 
Furthermore, on May 18, 2015, we were notified that the State-owned Property Administration Office (Agencia de Administración de Bienes del Estado, “AABE”), revoked the concession agreement granted to IRSA CP’s subsidiary, Arcos del Gourmet S.A, through Resolution N° 170/2014. On June 2, 2015, we filed before the AABE a petition to declare the notification void, as certain formal proceedings required under Argentine law have not been complied with by the AABE. Furthermore, we filed an administrative appeal in order to request the dismissal of the revocation of the concession agreement and an action to declare the nullity of Resolution No. 170/2014. We also file an action to pay the property’s monthly fee in court. As of the date of this annual report, the “Distrito Arcos” shopping mall continues to operate normally.
 
There are other examples of intervention by the Argentine Government. In December 2012 and August 2013, Argentine Congress established new regulations relating to domestic capital markets. The regulations generally provided for increased Argentine Government intervention in the capital markets authorizing, for example, the CNV to appoint observers with the ability to veto the decisions of the board of directors of publicly listed companies under certain circumstances and to suspend the board of directors for a period of up to 180 days. However, on May 9, 2018, the Argentine Congress approved Law No. 27,440, which introduced modifications to the Capital Markets Law, including the removal of the CNV’s power to appoint supervisors with powers of veto over resolutions adopted by a company’s board of directors.
 
We cannot assure you that these or similar and other measures to be adopted by the Argentine Government, such as expropriation, nationalization, forced renegotiation or modification of existing contracts, new tax policies, modification of laws, regulations and policies that affect foreign trade, investment, among others, will not have an adverse effect on the Argentine economy and, as a consequence, adversely affect our business, financial condition and our results of operations.
 
 
 
19
 
 
  
The result of the national elections could generate uncertainty in the Argentine economy and as a result, our business and results of operations could be adversely affected.
 
Argentine presidential, congressional and certain municipal and provincial government elections were held in October 2019 and Alberto Fernandez resulted elected President. Mr. Fernandez is set to take office on December 10, 2019. Moreover, as a result, asof December 10, 2019, the Argentine Congress will be composed as follows: the Frente para Todos will command a majority in the Senate with 38 seats and the first minority will be Juntos por el Cambio with 28 seats; while in the Chamber of Deputies Juntos por el Cambio will command the first minority with 119 seats and the second minority will be the Frente de Todos with 108 seats. It is uncertain how the transition will unfold between the current administration and the new Argentine Government and what changes in policy or regulation the new administration will make and whether these may adversely affect the Argentine economy. The President of Argentina and the Argentine Congress each have considerable power to determine governmental policies and actions that relate to the Argentine economy and, consequently, any new policies introduced by the new president may affect our results of operations or financial condition. We can offer no assurances that the policies that may be implemented by the Argentine Government after taking office will not adversely affect our business, financial condition or results of operations.
  
The Argentine Government may mandate salary increases for private sector employees, which would increase our operating costs.
 
In the past, the Argentine Government has passed laws, regulations and decrees requiring companies in the private sector to maintain minimum wage levels and provide specified benefits to employees. In the aftermath of the Argentine economic crisis, employers both in the public and private sectors experienced significant pressure. On August 30, 2019, the Ministry of Production and Labor issued Resolution No. 6/2019 through which the minimum monthly salary for all workers included in the Labor Contract Regime of the Public Administration was updated National and of all the entities and organizations of the Argentine Government. It is set at Ps.14,125 monthly as of August 1, 2019, Ps.15,625 as of September 1, 2019, and Ps.16,875 as of October 1, 2019 for all workers monthly payments that meet the full legal working day. Also, the amounts corresponding to the minimum and maximum unemployment benefit are increased, set for those dates, at: Ps.3,285.51 and Ps.5,256.83 (August); Ps.3,634.41 and Ps.5,815.08 (September); and Ps.3,925.17 and Ps.6,280.28 (October), respectively. Likewise, the Argentine Government through Decree No. 610/2019 ratified the entry into force of the amounts set for the minimum monthly salary and the unemployment benefit by Resolution No. 6/2019.
 
On September 26,2019, the Argentine Government issued Decree No. 665/2019, which sets forth a onetime extraordinary payment by employers of Ps.5,000 for all workers in the private sector, payable in October.
 
It is possible that the Argentine Government could adopt measures mandating further salary increases and/or the provision of additional employee benefits in the future. Any such measures could have a material and adverse effect on our business, results of operations and financial condition.
 
Property values in U.S dollars in Argentina could decline significantly.
 
Property values in U.S. dollars are influenced by multiple factors that are beyond our control, such as a decrease in the demand for real estate properties due to a deterioration of macroeconomic conditions or an increase in supply of real estate properties that could adversely affect the value in U.S. dollars of real estate properties. We cannot assure you that property values in U.S. dollars will increase or that they will not be reduced. Most of the properties we own are located in Argentina. As a result, a reduction in the value in U.S. dollars of properties in Argentina could materially affect our business and our financial statements due to the valuation of our investment properties at fair market value in U.S. dollars.
 
 
 
20
 
 
Restrictions on transfers of foreign currency and the repatriation of capital from Argentina may impair our ability to pay dividends and distributions.
 
According to Argentine practices, the Argentine government may impose restrictions on the exchange of Argentine currency into foreign currencies and on the remittance to foreign investors of proceeds from investments in Argentina in circumstances where a serious imbalance develops in Argentina’s balance of payments or where there are reasons to foresee such an imbalance. Beginning in December 2001, the Argentine government implemented a number of monetary and foreign exchange control measures that included restrictions on the free disposition of funds deposited with banks and on the transfer of funds abroad without prior approval by the Central Bank, among them, restrictions relating to the repatriation of certain funds collected in Argentina by non-residents. Notwithstanding the above, for many years, and as a consequence of a decrease in availability of U.S. dollars in Argentina, the previous Argentine government imposed informal restrictions on certain local companies and individuals for purchasing foreign currency. These restrictions on foreign currency purchases started in October 2011 and tightened thereafter. As a result of these informal restrictions, local residents and companies were prevented from purchasing foreign currency through the MULC for the purpose of making payments abroad, such as dividends, capital reductions, and payment for imports of goods and services.
 
Such restrictions and other foreign exchange control measures were lifted by the administration of President Macri, moving towards opening Argentina’s foreign exchange market. In this sense, on December 17, 2015, Communication “A” 5850 of the Central Bank reestablished the possibility for non residents to repatriate their investment capital and Communication “A” 6037 of the Central Bank defined the new regulations that apply to the acquisition of foreign currency and the elimination of all other restrictions that impair residents and non residents to have access to the foreign exchange market.
 
However, in response to the financial crisis that Argentina is currently undergoing, which has been influenced by the results in the primary elections results, the Executive Branch and the Central Bank have issued a series of measures regarding foreign exchange markets with the purpose of stabilizing the market.
 
As part of such measures, the Executive Branch reinstated restrictions on the foreign exchange market through the Emergency Decree No. 609/2019, published in the Official Gazette on September 1, 2019, stating that until December 31, 2019, the foreign currency proceedsfrom the export of goods and services must be transferred and sold in the Argentine foreign exchange market and the purchase of foreign currency in the Argentine foreign exchange market and its transfer abroad will require prior approval, distinguishing between individuals and legal entities, empowering the Central Bank to enact the relevant regulations in connection thereto.
 
Therefore, pursuant to the provisions of the Emergency Decree No. 609/2019, the Central Bank issued Communication “A” 6770, as amended and complemented by Communications A 6776, 6780, 6782 and 6788, among others. Those regulations amended foreign exchange regulations by imposing certain restrictions (which will be in force between September 1. 2019 and December 31, 2019) such as, prior approval of the Central Bank (i) to the payment of dividends and (ii) to the access to foreign exchange markets for non-residents, whenever the amount involved exceeds the equivalent of US$ 100 on a monthly basis in the aggregate of institutions authorized to operate in foreign exchange and regarding any kind of transaction, including but not limited to repatriation of their investments in Argentina or remittance abroad of the proceeds or dividends derived from their investments in Argentina; (iii) to constitute external assets, remit family aid and the formation of guarantees and operational payments related to derivative transactions, for resident natural persons, in case the total amount of the above-mentioned transactions exceeds the equivalent of US$ 200 per month in all entities licensed to operate in foreign exchange market of which only up to US$ 100 may be acquired in cash, otherwise, the transaction shall be carried out by debit to local accounts.
 
 
 
21
 
 
Notwithstanding the fact that the new foreign exchange control restrictions have an express period of application (between September 1. 2019 and December 31, 2019), no assurance can be given that the application of such restrictions will continue to be enforced thereafter or that in the future, the Argentine government or the Central Bank may impose additional restrictions to the payment of dividends abroad, on capital transfers and establish additional requirements. Such measures may negatively affect Argentina’s international competitiveness, discouraging foreign investments and lending by foreign investors or increasing foreign capital outflow which could have an adverse effect on economic activity in Argentina, and which in turn could adversely affect our business and results of operations. Furthermore, any restrictions on transferring funds abroad imposed by the government could undermine our ability to pay dividends on our GDSs in U.S. dollars
 
Exchange controls and restrictions on transfers abroad and capital inflow restrictions limit the availability of international credit.
 
The new exchange controls measures that restrict foreign exchange inflows and outflows of capital recently approved, establish as a requirement for the repayment of foreign indebtedness, the inflow of the foreign currency disbursed thereunder and its settlement in the MULC. This measure increases the cost of obtaining foreign funds and limits access to such financing.
 
The Argentine government may pospone the current foreign exchange restrictions or may, in the future, impose additional controls on the foreign exchange market and on capital flows from and into Argentina. These restrictions may have a negative effect on the economy and on our business if imposed in an economic environment where access to local capital is constrained. For more information, please see “Item 10. Additional Information—D. Exchange Controls.”
 
Restrictions to collect capital and interest payments regarding corporate bonds issued by Argentine issuers.
 
Pursuant to the recent measures approved by the Argentine governmental relevant authorities that reinstated restrictions on the foreign exchange market regarding the ability to make payments abroad, payments of capital and interests under corporate bonds, issued by Argentine private issuers under Argentine law or other foreign law, may be subject to delay in collection by non-resident investors or other type of restrictions in connection thereto. In this regard, we suggest to consult with the corresponding custodian banks about the exchange regulations applicable. No assurance can be given that payments to non-resident investors will not suffer delays or be subject to any additional restrictions, under the current foreign exchange market regulations or future regulations that may be enacted.
 
The Argentine economy could be adversely affected by economic developments in other global markets.
 
Financial and securities markets in Argentina are influenced, to varying degrees, by economic and financial conditions in other global markets. The international scenario shows contradictory signals of global growth, as well as high financial and exchange uncertainty. Although such conditions may vary from country to country, investor reactions to events occurring in one country may affect capital flows to issuers in other countries, and consequently affect the trading prices of their securities. Decreased capital inflows and lower prices in the securities market of a country may have an adverse effect on the real economy of those countries in the form of higher interest rates and foreign exchange volatility.
 
During periods of uncertainty in international markets, investors generally choose to invest in high-quality assets over emerging market assets. This has caused an adverse impact on the Argentine economy and could continue to adversely affect the country’s economy in the near future. On June 20, 2018, MSCI Inc., a leading provider of indexes and portfolio construction and risk management tools and services for global investors (“MSCI”), reclassified and promoted Argentina to emerging markets status after being dropped to frontier status in May 2009.
 
 
22
 

On February 19, 2019, MSCI ratified the reclassification and promotion of Argentina to emerging market status, but maintained it as a frontier market in a second index that mixes by categories. The MSCI was based on the fact that, although the GDP per capita of 2017 for Argentina, based on the latest data from the World Bank as of the moment, is higher than the threshold for the high income categories, the latest market developments in Argentina, including a devaluation of the currency, which is particularly significant, made it necessary to review the market’s eligibility based on GPD per capita of 2018, which is not yet available. In May 2019, MSCI included Argentine in the emerging markets category.
 
After the announcement of foreing exchange and capital controls on September 1, 2019, MSCI, started to consult about the replicability and the classification of the MSCI Argentina’s rates. For this, the firm will ask for opinions of different market participants until December 13, 2019 and based on these answers will decide if the current calcification is modified or not. The announcement of results will take place on December 31, 2019.
 
However, MSCI will continue to restrict the inclusion in the index to foreign-only listings of Argentine companies, such as American Depositary Receipts, as the feedback from international institutional investors stated that higher liquidity across the domestic market is needed before considering a shift from offshore to onshore listings. MSCI will reevaluate this decision as liquidity conditions on the ByMA continue to improve.
 
Most emerging economies have been affected by the change in the U.S. monetary policy, resulting in the sharp unwinding of speculative asset positions, depreciations and increased volatility in the value of their currencies and higher interest rates. The general appreciation of the U.S. dollar resulting from a more restrictive U.S. monetary policy contributed to the fall of the international price of raw materials, increasing the difficulties of emerging countries which are exporters of these products. There is global uncertainty about the degree of economic recovery in the United States, with no substantial positive signals from other developed countries and an increased risk of a general deceleration in developing countries, specifically China.
 
Moreover, the recent challenges faced by the European Union to stabilize certain of its member economies, such as Greece, have had international implications affecting the stability of global financial markets, which has hindered economies worldwide. The Eurozone finance ministers, at a meeting held in August 2015, agreed a third bailout deal for Greece, which required the approval of several countries such as Germany, one of its main creditors.
 
Although economic conditions vary from country to country, investors’ perception of the events occurring in one country may substantially affect capital flows into other countries. International investors’ reactions to events occurring in one market sometimes demonstrate a “contagion” effect in which an entire region or class of investment is disfavored by international investors. Argentina could be adversely affected by negative economic or financial developments in other countries, which in turn may have an adverse effect on our financial condition and results of operations. Lower capital inflows and declining securities prices negatively affect the real economy of a country through higher interest rates or currency volatility. The Argentine economy was adversely impacted by the political and economic events that occurred in several emerging economies in the 1990s, including those in Mexico in 1994, the collapse of several Asian economies between 1997 and 1998, the economic crisis in Russia in 1998 and the Brazilian depreciation in January 1999.
 
Furthermore, the outflow of resources to emerging markets also affected Argentina resulting in a deterioration of its risk country which reached 2,206 basis points on October 30, 2019, according to J.P. Morgan EMBI+ Index, thus deteriorating to obtain new external financing.
 
On November 7, 2018, Fitch Ratings revised Argentina’s rating outlook from stable to “B” (negative). According to Fitch Ratings, Argentina’s B rating reflects high inflation and economic volatility that have persisted despite efforts to tighten policies in recent years, a weak external liquidity position, and a heavy and highly dollarized sovereign debt burden. On august 16, 2019 Fitch Ratings renews Argentina's perspective, including the issuer default rating of exchange currency to “CCC” from “B”. The rating agency indicated in the inform that the decrease of the calcifications is because an increase of the politic uncertainty after the primary elections of August 11, 2019. A strong induration of the financial conditions and a expected of deterioration of the macroeconomic environment that increase the chances of an sovereign breach or a restructuring of some kind.
 
 
 
23
 
 
These weaknesses are balanced by high per-capita income, a large and diversified economy, and improved governance scores, although these structural strengths have provided a limited support to the sovereign’s credit profile as demonstrated by its weak debt repayment record.
 
Argentina is affected by economic conditions of its major trade partners, such as Brazil, which devalued its currency in early February 2015, causing the Brazilian real to suffer the steepest depreciation in over a decade. Brazil, which is Argentina’s main trading partner, has experienced GDP contraction in recent years (3.5% in 2015 and 3.5% in 2016). Although Brazil’s economic outlook seems to be improving in recent periods, a further deterioration of economic activity, a delay in Brazil’s expected economic recovery or a slower pace of economic improvement in Brazil may have a negative impact on Argentine exports and on the overall level of economic and industrial activity in Argentina, particularly with respect to the automotive industry. In February 2016, Standard & Poor’s downgraded Brazil’s credit rating to BB. In December 2015 and February 2016, Fitch Ratings and Moody’s, respectively, also downgraded Brazil’s credit ratings to BB+ and Ba2, respectively. In 2017, Brazil experienced a slight increase in its GDP, increasing by 1.0%. If the Brazilian economy’s current recovery stalls or once again deteriorates, the demand for Argentine exports may be adversely impacted. Likewise, the current institutional crisis in Brazil linked to cases of corruption involving political and economic figures of great relevance, led to one of the most serious falls in Brazilian economic history during 2014 and 2015, which has had an effect on all business partners; and, especially, about the Argentine Republic. Since the accusation and subsequent dismissal of former President Dilma Roussef and the assumption of Vice President Michel Temer to the first magistracy, Brazilian economic indicators have shown a marked improvement. At the same time, on October 28, 2018, presidential elections were held in Brazil, and the liberal candidate Jair Bolsonaro won the ballotage, with 55.1% of the votes. He took office on January 1, 2019. We cannot predict the impact of Bolsonaro administration’s economic policies as they relate to Brazil’s trading partners, in particular as regards Argentina, which may adversely affect our business, financial condition and results of operations.
 
Since October 18, 2019 protests and unrest have unfolded in Chile, sparked by a metro fare hike, and fueled by anger over rising living costs and inequality. The military and police quelled down protesters who took to the streets, and a curfew was imposed in major cities in Chile. As of the date of this annual report, the curfew had been suspended but the unrest and protests remain latent and we cannot anticipate what the consequences and results of these protests will be.
  
Moreover, Argentina may be affected by other countries that have influence over world economic cycles, such as the United States or China. In particular, China, which is the main importer of Argentine commodities, saw the yuan depreciate against the U.S. dollar since the end of 2015, which has adversely affected companies with substantial exposure to that country. Depreciation of the yuan continued during 2016 and Chinese GDP growth slowed in 2016 and 2017. The slowdown of the Chinese economy and increased volatility of its financial markets could impact financial markets worldwide, which, in turn, could increase the cost and availability of financing both domestically and internationally for Argentine companies. Starting in April 2018, the United States imposed tariffs on steel and aluminum imports from China, Canada and countries in the European Union. On July 6, 2018, the United States imposed 25% tariffs on US$34 billion worth of Chinese goods, which then led China retaliate by imposing similarly sized tariffs on United States’ products. On July 10, 2018, the Office of the U.S. Trade Representative (USTR) announced a 10% tax on a list of 5,745 Chinese products, implemented as from September 24, 2018. On September 18, 2018, the Chinese government announced a 5% to 10% tariff on a list of 5,207 American goods, implemented as from September 24, 2018. A new global economic and/or financial crisis or the effects of deterioration in the current international context, could affect the Argentine economy and, consequently, the results of our business, financial condition and results of operations.

Likewise, in the international economic context, the Federal Reserve of the United States (“FED”) significantly increased its reference rate during 2018, reaching 2.5%. This substantially increased the cost of financing in international markets, while motivating the migration of investors from risk and emerging economies to central economies (fly to quality). Although the FED has announced that during 2019 it will not make further increases in the reference rate and in that sense the FED reduced the reference rate three time this year deciding to lower the benchmark rate to 1.5% to 1.75%, if the entity change its policy and finally resolved to continue with its policy of increasing them, this could have a profound impact on the sovereign and corporate financing of Argentina.
 
If interest rates rise significantly in developed economies, including the United States, Argentina and other emerging market economies could find it more difficult and expensive to borrow capital and refinance existing debt, which would negatively affect their economic growth. In addition, if these developing countries, which are also Argentina’s trade partners, fall into a recession; the Argentine economy would be affected by a decrease in exports. All of these factors would have a negative impact on us, our business, operations, financial condition and prospects.
 
 
 
24
 
 
In a non-binding referendum on the United Kingdom’s membership in the European Union on June 23, 2016, a majority of those who voted approved the United Kingdom’s withdrawal from the European Union. Any withdrawal by the United Kingdom from the European Union (referred to as “Brexit”) would occur after, or possible concurrently with, a process of negotiation regarding the future terms of the United Kingdom’s relationship with the European Union, which could result in the United Kingdom losing access to certain aspects of the single EU market and the global trade deals negotiated by the European Union on behalf of its members. Negotiations for the exit of the United Kingdom began in early 2017 and the date for departure is currently uncertain.
 
As a result of Brexit, London could cease to be the financial center of Europe and some banks have already announced their intention to transfer many jobs to continental Europe or Ireland and have indicated that Germany could replace London as the financial center of Europe. The possible negative consequences of Brexit include an economic crisis in the United Kingdom, a short-term recession and a decrease of investments in public services and foreign investment. The greatest impact of Brexit would be on the United Kingdom, however the impact may also be significant to the other member states.
 
The consequences of Brexit on Argentina are linked to the weakening of the pound and the euro, which has led to a significant appreciation of the U.S. dollar worldwide. An appreciation of the U.S. dollar and increased risk aversion could lead to a negative effect on the price of raw materials, which would be reflected in the products that Argentina exports to Europe. Another direct consequence of “Brexit” could be a decrease in prices of most commodities, which could adversely affect Argentina if prices stay low in the long term. Bilateral trade could also suffer, but would not be material, as the United Kingdom currently only represents approximately 1% of Argentina’s total imports and exports. In addition, it is possible that Brexit could complicate Argentina’s ability to issue debt, as funding would be more expensive.
 
Donald Trump was elected president in the United States on November 8, 2016 and took office on January 20, 2017. The election initially generated volatility and uncertainty in the global capital markets. The Trump administration has implemented a comprehensive tax reform and has focused on implementing more protectionist policies. The effect of these policies on the global economy remains uncertain. The U.S. Federal Reserve has increased the U.S. reference interest rates, thus generating additional volatility in the U.S. and the international markets. Changes in social, political, regulatory, and economic conditions in the United States or in laws and policies governing foreign trade could create uncertainty in the international markets and could have a negative impact on emerging market economies, including the Argentine economy, which in turn could adversely affect our business, financial condition and results of operations. The effect of these protectionist policies in the global economy remains uncertain.
 
On the other hand, in July 2018, the United States began to apply heavy tariffs on a total of US$ 34,000 million of import of Chinese products, in particular of cutting-edge technology. China reacted immediately with tariffs on US products, and filed a formal complaint with the World Trade Organization (Organización Mundial de Comercio the "OMC"). Notwithstanding that the conflict between both world powers was not yet resolved and the possible solution at the moment is uncertain, from the high-level meetings held on the occasion of the G20 in Buenos Aires both countries agreed to seek a negotiated exit to their business disputes. When apparently both countries reach a principle of agreement, Trump accused China of not respect these agreement and imposed a 10% taxes on China imports to United States and unleashed a new chapter in this trade commercial dispute. Currently, the dispute continues and it is planned that both nations’ Presidents will have meetings on October 2019 in order to reach an agreement.
 
In addition, Russia announced additional tariffs from 25% to 40% on the importation of US products against the United States tariffs on the importation of steel and aluminum, which had also been the subject of a lawsuit before the OMC. Thus, Trump's decision initiated a conflict of unforeseeable consequences, due to the scale of the adversaries the systemic effects.
 
On the other hand, Argentina may also be affected by other countries that have an influence on global economic cycles, such as the Republic of China, which has significantly devalued the yuan since late 2015, which has adversely affected several companies with a substantial exposure to that country. The devaluation of the yuan has continued during 2018 and the growth of the Chinese economy has slowed.
 
 
25
 
 
On June 28, 2019, the Argentine Government agreed to the terms of the European Union-Mercosur Strategic Partnership Agreement under which the European Union will lower tariffs on the purchase of Mercosur products of both agricultural and industrial origin and vice versa. This agreement must still take several legal steps - including parliamentary approval - before it goes into effect. It establishes a periodic decrease in tariffs, so the zero tariff will not be immediate or for unlimited quantities for sales from Mercosur to the European Union. Despite of this, on October 18, 2019 the Austrian parliament imposed a veto to the already mentioned agreement. Also, France president Emanuel Macron stated that France will not sign the partnership document.
 
On September 14, 2019 two drones attacked the Saudi Arabia oil facilities. Since this country is the biggest exporter of oil in world, it knocked out 5% of the world production that causes a significant increase of oil prices around the world. Currently, the prices started to go down, but they are still above the global average.
 
Global economic conditions may also result in depreciation of regional currencies and exchange rates, including the peso, which would likely also cause volatility in Argentina.
 
The effect of global economic conditions on Argentina could reduce exports and foreign direct investment, resulting in a decline in tax revenues and a restriction on access to the international capital markets, which could adversely affect our business, financial condition and results of operations. A new global economic and/or financial crisis or the effects of deterioration in the current international context, could affect the Argentine economy and, consequently, our results of operations, financial condition and the market price of the notes.
 
A decline in the international prices for Argentina’s main commodity exports or appreciation of the peso against the U.S. dollar could affect the Argentine economy and adversely affect the foreign exchange market, and have an adverse effect on our business, financial condition and results of operations.
 
High commodity prices have contributed significantly to the increase in Argentine exports since the third quarter of 2002 as well as in government revenues from export taxes. However, this reliance on the export of commodities, such as soy, has made the Argentine economy more vulnerable to fluctuations in their prices. For example, soybeans average monthly prices have decreased from US$684 per metric ton in August 2012 to US$324 per metric ton in December 2018. If international commodity prices decline, the Argentine Government’s revenues would decrease significantly and adversely affect Argentina’s economic activity.
 
In addition, adverse weather conditions can affect agricultural production, which accounts for a significant portion of Argentina’s export revenues. In 2018, Argentina suffered a severe drought, contributing to GDP contraction of 3.8% in the second quarter of 2018, mainly as a result of the year-on-year decrease of 31.6% in the agricultural, livestock, hunting and forestry sectors. These circumstances would have a negative impact on the levels of government revenues, available foreign exchange and the Argentine Government’s ability to service its sovereign debt, and could either generate recessionary or inflationary pressures, depending on the Argentine Government’s reaction. Either of these results would adversely impact Argentina’s economy growth and, therefore, our business, financial condition and results of operations.
 
A significant real appreciation of the peso against foreign currencies, especially the U.S. dollar, could affect Argentina’s competitiveness, substantially affecting exports, which in turn could trigger new recessionary pressures on the country’s economy and a new imbalance in the foreign exchange market, which could lead to a high degree of volatility in the exchange rate. More importantly, in the short term, a significant appreciation of the peso could substantially reduce Argentine tax revenues in real terms, given the strong reliance on taxes on exports. The occurrence of the foregoing could lead to higher inflation and potentially materially and adversely affect the Argentine economy, as well as our business, financial condition and results of operations.
 
 
26
 
 
Restrictions on the supply of energy could negatively affect Argentina’s economy.
 
As a result of prolonged recession and the forced conversion of energy tariffs into pesos and subsequent freeze of natural gas and electricity tariffs in Argentina, there has been a lack of investment in natural gas and electricity supply and transport capacity in Argentina in recent years. At the same time, local demand for natural gas andelectricity has increased substantially, driven by a recovery in economic conditions and price constraints, which prompted the Argentine Government to adopt a series of measures that have resulted in industry shortages and/or higher cost. In particular, Argentina has been importing natural gas to compensate for shortages in local production. In order to pay for natural gas imports the Argentine Government has frequently used Central Bank reserves given the absence of foreign direct investment. If the Argentine Government is unable to pay for imports of natural gas, economic activity, business and industries may be adversely affected.
 
The Argentine Government has taken a number of measures to alleviate the short-term impact of energy shortages on residential and industrial users. If these measures prove to be insufficient, or if the investment required to increase natural gas production and electric power transportation capacity and generation over the medium- and long-term is not available, economic activity in Argentina could be curtailed, and with it our operations.
 
As a first step of these measures, a series of tariff increases and subsidy reductions (primarily applicable to industries and high-income consumers) were implemented. On December 17, 2015, publication of Decree No. 134/2015, the Macri administration declared the National Electricity System Emergency until December 31, 2017 and ordered the Ministry of Energy and Mining to propose measures and guarantee the electrical supply. In this context, in January 2016 the Ministry of Energy and Mining issued Resolution No. 06/2016, which set seasonal reference prices for power and energy on the Mercado Electrónico Mayorista (MEM) for the period from February 1, 2016 to April 30, 2016 and set an objective to adjust the quality and security of electricity supply.
 
In February 2016, the Argentine Government reviewed the schedule of electricity and gas tariffs and eliminated the subsidies of these public services, which resulted in increases of 500% or more in energy costs, except for low-income consumers. By correcting tariffs, modifying the regulatory framework and reducing the Argentine Government’s participation in the energy sector, the Argentine Government sought to correct distortions in the energy sector and make the necessary investments. In July 2016, a federal court in the city of La Plata suspended the increase in the gas tariff throughout the Province of Buenos Aires. On August 3, 2016, a federal court in San Mart’n suspended the increase in gas tariffs throughout the country until a public hearing was held to discuss the rate increase. The judgment was appealed to the Supreme Court, and on August 18, 2016, the Supreme Court ruled that the increase in the gas tariff on residential users could not be imposed without a public hearing. On September 16, 2016, the public hearing was held where it was agreed that the gas tariff would increase by approximately 200% in October 2016, with biannual increases through 2019.
 
As for other services, including electricity, a public hearing was held on October 28, 2016 to consider a proposed 31% tariff increase sought by energy distributors. Subsequently, the Argentine Government announced increases in electricity rates of between 60% and 148%. On March 31, 2017, the Ministry of Energy and Mining published a new tariff schedule with increases of approximately 24% for supply of natural gas by networks that had been partially regulated since April 1, 2017. On November 17, 2017, a public hearing convened by the Minister of Energy and Mining was held to update the tariff schedule for natural gas and electricity. This tariff schedule foresees a gradual reduction of subsidies, resulting in an increase, between December 2017 and February 2018, between 34% and 57% (depending on the province) for natural gas and 34% for electricity. On May 31, 2018, the Argentine Congress approved a law seeking to limit the increase in energy tariffs implemented by the Macri administration, which was subsequently vetoed by President Macri. On August1, 2018, pursuant to Resolution No. 208/2018 of the National Electricity Regulatory Board (ENRE), the Ministry of Energy published a new tariff schedule with increases in electricity tariffs. On December 27, 2018, the government announced an increase in the electricity tariff scheduled for 2019 of a cumulative average of 55%, to be implemented in four tranches as from February 2019. On April 17, 2019, the Argentine Government announced that electricity, gas and transport tariffs will not further be increased in 2019. In the case of the electricity tariffs, the increases already announced for 2019 will be absorbed by the
 
 
 
27
 
 
Argentine Government. On June 21, 2019, the Ministry of Energy issued Resolution No. 336/2019 by virtue of which, exceptionally, it provided a deferral of payment of 22% in invoices issued as of July 1 of 2019 and until October 31, 2019, for residential users of natural gas and propane not diluted by networks. Likewise, the Argentine government decided to postpone the increase in tariffs on household gas in networks scheduled for October 2019, until January 2020, so that it will continue subsidizing residential users. Subsequently, the Argentine Government agreed with Edenor (EDN) and Edesur the freeze of the energy tariffs until January 2020,which should have been adjusted in August 2019. The transfer of jurisdiction agreement from Nation to City of Buenos Aires and Province of Buenos Aires is expected to be closed shortly. The postponement of the increase will be again prorated in 7 installments next year, when on February 2020, they should be reviewed again. Recently, Edesur had reported that the adjustment that would have corresponded in August was 25% with an impact of 8% on the average final consumer.
 
Changes in the energy regulatory framework and the establishment of increased tariffs for the supply of gas and electricity could affect our cost structure and increase operating and public service costs. Moreover, the significant increase in the cost of energy in Argentina, could have an adverse effect on the Argentine economy, and therefore, on our business, financial condition and results of operations.
 
Failure to adequately address actual and perceived risks of institutional deterioration and corruption may adversely affect the Argentine economy and financial condition, which in turn could adversely affect our business, financial condition and results of operations.
 
The lack of a solid institutional framework and the notorious incidents of corruption that have been identified as a significant problem for Argentina present meaningful challenges to a robust economic recovery.
 
The Argentine economy is sensitive to local political events. Such political events could generate uncertainty and be adverse for the development of a stable market for business in the country, which could affect the Argentine economy and, indirectly, the business, results of operations and financial situation of the Company.
 
Likewise, institutional deterioration and corruption may adversely affect Argentina's economy and financial situation, which in turn could adversely affect the business, equity and financial situation and results of the Company's operations.
 
The absence of a solid institutional framework and corruption have been pointed out as an important problem for Argentina and continue to be. In the World Bank’s “Doing Business 2019” report, Argentina ranked 119th out of 190 countries. The report made by the World Bank is annual and evaluates regulations that favor or restrict business activity. Doing Business consists of quantitative indicators on business regulations and the protection of property rights that can be compared in 190 economies.
 
Recognizing that the failure to address these issues could increase the risk of political instability, distort decision-making processes and adversely affect Argentina’s international reputation and its ability to attract foreign investment, the Macri administration announced various measures aimed at strengthening Argentina’s institutions and reducing corruption. These measures include offering plea arrangements and reduced prison sentences in exchange for collaborating with the judicial branch in corruption investigation proceedings, greater access to public information, the seizure of assets of officials prosecuted for corruption, the increase of the powers of the Argentine Anti-Corruption Office and the approval of a new public ethics law, among others. The Argentine Government’s ability to implement these initiatives remains uncertain since it would require the participation of the judiciary as well as the support of opposition legislators. We cannot guarantee that the implementation of these measures will be successful or if implemented that such measures will have the intended outcomes.
 
Current corruption investigations in Argentina could have an adverse impact on the development of the economy and investor confidence.
 
The Argentine Government has announced a large-scale corruption investigation in Argentina. The investigation relates to payments over the past decade to government officials from businessmen and companies who had been awarded large government contracts. As of the date of this annual report, several Argentine businessmen, mainly related to public works, and approximately fifteen former government officials of the Fernández de Kirchner administration are being investigated for bribery to the State. As a result, on September 17, 2018, the former president of Argentina, Cristina Fernandez de Kirchner, and several businessmen were prosecuted for illegal association, and goods with an aggregate value of Ps.4 billion were seized. 
 
 
 
28
 
 
 
One year after the investigations, the trial already accumulates 174 defendants, of which 71 are awaiting the impending elevation to oral trial. The rest, 103, are still pending confirmation or not of their prosecutions in the Federal Court of Appeals.
 
Depending on the results of such investigations and the time necessary to conclude them, the companies involved could face, among other consequences, a decrease in their credit rating, be subject to claims by their investors, as well as restrictions on financing through the capital markets and a reduction in their revenues. In turn, the lack of future financing for these companies could affect the realization of the projects or works that are currently in execution.
 
As of the date of this annual report, the consequences that the investigation could have in the future, and the impact of the investigation on the economic situation of the companies investigated, on the contracts concluded by them, on their financial situation and, therefore, on the level of economic activity of the country and in the local market.
 
While the Macri government has announced and proposed several measures aimed at strengthening Argentine institutions and reducing corruption, such as reducing criminal sentences in exchange for cooperation with the judiciary in corruption investigations, greater access to public information, confiscation of assets of corrupt officials, increased powers of the Anti-Corruption Office and the approval of the new law on public ethics and criminal liability of legal persons, among others, the ability to put in the practice of these initiatives is uncertain, since it would require the participation of the Judiciary, which is independent, as well as legislative support from the opposition parties.
 
The lack of resolution of these issues could increase the risk of political instability, distort decision-making processes and adversely affect Argentina's international prestige and ability to attract foreign investment, all of which could adversely affect the results of Company operations.
 
In addition, the effects of these investigations could affect the investment levels in infrastructure in Argentina, as well as the continuation, development and completion of public works and Public-Private Participation (PPP) projects, which could ultimately lead to lower growth in the Argentine economy. On December 2018, the Argentine Government announced that there will be no tenders under the PPP projects during the following months, due to the high financing costs of the projects as a result of the increased country risk and the obstacles to access to external credit.
 
As of the date of this annual report, we cannot estimate the impact that this investigation could have on the Argentine economy. Likewise, we cannot predict for how long corruption investigations could continue, what other companies might be involved, or how important the effects of these investigations might be. In turn, all these circumstances and the decrease in investors’ confidence, among other factors, could have a significant adverse impact on the development of the Argentine economy, which could adversely affect our business, financial condition and the results of our operations.
 
If Argentina’s implementation of laws relating to anti-money laundering and to combating the financing of terrorism (AML/CRT) are insufficient, Argentina may have difficulties in obtaining international financing and/or attracting foreign direct investments.
 
In October 2010, the Financial Action Task Force (“FATF”) issued a Mutual Evaluation Report (the “Mutual Report”) on Anti-Money Laundering and Combating the Financing of Terrorism in Argentina, including the evaluation of Argentina as of the time of the on-site visit which took place in November 2009. This report stated that since the latest evaluation, finalized in June 2004, Argentina had not made adequate progress in addressing a number of deficiencies identified at the time, and the FATF has since placed Argentina on an enhanced monitoring process. Moreover, in February 2011, Argentina, represented by the Minister of Justice and Human Rights, attended the FATF Plenary, in Paris, in order to present a preliminary action plan. FATF granted an extension to implement changes. In June 2011, Argentina made a high-level political commitment to work with the FATF to address its strategic AML/CFT deficiencies. In compliance with recommendations made by the FATF on money laundering prevention, on June 1, 2011 the Argentine Congress enacted Law No. 26,683. Under this law, money laundering is now a crime per se, and self-laundering money is also considered a crime. Additionally, in June 2012, the Plenary meeting of the FATF held in Rome highlighted the progress made by Argentina but also urged the country to make further progress regarding its AML/CFT deficiencies. Notwithstanding the improvements that Argentina made, in October 2012 the FATF determined that certain strategic AML/CFT deficiencies continued, and that Argentina would be subject to continued monitoring.
 
 
 
29
 
 
 
Since October 2013, Argentina has taken steps towards improving its AML/CFT regime, including issuing new regulations to strengthen suspicious transaction reporting requirements and expanding the powers of the financial sector regulator to apply sanctions for AML/CFT deficiencies. Such progress has been recognized by the FATF. In this regard, the FATF (pursuant to its report dated June 27, 2014) concluded that Argentina had made significant progress in adopting measures to address AML/CFT deficiencies identified in the Mutual Report, and that Argentina had strengthened its legal and regulatory framework, including: (i) reforming and strengthening penalties for money laundering by enhancing the scope of reporting parties covered and transferring AML/CFT supervision to the Financial Information Unit (Unidad de Información Financiera or “UIF”) of the Ministry of Treasury; (ii) enhancing terrorist financing penalties, in particular by criminalizing the financing of terrorist acts, terrorists, and terrorist organizations; (iii) issuing, through the UIF, a series of resolutions concerning customer due diligence (CDD) and record-keeping requirements as well as other AML/CFT measures to be taken by reporting parties; and (iv) creating a framework to comply with United Nations Security Council Resolutions 1,267 and 1,373. As a result of such progress, the FATF Plenary concluded that Argentina had taken sufficient steps toward technical compliance with the core and key recommendations and should thus be removed from the monitoring process. In addition, on October 24, 2014, the FATF acknowledged Argentina’s significant progress in improving its AML/CFT regime and noted that Argentina had established the legal and regulatory framework to meet commitments in its action plan and would no longer be subject to the FATF’s AML/CFT compliance monitoring process, and concluded that Argentina would continue to work with the FATF and the Financial Action Task Force of Latin America (Grupo de Acción Financiera de América del Sur, or “GAFISUD”) to address any other issues identified in its Mutual Report.
 
In February 2016, the “National Coordination Program for the Prevention of Asset Laundering and the Financing of Terrorism” was created by Executive Decree No. 360/2016 as an instrument of the Ministry of Justice and Human Rights, charged with the duty to reorganize, coordinate and strengthen the national system for the prevention of money laundering and the financing of terrorism, taking into consideration the specific risks that might impact Argentina and the global emphasis on developing more effective compliance with international regulations and the standards of the FATF. In addition, relevant rules were modified to designate the Ministry of Justice and Human Rights as the coordinator at the national level of public and private agencies and entities, while the UIF coordinate activities that relate to financial matters.
 
Recently, in the context of the voluntary disclosure program under the Argentine tax amnesty, Law No. 27,260 and its regulatory Decree No. 895/2016, clarified that the UIF has the power to communicate information to other public agencies that deal with intelligence and investigations if the UIF is in possession of evidence that crimes under the Anti-Money Laundering Law may have been committed. In addition, pursuant to the UIF Resolution No. 92/2016, reporting agents must adopt special risk management system to address the complying with the law as well as to report operations carried out under the tax amnesty.
 
Argentine financial institutions must comply with all the rules on money laundering established by the Central Bank, the UIF and, if applicable, the CNV. In this sense, Resolution No. 121/2011 issued by the UIF was applicable to financial entities subject to the regime of the Financial Entities Law, entities subject to the system of Law No. 18.924, with its amendments, and human persons and legal entities authorized by the Central Bank to operate in the sale of foreign currency in the form of money or checks issued in foreign currency or through the use of debit or credit cards or in the transfer of funds within and outside the national territory. Resolution No. 229/2011 issued by the UIF was applicable to brokers and brokerage firms, mutual fund management companies, secondary market agents, intermediaries in the purchase or rental of negotiable securities that operate under the stock market orbit of commerce with or without adhered markets and intermediary agents registered in the futures or options markets. Resolutions No. 121/2011 and 229/2011 regulated, among other things, the obligation to receive documentation from customers and the terms, obligations and restrictions for the fulfillment of the duty of information regarding operations suspected of money laundering and financing of terrorism. Resolution No. 21/2018 dated March 5, 2018 issued by the UIF was sanctioned to complement Resolution No. 30-E / 2017 and is addressed to the financial. Resolution No. 21/2018 establishes the guidelines for risk management of money laundering and terrorist financing, minimum compliance standards for the prevention of money laundering and new methodologies regarding the policy of prevention of money laundering to be implemented by the Obliged Subjects.
 
 
 
30
 
 
 
Although Argentina has made significant improvements in its AML/CFT regulations, and is no longer subject to the FATF’s on-going global AML/CFT monitoring process, no assurance can be given that Argentina will continue to comply with AML/CFT international standards, or that Argentina will not be subject to compliance monitoring in the future, any of which could adversely affect Argentina’s ability to obtain financing from international markets and attract foreign investments.
 
The company’s internal policies and procedures might not be sufficient to guarantee compliance with anti-corruption and anti-bribery laws and regulations.
 
Our operations are subject to various anti-corruption and anti-bribery laws and regulations, including the Corporate Criminal Liability Law and the U.S. Foreign Corrupt Practices Act of 1977 (the “FCPA”). Both the Corporate Criminal Liability Law and the FCPA impose liability against companies who engage in bribery of government officials, either directly or through intermediaries. The anti-corruption laws generally prohibit providing anything of value to government officials for the purposes of obtaining or retaining business or securing any improper business advantage. As part of our business, we may deal with entities in which the employees are considered government officials. We have a compliance program that is designed to manage the risks of doing business in light of these new and existing legal and regulatory requirements.
 
Although we have internal policies and procedures designed to ensure compliance with applicable anti-corruption and anti-bribery laws and regulations, there can be no assurance that such policies and procedures will be sufficient. Violations of anti-corruption laws and sanctions regulations could lead tofinancial penalties being imposed on us, limits being placed on our activities, our authorizations and licenses being revoked, damage to our reputation and other consequences that could have a material adverse effect on our business, results of operations and financial condition. Further, litigations or investigations relating to alleged or suspected violations of anti-corruption laws and sanctions regulations could be costly.
 
Risks relating to Our Business in Argentina
 
We could be adversely affected by decreases in the value of our investments.
 
Our investments are exposed to the common risks generally inherent in the real estate industry, many of which are out of our control. Any of these risks could adversely and materially affect our business, financial condition and results of operations. Any returns on capital expenditures associated with real estate are dependent upon sales volumes and/or revenues from leases and the expenses incurred. In addition, there are other factors that may adversely affect the performance and value of a property, including local economic conditions prevailing in the area where the property is located, macroeconomic conditions in Argentina and globally, competition, our ability to find lessees and their ability to perform on their leases, changes in legislation and in governmental regulations (including relating to the use of properties, urban planning, real estate taxes) and exchange controls (given that the real estate market in Argentina relies on the U.S. dollar to determine valuations), variations in interest rates (including the risk of an increase in interest rates that reduces sales of lots for residential development) and the availability of third party financing. In addition, and given the relative illiquidity of the Argentine real estate market, we could be unable to effectively respond to adverse market conditions and/or be compelled to undersell one or more properties. Some significant expenses, such as debt service, real estate taxes and operating and maintenance costs do not fall when there are circumstances that reduce the revenues from an investment, increasing our relative expenditures. These factors and events could impair our ability to respond to adverse changes in the returns on our investments, which in turn could have an adverse effect on our financial position and the results of our operations.
 
We are subject to risks inherent to the operation of shopping malls that may affect our profitability.
 
Our shopping malls are subject to various factors that affect their development, administration and profitability, including:
 
decline in our lease prices or increases in levels of default by our tenants due to economic conditions, increases in interest rates and other factors outside our control;
 
the accessibility and attractiveness of the area where the shopping mall is located;
 
the intrinsic attractiveness of the shopping mall;
 
 
31
 
 
the flow of people and the level of sales of rental units in our shopping malls;
 
the increasing competition from internet sales;
 
the amount of rent collected from tenant at our shopping mall;
 
changes in consumer demand and availability of consumer credit, both of which are highly sensitive to general macroeconomic conditions; and
 
fluctuations in occupancy levels in our shopping malls.
 
An increase in our operating costs, caused by inflation or otherwise, could have a material adverse effect on us if our tenants were to become unable to pay higher rent we may be required to impose as a result of increased expenses. Moreover, the shopping malls business is closely related to consumer spending and affected by prevailing economic conditions. All of our shopping malls and commercial propertiesare located in Argentina, and consequently, these operations may be adversely affected by recession or economic uncertainty in Argentina. For example, during the 2001-2002 economic crisis, consumer spending decreased as higher unemployment, political instability and high rates of inflation significantly reduced consumer spending and resulted in lower sales by our shopping mall tenants that led some tenants to shut stores. Persistently poor economic conditions could result in a decline in consumer spending which could have a material adverse effect on shopping mall revenue.
 
Our assets are highly concentrated in certain geographic areas and an economic downturn in such areas could have a material adverse effect on our results of operations and financial condition.
 
As of June 30, 2019, most of our revenue from leases and services provided by the Shopping Malls segment derived from properties located in the City of Buenos Aires and the Greater Buenos Aires metropolitan area. In addition, all of our office buildings are located in Buenos Aires and a substantial portion of our revenues is derived from such properties. Although we own properties and may acquire or develop additional properties outside Buenos Aires and the Greater Buenos Aires metro area, we expect to continue to be largely affected by economic conditions affecting those areas. Consequently, an economic downturn in those areas could cause a reduction in our rental income and adversely affect our ability to comply with our debt service and fund operations.
 
Our performance is subject to the risks associated with our properties and with the real estate industry.
 
Our operating performance and the value of our real estate assets, and as a result, the value of our securities, are subject to the risk that our properties may not be able to generate sufficient revenues to meet our operating expenses, including debt service and capital expenditures, our cash flow needs and our ability to service our debt service obligations. Events or conditions beyond our control that may adversely affect our operations or the value of our properties include:
 
-
downturns in national, regional and local economies;
 
-
decrease in consumer spending and consumption;
 
-
competition from other shopping malls and sales outlets;
 
-
local real estate market conditions, such as oversupply or lower demand for retail space;
 
-
changes in interest rates and availability of financing;
 
-
the exercise by our tenants of their right to early termination of their leases;
 
-
vacancies, changes in market rental rates and the need to periodically repair, renovate and re-lease space;
 
-
increased operating costs, including insurance expenses, salary increases, utilities, real estate taxes, federal and local taxes and higher security costs;
 
-
the impact of losses resulting from civil disturbances, strikes, natural disasters, terrorist acts or acts of war;
 
 
32
 

-
significant fixed expenditures associated with each investment property, such as debt service payments, real estate taxes, insurance and maintenance costs;
 
-
declines in the financial condition of our tenants and our ability to collect rents when due;
 
-
changes in our or our tenants’ ability to provide for adequate maintenance and insurance that result in a reduction in the useful life of a property; and
 
-
changes in law or governmental regulations (such as those governing usage, zoning and real property taxes) or changes in the exchange controls or government action (such as expropriation).
 
If any one or more of the foregoing conditions were to affect our activities, this could have a material adverse effect on our financial condition and results of operations, and as a result, on the Company’s results.
 
An adverse economic environment for real estate companies and the credit crisis may adversely affect our results of operations.
 
The success of our business and profitability of our operations depend on continued investment in real estate and access to long-term financing. A prolonged crisis of confidence in real estate investments and lack of credit for acquisitions may constrain our growth and the maintenance of our current business and operations. As part of our strategy, we intend to increase our properties portfolio through strategic acquisitions at favorable prices, where we believe we can bring the necessary expertise to enhance property values. In order to pursue acquisitions, we may require capital or debt financing. Recent disruptions in the financial markets may adversely impact our ability to refinance existing debt and the availability and cost of credit in the future. Any consideration of sales of existing properties or portfolio interests may be offset by lower property values. Our ability to make scheduled payments or to refinance our existing debt obligations depends on our operating and financial performance, which in turn is subject to prevailing economic conditions. If disruptions in financial markets prevail or arise in the future, we cannot provide assurances that government responses to such disruptions will restore investor confidence, stabilize the markets or increase liquidity and the availability of credit.
 
Our revenue and profit may be materially and adversely affected by continuing inflation and economic activity in Argentina.
 
Our business is mainly driven by consumer spending since a portion of the revenue from our Shopping Mall segment derives directly from the sales of our tenants, whose revenue relies on the sales to consumers. As a result, our revenue and net income are impacted to a significant extent by economic conditions in Argentina, including the development in the textile industry and domestic consumption, which has experienced significant declines during 2019. Consumer spending is influenced by many factors beyond our control, including consumer perception of current and future economic conditions, inflation, political uncertainty, rates of employment, interest rates, taxation and currency exchange rates. Any continuing economic slowdown, whether actual or perceived, could significantly reduce domestic consumer spending in Argentina and therefore adversely affect our business, financial condition and results of operations.
 
The loss of tenants could adversely affect our operating revenues and value of our properties.
 
Although no single tenant represents more than 3.1% of our revenue in any fiscal year, if a significant number of tenants at our retail or office properties were to experience financial difficulties, including bankruptcy, insolvency or a general downturn of business, or if we failed to retain them, our business could be adversely affected. Further, our shopping malls typically have a significant “anchor” tenant, such as well-known department stores, that generate consumer traffic at each mall. A decision by such tenants to cease operating at any of our shopping mall properties could have a material adverse effect on our financial condition and the results of our operations. Inaddition, the closing of one or more stores that attract consumer traffic may motivate other tenants to terminate or to not renew their leases, to seek rent concessions and/or close their stores. Moreover, tenants at one or more properties might terminatetheir leases as a result of mergers, acquisitions, consolidations, dispositions or bankruptcies. The bankruptcy and/or closure of multiple stores, if we are not able to successfully release the affected space, could have a material adverse effect on both the operating revenues and underlying value of the properties involved.
 

 
33
 
 
We may face risks associated with acquisitions of properties.
 
As part of our growth strategy, we have acquired, and intend to do so in the future, properties, including large properties (such as Edificio República, Abasto de Buenos Aires and Alto Palermo Shopping), that tend to increase the size of our operations and potentially alter our capital structure. Although we believe that the acquisitions we have completed in the past and that we expect to undertake enhance our financial performance, the success of such transactions is subject to a number of uncertainties, including the risk that:
 
-
we may not be able to obtain financing for acquisitions on favorable terms;
 
-
acquired properties may fail to perform as expected;
 
-
the actual costs of repositioning or redeveloping acquired properties may be higher than our estimates;
 
-
acquired properties may be located in new markets where we may have limited knowledge and understanding of the local economy, absence of business relationships in the area or are unfamiliar with local governmental and permitting procedures; and
 
-
we may not be able to efficiently integrate acquired properties, particularly portfolios of properties, into our organization and to manage new properties in a way that allows us to realize cost savings and synergies.
 
Our future acquisitions may not be profitable.
 
We seek to acquire additional shopping malls to the extent we manage to acquire them on favorable terms and conditions and they meet our investment criteria. Acquisitions of commercial properties entail general investment risks associated with any real estate investment, including:
 
-
our estimates of the cost of improvements needed to bring the property up to established standards for the market may prove to be inaccurate;
 
-
properties we acquire may fail to achieve, within the time frames we project, the occupancy or rental rates we expect to achieve at the time we make the decision to acquire, which may result in the properties’ failure to achieve the returns we projected;
 
our pre-acquisition evaluation and the physical condition of each new investment may not detect certain defects or identify necessary repairs, which could significantly increase our total acquisition costs; and
 
our investigation of a property or building prior to its acquisition, and any representations we may receive from the seller of such building or property, may fail to reveal various liabilities, which could reduce the cash flow from the property or increase our acquisition cost.
 
If we acquire a business, we will be required to merge and integrate the operations, personnel, accounting and information systems of such acquired business. In addition, acquisitions of or investments in companies may cause disruptions in our operations and divert management’s attention away from day-to-day operations, which could impair our relationships with our current tenants and employees.
  
The properties we acquire may be subject to unknown liabilities.
 
The properties that we acquire may be subject to unknown liabilities, in respect to which we may have limited or no recourse to the former owners. If a liability were asserted against us based on our ownership of an acquired property, we may be required to incur significant expenditures to settle, which could adversely affect our financial results and cash flow. Unknown liabilities relating to acquired properties could include:
 
-
liabilities for clean-up of undisclosed environmental contamination;
 
-
the costs of changes in laws or in governmental regulations (such as those governing usage, zoning and real property taxes); and
 
-
liabilities incurred in the ordinary course of business.

 
34
 
 
Our dependence on rental income may adversely affect our ability to meet our debt obligations.
 
A substantial part of our revenue is derived from rental income. As a result, our performance depends on our ability to collect rent from tenants. Our revenue and profits would be negatively affected if a significant number of our tenants or any significant tenant were to:
 
delay lease commencements;
 
decline to extend or renew leases upon expiration;
 
fail to make rental payments when due; or
 
close stores or declare bankruptcy.
 
Any of these actions could result in the termination of leases and the loss of related rental income. In addition, we cannot assure you that any tenant whose lease expires will renew that lease or that we will be able to re-let the space on economically reasonable terms. The loss of rental revenue from a number of our tenants and our inability to replace such tenants may adversely affect our profitability and our ability to comply with our debt service obligations.
 
It may be difficult to buy and sell real estate quickly and transfer restrictions may apply to part of our portfolio of properties.
 
Real estate investments are relatively illiquid and this tends to limit our ability to vary our portfolio in response to economic changes or other conditions. In addition, significant expenditures associated with each investment, such as mortgage payments, real estate taxes and maintenance costs, are generally not reduced when circumstances cause a decrease in income from an investment. If income from a property declines while the related expenses do not decline, our business would be adversely affected. Certain properties are mortgaged to secure payment of debt, and if we were unable to meet our payment obligations under such mortgages, we could suffer losses as a result of foreclosures on the mortgage properties. Further, if it becomes necessary or desirable for us to dispose of one or more of our mortgaged properties, we may not be able to obtain a release of the security interest on the property without payment of the associated debt. The foreclosure of a mortgage on a property or inability to sell a property could adversely affect our business. In this kind of transactions, we may agree, subject to certain exceptions, not to sell the acquired properties for a considerable time.
 
Some of the land we have purchased is not zoned for development purposes, and we may be unable to obtain, or may face delays in obtaining, the necessary zoning permits and other authorizations.
 
We own several plots of land which are not zoned for the type of projects we intend to develop. In addition, we have not yet applied for the required land-use, building, occupancy and other required governmental permits and authorizations for these properties. We cannot assure you that we will continue to be successful in our attempts to rezone land and to obtain all necessary permits and authorizations, or that rezoning efforts and permit requests will not be unreasonably delayed or rejected. Moreover, we may be affected by building moratorium and anti-growth legislation. If we are unable to obtain all of the governmental permits and authorizations we need to develop our present and future projects as planned, we may be forced to make unwanted modifications to such projects or abandon them altogether.
 
Our ability to grow will be limited if we cannot obtain additional financing.
 
Although we are liquid as of the date of this annual report, we must maintain liquidity to fund our working capital, service our outstanding indebtedness and finance investment opportunities. Without sufficient liquidity, we could be forced to curtail our operations or we may not be able to pursue new business opportunities.
 
Our growth strategy is focused on the development and redevelopment of properties we already own and the acquisition and development of additional properties. As a result, we are likely to depend on an important degree on the availability of debt or equity capital, which may or may not be available on favorable terms or at all. We cannot assure you that additional financing, refinancing or other capital will be available in the amounts we require or on favorable terms. Our access to debt or equity capital markets depends on a number of factors, including the market’s perception of our growth potential, our ability to pay dividends, our financial condition, our credit rating and our current and potential future earnings. Depending on these factors, we could experience delays or difficulties in implementing our growth strategy on satisfactory terms or at all.
 
 
35
 
 
The capital and credit markets for Argentine have been experiencing extreme volatility and disruption since the last years. If our current resources do not satisfy our liquidity requirements, we may have to seek additional financing. The availability of financing will depend on a variety of factors, such as economic and market conditions, the availability of credit and our credit ratings, as well as the possibility that lenders could develop a negative perception of the prospects of risk in Argentina, of our company or the industry generally. We may not be able to successfully obtain any necessary additional financing on favorable terms, or at all.
 
Disease outbreaks or other public health concerns could reduce traffic in our shopping malls.
 
As a result of the outbreak of Swine Flu during the winter of 2009, consumers and tourists dramatically changed their spending and travel habits to avoid contact with crowds. Furthermore, several governments enacted regulations limiting the operation of schools, cinemas and shopping malls. Even though the Argentine government only issued public service recommendations to the population regarding the risks involved in visiting crowded places, such as shopping malls, and did not issue specific regulations limiting access to public places, a significant number of consumers nonetheless changed their habits vis-à-vis shopping malls. Similarly, the Zika virus pandemic may result in similar courses and outcomes. We cannot assure you that a new disease outbreak or health hazard (such as the Ebola outbreak in recent years) will not occur in the future, or that such an outbreak or health hazard would not significantly affect consumer and/or tourists’ activity. The recurrence of such a scenario could adversely affect our business and our results of operations.
 
Adverse incidents that occur in our shopping malls may result in damage to our reputation and a decrease in the number of customers.
 
Given that our shopping malls are open to the public, with ample circulation of people, accidents, theft, robbery, public protest and other incidents may occur in our facilities, regardless of the preventative measures we adopt. In the event such an incident or series of incidents occurs, shopping mall customers and visitors may choose to visit other shopping venues that they believe are safer, which may cause a reduction in the sales volume and operating income of our shopping malls.
 
Argentine laws governing leases impose restrictions that limit our flexibility.
 
Argentine laws governing leases impose certain restrictions, including the following:
 
-
a prohibition on including automatic price adjustment clauses based on inflation increases in leases; and
 
-
the imposition of a two-year minimum lease term for all purposes, except in particular cases such as embassy, consulate or international organization venues, room with furniture for touristic purposes for less than three months, custody and bailment of goods, exhibition or offering of goods in fairs or in cases where due to the circumstances, the subject matter of the lease requires a shorter term.
 
As a result, we are exposed to the risk of higher rates of inflation under our leases, and any exercise of rescission rights by our tenants could materially and adversely affect our business and results of operations. We cannot assure you that our tenants will not exercise such right, especially if rental rates stabilize or decline in the future or if economic conditions continue to deteriorate.
 
On October 1, 2014, the Argentine Congress adopted the amended Civil and Commercial Code which is in force since August 1, 2015 (the “Argentine Civil and Commercial Code”) which provides that leases must have a minimum term of two years and a maximum term of 20 years for residential properties and of 50 years for non-residential. The Argentine Civil and Commercial Code modifies the regime applicable to contractual provisions relating to foreign currency payment obligations by establishing that such obligations may be discharged in pesos. The prior legal framework required that debtors could only discharge their foreign currency payment obligations by paying in that currency. Although judicial decisions have held that this feature of the regulation can be set aside by the parties to an agreement, it is too early to determine if this is legally enforceable. Moreover, there are no judicial decisions on the scope of this amendment and, in particular, its impact on the ability of landlords and tenants to set aside the new provision and enforce such agreements before an Argentine court. In recent years certain rulings have been rendered affirming the obligation of a tenant to pay in foreign currency if the obligation was freely assumed.
 
 
36
 
 
We may be liable for certain defects in our buildings.
 
The Argentine Civil and Commercial Code imposes liability for real estate developers, builders, technical project managers and architects in case of hidden defects in a property for a period of three years from the date title on the property is tendered to the purchaser, even when those defects did not cause significant property damage. If any defect affects the structural soundness or make the property unfit for use, the liability term is ten years.
  
In our real estate developments, we usually act as developers and sellers while construction generally is carried out by third party contractors. Absent a specific claim, we cannot quantify the potential cost of any obligation that may arise as a result of a future claim, and we have not recorded provisions associated with them in our financial statements. If we were required to remedy any defects on completed works, our financial condition and results of operations could be adversely affected.
 
We could have losses if we have to resort to eviction proceedings in Argentinato collect unpaid rent because such proceedings are complex and time-consuming.
 
Although Argtine law permits filing of an executive proceeding to collect unpaid rent and a special proceeding to evict tenants, eviction proceedings in Argentina are complex and time-consuming. Historically, the heavy workloads of the courts and the numerous procedural steps required have generally delayed landlords’ efforts to evict tenants. Eviction proceedings generally take between six months and two years from the date of filing of the suit to the time of actual eviction.
 
Historically, we have sought to negotiate the termination of leases with defaulting tenants after the first few months of non-payment in an effort to avoid legal proceedings. Delinquency may increase significantly in the future, and such negotiations with tenants may not be as successful as they have been in the past. Moreover, new Argentine laws and regulations may forbid or restrict eviction, and in each such case they would likely have a material and adverse effect on our financial condition and results of operations.
 
The recurrence of a credit crisis could have a negative impact on our major customers, which in turn could materially adversely affect our results of operations and liquidity.
 
The global credit crisis that began in 2008 had a significant negative impact on businesses around the world. Similarly, Argentina is undergoing a credit crisis that could negatively impact our tenants’ ability to comply with their lease obligations. The impact of a future credit crisis on our major tenants cannot be predicted and may be quite severe. A disruption in the ability of our significant tenants to access liquidity could pose serious disruptions or an overall deterioration of their businesses, which could lead to a significant reduction in future orders of their products and their inability or failure to comply with their obligations, any of which could have a material adverse effect on our results of operations and liquidity.
 
We are subject to risks inherent to the operation of office buildings that may affect our profitability.
 
Office buildings are exposed to various factors that may affect their development, administration and profitability, including the following factors:
 
-
lower demand for office space;
 
-
a deterioration in the financial condition of our tenants that causes defaults under leases due to lack of liquidity, access to capital or for other reasons;
 
-
difficulties or delays renewing leases or re-leasing space;
 
-
decreases in rents as a result of oversupply, particularly offerings at newer or re-developed properties;
 
-
competition from developers, owners and operators of office properties and other commercial real estate, including sublease space available from our tenants;
 
-
maintenance, repair and renovation costs incurred to maintain the competitiveness of our office buildings;
 
 
37
 
 
-
exchange controls that may interfere with their ability to pay rents that generally are pegged to the U.S. dollar; and
 
-
an increase in our operating costs, caused by inflation or by other factors could have a material adverse effect on us if our tenants are unable to pay higher rent as a result of increased expenses.
 
Our investment in property development and management activities may be less profitable than we anticipate.
 
We are engaged in the development and construction of properties to be used for office, residential or commercial purposes, shopping malls and residential complexes, in general through third-party contractors. Risks associated with our development, reconversion and construction activities include the following, among others:
 
-
abandonment of development opportunities and renovation proposals;
 
-
construction costs may exceed our estimates for reasons including higher interest rates or increases in the cost of materials and labor, making a project unprofitable;
 
-
occupancy rates and rents at newly completed properties may fluctuate depending on a number of factors, including market and economic conditions, resulting in lower than projected rental revenue and a corresponding lower return on our investment;
 
-
pre-construction buyers may default on their purchase contracts or units in new buildings may remain unsold upon completion of construction;
 
-
lack of affordable financing alternatives in the private and public debt markets;
 
-
sale prices of residential units may be insufficient to cover development costs;
 
-
construction and lease commencements may not be completed on schedule, resulting in increased debt service expense and construction costs;
 
-
failure or delays in obtaining necessary zoning, land-use, building, occupancy and other required governmental permits and authorizations, or building moratoria and anti-growth legislation;
 
-
significant time lags between the commencement and completion of projects subjects us to greater risks due to fluctuation in the general economy;
 
-
construction may be delayed because of a number of factors, including weather, strikes or delays in receipt of zoning or other regulatory approvals, or man-made or natural disasters, resulting in increased debt service expense and construction costs;
 
-
changes in our tenants’ demand for rental properties outside of Buenos Aires; and
 
-
we may incur capital expenditures that require considerable time and effort and which may never be completed due to government restrictions or overall market conditions.
 
In addition, we may face constructors’ claims for the enforcement of labor laws in Argentina (Articles 30, 31, 32 under Law No. 20,744). Many companies in Argentina hire personnel from third-party companies that provide outsourced services, and sign indemnity agreements in the event of labor claims from employees of such third company that may affect the liability of such hiring company. However, in recent years several courts have denied the existence of independence in those labor relationships and declared joint and several liabilities for both companies.
 
While our policies with respect to expansion, renovation and development activities are intended to limit some of the risks otherwise associated with such activities, we are nevertheless subject to risks associated with the construction of properties, such as cost overruns, design changes and timing delays arising from a lack of availability of materials and labor, weather conditions and other factors outside of our control, as well as financing costs that, may exceed original estimates, possibly making the associated investment unprofitable. Any substantial unanticipated delays or expenses could adversely affect the investment returns from these development projects and harm our operating results.
 
 
38
 
 
Greater than expected increases in construction costs could adversely affect the profitability of our new developments.
 
Our businesses activities include real estate developments. One of the main risks related to this activity corresponds to potential increases in constructions costs, which may be driven by higher demand and new development projects in the shopping malls and buildings sectors. Increases higher than those included in the original budget may result in lower profitability than expected.
 
The increasingly competitive real estate sector in Argentina may adversely affect our ability to rent or sell office space and other real estate and may affect the sale and lease price of our premises.
 
Our real estate activities are highly concentrated in the Buenos Aires metropolitan area, where the real estate market is highly competitive due to a scarcity of properties in sought-after locations and the increasing number of local and international competitors. Furthermore, the Argentine real estate industry is generally highly competitive and fragmented and does not have high barriers to entry restricting new competitors from entering the market. The main competitive factors in the real estate development business include availability and location of land, price, funding, design, quality, reputation and partnerships with developers. A number of residential and commercial developers and real estate services companies compete with us in seeking land for acquisition, financial resources for development and prospective purchasers and tenants. Other companies, including joint ventures of foreign and localcompanies, have become increasingly active in the real estate business and shopping mall business in Argentina, further increasing this competition. To the extent that one or more of our competitors are able to acquire and develop desirable properties, asa result of greater financial resources or otherwise, our business could be materially and adversely affected. If we are not able to respond to such pressures as promptly as our competitors, or the level of competition increases, our financial condition and results of our operations could be adversely affected.
 
All of our shopping mall and commercial office properties are located in Argentina. There are other shopping malls and numerous smaller retail stores and residential properties within the market area of each of our properties. The number of competing properties in a particular area could have a material adverse effect both on our ability to lease retail space in our shopping malls or sell units in our residential complexes and on the amount of rent or the sale price that we are able to charge. We cannot assure you that other shopping mall operators, including international shopping mall operators, will not invest in Argentina in the near future. If additional companies become active in the Argentine shopping mall market in the future, such competition could have a material adverse effect on our results of operations.
 
Substantially all of our offices and other non-shopping mall rental properties are located in developed urban areas. There are many office buildings, shopping malls, retail and residential premises in the areas where our properties are located. This is a highly fragmented market, and the abundance of comparable properties in our vicinity may adversely affect our ability to rent or sell office space and other real estate and may affect the sale and lease price of our premises. In the future, both national and foreign companies may participate in Argentina’s real estate development market, competing with us for business opportunities.
 
Some potential losses are not covered by insurance and certain kinds of insurance coverage may become prohibitively expensive.
 
We currently carry insurance policies that cover potential risks such as civil liability, fire, loss profit, floods, including extended coverage and losses from leases on all of our properties. Although we believe the policy specifications and insured limits of these policies are generally customary, there are certain types of losses, such as lease and other contract claims, terrorism and acts of war that generally are not insured under the insurance policies offered in the national market. In the event of a loss that was not insured or a loss in excess of insured limits, we could lose all or a portion of the capital we have invested in a property, as well as the anticipated future revenue from the property. In such an event, we might nevertheless remain obligated for any mortgage debt or other financial obligations related to the property. We cannot assure you that material losses in excess of insurance proceeds will not occur in the future. If any of our properties were to experience a catastrophic loss, it could seriously disrupt our operations, delay revenue and result in large expenses to repair or rebuild the property. We do not hire life or disability insurance for our key employees. If any of our key employees were to die or become disabled, we could experience losses caused by a disruption in our operations which will not be covered by insurance, and this could have a material adverse effect on our financial condition and results of operations.
 
 
39
 
 
In addition, we cannot assure you that we will be able to renew our insurance coverage in an adequate amount or at reasonable prices. Insurance companies may no longer offer coverage against certain types of losses, such as losses due to terrorist acts and mold, or, if offered, these types of insurance may be prohibitively expensive.
 
An uninsured loss or a loss that exceeds policies on our properties could subject us to lost capital or revenue on those properties.
 
The terms of our standard form property leases currently in effect, require tenants to indemnify and hold us harmless from liabilities resulting from injury to persons or property at or outside the premises, due to activities conducted on the properties, except for claims arising from negligence or intentional misconduct of our agents.Tenants are generally required, at the tenant’s expense, to obtain and keep in full force during the term of the lease, liability insurance policies. We cannot provide assurance that our tenants will be able to properly maintain their insurance policies or have the ability to pay deductibles. If an uninsured loss occurs or a loss arises that exceeds the combined aggregate limits for the policies, or if a loss arises that is subject to a substantial deductible under an insurance policy, we could lose all or part of our capital invested in, and anticipated revenue from, one or more of our properties, which could have a material adverse effect on our business, financial condition and results of operations.
 
Demand for our premium properties, aimed at high-income consumers, may not be sufficient.
 
We have focused on development projects that cater to affluent consumers and we have entered into property barter arrangements pursuant to which we contribute undeveloped land parcels to joint venture entities with developers who agree to deliver units at premium development locations in exchange for our land contribution. When the developers return these properties to us, demand for premium residential units could be significantly lower. In such case, we would be unable to sell these residential units at the estimated prices or time frame, which could have an adverse effect on our financial condition and results of operations.
 
Our level of debt may adversely affect our operations and our ability to pay our debt as it becomes due.
 
We had, and expect to have, substantial liquidity and capital resource requirements to finance our business. As of June 30, 2019, our consolidated financial debt amounted to Ps.312,528 million (including the Israel Operation Center’s outstanding debt of Ps.275,422 million and current and non-current financial loans plus accrued and unpaid interest and deferred financing costs). We cannot assure you that we will have sufficient cash flows and adequate financial capacity in the future. While the commitments and other covenants applicable to IDBD’s debt obligations do not apply to IRSA since there is no recourse to IRSA and it is not guaranteed by IRSA’s assets, these covenants and restrictions may impair or restrict our ability to operate IDBD and implement our business strategy. Although we are generating sufficient funds from our operating cash flows to meet our debt service obligations and our ability to obtain new financing is adequate, considering the current availability of loan financing in Argentina, we cannot assure you that we will have sufficient cash flows and adequate financial structure in the future.
 
Our leverage may affect our ability to refinance existing debt or borrow additional funds to finance working capital requirements, acquisitions and capital expenditures. In addition, the recent disruptions in the local capital and the macroeconomic conditions of Argentine markets, may adversely impact our ability to refinance existing debt and the availability and cost of credit in the future. In such conditions, access to equity and debt financing options may be restricted and it may be uncertain how long these economic circumstances may last. This would require us to allocate a substantial portion of cash flow to repay principal and interest, thereby reducing the amount of money available to invest in operations, including acquisitions and capital expenditures. Our leverage could also affect our competitiveness and limit our ability to changes in market conditions, changes in the real estate industry and economic downturns.
 
The success of our businesses and the feasibility of our transactions depend on the continuity of investments in the real estate markets and our ability to access capital and debt financing. In the long term, lack of confidence in real estate investment and lack of access to credit for acquisitions could restrict growth. As part of our business strategy, we will strive to increase our real estate portfolio through strategic acquisitions of properties at favorable prices and properties with added value which we believe meet the requirements to increase the value of our properties.
 
 
40
 
 
We may not be able to generate sufficient cash flows from operations to satisfy our debt service requirements or to obtain future financing. If we cannot satisfy our debt service requirements or if we default on any financial or other covenants in our debt arrangements, the lenders and/or holders of our securities will be able to accelerate the maturity of such debt or default under other debt arrangements. Our ability to service debt obligations or to refinance them will depend upon our future financial and operating performance, which will, in part, be subject to factors beyond our control such as macroeconomic conditions and regulatory changes in Argentina. If we cannot obtain future financing, we may have to delay or abandon some or all of our planned capital expenditures, which could adversely affect our ability to generate cash flows and repay our obligations as they become due.
 
Currency devaluations and exchange rate fluctuations against the currencies in the countries in which we operate could adversely affect our business, results of operations and financial condition.
 
We are exposed to exchange rate risk in relation to the U.S. Dollar. Although substantially all of our income is denominated in the local currencies of the countries in which we operate. The local currencies of the countries in which we operate have been subject to volatility in the past and could be subject to significant fluctuations in the future given the prevalence of a free-float exchange regime. Current or unforeseen events in the international markets, fluctuations in interest rates, or changes in capital flows, may cause exchange rate instability that could generate sharp movements in the value of the local currencies of the countries in which we operate. The main drivers of exchange rate volatility in past years have been significant fluctuations of commodity prices as well as general uncertainty and trade imbalances in the global markets. In the past, certain countries in which our business operate, have instituted restrictive exchange control policies. Severe devaluation or depreciation of the currencies of the countries in which we operate could again result in governmental intervention or disruption of foreign exchange markets.
 
Any increase in the value of the U.S. Dollar with respect to the various currencies of the countries in which we operate will increase our debt service costs measure in the currencies in which we operate, which could adversely affect our business, results of operations and financial condition.
 
We are subject to risks affecting the hotel industry.
 
The full-service segment of the lodging industry in which our hotels operate is highly competitive. The operational success of our hotels is highly dependent on our ability to compete in areas such as access, location, quality of accommodations, rates, quality food and beverage facilities and other services and amenities. Our hotels may face additional competition if other companies decide to build new hotels or improve their existing hotels to increase their attractiveness.
 
In addition, the profitability of our hotels depends on:
 
our ability to form successful relationships with international and local operators to run our hotels;
 
changes in tourism and travel trends, including seasonal changes and changes due to pandemic outbreaks, such as the influenza A subtype H1N1 and zika viruses, a potential ebola outbreak, among others, or weather phenomena’s or other natural events, such as the eruption of the Puyehué and the Calbuco volcano in June 2011 and April 2015, respectively;
 
affluence of tourists, which can be affected by a slowdown in global economy; and
 
taxes and governmental regulations affecting wages, prices, interest rates, construction procedures and costs.
 
The shift by consumers to purchasing goods over the Internet, where barriers to entry are low, may negatively affect sales at our shopping malls.
 
In recent years, internet retail sales have grown significantly in Argentina, even though the market share of such sales is still modest. The Internet enables manufacturers and retailers to sell directly to consumers, diminishing the importance of traditional distribution channels such as retail stores and shopping malls. We believe that our target consumers are increasingly using the Internet, from home, work or elsewhere, to shop electronically for retail goods, and this trend is likely to continue. Retailers at our properties face increasing competition from online sales and this could cause the termination or non-renewal of their leases or a reduction in their gross sales, affecting our percentage rent based revenue. If e commerce and retail sales through the Internet continue to grow, retailers’ and consumers’ reliance on our shopping malls could be materially diminished, having a material adverse effect on our financial condition, results of operations and business prospects.
 
Our business is subject to extensive regulation and additional regulations may be imposed in the future.
 
Our activities are subject to Argentine federal, state and municipal laws, and to regulations, authorizations and licenses required with respect to construction, zoning, use of the soil, environmental protection and historical landmark preservation, consumer protection, antitrust and other requirements, all of which affect our ability to acquire land, buildings and shopping malls, develop and build projects and negotiate with customers. In addition, companies in this industry are subject to increasing tax rates, the introduction of new taxes and changes in the taxation regime. We are required to obtain permits from different government agencies in order to carry out our projects. Maintaining our licenses and authorizations can be costly. If we fail to comply with such laws, regulations, licenses and authorizations, we may face fines, project shutdowns, and cancellation of licenses and revocation of authorizations.
 
 
41
 
 
In addition, public agencies may issue new and stricter standards, or enforce or construe existing laws and regulations in a more restrictive manner, which may force us to incur expenditures in order to comply. Development activities are also subject to risks of potential delays in or an inability to obtain all necessary zoning, environmental, land-use, development, building, occupancy and other permits and authorizations. Any such delays or failures to obtain such government approvals may have an adverse effect on our business.
 
In the past, the Argentine government regulations regarding leases in response to housing shortages, high rates of inflation and difficulties in accessing credit. Such regulations limited or prohibited increases on rental prices and prohibited eviction of tenants, even for failure to pay rent. Most of our leases provide thattenants pay all costs and taxes related to their respective leased areas. In the event of a significant increase in such costs and taxes, the Argentine government may respond to political pressure to intervene by regulating this practice, thereby negatively affecting our rental income. We cannot assure you that the Argentine government will not impose similar or other regulations in the future. Changes in existing laws or the enactment of new laws governing the ownership, operation or leasing of shopping malls and office properties in Argentina could negatively affect the real estate and the rental market and materially and adversely affect our operations and financial condition.
 
Labor relations may negatively impact us.
 
As of June 30, 2019, 62.3% of our workforce was represented by unions under collective bargaining agreements. Although we currently enjoy good relations with our employees and their unions, we cannot assure you that labor relations will continue to be positive or that deterioration in labor relations will not materially and adversely affect us.
 
Our results of operations include unrealized revaluation adjustments on investment properties, which may fluctuate significantly over financial periods and may materially and adversely affect our business, results of operations and financial condition.
 
As of June 30, 2019, we had fair value losses on investment properties of Ps.23,710 million. Although the upward or downward revaluation adjustments reflect unrealized capital gains or losses on our investment properties during the relevant periods, the adjustments were not actual cash flow or profit or losses generated from the sales or rental of our investment properties. Unless such investment properties are disposed of at similarly revalued amounts, wewill not realize the actual cash flow. The amount of revaluation adjustments has been, and will continue to be, significantly affected by the prevailing property markets and macroeconomical conditions prevailing in Argentina and will be subject to market fluctuations in those markets.
 
We cannot guarantee whether changes in market conditions will increase, maintain or decrease the fair value gains on our investment properties at historical levels or at all. In addition, the fairvalue of our investment properties may materially differ from the amount we receive from any actual sale of an investment property. If there is any material downward adjustment in the revaluation of our investment properties in the future or if our investment properties are disposed of at significantly lower prices than their valuation or appraised value, our business, results of operations and financial condition may be materially and adversely affected.
 
Due to the currency mismatches between our assets and liabilities, we have high currency exposure.
 
As of June 30, 2019, the majority of our liabilities in our Operations Center in Argentina, such as our Series 1, 2 and 8 Notes, and the Series 2 and 4 Notes issued by our subsidiary IRSA Commercial Properties (“IRSA CP”), were denominated in U.S. dollars while our revenues are mainly denominated in Pesos. This currency gap exposes us to a risk of volatility, which circumstances may adversely affect our financial results if the U.S. dollar appreciates against the Peso. Any depreciation of the Peso against the U.S. dollar increases the nominal amount of our debt in Pesos, which further adversely affects our results of operation and financial condition and may increase the collection risk of our leases and other receivables from our tenants and mortgagees, most of which generate Peso denominated revenues.
 
 
42
 
 
We issue debt in the local and international capital markets as one of its main sources of funding and our capacity to successfully access the local and international markets on favorable terms affects our cost of funding.
 
Our ability to successfully access the local and international capital markets and on acceptable terms depends largely on capital markets conditions prevailing in Argentina and internationally. We have no control over capital markets conditions, which can be volatile and unpredictable. If we are unable to issue debt in the local and/or international capital markets and on terms acceptable to us, whether as a result of regulations, a deterioration in capital markets conditionsor otherwise, we would likely be compelled to seek alternatives for funding, which may include short-term or more expensive funding sources. If this were to happen, we may be unable to fund our liquidity needs at competitive costs and our business results of operations and financial condition may be materially and adversely affected.
 
If the bankruptcy of Inversora Dársena Norte S.A. is extended to our subsidiary Puerto Retiro, we will likely lose a significant investment in a unique waterfront land reserve in the Autonomous City of Buenos Aires.
 
On April 18, 2000, Puerto Retiro S.A. (“Puerto Retiro”) was served notice of a filing made by the Argentine government, through the Ministry of Defense, seeking to extend bankruptcy of Inversora Dársena Norte S.A. (“Indarsa”) to Puerto Retiro. Upon filing of the complaint, the bankruptcy court issued an order restraining the ability of Puerto Retiro to dispose of, in any manner, the real property purchased in 1993 from Tandanor S.A. (“Tandanor”). Indarsa had acquired 90% of the capital stock in Tandanor from the Argentine government in 1991. Tandanor’s main business involved ship repairs performed in a 19-hectare property located in the vicinities of La Boca neighborhood and where the Syncrolift is installed. As Indarsa failed to comply with its payment obligation for acquisition of the shares of stock in Tandanor, the Ministry of Defense filed a bankruptcy petition against Indarsa, seeking to extend it to Puerto Retiro.
 
The discovery stage of the legal proceedings has concluded. The parties filed the arguments in due time and proper manner. After the case was set for judgment, the judge ordered the suspension of the judicial order and requested the case records to issue a decision based on the alleged existence of pre-judgmental status in relation to the criminal case against former officials of the Ministry of Defense and Tandanor. For that reason the case will not be assigned until a final judgment is issued in respect of the criminal case.
 
It has been made known to the commercial court that the expiration of the statute of limitations has been declared in the criminal action and the criminal defendants have been acquitted. However, this decision was reversed by the Criminal Court (Cámara de Casación Penal). An extraordinary appeal was filed and rejected, therefore an appeal was directly lodged with the Argentine Supreme Court for improper refusal to permit the appeal, and a decision is still pending.

Our Management and external legal counsel believe that there are sufficient legal and technical arguments to consider that the petition for an extension of the bankruptcy will be dismissed by the court. However, in view of the particular features and progress of the case, this assessment cannot be considered to be conclusive.
 
In turn, Tandanor filed a civil action against Puerto Retiro and the other defendants in the criminal case for violation based on Articles 174(5) and 173(7) of the Criminal Code. Such action seeks — on the basis of the nullity of the decree that approved the bidding process involving the Dársena Norte property — a reimbursement in favor of Tandanor for all such amounts it has allegedly lost as a result of a suspected fraudulent transaction involving the sale of the property disputed in the case.
 
In July 2013, the answer to the civil action was filed, which contained a number of defenses. Tandanor requested the intervention of the Argentine State as third party co-litigant in this case, which petition was granted by the Court. In March 2015, both the Argentine State and the criminal complainant answered the asserted defenses. On July 12, 2016, Puerto Retiro was legally notified of the decision adopted by Federal Oral Court No. 5 related to the preliminary objections above mentioned. Two of them were rejected –lack of information and lack of legitimacy (passive). The parties produced all the evidence offered and the oral trial relating to the criminal action to which Puerto Retiro is not a party has also concluded. All the parties (civil and criminal) filed their respective closing arguments (May 2018).
 
 
43
 

On September 7, 2018, the Federal Court rendered its decision, according to which the preliminary motion based on statute of limitations filed by Puerto Retiro was successful. This means that the arguments raised by the Argentine government in the civil action were dismissed (return of property and payment of damages). Nevertheless, in the criminal proceedings —where Puerto Retiro is not a party— the Federal Court ordered the seizure (“decomiso”) of the land known as “Planta 1” as an ancillary measure to the judgment entered against the defendants. On November 27, 2018, a resolution was issued ordering the immediate delivery of possession of Planta 1 to the Argentine government. However, such resolution was challenged by filing a motion for cassation appeal, which was granted on December 7, 2018. The term for filing the applicable grounds for appeal expired on December 27, 2018, and on such date the Criminal Cassation Court of Appeals notified Puerto Retiro that it formally rejected the referred cassation appeal. In response to this rejection, Puerto Retiro filed an extraordinary appeal, which was also rejected. On April 8, 2019, Puerto Retiro filed a recourse directly before the Supreme Court, which is in process. Moreover, on December 27, 2018, Puerto Retiro filed a motion for nullity of the decision rendered on September 7, 2018. This petition was rejected, which is why, on March 8, 2019, an appeal for reconsideration was filed and it was requested that, in any event, the cassation appeal filed along with the nullity be granted. Both the appeal for reconsideration and the cassation appeal were also rejected, so on March 22, 2019, a complaint was filed for a cassation appeal denied before the Argentine Federal Chamber of Criminal Cassation, which is in process.
 
Therefore, if both appeals are rejected, there is still a risk of losing the land known as “Planta 1”, which is a significant investment in a unique waterfront land reserve in the Autonomous City of Buenos Aires. In such case, we would be unable to develop such land reserve, which could have an adverse effect on our financial condition and results of operations. As of June 30, 2019, the “Planta 1” land reserve book value is fully reserved.
 
Property ownership through joint ventures or investees may limit our ability to act exclusively in our interest.
 
We develop and acquire properties in joint ventures with other persons or entities or make minority investments in entities when we believe circumstances warrant the use of such structures.
 
As of June 30, 2019, through our subsidiary IRSA CP, we own 50% of Quality Invest S.A. In the Sales and Developments segment, we own 50% of the equity of Puerto Retiro and 50% of the equity of Cyrsa S.A. In the Hotel segment, we own 50% of the equity Hotel Llao Llao and the other 50% is owned by the Sutton Group.
 
We hold approximately 29.91% of the equity of Banco Hipotecario, and the Argentine government is the controlling shareholder. We also hold approximately 18.9% of the equity of Condor Hospitality Trust Inc. (“Condor”), which is under a sale process, whose settlement is expected to be completed between October 2019 and December 2019.
 
We could engage in a dispute with one or more of our joint venture partners or controlling shareholder in an investment that might affect our ability to operate a jointly-owned property. Moreover, our joint venture partners or controlling shareholder in an investment may, at any time, have business, economic or other objectives that are inconsistent with our objectives, including objectives that relate to the timing and terms of any sale or refinancing of a property. For example, the approval of certain of our investors is required with respect to operating budgets and refinancing, encumbering, expanding or selling any of these properties. In some instances, our joint venture partners or controlling shareholder in an investment may have competing interests in their markets that could create conflicts of interest. If the objectives of our joint venture partners or controlling shareholder in an investment are inconsistent with our own objectives, we will not be able to act exclusively in our interests.
 
If one or more of the investors in any of our jointly owned properties were to experience financial difficulties, including bankruptcy, insolvency or a general downturn of business, there could be an adverse effect on the relevant property or properties and in turn, on our financial performance. Should a joint venture partner or controlling shareholder in an investment declare bankruptcy, we could be liable for our partner’s common share of joint venture liabilities or liabilities of the investment vehicle.
 
 
 
44
 
 
Dividend restrictions in our subsidiaries may have an adverse effect on us.

Dividends paid by our subsidiaries are an important source of funds for us as are other permitted payments from subsidiaries. The debt agreements of our subsidiaries contain or may in the future contain covenants restricting their ability to pay dividends or make other distributions to us. If our subsidiaries are unable to make such payments to us, or are able to pay only limited amounts, we may be unable to pay dividends or make payments on our indebtedness.
 
We are dependent on our Board of Directors and our personnel.
 
Our success, to a significant extent, depends on the continued employment of Eduardo S. Elsztain and certain other members of our board of directors and senior management, who have significant expertise and knowledge of our business and industry. The loss or interruption of their services for any reason could have a material adverse effect on our business and results of operations. Our future success also depends in part upon our ability to attract and retain other highly qualified personnel. We cannot assure you that we will be successful in hiring or retaining qualified personnel, or that any of our personnel will remain employed by us, which may have a material adverse effect on our financial condition and results of operations.
 
We may face potential conflicts of interest relating to our principal shareholders.

Our largest beneficial owner is Mr. Eduardo S. Elsztain, according to his indirect shareholding through Cresud S.A.C.I.F.y A. As of June 30, 2019, such beneficial ownership consisted of: 359,102,211 common shares held by Cresud S.A.C.I.F.y A. Conflicts of interest between our management and that of our related companies may arise in connection with the performance of their respective business activities. As of June 30, 2019, Mr. Eduardo S. Elsztain also beneficially owned (i) approximately 63.1% of our common shares and (ii) approximately 85.2% of the common shares of IRSA CP. We cannot assure you that our principal shareholders and our affiliates will not limit or cause us to forego business opportunities that our affiliates may pursue or that the pursuit of other opportunities will be in our interest.
 
Risks Related to our Investment in Banco Hipotecario
 
As of June 30, 2019, we owned approximately 29.91% of the outstanding capital stock of Banco Hipotecario S.A. (“Banco Hipotecario”), which represented 0.7% of our consolidated assets from our operations center in Argentina as of such date. All of Banco Hipotecario’s operations, properties and customers are located in Argentina. Accordingly, the quality of Banco Hipotecario’s loan portfolio, financial condition and results of operations depend on economic, regulatory and political conditions prevailing in Argentina. These conditions include growth rates, inflation rates, exchange rates, changes to interest rates, changes to government policies, social instability and other political, economic or international developments either taking place in, or otherwise affecting, Argentina.
 
Risks Relating to the Argentine Financial System and Banco Hipotecario
 
The short-term structure of the deposit base of the Argentine financial system, including Banco Hipotecario, could lead to a reduction in liquidity levels and limit the long-term expansion of financial intermediation.
 
Given the short-term structure of the deposit base of the Argentine financial system, credit lines are also predominantly short-term, with the exception of mortgages, which represent a low proportion of the existing credit base. Although liquidity levels are currently reasonable, no assurance can be given that these levels will not be reduced due to a future negative economic scenario. Therefore, there is still a risk of low liquidity levels that could increase funding cost in the event of a withdrawal of a significant amount of the deposit base of the financial system, and limit the long-term expansion of financial intermediation including Banco Hipotecario.
 
The growth and profitability of Argentina’s financial system partially depend on the development of long-term funding.
 
 
 
45
 
 
During the last months, Central Bank reserves registered an abrupt fall mainly due to U.S. Dollars sales by the Central Bank and the National Treasury to the private sector; cancellation of public debt; and outflow of dollar deposits from the private sector. As a consequence, there isa reduction of loans denominated in U.S. Dollars and there is low liquidity of U.S. Dollars in the market. If this trend continues, the financial banking system could result affected.Since most deposits in the Argentine financial system are short-term, a substantial portion of the loans have the same or similar maturities, and there is a small portion of long-term credit lines. The uncertainty with respect to the level of inflation in future years, is a principal obstacle to a faster recovery of Argentina’s private sector long-term lending. This uncertainty has had, and may continue to have a significant impact on both the supply of and demand for long-term loans as borrowers try to hedge against inflation risk by borrowing at fixed rates while lenders hedge against inflation risk by offering loans at floating rates. If longer-term financial intermediation activity does not grow, the ability of financial institutions, including Banco Hipotecario, to generate profits will be negatively affected.
 
Banco Hipotecario issues debt in the local and international capital markets as one of its main sources of funding and its capacity to successfully access the local and international markets on favorable terms affects its cost of funding.
 
The ability of Banco Hipotecario to successfully access the local and international capital markets and on acceptable terms depends largely on capital markets conditions prevailing in Argentina and internationally. Banco Hipotecario have no control over capital markets conditions, which can be volatile and unpredictable. If Banco Hipotecario is unable to issue debt in the local and/or international capital markets and on terms acceptable, whether as a result of regulations, a deterioration in capital markets conditions or otherwise, Banco Hipotecario would likely be compelled to seek alternatives for funding, which may include short-term or more expensive funding sources. If this were to happen, Banco Hipotecario may be unable to fund our liquidity needs at competitive costs and Banco Hipotecario business results of operations and financial condition may be materially and adversely affected.
 
The stability of the financial system depends upon the ability of financial institutions, including ours, to maintain and increase the confidence of depositors.
 
The measures implemented by the Argentine government in late 2001 and early 2002, in particular the restrictions imposed on depositors to withdraw money freely from banks and the “pesification” and restructuring of their deposits, were strongly opposed by depositors due to the losses on their savings and undermined their confidence in the Argentine financial system and in all financial institutions operating in Argentina.
 
If depositors once again withdraw their money from banks in the future, there may be a substantial negative impact on the manner in which financial institutions, including ours, conduct their business, and on their ability to operate as financial intermediaries. Loss of confidence in the international financial markets may also adversely affect the confidence of Argentine depositors in local banks. Nevertheless during the last months, Central Bank reserves registered an abrupt fall mainly due to outflow of dollar deposits from the private sector.
 
In the future, an adverse economic situation, even if it is not related to the financial system, could trigger a massive withdrawal of capital from local banks by depositors, as an alternative to protect their assets from potential crises. Any massive withdrawal of deposits could cause liquidity issues in the financial sector and, consequently, a contraction in credit supply.
 
The occurrence of any of the above could have a material and adverse effect on Banco Hipotecario’s expenses and business, results of operations and financial condition.
 
The asset quality of financial institutions is exposed to the non-financial public sector’s and Central Bank’s indebtedness.
 
Financial institutions carry significant portfolios of bonds issued by the Argentine government and by provincial governments as well as loans granted to these governments. The exposure of the financial system to the non-financial public sector’s indebtedness had been shrinking steadily, from 49.0% of total assets in 2002 to 10.3% in 2015, 8.9% in 2016, 8.4% in 2017 and 9.4% as of June 30, 2019. To an extent, the value of the assets held by Argentine banks, as well as their capacity to generate income, is dependent on the creditworthiness of the non-financial public sector, which is in turn tied to the government’s ability to foster sustainable long-term growth, generate fiscal revenues and reduce public expenditure.
 
 
 
46
 
 
 
In addition, financial institutions currently carry securities issued by the Central Bank in their portfolios, which generally are short-term. As of June 30, 2019, such securities issued by the Central Bank represented approximately 18.5% of the total assets of the Argentine financial system. As of June 30, 2019, Banco Hipotecario’s total exposure to the public sector was Ps.2,456.6 million, which represented 3.14% of its assets as of that date, and the total exposure to securities issued by the Central Bank was Ps.15,463.9 million, which represented 19.75% of its total assets as of June 30, 2019.
 
The quality of Banco Hipotecario’s assets of banco Hipotecario and that of other financial institutions may deteriorate if the Argentine private sector is affected by economic events in Argentina or international macroeconomic conditions.
 
The capacity of many Argentine private sector debtors to repay their loans has in the past deteriorated as a result of certain economic events in Argentina or macroeconomic conditions, materially affecting the asset quality of financial institutions, including us. From 2009 to 2011, the ratio of non-performing private sector lending declined, witha record non-performing loan ratio of 1.4% as of December 31, 2011 for the financial system as a whole. The improvement was reflected in both the consumer loan portfolio and the commercial portfolio. From 2012, the ratio of non-performing private sector loans for the financial system as a whole increased, reaching 2.0% as of December 31, 2014. In 2015, the ratio of non-performing private sector lending of the financial system as a whole decreased to 1.7% in 2016 and to 1.8% in 2017. Banco Hipotecario experienced the following non-performing loan rates: 2.3%, 2.0%, 2.7% and 3.8% as of December 31, 2014, 2015, 2016 and 2017, respectively. The quality of its loan portfolio is highly sensitive to economic conditions prevailing from time to time in Argentina, and as a result if Argentina were to experience adverse macroeconomic conditions, the quality of Banco Hipotecario’s loan portfolio and the recoverability of our loans would likely be adversely affected. This might affect the creditworthiness of Banco Hipotecario’s loan portfolio and the results of operations.
 
The Consumer Protection Law may limit some of the rights afforded to Banco Hipotecario
 
Argentine Law N° 24,240 (the “Consumer Protection Law”) sets forth a series of rules and principles designed to protect consumers, which include Banco Hipotecario’s customers. The Consumer Protection Law was amended by Law N° 26,361 on March 12, 2008 to expand its applicability and the penalties associated with violations thereof. Additionally, Law N° 25,065 (as amended by Law N° 26,010 and Law N° 26,361, the “Credit Card Law”) also sets forth public policy regulations designed to protect credit card holders. Recent Central Bank regulations, such as Communication “A” 5388, also protect consumers of financial services.
 
In addition, the Civil and Commercial Code has a chapter on consumer protection, stressing that the rules governing consumer relations should be applied and interpreted in accordance with the principle of consumer protection and that a consumer contract should be interpreted in the sense most favorable to it.
 
The application of both the Consumer Protection Law and the Credit Card Law by administrative authorities and courts at the federal, provincial and municipal levels has increased. This trend has increased general consumer protection levels. If Banco Hipotecario is found to be liable for violations of any of the provisions of the Consumer Protection Law or the Credit Card Law, the potential penalties could limit some of Banco Hipotecario’s rights, for example, with respect to its ability to collect payments due from services and financing provided by us, and adversely affect Banco Hipotecario’s financial results of operations. We cannot assure you that court and administrative rulings based on the newly-enacted regulation or measures adopted by the enforcement authorities will not increase the degree of protection given to Banco Hipotecario’s debtors and other customers in the future, or that they will not favor the claims brought by consumer groups or associations. This may prevent or hinder the collection of payments resulting from services rendered and financing granted by us, which may have an adverse effect on Banco Hipotecario’s business and results of operations.
 
 
47
 
 
Class actions against financial institutions for unliquidated amounts may adversely affect the financial system’s profitability.
 
Certain public and private organizations have initiated class actions against financial institutions in Argentina. The National Constitution and the Consumer Protection Law contain certain provisions regarding class actions. However, their guidance with respect to procedural rules for instituting and trying class action cases is limited. Nonetheless, through an ad hoc doctrine, Argentine courts have admitted class actions in some cases, including various lawsuits against financial entities related to “collective interests” such as alleged overcharging on products, interest rates and advice in the sale of public securities, etc. If class action plaintiffs were to prevail against financial institutions, their success could have an adverse effect on the financial industry in general and indirectly on Banco Hipotecario’s business.
 
Banco Hipotecario operates in a highly regulated environment, and its operations are subject to capital controls regulations adopted, and measures taken, by several regulatory agencies. 
 
Financial institutions are subject to a major number of regulations concerning functions historically determined by the Central Bank and other regulatory authorities. The Central Bank may penalize Banco Hipotecario and its directors, members of the Executive Committee, and members of its Supervisory Committee, in the event of any breach the applicable regulation. Potential sanctions, for any breach on the applicable regulations may vary from administrative and/or disciplinary penalties to criminal sanctions. Similarly, the CNV, which authorizes securities offerings and regulates the capital markets in Argentina, has the authority to impose sanctions on us and Banco Hipotecario’s Board of Directors for breaches of corporate governance established in the capital markets laws and the CNV Rules. The Financial Information Unit (Unidad de Información Financiera, or “UIF” as per its acronym in Spanish) regulates matters relating to the prevention of asset laundering and has the ability to monitor compliance with any such regulations by financial institutions and, eventually, impose sanctions.
 
We cannot assure you whether such regulatory authorities will commence proceedings against Banco Hipotecario, its shareholders or directors, or its Supervisory Committee, or penalize Banco Hipotecario. This notwithstanding, and in addition to “Know Your Customer” compliance, Banco Hipotecario has implemented other policies and procedures to comply with its duties under currently applicable rules and regulations.
 
In addition to regulations specific to the banking industry, Banco Hipotecario is subject to a wide range of federal, provincial and municipal regulations and supervision generally applicable to businesses operating in Argentina, including laws and regulations pertaining to labor, social security, public health, consumer protection, the environment, competition and price controls. We cannot assure that existing or future legislation and regulation will not require material expenditures by Banco Hipotecario or otherwise have a material adverse effect on Banco Hipotecario’s consolidated operations.
 
The effects of legislation that restricts our ability to pursue mortgage foreclosure proceedings could adversely affect us.
 
The ability to pursue foreclosure proceedings through completion, in order to recover on defaulted mortgage loans, has an impact on financial institutions activities. On December 13, 2006, pursuant to Law No. 26,177, the “Restructuring Unit Law” was created to allow all mortgage loans to be restructured between debtors and the former Banco Hipotecario Nacional, insofar as such mortgages had been granted prior to the effectiveness of the Convertibility Law. Law No. 26,313, the “Pre-convertibility Mortgage Loans Restructuring Law,” was enacted by the Argentine Congress on November 21, 2007 and partially signed into law on December 6, 2007 to establish the procedure to be followed in the restructuring of mortgage loans within the scope of Section 23 of the Mortgage Refinancing System Law in accordance with the guidelines established by the Restructuring Unit Law. To this end, a recalculation was established for certain mortgage loans originated by the former Banco Hipotecario Nacional before April 1, 1991.
 
 
 
48
 
 
Executive Branch Decree No. 2,107/08 issued on December 19, 2008 regulated the Pre-convertibility Mortgage Loans Restructuring Law and established that the recalculation of the debt applies to the individual mortgage loans from global operations in effect on December 31, 2008 and agreed upon prior to April 1, 1991, and in arrears at least since November 2007 and remaining in arrears on December 31, 2008. In turn, the Executive Branch Decree No. 1,366/10, published on September 21, 2010, expanded the universe of Pre-convertibility loans subject to restructuring to include the individual mortgage loans not originating in global operations insofar as they met the other requirements imposed by Executive Branch Decree No. 2,107/08.In addition, Law No. 26,313 and its regulatory decrees also condoned the debts on mortgage loans granted before the Convertibility Law in so far as they had been granted to deal with emergency situations and in so far as they met the arrears requirement imposed on the loans subject to recalculation.
 
Subject to the Central Bank’s supervision, Banco Hipotecario implemented the recalculation of mortgage loans within the scope of the aforementioned rules by adjusting the value of the new installments to a maximum amount not in excess of 20% of household income. In this respect, we estimate that Banco Hipotecario has sufficient loan loss provisions to face any adverse economic impact on the portfolio involved. We cannot assure that the Argentine Government will not enact additional laws restricting our ability to enforce our rights as a creditor and/or imposing a condition or a reduction of principal on the amounts unpaid in our mortgage loan portfolio. Any such circumstance could have a significant adverse effect on our financial condition and the results of our operations.
 
Increased competition and M&A activities in the banking industry may adversely affect Banco Hipotecario.
 
Banco Hipotecario foresees increased competition in the banking sector. If the trend towards decreasing spreads is not offset by an increase in lending volumes, the ensuing losses could lead to mergers in the industry. These mergers could lead to the establishment of larger, stronger banks with more resources than us. Therefore, although the demand for financial products and services in the market continues to grow, competition may adversely affect Banco Hipotecario’s results of operations, resulting in shrinking spreads and commissions.
 
Future governmental measures may adversely affect the economy and the operations of financial institutions.
 
The Argentine government has historically exercised significant influence over the economy, and financial institutions, in particular, have operated in a highly regulated environment. We cannot assure you that the laws and regulations currently governing the economy or the banking sector will remain unaltered in the future or that any such changes will not adversely affect Banco Hipotecario’s business, financial condition or results of operations and Banco Hipotecario’s ability to honor its debt obligations in foreign currency.
 
Several legislative bills to amend the Financial Institutions Law have been sent to the Argentine Congress. If the law currently in force were to be comprehensively modified, the financial system as a whole could be substantially and adversely affected. If any of these legislative bills were to be enacted or if the Financial Institutions Law were amended in any other way, the impact of the subsequent amendments to the regulations on the financial institutions in general, Banco Hipotecario’s business, its financial condition and the results of operations is uncertain.
 
Law N 26,739 was enacted to amend the Central Bank’s charter, the principal aspects of which are: (i) to broaden the scope of the Central Bank’s mission (by establishing that such institution shall be responsible for financial stability and economic development while pursuing social equity); (ii) to change the obligation to maintain an equivalent ratio between the monetary base and the amount of international reserves; (iii) to establish that the board of directors of the institution will be the authority responsible for determining the level of reserves required to guarantee normal operation of the foreign exchange market based on changes in external accounts; and (iv) to empower the monetary authority to regulate and provide guidance on credit through the financial system institutions, so as to “promote long-term production investment.”
 
 
49
 
 
In addition, the Civil and Commercial Code, among other things, modifies the applicable regime for contractual provisions relating to foreign currency payment obligations by establishing that foreign currency payment obligations may be discharged in Pesos. This amends the legal framework, pursuant to which debtors may only discharge their foreign currency payment obligations by making payment in the specific foreign currency agreed upon in their agreements; provided however that the option to discharge in Pesos a foreign currency obligation may be waived by the debtor is still under discussion. However, in recent years some court decisions have established the obligation to pay the in foreign currency when it was so freely agreed by the parties.We are not able to ensure that any current or future laws and regulations (including, in particular, the amendment to the Financial Institutions Law and the amendment to the Central Bank’s charter) will not result in significant costs to us, or will otherwise have an adverse effect on Banco Hipotecario’s operations.
 
Banco Hipotecario sobligations as trustee of the Programa de Crédito Argentino del Bicentenario para la Vivienda Única Familiar (“PROCREAR”) trust are limited.
 
Banco Hipotecario currently acts as trustee of the PROCREAR Trust, which aims to facilitate access to housing solutions by providing mortgage loans for construction and developing housing complexes across Argentina. Under the terms and conditions of the PROCREAR Trust, all the duties and obligations under the trust have to be settled with the trust estate. Notwithstanding, if the aforementioned is not met, Banco Hipotecario could have its reputation affected. In addition, if the Argentine government decides to terminate the PROCREAR Trust and/or terminate Banco Hipotecario’s role as trustee of the PROCREAR Trust, this may adversely affect Banco Hipotecario’s results of operations.
 
The exposure of Banco Hipotecario to individual borrowers could lead to higher levels of past due loans, allowances for loan losses and charge-offs.
 
A substantial portion of Banco Hipotecario’s loan portfolio consists of loans to individual customers in the lower-middle to middle income segments of the Argentine population. The quality of Banco Hipotecario’s portfolio of loans to individuals is dependent to a significant extent on economic conditions prevailing from time to time in Argentina. Lower-middle to middle income individuals are more likely to be exposed to and adversely affected by adverse developments in the Argentine economy than corporations and high-income individuals. As a result, lending to these segments represents higher risk than lending to such other market segments. Consequently, Banco Hipotecario may experience higher levels of past due amounts, which could result in higher provisions for loan losses. Therefore, there can be no assurance that the levels of past due amounts and subsequent charge-offs will not be materially higher in the future.
 
An increase in fraud or transaction errors may adversely affect Banco Hipotecario.
 
As with other financial institutions, Banco Hipotecario is susceptible to, among other things, fraud by employees or outsiders, unauthorized transactions by employees and other operational errors (including clerical or record keeping errors and errors resulting from faulty computer or telecommunications systems). Given the high volume of transactions that may occur at a financial institution, errors could be repeated or compounded before they are discovered and remedied. In addition, some of our transactions are not fully automated, which may further increase the risk that human error or employee tampering will result in losses that may be difficult to detect quickly or at all. Losses from fraud by employees or outsiders, unauthorized transactions by employees and other operational errors might adversely affect Banco Hipotecario’s reputation, business, the results of operations and financial condition.
 
Risks relating to our business in the United States 
 
If we are not able to occupy the vacant lease positions of our buldings we could suffer a negative impact in the cash flows of the property that could adversely affect our business, financial condition and results
 
On July 2008, IRSA decided to expand internationally into the United States, taking advantage of certain investment opportunities generated after the global financial crisis. IRSA acquired a 49% interest in Metropolitan 885 3rd Ave ("Metropolitan"), whose main asset is a 34-story building with 59,000 sqm of gross leasable area named Lipstick Building, located at 885 Third Avenue, New York. The building is currently 97% occupied and comprises 54,340 sqm of office, 720 sqm of retail and 3,940 sqm of below grade storage and potential amenity space.  Latham & Watkins occupies 40,035 sqm of the office and storage space on a lease expiring on June 30, 2021.  In April 2018, Latham & Watkins communicated to us its intention to not
 
 
50
 
 
renew its lease. As a consequence of that, new investments and capital expenditures will be required to upgrade the lobby, amenity spaces and common areas of the building in order to maximize building rents going forward, as well as to market the impending vacancy in the building.
 
If we are not able to lease the space that Latham & Watkins occupies with other tenants, the cash flows of the property that we receive from this will decrease, which could adversely affect IRSA´s business, financial condition and results of operation
 
Operations Center in Israel
 
The implementation of the Law to Promote Competition and Reduce Concentration may have implications on IDBD, DIC and their respective subsidiaries.
 
In December 2013, the Law to Promote Competition and Reduce Concentration, 5774-2013, was published in the Official Gazette (the “Concentration Law”). According to the provisions of the Concentration Law, a pyramid structure for the control of “reporting corporations” (in general, corporations whose securities were offered to and are held by the public) is restricted to 2 tiers of reporting corporations (where a first tier company may not include a reporting corporation which does not have a controlling shareholder).
 
In accordance with transitional provisions which were determined in the Concentration Law, a third tier company or higher tier company is no longer entitled to control reporting corporations, except for corporations as stated above which are under its control as of the publication date of the Law in the Official Gazette (herein, the “Publication Date”), regarding which it will be required to discontinue control by no later an December 2017 (the “2017 Requirement”). It is noted that so long as a reporting corporation is considered a second tier company in accordance with the law, it is not entitled to control reporting corporations, and insofar as, on the publication date, it holds control of reporting corporations, it must discontinue its control of such corporations by no later than December 2019 (the “2019 Requirement”).
 
On the date of the Concentration Law’s publication in the Official Gazette, IDBD was considered a second tier company, DIC was considered a third tier company, and the reporting corporations controlled by DIC were considered fourth and fifth tier companies. In May 2014, the control of IDBD changed as part of the completion of the creditors’ settlement in IDB Holding Corporation Ltd. (“IDBH”), and subsequently, IDBD and DIC ceased being considered a second and third tier companies, respectively, and as of that date IDBD and DIC were considered a first and second tier companies, respectively.
 
In November 2017, in accordance with the determination of an independent committee and the audit committee of DIC, respectively and after receipt of the required approvals (including regulatory approvals), sold its shares in DIC to Dolphin IL Ltd. (“Dolphin IL”), a private company incorporated in Israel, which is wholly owned by Dolphin Netherlands B.V. (“Dolphin Netherlands”), a corporation controlled by Mr. Eduardo Elsztain. As consideration, Dolphin IL issued debenture to IDBD in the amount of NIS 1.77 billion (the “Debenture”), and paid IDBD NIS 70 million in cash. Additionally, companies from the controlling shareholder group transferred 9,636,097 DIC shares which were held by it, to Dolphin IL. All of the said shares (116,416,950 shares) are pledged in favor of IDBD and / or in favor of its debenture holders, with liens of varying degrees, and serve as collateral in connection with IDBD’s debentures.
 
After the consummation of such transaction, DIC started to be considered to be a first tier company, as defined in the Concentration Law, while Cellcom, Property and Building Corp. Ltd. (“PBC”), Elron and other companies (controlled by DIC) were considered to be second tier companies within the meaning of the Concentration Law. Therefore, as long as PBC is considered a second tier company, it needs to cease from controlling reporting corporations under its control (Ispro and Mehadrin) to comply with the 2019 Requirements.
 
As of the date of this annual report, IDBD is considered a first tier company, with respect to the Concentration Law, and it no longer holds control of any “other tier companies.” Clalbit Financing Ltd. (“Clalbit Financing”), a company controlled by Clal Insurance Enterprises Holdings Ltd. (“Clal Insurance Holdings”), is considered as “other tier” (third) company as the term is defined in the Concentration Law. Therefore, should Clalbit Financing continue to be considered as “other tier”‘ company after December 11, 2019, Clal Insurance Holdings may be required to appoint a trustee or to perform actions pursuant to which Clalbit Finance will not be considered as other tier company.For more information, see “Regulation and Government Supervision—General regulations applicable to our business in Israel—Concentration Law.
 
 
51
 
 
 In October 2018, a class action was filed with the District Court in Tel Aviv-Yafo (the “Motion”) by an applicant alleging to hold shares in DIC (the “Applicant”), against IDBD, against Dolphin IL, against Mr. Eduardo Elsztain (the controlling shareholder of IDBD and DIC), and in it, requesting (a) to hold that the sale of shares of DIC to Dolphin was not in compliance with the provisions of the Concentration Law, (b) a trustee over DIC’s shares owned by the respondents and (c) the payment of monetary damages to the public shareholders in the DIC for the alleged preservation of the pyramidal structure in IDBD’s group. The Applicant alleges that IDBD continues to be the controlling person of DIC and that the controlling shareholder of IDBD (in his capacity as chairman of the board of directors and controlling shareholder of DIC as well) had a personal interest separate from the personal interest of the minority shareholders of DIC, in the manner of implementation of the Concentration Law’s provisions, and that he and IDBD breached the duty of good faith and the duty of decency toward DIC, and additionally the controlling shareholder of IDBD breached his duty of trust and duty of care toward DIC, this being, allegedly, due to the fact that the decision regarding the preferred alternative for complying with the Concentration Law’s Provisions was not brought before DIC’s general meeting. The Applicant further alleges deprivation of the minority shareholders of DIC.
 
As part of such reorganization, in July 2019 PBC sold 11.7% of Gav-Yam’s issued share capital, which resulted in PBC’s stake in Gav-Yam decreasing from 51.7% to 40.0%. In September 2019, PBC sold an additional 5.14% of Gav-Yam’s issued share capital, resulting in PBC’s stake in Gav-Yam further decreasing from 40.0% to 34.9%. As a result of the sale of Gav Yam shares, PBC is in compliance with the 2019 requirements set forth in the Concentration Law, as PBC is no longer the controlling shareholder of Gav-Yam.
  
In August 2019, Ispro’s audit committee and board of directors approved the performance of a full prepayment of Ispro’s debentures (Series B), which are listed on the TASE at a total cost of NIS 131 million, subject to court approval, in accordance with sections 25(f) and 25(h) of the Concentration Law. The prepayment of Ispro’s debentures (Series B) will result in the delisting of all of its debentures from the TASE. As a result, Ispro will cease to be a reporting corporation and will no longer be considered a “tier company”, as this term is defined in the Concentration Law. In September 2019 Ispro received court approval for the full redemption of Ispro debentures Series B in prepayment which will take place on October 10, 2019.
 
Once the transactions described above are completed, DIC will still have to assess what are its alternatives for PBC’s stake in Mehadrin, given that the Shareholders Agreement between Phenix and PBC was terminated and the concentration law does not allow DIC to have control over public companies at three tiers within its group structure.
  
These alternatives may include structural changes in some of the companies in the DIC group. If DIC fails to comply with the requirements of the concentration law, DIC may be subject to penalties or be the subject of other actions available under the law, including the loss of control.
 
    The deterioration of the global economy and changes in capital markets in Israel and around the world may affect IDBD, DIC and their respective subsidiaries.
 
A recession or deterioration of capital markets around the world and in Israel (including volatility in securities prices, exchange rates and interest rates), are affecting and may have a negative affect IDBD, DIC and their subsidiaries, on the profits of operations due to lower demand for products of the subsidiaries of IDBD or DIC, on the value of the marketable securities or other assets owned by them, liquidity and equity position of IDBD, DIC and their subsidiaries, raise of capital or access the capital markets in Israel and abroad on the financial terms acceptable to IDBD, DIC and their respective subsidiaries, which could limit their ability to or financial covenants under IDBD’s credit agreement and other financial agreements, on their ratings, their ability to distribute dividends; certain subsidiaries import or buy raw materials which are required for their activities, and therefore, their business results may also be affected by changes in the prices of raw materials around the world.
 
 
52
 
  
Changes in legislation and regulation may have an impact on IDBD’s and DIC’s operations.
 
In recent years, there has been a tendency of increasing legislation standardization and regulation in a broad manner in various operating segments in the Israeli economy. This trend has a material effect on the operations of IDBD and DIC and of certain of its material subsidiaries, their financial results and the rates of their securities, as well as on their operations.
 
Legislative changes in various areas in Israel and abroad, such as centralization, promotion of competition and antitrust laws, tax laws, mandatory tenders law, regulation of the communication market, supervision of the insurance business operations, capital investments initiatives, companies and securities laws, laws pertaining to the supervision of prices of products and services, increased competition in the food market, consumer protection laws, environmental laws, planning and construction laws, may affect the business operations and financial results of IDBD’s, DIC’s and of their respective subsidiaries. The aforementioned legislative changes may also lead to a change in the policies adopted by various authorities and thus affect the business and results of IDBD and DIC and their subsidiaries.
 
In addition, changes in customs duties on goods and policies for the protection of local products can affect the results of some of DIC’s subsidiaries.
 
Some of IDBD’s and DIC’s subsidiaries operate outside of Israel or have securities which are traded on foreign stock exchanges. Changes in legislation and in the regulatory policies of those foreign countries, as well as the characteristics of the business environment in the country of operation, may affect the financial results and the business position of these companies.
 
In addition, changes in IFRS or in the accounting principles which apply to IDBD and DIC and their subsidiaries may have an effect, or even a material effect, on their financial results of IDBD and its subsidiaries, on their fulfillment of financial covenants, permits and licenses under which we distribute dividends.
 
IDBD, DIC and their subsidiaries are exposed to fluctuations of the interest rate and the value of the risks.
 
IDBD and DIC and their subsidiaries are exposed to changes in interest rates and price indexes, and to changes in exchange rates which affect, directly or indirectly, their business results and the value of their assets and liabilities (i.e. due to the scope of their CPI-linked liabilities and due to their investments in real estate properties outside Israel). There is also an effect on capital attributable to shareholders of IDBD, with respect to the reserve for adjustments to capital due to the translation of financial statements of subsidiaries in foreign currency, primarily real estate corporations in Las Vegas and foreign subsidiaries of PBC.
 
IDBD and DIC hold assets and manage its business affairs in Israel. Therefore, almost all of IDBD’s and DIC’s assets, liabilities, income and expenses are in NIS (except for a liquid deposit in USD). IDBD’s and DIC’s financing income and expenses are also subject to volatility due to changes in interest rates on loans and deposits. IDBD’s and DIC’s policy regarding the management of market risks is related to the linkage basis of its financial assets and liabilities (hedging transactions). However, an increase of the rate at which the company finance our operations or the lack of financing at acceptable terms may have an adverse effect on IDBD’s and DIC’s results of operations.
 
IDBD, DIC and their subsidiaries are exposed to risks associated with foreign operations.
 
IDBD, DIC and their subsidiaries operate, inter alia, in the real estate segment outside Israel, and primarily in the United States. Material adverse changes in the state of the economy in the United States could affect the ability to operate and realize the investments and to obtain financing under reasonable conditions.
 
The characteristics of the business environment outside Israel, including the local regulation, the purchasing power of consumers, the financing possibilities (under reasonable conditions, if at all), and the selection of entities (including local entities in Israel) which are engaged in the field of financing with whom the collaboration is done with, and these entities business status, could affect the possibilities for financing, their terms, and the success of the foreign operation, and accordingly, may have an adverse effect on their business operations and the results of operations of IDBD, DIC and their subsidiaries.
 
 
53
 
 
Some activities of DIC and/or its subsidiaries may be restricted by the terms of certain government grants and benefits and/or budgetary policy.
 
Some of the subsidiaries of DIC receive funds from government entities, such as grants for research and development activities, which are provided in accordance with the Encouragement of Industrial Research and Development Law, 5744-1984, and regulations enacted pursuant thereto, as well as grants and/or various tax benefits which are provided in accordance with the Encouragement of Capital Investments Law, which are granted under certain conditions. These conditions may restrict the activities of the companies which receive such funds. Non-compliance of such restrictions may lead to the imposition of various penalties, including financial and criminal sanctions. Additionally, a decrease or other changes in the budgets of the aforementioned government entities, in a manner which prevents or reduces the grants and/or benefits which the subsidiaries of DIC may receive from them in the future, may adversely affect the operations and results of those companies.
 
Additionally, investments of foreign entities, and particularly in the technology and communication sectors, receive certain benefits derived from the initiative for foreign investments by regulatory entities in Israel, including certain tax benefits. If the aforementioned benefits are terminated and/or restricted it may harm foreign investments in the companies held by DIC or the tradability of their securities, as well as adversely affect their business results, and all of the above may harm the business results of DIC.
 
Regional conflict may affect IDBD, DIC and their subsidiary’s activities, especially Cellcom Israel Ltd. (“Cellcom”) activities.

The activities of IDBD, DIC and their subsidiaries are located in Israel, like some of its suppliers. The operations of Cellcom and its network are located in Israel, as well as their customers and some of its suppliers. Any damage caused to the communication network and/or to the information systems may adversely affect Cellcom’s ability to continue providing services, in whole or in part, and/or may negatively affect Cellcom’s operations, which may adversely affect its business results. Additionally, negative effects of this kind may materialize due to an increase in criticism of Israel by international community, including inclusion in the lists of companies to be published by the UN Human Rights Organization. In general, any armed conflict, terror attack or political instability in the region may result in a decrease in Cellcom’s income, including from roaming services of incoming tourism, and may thereby adversely affect its business results
 
Deterioration in the political security and economic situation in Israel may affect IDBD, DIC or their subsidiaries’ activities.
 
A significant deterioration in the political-security situation in Israel, inter alia, due to renewed escalation in Judea and Samaria and the Gaza Strip, as well as the continued tension in Israel’s northern border, may result in decreased demand for rental areas and residential units, an exacerbation of the manpower deficit in the construction and agriculture segment, and the increased costs of works. These factors may adversely affect the results of IDBD’s and DIC’s operations, especially PBC’s operations. Additionally, all of Shufersal Ltd.’s (“Shufersal”) income is produced in Israel, and a significant part of the products sold by it are grown, produced or processed in Israel. Therefore, the business results of Shufersal are directly affected by the political, economic and security conditions in Israel. A significant deterioration in the security situation or political situation in Israel may adversely affect Shufersal’s business operations, financial position and results of operations, which in turn would have a negatively effect on IDBD’s results of operations.
 
Shufersal’s management routinely evaluates the possible impact and implication of the general economic situation in Israel, in particular on the retail food market. Developments and shocks in the Israeli economy, as well as an economic downturn or recession due to an economic crisis, may have negative effects on the food retail market in Israel, and as a result, also on Shufersal’s revenues and profitability, due to the intensification of competition and due to changes in the consumption habits of its customers. Likewise, the public opinion regarding the cost of living in Israel may affect Shufersal’s business results, due to the considerable pressure from consumers which is being applied on Shufersal to reduce the prices of the products which it sells, and the increasing competition from the discount chains, which are expanding their operations. Deceleration in the Israeli economy may negatively impact Clal Insurance Holdings’ business, particularly in the long-term savings segment. Additionally, as a result of the aforementioned deceleration, the risk associated with the exposure of Clal Insurance Holdings to entities in Israel through its investments may increase due to the
 
 
54
 
 
deterioration of Israel’s political and economic situation. IDB Tourism (2009) Ltd. (through Israir Aviation and Tourism Ltd. (“Israir”) operates in Israel and abroad, where the security situation in Israel and worldwide may have a material adverse effect on incoming and outgoing tourism, as well as domestic tourism in Israel. Therefore, Israir’s business results are directly affected by the political, economic and security conditions in Israel and around the world. A significant deterioration in the security situation in the destinations in which it operates or in the security situation in Israel may have a negative effect on its financial results and operations.
 
IDBD, DIC and their subsidiaries are exposed to capital market and finance regulations that may affect our ability to finance our operations.
 
IDBD, DIC and some of their subsidiaries are affected by the “Proper Conduct of Banking Directives” of the Commissioner of Banks in Israel, which include, inter alia, restrictions on the volume of loans that a banking corporation in Israel can provide to a “single borrower”, one “group of borrowers”, and borrowers and the largest “borrower groups” in the banking corporation (as these terms are defined in the said directives). These restrictions might impose difficulties on the ability of IDBD, DIC and some of their subsidiaries to borrow additional amounts from banks in Israel and/or their ability to refinance its obligations through bank credit and/or on their ability to perform investments for which bank credit is required, and/or on their ability to invest in companies which have taken out credit in a larger scope than certain banks in Israel,and on their ability to perform certain business activities in collaboration with entities which have taken credit, as aforesaid. However, in recent years the scope of credit used from the banking system in Israel to the group of borrowers which includes IDBD and DIC has decreased.
 
Furthermore, legislation and regulation which applies to investments by institutional entities, including those relating to the granting of credit to business groups, may have an impact on the possibilities of raising capital from institutional entities, including the terms and the price of such capital raise.
 
IDBD, DIC and their subsidiaries are exposed to changes in permits and licenses.
 
IDBD, DIC and some of their subsidiaries operate under certain approvals, permits or licenses which were granted to them by various authorities, such as the Commissioner, the Ministry of Communication, the Ministry of Environmental Protection, and the Commissioner of Oil Affairs in the Ministry of National Infrastructures, Energy and Water, the Minister of Transportation (with respect to the granting of licenses for operational and commercial operation of flights). A breach of the terms of these approvals, permits or licenses may lead to the imposition of penalties and other liabilities (including criminal) against IDBD, DIC or the relevant subsidiaries, including fines and/or revocation of such approvals, licenses or permits. Revocation of such approvals permits or licenses may significantly harm subsidiaries whose operations depend on them (suchas companies in the communication and/or the insurance sector). Some licenses are subject to an expiration date, and are subject to renewal from time to time, in accordance with their terms and the provisions of the law. There is no certainty that the said licenses will be renewed in the future and/or under which conditions. Non-renewal of a permit or license, as stated above, and/or the directives of regulators in sectors in which subsidiaries of IDBD and DIC operates, may have an adverse effect on the business position, capital, cash flows and profitability of our consolidated that operate under such permit or license, and accordingly, our results of operations. For more information please see “The implementation of the Law to Promote Competition and Reduce Concentration may have implications on IDBD, DIC and their respective subsidiaries.
 
Litigation, including actions on consumer issues and environmental protection issues may have an impact on IDBD, DIC and their respective subsidiaries.
 
IDBD and DIC and its respective subsidiaries, may be subject, from time to time, to litigation, including class actions, related to consumer and environmental issues, in material amounts, which are sometimes higher than their equity capital, and they must defend themselves against them, at considerable cost, even if these claims are unfounded from the outset. For more information see “Item 8 - Financial Information – Legal Proceedings.”
 
IDBD, DIC and their respective subsidiaries may face environmental risks.
 
Some of the subsidiaries which are held by IDBD or by DIC are subject to various requirements from different authorities which oversee environmental protection. In recent years, there is an ongoing trend of increased regulatory requirements with respect to the environment, health and agriculture, in Israel and abroad, which has caused an increase in the amount of costs of operations of IDBD, DIC and their respective subsidiaries. Changes in the policy of those supervising authorities, new regulation or enhanced requirements to comply with these regulations may affect the profitability of the relevant subsidiaries, and in turn, the profitability of IDBD and DIC, respectively.
 
 
55
 
 
 
IDBD and DIC are exposed to potential steps if such will be taken by its debenture holders including potential action requesting IDBD´s insolvency.
 
The taking of legal action against IDBD or DIC by their debenture holders may harm the ability of IDBD or DIC to continue repaying its debts according to their amortization schedules and may lead to a demand to make future liabilities (mainly to the borrowing corporations) for immediate repayment,for more information see “Item 8 - Financial Information – Legal Proceedings”.A deterioration in DIC’s financial ratios, a decline in the value of its principal holdings and an increase in the yields on which DIC’s debentures are traded may make it difficult for DIC to recycle its debts and to impose restrictions on DIC’s activity on the part of the credit providers, mainly the holders of DIC’s debentures and/or the trustees of DIC’s debenture holders that DIC is unable to estimate and/or assess their full effect on it and/or its ability to cope with its liquidity challenges. To date the terms of DIC’s debentures do not include an undertaking to comply with financial covenants, except for financial covenants relating to debentures (Series 10) of DIC, which constitute grounds for adjusting the interest rate only.
 
As of the date of this annual report, IDBD's cash flow and its ability to meet its financial debt commitments, faced the following challenges: As of June 30, 2019, IDBD had negative equity at that date, negative operating cash flow and a low credit rating of its debentures that caused that certain bondholders hire a representative and legal advisors to evaluate a potential procedure for declaring the insolvency of IDBD. Despite these potential claims, the Board of Directors of IDBD had a cash flow forecast for a period of 24 months that assumes that IDBD will receive, among other things, cash from the realization of private investments which are directly owned by IDBD, in such way that IDBD expects to fulfill all its obligations for the next 24 months. Additionally, IRSA’s Board of Directors has approved a commitment to make capital contributions in Dolphin for up to NIS 210, in accordance with a schedule of commitments acquired by Dolphin with IDBD as described below between September 2019 and September 2021. IRSA is the guarantor of these commitments. For more information see “Item 4. Information about the Company – Operation in Israel”.
 
Dolphin’s the commitment to make contributions to IDBD subject to the following: (i) the NIS 70 that was contributed on September 2, 2019; (ii) the NIS 70 to be provided by September 2, 2020 and (iii) the NIS 70 to be provided until September 2, 2021. In accordance with Dolphin’s and IDBD's commitment, these contributions may be considered capital contributions which will result in the issuance of new IDBD shares in favor of the controlling company, or may be granted in the form of a subordinated loan. IDBD will have the right to request an advance of up to NIS 40 as an advance of the second installment payment if it does not have the resources to finance the third buyer of Clal (“Item 4. Information about the Company – Operation in Israel”), subject to the approval of the Audit Committee and Board of Directors.
 
The commitments and other restrictions resulting from the indebtedness of IDBD and DIC have no effect on IRSA since such indebtedness is without recourse to IRSA, nor has IRSA guaranteed it with its assets, notwithstanding IRSA’s commitment to provide capital to Dolphin as described above. Based on the foregoing, IRSA's financial risk with respect to the Operations Center in Israel is limited to the aforementioned commitments and the equity risk, limited to the net assets of the Operations Center in Israel, as of June 30, 2019.
 
DIC and some of its subsidiaries are exposed to risks of losses with regard to cash deposits and financial assets held by financial institutions and brokers.
 
Cash deposits and material financial assets of DIC or its subsidiaries are held through financial institutions and brokers, and DIC and its subsidiaries are exposed to risks of losses in connection with these assets, in certain cases of deterioration in the financial strength of these financial institutions and brokers.
 
IDBD, DIC and some of their subsidiaries may be affected by restrictions on the sale of assets and guarantees.
 
IDBD, DIC and some of their subsidiaries are subject to legal contractual and market restrictions (including those which are included in permits and licenses, which may restrict the possibility of realizing its securities or the possibility of pledging them (including due to restrictions on the realization of such pledges) by IDBD, DIC or by their subsidiaries.
 
DIC and its subsidiaries may be affected by restricted investments.
 
DIC and its subsidiaries are subject to legal restrictions in the execution of new investments or in increasing existing investments in subsidiaries in certain cases. DIC and its subsidiaries are also subject to restrictions according to law or according to the directives of various regulatory entities in their business operations in Israel and abroad. Such restrictions by virtue of the law, by virtue of the provisions of various regulatory entities and various contractual restrictions may limit DIC’s ability to take advantage of business opportunities for new investments or to increase or realize existing investments. For more information, see “Regulation and Government Supervision—General regulations applicable to our business in Israel—Concentration Law.
 
IDBD, DIC and some of its subsidiaries may be affected by changes in legal proceedings in the field of companies laws and securities laws.
 
In recent years, an increasing trend has taken place in the filing of class actions and derivative claims in the field of corporate and securities laws. In consideration of the above, and of the financial position of IDBD and DIC and the group’s holding structure, claims in material amounts may be filed against IDBD and DIC, including in connection with its financial position and cash flows, issuances which it performs, and transactions which were performed or which were not completed, including in connection with assertions and claims against IDBD’s or DIC’s controlling shareholders. For more information, see “Business—Legal Proceedings—Operation Center in Israel.”
 
 
56
 
 
The business situation of DIC may be damaged and impact its ability to distribute dividends.
 
In view of the amount of the DIC’s bond, and the fact that it is secured by a lien on DIC shares without the right of recourse to Dolphin IL, IDBD is exposed to adverse changes in the business condition of DIC and as a result to DIC’s share price, in a manner that the worsening of DIC’s business and/or its financial situation (including as a result of the weakening of the business and/or financial situation of any of DIC’s subsidiaries) may result in a decrease in the value of IDBD and as such harm the value of the guarantee against the bond.
 
Furthermore, an adverse impact on DIC’s business may affect DIC’s ability to distribute dividends to its shareholders, including Dolphin IL, which is a holding company with no activity, apart from holding DIC shares, and therefore Dolphin IL’s repayment ability is affected, inter alia, from the scope of dividends that DIC distributes, if any.
 
In addition, to the extent that regulatory changes (including legislative amendments and changes in accounting standards) are adopted, which are stringent with the conditions for distribution of dividends, these may harm the ability of DIC to distribute dividends to its shareholders and as a result affect the solvency of Dolphin IL, which may affect the ability of Dolphin IL to repay the debt to IDBD.
 
If IDBD does not find a buyer for its controlling shares in Clal, the outline for the sale of the shares of Clal set by Commissioner may result in a lower consideration than the consideration IDBD would have received if it sold its shares of Clal itself.
 
As long as IDBD does not find a buyer for its controlling shares in Clal, the Commissioner is expected to proceed with the realization of the outline set by him, for the sale of the holdings of IDBD in Clal. See “Item 4. Business – Operations Center in Israel – Insurance (IDBD) – Clal.” The sale of IDBD’s holdings in the shares of Clal in accordance with the provisions of the outline may result in a lower consideration than the consideration IDBD would have received if it sold its shares of Clal itself (i.e. without the involvement of the Commissioner) including the sale of the controlling interest (as opposed to the sale according to the outline that is performed by way shares of 5% of the share capital of Clal). Moreover, if we are forced to sell Clal’s shares in the open market, the value of the realizations could be significantly lower than their fair value, affecting the financial condition of IDBD.
 
IDBD and DIC may be affected by cash requirements, reliance on cash flows of subsidiaries and liquidity.
 
The cash flows of IDBD and DIC are used to repay debt (principal and interest payments), to finance general and administrative expenses, to make investments, and, if relevant, to distribute dividends as well. One of the main sources for IDBD’s and DIC’s current cash flows includes dividends distributed by its subsidiaries (if and insofar as any are distributed). An additional source for IDBD’s and DIC’s cash flows is through issuance of capital or debt and the sale of assets, including the sale of equity interests in subsidiaries. Changes in the amount of dividends and/or in the value of asset realizations accordingly affect IDBD’s and DIC’s cash flows.
 
Changes in the domestic and international capital markets, DIC’s financial ratios, a decrease in the value of its principal holdings and the yields on which DIC’s debentures are traded may adversely affect the rating of DIC’s debentures and/or to make it difficult for DIC to raise capital and/or refinance its debts.
 
In the past, one of the main sources of IDBD’s cash flow was dividends distributed by its subsidiaries. In recent years, the distribution of dividends by IDBD’s subsidiaries (directly or indirectly) has decreased significantly as a result of changes in the business situation, regulation, profitability (including a decrease in the balance of profits available for distribution or the existence of negative profit balances) and the cash flows of the subsidiaries, which adversely affected the cash flow of IDBD and its business operations. Changes that occurred in connection with Clal, including capital requirements from insurers held by it and the appointment of the trustee for most of the holdings of IDBD therein, have and may continue to adversely affect dividend flows from Clal.
 
 
57
 

Cellcom is exposed to cyber attacks that may have an adverse effect on Cellcom activities.
 
Cyber-attacks may result in equipment failure, loss, disclosure, access, use, corruption, destruction or appropriation of information, including sensitive personal information of customers or employees, or valuable technical information, as well as interference with customer activity. In recent years cyber-attacks against companies have increased in frequency, scope and potential harm. The inability to operate the networks and systems of Cellcom or other suppliers and service providers as a result of cyber-attacks, even for a limited time, is liable to cause such damages, harm Cellcom’s reputation and have a material adverse effect on the results of operations or financial results of Cellcom.
 
Cellcom is exposed to aggressive competition that may have an adverse impact on Cellcom´s profitability.
 
The communication market is characterized by significant competition in many of its segments. The current increase, of competition in most of the markets in which Cellcom operates and aggressive price plans by Cellcom’s competitors are expected to continue. Any of the following, may have an adverse impact on Cellcom’s profitability:
 
(a) 
The remaining rates at the current level or their further decline, including as part of a package of services;
 
(b) 
An ineffective wholesale market for landline communication, the effective exclusion of telephone services from the wholesale market, the offering of services not in accordance with the criteria of the wholesale market, without implementation of enforcement measures by the Ministry of Communication, or the pricing thereof in a manner which could negatively affect Cellcom’s ability to offer competitive services packages, and to compete against Bezeq and Hot (due to their dominant status in the landline communication market), or a change to the current regulation that will be less favorable towards Cellcom, considering Cellcom’s dependence on the wholesale landline for supplying landline infrastructure services, the increased competition by Bezeq and Hot, considering their dominance in the landline market, particularly if the structural separation which applies to the Bezeq and Hot groups is canceled before the creation of an effective landline wholesale market;
 
(c) 
Cancellation or easement of the structural separation which applies to the Bezeq and Hot groups;
 
(d) 
The entry of new competitors, including large international or Israeli companies, such as Netflix and Amazon, and other players into the television market, to markets in which Cellcom operates or to make competitive complementary services to Cellcom’s services or the entry of existing competitors into segments in which they were not previously active, or were partially active;
 
(e) 
Non-extensive deployment of a landline infrastructure or if IBC will not become an extensive Internet infrastructure supplier from which Cellcom will be able to purchase such service as expected or entering into a cooperation agreement for the use of such infrastructure with an operator who owns an infrastructure, by Cellcom, taking into consideration the growth of Cellcom’s television and internet services, especially if one of the competitors, who currently does not own such an infrastructure, will deploy infrastructure or will enter into such cooperation, and this may limit the bandwidth included in Cellcom’s proposals vis-à-vis the competitors, since today it depends on the stationary wholesale market;
 
(f) 
Regulatory changes which facilitate the transition of customers between operators;
 
(g) 
Inability or failure to purchase additional frequencies or to purchase frequencies in an amount equal to Cellcom competitors, or to make the necessary investments in Cellcom networks or business in general, in order to maintain Cellcom competitive standing, given its financial situation or otherwise;
 
 
58
 
 
(h) 
The ability of some of Cellcom’s competitors to obtain better access and contractual terms with international suppliers or foreign operators than Cellcom due to their affiliation with international groups;
 
(i) 
Should the transition to other frequencies, adversely affect Cellcom’s services or Cellcom will be required to bear the costs of changing frequencies, which will not affect competitors;
 
(j) 
Continued increased competition in the end user equipment market.
 
Changes in legislation or significant regulatory intervention may have an adverse effect on Cellcom activities.
 
Cellcom operates in a highly regulated market and relies on licenses issued by the Ministry of Communications of Israel to operate most of its business. Such Licenses have to be renewed periodically and may be amended without Cellcom’s consent. See “Item 4. Business–Regulation–Telecommunications.” Other changes in legislation and the extent of such regulatory changes may have adverse effects on Cellcom, including:
 
a. 
cancellation or easement of the structural separation obligation which applies to Bezeq and Hot, particularly if such cancellation or easement is given before the creation of an effective wholesale market in the landline communication market, if another regulation is passed in the wholesale market that does not benefit Cellcom, including high tariffs for wholesale services, and even more in view of the rapidly growing demand for data capacity for Internet and television services, or non-enforcement of market regulation or a mechanism that does not prevent Bezeq and Hot from reducing tariffs, thereby reducing the gap between wholesale and retail tariffs (“margin squeeze”) or fail to enforce regulation with respect to the landline wholesale market resulting in our continued inability to use additional wholesale services;
 
b. 
the provision of easements and benefits to competitors, over Cellcom;
 
c. 
granting permissions for other operators to provide services to Cellcom subscribers which were previously provided only by Cellcom;
 
d. 
non-renewal of Cellcom’s licenses (or renewal of conditions against Cellcom) and/or the allocation of the frequencies at Cellcom’s possession or demand for the return of allocated frequencies or the restriction of their use, as required, or such allotment under conditions not favorable to Cellcom or a demand to replace frequencies in unreasonable time schedules or while carrying such replacement costs;
 
e. 
The publication of new frequency tenders before Cellcom needs additional frequencies or before it will have the means to participate in such tenders or to set conditions for the deployment of Cellcom’s network when using these new frequencies, taking into consideration the material investments involved, without any regard to Cellcom’s economic situation;
 
f. 
authorizing additional competitors to enter the cellular market as operators of the 5G network, which may increase competition in the market;
 
g. 
the establishment of additional requirements for the provision of easements to competitors with respect to safety or health, including with respect to the construction and operation of base sites;
 
h. 
Limiting or preventing Cellcom’s cooperation with other operators to deploy a fixedline infrastructure. Furthermore, such restriction or prevention may limit the bandwidth offered by Cellcom compared to its competitors, since Cellcom’s current service is dependent on the wholesale market service;
 
i. 
the establishment of additional restrictions or requirements regarding the provision of services and products and/or intervention in their terms of marketing, advertising and provision, including regarding existing agreements;
 
 
59
 
 
j. 
the establishment of a higher standard of service;
 
k. 
setting a timetable for the implementation of new requirements in a license that cannot be met;
 
l. 
the establishment of a more stringent policy with respect to protection privacy;
 
m. 
the imposition of regulations on Cellcom’s television over internet service, the establishment of unfavorable conditions for the use of digital terrestrial television (DTT) broadcasts, or the imposition of such unfavorable conditions on Cellcom and not on other operators of the television over internet service.
 
n. 
limitation or prohibition on renewal of licenses and the allocation of additional frequencies since Cellcom is included in the list of Centralization factors (being a subsidiary of DIC), which is published in accordance with the Concentration Law; and
 
o. 
regulatory developments also affect the risk factors of tariff supervision, licensing of cellsites and the indemnification obligation, non-ionizing radiation and dependence on licenses.
 
Cellcom may face difficulties in obtaining approvals related to the construction and operation of certain infrastructure.
 
Cellcom (and its competitors) encounters difficulties in obtaining some of the required approvals for the construction and operation of cell sites, and particularly in obtaining the building permits from the various planning authorities. Cellcom’s ability to maintain and preserve the quality of its cellular services is based in part on Cellcom’s ability to establish cell sites. In addition, in October 2018 new regulations were enacted stipulating procedures for setting up, making changes and replacing existing wireless access facilities, which are exempt from receiving building permits.
 
The difficulties encountered by Cellcom in obtaining the required permits and approvals may adversely affect the currently existing infrastructure, and the continued development of its mobile network. Additionally, the inability to obtain these approvals on time may also prevent Cellcom from achieving the service quality targets set by in Cellcom’s mobile license, which may result in loss of customers, which would adversely affect its business results.
 
Material changes in the regulatory environment may lead to a significant decrease in Cellcom’s profitability.
 
As a result of significant and continuing changes in Cellcom’s regulatory and business environment, its results of operations, profitability and cash flows have declined significantly in recent years, recording a loss in 2018. The continuation of the trend may have an adverse effect on Cellcom’s financial position. The main factor that has led to a continued decline in the results of Cellcom’s activity in recent years is fierce competition, which stems mainly from regulatory developments intended to increase competition in the Israeli communications market. These developments have resulted in significant erosion in prices charged for cellular services and a decrease in equipment sales. As the business environment continues to be characterized by aggressive competition in the various markets in which Cellcom operates, these factors may continue to adversely affect its operations, which may adversely affect its operating results and financial position – which is more volatile than the competitors’ due to the significantly higher debt volume than the competitors. Additional influences may include the need to reduce investments (relative to existing investments and competitors), which may harm its competitive position and potential future growth, adversely affect its ability to raise additional debt and refinance existing debt or adversely affect the terms and price of such debt raising, which as a result may have a material adverse effect on Cellcom’s financial position and cause it to be required to raise capital through the issue of shares, inasmuch as such a step will be possible.
 
 
60
 
 
Cellcom depends significantly on its licenses, therefore a loss of one of its licenses could materially impact the business
 
Cellcom provides communication services under licenses granted by the Ministry of Communication, which are subject to changes, including changes that are contrary to Cellcom’s position. A material breach of the terms of the licenses may result in the revocation of the licenses (and as a result to Cellcom’s inability to continue operating in any of the communications fields in which it operates by virtue of the said licenses). Violation of the licenses’ provisions could lead to the imposition of substantial financial sanctions on Cellcom.
 
Cellcom depends significantly on technology and technological improvements which require investments in order to maintain competitiveness.
 
The communication market is characterized by rapid and significant changes in technology, requiring investment in advanced technologies in order to stay competitive.
 
The increase in the volume of data communications, both in the fixed line and in the cellular network, is expected to continue in the future, in order to meet the increasing demand for data communication, Cellcom is required to upgrade its transmission network, and also to invest in its 4G network. To meet the growing demand for data traffic on the fixed-line network and in order to find more cost-effective alternatives for acquiring capacity from large-scale infrastructure providers, Cellcom has begun deploying its infrastructure to residential areas and also entered into an investment transaction at IBC. The deployment of such infrastructure is expensive and requires managerial attention that can be directed at other activities. In addition, the Ministry of Communications informed Cellcom that it had been instructed by the International Telecommunication Union to adapt the frequencies used by Israeli cellular operators to European standards. As a result, Cellcom and another cellular operator that uses certain frequencies according to the American standards will be required to switch to 900 MHz frequencies corresponding to the international standards for the region, no later than March 22,2021, instead of the current allocation of 850 MHz frequencies to Cellcom, which expires on February 1, 2022. The Ministry of Communications has not yet determined what the method and timetables according to which the aforesaid replacement will be performed, including temporary frequency assignments as required. The Ministry of Communications noted that Cellcom will be able to use temporary relief for the Planning and Building Law, 5725-1965, which allows, under certain conditions, the replacement of cellular sites without obtaining a building permit. Such exchange of frequencies involves a complex and sensitive engineering project that requires substantial investments and the replacement of radio equipment at all of Cellcom’s cellular sites, which may, during the course of the project, adversely affect Cellcom’s products and services or their quality, and to impose a material difficulty on Cellcom both financially and operationally. Cellcom approached the Ministry of Communications and clarified that such an exchange requires a longer timetable in order to prepare accordingly. The execution of the said replacement in accordance with the short timetable set by the Ministry of Communications will increase the negative impact on Cellcom. Some of these alternative frequencies are not specifically specified in NOP 36 and therefore this will add difficulty to such replacement.
 
In July 2019, the Ministry of Communications released a frequency tender that includes Generation 5 services, expected to run in the fourth quarter of 2019. The tender includes 30 MHz in the 700 MHz frequency band, 60 MHz in the 2600 MHz frequency band and 300 MHz in the 3500-3800 MHz frequency band. The tender is open to mobile network operators only, except 100 MHz in the range of 3,500-3,600 MHz, which will be open to every contestant. New entrants will only be able to offer unique Generation 5 services. Cellular operators with a shared network will make a joint bid (subject to the prior approval of the Tender Committee). The tender sets a frequency limit for a new network / challenger, coverage requirements, times and quality for winning in certain frequency areas. The tender also includes easements and incentives based on performance.
 
 
61
 
 
Further, considering the available quantity and the maximum number of frequencies per network, it seems that not every MNO bidder will be able to win 700 MHz (which will be used as the main increase frequency coverage for 5G services) or may receive fewer frequencies than its competitors. This could lead to a “bidding war” and harm Cellcom’s ability to provide 5G services and may adversely affect its competitive position and consequently it’s operating results. A frequency tender will require Cellcom to make additional investments in the purchase of frequencies and additional investments in the networks, while its intention is to reduce expenses and investments. Participation in the frequencies tender and the said additional investments (if such a “bidding war” takes place) may have a material adverse effect on the results of Cellcom’s operations.
 
Given Cellcom’s low profitability at this time, it may be forced to reduce its investment in its business, including in networks, or in relation to the frequency tender, which could adversely affect Cellcom’s services, competitiveness and results.
 
If Cellcom fails to compensate for an increase in expenses or investments (especially compared to competitors, not each of which will be required to make similar investments or pay increased expenses), the results of Cellcom’s operations may be materially affected.
 
Cellcom’s operations depend on a number of complex information systems and technologies, including billing systems. Problems in complex systems that change and expand on a regular basis are unavoidable. Any malfunction in any of Cellcom’s systems that adversely affects its ability to provide services or products to its customers or to charge for them may result in a loss of revenues to Cellcom and adversely affect Cellcom’s brand perception and expose Cellcom to claims. In addition, Cellcom is in the process of implementing a unified customer service system for the mobile and fixed-line sectors, which may lead to higher than expected costs, require significant administrative attention that could have been directed to ongoing management, and may even cause unexpected operational difficulties and failures. All of which could adversely affect the results of Cellcom’s operations.
 
Cellcom depends on certain suppliers.
 
Cellcom is dependent on a number of suppliers that provide it with network equipment, end-user equipment, content and content management services, information systems and infrastructures. Cellcom’s business results may be adversely affected if any of its suppliers will not supply its products and/or services at the required quality or on time, or on terms which are not beneficial to Cellcom, or provide Cellcom’s competitors with better conditions or if the suppliers fail to produce successful or sought-after products/content in the absence of an equivalent alternative or if the suppliers increase prices. In addition, Cellcom relies on agreements with foreign operators to provide cellular roaming capabilities to its cellular subscribers, international telephone services to its cellular and landline subscribers. Cellcom cannot control the quality of service provided by foreign suppliers.
 
Cellcom may be affected by its debt.
 
Cellcom has raised a significant amount of debt. This situation increases Cellcom’s exposure to market changes and makes it difficult to respond quickly to changes in the industry and in the competitive market conditions, including by raising additional debt. As of June 30, 2019, Cellcom’s debenture balance value in books amounts to approximately NIS 3,523 million (not including accrued interest of NIS 48 million). A change for the worse in Cellcom’s results of operations, and any additional reduction of Cellcom’s rating and its bonds may adversely affect also the price and terms of Cellcom’s current debt, and the raising of additional debt. In addition, as of today, interest rates are very low and an increase in interest rates may increase debt raising costs in the future.
 
The financial condition of the contractors may affect PBC’s operations and results.
 
The financial condition of the contractors in Israel is likely to have an impact on the financial results and operations of PBC and its results, due to the reduction in the supply of active contractors, the increase in construction prices and the continuation of project construction schedules.
 
 
62
 
 
PBC results of operations may be affected by the increase of the supply of rental areas.
 
A significant decrease in the growth rate in the Israeli economy and a significant increase in the surplus supply of rental areas due to the construction of additional office and commercial areas may cause a decrease in the rental prices, which may affect the income of PBC from revenue-generating properties.
 
The state of the high-tech industry may affect PBC’s results.
 
A deceleration in the high-tech industry in Israel and abroad may cause a decline in demand for income-producing properties for this sector, as well as a decline in the rental prices of these properties, which may have a negative effect on the financial results and operations of PBC.
 
Shufersal may be affected by competition that may have an adverse effect on its profitability.
 
Competitive pressures, including the responses of competitors and of the market to Shufersal’s strategy and the manner of its implementation, may result in adverse effects to Shufersal’s ability to deal with the foregoing, and may lead to the reduction of prices, lower margins, and the loss of market share in a manner which may have an adverse effect on Shufersal’s business affairs, financial position and results of operations.
 
Shufersal may have risks related to the collective labor agreement.
 
Most of Shufersal’s employees are covered by collective labor agreement, and Shufersal cannot be certain that this agreement will be renewed, from time to time, or renegotiated in the same or familiar terms or without involving any direct action by the union, such as a strike. If a dispute arises with employees which involves a strike or adverse effect to the activities of Shufersal or such events may have an adverse effect on Shufersal’s business affairs, financial position and results of operations. Additionally, any re-negotiation of collective agreements results in additional payroll expenses which may affect our profitability and result of operations.
 
A defect in a product of Shufersal’s brand may imply a fall in reputation.
 
Shufersal has a wide variety of branded food and beverage products which enjoy many years of reputation, as well as products under the private brand. Negative publicity to this reputation by means of various publications, or by other means, may affect Shufersal’s sales and adversely affect Shufersal’s profitability, regardless of the correctness of those publications. Additionally, a defect in a certain product may also affect the brand under which Shufersal sells that product, as well as the entire family of products which is marketed under the same brand. Shufersal is committed to protecting its brands and reputation by ensuring the quality of the raw materials used in manufacturing the products, production processes, finished products and advertising messages. In addition, Shufersal has a reputation for its various activities, including in the food retail segment in all its components. Some of Shufersal’s activities are carried out through sub-contractors. The actions and omissions of the sub-contractors of Shufersal may damage the reputation and the brand “Shufersal” or any of the sub-brands of Shufersal and harm Shufersal’s business activity and its financial results.
 
A failure in information processing and IT systems and Cyber risks may adversely affect Shufersal’s operating activities.
 
Shufersal makes use of various information and IT systems. Shufersal’s central information systems (and their backup systems) are located in and around the logistical center which is used to manage its distribution network. Shufersal takes various steps in order to ensure the functionality and reliability of the various information and IT systems, including by securing and backing up the information. However, a collapse of the information and IT systems may have an adverse effect on Shufersal’s operating activities. However, the collapse of the computer and information systems could have an adverse effect on Shufersal’s current operations. Shufersal uses computer systems and software, some of which are based on licenses. Many of these licenses are not limited in time, but Shufersal contracts with the license holders in agreements to receive service and support for the said software and systems for periods of one year. Shufersal is meticulous in its commitment to suppliers with good reputation and financial strength. However, if these suppliers are unable to continue supplying Shufersal with their services, Shufersal will be forced to enter into agreements with other suppliers, which may adversely affect the support for managing retail processes in the short term. In addition, Shufersal, like any other company, is exposed to the risk of infiltration and theft by foreign entities
 
 
63
 

of its information and computer systems. Shufersal operates in accordance with internal procedures to reduce its exposure to such hacking activity, and it also has an insurance policy covering cyber risks. Notwithstanding the above, the aforesaid does not guarantee that Shufersal’s databases will be completely immune from penetration and theft of information relating to Shufersal and its customers.
 
Shufersal growth may be limited by the Anti-trust law in case it pursues any future operations in the food retail segment.
 
Shufersal achieved a significant part of its past growth by acquiring various retail operations. Future acquisitions of various operations in the food retail segment by Shufersal may require approval of the Antitrust/competition Authority, which may not be granted, and if granted, under what conditions. Taking into account the structure of the retail market, together with restrictions imposed on Shufersal by law, and with reference to the provisions of the Food Law, the growth of Shufersal through the acquisition of a material entity in the retail segment is, in Shufersal’s opinion, with small chances of materialization.
 
The implementation of Shufersal’s strategies may affect its business results.
 
Shufersal’s business strategy, as approved by its board of directors, requires considerable resources from Shufersal, including large financial investments, in connection with the establishment of automated delivery centers, investments related to “Be” network and more. Shufersal’s non-compliance with its business objectives and strategy may materially affect the business results of Shufersal, its liquidity, the value of its assets, the state of its business, its credit rating, its ability to distribute dividends, and its ability to raise financing for its operations.
 
Shufersal is subject to risks arising from a mismanagement of its commercial areas.
 
In accordance with Shufersal’s business strategy, Shufersal intends to expand its online operations. As a result, with the increase in this segment of Shufersal’s activity (if Shufersal succeeds in realizing its business strategy and online activity will indeed increase), Shufersal’s need for physical trading areas will be reduced. Mismanagement of the aforesaid commercial areas by Shufersal, as well as Shufersal’s inability to free itself from existing rental contracts, could cause a surplus in Shufersal’s commercial space, which does not have any income or business value that could become burdensome assets, and thus could cause damage to Shufersal’s business results.
 
Variations in interest rates may affect the value of Clal.
 
From an economic point of view, the primary exposure of Clal is to interest rate decreases, since the average lifetime of its liabilities is significantly longer than the average lifetime of the assets. A decrease in the interest rate may lead to impairment in the solvency ratio. In the current interest rate environment, Clal is also exposed from an accounting standpoint to losses in certain scenarios involving an interest rate decrease due to the impact of such changes on the discount rates that are used in the calculation of the reserves for pension, and in the liability adequacy test (“LAT”) and in a scope which may exceed the capital gains which will be created in that scenario with respect to interest-sensitive assets. However, Clal may also be exposed to certain scenarios of an increase in interest rates. It should be noted that from a long-term perspective, Clal is also exposed to a continuing low level of interest rates, with an emphasis on the linked interest rate.
 
Clal may have to face risks related to inflation.
 
Clal is exposed to an increase in the inflation rate, due to the fact that the majority of insurance liabilities of Clal are adjusted on a quarterly basis in accordance with the inflation rate, while the assets held against them are not necessarily CPI-linked.
 
Clal may face other assets price risk.
 
Clal has exposure to alternative investments, which include investments in real estate and in real estate funds, investment funds, non-marketable stocks and additional investment instruments which are exposed to changes in their value.
 
 
64
 
 
Clal may face credit risks.
 
Clal is exposed to the possibility of financial loss as a result of a decrease in credit rating and the insolvency of borrowers and other debtors (through its exposure to financial assets in the assets portfolio, through activities involving policies in accordance with the Sales Law, and credit insurance and through exposure to other debtors). With respect to its investments in debt instruments Clal is exposed to a decline in the value of the assets. Additionally, an increase in insolvency of businesses in Israel may also increase the amounts of claims of the directors’ and officers’ liability insurance sector in which Clal operates, and the scope of employers’ debts with respect to the non-transfer of payments for pension insurance with respect to their employees. In its portfolio of assets, Clal is exposed to the various market sectors, of which the main ones are the banking and financial industries, the real estate in Israel sector, and the infrastructure and energy sector. A decline in activity, slowdowns or crisis in such sectors may have a negative impact on our investments and, thus, on the results of our operations.
 
Clal may face insurance risks that may have an adverse effect on the business results of the company.
 
Clal is primarily exposed in the insurance activity mainly to risks related to changes in the risk factors which affect the frequency and severity of events compared to the actuarial assumptions and the risk of a single large loss or accumulation of damages in respect of a catastrophic event, that may have an adverse effect on the business results of the Clal.
 
A decrease on the portfolio level may imply a risk for Clal.
 
The rates of cancellation, freezing and transfers constitute a significant assumption in the life and health insurance businesses, due to the fact that the profitability in this segment is based on a margin in premiums, and on the collection of management fees throughout the lifetime of the policy. The portfolio level preservation also constitutes a significant risk in the management of pension funds and provident funds. The cancellation of policies also leads to the write-off of deferred acquisition costs with respect to those policies.
 
Clal may affront claims due to catastrophes.
 
Clal may be subject to a sudden increase in claims due to a single large impact event (catastrophe) with a large scope of damages, such as an earthquake, which is considered a significant catastrophe event to which Clal is exposed to. With regard to life and health insurance, Clal is mainly exposed to other catastrophic events such as war and terrorism risks in Israel.
 
Significant operations in Clal are subject to detailed and complex regulation.
 
The activity of the Clal Group is subject to many legal provisions and to the supervision of various regulatory entities. The operations of Clal’s institutional entities and agencies are conditional upon holding the licenses and permits required for activity in the areas of operations of Clal, including withstanding the regulatory capital requirement. In addition, material activities in Clal group are subject to detailed and complex regulations, in particular, the insurance and long-term savings activities are subject to regulatory directives which change from time to time, with respect to products which were sold over many years, and which have long insurance coverage periods and/or savings periods.
 
Clal may face liquidity risks.
 
Clal may face liquidity challenges due to the uncertainty associated with the date in which Clal will be required to pay financial liabilities, claims and other benefits to policyholders and to other beneficiaries, relative to the total amount of reserves which are available for this purpose at that time. Liquidity risk may increase upon the materialization of a significant catastrophic event.
 
Clal may have to face risks related to model, risk and underwriting risk.
 
Clal is exposed, in its insurance activities, to the risk of the selection of a wrong model for pricing, for the estimation of insurance liabilities, to risk of the use of incorrect parameters in models, and to risk of the use of incorrect pricing as a result of deficiencies in the underwriting process.
 
 
65
 
 
Clal is exposed to operational risks.
 
Clal is exposed to risk of loss due to inadequacy or failure of internal processes, people and systems, or due to external events. In light of the scope of activities of Clal, which manages, as of December 31, 2018, assets totaling approximately NIS 197 billion (of which, a total of approximately NIS 165 billion involve assets managed for others), and despite the actions taken by it to identify the risks and to establish appropriate controls, the scope of its exposure to the operational risks of the type specified above is significant.
 
Clal depends significantly on technology and technological changes may imply investments in order to maintain competitive.
 
A significant part of the activities of Clal relies on different information systems. The absence of sufficient infrastructure and/or deficiencies and/or failures in the computerized information systems may cause significant adverse effects to Clal operations.
 
Clal is exposed to cyber risks.
 
Clal is exposed to cyber risks mainly due to the large volume of sensitive information it possesses and the large volume of funds it manages. These risks include, but are not limited to, the risk of financial damage, interference with the proper and continuous operation of the work processes, the availability, completeness and confidentiality of the information in its possession, and damage to reputation as a result of unauthorized use of its information assets and/or failures in its information security and/or acts of hostile elements.
 
The activities of Clal depend of external suppliers, and any change on them may imply a risk for Clal.
 
As part of its activities, Clal engages in agreements with various suppliers and service providers. Clal is exposed to the risk of harm to its reputation and profitability as a result of harm to the service quality which is provided to it and to its customers, as well as risks associated with difficulty in finding an alternative provider, if necessary.
 
Risks Related to the GDSs and the Common Shares
 
Shares eligible for sale could adversely affect the price of our common shares and GDSs.
 
The market prices of our common shares and GDS could decline as a result of sales by our existing shareholders of common shares or GDSs in the market, or the perception that these sales could occur. These sales also might make it difficult for us to sell equity securities in the future at a time and at a price that we deem appropriate. 
 
The GDSs are freely transferable under U.S. securities laws, including common shares sold to our affiliates. Cresud, which as of June 30, 2019, owned approximately 62.3% of our common shares (or approximately 359,102,211 common shares which may be exchanged for an aggregate of 35,910,221 GDSs), is free to dispose of any or all of its common shares or GDSs at any time in its discretion. Sales of a large number of our common shares and/or GDSs would likely have an adverse effect on the market price of our common shares and GDSs.
 
If we issue additional equity securities in the future, you may suffer dilution, and trading prices for our equity securities may decline.
 
We may issue additional shares of our common stock for financing future acquisitions or new projects or for other general corporate purposes. Any such issuance could result in a dilution of your ownership stake and/or the perception of any such issuances could have an adverse impact on the market price of the GDSs.
 
We are subject to certain different corporate disclosure requirements and accounting standards than domestic issuers of listed securities in the United States
 
There is less publicly available information about the issuers of securities listed on the Argentine stock exchanges than information publicly available about domestic issuers of listed securities in the United States and certain other countries.
 
 
66
 

Although the GDSs are listed on the NYSE, as a foreign private issuer we are able to rely on home country governance requirements rather than relying on the NYSE corporate governance requirements. See “Item 16G. Corporate Governance—Compliance with NYSE listing Standards on Corporate Governance.” Additionally, as a foreign private issuer, we are exempt from certain rules under the Exchange Act including (i) the sections of the Exchange Act regulating the solicitation of proxies, consents or authorizations in respect of a security registered under the Exchange Act; (ii) the sections of the Exchange Act requiring insiders to file public reports of their stock ownership and trading activities and liability for insiders who profit from trades made in a short period of time; and (iii) the rules under the Exchange Act requiring the filing with the SEC of quarterly reports on Form 10-Q containing unaudited financial and other specified information, or current reports on Form 8-K, upon the occurrence of specified significant events. In addition, foreign private issuers are not required to file their annual report on Form 20-F until four months after the end of each fiscal year, while U.S. domestic issuers that are accelerated filers are required to file their annual report on Form 10-K within 75 days after the end of each fiscal year. Foreign private issuers are also exempt from the Regulation Fair Disclosure, aimed at preventing issuers from making selective disclosures of material information. As a result of the above, you may not have the same protections afforded to shareholders companies that are not foreign private issuers.
 
Investors may not be able to effect service of process within the U.S., limiting their recovery of any foreign judgment.
 
We are a publicly held corporation (sociedad anónima) organized under the laws of Argentina. Most of our directors and our senior managers, are located in Argentina. As a result, it may not be possible for investors to effect service of process within the United States upon us or such persons or to enforce against us or them in United States courts judgments obtained in such courts predicated upon the civil liability provisions of the United States federal securities laws. We have been advised by our Argentine counsel, Zang, Bergel & Viñes, that there is doubt whether the Argentine courts will enforce, to the same extent and in as timely a manner as a U.S. or foreign court, an action predicated solely upon the civil liability provisions of the United States federal securities laws or other foreign regulations brought against such persons or against us.
 
If we are considered to be a passive foreign investment company for United States federal income tax purposes, U.S. holders of our common shares or GDSs would suffer negative consequences.
 
Based on the past and projected composition of our income and assets and the valuation of our assets, including goodwill, we do not believe we were a passive foreign investment company (a “PFIC”) for United States federal income tax purposes for the taxable year ending June 30, 2019, and do not currently expect to become a PFIC, although there can be no assurance in this regard. The determination of whether we are a PFIC is made annually. Accordingly, it is possible that we may be a PFIC in the current or any future taxable year due to changes in our asset or income composition or if our projections are not accurate. The volatility and instability of Argentina’s economic and financial system may substantially affect the composition of our income and assets and the accuracy of our projections. In addition, this determination is based on the interpretation of certain U.S. Treasury regulations relating to rental income, which regulations are potentially subject to differing interpretation. If we become a PFIC, U.S. Holders (as defined in“Item 10. Additional Information—Taxation—United States Taxation”) of our common shares or GDSs will be subject to certain United States federal income tax rules that have negative consequences for U.S. Holders such as additional tax and an interest charge upon certain distributions by us or upon a sale or other disposition of our common shares or GDSs at a gain, as well as reporting requirements. See “Item 10. F—Taxation—United States Taxation—Passive Foreign Investment Company” for a more detailed discussion of the consequences if we are deemed a PFIC. You should consult your own tax advisors regarding the application of the PFIC rules to your particular circumstances.
 
Changes in Argentine tax laws may affect the tax treatment of our common shares or GDSs.
 
On September 12, 2013, Law No. 26,893, which amended Law No. 20,628 (the “Income Tax Law”), was enacted and published in the Official Gazette on September 23, 2013. According to the amendments, the distribution of dividends by an Argentine corporation was subject to income tax at a rate of 10.0%, unless such dividends were distributed to Argentine corporate entities (the “Dividend Tax”).
 
 
 
67
 
 
The Dividend Tax was repealed by Law No. 27,260, enacted on June 29, 2016, and consequently no income tax withholding was applicable on the distribution of dividends in respect of both Argentine and non-Argentine resident shareholders, except when dividends distributed were greater than the income determined according to the application of the Income Tax Law, accumulated at the fiscal year immediately preceding the year in which the distribution is made. In such case, the excess was subject to a rate of 35%, for both Argentine and non-Argentine resident shareholders. This treatment still applies to dividends to be distributed at any time out of retained earnings accumulated until the end of the last fiscal year starting before January 1, 2018.
 
However, pursuant to Law No. 27,430, dividends to be distributed out of earnings accrued in fiscal years starting on or after January 1, 2018, and other profits paid in cash or in kind —except for stock dividends or quota dividends—by companies and other entities incorporated in Argentina referred to in the Income Tax Law, to Argentine resident individuals and foreign beneficiaries will be subject to income tax at a 7% rate on profits accrued during fiscal years, resident undivided estates starting January 1, 2018 to December 31, 2019, and at a 13% rate on profits accrued in fiscal years starting January 1, 2020 and onwards. If dividends are distributed to Argentine corporate taxpayers (in general, entities organized or incorporated under Argentine law, certain traders and intermediaries, local branches of foreign entities, sole proprietorships and individuals carrying on certain commercial activities in Argentina), no dividend tax should apply.
 
In addition, capital gains originated from the disposal of shares and other securities, including securities representing shares and deposit certificates, are subject to capital gains tax. Law No. 27,430 effective as of January 1, 2018, provides that capital gains obtained by Argentine resident individuals from the disposal of shares and GDSs are exempt from capital gains tax in the following cases: (i) when the shares are placed through a public offering authorized by the CNV, (ii) when the shares are traded in stock markets authorized by the CNV, under segments that ensure priority of price-time and interference of offers, or (iii) when the sale, exchange or other disposition of shares is made through an initial public offering and/or exchange of shares authorized by the CNV.
 
Such law also provides that the capital gains tax applicable to non-residents for transactions entered into until December 30, 2017 is still due, although no taxes will be claimed to non-residents with respect to past sales of Argentine shares or other securities traded in the CNV’s authorized markets (such as GDSs) as long as the cause of the non-payment was the absence of regulations stating the mechanism of tax collection at the time the transaction was closed. General Resolution (AFIP) No. 4,227, which came into effect on April 26, 2018, stipulates the procedures through which the income tax should be paid to the AFIP. The payment of capital gains tax applicable for transactions entered into before December 30, 2017 was due on June 11, 2018.
 
In addition, Law No. 27,430 and Decree 279/2018 maintain the 15% capital gains tax (calculated on the actual net gain or a presumed net gain equal to 90% of the sale price) on the disposal of shares or securities by non-residents. However, non-residents are exempt from the capital gains tax on gains obtained from the sale of (a) Argentine shares in the following cases: (i) when the shares are placed through a public offering authorized by the CNV, (ii) when the shares were traded in stock markets authorized by the CNV, under segments that ensure priority of price-time and interference of offers, or (iii) when the sale, exchange or other disposition of shares is made through an initial public offering and/or exchange of shares authorized by the CNV; and (b) depositary shares or depositary receipts issued abroad, when the underlying securities are shares (i) issued by Argentine companies, and (ii) with authorization of public offering. The exemptions will only apply to the extent the foreign beneficiaries reside in, or the funds used for the investment proceed from, jurisdictions considered as cooperating for purposes of fiscal transparency.
 
In case the exemption is not applicable and, to the extent foreign beneficiaries do not reside in, or the funds do not arise from, jurisdictions not considered as cooperative for purposes of fiscal transparency, the gain realized from the disposition of shares would be subject to Argentine income tax at a 15% rate on the net capital gain or at a 13.5% effective rate on the gross price. In case such foreign beneficiaries reside in, or the funds arise from, jurisdictions not considered as cooperative for purposes of fiscal transparency, a 35% tax rate on the net capital gain or at a 31.5% effective rate on the gross price should apply.
 
Therefore, holders of our common shares, including in the form of GDSs, are encouraged to consult their tax advisors as to the particular Argentine income tax consequences under their specific facts.
 
 
68
 
 
Holders of the GDS may be unable to exercise voting rights with respect to the common shares underlying their GDSs.
 
As a holder of GDS, we will not treat you as one of our shareholders and you will not have shareholder rights. The depositary will be the holder of the common shares underlying your GDSs and holders may exercise voting rights with respect to the common shares represented by the GDSs only in accordance with the deposit agreement relating to the GDSs. There are no provisions under Argentine law or under our bylaws that limit the exercise by GDS holders of their voting rights through the depositary with respect to the underlying common shares. However, there are practical limitations on the ability of GDS holders to exercise their voting rights due to the additional procedural steps involved in communicating with these holders. For example, holders of our common shares will receive notice of shareholders’ meetings through publication of a notice in the CNV’s website, an Official Gazette in Argentina, an Argentine newspaper of general circulation and the bulletin of the Buenos Aires Stock Exchange, and will be able to exercise their voting rights by either attending the meeting in person or voting by proxy. GDS holders, by comparison, will not receive notice directly from us. Instead, in accordance with the deposit agreement, we will provide the notice to the GDS Depositary. If we ask the GDS Depositary to do so, the GDS Depositary will mail to holders of GDSs the notice of the meeting and a statement as to the manner in which instructions may be given by holders. To exercise their voting rights, GDS holders must then instruct the GDS Depositary as to voting the common shares represented by their GDSs. Under the deposit agreement, the GDS Depositary is not required to carry out any voting instructions unless it receives a legal opinion from us that the matters to be voted would not violate our by-laws or Argentine law. We are not required to instruct our legal counsel to give that opinion. Due to these procedural steps involving the GDS Depositary, the process for exercising voting rights may take longer for GDS holders than for holders of common shares and common shares represented by GDSs may not be voted as you desire.
 
Under Argentine law, shareholder rights may be fewer or less well defined than in other jurisdictions.
 
Our corporate affairs are governed by our by-laws and by Argentine corporate law, which differ from the legal principles that would apply if we were incorporated in a jurisdiction in the United States, such as the States of Delaware or New York, or in other jurisdictions outside Argentina. Inaddition, your rights or the rights of holders of our common shares to protect your or their interests in connection with actions by our board of directors may be fewer and less well defined under Argentine corporate law than under the laws of those otherjurisdictions. Although insider trading and price manipulation are illegal under Argentine law, the Argentine securities markets are not as highly regulated or supervised as the U.S. securities markets or markets in some other jurisdictions. In addition, rules and policies against self dealingand regarding the preservation of shareholder interests may be less well defined and enforced in Argentina than in the United States, putting holders of our common shares and GDSs at a potential disadvantage.
 
Restrictions on the movement of capital out of Argentina may impair your ability to receive dividends and distributions on, and the proceeds of any sale of, the common shares underlying the GDSs.
 
The Argentine government imposed restrictions on the conversion of Argentine currency into foreign currencies and on the remittance to foreign investors of proceeds from their investments in Argentina. Argentine law currently permits the government to impose these kind of restrictions temporarily in circumstances where a serious imbalance develops in Argentina’s balance of payments or where there are reasons to foresee such an imbalance. We cannot assure you that GDS Depositary for the GDSs may hold the Pesos it cannot convert for the account of the GDS holders who have not been paid. No assurance can be given that payments to non-resident investors will not suffered delays or be subject to any additional restrictions, under the current foreign exchange market regulations or future regulations that may be enacted. In this regard, we suggest consulting with the corresponding custodian banks about the exchange regulations applicable. See “Item 10. Additional Information—D Exchange Controls.”
 
 
69
 
 
The protections afforded to minority shareholders in Argentina are different from and more limited than those in the United States and may be more difficult to enforce.
 
Under Argentine law, the protections afforded to minority shareholders are different from, and much more limited than, those in the United States and some other Latin American countries. For example, the legal framework with respect to shareholder disputes, such as derivative lawsuits and class actions, is less developed under Argentine law than under U.S. law as a result of Argentina’s short history with these types of claims and few successful cases. In addition, there are different procedural requirements for bringing these types of shareholder lawsuits. As a result, it may be more difficult for our minority shareholders to enforce their rights against us or our directors or controlling shareholder than it would be for shareholders of a U.S. company.
 
We may not pay any dividends.
 
In accordance with Argentine corporate law, we may pay dividends to shareholders out of net and realized profits, if any, as set forth in our Audited Financial Statements prepared in accordance with IFRS. The approval, amount and payment of dividends are subject to the approval by our shareholders at our annual ordinary shareholders meeting. The approval of dividends requires the affirmative vote of amajority of the shareholders entitled to vote present at the meeting. As a result, we cannot assure you that we will be able to generate enough net and realized profits so as to pay dividends or that our shareholders will decide that dividends will be paid.
 
Our ability to pay dividends is limited by law and our by-laws.
 
In accordance with Argentine corporate law, we may pay dividends in Pesos out of retained earnings, if any, to the extent set forth in our Audited Financial Statements prepared in accordance with IFRS. Our shareholders’ ability to receive cash dividends may be limited by the ability of the ADS Depositary to convert cash dividends paid in Pesos into U.S. dollars. Under the terms of our deposit agreement with the depositary for the ADSs, to the extent that the depositary can in its judgment convert Pesos (or any other foreign currency) into U.S. dollars on a reasonable basis and transfer the resulting U.S. dollars to the United States, the depositary will promptly as practicable convert or cause to be converted all cash dividends received by it on the deposited securities into U.S. dollars. If in the judgment of the depositary this conversion is not possible on a reasonable basis (including as a result of applicable Argentine laws, regulations and approval requirements), the depositary may distribute the foreign currency received by it or in its discretion hold such currency uninvested for the respective accounts of the owners entitled to receive the same. As a result, if the exchange rate fluctuates significantly during a time when the depositary cannot convert the foreign currency, you may lose some or all of the value of the dividend distribution.
 
You might be unable to exercise preemptive or accretion rights with respect to the common shares underlying your GDSs.
 
Under Argentine corporate law, if we issue new common shares as part of a capital increase, our shareholders will generally have the right to subscribe for a proportional number of common shares of the class held by them to maintain their existing ownership percentage, which is known as preemptive rights. In addition, shareholders are entitled to the right to subscribe for the unsubscribed common shares of either the class held by them or other classes which remain unsubscribed at the end of a preemptive rights offering, on a pro rata basis, which is known as accretion rights. Under the deposit agreement, the GDS Depositary will not exercise rights on your behalf or make rights available to you unless we instruct it to do so, and we are not required to give that instruction. In addition, you may not be able to exercise the preemptive or accretion rights relating to the common shares underlying your GDSs unless a registration statement under the US Securities Act of 1933 is effective with respect to those rights or an exemption from the registration requirements of the Securities Act is available. We are not obligated to file a registration statement with respect to the common shares relating to these preemptive rights, and we cannot assureyou that we will file any such registration statement. Unless we file a registration statement or an exemption from registration is available, you may receive only the net proceeds from the sale of your preemptive rights by the GDS Depositary or, if the preemptive rights cannot be sold, they will be allowed to lapse. As a result, US holders of common shares or GDSs may suffer dilution of their interest in our company upon future capital increases.
 
 
70
 
 
Our shareholders may be subject to liability for certain votes of their securities.
 
Our shareholders are not liable for our obligations. Instead, shareholders are generally liable only for the payment of the shares they subscribe. However, shareholders who have a conflict of interest with us and do not abstain from voting may be held liable for damages to us, but only if the transaction would not have been approved without such shareholders’ votes. Furthermore, shareholders who willfully or negligently vote in favor of a resolution that is subsequently declared void by a court as contrary to Argentine Companies Law or our bylaws may be held jointly and severally liable for damages to us or to other third parties, including other shareholders.
 
ITEM 4. Information on the Company
 
A. History and Development of the Company
 
General Information
 
Our legal and commercial name is IRSA Inversiones y Representaciones Sociedad Anónima. We were incorporated and organized on April 30, 1943, under Argentine law as a stock corporation (Sociedad Anónima), and we were registered with the Public Registry of Commerce of the City of Buenos Aires (Inspección General de Justicia or “IGJ”) on June 23, 1943, under number 284, on page 291, book 46 of volume A. Pursuant to our bylaws, our term of duration expires on April 5, 2043.
 
Our common shares are listed and traded on Bolsas y Mercados Argentinos (“BYMA”) and our GDSs representing our common shares are listed on the New York Stock Exchange (“NYSE”). Our principal executive offices are located at Bolivar 108 1st floor, Ciudad Autónoma de Buenos Aires (C1066AAD), Argentina. Our headquarters are located at Moreno 877, (C1091AAQ), Ciudad Autónoma de Buenos Aires. Our telephone is +54 (11) 4323-7400. Our website is www.irsa.com.ar. Information contained in or accessible through our website is not a part of this annual report.
 
All references in this annual report to this or other internet sites are inactive textual references to these URLs, or “uniform resource locators” and are for your information reference only. We assume no responsibility for the information contained on these sites. Our Depositary Agent for the GDSs in the United States is The Bank of New York whose address is P.O. Box 358516 Pittsburgh, PA 15252-8516, and whose telephones are + 1-888-BNY-ADR for U. S. calls and + 1 - 201-680-6825 for calls outside U.S.
 
History
 
As a result certain acquisitions in 2014, we decided to divide our reporting into “Operations Center in Argentina” and “Operations Center in Israel”. From the Operations Center in Argentina, the Company manages the businesses in Argentina and the international investments in the Lipstick Building in New York and the Condor Hospitality Trust Hotel REIT. From the Operations Center in Israel the Company manages the business related to IDBD and DIC.
 
Operations Center in Argentina
 
Shopping Malls (through our subsidiary IRSA CP)
 
We are engaged in the acquisition, development and management of Shopping Malls through our subsidiary IRSA CP (formerly Alto Palermo S.A. (APSA)) and its subsisiaries.
 
In 1994 we acquired, an interest in the historical building of Abasto de Buenos Aires, which had been developed by us, giving place to the opening of Abasto Shopping Mall in 1998. Likewise, in December 1994, IRSA CP acquired an interest of 25% in the Mendoza Shopping Mall and in the subsequent years  IRSA CP increased its interest, reaching 100% during 2008. Subsequently, in March 1995,  IRSA CP acquired an interest of 50% in Alto NOA Shopping Mall (formerly Nuevo NOA), located in the city of Salta. In 1996,  IRSA CP acquired an additional 30% interest and in 2000 IRSA CP completed the acquisition of the 100% interest over the Alto NOA Shopping Mall.
 
 
71
 
 
In 1997 and 1998, IRSA CP added to our portfolio Paseo Alcorta, Alto Palermo, Alto Avellaneda, Buenos Aires Design (On November 18, 2018, IRSA CP delivered the property to the City Government complying with the end of the concession term) and Patio Bullrich. In August 1998, jointly with Coto Centro Integral de Comercialización S.A., and through a public tender, we acquired a plot of land of 213,372 sqm for the development of a property in the City of Rosario, Province of Santa Fe, and on December 17, 1999 IRSA acquired the ownership of its interest of the property and, towards the end of 2003 IRSA CP started the construction of a shopping mall. On November 9, 2004 IRSA CP opened such new shopping mall, called Alto Rosario Shopping.
 
On July 6, 1999, IRSA CP acquired 94.62% of the common shares of Shopping Neuquén S.A., which owned a plot of land located in the city of Neuquén. Subsequently, in March 2015, IRSA CP started the development of a shopping mall called Alto Comahue Shopping Mall over such plot of land. Alto Comahue Shopping Mall was the sixteenth shopping mall of our portfolio.
 
In December 2006, IRSA CP started operating Córdoba Shopping, located in Villa Cabrera neighbourhood, in the City of Córdoba.
 
Likewise, in 2007 IRSA CP started the construction of one of our more important projects, DOT Baires Shopping, a shopping mall and an office building located in the neighbourhood of Saavedra. In May 2009, IRSA CP opened the DOT Baires Shopping Mall, which has four levels and three basement levels, consisting of a total area of 173,000 square meters. Additionally, through IRSA CP, we are have the project called “Polo Dot”, which will consist of three office buildings (one of them may include a hotel and recently opened Zetta building) on land reserves we own through IRSA CP and the expansion of Dot Baires Shopping by approximately 15,000 square meters of gross leasable area.
 
In January 14, 2010, we acquired from Parque Arauco S.A. a 31.6% stake in IRSA CP, for a total purchase price of US$126 million. Consequently, we increased our shareholding in IRSA CP from 63.4% to 94.9%. On October 27, 2017, we completed the sale in the secondary market of 2,560,000 ADSs of IRSA CP, which represented 8.1% of IRSA CP. As of June 30, 2019, our holding in IRSA CP was 82.35%.
 
In August 2011, we acquired through our subsidiary IRSA CP, 50% of Nuevo Puerto Santa Fe S.A. (“NPSF”) common shares, a corporation that is tenant of a building in which La Ribera Shopping was built and currently operates, located within Dique I of the port of the city Santa Fe.

In December 2014, IRSA CP opened a new shopping mall, “Distrito Arcos, Premium Outlet.” Located in Palermo (City of Buenos Aires), this new project was established as an outlet with variety of premium brands in an open-air environment.
 
Currently, through our subsidiary IRSA CP, which are owners of 15 Shopping Malls in Argentina: Alto Palermo, Abasto Shopping, Alto Avellaneda, Alcorta Shopping, Patio Bullrich, Dot Baires Shopping, Soleil Premium Outlet, Distrito Arcos, Alto NOA Shopping, Alto Rosario Shopping, Mendoza Plaza Shopping, Córdoba Shopping Villa Cabrera, La Ribera Shopping, Alto Comahue Sopping and Patio Olmos (operated by a third party).

Offices
 
We own, develop and manage office buildings throughout Argentina, directly and indirectly through our subsidiary IRSA CP.
 
During 2005, attractive prospects in office business led us to make an important investment in this segment by acquiring Bouchard 710 building in fiscal year 2005, covering 15,014 square meters of rentable premium space.
 
During 2007, we made several significant acquisitions in the Offices segment. We purchased Bouchard Plaza building, also known as “Edificio La Nación,” located in the downtown of the City of Buenos Aires, and during 2015, we completed the sale of all of the floors in Edificio La Nación. In 2007, we also bought Dock del Plata building with a gross leasable area of 7,921 square meters, located in the exclusive area of ​​Puerto Madero, already sold in its entirety, in December 2015. In addition, we acquired a 50% interest in an office building including current leases with a gross leasable area of 31,670 square meters, known as Torre BankBoston, which is located in Buenos Aires, and was designed by the recognized architect Cesar Pelli
 
 
72
 
 
(who also designed the World Financial Center in New York and the Petronas Towers in Kuala Lumpur). We currently have a 47% ownership interest in this building.
 
In 2007, through Panamerican Mall S.A. (“PAMSA”), subsidiary of IRSA CP, we started the construction of one of our most important projects called “Polo Dot”, a Shopping Mall, an Office Building and different plots of land to develop three additional office buildings (one of them may include a hotel). This project is located in Saavedra neighbourhood, at the intersection of Avenida General Paz and the Panamerican Highway. First, the Shopping Mall Dot Baires was developed and opened on May, 2009 and then the Office Building was opened in July 2010, which ment our landing on the growing corridor of rental offices located in the North Zone of Buenos Aires. In addition, on June 5, 2017, the Company through IRSA CP, reported the acquisition of the historic Philips Building, adjacent to the Dot Baires Shopping Mall, located in Saavedra neighbourhood in the City of Buenos Aires. It has 4 office floors, a total gross leaseable area of approximately 7,755 square meters which has a remaining construction capacity of approximately 20,000 square meters. Likewise, through PAMSA, we developed the Zetta building, A+ and potentially LEED building, which was inaugurated on May, 2019, it has 11 office floors with a profitable area of 32,173 square meters, fully leased at the opening date
 
In April 2008, we acquired one of the most emblematic building in the City of Buenos Aires, known as “Edificio República”. This property, also designed by the architect César Pelli, is a premium office building in the downtown area of the City of Buenos Aires, which added approximately 19,885 gross leasable square meters to our portfolio.
 
In December 2014, we renamed Alto Palermo S.A. into IRSA Commercial Properties S.A., and we transferred 83,789 square meters of five buildings of our premium office portfolio to it. The premium office buildings transferred included Edificio República, Torre Bank Boston, Edificio Intercontinental Plaza, Edificio Bouchard 710 and Edificio Suipacha. We also transferred to IRSA CP the reserve of land known as Intercontinental II, adjoining Edificio Intercontinental Plaza, which has potential for the development of 19,597 m2. In this way, we concentrate Real Estate activities in Argentina.
 
Sales and developments
 
Since 1996, we have also expanded our operations to the residential real estate market through the development and construction of apartment tower complexes in the City of Buenos Aires and through the development of private residential communities in the greater Buenos Aires.
 
We own an important 70-hectare property facing the Rio de la Plata in the south of Puerto Madero, 10 minutes from downtown Buenos Aires, called “Solares de Santa Mar’a”. We are owners of this property in which we aim to develop an entrepreneurship for mixed purposes, i.e. our development project involves residential complexes as well as offices, stores, hotels, sports and sailing clubs, services areas with schools, supermarkets and parking lots. On October 30, 2012 a new agreement was executed with the Government of the City of Buenos Aires, replacing all those already executed, whereby new obligations were agreed upon between the parties for the consummation of the project. To that end, such Agreement, as well as the previous ones, shall be countersigned and approved by the Legislative Branch of the City of Buenos Aires by enacting a bill that is attached to the project. The agreement provided that if by February 28, 2014 the agreement was not approved would become invalidated. During 2016, a new Agreement was executed with the Executive Branch of the City of Buenos Aires, including a new Bill of Law. The new Bill of Law was submitted to the Legislative Branch of the City of Buenos Aires for consideration and was approved by the relevant commissions; yet, during legislative year 2018 it was reserved and remained without legislative treatment. As a consequence of that, at the end of the 2018 legislative session, the lack of treatment triggered the automatically invalidity of the above mentioned and executed Agreement with the Executive Branch of the City of Buenos Aires, which include such Bill of Law.
 
In March 2011, we bought the Nobleza Piccardo warehouse, through a subsidiary in which we have a 50% stake. This property is located in the city of San Mart’n, Province of Buenos Aires, and due to its size and location represents an excellent venue for the future development of different segments. The total plot area is 160,000 square meters.The master plan was carried out by the prestigious Gehl Studio (Denmark), generating a modern concept of a new urban district which is being carried out to a preliminary project / project phase through the Mc Cormack Architecture Studio and Associates and internal and external teams.
 
 
73
 
 
We are currently developing the project called “Polo Dot,” through PAMSA, subdsidiary of IRSA CP, located in the commercial complex adjoining to Dot Baires Shopping Mall. The project will consist of three office buildings (one of them may include a hotel and recently opened Zetta building) on land reserves we own through IRSA CP and the expansion of Dot Baires Shopping by approximately 15,000 square meters of gross leasable area. In the first phase, we developed the Zetta building which was inaugurated on May 2019. The second stage of the project consists of two office/ hotel buildings that will add 38,400square meters of GLA to the complex. We have noticed an important demand for premium office spaces in this new commercial center and we are confident that we will be able to generate a quality enterprise similar to the ones that the company has done in the past with attractive income levels and high occupancy.
 
Likewise, we are moving forward with the construction of Catalinas Building wich is expected to have approximately 35,000 square meters of gross leasable area consisting of 30 office floors and 316 parking spaces, and will be located in the “Catalinas” area in the City of Buenos Aires, one of the most sought after neighborhoods for premium office development in Argentina. IRSA CP acquired from us certain units in the building and owns 30,832 square meters consisting of 26 floors and 272 parking spaces in the building. On December 4, 2015, we sold to Globant 4,636 square meters corresponding to four office floors. Construction work started in late 2016, and is currently expected to be completed in approximately three years. As of June 30, 2019, we had completed 68% of the construction work.
 
On March 22, 2018 we acquired through IRSA CP, directly and indirectly, 100% of a land of approximately 78,000 square meters of surface located in Camino General Belgrano, between 514 street, avenue 19 and 511 street, in La Plata, Province of Buenos Aires. The objective of this acquition is to develop a mix uses project given that the land offers location and scale adequate characterics for the commercial development in a place of great potential.
 
On July 2018, we acquired through IRSA CP “La Maltería S.A.”,a wholly-owned subsidiary of IRSA CP which is directly or indirectly controlled by the company in a 100%, a property of 147,895 sqm of surface and approximately 40,000 sqm of built surface known as “Maltería Hudson”, located in the intersection between Route 2 and Buenos Aires - La Plata highway, main connection route to the south of Greater Buenos Aires and the Atlantic Coast, in the City of Hudson, province of Buenos Aires. The purpose of this acquisition is the future development of a mixed-use project, with a total constructive capacity of approximately 177.000 sqm, given that the property has location and scale characteristics for a real estate development with great potential.
 
Hotels
 
In 1997, we entered the hotel market through the acquisition of a 50% interest in the Llao Llao Hotel near Bariloche Province of Rio Negro and 76.3% in the Intercontinental Hotel in the City of Buenos Aires. In 1998, we also acquired Libertador Hotel in the City of Buenos Aires and subsequently sold a 20% interest in it to an affiliate of Sheraton Hotels, and during the fiscal year 2019, we acquired the interest of 20% and reaching 100% of the capital of Hoteles Argentinos S.A. and beginning to operate the hotel directly under the name "Libertador".
 
International
 
In July 2008, we decided to expand internationally into the United States, taking advantage of certain investment opportunities generated after the global financial crisis. We acquired a 49% interest in Metropolitan 885 3rd Ave ("Metropolitan"), whose main asset is a 34-story building with 59,000 sqm of gross leasable area named Lipstick Building, located at 885 Third Avenue, New York.
 

 
 
74
 
 
In March 2012, we entered into an agreement with Supertel Hospitality Inc. whereby we acquired 3,000,000 convertible preferred shares in which we invested approximately US$20 million. Supertel Hospitality Inc.is a U.S. REIT listed on Nasdaq, which began operations in late 70s and in 1994 completed its initial public offering, changed its name to “Condor Hospitality Trust” (“Condor”) and its symbol on NYSE to “CDOR”. Condor is a REIT listed in Nasdaq focused on medium-class hotels located in various states of the United States of America, managed by various operators and franchises. As of June 30, 2019, we hold an 18.9% interest and voting rights in Condor. The Company entered into an agreement to sell such shares, whose settlement is expected to be completed between October 2019 and December 2019. For more information see “—Significant Acquisitions, Dispositions and Development of Business Operation Center in Argentina.”
 
 
 Others
 
Over the years, we have acquired 29.91% of Banco Hipotecario.
 
Operations Center in Israel
 
During Fiscal Year 2014 we invested in the Israeli market, particularly in a company named IDB Development Corporation Ltd. On October 11, 2015, the Company obtained control of the Israeli company IDBD and it began to include it in its Consolidated Financial Statements. In November 2017, Dolphin IL, subsidiary of Dolphin Netherlands B.V., subscribed the definitive documents for the acquisition of the entire share of IDBD in DIC.
 
As of June 30, 2019, our indirect interest in IDBD was of 100% and in DIC was 83.77%. IDBD and DIC are two of the largest and most diversified holding companies in Israel, through their subsidiaries, associates, joint ventures and other investments, in numerous markets and industry sectors in Israel and other countries, including real estate (PBC), supermarkets (Shufersal), insurance (Clal), and telecommunications (Cellcom), among others. IDBD is registered with the Tel Aviv Stock Exchange (“TASE”) as a “Debentures Company” pursuant to Israeli law, as it has publicly listed bonds. DIC is registered in TASE and also has publicly listed bonds.
 
Significant acquisitions, dispositions and development of business
 
Operations Center in Argentina
 
Sale of ADS and shares from IRSA CP
 
During October 2017 and February 2018, IRSA and its subsidiaries completed the sale in the secondary market of 10,420,075 ordinary shares of IRSA CP, par value Ps.1 per share, represented by American Depositary Shares (“ADSs”), representing four ordinary shares each, which represents nearly 8.27% of IRSA CP capital for a total amount of Ps.4,454 million (US$ 140 million as of the date of the transaction). After the transaction, IRSA’s direct and indirect interest in IRSA CP amounted to approximately 86.34%. This transaction was accounted in equity as an increase in the equity attributable to the parent for an amount of Ps.414 million, net of taxes.
 
Distribution of a dividend in kind
 
On October 29, 2018 the Shareholder’s meeting was held, whereby the distribution of a dividend in kind for an equivalent of Ps. 1,827 payable in shares of IRSA CP was resolved (equivalent to Ps 2.44 per share).The decisions made on the basis of years’ results prior to the application of IAS 29, are not subject to be revised.For the distribution, the value of IRSA CP share was taken as of October 26, 2018, which was considered Ps. 220 per share. The number of shares distributed amounted to 6,418,182. This transaction was accounted for as an equity transaction generating a decrease in the equity attributable to holders of the parent for Ps. 1,073, restated as of the date of these financial statements. The stake of the Company in IRSA CP as of the date of these financial statements is 82.35%.
 
Sale of Tarshop
 
On February 14, 2019, IRSA CP sold its entire stake in Tarshop to BHSA. With this acquisition BHSA became the holder of 100% of the capital of said company. The loss recognized for this transaction was approximately Ps.131 million restated as of June 30, 2019.
 
 
75
 
 
Purchase of equity interest in HASA (owner of Libertador Hotel)
 
On February 28, 2019, the Company reported the acquisition, from an unrelated third party, the 20% of HASA for an amount of US$ 1.2 million. As a result of this acquisition, IRSA holds 100% of HASA's share capital. This transaction was accounted for as an equity transaction generating a decrease in the net equity attributable to the controlling shareholders by Ps.2 million restated as of June 30, 2019.
 
Operations Center in Israel
 
Partial sale of Clal
 
Sales and transactions with Swaps
 
On each of May 1, 2017, August 30, 2017, January 1, 2018, May 3, 2018 and August 30, 2018, continuing with the instructions given by the Israel Capital Market, Insurance and Savings Commission, IDBD sold 5% of its stake in Clal, and on January 2, 2019 4.5%, with a subsequent swap transaction with a 2 year expiration date of each transaction. The consideration for the transactions amounted to an approximate amount of NIS 944.5 million, which is partially restricted according to these agreements until the swap expires. These transactions did not meet the de-recognition criteria so the Company maintains the asset in “Financial assets available for sale” and accounts for the swaps as a financial liability.
 
As of June 30, 2019, NIS 442 million (equivalent to Ps.5,269 million) remained under guarantee for the fulfillment of the potential results of said swaps and are presented as “restricted assets”.
 
Other sale agreements
 
On May 2, 2019, continuing with the instructions given by the Israel Capital Market, Insurance and Savings Commission, IDBD entered into sales agreements with two unrelated parties (the “Buyers”), according to which each of the Buyers will acquire Clal shares representing 4.99% of its share capital at a cash price of NIS 47.7 per share (approximately Ps.602 per share). In addition, they were granted an option to acquire additional Clal shares for approximately 3% of the issued capital, for a period of 120 days (subject to obtaining a holding permit) at a price of NIS 50 per share.
 
Additionally on the same day, IDBD also entered into an agreement with a third unrelated buyer (the "Additional Buyer"), according to which the Additional Buyer will receive an option from IDBD, valid for a period of 50 days, to acquire approximately 4.99% of Clal shares (and not less than 3%), at a price of NIS 47.7 per share (approximately Ps.602 per share). Subject to the exercise of the option by the Additional Buyer, the price will be paid 10% in cash and the rest through a loan that will be provided to the Additional Buyer by IDBD and/or by a related entity and/or by a banking corporation and/or financial institution, under the agreed conditions.
 
The aforementioned agreements include, among others, a commitment by the Buyers and the Additional Buyer to not to sell the shares acquired during an agreed period of 24 months. It is clarified that each of the Buyers and the Additional Buyer have declared and committed to IDBD that there are no agreements or understandings between them regarding the joint ownership of Clal shares that are subject to the aforementioned agreements.
 
The total amount of Clal shares that can be acquired by the three buyers mentioned above, to the extent that the three agreements are completed and the options are exercised, amounts approximately 18% of Clal's share capital.
 
Regarding the transactions that were executed by IDBD with respect to Clal´s shares (mentioned above in “sales and transactions with Swap”), IDBD requested the Commissioner to grant his consent to update the terms, so it will allow the sale of Clal shares, which are the underlaying asset of the swaps transactions, through over-the-counter transactions, to a private buyer (instead of the sale through the distribution of the shares), and also to allow IDBD to instruct the financial entities through which swaps transactions were executed to execute sales to the Buyers and the Additional Buyer.
 
 
76
 
 
On May 3, 2019, IDBD completed the sale of Clal shares representing 4.99% of its share capital to one of the Buyers (the “first buyer”), for an approximate amount of NIS 132 million (approximately Ps.1,665 million) (NIS 47.7 per share). The shares sold will remain in a fiduciary account that has been guaranteed in favor of the Company´s bondholders (Series M), and will, at Clal´s discretion, make a prepayment or make payments in accordance with the program of amortization of the Company´s debentures.
 
Additionally, on May 2, 2019, a swap transaction with respect to 2,215,521 Clal shares was completed, representing approximately 4% of its share capital, through the sale to another unrelated party (the “Second Buyer”), according to a price per share. In accordance with the agreement with the Second Buyer, the early termination of the Swap Transaction was implemented with respect to the shares representing 1% of Clal´s share capital, in order to complete the sale.
 
As a result of the aforementioned sales, IDBD holding in Clal was reduced to 20.3% of its share capital (approximately 15.4% through a trust) and the Company owns approximately an additional 24% through swaps transactions.
 
On June 16, 2019, the Additional Buyer notified its intention to exercise the purchase option for 4.99% of Clal at a price per share of NIS 47.7, in accordance with the terms described above. As of the date of presentation of these financial statements, the additional sale has not been finalized since IDBD has not obtained the necessary financing to carry out the agreement.
 
On July 29, 2019, IDBD received a letter from Additional Buyer’s attorney, addressed to the Company and the members of its Board of Directors, in which, among other things, it was stated that IDBD had breached the agreement by not completing the execution on time, and that the Additional Buyer insists that IDBD should immediately complete all the actions required to fulfill the agreement.

As of the date issuance of these annual report, the negotiations between the parties regarding the terms of the loan agreement have not yet been completed.
 
Increase of interest in Cellcom
 
On June 27, 2018, Cellcom raised its share capital for a gross total of NIS 280 million (approximately Ps.3,441 million). DIC took part in such raise by acquiring 6,314,200 shares for a total amount of NIS 145.9 million (approximately Ps.1,792 million).
 
Additionally, on December 2018, DIC exercised 1.5 million options (Series 1) of Cellcom held by it in the amount of NIS 31 million (approximately Ps.369 million). In addition, on December 2018 and February 2019, DIC acquired shares of Cellcom at a cost of NIS 19 million (approximately Ps.250 million). As a result of the exercise of the options and the acquisition, DIC’s interest in Cellcom increased by 0.9%. The present transactions were accounted for as an equity transaction generating a decrease in the equity attributable to holders of the parent for Ps.158 million, restated as of June 30, 2019.
 
Possible sale of a subsidiary of IDB Tourism
 
On August 14, 2018, the Board of Directors of IDB Tourism approved its engagement in a memorandum of understanding for the sale of 50% of the issued share capital of a company which manages the incoming tourism operation which is held by Israir for a total consideration of NIS 26 million (approximately Ps.354 million).
 
Agreement to sell plot of land in USA
 
On August 2018, a subsidiary of IDBG signed an agreement to sell a plot of land next to the Tivoli project in Las Vegas for a consideration of US$18 million (approximately Ps.1,073 million).
 

 
77
 
 
Sale of real estate
 
In October 2018, a subsidiary of Ispro sold all of its rights in real estate area of approximately 29 dunams (equivalent to 1 hectare), in which there are 12,700 square meters in the northern industrial zone in Yavneh for NIS 86 million (equivalent to Ps.1,099 million).
 
Increase in participation in PBC
 
In December 2018 and February 2019, DIC acquired an additional 4.38% of PBC in the market for NIS 81 million (equivalent to Ps.1,004 million). The present transactions were accounted for as equity transactions, generating an increase in net equity attributable to the controlling company for Ps.71 million restated as of June 30, 2019.
 
Repurchase of own shares by DIC
 
In December 2018, DIC´s Board of Directors approved a plan to buy back DIC shares, for a period of one year, until December 2019 amounting up to NIS 120 million (approximately Ps.1,748 million). Acquisition of securities shall be carried out in accordance with market opportunities, dates, prices and quantities, as determined by the management of DIC, in such a way that in any event, the public holdings shall be, at any time, at least 10.1% of the total issued share capital of DIC.
 
Since December 2018 as of the date of these financial statements, DIC acquired 12.2 million shares for a total amount of NIS 119 million (approximately Ps.1,427 million). Additionally, in December 2018, minority shareholders of DIC exercised DIC Series 6 options for an amount of NIS 9 million (approximately Ps.122 million).
 
As a result of the operations described above, the participation of Dolphin IL in DIC increased approximately by 5.4%. The present transactions were accounted for as an equity transaction generating a decrease in the equity attributable to holders of the parent for Ps.93 million, restated as of June 30, 2019.
 
Increase in participation in Elron
 
In November and December 2018 DIC acquired an additional 9.2% of Elron in the market for NIS 31 million (equivalent to Ps.390 million). Additionally, in June 2019, Elron increased its capital by an issuance of shares, third parties outside the group acquired an amount of NIS 26 million. This transaction was accounted for as an equity transaction generating a decrease in the equity attributable to holders of the parent for Ps.45 million, restated as of June 30, 2019.
 
Changes of interest in Shufersal
 
On December 24, 2017, DIC sold Shufersal shares, decreasing its stake from 53.30% to 50.12%. The consideration with respect to the sale of the shares amounted to NIS 169.5 million (equivalent to Ps.1,503 million). The transaction was accounted for as an equity transaction generating an increase in equity attributable to the controlling company for Ps.1,192 million.
 
On June 16, 2018, DIC announced the sale of a percentage of its stake in Shufersal to institutional investors which was completed on June 21, 2018. The percentage sold amounted to 16.56% and the net amount of the consideration was approximately NIS 848 million (equivalent to Ps.9,687 million), consequently DIC lost control of Shufersal, so the Group deconsolidated the subsidiary at that date.
 
 
 
78
 
 
Below are the details of the sale:
 
 
 
June 30, 2018
 
 
 
(in million of Ps.)
 
Cash received
  9,988 
Remeasurement of the fair value of the remaining interest
  20,480 
Total
  30,468 
Net assets disposed including goodwill
  (13,225)
Gain from the sale of a subsidiary, net of taxes (*)
  17,243 
 
(*) Includes Ps.4,097 million as a result of the sale and Ps.13,146 million as a result of the re-measurement at the fair value of the new stake, both included in discontinued operations.
 
The following table details the net assets disposed:
 
 
 
June 30, 2018
 
 
 
(in million of Ps.)
 
Investment properties
  7,229 
Property, plant and equipment
  46,477 
Intangible assets
  11,337 
Investments in associates and joint ventures
  624 
Restricted assets
  142 
Trade and other receivables
  21,391 
Investments in financial assets
  196 
Derivative financial instruments
  36 
Inventories
  9,764 
Cash and cash equivalents
  8,679 
TOTAL ASSETS
  105,875 
Borrowings
  33,153 
Deferred income tax liabilities
  4,369 
Trade and other payables
  37,297 
Provisions
  717 
Employee benefits
  1,967 
Salaries and social security liabilities
  3,724 
Income tax and MPIT liabilities
  12 
TOTAL LIABILITIES
  81,239 
Non-controlling interest
  11,411 
Net assets disposed including goodwill
  13,225 
 
Additionally, on November 27, 2018, DIC sold 7.5% of the total shares of Shufersal to institutional investors for a consideration of NIS 416 million (approximately Ps.5,084 million). After this transaction, the company holding went down to 26.02% approximately. The profit for this sale was NIS 27 million (approximately Ps.301 million).
 
Interest increase in DIC
 
On July 5, 2018 Tyrus acquired 2,062,000 of DIC’s shares in the market for a total amount of NIS 20 million (equivalent to Ps.343 million), which represent 1.35% of the Company’s outstanding shares at such date. As a result of this transaction, our equity interest had increased from 76.57% to 77.92%. This transaction was accounted for as an equity transaction generating an increase in the net equity attributable to the controlling shareholders by Ps.32 million restated as of June 30, 2019.
 
Purchase of DIC shares by Dolphin
 
In connection with the Concentration Law in Israel, Dolphin Netherlands B.V. made a non-binding tender offer for the acquisition of all DIC shares held by IDBD. For purposes of the transaction, a committee of independent directors has been set up to assess the tender offer and negotiate the terms and conditions. The Audit Committee has issued an opinion without reservations as to the transaction in accordance with the terms of section 72 et al. of the Capital Markets Law N° 26,831.
 
 
 
79
 
 
On November 2017, Dolphin IL, a subsidiary of Dolphin Netherlands B.V., subscribed the final documents for the acquisition of the total shares owned by IDBD in DIC.
 
The transaction has been made for an amount of NIS 1,843 million (equivalent to NIS 17.20 per share of DIC). The consideration was paid NIS 70 million in cash (equivalent to Ps.684 million) and NIS 1,773 million (equivalent to Ps.16,441 million) were financed by IDBD to Dolphin, maturing in five years, with the possibility of an extension of three additional years in tranches of one year each, that will accrue an initial interest of 6.5% annually, which will increase by 1% annually in case of extension for each annual tranch. Furthermore, guarantees have been implemented for IDBD, for IDBD bondholders and their creditors, through pledges of different degree of privilege over DIC shares resulting from the purchase. Moreover, a pledge was granted in relation to 9,636,097 (equivalent to 6.38%) of the shares of DIC that Dolphin currently holds inthe first degree of privilege in favor of IDBD and in second degree of privilege in favor of IDBD's creditors. This transaction has no effect in the consolidation structure and has been accounted as an equity transaction that resulted of a decrease in the equity attributable to the parent for an amount of Ps.328 millionrestated as of June 30, 2019.
 
Purchase of IDBD shares to IFISA
 
On December 2017, Dolphin Netherlands BV, executed a stock purchase agreement for all of the shares that IFISA held of IDBD, which amounted to 31.7% of the capital stock. As a result, as of that date, Dolphin holds the 100% of IDBD's shares.
 
The transaction was made at a price of NIS 398 million (equivalent to NIS 1.894 per share and approximately to Ps.3,553 million). As consideration of the transaction all receivables from IFISA to Dolphin have been canceled plus a payment of US$ 33.7 million (equivalents to Ps.1,061 million). This transaction was accounted as an equity transaction that resulted in a decrease of the equity attributable to the parent for an amount of Ps.8,177 million restated as of June 30, 2019.
 
Sale of Israir
 
On June 30, 2017 IDB Tourism was at an advanced stage of negotiations with Sun d’Or International Airlines Ltd. (“Sun d’Or”), a subsidiary of El Al Israel Airlines Ltd. ("El Al"), and on July 2, 2017, an agreement was signed which has been rejected by the Antitrust Commission on January 10, 2018.
 
As a consequence of this process, the Audited Consolidated Financial Statements as of June 30, 2018 and 2017 present the investment in Israir as assets and liabilities held for sale, and a loss of nearly NIS 56 million (approximately equivalent to Ps.520 million), as a result of measuring these net assets at the estimated recoverable value. We maintained the criteria of classifying the investment as a discontinued operation as established by IFRS 5.
 
Recent Developments:
 
Operations Center in Argentina
 
Shareholders’ meeting
  
Our 2019 annual meeting of shareholders was held on October 30, 2019 and it was decided, among others: (1) the distribution of a dividend in kind for an amount of Ps.480,000,000 in IRSA Propiedades Comerciales S.A.’s shares to be distributed among the shareholders pro rata to their shareholding interest in the company;(2) appointment of regular directors and alternate directors for a term of three fiscal years. See ITEM 6. Directors, Senior Management and Employees”;(3) approve a stock capital increase for up to a par value of Ps.200,000,000, through the issuance of up to 200,000,000 common book-entry shares of Ps.1 par value each and entitled to one vote per share, equivalent to 34.56% of the current stock capital, entitled to receive dividends from their subscription date, pari passu together with the shares outstanding as of the time of issuance, with issue premium, through (i) public subscription in the capital markets of Argentina and/or abroad, which may be paid in (a) in kind and/or (b) in cash in argentine pesos and/or foreign currency; and/or (ii) the issuance of convertible notes pursuant to section 17 of law 23,576; and/or (iii) the issuance of warrants. Determination of parameters within which the board of directors will establish the issue premium and its calculation method. Preemptive subscription right and applicable term pursuant to Section 62 bis of law 26,831 or a reduction of the term for up to 10 days pursuant to Section 194 of the Corporations Act, as applicable;(4) approve the implementation of an incentive plan for employees, management and directors, without issue premium, for up to 1% of the stock capital in effect as of the time of execution of the plan.
 
Payment of capital and interest of Series VII and VIII bonds
 
On September 9, 2019, the Company, paid capital and interest of Series VII and VIII bond, pursuant to the terms and conditions of the issuances, as result of that, such Notes were cancelled entirely. On September 12, we reported that we have taken knowledge that the holders of the Series VIII bond whose custody was in accounts abroad, have not collected the capital and interests that had been paid by us in time on September 9th according to the terms and conditions of the issuance. In this regard, the Company suggested to investors whom have not yet collected the amounts to consult with the corresponding custodian banks about the exchange regulations applicable to date. Notwithstanding the foregoing, the Company is maintaining communications with all the parties involved, committing its best efforts to collaborate.
 
 
 
80
 
 
Capital Contribution in IDBD
 
On August 30, 2019, the Company reports that its Board of Directors has approved the subscription of a commitment with Dolphin Netherlands B.V., a Dutch company 100% controlled by our subsidiary Tyrus S.A., to make capital contributions in Dolphin Netherlands B.V. for up to NIS 210,000,000, according to a schedule of commitments made by Dolphin Netherlands B.V. between September 2019 and September 2021 with IDB Development Corporation Ltd. (“IDBD”). It is made known with reference to Dolphin Netherlands B.V. that said company would compromise to make contributions in its 100% controlled IDBD subject to the occurrence of certain facts according to the following scheme: (i) NIS 70 million that were contributed on September 2, 2019; (ii) NIS 70 million to be contributedno later than September 2, 2020 and (iii) NIS 70 million to be contributed no lather than and September 2, 2021. According to the agreement of Dolphin Netherlands B.V. with IDBD, those contributions may be considered as capital contributions resulting in the issuance of new IDBD shares in favour of the controller company or may be granted in the form of a subordinated loan. Having consulted the Audit Committee in the terms of Chapter III of the Rules of the National Securities Commission, as well as article 110 Inc. h) Section IV of the Capital Market Law Nº26.831, it has issued an opinion without objections to be made regarding the transaction above mentioned. Such opinion is at disposal of the Shareholders in the corporate headquarters.
 
IRSA Class I (Tranche 2) and Class II Notes issuance.
 
On August 6, 2019, the Company issued Class I (Tranche 2) and Class II Notes with the following terms and conditions:
 
Class I Tranche 2 Notes: The amount issued was US$85,171,669 at an issuance price of 103.77% (YTM 8.75% n.a & YTW 7.99% n.a) with interest coupon of 10.0%, quarterly payments and maturity date on November 15, 2020.
 
Class II Notes: The amount issued was CLP 31,502,600,000 (Chilean peso linked -equivalent to US$45,005,000); the issue price was 100.0%; with an interest coupon: 10.5% nominal annual; paid semiannualy and maturity date on August 6, 2020.
 
Condor merger agreement
 
As of June 30, 2019, we owned 2,197,023 ordinary shares and 325,752 Series E shares. On July 19, 2019, Condor signed an agreement and merger plan with a company not related to the Group. The agreement set that each ordinary share, whose nominal value is US$ 0.01 per share; will be canceled before the merger and each interest holder will have the right to receive a cash amount equivalent to US$ 11.10 per ordinary share. Additionally, each Series E convertible share will be automatically canceled and will become entitled to receive a cash amount equal to US$ 10.00 per share.
 
It is estimated that the operation will be settled between October 2019 and December 2019.

Recapitalization agreement TGLT by IRSA CP
 
On August 8, 2019, IRSA CP entered into certain arrangements with TGLT S.A. (“TGLT”) providing for collaboration in TGLT’s financial restructuring and recapitalization. IRSA CP participated in the recapitalization agreement whereby TGLT committed: (i) to make a public offer to subscribe Class A preferred shares at a subscription price of US$1.00 per share; (ii) to make a public offering of new Class B preferred shares which may be subscribed by (a) the exchange for ordinary shares of TGLT, at an exchange ratio of one Class B preferred share for every 6.94 ordinary shares of the Company and / or (b) the exchange for convertible notes, at an exchange ratio of a Class B preferred share for each US$1.00 of convertible notes (including accumulated and unpaid interests under the existing convertible notes); and (iii) to grant an option to subscribe new Class C preferred shares in a public offer for cash to be carried out if: (a) the public offer of Class A and Class B preferred shares are consummated and (b) a minimum number of option holders have exercised that option at a subscription price per Class C preferred share of US$1.00 (or its equivalent in pesos). In addition, as a holder of convertible notes of TGLT, IRSA CP entered into an agreement that defers interest payments due on the convertible notes until November 8, 2019 (which may be further defer) and an option agreement by which Class C preferred shares may be subscribed. Finally, in support of the recapitalization plan, IRSA CP entered into a commitment with TGLT to subscribe for newly issued common shares and make capital contributions in kind up to US$24 million. Implementation of the TGLT recapitalization is subject to approval TGLT corporate authorization and CNV approval.
 
 
 
81
 
 
 
Coto Residential Project by IRSA CP

October 25, 2019, IRCP has transferred to a non-related third party the rights to develop a residential building (“Tower 1”) on Coto Supermarket airspace located in Abasto neighborhood in the City of Buenos Aires. Tower 1 will have 22 floors of 1 to 3 rooms apartments, totaling an area of 8,400 sqm.
 
The amount of the operation was set at US$ 4.5 million: US$ 1 million in cash and the balance in at least 35 apartment units, which represent the equivalent of 24.20% of the owned square meters, with a minimum guaranteed of 1,982 sqm.
 
In a 30 months period since the signature, when certain conditions have been met, IRSA CP must transfer to the same unrelated third party the rights to build a second apartment building.
 
IRSA CP´s Shareholders’ meeting
 
IRSA CP´s 2019 annual meeting of shareholders was held on October 30, 2019 and it was decided, among others: (1) approve the distribution of dividends in cash for up to an amount equal to Ps.595,000,000;(2) appointment of regular directors and alternate directors for a term of three fiscal years. See “ITEM 6. Directors, Senior Management and Employees”; (3) approve the implementation of an incentive plan for employees, management and directors, without issue premium, for up to 1% of the stock capital in effect as of the time of execution of the plan. 
  
Operations Center in Israel
 
 CLAL Control Permit
 
On July 23, 2019, the Company, reports a material fact in connection with IDB Development Corporation Ltd. (“IDBD”) stake in Clal Insurance Enterprise Holdings Ltd. (“Clal”). In this regard, the Company informs that Mr. Eduardo Elsztain, as controlling shareholder, notified to the Commission of Capital Market, Insurance and Savings of Israel, that he has withdrawn the application for a control permit in Clal that was communicated to the market on March 29, 2019.
 
Sale of interest in Gav-Yam
 
On July 1, 2019, PBC sold approximately 11.7% of its equity interest in Gav-Yam's through private agreements. After this transaction, the holding of PBC in Gav-Yam changed from 51.7% to 40.0%. The consideration received for said sale was NIS 456 million (approximately Ps. 5,472 million at the date of the transaction).
 
Additionally, on September 1, 2019, PBC sold approximately an additional 5.14% of Gav-Yam, therefore the stake of PBC in Gav-Yam went from 51.7% to 34.9%, the consideration received was NIS 224 million (approximately Ps. 2,688 million as of that day). It is estimated that as a result of these sales, PBC will lose control over Gav-Yam and will deconsolidate this subsidiary.
 
Agreement to sell plot of land in US
 
As mentioned in Note 4. D of our Audited Consolidated Financial Statement of the Operations Center in Israel, the agreement for the sale of the land attached to the Tivoli project has been breached and terminated. In July 2019, the Company signed a new agreement for the sale of the aforementioned land, for a total amount of US$ 18 million. At this stage, there is no certainty that the sale transaction will be completed.
 
Repurchase of DIC debentures
 
On July 15, 2019, the Board of Directors of DIC approved the application of a plan for the repurchase of its debentures (Series F and Series J), until July 15, 2020, for a total amount of up to an additional NIS 200 million. The aforementioned repurchases will be made in accordance with market opportunities, in accordance with the dates, prices and scope determined by the management of DIC. During the month of July 2019, DIC made the repurchase of its debentures for an amount of NIS 300 million.
 
Advance payment of Ispro debentures
 
In August 2019, the Audit Committee and Ispro Board approved the full advance payment of the debentures (Series B), which were quoted in the TASE, the total amount was NIS 131 million. The early cancellation of these debentures will make Ispro an unlisted company for the TASE.
 
Sale of Clal shares
 
On August 28, 2019, the second buyer of the transaction described in Note 4.A. of our Audited Consolidated Financial Statement notified the decision to exercise the option for the remaining 3% at a price of NIS 50 per share for a total of NIS 83 million. These shares were delivered through a swap contract.
 
On September 3, 2019, IDBD concluded an agreement for the sale of an additional 6% of Clal shares, of which 1% will be collected in cash (approximately NIS 29 million) and the remaining 5% through the receipt of IDBD’s own debentures for a nominal value of approximately NIS 190 million. The agreed price of Clal share was NIS 52.5 and the discount value applied to the IDBD negotiable obligations was between 25% -21% discount with respect to the nominal value.
 
 
 
82
 
 
As a result of the aforementioned sales, at the time of closing, the holding of IDBD in Clal directly and through swap contracts will be reduced to 35.3%.
 
B. Business Overview
 
Operations and principal activities
 
Founded in 1943, IRSA Inversiones y Representaciones Sociedad Anónima (“IRSA” or the “Company”) is one of Argentina’s leading real estate companies and the only Argentine real estate company whose shares are listed both on BYMA and on the NYSE.
 
We are engaged, directly and indirectly through subsidiaries and joint ventures, in a range of diversified activities, primarily in real estate, including:
 
i. the acquisition, development and operation of shopping malls,
 
ii. the acquisition and development of office buildings and other non-shopping mall properties primarily for rental purposes,
 
iii. the development and sale of residential properties, 
 
iv. the acquisition and operation of luxury hotels, 
 
v. the acquisition of undeveloped land reserves for future development or sale, and 
 
vi. selective investments outside Argentina.
 
On October 11, 2015, the Company obtained control of the Israeli company IDBD and it began to include it in its Consolidated Financial Statements. In November 2017, Dolphin IL, subsidiary of Dolphin Netherlands B.V., subscribed the definitive documents for the acquisition of the entire participation of IDBD in DIC. As of June 30, 2019, our indirect interest in IDBD was of 100% and in DIC was 83.77%.
 
As a result of the consolidation of this investment in the company’s financial statements, we decided to break down reporting into an Operations Center in Argentina and an Operations Center in Israel. From the Operations Center in Argentina, the Company manages the businesses in Argentina and the international investments in the Lipstick Building in New York and the Condor Hospitality Trust Hotel REIT. From the Operations Center in Israel the Company manages the business related to IDBD and DIC.
 
Operations Center in Argentina
 
We operate our business in Argentina through seven reportable segments, namely “Shopping Malls,” “Offices” “Sales and Developments,” “Hotels,” “International” and “Corporate” and “Others” as further described below:
 
Our “Shopping Malls” segment includes the operating results from our portfolio of shopping malls principally comprised of lease and service revenue from tenants. Our Shopping Malls segment had assets of Ps.35,276 million and Ps.63,155 million as of June 30, 2019 and 2018, respectively, representing 45.2% and 59.0% of our operating assets for the Operations Center in Argentina at such dates, respectively. Our Shopping Malls segment generated operating loss of Ps.24,050 million and operating income Ps.9,539 million for the fiscal years ended June 30, 2019 and 2018, respectively.
 
Our “Offices” segment includes the operating results from lease revenues of offices, other rental spaces and other service revenues related to the office activities. Our Offices segment had assets of Ps.22,206 million and Ps.20,036 million as of June 30, 2019 and 2018, respectively, representing and 28.4% and 18.7% of our operating assets for the Operations Center in Argentina at such dates, respectively. Our Offices segment generated an operating income of Ps.1,677 million and operating income of Ps.4,964 million for the fiscal years ended June 30, 2019 and 2018, respectively.
 
 
83
 
 
Our “Sales and Developments” segment includes the operating results of the development, maintenance and sales of undeveloped parcels of land and/or trading properties. Real estate sales results are also included. Our Sales and Developments segment had assets of Ps.19,861 million and Ps.18,040 million as of June 30, 2019 and 2018, respectively, representing 25.4% and 16.9% of our operating assets for the Operations Center in Argentina. Our Sales and Developments segment generated an operating income of Ps.438 million and Ps.5,158 million for the financial years ended June 30, 2019 and 2018, respectively, without considering the share of profit of associates and joint ventures.
 
Our “Hotels” segment includes the operating results of our hotels mainly comprised of room, catering and restaurant revenues. Our Hotels segment had assets of Ps.1,348 million and Ps.1,424 million as of June 30, 2019 and 2018, respectively, representing 1.7% and 1.3% of our operating assets for the Operations Center in Argentina, respectively. Our Hotels segment generated an operating income of Ps.471 million and an operating loss of Ps.44 million for the fiscal years ended June 30, 2019 and 2018, respectively.
 
Our “International” segment includes investments that mainly operate in the United States in relation to the lease of office buildings and hotels in that country. We intend to continue evaluating investment opportunities outside Argentina as long as they are attractive investment and development options. Our International segment had net liabilities of Ps. 4,864 million and Ps.2,569 million as of June 30, 2019 and 2018, respectively. Our International segment generated operating losses of Ps. 92 million and operating losses of Ps. 122 million for the fiscal years ended June 30, 2019 and 2018, respectively.
 
“Corporate” segment. Since fiscal year 2018, we have decided to disclose certain corporate expenses related to the holding structure in a separate “Corporate” segment. This segment generated a loss of Ps.363 million and Ps. 269 million during fiscal years 2019 and 2018, respectively.
 
Our “Others” Segment includes the entertainment activities through La Arena and La Rural S.A. and the financial activities carried out by Banco Hipotecario for both years and Tarshop S.A. (“Tarshop”) just for 2018. Our “Others” segment had assets of Ps.4,231 million and Ps.6,897 million as of June 30, 2019 and 2018, respectively, representing 5.4% and 6.4% of our operating assets for the Operations Center in Argentina, respectively. Our Others segment generated an operating loss of Ps.549 million and operating income of Ps.215 million for the fiscal years ended June 30, 2019 and 2018, respectively, without considering share of profit of associates and joint ventures.
 
Operations Center in Israel
 
We operate our business in Israel through six reportable segments, namely “Real Estate,” “Supermarkets,” “Telecommunications,” “Insurance,” “Corporate” and “Others” as further described below:
 
Our “Real Estate” segment mainly includes assets and operating income derived from business related to the subsidiary PBC. PBC is engaged, independently and through its subsidiaries and associate companies, some of which are public companies, in various areas of the real estate industry in Israel and abroad. The main operating segments of PBC include the revenue-generating properties segment - its core activity - and the residential construction segment. PBC is also engaged in the agriculture segment, throught its investment in a joint venture (Mehadrin). Our Real Estate segment had net operating assets of Ps.47,489 million and Ps.46,415 million as of June 30, 2019 and 2018, representing 91.0% and 78.4% of our net operating assets for the Operations Center in Israel at such years, respectively. Our Real Estate segment generated operating income of Ps.10,896 million and of Ps.9,220 million for the fiscal years ended June 30, 2019 and 2018, respectively, representing 112.6% and 105.0% of our consolidated operating income for the Operations Center in Israel for such years, respectively, without considering the share of profit of associates and joint ventures.
 
Our “Supermarkets” segment includes assets income derived from the business related to the former subsidiary (deconsolidateddue to the loss of control in June 2018. See Note 4 to the consolidated financial statements) Shufersal, reclassified to discontinued operations in the prior year. Shufersal operates both directly and through its investee corporations, and owns the largest supermarket chain in Israel in terms of sales volume. Our Supermarkets segment had operating assets of Ps.16,102 million and Ps.20,696 million(corresponds to the value of the associate) as of June 30, 2019 and 2018, representing 30.9% and 35% of our operating assets for the Operations Center in Israel at such years, respectively.
 
 
 
84
 
 
Our “Telecommunications” segment includes assets and operating income derived from the business related to our subsidiary Cellcom. Cellcom is a provider of communication services, which offers to its customers primarily mobile communication services, landline telephone services, international telephone services, internet connectivity services and associated services, and beginning in December 2014, also television over internet services. Our Telecommunications segment had net operating assets of Ps.17,198 million and 17,102 million as of June 30, 2019 and 2018, representing 33.0% and 28.9% of our net operating assets for the Operations Center in Israel at such years, respectively. Our Telecommunications segment generated operating income of Ps.97 million and operating loss of Ps. 3 million for the fiscal years ended June 30, 2019 and 2018, respectively, representing 1.0% and 0% of our consolidated operating income for the Operations Center in Israel for such years, respectively.
 
Our “Insurance” segment includes the investment in Clal. Clal is holding company which is primarily engaged in the insurance, pension and provident funds segments, and in the holding of assets and real and other related businesses (such as insurance agencies), and which constitutes one of the largest insurance groups in Israel. Our Insurance segment had operating assets of Ps.15,839 million and Ps.19,064 million as of June 30, 2019 and 2018, representing 30.4% and 32.2% of our operating assets for the Operations Center in Israel at such years, respectively.
 
Our “Corporate” segment includes the assets and operating results providing from the activities related to the holding companies of the Operating Center in Israel, IDBD and DIC. Our Corporate segment had net operating liabilities of Ps 59,507 million and 75,660 million as of June 30, 2019 and 2018. Our Corporate segment generated an operating loss of Ps.740 million and an operating income of Ps. 201 million for the fiscal years ended June 30, 2019 and 2018, respectively, representing 7.6% and 2.3% of our consolidated operating income for the Operations Center in Israel for such years, respectively.
 
Our “Others” segment includes the assets and income derived from other diverse business activities, such as technological developments, oil and gas assets, electronics, and others. Our Others segment had net operating assets of Ps.15,040 million and 31,573 million as of June 30, 2019 and 2018. Our Others segment generated operating losses of Ps. 572 million and Ps. 640 million for the fiscal years ended June 30, 2019 and 2018, respectively, representing 5.9% and 7.4%, of our consolidated operating income for the Operations Center in Israel for such years, respectively, without share of loss of associates and joint ventures.
 
Business Strategy
 
As a leading company in Argentina engaged in acquiring, developing and managing real estate, we seek to (i) generate stable cash flows through the operation of our real estate rental assets (shopping malls, office buildings, hotels), (ii) achieve long-term appreciation of our asset portfolio by taking advantage of development opportunities, (iii) increase the productivity of our land reserves and enhance the margins of our development and sale of properties segment through partnerships with other developers, and (iv) look for opportunities abroad offering capital gain potential.
 
 
 
85
 
 
Operations Center in Argentina
 
Shopping Malls
 
Our main purpose is to maximize our shareholders’ profitability. By using our know-how in the shopping mall industry in Argentina as well as our leading position, we seek to generate a sustainable growth of cash flow and to increase the long-term value of our real estate assets.
 
We attempt to take advantage of the unsatisfied demand for purchase in different urban areas of the region, as well as of our customers’ purchase experience. Therefore, we seek to develop new shopping malls in urban areas with attractive prospects for growth, including Buenos Aires’ Metropolitan area, some cities in the provinces of Argentina and possibly, other places abroad. To achieve this strategy, the close business relationship we have had for years with more than 1,000 retail companies and trademarks composing our selected group of tenants is of utmost importance, as it allows us to offer an adequate mix of tenants for each particular case.
 
Offices
 
During the last years, there has been limited investment in high-quality office buildings in Buenos Aires and, as a result, we believe there is currently substantial demand for those desirable office spaces. We seek to purchase and develop premium office buildings in strategically-located business districts in the City of Buenos Aires and other strategic locations that we believe offer return and potential for long-term capital gain. We expect to continue our focus on attracting premium corporate tenants to our office buildings. Furthermore, we intend to consider new opportunities on a selective basis to acquire or construct new rental office buildings.
 
Hotels
 
We believe our portfolio of three luxury hotels is positioned to take advantage of future growth in tourism and travel in Argentina. We seek to continue with our strategy to invest in high-quality properties which are operated by leading international hotel companies to capitalize on their operating experience and international reputation.
 
Sales and Developments
 
We seek to purchase undeveloped properties in densely-populated areas and build apartment complexes offering green spaces for recreational activities. We also seek to develop residential communities by acquiring undeveloped properties with convenient access to the City of Buenos Aires, developing roads andother basic infrastructure such as electric power and water, and then selling lots for the construction of residential units. After the economic crisis in 2001 and 2002, the scarcity of mortgage financing restricted the growth in middle class home purchases, and as a result, we mainly focused on the development of residential communities for middle and high-income individuals, who do not need to finance their home purchases. Furthermore, we seek to continue to acquire undeveloped land at attractive locations inside and outside Buenos Aires for the purpose of their appreciation for subsequent sale or potential commercial and/or residential development. We believe that holding a portfolio of desirable undeveloped plots of land enhances our ability to make strategic long-term investments and affords us a valuable “pipeline” of new development projects for upcoming years.
 
International
 
In this segment, we seek investments that represent an opportunity of capital appreciation potential in the long term. After the international financial crisis in 2008, we took advantage of the price opportunity in the real estate sector in the United States and invested in two office buildings in Manhattan, New York. In 2015, we sold the Madison building and we hold a 49.9% interest in a US company, whose main asset is the so-called “Lipstick” office building located in the City of New York. In addition, jointly with subsidiaries, we hold an 18.9% interest and voting rights in Condor Hospitality Trust REIT (NASDAQ: CDOR), in process of sale. We intend to continue evaluating -on a selective basis- investment opportunities outside Argentina as long as they offer attractive investment and development options.
 
 
 
86
 
 
Corporate
 
This segment includes the expenses related to the corporate activities of the Operations Center in Argentina.
 
Others
 
Primarily includes the financial activities through in Banco Hipotecario and Tarshop, the main mortgage-lending bank in Argentina, as we believe that we are able to reach good synergies in the long term between real estate properties and the development of the mortgage loans market in Argentina with a developed mortgage market.
 
Operations Center in Israel
 
We develop our operations in Israel through IDBD and DIC, which invest (directly and indirectly) in companies that operate in several different fields, primarily in the communication, real estate, commerce, services and insurance branches. IDBD and DIC strive to promote and maximize the value of their existing investments until they are sold in appropriate cases. We manage these subsidiaries through the appointment of directors corporate officers, or through involvement in the business strategic processes of the subsidiaries.
 
In parallel with substantiating the control of the control group in IDBD and DIC, in early 2016, the senior management of IDBD was replaced, including the General Manager, CFO, Vice President - Legal Counsel, Vice President - Accounting and Corporate Secretary.
 
DIC is a holding company that invests in companies which operates in a variety of fields, mainly in communications, real estate, commerce and services. DIC strives to promote and maximize the value of its existing investments until they are sold in appropriate cases.
 
Real Estate. PBC’s policy is to continue to implement its growth strategy, to develop its yield bearer properties and to increase revenues from this activity, which is its main activity, by building on land, which PBC owns, and locating new investments opportunities. Concurrently, PBC will act to realize assets in which their improvement potential was fully utilized and PBC will also act to maintain a strong financial stability. In addition, on August 2017, PBC’s Board of Directors decided to begin the process of examining the realization of the PBC’s, directly and indirectly, holdings in Ispro Israeli Building Rental Company Ltd., and within this framework, to receive proposals from various parties for the acquisition of the said company. For this purpose, the Board of Directors approved PBC’s agreement with an investment bank, which will assist PBC in assessing the sale of its holding in Ispro, and the receipt and assessment of offers from various parties. In December 2018, as part of a tender offer which was published by DIC for the acquisition of PBC shares, DIC acquired approximately 2.6% of PBC issued share capital. In December 2018, DIC acquired an additional 0.5% of PBC issued share capital. The total acquisition cost with respect to the aforementioned acquisitions was NIS 55 million. In January and February 2019, DIC acquired approximately 1.4% of PBC’s issued share capital, for a total cost of NIS 26 million. As a result of the aforementioned acquisitions, DIC’s stake in the issued share capital of PBC increased to 68.8%.
 
Supermarkets. Shufersal’s strategy was relaunched in 2014, the main elements of which are strengthening of Shufersal’s competitive position, especially in the discount segment, develop and grow in Shufersal’s own brand, which includes the launch of new products in certain leading categories (such as pharma and products for infants) alongside with the improvement of relationships with its suppliers, the growth in sales of Shufersal Online and other digital operations, including Shufersal App, promotion of growth engines and development of specialized areas of activity, which includes, development of “Shufersal for Business” (Wholesale Sales Offers), and further implementation of the streamlining plan and changes in internal procedures while saving costs. In June 2018, a transaction was completed in which DIC sold 16.6% of the issued share capital of Shufersal, for a total net consideration of NIS 848 million, according to which DIC’s holdings in Shufersal decreased to approximately 33.6% and therefore ceased to be the controlling shareholder of Shufersal. Thus, after the date of the said sale we ceased to consolidate the financial statements of Shufersal in its financial statements. In November 2018, DIC sold approximately and additional of 7.5% of Shufersal’s issued share capital, in consideration of a total of NIS 413 million. As a result, DIC’s stake in Shufersal’s issued share capital decreased to 26.02%.
 
Telecommunications. Cellcom’s business strategy is divided into the following categories:
 
 
87
 
 
● 
Cell site construction and licensing – Cellcom construct cell sites based on its strategy to expand the geographical coverage and improve the quality of its network and as necessary to replace other obsolete cell sites.
 
● 
Sales and customer care – Cellcom combines its sales and customer care efforts in order to maximize sales opportunities alongside accessible and quality customer service.
 
● 
Marketing – Cellcom’s marketing strategy emphasizes its position as a communications group and cellular market leader, its value for money and its provision of a comprehensive solution for its customers’ communication needs, by offering services bundles for families and for the office for small and mid-sized businesses. Cellcom aims to provide its customers with a comprehensive quality experience through the various means of communications that they use, including their mobile handset, tablet and laptop. Alongside its focus on packages for a fixed sum, Cellcom has substantially reduced the number of calling plans available to its customers, thus reducing its back office operation.
 
Insurance. Clal has an advanced research department and an effective trading execution, to ensure a competitive advantage in order to achieve a fair long-term yield for policy holders, maximizing income from investments in accordance with the company’s risk appetite and the structure of liabilities in the portfolios.
 
Corporate. This segment includes the expenses related to the activities of holding companies.
 
Others. Includes the assets and income from other miscellaneous businesses, such as technological developments, tourism, oil and gas assets, electronics, and other sundry activities.
 
Overview
 
Operations Center in Argentina
 
Shopping Malls
 
As of June 30, 2019, we owned a majority interest in, and operated, a portfolio of 15 shopping malls in Argentina, six of which are located in the City of Buenos Aires (Abasto, Alcorta Shopping, Alto Palermo Shopping, Patio Bullrich, Dot Baires Shopping and Distrito Arcos), two are located in the greater Buenos Aires area (Alto Avellaneda and Soleil Premium Outlet), and the rest are located in different provinces of Argentina (Alto Noa in the City of Salta, Alto Rosario in the City of Rosario, Mendoza Plaza in the City of Mendoza, Córdoba Shopping Villa Cabrera and Patio Olmos (operated by a third party) in the City of Córdoba, La Ribera Shopping in Santa Fe (through a joint venture) and Alto Comahue in the City of Neuquén).
 
The shopping malls operated by us comprise a total of 332.150 square meters of GLA (excluding certain spaces occupied by hypermarkets which are not our tenants). Total tenant sales in our shopping malls, as reported by retailers, were Ps.66,075 million for fiscal year 2019 and Ps.76,747 million for fiscal year 2018, which implies a decrease of 13.9% in real terms (+27.2% in nominal terms). Tenant sales at our shopping malls are relevant to our revenues and profitability because they are one of the factors that determine the amount of rent that we charge our tenants. They also affect the tenants’ overall occupancy costs as a percentage of the tenant’s sales.
 
 
88
 
 
The following table shows certain information about our shopping malls as of June 30, 2019:
 
Shopping malls
Date ofacquisition/development
Location
 
GLA(sqm)(1)
 
 
Numberof stores
 
 
Occupancyrate(2)
 
 
Ourownershipinterest(3)
 
 
Rental revenue
 
 
 
 
 
 
 
 
 
 
 
(%)
 
 
(%)
 
 
(in thousands of Ps.)
 
Alto Palermo
Dec-97
City of Buenos Aires
  18,637 
  134 
  99.1 
  100.0 
  985,103 
Abasto Shopping(4)
Nov-99
City of Buenos Aires
  36,802 
  166 
  98.7 
  100.0 
  918,038 
Alto Avellaneda
Dec-97
Buenos Aires Province
  37,958 
  129 
  98.6 
  100.0 
  659,724 
Alcorta Shopping
Jun-97
City of Buenos Aires
  15,725 
  114 
  97.9 
  100.0 
  484,545 
Patio Bullrich
Oct-98
City of Buenos Aires
  11,396 
  85 
  93.5 
  100.0 
  282,061 
Buenos Aires Design(5)
Nov-97
City of Buenos Aires
  - 
  - 
  - 
  53.68 
  37,499 
Dot Baires Shopping
May-09
City of Buenos Aires
  48,827 
  169 
  74.5 
  80.0 
  777,410 
Soleil Premium Outlet
Jul-10
Buenos Aires Province
  15,158 
  79 
  99.0 
  100.0 
  256,650 
Distrito Arcos
Dec-14
City of Buenos Aires
  14,335 
  65 
  99.4 
  90,0 
  442,073 
Alto Noa Shopping
Mar-95
City of Salta
  19,311 
  86 
  99.5 
  100.0 
  173,222 
Alto Rosario Shopping(4)
Nov-04
City of Rosario
  33,534 
  140 
  99.6 
  100.0 
  477,555 
Mendoza Plaza Shopping
Dec-94
City of Mendoza
  42,876 
  130 
  97.3 
  100.0 
  286,628 
Córdoba Shopping
Dec-06
City of Córdoba
  15,361 
  102 
  99.3 
  100.0 
  172,347 
La Ribera Shopping
Aug-11
City of Santa Fé
  10,530 
  68 
  94.6 
  50.0 
  60,030 
Alto Comahue
Mar-15
City of Neuquén
  11,700 
  100 
  96.2 
  99.9 
  292,929 
Patio Olmos(6)
Sep-07
City of Córdoba
   
   
   
   
   
Total
 
 
  332,150 
  1,567 
  94.7 
    
  6,305,814
 
(1) Corresponds to gross leasable area in each property. Excludes common areas and parking spaces.
(2) Calculated dividing occupied square meters by leasable area as of the last day of the fiscal year.
(3) Company’s effective interest in each of its business units.
(4) Excludes Museo de los Niños (3,732 square meters in Abasto and 1,261 square meters in Alto Rosario).
(5) End of concession December 5, 2018
(6) IRSA CP owns the historic building of the Patio Olmos shopping mall in the Province of Córdoba, operated by a third party and does not include the rental revenues of Patio Olmos, for more details see “Accumulated rental income”.
 
The following table shows information about our expansions and our future expansions on current assets as of June 30, 2019:
 
Expansions
 
Ownership interest (%)
 
 
Surface(sqm)
 
Locations
Alto Rosario
  100 
  2,000 
Santa Fé Province
Alto Palermo Adjoining Plot
  100 
  3,900 
City of Buenos Aires
Alto Avellaneda
  100 
  1,300 
Buenos Aires Province
Dot Baires Shopping
  80 
  1,600 
City of Buenos Aires
Subtotal Current Expansions
    
  8,800 
 
Other future Expansions(1)
    
  98,055 
 
Subtotal Future Expansiones
    
  106,855 
 
Total Shopping Malls
    
  106,855 
 
Patio Bullrich - Offices / Hotel
  100 
  10,000 
City of Buenos Aires
Philips Building
  100 
  20,000 
City of Buenos Aires
Subtotal Future Expansions
    
  30,000 
 
Total Offices
    
  30,000 
 
 
    
    
 
Total Expansions
    
  136,855 
 
 
(1)  Includes Alto Palermo, Paseo Alcorta, Alto Avellaneda, Soleil, Alto Noa, Alto Rosario, Mendoza, Córdoba y La Ribera Shopping.
 
Total sales by type of business
 
The following table sets forth the retail sales of our shopping mall tenants by type of business for the fiscal years indicated:
 
 
89
 
 

 
 
For the fiscal years ended June 30,
 
 
 
 
2019
 
 
2018
 
 
2017
 
 
 
(in millions of Ps.)
 
Anchor Store 
  3,576 
  4,401 
  4,114 
Clothing and footwear 
  36,716 
  40,038 
  40,588 
Entertainment 
  2,215 
  2,382 
  2,587 
Home and decoration 
  1,468 
  2,149 
  2,104 
Home Appliances 
  7,400 
  8,462 
  8,064 
Restaurants 
  8,284 
  9,064 
  8,738 
Miscellaneous 
  788 
  828 
  561 
Services 
  5,628 
  9,425 
  8,940 
Total 
  66,075 
  76,747 
  75,696 
 
Occupancy rate
 
The following table sets forth the occupancy rate expressed as a percentage of gross leasable area of each of our shopping malls for the fiscal years indicated:
 
 
 
As of June 30,
 
 
 
 
2019
 
 
2018
 
 
2017
 
 
 
(%)
 
Alto Palermo 
  99.1 
  99.5 
  99.3 
Abasto Shopping 
  98.7 
  99.1 
  96.8 
Alto Avellaneda 
  98.6 
  98.9 
  99.3 
Alcorta Shopping 
  97.9 
  99.8 
  98.1 
Patio Bullrich 
  93.5 
  97.1 
  97.6 
Buenos Aires Design (1) 
  N/A 
  96.1 
  97.2 
Dot Baires Shopping 
  74.5 
  99.5 
  99.9 
Soleil Premium Outlet 
  99.0 
  97.7 
  100.0 
Distrito Arcos 
  99.4 
  99.7 
  100.0 
Alto Noa Shopping 
  99.5 
  96.8 
  99.4 
Alto Rosario Shopping 
  99.6 
  99.5 
  99.6 
Mendoza Plaza Shopping 
  97.3 
  98.3 
  97.1 
Córdoba Shopping Villa Cabrera 
  99.3 
  100.0 
  98.1 
La Ribera Shopping 
  94.6 
  94.9 
  97.6 
Alto Comahue 
  96.2 
  94.4 
  96.4 
Total (2) 
  94.7 
  98.5 
  98.5 
 
(1)  End of concession December 5, 2018.
(2)  As of June 30, 2019, the occupancy rate decreased mainly due to 12,600 square meteres vacancy generated by Walmart in Dot Baires Shopping. Excluding this effect, the occupancy would have been 98.5%.
 
 
90
 
 
Rental price
 
The following table shows the annual average rental price per square meter for the fiscal years indicated:
 
 
 
For the fiscal years endedJune 30,(1)
 
 
 
 
2019
 
 
2018
 
 
2017
 
 
 
(in Ps.)
 
Alto Palermo 
  36,165 
  40,326 
  42,386 
Abasto Shopping 
  17,635 
  23,671 
  23,563 
Alto Avellaneda 
  13,541 
  15,980 
  17,359 
Alcorta Shopping 
  21,367 
  23,180 
  24,403 
Patio Bullrich 
  16,409 
  17,373 
  18,282 
Buenos Aires Design (2) 
  - 
  5,679 
  5,841 
Dot Baires Shopping 
  9,319 
  10,586 
  11,051 
Soleil Premium Outlet 
  13,854 
  15,183 
  15,293 
Distrito Arcos 
  25,462 
  25,619 
  24,843 
Alto Noa Shopping 
  7,612 
  8,970 
  8,920 
Alto Rosario Shopping 
  11,511 
  12,741 
  14,336 
Mendoza Plaza Shopping 
  5,504 
  6,369 
  6,369 
Córdoba Shopping Villa Cabrera 
  9,114 
  10,408 
  10,489 
La Ribera Shopping 
  4,748 
  5,318 
  5,470 
Alto Comahue 
  20,769 
  25,221 
  23,961 
 
(1) Corresponds to consolidated annual accumulated rental prices according to the IFRS divided by gross leaseable square meters. Does not include revenues from Patio Olmos.
(2) End of concession December 5, 2018.
 
Accumulated rental income
 
The following table shows the accumulated rental income for the fiscal years indicated:
 
 
 
For the fiscal years ended June 30, (1)
 
 
 
 
2019
 
 
2018
 
 
2017
 
 
 
(in millions of Ps.)
 
Alto Palermo 
  985 
  1,060 
  1,095 
Abasto Shopping 
  919 
  1,427 
  1,490 
Alto Avellaneda 
  660 
  741 
  744 
Alcorta Shopping 
  485 
  514 
  516 
Patio Bullrich 
  282 
  298 
  317 
Buenos Aires Design (2) 
  37 
  121 
  131 
Dot Baires Shopping 
  777 
  761 
  774 
Soleil Premium Outlet 
  257 
  269 
  250 
Distrito Arcos 
  442 
  434 
  417 
Alto Noa Shopping 
  173 
  195 
  193 
Alto Rosario Shopping 
  478 
  512 
  536 
Mendoza Plaza Shopping 
  287 
  314 
  324 
Córdoba Shopping Villa Cabrera 
  172 
  190 
  191 
La Ribera Shopping(3) 
  60 
  64 
  62 
Alto Comahue 
  293 
  252 
  245 
Subtotal 
  6,306 
  7,152 
  7,285 
Patio Olmos (4) 
  7 
  7 
  8 
Reconciliation adjustments (5)                                                                     
  -339 
  -340 
  -300 
Total 
  5,976 
  6,822 
  6,993
 
(1)  Includes base rent, percentage rent, admission rights, fees, parking, commissions, revenues from non-traditional advertising and others. Does not include Patio Olmos.
(2)  End of concession term was December 5, 2018
(3)  Through our joint venture Nuevo Puerto Santa Fé S.A.
(4)  We owns the historic building where the Patio Olmos shopping mall is located in the province of Cordoba. The property is managed by a third party.
(5)  Includes indirect incomes and eliminations between segments.
 
 
91
 
 
The following table sets forth our revenues from cumulative leases by revenue category for the fiscal years presented:
 
 
 
For the fiscal year ended June 30,
 
 
 
 
2019
 
 
2018
 
 
2017
 
 
 
(in millions of Ps.)
 
 
 
 
Base rent 
  3,070
  3,681
  3,717
Percentage rent 
  1,249 
  1,314 
  1,409 
Total rent 
  4,319
 4,995
  5,126
Non-traditional advertising 
  157
  175 
  138 
Revenues from admission rights 
  737 
  823 
  881 
Fees 
  86 
  104 
  105 
Parking 
  337 
  421 
  423 
Commissions 
  173 
  271
  285
Other 
  167
  33
  26 
Revenues before expenses and collective promotion fund 
  5,976 
  6,822 
  6,991 
Expenses and collective promotion fund 
  2,388 
  2,877 
  3,305 
Total(1) 
  8,364
  9,699 
  10,296
 
Lease expirations
 
The following table sets forth the schedule of estimated lease expirations for our shopping malls for leases in effect as of June 30, 2019, assuming that none of our tenants exercise their option to renew or terminate their leases prior to expiration:
 
 
 
As of June 30, 2019
 
 
Agreements’ Expiration
 
Number of agreements renewed(1)
 
 
Square meters to expire
 
 
Due toexpire(%)
 
 
Amount of leasepayments(in millions of Ps.)(3)
 
 
Agreements(%)
 
Vacant Stores 
  58 
  17,511 
  5.3 
 
 
 
 
 
 
Expired in-force 
  61 
  44,878 
  13.5 
  125.2 
  5.4 
As of June 30, 2020 
  532 
  78,782 
  23.7 
  796.0 
  34.4 
As of June 30, 2021 
  394 
  57,712 
  17.4 
  598.7 
  25.9 
As of June 30, 2022 
  366 
  53,977 
  16.3 
  496.4 
  21.5 
As of June 30, 2023 and subsequent years
  156 
  79,290 
  23.9 
  296.2 
  12.8 
Total 
  1,567 
  332,150 
  100.0 
  2,312.6 
  100.0 
 
(1) Includes vacant stores as of June 30, 2019. A lease may be associated with one or more stores.
(2) Does not reflect our ownership interest in each property.
(3) Reflects the annual Base Rent of agreements due to expire as of June 30, 2019.
 
Five largest tenants of the portfolio
 
The five largest tenants of the portfolio (in terms of sales) conforms approximately 17.3% of their gross leasable area as of June 30, 2019 and represent approximately 6.7% of the annual basic rent for the fiscal year ending in that date.
 
 
 
92
 
 
 New leases and renewals
 
The following table shows certain information about our lease agreements as of June 30, 2019:
 
 
 
Number ofagreements
 
 
 
Annualbase rentamount (in millions of Ps.)
 
 
 
Annualadmissionrightsamount (in millions of Ps.)
 
 
 
Average annual baserent per sqm (Ps.)
 
 
 
Number of non-renewedagreements(1)
 
 
 
Non-renewedagreements(1)annualbase rent amount (in millions of Ps.)
 
 
Type of business
 
 
 
 
 
 
 
 
 
 
New andrenewed
 
 
Formeragreements
 
 
 
 
 
 
 
Clothing and footwear 
  450 
  546.9 
  112.8 
  8,841.1 
  8,682.3 
  531 
  914.7 
Restaurant 
  137 
  136.3 
  24.2 
  10,779.8 
  8,890.5 
  61 
  160.5 
Miscellaneous(2) 
  97 
  117.1 
  31.9 
  12,031.2 
  13,197.3 
  120 
  204.1 
Home 
  46 
  53.9 
  9.3 
  6,950.2 
  7,170.4 
  42 
  117.8 
Services 
  52 
  52.1 
  23.0 
  5,887.2 
  4,552.1 
  0 
  42.5 
Entertainment 
  26 
  39.6 
  4.2 
  1,896.0 
  1,509.8 
  3 
  55.2 
Supermarket 
  2 
  11.4 
  0 
  1,075.2 
  839.3 
  0 
  4.4 
Total 
  810 
  957.4 
  205.4 
  7,235.4 
  6,910.2 
  757 
  1,499.1 
 
(1) Includes vacant stores as of June 30, 2019. Gross leasable area with respect to such vacant stores is included under the type of business of the last tenant to occupy such stores.
(2) Miscellaneous includes anchor store.
 
Principal Terms of our Leases
 
Under the Argentine Civil and Commercial Code lease terms may not exceed 20 or 50 years, except for leases regulated by Law No. 25,248 which states leases on real property are not subject to term restrictions. Generally, terms of our lease agreements range from three to ten years.
 
Leasable space in our shopping malls is marketed through an exclusive arrangement with our wholly owned subsidiary and real estate broker Fibesa S.A., or “Fibesa.” We use a standard lease agreement for most tenants at our shopping malls, the terms and conditions of which are described below. However, our largest or “anchor” tenants generally negotiate better terms for their respective leases. No assurance can be given that lease terms will be as set forth in the standard lease agreement.
 
Rent amount specified in our leases generally is the higher of (i) a monthly Base Rent and (ii) a specified percentage of the tenant’s monthly gross sales in the store, which generally ranges between 2% and 10% of tenant’s gross sales. In addition, pursuant to the rent escalation clause in most of our leases, a tenant’s Base Rent generally increases between 10% and 15% on a semi-annually and cumulative basis from the seventh (7th) month of effectiveness of the lease. Although many of our lease agreements contain price adjustment provisions, these are not based on an official index nor do they reflect the inflation index. In the event of litigation, there can be no assurance that we may be able to enforce such clauses contained in our lease agreements.
 
In addition to rent, we charge most of our tenants an admission right, which must be paid upon execution of the lease agreement and upon its renewal. The admission right is normally paid as a lump sum or in a small number of monthly installments. If the tenants pay this fee in installments, the tenants are responsible for paying the balance of any such unpaid amount if they terminate the lease prior to its expiration. In the event of unilateral termination and/or resolution for breach by the tenants, tenants will not be refunded their admission payment without our consent. We lease our stores, kiosks and spaces in our shopping malls through our wholly-owned subsidiary Fibesa. We charge our tenants a fee for the brokerage services, which usually amounts to approximately three months of the Base Rent plus the admission right.
 
 
 
93
 
 
We are responsible for providing each shopping mall rental unit with electricity, a main telephone switchboard, central air conditioning and a connection to a general fire detection system. We also provide the food court tenants with sanitation and with gas systems connections. Each tenant is responsible for completing all necessary installations within its rental unit,in addition to paying direct related expenses, including electricity, water, gas, telephone and air conditioning. Tenants must also pay for a percentage of total expenses and general taxes related to common areas. We determine this percentage based on different factors. The common area expenses include, among others, administration, security, operations, maintenance, cleaning and taxes.
 
We carry out promotional and marketing activities to draw consumer traffic to our shopping malls. These activities are paid for with the tenants’ contributions to the Common Promotional Fund, or “CPF,” which is administered by us. Tenants are required to contribute 15% of their rent (Base Rent plus Percentage Rent) to the CPF. We may increase the percentage tenants must contribute to the CPF with up to 25% of the original amount set forth in the corresponding lease agreement for the contributions to the CPF. We may also require tenants to make extraordinary contributions to the CPF to fund special promotional and marketing campaigns or to cover the costs of special promotional events that benefit all tenants. We may require tenants to make these extraordinary contributions up to four times a year provided that each extraordinary contribution may not exceed 25% of the tenant’s preceding monthly lease payment.
 
Each tenant leases its rental unit as a shell without any fixtures and is responsible for the interior design of its rental unit. Any modifications and additions to the rental units must be pre-approved by us. We have the option to charge the tenant for all costs incurred in remodeling the rental units and for removing any additions made to the rental unit when the lease expires. Furthermore, tenants are responsible for obtaining adequate insurance for their rental units, which must cover, among other things, damage caused by fire, glass breakage, theft, flood, civil liability and workers’ compensation.
 
Insurance
 
We and our subsiadiary IRSA CP carry all-risk insurance for the shopping malls and other buildings covering property damage caused by fire, terrorist acts, explosion, gas leak, hail, storms and wind, earthquakes, vandalism, theft and business interruption. In addition, we carry liability insurance covering any potential damage to third parties or property caused by the conduct of our business throughout Argentina. We and our subsiadiary IRSA CP are in compliance with all legal requirements related to mandatory insurance, including insurance required by the Occupational Risk Law (Ley de Riesgos del Trabajo), life insurance required under collective bargaining agreements and other insurance required by laws and executive orders. IRSA CP´s and our history of damages is limited to one single claim resulting from a fire in Alto Avellaneda Shopping in March 2006, which loss was substantially recovered from our insurers. These insurance policies contain specifications, limits and deductibles which we believe are adequate to the risks to which we are exposed in our daily operations. We and our subsiadiary IRSA CP also maintain liability insurance covering the liability of our directors and corporate officers.
 
Control Systems
 
IRSA CP has computer systems equipped to monitor tenants’ sales (except stands) in all of its shopping malls. IRSA CP also conduct regular audits of our tenants’ accounting sales records in all of our shopping malls. Almost every store in its shopping malls has a point of sale that is linked to our main server. IRSA CP uses the information generated from the computer monitoring system to prepare statistical data regarding, among other things, total sales, average sales and peak sale hours for marketing purposes and as a reference for the internal audit. Most of its shopping mall lease agreements require the tenant to have its point of sale system linked to our server.
 
 
 
94
 
 
Competition
 
We are the largest owner and operator of shopping malls, offices and other commercial properties in Argentina in terms of gross leaseable area and number of rental properties. Given that most of our shopping malls are located in highly populated areas, there are competing shopping malls within, or in close proximity to, our targeted areas, as well as stores located on avenues or streets. The number of shopping malls in a particular area could have a material effect on our ability to lease space in our shopping malls and on the amount of rent that we are able to charge. We believe that due to the limited availability of large plots of land and zoning restrictions in the City of Buenos Aires, it is difficult for other companies to compete with us in areas through the development of new shopping malls. Our principal competitor is Cencosud S.A. which owns and operates Unicenter Shopping and the Jumbo hypermarket chain, among others.
 
The following table shows certain information concerning the most significant owners and operators of shopping malls in Argentina, as of June 30, 2019.
 
Company
Shopping Mall
Location
 
Gross leaseable area
 
 
Market share Percentage (1)
 
IRSA Propiedades Comerciales S.A.
 
 
 
 
 
 
 
 
 
Alto Palermo
City of Buenos Aires
  18.637 
  1.43 
 
Abasto Shopping (2)
City of Buenos Aires
  36.802 
  2.83 
 
Alto Avellaneda
Greater Buenos Aires, Province of Buenos Aires
  37.958 
  2.92 
 
Alcorta Shopping
City of Buenos Aires
  15.725 
  1.21 
 
Patio Bullrich
City of Buenos Aires
  11.396 
  0.88 
 
Dot Baires Shopping(4)
City of Buenos Aires
  48.827 
  3.76 
 
Soleil
Greater Buenos Aires, Province of Buenos Aires
  15.158 
  1.17 
 
Distrito Arcos
City of Buenos Aires
  14.335 
  1.10 
 
Alto Noa Shopping
Salta
  19.311 
  1.49 
 
Alto Rosario Shopping (3)
City of Rosario
  33.534 
  2.58 
 
Mendoza Plaza Shopping
City of Mendoza
  42.876 
  3.30 
 
Córdoba Shopping
City of Córdoba
  15.361 
  1.18 
 
La Ribera Shopping
Santa Fe
  10.530 
  0.81 
 
Alto Comahue
Neuquén
  11.700 
  0.90 
 
Subtotal
 
  332.150 
  25.56 
Cencosud S.A.
 
  277,203 
  21.33 
Other Operators
 
 
  690.499 
  53.13 
Total
 
  1,299,852 
  100.00 
Source: Argentine Chamber of Shopping Malls.
 
(1) Corresponding to gross leaseable area in respect of total gross leaseable area. Market share is calculated dividing sqm over total sqm.
(2) Does not include Museo de los Niños (3,732 sqm).
(3) Does not include Museo de los Niños (1,261 sqm).
(4) Our interest in PAMSA is 80%:
 
Seasonality
 
Our business is directly related with seasonality, affecting the level of our tenants’ sales. During summer holidays (January and February) our tenants’ sales reach their minimum level, whereas during winter holidays (July) and in December (Christmas) they reach their maximum level. Clothing stores generally change their collections in spring and autumn, positively affecting our shopping malls’ sales. Sales at discount prices at the end of each season are also one of the main sources of impact on our business.
 
 
95
 
 
Offices
 
According to Colliers International, as of June 30, 2019, the A+ and A office inventory increased as compared to 2018, at 2,029,247 sqm. In terms of rental availability, the vacancy rate maintained without important changes around 8.99% during the second quarter of 2019. These values indicate that the market is healthy in terms of its operations, allowing an optimum level of supply with balanced values.
 
Compared to the previous quarter, the Premium Offices prices remained in the order of US$ 24.3 per square meter compared to the previous quarter, and showed the same period last year, which was US$ 24.7 per square meter. There was an increase in rental prices for A+ properties of US$ 0.33per square meter, from US$ 26.0 per square meter in the first quarter of 2019 to US$ 26.33 per square meter for the second quarter of 2019. In this context, Catalinas presents as the zone with higher prices per square meter, reaching an average of US$ 40.0. Likewise, the industry reported a 3.73% increase in rental prices for A properties compared to the first quarter of 2019, reaching an average of US$ 22.34 per square meter, in which the North zone of Ciudad de Buenos Aires reach the higher prices, reaching US$ 34.0 per square meter. 
 
Management of office buildings
 
We generally act as the manager of the office properties in which we own an interest. We typically own the entire building or a substantial number of floors in the building. The buildings in which we own floors are generally managed pursuant to the terms of a condominium agreement that typically provides for control by a simple majority of the interests based on owned area. As building manager, we handle services such as security, maintenance and housekeeping, which are generally outsourced. The cost of the services is passed through to, and paid for by, the tenants, except in the case of our units that have not been leased, if any, for which we bear the cost. We market our leasable area through commissioned brokers or directly by us.
 
Leases
 
We usually lease our offices by using contracts with an average term of two years, with the exception of a few contracts with different terms. Contracts for the rental of office buildings and other commercial properties are generally stated in U.S. dollars, and in accordance with Argentine law they are not subject to inflation adjustment.
 
 
96
 
 
Properties
 
The following table shows certain information regarding our office buildings, as of June 30, 2019: 
 
 
Date of Acquisition
 
Gross Leaseable Area (sqm) (1)
 
 
Occupancy (2)
 
 
IRSA’s Effective Interest
 

Offices(3)
 
 
 
 
 
 
 
 
 
 
AAA & A buildings
 
 
 
 
 
 
 
 
 
 
República Building
04/28/08
  19,885 
  95.2%
  100%
Bankboston Tower
08/27/07
  14,865 
  93.5%
  100%
Intercontinental Plaza
11/18/97
  2,979 
  100.0%
  100%
Bouchard 710
06/01/05
  15,014 
  100.0%
  100%
Dot Building
11/28/06
  11,242 
  100.0%
  80.0%
Zetta Building
05/06/19
  32,173 
  97.5%
  80.0%
Total AAA & A buildings
 
  96,158 
  97.2%
    
B buildings
 
    
    
    
Philips Building
06/05/17
  7,755 
  45.7%
  100%
Suipacha 652/64
11/22/91
  11,465 
  44.6%
  100%
Total B buildings
 
  19,220 
  45.0%
    
Subtotal Offices
 
  115,378 
  88.3%
  N/A 
 
    
    
    
Other Properties
 
    
    
    
Santa María del Plata S.A
10/17/97
  116,100 
  25.9%
  100%
Nobleza Piccardo (5)
05/31/11
  109,610 
  78.4%
  50.0%
North Catalinas Plot
05/26/10
  N/A 
  N/A 
  N/A 
Other Properties (4)
N/A
  12,292 
  35.6%
  N/A 
Subtotal Other Properties
 
  238,002 
  50.6%
  N/A 
 
    
    
    
Total Offices and Others
 
  353,380 
  59.5%
  N/A 
 
(1) Corresponds to the total leaseable surface area of each property as of June 30, 2019. Excludes common areas and parking spaces.
(2) Calculated by dividing occupied square meters by leaseable area as of June 30, 2019.
(3) Corresponds to total consolidated lease agreements.
(4) Through IRSA CP.
(5) Through Quality Invest.
 
 Occupancy rate
 
The following table shows our offices occupancy percentage (1) as of the end of fiscal years ended June 30:
 
 
 
Occupancy Percentage(%)(1)
 
 
 
2019
 
 
2018
 
 
2017
 
Offices
 
 
 
 
 
 
 
 
 
Edificio República
  95.2 
  98.4 
  95.2 
Torre Bankboston
  93.5 
  85.6 
  100.0 
Intercontinental Plaza
  100.0 
  100.0 
  100.0 
Bouchard 710
  100.0 
  100.0 
  100.0 
Suipacha 652/64
  44.6 
  86.2 
  86.3 
DOT Building
  100.0 
  100.0 
  100.0 
Philips Building
  45.7 
  69.8 
  - 
Zetta Building
  97.5 
  - 
  - 
Subtotal Offices
  88.3 
  92.3 
  96.7 
 
(1) Leased square meters pursuant to lease agreements in effect as of June 30, 2019, 2018 and 2017 over gross leasable area of offices for the same periods
 
 
97
 
 
Annual average income per surface area as of June 30, 2019, 2018 and 2017(1):
 
 
 
Income per square meter (1)
 
 
 
 
As of June 30,
 
 
 
 
2019
 
 
2018
 
 
2017
 
 
 
(Ps./sqm)
 
Intercontinental Plaza 
  10,775 
  11,983 
  11,866 
Bouchard 710 
  17,142 
  14,289 
  12,543 
Suipacha 652/64 
  15,623 
  6,071 
  6,663 
Bankboston Tower 
  16,842 
  12,038 
  11,761 
República Building 
  16,417 
  11,471 
  13,085 
Dot Building 
  13,968 
  10,101 
  9,816 
Philips Building 
  18,046 
  5,029 
   
Zetta Building
  11,149 
   
   
 
(1) Calculated by dividing annual rental income by the gross leasable area of offices based on our interest in each building as of June 30 for each fiscal period.
 
New agreements and renewals
 
The following table sets forth certain Information on lease agreements as of June 30, 2019:
 
Building
 
Number of lease agreements (1)(5)
 
 
Annual rental price (2)
 
 
Rental price per new and renewed sqm (3)
 
 
Rental price per previous sqm (3)
 
 
Number of lease agreements not renewed
 
 
Lease agreements not renewed Annual rental price (4)
 
Bouchard 710
  1 
  10,698,433 
  1,214 
  1,257 
  - 
  - 
Della Paolera 265
  3 
  104,463,158 
  1,249 
  1,251 
  1 
  2,242,046 
Republica Building
  8 
  93,015,881 
  1,343 
  1,230 
  - 
  - 
DOT Building
  3 
  42,673,277 
  1,078 
  1,008 
  - 
  - 
Suipacha 664
  1 
  10,576,344 
  552 
  530 
  - 
  - 
Zetta
  2 
  386,602,685 
  1,027 
  - 
  - 
  - 
Total Offices
  18 
  648,029,779 
  1,086 
  1,139 
  1 
  2,242,046 
 
(1)  Includes new and renewed lease agreements executed in FY 2019.
(2)  Lease agreements in U.S. dollars converted to Pesos at the exchange rate prevailing in the first effective month of the agreement, multiplied by 12 months.
(3)  Monthly value.
(4)  Lease agreements in U.S. dollars converted to Pesos at the exchange rate prevailing in the last effective month of the agreement, multiplied by 12 months.
(5)  It does not include lease agreements over parking spaces, antennas or terrace area.
  
Hotels
 
According to the Hotel Vacancy Survey (EOH) prepared by INDEC, at June 2019, overnight stays at hotel and parahotel establishments were estimated at 3.0 million, 13.3% higher than the same month the previous year. Overnight stays of resident and nonresident travelers increased by 11.0% and 21.3%, respectively. Total travelers who stayed at hotels were 1.4 million, accounting for a 10.7% increase compared to the same month the previous year. The number of resident and nonresident travelers increased by 7.9% and 22.6%, respectively. The resident travelers represented 78.7% of the total number of travelers who stayed at hotels.
 
According to International Tourism Statistics published by INDEC, in the first five months of 2019, 1,311.6 thousand non-resident tourists arrived, which represented an interannual increase of 20.3%. Ezeiza and Aeroparque concentrated 89.0% of non-resident tourists arrivals during the period, with a year-on-year increase of 18.1%. Arrivals of Brazilian tourists stood out, which represented a 33.5% increase compared to the same period of last year, followed by European and other American tourists.
 
During fiscal year 2019, we kept our 76.34% interest in Intercontinental hotel and a 50.00% interest in Llao Llao, and we reached 100% interest in Libertador hotel
 
 
 
98
 
 
The following chart shows certain information regarding our luxury hotels:
 
Hotels
Date of Acquisition
 
IRSA’s Interest
 
 
Number of rooms
 
 
Occupancy (%)(1)
 
 
Average Price per Room Ps. (2)
 
 
Fiscal Year Sales as of June 30
(in millions of Ps.)
 
 
 
 
 
 
 
 
 
 
 
 
 
 
 
 
2019
 
 
2018
 
 
2017
 
Intercontinental(3)
11/01/1997
  76.34%
  313 
  75.1 
  5,582 
  734 
  384 
  295 
Libertador (4)
03/01/1998
  100%
  200 
  65.6 
  5,674 
  2,414 
  227 
  157 
Llao Llao (5)
06/01/1997
  50.00%
  205 
  54.4 
  12,919 
  4,919 
  489 
  331 
Total
 
    
  718 
  66.5 
  7,322 
  8,067 
  1,100 
  783 
 
(1)  Accumulated average in the twelve-month period.
(2)  Accumulated average in the twelve-month period.
(3)  Through Nuevas Fronteras S.A.
(4)  Through Hoteles Argentinos S.A.
(5)  Through Llao Llao Resorts S.A.
 
Hotel Llao Llao, San Carlos de Bariloche, Province of Rio Negro
 
In June 1997 we acquired the Hotel Llao Llao from Llao Llao Holding S.A. Fifty percent is currently owned by the Sutton Group. The Hotel Llao Llao is located on the Llao Llao peninsula, 25 kilometers from the City of San Carlos de Bariloche, and it is one of the most important tourist hotels in Argentina. Surrounded by mountains and lakes, this hotel was designedand built by the famous architect Bustillo in a traditional alpine style and first opened in 1938. The hotel was renovated between 1990 and 1993 and has a total constructed surface area of 15,000 sqm and 158 original rooms. The hotel-resort also includes an 18-hole golf course, tennis courts, fitness facility, spa, game room and swimming pool. The hotel is a member of The Leading Hotels of the World, Ltd., a prestigious luxury hospitality organization representing 430 of the world’s finest hotels, resorts and spas. The Hotel Llao Llao is currently being managed by Compañ’a de Servicios Hoteleros S.A., operator, among others, of the Alvear Palace Hotel, a luxury hotel located in the Recoleta neighborhood of Buenos Aires. During 2007, the hotel was subject to an expansion and the number of suites in the hotel rose to 205 rooms.
 
Hotel Intercontinental, City of Buenos Aires
 
In November 1997, we acquired 76.34% of the Hotel Intercontinental. The Hotel Intercontinental is located in the downtown City of Buenos Aires neighborhood of Montserrat, near the Intercontinental Plaza office building. Intercontinental Hotels Corporation, a United States corporation, currently owns 23.66% of the Hotel Intercontinental. The hotel’s meeting facilities include eight meeting rooms, a convention center and a divisible 588 sqm ballroom. Other amenities include a restaurant, a business center, a sauna and a fitness facility with swimming pool. The hotel was completed in December 1994 and has 313 rooms.  
 
  Hotel Libertador, City of Buenos Aires
 
In March 1998 we acquired 100% of the Sheraton Libertador Hotel from Citicorp Equity Investment for an aggregate purchase price of US$23 million. In March 1999, we sold a 20% interest in the Sheraton Libertador Hotel for US$4.7 million to Hoteles Sheraton de Argentina.
 
During the fiscal year 2019, we acquired 20% of the shares of Hoteles Argentinos S.A. (“HASA”), reaching 100% of the capital stock of HASA and beginning to operate the hotel directly under the name “Libertador”. The hotel is located in downtown Buenos Aires. The hotel contains 193 rooms and 7 suites, eight meeting rooms, a restaurant, a business center, a spa and fitness facilities with a swimming pool.
 
 
 
99
 
 
Bariloche Plot, “El Rancho,” San Carlos de Bariloche, Province of Rio Negro
 
On December 14, 2006, through our hotel operator subsidiary, Llao Llao Resorts S.A., we acquired a land covering 129,533 sqm of surface area in the City of San Carlos de Bariloche in the Province of Rio Negro. The total price of the transaction was USD 7 million, of which USD 4.2 million were paid in cash and the balance of USD 2.8 million was financed by means of a mortgage to be paid in 36 monthly, equal and consecutive installments of USD 0.086 million each. The land is in the border of the Lago Gutiérrez, close to the Llao Llao Hotel in an outstanding natural environment and it has a large cottage covering 1,000 sqm of surface area designed by the architect Ezequiel Bustillo.
 
Sale and Development of Properties and Land Reserves
 
Residential Development Properties
 
The acquisition and development of residential apartment complexes and residential communities for sale is one of our core activities. Our development of residential apartment complexes consists of the new construction of high-rise towers or the conversion and renovation of existing structures such as factories or warehouses. In connection with our development of residential communities, we frequently acquire vacant land, develop infrastructure such as roads, utilities and common areas, and sell plots of land for construction of single-family homes. We may also develop or sell portions of land for others to develop complementary facilities such as shopping areas within residential developments.
 
In fiscal year ended June 30, 2019, revenues from the development and sale of properties from the Operations Center in Argentina segment amounted to Ps.783 million, compared to Ps.210 million posted in the fiscal year ended June 30, 2018.
 
Construction and renovation works on our residential development properties are performed, under our supervision, by independent Argentine construction companies that are selected through a bidding process. We enter into turnkey contracts with the selected company for the construction of residential development properties pursuant to which the selected company agrees to build and deliver the development for a fixed price and at a fixed date. We are generally not responsible for any additional costs based upon the turnkey contract. All other aspects of the construction, including architectural design, are performed by third parties.
 
Another modality for the development of residential undertakings is the exchange of land for constructed square meters. In this way, we deliver undeveloped pieces of land and another firm is in charge of building the project. In this case, we receive finished square meters for commercialization, without taking part in the construction works.
 
 
 
100
 
 
The following table shows information about IRSACP´s land reserves as of June 30, 2019:
 
 
 
IRSA CP's Interest
 
Date of acquisition
 
Land surface (sqm)
 
 
Buildable surface (sqm)
 
 
GLA(sqm)
 
 
Saleable surface (sqm)
 
 
Fair Value (ARS millions)
 
 
 
 
 
 
 
 
 
 
 
 
 
 
 
 
 
 
 
 
 
RESIDENTIAL - BARTER AGREEMENTS
 
 
 
 
 
 
 
 
 
 
 
 
 
 
 
 
 
 
 
Beruti (Astor Palermo) - BA City
  100%
6/24/2008
  - 
  - 
  - 
  175 
 235.9
CONIL - Güemes 836 – Mz. 99 & Güemes 902 – Mz. 95 & Commercial stores - Buenos Aires
  100%
7/19/1996
  - 
  - 
  - 
  1,461 
  61.6
Total Intangibles (Residential)
    
 
  - 
  - 
  - 
  1,636 
 297.5
 
    
 
    
    
    
    
    
LAND RESERVES
    
 
    
    
    
    
    
Catalinas - BA City (4)
  100%
5/26/2010
  3,648 
  58,100 
  30,832 
  - 
  - 
Subtotal Oficinas
    
 
  3,648 
  58,100 
  30,832 
  - 
  - 
Total under Development
    
 
  3,648 
  58,100 
  30,832 
  - 
  - 
UOM Luján - Buenos Aires
  100%
5/31/2008
  1,160,000 
  464,000 
  - 
  - 
  445.9 
San Martin Plot (Ex Nobleza Piccardo) - Buenos Aires
  50%
5/31/2011
  159,996 
  500,000 
  - 
  - 
  1,715.0 
La Plata - Greater Buenos Aires
  100%
3/23/2018
  78,614 
  116,553 
  - 
  - 
  423.1
Maltería Hudson – Greater Buenos Aires
  100%
7/31/2018
  147,895 
  177,000 
  - 
  - 
  1,019.8 
Caballito plot - BA City
  100%
1/20/1999
  23,791 
  86,387 
  10,518 
  75,869 
  1,557.5
Subtotal Mixed-uses
    
 
  1,570,296 
  1,343,940 
  10,518 
  75,869 
  5,161.3
Coto Abasto aire space - BA City(2)
  100%
9/24/1997
  - 
  21,536 
  - 
  16,385 
  539.1 
Córdoba Shopping Adjoining plots - Córdoba(2)
  100%
6/5/2015
  8,000 
  13,500 
  - 
  2,160 
  19.6 
Neuquén - Residential plot - Neuquén(2)
  100%
6/7/1999
  13,000 
  18,000 
  - 
  18,000 
  100.6 
Subtotal Residential
    
 
  21,000 
  53,036 
  - 
  36,545 
  659.3 
Polo Dot comnercial expansion – BA City
  80%
11/28/2006
  - 
  - 
  15,940 
  - 
  590.0
Paraná plot - Entre Ríos (3)
  100%
8/12/2010
  10,022 
  5,000 
  5,000 
  - 
  - 
Subtotal Retail
    
 
  10,022 
  5,000 
  20,940 
  - 
  590.0
Polo Dot - Offices 2 & 3 - BA City
  80%
11/28/2006
  12,800 
  - 
  38,400 
  - 
  1,135.7 
Intercontinental Plaza II - BA City
  100%
28/2/1998
  6,135 
  - 
  19,598 
  - 
  473.3
Córdoba Shopping Adjoining plots - Córdoba(2)
  100%
5/6/2015
  2,800 
  5,000 
  5,000 
  - 
  11.1 
Subtotal Offices
    
 
  21,735 
  5,000 
  62,998 
  - 
  1,620.1
Total Future Developments
    
 
  1,623,053 
  1,406,976 
  94,456 
  112,414 
  8,030.7
Other Reserves(1)
    
 
  1,899 
  - 
  7,297 
  262 
  642.0
Total Land Reserves
    
 
  1,624,952 
  1,406,976 
  101,753 
  112,676 
  8,672.7 
 
(1)  Includes Zelaya 3102-3103, Chanta IV, Anchorena 665, Condominios del Alto II, Ocampo parking spaces, DOT adjoining plot and Mendoza shopping adjoining plot.
(2)  These land reserves are classified as Trading properties, therefore, their value is maintained at historical cost adjusted for inflation. The rest of the land reserves are classified as Investment Property, valued at fair value.
(3)  Sign of the deeds pending subject to certain conditions.
Sale agreements for 86,93% of the property under development have been signed between IRSA and IRSA CP and the remaining units have been sold to Globant, also through an agreement. The sale deed with both entities is yet to be signed. The fair value disclosed above corresponds only to the land.
 
 
101
 
 
 The following table shows information about IRSACP´s expansions on its current assets as of June 30, 2019:
 
Expansions
 
IRSA CP's Interest
 
 
Surface(sqm)
 
Locations
Alto Rosario
  100%
  2,000 
Santa Fe
Alto Palermo Adjoining Plot
  100%
  3,900 
BA City
Alto Avellaneda
  100%
  1,300 
Buenos Aires
Dot Baires Shopping
  80%
  1,600 
BA City
Subtotal Current Expansions
    
  8,800 
 
Other future Expansions(1)
    
  98,055 
 
Subtotal Future Expansions
    
  98,055 
 
Total Shopping Malls
    
  106,855 
 
Patio Bullrich - Offices / Hotel
  100%
  10,000 
BA City
Philips Building
  100%
  20,000 
BA City
Subtotal Future Expansions
    
  30,000 
 
Total Offices
    
  30,000 
 
 
    
    
 
Total Expansions
    
  136,855 
 
 
(1) Includes Alto Palermo, Paseo Alcorta, Alto Avellaneda, Soleil, Alto Noal, Alto Rosario, Mendoza, Córdoba y La Ribera Shopping
 
The following chart shows information about IRSA´s land reserves as of June 30, 2019:
 
 
 
IRSA's Interest
 
Date of acquisition
 
Land surface (sqm)
 
 
Buildable surface (sqm)
 
 
Salable surface (sqm)
 
 
Fair Value (Ps. millions)
 
 
 
 
 
 
 
 
 
 
 
 
 
 
 
 
 
 
RESIDENTIAL
 
 
 
 
 
 
 
 
 
 
 
 
 
 
 
 
Pereiraola (Greenville) - Buenos Aires (1)
  100%
4/21/2010
 35,239
  - 
  35,239 
  128.6 
Zetol – Uruguay (1)
  90%
6/1/2009
  147,060 
  92,817 
  64,080 
  762.6 
Vista al Muelle – Uruguay (1)
  90%
6/1/2009
  130,688 
  89,918 
  60,360 
  687.3 
Total Intangibles (Residential)
    
 
 312,987
  182,735 
  159,679 
  1,578.5 
 
    
 
    
    
    
    
LAND RESERVES
    
 
    
    
    
    
La Adela - Buenos Aires
  100%
8/1/2014
  9,868,500 
  3,951,227 
  - 
  595.1 
Puerto Retiro - BA City (2)
  50%
5/18/1997
  82,051 
  246,153 
  - 
  - 
Solares Santa Mar’a - BA City
  100%
7/10/1997
  716,058 
  716,058 
  - 
  9,358.9 
Subtotal Mixed-uses
    
 
  10,666,609 
  4,913,438 
  - 
  9,954.0 
Caballito Block 35 -BA City (1)
  100%
22/10/1998
  9,879 
  57,192 
  30,064 
  654.2 
Subtotal Residential
    
 
  9,879 
  57,192 
  30,064 
  654.2 
Total Future Developments
    
 
  10,676,488 
  4,970,630 
  30,064 
  10,608.2 
Another Land Reserves (3)
    
 
  5,249,941 
  - 
  4,713 
  981.6 
Total Land Reserves
    
 
  15,926,429 
  4,970,630 
  34,777 
  11,589.8 
 
    
 
    
    
    
    
 
(1)  These land reserves are classified as Property for Sale therefore, their value is maintained at historical cost adjusted for inflation.
(2)  This landplot is under judicial litigation and it is fully allowanced.
(3)  Includes Pilar R8 Km 53, Pontevedra, Mariano Acosta, Merlo and San Luis plot which are investment properties valued at fair value in the financial statements. Also includes Llao Llao plot which corresponds to property, plant and equipment and its book value is determined by the historical amortized cost adjusted for inflation. Moreover, Casona Abril is included in this section and it is a trading property valued at historical cost adjusted for inflation in the financial statements.
 
 
102
 
 
Residential Properties (available for sale)
 
In the residential market, we acquire undeveloped properties strategically located in densely populated areas of the City of Buenos Aires, particularly properties located near shopping malls and hypermarkets or those to be constructed. We then develop multi-building high-rise complexes targeting the middle- and high- income market. These are equipped with modern comforts and services, such as open “green areas,” swimming pools, sports and recreation facilities and 24-hour security.
 
Condominios del Alto II – City of Rosario, Province of Santa Fe (IRSA CP)
 
The Condominios del Alto II project will be composed of two opposite building blocks, commercially divided into 10 sub-blocks. The project consists of a total of 189 apartments distributed in 6 stories and 195 parking spaces located in two basements. The amenities include a swimming pool with solarium, a multiple use room, sauna, a gym with dressrooms and a laundry. As of June 30, 2019, the works in parcel H have been completed and all the units subject to the barter have been received, with eight parking spaces available for sale.
 
Horizons, Vicente López, Olivos, Province of Buenos Aires.
 
The IRSA-CYRELA Project, developed over two adjacent blocks, was launched in March 2008 under the name Horizons. Horizons is one of the most significant developments in Greater Buenos Aires, featuring a new concept in residential complexes given its emphasis on the use of common spaces. This project includes two complexes with a total of six buildings: one complex faces the river and consists of three 14-floor buildings, the “Rio” complex, and the other one, facing Libertador Avenue, consists of three 17-floor buildings, it is known as the “Parque” complex, thus totaling 59,000 square meters built of saleable area distributed in 467 units (excluding the units to be delivered as consideration for the purchase of the lands). Horizons is a unique and style-innovating residential complex offering 32 amenities, including a meeting room, work zone, heated swimming pools, mansion with spa, sauna, gym, children room, teen room, thematically landscaped areas, and aerobic trail. The showroom was opened to the public in March 2008 with great success. As of June 30, 2019, all the units were sold and the stock available for sale consisted of 1 parking space and 19 storage spaces.
 
Intangibles – Units to be received under barter agreements
 
Beruti Plot – City of Buenos Aires (IRSA CP)
 
On October 13, 2010, IRSA CP and TGLT entered into an exchange agreement in connection with a plot of land located at Beruti 3351/59 in the City of Buenos Aires for cash and 2,170 square meters in future residential apartments to be constructed by TGLT on the plot. In accordance with the terms of the agreement, TGLT had to deliver to IRSA CP (i) certain units to be determined, representing 17.3% of the aggregate surface of the residential space, (ii) a number of parking spaces to be determined, representing 15.82% of the aggregate surface of the parking spaces, (iii) all the commercial parking spots in the future building and (iv) the sum of US$10.7 million. To ensure performance of the obligations assumed by TGLT under the deed of sale, a mortgage was granted in IRSA CP’s favor.
 
Finally, on December 30, 2016, IRSA CP and TGLT signed the possession certificate for 36 residential apartments totaling 2,413 square meters, 32 residential parking spaces, and 171 commercial parking spaces. As of June 30, 2019, 2 apartments,13 residential parking spaces and 171 commercial parking spaces remain available for sale.
 
Conil – Avellaneda, Province of Buenos Aires (IRSA CP)
 
These plots of land we own, through IRSA CP, face Alto Avellaneda shopping mall, totaling 2,398 square meters distributed in two opposite corners and, according to urban planning standards, around 6,000 square meters may be built. Its intended use, either through our own development or sale to a third party, is residential with the possibility of a retail space as well. In November 2014, a barter deed was executed to carry out a residential development, in consideration of which IRSA CP will receive 1,389 square meters of retail stores located on the ground floors of blocks 99 and 95 at Güemes 836 and Güemes 902, respectively. The barter was valued at US$0.7 million. Considerations for block 95 and 99 were estipulated to be delivered in January 2018 and September 2018, respectively. In June 2018 an extension to the barter agreement was signed. In consideration for the delay and as compensation, IRSA CP will receive an additional apartment (55.5 square meters) and one parking lot (14 square meters).
 
 
 
103
 
 
Pereiraola (Greenville), Hudson – Province of Buenos Aires
 
In April de 2010 we sold Pereiraola S.A., a company owner of certain lands adjacent to Abril Club de Campo that comprised 130 hectares, for US$11.7 million. The purchaser would develop a project that includes the fractioning into lots, a condo-hotel, two polo fields, and apartment buildings. The delivery to the Company of 39,634 square meters of lots amounting to approximately US$3 million was included in the sale price. As of June 30, 2019, 10 lots had been transferred and 42 remain to be traded.
 
Zetol S.A. and Vista al Muelle S.A. – District of Canelones – Uruguay
 
In the course of fiscal year 2009 we acquired a 100% ownership interest in Liveck S.A., a company organized under the laws of Uruguay. In June 2009, Liveck had acquired a 90% stake in the capital stock of Vista al Muelle S.A. and Zetol S.A., two companies incorporated under the laws of Uruguay, for US$7.8 million. The remaining 10% ownership interest in both companies is in the hands of Banzey S.A. These companies have undeveloped lands in Canelones, Uruguay, close to the capital city of Uruguay, Montevideo.
 
We intend to develop in these 13 plots, with a construction capacity of 182,000 sqm, an urban project that consists of the development and comercialization of 1,860 apartments. Such project has the “urban feasibility” status for the construction of approximately 200,000 sqm for a term of 10 years, which was granted by the Mayor’s Office of the Canelones department and by its Local Legislature. Zetol S.A. and Vista al Muelle S.A. agreed to carry out the infrastructure works for US$8 million as well as minimum amount of sqm of properties. The satisfaction of this commitment under the terms and conditions agreed upon will grant an additional 10-year effective term to the urban feasibility status.
 
The total purchase price for Zetol S.A. was US$7 million;of which US$2 million were paid. Sellers may opt to receive the balance in cash or through the delivery of units in the buildings to be constructed in the land owned by Zetol S.A. equivalent to 12% of the total marketable meters to be constructed.
 
Besides, Vista al Muelle S.A. owned since September 2008 a plot of land purchased for US$0.83 million. Then, in February 2010, plots of land were acquired for US$1 million. In December 2010, Vista al Muelle S.A. executed the title deed of other plots for a total amount of US$2.66 million, of which US$0.3 million were paid. The balance will be repaid by delivering 2,334 sqm of units and/or retail stores to be constructed or in cash.
 
On June 30, 2009, the Company sold a 50% stake in Liveck S.A. to Cyrela Brazil Realty S.A. for US$1.3 million. On December 17, 2010, together with Cyrela Brazil Realty S.A. we executed a stock purchase agreement pursuant to which we repurchased from Cyrela Brazil Realty S.A. a 50% shareholding in Liveck S.A. for US$2.7 million. Accordingly, as of June 30, 2016, our stake, through Tyrus, in Liveck is 100%.
 
As a result of the plot barter agreements executed in due time between the IMC, Zetol S.A. and Vista al Muelle S.A. in March 2014, the parcel redistribution dealing was concluded. This milestone, as set forth in the amendment to the Master Agreement executed in 2013, initiates the 10-year term for the investment in infrastructure and construction of the buildings mentioned above. Construction capacity of the 13 plots is 182,000 sqm.
 
On November 15, 2018, the translation deed of sale of the first plot where the first Tower of Departments, Villas and single and double parking spaces is currently being built has been signed, the total exchange price was US$ 7,298,705 equivalent to 16% of all of the marketable built meters in the first Tower. 12% of it has been used to cancel part of the price balance maintained to date with the sellers of the plots acquired by Zetol S.A in June 2009. The estimated delivery date of the units is January 2022.
 
Canteras Natal Crespo, La Calera – Province of Córdoba
 
On June 26, 2013, we sold 100% of our interest in Canteras Natal Crespo S.A. representing 50% of its capital stock, to Euromayor S.A. de Inversiones for US$4,215,000 according to the following payment schedule: US$ 3,815,000 in cash and US$400,000 through the transfer of almost 40,000 sqm for business purposes within the project to be developed in the site known as Laguna Azul. Delivery of the non-monetary consideration, which consist of 30,000 sqm, is pending.
 
 
 
104
 
 
Projects under Development
 
Alto Palermo Expansion (IRSA CP)
 
We keep working on the expansion of Alto Palermo shopping mall, the shopping mall with the highest sales per square meter in our portfolio, that will add a gross leasable area of approximately 3,900 square meters and will consist in moving the food court to a third level by using the area of an adjacent building acquired in 2015. Work progress as of June 30 2019 was 23% and construction works are expected to be finished by July 2020.
 
200 Della Paolera - Catalinas building (IRSA CP)
 
The building under construction will have 35,000 sqm of GLA consisting of 30 office floors and 316 parking spaces and will be located in the “Catalinas” area in the City of Buenos Aires, one of the most sought-after spots for Premium office development in Argentina. The Company owns 30,832 square meters consisting of 26 floors and 272 parking spaces in the building. As of June 30, 2019, work progress was 68%.
 
Mixed uses
 
Ex UOM – Luján, Province of Buenos Aires (IRSA CP)
 
This 116-hectare plot of land is located in the 62 Km of the West Highway, in the intersection with Route 5 and was originally purchased by CRESUD from Birafriends S.A. for USD 3 million on May 31, 2008. In May 2012, the Company acquired the property through a purchase and sale agreement entered into between related parties, thus becoming the current owner. Our intention is to carry out a mixed-use project, taking advantage of the environment consolidation and the strategic location of the plot. At present, dealings are being carried out so as to change the zoning parameters, thus enabling the consummation of the project.
 
Ex Nobleza Piccardo Plant – San Martín, Province of Buenos Aires (IRSA CP)
 
On May 31, 2011, Quality Invest S.A. and Nobleza Piccardo S.A.I.C. y F. (Nobleza) executed the title deed for the purchase of a plot of land extending over 160,000 square meters located in the District of San Mart’n, Province of Buenos Aires, currently intended for industrial purposes and suitable in terms of characteristics and scales for mixed-use developments. The price for the property was USD 33 million.
 
Simultaneously with execution of the title deed the parties entered into a lease agreement whereby Nobleza leased the whole property for a term of up to 36 months from May 2011. On March 2, 2015 a Certificate was executed by Nobleza and Quality Invest S.A. for Full Return of the Property, and the contract relationship between the parties came to an end.
 
On June 28, 2017, Quality Invest S.A. signed an agreement with EFESUL S.A. in order to assume as their own the obligations that the latter agreed with the Municipality of General San Martin within the framework of the aforementioned Urban Agreement. The agreement contemplates a donation, which will be paid based on the work progress that the Municipality develops on the property initially transferred by EFESUL S.A.
 
In addition, during July 2017, Quality Invest S.A. subscribed two addendums to the aforementioned Urban Development Agreement, which contemplate the following: 1) a new subdivision plan of the property will be presented within 120 days of the addendum signing and 2) the payment of the twelveth installment in cash was replaced by the sum of Ps.71 million payables in 18 equal and consecutive monthly installments. As of June 30, 2019, the first thirteen installments were canceled.
 
The remaining five installments will be integrated against certificates of work as a balance for the execution by the Municipality, of the work of expansion and enhancement of Rodriguez Peña Street, as established in the third addendum signed on October 16, 2018.
 
Also, on the same date, Quality Invest S.A. gave to the Municipality of San Mart’n a piece of land for the expansion of R. Peña Street under a free lease agreement. Similarly, on December 27, 2018, the municipality was given, by a similar agreement, a piece of land on Av. San Mart’n on the occasion of the extension of the Metrobus to the intersection with Rodriguez Peña Street.
 
 
 
105
 
 
Both works, at Juna 30, 2019, are in the process of completion and once completed they must be transferred to the public space and use to the Municipality of San Mart’n. They will ultimately result in a property enhancement, given that they will prioritize the road and vehicular environment surrounding the property.
 
In compliance with the provisions of subsection i and ii, clause 3 of the third addendum, the subdivision plan and Master Plan were presented before the Ministry of Public Works and Services, with the configuration of five new massifs, in which, it is planned to develop a comprehensive urbanization of mixed uses. It is in the process of approval by the Municipality.
 
The Master Plan was carried out by the prestigious Gehl Studio (Denmark), generating a Modern Concept of a new Urban District, which, is being carried out to a preliminary project / project phase through the Mc Cormack Architecture Studio and Associates and internal and external teams.
 
Córdoba Shopping Mall Project (IRSA CP)
 
The Company owns a few plots adjacent to Córdoba Shopping Mall with a construction capacity of approximately 17,300 square meters in the center of the City of Córdoba.
 
In May 2016, a preliminary barter agreement was signed for 13,500 square meters out of the total construction capacity, subject to certain conditions, for a term of one year, at the end of which the deed will be signed. It will be a mixed residential and office project and, as part of the consideration, the Company will receive 2,160 square meters in apartments, parking spaces, shopping space, plus IRSA CP will assume the management of permits, unifications and subdivisions in 3 plots. The consideration will be delivered by May 2021 for Torre I and by July 2023 for Torre II. The value of the barter was US$4 million.
 
La Plata Plot of land (IRSA CP)
 
On March 22, 2018 the Company has acquired, directly and indirectly, 100% of a plot of land of 78,614 square meters located in the city of La Plata, Province of Buenos Aires. The price of the transaction was US$7.5 million, which have been fully paid.
 
The price of the operation was set at the amount of US$ 7,5 million which have been fully paid. The purpose of this acquisition is the future development of a mixed-use project, given that the property has characteristics for a commercial development in a high potential district.
 
On January 21, 2019, Ordinance No. 11767, approved by the Honorable Deliberative Council of La Plata on December 26, 2018, has been promulgated. With said promulgation, the uses and indicators requested to develop a project of 116,553 sqm are formally confirmed by said Ordinance.
 
Caballito Plot – City of Buenos Aires
 
This is a property of approximately 23,791 sqm in the City of Buenos Aires, neighborhood of Caballito, one of the most densely populated of the city, which the Company purchased in November 1997. This plot will be destined to the development of residential properties with retail and public spaces, with more than 85,000 sqm. This project was approved by the Buenos Aires City Government authorities.
 
La Malteria Hudson
 
In July 2018, IRSA CP acquired through its wholly-owned subsidiary, La Malter’a S.A., a parcel with 147,895 sqm of surface and approximately 40,000 sqm of developed surface area commonly known as “Malter’a Hudson”, located at the intersection between Route 2 and the Buenos Aires - La Plata highway, the main connection junction from the south of Greater Buenos Aires and the Atlantic Coast. The property is located in the City of Hudson, province of Buenos Aires. The price of the transaction was US$7.0 million, which has been paid in full.
 
There are two adjoining properties to La Maltería encompassing approximately 49,000 sqm and 57,000 sqm, respectively. The transfer of the deed for each parcel is pending. The acquisition price totaled US$720,825, of which 10% has already been paid and the balance is due at the time the deed is transferred. We executed an option with an unrelated third party to sell between 15% to 30% of the shares of La Malter’a S.A. at our initial acquisition price plus interest to be determined for a 6-month period. On August 8, 2019, IRSA CP entered into an agreement with TGLT, where, according to different conditions, IRSA CP would contribute its ownership of La Mater’a into TGLT.
 
   
 
106
 
 
 
La Adela – Buenos Aires
 
During 2015 the company acquired the “La Adela” land reserve with an area of approximately 1,058 hectares, located in the District of Luján, Province of Buenos Aires, that was previously owned by Cresud for a total amount of Ps.210 million. Given its degree of development and closeness to the City of Buenos Aires, we intend to develop a new real estate project.
 
Puerto Retiro – City of Buenos Aires
 
At present, this 8.3 hectare plot of land, which is located in one of the most privileged areas of the city, near Catalinas, Puerto Madero and Retiro and is the only privately owned waterfront property facing directly to Rio de la Plata, is affected by a zoning regulation defined as U.P. which prevents the property from being used for any purposes other than strictly port activities.
 
During fiscal year 1998, the Company initiated negotiations with the authorities of the Government of the City of Buenos Aires in order to obtain a rezoning permit for the property, allowing a change in the use of the property and setting forth new regulations for its development.
 
In turn, Tandanor filed a civil action against Puerto Retiro S.A. and the other defendants in the criminal case for violation of Section 174 (5) based on Section 173 (7) of the Criminal Code. Such action seeks -on the basis of the nullity of the decree that approved the bidding process involving the Dársena Norte property- the restitution of the property and a reimbursement in favor of Tandanor for all such amounts it has allegedly lost as a result of a suspected fraudulent transaction involving the sale of the property. Puerto Retiro has presented the allegation on the merit of the evidence, highlighting that the current shareholders of Puerto Retiro did not participate in any of the suspected acts in the criminal case since they acquired the shares for consideration and in good faith several years after the facts told in the process. Likewise, it was emphasized that the company Puerto Retiro is foreign - beyond its founders - to the bidding / privatization carried out for the sale of Tandanor shares. The pronouncement of the sentence is pending.
 
On September 7, 2018, the Oral Federal Criminal Court No. 5 rendered a decision. According to the sentence read by the President of the Court, Puerto Retiro won the preliminary objection of limitation filed in the civil action. However, in the criminal case, where Puerto Retiro is not a party, it was ordered, among other issues, the confiscation (decomiso) of the property owned by Puerto Retiro known as Planta I. The grounds of the Court`s judgement will be read on November 30, 2018. From that moment, all the parties might file the appeals.
 
In the criminal action, the claimant reported the violation by Puerto Retiro of the injunction ordered by the criminal court consisting in an order to stay (prohibición de innovar) and not to contract with respect to the property disputed in the civil action. As a result of such report, the Oral Federal Court (Tribunal Oral Federal) No. 5 started interlocutory proceedings, and on June 8, 2017, it ordered and carried out the closing of the property that was subject to lease agreements with Los Cipreses S.A. and Flight Express S.A. with the aim of enforcing the referred order. As a result, the proceedings were forwarded to the Criminal Court for it to appoint the court that will investigate the alleged commission of the crime of contempt.
 
Our legal counsel considers that there is a chance of success of the defense of Puerto Retiro, always taking into account that this is a complex issue subject to more than one interpretation by legal scholars and case law.
 
On December 27, 2018, an action for annulment was filed against the judgment that ordered the confiscation of the property named “Planta 1”. On March 1, 2019 we were notified of the "in limine" rejection of the action for annulment filed. Subsequently, on March 8, 2019, a motion for restitution was filed against said resolution. On March 19, 2019, we were notified of the Court's decision that rejected the replacement and declared the appeal filed in a subsidiary inadmissible. On March 22, 2019, a complaint was filed for appeal denied (before the Federal Criminal Cassation Chamber), the caul was granted, which is why the appeal filed is currently pending. In that sense, in April the appeal was maintained and subsequently, its foundations were expanded.
 
 
 
107
 
 
Solares de Santa Mar’a – City of Buenos Aires
 
Solares de Santa Mar’a is a 70-hectare property facing the Rio de la Plata in the south of Puerto Madero, 10 minutes from downtown Buenos Aires. We are owners of this property in which we intend to develop an entrepreneurship for mixed purposes, i.e. our development project involves residential complexes as well as offices, stores, hotels, sports and sailing clubs, services areas with schools, supermarkets and parking lots, and we would need to obtain all the necessary permits and authorizations
 
In the year 2000, we filed a master plan for the Santa Mar’a del Plata site, which was assessed by the Environmental Urban Plan Council (Consejo del Plan Urbano Ambiental, “COPUA”) and submitted to the Town Treasurer’s Office for its consideration. In 2002, the Government of the City of Buenos Aires issued a notice of public hearing and in July 2006, the COPUA made some recommendations about the project, and in response to such recommendations, on December 13, 2006, we filed an amendment to the project which included the donation of 50% of the site to the City of Buenos Aires for public use and a perimetrical pedestrian lane along the entire site on the river bank.
 
In March 2007, a committee of the Government of the City of Buenos Aires, composed of representatives from the Legislative and Executive Branches issued a report stating that such Committee had no objections to our development plan and requested that the Town Treasurer’s Office render a decision concerning the development plan submitted. In November 2007, 15 years after the Legislative Branch of the City of Buenos Aires granted the general zoning standards for the site, the Mayor of the City of Buenos Aires executed Decree No. 1584/07, setting forth certain rules for the urban development of the project, including types of permitted constructions and the obligation to assign certain spaces for public use and convenience.
 
Notwithstanding the approval of Decree No. 1584/07 in 2007, a municipal court issued an injunction restricting the implementation of our proposed development plan, due to objections made by a legislator of the City of Buenos Aires. Notwithstanding the legality and validity of Decree No. 1584/07, we entered into an agreement 5/10 that was executed with the Government of the City of Buenos Aires, which has been submitted with the Legislature of the City of Buenos Aires for approval.
 
On October 30, 2012 a new agreement was executed with the Government of the City of Buenos Aires, replacing all prior agreements, and such has been submitted to the Legislature for its consideration. The agreement provided that if by February 28, 2014 the agreement was not approved would become invalidated. During 2016, a new Agreement was executed with the Executive Branch of the City of Buenos Aires, including a new Bill of Law. The new Bill of Law was submitted to the Legislative Branch of the City of Buenos Aires for consideration and was approved by the relevant commissions; yet, during legislative year 2018 it was reserved and remained without legislative treatment. As a consequence of that, at the end of the 2018 legislative session, the lack of treatment triggered the automatically invalidity of the above mentioned and executed Agreement with the Executive Branch of the City of Buenos Aires, which include such Bill of Law.
   
In order to ensure the enactment of the desired law, treatment of the previous bill must be resumed or a new Agreement including a Bill of Law must be executed with the executive branch of the Government of the City of Buenos Aires, and subsequently ratified through the enactment of a Law by the Legislature of the Government of the City of Buenos Aires.
 
Residential
 
Coto Residential Project (IRSA CP)
 
 
The Company owns the right to construct above the premises of the Coto hypermarket that is close to Abasto Shopping in the heart of the City of Buenos Aires which we acquired in September 24, 1997. We estimate it has a construction capacity of 23,000 square feet (it also includes the right to receive certain parking units). The premises are located within the area between Agüero, Lavalle, Guardia Vieja and Gallo streets, in the Abasto neighborhood.
 
October 25, 2019, IRCP has transferred to a non-related third party the rights to develop a residential building (“Tower 1”) on Coto Supermarket airspace located in Abasto neighborhood in the City of Buenos Aires. Tower 1 will have 22 floors of 1 to 3 rooms apartments, totaling an area of 8,400 sqm.
 
The amount of the operation was set at US$ 4.5 million: US$ 1 million in cash and the balance in at least 35 apartment units, which represent the equivalent of 24.20% of the owned square meters, with a minimum guaranteed of 1,982 sqm.
 
In a 30 months period since the signature, when certain conditions have been met, IRSA CP must transfer to the same unrelated third party the rights to build a second apartment building.

 
 
108
 
 
 
Neuquén Residential Plot– Neuquén, Province of Neuquén (IRSA CP)
 
Through Shopping Neuquén S.A., we own a plot of 13,000 square meters with construction capacity of 18,000 square meters of residential properties in an area with significant growth potential. This area is located close to the shopping mall Alto Comahue, the hypermarket currently in operation and a hotel to be constructed.
 
Caballito Plot – City of Buenos Aires
 
On June 29, 2011, we and TGLT, a residential developer, entered into an agreement to barter for the development of a plot of land located at Méndez de Andes street in the neighborhood of Caballito in the City of Buenos AiresA neighborhood association named Asociación Civil y Vecinal SOS Caballito secured a preliminary injunction which suspended the works to be carried out by TGLT in the abovementioned property. On April 2018 TGLT and us terminated the barter agreement and we recovered the land. In July 2018, the Supreme Court of Justice issued a favorable final decision allowing the construction of 57,192 sqm of apartments on the plot.
 
Offices

Polo Dot 2nd and 3rd Stages – City of Buenos Aires (IRSA CP)
 
These two parcels of 6,400 square meters with a construction capacity of 33,485 square meters each, are located adjoining to where the extension of Dot Baires Shopping is planned. In April 2018, both plots were unified into a single one of 12,800 square meters.
 
Intercontinental Plaza II Plot - City of Buenos Aires (IRSA CP)
 
In the heart of the neighborhood of Monserrat, just a few meters from the most trafficked avenue in the city and the financial center, is the Intercontinental Plaza complex consisting of an office tower and the exclusive Intercontinental Hotel. In the current plot of 6,135 square meters a second office tower of 19,600 square meters and 25 stories could be built to supplement the tower currently located in the intersection of Moreno and Tacuari streets.
 
Other Land Reserves
 
Other Land Reserves – Pilar, Pontevedra, Mariano Acosta, Merlo, San Luis Plot, Llao Llao Plot and Casona Abril remaining surface
 
We grouped here those plots of land with a significant surface area the development of which is not feasible in the short term either due to their current urban and zoning parameters, their legal status or the lack of consolidation of their immediate environment. This group totals around 7 million sqm.

Isla Sirgadero
 
On September 3, 2015, the entire property of 10,083,270 sqm was sold to several companies for US$3.9 million, payable in 16 quarterly installments, plus an installment in kind, land resulting from the final blueprint, equivalent to 10% of the surface area. Delivery of the non-monetary consideration, consisting in 1,083,327 sqm, is pending.
 
International
 
Lipstick Building, New York, United States
 
The Lipstick Building is a landmark building in the City of New York, located at Third Avenue and 53th Street in Midtown Manhattan, New York. It was designed by architects John Burgee and Philip Johnson (Glass House and Seagram Building, among other renowned works) and it is named after its elliptical shape and red façade. Its gross leaseable area is approximately 58,000 sqm and consists of 34 floors.
 
 
109
 
 
As of June 30, 2019, the building’s occupancy rate was 95.9%, thus generating an average rent of US$75.80 per sqm.
 
Lipstick
 
Jun-19
 
 
Jun-18
 
 
YoY Var
 
Gross Leaseable Area (sqm)
  58,092 
  58,092 
  - 
Occupancy
  95.9%
  96.9%
 
-1.0 p.p.
 
Rental price (USD/sqm)
  75.8 
  77.5 
  -2.2%
 
During the fiscal year, Metropolitan 885 Third Avenue Leasehold LLC ("Metropolitan"), which owns the building, does not exercise the option to purchase a part of the land (Ground Lease) where the Lipstick was built whose term expired on April 30, 2019.
 
Latham & Watkins occupies 40,035 sqm of the office and storage space on a lease expiring on June 30, 2021.  In April 2018, Latham & Watkins communicated its intention of not be renewing its lease. For more information see “Risk Factors – Risks relating to our business in the United States.”
 
On March 4, 2019, Metropolitan, a subsidiary of New Lipstick, has renegotiated its debt without recourse to IRSA and has been reconfigured with a balance of US$ 11 million. That debt must be canceled on April 30, 2021.
 
In June 2019, an “Escrow Agreement” was signed for the sum of US$ 5.1 million, through which an option was bought to purchase the controlling position of one of the lands where the Lipstick was built. This option expired on August 30, so the seller collected such deposit from the escrow account. The Company will continue negotiations trying to obtain funding sources that allow us to execute the purchase.

Investment in Condor Hospitality Trust
 
We maintain our investment in the Condor Hospitality Trust Hotel REIT (NYSE: CDOR) mainly through our subsidiary Real Estate Investment Group VII (“REIG VII”), in which we hold a 100% interest. Condor is a REIT listed in NYSE focused on medium-class hotels located in various states of the United States of America, managed by various operators and franchises.
 
Condor's investment strategy is to build a branded premium, select service hotels portfolio within the top 100 Metropolitan Statistical Areas ("MSA") with a particular focus on the range of MSA 20 to 60. Since the beginning of the reconversion of the hotel portfolio in 2015, Condor has acquired 14 high quality select service hotels in its target markets for a total purchase price of approximately US$277 million. In addition, during this time, it has sold 53 legacy assets for a total value of approximately US$161 million.
 
As a subsequent event, on July 19, 2019, Condor signed an agreement and merger plan with a company not related to the group. As agreed, each Condor ordinary share, whose nominal value is US$ 0.01 per share will be canceled before the merger and will become the right to receive a cash amount equivalent to US$ 11.10 per ordinary share. Additionally, in accordance with the terms and conditions of the merger agreement, each Series E convertible share will be automatically canceled and its holders will become entitled to receive a cash amount equal to US$ 10.00 per share.

It is estimated that the operation will be consummated before December 31, 2019. As of the date of these annual report, we owned 2,245,099 common shares and 325,752 preferred E shares.
 
Others
 
Our interest in Banco Hipotecario
 
As of June 30, 2019, we held a 29.91% interest in Banco Hipotecario. Established in 1886 by the Argentine government and privatized in 1999, Banco Hipotecario has historically been Argentina’s leading mortgage lender, provider of mortgage-related insurance and mortgage loan services. All of its operations are located in Argentina where it operates a nationwide network of 63 branches in the 23 Argentine provinces and the City of Buenos Aires, and 15 additional sales offices throughout Argentina.
 
Banco Hipotecario is a commercial bank that provides universal banking services, offering a wide variety of banking products and activities, including a wide range of individual and corporate loans, deposits, credit and debit cards, insurance, brokerage, asset management and related financial services to individuals, small-and medium-sized companies and large corporations. As of June 30, 2019, Banco Hipotecario ranked seventeen in
 
 
110
 
 
the Argentine financial system in terms of shareholders’ equity and sixteen in terms of total assets. As of June 30, 2019, Banco Hipotecario’s shareholders’ equity was Ps.10,271.4 million, its consolidated assets were Ps.83,822 million, and its net income for the twelve-month period ended December 31, 2018 was Ps.2,051.4 million. Since 1999, Banco Hipotecario’s shares have been listed on BYMA, and since 2006 it has had a Level I ADR program.
 
Banco Hipotecario conducts its operations through the following business units:
 
● 
retail banking, which provides a full range of retail banking products and services to individual clients;
 
 
wholesale banking, which provides a full range of commercial banking products and services to large Argentine companies, small and medium enterprises (“SMEs”) and public-sector entities;
 
finance, which manages our funding, excess liquidity and investments in securities; and
 
● 
insurance, which provides a wide range of life, property, unemployment and other insurance products to both wholesale and retail clients 
 
Banco Hipotecario continues its business strategy of diversifying its loan portfolio. As a result, non-mortgage loans increased from Ps.14,845.9 million as of December 31, 2014 to Ps.17,944.7 million as of December 31, 2015, to Ps.24,397.1 million as of December 31, 2016 to Ps.32,707.9 million as of December 31, 2017, to Ps.39,775.5 million as of Decemeber 31, 2018 and to Ps.36,545.6 million as of June 30, 2019 increasing the interest in the aggregate loan portfolio to the non-financial private sector (without considering mortgage loans) from 82.2% as of June 30, 2018 to 85.5% as of June 30, 2019. Non-performing loans represented 13.3% of its total portfolio as of June 30, 2019, according of Financial Statements of rules BCRA GAP
 
Furthermore, Banco Hipotecario has diversified its funding sources, by developing its presence in the local and international capital markets and increasing its deposit base. Its financial debt represented 56.4% of the total financing as of June 30, 2019.

Its subsidiaries include BACS Banco de Crédito y Securitización S.A., a bank specialized in investment banking, securitization and asset management, BHN Vida S.A., a life insurance company, BHN Seguros Generales S.A., a home insurance company and Tarshop S.A., a company specialized in the sale of consumer financing products and cash advances to non-banking customers.
 
On April 10, 2019, Banco Hipotecario approved the distribution of a cash dividend of Ps.250 million, which was made available on April 22, 2019. The company has received Ps.79 million, according to its stake in the bank.
 
Others Assets
 
La Rural (Exhibition and Convention Center)
 
LRSA holds usufruct rights for the commercial operation of the emblematic Predio Ferial de Palermo (Palermo exhibition center) in the City of Buenos Aires. IRSA CP indirectly holds a 35% interest in it.
 
In July 2016, IRSA CP acquired from FEG Entretenimientos S.A. 25% of the shares of EHSA, in which IRSA CP already held 50% of the share. IRSA CP also acquired a 1.25% interest in ENUSA from Mr. Marcelo Figoli. The aggregate acquisition price for such acquisitions was Ps.66.5 million. Immediately after its acquisition, IRSA CP sold 5% of the shares of EHSA to Mr. Diego Finkelstein, who already owned a 25% equity interest. The sale amount was agreed at Ps.13.5 million. As a result, IRSA CP now hold 70% of the shares of EHSA and Mr. Diego Finkelstein holds the remaining 30%.
 
EHSA holds, directly and indirectly, 100% of the shares of OASA and 95% of the shares of ENUSA. OASA holds 50% of the voting stock of LRSA and SRA holds the remaining 50%. In addition, OASA manages LRSA pursuant to agreements entered into with SRA that include the right to appoint the chairman of the board of LRSA—with deciding vote on certain key governance matters—and the chief executive of LRSA. ENUSA is mainly engaged in organizing entertainment events for trade fairs.
 
 
 
111
 
 
On August 4, 2017, a 15-year concession for the Exhibition and Convention Center of the City of Buenos Aires was executed by the joint venture LA RURAL S.A. - OFC S.R.L. - OGDEN ARGENTINA S.A. – ENTRETENIMIENTO UNIVERSAL S.A. UNION TRANSITORIA, which was granted pursuant a public bidding process. The members of the joint venture hold the following interests: (a) LRSA 5%; (b) OFC SRL 20%; (c) OASA 55%; and (d) EUSA 20%.
 
The shareholders of LRSA are Sociedad Rural Argentina and OASA, each of which owns 50% equity interest. OASA and EUSA are controlled by EHSA. Consequently, IRSA CP indirectly hold a 50.00% interest in the joint venture.
 
The Exhibition and Convention Center has a surface area of approximately 22,800 sqm and may accommodate approximately 5,000 attendees. It has a main exhibit hall and an ancillary hall, offices and meetings rooms, arranged in three underground levels that were designed to blend into the landscape extending from the School of Law of the University of Buenos Aires to Parque Thays.
 
Also, La Rural S.A. continues to work on the consolidation of the commercial development of the “Convention Center of Punta del Este”, through its participation in the company that holds the concession until 2041.
 
TGLT (real estate)
 
TGLT is a real estate company listed on the BYMA which is mainly engaged in residential development projects in Argentina and Uruguay. IRSA CP holds a 3.7% interest in TGLT.
 
On August 1, 2017, IRSA CP exercised their preemptive subscription and accretion rights and purchased 22,225,000 Subordinated Notes Convertible into Newly Issued Shares of TGLT for an aggregate amount of US$22,225,000 (US$ 1.00 par value) due 2027.
 
On August 8, 2019 has executed with TGLT certain contracts tending to collaborate in the process of financial restructuring of said company through its recapitalization. For more information see”Recent developments - Operations Center in Argentina - Recapitalization agreement TGLT by IRSA CP.”
 
DirecTV Arena
 
DirecTV Arena is an indoor stadium with unique features intended for the performance of top-level international events, including sporting events and concert. The price set for the transaction was US$4.2 million. Through these types of investments, our equity stake in LRSA and through the new Convention Center of the City of Buenos Aires, IRSA CP continue to expand our exposure into conventions, sporting events and entertainment, which could generate synergies with our core shopping mall business.
 
 
112
 
 
Pareto
 
On October 8, 2018, the company Pareto S.A. was incorporated, with the social purpose of design, programming and development of software, mobile and web applications. The company started with 100,000 ordinary shares of capital (65% IRSA CP and 35% Hernan Finkelstein). On December 17, 2018, a capital increase for 16,500 shares was approved, subscribed in full by us, and the new holding being 69.96% by us and 30.04% by Hernan Finkelstein, with an issue premium of Ps.3.5 million per share, that is, a total premium of Ps.58.3 million.
 
Pareto is a 100% digital customer loyalty system that promotes benefits and discounts in all our shopping mall.
 
Appa, Pareto’s app is a 100% digital customer loyalty system that promotes benefits and discounts across all our shopping malls. The app is also used to pay Parking lots giving customers the most convenient and fast check out available. The plan is to extend this frictionless payments method in gastronomic and apparel stores too.
 
Tarjeta Shopping (consumer finance)
 
Tarjeta Shopping S.A. is a company founded in 1995 that is issues, processes and administers credit cards, allowing cardholders to obtain cash and consumer financing in stores. In 2010, Banco Hipotecario S.A. acquired an 80% in the company form us; the remaining 20% is held by us. On February 14, 2019, we completed the sale of our entire equity stake in Tarshop S.A. to Banco Hipotecario S.A., which thereby became the holder of 100% of the share capital of Tarshop.
  
Operations Center in Israel
 
We develop our operations in Israel through IDBD and DIC. IDBD and DIC are holding companies, which invests (directly and indirectly) in companies that operate in several different fields, primarily in the communication, real estate, commerce, services and insurance branches. IDBD and DIC strive to promote and maximize the value of theirs existing investments, and to improve them, and also to sell them in suitable cases we manage their subsidiaries through the appointment of directors, or through involvement in the business strategic processes of the subsidiaries.
 
As of the date of this annual report, we hold 100% of the shares of IDBD and 83.77% of the outstanding shares of DIC.
 
Real Estate (DIC)
 
PBC’s strategy is to continue to implement its growth strategy, to develop its yield bearer properties and to increase revenues from this activity, which is its main activity, by building on land, which PBC owns, and locating new investments opportunities. Concurrently, PBC will act to realize assets in which their improvement potential was fully utilized and PBC will also act to maintain a strong financial stability.
 
In December 2018, as part of a tender offer which was launched by DIC for the acquisition of PBC shares, DIC acquired approximately 2.6% of PBC outstanding share capital. In December 2018, DIC acquired an additional 0.5% of PBC outstanding share capital. The total acquisition cost of such acquisitions was NIS 55 million. In January and February 2019, DIC acquired approximately 1.4% of PBC’s outstanding share capital, for a total cost of NIS 26 million. As a result of the aforementioned acquisitions, DIC’s stake in the outstanding share capital of PBC increased to 68. 82%.
 
Supermarkets (DIC)
 
Shufersal’s strategy was relaunched in 2014, the main elements of which are strengthening of Shufersal’s competitive position, especially in the discount segment, develop and grow in Shufersal’s own brand, which includes the launch of new products in certain leading categories (such as pharma and products for infants) alongside with the improvement of relationships with its suppliers, the growth in sales of Shufersal Online and other digital operations, including Shufersal App, promotion of growth engines and development of specialized areas of activity, which includes, development of “Shufersal for Business” (Wholesale Sales Offers), and further implementation of the streamlining plan and changes in internal procedures while saving
 
 
 
113
 
 
 
costs. In June 2018, DIC sold 16.6% of the issued share capital of Shufersal, for a total net consideration of NIS 848 million, according to which DIC’s holdings in Shufersal decreased to approximately 33.6% and therefore ceased to be the controlling shareholder of Shufersal. Thus, after the date of the said sale we ceased to consolidate the financial statements of Shufersal in its financial statements. In November 2018, DIC sold approximately and additional of 7.5% of Shufersal’s issued share capital, in consideration of a total of NIS 413 million. As a result, DIC’s stake in Shufersal’s issued share capital further decreased to 26.02%.
 
Telecommunications (DIC)
 
Cellcom business strategy is divided into the following categories:
 
- From a cellular company to a comprehensive telecom group - As a communications group,  Cellcom Israel can maximize the benefits of offering its customers full and comprehensive mobile and wireline solutions and bundles of services (including triple/quatro play) and enhancing its competitive capabilities; retaining its existing subscribers and attracting new subscribers; offering new services that are synergetic to its core businesses like IOT and growing wireline service revenues.
- Optimization of cost structure - Cellcom Israel intends to continue its efforts to optimize its costs by implementing further efficiency measures and reducing its expenses, including through the network sharing and hosting agreements it entered into with Golan and Xfone and by its agreements for  investment in IBC, sale of its independent fiber-optic residential infrastructure to IBC and IRU in IBC’s fiber-optic infrastructure, as they are expected to allow Cellcom Israel to reduce its current landline wholesale payments to Bezeq, and adjust its operations to the changing market conditions.
- New growth engines - such as fiber optic deployment through its investment in IBC, its OTT television offering and IOT solutions.
 
In January 2019, DIC acquired approximately 0.2% of Cellcom issued share capital. As a result of the aforementioned acquisitions, DIC’s stake in the issued share capital of Cellcom increased to 44.1% in capital, 47.0% in voting rights.
 
Insurance (IDBD)
 
Clal has an advanced research department and an effective trading execution, to ensure a competitive advantage in order to achieve a fair long-term yield for policy holders, maximizing income from investments in accordance with the company’s risk appetite and the structure of liabilities in the portfolios. As of June 30, 2019, IDBD’s stake in Clal’s outstanding share capital was20.3% directly and 24% through swaps. As a subsequent event, IDBD sold an additional 6% of Clal in exchange for its own bonds, decreasing its stake, directly and through swaps, to 35.3%.
 
In July 2019, Mr. Eduardo S. Elsztain, IDBD’s controlling shareholder withdrew his request of March 2019 for a permit for the control of Clal Holdings Insurance Enterprises and of Clal Insurance. IDBD is continuing to carry out activities and to invest efforts in the sale of its holdings in Clal Holdings Insurance Enterprises Ltd.
 
Corporate
 
This segment includes the expenses related to the activities of holding companies.
 
Others
 
Includes the assets and income from other miscellaneous businesses, such as technological developments, tourism, oil and gas, electronics, and other sundry activities.
 
Corporate Structure
 
As of June 30, 2019, we indirectly owned 100% of IDB’s capital stock and 83.77% of DIC’s capital stock. The structure chart below shows our equity interest in the various entities that comprise our Operations Center in Israel:
 
* There is a non-recourse intercompany loan between Dolphin (borrower) and IDBD (lender) due to the transference of DIC shares. This loan is guaranteed with DIC shares sold.
** As of September 30, 2019, IDBD holds economic rights for approx. 35.3% of the shares
 
 
 
114
 
 
Investment in IDBD Corporation
 
Acquisition of Control of IDBD
 
On May 7, 2014, the Company, acting indirectly through Dolphin, acquired jointly with E.T.H.M.B.M. Extra Holdings Ltd., a company incorporated under the laws of the State of Israel (“ETH,”) controlled by Mordechay Ben Moshé, entered into a transaction to acquire an aggregate of 106.6 million common shares in IDBD representing 53.30% of its stock capital, in the context of a debt restructuring transaction related to IDBD’s holding company, IDBH. Under the terms of the agreement, Dolphin and ETH executed a Shareholders’ Agreement and Dolphin and ETH each acquired a 50% interest in IDBD of the shares acquired. The initial amount invested by each Company was NIS 950 million, equivalent to approximately US$272 million. On October 11, 2015, IFISA (a company indirectly controlled by Eduardo S. Elsztain) acquired ETH and since that date, we started to consolidate IDBD into our financial statements.
 
Tender Offers
 
On March 31, 2016, Dolphin fulfilled its commitments under the debt restructuring agreement of IDBD’s controlling company, IDBH, with its creditors (the “Arrangement”). As a result, as of March 3, 2016: (i) Dolphin purchased all the shares held by IDBD’s minority shareholders; (ii) all the warrants held by IDBD’s minority shareholders expired; and (iii) Dolphin made additional contributions to IDBD in the form of a subordinated loan, as described below.
 
The price paid for each IDBD share to minority shareholders was: (i) NIS 1.25 million in cash, resulting in a total payment of NIS 159.6 million (US$42.2 million); (ii) NIS 1.20 per share through the subscription and delivery of IDBD’s Series I bonds (“IDBD Bonds”) that was paid by Dolphin at par; therefore, it subscribed bonds for NIS 166.5 million, including the payments due to warrant holders; and (iii) the commitment to pay (a) NIS 1.05 million (subject to adjustment) in cash if Dolphin receives authorization to assume control of Clal Insurance Company Ltd. and Clal Insurance Business Holdings Ltd. Or (b) if IDBD sells its interest in Clal for a sale price per Clal share in excess of 75% of its book value.
 
Any warrants held by minority shareholders that were not exercised as of March 28, 2016, would be convertible at a price equal to the difference (if positive) between NIS 2.45 and the warrant exercise price, and payable in IDBD Bonds. In addition, Dolphin made a capital contribution of NIS 348.4 million into IDBD, in exchange for a subordinated loan, convertible into shares.
 
 
 
115
 
 
As security for payment of each cash due to Clal shareholders, on March 31, 2016, Dolphin granted a pledge over 28% of the stock capital in IDBD it owns and its rights under a NIS 210 million subordinated loan made on December 1, 2015 due from IDBD. If IDBD issues new shares, additional shares shall be pledged until reaching 28% of IDBD’s total stock capital.
 
Dolphin has committed to abstain from exercising its right to convert the subordinated loan into IDBD shares until the above mentioned pledge is released. However, if the pledge is enforced, the representatives of IDBH’s creditors will be entitled to convert the subordinated debt into IDBD shares, up to a maximum of 35% of all IDBD shares outstanding.
 
On April 3, 2016, IDBD’s shares were delisted from the TASE and all the minority warrants were cancelled. IDBD continues to be listed on TASE as a “Debentures Company” pursuant to Israeli law, as it has bonds listed on such exchange.
 
In March 2016, after the receipt of approval from the shareholders’ meeting and the warrant holders of IDBD, and approval of the Court, the Debt Settlement in IDBH was amended with respect to the undertaking to perform tender offers for shares of IDBD (the “Amendment To The Settlement”). The Amendment To The Settlement included provisions according to which Dolphin acquired from the minority shareholders all of the shares of IDBD, in a manner whereby the control group began holding 100% of the shares of IDBD, which became a debenture company (as defined in the Companies Law). The consideration to the minority shareholders for the acquired shares, and the cancellation of the undertaking to perform the aforementioned tender offers, included: (a) payment, on March 31, 2016, in cash, of NIS 1.25 per share; (b) payment, on March 31, 2016, of NIS 1.20 per share, which was paidthrough debentures (Series I), in an amount which was determined based on their adjusted par value, and which were issued by IDBD against the transfer by Dolphin to IDBD of an amount equal to the adjusted par value of each debenture which was issued, as stated above; and (c) an undertaking to pay a total of NIS 1.05 per share, contingent upon the sale of shares of Clal or upon the receipt of a permit for control of Clal, in accordance with the conditions which were determined in the Amendment To The Settlement. Within the framework of the Amendment To The Settlement, Dolphin injected into IDBD a total of NIS 515 million (including, inter alia a subordinated loan in the amount of NIS 15, as stated above, and including the injection of funds against the allocation of debentures (Series I) by IDBD, and any amount which was injected into the Company within the framework of the exercise of the options). On March 15, 2016 and March 31, 2016, a total if NIS 85 million and NIS 248 million, respectively, was injectedinto IDBD, by Dolphin, as part of the implementation of the Amendment To The Settlement, as a subordinated loan convertible into shares of IDBD. Additionally, within the framework of the Amendment To The Settlement, all of the options for shares of IDBD which were held by the public expired, and the warrant holders of IDBD received payments or rights to payments in accordance with the alternatives which were determined in the Amendment To The Settlement.
 
 
On August 29, 2019, IDBD Board of Directors approved a letter of undertaking to the (series I, K, M and N) bondholders of IDBD (jointly – “the bondholders”), in which IDBD undertook that, insofar as a purchase of bonds by IDBD of any of the series I, K, M or N of IDBD’s bonds (“the repaid series”) will actually take place by November 30, 2019, and insofar as the debt to that series, in whole or in part, is an unsecured debt (“purchase operation”), then IDBD will act, within 60 days of the date of making the purchase operation (“the balancing period”) to buy bonds of each of the other series of bonds, which has an unsecured debt (the adjusted (par) balance of the relevant series, less the value of the collateral at the market price for that series, insofar as there will be any (provided that the resulting amount is positive) (“unsecured debt”) and which is not the repaid series (the relevant series”), in an amount (at par) out of the relevant series (“the amount of the balancing bonds”) which will be equal to the acquired liability value (at par) of the repaid series divided by the unsecured debt of the repaid series before the purchase operation multiplied by the unsecured debt of the relevant series (“the balancing operation”), which shall be calculated as of the date of performing the purchase operation. On the date of performing the purchase operation, IDBD shall deposit with the trustee for the relevant series a sum in cash that is equal to the amount of the par value of the amount of the balancing bonds multiplied by the closing price of the bonds of the relevant series on the trading day preceding the date of performing purchase operation, plus the amount of the premium (“the amount in the deposit”). The amount of the premium will be determined in accordance with the average price that IDBD paid within the framework of the purchase operation for the bonds from the relevant series divided by the closing price of that bond on the trading day that preceded the date of performing the purchase operation. The amount in the deposit will be charged with a first-degree charge in favor of the trustee for the relevant series and shall serve as collateral for IDBD’s undertaking to the relevant series pursuant to the Letter of Undertaking. IDBD shall be entitled to order the trustee to make a purchase of bonds from the relevant series out of the amount in the deposit, up to the completion of the purchase of the amount of the balancing bonds as stated above, with respect to the relevant series, by the end of the balancing period. If IDBD bought, during the balancing period, the whole amount of the balancing bonds, the amount in the deposit or the balance thereof shall be returned to IDBD, immediately upon IDBD’s first demand. For the avoidance of doubt, if IDBD bought the whole amount of the balancing bonds, during the balancing period, the amount of the deposit or the balance thereof shall be returned to it, and in such a case, the trustee shall not be entitled to delay its repayment for any reason whatsoever. If IDBD does not buy the whole amount of the balancing bonds during the balancing period, then IDBD undertakes that the balance of the amount in the deposit shall be used for the early redemption of the bonds from the relevant series, on the earliest date possible after the end of the balancing period, and the trustee of the relevant series will be entitled to carry out any operation in order to realize the amount in the deposit for this purpose. A failure to purchase the whole amount of the balancing bonds shall not be regarded as a breach of IDBD’s undertaking, provided that the amount has been deposited in the deposit account. In addition, IDBD undertook that a purchase operation can be made only in a case where before the making of the purchase operation or at the same time as making it, a capital contribution is made into IDBD. During the period of IDBD’s undertaking, no early payment shall be made of bonds from a series of bonds where the debt to it in whole or in part is unsecured debt, unless the trustees of all the series of the bonds give at least ten days’ written notice before making the prepayment. The aforesaid shall not apply with respect to early repayment that will be made pursuant to the Letter of Undertaking. It was also clarified in the Letter of Undertaking that, in IDBD’s estimation, in view of the scope of the unsecured debt that exists as of the date of execution of the Letter of Undertaking, during the period of the undertaking, the order of the purchases, insofar as there will be as follows: The purchase of (series I) bonds, and on the same date or thereafter, balancing the operation with respect to (series N) bonds. Insofar as the Company will plan to act in accordance with a different order, it will be liable to deliver seven days’ written notice of this to all the trustees.
 
Purchase of DIC’s shares by Dolphin
 
In December 1, 2017, Dolphin executed a share purchase agreement pursuant to which Dolphin purchased all the shares that IFISA held of IDBD, which amounted to 31.7% of the capital stock. And become the owner of 100% of IDBD's outstanding shares.
 
The transaction was made at a price of NIS 398 million (equivalent to NIS 1.968 per share and approximately to Ps.1,968 million as of the date of the transaction). As consideration of the transaction all receivables from Dolphin to IFISA were canceled plus a payment of US$ 33.7 million (equivalents to Ps.588 million as of the date of the transaction). This transaction was accounted in equity as a decrease in the equity holders of the parent for an amount of Ps.2,923 million.
 
As of the date of this annual report, the investment made from IRSA in IDBD and DIC is approximately US$640 million, and IRSA’s indirect equity interest reached 100% of IDBD’s undiluted stock capital. For additional information, please see “Significant acquisitions, dispositions and development of business.”
 
On November 22, 2017, all of DIC’s shares held by IDBD (106,780,853 shares) were sold to Dolphin IL., wholly owned subsidiary of Dolphin, which, as consideration, issued a debenture to IDBD and paid a total of NIS 70 million as purchase price. Additionally, as security for the payment of the debenture Dolphin IL deposited 9,636,097 DIC shares with I.B.I. Trust Management, which serves as colateral for the debenture.

 
 
116
 
 
On May 6, 2018, IDBD agreed on a swap on shares of DIC held by third parties with a banking entity not related to the group for a period of one year with the possibility of extending an additional year. The total of shares subject to the agreement is 6,020,811 and the value of the swap at the time of subscription is on average NIS 10.12 per share, approximately NIS 60 million (approximately Ps.342 million on the day of the transaction). For this transaction, we have not increased its participation in DIC for this transaction and granted guarantees on certain financial assets. On December 27, 2018, IDBD notified the banking entity that it wishes to terminate the swap transaction in connection with all of the aforementioned shares of DIC and on January 11, 2019, the swap transaction, at a price of NIS 9.26 per share sold, was completed.
 
In December 2018, DIC’s Board of Directors approved a plan for the self-purchase of DIC shares, for a period of one year, until December 2019, at a scope of up to NIS 120 million. In December 2018, DIC acquired 2.1 million DIC shares, at a total cost of NIS 19 million. In January and February 2019, DIC acquired an additional 10 million DIC shares, at a total cost of NIS 96 million.
 
As of June 30, 2019 we owned indirectly 83.77% of DIC, for more information see “Recent Developments.”
 
On June 26, 2019, DIC Board of Directors approved an additional plan for the self-purchase of its debentures (Series F and Series J), until the end of June 2020, at a total cost of up to NIS 300 million. The aforementioned debentures will be acquired in accordance with market opportunities, according to the dates, prices and scopes which will be determined by DIC management. In the first half of 2019, DIC purchased its debentures (Series F and Series J) at a total cost of NIS 149 million. As a result of the purchase, DIC recorded, in its financial statements for the first half of 2019, profit from the prepayment of debentures in the amount of NIS 26 million.On July15, 2019, DIC Board of Directors approved a plan for the self-purchase of its debentures (Series F and Series J), until the end of July 15, 2020, at a total cost of up to NIS 200 million. The aforementioned debentures will be purchased in accordance with market opportunities, according to the dates, prices and scopes which will be determined by DIC management. In July 2019, DIC purchased its debentures (Series F and Series J), at a total cost NIS 300 million. As a result of the purchase, DIC is expected to record, in its financial statements as of September 30, 2019, profit from the prepayment of debentures in the amount of NIS 42 million.
 
In July 2019, PBC sold 11.7% of Gav-Yam’s issued share capital, decreasing the ownership from 51.7% to 40.0%. The gross consideration with respect to the sale of the shares amounted to a total of NIS 456 million. On September, 2019, PBC sold an additional 5.14% of Gav-Yam’s issued share capital, such that its stake in Gav-Yam decreased from 40.0% to 34.9%. The gross consideration with respect to the sale of the shares amounted to a total of NIS 224 million. PBC reportedly stated that, for its position, the sale of Gav Yam shares, as stated above, brings PBC to comply with the Concentration Law, with respect to the holding of PBC in Gav-Yam, where PBC are not the controlling shareholder in Gav-Yam following the said transactions. As a result of the aforementioned sales, DIC is expected to record, during the fiscal year 2020, an increase in capital attributed to the Company’s owners in the amount between NIS 500 million and NIS 600 million.
 
On January 17, 2019, DIC’s Board of Directors resolved to perform a dividend distribution in cash of NIS 40 million, and a dividen payment in kind of IDBD’s debentures (Series I), for NIS 64 million, according to the market value of the debentures (Series I) on the distribution date. The total distributed dividend amounted to a sum of NIS 104 million, which was paid on February 3, 2019.
 
It should be noted that the financial position of IDBD and its subsidiaries at the Operations Center in Israel does not affect the financial position of the Company and subsidiaries at the Operations Center in Argentina. In addition, the commitments and other covenants resulting from IDBD’s financial debt do not have impact on the Company since such indebtedness has no recourse against us and it is not granted by IRSA’s assets.
 
 
117
 
 
IDBD’s investee companies
 
As of June 30, 2019, the investee companies which are held by IDBD include IDB Tourism and Clal, which we reported in our financial statements as discontinued operations, as well as IDBG (50%) and Modiin Energy (20%), which are treated as investee companies accounted by the treated at the equity method.
 
Dolphin Commitment to inject capital in IDBD
 
As of the date of this annual report, IDBD's cash flow and its ability to meet its financial debt commitments, faced the following challenges: As of June 30, 2019, IDBD had negative equity at that date, negative operating cash flow and a low credit rating of its debentures that caused that certain bondholders hire a representative and legal advisors to evaluate a potential procedure for declaring the insolvency of IDBD. Despite these potential claims, the Board of Directors of IDBD had a cash flow forecast for a period of 24 months that assumes that IDBD will receive, among other things, cash from the realization of private investments which are directly owned by IDBD, in such way that IDBD expects to fulfill all its obligations for the next 24 months. Additionally, IRSA’s Board of Directors has approved a commitment to make capital contributions in Dolphin for up to NIS 210, in accordance with a schedule of commitments acquired by Dolphin with IDBD as described below between September 2019 and September 2021. IRSA is the guarantor of these commitments. For more information see “Item 4. Information about the Company – Operation in Israel”.
 
IDBD’s undertakings shall be immediately canceled: (A) if any of the bondholders adopts a resolution at a meeting of (all or some of) IDBD’s bondholders with respect to the filing of legal proceedings against IDBD of any kind, including, demanding immediate repayment of (all or some of) the debt to IDBD’s bondholders, the realization of collateral or any other matter of a similar nature to the aforesaid matters. (B) If a legal proceedings of any kind is filed by the trustee or the representation of (all or some of) the bondholders against IDBD, including, demanding immediate repayment of (all or some of) the bonds or the realization of collateral.
 
 
118
 

On August 31, 2019, Dolphin Netherlands irrevocably undertook to make capital injections into IDBD in a total amount of NIS 210 million in three equal annual payments (NIS 70 million each) on September 2, in each of the years 2019-2021 (“the Payments” and “the Payment Dates,” respectively). The Payments as aforesaid will be made in return for shares of IDBD or as a deferred loan on similar terms to the subordinated loans that were advanced in the past by Dolphin Netherlands to IDBD. Should IDBD not have the cash flow resources required for the purpose of and with respect to the financing of the Seller of Clal shares Loan, IDBD shall have the right to demand an advance of a sum of up to NIS 40 million on account of the second payment, subject to the approval of the Audit Committee and the Board of Directors of IDBD that such finance is required. On September 2019, IDBD received the first part of the payment from Dolphin Netherlands in the amount of NIS 70 million.
 
In addition, IRSA unilaterally and irrevocably undertook to Dolphin Netherlands that it would transfer to Dolphin Netherlands, upon its request, the amounts that it needs in order to comply with Dolphin’s Undertaking (“IRSA’s Undertaking”). If Dolphin Netherlands does not make the capital injections in accordance with Dolphin’s Undertaking, then the rights of Dolphin Netherlands pursuant to IRSA’s Undertaking will be assigned to IDBD automatically, and IDBD will have a right to enforce the IRSA Undertaking. The IDBD Undertaking will expire automatically if: (a) an insolvency proceeding is filed against IDBD (whether voluntarily or involuntarily) and is valid on any of the Payment Dates, in which case the relevant Payment Date will be postponed for a period of 90 days and the relevant Payment will be transferred to IDBD only if the proceedings is canceled during the aforesaid period of 90 days; (b) an insolvency order is passed pursuant to Israeli applicable law; and (c) a receiver, trustee, special manager or any functionary of this kind (temporary or permanent) is appointed for IDBD, or a similar order is made (with respect to insolvency of the company) by the court.
 
DIC investee companies
  
As of June 30, 2019, the main consolidated companies directly held by DIC are Property &Building Ltd. (68.82%), Cellcom (44.1% in capital, 47.0% in voting rights), and Elron (61.1%). Shufersal is a primary associate company (26.0%).
 
In addition, other main investments include the debenture from Dolphin IL (which was received in the transaction involving the sale of the IDBD’s holdings in DIC in November 2017, as stated above).

Segments
  
Within the Operations Center in Israel, the Company operates in the following segments though IDBD and DIC:
 
Real Estate (DIC)
 
PBC operates in Israel and in the United States, within two separate operating segments: the income producing property segment and the residential construction segment. PBC has other investments in agriculture through Mehadrin. As of June 30, 2019, PBC owns rental properties in Israel for approximately 1,235,000 square meters (as compared with approximately 1,180,000 square meters as of December 31, 2018), the HSBC Tower in New York with an area of approximately 80,000 square meters, which according to a valuation dated April 30, 2019 is estimated in an approximate amount of US$ 935 million, and the Tivoli project in Las Vegas, with leasable area of approximately 31,000 square meters of office spaces and approximately 31,000 square meters of commercial space, as of June 30, 2019 the occupancy rate stands of approximately 97%, as well as land reserves of approximately 643,000 square meters in Israel
 
PBC’s properties in Israel and in the United States are as follows:
 
Areas rented for the use of offices and high tech industries (“Office and Hi-Tech Uses”).
 
Business parks and office buildings for hi-tech industries. PBC, through Gav-Yam, has expertise in the provision of solutions for the special requirements of this industry, and builds designated buildings which are adjusted to the needs of the lessees, and also provides management services for those buildings. On July 1, 2019, PBC sold approximately 11.7% of its equity interest in Gav-Yam's through private agreements. After this transaction, the holding of PBC in Gav-Yam changed from 51.7% to 40.0%. Additionally, on September 1, 2019, PBC sold approximately an additional 5.14% of Gav-Yam, therefore the stake of PBC in Gav-Yam went from 51.7% to 34.9%. It is estimated that as a result of these sales, PBC will lose control over Gav-Yam and will deconsolidate said investment.
 
 
119
 
 
Office buildings. PBC’s office buildings are located in high demand areas, and most are leased, at high occupancy rates, generally for long lease periods. Areas for office use are characterized by areas used as parking lots, which constitute an inseparable part of the buildings. PBC’s activities abroadmainly consist of the HSBC Tower on Fifth Avenue in New York.
 
Areas rented for industry, workshop, logistics and storage uses (“Industry and Logistics Uses”).
 
PBC’s areas for industry and logistics uses in Israel are characterized by areas with a large single space, service yards and large operational areas. In light of the rent which can be collected for areas of this kind, which is relatively low, and the fact that their construction generally requires construction on large areas of land, PBC concentrates, as do other companies operating in the segment, most of its industrial areas in periphery areas and in areas located close to airports and seaports.
 
Shopping malls, commercial centers and recreational areas (“Uses for Commercial and Recreational Centers”).
 
PBC’s areas which are leased to commercial and recreational centers in Israel include commercial centers, which are located in central areas or areas near major junctions at highways from major cities, conference centers and recreational centers. The areas of PBC which are rented for commercial purposes abroad primarily include its share in the Tivoli project in Las Vegas.
 
PBC also provides management and maintenance services, primarily to lessees in areas which are used for office and commercial purposes.
 
Geographical distribution
 
PBC divides its properties into two main regions - Israel and the United States, and five sub-regions: in Israel - North, Center and South; in the United States - Northeast and West.
 
In Israel is primarily due the fact that, in Central Israel, rent is significantly higher than the average rent in Northern and Southern Israel. The common uses in Central and Northern Israel are offices, hi-tech and commerce, while in Southern Israel most properties are used for logistics and industry, as well as commerce.
 
In the United States, PBC’s properties are located in various states, with different economic characteristics. In the United States rent in the Northeast is significantly higher than the average rent in the Western United States region, and vary by locations and uses (luxury office and commercial buildings in the Northeastern region, as compared to commercial centers in the Western United States region), as well as the location of the properties (large city centers such as New York, as compared to residential neighborhoods in the Western region).
 
However, even within each region (both in Israel and in the United States), there are differences among sites, as well as difference, in some cases, between the various properties in each site, due to the characteristics of the property.
 
Mix of lessees
 
The revenue-generating properties segment is characterized by a wide variety of customers, including large and small companies and business customers, as well as private customers.
 
PBC leases include mainly medium and longer-term rental contracts, and in general, rental contracts in Israel involve unprotected leases, and rental rates are linked to the consumer price index. The policy of PBC is to prefer long-term contracts with high-quality lessees.
 
Leased properties are tailored to the specific requirements of the customer. Given the cost of customizing properties to the lessee’s specific needs, related for buildings of this kind are signed for long periods, and generally include options for the lessee to extend the term period. Additionally, some of the Group’s lessees perform, at their own expense, improvements of the leased properties, and adapt them to their needs. Such investments by lessees are more efficient than transferring to other areas.
 
 
120
 
 
Presented below is a corporate chart of PBC and its subsidiaries, as of June 30, 2019:
 
 
 
 
121
 
 
 
(1) Gav-Yam is a public company whose securities are listed for trading on the TASE. Most of Gav-Yam’s activities are in the revenue-generating properties segment, primarily hi-tech parks, business parks, offices and logistical centers, as well as construction and marketing, together with a partner, of a residential neighborhood in Haifa. In July 2019 and September 2019, PBC sold 11.7% and 5.1%of Gav-Yam’s issued share capital, respectively. Our stake in Gav-Yam decreased from 51.7% to 34.9%. The gross consideration with respect to the sale of the shares amounted to a total of NIS 456 million
PBC position is that the above sales of Gav-Yam shares results in PBC complying with the provisions of the Law for promoting competition and reducing concentration 5701-2013 with respect to PBC's holdings in Gav-Yam, as PBC, after said transactions, is no longer the controlling shareholder in Gav-Yam. As a result of the loss of control PBC will cease consolidating Gav-Yam's financial reports in its Financial Reports and present its investment in Gav-Yam on the basis of equity.
(2) Matam is the rights holder to revenue-generating properties in Science Based Industries Park, one of the largest hi-tech industry parks in Israel, located in the southern suburbs of the city of Haifa.
(3) Ispro is a wholly owned company of PBC, whose activities primarily include revenue-generating properties, primarily commercial centers and logistical areas. In August 2019, Ispro’s audit committee and board of directors approved the performance of a full prepayment of Ispro’s debentures (Series B), which are listed on the Tel Aviv Stock Exchange Ltd. (the “TASE”), at a total cost of NIS 131 million, subject to court approval, in accordance with sections 25(f) and 25(h) of the Israeli Law to Promote Competition and Reduce Concentration, 5774-2013 (the “Concentration Law”). On October 10, 2019, after approval of the court, the debentures were fully redeemed. The prepayment of Ispro’s debentures (Series B) will result in the delisting of all of its debentures from the TASE. As a result, Ispro will cease being a reporting corporation, and will no longer be considered a “tier company”, as this term is defined in the Concentration Law. On September 2019 Ispro received court approval for the full redemption of Ispro debentures Series B in prepayment, on October 10, 2019.
(4) Neveh-Gad - a private company wholly owned by PBC, whose activities are primarily in the residential construction segment.
(5) Mehadrin is a public company whose securities are listed for trading on the TASE. Most of Mehadrin’s activities are in the agricultural segment. Hadarim Properties and Phoenix Holdings Ltd. (which holds, through a wholly owned subsidiary, 41.4% of Mehadrin) are considered to be joint holders, by virtue of the shareholders agreement between them, of approximately 86.8% of the voting rights and of the right to appoint directors in Mehadrin.
In August 2019, the Phoenix Board of Directors approved the distribution of all shares of Mehadrin, held indirectly by Phoenix Holdings Ltd. ("Phoenix"), constituting 41.4% of the issued and paid-up share capital of Mehadrin, as a dividend in kind to Phoenix shareholders. The distribution date was one September 18, 2019 Phoenix also notified PBC that upon finalization of the distribution, the shareholders' agreement between PBC and Phoenix would expire vis-à-vis the parties' holdings of Mehadrin shares, thereby terminating the joint control of the parties of Mehadrin.
(6) IDB Group USA Investments Inc. (“IDBG”) is a company incorporated in the United States. IDBG was incorporated in 2005 and is held in equal parts by PBC and IDBD, for the purpose of investing in real estate projects in the USA. The real estate corporation GW holds the rights to a commercial and office areas (which is being built in stages) Tivoli project (“GW” project). IDBG holds, directly and indirectly, the entire share capital and voting rights of GW. The Tivoli project is comprised of three phases, in a space of approximately 868,000 square feet of retail, office and hotel space (in this section: the “Project”). The first two phases, in a space of approximately 670,000 square feet were completed and comprising of approximately 337,000 square feet of office, and approximately 333,000 square feet of retail. Occupancy rate as of the end of June 2019 is 73%. The third phase of the Project remains under development with no completion date specified at this time. IDBG obtained an independent third-party appraisal of its investment property. The valuation was performed mainly by discounting the future cash flows anticipated to be derived from the Project. The discount rates used by the independent appraisers was 8.5% as of March 31, 2019, and June 30, 2018, and was selected based on the type of property and its intended use, its location and the quality of the lessees. The capitalization rates used was 6.5% as of March 31, 2019 and June 30, 2018. The valuation concluded that the fair value of the property as at June 30, 2019 to be US$ 248 million (June 30, 2018 - US$249 million), including US$18 million in respect of a parcel of land adjacent to the Project – see below. GW had a mortgage loan from KeyBank that bore interest at the 30-day LIBOR plus 5.0%. The loan was repaidin December 2018. GW has a loan from a local bank in the USA (“Lender”), whose balance as of June 30, 2019, is US$ 70 million. The loan agreement was signed in December 2018 for a period of three years ending On January 1, 2022, at fixed annual interest of 5.75%, in parallel with a contract with IDBG in addition to the loan agreement from an Israeli financing institution detailed below. The project is fully pledged in favor of the Lender with a first-degree lien. Upon the closing, lender funded proceeds in the amount of US$10 million into a block accounted maintained by IDBG to be used for TI needs.In connection with the loan, the Company has undertaken to comply with a covenant of Loan to Value (“LTV”) of no more than 40%. The calculated LTV as of June 30, 2019 is 28%. In addition, as from December 31, 2020, the company shall maintain a minimum DSCR (as defined). On January 3, 2017, IDBG signed an agreement for the receipt of a loan from an Israeli financing institution for US$ 41.4 million. The loan bore an annual fixed interest rate of 7%. On January 6, 2019 IDBG signed an addendum to the loan agreement.The loan principal, which will be repaid in a single bullet payment at the 
 
 
122
 
 
end of 24 months, in the amount of NIS 153 million, with fixed annual interest of 5.93% (“Loan Interest”)or at a rate of 7.93% as long as a default occurs as set out later in this section, which will be paid every three months.All other terms of the agreement including collaterals, Indemnification and subordination of shareholders loans remain in effect as per the original loan agreement.In connection with the loan, IDBG has undertaken to comply with a covenant of LTV (as defined) of no more than 50%. The calculated LTV as of June 30, 2019 is 45%. In June 2019, Maalot reduced the rating of IDB Development’s debentures (Series I), which guaranteed, jointly and severally with PBC, in favor of the lender, from BB to CC. According to the loan agreement, as of June 30, 2019, lowering the rating allowed the lender to call the loan for immediate repayment and also led to an increase of the interest rate to 7.93%. In accordance with the position of Property & Building's legal counsel, as of report date, IDBG has a good argument against calling the loan for immediate repayment, if such a step is taken. The aforementioned loan was classified in IDBG’s financial statements under current liabilities.In the second quarter of 2018, PBC initiated an active program to locate a buyer for a parcel of land adjacent to the Project intended for multi-family residential development, which land was classified in investment property. In August 2018 GW signed a contract to sell the land in consideration of US$18 million. The contract provides that GW was entitled to additional consideration of up to US$2.5 million if certain conditions were achieved. Due to non-existence of contingent term, the agreement was canceled. In July 2019, after the said cancellation, GW signed a PSA to sale the residential land, in consideration of $18 million with another purchaser. The closing of the contract is subject to, among others, performance of due diligence procedures by the purchaser and receipt of certain local municipality approvals. The parcel of land has been reclassified from investment property to land held for sale in current assets, at its carrying amount (after revaluation) of US$18 million.
 
On September 20, 2019 ended the loan term under the Framework agreement of September 6, 2015 pursuant to which PBC granted to IDBG credit facility of US$50 million. In accordance with the provisions of the Framework Agreement, the conversion mechanism set forth in the Framework Agreement shall be implemented in such a way that the full balance of PBC's debt under the Framework Agreement will be converted into IDBG share capital, which will be allocated by IDBG to the Company, and PBC will be entitled to repayment of the owner's loans in accordance with its share in the share capital after such conversion. The ratio of the conversion of the debt balance to such share capital will be determined by an external valuator in accordance with the mechanism set out in the framework agreement. PBC and IDBD provided loans to IDBG for the purpose of financing projects. Until December 31 2009, the loans bore annual interest of 12%. Since January 1 2010, loans received in 2005-2007 bear interest of LIBOR plus a margin of 8.63%. Loans received in 2008 and thereafter do not bear interest. In January 2019, PBC and IDBD decided to reduce the accrued interest on the said loans and part of the principal of the loans, excluding a loan principal of approximately US$100 million (“the adjusted principal”). The difference between the book value of the loan and the adjusted principal was recognized as a capital reserve from transactions with controlling shareholders in the amount of approximately US$73 million. Subsequently, IDBG has decided to designate the said loans as a liability measured through profit and loss. As of June 30, 2019 the loans fair value was estimated for approximately US$93 million. As a result, IDBG recorded finance income of approximately US$7 million in the first half of 2019. The repayment date of the loans is December 31, 2034. The loans are presented in the non-current liabilities.
 
 
123
 
 
The following are the main Rental Properties and Properties under development of PBC as of June 30, 2019:
 
Property's Name
 
Fair Value
(in million of Ps.)
 
 
Date of construction
 
 
Date of acquisition by PBC
 
 
Banking / financial institution - Encumbrances
 
  Properties in construction
 
 
 
 
 
 
 
 
 
 
 
 
Ispro planet - Beer Sheva - Phase 2
  381
 
 In progress
 
 
 
  - 
Commercial centers
    
 
 
 
 
 
 
    
Kiryat Ono Mall
  5,967 
 
 
 
  2007 
  - 
Shopping Center Modi’in A
  2,709 
  2005 
  - 
 
Bank 
 
Ispro planet -BeerSheva –Phase 1
  3,079 
  2016 
  - 
  - 
High-tech buildings, offices and industry
    
    
    
    
HSBC
  39,779 
  1927-1984 
  2010 
 
Bank / Financial institution 
 
Matam park - Haifa
  21,504 
  1979-2018 
  1999 
 
Bank 
 
Herzeliya North
  14,696 
  1996-2015 
  1970 
  - 
Gav-Yam Center - Herzeliya
  8,199 
  1997-2006 
  1990 
 
 Bank
 
Neyar Hadera Modi’in
  2,501 
  2010-2016 
  2010 
  - 
Holon
  3,052 
  1960-1985 
    
    
Gav yam park - Beer Sheva
  3,949 
  2013-2018 
  2011 
 
Bank and Financial institution 
 
ToHa1 Tel Aviv
  6,969 
  2011-2018 
  2010 
    
Rehovot
  2,845 
  1995-2019 
  1995 
    
Others (including trade centers)
  25,989 
  - 
  - 
  - 
 
Activities of PBC in the residential construction segment in Israel
 
PBC’s residential construction segment develops and sells residential units. The residential units are developed within residential neighborhoods, including full environmental development and associated community services. PBC’s residential construction segment also includes the identification and development of new lands including urban renewal projects (demolition-construction). As of June 30, 2019, the balance of approved construction rights for the projects in which PBC was a partner amounted to approximately 971 residential units (of which 498 units belong to PBC), where approximately 301 residential units are currently in construction (of which 230 units belong to PBC). In 2018, began the construction of and marketing of 86 residential units. In the first half of 2019, 93 residential units were sold (as compared with approximately 105 residential units in the first half of last year). In the first half of 2019, PBC’s revenues from the sale of residential units amounted to approximately NIS 174 million, as compared with approximately NIS 194 million in the first half of 2018. In the first half of 2019, 69 housing units were occupied, compared to 379 housing units in the first half of last year. The decline in occupation stems from the timing of project completion. PBC builds and markets, in the residential construction segment in Israel, as of June 30, 2019, approximately 301 residential units, of which 247 were sold, in 3 different complexes throughout the country. In addition, PBC is marketing 48 units whose construction was completed.
 
In June 2018 Gav-Yam’s General Assembly approved the transaction for a combination deal with Shufersal Real Estate (in this section: “Shufersal”) regarding land of 8,800 sqm owned by Shufersal in Ra’anana. According to the agreement Shufersal will sell to Gav-Yam 69.5% of the land in exchange for Gav-Yam Building on the land a project of offices and retail with a total gross area of 41,000 sqm and a parking lot of 1,000 places. The transaction was also approved by Shufersal’s general assembly. The transaction is conditional upon the approval of a detailed zoning plan for the project.
 
In July 2018, PBC issued NIS 507 million par value debentures (Series I) by way of expanding the series for a total gross consideration of NIS 500 million, which reflects an unlinked yield of 4.27%. In May 2019, PBC issued NIS 516 million par value of debentures from its existing series (Series I) by way of a series extension, for a total gross consideration of NIS 519 million, which reflects an effective interest rate of 4.15% per year.
 
In March 2019, the Board of Directors of PBC resolved to perform a dividend in the amount of NIS 114 million. DIC share of the dividend summed to NIS 78 million.
 
 
124
 
 
Supermarkets (DIC)
  
Shufersal is a public company, which is included under the Tel Aviv 35 index, which was incorporated in Israel, whose shares and debentures are listed for trading on the TASE. It is primarily engaged in the ownership and management of a supermarket chain - the largest and leading chain in Israel, in terms of sales volume. Shufersal is also active in the real estate industry and in the customer club credit card segment. In December 2017 Shufersal completed the acquisition of the entire share capital of Be Drugstores Ltd. (formerly New Pharm Drugstores Ltd.)(“Be”), which operates in the drugstore sector.
 
In June 2018, a transaction was completed in which DIC sold 16.6% of the issued share capital of Shufersal, for a total net consideration of NIS 848 million, according to which DIC’s holdings in Shufersal decreased to approximately 33.6% and therefore ceased to be the controlling shareholder of Shufersal and as of such date Shufersal has no controlling shareholder.Thus, after the date of the said sale DIC ceased to consolidate the financial statements of Shufersal. Accordingly, commencing from the closing date of the said sale, Shufersal ceases to be classified as a “second tier company” (nor is it a “first tier company”), within the meaning of these terms in the Reduced Concentration Law. In November 2018, DIC completed an additional transaction for the sale of shares of Shufersal for a total consideration of NIS 416 million, according to which DIC’s holdings in Shufersal decreased from 33.6% to 26.02%.
  
In January 2019, Shufersal issued debentures, by way of a new series (Series G), at a scope of NIS 555 million par value. The debentures bear interest at an annual rate of 3.52% (unlinked). The gross issuance consideration amounted to a total of NIS 555 million. The aforementioned issuance was performed according to an effective interest rate of 3.69%.
 
As of December 31, 2018 Shufersal Group employs approximately 15.6 thousand employees (equivalent to 13.4 full time jobs) (with no material changes with respect to June 30, 2019) and had in 2018 an annual revenues of NIS 12.8 billion.
  
In Israel, the retail segment business’s results are subject to seasonal fluctuations as a result of the consumption behavior of the population proximate to the Passover holidays (March and/or April) and Rosh Hashanah and Sukkoth holidays (September and/or October). This also affects the balance sheet values of inventory, customers and suppliers.
 
In 2019, the Passover holiday takes place at the middle of April, compared to 2018 when it was at the end of March. The timing of the holiday affects Shufersal’s sales and special offers in the second quarter of 2019, compared to last year. The Passover holiday in the second quarter of 2019 had a bigger effect on Shufersal’s results than in the corresponding quarter in 2018, therefore analysis of the results for the first half of the year compared to the corresponding period in 2018 better represents the changes between periods.
 
On June 5, 2018, a wholly-owned subsidiary of Shufersal entered into an agreement with Amot Investments Ltd. (“Amot”) whereby the subsidiary will acquire from Amot 25% of the lease rights that Amot has in a vacant real estate in the Modi’in industrial zone, for the purpose of establishing an automated logistic center (without the automated equipment per the below) (in this section: “the Project”), where the ownership of the parties in the project will be: 25% owned by Shufersal's subsidiary and 75% owned by Amot, in unspecified parts, and Shufersal will lease the logistics center, which will serve as an automated center for the Shufersal’s online operations. The total investments in respect of the establishment of the automated centers in Modi’in and Kadima, as aforesaid, are estimated at approximately NIS 600 million, with most of the said amount being in respect of the payment for the automation equipment and construction, and will be spread over a period of four years.
 
Shufersal operates in four operating segments: the retail segment, the real estate segment, the credit card customer club management segment and, the Be segment, as described below:
 
Retail segment. This segment includes the retail marketing of food and other products in Shufersal branches and the manufacture of frozen and fresh baked products that are sold mainly in the Shufersal’s branches. As of December 31, 2018, Shufersal operated under this segment 285 branches (as compared with 272 branches at the end of 2017).
 
 
125
 
 
Shufersal owns the largest supermarket chain in Israel in terms of sales volume.
  
As of December 2018, Shufersal operates two type of groups of branches in this Segment, the “Discount Branches Group” and the “Neighborhood Branches Group”. These two groups include four different formats and an on-line format “Shufersal Online” and organic food stores, throughout the country, with the aim of satisfying its customers and providing them a buying experience that differs and varies in each of the formats. As of December 31, 2018 the number of branches under the various formats are as follows: The Neighborhood Branches Group: 81 branches in the neighborhood branch format (“My Shufersal”), with an emphasis on offering convenience, availability, and personalized service, as well as 59 branches in the very small branches format in neighborhoods and city centers, operated primarily by franchisees (“Shufersal Express”); The activity in the neighborhood branches group also includes the “Organic Market” activity. Shufersal operates within its branches, as of December 31, 2018, and 78 health markets throughout the country, under the brand “Shufersal Green,” and also operates 6 independent stores under the brand “Organic Market.” Discount Branches Group: 110 branches in the discount branch format (“Shufersal Deal”), discount branches with emphasis on lower prices throughout the yearwhich also includes non-food categories and 26 branches ("YESH") which are specialy dedicated to the conservative religious public with strict kosher products.
 
Shufersal have a mix of varied products organized in a number of sales departments and sub departments in each store, including, in the health areas (“Shufersal Green”), and also includes, among other things, products sold under the private label of Shufersal, with the view of offering the consumer a quality product, strengthening price perception (a quality product for cheaper prices than similar products in the same category), developing consumer loyalty and improving profitability of the categories in which the private label is sold. The area of manufacturing frozen and fresh baked products is operated by a wholly owned subsidiary of Shufersal. In March 2019, Shufersal launched a new and more advanced website, following Shufersal's efforts to continually improve its service experience for its clients. As of 2018, the retail segment includes "Shufersal for Businesses" under which Shufersal launched in January 2018 a "Cash and Carry" store for businesses.
  
Real estate segment. The real estate activities of Shufersal were separated, beginning on April 1, 2013, into Shufersal Real Estate Ltd. (“Shufersal Real Estate”), a wholly owned subsidiary whose assets include both branches which are rented to Shufersal (which are classified in Shufersal’s Consolidated Financial Statements as fixed assets) and real estate properties which are rented out to third parties (which are classified as investment property). The aforementioned properties do not include Shufersal’s logistical center in Rishon Letzion (and the proximate branch thereto), and Shufersal’s new logistical center in Shoham. The real estate activity includes: (A) Real estate development as an independent business segment; and (B) Integrating Shufersal’s primary activity in the retail segment, including: development of existing properties, acquisition of lands for future development and operating regional and local operating branches, and improving surrounding commercial areas to increase the scope of activity in the complex where Shufersal's branches are located.
 
 
126
 
 
Presented below are details regarding the real estate properties which are owned by Shufersal Real Estate as of December 31, 2018(*): 
 
 
 
 
Number of properties
 
Total area (thousands of square meters)
 
 
Fair value (NIS millions)
 
 
 
Rent and annual management fees (NIS thousands) in 2018(2)
 
 
 
NOI (NIS thousands) in 2018 (3)
 
 
Average yield
 
Branches rented to Shufersal
  71 
Approx.134
 1,753(1)
  127,801 
  120,993 
  6.9%
Properties under construction which will be rented to Shufersal and to externals
  1 
Approx.2
 7(1)(5)
  - 
  - 
  - 
Real estate properties which will be rented to externals (4)
  2 
Approx.50
  120 
  - 
  - 
  - 
Real estate properties rented to externals
  20 
Approx.54
  544 
  49,245 
  29,204 
  5.4%
Total
  94 
Approx.240
  2,424 
  177,046 
  150,197 
  6.2%
 
(*) All theinformation in table above is as of December 31, 2018. As of June 30, 2019, there were no material changes with respect to the above information.
(1) The fair value is in accordance with the presentation of these properties in the books of Shufersal Real Estate. In the books of Shufersal, these properties are classified according to their amortized cost of acquisition, and not at fair value.
(2) Including income from Miscellaneous.
(3) NOI at Shufersal Real Estate - Shufersal Real Estate’s gross profit in annual terms.
(4) In April 2018 a subsidiary of the Company and a subsidiary of DIC have entered into a combination deal regarding land of 8,800 sqm in Ra’anana (the "Land") which Land is owned by Shfersal. Under this transaction Shufersal (through its subsidiary) shall sell to DIC's subsidiary 69.5% of the Land in return for the receipt of development and construction services from such DIC's subsidiary (the "Combination Project"). Upon completion of the Combination Project Shufersal (through its subsidiary) shall own 30.5% of the Combination Project and DIC's subsidiary shall own 65.5% of the Combination Project. As of the date herof the zoning plan for the Combination Project was yet to be recieved.
(5) The balance of the depreciated cost in Shufersal’s books is approximately NIS 999 million.
 
Credit cards. Until January 11, 2018, the credit-card company that issued the credit cards to the Shufersal’s customers was Leumi Card Ltd. (“Leumi Card”), by virtue of an agreement dated July 19, 2006 between the parties, for issuance and operation of the credit cards to the Shufersal’s customers. On August 28, 2017, Shufersal notified Leumi Card that it did not wish to renew the Leumi Card agreement, and accordingly, the agreement was terminated on January 18, 2018.
  
As of January 18, 2018, the credit cards are issued to Shufersal’s customers by Israel Credit Cards Ltd. and Diners Club Israel Ltd. (jointly - “CAL”), pursuant to a memorandum of understanding signed between Shufersal and CAL on November 2, 2017. During the first half of 2018, Shufersal established the new credit card club. As of December 31, 2018,the amount of valid credit cards held by Shufersal’s customers is approximately 510,000 CAL credit cards and approximately 215,000 Leumi Card credit cards.
 
With respect to the credit cards issued by Leumi Card until January 18, 2018 (the "Leumi Card Credit Cards"), the Cards will continue to be operated by Leumi Card, pursuant to the Leumi Card Agreement, and their holders will be entitled to use and enjoy their customary benefits until expiration date named on the cards.
 
Be segment. Following completion of the transaction to acquire Be Drugstores Ltd. (formerly “New Pharm”), a chain of stores, which is primarily engaged in the sale of cosmetics, convenience products and toiletries, as well as drugs and nutritional supplements, on December 20, 2017, Shufersal began operating in the Be segment as well. In December 2018, Shufersal re-launched the chain under the brand name “Be”. As of December 31, 2018, Be Drugstores operates in the drugstore sector through 73 branches that sell mainly cosmetics, convenience and toiletry products, medicine and food supplements.
 
 
127
 
 
Telecommunications (DIC)
 
Cellcom is a public company which was incorporated in Israel, whose shares are listed for trading on the TASE and on the New York Stock Exchange, and whose debentures are listed for trading on the TASE.
 
Cellcom operates and sells to its customers various communication services. Cellcom’s activity is divided in two main segments, “Cellular” and “Fixed-line”. The cellular segment includes the cellular communications services, end user cellular equipment and supplemental services. The fixed-line segment includes landline and long distance telephone services, internet infrastructure and connectivity services, television services, transmission services end user fixed-line equipment and supplemental services.
 
In June 2018, Cellcom issued shares and options to the public in Israel and received net proceeds of NIS 275 million. In addition, in June 2018, DIC entered into a swap transaction with a banking institution in connection with Cellcom shares, whereby DIC acquired an additional 1% of the issued and paid-up share capital of Cellcom (the “Swap Transaction”). The Swap Transaction is a differential transaction only, for a period of 90 days, at the end of which DIC will be obligated to resell the said shares. As part of the said issuance, DIC acquired shares and warrants for Cellcom shares at a cost of NIS 146 million. In December 2018, DIC acquired another approximately 0.6 million Cellcom shares, at a cost of NIS 15 million. In January 2019, DIC acquired another approximately 0.2% of Cellcom’s issued share capital, in consideration of a total cost of NIS 4 million, and DIC’s stake in Cellcom’s issued share capital increased to 44.1% of the issued and paid-up share capital of Cellcom (not including the swapped shares) and 47% of the voting rights in Cellcom (directly and indirectly).
 
In January 2019, Cellcom received a tax assessment on a best judgment basis with respect to the 2014 tax year from the Tax Authority, in general with respect to timing differences. According to the tax assessment, insofar as its arguments are rejected, Cellcom will be required to pay additional income tax with respect to 2014, in the amount of NIS 56 million (including interest and linkage differentials). Cellcom filed an objection to this tax assessment. Cellcom estimates that this assessment is not likely to have a material impact on its financial statements.
  
Cellular Segment. Cellcom’s activity in the mobile segment includes the provision of mobile communication services in Israel, the sale of mobile equipment to end users, and other supplementary services. Cellcom holds a general license from the Ministry of Communication which is valid until the end of January 2022 (the “Mobile License”). - At the end of 2018, Cellcom had approximately 2.851 million cellular subscribers. Cellcom offers a broad range of cellular services through our 2G, 3G and 4G network. There is intense competition in all aspects of the cellular communications market in Israel, with a penetration rate (the ratio of cellular subscribers to the Israeli population) of approximately 120%, representing approximately 10.4 million cellular subscribers as of December 31, 2018, and the average annual churn rate in Israel in 2018 is estimated to be 37%, higher than the churn rates in other developed economies. Cellular´s churn rate for 2018 totaled to 43.2%, compared to 45.8% in 2017. The monthly cellular Average Revenue per User (“ARPU”) for 2018 totaled NIS 51.3 (US$14.2), compared to NIS 57.1 (US$15.8) in the second quarter last year. The decrease in ARPU resulted mainly from the ongoing erosion in the prices of cellular services, resulting from the intense competition in the cellular market.
  
Cellcom compete for market and revenue share with nine other cellular communications operators: five mobile network operators (Partner, Pelephone, Hot Mobile, Golan and Xfone) and four mobile virtual network operators (Rami Levy Hashikma Communications Marketing Ltd., or Rami Levy, Azi Communications Ltd., Free Telecom Ltd. and Cellact Communications Ltd.).
 
Cellcom's services include basic cellular telephony services, text and multimedia messaging, advanced cellular content and data services and other value-added services, and also offers international roaming services, a wide selection of handsets from various leading global manufacturers and repair services on most handsets offered. Not all services are supported by all handsets or by all networks.
 
Cellcom provides Golan Telecom and Xfone national roaming services under its Sharing Agreements. Cellcom further provide the Joint Corporations services as a subcontractor.
 
 
128
 
 
Basic cellular services
 
The main cellular service is basic cellular telephony and data transfer, upload and download (in supporting handsets). Both are included in packages price plans. In addition, Cellcom offers many other services with enhancements and additional features to our basic cellular telephony service, including voice mail, cellular fax, call waiting, call forwarding, caller identification and conference calling.
 
Data services can be used with handsets (in supporting models), cellular modems and tablets. Cellcom provides their customers with a variety of "internet data packages" for that purpose.
 
Cellcom also offers both an outbound roaming service to Cellcom’s our subscribers when traveling outside of Israel and an inbound roaming service to visitors to Israel who can “roam” on Cellcom’s network.
 
Value-added services
 
In addition to basic cellular telephony and data services, Cellcom offers many value-added services, such as SMS and MMS, cloud backup and content services such as “Cellcom Volume” (music application) and “Cellcom tv” application. Business subscribers are offered with multi SMS, M2M (machine to machine), "Double Net" services allowing combined usage of cellular and landline networks in order to insure continuous service, work force management, vehicles management applications and IOT (internet of things) solutions such as "smart city" end-to-end cellular and fixed line solutions.
 
Handsets
 
Cellcom sells a wide selection of handsets (which for purposes of this report may include other types of communications end-user equipment, such as tablets) designed to meet individual preferences. Prices of handsets vary based on handset features and special promotions. Cellcom offers a variety of installment plans for handsets and discounts for short term installment plans, although in most cases, handsets are to be paid for in 36 monthly installments. Cellcom is also required to provide cellular services to subscribers who did not purchase their handsets from it, provided that the handset model complies with the standards set by the Ministry of Communications.
 
Cellcom also sells streamers and tablets to promote its data services. In addition, Cellcom sells added value products to its customers, such as smart watches.
 
Fixed Line Segment.
 
 Cellcom’s activity in fixed line services include internet infrastructure (for private customers based mostly on the landline wholesale market and for business customers based on our landline infrastructure) and connectivity services, Over the Top TV services (“OTT TV”) services, ILD services, landline telephony services and transmission services (for business customers). Cellcom also offers bundles of these services, including a triple offering (internet service including infrastructure and connectivity, landline telephony, TV service) and quatro offering (internet services, landline telephony, TV service and cellular services). Cellcom also offers landline transmission and data services to selected business customers and telecommunications operators (including transmission revenues from Golan and Xfone according to the network sharing agreement as of April 2017 and 2018, repectively), using its fiber-optic infrastructure and complementary microwave links, IP switchboard services and operation and management of business telecommunications systems. Additional services include cloud services and data protection products solutions based on products and services offered by Cellcom and by third party vendors and IOT solutions such as "smart city" end-to-end cellular and fixed line solutions.
 
 
129
 
 
Internet infrastructure and Connectivity
 
Cellcom is a major provider of internet connectivity services. Prior to the formation of the landline wholesale market, the Israeli internet market was characterized by a separation between the internet infrastructure providers (mainly Bezeq and Hot) and the internet connectivity service providers. Consequently, the internet customer was required to enter into a contractual arrangement with both types of these providers. The infrastructure provider is responsible for the connection of the customer from his computer or other device to the infrastructure provider's operator. The internet service provider is responsible for providing access to the customer from the infrastructure provider's operator, through its own operator, to the local and global internet network. As of May 2015, following the inception of the landline wholesale market, Cellcom (and other operators) provides end-to-end internet service (infrastructure and connectivity) using Bezeq's infrastructure and more recently, over Cellcom independent fiber-optic internet infrastructure. Cellcom sells internet infrastructure services bundled with internet connectivity, as well as with other services.
 
As of December 31, 2018, Cellcom provides end-to-end internet service, to approximately 269,000 households.
 
In addition, Cellcom offers its internet subscribers value added services, such as data protection services to its private subscribers and connectivity integration solutions and global communications solutions to its business customers, including firewalls, anti-virus and anti-spam software, overseas internet connectivity services and server hosting services. In addition, Cellcom provides internet connectivity services that offer the ability to filter the content viewed by the internet users.
 
OTT TV services As of December 2014, Cellcom offers OTT TV services, branded ' Cellcom tv' mostly to private customers. Cellcom tv is a hybrid OTT-DTT TV service provided to the Israeli market. The service includes a set-top box that enables linear channels, including based on the Israeli digital terrestrial television (DTT) broadcasting, other commercial channels and Video on Demand library subscription (SVoD), music streaming service and additionaladvanced features such as cloud recording and VoD playlist channels, for a highly competitive price. Cellcom tv service can generally also be accessed by smartphones, tablets, Smart TV and additional TV services' equipment like Apple TV and Android TV devices (TV anywhere). Cellcom’s VoD catalogue and linear channels offer international and local content from top content suppliers. As of December 31, 2018, Cellcom provides OTT TV services to approximately 219,000 households. 
 
International Long Distance (“ILD”) services
 
Cellcom is one of the major players in the Israeli ILD market. Cellcom’s principal service in the ILD market is the provision of outgoing and incoming telephone calls with substantially worldwide coverage. Cellcom provide these services mostly to post-paid customers, but also to pre-paid customers mainly through the sale of calling cards. Most of the customers of the pre-paid services are foreign workers who reside in Israel.
 
Landline telephony services
 
Cellcom offers advanced, voice and data landline services to selected business customers. Cellcom also offers basic landline telephony services to private customers by VOB technology. Landline telephony service enables an end user to conduct a telephone conversation with another end user who uses either another landline or a cellular telephone or computer, either in Israel or overseas.
 
Cellcom estimates that its current market share in the Israeli landline telephony market is not material.
 
 
130
 
 
Internet of Things (“IOT”)
 
IOT solutions provide the ability to connect various devices to the internet. Cellcom, together with strategic partners, offers IOT solutions based on a variety of communications solutions, including landline (WiFi) and cellular. Cellcom offers smart city solutions which include a central management and control system to manage the various solutions, water and electricity meter readout from a-far, smart parking, smart and efficient street lighting, smart cameras which include analytic capabilities for security solutions, smart sensors for efficient waste disposal, various environmental factors and flood alert, stress buttons for educational institutions as well as WiFi and broadband communication capabilities in public areas.
 
Internet services - access and infrastructure – Bezeq and Hot are the two main internet infrastructure providers for the private sector in Israel and offering internet infrastructure services to both ISPs and end-users. Bezeq and as of 2018 Hot as well, also provide internet infrastructure services to operators which do not own infrastructure, within the framework of the wholesale landline market. In 2014, IBC also began distributing its infrastructure and providing broadband services in selected areas, and in 2016 and 2017, respectively, Partner and Cellcom began extending their existing independent fiber optic infrastructures into residential areas. IBC’s license allows it to provide broadband infrastructure services on the fiber optic infrastructure of the Electric Corporation to other license holders, and to large business customers. In July 2019, Cellcom and Israel Infrastructure Fund III ("IIF"), acquired 70% of IBC's share capital, through a joint venture (the "IBC Investment Transaction"). See details below regarding Cellcom's relationship with IBC.
 
Internet services - access and infrastructure.
 
As of September 30, 2018, internet infrastructure services were provided by Bezeq and Hot to approximately 1.05 million and 711,000 households in Israel, respectively, with an immaterial quantity by IBC. Internet services are provided, as of the reporting date, by the three major internet providers: Cellcom, Bezeq International, Smile Telecom (a subsidiary of Partner) and additional small providers, including Xfone Communication Ltd. As of December 31, 2018, Cellcom had approximately 269,000 households subscribed to our end-to-end internet services. The internet provider market is highly competitive, saturated and characterized by relatively low barriers to entry. The competition primarily focuses on the ability to offer high internet connectivity speeds relative to price. Internet infrastructure service using Hot's infrastructure (maximum tariffs for Hot's wholesale internet infrastructure services - higher than those set for Bezeq's services - were published by the MOC on June 2017) has recently bagun. Effective inclusion of Hot's infrastructure in the wholesale market may increase the amount of potential subscribers to Cellcom's triple play and bundle offerings.
 
In August 2018, the Minister of Communication, (“MOC”), resolved to allow IBC to apply for a general unique (infrastructure) license, in lieu of its current license. The new license, granted to IBC upon completion of the IBC Investment Transaction, includes, among others, a deployment requirement to at least 40% of Israel’s households in 10 years from receipt of the license, as opposed to a universal deployment requirement in IBC’s previous license.
  
In July 2019, the IBC Investment Transaction was completed and includes the following final agreements (entered in March 2019) which in addition to ordinary and customary conditions include, among others, the following: (1) purchaser agreement – Cellcom and IIF entered into partnership agreements to purchase 70% of IBC’s share capital jointly and by a limited partnership (in establishment) jointly owned in equal parts or the purchaser. The purchaser agreement includes an obligation to additional investment of up to NIS 200 million by Cellcom and IIF pro rata to their holdings in the purchaser over a period of 3 years and specific arrangements regarding the breach of obligation of a party to invest its share and regarding a deadlock situation. (2) Share Purchase Agreement (SPA) - the purchaser, IBC and Israel Electric Company (IEC) and shareholders and other main creditors of IBC entered into agreement to purchase 70% of IBC’s issued and outstanding share capital by the purchaser’s investment in IBC in the amount of NIS 104 million (subject to consideration adjustment mechanism regarding current capital, net of IBC on the closing date), (The consideration) to be provided in part as investment and in part as shareholders’ loan. The remaining 30% of IBC’s issued and outstanding share capital will be held by IEC. The consideration will be used to pay all debts of IBC (other than a specifc amount to IEC). (3) Service agreement with IEC - IBC and IEC entered into an agreement updating
 
 
131
 
 
IBC’s existing agreement on usage rights and services for IBC’s fiber optic network, which is deployed on IEC’s infrastructure. The service agreement with IEC includes updated and improved pricing and arrangements for IBC’s exclusive right to deploy optical fibers on IEC’s electricity network and other services provided by IEC to IBC in connection therewith. The purchaser agreement entered into force upon the engagement.
 
In addition, in July 2019 Cellcom and IIF entered an agreement and completed a transaction for the sale of Cellcom’s independent fiber infrastructure in residential areas, as at the end of 2019 to IBC (the “Fiber Sale Agreement”) in a consideration of NIS 180 million. Upon the completion of the sale, the IRU agreement, including Cellcom’s commitment to acquire an irrevocable right to use a percentage of the homes connected to IBC’s fiber infrastructure will apply to the acquired infrastructure from Cellcom.
 
Cellcom paid a total of NIS 55 million (out of a total of NIS 110 million) for the indirect holding in IBC. Most of the amount was given indirectly, as a shareholder loan, to IBC. Cellcom received a total of NIS 180 million for its independent fiber optic infrastructure in residential neighborhoods, which was entirely financed through shareholder loans which were given to IBC indirectly by Cellcom and the IIF, each in the amount of NIS 90 million. An additional consideration will be paid with respect to future distribution performed by Cellcom.
 
Multi-channel television services.
 
Multichannel pay-tv services are dominated by Hot (the incumbent TV provider and monopoly in this field) and YES (a subsidiary of Bezeq) with approximately 777,000 and 587,000 households, respectively, as of September 30, 2018. Cellcom began operating in this segment at the end of December 2014, through a hybrid television service which includes DTT broadcasts (television channels provided by the digital cable television broadcast network which operates in Israel and is distributed for free by the Second Authority for Television and Radio (Idan+) (“DTT Broadcasts”) and OTT TV services (television over internet), with approximately 219,000 households subscribed to Cellcom tv services. In June 2017, Partner launched its OTT TV solution which includes Netflix’s (American internet based VOD content provider) application integration (and offering for a limited period), and as of December 31, 2018 Partner provides this service to approximately 106,000 households. In August and October 2017, respectively, Hot and Yes each launched an OTT TV low cost brand solution – branded Hot Next and Sting, respectively (Hot's OTT TV solution is also to be marketed by Rami Levy). Also, Netflix and Amazon Prime, another American internet based VOD content provider, provide their services to viewers in Israel, as complementary service to the existing competitors' content. In March and September 2014, the Antitrust Commissioner published the following requirements as a condition for the merger in the Bezeq group, in order to facilitate opening up the multi-channel television market to competition by reducing barriers to entry in the television segment. in general, Bezeq will not charge a feeto internet providers with respect to the consumption of internet provider services which are due to multi-channel television broadcasts, and all of the existing exclusivity arrangements to which Bezeq and Yes are party will be canceled, with respect to non-original production television content, and the engagement of exclusivity arrangements of this kind will be prohibited in the future;
 
International call services - Cellcom is a large provider of international call services. Cellcom’s main competitors are Bezeq (through its subsidiary - Bezeq International) and Partner (through its subsidiary - Smile Telecom), and additionally, there are other competitors, such as Xfone Communication Ltd., Rami Levy, Golan and Hot, through their wholly owned subsidiaries or related companies. As of September 30, 2018, Cellcom’s market share is estimated at approximately 27%. The international call service market is highly competitive, with the competition primarily based on the operator’s ability to offer attractive pricing. Regulatory changes in this market have resulted in increased competition. In recent years, the use of alternative communication technologies, such as voice over IP, have resulted in reduction of the telephone market, and particularly, international telephone services. This trend is expected to continue in the future at a moderate rate.As of September 30, 2018, Cellcom’s market share is estimated at approximately 27%.
 
 
 
132
 
 
Local landline services 
 
The landline telephone market has been controlled for many years by Bezeq, a monopoly in the landline telephone market, which held approximately 2/3 of the landline telephone market share (and a larger market share among business customers), according to the publications of the Ministry of Communication, and Hot. Additional providers in the landline telephone services market include Cellcom, Cellcom Fixedline (wholly owned by Cellcom), Partner-012 Smile and Bezeq International.
 
Cellcom’s penetration into the landline telephone market is an important component in Cellcom’s ability to offer a comprehensive package of services to its subscribers. As of the reporting date, Cellcom offers landline telephone services to business customers, and through VOB technology, to its private customers.
 
Cellcom estimates that its market share in the landline telephone services market is immaterial. Insofar as the wholesale landline market will include landline telephone, Cellcom will be able to offer home landline telephone services to its private customers through the wholesale market.
 
CellcomIn June 2018, the Ministry of Communications decided not to extend the approval given to Bezeq for landline telephone service in resale model as a temporary 14 month alternative for wholesale landline telephony service, and to obligate Bezeq to provide landline telephony service from August 1, 2018. Bezeq and Hot expressed their willingness to provide telephony wholesale service, but as of June 30, 2019, no such service is provided.
 
Other landline services 
 
Transmission services and data communication services are provided by Bezeq, Hot, Partner and Cellcom, and are intended for business customers and communication operators. In 2018, the competition in this segment increased, primarily due to the plans offered by Hot and Partner.
 
Fixed assets and facilities
 
Most of Cellcom’s fixed assets include the mobile network equipment, which includes base sites which are distributed throughout the country, which provide broad communication coverage for the vast majority of populated areas in the country, as well as a transmission network (which includes optic fibers in a total length of approximately 1,980 km., and microwave infrastructure), which provides connectivity for Cellcom between most of its base sites, and through which Cellcom also provides, to select business customers, transmission services, data transfer and advanced landline communication services. In 2018, Cellcom's Long-Term Evolution (“LTE”) network covers most of the population of Israel and in 2019 Cellcom intends to continue the deployment of this network in order to enable higher data throughput rate.
 
Cellcom has a backup network for disaster recovery with respect to its engineering systems, which was intended to increase network resiliency in case of damage to one of its components, and has adopted a business continuity plan and a disaster recovery plan in accordance with the requirements of its license.
 
During 2018, Cellcom invested NIS 648 million (US$186 million) in fixed assets and intangible assets and others.
 
As of December 31, 2018, Cellcom rents 74 service centers and points of sale. Additionally, Cellcom rents from various entities sites for the purpose of the construction, maintenance and operation of communication facilities which are used in Cellcom’s communication network. Based on past experience, Cellcom encounters difficulties in extending the leases of approximately 5% of the sites used for communication facilities.
 
In June 2013, Cellcom renewed the permission agreement with the Israel Land Administration, which manages the lands of the Development Authority and the Jewish National Fund, for the use of land for the construction and operation of small broadcast facilities.
 
 
133
 
 
The permission agreement determined that, subject to the receipt of advance approval from the land managers, which will be given at the request of Cellcom with respect to each site, Cellcom is entitled to build and operate transmission facilities on land, during the permission period, and specific permissions and contracts which will be signed following the permission agreement are cancelable by the land managers, by providing advance notice, in case of certain events. Additionally, the permission agreement includes a prohibition on the transfer of control of Cellcom without providing a definition of the term control for this purpose.
 
Cellcom has two main rental properties in Israel: (1) A long term agreement for its technological center in Netanya, with an area of approximately 11,000 square meters. The rental is for a period of ten years, from August 2011, and Cellcom has the option to extend the agreement for an additional period of 5 years, while in the event that Cellcom does not exercise the option, it will be required to pay compensation of approximately NIS 11 million. In January 2015, Cellcom rented approximately 1,100 square meters through a sublease for a period of five years, and in 2016, Cellcom rented, through a sublease, an additional area of approximately 5,000 square meters, for a period of 6 years. The sublessees have the option to extend the sublease for an additional period, under certain conditions; and (2) A long term agreement for Cellcom headquarters in Netanya, with an area of approximately 58,000 square meters (of which, approximately 26,000 square meters are used for underground parking) until December 2022, which can be extended by two additional periods of 5 years each. beginning in 2015, Cellcom has leased, through subleases, approximately one quarter of the leased area for periods of up to five years. The lessees have the option to extend the sublease for additional periods. Cellcom also has two additional properties which it leases: one in Haifa, with an area of approximately 8,900 square meters, and the other in Rosh Ha’ayin, with an area of approximately 3,300 square meters.
 
Intangible assets
 
Cellcom has the right to use frequencies for the provision of communication services in its communication networks.
 
In July 2018, following the Cellcom's previous reports regarding a frequencies migration Cellcom shall be required to execute to accord to European standards, the Ministry of Communications, or MOC, notified Cellcom that its 850MHZ frequencies allocation shall expire on February 1, 2022 and replaced by 900MHZ frequencies no later than March 22, 2021. The method and schedule in which such replacement will be executed, including interim frequencies allocations as required, shall be formed separately. The MOC noted Cellcom may use an interim leniency to the Planning and Building Law, allowing, under certain conditions, replacement of cell sites without obtaining a building permit. Cellcom is examining the implications of the MOC's notification and possible courses of action.
 
In August 2015, Cellcom was allocated 3 megahertz (“MHz”) in the 1800 MHz range for 4G networks (in light of Cellcom’s existing 1800 MHz frequencies). As opposed to the frequencies which were provided in the past to Cellcom, which are valid during Cellcom’s license period, the frequencies won by Cellcom, as part of the tender, were provided for a period of 10 years. Additionally, the network sharing agreements with Golan and Xfone, are realized, Cellcom will be able to enjoy use additional 2x10 MHz in the 1800 MHz frequencies of Golan and Xfone.
 
Cellcom is a member of the GSM association, which includes various operators from all over the world which use GSM technology, and which meet the standards of the association. As a member of the association, Cellcom is entitled to make use of the association’s intellectual property rights, including use of the GSM logo and trademark.
 
Cellcom has rights to a large number of trademarks and trade names which are registered under the names of Cellcom and Netvision, as applicable. Additionally, several patents are registered under Cellcom’s name.
 
 
134
 
 
In July 2019, the Ministry of Communications released a frequency tender that includes Generation 5 services, expected to run in the fourth quarter of 2019. The tender includes 30 MHz in the 700 MHz frequency band, 60 MHz in the 2600 MHz frequency band and 300 MHz in the 3500-3800 MHz frequencyband. The tender is open to mobile network operators only, except 100 MHz in the range of 3,500-3,600 MHz, which will be open to every contestant. New entrants will only be able to offer unique Generation 5 services. Cellular operators with a shared network will make a joint bid (subject to the prior approval of the Tender Committee). The tender sets a frequency limit for a new network / provider, coverage requirements, times and quality for winning in certain frequency areas. The tender also includes easements and incentives based on performance. Cellcom is studying the tender documents and cannot currently assess its implications for Cellcom.
 
Insurance (IDBD)
 
Clal
 
In August 2013, the Commissioner of the Capital Market, Insurance and Savings appointed a trustee for most of IDBD’s holdings in Clal Holdings Insurance Enterprises, and in December 2014 a time outline was established for the sale of its holdings of Clal Holdings Insurance Enterprises (“The Outline”). In April 2017, a ruling was given in which the Court ordered the trustee to sell 5% of the IDBD’s holding in Clal Holdings Insurance Enterprises, within 30 days (“The ruling”). In May and August 2017, and in January 2018, May 2018 and August 2018, IDBD cumulatively sold 25% of the shares of Clal Holdings Insurance Enterprises, 5% at each time, and in parallel, IDBD entered into commitments with two banking corporations, in four swap transactions, according to which, at the end of a period of 24 months from the date of each sale transaction, accounting will take place between IDBD and those banking corporations in respect of the difference between the selling price of the shares being sold to a third party, and the selling price of the shares as of the date of the accounting.
 
 In November 2018, IDBD executed another swap transaction regarding 5% of Clal’s shares that were sold by a third party. Pursuant to understandings between IDBD and the Commissioner (from December 2018), in January 2019, IDBD sold shares of Clal, constituting approximately 4.5% of the issued share capital of Clal, and also, concluded a swap transaction, executed by IDBD with a financing entity in May 2017, in respect of 1% of the issued and paid up share capital of Clal. Additionally, as part of said understandings with the Commissioner, IDBD has undertaken to refrain, in the future, from performing any swap transactions in addition to those, which currently apply to shares of Clal, as specified above, and to refrain from any extension of the current swap transactions in connection with shares of Clal. In March 2019, IDBD controlling shareholder submitted to the Commissioner a request for a control permit (the “Request”) in Clal which was withdrawn in July 2019. In April 2019, IDBD received a copy of the Commissioner’s letter, which was sent to the Trustee, in which the Commissioner notified the trustee, in accordance with the provisions of the outline, and after the Commissioner again evaluated the need for the sale, and its economic implications, and also in consideration of the provisions of the ruling given on April 5, 2017, that the Commissioner had instructed the trustee to continue working according to the outline in place of IDBD, in accordance with all of the authorities which were conferred upon him by virtue of the outline, and to work to sell 5% of the means of control in Clal Holdings Insurance Enterprises which are held by him. On May 2, 2019, IDBD entered into agreements with two third parties which are unrelated to IDBD (the “Buyers”), according to which each of the buyers will acquire shares of Clal Holdings Insurance Enterprises which constitute approximately 4.99% of its issued capital, in consideration of a cash payment of NIS 47.7 per share. Additionally, one of the buyers was provided the option to acquire additional shares of Clal Holdings Insurance Enterprises which constitute approximately 3% of its issued capital, for a period of 120 days, subject to the receipt of a holding permit, and at a price of NIS 50 per share. Additionally, on May 2, 2019, IDBD entered into an agreement with a third buyer, which is unrelated to IDBD, which will acquire the shares through a special purpose company (the “Additional Buyer”), according to which the additional buyer will receive from IDBD an option for a period of 50 days to acquire shares of Clal Holdings Insurance Enterprises which constitute up to approximately 4.99% of its issued capital and no less than 3% of its issued capital), in consideration of NIS 47.7 per share. On August 28, 2019, the Additional buyer, gave notice that it was exercising the option given to it to acquire 3% of the shares of Clal Holdings Insurance Enterprises, at a price of NIS 50 per share.
 
 
135
 
 
Shares of Clal Holdings Insurance Enterprises which will be acquired as part of the exercise of the option will not be charged in favor of IDBD; however, the buyer undertook to a negative charge in favor of IDBD (in other words, the only activity of the aforementioned special purpose company will be the holding of shares of Clal Holdings Insurance Enterprises, that it will not have any other activities and/or transactions, and it will not accept any other loan or debt, and will not sell and/or charge and/or confer any other right to its shares and to shares of Clal Holdings Insurance Enterprises which it will acquire during the loan period of, except if determined otherwise in the agreement). Restrictions were also established in respect of the sale of shares of Clal Holdings Insurance Enterprises which it will acquire as part of its exercise of the option. The agreements with the buyers and the agreement with the additional buyer shall hereinafter be referred to as: the “Agreements”. The agreements include, inter alia, an undertaking by one of the buyers and by an additional buyer not to sell the acquired shares during agreed-upon periods. It is hereby clarified that each of the buyers and the additional buyer declared and undertook, towards IDBD, that no arrangements or understandings whatsoever have been reached between them and the other buyers and/or the additional buyer (as applicable), regarding the joint holding of the shares of Clal Holdings Insurance Enterprises which form the subject of the agreements. The total scope of shares of Clal Holdings Insurance Enterprises which may be acquired by the aforementioned three buyers, insofar as the three agreements are completed, and the options thereunder exercised, amounts to approximately 18% of the issued capital of Clal Holdings Insurance Enterprises, of which, until proximate to the publication of the report, transactions have been executed with respect to approximately 10% of the issued capital of Clal Holdings Insurance Enterprises, as detailed below. IDBD requested the Commissioner’s consent for the update to the terms of the swap transactions, in a manner which will allow the sale of shares of Clal Holdings Insurance Enterprises which form the subject of the swap transactions, through over the counter transactions, to a certain buyer (instead of sale by way of distribution of the shares), and in a manner which allows IDBD to instruct the financial entities through whom the swap transactions were executed to execute the sales to the buyers and to the additional buyer.
 
After receiving the Commissioner’s consent, and after the Court’s dismissal of the interim injunction IDBD executed the following transactions:
 
On May 3, 2019, IDBD sold 4.99% of the shares of Clal Holdings Insurance Enterprises which were held Mr. Moshe Terry, in an over-the-counter transaction, at a price of NIS 47.7 per share (the “Sold Shares”). The total consideration in the aforementioned transaction was approximately NIS 132 million (after fees). In accordance with the provisions of section 6.9.2.3 of the trust deed for IDBD debentures (Series M), the consideration in respect of the sold shares will remain in the trust account which is charged in favor of IDBD debenture holders (Series M), and will serve, in IDBD discretion, to make a prepayment, or to make payments in accordance with the amortization schedule of IDBD debentures (Series M). After additional realization of the shares of Clal Holdings Insurance Enterprises, on May 8, 2019, IDBD Board of Directors resolved to execute a prepayment in the amount of approximately NIS 134.3 million par value of IDBD debentures (Series M). The prepayment, inthe total amount of NIS 142.9 million (including interest and payment of additional interest on the repaid part of the prepayment), was executed on May 28, 2019, and was paid out of the consideration from the sale of the aforementioned shares of Clal Holdings Insurance Enterprises, which was held by the trustee for the debentures (Series M). Accordingly, as of June 30, 2019, 8.54 million shares of Clal Holdings Insurance Enterprises remain, the consideration for which is charged in favor of the debenture holders (Series M). Additionally, the balance of the funds which are charged in the trust account in favor of the debenture holders (Series M) was NIS 11 million.
 
IDBD instructed the financing entity with which it engaged in a swap transaction in connection with shares of Clal Holdings Insurance Enterprises in May 2017, and which concluded on May 2, 2019, and which related to 2,215,521 shares of Clal Holdings Insurance Enterprises, which constitute approximately 4% of the issued capital of Clal Holdings Insurance Enterprises, to conclude the transaction through a sale to one of the buyers (the “Second Buyer”), at a price of NIS 47.7 per share. The swap transaction was concluded in return for a payment in a sum of NIS 28 million.
 
On June 16, 2019, the additional buyer notified IDBD of the exercise, in full, of the option to acquire shares of Clal Holdings Insurance Enterprises.
 
 
136
 
 
On July 29, 2019, a letter was received by IDBD, addressed to IDBD and to its Board members, from the additional buyer’s attorney (the “Letter”). Inter alia, in the letter it was asserted that the Company had breached the agreement by not completing the execution thereof on time, and that the additional buyer insists that the Company complete immediately all of the actions which are required in order to complete the agreement. It was further stated that insofar as the Company does not do so, the additional buyer intends to take all measures which are at its disposal in accordance with the law to enforce the agreement, and to receive payment, from the Company and its Board members, for any damage or financial loss which it may incur. IDBD clarifies that the agreement specifies the principal terms of the loan, and also specifies that the parties undertake to work in collaboration and in good faith towards signing a detailed loan agreement, based on the principles of the loan as detailed in the agreement, and that the foregoing shall not derogate from the obligation to provide the loan. As of the present date, the negotiations between the parties in connection with the terms of the loan agreement have not yet been completed, and therefore, in light of the circumstances, according to IDBD position, the deadline for implementation of the agreement has not yet passed. IDBD is continuing to work on preparing for the completion of the agreement, and as part of the foregoing, is working, inter alia, to evaluate alternatives to the provision of the loan. IDBD received preliminary indications from financial institutions that they would provide partial financing in an amount of approximately 50% of the amount of the loan to the additional buyer pursuant to the aforesaid agreement. It should be noted that IDBD intends to continue to act to receive additional outside financing
  
In August 2019, IDBD gave notice that it is examining the holding of a competitive proceeding for the sale of shares that constitute 5% of the issued capital of Clal Holdings Insurance Enterprises, in accordance with the timetable determined in the outline, for consideration that may be paid in cash and/or in return for tradable securities (including IDBD’s bonds). For the purpose of making the aforesaid sale, and insofar as will be necessary (in view of making the aforesaid sale insofar as it will be made for non-cash consideration), IDBD is examining with the controlling owner the possibility that the controlling owner of IDBD will make a capital injection into the company. Such an injection of capital may be made conditionally and in several stages, over a period that will be determined. Within the framework of the aforesaid proceeding, on August 27, 2019, IDBD received a binding offer from entities (“the Managers”) representing classified investors (which the managers confirmed are not acting in a manner that gives them joint control of Clal Holdings Insurance Enterprises, or a joint holding, together with others, of the means of control in Clal Holdings Insurance Enterprises, in an amount that would require a permit in accordance with the provisions of the Control of Financial Services (Insurance) Law, 5741-1981, for the acquisition of up to 26% of the shares of Clal Holdings Insurance Enterprises on the terms and in accordance with the mechanisms stated therein (“the Transaction”).
 
According to the offer, the transaction may be made in return for cash, or in return for the Company’s (series I) bonds or in return for IDBD (series N) bonds, or with a combination of the aforesaid, at the discretion of IDBD according to the scope of the Transaction that it will be interested in making, on the basis of details of the situation report that was attached to the offer, which gives details of the irremovable offers that were received from the Managers, for the purchase of shares of Clal Holdings Insurance Enterprises. From the details that were attached to the aforesaid offer, it appears that insofar as a transaction will be made in accordance with the terms of the offer, on a scale of approximately 5% of the shares of Clal Holdings Insurance Enterprises, at a price of NIS 52.5 per share of Clal Holdings Insurance Enterprises, in return for (series I) bonds and (series N) bonds of the company, at a ratio of approximately 1:3 (i.e., for each NIS 3 of liability (par) value of the (series I) bonds that will serve as consideration in the transaction, there will be consideration of NIS 1 of liability (par) value of (series N) bonds that will be used as consideration in the transaction), then the price for the (series I) bonds of IDBD will be 75 agorot and the price for the (series N) bonds of IDBD will be 79 Agorot. Insofar as IDBD will accept the offer, it intends to act with respect to it in accordance with a Letter of Undertaking to the bondholders, which the Board of Directors of the company approved on August 29, 2019. Pursuant to the terms of the offer, IDBD resolved to give the Managers exclusivity for the Transaction, until September 5, 2019, at 12:00 noon. Accordingly, and in view of the terms of the offer, it will be valid subject to obtaining the approval of the Board of Directors of IDBD, until September 2, 2019.
 
 
137
 
 
With respect to the aforesaid offer, on August 28, 2018, in response to IDBD request, IDBD received a letter from the Commissioner that, inter alia, the Capital Market, Insurance and Savings Authority has no objection to the sale of shares of Clal Holdings Insurance Enterprises in the format of the transactions as stated above (the Transactions’), provided that all the following conditions are fulfilled: (a) at least 5% of the means of control in Clal Holdings Insurance Enterprises will be sold out of the means of control currently held by the Trustee; (b) the sale of the shares that are the subject of the Transactions will not be made by way of a swap transaction, but by means of another sale technique which will not create a connection between IDBD, a party related to it or anyone acting on its behalf and the shares of Clal Holdings Insurance Enterprises, as a result of which, inter alia, there is an increase in the property or economic exposure of the aforesaid with respect to Clal Holdings Insurance Enterprises, and it should be submitted for the approval of the Commissioner before it will be carried out in practice by September 10, 2019; each buyer of shares of Clal Holdings Insurance Enterprises within the framework of the Transactions, and all the controlling owners in it, insofar as the buyer is a corporation (up to the ultimate owner), or anyone who acts for him or on his behalf, in trust or not in trust, shall send a written undertaking that he, or a corporation held by him or acting on his behalf, is not acting “together with others” (as this term is defined in the Control of Financial Services (Insurance) Law, 5741-1981, “the Control Law”), in a manner that gives him control of Clal Holdings Insurance Enterprises, or a joint holding with others of the means of control in Clal Holdings Insurance Enterprises in an amount that requires a permit pursuant to the provisions of the Control Law. Moreover, the Commissioner said in his letter that notwithstanding what is stated in his letter to the Trustee, the last date for making the sale of 5% of the means of control in Clal Holdings Insurance Enterprises held by the Trustee in accordance with the outline, whether by IDBD or by the Trustee, will be September 15, 2019. Moreover, with respect to IDBD requests to grant consents to an update of the terms of IDBD current swap transactions with respect to shares of Clal Holdings Insurance Enterprises (the swap transactions’), so that it will be possible for the third parties that bought the shares of Clal Holdings from IDBD within the framework of the swap transactions to sell their holdings in Clal Holdings Insurance Enterprises that are the subject of the swap transactions by means of over-the counter transactions, to specific and designated buyers as IDBD shall direct (instead of a sale by way of the distribution of the shares); and it will be allowed to order the financial institutions through which the swap transactions were made to make the sales to the aforesaid specific buyers; and for its consent to give a short time for the sale of the shares that will be sold within the framework of the closing/conclusion of the swap transactions, so that they will be sold by September 15, 2019 – the Commissioner said in his letter of August 28, 2019, that insofar as in IDBD opinion the transactions conflict with the bindings agreements of IDBD with respect to the manner of concluding IDBD’s existing swap transactions with respect to the shares of Clal Holdings Insurance Enterprises, the Commissioner shall not regard this as a breach of the outline for this purpose only, as long as they satisfy the aforesaid restrictions.
 
On August 31, 2019, the Board of Directors of IDBD (after it received the approval of the Audit Committee) gave its approval to accept an undertaking of Dolphin Netherlands to make an injection of capital into the Company (“the Undertaking”), the main points of which are as follows: Dolphin Netherlands irrevocably undertook to make capital injections into IDBD in a total amount of NIS 210 million in three equal annual payments (NIS 70 million each) on September 2, in each of the years 2019-2021 (“the Payments” and “the Payment Dates,” respectively). The Payments as aforesaid will be made in return for shares of IDBD or as a deferred loan on similar terms to the subordinated loans that were advanced in the past by Dolphin Netherlands to IDBD. Should IDBD not have the cash flow resources required for the purpose of and with respect to the financing of the Seller’s of Clal shares Loan, IDBD shall have the right to demand an advance of a sum of up to NIS 40 million on account of the second payment, subject to the approval of the Audit Committee and the Board of Directors of IDBD that such finance is required. On September 2019, IDBD received the first part of the payment from Dolphin Netherlands in the amount of NIS 70 million.
 
 
138
 
 
The company (IRSA) unilaterally and irrevocably undertook to Dolphin Netherlands that it would transfer to Dolphin Netherlands, upon its request, the amounts that it needs in order to comply with the Undertaking (“IRSA’s Undertaking”). If Dolphin Netherlands does not make the capital injections in accordance with the Undertaking, then the rights of Dolphin Netherlands pursuant to IRSA’s Undertaking will be assigned to IDBD automatically, and IDBD will have a right to act to realize the IRSA Undertaking. The Undertaking will expire automatically in each of the following cases: (a) insolvency proceedings will be filed against IDBD (whether voluntarily or involuntarily) and they will be validon any of the Payment Dates, in which case the relevant Payment Date will be postponed for a period of 90 days and the relevant Payment will be transferred to IDBD only if the proceedings are canceled during the aforesaid period of 90 days. Of the proceedings are not cancelled within 90 days as aforesaid, the whole undertaking will expire; (b) an insolvency order will be given as stated in section 3 of the Insolvency and Economic Recovery Law, 5778-2018; and (c) a receiver, trustee, special manager or any functionary of this kind (temporary or permanent) will be appointed for IDBD, or a similar order is made (with respect to insolvency of the company) by the court.
 
On August 15, 2019, IDBD received a copy of a letter of the Commissioner that was sent to Trustee, that according to the provisions of the outline, and after the Commissioner examined once again the need for a sale and its economic repercussions, and in view of the provisions of the judgment of April 5, 2017, the Commissioner ordered the Trustee to continue to act according to the outline instead of IDBD, in accordance with all the powers that were granted to him by virtue of the outline, and to act to sell 5% of the means of control in Clal Holdings Insurance Enterprises held by him. The Commissioner said in his letter that the aforesaid sale should not be made by way of a swap transaction, but by means of another sale technique that would not create any connection between IDBD, a party related to it or anyone acting on its behalf, on the one hand, and the shares of Clal Holdings Insurance Enterprises, on the other, as a result of which, inter alia, there would be an increase in the property or economic exposure of the aforesaid with respect to Clal Holdings Insurance Enterprises and it should be submitted for the Commissioner’s approval before it would actually be performed by September 2, 2019. As stated below, this date has been postponed to September 15, 2019.
 
On September 3, 2019, the swap transaction was closed, in relation to 548,155 shares of Clal Holdings Insurance Enterprises, which account for about 1% of the issued share capital of Clal Holdings Insurance Enterprises, which were sold to a number of purchasers through off-market transactions, at NIS 52.5 per share. On September 4, 2019 IDBDsold shares of Clal Holdings Insurance Enterprises, constituting approximately 5% of the issued share capital of Clal Holdings Insurance Enterprises, held by the Trustee, in an off-market transaction, at a price of NIS 52.5. The total value in the said transaction is approximately NIS 145.4 million. The said consideration was deposited in a pledged trust account in favor of the Company's debentures (Series M). In addition, on September 4, 2019, IDBD purchased NIS 131,995,306 face value of IDBD's (Series I)debentures, at a price of 75 Agorot per NIS 1 face value of IDBD's (Series I) debentures; And NIS 58,857,269 face value of IDBD (Series N) debentures, at a price of 79 Agorot per NIS 1 face value IDBD (Series N) debentures. As of this reporting date, ClalHoldings Insurance Enterprises is held by IDBD at approximately 15.3% (of which approximately 10.4% is through the Trustee), following the execution of the transaction as described above. The investment in Clal Holdings Insurance Enterprises includes, in addition to the said holding, also investment through swap transactions relative to the shares of Clal insurance business at a rate of 20%, as reported by IDBD. In accordance with International Accounting Rules, the Company is exposed to changes in the value of the stock exchange for approximately 35.3% of Clal Holdings Insurance Enterprises's shares (including approximately 4.99% of Clal Holdings Insurance Enterprises under an option agreement whereby the Company entered into a purchase of Clal Holdings Insurance Enterprises's shares at a fixed price).
 
To be noted that Clal’s activity is considered a discontinued activity. IDBD’s holdings in Clal are held by a trustee appointed by the Israeli Commissioner.
 
 
139
 
 
Clal is a public company which was incorporated in accordance with the laws of the State of Israel. Clal is one of the leading insurance and long-term savings groups in Israel. The shares of Clal have been listed for trading on the stock exchange since 1988. Clal is part of the IDBD Group, which holds as of September 5, 2019 about 15.3% of its shares (of which approximately 10.4% through Mr. Moshe Terry) and through swap transactions on approximately 20% of additional shares. Clal offers a wide range of services and products to private and corporate customers, such as, inter alia, non-life insurance, health insurance, travel insurance, study fund, provident funds, pension funds, etc. As of December 31, 2018, Clal Insurance employs over 4,600 people and markets its products through 1,897 insurance agents, all of whom provide quality service and professional support to their customers. As of June 30, 2019, Clal has NIS 207 billion under asset. Furthermore, Clal is constantly analyzing the market to understand trends and changes in the industry and adjusting accordingly. Clal Insurance consists of three insurance segments: Non-Life Insurance, Long-Term Savings and Health.
 
Non-Life Insurance
 
The General Insurance domain in Clal Group is among the largest in Israel. As of September 30, 2018, Clal holds 10.3% market share of the premiums in the in the Non-Life Insurance Division and offers coverage to private and corporate customers. Clal markets its products through 1,450 non-life insurance agents, all of whom provide quality service and professional support to their customers. The Non-Life Insurance Segment offers a wide range of insurance plans: automotive, property, liability, marine insurance, personal accidents, guarantees and additional services. It`s vision is to provide professional and high-level service to company`s agents and customers, through constant improvements and new product development.
 
Life Insurance and Long-Term Savings
 
As of June 30, 2018, The Long-Term Savings Division holds a 13.7% market share of the long-term savings market, as defined by the Commissioner of Insurance and have assets in an approximate amount of NIS 149,472 billion. As at June 30, 2018, Clal holds 17.3% market share of the premiums in the in the Life Insurance Division. There is no single customer or a limited number of customers of which Clal is dependent. Clal has no single customer whose revenues constitute 10% or more of Clal's total revenues in the Consolidated Financial Statements. Clal markets insurances policies, from time to time and in the normal course of business, to companies in the IDBD Group (both policyholders in collective insurance, both as members of central provident funds and as employers depositing for pension savings for long-term savings products). This does not exceed 5% of the Clal's total revenues in this segment. The Long-Term Savings segment manages long-term assets, including life insurance, pension andprovident funds. The segment also provides comprehensive solutions to private and corporate customers in all sectors of the Israeli economy. Among the division's customers are large corporations and many residents of the State of Israel. Its objectives are to support the company's distribution channels and become a professional benchmark, helping to improve company business results, profitability and value, while emphasizing quality of service. The segment offers a variety of savings options, enabling its customers to maintain a strong, solid economic foundation in the event of death, accident or loss of earning capacity. It also offers a variety of pension funds designed to guarantee a monthly income for life in the event of retirement, disability, or death, enabling economic stability for the future even in difficult times.
 
On July 26, 2018, Clal's Board of Directors resolved to change the organizational structure of Clal Group, and from September 1, 2018, the life insurance and pension and provident divisions merged into the long-term savings division. In addition, a new a customer and distribution division established.
 
 
140
 
 
Health Insurance
 
The Health Insurance segment offers a wide range of products for individuals, families and groups, specializing in comprehensive solutions for specific market segments such as women and children. As of June 30, 2018, Clal Insurance holds a 17.4% market share of the premiums in the health insurance market in Israel and offers health insurance products such as surgeries in Israel and overseas, transplants, medications, critical illness, long-term care, personal accidents, travel and more. Health Insurance segment vision isto establish Clal as a leading, innovative and professional company in the field of health and nursing care insurance, while providing a professional and timely service to its agents and customers. The segment focuses on technological innovation as well as on developing a range of innovative health insurance products, enabling flexibility in creating health insurance packages tailored for each client, based on his needs and financial status. Each package is either derived from existing packages, or custom-built for each customer. Clal markets most of its products through 852 health agents, all of whom provide quality service and professional support to their customers. The Health Insurance segment is constantly growing, and is proud to provide quality service to 400,000 members insured under private insurance plans as well as an additional 2,000,000 members insured under group insurance plans.
 
The engagement of Clal Insurance in collective long-term care insurance agreements of members of the Maccabi and Leumit health funds, which will be completed in December 2018 and March 2019, respectively, as of December 2017, the value of these funds is NIS 2,997 million. In May 2018, Maccabi and Clalit Health Funds published new tenders for the selection of an insurer for group long-term care insurance for members of the health funds (the “Tender"), in a format different from the format in Clal Insurance's existing agreement with Maccabi) in such a manner that the winning insurer will bear only 20% of the insurance risk. Clal Insurance's proposal to continue providing group long-term care insurance services to Maccabi insurers did not win the public tender held by Maccabi, and therefore Clal Insurance will continue to insure Maccabi's policyholders in the current format,as stated, until December 31, 2018. It should be noted that according to publications in the press the insurance company Phoenix won both the tender and the fund Clalit Health Services and the Maccabi Health Fund tender, and chose to be insurers of the Maccabi health fund It should be noted that according to the Commissioner's instructions, an insurance company cannot make more than one agreement for long-term care insurance for members of the health fund (or some of them) if the total number of insurees it insures in one agreement or more, as stated above, exceeds 50% of the number of insureds in all the existing agreements for long-term care insurance for members of the health fund, unless the Commissioner approved otherwise and under the terms he approved. To the best of Clal’s knowledge at this stage Clalit Health Services has not yet issued an official notice in connection with the results of the tender. Clal Insurance is studying the results of the tender and its implications and the assessments required of it.
 
Others with respect to IDBD
 
Includes the assets and income from other miscellaneous businesses, such as oil and gas assets.
 
Others with respect to DIC
 
Includes the assets and income from other miscellaneous businesses, such as technological developments, electronics, and other sundry activities.
 
IDBG segment:
 
IDBD holds 50% of IDBG which was incorporated under the laws of Delaware (the remaining 50% is held by PBC). IDBG is a real estate corporation in the construction and operation of a commercial and office project in Las Vegas, Nevada (USA). IDBG activity was presented under the area of activity of PBC in projects in Las Vegas.
 
For futher details regarding the IDBG and the Tivoli project please see above PBC Segment.
 
 
141
 
 
IDB Tourism segment (discontinued segment)
 
IDB Tourism is a wholly-owned subsidiary of IDBD, which was incorporated in Israel and commenced it operations in 1934. In 2014, IDB Tourism’s management decided to focus its business activity on the sale of tourism services, in the framework of tourism packages that were adapted to the preferences of the Israeli public, to the incoming tourists to Israel. Until 2015, IDB Tourism held three major companies operating in the field of tourism: Terminal 1 Holdings Ltd. (formerly - Diesenhaus Ltd.), Open Sky Ltd, and Israir Airlines & Tourism Ltd. (“Israir”), (Israir, Diesenhaus, Open Sky and related parties will be referred to hereinafter as "the IDB Tourism Group").
 
IDBD is examining alternatives in connection with the sale of its holdings in IDBG Tourism and/or in Israir and therefore IDBD is continuing to treat IDB Tourism as held for sale and as a discontinued operation, in its financial statements as of June 30, 2019, in accordance with IFRS 5. It shall be noted that, in August 2018, after the date of the statement of IDBD retained Giza Zinger Even Ltd. and with Epsilon Underwriting and Issuing Ltd. (together: the "Consultants"), a company that is under the control of DIC, for the purpose of advising on the sale and the disposal of the IDBD's operations in the tourism and aviation field. The Consultants will be entitled to fees that are comprised of a retainer and a success fee in respect of the services, which will be payable at the time of the completion of a transaction (insofar as there may be one).
 
In August 2018, IDB Tourism entered into a memorandum of understanding with Dizenhaus B.T.C. Ltd. (the "Purchaser"), the sale of 50% of the issued share capital of a company that managed the incoming tourism operations and which is held by Israir in consideration for an amount of NIS 26 million (the “transaction”). In November 2018, the parties signed on the transaction and the transaction between Israir and P.A.O.O. Holdings Ltd., the controlling shareholder in the Purchaser, which substituted the purchaser in this transaction. The consideration, in an amount of NIS 26 million was paid in full at that time of the completion of the transaction. As from the time of the completion of the transaction, Israir and the purchaser will manage the incoming tourism operations under a joint control agreement and as a result Israir has discontinued the consolidation of this activity in its financial statements as from the time of the completion of the transaction.
 
Following the transaction, IDB Tourism recorded a capital gain of NIS 29 million, in respect of its share in the difference between the consideration plus the fair value of said investment balance in incoming tourism and the value of the investment as per Israir’s books as of June 30, 2019. The consolidated financial statements of IDBD do not reflect said gain as the investment in IDB Tourism is reported in IDBD’s financial statements as an asset held for sale, according to the fair value of the investment, less disposal costs.
 
On August 29, 2019, DIC's Audit Committee approved entering into an agreement with IDBD, PBC, Gav-Yam and Elron share and distribute among them the cost and expenses of offices to which the companies will move its offices in the ToHa project on Totzeret Ha’aretz Street in Tel Aviv . Such offices are being leased from Gav-Yam and Amot Hashkaot Ltd., for parking spaces for 5 years or upon the expiration of the two option periods (of five years each).
 
Legal Framework
 
Operations Center in Argentina
 
 Regulation and Government Supervision
 
The laws and regulations governing the acquisition and transfer of real estate, as well as municipal zoning ordinances, apply to the development and operation of our properties. Currently, Argentine law does not specifically regulate shopping mall leases. Since our shopping mall leases generally diverge from ordinary commercial leases, we have developed contractual provisions which are tailored to the commercial relationship with our shopping mall tenants.
 
 
142
 
 
Leases
 
Argentine law imposes certain restrictions on property owners, including:
 
● 
a prohibition to include in leases automatic price adjustment clauses based on indexes; and
 
 
a minimum lease term of two years for all purposes, except in particular cases such as embassy, consulate or international organization venues, room with furniture for touristic purposes for less than three months, custody and bailment of goods, exhibition or offering of goods in fairs or in cases where due to the circumstances, the subject matter of the lease requires a shorter term.
 
Rent increases
 
There are contradictory court rulings regarding whether rents may be increased during the term of a lease. For example, Section 10 of the Law No. 23,928, as amended by Public Emergency Law No. 25,561 prohibits a rent adjustment under leases subject to indexes, such as the consumer price index or the wholesale price index. Most of our leases have rent increase clauses that are not based on any official index. As of the date of this annual report, no tenant has filed any legal action against us challenging incremental rent increases, but we cannot assure that such actions will not be filed in the future and, if any such actions were successful, that they will not have an adverse effect on our business and results of operations.
 
Lease term limits
 
Under the Argentine Civil and Commercial Code lease terms may not exceed 20 years (for residential purpose) or fifty years (all other purposes). Generally, terms in our leases range from 3 to 10 years.
 
Rescission rights
 
The Argentine Civil and Commercial Code provides that tenants may terminate leases early after the first six months of the effective date. Such termination is subject to penalties which range from one to one and a half months of rent. If the tenant terminates the agreement during the first year of the lease, the penalty is one and a half month’s rent and if termination occurs after the first year of lease, the penalty is one month’s rent.
 
Other
 
The Argentine Civil and Commercial Code, among other rules, repealed the Urban Lease Law No. 23,091, which set forth a rule similar to the one described above, but established the obligation to give at least 60 days’ prior notice of exercise of the tenant’s unilateral termination right. There are no court rulings to date with respect to the new regulations related to: (i) the tenant’s unilateral termination right; or (ii) the possibility of agreeing a penalty different from that described above upon such termination.
 
While current policy discourages government regulation of leases, there can be no assurance that additional regulations will not be imposed in the future by Congress, including regulations similar to those previously in place. Furthermore, most of our leases provide that the tenants pay all costs and taxes related to the property in proportion to their respective leasable areas. In the event of a significant increase in such costs and taxes, the government may respond to political pressure to intervene by regulating this practice, thereby adversely affecting our rental income.
 
The Argentine Civil and Commercial Code enables landlords to pursue what is known as an “executory proceeding” if a tenant fails to pay rent when due. In executory proceedings, debtors have fewer defenses available to prevent foreclosure, making these proceedings substantially shorter, as the origin of the debt is not in question and the trial should focus on the formalities of the contract. The Argentine Civil and Commercial Code also permits special eviction proceedings, which are carried out in the same way as ordinary proceedings. The Argentine Civil and Commercial Code also requires that a residential tenant receive at least 10 days’ prior notice when a landlord demands payment of rent due if a breach prior to eviction occurs but does not impose any such requirement for other leases. However, court cases pending resolution and numerous procedural hurdles have resulted in significant delays to eviction proceedings in the commercial context, which generally last from six months to two years from the date of filing of the suit for eviction.
 
 
143
 
 
Development and use of the land
 
In the City of Buenos Aires, where the vast majority of our properties are located, we are subject to the following regulations:
 
Buenos Aires Urban Planning Code
 
The Buenos Aires Urban Planning Code (Código de Planeamiento Urbano de la Ciudad de Buenos Aires) generally restricts the density and use of property and regulates physical features of improvements to property, such as height, design, set back and overhang, consistent with the city’s urban planning policy. The Secretary of Urban Planning of the City of Buenos Aires (Secretar’a de Planeamiento Urbano) is responsible for implementing and enforcing the Buenos Aires Urban Planning Code.
 
Buenos Aires Building Code
 
The Buenos Aires Building Code (Código de Edificación de la Ciudad de Buenos Aires) complements the Buenos Aires Urban Planning Code regulating the use and development of property in the City of Buenos Aires. The Building Code requires developers to obtain building permits, including submitting architectural plans for review of the Secretary of Work and Public Services, to monitor regulatory compliance.
 
Buenos Aires Authorizations and Licenses Code
 
The Authorizations and Licenses Code (Código de Habilitaciones de la Ciudad de Buenos Aires) sets forth the conditions under which authorizations or licenses to operate may be granted. The General Bureau of Authorizations and Licenses is responsible for implementing and enforcing the Authorizations and Licenses Code. Outside Buenos Aires City, our real estate activities are subject to similar municipal zoning, building, occupation and environmental regulations, which must also comply with national standards. In some jurisdictions we may also be subject to regulation of large commercial areas, which require approval of the location of these areas. We believe that all of our real estate properties are in material compliance with relevant laws, ordinances and regulations.
 
Sales and ownership
 
Real Estate Installment Sales Law
 
The Real Estate Installment Sales Law No. 14,005, as amended by Law No. 23,266 and Decree No. 2015/85, or “Real Estate Installment Sales Act,” imposes a series of requirements on contracts for the sale of subdivided real estate property including, for example, that the purchase price for a property is payable in installments. The law requires, among other things:
 
Registration of intent to sell the property in subdivided plots with the Real Estate Registry in the jurisdiction where the property is located. Registration is only permitted for unencumbered property. Mortgaged property may only be registered if creditors agree to divide the debt in accordance with subdivided plots. Creditors may be judicially compelled to agree to the partition.
 
Preliminary registration with the Real Estate Registry of the purchase instrument within 30 days after its execution.
 
Once the property is registered, the installment sale must be completed in a manner consistent with the Real Estate Installment Sales Act. If a dispute arises over the title between the purchaser and third party creditors of the seller, the installment purchaser who has duly registered the purchase instrument will have title to the plot. The purchaser can demand conveyance of title after at least 25% of the purchase price has been paid, although the seller may record a mortgage over the subject property to secure payment of the balance of the purchase price.
 
After payment of 25% of the purchase price or advancement of at least 50% of construction, the Real Estate Installment Sales Act prohibits termination of the sales contract for failure by the purchaser to pay the balance of the purchase price but gives the seller the right to enforce under any mortgage on the property.
 
 
144
 
 
Buildings Law
 
Buildings Law No. 19,724 (Ley de Pre horizontalidad) was repealed by the Argentine Civil and Commercial Code which provides that for purposes of execution of sales agreements for units under construction, the owner or developer must purchase insurance in favor of prospective purchasers against the risk of frustration of the development pursuant to the agreement for any reason. A breach of this obligation precludes the owner from exercising any right against the purchaser—such as demanding payment of any outstanding installments due—unless he/she fully complies with their obligations, but does not prevent the purchaser from exercising its rights against the seller.
 
Protection of the Disabled
 
The Law for Protection of the Disabled No. 22,431, enacted on March 16, 1981, as amended, provides that properties under construction or that are being remodeled must provide access for handicapped persons. Public spaces, entrances, hallways, elevators and common use facilities must be designed to provide mobility for impaired individuals. Buildings developed before enactment of the Protection for the Disabled Law must be reformatted to provide requisite access. Buildings that, because of their architectural design, may not be adapted to the use by the physically impaired, are exempted from these requirements.
 
Other regulations
 
Consumer relations, consumer or end user protection
 
Article 42 of the Argentine Constitution establishes that consumers and users of goods and services have a right to protection of health, safety and economic interests in a consumer relationship. Consumer Protection Law No. 24,240, as amended, regulates several issues concerning the protection of consumers and end users in a consumer relationship, in the arrangement and execution of contracts. The Consumer Protection Law, and the applicable sections of the ArgentineCivil and Commercial Code are intended to regulate the constitutional right conferred under the Constitution on the weakest party to the consumer relationship and prevent potential abuses deriving from the stronger bargaining position of vendors of goods and services in a market economy where standard form contracts are widespread.
 
These laws deem void and unenforceable contractual provisions included in consumer contracts, that:
 
● 
deprive obligations of their nature or limit liability for damages;
 
● 
imply a waiver or restriction of consumer rights and an extension of seller rights; and
 
● 
impose the shifting of the burden of proof from the consumer to the seller in order to protect the consumers.
 
In addition, the Consumer Protection Law imposes penalties ranging from warnings to the forfeiture of concession rights, privileges, tax regimes or special credits to which the sanctioned party may be entitled, including closing down establishments for a term of up to 30 days.
 
The Consumer Protection Law and the Argentine Civil and Commercial Code define consumers or end users as the individuals or legal entities that acquire or use goods or services, free of charge or for a price for their own final use or benefit or that of their family or social group. The protection under the laws afforded to consumers and end users encompasses the entire consumer relationship, from the offering of the product or service, to cover more than just those relationships established by means of a contract. Providers of goods and services include those who produce, import, distribute or commercialize goods or supply services to consumers or users (but excludes professionals whose services require a college degree or higher who are required to register in officially recognized professional organizations).
 
The Argentine Civil and Commercial Code defines a consumer agreement as one that is entered into between a consumer or end user and an individual or entity that manufactures goods or provides services to consumers for private, family or social use. The Consumer Protection Law imposes a range of penalties for violation of its provisions, from warnings to the forfeiture of concession rights, and establishes joint and several liability of each participant in the chain of distribution or whose trademark on the thing or service for damages caused to consumers derived from a defect or risk inherent in the thing or the provision of a service.
 
 
145
 
 
The Consumer Protection Law excludes the services supplied by professionals that require a college degree and registration in officially recognized professional organizations or by a governmental authority. However, this law regulates the advertisements that promote the services of such professionals.
 
The Consumer Protection Law determines that the information contained in the offer addressed to undetermined prospective consumers binds the offeror during the period when the offer is made until its public revocation. Further, it determines that specifications included in advertisements, announcements, prospectuses, circulars or other media bind the offeror and are considered part of the contract entered into by the consumer.
 
Pursuant to Resolution No. 104/2005 issued by the Secretariat of Technical Coordination reporting to the Argentine Ministry of Treasury, Consumer Protection Law adopted Resolution No. 21/2004 issued by the Mercosur’s Common Market Group, persons engaged in internet commerce must disclose precisely the characteristics of the products and/or services offered and the sale terms. Failure to comply with the terms of the offer is deemed an unjustified denial to sell and may give rise to sanctions.
 
On September 17, 2014, the Argentine Congress enacted Law No. 26,993 called “Conflict Resolution in Consumer Relationships System” law that provides for creation of new administrative and judicial procedures. The law created a bicameral administrative system: the Preliminary Conciliation Service for Consumer Relations (Servicio de Conciliación Previa en las Relaciones de Consumo), or “COPREC,” and the Consumer Relations Audit, and a number of courts assigned to the resolution of conflicts between consumers and providers (Fuero Judicial Nacional de Consumo). The amount of any filed claim may not exceed a fixed amount equivalent to 55 adjustable minimum wages, as determined by the Ministry of Labor, Employment and Social Security. The claim must be filed with the administrative agency. If an agreement is not reached, the claimant may file the claim in court. While COPREC is currently in full force and effect, the court system (Fuero Judicial Nacional de Consumo) is still pending. Therefore, any current claim must be filed with existing courts. A considerable number of claims pending against us are expected to be settled within the framework of this system.
 
Antitrust Law
 
Law No. 27,442, as amended, or the “Antitrust Law,” prevents collusive practices by market participants and requires administrative approval for transactions that according to the Antitrust Law constitute an economic concentration. According to this law, mergers, transfers of goodwill, acquisitions of property or rights over shares, capital or other convertible securities, or similar transactions by which the acquirer controls or substantially influences a company, are considered as an economic concentration. Whenever an economic concentration involves a company or companies and the aggregate volume of business in Argentina of the companies concerned exceeds 100 million mobile units, the respective concentration must be submitted for approval to the CNDC. The request for approval may be filed, either prior to the transaction or the implementing of the control take.
 
For the purpose of determining the volume of the business mentioned on the paragraph before, the CNDC will annually inform the amount in legal currency that will apply during the corresponding year. For that purpose, the CNDC will consider the mobile unit value current at the last business day of the previous year. When a request for approval is filed, the CNDC may (i) authorize the transaction, (ii) subordinate the transaction to the accomplishment of certain conditions or (iii) reject the authorization.
 
The Antitrust Law provides that economic concentrations in which the transaction amount and the value of the assets subject to acquisition or disposition do not exceed 20 million mobile units each do not require approval. When the amount of the transactions consummated in the preceding 12 months exceeds in aggregate 20 million mobile units or 60 million mobile units in the preceding 36 months, these transactions require CNDC approval.
 
As our consolidated annual sales volume and our parent’s consolidated annual sales volume exceed Ps.200.0 million, we must give notice to the CNDC of any concentration provided for under the Antitrust Law.
 
 
146
 
 
Money laundering
 
For more information about money laundering see, “Item 10. Additional Information—E. Money Laundering”.
 
Environmental Law
 
Our activities are subject to a number of national, provincial and municipal environmental provisions. Article 41 of the Argentine Constitution, as amended in 1994, provides that all Argentine inhabitants have the right to a healthy and balanced environment fit for human development and have the duty to preserve it. Environmental damage requires that the person or entity responsible assume the obligation to restore the subject property as provided by applicable law. The authorities must enforce the protection of this right, the rational use of natural resources, the preservation of the natural and cultural heritage and of biodiversity, and shall also provide for environmental information and education. The National Government must establish minimum standards for environmental protection whereas Provincial and Municipal Governments must set specific standards and regulatory provisions.
 
On November 6, 2002, the Argentine Congress passed Law No. 25,675 to regulate the minimum standards for the achievement of a sustainable environment and the preservation and protection of biodiversity and to fix environmental policy goals. This law establishes the activities that are subject to an environmental impact assessment and sets forth certain requirements applicable thereto. In addition, such Law sets forth the duties and obligations triggered by any damage to the environment and provides for restoration of the environment to its former condition or, if that is not technically feasible, for payment of compensation in lieu thereof. This Law also fosters environmental education and provides for certain minimum reporting obligations to be fulfilled by natural and legal entities.
 
In addition, the CNV Rules require reporting of any events of any nature and fortuitous acts that seriously hinder or could potentially hinder performance of our activities, including any events that generate or may generate significant impacts on the environment, providing details on the consequences thereof.
 
The Argentine Civil and Commercial Code introduced as a novel feature the acknowledgement of collective rights, including the right to a healthy and balanced environment. Accordingly, the Argentine Civil and Commercial Code expressly sets forth that the law does not protect an abusive exercise of individual rights if such exercise could have an adverse impact on the environment or on the collective rights to environmental safety in general. For additional information see “Item 3. Key Information—Risk Factors—Risk Relating to Our Business—Our business is subject to extensive regulation and additional regulations may be imposed in the future.”
 
Environmental matters
 
We have consistently acted responsibly regarding the environment in the management of our operating activities by preventing and minimizing the potential adverse environmental impacts of our activities. We have adopted an environmental impact policy, which is used as a reference for the realization of our investments.
 
We are subject to environmental legislation under a series of laws, ordinances, norms, and national, provincial and municipal regulations of Argentina. Environmental obligations vary depending on the project site, the site’s environmental conditions, current and prior uses, and the activity to be developed. Compliance with environmental laws may result in prior project delays or imposed additional requirements that may result in substantial costs, and curtail or infringe our commercial activities. Before purchasing land or carrying out an investment, we undertake or contract independent consultants to carry out an environmental assessment of the plot to identify possible environmental contingencies, as well as analyzing the possible environmental impact of the investment or the development to be carried out. Historically, our operations have not been negatively affected by the existence or potential existence of pollutants, nor by the failure to obtain environmental approvals or permits.
 
We intend to continue implementing plans for further improvement, following our trajectory of respect for the environment, compliance with the current regulations and optimizing the use of resources.
 
 
147
 
 
Operations Center in Israel
 
IDBD and DIC invest, either directly or through its subsidiaries, associates and joint ventures in companies that operate in various sectors of the economy in Israel. Both companies are directly affected by the political, economic, military and regulatory conditions of Israel. The main regulations applicable to IDBD’s and DIC’s business are described below. For more information, see “Risk Factors–Risks related to IDBD and IDBD’s subsidiaries.”
 
General regulations applicable to our business in Israel
 
Proper Conduct of Banking Business
 
IDBD and DIC and certain of their affiliates are subject to supervision by the Israeli Supervisor of Banks relating to “Proper Conduct of Banking Business” which impose, among others limits on the aggregate principal amount of loans a financial institution can have outstanding to a single borrower, a group of related borrowers, and to the largest borrowers and groups of related borrowers of a banking entity (as these terms are defined in the aforesaid directives). IDBD and DIC, their controlling shareholders and their affiliates are considered a single group of borrowers for purposes of this regulation. These restrictions limit the ability of IDBD and DIC, and their affiliates to borrow from a single bank in Israel, their ability to make investments where they require bank lines of credit, to invest in companies that have loans outstanding from banks in Israel, and to make business transactions together with groups that have such credit outstanding. In the period from 2013 and until the date of publication of the report, the concentration of credit risk of IDBD and DIC, and their affiliates decreased as a result of a reduction in the amount of utilized credit for the group that includes IDBD and DIC, including as a result of a change of control that resulted in a re-characterization of the group for purposes of applicable regulation. However, inrecent years, and until the publication date of the report, the scope of credit used from the banking system in Israel to the group of borrowers which includes DIC has decreased, including due to the change in its control, within the framework of the debt settlement in IDB Holdings and the sale of the Group’s holdings in Adama shares.
 
In December 2013, the Law to Promote Competition and Reduce Concentration, 5774-2013, was published in the Official Gazette (hereinafter, in this section: the “Concentration Law”):
 
According to the provisions of the Concentration Law, a pyramid structure for the control of “reporting corporations” (in general, corporations whose securities were offered to and are held by the public) is restricted to 2 tiers of reporting corporations (where a first tier company may not include a reporting corporation which does not have a controlling shareholder). In accordance with transitional provisions which were determined in the Concentration Law, a third tier company or higher tier company is no longer entitled to control reporting corporations, except for corporations as stated above which are under its control as of the publication date of the Law in the Official Gazette (herein, the “Publication Date”), regarding which it will be required to discontinue control by no later an December 2017 (the “2017 Requirement”). It is noted that so long as a reporting corporation is considered a second tier company in accordance with the law, it is not entitled to control reporting corporations, and insofar as, on the publication date, it holds control of reporting corporations, it must discontinue its control of such corporations by no later than December 2019 (the “2019 Requirement”).
 
On the date of the Concentration Law’s publication in the Official Gazette, IDBD was considered a second tier company, DIC was considered a third tier company, and the reporting corporations controlled by DIC were considered fourth and fifth tier companies. In May 2014, the control of IDBD changed as part of the completion of the creditors’ settlement in IDB Holding Corporation Ltd. (“IDBH”), and subsequently, IDBD and DIC ceased being considered a second and third tier companies, respectively, and as of that date IDBD and DIC were considered a first and second tier companies, respectively.   
 
In November 2017, in accordance with the determination of an independent committee and the audit committee of DIC, respectively and after receipt of the required approvals (including regulatory approvals), sold its shares in DIC to Dolphin IL Ltd. (“Dolphin IL”), a private company incorporated in Israel, which is wholly owned by Dolphin Netherlands B.V. (“Dolphin Netherlands”), a corporation controlled by Mr. Eduardo Elsztain. As consideration, Dolphin IL issued debenture to IDBD in the amount of NIS 1.77 billion (the “Debenture”), and paid IDBD NIS 70 million in cash. Additionally, companies from the controlling shareholder group transferred 9,636,097 DIC shares which were held by it, to Dolphin IL. All of the said shares (116,416,950 shares) are pledged in favor of IDBD and / or in favor of its debenture holders, with liens of varying degrees, and serve as collateral in connection with IDBD’s debentures  
 
After the consummation of such transaction, DIC started to be considered to be a first tier company, as defined in the Concentration Law, while Cellcom, Property and Building Corp. Ltd. (“PBC”), Elron and other companies (controlled by DIC) were considered to be second tier companies within the meaning of the Concentration Law. Therefore, as long as PBC is considered a second tier company, it needs to cease from controlling reporting corporations under its control (Ispro and Mehadrin) to comply with the 2019 Requirements. As of the date of this annual report, IDBD is considered a first tier company, with respect to the Concentration Law, and it no longer holds control of any “other tier companies.” Clalbit Financing Ltd. (“Clalbit Financing”), a company controlled by Clal Insurance Enterprises Holdings Ltd. (“Clal Insurance Holdings”), is considered as “other tier” (third) company as the term is defined in the Concentration Law. Therefore, should Clalbit Financing continue to be considered as “other tier”‘ company after December 11, 2019, Clal Insurance Holdings may be required to appoint a trustee or to perform actions pursuant to which Clalbit Finance will not be considered as other tier company. For more information, see “Regulation and Government Supervision—General regulations applicable to our business in Israel—Concentration Law.  
 
 
148
 
 
In October 2018, a class action was filed with the District Court in Tel Aviv-Yafo (the “Motion”) by an applicant alleging to hold shares in DIC (the “Applicant”), against IDBD, against Dolphin IL, against Mr. Eduardo Elsztain (the controlling shareholder of IDBD and DIC), and in it, requesting (a) to hold that the sale of shares of DIC to Dolphin was not in compliance with the provisions of the Concentration Law, (b) a trustee over DIC’s shares owned by the respondents and (c) the payment of monetary damages to the public shareholders in the DIC for the alleged preservation of the pyramidal structure in IDBD’s group. The Applicant alleges that IDBD continues to be the controlling person of DIC and that the controlling shareholder of IDBD (in his capacity as chairman of the board of directors and controlling shareholder of DIC as well) had a personal interest separate from the personal interest of the minority shareholders of DIC, in the manner of implementation of the Concentration Law’s provisions, and that he and IDBD breached the duty of good faith and the duty of decency toward DIC, and additionally the controlling shareholder of IDBD breached his duty of trust and duty of care toward DIC, this being, allegedly, due to the fact that the decision regarding the preferred alternative for complying with the Concentration Law’s Provisions was not brought before DIC’s general meeting. The Applicant further alleges deprivation of the minority shareholders of DIC.  
 
 
As part of such reorganization, in July 2019 PBC sold 11.7% of Gav-Yam’s issued share capital, which resulted in PBC’s stake in Gav-Yam decreasing from 51.7% to 40.0%. In September 2019, PBC sold an additional 5.14% of Gav-Yam’s issued share capital, resulting in PBC’s stake in Gav-Yam further decreasing from 40.0% to 34.9%. As a result of the sale of Gav Yam shares, PBC is in compliance with the 2019 requirements set forth in the Concentration Law, as PBC is no longer the controlling shareholder of Gav-Yam.
 
In August 2019, Ispro’s audit committee and board of directors approved the performance of a full prepayment of Ispro’s debentures (Series B), which are listed on the TASE at a total cost of NIS 131 million, subject to court approval, in accordance with sections 25(f) and 25(h) of the Concentration Law. The prepayment of Ispro’s debentures (Series B) will result in the delisting of all of its debentures from the TASE. As a result, Ispro will cease to be a reporting corporation and will no longer be considered a “tier company”, as this term is defined in the Concentration Law. In September 2019 Ispro received court approval for the full redemption of Ispro debentures Series B in prepayment which will take place on October 10, 2019.
 
Once the transactions described above are completed, DIC will still have to assess what are its alternatives for PBC’s stake in Mehadrin, given that the Shareholders Agreement between Phenix and PBC was terminated and the concentration law does not allow DIC to have control over public companies at three tiers within its group structure.
 
These alternatives may include structural changes in some of the companies in the DIC group. If DIC fails to comply with the requirements of the concentration law, DIC may be subject to penalties or be the subject of other actions available under the law, including the loss of control.
 
 
 
149
 
 
Regulations applicable to each of the businesses in Israel
 
Real Estate
 
In recent years, there has been continued shortage in manpower in the construction and agricultural industries which typically are labor intensive and depend on foreign workers, including in the areas of Judea and Samaria. The security situation in Israel, as well as the shutdown of Judea and Samaria during certain periods of the year has resulted in continued shortage in the workforce, driven by lower numbers of foreign workers from Judea and Samaria. In 2018, the labor shortage continued in the construction industry, where a significant proportion of the workers are foreign workers (including Judea and Samaria). In 2018, more than 14,500 legal foreign workers were employed in Israel, an increase of about 45% compared to the number of legal foreign workers in the construction industry in 2017. This increase is the result of the October 2015 government decision, which was partially implemented as of the end of 2017, with the implementation of the "performance companies" arrangement. As part of the implementation of this decision, a pool of six foreign construction companies was established to carry out residential construction projects. Of the legal foreign workers in the industry, about 86% are employed under this arrangement. Despite this increase, there is still a shortage of skilled manpower, and workers' wages in the construction industry in general and foreign workers in the construction industry in particular continue to rise. The shortage and unavailability of skilled manpower affects both construction costs and the extension of construction project execution schedules. In addition, PBC is subject, similar to other companies which operate in the segment, to statutory restrictions, which regard to the planning and construction of projects out, as well as to contracts with purchasers and tenants, to planning and building laws, labor and safety standards in Israel.
 
 
 
 
 
150
 
  
PBC’s engagements with tenants are subject to the provisions of the Lease and Lending Law, No. 5,731-1971 and in rare cases, subject to the Tenant Protection Law (Consolidated Version) No. 5,732-1972.
 
PBC is subject to legislation and standardization in the field of construction, which includes, inter alia, planning and construction, rental and sale, licensing, building permits, maintaining safety at the construction site, and obtaining permits to populate. In that regard, any entity that engages in the construction and sale of housing units required ensuring that any discrepancies (as defined in the Sale Law) are rectified.
 
PBC is obligated to engage with contractors who operate with compliance to safety standards. 
 
PBC is subject to all Israeli standards, which relates to the quality of work and materials.
 
Green Building - PBC agenda is subject to acts with adequate protection relating to environmental aspects.
 
 
 
 
 
151
 
 
 
Supermarkets
 
Labor Law
  
The retail sector activities of Shufersal are subject to labor laws including the Employment of Workers by Human Resources Subcontractors Law, No. 5,756-1996, the Extension Order in the Matter of Contract Workers in the Cleaning Branch in the Private Sector, the Minimum Wage Law, No. 5,747-1987 (“Minimum Wage Law”) and the Increased Enforcement of Labor Laws Law, No. 5,772-2011. As of December 31, 2018, Shufersal employed approximately 15,655 workers(equivalent to 13,404 full time jobs), majority of which are subject to minimum wage requirements. As of December 31, 2018, the majority of Shufersal’s employees, in an estimated number of 11,000 of Shufersal employees, are parties to a collective bargaining agreement. On March 29, 2018, Shufersal and its employees’ representatives signed an extension to the collective bargaining agreements until December 31, 2019. In the last 30 years, Shufersal maintained stable labor relations without shutdowns.
 
The provisions of the Minimum Wage Law (Increase of Minimum Wage - Emergency Provision), 5,772 - 2015 and the amendment of the Minimum Wage Law, resulted in an increase in the minimum wage effective from 2015 to December 31, 2017, of NIS 220 million in Shufersal’s wage expense. In that regard, in 2017 (compared with 2016) the increase was in the amount of NIS 58 million. In Shufersal’s evaluation the increase of the minimum wage in Israel, changes to labor laws in Israel and the increased possibility of organized workers may detrimentally affect the business results of Shufersal and result in higher wage expenses of Shufersal.
 
Retail and Production; Enviromental
 
The activities of Shufersal are also subject to consumer protection laws, including the Food Law, the Defective Products Liability Law, 5,740-1980, the Consumer Protection Law, 5,741-1981, and the Consumer Product and Service Price Supervision Law, No. 5756-1996 that allows a consumer to institute a class action suit for damages caused to consumers as a whole based on the causes of action set out in that law. The Public Health Protection (Food) Law, No. 5,776-2015, sets forth quality standards and food safety measures and provides the relevant regulator supervisory and criminal and administrative enforcement powers. The provisions of the Food Protection Law affect production activities of Shufersal, including importation and food marketing activities. Shufersal also operates pharmacies in certain of its stores, and is therefore subject to the provisions of the Pharmacists Ordinance (New Version), 5,741-1981.Shufersal is involved in manufacturing activities at three owned facilities where it produces principally private-branded baked goods which are subject to compliance with applicable production and quality assurance standards. On December 26, 2017, the Public Health Protection Regulations (Food) (Food Marking), 5,727 - 2017 (the “Marking Regulations”) were published. The Marking Regulations are intended to make information accessible to consumers regarding the nutritional value of pre-packaged food, using symbols that indicate that food contains a high amount of sodium, sugars or saturated fatty acids, to allow consumers to make informed choices about their foods, and to promote their health. The main regulations concern to manufacturers or importers of prepackaged food, which include, inter alia, provisions which are expected to affect the productive activities of Shufersal. These regulations will enter into effect on January 1, 2020. Shufersal estimates that the said regulations will not materially affect its financial results. To the best of the Shufersal’s knowledge, Shufersal complies with the legislative and regulatory requirements that apply on it.
 
 
152
 
 
The retail activities of each Shufersal store requires compliance with the Business License Order (Businesses Requiring a License), 5,773-2013, principally providing that they obtain a business operating license for each unit. December 31, 2018, there are two branches that are subject to legal proceedings regarding business licenses that are pending against Shufersal and its directors. Shufersal’s branches are also subject to land development approvals and licensing, substantially all of which are in compliance. The activities of Shufersal are also subject to certain environmental rgulations
 
The Food Law and the Competition Law
 
The Competition Law affects the activities of Shufersal, especially with respect of the possibility of carrying out future acquisitions for which approval is required from the Competition Commissioner (the “Commissioner”) and the influence on the trade arrangements of Shufersal with its suppliers. The Food Law regulates Shufersal’s trade arrangements with its suppliers which are regulated in detail which are designed to promote competition in the food supply industry. As of December 31, 2018, Shufersal believes that growth through acquisitions of a significant entity in the retail market would be limited. Moreover, provisions of the Food Law relating to geographical competition of retailers may influence the ability of Shufersal to expand organically through opening new stores in certain areas and under certain circumstances Shufersal may be required to close active branches under certain circumstances. The Food Law includes the following three systems:
  
(a) 
with respect to activities of suppliers and retail trade, the Food Law prohibits:
 
i. 
a supplier interfering with the retail price of the products of another supplier;
 
ii. 
a retailer interfering with a supplier in the matter of the consumer price imposed by another retailer;
 
iii. 
a large supplier imposing its market position to influence the ordering or presentation of retail products within stores of a large retailer (Shufersal is included in the list of large retailers);
 
iv. 
a large supplier interfering with the price a retailer charges consumers for the products of that supplier, in the allocation of sales areas at any rate for the products of the supplier, for the acquisition of a product from the supplier in any scope from the total retail purchases of the product and of competing products, and for the purchase or sale of products which another supplier supplies to the retailer, including purchase quantities and goals, the sale area allocated to them in a store and any other commercial condition sought to be imposed. a large retailer and a large supplier agreeing to set the pricing of a basket of products at a price that is lower than the marginal cost of production of the related product or that would require a consumer to purchase a minimum amount of the related product to achieve the reduces price; vi. a large supplier conditioning the sale of its product to a retailer on the purchase of another product of that large supplier; and
 
v. 
provisions regarding geographical competition.
 
These set of provisions apply to the ability of a large retailer to open a branch without, under certain circumstances, the approval of the anti trust authority.
 
In October 2018, Shufersal received a notice from the Commissioner about catchment areas of the large stores of Shufersal (“the catchment area notice”). The catchment area notice referred to 97 large stores, with calculated rate of more than 30% but less than 50%, and 39 large stores with calculated rate of over 50%. The notice was accompanied by maps of catchment areas of those stores. It is noted that after reviewing the catchment area maps that were enclosed in the catchment area notice, the stores that may be exposed to actions under the above temporary provision are as follows: 15 stores in the Haifa area and 3 stores in the Zefat area. It is noted that as of December 31, 2018, Shufersal had not been required, under the temporary provision, to close any of its stores. In July 2018, the Supervisor imposed a NIS 9 million monetary sanction for violations of the Food Law provisions relating to the extension of certain rental agreements to which Shufersal has a party, which includes an Exclusive Land Clause.
 
 
153
 
 
Provisions regarding the price transperacy
 
Under these provisions, retailers shall be obliged to publish online the prices of all products sold by such retailer (including any and all discounts and special prices). Shufersal has implemented these provisions and is publishing its products prices in an online site.
  
Provisions regarding the contemporaneous application of the Food Law and the Competition law. In December 2015, the Commissioner published a statement on the parallel application of the Competition Law and the Food Law listing cases in which only the provisions of the Food Law will apply and no additional regulation will be required under the Competition Law. As of the date of the notice Shufersal’s operations complied with the Food Law. Shufersal’s acquisition of Clubmarket was approved by the Commissioner in 2005, and within this framework the Commissioner imposed a number of limitations on Shufersal’s activities including: prohibiting Shufersal from pricing products that result in a loss that is not proportionate to its business activities and are aimed to affect the operations of competitors from the market; prohibiting Shufersal from entering into agreements with suppliers that impose restrictions on those suppliers from doing business with competitors of Shufersal; and prohibiting Shufersal from attempting to influence commercial conditions between its suppliers and competitors.
  
It should be noted that, generally, the above provisions do not apply to "BE" other than with respect to the price transperacy provisions. Shufersal is cuurently exploring with the Anti Trust Authority the application of certain provisions of the Food Law to "BE".
 
As at December 31, 2018, implementation of the Food Law did not have any material impact on the business of Shufersal.
 
Generally, to the best knowledge of Shufersal, Shufersal believes its operations comply in all material respects with the applicable provisions of this law.
 
Telecommunications
 
Communications Regulations
 
 Cellcom’s operations are subject to general legal provisions regulating the relationships and method of contracting with its customers. These provisions include the Consumer Protection Law, 5721-1981 and regulations promulgated thereunder and other laws detailed below. A substantial part of Cellcom’s operations are subject to the Communications Law, regulations enacted by the Ministry of Communications, and the provisions of the licenses granted to Cellcom by the Minister of Communications. Cellcom’s activities which include providing cellular service, landline, international telephone services and internet access, and infrastructure services are subject to licensing.
 
Supervision of Rates. Interconnect rates (i.e. payments that will be made by an in-country operator, another cellular operator or international operator to complete calls in the network of a cellular operator or for the sending of an SMS between cellular operators) is regulated and was substantially reduced in the past. This reduction has led to a considerable reduction in Cellcom’s revenues. Moreover, the Communications Law to authorizes the Minister of Communications to set interconnect prices and regulate the use of networks owned by another operator based not only on the cost incurred to establish the network (according to the calculation method to be determined by the Minister of Communication) plus a reasonable profit, but also on one of the following: (1) flat payment for a service provided by the license holder; (2) reference to tariffs charged for a comparable service; or (3) reference to the cost of these services or with the interconnection costs charged in other countries. The Minister of Communications was also empowered to give instructions on structural separation for providing various services, including segregating services provided by a license holder from services provided to a subscriber.
 
In the last few years, contract termination charges for cellular plans have been banned in the cellular and other communications markets, other than for customers who have more than a certain number of cellular lines or whose monthly payments exceed a certain amount for bundled service. The elimination of these charges led to a considerable increase in plan cancellations, increased the costs of retaining and acquiring customers, and accelerated erosion of rates.
 
 
154
 
 
Virtual Operators (“MVNO”). The Communications Law and related pronouncements regulate the activities of virtual operators. The regulations empower the Ministry of Communications together with the Finance Ministry to impose terms of an agreement including fixing the price to be charged for the services provided.
 
Other Third Generation Operators (UMTS). In 2012, Golan and Hot Mobile began to offer UMTS services. The Communications Law obliges the other cellular operators to provide in-country migration services to Golan and Hot Mobile for a period ranging from seven to ten years subject to certain conditions.In 2011, Cellcom entered into a contract with Golan to provide in-country migration services. Hot Mobile entered into a similar in-country migration agreement with Pelephone and later with Partner (which was subsequently replaced by a joint networks agreement with Partner) without intervention from the Ministry of Communications.
  
In case of a disagreement as to the terms of a hosting service (including the consideration), whether for national roaming of a new MNO (currently Golan, Hot Mobile and Xfone) or hosting of an MVNO, the regulators may intervene in the terms of the agreement, including by setting the price of the service. Unfavorable terms and consideration for the hosting service, may result in material adverse effect on our results of operations.
 
Regulation of Multi-Channel Television Services
 
As of June 30 2019, television program streaming via the Internet is not subject to regulation in Israel. In July 2018, a new bill for the regulation of broadcasting was published. Cellcom does not expect the bill, if enacted, to materially change the regulation that applies to Cellcom. The bill requires legislative proceedings in the Israeli parliament, which may include material changes to the bill. If the legislation adopted requires Cellcom to make additional investments or impose unfavorable regulation on its OTT TV service, or apply such regulation to Cellcom and not to other OTT TV providers, or usage of the DTT infrastructure, it may adversely affect Cellcom OTT TV business.
 
1. Cellcom’s Communications Licenses
 
 Cellcom holds a general license for providing cellular services, valid until January 31, 2022, setting out conditions (including duties and restrictions) applicable to its activities, officers and shareholders holding certain percentages of Cellcom’s shares. The license may be extended by the Ministry of Communications for consecutive periods of six years, if Cellcom is in compliance with the provisions of the license and law, and makes requisite investments to its service and network. The Ministry of Communications has amended the license conditions in the past, and may amend them in the future, without Cellcom’s consent and in a manner that may limit its ability to conduct business. The license provides that Cellcom does not have exclusivity for providing services. The cellular license can be revoked, suspended or limited in the following cases: if total holdings of the founding shareholders or their successors (as defined in the license) is less than 26% of the control shares of Cellcom; if total holdings of Israeli parties (as defined in the license), who are among the founding shareholders or their successors, is less than 5% of the total issued share capital and control shares of Cellcom; if a majority of directors are not Israeli citizens or residents of Israel; if a fewer than 10% of the directors of Cellcom were appointed by Israeli parties; if an act or omission of Cellcom that adversely affects or restricts competition in the cellular sector; if the aggregate equity of Cellcom, together with the aggregate equity of shareholders each holding 10% or more of the share capital, is less than US$200 million. In light of the 2015 change in the control structure of IDBD, the Cellcom control structure has also changed, and requires the approval of the Ministry of Communications, including with regard to Israeli holding requirements included in the licenses of Cellcom, as Mr. Eduardo Elsztain is not a citizen of Israel. Until January 31, 2018 Cellcom was not obligated to maintain Israeli holding, subject to certain conditions. In January 2018, after approval was received from the Ministry of Communication, an agreement was signed and completed between DIC and two Transferred Companies (as defined below), in which an outline was agreed upon which would meet the Israeli holding requirements (the “Outline”). As part of the outline, Koor transferred Cellcom shares which represent 5% of its issued share capital, by way of a loan transaction, to two private companies which were incorporated in Israel, whose purpose was to hold Cellcom shares, and which are wholly owned by two Israeli entities (one of whom serves as a corporate officer in DIC and in Cellcom; while the other serves as a corporate officer in IDBD) (the “Transferred Companies” or the “Israeli Entities”).
 
 
155
 
 
The aforementioned transferred Cellcom shares (the “Transferred Shares”) were transferred to the Transferred Companies in equal parts (i.e., 2.5% of Cellcom’s issued share capital to each one). Presented below are the main terms of the agreement: A. The agreement will remain in effect from its closing dated until December 31, 2018. The agreement will be extended automatically each year until the end of December 31 of the subsequent year, until its termination date, according to the terms which were specified in the agreement. B. Koor will be entitled to terminate the agreement at any time, in its discretion, and to receive back all or some of the Transferred Shares. The Transferred Companies will not be entitled to transfer the Transferred Shares to any entity whatsoever without Koor’s consent, and additionally, will not be entitled to transfer all or some of the Transferred Shares unless the transferee meets the definition of an “Israeli entity” in the mobile license; The transfer has been approved by the Ministry of Communication, if required; and the transferee has undertaken to accept upon itself the undertakings of the Israeli entities. C. So long as the matter will be required in accordance with the mobile license, or in accordance with other licenses which Cellcom has received from the Ministry of Communication, the Transferred Companies will together be entitled to appoint 10% of the directors in Cellcom (in other words, as at the present date, one director). Additionally, the Transferred Companies will undertake to vote together with Koor on all resolutions that will be presented to Cellcom’s general meeting, and as part of the above, they will undertake to support the appointment of directors to Cellcom whose candidacy will be proposed by Koor. Koor and the Transferred Companies will be considered “joint holders” of Cellcom shares, in accordance with the Securities Law, 5728-1968.
 
According to Telecommunications Law, the Ministry of Communications may impose on telecommunication companies, including Cellcom, financial sanctions for breach of license and law. The amount of the sanction is calculated as a percentage of the revenue of the operator, and according to the degree of severity and extent of the breach, said may be significant.
 
Cellcom provides (through a wholly owned entity) landline telephone, ILD, internet connectivity and infrastructure services as well as a "network end point" services, under a non-exclusive unified license granted in 2015 (which replaced the previous licenses for providing these services), for the period ending April 2026. The license can be extended for an additional period of 10 years, under terms generally similar to the terms of extension of the general cellular license.
 
Cellcom holds other communications licenses: a special license for the provision of data transmission and communication services in Israel, and a non-exclusive unified license for the provision of internet connectivity and infrastructure, ILD, landline and 'network end point' services to the Israeli-populated areas in Judea and , until 2026. These licenses include conditions generally similar to those of the general license for the provision of cellular services, as noted above.
  
According to regulations that apply to the uniform license, there are certain limitations on cross ownership among license holders.
 
2.Further Regulation Applicable to Communications Services
 
 In May 2018 and again in March 2019, the Ministry of Communications amended Cellcom licenses to regulate the manner of response of call centers, including measurable parameters for response times. The amendment came into force in July 2019. Also in July 2019, an amendment to the Israeli Consumer Protection Law regulating the manner of response of call centers also came into effect. The amendment includes measurable parameters for response times, which are partly incompatible with the said amendment to Cellcom licenses. These amendments had and are expected to continue to have an adverse effect on Cellcom results of operations.
 
3.Permits for Setting Up cell Sites
 
a. Cellcom’s cellular services generally are provided through cell sites across Israel, their construction and licensing are included in TAMA 36 (District Zoning Plan) – Part A - National Master Plan for Communications - Small and Micro Broadcasting Facilities (“TAMA 36”), and Radiation Law. Regulating the deployment of wireless access devices, which are cell sites with smaller dimensions, are, for the most part, regulated by Communications Law and Radiation Law. The construction of cell sites requires a permit as per Planning and Building Law, No. 1965 (“Planning and Building Law”), and is subject to other approvals from multiple regulators.
 
 
156
 
 
Legal proceedings (civil, criminal and administrative) are pending against Cellcom, under which a number of arguments were raised concerning the legal compliance of some of Cellcom’s sites, alleging failure to obtain permits under Planning and Building Law, or based on development of sites in contravention of a permit.
 
As of December 31, 2018, Cellcom operated a small portion of Cellcom’s cell sites without building permits or applicable exemptions and approximately 33% of Cellcom’s cell sites without building permits in reliance on an exemption from the requirement to obtain a building permit, mainly for radio access devices. Such reliance had been challenged and under an interim order issued by the Supreme Court in September 2010, was reduced to replacing or relocating existing radio access devices under certain conditions. In October 2018, regulations setting procedures for the construction, changes and replacement of radio access devices exempt from building permits were enacted. Although these regulations reflect previous judicial limitations placed upon our ability to make changes and replace radio access devices, they also introduce a new licensing procedure that may further reduce our ability to construct new radio access devices based on such exemption. This may adversely affect our existing networks and our networks' build out. In addition,the Ministry of Justice expressed an opinion that such regulations and the exemption do not relate to the radio access devices' ancillary equipment. The Ministry of Justice is expected to publish further instructions in the matter. The exclusion of the ancillary equipment from the exemption, if adopted, could adversely affect our existing networks and our networks' build out. In addition, Cellcom provides in-building repeaters and micro-sites (“femtocells”) for its subscribers seeking a solution to poor indoor reception. Based on an opinion Cellcom received from legal counsel, Cellcom did not request building permits for the repeaters that were installed on roof tops, which are a small fraction of all repeaters installed. It is not clear whether the installation of a different type of in-building repeaters and micro-sites requires a building permit. Some require a specific permit while others require a permit from the Ministry of Environmental Protection, depending on their radiation levels. Cellcom also builds and operates microwave facilities as part of its transmission network. The majority of microwave sites are exempted from receiving permits from the Ministry of Environmental Protection (due to their low output) or require a general permit in respect of their radiation level Based on an opinion of legal counsel, Cellcom believes that building permits are not required for the installation of microwave facilities on rooftops.
 
b. Indemnification Obligation. Under the Planning and Building Law, local planning and building committees may demand and receive, as a condition for granting a building permit for a site, a letter of indemnity for claims under Section 197 of Planning and Building Law. By December 31, 2018, Cellcom had executed approximately 400 letters of indemnity as a condition for receiving permits. In some cases, Cellcom has not yet built any sites.
  
As a result of the requirement to provide indemnification letters, Cellcom may decide to construct new cell sites in alternative, less suitable locations, to reduce capacity coverage or not to construct them at all, which could impair the quality of Cellcom’s service in the affected areas.
 
c. Radiation Law, Regulations and Permits Thereunder. Radiation Law, Regulations and Principles thereunder included provisions relating to all aspects related to regulating the issue of non-ionizing radiation, including, inter alia, levels of exposure that are permissible.
 
 Positions of the Ministries of Communications, Health and Environmental Protection published in 2012 in relation to the various aspects of the provision of 4G services in Israel, include proposed limitations on usage and deployment in order to reduce exposure to non-ionizing radiation. Such limitations were not included in later documents issued by the MOC, allowing the provision of 4G services and awarding 4G frequencies to the cellular operators.
 
As of December 31, 2018, Cellcom is subject to criminal and administrative legal proceedings alleging that some of its cell sites were built and have been used without the relevant permits or not in accordance with the permits. As of the same date, a small portion of Cellcom cell sites operated without building permits or applicable exemptions. Although Cellcom is continually seeking to obtain building permits for these sites, Cellcom may not be able to obtain them and in several instances Cellcom may be required to relocate these sites to alternative locations or to demolish them without any suitable alternative. In addition, Cellcom may be operating a significant number of its cell sites, in a manner which is not fully compatible with the building permits issued for them, although they are covered by permits from the Ministry of Environmental Protection in respect of their radiation level. In some cases Cellcom will be required to relocate these cell sites to alternative locations, to reduce capacity coverage or to demolish them without any suitable alternative.
 
 
157
 
 
In October 2018, regulations setting procedures for the construction, changes and replacement of radio access devices exempt from building permits were enacted. Although these regulations reflect previous judicial limitations placed upon Cellcom ability to make changes and replace radio access devices, they also introduce a new licensing procedure thatmay further reduce Cellcom ability to construct new radio access devices based on such exemption. This may adversely affect Cellcom existing networks and its networks' build out. In addition, the Ministry of Justice expressed an opinion that such regulations and the exemption do not relate to the radio access devices' ancillary equipment. The Ministry of Justice is expected to publish further instructions in the matter. The exclusion of the ancillary equipment from the exemption, if adopted, could adversely affect Cellcom existing networks and its networks' build out.
 
Insurance
 
Areas of Activity of Clal Insurance Business Holdings
 
Clal Holdings offers general insurance such as car insurance, homeowners’ insurance, and credit and foreign trade risk insurance, among others, as well as health insurance. The activities of Clal Holdings and its subsidiaries are subject to the provisions of laws applicable insurance companies and to regulatory supervision. Clal Holdings’ subsidiaries are supervised by the Capital Markets, Insurance and Savings Commissioner (the “Insurance Commissioner”). Clal Insurance and its subsidiary, Clalbit Financing, are supervised by the Israel Securities Authority. Subsidiaries of the Clal Holdings Insurance Group have been subject to administrative enforcement proceedings and the imposition of fines. Clal Insurance is not in breach of any material regulatory provision applicable to its operations.
 
Capital Requirements of Insurance Companies
 
In April 2018, the sublaw: Supervision of Financial Services Regulations (Insurance) (Minimum Equity Required for an Insurer´s License) Regulations, No.5778-2018 (the “Minimum Capital Regulations”), which nullify the Supervision of Financial Services (Insurance) (Minimum Equity Required of an Insurer), Regulations, 1998. The Minimum Capital Regulations prescribes minimum capital different requirements for different segments in the insurance field. The capital required for long term insurance (e.g. life insurance, long term health insurance and Liability insurance) is NIS 15 million as compared to NIS 52 million pursuant to the previous regulations. The capital required for short term insurance (e.g. general insurance and short term health insurance) is NIS 10 million as compared to NIS 59 million pursuant to the previous regulations. The said Minimum Capital Regulations are expected to increase competition in the insurance market due to the reduction of the capital requirement for the purpose of obtaining an insurance company license. At this stage, Clal Insurance cannot expect the full implications of the regulations. The insurance and savings segments, in recent years and in particular in 2017, there Commissioner if promoting a significant amount of regulatory reforms, mainly those aimed to reduce insurance and management fees. In particular, the Commissioner has set special pension funds, which will be a default choice for employees unless they choose otherwise, which significantly reduce the management fees. With respect to the said fund, the Commissioneralso intervenes with terms which regards to loss of work capacity, a material change in compulsory insurance tariffs and changes in the conditions and tariffs in health products. The regulatory intervention creates changes in the structure of the engagement and the interaction between institutional bodies, agents, employers and customers, in a manner that can affect the ability of an institutional body to link its revenues and expenses, impose significant operating expenses on it and harm its profitability. The implementation of some of the reforms began in 2017, and some of them will be implemented in the future and / or are in various stages of implementation or discussions. As of December 31, 2018, Clal cannot estimate the full impact of the said measures and regulations taken on the insurance and pension market in Israel. The range of the proposed changes, the intervention in tariffs and management fees, the operational load, the scope and complexity of the regulatory changes, and the adjustments required in the automation systems and work processes, affect the business model of the insurance market in Israel and its profitability, among others on the value of the business which will be sold (VNB) and the solvency ratio to comply with pursuant to the Solvency Directive.
 
 
158
 
 
Breakdown of an insurer’s capital
 
The Insurance Commissioner issued a circular in August 2011 (“Circular”) that provides a framework for determining the composition of an insurer’s equity, in conjunction with the adoption in Israel of the Solvency II Directive (“Directive” or “Solvency II”), as amended and updated.
 
Initial (core) capital (basic tier 1), equals the components included in capital attributable to shareholders of Clal Insurance. The overall capital ratio must be at least 60% of the total equity of the insurer. Secondary (tier 2) capital includes complex secondary capital instruments (excluding periodic accrued interest payments), subordinate secondary capital instruments (as defined by the Circular) and any other component or instrument approved by the Insurance Commissioner. A complex secondary capital instruments is one that is subordinated to any other instrument, except for initial capital, including financial instruments available to absorb losses by postponing payment of principal and interest. The first repayment date of secondary capital instruments will be after the end of the period that reflects the weighted average maturity of insurance liabilities, plus two years, or after 20 years, whichever is first, but no earlier than eight years from the date an instrument is issued. If the complex secondary capital instrument includes an incentive for early redemption, the first incentive payment date may not be earlier than five years from the date of issue of the instrument.
 
Tertiary (tier 3) capital includes complex tertiary capital instruments (excluding periodic accrued interest payments) and any other component or instrument approved by the Insurance Commissioner. A tertiary capital instrument is subordinate to any other instrument, except for primary and secondary capital, and includes financial instruments available to absorb the insurer’s losses by postponing the payment of principal. Tertiary capital must be junior to secondary capital and equal in the order of credit repayments. The first repayment date on tertiary capital instruments may not be earlier than five years from the date of issuance. If the complex tertiary capital instrument includes an incentive for early redemption, the first indentive payment date may not be earlier than five years from the date of issue of the instrument. Tertiary capital may not exceed 15% of the total capital of the insurer.
 
Insurance liabilities include liabilities that are not yield dependent but excludes any liability fully backed by lifetime indexed bonds and net of any reinsurance costs. Approval of the Insurance Commissioner is required for inclusion of hybrid capital instruments (primary, secondary or tertiary) in equity. The Circular includes a temporary order regarding the breakdown of an insurer’s equity (“Temporary Order”), which will apply until full implementation of the Directive in Israel, when announced by the Insurance Commissioner. The Temporary Order defines the secondary capital issued according to Capital Regulations, before amendment, as subordinate secondary capital and imposes a limit equal to 50% of basic capital.
 
Distribution of dividends
 
In accordance with rules promulgated by the Insurance Commissioner, a dividend distribution may not be approved, unless, after giving pro forma effect to the proposed distribution, the insurer has a ratio of recognized equity to required equity of at least 100% pursuant to the provisions of any Solvency Directive, as confirmed in filings with the Insurance Commissioner. Prior approval of the Insurance Commissioner is not required for any distribution of dividends if the total equity of the insurance company, as defined in the Minimum Capital Regulations, after giving effect to the distribution of the proposed dividend, exceeds 115% of the required equity.
 
In November 2014, the Insurance Commissioner outlined solvency rules (“rules” or “regime,” as applicable) based on Solvency II, in Israel, in a letter addressed to managers of the insurance companies (“Letter”). In the Letter, the Insurance Commissioner outlined a plan to adopt the 2016 European model for calculating capital and capital requirements for the local market, effective as of the annual reports for 2016 (“First Adoption Date”). During a period to be determined by the Insurance Commissioner and as conditions require, insurance companies will also be required to comply with capital requirements under existing regulations. The Letter stated that until final adoption, insurance companies must prepare additional quantitative assessment exercises (IQIS) for the 2014-2015 period. These requirements are intended to assess the quantitative effects of adopting the model, as well as providing data for calibrating and adjusting the model. In addition, the Letter addressed an initiative to develop a framework for quarterly reporting of insurance companies’ solvency ratio. The Letter also referred to the Commissioner’s intention to publish provisions for managing capital and targets for internal capital, to address a gap survey that insurers will undertake with respect to their risk
 
 
159
 
 
management systems, controls and corporate governance and a consultation paper to promote the process of self-assessment of risks and solvency (ORSA). In April 2015, the Insurance Commissioner published a second letter titled “Plan for the Adoption of Rules for Solvency, based on Solvency II” and provisions for the IQIS4 exercises to be undertaken regarding the 2014 historical financial statements. The letter emphasized that the exercise reflects the decision of the Insurance Commissioner to impose adjustments required for the Israeli insurance market. The Letter further stated in connection with the proposed adoption of IQIS5 that the Insurance Commissioner would continue to monitor developments in the European markets and would consider adjustments relevant for Israel.
 
In July 2015, the Insurance Commissioner issued a letter concerning “transitional provisions regarding the application of solvency rules, based on Solvency II” (the “Letter on Transitional Provisions”). The transitional provisions were provided by reference to certain solvency rules set forth in the European Directive relating to, inter alia, a gradual adoption of capital requirements in respect of holdings of equity shares which may a component to be included in the calculation of core capital. In addition, the letter included transitional provisions regarding submission of a plan to improve the capital ratios of insurance companies whose ratios are negatively affected following adoption of the new solvency rules beginning with the financial statements for 2018. Adoption of the solvency rules are expected to change both the recognized regulatory and required regulatory capital and according to indications existing today, is expected to result in a significant decline in the ratio between recognized capital and required capital of Clal Insurance compared to capital ratios calculated according to capital ratio requirements currently in effect, and is expected to adversely affect the ability of Clal Insurance and Clal Insurance Enterprises to distribute dividends upon such adoption. However, as a rule, the capital requirements under the solvency rule are intended to serve as a capital cushion against more serious events, with a lower loss probability than the capital requirements under current rules. In May 2015, the Board of Directors of Clal Insurance Enterprises and the Board of Directors of Clal Insurance directed its management team and the Risk Management Committee, which also functions as the Solvency Committee (“Committee”), to examine measures Clal Insurance may be able to employ to improve its capital ratio, in accordance with the new solvency rules and to recommend a course of action to the Board of Directors, including in relation to business adjustments and/or financial transactions related to Clal Insurance’s capital, its breakdown, and/or its responsibilities. The Committee and Management have begun this examination, and during the first stage, recommended that the Board of Directors issue secondary capital instruments. The Committee will continue to examine other measures in an effort to prepare the company for possible adoption of these proposed capital requirements, and related measures. Clal Insurance has calculated its capital ratio using results as of December 31, 2014 (“Calculation Date”) and based on the IQIS4 rules and has determined that it would be in compliance, as of the Calculation Date, with the proposed capital requirements, in the context of the transitional provisions, even before taking pro forma account of the positive impact on the capital ratio provided by the subsequent issuance of subordinated notes. The related calculations were submitted to the Insurance Commissioner on August 31, 2015. The Insurance Commissioner has not yet published binding provisions for adoption, and there is uncertainty regarding the details of the final provisions. Clal Insurance will continue to monitor the quantitative aspects of the proposed solvency rules towards final adoption, in an effort to anticipate requisite controls and capital requirements. On March 14, 2016, “IQIS Provisions for 2015” (“Draft”) was published in preparation for the adoption of Solvency II. Insurance companies are required to submit an additional quantitative evaluation survey on the basis of December 2015 results (“IQIS5”), by June 30, 2016. The Draft was issued by reference to the European legislation adapted for requirements of the local market and that goes beyond provisions for quantitative evaluation surveys previously issued. The main changes relate to establishing risk-free interest curves, through extrapolation to the ultimate forward rate point, the components of recognized capital, capital requirements less investments in infrastructure (capital and debt), adjusting capital requirements for management companies, and updating the formula for calculating capital requirements for risk premiums and reserves for general insurance. Clal Insurance is unable to assess the overall impact of the changes based on the provisions in the Draft to carry out a further quantitative evaluation survey, and will carry out an assessment of the current capital status, when the binding provisions will be finalized. According to the Draft, the IQIS5 calculation will be a factor in assessing preparedness of insurance companies and to the implementation and scope of the final provisions to be adopted.
 
 
160
 
 
Capital requirements under the Capital Regulations are based on the separate individual financial statements of an insurance company. For purposes of calculating recognized capital, an investment by an insurance company in an insurance company or a controlled management company, and in other subsidiaries will be calculated on the equity basis, according to a holding rate, which includes indirect holdings.
 
The minimum capital required of Clal Insurance has been reduced, with approval of the Insurance Commissioner, by 35% of the original difference attributed to the managing companies and provident funds under its control. However, when calculating the amount of dividends permitted for distribution, this difference will be added at level of the capital structure. In September 2013, the Insurance Commissioner notified Clal Insurance that the deducted amount to be added back to the minimum capital required, will be after a deduction for a tax reserve accrued by Clal Insurance following the acquisition of provident fund operations. The approval of the Insurance Commissioner, as noted above, will be canceled with adoption of capital requirements under the Directive that will replace the Capital Regulations. In March 2013, Clal Insurance received a letter from the Insurance Commissioner regarding the determination of credit ratings according to an internal model used by Clal Insurance (“internal model”), to be applied as a risk rating methodology for a subject insured, according to conditions of the relevant sector. The Insurance Commissioner authorized Clal Insurance to allocate capital for adjusted loans, ranked according to its internal model and with reference to the rates specified in the Capital Regulations. If there is an external rating available, the capital allocation will be made using the lower of the available ratings. The letter also requires Clal Insurance to submit immediate and periodic reports as specified regarding these activities that make the specified transactions subject to review by the Commissioner of Insurance. As a result of its compliance with the provisions of the letter, Clal Insurance’s capital requirements were reduced by NIS 69 million, as at the end of the reporting period. Permit Issued by the Insurance Commissioner to the Former Controlling Shareholders of IDBH to Retain Control of Clal Insurance Enterprises and Consolidated Institutional Entity. On May 8, 2014, legal counsel for the former controlling shareholders of IDBD (Ganden, Manor, and Livnat Groups) was notified by the Commissioner that in the context of arrangements among the creditors of IDBH, and given that they no longer controlled the Clal Insurance Enterprises Group, the authorization previously issued by the Insurance Commissioner for control of these entities was terminated, including, with respect to Clal Insurance, Clal Credit Insurance and Clal Pension and Provident Funds. IDBH undertook to supplement (or to cause its controlled affiliates to supplement) the required equity of the insurers in compliance with the Capital Regulations, subject to the a cap of 50% of the required capital of an insurer, and that the obligation will take effect only if the insurer’s equity is determined to be negative, and such funding amount will then be equal to the amount of negative capital, up to the 50% cap. In addition, IDBH undertook to contribute to the equity of Clal Pension and Provident Funds up to the amount prescribed by the Provident Fund Regulations, for as long as IDBH is the controlling shareholder of the institutional entities. The authorization specifies conditions and imposes restrictions on the ability of a holding entity to impose liens on the equity of IDBD’s institutional entities it holds. The former controlling shareholders were also required, as long as any liens existed on their equity interest of IDBH, to ensure that Clal Insurance Enterprises complied with applicable capital requirements, such that the equity of Clal Insurance Enterprises at no time was less than the product of the holding rate of Clal Insurance Enterprises in Clal Insurance and 140% of the required minimum equity of Clal Insurance, calculated according to the Capital Regulations on September 30, 2005 (as the holding rate was linked to the CPI of September 2005).At the end of the reporting period, the required minimum capital of Clal Insurance Enterprises was NIS 2.9 billion, greater that the amount required based on the foregoing calculation. The capital requirement is calculated on the basis of the financial statements of Clal Insurance Enterprises. Following termination of the control authorization, the former controlling shareholders have questioned whether the capital requirements applicable to Clal Insurance Enterprises thereunder continue to apply.
 
 
161
 
 
Clal Insurance is committed to finding a strategy to supplement its required equity in compliance with the Capital Regulations if the equity of Clal Credit Insurance becomes negative, and as long as Clal Insurance is the controlling shareholder of Clal Credit Insurance. Clal Insurance is committed to supplement the equity of Clal Pension and Provident Funds as necessary to ensure it complies with the minimum amount required by Income Tax Regulations (Rules for Approval and Management of Provident Funds), 1964 (“Income Tax Regulations”). This commitment is valid as long as Clal Insurance controls, directly or indirectly, Clal Pension and Provident Funds. In February 2012, Supervision of Financial Services Regulations (Provident Funds) (Minimum Capital Required of a Management Company of a Provident Fund or Pension Fund), 2012, was published along with Income Tax Regulations (Rules for Approval and Management of Provident Funds) (Amendment 2), 2012 (“new regulations”).
 
Pursuant to the new regulations, the capital requirements for management companies were expanded to include capital requirements based on the volume of assets under management and applicable annual expenses, but not less than the initial capital of NIS 10 million. In addition, liquidity requirements were also prescribed. A fund management company may distribute dividends only to the extent of any excess above the minimum amount of equity required by said regulations. In addition, a fund management company must provide additional capital in respect of controlled management companies. As at the end of the reporting period, the management companies controlled by Clal Insurance have capital balances in excess of the minimum capital required by the capital regulations for management companies. In light of capital regulations for management companies and in order to finance the expansion of operating and investing activities of Clal Pension and Provident Funds, the Boards of Directors of Clal Insurance and Clal Pension and Provident Funds in 2015 and 2014 approved an subscribed shares of Clal Pension and Provident Funds in consideration for NIS 100 million and NIS 80 million, respectively.
 
Anti-Money Laundering
 
In May 2017, the Prohibition on Money Laundering Order (Obligation to Identify, Report and Maintain Records of Insurers, Insurance Agents and Managing Companies in Order to Prevent Money Laundering and the Financing of Terrorism), 2017, was published, which came into effect in March 2018 (the “Prohibition on Money Laundering Order”). The order consolidates and combines, under a single framework regarding institutional entities. The following regulations: The Prohibition on Money Laundering Order (Obligation to Identify, Report and Maintain Records of Insurers and Insurance Agents), 2001 and The Prohibition on Money Laundering Order (Obligation to Identify, Report and Maintain Records of Provident Funds and Managing Companies of Provident Funds), 2001. The main changes in the order, relative to the current orders, include the expansion of the application of the order to a new general fund, provident fund for investment and provident fund for savings, and with respect to an annuity paying provident fund in certain cases, and regarding the reduction of the limit of accruals, deposits and withdrawals which require the performance of actions in accordance with the order. Additionally, an obligation was established to perform a “know your customer” process upon engagement in a life insurance contract or upon the opening of a provident fund.
 
In addition, in December 2016, the bill for amending the Prohibition on Money Laundering Law (Amendment No. 19), 5766 - 2016 (the “Amendment”) was published and was yet to be approved. The Amendment includes changes which expand the list of cases included pursuant to the law, and also sets the right of the Authority for the Prohibition of Money Laundering to transfer information to the Commissioner of Insurance.
 
In February 2018, the Management of Money Laundering and Financing of Terror Risks in financial institutions circular was published (the “Money Laundering Risk Management Circular”), which extends and imposes additional obligations on institutional entities which are not included in the Prohibition on Money Laundering Order.
 
 
162
 
 
The Money Laundering Risk Management Circular
 
The main purpose of the Money Laundering Risk Management’s Circular is to establish directives regarding the implementation of orderly processes for the identification and assessment of the risks of money laundering and the financing of terrorism and the taking of measures for their management and amortization, including the guidelines regarding the adoption of a money laundering and terror financing risk management policy for the approval of the Board of Directors; Formulating a risk assessment document in which the money laundering and terrorist financing risks in the institutional body will be identified and evaluated; Implementation of measures to reduce the risk of money laundering and the financing of terrorism; And those responsible for fulfilling the obligations of the prohibition of money laundering and the prevention of terrorism in an institutional entity.
 
According to the Clal’s estimate, the Prohibition on Money Laundering Order, the Amendment and the said circular may have implications on the sale process of insurance products, both within the framework of the direct sale channels, and through agents, inter alia, in light of the requirements of the order and their impact on the sale processes, both in light of the need to implement a process of learning about the customer prior to the sale process, and in light of the interpretation which will be given for the aforementioned obligations, with respect to the insurance companies, the insurance agents and the reciprocal relationship between them. 
 
 
163
 
 
C. Organizational Structure
 
The following table presents information relating to our ownership interest and the percentage of our consolidated total net revenues represented by our subsidiaries as of June 30, 2019:
 
 
 
 
 
% of ownership interest held by the Company, as of June 30,
 
Name of the entity
Country
Main activity
 
2019
 
 
2018
 
 
2017
 
IRSA's direct interest:
 
 
 
 
 
 
 
 
 
 
 
IRSA CP (1)
Argentina
Real estate
  83.80%
  86.34%
  94.61%
E-Commerce Latina S.A.
Argentina
Investment
  100.00%
  100.00%
  100.00%
Efanur S.A.
Uruguay
Investment
  100.00%
  100.00%
  100.00%
Hoteles Argentinos S.A.
Argentina
Hotel
  100.00%
  80.00%
  80.00%
Inversora Bol’var S.A.
Argentina
Investment
  100.00%
  100.00%
  100.00%
Llao Llao Resorts S.A. (2)
Argentina
Hotel
  50.00%
  50.00%
  50.00%
Nuevas Fronteras S.A.
Argentina
Hotel
  76.34%
  76.34%
  76.34%
Palermo Invest S.A.
Argentina
Investment
  100.00%
  100.00%
  100.00%
Ritelco S.A.
Uruguay
Investment
  100.00%
  100.00%
  100.00%
Tyrus S.A.
Uruguay
Investment
  100.00%
  100.00%
  100.00%
U.T. IRSA y Galerias Pacifico (2)
Argentina
Investment
  50.00%
  50.00%
  50.00%
IRSA CP's direct interest:
 
 
    
    
    
Arcos del Gourmet S.A.
Argentina
Real estate
  90.00%
  90.00%
  90.00%
Emprendimiento Recoleta S.A.
Argentina
Real estate
  53.68%
  53.68%
  53.68%
Fibesa S.A. (3)
Argentina
Real estate
  100.00%
  100.00%
  100.00%
Panamerican Mall S.A.
Argentina
Real estate
  80.00%
  80.00%
  80.00%
Shopping Neuquén S.A.
Argentina
Real estate
  99.95%
  99.92%
  99.92%
Torodur S.A.
Uruguay
Investment
  100.00%
  100.00%
  100.00%
EHSA
Argentina
Investment
  70.00%
  70.00%
  70.00%
Centro de Entretenimiento La Plata
Argentina
Real estate
  100.00%
  100.00%
  - 
Pareto S.A.
Argentina
design and software development
  69.69%
  - 
  - 
La Malteria
Argentina
Real estate
  100.00%
  - 
  - 
Tyrus S.A.'s direct interest:
 
 
    
    
    
DFL and DN BV
Bermudas / Netherlands
Investment
  96.46%
  91.57%
  91.57%
I Madison LLC
USA
Investment
  - 
  - 
  100.00%
IRSA Development LP
USA
Investment
  - 
  - 
  100.00%
IRSA International LLC
USA
Investment
  100.00%
  100.00%
  100.00%
Jiwin S.A.
Uruguay
Investment
  100.00%
  100.00%
  100.00%
Liveck S.A.
Uruguay
Investment
  100.00%
  100.00%
  100.00%
Real Estate Investment Group IV LP (REIG IV)
Bermudas
Investment
  - 
  - 
  100.00%
Real Estate Investment Group V LP (REIG V)
Bermudas
Investment
  100.00%
  100.00%
  100.00%
Real Estate Strategies LLC
USA
Investment
  100.00%
  100.00%
  100.00%
Efanur S.A.'s direct interest:
 
 
    
    
    
Real Estate Investment Group VII LP (REIG VII)
Bermudas
Investment
  100.00%
  100.00%
  - 
DFL's and DN BV's direct interest:
 
 
    
    
    
IDB Development Corporation Ltd.
Israel
Investment
  100.00%
  100.00%
  68.28%
Dolphin IL Investment Ltd.
Israel
Investment
  100.00%
  100.00%
  - 
DIL's direct interest:
 
 
    
    
    
Discount Investment Corporation Ltd. (4)
Israel
Investment
  83.77%
  76.57%
  77.25%
IDBD's direct interest:
 
 
    
    
    
IDB Tourism (2009) Ltd.
Israel
Tourism services
  100.00%
  100.00%
  100.00%
IDB Group Investment Inc
Israel
Investment
  100.00%
  100.00%
  100.00%
DIC's direct interest:
 
 
    
    
    
Property & Building Corporation Ltd.
Israel
Real estate
  68.80%
  64.40%
  64.40%
Shufersal Ltd.(6)
Israel
Retail
  - 
  - 
  54.19%
Cellcom Israel Ltd. (5)
Israel
Telecommunications
  44.10%
  43.14%
  42.26%
Elron Electronic Industries Ltd.
Israel
Investment
  61.06%
  50.30%
  50.30%
Bartan Holdings and Investments Ltd.
Israel
Investment
  55.68%
  55.68%
  55.68%
Epsilon Investment House Ltd.
Israel
Investment
  68.75%
  68.75%
  68.75%
PBC's direct interest:
 
 
    
    
    
Gav-Yam Bayside Land Corporation Ltd.
Israel
Real estate
  51.70%
  51.70%
  55.01%
Ispro The Israeli Properties Rental Corporation Ltd.
Israel
Real estate
  100.00%
  100.00%
  100.00%
Matam - Scientific Industries Center Haifa Ltd.
Israel
Real estate
  50.10%
  50.10%
  50.10%
Hadarim Properties Ltd.
Israel
Real estate
  100.00%
  100.00%
  100.00%
Property & Building (Commercial Centers) Ltd.
Israel
Real estate
  100.00%
  100.00%
  100.00%
PBC USA Investments Inc
USA
Real estate
  100.00%
  100.00%
  100.00%
 
(1) Includes interest held through E-Commerce Latina S.A. and Tyrus S.A.
(2) The Company has consolidated the investment in Llao Llao Resorts S.A. and UT IRSA and Galerías Pacífico considering its equity interest and a shareholder agreement that confers it majority of votes in the decision making process.
(3) Includes interest held through Ritelco S.A. and Torodur S.A.
(4) Includes Tyrus's equity interest.
(5) DIC considers it exercises effective control over Cellcom because DIC is the group with the higher percentage of votes vis-à-vis other shareholders, with a stake of 47.2%, also taking into account the historic voting performance in the Shareholders’ Meetings, as well as the evaluation of the holdings of the remaining shareholders, which are highly atomized.
(6) Control was lost in June 30, 2018. See Note 4.I to the Audited Consolidated Financial Statements.
Except for the aforementioned items the percentage of votes does not differ from the stake.
 
 
164
 
 
D. Property, Plant and Equipment
 
In the ordinary course of business, the leases property or spaces for administrative or commercial use both in Argentina and Israel under operating lease arrangements. The agreements entered into include several clauses, including but not limited, to fixed, variable or adjustable payments.
 
The following table sets forth certain information about our properties for the Operation Center in Argentina as of June 30, 2019:
 
Property (6)
 
Date of Acquisition
 
 
Leasable/ Sale m2 / Rooms
 
Location
 
 
Net Book
Value Ps.(2)
 
Use
 
Occupancy rate (7)
 
República Building (3)
 
Apr-08
 
  19,885 
City of Buenos Aires
  3,926 
Office Rental
  95.2%
Bankboston Tower (3)
 
Aug-07
 
  14,865 
City of Buenos Aires
  2,960 
Office Rental
  93.5%
Bouchard 551
 
Mar-07
 
  - 
City of Buenos Aires
  143 
Office Rental
  - 
Intercontinental Plaza Building (3)
 
Nov-97
 
  2,979 
City of Buenos Aires
  205 
Office Rental
  100%
Bouchard 710 (3)
 
Jun-05
 
  15,014 
City of Buenos Aires
  2,773 
Office Rental
  100%
Dot Building (3)
 
Nov-06
 
  11,242 
City of Buenos Aires
  1,857 
Office Rental
  100%
Zetta Building
 
Jun-19
 
  32,173 
City of Buenos Aires
  5,384 
Office Rental
  97.5%
Suipacha 664
 
Nov-91
 
  11,465 
City of Buenos Aires
  683 
Office Rental
  44.60%
Phillips Building
 
Jun-17
 
  7,755 
City of Buenos Aires
  1,202 
Office Rental
  45.70%
Santa Mar’a del Plata
 
Oct-97
 
  116,100 
City of Buenos Aires
  698 
Other Rentals
  25.9%
DirecTV Arena (3)
 
Feb-18
 
  - 
Province of Buenos Aires, Argentina
  0 
Other Rentals
  N/A 
San Mart’n plot (ex Nobleza Picardo)
 
May-11
 
  109,610 
Province of Buenos Aires, Argentina
  1,715 
Other Rentals
  78.4%
Other Properties(5)
  N/A 
  12,292 
City and Province of Buenos Aires
  3,073 
Mainly Rental offices and properties under development
  N/A 
Abasto Shopping(3)
 
Nov-99
 
  36,802 
City of Buenos Aires, Argentina
  5,333 
Shopping Mall
  98.7%
Alto Palermo Shopping(3)
 
Dec-97
 
  18,637 
City of Buenos Aires, Argentina
  6,584 
Shopping Mall
  99.1%
Alto Avellaneda(3)
 
Dec-97
 
  37,958 
Province of Buenos Aires, Argentina
  3,553 
Shopping Mall
  98.6%
Alcorta Shopping(3)(12)
 
Jun-97
 
  15,725 
City of Buenos Aires, Argentina
  3,178 
Shopping Mall
  97.9%
Patio Bullrich(3)
 
Oct-98
 
  11,396 
City of Buenos Aires, Argentina
  1,593 
Shopping Mall
  93.5%
Alto Noa(3)
 
Nov-95
 
  19,311 
City of Salta, Argentina
  745 
Shopping Mall
  99.5%
Mendoza Plaza(3)
 
Dec-94
 
  42,876 
Mendoza, Argentina
  1,413 
Shopping Mall
  97.3%
Alto Rosario (3)
 
Dec-04
 
  33,534 
Santa Fe, Argentina
  2,784 
Shopping Mall
  99.6%
Córdoba Shopping –Villa Cabrera(3)(11)
 
Dec-06
 
  15,361 
City of Córdoba, Argentina
  919 
Shopping Mall
  99.3%
Dot Baires Shopping(3)
 
May-09
 
  48,827 
City of Buenos Aires, Argentina
  4,614 
Shopping Mall
  74.5%
Soleil Premium Outlet(3)
 
Jul-10
 
  15,158 
Province of Buenos Aires, Argentina
  1,424 
Shopping Mall
  99%
La Ribera Shopping(3)
 
Aug-11
 
  10,530 
Santa Fe, Argentina
  228 
Shopping Mall
  94.6%
Distrito Arcos (3)
 
Dec-14
 
  14,335 
City of Buenos Aires, Argentina
  1,122 
Shopping Mall
  99.4%%
Alto Comahue(3)
 
Mar-15
 
  11,700 
Neuquén, Argentina
  1,162 
Shopping Mall
  96.2%
Patio Olmos(3)
 
Sep-97
 
  - 
City of Córdoba, Argentina
  408 
Shopping Mall
  N/A 
Caballito Plot of Land (3)
 
Nov-97
 
  - 
City of Buenos Aires
  1,557 
Land Reserve
  N/A 
La Maltería
 
Jul-18
 
  - 
Province of Buenos Aires, Argentina
  1,020 
Land Reserve
  N/A 
Santa María del Plata
 
Oct-97
 
  116,100 
City of Buenos Aires
  8,661 
Other Rentals
  25.9%
North Catalinas plot
 
May-10
 
  - 
City of Buenos Aires
  3,642 
Other Rentals
  N/A 
Luján plot of land(3)
 
May-08
 
  1,160,000 
Province of Buenos Aires, Argentina
  446 
Mixed uses
  N/A 
Other Land Reserves (4)
  N/A 
  N/A 
City and Province of Buenos Aires
  1,164 
Land Reserve
  N/A 
Intercontinental Hotel (7) (12)
 
Nov-97
 
  313 
City of Buenos Aires
  505 
Hotel
  75.1%
Libertador Hotel (8) (12)
 
Mar-98
 
  200 
City of Buenos Aires
  244 
Hotel
  65.6%
Llao Llao Hotel (9)(10) (12)
 
Jun-97
 
  205 
City of Bariloche
  645 
Hotel
  54.4%
 
    
    
 
    
 
    
 
 
165
 
 
(1) Total leasable area for each property. Excludes common areas and parking spaces.
(2) Cost of acquisition or development plus improvements, less accumulated depreciation, less allowances for our Hotels (considering inflation adjustment). The remaining properties are valued at fair value.
(3) Through IRSA CP.
(4) Includes the following land reserves: Pontevedra plot; Mariano Acosta Plot, San Luis Plot, Pilar plot and Merlo plot (through IRSA) and Intercontinental Plot, Annexed to Dot Plot, Mendoza Plot, Mendoza 2.992 East Av. Plot, Puerto Retiro plot and La Plata plot (through IRSA CP).
(5) Includes the following properties: Anchorena 665, Anchorena 545 (Chanta IV), Zelaya 3102, 3103 y 3105, Madero 1020, La Adela, Paseo del Sol, Libertador 498, Detroit properties, PH office park and UTE EH.
(6) Percentage of occupation of each property. Land reserves are assets that the company keeps in the portfolio for future developments.
(7) Through Nuevas Fronteras S.A.
(8) Through Hoteles Argentinos S.A.
(9) Through Llao Llao Resorts S.A.
(10) Includes “Terreno Bariloche.”
(11) The cinema building located at Córdoba Shopping – Villa Cabrera is included in Investment Properties, which is encumbered by a right of antichresis as a result of loan due to Empalme by NAI INTERNACIONAL II Inc. The total amount of the loan outstanding was Ps.82.3 million as of June 30, 2019. Includes “Ocampo parking spaces”
(12) Express in number of rooms.

 
166
 
 
 The following table sets forth certain information about our properties for the Operations Center in Israel as of June 30, 2019:
 
Property
Date of acquisition
Location
 
Net Book
Value
 
Use
Tivoli
oct-15
United States
  9,107 
Rental properties
Kiryat Ono Mall
oct-15
Israel
  5,967 
Rental properties
Shopping Center Modi’in A
oct-15
Israel
  2,709 
Rental properties
HSBC Building
oct-15
United States
  39,779 
Rental properties
Matam park - Haifa
oct-15
Israel
  21,504 
Rental properties
Holon
jan-16
Israel
  3,052 
Rental properties
Herzeliya North
oct-15
Israel
  14,696 
Rental properties
Gav-Yam Center - Herzeliya
oct-15
Israel
  8,199 
Rental properties
Neyar Hadera Modi’in
oct-15
Israel
  2,501 
Rental properties
Gav yam park - Beer Sheva
oct-15
Israel
  3,949 
Rental properties
Others
oct-15
Israel
  38,882 
Rental properties
Tivoli
oct-15
United States
  1,385 
Undeveloped parcels of land
Others
oct-15
Israel
  3,986 
Undeveloped parcels of land
Tivoli
oct-15
United States
  871 
Properties under development
Ispro Planet – Beer Sheva – Phase 2
oct-15
Israel
  381 
Properties under development
Others
oct-15
Israel
  2,173 
Properties under development
Total
 
 
  159,141 
 
 
ITEM 4A. Unresolved staff comments
 
This item is not applicable.
 
ITEM 5. Operating and Financial Review and Prospects
 
A. Operating Results 
 
The following management’s discussion and analysis of our financial condition and results of operations should be read together with “Selected Consolidated Financial Data” and Our Audited Consolidated Financial Statements and related notes appearing elsewhere in this annual report. This discussion and analysis of our financial condition and results of operations contains forward-looking statements that involve risks, uncertainties and assumptions. These forward-looking statements include such words as, “expects,” “anticipates,” “intends,” “believes” and similar language. Our actual results may differ materially and adversely from those anticipated in these forward-looking statements as a result of many factors, including without limitation those set forth elsewhere in this annual report. See Item 3 “Key Information – D. Risk Factors” for a more complete discussion of the economic and industry-wide factors relevant to us.
 
 
 
167
 
 
General
 
We prepare our Audited Consolidated Financial Statements in pesos and in accordance with IFRS, as issued by the IASB, and with CNV Rules.
 
Historically, we measured the value of our portfolio of investment properties at cost. Our Board of Directors resolved to change our accounting policy for measuring the value of our investment properties from the cost model to the fair value model, as permitted under IAS 40. Accordingly, we retroactively recast our previously issued audited consolidated financial statements as of June 30, 2016 and 2015 and for the fiscal years ended June 30, 2016, 2015 and 2014 as required by IAS 40 and IAS 8. We have furnished to the SEC such consolidated financial statements as recast in a report on Form 6-K filed on May 26, 2017.
 
Our Audited Consolidated Financial Statements and the financial information included elsewhere in this annual report have been prepared in accordance with IFRS.We have determined that, as of July 1, 2018, the Argentine economy qualifies as a hyperinflationary economy according to the guidelines of IAS 29 since the total cumulative inflation in Argentina in the 36 months prior to July 1, 2018 exceeded 100%. IAS 29 requires that the financial information recorded in a hyperinflationary currency be adjusted by applying a general price index and expressed in the measuring unit (the hyperinflationary currency) current at the end of the reporting period. Therefore, our AuditedConsolidatedFinancial Statements included in this annual report have been adjusted by applying a general price index and expressed in the measuring unit (the hyperinflationary currency) current at the end of the reporting period (June 30, 2019).See “Risk Factors—Risks Relating to Argentina—As of July 1, 2018, the Argentine Peso qualifies as a currency of a hyperinflationary economy and we are required to restate our historical financial statements in terms of the measuring unit current at the end of the reporting year, which could adversely affect our results of operation and financial condition.”
 
Overview
 
We are engaged, directly and indirectly through subsidiaries and joint ventures, in a range of diversified activities, primarily in real estate, including:
 
i.the acquisition, development and operation of shopping malls,
 
ii.the acquisition and development of office buildings and other non-shopping mall properties primarily for rental purposes,
 
iii.the development and sale of residential properties,
 
iv.the acquisition and operation of luxury hotels,
 
v.the acquisition of undeveloped land reserves for future development or sale, and
 
vi.selective investments mostly in Argentina, United States and Israel.
 
Effects of the global macroeconomic factors
 
Most of our assets are located in Argentina, where we conduct our operations, and in Israel. Therefore, our financial condition and the results of our operations are significantly dependent upon economic conditions prevailing in both countries.
 
The table below shows Argentina’s GDP, inflation rates, dollar exchange rates, the appreciation (depreciation) of the Peso against the U.S. dollar, and the appreciation (depreciation) of the NIS against the U.S. dollar for the indicated periods (inter-annual information—which is the 12 month period preceding the dates presented—is presented to conform to our fiscal year periods).
 
 
 
168
 
 
 
 
 
Fiscal year ended June 30,
 
 
 
2019
 
 
2018
 
 
2017
 
 
 
(inter-annual data)
 
GDP (1) 
  (3.7)%
  2.0%
  (0.6)%
Inflation (IPIM)(2) 
  60.8%
  44.1%
  14.2%
Inflation (CPI) 
  55.8%
  29.5%
  21.9%
Depreciation of the Peso against the U.S. dollar 
  (47.1)%
  (73.7)%
  (10.6)%
Average exchange rate per US$1.00(3) 
 
                     Ps.42.3630
 
 
Ps.28.8000
 
 
Ps.16.5800
 
Appreciation/ (depreciation) of the NIS against the U.S. Dollar
  2.4%
  (4.8)%
  9.6%
 
(1)Represents inter-annual growth of the last twelve months GDP average at constant prices (2004).
(2) IPIM (Índice de Precios Internos al por Mayor) is the wholesale price index as measured by the Argentine Ministry of Treasury.
(3) Represents average of the selling and buying exchange ratequoted by Banco de la Nación Argentina as of June 30, 2019. As of October 30, 2019, the exchange rate was 59.7200 per U.S. Dollar.
 
Sources: INDEC and Banco de la Nación Argentina.
 
Argentine GDP decreased 3.7% during our 2019 fiscal year, compared to an increase of 2.0% in our fiscal year 2018. Shopping mall sales grew 28.4% in the fiscal 2019 compared to fiscal 2018. As of June 30, 2019, the unemployment rate was at 10.6% of the country’s economically active population compared to 9.6% as of June 30, 2018.
 
Changes in short- and long-term interest rates, unemployment and inflation rates may reduce the availability of consumer credit and the purchasing power of individuals who frequent shopping malls. These factors, combined with low GDP growth, may reduce general consumption rates at our shopping malls. Since most of the leaseagreements in our shopping malls, our main source of revenue, require tenants to pay a percentage of their total sales as rent, a general reduction in consumption may reduce our revenue. A reduction in the number of shoppers at our shopping malls and, consequently, in the demand for parking, may also reduce our revenues from services rendered.
 
Regarding Israel’s economy, and based on information published by OECD, despite a decline in residential investment, activity remained solid at the beginning of 2018, with strong public consumption and good export performance, particularly of services. After picking up to 3.3% in 2017, growth is projected to be around 3.7% in 2018 and 3.6% in 2019. Rising wage pressures are projected to lead to a steady increase in inflation.
 
Effects of inflation
 
The following are annual inflation rates during the fiscal years indicated, based on information published by the INDEC, an entity dependent of the Argentine Ministry of Treasury.
 
 
 
Consumerprice index
 
 
Wholesaleprice index
 
 
 
(inter-annual data)
 
Fiscal Year ended June 30,
 
 
 
 
 
 
2017 
  21.9%
  14.2%
2018 
  29.5%
  44.1%
2019 
  55.8%
  60.8%
 
The current structure of Company’s lease contracts for shopping malls generally includes provisions that provide for payment of variable rent, which is a percentage of of the Company’s shopping mall tenants sales. Therefore, the projected cash flows for these properties generally are highly correlated with GDP growth and consumption power.
 
For the leases of spaces at our shopping malls we use for most tenants a standard lease agreement, the terms and conditions of which are described below. However, our largest tenants generally negotiate better terms for their respective leases. No assurance can be given that lease terms will be as set forth in the standard lease agreement.
 
 
169
 
 
The rent specified in our leases generally is the higher of (i) a monthly Base Rent and (ii) a specified percentage of the store’s monthly gross sales, which generally ranges between 2% and 10% of such sales. In addition, pursuant to the rent escalation clause in most of our leases, a tenant’s Base Rent generally increases between 10% and 15% on a semi-annually and cumulative basis from the seventh (7th) month of effectiveness of the lease. Although many of our lease agreements contain price adjustment provisions, these are not based on an official index nor do they reflect the inflation index. In the event of litigation regarding these adjustment provisions, there can be no assurance that we may be able to enforce such clauses contained in our lease agreements. See “Item 4. Information of the Company—Business Overview—Our Shopping Malls—Principal Terms of our Leases.”
 
Continuing increases in the rate of inflation are likely to have an adverse effect on our operations. Although higher inflation rates in Argentina may increase minimum lease payments, given that tenants tend to pass on any increases in their expenses to consumers, higher inflation may lead to an increase in the prices our tenants charge consumers for their products and services, which may ultimately reduce their sales volumes and consequently the portion of rent we receive based on our tenants’ gross sales.
 
In addition, we measure the fair market value of our shopping malls based upon the estimated cash flows generated by such assets which, as discussed in previous paragraphs, is directly related to consumer spending since a significant component of the rent payment received from our tenants is tied to the sales realized by such tenants (i.e is a percentage of the sales of our tenants). Therefore, macroeconomic conditions in Argentina have an impact in the fair market value of our shopping malls as measured in Argentine pesos. Specifically, since our tenant’s products have been adjusted (increased) to account for inflation of the Argentine peso, our expected cash flows from our shopping malls have similarly increased in nominal terms since rent is largely dependent on sales of our tenants in pesos.
 
Seasonality
 
Our business is directly affected by seasonality, influencing the level of our tenants’ sales. During Argentine summer holidays (January and February) our tenants’ sales typically reach their lowest level, whereas during winter holidays (July) and in Christmas (December) they reach their maximum level. Clothing retailers generally change their collections in spring and autumn, positively affecting our shopping malls’ sales. Discount sales at the end of each season are also one of the main seasonal factors affecting our business.
 
In Israel, the retail segment business´s results are subject to seasonal fluctuations as a result of the consumption behavior of the population proximate to the Passover holidays (March and/or April) and Rosh Hashanah and Sukkoth holidays (September and/or October). This also affects the balance sheet values of inventory, customers and suppliers. Revenues from cellular services are usually affected by seasonality with the third quarter of the year characterized by higher roaming revenues due to increased incoming and outgoing tourism.
 
In 2019, the Passover holiday takes place at the middle of April, compared to 2018 when it was at the end of March. The timing of the holiday affects Shufersal’s sales and special offers in the second quarter of 2019, compared to last year.
 
The Passover holiday in the second quarter of 2019 had a bigger effect on Shufersal’s results than in the corresponding quarter in 2018, therefore analysis of the results for the first half of the year compared to the corresponding period in 2018 better represents the changes between periods.
 
Effects of interest rate fluctuations
 
Most of our U.S. dollar-denominated debt accrues interest at a fixed rate. An increase in interest rates will result in a significant increase in our financing costs and may materially affect our financial condition or our results of operations.
 
In addition, a significant increase of interest rates could deteriorate the terms and conditions in which our tenants obtain financing from banks and financial institutions in the market. As a consequence of that, if they suffer liquidity problems the collection of our lease contracts could be affected by an increase in the level of delinquency.
 
 
170
 
 
Effects of foreign currency fluctuations
 
A significant portion of our financial debt is denominated in U.S. dollars. Therefore, a devaluation or depreciation of the peso against the U.S. dollar would increase our indebtedness measured in pesos and materially affect our results of operations. Foreign currency exchange restrictions imposed by the Argentine government could prevent or restrict our access to U.S. dollars, affecting our ability to service our U.S. dollar denominated- liabilities.
 
In addition, contracts for the rental of office buildings are generally stated in U.S. dollars, so a devaluation or depreciation of the peso against the U.S. dollar would increase the risk of delinquency on our lease receivables. 
 
As discussed above, we calculate the fair market value of our office properties based on comparable sales transactions. Typically real estate transactions in Argentina are transacted in U.S. dollars. Therefore, a devaluation or depreciation of the Peso against the U.S. dollar would increase the value of our real estate properties measured in Pesos and an appreciation of the Peso would have the opposite effect. In addition, foreign currency exchange restrictions imposed by Argentine government could prevent or restrict the access to U.S. dollars for the acquisition of real estate properties, which are denominated and transacted in U.S dollars in Argentina, that could affect our ability to sell or acquire real estate properties and could have an adverse impact in real estate prices.
 
For more information about the evolution of the U.S dollar / Peso exchange rate, please see the section “Exchange Rate and Exchange Controls”.
 
Fluctuations in the market value of our investment properties as a result of revaluations
 
Currently, our interests in investment properties are revalued quarterly. Any increase or decrease in the fair value of our investment properties, based on appraisal reports commissioned from independent appraisers, is recorded in our consolidated statement of comprehensive income for the fiscal year during which revaluation occurs as a net increase or decrease in the fair value of the properties. The revaluation of our properties may therefore result in significant fluctuations in the results of our operations.
 
Property values are affected by, among other factors, shopping malls, which are mainly impacted by the discount rate used (WACC), the projected GDP growth and the projected inflation and devaluation for future periods and b) office buildings, which are mostly impacted by the supply and demand of comparable properties and the U.S. dollar / peso exchange rate at the reporting period, as office buildings fair value is generally established in U.S. dollars For example, during the 2017 fiscal year, there was a 10.6% depreciation of the Peso from Ps.15.04 to US$1.00 as of June 30, 2016 to Ps.16.63 to US$1.00 as of June 30, 2017, during the 2018 fiscal year, there was a 73.5% depreciation of the Peso from Ps.16.63 to US$1.00 as of June 30, 2017 to Ps.28.85 to US$1.00 as of June 30, 2018 and during the 2019 fiscal year, there was a 47.2% depreciation of the Peso from Ps.28.85 to US$1.00 as of June 30, 2018 to Ps.42.46 to US$1.00 as of June 30, 2019. The value of the Company investment properties is determined in U.S. dollar pursuant to the methodologies further described in “Critical Accounting Policies and estimates” and then determined in pesos (the Company functional and presentation currency).
 
Our results of operations may be affected by foreign currency fluctuations and the inflation in Argentina. For more information see “—Effects of inflation” and “—Effects of foreign currency fluctuations.”
 
 
171
 
 
Factors Affecting Comparability of our Results
 
Comparability of information
 
Operations Center in Israel
 
IDBD and DIC, our principal subsidiaries in the Operations Center in Israel, report their quarterly and annual results following Israeli regulations, whose filing deadlines fall after the filing deadlines in Argentina. In addition, IDBD and DIC fiscal year ends differ from our fiscal year end, consequently, we consolidate the results of operations from IDBD and DIC on a three-month lag basis adjusted for the effects of any significant transactions taking place within such period. As such, our consolidated statement of income for the year ended June 30, 2019 includes the results of IDBD and DIC for the 12-month period from April 1, 2018 to March 31, 2019, adjusted for the significant transactions that occurred between April 1, 2019 and June 30, 2019.
 
Business Segment Reporting
 
IFRS 8 requires an entity to report financial and descriptive information about its reportable segments, which are operating segments or aggregations of operating segments that meet specified criteria. Operating segments are components of an entity about which separate financial information is available that is evaluated regularly by the CODM. According to IFRS 8, the CODM represents a function whereby strategic decisions are made and resources are assigned. The CODM function is carried out by the President of the Group, Mr. Eduardo S. Elsztain. In addition, and due to the acquisition of IDBD, two responsibility levels have been established for resource allocation and assessment of results corresponding to the two operations centers, through executive committees in Argentina and Israel.
 
Segment information is analyzed by the CODM from from two perspectives: by geography (Argentina and Israel) and by products and services. In each operations center, the Company considers separately the various activities being developed, which represent reporting operating segments given the nature of its products, services, operations and risks. Management believes the operating segment clustering in each operations center reflects similar economic characteristics in each region, as well as similar products and services offered, types of clients and regulatory environments.
 
As of fiscal year 2018, the CODM reviews certain corporate expenses associated with each operation center in an aggregate manner and separately from each of the segments, and such expenses have been disclosed in the "Corporate" segment of each operation center. Additionally, as of fiscal year 2018, the “Offices” business is being monitored as a separate segment, while the entertainment business is now being monitored within the “Others” segment. Segment information for the year 2017 has been consequently recast for purposes of comparability with the present year.
 
Operations Center in Argentina
 
Within this operations center, the Company operates in the following segments:
 
● 
The “Shopping Malls” segment includes results principally comprised of lease and service revenues related to rental of commercial space and other spaces in the shopping malls of the Company.
 
● 
The “Offices” segment includes the operating results from lease revenues of offices, other rental spaces and other service revenues related to the office activities.
 
● 
The “Sales and Developments” segment includes the operating results of the development, maintenance and sales of undeveloped parcels of land and/or trading properties. Real estate sales results are also included.
 
● 
The “Hotels” segment includes the operating results mainly comprised of room, catering and restaurant revenues.
 
 
172
 
 
● 
The “International” segment includes assets and operating profit or loss from business related to associates Condor (hotels) and New Lipstick (offices).
 
● 
The “Others” s segment primarily includes the entertainment activities through La Arena and La Rural S.A. and the financial activities carried out by BHSA and Tarshop.
 
● 
The “Corporate” segment includes the expenses related to the corporate activities of the Operations Center in Argentina.
 
The CODM periodically reviews the results and certain asset categories assesses performance of operating segments and allocates resources within this operations center based on a measure of profit or loss of the segment represented by the operating income (loss) plus the share of profit / (loss) of joint ventures and associates. The valuation criteria used in preparing this information are consistent with IFRS standards used for the preparation of the Audited Consolidated Financial Statements, except for the following:
 
● 
Operating results from joint ventures are evaluated by the CODM applying proportional consolidation method. Under this method the profit/loss generated and assets are reported in the Statement of Income line-by-line based on the percentage held in joint ventures rather than in a single item as required by IFRS. Management believes that the proportional consolidation method provides more useful information to understand the business return. On the other hand, the investment in the joint venture La Rural S.A. is accounted for under the equity method since this method is considered to provide more accurate information in this case.

● 
Operating results from Shopping Malls and Offices segments do not include the amounts pertaining to building administration expenses and collective promotion funds (“FPC”, as per its Spanish acronym) as well as total recovered costs, whether by way of expenses or other concepts included under financial results (for example default interest and other concepts). The CODM examines the net amount from these items (total surplus or deficit between building administration expenses and FPC and recoverable expenses).
 
The assets’ categories examined by the CODM are: investment properties, property, plant and equipment, trading properties, inventories, right to receive future units under barter agreements, investment in associates and goodwill. The sum of these assets, classified by business segment, is reported under “assets by segment”. Assets are allocated to each segment based on how they are used in the operations and/or their physical location.
 
Within the Operations Center in Argentina, most revenue from its operating segments is derived from, and their assets are located in, Argentina, except for the share of profit / (loss) of associates included in the “International” segment located in USA.
 
Revenues for each reporting segments derive from a large and diverse client base and, therefore, there is no revenue concentration in any particular segment.
 
Operations center in Israel
 
Within this operations center, the Company operates in the following segments:
 
● 
The “Real Estate” segment in which, through PBC, the Company operates rental properties and residential properties in Israel, USA and other parts of the world and carries out commercial projects in Las Vegas, USA.
 
● 
The “Supermarkets” segment in which, through Shufersal, reclassified to discontinued operations due to the loss of control in 2018 and presented as an associate since 2019, the Company mainly operates a supermarket chain in Israel.
 
● 
The “Telecommunications” segment includes Cellcom whose main activities include the provision of mobile phone services, fixed line phone services, data, Internet and television, among others.
 
 
173
 
 
● 
The "Insurance" segment includes the investment in Clal, insurance company which main activities includes pension and social security insurance, among others. As stated in Note 14, the Company does not have control over Clal; therefore, the business is reported in a single line as a financial asset held for sale and valued at fair value.
 
● 
The "Others" segment includes other diverse business activities, such as technological developments, tourism, oil and gas assets, electronics, and others.
 
● 
The “Corporate” segment includes the expenses related with the activities of the holding companies.
 
The CODM periodically reviews the results and total asset and liabilities categories, assesses performance of operating segments and allocates resources within this operations center based on a measure of profit or loss of the segment by the operating income (loss) plus the share of profit / (loss) of associates and joint ventures. The valuation criteria used in preparing this information are consistent with IFRS standards used for the preparation of the Audited Consolidated Financial Statements.
 
The Company consolidates results derived from its operations center in Israel with a three month lag, adjusted for the effects of significant transactions. For the fiscal year ended June 30, 2019, a full twelve-month period is consolidated, also with a three-month lag and adjusted for the effects of significant transactions.
 
Goods and services exchanged between segments are calculated on the basis of established prices. Intercompany transactions between segments, if any, are eliminated.
 
Below is a summary of the Company’s operating segments by geography and a reconciliation between the results from operations as per segment information and the results from operations as per the Statements of Income for the years ended June 30, 2019, 2018 and 2017:
 
 
 
June 30, 2019
 
 
 
Operations Center in Argentina
 
 
Operations Center in Israel
 
 
Total
 
 
Joint ventures (1)
 
 
Expensesand collectivepromotion funds
 
 
Elimination of inter-segment transactions and non-reportable assets / liabilities (2)
 
 
Total as per statement of income / statement of financial position
 
 
 
(in million of Ps.)
 
Revenues
  10,534 
  56,722 
  67,256 
  (65)
  2,593 
  (17)
  69,767 
Costs
  (2,223)
  (37,127)
  (39,350)
  47 
  (2,697)
  - 
  (42,000)
Gross profit / (loss)
  8,311 
  19,595 
  27,906 
  (18)
  (104)
  (17)
  27,767 
Net (loss) / gain from fair value adjustment of investment properties
  (27,713)
  3,416 
  (24,297)
  587 
  - 
  - 
  (23,710)
General and administrative expenses
  (1,870)
  (5,886)
  (7,756)
  11 
  - 
  31 
  (7,714)
Selling expenses
  (759)
  (7,963)
  (8,722)
  5 
  - 
  - 
  (8,717)
Other operating results, net
  (437)
  519 
  82 
  131 
  104 
  (16)
  301 
(Loss) / profit from operations
  (22,468)
  9,681 
  (12,787)
  716 
  - 
  (2)
  (12,073)
Share of (loss) / profit of associates and joint ventures
  (4,220)
  43 
  (4,177)
  (712)
  - 
  - 
  (4,889)
Segment (loss) / profit
  (26,688)
  9,724 
  (16,964)
  4 
  - 
  (2)
  (16,962)
Reportable assets
  78,058 
  374,723 
  452,781 
  (426)
  - 
  22,279 
  474,634 
Reportable liabilities
  - 
  (322,562)
  (322,562)
  - 
  - 
  (66,253)
  (388,815)
Net reportable assets
  78,058 
  52,161 
  130,219 
  (426)
  - 
  (43,974)
  85,819 
 
 
 
174
 
 
 
 
 
 
June 30, 2018
 
 
 
Operations Center in Argentina
 
 
Operations Center in Israel
 
 
Total
 
 
Joint ventures (1)
 
 
Expensesand collectivepromotion funds
 
 
Elimination of inter-segment transactions and non-reportable assets / liabilities (2)
 
 
Total as per statement of income / statement of financial position
 
 
 
(in million of Ps.)
 
Revenues
  9,707 
  46,138 
  55,845 
  (78)
  3,069 
  (12)
  58,824 
Costs
  (1,960)
  (29,624)
  (31,584)
  48 
  (3,110)
  - 
  (34,646)
Gross profit / (loss)
  7,747 
  16,514 
  24,261 
  (30)
  (41)
  (12)
  24,178 
Net gain from fair value adjustment of investment properties
  14,145 
  3,575 
  17,720 
  (739)
  - 
  - 
  16,981 
General and administrative expenses
  (1,634)
  (5,299)
  (6,933)
  26 
  - 
  23 
  (6,884)
Selling expenses
  (788)
  (7,506)
  (8,294)
  11 
  - 
  - 
  (8,283)
Other operating results, net
  (29)
  1,494 
  1,465 
  25 
  41 
  (2)
  1,529 
Profit / (loss) from operations
  19,441 
  8,778 
  28,219 
  (707)
  - 
  9 
  27,521 
Share of (loss) of associates and joint ventures
  (2,957)
  (173)
  (3,130)
  649 
  - 
  - 
  (2,481)
Segment profit / (loss)
  16,484 
  8,605 
  25,089 
  (58)
  - 
  9 
  25,040 
Reportable assets
  106,983 
  394,376 
  501,359 
  307 
  - 
  25,190 
  526,856 
Reportable liabilities
  - 
  (335,186)
  (335,186)
  - 
  - 
  (72,155)
  (407,341)
Net reportable assets
  106,983 
  59,190 
  166,173 
  307 
  - 
  (46,965)
  119,515 
 
 
 
175
 
 
 
 
June 30, 2017
 
 
 
Operations Center in Argentina
 
 
Operations Center in Israel
 
 
Total
 
 
Joint ventures (1)
 
 
Expensesand collectivepromotion funds
 
 
Elimination of inter-segment transactions and non-reportable assets / liabilities (2)
 
 
Total as per statement of income / statement of financial position
 
 
 
(in million of Ps.)
 
Revenues
  9,728 
  46,762 
  56,490 
  (94)
  3,287 
  (14)
  59,669 
Costs
  (2,105)
  (29,965)
  (32,070)
  43 
  (3,343)
  - 
  (35,370)
Gross profit / (loss)
  7,623 
  16,797 
  24,420 
  (51)
  (56)
  (14)
  24,299 
Net (loss) / gain from fair value adjustment of investment properties
  (4,497)
  779 
  (3,718)
  (671)
  - 
  - 
  (4,389)
General and administrative expenses
  (1,510)
  (5,583)
  (7,093)
  10 
  - 
  15 
  (7,068)
Selling expenses
  (769)
  (8,051)
  (8,820)
  10 
  - 
  4 
  (8,806)
Other operating results, net
  (679)
  (8)
  (687)
  (20)
  56 
  - 
  (651)
Profit / (loss) from operations
  168 
  3,934 
  4,102 
  (722)
  - 
  5 
  3,385 
Share of (loss) / profit of associates and joint ventures
  (965)
  38 
  (927)
  170 
  - 
  - 
  (757)
Segment (loss) / profit
  (797)
  3,972 
  3,175 
  (552)
  - 
  5 
  2,628 
Reportable assets
  93,973 
  361,249 
  455,222 
  (180)
  - 
  15,215 
  470,257 
Reportable liabilities
  - 
  (312,667)
  (312,667)
  - 
  - 
  (59,951)
  (372,618)
Net reportable assets
  93,973 
  48,582 
  142,555 
  (180)
  - 
  (44,736)
  97,639 
 
(1)  Represents the equity value of joint ventures that were proportionately consolidated for information by segment purposes.
(2)  Includes deferred income tax assets, income tax and MPIT credits, trade and other receivables, investment in financial assets, cash and cash equivalents and intangible assets except for rights to receive future units under barter agreements, net of investments in associates with negative equity which are included in provisions in the amount of Ps.6,058 million, Ps.3,815 million and Ps.112 million, as of June 30, 2019, 2018 and 2017, respectively.
 
Below is a summarized analysis of the operating segments by products and services of the Company’s operations center in Argentina for the fiscal years ended June 30, 2019, 2018 and 2017:
 
 
 
June 30, 2019
 
 
 
Operations Center in Argentina
 
 
 
Shopping Malls
 
 
Offices
 
 
Sales and developments
 
 
Hotels
 
 
International
 
 
Corporate
 
 
Others
 
 
Total
 
 
 
(in million of Ps.)
 
Revenues
  5,976 
  1,566 
  783 
  2,066 
  10 
  - 
  133 
  10,534 
Costs
  (543)
  (92)
  (368)
  (1,110)
  (4)
  - 
  (106)
  (2,223)
Gross profit
  5,433 
  1,474 
  415 
  956 
  6 
  - 
  27 
  8,311 
Net (loss) / gain from fair value adjustment of investment properties
  (28,394)
  443 
  496 
  - 
  4 
  - 
  (262)
  (27,713)
General and administrative expenses
  (661)
  (148)
  (182)
  (344)
  (93)
  (363)
  (79)
  (1,870)
Selling expenses
  (371)
  (69)
  (83)
  (221)
  - 
  - 
  (15)
  (759)
Other operating results, net
  (57)
  (23)
  (208)
  80 
  (9)
  - 
  (220)
  (437)
(Loss) / profit from operations
  (24,050)
  1,677 
  438 
  471 
  (92)
  (363)
  (549)
  (22,468)
Share of profit of associates and joint ventures
  - 
  - 
  (26)
  - 
  (2,574)
  - 
  (1,620)
  (4,220)
Segment (loss) / profit
  (24,050)
  1,677 
  412 
  471 
  (2,666)
  (363)
  (2,169)
  (26,688)
 
    
    
    
    
    
    
    
    
Investment properties, trading propertiesand properties plant and equipment
  35,239 
  22,165 
  19,422 
  1,330 
  189 
  - 
  743 
  79,088 
Investment in associates, joint venturesand goodwill
  7 
  40 
  310 
  - 
  (5,053)
  - 
  3,488 
  (1,208)
Other operating assets
  30 
  1 
  129 
  18 
  - 
  - 
  - 
  178 
Operating assets
  35,276 
  22,206 
  19,861 
  1,348 
  (4,864)
  - 
  4,231 
  78,058 
 
From all the revenues corresponding to the Operations Center in Argentina, Ps.10,189 million are originated in Argentina, Ps.335 million in Uruguay and Ps.10 million in the United States. No external client represents 10% or more of revenue of any of the reportable segments.
 
From all of the assets corresponding to the Operations Center in Argentina segments, Ps.82,638 million are located in Argentina and Ps.(4,580) million in other countries, principally in United States for Ps.(4,864) million and Uruguay for Ps.284 million.
 
 
176
 
 
  
 
 
June 30, 2018
 
 
 
Operations Center in Argentina
 
 
 
Shopping Malls
 
 
Offices
 
 
Sales and developments
 
 
Hotels
 
 
International
 
 
Corporate
 
 
Others
 
 
Total
 
 
 
(in million of Ps.)
 
Revenues
  6,822 
  932 
  210 
  1,711 
  - 
  - 
  32 
  9,707 
Costs
  (580)
  (73)
  (104)
  (1,168)
  - 
  - 
  (35)
  (1,960)
Gross profit / (loss)
  6,242 
  859 
  106 
  543 
  - 
  - 
  (3)
  7,747 
Net gain from fair value adjustment of investment properties
  4,384 
  4,373 
  5,134 
  - 
  - 
  - 
  254 
  14,145 
General and administrative expenses
  (597)
  (152)
  (139)
  (341)
  (82)
  (269)
  (54)
  (1,634)
Selling expenses
  (425)
  (100)
  (40)
  (218)
  - 
  - 
  (5)
  (788)
Other operating results, net
  (65)
  (16)
  97 
  (28)
  (40)
  - 
  23 
  (29)
Profit / (loss) from operations
  9,539 
  4,964 
  5,158 
  (44)
  (122)
  (269)
  215 
  19,441 
Share of profit of associates and joint ventures
  - 
  - 
  3 
  - 
  (3,095)
  - 
  135 
  (2,957)
Segment profit / (loss)
  9,539 
  4,964 
  5,161 
  (44)
  (3,217)
  (269)
  350 
  16,484 
 
    
    
    
    
    
    
    
    
Investment properties, trading propertiesand properties plant and equipment
  63,108 
  19,994 
  17,596 
  1,405 
  138 
  - 
  933 
  103,174 
Investment in associates, joint venturesand goodwill
  7 
  40 
  312 
  - 
  (2,707)
  - 
  5,964 
  3,616 
Other operating assets
  40 
  2 
  132 
  19 
  - 
  - 
  - 
  193 
Operating assets
  63,155 
  20,036 
  18,040 
  1,424 
  (2,569)
  - 
  6,897 
  106,983 
 
From all the revenues corresponding to the Operations Center in Argentina, the 100% are originated in Argentina. No external client represents 10% or more of revenue of any of the reportable segments.
 
From all of the assets corresponding to the Operations Center in Argentina segments, Ps.109,244 millionare located in Argentina and Ps. (2,261) million in other countries, principally in United States for Ps. (2,569) million and Uruguay for Ps.308 million.
 
 
 
June 30, 2017
 
 
 
Operations Center in Argentina
 
 
 
Shopping Malls
 
 
Offices
 
 
Sales and developments
 
 
Hotels
 
 
International
 
 
Corporate
 
 
Others
 
 
Total
 
 
 
(in million of Ps.)
 
Revenues
  6,991 
  945 
  203 
  1,577 
  - 
  - 
  12 
  9,728 
Costs
  (745)
  (147)
  (103)
  (1,102)
  - 
  - 
  (8)
  (2,105)
Gross profit
  6,246 
  798 
  100 
  475 
  - 
  - 
  4 
  7,623 
Net (loss) / gain from fair value adjustment of investment properties
  (5,883)
  1,134 
  290 
  - 
  - 
  - 
  (38)
  (4,497)
General and administrative expenses
  (582)
  (157)
  (72)
  (304)
  (89)
  (290)
  (16)
  (1,510)
Selling expenses
  (401)
  (102)
  (42)
  (216)
  - 
  - 
  (8)
  (769)
Other operating results, net
  (75)
  (22)
  (72)
  2 
  (528)
  - 
  16 
  (679)
(Loss) / profit from operations
  (695)
  1,651 
  204 
  (43)
  (617)
  (290)
  (42)
  168 
Share of profit of associates and joint ventures
  - 
  - 
  (16)
  - 
  (352)
  - 
  (597)
  (965)
Segment (loss) / profit
  (695)
  1,651 
  188 
  (43)
  (969)
  (290)
  (639)
  (797)
 
    
    
    
    
    
    
    
    
Investment properties, trading propertiesand properties plant and equipment
  58,085 
  14,965 
  11,517 
  1,496 
  - 
  - 
  497 
  86,560 
Investment in associates, joint venturesand goodwill
  7 
  42 
  225 
  - 
  1,293 
  - 
  5,682 
  7,249 
Other operating assets
  47 
  2 
  95 
  20 
  - 
  - 
  - 
  164 
Operating assets
  58,139 
  15,009 
  11,837 
  1,516 
  1,293 
  - 
  6,179 
  93,973 
 
From all the revenues corresponding to the Operations Center in Argentina, the 100% are originated in Argentina. No external client represents 10% or more of revenue of any of the reportable segments.
 
 
177
 
     
From all of the assets corresponding to the Operations Center in Argentina segments, Ps.92,362 million are located in Argentina and Ps.1,676 million in other countries, principally in United States for Ps.1,293 million and Uruguay for Ps.383 million.
 
Below is a summarized analysis of the operating segments by products and services of the Company’s Operations Center in Israel for the year ended June 30, 2019, 2018 and 2017:
 
 
 
June 30, 2019
 
 
 
Operations Center in Israel
 
 
 
Real Estate
 
 
Supermarkets
 
 
Telecommunications
 
 
Insurance
 
 
Corporate
 
 
Others
 
 
Total
 
 
 
(in million of Ps.)
 
Revenues
  15,340 
  - 
  40,236 
  - 
  - 
  1,146 
  56,722 
Costs
  (6,828)
  - 
  (29,683)
  - 
  - 
  (616)
  (37,127)
Gross profit
  8,512 
  - 
  10,553 
  - 
  - 
  530 
  19,595 
Net gain from fair value adjustment of investment properties
  3,416 
  - 
  - 
  - 
  - 
  - 
  3,416 
General and administrative expenses
  (762)
  - 
  (3,344)
  - 
  (740)
  (1,040)
  (5,886)
Selling expenses
  (270)
  - 
  (7,390)
  - 
  - 
  (303)
  (7,963)
Other operating results, net
  - 
  - 
  278 
  - 
  - 
  241 
  519 
Profit / (loss) from operations
  10,896 
  - 
  97 
  - 
  (740)
  (572)
  9,681 
Share of profit / (loss) of associates and joint ventures
  174 
  502 
  - 
  - 
  - 
  (633)
  43 
Segment profit / (loss)
  11,070 
  502 
  97 
  - 
  (740)
  (1,205)
  9,724 
 
    
    
    
    
    
    
    
Operating assets
  212,300 
  16,102 
  76,531 
  15,839 
  29,062 
  24,889 
  374,723 
Operating liabilities
  (164,811)
  - 
  (59,333)
  - 
  (88,569)
  (9,849)
  (322,562)
Operating assets (liabilities), net
  47,489 
  16,102 
  17,198 
  15,839 
  (59,507)
  15,040 
  52,161 
 
 
 
 
June 30, 2018
 
 
 
Operations Center in Israel
 
 
 
Real Estate
 
 
Supermarkets
 
 
Telecommunications
 
 
Insurance
 
 
Corporate
 
 
Others
 
 
Total
 
 
 
(in million of Ps.)
 
Revenues
  10,763 
  - 
  34,330 
  - 
  - 
  1,045 
  46,138 
Costs
  (4,451)
  - 
  (24,621)
  - 
  - 
  (552)
  (29,624)
Gross profit
  6,312 
  - 
  9,709 
  - 
  - 
  493 
  16,514 
Net gain from fair value adjustment of investment properties
  3,575 
  - 
  - 
  - 
  - 
  - 
  3,575 
General and administrative expenses
  (644)
  - 
  (3,214)
  - 
  (597)
  (844)
  (5,299)
Selling expenses
  (202)
  - 
  (7,038)
  - 
  - 
  (266)
  (7,506)
Other operating results, net
  179 
  - 
  540 
  - 
  798 
  (23)
  1,494 
Profit / (loss) from operations
  9,220 
  - 
  (3)
  - 
  201 
  (640)
  8,778 
Share of profit / (loss) of associates and joint ventures
  233 
  - 
  - 
  - 
  - 
  (406)
  (173)
Segment profit / (loss)
  9,453 
  - 
  (3)
  - 
  201 
  (1,046)
  8,605 
 
    
    
    
    
    
    
    
Operating assets
  208,525 
  20,696 
  77,471 
  19,064 
  33,187 
  35,433 
  394,376 
Operating liabilities
  (162,110)
  - 
  (60,369)
  - 
  (108,847)
  (3,860)
  (335,186)
Operating assets (liabilities), net
  46,415 
  20,696 
  17,102 
  19,064 
  (75,660)
  31,573 
  59,190 
 
 
 
178
 
 
 
 
 
June 30, 2017
 
 
 
Operations Center in Israel
 
 
 
Real Estate
 
 
Supermarkets
 
 
Telecommunications
 
 
Insurance
 
 
Corporate
 
 
Others
 
 
Total
 
 
 
(in million of Ps.)
 
Revenues
  10,480 
  - 
  35,062 
  - 
  - 
  1,220 
  46,762 
Costs
  (4,971)
  - 
  (24,536)
  - 
  - 
  (458)
  (29,965)
Gross profit
  5,509 
  - 
  10,526 
  - 
  - 
  762 
  16,797 
Net gain from fair value adjustment of investment properties
  779 
  - 
  - 
  - 
  - 
  - 
  779 
General and administrative expenses
  (636)
  - 
  (3,499)
  - 
  (836)
  (612)
  (5,583)
Selling expenses
  (199)
  - 
  (7,491)
  - 
  - 
  (361)
  (8,051)
Other operating results, net
  70 
  - 
  238 
  - 
  (105)
  (211)
  (8)
Profit / (loss) from operations
  5,523 
  - 
  (226)
  - 
  (941)
  (422)
  3,934 
Share of profit / (loss) of associates and joint ventures
  66 
  - 
  - 
  - 
  - 
  (28)
  38 
Segment profit / (loss)
  5,589 
  - 
  (226)
  - 
  (941)
  (450)
  3,972 
 
    
    
    
    
    
    
    
Operating assets
  142,054 
  64,914 
  54,722 
  17,243 
  28,083 
  54,233 
  361,249 
Operating liabilities
  (115,624)
  (52,904)
  (45,163)
  - 
  (67,154)
  (31,822)
  (312,667)
Operating assets (liabilities), net
  26,430 
  12,010 
  9,559 
  17,243 
  (39,071)
  22,411 
  48,582 
 
No external client represents 10% or more of the revenue of any of the reportable segments. From all assets corresponding to the Operations Center in Israel segments, Ps.51,895 million are located in United States (Ps.54,340 million in 2018 and Ps.43,869 million in 2017), Ps.1,385 million (Ps.1,632 million in 2018 and Ps.1,546 million in 2017) in India and the remaining are located in Israel.
 
Critical Accounting Policies and Estimates
 
Our significant accounting policies are stated in Note 2 of our Audited Consolidated Financial Statements, “Summary of significant accounting policies.” The discussion below should be read in conjunction with the referred note. Not all of these significant accounting policies require management to make subjective or complex judgments or estimates. The following is intended to provide an understanding of the policies that management considers critical due to the level of complexity, judgment or estimations involved in their application and their impact on our Audited Consolidated Financial Statements. These judgments involve assumptions or estimates in respect of future events. Actual results may differ from these estimates.
 
 
179
 
 
Estimation
Main assumptions
Potential implications
Business combination - Allocation of acquisition prices
Assumptions regarding timing, amount of future revenues and expenses, revenue growth, expected rate of return, economic conditions, discount rate, among other.
Should the assumptions made be inaccurate, the recognized combination may not be correct.
Recoverable amounts of cash-generating units (even those including goodwill), associates and assets.
The discount rate and the expected growth rate before taxes in connection with cash-generating units.
The discount rate and the expected growth rate after taxes in connection with associates.
Cash flows are determined based on past experiences with the asset or with similar assets and in accordance with the Group’s best factual assumption relative to the economic conditions expected to prevail.
Business continuity of cash-generating units.
Appraisals made by external appraisers and valuators with relation to the assets’ fair value, net of realization costs (including real estate assets).
Should any of the assumptions made be inaccurate, this could lead to differences in the recoverable values of cash-generating units.
Control, joint control or significant influence
Judgment relative to the determination that the Group holds an interest in the shares of investees (considering the existence and influence of significant potential voting rights), its right to designate members in the executive management of such companies (usually the Board of directors) based on the investees’ bylaws; the composition and the rights of other shareholders of such investees and their capacity to establish operating and financial policies for investees or to take part in the establishment thereof.
Accounting treatment of investments as subsidiaries (consolidation) or associates (equity method)
Estimated useful life of intangible assets and property, plant and equipment
Estimated useful life of assets based on their conditions.
Recognition of accelerated or decelerated depreciation by comparison against final actual earnings (losses).
Fair value valuation of investment properties
Fair value valuation made by external appraisers and valuators.
Incorrect valuation of investment property values
Income tax
The Group estimates the income tax amount payable for transactions where the Treasury’s Claim cannot be clearly determined.
Additionally, the Group evaluates the recoverability of assets due to deferred taxes considering whether some or all of the assets will not be recoverable.
Upon the improper determination of the provision for income tax, the Group will be bound to pay additional taxes, including fines and compensatory and punitive interest.
Allowance for doubtful accounts
A periodic review is conducted of receivables risks in the Group’s clients’ portfolios. Bad debts based on the expiration of account receivables and account receivables’ specific conditions.
Improper recognition of charges / reimbursements of the allowance for bad debt.
Level 2 and 3 financial instruments
Main assumptions used by the Group are:
● Discounted projected income by interest rate
● Values determined in accordance with the shares in equity funds on the basis of its Financial Statements, based on fair value or investment assessments.
● Comparable market multiple (EV/GMV ratio).
● Underlying asset price (Market price); share price volatility (historical) and market interest-rate (Libor rate curve).
Incorrect recognition of a charge to income / (loss).
 Probability estimate of contingent liabilities.
Whether more economic resources may be spent in relation to litigation against the Group; such estimate is based on legal advisors’ opinions.
Charge / reversal of provision in relation to a claim.
Qualitative considerations for determining whether or not the replacement of the debt instrument involves significantly different terms
The entire set of characteristics of the exchanged debt instruments, and the economic parameters represented therein:
Average lifetime of the exchanged liabilities; Extent of effects of the debt terms (linkage to index; foreign currency; variable interest) on the cash flows from the instruments.
Classification of a debt instrument in a manner whereby it will not reflect the change in the debt terms, which will affect the method of accounting recording.

 
 
180
 
 
Results of Operations for the fiscal years ended June 30, 2019 and 2018
 
Below is a summary of the operating segments by geography and a reconciliation between the total of the operating result according to the information by segments and the operating result according to the income statement for the years ended June 30, 2019 and 2018.
 
 
 
 
Operations Center in Argentina
 
 
Operations Center in Israel
 
 
Total
 
 
Joint Ventures
 
 
Expenses and Collective Promotion Fund
 
 
Elimination of inter-segment transactions and non-reportable assets / liabilities)
 
 
Total as per statement of income / statement of financial position
 
 
  06.30.19 
  06.30.18 
 
Variation
 
  06.30.19 
  06.30.18 
 
Variation
 
  06.30.19 
  06.30.18 
 
Variation
 
  06.30.19 
  06.30.18 
 
Variation
 
  06.30.19 
  06.30.18 
 
Variation
 
  06.30.19 
  06.30.18 
 
Variation
 
  06.30.19 
  06.30.18 
 
Variation
 
 
(in millions of Ps.)
 
Revenues
  10,534 
  9,707 
  827 
  56,722 
  46,138 
  10,584 
  67,256 
  55,845 
  11,411 
  (65)
  (78)
  13 
  2,593 
  3,069 
  (476)
  (17)
  (12)
  (5)
  69,767 
  58,824 
  10,943 
Costs
  (2,223)
  (1,960)
  (263)
  (37,127)
  (29,624)
  (7,503)
  (39,350)
  (31,584)
  (7,766)
  47 
  48 
  (1)
  (2,697)
  (3,110)
  413 
  - 
  - 
  - 
  (42,000)
  (34,646)
  (7,354)
Gross profit / (loss)
  8,311 
  7,747 
  564 
  19,595 
  16,514 
  3,081 
  27,906 
  24,261 
  3,645 
  (18)
  (30)
  12 
  (104)
  (41)
  (63)
  (17)
  (12)
  (5)
  27,767 
  24,178 
  3,589 
Net (loss) / gain from fair value adjustment of investment property
  (27,713)
  14,145 
  (41,858)
  3,416 
  3,575 
  (159)
  (24,297)
  17,720 
  (42,017)
  587 
  (739)
  1,326 
  - 
  - 
  - 
  - 
  - 
  - 
  (23,710)
  16,981 
  (40,691)
General and administrative expenses
  (1,870)
  (1,634)
  (236)
  (5,886)
  (5,299)
  (587)
  (7,756)
  (6,933)
  (823)
  11 
  26 
  (15)
  - 
  - 
  - 
  31 
  23 
  8 
  (7,714)
  (6,884)
  (830)
Selling expenses
  (759)
  (788)
  29 
  (7,963)
  (7,506)
  (457)
  (8,722)
  (8,294)
  (428)
  5 
  11 
  (6)
  - 
  - 
  - 
  - 
  - 
  - 
  (8,717)
  (8,283)
  (434)
Other operating results, net
  (437)
  (29)
  (408)
  519 
  1,494 
  (975)
  82 
  1,465 
  (1,383)
  131 
  25 
  106 
  104 
  41 
  63 
  (16)
  (2)
  (14)
  301 
  1,529 
  (1,228)
(Loss) / profit from operations
  (22,468)
  19,441 
  (41,909)
  9,681 
  8,778 
  903 
  (12,787)
  28,219 
  (41,006)
  716 
  (707)
  1,423 
  - 
  - 
  - 
  (2)
  9 
  (11)
  (12,073)
  27,521 
  (39,594)
Share of (loss) of associates and jont ventures
  (4,220)
  (2,957)
  (1,263)
  43 
  (173)
  216 
  (4,177)
  (3,130)
  (1,047)
  (712)
  649 
  (1,361)
  - 
  - 
  - 
  - 
  - 
  - 
  (4,889)
  (2,481)
  (2,408)
Segment (loss) / profit
  (26,688)
  16,484 
  (43,172)
  9,724 
  8,605 
  1,119 
  (16,964)
  25,089 
  (42,053)
  4 
  (58)
  62 
  - 
  - 
  - 
  (2)
  9 
  (11)
  (16,962)
  25,040 
  (42,002)
Reportable assets
  78,058 
  106,983 
  (28,925)
  374,723 
  394,376 
  (19,653)
  452,781 
  501,359 
  (48,578)
  (426)
  307 
  (733)
  - 
  - 
  - 
  22,279 
  25,190 
  (2,911)
  474,634 
  526,856 
  (52,222)
Reportable liabilities
  - 
  - 
  - 
  (322,562)
  (335,186)
  12,624 
  (322,562)
  (335,186)
  12,624 
  - 
  - 
  - 
  - 
  - 
  - 
  (66,253)
  (72,155)
  5,902 
  (388,815)
  (407,341)
  18,526 
Net reportable assets
  78,058 
  106,983 
  (28,925)
  52,161 
  59,190 
  (7,029)
  130,219 
  166,173 
  (35,954)
  (426)
  307 
  (733)
  - 
  - 
  - 
  (43,974)
  (46,965)
  2,991 
  85,819 
  119,515 
  (33,696)
 
 
181
 
 
Below is a summary analysis of the operating segments by products and servicesof the Operations Center in Argentina for the years ended June 30, 2019 and 2018
 
 
 
Shopping Malls
 
 
Offices
 
 
Sales and developments
 
 
Hotels
 
 
International
 
 
Corporate
 
 
Others
 
 
Total
 
 
  06.30.19 
  06.30.18 
 
Variation
 
  06.30.19 
  06.30.18 
 
Variation
 
  06.30.19 
  06.30.18 
 
Variation
 
  06.30.19 
  06.30.18 
 
Variation
 
  06.30.19 
  06.30.18 
 
Variation
 
  06.30.19 
  06.30.18 
 
Variation
 
  06.30.19 
  06.30.18 
 
Variation
 
  06.30.19 
  06.30.18 
 
Variation
 
 
  
(in millions of Ps.)
 
Revenues
  5,976 
  6,822 
  (846)
  1,566 
  932 
  634 
  783 
  210 
  573 
  2,066 
  1,711 
  355 
  10 
  - 
  10 
  - 
  - 
  - 
  133 
  32 
  101 
  10,534 
  9,707 
  827 
Costs
  (543)
  (580)
  37 
  (92)
  (73)
  (19)
  (368)
  (104)
  (264)
  (1,110)
  (1,168)
  58 
  (4)
  - 
  (4)
  - 
  - 
  - 
  (106)
  (35)
  (71)
  (2,223)
  (1,960)
  (263)
Gross profit / (loss)
  5,433 
  6,242 
  (809)
  1,474 
  859 
  615 
  415 
  106 
  309 
  956 
  543 
  413 
  6 
  - 
  6 
  - 
  - 
  - 
  27 
  (3)
  30 
  8,311 
  7,747 
  564 
Net (loss) / gain from fair value adjustment of investment properties
  (28,394)
  4,384 
  (32,778)
  443 
  4,373 
  (3,930)
  496 
  5,134 
  (4,638)
  - 
  - 
  - 
  4 
  - 
  4 
  - 
  - 
  - 
  (262)
  254 
  (516)
  (27,713)
  14,145 
  (41,858)
General and administrative expenses
  (661)
  (597)
  (64)
  (148)
  (152)
  4 
  (182)
  (139)
  (43)
  (344)
  (341)
  (3)
  (93)
  (82)
  (11)
  (363)
  (269)
  (94)
  (79)
  (54)
  (25)
  (1,870)
  (1,634)
  (236)
Selling expenses
  (371)
  (425)
  54 
  (69)
  (100)
  31 
  (83)
  (40)
  (43)
  (221)
  (218)
  (3)
  - 
  - 
  - 
  - 
  - 
  - 
  (15)
  (5)
  (10)
  (759)
  (788)
  29 
Other operating results, net
  (57)
  (65)
  8 
  (23)
  (16)
  (7)
  (208)
  97 
  (305)
  80 
  (28)
  108 
  (9)
  (40)
  31 
  - 
  - 
  - 
  (220)
  23 
  (243)
  (437)
  (29)
  (408)
(Loss) / profit from operations
  (24,050)
  9,539 
  (33,589)
  1,677 
  4,964 
  (3,287)
  438 
  5,158 
  (4,720)
  471 
  (44)
  515 
  (92)
  (122)
  30 
  (363)
  (269)
  (94)
  (549)
  215 
  (764)
  (22,468)
  19,441 
  (41,909)
Share of profit of associates and joint ventures
  - 
  - 
  - 
  - 
  - 
  - 
  (26)
  3 
  (29)
  - 
  - 
  - 
  (2,574)
  (3,095)
  521 
  - 
  - 
  - 
  (1,620)
  135 
  (1,755)
  (4,220)
  (2,957)
  (1,263)
Segment (loss) / profit
  (24,050)
  9,539 
  (33,589)
  1,677 
  4,964 
  (3,287)
  412 
  5,161 
  (4,749)
  471 
  (44)
  515 
  (2,666)
  (3,217)
  551 
  (363)
  (269)
  (94)
  (2,169)
  350 
  (2,519)
  (26,688)
  16,484 
  (43,172)
Reportable assets
  35,276 
  63,155 
  (27,879)
  22,206 
  20,036 
  2,170 
  19,861 
  18,040 
  1,821 
  1,348 
  1,424 
  (76)
  (4,864)
  (2,569)
  (2,295)
  - 
  - 
  - 
  4,231 
  6,897 
  (2,666)
  78,058 
  106,983 
  (28,925)
Reportable liabilities
  - 
  - 
  - 
  - 
  - 
  - 
  - 
  - 
  - 
  - 
  - 
  - 
  - 
  - 
  - 
  - 
  - 
  - 
  - 
  - 
  - 
  - 
  - 
  - 
Net reportable assets
  35,276 
  63,155 
  (27,879)
  22,206 
  20,036 
  2,170 
  19,861 
  18,040 
  1,821 
  1,348 
  1,424 
  (76)
  (4,864)
  (2,569)
  (2,295)
  - 
  - 
  - 
  4,231 
  6,897 
  (2,666)
  78,058 
  106,983 
  (28,925)
 
182
 
 
Below is a summary analysis of the operating segments by products and services of the Operations Center in Israel for the years ended June 30, 2019 and 2018
 
 
 
 
Real Estate
 
 
Supermarkets
 
 
Telecommunications
 
 
Insurance
 
 
Corporate
 
 
Others
 
 
Total
 
 
  06.30.19 
  06.30.18 
 
Variation
 
  06.30.19 
  06.30.18 
 
Variation
 
  06.30.19 
  06.30.18 
 
Variation
 
  06.30.19 
  06.30.18 
 
Variation
 
  06.30.19 
  06.30.18 
 
Variation
 
  06.30.19 
  06.30.18 
 
Variation
 
  06.30.19 
  06.30.18 
 
Variation
 
 
 
(in millions of Ps.)
 
Revenues
  15,340 
  10,763 
  4,577 
  - 
  - 
  - 
  40,236 
  34,330 
  5,906 
  - 
  - 
  - 
  - 
  - 
  - 
  1,146 
  1,045 
  101 
  56,722 
  46,138 
  10,584 
Costs
  (6,828)
  (4,451)
  (2,377)
  - 
  - 
  - 
  (29,683)
  (24,621)
  (5,062)
  - 
  - 
  - 
  - 
  - 
  - 
  (616)
  (552)
  (64)
  (37,127)
  (29,624)
  (7,503)
Gross profit / (loss)
  8,512 
  6,312 
  2,200 
  - 
  - 
  - 
  10,553 
  9,709 
  844 
  - 
  - 
  - 
  - 
  - 
  - 
  530 
  493 
  37 
  19,595 
  16,514 
  3,081 
Net (loss) / gain from fair value adjustment of investment properties
  3,416 
  3,575 
  (159)
  - 
  - 
  - 
  - 
  - 
  - 
  - 
  - 
  - 
  - 
  - 
  - 
  - 
  - 
  - 
  3,416 
  3,575 
  (159)
General and administrative expenses
  (762)
  (644)
  (118)
  - 
  - 
  - 
  (3,344)
  (3,214)
  (130)
  - 
  - 
  - 
  (740)
  (597)
  (143)
  (1,040)
  (844)
  (196)
  (5,886)
  (5,299)
  (587)
Selling expenses
  (270)
  (202)
  (68)
  - 
  - 
  - 
  (7,390)
  (7,038)
  (352)
  - 
  - 
  - 
  - 
  - 
  - 
  (303)
  (266)
  (37)
  (7,963)
  (7,506)
  (457)
Other operating results, net
  - 
  179 
  (179)
  - 
  - 
  - 
  278 
  540 
  (262)
  - 
  - 
  - 
  - 
  798 
  (798)
  241 
  (23)
  264 
  519 
  1,494 
  (975)
(Loss) / profit from operations
  10,896 
  9,220 
  1,676 
  - 
  - 
  - 
  97 
  (3)
  100 
  - 
  - 
  - 
  (740)
  201 
  (941)
  (572)
  (640)
  68 
  9,681 
  8,778 
  903 
Share of profit of associates and joint ventures
  174 
  233 
  (59)
  502 
  - 
  502 
  - 
  - 
  - 
  - 
  - 
  - 
  - 
  - 
  - 
  (633)
  (406)
  (227)
  43 
  (173)
  216 
Segment (loss) / profit
  11,070 
  9,453 
  1,617 
  502 
  - 
  502 
  97 
  (3)
  100 
  - 
  - 
  - 
  (740)
  201 
  (941)
  (1,205)
  (1,046)
  (159)
  9,724 
  8,605 
  1,119 
Reportable assets
  212,300 
  208,525 
  3,775 
  16,102 
  20,696 
  (4,594)
  76,531 
  77,471 
  (940)
  15,839 
  19,064 
  - 
  29,062 
  33,187 
  (4,125)
  24,889 
  35,433 
  (10,544)
  374,723 
  394,376 
  19,653 
Reportable liabilities
  (164,811)
  (162,110)
  (2,701)
  - 
  - 
  - 
  (59,333)
  (60,369)
  1,036 
  - 
  - 
  (3,225)
  (88,569)
  (108,847)
  20,278 
  (9,849)
  (3,860)
  (5,989)
  (322,562)
  (335,186)
  12,624 
Net reportable assets
  47,489 
  46,415 
  1,074 
  16,102 
  20,696 
  (4,594)
  17,198 
  17,102 
  96 
  15,839 
  19,064 
  (3,225)
  (59,507)
  (75,660)
  16,153 
  15,040 
  31,573 
  (16,533)
  52,161 
  59,190 
  (7,029)
 
 
 
 
183
 
 
Revenue 2019 vs 2018
 
Revenues from sales, leases and services, according to the income statement, increased by Ps.10,943 million, from Ps.58,824 million during the year ended June 30, 2018 to Ps.69,767 million during the year ended June 30, 2019 (out of which Ps.56,722 million were generated by the Operations Center in Israel and Ps.13,045 million derive from the Operations Center in Argentina). Excluding revenues from the Operations Center in Israel, revenues from sales, leases and services increased by 2.8%.
 
In turn, revenues from expenses and collective promotion fund decreased by 15.5%, from Ps.3,069 million (out of which Ps.2,875 million are allocated to the Shopping Malls segment and Ps.194 million to the Offices segment of the Operations Center in Argentina) during the year ended June 30, 2018, to Ps.2,593 million (out of which Ps.2,385 million are allocated to the Shopping Malls segment and Ps.208 million to the Offices segment) during the year ended June 30, 2019.
 
Likewise, revenues from our joint ventures decreased by 16.7%, from Ps.78 million during the fiscal year ended June 30, 2018 (out of which Ps.59 million are allocated to the Shopping Malls segment, Ps.8 million to the Offices segment and Ps.11 million to the Sales and Developments Segment of the Operations Center in Argentina) to Ps.65 million during the year ended June 30, 2019 (out of which Ps.54 million are allocated to the Shopping Malls segment and Ps.11 million to the Offices segment of the Operations Center in Argentina).
 
Finally, revenues from inter-segment operations increased Ps. 5 million, from Ps.12 million during the year ended June 30, 2018 to Ps.17 million during the year ended June 30, 2019.
 
Therefore, according to the information by segments (taking into account revenues from our joint ventures and without considering revenues corresponding to expenses and collective promotion fund or inter-segment revenues), revenues increased Ps.11,411 million, from Ps.55,845 million during the year ended June 30, 2018 to Ps.67,256 million during the year ended June 30, 2019 (out of which Ps.56,722 million derive from the Operations Center in Israel and Ps.10,534 million derive from the Operations Center in Argentina). Without considering revenues from the Operations Center in Israel, revenues, according to the information by segments, increased by 8.5%.
 
Operations Center in Argentina
 
Shopping Malls. Revenues from the Shopping Malls segment decreased 12,4%, from Ps.6,822 million during fiscal year 2018 to Ps.5,976 million during fiscal year 2019, mainly attributable to: (i) a Ps.683 million decrease in revenues from fixed and variable leases as a result of a 13,9% decrease in the total sales of our tenants, from Ps.76.747 million during fiscal year 2018 to Ps.66,075 million during fiscal year 2019, (ii) a Ps.98 million decrease in the revenues from commissions, (iii) a Ps.85 million decrease in the revenues from admission rights, (iv) a Ps.84 million decrease in the revenues from parking fees, (v) a Ps.12 million decrease in the revenue from averaging of scheduled rent escalation; partially mitigated by (vi) an increase of Ps. 134 million in other income, mainly attributable to the rescind of the contract with Walmart.
 
Offices. Revenues from the Offices segment increased 68.0%, from Ps.932 million during the year ended June 30, 2018 to Ps.1,566 million during the year ended June 30, 2019. The variation is explained by a significant increase in revenues from leases of different buildings, mainly PH Office Park and Zeta Buildings, and the effect of the exchange rate variation.
 
Sales and developments. Revenues from the Sales and Developments segment registered an increase of 272.9%, from Ps.210 million during the year ended June 30, 2018 to Ps.783 million during the year ended June 30, 2019. This segment often varies significantly from year to year due to the non-recurrence of different sales transactions carried out by the Group over time.
 
Hotels. Revenues from our Hotels segment increased by 20.7% from Ps.1,711 million during the year ended June 30, 2018 to Ps.2,066 million during the year ended June 30, 2019, mainly due to an increase in the average room rate of our hotel portfolio (measured in pesos).
 
International. Revenues associated with our International segment increased 100.0%, for Ps.10 million during the year ended June 30, 2019, due to the sale of properties by our subsidiary Real Estate Strategies LLC.
 
 
184
 
 
Corporate. Revenues associated with our Corporate segment did not present variations for the years presented.
 
Others. Revenues from the Others segment increased 315.6%, from Ps.32 million during the year ended June 30, 2018 to Ps.133 million during the year ended June 30, 2019, mainly due to the increase in revenues from leases as a result of events recorded in Entertainment Holding S.A.
 
Operations Center in Israel
 
Real estate. Revenues from the real estate segment increased from Ps.10,763 million during the period ended June 30, 2018 to Ps.15,340 million during the period ended June 30, 2019. This variation was due to (i) an actual devaluation of the Argentine peso of approximately 22%, (ii) an increase in the rentable square meters, (iii) an increase in the price of leases, and (iv) the application of IFRS 15.
 
Telecommunications. Revenues from the telecommunications segment increased from Ps.34,330 million during the period ended June 30, 2018 to Ps.40,236 million during the period ended June 30, 2019. This variation was due to an actual devaluation of the Argentine peso of approximately 22%, partially offset by the constant erosion in the revenues of mobile services, which was partially offset by an increase in revenues related to fixed lines, television and internet.
 
Others. Revenues from the Others segment increased from Ps.1,045 million during the period ended June 30, 2018 to Ps.1,146 million during the period ended June 30, 2019. This variation was due to (i) an actual devaluation of the Argentine peso of approximately 22%, (ii) offset by a drop in revenues from Bartan.
 
Costs 2019 vs 2018
 
Total consolidated costs, according to the income statement, registered an increase of Ps.7,354 million, from Ps.34,646 million during the year ended June 30, 2018 to Ps.42,000 million during the year ended June 30, 2019 (out of which Ps.37,127 million derive from the Operations Center in Israel and Ps.4,873 million from the Operations Center in Argentina). Excluding costs from the Operations Center in Israel, costs decreased by 3.0%. Furthermore, total consolidated costs measured as a percentage of total consolidated revenues increased from 58.9% during the year ended June 30, 2018 to 60.2% during the year ended June 30,2019, mainly from the Operations Center in Israel. Excluding costs from the Operations Center in Israel, total consolidated costs measured as a percentage of total revenues decreased, from 39.6% during the year ended June 30, 2018 to 37.4% during the year ended June 30, 2019.
 
In turn, costs related to expenses and collective promotion fund decreased by 13.3%, from Ps.3,110 million during the year ended June 30, 2018 (out of which Ps.2,937 million are allocated to the Shopping Malls segment and Ps.173 million to the Offices segment of the Operations Center in Argentina) to Ps.2,697 million during the year ended June 30, 2019 (out of which Ps.2,486 million are allocated to the Shopping Malls segment and Ps.211 million to the Offices segment of the Operations Center in Argentina) due mainly to lower costs originated by our Shopping Malls, which decreased by 15.4%, from Ps.2,937 million during the year ended June 30, 2018 to Ps.2,486 million during the year ended June 30, 2019.
 
Likewise, costs from our joint ventures showed a decrease of 2.1%, from Ps.48 million during the year ended June 30, 2018 (out of which Ps.7 million are allocated to the Shopping Malls segment, Ps.33 million to the Offices segment and Ps.8 million to the Sales and Developments segment of the Operations Center in Argentina) to Ps.47 million during the year ended June 30, 2019 (out of which Ps.11 million are allocated to the Shopping Malls segment, Ps.31 million to the Offices segment and Ps.5 million to the Sales and Developments segment of the Operations Center in Argentina).
 
Finally, costs from inter-segment operations did not present variations for the years presented.
 
Therefore, according to the information by segments (taking into account the costs from our joint ventures and without considering the costs from expenses and collective promotion fund or the costs from inter-segment operations), costs evidenced an increase of Ps.7,766 million, from Ps.31,584 million during the year ended June 30, 2018 to Ps.39,350 million during the year ended June 30, 2019 (out of which Ps.37,127 million derive from the Operations Center in Israel and Ps.2,223 million from the Operations Center in Argentina). Excluding costs from the Operations Center in Israel, costs increased by 13.4%. Likewise, total costs measured as a percentage of total revenues, according to information by segments, increased from
 
 
185
 
 
56.6% during the year ended June 30, 2018 to 58.5% during the year ended June 30, 2019, mainly from the Operations Center in Israel. Excluding the effect from the Operations Center in Israel, total costs measured as a percentage of total revenues increased from 20.2% during the year ended June 30, 2018 to 21.1% during the year ended June 30, 2019.
 
Operations Center in Argentina
 
Shopping Malls. The costs of our Shopping Malls segment decreased 6.4%, from Ps.580 million during fiscal year 2018 to Ps.543 million during fiscal year 2019, mainly generated by: (i) a decrease in salaries, social security charges and other personnel expenses of Ps.31 million; (ii) a decrease in depreciation and amortization of Ps.14 million; and (iii) a decrease in maintenance, security, cleaning, repairs and related expenses of Ps.6 million; partially offset by: (iv) an increase in costs of leases and expenses for Ps.17 million (generated by the leases in dollar, due to the increase in the exchange rate). The Shopping Malls segment costs, as a percentage of revenues from this segment, increased from 8.5% during fiscal year 2018 to 9.1% during fiscal year 2019.
 
Offices. Costs in the Offices segment increased by 26.0%, from Ps.73 million during the year ended June 30, 2018 to Ps.92 million during the year ended June 30, 2019, mainly due to: (i) an increase in depreciation and amortization of Ps.38 million; offset by: (i) a decrease in leases and expenses of Ps.8 million; (ii) a decrease in maintenance, repairs and services expenses of Ps.7 million; (iii) a decrease in fees and compensation for services of Ps.3 million; and (iv) a decrease in taxes, fees and contributions of Ps.2 million. Costs in the Offices segment, measured as a percentage of revenues of this segment, decreased from 7.8% during the year ended June 30, 2018 to 5.9% during the year ended June 30, 2019.
 
Sales and developments. Costs associated with our Sales and Developments segment registered an increase of 253.8%, from Ps.104 million during the year ended June 30, 2018 to Ps.368 million during the year ended June 30, 2019, mainly due to the costs of sales of Catalinas Norte. The costs of the Sales and Developments segment, measured as a percentage of revenues from this segment decreased from 49.5% during the year ended June 30, 2018 to 47.0% during the year ended June 30, 2019.
 
Hotels. Costs in the Hotels segment decreased by 5.0%, from Ps.1,168 million during the year ended June 30, 2018 to Ps.1,110 million during the year ended June 30, 2019, mainly as a result of: (i) a decrease of Ps.75 million in costs of salaries, social security and other personnel expenses; and (ii) a decrease of Ps.6 million in food, beverages and other hotel expenses, offset by (i) an increase in fees and compensation for services of Ps.21 million. Costs in the Hotels segment, measured as a percentage of revenues of this segment, decreased from 68.3% during the year ended June 30, 2018 to 53.7% during the year ended June 30, 2019.
 
International. Costs in the International segment increased 100.0%, with Ps.4 million during the year ended June 30, 2019, associated with the cost of sale of properties by our subsidiary Real Estate Strategies L.P.
 
Corporate. Costs in the Corporate segment did not vary for the years presented.
 
Others. Costs in the Others segment increased by 202.9%, from Ps.35 million during the year ended June 30, 2018 to Ps.106 million during the year ended June 30, 2019, mainly as a result of: (i) higher charges of Ps.21 million in taxes, fees and contributions, (ii) an increase of Ps.13 million in leases and expenses; (iii) an increase of Ps.12 million in fees and compensation for services, (iv) an increase of Ps.10 million in depreciation and amortization, (v) an increase of Ps.9 million in maintenance, repairs and services; and (vi) an increase of Ps.6 million in salaries, social security and other personnel expenses.
 
Operations Center in Israel
 
Real estate. Real estate segment costs increased from Ps.4,451 million during the period ended June 30, 2018 to Ps.6,828 million during the period ended June 30, 2019. This variation was due to (i) a real revaluationof the NIS against the Argentine peso of approximately 22%, (ii) an increase in the cost due to the increased sale of residential apartments and the implementation of IFRS 15.
 
Telecommunications. Costs in the Telecommunications segment increased from Ps.24,621 million during the period ended June 30, 2018 to Ps.29,683 million during the period ended June 30, 2019. This variation was due to a real revaluationof the NIS against the Argentine peso of approximately 22%, offset by a decrease in costs that accompanied the reduction in sales of mobile services and a slight increase in costs related to television content.
 
 
186
 
 
Others. Costs in the Others segment increased from Ps.552 million during the period ended June 30, 2018 to Ps.616 million during the period ended June 30, 2019. This variation was due to a real revaluationof the NIS against the Argentine peso of approximately 22%, offset by a drop in the costs of Bartan.
 
Gross profit 2019 vs 2018
 
The total consolidated gross profit, according to the income statement, increased by Ps.3,589 million, from Ps.24,178 million during the year ended June 30, 2018 (out of which Ps.16,514 million come from the Operations Center in Israel and Ps.7,664 million from the Operations Center in Argentina) to Ps.27,767 million during the year ended June 30, 2019 (out of which Ps.19,595 million derive from the Operations Center in Israel and Ps.8,172 million from the Operations Center in Argentina). Without considering the effect from the Operations Center in Israel, the gross profit increased by 6.6%. The total consolidated gross profit, measured as a percentage of revenues from sales, leases and services, decreased from 41.1% during the year ended June 30, 2018 to 39.8% during the year ended June 30, 2019. Without considering the effect from the Operations Center in Israel, the total consolidated gross profit, according to the income statement, increased from 60.4% during the year ended June 30, 2018 to 62.6% during the year ended June 30, 2019.
 
In turn, total gross profit for expenses and collective promotion fund increased Ps.63 million, from Ps.41 million during the year ended June 30, 2018 (out of which a profit of Ps.63 million derives from the Shopping Malls segment and a loss of Ps.22 million from the Offices segment), to Ps.104 million during the year ended June 30, 2019 (out of which a profit of Ps.101 million derives from the Shopping Malls segment and a profit of Ps.3 million from the Offices segment).
 
Additionally, the gross profit of our joint ventures decreased by 40.0%, from Ps.30 million during the year ended June 30, 2018 to Ps.18 million during the year ended June 30, 2019.
 
Therefore, according to the information by segments (taking into account the gross profit from our joint ventures and without considering the gross profit corresponding to expenses and collective promotion fund or to inter-segment gross profit), gross profit increased by Ps.3,645 million, from Ps.24,261 million during the year ended June 30, 2018 (out of which Ps.16,514 million derive from the Operations Center in Israel and Ps.7,747 million from the Operations Center in Argentina) toPs.27,906 million during the year ended June 30, 2019 (out of which Ps.19,595 million derive from the Operations Center in Israel and Ps.8,311 million from the Operations Center in Argentina). Excluding the effect from the Operations Center in Israel, thegross profit increased by 7.3%. Likewise, gross profit, measured as a percentage of revenues, according to information by segments, decreased from 43.4% during the year ended June 30, 2018 to 41.5% during the year ended June 30, 2019. Without considering the effect of the Operations Center in Israel, the gross profit measured as a percentage of total revenues decreased, from 79.8% during the year ended June 30, 2018 to 78.9% during the year ended June 30, 2019.
 
Operations Center in Argentina
 
Shopping Malls. Gross profit from the Shopping Malls segment decreased 13.0%, from Ps.6,242 million during fiscal year 2018 to Ps.5,433 million for fiscal year 2019, mainly as a result of a decrease in total sales of our tenants, giving rise to lower rental percentages under our lease agreements. Gross profit from our Shopping Malls segment as a percentage of revenues for the segment decreased from 91.5% during fiscal year 2018 to 90.9% during fiscal year 2019.
 
Offices. Gross profit of the Offices segment increased by 71.6%, from Ps.859 million for the year ended June 30, 2018 to Ps.1,474 million during the year ended June 30, 2019. The gross profit of the Offices segment, measured as a percentage of revenues of this segment, increased from 92.2% during the year ended June 30, 2018 to 94.1% during the year ended June 30, 2019.
 
Sales and developments. Gross profit of the Sales and Developments segment increased by 291.5%, from Ps.106 million during the year ended June 30, 2018 to Ps.415 million during the year ended June 30, 2019, mainly as a result of higher sales recorded during the year ended June 30, 2019. The gross profit of the Sales and Developments segment, measured as a percentage of this segment's revenues, increased from 50.5% during the year ended June 30, 2018 to 53.0% during the year ended June 30, 2019.
 
 
187
 
 
Hotels. Gross profit for the Hotels segment increased by 76.1% from Ps.543 million during the fiscal year ended June 30, 2018 to Ps.956 million during the year ended June 30, 2019. The gross profit of the Hotels segment, measured as a percentage of revenues of this segment, increased from 31.7% during the year ended June 30, 2018 to 46.3% during the year ended June 30, 2019.
 
International. Gross profit of the International segment increased 100%, with a gross profit of Ps.6 million during the year ended June 30, 2019.
 
Corporate. Gross profit of the Corporate segment did not present variations during the reported years.
 
Others. Gross profit from the Others segment increased Ps.30 million, from a loss of Ps.3 million during the year ended June 30, 2018 to a profit of Ps.27 million during the year ended June 30, 2019. The gross profit of the Others segment, measured as a percentage of revenues of this segment, increased from 9.4% negative during the year ended June 30, 2018 to 20.3% during the year ended June 30, 2019.
 
Operations Center in Israel
 
Real estate. Gross profit of the real estate segment increased from Ps.6,312 million during the period ended June 30, 2018 to Ps.8,512 million during the period ended June 30, 2019. This variation was mainly due to a real revaluationof the NIS against the Argentine peso of approximately 22%, the implementation of IFRS 15 and an increase in square meters. The gross profit of the segment as a percentage of revenues decreased from 58.6% during period 2018 to 55.5% during the period 2019.
 
Telecommunications. Gross profit of the telecommunications segment increased from Ps.9,709 million during the year ended June 30, 2018 to Ps.10,553 million during the period ended June 30, 2019. This variation was mainly due to a real revaluationof the NIS against the Argentine peso of approximately 22%, partially offset by the constant erosion in the revenues of mobile services, which was partially offset by an increase in revenues related to fixed lines, television and internet. The gross profit of the segment as a percentage of revenues decreased slightly from 28.3% during the year ended June 30, 2018 to 26.2% during the year ended June 30, 2019.
 
Others. Gross profit from the Others segment increased from Ps.493 million during the period ended June 30, 2018 to Ps.530 million during the period ended June 30, 2019. This variation was mainly due to a real revaluationof the NIS against the Argentine peso of approximately 22%, offset by the drop of Bartan. The gross profit of the segment as a percentage of revenues decreased slightly from 47.2% during the period ended June 30, 2018 to 46.2% during the period ended June 30, 2019.
 
Net gain from fair value adjustment of investment properties 2019 vs 2018
 
Net gain from fair value adjustment of investment properties, according to the income statement, decreased by Ps.40,691 million, from a net gain of Ps.16,981 million during the year ended June 30, 2018 (out of which a gain of Ps.3,575 million derives from the Operations Center in Israel and a gain of Ps.13,406 million from the Operations Center in Argentina) to a net loss of Ps.23,710 million during the year ended June 30, 2019 (out of which a gain of Ps.3,416 million derives from the Operations Center in Israel and a net loss of Ps.27,126 million from the Operations Center in Argentina).
 
It should be noted that according to the adjustment for inflation methodology, the gain/(loss) from fair value adjustment of investments properties should be broken down into its two effects: i) adjustment for inflation and ii) loss or gain from fair value adjustment. During the year ended June 30, 2019, the inflationary effect exceeds the appreciation of investment properties, therefore, a loss from fair value adjustment of investment properties of Ps.23,710 million is recognized.
 
Operations Center in Argentina
 
1. Shopping Mall segment
 
The net impact in the peso values of our shopping malls was primarily a consequence of macroeconomic changes and: (i) an increase in the projected inflation rate and GDP growth, with a consequent increase in the projected cash flows of Ps. 8,372 million (assuming all other factors remain unchanged), as revenues from our Shopping Malls segment are a percentage of the tenants sales; (ii) between June 30, 2018 to June 30, 2019, the Argentinian peso depreciated 47.0% against U.S. dollar (from Ps.28.75 per U.S. dollar to Ps.42.263 per U.S. dollar), which generated a reduction of Ps. 13,754 million in the projected cash flows as measured in U.S. dollar terms from our Shopping Malls segment, assuming all other factors remain unchanged; (iii)an increase of 231 basis points in the discount rate, that is used to discount the projected cash flows from the Shopping Malls segment, mainly due to a significant increase in the country risk premium, as a result there was a decrease of Ps. 8,945 million in the fair value of our Shopping Malls, assuming all other factors remain unchanged; (iv) an increase of Ps.12,532 million as a consequence of the conversion of the value of the Shopping Malls in dollar terms into pesos considering the end of fiscal year exchange rate of Ps.42.263 per dollar; and (v) the update of the projected income with real data, as a result there was a decline of Ps.3.349 million in the discounted cash flow, assuming all other factors remain unchanged.
 
In addition, the value of our shopping malls as of June 30, 2018, has been restated for inflation for comparative purposes as required by IAS 29. The impact of such restatement is Ps.22,489 million.
 
The Shopping Malls portfolio was reduced during the fiscal year ended June 30, 2019 due to the end of the Buenos Aires Design concession.  
 
2. “Offices”, “Sales and developments”, “International” and “Others” segments.
 
Net gain/(loss) from actual fair value adjustment of investment properties included in these segments decreased by 93.0% during the year ended June 30, 2019.
 
The Argentine office market is a liquid market, in which a significant volume of counterparties participates and frequently carries out purchase and sale transactions. This allows to observe sale prices that are relevant and representative in the market. Furthermore, lease agreements are denominated in dollars for an average term of 3 years, with the current business thus generating a stable cash flow in dollars. In this sense, the “Market approach” technique is used (market comparable values) for the determination of the fair value of these segments, with the value per square meter being the most representative input.
 
The value of our office and others, increased 10.9% in real terms during the fiscal year ended June 30, 2019 mainly due to the fact that a new building has been added to the office portfolio, the Zetta Building. In addition, we recognize from the Sales and Developments segment a profit of Ps. 412 million for the fiscal year ended June 30, 2019 compared with a profit of Ps.5,161 million for the fiscal year ended June 30, 2018.
 
Changes in fair value from our Shopping Malls segment differ from our offices segment because the nature of each business is different and prices depend on factors that may not have similarly over time. As we mentioned before, the office property market is dominated by investors and owners that seek medium- to long-term leases and perceive real estate as a safe dollar-denominated investment option. In contrast, the shopping mall segment is a relatively new industry in Argentina where the first shopping mall opened in 1990, compared to markets such as the United States and Brazil where the industry began in the 1950’s and 1960’s, respectively. Additionally, unlike the office properties segment, the financial performance of shopping mall properties is highly correlated with the volatile economic activity in Argentina since the cash flow generated by shopping malls are closely related to the purchasing power of customers.
  
 
 
188
 
 
  Operations Center in Israel
 
Real estate. Net gain fromfair value adjustment of investment properties of this segment decreased from Ps.3,575 million during the period ended June 30, 2018 to Ps.3,416 million during the period ended June 30, 2019. Though it was affected by a real revaluationof the NIS against the Argentine peso of approximately 22%, the variation was due to the stability of the real estate market in Israel, which remained stable, with the changes in the fair value mainly deriving from new projects.
 
General and administrative expenses 2019 vs 2018
 
Total general and administrative expenses, according to the income statement, recorded an increase of Ps.830 million, from Ps.6,884 million during the year ended June 30, 2018 (out of which Ps.5,299 million derive from the Operations Center in Israel and Ps.1,585 million from the Operations Center in Argentina) to Ps.7,714 million during the year ended June 30, 2019 (out of which Ps.5,886 million derive from the Operations Center in Israel and Ps.1,828 million from the Operations Center in Argentina). Excluding the effect from the Operations Center in Israel, general and administrative expenses increased by 15.3%. Total general and administrative expenses measured as a percentage of revenues from sales, leases and services decreased slightly from 11.7% during the year ended June 30, 2018 to 11.1% during the year ended June 30, 2019. Excluding the effect from the Operations Center in Israel, total general and administrative expenses, according to the income statement, increased from 12.5% during the year ended June 30, 2018 to 14.0% during the year ended June 30, 2019.
 
In turn, general and administrative expenses of our joint ventures decreased Ps.15 million, from Ps.26 million during the year ended June 30, 2018 to Ps.11 million during the year ended June 30, 2019.
 
 
189
 
 
Finally, general and administrative expenses for inter-segment operations increased Ps.8 million, from Ps.23 million during the year ended June 30, 2018 to Ps.31 million during the year ended June 30, 2019.
 
Therefore, according to the information by segments (taking into account general and administrative expenses from our joint ventures and without considering those corresponding to expenses and collective promotion fund or expenses related to inter-segment operations), general and administrative expenses increased Ps.823 million, from Ps.6,933 million during the year ended June 30, 2018 (out of which Ps.5,299 million derive from the Operations Center in Israel and Ps.1,634 million from the Operations Center in Argentina) to Ps.7,756 million during the year ended June 30, 2019 (out of which Ps.5,886 million derive from the Operations Center in Israel and Ps.1,870 million from the Operations Center in Argentina). Excluding the general and administrative expenses from the Operations Center in Israel, expenses increased by 14.4%. General and administrative expenses measured as a percentage of revenues, according to the information by segments, decreased from 11.7% during the year ended June 30, 2018 to 11.1% during the year ended June 30, 2019. Without considering the effect from the Operations Center in Israel, total general and administrative expenses, measured as a percentage of total revenues, increased from 16.8% during the year ended June 30, 2018 to 17.8% during the year ended June 30, 2019.
 
Operations Center in Argentina
 
Shopping Malls. Administrative expenses of Shopping Malls increased 10.7%, from Ps.597 million during fiscal year 2018 to Ps.661 million during fiscal year 2019, mainly due to: (i) an increase of Ps.92 million in salaries, social security charges and other personnel expenses; (ii) an increase of Ps. 21 million in maintenance, repair and service expenses and employees’ travel expenses; partially mitigated by (iii) a decrease of Ps.25 million in directors’ fees; (iv) an increase of Ps.14 million in banking expenses; and (v) a decrease of Ps.9 million in fees and compensations for services. Administrative expenses of Shopping Malls as a percentage of revenues from such segment increased from 8.8% during fiscal year 2018 to 11.1% during fiscal year 2019.
 
Offices. The general and administrative expenses of our Offices segment decreased by 2.6%, from Ps.152 million during the year ended June 30, 2018 to Ps.148 million during the year ended June 30, 2019, mainly as a result of: (i) a decrease of Ps.8 million in salaries, social security and other personnel expenses; (ii) adecrease of Ps.5 million in fees and compensation for services and (iii) a decrease of Ps.5 million in advertising and other commercial expenses, partially offset by: (i) an increase of Ps.15 million in fees to directors. General and administrative expenses, measured as a percentage of revenues in the same segment, decreased from 16.3% during the year ended June 30, 2018 to 9.5% during the year ended June 30, 2019.
 
Sales and developments. General and administrative expenses associated with our Sales and developments segment increased by 30.9%, from Ps.139 million during the year ended June 30, 2018 to Ps.182 million during the year ended June 30, 2019, mainly as a result of an increase in salaries, social security and other personnel expenses of Ps.49 million, among other items. General and administrative expenses, measured as a percentage of revenues in the same segment, decreased from 66.2% during the year ended June 30, 2018 to 23.2% during the year ended June 30, 2019.
 
Hotels. General and administrative expenses associated with our Hotels segment increased by 0.9% from Ps.341 million during the year ended June 30, 2018 to Ps.344 million during the year ended June 30, 2019, mainly as a result of: (i) an increase of Ps.22 million in fees and compensation for services, offset by (i) a decrease in salaries, social security and other personnel expenses of Ps.12 million and (ii) a decrease of Ps.5 million in taxes, fees and contributions. General and administrative expenses associated with the Hotels segment measured as a percentage of this segment's revenues decreased from 19.9% during the year ended June 30, 2018 to 16.7% during the year ended June 30, 2019.
 
International. General and administrative expenses associated with our International segment increased by 13.4%, from Ps.82 million during the year ended June 30, 2018 to Ps.93 million during the year ended June 30, 2019, mainly due to: (i) an increase in fees and compensation for services of Ps.18 million, (ii) an increase in salaries, social security and other personnel expenses of Ps.8 million, (iii) an increase in maintenance, repairs and services of Ps.4 million, and (iv) an increase in depreciation and amortization of Ps.2 million, partially offset by: (i) decreased taxes, as Imadison’s taxes were paid in the previous year.
 
 
190
 
 
Corporate. General and administrative expenses associated with our Corporate segment increased by 34.9%, from Ps.269 million during the year ended June 30, 2018 to Ps.363 million during the year ended June 30, 2019, mainly due to an increase of Ps.122 million in fees to directors, offset by a decrease of Ps.26 million in fees and compensation for services, among other items.
 
Others. General and administrative expenses associated with our Others segment increased 46.3%, from Ps.54 million during the year ended June 30, 2018 to Ps.79 million during the year ended June 30, 2019, mainly due to (i) an increase of Ps.10 million in other administrative expenses; (ii) an increase of Ps.5 million in maintenance, repairs and services; (iii) an increase of Ps.4 million in fees and compensation for services, and (iv) an increase of Ps.4 million in salaries, social security and other personnel expenses, among other items.
 
Operations Center in Israel
 
Real estate. General and administrative expenses associated with the Real Estate segment increased from Ps.644 million during the period ended June 30, 2018 to Ps.762 million during the period ended June 30, 2019. This variation was mainly due to a real revaluationof the NIS against the Argentine peso of approximately 22%. The general and administrative expenses associated with this segment measured as a percentage of revenues went from 6.0% during the period ended June 30, 2018 to 5.0% during the period ended June 30, 2019.
 
Telecommunications. General and administrative expenses associated with the Telecommunications segment increased from Ps.3,214 million during the period ended June 30, 2018 to Ps.3,344 million during the period ended June 30, 2019. This variation was due to a real revaluationof the NIS against the Argentine peso of approximately 22% offset by a reduction in personnel expenses due to a downsizing of the company, which accompanied the fall in revenues in a search for efficiency improvements. General and administrative expenses associated with this segment measured as a percentage of this segment's revenues decreased from 9.4% in fiscal year 2018 to 8.3% in fiscal year 2019.
 
Corporate. General and administrative expenses associated with the Corporate segment increased from Ps.597 million during the period ended June 30, 2018 to Ps.740 million during the period ended June 30, 2019. This variation was due to a real revaluationof the NIS against the Argentine peso of approximately 22%, offset by a decrease in the personnel and the structure expenses of DIC and IDBD, also accompanied by a reduction in Dolphin's legal fees.
 
Others. General and administrative expenses associated with the Others segment increased from Ps.844 million during the period ended June 30, 2018 to Ps.1,040 million during the period ended June 30, 2019. This variation was due to: (i) a real revaluationof the NIS against the Argentine peso of approximately 22%, and (ii) an increase in the structure of Bartan and Epsilon.
 
Selling expenses 2019 vs 2018
 
Total consolidated selling expenses, according to the income statement, showed an increase of Ps.434 million, from Ps.8,283 million during the year ended June 30, 2018 to Ps.8,717 million during the year ended June 30, 2019 (out of which Ps.7,963 million derive from the Operations Center in Israel and Ps.754 million from the Operations Center in Argentina). Excluding the effect from the Operations Center in Israel, selling expenses decreased by 3.0%. Total consolidated selling expenses measured as a percentage of revenues from sales, leases and services, decreased from 14.1% during the year ended June 30, 2018 to 12.5% during the year ended June 30, 2019. Excluding the effect from the Operations Center in Israel, total consolidated selling expenses measured as a percentage of revenues from sales, leases and services, slightly decreased from 6.1% during the year ended June 30, 2018 to 5.8% during the year ended June 30, 2019.
 
In turn, selling expenses of our joint ventures decreased Ps.6 million, from Ps.11 million during the year ended June 30, 2018 to Ps.5 million during the year ended June 30, 2019.
 
Therefore, according to the information by segments (taking into account the selling expenses from our joint ventures and without considering those corresponding to expenses and collective promotion fund or the expenses for inter-segment operations), selling expenses increased Ps.428 million, from Ps.8,294 million during the year ended June 30, 2018 to Ps.8,722 million during the year ended June 30, 2019 (out of which
 
 
191
 
 
Ps.7,963 million derive from the Operations Center in Israel and Ps.759 million from the Operations Center in Argentina). Excluding the effect from the Operations Center in Israel, selling expenses decreased by 3.7%. Selling expenses measured as a percentage of revenues, according to information by segments, decreased from 14.9% during the year ended June 30, 2018 to 13.0% during the year ended June 30, 2019. Without considering the effects from the Operations Center in Israel, total selling expenses, measured as a percentage of total revenues according to the information by segments, decreased from 8.1% during the year ended June 30, 2018 to 7.2% during the year ended June 30, 2019.
 
Operations Center in Argentina
 
Shopping Malls. Selling expenses from the Shopping Malls segment decreased 12,7%, from Ps.425 million during fiscal year 2018 to Ps.371 million during fiscal year 2019, mainly as a result of: (i) a decrease in advertising, propaganda and other commercial expenses of Ps.24 millions; (ii) a decrease in taxes, rates and contributions of Ps.22 millions and (iii) a decrease of Ps.10 millions in bad debt charge; partially offset by (iv) an increase in salaries, social security charges and other personnel expenses of Ps.2 million. Selling expenses as a percentage of revenues from the Shopping Malls segment remain flat in 6.2% during fiscal year 2018 and 2019.
 
Offices. Selling expenses associated with our Offices segment decreased by 31.0%, from Ps.100 million during the year ended June 30, 2018 to Ps.69 million during the year ended June 30, 2019. This variation was generated mainly as a result of a decrease in the charge of doubtful accounts of Ps.49 million, offset by: (i) an increase of Ps.10 million in taxes, fees and contributions and (ii) an increase of Ps.7 million in advertising and other commercial expenses. Selling expenses associated with our Offices segment, measured as a percentage of this segment's revenues, decreased from 10.7% during the year ended June 30, 2018 to 4.4% during the year ended June 30, 2019.
 
Sales and developments. Selling expenses associated with the Sales and Developments segment increased 107.5%, from Ps.40 million during the year ended June 30, 2018 to Ps.83 million during the year ended June 30, 2019. This variation was mainly due to a Ps.46 million increase in taxes, fees and contributions. Selling expenses associated with our Sales and developments segment, measured as a percentage of this segment’s revenues, decreased from 19.0% during the year ended June 30, 2018 to 10.6% during the year ended June 30, 2019.
 
Hotels. Selling expenses associated with our Hotels segment increased 1.4%, from Ps.218 million during the year ended June 30, 2018 to Ps.221 million during the year ended June 30, 2019, mainly as a result of an increase of Ps.18 million in taxes, fees and contributions, offset by: (i) a decrease of Ps.9 million in fees and compensation for services, and (ii) a decrease of Ps.7 million in salaries, social security and other personnel expenses. Selling expenses associated with our Hotels segment measured as a percentage of this segment's revenues decreased from 12.7% during the year ended June 30, 2018 to 10.7% during the year ended June 30, 2019.
 
International. Selling expenses associated with the International segment did not show variations during the reported years.
 
Corporate. Selling expenses associated with the Corporate segment did not show variations during the reported years.
 
Others. Selling expenses associated with our Others segment increased Ps.10 million, from Ps.5 million during the year ended June 30, 2018 to Ps.15 million during the year ended June 30, 2019, mainly due to: (i) an increase of Ps.5 million in taxes, rates and contributions, (ii) an increase of Ps.2 million in advertising and other commercial expenses, and (iii) an increase of Ps.2 million in doubtful accounts. Selling expenses associated with our Others segment measured as a percentage of this segment's revenues decreased significantly, from 15.6% during the year ended June 30, 2018 to 11.3% during the year ended June 30, 2019.
 
Operations Center in Israel
 
Real estate. Selling expenses associated with the real estate segment increased from Ps.202 million during the period ended June 30, 2018 to Ps.270 million during the period ended June 30, 2019. This variation was due to (i) a real revaluationof the NIS against the Argentine Peso of approximately 22%. Selling expenses associated with this segment measured as a percentage of revenues decreased 1.9% during the period ended June 30, 2018 to 1.8% during the period ended June 30, 2019.
 
 
 
192
 
 
Telecommunications. Selling expenses associated with the Telecommunications segment increased from Ps.7,038 million during the period ended June 30, 2018 to Ps.7,390 million during the period ended June 30, 2019. This variation was due to a real revaluationof the NIS against the Argentine peso of approximately 22%, offset by a decrease in advertising expenses on the mobile phone line. Selling expenses associated with this segment measured as a percentage of revenues decreased from 20.5% during the period 2018 to 18.4% during the period 2019.
 
Others. Selling expenses associated with the Others segment increased from Ps.266 million during the period ended June 30, 2018 to Ps.303 million during the year ended June 30, 2019. This variation was due to a real revaluationof the NIS against the Argentine peso of approximately 22%, offset by a decrease in the marketing expenses of Bartan's new services.
 
Other operating results, net 2019 vs 2018
 
Other operating results, net, according to the income statement, registered a decrease of Ps.1,228 million, from a net profit of Ps.1,529 million during the year ended June 30, 2018 to a net profit of Ps.301 million during the year ended June 30, 2019 (of which a net loss of Ps.218 million derives from the Operations Center in Argentina and a net profit of Ps.519 million from the Operations Center in Israel).
 
Other operating results, net from our joint ventures decreased Ps.106 million, from a net loss of Ps.25 million during the year ended June 30, 2018 (out of which a loss of Ps.24 million derives from the Sales and developments segment and Ps.1 million are allocated to the Shopping Malls segment) to a net loss of Ps.131 million during the year ended June 30, 2019 (out of which a loss of Ps.130 million is allocated to the Sales and Developments segment, a loss of Ps.3 million is allocated to the Shopping Malls segment within the Operations Center in Argentina and a net profit of Ps.2 million is allocated to the Offices segment).
 
Therefore, according to the information by segments (taking into account other operating results, net from our joint ventures and without considering those corresponding to inter-segment operations), other operating results, net recorded a decrease of Ps.1,383 million, from a net profit of Ps.1,465 million during the year ended June 30, 2018 to a net profit of Ps.82 million during the year ended June 30, 2019. Excluding the effect from the Operations Center in Israel, other operating results decreased in Ps.408 million.
 
Operations Center in Argentina
 
Shopping Malls. Other operating results, net from the Shopping Malls segment went from a loss of Ps.65 million during fiscal year 2018 to a loss of Ps.57 million during fiscal year 2019, mainly as a result of: (i) a recovery of litigation costs of Ps.15 million and (ii) an increase in the interest for late payment that is charged to our customers of Ps. 34 million; partially offset by: (iii) an increase in charity charges and others of Ps.30 millions. Other operating results, net from this segment as a percentage of the revenues from this segment remain flat in (1.0%) during fiscal year 2018 and 2019.
 
Offices. Other operating results, net, associated with our Offices segment decreased by 43.8%, from a loss of Ps.16 million during the year ended June 30, 2018 to a loss of Ps.23 million during the year ended June 30, 2019, mainly as a consequence of an increase in donations, among other items. Other operating results, net, of this segment, as a percentage of this segment’s revenues, decreased from 1.7% negative during the year ended June 30, 2018 to 1.5% negative during the year ended June 30, 2019.
 
Sales and developments. Other operating results, net, associated with our Sales and Developments segment decreased by 314.4%, from a profit of Ps.97 million during the year ended June 30, 2018 to a loss of Ps.208 million during the year ended June 30, 2019, mainly as a result of a provision set up for the plot of land owned by Puerto Retiro S.A., thus generating a negative result of Ps.197 million, compared to the previous year in which a positive result was obtained due to the sale of floors of Intercontinental Hotel by IRSA Propiedades Comerciales. Other operating results, net, of this segment, as a percentage of this segment's revenues, decreased from 46.2% positive during the year ended June 30, 2018 to 26.6% negative during the year ended June 30, 2019.
 
 
193
 
     
Hotels. Other operating results, net, associated with the Hotels segment increased 385.7%, from a loss of Ps.28 million during the year ended June 30, 2018 to a profit of Ps.80 million during the year ended June 30, 2019, mainly due to an insurance recovery associated with a boiler-related loss. Other operating results, net, of this segment, as a percentage of this segment's revenues increased from 1.6% negative during the year ended June 30, 2018 to 3.9% positive during the year ended June 30, 2019.
 
International. Other operating results, net, of this segment increased by 77.5%, from a net loss of Ps.40 million during the year ended June 30, 2018 to a loss of Ps.9 million during the year ended June 30, 2019, mainly due to lower donations and tax charges.
 
Corporate. Other operating results, net, associated with the Corporate segment did not show variations during the reported years.
 
Others. Other operating results, net, associated with the Others segment decreased Ps.243 million, from a net profit of Ps.23 million during the year ended June 30, 2018 to a net loss of Ps.220 million during the year ended June 30, 2019, mainly due to a negative result generated by the sale of Tarshop S.A. and lower results from Entertainment Holdings .S.A. Other operating results, net, of this segment, as a percentage of this segment's revenues increased from 71.9% positive during the year ended June 30, 2018 to 165.4% negative during the year ended June 30, 2019.
 
Operations Center in Israel
 
Real Estate. Other operating results, net associated with the Real Estate segment went from a profit of Ps.179 million during the period ended June 30, 2018 to Ps.0 million during the period ended June 30, 2019. This variation was due to the sale of fixed assets during this period.
 
Telecommunications. Other operating results, net associated with the Telecommunications segment went from a profit of Ps.540 million during the period ended June 30, 2018 to a net profit of Ps.278 million during the period ended June 30, 2019, due to the sale of the subsidiary Rimon during the period ended June 30, 2018.
 
Corporate. Other operating results, net associated with the Corporate segment went from a profit of Ps.798 million during the period ended June 30, 2018 to Ps.0 million during the period ended June 30, 2019. This variation was due to the favorable outcome of the trial won by Ma'ariv during the period ended June 30, 2018.
 
Others. Other operating results, net associated with the Others segment went from a loss of Ps.23 million during the period ended June 30, 2018 to a net profit of Ps.241 million during the period ended June 30, 2019. This variation was due to the result from the sale of Elron’s subsidiaries. During the period ended June 30, 2018, Cloudyn was sold, and during this fiscal year, Cybersecdo was sold, accompanied by a decrease in Bartan’s research and development expenses.
 
Profit / (loss) from operations 2019 vs 2018
 
The total consolidated profit from operations, pursuant to the income statement, decreased by 143.9%, from a profit of Ps.27,521 million during the year ended June 30, 2018 to a loss of Ps.12,073 million during the year ended June 30, 2019 (out of which a profit of Ps.9,681 million derives from the Operations Center in Israel and a loss of Ps.21,754 from the Operations Center in Argentina). Excluding the effect from the Operations Center in Israel, profit from operations decreased by 216.1%. The total consolidated profit from operations, measured as a percentage of revenues from sales, leases and services, decreased from 46.8% positive during the year ended June 30, 2018 to 17.3% negative during the year ended June 30, 2019. Without considering the effect from the Operations Center in Israel, the total consolidated profit from operations, measured as a percentage of total revenues, increased from 147.7% positive during the year ended June 30, 2018 to 166.8% negative during the year ended June 30, 2019.
 
Profit from operations of our joint ventures decreased by 201.3%, from a profit of Ps.707 million during the year ended June 30, 2018 (out of which a Ps.670 million profit derives from the Offices segment, a Ps.82 million profit is allocated to the Shopping Malls segment, and a Ps.45 million loss to the Sales and Developments segment of the Operations Center in Argentina), to a loss of Ps.716 million during the year ended June 30, 2019 (out of which a loss of Ps.494 million derives from the Offices segment; a loss of Ps.77 million is allocated to the Shopping Malls segment, a loss of Ps.145 million to the Sales and Developments of the Operations Center in Argentina), mainly due to lower revenues from the net gain from fair value adjustment of investment properties.
 
 
194
 
 
In turn, profit from operations associated with expenses and collective promotion fund remained stable during the reported years.
 
Finally, profit from operations generated by inter-segment operations increased 122.2%, from a loss of Ps.9 million during the year ended June 30, 2018 to a profit of Ps.2 million during the year ended June 30, 2019.
 
Therefore, according to the information by segments (taking into account profit from operations from our joint ventures and without considering those corresponding to expenses and collective promotion fund or to inter-segment operations), profit from operations decreased by 145.3% from a profit of Ps.28,219 million during the year ended June 30, 2018 to a loss of Ps.12,787 million during the year ended June 30, 2019 (out of which Ps.9,681 million derive from the Operations Center in Israel and a loss of Ps.22,468 from the Operations Center in Argentina). Without considering profit from operations from the Operations Center in Israel, profit from operations decreased by 215.6%. Profit from operations, measured as a percentage of revenues according to segment information, decreased from 50.5% during the year ended June 30, 2018 to 19.0% negative during the year ended June 30, 2019. Excluding the effect from the Operations Center in Israel, total profit from operations according to segment information, measured as a percentage of total revenues, increased from 200.3% positive during the year ended June 30, 2018 to 213.3% negative during the year ended June 30, 2019.
 
Operations Center in Argentina
 
Shopping Malls. Operating income from the Shopping Malls segment went from a profit of Ps.9.539 million during fiscal year 2018, to a loss of Ps.24,050 million during fiscal year 2019. Operating income from the Shopping Malls segment as a percentage of the revenues from such segment went from 139.8% during fiscal year 2018 to a loss 402.4% during fiscal year 2019.
 
Offices. Profit from operations associated with our Offices segment decreased by 66.2%, from a profit of Ps.4,964 million during the year ended June 30, 2018 to a profit of Ps.1,677 million during the year ended June 30, 2019. The variation is mainly due to a decrease of Ps.3,930 million from the net gain from fair value adjustment of investment properties. Profit from operations of the Offices segment as a percentage of this segment's revenues decreased from 532.6% during the year ended June 30, 2018 to 107.1% during the year ended June 30, 2019.
 
Sales and developments. Profit from operations associated with our Sales and Developments segment decreased by 91.5%, from a Ps.5,158 million profit during the year ended June 30, 2018 to a Ps.438 million profit during the year ended June 30, 2019. This decrease is mainly due to a decrease of Ps.4,638 million in the net gain from fair value adjustment of investment properties. Profit from operations of the Sales and Developments segment as a percentage of this segment's revenues decreased from 2,456.2% during the year ended June 30, 2018 to 55.9% during the year ended June 30, 2019.
 
Hotels. Profit from operations associated with the Hotels segment showed an increase of 1,170.5%, from a loss of Ps.44 million during the year ended June 30, 2018 to a profit of Ps.471 million during the year ended June 30, 2019. This increase is mainly due to the increase in the average rate per room of our hotel portfolio (measured in pesos), thus generating an increase in revenues, and to the insurance recovery associated with the boiler-related loss in Intercontinental Hotel. Profit from operations of the Hotels segment as a percentage of this segment's revenues increased from 2.6% negative during the year ended June 30, 2018 to 22.8% positive during the year ended June 30, 2019.
 
International. Profit from operations associated with our International segment decreased by 24.6%, from a loss of Ps.122 million during the year ended June 30, 2018 to a loss of Ps.92 million during the year ended June 30, 2019. This variation is due to lower donations and tax charges.
 
Corporate. Profit from operations associated with our Corporate segment increased by 34.9%, from a loss of Ps.269 million during the year ended June 30, 2018 to a loss of Ps.363 million during the year ended June 30, 2019, mainly affected by general and administrative expenses.
 
 
195
 
 
Others. Profit from operations associated with our Others segment decreased by 355.3%, from a profit of Ps.215 million during the year ended June 30, 2018 to a loss of Ps.549 million during the year ended June 30, 2019. This variation is mainly due to a Ps.516 million decrease in the net gain from fair value adjustment of investment properties. Profit from operations of the Others segment as a percentage of this segment's revenues decreased from 671.9% positive during the year ended June 30, 2018 to 412.8% negative during the year ended June 30, 2019.
 
Operations Center in Israel
 
Real estate. Profit from operations of the Real Estate segment increased from Ps.9,220 million during the year ended June 30, 2018 to Ps.10,896 million during the year ended June 30, 2019. This variation was due to (i) a real revaluation of the NIS against the Argentine peso of approximately 22% and (ii) an increase in costs and a decrease in the net gain from fair value adjustment of investment properties.
 
Telecommunications. Profit from operations of the Telecommunications segment went from a net loss of Ps.3 million during the period ended June 30, 2018 to a net profit of Ps.97 million during the period ended June 30, 2019. This variation was due to (i) a real revaluationof the NIS against to the Argentine peso of approximately 22%, (ii) a decrease in operating expenses, due to increased efficiency measures implemented by Cellcom, and (iii) the growth in the fixed line and television segment.
 
Corporate. Profit from operations of the Corporate segment went from a net profit of Ps.201 million during the period ended June 30, 2018 to a net loss of Ps.740 million during the year ended June 30, 2019. This variation was due to (i) a real revaluationof the NIS against the Argentine peso of approximately 22%, and (ii) the positive outcome of Ma'ariv's trial during the previous period.
 
Others. Profit from operations of the Others segment went from a net loss of Ps.640 million during the period ended June 30, 2018 to a net loss of Ps.572 million during the period ended June 30, 2019. This variation was due to (i) a real revaluationof the NIS against the Argentine peso of approximately 22%, offset by (ii) an increase in the other operating income of Elron and Bartan.
 
Share of profit / (loss) of associates and joint ventures 2019 vs 2018
 
The share of profit / (loss) of associates and joint ventures, pursuant to the income statement, decreased by 97.1% from a loss of Ps.2,481 million during the year ended June 30, 2018 to a loss of Ps.4,889 million during the year ended June 30, 2019 (out of which a lossof Ps.4,932 million derives from the Operations Center in Argentina and a profit of Ps.43 million from the Operations Center in Israel). Excluding the results from the Operations Center in Israel, the share of profit / (loss) of associates and joint ventures decreased by 113.7%, mainly due to the negative results from the Sales and developments, International and Others segments.
 
Also, the net share of profit / (loss) of associates and joint ventures, mainly from Nuevo Puerto Santa Fe S.A. (Shopping Malls segment), Quality Invest S.A. (Offices segment) and Cyrsa S.A. and Puerto Retiro S.A. (Sales and Developments segment), evidenced a decrease of 209.7%, going from a profit of Ps.649 million during the year ended June 30, 2018 to a loss of Ps.712 million during the year ended June 30, 2019, mainly due to results from the joint venture Quality Invest S.A. due to lower results in the valuation of investment properties and Puerto Retiro S.A. due to a provision equivalent to 100% of the book value of the plot of land based on the evolution of the judicial actions that affect it.
 
Operations Center in Argentina
 
Shopping Malls. In the segment information the share of profit / (loss) of joint venture Nuevo Puerto Santa Fe S.A. is exposed line by line on a consolidated basis.
 
Offices. In the information by segments, the share of profit / (loss) of joint venture Quality S.A. is exposed line by line on a consolidated basis.
 
Sales and developments. The share of profit / (loss) of joint ventures Cyrsa S.A. and Puerto Retiro S.A. are exposed line by line on a consolidated basis. The share of profit / (loss) of our associate Manibil S.A., which is disclosed in this line, decreased by Ps.29 million, from a profit of Ps.3 million during the year ended June 30, 2018 to a loss of Ps.26 million during the year ended June 30, 2019.
 
 
196
 
 
Hotels. This segment does not present results from the share of profit / (loss) of associates and joint ventures.
 
International. The share of profit / (loss) of associates and joint ventures of this segment increased by 16.8%, from a loss of Ps.3,095 million during the year ended June 30, 2018 to a loss of Ps.2,574 million during the year ended June 30, 2019, mainly generated by a negative result of our investment in New Lipstick LLC of Ps.2,604 million.
 
Others. The share of profit / (loos) of associates and joint ventures of the Others segment decreased Ps.1,755 million, from a profit of Ps.135 million during the year ended June 30, 2018 to a loss of Ps.1,620 million during the year ended June 30, 2019, mainly as a result of a loss from of our investments in Banco Hipotecario S.A. for Ps.1,688 million.
 
Operations Center in Israel
 
Real estate. The share of profit / (loss) of associates of this segment decreased from a profit of Ps.233 million during the period ended June 30, 2018 to Ps.174 million during the period ended June 30, 2019 due to (i) a real revaluationof the NIS against the Argentine peso of approximately 22% and (ii) lower results of Mehadrin and PBEL.
 
Supermarkets. The share of profit / (loss) of associates of this segment is Ps.502 million for the period ended June 30, 2019. It cannot be compared with the nine-month period ended June 30, 2018, as Shufersal deconsolidated on June 30, 2018.
 
Others. The share of profit / (loss) of associates of this segment went from a loss of Ps.406 million during the period ended June 30, 2018 to a loss of Ps.633 million during the period ended June 30, 2019, due to (i) a real revaluationof the NIS against the Argentine peso of approximately 22% and (ii) a lower result from investments of Epsilon.
 
Financial results, net
 
The financial results went from a loss of Ps.28,460 million during the year ended June 30, 2018 to a loss of Ps.12,055 million during the year ended June 30, 2019, this variation is mainly due to:
 
− 
Positive variation of the net exchange difference that went from a loss of Ps.9,460 million during the year ended June 30, 2018 to a profit of Ps.873 million during the year ended June 30, 2019. This variation lies in the fact that in fiscal year 2019 inflation was higher than devaluation (47% vs. 56%, respectively).
 
− 
Loss from debt swap of DIC for Ps.4,297 million during the year 2018,
 
− 
Partially offset by an increase in net interest expense that went from a loss of Ps.14,695 million during the year 2018 to a loss of Ps.12,715 million during the year 2019.
 
Income tax
 
The Company applies the deferred tax method to calculate the income tax corresponding to the years presented, thus recognizing temporary differences as tax assets and liabilities. The income tax charge for the year went from a profit of Ps.6,280 million during the year ended June 30, 2018, to a profit of Ps.1,690 million during the year ended June 30, 2019, out of which a profit of Ps.3,149 million derives from the Operations Center in Argentina and a loss of Ps.1,459 derives from the Operations Center in Israel.
 
 
197
 
 
Loss for the year
 
As a result of the factors described above, the profit of the year, including the effect of discontinued operations, went from a profit of Ps.23,237 million during the year ended June 30, 2018 to a loss of Ps.26,847 million during the year ended June 30, 2019, out of which a loss of Ps.25,664 million derives from the Operations Center in Argentina and a loss of Ps.1,183 million from the Operations Center in Israel.
 
 
198
 
 
Results of Operations for the fiscal years ended June 30, 2018 and 2017
 
 Below is a summary of the operating segments by geography and a reconciliation between the total of the operating result according to the information by segments and the operating result according to the income statement for the years ended June 30, 2018 and 2017.
 
 
 
Operations Center in Argentina
 
 
Operations Center in Israel
 
 
Total
 
 
Joint Ventures
 
 
Expenses and Collective Promotion Fund
 
 
Elimination of inter-segment transactions and non-reportable assets / liabilities)
 
 
Total as per statement of income / statement of financial position
 
 
  06.30.18 
  06.30.17 
 
Variation
 
  06.30.18 
  06.30.17 
 
Variation
 
  06.30.18 
  06.30.17 
 
Variation
 
  06.30.18 
  06.30.17 
 
Variation
 
  06.30.18 
  06.30.17 
 
Variation
 
  06.30.18 
  06.30.17 
 
Variation
 
  06.30.18 
  06.30.17 
 
Variation
 
 
    
 
(in millions of Ps.)
 
 
 
 
    
    
 
 
 
Revenues
  9,707 
  9,728 
  (21)
  46,138 
  46,762 
  (624)
  55,845 
  56,490 
  (645)
  (78)
  (94)
  16 
  3,069 
  3,287 
  (218)
  (12)
  (14)
  2 
  58,824 
  59,669 
  (845)
Costs
  (1,960)
  (2,105)
  145 
  (29,624)
  (29,965)
  341 
  (31,584)
  (32,070)
  486 
  48 
  43 
  5 
  (3,110)
  (3,343)
  233 
  - 
  - 
  - 
  (34,646)
  (35,370)
  724 
Gross profit / (loss)
  7,747 
  7,623 
  124 
  16,514 
  16,797 
  (283)
  24,261 
  24,420 
  (159)
  (30)
  (51)
  21 
  (41)
  (56)
  15 
  (12)
  (14)
  2 
  24,178 
  24,299 
  (121)
Net (loss) / gain from fair value adjustment of investment property
  14,145 
  (4,497)
  18,642 
  3,575 
  779 
  2,796 
  17,720 
  (3,718)
  21,438 
  (739)
  (671)
  (68)
  - 
  - 
  - 
  - 
  - 
  - 
  16,981 
  (4,389)
  21,370 
General and administrative expenses
  (1,634)
  (1,510)
  (124)
  (5,299)
  (5,583)
  284 
  (6,933)
  (7,093)
  160 
  26 
  10 
  16 
  - 
  - 
  - 
  23 
  15 
  8 
  (6,884)
  (7,068)
  184 
Selling expenses
  (788)
  (769)
  (19)
  (7,506)
  (8,051)
  545 
  (8,294)
  (8,820)
  526 
  11 
  10 
  1 
  - 
  - 
  - 
  - 
  4 
  (4)
  (8,283)
  (8,806)
  523 
Other operating results, net
  (29)
  (679)
  650 
  1,494 
  (8)
  1,502 
  1,465 
  (687)
  2,152 
  25 
  (20)
  45 
  41 
  56 
  (15)
  (2)
  - 
  (2)
  1,529 
  (651)
  2,180 
(Loss) / profit from operations
  19,441 
  168 
  19,273 
  8,778 
  3,934 
  4,844 
  28,219 
  4,102 
  24,117 
  (707)
  (722)
  15 
  - 
  - 
  - 
  9 
  5 
  4 
  27,521 
  3,385 
  24,136 
Share of (loss) of associates and jont ventures
  (2,957)
  (965)
  (1,992)
  (173)
  38 
  (211)
  (3,130)
  (927)
  (2,203)
  649 
  170 
  479 
  - 
  - 
  - 
  - 
  - 
  - 
  (2,481)
  (757)
  (1,724)
Segment (loss) / profit
  16,484 
  (797)
  17,281 
  8,605 
  3,972 
  4,633 
  25,089 
  3,175 
  21,914 
  (58)
  (552)
  494 
  - 
  - 
  - 
  9 
  5 
  4 
  25,040 
  2,628 
  22,412 
Reportable assets
  106,983 
  93,973 
  13,010 
  394,376 
  361,249 
  33,127 
  501,359 
  455,222 
  46,137 
  307 
  (180)
  487 
  - 
  - 
  - 
  25,190 
  15,215 
  9,975 
  526,856 
  470,257 
  56,599 
Reportable liabilities
  - 
  - 
  - 
  (335,186)
  (312,667)
  (22,519)
  (335,186)
  (312,667)
  (22,519)
  - 
  - 
  - 
  - 
  - 
  - 
  (72,155)
  (59,951)
  (12,204)
  (407,341)
  (372,618)
  (34,723)
Net reportable assets
  106,983 
  93,973 
  13,010 
  59,190 
  48,582 
  10,608 
  166,173 
  142,555 
  23,618 
  307 
  (180)
  487 
  - 
  - 
  - 
  (46,965)
  (44,736)
  (2,229)
  119,515 
  97,639 
  21,876 
 
 
 
199
 
 
Below is a summary analysis of the operating segments by products and services of the Operations Center in Argentina for the years ended June 30, 2018 and 2017
 
 
 
(in millions of Ps.)
 
 
 
 
 
 
Shopping Malls
 
 
Offices
 
 
Sales and developments
 
 
Hotels
 
 
International
 
 
Corporate
 
 
Others
 
 
Total
 
 
 
 
 
  06.30.18 
  06.30.17 
 
Variation
 
  06.30.18 
  06.30.17 
 
Variation
 
  06.30.18 
  06.30.17 
 
Variation
 
  06.30.18 
  06.30.17 
 
Variation
 
  06.30.18 
  06.30.17 
 
Variation
 
  06.30.18 
  06.30.17 
 
Variation
 
  06.30.18 
  06.30.17 
 
Variation
 
  06.30.18 
  06.30.17 
 
Variation
 
 
    
 
(in millions of Ps.)
 
 
 
 
    
    
 
 
 
Revenues
  6,822 
  6,991 
  (169)
  932 
  945 
  (13)
  210 
  203 
  7 
  1,711 
  1,577 
  134 
  - 
  - 
  - 
  - 
  - 
  - 
  32 
  12 
  20 
  9,707 
  9,728 
  (21)
Costs
  (580)
  (745)
  165 
  (73)
  (147)
  74 
  (104)
  (103)
  (1)
  (1,168)
  (1,102)
  (66)
  - 
  - 
  - 
  - 
  - 
  - 
  (35)
  (8)
  (27)
  (1,960)
  (2,105)
  145 
Gross profit / (loss)
  6,242 
  6,246 
  (4)
  859 
  798 
  61 
  106 
  100 
  6 
  543 
  475 
  68 
  - 
  - 
  - 
  - 
  - 
  - 
  (3)
  4 
  (7)
  7,747 
  7,623 
  124 
Net (loss) / gain from fair value adjustment of investment properties
  4,384 
  (5,883)
  10,267 
  4,373 
  1,134 
  3,239 
  5,134 
  290 
  4,844 
  - 
  - 
  - 
  - 
  - 
  - 
  - 
  - 
  - 
  254 
  (38)
  292 
  14,145 
  (4,497)
  18,642 
General and administrative expenses
  (597)
  (582)
  (15)
  (152)
  (157)
  5 
  (139)
  (72)
  (67)
  (341)
  (304)
  (37)
  (82)
  (89)
  7 
  (269)
  (290)
  21 
  (54)
  (16)
  (38)
  (1,634)
  (1,510)
  (124)
Selling expenses
  (425)
  (401)
  (24)
  (100)
  (102)
  2 
  (40)
  (42)
  2 
  (218)
  (216)
  (2)
  - 
  - 
  - 
  - 
  - 
  - 
  (5)
  (8)
  3 
  (788)
  (769)
  (19)
Other operating results, net
  (65)
  (75)
  10 
  (16)
  (22)
  6 
  97 
  (72)
  169 
  (28)
  2 
  (30)
  (40)
  (528)
  488 
  - 
  - 
  - 
  23 
  16 
  7 
  (29)
  (679)
  650 
(Loss) / profit from operations
  9,539 
  (695)
  10,234 
  4,964 
  1,651 
  3,313 
  5,158 
  204 
  4,954 
  (44)
  (43)
  (1)
  (122)
  (617)
  495 
  (269)
  (290)
  21 
  215 
  (42)
  257 
  19,441 
  168 
  19,273 
Share of profit of associates and joint ventures
  - 
  - 
  - 
  - 
  - 
  - 
  3 
  (16)
  19 
  - 
  - 
  - 
  (3,095)
  (352)
  (2,743)
  - 
  - 
  - 
  135 
  (597)
  732 
  (2,957)
  (965)
  (1,992)
Segment (loss) / profit
  9,539 
  (695)
  10,234 
  4,964 
  1,651 
  3,313 
  5,161 
  188 
  4,973 
  (44)
  (43)
  (1)
  (3,217)
  (969)
  (2,248)
  (269)
  (290)
  21 
  350 
  (639)
  989 
  16,484 
  (797)
  17,281 
Reportable assets
  63,155 
  58,139 
  5,016 
  20,036 
  15,009 
  5,027 
  18,040 
  11,837 
  6,203 
  1,424 
  1,516 
  (92)
  (2,569)
  1,293 
  (3,862)
  - 
  - 
  - 
  6,897 
  6,179 
  718 
  106,983 
  93,973 
  13,010 
Reportable liabilities
  - 
  - 
  - 
  - 
  - 
  - 
  - 
  - 
  - 
  - 
  - 
  - 
  - 
  - 
  - 
  - 
  - 
  - 
  - 
  - 
  - 
  - 
  - 
  - 
Net reportable assets
  63,155 
  58,139 
  5,016 
  20,036 
  15,009 
  5,027 
  18,040 
  11,837 
  6,203 
  1,424 
  1,516 
  (92)
  (2,569)
  1,293 
  (3,862)
  - 
  - 
  - 
  6,897 
  6,179 
  718 
  106,983 
  93,973 
  13,010 
 
 
200
 
 
Below is a summary analysis of the operating segments by products and services of the Operations Center in Israel for the years ended June 30, 2018 and 2017
 
 
 
Real Estate
 
 
Supermarkets
 
 
Telecommunications
 
 
Insurance
 
 
Corporate
 
 
Others
 
 
Total
 
 
  06.30.18 
  06.30.17 
 
Variation
 
  06.30.18 
  06.30.17 
 
Variation
 
  06.30.18 
  06.30.17 
 
Variation
 
  06.30.18 
  06.30.17 
 
Variation
 
  06.30.18 
  06.30.17 
 
Variation
 
  06.30.18 
  06.30.17 
 
Variation
 
  06.30.18 
  06.30.17 
 
Variation
 

 
(in millions of Ps.)
 
Revenues
  10,763 
  10,480 
  283 
  - 
  - 
  - 
  34,330 
  35,062 
  (732)
  - 
  - 
  - 
  - 
  - 
  - 
  1,045 
  1,220 
  (175)
  46,138 
  46,762 
  (624)
Costs
  (4,451)
  (4,971)
  520 
  - 
  - 
  - 
  (24,621)
  (24,536)
  (85)
  - 
  - 
  - 
  - 
  - 
  - 
  (552)
  (458)
  (94)
  (29,624)
  (29,965)
  341 
Gross profit / (loss)
  6,312 
  5,509 
  803 
  - 
  - 
  - 
  9,709 
  10,526 
  (817)
  - 
  - 
  - 
  - 
  - 
  - 
  493 
  762 
  (269)
  16,514 
  16,797 
  (283)
Net (loss) / gain from fair value adjustment of investment properties
  3,575 
  779 
  2,796 
  - 
  - 
  - 
  - 
  - 
  - 
  - 
  - 
  - 
  - 
  - 
  - 
  - 
  - 
  - 
  3,575 
  779 
  2,796 
General and administrative expenses
  (644)
  (636)
  (8)
  - 
  - 
  - 
  (3,214)
  (3,499)
  285 
  - 
  - 
  - 
  (597)
  (836)
  239 
  (844)
  (612)
  (232)
  (5,299)
  (5,583)
  284 
Selling expenses
  (202)
  (199)
  (3)
  - 
  - 
  - 
  (7,038)
  (7,491)
  453 
  - 
  - 
  - 
  - 
  - 
  - 
  (266)
  (361)
  95 
  (7,506)
  (8,051)
  545 
Other operating results, net
  179 
  70 
  109 
  - 
  - 
  - 
  540 
  238 
  302 
  - 
  - 
  - 
  798 
  (105)
  903 
  (23)
  (211)
  188 
  1,494 
  (8)
  1,502 
(Loss) / profit from operations
  9,220 
  5,523 
  3,697 
  - 
  - 
  - 
  (3)
  (226)
  223 
  - 
  - 
  - 
  201 
  (941)
  1,142 
  (640)
  (422)
  (218)
  8,778 
  3,934 
  4,844 
Share of profit of associates and joint ventures
  233 
  66 
  167 
  - 
  - 
  - 
  - 
  - 
  - 
  - 
  - 
  - 
  - 
  - 
  - 
  (406)
  (28)
  (378)
  (173)
  38 
  (211)
Segment (loss) / profit
  9,453 
  5,589 
  3,864 
  - 
  - 
  - 
  (3)
  (226)
  223 
  - 
  - 
  - 
  201 
  (941)
  1,142 
  (1,046)
  (450)
  (596)
  8,605 
  3,972 
  4,633 
Reportable assets
  208,525 
  142,054 
  66,471 
  20,696 
  64,914 
  (44,218)
  77,471 
  54,722 
  22,749 
  19,064 
  17,243 
  1,821 
  33,187 
  28,083 
  5,104 
  35,433 
  54,233 
  (18,800)
  394,376 
  361,249 
  33,127 
Reportable liabilities
  (162,110)
  (115,624)
  (46,486)
  - 
  (52,904)
  52,904 
  (60,369)
  (45,163)
  (15,206)
  - 
  - 
  - 
  (108,847)
  (67,154)
  (41,693)
  (3,860)
  (31,822)
  27,962 
  (335,186)
  (312,667)
  (22,519)
Net reportable assets
  46,415 
  26,430 
  19,985 
  20,696 
  12,010 
  8,686 
  17,102 
  9,559 
  7,543 
  19,064 
  17,243 
  1,821 
  (75,660)
  (39,071)
  (36,589)
  31,573 
  22,411 
  9,162 
  59,190 
  48,582 
  10,608 
 
 
201
 
 
Results of the operations corresponding to the fiscal years ended on June 30, 2018 and 2017.
 
Revenues 2018 vs 2017
 
Revenues from sales, leases and services, according to the income statement, decreased by Ps.845 million, from Ps.59,669 million during the year ended June 30, 2017 to Ps.58,824 million during the year ended June 30, 2018 (out of which Ps.46,138 million were generated by the Operations Center in Israel and Ps.12,686 million derive from the Operations Center in Argentina). Excluding revenues from the Operations Center in Israel, revenues from sales, leases and services decreased by 1.7%.
 
In turn, revenues from expenses and collective promotion fund decreased by 6.6%, from Ps.3,287 million (out of which Ps.3,025 million are allocated to the Shopping Malls segment and Ps. 262 million to the Offices segment of the Operations Center in Argentina) during the year ended June 30, 2017, to Ps.3,069 million (out of which Ps.2,875 million are allocated to the Shopping Malls segment and Ps.194 million to the Offices segment) during the year ended June 30, 2018.
 
Likewise, revenues from our joint ventures decreased by 17.0%, from Ps.94 million during the year ended June 30, 2017 (out of which Ps.58 million are allocated to the Shopping Malls segment, Ps.31 million to the Offices segment and Ps.5 million to the Sales and Developments segment of the Operations Center in Argentina) to Ps.78 million during the year ended June 30, 2018 (out of which Ps.59 million are allocated to the Shopping Malls segment, Ps.8 million to the Offices segment and Ps.11 million to the Sales and Developments Segment of the Operations Center in Argentina).
 
Finally, revenues from inter-segment operations decreased 14.3%, from Ps.14 million during the year ended June 30, 2017 to Ps.12 million during the year ended June 30, 2018.
 
Therefore, according to the information by segments (taking into account revenues from our joint ventures and without considering revenues from expenses and collective promotion fund or revenues from inter-segment operations), revenues experienced a decrease of Ps.645 million, from Ps.56,490 million during the year ended June 30, 2017 toPs.55,845 million during the year ended June 30, 2018 (out of which Ps.46,138 million derive from the Operations Center in Israel and Ps.9,707 million derive from the Operations Center in Argentina). Without considering revenues from the Operations Center in Israel, revenues, according to the information by segments, decreased by 0.2%.
 
Operations Center in Argentina
 
Shopping Malls. Revenues from the Shopping Malls segment decreased 2,4%, from Ps.6,991 million during fiscal year 2017 to Ps.6,822 million during fiscal year 2018, mainly attributable to: (i) a Ps.139 million decreased in revenue from averaging of scheduled rent escalation; (ii) a Ps.94 million decrease in contingent rental; (iii) a Ps.58 million decreased in the revenues from admission rights, partially mitigated by (iv) an increase of Ps. 132 in basic lease, among other things.
 
Offices. Revenues from the Offices segment decreased 1.4%, from Ps.945 million during the year ended June 30, 2017 to Ps.932 million during the year ended June 30, 2018. This variation is explained by a slight variation in rental revenue.
 
Sales and developments. Revenues from the Sales and Developments segment registered an increase of 3.4%, from Ps.203 million during the year ended June 30, 2017 to Ps.210 million during the year ended June 30, 2018. This segment often varies significantly from year to year due to the non-recurrence of the different sales operations carried out by the Group over time.
 
Hotels. Revenues from our Hotels segment increased by 8.5%, from Ps.1,577 million during the year ended June 30, 2017 to Ps.1,711 million during the year ended June 30, 2018, mainly due to an increase in the average rate per room of our hotel portfolio (measured in pesos).
 
International. Revenues associated with our International segment did not present variations during the reported years.
 
Corporate. Revenues associated with our Corporate segment did not present variations during the reported years.
 
 
202
 
 
Others. Revenues associated with out Others segment increased 166.7% from Ps.12 million during the year ended June 30, 2017 to Ps.32 million during the year ended June 30, 2018. These are mainly due to the increase in rental income due to events recorded in Entertainment Holding S.A.
 
Operations Center in Israel
 
Real estate. Revenues from the Real estate segment increased from Ps.10,480 million during the year ended June 30, 2017 to Ps.10,763 million during the year ended June 30, 2018. This variation was due to (i) a real devaluation of 1% of the NIS against the Argentine peso, (ii) an increase in the rentable square meters and (iii) an increase in the price of leases.
 
Telecommunications. Revenues from the Telecommunications segment decreased from Ps.35,062 million during the year ended June 30, 2017 to Ps.34,330 million during the year ended June 30, 2018. This variation was due to a real devaluation of 1% of the NIS against the Argentine peso together with the constant erosion in the revenues of mobile services, which was partially offset by an increase in revenues related to fixed lines, television and internet.
 
Others. Revenues from the Others segment decreased from Ps.1,220 million during the year ended June 30, 2017 to Ps.1,045 million during the year ended June 30, 2018. This variation was due to a real devaluation of 1% of the NIS against the Argentine peso.
 
Costs 2018 vs 2017
 
Total consolidated costs, according to the income statement, decreased Ps.724 million, from Ps.35,370 million during the year ended June 30, 2017 to Ps.34,646 million during the year ended June 30, 2018 (out of which Ps.29,624 million derive from the Operations Center in Israel and Ps.5,022 million from the Operations Center in Argentina). Excluding costs from the Operations Center in Israel, costs decreased by 7.1%. Furthermore, total consolidated costs measured as a percentage of total consolidated revenues decreased from 59.3% during the year ended June 30, 2017 to 58.9% during the year ended June 30, 2018, mainly from the Operations Center in Israel. Excluding costs from the Operations Center in Israel, total consolidated costs measured as a percentage of total revenues decreased from 41.9% during the year ended June 30, 2017 to 39.6% during the year ended June 30, 2018.
 
In turn, costs related to expenses and collective promotions fund decreased by 7.0%, from Ps.3,343 million during the year ended June 30, 2017 (out of which Ps.3,113 million are allocated to the Shopping Malls segment and Ps.230 million to the Offices segment of the Operations Center in Argentina) to Ps.3,110 million during the year endedJune 30, 2018 (out of which Ps.2,937 million are allocated to the Shopping Malls segment and Ps.173 million to the Offices segment of the Operations Center in Argentina) due mainly to lower costs originated by our Shopping Malls, which decreased by 5.7%, from Ps.3,113 million during the year ended June 30, 2017 to Ps.2,937 million during the year ended June 30, 2018.
 
Likewise, costs from our joint ventures showed an increase of 11.6%, from Ps.43 million during the year ended June 30, 2017 (out of which Ps.15 million are allocated to the Shopping Malls segment, Ps.19 million to the Offices segment and Ps.9 million to the Sales and Developments segment of the Operations Center in Argentina) to Ps.48 million during the year ended June 30, 2018 (out of which Ps.7 million are allocated to the Shopping Malls segment, Ps.33 million to the Offices segment and Ps.8 million to the Sales and Developments segment of the Operations Center in Argentina).
 
Finally, costs from inter-segment operations did not present significant variations during the reported years.
 
Therefore, according to the information by segments (taking into account the costs coming from our joint ventures and without considering the costs from expenses and collective promotion fund or the costs from inter-segment operations), costs evidenced a decrease of Ps.486 million, from Ps.32,070 million during the year ended June 30, 2017 to Ps.31,584 million during the year ended June 30, 2018 (out of which Ps.29,624 million derive from the Operations Center in Israel and Ps.1,960 million from the Operations Center in Argentina). Excluding costs from the Operations Center in Israel, costs decreased by 6.9%. Likewise, total costs measured as a percentage of total revenues, according to information by segments, slightly decreased from 56.8% during the year ended June 30, 2017 to 56.6% during the year ended June 30, 2018, mainly from the Operations Center in Israel. Excluding the effect from the Operations Center in Israel, total costs measured as a percentage of total revenues decreased from 21.6% during the year ended June 30, 2017 to 20.2% during the year ended June 30, 2018.
 
 
203
 
 
Operations Center in Argentina
 
Shopping Malls. The costs of our Shopping Malls segment decreased 22.1%, from Ps.745 million during fiscal year 2017 to Ps.580 million during fiscal year 2018, mainly generated by: (i) a decrease in costs of leases and expenses for Ps.149 million due to the absorbing of the expenses and collective promotion fund deficit; (ii) a decrease in the fees and compensations for services of Ps.11 millions and (iii) a decrease in the maintenance, security, cleaning, repairs and related expenses of Ps.11 million. The Shopping Malls segment costs, as a percentage of revenues from this segment, decreased from 10.7% during fiscal year 2017 to 8.5% during fiscal year 2018.
 
Offices. Costs in the Offices segment decreased by 50.3%, from Ps.147 million during the year ended June 30, 2017 to Ps.73 million during the year ended June 30, 2018, mainly due to: (i) a decrease in depreciation and amortization of Ps.113 million, offset by: (i) an increase in maintenance, repairs and services of Ps.14 million; (i) an increase in leases and expenses of Ps.11 million; (iii) higher fees and compensation for services of Ps.8 million and (iv) an increase in taxes, fees and contributions of Ps.6 million. Costs in the Offices segment, measured as a percentage of revenues of this segment, decreased from 15.6% during the year ended June 30, 2017 to 7.8% during the year ended June 30, 2018.
 
Sales and developments. Costs associated with our Sales and Developments segment registered an increase of 1.0%, from Ps.103 million during the year ended June 30, 2017 to Ps.104 million during the year ended June 30, 2018. The costs of the Sales and Developments segment, measured as a percentage of revenues from this segment decreased from 50.7% during the year ended June 30, 2017 to 49.5% during the year ended June 30, 2018.
 
Hotels. Costs in the Hotels segment increased by 6.0%, from Ps.1,102 million during the year ended June 30, 2017 to Ps.1,168 million during the year ended June 30, 2018, mainly as a result of: (i) an increase of Ps.22 million in costs of salaries, social security and other personnel expenses; (ii) an increase of Ps.19 million in fees and compensation for services, and (iii) an increase of Ps.17 million in depreciation and amortization. Costs in the Hotels segment, measured as a percentage of revenues of this segment, decreased from 69.9% during the year ended June 30, 2017 to 68.3% during the year ended June 30, 2018.
 
International. Costs in the International segment did not change during the reported years.
 
Corporate. Costs in the Corporate segment did not change during the reported years.
 
Others. Costs in the Others segment increased by 337.5%, from Ps.8 million during the year ended June 30, 2017 to Ps.35 million during the year ended June 30, 2018, mainly as a result of: (i) an increase of Ps.12 million in leases and expenses; (ii) an increase of Ps.8 million in salaries, social security and other personnel expenses; and (iii) an increase of Ps.3 million in fees and compensation for services.
 
Operations Center in Israel
 
Real estate. Real estate segment costs decreased from Ps.4,971 million during the year ended June 30, 2017 to Ps.4,451 million during the year ended June 30, 2018. This variation was due to (i) a real devaluation of 1% of the NIS against the Argentine peso, partially offset by (ii) a decrease in the cost due to the lower sale of residential apartments.
 
Telecommunications. Costs in the Telecommunications segment increased from Ps.24,536 million during the year ended June 30, 2017 to Ps.24,621 million during the year ended June 30, 2018. This variation was due to a real devaluation of 1% of the NIS compared to the Argentine peso, partially offset by a slight increase in costs related to television content.
 
Others. Costs in the Others segment increased from Ps.458 million during the year ended June 30, 2017 to Ps.552 million during the year ended June 30, 2018. This variation was due to (i) a real devaluation of 1% of the NIS against the Argentine peso, and (ii) an increase in the costs of Bartan.
 
 
204
 
 
Gross profit 2018 vs 2017
 
The total consolidated gross profit, according to the income statement, decreased by Ps.121 million, from Ps.24,299 million during the year ended June 30, 2017 (out of which Ps.16,797 million derive from the Operations Center in Israel and Ps.7,502 million from the Operations Center in Argentina) to Ps.24,178 million during the year ended June 30, 2018 (out of which Ps.16,514 million derive from the Operations Center in Israel and Ps.7,664 million from the Operations Center in Argentina). Without considering the effect from the Operations Center in Israel, gross profit increased by 2.2%. The total consolidated gross profit, measured as a percentage of revenues from sales, leases and services, increased from 40.7% during the year ended June 30, 2017 to 41.1% during the year ended June 30, 2018. Without considering the effect from the Operations Center in Israel, total consolidated gross profit, according to the income statement, increased from 58.1% during the year ended June 30, 2017 to 60.4% during the year ended June 30, 2018.
 
In turn, total gross profit for expenses and collective promotion fund decreased Ps.15 million, from Ps.56 million during the year ended June 30, 2017 (out of which a profit of Ps.88 million derives from the Shopping Malls segment and a loss of Ps.32 million from the Offices segment), to Ps.41 million during the year ended June 30, 2018 (out of which a profit of Ps.63 million derives from the Shopping Malls segment and a loss of Ps.22 million from the Offices segment).
 
Additionally, the gross profit of our joint ventures decreased by 41.2%, from Ps.51 million during the year ended June 30, 2017 to Ps.30 million during the year ended June 30, 2018.
 
Therefore, according to the information by segments (taking into account the gross profit from our joint ventures and without considering the gross profit corresponding to expenses and collective promotion fund or to inter-segment operations), gross profit decreased by Ps.159 million, from Ps.24,420 million during the year ended June 30, 2017 (out of which Ps.16,797 million derive from the Operations Center in Israel and Ps.7,623 million from the Operations Center in Argentina) to Ps.24,261 million during the year ended June 30, 2018 (out of which Ps.16,514 million derive from the Operations Center in Israel and Ps.7,747 million from the Operations Center in Argentina). Excluding the effect from the Operations Center in Israel, gross profit increased by 1.6%. Likewise, gross profit, measured as a percentage of revenues, according to information by segments, increased slightly from 43.2% during the year ended June 30, 2017 to 43.4% during the year ended June 30, 2018. Without considering the effect of the Operations Center in Israel, the gross profit measured as a percentage of total revenues increased from 78.4% during the year ended June 30, 2017 to 79.8% during the year ended June 30, 2018.
 
Operations Center in Argentina
 
Shopping Malls. Gross profit from the Shopping Malls segment decreased 0.1%, from Ps.6,246 million during fiscal year 2017 to Ps.6,242 million for fiscal year 2018. Gross profit from our Shopping Malls segment as a percentage of revenues for the segment increased from 89.3% during fiscal year 2017 to 91.5% during fiscal year 2018.
 
Offices. Gross profit of the Offices segment increased by 7.6%, from Ps.798 million during the year ended June 30, 2017 to Ps.859 million during the year ended June 30, 2018. Gross profit of the Offices segment, measured as a percentage of revenues of this segment, increased from 84.4% during the year ended June 30, 2017 to 92.2% during the year ended June 30, 2018.
 
Sales and developments. Gross profit of the Sales and Developments segment increased by 6.0%, from Ps.100 million during the year ended June 30, 2017 to Ps.106 million during the year ended June 30, 2018, mainly as a result of a slight increase in sales recorded during the year ended June 30, 2018. The gross profit of the Sales and Developments segment, measured as a percentage of this segment's revenues, increased from 49.3% during the year ended June 30, 2017 to 50.5% during the year ended June 30, 2018.
 
Hotels. Gross profit for the Hotels segment increased by 14.3% from Ps.475 million during the year ended June 30, 2017 to Ps.543 million during the year ended June 30, 2018. The gross profit of the Hotels segment, measured as a percentage of revenues of this segment, increased from 30.1% during the year ended June 30, 2017 to 31.7% during the year ended June 30, 2018.
 
 
205
 
 
International. Gross profit of the International segment did not present variations during the reported years.
 
Corporate. Gross profit of the Corporate segment did not present variations during the reported years.
 
Others. Gross profit from the Others segment decreased by 175.0%, from a profit of Ps.4 million during the year ended June 30, 2017 to a loss of Ps.3 million during the year ended June 30, 2018. The gross profit of the Others segment, measured as a percentage of revenues of this segment decreased from 33.3% during the year ended June 30, 2017 to 9.4% negative during the year ended June 30, 2018.
 
Operations Center in Israel
 
Real estate. Gross profit of the Real estate segment increased from Ps.5,509 million during the year ended June 30, 2017 to Ps.6,312 million during the year ended June 30, 2018. This variation was mainly due to a real devaluation of 1% of the NIS against the Argentine peso, accompanied by the reduction in costs. The gross profit of the segment as a percentage of revenues increased slightly from 52.6% during 2017, to 58.6% during the year ended June 30, 2018.
 
Telecommunications. Gross profit of the Telecommunications segment decreased from Ps.10,526 million during the year ended June 30, 2017 to Ps.9,709 million during the year ended June 30, 2018. This variation was mainly due to a real devaluation of 1% of the NIS against the Argentine peso, increased by the constant erosion in the revenues of mobile services, which was partially offset by an increase in revenues related to fixed lines, television and internet. The gross profit of the segment as a percentage of revenues decreased slightly from 30.0% during 2017 to 28.3% during the year ended June 30, 2018.
 
Others. Gross profit from the Others segment decreased from Ps.762 million during the year ended June 30, 2017 to Ps.493 million during the year ended June 30, 2018. This variation was mainly due to a real devaluation of 1% of the NIS against the Argentine peso followed by a drop in the gross profit of Bartan and Epsilon. The gross profit of the segment as a percentage of revenues decreased from 62.5% during 2017 to 47.2% during the year ended June 30, 2018.
 
Net gain from fair value adjustment of investment properties 2018 vs 2017
 
The net gain from fair value adjustment of investment properties, according to the income statement, increased by Ps.21,370 million, from a net loss of Ps.4,389 million during the year ended June 30, 2017 (out of which a gain of Ps.779 million derives from the Operations Center in Israel and a loss of Ps.5,168 million from the Operations Center in Argentina),to a net gain of Ps.16,981 million during the year ended June 30, 2018 (out of which Ps.3,575 million derive from the Operations Center in Israel and Ps.13,406 million from the Operations Center in Argentina).
 
It should be noted that according to the adjustment for inflation methodology, the gain/(loss) from fair value adjustment of investments properties should be broken down into its two effects: i) adjustment for inflation and ii) loss or gain from actual fair value adjustment. During the year ended June 30, 2018, the inflationary effect does not exceed the appreciation of investment properties, therefore, a gain from fair value adjustment of investment properties of Ps.16,981 million is recognized.
 
Operations Center in Argentina
 
1. Shopping Mall segment
 
The net impact in the peso values of our shopping malls was primarily a consequence of macroeconomic changes: (i) an increase in the projected inflation rate and GDP growth, with a consequent increase in the projected cash flow of Ps.10,909 million (assuming all other factors remain unchanged), as revenues from our Shopping Malls segment are a percentage of the tenants sales; (ii) between June 30, 2017 to June 30, 2018, the Argentinian peso depreciated 73.9% against U.S. dollar (from Ps.16.53 per dollar to Ps.28.75 per dollar), which resulted in a reduction of Ps.22.459 million in the projected cash flows when they are measured in dollar terms, assuming all other factors remain unchanged; (iii) an increase of 44 basis points in the discount rate in U.S. dollar, which it is used to discount the projected cash flows from the Shopping Malls segment, which generated a reduction of Ps.2.178 million in the fair value of our Shopping Malls, assuming all other factors remain unchanged;(iv) an increase of Ps.23,622 million as a consequence of the conversion of the value of the Shopping Malls in dollar terms into pesos considering the end of fiscal year exchange rate of Ps.28.75 per dollar; (v) additional effect because of the reduction in the corporate income tax rate to 30% was considered for fiscal years that are dated from January 1, 2018 to December 31, 2019 and to 25% for the fiscal years that are dated January 1, 2020 onwards, increasing the value of our Shopping Malls in Ps.7,732 million.
 
In addition, the value of our shopping malls as of June 30, 2017, has been restated for inflation for comparative purposes as required by IAS 29. The impact of such restatement is Ps 13.258 million.
 
We maintained the same portfolio of Shopping Malls during fiscal year ended June 30, 2018.
 
2. “Offices”, “Sales and developments”, “International” and “Others” segments.
 
Net gain/(loss) from actual fair value adjustment of investment properties included in these segments increased by 604.3% during the year ended June 30, 2018, as a result of the impact of the depreciation of the Argentine peso.
 
The Argentine office market is a liquid market, in which a significant volume of counterparties participates and frequently carries out purchase and sale transactions. This allows to observe sale prices that are relevant and representative in the market. Furthermore, lease agreements are denominated in dollars for an average term of 3 years, with the current business thus generating a stable cash flow in dollars. In this sense, the “Market approach” technique is used (market comparable values) for the determination of the fair value of these segments, with the value per square meter being the most representative metric.
 
The value of our office and other, increased 34.5% in real terms during the fiscal year ended June 30, 2018 due to the fact that the depreciation rate of the peso during the year was higher than the inflation rate. In addition, we recognize from the Sales and Developments segment a profit of Ps.5,161 million for the fiscal year ended June 30, 2018 compared with a loss of Ps.188 million for the fiscal year ended June 30, 2017.
 
 
206
 
 
Operations Center in Israel
 
Real estate. Net gain from fair value adjustment of investment properties increased from Ps.779 million during the year ended June 30, 2017 to Ps.3,575 million during the year ended June 30, 2018. The variation was due to the increase in the value of properties in Israel, accompanied by stability in properties in the United States.
 
General and administrative expenses 2018 vs 2017
 
Total general and administrative expenses, according to the income statement, recorded a decrease of Ps.184 million, from Ps.7,068 million during the year ended June 30, 2017 (out of which Ps.5,583 million derive from the Operations Center in Israel and Ps.1,485 million from the Operations Center in Argentina) to Ps.6,884 million during the year endedJune 30, 2018 (out of which Ps.5,299 million derive from the Operations Center in Israel and Ps.1,585 million from the Operations Center in Argentina). Excluding the effect from the Operations Center in Israel, general and administrative expenses increased by 6.7%. Total general and administrative expenses measured as a percentage of total revenues decreased from 11.8% during the year ended June 30, 2017 to 11.7% during the year ended June 30, 2018. Excluding the effect from the Operations Center in Israel, total general and administrative expenses measured as a percentage of total revenues, according to income statement, increased from 11.5% during the year ended June 30, 2017 to 12.5% during the year ended June 30, 2018.
  
In turn, the general and administrative expenses of our joint ventures increased Ps.16 million, from Ps.10 million during the year ended June 30, 2017 to Ps.26 million during the year ended June 30, 2018.
 
Finally, general and administrative expenses for inter-segment operations increased Ps.8 million, from Ps.15 million during the year ended June 30, 2017 to Ps.23 million during the year ended June 30, 2018.
 
 
207
 
 
Therefore, according to the information by segments (taking into account the general and administrative expenses from our joint ventures and without considering those corresponding to expenses and collective promotion funds or to inter-segment operations), general and administrative expenses decreased Ps.160 million, from Ps.7,093 million during the year ended June 30, 2017 (out of whichPs.5,583 million derive from the Operations Center in Israel and Ps.1,510 million from the Operations Center in Argentina) to Ps.6,933 million during the year ended June 30, 2018 (out of which Ps.5,299 million derive from the Operations Center in Israel and Ps.1,634 million from the Operations Center in Argentina). Excluding the general and administrative expenses from the Operations Center in Israel, expenses increased by 8.2%. General and administrative expenses measured as a percentage of revenues, according to the information by segments, decreased from 12.6% during the year ended June 30, 2017 to 12.4% during the year ended June 30, 2018. Without considering the effect from the Operations Center in Israel, total general and administrative expenses, measured as a percentage of total revenues, increased from 15.5% during the year ended June 30, 2017 to 16.8% during the year ended June 30, 2018.
 
Operations Center in Argentina
 
Shopping Malls. Administrative expenses of the Shopping Malls segment increased 2.6%, from Ps.582 million, during fiscal year 2017 to Ps.597 million during fiscal year 2018, mainly as a result of: (i) an increase of Ps.14 million in banking expenses; (ii) an increase of Ps.13 million in amortization; (iii) an increase of Ps. 10 millionin maintenance, repair, travel and mobility; partially mitigated by; (iv) a decrease of Ps.20 million in, fees and compensations for services. Administrative expenses of the Shopping Malls segment as a percentage of revenues from this segment increased from 8.3% during fiscal year 2017 to 8.8% during fiscal year 2018.
 
Offices. General and administrative expenses of our Offices segment decreased by 3.2%, from Ps.157 million during the year ended June 30, 2017 to Ps.152 million during the year ended June 30, 2018, mainly as a result of: (i) a decrease of Ps.15 million in salaries, social security and other personnel expenses, partially offset by: (ii) an increase of Ps.6 million in advertising and other commercial expenses. General and administrative expenses, measured as a percentage of revenues in the same segment, decreased from 16.6% during the year ended June 30, 2017 to 16.3% during the year ended June 30, 2018.
 
Sales and developments. General and administrative expenses associated with our Sales and developments segment increased by 93.1%, from Ps.72 million during the year ended June 30, 2017 to Ps.139 million during the year ended June 30, 2018, mainly as a result of: (i) an increase of directors’ fees of Ps.16 million, (ii) an increase in salaries, social security and other personnel expenses of Ps.15 million; (iii) an increase of Ps.6 million in taxes, fees and contributions; (iv) an increase of Ps.5 million in fees and compensation for services, and (v) an increase of Ps.4 million in maintenance, repairs and services, among other items. General and administrative expenses, measured as a percentage of revenues of this segment, increased from 35.5% during the year ended June 30, 2017 to 66.2% during the year ended June 30, 2018.
 
Hotels. General and administrative expenses associated with our Hotels segment increased by 12.2% from Ps.304 million during the year ended June 30, 2017 to Ps.341 million during the year ended June 30, 2018, mainly as a result of: (i) an increase of Ps.17 million in salaries, social security and other personnel expenses; and (ii) an increase of Ps.15 million in maintenance costs, repairs and services. General and administrative expenses associated with the Hotels segment measured as a percentage of this segment's revenues increased by 19.3% during the year ended June 30, 2017 to 19.9% during the year ended June 30, 2018.
 
International. General and administrative expenses associated with our International segment decreased by 7.9%, from Ps.89 million during the year ended June 30, 2017 to Ps.82 million during the year ended June 30, 2018, mainly due to: (i) a decrease in fees and compensation for services of Ps.32 million, partially offset by: (i) an increase of Ps.11 million in taxes, fees and contributions; and (ii) an increase of Ps.8 million in other administrative expenses.
 
Corporate. General and administrative expenses associated with our Corporate segment decreased by 7.2%, from Ps.290 million during the year ended June 30, 2017 to Ps.269 million during the year ended June 30, 2018, mainly due to a decrease of Ps.20 million in fees and compensation for services, among other items.
 
 
208
 
 
Others. General and administrative expenses associated with our Others segment increased by 237.5%, from Ps.16 million during the year ended June 30, 2017 to Ps.54 million during the year ended June 30, 2018, mainly due to (i) an increase of Ps.16 in maintenance, repairs and services; (ii) an increase of Ps.8 million in taxes, fees and contributions; and (iii) an increase of Ps.7 million in fees and compensation for services, among other items.
 
Operations Center in Israel
 
Real estate. General and administrative expenses associated with the Real Estate segment increased from Ps.636 million during the year ended June 30, 2017 to Ps.644 million during the year ended June 30, 2018. This variation was mainly due to a real devaluation of 1% of the NIS against the Argentine peso, offset by a slight increase in structure costs. The general and administrative expenses associated with this segment measured as a percentage of this segment’s revenues decreased from 6.1% during the year ended June 30, 2017 to 6.0% during the year ended June 30, 2018.
 
Telecommunications. General and administrative expenses associated with the Telecommunications segment decreased from Ps.3,499 million during the year ended June 30, 2017 to Ps.3,214 million during the year ended June 30, 2018. This variation was due to (i) a real devaluation of 1% of the NIS against the Argentine peso and (ii) a reduction in personnel expenses due to a downsizing of the company, which accompanied the fall in revenues in a search for efficiency improvements. The administrative and general expenses associated with the segment measured as a percentage of this segment's revenues decreased from 10% during the year ended June 30, 2017 to 9.4% during the year ended June 30, 2018.
 
Corporate. General and administrative expenses associated with the Corporate segment decreased from Ps.836 million during the year ended June 30, 2017 to Ps.597 million during the year ended June 30, 2018. This variation was due to (i) a real devaluation of 1% of the NIS against the Argentine peso, followed by a decrease in the personnel and the structure of costs of DIC and IDBD, also accompanied by a reduction in Dolphin's legal fees.
 
Others. General and administrative expenses associated with the Others segment increased from Ps.612 million during the year ended June 30, 2017 to Ps.844 million during the year ended June 30, 2018. This variation was due to (i) a real devaluation of 1% of the NIS against the Argentine peso and an increase in the structure of Bartan and Epsilon.
 
Selling expenses 2018 vs 2017
 
Total consolidated selling expenses, according to the income statement, decreased by Ps.523 million, from Ps.8,806 million during the year ended June 30, 2017 to Ps.8,283 million during the year ended June 30, 2018 (out of which Ps.7,506 million derive from the Operations Center in Israel and Ps.777 million from the Operations Center in Argentina). Excluding the effect from the OperationsCenter in Israel, selling expenses increased by 2.9%. Total consolidated selling expenses measured as a percentage of revenues from sales, leases and services, decreased from 14.8% during the year ended June 30, 2017 to 14.1% during the year ended June 30, 2018. Excluding the effect of the Operations Center in Israel, total selling expenses measured as a percentage of revenues from sales, leases and services slightly increased from 5.8% during the year ended June 30, 2017 to 6.1% during the year ended June 30, 2018.
 
In turn, selling expenses of our joint ventures increased Ps.1 million, from Ps10 million during the year ended June 30, 2017 to Ps.11 million during the year ended June 30, 2018.
 
Therefore, according to the information by segments (taking into account the selling expenses from our joint ventures and without considering those corresponding to expenses and collective promotion fund or to inter-segment operations), selling expenses decreased Ps.526 million, from Ps.8,820 million during the year ended June 30, 2017 to Ps.8,294 million during the year ended June 30, 2018 (out of which Ps.7,506 million derive from the Operations Center in Israel and Ps.788 million from the Operations Center in Argentina). Excluding the effect from the Operations Centerin Israel, selling expenses increased by 2.5%. Selling expenses measured as a percentage of revenues, according to information by segments, decreased from 15.6% during the year ended June 30, 2017 to 14.9% during the year ended June 30, 2018. Without considering the effects from the Operations Center in Israel, total selling expenses, measured as a percentage of total revenues according to the information by segments, experienced a small increase, going from 7.9% during the year ended June 30, 2017 to 8.1% during the year ended June 30, 2018.
 
 
209
 
 
Operations Center in Argentina
 
Shopping Malls. Selling expenses from the Shopping Malls segment increased 6.0%, from Ps.401 million during fiscal year 2017 to Ps.425 million during fiscal year 2018, mainly as a result of: (i) an increase of Ps.28 million bad debt expense; (ii) an increase in taxes, rates and contributions of Ps.17 million and (iii) an increase of Ps.4 million in fees and compensations for services; partially mitigated by (iv) a decreased in salaries, social security charges and other personnel expenses of Ps.14 million and (v) a decrease in publicity and propaganda of Ps.11 million. Selling expenses as a percentage of revenues from the Shopping Malls segment increased in 5.7% during fiscal year 2017 to 6.2% during fiscal year 2018.
 
Offices. Selling expenses associated with our Offices segment decreased by 2.0% from Ps.102 million during the year ended June 30, 2017 to Ps.100 million during the year ended June 30, 2018. This variation was generated mainly as a result of a decrease of Ps.20 million in advertising and other commercial expenses, offset by an increase of Ps.17 million in doubtful accounts. Selling expenses associated with our Offices segment, measured as a percentage of this segment's revenues, decreased from 10.8% during the year ended June 30, 2017 to 10.7% during the year ended June 30, 2018.
 
Sales and developments. Selling expenses associated with our Sales and developments segment decreased by 4.8%, from Ps.42 million during the year ended June 30, 2017 to Ps.40 million during the year ended June 30, 2018. This variation is mainly due to: (i) a decrease of Ps.8 million in taxes, fees and contributions; (ii) a decrease of Ps.2 million in maintenance, repairs and services, and (iii) a decreaseof Ps.2 million in advertising and other commercial expenses, offset by: (i) an increase of Ps.4 million in fees and compensation for services; (ii) an increase of Ps.3 million in leases and expenses and (iii) an increase of Ps.2 million in salaries, social security and other personnel expenses. The selling expenses associated with our Sales and developments segment, measured as a percentage of this segment decreased, from 20.7% during the year ended June 30, 2017 to 19.0% during the year ended June 30, 2018.
 
Hotels. Selling expenses associated with our Hotels segment increased 0.9%, from Ps.216 million during the year ended June 30, 2017 to Ps.218 million during the year ended June 30, 2018, mainly as a result of: (i) an increase of Ps.24 million in salaries, social security and other personnel expenses; (ii) an increase of Ps.22 million in taxes, fees and contributions, (iii) an increase of Ps.19 million in fees and compensation for services, (iv) an increase of Ps.14 million in advertising and other commercial expenses, and (v) an increase of Ps. 6 million in leases and expenses, offset by: (i) a decrease of Ps.23 million in maintenance, repairs and services, and (ii) a decrease of Ps.62 million in food, beverages and other hotel expenses. The selling expenses associated with our Hotels segment measured as a percentage of this segment's revenues decreased, from 13.7% during the year ended June 30, 2017 to 12.7% during the year ended June 30, 2018.
 
International. Selling expenses associated with the International segment did not show variations during the reported years.
 
Corporate. Selling expenses associated with the Corporate segment did not show variations during the reported years.
 
Others. Selling expenses associated with our Others segment decreased by 37.5% from Ps.8 million during the year ended June 30, 2017 to Ps.5 million during the year ended June 30, 2018, mainly due to (i) a decrease of Ps.8 million in advertising and other commercial expenses, offset by an increase of Ps.3 million in taxes, fees and contributions and (ii) an increase of Ps.2 million in doubtful accounts. The selling expenses associated with our Others segment measured as a percentage of this segment's revenues decreased significantly, from 66.7% during the year ended June 30, 2017 to 15.6% during the year ended June 30, 2018.
 
Operations Center in Israel
 
Real estate. Selling expenses associated with the real estate segment increased from Ps.199 million during the year ended June 30, 2017 to Ps.202 million during the year ended June 30, 2018. This variation was due to a real devaluation of 1% of the NIS against the Argentine peso, offset by an increase in the sale of square meters. The selling expenses associated with this segment measured as a percentage of revenues remained stable at 1.9% during the year ended June 30, 2017 and the year ended June 30, 2018.
 
 
210
 
 
Telecommunications. Selling expenses associated with the Telecommunications segment decreased from Ps.7,491 million during the year ended June 30, 2017 to Ps.7,038 million during the year ended June 30, 2018. This variation was due to a real devaluation of 1% of the NIS against the Argentine peso, together with (ii) a decrease in advertising expenses on the mobile phone line. Selling expenses associated with this segment measured as a percentage of revenues decreased, from 21.4% during the year ended June 30. 2017 to 20.5% during the year ended June 30, 2018.
 
Others. Selling expenses associated with the Others segment decreased from Ps.361 million during the year ended June 30, 2017 to Ps.266 million during the year ended June 30, 2018. This variation was due to a real devaluation of 1% of the NIS against the Argentine peso and a decrease in Elron’s expenses.
 
Other operating results, net 2018 vs 2017
 
Other operating results, net, according to the income statement, registered an increase of Ps.2,180 million, going from a net loss of Ps.651 million during the year ended June 30, 2017 to a net profit of Ps.1,529 million during the year ended June 30, 2018 (out of which a net profit of Ps.35 million derives from the Operations Center in Argentina and a net profit of Ps.1,494 million from the Operations Center in Israel).
 
Other operating results, net from our joint ventures, decreased Ps.45 million, going from a net profit of Ps.20 million during the year ended June 30, 2017 (out of which a loss of Ps.15 million derives from the Sales and Developments segment, Ps.2 million from the Offices segment and Ps.3 million are allocated to the Shopping Malls segment) to a net loss of Ps.25 million during the year ended June 30, 2018 (out of which a loss of Ps.24 million is allocated to the Sales and Developments segment and Ps.1 million is allocated to the Shopping Malls segment within the Operations Center in Argentina).
 
Therefore, according to the information by segments (taking into account the other operating results, net from our joint ventures and without considering those corresponding to inter-segment operations), other operating results, net recorded an increase of Ps.2,152 million, from a net loss of Ps.687 million during the year ended June 30, 2017 to a net profit of Ps.1,465 million during the year ended June 30, 2018. Excluding the effect from the Operations Center in Israel, other operating results increased in Ps.650 million.
 
Operations Center in Argentina
 
Shopping Malls. Other operating results, net from the Shopping Malls segment decreased 13.3%, from a loss of Ps.75 million during fiscal year 2017 to a loss of Ps.65 million during fiscal year 2018, mainly as a result of: (i) a decrease in donations charges of Ps. 53 millions, partially offset by: (ii) an increase credit interest of Ps.38 million and (iii) an increase in legal contingencies of Ps.20 million. Other operating results, net from this segment as a percentage of the revenues from this segment increase from 1.1% during fiscal year 2017 to 1.0% during fiscal year 2018
 
Offices. Other operating results, net, associated with our Offices segment increased by 27.3%, going from a loss of Ps.22 million during the year ended June 30, 2017 to a loss of Ps.16 million during the year ended June 30, 2018, mainly as a consequence of lower donations and the expenses of lawsuits and other contingencies, among other items. The other operating results, net, of this segment, as a percentage of revenues, increased from 2.3% negative during the year ended June 30, 2017 to 1.7% negative during the year ended June 30, 2018.
 
Sales and developments. Other operating results, net, associated with our Sales and developments segment increased by 234.7%, going from a loss of Ps.72 million during the year ended June 30, 2017 to a profit of Ps.97 million during the year ended June 30, 2018, mainly as a result of the sale of floors in Intercontinental Hotel by IRSA Propiedades Comerciales. The other operating results, net, of this segment, as a percentage of this segment's revenues increased from 35.5% negative during the year ended June 30, 2017 to 46.2% positive during the year ended June 30, 2018.
 
Hotels. Other operating results, net, associated with the Hotels segment decreased by Ps.30 million, going from a profit of Ps.2 million during the year ended June 30, 2017 to a loss of Ps.28 million during the year ended June 30, 2018, mainly due to a higher expense related to a boiler-related loss. The other operating results, net, of this segment, as a percentage of this segment's revenues decreased from 0.1% positive during the year ended June 30, 2017 to 1.6% negative during the year ended June 30, 2018.
 
 
211
 
 
International. Other operating results, net, of this segment increased by 92.4%, from a net loss of Ps.528 million during the year ended June 30, 2017 to a loss of Ps.40 million during the year ended June 30, 2018, mainly due to the reset of the translation difference occurred during the fiscal year ended June 30, 2017.
 
Corporate. Other operating results, net, associated with the Corporate segment did not show variations during the reported years.
 
Others. Other operating results, net, associated with the Others segment increased by 4.38%, from a net profit of Ps.16 million during the year ended June 30, 2017 to a net profit of Ps.23 million during the year ended June 30, 2018, mainly due to revenues from the assignment of royalty receivables of Entertainment Holdings SA. The other operating results, net, of this segment, as a percentage of revenues from this segment decreased by 133.3% during the year ended June 30, 2017 to 71.9% during the year ended June 30, 2018.
 
Operations Center in Israel
 
Real Estate. Other operating results, net associated with the Real Estate segment increased from Ps.70 million during the year ended June 30, 2017 to Ps.179 million during the year ended June 30, 2018. This variation was due to (i) a real devaluation of 1% of the NIS against the Argentine peso and (ii) the result from the sale of fixed assets.
 
Telecommunications. Other operating results, net associated with the Telecommunications segment increased from Ps.238 million during the year ended June 30, 2017 to Ps.540 million during the year ended June 30, 2018. This variation was due to (i) a real devaluation of 1% of the NIS against the Argentine peso, offset by (ii) the sale of the subsidiary Rimon.
 
Corporate. Other operating results, net associated with the Corporate segment went from a loss of Ps.105 million during the year ended June 30, 2017 to a profit of Ps.798 million during the year ended June 30, 2018. This variation was due to (i) a real devaluation of 1% of the NIS against the Argentine peso, offset by (ii) the favorable outcome of the trial won by Ma'ariv.
 
Others. Other operating results, net associated with the Others segment went from a loss of Ps.211 million during the year ended June 30, 2017 to a loss of Ps.23 million during the year ended June 30, 2018. This variation was due to (i) a real devaluation of 1% of the NIS against the Argentine peso, and (ii) a decrease in research and development expenses.
 
Profit / (loss) from operations 2018 vs 2017
 
The total consolidated profit from operations, pursuant to the income statement, increased by 713.0% from a profit of Ps.3,385 million during the year ended June 30, 2017 to a profit of Ps.27,521 million during the year ended June 30, 2018 (out of which Ps.8,778 million derive from the Operations Center in Israel and Ps.18,743 million of the Operations Center in Argentina). Excluding the effect from the Operations Center in Israel, profit from operations increased Ps.19,292 million. The total consolidated profit from operations, measured as a percentage of revenues from sales, leases and services, increased from 5.7% during the year ended June 30, 2017 to 46.8% during the year ended June 30, 2018. Without considering the effect from the Operations Center in Israel, the total consolidated profit from operations, measured as a percentage of total revenues, increased from 4.3% negative during the year ended June 30, 2017 to 147.7% during the year ended June 30, 2018.
 
Profit from operations of our joint ventures decreased by 2.1%, from Ps.722 million during the year ended June 30, 2017 (out of which Ps.715 million derive from the Offices segment, Ps.6 million are allocated to the Shopping Malls segment, and Ps.1 million to the Sales and developments segment of the Operations Center in Argentina), to Ps.707 million during the year ended June 30, 2018 (out of which a Ps.670 million profit is allocated to the Offices segment, a Ps.82 million profit is allocated to the Shopping Malls segment and a loss Ps.45 million is allocated to the Sales and developments segment of the Operations Center in Argentina), mainly due to a lower net gain from fair value adjustment of investment properties.
 
In turn, profit from operations for expenses and collective promotion fund remained stable during the reported years.
 
 
212
 
 
Finally, profit from operations generated by the inter-segment operations decreased 80.0%, from Ps.5 million during the year ended June 30, 2017 to a loss of Ps.9 million during the year ended June 30, 2018.
 
Therefore, according to the information by segments (taking into account profit from operations from our joint ventures and without considering those corresponding to expenses and collective promotion fund or to inter-segment operations), profit from operations increased by 587.9%, from Ps.4,102 million during the year ended June 30, 2017 to Ps.28,219 million during the year ended June 30, 2018 (out of which Ps.8,778 million derive from the Operations Center in Israel and Ps.19,441 million from the Operations Center in Argentina). Without considering profit from operations from the Operations Center in Israel, profit from operations increased Ps.19,273 million. Profit from operations, measured as a percentage of revenues according to segment information, increased from 7.3% during the year ended June 30, 2017 to 50.5% during the year ended June 30, 2018. Excluding the effect from the Operations Center in Israel, total profit from operations, according to segment information, measured as a percentage of total revenues, increased from 1.7% during the year ended June 30, 2017 to 200.3% during the year ended June 30, 2018.
 
Operations Center in Argentina
 
Shopping Malls. Operating income from the Shopping Malls segment increased 1,472,5% from a loss of Ps.695 million during fiscal year 2017, to a profit of Ps.9,539 million during fiscal year 2018. Operating income from the Shopping Malls segment as a percentage of the revenues from such segment went from (10.0%) during fiscal year 2017 to 139.8% during fiscal year 2018.
 
Offices. Profit from operations from our Offices segment increased by 200.7%, going from a profit of Ps.1,651 million during the year ended June 30, 2017 to a profit of Ps.4,964 million during the year ended June 30, 2018. The variation is mainly due to an increase of Ps.3,239 million in the net gain from fair value adjustment of investment properties. Profit from operations of the Offices segment as a percentage of the segment's revenues increased from 174.7% during the year ended June 30, 2017 to 532.6% during the year ended June 30, 2018.
 
Sales and developments. Profit from operations from our Sales and Developments segment increased Ps.4,954 million, from a profit of Ps.204 million during the year ended June 30, 2017 to a profit of Ps.5,158 million during the year ended June 30, 2018. This increase is mainly due to an increase of Ps.4,844 million in the net gain from fair value adjustment of investment properties. Profit from operations from the Sales and Developments segment as a percentage of the segment's revenues increased from 100.5% during the year ended June 30, 2017 to 2,456.2% during the year ended June 30, 2018.
 
Hotels. Profit from operations from the Hotels segment showed an increase of 2.3%, going from a loss of Ps.43 million during the year ended June 30, 2017 to a loss of Ps.44 million during the year ended June 30, 2018. This increase is mainly due to the increase in the average rate per room of our hotel portfolio (measured in pesos), thus generating an increase in revenues. Profit from operations from the Hotels segment as a percentage of this segment's revenues decreased from 2.7% negative during the year ended June 30, 2017 to 2.6% negative during the year ended June 30, 2018.
 
International. Profit from operations from our International segment increased by 80.2%, going from a loss of Ps.617 million during the year ended June 30, 2017 to a loss of Ps.122 million during the year ended June 30, 2018. This variation is due to the reversal of the translation difference occurred during the year ended June 30, 2017.
 
Corporate. Profit from operations from our Corporate segment decreased by 7.2%, going from a loss of Ps.290 million during the year ended June 30, 2017 to a loss of Ps.269 million during the year ended June 30, 2018, mainly affected by general and administrative expenses.
  
Others. The operating result corresponding to our Others segment increased by 611.9%, from a loss of Ps.42 million during the year ended June 30, 2017 to a profit of Ps.215 million during the year ended June 30, 2018. The variation is mainly due to a Ps.292 million increase in the net gain from fair value adjustment of investment properties. Profit from operations of the Others segment as a percentage of this segment's revenues increased from 350.0% negative during the year ended June 30, 2017 to 671.9% during the year ended June 30, 2018.
 
 
213
 
 
Operations Center in Israel
 
Real estate. Profit from operations of the Real Estate segment increased from Ps.5,523 million during the fiscal year 2017 to Ps.9,220 million during the year ended June 30, 2018. This variation was due to (i) a real devaluation of 1% of the NIS against the Argentine peso, (ii) the occupation of projects in Israel, (iii) an increase in the number of square meters occupied and (iv) a gain from fair value adjustment of investment properties.
 
Telecommunications. Profit from operations of the Telecommunications segment increased from a loss of Ps.226 million during fiscal year 2017 to a loss of Ps.3 million during fiscal year 2018. This variation was due to (i) a real devaluation of 1% of the NIS against the Argentine peso, (ii) an increase in television subscribers and (iii) the continuous erosion in service revenues, which was partially offset by the decrease in operating expenses, due to increased efficiency measures implemented by Cellcom and the sale of Rimon.
 
Corporate. Profit from operations of the Corporate segment increased from a loss of Ps.941 million during fiscal year 2017 to a profit of Ps.201 million during fiscal year 2018. This variation was due to (i) a real devaluation of 1% of the NIS against the Argentine peso, and (ii) the positive outcome of Ma'ariv's trial.
 
Others. Profit from operations of the Others segment went from a loss of Ps.422 million during fiscal year 2017 to a loss of Ps.640 million during fiscal year 2018. This variation was due to (i) a real devaluation of 1% of the NIS against the Argentine peso, and (ii) an increase in the costs of Bartan and Epsilon.
 
Share of profit / (loss) of associates and joint ventures 2018 vs 2017
 
The share of profit / (loss) of associates and joint ventures, pursuant to the income statement, decreased by 227.7%, from a loss of Ps.757 million during the year ended June 30, 2017 to a loss of Ps.2,481 million during the year ended June 30, 2018 (out of which a loss of Ps.2,308 million derives from the Operations Center in Argentina and a loss of Ps.173 million from the Operations Center in Israel). Excluding the results from the Operations Center in Israel, the share of profit / (loss) of associates and joint ventures decreased by 190.3%, mainly due to the negative results from the Sales and developments and International segments.
 
Also, the net share of profit / (loss) of associates and joint ventures, mainly from Nuevo Puerto Santa Fe S.A. (Shopping Malls segment), Quality Invest S.A. (Offices segment) and Cyrsa S.A. and Puerto Retiro S.A. (Sales and developments segment), evidenced an increase of 281.8%, going from a profit of Ps.170 million during the year ended June 30, 2017 to a profit of Ps.649 million during the year ended June 30, 2018, mainly due to the share of profit of our joint venture Quality Invest S.A., due to the result originated in the valuation of investment properties.
 
Operations Center in Argentina
 
Shopping Malls. In the segment information the share of profit / (loss) of joint venture Nuevo Puerto Santa Fe S.A. is exposed line by line on a consolidated basis.
 
Offices. In the segment information the share of profit / (loss) of our joint venture Quality S.A. is exposed on a consolidated basis, line by line in this segment.
 
Sales and developments. The share of profit / (loss) of joint ventures Cyrsa S.A. and Puerto Retiro S.A. is exposed on a consolidated basis, line by line. The share of profit / (loss) of our associate Manibil S.A., which is disclosed in this line, increased by Ps.19 million, from a loss of Ps.16 million during the year ended June 30, 2017 to a profit of Ps.3 million during the year ended June 30, 2018.
 
Hotels. This segment does not present results from the share of profit / (loss) of associates and joint ventures.
 
International. The share of profit / (loss) of associates of this segment decreased by 779.3%, going from a loss of Ps.352 million during the year ended June 30, 2017 to a loss of Ps.3,095 million during the year ended June 30, 2018, mainly generated by a negative result of our investment in New Lipstick LLC of Ps.3,083 million.
 
Others. The share of profit / (loss) of associates of the Others segment, increased by 122.6%, from a loss of Ps.597 million during the year ended June 30, 2017 to a profit of Ps.135 million during the year ended June 30, 2017, mainly as a result of a gain from our investments in BHSA for Ps.290 million.
 
 
214
 
 
Operations Center in Israel
 
Real estate. The share of profit / (loss) of associates and joint ventures of this segment increased from Ps.66 million during the year ended June 30, 2017 to Ps.233 million in the year ended June 30, 2018 due to an improvement presented by Mehadrin and Pbel in their results.
 
Others. The share of profit / (loss) of associates and joint ventures of this segment went from a loss of Ps.28 million during the year ended June 30, 2017 to a loss of Ps.406 million in the year ended June 30, 2018 due to the low performance of Elron's investments.
 
Financial results, net
 
The financial results went from a loss of Ps.6,924 million during the year ended June 30, 2017 to a loss of Ps.28,460 million during the year ended June 30, 2018, this variation is mainly due to the devaluation of the Argentine peso against the dollar and the result of the exchange of DIC’s debt swap.
 
Income tax
 
The Company applies the deferred tax method to calculate the income tax corresponding to the years presented, thus recognizing in this way temporary differences as tax assets and liabilities. The income tax charge for the year went from a loss of Ps.1,491 million during the year ended June 30, 2017, to a profit of Ps.6,280 million during the year ended June 30, 2018, out of which a profit of Ps.7,445 million derives from the Operations Center in Argentina and this was offset by a loss of Ps.1,165 million from the Operations Center in Israel.
 
Profit for the year
 
As a result of the factors described above, the profit of the year, including the effect of discontinued operations, went from a profit of Ps.3,048 million during the year ended June 30, 2017 to a profit of Ps.23,237 million during the year ended June 30, 2018, out of which Ps.13,036 million derives from the Operations Center in Argentina and Ps.10,201 million from the Operations Center in Israel
 
B. Liquidity and Capital Resources 
 
Our principal sources of liquidity have historically been:
 
 ● Cash generated by operations;
 
● Cash generated by issuance of debt securities;
 
● Cash from borrowing and financing arrangements; and
 
● Cash proceeds from the sale of real estate assets.
 
Our principal cash requirements or uses (other than in connection with our operating activities) have historically been:
 
● capital expenditures for acquisition or construction of investment properties and property, plant and equipment;
 
● interest payments and repayments of debt;
 
● acquisition of equity interest in companies;
 
● payments of dividends; and
 
● acquisition of real estate.
 
Our liquidity and capital resources include our cash and cash equivalents, proceeds from bank borrowings and long-term debt, capital financing and sales of real estate investments.
 
As of June 30, 2019, our Operations Center in Argentina had positive working capital of Ps.512 million while our Operations Center in Israel had positive working capital of Ps.66,805 million, resulting in a consolidated positive working capital of Ps.67,317 million (calculated as current assets less current liabilities as of such date).
 
 
215
 
 
At the same date, our Operations Center in Argentina had cash and cash equivalents of Ps. 4,622 million while our Operations Center in Israel had cash and cash equivalents of Ps. 55,860 million, totaling consolidated cash and cash equivalents for Ps.60,482 million.
 
IDBD and DIC have certain restrictions and financial agreements in relation to their financial debt, including their debentures and loans with banks and financial institutions. Regarding IDBD's financial position, its cash flow and its ability to meet its financial debt commitments, the following should be considered:
 
Beyond IDBD’s financial situation as of June 30, 2019, which has negative equity at that date, negative operating cash flow and a low credit rating of its debentures that caused that certain bondholders hire a representative and legal advisors to evaluate a potential procedure for declaring the insolvency of IDBD. The Board of Directors of IDBD has a cash flow forecast for a period of 24 months that assumes that IDBD will receive, among other things, cash from the realization of private investments which are directly owned by IDBD, in such way that IDBD expects to fulfill all its obligations for the next 24 months. While the realization of these plans does not depend entirely on factors under its control, IDBD estimates that it will succeed in the realization of these or other plans.
 
Additionally, IRSA’s Board of Directors has approved a commitment with Dolphin to make capital contributions in Dolphin for up to NIS 210, in accordance with a schedule of commitments acquired by Dolphin with IDBD as described below between September 2019 and September 2021. IRSA is the guarantor of these commitments.
 
Dolphin undertook the commitment to make contributions to IDBD subject to the occurrence of certain circumstances in accordance with the following scheme: (i) NIS 70 that were contributed on September 2, 2019; (ii) NIS 70 to be provided until September 2, 2020 and (iii) NIS 70 to be provided until September 2, 2021. In accordance with Dolphin and IDBD's commitment, these contributions may be considered capital contributions which will result in the issuance of new IDBD shares in favor of the controlling company, or may be granted in the form of a subordinated loan.
 
IDBD will have the right to ask for an advance of a sum of up to NIS 40 as an advance of the second installment payment if it does not have the resources to finance the third buyer of Clal (Note 4), subject to the approval of the Audit Committee and Board of Directors.
 
The commitments and other restrictions resulting from the indebtedness of IDBD and DIC have no effect on IRSA since such indebtedness is without recourse to IRSA, nor has IRSA guaranteed it with its assets, notwithstanding IRSA’s commitment to provide capital to Dolphin as described above.
 
The table below shows our cash flow for the fiscal years ended June 30, 2019, 2018 and 2017:
 
 
 
Year ended June 30,
 
 
 
2019
 
 
2018
 
 
2017
 
 
 
(in millon of Ps.)
 
Net cash flow generated from operating activities
  18,920 
  14,287 
  13,244 
Net cash flow generated from / (used in) investing activities
  7,829 
  (21,363)
  (3,948)
Net cash flow (used in) / generated from financing activities
  (19,419)
  (4,312)
  3,453 
Net increase/ (decrease) in cash and cash equivalents
  7,330 
  (11,388)
  12,749 
 
Cash Flow Information
 
Operating activities
 
Fiscal year ended June 30, 2019
 
Our operating activities for the fiscal year ended June 30, 2019 generated net cash inflows of Ps. 18,920 million, of which Ps. 611 million were originated from discontinued operations and Ps. 18,309 million from continuing operations, mainly due to a net operating income of Ps. 18,334 million, and a decrease in trading properties of Ps. 942 million, accompanied by a decrease in trade and other receivables of Ps. 1,287 million and partially offset by a decrease in trade and other payables of Ps. 1,028 million and Ps. 983 million related to Income Tax paid.
 
 
216
 
 
Fiscal year ended June 30, 2018
 
Our operating activities for the fiscal year ended June 30, 2018 generated net cash inflows of Ps. 14,287 million, of which Ps. 6,719 million were originated from discontinued operations and Ps. 7,568 million from continuing operations, mainly due to a net operating income of Ps. 7,479 million, a decreasein trading properties of Ps. 891 million, an increase in trade and other payables of Ps. 902 million, along with a decrease in trade and other receivables of Ps. 104 million and partially offset by a decrease in provisions of Ps. 359 million and Ps. 1,728 million related to Income Tax paid.
 
    Fiscal year ended June 30, 2017
 
Our operating activities for the fiscal year ended June 30, 2017 generated net cash inflows of Ps. 13,244 million, of which Ps. 6,705 million were originated from discontinued operations and Ps.6,539 million from continuing operations, mainly due to a net operating income of Ps. 9,347 million, a decrease in trading properties of Ps. 1,136 million and an increase in trade and other payables of Ps. 350 million, partially offset by an increase in trade and other receivables of Ps. 2,314 million and Ps. 2,113 million related to Income Tax paid.
 
Investment activities
 
Fiscal year ended June 30, 2019
 
Our investing activities resulted in net cash inflows of Ps. 7,829 million, comprised of Ps. 462 million discontinued activities outflows and Ps. 8,291 million continuing operations inflows for the fiscal year ended June 30, 2019. Such net inflows are primarily related to (i) Ps. 11,471 million arising from the decrease of investments in financial assets, (ii) Ps. 1,332 million collected from the decrease of restricted assets, net, (iii) Ps. 1825 million from the sale of investment properties, (iv) Ps. 5,861 million from sales of interest held in associates and joint ventures; partially offset by (v) Ps. 7,229 million and Ps. 4,398 million used in the acquisition and improvements of investment properties and property, plant and equipment, respectively, and (vi) Ps. 2,803 million used in the acquisition of intangible assets.
 
Fiscal year ended June 30, 2018
 
Our investing activities resulted in net cash outflows of Ps. 21,363 million, comprised of Ps. 5,028 million discontinued activities outflows and Ps. 16,335 million continuing operations outflows for the fiscal year ended June 30, 2018. Such net outflows are mainly related to (i) Ps. 5,669 million and Ps. 3,648 million used in the acquisition and improvements of investment properties and property, plant and equipment, respectively, (ii) Ps. 1,157 million used in the acquisition of intangible assets, (iii) Ps. 3,741 million related to the increase of investments in financial assets, (iv) Ps. 5,109 million from the net increase of restricted assets; partially offset by (v) Ps. 987 million from the collection of dividends, (vi) Ps. 1,187 million collected from the sale of investment properties, and (vii) Ps. 1,128 million collected from loans granted.
 
Fiscal year ended June 30, 2017

Our investing activities resulted in net cash outflows of Ps. 3,948 million, comprised of Ps. 10,492 million continuing operations outflows, which were partially offset by Ps. 6,544 million discontinued activities inflows for the fiscal year ended June 30, 2017. Such net outflows are mainly related to (i) Ps. 6,030 million and Ps.3,047 million used in the acquisition and improvements of investment properties and property, plant and equipment, respectively, (ii) Ps. 824 million used in the acquisition of intangible assets, (iii) Ps.1,192 million related to an increase of interest in associates and joint ventures, (iv) Ps. 808 million from the increase of restricted assets, partially offset by, (v) Ps. 543 million from collection of dividends, (vi) Ps. 645 million obtained from the sale of investment properties, and (vii) Ps. 455 from interests collected from financial assets.
 
 
 
217
 
 
Financing activities
 
Fiscal year ended June 30, 2019
 
Our financing activities for the fiscal year ended June 30, 2019 resulted in net cash outflows of Ps. 19,419 million, comprised of outflows for Ps. 19,575 million from continuing activities partially offset by Ps. 156 million discontinued operations inflows. Such net outflows are mainly related to (i) the payment of loans and principal from notes of Ps. 40,141 million; (ii) the payment of interest on short-term and long-term debt of Ps. 15,189 million; (iii) the net payment for the acquisition of non-controlling interest in subsidiaries of Ps. 5,029 million, (iv) Ps. 2,092 million of dividend distributions, (v) Ps. 458 million from net payments of derivative financial instruments, (vi) Ps. 5,162 million from the repurchase of non-convertible notes, in part offset by (vii) an increase in borrowings and issuance of non-convertible notes for Ps. 47,233 million, and (viii) Ps.1,932 million related to capital contributions from non-controlling interest in subsidiaries.
 
Fiscal year ended June 30, 2018
 
Our financing activities for the fiscal year ended June 30, 2018 resulted in net cash outflows of Ps. 4,312 million, corresponding to Ps. 7,907 million continuing activities outflows partially offset by Ps. 3,595 million discontinued operations inflows. Such net outflows are mainly related to: (i) the payment of loans and principal on notes of Ps. 32,092 million; (ii) the payment of interest on short-term and long-term debt of Ps. 12,423 million, (iii) Ps. 4,655 million related to dividends paid, and (iv) Ps. 2,077 million of dividend distributions (v) the increase in borrowings and issuance of non-convertible notes for Ps. 34,649 million, (vi) the net proceeds from disposal of non-controlling interest in subsidiaries of Ps. 3,708 million, and (vii) Ps. 2,232 million related to capital contributions from non-controlling interest in subsidiaries.
 
Fiscal year ended June 30, 2017
 
Our financing activities for the fiscal year ended June 30, 2017 resulted in net cash inflows of Ps. 3,453 million, corresponding to Ps. 8,933 million from continuing activities inflows offset in part by Ps. 5,480 million from discontinued operations outflows. Such net inflows are mainly related to (i) an increase in borrowings and issuance of non-convertible notes for Ps. 58,324 million, (ii) the net proceeds from disposal of non-controlling interest in subsidiaries of Ps. 5,291 million, (iii) Ps. 1748 million from the issuance of capital, partially offset by (iv) the payment of loans and principal on notes of Ps. 39,155 million; (v) the payment of interest on short-term and long-term debt of Ps. 11,660 million, (vi) Ps. 4,318 million of dividend distributions , and (vii) Ps. 1,873 million related to the net payment of short-term loans.
 
Capital Expenditures
 
Fiscal year ended June 30, 2019
 
During the fiscal year ended June 30, 2019, we invested Ps.13,123 million, as follows: (a) acquisitions and improvements of property, plant and equipment of Ps.4,999 million, primarily i) Ps.77 million in buildings and facilities, ii) Ps.3,218 million in communication networks, iii) Ps.1,659 million in machinery and equipment and others iv) improvements in our hotels Sheraton Libertador, Llao Llao and Intercontinental (Ps.20 million, Ps.10 million and Ps.15 million, respectively); (b) improvements in our rental properties of Ps.1,367 million, primarily in our Operations Center in Argentina; (c) the development of properties for Ps.6,343 million, mainly in our Operations Center in Israel; and (d) Ps.414 million related to the acquisition of land reserves.
 
Fiscal year ended June 30, 2018
 
During the fiscal year ended June 30, 2018, we invested Ps.13,339 million (including Ps.3,309 million from Shufersal, whose assets were deconsolidated due to the loss of control and Ps.523 million from business combination), as follows: (a) acquisitions and improvements of property, plant and equipment of Ps.7,390 million, primarily i) Ps.1,907 million in buildings and facilities, mainly in supermarkets in Israel through Shufersal, ii) Ps.1,749 million in communication networks, iii) Ps.3,368 million in machinery and equipment and others, iv) improvements in our hotels Sheraton Libertador, Llao Llao and Intercontinental (Ps.7 million, Ps.13 million and Ps.8 million, respectively), and v) Ps.338million related with business combinations (mainly from the acquisition of New Pharm); (b) improvements in our rental properties of Ps.1,341 million, primarily in our Operations Center in Israel; (c) the development of properties for Ps.2,441 million, mainly in our Operations Center in Israel; (d) Ps.1,982 million related to the acquisition of land reserves, and (e) Ps.185 million related to business combination.
 
 
218
 
 
 Indebtedness
 
 The following table sets forth the scheduled maturities of our outstanding debt as of June 30, 2019: 
 
 
 
Operations Center in Argentina
 
 
Operations Center in Israel
 
 
Total
 
 
 
(in million of Ps.)
 
Less than 1 year
  8,263 
  37,241 
  45,504 
More than 1 and up to 2 years
  11,948 
  27,930 
  39,878 
More than 2 and up to 3 years
  1,312 
  31,415 
  32,727 
More than 3 and up to 4 years
  15,466 
  56,624 
  72,090 
More than 4 and up to 5 years
  - 
  28,801 
  28,801 
More than 5 years
  102 
  93,410 
  93,512 
 
  37,091 
  275,421 
  312,512 
Financial leases
  16 
  - 
  16 
Total
  37,107 
  275,421 
  312,528 
 
Operation Center in Argentina
Currency
 
Annual Average Interest Rate
 
 
Nominal value
 
 
Book value (in million of Ps.)
 
IRSA Commercial Properties’ 2023 Notes
US$
  8.75%
  360 
  15,495 
IRSA Commercial Properties’ 2020 Notes
US$
  5.00%
  140 
  5,890 
IRSA’s 2020 Notes
US$
  11.50%
  71 
  3,180 
IRSA’s 2019 Notes
Ps.
 
Badlar + 299ptos
 
  384 
  395 
IRSA’s 2019 Notes
US$
  7.00%
  133
  5,462 
IRSA’s 2020 Notes
US$
  10.00%
  96 
  2,665 
Related Party
Ps.
 
Badlar
 
  7 
  8 
Bank loans
US$
  5.95%
 32
  1,405 
Bank loans
US$
 
Libor + 1.9%
 
  35 
  1,494 
Financial Leases
 US$
 
from 3.20% to 14.40%
 
  0 
  16 
AABE Debt
Ps.
 
Libor
 
  44 
  129 
Seller financing
US$
  N/A 
  2 
  107 
Others
Ps. / US$
 55.9%/3.50% 
  - 
  580 
Bank overdrafts
Ps.
 
from 39.00% to 109.00%
 
  - 
  281 
Total
 
    
    
  37,107 
 
    
    
    
 
 
 
219
 
 
 
Operation Center in Israel
Currency
 
Annual Average Interest Rate
 
 
Nominal value
 
 
Book value (in million of Ps.)
 
Non-convertible Notes IDBD Serie I
NIS
  12.24%
  944 
  10,778 
Non-convertible Notes IDBD Serie K
NIS
  4.84%
  86 
  1,026 
Non-convertible Notes IDBD Serie M
NIS
  8.08%
  392 
  4,571 
Non-convertible Notes IDBD Serie N
NIS
  5.15%
  965 
  11,494 
Non-convertible Notes DIC Serie F
NIS
  8.62%
  1,616 
  20,102 
Non-convertible Notes DIC Serie H
NIS
  9.67%
  31 
  454 
Non-convertible Notes DIC Serie J
NIS
  4.52%
  2,395 
  29,399 
Non-convertible Notes Cellcom Serie F
NIS
  4.55%
  214 
  2,722 
Non-convertible Notes Cellcom Serie H
NIS
  5.28%
  836 
  9,860 
Non-convertible Notes Cellcom Serie I
NIS
  6.35%
  724 
  8,761 
Non-convertible Notes Cellcom Serie J
NIS
  2.62%
  103 
  1,241 
Non-convertible Notes Cellcom Serie K
NIS
  3.70%
  711 
  8,486 
Non-convertible Notes Cellcom Serie L
NIS
  4.34%
  614 
  7,042 
Non-convertible Notes PBC Serie D
NIS
  3.90%
  1,317 
  20,089 
Non-convertible Notes PBC Serie F
NIS
  3.78%
  618 
  8,051 
Non-convertible Notes PBC Serie G
NIS
  5.67%
  462 
  6,233 
Non-convertible Notes PBC Serie H
NIS
  2.99%
  86 
  1,034 
Non-convertible Notes PBC Serie I
NIS
  4.10%
  2,190 
  26,500 
Non-convertible Notes PBC Gav-Yam Serie A
NIS
  3.19%
  710 
  8,450 
Non-convertible Notes PBC Gav-Yam Serie F
NIS
  3.08%
  1,887 
  30,084 
Non-convertible Notes PBC Gav-Yam Serie G
NIS
  3.55%
  320 
  3,832 
Non-convertible Notes PBC Gav-Yam Serie H
NIS
  3.70%
  1,044 
  12,189 
Non-convertible Notes PBC Ispro Serie B
NIS
  3.52%
  102 
  1,544 
Bank loans and others
NIS
 
from 1.22% to 5.93%
 
  2,126 
  37,936 
Others
NIS
 
from 1.22% to 3.20%
 
  276.51 
  3,543 
Total
 
    
    
  275,421 
 
Series II Notes (Issued by IRSA)
 
IRSA’s Notes Class II at 11.50% maturing in 2020 US$71.4 million.
 
In relation to financial covenants under 11.50% Notes due in 2020 issued by IRSA, the Meeting of Noteholders held on March 23, 2016 approved:
 
i. to modify the covenant on Limitation on Restricted Payments, so that the original covenant was replaced so as to take into consideration IRSA’s capability to make any restricted payment provided that (a) no Event of Default has occurred and persisted, and (b) IRSA may incur at least US$1.00 of additional debt pursuant to the Limitation on Additional Indebtedness; and
 
ii. the exclusion of IDBD or any of its subsidiaries for purposes of the definition of “Subsidiary” or any of the definitions or commitments under the Trust Indenture of Notes due in 2020 and issued by IRSA (regardless of whether the financial statements of any of these companies has any time been consolidated into IRSA’s financial statements).
 
iii. a Supplementary Trust Indenture reflecting all the amendments approved, entered into with the Bank of New York Mellon on March 28, 2016. 
 
 
220
 
 
 
Series II Notes (Issued by IRSA CP)
 
On March 23, 2016, IRSA CP issued Notes in an aggregate principal amount of US$360 million under its Global Notes Program. Series II Notes accrue interest semi-annually, at an annual fixed rate of 8.75% and mature on March 23, 2023. The issue price was 98.722% of nominal value.
 
IRSA CP’s Notes due 2023 are subject to certain covenants, events of default and limitations, such as the limitation on incurrence of additional indebtedness, limitation on restricted payments, limitation on transactions with affiliates, and limitation on merger, consolidation and sale of all or substantially all assets.
 
To incur additional indebtedness, IRSA CP is required to meet a minimum 2.00 to 1.00 Consolidated Interest Coverage Ratio. The Consolidated Interest Coverage Ratio is defined as Consolidated EBITDA divided by consolidated net interest expense. Consolidated EBITDA is defined as operating income plus depreciation and amortization and other consolidated non-cash charges.
 
The Series II Notes contain financial covenants limiting IRSA CP’s ability to declare or pay dividends in cash or in kind, unless the following conditions are met at the time of payment:
 
a) no Event of Default shall have occurred and be continuing;
 
b) IRSA CP may incur at least US$1.00 worth of additional debt pursuant to the “Restriction on Additional Indebtedness”;
 
c) and the aggregate amount of such dividend exceeds the sum of:
 
i. 100% of cumulative EBITDA for the period (treated as one accounting period) from July 1, 2015 through the last day of the last fiscal quarter ended prior to the date of such Restricted Payment minus an amount equal to 150% of consolidated interest expense for such period; and
 
ii. any reductions of Indebtedness of IRSA on a consolidated basis after the Issue Date any reductions of Indebtedness of after the Issue Date exchanged for to Capital Stock of the IRSA or its Subsidiaries.
 
Series VII and VIII Notes
 
On September 8, 2016, IRSA issued Series VII and VIII Notes for an aggregate amount of US$210 million:
 
a) Series VII Notes for a principal amount of Ps.384.2 million at BADLAR plus 299 bps due on September 9, 2019.
 
b) Series VIII Notes for a principal amount of US$184.5 million at a fixed rate of 7% due on September 9, 2019. On June 14, 2019, the company informed the cancellation of US$ 51.9 million that was mainly received in the susbscription in kind of the Series I issued on May 15, 2019, and the new amount on circulation was US$ 132.6 million.
 
The proceeds were mainly used to repay preexisting debt.
 
On September 9, 2019, the Series VII and Series VIII was fully canceled.
 
Series I and II Notes
 
On May 15, 2019, IRSA issued the Note Series I under Argentine law for an amount of US$ 96.3 million due on november 15, 2020, at a fixed rate of 10%. The proceeds were mainly used to repay preexisting debt.
 
On August 6, 2019, IRSA reopened the Note Series I under Argentine law for an amount of US$ 85.2 million, at a price of 103.77%, which resulted in an internal annual rate of return of 8.75% nominal. Also, on the same date, the Notes Series II denominated in Chilean pesos, underwritable and payable in dollars, for an amount of CLP 31,502.6 million (equivalent to USD 45 million) at a fixed rate of 10.5% per within 12 months.
 
The proceeds were mainly used to repay preexisting debt.
 
 
221
 
 
Series IV Notes (Issued by IRSA CP)
 
On September 12, 2017, IRSA CP issued, under Argentine law, the Series IV Notes, for US$140 million, bearing a fixed interest rate of 5.0%, which matures on September 14, 2020.
 
Operations Center in Israel
 
IDBD is subject to certain restrictions and financial covenants in relation to its financial debt, including its notes and loans from banks and financial institutions. From September 2016, following the sale of Adama and the increased value recorded by its subsidiaries in the market, IDBD and DIC returned to the capital markets to refinance its debts. In this regard, IDBD and DIC have completed successful placements of debt, please find below a description of IDBD´s and DIC last issuances of bonds in the capital markets to refinance their outstanding debts:
 
2017, IDBD issued a bond for a total amount of NIS 642.1 million at 5.30% fixed rate with maturity in 2022. In addition, in February 2017, IDBD issued a new Bond for NIS 1.060 million at 5.40% fixed rate and maturity in 2019.
 
In March 2017, DIC issued a NIS 555 million Bond at 4,06% plus CPI with maturity in 2019.
 
On April 18, 2019, S&P Maalot (“Maalot”) announced that it was reducing the Company’s rating to BB- negative outlook. On June 27, 2019, Maalot announced, due to the increased risk of insolvency, that it was reducing the Company’s rating to CCC, negative rating outlook. Maalot reduced the rating of the debentures (Series I), which are unsecured, to a rating of CC.

In May 2019, the Israel Securities Authority approved the extension of the Company’s shelf prospectus dated May 10, 2017, for one additional year. Accordingly, the Company will be able to offer securities in accordance with the shelf prospectus until May 10, 2020.
 
It should be noted that the financial position of IDBD and its subsidiaries in the operations center in Israel does not adversely affect IRSA´s cash flows to satisfy the debts of IRSA.
 
Moreover, the commitments and other restrictions resulting from IDBD’s indebtedness have no effects on IRSA, as it qualifies as non-recourse debt against IRSA, and IRSA has not given its assets as collateral for such debt either.
 
C. Research and Development, Patents and Licenses, Etc.
 
We have several trademarks registered with the Instituto Nacional de la Propiedad Industrial, the Argentine institute for industrial property. We do not own any patents nor benefit from licenses from third parties.
 
D. Trend Information
 
International Macroeconomic Outlook
 
As reported in the IMF’s “World Economic Outlook,” world growth is expected to reach 2.7% in 2019 and 2.9% in 2020. In 2019 growth in advanced economies is expected to remain above trend at about 2.7%, before reaching 3.1% in 2020. The growth projected in the United States is at 2.3% for 2019 and 1.9% for 2020, and in the Euro area economy is projected 1.3% in 2019 and 1.5% in 2020. Growth in Latin America is projected to increase modestly from 1.0% in 2018 to 1.4% in 2019, and further to 2.4% in 2020.
 
Emerging market and developing economies: In China, necessary domestic regulatory tightening to rein in debt, constrain shadow financial intermediation, and place growth on a sustainable footing contributed to slower domestic investment, particularly in infrastructure. Spending on durable consumption goods also softened, with automobile sales declining in 2018 following the expiration of incentive programs for car purchases. These developments contributed to slower momentum over the year, with further pressure from diminishing export orders as US tariff actions began to take hold in the second half of the year. As a result, China’s growth declined from 6.8 percent in the first half of 2018 to 6.0 percent in the second half of the year. The resulting weakening in import demand appeared to have impacts on trading partner exports in Asia and Europe. Elsewhere across emerging market economies, activity moderated as worsening global financial market sentiment in the second half of 2018 compounded country-specific factors. Necessary policy tightening to reduce financial and macroeconomic imbalances took effect in Argentina and Turkey; sentiment weakened and sovereign spreads rose in Mexico, following the incoming administration’s cancellation of a planned airport for the capital and backtracking on energy and education reforms; and geopolitical tensions contributed to weaker activity in the Middle East.
 
 
222
 
 
Global energy prices declined by 17 percent between the reference periods for the October 2018 and current World Economic Outlook as oil prices dropped from a four-year peak of US$81 a barrel in October to US$61 in February. While supply influences dominated initially—notably a temporary waiver in US sanctions on Iranian oil exports to certain countries and record-high US crude oil production—weakening global growth added downward pressure on prices toward the end of 2018. Since the beginning of this year, oil prices have recovered somewhat thanks to production cuts by oil-exporting countries. Prices of base metals have increased by 7.6 percent since August as a result of supply disruption in some metal markets more than offsetting subdued global demand.
 
The IMF’s Primary Commodity Price Index declined by 6.9 percent between August 2018 and February 2019, the reference periods for the October 2018 and current WEO, respectively. Amid high volatility, energy prices drove that decline, falling sharply by 17.0 percent, while base metal prices increased as trade tensions and weaker economic activity in China were more than offset by supply disruptions
 
Argentine macroeconomic context
 
On September, 2019, the Central Bank of Argentina published that the average monthly balance of deposits in Pesos of the private sector remained almost unchanged from the previous month in nominal terms.
 
Shopping malls sales reached a total Ps.9,907.2 million in June 2019, which represents a 44.7% increase as compared to the same period last year. Accumulated sales for the first six months of the year totaled Ps.33,381.7 million, representing a 28.0% increase as compared to the same period last year.
 
The INDEC reported that, for the six months ended June 30, 2019, industrial activity in Argentina contracted by 6.9% compared to the same period in 2018. The textile industry accumulated a 14.2% contraction during the first six months of 2019 as compared to the same period last year. Moreover, the monthly estimation of economic activity (“EMAE”) as of June 30, 2019, showed no variation compared 2018.
 
Regarding the balance of payments, in the second quarter of 2019 the current account deficit reached US$2,561 million, with US$5,305 million allocated to the goods and services trade balance, and US$2,666 million to the net primary income, and a surplus of US$79 million to net secondary income.
 
During the second quarter of 2019, the financial account showed net income of US$3,339 million, explained by the net acquisition of financial assets for US$ 4,909 million, and net issuance of liabilitiesof US$ 8,248 million. The sectors that have covered most of the net financing needs have been theGovernment for US$ 5,401 million and the Central Bank for US$ 1,773 million. The international reserves decreased by US$1,773 million during the second quarter of 2019.
 
Total gross external debt stock at the end of March 2019 is estimated at US$275,828 million, with a decrease of US$ 2,104 million, (0.8)% compared to the prior quarter, 62% of the debt corresponds to the Government; 9% to the Argentine Central Bank; 26% to non-financial private sector, 2% to deposit-taking companies and 2% to other financial companies.
 
In local financial markets, the Private Badlar rate in Pesos ranged from 33.00% to 47.50% in the period from July 2018 to June 2019, averaging 50.90% in June 2019 compared to 30.57% in June 2018. As of June 30, 2019, the seller exchange rate quoted by Banco de la Nación Argentina was Ps.42.4630 pesos per US$1.00. As of June 30, 2019, Argentina’s country risk increased by 419 basis points in year-on-year terms. The debt premium paid by Argentina was 835 basis points in June 2019, compared to 239 basis points paid by Brazil and 202 basis points paid by Mexico.
 
As of September 17, 2019, the Private Badlar rate in Pesos peaked at 60.19%. As of September 17, 2019, the seller exchange rate quoted by Banco de la Nación Argentina was of Ps.56.50 pesos per US$1.00. As of September 17, 2019, Argentina’s country risk increased by 1,503 basis points in year-on-year terms. The debt premium paid by Argentina was at 2,152 basis points as of September 17, 2019, compared to 227 basis points paid by Brazil and 207 basis points paid by Mexico as of that same date.
 
 
223
 
 
Likewise, in the national and international framework described above, the Company periodically analyzes alternatives to appreciate its shares value. In that sense, the Board of Directors of the Company will continue in the evaluation of financial, economic and / or corporate tools that allow the Company to improve its position in the market in which it operates and have the necessary liquidity to meet its obligations. Within the framework of this analysis, the indicated tools may be linked to corporate reorganization processes (merger, spin-off or a combination of both), disposal of assets in public and / or private form that may include real estate as well as negotiable securities owned by the Company, incorporation of shareholders through capital increases through the public offering of shares to attract new capital, repurchase of shares and instruments similar to those described that are useful to the proposed objectives.
 
Evolution of Shopping Malls in Argentina
 
At August 2019, the Consumer Confidence Index (CCI) showed a 5.2% decline as compared to July 2019, and a 15.5% increase as compared to August 2018. Sales in Shopping mall sales in June 2019 reached a total amount of Ps.9, 907.2 million, which represented a 44.7% increase compared to June 2018. Accumulated sales for the first six months of 2019 totaled Ps.43.269,4 million and reached a 29.6% percent increase compared to the same period in 2018.
 
Evolution of Offices Properties in Argentina
 
According to Colliers International, as of June 30, 2019, the A+ and A office inventory increased compared to 2018 to 2,029,247 sqm. The vacancy rate was steady at approximately 8.99% during the second quarter of 2019. These values indicate that the market is healthy in terms of its operations, allowing an optimum level of supply with robust values.
 
Compared to the previous quarter, the Premium Offices prices remained in the order of US$ 24.3 per square meter compared to the previous quarter, and showed the same period last year, which was US$ 24.7 per square meter. There was an increase in rental prices for A+ properties of US$ 0.33per square meter, from US$ 26.0 per square meter in the first quarter of 2019 to US$ 26.33 per square meter for the second quarter of 2019. In this context, Catalinas presents as the zone with higher prices per square meter, reaching an average of US$ 40.0. Likewise, the industry reported a 3.73% increase in rental prices for A properties compared to the first quarter of 2019, reaching an average of US$ 22.34 per square meter, in which the North zone of Ciudad de Buenos Aires reach the higher prices, reaching US$ 34.0 per square meter.
 
Evolution of the Hotel industry in Argentina
 
According to the Hotel Vacancy Survey (EOH) prepared by INDEC, at June 2018, overnight stays at hotel and parahotel establishments were estimated at 3.0 million, 13.1% higher than the same month the previous year. Overnight stays by resident and nonresident travelers increased by 11.0% and 21.3%, respectively. Total travelers who stayed at hotels during June were 1.4 million, a 10.7% increase compared to the same month the previous year. The number of resident and nonresident travelers increase by 7.9% and 22.6%, respectively. The resident travelers represented 78.7% of the total number of travelers who stayed at hotels. The Room Occupancy Rate in may was 37.8%, showing a slight increase compared to the same month the previous year. Moreover, the Bed Occupancy Rate for the same period was 28.1%, which represents a slight increase compared to June 2018.
 
Israeli macroeconomic context
 
According to IMF Israel report published on May, 2019, Israel’s solid macroeconomic performance continues, with output rising by 3.2 percent in the year to the first quarter of 2019, and similar growth is expected for 2019 as a whole. Export growth, led by hi-tech services, declined little despite a weakening global economy, but fixed investment slowed as falls in housing construction outweighed strong machinery spending.
 
 
224
 

Job creation exceeded 2 percent in 2018, driven by 3.5 percent gains for women, keeping unemployment at historic lows of about 4 percent. The tight labor market pushed business sector wage rises up to 4.3 percent in 2018, from 2.9 percent in 2017. Inflation has risen from low levels, to remain just above the floor of the 1-3 percent target range since mid-2018. A further increase in inflation is expected in the next few years, although this outlook is subject to risks from global growth and inflation, together with uncertainties around the net impact of rising wages and increased competitive pressures in Israeli markets. 
 
The Bank of Israel has held the policy rate at 0.25 percent following a hike in the last quarter of 2018 and has stated that monetary policy in Israel will remain accommodative as long as necessary to entrench inflation within the target range.
 
In the longer term, however, Israel faces challenges to growth and stability from modest productivity growth despite its dynamic hightech sector, sizable infrastructure needs that are especially evident in high traffic congestion, and high poverty partly reflecting the lower skills and labor participation of population groups that will rise as a share of the working age population in coming decades.

E. Off-Balance Sheet Arrangements
 
As of June 30, 2019, we did not have any off-balance sheet transactions, arrangements or obligations with unconsolidated entities or others that are reasonably likely to have a material effect on our financial condition, results of operations or liquidity.
 
F. Tabular Disclosure of Contractual Obligations
 
The following table sets forth our contractual obligations as of June 30, 2019:
 
Payments due by period 
 
 
As of June 30, 2018
 
 
 
Less than 1 year
 
 
Between 1 and 2 years
 
 
Between 2 and 3 years
 
 
Between 3 and 4 years
 
 
More than 4 years
 
 
Total (1)
 
 
 
 (in millon of Pesos)
 
Trade and other payables
  16,661 
  532 
  245 
  1 
  270 
  17,709 
Borrowings
  56,157 
  52,064 
  43,309 
  65,566 
  152,526 
  369,622 
Finance leases obligations
  35 
  28 
  1 
  - 
  - 
  64 
Purchase obligations
  4,274 
  955 
  525 
  346 
  - 
  6,100 
Derivative financial instruments
  37 
  8 
  4 
  1 
  - 
  50 
Total
  77,164 
  53,587 
  44,084 
  65,914 
  152,796 
 393,545
(1) Includes accrued and prospective interest, if applicable.
 
Where the interest payable is not fixed, the amount disclosed has been determined by reference to the existing conditions at the reporting date.
 
G. Safe Harbor
 
See the discussion at the beginning of this Item 5 and “Forward Looking Statements” in the introduction of this annual report for the forward looking safe harbor provisions.
 
ITEM 6. Directors, Senior Management and Employees
 
A. Directors and Senior Management
 
Board of Directors
 
We are managed by a Board of Directors. Our by laws provide that our Board of Directors will consist of a minimum of eight and a maximum of fourteen regular directors and the same or less number of alternate directors. Our directors are elected for three-fiscal year terms by a majority vote of our shareholders at a general ordinary shareholders’ meeting and may be reelected indefinitely.
 

 
225
 
 
Currently our Board of Directors is composed of fourteen regular directors and three alternate directors. Alternate directors will be summoned to exercise their functions in case of absence, vacancy or death of a regular director or until a new director is appointed.
 
The table below shows information about our regular directors and alternate directors:
 
Name
Date of Birth
Position in IRSA
Date of current appointment
Term expiration
Current position held since
Eduardo S. Elsztain
01/26/1960
Chairman
2018
2021
1991
Saúl Zang
12/30/1945
First Vice-Chairman
2018
2021
1994
Alejandro G. Elsztain
03/31/1966
Second Vice-Chairman
2019
2022
2001
Fernando A. Elsztain
01/04/1961
Regular Director
2017
2020
1999
Carlos Ricardo Esteves
05/25/1949
Regular Director
2017
2020
2005
Cedric D. Bridger
11/09/1935
Regular Director
2018
2021
2003
Marcos Fischman
04/09/1960
Regular Director
2018
2021
2003
Mario Blejer
06/11/1948
Regular Director
2017
2020
2005
Mauricio E. Wior
10/23/1956
Regular Director
2018
2021
2006
Ricardo H. Liberman
12/18/1959
Regular Director
2017
2020
2008
Daniel Ricardo Elsztain
12/22/1972
Regular Director
2017
2020
2007
Oscar Pedro Bergotto
19/07/1946
Regular Director
2019
2022
2019
Demian Brener
20/06/1990
Regular Director
2019
2022
2019
Maria Julia Bearzi
15/11/1975
Regular Director
2019
2022
2019
Gastón Armando Lernoud
06/04/1968
Alternate Director
2017
2020
2014
Enrique Antonini
03/16/1950
Alternate Director
2019
2022
2007
Gabriel A. G. Reznik
11/18/1958
Alternate Director
2019
2022
2008
 
Ricardo Esteves, Cedric Bridger, Mario Blejer, Ricardo H. Liberman, Oscar Pedro Bergotto, Demian Brener, Maria Julia Bearzi and Enrique Antonini are independent directors, pursuant to CNV Rules.
  
The following is a brief biographical description of each member of our Board of Directors:
 
Eduardo Sergio Elsztain. Mr. Elsztain has been engaged in the real estate business for more than twenty-five years. He is the chairman of the board of Directors of Cresud - S.A.C.I.F. y A.(“Cresud”), IRSA Propiedades Comerciales S.A. (“IRSA CP”), IDB Development Corporation Ltd, Discount Investment Corporation Ltd., Banco Hipotecario S.A., BrasilAgro Companhia Brasileira de Propriedades Agr’colas Ltda., Austral Gold Ltd., Consultores Assets Management S.A., among other companies. He also Chairs IRSA Foundation, is a member of the World Economic Forum, the Council of the Americas, the Group of 50 and the Argentine Business Association (AEA), among others. He is co-founder of Endeavor Argentina and serves as VicePresident of the World Jewish Congress. Mr. Eduardo Sergio Elsztain is Fernando Adrián Elsztain’s cousin and Alejandro Gustavo Elsztain’s and Daniel Ricardo Elsztain’s brother.
 
Saúl Zang. Mr. Zang obtained a law degree from the Universidad de Buenos Aires. He is a member of the International Bar Association and of the Interamerican Federation of Lawyers. He was a founding partner of Zang, Bergel & Viñes Law Firm. Mr. Zang is Vice-chairman of Cresud, IRSA CP, Consultores Assets Management S.A. and other companies such as Fibesa S.A. and Chairman at Puerto Retiro S.A. He is also director of IDB Development Corporation Ltd., Discount Investment Corporation Ltd., Banco Hipotecario S.A., BrasilAgro Companhia Brasileira de Propriedades Agr’colas Ltda,, BACS Banco de Crédito & Securitización S.A., Nuevas Fronteras S.A., and Palermo Invest S.A., among other companies.
 
 
226
 
 
Alejandro Gustavo Elsztain. Mr. Elsztain graduated as an Agricultural Engineer from the University of Buenos Aires. He then completed the Advanced Management Program at Harvard Business School in June 1999. He is currently serving as II Vice President of IRSA, CEO of CRESUD and Executive Vice President of IRSA CP. He is also director of BrasilAgro, a Brazilian agricultural company. He also serves as director of IDBD, President of Gav Yam and Mehadrin, and Vice President of PBC (Companies dedicated to the Real Estate and Fruit business in Israel). Mr. Alejandro Gustavo Elsztain is brother of our Chairman, Eduardo Sergio Elsztain and of Daniel Ricardo Elsztain. He is also Fernando Adrián Elsztain’s cousin.
 
Fernando Adrián Elsztain. Mr. Elsztain earned an architecture degree from Universidad de Buenos Aires. He has been engaged in the real estate business as a consultant and as managing officer of a real estate company. He is chairman of the Board of Directors of Palermo Invest S.A. and Nuevas Fronteras S.A. He is also a director of Hoteles Argentinos S.A. and Llao Llao Resorts S.A., and an alternate director of Banco Hipotecario S.A. and Puerto Retiro S.A. Mr. Fernando Adrián Elsztain is cousin of our Chairman, Eduardo Sergio Elsztain, and our Directors Alejandro Gustavo Elsztain and Daniel Ricardo Elsztain.
 
Carlos Ricardo Esteves. Mr. Esteves has a degree in Political Sciences from Universidad El Salvador. He was a member of the Boards of Directors of Banco Francés del Rio de la Plata, Bunge & Born Holding, Armstrong Laboratories, Banco Velox and Supermercados Disco. He was one of the founders of CEAL (Consejo Empresario de América Latina) and is a member of the board of directors of Encuentro de Empresarios de América Latina (padres e hijos) and is co-President of Foro Iberoamericano.
 
Cedric D. Bridger. Mr. Bridger is qualified as a certified public accountant in the United Kingdom. From 1992 through 1998, he served as chief financial officer of YPF S.A. Mr. Bridger was also financial director of Hughes Tool Argentina, chief executive officer of Hughes Tool in Brazil and Hughes’ corporate vice-president for South American operations.
 
Marcos Fischman. Mr. Fischman is a pioneer in corporate advisory services in Argentina. He has a degree from the Hebrew University of Jerusalem. Mr. Fischman provides consulting services to businesspeople, students and artists. Since 1993, he has provided consulting services to us in communication and development.
 
Gary S. Gladstein. Mr. Gladstein has a degree in economics from the University of Connecticut and a master’s degree in business administration from Columbia University. He was operations manager in Soros Fund Management LLC and is currently a senior consultant of Soros Fund Management LLC.
 
Mario Blejer. Mr. Blejer obtained a Ph.D. in economy from the University of Chicago. He has been Senior Counselor to the IMF in the European and Asian departments from 1980 to 2001. He was also vice-chairman and chairman of the Argentine Central Bank from 2001 to 2002. He also served as director of the Center for Studies of Central Banks of the Bank of England from 2003 to 2008 and as counselor of the Governor of the Bank of England during that same period. At present. Mr. Blejer is regular director of Banco Hipotecario S.A., among other companies. He was also External Counselor to the Currency Policy Council of the Central Bank of Mauritius and is Postgraduate professor at Universidad Torcuato Di Tella University.
 
Mauricio Elías Wior. Mr. Wior obtained his bachelor’s degrees in economics and accounting, and a master’s degree in finance from Tel Aviv University in Israel. Mr. Wior is currently a member of the boards of directors of Banco Hipotecario S.A., TGLT S.A. and Shufersal. He has held positions at Bellsouth where he was Vice President for Latin America from 1995 to 2004. Mr. Wior was also Chief Executive Officer of Movicom Bellsouth from 1991 to 2004. In addition, he led the operations of various cellular phone companies in Uruguay, Chile, Peru, Ecuador and Venezuela. He was president of the Asociación Latinoamericana de Celulares (ALCACEL); American Chamber of Commerce in Argentina, and the Israeli Argentine Chamber of Commerce. He was director of Instituto para el Desarrollo Empresarial de la Argentina (IDEA), Fundación de Investigaciones Económicas Latinoamericanas (FIEL) and Tzedaka.
 
 
 
227
 

  
Ricardo Liberman. Mr. Liberman graduated as a Public Accountant from Universidad de Buenos Aires. He is also an independent consultant in audit and tax matters.
 
Daniel Ricardo Elsztain. Mr. Elsztain obtained a degree in economic sciences at Universidad Torcuato Di Tella and has a Master’s degree in Business Administration from Universidad Austral IAE. He has been the Company Chief Operating Officer since 2011. He previously held the position of Commercial and Marketing Manager and has been in charge of the real estate investments in New York between 2008 and 2001. He is also Chairman of Entertainment Holdings S.A., Entretenimiento Universal S.A., Boulevard Norte S.A. and Ogden Argentina S.A., as well as director of IRSA CP, among other companies. Mr. Elsztain is Mr. Eduardo Sergio Elsztain’s and Mr. Alejandro Gustavo Elsztain’s brother and Fernando Adrian Elsztain’s cousin.
 
Oscar Pedro Bergotto. Mr. Bergotto has worked as auditor at the Banco de la Nación Argentina and CFO in Isaac Elsztain e Hijos SCA. Between 1987 and 2008 he worked as treasury in IRSA Inversiones y Representaciones S.A. He also served as attorney-at-law for Cresud.
 
Demian Brener. Mr. Brener has a degree in Industrial Engineer, having studied at Instituto Tecnologico de Buenos Aires, Argentina, and Lund University, Sweden. He is the co-founder and CEO of Zeppelin, a company focused on blockchain technology and security. His work has been featured in major publications including Forbes and Bloomberg. He is also an Endeavor Entrepreneur, advisor to several technology companies, and member of the Voltaire and Sandbox communities. He has worked in Quasar Ventures, a Venture Capital firm, and Despegar, the leading online travel agency in Latin America.
 
Maria Julia Bearzi. Ms. Bearzi has a degree in Business Administration from the Universidad Nacional de La Plata. He has a history of more than 15 years working for entrepreneurial development at the Endeavor Foundation. She was responsible for Institutional Development and since 2016 she is the Executive Director of this organization. In addition, for 3 years she was an associate professor of the subject of Entrepreneurial Development at the UMET (Universidad Metropolitana para la Educación y el Trabajo). He led the Entrepreneurship by Endeavor program at the Argentine Catholic University and the UTDT Factory entrepreneurial training course at Universidad Torcuato Di Tella.
 
Gastón Armando Lernoud. Mr. Lernoud obtained a law degree in Universidad El Salvador in 1992. He obtained a Master in Corporate Law in Universidad de Palermo in 1996. He has been senior associate in Zang, Bergel & Viñes Law Firm until June 2002, when he joined Cresud as legal counsel.
 
Enrique Antonini. Mr. Antonini holds a degree in law from the School of Law of Universidad de Buenos Aires. He has been director of Banco Mariva S.A. since 1992 until today, and alternate director of Mariva Bursátil S.A. since 2015. He is a member of the Argentine Banking Lawyers Committee and the International Bar Association. At present, he is Alternate Director of Cresud.
 
Gabriel A. G. Reznik. Mr. Reznik obtained a degree in Civil Engineering from Universidad de Buenos Aires. He worked for the Company from 1992 until May 2005, when he resigned. He had previously worked for an independent construction company in Argentina. He is regular director of Banco Hipotecario.
 
Employment Contracts with our Directors
 
Messrs. Eduardo Sergio Elsztain, Saúl Zang, Alejandro Gustavo Elsztain, Daniel Ricardo Elsztain and Fernando Elsztain are employed by our Company under the Labor Contract Law No. 20,744. In addition, our alternate director Gastón Armando Lernoud provides services to us under the corporate services agreement.. Law No. 20,744 governs certain conditions of the labor relationship, including remuneration, protection of wages, hours of work, holidays, paid leave, maternity protection, and suspension and termination of the contract.
 
Executive Committee
 
Pursuant to our bylaws, our day-to-day business is managed by an Executive Committee consisting of five regular directors and one alternate director, among which there should be the chairman, first vice-chairman and second vice-chairman of the board of directors. The current members of the Executive Committee are Messrs. Eduardo Sergio Elsztain, Saúl Zang, Alejandro Elsztain, Daniel Ricardo Elsztain and Fernando Elsztain, as regular members. The Executive Committee meets as needed by our business, or at the request of one or more of its members.
 
The executive committee is responsible for the management of the daily business pursuant to the authority delegated by the Board of Directors in accordance with applicable laws and our by-laws. Pursuant to Section 269 of the Argentine Corporations Law No. 19,550, the Executive Committee is only responsible for the management of the day-to-day business. Our bylaws authorize the Executive Committee to:
 
● 
designate the managers of our Company and establish the duties and compensation of such managers;
 
● 
grant and revoke powers of attorney on behalf of our Company;
 
● 
hire, discipline and fire personnel and determine wages, salaries and compensation of personnel;
 
● 
enter into contracts related to our business;
 
● 
manage our assets;
 
● 
enter into loan agreements for our business and set up liens to secure our obligations; and
 
● 
perform any other acts necessary to manage our day-to-day business.
 
 
228
 
 
 Senior Management
 
Appointment of Senior Management
 
Our Board of Directors appoints and removes senior management.
 
Senior Management Information
 
The following table shows information about our current Senior Management appointed by the Board of Directors:
 
Name
Date of birth
Position
Current position held since
Eduardo S. Elsztain
01/26/1960
Chief Executive Officer
1991
Daniel Ricardo Elsztain
12/22/1972
Chief Real Estate Operating Officer
2012
Matías I. Gaivironsky
02/23/1976
Chief Administrative and Finance Officer
2011
Arnaldo Jawerbaum
08/13/1966
Chief Investment Officer
2017
 
For a biographical description of Eduardo S. Elsztain, Daniel R. Elsztain please see “A. Directors and Senior Management - Board of Directors.” The following is a description of each of our senior managers who are not directors:
 
Matías Iván Gaivironsky. Mr. Matías Gaivironsky obtained a degree in business administration from Universidad de Buenos Aires. He has a master’s degree in Finance from Universidad del CEMA. Since 1997 he has served in various positions at Cresud, IRSA CP and the Company, and was appointed Chief Financial Officer in December 2011 and in early 2016 he was appointed as Chief Financial and Administrative Officer. Previously, Mr. Gaivironsky acted as Chief Financial Officer of Tarshop S.A. until 2008. He is also director at Condor Hospitality REIT.
 
 Arnaldo Jawerbaum. Mr. Jawerbaum obtained a degree as an Arquitect from the Universidad de Belgrano. With more than 20 years at the Company, he has worked as Commercial Manager between 1997 and 2002, Marketing Manager in Fibesa between 2003 and 2017. Since November 2017 he holds the position of Chief Investment Officer.
 
The following table shows information about our current Senior Management of the Operations Center in Israel:
 
Name
Date of birth
Position
Current position held since
Eran Saar
10/10/1972
Chief Executive Officer
(will commence on December 12 2019)
2019
Gil Kotler
04/10/1966
Chief Financial Officer
2016
Aaron Kaufman
03/03/1970
VP & General Counsel
2015
  
Eran Saar. Mr. Saar obtained a law degree, an economics and accounting degree and a MBA from the Hebrew University of Jerusalem. Mr. Saar was the CEO of Equital Group, as CFO of Equital Group, and as Deputy Manager of the Corporate Department at the Israel Securities Authority. Mr. Saar will serve as CEO in DIC and IDBD from December 12 2019.
 
Gil Kotler. Mr. Kotler obtained a bachelors’ degree in economics and accounting from Tel Aviv University in Israel in 1993 as well as a GMP at Harvard Business School in 2011. He serves as the chief financial officer of IDBD since April 2016 and the chief financial officer of DIC since January 2016. Mr. Kotler also serves as a director in several subsidiaries in the IDBD group. In June 2019, the CFO of DIC and IDBD, Mr. Gil Kotler, announced his desire to step down as CFO of the companies.
 
Aaron Kaufman. Mr. Kaufman obtained a law degree in Tel Aviv University in 1996. He has been partner in Epstein Law Firm until November 2015, when he joined IDBD as a VP and General Counsel. Mr. Kaufman serves as VP and General Counsel in DIC since April 2016 and as a director in several subsidiaries in the IDBD group.  
 
 
229
 
 
 
Supervisory Committee
 
Our Supervisory Committee (Comisión Fiscalizadora) is responsible for reviewing and supervising our administration and affairs and verifying compliance with our bylaws and resolutions adopted at the shareholders’ meetings. The members of the Supervisory Committee are appointed at our annual general ordinary shareholders’ meeting for a one-fiscal year term. The Supervisory Committee is composed of three regular members and three alternate members and pursuant to Section 294 of the Argentine Corporations Law No. 19,550, as amended, must meet at least every three months.
 
The following table shows information about the members of our Supervisory Committee, who were elected at the annual ordinary shareholders’ meeting, held on October 30, 2019:
 
Name
Date of Birth
Position
Expiration Date
Current position held since
José D. Abelovich
07/20/1956
Regular Member
2020
1992
Marcelo H. Fuxman
11/30/1955
Regular Member
2020
1992
Noemí I. Cohn
05/20/1959
Regular Member
2020
2010
Gastón Gabriel Lizitza
06/09/1972
Alternate Member
2020
2017
Roberto D. Murmis
04/07/1959
Alternate Member
2020
2005
Alicia G. Rigueira
12/02/1951
Alternate Member
2020
2006
 
Set forth below is a brief biographical description of each member of our Supervisory Committee:
 
José D. Abelovich. Mr. Abelovich obtained a degree in accounting from Universidad de Buenos Aires. He is a founding member and partner of Abelovich, Polano & Asociados S.R.L., a law firm member of Nexia International, a public accounting firm in Argentina. Formerly, he had been a manager of Harteneck, López y C’a/Coopers & Lybrand and has served as a senior advisor in Argentina for the United Nations and the World Bank. He is a member of the Supervisory Committees of Cresud, IRSA CP, Hoteles Argentinos S.A., Inversora Bol’var S.A. and Banco Hipotecario S.A., among others.
 
Marcelo H. Fuxman. Mr. Fuxman obtained a degree in accounting from Universidad de Buenos Aires. He is a partner of Abelovich, Polano y Asociados S.R.L., a law firm member of Nexia International, a public accounting firm in Argentina. He is also a member of the supervisory committee of Cresud, IRSA CP, Inversora Bol’var S.A. and Banco Hipotecario S.A., among others.
 
Noemí Ivonne Cohn. Mrs. Cohn obtained a degree in accounting from Universidad de Buenos Aires. She is a partner of Abelovich, Polano y Asociados S.R.L. / Nexia International, an accounting firm in Argentina, and she works in the Audit sector. Mrs. Cohn worked in the audit area of Harteneck, López and Company, Coopers & Lybrand in Argentina and in Los Angeles, California. Mrs. Cohn is a member of the Supervisory Committees of Cresud and IRSA CP, among others.
 
Gastón Gabriel Lizitza. Mr. Lizitza obtained a degree in accounting at the Universidad de Buenos Aires. He is a partner at Abelovich, Polano & Asociados S.R.L, an accounting firm in Argentina, member of Nexia International. He is also a member of the Supervisory Committee of Cresud and Futuros y Opciones.Com SA.
 
Roberto D. Murmis. Mr. Murmis holds a degree in accounting from Universidad de Buenos Aires. Mr. Murmis is a partner at Abelovich, Polano & Asociados S.R.L., a law firm member of Nexia International. Mr. Murmis worked as an advisor to Secretar’a de Ingresos Públicos del Ministerio de Econom’a of Argentina. Furthermore, he is a member of the supervisory committee of Cresud, IRSA CP, Futuros y Opciones.Com S.A. and Llao Llao Resorts S.A, among others.
 
 
230
 
 
Alicia G. Rigueira. Mrs. Rigueira holds a degree in accounting from Universidad de Buenos Aires. Since 1998 she has been a manager at Estudio Abelovich, Polano & Asociados SRL, a law firm member of Nexia International. From 1974 to 1998, Mrs. Rigueira performed several functions at Harteneck, Lopez y C’a./Coopers & Lybrand. Mrs. Rigueira was professor at the School of Economic Sciences at Universidad de Lomas de Zamora.
 
Internal Control
 
Management uses the Integrated Framework-Internal Control issued by the Committee of Sponsoring Organizations of the Treadway Commission (“2013 COSO Report”) to assess the effectiveness of internal control over financial reporting.
 
The 2013 COSO Report sets forth that internal control is a process performed by the Board of Directors, management and other personnel, designed to provide reasonable assurance regarding the achievement of the entity’s objectives in the following categories:
 
● Effectiveness and efficiency of operations
 
● Reliability of financial reporting, and
 
● Compliance with applicable laws and regulations
 
Based on the above, the company’s internal control system involves all the levels actively involved in exercising control:
 
● the Board of Directors, by establishing the objectives, principles and values, setting the tone at the top and making the overall assessment of results;
 
● the management of each area is responsible for the internal control in relation to objectives and activities of the relevant area, i.e. the implementation of policies and procedures to achieve the results of the areas and, therefore, those of the entity as a whole;
 
● the rest of the personnel plays a role in exercising control, by generating information used in the control system or taking action to ensure control.
 
Audit Committee
 
In accordance with the Regime of Transparency in Public Offerings provided by Decree No. 677/01, currently by application of Capital Markets Law No. 26,831 and the CNV Rules, our Board of Directors established an Audit Committee.
 
The Audit Committee is a committee of the Board of Directors, the main function of which is to assist the Board of Directors in (i) exercising its duty of care, diligence and competence in issues relating to us, specifically as concerns the enforcement of accounting policies, and disclosure of accounting and financial information, (ii) management of our business risk, the management of our internal control systems, (iii) behavior and ethical conduct of the Company’s businesses, (iv) monitoring the sufficiency of our financial statements, (v) our compliance with the laws, (vi) independence and competence of independent auditors, (vii) performance of our internal audit duties both by our Company and the external auditors and (viii) it may render, upon request of the Board of Directors, its opinion on whether the conditions of the related parties’ transactions for relevant amounts may be considered reasonably sufficient under normal and habitual market conditions.
 
In accordance with the provisions of the Capital Markets Law No. 26,831 and the CNV’s Rules, our Audit Committee is made up by three Board members who qualify as independent directors. The NYSE Regulations establish that as of July 31, 2005, foreign companies listing securities in the United States must have an Audit Committee fully formed by independent directors.

Currently, we have a fully independent Audit Committee composed of Messrs. Oscar Pedro Bergotto, Demian Brener and Maria Julia Bearzi.
 
 
231
 
 
Aspects related to the decision-making processes and internal control system of the Company
 
The decision-making process is led in the first place by the Executive Committee in exercise of the duties and responsibilities granted to it under the bylaws. As part of its duties, a material aspect of its role is to draft the Company’s strategic plan and annual budget projections, which are submitted to the Board of Directors for review and approval.
 
The Executive Committee analyzes the objectives and strategies that will be later considered and resolved by the Board of Directors and outlines and defines the main duties and responsibilities of the various management departments.
 
The Company’s internal control system also involves all levels that participate in active control: the Board of Directors establishes the objectives, principles and values, it provides general guidance and assesses global results; the Departments are responsible for compliance with internal policies, procedures and controls to achieve results within their sectors and –of course- achieve the results for the entire organization, and the other personnel members also have a role in exercising control upon generating information used by the control system, or by taking certain actions to ensure control.
 
In addition, the Company has an Internal Audit Department reporting to the CEO that is responsible for overseeing compliance with internal controls by the departments above mentioned issuing reports that are also presented to the Audit Committee.
 
B. Compensation
 
Board of Directors
 
Under the Argentine Corporations Law No. 19,550, if the compensation of the members of the Board of Directors and the Supervisory Committee is not established in the bylaws of the Company, it should be determined by the shareholders’ meeting. The maximum amount of total compensation to the members of the Board of Directors and the Supervisory Committee, including compensation for technical or administrative permanent activities, cannot exceed 25% of the earnings of the company. That amount should be limited to 5% when there is no distribution of dividends to shareholders and will be increased in proportion to the distribution up to such limit if all earnings are distributed. For purposes of applying this provision, the reduction in the distribution of dividends derived from reducing the Board of Directors’ and Supervisory Committee’s fees will not be considered.
 
When one or more directors perform special commissions or technical or administrative activities, and there are no earnings to distribute, or they are reduced, the shareholders meeting may approve compensation in excess of the above mentioned limits. The compensation of our directors for each fiscal year is determined pursuant to the Argentine Corporations Law No. 19,550 and taking into consideration whether the directors performed technical or administrative activities and our fiscal year’s results. Once the amounts are determined, they are considered at the shareholders’ meeting.
 
The total aggregate compensation paid to our Directors for the fiscal year ended June 30, 2019 was Ps.51,821,340.
 
Senior Management
 
We pay our senior management pursuant to a fixed amount, established by taking into consideration their background, capacity and experience and an annual bonus which varies according to their individual performance and the Company’s overall results.
 
The total aggregate compensation paid to our Senior Management of the Operations Center in Argentina for the fiscal year ended June 30, 2019 was Ps.17 million.
 
The aggregate compensation paid to our Senior Management of the Operations Center in Israel for the fiscal year ended on June 30, 2019 the aggregate compensation was of Ps.132 million.
 
In June 2019, the CEO of DIC and IDBD, Mr. Sholem Lapidot, announced his desire to step down as CEO of the companies.
 
 
232
 
 
In September 2019 DIC and IDBD announced that DIC and IDBD Boards of Directors, after receiving the Compensation Committee's approval and receiving the recommendation of DIC and IDBD Search Committee (which was appointed by DIC and IDBD Boards of Directors for this purpose), appointed Mr. Eran Saar to the position of CEO ("the CEO") as well as the terms of office and employment of the CEO. The CEO will be employed by DIC and IDBD under the unlimited term employment agreement, beginning December 12, 2019.
 
Supervisory Committee
 
The shareholders meeting held on October 30, 2019, approved by majority vote the payment of fees to the Supervisory Committee for the duties performed during the fiscal year ended June 30, 2019 for an aggregate amount of Ps.1,260,000.
 
Audit Committee
 
The members of our Audit Committee do not receive compensation in addition to that received for their service as members of our Board of Directors.
 
Compensation Plan for Executive Management

We have a defined contribution plan covering the members of our management team. The Plan became effective on January 1, 2006. Employees may begin participation voluntarily on monthly enrollment dates. Participants may make pre-tax contributions to the Plan of up to 2.5% of their monthly salary, or the “Base Contributions”, and pretax contributions of up to 15% of their annual bonuses, or “Extraordinary Contributions”. Under the Plan, we match employee contributions to the plan at a rate of 200% for Base Contributions and 300% for Extraordinary Contributions.
 
Contribution expense was Ps.23 million and Ps.50 for the fiscal years ended June 30, 2019 and 2018, respectively. Employee contributions are held in a mutual fund. Contributions we make on behalf of our employees are held temporarily in a company account until the trust is set up. Individual participants may direct the trustee to invest their accounts in authorized investment alternatives. Participants or their assignees, as the case may be, may have access to 100% of our contributions under the following circumstances:
 
  1. ordinary retirement in accordance with applicable labor regulations;
 
  2. total or permanent incapacity or disability; or
 
  3. death.
 
In case of resignation or unjustified termination, the beneficiary may redeem the amounts contributed by us only if he or she has participated in the Plan for at least five years.
 
Incentive Program
 
The Shareholders’ Meetings held on October 31, 2011, October 31, 2012 and October 31, 2013 ratified the resolutions approved thereat as regards the incentive plan for the Company’s executive officers, up to 1% of its shareholders’ equity by allocating the same number of own treasury stock (the “Executive Plan”), and delegated on the Board of Directors the broadest powers to fix the price, term, form, modality, opportunity and other conditions to implement such Executive Plan. In this sense and in accordance with the new Capital Markets Law, the Company has made the relevant filing with the CNV and pursuant to the comments received from such entity, it has made the relevant amendments to the Executive Plan which, after the CNV had stated to have no further comments, were explained and approved at the Shareholders’ Meeting held on November 14, 2014, where the broadest powers were also delegated to the Board of Directors to implement such Executive Plan.
 
 
233
 
 
The Company has developed a medium and long term incentive and retention stock program for its management team and key employees under which share-based contributions were calculated based on the annual bonus for the years 2011, 2012, 2013 and 2014.
 
The beneficiaries under the Executive Plan are invited to participate by the Board of Directors and their decision to access the Executive Plan is voluntary.
 
In the future, the Executive Participants or their successors in interest will have access to 100% of the benefit (IRSA’s shares contributed by the Company) in the following cases:
 
● 
if an employee resigns or is dismissed for no cause, he or she will be entitled to the benefit only if 5 years have elapsed from the moment of each contribution;
 
● 
retirement;
 
● 
total or permanent disability;
 
● 
death.
 
While Executive Participants are part of the program and until the conditions mentioned above are met to receive the shares corresponding to the contributions based on the 2011 to 2013 bonus, Executive Participants will receive the economic rights corresponding to the shares assigned to them.
 
As regards the year 2014, the program sets forth an extraordinary reward consisting of freely available stock payable in a single opportunity on a date to be determined by the Company. The date was fixed for June 26, 2015 for payroll employees of IRSA, IRSA CP, PAMSA, Emprendimiento Recoleta S.A., ARCOS and FIBESA S.A. who received IRSA’s shares.
 
Besides, the Company has decided to grant a bonus to all the personnel with more than two years of seniority and who do not participate in the program described above, which bonus consists of a number of shares equivalent to their compensation for June 2014.
 
The shares allocated to the Executive Plan by the Company are shares purchased in 2009, which the Shareholders’ Meeting held on October 31, 2011 has specifically decided to allocate to the Executive Program.
 
On October 30, 2019, the shareholders’ meeting approved the implementation of a new incentive plan for directors, management and employees based on the granting of shares for the long term remuneration of its executives, directors and employees, which accomplish certain requirements in terms of seniority and internal category. In that sense, the shareholders approved a capital increase for up to 1% of the capital stock at the time of the execution of the plan intended. This increase will, consequently, be subscribed and integrated to the extent that the new shares issued to the beneficiaries of the plan are allocated.
 
DIC’s current CEO of the Operations Center in Israel, has a stock option plan which includes 5,310,000 options, that will be given in five series, and which may be exercised for 5,310,000 ordinary shares, par value NIS per share of DIC. DIC’s CEO has exercised the first stage and as of June 2019 holds 4,248,000 options. DIC’s CFO of the Operations Center in Israel, has a stock option plan which includes 621,362 options, par value NIS per share of DIC, which 372,816 of the said options were exercised by him and as of June 2019 holds 248,546 options.
 
DIC’s newly appointed CEO of the Operations Center in Israel, will get a stock option plan which includes 2,500,000 options, that will be given in five seriesover a period of 5 years from the beginning of his term, and which may be exercised for 2,500,000 ordinary shares, par value NIS 1 per share of DIC.
 
Code of Ethics
 
The Code of Ethics is effective as from July 31, 2005 with the aim of providing a wide range of guidelines as concerns accepted individual and corporate behavior. It is applicable to directors, managers and employees of IRSA and its controlled companies. The Code of Ethics that governs our business, in compliance with the laws of the countries where we operate, may be found on our website www.irsa.com.ar.
 
A committee of ethics composed of managers and board members is responsible for providing solutions to issues related to the Code of Ethics and is in charge of taking disciplinary measures in case of breach of the code.
 
 
234
 
 
C. Board Practices
 
For information about the date of expiration of the current term of office and the period during which each director has served in such office see “Item 6. Directors, Senior Management and employees – A. Directors and Senior Management.”
 
Benefits upon Termination of Employment
 
There are no contracts providing for benefits to Directors upon termination of employment, other than those described under the following sections: (i) ITEM 6: Directors, Senior Management and Employees – B. Compensation – Capitalization Plan and (ii) ITEM 6: Directors, Senior Management and Employees – B. Compensation – Incentive Plan for Managers. 
 
D. Employees
 
Operations Center in Argentina
 
As of June 30, 2019, we had 1,702 employees. Our employees of the segments non relating to our Shopping Mall and Offices had 12 employees. Our Shopping Malls segment had 865 employees, including 403 under collective labor agreements. Our Hotels segment had 832 employees, with 662 represented by the Tourism, Hotel and Gastronomic Workers Union (Unión de Trabajadores del Turismo, Hoteleros y Gastronómicos de la República Argentina, UTHGRA).
 
 
 
 
Year ended on June 30,
 
 
 
2019
 
 
2018
 
 
2017 
 
Development and Sale of Properties and Other Non-Shopping Mall Businesses(1)
  12 
  31 
  31 
Shopping Malls and Offices(2)
  865 
  928 
  947 
Hotels(3)
  832 
  812 
  790 
Total
  1,709 
  1,771 
  1,768 
 
(1) As of March 2019, we were no longer administrators of Consorcio Libertador S.A. and Consorcio Maipu 1300 S.A.
(2) On December 2018, the concession of the Buenos Aires Design shopping mall ended.
(3) Includes Hotel Intercontinental, Sheraton Libertador and Llao Llao.
 
Operations Center in Israel
 
The following table shows the number of employees as of June 30, 2019 of our Operations Center in Israel divided by company:
 
 
 
As of June 30,
 
 
 
2019
 
 
2018
 
 
2017
 
IDBD
  1 
  1 
  24 
DIC
  39 
  39 
  18 
Shufersal(1)
  15,762 
  15,155 
  13,790 
Cellcom
  3,901 
  3,988 
  2,940 
Elron
  13 
  13 
  13 
Epsilon
  45 
  50 
  51 
IDBD Tourism
  615 
  855 
  797 
Modiin
  1 
  1 
  - 
PBC(2)
  552 
  614 
  118 
 
(1) Includes employees from Gidron and New-Pharm.
(2) Includes Gav-Yam’s, Ispro’s, Nave’s, Hon’s y Mehadrin’s employees.
 
 
235
 
 
E. Share Ownership 
 
The following table sets forth the amount and percentage of our common shares beneficially owned by our directors, senior managers and members of the supervisory committee as of June 30, 2019. 
 
Name
Position
 
Number of Shares
 
 
Percentage
 
Directors
 
 
 
 
 
 
 
Eduardo S. Elsztain (1)
Chairman
  359,102,211 
  62.3%
Saúl Zang
Vice-Chairman I
  22 
  0.0%
Alejandro G. Elsztain
Vice- Chairman II
  2,279,357 
  0.4%
Fernando A. Elsztain
Regular Director
  - 
  - 
Carlos R. Esteves
Regular Director
  - 
  - 
Cedric D. Bridger
Regular Director
  - 
  - 
Marcos M. Fischman
Regular Director
  - 
  - 
Fernando Rub’n
Regular Director
  26 
  0.0%
Gary S. Gladstein
Regular Director
  210,030 
  0.0%
Mario Blejer
Regular Director
  - 
  - 
Mauricio E. Wior
Regular Director
  - 
  - 
Gabriel A. G. Reznik
Regular Director
  - 
  - 
Ricardo Liberman
Regular Director
  - 
  - 
Daniel R. Elsztain
Regular Director
  99,890 
  0.0%
Gaston A. Lernoud
Alternate Director
  4,782 
  0.0%
Enrique Antonini
Alternate Director
  - 
  - 
Senior Management
 
    
    
Matías I. Gaivironsky
Chief Financial and Administrative Officer
  43,150 
  0.0%
Arnaldo Jawerbaum
Chief investment Officer
  - 
  - 
Supervisory Committee
 
    
    
José D. Abelovich
Member
  - 
  - 
Marcelo H. Fuxman
Member
  - 
  - 
Noemí I. Cohn
Member
  - 
  - 
Gastón Gabriel Lizitza
Alternate member
  - 
  - 
Roberto D. Murmis
Alternate member
  - 
  - 
Alicia G. Rigueira
Alternate member
  - 
  - 
 
(1) Includes (i) 356,913,421 common shares beneficially owned by Cresud and ii) 2,188,790 common shares owned by Helmir.
 
Option Ownership
 
No options to purchase common shares have been granted to our Directors, Senior Managers, members of the Supervisory Committee, or Audit Committee.
 
Employee Participation in our share Capital
 
There are no arrangements for involving our employees in our capital stock or related to the issuance of options, common shares or securities, other than those described under the following sections: (i) Item 6 – B. Compensation – Capitalization Plan and (ii) Item 6 – B. Compensation – Mid and Long Term Incentive Program.
 
 
236
 
 
ITEM 7. Major Shareholders and Related Party Transactions
 
A. Major Shareholders
 
Information about Major Shareholders
 
Share Ownership
 
The following table sets forth information regarding ownership of our capital stock by each person known to us to own beneficially at least 5% of our common shares, ANSES and all our directors and officers as a group.
 
 
 
Share Ownership as of June 30, 2019
 
Shareholder
 
Number of Shares
 
 
Percentage (3)
 
Cresud (1) (2)
  359,102,211 
  62.1%
Directors and officers (excluding Eduardo Elsztain)
  2,637,257 
  0.5%
ANSES
  25,914,834 
  4.5%
Total
  387,654,302 
  67.1%
 
(1) 
Eduardo S. Elsztain is the beneficial owner of 182,491,974 common shares of Cresud, representing 36.38% of its total share capital, which include (i) 114,926,563 common shares beneficially owned by IFISA, (ii) 920 common shares owned by Consultores Venture Capital Uruguay S.A. for which Mr. Eduardo S. Elsztain is deemed to be the beneficial owner, (iii) 67,360,740 common shares owned by Agroinvestment S.A. for which Mr. Eduardo S. Elsztain is deemed beneficial owner and (iv) 203,751 common shares directly owned by Mr. Eduardo S. Although Mr. Elsztain does not own a majority of the common shares of Cresud, he is its largest shareholder and exercises substantial influence over it. If Mr. Elsztain is considered to be the beneficial owner of Cresud due to his substantial influence over it, he would be the beneficial owner of 63.1% of our common shares by virtue of his investment in Cresud. Cresud is a leading Argentine producer of basic agricultural products. Cresud’s common shares began trading in the BYMA on December 12, 1960, under the trading symbol “CRES” and on March 1997 its GDSs began trading in the Nasdaq under the trading symbol “CRESY.”
(2) 
Includes 359,102,211 common shares beneficially owned by Cresud. As a result, Mr. Elsztain’s aggregate beneficial ownership of our outstanding common shares may be as high as 359,102,211 common shares, representing 62.1% of our outstanding common shares.
(3) 
As of June 30, 2019, the number of outstanding common shares was 578,676,460.
 
Changes in Share Ownership
 
Shareholder
 
June 30, 2019 (%) (4)
 
 
June 30, 2018 (%)
 
 
June 30, 2017 (%)
 
 
June 30, 2016(%)
 
 
June 30, 2015 (%)
 
Cresud (1) (2)
  62.1 
  63.4 
  63.4 
  63.4 
  64.3 
Directors and officers (3)
  0.5 
  0.2 
  0.2 
  0.2 
  0.2 
ANSES
  4.5 
  4.5 
  4.5 
  4.5 
  4.5 
Total
  67.1 
  68.1 
  68.1 
  68.1 
  69.0 
 
(1) 
Eduardo S. Elsztain is the beneficial owner of 184,691,974 common shares of Cresud, representing 36.4% of its total share capital. Although Mr. Elsztain does not own a majority of the common shares of Cresud, he is its largest shareholder and exercises substantial influence over Cresud. If Mr. Elsztain is considered to be the beneficial owner of Cresud due to his substantial influence over it, he would be the beneficial owner of 63.1% of our common shares by virtue of his investment in Cresud.
(2) 
Eduardo S. Elsztain is the Chairman of the board of directors of IFIS Limited, a corporation organized under the laws of Bermuda and Inversiones Financieras del Sur S.A., a corporation organized under the laws of Uruguay. Mr. Elsztain holds (through companies controlled by him and proxies) a majority of the voting power in IFIS Limited., which owns 100% of IFISA.
(3) 
Includes only direct ownership of our directors and senior management.
(4) 
As of June 30, 2019, the number of outstanding common shares was 578,676,460.
 
 
237
 
 
Differences in Voting Rights
 
Our major shareholders do not have different voting rights.
 
Arrangements for change in control
 
We are not aware of any arrangements that may, when in force, result in a change in control.
 
Securities held in the host country
 
As of June 30, 2019, our total issued capital stock outstanding consisted of 578,676,460 common shares. As of June 30, 2019, there were approximately 35,426,410 Global Depositary Shares (representing 354,264,100 of our common shares, or 61.2% of all or our outstanding common shares) held in the United States by approximately 18 registered holders.
 
B. Related Party Transactions
 
A related party transaction is any transaction entered into directly or indirectly by us or any of our subsidiaries that is material based on the value of the transaction to (a) us or any director, officer or member of our management or shareholders; (b) any entity in which any such person described in clause (a) is interested; or (c) any person who is connected or related to any such person described in clause (a).
 
Offices and shopping malls spaces leases
 
We rent office space for our executive offices located at the Intercontinental Plaza tower at Moreno 877 in the Autonomous City of Buenos Aires, which IRSA CP owns since December 2014. We also rent space that IRSA CP own at the Abasto Shopping Mall.
 
The offices of Eduardo Sergio Elsztain, the chairman of our board of directors and our controlling shareholder are located at 108 Bolivar, in the City of Buenos Aires. The property has been rented to a company controlled by family members of Mr. Elsztain, and to a company controlled by Fernando A. Elsztain, one of our directors, and members of his family.
 
 
In addition, we, CresudS.A.C.I.F. y A (“Cresud”), Tarshop, BACSBanco de Crédito y Securitización S.A. (“BACS”), BHN Sociedad de Inversión S.A., BHN Seguros Generales S.A. and BHN Vida S.A. rent offices owned by IRSA CP in different buildings.
 
 
Furthermore, we also lease various spaces in IRSA CP´s shopping malls (stores, stands, storage space or advertising space) to third parties and related parties such as Tarshop S.A. and Banco Hipotecario S.A.
 
Lease agreements entered into with associates have included similar provisions and amounts to those included in agreements with third parties.
 
On August 29, 2019, DIC's Audit Committee approved entering into an agreement with IDBD, PBC, Gav-Yam and Elron, for dividing the uses and expenses of offices at joint offices to which the companies will move its offices in the ToHa project on Totzeret Ha’aretz Street in Tel Aviv, pursuant to a tenancy agreement that the companies entered into with Gav-Yam and Amot Hashkaot Ltd., for the tenancy of offices and parking spaces for the period beginning July 1, 2019, and ending upon the expiration of 15 years or upon the expiration of the two option periods (of five years each).
 
Agreement for the exchange of corporate services with Cresud and IRSA CP 
 
Considering that each of IRSA CP, Cresud and us have operations that overlap to a certain extent, our board of directors deemed it advisable to implement alternatives designed to reduce certain fixed costs of our combined activities and to mitigate their impact on our operating results while seizing and optimizing the individual efficiencies of each of them in the different areas comprising the management of operations.
 
To such end, on June 30, 2004, a Master Agreement for the Exchange of Corporate Services, or the “Framework Agreement,” was entered into between IRSA CP, Cresud and us, which was amended several times to bring it in line with evolving operating requirements. The goal of the amendment is to increase efficiency in the distribution of corporate resources and reduce operating costs. The agreement had an initial term of 24 months and is renewable automatically for equal periods, unless it is terminated by any of the parties upon prior notice.
 
 
238
 
 
The Framework Agreement currently provides for the exchange and sharing of services among the following areas: Corporate Human Resources, Administration and Finance, Planning, Institutional Relations, Compliance, Shared Services Center, Real Estate Business Administration, Directory to distribute Real Estate, HR Real Estate Business, Security, Corporate Legal Management, Corporate Environment, Technical Management Infrastructure and Services, Purchasing and Contracting, Management and Enabling, Investments, Government Affairs, Hotels, Fraud Prevention, Bolivar, Proxy, General Management to distribute, Directory Security..
 
Under this agreement, the companies entrusted to an external consultant the semiannual review and evaluation of the criteria used in the process of liquidating corporate services, as well as the distribution bases and supporting documentation used in the aforementioned process, through the preparation of a semi-annual report..
 
The operations indicated above allow both IRSA CP and Cresud to keep our strategic and commercial decisions fully independent and confidential, with cost and profit apportionment allocated on the basis of operating efficiency and equity, without pursuing individual economic benefits for any of the related companies. 
 
Hospitality services
 
We and our related parties hire, on certain occasions, hotel services and lease conference rooms for events held at, our subsidiaries, Nuevas Fronteras S.A., Hoteles Argentinos S.A. and Llao Llao Resorts S.A., all on arm’s-length terms and conditions.
 
Financial and service operations
 
We work with several financial entities in Argentina for operations including, but not limited to, credit, investment, purchase and sale of securities and financial derivatives. Such entities include Banco Hipotecario S.A. and its subsidiaries. Furthermore, Banco Hipotecario and BACS, usually act as underwriters in capital market transactions we undertake. In addition, we invest from time to time our liquid fund in mutual funds managed by BACS Administradora de Activos S.A. S.G.F.C.I., which is a subsidiary of Banco Hipotecario S.A., among other entities.
 
Donations granted to Fundación IRSA and Fundación Museo de los Niños 
 
Fundación IRSA is a non-profit charity that seeks to support and generate initiatives concerning education, the promotion of corporate social responsibility and the entrepreneurial spirit of young adults. It carries out corporate volunteer programs and fosters donations from our employees. The main members of Fundación IRSA’s board of directors are: Eduardo S. Elsztain (President); Saúl Zang (Vice President I); Alejandro Elsztain (Vice President II); Mariana C. de Elsztain (Secretary), Oscar Marcos Barylka (Vocal) and Marcos Slipakoff (Treasurer). It finances its activities with donations from us, IRSA CP, Cresud and other related companies.
 
On October 31, 1997, IRSA CP entered into an agreement with Fundación IRSA whereby 3,800 square meters of the developed area at Abasto Shopping was granted under a gratuitous bailment agreement for a term of 30 years. Subsequently, on October 29, 1999, Fundación IRSA assigned free of cost all the rights of use over such store and its respective obligations to Fundación Museo de los Niños. On November 29, 2005, IRSA CP signed another agreement with Fundación Museo de los Niños granting under gratuitous bailment 2,670 square meters of the developed area at Alto Rosario shopping mall for a term of 30 years.
 
Fundación Museo de los Niños is a non-profit institution created by the founders of Fundación IRSA and has the same members of Fundación IRSA administration committee. 
 
Fundación Museo de los Niños has used these spaces to set up Abasto Shopping and Museo de los Niños and Rosario, two interactive learning centers intended for children and adults. Both agreements establish the payment of common charges and direct expenses related to the services performed by these stores must be borne by Fundación Museo de los Niños.
 
 
239
 
 
Borrowings
 
In the normal course of our activities, we enter into diverse loan agreements or credit facilities between the related companies and/or other related parties. These loans accrue interest at prevailing market rates.
 
Credit line granted by IRSA CP
 
On April 1, 2019, IRSA CP granted a credit line to us for up to US$180,000,000 for as follows: (1) up to three year term to maturity not extendable without our consent; (2) interest payable at a rate equal to the yield on IRSA’s existing local bonds due 2020, or, if IRSA’s 2020 bonds are early redeemed or otherwise cancelled interest rate equal to the yield on local bonds issued by us plus 50 basis points. The interest rate is readjusted quarterly and applied to the outstanding loan balances and to new disbursements in such quarter.
 
Purchase of financial assets
 
We usually invest excess cash in several instruments that may include those issued by related companies, acquired at issuance or from unrelated third parties through secondary market deals.
 
Sale of Tarshop shares
 
On November 15, 2018, IRSA CP´s Board of Directors has approved the sale of 20% of Tarshop's capital stock to Banco Hipotecario S.A., and on February 14, 2019, the transaction was completed. With this acquisition, Banco Hipotecario S.A. has became the holder of 100% of Tarshop S.A.’ capital stock.
 
Legal services
 
We hire legal services from Estudio Zang, Bergel & Viñes, in which Saúl Zang was founding partner. Mr. Zang is a member of our board of directors and that of our related companies. 
 
Purchases and sales of properties
 
In the ordinary course of business, we may acquire from or sell to our related parties certain real estate properties used for rental purposes or otherwise, subject to our Audit Committee’s approval. The Audit Committee must render an opinion as to whether the terms of these transactions can reasonably be expected to have been obtained by us in a comparable transaction in arm’s-length dealings with a non-related party. In addition, if the Audit Committee so requires, valuation reports by independent specialist third parties must be obtained.
 
Investment Properties sold to IRSA CP
 
On November 1, 2018, we sold to IRSA CP 14,213 square meters of gross leasable area of the building “Catalinas” in the Autonomous City of Buenos Aires.
 
The Catalinas building will consist of a total of 35,208 square meters of gross leasable area including 30 office floors and 316 underground parking spaces, and is currently under construction. The purchase price of the sale is US$60,305,674. In previous transactions, we had sold 16,194 square meters of gross leasable area in the Catalinas building to IRSA CP. Upon closing of both transactions, IRSA CP would own 30,407 square meters of grossleasable area in the Catalinas building, representing 86.37% of the total currently planned gross leasable area. The remaining 4,801 square meters of gross leasable area, representing 13.64% of the total gross leasable area have been sold to Globant, an unrelated third party. Our Audit Committee approved the sale to IRSA CP.
 
 
240
 
 
Investment in Dolphin Netherlands B.V.
 
As of the date of this annual report, we have invested approximately US$ 665 million in Dolphin Netherlands B.V., through our subsidiaries. Dolphin Fund Ltd, is an investment fund controlled indirectly by our Chairman, Eduardo S. Elsztain. Dolphin Netherlands B.V. is a subsidiary of Dolphin Fund Ltd, incorporated in the Netherlands. Such investments were made in order to carry out the investment in IDBD. We agreed with Dolphin Netherlands B.V. not to pay any fee to Dolphin related to this investment.
 
Loan between Dolphin Netherlands B.V. and IDBD
 
As described in note 4.H to the Audited Consolidated Financial Statements, Dolphin Netherlands B.V. had granted a series of subordinated loans to IDBD which have the following characteristics: i) they subordinated, even in the case of insolvency, to all current or future debts of IDBD; (ii) will be reimbursed after payment of all the debts to their creditors; (iii) accrue interest at a rate of 0.5%, which will be added to the amount of the debt and will be payable only on the date the subordinated debt is amortized; (iv) Dolphin Netherlands B.V. will not have a right to participate or vote in the meetings with IDBD creditors with respect to the subordinated debt; (v) as from January 1, 2016, Dolphin Netherlands B.V. has the right, at its own discretion, to convert the debt balance into IDBD shares, at that time, whether wholly or partially, including the interest accrued over the debt until that date; (vi) should DolphinNetherlands B.V. opt to exercise the conversion, the debt balance will be converted so that Dolphin Netherlands B.V. will receive IDBD shares according to a share price that will be 10% less than the average price of the last 30 days prior to the date the conversion option is exercised. In the event there is no market price per share, this will be determined in accordance with an average of three valuations made by external or independent experts, who shall be determined it by mutual consent and, in the event of a lack of consent, they will be set by the President of the Institute of Certified Public Accountants in Israel.

On August 30, 2019, our Board of Directors has approved the subscription of a commitment with Dolphin Netherlands to make capital contributions for up to NIS 210,000,000, according to a schedule of commitments made by Dolphin Netherlands between September 2019 and September 2021 with IDB Development Corporation Ltd.
 
Dolphin Netherlands would compromise to make contributions in IDBD (subject to the occurrence of certain facts) according to the following scheme: (i) NIS 70,000,000 to be contributed immediately; (ii) NIS 70,000,000 to be contributed until September 2, 2020 and (iii) NIS 70,000,000 to be contributed until September 2, 2021. According to the agreement of Dolphin Netherlands with IDBD, those contributions may be considered as capital contributions resulting in the issuance of new IDBD shares in favor of the controller company or may be granted in the form of a subordinated loan.
 
Acquisition of DIC shares from IDBD 
 
On September 23, 2016, we acquired from IDBD 8,888,888 shares of DIC for of NIS 100 million (approximately US$26.6 million), equivalent to the 8.8% of its shares outstanding. The Audit Committee had no objections to this transaction. In March 2017, such shares were transferred to Dolphin Netherlands B.V., who then transferred such shares to Dolphin IL Investment Ltd.

In August 2017, Dolphin Netherlands B.V. made a non-binding offer to acquire all the shares held by IDBD in DIC through a subsidiary of ours. In September 2017, IDBD announced that, after the negotiations of the DIC Independent Committee, such a non-binding offer was accepted. On November 22, 2017, through Dolphin IL Investment Ltd. we have subscribed the final documents for the acquisition of all the shares owned by IDBD in DIC. The transaction has been made for an approximate price of NIS 17.2 per DIC share. The payment was financed by IDBD to Dolphin IL Investment Ltd. with guarantee of the shares purchased, without any recourse to us, for five years, with possibilities of extensionfor three additional years in installments of one year each time, which will accrue an initial interest of 6.5% per year, which will increase by 1% per year in case of extension for each year. In addition, the conditions include the payment of an additional price of NIS 70 million in cash. Additionally, guarantees have been implemented for IDBD, for holders of IDBD bonds and their creditors through pledges of different degree of privilege over DIC shares resulting from the purchase. In addition, a pledge will be granted in relation to 9,636,097 (equivalent to 6.38%) of the shares of DIC held by Dolphin IL Investment Ltd. in the first degree of privilege in favor of IDBD and in second degree of privilege in favor of IDBD's creditors.
 
This transaction has no effect on the group's consolidation structure and was accounted for as an equity transaction generating a reduction in the attributable equity to the controlling company of Ps.114 million. The proposal has been endorsed by the Committee of Independent Directors formed for this transaction and the Audit Committee. The Audit Committee has been consulted under Section 72 and following of the Capital Markets Law, and has issued an opinion without objections regarding the aforementioned operation.
 
 
241
 
 
Assignment of shares of Cellcom
 
On January 22, 2018 DIC assigned, pursuant to a loan agreement, 5% of the shares of Cellcom (the “Assigned Shares”) to two of its affiliates, in equal parts (the “Israeli Shareholders”). The assignment was effective until December 31, 2018 and is automatically extended for consecutive one-year terms until the loan agreement is terminated. DIC has the right to terminate the loan agreement at any time and receive all or part of the Assigned Shares. The Israeli Shareholders can not transfer the Assigned Shares without the consent of DIC. However, pursuant to the loan agreement, the Israeli Shareholders have the right to appoint 10% of Cellcom’s directors. The Israeli Shareholders and the designated director will vote with DIC on all resolutions and the economic rights of such shares will remain in the possession of DIC. The Assigned Shares are pledged in favor of DIC.
 
Transactions with IFISA
 
On February 10, 2015, DolphinNetherlands B.V., sold 71,388,470 IDBD shares to IFISA, for an amount of US$ 25.6 million, US$4.0 million of which were paid upon execution and the remaining balance of US$21.6 million were financed for a term of up to 360 days and priced at Libor 1M (one month) + 3%. On May 9, 2016, effective as of February 10, 2016, the partiesagreed to extend the expiration date for 30 days as from execution of the addenda, to be automatically renewable every 30 days for a maximum term of 180 days, and increasing the rate to 9% since February10, 2016. On November 22, 2016, effective as of November 5, 2017, the parties agreed to extend the expiration date for an additional period of 30 days to be automatically renewable every 30 days for a maximum term of 180 days. Finally, on April 10, 2017, effective as of April 6, 2017, the parties agreed to fix the expiration date in February 5, 2018. Additionally, the parties undertook to capitalize the interest until April 6, 2017, therefore the new amount as remaining balance shall be US$24.6 million amount which shall accrued interest at a rate of 9% annual basis.
 
On May 31, 2015, we, through DolphinNetherlands B.V., sold to IFISA 46 million of warrants Series 4 for a total amount of NIS 0.46 million (equivalent to US$ 0.12 million at the time of the transaction), provided IFISA agreed to exercise them fully when Dolphin were so required by IDBD. In June 2015, IFISA exercised all the warrants Series 4.
 
On July 31, 2015, we, through Dolphin, granted a loan to IFISA for an amount of US$ 7.1 million, due in July 2016, which accrued interest at Libor 1M (one month) + 3%. On May 9, the parties agreed to extend the expiration date to June 8, 2016, to be automatically renewable every 30 days for a maximum term of 180 days, and increased the rate to 9%. On November 22, 2016, effective as of November 5, 2016, the parties agreed to extend the expiration date until December 5, 2016 to be automatically renewable every 30 days for a maximum term of 180 days. Additionally, IFISA create a first degree pledge over 12,915,000 IDBD’s shares in order to guarantee the payment of the debt. Finally, on April 10, 2017, effective as of April 6, 2017, the parties agreed to fix the expiration date in February 5, 2018. Additionally, the parties undertook to capitalize the interest until April 6, 2017, therefore the new amount as remaining balance shall be US$7.9 million amount which shall accrued interest at a rate of 9% annual basis.
 
On October 9, 2015, we, through its subsidiary Real Estate Investment Group V LP, granted a loan in the amount of US$ 40 million to IFISA (the “Promissory Note”) . The term of the loan is one year calculated from the disbursement and will bear interest at a rate of 3% + Libor 1M, to be determined monthly. On October 7, 2016, the parties agreed to extend the expiration date to be automatically renewable every 30 days for a maximum term of 180 days and increase the rate to 9%. On April 10, 2017, effective as of April 6, 2017, the parties agreed to extend the expiration date until February 5, 2018. Additionally, the parties undertook to capitalize the interest until April 6, 2016, therefore the new amount shall be US$43.1 million which shall accrue interest at a rate of 9% annual basis.

On December 1, 2017, REIG V transferred and assigned all of its rights and obligations under the Promissory Note to Dolphin Netherlands B.V. In consideration for the assignment, Dolphin Netherlands B.V. paid an amount of US$ 46.7 million comprising principal and interest.
 
In February 2016, Dolphin Netherlands B.V. entered into an option contract with IFISA whereby Dolphin is granted the right, but not the obligation to acquire 92,665,925 shares of IDBD held by IFISA at a share price of NIS 1.64 plus an annual interest of 8.5%. The exercise date for the option extends for two years.
 
 
242
 
 
On December 1, 2017, IFISA sold 210,056,395 shares of IDBD to Dolphin Netherlands B.V. at a price of NIS 1.894 per share, totaling NIS 397,8 million or US$ 113.7 million, of which US$ 80 million has been cancelled by offset of certain credits that Dolphin Netherlands B.V. has against IFISA. Therefore, the balance of US$ 33.7 million was transferred to IFISA.
 
All transactions are carried out at arm’s length.
 
Transfer of tax credits

Sociedad Anónima Carnes Pampeanas S.A. (a company controlled by Cresud) and Cresud, assigned credits to IRSA CP and other related parties corresponding to value added tax export refunds related to such companies’ business activity.
 
For further information regarding related party transactions see Note 29 to our Audited Financial Statements.
 
C. Interests of Experts and Counsel
 
This section is not applicable
 
ITEM 8. Financial Information
 
A. Consolidated Statements and Other Financial Information
 
See Item 18 for our Audited Consolidated Financial Statements.
 
Legal or Arbitration Proceedings
 
Legal Proceedings
 
Operations Center in Argentina
 
Set forth below is a description of certain material legal proceedings to which we are a party. We are not engaged in any other material litigation or arbitration and no other material litigation or claim is known to us to be pending or threatened against us or our subsidiaries. Nevertheless, we may be involved in other litigation from time to time in the ordinary course of business.
 
Puerto Retiro
 
On November 18, 1997, in connection with our acquisition of our subsidiary Inversora Bol’var, we indirectly acquired 35.2% of the capital stock of Puerto Retiro. Inversora Bol’var had purchased such common shares of Puerto Retiro from Redona Investments Ltd. N.V. in 1996. In 1999, we, through Inversora Bolivar, increased our interest in Puerto Retiro to 50.0% of its capital stock. On April 18, 2000, Puerto Retiro was served notice of a filing made by the Argentine government, through the Ministry of Defense, seeking to extend the bankruptcy of Indarsa to the Company. Upon filing of the complaint, the bankruptcy court issued an order restraining the ability of Puerto Retiro to dispose of, in any manner, the real property it had purchased in 1993 from Tandanor. Puerto Retiro appealed the restraining order which was confirmed by the Court on December 14, 2000.
 
In 1991, Indarsa had purchased 90% of Tandanor, a former government-owned company, which owned a piece of land near Puerto Madero of approximately 8 hectares, divided into two parcels: Planta 1 and 2. After the purchase of Tandanor by Indarsa, in June 1993, Tandanor sold “Planta 1” to Puerto Retiro, for a sum of US$18 million pursuant to a valuation performed by J.L. Ramos, a well-known real estate brokerage firm in Argentina. Indarsa failed to pay to the Argentine government the price for its purchase of the stock of Tandanor, and as a result the Ministry of Defense requested the bankruptcy of Indarsa. Since the only asset of Indarsa was its holding in Tandanor, the Argentine government is seeking to extend Indarsa’s bankruptcy to other companies or individuals which, according to its view, acted as a single economic group. In particular, the Argentine government has requested the extension of Indarsa’s bankruptcy to Puerto Retiro which acquired Planta 1 from Tandanor.
 
 
243
 
 
The deadline for producing evidence in relation to these legal proceedings has expired. The parties have submitted their closing arguments and are awaiting a final judgment. However, the judge has delayed his decision until a final judgment in the criminal proceedings against the former Defense Minister and former directors of Indarsa has been delivered. It should be noticed, regarding the abovementioned criminal procedure, that on February 23, 2011 it was resolved to declare its expiration, and to dismiss certain defendants. However, this resolution is not final because it was appealed. We cannot give you any assurance that we will prevail in this proceeding, and if the plaintiff’s claim is upheld by the courts, all of the assets of Puerto Retiro would likely be used to pay Indarsa’s debts and our investment in Puerto Retiro, would be lost. As of June 30, 2016, we had not established any reserve with respect of this contingency.
 
Tandanor has filed a civil action against Puerto Retiro and the people charged in the referred criminal case looking forward to be reimbursed from all the losses which have arisen upon the fraud committed. On March 7, 2015 Puerto Retiro responded filing certain preliminary objections, such as limitation, lack of information to respond the lawsuit, lack of legitimacy (active and passive). On July 12, 2016 Puerto Retiro was legally notified of the decision adopted by the Tribunal Oral Federal No. 5 related to the preliminary objections above mentioned. Two of them were rejected –lack of information and lack of legitimacy (passive). We filed an appeal with regard to this decision, which was rejected. The other two objections would be considered in the verdict.
 
On September 7, 2018, Court read its verdict, according to which the preliminary objection of limitation filed by Puerto Retiro was successful. Nevertheless, in the criminal procedure –where Puerto Retiro is not a party- Court ordered the seizure confiscation (“decomiso”) of the land known as “Planta 1”. This Court´s verdict is not final, as it is subject to further appeals Puerto Retiro filed an appeal with regard to the confiscation of Planta I. This appeal has not yet been decided.
 
On December 27, 2018, an action for annulment was filed against the judgment that ordered the confiscation of the property named “Planta 1”. On March 1, 2019 we were notified of the "in limine" rejection of the action for annulment filed. Subsequently, on March 8, 2019, a motion for restitution was filed against said resolution. On March 19, 2019, we were notified of the Court's decision that rejected the replacement and declared the appeal filed in a subsidiary inadmissible. On March 22, 2019, a complaint was filed for appeal denied (before the Federal Criminal Cassation Chamber), the caul was granted, which is why the appeal filed is currently pending. In that sense, in April the appeal was maintained and subsequently, its foundations were expanded.
 
Legal issues with the City Hall of Neuquén
 
In June 2001, Shopping Neuquén requested that the City of Neuquén allow it to transfer certain parcels of land to third parties so that each participant in the commercial development to be constructed would be able to build on its own land. Neuquén’s Executive Branch previously rejected this request under Executive Branch Decree No. 1437/2002 which also established the expiration of the rights arising from Ordinance 5178 due to not building the shopping mall in time, including the loss of the land and of any improvement and expenses incurred. As a result, Shopping Neuquén had no right to claim indemnity charges and annulled its buy-sell land contracts.
 
Shopping Neuquén submitted a written appeal to this decision on January 21, 2003. It also sought permission to submit a revised schedule of time terms for the construction of the shopping mall, taking into account the economic situation at that time and including reasonable short and medium term projections. Neuquén’s Executive Branch rejected this request in their Executive Branch Decree 585/2003. Consequently, on June 25, 2003, Shopping Neuquén filed an “Administrative Procedural Action” with the High Court of Neuquén requesting, among other things, the annulment of Executive Branch Decrees 1,437/2002 and 585/2003 issued by the City Executive Branch. On December 21, 2004, the High Court of Neuquén communicated its decision that the administrative procedural action that Shopping Neuquén had filed against the City of Neuquén had expired. Shopping Neuquén filed an extraordinary appeal for the case to be sent to the Argentine Supreme Court. 
 
 
244
 
 
On December 13, 2006, while the case was under study in the Argentine Supreme Court, Shopping Neuquén signed an agreement with both the City and the Province of Neuquén that put an end to the lawsuit between them and stipulated a new timetable for construction of the commercial and housing enterprises (the “Agreement”). Also, Shopping Neuquén was permitted to transfer certain parcels to third parties so that each participant in the commercial development to be constructed would be able to build on its own land, with the exception of the land in which the shopping center would be constructed. The Legislative Council of the City of Neuquén duly ratified the Agreement. The City Executive Branch promulgated the ordinance issued on February 12, 2007.
 
Shopping Neuquén came to an agreement and paid all of the City’s lawyers, including pending fees contested in court.
 
Shopping Neuquén finished the construction and opened the shopping mall in March, 2015, obtaining also all necessary provincial and city authorizations for it. 
 
Arcos del gourmet
 
IRSA CP has been named as a party in a case titled “Federación de Comercio e Industria de la Ciudad de Buenos Aires y Otros c/ Gobierno de la Ciudad Autónoma de Buenos Aires s/ Amparo.” The plaintiff filed a petition for injunctive relief against the local government claiming that the Arcos del Gourmet project lacked the necessary environmental approvals and did not meet zoning requirements. On August 29, 2014, the lower court rendered a decision dismissing the case. This resolution was appealed but affirmed in December 2014. Therefore, on December 18, 2014, the “Arcos” Project was opened to the public, and currently is operating normally. Notwithstanding, the plaintiff appeared before the Superior Court of the City of Buenos Aires to request the review of the case based on constitutional matters allegedly at issue. On July 4, 2017, the Superior Court ordered the Appeals Court to review the case on certain grounds. The Appeals Court rendered a new sentence on February 14 th, 2019. This new sentence rules that Arcos del Gourmet has to yield a portion of land to build a green park. Arcos del Gourmet filed an appeal before the Superior Court. This appeal has not yet been decided.
 
On May 18, 2015, we were notified that the AABE, revoked the concession agreement granted to IRSA CP’s subsidiary Arcos del Gourmet S.A., through Resolution No. 170/2014. On June 2, 2015, IRSA CP filed before the AABE a request to declare the notification void, as certain formal proceedings required under Argentine law were not complied with by the AABE. Furthermore, IRSA CP filed an administrative appeal requesting the dismissal of the revocation of the concession agreement and a lawsuit seeking to declare Resolution No. 170/2014 void. IRSA CP also filed a lawsuit in order to judicially pay the monthly rental fees of the property. As of the date of this annual report, the “Distrito Arcos” shopping mall continues to operate normally. As of the date of this report, the Court of Appeal hasn´t rendered a sentence yet.
 
Furthermore, we took note that AABE filed an eviction process against Arcos del Gourmet. In order to prevent Arcos to be evicted until the lawsuit referred hereinbefore is decided, we successfully filed a precautionary measure.
 
Other Litigation
 
As of July 5, 2006, the Administración Federal de Ingresos Públicos (“AFIP”) filed a preliminary injunction with the Federal Court for Administrative Proceedings against IRSA CP for an aggregate amount of Ps.3.7 million, plus an added amount, provisionally estimated, of Ps.0.9 million for legal fees and interest. The main dispute is about the income tax due for admission rights. In thefirst instance, AFIP pleaded for a general restraining order. On November 29, 2006, the Federal Court issued an order substituting such restraining order for an attachment on the parcel of land located in Caballito neighborhood, City of Buenos Aires, where IRSA CP is planning to develop a shopping center. As of June 30, 2011, under court proceedings, the building was subject to a legal attachment for Ps.36.8 million. On December 12, 2012, the legal attachment was lifted and accredited in the file concerned in February 2013.
 
 
245
 
 
After we sold the Edificio Costeros, dique II, on November 20, 2009, we requested an opinion to the Argentine Antitrust Authority as to whether it was necessary to report this transaction. The Argentine Antitrust Authority advise us that it was required to notify the transaction. We challenged this decision, but it was confirmed. On December 5, 2011, we notified the transaction and on April 30, 2013 the transaction was approved by the Argentine Antitrust Authority by Resolution No 38, as a result of that this legal proceeding was concluded.
 
On January 15, 2007 we were notified of two claims filed against us before the Argentine Antitrust Authority, one by a private individual and the other one by the licensee of the shopping center, both opposing the acquisition from the province of Córdoba of a property known as Ex-Escuela Gobernador Vicente de Olmos. On February 1, 2007 we responded the claims. On June 26, 2007, the Argentine Antitrust Authority notified us that it has initiated a summary proceeding to determine whether the completion of the transaction breaches the Antitrust Law. On November 3, 2015 the transaction was approved by the Argentine Antitrust Authority by Resolution No 544, as a result of that this legal proceeding was concluded.
 
On December 3, 2009, IRSA CP filed a request for the Argentine Antitrust Authority’s opinion regarding IRSA CP’s acquisition of common shares of Arcos del Gourmet S.A. The Argentine Antitrust Authority advised the parties that the transaction had to be notified. On December, 2010 the transaction was filed with the Argentine Antitrust Authority. On October 31, 2016 the transaction was approved by the Argentine Antitrust Authority by Resolution No 322, as a result of that this legal proceeding was concluded.
 
On April 11, 2011, Quality Invest requested the Argentine Antitrust Authority opinion regarding Quality Invest’s acquisition Property of a warehouse owned by Nobleza Piccardo located in San Mart’n, Province of Buenos Aires. The Argentine Antitrust Authority stated that there was an obligation to notify the situation, but Quality Invest filed an appeal against this decision. Subsequently, the Court of Appeals confirmed the Argentine Antitrust Authorities’ decision regarding the obligation to notify and, therefore, on February 23, 2012, the transaction was filed. On March 8, 2016 the transaction was approved by the Argentine Antitrust Authority by Resolution No 27, as a result of that this legal proceeding was concluded.
 
On August 23, 2011, IRSA CP notified the Argentine Antitrust Authority the direct and indirect acquisition of common shares of NPSF, the transaction involved the direct acquisition of 33.33% of NPSF and 16.66% through our controlled vehicle Torodur S.A. On November 18, 2014 the transaction was approved by the Argentine Antitrust Authority by Resolution No 235, as a result of that this legal proceeding was concluded.
 
On June 16, 2012, we sold to Cabaña Don Francisco S.A. certain Costeros Dique IV’s functional units, to be used for office space, and complementary units to be used for parking. In addition, we assigned upon the purchaser all rights and interests arising from lease agreements involving the conveyed units. As a result, an advisory opinion was requested from the Argentine Antitrust Authority as to the need to report such transaction. The Argentine Antitrust Authority resolved that the transaction was exempt from report on May 21, 2014, so this legal process was finished.
 
On December 7, 2012, we notified the Argentine Antitrust Authority of the acquisition of 50% of the common shares of EHSA, which owns 50% of the common shares of La Rural, which operates a convention mall (Predio Ferial de Palermo); on July 25, 2017 the transaction was approved by the Argentine Antitrust Authority. See “Item 3. Key Information—Risk Factors—Risk Relating to Our Business—Our business is subject to extensive regulation and additional regulations may be imposed in the future.”
 
On February 28, 2018, Ogden Argentina S.A. notified the Argentine Antitrust Authority the acquisition of common shares of ALG Golf Center S.A., the transaction involved the direct acquisition of 60% of ALG Golf Center S.A. Ogden Argentina S.A is indirectly controlled by IRSA CP. As of the date of this annual report the transaction is being analyzed by the Argentine Antitrust Authority.
 
For more information see “Item. 3(d) Risk Factors—Risk related to our Business—Our business is subject to extensive regulation and additional regulations may be imposed in the future.”
 
 
246
 
 
Class actions in the United States
 
On February 23, 2016, a putative class action was filed before the US District Court for the East District of Pennsylvania against IRSA, Cresud S.A.C.I.F. y A., Eduardo Sergio Elsztain, Alejandro Gustavo Elsztain, Saúl Zang and Mat’as Gaivironsky (collectively, the “Defendants”). The complaint, amended on February 13, 2017, lodged on behalf of persons who purchased or otherwise acquired Global Depositary Receipts of IRSA between February 11, 2015 and December 30, 2015, claims presumed violations to the US federal securities laws. In addition, it argues that defendants have made material misrepresentations and made some omissions related to the Company’s investment in IDBD. More specifically, the complaint alleges that IRSA’s disclosures during that time period misrepresented and failed to disclose that (1) IDBD’s US$6.7 billion net debt should have been consolidated in IRSA’s financial statements and (2) as so consolidated, IRSA’s debt would violate the covenants specified in IRSA’s Global Notes Indenture. A similar class action complaint was filed against Cresud S.A.C.I.F. y A., Eduardo Sergio Elsztain, Alejandro Gustavo Elsztain, Saúl Zang, and Mat’as Iván Gaivironsky on April 29, 2016.
  
Both class actions were transferred to the United States District Court for the Southern District of New York on July 14, 2016, and were referred to Judge Vernon S. Broderick on July 19, 2016.
 
On December 8, 2016, the Court entered orders appointing Stefan Sachsenberg as lead plaintiff for the putative class in the IRSA class action and John Tomka as lead plaintiff for the putative class in the Cresud S.A.C.I.F. y A. class action. The Court appointed the Rosen Law Firm as lead counsel for the putative classes in both actions.
 
On February 13, 2017, plaintiffs in both actions filed amended complaints. On April 12, 2017, the Court entered an order adopting a stipulation entered by the parties to stay the class action against Cresud until the Court rules on Defendants’ motion to dismiss the amended complaint filed in the IRSA class action. On April 14, 2017, IRSA and Cresud S.A.C.I.F. y A., as the only Defendants served with a summons and complaint, filed a motion to dismiss the amended complaint in the IRSA class action. Briefing on the motion to dismiss was completed on July 7, 2017. On September 10, 2018, the Court issued an order granting IRSA and Cresud S.A.C.I.F. y A.’s motion to dismiss in its entirety and requesting the dismissal of the amended complaint in the class action against IRSA.
  
On September 24, 2018, the plaintiff to the action against Cresud S.A.C.I.F. y A. filed a brief recognizing that the complaint filed in the class action against Cresud S.A.C.I.F. y A. should be dismissed for the same reasons as those stated by the Court on September 10, 2018 in the class action against IRSA, subject to its right to appeal.
 
On October 9, 2018, the plaintiff filed an appeal before the United States Court of Appeals in the action against IRSA. On December 12, 2018, the plaintiff to the action against Cresud S.A.C.I.F. y A. filed a notice for voluntary dismissal, with prejudice, which the Court so-ordered on May 15, 2019. On December 13, 2018, the plaintiff waived the appeal lodged in the IRSA case, subject to a previous agreement with IRSA and Cresud S.A.C.I.F. y A., that the parties would bear their own legal costs and fees, including those incurred in the appeal proceedings, and that no charges would remain outstanding. Therefore, the United States Court of Appeals dismissed the plaintiff’s appeal on December 18, 2018.  On May 15, 2019, the Court so-ordered the voluntary dismissal of the plaintiff in the action against IRSA.  Both cases have been fully adjudicated and dismissed against IRSA and Cresud S.A.C.I.F y A. with prejudice.
 
Operations Center in Israel
 
Litigation against IDBD
 
In recent years, there has been an increasing trend towards filing derivative and class action claims in the area of corporate and securities laws in Israel. While taking into account such issues and the financial position of IDBD and its holding structure, claims in considerable amounts may be filed against IDBD, including in connection with its financial position and cash flows, with offerings it makes, and transactions that were carried out or not completed, including with regard to the contentions and claims of the controlling shareholders that took place in IDBD.
 
Arbitration proceedings relating to the acquisition of control in IDBD.
 
On May 7, 2014, Dolphin Fund Ltd. acquired jointly with ETH (a non-related company organized under the laws of the State of Israel, which was presented to Dolphin Fund Ltd. as a company controlled by Mordechay Ben Moshé), an aggregate number of 106.6 million common shares in IDBD, representing 53.3% of its capital stock, under the scope of the debt restructuring arrangement of IDBH, IDBD’s parent company, with its creditors.
 
Under the terms of the Shareholders’ Agreement, Dolphin Fund Ltd. acquired 50% of the investment, whereas ETH acquired the remaining 50%. The initial total investment amount was NIS 950 million, equal to approximately US$272 million at the exchange rate prevailing on that date.
 
On May 28, 2015, ETH launched the Buy Me Buy You mechanism (“BMBY”) provided in the Shareholders’ Agreement, which establishes that each party to the Shareholders’ Agreement may offer to the counterparty to acquire or sell, as the case may be, the shares it holds in IDBD at a fixed price. In addition, ETH further added that the purchaser thereunder was required assuming all obligations of seller.
 
 
247
 
 
On June 10 and 11, 2015, Dolphin Fund Ltd. gave notice to ETH of its intention to buy all the shares of IDBD held by ETH.
 
After certain aspects of the offer were resolved through an arbitration proceeding brought by Dolphin Fund Ltd. and ETH, on September 24, 2015, the competent arbitrator resolved that: (i) Dolphin Netherlands B.V. and IFISA (related company to the Company) were entitled to act as buyers in the BMBY process, and ETH had to sell all of the IDBD shares held by it (92,665,926 shares) at a price of NIS 1.64 per share; (ii) buyer had to fulfill all of the commitments included in the arrangement, including the commitment to carry out tender offers; (iii) buyer had to pledge in favor of the trustees the shares that were previously pledged in favor of the trustees by seller.
 
On October 11, 2015, the BMBY process concluded, and IFISA acquired all IDBD’s shares of stock held by ETH. Consequently, the Shareholders’ Agreement was terminated and members of IDBD’s Board of Directors representing ETH submitted their irrevocable resignation to the Board, therefore, Dolphin Netherlands B.V. was empowered to appoint the new members to the Board. Additionally, on the same date, Dolphin Netherlands B.V. pledged additional shares as collateral to secure performance of the stock purchase agreement, thereby increasing the number of pledged shares to 64,067,710.
 
In addition to the competent arbitrator’s decision issued on September 24, 2015, ETH and Dolphin Fund Ltd. still have counterclaims of different kinds which are subject to arbitration proceedings. As of the date of this annual report, such proceedings are still being heard.
 
Litigation against Clal Insurance and its subsidiaries
 
This exposure is particularly increased in the areas of long-term savings and long-term health insurance in which Clal Insurance is engaged, due to the fact that in those areas some of the policies were issued decades ago, whereas today, due to the significant regulatory changes, and due to the development in case law and in Israeli authorities’ position, the aforementioned policies may be interpreted differently, on a retroactive basis, and may be subject to different interpretations than those which were in practice at the time when they were made. Moreover, the policies in the aforementioned segments have been in effect for decades, meaning that exposure exists to the possibility that in cases where the customer’s claim is accepted and a new interpretation is provided for the terms of the policy, the future profitability of Clal Insurance with respect to its existing policy portfolio might be affected. This is in addition to the possible compensation that could be given to customers due to past activity.
 
The complexity of the activity and scope of the Clal Insurance, and particularly the long validity of the insurance agreements, create material exposure, inter alia, to legal risks that may arise from deficiencies in legal documents, including reinsurance policies and contracts, operational deficiencies in the implementation of agreements and changes that apply over time in interpretation or in determining standards of conduct, also with respect to products sold years ago and even retroactively.
 
Additional risks arise, inter alia, from legal precedents relating to the payment of claims and which can increase the amounts of claims that the Group companies will be required to pay, and the Commissioner's directives and decisions. All these may expose the Group to material claims that are not in the ordinary course of business, and which may affect their operations and/or the financial results of the companies in the Group, or the need to increase the insurance liabilities.
 
In particular, the Group has significant exposure to class actions and derivatives, both those for which a legal proceeding has been initiated, and that the potential exposure to the filing of a class action or a derivative was brought to the attention of the Group companies through disclosure and/or through inquiries from customers or third parties in different ways, as well as to those of the Group companies there is no such knowledge. In recent years there has been an increase in both the number of requests to certify class actions and in the number of claims that the courts approve as class actions.
 
 
248
 
 
Alongside these aspects, during 2015 amendments were made to reflect a significant reform in the field of approving an insurance program, which allows Israeli authorities, under certain conditions, to order the insurer to stop introducing an insurance policy or to order an insurer to make a change to an insurance policy, even with regard to policies that have already been marketed by the insurer. It is not possible to foresee to what extent insurers are exposed to claims in connection with the provisions of the policy, the manner of implementing Israeli authorities’ powers pursuant to the insurance policy reform and its implications, which may be raised by means of a procedural mechanism provided in the Israeli Class Actions Law.
 
There are claims that have been recognized as class action suits, claims for which there are pending motions to have them certified as class action suits, and other claims. These claims include, mainly, claims for improper actions, not in accordance with applicable laws or licenses, or breaches of agreements with customers, or damages (especially misleading a customer, or a negligent misrepresentation), causing damage, either monetary or non-monetary, to customers. A significant amount of these claims also include claims for charging excessive premiums and payment of lower than called for insurance compensation. In addition, there are pending motions to have claims certified as derivative actions.
 
Sale of shares of Clal
 
On August 21, 2013, on the background of concerns about the ability of the previous controlling shareholders of IDBD (Dankner Group) to meet the requirements to have control over an insurance company, the Commissioner required that IDBD transfer 51% of the shares in Clal to Mr. Moshe Terry (“the Trustee”) and to grant the Trustee an irrevocable power of attorney with regard to the voting of such shares in Clal.
 
On November 27, 2013, and as part of the debt arrangement in IDBH, the Commissioner set forth an outline to enable the change of control in IDBD (as part of the debt arrangement), whereby the Commissioner would not view such change of control as being a breach of the Supervision of Financial Services (Insurance) Law, 1981 (the “Insurance Law”), subject to certain conditions, including terms whereby if by December 31, 2014 a control permit for Clal Insurance had not been obtained for the new controlling shareholders in IDBD, or, an agreement for the sale of the controlling stake in Clal Insurance had not been signed, then the Trustee will be authorized to sell the Clal Insurance shares it holds. Both groups that had submitted proposals in the debt arrangement process (including the Dolphin Group) approved such outline.
 
On December 30, 2014, the Commissioner sent an additional letter setting a term by which IDBD’s control over and equity interests in Clal were to be sold and giving directions as to the Trustee’s continuity in office, among other aspects. For more information, please see “Regulation and government supervision–Legal Framework–Operations Center in Israel–Concentration Law.
 
In addition, in June 2015, an application for an Israeli court to approve the commencement of a class action against IDBD, IDBD’s directors (some of which are also our directors), Dolphin Fund Ltd. and C.A.A Extra Holdings Ltd. was filed by individuals who argue that IDBD’s shareholders and board of directors acted in concert to frustrate the sale of shares of Clal to JT Capital Fund. The applicants argue that this caused them material damages as under the terms of the debt restructuring of IDBD’s holding company, IDBH. with its creditors, they would have been entitled to receive a larger payment had the above mentioned sale been consummated. Furthermore, they alleged that the 2014 and 2015 subscription rights offerings of IDBD discriminated against the minority shareholders. On March 21, 2016, the respondents filed a motion to dismiss this class action application. On June 2, 2016, the Court partially accepted this motion, and ordered the applicants to file an amended class action application that would include only the arguments and remedies with respect to the said Clal transaction. On August 2, 2016, the respondents filed a motion to appeal (regarding the decision not to dismiss the arguments concerning the Clal transaction) and, on August 14, 2016, the applicants filed an appeal (regarding the decision to dismiss the arguments concerning the subscription rights offering) both before the Israeli Supreme Court.
 
 
249
 
 
Following the dismissal of the appeal proceedings by the Supreme Court, the applicants filed, in January 2018, a motion of appeal to summarily dismiss the appeal filed by the respondents, in which the Court ordered the striking out the motion to approve for causes of action which fall under the exemption condition which was included in the amendment to the Debt Arrangement, pertaining to damage which was allegedly caused due to prejudice of rights, by virtue of the undertaking of the controlling shareholder and the former controlling shareholder to perform a tender offer for IDBD’s shares in accordance with the Debt Arrangement, the applicants filed an amended motion to approve the claim as a class action.
 
Dolphin, IDBD and IDBD’s directors filed a detailed joint answer on May 7, 2018. The preliminary hearing is scheduled for November 28, 2019.
 
In July 2019, the Applicants filed a motion (in partial agreement) for withdrawal from the proceeding against the Respondents. In light of C.A.A and IDBD's former controlling shareholder refusal to the Applicants withdrawal from the proceeding without an order for expenses, the Court has set a time for filing arguments on the expenses by September 10, 2019, insofar as no agreement will be reached by that date.
 
For more details regarding the sale of Clal shares, please see the Insurance section above.
 
Litigation against Cellcom and its subsidiaries
 
In the normal course of business, claims have been filed against Cellcom by its customers. These are mostly motions for approval as class actions, primarily concerning allegations of illegal collection of funds, unlawful conduct or breach of license, or breach of agreements with customers, causing monetary and non-monetary damage to them. Others related to claims regarding non-ionizing radiation from cellular handsets and claims in respect of sites belonging to Cellcom.
 
Cellcom have Civil, criminal and administrative proceedings pending in which allegations of illegality were raised against the operation of a small portion of Cellcom's sites due to the lack of permits under the Planning and Building Law or due to the construction of the sites in deviation of the permit.
 
Litigation against Shufersal
 
In the normal course of business, legal claims were filed against Shufersal by its customers. These are mostly motions for certification of class actions, which mainly concern claims for unlawful collections, acting contrary to applicable law or licenses, or breach of agreements with customers, causing financial and non-financial loss to them.
 
In addition, in the normal course of business, legal claims were filed against Shufersal by employees, subcontractors, suppliers, authorities and others, which relate mainly to claims for breaches of legal provisions in relation to termination of employment and compulsory payments to employees, claims for breach of contract and compulsory payments to authorities.
 
Class action against IDBD regarding the sale of DIC
 
On October 3, 2108, IDBD was served with an action and a motion to approve that action as a class action filed with the District Court in Tel Aviv Yafo (jointly – the “Motion”). The Motion was initiated by an applicant alleging to hold shares in DIC (the “Applicant”), against IDBD, against Dolphin IL, against Mr. Eduardo Elsztain, the controlling shareholder of IDBD, who serves as chairman of IDBD and DIC board of directors; against directors serving in IDBD who have an interest in the Controlling Person; and against the Official Receiver of the state of Israel. Seeking an injunction to annul the sale of shares of DIC to Dolphin and to appoint a trustee to hold those shares while the action is pending. The applicant claims that the sale was not in compliance with the provisions of the Concentration Law, in addition the plaintiff is seeking an order for payment of monetary damages to the shareholders of DIC of between NIS 58 and 73 million.
 
 
250
 

The main allegation is that IDBD continues to be the controlling person in DIC even after the completion of the sale of the shares of DIC to Dolphin IL and that IDBD continues to be the controlling shareholder of DIC and that is controlling shareholder Mr. Elsztain (in his capacity as chairman of the board of directors and controlling person of DIC as well), had a personal interest separate from the interest of the minority shareholders in DIC, and that he and IDBD breached the duty of good faith and the duty of care toward DIC, this being, allegedly, due to the fact that the decision regarding the preferred alternative for complying with the Concentration Law’s provisions was not brought before DIC’s shareholder’s meeting. The Applicant further alleges deprivation of the minority shareholders in DIC.
 
We plan to vigorously defend this motion as we understand that the sale of the holdings in the shares of DIC by IDBD to Dolphin IL, IDBD complies with the provisions of the Concentration Law.
 
Class actions against DIC regarding exit of the DIC’s share from indexes
 
On October 2, 2018, DIC was served with an action and a motion to approve that action as class action, which had been filed with the District Court of Tel Aviv-Yafo (jointly – the “Motion”) against the DIC, against Mr. Eduardo Elsztain, against directors serving in DIC who have an interest in the controlling person of DIC, and against additional directors and officers serving in DIC, in connection with the exit of DIC’s share on February 1, 2018 from thee TA90 and TA 125 indices of the TASE, whereon it had been traded on the Tel Aviv Stock Exchange Ltd. up to that date (the “Indexes”) by an applicant alleging to have held DIC’s shares prior to February 1, 2018 and thereafter.
 
In the Motion, allegations were made, inter alia, against the respondents’ conduct, regarding the failure to actively act to preserve DIC’s share on the Indexes once the public’s holdings therein did not meet the threshold which had been prescribed and had entered into force on that date, with the alleged causes of action being deprivation of the minority and breach of the Controlling Person’s duty of good faith and decency, as well as the breach of the respondents’ duties of trust and care toward DIC.
 
The Court is requested, inter alia, to approve the action as a class action and to charge the Respondents with compensating the members of the group according to the damage caused estimated at approximately NIS 17.6 million. DIC hold that such allegations are meritless and will vigorously defend this motion.

Derivative claim against DIC regarding performance of a prohibited distribution
 
In May 2019, DIC received a claim and a motion to approve it as a derivative claim (jointly: the “Motion”), which had been filed with the District Court of Tel Aviv-Yafo (the “Court”), against Dolphin IL; against directors who hold office in DIC (the “Respondents”); and against DIC (as a formal respondent), by a petitioner claiming to hold debentures of DIC (Series J), on the grounds of performance of a prohibited distribution, with respect to a dividend distribution in cash in the amount of approximately NIS 40 million, and a payment in kind dividend (debentures (Series I) of IDB Development) in the amount of approximately NIS 64 million, which was performed by DIC in February 2019 (jointly: the “Distribution”), and regarding self-purchases of shares which were performed by DIC (from the date of the resolution regarding the distribution) in the amount of approximately NIS 36 million, in accordance with a purchase plan, which was approved by DIC’s board of directors in January 2019 (the “Self-Purchases”). 
 
In the motion, the Court was requested, inter alia, to declare and to determine that the distribution and the self-purchases did not fulfill the profit test (a test which constitutes a condition for a distribution in accordance with section 302 of the Companies Law, 5759-1999), and that theyconstitute a prohibited distribution, and to order the respondents to compensate DIC for the damages which it has incurred due to the prohibited distribution, with the damages allegedly caused by the respondents being estimated at a total of NIS 140 million. The Court is also requested to order Dolphin IL to repay to DIC the dividend amount which it received in the distribution, in the amount of NIS 85 million (in accordance with its rate of holding in DIC). DIC hold that such allegations are meritless and will vigorously defend this motion.
 

 
251
 
 
Dividend Policy
 
Pursuant to Argentine law, the distribution and payment of dividends to shareholders is allowed only if they result from realized and net profits of the company pursuant to annual financial statements approved by our shareholders. The approval, amount and payment of dividends are subject to the approval by our shareholders at our annual ordinary shareholders’ meeting. The approval of dividends requires the affirmative vote of a majority of the shares entitled to vote at the meeting.
 
In accordance with Argentine law and our by-laws, net and realized profits for each fiscal year are allocated as follows:
 
1. 5% to our legal reserve, up to 20% of our adjusted capital stock;
 
2. a certain amount determined at a shareholders’ meeting is allocated to compensation of our directors and the members of our Supervisory Committee;
 
3. to an optional reserve, a contingency reserve, a new account or for whatever other purpose our shareholders may determine.
 
According to rules issued by Comisión Nacional de Valores, cash dividends must be paid to shareholders within 30 days of the resolution approving their distribution. In the case of stock dividends, the shares must be delivered to shareholders within three months of the annual ordinary shareholders’ meeting that approved them.
 
The following table sets forth the total and per share amounts paid as dividends on each fully paid-in share for the fiscal years mentioned. The amounts stated in pesos correspond to nominal pesos on their respective dates of payment and refers to our unconsolidated dividends. See “Item 3. Key Information—Local Exchange Market and Exchange Rates.”
 
 
Fiscal year
 
 
Dividend Paid stated in terms of the measuring unit current as of June, 30, 2019
 
 
 
Dividend per share paid stated in terms of the measuring unit current as of June 30, 2019 (1)
 
 
 
Dividend paid stated in terms of the measuring unit current as of the date of the each corresponding Shareholders ´s meeting (2) (3)
 
 
 
Dividend per share paid stated in terms of the measuring unit current as of the date of the each corresponding Shareholders ´s meeting (2) (3)
 
 

 
(in million of Ps.)
 
 
 
(Ps.)
 
 
 
(in million of Ps.)
 
 
 
(Ps.)
 
 
2017
  - 
  - 
  - 
  - 
2018
  1,827 
  3.1759 
  1,412 
  2.44 
2019 (2)
  - 
  - 
  - 
  - 
(1) Corresponds to payments per common share.
(2) Dividend in kind paid in IRSA CP shares of Ps.1,827 million.
(3) The decisions made on the basis of years’ results prior to the application of IAS 29, are not subject to be revised.
 
Our 2019 annual meeting of shareholders was held on October 30, 2019 and it was decided, among others, a payment of a dividend on shares of IRSA CP for up to Ps.480 million. For more informtion see “Recent Development”
 
The following table sets forth the total and per share amounts paid by our subsidiary IRSA CP, from which we collect dividends in our capacity as shareholders, as dividends on each fully paid-in share for the fiscal years mentioned. The amounts stated in pesos correspond to nominal pesos on their respective dates of payment and refers to our unconsolidated dividends. See “Item 3. Key Information—Local Exchange Market and Exchange Rates.”
 
Fiscal year
 
Dividend Paid stated in terms of the measuring unit current as of June, 30, 2019
 
 
Dividend per share paid stated in terms of the measuring unit current as of June 30, 2019
 
 
Dividend paid stated in terms of the measuring unit current as of the date of the each corresponding Shareholders ´s meeting (2)
 
 
Dividend per share paid stated in terms of the measuring unit current as of the date of the each corresponding Shareholders ´s meeting (2)
 
 
 
(in thousands of Ps.)
 
 
(Ps.)
 
 
(in thousands of Ps.)
 
 
(Ps.)
 
2017(1) 
  1,696,951 
  13.466 
  770,000 
  6.1104 
2018 
  1,283,493 
  10.185 
  680,000 
  5.3962 
2019 
  704,959 
  5.594 
  545,000 
  4.3249 
 
(1) An interim dividend was paid on April 25, 2017. 
(2) The decisions made on the basis of years’ results prior to the application of IAS 29, are not subject to be revised.
  
 
252
 
   
At IRSA CP´s shareholders’ meeting held on October 30, 2019, was approved a payment of a dividend in shares cash for up to Ps.595 million.  For more information see “Recent Development”.
 
B. Significant Changes. 
 
Shareholders’ meeting: Our 2019 annual meeting of shareholders was held on October 30, 2019 and it was decided, among others: (1) the distribution of a dividend in kind for an amount of Ps.480,000,000 in IRSA Propiedades Comerciales S.A.’s shares to be distributed among the shareholders pro rata to their shareholding interest in the company;(2) appointment of regular directors and alternate directors for a term of three fiscal years. See ITEM 6. Directors, Senior Management and Employees”;(3) approve a stock capital increase for up to a par value of Ps.200,000,000, through the issuance of up to 200,000,000 common book-entry shares of Ps.1 par value each and entitled to one vote per share, equivalent to 34.56% of the current stock capital, entitled to receive dividends from their subscription date, pari passu together with the shares outstanding as of the time of issuance, with issue premium, through (i) public subscription in the capital markets of Argentina and/or abroad, which may be paid in (a) in kind and/or (b) in cash in argentine pesos and/or foreign currency; and/or (ii) the issuance of convertible notes pursuant to section 17 of law 23,576; and/or (iii) the issuance of warrants. Determination of parameters within which the board of directors will establish the issue premium and its calculation method. Preemptive subscription right and applicable term pursuant to Section 62 bis of law 26,831 or a reduction of the term for up to 10 days pursuant to Section 194 of the Corporations Act, as applicable;(4) approve the implementation of an incentive plan for employees, management and directors, without issue premium, for up to 1% of the stock capital in effect as of the time of execution of the plan. 
 
ITEM 9. The Offer and Listing
 
A. Offer and Listing Details
 
The following summary provides information concerning our share capital.
 
Stock Exchanges in which our securities are listed
 
Our common shares are listed in the BYMA and our GDSs in the NYSE.
 
The following description of the material terms of our capital stock is subject to our certificate of incorporation and bylaws, which are included as exhibits to this Form 20-F, and the provisions of applicable Argentine Law.
 
As of that date of this annual report: (1) we had no other shares of any class or series issued and outstanding; and (2) there are no outstanding convertible notes to acquire our shares. Our common shares have one vote per share. All outstanding shares are validly issued, fully paid and non-assessable. As of June 30, 2019, there were approximately 3,623 holders of our common shares.
 
Price history of our stock in the BYMA and NYSE
 
Our common shares are traded in Argentina on the BYMA, under the trading symbol “IRSA.” Since 1994, our GDSs, each presenting 10 common shares, have been listed in the NYSE under the trading symbol “IRS.” The Bank of New York Mellon is the depositary with respect to the GDSs.
 
The following chart shows, for the period indicated, the maximum and minimum closing listed prices of our common shares on the ByMA and of our GDSs on the NYSE.
 
B. Plan of Distribution
 
This section is not applicable.
 
C. Markets
 
Argentine Securities Markets
 
In December 2012, the Argentine government enacted Capital Markets Law No 26,831, which sets out the rules governing capital markets, its participants, and the rules by which securities traded therein are subject to regulation and monitoring by the CNV. In September 2013, the CNV issued General Resolution No. 622/2013 (the “CNV Rules”) a new set of rules further implementing and administering the requirements of the Capital Markets Law. On May 9, 2018, the Argentine Chamber of Deputies approved Law No. 27,440 called “Ley de Financiamiento Productivo”, which creates a new financing regime for MiPyMEs and modifies Capital Markets Law No. 26,831, Investment Funds Law No. 24,083 and Law No. 23,576, among others, as well as certain related tax provisions, and establishes regulations for derivative instruments, all with the aim of achieving a modern and transparent financial regulatory framework that contributes to the development of the Argentine economy. On May 21, 2018, the Argentine Government issued Decree No. 471/2018, which regulates certain aspects of the Capital Markets Law as amended by Law No. 27,440.
 
The Capital Markets Law, as currently in effect, sets forth, among others the following key goals and principles:
 
 
253
 
 
● Promoting the participation of small investors, employee unions, industry groups and trade associations, professional associations and all public savings entities in the capital markets, promoting mechanisms designed to promote domestic savings and channel such funds toward the development of production;
 
● Strengthening mechanisms to prevent abuses and protect small investors;
 
● Promoting access to the capital market by small and medium-sized companies;
 
● Using state-of-the-art technology to foster creation of an integrated capital market through mechanisms designed to achieve interconnection of computer systems among trading markets;
 
● Encouraging simpler trading procedures available to users to increase liquidity and competitiveness to develop favorable conditions for transaction execution;

● Reducing systemic risk in the Argentine capital markets through actions and resolutions aimed at implementing international best practices;
 
● Promoting the integrity and transparency of the Argentine capital markets; and
 
● Promoting financial inclusion.
 
The CNV is a self-administered agency of the Argentine Government with jurisdiction covering the territory of Argentina, governed by the provisions of the Capital Markets Law, and the CNV Rules among other related statutory regulations. The relationship of the CNV and the Argentine Executive branch is maintained through the Ministerio de Finanzas (Ministry of Finance), which hears any appeals filed against decisions made by the CNV, notwithstanding any other legal actions and remedies contemplated in the Capital Markets Law.
 
The CNV supervises and regulates the authorized markets in which the securities and the collective investment products are traded, the corporations authorized in the public offer regime, and all the other players authorized to operate in the public offer regime, as the registered agents, the trading agents, the financial advisors, the underwriters and distributors, the brokers, the settlement and clearing agents, the managers of collective investment products, the custodians of collective investment products, the collective depositories, and the risk rating agencies, among others. Argentine institutional investors and insurance companies are regulated by separate government agencies, whereas financial institutions are regulated mainly by the Central Bank.
 
Before offering securities to the public in Argentina, an issuer must meet certain requirements established by the CNV with regard to its assets, operating history and management. Only securities offerings approved by the CNV may be listed on a stock exchange. However, CNV approval does not imply certification as to the quality of the securities or the solvency of the issuer issuers of listed securities are required to file unaudited quarterly financial statements and audited annual financial statements prepared in accordance with IFRS, as issued by the IASB (excluding financial institutions under the supervision of the Central Bank, insurance companies under the supervision of the Insurance Superintendence and medium and small enterprises) and various other periodic reports with the CNV and the stock exchange on which their securities are listed. In addition, issuers must report to the CNV and the relevant stock exchange any event related to the issuer and its shareholders that may affect materially the value of the securities traded.
 
In Argentina, debt and equity securities traded on an exchange must, unless otherwise instructed by their shareholders, be deposited with a Central Securities Depository based in Argentina. Currently the only depositary authorized to act in accordance with the Capital Markets Law and CNV Rules is Caja de Valores S.A., a corporation owned by ByMA which provides central depositary facilities, as well as acting as a clearinghouse for securities trading and as a transfer and paying agent for securities transactions.
 
Law No. 27,440 streamlines the regulation of mutual funds, public offerings of securities, of negotiable obligations and regulation of intermediaries and securities markets, while incorporating a long-awaited regulation for derivative instruments and the margins and guarantees that cover them. Below is a summary of the main amendments to the Capital Markets Law introduced by Law No. 27,440:
 
● Eliminates the CNV’s power to appoint supervisors with veto power over resolutions adopted by an issuer’s board of directors without a judicial order.
 
 
254
 
 
● Grants the CNV the power to issue regulations to mitigate situations of systemic risk, set maximum fees to be received by securities exchanges, create or modify categories of agents, encourage the simplification of the negotiation of securities and promote the transparency and integrity of the capital markets, while prohibiting the CNV from denying an issuer’s public offer authorization request solely because of opportunity, merit or convenience.
 
● Empowers the CNV to regulate private offerings of securities.
 
● Grants federal commercial courts jurisdiction to review resolutions or sanctions issued by the CNV.
 
● Strengthens due process guarantees in favor of persons on entities sanctioned by the CNV and increases the amount of the fines, between Ps.100,000 and Ps.100 million, which can be increased up to five times the benefits perceived with the infraction.
 
● Returns certain functions such as supervision, inspection and control of agents and operations, to the stock exchanges and clearing houses without this implying delegation of the powers of the CNV.
 
● Allows the CNV to regulate and set ownership limits of authorized markets to restrict control concentration.
 
● Preemptive rights may be exercised through the placement procedure determined in a public offering prospectus, instead of the procedure set forth in the Argentine General Companies Law. Preemptive right holders have the right to subscribe for newly issued shares in proportion to their shareholding prior to the capital increase. The subscription price for the newly issued shares may not be less than the public offering price. In order to use the public offering regime for a preemptive rights offering the issuer must (i) have an express provision in its bylaws adopting this regime in lieu of the regime set forth in the Argentine General Companies Law; and (ii) the issuer’s shareholders must approve any issuance of equity securities or convertible debt securities.
 
● Eliminates share accretion rights, unless expressly provided for in a listed company’s bylaws.
 
● Allows foreign entities to participate in all shareholder meetings through authorized agents.
 
● Establishes guidelines to set the offer price in a mandatory tender offer.
 
● Allows the offeror to freely set the offer price in a voluntary tender offer.
 
Information regarding the BYMA(1)
 
 
 
As of June 30,
 
 
 
 
2019
 
 
2018
 
Market capitalization (in billions of Ps.) 
  9,099 
  8,248 
Average daily trading volume(2) (in millions of Ps.) 
  1,252 
  1,142 
Number of listed companies(3) 
  96 
  100 
 
(1) Reflects Merval historical data.
(2) During the month of June.
(3) Includes companies that received authorization for listing.
 
Although companies may list all of their capital stock on the BYMA, in many cases a controlling block is retained by the listed company’s shareholders, resulting in a relatively small percentage of many companies’ stock being available for active trading by the public.
 
As of June 30, 2019, approximately 96 companies had equity securities listed on, or being transitioned to the ByMA. The Argentine securities markets generally have substantially more volatility than securities markets in the United States and certain developed countries. The S&P Merval index experienced a 44.9% increase in 2016, a 77.7% increase in 2017, 0.8% increase in 2018 and a 38.0% decrease for the six months of 2019. In order to avoid major fluctuations in securities prices, the BYMA operates a system pursuant to which the negotiation of a particular security is suspended for 15 minutes when the price of the security registers a variation between 10% and 15% and between 15% and 20%, during any trading session. Any additional 5% variation in the price of the security results in additional 10 minutes successive suspension periods.
 
 
255
 
 
The NYSE
 
Our Global Depositary Shares are listed on the NYSE under the trading symbol “IRS.”
 
D. Selling Shareholders
 
This item is not applicable.
 
E. Dilution
 
This item is not applicable.
 
F. Expenses of the Issue
 
This item is not applicable.
 
ITEM 10. Additional Information
 
A. Share Capital
 
This item is not applicable.
 
B. Memorandum and Articles of Association
 
Our corporate purpose
 
Our legal name is IRSA Inversiones y Representaciones Sociedad Anónima. We were incorporated under the laws of Argentina on April 30, 1943 as a sociedad anónima (stock corporation) and were registered with the Public Registry in the City of Buenos Aires (Inspección General de Justicia or “IGJ”) on June 23, 1943 under number 284, on page 291, book 46 of volume A. Pursuant to our bylaws, our term of duration expires on April 5, 2043.
 
Pursuant to article 4 of our bylaws our purpose is to perform the following activities:
 
● Invest, develop and operate real estate developments;
 
● Invest, develop and operate personal property, including securities;
 
● Construct and operate works, services and public property;
 
● Agency activities;
 
● Manage real or personal property, whether owned by us or by third parties;
 
● Build, recycle, or repair real property whether owned by us or by third parties;
 
● Advise third parties with respect to the aforementioned activities;
 
● Finance projects, undertakings, works and/or real estate transactions of third parties;
 
● Finance, create, develop and operate projects related to Internet.
 
Board of Directors
 
Voting on proposals in which directors have material interest
 
● shall not be allowed to make use of any corporate assets or confidential information for his/her own private purposes;
 
● shall not be allowed to profit or permit a third party to profit, whether by an action or an omission to act, from any business opportunities available to the company;
 
● shall be required to exercise any powers conferred to them solely for the purposes for which they were conferred under the law or the corporate bylaws or by a shareholders’ meeting or the board of directors; shall be required to meticulously ensure that no conflict of interest, whether direct or indirect, shall under any circumstances arise between his/her actions and the company’s interests. In case of doubt as to a director’s compliance with his/her duty of loyalty, the burden of proof shall be borne by such person.
 
 
256
 
 
The Argentine Corporations Law No. 19,550 establishes in Section 271 that directors may enter into agreements with the company, that concern the business in which the company engages, always provided that they are entered into under market conditions. The agreements that do not fulfill the requirements mentioned above may only be executed with the prior approval of the board of directors, and subject to the approval of the shareholders’ meeting.
 
Furthermore, the Capital Markets Law No. 26,381 in Section 72 states for companies authorized in the public offer regime, that any acts performed or contracts executed between the company and a related party and involving a significant amount shall be performed or executed pursuant to the procedure set forth below:
 
a) A “related party” shall mean any of the following persons with respect to the issuer:
 
i. Directors, members of the supervisory body or surveillance committee, as well as chief executive officers or special managers of the issuing company appointed under section 270 of Argentine Corporation Law No. 19,550;
 
ii. Natural persons or legal entities controlling or holding a substantial interest, as determined by the CNV, in the capital stock of the issuer or the issuer’s controlling entity;
 
iii. Any other company under the common control of the same controlling entity;
 
iv. The ascendants, descendants, spouses or siblings of any of the natural persons referred to in paragraphs i) and ii) above;
 
v. Companies in which any of the persons referred to in paragraphs i) to iv) above hold a significant direct or indirect interest. Provided none of the circumstances described above is present, a subsidiary of the issuer shall not be deemed a “related party.”
 
b) A “significant amount” shall be deemed involved in an act or contract when such amount exceeds 1% of the company’s shareholders’ equity as shown in the most recently approved balance sheet.
 
The board of directors or any members thereof shall request the audit committee to state whether in its opinion the terms of a transaction may be reasonably deemed adapted to regular and usual market conditions. The audit committee shall issue its pronouncement within 5 business days.
 
Notwithstanding the above inquiry from the audit committee, a resolution may be adopted by the company on the basis of a report from 2 independent evaluation companies, which shall express their opinion on the same matter and other terms of the transaction.
 
Nevertheless that, Section 272 of the Argentine Corporations Law provides that when a director has an opposite interest to the one of the company, he or she should notify that situation to the board of directors and the supervisory committee and abstain to vote in that respect. The violation of this provision results in the director being jointly and severally unlimitedly liable.
 
Approval of compensation of the members of the Board of Directors, Senior Management and Supervisory Committee
 
Our bylaws do not establish the compensation to be paid to members of the board of directors and the Supervisory Committee, and therefore pursuant to Section 261 of the Argentine Corporations Law No.19,550, it should be approved by the shareholders. The maximum amount that may be paid as compensation to members of the board of directors and the supervisory committee should not exceed 25% of the realized and net earnings of the company and 5% when there is no distribution of dividends. If the company does not distribute the total earnings, the amount of the compensation should be proportional to that distribution and within the mentioned limits. These limits may only be surpassed by express approval of the shareholders. 
 
 
257
 
 
Powers of directors
 
Our bylaws establish, in Section 18, that the Board of Directors has full and broad powers to organize, manage and direct us to fulfilling the corporate purpose.
 
Retirement of directors
 
Our bylaws do not establish any requirements or provisions regarding age limits for director’s retirement, nor do they require a number of common shares a director must own to qualify for the position.
 
Meetings of the Board of Directors
 
Through the shareholders’ meeting held on October 31, 2012, the bylaws were amended to incorporate the possibility of holding meetings at a distance. To these effects, the Board of Directors shall adopt its resolutions by a majority vote of those present whose count shall include the directors present through the simultaneous means of simultaneous transmission of sound or image and sound or to be created in the future and according to the current legislation. In case of a tie, the President, or whoever replaces him, has the right to double vote.
 
Rights, preferences and restrictions attaching to the common shares
 
Dividend rights
 
The Corporations Law establishes that the distribution and payment of dividends to shareholders is valid only if they result from realized and net earnings of the company pursuant to an annual financial statements approved by the shareholders. The approval, amount and payment of dividends are subject to the approval of our annual ordinary shareholders meeting of the company. That approval requires the affirmative vote of the majority of the present votes with right to vote at the meeting.
 
Pursuant to the Corporations Law and Section 28 of our bylaws, liquid and realized profits of each fiscal year shall be distributed as follows:
 
● allocate 5% of such net profits to legal reserve, until the amount of such reserve equals 20% of the capital stock;
 
● the sum established by the shareholders’ meeting as remuneration of the of Directors and the supervisory committee;
 
● dividends, additional dividends to preferred shares if any, or to optional reserve funds or contingency reserves or to a new account, or for whatever purpose the shareholders’ meeting determines.
 
Under the applicable CNV Rules, dividends are distributed pro rata in accordance with the number of shares held by each holder within 30 days of being declared by the shareholders for cash dividends and within 90 days of approval in the case of dividends distributed as shares. The right to receive payment of dividends expires five years after the date on which they were made available to shareholders. 
 
The shareholders’ meeting may authorize payment of dividends on a quarterly basis provided no applicable regulations are violated. In that case, all and each of the members of the Board of Directors and the supervisory committee will be jointly and severally liable for the refund of those dividends if, as of the end of the respective fiscal year, the realized and net earnings of the company are not sufficient to allow the payment of dividends.
 
Regardless the term for dividend’s payment established by CNV, regulations enacted by the Buenos Aires Stock Exchange set forth that cash dividends must be paid within 10 days after their approval by a shareholders’ meeting.
 
Voting rights and staggered elections
 
Our stock capital is composed by book-entry common shares with face value of Ps.1 per share and entitled to one vote each. All directors and alternate directors are elected for a three-year term.
 
Our by laws do not consider staggered elections however, the members of the board of directors are elected by thirds each year with a term of office of three years each.
 
 
258
 
 
Rights to share in IRSA’s profits
 
The holders of our common shares have the right to participate in our net and realized profits on a pro rata basis of their respective interests.
 
Pursuant to the Corporations Law and Section 29 of our bylaws, liquidated and realized profits of each fiscal year shall be distributed as follows:
 
● allocate 5% of such net profits to legal reserve, until the amount of such reserve equals 20% of our capital stock;
 
● the sum established by the shareholders’ meeting as remuneration of the Board of Directors and the Supervisory Committee; and
 
● dividends, additional dividends to preferred shares if any, or to optional reserve funds or contingency reserves or to a new account, or for whatever purpose the shareholders determine at the shareholders’ meeting.
 
Rights to share in any surplus in the event of liquidation
 
In the event of liquidation, dissolution or winding-up of our company, our assets are:
 
● to be applied to satisfy our liabilities; and
 
● to be proportionally distributed among holders of preferred stock in accordance with the terms of the preferred stock, if any. If any surplus remains, our shareholders are entitled to receive and share proportionally in all net assets available for distribution to our shareholders, subject to the order of preference established by our by-laws.
 
Provisions related to a shareholder’s ownership of certain amount of common shares
 
Section 9 of our by-laws provides that the acquisition by any person or group, directly or indirectly of our common shares, convertible securities, rights to receive any of those securities that may grant that person the control of our company or 35% or more of our capital stock may only be done by complying with certain tender offer rules for all of our common shares, except for:
 
● acquisitions by persons holding or controlling common shares or convertible securities in accordance to Decree No. 677/2001, supersede by Law No. 26,831(amended by Law 27,440 in 2018), notwithstanding the provisions of the CNV; and
 
● holdings of more than 35%, which derive from the distribution of common shares or dividends paid in shares approved by the shareholders, or the issuance of common shares as a result of a merger approved by the shareholders; in both cases, the excess holding shall be disposed of within 180 days of its registration in the relevant shareholder’s account, or prior to the holding of our shareholders meeting, whatever occurs first.
 
Our shareholders modified the first of the above exceptions in their shareholder meeting on October 10, 2007, to include the control concept under the Transparency Decree, which provides for the effective control regularly held in addition to the legal control. 
 
Directors, senior managers, executive officers, members of the supervisory committee, and controlling shareholders of an Argentine company whose securities are publicly listed, should notify the CNV on a monthly basis, of their beneficial ownership of common shares, debt securities, and call and put options related to securities of such companies and their controlling, controlled or affiliated companies.
 
In addition, the CNV must be immediately notified of transactions which cause a person’s holdings of capital stock of an Argentine company whose securities are publicly listed to hold 5% or more of the voting power and of every change in the holdings of such person that represents a multiple of 5% of the voting power. Holders of more than 50% of the common shares of a company or who otherwise have voting control of a company, as well as directors, officers and members of the supervisory committee, must provide the CNV with annual reports setting forth their holdings in the capital stock of such companies and monthly reports of any change in their holdings.
 
 
 
259
 
 
Procedure to change the rights of stockholders
 
The rights of holders of stock are established in the Argentine Corporations Law No. 19,550 and in the bylaws. The rights of shareholders provided for by the Argentine Corporations Law No. 19,550 may not be diminished by the bylaws. Section 235 of the Argentine Corporations Law No. 19,550 establishes that the amendment of the bylaws should be approved by the absolute majority of our shareholders at an extraordinary shareholders meeting.
 
Ordinary and extraordinary shareholders’ meetings
 
Our by-laws provide that shareholders’ meetings may be called by our Board of Directors or by our Supervisory Committee or at the request of the holders of common shares representing no less than 5% of the common shares. Any meetings called at the request of shareholders must be held within 30 days after the request is made. Any shareholder may appoint any person as its duly authorized representative at a shareholders meeting, by granting a proxy. Co-owners of common shares must have single representation.
 
In general, the following matters can be considered only at a special shareholders’ meeting (asamblea extraordinaria):
 
● matters that may not be approved at an ordinary shareholders’ meeting;
 
● the amendment of our by-laws;
 
● reductions in our share capital;
 
● redemption, reimbursement and amortization of our shares;
 
● mergers, and other corporate changes, including dissolution and winding-up;
 
● limitations or suspensions to preemptive rights to the subscription of the new shares; and issuance of debentures and bonds that not qualify as notes (obligaciones negociables).
 
In addition, pursuant to the Capital Markets Law, at an ordinary shareholders’ meeting, our shareholders must consider (i) the disposition of, or creation of any lien over, our assets as long as such decision has not been performed under the ordinary course of business; (ii) the execution of administration or management agreements; and (iii) whether to approve the payment of any agreement providing assets or services to us as long as such payment is material when measured against the volume of the ordinary course of business and our shareholders’ equity.
 
In accordance with our by-laws, ordinary and special shareholders’ meetings (asamblea extraordinaria) are subject to a first and second quorum call, the second to occur upon the failure of the first. The first and second notice of ordinary shareholders’ meetings may be made simultaneously. In the event that both are made on the same day, the second must occur at least one hour after the first. If simultaneous notice was not given, the second notice must be given within 30 days after the failure to reach quorum at the first. Such notices must be given in compliance with applicable regulations.
 
Quorum for an ordinary shareholders’ meeting on the first call requires the presence of a number of shareholders holding a majority of the common shares entitled to vote and, on the second call, the quorum consists of the number of shareholders present, whatever that number. Decisions at ordinary shareholders’ meetings must be approved by a majority of the votes validly exercised by the shareholders.
 
A quorum for a special shareholders’ meeting (asamblea extraordinaria) on the first call requires the presence of persons holding 60% of the shares entitled to vote and, on the second call, the quorum consists of the number of shareholders present, whatever that number. Decisions at special shareholders’ meeting (asamblea extraordinaria) generally must be approved by a majority of the votes validly exercised.
 
However, pursuant to the Argentine Corporations Law No. 19,550, all shareholders’ meetings, whether convened on a first or second quorum call, require the affirmative vote of the majority of shares with right to vote in order to approve the following decisions:
 
● advanced winding-up of the company;
 
● transfer of the domicile of the company outside of Argentina;
 
 
260
 
 
● fundamental change in the purpose of the company; total or partial mandatory repayment by the shareholders of the paid-in capital; and
 
● a merger or a spin-off, when our company will not be the surviving company.
 
Holders of common shares are entitled to one vote per share. Owners of common shares represented by GDRs exercise their voting rights through the GDR Depositary, who acts upon instructions received from such shareholders and, in the absence of instructions, votes in accordance with the instructions given to the GDR Depositary by the board of directors as set forth in a written notice delivered to the GDR Depositary prior to the meeting.
 
The holders of preferred stock are not entitled to voting rights. However, in the event that no dividends are paid to such holders for their preferred stock, the holders of preferred stock are entitled to voting rights. Holders of preferred stock are also entitled to vote on certain special matters, such as a transformation of the corporate type, early dissolution, change to a foreign domicile, fundamental change in the corporate purposes, total or partial replacement of capital losses, mergers in which our company is not the surviving entity, and spin-offs. The same exemption will apply in the event the preferred stock is traded on any stock exchange and such trading is suspended or canceled.
 
Limitations to own securities by non-resident or foreign shareholders
 
There are no legal limitations on ownership of securities or exercise of voting rights, by non-resident or foreign shareholders. However, foreign shareholders must fulfill certain requirements with the IGJ in order to assure that they will be able to properly exercise their voting rights. General Resolution No. 7 passed in July 2015 by the IGJ as amended, set forth certain requirements for foreign entities registered with the IGJ. The entities must comply with these requirements in order to(1) perform activities on a regular basis through their Argentine branches (Section 118 Argentine Corporate Law No. 19,550), or (2) exercise their ownership rights in Argentine Companies (Section 123 Argentine Corporate Law). In cases where the IGJ has concluded that the main activities of the foreign company registered under the terms of Section 118 or 123 of the Argentine Corporate Law are developed or the entity’s address in Argentina becomes the place where this entity makes a majority of its decisions, corporate or otherwise, the entities may be required to amend and register their by-laws to comply with Argentine law, thereby becoming an Argentine entity subject to Argentine law according to Section 124 of Argentine Corporation Law No. 19,550. In addition, Argentine companies with shareholders consisting of such entities that fail to comply with these requirements may be subject to the following sanctions: the IGJ may not register corporate decisions adopted by the Argentine Company when its foreign shareholder votes as a shareholder. Any decisions made pursuant to such vote related to the approval of its annual balance sheet may be declared null and void for administrative purposes.
 
Ownership threshold above which ownership should be disclosed
 
CNV Rules require that transactions, which cause a person’s holdings of capital stock of a registered Argentine company, to equal or exceed 5% of the voting power, should be immediately notified to the CNV. Thereafter, every change in the holdings that represents a multiple of 5% of the voting power should also be notified.
 
Directors, senior managers, executive officers, members of the supervisory committee, and controlling shareholders of an Argentine company whose securities are publicly offered, should notify the CNV on a monthly basis, of their beneficial ownership of common shares, debt securities, and call and put options related to securities of such companies and their controlling, controlled or affiliated companies.
 
Furthermore, the CNV must be immediately notified of transactions which cause a person’s holdings of capital stock of an Argentine company whose securities are publicly offered to equal or exceed 5% of the voting power and every change in the holdings that represents a multiple of 5% of the voting power. Holders of more than 50% of the common shares or who otherwise control decision making in shareholders’ meetings, as well as directors, officers and members of the supervisory committee must provide the CNV with annual reports of their holdings in the capital stock of such companies and monthly reports of any change in their holdings.
 
 
261
 
 
Amendment to the by-laws
 
On the shareholders’ meeting held on October 25, 2007, our shareholders decided to amend the following sections of the by-laws: (i) Section Twelve in order to adapt the performance bonds granted by directors to current rules and regulations, and (ii) Section Fifteen in order to incorporate the possibility of holding remote board meetings pursuant to the provisions of section 65 of Decree 677/01. Such amendment is attached hereto as Exhibit 1.2.
 
On October 31, 2012, the annual shareholders meeting passed an amendment to the corporate by-laws which allowed the Board of Directors to celebrate their meetings using teleconference technology. An absolute majority of the directors will constitute the quorum. Only the directors physically present at the time and those using teleconference technologies will be taken into consideration for the quorum. The resolutions of the Board of Directors will be passed by the vote of the majority present at the meeting. Such amendment is attached hereto of Exhibit 1.3 to this annual report.
 
On November 14, 2014, the shareholder’s meeting decided to amend the following sections of the by-laws: (i) Section First in order to comply with the Capital Markets Law No. 26,831, and (ii) Section Twenty-Four in order to incorporate the regulation of the shareholders’ meeting held with shareholders present or communicated through teleconference technologies. The Section First was approved in the shareholder’s meeting in October 31, 2014 and the Section Twenty-Four was approved in the shareholder’s meeting in October 31, 2016. Such amendment is attached hereto of Exhibit 1.4 to this annual report.
 
On the shareholder´s meeting held on October 29,2018 our shareholders decided to amend the following sections of the by-laws in order to adapt them to certain new legal provisions: (i) Section Eighth, establishing that if there is an Issuance of Shares, the shareholders´ preemptive right will be exercised as established in the prospect of the issuance; (ii) Section Ninth, adapting the wording of such section to the new regulations applicable to the Tender Offers (Law 26,831 as amended) (iii) Section Eleventh, establishing the issuance of Negotiable Obligations may be decided by the Board of Directors; and (iv) Section Twenty-Second describing the duties of the Audit Committee as well as authorizing the Audit Committee to hold meeting via conference, teleconference of any other electronic means. Such amendments are pending of approval by the Public Registry of the City of Buenos Aires.
 
C. Material Contracts
 
We do not have any material contract entered into outside the ordinary course of business other than some of the operations previously described under the sections Related Party Transactions, Recent Developments, and Our Indebtedness.
 
D. Exchange Controls
 
Foreign Currency Regulation
 
 
Through the Emergency Executive Branch Decree No. 609/2019, the Argentine government empowered the Central Bank to impose restrictions on the inflow and outflow of foreign currency into and from the Argentine exchange market. In addition, certain transactions, as detailed below, involving the purchase and sale of foreign currency must be settled through the foreign exchange market where the Central Bank supervises the purchase and sale of foreign currency. Such transactions are subject to the regulations and requirements imposed by the Central Bank. Under Communication “A” 6770, as amended, the Central Bank established certain restrictions and requirements applicable to certain foreign currency exchange transactions. If such restrictions and requirements are not met, criminal penalties shall be applied.
 
 Outflow and Inflow of Capital
 
Obligation for the settlement of funds through the foreign exchange market.
 
General rules. Exports.
 
Pursuant to Emergency Executive Decree No. 609/2019 any foreign currency derived from foreign trade must be settled through the foreign exchange market on the terms and conditions to be set forth by the Central Bank.
 
 
262
 
 
 
Pursuant to Communication “A” 6770, as amended, within 5 business days as of the date of the disbursement and collection of the funds abroad, corresponding to the payment of exportation of goods, advance payments of exports and foreign pre and post financing loans for exports, such funds must be settled through the foreign exchange market. Whenever such transactions are granted by a local entity, such settlement must be made upon disbursement of the relevant funds. In all cases, the due date for the settlement of the funds derived from exports shall be the shortest time between 5 business days and the date applicable to the specific good according to the current rules. Such funds shall be credited in a local bank account duly opened in favor of the client.
 
According to different regulations enacted by the Central Bank, it is allowed the application of payment for exports abroad for the cancellations of exporter’s debt in certain cases, such as:
 
a. advance payments and pre and post financing loans for exports whenever the relevant funds received thereunder have already been settled through the foreign exchange market.
 
b. financing of local financial entities to foreign importers regarding the export of local goods. 
 
c. financial loans related to agreements in force as of August 31, 2019, whose terms provide for interest payments using the flow of funds from exports abroad.
  
Services
 
Communication “A” 6770 sets forth that the payments in foreign currency received by residents for the export of services under the applicable rules must be settled through the foreign exchange market within five business days as of its collection abroad or locally or its deposit in foreign bank accounts.
 
Financial Indebtedness
 
In accordance with Communication “A” 6770, as amended, transactions arising from foreign financial indebtedness disbursed as from September 1, 2019 must be settled in the foreign exchange market and the transfer shall be deposited in a local bank account.
 
Exemptions to settlement of funds obligation
 
Communication “A” 6814 sets forth that no settlement of foreign currency funds will be required to residents: a) in connection with funds derived from exports of goods; b) in connection with funds derived from export of services; c) in connection with funds derived from the sale of non financial non productive assets; and/or d) as a condition to access to the foreign exchange market for repayment of foreign indebtedness. Always provided that all the following conditions are met:
 
(a) 
The relevant funds are deposited in foreign currency bank accounts of the client located in Argentina..
(b) 
The deposit mentioned in item (a) above is made within the applicable settlement term period.
(c) 
The funds are simultaneously applied to transactions under which access the foreign exchange control market is permitted, taking into consideration each of the transactional limit that may be applicable. In case the inflow of funds derives from a new foreign financial indebtedness and are applied to the prepayment of local foreign currency indebtedness with a financial entity, the average term of the new foreign financial indebtedness shall exceed the average term of the local foreign currency indebtedness subject to prepayment.
(d) 
The implementation of this mechanism shall have a neutral effect from a tax standpoint.
 
Outflow of capital, including the availability of cash or cash equivalents
 
Formation of off-shore assets or guarantees and operational payments related to and derived from derivative transactions
 
Legal entities, local governments, mutual funds, trusts and other universalities incorporated in Argentina will require prior approval of the Central Bank to constitute foreign assets and create all types of guarantees related to derivative transactions.
 
 
263
 
 
 
Pursuant to Communication “A” 6815 dated October 28, 2019, resident natural persons must obtain prior approval from the Central Bank to constitute external assets, remit family aid and the formation of guarantees and operational payments related to derivative transactions, in case the total amount of the above-mentioned transactions exceeds the equivalent of US$ 200 per month in all entities licensed to operate in foreign exchange market of which only up to US$ 100 may be acquired in cash, otherwise, the transaction shall be carried out by debit to local accounts. Previously, such monthly limit amount was US$ 10,000, in accordance with Communication “A” 6770.
 
Access to the foreign exchange market for the formation of guarantees and operational payments related to interest rate coverage derivative contracts is permitted, prior fulfillment of reporting obligations established by the Central Bank, as applicable and whenever the risk covered thereunder does not exceed the underlined liability.
 
Outflow of funds for payment to non-residents
 
Payment of services
  
According to Communication “A” 6770, there are no limits or restrictions applicable for residents who access the foreign exchange market to pay services to non-residents whenever the parties involved are non related parties. Otherwise, prior approval of the Central Bank will be required. The access to the foreign exchange market requires the filing of certain documentation by residents demonstrating the validity of transactions in which the funds are purchased for its remittance abroad.
 
Payment of debts stemming from imports of goods and services
 
Prior approval from the Central Bank will be required to access the foreign exchange market for pre-payment of debt stemming from imports of goods and services.
 
Prior approval from the Central Bank is also applicable for access to the foreign exchange market to make payments of debts stemming from imports of goods with related companies abroad when the following requirements are met: a) the relevant debt is pending as of August 31, 2019 and b) the debt exceeds the equivalent of US$ 2 million per month per resident customer.
 
In the case of pre-payments for imports carried out with non related companies abroad, the respective supporting documentation must be submitted and evidence of entry of goods must be filed within 90 calendar days of the access to the foreign exchange market and the recipient of the funds must be the foreign supplier.
 
Payment of profits and dividends
 
As from September 1, 2019, Communication “A” 6770 provides that prior approval of the Central Bank will be required to allow Argentine companies to transfer abroad profits and dividends.
 
Payment of foreign financial indebtedness
 
Communication “A” 6770 provides that foreign financial indebtedness may be paid through the foreign exchange market on the relevant due date subject to (i) prior settlement of the funds, as applicable, and (ii) prior fulfillment of reporting obligations established by the Central Bank.
 
In addition, prior approval of such entity will be required regarding any prepayment proposed to be made in excess of three days before the original maturity date. Pursuant to Communication “A” 6814, such prior approval will not be required in case the following conditions are met: (a) the prepayment is simultaneously made with funds resulting from the settlement of a new financial indebtedness disbursed as from October 17, 2019, (b) the average term of the new indebtedness exceeds the remaining average term of the indebtedness subject to prepayment, (c) the maturity date of the first capital payment under the new indebtedness shall not take place before the next capital payment to be made under the indebtedness subject to prepayment and (d) the amount of the first capital payment of the new indebtedness shall not exceed the amount of the next capital payment to be made under the indebtedness subject to prepayment.
 
Reporting Obligations
 
Under Communication “A” 6401, as amended, the Central Bank established on legal entities, mutual funds, trusts and other universalities incorporated in Argentina and on resident natural persons, the obligation to report about the holding of foreign assets and liabilities.
 
In addition, Communication “A” 6815 set forth reporting obligations on entities licensed to operate in the foreign exchange market about foreign currency transactions that exceed the amount of US$ 2,000,000 per day and per customer or transactions made directly by the such entities.
 
Access to the foreign exchange market for non-residents
 
Prior approval from the Central Bank will be required for non-residents to access the foreign exchange market in case of amounts greater than the equivalent of US$ 100 per month in all entities licensed to operate in foreign exchange transactions. Previously, such monthly limit amount was US$ 1,000 in accordance with Communication “A” 6770.
 
Exempted from the limit on foreign currency purchase in the foreign exchange market are, among others, (a) transactions made by international organizations and institutions that operate as official export credit agencies; (b) transactions made by diplomatic and consular representations as well as diplomatic personnel accredited in Argentina for transfers made in the exercise of their functions; and (c) transactions made by Argentine representations/agencies of courts, authorities, offices, special missions, commissions or bilateral bodies established by treaties or international agreements, to which Argentina is a party, to the extent that the transfers are made in the exercise of their functions..
 
Repayment of foreign currency debt between residents
 
Access to the foreign exchange market for the repayment of debts and other foreign currency obligations of residents, entered into as from September 1, 2019, is banned.
 
Access to the foreign exchange market is granted, at maturity, in case of foreign currency obligations between residents that are recorded in an official registry or have been entered into by way of public deed as of August 30, 2019.
 
Exchange and arbitrage transactions
 
Exchange and arbitrage transactions may be carried out with customers without prior approval from the Central Bank to the extent that, if implemented as individual transactions going through pesos, they may be conducted without such approval in accordance with the provisions of Communication “A” 6770 of the Central Bank, as amended.
 
Pursuant to Communication “A” 6815, cash extractions abroad may be carried out by debit to local bank accounts denominated in foreign currency held by the customer performing the transaction.
 
For further details regarding the exchange regulations applicable in Argentina, investors should consult their professional advisors and read the full text of the Emergency Executive Branch Decree 609/2019 and Communication “A” 6770 of the Central Bank, as amended, as well as the relevant regulations and supplementary provisions. Interested parties may consult such regulations through the website of the Ministry of Economy and Public Finance (http://www.infoleg.gob.ar) or the Central Bank (http://www.bcra.gob.ar).
 

 
 
264
 
 
 
E. Money Laundering
 
Argentine Law No. 25,246, as amended and/or complemented by Laws Nos. 26,087, 26,119, 26,268, 26,683, 26,831, 26,860 and 27,304 (the “Anti-Money Laundering Law”), categorizes money laundering as a crime, which is defined as the exchange, transfer, management, sale or any other use of money or other assets obtained through a crime, by a person who did not take part in such original crime, with the potential result that such original assets (or new assets resulting from such original assets) have the appearance of having been obtained through legitimate means. In spite of the fact that there is a specific amount for the money laundering category (Ps.300,000), the crimes committed for a lower amount are also punished, but the prison sentence is reduced.
 
After the enactment of Law No. 26,683, money laundering was included in the Penal Code as an independent crime against economic and financial order and it was split from the title “Concealment” as originally disposed. Therefore, money laundering is a crime which may be prosecuted independently. The Anti-Money Laundering Law created the Financial Information Unit, or “UIF,” is responsible for the analysis, treatment and procurement of information to prevent money laundering originating from, among others:
 
● 
Crimes related to the traffic and illegal commercialization of drugs (Law No. 23,737);
 
● 
Crimes related to arms traffic (Law No. 22,415);
 
● 
Crimes related to illegal association or terrorist association;
 
● 
Crimes committed by illegal associations organized to commit crimes for political or racial purposes;
 
 
265
 
 
● 
Crimes against Public Administration;
 
● 
Crimes of minor’s prostitution and child pornography; and
 
● 
Crimes related to terrorism financing.
 
The UIF analyzes the information received from entities that have the obligation to report suspicious activities or operations and, as the case may be, inform the Public Ministry to carry out the investigations that may be considered relevant or necessary.
 
The UIF analyzes the information it receives and informs the Public Prosecutor as to whether it should carry out any investigations. Once the information is received, the UIF may request additional information and any undertake any action it deems useful for the fulfillment of its functions. In the context of the analysis, respondents may not rely on bank, tax, stock or professional secrecy, or contractual confidentiality commitments to oppose a request for information from the UIF. Once the analysis is completed, the UIF is empowered to (i) receive voluntary declarations, which in no case may be anonymous, (ii) require the collaboration of all State information services, which are required to provide it in the terms of the current procedural regulations, (iii) request the Public Prosecutor’s Office to require the competent judge to resolve the suspension of execution of any transaction, (iv) request the Public Prosecutor’s Office to require search warrants it deems useful for the investigation, (v) request the Public Ministry to manage all the legal means necessary to obtain information from any source or origin, and (vi) apply sanctions.
 
The anti-money laundering framework in Argentina also assigns information and control duties to certain private sector entities, such as banks, non-profit organizations, stock exchanges, and insurance companies, including the Central Bank. These regulations apply to many Argentine companies, including us. These obligations consist mainly of: (i) maintaining internal policies and procedures for money laundering prevention and financing of terrorism, including “know your client” procedures, as appropriate; (ii) reporting suspicious activity; and (iii) acting according to the Anti-Money Laundering Law with respect to the confidentiality of the information obtained from the clients. For that purpose, each entity involved must appoint an officer responsible for the monitoring and control under the Anti-Money Laundering Law.
 
As part of a more comprehensive modification of the rules that govern the scope of supervision of CNV, derived from the enactment of the revised Capital Markets Law and the CNV Rules, which established a new regime for the public offer of securities, CNV issued a revision of its rules to incorporate a new chapter of Anti-Money Laundering Laws including provisions related to the fulfillment of duties to be complied by “Agentes de Negociación,” “Agentes de Liquidación y Compensación,” “Agentes de Distribución y Colocación” and “Agentes de Administración de Productos de Inversión Colectiva,” each of which is considered mandatory under the terms of sections 4, 5 and 22 of article 20 of Law No. 25,246. Such agents are required to comply with Law No. 25,246 and its amendments, regulations enacted by UIF, including executive orders with reference to the decisions adopted by the United Nations Security Council in the fight against terrorism and to comply with the resolutions issued by the Ministry of Foreign Affairs, International Trade and Religion. Furthermore, “Agentes de Custodia de Productos de Inversión Colectiva (Sociedades Depositarias de Fondos Comunes de Inversión),” “Agentes de corretaje,” “Agentes de depósito colectivo” and listed companies with respect to contribution, irrevocable contributions or indebtedness made by a shareholder or a third person to become a shareholder in the future, are also reached by the resolution.
 
Each of these entities must send by internet (through the online application of CNV) their tax identification number. Additionally, in case of companies, the personal data of the “Compliance Officer” (both regular and alternate) must also be disclosed.
 
The CNV Rules provide that entities it regulates may only take action relating to public offerings of securities, stipulated, future or optional contracts of any nature and other instruments and financial products with registered, domiciled or domestic counterparties known to CNV or foreign counterparties in jurisdictions included on the list of cooperating countries provided in article 2º, subsection b) of Decree No. 589/2013.
 
Where a counterparty is not included in the referred list and is from a jurisdiction where it is regulated by an entity similar to CNV, validity of the transactions will be granted if the foreign regulator has signed a memorandum of understanding, cooperation and exchange of information with the CNV.
 
 
266
 
 
With the purpose of strengthening the requirements applicable to the grant of authorization to operate in the capital markets, additional requirements were established in connection with: (i) competence and capacity; (ii) moral integrity and honesty and (iii) solvency. Such requirements are subject to the appraisal of CNV and must be fulfilled by managers, directors, auditors and any other individual who performs duties or activities within the company.
 
Pursuant to Decree 360/2016 dated February 16, 2016, the Argentine government created the National Coordination Program for Combating Money Laundering and Terrorist Financing within the purview of the Ministry of Justice and Human Rights. Its purpose is to rearrange, coordinate and strengthen the anti-money laundering and anti-terrorist financing system at the national level, in light of the actual risks that could impact Argentina territory and the global requirements to be met under the scope of the obligations and international recommendations of the United Nations and FATF standards.
 
Moreover, Law No. 27,260, which introduced certain tax modifications and a new regime for residents to disclose undeclared assets, established that the UIF would now be within the purview of the Ministry of Economy and Finances. Nowadays, as a result of the reorganization of said ministry, the UIF depends on the Ministry of Finance. For its part, the UIF recently issued Resolution No. 4/2017, which requires certain specific due diligence procedures (commonly called “know your client”) to be performed when a national or foreign depositor opens a bank account for the purpose of investment.
 
On March 5, 2018, the UIF Resolution No. 21/2018 on guidelines for the management of risks of money laundering and financing of terrorism and on the minimum compliance to be adopted for the prevention of laundering was published in the Official Gazette. In line with UIF Resolution No. 30-E/17 addressed to the financial sector, UIF Resolution No. 21/2018 also moves from a formalistic compliance approach to a risk-based approach, in order to ensure that the measures implemented are commensurate with the risks identified. In this way, the obligated subjects must identify and evaluate their risks and, depending on this, adopt management and mitigation measures. In this framework, they are enabled to implement accredited technological platforms that allow carrying out procedures at a distance, without personal display of the documentation, without this conditioning the fulfillment of due diligence duties.
 
Likewise, it is reported that in August 2018, in accordance with Resolution No. 97/2018 of the UIF, the regulation of the Central Bank’s duty of cooperation with the UIF was approved to adapt said regulation to Resolution No. 30-E/2017.
 
In November 2018, the UIF published Resolution No. 134/2018, modified by Resolution No. 15/2019, which updates the list of people who should be considered “politically exposed” (PEP) in Argentina, considering the functions they perform or have performed, as well as its closeness or affinity relationship with third parties that perform or have performed in such functions.
 
On December 26, 2018, the UIF published Resolution No. 154/2018, which modified the current supervisory procedures through new adapted designs and in accordance with the international standards promoted by the FATF based on the risks. As a consequence, the UIF approved the “Risk-based supervision procedures of the Financial Information Unit”, which repeals the provisions of Annexes II, III and IV of UIF Resolution No. 104/2010, Article 7 and provisions of Annexes V and VI of UIF Resolution No. 165/2011 and Annex III of UIF Resolution No. 229/2014.
 
In addition, on December 26, 2018 the UIF Resolution No. 21/2018 was replaced by UIF Resolution No. 156/2018 that established that the already mentioned obligators will have a maximum term of 120 straight days for complying their obligations established by UIF resolution No. 30/17.
 
F. Taxation
 
United States Taxation
 
The following summary describes the material United States federal income tax consequences of the ownership of common shares and GDSs as of the date hereof. The discussion set forth below is applicable to U.S. Holders (as defined below). Except where noted, this discussion deals only with U.S. Holders that hold the common shares or GDSs as capital assets. This summary does not represent a detailed description of the
 
 
267
 

United States federal income tax consequences applicable to you if you are subject to special treatment under the United States federal income tax laws, including if you are:
 
● a bank;
 
● a dealer in securities or currencies;
 
● a financial institution;
 
● a regulated investment company;
 
● a real estate investment trust;
 
● an insurance company;
 
● a tax-exempt organization;
 
● a person holding the common shares or GDSs as part of a hedging, integrated or conversion transaction, constructive sale or straddle;
 
● a trader in securities that has elected the mark-to-market method of accounting for your securities;
 
● a person liable for alternative minimum tax;
 
● a person who owns or is deemed to own 10% or more of our stock (by vote or value);
 
● a person required to accelerate the recognition of any item of gross income with respect to common shares or GDSs as a result of such income being recognized on an applicable financial statement;
 
● a partnership or other pass–through entity for United States federal income tax purposes; or
 
● a person whose “functional currency” is not the U.S. Dollar.
 
Furthermore, the discussion below is based upon the provisions of the Internal Revenue Code of 1986, as amended (the “Code”), and regulations, rulings and judicial decisions thereunder as of the date hereof, and such authorities may be repealed, revoked or modified so as to result in United States federal income tax consequences different from those discussed below. This summary does not contain a detailed description of all the United States federal income tax consequences to you in light of your particular circumstances and does not address the Medicare tax on net investment income, or the effects of any state, local or non-United States tax laws. In addition, this summary is based, in part, upon representations made by the GDS depositary to us and assumes that the deposit agreement governing the GDSs, and all other related agreements, will be performed in accordance with their terms.
 
As used herein, the term “U.S. Holder” means a beneficial owner of common shares or GDSs that is for United States federal income tax purposes:
 
● an individual citizen or resident of the United States;
 
● a corporation created or organized in or under the laws of the United States, any state thereof or the District of Columbia;
 
● an estate the income of which is subject to United States federal income taxation regardless of its source; or
 
● a trust if it (1) is subject to the primary supervision of a court within the United States and one or more United States persons have the authority to control all substantial decisions of the trust or (2) has a valid election in effect under applicable United States Treasury regulations to be treated as a United States person.
 
If a partnership holds common shares or GDSs, the tax treatment of a partner will generally depend on the status of the partner and the activities of the partnership. If you are a partner of a partnership holding common shares or GDSs, you should consult your tax advisors.

IF YOU ARE CONSIDERING THE PURCHASE, OWNERSHIP OR DISPOSITION OF COMMON SHARES OR GDSS YOU SHOULD CONSULT YOUR OWN TAX ADVISOR CONCERNING THE UNITED STATES FEDERAL INCOME TAX CONSEQUENCES TO YOU AS WELL AS ANY CONSEQUENCES ARISING UNDER THE LAWS OF ANY OTHER TAXING JURISDICTION.
 
 
268
 
 
GDSs
 
If you hold GDSs, for United States federal income tax purposes, you generally will be treated as the owner of the underlying common shares that are represented by such GDSs. Accordingly, deposits or withdrawals of common shares for GDSs by U.S. Holders will not be subject to United States federal income tax.
 
Distributions on Common Shares or GDSs
 
Subject to the discussion under “—Passive Foreign Investment Company” below, the gross amount of distributions on our common shares or GDSs (including amounts withheld to reflect Argentine withholding taxes, if any) will be taxable as dividends to the extent paid out of our current or accumulated earnings and profits, as determined under United States federal income tax principles. Such dividends will be includable in your gross income as ordinary income on the day actually or constructively received by you, in the case of our common shares, or by the GDS depositary, in the case of our GDSs. Such dividends will not be eligible for the dividends received deduction allowed to corporations.
 
With respect to United States non-corporate investors, certain dividends received from a qualified foreign corporation may be subject to reduced rates of taxation. A foreign corporation is treated as a qualified foreign corporation with respect to dividends received from that corporation on common shares (or GDSs representing such common shares) that are readily tradable on an established securities market in the United States. United States Treasury Department guidance indicates that our GDSs (which are listed on the NYSE), but not our common shares, are readily tradable on an established securities market in the United States. Thus, we do not believe that dividends that we pay on our common shares that are not represented by GDSs currently meet the conditions required for these reduced tax rates. Non-corporate holders that do not meet a minimum holding period requirement during which they are not protected from the risk of loss or that elect to treat the dividend income as “investment income” pursuant to Section 163(d)(4) of the Code will not be eligible for the reduced rates of taxation regardless of our status as a qualified foreign corporation. In addition, the rate reduction will not apply to dividends if the recipient of a dividend is obligated to make related payments with respect to positions in substantially similar or related property. This disallowance applies even if the minimum holding period has been met. Non-corporate U.S. Holders should consult their own tax advisors regarding the application of these rules given their particular circumstances.
 
The amount of any dividend paid in Pesos will equal the U.S. Dollar value of the Pesos received calculated by reference to the exchange rate in effect on the date the dividend is actually or constructively received by you, in the case of our common shares, or by the GDS depositary, in the case of our GDSs, regardless of whether the Pesos are converted into U.S. Dollars. If the Pesos received as a dividend are not converted into U.S. Dollars on the date of receipt, you will have a tax basis in the Pesos equal to their U.S. Dollar value on the date of receipt. Any gain or loss realized on a subsequent conversion or other disposition of the Pesos will be treated as United States source ordinary income or loss.
 
Subject to certain complex conditions and limitations, Argentine withholding taxes on dividends, if any, may be treated as foreign taxes eligible for credit against your United States federal income tax liability. For purposes of calculating the foreign tax credit, dividends paid on our common shares or GDSs will be treated as income from sources outside the United States and will generally constitute passive category income. If you do not elect to claim a credit for any foreign taxes paid during a taxable year, you may instead claim a deduction inrespect of such foreign taxes. Further, in certain circumstances, if you have held our common shares or GDSs for less than a specified minimum period during which you are not protected from risk of loss, or are obligated to make payments related to the dividends, you will not be allowed a foreign tax credit for foreign taxes imposed on dividends paid on our common shares or GDSs. The rules governing the foreign tax credit are complex. You are urged to consult your tax advisors regarding the availability of the foreign tax credit under your particular circumstances.
 
To the extent that the amount of any distribution (including amounts withheld to reflect Argentine withholding taxes, if any) exceeds our current and accumulated earnings and profits for a taxable year, as determined under United States federal income tax principles, the distribution will first be treated as a tax-free return of capital, causing a reduction in the adjusted basis of our common shares or GDSs, and thereafter as capital gain recognized on a sale or exchange (as discussed below under “—Taxation of Capital Gains”). However, we do not expect to keep earnings and profits in accordance with United States federal income tax principles. Therefore, you should expect that a distribution will generally be treated as a dividend (as discussed above).
 
 
269
 
 
Distributions of our common shares that are received as part of a pro rata distribution to all of our shareholders generally will not be subject to United States federal income taxes.
 
Passive Foreign Investment Company
 
Based on the past and projected composition of our income and assets and the valuation of our assets, including goodwill, we do not believe we were a PFIC for United States federal income tax purposes for the taxable year ending June 30, 2019, and we do not currently expect to become a PFIC, although there can be no assurance in this regard. The determination of whether we are a PFIC is made annually. Accordingly, it is possible that we may be a PFIC in the current or any future taxable year due to changes in our asset or income composition or if our projections are not accurate. The volatility and instability of Argentina’s economic and financial system may substantially affect the composition of our income and assets and the accuracy of our projections. In addition, this determination is based on the interpretation of certain U.S. Treasury regulations relating to rental income, which regulations are potentially subject to differing interpretation.
 
In general, we will be a PFIC for any taxable year in which:
 
● at least 75% of our gross income is passive income; or
 
● at least 50% of the value (determined based on a quarterly average) of our assets is attributable to assets that produce or are held for the production of passive income.
 
For this purpose, cash is a passive asset and passive income generally includes dividends, interest, royalties, and rents (other than royalties and rents derived in the active conduct of a trade or business and not derived from a related person), annuities and gains from assets that produce passive income. If we own at least 25% by value of the stock of another corporation, we will be treated, for purposes of the PFIC tests, as owning our proportionate share of that other corporation’s assets and receiving our proportionate share of its income. If we are a PFIC for any taxable year during which you hold our common shares or GDSs, unless you make the mark-to-market election discussed below, you will be subject to special tax rules discussed below.
 
If we are a PFIC for any taxable year during which you hold our common shares or GDSs, you will be subject to special tax rules with respect to any “excess distributions” received and any gain realized from a sale or other disposition, including a pledge, of such common shares or GDSs. Distributions received in a taxable year that are greater than 125% of the average annual distributions received during the shorter of the three preceding taxable years or your holding period for the common shares or GDSs will be treated as excess distributions. Under these special tax rules:
 
● the excess distribution or gain will be allocated ratably over your holding period for the common shares or GDSs;
 
● the amount allocated to the current taxable year, and any taxable year prior to the first taxable year in which we become a PFIC, will be treated as ordinary income; and
 
● the amount allocated to each other year will be subject to tax at the highest tax rate in effect for that year and the interest charge generally applicable to underpayments of tax will be imposed on the resulting tax attributable to each such year.
 
If we are a PFIC for any taxable year during which you hold our common shares or GDSs and any of our non- United States subsidiaries is also a PFIC, you would be treated as owning a proportionate amount (by value) of the common shares of the lower tier PFIC for purposes of the application of these rules. You are urged to consult your tax advisors about the application of the PFIC rules to any of our subsidiaries.
 
In addition, non-corporate U.S. Holders will not be eligible for reduced rates of taxation on any dividends received from us, if we are a PFIC in the taxable year in which such dividends are paid or in the preceding taxable year. You will generally be required to file Internal Revenue Service Form 8621 if you hold our common shares or GDSs in any year in which we are classified as a PFIC.
 
 
270
 
 
In certain circumstances, in lieu of being subject to the excess distribution rules discussed above, you may make an election to include gain on the stock of a PFIC as ordinary income under a mark-to-market method, provided that such stock is regularly traded on a qualified exchange. Under current law, the mark-to-market election is only available for stock traded on certain designated United Statesexchanges and foreign exchanges which meet certain trading, listing, financial disclosure and other requirements to be treated as a qualified exchange under applicable United States Treasury regulations. Our common shares are listed on the ByMA, which must meet the trading, listing, financial disclosure and other requirements under applicable United States Treasury regulations for purposes of the mark-to-market election, and no assurance can be given that the common shares are or will be “regularly traded” for purposes of the mark-to-market election. Our GDSs are currently listed on the NYSE, which constitutes a qualified exchange under the United States Treasury regulations, although there can be no assurance that the GDSs are or will be “regularly traded.”
 
If you make an effective mark-to-market election, you will include in ordinary income each year that we are a PFIC the excess of the fair market value of our common shares or GDSs at the end of the year over your adjusted tax basis in our common shares or GDSs. You will be entitled to deduct as an ordinary loss in each such year the excess of your adjusted tax basis in our common shares or GDSs over their fair market value at the end of the year, but only to the extent of the net amount previously included in income as a result of the mark-to-market election. Any gain or loss on the sale of the common shares or GDSs will be ordinary income or loss, except that such loss will be ordinary loss only to the extent of the previously included net mark-to-market gain.
 
Your adjusted tax basis in our common shares or GDSs will be increased by the amount of any income inclusion and decreased by the amount of any deductions under the mark-to-market rules. If you make a mark-to market election, it will be effective for the taxable year for which the election is made and all subsequent taxable years unless our common shares or GDSs are no longer regularly traded on a qualified exchange or the Internal Revenue Service consents to the revocation of the election. Mark-to-market inclusions and deductions will be suspended during taxable years in which we are not a PFIC, but would resume if we subsequently become a PFIC. You are urged to consult your tax advisors about the availability of the mark-to-market election, and whether making the election would be advisable in your particular circumstances.
 
In some cases, holders of common shares or GDSs in a PFIC may be able to avoid the rules described above by electing to treat the PFIC as a “qualified electing fund” under Section 1295 of the Code. This option will not be available to you because we do not intend to comply with certain calculation and reporting requirements necessary to permit you to make this election.
 
You are urged to consult your tax advisors concerning the United States federal income tax consequences of holding our common shares or GDSs if we are considered a PFIC in any taxable year.
 
Taxation of Capital Gains
 
Subject to the discussion under “—Passive Foreign Investment Company” above, for United States federal income tax purposes, you will generally recognize capital gain or loss on any sale, exchange, redemption or other taxable disposition of our common shares or GDSs in an amount equal to the difference between the U.S. Dollar value of the amount realized forthe common shares or GDSs and your tax basis in the common shares or GDSs determined in U.S. Dollars. Capital gains of non-corporate U.S. Holders derived with respect to capital assets held for more than one year are eligible for reduced rates of taxation. The deductibility of capital losses is subject to limitations under the Code. Any gain or loss recognized by you will generally be treated as United States source gain or loss for United States foreign tax credit purposes. Consequently, you may not be able to use the foreign tax credit arising from any Argentine tax imposed on the disposition of our common shares or GDSs unless such credit can be applied (subject to applicable limitations) against tax due on other income treated as derived from foreign sources.
 
Argentine Personal Assets Tax
 
Amounts paid on account of the Argentine Tax on Personal Assets, if any, will not be eligible as a credit against your United States federal income tax liability, but may be deductible subject to applicable limitations in the Code.
 
 
 
271
 
 
Information Reporting and Backup Withholding
 
In general, information reporting will apply to dividends in respect of our common shares or GDSs and the proceeds from the sale, exchange or redemption of our common shares or GDSs that are paid to you within the United States (and in certain cases, outside the United States), unless you are an exempt recipient. A backup withholding tax may apply to such payments if you fail to provide a correct taxpayer identification number or certification of exempt status or fail to report in full dividend and interest income.
 
Backup withholding is not an additional tax. Any amounts withheld under the backup withholding rules will be allowed as a refund or a credit against your United States federal income tax liability provided the required information is timely furnished to the Internal Revenue Service.
 
Argentine Taxation
 
The following discussion is a summary of certain Argentine tax considerations associated with an investment in, ownership or disposition of, the common shares or the GDSs by (i) an individual holder that is resident in Argentina, (ii) an individual holder that is neither domiciled nor resident in Argentina, (iii) a legal entity organized under the laws of Argentina, (iv) a permanent establishment in Argentina of a foreign entity and (v) a legal entity that is not organized under the laws of Argentina, that does not have a permanent establishment in Argentina and is not otherwise doing business in Argentina on a regular basis. The discussion is for general information only and is based on current Argentine tax laws. Moreover, while this summary is considered to be a correct interpretation of existing laws in force as of the date of this filing, no assurance can be given that the courts or administrative authorities responsible for the administration of such laws will agree with this interpretation or that changes in such laws or interpretations will not occur.
 
PROSPECTIVE INVESTORS ARE URGED TO CONSULT THEIR OWN TAX ADVISOR REGARDING THE PARTICULAR TAX CONSEQUENCES ARISING UNDER ANY TAXING JURISDICTION.
 
Income Tax
 
Law No. 26,893, enacted on September 12, 2013 and published in the Official Gazette on September 23, 2013, introduced several amendments to Income Tax Law No. 20,628 in connection with, among others, the taxation of gains derived from transfers of shares and other securities, including the derogation of Section 78 of Decree No. 2,284/1991, which provided that foreign holders with no permanent establishment in Argentina were exempt from paying income tax on the capital gains arising from the sale or other disposition of shares or GDSs.
 
On February 7, 2014, the Executive Branch issued Decree No. 2,334/13, which regulates Law No. 26,893.
 
The changes introduced by Law No. 26,893 are effective as from the date of publication of such law in the Official Gazette and are applicable to taxable events consummated from such date onwards.
 
Law No. 27,430, enacted on December 27, 2017 and published in the Official Gazette on December 29, 2017, introduced several amendments to Income Tax Law No. 20,628, among others, a corporate tax rate reduction in two phases. For fiscal years beginning on or after January 1, 2018 until December 31, 2019, a reduction of the tax rate from 35% to 30%. Beginning on or after January 1, 2020 the tax rate will be further reduced to 25%.
 
Additionally, a withholding of 7% or 13% is established for the fiscal years mentioned above, on the dividends distributed by local entities in favor of their shareholders provided they are resident individuals or undivided estates, or are foreign beneficiaries.
 
Taxation of Dividends
 
Dividends distributions which source are profits generated in fiscal years beginning before January 1, 2018, whether in cash, in shares or in kind, are not subject to income tax withholding except for the application of the “Equalization Tax” described below.
 
 
272
 
 
An income tax withholding will be applied to the amount of dividends distributed in excess of a company’s net taxable income determined in accordance with general income tax regulations for the fiscal years preceding the date of the distribution of such dividends (the “Equalization Tax”). The legislation requires that companies withhold 35% of the amount of distributed dividends in excess of the net taxable income of such distribution, as determined in accordance with the income tax law. Dividends distributed by an Argentine company are not subject to this tax to the extent that those dividends arise from dividend income or other distributions received by such company from other Argentine companies.
 
Dividend distributions made in kind (other than cash) will be subject to the same tax rules as cash dividends. Stock dividends on fully paid shares are not subject to Equalization Tax.
 
Equalization Tax will not be applicable on profits generated from fiscal years beginning on or after January 1, 2018.
 
Dividends distributions, other than stock dividends, which source are profits generated in fiscal years beginning on or after January 1, 2018, whether in cash, in shares or in kind, made by local entities to resident individuals, resident undivided estates and foreign beneficiaries are subject to a withholding tax at a rate of 7% and at a rate of 13% from fiscal years beginning on or after January 1, 2020.
 
Certain tax treaties contemplate the application of a ceiling tax rate on dividends (i.e. 10% on gross dividends).
 
Taxation of Capital Gains
 
Resident individuals
 
Capital gains obtained by resident individuals or undivided estates situated in Argentina from the sale or disposition of common shares and other securities are subject to income tax at a 15% rate on net income, unless such securities were traded in stock exchange under the supervision of the CNV, in which case an exemption applies.
 
Losses arising from the sale, exchange or other disposition of common shares or GDSs can be applied only to offset such capital gains arising from the sale, exchange or other disposition of these securities, for a five-year carry over period.
 
Foreign beneficiaries
 
Capital gains of Argentine source(as it is the case of both IRSA´s GDS and shares) obtained by non-Argentine individuals or non-Argentine entities from the sale, exchange or other disposition of shares are subject to income tax at a 15% rate on the net capital gain or at a 13.5% rate on the gross price at the seller’s election.
 
Notwithstanding, Law No. 27,430 established an exemption for foreign beneficiaries participating in the sale of publicly traded shares traded in stock exchanges under the supervision of the CNV. Said Law also established an exemption for capital gains derived from the sale, exchange or other disposition of share certificates issued abroad that represent shares issued by Argentine companies (i.e. ADRs). The exemptions will apply only if the foreign beneficiaries do not reside in, and the funds do not arise from, “non-cooperating” jurisdictions for tax transparency purposes
 
The sale of an equity interest in a foreign entity could represent a taxable indirect transfer of Argentine assets (including shares), if (i) the value of the Argentine assets exceed 30% of the transaction´s overall value, and (ii) the equity interest sold (in the foreign entity) exceeds 10%. The tax will also be due if any of these thresholds were met during the twelve month period prior to the sale. The indirect transfer of Argentine assets within the same economic group would also not trigger taxation, provided the requirements set by regulations have been met. However, no withholding mechanism is currently available.
 
 
273
 
 
Argentine entities
 
Capital gains obtained by Argentine entities (in general entities organized or incorporated under Argentine law, certain traders and intermediaries, local branches of non-Argentine entities, sole proprietorships and individuals carrying on certain commercial activities in Argentina) derived from the sale, exchange or other disposition of shares or GDSs are subject to income tax at the rate of 35%, 30% or 25% as have been mentioned above.
 
Losses arising from the sale, exchange or other disposition of shares or GDSs can be applied only to offset such capital gains arising from the sale, exchange or other disposition of these securities, for a five-year carryover period.
 
WE RECOMMEND PROSPECTIVE INVESTORS TO CONSULT THEIR OWN TAX ADVISOR REGARDING THE PARTICULAR TAX CONSEQUENCES CONCERNING THE SALE OR OTHER DISPOSITIONS OF SHARES AND GDSs.
 
Value Added Tax
 
The sale, exchange, disposition, or transfer of common shares or GDSs is not subject to value added tax. Dividend distributions are not levied with value added tax either.
 
Tax on Personal Assets
 
Argentine entities, such as us, have to pay the Tax on Personal Assets (“TAP”) corresponding to Argentine and foreign domiciled individuals and foreign domiciled entities for the holding of our shares. The applicable tax rate is 0.25% and is levied on the proportional net worth value (“valor patrimonial proporcional” in Spanish), or the book value, of the shares arising from the last balance sheet of the Argentine entity calculated under Argentine GAAP. Pursuant to the TAP Law, the Argentine company is entitled to seek reimbursement of such paid tax from the applicable Argentine domiciled individuals and/or foreign domiciled shareholders.
 
Pursuant to Law No. 27,260, Argentine companies that have properly fullfiled their tax obligations during the two prior fiscal years to the 2016 fiscal year, and which comply with certain other requirements, may qualify for an exemption from the TAP for the 2016, 2017 and 2018 fiscal years. The request for this tax exemption should be filed before March 31, 2017. The Company filed this request.
 
Tax on Minimum Notional Income (Impuesto a la Ganancia M’nima Presunta, “IGMP”)
 
Entities domiciled in Argentina, partnerships, foundations, sole proprietorships, trusts, certain mutual funds organized in Argentina, and permanent business establishments owned by foreign persons, among other taxpayers, shall apply a 1% rate to the total value of assets held by such persons, above an aggregate nominal amount of Ps.200,000. Nevertheless, common shares and GDSs issued by entities subject to such tax are exempt from the IGMP.
 
Law No. 27,260 has repealed this tax for fiscal years commenced since January 1, 2019.
 
Turnover Tax
 
The gross turnover tax is a local tax; therefore, the rules of the relevant provincial jurisdiction should be considered, which may levy this tax on the purchase and sale, exchange or other disposition of common shares and GDSs, and/or the collection of dividends at an average rate of 6%, unless an exemption is applicable. In the particular case of the City of Buenos Aires, any transaction involving common shares and/or the collection of dividends and revaluations is exempt from this tax.
 
There is no gross income tax withholding system applicable to the payments made to foreign beneficiaries.
 
Stamp Tax
 
Stamp taxes may apply in the City of Buenos Aires and in certain Argentine provinces in case transfer of common shares or GDSs is performed or executed in such jurisdictions by means of written agreements.
 
 
274
 
 
Other Taxes
 
There are no Argentine federal inheritance or succession taxes applicable to the ownership, transfer or disposition of our common shares or GDSs. The province of Buenos Aires established a tax on free transmission of assets, including inheritance, legacies, donations, etc. Free transmission of our shares could be subject to this tax.
 
In the case of litigation regarding the shares before a court of the City of Buenos Aires, a 3% court fee would be charged, calculated on the basis of the claim.
 
Treaties to Avoid Double Taxation
 
Argentina has entered into tax treaties with several countries. There is currently no tax treaty or convention in effect between Argentina and the United States for the avoidance of double taxation.
 
G. Dividends and Paying Agents
 
This Section is not applicable.
 
H. Statement by Experts
 
This section is not applicable.
 
I. Documents on display
 
We file annual, quarterly and other information with the SEC. You may read and copy any document that we file at the public reference rooms of the SEC at 450 Fifth Street, N.W., Washington, D.C. 20549; and 500 West Madison Street, Suite 1400, Chicago, Illinois 60661 and www.sec.gov. You may obtain information on the operation of the Public Reference Rooms by calling the SEC at 1-800-SEC-0330. Our Internet address is http://www.irsa.com.ar. It should be noted that nothing on our website should be considered part of this annual report. You may request a copy of these filings at no cost, by writing or calling our offices, Bolivar 108, (C1066AAB) City of Buenos Aires, Argentina. Our telephone number is +54-11-4323-7400. 
 
J. Subsidiary Information
 
This section is not applicable.
 
ITEM 11. Quantitative and Qualitative Disclosures About Market Risk
 
In the normal course of business, we are exposed to foreign exchange risk, interest rate risks and other price risk, primarily related to changes in exchange rates and interest rates. We manage our exposure to these risks through the use of various financial instruments, none of which are entered into for trading purposes. We have established policies and procedures governing the use of financial instruments, specifically as they relate to the type and volume of such financial instruments. For further information on our market risks, please see Note 5 to our Audited Consolidated Financial Statements.
 
ITEM 12. Description of Securities Other than Equity Securities
 
A. Debt Securities
 
This item is not applicable
 
B. Warrants and Rights
 
This item is not applicable 
 
C. Other Securities
 
This item is not applicable
 
D. American Depositary Shares
 
The Bank of New York Mellon, as depositary for the GDSs (the “Depositary”) collects its fees for delivery directly from investors depositing shares or surrendering GDSs for the purpose of withdrawal. The Depositary also collects taxes and governmental charges from the holders of GDSs. The Depositary collects these fees and charges by deducting those fees from the amounts distributed or by selling a portion of distributable property to pay the fees (after attempting by reasonable means to notify the holder prior to such sale).
 
 
275
 
 
The Depositary has agreed to reimburse or pay on our behalf, certain reasonable expenses related to our GDS program and incurred by us in connection with the program (such as NASDAQ listing fees, legal and accounting fees incurred with preparation of Form 20-F and ongoing SEC compliance and listing requirements, distribution of proxy materials, investor relations expenses, etc).
 
The amounts the Depositary reimbursed or paid are not perforce related to the fees collected by the depositary from GDSs holders.
 
We agree to pay the fees, reasonable expenses and out-of-pocket charges of the Depositary and those of any registrar only in accordance with agreements in writing entered into between the Depositary and the Company from time to time. The Depositary shall present its statement for such charges and expenses to the Company once every three months. The charges and expenses of the custodian are for the sole account of the Depositary.
 
The following charges shall be incurred by any party depositing or withdrawing common shares or by any party surrendering receipts or to whom receipts are issued (including, without limitation, issuance pursuant to a stock dividend or stock split declared by the Issuer or an exchange regarding the receipts or deposited securities or a distribution of receipts), whichever applicable: (1) taxes and other governmental charges, (2) such registration fees as may from time to time be in effect for the registration of transfers of common shares generally on our common share register or foreign registrar and applicable to transfers of common shares to the name of the Depositary or its nominee or the custodian or its nominee on the making of deposits or withdrawals hereunder, (3) such cable, telex and fax transmission expenses as are expressly provided in the deposit agreement, (4) such expenses as are incurred by the Depositary in the conversion of foreign currency (5) a fee of US$5.00 or less per 100 GDS (or portion), (6) a fee of US$0.02 or less per GDS (or portion) for any cash distribution made pursuant to the deposit agreement,and (7) a fee for the distribution of securities, such fee being in an amount equal to the fee for the excecution and delivery of GDS referred to above which would have been charged as a result of the deposit of such securities, but wich securities are instead distributed by the Depositary to owners.
 
 
276
 
 
PART II
 
ITEM 13. Defaults, Dividend Arrearages and Delinquencies
 
This item is not applicable.
 
ITEM 14. Material Modifications to the Rights of Security Holders and Use of Proceeds
 
A. Fair Price Provision
 
At our annual meeting held on October 30, 2000, our shareholders approved an amendment to our bylaws which included the adoption of a fair price provision (the “Fair Price Provision”). On March 8, 2002 our shareholders decided to make a new amendment to Article Nine of our bylaws including, among others, an increase in the minimum percentage of capital obliged to comply with the Fair Price Provision, from twenty percent (20%) to thirty five percent (35%), according to Decree No. 677/2001. On October 10, 2007, our shareholders decided to make a new amendment to Article Nine of our bylaws, to include the control concept under Decree No. 677/2001, which provides for the effective control regularly held in addition to the legal control.
 
The following description is a summary of the main provisions of the Fair Price Provision, which constitutes Article Nine of our bylaws and does not contain a description of all of the terms of the Fair Price Provision. The Fair Price Provision prohibits a party seeking to acquire, directly or indirectly, either control or (together with such party’s other holdings) thirty five percent (35%) or more of our capital stock without complying with the procedural and price requirements described below. Acquisitions made in violation of the Fair Price Provision are deemed ineffective against us and will not be registered in our share registry. Common shares acquired in violation of the Fair Price Provision shall have no voting or equity rights until the Fair Price Provision has been complied with. The Fair Price Provision applies to transactions involving shares of our common stock and any securities convertible in shares of our common stock, including, without limitation, convertible debentures and bonds and our GDRs. The Fair Price Provision excludes certain acquisitions of common shares in certain limited circumstances.
 
The Fair Price Provision provides that a party seeking to acquire, directly or indirectly, control of our company or thirty five percent (35%) or more of our capital stock shall be required to make a public tender offer for all of the outstanding common stock of us and any shares of common stock into which outstanding securities of ourcompany are presently convertible or exchangeable in accordance with the procedural and price terms of the Fair Price Provision and in accordance with applicable law. For purposes of the thirty five percent threshold contained in the Fair Price Provision parties acting in concert or which are under common control or administration are deemed a single party.

There are cases excluded from the tender offer requirements:
 
● 
acquisitions by existing shareholders or by those exercising control over shares or convertible securities in accordance with CNV Rules; and
● 
holdings of more than 35%, which derive from the distribution of common shares or dividends paid in shares approved by the shareholders, or the issuance of common shares as a result of a merger approved by the shareholders; in both cases, the excess holding shall be disposed of within 180 days of its registration in the relevant shareholder’s account, or prior to the holding of our shareholders meeting, whatever occurs first.
 
The Fair Price Provision requires the offering party to notify use of the tender offer simultaneously with its filing of the public tender offer with theComisión Nacional de Valores. The notice to us is required to set forth all of the terms and conditions of any agreement that the offering party has made with any other of our shareholders with respect to the proposed transaction and to provide, among other things, the following information:
 
● 
the identity and nationality of the offering party and, in the event the offer is made by a group, the identity of each member of the group;
● 
the terms and conditions of the offering, including the price, the tender offer period and the requirements for accepting the tender offer;
● 
accounting documentation required by Argentine law relating to the offering party;
 
 
277
 
 
● 
details of all prior acquisitions by the offering party of common shares or securities convertible into shares of our capital stock.
 
We will distribute the information provided by the offering party to our shareholders.
 
The CNV regulations require that transactions which cause a person’s holdings of capital stock of a registered Argentine company, to hold 5% or more of the voting power, should be immediately notified to the CNV. Thereafter, every change in the holdings that represents a multiple of 5% of the voting power should also be notified.
 
The Fair Price Provision requires that the consideration paid in the tender offer be paid in cash and that the price paid for each common share in the tender offer be the same and not less than the highest price per common share derived from the five following alternative valuation methods:
 
● 
the highest price per share of our common stock paid by the offering party, or on behalf of the offering party, for any acquisition of shares or convertible securities within the 2 years prior to the commencement of the tender offer;
● 
the highest closing selling price of a share of our common stock on the BASE during the thirty day period immediately preceding the commencement of the tender offer;
● 
the highest price resulting from the calculations made according to the provisions of (i) and (ii) above multiplied by a fraction the numerator of which is such highest price and the denominator of which is the lowest closing price of a share of our common stock on the BASE during the two-year period prior to the period referred to in sub-sections (i) or (ii), as applicable;
● 
our aggregate net earnings per common share during our preceding four completed fiscal quarters prior to the commencement of the tender offer, multiplied by our highest price to earnings ratio during the two-year period immediately preceding the commencement of the tender offer. Such multiples shall be determined considering the average closing selling price of our common stock in the BASE, and our aggregate net income from our preceding four completed fiscal quarters; and,
● 
the book value per share of our common stock at the time the tender offer is commenced, multiplied by the highest ratio determined by a fraction the numerator of which is the closing selling price of a share of our common stock on the BASE on each day during the two year period prior to the commencement of the tender offer and the denominator of which is the latest known book value per share of our common stock on each such date.
 
B. Limitations on the payment of dividends.
 
C. This section is not applicable.
 
D. This section is not applicable.
 
E. This section is not applicable.
 
ITEM 15. Controls and procedures
 
A. Disclosure Controls and Procedures.
 
We maintain disclosure controls and procedures that are designed to ensure that information required to be disclosed in the reports we file or submit under the Exchange Act is recorded, processed, summarized and reported within the time periods specified in the SEC’s rules and forms, and that such information is accumulated and communicated to management, including our Chief Executive Officer and Chief Financial and Administrative Officer, to allow our management to make timely decisions regarding required disclosure. Any controls and procedures, no matter how well designed and operated, can provide only reasonableassurance of achieving the desired control objective. In connection with the preparation of this Annual Report on Form 20-F, we carried out an evaluation under the supervision and with the participation of members of our management team, including our Chief Executive Officer and Chief Financial and Administrative Officer, of the effectiveness of the design and operation of our disclosure controls and procedures (as defined in Rules 13a-15(e) and 15d-15(e) under the Exchange Act) as of June 30, 2019. Based upon this evaluation our Chief Executive Officer and Chief Financial and Administrative Officer concluded that our disclosure controls and procedures as of the end of the period covered by this Annual Report on Form 20-F were effective at the reasonable assurance level. 
 
 
278
 
 
B. Management’s Annual Report on Internal Control Over Financial Reporting
 
Our management is responsible for establishing and maintaining adequate Internal Control over Financial Reporting (as defined in Rules 13a-15(f) and 15d-15(f) under the Exchange Act). Our Internal Control over Financial Reporting includes a series of procedures designed to provide reasonable assurance regarding the reliability of financial reporting and the preparation of Consolidated Financial Statements for externalpurposes, in accordance with International Financial Reporting Standards and includes those policies and procedures that (1) pertain to the maintenance of records that, in reasonable detail, accurately and fairly reflect the transactions and dispositions of our assets, (2) provide reasonable assurance that transactions are recorded as necessary to permit preparation of Consolidated Financial Statements in accordance with International Financial Reporting Standards and that a company’s receipts and expenditures are being made only in accordance with authorizations of our management and directors, and (3) provide reasonable assurance regarding prevention or timely detection of unauthorized acquisition, use, or disposition of our assets that could have a material effect on our Consolidated Financial Statements.
 
Because of its inherent limitations, Internal Control over Financial Reporting may not prevent or detect misstatements. Also, projections of any evaluation of effectiveness to future periods are subject to the risk that controls may become inadequate because of changes in conditions, or that the degree of compliance with policies and procedures may deteriorate.
 
Management assessed the effectiveness of our Internal Control over Financial Reporting as of June 30, 2019. In making this assessment, management used the criteria set forth by the Committee of Sponsoring Organizations of the Treadway Commission (COSO) in Internal Control–Integrated Framework (2013). Based on this evaluation, management concluded that our Internal Control over Financial Reporting was effective as of June 30, 2019.
 
C. Attestation Report of the Registered Public Accounting Firm
 
The effectiveness of the Company’s internal control over financial reporting as of June 30, 2019 has been audited by Price Waterhouse & Co S.R.L, Buenos Aires Argentina- member firm of PricewaterhouseCoopers International Limited-, an independent registered public accounting firm, as stated in their report which appears herein.
 
D. Changes in Internal Control Over Financial Reporting 
 
During the year ended June 30, 2019, we implemented the Consolidation module of the BPC (Business Planning and Consolidation) application by SAP and accordingly we have updated our internal controls over financial reporting, as necessary, to accommodate modifications to our accounting and financial reporting processes and to take advantage of enhanced automated controls provided by this new system.
 
Other than as expressly noted above, there have been no changes in our internal control over financial reporting during the year ended June 30, 2019 that have materially affected, or are reasonably likely to materially affect, our internal control over financial reporting.
 
ITEM 16. Reserved
 
ITEM 16. A. Audit Committee Financial Expert
 
Pursuant to the former applicable rules regarding the Capital Market Law (former Transparency Decree) and the applicable Rules of the CNV at such moment, our board of directors has established on May 2004 an Audit Committee. The main functions of the Audit Committee are to assist the board of directors in performing their duty of exercising due care, diligence and competence in issues relating to us, specifically in the enforcement of the accounting policy and in the issue of accounting and financial information, the management of business risk and of internal control systems, the conduct and ethical soundness of the company’s business, the supervision of the integrity of our financial statements, the compliance by our company with the legal provisions, the independence and capability of the independent auditor and the performance of the internal audit function of our company and of the external auditors. Also, according to the applicable regulations, we may request to our audit committee to render its opinion in certain transactions, and its conditions, as is the case of related party transactions, as may be reasonably considered adequate according to normal market conditions.
 
 
279
 
 
Since October 31, 2019 the member of the Audit Committee are Oscar Pedro Bergotto, Demian Brener and Maria Julia Bearzi, all of them as independent members. María Julia Bearzi is the financial expert in accordance with the relevant SEC rules. We have a fully independent audit committee as per the standard provided in Rule 10 (A)-3(B) (1).
 
ITEM 16. B. Code of Ethics
 
We have adopted a code of ethics that applies to our directors, officers and employees. Our code of ethics is posted in our website www.irsa.com.ar. On July 25, 2005, our Code of Ethics was amended by our Board of Directors. The amendment was reported in a report on Form 6-K on August 1, 2005. 
 
If we make any substantive amendment to the code of ethics or grant any waivers, including any implicit waiver to any of its provision we will disclose the nature of such amendment or waiver in a report on Form 6-K or in our next annual report and we will post it in our website.
 
ITEM 16. C. Principal Accountant Fees and Services
 
Audit Fees
 
During the fiscal years ended June 30, 2019 and 2018, we were billed a total amount of Ps.30 million and Ps.31.7 million respectively in the Operation Center in Argentina and NIS 5.5 million and NIS 6 million for the fiscal years 2019 and 2018 respectively, in the Operation Center in Israel, for professional services rendered by our principal accountants for the audit of our annual Audited Consolidated Financial Statements, performance of the audit of internal controls over financial reporting of the company and other services normally provided in connection with regulatory filings or engagements.
 
Audit-Related Fees
 
During the fiscal year ended June 30, 2019 and 2018 we were billed a total amount of Ps.1.3 million and Ps.7 million in the Operation Center in Argentina for professional services rendered by our principal accountants mainly in connection with the review of equity offering transactions forms and debt prospectus.
 
Tax Fees
 
During the fiscal year ended June 30, 2019, we were billed a total amount of Ps. 0.9 in the Operation Center in Argentina and a total amount of NIS 0.3 million and NIS 0.2 million, respectively in the Operation Center in Israel for fiscal years ended June 30, 2019 and 2018, for professional services rendered by our principal accountants for tax compliance, tax advice and tax planning.
 
All Other Fees
 
During the fiscal year ended June 30, 2019 and June 30, 2018 we were billed for professional services rendered by our principal accountants, including fees mainly related to statutory certifications and training seminaries, a total amount of Ps.2 million and Ps.6.5 million, respectively in the Operations Center in Argentina and NIS 0.5 million and NIS 0.6 million for the fiscal years 2019 and 2018 respectively, in the Operation Center in Israel.
 
Audit Committee Pre-Approval Policies and Procedures
 
Audit Committee pre-approves all services and fees provided by the external auditors to ensure auditors’ independence. One of the main tasks of the Audit Committee is to give it opinion in relation to the appointment of the external auditors, proposed by the Board of Directors to the General Shareholder’s Meeting. In order to accomplish such task, the Audit Committee shall:
 
● Require any additional and complementary documentation related to this analysis.
 
● Verify the independence of the external auditors;
 
● Analyze different kinds of services that the external auditor would provide to the company. This description must also include an estimate of the fees payable for such services, specifically in order to maintain the principle of independence;
 
● Inform the fees billed by the external auditor, separating the services related to the audit services and other special services that could be not included in the audit services previously mentioned.
 
 
280
 
 
● Analyze and supervise the working plan of the external auditors considering the business’ reality and the estimated risks;
 
● Propose adjustments (if necessary) to such working plan;
 
● Hold meetings with the external auditors in order to: (a) analyze the difficulties, results and conclusions of the proposed working plan; (b) analyze eventual possible conflicts of interests, related party transactions, compliance with the legal framework and information transparency; and
 
● Evaluate the performance of external auditors and their opinion regarding the Financial Statements.
 
ITEM 16. D. Exemption from the Listing Standards for Audit Committees
 
This section is not applicable.
 
ITEM 16. E. Purchase of Equity Securities by the Issuer and its Affiliates
 
This section is not applicable.
 
ITEM 16. F. Change in Registrant’s Certifying Accountant
 
This section is not applicable.
 
ITEM 16. G. Corporate Governance
 
Compliance with NYSE listing standards on corporate governance

NYSE and Argentine Corporate Governance Requirements
 
Our corporate governance practices are governed by the applicable Argentine law; particularly, the Argentine Corporation Law, Capital Markets Law Nº 26,831 and CNV Rules, as well as by our bylaws. We have securities that are registered with the Securities and Exchange Commission and are NYSE, and is therefore subject to corporate governance requirements applicable to NYSE-listed non-U.S. companies (a “NYSE-listed” company).
 
NYSE-listed non-U.S. companies that are categorized as “Foreign Private Issuers” may, in general, follow their home country corporate governance practices in lieu of most of the new NYSE corporate governance requirements (the “NYSE Sections”) codified in Section 303A of the NYSE’s Listed Company Manual. However, Foreign Private Issuers must comply with NYSE Sections 303A.06, 303A.11 and 303A.12(b) and 303A.12(c). Foreign Private Issuers must comply with Section 303A.06 prior to July 31, 2005 and with Sections 303A.11 and 303A.12(b) prior to the first annual meeting of shareholders held after January 15, 2004, or by October 31, 2004.
 
NYSE Section 303A.11 requires that Foreign Private Issuers disclose any significant ways in which their corporate governance practices differ from U.S. companies under NYSE standards. A Foreign Private Issuer is simply required to provide a brief, general summary of such significant differences to its U.S. investors either 1) on the company’s website (in English) or 2) in Form 20-F as distributed to their U.S. investors. In order to comply with Section 303A.11, we have prepared and have updated the comparison in the table below.
 
The most relevant differences between our corporate governance practices and NYSE standards for listed companies are as follows:
 
 
 
281
 
 
 
 
 
 
NYSE Standards for U.S. companies Listed Companies Manual Section 303.A
IRSA’s Corporate Practices 
Section 303A.01 A NYSE-listed company must have a majority of independent directors on its board of directors.
 
We follow Argentine law which does not require that a majority of the board of directors be comprised of independent directors. Argentine law instead requires that public companies in Argentina have a sufficient number of independent directors to be able to form an audit committee of at least three members, the majority of which must be independent pursuant to the criteria established by CNV Rules.
 
 
 
Section 303A.02 This section establishes general standards to evaluate directors’ independence (no director qualifies as “independent” unless the board of directors affirmatively determines that the director has no material relationship with the listed company (either directly or as a partner, shareholder or officer of an organization that has a relationship with the company)), and emphasizes that the concern is independence from management. The board is also required to express an opinion with regard to the independence or lack of independence, on a case by case basis, of each individual director.
 
CNV standards (former General Resolution No. 400 and now General Resolution 622/2013, as amended) for purposes of identifying an independent director are substantially similar to NYSE’s standards. CNV standards provide that independence is required with respect to the company itself and to its shareholders with direct or indirect material holdings (35% or more). To qualify as an independent director, such person must not perform executive functions within the company. Close relatives of any persons who would not qualify as “independent directors” shall also not be considered “independent.” When directors are appointed, each shareholder that nominates a director is required to report at the meeting whether or not such director is independent.
 
 
 
Section 303A.03 Non-management directors must meet at regularly scheduled executive meetings not attended by management.
 
Neither Argentine law nor our by-laws require that any such meetings be held.
 
Our board of directors as a whole is responsible for monitoring the company’s affairs. In addition, under Argentine law, the board of directors may approve the delegation of specific responsibilities to designated directors or non-director managers of a company. Also, it is mandatory for public companies to form a supervisory committee (composed of syndics) which is responsible for monitoring legal compliance by a company under Argentine law and compliance with its by-laws.
 
 
 
Section 303A.05(a) Listed companies shall have a “Compensation Committee” comprised entirely of independent directors.
 
Neither Argentine law nor our by-laws require the formation of a “Compensation Committee.” Under Argentine law, if the compensation of the members of the board of directors and the supervisory committee is not established in the by-laws of a company, it should be determined at the shareholders meeting.
 
 
 
Section 303A.05(b). The “Compensation Committee” shall have a written charter addressing the committee’s purpose and certain minimum responsibilities as set forth in Section 303A.05(b)(i) and (ii).
 
Neither Argentine law nor our by-laws require the formation of a “Compensation Committee.”
 
 
 
Section 303A.06 Listed companies must have an “Audit Committee” that satisfies the requirements of Rule 10 A-3 under the 1934 Exchange Act (the “Exchange Act”). Foreign private issuers must satisfy the requirements of Rule 10 A-3 under the Exchange Act as of July 31, 2005.
 
Pursuant to the Capital Markets Law and the CNV Rules, from May 27, 2004 we have appointed an “Audit Committee” composed of three of the members of the Board of Directors. Since December 21, 2005 all of its members are independent as per the criteria of Rule 10 A-3 under the Exchange Act.
 
 
 
Section 303A.07(a) The Audit Committee shall consist of at least three members. All of its members shall be financially literate or must acquire such financial knowledge within a reasonable period and at least one of its members shall have experience in accounting or financial administration.
 
In accordance with Argentine law, a public Company must have an Audit Committee with a minimum of three members of the board of directors, the majority of which shall be independent pursuant to the criteria established by the CNV. There is no requirement related to the financial expertise of the members of the Audit Committee. However, our Audit Committee has a financial expert. The committee creates its own written internal code that addresses among others: (i) its purpose; (ii) an annual performance evaluation of the committee; and (iii) its duties and responsibilities.
 
 
H. Mine Safety Disclosures
 
This section is not applicable.
 
 
 
 
282
 
 
PART III
 
ITEM 17. Financial Statements
 
We have responded to Item 18 in lieu of responding to this Item.
 
ITEM 18. Financial Statements
 
Reference is made to pages F-1 through F-114
 
Index to Financial Statements (see page F-1).
 
ITEM 19. Exhibits
 
INDEX OF EXHIBITS 
 
Exhibit No. 
Description of Exhibit
1.1(1)
Estatutos of the registrant, which serve as the registrant’s articles of incorporation and bylaws, and an English translation thereof.
1.2(4)
English translation of the amendment to the bylaws. 
1.3(10)
Amended and restated English translation of the bylaws. 
1.4(14)
Amended and restated English translation of the bylaws. 
1.5
Amended and restated English translation of the bylaws.
 
2.1(1)
Form of Deposit Agreement among us, The Bank of New York, as Depositary, and the holders from time to time of American Depositary Receipts issued there under.
2.2(1)
Shareholders Agreement, dated November 18, 1997, among IRSA International Limited, Parque Arauco S.A. and Sociedad Anónima Mercado de Abasto Proveedor (SAMAP).
2.3(1)
Put Option Agreement dated November 17, 1997, among IRSA Inversiones y Representaciones Sociedad Anónima and GSEM/AP.
2.4(1)
Offering Circular, dated March 24, 2000, regarding the issuance of Ps.85,000,000 of our 14.875% Notes due 2005.
2.5(7)
Indenture, dated July 20, 2010, between us as Issuer, The Bank of New York Mellon as Trustee, Co-Registrar, Principal Paying Agent and Transfer Agent, and Banco Santander Rio S.A. as Registrar, Paying Agent, Transfer Agent and Representative of the Trustee in Argentina, with respect to our US$400,000,000 Global Note Program, pursuant to which US$150,000,000 aggregate principal amount of our 11.500% Notes due 2020, Series No. 2, were issued.
2.6(13)
First Supplemental Indenture, dated March 28, 2016, between us as Issuer and The Bank of New York Mellon as Trustee, Co-Registrar, Principal Paying Agent and Transfer Agent to the Indenture, dated July 20, 2010, between us as Issuer, The Bank of New York Mellon as Trustee, Co-Registrar, Principal Paying Agent and Transfer Agent, and Banco Santander Rio S.A. as Registrar, Paying Agent, Transfer Agent and Representative of the Trustee in Argentina, with respect to our US$400,000,000 Global Note Program, pursuant to which US$150,000,000 aggregate principal amount of our 11.500% Notes due 2020, Series No. 2, were issued.
2.7(13)
Indenture, dated March 23, 2016, between IRSA Propiedades Comerciales S.A. as Issuer, The Bank of New York Mellon as Trustee, Co-Registrar, Principal Paying Agent and Transfer Agent, and Banco Santander Rio S.A. as Registrar, Paying Agent, Transfer Agent and Representative of the Trustee in Argentina, with respect to IRSA Propiedades Comerciales S.A.’s US$500,000,000 Global Note Program, pursuant to which US$360,000,000 aggregate principal amount of IRSA Propiedades Comerciales S.A.’s 8.750% Notes due 2023, Series No. 2, were issued. 
2.8(13)
First Supplemental Indenture, dated March 23, 2016, between IRSA Propiedades Comerciales S.A., as Issuer and The Bank of New York Mellon, as Trustee, Co-Registrar, Principal Paying Agent and Transfer Agent, The Bank of New York Mellon (Luxembourg) S.A., as Luxembourg Paying Agent and Luxembourg Transfer Agent and Banco Santander Rio S.A., as Registrar, Paying Agent, Transfer Agent and Representative of the Trustee in Argentina to the Indenture, dated March 23, 2016, between IRSA Propiedades Comerciales S.A. as Issuer, The Bank of New York Mellon as Trustee, Co-Registrar, Principal Paying Agent and Transfer Agent, and Banco Santander Rio S.A. as Registrar, Paying Agent, Transfer Agent and Representative of the Trustee in Argentina, with respect to IRSA Propiedades Comerciales S.A.’s US$500,000,000 Global Note Program, pursuant to which US$360,000,000 aggregate principal amount of IRSA Propiedades Comerciales S.A.’s 8.750% Notes due 2023, Series No. 2, were issued.
4.1(2)
Agreement for the exchange of Corporate Service between us, IRSA and Cresud dated June 30, 2004.
4.2(4)
English translation of the Amendment to the Agreement for the exchange of Corporate Service between us, IRSA and Cresud dated August 23, 2007.
4.3(5)
English translation of the Second Agreement for the Implementation of the Amendment to the Corporate Services Master Agreement, dated August 14, 2008.
4.4(6)
English translation of the Third Agreement for the Implementation of the Amendment to the Corporate Services Master Agreement, dated November 27, 2009.
4.5(7)
English translation of the Amendment to the Agreement for the exchange of Corporate Service between us, IRSA and Cresud, dated March 12, 2010.
4.6(8)
English translation of the Amendment to the Agreement for the exchange of Corporate Service between us, IRSA and Cresud, dated July 11, 2011.
4.7(9)
English translation of the Fifth Agreement for the implementation of Amendments to the Corporate Services Master Agreement, October 15, 2012.
4.8(10)
English translation of the Sixth Agreement for the Implementation of the Amendment to the Corporate Services Master Agreement dated November 12, 2013. 
4.9(11)
English translation of the Second Amendment to the exchange of Operating Services Agreement between the Company, Cresud and Alto Palermo, dated February 24, 2014.
4.10(12)
English translation of the Seventh Agreement for the Implementation of the Amendment to the Corporate Services Master Agreement dated February 18, 2015. 
4.11(13)
English translation of the Eighth Agreement for the Implementation of the Amendment to the Corporate Services Master Agreement dated November 12, 2015. 
4.12(14)
English translation of the Ninth Agreement for the Implementation of the Amendment to the Corporate Services Master Agreement dated May 5, 2017.
4.13(15)
English translation of the Tenth Agreement for the Implementation of the Amendment to the Corporate Services Master Agreement dated June 29, 2018.
4.14
English translation of the Eleventh Agreement for the Implementation of the Amendment to the Corporate Services Master Agreement dated June 28, 2019.
8.1
List of Subsidiaries.
11.1(3)
Code of Ethics of the Company.
12.1
Certification pursuant to Section 302 of the Sarbanes-Oxley Act 2002. 
12.2
Certification pursuant to Section 302 of the Sarbanes-Oxley Act 2002.
13.1
Certification pursuant to 18 U.S.C. 1350, as adopted pursuant to Section 906 of the Sarbanes-Oxley Act of 2002.
13.2
Certification pursuant to 18 U.S.C. 1350, as adopted pursuant to Section 906 of the Sarbanes-Oxley Act of 2002.
99.1
Summary of investment properties by type as of June 30, 2019 (in accordance with Regulation S-X 12-28).
 
(1) 
Incorporated herein by reference to the same-numbered exhibit to the registrant’s registration statement on Form 20-F (File N° 000-30982).
(2) 
Incorporated herein by reference to the registrant’s registration statement on Form 6-K (SEC File N° 000-30982).
(3) 
Incorporated herein by reference to the registrant’s registration statement on Form 6-K reported on August 1, 2005.
(4) 
Incorporated herein by reference to the annual report on Form 20-F (File N° 128 0-30982) filed with the SEC on December 27, 2007.
(5) 
Incorporated herein by reference to the annual report on Form 20-F (File N° 128 0-30982) filed with the SEC on December 30, 2008.
(6) 
Incorporated herein by reference to the annual report on Form 20-F (File N° 1280-30982) filed with the SEC on December 30, 2009.
(7) 
Incorporated herein by reference to the annual report on Form 20-F (File N° 1280-30982) filed with the SEC on December 30, 2010.
(8) 
Incorporated herein by reference to the annual report on Form 20-F (File N° 1280-30982) filed with the SEC on December 28, 2011.
(9) 
Incorporated herein by reference to the annual report on Form 20-F (File N° 1280-30982) filed with the SEC on October 26, 2012.
(10) 
Incorporated herein by reference to the annual report on Form 20-F (File N° 1280-30982) filed with the SEC on October 31, 2014.
(11) 
Incorporated herein by reference to the annual report on Form 20-F (File N° 1280-30982) filed with the SEC on November 17, 2015.
(12) 
Incorporated herein by reference to the annual report on Form 20-F (File N° 1280-30982) filed with the SEC on November 17, 2015.
(13) 
Incorporated herein by reference to the annual report on Form 20-F (File N° 1280-30982) filed with the SEC on November 1, 2016.
(14) 
Incorporated herein by reference to the annual report on Form 20-F (File N° 1280-30982) filed with the SEC on October 31, 2017.
(15) 
Incorporated herein by reference to the annual report on Form 20-F (File N° 1280-30982) filed with the SEC on October 31, 2018.
 
SIGNATURES 
 
The registrant hereby certifies that it meets all of the requirements for filing on Form 20-F and that it has duly caused and authorized the undersigned to sign this annual report on its behalf.
 
 
IRSA Inversiones y Representaciones Sociedad Anónima
 
 
 
 
 
 
Date October 31, 2019
By:
/s/ Matías I. Gaivironsky
 
 
 
Name Matías I. Gaivironsky
 
 
 
Title Chief Financial and Administrative Officer
 
 
 
 
 
 
 
283
 
 
 
Index
 
Glossary
F-3
 
Consolidated Statements of Financial Position 
F-4
 
Consolidated Statements of Income and Other Comprehensive Income
F-5
 
Consolidated Statements of Changes in Shareholders’ Equity 
F-6
 
Consolidated Statements of Cash Flows 
F-9
 
Notes to Consolidated Financial Statements

 
Note 1 – The Group’s business and general information 
F-10
 
Note 2 – Summary of significant accounting policies 
F-11
 
Note 3 – Significant judgments, key assumptions and estimates 
F-33
 
Note 4 – Acquisitions and dispositions 
F-34
 
Note 5 – Financial risk management and fair value estimates 
F-39
 
Note 6 – Segment information 
F-46
 
Note 7 – Information about the main subsidiaries 
F-52
 
Note 8 – Investments in associates and joint ventures 
F-53
 
Note 9 – Investment properties 
F-57
 
Note 10 – Property, plant and equipment 
F-60
 
Note 11 – Trading properties 
F-60
 
Note 12 – Intangible assets 
F-61
 
Note 13 – Financial instruments by category 
F-62
 
Note 14 – Trade and other receivables 
F-67
 
Note 15 – Cash flow information 
F-68
 
Note 16 – Shareholders’ Equity 
F-69
 
Note 17 – Trade and other payables 
F-70
 
Note 18 – Provisions 
F-71
 
Note 19 – Borrowings 
F-73
 
Note 20 – Taxes 
F-75
 
Note 21 – Leases 
F-79
 
Note 22 – Revenues 
F-80
 
Note 23 – Expenses by nature 
F-80
 
Note 24 – Cost of goods sold and services provided 
F-81
 
Note 25 – Other operating results, net 
F-81
 
Note 26 – Financial results, net 
F-81
 
Note 27 – Earnings per share 
F-82
 
Note 28 – Employee benefits and share-based payments 
F-82
 
Note 29 – Related party transactions 
F-84
 
Note 30 – Foreign currency assets and liabilities 
F-89
 
Note 31 – Groups of assets and liabilities held for sale 
F-89
 
Note 32 – Results from discontinued operations 
F-90
 
Note 33 – Subsequent Events 
F-91
 
 
 
 
 
 
 
F-1
 
 

 Report of Independent Registered Public Accounting Firm
 
To the Board of Directors and Shareholders of
IRSA Inversiones y Representaciones Sociedad Anónima
 
Opinions on the Financial Statements and Internal Control over Financial Reporting
 
We have audited the accompanying consolidated statements of financial position of IRSA Inversiones y Representaciones Sociedad Anónima and its subsidiaries (the “Company”) as of June 30, 2019 and 2018, and the related consolidated statements of income and other comprehensive income, changes in shareholders’ equity and cash flows for each of the three years in the period ended June 30, 2019, including the related notes and the summary of investment properties by type as of June 30, 2019 listed in the index appearing under Item 19 (99.1) (collectively referred to as the “consolidated financial statements”). We also have audited the Company’s internal control over financial reporting as of June 30, 2019, based on criteria established in Internal Control - Integrated Framework (2013) issued by the Committee of Sponsoring Organizations of the Treadway Commission (COSO).
 
In our opinion, the consolidated financial statements referred to above present fairly, in all material respects, the financial position of the Company as of June 30, 2019 and 2018, and the results of its operations and its cash flows for each of the three years in the period ended June 30, 2019 in conformity with International Financial Reporting Standards as issued by the International Accounting Standards Board. Also in our opinion, the Company maintained, in all material respects, effective internal control over financial reporting as of June 30, 2019, based on criteria established in Internal Control - Integrated Framework (2013) issued by the COSO.
 
Basis for Opinions
 
The Company's management is responsible for these consolidated financial statements, for maintaining effective internal control over financial reporting, and for its assessment of the effectiveness of internal control over financial reporting, included in Management’s Annual Report on Internal Control Over Financial Reporting appearing under Item 15. Our responsibility is to express opinions on the Company’s consolidated financial statements and on the Company's internal control over financial reporting based on our audits. We are a public accounting firm registered with the Public Company Accounting Oversight Board (United States) (PCAOB) and are required to be independent with respect to the Company in accordance with the U.S. federal securities laws and the applicable rules and regulations of the Securities and Exchange Commission and the PCAOB.
 
We conducted our audits in accordance with the standards of the PCAOB. Those standards require that we plan and perform the audits to obtain reasonable assurance about whether the consolidated financial statements are free of material misstatement, whether due to error or fraud, and whether effective internal control over financial reporting was maintained in all material respects.
 
Our audits of the consolidated financial statements included performing procedures to assess the risks of material misstatement of the consolidated financial statements, whether due to error or fraud, and performing procedures that respond to those risks. Such procedures included examining, on a test basis, evidence regarding the amounts and disclosures in the consolidated financial statements. Our audits also included evaluating the accounting principles used and significant estimates made by management, as well as evaluating the overall presentation of the consolidated financial statements. Our audit of internal control over financial reporting included obtaining an understanding of internal control over financial reporting, assessing the risk that a material weakness exists, and testing and evaluating the design and operating effectiveness of internal control based on the assessed risk. Our audits also included performing such other procedures as we considered necessary in the circumstances. We believe that our audits provide a reasonable basis for our opinions.
 
Definition and Limitations of Internal Control over Financial Reporting
 
A company’s internal control over financial reporting is a process designed to provide reasonable assurance regarding the reliability of financial reporting and the preparation of financial statements for external purposes in accordance with generally accepted accounting principles. A company’s internal control over financial reporting includes those policies and procedures that (i) pertain to the maintenance of records that, in reasonable detail, accurately and fairly reflect the transactions and dispositions of the assets of the company; (ii) provide reasonable assurance that transactions are recorded as necessary to permit preparation of financial statements in accordance with generally accepted accounting principles, and that receipts and expenditures of the company are being made only in accordance with authorizations of management and directors of the company; and (iii) provide reasonable assurance regarding prevention or timely detection of unauthorized acquisition, use, or disposition of the company’s assets that could have a material effect on the financial statements.
 
Because of its inherent limitations, internal control over financial reporting may not prevent or detect misstatements. Also, projections of any evaluation of effectiveness to future periods are subject to the risk that controls may become inadequate because of changes in conditions, or that the degree of compliance with the policies or procedures may deteriorate.
 
 
/s/ PRICE WATERHOUSE & Co. S.R.L
                                                      (Partner)
/s/ Mariano Carlos Tomatis
Buenos Aires, Argentina
October 31, 2019
 
We have served as the Company’s auditor since 1992.
 
 
 
F-2
 
 
  
Glossary
 
The following are not technical definitions, but help the reader to understand certain terms used in the wording of the notes to the Group’s Consolidated Financial Statements.
 
Terms
 
Definitions
Adama
 
Adama Agricultural Solutions Ltd.
BACS
 
Banco de Crédito y Securitización S.A.
BCRA
 
Central Bank of the Argentine Republic
BHSA
 
Banco Hipotecario S.A.
BYMA
 
Buenos Aires Stock Exchange
Cellcom
 
Cellcom Israel Ltd.
Clal
 
Clal Holdings Insurance Enterprises Ltd.
CNV
 
Securities National Commission
CODM
 
Chief Operating Decision Maker
Condor
 
Condor Hospitality Trust Inc.
CPF
 
Collective Promotion Funds
CPI
 
Consumer Price Index
Cresud
 
Cresud S.A.C.I.F. y A.
DFL
 
Dolphin Fund Ltd.
DIC
 
Discount Investment Corporation Ltd.
DIL
 
Dolphin IL Investment Ltd.
DN B.V.
 
Dolphin Netherlands B.V.
Dolphin
 
Dolphin Fund Ltd. and Dolphin Netherlands B.V.
ECLSA
 
E-Commerce Latina S.A.
Efanur
 
Efanur S.A.
EHSA
 
Entertainment Holdings S.A.
ETH
 
C.A.A. Extra Holdings Ltd.
GAV-YAM
 
Gav-Yam Bayside Land Corporation Ltd.
GCBA
 
Autonomous City of Buenos Aires Government
HASA
 
Hoteles Argentinos S.A.
IAS
 
International Accounting Standards
IASB
 
International Accounting Interpretations Board
IDB Tourism
 
IDB Tourism (2009) Ltd
IDBD
 
IDB Development Corporation Ltd.
IDBH
 
IDB Holdings Corporation Ltd.
IFISA
 
Inversiones Financieras del Sur S.A.
IFRIC
 
International Financial Reporting Standards Interpretation Committee
IFRS
 
International Financial Reporting Standards
IRSA CP
 
IRSA Propiedades Comerciales S.A.
IRSA, “The Company”, “Us”, “We”
 
IRSA Inversiones y Representaciones Sociedad Anónima
ISPRO
 
Ispro The Israeli Properties Rental Corporation Ltd.
Israir
 
Israir Airlines & Tourism Ltd.
Koor
 
Koor Industries Ltd.
Lipstick
 
Lipstick Management LLC
LRSA
 
La Rural S.A.
Metropolitan
 
Metropolitan 885 Third Avenue Leasehold LLC
MPIT
 
Minimum Presumed Income Tax
NCN
 
Non-Convertible Notes
New Lipstick
 
New Lipstick LLC
NFSA
 
Nuevas Fronteras S.A.
NIS
 
New Israeli Shekel
NYSE
 
New York Stock Exchange
OASA
 
OGDEN Argentina S.A.
PBC
 
Property & Building Corporation Ltd.
PBEL
 
PBEL Real Estate LTD
Quality
 
Quality Invest S.A.
Rock Real
 
Rock Real Estate Partners Limited
Shufersal
 
Shufersal Ltd.
Tarshop
 
Tarshop S.A.
TASE
 
Tel Aviv Stock Exchange
TGLT
FACPCE
 
TGLT S.A.
Argentine Federation of Accountant
Tyrus
 
Tyrus S.A.
 
 
F-3
IRSA Inversiones y Representaciones Sociedad Anónima
 
Consolidated Statements of Financial Position
as of June 30, 2019 and 2018
(All amounts in millions, except otherwise indicated)
 
 
 
Note
  06.30.2019 
  06.30.2018 
ASSETS
 
    
    
Non-current assets
 
    
    
Investment properties
9
  233,360 
  253,239 
Property, plant and equipment
10
  22,323 
  22,104 
Trading properties
11, 24
  5,483 
  10,344 
Intangible assets
12
  17,914 
  19,289 
Other assets
 
  24 
  294 
Investments in associates and joint ventures
8
  31,093 
  40,322 
Deferred income tax assets
20
  400 
  557 
Income tax and MPIT credit
 
  151 
  644 
Restricted assets
13
  3,079 
  3,180 
Trade and other receivables
14
  12,370 
  12,667 
Investments in financial assets
13
  2,888 
  2,668 
Financial assets held for sale
13
  4,178 
  12,116 
Derivative financial instruments
13
  95 
  - 
Total non-current assets
 
  333,358 
  377,424 
Current assets
 
    
    
Trading properties
11, 24
  366 
  5,097 
Inventories
24
  1,147 
  980 
Restricted assets
13
  4,381 
  6,604 
Income tax and MPIT credit
 
  390 
  619 
Group of assets held for sale
31
  8,045 
  8,077 
Trade and other receivables
14
  22,544 
  23,260 
Investments in financial assets
13
  32,219 
  39,657 
Financial assets held for sale
13
  11,661 
  6,948 
Derivative financial instruments
13
  41 
  135 
Cash and cash equivalents
13
  60,482 
  58,055 
Total current assets
 
  141,276 
  149,432 
TOTAL ASSETS
 
  474,634 
  526,856 
SHAREHOLDERS’ EQUITY
 
    
    
Shareholders' equity attributable to equity holders of the parent (according to corresponding statement)
 
  32,075 
  61,334 
Non-controlling interest
 
  53,744 
  58,181 
TOTAL SHAREHOLDERS’ EQUITY
 
  85,819 
  119,515 
LIABILITIES
 
    
    
Non-current liabilities
 
    
    
Borrowings
19
  267,024 
  281,659 
Deferred income tax liabilities
20
  36,796 
  41,295 
Trade and other payables
17
  1,753 
  5,624 
Provisions
18
  8,013 
  5,521 
Employee benefits
28
  132 
  171 
Derivative financial instruments
13
  1,028 
  37 
Salaries and social security liabilities
 
  110 
  104 
Total non-current liabilities
 
  314,856 
  334,411 
Current liabilities
 
    
    
Trade and other payables
17
  18,561 
  22,927 
Borrowings
19
  45,504 
  39,804 
Provisions
18
  1,723 
  1,638 
Group of liabilities held for sale
31
  5,693 
  5,045 
Salaries and social security liabilities
 
  2,107 
  2,420 
Income tax and MPIT liabilities
 
  346 
  814 
Derivative financial instruments
13
  25 
  282 
Total current liabilities
 
  73,959 
  72,930 
TOTAL LIABILITIES
 
  388,815 
  407,341 
TOTAL SHAREHOLDERS’ EQUITY AND LIABILITIES
 
  474,634 
  526,856 
 
The accompanying notes are an integral part of these Consolidated Financial Statements.
 
F-4
IRSA Inversiones y Representaciones Sociedad Anónima
 
Consolidated Statements of Income and Other Comprehensive Income
for the fiscal years ended June 30, 2019, 2018 and 2017
(All amounts in millions, except otherwise indicated)
 
 
 
 
 
 
 
 
 
 
Note
  06.30.19 
  06.30.18 
  06.30.17 
Revenues
22
  69,767 
  58,824 
  59,669 
Costs
23, 24
  (42,000)
  (34,646)
  (35,370)
Gross profit
 
  27,767 
  24,178 
  24,299 
Net (loss) / gain from fair value adjustment of investment properties
9
  (23,710)
  16,981 
  (4,389)
General and administrative expenses
23
  (7,714)
  (6,884)
  (7,068)
Selling expenses
23
  (8,717)
  (8,283)
  (8,806)
Other operating results, net
25
  301 
  1,529 
  (651)
(Loss) / profit from operations
 
  (12,073)
  27,521 
  3,385 
Share of loss of associates and joint ventures
8
  (4,889)
  (2,481)
  (757)
(Loss) / profit before financial results and income tax
 
  (16,962)
  25,040 
  2,628 
Finance income
26
  1,407 
  1,076 
  1,224 
Finance costs
26
  (15,861)
  (18,286)
  (14,170)
Other financial results
26
  2,878 
  (10,580)
  6,404 
Inflation adjustment
 
  (479)
  (670)
  (382)
Financial results, net
 
  (12,055)
  (28,460)
  (6,924)
Loss before income tax
 
  (29,017)
  (3,420)
  (4,296)
Income tax
20
  1,690 
  6,280 
  (1,491)
(Loss) / profit for the year from continuing operations
 
  (27,327)
  2,860 
  (5,787)
Profit for the year from discontinued operations
32
  480 
  20,377 
  8,835 
(Loss) / profit for the year
 
  (26,847)
  23,237 
  3,048 
Other comprehensive income:
 
    
    
    
Items that may be reclassified subsequently to profit or loss:
 
    
    
    
Currency translation adjustment
 
  (1,398)
  8,201 
  662 
Change in the fair value of hedging instruments net of income taxes
 
  13 
  (26)
  288 
Revaluation surplus
 
  - 
  148 
  - 
Items that may not be reclassified subsequently to profit or loss, net of income tax:
 
    
    
    
Actuarial loss from defined contribution plans
 
  (46)
  (42)
  (18)
Other comprehensive (loss) / income for the year from continuing operations
 
  (1,431)
  8,281 
  932 
Other comprehensive income for the year from discontinued operations
 
  14 
  1,168 
  2,538 
Total other comprehensive (loss) / income for the year
 
  (1,417)
  9,449 
  3,470 
Total comprehensive (loss) / income for the year
 
  (28,264)
  32,686 
  6,518 
 
    
    
    
Total comprehensive (loss) / income from continuing operations
 
  (28,758)
  11,141 
  (4,854)
Total comprehensive income from discontinued operations
 
  494 
  21,545 
  11,372 
Total comprehensive (loss) / income for the year
 
  (28,264)
  32,686 
  6,518 
 
    
    
    
(Loss) / profit of the year attributable to:
 
    
    
    
Equity holders of the parent
 
  (25,615)
  14,727 
  (1,120)
Non-controlling interest
 
  (1,232)
  8,510 
  4,168 
 
    
    
    
(Loss) / profit from continuing operations attributable to:
 
    
    
    
Equity holders of the parent
 
  (26,083)
  (1,013)
  (3,791)
Non-controlling interest
 
  (1,244)
  3,873 
  (1,996)
 
    
    
    
Total comprehensive (Loss) / income attributable to:
 
    
    
    
Equity holders of the parent
 
  (26,271)
  12,374 
  999 
Non-controlling interest

  (1,993)
  20,312 
  5,519 
 
    
    
    
Total comprehensive (Loss) / income from continuing operations attributable to:
 
    
    
    
Equity holders of the parent
 
  (26,753)
  (4,412)
  (3,164)
Non-controlling interest
 
  (2,005)
  15,553 
  (1,690)
 
    
    
    
(Loss) / profit per share attributable to equity holders of the parent:
 
    
    
    
Basic
 
  (44.55)
  25.61 
  (1.95)
Diluted
 
  (44.55)
  25.44 
  (1.95)
 
    
    
    
Loss per share from continuing operations attributable to equity holders of the parent:
 
    
    
    
Basic
 
  (45.36)
  (1.76)
  (6.59)
Diluted
 
  (45.36)
  (1.76)
  (6.59)
 
The accompanying notes are an integral part of these Consolidated Financial Statements.
 
 
 
 
 
F-5
IRSA Inversiones y Representaciones Sociedad Anónima
 
Consolidated Statements of Changes in Shareholders’ Equity
for the fiscal years ended June 30, 2019, 2018 and 2017
(All amounts in millions, except otherwise indicated)
 
 
 
 
Attributable to equity holders of the parent
 
 
 
 
 
 
 
 
 
Share capital
 
 
Treasury shares
 
 
Inflation adjustment of share capital and treasury shares (1)
 
 
Share premium
 
 
Additional paid-in capital from treasury shares
 
 
Legal reserve
 
 
Special reserve Resolution CNV 609/12 (2)
 
 
Other reserves (3)
 
 
Retained earnings
 
 
Subtotal
 
 
Non-controlling interest
 
 
Total Shareholders’ equity
 
Balance as of July 1, 2018
  575 
  4 
  9,294 
  10,173 
  54 
  339 
  6,578 
  3,434 
  30,883 
  61,334 
  58,181 
  119,515 
Adjustments of previous years (IFRS 9 and 15) (Note 2.2)
  - 
  - 
  - 
  - 
  - 
  - 
  - 
  - 
  (231)
  (231)
  (4)
  (235)
Restated balance as of July 1, 2018
  575 
  4 
  9,294 
  10,173 
  54 
  339 
  6,578 
  3,434 
  30,652 
  61,103 
  58,177 
  119,280 
Loss for the year
  - 
  - 
  - 
  - 
  - 
  - 
  - 
  - 
  (25,615)
  (25,615)
  (1,232)
  (26,847)
Other comprehensive loss for the year
  - 
  - 
  - 
  - 
  - 
  - 
  - 
  (656)
  - 
  (656)
  (761)
  (1,417)
Total profit and other comprehensive (loss) / income for the year
  - 
  - 
  - 
  - 
  - 
  - 
  - 
  (656)
  (25,615)
  (26,271)
  (1,993)
  (28,264)
Irrevocable contributions
  - 
  - 
  - 
  - 
  - 
  - 
  - 
  - 
  - 
  - 
  5 
  5 
Appropriation of retained earnings approved by Shareholders’ meeting held on 10.29.18
  - 
  - 
  - 
  - 
  - 
  - 
  - 
  45,792 
  (45,792)
  - 
  - 
  - 
Share-based compensation
  - 
  - 
  - 
  - 
  - 
  - 
  - 
  - 
  - 
  - 
  45 
  45 
Dividends distribution
  - 
  - 
  - 
  - 
  - 
  - 
  - 
  - 
  (1,827)
  (1,827)
  (2,330)
  (4,157)
Other changes in the equity of subsidiaries
  - 
  - 
  - 
  - 
  - 
  - 
  - 
  - 
  28 
  28 
  - 
  28 
Changes in non-controlling interest
  - 
  - 
  - 
  - 
  - 
  - 
  - 
  (958)
  - 
  (958)
  (160)
  (1,118)
Balance as of June 30, 2019
  575 
  4 
  9,294 
  10,173 
  54 
  339 
  6,578 
  47,612 
  (42,554)
  32,075 
  53,744 
  85,819 
 
(1) Includes Ps. 1 of Inflation adjustment of treasury shares. See Note 16.
(2) Related to CNV General Resolution N° 609/12.
(3) Group’s other reserves for the year ended June 30, 2019 were as follows:
 
 
 
Cost of treasury stock
 
 
Changes in non-controlling interest
 
 
Reserve for share-based payments
 
 
Reserve for future dividends
 
 
Currency translation adjustment reserve
 
 
Hedging instruments
 
 
Special reserve
 
 
Reserve for defined contribution plans
 
 
Other reserves from subsidiaries
 
 
Revaluation surplus
 
 
Total Other reserves
 
Balance as of July 1, 2018
  (127)
  (2,733)
  157 
  1,184 
  758 
  75 
  4,191 
  (217)
  73 
  73 
  3,434 
Other comprehensive loss for the year
  - 
  - 
  - 
  - 
  (575)
  (81)
  - 
  - 
  - 
  - 
  (656)
Total comprehensive loss for the year
  - 
  - 
  - 
  - 
  (575)
  (81)
  - 
  - 
  - 
  - 
  (656)
Appropriation of retained earnings approved by Shareholders’ meeting held on 10.29.18
  - 
  - 
  - 
  - 
  - 
  - 
  45,792 
  - 
  - 
  - 
  45,792 
Share-based compensation
  12 
  - 
  (12)
  - 
  - 
  - 
  - 
  - 
  - 
  - 
  - 
Changes in non-controlling interest
  - 
  (958)
  - 
  - 
  - 
  - 
  - 
  - 
  - 
  - 
  (958)
Balance as of June 30, 2019
  (115)
  (3,691)
  145 
  1,184 
  183 
  (6)
  49,983 
  (217)
  73 
  73 
  47,612 
 
The accompanying notes are an integral part of these Consolidated Financial Statements.
 
 
 
 
F-6
IRSA Inversiones y Representaciones Sociedad Anónima
 
Consolidated Statements of Changes in Shareholders’ Equity
for the fiscal years ended June 30, 2019, 2018 and 2017
(All amounts in millions, except otherwise indicated)
 
 
 
 '
 
Attributable to equity holders of the parent
 
 
 
 
 
 
 
 '
 
Share capital
 
 
Treasury shares
 
 
Inflation adjustment of share capital and treasury shares (1)
 
 
Share premium
 
 
Additional paid-in capital from treasury shares
 
 
Legal reserve
 
 
Special reserve Resolution CNV 609/12 (2)
 
 
Other reserves (3)
 
 
Retained earnings
 
 
Subtotal
 
 
Non-controlling interest
 
 
Total Shareholders’ equity
 
Balance as of July 1, 2017
  575 
  4 
  9,294 
  10,173 
  52 
  339 
  6,578 
  4,716 
  22,875 
  54,606 
  44,738 
  99,344 
Profit for the year
  - 
  - 
  - 
  - 
  - 
  - 
  - 
  - 
  14,727 
  14,727 
  8,510 
  23,237 
Other comprehensive (loss) / income for the year
  - 
  - 
  - 
  - 
  - 
  - 
  - 
  (2,353)
  - 
  (2,353)
  11,802 
  9,449 
Total profit / (loss) and other comprehensive income for the year
  - 
  - 
  - 
  - 
  - 
  - 
  - 
  (2,353)
  14,727 
  12,374 
  20,312 
  32,686 
Appropriation of retained earnings approved by Shareholders’ meeting held on 10.31.17
  - 
  - 
  - 
  - 
  - 
  - 
  - 
  4,191 
  (4,191)
  - 
  - 
  - 
Dividends distribution
  - 
  - 
  - 
  - 
  - 
  - 
  - 
  - 
  (2,642)
  (2,642)
  - 
  (2,642)
Share-based compensation
  - 
  - 
  - 
  - 
  2 
  - 
  - 
  2 
  - 
  4 
  78 
  82 
Dividends reimbursement
  - 
  - 
  - 
  - 
  - 
  - 
  - 
  - 
  100 
  100 
  - 
  100 
Loss of control in subsidiary
  - 
  - 
  - 
  - 
  - 
  - 
  - 
  (14)
  14 
  - 
  (11,772)
  (11,772)
Changes in non-controlling interest
  - 
  - 
  - 
  - 
  - 
  - 
  - 
  (3,108)
  - 
  (3,108)
  7,390 
  4,282 
Dividends distribution to non-controlling interest in subsidiaries
  - 
  - 
  - 
  - 
  - 
  - 
  - 
  - 
  - 
  - 
  (2,584)
  (2,584)
Irrevocable contributions
  - 
  - 
  - 
  - 
  - 
  - 
  - 
  - 
  - 
  - 
  7 
  7 
Capitalized contributions
  - 
  - 
  - 
  - 
  - 
  - 
  - 
  - 
  - 
  - 
  12 
  12 
Balance as of June 30, 2018
  575 
  4 
  9,294 
  10,173 
  54 
  339 
  6,578 
  3,434 
  30,883 
  61,334 
  58,181 
  119,515 
 
(1) Includes Ps. 1 of Inflation adjustment of treasury stock. See Note 16.
(2) Related to CNV General Resolution N° 609/12.
(3)  Group’s other reserves for the year ended June 30, 2018 were as follows:
 
 
 
Cost of treasury stock
 
 
Changes in non-controlling interest
 
 
Reserve for share-based payments
 
 
Reserve for future dividends
 
 
Currency translation adjustment reserve
 
 
Hedging instruments
 
 
Special reserve
 
 
Reserve for defined contribution plans
 
 
Other reserves from subsidiaries
 
 
Revaluation surplus
 
 
Total Other reserves
 
Balance as of July 1, 2017
  (132)
  375 
  160 
  1,184 
  3,048 
  75 
  - 
  (30)
  36 
  - 
  4,716 
Other comprehensive loss for the year
  - 
  - 
  - 
  - 
  (2,290)
  - 
  - 
  (173)
  37 
  73 
  (2,353)
Total comprehensive loss for the year
  - 
  - 
  - 
  - 
  (2,290)
  - 
  - 
  (173)
  37 
  73 
  (2,353)
Appropriation of retained earnings approved by Shareholders’ meeting held on 10.31.17
  - 
  - 
  - 
  - 
  - 
  - 
  4,191 
  - 
  - 
  - 
  4,191 
Loss of control in subsidiary
  - 
  - 
  - 
  - 
  - 
  - 
  - 
  (14)
  - 
  - 
  (14)
Share-based compensation
  5 
  - 
  (3)
  - 
  - 
  - 
  - 
  - 
  - 
  - 
  2 
Changes in non-controlling interest
  - 
  (3,108)
  - 
  - 
  - 
  - 
  - 
  - 
  - 
  - 
  (3,108)
Balance as of June 30, 2018
  (127)
  (2,733)
  157 
  1,184 
  758 
  75 
  4,191 
  (217)
  73 
  73 
  3,434 
 
The accompanying notes are an integral part of these Consolidated Financial Statements.
 
 
 
 
F-7
IRSA Inversiones y Representaciones Sociedad Anónima
 
 
Consolidated Statements of Changes in Shareholders’ Equity
for the fiscal years ended June 30, 2019, 2018 and 2017
(All amounts in millions, except otherwise indicated)
 
 
 
 
Attributable to equity holders of the parent
 
 
 
 
 
 
 
 
 
Share capital
 
 
Treasury shares
 
 
Inflation adjustment of share capital and treasury shares (1)
 
 
Share premium
 
 
Additional paid-in capital from treasury shares
 
 
Legal reserve
 
 
Special reserve Resolution CNV 609/12 (2)
 
 
Other reserves (3)
 
 
Retained earnings
 
 
Subtotal
 
 
Non-controlling interest
 
 
Total Shareholders’ equity
 
Balance as of July 1, 2016
  575 
  4 
  9,294 
  10,173 
  48 
  281 
  6,590 
  2,321 
  23,985 
  53,271 
  35,888 
  89,159 
(Loss) / Profit for the year
  - 
  - 
  - 
  - 
  - 
  - 
  - 
  - 
  (1,120)
  (1,120)
  4,168 
  3,048 
Other comprehensive income for the year
  - 
  - 
  - 
  - 
  - 
  - 
  - 
  2,119 
  - 
  2,119 
  1,351 
  3,470 
Total profit / (loss) and other comprehensive income for the year
  - 
  - 
  - 
  - 
  - 
  - 
  - 
  2,119 
  (1,120)
  999 
  5,519 
  6,518 
Appropriation of retained earnings approved by Shareholders’ meeting held on 10.31.16
  - 
  - 
  - 
  - 
  - 
  58 
  (10)
  (58)
  10 
  - 
  - 
  - 
Share-based compensation
  - 
  - 
  - 
  - 
  4 
  - 
  (2)
  2 
  - 
  4 
  191 
  195 
Changes in non-controlling interest
  - 
  - 
  - 
  - 
  - 
  - 
  - 
  332 
  - 
  332 
  3,425 
  3,757 
Out-of-period adjustments
  - 
  - 
  - 
  - 
  - 
  - 
  - 
  - 
  - 
  - 
  (268)
  (268)
Incorporated by business combination
  - 
  - 
  - 
  - 
  - 
  - 
  - 
  - 
  - 
  - 
  125 
  125 
Irrevocable contributions
  - 
  - 
  - 
  - 
  - 
  - 
  - 
  - 
  - 
  - 
  8 
  8 
Issuance of capital of subsidiaries
  - 
  - 
  - 
  - 
  - 
  - 
  - 
  - 
  - 
  - 
  4,624 
  4,624 
Capital reduction of subsidiaries
  - 
  - 
  - 
  - 
  - 
  - 
  - 
  - 
  - 
  - 
  (10)
  (10)
Dividends distribution
  - 
  - 
  - 
  - 
  - 
  - 
  - 
  - 
  - 
  - 
  (4,764)
  (4,764)
Balance as of June 30, 2017
  575 
  4 
  9,294 
  10,173 
  52 
  339 
  6,578 
  4,716 
  22,875 
  54,606 
  44,738 
  99,344 
 
(1) Includes Ps. 1 of Inflation adjustment of treasury stock. See Note 16.
(2) Related to CNV General Resolution N° 609/12.
(3) Group’s other reserves for the year ended June 30, 2016 were as follows:
 
 
 
Cost of treasury stock
 
 
Changes in non-controlling interest
 
 
Reserve for share-based payments
 
 
Reserve for future dividends
 
 
Currency translation adjustment reserve
 
 
Hedging instruments
 
 
Special reserve
 
 
Reserve for defined contribution plans
 
 
Other reserves from subsidiaries
 
 
Total Other reserves
 
Balance as of July 1, 2016
  (132)
  43 
  158 
  1,242 
  1,048 
  75 
  - 
  (24)
  (89)
  2,321 
Other comprehensive income / (loss) for the year
  - 
  - 
  - 
  - 
  2,000 
  - 
  - 
  (6)
  125 
  2,119 
Total comprehensive loss for the year
  - 
  - 
  - 
  - 
  2,000 
  - 
  - 
  (6)
  125 
  2,119 
Appropriation of retained earnings approved by Shareholders’ meeting held on 10.31.16
  - 
  - 
  - 
  (58)
  - 
  - 
  - 
  - 
  - 
  (58)
Share-based compensation
  - 
  - 
  2 
  - 
  - 
  - 
  - 
  - 
  - 
  2 
Changes in non-controlling interest
  - 
  332 
  - 
  - 
  - 
  - 
  - 
  - 
  - 
  332 
Balance as of June 30, 2017
  (132)
  375 
  160 
  1,184 
  3,048 
  75 
  - 
  (30)
  36 
  4,716 
 
The accompanying notes are an integral part of these Consolidated Financial Statements.
 
 
 
 
F-8
IRSA Inversiones y Representaciones Sociedad Anónima
 
Consolidated Statements of Cash Flows
for the fiscal years ended June 30, 2019, 2018 and 2017
(All amounts in millions, except otherwise indicated)
 
 
Note
 
  06.30.19 
  06.30.18 
  06.30.17 
Operating activities:
 
 
 
    
    
    
Net cash generated from continuing operating activities before income tax paid
  15 
  19,292 
  9,296 
  8,652 
Income tax and MPIT paid
    
  (983)
  (1,728)
  (2,113)
Net cash generated from continuing operating activities
    
  18,309 
  7,568 
  6,539 
Net cash generated from discontinued operating activities
    
  611 
  6,719 
  6,705 
Net cash generated from operating activities
    
  18,920 
  14,287 
  13,244 
Investing activities:
    
    
    
    
Increase of interest in associates and joint ventures, net
    
  (560)
  (847)
  (1,192)
Decrease of interest in associates and joint ventures
    
  470 
  513 
  - 
Acquisitions and improvements for the development of investment properties
    
  (7,229)
  (5,669)
  (6,030)
Proceeds from sales of investment properties
    
  1,825 
  1,187 
  645 
Acquisition and improvements of property, plant and equipment
    
  (4,398)
  (3,648)
  (3,047)
Proceeds from sale of property, plant and equipment
    
  11 
  33 
  16 
Acquisition of intangible assets
    
  (2,803)
  (1,157)
  (824)
Acquisition of subsidiaries, net of cash acquired
    
  - 
  (241)
  (107)
Decrease / (increase) of restricted assets, net
    
  1,332 
  (5,109)
  (808)
Dividends collected from associates and joint ventures
    
  898 
  517 
  473 
Proceeds from sales of interest held in associates and joint ventures
    
  5,861 
  465 
  - 
Proceeds from loans granted
    
  168 
  1,128 
  - 
Proceeds from liquidation of associate
    
  - 
  20 
  - 
Acquisition of investment in financial assets
    
  (30,691)
  (39,520)
  (10,264)
Proceeds from disposal of investments in financial assets
    
  42,162 
  35,779 
  10,143 
Interests received from financial assets
    
  1,256 
  814 
  455 
Dividends collected from financial assets
    
  90 
  470 
  70 
Payments for acquisition of other assets
    
  - 
  (208)
  - 
Loans granted to related parties
    
  (10)
  (666)
  (22)
Loans granted
    
  (91)
  (196)
  - 
Net cash generated from / (used in) continuing investing activities
    
  8,291 
  (16,335)
  (10,492)
Net cash (used in) /generated from discontinued investing activities
    
  (462)
  (5,028)
  6,544 
Net cash generated from / (used in) investing activities
    
  7,829 
  (21,363)
  (3,948)
Financing activities:
    
    
    
    
Loans collection and issuance of non-convertible notes
    
  47,233 
  34,649 
  58,324 
Payment of borrowings and non-convertible notes
    
  (40,141)
  (32,092)
  (39,155)
Loans obtained from related parties
    
  45 
  - 
  - 
(Payment) / collections of short term loans, net
    
  (709)
  587 
  (1,873)
(Payment) / collections of loans from related parties
    
  (5)
  6 
  (2)
(Payment) / collections of loans from associates and joint ventures
    
  - 
  - 
  (28)
Interests paid
    
  (15,189)
  (12,423)
  (11,660)
Issuance of capital in subsidiaries
    
  - 
  - 
  1,748 
Capital distribution to non-controlling interest in subsidiaries
    
  - 
  (62)
  135 
Capital contributions from non-controlling interest in subsidiaries
    
  1,932 
  2,232 
  433 
Acquisition of non-controlling interest in subsidiaries
    
  (5,038)
  (1,137)
  (500)
Proceeds from sales of non-controlling interest in subsidiaries
    
  9 
  4,845 
  5,791 
Dividends paid
    
  - 
  (2,578)
  (147)
Dividends paid to subsidiaries non-controlling interest
    
  (2,092)
  (2,578)
  (4,171)
Acquisition of derivative financial instruments
    
  - 
  - 
  (268)
Repurchase of non-convertible notes
    
  (5,162)
  - 
  - 
Payments and collection from derivative financial instruments
    
  (458)
  143 
  306 
Net cash (used in) / generated from continuing financing activities
    
  (19,575)
  (7,907)
  8,933 
Net cash generated from / (used in) discontinued financing activities
    
  156 
  3,595 
  (5,480)
Net cash (used in) / generated from financing activities
    
  (19,419)
  (4,312)
  3,453 
Net increase / (decrease) in cash and cash equivalents from continuing activities
    
  7,025 
  (16,674)
  4,980 
Net increase in cash and cash equivalents from discontinued activities
    
  305 
  5,286 
  7,769 
Net increase / (decrease) in cash and cash equivalents
    
  7,330 
  (11,388)
  12,749 
Cash and cash equivalents at beginning of the year
  13 
  58,055 
  50,060 
  33,153 
Cash and cash equivalents reclassified as held-for-sale
    
  (169)
  (599)
  (340)
Foreign exchange (loss) / gain and Inflation adjustment on cash and changes in fair value of cash equivalents
    
  (4,734)
  19,982 
  4,498 
Cash and cash equivalents at end of year
  13 
  60,482 
  58,055 
  50,060 
 
 The accompanying notes are an integral part of these Consolidated Financial Statements.
 
 
 
 
F-9
IRSA Inversiones y Representaciones Sociedad Anónima
 
Notes to Consolidated Financial Statements
(Amounts in millions, except otherwise indicated)
 
 
1.
The Group’s business and general information
 
IRSA was founded in 1943, and it is engaged in a diversified range of real estate activities in Argentina since 1991. IRSA and its subsidiaries are collectively referred to hereinafter as “the Group”. Cresud is our direct parent company and IFIS Limited our ultimate parent company.
 
These Consolidated Financial Statements have been approved for issue by the Board of Directors on September 9, 2019.
 
The Group has established two Operations Centers, Argentina and Israel, to manage its global business, mainly through the following companies:
 
 
(i) Corresponds to Group’s associates, which are hence excluded from consolidation.
(ii) The results for the fiscal year 2018 and 2017 are included in discontinued operations, due to the loss of control in June 2018 (Note 4.I.)
(iii) Disclosed as financial assets held for sale.
(iv) Assets and liabilities are disclosed as held for sale and the results as discontinued operations.
(v) See Note 4 for more information about the change within the Operations Center in Israel.
 
Operations Center in Argentina
 
The activities of the Operations Center in Argentina are mainly developed through IRSA and its principal subsidiary, IRSA CP. Through IRSA and IRSA CP, the Group owns, manages and develops 16 shopping malls across Argentina, a portfolio of offices and other rental properties in the Autonomous City of Buenos Aires, and it entered the United States of America (“USA”) real estate market in 2009, mainly through the acquisition of non-controlling interests in office buildings and hotels. Through IRSA or IRSA CP, the Group also develops residential properties for sale. The Group, through IRSA, is also involved in the operation of branded hotels. The Group uses the term “real estate” indistinctively in these Consolidated Financial Statements to denote investment, development and/or trading properties activities. IRSA CP's shares are listed and traded on both the BYMA (BYMA: IRCP) and the NASDAQ (NASDAQ: IRCP). IRSA's shares are listed on the BYMA (Merval: IRSA) and the NYSE (NYSE: IRSA).
 
 
 
 
F-10
IRSA Inversiones y Representaciones Sociedad Anónima
 
 
The activities of the Group’s “Others” segment is carried out mainly through BHSA, where IRSA holds, directly or indirectly, a 29.91% interest (considering treasury shares). BHSA is a commercial bank offering a wide variety of banking activities and related financial services to individuals, small and medium-sized companies and large corporations, including the provision of mortgaged loans. BHSA's shares are listed on the BYMA (BYMA: BHIP).
 
Operations Center in Israel
 
The activities of the Operations Center in Israel are mainly developed through the subsidiaries, IDBD and DIC, whose activities correspond to one of the Israeli largest and most diversified conglomerates, which are involved, through its subsidiaries and other investments, in several markets and industries, including real estate, supermarkets, insurance, telecommunications, and others.; controlling or holding an equity interest in companies such as Clal (Insurance), Cellcom (Telecommunications), Shufersal (Supermarkets), PBC (Real Estate), among others. IDBD is listed in the TASE as a “Debentures Company” in accordance with Israeli law, since some series of bonds are traded in that Exchange. DIC shares are listed in the TASE.
 
IDBD and DIC have certain restrictions and financial agreements in relation to their financial debt, including their debentures and loans with banks and financial institutions. Regarding IDBD's financial position, its cash flow and its ability to meet its financial debt commitments, the following should be considered:
 
As of June 30, 2019, considering IDBD, had negative equity, negative operating cash flows and a low credit rating of its debentures certain bondholders hired a representative and legal advisors to evaluate a potential procedure for declaring the insolvency of IDBD. IDBD cash flows forecast for the next 24 months presented to The Board of Directors assumes that IDBD will receive, among other things, proceeds from the sale of private investments which are directly owned by IDBD, in such way that IDBD expects to fulfill all its obligations for the next 24 months. While the realization of these plans does not depend entirely on factors under its control, IDBD estimates that it will succeed in the execution of these or other plans.
 
Additionally, IRSA’s Board of Directors has approved a commitment with Dolphin to make capital contributions in Dolphin for up to NIS 210, in accordance with a schedule of commitments assumed by Dolphin with IDBD as described below between September 2019 and September 2021. IRSA is the guarantor of these commitments.
 
Dolphin assumed the commitments to make contributions to IDBD depending on the occurrence of certain circumstances in accordance with the following scheme: (i) NIS 70 that were contributed on September 2, 2019; (ii) NIS 70 to be to be contributed at any time between September 3, 2019 and September 2, 2020 and (iii) NIS 70 to be contributed at any time between September 3, 2020 and September 2, 2021. In accordance with Dolphin and IDBD's commitment, these contributions may be considered as capital contributions which will result in the issuance of new IDBD shares in favor of the controlling company, or may be granted in the form of as a subordinated loan.
  
IDBD will have the right to request a payment advance of the second installment of a sum of up to NIS 40 as an advance of the second installment payment if it does not have the resources to finance the third buyer of Clal (Note 4), subject to the approval of the Audit Committee and Board of Directors.
 
                Additionally, IDBD agreed to cooperate with the trustees by giving them information about material developments in the rights or assets of the Group and the assets which are pledge to them.
 
The commitments and other restrictions resulting from the indebtedness of IDBD and DIC have no effect on IRSA since such indebtedness has no recourse against IRSA, nor has IRSA guaranteed it with its assets, except for the commitment to provide funds to Dolphin as described above. Based on the foregoing, IRSA's financial risk with respect to the Operations Center in Israel is limited to the aforementioned commitments and the equity risk as of June 30, 2019, as a result of the pledges granted on the shares of DIC (Note 4.k), is limited to the net assets of the Operations Center in Israel which totalize the amount of NIS 648 (Ps. 7,734) as of June 30, 2019.
 
2.
Summary of significant accounting policies
 
2.1.
Basis of preparation of the Consolidated Financial Statement
 
(a)
Basis of preparation
 
These Consolidated Financial Statements have been prepared in accordance with IFRS issued by IASB and interpretations issued by the IFRIC. All IFRS applicable as of the date of these Consolidated Financial Statements have been applied.
 
 
 
F-11
 
  IRSA Inversiones y Representaciones Sociedad Anónima
 
IAS 29 "Financial Reporting in Hyperinflationary Economies" requires that the financial statements of an entity whose functional currency is one of a hyperinflationary economy be expressed in terms of the current unit of measurement at the closing date of the reporting period, regardless of whether they are based on the historical cost method or the current cost method. To do so, in general terms, the inflation produced from the date of acquisition or from the revaluation date, as applicable, must be calculated in the non-monetary items. This requirement also includes the comparative information of the financial statements.
 
In order to conclude on whether an economy is categorized as hyper-inflationary in the terms of IAS 29, the standard details a series of factors to be considered, including the existence of an accumulated inflation rate in three years that is approximate or exceeds 100%. Accumulated inflation in Argentina in the last three years is over 100%. It is for this reason that, in accordance with IAS 29, Argentina must be considered a country with high inflation economy starting July 1, 2018.
 
In addition, Law No. 27,468 (published in the Official Gazette on December 4, 2018), amended Section 10 of Law No. 23,928, as amended, and established that the derogation of all the laws or regulations imposing or authorizing price indexation, monetary restatement, cost variation or any other method for strengthening debts, taxes, prices or rates of goods, works or services, does not extend to financial statements, as to which the provisions of Section 62 of the General Companies Law No. 19,550 (1984 revision), as amended, shall continue to apply. Moreover, the referred law repealed Decree No. 1269/2002 dated July 16, 2002, as amended, and delegated to the Argentine Executive Branch the power to establish, through its controlling agencies, the effective date of the referred provisions in connection with the financial statements filed with it. Therefore, under General Resolution 777/2018 (published in the Official Gazette on December 28, 2018) the Argentine Securities Commission (CNV) ordered that issuers subject to its supervision shall apply the inflation adjustment to reflect the financial statements in terms of the measuring unit current at the end of the reporting period set forth in IAS 29 in their annual, interim and special financial statements closed on or after December 31, 2018. Thus, these financial statements have been reported in terms of the measuring unit current as of June 30, 2019 accordingly to IAS 29.
 
                Pursuant to IAS 29, the financial statements of an entity whose functional currency is that of a high inflationary economy should be reported in terms of the measuring unit current as of the reporting date of the financial statements. All the amounts included in the statement of financial position which are not stated in terms of the measuring unit current as of the date of the financial statements should be restated applying the general price index. All items in the statement of income should be stated in terms of the measuring unit current as of the date of the financial statements, applying the changes in the general price index occurred from the date on which the revenues and expenses were originally recognized in the financial statements.
 
Adjustment for inflation in the initial balances has been calculated considering the indexes reported by the FACPCE based on the price indexes published by the Argentine Institute of Statistics and Census (INDEC).
 
The principal inflation adjustment procedures are the following:
 
-
Monetary assets and liabilities that are recorded in the current currency as of the balance sheet’s closing date are not restated because they are already stated in terms of the currency unit current as of the date of the financial statements.
-
Non-monetary assets, and liabilities and equity component are recorded at restated cost as of the balance sheet date,.
-
All items in the statement of income are restated applying the relevant conversion factors.
-
The effect of inflation in the Company’s net monetary position is included in the statement of income under Financial results, net, in the item “Inflation adjustment”.
-
Comparative figures have been adjusted for inflation following the procedure explained in the previous paragraphs.
 
Upon initially applying inflation adjustment, the equity accounts were restated as follows:
 
-
Capital was restated as from the date of subscription or the date of the most recent inflation adjustment for accounting purposes, whichever is later.
-
The resulting amount was included in the “Inflation adjustment of share capital and treasury shares adjustment” account.
-
Other comprehensive income / (loss) was restated as from each accounting allocation.
 

 
F-12
 
  IRSA Inversiones y Representaciones Sociedad Anónima

-
The other reserves in the statement of income were restated from the initial application date, i.e., June 30, 2016.
 
In relation to the inflation index to be used and in accordance with the FACPCE Resolution No. 539/18, it will be determined based on the Wholesale Price Index (IPIM) until 2016, considering for the months of November and December 2015 the average variation of Consumer Price indices (CPI) of the Autonomous City of Buenos Aires, because during those two months there were no national IPIM measurements. Then, from January 2017, the National Consumer Price Index (National CPI) will be considered. The tables below show the evolution of these indices in the last two fiscal years and as of June 30, 2019 according to official statistics (INDEC) following the guidelines described in Resolution 539/18.
 
Annual price variation
 
June 30, 2017
 
 
June 30, 2018
 
 
June 30, 2019
 
 
Cumulative as of June 30, 2019 (3 years)
 
 
  19%
  29%
  56%
  139%
 
As a consequence of the aforementioned, these financial statements as of June 30, 2019 were restated in accordance with IAS 29.
 
IDBD and DIC report their quarterly and annual results following the Israeli regulations, whose legal deadlines are after the deadlines in Argentina and since IDBD and DIC fiscal years end differently from IRSA, the results of operations from IDBD and DIC are consolidated with a lag of three months and adjusted for the effects of significant transactions taking place in such period. For these reasons, it is possible to obtain the quarterly results of IDBD and DIC in time so that they can be consolidated by IRSA and reported to the CNV in its consolidated financial statements within the legal deadlines set in Argentina. This way, the Group's consolidated comprehensive income for the year ended June 30, 2018 includes the results of IDBD and DIC for the 12-month period from April 1, 2018 to March 31, 2019, adjusted for the significant transactions that occurred between April 1, 2019 and June 30, 2019.
 
(b)
Current and non-current classification
 
The Group presents current and non-current assets, and current and non-current liabilities, as separate classifications in its Statement of Financial Position according to the operating cycle of each activity. Current assets and current liabilities include the assets and liabilities that are either realized or settled within 12 months from the end of the fiscal year.
 
All other assets and liabilities are classified as non-current. Current and deferred tax assets and liabilities (income tax liabilities) are presented separately from each other and from other assets and liabilities. Deferred tax assets and liabilities are in all cases presented as non-current while the rest is classified as current or non-current.
 
(c)
Presentation currency
 
The Consolidated Financial Statements are presented in millions of Argentine Pesos. Unless otherwise stated or the context otherwise requires, references to ‘Peso amounts’ or ‘Ps.’, are millions of Argentine Pesos, references to ‘US$’ or ‘US Dollars’ are millions of US Dollars and references to "NIS" are millions of New Israeli Shekel. As of June 30, 2019 and 2018, the exchange rate between the Argentine Peso and the NIS was Ps.11.93 and Ps. 7.89 per NIS respectively.
 
(d)
Fiscal year-end
 
The fiscal year begins on July 1st and ends on June 30 of each year.
 
(e)
Accounting criteria
 
See Notes 2.2 through 2.28 with the accounting policies of each item.
 
(f)
Reporting cash flows
 
The Group reports operating activities cash flows using the indirect method. Interest paid is presented within financing activities. Interest received is presented within investing activities. The acquisitions and disposals of investment properties are disclosed within investing activities as this most appropriately reflects the Group’s business activities. Cash flows in respect to trading properties are disclosed within operating activities because these items are sold in the ordinary course of business.
 
 
 
F-13
IRSA Inversiones y Representaciones Sociedad Anónima
 
 
(g)
Use of estimates
 
The preparation of Financial Statements at a certain date requires the Management to make estimations and evaluations affecting the amount of assets and liabilities recorded and contingent assets and liabilities disclosed at such date, as well as income and expenses recorded during the year. Actual results might differ from the estimates and evaluations made at the date of preparation of these Consolidated Financial Statements. The most significant judgments made by Management in applying the Group’s accounting policies and the major estimations and significant judgments are described in Note 3.
 
2.2.
New accounting standards
 
The following standards and amendments have been issued by the IASB. Below we outline the standards and amendments that may potentially have an impact on the Group at the time of application.
 
Standards and amendments adopted by the Group
 
Standards and amendments
Description
 
Date of mandatory adoption for the Group in the year ended on
 
Amendments to IAS 40 "Transfers of Investment Properties"
Clarifies the conditions that should be met for an entity to transfer a property to, or from, investment properties.
  06-30-2019 
Cycle of annual improvements 2014-2016. IAS 28 “Investments in Associates and Joint ventures”.
Clarifies that the option to measure an associate or a joint venture at fair value for a qualifying entity is available upon initial recognition.
  06-30-2019 
IFRS 9 “Financial Instruments”.
Adds a new impairment model based on expected losses and introduces some minor amendments to the classification and measurement of financial assets.
  06-30-2019 
IFRS 15 “Revenues from contracts with customers”
Provides the new revenue recognition model derived from contracts with customers. The core principle underlying the model is satisfaction of performance obligations assumed with customers. Applies to all contracts with customers, except those covered by other IFRSs, such as leases, insurance and financial instruments contracts. The standard does not address recognition of interest or dividend income.
  06-30-2019 
Amendments to IFRS 2 "Share-based Payment".
The amendments clarify the scope of the standard in relation to (i) accounting of the effects that the concession consolidation conditions have on cash settled share-based payments, (ii) the Classification of the share-based payment transactions subject to net settlement, and (iii) accounting for the amendment of terms and conditions of the share-based payment transaction that reclassifies the transaction from cash settled to equity settled.
  06-30-2019 
 
 The adoption of these standards and amendments have not had a material impact for the Group. Except for the following:
 
IFRS 15: Revenues from contracts with customers
 
The standard introduces a new five step model for recognizing revenue from contracts with customers:
 
1.
Identifying the contract with the customer.
2.
Identifying separate performance obligations in the contract.
3.
Determining the transaction price.
4.
Allocating the transaction price to separate performance obligations.
5.
Recognizing revenue when the performance obligations are satisfied.
 
Main effects that affect the Group:
 
Costs of obtaining a contract with a client:
 
Customer acquisition costs are capitalized when it is expected that the Group will recover these costs, instead of recognizing these costs in profit or loss as incurred. Accordingly, incremental incentives and commissions paid to Group employees while resellers for securing contracts with customers, are recognized as an asset and are amortized to profit or loss, in accordance with the expected service period from these contracts (over a period of 2-4 years).
 
 
F-14
 
 
  IRSA Inversiones y Representaciones Sociedad Anónima
 
In the statements of cash flows, customer acquisition costs paid will be presented as part of cash flows used in investing activities and the amortization of capitalized customer acquisition costs, will be presented under depreciation and amortization as part of cash flows from operating activities.
The Group applies the practical exemption specified in the standard and recognizes customer acquisition costs in profit or loss when the expected amortization period of these costs is one year or less.
 
Satisfaction of performance obligation in real estate contracts:
 
Revenues from the sale of offices and apartments will be recognized during the period of construction, in accordance with the work in progress, instead of upon the delivery or signing of the property’s deed, if one of the following conditions are met:
1. The customer simultaneously receives and consumes the benefits provided by the Group’s performance when the Group provides such services.
2.  The Group’s performance creates or enhances an asset that is controlled by the customer at the time it is being created or enhanced.
3. The Group’s performance does not create an asset with an alternative use for the Group and the Group has the enforceable right to payment for performance completed to date.
 
The Group will recognize revenue over time on sales contracts with customers for the development of real estate in which no alternative use exists but the sale to the client and it has the right to enforce the performance of the contract. When these conditions are not met, revenue will be recognized at the time of the deed or upon delivery of the asset.
 
The Group determines the amount of revenue from each contract according to the transaction price and work in progress of the asset of each customer separately.
 
IFRS 9: Financial instruments
 
The new standard includes a new model of "expected credit loss" for receivables or other assets not measured at fair value. The new model presents a dual measurement approach for impairment: if the credit risk of a financial asset has not increased significantly since its initial recognition, an allowance for impairment will be recorded in the amount of expected credit losses resulting from the possible non- compliance events within a certain period. If the credit risk has increased significantly, in most cases the allowance will increase and the amount of the expected losses should be recorded.
 
In accordance with the new standard, in cases where a change in terms or exchange of financial liabilities is immaterial and does not lead, at the time of analysis, to the reduction of the previous liability and recognition of the new liability, the new cash flows must be discounted a the original effective interest rate, recording the impact of the difference between the present value of the financial liability that has the new terms and the present value of the original financial liability in net income. As a result of the application of the new standard, the amount of the liabilities, whose terms were modified and for which a new effective interest rate was calculated at the time of the change in accordance with IAS 39, will be recalculated from the date of the change using the original effective interest rate.
 
The effect on the income statement as of June 30, 2019 for the first implementation of IFRS 15 is as follows:
 
 
 
 
According to previous standards
 
 
Implementation of IFRS 15
 
 
Current statement of profit or loss
 
Revenues
  66,972 
  2,795 
  69,767 
Costs
  (39,638)
  (2,362)
  (42,000)
Gross profit
  27,334 
  433 
  27,767 
Net loss from fair value adjustment of investment properties
  (23,710)
  - 
  (23,710)
General and administrative expenses
  (7,714)
  - 
  (7,714)
Selling expenses
  (9,875)
  1,158 
  (8,717)
Other operating results, net
  301 
  - 
  301 
(Loss) / Profit from operations
  (13,664)
  1,591 
  (12,073)
Share of loss of associates and joint ventures
  (4,853)
  (36)
  (4,889)
(Loss) / Profit before financial results and income tax
  (18,517)
  1,555 
  (16,962)
Finance income
  1,407 
  - 
  1,407 
Finance costs
  (15,830)
  (31)
  (15,861)
Other financial results
  2,878 
  - 
  2,878 
Inflation adjustment
  (479)
  - 
  (479)
Financial results, net
  (12,024)
  (31)
  (12,055)
(Loss) / Income before income tax
  (30,541)
  1,524 
  (29,017)
Income tax
  2,052 
  (362)
  1,690 
(Loss) / Income for the year from continuing operations
  (28,489)
  1,162 
  (27,327)
Profit for the year from discontinued operations
  480 
  - 
  480 
(Loss) / Profit for the year
  (28,009)
  1,162 
  (26,847)
 
 
 
 
 
F-15
IRSA Inversiones y Representaciones Sociedad Anónima
 
 
The effect on the retained earnings as of July 1, 2018 for the first implementation of IFRS 9 and 15 is as follows:
 
 
                  07.01.2018
 
 
Implementation of IFRS 15
 
 
Implementation of IFRS 9
 
 
Total
 
ASSETS
 
 
 
 
 
 
 
 
 
Non- Current Assets
 
 
 
 
 
 
 
 
 
Trading properties
  (4,143)
  - 
  (4,143)
Investments in associates and joint ventures
  159 
  (258)
  (99)
Deferred income tax assets
  (230)
  - 
  (230)
Trade and other receivables
  393 
  (126)
  267 
Total Non-Current Assets
  (3,821)
  (384)
  (4,205)
Current Assets
    
    
    
Trading properties
  (1,048)
  - 
  (1,048)
Trade and other receivables
  418 
  (10)
  408 
Total Current Assets
  (630)
  (10)
  (640)
TOTAL ASSETS
  (4,451)
  (394)
  (4,845)
SHAREHOLDERS’ EQUITY
    
    
    
Capital and reserves attributable to equity holders of the parent
    
    
    
Retained earnings
  143 
  (374)
  (231)
Total capital and reserves attributable to equity holders of the parent
  143 
  (374)
  (231)
Non-controlling interest
  186 
  (190)
  (4)
TOTAL SHAREHOLDERS’ EQUITY
  329 
  (564)
  (235)
LIABILITIES
    
    
    
Non-Current Liabilities
    
    
    
Trade and other payables
  (1,933)
  - 
  (1,933)
Borrowings
  - 
  206 
  206 
Deferred income tax liabilities
  (53)
  (113)
  (166)
Total Non-Current Liabilities
  (1,986)
  93 
  (1,893)
Current Liabilities
    
    
    
Trade and other payables
  (2,794)
  - 
  (2,794)
Borrowings
  - 
  77 
  77 
Total Current Liabilities
  (2,794)
  77 
  (2,717)
TOTAL LIABILITIES
  (4,780)
  170 
  (4,610)
TOTAL SHAREHOLDERS’ EQUITY AND LIABILITIES
  (4,451)
  (394)
  (4,845)
 
The Group applied the cumulative effect approach, therefore, accumulated impact was recognized in retained earnings as of July 1, 2018. Comparative figures were not restated.
 
Standards and amendments not yet adopted by the Group
 
Standards and amendments
Description
 
Date of mandatory adoption for the Group in the year ended on
 
IFRS 16 "Leases".
Will supersede IAS 17 currently in force (and associated interpretations) and its scope includes all leases, with a two specific exceptions (low cost assets’ leases and short-term leases). Under the new standard, lessees are required to account for leases under one single model in the balance sheet that is similar to the one used to account for financial leases under IAS 17. The accounting of the lessor has no significant changes.
  06-30-2020 
Amendment to IAS 28 “Investment in associates and joint ventures
Requires the adoption of IFRS 9 regarding long-term investments that are essentially part of the net investment of an entity in an associate or joint venture
  06-30-2020 
Definition of Material - Amendments to IAS 1 and IAS 8
The IASB has made modifications to IAS 1 “Presentation of Financial Statements” and IAS 8 “Accounting policies, changes in accounting estimates and errors” requires that the materiality be consistent for the application of IFRS.
  06-30-2020 
Defining a business - Amendments to IFRS 3
The new business definition requires that a business combination contribute significantly to creating products or services.
  06-30-2020 
 
 
 
F-16
IRSA Inversiones y Representaciones Sociedad Anónima
 
 
The future adoption of these standards and amendments will not have a significant impact to the Group, except for the following ones:
 
IFRS 16: Leases
 
The standard establishes the criteria for recognition and valuation of leases for lessees and lessors. The changes incorporated mainly impact the tenant's accounting. IFRS 16 provides that the lessee recognizes an asset for the right of use and a liability at present value with respect to those contracts that meet the definition of lease agreements according to IFRS 16. In accordance with the standard, a lease agreement is one that provides the right to control the use of an identified asset for a specific period. In order for a company to have control over the use of an identified asset: a) it must have the right to obtain substantially all the economic benefits of the identified asset and b) it must have the right to direct the use of the identified asset.
 
The standard allows to exclude the short-term contracts (under 12 months) and those in which the underlying asset has low value.
 
It is anticipated that the application of IFRS 16 will increase assets and liabilities (see impact on the transition date below) and generate a decrease in operating costs for leases. On the other hand, the balance of depreciation and financial results generated by the present value of those lease liabilities will increase. It will also modify the presentation of the income statement and other comprehensive income and the cash flow statement.
 
The standard is effective for the years beginning on July 1, 2019. The group will adopt the modified retrospective method by adjusting the balances to July 1, 2019 with an impact on retained earnings on that date.
 
Modification to IAS 28 “Investment in associates and joint ventures”
 
In accordance with the amendment to IAS 28, an entity shall implement the provisions of IFRS 9 to Long-term Investments that are essentially part of the entity's net investment in the associate or in the joint venture according to the definitions of said standard. The provisions of IFRS 9 shall apply to such investments with respect to the participation in the losses of an associate or a joint venture, as well as with respect to the recognition of the impairment of an investment in an associate or joint venture. In addition, when applying IFRS 9 to such long-term investments, the entity will make it prior to the adjustments made to the carrying amount of the investment in accordance with IAS 28.
 
The Group will apply said standard retrospectively as of July 1, 2019. After the implementation of the previous amendment, loans granted to associates and joint ventures will be measured as financial assets at fair value through profit or loss, and the Group will also include its share of the losses in associates and joint ventures once said loans are fully measured at fair value. The impact of the initial implementation of this amendment will result in a decrease in associates and joint ventures as of July 1, 2019 against retained earnings for the same amount, as detailed in the table below.
 
Additionally, the currency translation adjustment reserve as of June 30, 2019 includes a negative amount of approximately NIS 200 million with respect to such loans, and after the implementation of said modification, the Group intends to opt for an accounting policy where the currency translation adjustments arising from these loans will be recorded as part of other comprehensive income. Consequently, the balance of said conversion reserve will remain as part of the Group's capital reserves even after July 1, 2019.
 
 
 
F-17
IRSA Inversiones y Representaciones Sociedad Anónima
 
 
The estimated impact of the Implementation of IFRS 16 and the modification of IAS 28 on the financial statement of the group as of July 1, 2019 is as follows:
 
 
    07.01.2019              
 
 
IFRS 16 Impact
 
 
IAS 28 Impact
 
 
Total
 
ASSETS
 
 
 
 
 
 
 
 
 
Non-current assets
 
 
 
 
 
 
 
 
 
Investment property
  298 
  - 
  298 
Right-of-use assets
  9,855 
  - 
  9,855 
Investments in associates and joint ventures
  - 
  (1,373)
  (1,373)
Trade and other receivables
  84 
  - 
  84 
Total non-current assets
  10,237 
  (1,373)
  8,864 
Current assets
    
    
    
Income tax credit
  12 
  - 
  12 
Trade and other receivables
  (119)
  - 
  (119)
Assets held for sale
  2,184 
  - 
  2,184 
Total current assets
  2,077 
  - 
  2,077 
TOTAL ASSETS
  12,314 
  (1,373)
  10,941 
SHAREHOLDERS’ EQUITY
    
    
    
Shareholders' equity attributable to equity holders of the parent
    
    
    
Retained earnings
  (131)
  (778)
  (909)
Shareholders' equity attributable to Non-controlling interest
  (131)
  (778)
  (909)
Non-controlling interest
  - 
  (595)
  (595)
TOTAL SHAREHOLDERS’ EQUITY
  (131)
  (1,373)
  (1,504)
LIABILITIES
    
    
    
Non-current liabilities
    
    
    
Lease liabilities
  7,432 
  - 
  7,432 
Total non-current liabilities
  7,432 
  - 
  7,432 
Current liabilities
    
    
    
Lease liabilities
  2,745 
  - 
  2,745 
Trade and other payables
  (48)
  - 
  (48)
liabilities held for sale
  2,316 
  - 
  2,316 
Total current liabilities
  5,013 
  - 
  5,013 
TOTAL LIABILITIES
  12,445 
  - 
  12,445 
TOTAL SHAREHOLDERS’ EQUITY AND LIABILITIES
  12,314 
  (1,373)
  10,941 
 
At the date of issuance of these consolidated financial statements, there are no other standards or modifications issued by the IASB that are not yet effective and are expected to have a significant effect on the Group.
 
2.3.
Scope of consolidation
 
(a)
Subsidiaries
 
Subsidiaries are all entities (including structured entities) over which the Group has control. The Group controls an entity when the Group is exposed to, or has rights to variable returns from its involvement with the entity and has the ability to affect those returns through its power over the entity. The Group also analyzes whether there is control when it does not hold more than 50% of the voting rights of an entity, but does have capacity to define its relevant activities because of de-facto control.
 
The Group uses the acquisition method of accounting to account for business combinations. The consideration transferred for the acquisition of a subsidiary is the fair value of the assets transferred, the liabilities incurred and the equity interests issued by the Group. Acquisition-related costs are expensed as incurred. Identifiable assets acquired and liabilities and contingent liabilities assumed in a business combination are measured initially at their fair values at the acquisition date.
 
 
 
F-18
IRSA Inversiones y Representaciones Sociedad Anónima
 
 
The Group recognizes any non-controlling interest in the acquiree on an acquisition-by-acquisition basis either at fair value or at the non-controlling interest’s proportionate share of the acquirer’s net assets. The Group chooses the method to be used on a case-by-case base.
 
The excess of the sum of the consideration transferred, the amount of any non-controlling interest in the acquiree and the acquisition-date fair value of any previous equity interest in the acquiree over the fair value of the identifiable net assets acquired is recorded as goodwill. If the total of consideration transferred, non-controlling interest recognized and previously held interest measured is less than the fair value of the net assets of the subsidiary acquired in the case of a bargain purchase, the difference is recognized directly in the Statement of Income as “Bargain purchase gains”.
 
The Group conducts its business through several operating and investment companies, the principal are listed below:
 
 
 
 
 
% of ownership interest held by the Group
 
Name of the entity
Country
Main activity
  06.30.2019 
  06.30.2018 
  06.30.2017 
IRSA's direct interest:
 
 
    
    
    
IRSA CP (1)
Argentina
Real estate
  82.35%
  86.34%
  94.61%
E-Commerce Latina S.A.
Argentina
Investment
  100.00%
  100.00%
  100.00%
Efanur S.A.
Uruguay
Investment
  100.00%
  100.00%
  100.00%
Hoteles Argentinos S.A.
Argentina
Hotel
  100.00%
  80.00%
  80.00%
Inversora Bolívar S.A.
Argentina
Investment
  100.00%
  100.00%
  100.00%
Llao Llao Resorts S.A. (2)
Argentina
Hotel
  50.00%
  50.00%
  50.00%
Nuevas Fronteras S.A.
Argentina
Hotel
  76.34%
  76.34%
  76.34%
Palermo Invest S.A.
Argentina
Investment
  100.00%
  100.00%
  100.00%
Ritelco S.A.
Uruguay
Investment
  100.00%
  100.00%
  100.00%
Tyrus S.A.
Uruguay
Investment
  100.00%
  100.00%
  100.00%
U.T. IRSA y Galerias Pacifico (2)
Argentina
Investment
  50.00%
  50.00%
  50.00%
IRSA CP's direct interest:
 
 
    
    
    
Arcos del Gourmet S.A.
Argentina
Real estate
  90.00%
  90.00%
  90.00%
Emprendimiento Recoleta S.A.
Argentina
Real estate
  53.68%
  53.68%
  53.68%
Fibesa S.A. (3)
Argentina
Real estate
  100.00%
  100.00%
  100.00%
Panamerican Mall S.A.
Argentina
Real estate
  80.00%
  80.00%
  80.00%
Shopping Neuquén S.A.
Argentina
Real estate
  99.95%
  99.92%
  99.92%
Torodur S.A.
Uruguay
Investment
  100.00%
  100.00%
  100.00%
EHSA
Argentina
Investment
  70.00%
  70.00%
  70.00%
Centro de Entretenimiento La Plata
Argentina
Real estate
  100.00%
  100.00%
  - 
Pareto S.A.
Argentina
design and software development
  69.69%
  - 
  - 
La Malteria
Argentina
Real estate
  100.00%
  - 
  - 
Tyrus S.A.'s direct interest:
 
 
    
    
    
DFL and DN BV
Bermudas / Netherlands
Investment
  96.46%
  91.57%
  91.57%
I Madison LLC
USA
Investment
  - 
  - 
  100.00%
IRSA Development LP
USA
Investment
  - 
  - 
  100.00%
IRSA International LLC
USA
Investment
  100.00%
  100.00%
  100.00%
Jiwin S.A.
Uruguay
Investment
  100.00%
  100.00%
  100.00%
Liveck S.A.
Uruguay
Investment
  100.00%
  100.00%
  100.00%
Real Estate Investment Group IV LP (REIG IV)
Bermudas
Investment
  - 
  - 
  100.00%
Real Estate Investment Group V LP (REIG V)
Bermudas
Investment
  100.00%
  100.00%
  100.00%
Real Estate Strategies LLC
USA
Investment
  100.00%
  100.00%
  100.00%
Efanur S.A.'s direct interest:
 
 
    
    
    
Real Estate Investment Group VII LP (REIG VII)
Bermudas
Investment
  100.00%
  100.00%
  - 
DFL's and DN BV's direct interest:
 
 
    
    
    
IDB Development Corporation Ltd.
Israel
Investment
  100.00%
  100.00%
  68.28%
Dolphin IL Investment Ltd.
Israel
Investment
  100.00%
  100.00%
  - 
DIL's direct interest:
 
 
    
    
    
Discount Investment Corporation Ltd. (4)
Israel
Investment
  83.77%
  76.57%
  77.25%
IDBD's direct interest:
 
 
    
    
    
IDB Tourism (2009) Ltd.
Israel
Tourism services
  100.00%
  100.00%
  100.00%
IDB Group Investment Inc
Israel
Investment
  100.00%
  100.00%
  100.00%
DIC's direct interest:
 
 
    
    
    
Property & Building Corporation Ltd.
Israel
Real estate
  68.80%
  64.40%
  64.40%
Shufersal Ltd.(6)
Israel
Retail
  - 
  - 
  54.19%
Cellcom Israel Ltd. (5)
Israel
Telecommunications
  44.10%
  43.14%
  42.26%
Elron Electronic Industries Ltd.
Israel
Investment
  61.06%
  50.30%
  50.30%
Bartan Holdings and Investments Ltd.
Israel
Investment
  55.68%
  55.68%
  55.68%
Epsilon Investment House Ltd.
Israel
Investment
  68.75%
  68.75%
  68.75%
PBC's direct interest:
 
 
    
    
    
Gav-Yam Bayside Land Corporation Ltd.
Israel
Real estate
  51.70%
  51.70%
  55.01%
Ispro The Israeli Properties Rental Corporation Ltd.
Israel
Real estate
  100.00%
  100.00%
  100.00%
Matam - Scientific Industries Center Haifa Ltd.
Israel
Real estate
  50.10%
  50.10%
  50.10%
Hadarim Properties Ltd.
Israel
Real estate
  100.00%
  100.00%
  100.00%
Property & Building (Commercial Centers) Ltd.
Israel
Real estate
  100.00%
  100.00%
  100.00%
PBC USA Investments Inc
USA
Real estate
  100.00%
  100.00%
  100.00%
 
 
 
 
F-19
IRSA Inversiones y Representaciones Sociedad Anónima
 
 
(1) Includes interest held through E-Commerce Latina S.A. and Tyrus S.A..
(2) The Group has consolidated the investment in Llao Llao Resorts S.A. and UT IRSA and Galerías Pacífico considering its equity interest and a shareholder agreement that confers it majority of votes in the decision making process.
(3) Includes interest held through Ritelco S.A. and Torodur S.A..
(4) Includes Tyrus's equity interest.
(5) DIC considers it exercises effective control over Cellcom because DIC is the group with the higher percentage of votes (47.2%) vis-à-vis other shareholders, also taking into account the historic voting performance in the Shareholders’ Meetings, as well as the evaluation of the holdings of the remaining shareholders, which are highly atomized.
(6) Control was lost in June 30, 2018. See Note 4.I.
      Except for the aforementioned items the percentage of votes does not differ from the stake.
 
The Group takes into account both quantitative and qualitative aspects in order to determine which non-controlling interests in subsidiaries are considered significant.
 
(b)
Changes in ownership interests in subsidiaries without change of control
 
Transactions with non-controlling interests that do not result in loss of control are accounted for as equity transactions – i.e., as transactions with the owners in their capacity as owners. The recorded value corresponds to the difference between the fair value of the consideration paid and/or received and the relevant share acquired and/or transferred of the carrying value of the net assets of the subsidiary.
 
(c)
Disposal of subsidiaries with loss of control
 
When the Group ceases to have control any retained interest in the entity is re-measured at its fair value at the date when control is lost, with changes in carrying amount recognized in profit or loss. The fair value is the initial carrying amount for the purposes of subsequently accounting for the retained interest as an associate, joint venture or financial asset. In addition, any amounts previously recognized in other comprehensive income in respect of that entity are accounted for as if the Group had directly disposed of the related assets or liabilities. This may mean that amounts previously recognized in other comprehensive income are reclassified to profit or loss.
 
(d)
Associates
 
Associates are all entities over which the Group has significant influence but not control, usually representing an interest between 20% and at least 50% of the voting rights. Investments in associates are accounted for using the equity method of accounting, except as otherwise indicated as explained below. Under the equity method, the investment is initially recognized at cost, and the carrying amount is increased or decreased to recognize the investor’s share of the profit or loss of the investee after the date of acquisition. The Group’s investment in associates includes goodwill identified on acquisition.
 
As of each year-end or upon the existence of evidence of impairment, a determination is made as to whether there is any objective indication of impairment in the value of the investments in associates. If this is the case, the Group calculates the amount of impairment as the difference between the recoverable amount of the Associates and its carrying value and recognizes the amount adjacent to "Share of profit / (loss) of associates and joint ventures " in the Statement of Income and Other Comprehensive Income.
 
Profit and losses resulting from transactions between the Group and the associate are recognized in the Group's financial statements only to the extent of the interests in the associates of the unrelated investor. Unrealized losses are eliminated unless the transaction reflects signs of impairment of the value of the asset transferred. The accounting policies of associates are modified to ensure uniformity within Group policies.
 
The Group takes into account quantitative and qualitative aspects to determine which investments in associates are considered significant.
 
Note 8 includes summary financial information and other information of the Group's associates.
 
 
 
 
F-20
IRSA Inversiones y Representaciones Sociedad Anónima
 
 
(e)
Joint arrangements
 
Joint arrangements are arrangements of which the Group and other party or parties have joint control bound by a contractual arrangement. Under IFRS 11, investments in joint arrangements are classified as either joint ventures or joint operations depending on the contractual rights and obligations each investor has rather than the legal structure of the joint arrangement. A joint venture is a joint arrangement whereby the parties that have joint control of the arrangement have rights to the net assets of the arrangement. A joint operation is a joint arrangement whereby the parties that have joint control of the arrangement have rights to the assets, and obligations for the liabilities, relating to the arrangement. The Group has assessed the nature of its joint arrangements and determined them to be joint ventures.
 
Investments in joint ventures are accounted for under the equity method. Under the equity method of accounting, interests in joint ventures are initially recognized in the Consolidated Statements of Financial Position at cost and adjusted thereafter to recognize the Group’s share of post-acquisition profits or losses and other comprehensive income in the Statements of Income and Other Comprehensive Income.
 
The Group determines at each reporting date whether there is any objective evidence that the investment in a joint ventures is impaired. If this is the case, the Group calculates the amount of impairment as the difference between the recoverable amount of the joint venture and its carrying value and recognizes such difference in "Share of profit / (loss) of associates and joint ventures" in the Statements of Income.
 
2.4.
Segment information
 
Operating segments are reported in a manner consistent with the internal reporting provided to the Chief Operating Decision-Maker (“CODM”), responsible for allocating resources and assessing performance. The operating segments are described in Note 6.
 
2.5.
Foreign currency translation
 
(a)
Functional and presentation currency
 
Items included in the Financial Statements of each of the Group’s entities are measured using the currency of the primary economic environment in which the entity operates (‘the functional currency’). The Consolidated Financial Statements are presented in Argentine Pesos, which is the Group’s presentation currency.
 
(b)
Transactions and balances in foreign currency
 
Foreign currency transactions are translated into the functional currency using the exchange rates prevailing at the dates of the transactions. Foreign exchange gains and losses resulting from the settlement of such transactions and from the translation at year-end exchange rates of monetary assets and liabilities nominated in foreign currencies are recognized in the profit or loss for the year.
 
Foreign exchange gains and losses are presented in the Statement of Income within other financial income, as appropriate, unless they have been capitalized.
 
(c)
Group companies
 
The results and financial position of all the Group entities (none of which has the currency of a hyperinflationary economy) that have a functional currency different from the presentation currency are translated into the presentation currency as follows:
 
(i)
assets, liabilities and goodwill for each Statement of Financial Position presented are translated at the closing rate at the date of that financial position;
(ii)
income and expenses for each Statement of Comprehensive Income are translated at average exchange rates (unless this average is not a reasonable approximation of the cumulative effect of the rates prevailing on the transaction dates, in which case income and expenses are translated at the rate on the dates of the transactions); and
(iii)
all resulting exchange differences are recognized in the Statement of Comprehensive Income.
 
The accounting policy of the Group consists in accounting the translation difference of its subsidiaries by the “step-by-step” method according to IAS 21.
 
 
F-21
 
  IRSA Inversiones y Representaciones Sociedad Anónima
 
2.6.
Investment properties
 
Investment properties are those properties owned by the Group that are held either to earn long-term rental income or for capital appreciation, or both, and that are not occupied by the Group for its own operations. Investment property also includes property that is being constructed or developed for future use as investment property. The Group also classifies as investment properties land whose future use has not been determined yet. The Group’s investment properties primarily comprise the Group’s portfolio of shopping malls and offices, certain property under development and undeveloped land.
 
Where a property is partially owner-occupied, with the rest being held for rental income or capital appreciation, the Group accounts for the portions separately. The portion that is owner-occupied is accounted for as property, plant and equipment under IAS 16 “Property, Plant and Equipment” and the portion that is held for rental income or capital appreciation, or both, is treated as investment properties under IAS 40 “Investment Properties”.
 
Investment properties are measured initially at cost. Cost comprises the purchase price and directly attributable expenditures, such as legal fees, certain direct taxes, commissions and in the case of properties under construction, the capitalization of financial costs.
 
For properties under development, capitalization of costs includes not only financial costs, but also all costs directly attributable to works in process, from commencement of construction until it is completed and property is in conditions to start operating.
 
Direct expenses related to lease contract negotiation (such as payment to third parties for services rendered and certain specific taxes related to execution of such contracts) are capitalized as part of the book value of the relevant investment properties and amortized over the term of the lease.
 
Borrowing costs associated with properties under development or undergoing major refurbishment are capitalized. The finance cost capitalized is calculated using the Group’s weighted average cost of borrowings after adjusting for borrowings associated with specific developments. Where borrowings are associated with specific developments, the amount capitalized is the gross interest incurred on those borrowings less any investment income arising on their temporary investment. Finance cost is capitalized from the commencement of the development work until the date of practical completion. Capitalization of finance costs is suspended if there are prolonged periods when development activity is interrupted. Finance cost is also capitalized on the purchase cost of land or property acquired specifically for redevelopment in the short term but only where activities necessary to prepare the asset for redevelopment are in progress.
 
After initial recognition, investment property is carried at fair value. Investment property that is being redeveloped for continuing use as investment property or for which the market has become less active continues to be measured at fair value. Investment properties under construction are measured at fair value if the fair value is considered to be reliably determinable. On the other hand, properties under construction for which the fair value cannot be determined reliably, but for which the Group expects it to be determinable when construction is completed, are measured at cost less impairment until the fair value becomes reliably determinable or construction is completed, whichever is earlier.
 
Fair values are determined differently depending on the type of property being measured.
 
Generally, for the Operations Center in Argentina, fair value of office buildings and land reserves is based on active market prices, adjusted, if necessary, for differences in the nature, location or condition of the specific asset. If this information is not available, the Group uses alternative valuation methods, such as recent prices on less active markets or discounted cash flow projections. Fair value of office building for the Operations Center in Israel is based on discounted cash flow projections.
 
The fair value of the Group’s portfolio of Shopping Malls is based on discounted cash flow projections. This method of valuation is commonly used in the shopping mall industry in the region where the Group conducts its operations.
 
The fair value of office buildings in the Operations Center in Israel is based on discounted cash flow projections.
 
 
 
F-22
IRSA Inversiones y Representaciones Sociedad Anónima
 
 
As required by CNV 576/10 Resolution, valuations are performed as of the financial position date by accredited externals appraisers who have recognized professional qualifications and have recent experience in the location and category of the investment property being valued. These valuations form the basis for the carrying amounts in the Consolidated Financial Statements. The fair value of investment property reflects, among other things, rental income from current leases and other assumptions market participants would make when pricing the property under current market conditions.
 
Subsequent expenditures are capitalized to the asset’s carrying amount only when it is probable that future economic benefits associated with the expenditure will flow to the Group and the cost can be measured reliably. All other repairs and maintenance costs are expensed when incurred. When part of an investment property is replaced, the carrying amount of the replaced part is derecognized.
 
Changes in fair values are recognized in the Statement of Income under the line item “Net gain from fair value adjustment of investment properties”.
 
Asset transfers, including assets classified as investments properties which are reclassified under other items or vice-versa, may only be carried out when there is a change of use evidenced by: a) commencement of occupation of real property by the Group, where investment property is transferred to property, plant and equipment; b) commencement of development activities for sale purposes, where investment property is transferred to property for sale; c) the end of Group occupation, where it is transferred from property, plant and equipment to investment properties; or d) commencement of an operating lease transaction with a third party, where properties for sale are transferred to investment property. The value of the transfer is the one that the property had at the time of the transfer and subsequently is valued in accordance with the accounting policy related to the item.
 
The Group may sell its investment property when it considers that such property no longer forms part of the lease business. The carrying value immediately prior to the sale is adjusted to the transaction price, and the adjustment is recorded in the Statement of Income in the line “Net gain from fair value adjustments of investment properties”.
 
Investment properties are derecognized when they are disposed of or when they are permanently withdrawn from use and no future economic benefits are expected to arise from their disposals. The disposal of properties is recognized when the significant risks and rewards have been transferred to the buyer. As for unconditional agreements, proceeds are accounted for when title to property passes to the buyer and the buyer intends to make the respective payment. In the case of conditional agreements, where such conditions have been met. Where consideration receivable for the sale of the properties is deferred, it is discounted to present value. The difference between the discounted amount and the amount receivable is treated as interest income and recognized over the period using the effective interest method. Direct expenses related to the sale are recognized in the line "Other operating results, net" in the Statement of Income at the time they are incurred.
 
2.7.
Property, plant and equipment
 
This category primarily comprises, buildings or portions of a building used for administrative purposes, machines, computers, and other equipment, motor vehicles, furniture, fixtures and fittings and improvements to the Group’s corporate offices.
 
The Group has also several hotel properties. Based on the respective contractual arrangements with hotel managers and / or given their direct operators nature, the Group considers it retains significant exposure to the variations in the cash flows of the hotel operations, and accordingly, hotels are treated as owner-occupied properties and classified under "Property, plant and equipment".
 
All property, plant and equipment (“PPE”) is stated at acquisition cost less depreciation and accumulated impairment, if any. The acquisition cost includes expenditures which are directly attributable to the acquisition of the items. For properties under development, capitalization of costs includes not only financial costs, but also all costs directly attributable to works in process, from commencement of construction until it is completed and the property is in conditions to start operating.
 
 
 
 
F-23
IRSA Inversiones y Representaciones Sociedad Anónima
 
 
Subsequent costs are included in the asset’s carrying amount or recognized as a separate asset, as appropriate, only when it is probable that future economic benefits associated with the item will flow to the Group and the cost of the item can be measured reliably. Such costs may include the cost of improvements and replacement of parts as they meet the conditions to be capitalized. The carrying amount of those parts that are replaced is derecognized. Repairs and maintenance are charged as incurred in the Statement of Income. Depreciation, based on a component approach, is calculated using the straight-line method to allocate the cost over the assets’ estimated useful lives.
 
The remaining useful life as of June 30, 2019 is as follows:
 
Buildings and facilities
Between 5 and 50 years
Machinery and equipment
Between 3 and 24 years
Communication networks
Between 4 and 20 years
Others
Between 3 and 25 years
 
As of each fiscal year-end, an evaluation is performed to determine the existence of indicators of any decrease in recoverable value or useful life of assets. If there are any indicators, the recoverable amount and/or residual useful life of impaired asset(s) is estimated, and an impairment adjustment is made, if applicable. As of each fiscal year-end, the residual useful life of assets is estimated and adjusted, if necessary. The book amount of an asset is reduced to its recoverable value if the book value greater than its estimated recoverable value.
 
Gains from the sale of these assets are recognized when the significant risks and rewards have transferred to the buyer. This will normally take place on unconditional exchange, generally when legal title passes to the buyer and it is probable that the buyer will pay. For conditional exchanges, sales are recognized when these conditions are satisfied. Gains and losses on disposals are determined by comparing the proceeds net of direct expenses related to such sales, with the carrying amount as of the date of each transaction. Gains and losses from the disposal of property, plant and equipment items are recognized within “Other operating results, net” in the Statement of Income.
 
When assets of property, plant and equipment are transferred to investment property, the difference between the value at cost transferred and the fair value of the investment property is allocated to a reserve within equity.
 
2.8.
Leases
 
Leases are classified at their inception as either operating or finance leases based on the economic substance of the agreement.
 
A Group company is the lessor:
 
Properties leased out to tenants under operating leases are included in “Investment Properties” in the Statement of Financial Position. See Note 2.25 for the recognition of rental income.
 
The Group has not leased out to tenants under financial leases.
 
A Group company is the lessee:
 
The Group acquires certain specific assets (especially machinery and computer equipment) under finance leases. Finance leases are capitalized at the commencement of the lease at the lower of the fair value of the property and the present value of the minimum lease payments. Capitalized lease assets are depreciated over the shorter of the estimated useful life of the assets and the lease term. The finance charges are charged over the lease period so as to produce a constant periodic rate of interest on the remaining balance of the liability for each period. Liabilities corresponding to finance leases, measured at discounted value, are included in current and non-current borrowings.
 
Operating leases where the Group acts as lessee were charged to results at the time they accrue. They mainly include offices and properties for commercial uses.
 
 
 
 
F-24
IRSA Inversiones y Representaciones Sociedad Anónima
 
 
2.9.
Intangible assets
 
(a)
Goodwill
 
Goodwill represents future economic benefits arising from assets that are not capable of being individually identified and separately recognized by the Group on an acquisition. Goodwill is initially measured as the difference between the fair value of the consideration transferred, plus the amount of non-controlling interest in the acquisition and, in business combinations achieved in stages, the acquisition-date fair value of the previously held equity interest in the acquisition; and the net fair value of the identifiable assets and liabilities assumed on the acquisition date.
 
Goodwill is not amortized but tested for impairment at each fiscal year-end, or more frequently if there is an indication of impairment. For the purpose of impairment testing, assets are grouped at the lowest levels for which there are separately identifiable cash flows, referred to as cash-generating units (“CGU”). In order to determine whether any impairment loss should be recognized, the book value of CGU or CGU groups is compared against its recoverable value. Net book value of CGU and CGU groups include goodwill and assets with limited useful life (such as, investment properties, property, plant and equipment, intangible assets and working capital).
 
If the recoverable amount of the CGU is less than the carrying amount of the unit, the impairment loss is allocated first to reduce the carrying amount of any goodwill allocated to the unit and then to the other assets of the unit pro rata on the basis of the carrying amount of each asset in the unit. Impairment losses recognized for goodwill are not reversed in a subsequent period.
 
The recoverable amount of a CGU is the higher of the fair value less costs-to-sell and the value-in-use. The fair value is the amount at which a CGU may be sold in a current transaction between unrelated, willing and duly informed parties. Value-in-use is the present value of all estimated future cash flows expected to be derived from CGU or CGU groups.
 
Goodwill is assigned to the Group's cash generating units on the basis of operating segments. The recoverable amount of a cash generating unit is determined based on fair value calculations. These calculations use the price of the CGU assets and they are compared with the book values plus the goodwill assigned to each cash generating unit.
 
No material impairment was recorded as a result of the analysis performed. (Note 12)
 
(b)
Computer software
 
Acquired computer software licenses are capitalized on the basis of the costs incurred to acquire and bring to use the specific software. These costs are amortized over their estimated useful lives of three years. Costs associated with maintaining computer software programs are recognized as an expense as incurred.
 
(c)
Branding and client relationships
 
This relates to the fair value of brands and client relationships arising at the time of the business combination with IDBD. They are subsequently valued at cost, less the accumulated amortization or impairment. Client relationships have an average twelve-year useful life, while one of the brands have an indefinite useful life and the other ten-year useful life.
 
(d)
Right to receive future units under barter agreements
 
The Group also enters into barter transactions where it normally exchanges undeveloped parcels of land with third-party developers for future property to be constructed on the bartered land. The Group generally receives monetary assets as part of the transactions and/or a right to receive future units to be constructed by developers. Such rights are initially recognized at cost (which is the fair value of the land assigned) and are not adjusted later, unless there is any sign of impairment.
 
At each year-end, the Group reviews the carrying amounts of its intangible assets to determine whether there is any indication that those assets have suffered an impairment loss. If any of such signs exists, the recoverable amount of the asset is estimated in order to determine the extent, if any, of the impairment loss. For intangible assets with indefinite useful lives, the Group annually reviews the existence of an impairment, or more frequently if signs of impairment are identified.
 
 
 
F-25
IRSA Inversiones y Representaciones Sociedad Anónima
 
 
2.10.
Trading properties
 
Trading properties comprises those properties either intended for sale or in the process of construction for subsequent sale. Trading properties are carried at the lower of cost and net realizable value. Where there is a change in use of investment properties evidenced by the commencement of development with a view to sale, the properties are reclassified as trading properties at cost, which is the carrying value at the date of change in use. They are subsequently carried at the lower of cost and net realizable value. Cost comprises all costs of purchase, costs of conversion and other costs incurred in bringing the trading properties to their present location and condition.
 
2.11.
Inventories
 
Inventories include assets held for sale in the ordinary course of the Group's business activities, assets in production or construction process for sale purposes, and materials, supplies or other assets held for consumption in the process of producing sales and/or services.
 
Inventories are measured at the lower of cost or net realizable value.
 
Net realizable value is the estimated selling price in the ordinary course of business less selling expenses. It is determined on an ongoing basis, taking into account the product type and aging, based on the accumulated prior experience with the useful life of the product. The Group periodically reviews the inventory and its aging and books an allowance for impairment, as necessary.
 
The cost of consumable supplies, materials and other assets is determined using the weighted average cost method, the cost of inventories of mobile phones, related accessories and spare parts is priced under the moving average method, and the cost of the remaining inventories is priced under the first in, first out (FIFO) method.
 
Cost comprises all costs of purchase, costs of conversion and other costs incurred in bringing the inventories to their present location and condition. Inventories and materials are initially recognized at cash price, and the difference being charged as finance cost.
 
2.12.
Financial instruments
 
The Group classifies financial assets in the following categories: those to be measured subsequently at fair value, and those to be measured at amortized cost. This classification depends on whether the financial asset is an equity investment or a debt investment.
 
Debt investments
 
A debt investment is classified at amortized cost only if both of the following criteria are met: (i) the objective of the Group’s business model is to hold the asset to collect the contractual cash flows; and (ii) the contractual terms give rise on specified dates to cash derived solely from payments of principal and interest due on the principal outstanding. The nature of any derivatives embedded in the debt investment are considered in determining whether the cash derives solely from payment of principal and interest due on the principal outstanding and are not accounted for separately.
 
If either of the two criteria mentioned in the previous paragraph is not met, the debt instrument is classified at fair value through profit or loss. The Group has not designated any debt investment as measured at fair value through profit or loss to eliminate or significantly reduce an accounting mismatch. Changes in fair values and gains from disposal of financial assets at fair value through profit or loss are recorded within “Financial results, net” in the Statement of Income.
 
Equity investments
 
All equity investments, which are neither subsidiaries nor associate companies nor joint venture of the Group, are measured at fair value. Equity investments that are held for trading are measured at fair value through profit or loss. For all other equity investments, the Group can make an irrevocable election at initial recognition to recognize changes in fair value through other comprehensive income rather than profit or loss. The Group decided to recognize changes in fair value of equity investments through changes in profit or loss.
 
 
 
F-26
IRSA Inversiones y Representaciones Sociedad Anónima
 
 
At initial recognition, the Group measures a financial asset at its fair value plus, in the case of a financial asset not at fair value through profit or loss, transaction costs that are directly attributable to the acquisition of the financial asset. Transaction costs of financial assets carried at fair value though profit or loss are expensed in the Statement of Income.
 
In general, the Group uses the transaction price to ascertain the fair value of a financial instrument on initial recognition. In the other cases, the Group records a gain or loss on initial recognition only if the fair value of the financial instrument can be supported by other comparable transactions observable in the market for the same type of instrument or if based on a technical valuation that only inputs observable market data. Unrecognized gains or losses on initial recognition of a financial asset are recognized later on, only to the extent they arise from a change in factors (including time) that market participants would consider upon setting the price.
 
Gains/losses on debt instruments measured at amortized cost and not identified for hedging purposes are charged to income where the financial assets are derecognized or an impairment loss is recognized, and during the amortization process under the effective interest method. The Group is required to reclassify all affected debt investments when and only when its business model for managing those assets changes.
 
The Group assesses at the end of each reporting period whether there is objective evidence that a financial asset or group of financial assets measured at amortized cost is impaired. A financial asset or a group of financial assets is impaired and impairment losses are incurred only if there is objective evidence of impairment as a result of one or more events that occurred after the initial recognition of the asset (a ‘loss event’) and that loss event (or events) can be reliably estimated. The amount of the loss is measured as the difference between the asset’s carrying amount and the present value of estimated future cash flows (excluding future credit losses that have not been incurred) discounted at the financial asset’s original effective interest rate.
 
Financial assets and liabilities are offset, and the net amount reported in the statement of financial position, when there is a legally enforceable right to offset the recognized amounts and there is an intention to settle on a net basis, or realize the asset and settle the liability simultaneously.
 
2.13.
Derivative financial instruments and hedging activities and options
 
Derivative financial instruments are initially recognized at fair value. The method of recognizing the resulting gain or loss depends on whether the derivative is designated as a hedging instrument, and if so, the nature of the item being hedged.
 
The Group manages exposures to various risks using hedging instruments that provide coverage. The Group does not use derivative financial instruments for speculative purposes. To date, the Group has used put and call options, foreign currency future and forward contracts and interest rate swaps, as appropriate.
 
The Group’s policy is to apply hedge accounting where it is permissible under IFRS 9, practical to do so and its application reduces volatility, but transactions that may be effective hedges in economic terms may not always qualify for hedge accounting under IFRS 9.
 
The fair values of financial instruments that are traded in active markets are computed by reference to market prices. The fair value of financial instruments that are not traded in an active market is determined by using valuation techniques. The Group uses its judgment to select a variety of methods and make assumptions that are mainly based on market conditions existing at the end of each reporting year.
 
The stock call options involving shares of subsidiaries agreed at a fixed price are accounted for under shareholders’ equity.
 
2.14.
Groups of assets and liabilities held for sale
 
The groups of assets and liabilities are classified as held for sale where the Group is expected to recover their value by means of a sale transaction (rather than through use) and where such sale is highly probable. Groups of assets and liabilities held for sale are valued at the lower of their net book value and fair value less selling costs.
 
 
 
 
F-27
IRSA Inversiones y Representaciones Sociedad Anónima
 
 
2.15.
Trade and other receivables
 
Trade receivables are recognized initially at fair value and subsequently measured at amortized cost using the effective interest method.
 
An allowance for doubtful accounts is recorded where there is objective evidence that the Group may not be able to collect all receivables within their original payment term. Indicators of doubtful accounts include significant financial distress of the debtor, the debtor potentially filing a petition for reorganization or bankruptcy, or any event of default or past due account.
 
In the case of larger non-homogeneous receivables, the impairment provision is calculated on an individual basis.
 
The Group collectively evaluates smaller-balance homogeneous receivables for impairment. For that purpose, they are grouped on the basis of similar risk characteristics, and account asset type, collateral type, past-due status and other relevant factors are taken into account.
 
The amount of the allowance is the difference between the asset’s carrying amount and the present value of estimated future cash flows, discounted at the original effective interest rate. The carrying amount of the asset is reduced through the use of a separate account, and the amount of the loss is recognized in the Statements of Income within “Selling expenses”. Subsequent recoveries of amounts previously written off are credited against “Selling expenses” in the Statements of Income.
 
2.16.
Other assets
 
Other assets are recognized initially at cost and subsequently measured at the acquisition cost or the net realizable value, the lower.
 
2.17.
Trade and other payables
 
Trade payables are initially recognized at fair value and subsequently measured at amortized cost using the effective interest method.
 
2.18.
Borrowings
 
Borrowings are recognized initially at fair value, net of transaction costs incurred. Borrowings are subsequently stated at amortized cost; any difference between the proceeds (net of transaction costs) and the redemption value is recognized as finance cost over the period of the borrowings using the effective interest method.
 
2.19.
Provisions
 
Provisions are recognized when: (i) the Group has a present (legal or constructive) obligation as a result of past events; (ii) it is probable that an outflow of resources will be required to settle the obligation; and (iii) a reliable estimate of the amount of the obligation can be made. Provisions are not recognized for future operating losses.
 
The Group bases its accruals on up-to-date developments, estimates of the outcomes of the matters and legal counsel´s experience in contesting, litigating and settling matters. As the scope of the liabilities becomes better defined or more information is available, the Group may be required to change its estimates of future costs, which could have a material adverse effect on its results of operations and financial condition or liquidity.
 
Provisions are measured at the present value of the expenditures expected to be required to settle the obligation using a pre-tax rate that reflects current market assessments of the time value of money and the risks specific to the obligation. The increase in the provisions due to passage of time is recognized in the Statements of Income.
 
2.20.
Onerous contracts
 
A provision for onerous contracts is recognized when the expected benefits are lower than the costs of complying with contractual obligations. The provision is measured at the present value of the lower of the expected cost of terminating the contract and the net expected cost of continuing the contract. Before recognizing a provision, the Group recognizes the impairment of the assets related to the mentioned contract.
 
 
 
F-28
IRSA Inversiones y Representaciones Sociedad Anónima
 
 
2.21.
Irrevocable right of use of the capacity of underwater communication lines
 
Transactions carried out to acquire an irrevocable right of use of the capacity of underwater communication lines are accounted for as service contracts. The amount paid for the rights of use of the communication lines is recognized as “Prepaid expenses” under trade and other receivables, and is amortized over a straight-line basis during the period set forth in the contract (including the option term), which is the estimated useful life of such capacity.
 
2.22.
Employee benefits
 
(a)
Defined contribution plans
 
The Group operates a defined contribution plan, which is a pension plan under which the Group pays fixed contributions into a separate entity. The Group has no legal or constructive obligations to pay further contributions if the fund does not hold sufficient assets to pay all employees the benefits relating to employee service in the current year or prior periods. The contributions are recognized as employee benefit expense in the Statements of Income in the fiscal year they are due.
 
(b)
Termination benefits
 
Termination benefits are payable when employment is terminated by the Group before the normal retirement date, or whenever an employee accepts voluntary redundancy in exchange for these benefits. The Group recognizes termination benefits when it is demonstrably committed to either terminating the employment of current employees according to a detailed formal plan without possibility of withdrawal or as a result of an offer made to encourage voluntary termination as a result of redundancy.
 
(c)
Bonus plans
 
The Group recognizes a liability and an expense for bonuses based on a formula that takes into consideration the profit attributable to the Company’s shareholders after certain adjustments. The Group recognizes a provision where contractually obliged or where there is a past practice that has created a constructive obligation.
 
(d)
Defined benefit plans
 
The Group’s net obligation concerning defined benefit plans are calculated on an individual basis for each plan, estimating the future benefits employees have gained in exchange for their services in the current and prior periods. The benefit is disclosed at its present value, net of the fair value of the plan assets. Calculations are made on an annual basis by a qualified actuary.
 
(e)
Share-based payments
 
The fair value of share-based payments is measured at the date of grant. The Group measures the fair value using the valuation technique that it considers to be the most appropriate to value each class of award. Methods used may include Black-Scholes calculations or other models as appropriate. The valuations take into account factors such as non-transferability, exercise restrictions and behavioral considerations.
 
The fair value of the share-based payment is expensed and charged to income under the straight-line method over the vesting period in which the right to the equity instrument becomes irrevocable (“vesting period”); such value is based on the best available estimate of the number of equity instruments expected to vest. Such estimate is revised if subsequent information available indicates that the number of equity instruments expected to vest differs from original estimates.
 
(f)
Other long-term benefits
 
The net obligations of IDBD, DIC and its subsidiaries concerning employee long-term benefits, other than retirement plans, is the amount of the minimum future benefits employees have gained in exchange for their services in the current and prior periods. These benefits are discounted at their present values.
 
 
 
 
F-29
IRSA Inversiones y Representaciones Sociedad Anónima
 
 
2.23.
Current income tax, deferred income tax and minimum presumed income tax
 
Tax expense for the year comprises the charge for tax currently payable and deferred income. Income tax is recognized in the statements of income, except to the extent that it relates to items recognized in other comprehensive income or directly in equity, in which case, the tax is also recognized in other comprehensive income or directly in equity, respectively.
 
Current income tax charge is calculated on the basis of the tax laws enacted or substantially enacted at the date of the Statements of Financial Position in the countries where the Company and its subsidiaries operate and generate taxable income. The Group periodically evaluates positions taken in tax returns with respect to situations in which applicable tax regulation is subject to interpretation. The Group establishes provisions where appropriate on the basis of amounts expected to be paid to the tax authorities.
 
Deferred income tax is recognized, using the deferred tax liability method, on temporary differences arising between the tax bases of assets and liabilities and their carrying amounts in the Consolidated Financial Statements. However, deferred tax liabilities are not recognized if they arise from the initial recognition of goodwill; deferred income tax is not accounted for if it arises from initial recognition of an asset or liability in a transaction other than a business combination that at the time of the transaction affects neither accounting nor taxable profit or loss. Deferred income tax is determined using tax rates (and laws) that have been enacted or substantively enacted by the date of the Statements of Financial Position and are expected to apply when the related deferred income tax asset is realized or the deferred income tax liability is settled.
 
Deferred income tax assets are recognized only to the extent that it is probable that future taxable profit will be available against which the temporary differences can be utilized. Deferred income tax is provided on temporary differences arising on investments in subsidiaries, joint ventures and associates, except for deferred income tax liabilities where the timing of the reversal of the temporary difference is controlled by the Group and it is probable that the temporary difference will not reverse in the foreseeable future.
 
Deferred income tax assets and liabilities are offset when there is a legally enforceable right to offset current tax assets against current tax liabilities and when the deferred income taxes assets and liabilities relate to income taxes levied by the same taxation authority on either the same taxable entity or different taxable entities where there is an intention to settle the balances on a net basis.
 
The Group is able to control the timing of dividends from its subsidiaries and hence does not expect taxable profit. Hence, deferred tax is recognized in respect of the retained earnings of overseas subsidiaries only if at the date of the Statements of Financial Position, dividends have been accrued as receivable a binding agreement to distribute past earnings in future has been entered into by the subsidiary or there are sale plans in the foreseeable future.
 
Entities in Argentina are subject to the Minimum Presumed Income Tax (“MPIT”). Pursuant to this tax regime, an entity is required to pay the greater of the income tax or the MPIT. The MPIT provision is calculated on an individual entity basis at the statutory asset tax rate of 1% and is based upon the taxable assets of each company as of the end of the year, as defined by Argentine law. Any excess of the MPIT over the income tax may be carried forward and recognized as a tax credit against future income taxes payable over a 10-year period. When the Group assesses that it is probable that it will use the MPIT payment against future taxable income tax charges within the applicable 10-year period, recognizes the MPIT as a current or non-current receivable, as applicable, within “Trade and other receivables” in the Statements of Financial Position.
 
The minimum presumed income tax was repeeled by Law N ° 27,260 in its article 76 for the periods that begin as of January 1, 2019.
 
Regarding the above mentioned, considering the recent Instruction No. 2 of the Federal Administration of Public Revenues (AFIP), it is not appropriate to record the provision of the above mention tax, in the event that accounting and tax losses occur.
 
2.24.
Cash and cash equivalents
 
Cash and cash equivalents include cash on hand, deposits held with banks, and other short-term highly liquid investments with original maturities of three months or less. Bank overdrafts are not included.
 
 
 
F-30
IRSA Inversiones y Representaciones Sociedad Anónima
 
 
2.25.
Revenue recognition
 
The group identifies contracts with customers and evaluates the goods and services committed therein to determine performance obligations and their classification between performance obligations that are satisfied at a given time or over time.
 
Revenue from satisfaction of performance obligations at a given time is recognized when the client obtains control of the committed asset or service considering whether there is a right to collection, if the client has the physical possession, if the client has the legal right and if they have the transferred the risks and benefits.
 
Additionally and in accordance with IFRS 15, the Group recognizes revenues over time from the sales of real estate developments in which there is no alternative use for the asset and the Group has the right to demand payment of the contract. When these conditions are not met, the income is recognized at the time of delivery or deed. (see detail in note 2.1)
 
Revenue from satisfaction of performance obligations over time for real estate developments is recognized by measuring progress towards compliance with the obligation when it can be measured reliably. For this measurement, the Group uses the cost method, that is, the effort consumed by the entity and determines the percentage of progress based on the estimate of the total development costs.
 
The Group's revenue is recognized at the probable value of the consideration to which it will be entitled in exchange for transferring the products or services to the customer which is not expected to suffer significant changes.
 
Rental and services - Shopping malls portfolio
 
Revenues derived from business activities developed in the Group’s shopping malls mainly include rental income under operating leases, admission rights, commissions and revenue from several complementary services provided to the Group’s lessees.
 
Rental income from shopping mall, admission rights and commissions, are recognized in the Statements of Income on a straight-line basis over the term of the leases. When lease incentives are granted, they are recognized as an integral part of the net consideration for the use of the property and are therefore recognized on the same straight-line basis.
 
Contingent rents, i.e. lease payments that are not fixed at the inception of a lease, are recorded as income in the periods in which they are known and can be determined. Rent reviews are recognized when such reviews have been agreed with tenants.
 
The Group’s lease contracts also provide that common area maintenance charges and collective promotion funds of the Group’s shopping malls are borne by the corresponding lessees, generally on a proportionally basis. These common area maintenance charges include all expenses necessary for various purposes including, but not limited to, the operation, maintenance, management, safety, preservation, repair, supervision, insurance and enhancement of the shopping malls. The lessor is responsible for determining the need and suitability of incurring a common area expense. The Group makes the original payment for such expenses, which are then reimbursed by the lessees. The Group considers that it acts as a principal in these cases. Service charge income is presented separately from property operating expenses. Property operating expenses are expensed as incurred.
 
Rental and services - Offices and other rental properties
 
Rental income from offices and other rental properties include rental income from offices leased out under operating leases, income from services and expenses recovery paid by tenants.
 
Rental income from offices and other rental properties is recognized in the Statements of Income on a straight-line basis over the term of the leases. When lease incentives are granted, they are recognized as an integral part of the net consideration for the use of the property and are therefore recognized on the same straight-line basis.
 
 
 
F-31
IRSA Inversiones y Representaciones Sociedad Anónima
 
 
A substantial portion of the Group’s leases require the tenant to reimburse the Group for a substantial portion of operating expenses, usually a proportionate share of the allocable operating expenses. Such property operating expenses include necessary expenses such as property operating, repairs and maintenance, security, janitorial, insurance, landscaping, leased properties and other administrative expenses, among others. The Group manages its own rental properties. The Group makes the original payment for these expenses, which are then reimbursed by the lessees. The Group considers that it acts as a principal in these cases. The Group accrues reimbursements from tenants as service charge revenue in the period the applicable expenditures are incurred and is presented separately from property operating expenses. Property operating expenses are expensed as incurred.
 
Revenue from communication services and sale of communication equipment
 
Revenue derived from the use of communication networks by the Group, including mobile phones, Internet services, international calls, fixed line calls, interconnection rates, roaming service rates and television, are recognized when the service is provided, proportionally to the extent the transaction has been realized, and provided all other criteria have been met for revenue recognition.
 
Revenue from the sale of mobile phone cards is initially recognized as deferred revenue and then recognized as revenue as they are used or upon expiration, whichever takes place earlier.
 
A transaction involving the sale of equipment to a final user normally also involves a service sale transaction. In general, this type of sale is performed without a contractual obligation by the client to consume telephone services for a minimum amount over a predetermined period. As a result, the Group records the sale of equipment separately of the performance obligations and recognizes revenue pursuant to the transaction value upon delivery of the equipment to the client. Revenue from telephone services is recognized and accounted for as they are provided over time. When the client is bound to make a minimum consumption of services during a predefined period, the contract formalizes a transaction of several elements and, therefore, revenue from the sale of equipment is recorded at an amount that should not exceed its fair value, and is recognized upon delivery of the equipment to the client and provided the criteria for recognition are met. The Group ascertains the fair value of individual elements, based on the price at which it is normally sold, after taking into account the relevant discounts.
 
Revenue derived from long-term contracts is recognized at the present value of future cash flows, discounted at market rates prevailing on the transaction date. Any difference between the original credit and its net present value is accounted for as interest income over the credit term.
 
Revenue from supermarkets
 
Revenue from the sale of goods in the ordinary course of business is recognized at the fair value of the consideration collected or receivable, net of returns and discounts. When the credit term is short and financing is that typical in the industry, consideration is not discounted. When the credit term is longer than the industry’s average, in accounting for the consideration, the Group discounts it to its net present value by using the client’s risk premium or the market rate. The difference between the fair value and the nominal amount is accounted for under financial income. If discounts are granted and their amount can be measured reliably, the discount is recognized as a reduction of revenue.
 
Revenues from supermarkets have been recognized in discontinued operations. See Note 4.I.
 
2.26.
Cost of sales
 
The cost of sales, includes the acquisition costs and the operational and management costs for shopping malls held by the Group as part of its real estate investments.
 
The Group’s cost of sales in relation to the supply of communication services mainly includes the costs to purchase equipment, salaries and related expenses, service costs, royalties, ongoing license dues, interconnection and roaming expenses, cell tower lease costs, depreciation and amortization expenses and maintenance expenses directly related to the services provided.
 
The cost of sales of supermarkets, includes the acquisition costs for the products less discounts granted by suppliers, as well as all expenses associated with storing and handling inventories and is classified as discontinued operations.
 
 
 
F-32
IRSA Inversiones y Representaciones Sociedad Anónima
 
 
2.27.
Cost of borrowings and capitalization
 
The costs for general and specific loans that are directly attributable to the acquisition, construction or production of suitable assets for which a prolonged period is required to place them in the conditions required for their use or sale, are capitalized as part of the cost of those assets until the assets are substantially ready for use or sale. The general loan costs are capitalized according to the average debt rate of the Group. Foreign exchange differences for loans in foreign currency are capitalized if they are considered an adjustment to interest costs. The interest earned on the temporary investments of a specific loan for the acquisition of qualifying assets are deducted from the eligible costs to be capitalized. The rest of the costs from loans are recognized as expenses in the period in which they are incurred.
 
2.28.
Share capital
 
Ordinary shares are classified as equity. Incremental costs directly attributable to the issue of new ordinary shares or options are shown in equity as a deduction, net of tax, from the proceeds.
 
When any Group’s subsidiary purchases the Company’s equity share capital (treasury shares), the consideration paid, including any directly attributable incremental costs (net of income taxes) is deducted from equity attributable to the Company’s equity holders until the shares are cancelled or reissued. When such ordinary shares are subsequently reissued, any consideration received, net of any directly attributable incremental transaction costs and related income tax effects, is included in equity.
 
Instruments issued by the Group that will be settled by the Company delivering a fixed number of its own equity instruments in exchange for a fixed amount of cash or another financial asset are classified as equity.
 
2.29.
Comparability of information
 
The balances as of June 30, 2018 and 2017 that are disclosed for comparative purposes were restated in accordance with IAS 29, see Note 2.1. Certain items from prior fiscal years have been reclassified for consistency purposes. See note 4. I. for the loss of control of Shufersal.
 
During the year ended June 30, 2019 and 2018, the Argentine Peso suffered a decrease in its value compared to the US dollar and other currencies close to 45% and 73%, respectively, which has an impact on the comparability of the figures exposed in the financial statements, mainly due to the exposure to the exchange rate of our Income and costs of “offices and other properties” segment, and our assets and liabilities, nominated in foreign currency of the Argentine operations center, the aforementioned devaluation also had an effect on the total balances of the Israel operations center. During the year ended June 30, 2017, the decrease in value of the Argentine peso against the US dollar was not significant.
 
2.30.
Prior year reclassifications
 
During the fiscal year ended June 30, 2019, the Group has decided to reclassify the financing income from financed sales and the interest income from past due invoices to other operating results. These reclassifications were made retrospectively and these reclassifications were not material for the financial statements previously issued both individually and as a whole. This change aims to provide shareholders relevant information of our business activities and improve the comparability of these financial statements with its peers. The reclassified amounts are Ps. 333 as of June 30, 2018 and Ps. 439 as of June 30, 2017.
 
3.
Significant judgments, key assumptions and estimates
 
Not all of these significant accounting policies require management to make subjective or complex judgments or estimates. The following is intended to provide an understanding of the policies that management considers critical because of the level of complexity, judgment or estimations involved in their application and their impact on the Consolidated Financial Statements. These judgments involve assumptions or estimates in respect of future events. Actual results may differ from these estimates.
 
 
F-33
 
IRSA Inversiones y Representaciones Sociedad Anónima 
 
Estimation
Main assumptions
Potential implications
Main references
Business combination - Allocation of acquisition prices
Assumptions regarding timing, amount of future revenues and expenses, revenue growth, expected rate of return, economic conditions, discount rate, among other.
Should the assumptions made be inaccurate, the recognized combination may not be correct.
Note 4 – Acquisitions and dispositions
Recoverable amounts of cash-generating units (even those including goodwill), associates and assets.
The discount rate and the expected growth rate before taxes in connection with cash-generating units.
The discount rate and the expected growth rate after taxes in connection with associates.
Cash flows are determined based on past experiences with the asset or with similar assets and in accordance with the Group’s best factual assumption relative to the economic conditions expected to prevail.
Business continuity of cash-generating units.
Appraisals made by external appraisers and valuators with relation to the assets’ fair value, net of realization costs (including real estate assets).
Should any of the assumptions made be inaccurate, this could lead to differences in the recoverable values of cash-generating units.
Note 10 – Property, plant and equipment
Note 12 – Intangible assets
Control, joint control or significant influence
Judgment relative to the determination that the Group holds an interest in the shares of investees (considering the existence and influence of significant potential voting rights), its right to designate members in the executive management of such companies (usually the Board of directors) based on the investees’ bylaws; the composition and the rights of other shareholders of such investees and their capacity to establish operating and financial policies for investees or to take part in the establishment thereof.
Accounting treatment of investments as subsidiaries (consolidation) or associates (equity method)
Note 2.3
Estimated useful life of intangible assets and property, plant and equipment
Estimated useful life of assets based on their conditions.
Recognition of accelerated or decelerated depreciation by comparison against final actual earnings (losses).
Note 10 – Property, plant and equipment
Note 12 – Intangible assets
Fair value valuation of investment properties
Fair value valuation made by external appraisers and valuators. See Note 10.
Incorrect valuation of investment property values
Note 9 – Investment properties
 
Income tax
The Group estimates the income tax amount payable for transactions where the Treasury’s Claim cannot be clearly determined.
Additionally, the Group evaluates the recoverability of assets due to deferred taxes considering whether some or all of the assets will not be recoverable.
Upon the improper determination of the provision for income tax, the Group will be bound to pay additional taxes, including fines and compensatory and punitive interest.
Note 20 – Taxes
Allowance for doubtful accounts
A periodic review is conducted of receivables risks in the Group’s clients’ portfolios. Bad debts based on the expiration of account receivables and account receivables’ specific conditions.
Improper recognition of charges / reimbursements of the allowance for bad debt.
Note 14 – Trade and other receivables
Level 2 and 3 financial instruments
Main assumptions used by the Group are:
 Discounted projected income by interest rate
 Values determined in accordance with the shares in equity funds on the basis of its Financial Statements, based on fair value or investment assessments.
 Comparable market multiple (EV/GMV ratio).
 Underlying asset price (Market price); share price volatility (historical) and market interest-rate (Libor rate curve).
Incorrect recognition of a charge to income / (loss).
Note 13 – Financial instruments by category
 Probability estimate of contingent liabilities.
Whether more economic resources may be spent in relation to litigation against the Group; such estimate is based on legal advisors’ opinions.
Charge / reversal of provision in relation to a claim.
Note 18 – Provisions
Qualitative considerations for determining whether or not the replacement of the debt instrument involves significantly different terms
The entire set of characteristics of the exchanged debt instruments, and the economic parameters represented therein:
Average lifetime of the exchanged liabilities; Extent of effects of the debt terms (linkage to index; foreign currency; variable interest) on the cash flows from the instruments.
Classification of a debt instrument in a manner whereby it will not reflect the change in the debt terms, which will affect the method of accounting recording.
Note 13 – Financial instruments by category
 
4.
Acquisitions and disposals
 
Operations Center in Argentina
 
A.
Sale of ADS and shares from IRSA CP
 
During October 2017 and February 2018, IRSA and its subsidiaries completed the sale in the secondary market of 10,420,075 ordinary shares of IRSA CP, par value Ps. 1 per share, represented by American Depositary Shares (“ADSs”), representing four ordinary shares each, which represents nearly 8.27% of IRSA CP capital for a total amount of Ps. 4,454 (US$ 140 as of the date of the transaction). After the transaction, IRSA’s direct and indirect interest in IRSA CP amounts to approximately 86.34%. This transaction was accounted in equity as an increase in the equity attributable to the parent for an amount of Ps. 414, net of taxes.
 
B.
Distribution of a dividend in kind
 
                On October 29, 2018 the Shareholder’s meeting was held, whereby the distribution of a dividend in kind for an equivalent of Ps. 1,827 payable in shares of IRSA CP was resolved (equivalent to Ps 2.44 per share). The decisions made on the basis of years’ results prior to the application of IAS 29, are not subject to be revised. For the distribution, the value of IRSA CP share was taken as of October 26, 2018, which was Ps. 220 per share. The number of shares distributed amounted to 6,418,182. This transaction was accounted for as an equity transaction generating a decrease in the equity attributable to holders of the parent for Ps. 1,073, restated as of the date of these financial statements. The stake of the Group in IRSA CP as of the date if these financial statements is 82.35%.

 
 
 
F-34
IRSA Inversiones y Representaciones Sociedad Anónima
 
 
C.
Sale of Tarshop
 
On February 14, 2019, IRSA CP sold its entire stake in Tarshop to BHSA. With this acquisition BHSA became the holder of 100% of the capital of said company.
 
The loss recognised for this transaction was approximately Ps. 131 restated as of the date of these financial statements.
 
D.
Purchase of equity interest in HASA (owner of Libertador Hotel)
 
On February 28, 2019, the Group reported the acquisition, from an unrelated third party, the twenty percent (20%) of HASA for an amount of US$ 1.2 . As a result of this acquisition, IRSA holds 100% of HASA's share capital. This transaction was accounted for as an equity transaction generating a decrease in the net equity attributable to the controlling shareholders by Ps. 2 restated at the date of these financial statements.
 
Operations Center in Israel
 
A.
Partial sale of Clal
 
Sales and Swap transactions
 
On May 1, 2017, August 30, 2017, January 1, 2018, May 3, 2018, August 30, 2018, and January 2, 2019, continuing with the instructions given by the Israel Capital Market, Insurance and Savings Commission, IDBD has sold 5% of its stake in Clal on each occasion and 4.5% on the last one respectively, with a subsequent swap transaction with a 2 year expiration date of each transaction. The consideration for the transactions amounted to an approximate amount of NIS 944.5, which is partially restricted according to these agreements until the swap expires. These transactions did not meet the de-recognition criteria so the Group maintains the asset as “Financial assets available for sale” and accounted for the loans as a financial liability.
 
As of June 30, 2019, NIS 442 (equivalent to Ps. 5,269) remained under guarantee for the fulfillment of the potential results of said swaps and are presented as “restricted assets”.
 
Other sales agreements
 
On May 2, 2019, continuing with the instructions given by the Israel Capital Market, Insurance and Savings Commission, IDBD entered into sales agreements with two unrelated parties (the “Buyers”), according to which each of the Buyers will acquire Clal shares representing 4.99% of its share capital at a cash price of NIS 47.7 per share (approximately Ps. 602 per share). In addition, they were granted an option to acquire additional Clal shares for approximately 3% of the issued capital, for a period of 120 days (subject to obtaining a holding permit) at a price of NIS 50 per share.
 
Additionally on the same day, IDBD also entered into an agreement with a third unrelated buyer (the "Additional Buyer"), according to which the Additional Buyer will receive an option from IDBD, valid for a period of 50 days to acquire approximately 4.99% of Clal shares (and not less than 3%), at a price of NIS 47.7 per share (approximately Ps. 602 per share). Subject to the exercise of the option by the Additional Buyer, the price will be paid 10% in cash and the rest through a loan that will be provided to the Additional Buyer by IDBD and / or by a related entity and / or by a banking corporation and / or financial institution, under the agreed conditions.
 
The aforementioned agreements include, among others, a commitment by the Buyers and the Additional Buyer to not to sell the shares acquired during an agreed period of 24 months. It is clarified that each of the Buyers and the Additional Buyer have declared and committed to IDBD that there are no agreements or understandings between them regarding the joint ownership of Clal shares that are subject to the aforementioned agreements.
 
The total amount of Clal shares that can be acquired by the three buyers mentioned above, to the extent that the three agreements are completed and the options are exercised, amounts approximately 18% of Clal's share capital.
 
 
 
F-35
IRSA Inversiones y Representaciones Sociedad Anónima
 
 
Regarding the swaps transactions that were executed by IDBD with respect to Clal's shares (mentioned above in “sales and transactions with Swap”), IDBD requested the Commissioner to grant his consent to update the terms, so it will allow the sale of Clal shares, which are the underlying asset of the swaps transactions, through over-the-counter transactions, to a private buyer (instead of the sale through the distribution of the shares), and also to allow IDBD to instruct the financial entities through which swaps transactions were executed to execute sales to the buyers and the additional buyer.
 
On May 3, 2019, IDBD completed the sale of Clal shares representing 4.99% of its share capital to one of the unrelated parties (the “first buyer”), for an approximate amount of NIS 132 (approximately Ps. 1,665) (NIS 47.7 per share). The shares sold will remain in a fiduciary account that has been guaranteed in favor of the Company's bondholders (Series M), and will, at the Company's discretion, make a prepayment or make payments in accordance with the program of amortization of the Company's debentures.
 
Additionally, on May 2, 2019, a swap transaction with respect to 2,215,521 Clal shares was completed, representing approximately 4% of its share capital, through the sale to another unrelated party (the "Second Buyer"), according to a price per share. In accordance with the agreement with the Second Buyer, the early termination of the Swap Transaction was implemented with respect to the shares representing 1% of Clal's share capital, in order to complete the sale.
 
As a result of the aforementioned sales, IDBD holding in Clal was reduced to 20.3% of its share capital (approximately 15.4% through a trust) and the Company owns approximately 24% additional through swaps transactions.
 
On June 16, 2019, the third buyer notified its intention to exercise the purchase option for 4.99% of Clal at a price per share of NIS 47.7, in accordance with the terms described above. As of the date of presentation of these financial statements, the additional sale has not been finalized since IDBD has not obtained the necessary financing to carry out the agreement.
 
On July 29, 2019, IDBD received a letter from the Additional Buyer’s attorney , addressed to the Company and the members of its Board of Directors, in which, among other things, it was stated that IDBD had breached the agreement by not completing the execution on time, and that the Additional buyer insists that IDBD should immediately complete all the actions required to fulfill the agreement.
  
IDBD clarifies that the agreement specifies the main terms of the loan, and also specifies that the parties agreed to work collaboratively and in good faith to sign the detailed loan agreement. As of the date issuance of these financial statements, the negotiations between the parties regarding the terms of the loan agreement have not yet been completed.
 
B.
Increase of interest in Cellcom
 
On June 27, 2018, Cellcom raised its share capital for a gross total of NIS 280 million (approximately Ps. 3,441). DIC took part in such raise by acquiring 6,314,200 shares for a total amount of NIS 145.9 million (approximately Ps. 1,792).
 
Additionally, on December 2018, DIC exercised 1.5 million options (Series 1) of Cellcom held by it in the amount of NIS 31 million (approximately Ps. 369). In addition, on December 2018 and February 2019, DIC acquired shares of Cellcom at a cost of NIS 19 million (approximately Ps. 250). As a result of the exercise of the options and the acquisition, DIC’s interest in Cellcom increased by 0.9%. The present transactions were accounted for as an equity transaction generating a decrease in the equity attributable to holders of the parent for Ps. 158, restated as of the date of these financial statements.
 
C.
Possible sale of a subsidiary of IDB Tourism
 
On August 14, 2018, the Board of Directors of IDB Tourism approved its engagement in a memorandum of understanding for the sale of 50% of the issued share capital of a company which manages the incoming tourism operation which is held by Israir for a total consideration of NIS 26 million (approximately Ps. 354). This transaction does not change the intentions of selling the whole investment in IDBT, which the management of the company expects to complete before June 2020.
 
D.
Agreement to sell plot of land in USA
 
 
F-36
 
IRSA Inversiones y Representaciones Sociedad Anónima 
 
On August 2018, a subsidiary of IDBG signed an agreement to sell a plot of land next to the Tivoli project in Las Vegas for a consideration of US$ 18 million (approximately Ps. 1,073).
 
E.
Sale of real estate
 
In October 2018, a subsidiary of Ispro signed an agreement for the sale of all of its rights in real estate area of approximately 29 dunams (equivalent to 1 hectare), in which there are 12,700 square meters in the northern industrial zone in Yavneh for NIS 86 million, (equivalent to Ps. 1,099). Such agreement has already been executed.
 
Increase of interestin PBC
 
In December 2018 and February 2019, DIC acquired an additional 4.38% of PBC in the market for NIS 81 million (equivalent to Ps. 1,004). The present transactions were accounted for as equity transactions, generating an increase in net equity attributable to the controlling company for Ps. 71 restated as of the date of these financial statements.
 
F.
Repurchase of own shares by DIC
 
In December 2018, DIC's Board of Directors approved a plan to buy back DIC shares, for a period of one year, until December 2019 amounting up to NIS 120 million (approximately Ps.1,748). Acquisition of securities shall be carried out in accordance with market opportunities, dates, prices and quantities, as determined by the management of DIC, in such a way that in any event, the public holdings shall be, at any time, at least 10.1% of the total issued share capital of DIC.
 
Since December 2018 as of the date of these financial statements, DIC acquired 12.2 million shares for a total amount of NIS 119 million (approximately Ps. 1,427). Additionally, in December 2018, minority shareholders of DIC exercised DIC Series 6 options for an amount of NIS 9 million (approximately Ps. 122).
 
As a result of the operations described above, the participation of Dolphin IL in DIC increased approximately by 5.4%. The present transactions were accounted for as an equity transaction generating a decrease in the equity attributable to holders of the parent for Ps. 93, restated as of the date of these financial statements.
 
G.
Increase in participation in Elron
 
In November and December 2018 DIC acquired an additional 9.2% of Elron in the market for NIS 31 million (equivalent to Ps. 390). Additionally, in June 2019, Elron increased its capital by an issuance of shares, third parties outside the group acquired an amount of NIS 26. This transaction was accounted for as an equity transaction generating a decrease in the equity attributable to holders of the parent for Ps. 45, restated as of the date of these financial statements.
 
H.
Changes of interest in Shufersal
 
On December 24, 2017, DIC sold Shufersal shares, decreasing its stake from 53.30% to 50.12%. The consideration with respect to the sale of the shares amounted to NIS 169.5 (equivalent to Ps. 1,503). The transaction was accounted for as an equity transaction generating an increase in equity attributable to the controlling company for
Ps. 1,192.
 
On June 16, 2018, DIC announced the sale of a percentage of its stake in Shufersal to institutional investors which was completed on June 21, 2018. The percentage sold amounted to 16.56% and the net amount of the consideration was approximately NIS 848 (equivalent to Ps. 9,687), consequently DIC lost control of Shufersal, so the Group deconsolidated the subsidiary at that date.
 
Below are the details of the sale:
 
 
  06.30.2018 
Cash received
  9,988 
Remediation of the fair value of the remaining interest
  20,480 
Total
  30,468 
Net assets disposed including goodwill
  (13,225)
Gain from the sale of a subsidiary, net of taxes (*)
  17,243 
 
(*) Includes Ps. 4,097 as a result of the sale and Ps. 13,146 as a result of the re-measurement at the fair value of the new stake, both included in discontinued operations.
 
 
 
F-37
IRSA Inversiones y Representaciones Sociedad Anónima
 
 
The following table details the net assets disposed:
 
 
  06.30.2018 
Investment properties
  7,229 
Property, plant and equipment
  46,477 
Intangible assets
  11,337 
Investments in associates and joint ventures
  624 
Restricted assets
  142 
Trade and other receivables
  21,391 
Investments in financial assets
  196 
Derivative financial instruments
  36 
Inventories
  9,764 
Cash and cash equivalents
  8,679 
TOTAL ASSETS
  105,875 
Borrowings
  33,153 
Deferred income tax liabilities
  4,369 
Trade and other payables
  37,297 
Provisions
  717 
Employee benefits
  1,967 
Salaries and social security liabilities
  3,724 
Income tax and MPIT liabilities
  12 
TOTAL LIABILITIES
  81,239 
Non-controlling interest
  11,411 
Net assets disposed including goodwill
  13,225 
 
Additionally, on November 27, 2018, DIC sold 7.5% of the total shares of Shufersal to institutional investors for a consideration of NIS 416 million (approximately Ps. 5,084). After this transaction, the group holding went down to 26.02% approximately. The profit for this sale was NIS 27 (approximately Ps. 301).
 
I.
Interest increase in DIC
 
On July 5, 2018 Tyrus acquired 2,062,000 of DIC’s shares in the market for a total amount of NIS 20 million (equivalent to Ps. 343), which represent 1.35% of the Company’s outstanding shares at such date. As a result of this transaction, the Group’s equity interest has increased from 76.57% to 77.92%. This transaction was accounted for as an equity transaction generating an increase in the net equity attributable to the controlling shareholders by Ps. 32 restated to these financial statements.
 
Considering was what mentioned in note 4.G. above, the stake of the Group in DIC is approximately 83.77% considering the self-purchase of shares.
 
J.
Purchase of DIC shares by Dolphin
 
As mentioned in Note 7, in connection with the Promotion of Competition and Reduction of Concentration Law in Israel, Dolphin Netherlands B.V. made a non-binding tender offer for the acquisition of all DIC shares held by IDBD. For purposes of the transaction, a committee of independent directors has been set up to assess the tender offer and negotiate the terms and conditions. The Audit Committee has issued an opinion without reservations as to the transaction in accordance with the terms of section 72 et al. of the Capital Markets Law N° 26,831.
 
On November 2017, Dolphin IL, a subsidiary of Dolphin Netherlands B.V., has subscribed the final documents for the acquisition of the total shares owned by IDBD in DIC.
 
The transaction has been made for an amount of NIS 1,843 (equivalent to NIS 17.20 per share of DIC). The consideration was paid NIS 70 in cash (equivalent to Ps. 684) and NIS 1,773 (equivalent to Ps. 16,441) were financed by IDBD to Dolphin, maturing in five years, with the possibility of an extension of three additional years in tranches of one year each, that will accrue an initial interest of 6.5% annually, which will increase by 1% annually in case of extension for each annual tranch. Furthermore, guarantees have been implemented for IDBD, for IDBD bondholders and their creditors, through pledges of different degree of privilege over DIC shares resulting from the purchase. Moreover, a pledge was granted in relation to 9,636,097 (equivalent to 6.38%) of the shares of DIC that Dolphin currently holds in the first degree of privilege in favor of IDBD and in second degree of privilege in favor of IDBD's creditors. This transaction has no effect in the Groups’ consolidation structure and has been accounted as an equity transaction that resulted in a decrease of the equity attributable to the parent for an amount of Ps. 328 restated as of the date of these Financial Statement.
 
K.
Purchase of IDBD shares to IFISA
 
 
F-38
 
IRSA Inversiones y Representaciones Sociedad Anónima 
 
On December 2017, Dolphin Netherlands BV, executed a stock purchase agreement for all of the shares that IFISA held of IDBD, which amounted to 31.7% of the capital stock. As a result, as of that date, Dolphin held the 100% of IDBD's shares.
The transaction was made at a price of NIS 398 (equivalent to NIS 1.894 per share and approximately to
Ps. 3,553). As consideration of the transaction all receivables from IFISA to Dolphin have been canceled plus a payment of US$ 33.7 (equivalents to Ps. 1,061). This transaction was accounted as an equity transaction that resulted in a decrease of the equity attributable to the parent for an amount of Ps. 8,177 restated as of the date of these Financial Statements.
 
L.
Sale of Israir
 
On June 30, 2017 IDB Tourism was at an advanced stage of sale negotiations with Sun d’Or International Airlines Ltd. (“Sun d’Or”), a subsidiary of El Al Israel Airlines Ltd. ("El Al"), and on July 2, 2017, an agreement was signed which has been rejected by the Antitrust Commission on January 10, 2018.
 
As a consequence of this process, the Group’s Financial Statements as of June 30, 2018 and 2017 present the investment in Israir as assets and liabilities held for sale, and a loss of nearly NIS 56 (approximately equivalent to Ps. 520), as a result of measuring these net assets at the estimated recoverable value. The group maintained the criteria of classifying the investment as a discontinued operation as established by IFRS 5.
 
5.
Financial risk management and fair value estimates
 
The Group's activities expose it to a variety of financial risks: market risk (including foreign currency risk, interest rate risk, indexing risk due to specific clauses and other price risks), credit risk, liquidity risk and capital risk. Within the Group, risk management functions are conducted in relation to financial risks associated to financial instruments to which the Group is exposed during a certain period or as of a specific date.
 
The general risk management policies of the Group seek both to minimize adverse potential effects on the financial performance of the Group and to manage and control the financial risks effectively. The Group uses financial instruments to hedge certain risk exposures when deemed appropriate based on its internal management risk policies, as explained below.
 
Given the diversity of characteristics corresponding to the business conducted in its operations centers, the Group has decentralized the risk management policies geographically based on its two operations centers (Argentina and Israel) in order to identify and properly analyze the various types of risks to which each subsidiary is exposed.
 
The Group’s principal financial instruments in the Operation Center in Argentina comprise cash and cash equivalents, receivables, payables, interest bearing assets and liabilities, other financial liabilities, other investments and derivative financial instruments. The Group manages its exposure to key financial risks in accordance with the Group’s risk management policies.
 
The Group’s management framework in the Operation Center in Argentina includes policies, procedures, limits and allowed types of derivative financial instruments. The Group has established a Risk Committee, comprising members of senior management and a member of Cresud’s Audit Committee (Parent Company of IRSA), which reviews and oversees management’s compliance with these policies, procedures and limits and has overall accountability for the identification and management of risk across the Group.
 
Given the diversity of the activities conducted by IDBD, DIC and its subsidiaries, and the resulting risks, IDBD and DIC manage the exposure to their own key financial risks and those of its wholly-owned subsidiaries (except for IDB Tourism) in conformity with a centralized risk management policy, with the non-wholly owned IDBD and DIC subsidiaries being responsible for establishing the risk policy, taking action to cover market risks and managing their activities in a decentralized way. Both IDBD and DIC as holding and each subsidiary are responsible for managing their own financial risks in accordance with agreed global guidelines. The Chief Financial Officers of each entity are responsible for managing the risk management policies and systems, the definition of hedging strategies, insofar as applicable and based on any restriction that may be apply as a result of financial debt, the supervision of its implementation and the answer to such restrictions. The management framework includes policies, procedures, limits and allowed types of derivative financial instruments.
 
 
F-39
 
  IRSA Inversiones y Representaciones Sociedad Anónima
 
This section provides a description of the principal risks that could have a material adverse effect on the Group’s strategy in each operations center, performance, results of operations and financial condition. The risks facing the businesses, set out below, do not appear in any particular order of potential materiality or probability of occurrence.
 
The analysis of sensitivities to market risks included below are based on a change in one factor while holding all other factors constant. In practice this is unlikely to occur, and changes in some of the factors may be correlated – for example, changes in interest rate and changes in foreign currency rates.
 
This sensitivity analysis provides only a limited, point-in-time view. The actual impact on the Group’s financial instruments may differ significantly from the impact shown in the sensitivity analysis.
 
(a)
Market risk management
 
The market risk is the risk of changes in the market price of financial instruments with which the Group operates. The Group’s market risks arise from open positions in foreign currencies, interest-bearing assets and liabilities and equity securities of certain companies, to the extent that these are exposed to market value movements. The Group sets limits on the exposure to these risks that may be accepted, which are monitored on a regular basis.
 
Foreign Exchange risk and associated derivative financial instruments
 
The Group publishes its Consolidated Financial Statements in Argentine pesos but conducts operations and holds positions in other currencies. As a result, the Group is exposed to foreign currency exchange risk through exchange rate movements, which affect the value of the Group’s foreign currency positions. Foreign exchange risk arises when future commercial transactions or recognized assets or liabilities are denominated in a currency that is not the entity’s functional currency.
 
The real estate, commercial and/or financial activities of the Group’s subsidiaries from the operations center in Argentina have the Argentine Peso as functional currency. An important part of the business activities of these subsidiaries is conducted in that currency, thus not exposing the Group to foreign exchange risk. Other Group's subsidiaries have other functional currencies, principally US Dollar. In the ordinary course of business, the Group, through its subsidiaries, transacts in currencies other than the respective functional currencies of the subsidiaries. These transactions are primarily denominated in US Dollars and New Israeli Shekel. Net financial position exposure to the functional currencies is managed on a case-by-case basis, partly by entering into foreign currency derivative instruments and/or by borrowings in foreign currencies, or other methods, considered adequate by the Management, according to circumstances.
 
Financial instruments are considered sensitive to foreign exchange rates only when they are not in the functional currency of the entity that holds them. The following table shows the net carrying amounts of the Company’s financial instruments nominated in US$ and NIS, broken down by the functional currencies in which the Company operates for the years ended June 30, 2019 and 2018. The amounts are presented in Argentine Pesos, the presentation currency of the Group:
 
1) Operations Center in Argentina
 
 
 
Net monetary position (liability) / asset
 
Functional currency
 
June 30, 2019
 
 
June 30, 2018
 
 
 
US$
 
 
US$
 
Argentine Peso
  (14,787)
  (20,729)
Uruguayan Peso
  (192)
  (573)
Total
  (14,979)
  (21,302)
 
The Group estimates that, other factors being constant, a 10% appreciation of the US Dollar against the respective functional currencies at year-end for the Operations Center in Argentina would result in a net additional loss before income tax for the years ended June 30, 2019 and 2018 for an amount of Ps. 1,497 and Ps. 2,132, respectively. A 10% depreciation of the US Dollar against the functional currencies would have an equal and opposite effect on the statements of income.
 
On the other hand, the Group also uses derivatives, such as future exchange contracts, to manage its exposure to foreign currency risk. As of June 30, 2019 and 2018 the Group has future exchange contracts pending for an amount of US$ 13 and US$ 47.3, respectively.
 

 
 
F-40
 
 
IRSA Inversiones y Representaciones Sociedad Anónima 
            2) Operations Center in Israel 
 
As of June 30, 2019 and 2018, the net position of financial instruments in US Dollars, which exposes the Group to the foreign currency risk amounts to Ps. (8,323) and Ps. (11,170), respectively. The Group estimates that, other factors being constant, a 10% appreciation of the US Dollar against the Israeli currency would increase loss before income tax for the year ended June 30, 2019 for an amount of Ps. 832 (Ps. 1,117 loss in 2018).
 
 
 
F-41
IRSA Inversiones y Representaciones Sociedad Anónima
 
 
Interest rate risk
 
The Group is exposed to interest rate risk on its investments in debt instruments, short-term and long-term borrowings and derivative financial instruments.
 
The primary objective of the Group’s investment activities is to preserve principal while at the same time maximizing yields without significantly increasing risk. To achieve this objective, the Group diversifies its portfolio in accordance with the limits set by the Group. The Group maintains a portfolio of cash equivalents and short-term investments in a variety of securities, including both government and corporate obligations and money market funds.
 
The Group’s interest rate risk principally arises from long-term borrowings (Note 19). Borrowings issued at variable rates expose the Group to cash flow interest rate risk. Borrowings issued at fixed rates expose the Group to fair value interest rate risk.
 
As of June 30, 2019 and 2018, 94.1% and 95.5% of the Group’s long-term financial loans in this operation center have a fixed interest rate so that IRSA is not significantly exposed to the fluctuation risk of the interest rate.
 
1) Operations Center in Argentina
 
The Group manages this risk by maintaining an appropriate mix between fixed and floating rate interest bearing liabilities. These activities are evaluated regularly to determine that the Group is not exposed to interest rate fluctuations that could adversely impact its ability to meet its financial obligations and to comply with its borrowing covenants.
 
The Group occasionally manages its cash flow interest rate risk exposure by different hedging instruments, including but not limited to interest rate swap, depending on each particular case. For example, interest rate swaps have the economic effect of converting borrowings from floating rates to fixed rates or vice versa.
 
The interest rate risk policy is approved by the Board of Directors. Management analyses the Group’s interest rate exposure on a dynamic basis. Various scenarios are simulated, taking into consideration refinancing, renewal of existing positions and alternative financing sources. Based on these scenarios, the Group calculates the impact on profit and loss of a defined interest rate shift. The scenarios are run only for liabilities that represent the major interest-bearing positions. Trade payables are normally interest-free and have settlement dates within one year. The simulation is done on a regular basis to verify that the maximum potential loss is within the limits set by management.
 
Note 19 shows a breakdown of the Group’s fixed-rate and floating-rate borrowings per currency denomination and functional currency of the subsidiary that holds the loans for the fiscal years ended June 30, 2019 and 2018.
 
The Group estimates that, other factors being constant, a 1% increase in floating rates at year-end would increase net loss before income tax for the years ended June 30, 2019 and 2018 in the amount of Ps. 21.8 and Ps. 36.6, respectively. A 1% decrease in floating rates would have an equal and opposite effect on the Statement of Income.
 
2) Operations Center in Israel
 
IDBD and DIC manage the exposure to the interest rate risk in a decentralized way and it is monitored regularly by different management offices in order to confirm that there are no adverse effects over their ability to meet their financial obligations and to comply with their borrowings covenants.
 
As of June 30, 2019 and 2018, the 97.1% and 96.1%, respectively, of the Group’s long-term financial borrowings in this operations center are at fixed interest rate, therefore, the Group is not significantly exposed to the interest rate fluctuation risk.
 
The Group estimates that, other factors being constant, a 1% increase in floating rates at year-end would increase net loss before income tax for the year ended June 30, 2019, in approximately Ps. 97 (approximately Ps. 105 in 2018). A 1% decrease in floating rates would have an equal and opposite effect on the Statement of Income.
 
 
 
 
F-42
IRSA Inversiones y Representaciones Sociedad Anónima
 
 
Risk of fluctuations of the Consumer Price Index ("CPI") of Israel
 
The Operations Center in Israel has financial liabilities indexed by the Israeli CPI.
 
Net financial position exposure to the Israeli CPI fluctuations is managed in a decentralized way on a case-by-case basis, by entering into different derivative financial instruments, as the case may be, or by other methods, considered adequate by the Management, based on the circumstances.
 
As of June 30, 2019, 38.4% of the loans are affected by the evolution of the CPI. A 1% increase in the CPI would generate a loss of Ps. 1,051 (Ps. 1,746 for 2018) and a decrease of 1% generates a profit of Ps. 1,063 (Ps. 1,078 for 2018).
 
Other price risks
 
The Group is exposed to equity securities price risk or derivative financial instruments because of investments held in entities that are publicly traded, which were classified on the Consolidated Statements of Financial Position at “fair value through profit or loss”. The Group regularly reviews the prices evolution of these equity securities in order to identify significant movements.
 
As of June 30, 2019 and 2018 the total value of Group’s investments in shares and derivative financial instruments of public companies amounts to Ps. 5,586 and Ps. 946, respectively.
 
In the Operations Center in Israel the investment in Clal is classified on the Statements of Financial Position at “fair value through profit or loss” and represents the most significant IDBD’s exposure to price risk. Neither IDBD or DIC has used hedging against these risks (Note 13). IDBD and DIC regularly review the prices evolution of these equity securities in order to identify significant movements.
 
The Group estimates that, other factors being constant, a 10% decrease in quoted prices of equity securities and in derivative financial instruments portfolio at year-end would generate a loss before income tax for the year ended June 30, 2019, of Ps. 558 (Ps. 75 in 2018) for the Operations Center in Argentina and a loss before income tax for the year ended June 30, 2019, of Ps. 1,785 (Ps. 2,965 in 2018) for the Operations Center in Israel. An increase of 10% on these prices would have an equal and opposite effect in the Statement of Income.
 
(b)
Credit risk management
 
The credit risk arises from the potential non-performance of contractual obligations by the parties, with a resulting financial loss for the Group. Credit limits have been established to ensure that the Group deals only with approved counterparties and that counterparty concentration risk is addressed and the risk of loss is mitigated. Counterparty exposure is measured as the aggregate of all obligations of any single legal entity or economic entity to the Group.
 
The Group is subject to credit risk arising from deposits with banks and financial institutions, investments of surplus cash balances, the use of derivative financial instruments and from outstanding receivables
 
In the Operations Center in Argentina, the credit risk is managed on a country-by-country basis. Each local entity is responsible for managing and analyzing the credit risk. In the Operations Center in Israel, under the policy established by IDBD’s board of directors, the management deposits excess cash in local banks which are not company creditors, in order to keep minimum risk values in cash balances.
 
The Group’s policy in each operations center is to manage credit exposure from deposits, short-term investments and other financial instruments by maintaining diversified funding sources in various financial institutions. All the institutions that operate with the Group are well known because of their experience in the market and high credit quality. The Group places its cash and cash equivalents, investments, and other financial instruments with various high credit quality financial institutions, thus mitigating the amount of credit exposure to any one institution. The maximum exposure to credit risk is represented by the carrying amount of cash and cash equivalents and short-term investments in the Statements of Financial Position.
 
 
 
 
F-43
IRSA Inversiones y Representaciones Sociedad Anónima
 
 
1) Operations Center in Argentina
 
Trade receivables related to leases and services provided by the Group represent a diversified tenant base and account for 99.1% and 91.7% of the Group’s total trade receivables of the operations center as of June 30, 2019 and 2018, respectively. The Group has specific policies to ensure that rental contracts are transacted with counterparties with appropriate credit quality. The majority of the Group’s shopping mall, offices and other rental properties’ tenants are well recognized retailers, diversified companies, professional organizations, and others. Owing to the long-term nature and diversity of its tenancy arrangements, the credit risk of this type of trade receivables is considered to be low. Generally, the Group has not experienced any significant losses resulting from the non-performance of any counterpart to the lease contracts and, as a result, the allowance for doubtful accounts balance is low. Individual risk limits are set based on internal or external ratings in accordance with limits set by the Group. If there is no independent rating, risk control assesses the credit quality of the customer, taking into account its past experience, financial position, actual experience and other factors. Based on the Group’s analysis, the Group determines the size of the deposit that is required from the tenant at inception. Management does not expect any material losses from non-performance by these counterparties. See details on Note 14.
 
On the other hand, property receivables related to the sale of trading properties represent 0.9%, 2.1% of the Group’s total trade receivables as of June 30, 2019 and 2018, respectively. Payments on these receivables have generally been received when due. These receivables are generally secured by mortgages on the properties. Therefore, the credit risk on outstanding amounts is considered very low.
 
2) Operations Center in Israel
 
IDBD’s and DIC’s primary objective for holding derivative financial instruments is to manage currency exchange rate risk and interest rate risk. IDBD and DIC generally enters into derivative transactions with high-credit-quality counterparties and, by policy, limits the amount of credit exposure to each counterparty. The amounts subject to credit risk related to derivative instruments are generally limited to the amounts, if any, by which counterparty’s obligations exceed the obligations that IDBD has with that counterparty. The credit risk associated with derivative financial instruments is representing by the carrying value of the assets positions of these instruments.
 
IDBD and DIC’s policy is to manage credit exposure to trade and other receivables within defined trading limits. All IDBD’s significant counterparties have internal trading limits.
 
Trade receivables from investment and development property activities are primarily derived from leases and services from shopping malls, offices and other rental properties; receivables from the sale of trading properties and investment properties (primarily undeveloped land and non-retail rental properties). IDBD and DIC have a large customer base and is not dependent on any single customer. The credits for sales from the activities of telecommunications and supermarkets do not present large concentrations of credit risk, not depending on a few customers and with most of their transactions in cash or with credit cards (Note 14).
 
(c)
Liquidity risk management
 
The Group is exposed to liquidity risks, including risks associated with refinancing borrowings as they mature, the risk that borrowing facilities are not available to meet cash requirements, and the risk that financial assets cannot readily be converted to cash without loss of value. Failure to manage liquidity risks could have a material impact on the Group’s cash flow and Statements of Financial Position.
 
Prudent liquidity risk management implies maintaining sufficient cash, the availability of funding through an adequate amount of committed credit facilities and the ability to close out market positions. Due to the dynamic nature of the underlying businesses, the Group aims to maintain flexibility in funding its existing and prospective debt requirements by maintaining diversified funding sources.
 
Each operation center monitors its current and projected financial position using several key internally generated reports: cash flow; debt maturity; and interest rate exposure. The Group also undertakes sensitivity analysis to assess the impact of proposed transactions, movements in interest rates and changes in property values on the key profitability, liquidity and balance sheet ratios.
 
 
 
 
F-44
IRSA Inversiones y Representaciones Sociedad Anónima
 
 
The debt of each operation center and the derivative positions are continually reviewed to meet current and expected debt requirements. Each operation center maintains a balance between longer-term and shorter-term financings. Short-term financing is principally raised through bank facilities and overdraft positions. Medium- to longer-term financing comprises public and private bond issues, including private placements. Financing risk is spread by using a variety of types of debt. The maturity profile is managed in accordance with each operation center needs, by spreading the repayment dates and extending facilities, as appropriate.
 
The tables below show financial liabilities, including each operation center derivative financial liabilities groupings based on the remaining period at the Statements of Financial Position to the contractual maturity date. The amounts disclosed in the tables are the contractual undiscounted cash flows and as a result, they do not reconcile to the amounts disclosed on the Statements of Financial Position. However, undiscounted cash flows in respect of balances due within 12 months generally equal their carrying amounts in the Statements of Financial Position, as the impact of discounting is not significant. The tables include both interest and principal flows.
 
Where the interest payable is not fixed, the amount disclosed has been determined by reference to the existing conditions at the reporting date.
 
1)
Operations Center in Argentina
 
June 30, 2019
 
Less than 1 year
 
 
Between 1 and 2 years
 
 
Between 2 and 3 years
 
 
Between 3 and 4 years
 
 
More than 4 years
 
 
Total
 
Trade and other payables
  1,538 
  234 
  102 
  1 
  270 
  2,145 
Borrowings (excluding finance leases liabilities)
  9,173 
  13,687 
  2,649 
  1,732 
  15,303 
  42,544 
Purchase obligations
  1,278 
  - 
  - 
  - 
  - 
  1,278 
Finance leases obligations
  11 
  4 
  1 
  - 
  - 
  16 
Derivative Financial Instruments
  13 
  8 
  4 
  1 
  - 
  26 
Total
  12,013 
  13,933 
  2,756 
  1,734 
  15,573 
  46,009 
 
    
    
    
    
    
    
 
June 30, 2018
 
Less than 1 year
 
 
Between 1 and 2 years
 
 
Between 2 and 3 years
 
 
Between 3 and 4 years
 
 
More than 4 years
 
 
Total
 
Trade and other payables
  1,987 
  198 
  19 
  16 
  5 
  2,225 
Borrowings (excluding finance leases liabilities)
  5,969 
  12,114 
  12,146 
  1,923 
  17,813 
  49,965 
Finance leases obligations
  11 
  9 
  3 
  - 
  - 
  23 
Derivative Financial Instruments
  - 
  - 
  - 
  - 
  72 
  72 
Total
  7,967 
  12,321 
  12,168 
  1,939 
  17,890 
  52,285 
 
2) Operations Center in Israel
 
June 30, 2019
 
Less than 1 year
 
 
Between 1 and 2 years
 
 
Between 2 and 3 years
 
 
Between 3 and 4 years
 
 
More than 4 years
 
 
Total
 
Trade and other payables
  15,123 
  298 
  143 
  - 
  - 
  15,564 
Borrowings (excluding finance leases liabilities)
  46,984 
  38,377 
  40,660 
  63,834 
  137,223 
  327,078 
Finance leases obligations
  24 
  24 
  - 
  - 
  - 
  48 
Purchase obligations
  2,996 
  955 
  525 
  346 
  - 
  4,822 
Derivative Financial Instruments
  24 
  - 
  - 
  - 
  - 
  24 
Total
  65,151 
  39,654 
  41,328 
  64,180 
  137,223 
  347,536 
 
    
    
    
    
    
    
 
June 30, 2018
 
Less than 1 year
 
 
Between 1 and 2 years
 
 
Between 2 and 3 years
 
 
Between 3 and 4 years
 
 
More than 4 years
 
 
Total
 
Trade and other payables
  18,793 
  1,853 
  2,063 
  - 
  - 
  22,709 
Borrowings (excluding finance leases liabilities)
  46,257 
  41,443 
  34,624 
  36,924 
  177,529 
  336,777 
Finance leases obligations
  25 
  - 
  - 
  - 
  - 
  25 
Purchase obligations
  6,100 
  2,836 
  994 
  540 
  356 
  10,826 
Derivative Financial Instruments
  12 
  - 
  - 
  - 
  - 
  12 
Total
  71,187 
  46,132 
  37,681 
  37,464 
  177,885 
  370,349 
 
See Note 19 for a description of the commitments and restrictions related to loans and the ongoing renegotiations.
 
(d)
Capital risk management
 
The capital structure of the Group consists of shareholders’ equity and net borrowings. The Group’s equity is analyzed into its various components in the statements of changes in equity. Capital is managed so as to promote the long-term success of the business and to maintain sustainable returns for shareholders. The Group seeks to manage its capital requirements to maximize value through the mix of debt and equity funding, while ensuring that Group entities continue to operate as going concerns, comply with applicable capital requirements and maintain strong credit ratings.
 
 
 
F-45
IRSA Inversiones y Representaciones Sociedad Anónima
 
 
The Group assesses the adequacy of its capital requirements, cost of capital and gearing (i.e., debt/equity mix) as part of its broader strategic plan. The Group continuously reviews its capital structure to ensure that (i) sufficient funds and financing facilities are available to implement the Group’s property development and business acquisition strategies, (ii) adequate financing facilities for unforeseen contingencies are maintained, and (iii) distributions to shareholders are maintained within the Group’s dividend distribution policy. The Group also protects its equity in assets by obtaining appropriate insurance.
 
The Group’s strategy is to maintain key financing metrics (net debt to total equity ratio or gearing and debt ratio) in order to ensure that asset level performance is translated into enhanced returns for shareholders whilst maintaining an appropriate risk reward balance to accommodate changing financial and operating market cycles.
 
The following tables details the Group’s key metrics in relation to managing its capital structure. The ratios are within the ranges previously established by the Group’s strategy.
 
Operation Center in Argentina
 
 
 
June 30, 2019
 
 
June 30, 2018
 
Gearing ratio (i)
  53.60%
  39.57%
Debt ratio (ii)
  47.54%
  39.65%
 
Operation Center in Israel
 
 
 
June 30, 2019
 
 
June 30, 2018
 
Gearing ratio (i)
  89.57%
  82.10%
Debt ratio (ii)
  149.40%
  148.46%
 
(i) Calculated as total of borrowings over total borrowings plus equity attributable equity holders of the parent company.
(ii) Calculated as total borrowings over total properties (including trading properties, property, plant and equipment, investment properties and rights to receive units under barter agreements).
 
6.
Segment information
 
IFRS 8 requires an entity to report financial and descriptive information about its reportable segments, which are operating segments or aggregations of operating segments that meet specified criteria. Operating segments are components of an entity about which separate financial information is available that is evaluated regularly by the CODM. According to IFRS 8, the CODM represents a function whereby strategic decisions are made and resources are assigned. The CODM function is carried out by the President of the Group, Mr. Eduardo S. Elsztain. In addition, and due to the acquisition of IDBD, two responsibility levels have been established for resource allocation and assessment of results of the two operations centers, through executive committees in Argentina and Israel.
 
Segment information is reported from two perspectives: geographic presence (Argentina and Israel) and products and services. In each operations center, the Group considers separately the various activities being developed, which represent reporting operating segments given the nature of its products, services, operations and risks. Management believes the operating segment clustering in each operations center reflects similar economic characteristics in each region, as well as similar products and services offered, types of clients and regulatory environments.
 
As of fiscal year 2018, the CODM reviews certain corporate expenses associated with each operation center in an aggregate manner and separately from each of the segments, such expenses have been disclosed in the "Corporate" segment of each operation center. Additionally, as of fiscal year 2018, the CODM also reviews the office business as a single segment and the entertainment business in an aggregate and separate manner from offices, including that concept in the "Others" segment. Segment information for years 2017 has been recast for the purposes of comparability with the present year.
 
Below is the segment information which was prepared as follows:

 Operations Center in Argentina:
 
Within this operations center, the Group operates in the following segments:
 
o
The “Shopping Malls” segment includes results principally comprised of lease and service revenues related to rental of commercial space and other spaces in the shopping malls of the Group.
 
o
The “Offices” segment includes the operating results from lease revenues of offices, other rental spaces and other service revenues related to the office activities.
 
 
F-46
 
IRSA Inversiones y Representaciones Sociedad Anónima 
 
o
The “Sales and Developments” segment includes the operating results of the development, maintenance and sales of undeveloped parcels of land and/or trading properties. Real estate sales results are also included.
 
o
The "Hotels" segment includes the operating results mainly comprised of room, catering and restaurant revenues.
 
o
The “International” segment includes assets and operating profit or loss from business related to associates Condor (hotels) and New Lipstick (offices).
 
o
The “Others” segment primarily includes the entertainment activities through La Arena and La Rural S.A. and the financial activities carried out by BHSA and Tarshop.
 
o
The “Corporate” segment includes the expenses related to the corporate activities of the Operations Center in Argentina.
 
The CODM periodically reviews the results and certain asset categories, and assesses performance of operating segments of this operations center based on a measure of profit or loss of the segment composed by the operating income plus the share of profit / (loss) of joint ventures and associates. The valuation criteria used in preparing this information are consistent with IFRS standards used for the preparation of the Consolidated Financial Statements, except for the following:
 
Operating results from joint ventures are evaluated by the CODM applying proportional consolidation method. Under this method the profit/loss generated and assets are reported in the Statement of Income line-by-line based on the percentage held in joint ventures rather than in a single item as required by IFRS. Management believes that the proportional consolidation method provides more useful information to understand the business return. On the other hand, the investment in the joint venture La Rural S.A. is accounted for under the equity method since this method is considered to provide more accurate information in this case.
 
Operating results from Shopping Malls and Offices segments do not include the amounts pertaining to building administration expenses and collective promotion funds (“FPC”, as per its Spanish acronym) as well as total recovered costs, whether by way of expenses or other concepts included under financial results (for example default interest and other concepts). The CODM examines the net amount from these items (total surplus or deficit between building administration expenses and FPC and recoverable expenses).
 
The assets’ categories examined by the CODM are: investment properties, property, plant and equipment, trading properties, inventories, right to receive future units under barter agreements, investment in associates and goodwill. The sum of these assets, classified by business segment, is reported under “assets by segment”. Assets are allocated to each segment based on the operations and/or their physical location.
 
Within the Operations Center in Argentina, most revenue from its operating segments is derived from, and their assets are located in, Argentina, except for the share of profit / (loss) of associates included in the “International” segment located in USA.
 
Revenues for each reporting segments derive from a large and diverse client base and, therefore, there is no revenue concentration in any particular segment.
 
 Operations Center in Israel:
 
Within this operations center, the Group operates in the following segments:
 
o
The “Real Estate” segment in which, through PBC, the Group operates rental properties and residential properties in Israel, USA and other parts of the world and carries out commercial projects in Las Vegas, USA.
 
o
The “Supermarkets” segment in which, through Shufersal, the Group operated a supermarket chain in Israel. Upon the loss of control in 2018 this segment was reclassified to discontinued operations and presented as an associate since 2019.
 
o
The “Telecommunications” segment includes Cellcom whose main activities include the provision of mobile phone services, fixed line phone services, data, Internet and television, among others.
 
o
The "Insurance" segment includes the investment in Clal, insurance company which main activities includes pension and social security insurance, among others. As stated in Note 14, the Group does not have control over Clal; therefore, the business is reported in a single line as a financial asset held for sale and valued at fair value.
 
 
F-47
 
IRSA Inversiones y Representaciones Sociedad Anónima 
 
o
The "Others" segment includes other diverse business activities, such as technological developments, tourism, oil and gas assets, electronics, and others.
 
o
The “Corporate” segment includes the expenses related with the activities of the holding companies.
 
The CODM periodically reviews the results and certain asset categories and assesses performance of operating segments of this operations center based on a measure of profit or loss of the segment composed by the operating income plus the share of profit / (loss) of associates and joint ventures. The valuation criteria used in preparing this information are consistent with IFRS standards used for the preparation of the Consolidated Financial Statements.
 
Goods and services exchanged between segments are calculated on the basis of established prices. Intercompany transactions between segments, if any, are eliminated.
 
Below is a summary of the Group’s lines of business and a reconciliation between the results from operations as per segment information and the results from operations as per the Statements of Income for the years ended June 30, 2019, 2018 and 2017:
 
 
 
June 30, 2019
 
 
 
Operations Center in Argentina
 
 
Operations Center in Israel
 
 
Total
 
 
Joint ventures (1)
 
 
Expensesand collectivepromotion funds
 
 
Elimination of inter-segment transactions and non-reportable assets / liabilities (2)
 
 
Total as per statement of income / statement of financial position
 
Revenues
  10,534 
  56,722 
  67,256 
  (65)
  2,593 
  (17)
  69,767 
Costs
  (2,223)
  (37,127)
  (39,350)
  47 
  (2,697)
  - 
  (42,000)
Gross profit / (loss)
  8,311 
  19,595 
  27,906 
  (18)
  (104)
  (17)
  27,767 
Net (loss) / gain from fair value adjustment of investment properties
  (27,713)
  3,416 
  (24,297)
  587 
  - 
  - 
  (23,710)
General and administrative expenses
  (1,870)
  (5,886)
  (7,756)
  11 
  - 
  31 
  (7,714)
Selling expenses
  (759)
  (7,963)
  (8,722)
  5 
  - 
  - 
  (8,717)
Other operating results, net
  (437)
  519 
  82 
  131 
  104 
  (16)
  301 
(Loss) / profit from operations
  (22,468)
  9,681 
  (12,787)
  716 
  - 
  (2)
  (12,073)
Share of (loss) / profit of associates and joint ventures
  (4,220)
  43 
  (4,177)
  (712)
  - 
  - 
  (4,889)
Segment (loss) / profit
  (26,688)
  9,724 
  (16,964)
  4 
  - 
  (2)
  (16,962)
Reportable assets
  78,058 
  374,723 
  452,781 
  (426)
  - 
  22,279 
  474,634 
Reportable liabilities
  - 
  (322,562)
  (322,562)
  - 
  - 
  (66,253)
  (388,815)
Net reportable assets
  78,058 
  52,161 
  130,219 
  (426)
  - 
  (43,974)
  85,819 
 
 
 
June 30, 2018
 
 
 
Operations Center in Argentina
 
 
Operations Center in Israel
 
 
Total
 
 
Joint ventures (1)
 
 
Expensesand collectivepromotion funds
 
 
Elimination of inter-segment transactions and non-reportable assets / liabilities (2)
 
 
Total as per statement of income / statement of financial position
 
Revenues
  9,707 
  46,138 
  55,845 
  (78)
  3,069 
  (12)
  58,824 
Costs
  (1,960)
  (29,624)
  (31,584)
  48 
  (3,110)
  - 
  (34,646)
Gross profit / (loss)
  7,747 
  16,514 
  24,261 
  (30)
  (41)
  (12)
  24,178 
Net gain from fair value adjustment of investment properties
  14,145 
  3,575 
  17,720 
  (739)
  - 
  - 
  16,981 
General and administrative expenses
  (1,634)
  (5,299)
  (6,933)
  26 
  - 
  23 
  (6,884)
Selling expenses
  (788)
  (7,506)
  (8,294)
  11 
  - 
  - 
  (8,283)
Other operating results, net
  (29)
  1,494 
  1,465 
  25 
  41 
  (2)
  1,529 
Profit / (loss) from operations
  19,441 
  8,778 
  28,219 
  (707)
  - 
  9 
  27,521 
Share of (loss) of associates and joint ventures
  (2,957)
  (173)
  (3,130)
  649 
  - 
  - 
  (2,481)
Segment profit / (loss)
  16,484 
  8,605 
  25,089 
  (58)
  - 
  9 
  25,040 
Reportable assets
  106,983 
  394,376 
  501,359 
  307 
  - 
  25,190 
  526,856 
Reportable liabilities
  - 
  (335,186)
  (335,186)
  - 
  - 
  (72,155)
  (407,341)
Net reportable assets
  106,983 
  59,190 
  166,173 
  307 
  - 
  (46,965)
  119,515 
 
 
 
 
F-48
IRSA Inversiones y Representaciones Sociedad Anónima
 
 
 
 
 
June 30, 2017
 
 
 
Operations Center in Argentina
 
 
Operations Center in Israel
 
 
Total
 
 
Joint ventures (1)
 
 
Expensesand collectivepromotion funds
 
 
Elimination of inter-segment transactions and non-reportable assets / liabilities (2)
 
 
Total as per statement of income / statement of financial position
 
Revenues
  9,728 
  46,762 
  56,490 
  (94)
  3,287 
  (14)
  59,669 
Costs
  (2,105)
  (29,965)
  (32,070)
  43 
  (3,343)
  - 
  (35,370)
Gross profit / (loss)
  7,623 
  16,797 
  24,420 
  (51)
  (56)
  (14)
  24,299 
Net (loss) / gain from fair value adjustment of investment properties
  (4,497)
  779 
  (3,718)
  (671)
  - 
  - 
  (4,389)
General and administrative expenses
  (1,510)
  (5,583)
  (7,093)
  10 
  - 
  15 
  (7,068)
Selling expenses
  (769)
  (8,051)
  (8,820)
  10 
  - 
  4 
  (8,806)
Other operating results, net
  (679)
  (8)
  (687)
  (20)
  56 
  - 
  (651)
Profit / (loss) from operations
  168 
  3,934 
  4,102 
  (722)
  - 
  5 
  3,385 
Share of (loss) / profit of associates and joint ventures
  (965)
  38 
  (927)
  170 
  - 
  - 
  (757)
Segment (loss) / profit
  (797)
  3,972 
  3,175 
  (552)
  - 
  5 
  2,628 
Reportable assets
  93,973 
  361,249 
  455,222 
  (180)
  - 
  15,215 
  470,257 
Reportable liabilities
  - 
  (312,667)
  (312,667)
  - 
  - 
  (59,951)
  (372,618)
Net reportable assets
  93,973 
  48,582 
  142,555 
  (180)
  - 
  (44,736)
  97,639 
 
(1) Represents the equity value of joint ventures that were proportionately consolidated for information by segment purposes.
(2) Includes deferred income tax assets, income tax and MPIT credits, trade and other receivables, investment in financial assets, cash and cash equivalents and intangible assets except for rights to receive future units under barter agreements, net of investments in associates with negative equity which are included in provisions in the amount of Ps. 6,058, Ps. 3,815 and Ps. 112, as of June 30, 2019, 2018 and 2017, respectively.
 
Below is a summarized analysis of the lines of business of Group’s operations center in Argentina for the fiscal years ended June 30, 2019, 2018 and 2017:
 
 
 
June 30, 2019
 
 
 
Operations Center in Argentina
 
 
 
Shopping Malls
 
 
Offices
 
 
Sales and developments
 
 
Hotels
 
 
International
 
 
Corporate
 
 
Others
 
 
Total
 
Revenues
  5,976 
  1,566 
  783 
  2,066 
  10 
  - 
  133 
  10,534 
Costs
  (543)
  (92)
  (368)
  (1,110)
  (4)
  - 
  (106)
  (2,223)
Gross profit
  5,433 
  1,474 
  415 
  956 
  6 
  - 
  27 
  8,311 
Net (loss) / gain from fair value adjustment of investment properties
  (28,394)
  443 
  496 
  - 
  4 
  - 
  (262)
  (27,713)
General and administrative expenses
  (661)
  (148)
  (182)
  (344)
  (93)
  (363)
  (79)
  (1,870)
Selling expenses
  (371)
  (69)
  (83)
  (221)
  - 
  - 
  (15)
  (759)
Other operating results, net
  (57)
  (23)
  (208)
  80 
  (9)
  - 
  (220)
  (437)
(Loss) / profit from operations
  (24,050)
  1,677 
  438 
  471 
  (92)
  (363)
  (549)
  (22,468)
Share of profit of associates and joint ventures
  - 
  - 
  (26)
  - 
  (2,574)
  - 
  (1,620)
  (4,220)
Segment (loss) / profit
  (24,050)
  1,677 
  412 
  471 
  (2,666)
  (363)
  (2,169)
  (26,688)
 
    
    
    
    
    
    
    
    
Investment properties, trading properties and property, plant and equipment
  35,239 
  22,165 
  19,422 
  1,330 
  189 
  - 
  743 
  79,088 
Investment in associates, joint ventures and goodwill
  7 
  40 
  310 
  - 
  (5,053)
  - 
  3,488 
  (1,208)
Other operating assets
  30 
  1 
  129 
  18 
  - 
  - 
  - 
  178 
Operating assets
  35,276 
  22,206 
  19,861 
  1,348 
  (4,864)
  - 
  4,231 
  78,058 
 
From all the revenues corresponding to the Operations Center in Argentina, Ps. 10,189 are originated in Argentina, Ps. 335 in Uruguay and Ps. 10 in the U.S. No external client represents 10% or more of revenue of any of the reportable segments.
 
From all of the assets corresponding to the Operations Center in Argentina segments, Ps. 82,638 are located in Argentina and Ps. (4,580) in other countries, principally in USA for Ps. (4,864) and Uruguay for Ps. 284.
 
 
 
 
F-49
IRSA Inversiones y Representaciones Sociedad Anónima
 
 
 
 
June 30, 2018
 
 
 
Operations Center in Argentina
 
 
 
Shopping Malls
 
 
Offices
 
 
Sales and developments
 
 
Hotels
 
 
International
 
 
Corporate
 
 
Others
 
 
Total
 
Revenues
  6,822 
  932 
  210 
  1,711 
  - 
  - 
  32 
  9,707 
Costs
  (580)
  (73)
  (104)
  (1,168)
  - 
  - 
  (35)
  (1,960)
Gross profit / (loss)
  6,242 
  859 
  106 
  543 
  - 
  - 
  (3)
  7,747 
Net gain from fair value adjustment of investment properties
  4,384 
  4,373 
  5,134 
  - 
  - 
  - 
  254 
  14,145 
General and administrative expenses
  (597)
  (152)
  (139)
  (341)
  (82)
  (269)
  (54)
  (1,634)
Selling expenses
  (425)
  (100)
  (40)
  (218)
  - 
  - 
  (5)
  (788)
Other operating results, net
  (65)
  (16)
  97 
  (28)
  (40)
  - 
  23 
  (29)
Profit / (loss) from operations
  9,539 
  4,964 
  5,158 
  (44)
  (122)
  (269)
  215 
  19,441 
Share of profit of associates and joint ventures
  - 
  - 
  3 
  - 
  (3,095)
  - 
  135 
  (2,957)
Segment profit / (loss)
  9,539 
  4,964 
  5,161 
  (44)
  (3,217)
  (269)
  350 
  16,484 
 
    
    
    
    
    
    
    
    
Investment properties, trading properties and property, plant and equipment
  63,108 
  19,994 
  17,596 
  1,405 
  138 
  - 
  933 
  103,174 
Investment in associates, joint ventures and goodwill
  7 
  40 
  312 
  - 
  (2,707)
  - 
  5,964 
  3,616 
Other operating assets
  40 
  2 
  132 
  19 
  - 
  - 
  - 
  193 
Operating assets
  63,155 
  20,036 
  18,040 
  1,424 
  (2,569)
  - 
  6,897 
  106,983 
 
From all the revenues corresponding to the Operations Center in Argentina, the 100% are originated in Argentina. No external client represents 10% or more of revenue of any of the reportable segments.
 
From all of the assets corresponding to the Operations Center in Argentina segments, Ps. 109,244 are located in Argentina and Ps. (2,261) in other countries, principally in USA for Ps. (2,569) and Uruguay for Ps. 308.

 
 
June 30, 2017
 
 
 
Operations Center in Argentina
 
 
 
Shopping Malls
 
 
Offices
 
 
Sales and developments
 
 
Hotels
 
 
International
 
 
Corporate
 
 
Others
 
 
Total
 
Revenues
  6,991 
  945 
  203 
  1,577 
  - 
  - 
  12 
  9,728 
Costs
  (745)
  (147)
  (103)
  (1,102)
  - 
  - 
  (8)
  (2,105)
Gross profit
  6,246 
  798 
  100 
  475 
  - 
  - 
  4 
  7,623 
Net (loss) / gain from fair value adjustment of investment properties
  (5,883)
  1,134 
  290 
  - 
  - 
  - 
  (38)
  (4,497)
General and administrative expenses
  (582)
  (157)
  (72)
  (304)
  (89)
  (290)
  (16)
  (1,510)
Selling expenses
  (401)
  (102)
  (42)
  (216)
  - 
  - 
  (8)
  (769)
Other operating results, net
  (75)
  (22)
  (72)
  2 
  (528)
  - 
  16 
  (679)
(Loss) / profit from operations
  (695)
  1,651 
  204 
  (43)
  (617)
  (290)
  (42)
  168 
Share of profit of associates and joint ventures
  - 
  - 
  (16)
  - 
  (352)
  - 
  (597)
  (965)
Segment (loss) / profit
  (695)
  1,651 
  188 
  (43)
  (969)
  (290)
  (639)
  (797)
 
    
    
    
    
    
    
    
    
Investment properties, trading properties and properties plant and equipment
  58,085 
  14,965 
  11,517 
  1,496 
  - 
  - 
  497 
  86,560 
Investment in associates, joint ventures and goodwill
  7 
  42 
  225 
  - 
  1,293 
  - 
  5,682 
  7,249 
Other operating assets
  47 
  2 
  95 
  20 
  - 
  - 
  - 
  164 
Operating assets
  58,139 
  15,009 
  11,837 
  1,516 
  1,293 
  - 
  6,179 
  93,973 
 
From all the revenues corresponding to the Operations Center in Argentina, the 100% are originated in Argentina. No external client represents 10% or more of revenue of any of the reportable segments.

From all of the assets corresponding to the Operations Center in Argentina segments, Ps. 92,362 are located in Argentina and Ps. 1,676 in other countries, principally in USA for Ps. 1,293 and Uruguay for Ps. 383.
 
 
 
F-50
IRSA Inversiones y Representaciones Sociedad Anónima
 
 
Below is a summarized analysis of the lines of business of Group’s Operations Center in Israel for the years ended June 30, 2019, 2018 and 2017:
 
 
 
June 30, 2019
 
 
 
Operations Center in Israel
 
 
 
Real Estate
 
 
Supermarkets
 
 
Telecommunications
 
 
Insurance
 
 
Corporate
 
 
Others
 
 
Total
 
Revenues
  15,340 
  - 
  40,236 
  - 
  - 
  1,146 
  56,722 
Costs
  (6,828)
  - 
  (29,683)
  - 
  - 
  (616)
  (37,127)
Gross profit
  8,512 
  - 
  10,553 
  - 
  - 
  530 
  19,595 
Net gain from fair value adjustment of investment properties
  3,416 
  - 
  - 
  - 
  - 
  - 
  3,416 
General and administrative expenses
  (762)
  - 
  (3,344)
  - 
  (740)
  (1,040)
  (5,886)
Selling expenses
  (270)
  - 
  (7,390)
  - 
  - 
  (303)
  (7,963)
Other operating results, net
  - 
  - 
  278 
  - 
  - 
  241 
  519 
Profit / (loss) from operations
  10,896 
  - 
  97 
  - 
  (740)
  (572)
  9,681 
Share of profit / (loss) of associates and joint ventures
  174 
  502 
  - 
  - 
  - 
  (633)
  43 
Segment profit / (loss)
  11,070 
  502 
  97 
  - 
  (740)
  (1,205)
  9,724 
 
    
    
    
    
    
    
    
Operating assets
  212,300 
  16,102 
  76,531 
  15,839 
  29,062 
  24,889 
  374,723 
Operating liabilities
  (164,811)
  - 
  (59,333)
  - 
  (88,569)
  (9,849)
  (322,562)
Operating assets (liabilities), net
  47,489 
  16,102 
  17,198 
  15,839 
  (59,507)
  15,040 
  52,161 
 
 
 
 
June 30, 2018
 
 
 
Operations Center in Israel
 
 
 
Real Estate
 
 
Supermarkets
 
 
Telecommunications
 
 
Insurance
 
 
Corporate
 
 
Others
 
 
Total
 
Revenues
  10,763 
  - 
  34,330 
  - 
  - 
  1,045 
  46,138 
Costs
  (4,451)
  - 
  (24,621)
  - 
  - 
  (552)
  (29,624)
Gross profit
  6,312 
  - 
  9,709 
  - 
  - 
  493 
  16,514 
Net gain from fair value adjustment of investment properties
  3,575 
  - 
  - 
  - 
  - 
  - 
  3,575 
General and administrative expenses
  (644)
  - 
  (3,214)
  - 
  (597)
  (844)
  (5,299)
Selling expenses
  (202)
  - 
  (7,038)
  - 
  - 
  (266)
  (7,506)
Other operating results, net
  179 
  - 
  540 
  - 
  798 
  (23)
  1,494 
Profit / (loss) from operations
  9,220 
  - 
  (3)
  - 
  201 
  (640)
  8,778 
Share of profit / (loss) of associates and joint ventures
  233 
  - 
  - 
  - 
  - 
  (406)
  (173)
Segment profit / (loss)
  9,453 
  - 
  (3)
  - 
  201 
  (1,046)
  8,605 
 
    
    
    
    
    
    
    
Operating assets
  208,525 
  20,696 
  77,471 
  19,064 
  33,187 
  35,433 
  394,376 
Operating liabilities
  (162,110)
  - 
  (60,369)
  - 
  (108,847)
  (3,860)
  (335,186)
Operating assets (liabilities), net
  46,415 
  20,696 
  17,102 
  19,064 
  (75,660)
  31,573 
  59,190 
 
 
 
 
June 30, 2017
 
 
 
Operations Center in Israel
 
 
 
Real Estate
 
 
Supermarkets
 
 
Telecommunications
 
 
Insurance
 
 
Corporate
 
 
Others
 
 
Total
 
Revenues
  10,480 
  - 
  35,062 
  - 
  - 
  1,220 
  46,762 
Costs
  (4,971)
  - 
  (24,536)
  - 
  - 
  (458)
  (29,965)
Gross profit
  5,509 
  - 
  10,526 
  - 
  - 
  762 
  16,797 
Net gain from fair value adjustment of investment properties
  779 
  - 
  - 
  - 
  - 
  - 
  779 
General and administrative expenses
  (636)
  - 
  (3,499)
  - 
  (836)
  (612)
  (5,583)
Selling expenses
  (199)
  - 
  (7,491)
  - 
  - 
  (361)
  (8,051)
Other operating results, net
  70 
  - 
  238 
  - 
  (105)
  (211)
  (8)
Profit / (loss) from operations
  5,523 
  - 
  (226)
  - 
  (941)
  (422)
  3,934 
Share of profit / (loss) of associates and joint ventures
  66 
  - 
  - 
  - 
  - 
  (28)
  38 
Segment profit / (loss)
  5,589 
  - 
  (226)
  - 
  (941)
  (450)
  3,972 
 
    
    
    
    
    
    
    
Operating assets
  142,054 
  64,914 
  54,722 
  17,243 
  28,083 
  54,233 
  361,249 
Operating liabilities
  (115,624)
  (52,904)
  (45,163)
  - 
  (67,154)
  (31,822)
  (312,667)
Operating assets (liabilities), net
  26,430 
  12,010 
  9,559 
  17,243 
  (39,071)
  22,411 
  48,582 
 
No external client represents 10% or more of the revenue of any of the reportable segments. From all assets corresponding to the Operations Center in Israel segments, Ps. 51,895 are located in USA
(Ps. 54,340 in 2018 and Ps. 43,869 in 2017), Ps. 1,385 (Ps. 1,632 in 2018 and Ps. 1,546 in 2017) in India and the remaining are located in Israel.
 
 
 
F-51
IRSA Inversiones y Representaciones Sociedad Anónima
 
 
7.
Information about the main subsidiaries
 
The Group conducts its business through several operating and holding subsidiaries. The Group considers that the subsidiaries below are the ones with significant non-controlling interests to the Group.
 
 
 
Direct interest of non-controlling interest %% (1)
 
 
Current Assets
 
 
Non-current Assets
 
 
Current Liabilities
 
 
Non-current Liabilities
 
 
Net assets
 
 
Book value of non-controlling interests
 
 
 
June 30, 2019
 
Elron
  38.94%
  3,163 
  2,638 
  370 
  48 
  5,383 
  3,235 
PBC
  31.20%
  44,712 
  165,432 
  17,987 
  145,893 
  46,264 
  33,421 
Cellcom (2)
  55.90%
  32,155 
  41,334 
  19,086 
  40,248 
  14,155 
  8,940 
IRSA CP
  17.65%
  17,186 
  63,813 
  4,056 
  36,330 
  40,613 
  2,178 
 
 
 
June 30, 2018
 
Elron
  49.70%
  3,007 
  2,505 
  392 
  37 
  5,083 
  3,658 
PBC
  35.60%
  36,801 
  169,114 
  24,943 
  140,980 
  39,992 
  33,806 
Cellcom (2)
  57.90%
  32,958 
  43,013 
  19,604 
  40,619 
  15,748 
  9,943 
IRSA CP
  13.66%
  16,589 
  89,618 
  4,070 
  42,686 
  59,452 
  2,244 
 
 
 
 
Revenues
 
 
Net income / (loss)
 
 
Total comprehensive income / (loss)
 
 
Total comprehensive profit / (loss) attributable to non-controlling interest
 
 
Cash of Operating activities
 
 
Cash of investing activities
 
 
Cash of financial activities
 
 
Net Increase / (decrease) in cash and cash equivalents
 
 
Dividends distribution to non-controlling shareholders
 
 
 
Year ended June 30, 2019
 
Elron
  - 
  (739)
  (636)
  1,485 
  (708)
  145 
  936 
  373 
  - 
PBC
  12,637 
  4,865 
  5,300 
  3,659 
  6,354 
  750 
  2,047 
  9,151 
  1,635 
Cellcom (2)
  33,259 
  (1,066)
  (1,076)
  (946)
  7,014 
  (6,027)
  1,166 
  2,153 
  - 
IRSA CP
  10,171 
  (18,138)
  (18,138)
  (105)
  3,910 
  (3,469)
  (1,841)
  (1,400)
  705 
 
 
 
Year ended June 30, 2018
 
Elron
  - 
  (797)
  (124)
  (793)
  (509)
  534 
  (205)
  (180)
  241 
PBC
  9,619 
  4,602 
  (282)
  1,649 
  4,781 
  42 
  (1,853)
  2,970 
  1,115 
Cellcom (2)
  29,784 
  (792)
  8 
  (784)
  6,218 
  (4,004)
  594 
  2,808 
  - 
 IRSA CP
  10,895 
  14,237 
  14,237 
  507 
  4,916 
  (6,806)
  3,470 
  1,580 
  1,283 
 
(1) Corresponds to the direct interest from the Group.
(2) DIC considers it exercises effective control over Cellcom because DIC is the group with the higher percentage of votes vis-à-vis other shareholders, also taking into account the historic voting performance in the Shareholders’ Meetings.
 
Restrictions, commitments and other relevant issues
 
Analysis of the impact of the Concentration Law
 
On December 2013, was published in the Official Gazette of Israel the Promotion of Competition and Reduction of Concentration Law N°, 5774-13 (‘the Concentration Law’) which has material implications for IDBD, DIC and its investors, including the disposal of the controlling interest in Clal. In accordance with the provisions of the law, the structures of companies that make public offer of their securities are restricted to two layers of public companies.
 
In November 2017, Dophin IL, a subsidiary of Dolphin Netherlands B.V. acquired all the shares owned by IDBD in DIC (See note 4). Thus, the section required by the aforementioned law for the year 2017 is completed.
 
Prior to December 31, 2019 the Group should reduce its control structure of companies that make public offer in Israel to two layers. It currently has three layers of public companies (DIC, PBC and Gav-Yam, Mehadrin and Ispro).
 
After June 30, 2019 and before the issuance of these financial statements, the Group has made a partial sale of its stake in Gav-Yam and has lost control over the subsidiary and repurchased Ispro debentures to fulfill the requirements of the legislation. (Note 33)
 
As of the date of issuance of these financial statements, the Group has not made a decision in relation to its interest stake in Mehadrin. However the Management estimates that it has the capacity to execute the corresponding decision before the deadline established to comply with the Concentration Law ( December 31, 2019). The alternatives evaluated by the Board of Directors are the sale of the interest owned to a third party a third-party, its distribution to shareholders as a dividend in kind or the acquisition of non-controlling interest.
 
 
 
F-52
IRSA Inversiones y Representaciones Sociedad Anónima
 
 
Dolphin arbitration process
 
There is an arbitration process going on between Dolphin and ETH (previous shareholder of IDBD) in relation to certain issues connected to the control obtainment of IDBD (mainly regarding who had the right of purchase and the price of the acquisition). In the arbitration process the parties have agreed to designate Eyal Rosovshy and Giora Erdinas to promote a mediation. On August 17, 2017, a mediation hearing was held and the parties failed to reach an agreement. On January 31, 2018, the parties agreed to follow the process in court. As of the date of presentation of these Consolidated Financial Statements, there have been no other developments in the process and it is still pending resolution. Management, based on the opinion of its legal advisors, considers that the resolution of the present litigation will not have an adverse effect for Dolphin.
 
8.
Investments in associates and joint ventures
 
Changes of the Group’s investments in associates and joint ventures for the fiscal years ended June 30, 2019 and 2018 were as follows:
 
 
 
June 30, 2019
 
 
June 30, 2018
 
Beginning of the year
  36,507 
  17,575 
Adjustments of previous years (IFRS 9 and 15)
  (107)
  - 
Increase in equity interest in associates and joint ventures
  488 
  658 
Issuance of capital and contributions
  92 
  196 
Capital reduction
  (470)
  (513)
Decrease of interest in associate
  (5,022)
  (526)
Share of loss
  (4,889)
  (2,444)
Transfer to borrowings to associates (i)
  - 
  (330)
Currency translation adjustment
  (283)
  2,111 
Incorporation of deconsolidated subsidiary, net
  - 
  20,481 
Dividends (ii)
  (1,202)
  (529)
Distribution for associate liquidation
  - 
  (112)
Reclassification to held-for-sale
  - 
  (86)
Others
  (79)
  26 
End of the year (iii)
  25,035 
  36,507 
 
(i) Corresponds to a reclassification made at the time of formalizing the loan repayment terms with the associate in the Operations Center in Israel.
(ii) See Note 29.
(iii) Includes Ps. (6,058) and Ps. (3,815) reflecting interests in companies with negative equity as of June 30, 2019 and 2018, respectively, which are disclosed in “Provisions” (see Note 18).
 
Below is a detail of the investments and the values of the stake held by the Group in associates and joint ventures for the years ended as of June 30, 2019 and 2018, as well as the Group's share of the comprehensive results of these companies for the years ended on June 30, 2019, 2018 and 2017:
 

 
% ownership interest
 
 
Value of Group's interest in equity
 
 
Group's interest in comprehensive income / (loss)
 
Name of the entity
 
June 30, 2019
 
 
June 30, 2018
 
 
June 30, 2017
 
 
June 30, 2019
 
 
June 30, 2018
 
 
June 30, 2019
 
 
June 30, 2018
 
 
June 30, 2017
 
Associates
 
 
 
 
 
 
 
 
 
 
 
 
 
 
 
 
 
 
 
 
 
 
 
 
New Lipstick (1)
  49.96%
  49.90%
  49.90%
  (6,058)
  (3,815)
  (2,238)
  (3,703)
  (4,794)
BHSA
  29.91%
  29.91%
  30.66%
  3,114 
  5,103 
  (1,687)
  291 
  (885)
Condor
  18.89%
  28.10%
  28.72%
  974 
  1,083 
  27 
  417 
  907 
PBEL
  45.40%
  45.40%
  45.40%
  1,385 
  1,632 
  (82)
  291 
  528 
Shufersal
  26.02%
  33.56%
  N/A 
  16,102 
  19,856 
  208 
  N/A 
  N/A 
Other associates
  N/A 
  N/A 
  N/A 
  2,342 
  4,127 
  (725)
  188 
  (1,009)
Joint ventures
    
    
    
    
    
    
    
    
Quality
  50.00%
  50.00%
  50.00%
  1,308 
  1,665 
  (408)
  613 
  1,090 
La Rural SA
  50.00%
  50.00%
  50.00%
  71 
  272 
  101 
  (31)
  28 
Mehadrin
  45.41%
  45.41%
  45.41%
  3,390 
  3,535 
  (78)
  893 
  30 
Other joint ventures
  N/A 
  N/A 
  N/A 
  2,407 
  3,049 
  (290)
  708 
  1,199 
Total associates and joint ventures
    
    
    
  25,035 
  36,507 
  (5,172)
  (333)
  (2,906)
 
 
 
 
 
F-53
IRSA Inversiones y Representaciones Sociedad Anónima
 
 



   
 
Latest financial statements issued
 
Name of the entity
Place of business / Country of incorporation
Main activity
 
Common shares 1 vote
 
 
Share capital (nominal value)
 
 
Profit / (loss) for the year
 
 
Shareholders’ equity
 
Associates
 
 
 
 
 
 
 
 
 
 
 
 
 
 
New Lipstick (1)
US
Real estate
  N/A 
  - 
  (31)
  (210)
BHSA (2)
Argentina
Financial
  48,689,072 
  (***) 1,500 
  (***) 1,698
  (***) 10,496
Condor (3)
US
Hotel
  2,198,225 
  N/A 
  4 
  107 
PBEL
India
Real estate
  450 
  (**) 1 
  (20)
  512 
Shufersal (6)
Israel
Retail
  79,282,087 
  242 
  254 
  1,859 
Other associates
 
 
  N/A 
  N/A 
  N/A 
  N/A 
Joint ventures
 
 
    
    
    
    
Quality (4)
Argentina
Real estate
  120,827,022 
  326 
  (816)
  2,571 
La Rural S,A,
Argentina
Organization of events
  714,498 
  1 
  227 
  72 
Mehadrin (5)
Israel
Agriculture
  1,509,889 
  (**) 3 
  32 
  611 
Other joint ventures
 
 
  N/A 
  N/A 
  N/A 
  N/A 
 
(1)
On March 4, 2019, Metropolitan, a subsidiary of New Lipstick, has renegotiated its debt without recourse to IRSA and it has been reconfigured with a balance of US$ 11MM. Said debt must be canceled on April 30, 2021.
In June 2019, an Escrow Agreement was signed for the sum of US$ 5.1 million, through which an option was acquired to purchase the controlling stake on one of the lands on which the Lipstick building is built. This option expired on August 30, so the seller has the right to collect the deposit. The company will continue negotiations, trying to obtain funding sources that allow us to execute the purchase.
(2)
BHSA is a commercial bank of comprehensive services that offers a variety of banking and financial services for individuals, small and medium businesses and large companies. The market price of the share is 17.15 pesos per share. The effect of the treasury shares in the BHSA portfolio is considered for the calculation.
(3)
Condor is an investment company focused on US hotels. The price of its shares as of June 30, 2019 is US$ 9.07 per share.
(4)
Quality is dedicated to the exploitation of the San Martín property (former property of Nobleza Piccardo S.A.I.C. and F.).
(5)
Mehadrin is a company dedicated to the production and export of citrus, fruits and vegetables. The Group has entered into a Joint - Venture agreement in relation to this company. The price of its shares as of June 30, 2019 is NIS 20.40 per share.
(6)
Shufersal is a company that has supermarkets and pharmacies in Israel, the market price of the share is NIS 2,385 as of June 30, 2019.
 
 (*) 
Amounts in millions of US Dollars under USGAAP. Condor’s year-end falls on December 31, so the Group estimates their interest with a three-month lag, including material adjustments, if any.
(**) 
Amounts in millions of NIS.
(***) 
 The balances as of June 30, 2019 correspond to the Financial Statements of BHSA prepared in accordance with BCRA standards.
 
 
 
 
F-54
IRSA Inversiones y Representaciones Sociedad Anónima
 
 
Set out below is summarized financial information of the associates and joint ventures considered to be material to the Group:
 
 
 
Current Assets
 
 
Non-current Assets
 
 
Current Liabilities
 
 
Non-current Liabilities
 
 
Net assets
 
 
% of ownership interest held
 
 
Interest in associate and joint venture
 
 
Goodwill and others
 
 
Book value
 
  As of 06,30,19                                         
Associates
 
 
 
 
 
 
 
 
 
 
 
 
 
 
 
 
 
 
 
 
 
 
 
 
 
 
 
BHSA (iii)
  61,440
  22,382
  62,630
  10,696
 10,496
  29.91%
 3,139
 25
  3,114 
PBEL
  2,220 
  597 
  442 
  8,486 
  (6,111)
  45.00%
  (2,750)
  4,135 
  1,385 
Shufersal
  36,202 
  62,604 
  38,278 
  38,338 
  22,190 
  26.02%
  5,774 
  10,328 
  16,102 
Joint ventures
    
    
    
    
    
    
    
    
    
Quality Invest (ii)
  17 
  3,443 
  83 
  806 
  2,571 
  50.00%
  1,286 
  22 
  1,308 
Mehadrin
  8,319 
  10,718 
  9,143 
  2,602 
  7,292 
  45.41%
  3,311 
  79 
  3,390 
  As of 06,30,18                                                                 
Associates
    
    
    
    
    
    
    
    
    
BHSA
  56,183 
  24,827 
  44,697 
  28,560 
  7,753 
  29.91%
  2,319 
  2,784 
  5,103 
PBEL
  3,057 
  650 
  909 
  8,506 
  (5,708)
  45.00%
  (2,569)
  4,201 
  1,632 
Shufersal
  34,198 
  60,060 
  37,450 
  34,381 
  22,427 
  33.56%
  7,527 
  12,329 
  19,856 
Joint ventures
    
    
    
    
    
    
    
    
    
Quality Invest (ii)
  7 
  4,387 
  100 
  1,008 
  3,286 
  50.00%
  1,643 
  22 
  1,665 
Mehadrin
  9,905 
  8,813 
  7,561 
  3,855 
  7,302 
  45.41%
  3,317 
  218 
  3,535 
 
 
 
 
Revenues
 
 
Net income / (loss)
 
 
Total comprehensive income / (loss)
 
 
Dividend distribution
 
 
Cash of operating activities
 
 
Cash of investing activities
 
 
Cash of financing activities
 
 
Changes in cash and cash equivalents
 
  Year ended 06,30,19 (i)                                    
Associates
 
 
 
 
 
 
 
 
 
 
 
 
 
 
 
 
 
 
 
 
 
 
 
 
BHSA (iii)
  17,006
 1,698
 1,698
  250 
 7,940
  (2,041)
  (5,044)
 1,689
PBEL
  9 
  (182)
  (223)
  - 
  40 
  167 
  (214)
  (7)
Shufersal
  115,894 
  2,214 
  2,202 
  1,713 
  3,119 
  (8,067)
  977 
  (3,971)
Joint ventures
    
    
    
    
    
    
    
    
Quality Invest (ii)
  25 
  (816)
  (816)
  - 
  (87)
  - 
  87 
  - 
Mehadrin
  12,125 
  542 
  573 
  - 
  470 
  (194)
  (883)
  (607)
  Year ended 06,30,18 (i)                                                         
Associates
    
    
    
    
    
    
    
    
BHSA
  12,300 
  2,054 
  2,054 
  200 
  2,602 
  (79)
  (821)
  1,702 
PBEL
  8 
  (552)
  (548)
  - 
  (76)
  397 
  (345)
  (24)
Shufersal
  94,100 
  1,847 
  (118)
  708 
  5,906 
  (7,587)
  4,569 
  2,888 
Joint ventures
    
    
    
    
    
    
    
    
Quality Invest (ii)
  22 
  1,227 
  1,227 
  - 
  (138)
  - 
  138 
  - 
Mehadrin
  11,277 
  534 
  541 
  - 
  615 
  40 
  (110)
  545 
 
(i)
Information under GAAP applicable in the associate and joint ventures´ jurisdiction.
(ii)
In March 2011, Quality acquired an industrial plant located in San Martín, Province of Buenos Aires. The facilities are suitable for multiple uses. On January 20, 2015, Quality agreed with the Municipality of San Martin on certain re zoning and other urban planning matters (“the Agreement”) to surrender a non-significant portion of the land and a monetary consideration of Ps. 40 million, payable in two installments of Ps. 20 each, the first of which was actually paid on June 30, 2015. In July 2017, the Agreement was amended as follows: 1) a revised zoning plan must be submitted within 120 days as from the amendment date, and 2) the second installment of the monetary considerations was increased to Ps. 71 million payables in 18 equal monthly installments. On March 8, 2018, it was agreed with the well-known Gehl Study (Denmark) - Urban Quality Consultant - the elaboration of a Master Plan, generating a modern concept of New Urban District of Mixed Uses.
(iii)
Information under  BCRA Standards except for the book value of the interest in the associate, goodwill and others.
 
BHSA
 
BHSA is subject to certain restrictions on the distribution of profits, as required by BCRA regulations.
 
As of June 30, 2019, BHSA has a remnant of 35.2 million Class C treasury shares of a par value of Ps. 1 received in 2009 as a result of certain financial transactions. The Annual Shareholders' Meeting decided to allocate 35.1 million of such shares to an employee compensation plan pursuant to Section 67 of Law 26,831. The remaining shares belong to third party holders of Stock Appreciation Rights, who have failed to produce the documentation required for redemption purposes. As of June 30, 2019, considering the effect of such treasury shares, the Group’s interest in BHSA amounts to 29.91%.
 
The Group estimated that the value in use of its investment in BHSA as of June 30, 2019 and 2018 amounted to Ps. 3,863, Ps. 4,150, respectively. The value in use was estimated based on the present value of future business cash flows. The main assumptions used were the following:
 
-
The Group considered 7 years as the horizon for the projection of BHSA cash flows.
-
The “Private BADLAR” interest rate was projected based on internal data and information gathered from external advisors.

 
 
F-55
IRSA Inversiones y Representaciones Sociedad Anónima 


 
-
The projected exchange rate was estimated in accordance with internal data and external information provided by independent consultants.
-
The discount rate used to discount actual dividend flows was 14.37% in 2019 and 14.01% in 2018.
-
The sensitivity to a 1% increase in the discount rate would be a reduction in the value in use of Ps. 352 for 2019 and of Ps. 368 for 2018.
 
Puerto Retiro (joint venture):
 
At present, this 8.3 hectare plot of land, is affected by a zoning regulation defined as U.P. which prevents the property from being used for any purposes other than strictly port activities.
 
Puerto Retiro was involved in a judicial bankruptcy action brought by the National Government. The current Board of Directors would not be held personally liable with regard to this action. Management and legal counsel of the Company believe that there are sufficient legal and technical arguments to consider that the petition for extension of the bankruptcy case will be dismissed by the court. However, in view of the current status of the action, its result cannot be predicted.
 
Moreover, Tandanor filed a civil action against Puerto Retiro S.A. and the other defendants in the criminal case for violation of Section 174 (5) based on Section 173 (7) of the Criminal Code of Argentina. Such action seeks -on the basis of the nullity of the decree that approved the bidding process involving the Dársena Norte property- the restitution of the property and a reimbursement in favor of Tandanor for all such amounts it has allegedly lost as a result of a suspected fraudulent transaction involving the sale of the property. Puerto Retiro has presented the allegation on the merit of the evidence, highlighting that the current shareholders of Puerto Retiro did not participate in any of the suspected acts in the criminal case since they acquired the shares for consideration and in good faith several years after the facts told in the process. Likewise, it was emphasized that the company Puerto Retiro is foreign to the bidding / privatization carried out for the sale of Tandanor shares. On September 7, 2018, the Oral Federal Criminal Court No. 5 rendered a decision. According to the sentence read by the president of the Court, Puerto Retiro won the preliminary objection of limitation filed in the civil action. However, in the criminal case, where Puerto Retiro is not a party, it was ordered, among other issues, the confiscation (“decomiso”) of the property owned by Puerto Retiro known as Planta I. The grounds of the Court`s judgement were read on November 11, 2018. From that moment, all the parties were able to present the appeals. Given this fact, an extraordinary appeal was filed, which was rejected, and as a result, a complaint was filed for a rejected appeal, which was granted. Consequently, the appeal is under study in the Argentine Supreme Court of Justice.
 
In the criminal action, the claimant reported the violation by Puerto Retiro of the injunction ordered by the criminal court consisting in an order to stay (“prohibición de innovar”) and not to contract with respect to the property disputed in the civil action. As a result of this complaint, the Federal Oral Court No. 5 formed an incident and ordered and executed the closure of the property where the lease agreements were being executed (a heliport and a mooring), in order to enforce compliance with the measure before mentioned. As a result of this circumstance, it was learned that the proceedings were turned over to the Criminal Chamber for the allocation of the court to investigate the possible commission of a crime of disobedience. As of the date of issuance of these financial statements there has been no news about the progress of this cause.
 
Faced with the evolution of the legal cases that affect it and based on the reports of its legal advisors, Puerto Retiro Management has decided to register an allowance equivalent to 100% of the book value of its investment property, without prejudice to reverse it when a favorable ruling is obtained in the interposed actions.
 
 
 
F-56
IRSA Inversiones y Representaciones Sociedad Anónima
 
 
9.
Investment properties
 
Changes in the Group’s investment properties according to the fair value hierarchy for the years ended June 30, 2019 and 2018 were as follows:
 
 
 
June 30, 2019
 
 
June 30, 2018
 
 
 
Level 2
 
 
Level 3
 
 
Level 2
 
 
Level 3
 
Fair value at the beginning of the year
  25,453 
  227,786 
  16,438 
  184,858 
Additions
  3,614 
  4,510 
  2,281 
  3,483 
Financial cost charged
  152 
  11 
  37 
  97 
Capitalized leasing costs
  8 
  3 
  11 
  25 
Amortization of capitalized leasing costs (i)
  (6)
  (9)
  (5)
  (2)
Transfers
  (487)
  790 
  516 
  1,775 
Deconsolidation (see Note 4,I,)
  - 
  - 
  - 
  (7,229)
Assets incorporated by business combination
  - 
  - 
  185 
  - 
Disposals
  (50)
  (2,572)
  (227)
  (630)
Cumulative translation adjustment
  (47)
  (2,086)
  - 
  34,352 
Net gain / (loss) from fair value adjustment
  2,096 
  (25,806)
  6,217 
  11,057 
Fair value at the end of the year
  30,733 
  202,627 
  25,453 
  227,786 
 
(i) Amortization charges of capitalized leasing costs were included in “Costs” in the Statements of Income (Note 23).
 
The following is the balance by type of investment property of the Group as of June 30, 2019 and 2018:
 
 
  06.30.2019 
  06.30.2018 
Rental properties
 205,353
  219,814 
Undeveloped parcels of land
  19,946 
  19,615 
Properties under development
 8,061
  13,810 
Total
  233,360 
  253,239 
 
Certain investment property assets of the Group have been mortgaged or restricted to secure some of the Group’s borrowings and other payables. Book amount of those properties amounts to Ps. 10,754, Ps. 41,886 as June 30, 2019 and 2018, respectively.
 
The following amounts have been recognized in the Statements of Income:
 
 
  06.30.19 
  06.30.18 
  06.30.17 
Rental and services income
  20,993 
  19,252 
  19,678 
Direct operating expenses
  (5,663)
  (5,377)
  (6,108)
Development expenditures
  (61)
  (2,892)
  (3,114)
Net realized gain from fair value adjustment of investment properties
  575 
  369 
  258 
Net unrealized (loss) / gain from fair value adjustment of investment properties
  (24,285)
  16,905 
  (4,647)
 
See note 5 (liquidity schedule) for detail of contractual commitments related to investment properties.
 
Valuation processes
 
The Group’s investment properties were valued at each reporting date by independent professionally qualified appraisers who hold a recognized relevant professional qualification and have experience in the locations and segments of the investment properties appraised. For all investment properties, their current use equates to the highest and best use.
 
Each operations center has a team which reviews the appraisals performed by the independent appraisers (the “review team”). The review team: i) verifies all major and important assumptions relevant to the appraisal in the valuation report from the independent appraisers; ii) assesses property valuation movements compared to the valuation report from the prior period; and iii) holds discussions with the independent appraisers.
 
 
 
F-57
IRSA Inversiones y Representaciones Sociedad Anónima
 
 
Changes in Level 2 and 3 fair values, if any, are analyzed at each reporting date during the valuation discussions between the review team and the independent appraisers. In the case of the Operations Center in Argentina, the Board of Directors ultimately approves the fair value calculation for recording into the Financial Statements. In the case of the Operations Center in Israel, the appraisals are examined by Israel Management and reported to the Financial Statements Committee.
 
Valuation techniques used for the estimation of fair value of the investment property for the Argentina operations center:
 
The Group has defined valuation techniques according to the characteristics of each property and the type of market in which these assets are located, in order to maximize the use of observable information available for the determination of fair value.
 
For the Shopping Malls there is no liquid market for the sale of properties with these characteristics that can be taken as a reference of value. Likewise, the Shopping Malls, being a business denominated in pesos, are highly related to the fluctuation of macroeconomic variables in Argentina, the purchasing power of individuals, the economic cycle of GDP growth, the evolution of inflation, among others. Consequently, the methodology adopted by the Group for the valuation of Shopping Malls is the discounted cash flow model (“DCF”), which allows the volatility of the Argentine economy to be taken into account and its correlation with the revenue streams of the Malls and the inherent risk of the Argentine macroeconomy. The DCF methodology contemplates the use of certain unobservable valuation assumptions, which are determined reliably based on the information and internal sources available at the date of each measurement. These assumptions mainly include the following:
 
Future cash flow projected income based on the current locations, type and quality of the properties, backed by the lease agreements that the Company has signed with its tenants. The Company's revenues are iqual to to the higher of: i) a Minimum Insured Fixed Value (“VMA”) and ii) a percentage of the tenant's sales in each Shopping Mall. Accordinly, estimates of the evolution of the Gross Domestic Product (“GDP) and the Inflation of the Argentine economy, asprovided as an external consultant were used to estimate the evolution of tenant sales, which have a high correlation with these macroeconomic variables. These macroeconomic projections were contrasted with the projections prepared by the International Monetary Fund (“IMF”), the Organization for Economic Cooperation and Development (“OECD”) and with the Survey of Macroeconomic Expectations (“REM”), which consists of a Survey prepared by the Central Bank of Argentina aimed to local and foreign specialized analysts in order to allow a systematic follow-up of the main short and medium term macroeconomic forecasts on the evolution of the Argentine economy.
The income from all Shopping Malls was considered to grow with the same elasticity in relation to the evolution of the GDP and the projected inflation. The specific characteristics and risks of each Shopping Mall are captured through the use of the historical average EBITDA Margin of each of them.
Cash flows from future investments, expansions or improvements in Shopping Mall were not contemplated.
Terminal value: a perpetuity calculated from the cash flow of the last year of useful life was considered.
The cash flow for concessions was projected until the termination date of the concession stipulated in the current contract.
Given the prevailing inflationary context and the volatility of certain macroeconomic variables, a reference long term interest rate in pesos is not available to discount the projected cash flows from shopping malls. Consequently, the projected cash flows were dollarized through the future ARS / US$ exchange rate curve provided by an external consultant, which are contrasted to assess their reasonableness with those of the IMF, OECD, REM and the On-shore Exchange Rate Futures Market (ROFEX). Finally, dollarized cash flows were discounted with a long-term dollar rate, the weighted average capital cost rate (“WACC”), for each valuation date.
The estimation of the WACC discount rate was determined according to the following components:
a) United State Governments Bonds risk-free rate;
b) Industry beta, considering comparable companies from the US, Brazil, Chile and Mexico, in order to contemplate the Market Risk on the risk-free rate;
c) Argentine country risk considering the EMBI + Index; and
d) Cost of debt and capital structure, considering that information available from the Argentine corporate market (“blue chips”) was determined as a reference, since sovereign bonds have a history of defaults. Consequently, and because IRSA CP, based on its representativeness and market share represents the most important entity in the sector, we have taken its indicators to determine the discount rate.
 
 
 
F-58
IRSA Inversiones y Representaciones Sociedad Anónima
 
 
For offices, other rental properties and plot of lands, the valuation was determined using transactions of comparable market assets, since the market for offices and land banks in Argentina is liquid and has market transactions that can be taken as reference. These values are adjusted to the differences in key attributes such as location, property size and quality of interior fittings. The most significant input to the comparable market approach is the price per square meter that derives from the supply and demand in force in the market at each valuation date.
 
In certain situations it is complex to determine reliably the fair value of developing properties. In order to assess whether the fair value of a developing property can be determined reliably, management considers the following factors, among others:
 
The provisions of the construction contract.
The stage of completion.
Whether the project / property is standard (typical for the market) or non-standard.
The level of reliability of cash inflows after completion.
The specific development risk of the property.
Previous experience with similar constructions.
Status of construction permits.
 
Valuation techniques used to estimate the Fair Value of Investment Properties for the Israel operations center:
 
Valuations were performed using the DCF method. The discount rates used by appraisers in Israel are mainly in the range of 7% - 9% and are established taking into account the type of property, purpose, location, the level of rent compared to the market price and quality of the tenants.
 
When determining the value of office buildings, buildings aimed at to the technology sector and commercial spaces (mainly located in the city center and in high-tech office parks with high-quality tenants), the discount rates mainly used are between 7% to 9%, while for workshop, storage and industry buildings (mainly located in peripheral areas of the city) they are valuated using a discount rate between 7.75% -9%.
 
There were no changes in valuation techniques during the years ended June 30, 2019 and 2018.
 
The following table presents information regarding the fair value measurements of investment properties using significant unobservable inputs (Level 3):
 
 
 
 
 
Sensitivity (i)
 
 
 
 
06.30.19
06.30.19
Description
Valuation technique
Parameters
Range fiscal year 2019 / (2018)
Increase
Decrease
Increase
Decrease
Rental properties in Israel - Offices (Level 3)
Discounted cash flows
Discount rate
7.00% to 9.00% /
(7.00% to 9.00% )
(2,670)
3,046
 
(2,421)
 
2,900
Weighted average rental value per square meter (m2) per month, in NIS
NIS 67 / (NIS 63)/
4,697
(4,697)
 
 
4,725
 
 
(4,725)
Rental properties in Israel - Commercial use (Level 3)
Discounted cash flows
Discount rate
7.00% to 9.00% /
(7.00% to 9.00%)
(1,351)
1,544
 
(2,057)
 
2,267
Weighted average rental value per square meter (m2) per month, in NIS
 NIS 90 / (NIS 87)
2,132
(2,132)
 
 
2,551
 
 
(2,551)
Rental properties in Israel - Industrial use (Level 3)
Discounted cash flows
Discount rate
7.75% to 9.00% /
(7.75% to 9.00%)
(502)
570
 
(742)
 
837
Weighted average rental value per square meter (m2) per month, in NIS
NIS 32 / (NIS 31)
1,211
(1,211)
 
 
1,549
 
 
(1,549)
Rental properties in USA - HSBC Building (Level 3)
Discounted cash flows
Discount rate
6.25% / (6.25%)
(1,526)
1,616
(1,886)
1,974
Weighted average rental value per square meter (m2) per month, in US$
US$ 78 / (US$ 73)
3,339
(3,339)
 
 
4,129
 
 
(4,129)
Rental properties in USA - Las Vegas project (Level 3)
Discounted cash flows
Discount rate
8.50% / (8.50%)
(327)
345
(208)
219
Weighted average rental value per square meter (m2) per month, in US$
US$ 27 / (US$ 33)
410
(410)
 
 
468
 
 
(468)
Shopping Malls in Argentina (Level 3)
Discounted cash flows
Discount rate
12.10% / (9.79% )
(3,266)
4,073
(7,850)
10,573
Growth rate
3% / (3%)
1,536
(1,232)
4,829
(3,589)
Inflation
(*)
2,860
(2,618)
6,277
(5,667)
Devaluation
(*)
(3,035)
4,364
(10,196)
15,294
Plot of land in Argentina (Level 3)
Comparable with incidence adjustment
Value per square meter (m2)
Ps. 13,033 / (Ps. 14,312)
935
(935)
 
100
 
(100)
% of incidence
30% / (30%)
3,119
(3,119)
3,368
(3,368)
Properties under development in Israel (Level 3)
Estimated fair value of the investment property after completing the construction
Weighted average construction cost per square meter (m2) in NIS
5,787 NIS/m2 /
(5,787 NIS/m2)
 
 
 
 
Annual weighted average discount rate
7.00% to 9.00% /
(7.00% to 9.00%)
(642)
642
 
(586)
 
586
 

 
 
F-59
 
  IRSA Inversiones y Representaciones Sociedad Anónima
 
(*) For the next 5 years, an average AR$ / US$ exchange rate with an upward trend was considered, starting at Ps. 38.05 (corresponding to the year ended June 30, 2019) and arriving at Ps. 72.16 (for 2018 starting at Ps. 19.51 and arriving at Ps 49.05). In the long term, a nominal devaluation rate of 5.7% calculated based on the quotient between inflation in Argentina and the United States is assumed. The considered inflation shows a downward trend, which starts at 55.5% (corresponding to the year ended June 30, 2019) and stabilizes at 8% after 5 years (25% for 2018) These assumptions were determined at the closing date of the fiscal year.
(i) Considering an increase or decrease of: 100 points for the discount and growth rate in Argentina, 10% for the incidence and inflation, 10% for the devaluation, 50 points for the discount rate of Israel and USA, and 1% for the value of the m2.
 
10.
Property, plant and equipment
 
Changes in the Group’s property, plant and equipment for the years ended June 30, 2019 and 2018 were as follows:
 
 
 
Buildings and facilities
 
 
Machinery and equipment
 
 
Communication networks
 
 
Others(i)
 
 
Total
 
Balance at June 30, 2017
 
 
 
 
 
 
 
 
 
 
 
 
 
 
 
Costs
  39,653 
  10,078 
  54,220 
  4,728 
  108,679 
Accumulated depreciation
  (5,859)
  (3,065)
  (41,807)
  (2,024)
  (52,755)
Net book amount at June 30, 2017
  33,794 
  7,013 
  12,413 
  2,704 
  55,924 
Additions
  1,935 
  1,749 
  1,741 
  1,627 
  7,052 
Disposals
  (109)
  (45)
  (86)
  (17)
  (257)
Deconsolidation (note 4.I.)
  (36,459)
  (9,511)
  - 
  (507)
  (46,477)
Assets incorporated by business combination
  162 
  176 
  - 
  - 
  338 
Impairment / recovery
  (123)
  - 
  - 
  - 
  (123)
Cumulative translation adjustment
  8,043 
  2,428 
  3,202 
  956 
  14,629 
Transfers
  (2,632)
  - 
  - 
  - 
  (2,632)
Depreciation charges (ii)
  (1,697)
  (1,276)
  (2,307)
  (1,070)
  (6,350)
Balance at June 30, 2018
  2,914 
  534 
  14,963 
  3,693 
  22,104 
Costs
  7,251 
  1,625 
  61,088 
  7,144 
  77,108 
Accumulated depreciation
  (4,337)
  (1,091)
  (46,125)
  (3,451)
  (55,004)
Net book amount at June 30, 2018
  2,914 
  534 
  14,963 
  3,693 
  22,104 
Transfers
  133 
  13 
  - 
  (138)
  8 
Additions
  122 
  68 
  3,218 
  1,591 
  4,999 
Disposals
  - 
  (1)
  (30)
  (11)
  (42)
Cumulative translation adjustment
  (67)
  (14)
  (391)
  (32)
  (504)
Depreciation charges (ii)
  (302)
  (65)
  (2,649)
  (1,226)
  (4,242)
Balance at June 30, 2019
  2,800 
  535 
  15,111 
  3,877 
  22,323 
Costs
  7,439 
  1,691 
  63,885 
  8,554 
  81,569 
Accumulated depreciation
  (4,639)
  (1,156)
  (48,774)
  (4,677)
  (59,246)
Net book amount at June 30, 2019
  2,800 
  535 
  15,111 
  3,877 
  22,323 
 
(i) Includes furniture and fixtures and vehicles.
(ii) As of June 30, 2019 and 2018, depreciation charges of property, plant and equipment were recognized: Ps. 3,881 and Ps. 3,304 in "Costs", Ps. 286 and Ps. 184 in "General and administrative expenses" and Ps. 75 and Ps. 52 in "Selling expenses", respectively in the Statements of Income (Note 23). In addition, a depreciation charge in the amount of Ps. 2,810, was recognized in "Discontinued operations" as of June 30, 2018.
 
11.
Trading properties
 
Changes in the Group’s trading properties for the fiscal years ended June 30, 2019 and 2018 were as follows:
 
 
 
Completed properties
 
 
Properties under development (i)
 
 
Undeveloped sites
 
 
Total
 
At June 30, 2017
  1,641 
  8,454 
  2,247 
  12,342 
Additions
  25 
  2,961 
  409 
  3,395 
Financial costs capitalized
  - 
  17 
  - 
  17 
Cumulative translation adjustment
  917 
  1,644 
  477 
  3,038 
Transfers
  2,545 
  (2,729)
  (185)
  (369)
Disposals
  (1,038)
  (1,864)
  (80)
  (2,982)
At June 30, 2018
  4,090 
  8,483 
  2,868 
  15,441 
IFRS 15 adjustment
  (1,090)
  (4,735)
  - 
  (5,825)
Additions
  - 
  2,521 
  43 
  2,564 
Financial costs capitalized
  - 
  12 
  - 
  12 
Cumulative translation adjustment
  (444)
  (349)
  (153)
  (946)
Transfers
  2,428 
  (1,961)
  (430)
  37 
Impairment
  - 
  - 
  (32)
  (32)
Disposals
  (3,105)
  (2,297)
  - 
  (5,402)
At June 30, 2019
  1,879 
  1,674 
  2,296 
  5,849 
 
 
 
 
F-60
IRSA Inversiones y Representaciones Sociedad Anónima
 
 
 
 
 
June 30, 2019
 
 
June 30, 2018
 
Non-current
  5,483 
  10,344 
Current
  366 
  5,097 
Total
  5,849 
  15,441 
 
(i)       Includes Zetol and Vista al Muelle plots of land, which have been mortgaged to secure Group's borrowings. The net book value amounted to Ps. 407 and Ps. 407 as of June 30, 2019 and 2018, respectively. Additionally, the Group has contractual obligations not provisioned related to these plot of lands committed when certain properties were acquired or real estate projects were approved, and amount to Ps. 432 and Ps. 578, respectively. Both projects are expected to be completed in 2029.
 
12.
Intangible assets
 
Changes in the Group’s intangible assets for the years ended June 30, 2019 and 2018 were as follows:
 
 
 
Goodwill
 
 
Trademarks
 
 
Licenses
 
 
Customer relations
 
 
Information systems and software
 
 
Contracts and others(ii)
 
 
Total
 
Balance at June 30, 2017
 
 
 
 
 
 
 
 
 
 
 
 
 
 
 
 
 
 
 
 
 
Costs
  5,613 
  8,127 
  2,018 
  9,558 
  8,132 
  3,608 
  37,056 
Accumulated amortization
  - 
  (165)
  (423)
  (4,398)
  (5,526)
  (1,494)
  (12,006)
Net book amount at June 30, 2017
  5,613 
  7,962 
  1,595 
  5,160 
  2,606 
  2,114 
  25,050 
Additions
  - 
  - 
  - 
  5 
  1,000 
  160 
  1,165 
Disposals
  - 
  - 
  - 
  - 
  - 
  - 
  - 
Transfers
  - 
  - 
  - 
  - 
  - 
  (28)
  (28)
Deconsolidation (see Note 4.I.)
  (4,207)
  (5,445)
  - 
  (709)
  (798)
  (178)
  (11,337)
Cumulative translation adjustment
  1,623 
  2,349 
  386 
  815 
  731 
  276 
  6,180 
Amortization charges (i)
  - 
  (79)
  (151)
  (1,691)
  (947)
  (718)
  (3,586)
Assets incorporated by business combination
  1,819 
  - 
  - 
  - 
  - 
  26 
  1,845 
Balance at June 30, 2018
  4,848 
  4,787 
  1,830 
  3,580 
  2,592 
  1,652 
  19,289 
Costs
  4,848 
  5,083 
  6,800 
  10,773 
  4,852 
  4,497 
  36,853 
Accumulated amortization
  - 
  (296)
  (4,970)
  (7,193)
  (2,260)
  (2,845)
  (17,564)
Net book amount at June 30, 2018
  4,848 
  4,787 
  1,830 
  3,580 
  2,592 
  1,652 
  19,289 
Additions
  - 
  - 
  - 
  11 
  1,061 
  1,532 
  2,604 
Impairment
  (129)
  - 
  - 
  - 
  - 
  - 
  (129)
Disposals
  - 
  - 
  - 
  - 
  (43)
  - 
  (43)
Cumulative translation adjustment
  (129)
  (141)
  (68)
  (218)
  (40)
  35 
  (561)
Amortization charges (i)
  - 
  (86)
  (151)
  (1,168)
  (902)
  (939)
  (3,246)
Balance at June 30, 2019
  4,590 
  4,560 
  1,611 
  2,205 
  2,668 
  2,280 
  17,914 
Costs
  4,590 
  4,942 
  6,624 
  14,189 
  4,514 
  6,025 
  40,884 
Accumulated amortization
  - 
  (382)
  (5,013)
  (11,984)
  (1,846)
  (3,745)
  (22,970)
Net book amount at June 30, 2019
  4,590 
  4,560 
  1,611 
  2,205 
  2,668 
  2,280 
  17,914 
 
(i) Amortization charge was recognized in the amount of Ps. 736 and Ps. 759 under "Costs", in the amount of Ps. 944 and Ps. 879 under "General and administrative expenses" and Ps. 1,566 and Ps. 1,578 under "Selling expenses" as of June 30, 2019 and 2018, respectively in the Statements of Income (Note 23). In addition, a charge of Ps. 370 was recognized under "Discontinued operations" as of June 30, 2018.
(ii) Includes other non-significant business combinations.
 
The goodwill assigned to real estate in Israel amounts to NIS 113 (Ps. 1,352 at the exchange rate at the end of the financial year 2019), that assigned to telecommunications amounts to NIS 268 (Ps. 3,195 at the exchange rate at the end of the financial year 2019) and the one assigned to supermarkets amounted to NIS 192. The rest is goodwill that is allocated to the real estate segment of Argentina.
 
Goodwill impairment test
 
The Group performs an annual impairment test of the goodwill. For fiscal year 2018, the recoverable value obtained for said test corresponding to the CGUs where the goodwill is assigned (Israel's Telecommunications and Real Estate) was calculated based on the fair value (market value) minus the costs of sale.
 
For the fiscal year 2019, based on the significant decrease in the market value of Cellcom and its results in the last financial year, caused by the greater competition in the cell phone market in Israel as a result of the entry of new competitors, the Group calculated the recoverable value at the end of the year of the telecommunications CGU based on the value in use of the assets. This test resulted in the goodwill attributable to Cellcom for an amount of Ps. 3,197 (NIS 268) being recoverable.
 
The value in use as of June 30, 2019, was determined by an independent appraiser and was estimated at Ps. 58,886 (NIS 4,936).
 
The cash flow was calculated based on the budgets approved by management covering a period of 5 years. Subsequent cash flows were estimated based on the long-term growth rate. The main data and assumptions used in the calculation of the value in use were the following:
 
 
F-61
 
 
  IRSA Inversiones y Representaciones Sociedad Anónima
 
 
June 30, 2019 (NIS)
Net value of the CGU net of taxes
NIS 294
Value of the net operating assets of the telecommunications CGU of Israel (including brands and excluding goodwill)
NIS 3,668
Value of goodwill of the CGU
NIS 268
Annual discount rate after tax
8.5%
Long-term growth rate
1.5%
Long-term market share
25%
ARPU (average monthly income per user) during the representative term (excludes income from international hosting and roaming)
NIS 55.50
 
 
 The recoverable amount of the CGU would be equal to the book value in the scenarios in which the relevant variables are the following, in the event that the rest of the variables remain constant:
 
Annual net discount rate after taxes 9.20%
ARPU (average monthly income per user) during the
representative term (excludes income from international hosting and roaming) NIS 53
 
For fiscal year 2019, the recoverable value for the real estate CGU was calculated based on the fair value (contribution value) minus selling costs.
 
13.
Financial instruments by category
 
The following note presents the financial assets and financial liabilities by category and a reconciliation to the corresponding line in the Consolidated Statements of Financial Position, as appropriate. Since the line items “Trade and other receivables” and “Trade and other payables” contain both financial instruments and non-financial assets or liabilities (such as prepayments, trade receivables, trade payables in-kind and tax receivables and payables), the reconciliation is shown in the columns headed “Non-financial assets” and “Non-financial liabilities”. Financial assets and liabilities measured at fair value are assigned based on their different levels in the fair value hierarchy.
 
IFRS 9 defines the fair value of a financial instrument as the amount for which an asset could be exchanged, or a financial liability settled, between knowledgeable, willing parties in an arm’s length transaction. All financial instruments recognized at fair value are allocated to one of the valuation hierarchy levels of IFRS 7. This valuation hierarchy provides for three levels.
 
In the case of Level 1, valuation is based on quoted prices (unadjusted) in active markets for identical assets and liabilities that the Company can refer to at the date of valuation. In the case of Level 2, fair value is determined by using valuation methods based on inputs directly or indirectly observable in the market. If the financial instrument concerned has a fixed contract period, the inputs used for valuation must be observable for the whole of this period. In the case of Level 3, the Group uses valuation techniques not based on inputs observable in the market. This is only permissible insofar as no market data is available. The inputs used reflect the Group’s assumptions regarding the factors which market players would consider in their pricing.
 
 
 
F-62
IRSA Inversiones y Representaciones Sociedad Anónima
 
 
The Group’s Finance Division has a team in place in charge of estimating the valuation of financial assets required to be reported in the Consolidated Financial Statements, including the fair value of Level-3 instruments. The team directly reports to the Chief Financial Officer ("CFO"). The CFO and the valuation team discuss the valuation methods and results upon the acquisition of an asset and, as of the end of each reporting period.
 
According to the Group’s policy, transfers among the several categories of valuation are recognized when occurred, or when there are changes in the prevailing circumstances requiring the transfer.
 
Financial assets and financial liabilities as of June 30, 2019 are as follows:
 
 
 
Financial assets at amortized cost (i)
 
 
Financial assets at fair value through profit or loss
 
 
Subtotal financial assets
 
 
Non-financial assets
 
 
Total
 
 
 
 
 
 
Level 1
 
 
Level 2
 
 
Level 3
 
 
 
 
 
 
 
 
 
 
June 30, 2019
 
 
 
 
 
 
 
 
 
 
 
 
 
 
 
 
 
 
 
 
 
Assets as per Statement of Financial Position
 
 
 
 
 
 
 
 
 
 
 
 
 
 
 
 
 
 
 
 
 
Trade and other receivables (excluding the allowance for doubtful accounts and other receivables)
  28,988 
  - 
  - 
  - 
  28,988 
  7,782 
  36,770 
Investments in financial assets:
    
    
    
    
    
    
    
  - Public companies’ securities
  - 
  957 
  138 
  28 
  1,123 
  - 
  1,123 
  - Private companies’ securities
  - 
  - 
  - 
  1,826 
  1,826 
  - 
  1,826 
  - Deposits
  3,664 
  36 
  - 
  - 
  3,700 
  - 
  3,700 
  - Bonds
  - 
  16,728 
  1,062 
  998 
  18,788 
  - 
  18,788 
  - Investments in financial assets with quotation
  - 
  9,234 
  436 
  - 
  9,670 
  - 
  9,670 
Derivative financial instruments:
    
    
    
    
    
    
    
  - Foreign-currency future contracts
  - 
  - 
  29 
  - 
  29 
  - 
  29 
  - Others
  - 
  - 
  12 
  95 
  107 
  - 
  107 
Restricted assets (ii)
  7,460 
  - 
  - 
  - 
  7,460 
  - 
  7,460 
Financial assets held for sale:
    
    
    
    
    
    
    
  - Clal
  - 
  15,839 
  - 
  - 
  15,839 
  - 
  15,839 
Cash and cash equivalents:
    
    
    
    
    
    
    
  - Cash at bank and on hand
  6,726 
  - 
  - 
  - 
  6,726 
  - 
  6,726 
  - Short-term investments
  52,387 
  1,369 
  - 
  - 
  53,756 
  - 
  53,756 
Total assets
  99,225 
  44,163 
  1,677 
  2,947 
  148,012 
  7,782 
  155,794 
 
 
 
 
Financial liabilities at amortized cost (i)
 
 
Financial liabilities at fair value through profit or loss
 
 
Subtotal financial liabilities
 
 
Non-financial liabilities
 
 
Total
 
 
 
 
 
 
Level 1
 
 
Level 2
 
 
Level 3
 
 
 
 
 
 
 
 
 
 
June 30, 2019
 
 
 
 
 
 
 
 
 
 
 
 
 
 
 
 
 
 
 
 
 
Liabilities as per Statement of Financial Position
 
 
 
 
 
 
 
 
 
 
 
 
 
 
 
 
 
 
 
 
 
Trade and other payables
  14,768 
  - 
  - 
  - 
  14,768 
  5,546 
  20,314 
Borrowings (excluding finance leases)
  312,512 
  - 
  - 
  - 
  312,512 
  - 
  312,512 
Derivative financial instruments:
    
    
    
    
    
    
    
  - Swaps
  - 
  - 
  134 
  - 
  134 
  - 
  134 
  - Others
  - 
  - 
  871 
  48 
  919 
  - 
  919 
Total liabilities
  327,280 
  - 
  1,005 
  48 
  328,333 
  5,546 
  333,879 
 
(i) The fair value of financial assets and liabilities at their amortized cost does not differ significantly from their book value, except for borrowings (Note 19).
(ii) Corresponds to deposits in guarantee and escrows.

 
 
 
F-63
IRSA Inversiones y Representaciones Sociedad Anónima
 
 
Financial assets and financial liabilities as of June 30, 2018 were as follows:
 
 
 
Financial assets at amortized cost (i)
 
 
Financial assets at fair value through profit or loss
 
 
Subtotal financial assets
 
 
Non-financial assets
 
 
Total
 
 
 
 
 
 
Level 1
 
 
Level 2
 
 
Level 3
 
 
 
 
 
 
 
 
 
 
June 30, 2018
 
 
 
 
 
 
 
 
 
 
 
 
 
 
 
 
 
 
 
 
 
Assets as per Statements of Financial Position
 
 
 
 
 
 
 
 
 
 
 
 
 
 
 
 
 
 
 
 
 
Trade and other receivables (excluding the allowance for doubtful accounts and other receivables)
  29,024 
  - 
  - 
  - 
  29,024 
  8,156 
  37,180 
Investments in financial assets:
    
    
    
    
    
    
    
  - Public companies’ securities
  - 
  1,282 
  - 
  210 
  1,492 
  - 
  1,492 
  - Private companies’ securities
  - 
  - 
  - 
  1,817 
  1,817 
  - 
  1,817 
  - Deposits
  2,172 
  37 
  - 
  - 
  2,209 
  - 
  2,209 
  - Bonds
  16 
  21,669 
  786 
  1,234 
  23,705 
  - 
  23,705 
  - Investments in financial assets with quotation
  - 
  13,102 
  - 
  - 
  13,102 
  - 
  13,102 
Derivative financial instruments:
    
    
    
    
    
    
    
  - Foreign-currency future contracts
  - 
  - 
  110 
  - 
  110 
  - 
  110 
  - Others
  - 
  - 
  25 
  - 
  25 
  - 
  25 
Restricted assets (ii)
  9,784 
  - 
  - 
  - 
  9,784 
  - 
  9,784 
Financial assets held for sale:
    
    
    
    
    
    
    
  - Clal
  - 
  19,064 
  - 
  - 
  19,064 
  - 
  19,064 
Cash and cash equivalents:
    
    
    
    
    
    
    
  - Cash at bank and on hand
  10,037 
  - 
  - 
  - 
  10,037 
  - 
  10,037 
  - Short term investments
  44,080 
  3,938 
  - 
  - 
  48,018 
  - 
  48,018 
Total assets
  95,113 
  59,092 
  921 
  3,261 
  158,387 
  8,156 
  166,543 
 
 
 
Financial liabilities at amortized cost (i)
 
 
Financial liabilities at fair value through profit or loss
 
 
Subtotal financial liabilities
 
 
Non-financial liabilities
 
 
Total
 
 
 
 
 
 
Level 1
 
 
Level 2
 
 
Level 3
 
 
 
 
 
 
 
 
 
 
June 30, 2018
 
 
 
 
 
 
 
 
 
 
 
 
 
 
 
 
 
 
 
 
 
Liabilities as per Statement of Financial Position
 
 
 
 
 
 
 
 
 
 
 
 
 
 
 
 
 
 
 
 
 
Trade and other payables
  16,280 
  - 
  - 
  - 
  16,280 
  12,271 
  28,551 
Borrowings (excluding finance leases)
  321,438 
  - 
  - 
  - 
  321,438 
  - 
  321,438 
Derivative financial instruments:
    
    
    
    
    
    
    
  - Foreign-currency future contracts
  - 
  - 
  12 
  - 
  12 
  - 
  12 
  - Swaps
  - 
  - 
  73 
  - 
  73 
  - 
  73 
  - Others
  - 
  13 
  - 
  36 
  49 
  - 
  49 
  - Forwards
  - 
  - 
  185 
  - 
  185 
  - 
  185 
Total liabilities
  337,718 
  13 
  270 
  36 
  338,037 
  12,271 
  350,308 
 
(j) The fair value of financial assets and liabilities at their amortized cost does not differ significantly from their book value, except for borrowings (Note 19).
(jj) Corresponds to deposits in guarantee and escrows.
 
Liabilities carried at amortized cost also include liabilities under finance leases where the Group is the lessee and which therefore have to be measured in accordance with IAS 17 “Leases”. The categories disclosed are determined by reference to IFRS 9. Finance leases are excluded from the scope of IFRS 7 “Financial Instruments Disclosures”. Therefore, finance leases have been shown separately.
 
The following are details of the book value of financial instruments recognized, which were offset in the statements of financial position:
 
 
 
As of June 30, 2019
 
 
As of June 30, 2018
 
 
 
Gross amounts recognized
 
 
Gross amounts offset
 
 
Net amount presented
 
 
Gross amounts recognized
 
 
Gross amounts offset
 
 
Net amount presented
 
Financial assets
 
 
 
 
 
 
 
 
 
 
 
 
 
 
 
 
 
 
Trade and other receivables (excluding the allowance for doubtful accounts and other receivables)
  30,501 
  (1,513)
  28,988 
  30,379 
  (1,355)
  29,024 
Financial liabilities
    
    
    
    
    
    
Trade and other payables
  16,281 
  (1,513)
  14,768 
  17,635 
  (1,355)
  16,280 
 
 
 
 
F-64
IRSA Inversiones y Representaciones Sociedad Anónima
 
 
Income, expense, gains and losses on financial instruments can be assigned to the following categories:
 
 
 
Financial assets / liabilities at amortized cost
 
 
Financial assets / liabilities at fair value through profit or loss
 
 
Total
 
June 30, 2019
 
 
 
 
 
 
 
 
 
Interest income
  854 
  - 
  854 
Interest expense
  (15,549)
  - 
  (15,549)
Foreign exchange gains, net
  873 
  - 
  873 
Dividend income
  68 
  - 
  68 
Fair value gain on financial assets at fair value through profit or loss (i)
  - 
  1,645 
  1,645 
Gain on derivative financial instruments, net
  - 
  360 
  360 
Other finance costs
  623 
  - 
  623 
Total financial instruments
  (13,131)
  2,005 
  (11,126)
 
 
 
Financial assets / liabilities at amortized cost
 
 
Financial assets / liabilities at fair value through profit or loss
 
 
Total
 
June 30, 2018
 
 
 
 
 
 
 
 
 
Interest income
  930 
  - 
  930 
Interest expense
  (13,645)
  - 
  (13,645)
Loss from debt exchange
  (4,297)
  - 
  (4,297)
Foreign exchange losses, net
  (9,460)
  - 
  (9,460)
Dividend income
  146 
  78 
  224 
Fair value loss on financial assets at fair value through profit or loss
  - 
  (1,400)
  (1,400)
(Loss) / Gain on derivative financial instruments, net
  (2)
  282 
  280 
Other finance costs
  (89)
  - 
  (89)
Total financial instruments
  (26,417)
  (1,040)
  (27,457)
 
 
 
Financial assets / liabilities at amortized cost
 
 
Financial assets / liabilities at fair value through profit or loss
 
 
Total
 
June 30, 2017
 
 
 
 
 
 
 
 
 
Interest income
  1,063 
  - 
  1,063 
Interest expense
  (13,185)
  - 
  (13,185)
Foreign exchange gains, net
  1,000 
  8 
  1,008 
Dividend income
  10 
  79 
  89 
Fair value gain on financial assets at fair value through profit or loss
  - 
  5,152 
  5,152 
Gain on derivative financial instruments, net
  4 
  248 
  252 
Other finance costs
  (482)
  - 
  (482)
Total financial instruments
  (11,590)
  5,487 
  (6,103)
 
(i) Included within “Financial results, net“ in the Statements of Income.
 
Clal
 
Clal is a holding company that mainly operates in the insurance and pension markets and in segments of pension funds. The Company holds assets and other businesses (such as insurance agencies) and is one of the largest insurance groups in Israel. Clal mainly develops its activities in three operating segments: long-term savings, general insurance and health insurance.
 
Given that IDBD failed to meet the requirements set forth to have control over an insurance company, on August 21, 2013, the Commissioner required that IDBD granted an irrevocable power of attorney to Mr. Moshe Tery ("the Trustee") for the 51% of the shareholding capital and vote interests in Clal, thus transferring control over that investee. From such date, IDBD recognized its equity interest in Clal as a financial asset held for sale, at fair value through profit or loss.
 
On December 30, 2014, the Commissioner sent an additional letter setting a term by which IDBD’s control over and equity interests in Clal were to be sold and giving directions as to the Trustee’s continuity in office, among other aspects. Refer to Note 4 and Note 33 of these financial statements for the sale of Clal shares.
 
 
 
F-65
IRSA Inversiones y Representaciones Sociedad Anónima
 
 
 
                During the fiscal year ended June 30, 2019, preferred shares of Condor were transferred form level 3 to level 2 as result of the merger agreement described in Note 33. During the fiscal year ended June 30, 2018, shares of private companies were transferred from level 3 to level 1 when they began trading. When there are no quoted prices available in an active market, fair values (especially derivative instruments) are based on recognized valuation methods. The Group uses a range of valuation models for the measurement of Level 2 and Level 3 instruments, details of which may be obtained from the following table.
 
Description
Pricing model / method
Parameters
Fair value hierarchy
 
Range
 
Interest rate swaps
Cash flows - Theoretical price
Interest rate futures contracts and cash flows
Level 2
  - 
Preferred shares of Condor
Binomial tree – Theoretical price I
Underlying asset price (Market price); share price volatility (historical) and market interest rate (Libor rate curve).
Level 3
 
Underlying asset price 1.8 to 2.2
Share price volatility 58% to 78%
Market interest-rate 1.7% to 2.1%
 
Promissory note
Discounted cash flows - Theoretical price
Market interest-rate (Libor rate curve)
Level 3
 
Market interest-rate 1.8% to 2.2%
 
Warrants of Condor
Black-Scholes – Theoretical price
Underlying asset price (Market price); share price volatility (historical) and market interest rate (Libor rate curve).
Level 2
 
Underlying asset price 1.8 to 1.7
Share price volatility 58% to 78%
Market interest-rate 1.7% to 2.1%
 
TGLT Non-convertible Notes
Black-Scholes – Theoretical price
Underlying asset price (Market price); share price volatility (historical) and market interest rate.
Level 3
 
Underlying asset price Ps. 8 to Ps.12
Share price volatility 50% to 70%
Market interest-rate 8% to 9%
 
Call option of Arcos
 
Discounted cash flows
Projected revenues and discounting rate.
Level 3
  - 
Investments in financial assets - Other private companies’ securities (*)
Cash flow / NAV - Theoretical price
Projected revenue discounted at the discount rate
The value is calculated in accordance with shares in the equity funds on the basis of their Financial Statements, based on fair value or investments assessments.
Level 3
  1 - 3.5 
Investments in financial assets - Others
Discounted cash flows - Theoretical price
Projected revenue discounted at the discount rate
The value is calculated in accordance with shares in the equity funds on the basis of their Financial Statements, based on fair value or investment assessments.
Level 3
  1 - 3.5 
Derivative financial instruments Forwards
 
Theoretical price
Underlying asset price and volatility
Level 2 and 3
  - 
 
(*) An increase in the discount rate would decrease the value of investments in private companies, while an increase in projected revenues would increase their value.
 
As of June 30, 2019, there have been no changes to the economic or business circumstances affecting the fair value of the financial assets and liabilities of the group.
 
The following table presents the changes in Level 3 financial instruments as of June 30, 2019 and 2018:
 
 
 
Investments in financial assets - Public companies’ Securities
 
 
Derivative financial instruments - Forwards
 
 
Investments in financial assets - Private companies’ Securities
 
 
Investment in financial assets - Others
 
 
Derivative financial instruments - Warrants
 
 
Total
 
Balances at June 30, 2017
  128 
  (16)
  1,500 
  - 
  - 
  1,612 
Additions and acquisitions
  - 
  - 
  53 
  818 
  - 
  871 
Transfer to level 1 (ii)
  - 
  - 
  (156)
  - 
  - 
  (156)
Cumulative translation adjustment
  - 
  (20)
  761 
  122 
  - 
  863 
Deconsolidation (see Note 4.I.)
  - 
  - 
  (196)
  - 
  - 
  (196)
Write off
  (105)
  - 
  - 
  - 
  - 
  (105)
Gain / (loss) for the year (i)
  187 
  - 
  (145)
  294 
  - 
  336 
Balances at June 30, 2018
  210 
  (36)
  1,817 
  1,234 
  - 
  3,225 
Additions and acquisitions
  - 
  - 
  120 
  - 
  - 
  120 
Transfer between levels
  (138)
  - 
  107 
  - 
  72 
  41 
Cumulative translation adjustment
  (8)
  - 
  (45)
  (13)
  13 
  (53)
Write off
  - 
  - 
  - 
  - 
  - 
  - 
Gain / (loss) for the year (i)
  (36)
  (12)
  (173)
  (223)
  10 
  (434)
Balances at June 30, 2019
  28 
  (48)
  1,826 
  998 
  95 
  2,899 
 
(i) Included within “Financial results, net” in the Statements of income.
(ii) The Group transferred a financial asset measured at fair value from level 3 to level 1, because it began trading in the stock exchange.
 
 
 
F-66
IRSA Inversiones y Representaciones Sociedad Anónima
 
 
 
14.
Trade and other receivables
 
Group’s trade and other receivables as of June 30, 2019 and 2018 were as follows:
 
 
 
June 30, 2019
 
 
June 30, 2018
 
Sale, leases and services receivables
  24,809 
  24,477 
Less: Allowance for doubtful accounts
  (1,856)
  (1,253)
Total trade receivables
  22,953 
  23,224 
Prepaid expenses
  5,585 
  5,797 
Borrowings, deposits and other debit balances
  2,882 
  3,558 
Advances to suppliers
  906 
  1,146 
Tax receivables
  446 
  552 
Others
  2,142 
  1,650 
Total other receivables
  11,961 
  12,703 
Total trade and other receivables
  34,914 
  35,927 
Non-current
  12,370 
  12,667 
Current
  22,544 
  23,260 
Total
  34,914 
  35,927 
 
Book amounts of Group's trade and other receivables in foreign currencies are detailed in Note 30.
 
The fair value of current receivables approximates their respective carrying amounts because, due to their short-term nature, the effect of discounting is not considered significant. The present value of receivables related to installment sales of communication devices, made by Cellcom, was calculated using a discount rate of 3.3%. The book value of other non-current receivables is, or approximates, its fair value as of the balance sheet date. Fair values are based on discounted cash flows (Level 3). The amount of Cellcom non-current trade receivables is Ps. 6,768 as of June 30, 2019.
 
Trade accounts receivables are generally presented in the Statements of Financial Position net of allowances for doubtful accounts. Impairment policies and procedures by type of receivables are discussed in detail in Note 2. Movements on the Group’s allowance for doubtful accounts were as follows:
 
 
 
June 30, 2019
 
 
June 30, 2018
 
Beginning of the year
  1,253 
  568 
Adjustments of previous years (IFRS 9)
  136 
  - 
Additions (i)
  546 
  538 
Recoveries
  (43)
  (45)
Currency translation adjustment
  444 
  893 
Deconsolidation
  - 
  (229)
Receivables written off during the year as uncollectable
  (325)
  (470)
Inflation adjustment
  (155)
  (2)
End of the year
  1,856 
  1,253 
 
(i)  The creation and release of the provision for impaired receivables have been included in “Selling expenses” in the Statements of Income (Note 23).
 
The Group’s trade receivables comprise several classes. The maximum exposure to credit risk at the reporting date is the carrying amount of each class of receivables (see Note 5). The Group also has receivables from related parties neither of them is due nor impaired.
 
Due to the distinct characteristics of each type of receivables, an aging analysis of past due unimpaired and impaired receivables is shown by type and class, as of June 30, 2019 and 2018 (a column of non-past due receivables is also included so that the totals can be reconciled with the amounts appearing on the Statement of Financial Position):
 
 
 
F-67
IRSA Inversiones y Representaciones Sociedad Anónima
 
 
 
 
Past due
 
 
 
 
 
 
 
 
 
 
 
 
 
 
 
 
 
 
Up to 3 months
 
 
From 3 to 6 months
 
 
Over 6 months
 
 
Non-past due
 
 
Impaired
 
 
Total
 
 
% of representation
 
 
Additions / (reversals) for doubtful accounts
 
Leases and services
  294 
  87 
  123 
  1,930 
  330 
  2,764 
  11.14%
  (85)
Hotel services
  - 
  - 
  - 
  103 
  - 
  103 
  0.42%
  - 
Consumer financing
  - 
  - 
  - 
  - 
  16 
  16 
  0.06%
  9 
Sale of properties and developments
  60 
  10 
  10 
  1,695 
  18 
  1,793 
  7.23%
  - 
Sale of communication equipment
  - 
  - 
  - 
  9,959 
  143 
  10,102 
  40.72%
  - 
Telecommunication services
  1,122 
  - 
  346 
  7,214 
  1,349 
  10,031 
  40.43%
  (392)
Total as of June 30, 2019
  1,476 
  97 
  479 
  20,901 
  1,856 
  24,809 
  100.00%
  (468)
 
    
    
    
    
    
    
    
    
Leases and services
  436 
  65 
  143 
  1,702 
  311 
  2,657 
  10.86%
  (133)
Hotel services
  1,217 
  - 
  369 
  106 
  781 
  2,473 
  10.10%
  - 
Consumer financing
  - 
  - 
  - 
  - 
  25 
  25 
  0.10%
  6 
Sale of properties and developments
  16 
  2 
  39 
  11 
  - 
  68 
  0.28%
  - 
Sale of communication equipment
  - 
  - 
  - 
  8,065 
  - 
  8,065 
  32.95%
  - 
Telecommunication services
  - 
  - 
  - 
  11,053 
  136 
  11,189 
  45.71%
  (344)
Total as of June 30, 2018
  1,669 
  67 
  551 
  20,937 
  1,253 
  24,477 
  100.00%
  (471)
 
15.
Cash flow information
 
Following is a detailed description of cash flows generated by the Group’s operations for the years ended June 30, 2019, 2018 and 2017:
 
 
Note
 
June 30, 2019
 
 
June 30, 2018
 
 
June 30, 2017
 
(Loss) / profit for the year
 
  (26,847)
  23,237 
  3,048 
Profit for the year from discontinued operations
 
  (480)
  (20,377)
  (8,835)
Adjustments for:
 
    
    
    
Income tax
18
  (1,690)
  (6,280)
  1,491 
Amortization and depreciation
20
  7,503 
  6,763 
  7,613 
Gain from disposal of property, plant and equipment
 
  - 
  3 
  79 
Net loss / (gain) from fair value adjustment of investment properties
 
  23,710 
  (16,981)
  4,389 
Share-based compensation
 
  44 
  46 
  163 
(Recovery) / impairment charge of property plant and equipment and intangible assets
 
  - 
  - 
  (24)
Gain from disposal of intangible assets
 
  (9)
  - 
  - 
Derecognition of intangible assets from TGLT agreement
 
  - 
  - 
  62 
Impairment of trading property
 
  32 
  - 
  (28)
Impairment of goodwill
 
  129 
  - 
  - 
Disposal of investment property
 
  - 
  - 
  (6)
Gain from disposal of subsidiary and associates
 
  (688)
  (601)
  - 
Gain from disposal of trading properties
 
  (447)
  (6)
  - 
Impairment of other assets
 
  222 
  - 
  - 
Other financial results, net
 
  10,893 
  18,589 
  491 
Reversal of cumulative translation adjustment
 
  - 
  - 
  (85)
Provisions and allowances
 
  1,073 
  605 
  232 
Share of loss of associates and joint ventures
7
  4,889 
  2,481 
  757 
Changes in operating assets and liabilities:
 
    
    
    
Increase in restricted assets
 
  (142)
  - 
  - 
Decrease in inventories
 
  267 
  184 
  181 
Decrease in trading properties
 
  942 
  891 
  1,136 
Decrease / (increase) in trade and other receivables
 
  1,287 
  104 
  (2,314)
(Decrease) / increase in trade and other payables
 
  (1,028)
  902 
  350 
(Decrease) / increase in salaries and social security liabilities
 
  (91)
  95 
  111 
Decrease in provisions
 
  (277)
  (359)
  (159)
Net cash generated by continuing operating activities before income tax paid
 
  19,292 
  9,296 
  8,652 
Net cash generated by discontinued operating activities before income tax paid
 
  611 
  6,719 
  6,705 
Net cash generated by operating activities before income tax paid
 
  19,903 
  16,015 
  15,357 
 
 
 
 
F-68
IRSA Inversiones y Representaciones Sociedad Anónima
 
 
The following table shows balances incorporated as result of business combination / deconsolidation or reclassification of assets and liabilities held for sale of subsidiaries:
 
 
 
June 30, 2018
 
 
June 30, 2017
 
Investment properties
  (6,817)
  - 
Property, plant and equipment
  (44,807)
  3,448 
Trading properties
  - 
  - 
Intangible assets
  (9,627)
  38 
Investments in associates and joint ventures
  (568)
  (149)
Deferred income tax
  - 
  107 
Trade and other receivables
  (18,521)
  1,190 
Investment in financial assets
  (4,428)
  - 
Derivative financial instruments
  (36)
  - 
Inventories
  (9,173)
  - 
Restricted assets
  (142)
  - 
Trade and other payables
  35,678 
  (1,847)
Salaries and social security liabilities
  3,717 
  (298)
Borrowings
  32,748 
  (1,329)
Provisions
  672 
  4 
Income tax and MPIT liabilities
  11 
  2 
Deferred income tax liabilities
  4,350 
  - 
Employee benefits
  1,951 
  (95)
Net amount of non-cash assets incorporated / held for sale
  (14,992)
  1,071 
Cash and cash equivalents
  (8,641)
  302 
Non-controlling interest
  11,402 
  81 
Goodwill
  115 
  (52)
Net amount of assets incorporated / held for sale
  (12,116)
  1,402 
Interest held before acquisition
  - 
  135 
Seller financing
  (59)
  - 
Cash and cash equivalents incorporated / held for sale
  - 
  (302)
Net (outflow) inflow of cash and cash equivalents / assets and liabilities held for sale
  (12,175)
  1,235 
 
The following table shows a detail of significant non-cash transactions occurred in the years ended June 30, 2019, 2018 and 2017:
 
 
 
June 30, 2019
 
 
June 30, 2018
 
 
June 30, 2017
 
Decrease in investments in associates and joint ventures through a decrease in borrowings
  6 
  310 
  18 
Dividends distribution to non-controlling shareholders not yet paid
  238 
  2,378 
  129 
Increase in investments in associates and joint ventures through a decrease in trade and other receivables
  - 
  11 
  99 
Increase in intangible assets through an increase in trade and other payables
  231 
  8 
  224 
Increase in investments in associates and joint ventures through a decrease in investments in financial assets
  - 
  6 
  1,414 
Increase in derivative financial instruments through a decrease in investments in financial assets
  - 
  - 
  48 
Payment of dividends through an increase in trade and other payables
  - 
  12 
  - 
Changes in non-controlling interest through a decrease in trade and other receivables
  - 
  2,147 
  - 
Increase in property, plant and equipment through an increase of trade and other payables
  597 
  3,400 
  - 
Increase in property, plant and equipment through an increase of borrowings
  4 
  14 
  - 
Increase in investment properties through an increase in trade and other payables
  493 
  207 
  - 
Increase in investment properties through a decrease of trade and other receivables
  402 
  90 
  - 
Increase in trade and other receivables through an increase in borrowings
  - 
  170 
  - 
Increase in trading properties through an increase in borrowings
  12 
  3 
  - 
Increase in investment properties through an increase in borrowings
  163 
  42 
  - 
Decrease in investment in associates and joint ventures through dividends receivables not yet paid
  - 
  6 
  - 
Decrease in investment in associates and joint ventures through an increase in assets held for sale
  - 
  68 
  - 
Increase in financial operations through a decrease in investments in associates and joint ventures
  - 
  101 
  - 
Increase in trading properties through a decrease in investment property
  68 
  - 
  - 
Increase in property plant and equipment through a decrease in investment property
  14 
  - 
  - 
Issuance of NCN through an early repayment of NCN
  2,347 
  - 
  - 
Distribution of dividends in kind
  1,827 
  - 
  - 
 
16.
Shareholders’ Equity
 
Share capital and share premium
 
The share capital of the Group is represented by common shares with a nominal value of Ps. 1 per share and one vote each. No other activity has been recorded for the fiscal years ended June 30, 2019, 2018 and 2017 in the capital accounts, other than those related to the acquisition of treasury shares.
 
Inflation adjustment of share capital and treasury shares
 
The inflation adjustment related to share capital is allocated to an inflation adjustment reserve that forms part of shareholders' equity. The balance of this reserve could be applied only towards the issuance of common stock to shareholders of the Company.
 
 
F-69
 
  IRSA Inversiones y Representaciones Sociedad Anónima
 
Legal reserve
 
According to Law N° 19,550, 5% of the profit of the year is destined to the constitution of a legal reserve until it reaches the legal capped amount (20% of total capital). This legal reserve is not available for dividend distribution and can only be released to absorb losses. The Group reached the legal limit of this reserve.
 
Special reserve
 
The CNV, through General Ruling N° 562/9 and 576/10, has provided for the application of Technical Resolutions N° 26 and 29 of the FACPCE, which adopt the IFRS, as issued by the IASB, for companies subject to the public offering regime ruled by Law 17,811, due to the listing of their shares or corporate notes, and for entities that have applied for authorization to be listed under the mentioned regime. The Group has applied IFRS, as issued by the IASB, for the first time in the year beginning July 1st, 2012, being its transition date July 1st, 2011. Pursuant to CNV General Ruling N° 609/12, the Company set up a special reserve reflecting the positive difference between the balance of retained earnings disclosed in the first Financial Statements prepared according to IFRS and the balance of retained earnings disclosed in the last Financial Statements prepared in accordance with previously effective accounting standards. The reserve recorded amounted to Ps. 395, which as of June 30, 2017 were fully used to absorb the negative balances in the retained earnings account. During fiscal year ended June 30, 2017, the Company’s Board of Directors decided to change the accounting policy of investment property from the cost method to the fair value method, as allowed by IAS 40. For this reason, as of the transition date, figures have been modified and, hence, the special reserve as set forth by General Ruling CNV N° 609/12 has been increased to Ps. 6,578, which may only be reversed to be capitalized or to absorb potential negative balances under retained earnings.
 
Additional paid-in capital from treasury shares
 
Upon sale of treasury shares, the difference between the net realizable value of the treasury shares sold and the acquisition cost will be recognized, whether it is a gain or a loss, under the non-capitalized contribution account and will be known as “Treasury shares trading premium”.
 
Retained earnings (Accumulated losses)
 
Retained earnings comprise accumulated profits or losses without a specific appropriation; positive earnings can be distributable by the decision of the Shareholders' meeting, as long as they are not subject to legal restrictions. These earnings comprise prior years' earnings that were not distributed, the amounts transferred from other comprehensive income and prior years' adjustments, according to IFRS. The restated amount is derived from the difference between the equity at the beginning of the first period of application of IAS 29 and the restatement of assets, liabilities and the rest of the equity items. Subsequently, the amounts are restated into the measuring unit current at the end of the reporting year.
 
General Resolution No. 593/2011 issued by the CNV provided that Shareholders in the Meetings at which they should decide upon the approval of financial statements in which the Retained earnings account has a positive balance, should adopt an express resolution as to the allocation of such balance, whether to dividend distribution, capitalization, setting up of reserves or a combination of these. The Company’s Shareholders have complied with these requirements.
 
Dividends
 
The Shareholders Meeting held on October 31, 2017 approved a dividends distribution of Ps. 1,827 (Ps. 2.41 per share as of that day), which were paid as of November 7, 2017.
 
The Shareholders Meeting held on October 29, 2018, approved a dividend distribution in kind for the equivalent of the sum of Ps. 1,827 payable in shares of IRSA Propiedades Comerciales S.A. For the distribution, the value of IRSA CP shares as of October 26, 2018, was considered. Such value was Ps. 220 pesos per share. The amount of shares distributed amounted to 6,418,182. This transaction was accounted for as an equity transaction generating a decrease in Shareholders' equity attributable to equity holders of the parent for Ps.1,008 restated at the date of these financial statements.
 
17.
Trade and other payables
 
Group’s trade and other payables as of June 30, 2019 and 2018 were as follows:
 
 
 
June 30, 2019
 
 
June 30, 2018
 
Trade payables
  12,151 
  15,786 
Sales, rental and services payments received in advance
  3,157 
  5,281 
Construction obligations
  931 
  859 
Accrued invoices
  471 
  1,477 
Deferred income
  95 
  58 
Total trade payables
  16,805 
  23,461 
Dividends payable to non-controlling shareholders
  143 
  191 
Tax payables
  293 
  505 
Construction provisions
  1,015 
  2,247 
Other payables
  2,058 
  2,147 
Total other payables
  3,509 
  5,090 
Total trade and other payables
  20,314 
  28,551 
Non-current
  1,753 
  5,624 
Current
  18,561 
  22,927 
Total
  20,314 
  28,551 
 
The fair value of payables approximates their respective carrying amounts because, due to their short-term nature, the effect of discounting is not considered significant. Fair values are based on discounted cash flows (Level 3).
 
 
F-70
 
IRSA Inversiones y Representaciones Sociedad Anónima 
 
18.
Provisions
 
The Group is subject to claims, lawsuits and other legal proceedings in the ordinary course of business, including claims from clients where a third party seeks reimbursement or damages. The Group’s responsibility under such claims, lawsuits and legal proceedings cannot be estimated with certainty. From time to time, the status of each major issue is evaluated and its potential financial exposure is assessed. If the potential loss involved in the claim or proceeding is deemed probable and the amount may be reasonably estimated, a liability is recorded. The Group estimates the amount of such liability based on the available information and in accordance with the provisions of the IFRS. If additional information becomes available, the Group will make an evaluation of claims, lawsuits and other outstanding proceeding, and will revise its estimates.
 
The following table shows the movements in the Group's provisions categorized by type:
 
 
 
Legal claims (i)
 
 
Investments in associates and joint ventures (ii)
 
 
Site dismantling and remediation (iii)
 
 
Onerous contracts (iv)
 
 
Other provisions (v)
 
 
Total
 
As of 06.30.17
  1,662 
  112 
  288 
  442 
  1,161 
  3,665 
Additions
  476 
  3,703 
  17 
  9 
  - 
  4,205 
Incorporation by buissness combination
  19 
  - 
  - 
  - 
  - 
  19 
Recovery
  (145)
  - 
  (95)
  (219)
  70 
  (389)
Used during the year
  (342)
  - 
  - 
  - 
  - 
  (342)
Currency translation adjustment
  387 
  - 
  47 
  46 
  254 
  734 
Deconsolidation
  (439)
  - 
  - 
  (278)
  - 
  (717)
Inflation adjustment
  (16)
  - 
  - 
  - 
  - 
  (16)
As of 06.30.18
  1,602 
  3,815 
  257 
  - 
  1,485 
  7,159 
Additions
  450 
  2,618 
  - 
  - 
  190 
  3,258 
Recovery
  (70)
  (6)
  - 
  - 
  - 
  (76)
Used during the year
  (237)
  - 
  (11)
  - 
  - 
  (248)
Deconsolidation
  - 
  - 
  - 
  - 
  - 
  - 
Inflation adjustment
  (53)
  - 
  - 
  - 
  - 
  (53)
Currency translation adjustment
  (21)
  (369)
  (6)
  - 
  92 
  (304)
As of 06.30.19
  1,671 
  6,058 
  240 
  - 
  1,767 
  9,736 
 
 
 
June 30, 2019
 
 
June 30, 2018
 
Non-current
  8,013 
  5,521 
Current
  1,723 
  1,638 
Total
  9,736 
  7,159 
 
(i)
Additions and recoveries are included in "Other operating results, net".
(ii)
Corresponds to the equity interest in New Lipstick with negative equity. Additions and recoveries are included in "Share of profit / (loss) of associates and joint ventures".
(iii)
The Group’s companies are required to recognize certain costs related to the dismantling of assets and remediation of sites from the places where such assets are located. The calculation of such expenses is based on the dismantling value for the current year, taking into consideration the best estimate of future changes in prices, inflation, etc. and such costs are capitalized at a risk-free interest rate. Volume projections for retired or built assets are recast based on expected changes from technological rulings and requirements.
(iv)
Provisions for other contractual obligations include a series of obligations resulting from a contractual liability or law, regarding which there is a high degree of uncertainty as to the terms and the necessary amounts to discharge such liability.
(v)
In November 2009, PBC’s Audit Committee and Board of Directors approved the agreement with Rock Real whereby the latter would look for and propose to PBC the acquisition of commercial properties outside Israel, in addition to assisting in the negotiations and management of such properties. In return, Rock Real would receive 12% of the net income generated by the acquired property. Pursuant to amendment 16 of the Israel Commercial Act 5759-1999, the agreement must be ratified by the Audit Committee before the third year after the effective date; otherwise, it expires. The agreement has not been ratified by the audit committee within such three-year term, so in January 2017 PBC issued a statement that hinted at the expiration of the agreement and informed that it would begin negotiations to reduce the debt that currently amounts to NIS 106. The parties have appointed an arbitrator that should render a decision on the dispute. The remaining corresponds to provisions related to investment properties.
 
IRSA
 
On February 23, 2016, a class action was filed against IRSA, Cresud and some first-line managers and directors at the District Court of the USA for the Central District of California. The complaint, on behalf of people holding American Depositary Receipts of the Company between November 3, 2014 and December 30, 2015, claims presumed violations to the US federal securities laws. In addition, it argues that defendants have made material misrepresentations and made some omissions related to the Company’s investment in IDBD.
 
Such complaint was voluntarily waived on May 4, 2016 by the plaintiff and filed again on May 9, 2016 with the US District Court for the Eastern District of Pennsylvania.
 
 
 
 
F-71
IRSA Inversiones y Representaciones Sociedad Anónima
 
 
Furthermore, the Companies and some of its first-line managers and directors are defendants in a class action filed on April 29, 2016 with the US District Court for the Eastern District of Pennsylvania. The complaint, on behalf of people holding American Depositary Receipts of the Companies between May 13, 2015 and December 30, 2015, presumes violations to the US federal securities laws. In addition, it argues that defendants have made material misrepresentations and made some omissions related to the investment of the Company's subsidiary, IRSA, in IDBD.
 
Subsequently, the Companies requested the transfer of the claim to the district of New York, which was accepted.
 
On December 8, 2016, the Court appointed the representatives of each presumed class as primary plaintiffs and the lead legal advisor for each of the classes. On February 13, 2017, the plaintiffs of both classes filed a document containing certain amendments. The companies filed a petition requesting that the class action brought by shareholders should be dismissed. On April 12, 2017, the Court suspended the class action filed by shareholders until the Court decides on the petition of dismissal of such class action. Filing information on the motion to dismiss the collective remedy filed by shareholders of IRSA was completed on July 7, 2017.
 
On September 10, 2018, the New York Court issued an order granting the motion to dismiss the IRSA Case in its entirety.
 
On September 24, 2018, Plaintiff in the Cresud Case filed a document acknowledging that the Cresud Class Action complaint should be dismissed for the same reasons set forth in the Court’s September 10, 2018 order in the IRSA Case, subject to a right of appeal.
 
On October 9, 2018, the Plaintiff in the IRSA Case filed a notice of appeal to the United States Court of Appeals for the Second Circuit. On December 12, 2018, Plaintiff in the Cresud Case filed a notice of voluntary dismissal, with prejudice. On December 13, 2018, Plaintiff moved to dismiss the appeal of the IRSA Case in the Second Circuit upon agreement with IRSA and Cresud that the parties shall bear their own costs and fees in the litigation, including the appeal, and that no fees are due. Accordingly, the Second Circuit dismissed Plaintiff’s appeal on December 18, 2018.
 
The IRSA and Cresud case are fully resolved without any penalty for the Group.
 
Claims against Cellcom and its subsidiaries
 
In the ordinary course of business, Cellcom receives various consumer complaints, mainly through collective actions. They allege excess collections, breach of agreements with customers and failure to comply with established norms or licenses, which could cause harm to consumers.
 
In addition, the Company receives other claims from employees, subcontractors, suppliers and authorities, generally in relation to non-compliance with the provisions of the law with respect to payments upon termination of employment relationships, breach of contracts, violation of copyright and patents or disputes for payments demanded by the authorities.
 
Claims against PBC
 
On July 4, 2017, PBC was served notice from the tax authority of Israel of income tax official assessments based on a “better assessment” of taxes for the years 2012-2015, and concluded that PBC is required to pay approximately
NIS 187 (including interest) since compensation of losses is not admitted.
 
In the opinion of legal advisors to PBC, the Company has sound arguments against the Revenue Administration’s position and will file its objection to it. As of the date of these Consolidated Financial Statements, there is no provision in relation to this claim.
 
DIC class action
 
On October 3, 2018 it was sent an action and a motion to approve that action as a class action (jointly – the "Motion"), which had been filed within the District Court of Tel Aviv Yafo (the "Court") against the Group; against Mr. Eduardo Elsztain, the controlling person of the Company (the "Controlling Person"), who serves as chairman of the Company's board of directors; against directors serving in the Group who have an interest in the Controlling Person; and against additional directors and officers serving in the Company (all jointly – the "Respondents"), in connection with the
 
 
F-72
 
IRSA Inversiones y Representaciones Sociedad Anónima 
 
exit of the Company's share, on February 1, 2018, from the TA 90 and TA 125 indices, whereon it had been traded on the Tel Aviv Stock Exchange Ltd. up to that date (the "Indices"), by an applicant alleging to have held the Group's shares prior to February 1, 2018.
 
In the Motion, the Court is requested, inter alia, to approve the action as a class action and to charge the Respondents with compensating the members of the group according to the damage caused them. The estimated amount is approximately NIS 17.6 million.
 
The Company believes that it acted lawfully and as required in all that pertains to the subject of the Motion, and accordingly, after having preliminarily reviewed the Group's Motion, belives that it is unfounded.
 
IDBD class action
 
On October 3, 2018, an action and a motion to approve a class action had been filed with the District Court in Tel Aviv Yafo (jointly – the "Motion"). The Motion has been filed, against IDBD, against Dolphin IL, against Mr. Eduardo Elsztain and against the Official Receiver, and in it, the Court was requested to hold that the Transaction was not in compliance with the provisions of the Centralization Law, to appoint a trustee over DIC's shares owned by the respondents and to order the payment of monetary damages to the public shareholders in DIC for the alleged preservation of the pyramidal structure in IDBD, at a scope of between NIS 58 and NIS 73.
 
The bulk of the Applicant's allegations is that the Group continues to be the Controlling Person in DIC (potentially and effectively) even after the completion of the sale of DIC shares to DIL as described in Note 4 in the Annual Financial Statements (the “transaction”) and that the controlling person of IDBD (in his capacity as chairman of the Board of Directors and controlling person of DIC as well) had a personal interest separate from the personal interest of the minority shareholders in DIC, in the manner of implementation of the Centralization Law's provisions, and that he and the Group breached the duty of good faith and the duty of decency toward DIC, and additionally the controlling person of IDBD breached his duty of trust and duty of care toward DIC, this being, allegedly, due to the fact that the decision regarding the preferred alternative for complying with the Centralization Law's Provisions was not brought before DIC's general meeting. The Applicant further alleges deprivation of the minority shareholders in DIC.
 
Having preliminarily reviewed the Motion, the Management belives that it is unfounded and that once the transaction is consumated , IDBD complies with the provisions of the Concentration Law.

19.
Borrowings
 
The breakdown and the fair value of the Group borrowings as of June 30, 2019 and 2018 was as follows:
 
 
 
Total as of June 30, 2019
 
 
Total as of June 30, 2018
 
 
Fair value as of June 30, 2019
 
 
Fair value as of June 30, 2018
 
NCN
  267,031 
  266,251 
  263,471 
  285,224 
Bank loans
  40,807 
  48,607 
  39,006 
  49,530 
Bank overdrafts
  281 
  1,042 
  281 
  1,042 
Other borrowings (i)
  4,409 
  5,563 
  6,202 
  7,407 
Total borrowings
  312,528 
  321,463 
  308,960 
  343,203 
Non-current
  267,024 
  281,659 
    
    
Current
  45,504 
  39,804 
    
    
Total (ii)
  312,528 
  321,463 
    
    
 
(i) Includes financial leases for Ps. 16 and Ps. 25 as of June 30, 2019 and 2018.
(ii) Includes Ps. 275,422 and Ps. 281,293 as of June 30, 2019 and 2018, respectively, corresponding to the Operations Center in Israel.
 
As of June 30, 2019 and 2018, total borrowings include collateralized liabilities (seller financing, leases and bank loans) of Ps. 10,754 and Ps. 50,236, respectively. These borrowings are mainly collateralized by investment properties and property, plant and equipment of the Group (Notes 9 and 10). Borrowings also include liabilities under finance leases where the Group is the lessee and which therefore have to be measured in accordance with IAS 17 “Leases”. Information regarding liabilities under finance leases is disclosed in Note 21.
 
The terms of the loans include standard covenants for this type of financial operations. As of the date of these financial statements, the Group has complied with the covenants contemplated in its respective loan agreements, with the exception of an IDBG loan, which was reclassified to current loans, since it breached a term that determined the IDBD debt rating (company that guaranteed that loan). The amount thereof is NIS 153.
 
 
 
F-73
IRSA Inversiones y Representaciones Sociedad Anónima
 
 
The maturity of the Group's borrowings (excluding obligations under finance leases) is as follows:
 
 
 
June 30, 2019
 
 
June 30, 2018
 
Share capital
 
 
 
 
 
 
Less than 1 year
  42,799 
  37,139 
Between 1 and 2 years
  39,878 
  40,004 
Between 2 and 3 years
  32,727 
  35,359 
Between 3 and 4 years
  71,950 
  29,383 
Between 4 and 5 years
  28,801 
  73,969 
Later than 5 years
  93,487 
  102,762 
 
  309,642 
  318,616 
Interest
    
    
Less than 1 year
  2,705 
  2,665 
Between 1 and 2 years
  - 
  47 
Between 2 and 3 years
  - 
  51 
Between 3 and 4 years
  140 
  8 
Between 4 and 5 years
  - 
  - 
Later than 5 years
  25 
  51 
 
  2,870 
  2,822 
Leases
  16 
  25 
 
  312,528 
  321,463 
 
The following tables shows a breakdown of Group’s borrowing by type of fixed-rate and floating-rate, per currency denomination and per functional currency of the subsidiary that holds the loans for the fiscal years ended June 30, 2019 and 2018.
 
 
 
June 30, 2019
 
Rate per currency
 
Argentine Peso
 
 
US dollar
 
 
Uruguayan Peso
 
 
New Israel Shekel
 
 
Total
 
Fixed rate:
 
 
 
 
 
 
 
 
 
 
 
 
 
 
 
Argentine Peso
  407 
  - 
  - 
  - 
  407 
New Israel Shekel
  - 
  - 
  - 
  157,835 
  157,835 
US Dollar
  34,099 
  85 
  315 
  8,323 
  42,822 
Subtotal fixed-rate borrowings
  34,506 
  85 
  315 
  166,158 
  201,064 
Floating rate:
    
    
    
    
    
Argentine Peso
  623 
  - 
  - 
  - 
  623 
New Israel Shekel
    
  - 
  - 
  109,263 
  109,263 
US Dollar
  1,562 
  - 
  - 
  - 
  1,562 
Subtotal floating-rate borrowings
  2,185 
  - 
  - 
  109,263 
  111,448 
Total borrowings as per analysis
  36,691 
  85 
  315 
  275,421 
  312,512 
Finance leases obligations
  16 
  - 
  - 
  - 
  16 
Total borrowings as per Statement of Financial Position
  36,707 
  85 
  315 
  275,421 
  312,528 
 
 
 
June 30, 2018
 
Rate per currency
 
Argentine Peso
 
 
Uruguayan Peso
 
 
New Israel Shekel
 
 
Total
 
Fixed rate:
 
 
 
 
 
 
 
 
 
 
 
 
Argentine Peso
  1,632 
  - 
  - 
  1,632 
New Israel Shekel
  - 
  - 
  125,524 
  125,524 
US Dollar
  36,136 
  579 
  19,093 
  55,808 
Subtotal fixed-rate borrowings
  37,768 
  579 
  144,617 
  182,964 
Floating rate:
  - 
  - 
  - 
  - 
Argentine Peso
  1,795 
  - 
  - 
  1,795 
New Israel Shekel
  - 
  - 
  134,124 
  134,124 
US Dollar
  - 
  - 
  2,555 
  2,555 
Subtotal floating-rate borrowings
  1,795 
  - 
  136,679 
  138,474 
Total borrowings as per analysis
  39,563 
  579 
  281,296 
  321,438 
Finance leases obligations
  25 
  - 
  - 
  25 
Total borrowings as per Statement of Financial Position
  39,588 
  579 
  281,296 
  321,463 
 
 
 
 
F-74
IRSA Inversiones y Representaciones Sociedad Anónima
 
 
The following describes the debt issuances made by the Group for the years ended June 30, 2019, and 2018:
 





Interest



Entity
Class
Issuance / expansion date
Amount in original currency
Maturity date
rate
Principal payment
Interest payment
 
IRSA CP
Clase IV
sep-17
US$140
09/14/20
5% n.a.
At expiration
quarterly
 
IRSA
Clase IX "I"
may-19
US$ 96
11/15/20
10% e.a.
At expiration
quarterly
 
IDBD
SERIE N
jul-17
NIS 642.1
12/30/22
5.3% e.a
At expiration
quarterly
(1)
IDBD
SERIE N
nov-17
NIS 357
12/30/22
5.3% e.a
At expiration
quarterly
(1) (2)
DIC
SERIE J
dec-17
NIS 762
12/30/26
4.8% e.a.
Annual payments since 2021
biannual
(2)
PBC
SERIE I
oct-17
NIS 497
06/29/29
3.95% e.a.
At expiration
quarterly
 
PBC
SERIE I
dec-17
NIS 496
06/29/29
3.95% e.a.
At expiration
quarterly
(2)
PBC
SERIE I
jul-18
NIS 507
06/29/29
3.95% e.a.
At expiration
quarterly
(2)
PBC
Series I
may-19
NIS 515
12/31/29
4.15% e.a.
At expiration
annual
 
Gav - Yam
SERIE H
sep-17
NIS 424
06/30/34
2.55% e.a.
Annual payments since 2019
biannual
 
Gav - Yam
SERIE A
jul-18
NIS 320
10/31/23
3.55% e.a.
Annual payments since 2021
biannual
 
Gav - Yam
SERIE H
sep-18
NIS 596
06/30/34
2.55% e.a.
At expiration
annual
(2)
Gav - Yam
SERIE A
dec-18
NIS 351
10/31/23
3.55% e.a.
Annual payments since 2021
biannual
 
Cellcom
SERIE L
jan-18
NIS 401
01/05/28
2.5% e.a.
Annual payments since 2023
annual
 
Cellcom
SERIE K
jul-18
NIS 220
07/05/26
3.55% e.a.
Annual payments since 2021
annual
(2)
Cellcom
SERIE K
dec-18
NIS 187
07/05/26
3.55% e.a.
Annual payments since 2021
annual
 
Cellcom
SERIE L
dec-18
NIS 213
01/05/28
2.50% e.a.
Annual payments since 2023
annual
 
 
 
(1) IDBD has the right to make an early repayment, totally or partially. As a guarantee for the full compliance of all the commitments IDBD has pledged approximately 99.3 million shares of DIC under a single fixed charge of first line and in guarantee of by means of the lien (which represent 70.02% of its capital), in an unlimited amount, in favor of the trustee for the holders of the debentures.
(2) Corresponds a to an expansion of the series.
 
DIC: On September 28, 2017 DIC offered the holders of Series F NCN to swap their notes for Series J NCN. Series J NCN terms and conditions differ substantially from those of Series F. Therefore, DIC recorded the payment of Series F NCN and recognized a new financial commitment at fair value for Series J NCN. As a result of the swap, DIC recorded a loss resulting from the difference between the Series F NCN cancellation value and the new debt value in the amount of approximately NIS 461 (equal to approximately Ps. 4,297), which was accounted for under “Finance costs” (Note 23).
 
The following table shows a detail of evolution of borrowing during the years ended June 30, 2019 and 2018:
 
 
 
June 30, 2019
 
 
June 30, 2018
 
Balance at the beginning of the year
  321,463 
  260,661 
Borrowings
  47,233 
  34,649 
Payment of borrowings
  (40,141)
  (32,092)
Collection / (Payment) of short term loans, net
  (709)
  587 
Interests paid
  (15,189)
  (12,423)
Deconsolidation (see Note 4.I.)
  - 
  (33,153)
Accrued interests
  15,549 
  13,645 
Changes in fair value of third-party loans
  (19)
  177 
Loans received from associates and joint ventures, net
  45 
  6 
Cumulative translation adjustment and exchange differences, net
  (14,480)
  89,750 
Inflation adjustment
  (1,224)
  (344)
Balance at the end of the year
  312,528 
  321,463 
 
20.
Income tax
 
The Group’s income tax has been calculated on the estimated taxable profit for each year at the rates prevailing in the respective tax jurisdictions. The subsidiaries of the Group in the jurisdictions where the Group operates are required to calculate their income taxes on a separate basis; thus, they are not permitted to compensate subsidiaries’ losses against subsidiaries income.
 
 
 
 
F-75
IRSA Inversiones y Representaciones Sociedad Anónima
 
 
Argentine tax reform
 
On December 27, 2017, the Argentine Congress approved the Tax Reform, through Law No. 27,430, which was enacted on December 29, 2017, and has introduced many changes to the income tax treatment applicable to financial income. The key components of the Tax Reform are as follows:
 
Dividends: Tax on dividends distributed by Argentine companies would be as follows: (i) dividends originated from profits obtained before fiscal year ending June 30, 2018 will not be subject to withholding tax; (ii) dividends derived from profits generated during fiscal years of the Company ending June 30, 2019 and 2020 paid to argentine individuals and/or foreign residents, will be subject to a 7% withholding tax; and (iii) dividends originated from profits obtained during fiscal year ending June 30, 2021 onward will be subject to withholding tax at a rate of 13%.
 
Income tax: Corporate income tax would be gradually reduced to 30% for fiscal years commencing after January 1, 2018 through December 31, 2019, and to 25% for fiscal years beginning after January 1, 2020, inclusive.
 
Presumptions of dividends: Certain facts will be presumed to constitute dividend payments, such as: i) withdrawals from shareholders, ii) shareholders private use of property of the company, iii) transactions with shareholders at values different from market values, iv) personal expenses from shareholders or shareholder remuneration without substance.
 
Revaluation of assets: The regulation establishes that, at the option of the companies, tax revaluation of assets is permitted for assets located in Argentina and affected to the generation of taxable profits. The special tax on the amount of the revaluation depends on the asset, being (i) 8% for real estate not classified as inventories, (ii) 15% for real estate classified as inventories, (iii) 5% for shares, quotas and equity interests owned by individuals and (iv) 10% for the rest of the assets. Once the option is exercised for a particular asset, all other assets in the same category must be revalued. The tax result that originates the revaluation is not subject to the income tax and the special tax on the revaluation amount will not be deductible from said tax. Through regulations (Decree 353/2018 and 613/2018, and General Resolution (AFP) 4287), the National Executive Power has been extending the date for the exercise of the option, based on the international context and the greater volatility that it is observed in the financial variables that affect the decision regarding the exercise of the option. The expiration of the term for the exercise of this option for companies with fiscal year end as of June 30, was July 31, 2019.
 
The Group has analyzed the impacts of the option mentioned above and has chosen for the application of the optional tax revaluation in some companies of the Group.
 
Tax inflation adjustment: Law 27,430 establishes the following rules for the application of the inflation adjustment in income tax: (i) the update of the cost for goods acquired or investments made in the fiscal years that begin as of January 1, 2018 (applicable to IRSA for the year end June 30, 2019), considering the percentage variations of the CPI provided by the National Institute of Statistics and Census (INDEC); and (ii) the application of theadjustment set forth in Title VI of the Income Tax Law when a percentage of variation -of the aforementioned index price - accumulated in thirty-six (36) months prior to the fiscal year end that is liquidated, is greater than 100%, or, with respect to the first, second and third year after its validity, this procedure will be applicable in case the accumulated variation of that index price, calculated from the beginning of the first of them and until the end of each year, exceeds 55%, 30% and 15% for the first, second and third year of application, respectively. At the end of this year, there has been an accumulative variation of 55.72% in the index price that exceeds the expected condition of 55% for the application of the adjustment in said first year. Consequently, the tax inflation adjustment has been applied and the cost of goods acquired during the year 2019 has been updated as established in article 58 of the Argentine Income Tax Law.
 
In addition, the argentine tax reform contemplates other amendments regarding the following matters: social security contributions, tax administrative procedures law, criminal tax law, tax on liquid fuels, and excise taxes, among others. As of the date of presentation of these Financial Statements, some aspects are pending regulation by the National Executive Power.
 
US tax reform
 
In December 2017, a bill was passed to reform the Federal Taxation Law in the United States. The reform included a reduction of the corporate tax rate from 35% to 21%, for the tax years 2018 and thereafter. The reform has impact in certain subsidiaries of the Group in the United States.
 
 
 
 
F-76
IRSA Inversiones y Representaciones Sociedad Anónima
 
 
The details of the provision for the Group’s income tax, is as follows:
 
 
 
June 30, 2019
 
 
June 30, 2018
 
 
June 30, 2017
 
Current income tax
  (1,344)
  (381)
  (1,190)
Deferred income tax
  3,034 
  6,661 
  (301)
Income tax from continuing operations
  1,690 
  6,280 
  (1,491)
 
The statutory taxes rates in the countries where the Group operates for all of the years presented are:
 
Tax jurisdiction
 
Income tax rate
Argentina 
 
25% - 35%
Uruguay 
 
0% - 25%
U.S.A. 
 
0% - 40%
Bermudas 
 
0%
Israel 
 
23% - 24%
 
Below is a reconciliation between income tax expense and the tax calculated applying the current tax rate, applicable in the respective countries, to profit before taxes for years ended June 30, 2019, 2018 and 2017:
 
 
 
June 30, 2019
 
 
June 30, 2018
 
 
June 30, 2017
 
Loss from continuing operations at tax rate applicable in the respective countries
  7,363 
  353 
  1,420 
Permanent differences:
    
    
    
Share of profit of associates and joint ventures
  (1,036)
  (223)
  (379)
Unrecognized tax loss carryforwards
  (2,977)
  (2,810)
  (2,600)
Change of tax rate
  (238)
  9,042 
  858 
Gain / (loss) from sale of an associate
  400 
  (300)
  - 
Tax inflation adjustment
  (2,510)
  - 
  - 
Changes in fair value of financial instruments
  328 
  (504)
  896 
Non-taxable profit / (loss), non-deductible expenses and others
  360 
  722 
  (1,686)
Income tax from continuing operations
  1,690 
  6,280 
  (1,491)
 
Deferred tax assets and liabilities of the Group as of June 30, 2019 and 2018 will be recovered as follows:
 
 
 
June 30, 2019
 
 
June 30, 2018
 
Deferred income tax asset to be recovered after more than 12 months
  8,403 
  9,236 
Deferred income tax asset to be recovered within 12 months
  1,449 
  1,700 
Deferred income tax assets
  9,852 
  10,936 
 
    
    
 
 
 
June 30, 2019
 
 
June 30, 2018
 
Deferred income tax liability to be recovered after more than 12 months
  (32,993)
  (50,960)
Deferred income tax liability to be recovered within 12 months
  (13,255)
  (714)
Deferred income tax liability
  (46,248)
  (51,674)
Deferred income tax assets (liabilities), net
  (36,396)
  (40,738)
 
The movement in the deferred income tax assets and liabilities during the years ended June 30, 2019 and 2018, without taking into consideration the offsetting of balances within the same tax jurisdiction, is as follows:
 
 
  06.30.18 
 
Cumulative translation adjustment
 
 
Charged / (Credited) to the statements of income
 
  06.30.19 
Assets
    
 
 
 
 
 
 
    
Investment properties and property, plant and equipment
  160 
  (326)
  285 
  119 
Investments
  - 
  - 
  4 
  4 
Trade and other payables
  3,224 
  139 
  643 
  4,006 
Tax loss carry-forwards
  6,853 
  (185)
  (1,787)
  4,881 
Others
  699 
  (42)
  185 
  842 
Subtotal assets
  10,936 
  (414)
  (670)
  9,852 
Liabilities
    
    
    
    
Investment properties and Property, plant and equipment
  (46,591)
  1,042 
  4,768 
  (40,781)
Trade and other receivables
  (373)
  - 
  (249)
  (622)
Investments
  - 
  (11)
  (25)
  (36)
Tax inflation adjustment
  - 
  - 
  (2,111)
  (2,111)
Borrowings
  (901)
  66 
  95 
  (740)
Intangible assets
  (2,086)
  181 
  320 
  (1,585)
Others
  (1,723)
  444 
  906 
  (373)
Subtotal liabilities
  (51,674)
  1,722 
  3,704 
  (46,248)
Assets (Liabilities), net
  (40,738)
  1,308 
  3,034 
  (36,396)
 
 
 
 
F-77
IRSA Inversiones y Representaciones Sociedad Anónima
 
 
 
  06.30.17 
 
Cumulative translation adjustment
 
 
Charged / (Credited) to the statements of income
 
 
Deconsolidation
 
 
Business combination
 
  06.30.18 
Assets
    
 
 
 
 
 
 
 
 
 
 
 
 
    
Investment property and property plant and equipment
  165 
  99 
  (104)
  - 
  - 
  160 
Investments
  25 
  - 
  (25)
  - 
  - 
  - 
Trade and other payables
  4,071 
  (140)
  (707)
  - 
  - 
  3,224 
Tax loss carry-forwards
  5,952 
  696 
  203 
  - 
  2 
  6,853 
Others
  1,320 
  203 
  (174)
  (650)
  - 
  699 
Subtotal assets
  11,533 
  858 
  (807)
  (650)
  2 
  10,936 
Liabilities
  - 
  - 
  - 
  - 
  - 
  - 
Investment properties and Property, plant and equipment
  (38,881)
  (15,597)
  4,105 
  3,804 
  (22)
  (46,591)
Trade and other receivables
  (474)
  91 
  10 
  - 
  - 
  (373)
Investments
  (14)
  2 
  12 
  - 
  - 
  - 
Borrowings
  (1,482)
  (134)
  715 
  - 
  - 
  (901)
Intangible assets
  (4,172)
  (1,230)
  2,101 
  1,215 
  - 
  (2,086)
Others
  (759)
  (1,489)
  525 
  - 
  - 
  (1,723)
Subtotal liabilities
  (45,782)
  (18,357)
  7,468 
  5,019 
  (22)
  (51,674)
Assets (Liabilities), net
  (34,249)
  (17,499)
  6,661 
  4,369 
  (20)
  (40,738)
 
Deferred income tax assets are recognized for tax loss carry-forwards to the extent that the realization of the related tax benefits through future taxable profits is probable. Tax loss carry-forwards may have expiration dates or may be permanently available for use by the Group depending on the tax jurisdiction where the tax loss carry-forward is generated. Tax loss carry forwards in Argentina and Uruguay generally expire within 5 years, while in Israel do not expire.
 
As of June 30, 2019, the Group's recognized tax loss carry forward prescribed as follows:
 
Date
 
Total
 
2020
  46 
2021
  25 
2022
  52 
2023
  85 
2024
  248 
Subtotal
  456 
Do not expire
  4,425 
Total
  4,881 
 
In order to fully realize the deferred tax asset, the respective companies of the Group will need to generate future taxable income. To this aim, a projection was made for future years when deferred assets will be deductible. Such projection is based on aspects such as the expected performance of the main macroeconomic variables affecting the business, production issues, pricing, yields and costs that make up the operational flows derived from the regular exploitation of fields and other assets of the group, the flows derived from the performance of financial assets and liabilities and the income generated by the Group’s strategy of crop rotation. Such strategy implies the purchase and/or development of fields in marginal areas or areas with a high upside potential and periodical sale of such properties that are deemed to have reached their maximum appreciation potential.
 
Based on the estimated and aggregate effect of all these aspects on the companies’ performance, Management estimates that as at June 30, 2019, it is probable that the Company will realize all of the deferred tax assets.
 
The Group did not recognize deferred income tax assets (tax loss carry forwards) of Ps. 224,777 for the Operations Center in Israel and Ps. 5,161 for the Operations Center in Argentina as of June 30, 2019 and Ps. 206,044 for the Operations Center in Israel as of June 30, 2018. Although management estimates that the business will generate sufficient income, pursuant to IAS 12, management has determined that, as a result of the recent loss history and the lack of verifiable and objective evidence due to the subsidiary’s results of operations history, there is sufficient uncertainty as to the generation of sufficient income to be able to offset losses within a reasonable timeframe, therefore, no deferred tax asset is recognized in relation to these losses.
 
The Group did not recognize deferred income tax liabilities of Ps. 60 and Ps. 2,679 as of June 30, 2019 and 2018, respectively, related to their investments in foreign subsidiaries, associates and joint ventures. In addition, the withholdings and/or similar taxes paid at source may be creditable against the Group’s potential final tax liability.
 
On June 30, 2019 and 2018, the Group recognized a deferred liability in the amount of Ps. 656 and Ps. 969, respectively, related to the potential future sale of one of its subsidiaries shares.
 
 
 
F-78
IRSA Inversiones y Representaciones Sociedad Anónima
 
 
IDBD and DIC assess whether it is necessary to recognize deferred tax liabilities for the temporary differences arising in relation to its investments in subsidiaries; in this respect, IDBD, DIC and PBC estimate that if each of them is required to dispose of its respective holdings in subsidiaries, they would not be liable to income tax on the sale and, for such reason, they did not recognize the deferred tax liabilities related to this difference in these Consolidated Financial Statements.
 
21.
Leases
 
The Group as lessee
 
Operating leases:
 
In the ordinary course of business, the Group leases property or spaces for administrative or commercial use both in Argentina and Israel under operating lease arrangements. The agreements entered into include several clauses, including but not limited, to fixed, variable or adjustable payments. Some leases were agreed upon with related parties (Note 29).
 
The future minimum payments that the Group must pay under operating leases are as follows:
 
 
 
June 30, 2019
 
 
June 30, 2018
 
 
June 30, 2017
 
No later than one year
  6,061 
  3,381 
  4,513 
Later than one year and not later than five years
  9,453 
  6,965 
  12,366 
Later than five years
  631 
  1,019 
  2,908 
 
  16,145 
  11,365 
  19,787 
 
Finance leases:
 
The Group is party to several financial lease agreements, mainly of equipment for administrative use in the ordinary course of business. The amounts involved are not material to any of the fiscal years under review.
 
The Group as lessor
 
Operating leases:

In the Shopping Malls segment and Offices segment of the Operations Center in Argentina and in the Real Estate segment of the Operations Center in Israel, the Group enters into operating lease agreements typical in the business. Given the diversity of properties and lessees, and the various economic and regulatory jurisdictions where the Group operates, the agreements may adopt different forms, such as fixed, variable, adjustable leases, etc. For example, in the Operations Center in Argentina, operating lease agreements with lessees of Shopping Malls generally include escalation clauses and contingent payments. In Israel, agreements tend to be agreed upon for fixed amounts, although in some cases they may include adjustment clauses. Income from leases are recorded in the Statement of Income under rental and service income in all of the filed periods.
 
Rental properties are considered to be investment property. Book value is included in Note 9. The future minimum proceeds under non-cancellable operating leases from Group’s shopping malls, offices and other buildings are as follows:
 
 
 
June 30, 2019
 
 
June 30, 2018
 
 
June 30, 2017
 
No later than one year
  9,247 
  7,488 
  6,903 
Later than one year and not later than five years
  20,802 
  34,803 
  19,370 
Later than five years
  14,945 
  12,897 
  7,206 
 
  44,994 
  55,188 
  33,479 
 
Finance leases:
 
The Group does not act as a lessor in connection with finance leases.
 
 
 
F-79
IRSA Inversiones y Representaciones Sociedad Anónima
 
 
22.
Revenues
 
 
 
June 30, 2019
 
 
June 30, 2018
 
 
June 30, 2017
 
Income from communication services
  29,879 
  25,548 
  26,252 
Rental and services income
  20,992 
  19,253 
  19,678 
Sale of communication equipment
  10,357 
  8,782 
  8,810 
Sale of trading properties and developments
  5,806 
  3,034 
  3,221 
Revenue from hotel operation and tourism services
  2,227 
  1,826 
  1,671 
Other revenues
  506 
  381 
  37 
Total Group’s revenues
  69,767 
  58,824 
  59,669 
 
23.
Expenses by nature
 
The Group disclosed expenses in the statements of income by function as part of the line items “Costs”, “General and administrative expenses” and “Selling expenses”. The following tables provide additional disclosure regarding expenses by nature and their relationship to the function within the Group as of June 30, 2019, 2018 and 2017:
 
 
 
Costs
 
 
General and administrative expenses
 
 
Selling expenses
 
 
Total as of June 30, 2019
 
Cost of sale of goods and services
  12,552 
  - 
  - 
  12,552 
Salaries, social security costs and other personnel expenses
  4,442 
  2,810 
  3,471 
  10,723 
Depreciation and amortization
  4,632 
  1,230 
  1,641 
  7,503 
Fees and payments for services
  3,886 
  1,901 
  105 
  5,892 
Maintenance, security, cleaning, repairs and others
  3,375 
  412 
  261 
  4,048 
Advertising and other selling expenses
  409 
  17 
  1,664 
  2,090 
Taxes, rates and contributions
  626 
  64 
  430 
  1,120 
Interconnection and roaming expenses
  4,243 
  - 
  - 
  4,243 
Fees to other operators
  6,262 
  22 
  - 
  6,284 
Director´s fees
  - 
  521 
  - 
  521 
Leases and service charges
  93 
  23 
  283 
  399 
Allowance for doubtful accounts, net
  - 
  9 
  459 
  468 
Other expenses
  1,480 
  705 
  403 
  2,588 
Total as of June 30, 2019
  42,000 
  7,714 
  8,717 
  58,431 
 
 
 
Costs
 
 
General and administrative expenses
 
 
Selling expenses
 
 
Total as of June 30, 2018
 
Cost of sale of goods and services
  9,093 
  - 
  - 
  9,093 
Salaries, social security costs and other personnel expenses
  4,339 
  2,886 
  2,618 
  9,843 
Depreciation and amortization
  4,070 
  1,063 
  1,630 
  6,763 
Fees and payments for services
  3,247 
  1,520 
  117 
  4,884 
Maintenance, security, cleaning, repairs and others
  2,979 
  258 
  168 
  3,405 
Advertising and other selling expenses
  485 
  9 
  2,251 
  2,745 
Taxes, rates and contributions
  573 
  123 
  372 
  1,068 
Interconnection and roaming expenses
  3,667 
  - 
  - 
  3,667 
Fees to other operators
  4,547 
  - 
  - 
  4,547 
Director´s fees
  - 
  404 
  - 
  404 
Leases and service charges
  73 
  11 
  238 
  322 
Allowance for doubtful accounts, net
  - 
  - 
  471 
  471 
Other expenses
  1,573 
  610 
  418 
  2,601 
Total as of June 30, 2018
  34,646 
  6,884 
  8,283 
  49,813 
 
 
 
Costs
 
 
General and administrative expenses
 
 
Selling expenses
 
 
Total as of June 30, 2017
 
Cost of sale of goods and services
  9,382 
  10 
  - 
  9,392 
Salaries, social security costs and other personnel expenses
  4,391 
  2,737 
  2,530 
  9,658 
Depreciation and amortization
  4,113 
  1,174 
  2,326 
  7,613 
Fees and payments for services
  3,740 
  1,464 
  93 
  5,297 
Maintenance, security, cleaning, repairs and others
  3,152 
  175 
  22 
  3,349 
Advertising and other selling expenses
  632 
  - 
  2,308 
  2,940 
Taxes, rates and contributions
  506 
  52 
  365 
  923 
Interconnection and roaming expenses
  3,446 
  - 
  - 
  3,446 
Fees to other operators
  3,406 
  - 
  - 
  3,406 
Director´s fees
  - 
  393 
  - 
  393 
Leases and service charges
  195 
  44 
  4 
  243 
Allowance for doubtful accounts, net
  - 
  - 
  445 
  445 
Other expenses
  2,407 
  1,019 
  713 
  4,139 
Total as of June 30, 2017
  35,370 
  7,068 
  8,806 
  51,244 
 
 
 
 
F-80
IRSA Inversiones y Representaciones Sociedad Anónima
 
 
24.
Cost of goods sold and services provided
 
 
 
June 30, 2019
 
 
June 30, 2018
 
Inventories at the beginning of the year (*)
  16,421 
  20,904 
IFRS 15 adjustment
  (5,825)
  - 
Purchases and expenses (**)
  39,271 
  109,946 
Capitalized finance costs
  12 
  17 
Currency translation adjustment
  (987)
  7,846 
Transfers
  104 
  (490)
Assets incorporated by business combinations
  - 
  593 
Deconsolidation
  - 
  (9,764)
Inventories at the end of the year (*)
  (6,996)
  (16,421)
Total costs
  42,000 
  112,631 
 
(**) Includes the cost of goods sold from Shufersal which was reclassified as discontinued operations for an amount of Ps. 77,985, as of June 30, 2018.
(*) Inventories includes trading properties and inventories.
 
The following table presents the composition of the Group’s inventories for the years ended June 30, 2019 and 2018:
 
 
 
June 30, 2019
 
 
June 30, 2018
 
Real estate
  5,898 
  15,560 
Telecommunications
  1,098 
  842 
Others
  - 
  19 
Total inventories at the end of the year (*)
  6,996 
  16,421 
 
25.
Other operating results, net
 
 
June 30, 2019
 
 
June 30, 2018
 
 
June 30, 2017
 
Gain from disposal of subsidiary and associates
  688 
  602 
  10 
Donations
  (199)
  (118)
  (263)
Lawsuits and other contingencies (1)
  (67)
  748 
  (44)
Reversal of cumulative translation adjustment (2)
  - 
  - 
  83 
Interest income from operating assets
  450 
  333 
  439 
Others
  (571)
  (36)
  (876)
Total other operating results, net
  301 
  1,529 
  (651)
 
(1) As of June 30, 2018, includes the favorable ruling of a trial in the Operations Center in Israel for an amount of approximately Ps. 815. Includes legal costs and expenses Includes legal costs and expenses.
(2) As of June 30, 2017, it pertains to the reversal of the cumulative translation adjustment generated by IMadison.
 
26.
Financial results, net
 
 
 
June 30, 2019
 
 
June 30, 2018
 
 
June 30, 2017
 
Finance income:
 
 
 
 
 
 
 
 
 
 - Interest income
  854 
  930 
  1,063 
 - Dividend income
  68 
  146 
  151 
 - Other finance income
  485 
  - 
  10 
Total finance income
  1,407 
  1,076 
  1,224 
Finance costs:
    
    
    
 - Interest expenses
  (15,549)
  (13,645)
  (13,185)
 - Loss on debt swap
  - 
  (4,297)
  - 
 - Other finance costs
  (517)
  (465)
  (985)
Subtotal finance costs
  (16,066)
  (18,407)
  (14,170)
Capitalized finance costs
  205 
  121 
  - 
Total finance costs
  (15,861)
  (18,286)
  (14,170)
Other financial results:
    
    
    
- Exchange rate difference, net
  873 
  (9,460)
  1,000 
 - Fair value gain of financial assets and liabilities at fair value through profit or loss, net
  1,645 
  (1,400)
  5,152 
 - Gain from derivative financial instruments, net
  360 
  280 
  252 
Total other financial results
  2,878 
  (10,580)
  6,404 
 - Inflation adjustment
  (479)
  (670)
  (382)
Total financial results, net
  (12,055)
  (28,460)
  (6,924)
 
 
 
 
F-81
IRSA Inversiones y Representaciones Sociedad Anónima
 
 
27.
Earnings per share
 
(a) Basic
 
Basic earnings per share amounts are calculated in accordance with IAS 33 "Earning per share" by dividing the profit attributable to equity holders of the Group by the weighted average number of ordinary shares outstanding during the year.
 
 
 
June 30, 2019
 
 
June 30, 2018
 
 
June 30, 2017
 
Profit for the year of continuing operations attributable to equity holders of the parent
  (26,083)
  (1,013)
  (3,791)
Profit for the year of discontinued operations attributable to equity holders of the parent
  468 
  15,740 
  2,671 
Profit for the year attributable to equity holders of the parent
  (25,615)
  14,727 
  (1,120)
Weighted average number of ordinary shares outstanding
  575 
  575 
  575 
Basic earnings per share
  (44.55)
  25.61 
  (1.95)
 
(b) Diluted
 
Diluted earnings per share amounts are calculated by adjusting the weighted average number of ordinary shares outstanding to assume conversion of all dilutive potential shares. The Group holds treasury shares associated with incentive plans with potentially dilutive effect.
 
 
 
June 30, 2019
 
 
June 30, 2018
 
 
June 30, 2017
 
Profit for the year of continuing operations attributable to equity holders of the parent
  (26,083)
  (1,013)
  (3,791)
Profit for the year of discontinued operations attributable to equity holders of the parent
  468 
  15,740 
  2,671 
Profit for the year per share attributable to equity holders of the parent
  (25,615)
  14,727 
  (1,120)
Weighted average number of ordinary shares outstanding
  575 
  579 
  575 
Diluted earnings per share
  (44,55)
  25,44 
  (1,95)
 
28.
Employee benefits
 
Incentive Plan - Argentina
 
The Group has an equity incentives plan (“Incentive Plan”), created in September 30, 2011, which is aimed at certain employees, directors and top management of the Company, IRSA CP and Cresud (the “Participants”). Engagement was voluntary and by invitation of the Board of Directors.
 
Under the Incentive Plan, over the years 2011, 2012 and 2013, Participants will be entitled to receive shares ("Contributions") of the Company and Cresud based on a percentage of their annual bonus for the years 2011, 2012 and 2013, providing they remain as employees of the Company for at least five years, among other conditions required, to qualify for such Contributions. Contributions shall be held by the Company and Cresud, and as the conditions established by the Plan are verified, such contributions shall be transferred to the Participants. In spite of this, the economic rights of the shares in the portfolio assigned to said participants will be received by them.
 
Regarding the shares to be delivered by Cresud to the employees of the company and IRSA CP, and for the shares to be delivered by IRSA to Cresud employees, the Group accounts the active or passive position measured at the closing date of the financial statements.
 
As of June 30, 2018 and 2017, a reserve has been set up under Shareholders’ equity as a result of this Incentive Plan for Ps. 4 and Ps. 4, respectively, based on the market value of the shares to be granted pertaining to the Group’s contributions, proportionately to the period already elapsed for the vesting of shares in the Incentive Plan and adjusted for the probability that any beneficiary should leave the Group before the term and/or the conditions required to qualify for the benefits of said plan are met at each fiscal year-end.
 
For the fiscal years ended June 30, 2019, 2018 and 2017, the Group has incurred a charge related to the Incentive Plan of Ps. 0.28, Ps. 15.2 and Ps. 32, respectively. As of June 30, 2018, the total expense has been recognized for having completed the necessary period to grant the total stocks for this benefit. The unrecognized expense for the periods ended June 30, 2017 was Ps. 13.6, and no unrecognized expense is pending after that date.
 
 
 
 
F-82
IRSA Inversiones y Representaciones Sociedad Anónima
 
 
Movements in the number of matching shares outstanding under the incentive plan corresponding to the Company´s contributions are as follows:
 
 
 
June 30, 2019
 
 
June 30, 2018
 
 
June 30, 2017
 
At the beginning
  3,347,201 
  3,507,947 
  3,619,599 
Additions
  - 
  - 
  - 
Disposals
  - 
  - 
  (10,169)
Granted
  (518,731)
  (160,746)
  (101,483)
At the end
  2,828,470 
  3,347,201 
  3,507,947 
 
The fair value determined at the time of granting the plan after obtaining all the corresponding authorizations was Ps. 23.5 per share of IRSA. This fair value was estimated by taking into account the market price of the shares of the Company on said date.
 
Defined contribution plan - Argentina
 
The Group operates a defined contribution plan (the “Plan”) which covers certain selected managers from Argentina. The Plan was effective as from January 1, 2006. Participants can make pre-tax contributions to the Plan of up to 2.5% of their monthly salary (“Base Contributions”) and up to 15% of their annual bonus (“Extraordinary Contributions”). Under the Plan, the Group matches employee contributions to the plan at a rate of 200% for Base Contributions and 300% for Extraordinary Contributions.
 
All contributions are invested in funds administered outside of the Group. Participants or their assignees, as the case may be, will have access to the 100% of the Company contributions under the following circumstances:
 
(i)
ordinary retirement in accordance with applicable labor regulations;
(ii)
total or permanent incapacity or disability;
(iii)
death.
 
In case of resignation or termination without fair cause, the manager will receive the Group’s contribution only if he or she has participated in the Plan for at least 5 years.
 
Contributions made by the Group under the Plan amount to Ps. 23 and Ps. 50 for the fiscal years ended June 30, 2019 and 2018, respectively.
 
Share base plans associated with certain key members of the management - Israel
 
DIC and Cellcom have granted an options benefit plans to key management personnel. For the years ended June 30, 2019, 2018 and 2017, the Group has incurred an expense in relation to said benefit plans of Ps. 44, Ps. 46 and Ps. 163, respectively.
 
The following table shows the detail of the options pending at year end:
 
 
 
DIC
 
 
Cellcom
 
Exercise price range of outstanding options
 
NIS 7.45 – 12.5
 
 
NIS 25.65 – 29.97
 
Average price of outstanding options
 
NIS 9.20
 
 
NIS 23.75 – 27.75
 
Amount of outstanding options
  4,620,818 
  780,332 
Average remaining useful life
                            
4 years
 
 
1.1 years
 
 
The fair value of the options was calculated according to the Black-Scholes method, which included assumptions such as the value of the share at the date of granting the plan, expected volatility, expected life of the option or the risk-free rate.
 
 
 
 
 
F-83
IRSA Inversiones y Representaciones Sociedad Anónima
 
 
Employee benefits - Israel
 
Benefits to hired employees include post-employment benefits, retirement benefits, share-based plans and other short and long-term benefits. The Group’s liabilities in relation to severance pay and/or retirement benefits of Israeli employees are calculated in accordance with Israeli laws.
 
 
 
June 30, 2019
 
 
June 30, 2018
 
 
June 30, 2017
 
Present value of unfunded obligations
  430 
  492 
  1,356 
Present value of funded obligations
  573 
  577 
  3,603 
Total present value of defined benefits obligations (post-employment)
  1,003 
  1,069 
  4,959 
Fair value of plan assets
  (871)
  (921)
  (3,430)
Recognized liability for defined benefits obligations
  132 
  148 
  1,529 
Liability for other long-term benefits
  477 
  23 
  8 
Total recognized liabilities
  609 
  171 
  1,537 
Assets designed for payment of employee benefits
  (477)
  - 
  - 
Net position from employee benefits
  132 
  171 
  1,537 
 
29.
Related party transactions
 
In the normal course of business, the Group conducts transactions with different entities or parties related to it.
 
                Remunerations of the Board of Directors
 
The Business Companies Act of Argentina (Law N° 19,550), provides that the remuneration to the Board of Directors, where it is not set forth in the Company’s by-laws, shall be fixed by the Shareholders' Meetings. The maximum amount of remuneration that the members of the Board are allowed to receive, including salary and other performance-based remuneration of permanent technical-administrative functions, may not exceed 25% of the profits.
 
Such maximum amount is limited to 5% where no dividends are distributed to the Shareholders, and will be increased proportionately to the distribution, until reaching such cap where total profits are distributed.
 
Some of the Group's Directors are hired under the Employment Contract Law N° 20,744. This Act rules on certain conditions of the work relationship, including remuneration, salary protection, working hours, vacations, paid leaves, minimum age requirements, workmen protection and forms of suspension and contract termination. The remuneration of directors for each fiscal year is based on the provisions established by the Business Companies Act, taking into consideration whether such directors perform technical-administrative functions and depending upon the results recorded during the fiscal year. Once such amounts are determined, they should be approved by the Shareholders’ Meeting.
 
Senior Management remuneration
 
The members of the Group’s senior management are appointed and removed by the Board of Directors, and perform functions in accordance with the instructions delivered by the Board itself.
 
The Company’s Senior Management in the Operation Center in Argentina is composed of as follows:
 
Name
Date of Birth
Position
Current position since
Eduardo S. Elsztain
01/26/1960
General Manager
1991
Daniel R. Elsztain
12/22/1972
Operating Manager
2012
Arnaldo Jawerbaum
08/13/1966
Investment Manager
2017
Matías I. Gaivironsky
02/23/1976
Administrative and Financial Manager
2011
 
 
The Company’s Senior Management in the Operation Center in Israel is composed of as follows:
 
Name
Date of Birth
Position
Current position since
Sholem Lapidot (*)
10/22/1979
General Manager
2016
Gil Kotler (*)
10/04/1966
Financial Manager
2016
Aaron Kaufman
03/03/1970
Vice president and General Assessor
2016
 
(*) After the date of these financial statements, both have left their position in the Company.
 
 
 
F-84
IRSA Inversiones y Representaciones Sociedad Anónima
 
 
The total remuneration paid to members of senior management for their functions consists of a fix salary that takes account of the manager's backgrounds capacity and experience, plus an annual bonus based on their individual performance and the Group's results. Members of senior management participate in defined contributions and share-based incentive plans that are described in Note 28.
 
The aggregate compensation to the Senior Management of the Operations Center in Argentina for the year ended June 30, 2019 amounts to Ps. 17.
 
The aggregate compensation to the Senior Management of the Operations Center in Israel for the year ended June 30, 2019 amounts to Ps. 132.
 
Corporate Service Agreement with Cresud and IRSA CP
 
Considering that IRSA, Cresud and IRSA CP have operating overlapping areas, the Board of Directors considered it convenient to implement alternatives that allow reducing certain fixed costs of its activity, in order to reduce its impact on operating results, taking advantage of and optimizing the individual efficiencies of each of the companies in the different areas that make up the operational administration.
 
For this purpose, on June 30, 2004, a Framework Agreement for the Exchange of Corporate Services (“Framework Agreement”) was signed, between IRSA, Cresud and IRSA CP, which was periodically modified, the last update being on June 28, 2019.
 
Under this Framework Agreement, corporate services are currently provided in the following areas: Corporate Human Resources, Administration and Finance, Planning, Institutional Relations, Compliance, Shared Services Center, Real Estate Business Administration, Directory to distribute Real Estate, HR Real Estate Business, Security, Corporate Legal Management, Corporate Environment, Technical Management Infrastructure and Services, Purchasing and Contracting, Management and Enabling, Investments, Government Affairs, Hotels, Fraud Prevention, Bolivar, Proxy, General Management to distribute, Directory Security.
 
Under this agreement, the companies entrusted to an external consultant the semiannual review and evaluation of the criteria used in the process of liquidating corporate services, as well as the distribution bases and supporting documentation used in the aforementioned process, through the preparation of a semi-annual report.
 
It should be noted that the operation under comment allows Cresud, IRSA and IRSA CP to maintain absolute independence and confidentiality in their strategic and commercial decisions, being the allocation of costs and benefits made on the basis of operational efficiency and equity, without pursuing individual economic benefits for each of the companies.
 
Offices and Shopping Malls spaces leases
 
The offices of our President are located at 108 Bolivar, in the Autonomous City of Buenos Aires. The property has been rented to Isaac Elsztain e Hijos S.A., a company controlled by some family members of Eduardo Sergio Elsztain, our president, and to Hamonet S.A., a company controlled by Fernando A. Elsztain, one of our directors, and some of his family members.
 
In addition, BACS, BHN Sociedad de Inversión S.A., BHN Seguros Generales S.A. and BHN Visa S.A. rent offices owned by IRSA CP in different buildings.
 
Furthermore, we also let various spaces in our shopping malls (stores, stands, storage space or advertising space) to third parties and related parties such as Tarshop S.A. and BHSA.
 
Donations granted to Fundación IRSA and Fundación Museo de los Niños
 
Fundación IRSA is a non-profit charity institution that seeks to support and generate initiatives concerning education, the promotion of corporate social responsibility and the entrepreneurial spirit of the youth. It carries out corporate volunteering programs and fosters donations by the employees. The main members of Fundación IRSA's Board of Directors are: Eduardo S. Elsztain (President); Saul Zang (Vice President I), Alejandro Elsztain (Vice President II) and Mariana C. de Elsztain (secretary). It funds its activities with the donations made by us, Cresud and IRSA CP.
 
 
 
F-85
IRSA Inversiones y Representaciones Sociedad Anónima
 
 
Fundación Museo de los Niños is a non-profit association, created by the same founders of Fundación IRSA and its Management Board is formed by the same members as Fundación IRSA. Fundación Museo de los Niños acts as special vehicle for the development of "Museo de los Niños, Abasto" and "Museo de los Niños, Rosario". On October 29, 1999, our shareholders approved the award of the agreement “Museo de los Niños, Abasto” to Fundación Museo de los Niños. On October 31, 1997, IRSA CP entered into an agreement with Fundación IRSA whereby it loaned 3,800 square meters of the area built in the Abasto Shopping mall for a total term of 30 years, and on November 29, 2005, shareholders of IRSA CP approved another agreement entered into with Fundación Museo de los Niños whereby 2,670.11 square meters built in the Alto Rosario shopping mall were loaned for a term of 30 years. Fundación IRSA has used the available area to house the museum called “Museo de los Niños, Abasto” an interactive learning center for kids and adults, which was opened to the public in April 1999.
 
Legal Services
 
The Group hires legal services from Estudio Zang, Bergel & Viñes, at which Saúl Zang was a founding partner and sits at the Board of Directors of the Group companies.
 
Purchase and sale of goods and/or service hiring
 
In the normal course of its business and with the aim of making resources more efficient, in certain occasions purchases and/or hires services which later sells and/or recovers for companies or other related parties, based upon their actual utilization.
 
Sale of advertising space in media
 
Our company and our related parties frequently enter into agreements with third parties whereby we sell/acquire rights of use to advertise in media (TV, radio stations, newspapers, etc.) that will later be used in advertising campaigns. Normally, these spaces are sold and/or recovered to/from other companies or other related parties, based on their actual use.
 
Purchase and sale of financial assets
 
The Group usually invests excess cash in several instruments that may include those issued by related companies, acquired at issuance or from unrelated third parties through secondary market deals.
 
Investment in investment funds managed by BACS
 
The Group invests part of its liquid funds in mutual funds managed by BACS among other entities.
 
Borrowings
 
In the normal course of its activities, the Group enters into diverse loan agreements or credit facilities between the group’s companies and/or other related parties. These borrowings generally accrue interests at market rates.
 
Financial and service operations with BHSA
 
The Group works with several financial entities in the Argentine market for operations including, but not limited to, credit, investment, purchase and sale of securities and financial derivatives. Such entities include BHSA and its subsidiaries. BHSA and BACS usually act as underwriters in Capital Market transactions. In addition, we have entered into agreements with BHSA, who provides collection services for our shopping malls.
 

 
 
F-86
 
  IRSA Inversiones y Representaciones Sociedad Anónima

The following is a summary presentation of the balances with related parties as of June 30, 2019 and 2018:
 
Item
 
 June 30, 2019
 
 
 June 30, 2018
 
Trade and other receivables
  984 
  1,673 
Investments in financial assets
  1,301 
  (69)
Trade and other payables
  (334)
  (219)
Total
  1,951 
  1,385 
 
Related company
 
 June 30, 2019
 
 
 June 30, 2018
 
Description of transaction
 Item
Manibil S.A.
  - 
  112 
 Contributions in advance
 Trade and other receivables
New Lipstick LLC
  880 
  910 
 Loans granted
 Trade and other receivables
 
  10 
  11 
 Reimbursement of expenses receivables
 Trade and other receivables
Condor
  166 
  210 
 Public companies securities
 Investments in financial assets
LRSA
  - 
  45 
 Leases and/or rights of use
 Trade and other receivables
 
  - 
  (2)
 Reimbursement of expenses not yet paid
 Trade and other payables
 
  - 
  11 
 Dividends receivables
 Trade and other receivables
Other associates and joint ventures
  1 
  14 
 Reimbursement of expenses receivables
 Trade and other receivables
 
  - 
  (16)
 Loans granted
 Trade and other receivables
 
  (12)
  (2)
 Leases and/or rights of use not yet paid
 Trade and other payables
 
  12 
  6 
 Leases and/or rights of use receivables
 Trade and other receivables
 
  - 
  2 
 Management fees receivables
 Trade and other receivables
 
  - 
  2 
 Long- term incentive plan
 Trade and other receivables
 
  11 
  (2)
 Reimbursement of expenses not yet paid
 Trade and other payables
Total associates and joint ventures
  1,068 
  1,301 
 
 
Cresud
  (37)
  (25)
 Reimbursement of expenses not yet paid
 Trade and other payables
 
  (114)
  (87)
 Corporate services not yet paid
 Trade and other payables
 
  1,135 
  324 
 NCN
 Investments in financial assets
 
  5 
  (3)
 Leases and/or rights of use receivables
 Trade and other receivables
 
  (1)
  (34)
 Management fee
 Trade and other payables
 
  (3)
  (5)
 Share-based payments
 Trade and other payables
Total parent company
  985 
  170 
 
 
RES LP
  - 
  3 
 Reimbursement of expenses receivables
 Trade and other receivables
 
  - 
  30 
 Dividends receivables
 Trade and other receivables
Directors
  (167)
  (129)
 Fees for services received
 Trade and other payables
Others (1)
  27 
  2 
 Leases and/or rights of use receivables
 Trade and other receivables
 
  38 
  - 
 Reimbursement of expenses receivables
 Trade and other receivables
 
  - 
  11 
 Fees not yet paid
 Trade and other receivables
 
  - 
  (3)
 Fees for services received
 Trade and other payables
Total others
  (102)
  (86)
 
 
Total at the end of the year
  1,951 
  1,385 
 
 
 
(1)  Includes CAMSA., Avenida compras and Avenida Inc., Estudio Zang, Bergel & Viñes, Austral Gold, Fundación IRSA, Hamonet S.A. and Museo de los Niños.
 
 
 
F-87
IRSA Inversiones y Representaciones Sociedad Anónima
 
 
The following is a summary of the results with related parties for the years ended June 30, 2019, 2018 and 2017:
 
Related party
 
 June 30, 2019
 
 
 June 30, 2018
 
 
 June 30, 2017
 
Description of transaction
BACS
  38 
  2 
  4 
 Leases and/or rights of use
 Manibil
  21 
  64 
  2 
 Corporate services
 Tarshop
  41 
  26 
  30 
 Leases and/or rights of use
 
  1 
  - 
  - 
 Commisions
 La Rural S.A.
  26 
  22 
  - 
 Leases and/or rights of use
 Condor
  - 
  193 
  534 
 Financial operations
 ISPRO - Mehadrin
  21 
  199 
  8 
 Corporate services
 Other associates and joint ventures
  (1)
  - 
  20 
 Financial operations
Otras asociadas y negocios conjuntos
  24 
  52 
  30 
 Leases and/or rights of use
Otras asociadas y negocios conjuntos
  - 
  64 
  8 
 Corporate services
Total associates and joint ventures
  171 
  622 
  636 
 
Cresud
  26 
  9 
  4 
 Leases and/or rights of use
Cresud
  (382)
  (403)
  (395)
 Corporate services
Cresud
  26 
  247 
  139 
 Financial operations
Total parent company
  (330)
  (147)
  (252)
 
 IFISA
  - 
  103 
  4 
 Financial operations
 Directors
  (336)
  (370)
  (252)
 Fees and remunerations
 Taaman
  32 
  264 
  - 
 Corporate services
 Willifood
  - 
  236 
  - 
 Corporate services
 Others (1)
  - 
  (27)
  8 
 Corporate services
 Otras (1)
  1 
  26 
  (2)
 Leases and/or rights of use
 Otras (1)
  (1)
 42
 6
 Financial operations
 Otras (1)
  (1)
  (23)
  (18)
 Donations
Otras (1)
  (1)
  (26)
  (8)
 Legal services
Total others
  (306)
 225
  262
 
Total at the end of the year
  (465)
 700
 122
 
 
(1) It includes Isaac Elsztain e Hijos, CAMSA., Hamonet S.A., Ramat Hanassi, Estudio Zang, Bergel & Viñes, and Fundación IRSA.
 
The following is a summary of the transactions with related parties for the years ended June 30, 2019 and 2018:
 
Related party
 
June 30, 2019
 
 
June 30, 2018
 
Description of the operation
La Rural S.A.
  303 
  53 
Dividends received
Nuevo Puerto Santa Fe S.A.
  10 
  14 
Dividends received
Condor
  80 
  86 
Dividends received
BHSA
  79 
  125 
Dividends received
Mehadrin
  99 
  - 
Dividends received
Manaman
  74 
  39 
Dividends received
Emco
  60 
  142 
Dividends received
Ramat Hanassi
  - 
  31 
Dividends received
Tourism & Recreation Holdings Ltd.
  - 
  39 
Dividends received
Nave by the sea
  33 
  - 
Dividends received
Shufersal
  464 
  - 
Dividends received
Total dividends received
  1,202 
  529 
 
Cresud
  1,132 
  1,373 
Dividends paid
Helmir
  7 
  8 
Dividends paid
Total dividends paid
  1,139 
  1,381 
 
Manibil
  (22)
  (57)
Irrevocable contributions
Quality
  (51)
  (50)
Irrevocable contributions
Puerto Retiro
  (19)
  - 
Irrevocable contributions
Avenida Inc.
  - 
  (9)
Irrevocable contributions
Ramat Hanassi
  - 
  (12)
Irrevocable contributions
Secdo / SixGill
  - 
  (38)
Irrevocable contributions
Secured Touch
  - 
  (9)
Irrevocable contributions
Open Legacy
  - 
  (21)
Irrevocable contributions
Total subsidiaries contributions
  (92)
  (196)
 
IFISA
  - 
  3,062 
Acquisition of non-controlling interest
Total other transactions
  - 
  3,062 
 
 
 
 
 
 
F-88
IRSA Inversiones y Representaciones Sociedad Anónima
 
 
30.
Foreign currency assets and liabilities
 
 Book amounts of foreign currency assets and liabilities are as follows:
 
Item / Currency (1)
 
Amount (2)
 
 
Peso exchange rate (3)
 
 
Total as of 06.30.19
 
 
Total as of 06.30.18
 
Assets
 
 
 
 
 
 
 
 
 
 
 
 
Trade and other receivables
 
 
 
 
 
 
 
 
 
 
 
 
US Dollar
  41 
  42.26 
  1,713 
  1,870 
Euros
  3 
  47.99 
  138 
  278 
Receivables with related parties:
    
    
    
    
US Dollar
  4 
  42.46 
  167 
  2,281 
Total trade and other receivables
    
    
  2,018 
  4,429 
Investments in financial assets
    
    
    
    
US Dollar
  80 
  42.26 
  3,366 
  5,588 
Pounds
  1 
  53.64 
  48 
  61 
Investments with related parties:
    
    
    
    
US Dollar
  27 
  42.26 
  1,135 
  534 
Total investments in financial assets
    
    
  4,549 
  6,183 
Derivative financial instruments
    
    
    
    
US Dollar
  1 
  42.26 
  12 
  50 
Total Derivative financial instruments
    
    
  12 
  50 
Cash and cash equivalents
    
    
    
    
US Dollar
  274 
  42.26 
  11,597 
  12,032 
Euros
  2 
  47.99 
  72 
  103 
Total cash and cash equivalents
    
    
  11,669 
  12,135 
Total Assets
    
    
  18,248 
  22,797 
 
    
    
    
    
Liabilities
    
    
    
    
Trade and other payables
    
    
    
    
US Dollar
  174 
  42.26 
  7,344 
  4,678 
Euros
  1 
  47.99 
  36 
  137 
Payables to related parties:
    
    
    
    
US Dollar
  0 
  42.26 
  14 
  39 
Total Trade and other payables
    
    
  7,394 
  4,854 
Borrowings
    
    
    
    
US Dollar
  856 
  42.26 
  36,159 
  38,938 
Borrowings with related parties
    
    
    
    
US Dollar
  14 
  42.26 
  605 
  - 
Total Borrowings
    
    
  36,764 
  38,938 
Derivative financial instruments
    
    
    
    
US Dollar
  1 
  42.26 
  27 
  - 
Total derivative financial instruments
    
    
  27 
  - 
Total Liabilities
    
    
  44,185 
  43,792 
 
(1) Stated in millions of units in foreign currency. Considering foreign currencies those that differ from each Group’s functional currency at each year-end.
(2) Exchange rate as of June 30, of each year according to Banco Nación Argentina records.
(3) The Group uses derivative instruments as complement in order to reduce its exposure to exchange rate movements (see Note 13).
 
31.
Groups of assets and liabilities held for sale
 
As mentioned in Note 4.F., the investment in Israir has been reclassified to "Group of assets and liabilities held for sale".
 
Pursuant to IFRS 5, assets and liabilities held for sale have been valued at the lower between their carrying value and fair value less cost of sale. Given some assets’ carrying value was higher, an impairment loss of Ps. 465 has been recorded for the year ended June 30, 2017.
 
 
 
F-89
IRSA Inversiones y Representaciones Sociedad Anónima
 
 
The following table shows the main assets and liabilities classified as held for sale:
 
 
 
June 30, 2019
 
 
June 30, 2018
 
Property, plant and equipment
  4,428 
  4,197 
Intangible assets
  95 
  50 
Investments in associates
  418 
  73 
Deferred income tax assets
  203 
  160 
Investment properties
  84 
  811 
Income tax credits
  - 
  - 
Trade and other receivables
  2,101 
  2,246 
Cash and cash equivalents
  716 
  540 
Total assets held-for-sale
  8,045 
  8,077 
Trade and other payables
  3,390 
  3,045 
Employee benefits
  202 
  233 
Deferred income tax liability
  36 
  25 
Borrowings
  2,065 
  1,742 
Total liabilities held-for-sale
  5,693 
  5,045 
Total net assets held-for-sale
  2,352 
  3,032 
 
 
32.
Results from discontinued operations
 
The results of Shufersal, Israir and IDB Tourism operations, have been reclassified in the Statements of Income under discontinued operations and also the results from the sale of Adama in 2017 and Shufersal in 2018 have been reclassified.
 
 
 
June 30, 2019
 
 
June 30, 2018
 
 
June 30, 2017
 
Revenues
  13,025 
  118,461 
  113,461 
Costs
  (11,684)
  (88,970)
  (86,433)
Gross profit
  1,341 
  29,491 
  27,028 
Net gain from fair value adjustment of investment properties
  - 
  293 
  - 
General and administrative expenses
  (581)
  (2,069)
  (1,888)
Selling expenses
  (602)
  (23,020)
  (21,205)
Other operating results, net (i)
  175 
  17,418 
  8,469 
Profit from operations
  333 
  22,113 
  12,404 
Share of profit of associates and joint ventures
  54 
  101 
  838 
Profit before financial results and income tax
  387 
  22,214 
  13,242 
Finance income
  136 
  166 
  322 
Finance costs
  (161)
  (1,211)
  (4,399)
Other financial results
  40 
  (129)
  (16)
Financial results, net
  15 
  (1,174)
  (4,093)
Profit before income tax
  402 
  21,040 
  9,149 
Income tax
  78 
  (663)
  (314)
Profit from discontinued operations (ii)
  480 
  20,377 
  8,835 
 
    
    
    
Profit for the year from discontinued operations attributable to:
    
    
    
Equity holders of the parent
  468 
  15,741 
  2,671 
Non-controlling interest
  12 
  4,636 
  6,164 
 
    
    
    
Profit per share from discontinued operations attributable to equity holders of the parent:
    
    
    
Basic
  0.81 
  27.37 
  4.65 
Diluted
  0.81 
  27.18 
  4.65 
 
(i) Includes the result of the loss of control of Shufersal (see note 4.I) as of June 30, 2018 and the sale of Adama as of June 30, 2017.
(ii) As of June 30, 2018 and 2017, Ps. 107,047, and Ps 59,099 of the total revenues from discontinued operations and Ps 22,425 and Ps. 311 of the total profit from discontinued operations corresponds to Shufersal.
 
 
 
 
F-90
IRSA Inversiones y Representaciones Sociedad Anónima
 
 
33.
Subsequent events
 
IRSA Inversiones y Representaciones S.A. - Class I NCN
 
On July 31, 2019, the second tranche of Class I NCN was auctioned, under the Program approved by the Shareholders' Meeting for up to US$ 350 million, and the liquidation took place on August 6, 2019. The amount of such liquidation was US$ 85 million.
 
Additionally, on the same date the auction of the first tranche of Class II NCN was carried out. The result was 31,502 Chilean pesos, equivalent to US$ 45.
 
Condor merger agreement
 
On July 19, 2019, Condor signed an agreement and merger plan with a company not related to the Group. The agreement set that each ordinary share, whose nominal value is US$ 0.01 per share will be canceled before the merger and will have the right to receive a cash amount equivalent to US$ 11.10 per ordinary share. . Additionally, in accordance with the terms and conditions of the merger agreement, each Series E convertible share will be automatically canceled and will become entitled to receive a cash amount equal to US$ 10.00 per share.
 
It is estimated that the operation will be completed between October 2019 and December 2019. At the date of issuance of these financial statements, the Group held 2,197,023 ordinary shares and 325,752 Series E shares.
 
Sale of interest in Gav-Yam
 
On July 1, 2019, PBC sold approximately 11.7% of its equity interest in Gav-Yam's through private agreements. After this transaction, the holding of PBC in Gav-Yam changed from 51.7% to 40.0%. The consideration received for said sale was NIS 456 (approximately Ps. 5,472 at the date of the transaction).
 
Additionally, on September 1, 2019, PBC sold approximately an additional 5.14% of Gav-Yam, therefore the stake of PBC in Gav-Yam went from 51.7% to 34.9%, the consideration received was NIS 224 (approximately Ps. 2,688 as of that day). It is estimated that as a result of these sales, PBC will lose control over Gav-Yam and will deconsolidate said investment.
 
Agreement to sell plot of land in US
 
As mentioned in Note 4. D of the Operations Center in Israel, the agreement for the sale of the land attached to the Tivoli project has been breached and terminated. In July 2019, the Group signed a new agreement for the sale of the aforementioned land, for a total amount of US$ 18 million. At this stage, there is no certainty that the sale transaction will be completed.
 
IDBD financing agreement
 
On August 31, 2019, IDBD Board of Directors gave its approval to accept a commitment by Dolphin to make a capital contribution ("the Commitment"), whose main points are the following:
 
Dolphin irrevocably undertook the commitment to make capital contributions to IDBD for a total amount of NIS 210 in three equal annual payments (NIS 70 each) on September 2, in each of the years 2019-2021 ("Payments" and " payment dates", respectively). The aforementioned payments will be made in exchange for company shares or as a subordinated loan in similar terms to the subordinated loan that Dolphin advanced in the past to IDBD. On September 2, 2019, the first payment for NIS 70 million was made.
 
IDBD will have the right to demand an advance of a sum of up to NIS 40 on account of the second payment if it does not have the resources to finance Clal's third buyer (Note 4), subject to the approval of the Audit Committee and the Board of Directors.
 
IRSA committed unilaterally and irrevocably to transfer to Dolphin the amounts it needs to comply with the Commitment ("IRSA Commitment"). If Dolphin does not make the capital contributions in accordance with the Commitment, then Dolphin's rights in accordance with the IRSA Commitment will be automatically assigned to IDBD, and IDBD will have the right to act to carry out the IRSA Commitment.
 
 
F-91
 
 
IRSA Inversiones y Representaciones Sociedad Anónima
 
The Commitment will automatically expire in each of the following cases: (a) if motions are filed to decree insolvency against IDBD (whether voluntarily or involuntarily filed) in the courts of Israel and they are valid in any of the Payment Dates, in which case the corresponding Payment Date will be postponed for a period of 90 days and the corresponding payment will be transferred to IDBD only if the procedures are canceled during the mentioned period of 90 days. If the procedures for declaring insolvency are not canceled within 90 days as mentioned above, the entire commitment will expire; (b) if an insolvency decree is given as set forth in section 3 of the Israel Insolvency and Economic Recovery Act, 5778-2018; and (c) a trustee, fiduciary, special manager or any officer of this type (temporary or permanent) is appointed in IDBD, or the court will issue a similar order (with respect to the insolvency of IDBD).
 
Repurchase of DIC debentures
 
On July 15, 2019, the Board of Directors of DIC approved the application of a plan for the repurchase of its debentures (Series F and Series J), until July 15, 2020, for a total amount of up to an additional NIS 200. The aforementioned repurchases will be made in accordance with market opportunities, in accordance with the dates, prices and scope determined by the management of DIC. During the month of July 2019, DIC made the repurchase of its debentures for an amount of NIS 300.
 
Advance payment of Ispro debentures
 
In August 2019, the Audit Committee and Ispro Board approved the full advance payment of the debentures (Series B), which were quoted in the TASE, the total amount was NIS 131. The early cancellation of these debentures will make Ispro an unlisted company for the TASE.
 
Sale of Clal shares
 
On August 28, 2019, the second buyer of the transaction described in Note 4.A. notified the decision to exercise the option for the remaining 3% at a price of NIS 50 per share for a total of NIS 83 million. These shares were delivered through a swap contract.
 
On September 3, 2019, IDB concluded an agreement for the sale of an additional 6% of Clal shares, of which 1% will be collected in cash (approximately NIS 29) and the remaining 5% through the receipt of IDBD’s own debentures for a nominal value of approximately NIS 190 million. The agreed price of Clal share was NIS 52.5 and the discount value applied to the IDBD negotiable obligations was between 25% -21% discount with respect to the nominal value.
 
As a result of the aforementioned sales, at the time of closing, the holding of IDBD in Clal directly and through swap contracts will be reduced to 35.3%.
 
Devaluation, debt restructure and forex exchange control
 
              After June 30, 2019, the Argentine Peso has suffered a decrease in its value with respect to the US Dollar and other currencies close to 40%, the Company has estimated that the impact of the aforementioned devaluation on its net financial liabilities in foreign currency at June 30, 2019 (net of the tax effect) is a loss of Ps. 7,284. The positive impact related to the value of the assets that correlate with the dollar has not been estimated at the date of issuance of these financial statements because the calculations are performed through valuation methodologies (Note 9 of Investment Properties).
 
              Through the Emergency Executive Branch Decree No. 609/2019, dated September 1, 2019, the Argentine government, until December 31, 2019, reinstated restrictions on the foreign exchange market, empowering the Banco Central de la República Argentina (the “Central Bank”) to impose restrictions on the inflow and outflow of foreign currency into and from the Argentine exchange market. In addition, certain transactions, as detailed below, involving the purchase and sale of foreign currency must be settled through the foreign exchange market where the Central Bank supervises the purchase and sale of foreign currency. Such transactions are subject to the regulations and requirements imposed by the Central Bank. Under Communication “A” 6770, as amended, the Central Bank established certain restrictions and requirements applicable to certain foreign currency exchange transactions. If such restrictions and requirements are not met, criminal penalties shall be applied.
 
 
F-92
 
 
IRSA Inversiones y Representaciones Sociedad Anónima 
 
As of October 28, 2019, the main changes are the following:
 
Outflow and Inflow of Capital
 
Obligation for the settlement of funds through the foreign exchange market.
 
General rules. Exports.
 
Pursuant to Emergency Executive Decree No. 609/2019 any foreign currency derived from foreign trade must be settled through the foreign exchange market on the terms and conditions to be set forth by the Central Bank.
 
                Pursuant to Communication “A” 6770, as amended, within 5 business days as of the date of the disbursement and collection of the funds abroad, corresponding to the payment of exportation of goods, advance payments of exports and foreign pre and post financing loans for exports, such funds must be settled through the foreign exchange market. Whenever such transactions are granted by a local entity, such settlement must be made upon disbursement of the relevant funds. In all cases, the due date for the settlement of the funds derived from exports shall be the shortest time between 5 business days and the date applicable to the specific good according to the current rules. Such funds shall be credited in a local bank account duly opened in favor of the client.
 
 According to different regulations enacted by the Central Bank, it is allowed the application of payment for exports abroad for the cancellations of exporter’s debt in certain cases, such as:
 
a. advance payments and pre and post financing loans for exports whenever the relevant funds received thereunder have already been settled through the foreign exchange market.
 
b. financing of local financial entities to foreign importers regarding the export of local goods.
 
c. financial loans related to agreements in force as of August 31, 2019, whose terms provide for interest payments using the flow of funds from exports abroad.
 
Services
 
                Communication “A” 6770 sets forth that the payments in foreign currency received by residents for the export of services under the applicable rules must be settled through the foreign exchange market within five business days as of its collection abroad or locally or its deposit in foreign bank accounts.
 
Financial Indebtedness
 
               In accordance with Communication “A” 6770, as amended, transactions arising from foreign financial indebtedness disbursed as from September 1, 2019 must be settled in the foreign exchange market and the transfer shall be deposited in a local bank account.
 
Exemptions to settlement of funds obligation
 
                Communication “A” 6814 sets forth that no settlement of foreign currency funds will be required to residents: a) in connection with funds derived from exports of goods; b) in connection with funds derived from export of services; c) in connection with funds derived from the sale of non financial non productive assets; and/or d) as a condition to access to the foreign exchange market for repayment of foreign indebtedness. Always provided that all the following conditions are met:
 
(a)           The relevant funds are deposited in foreign currency bank accounts of the client located in Argentina.
(b)           The deposit mentioned in item (a) above is made within the applicable settlement term period.
(c)           The funds are simultaneously applied to transactions under which access to the foreign exchange control market is permitted, taking into consideration each of the transactional limit that may be applicable. In case the inflow of funds derives from a new foreign financial indebtedness and the same are applied to the prepayment of local foreign currency indebtedness with a financial entity, the average term of the new foreign financial indebtedness shall exceed the average term of the local foreign currency indebtedness subject to prepayment.
(d)           The implementation of this mechanism shall have a neutral effect from a tax standpoint.
   
Outflow of capital, including the availability of cash or cash equivalents
 
 Formation of off-shore assets or guarantees and operational payments related to and derived from derivative transactions
 
                Legal entities, local governments, mutual funds, trusts and other universalities incorporated in Argentina will require prior approval of the Central Bank to constitute foreign assets and create all types of guarantees related to derivative transactions.
 
                Pursuant to Communication “A” 6815 dated October 28, 2019, resident natural persons must obtain prior approval from the Central Bank to constitute external assets, remit family aid and the formation of guarantees and operational payments related to derivative transactions, in case the total amount of the above-mentioned transactions exceeds the equivalent of US$ 200 per month in all entities licensed to operate in foreign exchange market of which only up to US$ 100 may be acquired in cash, otherwise, the transaction shall be carried out by debit to local accounts. Previously, such monthly limit amount was US$ 10,000, in accordance with Communication “A” 6770.
 
                Access to the foreign exchange market for the formation of guarantees and operational payments related to interest rate coverage derivative contracts is permitted, prior fulfillment of reporting obligations established by the Central Bank, as applicable and whenever the risk covered thereunder does not exceed the underlined liability.
 
Outflow of funds for payment to non-residents
 
Payment of services
 
                According to Communication “A” 6770, there are no limits or restrictions applicable for residents who access the foreign exchange market to pay services to non-residents whenever the parties involved are non related parties. Otherwise, prior approval of the Central Bank will be required. The access to the foreign exchange market requires the filing of certain documentation by residents demonstrating the validity of transactions in which the funds are purchased for its remittance abroad.
 
Payment of debts stemming from imports of goods and services
 
              Prior approval from the Central Bank will be required to access the foreign exchange market for pre-payment of debt stemming from imports of goods and services.
 
              Prior approval from the Central Bank is also applicable for access to the foreign exchange market to make payments of debts stemming from imports of goods with related companies abroad when the following requirements are met: a) the relevant debt is pending as of August 31, 2019 and b) the debt exceeds the equivalent of US$ 2 million per month per resident customer.
    
                In the case of pre-payments for imports carried out with non related companies abroad, the respective supporting documentation must be submitted and evidence of entry of goods must be filed within 90 calendar days of the access to the foreign exchange market and the recipient of the funds must be the foreign supplier.
 
Payment of profits and dividends
 
As from September 1, 2019, Communication “A” 6770 provides that prior approval of the Central Bank will be required to allow Argentine companies to transfer abroad profits and dividends.
 
Payment of foreign financial indebtedness
 
                Communication “A” 6770 provides that foreign financial indebtedness may be paid through the foreign exchange market on the relevant due date subject to (i) prior settlement of the funds, as applicable, and (ii) prior fulfillment of reporting obligations established by the Central Bank.
 
                In addition, prior approval of such entity will be required regarding any prepayment proposed to be made in excess of three days before the original maturity date. Pursuant to Communication “A” 6814, such prior approval will not be required in case the following conditions are met: (a) the prepayment is simultaneously made with funds resulting from the settlement of a new  financial indebtedness disbursed as from October 17, 2019, (b) the average term of the new indebtedness exceeds the remaining average term of the indebtedness subject to prepayment, (c) the maturity date of the first capital payment under the new indebtedness shall not take place before the next capital payment to be made under the indebtedness subject to prepayment and (d) the amount of the first capital payment of the new indebtedness shall not exceed the amount of the next capital payment to be made under the indebtedness subject to prepayment.
 
Reporting Obligations
 
                Under Communication “A” 6401, as amended, the Central Bank established on legal entities, mutual funds, trusts and other universalities incorporated in Argentina and on resident natural persons, the obligation to report about the holding of foreign assets and liabilities.
 
                In addition, Communication ”A” 6815 set forth reporting obligations on entities licensed to operate in the foreign exchange market about foreign currency transactions that exceed the amount of USD 2,000,000 per day and per customer or transactions made directly by the such entities.
 
Access to the foreign exchange market for non-residents
 
                Prior approval from the Central Bank will be required for non-residents to access the foreign exchange market in case of amounts greater than the equivalent of US$ 100 per month in all entities licensed to operate in foreign exchange transactions. Previously, such monthly limit amount was US$ 1,000 in accordance with Communication ”A” 6770.
 
                Exempted from the limit on foreign currency purchase in the foreign exchange market are, among others, (a) transactions made by international organizations and institutions that operate as official export credit agencies; (b) transactions made by diplomatic and consular representations as well as diplomatic personnel accredited in Argentina for transfers made in the exercise of their functions; and (c) transactions made by Argentine representations/agencies of courts, authorities, offices, special missions, commissions or bilateral bodies established by treaties or international agreements, to which Argentina is a party, to the extent that the transfers are made in the exercise of their functions..
 
 Repayment of foreign currency debt between residents
 
                Access to the foreign exchange market for the repayment of debts and other foreign currency obligations of residents, entered into as from September 1, 2019, is banned.
 
                Access to the foreign exchange market is granted, at maturity, in case of foreign currency obligations between residents that are recorded in an official registry or have been entered into by way of public deed as of August 30, 2019.
 
Exchange and arbitrage transactions
 
                Exchange and arbitrage transactions may be carried out with customers without prior approval from the Central Bank to the extent that, if implemented as individual transactions going through pesos, they may be conducted without such approval in accordance with the provisions of Communication “A” 6770 of the Central Bank, as amended.
 
                Pursuant to Communication A 6815, cash extractions abroad may be carried out by debit to local bank accounts denominated in foreign currency held by the customer performing the transaction.
 
              IRSA Shareholders’ Meeting
 
IRSA Shareholders’ Meeting, held on October 30, 2019, resolved among others:
 
(i)
The absorption of the accumulated net losses as of June 30, 2019 against the special reserve;
(ii)
Distribution of dividend in kind for an equivalent of Ps. 480 million, payable in shares of IRSA CP,
(iii)
The extension of the Company’s global program for the issuance of simple NCN, either secured or unsecured or guaranteed by third parties, for an additional total amount of up to US$ 250 (two hundred and fifty million US Dollars) (or an equivalent amount in other currencies);
(iv)
An increase the capital stock of the Company for a total amount of up to a nominal value of Ps. 200 million, and up to 200 million ordinary shares of Ps. 1 nominal value and one vote per share (equivalent to 34.56% of the current capital stock);
(v)
The implementation of an incentive plan to employees, management and Directors of the Company for up to 1% of the capital stock of the Company at the date of execution of such plan.
 
 
 
F-93
 
 
 
 
 
 
 
 
 
 
 
NEW LIPSTICK, LLC AND SUBSIDIARY
 
 
Consolidated Financial Statements
 
June 30, 2019 (unaudited)
 
 
 
 
 
 
 
 
 
 
 

 
 
 
 
 
 
F-94
 
 
NEW LIPSTICK, LLC AND SUBSIDIARY
 
TABLE OF CONTENTS
 
CONSOLIDATED FINANCIAL STATEMENTS
 
Consolidated Balance Sheet  F-96
 
Consolidated Statement of Operations  F-97
 
Consolidated Statement of Changes in Members’ Deficit  F-98
 
Consolidated Statement of Cash Flows  F-99
 
Notes to Consolidated Financial Statements  F-100 - F-111
 
SUPPLEMENTAL INFORMATION  F-112
 
Consolidating Balance Sheet  F-113
 
Consolidating Statement of Operations  F-114
 
 

 
 
F-95
 


 
 
NEW LIPSTICK, LLC AND SUBSIDIARY
 
 
Consolidated Balance Sheet
June 30, 2019 (unaudited)
 
 
 
ASSETS
 
 
 
 
 
 
 
Real estate, net
 $122,374,260 
Cash and cash equivalents
  860,849 
Restricted cash
  3,711,128 
Tenant receivables, net
  361,278 
Prepaid expenses and other assets
  6,665,497 
Due from related party
  120,274 
Deferred rent receivable
  7,871,348 
Acquired lease intangibles, net
  10,779,121 
 
    
 TOTAL ASSETS
 $152,743,755 
 
    
LIABILITIES AND MEMBERS' DEFICIT
    
 
    
LIABILITIES
    
Accounts payable and accrued expenses
 $1,720,601 
Notes payable to related parties
  42,904,739 
Note payable (net of deferred loan costs totaling $334,842)
  44,450,269 
Deferred ground rent payable
  246,100,408 
Due to related party
  240,874 
Tenant security deposits
  872,682 
Deferred revenue
  567,572 
Aquired lease intangibles, net
  30,940,147 
 
    
 TOTAL LIABILITIES
  367,797,292 
 
    
MEMBERS' DEFICIT
  (215,053,537)
 
    
 TOTAL LIABILITIES AND MEMBERS' DEFICIT
 $152,743,755 
 
 
 
 
The accompanying notes are an integral part of these consolidated financial statements.
 
F-96
 
NEW LIPSTICK, LLC AND SUBSIDIARY
 
 
Consolidated Statement of Operations
For The Year Ended June 30, 2019 (unaudited)
 
REVENUES:
 
 
 
Base rents, net
 $42,591,306 
Expense reimbursements
  8,201,369 
Other rental revenue
  35,349 
 
    
TOTAL REVENUES
  50,828,024 
 
    
EXPENSES:
    
Real estate taxes
  12,195,620 
Utilities
  2,393,262 
Janitorial
  2,386,219 
Insurance
  344,508 
Repairs and maintenance
  2,151,604 
Security
  1,149,765 
General and administrative
  1,547,160 
Management fees
  1,120,813 
Elevator
  364,582 
HVAC
  85,035 
Ground rent
  45,457,736 
Interest expense
  4,121,756 
Depreciation and amortization
  5,726,461 
Amortization of lease intangibles
  3,097,661 
Goodwill impairment
  5,422,615 
Other expenses
  101,108 
 
    
TOTAL EXPENSES
  87,665,905 
 
    
NET LOSS
 $(36,837,881)
 
 
The accompanying notes are an integral part of these consolidated financial statements.
 
F-97
 
NEW LIPSTICK, LLC AND SUBSIDIARY
 
 
Consolidated Statement of Changes in Members’ Deficit
For The Year Ended June 30, 2019 (unaudited)
 
 
 
 
 
 
 
 
 
 
 
 
Members' deficit - July 1, 2018
 
 
 
 $ (178,265,656)
 
 
 
 
 
Contributions
 
 
 
                50,000
 
 
 
 
 
Net loss
 
 
 
         (36,837,881)
 
 
 
 
 
Members' deficit - June 30, 2019
 
 
 
 $ (215,053,537)
 
 

 
 
 
The accompanying notes are an integral part of these consolidated financial statements.
 
F-98
 
NEW LIPSTICK, LLC AND SUBSIDIARY
 
 
Consolidated Statement of Cash Flows
For The Year Ended June 30, 2019 (unaudited)
 
CASH FLOWS FROM OPERATING ACTIVITIES:
 
 
 
 
 
 
 
Net loss
 $(36,837,881)
 
    
Adjustments to reconcile net loss to net
    
 cash provided by operating activities:
    
   Depreciation and amortization
  5,726,461 
   Deferred rent receivable
  1,610,861 
   Amortization of above market leases
  1,407,363 
   Accretion of below market leases
  (2,363,408)
   Accretion of above market ground lease
  (437,809)
   Amortization of lease intangible assets
  3,097,661 
   Amortization of loan costs
  231,355 
   Deferred ground rent
  26,678,815 
   Goodwill impairment
  5,422,615 
  (Increase) decrease in operating assets:
    
        Restricted cash
  265,499 
        Tenant receivables
  3,265 
        Prepaid expenses and other assets
  (289,950)
        Lease intangibles
  (162,963)
    Increase (decrease) in operating liabilities:
    
        Accounts payable and accrued expenses
  (918,620)
        Tenant security deposits
  (52,174)
        Deferred revenue
  246,138 
        Accrued interest payable on notes payable to related parties
  1,771,768 
 
    
TOTAL ADJUSTMENTS
  42,236,877 
 
    
NET CASH PROVIDED BY OPERATING ACTIVITIES
  5,398,996 
 
    
CASH FLOWS FROM INVESTING ACTIVITIES:
    
Capital expenditures
  (35,001)
 
    
NET CASH USED IN INVESTING ACTIVITIES
  (35,001)
 
    
CASH FLOWS FROM FINANCING ACTIVITIES:
    
Payment for debt issuance costs
  (298,295)
Contribution from members
  50,000 
Repayments on notes payable
  (5,989,371)
 
    
NET CASH USED IN FINANCING ACTIVITIES
  (6,237,666)
 
    
NET DECREASE IN CASH AND CASH EQUIVALENTS
  (873,671)
 
    
CASH AND CASH EQUIVALENTS AT BEGINNING OF YEAR
  1,734,520 
 
    
CASH AND CASH EQUIVALENTS AT END OF YEAR
 $860,849 
 
    
SUPPLEMENTAL DISCLOSURE OF CASH FLOW INFORMATION:
    
Cash paid for interest
 $2,349,607 
 
 
The accompanying notes are an integral part of these consolidated financial statements.
 
F-99
 
              NEW LIPSTICK, LLC AND SUBSIDIARY
 
 
                Notes To Financial Statements
         June 30, 2019 (UNAUDITED)
 
1. 
ORGANIZATION AND SUMMARY OF SIGNIFICANT ACCOUNTING POLICIES
 
Organization
 
New Lipstick, LLC (the “Company”) was organized as a Delaware limited liability company and commenced operations on November 3, 2010. The Company was formed among IRSA International, LLC (“IRSA”), Marciano Investment Group, LLC (“Marciano”), Avi Chicouri (“Avi”), Par Holdings, LLC (“Par”), and Armenonville, (collectively the “Members”). On December 15, 2010, Armenonville assigned 100 percent of its membership interest to Lomas Urbanas S.A. IRSA is a wholly-owned subsidiary of Tyrus S.A. (“TYRUS”), a wholly-owned subsidiary of IRSA Inversiones y Representaciones Sociedad Anonima, a company whose shares are listed on the Buenos Aires and New York Stock exchanges. The Company was formed in order to acquire 100% interest in Metropolitan 885 Third Avenue Leasehold LLC (“Metro 885”), its wholly-owned subsidiary.
 
Metro 885 was organized for the purpose of acquiring and operating a 34 story class A office tower more commonly known as the Lipstick Building, located at 885 Third Avenue in New York (the “Property”). Metro 885 leased the land which contains approximately 28,000 square feet. On July 9, 2007, the Property was acquired by the Company. The Property contains approximately 635,800 square feet of rentable space, consisting of rental and office spaces.
 
The Company operates under the guidelines of an Operating Agreement (the “Agreement”) entered into by the Members on November 15, 2010. The Company has adopted a fiscal year end of June 30. The manager of the Company is Lipstick Management, LLC (“LM”), a company affiliated with IRSA.
 
The Agreement calls for Class A and Class B Members, Class A Members are IRSA, Marciano and Lomas Urbanas S.A. and Class B members are Avi and PAR.
 
Class B Membership interests of any Class B Member shall be automatically converted, in whole and not in part, into an equal number of Class A Membership interests on the earlier to occur of the date on which LM certifies that all unreturned additional Class A capital contributions and all unreturned Class A capital contributions have been reduced to zero.
 
Any Class A Member, as defined in the Agreement, may transfer, directly or indirectly, any or all of its percentage interest as a Member in the Company to an unaffiliated third party, but the offering member must first offer the right of first offer (“ROFO”) to each of the Class A members by written notice specifying the cash price and the other terms and conditions of the offer. Upon receipt of the ROFO notice, each of the offeree members has the right, exercisable in ten (10) days, to accept or decline the offer.
 
The Company shall continue perpetually until dissolution, liquidation or termination. The liability of the members of the Company is limited to the members’ total contribution, plus any amounts guaranteed by the members.
 
As of June 30, 2019, total capital contributions and percentage interests as follows:
 
 
 
Percentage of
 
 
Capital
 
 
 
Ownership
 
 
Contributions
 
IRSA International, LLC
  49.96%
 $23,631,037 
Marciano Investment Group, LLC
  42.77%
  20,232,953 
Lomas Urbanes S.A.
  2.96%
  1,402,020 
Avi Chicouri
  2.27%
  1,074,120 
Par Holdings, LLC
  2.04%
  962,052 
Total
  100.00%
 $47,302,182 
 
In accordance with the Agreement, the Members may be required to make additional capital contributions which are reasonably related to the operations and/or leasing of the Property and its activities. For the year ended June 30, 2019, there was a contribution of $50,000 by IRSA International, LLC.
 
 
 
F-100
 
              NEW LIPSTICK, LLC AND SUBSIDIARY
 
 
                Notes To Financial Statements
         June 30, 2019 (UNAUDITED)
 
1. 
ORGANIZATION AND SUMMARY OF SIGNIFICANT ACCOUNTING POLICIES (CONTINUED)
 
Organization (Continued)
 
Distributions of capital will be made to the Members at the times, and in aggregated amounts determined by the Board of Directors of the Company. There were no distributions for the year ended June 30, 2019.
 
The Company’s profits and losses are allocated to the Members.
 
Liquidity and Management’s Plans
 
At June 30, 2019, the following conditions raised concerns about the Company’s liquidity position. The Company’s consolidated financial statements reflected a members’ deficit of approximately $215 million as of June 30, 2019 and a net loss for the year ended June 30, 2019 of approximately $37 million. On March 4, 2019, the Company amended the existing note agreement and renegotiated a contingent debt forgiveness with the Company’s lender. The debt forgiveness is contingent upon the Company paying down $11,000,000 of the loan balance by the maturity date of April 30, 2020. If the Company enters into an agreement to purchase the land, upon which the Lipstick Building is located, the debt forgiveness will be calculated based upon the executed purchase price of the land (NOTE 5). On June 28, 2019, an agreement was signed to constitute an escrow for $5,100,000 to negotiate the right to exercise the option for a portion of the ground lease. The funds were escrowed in July 2019. If an agreement for the purchase of the ground lease is not reached, the escrow amount will be forfeited.
 
Additionally, during the year ended June 30, 2019, the Company had one major tenant, Latham Watkins, LLP, which represented approximately $31 million or 75% of the Company’s base rent before amortization of above and below market leases. Notwithstanding the Company’s net loss, the Company has generated positive cash flow from operations and has met its third party debt obligations as they have become due. The lease with this tenant expires on various dates through June 30, 2021, and the tenant does not plan to renew the lease. Management notes the expiration date of the leases with Latham Watkins, LLP are at least twelve months and one day from the issuance of these financial statements and the Company has started working on its plan to secure tenants to occupy the future vacant space. Management believes that it is probable that its plan will be successfully implemented.
 
Principles of Consolidation
 
The consolidated financial statements include the accounts of New Lipstick, LLC and its wholly owned subsidiary, Metro 885. All intercompany balances and transactions have been eliminated in consolidation.
 
Basis of Preparation
 
The Company prepares its consolidated financial statements on the accrual basis of accounting in accordance with accounting principles generally accepted in the United States of America (“U.S. GAAP”).
 
Use of Estimates
 
To prepare the consolidated financial statements in conformity with U.S. GAAP, management makes estimates and assumptions that affect the reported amounts of assets and liabilities and disclosure of contingent assets and liabilities at the date of the consolidated financial statements and the reported amounts of revenues and expenses during the reporting period. Actual results could differ significantly from those estimates, and those differences could be material.
 
Cash and Cash Equivalents
 
The Company considers highly liquid investments purchased with maturities of three months or less upon acquisition to be cash equivalents. The Company maintains its cash in bank deposits account, which, at times, may exceed the federally insured limits. The Company has not experienced any losses in such accounts. The Company’s management believes it is not exposed to any significant credit risk on its cash and cash equivalents.
 
 
 
F-101
 
              NEW LIPSTICK, LLC AND SUBSIDIARY
 
 
                Notes To Financial Statements
         June 30, 2019 (UNAUDITED)
 
 
1. 
ORGANIZATION AND SUMMARY OF SIGNIFICANT ACCOUNTING POLICIES (CONTINUED)
 
Restricted Cash
 
Restricted cash represents amounts held in escrow, as required by the lender, to be used for specific payments as per the loan agreement. Specific payments include, but are not limited to, real estate taxes, insurance, other qualified expenditures and amounts held for tenant security deposits.
 
Concentration of Credit Risk
 
Financial instruments which potentially subject the Company to concentrations of credit risk consist principally of cash deposits in excess of the Federal Deposit Insurance Corporation insured limit of $250,000. At times, such balances exceed these insured limits.
 
Concentration of Revenues
 
The Company had one major tenant, Latham and Watkins LLP, during the year ended June 30, 2019, which represented approximately 75% of the Company’s base rent before amortization of above and below market leases (NOTE 8). The leases with this tenant expire on at various times through June 30, 2021. The rental revenue from the tenant amounted to approximately $31,140,000 for the year ended June 30, 2019. Because of this concentration, any adverse events affecting or operating and financial concerns related to this tenant may have a materially adverse impact on the Company’s consolidated operating results.
 
Tenant Receivables, Net
 
The Company carries its tenant receivables at the amount due pursuant to lease agreements but uncollected, less an allowance for doubtful accounts. The Company continuously monitors collections from tenants and makes a provision for estimated losses based upon historical experience and any specific tenant collection issues that the Company has identified. As of June 30, 2019, the Company’s allowance for doubtful accounts was approximately $125,000. The allowance is composed of tenant receivables from one former tenant. Account balances are charged off against the allowance after all means of collection have been exhausted and the potential for recover is considered remote. There was no bad debt during the year ended June 30, 2019.
 
Deferred Rent Receivable
 
Deferred rent receivable consists of the straight-line amortization of total rents provided for in the tenant leases, net of rent collected and reimbursements due from tenants.
 
Real Estate, Net
 
Real estate, net consists of a building, building improvements and tenant improvements that are stated at cost. Building and building improvements are depreciated over 39 years. Tenant improvements are depreciated over the shorter of the estimated useful life of the asset or the terms of the respective leases. Assets over $5,000 that are expected to last over one year are capitalized. Expenditures for major betterments and additions are capitalized to the real estate accounts, while replacements, maintenance and repairs, which do not improve or extend the lives of the respective assets, are charged to expense.
 
Impairment of Long-Lived Assets and Identifiable Intangibles
 
The Company reviews long lived assets and certain identifiable intangibles for impairment whenever events or changes in circumstances indicate that the carrying amount of an asset may not be recoverable. Recoverability of assets to be held and used is determined by a comparison of the carrying amount of an asset to future net undiscounted cash flows expected to be generated by the assets. If the carrying value of the assets exceeds such cash flows, the assets are considered impaired. The impairment charge to be recognized is measured by the amount by which the carrying amount of the assets exceeds their estimated fair value. A real estate appraisal, as of June 11, 2019, of $8,000,000 for the building and land combined with the Company’s historic operating losses are considered triggering events for impairment testing purposes.
 
 
F-102
 
              NEW LIPSTICK, LLC AND SUBSIDIARY
 
 
                Notes To Financial Statements
         June 30, 2019 (UNAUDITED)
 
 
1. 
ORGANIZATION AND SUMMARY OF SIGNIFICANT ACCOUNTING POLICIES (CONTINUED)
 
Impairment of Long-Lived Assets and Identifiable Intangibles (Continued)
 
As such, the Company performed a recoverability test as of June 30, 2019, using an undiscounted cash flow model. In performing the recoverability test, the Company compared the expected undiscounted future cash flows to the carrying amount of the real estate. The undiscounted cash flows exceeded the carrying value of the real estate. Therefore, no impairment was recorded for the year ended June 30, 2019. Significant judgment is used to estimate future cash flows and actual cash flows may differ due to economic and local real estate market conditions, and those difference may be material.
 
Revenue Recognition
 
The Company recognizes lease revenue on a straight–line basis over the terms of the lease agreements. Capitalized below market base values are accreted as an increase to base rents (NOTE 4). Capitalized above market base values are amortized as a decrease to base rents (NOTE 4).
 
The Company also receives reimbursements from tenants for certain costs as provided for in the lease agreements. These costs include real estate taxes, utilities, insurance, common area maintenance and other recoverable costs in excess of a base year amount. The reimbursements are recognized when the tenants are billed. Deferred revenue represents rent collected in advance of being due.
 
Deferred Ground Rent Payable
 
Ground rent expense is accounted for on a straight-line basis over the non-cancelable terms of the ground leases. All future minimum increases in the non-cancelable ground rents consist of either 2.5% or 3% annual increases through April 30, 2077. This has resulted in a deferred ground rent payable in the amount of approximately $246,100,000 as of June 30, 2019 (NOTE 7).
 
Acquired Lease Intangibles, Net
 
Certain costs related to lease origination and commissions incurred in connection with leasing activities are capitalized and amortized on the straight-line basis over the lives of the respective leases. Unamortized deferred leasing costs are charged to amortization expense upon early termination of the lease.
 
Above and below market lease and above market ground lease values were recorded in connection with the Property’s reorganization date based on the present value (using an interest rate which reflected the risk associated with the leases acquired) of the difference between (i) the contractual amounts to be paid pursuant to the in-place leases and ground lease, and (ii) management’s estimate of fair market lease rates for the corresponding in-place leases and ground leases, measured over a period equal to the remaining non-cancelable term of the leases.
 
Above market lease values are capitalized as an asset and amortized as a decrease to rental income over the remaining terms of the respective leases on a straight-line basis. Below market leases are capitalized as a liability and are accreted to rental income over the remaining terms of the respective leases on a straight-line basis.
 
The above market ground lease value is capitalized as a liability and amortized as a decrease in operating expenses over the remaining terms of the respective leases.
 
The aggregate value of in-place leases were measured based on the differences between (i) the Property valued with existing in-place leases adjusted to market rental rates, and (ii) the Property valued as if vacant, based upon management’s estimates. Factors considered by management in their analysis included an estimate of carrying costs during the expected lease-up periods considering current market conditions and costs to execute similar leases. In estimating carrying costs, management included real estate taxes, insurance and other operating expenses and estimates of lost rentals at market rates during the expected lease-up periods, which primarily were a year. Management also estimated costs to execute similar leases including leasing commissions, legal and other related expenses. The value of in-place leases are amortized to amortization expense over the initial term of the respective leases. As of June 30, 2019, the remaining terms were to be amortized up to six years.
 
 
F-103
 
              NEW LIPSTICK, LLC AND SUBSIDIARY
 
 
                Notes To Financial Statements
         June 30, 2019 (UNAUDITED)
 
 
1. 
ORGANIZATION AND SUMMARY OF SIGNIFICANT ACCOUNTING POLICIES (CONTINUED)
 
Goodwill
 
Goodwill represented the excess of the cost of the December 30, 2010 acquisition of Metro 885 over the net fair value amounts assigned to assets acquired, including identifiable intangible assets, and liabilities assumed. Goodwill is evaluated at least annually, and more often when events indicate that an impairment exists. The Company makes a qualitative assessment of whether it is more likely than not that a reporting unit’s fair value is less than its carrying value. If it is determined through the qualitative assessment that a reporting unit’s fair value is more likely than not greater than its carrying value, the two-step impairment test would be unnecessary.
 
In the two-step approach, the first step identifies potential impairments by comparing the fair value of a reporting unit with its book value, including goodwill. If the fair value of the reporting unit exceeds the carrying amount, goodwill is not impaired and the second step is not necessary. If the carrying value exceeds the fair value, the second step calculates the possible impairment loss by comparing the implied fair value of goodwill with the carrying amount. If the implied goodwill is less than the carrying amount, a write-down is recorded. During the year ended June 30, 2019, the Company concluded that the carrying value of Metro 885’s assets exceeded their fair value and the goodwill was impaired. As such, the Company wrote-off the remaining goodwill of approximately $5,423,000 during the year ended June 30, 2019.
 
Income Taxes
 
The Company is treated as a partnership for federal income tax purposes and, accordingly, generally would not incur income taxes or have any unrecognized tax benefits. Instead, its earnings and losses are included in the personal tax returns of the Members and taxed depending on the Members’ personal tax situation. As a result, the consolidated financial statements do not reflect a provision for federal income taxes. The Company is no longer subject to U.S. Federal examinations by tax authorities for years before 2016.
 
The Company recognizes and measures tax positions taken or expected to be taken in its tax return based on their technical merit and assesses the likelihood that the positions will be sustained upon examination based on the facts, circumstances and information available at the end of each period. Interest and penalties on tax liabilities, if any, would be recorded in interest expense and other non-interest expense, respectively.
 
Adopted Accounting Pronouncement
 
Simplifying the Test for Goodwill Impairment
 
In January 2017, the FASB issued an accounting standards update to simplify the accounting for goodwill impairment. The update removes Step 2 of the goodwill impairment test, which requires a hypothetical purchase price allocation. The update specifies that a goodwill impairment charge will now be recognized for the amount by which the carrying value of a reporting unit exceeds its fair value, not to exceed the carrying amount of goodwill. The update is effective for fiscal years beginning after December 15, 2019, and interim periods within those fiscal years, with early adoption permitted for any impairment tests performed after January 1, 2017. The Company early adopted the pronouncement and concluded the carrying value of its reporting units exceeded the fair value and concluded that goodwill was impaired.
 
 
 
F-104
 
              NEW LIPSTICK, LLC AND SUBSIDIARY
 
 
                Notes To Financial Statements
         June 30, 2019 (UNAUDITED)
 
 
1. 
ORGANIZATION AND SUMMARY OF SIGNIFICANT ACCOUNTING POLICIES (CONTINUED)
 
Recent Accounting Pronouncements
 
Revenue from Contracts with Customers
 
In May 2014, the Financial Accounting Standards Board (“FASB”) issued an accounting standard update which affects the revenue recognition of entities that enter into either (1) certain contracts to transfer goods or services to customers or (2) certain contracts for the transfer of nonfinancial assets. The update indicates an entity should recognize revenue in an amount that reflects the consideration the entity expects to be entitled to in exchange for the goods or services transferred by the entity. The update is to be applied to the beginning of the year of implementation or retrospectively and is effective for annual periods beginning after December 15, 2018 and in interim periods in annual periods beginning after December 15, 2019. Early application is permitted, but no earlier than annual reporting periods beginning after December 15, 2016. The Company is currently evaluating the effect the update will have on its consolidated financial statements.
 
Lease Accounting
 
In February 2016, the FASB issued an accounting standards update which amends existing lease guidance. The update requires lessees to recognize a right-of-use asset and related lease liability for many operating leases now currently off-balance sheet under current US GAAP. Also, the FASB has issued amendments to the update with practical expedients related to land easements and lessor accounting. The Company is currently evaluating the effect the update will have on its financial statements.
 
The update originally required transition to the new lease guidance using a modified retrospective approach which would reflect the application of the update as of the beginning of the earliest comparative period presented. A subsequent amendment to the update provides an optional transition method that allows entities to initially apply the new lease guidance with a cumulative-effect adjustment to the opening balance of equity in the period of adoption. If this optional transition method is elected, after the adoption of the new lease guidance, the Company’s presentation of comparative periods in the financial statements will continue to be in accordance with current lease accounting. The Company is evaluating the method of adoption it will elect. The update is effective for fiscal years beginning after December 15, 2019, and for interim periods within fiscal years beginning after December 15, 2020, with early application permitted.
 
Restricted Cash
 
In November 2016, the FASB issued an accounting standards update which amends cash flow statement presentation of restricted cash. The update requires amounts generally described as restricted cash and restricted cash equivalents be included with cash and cash equivalents when reconciling the beginning-of-period and end-of-period total amounts shown on the statement of cash flows. The update is effective retrospectively for fiscal years beginning after December 15, 2018, and interim periods within fiscal years beginning after December 15, 2019, with early adoption permitted. The Company is currently evaluating the effect the update will have on its consolidated financial statements.
 
Subsequent Events
 
The Company has evaluated subsequent events through September 11, 2019, which is the date the consolidated financial statements were available to be issued.
 
 
 
F-105
 
              NEW LIPSTICK, LLC AND SUBSIDIARY
 
 
                Notes To Financial Statements
         June 30, 2019 (UNAUDITED)
 
 
2. 
RELATED PARTY TRANSACTIONS
 
Property Management Agreement
 
On May 3, 2011, the Company entered into an asset management agreement with LM. The Company is charged an asset management fee of 1.0% of its gross revenues not to exceed $400,000 per year. These asset management fees incurred by the Company amounted to approximately $402,000 for the year ended June 30, 2019, of which approximately $43,000 is unpaid at June 30, 2019, and is included within Accounts payable and accrued expenses on the Balance Sheet. Asset management fees are included in management fees in the accompanying consolidated statement of operations.
 
Guaranty of Management Fee
 
On April 20, 2011, LM entered into an agreement with the Company’s lender which provides that the Company would be directly responsible for certain fees that are payable to Herald Square Properties, LLC (“HSP”). HSP is a 49% owner in LM. The Company and LM are affiliated by a common 49.9% and 49% owner. These fees are based on a consulting agreement between LM and HSP. On December 1, 2015, the parties agreed to extend the agreement for an additional year for a fee of $37,000 per month. The parties have the right to terminate this agreement at any time upon 30 days written notice served to the other party. The total management fees in the accompanying consolidated statement of operations, amounted to approximately $444,000, of which approximately $37,000 is unpaid as of June 30, 2019, and is included within Accounts payable and accrued expenses on the Balance Sheet.
 
Operating Lease
 
Effective August 1, 2011, LM leased office space from the Company. The term of the agreement runs through November 30, 2026. The total amount of rental income earned for the year ended June 30, 2019 amounted to approximately $201,000.
 
Other Related Party Transactions
 
At June 30, 2019 the Company is owed the following balances from the following related parties for expenses paid on their behalf.
 
Due from related party:
 
 
 
    Lipstick Management, LLC
 $120,274 
 
    
 
Additionally, at June 30, 2019, the amounts listed below represent expenses paid by the Company on behalf of related parties, which will be reimbursed by related companies.
 
Due to related party:
 
 
 
    IRSA Inversiones y Representaciones
 
 
 
        Sociedad Anonima
  240,874 
 
 $240,874 
 
3. 
REAL ESTATE, NET
 
Real estate, net consists of the following at June 30, 2019:
 
Building and improvements
 $146,494,333 
Tenant improvements
  20,020,223 
 
  166,514,556 
 
    
Less: accumulated depreciation and amortization
  (44,140,296)
 
    
 
 $122,374,260 
 
 
F-106
 
 
 
3. 
REAL ESTATE, NET (CONTINUED)
 
Depreciation and amortization expense for the year ended June 30, 2019 was approximately $5,726,000.
 
During the year ended June 30, 2019 the Company hired a specialist to appraise their leasehold interest located at 855 Third Ave, New York, New York. The appraised value of the leasehold interest at June 30, 2019 was $8,000,000 as such the Company performed a recoverability test during the fourth quarter of fiscal 2019 using an undiscounted cash flow approach and determined that the carrying value of the real estate is recoverable and not impaired. As the projected future undiscounted cashflows exceeded, the net book value. Estimates of undiscounted cash flows may differ from actual cash flow due to economic and local real estate market conditions, and those differences may be material.
 
4. 
LEASE INTANGIBLES, NET
 
Lease intangibles, net and the value of assumed lease obligations at June 30, 2019 are as follows:
 
 
 
 
 
 
 
 
 
Above
 
 
 
 
 
Below
 
 
Above Market
 
 
 
 
 
 
Leases
 
 
Leasing
 
 
Market
 
 
 
 
 
Market
 
 
Ground
 
 
 
 
 
 
In-place
 
 
Costs
 
 
Leases
 
 
Total
 
 
Leases
 
 
Leases
 
 
Total
 
Cost
 $26,496,905 
 $5,943,948 
 $14,777,318 
 $47,218,171 
 $26,361,027 
 $29,041,332 
 $55,402,359 
Less: accumulated
    
    
    
    
    
    
    
amortization/accretion
  (21,465,812)
  (3,010,584)
  (11,962,654)
  (36,439,050)
  (20,740,836)
  (3,721,376)
  (24,462,212)
 
 $5,031,093 
 $2,933,364 
 $2,814,664 
 $10,779,121 
 $5,620,191 
 $25,319,956 
 $30,940,147 
 
The aggregated amortization of leases in-place included in amortization expense for the year ended June 30, 2019 was approximately $2,464,000.
 
The aggregated amortization of leasing costs included in amortization expense for the year ended June 30, 2019 was approximately $633,000.
 
The aggregated amortization of above market leases included as a reduction of base rental income for the year ended June 30, 2019 was approximately $1,407,000.
 
The aggregate accretion of below market leases included in base rental income for the year ended June 30, 2019 was approximately $2,363,000.
 
The aggregated amortization of above market ground leases included as a reduction of base rental income for the year ended June 30, 2019, was $438,000.
 
The amortization of lease intangibles for each of the five years subsequent to June 30, 2019, and thereafter are as follows:
 
 
 
 
 
 
 
 
 
Above
 
 
 
 
 
Below
 
 
Above Market
 
 
 
 
 
 
Leases
 
 
Leasing
 
 
Market
 
 
 
 
 
Market
 
 
Ground
 
 
 
 
 
 
In-place
 
 
Costs
 
 
Leases
 
 
Total
 
 
Leases
 
 
Leases
 
 
Total
 
 
 
 
 
 
 
 
 
 
 
 
 
 
 
 
 
 
 
 
 
 
 
2020
 $2,462,742 
 $579,890 
 $1,407,364 
 $4,449,996 
 $2,356,387 
 $437,809 
 $2,794,196 
2021
  2,454,143 
  517,887 
  1,407,300 
  4,379,330 
  2,321,281 
  437,809 
  2,759,090 
2022
  31,148 
  452,074 
  - 
  483,222 
  257,052 
  437,809 
  694,861 
2023
  31,148 
  443,576 
  - 
  474,724 
  257,052 
  437,809 
  694,861 
2024
  31,148 
  322,157 
  - 
  353,305 
  257,052 
  437,809 
  694,861 
Thereafter
  20,764 
  617,780 
  - 
  638,544 
  171,367 
  23,130,911 
  23,302,278 
Totals
 $5,031,093 
 $2,933,364 
 $2,814,664 
 $10,779,121 
 $5,620,191 
 $25,319,956 
 $30,940,147 
 
 
 
F-107
 
              NEW LIPSTICK, LLC AND SUBSIDIARY
 
 
                Notes To Financial Statements
         June 30, 2019 (UNAUDITED)
 
 
5.          
NOTE PAYABLE
 
On September 15, 2017, the Company amended its existing note agreement with the lender. Upon entering the amendment, the Company capitalized approximately $268,000 in deferred loan costs that are being amortized over the life of the debt. During the year ended June 30, 2019, the Company amortized approximately $146,000 and is included in “interest expense” on the accompanying statement of Operations.
 
On March 4, 2019, the Company amended the existing note agreement and renegotiated a contingent debt forgiveness with the Lender. The debt forgiveness is contingent upon the Company paying down $11,000,000 of the loan balance by the maturity date of April 30, 2020. If the Company enters into an agreement to purchase the land, upon which the Lipstick Building is located, the debt forgiveness will be calculated based upon the executed purchase price of the land.
 
The Company is currently in negotiations to purchase the land (NOTE 7). On March 4, 2019, the Company paid down approximately $2,500,000 utilizing funds in escrow, and the financial institution applied principal payments from January 7, 2019 through March 4, 2019, which amounted to $871,000 against the total amount due of $11,000,000, leaving a remaining $7,628,000 due. The Company plans to pay the remaining balance (of the $11,000,000) in full by April 30, 2020. However, if the $11,000,000 is not paid in full by April 30, 2020, the Company will be required to pay the note in full. The balance outstanding on the note, net of unamortized deferred financing costs, was approximately $44,450,000 as of June 30, 2019.
 
The note bears interest at LIBOR plus 200 basis points (4.40% at June 30, 2019). The amended note, also removed the a previous requirement to exercise the purchase option on the ground lease by April 30, 2020. Additionally, as a result of the following amendment, the Company capitalized an additional $298,000 in deferred loan costs during the year ended June 30, 2019. During the year ended June 30, 2019, the Company amortized $231,000 of these loan costs. During the year ended June 30, 2019, there were total principal payments in the amount of approximately $5,960,000 during the year ended June 30, 2019.
 
Pursuant to a cash management agreement with the lender, all rents collected are required to be deposited in a clearing account and all funds are disbursed in accordance with the loan agreement, including the funding of all reserve accounts. In addition, after payment of debt service operating expenses and other expenses, $545,000 of the remaining cash flow in the cash management account is applied to the outstanding principal balance of the loan on a monthly basis.
 
Interest expense charged to operations, including amortization of loan costs were approximately $2,355,000 for the year ended June 30, 2019, and is included in “interest expense” on the accompanying Statement of Operations.
 
6.          
NOTES PAYABLE TO RELATED PARTIES
 
On August 15, 2017, the Company entered into two separate notes payable with two Members, IRSA International, LLC and Marciano Investment Group, LLC. Each note payable is in the amount of $20,000,000 and matures on August 15, 2019 and bear interest rate at LIBOR plus 200 basis points (4.40% at June 30, 2019). The Company is currently working with the Member’s to extend the term of the notes. Interest expense related to these notes was approximately $1,772,000 for the year ended June 30, 2019. There were no principal payments during the year ended June 30, 2019.
 
As of June 30, 2019, the total balance the notes including accrued interest amounted to approximately $42,904,000. Proceeds were contributed to the Company’s wholly owned subsidiary. The subsidiary recorded monies received as a capital contribution and used the funds to reduce the note payable with the bank (NOTE 5) in the prior year.
 
 
 
F-108
 
              NEW LIPSTICK, LLC AND SUBSIDIARY
 
 
                Notes To Financial Statements
         June 30, 2019 (UNAUDITED)
 
 
7.          
GROUND LEASES
 
The building was erected on a 26,135 square foot parcel of land (the “Site Area”), of which 20,635 square feet is subject to a ground lease (the “Ground Lease”), and an adjacent lot containing approximately 5,500 square feet (“Lot A”), subject to a separate ground sub-sublease (the “Ground Sub-sublease”).
 
The Ground Lease matures on the earlier of (i) April 30, 2077, (ii) the date of termination of the Ground Sub-sublease term or (iii) a date if sooner terminated. The Ground Lease provides for monthly ground rent of approximately $925,000 through April 30, 2012, $1,321,000 through April 30, 2013 and provides for annual increases of 2.5% beginning on May 1, 2013 through April 30, 2020. On May 1, 2020, May 1, 2038, and every ten years thereafter through May 1, 2068 (“Adjustment Years”), ground rent shall be adjusted to be the greater of (a) 1.03 times the base rent payable during the lease year immediately preceding the said Adjustment Year or (b) 7% of the fair market value of the land. Monthly ground rent shall increase 3% annually for each year subsequent to the Adjustment year.
 
The Ground Sub-sublease is subject to a ground sublease and a prime lease. The ground sublease expires on April 30, 2077, (the “Prime Lease”). The Ground Sub-sublease matures on the earlier of (i) April 30, 2077, (ii) the expiration or earlier termination of the Prime Lease or (iii) the expiration or earlier termination date of the Ground Sublease or the sub landlord as subtenant under the Prime Lease provided that the lessees are not in default under the Ground Sub-sublease or the Ground Sublease.
 
The Ground Sub-sublease provides for monthly ground rent of $58,000 through April 30, 2010, and approximately $63,000 beginning on May 1, 2010 through April 30, 2020. On May 1, 2020, May 1, 2040 and May 1, 2060, ground rent shall be adjusted to 8% of the fair market value of Lot A, as defined.
 
For the year ended June 30, 2019, Ground Lease and Ground Sub-sublease expense amounted to approximately $45,137,000 and $759,000, respectively, after giving effect to straight-line rent adjustments of approximately $26,679,000 and $0, respectively.
 
The Ground lease also provides the Company with an option to purchase the land (the “Purchase Option”). The Purchase Option is exercisable on April 30, 2020, April 30, 2037 and on the last day of every tenth year thereafter (the “Purchase Date”).
 
The Purchase price as defined in the Ground Lease, shall be the amount which together with all ground rent paid by the Company on or before the applicable Purchase Date, yields an internal rate of return (“IRR”) that equals the Target IRR in respect to the applicable Purchase date as follows:
 
Purchase Date
 
Target IRR
 
April 30, 2020
  7.47%
April 30, 2037
  7.67%
April 30, 2047
  7.92%
April 30, 2057
  8.17%
April 30, 2067
  8.42%
April 30, 2077
  8.67%
 
In the event the purchase option is executed on April 30, 2020, the Company shall pay a purchase price of approximately $521 million, which is based upon an agreed land value of $317 million in July 2007, when applying a Target IRR of 7.47%. The Ground Lease also provides for an option to demolish the property (“Demolition Period”). The Ground Lease lessor has the option to cause the Company to purchase the Property (“Put Option”) at a then put price, as defined. The Put Option is exercisable during the period subsequent to the Demolition Option and prior to April 30, 2072.
 
On June 28, 2019, an agreement was signed to constitute an escrow for $5,100,000 to negotiate the right to exercise the option for a portion of the ground lease. If an agreement for the purchase of the ground lease is not reached, the escrow amount will be forfeited. The funds were escrowed in July 2019.
 
 
 
F-109
 
              NEW LIPSTICK, LLC AND SUBSIDIARY
 
 
                Notes To Financial Statements
         June 30, 2019 (UNAUDITED)
 
 
7.          
GROUND LEASES (CONTINUED)
 
Approximate future minimum annual ground rents due before giving effect to the fair market value adjustments which are not determinable at the present time are as follows for the five years subsequent to June 30, 2019:
 
 
 
Ground Lease
 
 
Ground Sublease
 
 
Total
 
 
 
 
 
 
 
 
 
 
 
2020
 $18,935,000 
 $759,000 
 $19,694,000 
2021
  19,503,000 
  759,000 
  20,262,000 
2022
  20,088,000 
  759,000 
  20,847,000 
2023
  20,691,000 
  759,000 
  21,450,000 
2024
  21,311,000 
  759,000 
  22,070,000 
 
    
    
    
Total
 $100,528,000 
 $3,795,000 
 $104,323,000 
 
 
8.          
TENANT LEASES
 
 
The Company leases space in the Property to tenants under long-term non-cancelable operating leases. The leases vary from small offices to entire floors. The leases have terms that expire at various dates through July 2029. Many of the leases entered into are for a period between two to ten years. At June 30, 2019, the Property was approximately 96% leased.
 
Approximate future minimum annual base rents due from non-cancelable operating leases in each of the five years subsequent to June 30, 2019 and thereafter are as follows:
 
2020
 $43,641,000 
2021
  41,697,000 
2022
  10,853,000 
2023
  10,966,000 
2024
  9,211,000 
Thereafter
  12,993,000 
 
    
Total
 $129,361,000 
 
9. 
CONCENTRATION OF REVENUES
 
The Company had one major tenant, Latham and Watkins LLP, during the year ended June 30, 2019, which represented approximately 75% of the Company’s base rent before amortization of above and below market leases. The leases with Latham and Watkins LLP mature on June 30, 2021.
 
Approximate future minimum annual base rents due from non-cancelable operating leases with this tenant in each of the five years subsequent to June 30, 2019 and thereafter are as follows:
 
2020
 $31,164,000 
2021
  30,263,119 
 
    
Total
 $61,427,119 
 
    
 
 
 
F-110
 
              NEW LIPSTICK, LLC AND SUBSIDIARY
 
 
                Notes To Financial Statements
         June 30, 2019 (UNAUDITED)
 
 
10. 
COMMITMENTS AND CONTINGENCIES
 
Litigation
 
The Company, from time to time, is involved in litigation arising during the ordinary course of business. Based on currently available information, management believes that the resolution of any potential claims will not have a material adverse effect on the Company’s consolidated operating results or financial position.
 
 
F-111
 
 
    
 
 
 
 
SUPPLEMENTAL INFORMATION (UNAUDITED)
 
 
 
 
 
F-112
 
NEW LIPSTICK, LLC AND SUBSIDIARY
 
 
Consolidating Balance Sheet
June 30, 2019 (UNAUDITED)
 
 
 
 
ASSETS
 
Metro 885
 
 
New Lipstick
 
 
Entries
 
 
Totals
 
 
 
 
 
 
 
 
 
 
 
 
 
 
Real estate, net
 $122,374,260 
 $- 
 $- 
 $122,374,260 
Cash and cash equivalents
  846,587 
  14,262 
  - 
  860,849 
Investment in Metro 885
  - 
  (172,042,460)
  172,042,460 
  - 
Tenant receivables, net
  361,278 
  - 
  - 
  361,278 
Prepaid expenses and other assets
  6,665,497 
  - 
  - 
  6,665,497 
Due from related party
  - 
  120,274 
  - 
  120,274 
Restricted cash
  3,711,128 
  - 
  - 
  3,711,128 
Deferred rent receivable
  7,871,348 
  - 
  - 
  7,871,348 
Acquired lease intangibles, net
  10,779,121 
  - 
  - 
  10,779,121 
 
    
    
    
    
 TOTAL ASSETS
 $152,609,219 
 $(171,907,924)
 $172,042,460 
 $152,743,755 
 
    
    
    
    
LIABILITIES AND MEMBERS' DEFICIT
    
    
    
    
 
    
    
    
    
LIABILITIES
    
    
    
    
Accounts payable and accrued expenses
 $1,720,601 
 $- 
 $- 
 $1,720,601 
Notes payable to related parties
  - 
  42,904,739 
  - 
  42,904,739 
Note payable
  44,450,269 
  - 
  - 
  44,450,269 
Due to related parties
  - 
  240,874 
  - 
  240,874 
Deferred ground rent payable
  246,100,408 
  - 
  - 
  246,100,408 
Tenant security deposits
  872,682 
  - 
  - 
  872,682 
Deferred revenue
  567,572 
  - 
  - 
  567,572 
Acquired lease intangibles, net
  30,940,147 
  - 
  - 
  30,940,147 
 
    
    
    
    
 TOTAL LIABILITIES
  324,651,679 
  43,145,613 
  - 
  367,797,292 
 
    
    
    
    
MEMBERS' DEFICIT
  (172,042,460)
  (215,053,537)
  172,042,460 
  (215,053,537)
 
    
    
    
    
 TOTAL LIABILITIES AND MEMBERS' DEFICIT
 $152,609,219 
 $(171,907,924)
 $172,042,460 
 $152,743,755 
 
 
 
 
 
F-113
 
 
NEW LIPSTICK, LLC AND SUBSIDIARY
 
 
Consolidating Statement of Operations
For The Year Ended June 30, 2019 (UNAUDITED)
 
 
 
 
 Metro 885
 
 
New Lipstick
 
 
Entries
 
 
Totals
 
 
 
 
 
 
 
 
 
 
 
 
 
 
REVENUES:
 
 
 
 
 
 
 
 
 
 
 
 
Rental revenue
 $42,591,306 
 $- 
 $- 
 $42,591,306 
Tenant reimbursements
  8,201,369 
  - 
  - 
  8,201,369 
Other rental revenue
  35,349 
  - 
  - 
  35,349 
Investment loss
  - 
  (29,387,736)
  29,387,736 
  - 
 
    
    
    
    
TOTAL REVENUES
  50,828,024 
  (29,387,736)
  29,387,736 
  50,828,024 
 
    
    
    
    
EXPENSES:
    
    
    
    
Real estate taxes
  12,195,620 
  - 
  - 
  12,195,620 
Utilities
  2,390,060 
  3,202 
  - 
  2,393,262 
Janitorial
  2,386,219 
  - 
  - 
  2,386,219 
Insurance
  344,508 
  - 
  - 
  344,508 
Repairs and maintenance
  2,151,604 
  - 
  - 
  2,151,604 
Security
  1,149,765 
  - 
  - 
  1,149,765 
General and administrative
  1,395,707 
  151,453 
  - 
  1,547,160 
Management fees
  1,120,813 
  - 
  - 
  1,120,813 
Elevator
  364,582 
  - 
  - 
  364,582 
HVAC
  85,035 
  - 
  - 
  85,035 
Ground rent
  45,457,736 
  - 
  - 
  45,457,736 
Interest expense
  2,349,989 
  1,771,767 
  - 
  4,121,756 
Depreciation and amortization
  5,726,461 
  - 
  - 
  5,726,461 
Amortization of lease intangibles
  3,097,661 
  - 
  - 
  3,097,661 
   Goodwill impairment
  - 
  5,422,615 
  - 
  5,422,615 
Tenant reimbursable costs
  101,108 
  - 
  - 
  101,108 
 
    
    
    
    
TOTAL EXPENSES
  80,316,868 
  7,349,037 
  - 
  87,665,905 
 
    
    
    
    
NET LOSS
 $(29,488,844)
 $(36,736,773)
 $29,387,736 
 $(36,837,881)
 
 
F-114