Table of Contents
falseFY0000932695This relates mainly to the deferred tax expense relating to withholding tax on dividends from Yuchai.This relates mainly to the deferred tax liabilities relating to cumulative withholding tax on dividends that are expected to be declared from income earned after December 31, 2007 by Yuchai.The fair values of the Group’s debt financial assets at fair value through OCI were measured using the discounted cash flows model. The model incorporates market observable input including the interest rate of similar instruments.The movement of PRC withholding tax on dividend income is as follows:The consideration is RMB 179.9 million (US$ 25.3 million), along with the book value of cash and cash equivalents and an agreed-upon fair value for the equipment in Suzhou Reman as of December 31, 2023. 0000932695 2021-01-01 2021-12-31 0000932695 2023-01-01 2023-12-31 0000932695 2022-01-01 2022-12-31 0000932695 2023-12-31 0000932695 2022-12-31 0000932695 2014-07-29 2014-07-29 0000932695 2021-12-31 0000932695 2023-02-01 0000932695 2022-11-01 0000932695 2020-12-31 0000932695 cyd:GuangxiYuchaiMachineryCompanyLimitedMember 2021-01-01 2021-12-31 0000932695 cyd:YAndCEngineCoLtdMember 2021-01-01 2021-12-31 0000932695 cyd:MtuYuchaiPowerCompanyLimitedMember 2021-01-01 2021-12-31 0000932695 cyd:OtherJointVenturesMember 2021-01-01 2021-12-31 0000932695 cyd:GuangxiPuremYuchaiAutomotiveTechnologyCo.LtdMember 2021-01-01 2021-12-31 0000932695 ifrs-full:CostOfSalesMember 2021-01-01 2021-12-31 0000932695 cyd:OtherOperatingExpensesMember 2021-01-01 2021-12-31 0000932695 cyd:CustomersOneMember 2021-01-01 2021-12-31 0000932695 cyd:CustomersTwoMember 2021-01-01 2021-12-31 0000932695 ifrs-full:SubsidiariesMember cyd:HongLeongAsiaLimitedMember 2021-01-01 2021-12-31 0000932695 ifrs-full:OperatingSegmentsMember cyd:YuchaiSegmentMember 2021-01-01 2021-12-31 0000932695 ifrs-full:OperatingSegmentsMember cyd:HIGlobalEnterprisesLimitedSegmentMember 2021-01-01 2021-12-31 0000932695 cyd:GuangxiYuchaiMachineryGroupCompanyLimitedMember 2021-01-01 2021-12-31 0000932695 cyd:AssociatesAndJointVenturesMember 2021-01-01 2021-12-31 0000932695 ifrs-full:JointVenturesMember 2021-01-01 2021-12-31 0000932695 ifrs-full:OperatingSegmentsMember cyd:CorporateSegmentMember 2021-01-01 2021-12-31 0000932695 cyd:HeavyDutyEnginesMember 2021-01-01 2021-12-31 0000932695 cyd:HeavyDutyEnginesMember cyd:YuchaiSegmentMember 2021-01-01 2021-12-31 0000932695 cyd:MediumDutyEnginesMember cyd:YuchaiSegmentMember 2021-01-01 2021-12-31 0000932695 cyd:MediumDutyEnginesMember 2021-01-01 2021-12-31 0000932695 cyd:YuchaiSegmentMember ifrs-full:GoodsOrServicesTransferredAtPointInTimeMember 2021-01-01 2021-12-31 0000932695 cyd:HIGlobalEnterprisesLimitedSegmentMember ifrs-full:GoodsOrServicesTransferredAtPointInTimeMember 2021-01-01 2021-12-31 0000932695 ifrs-full:GoodsOrServicesTransferredAtPointInTimeMember 2021-01-01 2021-12-31 0000932695 cyd:YuchaiSegmentMember ifrs-full:GoodsOrServicesTransferredOverTimeMember 2021-01-01 2021-12-31 0000932695 cyd:HIGlobalEnterprisesLimitedSegmentMember ifrs-full:GoodsOrServicesTransferredOverTimeMember 2021-01-01 2021-12-31 0000932695 country:CN 2021-01-01 2021-12-31 0000932695 cyd:OtherCountriesMember cyd:YuchaiSegmentMember 2021-01-01 2021-12-31 0000932695 cyd:OtherCountriesMember cyd:HIGlobalEnterprisesLimitedSegmentMember 2021-01-01 2021-12-31 0000932695 cyd:OtherCountriesMember 2021-01-01 2021-12-31 0000932695 cyd:YuchaiSegmentMember 2021-01-01 2021-12-31 0000932695 cyd:HIGlobalEnterprisesLimitedSegmentMember 2021-01-01 2021-12-31 0000932695 cyd:RevenueFromHospitalityOperationsMember cyd:HIGlobalEnterprisesLimitedSegmentMember 2021-01-01 2021-12-31 0000932695 cyd:RevenueFromHospitalityOperationsMember 2021-01-01 2021-12-31 0000932695 country:CN cyd:YuchaiSegmentMember 2021-01-01 2021-12-31 0000932695 cyd:LightDutyEnginesMember cyd:YuchaiSegmentMember 2021-01-01 2021-12-31 0000932695 cyd:LightDutyEnginesMember 2021-01-01 2021-12-31 0000932695 cyd:OtherProductsAndServicesMember cyd:YuchaiSegmentMember 2021-01-01 2021-12-31 0000932695 cyd:OtherProductsAndServicesMember cyd:HIGlobalEnterprisesLimitedSegmentMember 2021-01-01 2021-12-31 0000932695 cyd:OtherProductsAndServicesMember 2021-01-01 2021-12-31 0000932695 cyd:RevenueFromHospitalityOperationsMember cyd:YuchaiSegmentMember 2021-01-01 2021-12-31 0000932695 ifrs-full:GoodsOrServicesTransferredOverTimeMember 2021-01-01 2021-12-31 0000932695 cyd:HongLeongAsiaLimitedMember 2021-01-01 2021-12-31 0000932695 ifrs-full:JointVenturesMember 2021-01-01 2021-12-31 0000932695 cyd:PuremCompanyLimitedMember 2021-01-01 2021-12-31 0000932695 ifrs-full:NoncontrollingInterestsMember 2021-01-01 2021-12-31 0000932695 ifrs-full:EquityAttributableToOwnersOfParentMember 2021-01-01 2021-12-31 0000932695 ifrs-full:RetainedEarningsMember 2021-01-01 2021-12-31 0000932695 ifrs-full:ReserveOfExchangeDifferencesOnTranslationMember 2021-01-01 2021-12-31 0000932695 cyd:FairValueReserveMember 2021-01-01 2021-12-31 0000932695 ifrs-full:EliminationOfIntersegmentAmountsMember 2021-01-01 2021-12-31 0000932695 cyd:SignificantJointVenturesMember cyd:YAndCEngineCoLtdMember 2021-01-01 2021-12-31 0000932695 cyd:SignificantJointVenturesMember cyd:MtuYuchaiPowerCompanyLimitedMember 2021-01-01 2021-12-31 0000932695 cyd:SignificantJointVenturesMember cyd:PuremCompanyLimitedMember 2021-01-01 2021-12-31 0000932695 cyd:SignificantJointVenturesMember ifrs-full:JointVenturesMember 2021-01-01 2021-12-31 0000932695 cyd:OtherJointVenturesMember ifrs-full:JointVenturesMember 2021-01-01 2021-12-31 0000932695 ifrs-full:StatutoryReserveMember 2021-01-01 2021-12-31 0000932695 cyd:AccrualsMember 2021-01-01 2021-12-31 0000932695 ifrs-full:AllowanceForCreditLossesMember 2021-01-01 2021-12-31 0000932695 cyd:WithholdingTaxOnDividendIncomeMember 2021-01-01 2021-12-31 0000932695 cyd:EffectOfChangeInResidualValueAndImpairmentOfPropertyPlantAndEquipmentMember 2021-01-01 2021-12-31 0000932695 cyd:WritedownOfInventoriesMember 2021-01-01 2021-12-31 0000932695 ifrs-full:UnusedTaxLossesMember 2021-01-01 2021-12-31 0000932695 ifrs-full:OtherTemporaryDifferencesMember 2021-01-01 2021-12-31 0000932695 cyd:DeferredIncomeMember 2021-01-01 2021-12-31 0000932695 cyd:InterestReceivableMember 2021-01-01 2021-12-31 0000932695 cyd:AcceleratedDepreciationMember 2021-01-01 2021-12-31 0000932695 ifrs-full:SellingGeneralAndAdministrativeExpenseMember 2021-01-01 2021-12-31 0000932695 cyd:GuangxiYuchaiMachineryMonopolyDevelopmentCompanyLimitedMember 2022-01-01 2022-12-31 0000932695 cyd:GuangxiYuchaiMachineryCompanyLimitedMember 2022-01-01 2022-12-31 0000932695 cyd:YAndCEngineCoLtdMember 2022-01-01 2022-12-31 0000932695 cyd:OtherJointVenturesMember 2022-01-01 2022-12-31 0000932695 cyd:MtuYuchaiPowerCompanyLimitedMember 2022-01-01 2022-12-31 0000932695 cyd:GuangxiPuremYuchaiAutomotiveTechnologyCo.LtdMember 2022-01-01 2022-12-31 0000932695 ifrs-full:CostOfSalesMember 2022-01-01 2022-12-31 0000932695 cyd:OtherOperatingExpensesMember 2022-01-01 2022-12-31 0000932695 cyd:CustomersOneMember 2022-01-01 2022-12-31 0000932695 cyd:CustomersTwoMember 2022-01-01 2022-12-31 0000932695 ifrs-full:WarrantyProvisionMember 2022-01-01 2022-12-31 0000932695 ifrs-full:OnerousContractsProvisionMember 2022-01-01 2022-12-31 0000932695 ifrs-full:SubsidiariesMember cyd:HongLeongAsiaLimitedMember 2022-01-01 2022-12-31 0000932695 cyd:StatutoryGeneralReserveMember 2022-01-01 2022-12-31 0000932695 cyd:MarketComparableCompaniesAndCostMethodMember 2022-01-01 2022-12-31 0000932695 ifrs-full:AccumulatedDepreciationAmortisationAndImpairmentMember 2022-01-01 2022-12-31 0000932695 cyd:GuangxiYuchaiFoundryCompanyLimitedMember 2022-01-01 2022-12-31 0000932695 cyd:YuchaiXinLanNewEnergyPowerTechnologyCo.LtdMember 2022-01-01 2022-12-31 0000932695 cyd:HLGlobalEnterprisesLimitedMember 2022-01-01 2022-12-31 0000932695 cyd:GuangxiYuchaiMarineAndGensetPowerCo.LtdMember 2022-01-01 2022-12-31 0000932695 ifrs-full:GrossCarryingAmountMember cyd:BuildingsandImprovementsMember 2022-01-01 2022-12-31 0000932695 ifrs-full:GrossCarryingAmountMember ifrs-full:ConstructionInProgressMember 2022-01-01 2022-12-31 0000932695 ifrs-full:GrossCarryingAmountMember cyd:PlantAndMachineryMember 2022-01-01 2022-12-31 0000932695 ifrs-full:GrossCarryingAmountMember ifrs-full:OfficeEquipmentMember 2022-01-01 2022-12-31 0000932695 ifrs-full:GrossCarryingAmountMember ifrs-full:MotorVehiclesMember 2022-01-01 2022-12-31 0000932695 ifrs-full:GrossCarryingAmountMember 2022-01-01 2022-12-31 0000932695 cyd:PRCWithholdingTaxOnDividendIncomeMember 2022-01-01 2022-12-31 0000932695 ifrs-full:SubsidiariesMember cyd:HlTechnologySystemsPrivateLimitedMember 2022-01-01 2022-12-31 0000932695 ifrs-full:SubsidiariesMember cyd:WellSummitInvestmentsLimitedMember 2022-01-01 2022-12-31 0000932695 country:CN 2022-01-01 2022-12-31 0000932695 cyd:FinalDividendMember 2022-01-01 2022-12-31 0000932695 cyd:CapitalReservesMember 2022-01-01 2022-12-31 0000932695 ifrs-full:IntangibleAssetsUnderDevelopmentMember 2022-01-01 2022-12-31 0000932695 ifrs-full:AccumulatedDepreciationAmortisationAndImpairmentMember cyd:BuildingsandImprovementsMember 2022-01-01 2022-12-31 0000932695 ifrs-full:AccumulatedDepreciationAmortisationAndImpairmentMember cyd:PlantAndMachineryMember 2022-01-01 2022-12-31 0000932695 ifrs-full:AccumulatedDepreciationAmortisationAndImpairmentMember ifrs-full:OfficeEquipmentMember 2022-01-01 2022-12-31 0000932695 ifrs-full:AccumulatedDepreciationAmortisationAndImpairmentMember ifrs-full:MotorVehiclesMember 2022-01-01 2022-12-31 0000932695 cyd:YulinCityGovernmentMember 2022-01-01 2022-12-31 0000932695 country:CN cyd:Top5CustomersMember 2022-01-01 2022-12-31 0000932695 ifrs-full:OperatingSegmentsMember cyd:YuchaiSegmentMember 2022-01-01 2022-12-31 0000932695 ifrs-full:OperatingSegmentsMember cyd:HIGlobalEnterprisesLimitedSegmentMember 2022-01-01 2022-12-31 0000932695 cyd:GuangxiYuchaiMachineryGroupCompanyLimitedMember 2022-01-01 2022-12-31 0000932695 cyd:AssociatesAndJointVenturesMember 2022-01-01 2022-12-31 0000932695 ifrs-full:IntangibleAssetsUnderDevelopmentMember ifrs-full:TopOfRangeMember 2022-01-01 2022-12-31 0000932695 ifrs-full:IntangibleAssetsUnderDevelopmentMember ifrs-full:BottomOfRangeMember 2022-01-01 2022-12-31 0000932695 ifrs-full:TopOfRangeMember 2022-01-01 2022-12-31 0000932695 ifrs-full:BottomOfRangeMember 2022-01-01 2022-12-31 0000932695 ifrs-full:ShorttermBorrowingsMember 2022-01-01 2022-12-31 0000932695 ifrs-full:LongtermBorrowingsMember 2022-01-01 2022-12-31 0000932695 cyd:LeaseLiabilitiesCurrentMember 2022-01-01 2022-12-31 0000932695 cyd:LeaseLiabilitiesNoncurrentMember 2022-01-01 2022-12-31 0000932695 cyd:OtherFinancialLiabilityMember 2022-01-01 2022-12-31 0000932695 cyd:HLGlobalEnterprisesLimitedMember 2022-01-01 2022-12-31 0000932695 ifrs-full:AccumulatedDepreciationAmortisationAndImpairmentMember ifrs-full:ConstructionInProgressMember 2022-01-01 2022-12-31 0000932695 cyd:NoncurrentBorrowingsMember currency:CNY 2022-01-01 2022-12-31 0000932695 cyd:CurrentBorrowingsMember currency:CNY 2022-01-01 2022-12-31 0000932695 ifrs-full:JointVenturesMember 2022-01-01 2022-12-31 0000932695 ifrs-full:OperatingSegmentsMember cyd:CorporateSegmentMember 2022-01-01 2022-12-31 0000932695 ifrs-full:AccumulatedDepreciationAmortisationAndImpairmentMember cyd:FreeholdLandMember 2022-01-01 2022-12-31 0000932695 ifrs-full:GrossCarryingAmountMember cyd:FreeholdLandMember 2022-01-01 2022-12-31 0000932695 cyd:PuremCompanyLimitedMember 2022-01-01 2022-12-31 0000932695 cyd:YuchaiSegmentMember ifrs-full:GoodsOrServicesTransferredAtPointInTimeMember 2022-01-01 2022-12-31 0000932695 cyd:HIGlobalEnterprisesLimitedSegmentMember ifrs-full:GoodsOrServicesTransferredAtPointInTimeMember 2022-01-01 2022-12-31 0000932695 ifrs-full:GoodsOrServicesTransferredAtPointInTimeMember 2022-01-01 2022-12-31 0000932695 cyd:RevenueFromHospitalityOperationsMember 2022-01-01 2022-12-31 0000932695 cyd:RevenueFromHospitalityOperationsMember cyd:HIGlobalEnterprisesLimitedSegmentMember 2022-01-01 2022-12-31 0000932695 cyd:RevenueFromHospitalityOperationsMember cyd:YuchaiSegmentMember 2022-01-01 2022-12-31 0000932695 cyd:OtherProductsAndServicesMember 2022-01-01 2022-12-31 0000932695 cyd:HIGlobalEnterprisesLimitedSegmentMember 2022-01-01 2022-12-31 0000932695 cyd:YuchaiSegmentMember 2022-01-01 2022-12-31 0000932695 ifrs-full:GoodsOrServicesTransferredOverTimeMember 2022-01-01 2022-12-31 0000932695 cyd:HIGlobalEnterprisesLimitedSegmentMember ifrs-full:GoodsOrServicesTransferredOverTimeMember 2022-01-01 2022-12-31 0000932695 cyd:YuchaiSegmentMember ifrs-full:GoodsOrServicesTransferredOverTimeMember 2022-01-01 2022-12-31 0000932695 cyd:MediumDutyEnginesMember cyd:HIGlobalEnterprisesLimitedSegmentMember 2022-01-01 2022-12-31 0000932695 cyd:MediumDutyEnginesMember cyd:YuchaiSegmentMember 2022-01-01 2022-12-31 0000932695 cyd:HeavyDutyEnginesMember 2022-01-01 2022-12-31 0000932695 cyd:HeavyDutyEnginesMember cyd:HIGlobalEnterprisesLimitedSegmentMember 2022-01-01 2022-12-31 0000932695 cyd:HeavyDutyEnginesMember cyd:YuchaiSegmentMember 2022-01-01 2022-12-31 0000932695 cyd:OtherProductsAndServicesMember cyd:HIGlobalEnterprisesLimitedSegmentMember 2022-01-01 2022-12-31 0000932695 cyd:OtherProductsAndServicesMember cyd:YuchaiSegmentMember 2022-01-01 2022-12-31 0000932695 cyd:LightDutyEnginesMember 2022-01-01 2022-12-31 0000932695 cyd:LightDutyEnginesMember cyd:HIGlobalEnterprisesLimitedSegmentMember 2022-01-01 2022-12-31 0000932695 cyd:LightDutyEnginesMember cyd:YuchaiSegmentMember 2022-01-01 2022-12-31 0000932695 cyd:MediumDutyEnginesMember 2022-01-01 2022-12-31 0000932695 cyd:OtherCountriesMember 2022-01-01 2022-12-31 0000932695 cyd:OtherCountriesMember cyd:HIGlobalEnterprisesLimitedSegmentMember 2022-01-01 2022-12-31 0000932695 cyd:OtherCountriesMember cyd:YuchaiSegmentMember 2022-01-01 2022-12-31 0000932695 country:CN cyd:YuchaiSegmentMember 2022-01-01 2022-12-31 0000932695 cyd:HongLeongAsiaLimitedMember 2022-01-01 2022-12-31 0000932695 ifrs-full:JointVenturesMember 2022-01-01 2022-12-31 0000932695 ifrs-full:NoncontrollingInterestsMember 2022-01-01 2022-12-31 0000932695 ifrs-full:EquityAttributableToOwnersOfParentMember 2022-01-01 2022-12-31 0000932695 ifrs-full:RetainedEarningsMember 2022-01-01 2022-12-31 0000932695 cyd:FairValueReserveMember 2022-01-01 2022-12-31 0000932695 ifrs-full:ReserveOfExchangeDifferencesOnTranslationMember 2022-01-01 2022-12-31 0000932695 ifrs-full:EliminationOfIntersegmentAmountsMember 2022-01-01 2022-12-31 0000932695 cyd:SignificantJointVenturesMember cyd:YAndCEngineCoLtdMember 2022-01-01 2022-12-31 0000932695 cyd:SignificantJointVenturesMember cyd:MtuYuchaiPowerCompanyLimitedMember 2022-01-01 2022-12-31 0000932695 cyd:SignificantJointVenturesMember cyd:PuremCompanyLimitedMember 2022-01-01 2022-12-31 0000932695 cyd:SignificantJointVenturesMember ifrs-full:JointVenturesMember 2022-01-01 2022-12-31 0000932695 cyd:OtherJointVenturesMember ifrs-full:JointVenturesMember 2022-01-01 2022-12-31 0000932695 cyd:PremiumPaidForDiscountOnAcquisitionOfNoncontrollingInterestsMember 2022-01-01 2022-12-31 0000932695 ifrs-full:StatutoryReserveMember 2022-01-01 2022-12-31 0000932695 ifrs-full:CapitalReserveMember 2022-01-01 2022-12-31 0000932695 cyd:OfficeFurnitureFittingsAndEquipmentMember 2022-01-01 2022-12-31 0000932695 cyd:LeaseholdLandMember 2022-01-01 2022-12-31 0000932695 ifrs-full:OfficeEquipmentMember 2022-01-01 2022-12-31 0000932695 ifrs-full:MotorVehiclesMember 2022-01-01 2022-12-31 0000932695 ifrs-full:FinancialEffectOfChangesInAccountingPolicyMember 2022-01-01 2022-12-31 0000932695 ifrs-full:GrossCarryingAmountMember ifrs-full:IntangibleAssetsUnderDevelopmentMember 2022-01-01 2022-12-31 0000932695 ifrs-full:GrossCarryingAmountMember cyd:TechnologyKnowHowMember 2022-01-01 2022-12-31 0000932695 ifrs-full:AccumulatedDepreciationAmortisationAndImpairmentMember cyd:TechnologyKnowHowMember 2022-01-01 2022-12-31 0000932695 cyd:WithholdingTaxOnDividendIncomeMember 2022-01-01 2022-12-31 0000932695 cyd:AccrualsMember 2022-01-01 2022-12-31 0000932695 cyd:EffectOfChangeInResidualValueAndImpairmentOfPropertyPlantAndEquipmentMember 2022-01-01 2022-12-31 0000932695 cyd:WritedownOfInventoriesMember 2022-01-01 2022-12-31 0000932695 cyd:InterestReceivableMember 2022-01-01 2022-12-31 0000932695 ifrs-full:UnusedTaxLossesMember 2022-01-01 2022-12-31 0000932695 ifrs-full:AllowanceForCreditLossesMember 2022-01-01 2022-12-31 0000932695 cyd:DeferredIncomeMember 2022-01-01 2022-12-31 0000932695 ifrs-full:OtherTemporaryDifferencesMember 2022-01-01 2022-12-31 0000932695 cyd:AcceleratedDepreciationMember 2022-01-01 2022-12-31 0000932695 cyd:TechnologyKnowHowMember 2022-01-01 2022-12-31 0000932695 ifrs-full:SellingGeneralAndAdministrativeExpenseMember 2022-01-01 2022-12-31 0000932695 cyd:OtherOperatingExpensesMember 2022-01-01 2022-12-31 0000932695 cyd:GuangxiYuchaiMachineryMonopolyDevelopmentCompanyLimitedMember 2023-01-01 2023-12-31 0000932695 cyd:ForeignSharesOfYuchaiMember 2023-01-01 2023-12-31 0000932695 cyd:GuangxiYuchaiMachineryCompanyLimitedMember 2023-01-01 2023-12-31 0000932695 cyd:GuangxiYuchaiMarineAndGensetPowerCo.LtdMember 2023-01-01 2023-12-31 0000932695 cyd:YuchaiXinLanNewEnergyPowerTechnologyCo.LtdMember 2023-01-01 2023-12-31 0000932695 cyd:GuangxiYuchaiFoundryCompanyLimitedMember 2023-01-01 2023-12-31 0000932695 cyd:HLGlobalEnterprisesLimitedMember 2023-01-01 2023-12-31 0000932695 cyd:OtherJointVenturesMember 2023-01-01 2023-12-31 0000932695 cyd:YAndCEngineCoLtdMember 2023-01-01 2023-12-31 0000932695 cyd:GuangxiPuremYuchaiAutomotiveTechnologyCo.LtdMember 2023-01-01 2023-12-31 0000932695 cyd:MtuYuchaiPowerCompanyLimitedMember 2023-01-01 2023-12-31 0000932695 ifrs-full:CostOfSalesMember 2023-01-01 2023-12-31 0000932695 cyd:OtherOperatingExpensesMember 2023-01-01 2023-12-31 0000932695 ifrs-full:BottomOfRangeMember 2023-01-01 2023-12-31 0000932695 ifrs-full:TopOfRangeMember 2023-01-01 2023-12-31 0000932695 cyd:CustomersTwoMember 2023-01-01 2023-12-31 0000932695 cyd:CustomersOneMember 2023-01-01 2023-12-31 0000932695 ifrs-full:OnerousContractsProvisionMember 2023-01-01 2023-12-31 0000932695 ifrs-full:WarrantyProvisionMember 2023-01-01 2023-12-31 0000932695 ifrs-full:SubsidiariesMember cyd:HongLeongAsiaLimitedMember 2023-01-01 2023-12-31 0000932695 ifrs-full:TopOfRangeMember cyd:ThreeYearsAfterDateOfGrantMember 2023-01-01 2023-12-31 0000932695 ifrs-full:TopOfRangeMember cyd:TwoYearsAfterDateOfGrantMember 2023-01-01 2023-12-31 0000932695 ifrs-full:TopOfRangeMember cyd:OneYearAfterDateOfGrantMember 2023-01-01 2023-12-31 0000932695 cyd:StatutoryGeneralReserveMember 2023-01-01 2023-12-31 0000932695 cyd:MarketComparableCompaniesAndCostMethodMember 2023-01-01 2023-12-31 0000932695 ifrs-full:AccumulatedDepreciationAmortisationAndImpairmentMember 2023-01-01 2023-12-31 0000932695 ifrs-full:GrossCarryingAmountMember ifrs-full:OfficeEquipmentMember 2023-01-01 2023-12-31 0000932695 ifrs-full:GrossCarryingAmountMember cyd:PlantAndMachineryMember 2023-01-01 2023-12-31 0000932695 ifrs-full:GrossCarryingAmountMember ifrs-full:ConstructionInProgressMember 2023-01-01 2023-12-31 0000932695 ifrs-full:GrossCarryingAmountMember cyd:BuildingsandImprovementsMember 2023-01-01 2023-12-31 0000932695 ifrs-full:GrossCarryingAmountMember 2023-01-01 2023-12-31 0000932695 ifrs-full:GrossCarryingAmountMember ifrs-full:MotorVehiclesMember 2023-01-01 2023-12-31 0000932695 cyd:PRCWithholdingTaxOnDividendIncomeMember 2023-01-01 2023-12-31 0000932695 cyd:LeaseholdBuildingsAndImprovementsMember 2023-01-01 2023-12-31 0000932695 ifrs-full:SubsidiariesMember cyd:HlTechnologySystemsPrivateLimitedMember 2023-01-01 2023-12-31 0000932695 ifrs-full:SubsidiariesMember cyd:WellSummitInvestmentsLimitedMember 2023-01-01 2023-12-31 0000932695 country:CN 2023-01-01 2023-12-31 0000932695 cyd:FinalDividendMember 2023-01-01 2023-12-31 0000932695 cyd:GuangxiYuchaiMachineryGroupCompanyLimitedMember 2023-01-01 2023-12-31 0000932695 cyd:CapitalReservesMember 2023-01-01 2023-12-31 0000932695 ifrs-full:CurrencyRiskMember 2023-01-01 2023-12-31 0000932695 ifrs-full:IntangibleAssetsUnderDevelopmentMember 2023-01-01 2023-12-31 0000932695 ifrs-full:AccumulatedDepreciationAmortisationAndImpairmentMember ifrs-full:MotorVehiclesMember 2023-01-01 2023-12-31 0000932695 ifrs-full:AccumulatedDepreciationAmortisationAndImpairmentMember ifrs-full:OfficeEquipmentMember 2023-01-01 2023-12-31 0000932695 ifrs-full:AccumulatedDepreciationAmortisationAndImpairmentMember cyd:PlantAndMachineryMember 2023-01-01 2023-12-31 0000932695 ifrs-full:AccumulatedDepreciationAmortisationAndImpairmentMember cyd:BuildingsandImprovementsMember 2023-01-01 2023-12-31 0000932695 cyd:RoadApplicationsEnginesMember ifrs-full:BottomOfRangeMember 2023-01-01 2023-12-31 0000932695 cyd:RoadApplicationsEnginesMember ifrs-full:TopOfRangeMember 2023-01-01 2023-12-31 0000932695 cyd:OtherApplicationsEnginesMember ifrs-full:BottomOfRangeMember 2023-01-01 2023-12-31 0000932695 cyd:OtherApplicationsEnginesMember ifrs-full:TopOfRangeMember 2023-01-01 2023-12-31 0000932695 country:MY 2023-01-01 2023-12-31 0000932695 country:CN ifrs-full:TopOfRangeMember 2023-01-01 2023-12-31 0000932695 country:CN ifrs-full:BottomOfRangeMember 2023-01-01 2023-12-31 0000932695 cyd:CreditFacilityWithDbsBankLtdMember ifrs-full:TopOfRangeMember 2023-01-01 2023-12-31 0000932695 cyd:CreditFacilityWithMUFGSingaporeBranchMember ifrs-full:TopOfRangeMember 2023-01-01 2023-12-31 0000932695 cyd:CreditFacilityWithSumitomoBranchMember ifrs-full:BottomOfRangeMember 2023-01-01 2023-12-31 0000932695 cyd:YulinCityGovernmentMember 2023-01-01 2023-12-31 0000932695 country:CN cyd:Top5CustomersMember 2023-01-01 2023-12-31 0000932695 ifrs-full:OperatingSegmentsMember cyd:YuchaiSegmentMember 2023-01-01 2023-12-31 0000932695 ifrs-full:OperatingSegmentsMember cyd:HIGlobalEnterprisesLimitedSegmentMember 2023-01-01 2023-12-31 0000932695 cyd:GuangxiYuchaiMachineryGroupCompanyLimitedMember 2023-01-01 2023-12-31 0000932695 cyd:AssociatesAndJointVenturesMember 2023-01-01 2023-12-31 0000932695 cyd:CreditFacilityWithDbsBankLtdMember 2023-01-01 2023-12-31 0000932695 ifrs-full:IntangibleAssetsUnderDevelopmentMember ifrs-full:TopOfRangeMember 2023-01-01 2023-12-31 0000932695 ifrs-full:IntangibleAssetsUnderDevelopmentMember ifrs-full:BottomOfRangeMember 2023-01-01 2023-12-31 0000932695 ifrs-full:OrdinarySharesMember ifrs-full:BottomOfRangeMember 2023-01-01 2023-12-31 0000932695 ifrs-full:ShorttermBorrowingsMember 2023-01-01 2023-12-31 0000932695 ifrs-full:LongtermBorrowingsMember 2023-01-01 2023-12-31 0000932695 cyd:LeaseLiabilitiesCurrentMember 2023-01-01 2023-12-31 0000932695 ifrs-full:AccumulatedDepreciationAmortisationAndImpairmentMember ifrs-full:ConstructionInProgressMember 2023-01-01 2023-12-31 0000932695 cyd:LeaseLiabilitiesNoncurrentMember 2023-01-01 2023-12-31 0000932695 cyd:OtherFinancialLiabilityMember 2023-01-01 2023-12-31 0000932695 cyd:HLGlobalEnterprisesLimitedMember 2023-01-01 2023-12-31 0000932695 cyd:NoncurrentBorrowingsMember currency:CNY ifrs-full:TopOfRangeMember 2023-01-01 2023-12-31 0000932695 cyd:NoncurrentBorrowingsMember currency:CNY ifrs-full:BottomOfRangeMember 2023-01-01 2023-12-31 0000932695 cyd:CurrentBorrowingsMember currency:CNY 2023-01-01 2023-12-31 0000932695 ifrs-full:JointVenturesMember 2023-01-01 2023-12-31 0000932695 ifrs-full:OperatingSegmentsMember cyd:CorporateSegmentMember 2023-01-01 2023-12-31 0000932695 ifrs-full:AccumulatedDepreciationAmortisationAndImpairmentMember cyd:FreeholdLandMember 2023-01-01 2023-12-31 0000932695 ifrs-full:GrossCarryingAmountMember cyd:FreeholdLandMember 2023-01-01 2023-12-31 0000932695 cyd:PuremCompanyLimitedMember 2023-01-01 2023-12-31 0000932695 ifrs-full:GoodsOrServicesTransferredAtPointInTimeMember 2023-01-01 2023-12-31 0000932695 cyd:YuchaiSegmentMember ifrs-full:GoodsOrServicesTransferredOverTimeMember 2023-01-01 2023-12-31 0000932695 ifrs-full:GoodsOrServicesTransferredOverTimeMember 2023-01-01 2023-12-31 0000932695 cyd:RevenueFromHospitalityOperationsMember cyd:YuchaiSegmentMember 2023-01-01 2023-12-31 0000932695 cyd:RevenueFromHospitalityOperationsMember cyd:HIGlobalEnterprisesLimitedSegmentMember 2023-01-01 2023-12-31 0000932695 cyd:RevenueFromHospitalityOperationsMember 2023-01-01 2023-12-31 0000932695 cyd:OtherProductsAndServicesMember cyd:YuchaiSegmentMember 2023-01-01 2023-12-31 0000932695 cyd:LightDutyEnginesMember 2023-01-01 2023-12-31 0000932695 cyd:YuchaiSegmentMember 2023-01-01 2023-12-31 0000932695 cyd:HIGlobalEnterprisesLimitedSegmentMember 2023-01-01 2023-12-31 0000932695 cyd:HIGlobalEnterprisesLimitedSegmentMember ifrs-full:GoodsOrServicesTransferredAtPointInTimeMember 2023-01-01 2023-12-31 0000932695 cyd:YuchaiSegmentMember ifrs-full:GoodsOrServicesTransferredAtPointInTimeMember 2023-01-01 2023-12-31 0000932695 cyd:OtherCountriesMember cyd:YuchaiSegmentMember 2023-01-01 2023-12-31 0000932695 cyd:OtherCountriesMember cyd:HIGlobalEnterprisesLimitedSegmentMember 2023-01-01 2023-12-31 0000932695 cyd:OtherCountriesMember 2023-01-01 2023-12-31 0000932695 cyd:MediumDutyEnginesMember 2023-01-01 2023-12-31 0000932695 cyd:OtherProductsAndServicesMember cyd:HIGlobalEnterprisesLimitedSegmentMember 2023-01-01 2023-12-31 0000932695 cyd:OtherProductsAndServicesMember 2023-01-01 2023-12-31 0000932695 country:CN cyd:YuchaiSegmentMember 2023-01-01 2023-12-31 0000932695 cyd:LightDutyEnginesMember cyd:HIGlobalEnterprisesLimitedSegmentMember 2023-01-01 2023-12-31 0000932695 cyd:LightDutyEnginesMember cyd:YuchaiSegmentMember 2023-01-01 2023-12-31 0000932695 cyd:MediumDutyEnginesMember cyd:HIGlobalEnterprisesLimitedSegmentMember 2023-01-01 2023-12-31 0000932695 cyd:MediumDutyEnginesMember cyd:YuchaiSegmentMember 2023-01-01 2023-12-31 0000932695 cyd:HeavyDutyEnginesMember 2023-01-01 2023-12-31 0000932695 cyd:HeavyDutyEnginesMember cyd:HIGlobalEnterprisesLimitedSegmentMember 2023-01-01 2023-12-31 0000932695 cyd:HeavyDutyEnginesMember cyd:YuchaiSegmentMember 2023-01-01 2023-12-31 0000932695 cyd:HIGlobalEnterprisesLimitedSegmentMember ifrs-full:GoodsOrServicesTransferredOverTimeMember 2023-01-01 2023-12-31 0000932695 cyd:SuzhouRemanMember 2023-01-01 2023-12-31 0000932695 cyd:HongLeongAsiaLimitedMember 2023-01-01 2023-12-31 0000932695 ifrs-full:JointVenturesMember 2023-01-01 2023-12-31 0000932695 ifrs-full:NoncontrollingInterestsMember 2023-01-01 2023-12-31 0000932695 ifrs-full:EquityAttributableToOwnersOfParentMember 2023-01-01 2023-12-31 0000932695 ifrs-full:RetainedEarningsMember 2023-01-01 2023-12-31 0000932695 cyd:FairValueReserveMember 2023-01-01 2023-12-31 0000932695 ifrs-full:ReserveOfExchangeDifferencesOnTranslationMember 2023-01-01 2023-12-31 0000932695 ifrs-full:EliminationOfIntersegmentAmountsMember 2023-01-01 2023-12-31 0000932695 cyd:OtherJointVenturesMember ifrs-full:JointVenturesMember 2023-01-01 2023-12-31 0000932695 cyd:SignificantJointVenturesMember ifrs-full:JointVenturesMember 2023-01-01 2023-12-31 0000932695 cyd:SignificantJointVenturesMember cyd:PuremCompanyLimitedMember 2023-01-01 2023-12-31 0000932695 cyd:SignificantJointVenturesMember cyd:YAndCEngineCoLtdMember 2023-01-01 2023-12-31 0000932695 cyd:SignificantJointVenturesMember cyd:MtuYuchaiPowerCompanyLimitedMember 2023-01-01 2023-12-31 0000932695 cyd:PremiumPaidForDiscountOnAcquisitionOfNoncontrollingInterestsMember 2023-01-01 2023-12-31 0000932695 ifrs-full:StatutoryReserveMember 2023-01-01 2023-12-31 0000932695 ifrs-full:CapitalReserveMember 2023-01-01 2023-12-31 0000932695 ifrs-full:MotorVehiclesMember 2023-01-01 2023-12-31 0000932695 ifrs-full:OfficeEquipmentMember 2023-01-01 2023-12-31 0000932695 cyd:OfficeFurnitureFittingsAndEquipmentMember 2023-01-01 2023-12-31 0000932695 cyd:LeaseholdLandMember 2023-01-01 2023-12-31 0000932695 ifrs-full:FinancialEffectOfChangesInAccountingPolicyMember 2023-01-01 2023-12-31 0000932695 ifrs-full:GrossCarryingAmountMember ifrs-full:IntangibleAssetsUnderDevelopmentMember 2023-01-01 2023-12-31 0000932695 ifrs-full:GrossCarryingAmountMember cyd:TechnologyKnowHowMember 2023-01-01 2023-12-31 0000932695 ifrs-full:AccumulatedDepreciationAmortisationAndImpairmentMember cyd:TechnologyKnowHowMember 2023-01-01 2023-12-31 0000932695 cyd:GuangxiYuchaiMachineryCompanyLimitedMember 2023-01-01 2023-12-31 0000932695 cyd:LeaseLiabilitiesNoncurrentMember ifrs-full:TopOfRangeMember 2023-01-01 2023-12-31 0000932695 cyd:LeaseLiabilitiesNoncurrentMember ifrs-full:BottomOfRangeMember 2023-01-01 2023-12-31 0000932695 cyd:TrademarksMember 2023-01-01 2023-12-31 0000932695 cyd:TechnologyKnowHowMember ifrs-full:BottomOfRangeMember 2023-01-01 2023-12-31 0000932695 cyd:TechnologyKnowHowMember ifrs-full:TopOfRangeMember 2023-01-01 2023-12-31 0000932695 cyd:TechnologyKnowHowMember 2023-01-01 2023-12-31 0000932695 ifrs-full:IntangibleAssetsUnderDevelopmentMember 2023-01-01 2023-12-31 0000932695 ifrs-full:MotorVehiclesMember ifrs-full:TopOfRangeMember 2023-01-01 2023-12-31 0000932695 ifrs-full:MotorVehiclesMember ifrs-full:BottomOfRangeMember 2023-01-01 2023-12-31 0000932695 ifrs-full:OfficeEquipmentMember ifrs-full:TopOfRangeMember 2023-01-01 2023-12-31 0000932695 ifrs-full:OfficeEquipmentMember ifrs-full:BottomOfRangeMember 2023-01-01 2023-12-31 0000932695 cyd:PlantMachineryAndEquipmentMember ifrs-full:TopOfRangeMember 2023-01-01 2023-12-31 0000932695 cyd:PlantMachineryAndEquipmentMember ifrs-full:BottomOfRangeMember 2023-01-01 2023-12-31 0000932695 cyd:BuildingsAndImprovementsOnFreeholdLandMember 2023-01-01 2023-12-31 0000932695 dei:BusinessContactMember 2023-01-01 2023-12-31 0000932695 cyd:InterestReceivableMember 2023-01-01 2023-12-31 0000932695 cyd:AcceleratedDepreciationMember 2023-01-01 2023-12-31 0000932695 cyd:WritedownOfInventoriesMember 2023-01-01 2023-12-31 0000932695 cyd:EffectOfChangeInResidualValueAndImpairmentOfPropertyPlantAndEquipmentMember 2023-01-01 2023-12-31 0000932695 cyd:WithholdingTaxOnDividendIncomeMember 2023-01-01 2023-12-31 0000932695 cyd:DeferredIncomeMember 2023-01-01 2023-12-31 0000932695 cyd:AccrualsMember 2023-01-01 2023-12-31 0000932695 ifrs-full:AllowanceForCreditLossesMember 2023-01-01 2023-12-31 0000932695 ifrs-full:OtherTemporaryDifferencesMember 2023-01-01 2023-12-31 0000932695 ifrs-full:UnusedTaxLossesMember 2023-01-01 2023-12-31 0000932695 ifrs-full:SellingGeneralAndAdministrativeExpenseMember 2023-01-01 2023-12-31 0000932695 cyd:GuangxiYuchaiMachineryCompanyLimitedMember 2022-12-31 0000932695 ifrs-full:CapitalisedDevelopmentExpenditureMember 2022-12-31 0000932695 ifrs-full:OrdinarySharesMember 2022-12-31 0000932695 ifrs-full:SubsidiariesMember cyd:HongLeongAsiaLimitedMember 2022-12-31 0000932695 ifrs-full:TopOfRangeMember 2022-12-31 0000932695 ifrs-full:BottomOfRangeMember 2022-12-31 0000932695 cyd:OtherJointVenturesMember 2022-12-31 0000932695 cyd:YAndCEngineCoLtdMember 2022-12-31 0000932695 cyd:GuangxiPuremYuchaiAutomotiveTechnologyCo.LtdMember 2022-12-31 0000932695 cyd:MtuYuchaiPowerCompanyLimitedMember 2022-12-31 0000932695 cyd:GuangxiYuchaiMachineryCompanyLimitedMember 2022-12-31 0000932695 ifrs-full:JointVenturesMember 2022-12-31 0000932695 cyd:PuremCompanyLimitedMember 2022-12-31 0000932695 cyd:SecuredBankFacilitiesMember 2022-12-31 0000932695 ifrs-full:JointVenturesWhereEntityIsVenturerMember 2022-12-31 0000932695 ifrs-full:OtherRelatedPartiesMember 2022-12-31 0000932695 cyd:AdvanceFromCustomerMember 2022-12-31 0000932695 cyd:UnfulfilledServiceTypeMaintenanceServicesMember 2022-12-31 0000932695 ifrs-full:LaterThanOneYearAndNotLaterThanFiveYearsMember 2022-12-31 0000932695 ifrs-full:NotLaterThanOneYearMember 2022-12-31 0000932695 ifrs-full:LaterThanFiveYearsMember 2022-12-31 0000932695 cyd:OtherCountriesMember 2022-12-31 0000932695 country:CN 2022-12-31 0000932695 country:CN cyd:Top5CustomersMember 2022-12-31 0000932695 cyd:OutstandingBillsReceivablesDiscountedWithBanksMember cyd:YAndCEngineCoLtdMember 2022-12-31 0000932695 cyd:OutstandingBillsReceivablesEndorsedToSuppliersMember cyd:YAndCEngineCoLtdMember 2022-12-31 0000932695 cyd:PremiumPaidForAcquisitionOfNoncontrollingInterestsMember 2022-12-31 0000932695 ifrs-full:ReserveOfSharebasedPaymentsMember 2022-12-31 0000932695 ifrs-full:ReserveOfGainsAndLossesOnFinancialAssetsMeasuredAtFairValueThroughOtherComprehensiveIncomeMember 2022-12-31 0000932695 ifrs-full:ReserveOfExchangeDifferencesOnTranslationMember 2022-12-31 0000932695 ifrs-full:NotLaterThanOneYearMember ifrs-full:LiquidityRiskMember 2022-12-31 0000932695 ifrs-full:LiquidityRiskMember 2022-12-31 0000932695 cyd:BillReceivablesMember 2022-12-31 0000932695 cyd:BillReceivablesMember ifrs-full:Level2OfFairValueHierarchyMember 2022-12-31 0000932695 currency:USD ifrs-full:CurrencyRiskMember 2022-12-31 0000932695 currency:EUR ifrs-full:CurrencyRiskMember 2022-12-31 0000932695 currency:SGD ifrs-full:CurrencyRiskMember 2022-12-31 0000932695 ifrs-full:LaterThanTwoYearsAndNotLaterThanFiveYearsMember ifrs-full:LiquidityRiskMember 2022-12-31 0000932695 ifrs-full:TradeReceivablesMember cyd:PastDueOneEightyOneToThreeSixtyFiveDaysMember 2022-12-31 0000932695 ifrs-full:TradeReceivablesMember cyd:PastDueNinetyOneToOneEightyDaysMember 2022-12-31 0000932695 ifrs-full:TradeReceivablesMember cyd:PastDueZeroToNinetyDaysMember 2022-12-31 0000932695 ifrs-full:TradeReceivablesMember 2022-12-31 0000932695 ifrs-full:TradeReceivablesMember cyd:PastDueGreaterThanThreeSixtyFiveDaysMember 2022-12-31 0000932695 cyd:OtherCurrenciesMember ifrs-full:CurrencyRiskMember 2022-12-31 0000932695 cyd:CurrentBorrowingsMember currency:CNY ifrs-full:TopOfRangeMember 2022-12-31 0000932695 cyd:CurrentBorrowingsMember currency:CNY ifrs-full:BottomOfRangeMember 2022-12-31 0000932695 cyd:NoncurrentBorrowingsMember currency:CNY 2022-12-31 0000932695 ifrs-full:GrossCarryingAmountMember ifrs-full:TradeReceivablesMember cyd:PastDueNinetyOneToOneEightyDaysMember 2022-12-31 0000932695 ifrs-full:GrossCarryingAmountMember ifrs-full:TradeReceivablesMember cyd:PastDueZeroToNinetyDaysMember 2022-12-31 0000932695 ifrs-full:GrossCarryingAmountMember ifrs-full:TradeReceivablesMember ifrs-full:CurrentMember 2022-12-31 0000932695 ifrs-full:GrossCarryingAmountMember ifrs-full:TradeReceivablesMember 2022-12-31 0000932695 ifrs-full:GrossCarryingAmountMember ifrs-full:TradeReceivablesMember cyd:PastDueGreaterThanThreeSixtyFiveDaysMember 2022-12-31 0000932695 ifrs-full:GrossCarryingAmountMember ifrs-full:TradeReceivablesMember cyd:PastDueOneEightyOneToThreeSixtyFiveDaysMember 2022-12-31 0000932695 cyd:TradeAndBillsReceivablesMember 2022-12-31 0000932695 cyd:OtherReceivablesMember 2022-12-31 0000932695 cyd:CashAndBankBalancesMember 2022-12-31 0000932695 ifrs-full:IntangibleAssetsUnderDevelopmentMember 2022-12-31 0000932695 cyd:CurrentBorrowingsMember currency:CNY 2022-12-31 0000932695 cyd:TradeAndOtherPayableMember 2022-12-31 0000932695 cyd:LoansAndBorrowingsMember 2022-12-31 0000932695 cyd:OtherFinancialLiabilityMember 2022-12-31 0000932695 cyd:WithholdingTaxOnDividendIncomeMember 2022-12-31 0000932695 cyd:AcceleratedDepreciationMember 2022-12-31 0000932695 cyd:InterestReceivableMember 2022-12-31 0000932695 ifrs-full:LaterThanFiveYearsMember ifrs-full:LiquidityRiskMember 2022-12-31 0000932695 cyd:OtherJointVenturesMember ifrs-full:JointVenturesMember 2022-12-31 0000932695 cyd:SignificantJointVenturesMember ifrs-full:JointVenturesMember 2022-12-31 0000932695 cyd:SignificantJointVenturesMember cyd:PuremCompanyLimitedMember 2022-12-31 0000932695 cyd:SignificantJointVenturesMember cyd:MtuYuchaiPowerCompanyLimitedMember 2022-12-31 0000932695 cyd:SignificantJointVenturesMember cyd:YAndCEngineCoLtdMember 2022-12-31 0000932695 ifrs-full:OtherTemporaryDifferencesMember 2022-12-31 0000932695 cyd:AccrualsMember 2022-12-31 0000932695 cyd:DeferredIncomeMember 2022-12-31 0000932695 cyd:EffectOfChangeInResidualValueAndImpairmentOfPropertyPlantAndEquipmentMember 2022-12-31 0000932695 ifrs-full:AllowanceForCreditLossesMember 2022-12-31 0000932695 cyd:WritedownOfInventoriesMember 2022-12-31 0000932695 ifrs-full:OperatingSegmentsMember cyd:YuchaiSegmentMember 2022-12-31 0000932695 ifrs-full:OperatingSegmentsMember cyd:HIGlobalEnterprisesLimitedSegmentMember 2022-12-31 0000932695 ifrs-full:OperatingSegmentsMember cyd:CorporateSegmentMember 2022-12-31 0000932695 ifrs-full:EliminationOfIntersegmentAmountsMember 2022-12-31 0000932695 ifrs-full:JointVenturesWhereEntityIsVenturerMember ifrs-full:NotLaterThanOneYearMember 2022-12-31 0000932695 cyd:RelatedPartyMember ifrs-full:NotLaterThanOneYearMember 2022-12-31 0000932695 ifrs-full:OtherRelatedPartiesMember ifrs-full:LaterThanFiveYearsMember 2022-12-31 0000932695 ifrs-full:OtherRelatedPartiesMember ifrs-full:LaterThanOneYearAndNotLaterThanFiveYearsMember 2022-12-31 0000932695 cyd:RelatedPartyMember ifrs-full:LaterThanOneYearAndNotLaterThanFiveYearsMember 2022-12-31 0000932695 ifrs-full:JointVenturesWhereEntityIsVenturerMember ifrs-full:LaterThanFiveYearsMember 2022-12-31 0000932695 ifrs-full:OtherRelatedPartiesMember ifrs-full:NotLaterThanOneYearMember 2022-12-31 0000932695 ifrs-full:JointVenturesWhereEntityIsVenturerMember ifrs-full:LaterThanOneYearAndNotLaterThanFiveYearsMember 2022-12-31 0000932695 ifrs-full:IntangibleAssetsUnderDevelopmentMember ifrs-full:BottomOfRangeMember 2022-12-31 0000932695 cyd:GuangxiYuchaiMachineryCompanyLimitedMember ifrs-full:TopOfRangeMember 2022-12-31 0000932695 cyd:LeaseLiabilitiesCurrentMember 2022-12-31 0000932695 cyd:LeaseLiabilitiesNoncurrentMember 2022-12-31 0000932695 ifrs-full:LaterThanOneYearMember 2022-12-31 0000932695 ifrs-full:UnusedTaxLossesMember 2022-12-31 0000932695 cyd:GuangxiYuchaiMachineryCompanyLimitedMember 2023-12-31 0000932695 ifrs-full:CapitalisedDevelopmentExpenditureMember 2023-12-31 0000932695 cyd:TechnologyKnowHowMember 2023-12-31 0000932695 ifrs-full:AccumulatedImpairmentMember cyd:TechnologyKnowHowMember 2023-12-31 0000932695 cyd:CreditFacilityWithSumitomoBranchMember ifrs-full:TopOfRangeMember 2023-12-31 0000932695 cyd:CreditFacilityWithMUFGSingaporeBranchMember ifrs-full:TopOfRangeMember 2023-12-31 0000932695 cyd:CreditFacilityWithDbsBankLtdMember ifrs-full:TopOfRangeMember 2023-12-31 0000932695 ifrs-full:OrdinarySharesMember 2023-12-31 0000932695 ifrs-full:SubsidiariesMember cyd:HongLeongAsiaLimitedMember 2023-12-31 0000932695 ifrs-full:BottomOfRangeMember 2023-12-31 0000932695 ifrs-full:TopOfRangeMember 2023-12-31 0000932695 cyd:GuangxiPuremYuchaiAutomotiveTechnologyCo.LtdMember 2023-12-31 0000932695 cyd:YAndCEngineCoLtdMember 2023-12-31 0000932695 cyd:MtuYuchaiPowerCompanyLimitedMember 2023-12-31 0000932695 cyd:OtherJointVenturesMember 2023-12-31 0000932695 cyd:SuzhouRemanMember 2023-12-31 0000932695 cyd:GuangxiYuchaiMachineryCompanyLimitedMember 2023-12-31 0000932695 ifrs-full:JointVenturesMember 2023-12-31 0000932695 cyd:PuremCompanyLimitedMember 2023-12-31 0000932695 ifrs-full:OtherRelatedPartiesMember 2023-12-31 0000932695 ifrs-full:JointVenturesWhereEntityIsVenturerMember 2023-12-31 0000932695 cyd:SecuredBankFacilitiesMember 2023-12-31 0000932695 cyd:AdvanceFromCustomerMember 2023-12-31 0000932695 cyd:UnfulfilledServiceTypeMaintenanceServicesMember 2023-12-31 0000932695 ifrs-full:NotLaterThanOneYearMember 2023-12-31 0000932695 ifrs-full:LaterThanFiveYearsMember 2023-12-31 0000932695 ifrs-full:LaterThanOneYearAndNotLaterThanFiveYearsMember 2023-12-31 0000932695 cyd:OtherCountriesMember 2023-12-31 0000932695 country:CN 2023-12-31 0000932695 country:CN cyd:Top5CustomersMember 2023-12-31 0000932695 cyd:CreditFacilityWithDbsBankLtdMember ifrs-full:BottomOfRangeMember 2023-12-31 0000932695 cyd:CreditFacilityWithSumitomoBranchMember ifrs-full:BottomOfRangeMember 2023-12-31 0000932695 cyd:ForeignSharesOfYuchaiMember 2023-12-31 0000932695 cyd:OutstandingBillsReceivablesDiscountedWithBanksMember cyd:YAndCEngineCoLtdMember 2023-12-31 0000932695 cyd:OutstandingBillsReceivablesEndorsedToSuppliersMember cyd:YAndCEngineCoLtdMember 2023-12-31 0000932695 cyd:PremiumPaidForAcquisitionOfNoncontrollingInterestsMember 2023-12-31 0000932695 ifrs-full:ReserveOfSharebasedPaymentsMember 2023-12-31 0000932695 ifrs-full:ReserveOfGainsAndLossesOnFinancialAssetsMeasuredAtFairValueThroughOtherComprehensiveIncomeMember 2023-12-31 0000932695 ifrs-full:ReserveOfExchangeDifferencesOnTranslationMember 2023-12-31 0000932695 ifrs-full:LiquidityRiskMember 2023-12-31 0000932695 ifrs-full:NotLaterThanOneYearMember ifrs-full:LiquidityRiskMember 2023-12-31 0000932695 cyd:BillReceivablesMember 2023-12-31 0000932695 cyd:BillReceivablesMember ifrs-full:Level2OfFairValueHierarchyMember 2023-12-31 0000932695 currency:USD ifrs-full:CurrencyRiskMember 2023-12-31 0000932695 currency:EUR ifrs-full:CurrencyRiskMember 2023-12-31 0000932695 currency:SGD ifrs-full:CurrencyRiskMember 2023-12-31 0000932695 cyd:CreditFacilityWithDbsBankLtdMember 2023-12-31 0000932695 ifrs-full:TradeReceivablesMember 2023-12-31 0000932695 ifrs-full:TradeReceivablesMember cyd:PastDueZeroToNinetyDaysMember 2023-12-31 0000932695 ifrs-full:TradeReceivablesMember cyd:PastDueNinetyOneToOneEightyDaysMember 2023-12-31 0000932695 ifrs-full:TradeReceivablesMember cyd:PastDueOneEightyOneToThreeSixtyFiveDaysMember 2023-12-31 0000932695 ifrs-full:TradeReceivablesMember cyd:PastDueGreaterThanThreeSixtyFiveDaysMember 2023-12-31 0000932695 cyd:OtherCurrenciesMember ifrs-full:CurrencyRiskMember 2023-12-31 0000932695 cyd:NoncurrentBorrowingsMember currency:CNY 2023-12-31 0000932695 cyd:CurrentBorrowingsMember currency:CNY ifrs-full:TopOfRangeMember 2023-12-31 0000932695 cyd:CurrentBorrowingsMember currency:CNY ifrs-full:BottomOfRangeMember 2023-12-31 0000932695 ifrs-full:GrossCarryingAmountMember ifrs-full:TradeReceivablesMember 2023-12-31 0000932695 ifrs-full:GrossCarryingAmountMember ifrs-full:TradeReceivablesMember ifrs-full:CurrentMember 2023-12-31 0000932695 ifrs-full:GrossCarryingAmountMember ifrs-full:TradeReceivablesMember cyd:PastDueZeroToNinetyDaysMember 2023-12-31 0000932695 ifrs-full:GrossCarryingAmountMember ifrs-full:TradeReceivablesMember cyd:PastDueNinetyOneToOneEightyDaysMember 2023-12-31 0000932695 ifrs-full:GrossCarryingAmountMember ifrs-full:TradeReceivablesMember cyd:PastDueOneEightyOneToThreeSixtyFiveDaysMember 2023-12-31 0000932695 ifrs-full:GrossCarryingAmountMember ifrs-full:TradeReceivablesMember cyd:PastDueGreaterThanThreeSixtyFiveDaysMember 2023-12-31 0000932695 cyd:CashAndBankBalancesMember 2023-12-31 0000932695 cyd:OtherReceivablesMember 2023-12-31 0000932695 cyd:TradeAndBillsReceivablesMember 2023-12-31 0000932695 ifrs-full:IntangibleAssetsUnderDevelopmentMember 2023-12-31 0000932695 cyd:CurrentBorrowingsMember currency:CNY 2023-12-31 0000932695 ifrs-full:LaterThanTwoYearsAndNotLaterThanFiveYearsMember ifrs-full:LiquidityRiskMember 2023-12-31 0000932695 cyd:OtherFinancialLiabilityMember 2023-12-31 0000932695 cyd:TradeAndOtherPayableMember 2023-12-31 0000932695 cyd:LoansAndBorrowingsMember 2023-12-31 0000932695 cyd:InterestReceivableMember 2023-12-31 0000932695 cyd:WithholdingTaxOnDividendIncomeMember 2023-12-31 0000932695 cyd:AcceleratedDepreciationMember 2023-12-31 0000932695 ifrs-full:LaterThanFiveYearsMember ifrs-full:LiquidityRiskMember 2023-12-31 0000932695 cyd:SignificantJointVenturesMember cyd:PuremCompanyLimitedMember 2023-12-31 0000932695 cyd:SignificantJointVenturesMember ifrs-full:JointVenturesMember 2023-12-31 0000932695 cyd:OtherJointVenturesMember ifrs-full:JointVenturesMember 2023-12-31 0000932695 cyd:SignificantJointVenturesMember cyd:MtuYuchaiPowerCompanyLimitedMember 2023-12-31 0000932695 cyd:SignificantJointVenturesMember cyd:YAndCEngineCoLtdMember 2023-12-31 0000932695 ifrs-full:OtherTemporaryDifferencesMember 2023-12-31 0000932695 cyd:DeferredIncomeMember 2023-12-31 0000932695 ifrs-full:AllowanceForCreditLossesMember 2023-12-31 0000932695 cyd:AccrualsMember 2023-12-31 0000932695 cyd:WritedownOfInventoriesMember 2023-12-31 0000932695 cyd:EffectOfChangeInResidualValueAndImpairmentOfPropertyPlantAndEquipmentMember 2023-12-31 0000932695 ifrs-full:EliminationOfIntersegmentAmountsMember 2023-12-31 0000932695 ifrs-full:OperatingSegmentsMember cyd:CorporateSegmentMember 2023-12-31 0000932695 ifrs-full:OperatingSegmentsMember cyd:HIGlobalEnterprisesLimitedSegmentMember 2023-12-31 0000932695 ifrs-full:OperatingSegmentsMember cyd:YuchaiSegmentMember 2023-12-31 0000932695 cyd:RelatedPartyMember ifrs-full:NotLaterThanOneYearMember 2023-12-31 0000932695 ifrs-full:OtherRelatedPartiesMember ifrs-full:NotLaterThanOneYearMember 2023-12-31 0000932695 ifrs-full:JointVenturesWhereEntityIsVenturerMember ifrs-full:LaterThanFiveYearsMember 2023-12-31 0000932695 ifrs-full:OtherRelatedPartiesMember ifrs-full:LaterThanFiveYearsMember 2023-12-31 0000932695 ifrs-full:JointVenturesWhereEntityIsVenturerMember ifrs-full:LaterThanOneYearAndNotLaterThanFiveYearsMember 2023-12-31 0000932695 ifrs-full:OtherRelatedPartiesMember ifrs-full:LaterThanOneYearAndNotLaterThanFiveYearsMember 2023-12-31 0000932695 cyd:RelatedPartyMember ifrs-full:LaterThanOneYearAndNotLaterThanFiveYearsMember 2023-12-31 0000932695 ifrs-full:JointVenturesWhereEntityIsVenturerMember ifrs-full:NotLaterThanOneYearMember 2023-12-31 0000932695 ifrs-full:IntangibleAssetsUnderDevelopmentMember ifrs-full:BottomOfRangeMember 2023-12-31 0000932695 cyd:GuangxiYuchaiMachineryCompanyLimitedMember ifrs-full:TopOfRangeMember 2023-12-31 0000932695 cyd:LeaseLiabilitiesNoncurrentMember ifrs-full:TopOfRangeMember 2023-12-31 0000932695 cyd:LeaseLiabilitiesNoncurrentMember ifrs-full:BottomOfRangeMember 2023-12-31 0000932695 cyd:LeaseLiabilitiesCurrentMember ifrs-full:BottomOfRangeMember 2023-12-31 0000932695 cyd:LeaseLiabilitiesCurrentMember ifrs-full:TopOfRangeMember 2023-12-31 0000932695 cyd:LeaseLiabilitiesCurrentMember 2023-12-31 0000932695 cyd:LeaseLiabilitiesNoncurrentMember 2023-12-31 0000932695 ifrs-full:LaterThanOneYearMember 2023-12-31 0000932695 cyd:SuzhouRemanMember 2023-12-31 0000932695 ifrs-full:UnusedTaxLossesMember 2023-12-31 0000932695 cyd:HLGlobalEnterprisesLimitedMember 2011-12-01 2011-12-31 0000932695 cyd:HLGlobalEnterprisesLimitedMember 2012-01-13 2012-01-13 0000932695 cyd:HLGlobalEnterprisesLimitedMember 2012-01-13 0000932695 cyd:HLGlobalEnterprisesLimitedMember 2012-01-16 2012-01-16 0000932695 cyd:HLGlobalEnterprisesLimitedMember 2012-01-16 0000932695 cyd:HLGlobalEnterprisesLimitedMember 2012-04-04 2012-04-04 0000932695 cyd:HLGlobalEnterprisesLimitedMember 2013-12-01 2013-12-31 0000932695 cyd:HLGlobalEnterprisesLimitedMember 2014-12-31 2014-12-31 0000932695 cyd:HLGlobalEnterprisesLimitedMember 2014-12-31 0000932695 cyd:HLGlobalEnterprisesLimitedMember 2015-01-01 2015-12-31 0000932695 cyd:HLGlobalEnterprisesLimitedMember 2015-12-31 0000932695 cyd:YuchaiXinLanMember 2023-02-28 0000932695 cyd:GuangxiYuchaiMachineryCompanyLimitedMember 2021-12-31 0000932695 ifrs-full:OperatingSegmentsMember cyd:YuchaiSegmentMember 2021-12-31 0000932695 ifrs-full:EliminationOfIntersegmentAmountsMember 2021-12-31 0000932695 ifrs-full:OperatingSegmentsMember cyd:CorporateSegmentMember 2021-12-31 0000932695 ifrs-full:OperatingSegmentsMember cyd:HIGlobalEnterprisesLimitedSegmentMember 2021-12-31 0000932695 cyd:YuchaiXinLanMember 2022-11-30 2022-11-30 0000932695 cyd:YuchaiXinLanMember 2022-11-30 0000932695 cyd:TrademarksMember 2019-01-01 2019-12-31 0000932695 cyd:CreditFacilityWithDbsBankLtdMember cyd:HongLeongAsiaLimitedMember 2019-01-01 2019-01-01 0000932695 cyd:CreditFacilityWithDbsBankLtdMember 2021-06-25 0000932695 cyd:CreditFacilityWithSumitomoBranchMember 2020-06-24 0000932695 cyd:CreditFacilityWithSumitomoBranchMember currency:USD 2022-04-12 2022-04-12 0000932695 cyd:CreditFacilityWithSumitomoBranchMember currency:SGD 2022-04-12 2022-04-12 0000932695 cyd:YuchaiXinLanMember 2022-11-01 2022-11-30 0000932695 cyd:CreditFacilityWithMUFGSingaporeBranchMember 2023-08-18 0000932695 cyd:CreditFacilityWithMUFGSingaporeBranchMember 2023-08-18 2023-08-18 0000932695 ifrs-full:TopOfRangeMember 2014-07-29 0000932695 ifrs-full:BottomOfRangeMember 2014-07-29 0000932695 ifrs-full:TopOfRangeMember 2014-07-29 2014-07-29 0000932695 ifrs-full:BottomOfRangeMember 2014-07-29 2014-07-29 0000932695 cyd:TranslationOfAmountsFromRenminbiToTheUnitedStatesDollarMember 2024-02-29 0000932695 cyd:YuchaiXinLanMember 2023-02-01 2023-02-28 0000932695 ifrs-full:NoncontrollingInterestsMember 2020-12-31 0000932695 ifrs-full:RetainedEarningsMember 2020-12-31 0000932695 ifrs-full:ReserveOfExchangeDifferencesOnTranslationMember 2020-12-31 0000932695 ifrs-full:ReserveOfSharebasedPaymentsMember 2020-12-31 0000932695 ifrs-full:IssuedCapitalMember 2020-12-31 0000932695 ifrs-full:StatutoryReserveMember 2020-12-31 0000932695 ifrs-full:CapitalReserveMember 2020-12-31 0000932695 cyd:FairValueReserveMember 2020-12-31 0000932695 cyd:PremiumPaidForDiscountOnAcquisitionOfNoncontrollingInterestsMember 2020-12-31 0000932695 ifrs-full:EquityAttributableToOwnersOfParentMember 2020-12-31 0000932695 cyd:PremiumPaidForDiscountOnAcquisitionOfNoncontrollingInterestsMember 2021-12-31 0000932695 cyd:FairValueReserveMember 2021-12-31 0000932695 ifrs-full:NoncontrollingInterestsMember 2021-12-31 0000932695 ifrs-full:ReserveOfSharebasedPaymentsMember 2021-12-31 0000932695 ifrs-full:ReserveOfExchangeDifferencesOnTranslationMember 2021-12-31 0000932695 ifrs-full:RetainedEarningsMember 2021-12-31 0000932695 ifrs-full:CapitalReserveMember 2021-12-31 0000932695 ifrs-full:StatutoryReserveMember 2021-12-31 0000932695 ifrs-full:IssuedCapitalMember 2021-12-31 0000932695 ifrs-full:EquityAttributableToOwnersOfParentMember 2021-12-31 0000932695 ifrs-full:AccumulatedDepreciationAmortisationAndImpairmentMember 2021-12-31 0000932695 ifrs-full:GrossCarryingAmountMember 2021-12-31 0000932695 ifrs-full:GrossCarryingAmountMember ifrs-full:MotorVehiclesMember 2021-12-31 0000932695 ifrs-full:GrossCarryingAmountMember ifrs-full:OfficeEquipmentMember 2021-12-31 0000932695 ifrs-full:GrossCarryingAmountMember cyd:PlantAndMachineryMember 2021-12-31 0000932695 ifrs-full:GrossCarryingAmountMember ifrs-full:ConstructionInProgressMember 2021-12-31 0000932695 ifrs-full:GrossCarryingAmountMember cyd:BuildingsandImprovementsMember 2021-12-31 0000932695 ifrs-full:AccumulatedDepreciationAmortisationAndImpairmentMember cyd:PlantAndMachineryMember 2021-12-31 0000932695 ifrs-full:AccumulatedDepreciationAmortisationAndImpairmentMember ifrs-full:OfficeEquipmentMember 2021-12-31 0000932695 ifrs-full:AccumulatedDepreciationAmortisationAndImpairmentMember ifrs-full:MotorVehiclesMember 2021-12-31 0000932695 ifrs-full:AccumulatedDepreciationAmortisationAndImpairmentMember cyd:FreeholdLandMember 2021-12-31 0000932695 ifrs-full:AccumulatedDepreciationAmortisationAndImpairmentMember cyd:BuildingsandImprovementsMember 2021-12-31 0000932695 ifrs-full:GrossCarryingAmountMember cyd:FreeholdLandMember 2021-12-31 0000932695 cyd:CapitalReservesMember 2021-12-31 0000932695 cyd:StatutoryGeneralReserveMember 2021-12-31 0000932695 ifrs-full:WarrantyProvisionMember 2021-12-31 0000932695 ifrs-full:OnerousContractsProvisionMember 2021-12-31 0000932695 cyd:PRCWithholdingTaxOnDividendIncomeMember 2021-12-31 0000932695 ifrs-full:AtFairValueMember 2022-12-31 0000932695 ifrs-full:AccumulatedDepreciationAmortisationAndImpairmentMember 2022-12-31 0000932695 ifrs-full:GrossCarryingAmountMember 2022-12-31 0000932695 cyd:PRCWithholdingTaxOnDividendIncomeMember 2022-12-31 0000932695 ifrs-full:LongtermBorrowingsMember 2021-12-31 0000932695 ifrs-full:ShorttermBorrowingsMember 2021-12-31 0000932695 cyd:LeaseLiabilitiesNoncurrentMember 2021-12-31 0000932695 cyd:LeaseLiabilitiesCurrentMember 2021-12-31 0000932695 ifrs-full:OfficeEquipmentMember 2021-12-31 0000932695 cyd:LeaseholdLandMember 2021-12-31 0000932695 ifrs-full:MotorVehiclesMember 2021-12-31 0000932695 cyd:OfficeFurnitureFittingsAndEquipmentMember 2021-12-31 0000932695 ifrs-full:FinancialEffectOfChangesInAccountingPolicyMember 2021-12-31 0000932695 ifrs-full:FinancialEffectOfChangesInAccountingPolicyMember 2022-12-31 0000932695 ifrs-full:AccumulatedDepreciationAmortisationAndImpairmentMember ifrs-full:GoodwillMember 2021-12-31 0000932695 ifrs-full:GrossCarryingAmountMember ifrs-full:BrandNamesMember 2021-12-31 0000932695 ifrs-full:GrossCarryingAmountMember ifrs-full:IntangibleAssetsUnderDevelopmentMember 2021-12-31 0000932695 ifrs-full:GrossCarryingAmountMember cyd:TechnologyKnowHowMember 2021-12-31 0000932695 ifrs-full:GrossCarryingAmountMember ifrs-full:GoodwillMember 2021-12-31 0000932695 ifrs-full:AccumulatedDepreciationAmortisationAndImpairmentMember cyd:TechnologyKnowHowMember 2021-12-31 0000932695 cyd:FairValueReserveMember 2022-12-31 0000932695 ifrs-full:RetainedEarningsMember 2022-12-31 0000932695 ifrs-full:CapitalReserveMember 2022-12-31 0000932695 ifrs-full:StatutoryReserveMember 2022-12-31 0000932695 ifrs-full:NoncontrollingInterestsMember 2022-12-31 0000932695 ifrs-full:EquityAttributableToOwnersOfParentMember 2022-12-31 0000932695 cyd:PremiumPaidForDiscountOnAcquisitionOfNoncontrollingInterestsMember 2022-12-31 0000932695 ifrs-full:IssuedCapitalMember 2022-12-31 0000932695 ifrs-full:AccumulatedDepreciationAmortisationAndImpairmentMember ifrs-full:ConstructionInProgressMember 2022-12-31 0000932695 ifrs-full:AccumulatedDepreciationAmortisationAndImpairmentMember cyd:FreeholdLandMember 2022-12-31 0000932695 ifrs-full:AccumulatedDepreciationAmortisationAndImpairmentMember ifrs-full:OfficeEquipmentMember 2022-12-31 0000932695 ifrs-full:GrossCarryingAmountMember ifrs-full:ConstructionInProgressMember 2022-12-31 0000932695 ifrs-full:GrossCarryingAmountMember cyd:PlantAndMachineryMember 2022-12-31 0000932695 ifrs-full:GrossCarryingAmountMember ifrs-full:OfficeEquipmentMember 2022-12-31 0000932695 ifrs-full:GrossCarryingAmountMember ifrs-full:MotorVehiclesMember 2022-12-31 0000932695 ifrs-full:GrossCarryingAmountMember cyd:BuildingsandImprovementsMember 2022-12-31 0000932695 cyd:PlantAndMachineryMember 2022-12-31 0000932695 cyd:BuildingsandImprovementsMember 2022-12-31 0000932695 cyd:FreeholdLandMember 2022-12-31 0000932695 ifrs-full:GrossCarryingAmountMember cyd:FreeholdLandMember 2022-12-31 0000932695 ifrs-full:AccumulatedDepreciationAmortisationAndImpairmentMember ifrs-full:MotorVehiclesMember 2022-12-31 0000932695 ifrs-full:ConstructionInProgressMember 2022-12-31 0000932695 ifrs-full:MotorVehiclesMember 2022-12-31 0000932695 ifrs-full:OfficeEquipmentMember 2022-12-31 0000932695 ifrs-full:AccumulatedDepreciationAmortisationAndImpairmentMember cyd:PlantAndMachineryMember 2022-12-31 0000932695 ifrs-full:AccumulatedDepreciationAmortisationAndImpairmentMember cyd:BuildingsandImprovementsMember 2022-12-31 0000932695 ifrs-full:ShorttermBorrowingsMember 2022-12-31 0000932695 ifrs-full:LongtermBorrowingsMember 2022-12-31 0000932695 cyd:OtherFinancialLiabilityMember 2022-12-31 0000932695 ifrs-full:GoodwillMember 2022-12-31 0000932695 cyd:TechnologyKnowHowMember 2022-12-31 0000932695 ifrs-full:GrossCarryingAmountMember cyd:TechnologyKnowHowMember 2022-12-31 0000932695 ifrs-full:GrossCarryingAmountMember ifrs-full:IntangibleAssetsUnderDevelopmentMember 2022-12-31 0000932695 ifrs-full:GrossCarryingAmountMember ifrs-full:GoodwillMember 2022-12-31 0000932695 ifrs-full:AccumulatedDepreciationAmortisationAndImpairmentMember ifrs-full:GoodwillMember 2022-12-31 0000932695 ifrs-full:GrossCarryingAmountMember ifrs-full:BrandNamesMember 2022-12-31 0000932695 ifrs-full:BrandNamesMember 2022-12-31 0000932695 ifrs-full:AccumulatedDepreciationAmortisationAndImpairmentMember cyd:TechnologyKnowHowMember 2022-12-31 0000932695 cyd:CapitalReservesMember 2022-12-31 0000932695 cyd:StatutoryGeneralReserveMember 2022-12-31 0000932695 cyd:GeneralSurplusReserveMember 2022-12-31 0000932695 cyd:OfficeFurnitureFittingsAndEquipmentMember 2022-12-31 0000932695 cyd:LeaseholdLandMember 2022-12-31 0000932695 ifrs-full:WarrantyProvisionMember 2022-12-31 0000932695 ifrs-full:OnerousContractsProvisionMember 2022-12-31 0000932695 ifrs-full:AtFairValueMember 2023-12-31 0000932695 ifrs-full:AccumulatedDepreciationAmortisationAndImpairmentMember 2023-12-31 0000932695 ifrs-full:GrossCarryingAmountMember 2023-12-31 0000932695 cyd:PRCWithholdingTaxOnDividendIncomeMember 2023-12-31 0000932695 ifrs-full:FinancialEffectOfChangesInAccountingPolicyMember 2023-12-31 0000932695 cyd:FairValueReserveMember 2023-12-31 0000932695 cyd:PremiumPaidForDiscountOnAcquisitionOfNoncontrollingInterestsMember 2023-12-31 0000932695 ifrs-full:EquityAttributableToOwnersOfParentMember 2023-12-31 0000932695 ifrs-full:NoncontrollingInterestsMember 2023-12-31 0000932695 ifrs-full:IssuedCapitalMember 2023-12-31 0000932695 ifrs-full:StatutoryReserveMember 2023-12-31 0000932695 ifrs-full:CapitalReserveMember 2023-12-31 0000932695 ifrs-full:RetainedEarningsMember 2023-12-31 0000932695 ifrs-full:ConstructionInProgressMember 2023-12-31 0000932695 cyd:PlantAndMachineryMember 2023-12-31 0000932695 ifrs-full:AccumulatedDepreciationAmortisationAndImpairmentMember cyd:FreeholdLandMember 2023-12-31 0000932695 ifrs-full:AccumulatedDepreciationAmortisationAndImpairmentMember cyd:BuildingsandImprovementsMember 2023-12-31 0000932695 ifrs-full:MotorVehiclesMember 2023-12-31 0000932695 ifrs-full:GrossCarryingAmountMember ifrs-full:OfficeEquipmentMember 2023-12-31 0000932695 ifrs-full:GrossCarryingAmountMember cyd:PlantAndMachineryMember 2023-12-31 0000932695 ifrs-full:GrossCarryingAmountMember ifrs-full:ConstructionInProgressMember 2023-12-31 0000932695 ifrs-full:GrossCarryingAmountMember cyd:BuildingsandImprovementsMember 2023-12-31 0000932695 ifrs-full:GrossCarryingAmountMember cyd:FreeholdLandMember 2023-12-31 0000932695 cyd:BuildingsandImprovementsMember 2023-12-31 0000932695 cyd:FreeholdLandMember 2023-12-31 0000932695 ifrs-full:AccumulatedDepreciationAmortisationAndImpairmentMember ifrs-full:OfficeEquipmentMember 2023-12-31 0000932695 ifrs-full:AccumulatedDepreciationAmortisationAndImpairmentMember cyd:PlantAndMachineryMember 2023-12-31 0000932695 ifrs-full:AccumulatedDepreciationAmortisationAndImpairmentMember ifrs-full:ConstructionInProgressMember 2023-12-31 0000932695 ifrs-full:OfficeEquipmentMember 2023-12-31 0000932695 ifrs-full:AccumulatedDepreciationAmortisationAndImpairmentMember ifrs-full:MotorVehiclesMember 2023-12-31 0000932695 ifrs-full:GrossCarryingAmountMember ifrs-full:MotorVehiclesMember 2023-12-31 0000932695 ifrs-full:ShorttermBorrowingsMember 2023-12-31 0000932695 ifrs-full:LongtermBorrowingsMember 2023-12-31 0000932695 cyd:OtherFinancialLiabilityMember 2023-12-31 0000932695 ifrs-full:GrossCarryingAmountMember ifrs-full:GoodwillMember 2023-12-31 0000932695 ifrs-full:GrossCarryingAmountMember ifrs-full:BrandNamesMember 2023-12-31 0000932695 ifrs-full:GrossCarryingAmountMember ifrs-full:IntangibleAssetsUnderDevelopmentMember 2023-12-31 0000932695 ifrs-full:BrandNamesMember 2023-12-31 0000932695 cyd:TechnologyKnowHowMember 2023-12-31 0000932695 ifrs-full:AccumulatedDepreciationAmortisationAndImpairmentMember ifrs-full:GoodwillMember 2023-12-31 0000932695 ifrs-full:AccumulatedDepreciationAmortisationAndImpairmentMember cyd:TechnologyKnowHowMember 2023-12-31 0000932695 ifrs-full:GrossCarryingAmountMember cyd:TechnologyKnowHowMember 2023-12-31 0000932695 ifrs-full:GoodwillMember 2023-12-31 0000932695 cyd:CapitalReservesMember 2023-12-31 0000932695 cyd:StatutoryGeneralReserveMember 2023-12-31 0000932695 cyd:GeneralSurplusReserveMember 2023-12-31 0000932695 cyd:OfficeFurnitureFittingsAndEquipmentMember 2023-12-31 0000932695 cyd:LeaseholdLandMember 2023-12-31 0000932695 ifrs-full:OnerousContractsProvisionMember 2023-12-31 0000932695 ifrs-full:WarrantyProvisionMember 2023-12-31 iso4217:CNY iso4217:USD xbrli:pure xbrli:shares iso4217:SGD utr:Day utr:Year utr:Month iso4217:CNY xbrli:shares iso4217:USD xbrli:shares cyd:Subsidiaries cyd:Customer utr:km cyd:JointVenture cyd:Hours utr:Y
Table of Contents
 
 
UNITED STATES
SECURITIES AND EXCHANGE COMMISSION
Washington, D.C. 20549
 
 
FORM
20-F
 
 
 
REGISTRATION STATEMENT PURSUANT TO SECTION 12(b) OR 12(g) OF THE SECURITIES EXCHANGE ACT OF 1934
OR
 
ANNUAL REPORT PURSUANT TO SECTION 13 OR 15(d) OF THE SECURITIES EXCHANGE ACT OF 1934
For the fiscal year ended December 31, 2023
OR
 
TRANSITION REPORT PURSUANT TO SECTION 13 OR 15(d) OF THE SECURITIES EXCHANGE ACT OF 1934
OR
 
SHELL COMPANY REPORT PURSUANT TO SECTION 13 OR 15(d) OF THE SECURITIES EXCHANGE ACT OF 1934
Date of event requiring this shell company report
For the transition period from     to
Commission file number
1-13522
 
 
China Yuchai International Limited
(Exact Name of Registrant as Specified in Its Charter)
 
Not Applicable
 
Bermuda
(Translation of Registrant’s Name
Into English)
 
(Jurisdiction of Incorporation or
Organization)
16 Raffles Quay
#39-01A
Hong Leong Building
Singapore 048581
(Address of Principal Executive Offices)
Loo Choon Sen
Chief Financial Officer
16 Raffles Quay
#39-01A
Hong Leong Building
Singapore 048581
Tel: +65 6220 8411
Fax: +65 6221 1172
(Name, Telephone,
E-mail
and/or Facsimile number and Address of Company Contact Person)
Securities registered or to be registered pursuant to Section 12(b) of the Act:
 
Title of Each Class
 
Trading
Symbol(s)
 
Name of Each Exchange on Which Registered
Common Stock, par value US$0.10 per Share   CYD   The New York Stock Exchange

Table of Contents
Securities registered or to be registered pursuant to Section 12(g) of the Act:
None
(Title of Class)
Securities for which there is a reporting obligation pursuant to Section 15(d) of the Act
None
(Title of Class)
 
 
Indicate the number of outstanding shares of each of the issuer’s classes of capital or common stock as of the close of the period covered by the annual report.
As of December 31, 2023, 40,858,290 shares of common stock, par value US$0.10 per share, and one special share, par value US$0.10, were issued and outstanding.
Indicate by check mark if the registrant is a well-known seasoned issuer, as defined in Rule 405 of the Securities Act. Yes ☐ No
If this report is an annual or transition report, indicate by check mark if the registrant is not required to file reports pursuant to Section 13 or 15(d) of the Securities Exchange Act of 1934. Yes ☐ No ☒
Note - Checking the box above will not relieve any registrant required to file reports pursuant to Section 13 or 15(d) of the Securities Exchange Act of 1934 from their obligations under those Sections.
Indicate by check mark whether the registrant: (1) has filed all reports required to be filed by Section 13 or 15(d) of the Securities Exchange Act of 1934 during the preceding 12 months (or for such shorter period that the registrant was required to file such reports), and (2) has been subject to such filing requirements for the past 90 days. Yes ☒ No ☐
Indicate by check mark whether the registrant has submitted electronically every Interactive Data File required to be submitted pursuant to Rule 405 of Regulation
S-T
(§232.405 of this chapter) during the preceding 12 months (or for such shorter period that the registrant was required to submit such files). Yes ☒ No ☐
Indicate by check mark whether the registrant is a large accelerated filer, an accelerated filer, a
non-accelerated
filer, or an emerging growth company. See definition of “large accelerated filer,” “accelerated filer,” and “emerging growth company” in Rule
12b-2
of the Exchange Act.
 
Large accelerated filer      Accelerated filer  
Non-accelerated
filer
     Emerging growth company  
If an emerging growth company that prepares its financial statements in accordance with U.S. GAAP, indicate by check mark if the registrant has elected not to use the extended transition period for complying with any new or revised financial accounting standards† provided pursuant to Section 13(a) of the Exchange Act. ☐
† The term “new or revised financial accounting standard” refers to any update issued by the Financial Accounting Standards Board to its Accounting Standards Codification after April 5, 2012.
Indicate by check mark whether the registrant has filed a report on and attestation to its management’s assessment of the effectiveness of its internal control over financial reporting under Section 404(b) of the Sarbanes-Oxley Act (15 U.S.C. 7262(b)) by the registered public accounting firm that prepared or issued its audit report.
If securities are registered pursuant to Section 12(b) of the Act, indicate by check mark whether the financial statements of the registrant included in the filing reflect the correction of an error to previously issued financial statements.
Indicate by check mark whether any of those error corrections are restatements that required a recovery analysis of incentive-based compensation received by any of the registrant’s executive officers during the relevant recovery period pursuant to §240.10D-1(b). ☐
Indicate by check mark which basis of accounting the registrant has used to prepare the financial statements included in this filing:
 
U.S. GAAP ☐
  
International Financial Reporting Standards as issued
by the International Accounting Standards Board ☒
   Other ☐
If “Other” has been checked in response to the previous question, indicate by check mark which financial statement item the registrant has elected to follow. Item 17 ☐ Item 18  ☐
If this is an annual report, indicate by check mark whether the registrant is a shell company (as defined in Rule
12b-2
of the Exchange Act). Yes ☐ No 
(APPLICABLE ONLY TO ISSUERS INVOLVED IN BANKRUPTCY PROCEEDINGS DURING THE PAST FIVE YEARS)
Indicate by check mark whether the registrant has filed all documents and reports required to be filed by Sections 12, 13 or 15(d) of the Securities Exchange Act of 1934 subsequent to the distribution of securities under a plan confirmed by a court. Yes ☐ No ☐
 
 
 
 

Table of Contents


Table of Contents

TABLE OF CONTENTS

CHINA YUCHAI INTERNATIONAL LIMITED

 

     Page  

Certain Definitions and Supplemental Information

     2  

Cautionary Statements with Respect to Forward-Looking Statements

     2  

Summary of Risk Factors

     3  

Part I

  

Item 1. Identity of Directors, Senior Management and Advisers

     4  

Item 2. Offer Statistics and Expected Timetable

     4  

Item 3. Key Information

     5  

Item 4. Information on the Company

     25  

Item 4A. Unresolved Staff Comments

     41  

Item 5. Operating and Financial Review and Prospects

     41  

Item 6. Directors, Senior Management and Employees

     51  

Item 7. Major Shareholders and Related Party Transactions

     60  

Item 8. Financial Information

     63  

Item 9. The Offer and Listing

     65  

Item 10. Additional Information

     65  

Item 11. Quantitative and Qualitative Disclosures About Market Risk

     77  

Item 12. Description of Securities Other Than Equity Securities

     79  

Part II

  

Item 13. Defaults, Dividend Arrearages and Delinquencies

     79  

Item 14. Material Modifications to the Rights of Security Holders and Use of Proceeds

     79  

Item 15. Controls and Procedures

     79  

Item 16A. Audit Committee Financial Expert

     80  

Item 16B. Code of Ethics

     80  

Item 16C. Principal Accountants Fees and Services

     80  

Item 16D. Exemptions from the Listing Standards for Audit Committees

     81  

Item 16E. Purchases of Equity Securities by the Issuer and Affiliated Purchasers

     81  

Item 16F. Change in Registrant’s Certifying Accountant

     81  

Item 16G. Corporate Governance

     81  

Item 16H. Mine Safety Disclosure

     81  

Item 16I. Disclosure Regarding Foreign Jurisdictions that Prevent Inspections

     81  

Item 16J. Insider Trading Policies

     81  

Item 16K. Cybersecurity

     81  

Part III

  

Item 17. Financial Statements

     82  

Item 18. Financial Statements

     83  

Item 19. Exhibits

     84  

Signatures

     86  

Consolidated Financial Statements

     F-1  

 

1


Table of Contents

Certain Definitions and Supplemental Information

All references to “China” and “PRC” in this Annual Report are references to the People’s Republic of China. Unless otherwise specified, all references in this Annual Report to “US dollar” or “US$” are to the United States dollar; all references to “Renminbi” or “RMB” are to Renminbi, the legal tender currency of China; all references to “S$” are to the Singapore dollar, the legal tender currency of Singapore. Unless otherwise specified, translation of amounts for the convenience of the reader has been made in this Annual Report (i) from Renminbi to US dollar at the rate of RMB 7.1036 = US$1.00, the rate quoted by the People’s Bank of China, or the PBOC, on February 29, 2024, and (ii) from Singapore dollar to US dollar at the rate of S$1.3457 = US$1.00, the noon buying rate in New York for cable transfers payable in foreign currencies as certified for customs purposes by the Federal Reserve Bank of New York on February 29, 2024. No representation is made that the Renminbi amounts or Singapore dollar amounts could have been, or could be, converted into US dollar at rates specified herein or any other rate.

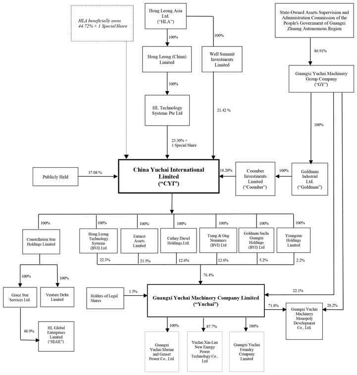
As used in this Annual Report, unless the context otherwise requires, the terms “the Company”, “the Group”, “CYI”, “we”, “us”, “our” and “our Company” refer to China Yuchai International Limited, or as the context requires, China Yuchai International Limited and its subsidiaries. All references herein to “Yuchai” are to Guangxi Yuchai Machinery Company Limited and its subsidiaries and, prior to its incorporation in July 1992, to the machinery business of its predecessor, Guangxi Yulin Diesel Engine Factory, or Yulin Diesel. In the restructuring of Yulin Diesel in July 1992, its other businesses were transferred to Guangxi Yuchai Machinery Group Company, which became a shareholder of Yuchai. All references herein to “GY” are to Guangxi Yuchai Machinery Group Company (formerly known as Guangxi Yuchai Machinery Holdings Company, and also Guangxi Yuchai Machinery Group Company Limited). All references herein to “the GY Group” are to GY and its subsidiaries. In May 1993, in order to finance further expansion, Yuchai sold shares to the Company. All references herein to “Foreign Shares” are to the shares sold by Yuchai to non-Chinese legal and natural persons (currently only CYI). All references to “HLGE” are to HL Global Enterprises Limited (formerly known as HLG Enterprise Limited); and all references to the “HLGE group” are to HLGE and its subsidiaries. All references to “TCL” are to Thakral Corporation Ltd; and all references to the “TCL group” are to TCL and its subsidiaries.

As of December 31, 2023, 40,858,290 shares of our common stock, par value US$0.10 per share, or Common Stock, and one special share, par value US$0.10, of our Common Stock were issued and outstanding. The weighted average shares of common stock outstanding during the year was 40,858,290. Unless otherwise indicated herein, all percentage share amounts with respect to the Company are based on the weighted average number of shares of 40,858,290 for 2023. As of February 29, 2024, 40,858,290 shares of our Common Stock, and one special share, par value US$0.10 were issued and outstanding.

In China, Euro emission standards are equivalent to National emission standards and references to National emission standards are equivalent to references to Euro emission standards. All references to Tier-3 and Tier-4 emission standards are to emission standards adopted by the Ministry of Ecology and Environment of the People’s Republic of China, or the “MEE”, applicable to diesel engines used in off-road machinery.

All references to “CAAM” are to the China Association of Automobile Manufacturers. Unless stated otherwise, all data related to the commercial vehicle market in China in this Annual Report is attributed to CAAM.

Our consolidated financial statements are reported in Renminbi and prepared in conformity with International Financial Reporting Standards as issued by the International Accounting Standards Board (“IFRS”). Totals presented in this Annual Report may not correctly total due to rounding of numbers. References to a particular fiscal year are to the period ended December 31 of such year.

The financial and operational data included in this Annual Report reflect Yuchai’s current classification system for light-, medium- and heavy-duty engines. Under this classification system, light-duty engines have engine capacity of 3.8 liters or less; medium-duty engines have engine capacity of between 3.8 liters and 7.0 liters; and heavy-duty engines have engine capacity of more than 7.0 liters.

Cautionary Statements with Respect to Forward-Looking Statements

This Annual Report may contain forward-looking statements that reflect our current expectations, beliefs, assumption and views of future events which we believe may affect our financial condition, results of operations, business and prospects. The forward-looking statements are made under the “safe-harbor” provisions of the U.S. Private Securities Litigation Reform Act of 1995. All statements other than statements of historical fact are statements that may be deemed forward-looking statements.

The words such as “believe” “expect”, “anticipate”, “project”, “target”, “optimistic”, “confident that”, “continue to”, “predict”, “intend”, “aim”, “will” or similar expressions in this Annual Report are intended to identify forward-looking statements. We wish to caution readers that the forward-looking statements contained in this Annual Report, which include all statements that, at the time made, address future results of operations, are based upon our interpretation of factors affecting our business and operations. These forward-looking statements include statements relating to:

 

 

our goal and strategies;

 

2


Table of Contents

 

our future business development, financial conditions, and results of operations;

 

 

the expected growth of the diesel and natural gas engine industry as well as the electric and new energy vehicles (“NEV”) industry including hybrid, pure electric vehicles, fuel cell electric vehicles and other alternative energy-powered vehicles;

 

 

our expectations regarding demand for and market acceptance of our products and services;

 

 

our expectations regarding our relationships with customers, suppliers, third-party service providers, strategic partners, and other stakeholders;

 

 

competition in our industry and from the growing NEV market;

 

 

relevant government policies and regulations relating to our industry;

 

 

general political, economic and social conditions globally and in China; and

 

 

assumptions underlying or related to any of the foregoing.

Known or unknown risks, uncertainties and other factors, including those discussed in “Item 3. Key Information — D. Risk Factors”, may cause our actual results, performance or achievements to be materially different from those expressed in, or implied by, the forward-looking statements contained in this Annual Report. Accordingly, we can give no assurances that any of the events anticipated by these forward-looking statements will transpire or occur or, if any of the foregoing factors or other risks and uncertainties described elsewhere in this Annual Report were to occur, what impact they will have on these forward-looking statements, including the results of our operations or financial condition. In view of these uncertainties, you are cautioned not to place undue reliance on these forward-looking statements. We expressly disclaim any obligation to publicly revise any forward-looking statements contained in this Annual Report to reflect the occurrence of events after the date of this Annual Report.

Summary of Risk Factors

Our business is subject to a number of risks and uncertainties, including those described in Item 3.B. of this Annual Report. If any of those risks are realized, our business, financial condition and results of operations could be materially and adversely affected. Set forth below is a summary list of the key risks to our business:

Risks Related to Our Business and Industry

 

 

The diesel engine business in China is dependent in large part on the performance of the Chinese and the global economy. Adverse economic developments in China or in the global economy could have a material adverse effect on our financial condition, results of operations, business or prospects.

 

 

The diesel engine business in China is dependent in large part on relevant government policies. As a result, our financial condition, results of operations, business and prospects could be adversely affected by changes in government policies in China.

 

 

We have previously identified material weaknesses in our internal control over financial reporting and cannot assure you that material weaknesses will not be identified in the future. Our failure to implement and maintain effective internal control over financial reporting could result in material misstatements in our financial statements which could require us to restate financial statements in the future, or cause us not to be able to provide timely financial information, which may cause investors to lose confidence in our reported financial information and have a negative effect on our stock price.

 

 

We depend on and expect to continue to depend on our largest customers for a significant percentage of our sales.

 

 

We are dependent on our suppliers, some of whom are our single source suppliers for the components they supply.

 

 

Competition in China from other diesel engine manufacturers may adversely affect our financial condition, results of operations, business or prospects.

 

 

China’s vehicle industry is experiencing changes under initiatives and preferential policies in China to develop energy saving and new energy vehicles. It may lead to decrease in demand for our engines affecting our market share and profitability.

 

 

If we are not able to continually improve our existing engine products and develop new engine products or successfully enter into other markets, we may become less competitive, and our financial condition, results of operations, business and prospects will be adversely affected.

 

3


Table of Contents

 

We are or may be subject to risks associated with strategic alliances, including joint ventures.

 

 

Our financial condition, results of operations, business or prospects may be adversely affected to the extent we are unable to continue our sales growth.

 

 

We are subject to risks associated with being subject to U.S. trade controls laws and regulations.

 

 

We are dependent on information technology and our systems and infrastructure face certain risks, including cybersecurity risks and data leakage risks. Any failure to comply with the various applicable laws and regulations related to data security and cybersecurity could lead to liabilities, penalties or other regulatory actions, which could have a material and adverse effect on our business, financial condition and results of operations.

 

 

We utilize, and our subsidiaries may utilize, equity incentive plans to attract, retain, and motivate management and employees which can have a dilutive effect on your investment in us and our interests in our subsidiaries.

Risks related to Corporate Structure

 

 

Our financial condition, results of operations, business and prospects may be adversely affected if we are unable to implement the Reorganization Agreement and the Cooperation Agreement.

 

 

Our controlling shareholder’s interests may differ from those of our other shareholders.

 

 

We may experience a change of control as a result of sale or disposal of shares of our Common Stock by our controlling shareholders.

 

 

We have in the past experienced and may in the future experience disagreements and difficulties with the shareholders in Yuchai.

General Risk Factors

 

 

International trade policy dynamics may adversely affect our business.

 

 

The PRC government can exercise influence over the conduct of business in China. Changes in and uncertainties relating to political or social conditions, government policies or regulations in China could have a material and adverse effect on our business and results of operations.

 

 

Changes in tax laws or tax rulings could negatively impact our income tax provision and net income.

 

 

Uncertainties in the interpretation and enforcement of PRC laws and regulations could limit the legal protections available to you and us.

 

 

We are a holding company and depend on the ability of our subsidiaries to distribute funds to us in order to satisfy our financial obligations and to make dividend payments. Regulations in China regarding currency conversion could limit our ability to obtain sufficient foreign currency to satisfy our foreign currency requirements or to pay dividends to shareholders.

 

 

Securities offerings that we may conduct in the future may be subject to the approval, filing or other administration requirements of the China Securities Regulatory Commission, or the CSRC, the Cyberspace Administration of China, or the CAC, or other PRC governmental authorities, and we cannot assure you that we will be able to obtain such approval, satisfy such requirements or complete such filings.

 

 

United States regulators may be limited in their ability to conduct investigations or inspections of our operations in China.

 

 

PRC regulation of loans to and direct investment in PRC entities by offshore holding companies and governmental control of currency conversion may restrict or delay us from using the proceeds of our offshore offerings to make loans or additional capital contributions to our PRC subsidiaries, which could adversely affect our liquidity and our ability to fund and expand our business.

PART I

ITEM 1. IDENTITY OF DIRECTORS, SENIOR MANAGEMENT AND ADVISERS

Not Applicable.

ITEM 2. OFFER STATISTICS AND EXPECTED TIMETABLE

Not Applicable.

 

4


Table of Contents

ITEM 3. KEY INFORMATION

 

A.

[Reserved]

 

B.

Capitalization and Indebtedness

Not applicable

 

C.

Reasons for the Offer and Use of Proceeds

Not applicable

 

D.

Risk Factors

Risks Related to Our Business and Industry

The diesel engine business in China is dependent in large part on the performance of the Chinese and the global economy. Adverse economic developments in China or in the global economy could have a material adverse effect on our financial condition, results of operations, business or prospects.

Our operations and performance depend significantly on economic conditions in China and globally. Economic factors such as GDP growth, industrial output, consumer spending, and trade dynamics directly influence the demand for our diesel products in various sectors such as transportation, construction, agriculture, and manufacturing. During periods of economic expansion, the demand for trucks, construction machinery and other applications of diesel engines generally increases. Conversely, uncertainty about current global economic conditions or adverse changes in the economy could lead to a significant decline in the diesel engine industry which is generally adversely affected by a decline in demand.

The interconnectivity of the global economy implies that economic events and trends in major markets like the United States and Europe, and emerging economies in Asia Pacific region can likewise impact the demand for diesel engines in China. Factors like trade tensions, geopolitical risks, and shifts in consumer preferences in these markets can have ripple effects on global trade flows and economic activities, ultimately influencing demand for our products sold both in China and overseas.

In addition, the performance of the Chinese economy affects, to a significant degree, our financial condition, results of operations, business and prospects. Uncertainty and adverse changes in the Chinese economy could also increase costs associated with developing our products, increase the cost and decrease the availability of potential sources of financing, and increase our exposure to material losses from our investments, any of which could have a material adverse impact on our financial condition and operating results.

The diesel engine business in China is dependent in large part on relevant government policies. As a result, our financial condition, results of operations, business and prospects could be adversely affected by changes in government policies in China.

Our business is heavily dependent on government policies, which significantly influence various aspects of the industry, including productions, emission regulations, subsidies, and market demand.

Government policies in China regarding emissions standards, fuel efficiency requirements, and environmental regulations directly affect the design, production, and sale of diesel engines as well as the market demand on new energy power solutions. These policies serve as the framework within which our operations are conducted and directly influence our strategies and activities across various aspects of our business. In recent years, the government policies in China have encouraged energy conservation and carbon reduction. Following China’s announcement in September 2020 that China intends to hit peak carbon emissions by 2030 and carbon neutrality by 2060, we have seen the development of policies relating to this topic across different sectors issued by ministerial or other levels of the government in China. Such policy changes may de-emphasize the use of diesel engines and encourage increased use of cleaner energy alternatives, and any such changes may adversely affect our financial condition, results of operations, business or prospects. Compliance with emission and fuel efficiency requirements necessitates the integration of advanced technologies into our products to optimize performance while minimizing energy consumption. Moreover, stringent environmental regulations govern our operations, requiring robust waste management practices and emissions control measures to mitigate environmental impact. Non-compliance with these regulations would result in significant financial and reputational risks. Therefore, our ability to align with and proactively respond to government policies is fundamental to our continued success and sustainability in the dynamic diesel engine market in China.

Government policies also influence market demand for diesel engines indirectly by shaping economic conditions, infrastructure development, and investment in transportation sectors. For instance, policies promoting infrastructure development, such as the construction of highways, railways, and ports, can drive demand for heavy-duty vehicles powered by diesel engines. Subsidies or incentives for agricultural machinery powered by diesel engines can boost sales in the agricultural sector. The government incentive schemes have, directly or indirectly, contributed to our overall engine sales in the past. However, since government policies may be changed from time to time, we cannot guarantee our continuous compliance with or benefit from the government policies.

 

5


Table of Contents

We have previously identified material weaknesses in our internal control over financial reporting and cannot assure you that material weaknesses will not be identified in the future. Our failure to implement and maintain effective internal control over financial reporting could result in material misstatements in our financial statements which could require us to restate financial statements in the future, or cause us not to be able to provide timely financial information, which may cause investors to lose confidence in our reported financial information and have a negative effect on our stock price.

We reported material weaknesses in our internal control over financial reporting as of December 31, 2005 to 2011, and our management concluded that our disclosure controls and procedures and our internal control over financial reporting were not effective for that period. However, since the year ended December 31, 2012, we have not identified any material weaknesses in our internal control over financial reporting. Our management concluded that our disclosure controls and procedures and our internal control over financial reporting were effective for the financial years ended December 31, 2012 to 2023. See “Item 15. Controls and Procedures.” Our independent registered public accounting firm has expressed an unqualified opinion on the effectiveness of our internal control over financial reporting for the financial years ended December 31, 2012 to 2023.

We cannot assure you that material weaknesses or significant deficiencies in our internal control over financial reporting will not be identified in the future. Any failure to maintain or improve existing controls or implement new controls could result in material weaknesses or significant deficiencies and cause us to fail to meet our periodic reporting obligations, which in turn could cause our shares to be delisted or suspended from trading on the New York Stock Exchange (“NYSE”). In addition, any such failure could result in material misstatements in our financial statements and require us to restate our financial statements and adversely affect the results of annual management evaluations regarding the effectiveness of our internal control over financial reporting. Any of the foregoing could cause investors to lose confidence in our reported financial information, leading to a decline in our share price.

We depend on and expect to continue to depend on our largest customers for a significant percentage of our sales.

In 2023, our sales to our top five customers accounted for 37.9% of our total revenue. Our top customer is one of the leading automobile manufacturer groups in China. This group includes one of the largest automobile companies in China and other affiliated or controlled diesel truck manufacturers. In 2023, sales to our top customer as a group accounted for 13.5% of our total revenue, including 5.4% to one entity within the group. Although we consider our relationship with our top customers to be good, the loss of one or more of our top customers, whether singly or combined together, would have a material adverse effect on our financial condition, results of operations, business or prospects.

Our dependency on purchases made by our top customers exposes us to risks associated with their liquidity and purchasing decisions. Any adverse changes in their financial stability, market position, or purchasing patterns could adversely impact our sales volume and revenue. We cannot assure you that our top customers will be able to repay all the money they owe to us. Our top customers may also not be able to continue purchasing the same volume of products from us, which would reduce our overall sales volume. In addition, fluctuation in the economic environment or industry-specific challenges may lead to reduced demand from these major customers, further intensifying the risks.

Our top customer is part of our competitor’s group, which also operates in the engine market in China. Although we believe that the companies within our top customer’s group generally make independent purchasing decisions based on end-user preferences, we cannot assure you that manufacturers associated with our top customer will not preferentially purchase engines manufactured by companies within their own group over those manufactured by us.

We are dependent on our suppliers, some of whom are our single source suppliers for the components they supply.

Our engine models use parts that we purchase from external suppliers, with some of our suppliers serving as the single source for relevant components. Our reliance on single-source suppliers presents risks related to, among other things, disruptions in the supplier’s business, operations and supply chain. Any such disruptions could in turn lead to shortages or delivery delays for our component parts, as well as potential component failures. For instance, the global shortage of semiconductor chips in 2021 resulted in delivery delays, leading to the unavailability of components. This shortage negatively impacted our production schedules and volumes, causing disruptions in our manufacturing processes and affecting our ability to meet customer demand. We generally do not enter into long-term agreement with our single-source suppliers. We may not choose to or be able to enter into arrangements with alternative suppliers for these components in order to manage or mitigate these risks. There can be no assurance that we would be able to successfully retain alternative suppliers or supplies on a timely basis, on acceptable terms or at all. Changes in business conditions, force majeure, governmental changes and other factors beyond our control or which we do not presently anticipate, could also affect our suppliers’ ability to deliver components to us on a timely basis or at all. Any of the foregoing could materially and adversely affect our business, results of operations, financial condition and prospects.

 

6


Table of Contents

Competition in China from other diesel engine manufacturers may adversely affect our financial condition, results of operations, business or prospects.

The diesel engine industry in China is highly competitive, with several factors contributing to this competitive landscape:

 

 

improvement in competitors’ products;

 

 

increased production capacity of competitors;

 

 

increased utilization of idle capacity by competitors;

 

 

price competition;

 

 

increased emphasis on new-energy vehicles; and

 

 

consolidations in the diesel engine industry.

We believe that the excess capacity in the diesel engine industry has arisen from time to time, due to fluctuations in market demand. Any excess capacity or decrease in demand in the diesel engine industry could lead to a decrease in prices of diesel engines and as we and our competitors compete through lower prices, this could adversely impact our revenues, margins and overall profitability. Furthermore, if restrictions and tariffs on the import of motor vehicles and motor vehicle parts into China are reduced, competition could increase significantly. An increase in competition as a result of these various factors operating singly or together may adversely affect our financial condition, results of operations, business or prospects as a result of lower gross margins, higher fixed costs or decreasing market share.

Our long-term business prospects will depend largely upon our ability to develop and introduce new and improved products in response to market demands at competitive prices. Our competitors in the diesel engine markets may be able to introduce new or improved engine models that are more favorably received by customers. Competition in the end-user markets could also lead to technological improvements and advances that render our current products obsolete at an earlier than expected date, in which case we may have to depreciate or impair our production equipment more rapidly than planned. Failure to introduce or delays in the introduction of new or improved products at competitive prices could have a material adverse effect on our financial condition, results of operations, business or prospects.

In addition, any consolidations or alliances in our industry may result in higher competition for us from the resulting larger companies. Concentration within our industry, or other potential moves by our competitors, could improve their competitive position and market share and may exert further pricing pressure on us. Any consolidation or alliances in our industry involving our key suppliers or customers may adversely affect our existing relationships and arrangements with them. The loss of one or more of our key suppliers or customers due to consolidation in our industry or otherwise could have a material adverse effect on our business, financial condition and results of operations.

China’s vehicle industry is experiencing changes under initiatives and preferential policies in China to develop energy saving and new energy vehicles. It may lead to decrease in demand for our engines affecting our market share and profitability.

China has promoted the development of energy saving and new energy vehicles, or NEVs, for its vehicle industry through policy actions. NEVs are defined as vehicles powered by alternative sources of energy instead of fossil fuel-powered engines, such as the diesel and natural gas engines that we produce. NEVs include hybrid, pure electric vehicles, fuel cell electric vehicles and other alternative energy-powered vehicles.

These policies in China have set specific industrialization goals for NEVs and plug-in hybrid vehicles, in terms of annual and cumulative production and sales. In addition, a series of supporting subsidies and preferential policies have been implemented to support the NEVs industry in a holistic manner. To shift commercial vehicle market from being “policy-driven” to “market-driven”, China completely phased out purchase subsidies for electric vehicles, or EVs, at the end of 2022. Despite the phase out of subsidies, certain incentives remain. For example, EV buyers are entitled to a 10% purchase tax exemption until the end of 2023. In June 2023, a joint announcement by the Ministry of Finance, the State Taxation Administration and the Ministry of Industry and Information Technology announced the extension of NEV purchasing tax reduction policy. For NEV sales from January 1, 2024 to December 31, 2025, a maximum tax reduction of RMB 30,000 will be applied. For NEV sales from January 1, 2026 to December 31, 2027, a maximum tax reduction of RMB 15,000 will be applied. These subsidies and favorable government policies have resulted in increased sales of NEVs, including EVs in China. According to the CAAM, among 30.1 million vehicles sold in 2023, 9.5 million units were EVs.

 

7


Table of Contents

If the market for electric-powered vehicles continues to develop or develops more quickly than we expect, the additional competition resulting from the growing NEV development could reduce demand for our diesel engines, which could adversely affect our business, financial condition, results of operations and prospects. For information on Yuchai’s new energy products, see “Item 4. Information on the Company – B. Business Overview – Products and Key Product Development – New Energy Products.”

If we are not able to continually improve our existing engine products and develop new engine products or successfully enter into other markets, we may become less competitive, and our financial condition, results of operations, business and prospects will be adversely affected.

Given the highly competitive nature and ongoing evolution of the diesel engine industry in China, we will have to continually improve our existing engine products, develop new engine products and enter into new markets in order to remain competitive. Our long-term business prospects largely depend upon our ability to develop and introduce new or improved products at competitive prices and enter into new local and overseas markets. These future products may utilize different technologies and require market expertise beyond our current scope. We have dedicated substantial resources to improving our product technology, ensuring their competitiveness in the market. Yuchai offers a portfolio of diesel and natural gas engines, along with the development of new energy powertrain systems and environmentally friendly hybrid engines. There is no assurance that our efforts will be successful, or that our new products, including National VI and Tier-4 compliant engines, will be attractive to customers. Research and development efforts may not yield successful outcomes, and our products may not meet all customer needs or gain market acceptance. Additionally, competitors may develop technology more quickly or profitably than us. Failure to yield successful technologies and products could adversely affect our business, financial condition, and results of operations.

The technological requirements to comply with National VI standards have required us to deploy significant resources on improving major engine components, systems and aftertreatment systems which has led to increased costs. The high cost of rare metal supply has resulted in a more expensive exhaust aftertreatment system. If such cost increase cannot not be entirely transferred to our customers and the original equipment manufacturers, it could adversely affect our margins and profitability.

The development of a sustainable market for natural gas and alternative fuel combustion engines and new energy power systems in China may be affected by many factors, some of which are beyond our control, including:

 

 

the emergence of newer, more competitive technologies and products;

 

 

the prices and availability of oil and natural gas and other alternative energy in the future;

 

 

the successful development of natural gas refueling infrastructure for natural gas engines;

 

 

the successful development of new energy powertrain and control systems;

 

 

the structure and implementation of government policies, including the availability of government incentives;

 

 

consumer perceptions of the safety of natural gas engines and new energy powertrain systems; and

 

 

consumer reluctance to adopt new products.

Rapidly changing markets, technology, emerging industry standards and frequent introduction of new products characterize our business. The introduction of new products embodying new technologies, including new manufacturing processes, and the emergence of new industry standards may render our planned product offerings obsolete, less competitive or less marketable. The process of developing our planned products is complex and requires significant continuing costs, development efforts and third party commitments. Our failure to develop new technologies and products and the obsolescence of existing technologies could adversely affect our business, financial condition and operating results. Our success will depend, in part, on our ability to continue to enhance our existing technologies, develop new technology that addresses the increasing sophistication and varied needs of the market, and respond to technological advances and emerging industry standards and practices on a timely and cost-effective basis.

We may face to risks associated with the increased funding requirement and the expansion of customers base for our new energy business and products development.

The expansion of our new energy business and products requires significant capital investment. This includes research and development, manufacturing infrastructure, marketing, and sales efforts to penetrate the market effectively. While we are investing in new products and technologies using funds from our existing operating cash flow, the lack of adequate funding to develop capabilities may pose to us a critical challenge. Additional funding sources, such as loans, equity investment, or strategic partnerships, may be necessary to fuel our growth. The inability to secure sufficient funding may impede our efforts to position ourselves effectively and achieve desired volumes in the market. In addition, our investment in new energy business relies heavily on our ability to accurately align the timing and direction to meet market demand. To position ourselves and fast track the volumes for our new energy products in the market, we may face the challenge to expand our existing customer base and require more cash from various sources of funds including but not limited to external funding for our continuous investment.

 

8


Table of Contents

We are or may be subject to risks associated with strategic alliances, including joint ventures.

We have entered into strategic alliances, including joint ventures, in the past with various third parties to further our business purpose, and we may do so in the future from time to time. These alliances could subject us to a number of risks, including risk associated with sharing propriety information, non-performance by the third parties, among others. We have entered into the following strategic alliances:

 

 

Y&C Engine Co., Ltd. (“Y&C”) is a 45% joint venture of Yuchai established in August 2009 with Jirui United Heavy Industry Co., Ltd. (a joint venture owned by China International Marine Containers Group Ltd, Chery Commercial Vehicle (Anhui) Co., Ltd. and other investors) and Shenzhen City Jiusi Investment Management Co., Ltd. Y&C focuses on the production of heavy-duty vehicle engines. In 2023, Y&C sold 16,260 units of engines, representing a 19% growth from 2022, driven by higher demand in the China heavy-duty truck market as part of the recovery post the COVID-19 pandemic.

 

 

MTU Yuchai Power Company Limited (“MTU Yuchai”) is a 50-50 joint venture of Yuchai and MTU Friedrichshafen GmbH (“MTU”), a subsidiary of Rolls-Royce Power Systems, established in January 2017 for the production of MTU diesel engines in China. MTU Yuchai operates out of Yuchai’s primary manufacturing facilities in Yulin to produce MTU Series 4000 diesel engines primarily for the Chinese off-road market, in particular for power generation and oil and gas applications. In 2023, MTU Yuchai continued its growth in engine production to about 520 units, and engine sales to over 500 units.

 

 

Guangxi Purem Yuchai Automotive Technology Co., Ltd. (“Purem Yuchai”, formerly known as Eberspaecher Yuchai Exhaust Technology Co., Ltd.) is a 49% joint venture of Yuchai established in December 2018 with Purem International GmbH (formerly known as Eberspaecher Exhaust Technology International GmbH) to produce and market new exhaust emission control systems for trucks, buses, farming equipment and industrial machinery. In 2023, Purem Yuchai produced approximately 34,500 after-treatment units, representing approximately 28% growth from 2022, due to higher demand in both truck and bus markets in China.

 

 

Yuchai Xin-Lan New Energy Power Technology Co., Ltd. (“Yuchai Xin-Lan”) is formerly a wholly-owned subsidiary of Yuchai and it has been an 87.7% owned subsidiary of Yuchai since February 2023 after receiving investments from Nanning Industrial Investment New Energy Automobile Investment Company and another two unrelated investors. As the Company owns 76.4% of the outstanding shares of Yuchai as of the date of this Annual Report, the Company’s effective equity interest in Yuchai Xin-Lan was 67.0%. Yuchai Xin-Lan engages in research and develop activities to create new production capacity for new energy technologies, including fuel cell systems, range extenders, hybrid power and electric drive systems. In 2023, Yuchai Xin-Lan produced nearly 8,000 units of new energy powered systems, including the full electric, hybrid and range extender systems, for both truck and bus as well as off-road machinery application.

Yuchai Cynland (Jiangsu) Hyentech Co., Ltd. (“Cynland Hyentech”), formerly known as Jiangsu UniTrump Power Technology Co., Ltd. and Yuchai Xin-Lan (Jiangsu) Hydrogen Energy Technology Co., Ltd., was incorporated wholly by Yuchai in October 2021 to support Yuchai’s strategic research and development plans. In March 2023, Yuchai transferred its 100% stake of Cynland Hyentech to Yuchai Xin-Lan. As Cynland Hyentech became a wholly-owned subsidiary of Yuchai Xin-Lan through the transfer, the Company’s effective equity interest in Cynland Hyentech was reduced to 67% upon the consummation of the transfer. See Exhibit 8.1 on more information of Cynland Hyentech. The conveyance of Cynland Hyentech was effected in furtherance of Yuchai’s research and development for new energy solutions, with a particular focus on hydrogen energy development. Cynland Hyentech started fuel cell system production in the fourth quarter of 2023.

 

 

Yuchai Xingshunda New Energy Technology Co., Ltd. (“Yuchai Xingshunda”) is a 65% owned joint venture of Yuchai incorporated in February 2022 with Beijing Xing Shun Da Bus Co., Ltd. for the development, manufacturing and sale of fuel cell powertrain systems as well as core fuel cell power system components for the Beijing, Tianjin and Hebei markets. Yuchai Xingshunda has established its production and testing facilities at Daxing, Beijing and has launched its fuel cell power systems for public buses in 2023.

 

 

Suzhou Yuxing Automobile Technology Co., Ltd. is a 30% owned joint venture of Yuchai established in May 2022 with certain engine services companies as its joint venture partners, to provide vehicle performance monitoring, vehicle and engine maintenance and repairs solutions. The joint venture was initially intended to serve vehicles with Yuchai engines. Since 2023, it has expanded its service to vehicles using diesel engines of other brands.

There can be no assurance that our strategic alliances will be successful or profitable. We have recognized impairment losses in the past related to our investments in the joint ventures and may incur such losses again in the future. We review our investments in these joint ventures on an ongoing basis and may take such action as is deemed strategically appropriate including but not limited to divestment and shareholding changes.

 

9


Table of Contents

Our financial condition, results of operations, business or prospects may be adversely affected to the extent we are unable to continue our sales growth.

While we experienced a 6.2% increase year over year in engine sales in 2021, with a total of 456,791 units sold, this growth was followed by a significant decrease in 2022, with engine sales totaling 321,256 units, representing a 29.7% decline compared to the previous year. In 2023, our engine sales decreased to 313,493 units, reflecting a 2.4% decline compared to 2022. These fluctuations highlight the volatility of our sales performance. Looking ahead, we cannot assure that we will be able to maintain or increase engine sales in the future. Challenges may arise in maintaining or increasing sales revenue in line with our expanded production capacity. Moreover, our future growth is dependent in large part on factors beyond our control, such as the continued growth and stability of the global and Chinese economies. See “— The diesel engine business in China is dependent in large part on the performance of the Chinese and the global economy. Adverse economic developments in China or in the global economy could have a material adverse effect on our financial condition, results of operations, business or prospects.” In addition, we cannot assure you that we will be able to properly manage any future growth, including:

 

 

obtaining the necessary supplies, including the availability of raw materials;

 

 

hiring and training skilled production workers and management personnel;

 

 

manufacturing and delivering products for increased orders in a timely manner;

 

 

maintaining quality standards and prices;

 

 

controlling production costs; and

 

 

obtaining adequate funding on commercially reasonable terms for future growth.

Furthermore, we have acquired in the past, and may acquire in the future, equity interests in engine parts suppliers and related business. If we are unable to effectively manage or assimilate these acquisitions, our financial condition, results of operations, business or prospects could be adversely affected.

Our business could be affected by increases in costs, disruption of supply or shortage of raw materials.

We may experience increases in the cost of or a sustained interruption in the supply or shortage of commodities, raw materials and other inputs used by us and our suppliers in our and their businesses and products, such as steel and semiconductor chips, which could adversely affect our future profitability or our ability to timely execute our business plan. The prices for these materials fluctuate and the available supply of these materials may be unstable, depending on market conditions and fluctuations in global demand, including as a result of increased production from our competitors and geopolitical risk and other economic and political factors. In particular, a global semiconductor chip supply shortage in 2021 has had, and may continue to have, wide-ranging effects across multiple industries, particularly the automotive industry. The increase in the price of precious metal has also affected, and may continue to affect, the overall engine cost, particularly relating to engine exhaust aftertreatment systems that require precious metal. The shortage of component supply during the COVID-19 pandemic resulted in the postponement of deliveries and order cancellations by customers in 2020 and 2021, which adversely impacted our engine sales volume and revenues in those years. Any such increase, supply interruption or shortage could materially and negatively impact our business, prospects, financial condition and operating results.

We could be exposed to the impact of interest rates and foreign currency movements with respect to our future borrowings and business.

We may use borrowings from time to time to supplement our working capital requirements and to fund our continued business expansion plans. A portion of our borrowings may be structured on a floating rate basis and denominated in US dollar, Singapore dollar or Renminbi. The U.S. Federal Reserve currently maintains the federal benchmark interest rate at a range of 5.25% to 5.50%, and we cannot predict future interest rate policy decisions that the Federal Reserve may take. An increase in the federal benchmark rate could result in an increase in market interest rates. An increase in interest rates could make it more difficult to obtain the financing necessary to meet our working capital and financing requirements on favorable terms. Any fluctuations in interest rates, or fluctuations in exchange rates between the Renminbi or Singapore dollar and US dollar, may increase our funding costs or the availability of funding. This could affect our financial condition, results of operations, business or prospects.

Our financial condition, results of operations, business or prospects could also be adversely affected by a devaluation of the Renminbi. The value of the Renminbi is subject to changes in monetary policy in China and to international economic and political developments. Since we may not be able to hedge effectively against Renminbi or Singapore dollar fluctuations, future movements in the exchange rate of the Renminbi, the Singapore dollar and other currencies could have an adverse effect on our business, financial condition and results of operations.

 

10


Table of Contents

If prices of energy, raw materials or components increase, it may adversely affect our profitability or cause us to suffer operating losses.

According to the National Bureau of Statistics, China’s average annual Customer Price Index (“CPI”), a main gauge of inflation in China, was 0.9%, 2.0% and 0.2% for the years 2021, 2022, and 2023 respectively. Rising inflation could drive up our costs in various aspects of operations, including procurement, manufacturing, and distribution. The spikes of global inflation may also result in the upward fluctuations of material commodity prices which could adversely affect our gross margin. Higher costs for energy, raw materials or components would squeeze profit margins, especially if we are not able to pass these increased costs to our customers due to competitive pressures or contractual obligations. While mitigation measures such as contract renegotiation and operational efficiency enhancements may offer some relief, the effectiveness of these measures in competitive or volatile markets may be limited.

We are subject to increasingly stringent policies and regulations related to the environment, climate change, and employee health and safety.

Our operations and products are subject to national and local environmental protection laws and regulations and health and safety laws, including those in China governing the emission to noise, air, release to soil and discharge to water, treatment and disposal of non-hazardous and hazardous waste materials, employee health and safety, climate change and environmental protection. The Chinese regulations currently impose environmental taxes for the discharge of waste substances, require the payment of fines for pollution, provide for the closure of any facility that fails to comply with orders and may require us to cease or improve upon certain activities causing environmental damage. These laws and regulations may impose numerous obligations that are applicable to our operations, including acquisition of relevant permits or other approvals and imposition of significant liabilities for pollution or accidents arising from our operations.

Regulations in China have been steadily tightening the limits on permissible emission from on-road and off-road transportation, for instance, the mandatory implementation of National VI emission standards and Tier-4 emission standards. Yuchai has increased and may continue to increase its research and development expenditures in order to meet the increasingly stringent emission standards, and there can be no assurance that Yuchai will be able to comply with applicable emission standards or that the introduction of these and other environmental regulations will not result in a material adverse effect on our business, financial condition and results of operations. Similarly, environmental regulations, including electric vehicle energy consumption standards and vehicle emission standards, could become significantly stricter in other markets where our engines or vehicles with our engines are sold.

There is increasing scrutiny and changing expectations from regulators, investors, lenders and other market participants with respect to environmental, social and governance (“ESG”) policies. For example, on March 6, 2024, the SEC adopted final rules to enhance and standardize climate-related disclosures by requiring registrants to disclose certain climate-related information in registration statements and annual reports. The final rules will become effective 60 days following publication of the adopting release in the Federal Register. The final rules are subject to litigation in the U.S., and the outcome of this litigation is currently unknown. As an accelerated filer, if the rules become effective and are not overturned, we will be required to provide the enhanced climate-related disclosures in our annual report for the year ending December 31, 2026. Compliance with these new rules along with any other anticipated ESG reporting rules may create additional compliance costs for us. We may receive pressure from investors, lenders and other market participants, who are focused on climate change, to prioritize sustainable energy practices, reduce our carbon footprint and promote sustainability. If we fail to comply with present or future environmental laws and regulations or are perceived to have not responded appropriately to the growing concern for ESG issues, our reputational, business and financial condition could be materially and adversely affected.

The National VI and Tier-4 emission standards for diesel engines manufactured in China may adversely affect our results of operations and financial condition.

The manufacture of our engines is subject to regulation by the MEE and other authorities in China. National VI and Tier-4 emission standards have adopted the latest internal combustion engine manufacturing technologies in China that Yuchai had developed and built up anew. These emission standards impose a series of emission tests, not only in the manufacturing processes but also ongoing emission tests on the road after engine installation by a remote emission monitoring system or other monitoring systems.

In addition to regulatory requirements, many of our engines involve technically complex manufacturing processes and require a supply of highly specialized engine component parts. For some products and component parts, we may also rely on a single source of supply. The combination of these factors means that supply is never guaranteed. If we or our third party suppliers fail to comply fully with regulations, there could be a product recall or other shutdown or disruption of our production activities. There can be no assurance that we will not experience supply interruptions for our products in the future. The implementation of National VI and Tier-4 emission standards may also reduce the supply or increase the price of components for our National V and/or Tier-3 compliant engines which are for the export markets.

 

11


Table of Contents

The failure or malfunctioning of the exhaust aftertreatment system would also trigger the engine monitoring system to shut down or reduce engine loading to idling speed, which may cause disruption of transportation or service of the vehicles, potentially inducing damages and leading to higher costs of warranty. Yuchai’s performance may be affected by any unexpected failure from exhaust aftertreatment systems.

We are subject to risks associated with being subject to U.S. trade controls laws and regulations.

In October 2022, Yuchai was placed on the Unverified List (“UVL”), which is a supplement to the Export Administration Regulations (“EAR”) promulgated by the Bureau of Industry and Security (the “BIS”) in the Department of Commerce (the “U.S. Department of Commerce”). Entities are added to the UVL where the BIS is unable to verify the legitimacy and reliability relating to the end use or end users of items subject to the EAR because an end-use check, such as a pre-license check or a post-shipment verification cannot be completed satisfactorily for reasons outside the U.S. Government’s control. The U.S. Department of Commerce removed Yuchai from the UVL in December 2022. We cannot guarantee that we or Yuchai or any of our other subsidiaries will not be included to UVL or the BIS’ Entity List or Denied Persons List in the future. If we or any of our subsidiaries are placed on one of BIS’ lists in the future, we could face reputational harm, supply disruptions, restrictions or difficulties in dealing with business partners or obtaining banking facilities, or additional compliance requirements or costs, which could have significantly adverse impact on our business and results of operations.

Outbreaks of communicable diseases may materially and adversely affect our business, financial condition and results of operations.

We face risks related to health epidemics or outbreaks of communicable diseases. In general, our business had in the past and in the future could be adversely affected by the outbreak of other communicable diseases, such as severe acute respiratory syndrome (SARS), the H1N1 and H5N1 influenza viruses, Ebola or Zika fever. Such communicable diseases could result in a widespread health crisis that could adversely affect general commercial activity and the economies and financial markets of many countries, as well as our business, financial condition or results of operations.

Beginning in late 2019 and early 2020, the COVID-19 pandemic resulted in temporary closure of many manufacturing facilities and factories across China and the world, and our industry and many others experienced increased supply lead time, supply disruption and limited transport and shipment options from and to affected regions. Although the COVID-19 restrictions have been lifted, the lingering effects of the COVID-19 pandemic may continue to influence the economy and our business, and an outbreak of COVID-19 or other communicable diseases could occur again. Outbreaks of communicable diseases such as the COVID-19 pandemic have led to, and in the future could lead to our factory closures, workforce shortages, supply chain disruptions, transportation disruptions or similar consequences. The duration of such business disruptions and their resulting financial and operational impacts cannot be predicted or reasonably estimated.

Our insurance coverage may not be adequate to cover risks related to our production and other operations.

The amount of our insurance coverage for our buildings and equipment is at cost which could be less than replacement value. The amount of our insurance coverage for our inventory is at book value which could be less than replacement value. In accordance with what we believe is customary practice among industrial equipment manufacturers in China, we insure for our properties, equipment and inventories. The amount of our insurance coverage of our facilities and inventory is in line with Chinese market practice but may expose us to risks in the event of a major accident where our insurance recovery may be inadequate. We also carry public liability insurance to cover claims in respect of bodily injury and property damage to any third party arising from accidents on our property or relating to our operations. We do not carry business interruption insurance as such coverage is not customary in China. From time to time, we will review the adequacy of our insurance coverage. Nevertheless, losses incurred or payments required to be made by us which are not fully insured could have a material adverse effect on our financial condition.

Increases in labor costs and enforcement of stricter labor laws and regulations in China may adversely affect our business and our profitability.

The average wage level in China, where most of our employees are located, has increased in recent years, and China-based manufacturing operations no longer have the cost competitive advantages that they had in the past. We expect that our labor costs, including wages and employee benefits, will continue to increase in the future in absolute terms and relative to the costs of operating in other countries and regions where labor costs are lower. Unless we are able to pass on these increased labor costs to those who pay for our services, our profitability and results of operations may be materially and adversely affected.

In addition, we have been subject to stricter regulatory requirements in terms of entering into labor contracts with our employees and limitation with respect to utilization of labor dispatching, labor protection and labor condition and paying various statutory employee benefits, including pensions, housing fund, medical insurance, work-related injury insurance, unemployment insurance and maternity insurance to designated government agencies for the benefit of our employees. Pursuant to the PRC Labor Contract Law and its implementation rules, employers are subject to stricter requirements in terms of signing labor contracts, minimum wages, paying remuneration, determining the term of employee’s probation and unilaterally terminating labor contracts. In the event that we decide to terminate some of our employees or otherwise change our employment or labor practices, the PRC Labor Contract Law and its implementation rules may limit our ability to effect those changes in a desirable or cost-effective manner, which could adversely affect our business and results of operations.

 

12


Table of Contents

We are dependent on information technology and our systems and infrastructure face certain risks, including cybersecurity risks and data leakage risks. Any failure to comply with the various applicable laws and regulations related to data security and cybersecurity could lead to liabilities, penalties or other regulatory actions, which could have a material and adverse effect on our business, financial condition and results of operations.

We are dependent on information technology systems and infrastructure. We cannot be certain that advances in criminal capabilities (including cyber-attacks or cyber intrusions over the internet, malware, computer viruses and the like), discovery of new vulnerabilities or attempts to exploit existing vulnerabilities in our or third-party systems, other data thefts, physical system or network break-ins or inappropriate access, or other developments will not compromise or breach the technology protecting our systems or the systems and networks of third parties that access and store sensitive information about us or our customers or suppliers. Cyber threats, such as phishing and trojans, could intrude into our or a third party’s network to steal data or to seek sensitive information about us or our customers or suppliers. Any intrusion into our or such third party’s network (to the extent attributed to us or perceived to be attributed to us) that results in any breach of security could cause damage to our reputation and adversely impact our business and financial results. A significant failure in security measures could have a material adverse effect on our business, reputation, results of operations and financial condition. Although we seek to implement measures to protect sensitive and confidential client data, there can be no assurance that we would be able to prevent breaches of security. While we have developed and implemented a cybersecurity risk management program, there can be no assurance that our cybersecurity risk management program and processes, including our policies, controls or procedures, will be fully implemented, complied with or effective in protecting our systems and information. See also “Item 16K – Cybersecurity.”

As a significant part of our business is conducted in China, we are governed by PRC laws, rules and regulations, including those related to data security and cybersecurity. PRC regulators have been increasingly focused on regulation in areas of data security and data protection and the PRC regulatory requirements regarding cybersecurity are evolving.

The PRC Data Security Law was promulgated on June 10, 2021 and took effect in September 2021, and provides for data security and privacy obligations on entities and individuals carrying out data processing activities, including but not limited to the collection, storage, use, processing, transmission, provision, and public disclosure of data. The PRC Data Security Law also requires a national security review procedure for those data activities which may affect national security and imposes export restrictions on certain data and information. On September 12, 2022, the Cyberspace Administration of China, or the CAC, proposed a series of draft amendments to the PRC Cyber Security Law, imposing more stringent legal liabilities for certain violations. The final form, interpretation and implementation of such draft amendments remain substantially uncertain.

On July 30, 2021, the PRC State Council promulgated the Regulations on Protection of Critical Information Infrastructure, which became effective on September 1, 2021. Pursuant to the Regulations on Protection of Critical Information Infrastructure, critical information infrastructure shall mean any important network facilities or information systems of an important industry or field, such as public communications and information services, energy, transportation, water conservation, finance, public services, e-government affairs and science and technology industries and national defense, which may seriously endanger national security, peoples’ livelihoods and the public interest in the event of damage, function loss or data leakage. In addition, the relevant administrative departments of each critical industry and sector shall be responsible for formulating eligibility criteria and determining the critical information infrastructure operator in the respective industry or sector. The operators shall be informed about the final determination as to whether they are categorized as critical information infrastructure operators.

On August 16, 2021, the CAC, jointly with other PRC authorities, issued the Provisions on Management of Automotive Data Security (Trial), or the Automotive Data Provisions, which took effect on October 1, 2021. The Automotive Data Provisions regulate, among other things, the processing of automotive data that include both personal information and important data involved in the process of automotive design, production, sales, use, operation and maintenance.

On November 14, 2021, the CAC published the Draft Network Data Security Regulations for public comments. The Draft Network Data Security Regulations provide that data processors refer to individuals or organizations that, during their data processing activities such as data collection, storage, utilization, processing, transmission, provision, publication and deletion, have autonomy over the purpose and the manner of data processing. In accordance with the Draft Network Data Security Regulations, a data processor must apply for a cybersecurity review for certain activities, including, among other things, (i) merger, reorganization or division of such internet platform operator that has acquired a large number of data resources related to national security, economic development or public interests, which affects or may affect national security; (ii) the overseas listing of such data processor if it processes personal information belonging to more than one million users, (iii) the data processor’s proposed listing in Hong Kong that affects or may affect national security, and (iv) any other data processing activity that affects or may affect national security. However, there have been no clarifications from the relevant authorities as of the date of this annual report as to the standards for determining whether an activity is one that “affects or may affect national security.” In addition, the Draft Network Data Security Regulations stipulate that data processors that process “important data” or are listed overseas must conduct an annual data security assessment, either by itself or through a data security service provider, and must submit the assessment report of a given year to the relevant municipal cybersecurity department by the end of January of the following year. As of the date of this annual report, the Draft Network Data Security Regulations have been released for public comment only, and its final provisions and adoption are subject to uncertainties.

 

13


Table of Contents

On December 28, 2021, the CAC, together with other relevant administrative departments, jointly promulgated the Cybersecurity Review Measures which took effect on February 15, 2022. According to the Cybersecurity Review Measures, an internet platform operator who possesses personal information of more than one million users shall apply for a cybersecurity review before listing in a foreign country, and the relevant governmental authorities may initiate a cybersecurity review if they consider relevant network products or services affect or data processing activities may affect national security.

On July 7, 2022, the CAC promulgated the Measures on Security Assessment of Cross-border Data Transfer which became effective on September 1, 2022. Such Measures on Security Assessment of Cross-border Data Transfer require that any data processor which processes or exports personal information exceeding certain volume threshold under such measures shall apply for security assessment by the CAC before transferring any personal information abroad, including the following circumstances: (i) the provision of important data overseas by any data processor; (ii) the provision of personal information overseas by any critical information infrastructure operator or any data processor who processes the personal information of more than 1,000,000 individuals; (iii) the provision of personal information overseas by any data processor who has provided the personal information of more than 100,000 individuals in aggregate or has provided the sensitive personal information of more than 10,000 individuals in aggregate since January 1 of last year; and (iv) other circumstances where the security assessment is required as prescribed by the CAC. The security assessment requirement also applies to any transfer of important data outside of China.

We believe that our existing practices are compliant with applicable requirements imposed under the foregoing laws, rules and regulations, including the regulations or policies that have been issued by the CAC as of the date of this annual report, in all material respects. However, we cannot preclude the possibility that new laws, regulations or rules promulgated in the future will impose additional compliance requirements on us, will subject us to the cybersecurity or national security review in relation to our operations, or will require us to change our business practices or incur additional operating expenses, which may have material and negative impacts on our business, financial condition and prospects and the value of our securities. If it is determined in the future that any additional procedures, including the cybersecurity review under the Cybersecurity Review Measures and Draft Network Data Security Regulations, are required for our offshore offerings, it is uncertain whether we can or how long it will take us to obtain such approval or complete such filing procedures and any such approval or filing could be rescinded or rejected. CAC and/or other PRC regulation and oversight of cybersecurity, data protection and other technology-related matters that the PRC government deems to relate to national security could impact our ability to conduct, or the timing of, our future offerings. In addition, given the current regulatory environment in the PRC, there remains uncertainty regarding the interpretation and enforcement of PRC laws, including the foregoing relevant laws and regulations issued by the CAC, which can change quickly and with little advance notice. See “— General Risk Factors — The PRC government can exercise influence over the conduct of business in China. Changes in and uncertainties relating to political or social conditions, government policies or regulations in China could have a material and adverse effect on our business and results of operations” for more details.

Our business depends substantially on the continuing efforts of our key employees and qualified personnel.

We are highly dependent on our executive officers and senior management, as well as our research and development and sales and marketing personnel. Recruiting and retaining qualified personnel is critical to our success. The loss of the services of our executive officers or other key employees could impede our ability to successfully implement our business strategy. Furthermore, replacing executive officers and key employees may be difficult and may take an extended period of time because of the limited number of individuals in our industry with the breadth of skills and experience required to successfully develop and commercialize products and services. Competition to hire from this limited pool is intense, and we may be unable to hire, train, retain or motivate these key personnel. The failure to attract, integrate, train, motivate and retain these personnel could adversely affect our business, financial condition or results of operations.

We utilize, and our subsidiaries may utilize, equity incentive plans to attract, retain, and motivate management and employees, which can have a dilutive effect on your investment in us and our interests in our subsidiaries.

We have adopted an equity incentive plan that can be used to attract and retain eligible directors, officers and employees of our Company. Our existing equity incentive plan is scheduled to terminate on May 8, 2024, however we may adopt a similar plan in the future. If we issue additional stock-based awards to eligible participants under an equity incentive plan, the issuance of these stock-based awards may dilute an investment in our shares of common stock. Our stock price also may face incremental downward pressure if plan participants sell more shares into the market.

 

14


Table of Contents

Our interest in our subsidiaries could be diluted by the implementation and operation of any equity incentive plans by these subsidiaries. Any shares reserved under any such subsidiary plan, if and when issued, could reduce our ownership interest in that subsidiary. The issuance of these shares by a subsidiary of ours could cause our share of the earnings of the affected subsidiary to be reduced, which could adversely impact our results of operations.

The market price for our Common Stock may be volatile.

There continues to be volatility in the market price for our Common Stock. See “Item 9. The Offer and Listing.” The market price could fluctuate substantially in the future in response to a number of factors, including:

 

 

our operating results whether audited or unaudited;

 

 

the public’s reaction to our press releases and announcements and our filings with the SEC;

 

 

changes in financial estimates or recommendations by stock market analysts regarding us, our competitors or other companies that investors may deem comparable;

 

 

operating and stock price performance of our competitors or other companies that investors may deem comparable;

 

 

political, economic, and social conditions in China;

 

 

any negative perceptions about corporate governance or accounting practices at listed companies with significant operations in China;

 

 

changes in general economic conditions, arising from a slowdown in the global economy in 2020 and beyond, escalation or continuation of trade tensions between the United States and China, heightened policy uncertainty especially regarding trade, financial market disruptions amid global financing conditions, and heightened geopolitical tensions globally, the economic effects from the withdrawal of the United Kingdom from the European Union, instability in the geopolitical environment as a result of the Israel-Hamas conflict and the Russia-Ukraine conflict and increasing tensions in the Asia Pacific and communicable diseases such as SARS and COVID-19. See “— The diesel engine business in China is dependent in large part on the performance of the Chinese and the global economy. Adverse economic developments in China or in the global economy could have a material adverse effect on our financial condition, results of operations, business or prospects;”

 

 

China’s initiatives to develop energy saving and new energy vehicles, including hybrid, pure electric vehicles, fuel cell electric vehicles and other alternative energy-powered vehicles in China, which may lead to a decrease in demand for our diesel engines that affects our market share and profitability;

 

 

future sales or repurchase of our Common Stock in the public market, or the perception that such sales or repurchase could occur; or

 

 

the announcement by us or our competitors of a significant acquisition, divestment, corporate exercise or change of management.

Any of the above factors either individually or together may result in market fluctuations which may materially adversely affect our stock price.

As an exempted company incorporated under Bermuda law, our operations may be subject to economic substance requirements.

On December 5, 2017, following an assessment of the tax policies of various countries by the Code of Conduct Group for Business Taxation of the European Union (the “COCG”), the Council of the EU approved and published Council conclusions containing a list of non-cooperative jurisdictions for tax purposes (the “Conclusions”). Although not considered so-called “non-cooperative jurisdictions”, certain countries, including Bermuda, were listed as having “tax regimes that facilitate offshore structures which attract profits without real economic activity.” In connection with the Conclusions, and to avoid being placed on the list of “non-cooperative jurisdictions”, the government of Bermuda, among others, committed to addressing COCG proposals relating to economic substance for entities doing business in or through their respective jurisdictions and to pass legislation to implement any appropriate changes by the end of 2018.

The Economic Substance Act 2018 and the Economic Substance Regulations 2018 of Bermuda (the “Economic Substance Act” and the “Economic Substance Regulations”, respectively) became operative on December 31, 2018. The Economic Substance Act applies to every registered entity in Bermuda that engages in a relevant activity and requires that every such entity shall maintain a substantial economic presence in Bermuda. Relevant activities for the purposes of the Economic Substance Act include, among other things, conducting business as a holding entity, which may include a pure equity holding entity. The Economic Substance Regulations provide that minimum economic substance requirements shall apply in relation to an entity if the entity is a pure equity holding entity, which is an entity which as its primary function acquires and holds shares or an equitable interest in other entities, performs no commercial activity and which (a) holds the majority of the voting rights in another entity; (b) is a shareholder, member or partner in another entity and has the right to appoint or remove a majority of the board of directors, managers or equivalent of that other entity; or (c) is a shareholder, member or partner in another entity and controls alone, under an agreement with others, a majority of the voting rights in that other entity. The minimum economic substance requirements include (a) compliance with applicable corporate governance requirements set forth in the Bermuda Companies Act 1981 including keeping records of account, books and papers and financial statements; and (b) submission of an annual economic substance declaration form. However, the economic substance requirements do not apply to an entity which is a tax resident of a jurisdiction outside of Bermuda, provided that the jurisdiction is not in the EU list of non-cooperative jurisdictions for tax purposes. If we fail to comply with our obligations under the Bermuda Economic Substance Act or any similar law applicable to us in any other jurisdictions, we could be subject to financial penalties and spontaneous disclosure of information to foreign tax officials in related jurisdictions and may be struck from the register of companies in Bermuda or such other jurisdiction. Any of these actions could have a material adverse effect on our business, financial condition and results of operations.

 

15


Table of Contents

In 2020, our Board or Directors, having considered the Bermuda economic substance legislation as well as the Company’s presence and substance in Singapore through our Singapore Branch office, approved a proposal for the Company to establish its tax residency in Singapore. A submission was made to the Inland Revenue Authority of Singapore, or IRAS, regarding the Company’s Singapore tax residency and the IRAS responded with a written confirmation that the Company is a tax resident in Singapore for Singapore income tax purposes for the calendar year 2020. We have been considered as Singapore tax residence since then. Our Singapore tax residency status is to be self-assessed on a yearly basis if our management control is exercised in Singapore for the preceding calendar year. If the Company is not a tax resident of a jurisdiction outside of Bermuda (other than a jurisdiction which is on the EU list of non-cooperative jurisdictions for tax purposes), we may be subject to Bermuda’s Economic Substance Act, Economic Substance Regulations and/or any new economic substance regulations adopted in Bermuda. We may be subject to penalties if the Company or any of its subsidiaries fail to comply with the applicable economic substance laws.

We may be classified as a passive foreign investment company, which could result in adverse United States federal income tax consequences to U.S. Holders.

A non-United States corporation is considered a passive foreign investment company, or PFIC, for United States federal income tax purposes for any taxable year if either (1) at least 75% of its gross income is passive income or (2) at least 50% of the total value of its assets (based on an average of the quarterly values of the assets during a taxable year) is attributable to assets that produce or are held for the production of passive income. For this purpose, the total value of our assets generally will be determined by reference to the market price of our shares. We believe that our shares should not be treated as stock of a PFIC for United States federal income tax purposes for the taxable year that ended on December 31, 2023. However, there is no guarantee that the United States Internal Revenue Service will not take a contrary position or that our shares will not be treated as stock of a PFIC for any future taxable year. Our PFIC status will be affected by, among other things, the market value of our shares and the assets and operations of our Company and subsidiaries. If we were to be treated as a PFIC for any taxable year during which a U.S. Holder (defined below) holds our shares, certain adverse United States federal income tax consequences could apply to the U.S. Holder. See “Item 10. Additional Information — C. Taxation — United States Federal Income Taxation — PFIC Rules.”

If a United States person is treated as owning at least 10% of our shares, such holder may be subject to adverse U.S. federal income tax consequences.

If a United States person is treated as owning (directly, indirectly or constructively) at least 10% of the value or voting power of our Common Stock, such person may be treated as a “United States shareholder” with respect to each “controlled foreign corporation” (“CFC”) in our group (if any). If our group includes one or more U.S. subsidiaries, under recently-enacted rules, certain of our non-U.S. subsidiaries could be treated as CFCs regardless of whether we are or are not treated as a CFC. A United States shareholder of a CFC may be required to annually report and include in its U.S. taxable income its pro rata share of “Subpart F income”, “global intangible low-taxed income” and investments in U.S. property by CFCs, whether or not we make any distributions. An individual that is a United States shareholder with respect to a CFC generally would not be allowed certain tax deductions or foreign tax credits that would be allowed to a United States shareholder that is a U.S. corporation. A failure to comply with these reporting obligations may subject you to significant monetary penalties and may prevent the statute of limitations with respect to your U.S. federal income tax return for the year for which reporting was due from starting. We cannot provide any assurances that we will assist investors in determining whether any of our non-U.S. subsidiaries are treated as a CFC or whether such investor is treated as a United States shareholder with respect to any of such CFCs or furnish to any United States shareholders information that may be necessary to comply with the aforementioned reporting and tax paying obligations. The United States Internal Revenue Service provided limited guidance on situations in which investors may rely on publicly available alternative information to comply with their reporting and tax paying obligations with respect to foreign-controlled CFCs. A United States investor should consult its own advisors regarding the potential application of these rules to its investment in the Common Stock.

 

16


Table of Contents

We may be unable to obtain sufficient financing to fund our capital requirements which could limit our growth potential.

We believe that our cash from operations, together with any necessary borrowings, will provide sufficient financial resources to meet our projected capital and other expenditure requirements. If we have underestimated our capital requirements or overestimated our future cash flows, additional financing may be required. Financing may not be available to us on acceptable terms or at all. Our ability to obtain external financing is subject to various uncertainties, including the results of our operations, financial condition and cash flow, economic, political and other conditions in China, China’s policies relating to foreign currency borrowings and the condition of the Chinese and international capital markets. In June 2023, the one-year loan prime rate of China was reduced from 3.65% to 3.55%, and the five-year loan prime rate was lowered from 4.30% to 4.20%. In August 2023, the one-year loan prime rate was reduced from 3.55% to 3.45%, and the five-year loan prime rate was unchanged. Since February 2024, the PBOC kept its one-year loan prime rate at 3.45% and the benchmark five-year loan rate was reduced to 3.95%. The rate has been on a declining trend in recent years. The PBOC pleaded that stability would be a greater focus and “prudent monetary policies should be flexible and appropriate, and liquidity should be maintained at a reasonable and ample level.” However, there is no assurance that the rate will not be increased in future which will affect our funding requirement from the banks. Changes in interest rates and market liquidity conditions could have an adverse impact on our earnings and cash flows. A shortage of liquidity in the banking system or any other factor that results in our inability to access capital may adversely affect our business, financial condition, results of operations and prospects.

The HLGE group’s hotel ownership and management business may be adversely affected by risks inherent in the hotel industry.

The HLGE group operates Copthorne Hotel Cameron Highlands (“CHCH”), a hotel in Cameron Highlands, Malaysia. As of February 29, 2024, we had a 48.9% shareholding interest in HLGE, a company listed on the Main Board of the Singapore Exchange Securities Trading Limited (the “Singapore Exchange”). See “Item 5. Operating and Financial Review and Prospects — Business Expansion and Diversification Plan” for further information on our investment in HLGE.

The HLGE group’s financial performance is dependent on the performance of the hotel it operates. The HLGE group’s hotel ownership and management business are exposed to risks which are inherent in and/or common to the hotel industry and which may adversely affect the HLGE group’s financial performance, including the following:

 

 

fluctuations in occupancy rates as a result of outbreaks of communicable diseases such as the COVID-19 pandemic (see “ — Outbreaks of communicable diseases may materially and adversely affect our business, financial condition and results of operations.”);

 

 

changes to the international, regional and local economic climate and market conditions (including but not limited to changes to regional and local populations, changes in travel patterns and preferences, and oversupply of or reduced demand for hotel rooms that may result in reduced occupancy levels and performance for the hotels it operates);

 

 

changes to the political, economic, legal or social environments of the countries in which the HLGE group operates (including developments with respect to inflation or deflation, interest rates, currency fluctuations, governmental policies, real estate laws and regulations, taxation, fuel costs, expropriation, including the impact of the current global financial crisis);

 

 

increased threat of terrorism, terrorist events, airline strikes, hostilities between countries, effects of climate change or increased risk of natural disasters or viral epidemics that may affect travel patterns and reduce the number of travelers and tourists;

 

 

changes in laws and governmental regulations (including those relating to the operation of hotels, preparation and sale of food and beverages, occupational health and safety working conditions and laws and regulations governing its relationship with employees);

 

 

competition from other international, regional and independent hotel companies, some of which may have greater name recognition and financial resources than the HLGE group (including competition in relation to hotel room rates, convenience, services or amenities offered);

 

 

losses arising out of damage to CHCH, where such losses may not be covered by the insurance policies maintained by the HLGE group;

 

 

increases in operating costs, labor costs (including the impact of unionization), workers’ compensation and health-care related costs, utility costs, insurance and unanticipated costs such as acts of nature and their consequences;

 

 

fluctuations in foreign currencies arising from the HLGE group’s various currency exposures;

 

 

dependence on leisure travel and tourism; and

 

 

adverse effects of a downturn in the hospitality industry, including the impact due to communicable diseases.

The above factors may materially affect the performance of CHCH and the profitability and financial condition of the HLGE group. There can be no assurance that we will not suffer any losses arising from our investment in HLGE.

 

17


Table of Contents

Risks related to Corporate Structure

Our financial condition, results of operations, business and prospects may be adversely affected if we are unable to implement the Reorganization Agreement and the Cooperation Agreement.

We own 76.4% of the outstanding shares of Yuchai, and one of our primary sources of cash flow continues to be our share of the dividends, if any, paid by Yuchai and investment earnings thereon. As a result of the agreement reached with Yuchai and its related parties pursuant to the July 2003 Agreement, we discontinued legal and arbitration proceedings initiated by us in May 2003 relating to difficulties with respect to our investment in Yuchai. In furtherance of the terms of the July 2003 Agreement, we, Yuchai and Coomber Investments Limited, or Coomber, entered into the Reorganization Agreement in April 2005, as amended in December 2005 and November 2006, and agreed on a restructuring plan intended to be beneficial to our shareholders. Coomber is wholly owned by Goldman Industrial Limited which in turn is a wholly owned subsidiary of GY which in turn is a majority-owned subsidiary of the State-owned Assets Supervision and Administration Commission of the People’s Government of Guangxi Zhuang Autonomous Region. The Reorganization Agreement provides for the implementation of corporate governance guidelines approved by the directors and shareholders of Yuchai in November 2002 and outlines steps for the adoption of corporate governance practices at Yuchai conforming to international custom and practice.

The Reorganization Agreement was scheduled to terminate on June 30, 2007. On June 30, 2007, we, along with Yuchai, Coomber and GY, entered into the Cooperation Agreement. The Cooperation Agreement amends certain terms of the Reorganization Agreement and, as so amended, incorporates the terms of the Reorganization Agreement. The Reorganization Agreement, as amended, and the Cooperation Agreement continue to be in force and effect. Pursuant to the amendments to the Reorganization Agreement, the Company agreed that the restructuring and spin-off of Yuchai would not be effected, and, recognizing the understandings that have been reached between the Company and GY to jointly undertake efforts to expand the business of Yuchai, the Company will not seek to recover the anti-dilution fee of US$20 million that was due from Yuchai. For more information on these agreements see “Item 4. Information on the Company — A. History and Development of the Company.” No assurance can be given as to when the business expansion requirements relating to Yuchai as contemplated by the Reorganization Agreement and the Cooperation Agreement will be fully implemented, or that implementation of the Reorganization Agreement and the Cooperation Agreement will effectively resolve all of the difficulties faced by us with respect to our investment in Yuchai.

In addition, the Reorganization Agreement as amended by the Cooperation Agreement contemplates the continued implementation of our business expansion and diversification plan adopted in February 2005. The Cooperation Agreement provides that the parties will explore new business opportunities and ventures with a view to diversifying and expanding the assets, business divisions, sources of revenue and operations of Yuchai. Subsequently, we acquired strategic stakes in HLGE and TCL (which we have since fully divested). In addition, Yuchai has entered into various strategic alliances, including joint ventures, with various third parties to further our business purpose. For example, Yuchai has entered into a 45% joint venture with Jirui United Heavy Industry Co., Ltd. and Shenzhen City Jiusi Investment Management Limited, a 50-50 joint venture with MTU Friedrichshafen GmbH and a 65% joint venture with Beijing Xing Shun Da Bus Co., Ltd, and Yuchai’s wholly-owned subsidiary, Guangxi Yuchai Exhaust Technology Co., Ltd., has entered into a 49% joint venture with Purem International GmbH. Nonetheless, no assurance can be given that we will be able to successfully expand and diversify our business. We may also not be able to continue to identify suitable acquisition opportunities, secure funding to consummate such acquisitions or successfully integrate such acquired businesses within our operations. Any failure to implement the terms of the Reorganization Agreement and Cooperation Agreement, including our continued expansion and diversification, could have a material adverse effect on our financial condition, results of operations, business or prospects. Additionally, although the Cooperation Agreement amends certain provisions of the Reorganization Agreement and also acknowledges the understandings that have been reached between us and GY to jointly undertake efforts to expand and diversify the business of Yuchai, no assurance can be given that we will be able to successfully implement those efforts or as to when the transactions contemplated therein will be consummated.

Our controlling shareholder’s interests may differ from those of our other shareholders.

As of February 29, 2024, our controlling shareholder, Hong Leong Asia Ltd., or Hong Leong Asia, indirectly owns 18,270,965 or approximately 44.72%, of the outstanding shares of our Common Stock, as well as a special share that entitles it to elect a majority of our directors. Hong Leong Asia controls us through its wholly-owned subsidiary, Hong Leong (China) Limited, or Hong Leong China, and through HL Technology Systems Pte Ltd, or HL Technology, a wholly-owned subsidiary of Hong Leong China. HL Technology owns approximately 23.30% of the outstanding shares of our Common Stock and has, since August 2002, been the registered holder of the special share. Hong Leong Asia also owns, through another wholly-owned subsidiary, Well Summit Investments Limited, approximately 21.42% of the outstanding shares of our Common Stock as of February 29, 2024. Hong Leong Asia is a member of the Hong Leong Investment Holdings Pte. Ltd., or Hong Leong Investment group of companies. Prior to August 2002, we were controlled by Diesel Machinery (BVI) Limited, or Diesel Machinery, which, until its dissolution, was a holding company controlled by Hong Leong China and was the prior owner of the special share. Through HL Technology’s stock ownership and the rights accorded to the Special Share under our Bye-Laws and various agreements among shareholders, Hong Leong Asia is able to effectively approve and effect most corporate transactions. See “Item 7. Major Shareholders and Related Party Transactions — B. Related Party Transactions — Shareholders Agreement.” In addition, our shareholders do not have cumulative voting rights. There can be no assurance that Hong Leong Asia’s actions will be in the best interests of our other shareholders. See also “Item 7. Major Shareholders and Related Party Transactions — A. Major Shareholders.”

 

18


Table of Contents

We may experience a change of control as a result of sale or disposal of shares of our Common Stock by our controlling shareholders.

As described above, HL Technology, a subsidiary of Hong Leong Asia, owns 9,520,251 shares of our Common Stock, as well as the special share. If HL Technology reduces its shareholding to less than 7,290,000 shares of our Common Stock, our Bye-Laws provide that the special share held by HL Technology will cease to carry any rights, and Hong Leong Asia may as a result cease to have control over us. See “Item 7. Major Shareholders and Related Party Transactions — A. Major Shareholders — The Special Share.” If HL Technology sells or disposes of the special share or reduces its shareholding to less than 7,290,000 shares of our Common Stock, we cannot determine what control arrangements will arise as a result of such sale or disposal (including changes in our management arising therefrom), or assess what effect those control arrangements may have, if any, on our financial condition, results of operations, business, prospects or share price.

In addition, certain of our financing arrangements have covenants requiring Hong Leong Asia to retain ownership of the special share and that we remain a principal subsidiary (as defined in such arrangements) of Hong Leong Asia. A breach of that covenant may require us to pay all outstanding amounts under those financing arrangements. There can be no assurance that we will be able to pay such amounts or obtain alternate financing.

We have in the past experienced and may in the future experience disagreements and difficulties with the shareholders in Yuchai.

Although we own 76.4% of the outstanding shares of Yuchai, and believe we have proper legal ownership of our investment and a controlling financial interest in Yuchai, in the event there is a dispute with Yuchai’s shareholders regarding our investment in Yuchai, we may have to rely on law for remedies. We have in the past experienced problems from time to time in obtaining assistance and cooperation of Yuchai’s shareholders in the daily management and operation of Yuchai. We have in the past also experienced problems from time to time in obtaining the assistance and cooperation of the GY Group in dealing with various matters, including the implementation of corporate governance procedures, the payment of dividends, the holding of Yuchai board meetings and the resolution of employee-related matters. Examples of these problems are described elsewhere in this Annual Report. The July 2003 Agreement, the Reorganization Agreement and the Cooperation Agreement are intended to resolve certain issues relating to our share ownership in Yuchai and the continued corporate governance and other difficulties which we have had with respect to Yuchai. As part of the terms of the Reorganization Agreement, Yuchai agreed that it would seek the requisite shareholder approval prior to entering into any material transactions (including any agreements or arrangements with parties related to Yuchai or any of its shareholders) and that it would comply with its governance requirements. Yuchai also acknowledged and affirmed the Company’s continued rights as majority shareholder to direct the management and policies of Yuchai through Yuchai’s Board of Directors. Yuchai’s Articles of Association have been amended and such amended Articles of Association as approved by the Guangxi Department of Commerce on December 2, 2009, entitle the Company to elect nine of Yuchai’s thirteen directors, thereby reaffirming the Company’s right to effect all major decisions relating to Yuchai. While Yuchai has affirmed the Company’s continued rights as Yuchai’s majority shareholder and authority to direct the management and policies of Yuchai, no assurance can be given that disagreements and difficulties with Yuchai’s management and/or Yuchai’s Chinese shareholders will not recur, including in relation to the implementation of the Reorganization Agreement and the Cooperation Agreement, corporate governance matters or related party transactions. Such disagreements and difficulties could ultimately have a material adverse impact on our consolidated financial position, results of operations and cash flows.

General Risk Factors

International trade policy dynamics may adversely affect our business.

Our operations expose us to the risk that increased trade protectionism will adversely affect our business. In the United States, there is significant uncertainty about the future relationship between the United States and other exporting countries, including with respect to trade policies, treaties, government regulations and tariffs. Any increased trade barriers or restrictions on trade, especially trade with China, could depress economic activities and restrict our access to suppliers or customers and have a material adverse effect on our business, financial condition and results of operations.

Political tensions between the U.S. and China have escalated due to, among other things, trade disputes, the COVID-19 outbreak, sanctions imposed by the U.S. Department of Treasury on certain officials of the Hong Kong Special Administrative Region and the central government of the PRC, U.S. export restrictions regarding China, restrictions on U.S. investments in designated “Communist Chinese Military Companies,” and the executive orders issued by former U.S. President Donald J. Trump that seek to prohibit certain transactions certain companies, as well as the Rules on Counteracting Unjustified Extra-territorial Application of Foreign Legislation and Other Measures promulgated by China’s Ministry of Commerce, or the MOFCOM, on January 9, 2021, which will apply to situations where the extra-territorial application of foreign legislation and other measures, in violation of international law and the basic principles of international relations, unjustifiably prohibits or restricts the citizens, legal persons or other organizations of China from engaging in normal economic, trade and related activities with a third State (or region) or its citizens, legal persons or other organizations. Rising political tensions could reduce levels of trades, investments, technological exchanges and other economic activities between the two major economies, which would have a material adverse effect on global economic conditions and the stability of global financial markets. Any of these factors could have a material adverse effect on our business, financial condition, results of operations and prospects. Furthermore, there have been media reports on deliberations within the U.S. government regarding potentially limiting or restricting companies with operations in the PRC from accessing U.S. capital markets. If any such deliberations were to materialize, the resulting legislation may have a material and adverse impact on the stock performance of issuers with operations in the PRC listing in the U.S. It is unclear if this proposed legislation would be enacted.

 

19


Table of Contents

Any political or trade controversies, or political events or crises, between the United States and China or proxies thereof, whether or not directly related to our business, could reduce the price of our ordinary shares since we are a U.S. listed company with significant operations in China.

The PRC government can exercise influence over the conduct of business in China. Changes in and uncertainties relating to political or social conditions, government policies or regulations in China could have a material and adverse effect on our business and results of operations.

Substantially all of our assets are located in China, and substantially all of our revenue is derived from our operations in China. Accordingly, our results of operations, financial condition and prospects are influenced by economic, political and legal developments in China. The PRC government exercises significant control over China’s economy through strategically allocating resources, setting monetary policy and providing preferential treatment to particular industries or companies. While the PRC economy has experienced significant growth over the past decades, that growth has been uneven across different regions and between economic sectors and may not continue. Any adverse changes in economic conditions, policies, laws or regulations in China could have a material adverse effect on our business and operating results, lead to reduction in demand for our products and adversely affect our competitive position, result in a material change in our operations, significantly limit or hinder our ability to offer securities to investors or cause the value of our securities to decline or become worthless.

As a significant part of our business is conducted in China, our business is subject to PRC laws, rules and regulations, which can change quickly and with little advanced notice. See “— Uncertainties in the interpretation and enforcement of PRC laws and regulations could limit the legal protections available to you and us” for more details. We face uncertainties in terms of enforcement of PRC laws, regulations and rules, which may lead to difficulties in complying with applicable regulatory requirements and availing legal protections available to us. These uncertainties could materially and adversely affect our ability to enforce the contracts we have entered and our business and results of operations, including any rights under the Reorganization Agreement and Cooperation Agreement.

The PRC government can exercise influence over the conduct of business in China as the government deems appropriate, including to further regulatory, political and/or social goals. Furthermore, the PRC government may choose to exert close oversight over securities offerings and other capital markets activities that are conducted overseas and foreign investment in China-based companies. See also “— Securities offerings that we may conduct in the future may be subject to the approval, filing or other administration requirements of the China Securities Regulatory Commission, or the CSRC, the Cyberspace Administration of China, or the CAC, or other PRC governmental authorities, and we cannot assure you that we will be able to obtain such approval, satisfy such requirements or complete such filings” for more details. Any such influence oversight or discretion could adversely affect our business, financial condition and results of operations and the value of our securities, including those that we may offer for sale in the future, or significantly limit or completely hinder our ability to offer securities to investors and cause the value of our securities to significantly decline or become worthless.

Changes in tax laws or tax rulings could negatively impact our income tax provision and net income.

Changes in tax laws or tax rulings, or changes in interpretations of existing tax laws, could affect our income tax provision and net income. There is a high level of uncertainty in today’s tax environment stemming from both global initiatives put forth by the Organisation for Economic Co-operation and Development (the “OECD”) and unilateral measures being implemented by various countries due to a historic lack of consensus on these global initiatives. As an example, the OECD has put forth two proposals—Pillar One and Pillar Two—that revise the existing profit allocation and nexus rules (profit allocation based on location of sales versus physical presence) and ensure a minimal level of taxation, respectively. Model rules were published by the OECD to implement the Pillar Two rules and commentary to the Pillar Two model rules were also released. The model rules and commentary allow the OECD’s Inclusive Framework members to begin implementing the Pillar Two rules. These changes, when enacted by various countries in which we do business, may increase our taxes in these countries. The Pillar Two rules are subject to implementation by each member country. The ultimate impact of any such changes on our tax obligations is uncertain. To the extent that such changes have a negative impact on us, our suppliers or our consumers, including as a result of related uncertainty, these changes may materially and adversely impact our business, financial condition, results of operations and cash flow.

 

20


Table of Contents

Uncertainties in the interpretation and enforcement of PRC laws and regulations could limit the legal protections available to you and us.

The PRC legal system is a civil law system based on written statutes. Unlike the common law system, prior court decisions may be cited for reference but have limited precedential value. From time to time, we may have to resort to administrative and court proceedings to enforce our legal rights. However, since PRC administrative and court authorities have significant discretion in interpreting and implementing statutory and contractual terms, it may be difficult to evaluate the outcome of administrative and court proceedings. In addition, the PRC legal system is based in part on government policies and internal rules, some of which may not be published on a timely basis, and which may have retroactive effect. As a result, there can also be no assurance that we would promptly become aware of a violation of a policy or rule, if such decision is not published publicly or promptly notified to us. In addition, any failure by us to respond to changes in the regulatory environment in China could materially and adversely affect our business and impede our ability to continue our operations.

Our investment in Yuchai or elsewhere in China, is subject to PRC regulations. The PRC Foreign Investment Law, or the FIL, adopted on March 15, 2019 is the legal foundation governing us, a foreign investment enterprise, or the FIE. The FIL grants national treatment to foreign-invested entities, except for those foreign-invested entities that operate in industries specified as either “restricted” or “prohibited” from foreign investment in a “negative list”. The FIL provides that foreign-invested entities operating in “restricted” or “prohibited” industries will require market entry clearance and other approvals from relevant government authorities. There are uncertainties in the interpretation and implementation of the FIL and relevant regulations, which may impact our current corporate governance practice and increase our compliance costs. For instance, we may be required to adjust the organizational form and corporate governance for certain of our PRC foreign-invested subsidiaries as required by any further implementing rules of the FIL. In addition, the FIL imposes information reporting requirements on foreign investors and foreign invested enterprises.

On December 19, 2020, with the approval of the State Council, the National Development and Reform Commission, or the NDRC, and the MOFCOM issued the Measures for the Security Review of Foreign Investments, or the 2021 Security Review Measures, which took effect on January 18, 2021, with an intent to regulate foreign investments which raise “national defense and security” or “national security” concerns. Under the 2021 Security Review Measures, investments in military, national defense-related areas or in locations in proximity to military facilities, or investments that would result in acquiring the actual control of assets in certain key sectors, such as critical agricultural products, energy and resources, equipment manufacturing, infrastructure, transport, cultural products and services, information technology, Internet products and services, financial services and technology sectors, are required to obtain approval from designated governmental authorities in advance; and if a foreign investment will or may affect national security, the relevant party shall report to the standing working office organized by the NDRC and the MOFCOM for the decision of whether to conduct security review. In the future, if we grow our business by acquiring complementary businesses that are within the scope of the 2021 Security Review Measures, complying with the requirements of the above-mentioned regulations and other relevant rules to complete such transactions could be time consuming, and any required approval processes, including obtaining approval from the applicable authorities may delay or inhibit our ability to complete such transactions. It is unclear whether our business operates in an industry that raises “national defense and security” or “national security” concerns. If future interpretations or guidance issued by the NDRC and/or MOFCOM determine that our business is in an industry subject to the security review, our business operations and activities in China may be adversely affected.

We are a holding company and depend on the ability of our subsidiaries to distribute funds to us in order to satisfy our financial obligations and to make dividend payments. Regulations in China regarding currency conversion could limit our ability to obtain sufficient foreign currency to satisfy our foreign currency requirements or to pay dividends to shareholders.

We are a holding company and our subsidiaries conduct all of our operations and own all of our operating assets. Our principal source of cash flow has historically been the dividends, if any, paid to us by Yuchai, as described under “Item 5. Operating and Financial Review and Prospects — B. Liquidity and Capital Resources.” As a result, our ability to pay dividends, if any, to our shareholders and to satisfy any financial obligations that we may have from time to time depends on the ability of our subsidiaries, in particular Yuchai, to generate profits available for distribution to us. The ability of a subsidiary to make these distributions could be affected by a claim or other action by a third party, including a creditor, the terms of its financing arrangements or by the law of its jurisdiction of incorporation which regulates the payment of dividends.

The PRC government regulates the conversion of Renminbi into foreign currencies and, in certain cases, the remittance of currency out of China. Substantially all of our revenues and operating expenses are generated by our Chinese operating subsidiary, Yuchai, and are denominated in Renminbi, while a portion of our indebtedness is, or in the future may be, denominated in US dollar and other foreign currencies.

Under the existing PRC foreign exchange regulations, payment of current account items, which include profit distributions, interest payments, trade and service-related foreign exchange transactions, can be in foreign currencies without prior approval of the SAFE by complying with certain procedural requirements. Specifically, under the existing exchange restrictions, without prior approval of SAFE, cash generated from the operations of our subsidiaries in China may be used to pay dividends to us. However, approval from or registration with appropriate governmental authorities is required where Renminbi is to be converted into foreign currency and remitted out of China to pay capital expenses such as the repayment of loans denominated in foreign currencies. As a result, our Chinese subsidiaries would need to obtain SAFE approval or complete a registration procedure if in the future they desire to use cash generated from their operations to pay off debt in a currency other than Renminbi owed to entities outside China or make other capital expenditure payments outside China in a currency other than Renminbi.

 

21


Table of Contents

The PRC government may at its discretion further restrict access in the future to foreign currencies for current account transactions. If the foreign exchange control system further limits the ability of our Chinese subsidiaries from obtaining sufficient foreign currencies to satisfy their foreign currency demands, they may not be able to pay dividends in foreign currencies to their shareholders, including us. We cannot predict the effect of future changes in Renminbi and foreign currency regulations on our business, financial condition and results of operations.

PRC regulation of loans to and direct investment in PRC entities by offshore holding companies and governmental control of currency conversion may restrict or delay us from using the proceeds of our offshore offerings to make loans or additional capital contributions to our PRC subsidiaries, which could adversely affect our liquidity and our ability to fund and expand our business.

Any funds we transfer to our Chinese operating companies, either as a shareholder loan or as an increase in registered capital, are subject to approval by or registration with relevant governmental authorities in China. According to the relevant PRC regulations on foreign-invested enterprises, or FIEs, in China, capital contributions to our Chinese operating companies are subject to registration with the State Administration for Market Regulation, or the SAMR or its local counterpart and registration with a local bank authorized by SAFE. In addition, (i) any foreign loan procured by our Chinese operating companies is required to be registered with SAFE or its local branches and (ii) any of our Chinese operating companies may not procure loans which exceed the difference between its total investment amount and registered capital or, as an alternative, they may only procure loans subject to the calculation approach and limitation as provided by the People’s Bank of China.

On March 30, 2015, the SAFE promulgated the Circular on Reforming the Management Approach Regarding the Foreign Exchange Capital Settlement of Foreign-Invested Enterprises, or SAFE Circular 19, which took effect as of June 1, 2015 and was amended on December 30, 2019. SAFE Circular 19 launched a nationwide reform of the administration of the settlement of the foreign exchange capitals of FIEs, which allows FIEs to settle their foreign exchange capital at their discretion, but continues to prohibit FIEs from using the Renminbi fund converted from their foreign exchange capital for expenditure beyond their business scopes, providing entrusted loans or repaying loans between nonfinancial enterprises. The SAFE issued Circular on the Policies for Reforming and Standardizing Management of Foreign Exchange Settlement under the Capital Account, or SAFE Circular 16, effective on June 9, 2016. Pursuant to SAFE Circular 16, enterprises registered in China may also convert their foreign debts from foreign currency to Renminbi on a self-discretionary basis. SAFE Circular 16 provides an integrated standard for conversion of foreign exchange under capital account items (including, but not limited, to foreign currency capital and foreign debts) on a self-discretionary basis which applies to all enterprises registered in China. SAFE Circular 16 reiterates the principle that Renminbi converted from foreign currency-denominated capital of a company may not be directly or indirectly used for purposes beyond its business scope or prohibited by PRC laws or regulations, while such converted Renminbi shall not be provided as loans to its non-affiliated entities. On October 23, 2019, SAFE further issued the Circular of the State Administration of Foreign Exchange on Further Promoting the Facilitation of Cross-Border Trade and Investment, or the Circular 28, which took effect on the same day. Circular 28 allows non-investment foreign-invested enterprises to use their capital funds to make equity investments in China as long as such investments do not violate the prevailing negative list for foreign investments and the target investment projects are genuine and in compliance with laws. In addition, Circular 28 stipulates that qualified enterprises in certain pilot areas may use their capital income from registered capital, foreign debt and overseas listing, for the purpose of domestic payments without providing authenticity certifications to the relevant banks in advance for those domestic payments. Yuchai, as an FIE, is permitted to use its capital income from registered capital, foreign debt and overseas listing based on the current rules. However, such rules will be subject to further changes and there can be no assurance that the current flexibility could continue to apply to Yuchai, and violations of these circulars could result in severe monetary or other penalties.

Securities offerings that we may conduct in the future may be subject to the approval, filing or other administration requirements of the China Securities Regulatory Commission, or the CSRC, the Cyberspace Administration of China, or the CAC, or other PRC governmental authorities, and we cannot assure you that we will be able to obtain such approval, satisfy such requirements or complete such filings.

As a significant part of our business is conducted in China, we are governed by PRC laws, rules and regulations. Such laws, rules and regulations may affect our ability to conduct securities offerings in the future.

 

22


Table of Contents

In July 2021, the General Office of the Central Committee of the Communist Party of China and the General Office of the State Council jointly issued the Opinions on Strictly Cracking Down on Illegal Securities Activities. The Opinions on Strictly Cracking Down on Illegal Securities Activities, among other things, call for strengthening the administration and supervision of stocks with a China nexus and clarifying the responsibilities of domestic industry competent authorities and regulatory authorities. There is uncertainty regarding the interpretation and implementation of the Opinions on Strictly Cracking Down on Illegal Securities Activities.

In February 2023, the CSRC promulgated the Trial Administrative Measures of Overseas Securities Offering and Listing by Domestic Companies, or the Trial Measures for Overseas Listing, and five related guidelines, or the Guidelines for Overseas Listing, which became effective on March 31, 2023. Under the Trial Measures for Overseas Listing, PRC domestic companies that seek to offer and list securities in overseas markets, either in direct or indirect means, are required to fulfill certain filing procedures with and report certain information to, the CSRC. The Trial Measures for Overseas Listing provide that if an issuer meets both of the following criteria, the overseas offering and listing of securities conducted by such issuer shall be determined as an indirect overseas offering and listing by a PRC domestic enterprise and therefore subject to the filing and reporting requirements as required thereunder: (i) any of the operating revenue, total profits, total assets, or net assets of the PRC domestic enterprise(s) of the issuer in the most recent fiscal year accounts for more than 50% of the corresponding item in the issuer’s audited consolidated financial statements for the same period; and (ii) the main parts of the issuer’s operation activities are conducted in mainland China, or the principal operation premises are located in mainland China, or the majority of senior management personnel in charge of its business operation and management are PRC citizens or have habitual residences located in mainland China. The Trial Measures for Overseas Listing further stipulate that the determination as to whether a PRC domestic company is indirectly offering and listing securities in an overseas market shall be made on a substance-over-form basis. According to one of the Guidelines for Overseas Listing, where an issuer does not fall within the scope of the Trial Measures for Overseas Listing, but the risk factors disclosed in the submitted listing application documents to the relevant overseas market regulations are mainly related to mainland China, the principle of substance-over-form should be followed, and a determination may be made that the issuer falls within the scope which is subject to the filing requirements under the Trial Measures for Overseas Listing. The CSRC has clarified that PRC domestic companies that have already been listed overseas on or before the effective date of the Trial Measures for Overseas Listing (i.e., March 31, 2023) can be deemed to be existing issuers, or the Existing Issuers. Existing Issuers are not required to complete the filling procedures required by the Trial Measures for Overseas Listing in connection with their past overseas offerings and listings, and instead would be required to file with the CSRC in connection with any future overseas financing activities that they conduct.

Furthermore, in case any of the following major issues occurs after the overseas offering and listing, the issuer is also required to report the specific information to the CSRC within three working days of the occurrence and the announcement of the relevant issues: (1) change of control; (2) the foreign securities regulatory body or the relevant competent authority has taken such measures as investigation and punishment; (3) change of listing status or listing board; (4) voluntary of compulsory termination of listing. Where there is any material change in the major business and operation of the issuer after overseas offering and listing, and such change does not fall within the scope of filing, the issuer shall, within three working days of the occurrence of such change, submit a special report and a legal opinion issued by a domestic law firm to the CSRC to explain the relevant situation.

In February 2023, the CSRC and certain other PRC regulatory authorities also promulgated the Provisions on Strengthening Confidentiality and Archives Administration of Overseas Securities Offering and Listing by Domestic Companies, or the Confidentiality and Archives Administrative Provisions, which came into effect on March 31, 2023. Pursuant to the Confidentiality and Archives Administrative Provisions, a PRC domestic enterprise that seeks overseas offering and listing, whether directly or indirectly through an overseas listed entity, must strictly abide by applicable PRC laws and regulations, including by enhancing legal awareness in relation to keeping state secrets and strengthening its archives administration, instituting a sound confidentiality and archives administration system, and taking necessary measures to fulfill confidentiality and archives administration obligations. Where a PRC domestic company, either directly or through its overseas listed entity, publicly discloses or provides to relevant individuals or entities including securities companies, securities service providers and overseas regulators, any documents and materials that contain state secrets or working secrets of government agencies, it must first obtain approval from competent authorities according to law, and make certain filings with the secrecy administrative department at the same level. In the event that such documents and materials, if leaked, would be detrimental to national security or public interest, the PRC domestic company must strictly complete the relevant procedures as stipulated by applicable national regulations. Where a PRC domestic company, after completing the relevant procedures, provides to securities companies, securities service providers or other entities with any documents and materials that contain state secrets or working secrets of government agencies, or any other documents and materials that would be detrimental to national security or public interest if leaked, a non-disclosure agreement must be signed between the provider and receiver of such information according to the relevant PRC laws and regulations, which must specify, among others, the obligations and liabilities on confidentiality held by such securities companies and securities service providers. Specifically, when a PRC domestic company provides accounting archives or copies of accounting archives to any entities including securities companies, securities service providers or overseas regulators and individuals, it must complete the due procedures in compliance with applicable national regulations.

 

23


Table of Contents

There are substantial uncertainties as to the implementation and interpretation of the Trial Measures for Overseas Listing and the Confidentiality and Archives Administrative Provisions, and how they will affect any securities offerings that we may choose to conduct in the future, and it is still uncertain how PRC governmental authorities will regulate overseas listings in general going forward of companies that have significant operations in the PRC. As a significant portion of our operations are currently based in the PRC, it is likely that future securities offerings or potential other listing that we may choose to conduct will be subject to the foregoing rules and requirements. If we (i) do not receive or maintain any required approvals or record-filing, (ii) inadvertently conclude that approvals or record-filing are not required, or (iii) if the CSRC or other regulatory agencies later promulgate new rules or explanations requiring us to obtain their approvals, filings, registrations or other kinds of authorizations for any of our future offerings or future capital raisings, we may be unable to conduct such future securities offerings on schedule, in a timely manner or at all in a timely manner, or at all. Any failure regarding such approval and/or filing requirements may cause the value of our securities to significantly decline or be worthless.

PRC regulators have been increasingly focused on regulation in areas of data security and data protection and the PRC regulatory requirements regarding cybersecurity are evolving. The CAC and other PRC regulators have promulgated various rules, regulations and measures regarding data collection, processing, use and security. For more information, see “— Risks Related to Our Business and Industry — We are dependent on information technology and our systems and infrastructure face certain risks, including cybersecurity risks and data leakage risks. Any failure to comply with the various applicable laws and regulations related to data security and cybersecurity could lead to liabilities, penalties or other regulatory actions, which could have a material and adverse effect on our business, financial condition and results of operations.” If PRC oversight on cybersecurity and data protection regulations lead us to become subject to regulatory inspection or review or require us to take any specific actions, it could cause us to delay, suspend, and terminate securities offerings or capital raisings that we may choose to conduct in the future.

United States regulators may be limited in their ability to conduct investigations or inspections of our operations in China.

U.S. public companies that have or had a substantial portion of their operations in China, have been the subject of intense scrutiny, criticism and negative publicity by investors, financial commentators and regulatory agencies, such as the SEC. As we have substantial operations within China, the increased regulatory scrutiny focus on U.S.-listed companies with operations in China could add uncertainties to our business operations, share price and reputation.

On December 18, 2020, the Holding Foreign Companies Accountable Act, or the HFCAA, was signed into law. The HFCAA includes requirements for the SEC to identify issuers whose audit work is performed by auditors that the Public Company Accounting Oversight Board, or PCAOB, is unable to inspect or investigate completely because of a restriction imposed by a non-U.S. authority in the auditor’s local jurisdiction. Additionally, in July 2020, the U.S. President’s Working Group on Financial Markets issued recommendations for actions that can be taken by the executive branch, the SEC, the PCAOB or other federal agencies and department with respect to Chinese companies listed on U.S. stock exchanges and their audit firms, in an effort to protect investors in the United States. In response, on November 23, 2020, the SEC issued guidance highlighting certain risks (and their implications to U.S. investors) associated with investments in China-based issuers and summarizing enhanced disclosures the SEC recommends China-based issuers make regarding such risks. On September 22, 2021, the PCAOB adopted a final rule implementing the HFCAA, which provide a framework for the PCAOB to use when determining whether the PCAOB is unable to inspect or investigate completely registered public accounting firms located in a foreign jurisdiction because of a position taken by one or more authorities in that jurisdiction. On December 2, 2021, the SEC adopted a final rule relating to the implementation of certain disclosure and documentation requirements of the HFCAA. On December 23, 2022, the Accelerating Holding Foreign Companies Accountable Act, or the AHFCAA, was enacted. Under the HFCAA, our securities may be prohibited from trading on the NYSE if our auditor is located in a foreign jurisdiction and the PCAOB determines that it is unable to inspect or investigate it completely for three consecutive years because of a position taken by an authority in the foreign jurisdiction, which could ultimately result in our shares being delisted. The AHFCAA amended the HFCAA by requesting the SEC to prohibit an issuer’s securities from trading on any U.S. stock exchange if its auditor is not subject to PCAOB inspections for two consecutive years instead of three.

Our independent registered public accounting firm that issues the audit reports included in our annual reports filed with the SEC, as an auditor of companies whose shares are publicly traded in the United States, is registered with the PCAOB. As a PCAOB registered firm, our auditor is required by the laws of the United States to undergo regular inspections by the PCAOB to assess its compliance with relevant U.S. laws and professional standards. On December 16, 2021, the PCAOB issued a Determination Report which found that the PCAOB is unable to inspect or investigate completely registered public accounting firms headquartered in: (1) mainland China of the People’s Republic of China, because of a position taken by one or more authorities in mainland China; and (2) Hong Kong, a Special Administrative Region and dependency of the PRC, because of a position taken by one or more authorities in Hong Kong. This list does not include our auditor.

On August 26, 2022, the CSRC, the Ministry of Finance of the PRC, and the PCAOB signed a Statement of Protocol, or the Protocol, governing inspections and investigations of audit firms based in China and Hong Kong. The Protocol gives the PCAOB independent discretion to select any issuer audits for inspection or investigation and the ability to transfer information to the SEC. On December 15, 2022, the PCAOB announced that it was able to secure full access to inspect and investigate PCAOB-registered public accounting firms headquartered in mainland China and Hong Kong in 2022, and the PCAOB Board vacated its previous determinations that the PCAOB was unable to fully inspect or investigate registered public accounting firms headquartered in mainland China and Hong Kong. Whether the PCAOB will continue to be able to satisfactorily conduct inspections of PCAOB-registered public accounting firms headquartered in mainland China and Hong Kong is subject to uncertainty and depends on a number of factors, all of which are out of our control. The PCAOB is continuing to request full access to inspect and investigate PCAOB-registered public accounting firms headquartered in mainland China and Hong Kong.

 

24


Table of Contents

There can be no assurance that we or our auditor will be able to comply with requirements imposed by U.S. regulators in the future. The market prices of our shares could be adversely affected as a result of possible negative impacts of the HFCAA and other similar rules and regulations.

It remains unclear what further actions the SEC, the PCAOB or NYSE may take to address these issues and what impact those actions may have on companies that have significant operations in the PRC and have securities listed on a U.S. stock exchange, like us. Legislative and regulatory actions and proceedings and new rules resulting from these efforts to increase U.S. regulatory access to audit information could create uncertainty for investors, and the market price of our shares could be adversely affected.

If additional remedial measures are imposed on the Chinese affiliates of certain global accounting firms, including the “big four” accounting firms pursuant to administrative proceedings brought by the SEC against them, we could be unable to timely file future financial statements in compliance with the requirements of the Securities Exchange Act of 1934, as amended.

In late 2012, the SEC commenced administrative proceedings under Rule 102(e) of its Rules of Practice and also under the Sarbanes-Oxley Act against the Chinese affiliates of certain global accounting firms (including our independent registered public accounting firm). A first instance trial of the proceedings in July 2013 in the SEC’s internal administrative court resulted in an adverse judgment against the firms. The administrative law judge proposed penalties on the firms, including a temporary suspension of their right to practice before the SEC, although that proposed penalty was subject to the pending review of the SEC Commissioner. On February 6, 2015, prior to the SEC Commissioner’s scheduled review, the firms reached a settlement with the SEC. Under the settlement, the SEC agreed that its future requests for the production of documents would normally be made to the CSRC. The firms would receive matching requests under Section 106 of the Sarbanes-Oxley Act, and are required to abide by a detailed set of procedures with respect to such requests, which in substance required them to facilitate production via the CSRC. If they fail to meet the specified criteria, the SEC retains the authority to impose a variety of additional remedial measures on the firms depending on the nature of the failure. Remedies for any future non-compliance could include, as appropriate, an automatic six-month bar on a single firm’s performance of certain audit work, commencement of a new proceeding against the firm, or in extreme cases, the resumption of the current proceeding against all four “big four” accounting firms.

Under the terms of the settlement, the underlying proceeding against the four PRC-based accounting firms was deemed dismissed with prejudice at the end of four years starting from the settlement date, which was on February 6, 2019.

Despite the final ending of the proceedings, it remains uncertain whether the SEC will further challenge the four PRC-based accounting firms’ compliance with U.S. laws in connection with U.S. regulatory requests for audit work papers or if the results of such a challenge would result in the SEC imposing penalties such as suspensions.

ITEM 4. INFORMATION ON THE COMPANY

 

A.

History and Development

The Company

China Yuchai International Limited is a Bermuda holding company established on April 29, 1993 to own a controlling interest in Yuchai. We currently own, through six of our wholly-owned subsidiaries, 76.4% of the outstanding shares of Yuchai. We operate as an exempted company limited by shares under The Companies Act 1981 of Bermuda. Our registered office is located at 2 Clarendon House, Church Street, Hamilton HM11, Bermuda. On March 7, 2008, we registered a branch office of the Company in Singapore, located at 16 Raffles Quay #26-00, Hong Leong Building, Singapore 048581. Our principal operating office is located at 16 Raffles Quay #39-01A, Hong Leong Building, Singapore 048581. Our telephone number is (+65) 6220-8411. Our transfer agent and registrar in the United States is Computershare Inc., located at 480 Washington Blvd., 26th Floor Jersey City, NJ 07310. The SEC maintains a website at www.sec.gov/ that contains reports, proxy and information statements and other information regarding registrants that make electronic filings with the SEC, including our Company. Our website address is www.cyilimited.com. The information contained on, or accessible through, our website is not incorporated by reference into this annual report.

Until August 2002, we were controlled by Diesel Machinery, a company that was 53.0% owned by Hong Leong Asia, through its wholly-owned subsidiary, Hong Leong China. Hong Leong China owns HL Technology which held shares in us through Diesel Machinery. Diesel Machinery was also 47.0% owned by China Everbright Holdings Company Limited, or China Everbright Holdings, through its wholly-owned subsidiary, Coomber. Hong Leong Asia, a company listed on the Singapore Exchange, is part of the Hong Leong Investment group, which was founded in 1941 by the Kwek family of Singapore and remains one of the largest privately-controlled business groups in Southeast Asia. In 2002, China Everbright Holdings and Coomber gave notice to Diesel Machinery and the other shareholders of Diesel Machinery to effect a liquidation of Diesel Machinery. As a result of the liquidation, Hong Leong Asia acquired the special share through HL Technology which entitles Hong Leong Asia to elect a majority of our directors and also to veto any resolution of our shareholders. China Everbright Holdings sold its shareholding in Coomber, which held shares of our Common Stock, in October 2002 to Goldman Industrial Limited, or Goldman, and China Everbright Holdings is no longer a shareholder of our Company. Goldman was a subsidiary of Zhong Lin Development Company Limited, or Zhong Lin, an investment vehicle of the city government of Yulin in Guangxi, China until September 29, 2006 when Zhong Lin sold its shareholding in Goldman to the GY Group.

 

25


Table of Contents

We provide certain management, financial planning, internal audit services, internal control testing, IFRS training, business enhancement consulting and other services to Yuchai and we continue to have a team working full-time at Yuchai’s principal manufacturing facilities in Yulin city. In addition, the President, Chief Financial Officer and a manager proficient in Section 404 of Sarbanes-Oxley Act of 2002, or SOX, travel frequently, usually monthly for as much as up to two weeks at a time, to Yuchai to actively participate in Yuchai’s operations and decision-making process. Although the travel frequency was reduced during the COVID-19 pandemic, we have resumed travel to Yuchai since 2023.

Our main operating asset has historically been, and continues to be, our ownership interest in Yuchai, and our primary source of cash flow has historically been our share of the dividends, if any, paid by Yuchai and investment income thereon. However, on February 7, 2005, the Board of Directors of the Company announced its approval of the implementation of a business expansion and diversification plan by the Company. Following such announcement, we have looked for new business opportunities to seek to reduce our financial dependence on Yuchai:

 

 

In March 2005, we acquired a 15.0% interest in the capital of TCL through Venture Delta Limited (“Venture Delta” or “VDL”). We have since divested the majority of our interest in TCL and as of December 31, 2022, we have fully disposed of our shareholding interest in TCL.

 

 

In February 2006, we acquired debt and equity securities in HLGE through two wholly-owned subsidiaries. Our shareholding in HLGE has changed through various transactions and as of December 31, 2023, through our wholly-owned subsidiary, Grace Star Services Limited (“Grace Star”), we had a 48.9% shareholding interest in HLGE, which has remained unchanged as of February 29, 2024. The HLGE group is engaged in hospitality and property development activities conducted mainly in Malaysia. For more details on our investments in HLGE, see “Item 5. Operating and Financial Review and Prospects —Business Expansion and Diversification Plan.”

As of December 31, 2022, we have fully disposed of our shareholding interest in TCL. In December 2023, Yuchai entered into an agreement with Beijing Liandong Jinyuan Management Technology Co., Ltd. (“Beijing Liandong”) for the sale of Yuchai’s 100% equity holding in Yuchai Remanufacturing Services (Suzhou) Co., Ltd. (“Suzhou Reman”) to Beijing Liandong. The consideration is RMB 179.94 million, along with the book value of cash and cash equivalents and an agreed-upon fair value for the equipment in Suzhou Reman as of the settlement date. The consideration for the transaction will be in the form of cash and it will be paid into an escrow account in three phases. As of February 29, 2024, Beijing Liandong has completed the first phase of payment and paid RMB 67 million in the escrow account according to the agreement. The transaction is currently pending completion of the statutory procedures that are administrative in nature, and our management concluded that the possibility of either party withdrawing from the transaction is remote. Accordingly, we ceased to recognize Suzhou Reman as a subsidiary and recognized a gain of RMB 113.0 million from the disposal for the year ended December 31, 2023. For a discussion of our capital expenditures, see “Item 5. Operating and Financial Review and Prospects — B. Liquidity and Capital Resources — Capital Expenditures.”

Since January 1, 2023, there have been no public takeovers by third parties in respect of our shares, and we have not made any public takeovers in respect of other companies’ shares.

Yuchai

Yuchai was founded in 1951. Prior to 1984, Yuchai was a small producer of low-power diesel engines for agricultural machinery. In 1984, Yuchai introduced the earliest model of its YC6J diesel engine for medium-duty trucks. In July 1992, in order to raise funds for further expansion, Yuchai was restructured into a joint stock company. As a result of this restructuring, Yuchai was incorporated as a joint stock company in July 1992 and succeeded the machinery business of Yulin Diesel. All of Yulin Diesel’s businesses, other than its machinery business, as well as certain social service related operations, assets, liabilities and employees (for example, cafeterias, cleaning and security services, a hotel and a department store), were transferred to the GY Group. The GY Group also became the majority shareholder of Yuchai through its ownership stake of approximately 104 million shares of Yuchai, or GY Group Shares. In connection with its incorporation, Yuchai also issued seven million shares to various Chinese institutional investors, or Legal Person Shares.

 

26


Table of Contents

In May 1993, in order to finance further expansion, Yuchai sold shares to the Company. Our initial shareholders, consisting of HL Technology, Sun Yuan Overseas (BVI) Ltd., or Sun Yuan BVI, the Cathay Investment Fund, Limited, or Cathay, GS Capital Partners L.P., and Coomber, then a wholly-owned subsidiary of China Everbright Holdings and, thus, controlled by China Everbright International Limited, or China Everbright International, made their initial investments in Yuchai in May 1993, when their respective wholly-owned subsidiaries purchased for cash in the aggregate 200 million newly-issued shares of Yuchai (51.3% of the then-outstanding shares of Yuchai). These shareholders exchanged with the Company their shareholdings in their wholly-owned subsidiaries, six companies which held Foreign Shares of Yuchai, for 20 million shares of our Common Stock (after giving effect to a 10-for-1 stock split in July 1994, or the Stock Split). In connection therewith, Yuchai became a Sino-foreign joint stock company and became subject to the laws and regulations relating to joint stock limited liability companies and Sino-foreign joint venture companies in China. Foreign Shares may be held by and transferred to non-Chinese legal and natural persons, subject to the approval of the Ministry of Commerce, the successor entity to the Ministry of Foreign Trade and Economic Cooperation of China, or MOFTEC. Foreign Shares are entitled to the same economic rights as GY Group Shares and Legal Person Shares. GY Group Shares are shares purchased with state assets by government departments or organizations authorized to represent state investment. Legal Person Shares are shares purchased by Chinese legal persons or institutions or social groups with legal person status and with assets authorized by the state for use in business.

In November 1994, we purchased from an affiliate of China Everbright Holdings 78,015,500 Foreign Shares of Yuchai in exchange for the issuance of 7,801,550 shares of our Common Stock (after giving effect to the Stock Split), or the China Everbright Holdings Purchase. The 78,015,500 Foreign Shares of Yuchai held by Earnest Assets Limited, a subsidiary of China Everbright Holdings and China Everbright International before its sale to us had been originally issued as Legal Person Shares and GY Group Shares and were converted to Foreign Shares, pursuant to approvals granted by MOFTEC. As a result, the Company became the owner of each of these six companies: Hong Leong Technology Systems (BVI) Ltd., Tsang & Ong Nominees (BVI) Ltd., Cathay Diesel Holdings Ltd., Goldman Sachs Guangxi Holdings (BVI) Ltd., Youngstar Holdings Limited and Earnest Assets Limited.

In December 1994, we sold 7,538,450 shares of Common Stock in our initial public offering and used substantially all of the proceeds to finance our six wholly-owned subsidiaries’ purchase of 83,404,650 additional Foreign Shares in Yuchai.

In connection with our purchase, through our six wholly-owned subsidiaries, of additional Yuchai Shares with proceeds of our initial public offering, Yuchai offered additional shares pro rata to its other existing shareholders (30 shares for each 100 shares owned) in accordance with such shareholders’ pre-emptive rights, and each of our subsidiaries was able to acquire these additional Foreign Shares in Yuchai. Such pro rata offering (including the offering to the Company) is referred to herein as the “Yuchai Offering.” Certain Legal Person shareholders subscribed for additional shares in the Yuchai Offering. The GY Group informed Yuchai at the time that it would not subscribe for any of its portion of Yuchai Shares (31,345,094 shares) in the Yuchai Offering. In order to obtain MOFTEC’s approval of the Yuchai Offering, the GY Group was given the right by Yuchai’s Board of Directors to subscribe for approximately 31 million shares of Yuchai at a price of RMB 6.29 per share at any time prior to December 1998. This was because provisional regulations of the State Administration Bureau of State Property, or SABSP, and the State Committee of Economic System Reform, or SCESR, published in November 1994, imposed on any holder of state-owned shares certain obligations to protect its interest in any share offering. Under such regulations, the GY Group could have been required to subscribe for Yuchai Shares in the Yuchai Offering. Yuchai’s shareholders subsequently agreed to extend the duration of such subscription right to March 31, 2002 (the exercise of which would have reduced our ownership of Yuchai from 76.4% to 71.7%). The GY Group informed the shareholders of Yuchai that it had determined not to subscribe for additional Yuchai Shares and this determination was noted by the Yuchai’s Board of Directors on November 1, 2002. However, given the November 1994 provisional regulations of the SABSP and the SCESR, the SABSP, the SCESR and/or the Ministry of Commerce may take action against the GY Group, and there can be no assurance that any such action would not, directly or indirectly, have a material adverse effect on Yuchai or the Company.

Reorganization Agreement

On April 7, 2005, we entered into the Reorganization Agreement with Yuchai and Coomber, which is intended to be in furtherance of the implementation of the restructuring contemplated in the agreement dated July 19, 2003 between the Company and Yuchai with respect to the Company’s investment in Yuchai (the “July 2003 Agreement”), as amended and incorporated into the Cooperation Agreement on June 30, 2007. The terms of the Reorganization Agreement have also been acknowledged and agreed to by GY. The Reorganization Agreement provides for the implementation of corporate governance guidelines approved by the directors and shareholders of Yuchai in November 2002 and outlines steps for the adoption of corporate governance practices at Yuchai conforming to international custom and practice. Pursuant to the Reorganization Agreement, Yuchai also acknowledged and affirmed our continued rights as majority shareholder to direct the management and policies of Yuchai through Yuchai’s Board of Directors.

 

27


Table of Contents

Subsequent to the execution of the Reorganization Agreement, a number of steps have been taken by the parties thereto towards its implementation. For example, Yuchai’s directors and shareholders have confirmed that the amendments to Yuchai’s Articles of Association and corporate governance guidelines required to be adopted by Yuchai pursuant to the Reorganization Agreement have been ratified and implemented, and that steps are being taken to have such amendments and guidelines approved by the relevant Chinese authorities. The amended Articles of Association was approved by the Guangxi Department of Commerce on December 2, 2009.

Cooperation Agreement

The Reorganization Agreement was scheduled to terminate on June 30, 2007. On June 30, 2007, we entered into the Cooperation Agreement with Yuchai, Coomber and GY. The Cooperation Agreement amends certain terms of the Reorganization Agreement, as amended, among CYI, Yuchai and Coomber, and as so amended, incorporates the terms of the Reorganization Agreement.

Pursuant to the amendments to the Reorganization Agreement, the Company agreed that the restructuring and spin-off of Yuchai would not be effected, and, recognizing the understandings that have been reached between the Company and GY to jointly undertake efforts to expand the business of Yuchai, the Company would not seek to recover the anti-dilution fee of US$20 million from Yuchai.

The Cooperation Agreement provides that the parties will explore new business opportunities and ventures for the growth and expansion of Yuchai’s existing businesses. Although the parties to the Cooperation Agreement expect to work towards its implementation as expeditiously as possible, no assurance can be given as to when the transactions contemplated therein will be consummated.

Various amendments to Yuchai’s Articles of Association had been ratified and adopted by Yuchai in 2007 and were approved by the Guangxi Department of Commerce on December 2, 2009.

 

B.

Business Overview

Emission Standards

Since the introduction of China National I in the early 2000s, Chinese regulators have been steadily tightening the limits on permissible emissions of on-road diesel vehicles and off-road machinery. In an effort to combat increasing air pollution, China’s vehicle industry transitioned to the National IV and National V emission standards in just a five-years from 2013 to 2018. The latest emission standard, known as National VI, was implemented in July 2021. Yuchai produces diesel engines and natural gas engines compliant with the National V and National VI emission standards. It also develops alternative fuels and environmentally friendly hybrid systems with improved fuel efficiency. Yuchai had a portfolio of engines that are compliant with National VIb emission standards implemented in July 2023.

For off-road machinery, the Tier-3 emission standards were implemented nationwide on December 1, 2016. The Tier-4 emission standards have been enforced from December 2022 for all diesel off-road equipment with engine sizes smaller than 560kW. Yuchai has fulfilled the Tier-4 emission standards for use in off-road machinery.

Products and Key Product Development — Yuchai

Yuchai engages in the manufacture, assembly and sale of a wide variety of light-, medium- and heavy-duty engines for trucks, buses, passenger vehicles, construction and agricultural equipment, and marine and power generation applications in China. The engines produced by Yuchai range from diesel to natural gas and hybrid systems. Through its regional sales offices and authorized customer service centers, Yuchai distributes its engines directly to auto original equipment manufacturers (“OEMs”), agents and retailers and provides maintenance and retrofitting services throughout China.

Yuchai is devoted to improving its competitiveness across all engine platforms, including its light-, medium- and heavy-duty engines, in compliance with applicable emission standards. Yuchai has established a portfolio of on-road engines that meet the National VIb emission standards, which was implemented in China on July 1, 2023. Yuchai also offers a full range of off-road engines that meet the Tier-4 emission standards that came into effect in December 2022.

In order to meet the growing demand of clean-energy engines, Yuchai is also expanding its production and research and development capabilities in natural gas engines, fuel cells, hybrid power system, pure electric system, engine range extenders, electric drive axle and fuel cell systems. In September 2021, Yuchai entered into an agreement with the Government of Nanning Municipality to invest in the research, development and construction of new production capacity for new energy technologies including fuel cell systems, range extenders, hybrid power and electric drive system.

 

28


Table of Contents

In October 2021, Yuchai announced a new smart powertrain system, IE-Power, a heavy-duty tractor CVT hybrid powertrain. In December 2021, Yuchai announced its first operating hydrogen engine for China’s commercial vehicle market, the YCK05 hydrogen-powered engine. In 2022, Yuchai introduced its next-generation hydrogen engine for heavy on-road vehicle applications, YCK16H, a heavy-duty hydrogen combustion engine that has a displacement volume of 15.9 liter with a designed output of 560hp. In September 2023, Yuchai launched the 350hp IE-Power hybrid system for heavy-duty tractor application. The system features the continuously variable transmission function for both tractor and other heavy-duty agricultural machinery. At the end of September 2023, Yuchai launched the YCK15N gas engine for heavy-duty vehicles. The YCK15N engine is designed for operation at high altitudes and extreme weather conditions, with a designed output of 570hp and maximum torque of 2600 N-m.

Existing Engine Products

Yuchai offers a full portfolio of on- and off-road engine products in compliance with National VI and Tier-4 emission standards, respectively. Yuchai’s National V and Tier-3 compliant engines have been phased out from the China market with the full implementation of the new emission standards. Yuchai retains certain National V and Tier-3 products for the export market.

Yuchai manufactures diesel and natural gas engines for trucks, buses and passenger vehicles, marine and industrial applications and generator sets. The following table sets forth Yuchai’s list of engines by application:

 

    

Series

Truck

  

YCY24, YCY30, YCS04, YCS04N, YCS06, YCK05, YCK08, YCK08N, YCK09, YCK11, YCK11N, YCK13, YCK13N, YCA07N, YCK15N

Bus

  

YCY24, YCY30, YCS04, YCS06, YCK05, YCK08, YCK08N, YCK09, YCK11, YCS04N

Construction

  

YCF24, YCF30, YCF36, YCA05, YCA07, YCA08, YCK09, YCK11, YCK13, YCK16, YCTD20,

Agriculture

  

YCF30, YCF36, YCA05, YCA07, YCA08, YCK09, YCK11, YCK13, YCK16, YCTD20

Marine

  

YC4FA, YC6T, YC6TD, YC6C, YC6CL, YC6CD, YC8CL, YC12VC

Generator-Drive

  

YC4R, YC4FA, YC6A, YC6LN, YC6T, YC6C, YC6CL, YC12VC, YC12VTD, YC16VTD, YC16VC, YC6KN

Yuchai’s existing engine products include light-, medium- and heavy-duty engines as set forth in the following table. According to Yuchai’s new classification system implemented since 2018, engines are classified as light-duty engines in capacity of 3.8 liters and less, medium-duty engines in capacity of between 3.8 liters and 7.0 liters, and heavy-duty engines in capacity of 7.0 liters and above.

 

    

Series

Light-Duty

  

YC4FA, YCY24, YCY30, YCF30, YCF36

Medium-Duty

  

YC6A, YCK05, YCS06, YCS04, YCS04N, YCA05, YCA07, YCA08, YCK08N

Heavy-Duty

  

YC6LN, YC6K12, YC6KN, YC6K13N, YC6T, YC6C, YC6CN, YC6CL, YC8CL, YC12VTD, YC12VC, YC16VC, YC6CD, YC6TD, YCK08, YCK09, YCK11, YCK11N, YCK13, YCK13N, YCK15N, YCK16, YCTD20

 

 

(a)

4-Cylinder Diesel Engines

Trial production of the 4-cylinder diesel engines commenced in late 1999 and today, they represent a stable of reliable and high- performance engines. Our line of 4-cylinder diesel engines consists of the following models:

 

 

The YCY24 engine compliant with National VI emission standards is for use in passenger vehicles, light-duty buses and pick-up trucks. It has a displacement volume of 2.36 liter and a maximum power output of 150 PS with a maximum torque of 380 N-m.

 

 

The YCY30 engine compliant with National VI emission standards is for use in light-duty buses and trucks. It has a displacement volume of 2.97 liter and a power range of 150-180 PS with a maximum torque of 460 N-m.

 

 

The YCS04 engine compliant with National VI emission standards is for use in light to medium-duty buses and trucks. It has a displacement volume of 4.16 liter and a maximum power output of 180 PS with a maximum torque of 650 N-m.

 

 

The YCA05-T40 engine compliant with China off-road Tier-4 emission standards is for use in industrial and agricultural off-road applications. It has a displacement volume of 4.8 liter and a maximum power output of 220 PS with a maximum torque of 720 N-m.

 

 

The YCF30-T48 engine compliant with China off-road Tier-4 emission standards is for use in industrial and agricultural off-road applications. It has a displacement volume of 3.0 liter and a maximum power output of 120 PS with a maximum torque of 430 N-m.

 

29


Table of Contents

 

The YCF36-T48 engine compliant with off-road Tier-4 emission standards is for use in industrial and agricultural off-road applications. It has a displacement volume of 3.6 liter and a maximum power output of 125 PS with a maximum torque of 480 N-m.

 

 

The YCF36-T40 engine compliant with off-road Tier-4 emission standards is for use in industrial and agricultural off-road applications. It has a displacement volume of 3.6 liter and a maximum power output of 150 PS with a maximum torque of 500 N-m.

 

 

(b)

6-Cylinder Diesel Engines

Our line of 6-cylinder diesel engines consists of the following models:

 

 

The YCS06 engine compliant with National VI emission standards is for use in medium-duty trucks, coaches and buses. It has a displacement volume of 6.23 liter and a maximum power output of 260 PS with a maximum torque of 1000 N-m.

 

 

The YCK05 engine compliant with National VI emission standards is for use in medium-duty trucks, coaches and buses. It has a displacement volume of 5.1 liter and a maximum power output of 230 PS with a maximum torque of 870 N-m.

 

 

The YCK08 engine compliant with National VI emission standards is for use in medium-duty and special purpose trucks, highway coaches and buses. It has a displacement volume of 7.7 liter and a maximum power output of 350 PS with a maximum torque of 1400 N-m.

 

 

The YCK09 engine compliant with National VI emission standards is for use in medium to heavy-duty trucks, highway coaches and buses. It has a displacement volume of 9.41 liter and a maximum power output of 380 PS with a maximum torque of 1800 N-m.

 

 

The YCK11 engine compliant with National VI emission standards is for use in heavy-duty trucks and trailers, highway coaches and buses over 10 m in length. It has a displacement volume of 10.84 liter and a maximum power output of 500 PS with a maximum torque of 2200 N-m.

 

 

The YC6K12 engine compliant with National VI emission standard is for use in heavy-duty trucks and trailers. It has a displacement volume of 12.15 liter and a maximum power of 520 PS and a maximum torque of 2200 N-m.

 

 

The YCK13 engine compliant with National VI emission standards is for use in heavy-duty trucks and trailers, and highway coaches. It has a displacement volume of 12.94 liter and a maximum power output of 560 PS with a maximum torque of 2500 N-m.

 

 

The YCA07-T40 engine compliant with China off-road Tier-4 emission standards is for use in industrial and agricultural off-road applications. It has a displacement volume of 6.9 liter and a maximum power output of 260 PS with a maximum torque of 1050 N-m.

 

 

The YCA08-T40 engine compliant with China off-road Tier-4 emission standards is for use in industrial and agricultural off-road applications. It has a displacement volume of 7.5 liter and a maximum power output of 320 PS with a maximum torque of 1200 N-m.

 

 

The YCK09-T40 engine compliant with China off-road Tier-4 emission standards is for use in industrial and agricultural off-road applications. It has a displacement volume of 9.4 liter and a maximum power output of 400 PS with a maximum torque of 1900 N-m.

 

 

The YCK11-T40 engine compliant with China off-road Tier-4 emission standards is for use in industrial and agricultural off-road applications. It has a displacement volume of 10.8 liter and a maximum power output of 480 PS with a maximum torque of 2200 N-m.

 

 

The YCK13-T40 engine compliant with China off-road Tier-4 emission standards is for use in industrial and agricultural off-road applications. It has a displacement volume of 12.9 liter and a maximum power output of 580 PS with a maximum torque of 2600 N-m.

 

 

The YCK16-T40 engine compliant with China off-road Tier-4 emission standards is for use in industrial and agricultural off-road applications. It has a displacement volume of 15.9 liter and a maximum power output of 775 PS with a maximum torque of 3200 N-m.

 

 

The YCTD20-T40 engine compliant with China off-road Tier-4 emission standards is for use in industrial and agricultural off-road applications. It has a displacement volume of 19.6 liter and a maximum power output of 952 PS with a maximum torque of 3800 N-m.

 

30


Table of Contents
 

(c)

High Horsepower Marine Diesel Engines and Power Generator

In May 2011, Yuchai commenced construction of a plant at Yuchai’s primary manufacturing facilities in Yulin City, Guangxi Zhuang Autonomous Region, to increase the annual production capacity of marine diesel engines and power generators to meet increasing demand. The following are our marine diesel and power generator models.

 

 

YC6T is a 6-cylinder engine rated at 360 to 600 PS and is suitable for construction applications. It is used in marine propulsion, power generators, construction and mine trucks. The YC6T engine rated at 404 to 440 kW at 1500 rpm is for power generation, while those rated at 290 to 396 kW at 1500 to 1800 rpm are for marine applications and those rated at 350 to 540 PS at 1350 rpm are for marine propulsion.

 

 

YC6C is a 40 liter, 6-cylinder engine rated at 700 to 1000 PS. It was launched in early 2011 and is used in marine propulsion, power generators, construction and mine trucks. The YC6C engine rated 680 to 850 kW at 1500 rpm is for power generation and those rated 560 to 680 kW at 1500 rpm are for marine propulsion.

 

 

YC6CL is an upgraded version of the YC6C engine with longer piston stroke for better power output and performance. It is a 54 liter engine rated at 800 to 1200 PS.

 

 

YC12VTD is derived from the YC6TD engines where the V-engine enables the engine to have a compact configuration. The engine is 12-cylinder, 39 liter rated at 900 to 1345 kW at 1500 rpm, mainly for application in the power generator, marine and industrial markets. The YC12VTD was launched in 2018.

 

 

YC16VTD is derived from the YC6TD engine where the V-engine enables the engine to have a compact configuration. The engine is 16-cylinder, 52 liter rated at 1520 to 1680 kW at 1500 rpm, mainly for application in the power generator, marine and industrial markets. The YC16VTD was launched in 2018.

 

 

YC12VC is derived from the YC6C engines where the V-engine enables the engine to extend its power output at similar engine platform. The engine is 12-cylinder, 80 liter rated at 1120 to 1800 kW at 1500 rpm. The main application is in the power generator, marine and industrial markets. The YC12VC was commercially launched in 2015.

 

 

YC16VC is derived from the YC6C engines where the V-engine enables the engine to extend its power output at similar engine platform. The engine is 16-cylinder, 108 liter rated at 1960 to 2400 kW at 1500 rpm. The main application is in the power generator, marine and industrial markets. The YC16VC was commercially launched in late 2016.

 

 

YC8CL is an extended version of YC6CL engine, with 8-cylinder in line configuration. YC8CL is an 8-cylinder, 72.8 liter engine rated at 692 to 1176 kW at 750 to 1000 rpm. The main application is in marine propulsion for river trade and costal general cargo vessels. The YC8CL was officially launched in mid-2017.

 

 

(d)

Other Products and Services

Natural Gas Engines

Yuchai has a facility at its primary manufacturing facility in Yulin City, Guangxi Zhuang Autonomous Region, to develop and produce a portfolio of natural gas powered engines to complement its existing suite of diesel engines. The main uses of Yuchai’s natural gas engines are in large buses, medium- to heavy-duty trucks, industrial and power generators and the marine sector.

Yuchai natural gas engines are designed to work with both CNG and LNG fuel systems, and they are generally constructed using similar major components as Yuchai’s diesel engines. Yuchai currently offers natural gas engines in the following models: YCS04N, YCA07N, YC6JN, YC6GN, YC6LN, YC6MKN, YCK08N, YCK11N, YCK13N and YCK15N ranging from 120 to 570 hp. Among these engines, YCS04N, YCA07N, YCK08N, YCK11N, YCK13N and YCK15N are natural gas engines compliant with National VI emission standards.

Methanol Combustion Engines

Yuchai has developed the low carbon methanol combustion engine K15M for on-road truck and bus applications with a designed output of 380PS and maximum torque of 1800 N-m.

Diesel Power Generators

Yuchai has a history of more than 40 years for producing the diesel generator set, with wide application in the civil and marine sectors. Yuchai produces diesel power generators which are primarily used in the baseload and standby power generation application. The diesel power generators offer a rated power of 24 to 160 kW. Yuchai’s diesel power generators use diesel engines from YC4FA up to YC6T as their power source. The generator set includes an intelligent digital controlling system, remote control, generators group control, remote monitoring, automatic parallel operation, and automated protection against breakdowns.

 

31


Table of Contents

Diesel Engine Parts

Yuchai supplies diesel engine parts to its nationwide chain of customer service stations in China. Although sales of diesel engine parts do not constitute a major percentage of Yuchai’s revenue, the availability of such parts to its customers and to end-users through its nationwide chain of customer service stations is an important part of Yuchai’s customer service program. Yuchai is continually improving its spare parts distribution channel services to maintain its competitive position.

Remanufacturing Services

Before December 2023, Yuchai provided remanufacturing services for and relating to Yuchai’s diesel engines and components through its wholly-owned subsidiary, Suzhou Reman. Suzhou Reman’s factory is located in the Suzhou Industrial Park in Suzhou, Jiangsu Province. In December 2023, Yuchai entered into an agreement with Beijing Liandong for the sale of Yuchai’s entire equity holding in Suzhou Reman to Beijing Liandong. See “Item 4. Information on the Company — A. History and Development of the Company” for more information. Subsequent to this divestment, Yuchai will continue to provide remanufacturing services for and relating to Yuchai’s diesel engines and components from its facilities located in Yulin.

New Energy Products

Yuchai has commenced the development program for new energy products, which included the new generation hybrid engine, full electric power and fuel cell systems.

 

 

(a)

Plug in hybrid engine

The second-generation hybrid engine model, YCHPT II, was designed to address the growing customer demand for advanced hybrid systems. The engine adopts plug-in systems to charge the vehicles’ batteries, and it features an upgraded gearbox with an interchangeable 5-speed automatic and manual system.

The YCHPS hybrid engine compliant with National VI emission standards is the latest design incorporating the Yuchai gas engine with an ISG generator. The system can be operated in buses with hybrid or full electric operating systems with an external plug-in system. The system is designed for use in seven- to ten- meter coaches and buses.

 

 

(b)

Range Extender

Range extender power system combines a traditional diesel engine and an electric power system. Yuchai has launched the range extender power system for both truck and bus applications.

Range extender power system is available in the following power ratings and electric power output, including YCY24 engine+65 kW, YCF30+65kW, YCF36+75kW, YCA05+75kW, YCS04N+75kW, YCS04 engine+100 kW, YCA05+100kW, YCK05+150 kW, YCA08+200 kW YCYV6+220kW, YCK09+250kW, YCK11N+250kW, YCK13N+250kW, YC6Mk+280kW, YCK11+300 kW, YCK15+300kW, YCK15N+300kW, YCK16+300kW, YCYV8+300kW, YCK16+330kW and YCK16+400kW.

 

 

(c)

ISG power generation powertrain (“YC IE-Power”)

YC IE-Power is a highly integrated motor-generator design that incorporates both motion and generation functions. The YC IE-Power directly couples the hybrid and power extender engine drive end for both vehicle motion and battery charging, depending on the vehicle’s operation and control. Yuchai’s available ISG power generation powertrains are YCA08+IE and YCA09+IE.

 

 

(d)

e-CVT power-split hybrid powertrain (“YC e-CVT”)

YC e-CVT is a compact design for both truck and bus applications that integrates the vehicle transmission and motor-generator in a single module. The design can achieve improved fuel savings compared to traditional power systems. Yuchai’s available e-CVT power-split hybrid powertrains include YCS04+ECVT, YCK05+ECVT and YC6J+ECVT.

 

 

(e)

Full electric power systems

Yuchai provides full electric powertrain systems, including the integrated electric drive axle powertrain (“YC e-Axle”) systems, for both on-road and off-road applications. The integrated electric drive axle powertrain is a compact design integrating driving motor on wheel axle together with motor and vehicle control modules. The YC e-Axle can eliminate transmission loss that is common in traditional designs and save storage space in the chassis. The current available products for full electric power systems include YCEA65, YCEV035, YCEA02035, YCEV050, YCEA03050, YCEA04065, YCET270, YCET315, YCET350, YCEV150, YCET250, YCEA13135 and YCET660T.

 

32


Table of Contents
 

(f)

Fuel cell system (“YC FCS”)

YC FCS fuel cell system is a high efficiency fuel cell system for truck and bus applications. The YC FCS fuel cell systems with 90 to 125kW designed outputs have been installed on selected OEMs’ medium-duty coaches and city buses for running and performance testing. We are developing a 120kW fuel cell system for both trucks and buses applications, targeted to launch commercially in 2024. We also commenced in-house development of fuel stack technology that we target to begin introducing into our YC FCS systems in 2024. Our range of available fuel cell systems spans from 50 to 125kW.

Sales

In 2023, according to CAAM, engine sales for commercial vehicles (excluding gasoline-powered and electric-powered vehicles) in China were approximately 2.3 million units, an increase of 17.2% compared to 2022. Yuchai’s commercial vehicle engine sales in 2023 were 127,469 units, an increase of 1.2% compared to 125,996 units in 2022. Yuchai’s total engine sales in 2023 were 313,493 units, a decrease of 2.4% compared to 321,256 units in 2022.

Yuchai’s light-duty engine sales in 2023 were 72,875 units, or 23.2% of total unit sales, compared to 29.4% in 2022, where light-duty engine sales were 94,340 units. Medium-duty engine sales were 169,498 units, or 54.1% of total unit sales, compared to 2022 where sales were 162,018 units or 50.4% of total unit sales. Heavy-duty engine sales were 62,611 units, or 20.0% of total sales units, compared to 2022 where sales were 58,336 units, or 18.2% of total unit sales.

In 2023, Yuchai sold 12,160 natural gas engine units compared with 5,352 units sold in 2022. The following table sets forth a breakdown of Yuchai’s sales by major product category for fiscal years 2021, 2022 and 2023:

 

     2021      2022      2023  
     Revenue      % of
Revenue
    Unit
Sold
     Revenue      % of
Revenue
    Unit
Sold
     Revenue      % of
Revenue
    Unit
Sold
 
     RMB’000                   RMB’000                   RMB’000               

Light-duty engines (1)

     2,429,745        11.4     127,202        1,910,923        11.9     94,340        1,621,538        9.0     72,875  

Medium-duty engines (2)

     7,065,283        33.2     229,109        5,066,622        31.7     162,018        5,696,186        31.6     169,498  

Heavy-duty engines (2)

     7,410,771        34.9     99,680        5,061,991        31.7     58,336        5,552,544        30.8     62,611  

Other products and services(3)

     4,348,335        20.5     800        3,958,230        24.7     6,562        5,145,012        28.6     8,509  
  

 

 

    

 

 

   

 

 

    

 

 

    

 

 

   

 

 

    

 

 

    

 

 

   

 

 

 
     21,254,134        100.0     456,791        15,997,766        100.0     321,256        18,015,280        100.0     313,493  
  

 

 

    

 

 

   

 

 

    

 

 

    

 

 

   

 

 

    

 

 

    

 

 

   

 

 

 

Notes:

 

(1) 

Includes passenger car engines.

(2) 

Includes natural gas engines.

(3) 

Includes power generator sets, NEV products and others.

Production

Yuchai’s primary manufacturing facilities are located in Yulin City in the Guangxi Zhuang Autonomous Region. The principal production land area currently occupies approximately 1.8 million square meters, including an existing production factory for all light-, medium- and heavy-duty engine models, a natural gas production facility, a high horse power marine diesel engine and power generator plant, a foundry and various testing and supporting facilities. For the years ended December 31, 2022 and 2023, the total production capacity of Yuchai (excluding Yuchai Xin-Lan) was approximately 633,000 units each year based on a 2.0 shift five-day week at 80% utilization rate. To comply with the National VI emission regulations implementation schedule, Yuchai has committed the investment on production equipment, either building the new lines or modifying the existing facilities tailored for National VI engines assembly. Yuchai has identified marine and power generator sets for its own production lines under Guangxi Yuchai Marine and Genset Power Co., Ltd. after the marine and power generator business and its assets were carved out from the Yuchai main operating entity. In addition, the planned new energy production capacity under Yuchai Xin-Lan and its subsidiary is approximately 20,000 units each year.

 

33


Table of Contents

In 2023, we produced 276,693 units of engines. The following table sets forth the breakdown of Yuchai’s production at the Yulin facility by major product category for the years ended December 31, 2021, 2022 and 2023:

 

     2021     2022     2023  
     Units      % of
Units
    Units      % of
Units
    Units      % of
Units
 

Light-duty engines (1)

     128,000        28.3     90,315        30.5     70,500        25.5

Medium-duty engines (2)

     236,598        52.2     149,917        50.5     142,984        51.7

Heavy-duty engines (2)

     87,676        19.4     49,618        16.7     55,167        19.9

Other products and services(3)

     636        0.1     6,917        2.3     8,042        2.9
  

 

 

    

 

 

   

 

 

    

 

 

   

 

 

    

 

 

 
     452,910        100.0     296,767        100.0     276,693        100.0
  

 

 

    

 

 

   

 

 

    

 

 

   

 

 

    

 

 

 

Notes:

 

(1) 

Includes passenger car engines.

(2) 

Includes natural gas engines.

(3) 

Includes power generator sets, NEV products and others

Procurement

Yuchai manufactures engine blocks, cylinder heads, crankshafts, camshafts and certain other key parts. Third party suppliers including related parties provide the remaining engine parts and components. The production process involves the complete assembly and testing of the finished products. Yuchai’s procurement policy requires the same product to be sourced from at least two distinct sources. The same practice applies to all other externally procured engine parts. Yuchai is continually seeking to improve its procurement strategy by seeking new suppliers with competitive prices and quality.

Yuchai has progressively reduced its reliance on imported parts and components in recent years, in part due to an increasing number of international suppliers having local manufacturing and logistics capabilities in China. For instance, Yuchai’s fuel combustion equipment and its electronic control systems are purchased from the local factory of an international supplier operating in China.

Engine Block

Yuchai cast and molded more than 237,000 units of engine blocks in 2023, representing a large portion of its engine blocks used in production.

Raw Materials

Yuchai purchases raw materials, principally scrap steel and cast iron, from domestic suppliers. An increase in the prices of these raw materials would generally increase our costs of production. We have experienced volatility in the prices of raw materials in the past. See also “Item 3. Key Information — D. Risk Factors — Risks Related to Our Business and Industry — If prices of energy, raw materials or components increase, it may adversely affect our profitability or cause us to suffer operating losses.”

Quality Assurance, Control and Safety

All raw materials, external supplied parts and components are checked for conformity with the required quality and specifications. Each stage of the production process is monitored by a quality control procedure and the final product undergoes standard conformity and specification testing using an automated testing laboratory. To promote the safety of its workers, Yuchai has established a safety department to supervise the proper use of equipment to prevent fire and explosions and promote safe practices and procedures in the workplace.

Manufacturing Capacity Expansion

Yuchai believes that the current production capacity of all engine lines shall cater for the organic growth of business from its products offering and portfolio. Nevertheless, Yuchai is cautiously assessing the continuous upgrade and enhancement of manufacturing capabilities in meeting the market expectation. Yuchai is also continuously analyzing customer experience and devising production strategies to secure and seize market opportunities.

 

34


Table of Contents

Research and Development

Yuchai has allocated substantial resources to continually improve the technology of its products and sustain their competitiveness. Yuchai’s internal development effort focuses primarily on designing new products, improving manufacturing processes and adapting foreign technology to the Chinese market. Yuchai is committed to advancing the technology of its products through cooperation or partnership with Chinese research institutes, international engine design consulting firms, as well as international diesel engine and engine parts manufacturers. Yuchai maintains a professional research and development team. Dr. Lin Tiejian, the Chief Engineer of Yuchai was honored in January 2024 with the National Engineer Award for his exceptional contributions to the field of engineering technology.

In 2021, Yuchai prioritized research and development towards testing and application verification for compliance with National VI emission standards, to support domestic commercial vehicle OEMs to resolve application issues from commercial launching. In 2022, efforts shifted towards upgrading National VI-compliant engines to enhance performance and reduce noise, vibration, and harshness. These initiatives were intended to build on the strong consumer confidence that Yuchai’s National VI compliant engines have gained since their release in 2021 while addressing competitive pressures in the industry. In 2023, Yuchai’s research and development efforts were focus on the development of the National VIb products, aimed at improved fuel efficiency and engine performance for on-road applications.

Yuchai has developed a range of 100-400kW range extender power systems for mining dump trucks and e-CVT hybrid systems for city logistic trucks with refrigerated compartments. Yuchai also launched its YCK16H, a heavy-duty hydrogen combustion engine with a displacement volume of 15.9 liter and a designed output of 560hp. This is Yuchai’s second hydrogen combustion engine, following the launch of the YCK05H hydrogen engine in 2021.

In New Energy development, Yuchai launched the 350hp IE-Power system for heavy-duty tractor in September 2023. The system features a continuously variable transmission for better maneuvering and performance for heavy-duty tractor and other agricultural machinery.

As a result of its research and development efforts, Yuchai has a large patents portfolio with over 3,000 patents registered in China as of December 31, 2023. The types of patents that Yuchai has registered are invention patents, utility model patents and design patents. The term of patent protection is 10 or 20 years from the filing date depending on the type of patent registered.

In June 2023, the Stage 4 proposal in respect of China’s Heavy-duty Vehicle Fuel Consumption Standards was published by the government for public comment. It proposes new limits on the fuel consumption of new straight trucks, dump trucks, tractor-trailers, coaches, and city buses with a gross vehicle weight greater than 3,500 kg. The new proposal is estimated to tighten fuel consumption standards by approximately 15% as a general target across all vehicle segments. The new standards are scheduled to take effect on January 1, 2025 and on July 1, 2026 for all new heavy-duty vehicles in China. Yuchai has been working with OEMs to achieve the new target through improvement of both engine and vehicle design.

Future Products

Yuchai believes that its long-term business prospects will largely depend upon its ability to develop and introduce new or improved products with higher quality and competitive pricing. Future products may utilize different technologies and may require knowledge of markets that Yuchai does not currently possess.

Yuchai intends to continue to work with international design consulting firms and international manufacturers for technological assistance in improving and developing its combustion engine products and new energy systems, and expects such cooperation to continue. Yuchai has entered into collaborations with local research institutions and technology providers to develop new energy technologies, such as fuel-cell systems, and intends to further expand these R&D efforts for its future products. The introduction of new engine products and new energy system will also require significant capital expenditures, such as purchases of international manufacturing equipment and technologies. See “Item 3. Key Information — D. Risk Factors — Risks Related to Our Business and Industry — Competition in China from other diesel engine manufacturers may adversely affect our financial condition, results of operations, business or prospects.”

Sales, Marketing and Services

Sales and Marketing

Yuchai distributes the majority of its engines directly to auto plants and agents from its primary manufacturing facilities in Yulin City. In addition, Yuchai operates a number of regional offices in major geographic regions in China. Yuchai provides a comprehensive range of services to its customers, including dispatching engineers to provide on-site assistance to major customers in the resolution of technical problems. Yuchai has 769 sales and marketing employees, the significant majority of whom are located in China.

 

35


Table of Contents

Yuchai promotes its products primarily through exhibitions, internet and social media, participation in national and international events, and advertisements in industry journals and newspapers. In October 2019, Yuchai participated in the 70th Anniversary celebration of the founding of modern China with Yuchai engines propelling vehicles in the National Day parade in Beijing. In October 2021, Yuchai introduced a new smart powertrain system, IE-Power, for heavy-duty agricultural equipment at the 2021 China International Agricultural Machinery Exhibition in Shandong, China. In 2022, Yuchai’s power generator sets were installed to power the facilities and athlete quarters for the Qatar World Cup, including some units of the 1100kW high-horsepower generators.

Yuchai has been sponsoring periodical programs for its customer service stations with information brochures and customer suggestion cards for the improvement of Yuchai’s service. These customer service stations form Yuchai’s service and maintenance network. In relation to those engines which are under warranty cover, these customer service stations perform the routine maintenance checks and repairs on end-users’ diesel engines free of charge to the customers, and the corresponding costs are borne by Yuchai. When the warranty expires, these customer service stations can continue to serve Yuchai clients at their own choice and costs.

Yuchai believes that its promotional efforts are unique for an automotive component company in China and lead to greater brand name recognition among end-users. Yuchai further believes that it leads its competitors in providing high quality after-sales services through over 3,000 authorized customer service stations in China. The customer service stations are independently owned and are able to provide emergency services to end-users within a 40-km radius in the central, eastern and southern parts of China.

Yuchai has continued to focus its sales efforts on retailers and end-users of diesel engines. Yuchai seeks to encourage end-users of gasoline engine trucks to replace their gasoline engines with Yuchai diesel engines by advertising the advantages of diesel engines. With the advent of a natural gas refueling network across the nation, customers have the additional option of using Yuchai’s natural gas engines.

In 2023, our sales to our top five customers accounted for 37.9% of our total revenue. Our top customer is a leading automobile manufacturer group in China. This group includes one of the largest automobile companies in China and other affiliated or controlled diesel truck manufacturers. In 2023, sales to our top customer as a group accounted for 13.5% of our total revenue. See “Item 4. Information on the Company — B. Business Overview — Competition.”

As part of Yuchai’s credit procedures to control and manage its trade receivables, Yuchai may hold shipments for delivery if customers’ credit positions are not satisfactory or if customers have not made payments for earlier deliveries. There can be no assurance that such credit-controlling measures will successfully control Yuchai’s trade receivables balance, or that they will not adversely affect the future purchasing decisions of Yuchai’s customers. As of December 31, 2023, Yuchai had net trade and bills receivables of RMB 7,812.7 million (US$1,099.8 million), representing 40.8% of our consolidated current assets.

Export Sales

Most of Yuchai’s products that are exported outside of China are sold indirectly through third party distributors who purchase them from Yuchai and resell them on to end-users in subsequent and separate transactions. Yuchai exports a very small percentage of its products directly outside China, as the following table indicates:

 

     2021      2022      2023  
     Revenue      % of
Revenue
    Unit
Sales
     Revenue      % of
Revenue
    Unit
Sales
     Revenue      % of
Revenue
    Unit
Sales
 
     RMB ’000                   RMB ’000                   RMB ’000               

Total Domestic Sales

     21,206,280        99.8     454,917        15,886,210        99.3     319,335        17,886,149        99.3     312,444  

Total Direct Export Sales

     47,854        0.2     1,874        111,556        0.7     1,921        129,131        0.7     1,049  
  

 

 

    

 

 

   

 

 

    

 

 

    

 

 

   

 

 

    

 

 

    

 

 

   

 

 

 
     21,254,134        100.0     456,791        15,997,766        100.0     321,256        18,015,280        100.0     313,493  
  

 

 

    

 

 

   

 

 

    

 

 

    

 

 

   

 

 

    

 

 

    

 

 

   

 

 

 

Customer Service

Yuchai believes that customer service is an important part of maintaining its market competitiveness. In addition to various services provided initially at its sales offices, Yuchai has a nationwide network of authorized service stations in China that provide repair and maintenance services, spare parts, retrofitting services and training to Yuchai’s customers. To ensure a consistently high level of service, Yuchai trains the technicians at regional training centers or selected service stations. In addition, Yuchai also owns and operates repair training centers. The costs of any warranty-related services or repairs are borne by Yuchai, and all non-warranty activities are charged to customers. Yuchai’s customer service program emphasizes a fast turnaround time on repair requests. As part of this policy, Yuchai supplies authorized service stations with spare parts for repairs and require these service stations to provide on-site assistance at the customer’s place of business generally within 1.5 hours for customers located within 50 kilometers of the service stations.

 

36


Table of Contents

Yuchai provides certain warranties for both general repairs and maintenance service. Provisions for general repairs are determined and provided at fiscal year-end based upon historical warranty cost per unit of engines sold, adjusted for specific conditions that may arise and the number of engines under warranty at each fiscal year end.

Yuchai established a new joint venture, Suzhou Yuxing Automobile Technology Co., Ltd., in May 2022 as a 30% owned joint venture of Yuchai’s subsidiary, Guangxi Yuchai Machinery Monopoly Development Co., Ltd. with certain engine services companies as its joint venture partners, to provide vehicle performance monitoring, vehicle and engine maintenance and repairs solutions. The joint venture was initially intended to serve vehicles with Yuchai engines. Since 2023, it has expanded its service to vehicles using diesel engines of other brands.

Trademarks

GY owns and maintains the Chinese trademark registrations of its principal trademarks. Yuchai has entered into trademark license agreements with GY according to which Yuchai has the right to use these trademarks. Yuchai believes that the Yuchai logo is well recognized as a quality brand in China.

Competition

The diesel engine industry in China is highly competitive. Yuchai believes it faces intense competition in the engine manufacturing industry across all of its engine platforms. The diesel engine market is fragmented and very price sensitive. Yuchai believes, based on internal studies, that competition is based primarily on performance, quality compliance with emission standards, price and after-sales service, and secondarily on noise, size and weight. Yuchai believes that its engines have a strong reputation among truck manufacturers and consumers for leading performance and reliability. In addition, Yuchai believes that its after-sales service to end-users of Yuchai engines, conducted through a nationwide network of authorized service stations and repair training centers in China, gives Yuchai a competitive advantage over other diesel engine producers.

Our top customer is a leading automobile manufacturer group in China and a part of our major competitor’s group. In 2023, our sales to our top five customers accounted for 37.9% of our total revenue. Some of Yuchai’s competitors have formed joint ventures with, or have technology assistance arrangements with, international diesel engine manufacturers or engine design consulting firms, and use foreign technology that is more advanced than Yuchai’s technology. Yuchai expects competition to intensify as a result of, among other things, improvements in competitors’ products, increased production capacity of competitors, increased utilization of unused capacity by competitors and price competition. Yuchai believes production capacity in the diesel engine industry has increased over the years which has further intensified competition. See “Item 3. Key Information — D. Risk Factors — Risks Related to Our Business and Industry — Competition in China from other diesel engine manufacturers may adversely affect our financial condition, results of operations, business or prospects.”

The ongoing development of full electric vehicles for both the bus and truck markets in China will continue to present a source of competition for Yuchai’s engines because of the replacement of public transit buses, which had been a major bus engine market for Yuchai in the past, with electric vehicle buses in most cities of China.

The application of full electric power systems in light- and medium-duty trucks has led to reduction in demand for and sales of diesel engine trucks, especially in the logistics service truck market, as diesel trucks are restricted from entering the city centers in most of the tier 1 and tier 2 cities in China. This has intensified competition for Yuchai’s diesel engine sales.

 

37


Table of Contents

The HLGE group

As of February 29, 2024, we had a 48.9% interest in the outstanding ordinary shares of HLGE. See “Item 5. Operating and Financial Review and Prospects — Business Expansion and Diversification Plan.” HLGE is listed on the Main Board of the Singapore Exchange. HLGE’s share price on the Singapore Exchange closed at S$0.25 on February 29, 2024. The core businesses of the HLGE group are that of hospitality operations and property development.

In October 2017, HLGE completed the disposal of its 60% equity interest in Copthorne Hotel Qingdao Co., Ltd. to Qingdao Haiyi Jun Zhuo Culture Travel Property Investment Co., Ltd. In November 2017, HLGE completed the disposal of its remaining hotel properties in China through the sale of all its shares in LKN Investment International Pte. Ltd. to an affiliate of Jingrui Holdings Limited. A portion of the proceeds from these disposals were used by the HLGE group to fully repay its debt obligations to us in the amount of S$68 million under a loan agreement. The original loan amount of S$93 million was granted to HLGE by a wholly-owned subsidiary of our Company to refinance the outstanding zero coupon unsecured non-convertible bonds previously issued by HLGE, which matured on July 3, 2009. The loan amount was reduced to S$68 million through past repayments by HLGE.

The HLGE group wholly owns a Copthorne hotel in Cameron Highlands (Malaysia). Copthorne Hotel Cameron Highlands comprises 269 guest rooms and suites. It is the only hotel situated at the highest accessible point of Cameron Highlands, Malaysia. Located next to the hotel, is a Tudor-styled resort, where 66 units have been leased by the hotel from the owners of the resort for use by its guests. The resort comprises self-contained low-rise and high-rise apartment suites and each suite is equipped with a living room, a kitchenette and a balcony. To maintain its competitiveness, HLGE carries out renovation programs at CHCH from time to time as required.

The HLGE group recorded pre-tax losses for five consecutive fiscal years from 2009 to 2013 and in the fiscal year 2015. For the fiscal year 2014, the HLGE group recorded a profit mainly due to the acquisition by its wholly-owned subsidiary of the remaining 55% equity interest in Augustland Hotel Sdn Bhd, which owned CHCH. For the fiscal year 2016, the HLGE group recorded pre-tax profit. For the fiscal year 2017, the HLGE group recorded a profit mainly due to its disposals of (i) the HLGE group’s 60% equity interest in Copthorne Hotel Qingdao Co., Ltd. to Qingdao Haiyi Jun Zhuo Culture Travel Property Investment Co Ltd; and (ii) the HLGE group’s entire interests in LKN Investment International Pte. Ltd. to an affiliate of Jingrui Holdings Limited. Previously, HLGE’s average daily market capitalization has fallen below the minimum threshold of S$40 million resulting in it being placed on the Watch-list of the Singapore Stock Exchange (“Watch-list”) on June 4, 2014, for failing to comply with the minimum criteria for continued listing. These factors in the past made it difficult for the HLGE group to obtaining financing from financial institutions. In March 2018, HLGE converted all of its existing issued and outstanding non-redeemable convertible cumulative preference shares into new ordinary shares of HLGE. On April 4, 2018, the Singapore Stock Exchange determined that HLGE met the Singapore Exchange’s Listing Manual criteria for exit from the Watch-list and removed HLGE from the Watch-list.

The HLGE group may require additional funds for its core businesses and to invest in future growth opportunities. There is no assurance that the HLGE group would be able to generate sufficient internal funds to finance its growth plans or identify and complete any potential merger and acquisition opportunities to grow its earnings base. Accordingly, the HLGE group may, depending on the cash flow requirements and financial condition, need to raise additional funds by issuing equity or a combination of equity and debt or by entering into strategic relationships or through other arrangements. Any additional equity financing by HLGE may dilute our equity interests in HLGE. Any debt financing may contain restrictive covenants with respect to dividends, future capital raising and other financial and operational matters. Failure to obtain sufficient funds to finance its growth plans may adversely affect the HLGE group’s business, financial performance and financial position.

For more information on risks relating to our investment in HLGE, see “Item 3. Key Information — D. Risk Factors — Risks Related to Our Business and Industry — The HLGE group’s hotel ownership and management business may be adversely affected by risks inherent in the hotel industry.”

 

38


Table of Contents

C.

Organizational Structure

The following chart illustrates the organizational structure of the Company and Yuchai as of February 29, 2024 and is based on information generally known to the Company or otherwise disclosed in filings made with the SEC and the Singapore Exchange (see also “Item 7. Major Shareholders and Related Party Transactions — A. Major Shareholders”). This chart depicts the Company’s significant subsidiaries only. See Exhibit 8.1 for more information on the particulars of the Company’s subsidiaries.

 

 

LOGO

 

39


Table of Contents

D.

Regulatory and Related Matters

Governance, Operation and Dissolution of Yuchai

Governance, operation and dissolution of Yuchai are governed by the FIL (as defined below), the Company Law of the People’s Republic of China which was initially promulgated on December 29, 1993 and other related laws and regulations, as well as by Yuchai’s Articles of Association. On December 29, 2023, the Standing Committee of the National People’s Congress further amended the Company Law, and this amendment mainly included the improvement of a company’s establishment and exit system, the optimization of a company’s organization, the improvement of a company’s capital system, the reinforcement of the responsibilities of controlling shareholders and management personnel, and the enhancement of a company’s social responsibility, etc. This amendment will be effective from July 1, 2024. Yuchai is subject to the relevant PRC labor laws and regulations with respect to labor management, which is overseen by the Ministry of Human Resources and Social Security. In accordance with these laws and regulations, management may hire and discharge employees and make other determinations with respect to wages, welfare, insurances and employee discipline. Chinese laws and regulations applicable to a Sino-foreign joint stock company require that, before Yuchai distributes profits, it must: (i) satisfy all tax liabilities; (ii) recover losses in previous years; and (iii) make contributions to statutory reserve fund in an amount equal to at least 10% of net income for the year determined in accordance with generally accepted accounting principles in China, or PRC GAAP. However, the allocation of statutory reserve fund will not be further required once the accumulated amount of such fund reaches 50% of the registered capital of Yuchai.

On March 15, 2019, a new foreign investment law was adopted (“FIL”). Upon its effectiveness on January 1, 2020, the existing Sino-Foreign Equity Joint Venture Law, the Wholly Foreign Owned Enterprise Law and the Sino-Foreign Cooperative Joint Venture Law, together with their implementation rules and ancillary regulations, have been repealed and the FIL has become the legal foundation regulating FIEs. The FIL grants national treatment to foreign-invested entities, except for those foreign-invested entities that operate in industries specified as either “restricted” or “prohibited” from foreign investment in a “negative list”. Yuchai is governed by the FIL and related implementing rules. See also “Item 3. Key Information — D. Risk Factors — General Risk Factor — Uncertainties in the interpretation and enforcement of PRC laws and regulations could limit the legal protections available to you and us.”

Pursuant to Chinese law and Yuchai’s Articles of Association, Yuchai may be dissolved upon the occurrence of certain events, including force majeure, severe losses, lack of supply of necessary materials or other events that render Yuchai unable to continue its operations. Upon dissolution, Yuchai will form a liquidation committee. Final dissolution is subject to government review and approval.

During 2003, we believe affiliates of the GY Group caused various Chinese government agencies to raise allegations of irregularities regarding the status of our ownership of and rights of control over Yuchai, which we believe was intended to try to limit our rights to exercise control over Yuchai. We further believe that such allegations were based on an inaccurate understanding of the structure of our ownership of Yuchai. We also believe that Yuchai’s ownership structure was validly approved by the relevant Chinese authorities, and that the shares of Yuchai held by our six wholly-owned subsidiaries are legally and validly held under Chinese law. We obtained legal opinions from two Chinese law firms confirming these matters (see the reports on Form 6-K filed by the Company with the SEC on April 1, 2005). We also took steps to communicate to the relevant Chinese government agencies the reasons for our position with respect to these matters. We implemented the July 2003 Agreement, the Reorganization Agreement, as amended, and the Cooperation Agreement to resolve the issues raised by the various Chinese governmental agencies relating to our share ownership in Yuchai and the continued corporate governance and other difficulties which we have had from time to time with respect to Yuchai. Based upon the above-mentioned legal opinions, we believe that in the event of a future dispute with the Chinese stakeholders at Yuchai, we expect to pursue as appropriate legal remedies in appropriate jurisdictions to seek to enforce our legal rights as the majority shareholder with a controlling financial interest in Yuchai to protect our investment for our benefit and the benefit of our shareholders. See also “Item 3. Key Information — D. Risk Factors.”

 

E.

Property, Plant and Equipment

Yuchai’s headquarters and primary manufacturing facilities are located in Yulin City in the Guangxi Zhuang Autonomous Region. Yuchai has the right to use approximately two million square meters of land, which is currently used primarily for the production of diesel engines, natural gas engines and employee housing. The principal production land area for the manufacture of diesel and natural gas engines currently occupies approximately 1.8 million square meters, including the existing production factories for all light-, medium- and heavy-duty engine models, a natural gas testing facility, a high horse power marine diesel engine and power generation engine plant, phases one, two and three of a foundry and various testing and supporting facilities. Yuchai also has production and assembly facilities for new energy products in Nanning, the Guangxi Zhuang Autonomous Region, and Wuxi in Jiangsu Province. In addition, Yuchai leases a number of regional sales offices in China. For the year ended December 31, 2021, 2022 and 2023, the total production capacity of Yuchai (excluding Yuchai Xin-Lan) was approximately 633,000 units each year, based on a 2.0 shift five-day week at 80% utilization rate. Yuchai performs periodic maintenance and upgrading of production facilities. Yuchai also commits a significant portion of its annual capital expenditure for maintenance and upgrading to meet safety and production requirements. Yuchai is potentially exposed to varying environmental or natural disaster risks and could experience business interruptions, damage to its facilities and loss of life, all of which could have a material adverse effect on Yuchai’s business, financial condition and results of operations. See “— B. Business Overview — Products and Key Product Development — Yuchai — Production.”

 

40


Table of Contents

F.

Environmental Matters

Yuchai expects that environmental standards and their enforcement in China will, as in many other countries, become more stringent over time, especially as technical advances make achievement of higher standards feasible. On January 18, 2016, the Ministry of Industry and Information Technology, and the Ministry of Environmental Protection required that all light-duty petrol vehicles, light-duty diesel buses, and heavy-duty diesel vehicles (for the purposes of public transportation, environmental sanitation and postal services) must comply with National V emission standards from January 1, 2017. All heavy- and light-duty diesel vehicles nationwide were required to comply with National V emission standards from July 1, 2017 and January 1, 2018, respectively. In June 2018, the MEE announced that all diesel powered heavy-duty vehicles must comply with the National VI emission standards in different phases: (a) natural gas engines driven heavy-duty vehicles are required to comply with the National VIa emission standards from July 1, 2019, and the National VIb emission standards from January 1, 2021; (b) diesel engine driven municipal vehicles are required to comply with the National VIa emission standards from July 1, 2020, and all diesel driven heavy-duty vehicles are to comply with the National VIa emission standards from July 1, 2021; and (c) all diesel driven heavy-duty vehicles are required to comply with the National VIb emission standards from July 1, 2023. In December 2020, MEE announced the approval of Tier-4 emission standard and any off-road machinery (below 560 kW) that does not comply with the Tier-4 emission standard is prohibited for production, import and selling in China from December 2022.

We are subject to Chinese national and local environmental protection regulations, which currently impose fees for the discharge of waste substances, require the payment of fines for pollution, and provide for the closure of any facility that fails to comply with orders requiring us to cease or improve upon certain activities causing environmental damage. Due to the nature of our business, we produce certain amounts of waste water, gas and solid waste materials during the course of our production. Yuchai has set up a sewage disposal system that meets national environmental discharge standards to process polluted water generated during production. In accordance with applicable regulations, sewage processing data and results of sewage treatment will be uploaded in real time to an online platform operated by the Ecology and Environment Department of the Guangxi Zhuang Autonomous Region. Polluted water will only be discharged upon confirmation that it meets the national standards. Yuchai delivers solid waste products to qualified third-party waste disposal sites to dispose and makes payments in respect thereof. For those recyclable waste such as foundry sand, third-party disposal sites with qualification would be engaged for recycling treatment to reduce waste of resources. In addition, Yuchai has also built treatment and filter systems for dust, fumes, panting and noise, respectively, to reduce the pollution resulting from Yuchai’s production. We believe our environmental protection facilities and systems are adequate for us to comply with the existing national, provincial and local environmental protection regulations. However, Chinese national, provincial or local authorities may impose additional or more stringent regulations which would require additional expenditure on environmental matters or changes in our processes or systems. See “Item 3. Key Information — D. Risk Factors — Risk Related to our Business and Industry — We are subject to increasingly stringent policies and regulations related to the environment, climate change, and employee health and safety.”

ITEM 4A. UNRESOLVED STAFF COMMENTS

As of the date of this Annual Report, we have no unresolved comments from the SEC.

ITEM 5. OPERATING AND FINANCIAL REVIEW AND PROSPECTS

The following discussion of our financial condition and results of operations should be read in conjunction with the consolidated financial statements and the related notes included elsewhere in this Annual Report. This discussion contains forward-looking statements that involve risks and uncertainties. Our actual results may differ significantly from those projected in the forward-looking statements. Factors that might cause future results to differ significantly from those projected in the forward-looking statements include, but are not limited to, those discussed below and elsewhere in this Annual Report. Our consolidated financial statements and the financial information discussed below have been prepared in accordance with IFRS.

During the fiscal years ended December 31, 2021, 2022 and 2023, our main business has been our 76.4% ownership interest in Yuchai. As a result, our financial condition and results of operations have depended primarily upon Yuchai’s financial condition and results of operations.

 

41


Table of Contents

Overview

The Chinese economy marked a recovery in GDP growth to 5.2% in 2023, a notable rebound from the previous year’s 3.0%. The growth was partially attributed to the elimination of COVID-19 restrictions. According to CAAM, the total industry unit sales of commercial vehicles (excluding gasoline-powered and electric-powered vehicles) increased by 17.2% year-over-year to 2.3 million units in 2023. The increase is largely attributed to market recovery in demand with double digits growth in sales for medium- and heavy-duty diesel engines for trucks and buses. However, market sentiment remains uncertain as customer confidence suffered, impacted by lower retail and producer price. The ongoing challenges remain as property market and construction activities are still in their nascent stage of recovery.

In the challenging market environment in 2023, Yuchai reported a slight decline in total unit sales by 2.4% year-over-year to a total of 313,493 units, reflecting a mixed performance across various end markets. The decrease was mainly due to lower sales in the truck and agricultural markets, partially offset by increased sales in the bus, industrial, marine and power generation and new energy markets. Despite a lower total units sold, Yuchai’s revenue increased by 12.6% to RMB 18.0 billion (US$ 2.5 billion). This growth was primarily driven by an uptick in sales across heavy- and medium-duty segments in the bus, truck and industrial markets, as well as marine power generation sectors.

In an effort to respond to the economic landscape, Yuchai’s gross margin improved to 16.2% from 15.6% in the previous year and with a notable jump from 13.0% in 2021. This increase in gross margin can be attributed to a strategic shift towards a higher revenue contribution from heavy-duty engines, augmented sales of off-road engines, and sustained efforts in cost reduction. Total R&D expenditures including capitalized costs increased to RMB 1.1 billion (US$ 149.6 million) in 2023 from RMB 1.0 billion in 2022, as we continued our R&D initiatives to enhance the engine quality and performance of our National VI and Tier-4 emission standard compliant engines, and to develop new energy products. Our investment in R&D is a testament to our commitment to quality, performance, and customer satisfaction. The divestment of Yuchai Remanufacturing Services (Suzhou) Co., Ltd. resulted a gain of RMB 113.0 million. This gain is a substantial addition to other operating income, net of other operating expenses, which saw an increase to RMB 442.4 million (US$ 62.3 million) in 2023 from RMB 336.8 million in 2022. Excluding this one-off item, the other operating income, net of other operating expenses, would have been RMB 329.4 million (US$ 46.4 million) in 2023. We also achieved a better result from joint ventures with a more profitable performance from MTU Yuchai and reduced losses from the Y&C and Purem Yuchai operations. This has boosted our net profitability, marking a 30.6% rise in net profit attributable to China Yuchai’s shareholders to RMB 285.5 million (US$ 40.2 million) compared with RMB 218.6 million in 2022. This growth translates to an increase in earnings per share to RMB 6.99 (US$ 0.98), from RMB 5.35 for the year of 2022.

We established Yuchai Xin-Lan in 2021 and we transferred our then wholly-owned subsidiary Cynland Hyentech (formerly known as Jiangsu UniTrump Power Technology Co., Ltd) to Yuchai Xin-Lan in 2023, to develop hydrogen fuel cells and stacks as well as assemble fuel cell systems and powertrains in Wuxi High Tech Zone in partnership with Tsinghua University. This demonstrates our commitment to reducing carbon emissions and environmental sustainability.

Yuchai’s strategic restructuring, initiated in 2021, has led to the creation of Guangxi Xing Yun Cloud Technology Co., Ltd. This subsidiary focuses on developing proprietary operating systems with enhanced data analytics capabilities for smart and connected solutions that are applicable to a wide range of vehicles and machinery, mainly for off-road applications. The focus on IT operations, digital project development, and intelligent network creation signifies the importance of IT integration in Yuchai’s industrial operations. Furthermore, prior to 2023, the consolidation of marine and power generator businesses under Guangxi Yuchai Marine and Power Genset Co., Ltd. reflects a move towards a more unified and efficient business corporate structure. We also carved out the existing businesses by establishing the specialized entities such as Yuchai Foundry Co., Ltd to enhance operational control, foster an environment that is conducive to innovation and resource optimization and improve business performance.

Uncertainties related to the lingering effects of the COVID-19 pandemic, together with the possible emergence of new communicable disease, may continue to adversely affect our business. The Chinese automotive industry continues to be highly competitive in light of increased demand for, and regulatory policies in support of, alternative fuel vehicles. Our ability to successfully compete in our industry will be fundamental to our future success in our existing and new markets. See “Item 3. Key Information — D. Risk Factors — Risks Related to Our Business and Industry” for further details.

COVID-19 Pandemic: Response and Impact

Since December 2019, an outbreak of a novel strain of coronavirus (COVID-19) spread rapidly in China and globally. In response, the Chinese government took various measures to contain its spread, including but not limited to quarantines for infected individuals, restrictions on public transportation and gatherings, cancellation of public activities, domestic travel controls, and lockdowns. These led to temporary closure of numerous manufacturing facilities and factories across China. To the extent we had production or manufacturing activities based in these locations, or our suppliers were located in these locations, we were susceptible to factors adversely affecting one or more of these locations as a result of COVID-19. Yuchai took various cost and cash flow mitigation measures to counter the negative impact of COVID-19, such as reducing or eliminating discretionary spending in certain areas such as marketing, non-essential training or capital expenditures and streamlining of staffing.

 

42


Table of Contents

As a result of the COVID-19, normal economic life throughout China was sharply curtailed and there were disruptions to normal operation of business in various areas, including the manufacturing and sales of vehicles in China. Yuchai’s operations and those of its suppliers in China were adversely affected. While China gradually loosened and eventually lifted the COVID-19 restrictions in 2023, the lingering effects of the COVID-19 pandemic may continue to influence the economy and our business, which may result in uncertainty as to our business and results of operations.

China’s economic growth had experienced COVID-related ups and downs in the past four years. The GDP growth slumped from 5.95% in 2019 to 2.24% in 2020 and bounced back to 8.4% in 2021, then decreased again to 3.0% in 2022 and rebounded to 5.2% in 2023. Fluctuations were also witnessed in the market demand in our industry. While China’s management of COVID-19 saw a dramatic transformation toward the end of 2022, China’s economy recovery is dependent on various factors and its dynamic nature makes it difficult for us to forecast the country’s economy and the results of our operations in subsequent years. See also “Item 3. Key Information — D. Risk Factors — Risks Related to Our Business and Industry – Outbreaks of communicable diseases may materially and adversely affect our business, financial condition and results of operations.”

Business Expansion and Diversification Plan

Following the implementation of our business expansion and diversification plan as approved by our Board of Directors in 2005, we looked for new business opportunities to reduce our financial dependence on Yuchai and invested in the following companies:

Thakral Corporation Ltd

The first step in implementing this plan occurred in March 2005 when through VDL, we acquired a 15.0% equity interest in TCL. As of December 2009, our equity interest in TCL was 34.4%. The TCL group invests directly or with co-investors in real estate and other investment opportunities which include property-backed financial instruments. Since the fiscal year 2010, we have gradually reduced our equity interest in TCL. As of December 31, 2022, we have fully disposed of our shareholding interest in TCL.

HL Global Enterprises Limited

The second step in the implementation of our business expansion and diversification plan occurred in February 2006 when we acquired a 29.1% equity interest in HLGE and certain convertible preference and debt securities through two wholly-owned subsidiaries for an aggregate consideration of approximately S$132.0 million.

On January 13, 2012, our wholly-owned subsidiary, Grace Star Services Limited (“Grace Star”) transferred 24,189,170 Series B redeemable convertible preference shares in the capital of HLGE (the “Trust Preference Shares”) to Amicorp Trustees (Singapore) Limited (the “Trustee”) pursuant to a trust deed entered into between HLGE and the Trustee (the “Trust”). On January 16, 2012, the Trust Preference Shares were mandatorily converted into 24,189,170 new ordinary shares in the capital of HLGE (the “Trust Shares”) resulting in our shareholding interest in HLGE decreasing from 49.4% to 48.1%. On April 4, 2012, as a result of the conversion of all the outstanding Series A redeemable convertible preference shares held by our wholly-owned subsidiaries, VDL and Grace Star, into new ordinary shares in the capital of HLGE, our shareholding interest in HLGE increased from 48.1% to 48.9%.

The Trust Shares are accounted for as treasury shares by HLGE as they are issued by HLGE and held by the Trust, which is considered as part of HLGE. As a result, based on the total outstanding ordinary shares of HLGE net of the Trust Shares, our shareholding interest in HLGE is stated as 50.2% for accounting purposes in the Company’s consolidated financial statements for the year ended December 31, 2023. However, these Trust Shares are not regarded as treasury shares under the Singapore Companies Act, Chapter 50, and the Trustee has the power, inter alia, to vote or abstain from voting in respect of the Trust Shares at any general meeting of HLGE in its absolute discretion and to waive its right to receive dividends in respect of the Trust Shares as it deems fit. Accordingly, based on the total outstanding ordinary shares of HLGE including the Trust Shares, our shareholding interest in HLGE is 48.9% as of December 31, 2023 and February 29, 2024. We consolidate the results of HLGE as a subsidiary of our Company. See Note 1.3 to the accompanying consolidated financial statements in Item 18.

 

A.

Operating Results

The selected consolidated statement of financial position data as of December 31, 2022 and 2023, and the selected consolidated statement of profit or loss data set forth below for the years ended December 31, 2021, 2022 and 2023 are derived from our audited consolidated financial statements included in this Annual Report. The selected consolidated statement of financial position data as of December 31, 2021 are derived from our audited consolidated financial statements included in our Annual Report for the year ended December 31, 2022 on Form 20-F filed with the SEC on April 26, 2023. Our consolidated financial statements as of December 31, 2022 and 2023 and for the years ended December 31, 2021, 2022, and 2023 have been prepared in conformity with IFRS.

 

43


Table of Contents

We currently own, through six of our wholly-owned subsidiaries, 76.4% of the outstanding shares of Yuchai. Our ownership interest in Yuchai is our main business asset. As a result, our financial condition and results of operations depend primarily upon Yuchai’s financial condition and results of operations, and the continued implementation of the Reorganization Agreement, as amended by the Cooperation Agreement. We also have a 48.9% interest in the outstanding ordinary shares of HLGE.

 

     Year ended December 31,  
     2021     2022     2023     2023  
     RMB     RMB     RMB     US$(1)  
     (in thousands, except per share data)  

Consolidated Statement of Profit or Loss Data:

        

Revenue

     21,265,930       16,030,636       18,046,349       2,540,451  

Cost of sales (2)

     (18,507,839     (13,532,102     (15,130,711     (2,130,006

Gross profit (2)

     2,758,091       2,498,534       2,915,638       410,445  

Research and development expenses

     (848,812     (836,438     (876,578     (123,399

Selling, general and administrative expenses (2)

     (1,561,935     (1,479,561     (1,871,973     (263,525

Other operating income, net

     316,189       336,756       442,362       62,273  

Operating profit

     663,533       519,291       609,449       85,794  

Share of results of associates and joint ventures, net of tax

     (95,895     (29,093     62,078       8,739  

Finance costs

     (115,928     (95,472     (100,175     (14,102

Profit before tax

     451,710       394,726       571,352       80,431  

Income tax expense

     (43,816     (59,065     (148,496     (20,904

Profit for the year

     407,894       335,661       422,856       59,527  

Attributable to:

        

Equity holders of the Company

     272,673       218,581       285,518       40,193  

Non-controlling interests

     135,221       117,080       137,338       19,334  

Basic and diluted earnings per share attributable to equity holders of the Company
(RMB/US$ per share)

     6.67       5.35       6.99       0.98  

Profit for the year per share (RMB/US$ per share)

     9.98       8.22       10.35       1.46  

Weighted average number of shares

     40,858       40,858       40,858       40,858  

Selected Consolidated Statement of Financial Position Data:

        

Working capital (3)

     5,348,224       5,873,135       7,105,273       1,000,237  

Property, plant and equipment

     4,197,909       3,995,744       3,553,601       500,253  

Trade and other receivables

     7,342,719       7,311,347       8,458,624       1,190,752  

Total assets

     24,905,309       24,137,556       25,757,618       3,625,995  

Trade and other payables (4)

     9,632,463       8,328,774       9,408,479       1,324,466  

Short-term and long-term loans and borrowings

     2,203,000       2,341,432       2,540,294       357,607  

Non-controlling interests

     2,756,192       2,826,118       2,949,097       415,155  

Issued capital

     2,081,138       2,081,138       2,081,138       292,969  

Equity attributable to equity holders of the Company

     8,859,152       9,008,946       9,226,528       1,298,853  

 

(1) 

The Company’s functional currency is US dollar and its reporting currency is Renminbi. The functional currency of Yuchai is Renminbi. Translation of amounts from Renminbi to US dollar is solely for the convenience of the reader. Translation of amounts from Renminbi to US dollar has been made at the rate of RMB 7.1036 = US$1.00, the rate quoted by the PBOC at the close of business on February 29, 2024. No representation is made that the Renminbi amounts could have been, or could be, converted into US dollar at that rate or at any other rate prevailing on February 29, 2024 or any other date. The rate quoted by the PBOC at the close of business on December 29, 2023 was RMB 7.0827 = US$1.00.

(2) 

Our management has reclassified certain freight charges from selling, general and administrative expenses to cost of sales for the year ended December 31, 2023. The comparative figures for the full year ended December 31, 2021 and 2022 have been adjusted to conform with current year’s presentation.

(3) 

Current assets less current liabilities.

(4) 

Inclusive of non-current other payables.

 

44


Table of Contents

2023 compared to 2022

Revenue for 2023 was RMB 18.0 billion (US$2.5 billion) compared with RMB 16.0 billion in 2022, an increase of 12.6%. The total number of engines sold by Yuchai in 2023 was 313,493 units compared with 321,256 units in 2022, representing a decrease of 7,763 units, or 2.4%, primarily due to lower sales in the truck and agricultural markets, partially offset by increased sales in the bus, industrial, marine and power generation and new energy products. According to CAAM, sales of commercial vehicles (excluding gasoline-powered and electric-powered vehicles) in China increased by 17.2% year-over-year in 2023, as sales of trucks increased by 15.6% and the smaller bus market sales increased by 28.8%.

Cost of sales consisted of direct material costs, direct labor costs, and direct and indirect production overheads such as wages, depreciation and amortization, and freight charges.

Gross profit was RMB 2.9 billion (US$410.4 million) in 2023, an increase 16.7% of from RMB 2.5 billion in 2022. The gross profit margin was 16.2% in 2023 compared with 15.6% in 2022. The increase in gross margin was mainly attributable to higher revenue from heavy-duty engines and continuing cost reduction initiatives, partially offset by higher customer sales rebates.

Other operating income, net was RMB 442.4 million (US$62.3 million) in 2023, an increase of 31.4% from RMB 336.8 million in 2022. The increase was mainly due to a gain of RMB 113.0 million (US$15.9 million) on disposal of a subsidiary. Excluding this one-off item, the other operating income would have been RMB 329.4 million (US$ 46.4 million) in 2023.

R&D expenses increased by 4.8% to RMB 876.6 million (US$ 123.4 million) compared with RMB 836.4 million in 2022. We continued our initiatives to enhance the engine quality and performance of our National VI and Tier-4 emission standard compliant engines, and to develop new energy products. In 2023, total R&D expenditures including capitalized costs were RMB 1.1 billion (US$ 149.6 million) compared with RMB 1.0 billion in 2022, representing 5.9% of the revenue compared with 6.4% in 2022.

SG&A expenses were RMB 1.9 billion (US$ 263.5 million) in 2023, representing 10.4% of the revenue, compared with RMB 1.5 billion, representing 9.2% of the revenue in 2022. This increase was mainly due to higher personnel and related expenses and warranty expenses compared with 2022.

As a result, operating profit increased by 17.4% to RMB 609.4 million (US$85.8 million) in 2023 from RMB 519.3 million in 2022. Operating margin was 3.4% in 2023 compared with 3.2% in 2022.

Finance costs increased by 4.9% to RMB 100.2 million (US$14.1 million) in 2023 from RMB 95.5 million in 2022.

The share of financial results of the associates and joint ventures was an income of RMB 62.1 million (US$ 8.7 million) in 2023 compared with a loss of RMB 29.1 million in 2022. The income was primarily generated by higher profits at MTU Yuchai, and the share of lower losses at Y&C and Purem Yuchai.

Profit before tax was RMB 571.4 million (US$80.4 million) in 2023 compared with RMB 394.7 million in 2022.

Income tax expense in 2023 was RMB 148.5 million (US$20.9 million) compared with RMB 59.1 million in 2022. The increase was mainly due to adjustments of under-provision in prior years and higher taxable income in 2023.

As a result of the foregoing factors, profit for the year was RMB 422.9 million (US$59.5 million) in 2023 compared with RMB 335.7 million in 2022, representing an increase of 26.0%.

Net profit attributable to our shareholders increased by 30.6% to RMB 285.5 million (US$40.2 million) compared with RMB 218.6 million in 2022.

2022 compared to 2021

Revenue for 2022 was RMB 16.0 billion compared with RMB 21.3 billion in 2021, a decrease of 24.6%. The total number of engines sold by Yuchai in 2022 was 321,256 units compared with 456,791 units in 2021, representing a decrease of 135,535 units, or 29.7%, primarily due to weakness in the truck and bus markets, and the markets of marine and power generation engines. According to CAAM, sales of commercial vehicles (excluding gasoline-powered and electric-powered vehicles) decreased by 41.4% in 2022, as sales of trucks declined by 42.9% while sales of buses decreased by 27.1%. The impact of COVID-19 restrictions and related supply chain disruptions affected conditions in China and foreign markets.

 

45


Table of Contents

Cost of sales consisted of direct material costs, direct labor costs, and direct and indirect production overheads such as wages, depreciation and amortization, and freight charges.

Gross profit was RMB 2.5 billion in 2022, a decrease of 9.4% from RMB 2.8 billion in 2021. The gross profit margin was 15.6% in 2022 compared with 13.0% in 2021. The increase in gross margin was mainly attributable to a change in revenue mix with off-road revenue as a greater proportion of the total revenue, and lower sales rebates.

Other operating income, net was RMB 336.8 million in 2022, an increase of 6.5% from RMB 316.2 million in 2021. The increase was mainly due to higher government grants.

R&D expenses decreased by 1.5% to RMB 836.4 million compared with RMB 848.8 million in 2021. We continued our initiatives to improve engine performances and the qualities of our engines compliant with China’s National VI and Tier-4 emission standards, and to develop new energy products. In 2022, total R&D expenditures including capitalized costs were RMB 1.0 billion compared with RMB 1.2 billion in 2021, representing 6.4% of the revenue compared with 5.5% in 2021.

SG&A expenses were RMB 1.5 billion in 2022 compared with RMB 1.6 billion in 2021, a decrease of 5.3%. These expenses represented 9.2% of revenue compared with 7.3% in 2021. The decrease was mainly due to lower personnel and warranty expenses.

As a result, operating profit decreased by 21.7% to RMB 519.3 million in 2022 from RMB 663.5 million in 2021. Operating margin was 3.2% in 2022 compared with 3.1% in 2021.

Finance costs decreased by 17.6% to RMB 95.5 million in 2022 from RMB 115.9 million in 2021.

The share of financial results of associates and joint ventures was a loss of RMB 29.1 million in 2022 compared with a loss of RMB 95.9 million in 2021. The decreased loss was primarily attributable to the higher profit at the MTU Yuchai and the share of lower losses at Y&C.

Profit before tax was RMB 394.7 million in 2022 compared with RMB 451.7 million in 2021.

Income tax expense in 2022 was RMB 59.1 million compared with RMB 43.8 million in 2021.

As a result of the foregoing factors, profit for the year was RMB 335.7 million in 2022 compared with RMB 407.9 million in 2021, representing a decrease of 17.7%.

Net profit attributable to our shareholders decreased by 19.8% to RMB 218.6 million compared with RMB 272.7 million in 2021.

Inflation

The average annual inflation in China per CPI was 0.2% in 2023 compared with 2.0% in 2022, according to the National Bureau of Statistics. The results of our operations may be affected by inflation, particularly rising prices for parts and components, labor costs, raw materials and other operating costs. See “Item 3. Key Information — D. Risk Factors — Risks Related to Our Business and Industry — If prices of energy, raw materials or components increase, it may adversely affect our profitability or cause us to suffer operating losses.”

Seasonality

In the past, Yuchai’s results of operations in the first and second quarters of calendar years were typically marginally higher than in the third and fourth quarters of the corresponding year. However, this seasonal trend did not materialize during the COVID period in 2021 and 2022. In 2023, Yuchai’s sales for the first half of the year was approximately 12.2% higher than those for the second half of the year. Despite this, there are no strict rules governing sales trend in the dynamic market where we operate, and customer purchasing pattern may change based on various factors including government policies, incentives, and market conditions. Any change in economic or market conditions may affect this pattern as it has occurred in the past. As a result, cash generated from operations may also be subject to some seasonal variation.

 

46


Table of Contents

B.

Liquidity and Capital Resources

Our primary sources of cash are funds from operations generated by Yuchai, as well as debt financing obtained by us. Our revenues are substantially generated by Yuchai and its subsidiaries, our Chinese operating companies, and are denominated in Renminbi. The Renminbi is currently freely convertible under the “current account” which includes dividends, trade and service related foreign exchange transactions; however, it is not currently freely convertible under the “capital account” which includes, among other things, foreign direct investment and overseas borrowings by Chinese entities. Some of the conversions between Renminbi and foreign currency under the capital account are subject to the prior approval of SAFE. As a result, there is no material restriction on the ability of the Chinese subsidiaries to transfer funds to Yuchai. However, certain funds transfers from Yuchai to us may be subject to the approval of SAFE. The General Affairs Department of SAFE promulgated circulars in August 2008 and July 2011, pursuant to which, Renminbi converted from capital contribution in foreign currency to a domestic enterprise in China can only be used for the activities that are within the approved business scope of such enterprise and cannot be used for China domestic equity investment, acquisition, giving entrusted loans or repayment of intercompany loans, with limited exceptions. On March 30, 2015, SAFE issued a notice to take effect from June 1, 2015 loosening the explicit prohibition against the use of Renminbi converted from capital contribution in foreign currency for domestic equity investment as set out in its circulars of August 2008 and July 2011. On June 9, 2016, SAFE issued a notice which became effective on the same day further allowing the use of Renminbi converted from capital contribution in foreign currency to be used for providing loans to affiliated enterprises of foreign invested enterprises. See “Item 3. Key Information — D. Risk Factors — General Risk Factors — We are a holding company and depend on the ability of our subsidiaries to distribute funds to us in order to satisfy our financial obligations and to make dividend payments. Regulations in China regarding currency conversion could limit our ability to obtain sufficient foreign currency to satisfy our foreign currency requirements or to pay dividends to shareholders.”

Our primary cash requirements are for working capital, capital expenditures to complete the expansion of production capacity and new product developments, dividend payments and other operational requirements. We believe that our sources of liquidity are sufficient for our operational and working capital requirements over the next twelve months from December 31, 2023. However, under the current market conditions there can be no assurance that our business activity will be maintained at the expected level to generate the anticipated cash flows from operating activities. If the current market conditions deteriorate, we may experience a decrease in demand for our products, resulting in our cash flows from operating activities being lower than anticipated. If our cash flows from operations are lower than anticipated, we may need to obtain additional financing which may not be available on favorable terms, or at all. Other factors which may affect our ability to generate funds from operations include increased competition, fluctuations in customer demand for our products, our ability to collect and control our level of accounts receivable, the status of our investment in Yuchai under Chinese law and the implementation of the Reorganization Agreement and the Cooperation Agreement. See “Item 4. Information on the Company — A. History and Development of the Company — Reorganization Agreement.”

Our cash and bank balances are primarily held in Renminbi, Singapore dollar and US dollar in accounts managed by third party financial institutions. While we monitor the cash balances in our operating accounts and adjust the cash balances as appropriate, these cash balances could be impacted if the underlying financial institutions fail or could be subjected to other adverse conditions in the financial markets. As of the date of this Annual Report, we have experienced no loss or lack of access to cash in our operating accounts.

As of December 31, 2023, we had approximately RMB 6,039.5 million (US$850.2 million) in cash and bank balances on a consolidated basis. We believe that if we are considered on a stand-alone basis without our investment in Yuchai, we would find it difficult to raise new capital (either debt or equity) on our own.

As of December 31, 2023, we had outstanding bank borrowings of RMB 2,540.3 million (US$357.6 million), all of which were incurred by Yuchai.

We expect that cash generated from operations should provide us with sufficient financial flexibility to satisfy future bank obligations, capital expenditures and projected working capital requirements. However, at certain times, cash generated from operations is subject to seasonal fluctuations. As our business continues to grow, we will also require additional funds for increased working capital requirements and to fund our continued business expansion plans. We expect to fund our working capital requirements primarily from funds from operations generated by Yuchai and, to the extent that is insufficient, from bank borrowings, discounting of bills receivable, issuance of short-term financing bonds (“STFBs”), medium-term notes (“MTNs”), ultra short-term bonds (“USTB”), follow-on equity offerings, accounts receivable factoring or other financing activities by Yuchai.

Yuchai has established banking relationships with a number of domestic Chinese banks, each of which will review Yuchai’s loan applications on a case-by-case basis. In addition, CYI also has obtained credit facilities from certain banks in Singapore.

The securities issued by Yuchai since 2013 are as follows:

 

 

On May 28, 2013, upon the receipt of approval from its Board of Directors, shareholders and China’s National Association of Financial Market Institutional Investors, or NAFMII to issue MTNs amounting to RMB 1.6 billion with a term of three years, Yuchai issued the first tranche of the MTNs amounting to RMB 1 billion. The MTNs bore a fixed annual interest rate of 4.69% and upon maturity on May 30, 2016, were fully repaid. All the proceeds from the issuance of the MTNs were used by Yuchai as working capital.

 

47


Table of Contents

 

On April 8, 2015, upon the receipt of approval from its Board of Directors, shareholders and NAFMII to issue USTBs amounting to RMB 2 billion with a term not exceeding 270 days, Yuchai issued the first tranche of the USTB amounting to RMB 400 million. The first tranche of the USTBs bore a fixed annual interest rate of 4.9% and upon maturity on May 9, 2015, were fully repaid. All the proceeds from the issuance of the USTBs were used by Yuchai as working capital and repayment of loans. On September 16, 2015, Yuchai issued the second tranche of the USTB amounting to RMB 400 million. The second tranche of the USTBs bore a fixed annual interest rate of 3.9% and upon maturity on June 13, 2016, were fully repaid. All the proceeds from the issuance of the USTBs were used by Yuchai for the repayment of loans. NAFMII’s approval to issue USTB of RMB 2 billion ceased to be valid after two years commencing from February 28, 2015.

In addition, CYI has other credit facilities granted by banks in Singapore as follows:

 

 

On June 24, 2020, we entered into an agreement with Sumitomo Mitsui Banking Corporation, Singapore Branch for the renewal of a US$30.0 million facility. This unsecured multi-currency revolving credit facility has an uncommitted aggregate value of US$30.0 million. The maximum tenor of each drawdown under the facility is six months for US dollars and 3 months for Singapore dollars. The facility may be used to finance our general working capital requirements. The terms of the facility require, among other things, that Hong Leong Asia maintain legal and beneficial ownership of at least 7,290,000 issued and paid-up shares in the Company, retained ownership of the special share and that we remain a subsidiary (as defined in the facility agreement) of Hong Leong Asia. The terms of the facility also include certain financial covenants with respect to our consolidated tangible net worth (as defined in the agreement) as of June 30 and December 31 of each year not being less than US$200 million and the ratio of our consolidated total net debt (as defined in the agreement) to consolidated tangible net worth as of June 30 and December 31 of each year not exceeding 2.0 times, as well as negative pledge provisions and customary drawdown requirements.

 

 

On June 25, 2021, we entered into a revolving credit facility agreement with DBS Bank Ltd. of Singapore with an uncommitted aggregate value of S$30.0 million. This facility may be used to finance our general working capital requirements. Among other things, the terms of the facility require that at all times (i) CYI owns directly or indirectly at least 76.4% ownership in Yuchai, (ii) Hong Leong Asia retains ownership of the special share, owns directly or indirectly at least 35% ownership of CYI and that CYI remains a subsidiary of Hong Leong Asia and (iii) HLGE remains listed on the Main Board of Singapore Exchange. The terms of the facility also include certain financial covenants with respect to our consolidated tangible net worth (as defined in the agreement) not being less than US$400 million, and the ratio of our consolidated total debt (as defined in the agreement) to consolidated tangible net worth not exceeding 1.0 time.

 

 

On August 18, 2023, we entered an agreement with MUFG Bank Ltd, Singapore Branch for renewal of a S$30.0 million facility. This unsecured multi-currency short-term loan credit facility has an uncommitted aggregate value of S$30.0 million. The facility may be used to finance our general working capital requirements. Among other things, the terms of the facility require that at all times (i) Hong Leong Asia maintain legal and beneficial ownership of at least 7,290,000 issued and paid-up shares in CYI, and CYI remains a consolidated subsidiary of Hong Leong Asia, (ii) CYI owns directly or indirectly at least 76.4% ownership in Yuchai and (iii) HLGE remains listed on the Main Board of Singapore Exchange. The terms of the facility also include certain financial covenants with respect to our tangible net worth (as defined in the agreement) not being less than US$120 million at all times and the ratio of our total net debt (as defined in the agreement) to tangible net worth not exceeding 2.0 times at all times, as well as negative pledge provisions and customary drawdown requirements.

As of December 31, 2023, CYI’s (including Yuchai) unutilized facilities amounted to RMB 534.5 million (US$75.2 million).

 

48


Table of Contents

We believe that should there be a need for further loans from banks, we can borrow additional amounts through our established banking relationships with a number of domestic Chinese or Singapore banks. We can also obtain financing by issuing bonds, issuing bills payable, discounting bills receivable, factoring accounts receivable or through other financing activities. However, such activities are subject to market conditions and there is no assurance that such additional activities would be successful.

The following table summarizes the key elements of our cash flows for the last three years:

 

     For Year ended December 31,  
     2021      2022      2023      2023  
     RMB      RMB      RMB      US$  
     (in thousands)  

Net cash from/(used in) operating activities

     504,556        (119,419      1,226,038        172,595  

Net cash used in investing activities

     (738,848      (133,048      (113,256      (15,944

Net cash used in financing activities

     (838,563      (140,365      (33,742      (4,750
  

 

 

    

 

 

    

 

 

    

 

 

 

Net (decrease)/increase in cash and cash equivalents

     (1,072,855      (392,832      1,079,040        151,901  

Cash and cash equivalents at January 1

     5,877,647        4,788,219        4,451,489        626,653  

Effect of exchange rate changes on balances in foreign currencies

     (16,573      56,102        13,847        1,948  
  

 

 

    

 

 

    

 

 

    

 

 

 

Cash and cash equivalents at December 31

     4,788,219        4,451,489        5,544,376        780,502  
  

 

 

    

 

 

    

 

 

    

 

 

 

In 2023, net cash provided by operating activities was RMB 1.2 billion (US$172.6 million). The inflow was mainly derived from operating income and net inflow from working capital primarily attributed to higher bills payable issued to suppliers, partially offset by higher bills on hand received from customers which are not matured for encashment. In 2023, the Group settled its income tax liability by a cash payment of RMB 109.9 million (US$15.5 million). In 2022, net cash used in operating activities was RMB 119.4 million, which was mainly a net outflow from working capital primarily attributed to decrease in other payables and increase in trade receivables, partially offset by lower inventories compared to 2021. In 2022, the Group settled its income tax liability by a cash payment of RMB 21.0 million. In 2021, net cash provided by operating activities was RMB 504.6 million. The inflow was mainly derived from operating income, partially offset by a net outflow from working capital that was primarily due to lower trade payables and contract liabilities, higher inventories compared to 2020 and lower trade and other receivables. In 2021, the Group settled its income tax liability by a cash payment of RMB 170.7 million.

In 2023, net cash used in investing activities was RMB 113.3 million (US$15.9 million). The outflow was mainly due to the purchase of property, plant and equipment of RMB 237.8 million (US$33.5 million), spending on technology development of RMB 169.6 million (US$23.9 million), partially offset by proceeds from government grants of RMB 257.4 million (US$36.2 million). In 2022, net cash used in investing activities was RMB 133.0 million. The outflow was mainly due to the purchase of property, plant and equipment of RMB 431.0 million and spending on technology development of RMB 166.3 million, partially offset by proceeds from government grants of RMB 193.2 million, interest received of RMB 131.3 million and withdrawal of fixed deposits with banks (net of placement) of RMB 123.6 million. In 2021, net cash used in investing activities was RMB 738.8 million. The outflow was mainly due to the purchase of property, plant and equipment of RMB 572.0 million and spending on technology development of RMB 287.5 million, partially offset by interest received of RMB 125.0 million and proceeds from government grants of RMB 51.9 million.

In 2023, net cash used in financing activities was RMB 33.7 million (US$4.8 million). The outflow was primarily due to dividend payment of RMB 115.2 million (US$16.2 million) and payment for finance costs of RMB 96.3 million (US$13.6 million), partially offset by proceeds from borrowings (net of repayment) of RMB 198.9 million (US$28.0 million). In 2022, net cash used in financing activities was RMB 140.4 million. The outflow was mainly due to payment of dividend of RMB 212.0 million and payment for finance costs of RMB 95.7 million, partially offset by proceeds from borrowings (net of repayment) of RMB 138.4 million. In 2021, net cash used in financing activities was RMB 838.6 million. The outflow was mainly due to payment of dividend of RMB 672.6 million, payment for finance costs of RMB 115.8 million and payment of the principal portion of lease liabilities of RMB 23.1 million.

In relation to cash management, it is our practice to consider various financing options so as to minimize financing costs. The cash generated from operations is used for working capital, capital expenditures, dividend payments and other operational requirements.

Our working capital as of December 31, 2023 was RMB 7.1 billion (US$1.0 billion) compared with RMB 5.9 billion as of December 31, 2022.

As of December 31, 2023, we had loans and borrowings totaling RMB 2.5 billion (US$357.6 million).

 

49


Table of Contents

As part of our business strategy, we seek opportunities to invest in China domestic manufacturers of diesel engine and new energy parts and components, as well as in other related automotive businesses, including truck manufacturers, and insurance, warranty servicing and credit support for our customers. We may make such investments and acquisitions with funds provided by operations, future debt or equity financing or a combination thereof.

The following table sets forth information on payments related to our material contractual obligations for the periods indicated as of December 31, 2023:

 

     Payments Due by Period  

Contractual Obligations

   Total      Less
than
1 Year
     1-5
Years
     More
than
5 Years
 
     RMB      RMB      RMB      RMB  
     (in millions)  

Short-term debt (1)

     2,591.0        1,880.2        710.8         

Lease liabilities (1)

     51.2        32.4        18.0        0.8  

Capital expenditures (2)

     346.6        199.0        147.6         
  

 

 

    

 

 

    

 

 

    

 

 

 

Total

     2,988.8        2,111.6        876.4        0.8  
  

 

 

    

 

 

    

 

 

    

 

 

 

 

(1) 

Includes contractual interest payments.

(2) 

The timing of the payment will depend on the actual progress of work.

Capital Expenditures

Our capital expenditures were RMB 766.4 million, RMB 519.6 million and RMB 348.5 million (US$49.1 million) in 2021, 2022 and 2023, respectively. In 2021, 2022 and 2023, these expenditures were used primarily for expanding and upgrading Yuchai’s production capacity in Yulin City, Guangxi, and for technology development for new engines. We funded these capital expenditures primarily from funds from operations generated by Yuchai and, to the extent that was insufficient, from bank loans and other financing activities by Yuchai.

Capital expenditures for expanding and upgrading of existing production facilities are used to comply with the forthcoming new engine emission standards, improve production flow, improve safety measures, improve testing capability, improve environment control, increase warehousing capacity and other routine upgrading and replacement. Capital expenditures for building new facilities are part of Yuchai’s ongoing efforts to develop new products and improve the quality of existing products.

As our business continues to grow, we will also require additional funds for capital expenditures. As of December 31, 2023, we had committed capital expenditures for upgrading existing facilities and building new facilities in the amount of RMB 346.6 million (US$48.8 million). We expect to continue funding our capital expenditures primarily from funds from operations generated by Yuchai and, to the extent that is insufficient, from bank loans and other financing activities by Yuchai. Yuchai’s ability to obtain financing is limited by regulations in China. Also, certain additional capital we contribute to Yuchai would require, among other things, the approval of the Ministry of Commerce which has broad discretion with respect to such approval.

Off-Balance Sheet Arrangements

As of December 31, 2022 and 2023, outstanding bills receivable discounted with banks for which Yuchai had retained a recourse obligation amounted to RMB 942.8 million and RMB 1,671.2 million (US$235.3 million), respectively. These bills receivables were received from customers in settlement for their purchases. Yuchai discounted these bills receivables to fund its operations, as and when required.

As of December 31, 2022 and 2023, outstanding bills receivable endorsed to suppliers for which Yuchai had retained a recourse obligation amounted to RMB 1,071.8 million and RMB 1,638.6 million (US$230.6 million), respectively. The bills receivables received from customers can be endorsed to suppliers as a form of settlement of Yuchai’s purchase for production materials.

 

C.

Research and Development, Patents and Licenses

See “Item 4. Information on the Company — B. Business Overview — Research and Development.”

 

50


Table of Contents

D.

Trend Information

Other than as disclosed elsewhere in this Annual Report, we are not aware of any trends, uncertainties, demands, commitments or events since December 31, 2023 that are reasonably likely to have a material and adverse effect on our revenues, income, profitability, liquidity or capital resources, or that would cause the disclosed financial information to be not necessarily indicative of future results of operations or financial conditions.

 

E.

Critical Accounting Estimates

The preparation of our consolidated financial statements requires our management to make judgments, estimates and assumptions that affect the reported amounts of revenues, expenses, assets and liabilities, the accompanying disclosures, and the disclosure of contingent liabilities. For more information, see the disclosure included in Note 3 to the accompanying consolidated financial statements in Item 18.

 

F.

Recently adopted and recently issued accounting pronouncement

The recently adopted and recently issued accounting pronouncements during the year ended December 31, 2023 is discussed in Note 2.2 and Note 2.3 to the accompanying consolidated financial statements in Item 18.

ITEM 6. DIRECTORS, SENIOR MANAGEMENT AND EMPLOYEES

 

A.

Directors and Executive Officers of the Company

Our Bye-Laws require that our Board of Directors shall consist of eleven members so long as the special share is outstanding. As of February 29, 2024, there were nine members elected to and serving on our Board of Directors. Pursuant to the rights afforded to the holder of the special share, Hong Leong Asia had designated Messrs. Gan Khai Choon, Kwek Leng Peck, Stephen Ho Kiam Kong, Hoh Weng Ming and Wong Hong Wai as its nominees. Messrs. Li Hanyang and Wu Qiwei are nominees of Coomber Investments Limited. Our directors are appointed or elected, except in the case of casual vacancy, at the annual general meeting or at any special general meeting of shareholders and hold office until the next annual general meeting of shareholders or until their successors are appointed or their office is otherwise vacated.

Our directors and executive officers as of February 29, 2024 are identified below.

 

Name

  

Position

   Year First Elected or
Appointed Director
or Officer

HOH Weng Ming (1)(4)

  

President and Director

   2011

GAN Khai Choon (1)(4)

  

Director

   1995

KWEK Leng Peck (1)(2)

  

Director

   1994

STEPHEN HO Kiam Kong

  

Director

   2020

LI Hanyang (1)

  

Director

   2021

WU Qiwei (1)

  

Director

   2012

NEO Poh Kiat (1)(2)(3)

  

Independent Director

   2005

XIE Tao (1)(2)(3)

  

Independent Director

   2019

WONG Hong Wai (3) *

  

Independent Director

   2023

LOO Choon Sen(1)

  

Chief Financial Officer

   2021

Conyers Corporate Services (Bermuda) Limited

  

Secretary

   2015

 

(1) 

Also a Director of Yuchai.

(2)

Member of the Compensation Committee.

(3) 

Member of the Audit Committee.

(4) 

Also a Director of HLGE.

*

Mr. Wong Hong Wai was appointed as a Director of the Company with effect from March 1, 2023 and was subsequently re-designated as an Independent Director with effect from April 21, 2023. He was also appointed as a member of Audit Committee on November 3, 2023.

Note:

Mr. Ho Raymond Chi-Keung retired as a Director of the Company on August 7, 2023. Concurrently with his retirement, Mr. Ho also stepped down as a member of the Audit Committee and the Compensation Committee of the Company.

 

51


Table of Contents

Mr. Hoh Weng Ming is the President and a Director of the Company as well as a Director of Yuchai and HLGE. With over 35 years of professional experience across Singapore, Malaysia, New Zealand, Hong Kong and China, Mr. Hoh brings a wealth of regional expertise to his roles. He was previously the Financial Controller of the Company from 2002 to 2003, the Chief Financial Officer of the Company from 2008 to 2011 and the Chief Financial Officer of Hong Leong Asia from 2011 to 2013. Prior to that, he had worked in various roles with companies including Johnson Electric Industrial Manufactory Limited and Henan Xinfei Electric Co., Ltd. Mr. Hoh has a Bachelor of Commerce Degree majoring in Accountancy from the University of Canterbury, Christchurch and a Master of Business Administration from the Massey University ( both in New Zealand). He is a Chartered Accountant in New Zealand and a Fellow Member of the Hong Kong Institute of Certified Public Accountants.

Dato’ Gan Khai Choon is a Director of the Company, Yuchai, Grace Star, and Venture Delta, as well as the Non-Executive Chairman of HLGE. He is also the Managing Director of Hong Leong International (Hong Kong) Limited and an Executive Director of Hong Leong Hotel Development Limited. Dato’ Gan has extensive experience in the banking, real estate investment and development sectors and has been involved in a number of international projects for the Hong Leong group companies, which include the management and development of the Grand Hyatt Taipei and the Beijing Riviera. He holds a Bachelor of Arts Degree (Honors) in Economics from the University of Malaya. Dato’ Gan is related to Mr. Kwek Leng Peck.

Mr. Kwek Leng Peck is a Director of the Company and Yuchai. He also serves as the Executive Chairman of Hong Leong Asia and an Executive Director of Hong Leong Investment Holdings Pte. Ltd., Hong Leong Corporation Holdings Pte. Ltd and Hong Realty (Private) Limited. He also sits on the boards of HL Technology, Hong Leong China, Well Summit Investments Limited and Hong Leong Finance Limited, as well as other affiliated companies. Mr. Kwek has many years of experience in trading, manufacturing, property investment and development, hotel operations, corporate finance and management as well as extensive involvement in Hong Leong Group real estate developments, investments and hotel operations. Mr. Kwek is related to Dato’ Gan Khai Choon.

Mr. Stephen Ho Kiam Kong is a Director of the Company, Grace Star, and Venture Delta. He also serves as the Executive Director and Chief Executive Officer of Hong Leong Asia. He also sits on the boards of HL Technology, Hong Leong China and Well Summit and other affiliated companies. Mr. Ho has extensive experience in finance, treasury and risk management from his executive positions previously held at Wilmar International Limited and a Dutch multinational corporate, Royal Philips. Prior to his financial management role, Mr. Ho worked for major international financial institutions in Singapore, Hong Kong and New York in the areas of corporate banking, global markets trading, marketing and sales. Mr. Ho holds a Bachelor of Commerce and Administration Degree from Victoria University of Wellington, New Zealand and had completed the Advanced Management Program at the Harvard Business School, Boston, US.

Mr. Li Hanyang was appointed as Director of the Company on May 12, 2021. He was also Chairman of Yuchai’s Board and Chairman of the GY Group (an 18.20% shareholder of the Company). Mr. Li started his career with Yuchai as a production preparation section chief in 1993 and was gradually promoted to deputy general manager of Yuchai in 2000. He was transferred to GY Group in 2002 and since then he has served in various managerial position including chief engineer, director, chairman and party secretary of GY Group and its subsidiaries. Mr. Li holds a Bachelor’s degree in Mechanical Design and Manufacturing from Tsinghua University and an MBA from the School of Management, Huazhong University of Science and Technology.

Dr. Wu Qiwei was elected as Director of the Company on July 23, 2021 after serving as Alternate Director of the Company to Mr. Yan Ping since 2012. Dr. Wu is also the President and a director of Yuchai. He previously served as one of the Deputy General Managers of Yuchai and was in charge of sales and marketing. He holds a Bachelor of Engineering Degree from Hunan University, an MBA degree from the Huazhong University of Science and Technology and a Doctorate in Marine Engineering from Wuhan University of Technology.

Mr. Neo Poh Kiat is an Independent Director of the Company and Yuchai. Between August 1976 and January 2005, he held various senior managerial positions with companies in the DBS Bank group and United Overseas Bank Ltd. Presently, Mr. Neo also serves as a director with Cambodia Post Bank Plc, Fullerton Credit group companies in China, CapitaLand China Trust Management Limited and Valuemax Group Limited. He holds a Bachelor of Commerce Degree (Honors) from Nanyang University, Singapore. Our Board of Directors has determined that Mr. Neo is independent within the meaning of the NYSE’s corporate governance standards, on the basis that the Company has no material relationship with him.

Mr. Xie Tao is an Independent Director of the Company and Yuchai. He also serves an Independent Director of Zhejiang Wanfeng Auto Wheel Co., Ltd and a Non-independent Non-executive Director of Shanghai Vico Precision Mold & Plastics Co., Ltd., a publicly listed company in China. He retired as an Independent Director of Gongniu Group Co., Ltd, a publicly listed company in China in July 2023. Mr. Xie has more than 30 years of experience in corporate management and financial advisory, including mergers and acquisitions, corporate finance and transaction services. He has spent the major part of his career with PricewaterhouseCoopers (PwC) for nearly 23 years as a lead partner of the Advisory practice in PwC China and as the Senior Partner of Corporate Finance serving on the Executive Board of the China, Singapore and Hong Kong member firms of PwC. From 2012 and 2014, he served a partner at Ernst & Young and later Deloitte, leading transaction services and corporate finance business. Mr. Xie holds a Bachelor’s degree in Physics from Beijing University in China and was a member of the UK Chartered Association of Certified Accountants. Our Board of Directors has determined that Mr. Xie is independent within the meaning of the NYSE’s corporate governance standards, on the basis that the Company has no material relationship with him.

 

52


Table of Contents

Mr. Wong Hong Wai joined the Company as a Director on March 1, 2023 and was subsequently re-designated as an Independent Director on April 21, 2023. Presently, Mr. Wong serves as an Innovation Advisor with IPI, a subsidiary of Enterprise Singapore, and an Associate Faculty with the Singapore Institute of Technology. Prior to this, he was with the Singapore Economic Development Board and General Motors, where he had worked in six countries over a span of more than 35 years. He has extensive experience in industry development, mergers and acquisition, new business development, strategic alliance management, sales and marketing, strategic risk management, business strategy, product portfolio planning, global procurement, and business process re-engineering. Mr. Wong is a Senior Accredited Board Director of the Singapore Institute of Directors and a Fellow of the Singapore Institute of Arbitrators. He holds a Bachelor of Engineering (Production and Industrial Engineering) degree from the Ulm University of Applied Sciences in Germany and a Master of Business Administration from the National University of Singapore. He has also completed an Executive Program at the Stephen M. Ross School of Business at the University of Michigan, U.S. Our Board of Directors has determined that Mr. Wong is independent under the rules of the NYSE.

Mr. Loo Choon Sen joined the Company as the Chief Financial Officer on June 3, 2021 and was appointed as a Director of Yuchai on November 30, 2021. Mr. Loo has over 20 years of financial leadership experience. He began his career at Cameron International Corporation in 2001, where he held various positions, including the positions as Director of Finance for Canada and Director of Financial Services for Asia Pacific Middle East. After Schlumberger Limited acquired Cameron International Corporation in 2016, he became the Director of Finance for Schlumberger Limited’s Cameron Product Lines for Asia Pacific Middle East. His later worked for TechnipFMC covering the Asia Pacific region for Surface International. He started his career as an auditor and served as the Financial Controller for a subsidiary of a listed Company in KLSE based out of Papua New Guinea early in his career. Mr. Loo holds a Bachelor of Commerce degree in Finance and Accounting from Curtin University of Technology, Australia and is a CPA in Australia.

Conyers Corporate Services (Bermuda) Limited, previously known as Codan Services Limited was appointed as the Secretary of the Company on January 28, 2015.

Audit Committee

The Audit Committee consists of three independent non-executive directors, namely Messrs. Xie Tao (Chairman), Neo Poh Kiat and Wong Hong Wai. The Audit Committee oversees the performance of our internal audit function and our independent registered public accountants. It also reviews our quarterly financial statements and effectiveness of our financial reporting process and material internal controls including financial, operational and compliance controls. The Board has designated Mr. Xie Tao as our Audit Committee Financial Expert.

Compensation Committee

The members of the Compensation Committee are Messrs. Kwek Leng Peck (Chairman), Neo Poh Kiat and Xie Tao. The Compensation Committee reviews our general compensation structure as well as reviews, recommends or approves executive appointments and remuneration, subject to ratification by our Board of Directors and supervises the administration of our employee benefit plans, including our Equity Incentive Plan (as defined herein).

Directors and Executive Officers of Yuchai

According to Yuchai’s Articles of Association, the Board of Directors of Yuchai shall consist of 13 members. As of February 29, 2024, there were 12 members elected to and serving on Yuchai’s Board of Directors. Yuchai’s Articles of Association entitle us (as the indirect holder of the Foreign Shares), through our six wholly-owned subsidiaries, to designate nine Directors and entitle the Chinese shareholders to designate four Directors. These nomination rights were acknowledged and confirmed by Yuchai as part of the terms of the Reorganization Agreement. Pursuant to the terms of the Reorganization Agreement, Yuchai’s Board of Directors has been reconstituted with the Company entitled to elect nine of Yuchai’s 13 directors, again reaffirming the Company’s right to effect all major decisions relating to Yuchai. Pursuant to and subject to the conditions in the Shareholders Agreement described under “Item 7. Major Shareholders and Related Party Transactions — B. Related Party Transactions,” and by virtue of the special share, Hong Leong Asia is entitled to designate five of the nine Yuchai Directors designated by us. Pursuant to the Shareholders Agreement and our Bye-Laws, the Yuchai Directors designated by us will vote as a block in accordance with the vote of the majority of such Directors. As part of the terms of the Reorganization Agreement, Yuchai affirmed our continued rights, as Yuchai’s majority shareholder, to direct the management and policies of Yuchai through Yuchai’s Board of Directors.

 

53


Table of Contents

The directors and executive officers of Yuchai as of February 29, 2024 are identified below.

 

Name

  

Position in Yuchai

   Year First Elected or
Appointed Director
or Officer

LI Hanyang (1)

  

Chairman of the Board of Directors

   2021

HOH Weng Ming (1)

  

Deputy Chairman of the Board of Directors

   2008

KWEK Leng Peck (1)

  

Director

   2005

GAN Khai Choon (1)

  

Director

   2007

NEO Poh Kiat (1)

  

Independent Director

   2008

WU Qiwei (1)

  

Director and President

   2011

XIE Tao (1)

  

Independent Director

   2019

LOO Choon Sen

  

Director

   2021

LI Kaiguo

  

Independent Director

   2023

ANG Tiong Ing

  

Director

   2024

NING Xingyong

  

Director and Vice President

   2024/2015

ZHONG Yuwei

  

Director and Vice President

   2024/2021

QIN Xiaohong

  

Chief Accountant

   2022

WANG Limin

  

Vice President

   2015

TAN Guirong

  

Vice President

   2015

CHEN Hai

  

Vice President

   2021

LIANG Heping

  

Vice President

   2021

CAI Xiaohong

  

Vice President

   2017

YAO Huaxiong

  

Vice President

   2018

LAI Tak Chuen Kelvin (2)

  

Chief Business Controller seconded to Yuchai

   2011

TAY Hui Boon Kelly (2)

  

Financial Controller seconded to Yuchai

   2008

 

(1)

Also a Director of the Company.

(2)

Secondee of the Company, whose salaries and expenses are paid by the Company.

 

Note:

Dr. Gu Tangsheng resigned as a Director of Yuchai in May 2023. Mr. Kelvin Lai, Mr. Lu Yuming and Mr. Yao Huaxiong stepped down as a Director of Yuchai in January 2024 upon the completion of their three years’ term of directorship.

For information about Messrs. Li Hanyang, Hoh Weng Ming, Kwek Leng Peck, Gan Khai Choon, Neo Poh Kiat, Wu Qiwei, Xie Tao, and Loo Choon Sen, see “Item 6. Directors, Senior Management and Employees — A. Directors and Executive Officers of the Company.”

Mr. Li Kaiguo was appointed as a Director of Yuchai in August 2023. He is currently serving as an Independent Director for Sailes Group Co., Ltd. (listed), Hunan Times Electric Co., Ltd. (listed), and Chongqing Changan Automobile Group Co., Ltd. (state-owned, non-listed). Mr. Li possesses extensive expertise in automotive engineering. He became the Head of the General Group Inspection Technology Expert Committee at China Automotive Engineering Research Institute Co., Ltd. after he served the company from 2013 to 2022 as general manager, director and Chairman. Mr. Li holds a Bachelor’s degree in Automotive Engineering from Hunan University.

Mr. Ang Tiong Ing was appointed as a Director of Yuchai in February 2024. He is currently the Senior Vice President (Operations) of Yuchai. Mr. Ang has over 30 years’ experience in general management, merger and acquisition, business development, corporate planning and other related fields. Prior to joining Yuchai, he held various positions such as Senior Vice President, Vice President and General Manager in the companies within the ST Engineering group, a public company that provide solutions for aerospace, defense, engineering, and smart cities. Mr. Ang holds a degree in Mechanical and Production Engineering and a Master’s degree in Business Administration with a major in International Business from Nanyang Business School, Nanyang Technological University.

Mr. Ning Xingyong was appointed as a Director of Yuchai in January 2024. He has been serving as Vice President of Yuchai since 2015 and as the sole director of Guangxi Yuchai Marine and Genset Power Co., Ltd., a wholly owned subsidiary of Yuchai, since 2022. Mr. Ning holds a Bachelor’s degree in Foundry Engineering from Guangxi University.

Mr. Zhong Yuwei was appointed as a Director of Yuchai in January 2024. He has been serving as Vice President of Yuchai since May 2021 after working as a Deputy General Manager from January 2012. He is also the Chairman of Yuchai Xin-Lan New Energy Power Technology Co., Ltd., an 87.7% owned subsidiary of Yuchai. Mr. Zhong holds a Bachelor’s degree in Internal Combustion Engineering from Tsinghua University.

 

54


Table of Contents

Ms. Qin Xiaohong is the Chief Accountant of Yuchai. She joined Yuchai in 1990. Throughout her tenure, she has held various key positions including Chief Accountant from 2007 to 2013, the Chief Economist from 2013 to 2015, and Vice President from 2015 to 2022. Ms. Qin was re-appointed as Chief Accountant of Yuchai in February 2022. She holds a Master’s degree in Business Administration from Guangxi University.

Dr. Wang Limin has been serving as a Vice President of Yuchai since 2015. He holds a Bachelor’s degree in Vehicle Engineering from Hubei Automotive Industrial College and a PhD in Advanced Manufacturing from Tianjin University.

Mr. Tan Guirong has been serving as Vice President from 2015. He holds a Master’s degree in Business Administration from Huazhong University of Science and Technology.

Mr. Chen Hai was appointed a Vice President of Yuchai in January 2021 after serving as Senior Quality Controller. He holds a Bachelor’s degree from Wuhan University of Technology and a Master’s degree from Hunan University.

Mr. Liang Heping was appointed a Vice President of Yuchai in May 2021. He has been serving as General Manager in Y&C since January 2010. Mr. Liang holds a Bachelor’s degree in Thermal Power Machinery from Tongji University and a Master’s degree in Business Administration from Tsinghua University.

Mr. Cai Xiaohong was appointed a Vice President of Yuchai in December 2017 after serving as Senior Quality Controller from October 2016. He holds a Diploma in Engineering Machinery in Guangxi Hydropower College.

Mr. Yao Huaxiong has been serving as a Vice President of Yuchai since June 2018. Before assuming this role, he was the Head of Technology of Yuchai from December 2016 to November 2018. Mr. Yao holds a Bachelor’s degree in Engineering from Jilin University in China.

Mr. Lai Tak Chuen Kelvin is the Chief Business Controller of Yuchai seconded from the Company. He assumed the role of Vice President of Operations of the Company in June 2010 and currently serves as the General Manager of Operations of the Company. He has been serving as the Chief Business Controller of Yuchai since March 2011. Mr. Lai’s extensive career spans over 14 years at Rolls-Royce International Ltd, where he held various positions in power generation and industrial power businesses across the Greater China Region, including Taiwan. Prior to this, he spent a decade as a marine engineer in a shipping company before transitioning to Cummins Hong Kong Ltd, where he served as General Manager, overseeing diesel engine distribution and aftermarket operations in Southern China and Hong. Mr. Lai holds a Bachelor’s degree in Business Administration in Management from the Hong Kong Metropolitan University and a Postgraduate Certificate in Engineering Business Management from the University of Warwick, U.K.

Ms. Tay Hui Boon Kelly is the Financial Controller of Yuchai seconded from the Company. She has been assigned by us to assist Yuchai in its financial accounting, reporting and compliance with local and statutory requirements, and the implementation of financial policies, procedures, financial budgeting and review of investments. Ms. Tay holds a Bachelor’s degree in Accounting and Financial and Information Management from the University of Sheffield, U.K. She has over fifteen years’ experience in management costing and accounting and gained substantial experience from working in various parts of China.

Pursuant to Yuchai’s Articles of Association, which were amended on August 16, 2007 and approved by the Guangxi Department of Commerce on December 2, 2009, Yuchai’s shareholders have authority, by way of a meeting, over all matters of importance relating to Yuchai, including (i) making decisions in relation to the business plan; (ii) the review and approval of reports submitted by the Board of Directors of Yuchai; (iii) the approval of Yuchai’s plans for distribution of profits and recovery of losses; (iv) the approval of Yuchai’s annual capital, operating budget and year-end financial statements of final accounts, balance sheet, profit and loss statements and other accounting statements; (v) making decisions of the issuance of new shares or other securities, the expansion of the scope of any subscription of shares, the approval of the transfer procedures for Yuchai’s share certificates, and the public offering and listing of Yuchai shares within and outside China; (vi) the nomination, election, dismissal and compensation of members of the Board of Directors; (vii) significant sales or purchases of assets, or any division, merger, acquisition, termination, liquidation or other major corporate action of Yuchai; (viii) making amendments to Yuchai’s Articles of Association; (ix) the election and replacement of supervisors nominated by and represented by the shareholders in Yuchai’s Board of Supervisors; (x) making decisions of compensation of Yuchai’s Board of Supervisors; (xi) motions presented by shareholders holding 3% or more of the outstanding shares of Yuchai; (xi) the review and approval of reports submitted by Yuchai’s Board of Supervisors; (xiii) to increase or decrease the registered capital of Yuchai; (xiv) approval of all relevant matters submitted by the Board concerning the provision of guarantees by Yuchai; (xv) approval of all relevant matters submitted by the Board concerning the proposed loans or borrowings to Yuchai, and proposed loans to be provided by Yuchai; and (xvi) other matters required to be resolved by the shareholders’ meeting. Yuchai’s shareholders are entitled to preemptive rights to subscribe pro rata in accordance with their ownership percentage for any new Yuchai shares or other equity interests offered by Yuchai at a price and on terms at least equivalent to those offered to new subscribers.

 

55


Table of Contents

Yuchai’s Board of Directors reports directly to the shareholders of Yuchai and is the principal executive authority responsible for major decisions relating to Yuchai, mainly including (i) the execution of resolutions adopted by the shareholders; (ii) making decisions on Yuchai’s business plans and investment programs; (iii) the preparation of Yuchai’s annual financial budget, final accounts, dividend distribution plan, and plan of recovery of loss; (iv) the preparation and submission to the shareholders’ meeting for approval of the plans to increase or decrease Yuchai’s registered capital, plans for issuances of Yuchai securities and plans for merger, division, change of corporate form or dissolution; (v) to fill vacancies on the Board provided the selected replacement is nominated by and represents the same shareholders as his or her predecessor; (vi) adoption of various corporate policies and rules; (vii) decision of internal management organization; (viii) the appointment of senior executive officers as recommended by the Yuchai’s Nominations Sub-committee of Board and their dismissals as well as the appointment of senior advisers to the Board; (ix) the establishment of a financial committee; (x) approval of sales, purchases, transfers and leases of material assets with a value in excess of US$3 million but less than US$6 million and which are not contemplated in Yuchai’s approved budgets; (xi) approval of guarantees provided by Yuchai with a value in excess of US$3 million but less than US$6 million; (xii) review of all relevant matters relating to proposed loans or borrowings to Yuchai, and proposed loans to be provided by Yuchai which will be further submitted to Yuchai’s shareholders for approval by way of a meeting; (xiii) to prepare and submit to the shareholders’ meeting for adoption of the amendments of the Articles of Association; (xiv) to recommend the shareholders’ meeting for approval of the appointment or dismissal of the accounting firms for Yuchai’s audit matters; and (xv) any other matters that may be determined by the Board of Directors in accordance with Yuchai’s Articles of Association.

In order to further strengthen our level of corporate governance, we have continued to seek to cause Yuchai to adopt comprehensive corporate governance guidelines to put procedures in place to improve the management and governance of Yuchai. The 2007 version of corporate governance guidelines of Yuchai were approved and adopted by Yuchai’s Board of Directors and shareholders’ meeting on July 27, 2007 and August 16, 2007, respectively. The corporate governance guidelines and practices adopted by Yuchai continue to be fine-tuned on an ongoing basis such that Yuchai follows international best practices and which are in line with the Company Law in the PRC. Various board committees (inter alia, an Audit Sub-Committee, a Remunerations Sub-Committee, a Nominations Sub-Committee and a Financial Sub-Committee) have been established and are currently functioning in accordance with their charters. The Financial Sub-Committee is responsible for reviewing the necessity and feasibility of new projects and making recommendations to Yuchai’s Board of Directors. Yuchai and the Company are audited by the same firm of independent auditors.

The Board of Directors of Yuchai shall consist of 13 directors appointed for three-year terms pursuant to Yuchai’s current Articles of Association. A total of nine directors shall be elected from nominees of holders of Foreign Shares (including at least two independent directors) and a total of four directors shall be elected from nominees of holders of GY Group Shares and Legal Person Shares. Actions generally may be taken by a majority vote of all directors of Yuchai’s Board, apart from the following major matters which shall be passed by a two-thirds vote of all directors of Yuchai’s Board, i.e., (i) the plans to increase or decrease Yuchai’s registered capital, plans for issuances of bonds; (ii) plans for merger, division, change of corporate form or dissolution; (iii) the amendments of the Articles of Association; (iv) the election of Chairman of Yuchai’s Board. Attendance of at least seven directors (four representing holders of Foreign Shares and three representing holders of GY Group Shares or Legal Person Shares) constitutes a quorum for the Board meeting.

We are entitled under Yuchai’s Articles of Association to elect nine of Yuchai’s 13 directors, thereby entitling us to effect all major decisions relating to Yuchai. As part of the terms of the Reorganization Agreement and the Cooperation Agreement, Yuchai affirmed our continued rights, as Yuchai’s majority shareholder, to direct the management and policies of Yuchai through Yuchai’s Board of Directors. A two-thirds vote of the outstanding shares at a shareholders’ meeting at which a quorum is present is required for major corporate actions, including (i) the issuance of new shares or other securities, the expansion of the scope of any subscription of shares, the transfer procedures for Yuchai’s share certificates, and the public offering and listing of Yuchai shares within and outside China; (ii) significant sales or purchases of assets, or any division, merger, acquisition, termination, liquidation or other major corporate action of Yuchai; (iii) amendment to Yuchai’s Articles of Association; (iv) to increase or decrease the registered capital of Yuchai. Attendance of shareholders representing at least two-thirds of the outstanding Yuchai shares constitutes a quorum for shareholder meetings considering such major corporate actions.

However, although our nominees constitute a majority of the Board of Directors of Yuchai, there have, on various occasions in the past, been periods of time when no board meetings have been held, despite Yuchai’s Articles of Association at the time requiring the Board of Directors to meet at least once every six months as well as upon repeated requests by us. Prior to the execution of the Reorganization Agreement, Yuchai’s Articles of Association provided that a quorum for a board meeting was at least five Directors, three representing holders of Foreign Shares and two representing holders of GY Group Shares or Legal Person Shares. However, subsequent to the execution of the Reorganization Agreement, these quorum requirements have been amended in Yuchai’s new Articles of Association as approved by the Guangxi Department of Commerce on December 2, 2009. Under the new Articles of Association, a quorum for a board meeting shall be at least seven directors, four representing holders of Foreign Shares and three representing holders of GY Group Shares or Legal Person Shares. If the quorum cannot be met for two consecutive times, then any seven directors present shall constitute the quorum for the third meeting. In addition, under Yuchai’s new Articles of Association, board meetings are to be convened at least three times a year.

 

56


Table of Contents

Yuchai’s management consists of a Chairman, a President and several Vice Presidents, other senior officers designated by its Board of Directors and senior managers and officers designated by us. Yuchai’s management handles daily operations and implements the corporate policies under the direction and guidance of its Board of Directors.

As a general matter, we require access to certain financial books and records of Yuchai so as to be able to monitor our investments in Yuchai and to prepare our consolidated financial statements. In early 2004, Yuchai temporarily denied us such access. In response, we initiated dialogue with representatives of Yuchai and shortly thereafter agreed with Yuchai to resume allowing us access to the financial books and records of Yuchai. Moreover, we require the cooperation of Yuchai and its Chinese shareholders and have from time to time experienced certain problems in obtaining such cooperation. In response to such problems, we entered into dialogue with representatives of Yuchai and its Chinese shareholders and thereafter executed the Reorganization Agreement, which we believe addresses these problems. As part of the terms of the Reorganization Agreement, Yuchai agreed that it would seek the requisite shareholder approval prior to entering into any material transactions (including any agreements or arrangements with parties related to Yuchai or any of its shareholders) and that it would comply with its governance requirements. However, no assurances can be given regarding implementation of the terms of the Reorganization Agreement.

We provide certain management, financial planning, internal audit services, internal control testing, IFRS training, business enhancement consulting and other services to Yuchai and we have a team working full-time at Yuchai’s principal manufacturing facilities in Yulin city. In addition, the President, Chief Financial Officer and a manager proficient in Section 404 of Sarbanes-Oxley Act of 2002, or SOX, usually travel monthly, for as much as up to two weeks at a time, to Yuchai to actively participate in Yuchai’s operations and decision-making process. See also “Item 3. Key Information — D. Risk Factors — Risks Related to Corporate Structure — Our financial condition, results of operations, business and prospects may be adversely affected if we are unable to implement the Reorganization Agreement and the Cooperation Agreement.”

 

B.

Compensation

Service Fees

Pursuant to the Amended and Restated Shareholders Agreement of the Company dated November 9, 1994, Hong Leong Asia is entitled to receive no less than US$500,000 from either Yuchai or the Company for management services as long as Hong Leong Asia remains the controlling shareholder, and provided that the services include those of the President and Chief Financial Officer. With effect from January 2008, further to agreements entered into between the Company and Yuchai, Yuchai pays the Company, instead of Hong Leong Asia, consultancy and management services fee of US$1,000,000 per annum. Hong Leong Asia has agreed to waive its right to be paid any fees as set out in the Amended and Restated Shareholders Agreement of November 9, 1994. In 2011, this arrangement was restructured into a separate management services agreement and consulting services agreement, with the total quantum of annual fee remaining the same at US$1,000,000. See “Item 7. Major Shareholders and Related Party Transactions — B. Related Party Transactions — Shareholder Agreement.”

The Company and Yuchai entered into a supplemental agreement in 2020 and 2021, respectively, pursuant to which Yuchai paid an additional management fee of RMB 3 million to the Company respectively for the fiscal year 2020 and 2021 in respect of additional management services provided by the Company and higher human resource costs related to those services. In March 2023, the Company and Yuchai entered into a new supplemental agreement in respect of an additional management fee of RMB 3 million for the fiscal year 2022. In September 2023, the Company and Yuchai entered into a new supplement agreement in respect of an additional management fee of RMB 6 million for the fiscal year 2023.

Remuneration and Pensions

The total fees paid to the Directors (other than Directors appointed to an executive office) for performing their services as Directors must not exceed US$250,000 each year or such lesser amount as our Board of Directors may determine. The Directors may decide such sum to be divided among them, except that any Director holding office for part of a year shall unless otherwise agreed be entitled to any proportionate part of the remuneration. Our shareholders may by ordinary resolution increase the amount of the fees payable to the Directors. Our shareholders approved the increase in the limit of the Directors’ fee from US$250,000 to US$556,229 for the fiscal year 2020 at our annual general meeting held on July 23, 2021 and from US$250,000 to US$538,493 for the fiscal year 2021 at our annual general meeting held on July 22, 2022. At our annual general meeting held on August 7, 2023, our shareholders approved the increase in the limit of the Directors’ fee from US$250,000 to US$540,000 for the fiscal year 2022. For the fiscal year 2023, and subject to shareholders’ approval at the annual general meeting, we will pay an annual director fee of US$50,000 to each Director (pro-rated accordingly if a director resigns, retires or assumes the position during the year) other than the President of the Company, and an annual service fee of US$60,000 and US$40,000 to the Chairman and each of the members of the Audit Committee, respectively.

Our Board of Directors may grant special remuneration to any Director who, being called upon, shall render any special or extra services to or at the request of the Company. Such special remuneration may be paid to such Director in addition to or in substitution for his ordinary remuneration as a Director and may be payable by way of a lump sum, participation in profits or as otherwise determined by our Board of Directors. For the year of 2022, our Board of Directors approved a special remuneration of US$50,000 to be paid to one of our Directors.

 

57


Table of Contents

Save for legally mandated contributions on behalf of our employees, our Board of Directors does not provide pensions or other benefits to any Director, officer or former Director or officer, or any of their family members or dependents.

Share Ownership

The directors and executive officers of the Company and Yuchai do not currently own any shares of Common Stock but certain executive officers have been awarded share options under our Equity Incentive Plan.

China Yuchai International Limited 2014 Equity Incentive Plan

The China Yuchai International Limited 2014 Equity Incentive Plan (the “Equity Incentive Plan”) was approved and adopted by the Company on May 10, 2014, and became effective upon approval by the Company’s shareholders on July 4, 2014. The purpose of the Equity Incentive Plan is to provide an incentive to attract, retain and motivate eligible employees of the Company by offering them an opportunity to participate in the Group’s future performance through the grant of Awards (as defined in the Equity Incentive Plan, including options, restricted stock and stock payments).

The following paragraphs describe the principal terms of the Equity Incentive Plan.

Plan Administration

The Compensation Committee has full power and authority, in its sole discretion, to administer, implement and carry out the Equity Incentive Plan, including, without limitation, (i) selecting grantees from the individuals eligible to receive Awards, the time when Awards will be granted, the number of Awards and the number of shares of common stock covered by each Award; (ii) determining the terms and conditions of each award grant; (iii) approving the forms of agreement for use under the Equity Incentive Plan; (iv) establishing, adopting, or revising any rules and regulations to administer the Equity Incentive Plan; and (v) taking any and all other action as it deems necessary or advisable for the operation or administration of the Equity Incentive Plan and the Awards thereunder.

Shares Reserved for the Equity Incentive Plan

Subject to certain adjustments set forth in the Equity Incentive Plan, the total number of our shares available for grant and issuance pursuant to the Equity Incentive Plan from time to time will be 1,800,000 shares of common stock. If any shares subject to an Award are forfeited, canceled or expire or such Award is settled for cash (in whole or in part) for any reason, such shares will, to the extent of such forfeiture, cancellation, expiration or cash settlement, again become available for grant and issuance in connection with future Awards under the Equity Incentive Plan. Under the terms of the Equity Incentive Plan, the maximum number of shares of common stock that may be subject to one or more awards to any one person during any calendar year is 300,000.

Eligibility

Subject to the conditions set forth in the Equity Incentive Plan, any person, including officers and directors, employed by the Company or any of its subsidiaries who are in positions of substantial responsibility and whose contributions are important to the successful conduct of the Group’s business are eligible to be granted Awards.

Options

The grant of share options is to be at an exercise price not less than 100% of the fair market value of the common stock subject to the option on the date the option is granted and the par value of the Common Stock. The options may vest based on performance or other criteria and, at any time after the grant of an option, the Compensation Committee may, in its sole discretion, accelerate the vesting of such option. Repricing of share options are prohibited without the approval of shareholders. The grant of restricted stock and stock payments must be at a purchase price to be established by the Compensation Committee but in any event, no less than US$1.00 per award. The term of share options may not exceed ten years from the date of grant. The number of share options that the Company has granted to its executive officers and Yuchai’s employees is set out in the following table and as of December 31, 2023, there were 270,000 options outstanding under the Equity Incentive Plan. No further options have since been granted under the Equity Incentive Plan. The options vest in three equal installments over a three-year term and as of December 31, 2023 and February 29, 2024, all options granted have vested in the grantees.

 

58


Table of Contents

Name

   Options
Outstanding
     Exercise Price
(US$/Share)
     Grant Date      Expiration Date  

HOH Weng Ming

     150,000      $ 21.11        July 29, 2014        July 28, 2024  

WU Qiwei

     80,000      $ 21.11        July 29, 2014        July 28, 2024  

LAI Tak Chuen Kelvin

     20,000      $ 21.11        July 29, 2014        July 28, 2024  

TAY Hui Boon Kelly

     20,000      $ 21.11        July 29, 2014        July 28, 2024  
  

 

 

          
     270,000           
  

 

 

          

Restricted Stock

The Compensation Committee is authorized to grant shares subject to various restrictions, including restrictions concerning voting rights and transferability, and such restrictions may lapse separately or in combination at such times and pursuant to such circumstances or based on such criteria as selected by the Compensation Committee. Subject to the conditions set forth in the Equity Incentive Plan, upon issuance of restricted stock, the holder shall have, unless otherwise provided by the Compensation Committee, all the rights of a shareholder with respect to said shares, subject to the restrictions in each individual award agreement, including the right to receive all dividends and other distributions paid or made with respect to the shares; provided, however, that, in the sole discretion of the Compensation Committee, any extraordinary or special dividends or distributions with respect to the shares shall be subject to the restrictions set forth in the Equity Incentive Plan.

Stock Payments

The Compensation Committee is authorized to make stock payments, which may, but are not required to, be made in lieu of base salary, bonus, fees or other cash compensation otherwise payable. The terms and conditions (including, without limitation, the number or value of shares) of any stock payment shall be determined by the Compensation Committee and may be based on the holder’s duration of employment or service with Company, the Company’s performance, individual performance or other criteria selected by the Compensation Committee, at one time or from time to time, periodically or otherwise. Unless otherwise provided by the Compensation Committee, a holder of a stock payment shall have no rights as a shareholder with respect to such stock payment until such time as the shares underlying the Award have been issued.

Non-transferability

Awards granted under our Share Incentive Plan are generally not transferable during the lifetime of the award holder.

Amendment, Suspension and Termination of the Equity Incentive Plan

The Compensation Committee or the Board of Directors of the Company may, at any time terminate, and from time to time may amend or modify the Equity Incentive Plan; provided, however, that no amendment or modification may become effective without approval of the amendment or modification by the shareholders of the Company if (a) shareholder approval is required to enable the Equity Incentive Plan to satisfy any applicable statutory or regulatory requirements or (b) the Company, on the advice of counsel, determines that shareholder approval otherwise is necessary or desirable. No amendment, modification or termination of the Equity Incentive Plan shall in any manner adversely affect any Awards theretofore granted under the Equity Incentive Plan without the consent of the holders or the permitted transferee(s) of such Awards, subject always to applicable laws. No Awards may be granted or awarded during any period of suspension or after termination of the Equity Incentive Plan.

Duration of the Plan

The Equity Incentive Plan shall terminate on May 8, 2024 unless earlier terminated. Awards outstanding at the time of the Equity Incentive Plan’s termination may continue to be exercised in accordance with their terms and shall continue to be governed by and interpreted consistent with the terms of the Equity Incentive Plan.

Benefits

The aggregate amount of compensation paid to all directors and executive officers of the Company and Yuchai during 2023 was approximately RMB 63.6 million (US$8.9 million).

There are no benefits to be provided to the directors of the Company or Yuchai upon their termination of employment. For more details, see also “Item 6. Directors, Senior Management and Employees — B. Compensation — Remuneration and Pensions.”

 

59


Table of Contents

C.

Employees

As of December 31, 2021, 2022 and 2023, we had 9,059, 8,720 and 8,177 employees, respectively. Set out below is the breakdown of the number of our employees by geographical location of work:

 

As of December 31,

   Singapore      PRC      Others      Total  
     Number of employees  

2021

     13        8,930        116        9,059  

2022

     15        8,583        122        8,720  

2023

     15        8,036        126        8,177  

Yuchai provides its employees with a fixed base salary and a bonus that is determined by the employees’ performance and productivity and participates in defined contribution retirement plans as legally mandated under applicable Chinese laws. See Note 7.4 to the accompanying consolidated financial statements in Item 18 for more details. Yuchai also provides its employees meal subsidies and medical insurance, and certain employees receive further subsidies for housing. For the fiscal year 2023, the total annual salary and bonus paid and payable to Yuchai’s employees was RMB 1,190.9 million (US$167.6 million). Yuchai, on an annual basis, enters into a collective labor agreement with the union which represents all of its employees. Yuchai has not experienced any material work stoppages and considers employee relations to be good.

 

D.

Disclosure of a Registrant’s Action to Recover Erroneously Awarded Compensation

Not applicable.

ITEM 7. MAJOR SHAREHOLDERS AND RELATED PARTY TRANSACTIONS

 

A.

Major Shareholders

The following table sets forth certain information regarding beneficial ownership of our shares of Common Stock as of February 29, 2024 by all persons who are known to us to own 5% or more of the outstanding shares of Common Stock.

Beneficial ownership is determined in accordance with rules of the SEC, which generally attribute beneficial ownership of securities to persons who possess sole or shared voting power or investment power with respect to those securities and includes equity shares issuable pursuant to the exercise of stock options or warrants that are immediately exercisable or exercisable within 60 days. These shares are deemed to be outstanding and to be beneficially owned by the person holding those options or warrants for the purpose of computing the percentage ownership of that person, but are not treated as outstanding for the purpose of computing the percentage ownership of any other person. Unless otherwise indicated, all information with respect to the beneficial ownership of any principal shareholder has been furnished by such shareholder and, unless otherwise indicated, we believe that persons named in the table have sole voting and sole investment power with respect to all the equity shares shown as beneficially owned. The share numbers and percentages listed below are based on 40,858,290 shares of Common Stock outstanding as of February 29, 2024.

 

Identity of Person or Group

   Number      Percentage  

Hong Leong Asia Ltd (1)

     18,270,965        44.72

Coomber Investments Limited (2)

     7,435,341        18.20

Shah Capital Management (3)

     4,108,507        10.06

 

(1) 

Hong Leong Asia is currently the beneficial owner of and exercises control over the special share and the 18,270,965 shares of Common Stock or approximately 44.72% of the total number of shares of Common Stock held by its wholly-owned subsidiaries, HL Technology and Well Summit Investments Limited. See also “Item 7. Major Shareholders and Related Party Transactions — B. Related Party Transactions — Shareholders Agreement.” Other than as described under “Item 3. Key Information — D. Risk Factors — Risks related to Corporate Structure — We may experience a change of control as a result of sale or disposal of shares of our Common Stock by our controlling shareholders” and “Item 7. Major Shareholders and Related Party Transactions — A. Major Shareholders — The Special Share,” we are not aware of any arrangement which may, at a subsequent date, result in a change of control of the Company.

(2) 

Information based on the Schedule 13D filed with the SEC on February 29, 2024 by Coomber, Goldman Industrial Ltd., GY, State-owned Assets Supervision and Administration Commission of the People’s Government of Guangxi Zhuang Autonomous Region, Guangxi Beitou Heying Industrial Investment Partnership (Limited Partnership), Guangxi Industrial Investment and Development Co., Ltd. and the State-owned Assets Supervision and Administration Commission of the People’s Government of Yulin City, according to which each of the foregoing entities may be deemed to share voting and dispositive power with respect to the 7,435,341 shares of Common Stock held directly by Coomber.

(3) 

Information based on a report on Form 13F filed by Shah Capital Management with the SEC on February 5, 2024 for the quarter ended December 31, 2023.

 

60


Table of Contents

As of February 29, 2024, there were 25,937,303 shares of Common Stock, or 63.48% of the total number of shares of Common Stock, held of record by 11 holders with registered addresses in the United States.

Except as described below under “The Special Share”, each of our shareholders is entitled to one vote on all matters that require a vote of shareholders, and none of our shareholders has any contractual or other special voting rights.

The Special Share

The special share entitles the holder thereof to elect a majority of our Directors. In addition, no shareholders’ resolution may be passed without the affirmative vote of the special share, including any resolution to amend the Memorandum of Association or our Bye-Laws. The special share is not transferable except to Hong Leong Asia, Hong Leong China or any of its affiliates. In 1994, we issued the special share to Diesel Machinery, a holding company of the Company then controlled by Hong Leong China. During 2002, following the decision of the shareholders of Diesel Machinery to dissolve Diesel Machinery, Diesel Machinery redeemed all of the redeemable stock issued by it to its shareholders. According to the Diesel Machinery shareholders, Diesel Machinery transferred all of the shares of our Common Stock held by it to its shareholders, which included Hong Leong China and its wholly-owned subsidiaries.

Because Coomber, a wholly-owned subsidiary of China Everbright Holdings, was the shareholder of Diesel Machinery which gave notice of the dissolution of Diesel Machinery, the special share was transferred by Diesel Machinery to HL Technology, an affiliate of Hong Leong Asia, pursuant to the terms of the Diesel Machinery Shareholders Agreement described below.

Our Bye-Laws provide that the special share shall cease to carry any rights in the event that, if Hong Leong Asia and its affiliates own the special share, Hong Leong Asia and its affiliates cease to own, directly or indirectly, at least 7,290,000 shares of Common Stock (or such equivalent number upon a consolidation or subdivision of the shares of Common Stock), or if China Everbright Holdings and its affiliates own the special share, China Everbright Holdings and its affiliates cease to own, directly or indirectly, at least 6,570,000 shares of Common Stock (or such equivalent number upon a consolidation or subdivision of the shares of Common Stock). The Bye-Laws also provide for circumstances in which Diesel Machinery holds the special share. However, Diesel Machinery was dissolved in 2003. HL Technology, an affiliate of Hong Leong Asia, holds the special share in addition to 9,520,251 shares of Common Stock, which is greater than the number stipulated in the provisions of our Bye-Laws set forth above.

 

B.

Related Party Transactions

Shareholders Agreement

Hong Leong China, China Everbright Holdings, Cathay Investment Fund, Limited, or Cathay, GS Capital Partners L.P., or GSCP, 14 shareholders who initially invested in us through Sun Yuan BVI, or the Sun Yuan Shareholders, and the Company in 1994 entered into an amended and restated Shareholders Agreement, or the Shareholders Agreement, which provides for certain matters relating to the management of our Company and Yuchai and the ownership of our Common Stock. The Shareholders Agreement provides that our Board of Directors will consist of eleven directors, the controlling shareholder (as described below) will be entitled to designate six directors, the major shareholder (as described below) will be entitled to designate two directors, and each of Cathay and GSCP will be entitled to designate one director and the chief executive officer of Yuchai will initially be the other director. The Shareholders Agreement also provides that the controlling shareholder will be entitled to designate five of the nine Yuchai directors that we are entitled to designate, the major shareholder will be entitled to designate two such directors and each of Cathay and GSCP will be entitled to designate one such director. Under the Shareholders Agreement, the nine Yuchai directors designated by us will vote as a block in accordance with the vote of the majority of such nine directors. The Shareholders Agreement provides that the controlling shareholder will be the person holding the special share, provided that at all times the controlling shareholder will be either Hong Leong Asia or China Everbright Holdings, and the other will be the major shareholder. Since our initial public offering in 1994, Hong Leong Asia has been the controlling shareholder and China Everbright Holdings has been the major shareholder. However, in October 2002, China Everbright Holdings sold all of its shares in Coomber to Goldman in October 2002 and is no longer our major shareholder. The Shareholder Agreement provides that if any shareholder (other than the controlling shareholder) ceases to own at least 4% of our Common Stock, such shareholder will no longer be entitled to designate any directors. Accordingly, China Everbright Holdings no longer has director designation rights. The Shareholders Agreement also provides that, so long as Hong Leong Asia is the controlling shareholder, Yuchai or we will pay Hong Leong Asia an annual management fee of not less than US$500,000 for management services provided by Hong Leong Asia, including the services of our president and chief financial officer. With effect from January 2008, further to agreements entered into between the Company and Yuchai, Yuchai has paid to the Company, instead of Hong Leong Asia, consultancy and management services fee of US$1,000,000 per annum. Hong Leong Asia has agreed to waive its right to be paid any fees as set out in the Shareholders Agreement. The Shareholders Agreement will terminate upon the occurrence of an event resulting in the special share ceasing to carry any rights.

 

61


Table of Contents

In addition to the Shareholders Agreement, Hong Leong Asia, China Everbright Holdings and Diesel Machinery had entered into a Subscription and Shareholders Agreement on November 9, 1994, as amended on January 21, 2002 and May 17, 2002, or the Diesel Machinery Shareholders Agreement, which provided for certain matters relating to the management of Diesel Machinery, the Company, Yuchai and the ownership of Diesel Machinery stock. The Diesel Machinery Shareholders Agreement provided that Hong Leong Asia would control Diesel Machinery, provided, however, that if Hong Leong Asia and its affiliates ceased to own directly or through Diesel Machinery at least 7,290,000 shares of Common Stock when China Everbright Holdings and its affiliates own directly or through Diesel Machinery at least 6,570,000 shares of Common Stock, China Everbright Holdings would control Diesel Machinery. The Diesel Machinery Shareholders Agreement provided that all rights of the special share held by Diesel Machinery would be exercised as directed by the shareholder that controls Diesel Machinery. With the dissolution of Diesel Machinery and the sale by China Everbright Holdings of all of its shares in Coomber to Goldman in October 2002, the Diesel Machinery Shareholders Agreement no longer directly affects us.

Registration Rights Agreement

Pursuant to a registration rights agreement, or the Registration Rights Agreement, we have granted two “demand” registration rights to each of Hong Leong China, China Everbright Holdings, Cathay, GSCP and the Sun Yuan Shareholders, or collectively the Selling Stockholders, requiring us, subject to certain conditions, to use our best efforts to prepare and file a registration statement on behalf of such shareholders under the Securities Act, and to use our best efforts to qualify the shares for offer and sale under any applicable the U.S. state securities laws. Expenses incurred in connection with one demand registration for each such shareholder will be borne by us, and we and Yuchai will be required to indemnify the underwriters in connection with any demand registration. The Registration Rights Agreement also grants each such shareholder certain “piggyback” registration rights entitling each shareholder to sell Common Stock in any registered offerings of our equity securities, for our account or on behalf of our security holders. China Everbright Holdings, Cathay, GSCP and the Sun Yuan Shareholders are no longer our shareholders. In March 2004, HL Technology and Coomber each registered shares for offer and sale from time to time on a shelf registration statement on Form F-3 which we filed on their behalf pursuant to a registration rights agreement. The shelf registration statement was rendered ineffective as we were not eligible to use the Form F-3 as a result of the delay in our filing of our previous periodic reports required under the Exchange Act. However, we are now compliant with our reporting obligations as required under the Securities Exchange Act of 1934 and are eligible to use the Form F-3. We have not received any instructions from either HL Technology or Coomber pursuant to the registration rights agreement, to take any further action in relation to the shelf registration statement.

Reorganization Agreement and Cooperation Agreement

On April 7, 2005, we entered into the Reorganization Agreement with Yuchai and Coomber, which is intended to be in furtherance of the terms of the July 2003 Agreement. On November 30, 2006, certain provisions of the Reorganization Agreement were amended, including extending the implementation deadline to June 30, 2007.

The Reorganization Agreement was scheduled to terminate on June 30, 2007. On June 30, 2007, we entered into the Cooperation Agreement with Yuchai, Coomber and GY, which is intended to be in furtherance of certain terms of the Reorganization Agreement, as amended. The Cooperation Agreement amends certain terms of the Reorganization Agreement, as amended, among CYI, Yuchai and Coomber, and as so amended, incorporates certain terms of the Reorganization Agreement. See “Item 4. Information on the Company — A. History and Development of the Company — Cooperation Agreement.”

Other Transactions

We provide certain management, financial planning, internal audit services, internal control testing, IFRS training, business enhancement consulting and other services to Yuchai and we have a team working full-time at Yuchai’s principal manufacturing facilities in Yulin city. In addition, the President, Chief Financial Officer and a manager proficient in Section 404 of Sarbanes-Oxley Act of 2002, or SOX, usually travel monthly, for as much as up to two weeks, at a time to Yuchai to actively participate in Yuchai’s operations and decision-making process. Pursuant to a management services agreement and a consulting services agreement, we charge a total of US$1.0 million per annum to Yuchai for these services. In consideration of the increase of management services as well as higher human resource costs incurred to provide services to Yuchai, the Company entered into supplemental agreements with Yuchai on a yearly basis from 2019 to 2022, for an additional management fee of RMB 3 million per annum paid by Yuchai to the Company. The Company and Yuchai have executed the supplemental agreement in March 2023 in respect of an additional management fee for the year 2022. In September 2023, the Company and Yuchai entered into a new supplemental agreement in respect of an additional management fee of RMB 6 million for the fiscal year 2023.

 

62


Table of Contents

During the fiscal year 2023, certain affiliates of Hong Leong Asia charged us RMB 9.2 million (US$1.3 million) for certain general and administrative expenses such as insurance premium, corporate secretarial services, office rental, professional and consultancy fees and miscellaneous office expenses.

During the fiscal year 2023, Yuchai entered into agreements with the GY Group (including its affiliates) and with Yuchai’s associates and joint ventures for, among other things, sales of engines and parts to the GY Group, purchase of parts, supplies and engines from the GY Group, and other business relating to, among other things, hospitality, lease of assets, property management services, and delivery, storage, distribution and handling services. For further details on our business transactions with related parties, please see Note 29 to our consolidated financial statements in Item 18.

During the fiscal year 2019, Yuchai entered into a trademark license agreement with GY on April 25, 2019 (“Trademark License Agreement”) under which GY granted Yuchai an exclusive and perpetual license to use the thirty trademarks listed therein for a one-time, ten-year usage fee of RMB 169.8 million. The Trademark License Agreement further permits Yuchai to continue using the licensed trademarks free-of-charge after the expiry of the ten-year period.

ITEM 8. FINANCIAL INFORMATION

Consolidated Statements and Other Financial Information

See “Item 18. Financial Statements.”

Legal Proceedings

Other than as set forth below, neither we nor any of our consolidated subsidiaries is currently involved in any material legal or arbitration proceedings that we believe may have, or have had in the recent past, significant effects on our financial position or profitability.

Proceedings with Yuchai

We have previously encountered difficulties in obtaining the cooperation of the GY Group and Mr. Wang Jianming in the daily management and operation of Yuchai. The GY Group is a minority shareholder of Yuchai and is majority-owned by the Guangxi Zhuang Autonomous Region. Until December 3, 2005, Mr. Wang was the Chairman, legal representative and Chief Executive Officer of Yuchai, as well as the Vice-Chairman and legal representative of the GY Group.

In response to earlier difficulties with respect to corporate governance measures and certain dividends declared by Yuchai, we initiated legal and arbitration proceedings in New York, London and Singapore against Yuchai, Mr. Wang and other related parties in May 2003. We subsequently discontinued these proceedings as a result of the execution of the July 2003 Agreement. Among other things, the July 2003 Agreement led to the resolution at that time of previous disagreements with respect to the payment of dividends by Yuchai to us and the re-appointment of Mr. Wang Jianming as Chief Executive Officer and Chairman of the Board of Directors of Yuchai in September 2003. We and Yuchai also agreed to work together to implement corporate governance procedures and to promote plans to enhance shareholder value. However, from time to time, we have continued to face difficulties in obtaining the cooperation of the Chinese shareholders of Yuchai in the daily management and operation of Yuchai and to fully exercise our controlling interest in Yuchai. Following the execution of the July 2003 Agreement, disagreements among the parties recurred. For example, representatives of the Chinese shareholders of Yuchai alleged that resolutions passed by our six wholly-owned subsidiaries at Yuchai’s shareholders’ meeting in December 2004 were invalid, allegations with which we disagreed.

In April 2005, we, Yuchai and Coomber agreed on steps relating to the adoption of corporate governance practices at Yuchai and a broad framework for the restructuring of our ownership of Yuchai, and entered into the Reorganization Agreement. The Reorganization Agreement is intended to be in furtherance of the July 2003 Agreement. In December 2005 and November 2006, the parties amended certain provisions of the Reorganization Agreement, including extending the implementation deadline to June 30, 2007. In June 2007, we, Yuchai, Coomber and GY entered into the Cooperation Agreement which amends certain terms of the Reorganization Agreement. Pursuant to the amendments to the Reorganization Agreement, the Company has agreed that the restructuring and spin-off of Yuchai will not be effected, and, recognizing the understandings that have been reached between the Company and GY to jointly undertake efforts to expand the business of Yuchai, the Company will not seek to recover the anti-dilution fee of US$20 million from Yuchai. Although the parties to the Cooperation Agreement are expected to work towards its implementation as expeditiously as possible, no assurance can be given as to when the transactions contemplated therein will be fully consummated, or that implementation of the Cooperation Agreement will effectively resolve all of the difficulties faced by us with respect to its investment in Yuchai.

 

63


Table of Contents

Dividends

Our principal source of cash flow has historically been our share of the dividends, if any, paid to us by Yuchai, as described under “Item 5. Operating and Financial Review and Prospects — C. Liquidity and Capital Resources.”

In May 1993, in order to finance further expansion, Yuchai sold shares to the Company and became a Sino-foreign joint stock company.

Laws and regulations applicable to a Sino-foreign joint stock company in China require that before Yuchai distributes profits, it must (i) recover losses in previous years; (ii) satisfy all tax liabilities; and (iii) make contributions to the statutory reserve fund in an amount equal to 10% of net income for the year determined in accordance with generally accepted accounting principles in the PRC, or PRC GAAP. However, the allocation of statutory reserve fund will not be further required once the accumulated amount of such fund reaches 50% of the registered capital of Yuchai. Any determination by Yuchai to declare a dividend will be at the discretion of Yuchai’s shareholders and will be dependent upon Yuchai’s financial condition, results of operations, regulatory factors and other relevant factors. Yuchai’s Articles of Association provide that dividends shall be paid at least once a year out of after-tax profits (if any). To the extent Yuchai has foreign currency available, dividends declared by shareholders at a shareholders’ meeting to be paid to holders of Foreign Shares (currently only the Company) will be payable in foreign currency, and such shareholders will have priority thereto. If the foreign currency available is insufficient to pay such dividends, such dividends may be payable partly in Renminbi and partly in foreign currency. Dividends allocated to holders of Foreign Shares may be remitted in accordance with the relevant Chinese laws and regulations. In the event that the dividends are distributed in Renminbi, such dividends may be converted into foreign currency and remitted in accordance with the relevant laws, regulations and policies in China.

Any determination by the Company to declare a dividend will be at the discretion of our Board of Directors and will be dependent upon our financial condition, results of operations and other relevant factors. The following table sets forth a five-year summary of dividends we have paid to our shareholders as well as dividends paid to us by Yuchai:

 

Fiscal Year

   Dividend paid by
the Company to
its shareholders
in the fiscal year
(per share)
    Dividend paid/
payable by
Yuchai to
the Company
for the fiscal year
(in thousands)
 

2019

   US$ 0.85 (1)      RMB 307,207 (2) 

2020

   US$ 0.85 (3)      RMB 614,414 (4) 

2021

   US$ 1.70 (5)      RMB 151,796 (6) 

2022

   US$ 0.40 (7)      RMB 115,654 (8) 

2023

   US$ 0.28 (9)      RMB 155,411 (10) 

 

(1)

On June 24, 2019, we declared a dividend of US$0.85 per ordinary share amounting to a total of US$34.7 million for the fiscal year 2018. The dividend was paid in cash to our shareholders on July 19, 2019.

(2)

The dividend declared by Yuchai for the fiscal year 2019 was paid to us on June 12, 2020 and June 15, 2020. For the dividend paid for the fiscal year 2019, RMB 307.2 million was paid in Renminbi.

(3)

On April 3, 2020, we declared a dividend of US$0.85 per ordinary share amounting to a total of US$34.7 million for the fiscal year 2019. The dividend was paid in cash to our shareholders on July 31, 2020.

(4)

The dividend declared by Yuchai for the fiscal year 2020 was paid to us between June 1, 2021 and June 4, 2021. For the dividend paid for the fiscal year 2020, the total amount paid to us was in Renminbi.

(5)

On June 10, 2021, we announced a dividend of US$1.70 per ordinary share amounting to a total of US$69.5 million for the fiscal year 2020. The dividend was paid in cash to our shareholders on July 8, 2021.

(6)

The dividend declared by Yuchai for the fiscal year 2021 was paid and received by us in July 2022. For the dividend paid for the fiscal year 2021, the total amount paid to us was in Renminbi.

(7)

On June 23, 2022, we announced a dividend of US$0.40 per ordinary share amounting to a total of US$16.3 million for the fiscal year 2021. The dividend was paid in cash to our shareholders on July 15, 2022.

(8)

The dividend declared by Yuchai for the fiscal year 2022 was paid and received by us in July 2023. For the dividend paid for the fiscal year 2022, the total amount paid to us was in Renminbi.

(9) 

On July 18, 2023, we announced a dividend of US$0.28 per ordinary share amounting to a total of US$11.4 million for the fiscal year 2022. The dividend was paid in cash to our shareholders on August 7, 2023.

(10)

The dividend declared by Yuchai for the fiscal year 2023 has been approved by Yuchai’s shareholders on March 15, 2024. It will be paid to us within one month after Yuchai’s audited financial statements for the fiscal year 2023 are approved by Yuchai’s shareholders.

 

64


Table of Contents

ITEM 9. THE OFFER AND LISTING

Since December 16, 1994, the Common Stock has been listed and traded on the NYSE under the symbol “CYD.” The Common Stock is not listed on any other exchanges within or outside the United States.

ITEM 10. ADDITIONAL INFORMATION

Our Company’s objects are to perform all the functions of a holding company and to coordinate the policy and administration of any subsidiary company. See paragraphs 6 and 7 of our Company’s Memorandum of Association for further information on the objects and powers of our Company. Please see Exhibit 1.1 to this Annual Report.

 

A.

Memorandum of Association and Bye-Laws

Corporate Governance

We are an exempted company incorporated in Bermuda and are subject to the laws of that jurisdiction. The legal framework in Bermuda which applies to exempted companies is flexible and allows an exempted company to comply with the corporate governance regime of the relevant jurisdiction in which the company operates or applicable listing standards. Under Bermuda law, members of a board of directors owe a fiduciary duty to the company to act in good faith in their dealings with or on behalf of the company and to exercise their powers and fulfill the duties of their office honestly. In addition, the Bermuda company legislation imposes a duty on directors and officers of an exempted company to act honestly and in good faith with a view to the best interests of the company and requires them to exercise the care, diligence and skill that a reasonably prudent person would exercise in comparable circumstances. Bermuda legislation also imposes certain specific duties and obligations on companies and directors, both directly and indirectly, including duties and obligations with respect to matters such as (a) loans to directors and related persons; and (b) limits on indemnities for directors and officers. Bermuda law does not impose specific obligations in respect of corporate governance, such as those prescribed by NYSE listing standards, requiring a company to (i) appoint independent directors to their boards; (ii) hold regular meetings of non-management directors; (iii) establish audit, nominating and governance or compensation committees; (iv) have shareholders approve equity compensation plans; (v) adopt corporate governance guidelines; or (vi) adopt a code of business conduct and ethics.

We are also subject to the NYSE listing standards, although, because we are a foreign private issuer, those standards are considerably different from those applied to U.S. companies. Under the NYSE rules, we need only (i) establish an independent audit committee that has specified responsibilities as described in the following table; (ii) provide prompt certification by our chief executive officer of any material non-compliance with any corporate governance rules; (iii) provide periodic written affirmations to the NYSE with respect to our corporate governance practices; and (iv) provide a brief description of significant differences between our corporate governance practices and those followed by U.S. companies.

The following table compares the Company’s principal corporate governance practices, which are in compliance with Bermuda law, to those required of U.S. companies.

 

Standard for U.S. Domestic Listed Companies

      

China Yuchai International Limited’s Practice

Director Independence

    

 

A majority of the board must consist of independent directors.

    

 

Three of our nine directors, Messrs. Xie Tao, Neo Poh Kiat and Wong Hong Wai are independent within the meaning of the NYSE standards.

Independence is defined by various criteria including the absence of a material relationship between director and the listed company. Directors who are employees, are immediate family of the chief executive officer or receive over US$120,000 per year in direct compensation from the listed company are not independent. Directors who are employees of or otherwise affiliated through immediate family with the listed company’s independent auditor are also not independent.

      

 

The non-management directors of each company must meet at regularly scheduled executive sessions without management.

    

 

As a foreign private issuer, our non-management directors are not required to meet periodically without management directors.

 

65


Table of Contents

Standard for U.S. Domestic Listed Companies

      

China Yuchai International Limited’s Practice

Audit Committee

      

 

Listed companies must have an audit committee that satisfies the requirements of Rule 10A-3 under the Exchange Act. The rule requires that the audit committee (i) be comprised entirely of independent directors; (ii) be directly responsible for the appointment, compensation, retention and oversight of the independent auditor; (iii) adopt procedures for the receipt and treatment of complaints with respect to accounting, internal accounting controls or auditing matters; (iv) be authorized to engage independent counsel and other advisors it deems necessary in performing its duties; and (v) be given sufficient funding by the company to compensate the independent auditors and other advisors as well as for the payment of ordinary administrative expenses incurred by the committee.

    

 

Our Audit Committee meets the requirements of Rule 10A-3 under the Exchange Act.

 

The audit committee must consist of at least three members, and each member meets the independence requirements of both the NYSE rules and Rule 10A-3 under the Exchange Act.

    

 

Our Audit Committee currently consists of three members, all of whom meet the independence requirements of both the NYSE rules and Rule 10A-3 under the Exchange Act.

 

The audit committee must have a written charter that addresses the committee’s purpose and responsibilities.

    

 

Our Audit Committee has a charter outlining the committee’s purpose and responsibilities, which are similar in scope to those required of U.S. companies.

At a minimum, the committee’s purpose must be to assist the board in the oversight of the integrity of the company’s financial statements, the company’s compliance with legal and regulatory requirements, the independent auditor’s qualifications and independence and the performance of the company’s internal audit function and independent auditors. The audit committee is also required to review the independent auditing firm’s annual report describing the firm’s internal quality control procedures, any material issues raised by the most recent internal quality control review or peer review of the firm, or by any recent governmental inquiry or investigation, and any steps taken to address such issues.

    

 

Our Audit Committee’s charter outlines the committee’s purpose and responsibilities which are similar in scope to those required of U.S. companies.

The audit committee is also required to assess the auditor’s independence by reviewing all relationships between the company and its auditor. It must establish the company’s hiring guidelines for employees and former employees of the independent auditor. The committee must also discuss the company’s annual audited financial statements and quarterly financial statements with management and the independent auditors, the company’s earnings press releases, as well as financial information and earnings guidance provided to analysts and rating agencies, and policies with respect to risk assessment and risk management. It must also meet separately, periodically, with management, the internal auditors and the independent auditors.

    

 

Our Audit Committee assesses the auditor’s independence on an ongoing basis by reviewing all relationships between the Company and its auditor. It has established the Company’s hiring guidelines for employees and former employees of the independent auditor. The committee also discusses with management and the independent auditors the Company’s annual audited financial statements and quarterly financial statements, the Company’s earnings press releases, as well as financial information and earning guidance provided to analysts and rating agencies, and policies with respect to risk assessment and risk management. It also meets separately, periodically, with management, the internal auditors and the independent auditors.

 

Each listed company must disclose whether its board of directors has identified an Audit Committee Financial Expert, and if not the reasons why the board has not done so.

    

 

The Board of Directors has identified Mr. Xie Tao as our Audit Committee Financial Expert.

 

Each listed company must have an internal audit function.

    

 

We are a holding company and the majority of business is done at our main subsidiary, Yuchai. Yuchai maintains an independent internal audit function headed by a secondee appointed by the Company. The Head of Internal Audit reports to the Chairman of the Audit Committees of the Company and Yuchai who reports to the Boards. The Board of Yuchai approves the audit plan, reviews significant audit issues and monitors corrective actions taken by management.

 

66


Table of Contents

Standard for U.S. Domestic Listed Companies

      

China Yuchai International Limited’s Practice

Compensation Committee

      

 

Listed companies must have a compensation committee composed entirely of independent board members as defined by the NYSE listing standards.

    

 

Our compensation committee currently has three members, two of whom are independent within the meaning of the NYSE standards.

 

The committee must have a written charter that addresses its purpose and responsibilities.

      

 

These responsibilities include (i) reviewing and approving corporate goals and objectives relevant to CEO compensation; (ii) evaluating CEO performance and compensation in light of such goals and objectives for the CEO; (iii) based on such evaluation, reviewing and approving CEO compensation levels; (iv) recommending to the board non-CEO compensation, incentive compensation plans and equity-based plans; and (v) producing a report on executive compensation as required by the SEC to be included in the company’s annual proxy statement or annual report. The committee must also conduct an annual performance self-evaluation.

    

 

Our compensation committee reviews among other things the Company’s general compensation structure, and reviews, recommends or approves executive appointments, compensation and benefits of directors and executive officers, subject to ratification by the Board of Directors, and supervises the administration of our employee benefit plans, if any.

Nominating/Corporate Governance Committee

      

 

Listed companies must have a nominating/corporate governance committee composed entirely of independent board members.

    

 

We do not have a nominating/corporate governance committee. However, certain responsibilities of this committee are undertaken by our Compensation Committee, such as the review and approval of executive appointments and all other functions are performed by the Board of Directors.

 

The committee must have a written charter that addresses its purpose and responsibilities, which include (i) identifying qualified individuals to become board members; (ii) selecting, or recommending that the board select, the director nominees for the next annual meeting of shareholders; (iii) developing and recommending to the board a set of corporate governance principles applicable to the company; (iv) overseeing the evaluation of the board and management; and (v) conducting an annual performance evaluation of the committee.

      

Equity-Compensation Plans

      

 

Shareholders must be given the opportunity to vote on all equity—compensation plans and material revisions thereto, with limited exceptions.

    

 

Our Equity Incentive Plan was approved by our shareholders in 2014.

Corporate Governance Guidelines

      

 

Listed companies must adopt and disclose corporate governance guidelines.

    

 

We have formally adopted various corporate governance guidelines, including Code of Business Conduct and Ethics (described below); Audit Committee Charter; Whistle-blowing Policy; Insider Trading Policy; and Disclosure Controls and Procedures.

 

67


Table of Contents

Standard for U.S. Domestic Listed Companies

      

China Yuchai International Limited’s Practice

Code of Business Conduct and Ethics

      

 

All listed companies, U.S. and foreign, must adopt and disclose a code of business conduct and ethics for directors, officers and employees, and promptly disclose any amendment to or waivers of the code for directors or executive officers.

    

 

We adopted a Code of Business Conduct and Ethics Policy in May 2004, which was revised on December 9, 2008. A copy of the Code is posted on our internet website at http://www.cyilimited.com. We intend to promptly disclose any amendment to or waivers of the Code for directors or executive officers.

Directors

Director Interests and Voting

A Director of the Company cannot vote or be counted in the quorum with regard to any contract or arrangement or any other proposal in which he has any interest or in respect of which he has any duty which conflicts with his duty to the Company. The restriction from voting and being counted in the quorum does not apply if the only interest the Director has is included in the following list:

 

(a)

a resolution regarding granting any security or indemnity for any money lent or obligation incurred by such Director at the request, or for the benefit, of the Company or any of our subsidiaries (or a company of which we are a beneficially wholly-owned subsidiary);

 

(b)

a resolution regarding granting any security or indemnity to any third party for a debt or obligation which is owed by the Company or any of our subsidiaries (or a company of which we are a beneficially wholly-owned subsidiary) to the third party, for which such Director has assumed responsibility in whole or in part under a guarantee or indemnity;

 

(c)

a resolution about an offer of shares, debentures or other securities of the Company or any of its subsidiaries (or a company of which we are a beneficially wholly-owned subsidiary) for subscription or purchase in which such Director is to be a participant in the underwriting or sub-underwriting of the offer;

 

(d)

a resolution about any proposal involving any other company in which such Director is interested, whether directly or indirectly and whether as an officer or shareholder or otherwise, provided that such Director is not the holder of, or directly or indirectly beneficially interested in, 5% or more of (i) any class of the equity share capital of such company or in any third company through which such Director’s interest is derived or (ii) the voting rights in that company;

 

(e)

any contract, arrangement or proposal for the benefit of our employees under which such Director benefits in a similar manner as the employees and does not receive any privileges or advantages not provided to the employees; or

 

(f)

any proposal in which such Director is interested in the same manner as other holders of our shares or our debentures or our other securities or any of our subsidiaries by virtue only of such Director’s interest in our shares or our debentures or our other securities or any of our subsidiaries.

If our Board of Directors is considering proposals about appointing two or more Directors to offices or employments with the Company or any company in which we are interested, each such Director (if not disqualified from voting under proviso to item (d) above) can vote and be included in the quorum for each resolution, except the one concerning such Director.

Borrowing Powers

Our Board of Directors may exercise all the powers of the Company to borrow money and to mortgage or charge its undertaking, property and uncalled capital or any part thereof and to issue debentures and other securities.

Qualification of Directors

No Director is required to hold any shares of the Company.

Rights of Holders of shares of Common Stock

The holders of shares of Common Stock shall:

 

 

be entitled, on a show of hands, to one vote and, on a poll, to one vote per share;

 

 

be entitled to such dividends as the Board of Directors of the Company may from time to time declare;

 

68


Table of Contents

 

in the event of a winding-up or dissolution of the Company, whether voluntary or involuntary or for the purpose of the reorganization or otherwise or upon any distribution of capital, be entitled to a return of the amount paid up on the Common Stock and thereafter to the surplus assets of the Company; and

 

 

generally, be entitled to enjoy all the rights attaching to shares.

All unclaimed dividends or distributions out of contributed surplus account may be invested or otherwise made use of by the Board of Directors of the Company for the benefit of the Company until claimed and the payment of any such dividend or distribution into a separate account or the investment of such dividend shall not constitute the Company a trustee in respect thereof. No dividend or distribution shall bear interest against the Company. Any dividend or distribution which has remained unclaimed for a period of 12 years from the due date for payment thereof shall at the expiration of that period be forfeited and shall belong to the Company absolutely.

Rights of Holder of the Special Share

The holder of the special share shall be entitled to the following rights:

 

 

to elect six Directors of the Company and to remove Directors so appointed; and

 

 

no shareholder resolution, whether ordinary or special resolution, may be passed without the affirmative vote of the holder of the special share.

The holder of the Special Share shall not be entitled to any other rights or to any dividends and in the event of a winding up or dissolution of the Company, the holder of the special share shall be entitled only to a return of the amount paid up on the special share.

The special share is not transferable except to Hong Leong Asia and its affiliates or to China Everbright Holdings and its affiliates. The special share shall cease to carry any rights in the event that, if Hong Leong Asia and its affiliates own the special share, Hong Leong Asia and its affiliates cease to own, directly or indirectly, at least 7,290,000 shares of Common Stock (or such equivalent number upon a consolidation or subdivision of shares of Common Stock), or if China Everbright Holdings and its affiliates own the special share, China Everbright Holdings and its affiliates cease to own, directly or indirectly, at least 6,570,000 shares of Common Stock (or such equivalent number upon a consolidation or subdivision of shares of Common Stock). For more details, see “Item 7. Major Shareholders and Related Party Transactions — A. Major Shareholders — The Special Share.”

Modification of Shareholders’ Rights

The rights attached to any class of shares (unless otherwise provided by the terms of issue of the shares of that class) may be varied, modified or abrogated with the consent in writing of the holders of not less than three-fourths of the issued shares of that class or with the sanction of an ordinary resolution passed at a separate general meeting of the holders of the shares of the class. The rights conferred upon the holders of the shares of any class issued with preferred or other rights shall not, unless otherwise expressly provided by the terms of issue of the shares of that class, be deemed to be varied by the creation or issue of further shares ranking pari passu therewith.

Annual General and Special General Meetings

We must hold an annual general meeting each year. Our Directors decide where and when it will be held. Not more than fifteen months may elapse between the date of one annual general meeting and the next. At least 14 clear days’ written notice must be given for every annual general meeting and for every special general meeting. The notice for any annual general meeting must state the date, place and time at which the meeting is to be held, and the business to be conducted at the meeting, including, if applicable, any election of Directors. The notice for any special general meeting must state the time, place and the general nature of the business to be considered at the meeting and shall state that a shareholder entitled to attend and vote is entitled to appoint one or more proxies to attend and vote instead of him. In the case of a meeting convened for passing a special resolution, the notice shall specify the intention to propose the resolution as a special resolution.

Shareholders holding not less than one-tenth in value of the paid up share capital of the Company and having the right to attend and vote at general meetings of the Company shall have the right, by written request to the Chairman or President (as applicable), Deputy Chairman or Vice President (as applicable) or Secretary of the Company, to require that a special general meeting be convened by the Directors for the transaction of any business specified in the request. Such meeting shall be held within two months after the request has been made. If within 21 days of such deposit of the request, the Board fails to convene the meeting, such shareholders may convene the meeting themselves in accordance with Section 74(3) of the Companies Act of 1981 of Bermuda.

Limitations on Rights to Own Securities

There are no limitations under Bermuda law or our Memorandum of Association and Bye-Laws on the rights of non-Bermuda owners of shares of the Company to hold or vote their shares.

 

69


Table of Contents

We are exempt from the laws of Bermuda which restrict the percentage of share capital that may be held by non-Bermudians, but as an exempted company we may not participate in certain business transactions, including (i) the acquisition or holding of land in Bermuda (except that required for its business held by way of lease or tenancy for a term not exceeding 50 years or, with the consent of the Minister of Finance of Bermuda, land by way of lease or tenancy for a term not exceeding 21 years in order to provide accommodation or recreational facilities for its employees); (ii) the taking of mortgages on land in Bermuda to secure an amount in excess of 50,000 Bermuda dollars without the prior consent of the Minister of Finance of Bermuda; (iii) the acquisition of any bonds or debentures secured by any land in Bermuda other than those issued by the Government of Bermuda or a public authority; or (iv) the carrying on of business of any kind or type whatsoever in Bermuda either alone or in partnership or otherwise except, inter alia, carrying on business with persons outside Bermuda, in furtherance of the business of the Company carried on outside Bermuda or under a license granted by the Minister of Finance of Bermuda.

In accordance with our Bye-Laws, share certificates are only issued to members of the Company (i.e., persons registered in the register of members as holders of shares in the Company). We are not bound to investigate or incur any responsibility in respect of the proper administration or execution of any trust to which any of our shares are subject. We will take no notice of any trust applicable to any of its shares whether or not it had notice of such trust.

 

B.

Exchange Controls

Bermuda Exchange Controls

We have been designated as a non-resident for exchange control purposes by the Bermuda Monetary Authority. We have received the permission of the Bermuda Monetary Authority under the Exchange Control Act of 1972 and regulations thereunder for the transfer of shares of common stock to and between persons regarded as resident outside Bermuda for exchange control purposes and the issue of shares within the existing authorized capital of the Company to such persons for so long as such shares are listed on the NYSE. The Bermuda Monetary Authority has also granted to all Bermuda companies with voting shares listed on an appointed stock exchange (as defined in the Companies Act 1981 of Bermuda), a general permission for the issue and subsequent transfer of any securities of such companies from and to a non-resident of Bermuda. The NYSE is an appointed stock exchange under the Companies Act 1981 of Bermuda. Issues and transfers of shares involving any person regarded as resident in Bermuda for exchange control purposes require specific prior approval under the Exchange Control Act of 1972.

Because we have been designated as a non-resident for Bermuda exchange control purposes, there are no restrictions on our ability to transfer funds in and out of Bermuda or to pay dividends to United States residents who are holders of the shares of common stock, other than in respect of local Bermuda currency.

China Exchange Controls

Effective from January 1, 1994, a unitary exchange rate system for the conversion between Renminbi and the foreign currencies was introduced in China, and accordingly, the China Foreign Exchange Trading System, or CFETS, inter-bank foreign exchange market was established. Under the unitary foreign exchange system, PBOC sets daily exchange rates, or the PBOC Rates, for conversion of Renminbi into US dollar and other currencies based on the CFETS interbank market rates, and the Bank of China and other authorized banks may engage in foreign exchange transactions at rates that vary within a prescribed range above or below PBOC Rates.

Yuchai, as an FIE, is permitted to retain its foreign currency earnings and maintain foreign currency accounts at designated foreign exchange banks. However, there can be no assurance that the current authorizations for FIEs to retain their foreign exchange to satisfy foreign exchange liabilities in the future will not be limited or eliminated or that Yuchai will be able to obtain sufficient foreign exchange to satisfy their foreign exchange requirements. Foreign exchange transactions under the capital account and the foreign debt account continue to be subject to limitations and require registrations with the reviews from the designated foreign exchange banks and SAFE, which could affect the ability of Yuchai to obtain foreign exchange through debt or equity financing, including by means of loans or capital contributions from the Company.

In the event of shortages of foreign currencies, Yuchai may be unable to convert sufficient Renminbi into foreign currency to meet its foreign currency obligations or to pay dividends in foreign currency. Yuchai requires foreign currency to purchase a substantial portion of the manufacturing equipment required for the planned expansion of its manufacturing facilities and to meet foreign currency-denominated debt payment obligations. Yuchai will also require foreign currency for payment of its imported engine components.

The value of the Renminbi is subject to changes in Chinese government policies and to international economic and political developments. In recent years, there have been periods of volatility of the exchange rate between Reminbi and the US dollar. By comparing the currency exchange rate of the US dollar against Reminbi, which was 6.9646 as of December 30, 2022 and 7.1036 as of February 29, 2024, respectively, the Renminbi depreciated about 2.0% against the US dollar with the average exchange rate of 7.0535. It is difficult to predict how market forces or government policy may impact the exchange rate between the Renminbi and the US dollar in the future.

 

70


Table of Contents

On February 13, 2015, SAFE issued the Notice on Further Simplifying and Improving the Foreign Exchange Administration Policies on Direct Investments (“Notice 13”), which shall become effective on June 1, 2015. According to Notice 13, the banks are designated to directly review and deal with the foreign exchange registration for foreign direct investment in China Mainland and outbound direct investment. SAFE shall supervise the registration activities indirectly through banks. Certain operating procedures for direct investments are also simplified.

On March 30, 2015, SAFE issued the Notice on Reforming the Administrative Approach Regarding the Settlement of the Foreign Exchange Capitals of Foreign-invested Enterprises (“Notice 19”), which took effect on June 1, 2015. According to the Notice 19, an ordinary FIE such as Yuchai, may make the equity investment by transferring the Renminbi converted from capital contribution in foreign currency (“Converted Renminbi”) to the Account for Foreign Exchange Settlement Pending Payment opened by the invested enterprise.

On June 9, 2016, SAFE issued the Notice of the State Administration of Foreign Exchange on Reforming and Standardizing the Administrative Provisions on Capital Account Foreign Exchange Settlement (“Notice 16”), which became effective on the same day. Pursuant to Notice 16, domestic institutions (FIEs included) may voluntarily settle 100% (the percentage is subject to adjustment by SAFE) of their foreign exchange earnings under capital account (including capitals contribution in foreign currency and foreign debts, etc.) to the Account for Foreign Exchange Settlement Pending Payment based on actual needs under the permitted business scope. Meanwhile, Notice 16 further loosens up the restrictions imposed on the use of Converted Renminbi. According to Notice 16, the Converted Renminbi can be used for providing loans to affiliated enterprises of FIEs.

On January 12, 2017, the PBOC issued the Notice of People’s Bank of China on Matters Concerning Macro-Prudential Management on All-round Cross-border Financing (“Notice 9”), which took effect on the same day, and, according to Notice 9, the domestic entities (other than FIEs) can borrow foreign debts without the pre-approval of SAFE as well as the quota for foreign debts of domestic entities shall be calculated by reference to the annul net asset, outstanding foreign debts, and the other factors.

On January 26, 2017, SAFE promulgated the Notice of State Administration of Foreign Exchange on Improving the Inspection of Authenticity and Compliance to Further Promote Foreign Exchange Control (“Notice 3”), which became effective on the same day. The principle of Notice 3 is to encourage capital inflow. Under Notice 3, the debtor may directly or indirectly repatriate the funds under guarantee for use domestically by way of domestic borrowing or equity investment, or by other means. Meanwhile, Notice 3 emphasizes on the policy of profit remittance of FIEs. To process outbound remittance of profits in an amount equivalent to or above USD 50,000 for an FIE, the bank shall examine several documents to assure the authenticity of the profit distribution. An FIE shall use the profit to first make up the losses suffered in the previous years prior to remitting the profits overseas.

On October 23, 2019, the SAFE promulgated the Notice of the State Administration of Foreign Exchange on Further Facilitating Cross-border Trade and Investment, which canceled the restriction on the domestic equity investment by non-investment foreign-funded enterprises with their capital funds. Subject to the requirements as set forth in the Foreign Investment Negative List and the authenticity and compliance with the regulations of domestic investment projects, as well as other requirements regulating foreign investment, non-investment foreign-funded enterprises now are allowed to lawfully make domestic equity investments by using their capital.

On April 10, 2020, the SAFE promulgated the Notice by the State Administration of Foreign Exchange of Optimizing Foreign Exchange Administration to Support Foreign Business Development, which further clarified that eligible enterprises are allowed to use revenues under their capital accounts, such as capital funds and foreign debts, for payment in China without providing banks with materials to certify the authenticity of the transaction-by-transaction basis in advance, provided that such funds shall be used in compliance with the laws and regulations regarding the use for revenues under the capital accounts.

In January 5, 2023, the NDRC promulgated the Administrative Measures for Examination and Registration of Medium and Long-term Foreign Debts of Enterprises, pursuant to which any foreign debt provided by foreign entities to PRC entities or the overseas enterprises or branches controlled by the PRC entities with a term of more than one year must complete the formalities of examination and registration with the NDRC.

 

C.

Taxation

Bermuda Taxation

There is no Bermuda income, corporation or profits tax, withholding tax, capital gains tax, capital transfer tax, estate duty or inheritance tax payable by shareholders of the Company other than by shareholders ordinarily resident in Bermuda. Neither the Company nor its shareholders (other than shareholders ordinarily resident in Bermuda) are subject to stamp or other similar duty on the issue, transfer or redemption of Common Stock. The Company has received from the Minister of Finance of Bermuda under the Exempted Undertakings Tax Protection Act 1966, as amended, an assurance that, in the event that Bermuda enacts any legislation imposing any tax computed on profits or income, or computed on any capital asset, gain or appreciation, or any tax in the nature of estate duty or inheritance tax, the imposition of such tax shall not be applicable to the Company or to any of its operations, shares, debentures or other obligations of the Company, until March 31, 2035. This assurance does not, however, prevent the imposition of any such tax or duty on such persons as are ordinarily resident in Bermuda and holding such shares, debentures or obligations of the Company or on land in Bermuda leased or let to the Company. As an exempted company, the Company is required to pay a registration fee in Bermuda based upon its authorized share capital and the premium on the issue of its shares, at rates calculated on a sliding scale not exceeding US$32,676 per annum.

 

71


Table of Contents

Singapore Taxation

Dividends or Other Distributions with Respect to Ordinary Shares

Under the one-tier corporate tax system which currently applies to all Singapore tax resident companies, tax on corporate profits is final, and dividends paid by a Singapore tax resident company are not subject to withholding tax and will be tax exempt in the hands of a shareholder, whether or not the shareholder is a company or an individual and whether or not the shareholder is a Singapore tax resident.

Capital Gains upon Disposition of Ordinary Shares

Under current Singapore tax laws, there is no tax on capital gains. There are no specific laws or regulations which deal with the characterization of whether a gain is income or capital in nature. Gains arising from the disposal of our ordinary shares may be construed to be of an income nature and subject to Singapore income tax, if they arise from activities which the Inland Revenue Authority of Singapore regards as the carrying on of a trade or business in Singapore. However, under Singapore tax laws, any gains derived by a divesting company from its disposal of ordinary shares in an investee company between June 1, 2012 and December 31, 2027 are generally not taxable if immediately prior to the date of the relevant disposal, the investing company has held at least 20% of the ordinary shares in the investee company for a continuous period of at least 24 months (“safe harbor rule”).

A new Section 10L was introduced under the Singapore Income Tax Act. Gains received in Singapore by an entity of a relevant group from the sale or disposal of a foreign asset (which include shares issued by a company that is incorporated outside Singapore) on or after January 1, 2024 will be treated as income chargeable to tax under certain circumstances.

Goods and Services Tax

The issue or transfer of ownership of our ordinary shares should be exempt from Singapore Goods and Services Tax, or GST. Hence, the holders would not incur any GST on the subscription or subsequent transfer of the shares.

People’s Republic of China Taxation

The following discussion summarizes the taxes applicable to the Company’s investment in Yuchai and applicable to Yuchai under the Chinese law.

Taxation of Dividends from Yuchai

In 2007, the PRC National People’s Congress adopted a new tax law, China Unified Enterprise Income Tax Law (the “CIT Law”), which became effective on January 1, 2008 and was amended by the Standing Committee of the National People’s Congress on December 29, 2018. The State Council adopted the related implementation rules on December 6, 2007 which was amended on April 23, 2019. In accordance with the CIT Law and its implementation rules, dividends derived from the revenues accumulated from January 1, 2008 and are paid by PRC companies to non-resident enterprises are generally subject to a PRC withholding tax levied at a rate of 10% unless exempted or reduced pursuant to an applicable double-taxation treaty or other exemptions. Dividends paid by PRC companies to resident enterprises, including enterprises established under the laws of non-PRC jurisdictions but whose “de facto management body” is located in the PRC, are not subject to any PRC withholding tax, unless the dividends are derived from the publicly traded shares which have not been held continuously by the resident enterprises for twelve months.

On February 20, 2009, the State Administration of Taxation promulgated the Notice on Relevant Issues of Implementing Dividend Clauses under Tax Treaties, or the Notice. According to the Notice, the transaction or arrangement, the major purpose for which is to obtain preferential tax treatment, shall not justify the application of preferential treatment stipulated in dividend clauses under tax treaties. Should the tax payer improperly enjoy the treatment under tax treaties as a result of such transaction or arrangement, the tax authorities in charge shall have the right to adjust. We have recognized a provision for withholding tax payable for profits accumulated after December 31, 2007 for the earnings that we do not plan to indefinitely reinvest in the PRC enterprises.

 

72


Table of Contents

Taxation of Disposition of Yuchai Shares

In the event the Company, through its subsidiaries, transfers any of its current holding of the Yuchai Shares, the amount received in excess of its original capital contribution would be subject to Chinese withholding tax at a rate of 10%.

In the event that Yuchai is liquidated, the portion of the balance of its net assets or remaining property, after deducting undistributed profits, various funds and liquidation expenses, that exceeds Yuchai’s paid-in capital would be subject to withholding tax at a rate of 10%.

On February 3, 2015, the Chinese State Administration of Taxation issued the Circular on Several Issues Concerning the Enterprise Income Tax on Indirect Property Transfer by Non-Resident Enterprises (“Circular 7”), which became effective on the same date.

On October 17, 2017, the Chinese State Administration of Taxation issued the Announcement of the State Administration of Taxation on Issues Concerning the Withholding of Non-resident Enterprise Income Tax at Source (the “Announcement 37”), certain provision was repealed and Subsection 2 of Section 8 of Circular 7 was repealed.

Pursuant to the Announcement 37 and the Circular 7, the parties involved in the indirect transfer of Chinese taxable properties and the Chinese resident enterprises whose equity is transferred indirectly may report the equity transfer matters to the competent tax authority and shall provide certain documents and materials including but not limited to, equity transfer contract or agreement, enterprise’s equity structure prior to and after the equity transfer, the financial and accounting statements in the previous two years of the enterprises abroad and their subordinate enterprises who directly or indirectly hold Chinese taxable properties. The competent tax authority may also require the parties involved in and planning for the indirect transfer of Chinese taxable properties and the Chinese resident enterprises whose equity is transferred indirectly to provide the aforementioned materials and other relevant materials. Where a non-resident enterprise indirectly transfers properties such as equity in Chinese resident enterprises without any justifiable business purposes with the aim of avoiding to pay enterprise income tax, such indirect transfer shall be reclassified as a direct transfer of equity in Chinese resident enterprise.

Income Tax

In 2007, the National People’s Congress approved and promulgated the CIT Law, which became effective from January 1, 2008 and was further amended on December 29, 2018. Under the CIT Law, foreign invested enterprises and domestic companies are subject to a uniform corporate tax rate of 25% but Yuchai may continue to enjoy the reduced corporate tax rate of 15% if it qualifies under the Western Development Tax Incentive Scheme or the High Technology Incentive Scheme.

 

 

The Western Development Incentive Scheme was first introduced in 2001 to encourage investment in the Western region of China. Companies operating in the Western region who fulfill certain criteria and upon approval enjoy a reduced corporate tax rate of 15%. This scheme was first applicable from 2001 to 2010. In 2011, the scheme was extended to 2020, and further extended to December 2030 with effective from January 1, 2021. Yuchai filed its corporate tax returns under this scheme from 2008 to 2014. According to latest published catalogue of qualifying industries for the Western Development Incentive Scheme, two of its subsidiaries filed and will file their corporate tax return under this scheme for 2022 and 2023.

 

 

The High Technology Incentive was introduced in 2008. Companies that are high technology companies who must fulfill certain criteria and upon approval enjoy a reduced corporate tax rate of 15%. The reduced corporate tax rate took effect from January 1, 2008. Yuchai has applied to tax authorities to qualify under this scheme every 3 years since 2011 and was certified as a high technology company with effect from 2011 to 2025. Yuchai filed its corporate tax returns under the High Technology Incentive Scheme from 2015 to 2022 and will file its corporate tax return under this scheme for 2023 in mid-2024.

The China tax bureau periodically conduct tax examinations. Any adverse findings in tax examinations or change in the tax legislation in China could have adverse impact on our consolidated financial conditions or results of operations. Furthermore, pursuant to the CIT Law, if an enterprise incorporated outside the PRC has its “de facto management organization” located within the PRC in accordance with the CIT, such enterprise may be recognized as a PRC tax resident enterprise and thus may be subject to enterprise income tax at the rate of 25% on their worldwide income. The Implementation Rules specify that a “de facto management organization” means an organization that exercises material and full management and control over matters including the enterprise’s production and operations, personnel, finance and property. Although the Implementation Rules provide a definition of “de facto management organization”, such definition has not been tested and there remains uncertainty as to when a non-PRC enterprise’s “de facto management organization” is considered to be located in the PRC. If we or any of our subsidiaries registered outside China are treated as “China tax resident enterprise” under the CIT Law, our income tax expenses may increase and our profitability could be impacted.

 

73


Table of Contents

Withholding Tax

On October 17, 2017, the Chinese State Administration of Taxation issued the Announcement 37 (as defined above), which became effective on December 1, 2017 and was further amended on June 15, 2018 pursuant to the Announcement of the State Administration of Taxation on Amending Certain Taxation Regulatory Documents.

In accordance with the CIT Law and the Announcement 37, if a non-resident enterprise obtains the income originating from the PRC, or the taxable income, including equity investment income such as dividend and bonus, interest, rental and royalty income, income from property transfer and other income, the payable enterprise income tax on the taxable income shall be withheld at the source by the enterprise or individual who is directly obligated to make relevant payment to the non-resident enterprise under relevant laws or contracts, or the withholding agent.

The withholding agent shall declare and pay the withheld tax to the competent tax authority in the place where such withholding agent is located within 7 days from the date of occurrence of the withholding obligation. Where the income obtained by the withholding agent and required to be withheld at source is in the form of dividends, extra dividends or any other equity investment gains, the date of occurrence of the obligation for withholding relevant payable tax is the date of actual payment of the dividends, extra dividends or other equity investment gains. Where the non-resident enterprise receives in installments the income subject to withholding of tax at the source from the same transfer of property, the amount received thereby in installments can be deemed as the recovered cost of the property invested previously and the withholding tax shall be calculated and paid after the recovery of the cost in full.

The withholding agent shall complete the Form of Report on Withholding of Enterprise Income Tax of the People’s Republic of China in declaration and payment of the tax required to be withheld. The withholding agent may submit relevant declaration materials before declaration and payment of the tax required to be withheld and such materials shall not be submitted repetitively in declaration.

In the event that a non-resident enterprise fails to file and pay the withheld tax in the manner or within the timeframe required, it will be ordered by the tax authority to pay the withhold tax within a limited period of time.

Value-Added Tax

In addition to Chinese income tax, Yuchai is subject to valued added tax, or the VAT. With effect from November 19, 2017, the amended Value-Added Tax Provisional Regulations require all tax payers engaging in sales of goods, provision of processing services, repairs and replacement services, sales of services, intangible assets or real property, or importation of goods within the territory of the PRC to pay VAT.

On March 28, 2018, the Standing Committee Meeting of State Council confirmed a comprehensive set of measures to continue VAT reform in China. Pursuant to those measures, the VAT rate for manufacturing industry and other industries was reduced from 17% to 16%, and the VAT rate for transportation, construction, basic telecommunications service industries and agricultural goods was reduced from 11% to 10%. The Ministry of Finance and the State Administration of Taxation then promulgated the Notice on Adjusting Value-Added Tax Rate on April 4, 2018. The reform policy of the State Council has been restated and specified that all the sectors subject to 17% and 11% VAT rates would be entitled to the newly reduced rates of 16% and 10%, respectively, from May 1, 2018.

On March 20, 2019, the Ministry of Finance, the State Administration of Taxation and the General Administration of Customs promulgated the Announcement on Policies regarding Deepening the Reform of Value-Added Taxation, which came into force on April 1, 2019, in which the authorities restated that all the sectors subject to 16% and 10% VAT rates is entitled to the newly reduced rates of 13% and 9%, respectively.

There were no further changes to the value-added tax rates in 2022 and 2023 applicable to Yuchai.

United States Federal Income Taxation

This section describes material United States federal income tax consequences of owning and disposing of Common Stock. It applies to a US Holder (as defined below) that holds the Common Stock as a capital asset for tax purposes. This section does not apply to a US Holder that is a member of a special class of holders subject to special rules, including:

 

 

a financial institution,

 

 

a dealer in securities,

 

 

a trader in securities that elects to use a mark-to-market method of accounting for its securities holdings,

 

 

a real estate investment trust,

 

74


Table of Contents

 

a regulated investment company,

 

 

U.S. expatriates,

 

 

persons who acquired Common Stock pursuant to the exercise of any employee share option or otherwise as compensation,

 

 

a tax-exempt organization,

 

 

an insurance company,

 

 

a person liable for any alternative minimum tax,

 

 

a person that actually or constructively owns 10% or more of the stock of the Company (by vote or value),

 

 

a person that owns Common Stock through a partnership or other pass-through entity or arrangement,

 

 

a person that holds Common Stock as part of a straddle or a hedging or conversion transaction,

 

 

a person whose functional currency is not the US dollar, or

 

 

a person subject to special tax accounting rules as a result of any item of gross income with respect to the Common Stock being taken into account in an applicable financial statement.

This section is based on the Internal Revenue Code of 1986, as amended (the “Code”), its legislative history, existing and proposed regulations, published rulings and court decisions, all as currently in effect. These laws are subject to change, possibly on a retroactive basis. There is currently no comprehensive income tax treaty between the United States and Bermuda.

This section does not describe any tax consequences arising out of the tax laws of any state, local or non-U.S. jurisdiction, any estate or gift tax consequences or the Medicare tax on certain “net investment income.” If an entity or arrangement that is treated as a partnership for United States federal income tax purposes holds the Common Stock, the treatment of a partner in the partnership will generally depend on the status of the partner and the activities of the partnership. Partners in such partnerships should consult with their tax advisors.

For purposes of this discussion, a US Holder is a beneficial owner of Common Stock that is:

 

 

an individual who is a citizen or resident of the United States,

 

 

a US domestic corporation (or other entity taxable as a US domestic corporation for United States federal income tax purposes),

 

 

an estate the income of which is subject to United States federal income tax regardless of its source, or

 

 

a trust, if a United States court can exercise primary supervision over the trust’s administration and one or more United States persons are authorized to control all substantial decisions of the trust, or if a valid election is in place to treat the trust as a United States person.

US Holders should consult their tax advisor regarding the United States federal, state and local and other tax consequences of owning and disposing of shares in their particular circumstances.

Taxation of Dividends

Under the United States federal income tax laws, and subject to the passive foreign investment company (“PFIC”) rules discussed below, US Holders will include in gross income the gross amount of any dividend paid by the Company out of its current or accumulated earnings and profits (as determined for United States federal income tax purposes). The amount of dividends will include any cash distributions and the fair market value of certain stock distributions and distributions of other property. In this regard, if the distribution is at the election of any stockholder, payable either in cash or in shares, the receipt of shares by the US Holders would generally be treated as a taxable distribution in an amount equal to the fair market value of such shares as of the date of the distribution. The dividend is ordinary income that the US Holder must include in income when the dividend is actually or constructively received. The dividend will not be eligible for the dividends-received deduction generally allowed to United States corporations in respect of dividends received from other United States corporations. Distributions in excess of current and accumulated earnings and profits, as determined for United States federal income tax purposes, will be treated as a non-taxable return of capital to the extent of the US Holder’s basis in the shares and thereafter as capital gain. We currently do not, and we do not intend to, calculate our earnings and profits under United States federal income tax principles. Therefore, a US Holder should expect that a distribution will generally be reported as a dividend even if that distribution would otherwise be treated as a non-taxable return of capital or as capital gain under the rules described above.

With respect to non-corporate taxpayers, dividends may be taxed at the lower applicable capital gains rate provided that (1) the Common Stock is readily tradable on an established securities market in the United States, (2) the Company is not a PFIC (as discussed below) for either the Company’s taxable year in which the dividend was paid or the preceding taxable year, and (3) certain holding period requirements are met. Common Stock generally is considered for purposes of clause (1) above to be readily tradable on an established securities market if it is listed on the NYSE. US Holders should consult their tax advisors regarding the availability of the lower rate for dividends paid with respect to the Company’s Common Stock.

 

75


Table of Contents

For foreign tax credit limitation purposes, the dividend will generally constitute foreign source income and will generally be “passive category income.”

Sale or Other Disposition of Common Stock

Subject to the PFIC rules discussed below, upon the sale or other disposition of shares, a US Holder will recognize capital gain or loss for United States federal income tax purposes equal to the difference between the US Holder’s amount realized and the US Holder’s tax basis in such shares. If a US Holder receives consideration for shares paid in a currency other than the US dollar, the US Holder’s amount realized will be the US dollar value of the payment received. In general, the US dollar value of such a payment will be determined on the date of sale or disposition. On the settlement date, a US Holder may recognize US source foreign currency gain or loss (taxable as ordinary income or loss) equal to the difference (if any) between the US dollar value of the amount received based on the exchange rates in effect on the date of sale or other disposition and the settlement date. However, if the shares are treated as traded on an established securities market and the US Holder is a cash basis taxpayer or an accrual basis taxpayer who has made a special election, the US dollar value of the amount realized in a foreign currency is determined by translating the amount received at the spot rate of exchange on the settlement date of the sale, and no exchange gain or loss would be recognized at that time. Capital gain of a non-corporate US Holder is generally taxed at a reduced rate where the property is held more than one year. The gain or loss will generally be income or loss from sources within the United States for foreign tax credit limitation purposes.

PFIC Rules

The Company believes that its shares should not be treated as stock of a PFIC for United States federal income tax purposes for the taxable year that ended on December 31, 2023. However, the application of the PFIC rules is subject to uncertainty in several respects, and we cannot assure you that the United States Internal Revenue Service will not take a contrary position. In addition, PFIC status is a factual determination which cannot be made until the close of the taxable year. Accordingly, there is no guarantee that the Company will not be a PFIC for any future taxable year. Furthermore, because the total value of the Company’s assets for purposes of the asset test generally will be calculated using the market price of the Company’s shares, our PFIC status will depend in large part on the market price of the Company’s shares. Accordingly, fluctuations in the market price of the Company’s shares could render the Company a PFIC for any year. A non-U.S. corporation is considered a PFIC for any taxable year if either:

 

 

at least 75% of its gross income is passive income, or

 

 

at least 50% of the value of its assets (based on an average of the quarterly values of the assets during a taxable year) is attributable to assets that produce or are held for the production of passive income (the “asset test”).

In the PFIC determination, the Company will be treated as owning its proportionate share of the assets and earning its proportionate share of the income of any other corporation in which it owns, directly or indirectly, 25% or more (by value) of the stock.

If the Company were to be treated as a PFIC for any year during the US Holder’s holding period, unless a US Holder elects to be taxed annually on a mark-to-market basis with respect to the shares (which election may be made only if the Company’s shares are “marketable stock” within the meaning of Section 1296 of the Code), a US Holder will be subject to special tax rules with respect to any “excess distribution” received and any gain realized from a sale or other disposition (including a pledge) of that holder’s shares. Distributions a US Holder receives in a taxable year that are greater than 125% of the average annual distributions received during the shorter of the three preceding taxable years or the holder’s holding period for the shares will be treated as excess distributions. Under these special tax rules:

 

 

the excess distribution or gain will be allocated ratably over the US Holder’s holding period for the shares;

 

 

the amount allocated to the current taxable year, and any taxable year prior to the first taxable year in which the Company is treated as a PFIC, will be treated as ordinary income; and

 

 

the amount allocated to each other year will be subject to tax at the highest tax rate in effect for that year and the interest charge generally applicable to underpayments of tax will be imposed on the resulting tax attributable to each such year.

The tax liability for amounts allocated to years prior to the year of disposition or “excess distribution” cannot be offset by any net operating losses for such years, and gains (but not losses) realized on the sale of the shares cannot be treated as capital, even if the shares are held as capital assets. If the Company were to be treated as a PFIC for any year during which a US Holder holds the shares, the Company generally would continue to be treated as a PFIC with respect to that US Holder for all succeeding years during which it owns the shares. If the Company were to cease to be treated as a PFIC, however, a US Holder may avoid some of the adverse effects of the PFIC regime by making a deemed sale election with respect to the shares.

 

76


Table of Contents

If a US Holder holds shares in any year in which the Company is a PFIC, that holder will be required to file an annual information report with the United States Internal Revenue Service.

Information Reporting and Backup Withholding

Dividend payments with respect to our shares and proceeds from the sale, exchange or redemption of our shares may be subject to information reporting to the United States Internal Revenue Service and possible United States backup withholding. Backup withholding will not apply, however, to a US Holder that furnishes a correct taxpayer identification number and makes any other required certification or that is otherwise exempt from backup withholding. US Holders that are required to establish their exempt status generally must provide such certification on United States Internal Revenue Service Form W-9. US Holders should consult their tax advisors regarding the application of the U.S. information reporting and backup withholding rules.

Backup withholding is not an additional tax. Amounts withheld as backup withholding may be credited against your United States federal income tax liability, and you may obtain a refund of any excess amounts withheld under the backup withholding rules by filing the appropriate claim for refund with the United States Internal Revenue Service and furnishing any required information in a timely manner.

Additional Reporting Requirements

Certain US Holders who are individuals are required to report information relating to an interest in our shares, subject to certain exceptions. Under certain circumstances, an entity may be treated as an individual for purposes of these rules. US Holders should consult their tax advisors regarding the effect, if any, of this United States federal income tax legislation on their ownership and disposition of our shares.

Global minimum top-up tax

The Group has applied a temporary mandatory relief from deferred tax accounting for the impact of the top-up tax and accounts for it as a current tax when it is incurred.

The Group is in the progress of assessing the exposure to the Pillar Two income taxes arising from the legislation. Due to the complex nature of the legislation and the calculations including the determination of the adjustments required under the Pillar Two legislation, the Group assessed that the quantitative impact of the potential top-up tax arising from the enacted/substantively enacted legislation is not yet reasonably estimable. The Group continues to assess the impact of the Pillar Two legislation on its financials.

 

D.

Documents on Display

The SEC maintains a website at www.sec.gov/ that contains reports, proxy and information statements and other information regarding registrants that make electronic filings with the SEC using its EDGAR system. As a foreign private issuer, we are required to use the EDGAR system. We have done so in the past and will continue to do so in order to make our reports available through the SEC’s website. In addition, we upload our reports on our website at www.cyilimited.com.

ITEM 11. QUANTITATIVE AND QUALITATIVE DISCLOSURES ABOUT MARKET RISK

We are subject to market rate risks due to fluctuations in interest rates and foreign currency exchange rates.

Interest rate risk

Our primary exposure of interest rate risk relates to interest-bearing loans and borrowings from banks. Yuchai’s debt consists of both variable and fixed rate short-term, medium-term and long-term Renminbi denominated borrowings. The variable interest rates of loans and borrowings are generally established in accordance with directives announced from time to time by the PBOC, which are in turn affected by various factors such as the general economic conditions in China and the monetary policies of the Chinese government. Information relating to interest-bearing loans and borrowings of the Company are disclosed in Note 26 to our consolidated financial statements in Item 18.

The Company manages its interest rate risk by having a mixture of fixed and variable rates for its deposits and borrowings.

 

77


Table of Contents

Interest rate sensitivity

The sensitivity analyses below have been determined based on the exposure to interest rates for interest-bearing loans and borrowings from banks at December 31, 2023 and the stipulated change taking place at the beginning of the year and held constant throughout the reporting period in the case of instruments that have floating rates. A 50 basis points increase or decrease is used and represents management’s assessment of the possible change in interest rates.

If interest rate had been 50 (2022: 50) basis points higher or lower and all other variables were held constant, the profit before tax for the year ended December 31, 2023 of the Company would increase/decrease by RMB 12.7 million (US$1.8 million) (2022: profit increase/decrease by RMB 11.7 million).

Foreign currency exchange rate risk

Our exposure to foreign currency exchange rate risk primarily relates to cash and bank balances, purchases and sales that are denominated in currencies other than the respective functional currencies of entities within the Group. The currencies giving rise to this risk in fiscal years 2022 and 2023 are primarily Singapore dollar and the US dollar.

Foreign currency translation exposure is managed by incurring debt in the operating currency so that where possible operating cash flows can be primarily used to repay obligations in the local currency. This also has the effect of minimizing the exchange differences recorded against income, as the exchange differences on the net investment are recorded directly against equity. We use derivative financial instruments, such as forward currency contracts, to hedge our foreign currency risks.

The Company’s exposures to foreign currency exchange rate risk are as follows:

 

2022

   Singapore
Dollar
    Euro     US
Dollar
    Others  
     RMB     RMB     RMB     RMB  
     (in thousands)  

Trade and other receivables

     1,504       7,328       4,484       218  

Cash and bank balances

     166,517       1,282       26,521       15,340  

Financial liabilities

     (202     —        —        —   

Trade and other payables

     (5,064     (11,586     (7,258     (2,579
  

 

 

   

 

 

   

 

 

   

 

 

 
     162,755       (2,976     23,747       12,979  
  

 

 

   

 

 

   

 

 

   

 

 

 

 

2023

   Singapore
Dollar
    Euro     US
Dollar
    Others  
     RMB     RMB     RMB     RMB  
     (in thousands)  

Trade and other receivables

     1,700       13,686       7,221       377  

Cash and bank balances

     157,073       5,337       18,162       24,114  

Financial liabilities

     (1,565     —        —        —   

Trade and other payables

     (7,568     (13,689     (20,453     (12,795
  

 

 

   

 

 

   

 

 

   

 

 

 
     149,640       5,334       4,930       11,696  
  

 

 

   

 

 

   

 

 

   

 

 

 

US$

     21,065       751       694       1,646  
  

 

 

   

 

 

   

 

 

   

 

 

 

A 10% strengthening of the following major currencies against the functional currency of each of the Company’s entities at the reporting date would increase/(decrease) profit before tax by the amounts shown below. This analysis assumes that all other variables, in particular interest rates, remain constant.

 

     2022      2023      2023  
     RMB      RMB      US$  
     (in thousands)  

Singapore dollar

     16,276        14,964        2,107  

Euro

     (298      533        75  

US dollar

     2,375        493        69  

 

78


Table of Contents

ITEM 12. DESCRIPTION OF SECURITIES OTHER THAN EQUITY SECURITIES

Not Applicable.

PART II

ITEM 13. DEFAULTS, DIVIDEND ARREARAGES AND DELINQUENCIES

No matters to report.

ITEM 14. MATERIAL MODIFICATIONS TO THE RIGHTS OF SECURITY HOLDERS AND USE OF PROCEEDS

Not Applicable.

ITEM 15. CONTROLS AND PROCEDURES

 

A.

Disclosure Controls and Procedures

We maintain disclosure controls and procedures that are designed to ensure that information required to be disclosed in our SEC reports is recorded, processed, summarized and reported within the time periods specified in the SEC’s rules and forms, and that such information is accumulated and communicated to our management, including our President, who is our principal executive officer, and Chief Financial Officer, as appropriate, to allow timely decisions regarding required disclosures. In designing and evaluating the disclosure controls and procedures, management recognized that any controls and procedures, no matter how well designed and operated, can provide only a reasonable level of assurance of achieving the desired control objectives, and, in reaching a reasonable level of assurance, management necessarily was required to apply its judgment in evaluating the cost-benefit relationship of possible controls and procedures.

As required by Rule 13a-15(b) under the Exchange Act, we have carried out an evaluation, under the supervision and with the participation of our management, including our President and Chief Financial Officer, of the effectiveness of the design and operation of our disclosure controls and procedures as of the end of the period covered by this Annual Report. Based on such evaluation, our management has concluded that, as of the end of the period covered by this Annual Report, our disclosure controls and procedures were effective.

 

B.

Management’s Annual Report on Internal Control over Financial Reporting

Our management is responsible for establishing and maintaining adequate internal control over financial reporting as defined in Rule 13a-15(f) under the Exchange Act. Internal control over financial reporting refers to a process designed by, or under the supervision of, our President and Chief Financial Officer and effected by our Board of Directors, management and other personnel, to provide reasonable assurance regarding the reliability of financial reporting and the preparation of financial statements for external purposes in conformity with IFRS. Internal control over financial reporting includes those policies and procedures that:

 

 

pertain to the maintenance of records that, in reasonable detail, accurately and fairly reflect the transactions and dispositions of our assets;

 

 

provide reasonable assurance that transactions are recorded as necessary to permit preparation of financial statements in accordance with IFRS;

 

 

provide reasonable assurance that receipts and expenditures are being made only in accordance with our management’s and/or our Board of Directors’ authorization; and

 

 

provide reasonable assurance regarding prevention or timely detection of unauthorized acquisition, use, or disposition of our assets that could have a material effect on our consolidated financial statements.

Internal control over financial reporting cannot provide absolute assurance of achieving financial reporting objectives because of its inherent limitations. Internal control over financial reporting is a process that involves human diligence and compliance and is subject to lapses in judgment and breakdowns resulting from human failures. Internal control over financial reporting also can be circumvented by collusion or improper overrides. Because of such limitations, there is a risk that material misstatements may not be prevented or detected on a timely basis by internal control over financial reporting. However, these inherent limitations are known features of the financial reporting process, and it is possible to design into the process safeguards to reduce, though not eliminate this risk.

Management evaluated the effectiveness of our internal control over financial reporting as of December 31, 2023 using the criteria in “Internal Control — Integrated Framework” issued by the Committee of Sponsoring Organizations of the Treadway Commission (2013 framework) (“COSO”). As a result of management’s evaluation, management concluded that our internal control over financial reporting was effective as of December 31, 2023.

 

79


Table of Contents

C.

Attestation Report of the Registered Public Accounting Firm

The effectiveness of the Company’s internal control over financial reporting as of December 31, 2023 has been attested by Ernst & Young LLP, an independent registered public accounting firm, as stated in their report of this Annual Report on Form 20-F.

 

D.

Changes in Internal Control over Financial Reporting

There was no change in the Company’s internal control over financial reporting that occurred during the period covered by this Annual Report that has materially affected, or is reasonably likely to materially affect, the Company’s internal control over financial reporting.

ITEM 16A. AUDIT COMMITTEE FINANCIAL EXPERT

The Company’s Board of Directors has determined that Mr. Xie Tao is an “audit committee financial expert” as defined by current SEC rules.

ITEM 16B. CODE OF ETHICS

The Company adopted a Code of Business Conduct and Ethics Policy in May 2004, which was revised on December 9, 2008, that is applicable to all its directors, senior management and employees. The Code of Business Conduct and Ethics Policy contain general guidelines for conducting the business of the Company. A copy of the Code of Business Conduct and Ethics Policy is posted on our internet website at http://www.cyilimited.com.

ITEM 16C. PRINCIPAL ACCOUNTANT FEES AND SERVICES

The following table sets forth the total remuneration that was billed to the Company (excluding HLGE) by its independent registered public accounting firm, for each of our previous two fiscal years:

 

     2022     2023  
     RMB     RMB  
     (in thousands)  

Audit fees

     7,849 (1)      8,426 (2) 

Audit-related fees

     336       352  

Tax fees

     124       173  

All other fees

     101       224  

Total

     8,410       9,174  

 

(1)

Represents the audit fees billed to the Company (excluding HLGE) by its independent registered public accounting firm during the fiscal year 2022. The remaining audit fees for the fiscal year 2022 of RMB 6.4 million were billed in 2023.

(2) 

Represents the audit fees billed to the Company (excluding HLGE) by its independent registered public accounting firm during the fiscal year 2023. The remaining audit fees of RMB 8.1 million had not been billed as of February 29, 2024.

Audit Fees

Audit fees consist of professional services relating to the annual audits of consolidated financial statements.

Audit-Related Fees

Audit-related fees primarily consist of professional services relating to the quarterly reviews.

Tax Fees

Tax fees primarily consist of professional services in relation to transfer pricing (Local file and Master file, excluding Country-by-Country Reporting).

 

80


Table of Contents

All Other Fees

All other fees primarily consist of professional service in relation to IFRS training activities and other advisory services.

Pre-Approval Policies and Procedures

The Company’s Audit Committee pre-approves each engagement of Ernst & Young LLP for audit-related services and certain other services (including tax services) not prohibited under the Sarbanes-Oxley Act of 2002, performed and to be performed for the Company. All audit, audit-related, tax, and other fees described above were approved by the Audit Committee.

ITEM 16D. EXEMPTIONS FROM THE LISTING STANDARDS FOR AUDIT COMMITTEES

Not Applicable.

ITEM 16E. PURCHASES OF EQUITY SECURITIES BY THE ISSUER AND AFFILIATED PURCHASERS

Not Applicable.

ITEM 16F. CHANGE IN REGISTRANT’S CERTIFYING ACCOUNTANT

Not Applicable.

ITEM 16G. CORPORATE GOVERNANCE

As our Common Stock is listed on the NYSE, we are subject to the NYSE listing standards. The NYSE listing standards applicable to us, as a foreign private issuer, are considerably different from those applicable to U.S. companies. Under the NYSE rules, we need only (i) establish an independent audit committee; (ii) provide prompt certification by our chief executive officer of any material non-compliance with any corporate governance rules of the NYSE; (iii) provide periodic (annual and interim) written affirmations to the NYSE with respect to our corporate governance practices; and (iv) provide a brief description of significant differences between our corporate governance practices and those followed by U.S. companies. Our Audit Committee consists of three independent non-executive directors, namely Messrs. Xie Tao (Chairman), Neo Poh Kiat and Wong Hong Wai. Each of Messrs. Xie Tao, Neo Poh Kiat and Wong Hong Wai satisfies the “independence” requirements of Rule 10A-3 of the Exchange Act. A brief description of significant differences between our corporate governance practices, which are in compliance with Bermuda law, and those followed by U.S. companies can be found in “Item 10. Additional Information — A. Memorandum of Association and Bye-Laws — Corporate Governance.”

ITEM 16H. MINE SAFETY DISCLOSURE

Not Applicable.

ITEM 16I. DISCLOSURE REGARDING FOREIGN JURISDICTIONS THAT PREVENT INSPECTIONS

Not Applicable.

ITEM 16J. INSIDER TRADING POLICIES

Not applicable.

ITEM 16K. CYBERSECURITY

Cybersecurity Risk Management and Strategy

We are a holding company and the majority of business is done at our main subsidiary, Yuchai. As a holding company, our objective is to coordinate the policy and administration of our subsidiary companies. We pursue this objective by adopting complimentary bottom-up and top-down approaches to cybersecurity risk management.

As the main operating subsidiary of the Company, Yuchai has developed and implemented a series of internal policies (collectively, the “Cybersecurity Risk Management Policies”) that are intended to protect the confidentiality, integrity, and availability of our critical systems and information. Yuchai’s cybersecurity risk management program includes a cybersecurity incident response plan. Risk monitoring across the Yuchai group is conducted by a wholly-owned subsidiary of Yuchai that focuses on information technology security and management.

 

81


Table of Contents

Yuchai designs and assesses its Cybersecurity Risk Management Policies in accordance with PRC laws, rules and regulations, including the Cyber Security Law and the Data Security Law. This does not imply that we meet any particular technical standards, specifications, or requirements, only that we use these cybersecurity-related laws, rules and regulations as a guide to help us identify, assess, and manage cybersecurity risks relevant to our business.

Yuchai’s Cybersecurity Risk Management Policies include:

 

 

 

risk assessments designed to help identify material cybersecurity risks to our critical systems, information, products, services, and our broader enterprise IT environment;

 

 

 

a security team principally responsible for managing our cybersecurity risk assessment processes, our security controls, and our response to cybersecurity incidents;

 

 

 

the use of external service providers, where appropriate, to assess, test or otherwise assist with aspects of our security controls, subject to our oversight and monitoring of the risks associated with using these external service providers;

 

 

 

cybersecurity awareness training of our employees, incident response personnel, and senior management; and

 

 

 

a cybersecurity incident response plan that includes procedures for responding to cybersecurity incidents.

In terms of our top-down approach to cybersecurity risk management, our controlling shareholder, Hong Leong Asia (as defined herein) provides support to our Company for our own cybersecurity risk evaluation and management.

We have not identified risks from known cybersecurity threats, including as a result of any prior cybersecurity incidents, that have materially affected or are reasonably likely to materially affect us, including our operations, business strategy, results of operations, or financial condition.

Cybersecurity Governance

Currently, our Audit Committee oversees Yuchai’s cybersecurity risk management. Our management updates the Audit Committee, as necessary, regarding any material cybersecurity incidents, as well as any incidents with lesser impact potential. If it deems necessary, the Audit Committee will report to the full Board regarding the significant cybersecurity-related issues.

Our management team, including the President and Chief Financial Officer, is responsible for assessing and managing our material risks from cybersecurity threats. The President and Chief Financial Officer, travel frequently, usually monthly for as much as up to two weeks at a time, to Yuchai to actively participate in Yuchai’s operations and facilitate communications. Our management team has primary responsibility for our overall cybersecurity risk management program and supervises both our internal cybersecurity personnel and our retained external cybersecurity consultants. Our management team oversees Yuchai management’s efforts to prevent, detect, mitigate, and remediate cybersecurity risks and incidents through various means, which may include briefings from internal security personnel; threat intelligence and other information obtained from governmental, public or private sources, including external consultants engaged by us; and alerts and reports produced by security tools deployed in the IT environment.

In the future, we plan to evaluate the integration of Yuchai’s cybersecurity risk management program into our overall enterprise risk management program.

PART III

ITEM 17. FINANCIAL STATEMENTS

The Company has elected to provide the financial statements and related information specified in Item 18 in lieu of Item 17.

 

82


Table of Contents

ITEM 18. FINANCIAL STATEMENTS

Index to Financial Statements

China Yuchai International Limited

 

Report of Independent Registered Public Accounting Firm

     F-1  

Consolidated Statement of Profit or Loss for years ended December 31, 2021, 2022 and 2023

     F-4  

Consolidated Statement of Comprehensive Income for years ended December 31, 2021, 2022 and 2023

     F-5  

Consolidated Statement of Financial Position as of December 31, 2022, and 2023

     F-6  

Consolidated Statement of Changes in Equity for years ended December 31, 2021, 2022 and 2023

     F-8  

Consolidated Statement of Cash Flows for years ended December 31, 2021, 2022 and 2023

     F-11  

Notes to the Consolidated Financial Statements for years ended December 31, 2021, 2022 and 2023

     F-14  

 

83


Table of Contents

ITEM 19. EXHIBITS

Exhibits to this Annual Report:

 

  1.1

  

Memorandum of Association of China Yuchai International Limited or the Registrant (incorporated herein by reference to Amendment No. 1 to the Registration Statement on Form F-1, filed by the Registrant on December 8, 1994 (File No. 33-86162), or the Form F-1).(P)

  1.2

  

Bye-laws of the Registrant (incorporated herein by reference to the Form F-1).(P)

  2.1

  

Description of Securities Registered under Section 12 of the Securities Exchange Act of 1934. (See “Item 10. Additional Information — A. Memorandum of Association and Bye-Laws”)

  3.1

  

Subscription and Shareholders Agreement of Diesel Machinery (BVI) Limited, dated November 9, 1994, among Diesel Machinery (BVI) Limited, Hong Leong Asia Ltd., or Hong Leong Asia, and China Everbright Holdings Company Limited, or China Everbright Holdings (incorporated herein by reference to Amendment No. 2 to the Registration Statement on Form F-1, filed by the Registrant on December 14, 1994 (File No. 33-86162).(P)

  3.2

  

Supplemental Subscription and Shareholders Agreement, dated January 21, 2002, between China Everbright Holdings and Hong Leong Asia (incorporated herein by reference to the Annual Report on Form 20-F for fiscal year ended December 31, 2001, filed by the Registrant on June 25, 2002 (File No. 001-013522), or Form 20-F FY2001).(P)

  3.3

  

Second Supplemental Subscription and Shareholders Agreement, dated May 17, 2002, between China Everbright Holdings and Hong Leong Asia (incorporated herein by reference to the Form 20-F FY2001).(P)

  4.1

  

Contract for the Subscription of Foreign Common shares in Guangxi Yuchai Machinery Company Limited, or Yuchai, and Conversion from a Joint Stock Limited Company into a Sino-Foreign Joint Stock Limited Company, dated April 1, 1993, among Yuchai, Guangxi Yuchai Machinery Holdings Company, Hong Leong Technology Systems (BVI) Ltd., Cathay Clemente Diesel Holdings Limited, Goldman Sachs Guangxi Holdings (BVI) Ltd., Tsang & Ong Nominees (BVI) Ltd. and Youngstar Holdings Limited with amendments, dated May 27, 1994 and October 10, 1994 (incorporated herein by reference to the Form F-1).(P)

  4.2

  

Subscription and Transfer Agreement (with Shareholders’ Agreement), dated April 1993, among Cathay Clemente (Holdings) Limited, GS Capital Partners L.P., Sun Yuan Overseas Pte Ltd., HL Technology Systems Pte Ltd and Coomber Investments Limited (incorporated herein by reference to the Registration Statement on Form F-1, filed by the Registrant on November 9, 1994 (File No. 33-86162)).(P)

  4.3

  

Amended and Restated Shareholders’ Agreement, dated as of November 9, 1994 among The Cathay Investment Fund, Limited, GS Capital Partners L.P., HL Technology Systems Pte Ltd, Hong Leong Asia Ltd., Coomber Investments Limited, China Everbright Holdings Company Limited, Diesel Machinery (BVI) Limited, owners of shares formerly held by Sun Yuan Overseas (BVI) Ltd. and the Registrant (incorporated herein by reference to the Form F-1).(P)

  4.4

  

Form of Amended and Restated Registration Right Agreement, dated as of November 9, 1994, among The Cathay Investment Fund, Limited, GS Capital Partners L.P., HL Technology Systems Pte Ltd, Coomber Investments Limited, owners of shares formerly held by Sun Yuan Overseas (BVI) Ltd. and the Registrant (incorporated herein by reference to Amendment No. 3 to the Registration Statement on Form F-1, filed by the Registrant on December 15, 1994 (File No. 33-86162)).(P)

  4.5

  

Form of Subscription Agreement between the Registrant and its wholly-owned subsidiaries named therein and Yuchai (incorporated herein by reference to Amendment No. 2 to the Registration Statement on Form F-1, filed by the Registrant on December 14, 1994 (File no. 33-86162)).(P)

  4.6

  

Share Purchase and Subscription Agreement, dated as of November 9, 1994, between the Registrant, China Everbright Holdings Company Limited and Coomber Investments Limited (incorporated herein by reference to the Form F-1).(P)

  4.7

  

Form of indemnification agreement entered into by the Registrant with its officers and directors. (Filed herewith)

  4.8

  

Agreement between the Registrant and Yuchai, dated July 19, 2003 (incorporated herein by reference to the Form 20-F FY2003).

  4.9

  

Reorganization Agreement between the Company, Coomber and Yuchai, dated April 7, 2005 (incorporated herein by reference to the Current Report on Form 6-K filed by the Registrant on April 7, 2005 (File No. 001-13522)).

  4.10

  

Reorganization Agreement Amendment (No. 1) between the Registrant, Coomber and Yuchai, dated December 2, 2005 (incorporated herein by reference to the Current Report on Form 6-K filed by the Registrant on December 6, 2005 (File No. 001-13522)).

 

84


Table of Contents

  4.11

  

Reorganization Agreement Amendment (No. 2) between the Registrant, Coomber and Yuchai, dated November 30, 2006 (incorporated herein by reference to the Current Report on Form 6-K filed by the Registrant on November 30, 2006 (File No. 001-13522)).

  4.12

  

Cooperation Agreement among the Registrant, Yuchai, Coomber and Guangxi Yuchai Machinery Group Company Limited, dated June 30, 2007 (incorporated herein by reference to the Current Report on Form 6-K filed by the Registrant on July 5, 2007 (File No. 001-13522)).

  4.13

  

China Yuchai International Limited Equity Incentive Plan (incorporated herein by reference to Exhibit 99.1 to the Company’s Registration Statement on Form S-8 filed by the Registrant on July 8, 2014 (File No. 333-197287)).

  8.1

  

Subsidiaries of the Registrant. (Filed herewith)

 12.1

  

Certification of the Chief Executive Officer pursuant to Rule 13a-14(a) of the Securities Exchange Act of 1934 and 15 U.S.C. Section 7241, as adopted pursuant to Section 302 of the Sarbanes-Oxley Act of 2002. (Filed herewith)

 12.2

  

Certification of the Chief Financial Officer pursuant to Rule 13a-14(a) of the Securities Exchange Act of 1934 and 15 U.S.C. Section 7241, as adopted pursuant to Section 302 of the Sarbanes-Oxley Act of 2002. (Filed herewith)

 13.1

  

Certification of the Chief Executive Officer pursuant to Rule 13a-14(b) of the Securities Exchange Act of 1934 and 15 U.S.C. Section 1350, as adopted pursuant to Section 906 of the Sarbanes-Oxley Act of 2002. (Filed herewith)

 13.2

  

Certification of the Chief Financial Officer pursuant to Rule 13a-14(b) of the Securities Exchange Act of 1934 and 15 U.S.C. Section 1350, as adopted pursuant to Section 906 of the Sarbanes-Oxley Act of 2002. (Filed herewith)

 15.1

  

Consent of Independent Registered Public Accounting Firm. (Filed herewith)

 97.1

  

Policy for Recovery of Erroneously Awarded Compensation

101.INS

  

XBRL Instance Document (Filed herewith)

101.SCH

  

XBRL Taxonomy Extension Schema Document (Filed herewith)

101.CAL

  

XBRL Taxonomy Extension Calculation Linkbase Document (Filed herewith)

101.DEF

  

XBRL Taxonomy Extension Definition Linkbase Document (Filed herewith)

101.LAB

  

XBRL Taxonomy Extension Label Linkbase Document (Filed herewith)

101.PRE

  

XBRL Taxonomy Extension Presentation Linkbase Document (Filed herewith)

104

  

Cover Page Interactive Data File (embedded within the Inline XBRL document) (Filed herewith)

 

(P)

Previously filed on paper form

The Company has not included as exhibits certain instruments with respect to its long-term debt, the total amount of debt authorized under each of which does not exceed 10% of its total consolidated assets. The Company agrees to furnish a copy of any such instrument to the SEC upon request.

 

85


Table of Contents

SIGNATURES

The registrant hereby certifies that it meets all of the requirements for filing on Form 20-F and that it has duly caused and authorized the undersigned to sign this Annual Report on its behalf.

 

CHINA YUCHAI INTERNATIONAL LIMITED

By:

 

/s/ Hoh Weng Ming

 

Name: Hoh Weng Ming

 

Title: President and Director

Date: April 26, 2024

 

86


Table of Contents
five
China Yuchai International Limited
Consolidated Financial Statements
December 31, 2023
Index
 
    
Page
 
     F-1  
     F-4  
     F-5  
     F-6  
     F-8  
     F-11  
     F-14  

Table of Contents
China Yuchai International Limited
Report of Independent Registered Public Accounting Firm
To the Shareholders and the Board of Directors of China Yuchai International Limited
Opinion on the Financial Statements
We have audited the accompanying consolidated statements of financial position of China Yuchai International Limited (the “Company”) as of December 31, 2023 and 2022, the related consolidated statements of profit or loss, comprehensive income, changes in equity and cash flows for each of the three years in the period ended December 31, 2023, and the related notes (collectively referred to as the “consolidated financial statements”). In our opinion, the consolidated financial statements present fairly, in all material respects, the financial position of the Company as of December 31, 2023 and 2022, and the results of its operations and its cash flows for each of the three years in the period ended December 31, 2023, in conformity with International Financial Reporting Standards (“IFRS”) as issued by International Accounting Standards Board.
We also have audited, in accordance with the standards of the Public Company Accounting Oversight Board (United States) (“PCAOB”), the Company’s internal control over financial reporting as of December 31, 2023, based on criteria established in Internal Control-Integrated Framework issued by the Committee of Sponsoring Organizations of the Treadway Commission (2013 framework) and our report dated April 26, 2024 expressed an unqualified opinion thereon.
Basis for Opinion
These financial statements are the responsibility of the Company’s management. Our responsibility is to express an opinion on the Company’s financial statements based on our audits. We are a public accounting firm registered with the PCAOB and are required to be independent with respect to the Company in accordance with the U.S. federal securities laws and the applicable rules and regulations of the Securities and Exchange Commission and the PCAOB.
We conducted our audits in accordance with the standards of the PCAOB. Those standards require that we plan and perform the audit to obtain reasonable assurance about whether the financial statements are free of material misstatement, whether due to error or fraud. Our audits included performing procedures to assess the risks of material misstatement of the financial statements, whether due to error or fraud, and performing procedures that respond to those risks. Such procedures included examining, on a test basis, evidence regarding the amounts and disclosures in the financial statements. Our audits also included evaluating the accounting principles used and significant estimates made by management, as well as evaluating the overall presentation of the financial statements. We believe that our audits provide a reasonable basis for our opinion.
Critical Audit Matter
The critical audit matter communicated below is a matter arising from the current period audit of the financial statements that was communicated or required to be communicated to the audit committee and that: (1) relates to accounts or disclosures that are material to the financial statements and (2) involved our especially challenging, subjective, or complex judgments. The communication of the critical audit matter does not alter in any way our opinion on the consolidated financial statements, taken as a whole, and we are not, by communicating the critical audit matter below, providing a separate opinion on the critical audit matter or on the accounts or disclosures to which it relates.
 
F-1

Table of Contents
China Yuchai International Limited
Report of Independent Registered Public Accounting Firm
To the Shareholders and the Board of Directors of China Yuchai International Limited
Critical Audit Matter (cont’d)
 
Capitalization of development costs
 
Description of the Matter
  
Prior to the financial year ended December 31, 2020, the Group has commenced the process to research and develop new engine models to comply with the new engine emission standards as promulgated by the People’s Republic of China (the “Development Projects”). The efforts to develop such new engines continued during the financial year ended December 31, 2023. The Group has determined that the Development Projects met the capitalization criteria as stated in Note 2.5 (h) to the consolidated financial statements and has capitalized RMB 484.1 million (US$68.1 million) of development costs as of December 31, 2023, as disclosed in Note 12 to the consolidated financial statements.
 
Auditing management’s recognition of capitalized development costs was complex because the capitalization of development costs requires the application of management judgment to determine, amongst others, what continues to constitute development activities and when a Development Project should cease further capitalization of development costs. Management judgment is also required to ascertain the nature of expenses that qualify for capitalization.
How We Addressed the Matter in Our Audit
  
We obtained an understanding, evaluated the design and tested controls over the authorization, approval and recording of expenses and controls over monitoring of the status of the
on-going
Development Projects.
 
Our audit procedures included, among others, evaluating management’s judgment related to the determination of the research and development phases, and the determination of which development costs can be capitalized by conducting inquiries of the engineers in the Research and Development (“R&D”) department to understand the progress of the Development Projects. In addition, for a sample of Development Projects, we evaluated the status of each project, and the costs capitalized by comparing the supporting documents to the Company’s capitalization criteria. We evaluated management’s assessment that the Development Projects continued to be
in-progress
by inspecting the testers’ feedback and responses from the R&D department on a sample basis.
Ernst & Young LLP
We have served as the Company’s auditor since 2009
Singapore
April 26, 2024
 
F-2

Table of Contents
China Yuchai International Limited
Report of Independent Registered Public Accounting Firm
To the Shareholders and the Board of Directors of China Yuchai International Limited
 
Opinion on Internal Control over Financial Reporting
We have audited China Yuchai International Limited’s internal control over financial reporting as of December 31, 2023, based on criteria established in Internal Control—Integrated Framework issued by the Committee of Sponsoring Organizations of the Treadway Commission (2013 framework) (the “COSO criteria”). In our opinion, China Yuchai International Limited (the “Company”) maintained, in all material respects, effective internal control over financial reporting as of December 31, 2023, based on the COSO criteria.
We also have audited, in accordance with the standards of the Public Company Accounting Oversight Board (United States) (“PCAOB”), the consolidated statements of financial position of the Company as of December 31, 2023 and 2022, the related consolidated statements of profit or loss, comprehensive income, changes in equity and cash flows for each of the three years in the period ended December 31, 2023, and the related notes and our report dated April 26, 2024 expressed an unqualified opinion thereon.
Basis for Opinion
The Company’s management is responsible for maintaining effective internal control over financial reporting and for its assessment of the effectiveness of internal control over financial reporting included in the accompanying Management’s Annual Report on Internal Control over Financial Reporting. Our responsibility is to express an opinion on the Company’s internal control over financial reporting based on our audit. We are a public accounting firm registered with the PCAOB and are required to be independent with respect to the Company in accordance with the U.S. federal securities laws and the applicable rules and regulations of the Securities and Exchange Commission and the PCAOB.
We conducted our audit in accordance with the standards of the PCAOB. Those standards require that we plan and perform the audit to obtain reasonable assurance about whether effective internal control over financial reporting was maintained in all material respects.
Our audit included obtaining an understanding of internal control over financial reporting, assessing the risk that a material weakness exists, testing and evaluating the design and operating effectiveness of internal control based on the assessed risk, and performing such other procedures as we considered necessary in the circumstances. We believe that our audit provides a reasonable basis for our opinion.
Definition and Limitations of Internal Control Over Financial Reporting
A company’s internal control over financial reporting is a process designed to provide reasonable assurance regarding the reliability of financial reporting and the preparation of financial statements for external purposes in accordance with generally accepted accounting principles. A company’s internal control over financial reporting includes those policies and procedures that (1) pertain to the maintenance of records that, in reasonable detail, accurately and fairly reflect the transactions and dispositions of the assets of the company; (2) provide reasonable assurance that transactions are recorded as necessary to permit preparation of financial statements in accordance with generally accepted accounting principles, and that receipts and expenditures of the company are being made only in accordance with authorizations of management and directors of the company; and (3) provide reasonable assurance regarding prevention or timely detection of unauthorized acquisition, use, or disposition of the company’s assets that could have a material effect on the financial statements.
Because of its inherent limitations, internal control over financial reporting may not prevent or detect misstatements. Also, projections of any evaluation of effectiveness to future periods are subject to the risk that controls may become inadequate because of changes in conditions, or that the degree of compliance with the policies or procedures may deteriorate.
Ernst & Young LLP
Singapore
April 26, 2024
 
F-3

Table of Contents
China Yuchai International Limited
Consolidated Statement of Profit or Loss
 
   
Note
 
31.12.2021
   
31.12.2022
   
31.12.2023
   
31.12.2023
 
       
RMB’000
   
RMB’000
   
RMB’000
   
US$’000
 
Revenue
  6     21,265,930       16,030,636       18,046,349       2,540,451  
Cost of sales
      (18,507,839     (13,532,102     (15,130,711     (2,130,006
   
 
 
   
 
 
   
 
 
   
 
 
 
Gross profit
      2,758,091       2,498,534       2,915,638       410,445  
Other operating income
  7.2(a)     326,171       334,349       469,300       66,065  
Other operating expenses
  7.2(b)     (9,982     2,407       (26,938 )     (3,792 )
Research and development expenses
      (848,812     (836,438     (876,578     (123,399
Selling, general and administrative expenses
      (1,561,935     (1,479,561     (1,871,973     (263,525
   
 
 
   
 
 
   
 
 
   
 
 
 
Operating profit
      663,533       519,291       609,449       85,794  
Finance costs
  7.3     (115,928     (95,472     (100,175     (14,102
Share of results of associates, net of tax
      90       (1,547     (5     (1
Share of results of joint ventures, net of tax
  5     (95,985     (27,546     62,083       8,740  
   
 
 
   
 
 
   
 
 
   
 
 
 
Profit before tax
      451,710       394,726       571,352       80,431  
Income tax expense
  8     (43,816     (59,065     (148,496     (20,904
   
 
 
   
 
 
   
 
 
   
 
 
 
Profit for the year
      407,894       335,661       422,856       59,527  
   
 
 
   
 
 
   
 
 
   
 
 
 
Attributable to:
         
Equity holders of the Company
      272,673       218,581       285,518       40,193  
Non-controlling
interests
      135,221       117,080       137,338       19,334  
   
 
 
   
 
 
   
 
 
   
 
 
 
      407,894       335,661       422,856       59,527  
   
 
 
   
 
 
   
 
 
   
 
 
 
Earnings per share (dollar per share)
         
- Basic
  9     6.67       5.35       6.99       0.98  
- Diluted
  9     6.67       5.35       6.99       0.98  
   
 
 
   
 
 
   
 
 
   
 
 
 
The accompanying accounting policies and explanatory notes form an integral part of the financial statements.
 
F-4

Table of Contents
China Yuchai International Limited
Consolidated Statement of Comprehensive Income
 
   
31.12.2021
   
31.12.2022
   
31.12.2023
   
31.12.2023
 
   
RMB’000
   
RMB’000
   
RMB’000
   
US$’000
 
Profit for the year
    407,894       335,661       422,856       59,527  
Other comprehensive income
       
Items that may be reclassified subsequently to profit or loss, net of tax:
       
Foreign currency translation
    (36,685     88,708       21,369       3,008  
Net fair value change on debt instruments at fair value through other comprehensive income
    63,890       409       10,649       1,499  
 
 
 
   
 
 
   
 
 
   
 
 
 
Other comprehensive income for the year, net of tax
    27,205       89,117       32,018       4,507  
 
 
 
   
 
 
   
 
 
   
 
 
 
Total comprehensive income for the year, net of tax
    435,099       424,778       454,874       64,034  
 
 
 
   
 
 
   
 
 
   
 
 
 
Attributable to:
       
Equity holders of the Company
    293,240       292,369       310,383       43,694  
Non-controlling
interests
    141,859       132,409       144,491       20,340  
 
 
 
   
 
 
   
 
 
   
 
 
 
    435,099       424,778       454,874       64,034  
 
 
 
   
 
 
   
 
 
   
 
 
 
The accompanying accounting policies and explanatory notes form an integral part of the financial statements.
 
F-5

Table of Contents
China Yuchai International Limited
Consolidated Statement of Financial Position
 
   
Note
 
31.12.2022
   
31.12.2023
   
31.12.2023
 
       
RMB’000
   
RMB’000
   
US$’000
 
ASSETS
       
Non-current
assets
       
Property, plant and equipment
  10     3,995,744       3,553,601       500,253  
Investment property
  11     4,756       4,103       577  
Intangible assets
  12     1,874,824       1,951,133       274,668  
Investment in associates
      259       248       35  
Investment in joint ventures
  5     154,703       237,229       33,396  
Deferred tax assets
  8     450,882       426,377       60,023  
Long-term bank deposits
  16     20,000              
Right-of-use
assets
  17     342,141       298,445       42,013  
Capitalized contract cost
  6.2     197,692       122,627       17,263  
   
 
 
   
 
 
   
 
 
 
      7,041,001       6,593,763       928,228  
   
 
 
   
 
 
   
 
 
 
Current assets
       
Inventories
  13     4,937,755       4,649,027       654,461  
Trade and other receivables
  15     7,311,347       8,458,624       1,190,752  
Other current assets
  14     16,710       16,733       2,355  
Cash and short-term bank deposits
  16     4,830,743       6,039,471       850,199  
   
 
 
   
 
 
   
 
 
 
      17,096,555       19,163,855       2,697,767  
   
 
 
   
 
 
   
 
 
 
Total assets
      24,137,556       25,757,618       3,625,995  
   
 
 
   
 
 
   
 
 
 
The accompanying accounting policies and explanatory notes form an integral part of the financial statements.
 
F-6

Table of Contents
China Yuchai International Limited
Consolidated Statement of Financial Position
 
   
Note
 
31.12.2022
   
31.12.2023
   
31.12.2023
 
       
RMB’000
   
RMB’000
   
US$’000
 
EQUITY AND LIABILITIES
       
Equity
       
Issued capital
  18     2,081,138       2,081,138       292,969  
Statutory reserves
  20     335,735       381,724       53,737  
Capital reserves
  20     (4,196     (18,236     (2,567
Retained earnings
      6,661,264       6,820,555       960,155  
Other components of equity
  20     (64,995     (38,653     (5,441
   
 
 
   
 
 
   
 
 
 
Equity attributable to equity holders of the Company
      9,008,946       9,226,528       1,298,853  
Non-controlling
interests
      2,826,118       2,949,097       415,155  
   
 
 
   
 
 
   
 
 
 
Total equity
      11,835,064       12,175,625       1,714,008  
   
 
 
   
 
 
   
 
 
 
Non-current
liabilities
       
Loans and borrowings
  26     200,000       690,000       97,134  
Lease liabilities
  25     28,208       16,009       2,254  
Contract liabilities
  24     77,339       52,214       7,350  
Deferred tax liabilities
  8     61,825       65,089       9,163  
Deferred grants
  27     476,384       451,894       63,615  
Other financial liability
  28     45,950       67,050       9,439  
Other payables
  22     189,366       181,155       25,502  
   
 
 
   
 
 
   
 
 
 
      1,079,072       1,523,411       214,457  
   
 
 
   
 
 
   
 
 
 
Current liabilities
       
Trade and other payables
  22     8,139,408       9,227,324       1,298,964  
Loans and borrowings
  26     2,141,432       1,850,294       260,473  
Lease liabilities
  25     31,433       33,272       4,684  
Contract liabilities
  24     617,737       639,213       89,984  
Provision for taxation
      73,296       52,399       7,376  
Provisions
  23     220,114       256,080       36,049  
   
 
 
   
 
 
   
 
 
 
      11,223,420       12,058,582       1,697,530  
   
 
 
   
 
 
   
 
 
 
Total liabilities
      12,302,492       13,581,993       1,911,987  
   
 
 
   
 
 
   
 
 
 
Total equity and liabilities
      24,137,556       25,757,618       3,625,995  
   
 
 
   
 
 
   
 
 
 
The accompanying accounting policies and explanatory notes form an integral part of the financial statements.
 
F-7

Table of Contents
China Yuchai International Limited
Consolidated Statement of Changes in Equity
 
 
 
Attributable to the equity holders of the Company
 
 
 
 
 
 
 
 
 
Issued
capital
 
 
Statutory
reserves
 
 
Capital
reserves
 
 
Retained
earnings
 
 
Foreign
currency
translation
reserve
 
 
Performance
shares
reserve
 
 
Fair value
reserve
 
 
Premium
paid for
acquisition
of non-
controlling
interests
 
 
Total
 
 
Non-
controlling
interests
 
 
Total
equity
 
 
 
RMB’000
 
 
RMB’000
 
 
RMB’000
 
 
RMB’000
 
 
RMB’000
 
 
RMB’000
 
 
RMB’000
 
 
RMB’000
 
 
RMB’000
 
 
RMB’000
 
 
RMB’000
 
At January 1, 2021
    2,081,138       307,165       30,704       6,756,976       (89,925     19,758       (79,720     (11,472     9,014,624       2,818,086       11,832,710  
Profit for the year
    —        —        —        272,673       —        —        —        —        272,673       135,221       407,894  
Other comprehensive income for the
year, net of tax
    —        —        —        —        (28,251     —        48,818       —        20,567       6,638       27,205  
 
 
 
   
 
 
   
 
 
   
 
 
   
 
 
   
 
 
   
 
 
   
 
 
   
 
 
   
 
 
   
 
 
 
Total comprehensive income for the
year
    —        —        —        272,673       (28,251     —        48,818       —        293,240       141,859       435,099  
Contributions by and distributions to owners
                     
Dividends paid
(US$
1.70 
per share)
    —        —        —        (448,712     —        —        —        —        (448,712     —        (448,712
Transaction with
non-controlling

interests
                     
Dividends 
paid/payable
to
non-controlling
interests
    —        —        —        —        —        —        —        —        —        (203,753     (203,753
Other
                     
Transfer to statutory reserves
    —        2,072       —        (2,072     —        —        —        —        —        —        —   
 
 
 
   
 
 
   
 
 
   
 
 
   
 
 
   
 
 
   
 
 
   
 
 
   
 
 
   
 
 
   
 
 
 
At December 31, 2021
    2,081,138       309,237       30,704       6,578,865       (118,176     19,758       (30,902     (11,472     8,859,152       2,756,192       11,615,344  
 
 
 
   
 
 
   
 
 
   
 
 
   
 
 
   
 
 
   
 
 
   
 
 
   
 
 
   
 
 
   
 
 
 
The accompanying accounting policies and explanatory notes form an integral part of the financial statements.
 
F-8

Table of Contents
China Yuchai International Limited
Consolidated Statement of Changes in Equity

 
 
Attributable to the equity holders of the Company
 
 
 
 
 
 
 
 
 
Issued
capital
 
 
Statutory
reserves
 
 
Capital
reserves
 
 
Retained
earnings
 
 
Foreign
currency
translation
reserve
 
 
Performance
shares
reserve
 
 
Fair value
reserve
 
 
Premium
paid for
acquisition
of non-
controlling
interests
 
 
Total
 
 
Non-
controlling
interests
 
 
Total
equity
 
 
 
RMB’000
 
 
RMB’000
 
 
RMB’000
 
 
RMB’000
 
 
RMB’000
 
 
RMB’000
 
 
RMB’000
 
 
RMB’000
 
 
RMB’000
 
 
RMB’000
 
 
RMB’000
 
At January 1, 2022
    2,081,138       309,237       30,704       6,578,865       (118,176     19,758       (30,902     (11,472     8,859,152       2,756,192       11,615,344  
Profit for the year
    —        —        —        218,581       —        —        —        —        218,581       117,080       335,661  
Other comprehensive income for the year, net of tax
    —        —        —        —        73,477       —        311       —        73,788       15,329       89,117  
 
 
 
   
 
 
   
 
 
   
 
 
   
 
 
   
 
 
   
 
 
   
 
 
   
 
 
   
 
 
   
 
 
 
Total comprehensive income for the year
    —        —        —        218,581       73,477       —        311       —        292,369       132,409       424,778  
Contributions by and distributions to owners
                     
Contribution by
non-controlling
interests
    —        —        —        —        —        —        —        —        —        53,500       53,500  
Dividends paid (US$0.40 per share) (Note 19)
    —        —        —        (109,684     —        —        —        —        (109,684     —        (109,684
Transaction with
non-controlling
interests
                     
Dividends 
paid/payable
to
non-controlling
interests
    —        —        —        —        —        —        —        —        —        (103,199     (103,199
Change in ownership interests in subsidiaries
                     
Dilution of interest in subsidiary
    —        —        —        —        —        —        —        2,009       2,009       (2,009     —   
Othe
r
                     
Transfer to statutory reserves
    —        26,498       —        (26,498     —        —        —        —        —        —        —   
Issuance of put option to
non-controlling
interests of subsidiary
    —        —        (34,900     —        —        —        —        —        (34,900     (10,775     (45,675
 
 
 
   
 
 
   
 
 
   
 
 
   
 
 
   
 
 
   
 
 
   
 
 
   
 
 
   
 
 
   
 
 
 
At December 31, 2022
    2,081,138       335,735       (4,196     6,661,264       (44,699     19,758       (30,591     (9,463     9,008,946       2,826,118       11,835,064  
 
 
 
   
 
 
   
 
 
   
 
 
   
 
 
   
 
 
   
 
 
   
 
 
   
 
 
   
 
 
   
 
 
 
The accompanying accounting policies and explanatory notes form an integral part of the financial statements.
 
F-9

Table of Contents
China Yuchai International Limited
Consolidated Statement of Changes in Equity

 
 
Attributable to the equity holders of the Company
 
 
 
 
 
 
 
 
 
Issued
capital
 
 
Statutory
reserves
 
 
Capital
reserves
 
 
Retained
earnings
 
 
Foreign
currency
translation
reserve
 
 
Performance
shares
reserve
 
 
Fair value
reserve
 
 
Premium
paid for
acquisition
of non-
controlling
interests
 
 
Total
 
 
Non-
controlling
interests
 
 
Total
equity
 
 
 
RMB’000
 
 
RMB’000
 
 
RMB’000
 
 
RMB’000
 
 
RMB’000
 
 
RMB’000
 
 
RMB’000
 
 
RMB’000
 
 
RMB’000
 
 
RMB’000
 
 
RMB’000
 
At January 1, 2023
    2,081,138       335,735       (4,196     6,661,264       (44,699     19,758       (30,591     (9,463     9,008,946       2,826,118       11,835,064  
Profit for the year
    —      —      —      285,518       —      —      —      —      285,518       137,338       422,856  
Other comprehensive income for the
year, net of tax
    —      —      —      —      16,728       —      8,137       —      24,865       7,153       32,018  
 
 
 
   
 
 
   
 
 
   
 
 
   
 
 
   
 
 
   
 
 
   
 
 
   
 
 
   
 
 
   
 
 
 
Total comprehensive income for the
year
    —      —      —      285,518       16,728       —      8,137       —      310,383       144,491       454,874  
Contributions by and distributions to owners
                     
Contribution by
non-controlling

interests
    —      —      —      —      —      —      —      —      —      20,000       20,000  
Dividends paid
 
(US$0.28 per share)
(Note 19)
    —      —      —      (80,238     —      —      —      —      (80,238     —      (80,238
Transaction with
non-controlling

interests
                     
Dividends 
paid/payable
to
non-controlling
interests
    —      —      —      —      —      —      —      —      —      (35,702     (35,702
Change in ownership interests in subsidiaries
                     
Dilution of interest in subsidiary
    —      —      —      —      —      —      —      1,477       1,477       (1,477     — 
Other
                     
Transfer to statutory reserves
    —      45,989       —      (45,989     —      —      —      —      —      —      — 
Issuance of put option to
non-controlling
interests of
subsidiary
    —      —      (14,040     —      —      —      —      —      (14,040     (4,333     (18,373
 
 
 
   
 
 
   
 
 
   
 
 
   
 
 
   
 
 
   
 
 
   
 
 
   
 
 
   
 
 
   
 
 
 
At December 31, 2023
    2,081,138       381,724       (18,236     6,820,555       (27,971     19,758       (22,454     (7,986     9,226,528       2,949,097       12,175,625  
 
 
 
   
 
 
   
 
 
   
 
 
   
 
 
   
 
 
   
 
 
   
 
 
   
 
 
   
 
 
   
 
 
 
US$’000
    292,969       53,737       (2,567     960,155       (3,937     2,781       (3,161     (1,124     1,298,853       415,155       1,714,008  
 
 
 
   
 
 
   
 
 
   
 
 
   
 
 
   
 
 
   
 
 
   
 
 
   
 
 
   
 
 
   
 
 
 
The accompanying accounting policies and explanatory notes form an integral part of the financial statements.
 
F-10

Table of Contents
China Yuchai International Limited
Consolidated Statement of Cash Flows

 
 
31.12.2021
 
 
31.12.2022
 
 
31.12.2023
 
 
31.12.2023
 
 
 
RMB’000
 
 
RMB’000
 
 
RMB’000
 
 
US$’000
 
Operating activities
 
 
 
 
Profit before tax
    451,710       394,726       571,352       80,431  
Adjustments:
       
Amortization of intangible asset
    38,957       64,939       109,913       15,473  
Bad debt recovered
    (5                  
Depreciation of:
       
- investment property
    355       348       355       50  
- property, plant and equipment
    492,826       516,276       508,726       71,615  
-
right-of-use
assets
    41,458       43,129       46,071       6,486  
Dividend income from quoted equity securities
    (168     (13            
Exchange loss /(gain)
    3,271       (273     (2,260     (318
Fair value loss on quoted equity securities
    (138                  
Finance costs
    115,928       95,472       100,175       14,102  
(Gain)/loss on disposal of:
       
- associate
          (1,329            
- property, plant and equipment
    (1,224     (6,535     (778     (110
- quoted equity securities
    (5,416     (2,291            
-
right-of-use
assets
    (14,714     (3,929     (7,632     (1,074
- subsidiary
                (113,042     (15,913
Government grants
    (152,932     (176,264     (171,937     (24,204
Interest income
    (132,083     (131,879     (154,129     (21,697
(Reversal of impairment losses)/Impairment losses on:
       
- investment in joint venture
          990              
- property, plant and equipment
    7,227       17,278       44,667       6,288  
- trade receivables
    (7,987     41       21,621       3,044  
-
non-trade
receivables
    (538     (500     2,237       315  
- inventories, net
    (9,010     54,885       50,019       7,041  
Inventories written off
    10,085                    
Property, plant and equipment written off
    1,134       3,295       1,731       244  
Provision for warranties
    292,157       317,076       414,021       58,283  
Reversal of provision for onerous contract, net
    (8,810     (4,829            
Share of results of associates and joint ventures, net of tax
    95,895       29,093       (62,078     (8,739
 
 
 
   
 
 
   
 
 
   
 
 
 
Profit before tax after adjustments
    1,217,978       1,209,706       1,359,032       191,317  
 
 
 
   
 
 
   
 
 
   
 
 
 
The accompanying accounting policies and explanatory notes form an integral part of the financial statements.
 
F-11

Table of Contents
China Yuchai International Limited
Consolidated Statement of Cash Flows
 
   
31.12.2021
   
31.12.2022
   
31.12.2023
   
31.12.2023
 
   
RMB’000
   
RMB’000
   
RMB’000
   
US$’000
 
Changes in working capital
       
Inventories
    (740,835     185,879       221,930       31,242  
Trade and other receivables, and capitalized contract cost
    1,300,470       (7,411     (959,703     (135,101
Trade and other payables, and contract liabilities
    (802,738 )     (1,141,397 )     1,090,875       153,567  
Development properties
    (202     (25     (281     (40
Provision utilized
    (299,397     (345,161     (375,910     (52,918
 
 
 
   
 
 
   
 
 
   
 
 
 
Cash flows from/(used in) operations
    675,276       (98,409     1,335,943       188,067  
Income taxes paid
    (170,720     (21,010     (109,905     (15,472
 
 
 
   
 
 
   
 
 
   
 
 
 
Net cash flows from/(used in) operating activities
    504,556       (119,419     1,226,038       172,595  
 
 
 
   
 
 
   
 
 
   
 
 
 
Investing activities
       
Additional investment in a joint venture
    (17,640     (1,950     (6,500     (915
Development costs
    (287,480     (166,283     (169,591     (23,874
Dividend received from:
       
- joint venture
                2,795       393  
- quoted equity securities
    135       47              
Interest received
    125,004       131,331       155,179       21,845  
Net cash inflow/(outflow) from disposal of:
       
- associate
          1,000       1,000       141  
- property, plant and equipment
    405       9,232       643       91  
- quoted equity securities
    6,485       641              
-
right-of-use
assets
    34,123       7,185              
- subsidiary, net of cash disposed
                (32,056     (4,513
Proceeds from government grants
    51,862       193,156       257,449       36,242  
Purchase of property, plant and equipment
    (572,047     (430,966     (237,842     (33,482
(Placement)/withdrawal of fixed deposits with banks, net
    (79,695     123,559       (84,333     (11,872
 
 
 
   
 
 
   
 
 
   
 
 
 
Net cash flows used in investing activities
    (738,848     (133,048     (113,256     (15,944
 
 
 
   
 
 
   
 
 
   
 
 
 
The accompanying accounting policies and explanatory notes form an integral part of the financial statements.
 
F-12

Table of Contents
China Yuchai International Limited
Consolidated Statement of Cash Flows
 
   
31.12.2021
   
31.12.2022
   
31.12.2023
   
31.12.2023
 
   
RMB’000
   
RMB’000
   
RMB’000
   
US$’000
 
Financing activities
       
Dividends paid to:
       
- equity holders of the Company
    (448,712     (109,684     (80,238     (11,295
-
non-controlling
interests
    (223,917     (102,299     (35,008     (4,928
Interest paid and discounting on bills
    (115,813     (95,717     (96,254     (13,550
Contribution by
non-controlling
interests
          53,500       20,000       2,815  
Payment of principal portion of lease liabilities
    (23,121     (24,597     (41,104     (5,786
Proceeds from borrowings
    1,938,920       2,048,432       3,240,294       456,148  
Repayment of borrowings
    (1,965,920     (1,910,000     (3,041,432     (428,154
 
 
 
   
 
 
   
 
 
   
 
 
 
Net cash flows used in financing activities
    (838,563     (140,365     (33,742     (4,750
 
 
 
   
 
 
   
 
 
   
 
 
 
Net (decrease)/increase in cash and cash equivalents
    (1,072,855     (392,832     1,079,040       151,901  
Cash and cash equivalents at January 1
    5,877,647       4,788,219       4,451,489       626,653  
Effect of exchange rate changes on balances in foreign currencies
    (16,573     56,102       13,847       1,948  
 
 
 
   
 
 
   
 
 
   
 
 
 
Cash and cash equivalents at December 31
    4,788,219       4,451,489       5,544,376       780,502  
 
 
 
   
 
 
   
 
 
   
 
 
 
The accompanying accounting policies and explanatory notes form an integral part of the financial statements.
 
F-13

Table of Contents
China Yuchai International Limited
Notes to the Consolidated Financial Statements
 
1.
Corporate information
 
1.1
Incorporation
The consolidated financial statements of China Yuchai International Limited (the “Company”) and its subsidiaries (collectively, the “Group”) for the year ended December 31, 2023 were authorized for issue in accordance with a resolution of the directors on April 26, 2024.
China Yuchai International Limited is a limited company incorporated under the laws of Bermuda on April 29, 1993 whose shares are publicly traded. The registered office of the Company is located at 2 Clarendon House, Church Street, Hamilton HM11, Bermuda. On March 7, 2008, the Company registered a branch office in Singapore, located at 16 Raffles Quay
#26-00,
Hong Leong Building, Singapore 048581. The principal operating office is located at 16 Raffles Quay
#39-01A,
Hong Leong Building, Singapore 048581.
 
1.2
Investment in Guangxi Yuchai Machinery Company Limited
The Company was established to acquire a controlling financial interest in Guangxi Yuchai Machinery Company Limited (“Yuchai”), a Sino-foreign joint stock company, located in the People’s Republic of China (the “PRC”), which is one of the largest powertrain solution manufacturers for
on-road
and
off-road
applications.
The Company owns, through six wholly-owned subsidiaries, 361,420,150 shares or 76.4% of the issued share capital of Yuchai. Guangxi Yuchai Machinery Group Company Limited (“GY”), a state-owned enterprise, owns 22.09% of the issued share capital of Yuchai.
As of December 31, 2023, Yuchai has 10 (2022: 10) direct and 33 (2022: 32) indirectly owned subsidiaries and
five
 
joint ventures (2022: five joint ventures). Guangxi Yuchai Machinery Monopoly Development Co., Ltd. (“YMMC”), Guangxi Yuchai Marine and Genset Power Co., Ltd (“MPG”), Yuchai
Xin-Lan
New Energy Power Technology Co., Ltd (“Yuchai
Xin-Lan”),
and Guangxi Yuchai Foundry Co., Ltd are the most significant subsidiaries of Yuchai. YMMC has 27 (2022: 27) wholly-owned subsidiaries (collectively “YMMC Group”) located at various provinces in the PRC. The principal business of YMMC Group are trading and distribution of components of diesel engines and automobiles. MPG has taken over the operations of Yuchai’s marine and power generation unit since December 2021. The principal business of Yuchai
Xin-Lan
is to research, develop and construct new production capacity for Yuchai’s new energy technologies including fuel cell systems, range extenders, hybrid power, electric drive system, etc. The principal business activities of Guangxi Yuchai Foundry Co., Ltd is to cast, manufacture and distribute engine components.
The detailed information of Yuchai’s significant subsidiaries and joint ventures are disclosed in Notes 4 and 5.
As used in this Consolidated Financial Statements, the term “Yuchai” refer to Guangxi Yuchai Machinery Company Limited and its subsidiaries.
 
1.3
Investment in HL Global Enterprises Limited
In February 2006, the Group acquired debt and equity securities interest in HL Global Enterprises Limited (“HLGE”) through the Group’s wholly-owned subsidiaries, Grace Star Limited (“Grace Star”) and Venture Lewis Limited (“Venture Lewis’). HLGE is a public company listed on the Main Board of the Singapore Exchange Securities Trading Limited (“Singapore Exchange”) and primarily engaged in investment holding, and through its group companies, invests in rental property, hospitality and property developments in Asia.
Subsequent to the acquisition, the Group’s shareholding changed through various transactions. As of December 31, 2011, the Group’s equity interest in HLGE was
49.4%.
On January 13, 2012, Grace Star transferred 24,189,170 Series B redeemable convertible preference shares (“RCPS”), representing 100% of remaining unconverted Series B RCPS, in the capital of HLGE (the “Trust Preference Shares”) to the Trustee pursuant to a trust deed entered into between HLGE and the Trustee. On January 16, 2012, the Trust Preference Shares were mandatorily converted into 24,189,170 new ordinary shares in the capital of HLGE (the “Trust Shares”) resulting in the Group’s shareholding interest in HLGE decreased from 49.4% to 48.1%. On April 4, 2012, as a result of the conversion of all the outstanding Series A redeemable convertible preference shares held by Venture Delta Limited and Grace Star, into new ordinary shares in the capital of HLGE, the Group’s shareholding interest in HLGE increased from 48.1% to 48.9%. The Trust Shares are accounted for as treasury shares by HLGE, issued by HLGE and held by the Trust, which is considered as part of HLGE. As a result, the Group’s shareholding interest in HLGE is stated as 50.1%, based on the total outstanding ordinary shares of HLGE, net of the ordinary shares held by the Trustee under the Trust.
 
F-14

China Yuchai International Limited
Notes to the Consolidated Financial Statements
 
1.
Corporate information (cont’d)
 
1.3
Investment in HL Global Enterprises Limited (cont’d)
 
As
 
of December 31, 2013, the Group’s interest in HLGE remained at 50.1%, based on the total outstanding ordinary shares of HLGE, net of the ordinary shares held by the Trustee under the Trust.
In 2014, the Group purchased in the open market an aggregate of 465,000 ordinary shares in the capital of HLGE. As of December 31, 2014, the Group’s interest in HLGE increased from 50.1% to 50.2%, net of the ordinary shares held by the Trustee under the Trust.
In 2015, HLGE undertook a share consolidation exercise to consolidate every 10 ordinary shares in the capital of HLGE into one ordinary share. Upon completion of the share consolidation exercise, the Group held 47,107,707 ordinary shares of HLGE. As of December 31, 2015, the Group’s interest in HLGE was 50.2%, net of the ordinary shares held by the Trustee under the Trust.
As of December 31, 2022 and 2023, the Group’s shareholding interest in HLGE remains at 50.2%, net of the ordinary shares held by the Trustee under the Trust.
The Group considers HLGE as a subsidiary as it has power to exercise effective control and direct the activities of HLGE that most significantly affect its economic performance and has the exposure or rights to receive benefits from HLGE from its involvement.
 
2.
Accounting policies
 
2.1
Basis of preparation
The consolidated financial statements of the Group have been prepared in accordance with International Financial Reporting Standards (“IFRS”) as issued by the International Accounting Standards Board (“IASB”).
The consolidated financial statements have been prepared on a historical cost basis except as disclosed in the accounting policies below.
The consolidated financial statements are presented in Renminbi (“RMB”) and all values are rounded to the nearest thousand (“RMB’000”), except when otherwise indicated.
Translation of amounts from Renminbi to the United States Dollar (“US Dollar”) is solely for the convenience of the reader. Translation of amounts from Renminbi to US Dollar has been made at the rate of RMB 7.1036 = US$ 1.00, the rate quoted by the People’s Bank of China at the close of business on February 29, 2024 and all values are rounded to the nearest thousand (“US$’000”), except when otherwise indicated.
 
2.2
Changes in accounting policies
The accounting policies adopted are consistent with those previous financial years except that in the current financial year, the Group has adopted all the new and revised standards which are effective for annual financial periods beginning on or after January 1, 2023.
The adoption of “Disclosure of Accounting Policies -
Amendments to IAS 1 and IFRS Practice Statement 2
” had an impact on the Group’s disclosure of accounting policies to replace disclosure of significant accounting policies with the Group’s material accounting policies (Note 2.5). Along with other standards, the adoption of these standards did not have any material effect on the financial performance or position of the Group.
Amendments to IAS 12:
International Tax Reform Pillar Two Model Rules
The Group has adopted Amendments to IAS 12:
International Tax Reform Pillar Two Model Rules
upon their release on May 23, 2023. The amendments provide a temporary exception from deferred tax accounting for the top-up tax that may arise from the jurisdiction adoption of the Pillar Two model rules published by the Organization for Economic Co-operation and Development (OCED), and require new disclosures about the Pillar Two exposure.
The mandatory exception is effective immediately and applies retrospectively.
 
F-15

China Yuchai International Limited
Notes to the Consolidated Financial Statements
 
2.
Accounting policies (cont’d)
 
2.3
Standards issued but not yet effective
 
Lease Liability in a Sale and Leaseback -
Amendments to IFRS 16
In September 2022, the IASB issued Lease Liability in a Sale and Leaseback (
Amendments to IFRS 16
). The
amendment to IFRS 16 Leases
specifies the requirements that a seller-lessee uses in measuring the lease liability arising in a sale and leaseback transaction, to ensure the seller-lessee does not recognize any amount of the gain or loss that relates to the right of use it retains.
The amendment is intended to improve the requirements for sale and leaseback transactions in IFRS 16. It does not change the accounting for leases unrelated to sale and leaseback transactions.
The amendment applies retrospectively to annual reporting periods beginning on or after January 1, 2024. Earlier application is permitted. The amendments are not expected to have a material impact on the Group.
Classification of Liabilities as Current or Non-current
-
Amendments to IAS 1
In January 2020 and October 2022, the IASB issued amendments to paragraphs 69 to 76 of IAS 1 to specify the requirements for classifying liabilities as current or non-current. The amendments clarify:
 
 
 
What is meant by a right to defer settlement
 
 
 
That a right to defer must exist at the end of the reporting period
 
 
 
That classification is unaffected by the likelihood that an entity will exercise its deferral right
 
 
 
That only if an embedded derivative in a convertible liability is itself an equity instrument would the terms of a liability not impact its classification
In addition, a requirement has been introduced to require disclosure when a liability arising from a loan agreement is classified as non-current and the entity’s right to defer settlement is contingent on compliance with future covenants within twelve months.
The amendments are effective for annual reporting periods beginning on or after January 1, 2024 and must be applied retrospectively. The Group is currently assessing the impact that will have on current practice.
Supplier Finance Arrangements
-
Amendments to IAS 1 and IFRS7
In May 2023, the IASB issued amendments to IAS 7
Statement of Cash Flows
and IFRS 7
Financial Instruments: Disclosures
to clarify the characteristics of supplier finance arrangements and require additional disclosure of such arrangements. The disclosure requirements in the amendments are intended to assist users of financial statements in understanding the effects of supplier finance arrangements on an entity’s liabilities, cash flows and exposure to liquidity risk.
The amendments will be effective for annual reporting periods beginning on or after January 1, 2024. Early adoption is permitted, but will need to be disclosed.
The amendments are not expected to have a material impact on the Group’s financial statements.
Lack of exchangeability -
Amendments to IAS 21
In August 2023, the IASB issued amendments to IAS 21
The Effects of Changes in Foreign Exchange Rates
to clarify how an entity should assess whether a currency is exchangeable and how it should determine a spot exchange rate when exchangeability is lacking, as well as require the disclosure of information that enable user of financial statements to understand the impact of a currency not being exchangeable.
The amendments will be effective for annual reporting periods beginning on or after January 1, 2025. Early adoption is permitted, but will need to be disclosed.
The amendments are not expected to have a material impact on the Group’s financial statements.
 
F-16

Table of Contents
China Yuchai International Limited
Notes to the Consolidated Financial Statements
 
2.
Accounting policies (cont’d)
 
2.4
Basis of consolidation
The consolidated financial statements comprise the financial statements of the Company and its subsidiaries as at the end of the reporting period. The financial statements of the subsidiaries used in the preparation of the consolidated financial statements are prepared for the same reporting date as the Company. Consistent accounting policies are applied to like transactions and events in similar circumstances.
All intra-group balances, income and expenses and unrealized gains and losses resulting from intra-group transactions and dividends are eliminated in full.
Subsidiaries are consolidated from the date of acquisition, being the date on which the Group obtains control, and continue to be consolidated until the date that such control ceases.
Losses within a subsidiary are attributed to the
non-controlling
interest even if that results in a deficit balance.
A change in the ownership interest of a subsidiary, without a loss of control, is accounted for as an equity transaction. If the Group loses control over a subsidiary, it:
 
   
derecognizes the assets (including goodwill) and liabilities of the subsidiary at their carrying amounts at the date when control is lost;
 
   
derecognizes the carrying amount of any
non-controlling
interest;
 
   
derecognizes the cumulative translation differences recorded in equity;
 
   
recognizes the fair value of the consideration received;
 
   
recognizes the fair value of any investment retained;
 
   
recognizes any surplus or deficit in profit or loss; and
 
   
reclassifies the Group’s share of components previously recognized in other comprehensive income to profit or loss or retained earnings, as appropriate.
 
2.5
Summary of material accounting policies
 
 
(a)
Business combinations
Business combinations are accounted for applying acquisition method. Identifiable assets acquired and liabilities assumed in business combination are measured initially at their fair value at the acquisition date. Acquisition-related costs are recognized as expenses in periods in which the costs are incurred and the services are received. For each business combination, the Group elects whether to measure the
non-controlling
interests in the acquiree at fair value or at the proportionate share of the acquiree’s identifiable net assets. Acquisition-related costs are recognized as expenses in the periods in which the costs are incurred and the services are received.
When the Group acquires a business, it assesses the financial assets and liabilities assumed for appropriate classification and designation in accordance with the contractual terms, economic circumstances and pertinent conditions as at the acquisition date.
Any contingent consideration to be transferred by the acquirer will be recognized at fair value at the acquisition date. Contingent consideration classified as equity is not
re-measured
and its subsequent settlement is accounted for within equity. Contingent consideration classified as an asset or liability that is a financial instrument and within the scope of IFRS 9
Financial Instruments
, is measured at fair value with the changes in fair value recognized in the statement of profit or loss in accordance with IFRS 9.
In business combinations achieved in stages, previously held equity interests in the acquiree are
re-measured
to fair value at the acquisition date and any corresponding gain or loss is recognized in profit or loss.
Any excess of the sum of the fair value of the consideration transferred in the business combination, the amount of
non-controlling
interest in the acquiree (if any), and the fair value of the Group’s previously held equity interest in the acquiree (if any), over the net fair value of the acquiree’s identifiable assets and liabilities is recorded as goodwill. The accounting policy for goodwill is set out in Section (h)
 Intangible assets
. In instances where the latter amount exceeds the former, the excess is recognized as gain on bargain purchase in profit or loss on the acquisition date.
Where the Group had granted put option to third party investors (non-controlling interests) for their investments in subsidiaries, the Group recognized a financial liability based on the present value of the amount payable upon exercise of the put. A corresponding amount to equity attributable to the parent (capital reserves) will be recognized.
 
F-17

Table of Contents
China Yuchai International Limited
Notes to the Consolidated Financial Statements
 
2.
Accounting policies (cont’d)
 
2.5
Summary of material accounting policies (cont’d)
 
 
(b)
Investments in joint ventures
When Group determine significant influence or joint control, the Group make considerations which are similar to those necessary to determine control over subsidiaries. The Group’s investments in its joint ventures are accounted for using the equity method.
The Group’s significant joint ventures are Y&C Engines Co., Ltd, MTU Yuchai Power Co. Ltd and Guangxi Purem Yuchai Automotive Technology Co., Ltd.
Under the equity method, the investment in joint ventures are carried in the balance sheet at cost plus post-acquisition changes in the Group’s share of net assets of the joint ventures. The profit or loss reflects the share of results of the operations of the joint ventures. Distributions received from joint ventures reduce the carrying amount of the investment. Where there has been a change recognized in other comprehensive income by the joint venture, the Group recognizes its share of such changes in other comprehensive income. Unrealized gains and losses resulting from transactions between the Group and joint venture are eliminated to the extent of the interest in the joint ventures.
When the Group’s share of losses in a joint venture equals or exceeds its interest in the joint venture, the Group does not recognize further losses, unless it has incurred obligations or made payments on behalf of the joint venture.
The aggregate of the Group’s share of results of a joint venture is shown on the face of the statement of profit or loss outside operating profit.
The financial statements of the joint venture are prepared for the same reporting period as the Group. The Group’s joint ventures adopt the same accounting policies in line with those of the Group. Therefore, no adjustments are made when measuring and recognizing the Group’s share of the results of the investees after the date of acquisition.
After application of the equity method, the Group determines whether it is necessary to recognize an impairment loss on its investment in its joint venture. At each reporting date, the Group determines whether there is objective evidence that the investment in the joint venture is impaired. If there is such evidence, the Group calculates the amount of impairment as the difference between the recoverable amount of the joint venture and its carrying value, then recognizes the loss within “Share of results of joint ventures, net of tax” in the statement of profit or loss.
There is no loss of significant influence of material joint ventures.
 
 
(c)
Foreign currency translation
The Company’s functional currency is US Dollar. The Group’s consolidated financial statements are presented in Renminbi, which is also the functional currency of Yuchai, the largest operating segment of the Group.
Each entity in the Group determines its own functional currency, and items included in the financial statements of each entity are measured using that functional currency.
Transactions and balances
Transactions in foreign currencies are measured in the respective functional currencies of the Company and its subsidiaries and are recorded on initial recognition in the functional currencies at exchange rates approximating those ruling at the transaction dates. Monetary assets and liabilities denominated in foreign currencies are translated at the rate of exchange ruling at the end of the reporting
period. Non-monetary
items that are measured in terms of historical cost in a foreign currency are translated using the exchange rates as at the dates of the initial
transactions. Non-monetary
items measured at fair value in a foreign currency are translated using the exchange rates at the date when the fair value was measured.
Exchange differences arising on the settlement of monetary items or on translating monetary items at the end of the reporting period are recognized in profit or loss.
Consolidated financial statements
On consolidation, the assets and liabilities of foreign operations are translated into RMB at the rate of exchange prevailing at the reporting date and their statements of profit or loss are translated at average exchange rates during the reporting period. The exchange differences arising on translation for consolidation are recognized in OCI. On disposal of a foreign operation, the component of OCI relating to that particular foreign operation is reclassified to profit or loss.
 
F-18

China Yuchai International Limited
Notes to the Consolidated Financial Statements
 
2.
Accounting policies (cont’d)
 
2.5
Summary of material accounting policies (cont’d)
 
 
(d)
Revenue from Contracts with Customers
Revenue from contracts with customers is recognized when control of the goods or services are transferred to the customer at an amount that reflects the consideration to which the Group expects to be entitled in exchange for those goods or services. The Group has generally concluded that it is the principal in its revenue arrangements because it typically controls the goods or services before transferring them to the customer.
The disclosures of significant accounting judgements, estimates and assumptions relating to revenue from contracts with customers are provided in Note 3.
Sale of engines
Revenue from sale of engines is recognized at the point in time when control of the engine is transferred to the customer and all criteria for acceptance have been satisfied, generally on delivery of the engines, or, in some cases, when the engines are installed by the customers.
The Group considers whether there are other promises in the contract that are separate performance obligations to which a portion of the transaction price needs to be allocated (e.g. warranties). In determining the transaction price for the sale of engines, the Group considers the effects of variable consideration and the existence of significant financing components.
(i) Variable consideration
If the consideration in a contract includes a variable amount, the Group estimates the amount of consideration to which it will be entitled in exchange for transferring the goods to the customer. The variable consideration is estimated at contract inception. Some contracts for the sale of engines provide customers with sales rebates based on the sales volume. The sales rebates give rise to variable consideration.
Sales rebates
The Group enters into contractual arrangements to provide certain customers with sales rebates when the quantity of products purchased during the period exceeds a threshold specified in the contract. Based on contractual arrangement with the customers, the sales rebates are netted against “Trade receivables”. If the receivables had been settled by the customers, amounts in excess of “Trade receivables” will be recognized as refund liabilities in “Trade and other payables”.
Sales Returns
The Group does not extend its sales returns policy to all customers. However, the Group allows for certain returns, only on a
case-by-case
basis. The Group uses the expected value method to estimate the provision for such returns based on the management estimates with reference to historical return rates and account for it as a reduction in revenue and form part of refund liability that is recognized in “Trade and other payables” (Note 22). A corresponding right of return assets is recognized in “Trade and other receivables” (Note 15).
(ii) Significant financing component
The Group receives advance payments from customers for the sale of engines. The Group applies the practical expedient for short-term advances received from customers. That is, the promised amount of consideration is not adjusted for the effects of a significant financing component if the period between the transfer of the promised good or service and the payment is one year or less.
 
F-19

China Yuchai International Limited
Notes to the Consolidated Financial Statements
 
2.
Accounting policies (cont’d)
 
2.5
Summary of material accounting policies (cont’d)
 
 
(d)
Revenue from Contracts with Customers (cont’d)
 
Warranty obligations
The Group typically provides warranties for general repairs of defects as part of the sale of engines. These assurance-type warranties are accounted for as warranty provisions. Refer to the accounting policy on warranty provisions in Section (m)
 Provisions
.
Certain contracts provide a customer with maintenance service, i.e. a distinct service to the customer in addition to the assurance that the product complies with agreed-upon specification. These service-type warranties are bundled together with the sale of engines. These contracts comprise two performance obligations, i.e. the promises to transfer the engines and to provide the service-type warranty. The transaction price is allocated to the service-type warranty and engines using a combination of expected cost-plus margin and residual approaches. The portion of transaction price allocated to the service-type warranty is initially recorded as a contract liability and recognized as revenue at the point in time when the service is provided.
Rendering of services
Revenue from rendering services relates to project management contracts, and hotel room and restaurant operations. Revenue is recognized over the period in which the services are rendered, by reference to completion of the specific transaction assessed on the basis of the actual service provided as a proportion of the total services to be performed.
Contract balances
Trade receivables
A receivable is recognized if an amount of consideration that is unconditional is due from the customer (i.e. only the passage of time is required before payment of the consideration is due). Refer to accounting policies of financial assets in Section (i)
 Financial instruments
.
Capitalized contract costs
The capitalized costs are costs which have been capitalized and directly related to the contracts, for which resources were used in satisfying the contract and are expected to be recovered.
The Group’s capitalized contract costs are costs in fulfilling a contract for the development of technology know-how for heavy-duty engines platforms for a joint venture company of Group, and subsequently recognized in profit or loss when the Group performs the contract and the related revenue is recognized.
Contract liabilities
A contract liability is recognized if a payment is received or a payment is due (whichever is earlier) from a customer before the Group transfers the related goods or services. Contract liabilities are recognized as revenue when the Group performs under the contract (i.e., transfers control of the related goods or services to the customer).
Right of return assets
A
right-of-return
asset is recognized for the right to recover the goods expected to be returned by customers. The asset is measured at the former carrying amount of the inventory, less any expected costs to recover the goods and any potential decreases in value. The Group updates the measurement of the asset for any revisions to the expected level of returns and any additional decreases in the value of the returned products.
Refund liabilities
A refund liability is recognized for the obligation to refund some or all of the consideration received (or receivable) from a customer. The Group’s refund liabilities arise from customers’ right of return and sales rebates. Based on contractual arrangement with the customers, sales rebates are netted against “Trade receivables”. If the receivables had been settled by the customers, amounts in excess of “Trade receivables” will be recognized as refund liabilities.
Refund liabilities arising from contractual sales returns is measured at the amount the Group ultimately expects it will have to return to the customer. The Group updates its estimates of refund liabilities arising from sales returns at the end of each reporting period.
 
F-20

Table of Contents
China Yuchai International Limited
Notes to the Consolidated Financial Statements
 
2.
Accounting policies (cont’d)
 
2.5
Summary of material accounting policies (cont’d)
 
 
(e)
Government grants
Government grants are recognized where there is reasonable assurance that the grant will be received and all attached conditions will be complied with. When the grant relates to an expense item, it is recognized as income on a systematic basis over the periods that the related costs, for which it is intended to compensate, are expensed. When the grant relates to an asset, it is recognized as income in equal amounts over the expected useful life of the related asset.
The Group’s government grants were mainly to support and fund production facilities and research and development activities for product innovations and developments of engines.
 
 
(f)
Taxes
Current income tax
Current income tax assets and liabilities for the current and prior periods are measured at the amount expected to be recovered from or paid to the taxation authorities. The tax rates and tax laws used to compute the amount are those that are enacted or substantively enacted at the reporting date in the countries where the Group operates and generates taxable income.
Deferred tax
Deferred tax is provided using the liability method on temporary differences between the tax bases of assets and liabilities and their carrying amounts for financial reporting purposes.
Deferred tax liabilities are recognized for all taxable temporary differences, except:
 
 
 
When the deferred tax liability arises from the initial recognition of goodwill or an asset or liability in a transaction that is not a business combination and, at the time of the transaction, affects neither the accounting profit nor taxable profit or loss; and
 
 
 
In respect of taxable temporary differences associated with investments in subsidiaries, associates and interests in joint ventures, when the timing of the reversal of the temporary differences can be controlled and it is probable that the temporary differences will not reverse in the foreseeable future.
 
F-21

China Yuchai International Limited
Notes to the Consolidated Financial Statements
 
2.
Accounting policies (cont’d)
 
2.5
Summary of material accounting policies (cont’d)
 
 
(f)
Taxes (cont’d)
Deferred tax (cont’d)
 
Deferred tax assets are recognized for all deductible temporary differences, the carry forward of unused tax credits and any unused tax losses to the extent that it is probable that taxable profit will be available against which the deductible temporary differences and the carry forward of unused tax credits and unused tax losses can be utilized, except:
 
 
 
When the deferred tax asset relating to the deductible temporary difference arises from the initial recognition of an asset or liability in a transaction that is not a business combination and, at the time of the transaction, affects neither the accounting profit nor taxable profit or loss; and
 
 
 
In respect of deductible temporary differences associated with investments in subsidiaries, associates and interests in joint ventures, deferred tax assets are recognized only to the extent that it is probable that the temporary differences will reverse in the foreseeable future and taxable profit will be available against which the temporary differences can be utilized.
The carrying amount of deferred tax assets is reviewed at each reporting date and reduced to the extent that it is no longer probable that sufficient taxable profit will be available to allow all or part of the deferred tax asset to be utilized. Unrecognized deferred tax assets are
re-assessed
at each reporting date and are recognized to the extent that it has become probable that future taxable profits will allow the deferred tax asset to be recovered.
Deferred tax assets and liabilities are measured at the tax rates that are expected to apply in the year when the asset is realized or the liability is settled, based on tax rates (and tax laws) that have been enacted or substantively enacted at the reporting date.
Deferred tax assets and deferred tax liabilities are offset, if a legally enforceable right exists to set off current income tax assets against income tax liabilities and the deferred taxes relate to the same taxation authority.
Sales tax
Revenue, expenses and assets are recognized net of the amount of sales tax, except:
 
 
 
When the sales tax incurred on a purchase of assets or services is not recoverable from the taxation authority, in which case, the sales tax is recognized as part of the cost of acquisition of the asset or as part of the expense item, as applicable
 
 
 
When receivables and payables are stated with the amount of sales tax included
The net amount of sales tax recoverable from, or payable to, the taxation authority is included as part of receivables or payables in the statement of financial position.
Global minimum top-up tax
The global minimum top-up tax – which it is required to pay under Pillar Two legislation – is an income tax in the scope of IAS 12. The Group has applied a temporary mandatory relief from deferred tax accounting for the impacts of the top-up tax and accounts for it as a current tax when it is incurred.
 
 
(g)
Property, plant and equipment
All items of property, plant and equipment are initially recorded at cost. Subsequent to recognition, property, plant and equipment are measured at cost less accumulated depreciation and any accumulated impairment losses.
The cost includes the cost of replacing part of the property, plant and equipment and costs that are directly attributable to the acquisition, construction or production of a qualifying property, plant and equipment. The cost of an item of property, plant and equipment is recognized as an asset if, and only if, it is probable that future economic benefits associated with the item will flow to the Group and the cost of the item can be measured reliably.
When significant parts of property, plant and equipment are required to be replaced in intervals, the Group recognizes such parts as individual assets with specific useful lives and depreciation, respectively. Likewise, when a major inspection is performed, its cost is recognized in the carrying amount of the property, plant and equipment as a replacement if the recognition criteria are satisfied. All other repair and maintenance costs are recognized in profit or loss as incurred.
 
F-22

China Yuchai International Limited
Notes to the Consolidated Financial Statements
 
2.
Accounting policies (cont’d)
 
2.5
Summary of material accounting policies (cont’d)
 
 
(g)
Property, plant and equipment (cont’d)
 
Freehold land has an unlimited useful life and therefore is not depreciated. Asset under
construction-in-progress
are stated at cost, net of accumulated impairment, and not depreciated as these assets are not yet ready for intended use. Depreciation is calculated on a straight-line basis over the estimated useful life of the assets as follows:
 
Buildings and improvements on freehold land
  :    50 years
Leasehold buildings and improvements
  :    50 years or period of lease, whichever is shorter
Plant, machinery and equipment
  :    2 to 20 years
Office furniture, fittings and equipment
  :    2 to 20 years
Motor and transport vehicles
  :    4 to 11 years
The carrying values of property, plant and equipment are reviewed for impairment when events or changes in circumstances indicate that the carrying value may not be recoverable.
The residual values, useful lives and methods of depreciation of property, plant and equipment are reviewed at each financial year end and adjusted prospectively, if appropriate.
An item of property, plant and equipment is derecognized upon disposal or when no future economic benefits are expected from its use or disposal. Any gain or loss on derecognition of the asset is included in profit or loss in the year the asset is derecognized.
 
 
(h)
Intangible assets
Intangible assets acquired separately are measured on initial recognition at cost. The cost of intangible assets acquired in a business combination is their fair value at the date of acquisition. Following initial recognition, intangible assets are carried at cost less any accumulated amortization and accumulated impairment losses. Internally generated intangibles, excluding capitalized development costs, are not capitalized and the related expenditure is reflected in profit or loss in the period in which the expenditure is incurred.
The useful lives of intangible assets are assessed as either finite or indefinite.
Intangible assets with finite lives are amortized over the useful economic life and assessed for impairment whenever there is an indication that the intangible asset may be impaired. The amortization period and the amortization method for an intangible asset with a finite useful life are reviewed at least at the end of each reporting period. Changes in the expected useful life or the expected pattern of consumption of future economic benefits embodied in the asset are considered to modify the amortization period or method, as appropriate, and are treated as changes in accounting estimates. The amortization expense on intangible assets with finite lives is recognized in the statement of profit or loss in the expense category that is consistent with the function of the intangible assets.
Intangible assets with indefinite useful lives or not yet available for use are not amortized, but are tested for impairment annually, either individually or at the cash-generating unit level. The assessment of indefinite life is reviewed annually to determine whether the indefinite life continues to be supportable. If not, the change in useful life from indefinite to finite is made on a prospective basis.
Any gain or loss arising upon
de-recognition
of an intangible asset are measured as the difference between the net disposal proceeds and the carrying amount of the asset and are recognized in the statement of profit or loss when the asset is derecognized.
 
F-23

China Yuchai International Limited
Notes to the Consolidated Financial Statements
 
2.
Accounting policies (cont’d)
 
2.5
Summary of material accounting policies (cont’d)
 
 
(h)
Intangible assets (cont’d)
 
Goodwill
Goodwill is initially measured at cost. Following initial recognition, goodwill is measured at cost less any accumulated impairment losses.
For the purpose of impairment testing, goodwill acquired in a business combination is, from the acquisition date, allocated to each of the Group’s cash-generating units that are expected to benefit from the combination, irrespective of whether other assets or liabilities of the acquiree are assigned to those units.
The cash-generating units to which goodwill have been allocated is tested for impairment annually and whenever there is an indication that the cash-generating unit may be impaired. The impairment is determined for goodwill by assessing the recoverable amount of each cash- generating unit (or group of cash-generating units) to which the goodwill relates. Where the recoverable amount of the cash-generating unit is less than the carrying amount, an impairment loss is recognized in the statement of profit or loss. Impairment losses recognized for goodwill are not reversed in subsequent periods. 
Research and development costs
Research costs are expensed as incurred.
Deferred development costs arising from development expenditures on an individual project are recognized as an intangible asset when the Group can demonstrate:
 
   
The technical feasibility of completing the intangible asset so that the asset will be available for use or sale
 
   
Its intention to complete and its ability to use or sell the asset
 
   
How the asset will generate future economic benefits
 
   
The availability of resources to complete the asset
 
   
The ability to measure reliably the expenditure during development
Following initial recognition of the deferred development costs as an intangible asset, it is carried at cost less any accumulated amortization and accumulated impairment losses. Amortization of the asset begins when development is complete and the asset is available for use. Deferred development costs are amortized over the estimated useful lives of the period of expected pattern of future benefits embodied in the development. During the period of development, the asset is tested for impairment annually.
A summary of the policies applied to the Group’s intangible assets is as follows:
 
    
Trademarks
  
Technology know-how
  
Development costs
Useful lives    Indefinite    6 -10 years    *
Amortization method used    No amortization    Amortized on a straight-line basis over the period of the technology
know-how
   *
Internally generated or acquired    Acquired    Internally generated    Internally generated
 
  *
Development costs relate to
on-going
development projects that have not been completed and are not available for use.
 
F-24

China Yuchai International Limited
Notes to the Consolidated Financial Statements
 
2.
Accounting policies (cont’d)
 
2.5
Summary of material accounting policies (cont’d)
 
 
(i)
Financial instruments
A financial instrument is any contract that gives rise to a financial asset of one entity and a financial liability or equity instrument of another entity.
Financial assets
Initial recognition and measurement
Financial assets are recognized when, and only when the entity becomes party to the contractual provisions of the instruments.
At initial recognition, the Company measures a financial asset at its fair value plus, in the case of a financial asset not at fair value through profit or loss, transaction costs that are directly attributable to the acquisition of the financial asset. Transaction costs of financial assets carried at fair value through profit or loss are expensed in profit or loss.
Trade receivables are measured at the amount of consideration to which the Company expects to be entitled in exchange for transferring promised goods or services to a customer, excluding amounts collected on behalf of third party, if the trade receivables do not contain a significant financing component at initial recognition.
Subsequent measurement
Investment in debt instruments
Subsequent measurement of debt instruments depends on the Company’s business model for managing the asset and the contractual cash flow characteristics of the asset. The measurement category for classification of debt instruments is:
Amortized cost
Financial assets that are held for the collection of contractual cash flows where those cash flows represent solely payments of principal and interest are measured at amortized cost. Financial assets are measured at amortized cost using the effective interest method, less impairment. Gains and losses are recognized in profit or loss when the assets are derecognized or impaired, and through amortization process.
Fair value through other comprehensive income (“FVOCI”)
Financial assets that are held for collection of contractual cash flows and for selling the financial assets, where the assets’ cash flows represent solely payments of principal and interest, are measured at FVOCI. Financial assets measured at FVOCI are subsequently measured at fair value. Any gains and losses arising from interest income, foreign exchange revaluation and impairment losses or reversals are recognized in the statement of profit or loss and computed in the same manner as for financial assets measured at amortized cost. The remaining fair value changes are recognized in OCI. Upon
de-recognition,
the cumulative fair value change recognized in OCI is recycled to profit or loss.
The Group’s debt instruments at fair value through OCI includes certain bills receivable that are not held to maturity.
Derecognition
A financial asset is derecognized where the contractual right to receive cash flows from the asset has expired. On derecognition of a financial asset in its entirety, the difference between the carrying amount and the sum of the consideration received and any cumulative gain or loss that had been recognized in other comprehensive income is recognized in profit or loss.
 
F-25

China Yuchai International Limited
Notes to the Consolidated Financial Statements
 
2.
Accounting policies (cont’d)
 
2.5
Summary of material accounting policies (cont’d)
 
 
(i)
Financial instruments (cont’d)
Financial assets (cont’d)
 
Impairment
The Group recognizes an allowance for expected credit losses (“ECLs”) for all debt instruments not held at fair value through profit or loss. ECLs are based on the difference between the contractual cash flows due in accordance with the contract and the cash flows that the Group expects to receive, discounted at an approximation of the original effective interest rate. The expected cash flows will include cash flows from the sale of collateral held or other credit enhancements that are integral to the contractual terms.
ECLs are recognized in two stages. For credit exposure for which there has not been a significant increase in credit risk since initial recognition, ECLs are provided for credit losses that result from default events that are possible within the next 12 months (a
“12-month
ECL”). For those credit exposures for which there has been a significant increase in credit risk since initial recognition, a loss allowance is recognized for credit losses expected over the remaining life of the exposure irrespective of timing of the default (a “lifetime ECL”).
For trade receivable, the Group applies a simplified approach in calculating ECLs. Therefore, the Group does not track changes in credit risk, but instead recognizes a loss allowance based on lifetime ECLs at each reporting date. The Group has established a provision matrix that is based on its historical credit loss experience adjusted for forward-looking factors specific to the debtors and the economic environment.
For bills receivable that are held for maturity, the Group assess the credit risk of the financial institutions, which issue the bills, at every reporting date. The Group evaluates whether the bills are considered to have low credit risk using all reasonable and supportable information that is available without undue cost or effort.
The Group considers a financial asset to be in default when internal or external information indicates that the Group is unlikely to receive the outstanding contractual amounts in full before taking into account any credit enhancements held by the Group. A financial asset is written off when there is no reasonable expectation of recovering contractual cash flow.
For more information, refer to Note 15.
Financial liabilities
Initial recognition and measurement
Financial liabilities are recognized when, and only when, the Company becomes a party to the contractual provisions of the financial instrument. The Company determines the classification of its financial liabilities at initial recognition.
All financial liabilities are recognized initially at fair value plus in the case of financial liabilities not at fair value through profit or loss, directly attributable transaction costs.
 
F-26

China Yuchai International Limited
Notes to the Consolidated Financial Statements
 
2.
Accounting policies (cont’d)
 
2.5
Summary of material accounting policies (cont’d)
 
 
(i)
Financial instruments (cont’d)
Financial liabilities (cont’d)
 
Subsequent measurement
Amortized cost
This is the category most relevant to the Group. After initial recognition, financial liabilities that are not carried at fair value through profit or loss are subsequently measured at amortized cost using the EIR method. Gains and losses are recognized in profit or loss when the liabilities are derecognized, and through the amortization process.
Amortized cost is calculated by taking into account any discount or premium on acquisition and fees or costs that are an integral part of the EIR. The EIR amortization is included as finance costs in the statement of profit or loss.
This category generally applies to loans and borrowings, other liabilities and payables. For more information, refer to Note 22, 26 and 28.
De-recognition
A financial liability is derecognized when the obligation under the liability is discharged or cancelled or expires. When an existing financial liability is replaced by another from the same lender on substantially different terms, or the terms of an existing liability are substantially modified, such an exchange or modification is treated as the
de-recognition
of the original liability and the recognition of a new liability. The difference in the respective carrying amounts is recognized in the statement of profit or loss.
Offsetting of financial instruments
Financial assets and financial liabilities are offset and the net amount is reported in the consolidated statement of financial position if there is a currently enforceable legal right to offset the recognized amounts and there is an intention to settle on a net basis, to realize the assets and settle the liabilities simultaneously.
 
 
(j)
Inventories
Inventories are valued at the lower of cost and net realizable value.
Costs incurred in bringing each product to its present location and condition are accounted for as follows:
 
   
Raw materials: purchase cost on a weighted average basis
 
   
Finished goods and work in progress: cost of direct materials and labor and a proportion of manufacturing overheads based on the normal operating capacity, but excluding borrowing costs
Net realizable value is the estimated selling price in the ordinary course of business, less estimated costs of completion and the estimated costs necessary to make the sale.
 
F-27

Table of Contents
China Yuchai International Limited
Notes to the Consolidated Financial Statements
 
2.
Accounting policies (cont’d)
 
2.5
Summary of material accounting policies (cont’d)
 
 
(k)
Impairment of
non-financial
assets
Further disclosures relating to impairment of
non-financial
assets are also provided in the following notes:
 
   
Disclosures for significant accounting judgments, estimates and assumptions (Note 3)
 
   
Investment in joint ventures (Note 5)
 
   
Property, plant and equipment (Note 10)
 
   
Intangible assets (Note 12)
The Group assesses, at each reporting date, whether there is an indication that an asset may be impaired. If any indication exists, or when annual impairment testing for an asset is required, the Group estimates the asset’s recoverable amount. An asset’s recoverable amount is the higher of an asset’s or CGU’s fair value less costs of disposal and its value in use. The recoverable amount is determined for an individual asset, unless the asset does not generate cash inflows that are largely independent of those from other assets or groups of assets. When the carrying amount of an asset or CGU exceeds its recoverable amount, the asset is considered impaired and is written down to its recoverable amount.
In assessing value in use, the estimated future cash flows are discounted to their present value using a
pre-tax
discount rate that reflects current market assessments of the time value of money and the risks specific to the asset. In determining fair value less costs of disposal, recent market transactions are taken into account. If no such transactions can be identified, an appropriate valuation model is used. These calculations are corroborated by valuation multiples, quoted share prices for publicly traded companies or other available fair value indicators.
The Group bases its impairment calculation on detailed budgets and forecast calculations, which are prepared separately for each of the Group’s CGUs to which the individual assets are allocated. These budgets and forecast calculations generally cover a period of five to ten years. For goodwill and trademark impairment review, a long-term growth rate is considered and applied to project future cash flows after the fifth year where appropriate. Impairment losses are recognized in the statement of profit or loss in expense categories consistent with the function of the impaired asset.
A previously recognized impairment loss is reversed only if there has been a change in the assumptions used to determine the asset’s recoverable amount since the last impairment loss was recognized. The reversal is limited so that the carrying amount of the asset does not exceed its recoverable amount, nor exceed the carrying amount that would have been determined, net of depreciation, had no impairment loss been recognized for the asset in prior years. Such reversal is recognized in the statement of profit or loss.
 
 
(l)
Cash and short-term deposits
For the purpose of the consolidated statement of cash flows, cash and cash equivalents in the statement of financial position comprise cash at banks and on hand, short-term highly liquid deposits with a maturity of three months or less, that are readily convertible to a known amount of cash and subject to an insignificant risk of changes in value. Cash and short-term deposits at banks are placed with reputable financial institutions with high credit ratings and no history of default.
 
 
(m)
Provisions
General
Provisions are recognized when the Group has a present obligation (legal or constructive) as a result of a past event, it is probable that an outflow of resources embodying economic benefits will be required to settle the obligation the amount of the obligation can be estimated reliably.
Provisions are reviewed at the end of each reporting period and adjusted to reflect the current best estimate. If it is no longer probable that an outflow of economic resources will be required to settle the obligation, the provision is reversed.
If the effect of the time value of money is material, provisions are discounted using a current pre-tax rate that reflects, when appropriate, the risks specific to the liability. When discounting is used, the increase in the provision due to the passage of time is recognized as a finance cost.
 
F-28

China Yuchai International Limited
Notes to the Consolidated Financial Statements
 
2.
Accounting policies (cont’d)
 
2.5
Summary of material accounting policies (cont’d)
 
 
(m)
Provisions (cont’d)
 
Product warranty
The Group recognizes a liability at the time the product is sold, for the estimated future costs relating to the assurance-type warranties, to be incurred under the lower of a warranty period or warranty mileage on various engine models, on which the Group provides free repair and replacement. For
on-road
applications engines, warranties extend for a duration (generally
3
to
36
 months) or mileage (generally
5,000
to
300,000
kilometers), whichever materializes first. For other applications engines, warranties extend for a duration of generally
2
to
60
 months or running hours of
300
to
15,000
hours, whichever materializes first. Provisions for warranty are primarily determined based on historical warranty cost per unit of engines sold adjusted for specific conditions that may arise and the number of engines under warranty at each financial year. If the nature, frequency and average cost of warranty claims change, the accrued liability for product warranty will be adjusted accordingly.
 
 
(n)
Employment benefits
Defined contribution plans
The Group participates in and makes contributions to the national pension schemes as defined by the laws of the countries in which it has operations. The contributions are at a fixed proportion of the basic salary of the staff. Contributions to defined contribution pension schemes are recognized as an expense in the period in which the related services are performed.
Short-term benefits
Short-term employee benefit obligations are measured on an undiscounted basis and are expensed as the related service is provided.
A provision is recognized for the amount expected to be paid under short-term cash bonuses if the Company has a present legal or constructive obligation to pay this amount as a result of past service provided by the employee and the obligation can be estimated reliably.
 
 
(o)
Share-based payments
Employees (including senior executives) of the Group receive remuneration in the form of share-based payments, whereby employees render services as consideration for equity instruments (“equity-settled transactions”).
Equity-settled transactions
The cost of equity-settled transactions is determined by the fair value at the date when the grant is made using an appropriate valuation model, further details of which are given in Note 21.
That cost is recognized in “Staff costs”, together with a corresponding increase in performance share reserve in equity, over the period in which the performance and/or service conditions are fulfilled (the vesting period). The cumulative expense recognized for equity-settled transactions at each reporting date until the vesting date reflects the extent to which the vesting period has expired and the Group’s best estimate of the number of equity instruments that will ultimately vest. The expense or credit in the statement of profit or loss for a period represents the movement in cumulative expense recognized as of the beginning and end of that period.
No expense is recognized for awards that do not ultimately vest.
When the terms of an equity-settled award are modified, the minimum expense recognized is the expense had the terms not been modified, provided the original terms of the award are met. An additional expense, measured as of the date of modification, is recognized for any modification that increases the total fair value of the share-based payment transaction, or is otherwise beneficial to the employee. Where an award is cancelled by the entity or by the counterparty, any remaining element of the fair value of the award is expensed immediately through profit or loss.
The dilutive effect of outstanding options is reflected as additional share dilution in the computation of diluted earnings per share (further details are given in Note 9).
 
F-29

Table of Contents
China Yuchai International Limited
Notes to the Consolidated Financial Statements
 
3.
Significant accounting judgments, estimates and assumptions
The preparation of the Group’s consolidated financial statements requires management to make judgments, estimates and assumptions that affect the reported amounts of revenues, expenses, assets and liabilities, and the disclosure of contingent liabilities at the end of each reporting period. However, uncertainty about these assumptions and estimates could result in outcomes that require a material adjustment to the carrying amount of assets or liabilities affected in future periods.
Other disclosures relating to the Group’s exposure to risks and uncertainties includes:
 
   
Capital management (Note 33)
 
   
Financial risk management objectives and policies (Note 32)
 
   
Sensitivity analyses disclosures (Note 12 and 32)
 
3.1
Judgments
In the process of applying the Group’s accounting policies, management has made the following judgments, apart from those involving estimates, which have the most significant effect on the amounts recognized in the consolidated financial statements:
Revenue from Contracts with Customers
The Group applied the following judgments that significantly affect the determination of the amount and timing of revenue from contracts with customers:
 
   
Identifying contract price and performance obligations in sales of engines
The Group provides certain warranties for both general repairs and maintenance service as part of the sales of engines. For general repairs, such warranties will be assurance-type warranty that is accounted for under IAS 37
Provisions, Contingent Liabilities and Contingent Assets
. For maintenance services, it is accounted for as a service-type warranty which are capable of being distinct and customers can benefit from the service on its own. Hence, the Group identify two separate performance obligation, one is the promise to transfer the engine and the other one is to provide maintenance services after reaching certain
on-road
mileage or running hours. Consequently, the Group allocate a portion of the transaction price to the engines and the maintenance services based on a combination of expected cost plus a margin and residual approaches. Please refer to Note 6.3.
Derecognition of bills receivable
The Group sells bill receivable to banks on an ongoing basis depending on funding needs and money market conditions. The Group also endorses certain bills to suppliers for debts settlement. Chinese law governing bills allows recourse to be traced to all the parties in the discounting and endorsing process. Management assesses the credit rating of banks that issued these bills based on the credit rating given by the China regulators. For designated commercial banks with high credit rating and where Management believes that the contractual right to receive the cash from the Group has ceased, and has been transferred to the banks and suppliers, these bills are derecognized. The discount equal to the difference between the carrying value of the bill receivable and cash received from the banks is recorded in the statement of profit or loss. Please refer to Note 15.
Deferred tax assets
Deferred tax assets are recognized for unused tax losses to the extent that it is probable that taxable profit will be available against which the losses can be utilized. Significant management judgment is required to determine the amount of deferred tax assets that can be recognized, based upon the likely timing and the level of future taxable profits. The carrying amounts of deferred tax assets as of December 31, 2022 and 2023 are RMB 450.9 million and RMB 426.4 million (US$60.0 million) respectively. The deferred tax assets of the Group primarily relate to unutilized tax losses, unutilized capital allowances and investment allowances, as well as other unrecognized temporary differences relating to asset impairment and deferred grants. 
Capitalization of development costs
Development costs are capitalized in accordance with the accounting policy in Note 2.5 (h). Capitalization of development costs requires the application of management judgment to determine, what continues to constitute development activities, when a development project move from research phase into development phase, and when should cease further capitalization of development costs. Management judgment is also required to ascertain the nature of expenses that qualify for capitalization. Please refer to Note 12.
 
F-30

China Yuchai International Limited
Notes to the Consolidated Financial Statements
 
3.
Significant accounting judgments, estimates and assumptions (cont’d)
 
3.2
Estimates and assumptions
The key assumptions concerning the future and other key sources of estimation uncertainty at the end of reporting period, are described below. The Group based its assumptions and estimates on parameters available when the consolidated financial statements were prepared. Existing circumstances and assumptions about future developments, however, may change due to market changes or circumstances arising that are beyond the control of the Group. Such changes are reflected in the assumptions when they occur.
Impairment of
non-financial
assets
Impairment exists when the carrying value of an asset or cash-generating unit exceeds its recoverable amount, which is the higher of its fair value less costs of disposal and its value in use. The value in use calculation is based on a discounted cash flow (“DCF”) model. The cash flows are derived from the forecasts for the next
five
to ten years and do not include restructuring activities that the Group is not yet committed to or significant future investments that will enhance the asset’s performance of the CGU being tested. The Group, based on its history of operations, believes that the adoption of forecast for more than five years is reasonable. The recoverable amount is sensitive to the discount rate used for the DCF model as well as the expected future cash-inflows and the growth rate used for extrapolation purposes. These estimates are most relevant to goodwill, development costs and trademarks recognized by the Group. The key assumptions used to determine the recoverable amount for the different CGUs and assets, including a sensitivity analysis, are disclosed and further explained in Note 12.
 
4.
Investments in subsidiaries
Details of significant subsidiaries of the Group are as follows:
 
Name of significant subsidiary
  
Place of
incorporation/
business
  
Group’s effective
equity interest
 
         
31.12.2022
    
31.12.2023
 
         
%
    
%
 
Guangxi Yuchai Machinery Company Limited
   PRC      76.4        76.4  
Guangxi Yuchai Marine and Genset Power Co., Ltd.
   PRC      76.4        76.4  
Yuchai
Xin-Lan
New Energy Power Technology Co., Ltd
   PRC      69.5        67.0  
Guangxi Yuchai Machinery Monopoly Development Co., Ltd
   PRC      54.9        54.9  
Guangxi Yuchai Foundry Co., Ltd
   PRC      76.4        76.4  
HL Global Enterprises Limited
   Singapore      50.2        50.2  
The Group has the following subsidiary that has
non-controlling
interests (“NCI”) that are material to the Group.
 
    
31.12.2021
   
31.12.2022
   
31.12.2023
 
Proportion of equity interest held by NCI
      
Yuchai
     23.6     23.6     23.6
  
 
 
   
 
 
   
 
 
 
 
    
31.12.2021
RMB’000
    
31.12.2022
RMB’000
    
31.12.2023
RMB’000
    
31.12.2023
US$’000
 
Accumulated balances of material NCI
           
Yuchai
     2,574,669        2,627,354        2,741,359        385,911  
  
 
 
    
 
 
    
 
 
    
 
 
 
Profit allocated to material NCI
           
Yuchai
     153,500        114,700        135,173        19,029  
  
 
 
    
 
 
    
 
 
    
 
 
 
Dividends paid to material NCI
           
Yuchai
     203,753        103,199        35,702        5,026  
  
 
 
    
 
 
    
 
 
    
 
 
 
 
F-31

China Yuchai International Limited
Notes to the Consolidated Financial Statements
 
4.
Investments in subsidiaries (cont’d)
 
Summarized financial information including goodwill on acquisition and consolidation adjustments but before intercompany eliminations of subsidiaries with material
non-controlling
interests are as follows:
 
    
31.12.2021
 
    
Yuchai
RMB’000
 
Summarized statement of comprehensive income
  
Revenue
     21,254,134  
  
 
 
 
Profit after tax
     443,499  
  
 
 
 
Total comprehensive income for the year
     506,769  
  
 
 
 
Attributable to NCI
     153,500  
  
 
 
 
Summarized statement of cash flows
  
Operating
     588,727  
Investing
     (674,686
Financing
     (1,002,764
  
 
 
 
Net decrease in cash and cash equivalents
     (1,088,723
  
 
 
 
 
    
31.12.2022
 
    
Yuchai
RMB’000
 
Summarized statement of financial position
  
Current assets
     16,070,488  
Non-current
assets, excluding goodwill
     6,737,117  
Goodwill
     212,636  
Current liabilities
     (11,204,417
Non-current
liabilities
     (1,016,521
  
 
 
 
Net assets
     10,799,303  
  
 
 
 
Total equity
     10,799,303  
  
 
 
 
Attributable to NCI
     2,627,354  
  
 
 
 
Summarized statement of comprehensive income
  
Revenue
     15,998,041  
  
 
 
 
Profit after tax
     355,140  
  
 
 
 
Total comprehensive income for the year
     355,936  
  
 
 
 
Attributable to NCI
     114,700  
  
 
 
 
Summarized statement of cash flows
  
Operating
     (82,444
Investing
     (221,126
Financing
     (181,072
  
 
 
 
Net decrease in cash and cash equivalents
     (484,642
  
 
 
 
 
F-32

China Yuchai International Limited
Notes to the Consolidated Financial Statements
 
4.
Investments in subsidiaries (cont’d)
 
    
31.12.2023
 
    
Yuchai
 
    
RMB’000
   
US$’000
 
Summarized statement of financial position
    
Current assets
     18,073,115       2,544,219  
Non-current
assets, excluding goodwill
     6,293,318       885,934  
Goodwill
     212,636       29,934  
Current liabilities
     (12,029,500     (1,693,437
Non-current
liabilities
     (1,457,329     (205,154
  
 
 
   
 
 
 
Net assets
     11,092,240       1,561,496  
  
 
 
   
 
 
 
Total equity
     11,092,240       1,561,496  
  
 
 
   
 
 
 
Attributable to NCI
     2,741,359       385,911  
  
 
 
   
 
 
 
Summarized statement of comprehensive income
    
Revenue
     18,015,280       2,536,077  
  
 
 
   
 
 
 
Profit after tax
     431,697       60,772  
  
 
 
   
 
 
 
Total comprehensive income for the year
     442,666       62,316  
  
 
 
   
 
 
 
Attributable to NCI
     135,173       19,029  
  
 
 
   
 
 
 
Summarized statement of cash flows
    
Operating
     1,261,921       177,645  
Investing
     23,243       3,272  
Financing
     (67,590     (9,515
  
 
 
   
 
 
 
Net increase in cash and cash equivalents
     1,217,574       171,402  
  
 
 
   
 
 
 
Significant restrictions
The nature and extent of significant restrictions on the Group’s ability to use or access assets and settle liabilities of subsidiaries with material
non-controlling
interests are:
At the end of the reporting period, cash and cash equivalents of RMB 4,934.6 million (US$694.7 million) (2022: RMB 3,713.3 million) held in the PRC are subject to local exchange control regulations. These regulations place restriction on the amount of currency being exported other than through dividends, trade and service related transactions.
Dilution of ownership in subsidiary, without loss of control in 2022 and 2023
In November 2022, Yuchai’s wholly owned subsidiary, Yuchai
Xin-Lan
issued additional ordinary shares to
non-controlling
interest for cash consideration of RMB 50.0 
million. As a result, the Group’s effective equity interest in Yuchai Xin-Lan decreased to
69.5%.
In February 2023, Yuchai Xin-Lan issued additional ordinary shares to two new investors for a total cash consideration of
RMB 20.0 million (US$2.8
million). As a result, the Group’s effective equity interest in Yuchai Xin-Lan decreased to
67.0%.
 
F-33

China Yuchai International Limited
Notes to the Consolidated Financial Statements
 
4.
Investments in subsidiaries (cont’d)
 
Disposal of subsidiary in 2023
In December 2023, Yuchai disposed its entire shareholding in its wholly-owned subsidiary, Yuchai Remanufacturing Services (Suzhou) Co., Ltd. (“Suzhou Reman”), to a third party for
an estimated
cash consideration of RMB 241.7 million (US$
 
34.0 million).
The value of assets and liabilities of the disposal recorded in the consolidated financial statements and the cash flow effect of the disposals were:
 
    
31.12.2023
   
31.12.2023
 
    
RMB’000
   
US$’000
 
Property, plant and equipment
     41,111       5,787  
Right-of-use
assets
     22,782       3,207  
Trade and other receivables
     47,595       6,700  
Cash and
cash equivalents
     32,056       4,513  
  
 
 
   
 
 
 
     143,544       20,207  
Trade and other payables
     (20,109     (2,831
Provision for warranty
     (2,145     (302
Contract liabilities
     (104     (14
  
 
 
   
 
 
 
Carrying value of net assets
     121,186       17,060  
  
 
 
   
 
 
 
Gain on disposal:
    
Total estimated consideration less cost of disposal
     234,228       32,973  
Net assets derecognized
     (121,186     (17,060
  
 
 
   
 
 
 
Gain on disposal of the subsidiary (Note 7.2(a))
     113,042       15,913  
  
 
 
   
 
 
 
Total estimated consideration less cost of disposal
(i)
     234,228       32,973  
Add: Transaction cost unpaid
     7,506       1,057  
Less: Sales proceed received but restricted in use
     (5,000     (704
Less: Cash and cash equivalents of a subsidiary
     (32,056     (4,513
Less: Total estimated consideration due from acquirer
     (236,734     (33,326
  
 
 
   
 
 
 
Net cash outflow on disposal of
a
subsidiary
     (32,056     (4,513
  
 
 
   
 
 
 
Note:
 
 
(i)
 
The
estimated
 
consideration is RMB 179.9 million (US$ 25.3 million), along with the
estimated 
book value of cash and cash equivalents and agreed-upon fair value for the equipment in Suzhou Reman as of December 31, 2023.
 
F-34

Table of Contents
China Yuchai International Limited
Notes to the Consolidated Financial Statements
 
5.
Investment in joint ventures
 
    
31.12.2021
    
31.12.2022
    
31.12.2023
    
31.12.2023
 
    
RMB’000
    
RMB’000
    
RMB’000
    
US$’000
 
Share of
results
of joint ventures, net of tax:
           
Y & C Engine Co., Ltd
     (125,853      (54,116      (4,019      (566
MTU Yuchai Power Co., Ltd.
     28,037        40,279        74,727        10,520  
Guangxi Purem Yuchai Automotive Technology Co., Ltd.
     1,377        (11,278      (4,508      (635
Other joint ventures
     454        (2,431      (4,117      (579
  
 
 
    
 
 
    
 
 
    
 
 
 
     (95,985      (27,546      62,083        8,740  
  
 
 
    
 
 
    
 
 
    
 
 
 
 
           
31.12.2022
    
31.12.2023
    
31.12.2023
 
           
RMB’000
    
RMB’000
    
US$’000
 
Carrying amount of investments:
           
Y & C Engine Co., Ltd
        488        12,977        1,827  
MTU Yuchai Power Co., Ltd
        128,140        203,156        28,599  
Guangxi Purem Yuchai Automotive Technology Co., Ltd.
        20,377        15,869        2,234  
Other joint ventures
        5,698        5,227        736  
     
 
 
    
 
 
    
 
 
 
        154,703        237,229        33,396  
     
 
 
    
 
 
    
 
 
 
Details of significant joint ventures of the Group are as follows:
 
Name of company
  
Principal activities
  
Place of
incorporation/
business
  
Group’s effective equity
interest
 
              
31.12.2022
    
31.12.2023
 
              
%
    
%
 
Held by subsidiaries
           
Y & C Engine Co., Ltd (“Y&C”)
   Manufacture and sale of heavy-duty diesel engines, spare parts and after-sales services    PRC      34.4        34.4  
MTU Yuchai Power Co., Ltd (“MTU Yuchai Power”)
   Manufacture off-road diesel engines    PRC      38.2        38.2  
Guangxi Purem Yuchai Automotive Technology Co., Ltd.
 
(“Purem”)
   Application development, production, sales and service on engine exhaust control systems    PRC      37.4        37.4  
 
F-35

China Yuchai International Limited
Notes to the Consolidated Financial Statements
 
5.
Investment in joint ventures (cont’d)
 
Summarised financial information of the Group’s significant joint ventures, based on its IFRS financial statements, and reconciliation with the carrying amount of investment in the consolidated financial statements are as follows:

 
  
31.12.2021
 
 
  
Y & C
 
 
MTU
Yuchai Power
 
 
Purem
 
 
Total
 
 
  
RMB’000
 
 
RMB’000
 
 
RMB’000
 
 
RMB’000
 
Revenue
     2,072,721       467,800       157,316       2,697,837  
Depreciation and amortization
     (52,881     (2,377     (709     (55,967
Interest expense
     (51,836     (1,850     (41     (53,727
Profit/(loss) for the year, representing total comprehensive income
for the year
     (282,205     54,526       2,811       (224,868
  
 
 
   
 
 
   
 
 
   
 
 
 
Proportion of the Group’s ownership
     45     50     49  
  
 
 
   
 
 
   
 
 
   
Group’s share of
results
     (126,992     27,263       1,377    
Unrealized profit on transactions with joint venture
     1,139       774       —     
  
 
 
   
 
 
   
 
 
   
Group’s share of
results
of significant joint ventures
     (125,853     28,037       1,377       (96,439
  
 
 
   
 
 
   
 
 
   
Group’s share of results of other joint ventures, representing the
Group’s share of total comprehensive income of other joint

ventures
           454  
        
 
 
 
Group’s share of
results
for the year, representing the Group’s
share of total comprehensive loss for the year
           (95,985
        
 
 
 
 
    
31.12.2022
 
    
Y & C
   
MTU
Yuchai Power
   
Purem
   
Total
 
    
RMB’000
   
RMB’000
   
RMB’000
   
RMB’000
 
Non-current
assets
     616,161       89,353       60,439       765,953  
Current assets
        
- Cash and bank balances
     97,741       291,807       26,744       416,292  
- Others
     502,174       209,696       31,512       743,382  
  
 
 
   
 
 
   
 
 
   
 
 
 
Total assets
     1,216,076       590,856       118,695       1,925,627  
  
 
 
   
 
 
   
 
 
   
 
 
 
Non-current
liabilities
     (145,418     —        —        (145,418
Current liabilities
     (987,638     (334,576     (77,109     (1,399,323
  
 
 
   
 
 
   
 
 
   
 
 
 
Total liabilities
     (1,133,056     (334,576     (77,109     (1,544,741
  
 
 
   
 
 
   
 
 
   
 
 
 
Net assets
     83,020       256,280       41,586       380,886  
  
 
 
   
 
 
   
 
 
   
 
 
 
Proportion of the Group’s ownership
     45     50     49  
  
 
 
   
 
 
   
 
 
   
Group’s share of net assets
     37,359       128,140       20,377    
Unrealized profit on transactions with joint venture
     (36,871     —        —     
  
 
 
   
 
 
   
 
 
   
Carrying amount of significant joint ventures
     488       128,140       20,377       149,005  
  
 
 
   
 
 
   
 
 
   
Carrying amount of other joint ventures
           5,698  
        
 
 
 
Carrying amount of the investment in joint ventures
           154,703  
        
 
 
 
 
F-36

China Yuchai International Limited
Notes to the Consolidated Financial Statements
 
5.
Investment in joint ventures (cont’d)
 
    
31.12.2022
 
    
Y & C
   
MTU
Yuchai Power
   
Purem
   
Total
 
    
RMB’000
   
RMB’000
   
RMB’000
   
RMB’000
 
Revenue
     1,255,967       594,197       69,380       1,919,544  
Depreciation and amortization
     (29,617     (9,733     (7,726     (47,076
Interest expense
     (30,547     470       (469     (30,546
Profit/(loss) for the year, representing total comprehensive income for the year
     (65,961     66,076       (23,016     (22,901
  
 
 
   
 
 
   
 
 
   
 
 
 
Proportion of the Group’s ownership
     45     50     49  
  
 
 
   
 
 
   
 
 
   
Group’s share of
results
     (29,682     33,038       (11,278  
Unrealized profit on transactions with joint venture
     (24,434     7,241       —     
  
 
 
   
 
 
   
 
 
   
Group’s share of
results
of significant joint ventures
     (54,116     40,279       (11,278     (25,115
  
 
 
   
 
 
   
 
 
   
Group’s share of results of other joint ventures, representing the Group’s share of total comprehensive loss of other joint ventures
           (2,431
        
 
 
 
Group’s share of results for the year, representing the Group’s share of total comprehensive loss for the year
           (27,546
        
 
 
 
 
 
  
31.12.2023
 
 
  
Y & C
 
 
MTU
Yuchai Power
 
 
Purem
 
 
Total
 
 
Total
 
 
  
RMB’000
 
 
RMB’000
 
 
RMB’000
 
 
RMB’000
 
 
US$’000
 
Non-current
assets
     685,434       74,794       51,877       812,105       114,323  
Current assets
          
- Cash and bank balances
     64,252       523,858       16,171       604,281       85,067  
- Others
     426,105       226,881       45,009       697,995       98,259  
  
 
 
   
 
 
   
 
 
   
 
 
   
 
 
 
Total assets
     1,175,791       825,533       113,057       2,114,381       297,649  
  
 
 
   
 
 
   
 
 
   
 
 
   
 
 
 
Non-current
liabilities
     (146,218     (4,825           (151,043     (21,263
Current liabilities
     (946,348     (414,396     (80,672     (1,441,416     (202,913
  
 
 
   
 
 
   
 
 
   
 
 
   
 
 
 
Total liabilities
     (1,092,566     (419,221     (80,672     (1,592,459     (224,176
  
 
 
   
 
 
   
 
 
   
 
 
   
 
 
 
Net assets
     83,225       406,312       32,385       521,922       73,473  
  
 
 
   
 
 
   
 
 
   
 
 
   
 
 
 
Proportion of the Group’s ownership
     45     50     49    
  
 
 
   
 
 
   
 
 
     
Group’s share of net assets
     37,451       203,156       15,869      
Unrealized profit on transactions with joint venture
     (24,474                
 
 
 
 
 
 
 
 
 
 
 
 
 
 
 
 
 
 
 
 
 
Carrying amount of significant joint ventures
     12,977       203,156       15,869       232,002       32,660  
  
 
 
   
 
 
   
 
 
     
Carrying amount of other joint ventures
           5,227       736  
        
 
 
   
 
 
 
Carrying amount of the investment in joint ventures
           237,229       33,396  
        
 
 
   
 
 
 
 
F-37

China Yuchai International Limited
Notes to the Consolidated Financial Statements
 
5.
Investment in joint ventures (cont’d)
 
    
31.12.2023
 
    
Y & C
   
MTU
Yuchai Power
   
Purem
   
Total
   
Total
 
    
RMB’000
   
RMB’000
   
RMB’000
   
RMB’000
   
US$’000
 
Revenue
     1,562,179       708,432       79,119       2,349,730       330,780  
Depreciation and amortization
     (63,648     (8,682     (7,557     (79,887     (11,246
Interest expense, net
     (22,508     6,762       36       (15,710     (2,212
Profit/(loss) for the year, representing total comprehensive income for the year
     (6     150,030       (9,201     140,823       19,824  
  
 
 
   
 
 
   
 
 
   
 
 
   
 
 
 
Proportion of the Group’s ownership
     45     50     49    
  
 
 
   
 
 
   
 
 
     
Group’s share of results
     (3     75,015       (4,508    
Unrealized profit on transactions with joint venture
     (4,016     (288          
  
 
 
   
 
 
   
 
 
     
Group’s share of results of significant joint ventures
     (4,019     74,727       (4,508     66,200       9,319  
  
 
 
   
 
 
   
 
 
     
Group’s share of results of other joint ventures, representing the Group’s share of total comprehensive loss of other joint ventures
           (4,117     (579
        
 
 
   
 
 
 
Group’s share of results for the year, representing the Group’s share of total comprehensive income for the year
           62,083       8,740  
        
 
 
   
 
 
 
Note:
The Group assess impairment of investments when adverse events or changes in circumstances indicate that the carrying amounts may not be recoverable. In 2022, impairment loss of
 RMB 1.0 million was charged to the consolidated statement of profit or loss under “Other operating expenses”. In 2023, no impairment was required.
As of December 31, 2023, the Group’s share of joint ventures’ capital commitment that are contracted but not paid for was RMB 5.7 million (US$0.8 million) (2022: RMB 3.5 million).
As of December 31, 2023, the Group’s share of outstanding bills receivables discounted with banks for which Y & C retained a recourse obligation totaled RMB 11.8 million (US$1.7 million) (2022: RMB 5.9 million).
As of December 31, 2023, the Group’s share of outstanding bills receivables endorsed to suppliers for which Y & C retained a recourse obligation were RMB 8.8 million (US$1.2 million) (2022: RMB 39.7 million).
Significant restrictions
The nature and extent of significant restrictions on the Group’s ability to use or access assets and settle liabilities of joint ventures are:
The Group’s share of cash and cash equivalents of RMB 278.5 million (US$39.2 million) (2022: RMB 163.0 million) held in the PRC are subject to local exchange control regulations. These regulations places restriction on the amount of currency being exported other than through dividends, trade and service related transactions.
As of December 31, 2023, the Group’s share of restricted cash of RMB 22.3 million (US$3.1 million) (2022: RMB 40.5 million) which was used as collateral by the banks for the issuance of bills to suppliers.
As of December 31, 2023, the Group’s share of bills receivables of RMB 2.3 million (US$0.3 million) (2022: RMB 2.3 million) which was used as collateral by banks for the issuance of bills to suppliers.
 
F-38

Table of Contents
China Yuchai International Limited
Notes to the Consolidated Financial Statements
 
6.
Revenue from contracts with customers
 
6.1
Disaggregated revenue information
Set out below is the disaggregation of the Group’s revenue from contracts with customers:
 
    
31.12.2021
 
Segments
  
Yuchai
    
HLGE
    
Total
 
    
RMB’000
    
RMB’000
    
RMB’000
 
Type of goods or services
        
Heavy-duty engines
     7,410,771        —         7,410,771  
Medium-duty engines
     7,065,283        —         7,065,283  
Light-duty engines
     2,429,745        —         2,429,745  
Other products and services
(
i
)
     4,304,918        77        4,304,995  
Revenue from hospitality operations
     43,417        11,719        55,136  
  
 
 
    
 
 
    
 
 
 
Total revenue from contracts with customers
     21,254,134        11,796        21,265,930  
  
 
 
    
 
 
    
 
 
 
Geographical markets
        
People’s Republic of China
     21,206,280        —         21,206,280  
Other countries
     47,854        11,796        59,650  
  
 
 
    
 
 
    
 
 
 
Total revenue from contracts with customers
     21,254,134        11,796        21,265,930  
  
 
 
    
 
 
    
 
 
 
Timing of revenue recognition
        
At a point in time
     21,210,718        8,067        21,218,785  
Over time
     43,416        3,729        47,145  
  
 
 
    
 
 
    
 
 
 
Total revenue from contracts with customers
     21,254,134        11,796        21,265,930  
  
 
 
    
 
 
    
 
 
 
 
    
31.12.2022
 
Segments
  
Yuchai
    
HLGE
    
Total
 
    
RMB’000
    
RMB’000
    
RMB’000
 
Type of goods or services
        
Heavy-duty engines
     5,061,991               5,061,991  
Medium-duty engines
     5,066,622               5,066,622  
Light-duty engines
     1,910,923               1,910,923  
Other products and services
(
i
)
     3,910,703        176        3,910,879  
Revenue from hospitality operations
     47,527        32,694        80,221  
  
 
 
    
 
 
    
 
 
 
Total revenue from contracts with customers
     15,997,766        32,870        16,030,636  
  
 
 
    
 
 
    
 
 
 
Geographical markets
        
People’s Republic of China
     15,886,210        —         15,886,210  
Other countries
     111,556        32,870        144,426  
  
 
 
    
 
 
    
 
 
 
Total revenue from contracts with customers
     15,997,766        32,870        16,030,636  
  
 
 
    
 
 
    
 
 
 
Timing of revenue recognition
        
At a point in time
     15,950,239        7,702        15,957,941  
Over time
     47,527        25,168        72,695  
  
 
 
    
 
 
    
 
 
 
Total revenue from contracts with customers
     15,997,766        32,870        16,030,636  
  
 
 
    
 
 
    
 
 
 
 
F-39

China Yuchai International Limited
Notes to the Consolidated Financial Statements
 
6.
Revenue from contracts with customers (cont’d)
 
6.1
Disaggregated revenue information (cont’d)
 
    
31.12.2023
 
Segments
  
Yuchai
    
HLGE
    
Total
    
Total
 
    
RMB’000
    
RMB’000
    
RMB’000
    
US$’000
 
Type of goods or services
           
Heavy-duty engines
     5,552,544               5,552,544        781,652  
Medium-duty engines
     5,696,186               5,696,186        801,873  
Light-duty engines
     1,621,538               1,621,538        228,270  
Other products and services
(
i
)
     5,089,069        154        5,089,223        716,429  
Revenue from hospitality operations
     55,943        30,915        86,858        12,227  
  
 
 
    
 
 
    
 
 
    
 
 
 
Total revenue from contracts with customers
     18,015,280        31,069        18,046,349        2,540,451  
  
 
 
    
 
 
    
 
 
    
 
 
 
Geographical markets
           
People’s Republic of China
     17,877,450               17,877,450        2,516,675  
Other countries
     137,830        31,069        168,899        23,776  
  
 
 
    
 
 
    
 
 
    
 
 
 
Total revenue from contracts with customers
     18,015,280        31,069        18,046,349        2,540,451  
  
 
 
    
 
 
    
 
 
    
 
 
 
Timing of revenue recognition
           
At a point in time
     17,959,337        8,115        17,967,452        2,529,344  
Over time
     55,943        22,954        78,897        11,107  
  
 
 
    
 
 
    
 
 
    
 
 
 
Total revenue from contracts with customers
     18,015,280        31,069        18,046,349        2,540,451  
  
 
 
    
 
 
    
 
 
    
 
 
 
Note:
 
 
(i)
 
included sales of power generator sets, NEV products and others.
 
F-40

China Yuchai International Limited
Notes to the Consolidated Financial Statements
 
6.
Revenue from contracts with customers (cont’d)
 
6.2
Contract balances
 
           
31.12.2022
    
31.12.2023
    
31.12.2023
 
           
RMB’000
    
RMB’000
    
US$’000
 
Trade receivables (Note 15)
        1,516,215        1,093,788        153,976  
Capitalized contract cost
                    197,692        122,627        17,263  
Contract liabilities (Note 24)
        695,076        691,427        97,334  
     
 
 
    
 
 
    
 
 
 
The contract liabilities comprise short-term advance received from customers and unfulfilled service-type maintenance service. The advance received from customers is recognized as revenue upon the delivery of goods, and the contract liability arising from unfulfilled service-type warranty is recognized upon the completion of the maintenance services. According to the business customary practice, the remaining performance obligations (unfulfilled service-type maintenance service) at the
year-end
is expected to be satisfied within 2 years.
 
  (a)
Set out below is the amount of revenue recognized from:
 
           
31.12.2022
    
31.12.2023
    
31.12.2023
 
           
RMB’000
    
RMB’000
    
US$’000
 
Amounts included in contract liabilities
                    544,495        640,864        90,217  
     
 
 
    
 
 
    
 
 
 
 
  (b)
Capitalized contract costs
 
           
31.12.2022
    
31.12.2023
    
31.12.2023
 
           
RMB’000
    
RMB’000
    
US$’000
 
Capitalized contract costs relating to the projects on development of technology
know-how
           
At January 1
        147,499        197,692        27,830  
Addition
        50,193        14,628        2,059  
Recognized in income statement
               (89,693      (12,626
     
 
 
    
 
 
    
 
 
 
At December 31
                    197,692        122,627        17,263  
     
 
 
    
 
 
    
 
 
 
 
6.3
Performance obligations
The transaction price allocated to the remaining unsatisfied performance obligations as of 31 December are, as follows:
 
           
31.12.2022
    
31.12.2023
    
31.12.2023
 
           
RMB’000
    
RMB’000
    
US$’000
 
Within one year
                     117,906        102,978        14,497  
More than one year
        77,339        52,214        7,350  
     
 
 
    
 
 
    
 
 
 
Total unfulfilled service-type maintenance service (Note 24)
        195,245        155,192        21,847  
     
 
 
    
 
 
    
 
 
 
 
F-41

Table of Contents
China Yuchai International Limited
Notes to the Consolidated Financial Statements
 
7.1
(a)  Depreciation and amortization expenses

 
  
31.12.2021
 
  
31.12.2022
 
  
31.12.2023
 
  
31.12.2023
 
 
  
RMB’000
 
  
RMB’000
 
  
RMB’000
 
  
US$’000
 
Amortization of intangible assets
     38,957        64,939        109,913        15,473  
Depreciation of investment property
     355        348        355        50  
Depreciation of property, plant and equipment
     492,826        516,276        508,726        71,615  
Depreciation of
right-of-use
assets
     41,458        43,129        46,071        6,486  
  
 
 
    
 
 
    
 
 
    
 
 
 
     573,596        624,692        665,065        93,624  
  
 
 
    
 
 
    
 
 
    
 
 
 
(b)  Shipping and handling expenses
Sales related shipping and handling expenses not separately billed to customers are included in the following caption:
 
    
31.12.2021
    
31.12.2022
    
31.12.2023
    
31.12.2023
 
    
RMB’000
    
RMB’000
    
RMB’000
    
US$’000
 
Cost of sales
     194,022        132,117        129,954        18,294  
Selling, general and administrative expenses
     30,270        18,544        21,019        2,959  
  
 
 
    
 
 
    
 
 
    
 
 
 
     224,292        150,661        150,973        21,253  
  
 
 
    
 
 
    
 
 
    
 
 
 
Management has reclassified certain freight charges from selling, general and administrative expenses to cost of sales. The comparative figures for the full year ended December 31, 2021 and 2022 had been adjusted to conform with current year’s presentation (Note 36)
.
 
7.2
(a)  Other operating income
 
    
31.12.2021
    
31.12.2022
    
31.12.2023
    
31.12.2023
 
    
RMB’000
    
RMB’000
    
RMB’000
    
US$’000
 
Interest income
     132,083        131,879        154,129        21,697  
Dividend income from quoted equity securities
     168        13                
Gain on disposal of:
           
- associate
            1,329                
- property, plant and equipment
     1,224        6,535        778        110  
- quoted equity securities
     5,416        2,291                
-
right-of-use
assets
     14,714        3,929        7,632        1,074  
-
a
 
subsidiary
                   113,042        15,913  
Recognition of net gain upon fulfillment of performance obligation relating to capitalized contract asset
                
 
11,696
 
  
 
1,646
 
Government grants
     152,932        176,264        171,937        24,204  
Fair value gain on quoted equity securities
     138                       
Others
     19,496        12,109        10,086        1,421  
  
 
 
    
 
 
    
 
 
    
 
 
 
     326,171        334,349        469,300        66,065  
  
 
 
    
 
 
    
 
 
    
 
 
 
 
F-42

China Yuchai International Limited
Notes to the Consolidated Financial Statements
 
7.2
(b) Other operating expenses

 
  
31.12.2021
 
  
31.12.2022
 
  
31.12.2023
 
  
31.12.2023
 
 
  
RMB’000
 
  
RMB’000
 
  
RMB’000
 
  
US$’000
 
Impairment loss on investment in joint venture
            990                
Impairment on property, plant and equipment
                   36,720        5,169  
Reversal of provision for onerous contract, net
     (8,810      (4,829              
Foreign exchange loss, net
     1,739        555        482        68  
Written off/(write-back) of unrecoverable value-added tax
     11,164               (11,164 )      (1,572 )
Others
     5,889        877        900        127  
  
 
 
    
 
 
    
 
 
    
 
 
 
     9,982        (2,407      26,938        3,792  
  
 
 
    
 
 
    
 
 
    
 
 
 
 
7.3
Finance costs
 
    
31.12.2021
    
31.12.2022
    
31.12.2023
    
31.12.2023
 
    
RMB’000
    
RMB’000
    
RMB’000
    
US$’000
 
Bank term loans
     82,109        65,440        59,672        8,400  
Bills and other discounting
     27,864        23,922        33,946        4,779  
Bank charges
     4,136        4,563        4,588        646  
Interest on lease liabilities (Note 17)
     1,819        1,547        1,969        277  
  
 
 
    
 
 
    
 
 
    
 
 
 
     115,928        95,472        100,175        14,102  
  
 
 
    
 
 
    
 
 
    
 
 
 
 
7.4
Staff costs
 
    
31.12.2021
    
31.12.2022
    
31.12.2023
    
31.12.2023
 
    
RMB’000
    
RMB’000
    
RMB’000
    
US$’000
 
Wages and salaries
     1,338,777        928,350        1,193,214        167,973  
Contribution to defined contribution plans
     386,551        371,458        354,014        49,836  
Executive bonuses
     19,355        16,500        24,200        3,407  
Staff welfare
     93,992        79,206        74,727        10,520  
Staff severance cost
     11,771        19,531        35,547        5,004  
Others
     4,887        3,875        3,542        499  
  
 
 
    
 
 
    
 
 
    
 
 
 
     1,855,333        1,418,920        1,685,244        237,239  
  
 
 
    
 
 
    
 
 
    
 
 
 
 
F-43

Table of Contents
China Yuchai International Limited
Notes to the Consolidated Financial Statements
 
8.
Income tax expense
The major components of income tax expense for the years ended December 31, 2021, 2022 and 2023 are as follows:
 
    
31.12.2021
    
31.12.2022
    
31.12.2023
   
31.12.2023
 
    
RMB’000
    
RMB’000
    
RMB’000
   
US$’000
 
Current income tax
          
- Current year
     48,856        72,909        81,365       11,454  
- (Over)/under provision in respect of prior years
     (21,523      27,406        27,837       3,919  
Deferred tax
          
- Movement in temporary differences
     16,483        (41,147      (14,837     (2,089
- (Over)/under provision in respect of prior years
            (103      54,131       7,620  
  
 
 
    
 
 
    
 
 
   
 
 
 
Consolidated income tax expense reported in the statement of profit or loss
     43,816        59,065        148,496       20,904  
  
 
 
    
 
 
    
 
 
   
 
 
 
The reconciliation between tax expense and the product of accounting profit multiplied by the PRC income tax rate of 15% (being tax rate of Yuchai) for the years ended December 31, 2021, 2022 and 2023 for the following reasons:
 
    
31.12.2021
    
31.12.2022
    
31.12.2023
    
31.12.2023
 
    
RMB’000
    
RMB’000
    
RMB’000
    
US$’000
 
Profit before tax
     451,710        394,726        571,352        80,431  
Income tax expense at 15%
     67,757        59,209        85,703        12,064  
Adjustments:
           
Non-deductible
expenses
     17,795        7,924        5,888        829  
Tax-exempt
income
     (2,181      (500      (11,993      (1,688
Utilization of deferred tax benefits previously not recognized
     (29      (3,093      (6,211      (874
Deferred tax benefits not recognized
     10,356        22,606        42,830        6,029  
Tax credits for research and development expense
     (59,633      (76,835      (85,372      (12,018
Tax rate differential
     16,517        10,901        21,542        3,032  
(Over)/under provision in respect of previous years
     (21,523      27,303        81,968        11,539  
Withholding tax expense
     14,639        11,535        14,872        2,094  
Others
     118        15        (731      (103
  
 
 
    
 
 
    
 
 
    
 
 
 
Total
     43,816        59,065        148,496        20,904  
  
 
 
    
 
 
    
 
 
    
 
 
 
Global minimum top-up tax
The Group has applied a temporary mandatory relief from deferred tax accounting for the impact of the top-up tax and accounts for it as a current tax when it is incurred.
The Group is in the progress of assessing the exposure to the Pillar Two income taxes arising from the legislation. Due to the complex nature of the legislation and the calculations including the determination of the adjustments required under the Pillar Two legislation, the Group assessed that the quantitative impact of the potential top-up tax arising from the enacted/substantively enacted legislation is not yet reasonably estimatable. The Group continues to assess the impact of the Pillar Two legislation on its financials.
 
F-44

China Yuchai International Limited
Notes to the Consolidated Financial Statements
 
8.
Income tax expense (cont’d)
 
Deferred tax
Deferred tax relates to the following:
 
    
Consolidated statement of financial position
   
Consolidated statement of profit or loss
 
    
31.12.2022
   
31.12.2023
   
31.12.2023
   
31.12.2021
   
31.12.2022
   
31.12.2023
   
31.12.2023
 
    
RMB’000
   
RMB’000
   
US$’000
   
RMB’000
   
RMB’000
   
RMB’000
   
US$’000
 
Accelerated tax depreciation
     (122,298     (77,806     (10,953     (37,968     16,472       44,492       6,263  
Interest receivable
     (3,033                 (1,459     363       3,033       427  
PRC withholding tax on dividend income
(
i
)
     (61,825     (64,717     (9,110     (14,529     (11,458     (14,457     (2,035
Effect of change in residual value an
d
impairment of property, plant and equipment
     69,641       2,866       404       25,264       4,273       (66,774     (9,400
Write-down of inventories
     29,503       37,120       5,226       (2,378     9,253       7,617       1,072  
Impairment losses on trade receivables
     7,071       7,426       1,045       (1,267     282       355       50  
Accruals
     234,586       232,048       32,666       (15,339     (48,841     (2,505     (352
Deferred income
     56,480       79,896       11,247       (11,114     (41,348     23,416       3,296  
Losses available for offsetting against future taxable income
     139,747       112,601       15,851       23,072       116,675       (27,146     (3,821
Others
     39,185       31,854       4,484       19,235       (4,421     (7,325     (1,031
  
 
 
   
 
 
   
 
 
   
 
 
   
 
 
   
 
 
   
 
 
 
Deferred tax (expenses)/benefits
           (16,483     41,250       (39,294     (5,531
        
 
 
   
 
 
   
 
 
   
 
 
 
Net deferred tax assets
     389,057       361,288       50,860          
  
 
 
   
 
 
   
 
 
         
Reflected in the consolidated statement of financial position as follows:
              
Deferred tax assets
     450,882       426,377       60,023          
Deferred tax liabilities
     (61,825     (65,089     (9,163        
  
 
 
   
 
 
   
 
 
         
     389,057       361,288       50,860          
  
 
 
   
 
 
   
 
 
         
Note:
 
 
(i)
The movement of PRC withholding tax on dividend income is as follows:
 
    
31.12.2022
    
31.12.2023
    
31.12.2023
 
    
RMB’000
    
RMB’000
    
US$’000
 
At January 1
     (65,544      (61,825      (8,703
Provision made to consolidated statement of profit or loss
     (11,458      (14,457      (2,035
Utilization
     15,177        11,565        1,628  
  
 
 
    
 
 
    
 
 
 
December 31
     (61,825      (64,717      (9,110
  
 
 
    
 
 
    
 
 
 
The Corporate Income Tax (“CIT”) law provides for a tax of 10% to be withheld from dividends paid to foreign investors of PRC enterprises. This withholding tax provision does not apply to dividends paid out of profit earned prior to January 1, 2008. Beginning on January 1, 2008, a 10% withholding tax is imposed on dividends paid to the Company, as a
non-resident
enterprise, unless an applicable tax treaty provides for a lower tax rate. The Company recognizes a deferred tax liability for withholding tax payable for profits accumulated after December 31, 2007 for the earnings that the Company does not plan to indefinitely reinvest in the PRC enterprises. As of December 31, 202
3
, the deferred tax liability for withholding tax payable was RMB 64.7 million (US$9.1 million) (2022: RMB 61.8 million). The amount of unrecognized deferred tax liability relating to undistributed earnings of the PRC enterprises is estimated to be RMB 204.7 million (US$28.8 million) (2022: RMB 190.7 million).
 
F-45

China Yuchai International Limited
Notes to the Consolidated Financial Statements
 
8.
Income tax expense (cont’d)
Deferred tax (cont’d)
 
Deferred tax assets have not been recognized in respect of the following items:
 
    
31.12.2022
    
31.12.2023
    
31.12.2023
 
    
RMB’000
    
RMB’000
    
US$’000
 
Unutilized tax losses
     473,456        628,534        88,481  
Unutilized capital allowances and investment allowances
     100,643        94,447        13,296  
Other unrecognized temporary differences relating to asset impairment and deferred grants
     142,851        156,226        21,993  
  
 
 
    
 
 
    
 
 
 
     716,950        879,207        123,770  
  
 
 
    
 
 
    
 
 
 
Unrecognized tax losses for the Group are subject to agreement with the tax authorities and compliance with tax regulations in the respective countries in which the Group operates. The unutilized tax losses for PRC subsidiaries and Malaysia subsidiaries expire within the next 5 to 10 years and 10 years, respectively. These losses may not be used to offset taxable income elsewhere in the Group. Deferred tax assets have not been recognized in respect of these items because it is not probable that future taxable profits will be available against which the Group can utilize the benefits.
 
9.
Earnings per share
Basic earnings per share is calculated by dividing the profit for the year attributable to equity holders of the Company by the weighted average number of ordinary shares outstanding during the year.
Diluted earnings per share is calculated by dividing the profit attributable to equity holders of the Company by the weighted average number of ordinary shares outstanding during the year plus the weighted average number of ordinary shares that would be issued on conversion of all the dilutive potential ordinary shares into ordinary shares.
Basic earnings per share
The calculation of basic earnings per share is based on:
 
    
31.12.2021
    
31.12.2022
    
31.12.2023
    
31.12.2023
 
    
RMB’000
    
RMB’000
    
RMB’000
    
US$’000
 
Profit attributable to equity holders of the Company
     272,673        218,581        285,518        40,193  
  
 
 
    
 
 
    
 
 
    
 
 
 
Weighted average number of ordinary shares
     40,858,290        40,858,290        40,858,290        40,858,290  
  
 
 
    
 
 
    
 
 
    
 
 
 
Diluted earnings per share
The weighted average number of ordinary shares adjusted for the effect of unissued ordinary shares under the Share Option Scheme is determined as follows:
 
    
31.12.202
1
    
31.12.202
2
    
31.12.2023
 
Weighted average number of shares issued, used in the calculation of basic earnings per share
     40,858,290        40,858,290        40,858,290  
Diluted effect of share options
     —         —          
  
 
 
    
 
 
    
 
 
 
Weighted average number of ordinary shares adjusted for effect of dilution
     40,858,290        40,858,290        40,858,290  
  
 
 
    
 
 
    
 
 
 
270,000 (2022: 270,000; 2021: 270,000) share options granted to employees under the existing employee share option plan have not been included in the calculation of diluted earnings per share because they are anti-dilutive.
 
F-46

Table of Contents
China Yuchai International Limited
Notes to the Consolidated Financial Statements
 
10.
Property, plant and equipment
 
 
  
Freehold
land
RMB’000
 
  
Buildings and
improvements
RMB’000
 
  
Construction
in progress
RMB’000
 
  
Plant and
machinery
RMB’000
 
  
Office
furniture,
fittings and
equipment
RMB’000
 
  
Motor
and
transport
vehicles
RMB’000
 
  
Total
RMB’000
 
Cost
  
  
  
  
  
  
  
At January 1, 2022
     13,464        2,546,285        405,430        6,224,902        222,380        119,169        9,531,630  
Additions
     —         8,768        312,442        13,469        12,413        6,256        353,348  
Disposals
     —         (5,530      —         (54,323      (964      (6,568      (67,385
Transfers
     —         72,252        (369,120      288,475        8,491        —         98  
Write-off
     —         (14,827      —         (1,081      (10,754      (2,465      (29,127
Translation difference
     1,190        3,836        17        404        763        145        6,355  
  
 
 
    
 
 
    
 
 
    
 
 
    
 
 
    
 
 
    
 
 
 
At December 31, 2022 and January 1, 2023
     14,654        2,610,784        348,769        6,471,846        232,329        116,537        9,794,919  
Additions
     —         2,903        149,846        18,676        7,151        300        178,876  
Disposal of subsidiary
     —         (80,585      —         (21,632      (5,568      —         (107,785
Disposals
     —         —         —         (7,000      (772      (23,039      (30,811
Transfers
     —         38,506        (244,741      201,642        4,593        —         —   
Write-off
     —         (2,890      —         (7,474      (3,229      (171      (13,764
Translation difference
     402        (233      (139      (197      (360      20        (507
  
 
 
    
 
 
    
 
 
    
 
 
    
 
 
    
 
 
    
 
 
 
At December 31, 2023
     15,056        2,568,485        253,735        6,655,861        234,144        93,647        9,820,928  
  
 
 
    
 
 
    
 
 
    
 
 
    
 
 
    
 
 
    
 
 
 
Accumulated depreciation and impairment
                    
At January 1, 2022
     457        1,023,456        —         4,069,642        168,930        71,236        5,333,721  
Charge for the year
     —         101,709        —         398,465        22,005        11,598        533,777
Disposals
     —         (3,166      —         (51,290      (960      (6,255      (61,671
Write-off
     —         (11,855      —         (978      (10,559      (2,440      (25,832
Impairment loss
     —         —         14,060        3,218        —         —         17,278  
Translation difference
     20        984        —         204        571        123        1,902  
  
 
 
    
 
 
    
 
 
    
 
 
    
 
 
    
 
 
    
 
 
 
At December 31, 2022 and January 1, 2023
     477        1,111,128        14,060        4,419,261        179,987        74,262        5,799,175  
Charge for the year
     —         92,919        —         402,554        21,568        10,515        527,556  
Disposal of subsidiary
     —         (44,274      —         (17,225      (5,175      —         (66,674
Disposals
     —         —         —         (5,456      (687      (18,779      (24,922
Write-off
     —         (2,068             (6,681      (3,123      (161      (12,033
Impairment loss
     —         9,162        561        34,458        438        48        44,667  
Translation difference
     (13      (37      —         (132      (281      21        (442
  
 
 
    
 
 
    
 
 
    
 
 
    
 
 
    
 
 
    
 
 
 
At December 31, 2023
     464        1,166,830        14,621        4,826,779        192,727        65,906        6,267,327  
  
 
 
    
 
 
    
 
 
    
 
 
    
 
 
    
 
 
    
 
 
 
Net book value
                    
At December 31, 2022
     14,177        1,499,656        334,709        2,052,585        52,342        42,275        3,995,744  
  
 
 
    
 
 
    
 
 
    
 
 
    
 
 
    
 
 
    
 
 
 
At December 31, 2023
     14,592        1,401,655        239,114        1,829,082        41,417        27,741        3,553,601  
  
 
 
    
 
 
    
 
 
    
 
 
    
 
 
    
 
 
    
 
 
 
US$’000
     2,054        197,316        33,661        257,487        5,830        3,905        500,253  
  
 
 
    
 
 
    
 
 
    
 
 
    
 
 
    
 
 
    
 
 
 
 
  *
In 2023, RMB 16.6 million (US$2.3 million) (2022: RMB 14.9 million) were capitalized as development costs 
and
 RMB 2.2 million (US$0.3 million) (2022: RMB 2.6 million) were capitalized as capitalized contract cost.
Impairment loss of RMB 8.0 million (US$1.1 million) (2022: RMB 17.3 million; 2021: RMB 7.2 million) and RMB 36.7 million (US$ 5.2 million) (2022: Nil; 2021: Nil) were charged to the consolidated statement of profit or loss under “Cost of sales” and “Other operating expenses” respectively, for the Group’s plant and equipment within the Yuchai segment. The impairment loss was due to assets that were not in use.
 
F-47

Table of Contents
China Yuchai International Limited
Notes to the Consolidated Financial Statements
 
11.
Investment property
 
    
31.12.2022
    
31.12.2023
    
31.12.2023
 
    
RMB’000
    
RMB’000
    
US$’000
 
Cost
        
At January 1
     31,810        32,389        4,560  
Translation difference
     579        1,258        177  
  
 
 
    
 
 
    
 
 
 
At December 31
     32,389        33,647        4,737  
  
 
 
    
 
 
    
 
 
 
Accumulated depreciation
        
At January 1
     26,724        27,633        3,890  
Charge for the year
     348        355        50  
Translation difference
     561        1,556        220  
  
 
 
    
 
 
    
 
 
 
At December 31
     27,633        29,544        4,160  
  
 
 
    
 
 
    
 
 
 
Net carrying amount
     4,756        4,103        577  
  
 
 
    
 
 
    
 
 
 
Fair value
     11,686        11,453        1,612  
  
 
 
    
 
 
    
 
 
 
Consolidated statements of profit or loss:
        
Rental income from an investment property
 
 
 
 
 
 
 
 
 
 
 
 
- Minimum lease payments
     176        154        22  
Direct operating expenses (including repairs and maintenance) arising from the rental generating property
     (118      (720      (101
  
 
 
    
 
 
    
 
 
 
The Group has no restrictions on the realizable of its investment property and no contractual obligations to purchase, construct or develop investment property or for repairs, maintenance or enhancement.
Investment property is carried at cost less accumulated depreciation and accumulated impairment losses.
Depreciation
is
calculated
using straight-line method
to allocate the depreciable amounts over the estimated useful life of 30 years.
The fair value is determined by independent professional qualified assessor. The fair value of investment property is determined by the market comparison and cost methods. In valuing the investment property, due consideration is given to factors such as location and size of building, building infrastructure, market knowledge and historical comparable transactions to arrive at their opinion of value.
The following table shows information about fair value measurement of the investment property using significant unobservable inputs (Level 3):
 
    
Valuation techniques
  
Unobservable input
  
Inter-relationship between key
unobservable inputs and fair
value measurement
2023
  
Market comparison and cost method
  
Comparable price:
 
-  RMB 189 to RMB 458
   (US$ 27 to US$ 64) per square foot
  
The estimated fair value increases with higher comparable price
2022
  
Market comparison and cost method
  
Comparable price:
 
-  RMB 182 to RMB 441
   per square foot
  
The estimated fair value increases with higher comparable price
 
F-48

Table of Contents
China Yuchai International Limited
Notes to the Consolidated Financial Statements
 
12.
Intangible assets
 
    
Goodwill
    
Technology
Know-how
    
Development
costs
    
Trademarks
    
Total
 
    
RMB’000
    
RMB’000
    
RMB’000
    
RMB’000
    
RMB’000
 
Cost
              
At January 1, 2022
     218,311        551,526        992,290        169,811        1,931,938  
Addition
     —         —         181,181        —         181,181  
Transfer
     —         121,227        (121,227      —         —   
  
 
 
    
 
 
    
 
 
    
 
 
    
 
 
 
At December 31, 2022 and January 1, 2023
     218,311        672,753        1,052,244        169,811        2,113,119  
Addition
     —         —         186,222        —         186,222  
Transfer
     —         754,407        (754,407      —         —   
  
 
 
    
 
 
    
 
 
    
 
 
    
 
 
 
At December 31, 2023
     218,311        1,427,160        484,059        169,811        2,299,341  
  
 
 
    
 
 
    
 
 
    
 
 
    
 
 
 
Accumulated amortization and impairment
              
At January 1, 2022
     5,675        167,681        —         —         173,356  
Amortization
     —         64,939        —         —         64,939  
  
 
 
    
 
 
    
 
 
    
 
 
    
 
 
 
At December 31, 2022 and January 1, 2023
     5,675        232,620        —         —         238,295  
Amortization
     —         109,913        —         —         109,913  
  
 
 
    
 
 
    
 
 
    
 
 
    
 
 
 
At December 31, 2023
     5,675        342,533        —         —         348,208  
  
 
 
    
 
 
    
 
 
    
 
 
    
 
 
 
Net carrying amount
              
At December 31, 2022
     212,636        440,133        1,052,244        169,811        1,874,824  
  
 
 
    
 
 
    
 
 
    
 
 
    
 
 
 
At December 31, 2023
     212,636        1,084,627        484,059        169,811        1,951,133  
  
 
 
    
 
 
    
 
 
    
 
 
    
 
 
 
US$’000
     29,933        152,687        68,143        23,905        274,668  
  
 
 
    
 
 
    
 
 
    
 
 
    
 
 
 
Goodwill
Goodwill represents the excess of purchase consideration over fair value of net assets of businesses acquired.
Goodwill acquired through business combinations have been allocated to two cash-generating units for impairment testing as follows:
 
   
Yuchai manufacturing business.
 
   
Yulin Hotel. Goodwill allocated to Yulin Hotel was fully impaired in 2008.
Carrying amount of goodwill allocated to the cash-generating unit:
 
    
31.12.2022
    
31.12.2023
    
31.12.2023
 
    
RMB’000
    
RMB’000
    
US$’000
 
Yuchai manufacturing business
     212,636        212,636        29,933  
  
 
 
    
 
 
    
 
 
 
Yuchai manufacturing business
The Group performs its impairment test annually. The recoverable amount was determined based on a value in use calculation using cash flow projectio
ns from financial budgets approved by senior management covering a five-year period. The pre-tax discount rate applied to the cash flow projections was
15.10%
 (2022
:
14.34
%) and cash flows beyond the
five
-year
period are extrapolated using a
1
%
growth rate (2022
:
5
%)
,
a modest long-term growth rate after taking into consideration of industry outlook with management estimation.
 
No
impairment was identified for this unit. 
 
F-49

China Yuchai International Limited
Notes to the Consolidated Financial Statements
 
12.
Intangible assets (cont’d)
Goodwill (cont’d)
 
Key assumptions used for value in use calculations
Key assumptions used in estimation of value in use were as follows:
 
   
Profit from operation
 
   
Discount rate
Profit from operation – Profit from operation is based on management’s estimate with reference to historical performance and future business outlook of Yuchai manufacturing business.
Discount rate – Discount rate reflects management’s estimate of the risks specific to the cash-generating unit and is estimated based on weighted average cost of capital (“WACC”). The WACC takes into account both debt and equity. The cost of equity is derived from the expected return on investment by the Group’s investors. The cost of debt is based on the interest-bearing borrowings the cash-generating unit is obliged to service. This rate is weighted according to the optimal debt/equity structure arrived on the basis of the capitalization structure of the peer group.
Sensitivity to changes in assumptions
The implications of the key assumptions for the recoverable amount are discussed below:
Profit from operation – A decreased demand can lead to a decline in profit from operation. A decrease in demand by
12.85
% (2022: 26.64%) would result in impairment.
Discount rate – A rise in
pre-tax
discount rate to
20.94
% (2022: 17.92%) would result in impairment.
With regard to the assessment of value in use of the Yuchai manufacturing business, management believes that no reasonably possible change in any of the above key assumptions would cause the recoverable amount to materially fall below the carrying value of the unit.
Technology
know-how
The Group has an intangible asset representing technology development costs relating to the production of 4Y20 engines. As of December 2023, the carrying amount of the asset is RMB
 5.0 million (US$ 0.7
million),
 
net of the accumulated impairment loss that was brought forward from prior years amounting to
RMB 126.7 million.
In late 2018, the Group had commenced the production of 4Y20 engines. In 2021, 2022 and 2023, management believed that there was no indicator for further impairment. Also, having considered that there was no significant change of the market demand and economic environment which will have a favorable effect to the recoverable amount of the intangible asset, management had concluded that no reversal of impairment was necessary in 2021, 2022 and 2023.
In 2023, the development of certain engine platform relating to National VI
and Tier 4 
engines were completed, and the related development costs amounting to RMB 754.4 million (US$ 106.2 million) (2022: RMB 121.2 million) were transferred from development costs to technology
know-how,
and amortization were charged accordingly based on the Group’s policy.
 
F-50

China Yuchai International Limited
Notes to the Consolidated Financial Statements
 
12.
Intangible assets (cont’d)
 
Development costs
During 2022 and 2023, the Group has capitalized development costs of RMB 181.2 million and RMB 186.2 million (US$ 26.2 million), respectively, mainly for new engines that comply with National VI and Tier 4 emission standards. As of December 31, 2023, the total capitalized development costs are RMB 484.1 million (US$ 68.1 million) (2022: RMB 1,052.2
m
illion). These development costs relate to
on-going
development efforts and, accordingly, have not yet been available for use, and therefore no amortization charges were recorded.
In 2022 and 2023, the Group performs an impairment test on the development costs that are not available for use. No impairment has been identified. The recoverable amount was determined based on its value in use using the discounted cash flow approach. Cash flows were projected based on historical growth, past experience and management best estimation of future business outlook. In 2023, the Group used 6-10 years (2022: 7 years) forecast and were based on the updated financial budgets approved by the senior management with no terminal value.
Key assumptions used in estimation of value in use were as follows:
 
 
Profit from operation – Profit from operation is based on management’s estimate with reference to historical revenue generated, growth rate and estimation of future business outlook. In 2023, the Group estimated the revenue growth rate is the range of 
10
% to
25
% year-on-year from 2024 to 2029 in view of the implementation of new emission standard for powertrain solutions for on- and off- road engine business. Management expected an accelerated growth for new energy products due to the government’s emphasis on new energy and low carbon emission commitment in domestic and international market.
In 2022, the Group estimated the revenue growth rate is the range of 15% to 20%
year-on-year
from 2023 to 2027 in view of the implementation of new emission standard and management expect an accelerated growth for new energy products due to the government’s emphasis on new energy. Management assumes the revenue for the year 2028 and 2029 remain the same level as 2027.
 
   
Discount rate – Discount rate reflects management’s estimate of the risks specific to the cash-generating unit and is estimated based on weighted average cost of capital (“WACC”). The WACC takes into account both debt and equity. The cost of equity is derived from the expected return on investment by the Group’s investors. The cost of debt is based on the interest-bearing borrowings the cash-generating unit is obliged to service. This rate is weighted according to the optimal debt/equity structure arrived on the basis of the capitalization structure of the peer group. The Group has applied a
pre-tax
discount rate of
15.10
% (2022: 14.34%).
Sensitivity to changes in assumptions
The implications of the key assumptions for the recoverable amount are discussed below:
Profit from operation – A decreased demand can lead to a decline in profit from operation. A decrease in demand by
6.56
% (2022: 4.88%) would result in impairment.
Discount rate – A rise in
pre-tax
discount rate to
15.99
% (2022: 19.17%) would result in impairment.
With regard to the assessment of value in use, management believes that no reasonably possible change in any of the above key assumptions would cause the recoverable amount to materially fall below the carrying value.
Trademarks
In 2019, Yuchai entered into a trademark license agreement with GY under which Yuchai was granted the exclusive and perpetual use of the trademarks listed in the trademark license agreement for a
one-time
usage fee of RMB 169.8 million.
Management has assessed and concluded that the right granted by the trademark license, according to the terms and conditions of the trademark license agreement, is indefinite.
In 2022 and 2023, the Group performed an annual impairment review by taking Yuchai as a cash–generating unit. Using the same cash flow projection and assumptions for goodwill impairment test disclosed above, management concluded that no impairment charge is to be recognized in 2022 and 2023.
 
F-51

Table of Contents
China Yuchai International Limited
Notes to the Consolidated Financial Statements
 
13.
Inventories
 
           
31.12.2022
    
31.12.2023
    
31.12.2023
 
           
RMB’000
    
RMB’000
    
US$’000
 
Raw materials
 and consumables
        2,339,933        2,201,886        309,968  
Work in progress
        24,312        19,423        2,734  
Finished goods
        2,573,510        2,427,718        341,759  
     
 
 
    
 
 
    
 
 
 
Total inventories at the lower of cost and net realizable value
        4,937,755        4,649,027        654,461  
     
 
 
    
 
 
    
 
 
 
 
    
31.12.2021
    
31.12.2022
    
31.12.2023
    
31.12.2023
 
    
RMB’000
    
RMB’000
    
RMB’000
    
US$’000
 
Inventories recognized as an expense in cost of sales
     16,457,476        11,991,899        13,444,277        1,892,601  
Inclusive of the following charge/(credit):
           
- Inventories written down
     32,813        86,650        77,466        10,905  
- Reversal of write-down of inventories
     (41,823      (31,765      (27,447      (3,864
- Inventories written off
     10,085                       
  
 
 
    
 
 
    
 
 
    
 
 
 
The reversal of write-down of inventory was made when the related inventories were sold above their carrying value
 or consumed for production.
 
 
14.
Other current assets
 
           
31.12.2022
    
31.12.2023
    
31.12.2023
 
           
RMB’000
    
RMB’000
    
US$’000
 
Development properties
            16,710        16,733        2,355  
     
 
 
    
 
 
    
 
 
 
 
F-52

Table of Contents
China Yuchai International Limited
Notes to the Consolidated Financial Statements
 
15.
Trade and other receivables
 
    
31.12.2022
   
31.12.2023
   
31.12.2023
 
    
RMB’000
   
RMB’000
   
US$’000
 
Trade receivables, gross
     1,549,462       1,148,682       161,704  
Less: Allowance for expected credit losses
     (33,247     (54,894     (7,728
  
 
 
   
 
 
   
 
 
 
Net trade receivables (Note 6.2)
     1,516,215       1,093,788       153,976  
Bills receivable
(i)
     4,970,880       6,318,789       889,519  
  
 
 
   
 
 
   
 
 
 
Total (Note 32, Note 35)
     6,487,095       7,412,577       1,043,495  
  
 
 
   
 
 
   
 
 
 
Amounts receivable:
      
- associates and joint ventures (trade)
     125,489       187,944       26,458  
- associates and joint ventures
(non-trade)
     11,230       10,212       1,438  
- related parties (trade)
     180,374       212,706       29,943  
- related parties
(non-trade)
     3,476    
 
4,016
 
    565  
Bills receivable in transit
     8,172       49,696       6,996  
Grant receivables
     62,000       62,000       8,728  
Estimated sales consideration on disposal of a subsidiary due from the acquirer
           236,734       33,326  
Others
     49,763       68,052       9,580  
Less: Impairment losses – other receivables
     (5,754     (7,710     (1,085
  
 
 
   
 
 
   
 
 
 
Other receivables carried at amortized cost (Note 35)
     434,750       823,650       115,949  
Tax recoverable
     290,596       108,844       15,322  
Advances paid to suppliers
     81,861       77,527       10,914  
Right of return assets
     17,045       36,026       5,072  
  
 
 
   
 
 
   
 
 
 
Net other receivables
     824,252       1,046,047       147,257  
  
 
 
   
 
 
   
 
 
 
Total trade and other receivables
     7,311,347       8,458,624       1,190,752  
  
 
 
   
 
 
   
 
 
 
Note:
 
 
(i)
 
As of December 31, 2023, bills receivable includes
bi
lls received from joint ventures and related parties amounted to RMB 5.3 million (US$ 0.7 million) (2022: RMB 0.1 million) and RMB 987.9 million (US$ 139.1 million) (2022: RMB 763.4 million) respectively.
As of December 31, 202
3
, bills receivable amounted to RMB 12.5 million (US$ 1.8 million) (2022: RMB 12.6
million) was pledged to secure bank facilities (Note 26). 
Trade receivables are
non-interest
bearing and are generally on 60 - 90 days’ term. They are recognized at their original invoice amounts, net of sales rebates in the financial year.
Non-trade
balance
due
 
from associates, joint ventures and other related parties are unsecured, interest-free, and repayable on demand.
 
F-53

China Yuchai International Limited
Notes to the Consolidated Financial Statements
 
15.
Trade and other receivables (cont’d)
 
Movement in the allowance for expected credit losses of trade and other receivables is as follows:
 
    
31.12.2022
RMB’000
    
31.12.2023
RMB’000
    
31.12.2023
US$’000
 
At January 1
     39,441        39,001        5,490  
(Credit)/charge to consolidated statement of profit or loss (under “Selling, general and administrative expenses”)
     (459      23,858        3,359  
Written off
     (5      (264      (37
Translation difference
     24        9        1  
  
 
 
    
 
 
    
 
 
 
At December 31
     39,001        62,604        8,813  
  
 
 
    
 
 
    
 
 
 
As of December 31, 2022 and 2023, outstanding bills receivable discounted with banks for which the Group retained a recourse obligation totaled RMB 936.9 million and RMB 1,659.4 million (US$ 233.6 million) respectively. All bills receivable discounted have contractual maturities within 12 months at time of discounting.
As of December 31, 2022 and 2023, outstanding bills receivable endorsed to suppliers with recourse obligation were RMB 1,032.1 million and RMB 1,629.8 million (US$ 229.4 million) respectively.
For terms and conditions relating to related parties, refer to Note 29.
 
16.
Cash and bank balances
 
    
31.12.2022
RMB’000
    
31.12.2023
RMB’000
    
31.12.2023
US$’000
 
Non-current
        
Long-term bank deposits
     20,000                
  
 
 
    
 
 
    
 
 
 
Current
        
Cash and cash equivalents
     4,451,489        5,544,376        780,502  
Short-term bank deposits
(i)
     351,567        467,096        65,755  
Restricted cash
     27,687        27,999        3,942  
  
 
 
    
 
 
    
 
 
 
     4,830,743        6,039,471        850,199  
  
 
 
    
 
 
    
 
 
 
Cash and bank balances
     4,850,743        6,039,471        850,199  
  
 
 
    
 
 
    
 
 
 
Note:
 
 
(i)
Short-term bank deposits relate to bank deposits with initial maturities of more than three months and subject to more than insignificant risk of changes in value upon withdrawal before maturity. The interest rate of these bank deposits as of December 31, 2023 for the Group ranged from 2.8% to 5.8% (2022: 0.8% to 4.4%). These short-term bank deposits are not considered as cash equivalents.
 
F-54

Table of Contents
China Yuchai International Limited
Notes to the Consolidated Financial Statements
 
16.
Cash and bank balances (cont’d)
 
Cash at banks earns interest at floating rates based on daily bank deposit rates. Short-term deposits are made for varying periods, depending on the immediate cash requirements of the Group, and earn interests at the respective short-term deposit rates. The interest rate of the bank deposits (excluding long-term and short-term bank deposits) as of December 31, 2023 for the Group ranged from 2.5% to 5.7% (2022: 1.3% to 5.2%).
As at December 31, 2023, there is fixed deposits of RMB 51.2 million (US$ 7.2 million) held with a related party (2022: RMB 36.6 million).
As of December 31, 2023, the Group’s restricted cash of RMB 28.0 million (US$ 3.9 million) (2022: RMB 27.7 million) was used as collateral by the banks for the issuance of bills to suppliers.
As of December 31, 2022 and 2023, the Group had RMB 518.0 million and RMB 534.5 million (US$ 75.2 million) respectively, of undrawn borrowing facilities in respect of which all conditions precedent had been met.
For the purpose of the statement of cash flows, cash and cash equivalents comprise the following at December 31:
 
    
31.12.2022
    
31.12.2023
    
31.12.2023
 
    
RMB’000
    
RMB’000
    
US$’000
 
Cash at banks and on hand
     3,730,372        4,963,232        698,692  
Short-term bank deposits
(i)
     721,117        581,144        81,810  
  
 
 
    
 
 
    
 
 
 
Cash and cash equivalents
     4,451,489        5,544,376        780,502  
  
 
 
    
 
 
    
 
 
 
Note:
 
 
(i)
This relates to other short-term, highly liquid investments with original maturities of three months or less that are readily convertible to known amounts of cash and which are subject to an insignificant risk of changes in value.
 
17.
Leases
 
Group as a lessee
The Group has lease contracts for land, motor vehicles, office space and staff accommodations used in its operations. These leases are generally with lease term of between 1 and 12 years. The Group’s obligations under its leases are secured by the lessor’s title to the leased assets.
The Group also has certain leases of office space and staff accommodations with lease terms of 12 months or less. The Group has applied the “short-term leases” recognition exemptions for these leases
.
 
F-55

Table of Contents
China Yuchai International Limited
Notes to the Consolidated Financial Statements
 
17.
Leases (cont’d)
 
Group as a lessee (cont’d)
 
Set out below are the carrying amounts of
right-of-use
assets recognized and the movements during the year.
 
    
Leasehold
land
RMB’000
    
Building and
office space
RMB’000
    
Office
furniture,
fittings and
equipment
RMB’000
    
Motor
vehicles
RMB’000
    
Total
RMB’000
    
Total
US$’000
 
At January 1, 2022
     304,645        40,118        51               344,814        48,541  
Addition
            49,421               314        49,735        7,001  
Depreciation expenses
     (12,324      (30,772      (14      (19      (43,129      (6,071
Disposal
     (3,256                           (3,256      (458
Termination
            (6,187                    (6,187      (871
Translation difference
            159        5               164        22  
  
 
 
    
 
 
    
 
 
    
 
 
    
 
 
    
 
 
 
At December 31, 2022 and January 1, 2023
     289,065        52,739        42        295        342,141        48,164  
Addition
            31,082               1,002        32,084        4,517  
Depreciation expenses
     (12,282      (33,671      (7      (111      (46,071      (6,486
Disposal of subsidiary
     (22,782                           (22,782      (3,207
Disposal
     (5,564                           (5,564      (783
Termination
            (1,382                    (1,382      (195
Translation difference
            18        1               19        3  
  
 
 
    
 
 
    
 
 
    
 
 
    
 
 
    
 
 
 
At December 31, 2023
     248,437        48,786        36        1,186        298,445        42,013  
  
 
 
    
 
 
    
 
 
    
 
 
    
 
 
    
 
 
 
Set out below are the carrying amounts of lease liabilities and the movements during the year:
 
    
2022
RMB’000
    
2023
RMB’000
    
2023
US$’000
 
At January 1
     40,531        59,641        8,396  
Additions
     49,735        32,084        4,517  
Accretion of interest (Note 7.3)
     1,547        1,969        277  
Payments
     (26,144      (43,073      (6,063
Termination
     (6,187      (1,382      (195
Translation difference
     159        42        6  
  
 
 
    
 
 
    
 
 
 
At December 31
     59,641        49,281        6,938  
  
 
 
    
 
 
    
 
 
 
Current (Note 25)
     31,433        33,272        4,684  
Non-current
(Note 25)
     28,208        16,009        2,254  
  
 
 
    
 
 
    
 
 
 
Total
     59,641        49,281        6,938  
  
 
 
    
 
 
    
 
 
 
 
F-56

China Yuchai International Limited
Notes to the Consolidated Financial Statements
 
17.
Leases (cont’d)
 
Group as a lessee (cont’d)
 
The following are the amounts recognized in profit of loss:

 
  
2022
 
  
2023
 
  
2023
 
 
  
RMB’000
 
  
RMB’000
 
  
US$’000
 
Depreciation charge for
right-of-use
assets
     43,129        46,071        6,486  
Interest expenses on lease liabilities (Note 7.3)
     1,547        1,969        277  
Expenses relating to short-term leases (included in selling, general and administrative
expenses and research and development expenses)
     25,022        18,275        2,573  
  
 
 
    
 
 
    
 
 
 
Total amount recognized in profit or loss
     69,698        66,315        9,336  
  
 
 
    
 
 
    
 
 
 
In 2023, the Group had total cash outflows for leases of RMB 61.3 million (US$ 8.6 million) (2022: RMB 51.2 million). The Group also had
non-cash
additions to
right-of-use
assets and lease liabilities of RMB 32.1 million (US$ 4.5 million) in 2023 (2022: RMB 49.7 million). The future cash outflows relating to leases that have not yet commenced are disclosed in Note 30.
Group as a lessor
The Group has entered into operating leases on some of its assets, including surplus offices and warehouses. These leases have terms between 1 to 20 years. Rental income recognized by the Group during the year is RMB 25.8 million (US$ 3.6 million) (2022: RMB 18.1 million).
Future minimum rental receivables under
non-cancellable
operating leases as of 31 December are as follows:
 
    
31.12.2022
    
31.12.2023
    
31.12.2023
 
    
RMB’000
    
RMB’000
    
US$’000
 
Within 1 year
        
- related parties
     17        2,012        283  
- joint venture
     1,587        3,329        469  
- third parties
     8,136        7,898        1,112  
After 1 year but within 5 years
        
- related parties
     17        7,988        1,125  
- joint venture
     6,292        11,697        1,647  
- third parties
     19,364        22,235        3,130  
More than 5 years
        
- joint venture
     9,690        7,504        1,056  
- third parties
     26,566        34,523        4,860  
  
 
 
    
 
 
    
 
 
 
     71,669        97,186        13,682  
  
 
 
    
 
 
    
 
 
 
 
F-57

Table of Contents
China Yuchai International Limited
Notes to the Consolidated Financial Statements
 
18.
Issued capital

 
  
 
 
  
31.12.2022
 
  
31.12.2023
 
 
  
 
 
  
thousands
 
  
thousands
 
Issued capital
        
Authorized shares
        
Ordinary share of par value US$ 0.10 each
        100,000        100,000  
     
 
 
    
 
 
 
           
Number of
shares
    
RMB’000
 
Ordinary shares issued and fully paid
        
At January 1, 2022, December 31, 2022 and December 31, 2023
        40,858,290        2,081,138  
     
 
 
    
 
 
 
US$’000
           292,969  
        
 
 
 
    
31.12.2022
    
31.12.2023
    
31.12.2023
 
    
RMB’000
    
RMB’000
    
US$’000
 
Special share issued and fully paid
        
One special share issued and fully paid at US$ 0.10 per share
     *        *        *  
  
 
 
    
 
 
    
 
 
 

  *
Less than RMB 1 (US$ 1)
The holders of ordinary shares are entitled to such dividends as the Board of Directors of the Company may declare from time to time. All ordinary shares are entitled to one vote on a show of hands and carry one vote per share on a poll.
The holder of special share is entitled to elect a majority of directors of the Company. In addition, no shareholders’ resolution may be passed without the affirmative vote of the special share, including any resolution to amend the Memorandum of Association or
Bye-laws
of the Company. The special share is not transferable except to Hong Leong Asia Ltd. (“HLA”), Hong Leong (China) Limited (“HLC”) or any of its affiliates. The
Bye-Laws
of the Company provides that the special share shall cease to carry any rights in the event that HLA and its affiliates cease to own, directly or indirectly, at least 7,290,000 ordinary shares in the capital of the Company.
 
19.
Dividends declared and paid
 
    
31.12.2022
    
31.12.2023
    
31.12.2023
 
    
RMB’000
    
RMB’000
    
US$’000
 
Declared and paid during the year
        
Dividends on ordinary shares:
        
Final dividend paid in 2023: US$ 0.28 per share (2022: US$ 0.40 per share)
     109,684        80,238        11,295  
  
 
 
    
 
 
    
 
 
 
Dividend paid in cash
     109,684        80,238        11,295  
  
 
 
    
 
 
    
 
 
 
 
F-58

Table of Contents
China Yuchai International Limited
Notes to the Consolidated Financial Statements
 
20.
Reserves
 
    
31.12.2022
    
31.12.2023
    
31.12.2023
 
    
RMB’000
    
RMB’000
    
US$’000
 
Statutory reserve
        
Statutory general reserve
(i)
        
At January 1
     283,531        310,029        43,644  
Transfer from retained earnings
     26,498        45,989        6,474  
  
 
 
    
 
 
    
 
 
 
At December 31
     310,029        356,018        50,118  
  
 
 
    
 
 
    
 
 
 
General surplus reserve
(ii)
        
At January 1 and December 31
     25,706        25,706        3,619  
  
 
 
    
 
 
    
 
 
 
Total
     335,735        381,724        53,737  
  
 
 
    
 
 
    
 
 
 
Capital reserves
 
(iii)
        
At January 1
     30,704        (4,196      (591
Issuance of put option to
non-controlling
interest of subsidiary
     (34,900      (14,040      (1,976
  
 
 
    
 
 
    
 
 
 
At December 31
     (4,196      (18,236      (2,567
  
 
 
    
 
 
    
 
 
 
Note:
 
 
(i)
In accordance with the relevant regulations in the PRC, a 10% appropriation to the statutory general reserve based on the net income reported in the PRC financial statements is required until the balance reaches 50% of the authorized share capital of Yuchai and its subsidiaries. Statutory general reserve can be used to make good previous years’ losses, if any, and may be converted into share capital by the issue of new shares to shareholders in proportion to their existing shareholdings, or by increasing the par value of the shares currently held by them, provided that the reserve balance after such issue is not less than 25% of the authorized share capital.
 
 
(ii)
 
General surplus reserve is appropriated in accordance with Yuchai’s Articles and resolution of the board of directors. General surplus reserve may be used to offset accumulated losses or increase the registered capital.
 
 
(iii)
Capital reserves consist of reserve resulted from (i) a capital transaction in 2015 and (ii) the put option granted to the
non-controlling
interests of Yuchai’s subsidiary in 2022 and 2023. Further details are given in Note 28.
 
    
31.12.2022
    
31.12.2023
    
31.12.2023
 
    
RMB’000
    
RMB’000
    
US$’000
 
Other components of equity
        
Foreign currency translation reserve
(i)
     (44,699      (27,971      (3,937
Performance shares reserve
(ii)
     19,758        19,758        2,781  
Premium paid for acquisition of
non-controlling
interests
     (9,463      (7,986      (1,124
Fair value reserve of financial assets at FVOCI
(iii)
     (30,591      (22,454      (3,161
  
 
 
    
 
 
    
 
 
 
Total
     (64,995      (38,653      (5,441
  
 
 
    
 
 
    
 
 
 
Note:
 
 
(i)
 
Foreign currency translation reserve represents exchange differences arising from the translation of the financial statements of foreign operations whose functional currencies are different from that of the Group’s presentation currency.
 
 
(ii)
 
Performance shares reserve comprises the cumulative value of employee services received in return for share-based compensation. The amount in the reserve is retained when the option is expired.
 
 
(iii)
 
Fair value reserve of financial assets at FVOCI relates to the subsequent measurement of the Group’s bills receivable at fair value through OCI.
 
F-59

Table of Contents
China Yuchai International Limited
Notes to the Consolidated Financial Statements
 
21.
Share-based payment
The Company’s Equity Incentive Plan (“Equity Plan”) was approved by the shareholders at the Annual General Meeting of the Company held on July 4, 2014 for duration of 10 years (from July 29, 2014 to July 28, 2024).
All options granted under the Equity Plan are subject to a vesting schedule as follows:
 
  (1)
one year after the date of grant for up to 33% of the shares over which the options are exercisable;
 
  (2)
two years after the date of grant for up to 66% (including (1) above) of the shares over which the options are exercisable; and
 
  (3)
three years after the date of grant for up to 100% (including (1) and (2) above) of the shares over which the options are exercisable.
In
2021, 2022 and
 
2023, there was no expense arising from equity-settled share-based payment transactions.
Movements during the year
The following table illustrates the number and weighted average exercise prices (“WAEP”) of, and movements in share options during the year:
 
    
Number of
share options
    
WAEP
    
Number of
share options
    
WAEP
 
    
2022
    
2022
    
2023
    
2023
 
Outstanding at January 1 and December 31
     270,000      US$  21.11        270,000      US$  21.11  
  
 
 
       
 
 
    
Exercisable at December 31
     270,000      US$ 21.11        270,000      US$ 21.11  
  
 
 
       
 
 
    
The fair value of services received in return for share options granted are measured by reference to the fair value of share options granted. The estimate of the fair value of the services received is measured based on the Black-Scholes model. The expected life used in the model has been adjusted, based on management’s best estimate, for the effects of
non-transferability,
exercise restrictions and behavioral considerations.
Fair value of share options and assumptions
 
Date of grant of options
  
On July 29,
2014
Fair value at measurement date (US$)
   5.70 – 6.74
  
 
Share price (US$)
   21.11
Exercise price (US$)
   21.11
Expected volatility (%)
   47.4
Expected option life (years)
   3.55.5
Expected dividends (%)
   5.81
Risk-free interest rate (%)
   1.42.0
  
 
The exercise price for options outstanding as of December 31, 2023 was US$21.11 dollar (2022: US$21.11 dollar).
The weighted average remaining contractual life for the share options outstanding as of December 31, 2023 was 0.6 (2022: 1.6) years.
The expected volatility reflects the assumption that the historical volatility over a period similar to the life of the options is indicative of future trends, which may not necessarily be the actual outcome.
There are no market conditions associated with the share options granted. Service conditions and
non-market
performance conditions are not taken into account in the measurement of the fair value of the service to be received at the grant date.
 
F-60

Table of Contents
China Yuchai International Limited
Notes to the Consolidated Financial Statements
 
22.
Trade and other payables
 
    
31.12.2022
    
31.12.2023
    
31.12.2023
 
    
RMB’000
    
RMB’000
    
US$’000
 
Current
        
Trade payables
     4,199,072        3,999,224        562,986  
Bills payables
(i)
     2,356,574        3,248,066        457,242  
Other payables
     319,723        402,516        56,664  
Accrued expenses
     159,735        226,745        31,920  
Accrued staff costs
     422,045        499,230        70,278  
Refund liabilities
     222,342        324,161        45,633  
Dividend payable
     30,205        30,899        4,350  
Amount due to:
        
- joint ventures (trade)
     67,556        83,590        11,767  
- joint ventures
(non-trade)
     22                
- related parties (trade)
     296,219        303,393        42,710  
- related parties
(non-trade)
     7,289        36,083        5,079  
  
 
 
    
 
 
    
 
 
 
Financial liabilities carried at amortized cost (Note 32, Note 35)
     8,080,782        9,153,907        1,288,629  
Deferred grants (Note 27)
     13,404        8,064        1,135  
Advance from customers
     254        248        35  
Other tax payable
     44,968        65,105        9,165  
  
 
 
    
 
 
    
 
 
 
Total trade and other payables (current)
     8,139,408        9,227,324        1,298,964  
  
 
 
    
 
 
    
 
 
 
 
 
(i)
 
As of December 31, 202
3
, the bills payables include bills payable to joint ventures and other related parties amounted to RMB 4.0 million (US$ 0.6 million) (2022: RMB 36.3 million) and RMB 435.3 million (US$ 61.3 million) (2022: RMB 192.6 million) respectively.
 
 
(ii)
 
Terms and conditions of the above financial liabilities:
 
   
Trade and other payables are
non-interest
bearing and are normally settled on agreed credit terms ranging from 60 to 90 day terms.
 
 
 
The non-trade balances due to joint ventures and related parties are unsecured, interest-free and repayable on demand.
 
    
31.12.2022
    
31.12.2023
    
31.12.2023
 
    
RMB’000
    
RMB’000
    
US$’000
 
Non-current
        
Other payables 
(i)
(Note 32, Note 35)
     189,366        181,155        25,502  
  
 
 
    
 
 
    
 
 
 
 
 
(i)
This relates to accrual for bonus, which is
non-interest
bearing and not expected to be settled within next 12 months.
 
F-61

Table of Contents
China Yuchai International Limited
Notes to the Consolidated Financial Statements
 
23.
Provisions
 
    
Provision for
warranty
    
Provision for
onerous
contract
    
Total
    
Total
 
    
RMB’000
    
RMB’000
    
RMB’000
    
US$’000
 
At January 1, 2022
     248,199        4,829        253,028        35,620  
Provision made
     317,076               317,076        44,636  
Provision utilized
     (345,161             (345,161      (48,590
Provision reversed
            (4,829      (4,829      (680
  
 
 
    
 
 
    
 
 
    
 
 
 
At December 31, 2022 and January 1, 2023
     220,114               220,114        30,986  
Provision made
     414,021               414,021        58,283  
Provision utilized
     (375,910             (375,910      (52,918
Disposal of
a
subsidiary
     (2,145             (2,145      (302
  
 
 
    
 
 
    
 
 
    
 
 
 
At December 31, 2023
     256,080               256,080        36,049  
  
 
 
    
 
 
    
 
 
    
 
 
 
 
24.
Contract liabilities
 
    
31.12.2022
    
31.12.2023
    
31.12.2023
 
    
RMB’000
    
RMB’000
    
US$’000
 
Unfulfilled service-type maintenance services
     195,245        155,192        21,847  
Advance from customer
     499,831        536,235        75,487  
  
 
 
    
 
 
    
 
 
 
Total
     695,076        691,427        97,334  
  
 
 
    
 
 
    
 
 
 
Current
     617,737        639,213        89,984  
Non-current
     77,339        52,214        7,350  
  
 
 
    
 
 
    
 
 
 
Total contract liabilities (Note 6.2)
     695,076        691,427        97,334  
  
 
 
    
 
 
    
 
 
 
 
25.
Lease liabilities
 
 
  
Interest rate
 
  
Maturity
 
  
31.12.2022
 
  
31.12.2023
 
  
31.12.2023
 
 
  
%
 
  
 
 
  
RMB’000
 
  
RMB’000
 
  
US$’000
 
Current (Note 17)
    
1.3
 
- 6.7
       2024        31,433        33,272        4,684  
        
 
 
    
 
 
    
 
 
 
Non-
current (Note 17)
     1.3
 
- 6.7
      
2025-2034
       28,208        16,009        2,254  
        
 
 
    
 
 
    
 
 
 
 
F-62

Table of Contents
China Yuchai International Limited
Notes to the Consolidated Financial Statements
 
26.
Loans and borrowings
 
 
  
Weighted
average
interest rate
 
  
Maturity
 
  
31.12.2022
 
 
  
%
 
  
 
 
  
RMB’000
 
Current
  
  
  
Renminbi denominated loans
     0.9 – 3.7        2023        2,141,432  
        
 
 
 
Non-current
        
Renminbi denominated loans
     3.0        2025        200,000  
        
 
 
 
 
    
Weighted
average
interest rate
    
Maturity
    
31.12.2023
    
31.12.2023
 
    
%
           
RMB’000
    
US$’000
 
Current
           
Renminbi denominated loans
     1.2 – 2.1        2024        1,850,294        260,473  
        
 
 
    
 
 
 
Non-current
           
Renminbi denominated loans
     2.8       
2025-2026
       690,000        97,134  
        
 
 
    
 
 
 
 
F-63

Table of Contents
China Yuchai International Limited
Notes to the Consolidated Financial Statements
 
26.
Loans and borrowings (cont’d)
 
S$30.0 million credit facility with DBS Bank Ltd (“DBS”)
On June 25, 2021, the Company entered into an uncommitted revolving credit facility agreement with DBS with an aggregate value of S$ 30.0 million for renewal of the S$30.0 million facility that matured on June 1, 2021. The facility may be used to finance the Group general working capital requirements. Among other things, the terms of the facility required that at all times (i) the Company retains at least 76.4% ownership in Yuchai, (ii) HLA retains ownership of the special share, directly or indirectly retains at least 35% ownership of the Company and that the Company remains a subsidiary of HLA, and (iii) HLGE remains listed on the Main Board of Singapore Exchange. The terms of the facility also included certain financial covenants with respect to the Company’s consolidated tangible net worth (as defined in the agreement) not being less than US$ 400 million, and the ratio of the consolidated total debt (as defined in the agreement) to consolidated tangible net worth not exceeding 1.0 times.
S$30.0 million credit facility with MUFG Bank Ltd, Singapore Branch (“MUFG”)
On August 18, 2023, the Company entered into an uncommitted and unsecured multi-currency short-term loan agreement with MUFG for an aggregate value of S$ 30.0 million for renewal of the S$ 30.0 million facility that matured on March 17, 2020. The facility may be used to finance the Company’s general working capital requirements. Among other things, the terms of the facility required that at all times (i) HLA maintain legal and beneficial ownership of at least 7,290,000 issued and paid-up shares in the Company, and that the Company remains a consolidated subsidiary of HLA, (ii) the Company directly or indirectly retains at least 76.4% ownership in Yuchai, and (iii) HLGE remains listed on the Main Board of Singapore Exchange. The terms of the facility also include certain financial covenants with respect to the Company’s tangible net worth (as defined in the agreement) not being less than US$ 120 million at all times and the ratio of the Company’s total net debt (as defined in the agreement) to tangible net worth not exceeding 2.0 times at all times, as well as negative pledge provisions and customary drawdown requirements.
US$30.0 million credit facility with Sumitomo Mitsui Banking Corporation, Singapore Branch (“SMBC”)
On June 24, 2020, the Company entered into an uncommitted and unsecured multi-currency short-term revolving credit facility agreement with SMBC for an aggregate value of US$ 30.0 million for renewal of the US$ 30.0 million facility that matured on March 18, 2020. This facility may be used by to finance the Company’s general working capital requirements. The terms of the facility require, among other things, that HLA maintain legal and beneficial ownership of at least 7,290,000 issued and paid-up shares in the Company, retains ownership of the special share and that the Company remains a subsidiary of HLA. The terms of the facility also include certain financial covenants with respect to the Company’s consolidated tangible net worth (as defined in the agreement) as of June 30 and December 31 of each year not less than US$ 200 million and the ratio of the Company’s consolidated total net debt (as defined in the agreement) to consolidated tangible net worth as of June 30 and December 31 of each year not exceeding 2.0 times, as well as negative pledge provisions and customary drawdown requirements. On April 12, 2022, the Company enter into a supplement agreement with SMBC to amend the maximum tenor of each drawdown under the facility to 6 months for US$ and 3 months for S$.
 
27.
Deferred grants
 
    
31.12.2022
    
31.12.2023
    
31.12.2023
 
    
RMB’000
    
RMB’000
    
US$’000
 
At January 1
     424,140        489,788        68,949  
Received during the year
     186,993        145,330        20,459  
Grant disbursed to partner of joint project
     (13,243      (16,423      (2,312
Released to consolidated statement of profit or loss
     (108,102      (59,818      (8,421
Reclassification
 to other payables
            (98,919      (13,925
  
 
 
    
 
 
    
 
 
 
At December 31
     489,788        459,958        64,750  
  
 
 
    
 
 
    
 
 
 
Current (Note 22)
     13,404        8,064        1,135  
Non-current
     476,384        451,894        63,615  
  
 
 
    
 
 
    
 
 
 
     489,788        459,958        64,750  
  
 
 
    
 
 
    
 
 
 
The government grant that have been received in PRC was to support and fund Yuchai’s production facilities, research and development activities for product innovations and developments.
 
F-64

Table of Contents
China Yuchai International Limited
Notes to the Consolidated Financial Statements
 
28.
Other financial liability
In November 2022, Yuchai
Xin-Lan
received RMB 50.0 million from an investor for its 9.1% of shareholding in Yuchai
Xin-Lan.
In
February
2023, Yuchai
Xin-Lan
received another RMB 20.0 million
(
US$ 2.8 million
)
from two new investors for its 3.2% of shareholding in Yuchai
Xin-Lan.
At the same time, Yuchai has granted a put option to these investors
(non-controlling
interest of its subsidiary company, Yuchai
Xin-Lan).
These option
s
may be exercised at cost plus agreed interests (based on a fixed interest rate) if certain conditions are not met by end of 2027. Accordingly, the Group recognized a financial liability based on the present value of the amount payable upon exercise of the put. A corresponding capital reserve was recognized (Note 20).
 
29.
Related party disclosures
The ultimate parent
As of December 31, 2023, the controlling shareholder of the Company, HLA, indirectly owned 18,270,965, or 44.7% (2022: 18,270,965, or 44.7%), of the ordinary shares in the capital of the Company, as well as a special share that entitles it to elect a majority of directors of the Company. HLA controls the Company through its wholly-owned subsidiary, HLC, and through HL Technology Systems Pte. Ltd. (“HLT”), a wholly-owned subsidiary of HLC. HLT owns approximately 23.3% (2022: 23.3%) of the ordinary shares in the capital of the Company and is, and has since August 2002 been, the registered holder of the special share. HLA also owns, through another wholly-owned subsidiary, Well Summit Investments Limited, approximately 21.4% (2022: 21.4%) of the ordinary shares in the capital of the Company. HLA is a member of the Hong Leong Investment Holdings Pte. Ltd., or Hong Leong Investment group of companies. Prior to August 2002, the Company was controlled by Diesel Machinery (BVI) Limited, which, until its dissolution, was a holding company controlled by HLC and was the prior owner of the special share. Through HLT’s stock ownership and the rights accorded to the special share under
Bye-Laws
of the Company and various agreements among shareholders, HLA is able to effectively approve and effect most corporate transactions.
In 2023, there were transactions other than dividends paid, between the Group and HLA of RMB 0.5 million (less than US$ 0.1 million) (2022: RMB 0.4 million; 2021: RMB 0.5 million). The transaction relates to consultancy fees charged by HLA.
Entity with significant influence over the Group
As of December 31, 2023, the Yulin City Government through Coomber Investment Ltd. owned 18.2% (2022: 17.2%) of the ordinary shares in the capital of the Company.
 
F-65

China Yuchai International Limited
Notes to the Consolidated Financial Statements
 
29.
Related party disclosures (cont’d)
 
The following provides the significant transactions that have been entered into with related parties for the relevant financial year.
 
    
31.12.2021
    
31.12.2022
    
31.12.2023
    
31.12.2023
 
    
RMB’000
    
RMB’000
    
RMB’000
    
US$’000
 
Sales of engines and parts
           
- associates and joint ventures
     393,440        411,010        924,971        130,212  
- GY
and its affiliates
     3,223,785        2,262,306        2,034,304        286,376  
Purchase of parts, supplies and engines
           
- associates and joint ventures
     2,036,675        1,396,611        1,614,814        227,323  
- GY
and its affiliates
     1,307,137        1,053,607        1,804,457        254,020  
Hospitality, restaurant, consultancy and other service income charged to
           
- a joint venture
     2,152        5,803        18,427        2,594  
- GY
and its affiliates
     6,609        10,398        18,023        2,537  
Service charge charged by
           
- joint ventures
     5,023        128        2,094        295  
Rental income
           
- joint ventures
     4,415        4,634        3,834        540  
- GY
and its affiliates
     275        580        12,227        1,721  
Sales of an intangible asset to a joint venture
                   101,390        14,273  
Property management service expenses
           
- GY
and its affiliates
     21,978        22,128        24,668        3,473  
Selling, general and administrative expenses
           
- a joint venture
     2,530                       
- GY
and its affiliates
     9,315        30,151        34,178        4,811  
- HLA
and
its affiliates
     7,188        8,994        9,194        1,294  
Delivery, storage, distribution and handling expenses
           
- GY and its affiliates
     300,699        201,669        212,566        29,924  
Payment for lease liabilities
           
- GY and its affiliates
     17,215        19,802        19,615        2,761  
Purchases of vehicles and machineries
           
- GY and its affiliates
     3,460        2,513                
  
 
 
    
 
 
    
 
 
    
 
 
 
 
F-66

China Yuchai International Limited
Notes to the Consolidated Financial Statements
 
29.
Related party disclosures (cont’d)

In addition to the above, Yuchai also entered into transactions with other PRC Government owned enterprises. Management considers that these transactions were entered into in the normal course of business and expects that these transactions will continue on normal commercial terms.
The transactions with related parties are made at terms agreed between the parties.
Compensation of key management personnel of the Group


    
31.12.2021
    
31.12.2022
    
31.12.2023
    
31.12.2023
 
    
RMB’000
    
RMB’000
    
RMB’000
    
US$’000
 
Short-term employee benefits
     25,289        25,011       
30,147
      
4,244
 
Contribution to defined contribution plans
     273        208       
305
      
43
 
  
 
 
    
 
 
    
 
 
    
 
 
 
     25,562        25,219       
30,452
      
4,287
 
  
 
 
    
 
 
    
 
 
    
 
 
 
The
non-executive
directors do not receive pension entitlements from the Group.
 
30.
Commitments and contingencies
Operating lease commitments - Group as lessee
The Group has various lease contracts that have not yet commenced as of December 31, 2023. The future lease payments for these
non-cancellable
lease contracts are as follows:
 
    
31.12.2022
    
31.12.2023
    
31.12.2023
 
    
RMB’000
    
RMB’000
    
US$’000
 
Within 1 year
            98        14  
After 1 year but within 5 years
            198        28  
After 5 years
                    
  
 
 
    
 
 
    
 
 
 
            296        42  
  
 
 
    
 
 
    
 
 
 
Capital commitments
As of December 31, 2022 and 2023, the Group had capital expenditure (mainly in respect of property, plant and equipment) contracted for but not paid and not recognized in financial statements amounting to RMB 319.5 million and RMB 175.9 million (US$ 24.8 million) respectively. The Group’s share of joint venture’s capital commitment is disclosed in Note 5.
 
F-67

Table of Contents
China Yuchai International Limited
Notes to the Consolidated Financial Statements
 
31.
Segment information
For management purposes, the Group is organized into business units based on their products and services, and has two reportable operating segments as follows:
 
 
 
Yuchai primarily conducts manufacturing for on- and off-road powertrain solutions and applications which are mainly distributed in the PRC market.

   
HLGE is engaged in hospitality and property development activities conducted mainly in the PRC and Malaysia. HLGE is listed on the Main Board of the Singapore Exchange.
Management monitors the operating results of its business units separately for the purpose of making decisions about resource allocation and performance assessment.
 
Year ended
December 31, 2021
  
Yuchai
    
HLGE
    
Corporate
   
Eliminations/
adjustment
   
Consolidated
financial
statements
 
    
RMB’000
    
RMB’000
    
RMB’000
   
RMB’000
   
RMB’000
 
Revenue
            
Total external revenue (Note 6.1)
     21,254,134        11,796        —        —        21,265,930  
  
 
 
    
 
 
    
 
 
   
 
 
   
 
 
 
Results
            
Interest income
     129,520        1,363        1,200       —        132,083  
Interest expense
     (111,747      (19      (26     —        (111,792
Depreciation and amortization
     (567,465      (5,221      (910     —        (573,596
Share of results of associates and joint venture
     (96,658      763        —        —        (95,895
Income tax expense
     (29,043      (245      —        (14,528 )
(1)
 
    (43,816
Other material non-cash items
                                        
 
Impairment of property, plant and equipment
     (7,227      —         —        —        (7,227
Warranties
     (292,157      —         —        —        (292,157
 
 
 
 
 
 
 
 
 
 
 
 
 
 
 
 
 
 
 
 
 
Segment profit after tax
     443,499        (6,728      (20,321     (8,556     407,894  
Total assets
     23,897,506        368,415        2,146,060       (1,506,672     24,905,309  
Total liabilities
     (13,206,953      (10,322      (13,550     (59,140 )
(2)
    (13,289,965
Other
s
            
Investment in joint ventures
     147,106        3,989        —        —        151,095  
Capital expenditure
     474,562        4,310        19       —        478,891  
  
 
 
    
 
 
    
 
 
   
 
 
   
 
 
 
 
F-68

China Yuchai International Limited
Notes to the Consolidated Financial Statements
 
31.
Segment information (cont’d)
 
Year ended
December 31, 2022
  
Yuchai
   
HLGE
   
Corporate
   
Eliminations/
adjustment
   
Consolidated
financial
statements
 
    
RMB’000
   
RMB’000
   
RMB’000
   
RMB’000
   
RMB’000
 
Revenue
          
Total external revenue (Note 6.1)
     15,997,766       32,870       —        —        16,030,636  
  
 
 
   
 
 
   
 
 
   
 
 
   
 
 
 

Results
        
 

 
 
Interest income
     116,668       2,902       12,309       —        131,879  
Interest expense
     (90,846     (49     (14     —        (90,909
Depreciation and amortization
     (619,000     (4,770     (922     —        (624,692
Share of
results
of associates and joint venture
     (29,554     461       —        —        (29,093
Income tax expense
     (47,555     (39     (9     (11,462 )
(1)
 
    (59,065
Other material non-cash items
                                      
 
Impairment of property, plant and equipment
     (17,278     —        —        —        (17,278
Warranties
     (317,076     —        —        —        (317,076
 
 
 
 
 
 
Segment profit after tax
     354,865       5,152       (18,245     (6,111 )     335,661  
Total assets
     23,020,241       405,871       2,215,652       (1,504,208     24,137,556  
Total liabilities
     (12,220,938     (12,062     (14,256     (55,236 )
(2)
 
    (12,302,492
Other
s
          
Investment in joint ventures
     150,219       4,484       —        —        154,703  
Capital expenditure
     352,737       564       47       —        353,348  
  
 
 
   
 
 
   
 
 
   
 
 
   
 
 
 
 
F-69

China Yuchai International Limited
Notes to the Consolidated Financial Statements
 
31.
Segment information (cont’d)
 
Year ended
December 31, 2023
  
Yuchai
    
HLGE
    
Corporate
    
Eliminations/
adjustment
   
Consolidated
financial
statements
    
Consolidated
financial
statements
 
    
RMB’000
    
RMB’000
    
RMB’000
    
RMB’000
   
RMB’000
    
US$’000
 
Revenue
                
Total external revenue (Note 6.1)
     18,015,280        31,069        —         —        18,046,349        2,540,451  
  
 
 
    
 
 
    
 
 
    
 
 
   
 
 
    
 
 
 
Results
                
Interest income
     108,792        9,545        35,792        —        154,129        21,697  
Interest expense
     (95,483      (42      (62      —        (95,587      (13,456
Depreciation and amortization
     (659,426      (4,934      (705      —        (665,065      (93,624
Gain on disposal of a subsidiary
     113,042        —         —         —        113,042        15,913  
Share of results of associates and joint venture
     62,041        37        —         —        62,078        8,739  
Income tax expense
     (131,021 )      (535      (14,048      (2,892 )
(1)
 
    (148,496      (20,904
Other material non-cash items
                                                  
 
Impairment of property, plant and equipment
     (44,667      —         —         —        (44,667      (6,288
Warranties
     (414,021      —         —         —        (414,021      (58,283
 
 
 
 
 
 
 
 
 
 
 
 
 
 
 
 
 
 
 
 
 
 
 
 
 
Segment profit after tax
     431,697        9,534        (11,420      (6,955 )     422,856        59,527  
Total assets
     24,579,069        423,968        2,258,575        (1,503,994     25,757,618        3,625,995  
Total liabilities
     (13,486,829      (11,307      (22,070      (61,787 )
(2)
 
    (13,581,993      (1,911,987
Other
s
                
Investment in joint ventures
     235,558        1,671        —         —        237,229        33,396  
Capital expenditure
     176,782        2,059        35        —        178,876        25,181  
  
 
 
    
 
 
    
 
 
    
 
 
   
 
 
    
 
 
 
Note:
 
 
(1)
 
This relates mainly to the deferred tax expense relating to withholding tax on dividends from Yuchai.
 
 
(2)
 
This relates mainly to the deferred tax liabilities relating to cumulative withholding tax on dividends that are expected to be declared from income earned after December 31, 2007 by Yuchai.
 
F-70

China Yuchai International Limited
Notes to the Consolidated Financial Statements
 
31.
Segment information (cont’d)
 
Geographic information
The geographic information for revenue from external customers is disclosed in Note 6.1.
Major customer
Revenues from two customers of Yuchai segment amounted to
RMB 2,433.2 million (US$ 342.5 million) (2022: RMB 2,346.9 million; 2021: RMB 5,231.7
million) and RMB 2,034.3
million (US$ 286.4 million) (2022: RMB
2,262.3 million; 2021: RMB 3,223.8 million) respectively. 
Non-current
assets
 
    
31.12.2022
    
31.12.2023
    
31.12.2023
 
    
RMB’000
    
RMB’000
    
US$’000
 
People’s Republic of China
     6,281,907        5,957,205        838,617  
Other countries
     90,520        87,554        12,325  
  
 
 
    
 
 
    
 
 
 
     6,372,427        6,044,759        850,942  
  
 
 
    
 
 
    
 
 
 
Non-current
assets for this purpose consist of property, plant and equipment,
right-of-use
assets, investment in joint ventures and associates, investment property, intangible assets and goodwill.
 
32.
Financial risk management objectives and policies
The Group’s principal financial liabilities comprise loans and borrowings, trade and other payables and other financial liability arising from a put option to a
non-controlling
interest. The main purpose of these financial liabilities is to finance the Group’s operations. The Group has trade and other receivables, and cash and bank deposits that derive directly from its operations.
The Group is exposed to market risk, credit risk and liquidity risk. The Group’s senior management oversees the management of these risks. There has been no change to the Group’s exposure to these financial risks or the manner in which it manages and measures the risks.
Market risk
Market risk is the risk that the fair value or future cash flows of a financial instrument will fluctuate because of changes in market prices. Market risk comprises three types of risk: interest rate risk, currency risk and other price risk, such as equity price risk.
The sensitivity analyses in the following sections relate to the position as of December 31, 2022 and 2023.
The sensitivity analyses have been prepared on the basis that the amount of net debt, the ratio of fixed to floating interest rates of the debt and the proportion of financial instruments in foreign currencies are all constant at December 31, 2023.
The analyses exclude the impact of movements in market variables on provisions and on the
non-financial
assets and liabilities of foreign operations.
 
F-71

China Yuchai International Limited
Notes to the Consolidated Financial Statements
 
32.
Financial risk management objectives and policies (cont’d)
 
Interest rate risk
Interest rate risk is the risk that the fair value or future cash flows of a financial instrument will fluctuate because of changes in market interest rates. The Group’s exposure to the risk of changes in market interest rates relates to the Group’s interest-bearing loans and borrowings from banks. The interest-bearing loans and borrowings of the Group are disclosed in Note 26.
The Group manages its interest rate risk by having a mixture of fixed and variable rates for its loans and borrowings.
Interest rate sensitivity
The sensitivity analyses below have been determined based on the exposure to interest rates for interest-bearing loans and borrowings at the end of the reporting period and the stipulated change taking place at the beginning of the year and held constant throughout the reporting period in the case of instruments that have floating rates. A 50 basis points increase or decrease is used and represents management’s assessment of the possible change in interest rates.
If interest rate had been 50 (2022: 50) basis points higher or lower and all other variables were held constant, the profit before tax for the year ended December 31, 2023 of the Group would increase/decrease by RMB 12.7 million (US$ 1.8 million) (2022: increase/decrease by RMB 11.7 million).
 
Foreign currency exchange rate risk
Foreign currency exchange rate risk is the risk that the fair value or future cash flows of an exposure will fluctuate because of changes in foreign currency exchange rates. The Group’s exposure to this risk relates primarily to the cash and bank balances, purchases and sales that are denominated in currencies other than the respective functional currencies of the entities within the Group. The currencies giving rise to this risk are primarily the Singapore Dollar, US Dollar and Euro.
Foreign currency translation exposure is managed by incurring debt in the operating currency so that where possible operating cash flows can be primarily used to repay obligations in the local currency. This also has the effect of minimizing the exchange differences recorded against income, as the exchange differences on the net investment are recorded directly against equity.
 
F-72

China Yuchai International Limited
Notes to the Consolidated Financial Statements
 
32.
Financial risk management objectives and policies (cont’d)
 
Foreign currency exchange rate risk (cont’d)
 
The Group’s exposures to foreign currency are as follows:
 
    
31.12.2022
 
    
Singapore
Dollar
    
Euro
    
US
Dollar
    
Others
 
    
RMB’000
    
RMB’000
    
RMB’000
    
RMB’000
 
Trade and other receivables
     1,504        7,328        4,484        218  
Cash and bank balances
     166,517        1,282        26,521        15,340  
Financial liabilities
     (202      —         —         —   
Trade and other
receivables
     (5,064      (11,586      (7,258      (2,579
  
 
 
    
 
 
    
 
 
    
 
 
 
Net assets/(liabilities)
     162,755        (2,976      23,747        12,979  
  
 
 
    
 
 
    
 
 
    
 
 
 
 
    
31.12.2023
 
    
Singapore
Dollar
    
Euro
    
US
Dollar
    
Others
 
    
RMB’000
    
RMB’000
    
RMB’000
    
RMB’000
 
Trade and other receivables
     1,700        13,686        7,221        377  
Cash and bank balances
     157,073        5,337        18,162        24,114  
Financial liabilities
     (1,565      —         —         —   
Trade and other payables
     (7,568      (13,689      (20,453      (12,795
  
 
 
    
 
 
    
 
 
    
 
 
 
Net assets/(liabilities)
     149,640        5,334        4,930        11,696  
  
 
 
    
 
 
    
 
 
    
 
 
 
US$’000
     21,065        751        694        1,646  
  
 
 
    
 
 
    
 
 
    
 
 
 
Foreign currency exchange rate risk sensitivity
A 10% strengthening of the following major currencies against the functional currency of each of the Group’s entities at the reporting date would increase/(decrease) profit before tax by the amounts shown below. This analysis assumes that all other variables, in particular interest rates, remain constant.
 
    
Profit before tax
 
    
31.12.2022
    
31.12.2023
    
31.12.2023
 
    
RMB’000
    
RMB’000
    
US$’000
 
Singapore Dollar
     16,276        14,964        2,107  
Euro
     (298      533        75  
US Dollar
     2,375        493        69  
  
 
 
    
 
 
    
 
 
 
 
F-73

China Yuchai International Limited
Notes to the Consolidated Financial Statements
 
32.
Financial risk management objectives and policies (cont’d)
 
Credit risk
Credit risk is the risk that a counterparty will not meet its obligations under a financial instrument or customer contract, leading to a financial loss. The Group is exposed to credit risk from its operating activities (primarily trade receivables) and from its financing activities, including deposits with banks and financial institutions, foreign exchange transactions and other financial instruments.
Trade receivables
Customer credit risk is managed by each business unit subject to the Group’s established policy, procedures and control relating to customer credit risk management. Credit limits are established for all customers based on internal rating criteria.
Management has a credit policy in place and the exposure to credit risk is monitored on an ongoing basis. Credit evaluations are performed for all customers requiring credit.
An impairment analysis is performed at each reporting date using a provision matrix. The provision rates are determined based on days past due for groupings of various customer segments with similar loss patterns (i.e. by profiles of the customers). The calculation reflects the reasonable and supportable information that is available at the reporting date about past events, current conditions and forecasts of future economic conditions. Generally, trade receivables are
written-off
at management’s discretion after assessment and are not subject to enforcement activity. The maximum exposure to credit risk at the reporting date is the carrying value of each class of financial assets disclosed in Note 15. The Group’s share of bills receivables of a joint venture which was used as collateral as security is disclosed in Note 5.
 
F-74

China Yuchai International Limited
Notes to the Consolidated Financial Statements
 
32.
Financial risk management objectives and policies (cont’d)
 
Credit risk (cont’d)
 
Set out below is the information about the credit risk exposure on the Group’s trade receivables using a provision matrix:
 
          
Trade receivables
 
                 
Days past due
 
As of December 31, 2022
  
Total
   
Current
    
0 – 90
days
   
91-180

days
   
181-365

days
   
>365
days
 
    
RMB’000
   
RMB’000
    
RMB’000
   
RMB’000
   
RMB’000
   
RMB’000
 
Expected credit loss rate
     2.1     —         0.2     0.2     0.6     63.1
Estimated total gross carrying amount at default
     1,549,462       1,138,365        216,355       80,132       63,477       51,133  
Expected credit loss
     33,247       —         500       124       372       32,251  
  
 
 
   
 
 
    
 
 
   
 
 
   
 
 
   
 
 
 
 
          
Trade receivables
 
                 
Days past due
 
As of December 31, 2023
  
Total
   
Current
    
0 – 90
days
   
91-180

days
   
181-365

days
   
>365
days
 
    
RMB’000
   
RMB’000
    
RMB’000
   
RMB’000
   
RMB’000
   
RMB’000
 
Expected credit loss rate
     4.8     —         0.1     0.8     2.2     59.7
Estimated total gross carrying amount at default
     1,148,682       521,234        350,376       97,382       93,015       86,675  
Expected credit loss
     54,894       —         294       753       2,067       51,780  
  
 
 
   
 
 
    
 
 
   
 
 
   
 
 
   
 
 
 
At December 31, 2023, the Group had top 5 customers (2022: top 5 customers) that owed the Group more than RMB 597.7 million (US$ 84.1 million) (2022: RMB 993.1 million) and accounted for approximately 40.0% (2022: 53.5%) of trade receivables (including trade amounts due from related
parties
but excluding bills receivables) respectively. These customers are located in the PRC. The maximum exposure to credit risk at the reporting date is the carrying value of each class of financial assets mentioned in Note 15. The Group’s share of bills receivables of a joint venture which was used as collateral as security is disclosed in Note 5.
Cash and fixed deposits are placed with banks and financial institutions which are regulated.
 
F-75

China Yuchai International Limited
Notes to the Consolidated Financial Statements
 
32.
Financial risk management objectives and policies (cont’d)
 
Liquidity risk
The Group monitors its liquidity risk and maintains a level of cash and cash equivalents deemed adequate by management to finance the Group’s operations and to mitigate the effects of fluctuations in cash flows, and having adequate amounts of committed credit facilities.
The table below summarizes the maturity profile of the Group’s financial assets and liabilities, as well as lease liabilities, based on contractual undiscounted payments.
 
    
1 year
or less
    
2 to 5
years
    
After 5
years
    
Total
 
As of December 31, 2022
  
RMB’000
    
RMB’000
    
RMB’000
    
RMB’000
 
Financial assets
           
Trade and bills receivables
     6,487,095        —         —         6,487,095  
Other receivables, excluding tax recoverable
     434,750        —         —         434,750  
Cash and bank balances
     4,830,743        20,000        —         4,850,743  
  
 
 
    
 
 
    
 
 
    
 
 
 
     11,752,588        20,000        —         11,772,588  
  
 
 
    
 
 
    
 
 
    
 
 
 
Financial liabilities
           
Loans and borrowings
     2,158,839        209,400        —         2,368,239  
Trade and other payables (Note 22)
     8,080,782        189,366        —         8,270,148  
Lease liabilities
     33,102        26,928        216        60,246  
Other financial liability
     —         —         58,212        58,212  
  
 
 
    
 
 
    
 
 
    
 
 
 
     10,272,723        425,694        58,428        10,756,845  
  
 
 
    
 
 
    
 
 
    
 
 
 
 
    
1 year
or less
    
2 to 5
years
    
After 5
years
    
Total
    
Total
 
As of December 31, 2023
  
RMB’000
    
RMB’000
    
RMB’000
    
RMB’000
    
US$’000
 
Financial assets
              
Trade and bills receivables
     7,412,577        —         —         7,412,577        1,043,495  
Other receivables, excluding tax recoverable
     823,650        —         —         823,650        115,949  
Cash and bank balances
     6,039,471        —         —         6,039,471        850,199  
  
 
 
    
 
 
    
 
 
    
 
 
    
 
 
 
     14,275,698        —         —         14,275,698        2,009,643  
  
 
 
    
 
 
    
 
 
    
 
 
    
 
 
 
Financial liabilities
              
Loans and borrowings
     1,880,251        710,772        —         2,591,023        364,748  
Trade and other payables (Note 22)
     9,153,907        181,155        —         9,335,062        1,314,131  
Lease liabilities
     32,436        18,016        797        51,249        7,215  
Other financial liability
     —         81,368        —         81,368        11,454  
  
 
 
    
 
 
    
 
 
    
 
 
    
 
 
 
     11,066,594        991,311        797        12,058,702        1,697,548  
  
 
 
    
 
 
    
 
 
    
 
 
    
 
 
 
 
F-76

Table of Contents
China Yuchai International Limited
Notes to the Consolidated Financial Statements
 
33.
Capital management
The Group manages its capital to ensure that entities in the Group will be able to continue as a going concern while maximizing the return to shareholders through the optimization of the debt and equity balance.
The capital structure of the Group consists of net debts and equity attributable to the equity holders of the Company as disclosed in the table below. Management reviews the capital structure on an on-going basis, considering the cost of capital, the tenure and the risks associated with each class of capital. Management makes adjustments to capital structure, in light of changes in economic conditions. To maintain or adjust the capital structure, the Group may adjust the dividend payment to shareholders, return capital to shareholders or issue new shares.
There were no changes in the Group’s approach to capital management.
 
    
31.12.2022
    
31.12.2023
    
31.12.2023
 
    
RMB’000
    
RMB’000
    
US$’000
 
Loans and borrowings (current and
non-current)
     2,341,432        2,540,294        357,607  
Lease liabilities (current and
non-current)
     59,641        49,281        6,938  
Trade and other liabilities (current and non-current)
     8,374,724        9,475,529        1,333,905  
Less: Cash and bank balances
     (4,850,743      (6,039,471      (850,199
  
 
 
    
 
 
    
 
 
 
Net debts
     5,925,054        6,025,633        848,251  
Equity attributable to equity holders of the Company
     9,008,946        9,226,528        1,298,853  
  
 
 
    
 
 
    
 
 
 
Total capital and net debts
     14,934,000        15,252,161        2,147,104  
  
 
 
    
 
 
    
 
 
 
As disclosed in Note 20, certain subsidiaries of the Group are required by the relevant authorities in the PRC to contribute and maintain a
non-distributable
statutory reserve fund whose utilization is subject to approval by the relevant authorities in the PRC. This externally imposed capital requirement has been complied with by the subsidiaries of the Group for the financial years ended December 31, 2022 and 2023.
 
F-77

Table of Contents
China Yuchai International Limited
Notes to the Consolidated Financial Statements
 
34.
Fair value measurement
Quantitative disclosures fair value measurement hierarchy for assets and liabilities as of December 31, 2022:
 
           
Fair value measurement using
 
    
Date of
valuation
           
Quoted
prices
in
active
markets
    
Significant
observable
inputs
 
    
Total
    
(Level 1)
    
(Level 2)
 
    
RMB’000
    
RMB’000
    
RMB’000
 
Assets measured at fair value
           
Debt financial assets
(
i
)
:
           
Bills receivable
     December 31, 2022        3,227,295        —         3,227,295  
     
 
 
    
 
 
    
 
 
 
Quantitative disclosures fair value measurement hierarchy for assets and liabilities as of December 31, 2023:
 
           
Fair value measurement using
 
    
Date of
valuation
                  
Quoted
prices
in
active
markets
    
Significant
observable
inputs
 
    
Total
    
Total
    
(Level 1)
    
(Level 2)
 
    
US$’000
    
RMB’000
    
RMB’000
    
RMB’000
 
Assets measured at fair value
              
Debt financial assets
(i)
:
              
Bills receivable
     December 31, 2023        539,132        3,829,777        —         3,829,777  
     
 
 
    
 
 
    
 
 
    
 
 
 
Note:
 
 
(i)
 
The fair values of the Group’s debt financial assets at fair value through OCI were measured using the discounted cash flows model. The model incorporates market observable input including the interest rate of similar instruments.
There have been no transfers between Level 1 and Level 2 during 2023 and 2022.
 
F-78

Table of Contents
China Yuchai International Limited
Notes to the Consolidated Financial Statements
 
35.
Financial assets and financial liabilities
 
    
Note
    
Financial
assets at
amortized
costs
    
Fair
Value
through
OCI
    
Other
financial
liabilities
at
amortized
cost
    
Total
 
           
RMB’000
    
RMB’000
    
RMB’000
    
RMB’000
 
As of December 31, 2022
              
Financial assets
              
Trade and bills receivable
     15        3,259,800        3,227,295        —         6,487,095  
Other receivables
     15        434,750        —         —         434,750  
Cash and bank balances
     16        4,850,743        —         —         4,850,743  
     
 
 
    
 
 
    
 
 
    
 
 
 
        8,545,293        3,227,295        —         11,772,588  
     
 
 
    
 
 
    
 
 
    
 
 
 
Financial liabilities
              
Trade and other payables
     22        —         —         8,270,148        8,270,148  
Loans and borrowings
     26        —         —         2,341,432        2,341,432  
Other financial liability
     28        —         —         45,950        45,950  
     
 
 
    
 
 
    
 
 
    
 
 
 
        —         —         10,657,530        10,657,530  
     
 
 
    
 
 
    
 
 
    
 
 
 
 
    
Note
    
Financial
assets at
amortized
costs
    
Fair
Value
through
OCI
    
Other
financial
liabilities
at
amortized
cost
    
Total
    
Total
 
           
RMB’000
    
RMB’000
    
RMB’000
    
RMB’000
    
US$’000
 
As of December 31, 2023
                 
Financial assets
                 
Trade and bills receivable
     15        3,582,800        3,829,777        —       7,412,577        1,043,495  
Other receivables
     15        823,650        —       —       823,650        115,949  
Cash and bank balances
     16        6,039,471        —       —       6,039,471        850,199  
     
 
 
    
 
 
    
 
 
    
 
 
    
 
 
 
        10,445,921        3,829,777        —       14,275,698        2,009,643  
     
 
 
    
 
 
    
 
 
    
 
 
    
 
 
 
Financial liabilities
                 
Trade and other payables
     22        —       —       9,335,062        9,335,062        1,314,131  
Loans and borrowings
     26        —       —       2,540,294        2,540,294        357,607  
Other financial liability
     28        —       —       67,050        67,050        9,439  
     
 
 
    
 
 
    
 
 
    
 
 
    
 
 
 
        —       —       11,942,406        11,942,406        1,681,177  
     
 
 
    
 
 
    
 
 
    
 
 
    
 
 
 
 
F-79

China Yuchai International Limited
Notes to the Consolidated Financial Statements
 
35.
Financial assets and financial liabilities (cont’d)
 
Changes in liabilities arising from financing activities
 
   
January 1,
2022
   
Cash flows
   
Addition
   
Accretion of
interest
   
Termination
   
Translation
reserve
   
Others
   
December 31,
2022
 
   
RMB’000
   
RMB’000
   
RMB’000
   
RMB’000
   
RMB’000
   
RMB’000
   
RMB’000
   
RMB’000
 
As of December 31, 2022
               
Loans and borrowings
               
- current
    2,103,000       (61,568     —        —        —        —        100,000       2,141,432  
-
non-current
    100,000       200,000       —        —        —        —        (100,000     200,000  
Lease liabilities
               
- current
    27,125       (26,144     —        1,547       (6,187     239       34,853       31,433  
-
non-current
    13,406       —        49,735       —        —        (80     (34,853     28,208  
Other financial liability
    —        —        45,675       275       —        —        —        45,950  
 
 
 
   
 
 
   
 
 
   
 
 
   
 
 
   
 
 
   
 
 
   
 
 
 
Total liabilities from financing activities
    2,243,531       112,288       95,410       1,822       (6,187     159       —        2,447,023  
 
 
 
   
 
 
   
 
 
   
 
 
   
 
 
   
 
 
   
 
 
   
 
 
 
 
   
January 1,
2023
   
Cash flows
   
Addition
   
Accretion of
interest
   
Termination
   
Translation
reserve
   
Others
   
December 31,
2023
   
December 31,
2023
 
   
RMB’000
   
RMB’000
   
RMB’000
   
RMB’000
   
RMB’000
   
RMB’000
   
RMB’000
   
RMB’000
   
US$’000
 
As of December 31, 2023
                 
Loans and borrowings
                 
- current
    2,141,432       (291,138     —      —      —      —      —      1,850,294       260,473  
-
non-current
    200,000       490,000       —      —      —      —      —      690,000       97,134  
Lease liabilities
                 
- current
    31,433       (43,073     —      1,969       (1,382     —      44,325       33,272       4,684  
-
non-current
    28,208       —      32,084       —      —      42       (44,325     16,009       2,254  
Other financial liability
    45,950       —      18,372       2,728       —      —      —      67,050       9,439  
 
 
 
   
 
 
   
 
 
   
 
 
   
 
 
   
 
 
   
 
 
   
 
 
   
 
 
 
Total liabilities from financing activities
    2,447,023       155,789       50,456       4,697       (1,382     42       —      2,656,625       373,984  
 
 
 
   
 
 
   
 
 
   
 
 
   
 
 
   
 
 
   
 
 
   
 
 
   
 
 
 
The ‘Others’ column includes the effect of reclassification of
non-current
portion of loans and borrowings, including obligations under lease liabilities due to the passage of time.
 
36.
Comparative
 
figures
Management has reclassified certain freight charges from selling, general and administrative expenses to cost of sales. These freight charges were incurred prior to ownership transfer as part of the obligation to fulfil deliveries to the customers. Accordingly, the comparative figures in the Consolidated Statement of Profit or Loss for the full year ended December 31, 2021 and 2022 had been adjusted to conform with the current year’s presentation. The changes to 2021 and 2022 comparatives have
no impact on the operating profit for the period of the Group, its Consolidated Statement of Financial Position or Consolidated Statement of Cash Flows.
 
F-80