| REGISTRATION STATEMENT PURSUANT TO SECTION 12(b) OR 12(g) OF THE SECURITIES EXCHANGE ACT OF 1934 |
| ANNUAL REPORT PURSUANT TO SECTION 13 OR 15(d) OF THE SECURITIES EXCHANGE ACT OF 1934 |
| TRANSITION REPORT PURSUANT TO SECTION 13 OR 15(d) OF THE SECURITIES EXCHANGE ACT OF 1934 |
| SHELL COMPANY REPORT PURSUANT TO SECTION 13 OR 15(d) OF THE SECURITIES EXCHANGE ACT OF 1934 |
Not Applicable |
||
| (Translation of Registrant’s Name Into English) |
(Jurisdiction of Incorporation or Organization) |
| Title of Each Class |
Trading Symbol(s) |
Name of Each Exchange on Which Registered | ||
| Large accelerated filer | ☐ | ☒ | ||||
Non-accelerated filer |
☐ | Emerging growth company | ||||
| U.S. GAAP ☐ |
by the International Accounting Standards Board ☒ |
Other ☐ |
Page |
||||
2 |
||||
2 |
||||
| Part I |
||||
4 |
||||
4 |
||||
4 |
||||
23 |
||||
39 |
||||
39 |
||||
51 |
||||
61 |
||||
64 |
||||
65 |
||||
65 |
||||
78 |
||||
79 |
||||
| Part II |
||||
79 |
||||
79 |
||||
80 |
||||
81 |
||||
81 |
||||
81 |
||||
82 |
||||
82 |
||||
82 |
||||
82 |
||||
82 |
||||
82 |
||||
| Part III |
||||
82 |
||||
82 |
||||
83 |
||||
85 |
||||
F-1 |
||||
| • |
political, economic and social conditions in China, including the policies with respect to foreign investment, economic growth and the availability of credit, particularly to the extent such current or future conditions and policies affect the diesel and natural gas engine industries and markets in China, our diesel and natural gas engine customers, the demand, sales volume and sales prices for our diesel and natural gas engines and our levels of accounts receivables; |
| • |
the threat arising from initiatives and preferential policies in China to develop energy saving and new energy vehicles, including hybrid, pure electric vehicles, fuel cell electric vehicles and other alternative energy-powered vehicles, which may lead to a decrease in demand for our engines, affecting our market share and profitability; |
| • |
the effects of a weaker than expected recovery in the global economy subject to substantial downside risks including heightened policy uncertainty especially regarding trade policies, tariffs and government regulations, financial market disruptions amid global financial conditions and heightened geopolitical tensions globally, protracted recovery in the Euro Area and the economic effects from the withdrawal of the United Kingdom from the European Union, instability in the geopolitical environment as a result of the Russia-Ukraine conflict and increasing tensions in the Asian Pacific on the overall global economy and our business, operating results and growth rates; |
| • |
United States regulators may be limited in their ability to conduct investigations or inspections of our operations in China; |
| • |
the increasingly stringent policies and regulations related to climate change and environmental protection; |
| • |
the effects of competition and excess capacity in the diesel engine market on the demand, sales volume and sales prices for our diesel engines; |
| • |
if we are not able to continually improve our existing engine products and develop new engine products or successfully enter into other markets, we may become less competitive, and our financial condition, results of operations, business and prospects will be adversely affected; |
| • |
developments relating to the COVID-19 pandemic and its effects on our business and results of operations, and any future outbreak of communicable diseases or viral epidemics and their potential effects on our business and results of operations; |
| • |
the effects of previously reported material weaknesses in our internal control over financial reporting and our ability to implement and maintain effective internal control over financial reporting; |
| • |
our ability to collect and control our levels of accounts receivables; |
| • |
our dependence on our largest customers, including our top customer and other major diesel truck manufacturers controlled by or affiliated with it; |
| • |
our ability to successfully manage and implement our joint ventures to manufacture and sell our engines and any new products; |
| • |
our ability to finance our working capital and capital expenditure requirements, including obtaining any required external debt or other financing; |
| • |
the effects of fluctuating interest rates in China on our borrowing costs or the availability of funding; |
| • |
the effects of inflation and deflation, increases in prices and supply constraints of energy, raw materials or components, on our financial condition and results of operations; |
| • |
our ability to successfully implement the Reorganization Agreement, as amended by the Cooperation Agreement (both as defined in “Item 4. Information on the Company — History and Development); |
| • |
our ability to control Yuchai and consolidate Yuchai’s financial results; |
| • |
any limitations on the legal protection in China available to foreign investors, including with respect to the enforcement of foreign judgments in China; |
| • |
the effects of changes to the international, regional and economic climate and market conditions in countries that may adversely impact on our operations as well as domestic and export sales performance; and |
| • |
the impact of terrorism, terrorist events, airline strikes, hostilities between countries or increased risk of natural disasters or viral epidemics (including but not limited to the COVID-19 pandemic) that may affect travel patterns and reduce the number of travelers and tourists to the HLGE group’s hospitality operations. |
For Year ended December 31, |
||||||||||||||||
2019 |
2020 |
2021 |
2021 |
|||||||||||||
RMB |
RMB |
RMB |
US$ (1) |
|||||||||||||
(in thousands, except per share data) | ||||||||||||||||
| Selected Consolidated Statement of Profit or Loss Data |
||||||||||||||||
| Revenue |
18,016,085 | 20,581,170 | 21,265,930 | 3,363,691 | ||||||||||||
| Gross profit |
3,105,841 | 3,189,571 | 2,952,113 | 466,944 | ||||||||||||
| Research and development expenses |
(492,204 | ) | (626,478 | ) | (848,812 | ) | (134,259 | ) | ||||||||
| Other operating income, net |
338,486 | 378,947 | 316,189 | 50,012 | ||||||||||||
| Operating profit |
1,146,081 | 1,182,004 | 663,533 | 104,952 | ||||||||||||
| Share of profit/(loss) of associates and joint ventures, net of tax |
19,034 | (58,970 | ) | (95,895 | ) | (15,168 | ) | |||||||||
| Profit before tax |
1,033,319 | 971,864 | 451,710 | 71,447 | ||||||||||||
| Income tax expense |
(172,619 | ) | (192,538 | ) | (43,816 | ) | (6,930 | ) | ||||||||
| Profit for the year |
860,700 | 779,326 | 407,894 | 64,517 | ||||||||||||
| Attributable to: |
||||||||||||||||
| Equity holders of the Company |
604,914 | 548,903 | 272,673 | 43,129 | ||||||||||||
| Non-controlling interests |
255,786 | 230,423 | 135,221 | 21,388 | ||||||||||||
| Basic and diluted earnings per common share attributable to ordinary equity holders of the Company (RMB/US$ per share) |
14.81 | 13.43 | 6.67 | 1.06 | ||||||||||||
| Profit for the year per share (RMB/US$ per share) |
21.07 | 19.07 | 9.98 | 1.58 | ||||||||||||
| Weighted average number of shares |
40,858 | 40,858 | 40,858 | 40,858 | ||||||||||||
For Year ended December 31, |
||||||||||||||||
2019 |
2020 |
2021 |
2021 |
|||||||||||||
RMB |
RMB |
RMB |
US$ (1) |
|||||||||||||
(in thousands, except per share data) |
||||||||||||||||
| Selected Consolidated Statement of Financial Position Data: |
||||||||||||||||
| Working capital (2) |
6,173,249 | 6,209,190 | 5,348,224 | 845,944 | ||||||||||||
| Property, plant and equipment |
4,210,444 | 4,258,760 | 4,197,909 | 663,995 | ||||||||||||
| Trade and other receivables |
8,190,293 | 8,459,088 | 7,538,096 | 1,192,322 | ||||||||||||
| Total assets |
23,854,191 | 26,290,958 | 25,100,686 | 3,970,244 | ||||||||||||
| Trade and other payables (3) |
8,644,393 | 10,302,531 | 9,827,840 | 1,554,497 | ||||||||||||
| Short-term and long-term loans and borrowings |
2,055,046 | 2,230,000 | 2,203,000 | 348,454 | ||||||||||||
| Non-controlling interests |
2,805,856 | 2,818,086 | 2,756,192 | 435,955 | ||||||||||||
| Issued capital |
2,081,138 | 2,081,138 | 2,081,138 | 329,179 | ||||||||||||
| Equity attributable to equity holders of the Company |
8,767,529 | 9,014,624 | 8,859,152 | 1,401,277 | ||||||||||||
For Year ended December 31, |
||||||||||||||||
2019 |
2020 |
2021 |
2021 |
|||||||||||||
RMB |
RMB |
RMB |
US$ (1) |
|||||||||||||
(in thousands) |
||||||||||||||||
| Selected Consolidated Statement of Cash Flows Data |
||||||||||||||||
| Net cash provided by operating activities |
1,583,016 | 1,415,368 | 504,556 | 79,809 | ||||||||||||
| Net cash used in investing activities |
(810,477 | ) | (785,753 | ) | (738,848 | ) | (116,867 | ) | ||||||||
| Net cash used in financing activities |
(589,429 | ) | (461,832 | ) | (838,563 | ) | (132,638 | ) | ||||||||
| Net increase/(decrease) in cash and cash equivalents |
183,110 | 167,783 | (1,072,855 | ) | (169,696 | ) | ||||||||||
| Cash and cash equivalents at January 1 |
5,559,890 | 5,753,268 | 5,877,647 | 929,684 | ||||||||||||
| Effect of exchange rate changes on balances in foreign currencies |
10,268 | (43,404 | ) | (16,573 | ) | (2,622 | ) | |||||||||
| Cash and cash equivalents at December 31 |
5,753,268 | 5,877,647 | 4,788,219 | 757,366 | ||||||||||||
| (1) |
The Company’s functional currency is US dollar and its reporting currency is Renminbi. The functional currency of Yuchai is Renminbi. Translation of amounts from Renminbi to US dollar is solely for the convenience of the reader. Translation of amounts from Renminbi to US dollar has been made at the rate of RMB 6.3222 = US$1.00, the rate quoted by the PBOC at the close of business on February 28, 2022. No representation is made that the Renminbi amounts could have been, or could be, converted into US dollar at that rate or at any other rate prevailing on February 28, 2022 or any other date. The rate quoted by the PBOC at the close of business on December 31, 2021 was RMB 6.3757 = US$1.00. |
| (2) |
Current assets less current liabilities. |
| (3) |
Inclusive of non-current other payables. |
| Fiscal Year |
Dividend paid by the Company to its shareholders for the fiscal year/ in the fiscal year (per share) |
Dividend paid by Yuchai to the Company (1) for the fiscal year / in the fiscal year (in thousands) | ||
| 2017 |
US$0.90 (2) |
RMB 234,923 (3) | ||
| 2018 |
US$2.21 (4) |
RMB 307,207 (5) | ||
| 2019 |
US$0.85 (6) |
RMB 307,207 (7) | ||
| 2020 |
US$0.85 (8) |
RMB 614,414 (9) | ||
| 2021 |
US$1.70 (10) |
RMB 151,796 (11) |
| (1) |
Dividends paid by Yuchai are declared in Renminbi and paid to us in a mix of US dollar and Renminbi based on the exchange rates at local designated foreign exchange banks on the respective payment dates. |
| (2) |
On May 24, 2017, we declared a dividend of US$0.90 per ordinary share amounting to a total of US$36.6 million for fiscal year 2016 payable either wholly in cash or new shares at the election of shareholders. Based on the elections by shareholders, the aggregate dividend was paid in the form of approximately US$34.7 million in cash and 99,790 ordinary shares. |
| (3) |
The dividend declared by Yuchai for fiscal year 2017 was paid to us between May 25, 2018 and May 29, 2018. For the dividend paid for the fiscal year 2017, RMB 234.9 million was paid in Renminbi. |
| (4) |
On June 19, 2018, we declared a dividend of US$0.73 per ordinary share and a special dividend of US$1.48 per ordinary share amounting to a total of US$90.3 million for fiscal year 2017. This dividend was paid to our shareholders on July 10, 2018. |
| (5) |
The dividend declared by Yuchai for fiscal year 2018 was paid to us on June 11, 2019 and June 12, 2019. For the dividend paid for the fiscal year 2018, RMB 307.2 million was paid in Renminbi. |
| (6) |
On June 24, 2019, we declared a dividend of US$0.85 per ordinary share amounting to a total of US$34.7 million for fiscal year 2018. The dividend was paid in cash to our shareholders on July 19, 2019. |
| (7) |
The dividend declared by Yuchai for fiscal year 2019 was paid to us on June 12, 2020 and June 15, 2020. For the dividend paid for the fiscal year 2019, RMB 307.2 million was paid in Renminbi. |
| (8) |
On April 3, 2020, we declared a dividend of US$0.85 per ordinary share amounting to a total of US$34.7 million for fiscal year 2019. The dividend was paid in cash to our shareholders on July 31, 2020. |
| (9) |
The dividend declared by Yuchai for fiscal year 2020 was paid to us between June 1, 2021 and June 4, 2021. For the dividend paid for the fiscal year 2020, the total amount paid to us was in Renminbi. |
| (10) |
On June 10, 2021, we announced a dividend of US$1.70 per ordinary share amounting to a total of US$69.5 million for fiscal year 2020. The dividend was paid in cash to our shareholders on July 8, 2021. |
| (11) |
The dividend declared by Yuchai for fiscal year 2021 has been approved for payment by Yuchai’s Board of Directors. It will be paid to us upon the issuance of Yuchai’s audited financial statements for fiscal year 2021 and approved by Yuchai’s shareholders. |
| • |
improvement in competitors’ products; |
| • |
increased production capacity of competitors; |
| • |
increased utilization of idle capacity by competitors; |
| • |
price competition; |
| • |
increased emphasis on new-energy vehicles; and |
| • |
consolidations in the diesel engine industry. |
| • |
the emergence of newer, more competitive technologies and products; |
| • |
the prices and availability of oil and natural gas in the future; |
| • |
the successful development of natural gas refueling infrastructure; |
| • |
the structure and implementation of government policies, including the availability of government incentives; |
| • |
consumer perceptions of the safety of natural gas engines; and |
| • |
consumer reluctance to adopt new products. |
| • |
In August 2009, Yuchai reached an agreement with Jirui United Heavy Industry Co., Ltd., a joint venture of China International Marine Containers Group Ltd, Chery Automobile Co., Ltd. and Shenzhen City Jiusi Investment Management Co., Ltd. to establish Y&C Engine Co., Ltd. (“Y&C”) to produce heavy-duty vehicle engines with the displacement range from 10.5L to 14L. The key focus of Y&C is the production of YC6K diesel engines. Y&C has a production facility which is capable of producing 30,000 units of YC6K engines in a single shift operation. Y&C has upgraded the YC6K engine to be National VI emission standards compliant. Y&C production has covered the 6K12 and 6K13 engine families for on-road and off-road as well as marine applications. For 2021, both production and engine sales of Y&C reached 25,000 units. |
| • |
On February 19, 2016, we announced that Yuchai had entered into an agreement with MTU Friedrichshafen GmbH (“MTU”), a subsidiary of Rolls-Royce Power Systems, to set up a 50-50 joint venture, for the production, under license from MTU, of MTU diesel engines in China. The joint venture entity, MTU Yuchai Power Company Limited, was incorporated on January 18, 2017 and is based at Yuchai’s primary manufacturing facilities in Yulin. The joint venture produces MTU Series 4000 diesel engines compliant with Tier-3 emission standards and power outputs ranging from 1,400 to 3,490 kW, primarily for the Chinese off-road market, in particular for power generation and oil and gas applications. On April 9, 2018, the joint venture announced the launch of its first MTU Series 4000 engines produced in China. MTU Yuchai engine production was 200 units, and engine sales reached 250 units in 2020. In 2021, MTU Yuchai produced over 450 units of MTU Series 4000 engine for the power generation market. In March 2022, MTU Yuchai produced its 1,000th unit of MTU Series 4000 engine. |
| • |
On August 28, 2018, we announced that a Yuchai subsidiary had entered into an agreement with Eberspaecher Exhaust Technology International GmbH (“Eberspaecher”) to set up a joint venture to develop, produce and market new exhaust emission control systems for trucks, buses, farming equipment and industrial machinery to meet the National VI emission standards. The joint venture entity, Eberspaecher Yuchai Exhaust Technology Co., Ltd., was incorporated on December 5, 2018, with Eberspaecher and the Yuchai subsidiary holding 51% and 49% interests, respectively. The joint venture commenced trial production in late 2019 and continued to ramp up production since 2020. |
| • |
On September 23, 2021, we announced that Yuchai had entered into an agreement with the Government of Nanning Municipality to research, develop and construct new production capacity for new energy technologies including fuel cell systems, range extenders, hybrid power and electric drive systems. Yuchai has established a wholly owned subsidiary, Yuchai Xin-Lan New Energy Power Technology Co., Ltd. (“Yuchai Xin-Lan”) as the main investment vehicle for the construction of the Yuchai Xin-Lan New Energy Power Project. In October 2021, Yuchai Xin-Lan entered into a cooperation agreement with Beijing Xing Shun Da Bus Co., Ltd. and subsequently in February 2022 set up Yuchai Xingshunda New Energy Technology Co., Ltd. which will combine the resources of both partners to accelerate the development, manufacturing and sale of fuel cell powertrain systems as well as core fuel cell power system components for the Beijing, Tianjin and Hebei markets. |
| • |
obtaining the necessary supplies, including the availability of raw materials; |
| • |
hiring and training skilled production workers and management personnel; |
| • |
manufacturing and delivering products for increased orders in a timely manner; |
| • |
maintaining quality standards and prices; |
| • |
controlling production costs; and |
| • |
obtaining adequate funding on commercially reasonable terms for future growth. |
| • |
our operating results whether audited or unaudited; |
| • |
the public’s reaction to our press releases and announcements and our filings with the SEC; |
| • |
changes in financial estimates or recommendations by stock market analysts regarding us, our competitors or other companies that investors may deem comparable; |
| • |
operating and stock price performance of our competitors or other companies that investors may deem comparable; |
| • |
political, economic, and social conditions in China; |
| • |
any negative perceptions about corporate governance or accounting practices at listed companies with significant operations in China; |
| • |
changes in general economic conditions, arising from a slowdown in the global economy in 2020 and beyond, escalation or continuation of trade tensions between the United States and China, heightened policy uncertainty especially regarding trade, financial market disruptions amid global financing conditions, and heightened geopolitical tensions globally, the economic effects from the withdrawal of the United Kingdom from the European Union, instability in the geopolitical environment as a result of the Russia-Ukraine conflict and increasing tensions in the Asia Pacific and communicable diseases such as SARS and COVID-19. See “Item 3. Key Information — Risk Factors — The diesel engine business in China is dependent in large part on the performance of the Chinese and the global economy. Adverse economic developments in China or in the global economy could have a material adverse effect on our financial condition, results of operations, business or prospects;” |
| • |
China’s initiatives to develop energy saving and new energy vehicles, including hybrid, pure electric vehicles, fuel cell electric vehicles and other alternative energy-powered vehicles in China, which may lead to a decrease in demand for our diesel engines that affects our market share and profitability; |
| • |
future sales of our Common Stock in the public market, or the perception that such sales could occur; or |
| • |
the announcement by us or our competitors of a significant acquisition. |
| • |
a decrease in occupancy rates as a result of a prolonged recovery of the hospitality, tourism and travel industries from the COVID-19 pandemic, and future outbreaks of communicable diseases (see “Item 3. Key Information — Risk Factors — Outbreaks of communicable diseases may materially and adversely affect our business, financial condition and results of operations.”); |
| • |
changes to the international, regional and local economic climate and market conditions (including but not limited to changes to regional and local populations, changes in travel patterns and preferences, and oversupply of or reduced demand for hotel rooms that may result in reduced occupancy levels and performance for the hotels it operates); |
| • |
changes to the political, economic, legal or social environments of the countries in which the HLGE group operates (including developments with respect to inflation or deflation, interest rates, currency fluctuations, governmental policies, real estate laws and regulations, taxation, fuel costs, expropriation, including the impact of the current global financial crisis); |
| • |
increased threat of terrorism, terrorist events, airline strikes, hostilities between countries or increased risk of natural disasters or viral epidemics that may affect travel patterns and reduce the number of travelers and tourists; |
| • |
changes in laws and governmental regulations (including those relating to the operation of hotels, preparation and sale of food and beverages, occupational health and safety working conditions and laws and regulations governing its relationship with employees); |
| • |
competition from other international, regional and independent hotel companies, some of which may have greater name recognition and financial resources than the HLGE group (including competition in relation to hotel room rates, convenience, services or amenities offered); |
| • |
losses arising out of damage to CHCH, where such losses may not be covered by the insurance policies maintained by the HLGE group; |
| • |
increases in operating costs due to inflation, labor costs (including the impact of unionization), workers’ compensation and health-care related costs, utility costs, insurance and unanticipated costs such as acts of nature and their consequences; |
| • |
fluctuations in foreign currencies arising from the HLGE group’s various currency exposures; |
| • |
dependence on leisure travel and tourism; and |
| • |
adverse effects of a downturn in the hospitality industry, including the impact due to the COVID-19 pandemic. |
| • |
In March 2005, we acquired a 15.0% interest in the capital of TCL through Venture Delta Limited (“Venture Delta” or “VDL”). We have since divested the majority of our interest in TCL and as of December 31, 2021, we had a 0.18% interest in the outstanding ordinary shares of TCL, which has further reduced to 0.08% as of February 28, 2022. See “Item 3. Key Information – Selected Financial Data – Relating to our interest in TCL.” |
| • |
In February 2006, we acquired debt and equity securities in HLGE through two wholly-owned subsidiaries. Our shareholding in HLGE has changed through various transactions and as of December 31, 2012, we had a 48.9% interest in the outstanding ordinary shares of HLGE, which has remained unchanged as of February 28, 2022. |
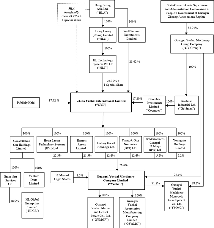
| • |
Through our 76.4% interest in Yuchai held by six wholly-owned subsidiaries, we primarily conduct our manufacturing and sale of diesel engines which are mainly distributed in the PRC market. |
| • |
As of February 28, 2022, through our wholly-owned subsidiary, Grace Star, we had a 48.9% shareholding interest in HLGE. The HLGE group is engaged in hospitality and property development activities conducted mainly in Malaysia. For more details on our investments in HLGE, see “Item 5. Operating and Financial Review and Prospects — Business Expansion and Diversification Plan.” |
| • |
As of February 28, 2022, through our wholly-owned subsidiary, VDL, we had a 0.08% equity interest in TCL. We would consider disposing our remaining shareholding in TCL in due course. |
| (a) |
an ISG power generation powertrain (“YC IE-Power”); |
| (b) |
an e-CVT power-split hybrid powertrain (“YC e-CVT”); |
| (c) |
an integrated electric drive axel powertrain (“YC e-Axel”); and |
| (d) |
a fuel cell system (“YC FCS”). |
| (a) |
The YCA05-T40 engine has a displacement volume of 4.8 liter and a maximum power output of 220 PS with a maximum torque of 720 N-m. |
| (b) |
The YCA07-T40 engine has a displacement volume of 6.9 liter and a maximum power output of 260 PS with a maximum torque of 1050 N-m. |
| (c) |
The YCA08-T40 engine has a displacement volume of 7.5 liter and a maximum power output of 320 PS with a maximum torque of 1200 N-m. |
| (d) |
The YCF36-T48 engine has a displacement volume of 3.6 liter and a maximum power output of 125 PS with a maximum torque of 480 N-m. |
| (e) |
The YCF36-T40 engine has a displacement volume of 3.6 liter and a maximum power output of 150 PS with a maximum torque of 500 N-m. |
| (f) |
The YCK09-T40 engine has a displacement volume of 9.4 liter and a maximum power output of 400 PS with a maximum torque of 1900 N-m. |
| (g) |
The YCK11-T40 engine has a displacement volume of 10.8 liter and a maximum power output of 480 PS with a maximum torque of 2200 N-m. |
| (h) |
The YCK13-T40 engine has a displacement volume of 12.9 liter and a maximum power output of 580 PS with a maximum torque of 2600 N-m. |
| (i) |
The YCK15-T40 engine has a displacement volume of 15.3 liter and a maximum power output of 650 PS with a maximum torque of 3000 N-m. |
| (j) |
The YCTD20-T40 engine has a displacement volume of 19.6 liter and a maximum power output of 952 PS with a maximum torque of 3800 N-m. |
| Series | ||
| Truck |
YCY24, YCY30, YCS04, YCS04N, YCS06, YCK05, YCK08, YCK09, YCK11, YCK11N, YCK13, YCK13N, YCA07N, YCK15N | |
| Bus |
YCY24, YCY30, YCS04, YCS06, YCK05, YCK08, YCK09, YCK11, YCS04N | |
| Construction |
YCF24,YCF30, YCF36, YCA05, YCA07, YCA08, YCK09, YCK11, YCK13 | |
| Agriculture |
YCF30, YCF36, YCA05, YCA07, YCA08, YCK09, YCK11, YCK13 | |
| Marine |
YC4D, YC4FA, YC6T, YC6TD, YC6C, YC6CL, YC6CD, YC8CL, YC12VC, YC6MK | |
| Generator-Drive |
YC4R, YC4FA, YC4D, YC6A, YC6LN, YC6MK, YC6MJ, YC6T, YC6C, YC6CL, YC12VC, YC12VTD, YC16VTD, YC16VC, YC6MKN, YC6K, YC6KN |
| Series | ||
| Light Duty |
YC4FA, YCY24, YCY30 | |
| Medium Duty |
YC4A, YC4D, YC6A, YCK05, YCS06, YCS04, YCS04N, YCA05, YCA07, YCA08 | |
| Heavy Duty |
YC6LN, YC6MK, YC6MKN, YC6MJ, YC6K, YC6KN, YC6K13, YC6K13N, YC6T, YC6C, YC6CN, YC6CL, YC8CL, YC12VTD, YC12VC, YC16VC, YC6CD, YC6TD, YCK08, YCK09, YCK11, YCK11N, YCK13, YCK13N, YCK15N |
| (a) |
4-Cylinder Diesel Engines |
| • |
The YCY24 engine compliant with National VI emission standards is for use in passenger vehicles, light-duty buses and pick-up trucks. It has a displacement volume of 2.36 liter and a maximum power output of 150 PS with a maximum torque of 380 N-m. |
| • |
The YCY30 engine compliant with National VI emission standards is for use in light-duty buses and trucks. It has a displacement volume of 2.97 liter and a power range of 150-180 PS with a maximum torque of 460 N-m. |
| • |
The YCS04 engine compliant with National VI emission standards is for use in light to medium-duty buses and trucks. It has a displacement volume of 4.16 liter and a maximum power output of 180 PS with a maximum torque of 650 N-m. |
| • |
The upgraded YC4A-T-30 in-line pump and exhaust gas recirculation (“EGR”) technology, this engine improves the heat transfer efficiency of the cooling system by more than 30%. It is compliant with Tier-3 emission standards for off-road applications. |
| • |
The YC4D engine is a 4-cylinder, four-stroke engine with a rated power ranging from 120 to 180 PS. It is a diesel engine co-developed by Yuchai and Germany FEV, and features lower emission, lower fuel and oil consumption, lower noise, higher reliability, lower price and better upgrading potential. |
| (b) |
6-Cylinder Diesel Engines |
| • |
The YCS06 engine compliant with National VI emission standards is for use in medium-duty trucks, coaches and buses. It has a displacement volume of 6.23 liter and a maximum power output of 260 PS with a maximum torque of 1000 N-m. |
| • |
The YCK05 engine compliant with National VI emission standards is for use in medium-duty trucks, coaches and buses. It has a displacement volume of 5.1 liter and a maximum power output of 230 PS with a maximum torque of 870 N-m. |
| • |
The YCK08 engine compliant with National VI emission standards is for use in medium-duty and special purpose trucks, highway coaches and buses. It has a displacement volume of 7.7 liter and a maximum power output of 350 PS with a maximum torque of 1400 N-m. |
| • |
The YCK09 engine compliant with National VI emission standards is for use in medium to heavy-duty trucks, highway coaches and buses. It has a displacement volume of 9.41 liter and a maximum power output of 380 PS with a maximum torque of 1800 N-m. |
| • |
The YCK11 engine compliant with National VI emission standards is for use in heavy-duty trucks and trailers, highway coaches and buses over 10 m in height. It has a displacement volume of 10.84 liter and a maximum power output of 460 PS with a maximum torque of 2200 N-m. |
| • |
The YCK13 engine compliant with National VI emission standards is for use in heavy-duty trucks and trailers, and highway coaches. It has a displacement volume of 12.94 liter and a maximum power output of 560 PS with a maximum torque of 2500 N-m. |
| (c) |
High Horsepower Marine Diesel Engines and Power Generator |
| • |
YC6T is a 6-cylinder engine rated at 360 to 600 PS and is suitable for construction applications. It is used in marine propulsion, power generators, construction and mine trucks. The YC6T engine rated at 404 to 440 kW at 1500 rpm is for power generation, while those rated at 290 to 396 kW at 1500 to 1800 rpm are for marine applications and those rated at 350 to 540 PS at 1350 rpm are for marine propulsion. |
| • |
YC6C is a 40 liter, 6-cylinder engine rated at 700 to 1000 PS. It was launched in early 2011 and is used in marine propulsion, power generators, construction and mine trucks. The YC6C engine rated 680 to 850 kW at 1500 rpm is for power generation and those rated 560 to 680 kW at 1500 rpm are for marine propulsion. |
| • |
YC6CL is an upgraded version of the YC6C engine with longer piston stroke for better power output and performance. It is a 54 liter engine rated at 800 to 1200 PS. |
| • |
YC12VTD is derived from the YC6TD engines where the V-engine enables the engine to have a compact configuration. The engine is 12-cylinder, 39 liter rated at 900 to 1345 kW at 1500 rpm, mainly for application in the power generator, marine and industrial markets. The YC12VTD was launched in 2018. |
| • |
YC16VTD is derived from the YC6TD engine where the V-engine enables the engine to have a compact configuration. The engine is 16-cylinder, 52 liter rated at 1520 to 1680 kW at 1500 rpm, mainly for application in the power generator, marine and industrial markets. The YC16VTD was launched in 2018. |
| • |
YC12VC is derived from the YC6C engines where the V-engine enables the engine to extend its power output at similar engine platform. The engine is 12-cylinder, 80 liter rated at 1120 to 1800 kW at 1500 rpm. The main application is in the power generator, marine and industrial markets. The YC12VC was commercially launched in 2015. |
| • |
YC16VC is derived from the YC6C engines where the V-engine enables the engine to extend its power output at similar engine platform. The engine is 16-cylinder, 108 liter rated at 1960 to 2400 kW at 1500 rpm. The main application is in the power generator, marine and industrial markets. The YC16VC was commercially launched in late 2016. |
| • |
YC8CL is an extended version of YC6CL engine, with 8-cylinder in line configuration. YC8CL is an 8-cylinder, 72.8 liter engine rated at 692-1176 kW at 750-1000 rpm. The main application is in marine propulsion for river trade and costal general cargo vessels. The YC8CL was officially launched in mid-2017. |
| (d) |
Other Products and Services |
| (a) |
Plug in hybrid engine |
| (b) |
Range Extender |
| (c) |
ISG power generation powertrain (“YC IE-Power”) |
| (d) |
e-CVT power-split hybrid powertrain (“YC e-CVT”) |
| (e) |
Integrated electric drive axel powertrain (“YC e-Axel”) |
| (f) |
Fuel cell system (“YC FCS”) |
2019 |
2020 |
2021 |
||||||||||||||||||||||||||||||||||
Revenue |
% of Revenue |
Unit Sold |
Revenue |
% of Revenue |
Unit Sold |
Revenue |
% of Revenue |
Unit Sold |
||||||||||||||||||||||||||||
RMB’000 |
RMB’000 |
RMB’000 |
||||||||||||||||||||||||||||||||||
| Light-duty engines (1) |
2,429,248 | 13.5 | % | 105,749 | 2,356,168 | 11.5 | % | 115,389 | 2,429,745 | 11.4 | % | 127,202 | ||||||||||||||||||||||||
| Medium-duty engines (2) |
5,583,982 | 31.1 | % | 184,467 | 6,626,629 | 32.2 | % | 222,657 | 7,065,283 | 33.2 | % | 229,109 | ||||||||||||||||||||||||
| Heavy-duty engines (2) |
6,189,934 | 34.4 | % | 85,000 | 6,725,312 | 32.7 | % | 91,474 | 7,410,771 | 34.9 | % | 99,680 | ||||||||||||||||||||||||
| Other products and services (3) |
3,777,140 | 21.0 | % | 932 | 4,849,551 | 23.6 | % | 800 | 4,348,335 | 20.5 | % | 800 | ||||||||||||||||||||||||
| |
|
|
|
|
|
|
|
|
|
|
|
|
|
|
|
|
|
|||||||||||||||||||
| 17,980,304 | 100.0 | % | 376,148 | 20,557,660 | 100.0 | % | 430,320 | 21,254,134 | 100.0 | % | 456,791 | |||||||||||||||||||||||||
| |
|
|
|
|
|
|
|
|
|
|
|
|
|
|
|
|
|
|||||||||||||||||||
| (1) |
Includes passenger car engines. |
| (2) |
Includes natural gas engines. |
| (3) |
Includes power generator sets, NEV products and others. |
2019 |
2020 |
2021 |
||||||||||||||||||||||
Units |
% of Units |
Units |
% of Units |
Units |
% of Units |
|||||||||||||||||||
| Light-duty engines (1) |
104,722 | 30.4 | % | 118,430 | 28.1 | % | 128,000 | 28.3 | % | |||||||||||||||
| Medium-duty engines (2) |
175,677 | 51.0 | % | 220,465 | 52.4 | % | 236,598 | 52.2 | % | |||||||||||||||
| Heavy-duty engines (2) |
63,885 | 18.5 | % | 81,547 | 19.4 | % | 87,676 | 19.4 | % | |||||||||||||||
| Other products and services (3) |
434 | 0.1 | % | 193 | 0.1 | % | 636 | 0.1 | % | |||||||||||||||
| |
|
|
|
|
|
|
|
|
|
|
|
|||||||||||||
| 344,718 | 100.0 | % | 420,635 | 100.0 | % | 452,910 | 100.0 | % | ||||||||||||||||
| |
|
|
|
|
|
|
|
|
|
|
|
|||||||||||||
| (1) |
Includes passenger car engines. |
| (2) |
Includes natural gas engines. |
| (3) |
Includes power generator sets, NEV products and others |
2019 |
2020 |
2021 |
||||||||||||||||||||||||||||||||||
Revenue |
% of Revenue |
Unit Sales |
Revenue |
% of Revenue |
Unit Sales |
Revenue |
% of Revenue |
Unit Sales |
||||||||||||||||||||||||||||
RMB ’000 |
RMB ’000 |
RMB ’000 |
||||||||||||||||||||||||||||||||||
| Total Domestic Sales |
17,909,126 | 99.6 | % | 375,230 | 20,502,173 | 99.7 | % | 428,371 | 21,206,280 | 99.8 | % | 454,917 | ||||||||||||||||||||||||
| Total Direct Export Sales |
71,178 | 0.4 | % | 918 | 55,487 | 0.3 | % | 1,949 | 47,854 | 0.2 | % | 1,874 | ||||||||||||||||||||||||
| |
|
|
|
|
|
|
|
|
|
|
|
|
|
|
|
|
|
|||||||||||||||||||
| 17,980,304 | 100.0 | % | 376,148 | 20,557,660 | 100.0 | % | 430,320 | 21,254,134 | 100.0 | % | 456,791 | |||||||||||||||||||||||||
| |
|
|
|
|
|
|
|
|
|
|
|
|
|
|
|
|
|
|||||||||||||||||||

| • |
The first step in implementing this plan occurred in March 2005 when through VDL, we acquired a 15.0% equity interest in TCL. As of December 2009, our equity interest in TCL was 34.4%. The TCL group invests directly or with co-investors in real estate and other investment opportunities which include property-backed financial instruments. |
| • |
Since fiscal year 2010, we have gradually reduced our equity interest in TCL with our total shareholding interest in TCL being 0.18% as of December 31, 2021 and 0.08% as of February 28, 2022. We would consider disposing our remaining shareholding in TCL in due course. |
| • |
identifying contract price and performance obligations in sales of engines; |
| • |
development costs; |
| • |
realization of deferred tax; |
| • |
impairment of non-financial assets; and |
| • |
derecognition of bills receivable. |
| • |
the technical feasibility of completing the intangible asset so that the asset will be available for use or sale; |
| • |
our intention to complete and its ability to use or sell the asset; |
| • |
how the asset will generate future economic benefits; |
| • |
the availability of resources to complete the asset; and |
| • |
the ability to measure reliably the expenditure during development. |
Percentage of Revenue Year Ended December 31, |
||||||||||||
2019 |
2020 |
2021 |
||||||||||
| Revenue |
100.0 | % | 100.0 | % | 100.0 | % | ||||||
| Cost of sales |
-82.8 | % | -84.5 | % | -86.1 | % | ||||||
| Gross profit |
17.2 | % | 15.5 | % | 13.9 | % | ||||||
| Other operating income, net |
1.9 | % | 1.8 | % | 1.5 | % | ||||||
| Research and development expenses |
-2.7 | % | -3.0 | % | -4.0 | % | ||||||
| Selling, distribution and administrative expenses |
-10.0 | % | -8.6 | % | -8.3 | % | ||||||
| Operating profit |
6.4 | % | 5.7 | % | 3.1 | % | ||||||
| Finance costs |
-0.7 | % | -0.7 | % | -0.5 | % | ||||||
| Share of results of associates and joint ventures, net of tax |
0.1 | % | -0.3 | % | -0.5 | % | ||||||
| Profit before tax |
5.8 | % | 4.7 | % | 2.1 | % | ||||||
| Income tax expense |
-1.0 | % | -0.9 | % | -0.2 | % | ||||||
| Profit for the year |
4.8 | % | 3.8 | % | 1.9 | % | ||||||
| Attributable to: |
||||||||||||
| Equity holders of the Company |
3.4 | % | 2.7 | % | 1.3 | % | ||||||
| Non-controlling interests |
1.4 | % | 1.1 | % | 0.6 | % | ||||||
| • |
On May 28, 2013, upon the receipt of approval from its Board of Directors, shareholders and China’s National Association of Financial Market Institutional Investors, or NAFMII to issue MTNs amounting to RMB 1.6 billion with a term of three years, Yuchai issued the first tranche of the MTNs amounting to RMB 1 billion. The MTNs bore a fixed annual interest rate of 4.69% and upon maturity on May 30, 2016, were fully repaid. All the proceeds from the issuance of the MTNs were used by Yuchai as working capital. |
| • |
On April 8, 2015, upon the receipt of approval from its Board of Directors, shareholders and NAFMII to issue USTBs amounting to RMB 2 billion with a term not exceeding 270 days, Yuchai issued the first tranche of the USTB amounting to RMB 400 million. The first tranche of the USTBs bore a fixed annual interest rate of 4.9% and upon maturity on May 9, 2015, were fully repaid. All the proceeds from the issuance of the USTBs were used by Yuchai as working capital and repayment of loans. On September 16, 2015, Yuchai issued the second tranche of the USTB amounting to RMB 400 million. The second tranche of the USTBs bore a fixed annual interest rate of 3.9% and upon maturity on June 13, 2016, were fully repaid. All the proceeds from the issuance of the USTBs were used by Yuchai for the repayment of loans. NAFMII’s approval to issue USTB of RMB 2 billion ceased to be valid after two years commencing from February 28, 2015. |
| • |
On June 24, 2020, we entered into an agreement with Sumitomo Mitsui Banking Corporation, Singapore Branch for the renewal of a US$30.0 million facility. The new unsecured multi-currency revolving credit facility has an uncommitted aggregate value of US$30.0 million and it has no expiry date. The maximum tenor of each drawdown under the facility is six months. The facility may be used to finance our general working capital requirements. The terms of the facility require, among other things, that Hong Leong Asia retained ownership of the special share and that we remain a subsidiary (as defined in the facility agreement) of Hong Leong Asia. The terms of the facility also include certain financial covenants with respect to our consolidated tangible net worth (as defined in the agreement) as of June 30 and December 31 of each year not being less than US$200 million and the ratio of our consolidated total net debt (as defined in the agreement) to consolidated tangible net worth as of June 30 and December 31 of each year not exceeding 2.0 times, as well as negative pledge provisions and customary drawdown requirements. |
| • |
On June 10, 2020, we entered an agreement with MUFG Bank Ltd, Singapore Branch to refinance a S$30.0 million uncommitted and unsecured multi-currency revolving credit facility. The facility has a three-year duration. The terms and conditions of this facility remain similar to the facility agreement dated March 30, 2017. The facility may be used to finance our general working capital requirements. Among other things, the terms of the facility require that Hong Leong Asia retains ownership of the special share and that we remain a subsidiary of Hong Leong Asia. The terms of the facility also include certain financial covenants with respect to our tangible net worth (as defined in the agreement) not being less than US$120 million at all times and the ratio of our total net debt (as defined in the agreement) to tangible net worth not exceeding 2.0 times at all times, as well as negative pledge provisions and customary drawdown requirements. |
| • |
On June 25, 2021, we entered into a revolving credit facility agreement with DBS Bank Ltd. of Singapore with an uncommitted aggregate value of S$30.0 million. Among other things, the terms of the facility require that (i) Hong Leong Asia retains ownership of the special share, at all times owns directly or indirectly at least 35% ownership of CYI and that CYI remains a consolidated subsidiary of Hong Leong Asia, (ii) CYI at all times owns directly or indirectly at least 76.4% ownership in Yuchai and (iii) HLGE remains listed on the Main Board of Singapore Exchange. The terms of the facility also include certain financial covenants with respect to our consolidated tangible net worth (as defined in the agreement) not being less than US$400 million, and the ratio of our consolidated total debt (as defined in the agreement) to consolidated tangible net worth not exceeding 1.0 time. This facility may be used to finance our general working capital requirements. |
For Year ended December 31, |
||||||||||||||||
2019 |
2020 |
2021 |
2021 |
|||||||||||||
RMB |
RMB |
RMB |
US$ |
|||||||||||||
(in thousands) |
||||||||||||||||
| Net cash from operating activities |
1,583,016 | 1,415,368 | 504,556 | 79,809 | ||||||||||||
| Net cash used in investing activities |
(810,477 | ) | (785,753 | ) | (738,848 | ) | (116,867 | ) | ||||||||
| Net cash used in financing activities |
(589,429 | ) | (461,832 | ) | (838,563 | ) | (132,638 | ) | ||||||||
| |
|
|
|
|
|
|
|
|||||||||
| Net increase/(decrease) in cash and cash equivalents |
183,110 | 167,783 | (1,072,855 | ) | (169,696 | ) | ||||||||||
| Cash and cash equivalents at January 1 |
5,559,890 | 5,753,268 | 5,877,647 | 929,684 | ||||||||||||
| Effect of exchange rate changes on balances in foreign currencies |
10,268 | (43,404 | ) | (16,573 | ) | (2,622 | ) | |||||||||
| |
|
|
|
|
|
|
|
|||||||||
| Cash and cash equivalents at December 31 |
5,753,268 | 5,877,647 | 4,788,219 | 757,366 | ||||||||||||
| |
|
|
|
|
|
|
|
|||||||||
Payments Due by Period |
||||||||||||||||
| Contractual Obligations |
Total |
Less than 1 Year |
1-5 Years |
More than 5 Years |
||||||||||||
RMB |
RMB |
RMB |
RMB |
|||||||||||||
(in millions) |
||||||||||||||||
| Short-term debt (1) |
2,231.9 | 2,130.4 | 101.5 | — | ||||||||||||
| Lease liabilities (1) |
41.8 | 28.1 | 13.7 | — | ||||||||||||
| Capital expenditures (2) |
731.3 | 278.9 | 351.5 | 100.9 | ||||||||||||
| |
|
|
|
|
|
|
|
|||||||||
| Total |
3,005.0 | 2,437.4 | 466.7 | 100.9 | ||||||||||||
| |
|
|
|
|
|
|
|
|||||||||
| (1) |
Includes contractual interest payments. |
| (2) |
The timing of the payment will depend on the actual progress of work. |
| Name |
Position |
Year First Elected or Appointed Director or Officer | ||
| HOH Weng Ming (1)(4) |
President and Director |
2011 | ||
| GAN Khai Choon (1)(4) |
Director |
1995 | ||
| KWEK Leng Peck (1)(2) |
Director |
1994 | ||
| STEPHEN HO Kiam Kong |
Director |
2020 | ||
| LI Hanyang (1) |
Director |
2021 | ||
| WU Qiwei (1) |
Director |
2012 | ||
| NEO Poh Kiat (1)(2)(3) |
Director |
2005 | ||
| HO Raymond Chi-Keung (2)(3) |
Director |
2004 | ||
| XIE Tao (1)(3) |
Director |
2019 | ||
| LOO Choon Sen (1) |
Chief Financial Officer |
2021 | ||
| Conyers Corporate Services (Bermuda) Limited (5) |
Secretary |
2015 |
| (1) |
Also a Director of Yuchai. |
| (2) |
Member of the Compensation Committee. |
| (3) |
Member of the Audit Committee. |
| (4) |
Also a Director of HLGE. |
| (5) |
Codan Services Limited was renamed to Conyers Corporate Services (Bermuda) Limited with effect from April 1, 2017. |
| Name |
Position in Yuchai |
Year First Elected or Appointed Director or Officer | ||
| LI Hanyang (1) |
Chairman of the Board of Directors |
2021 | ||
| HOH Weng Ming (1) |
Deputy Chairman of the Board of Directors |
2008 | ||
| WU Qiwei (1) |
Director and President |
2011 | ||
| GAN Khai Choon (1) |
Director |
2007 | ||
| KWEK Leng Peck (1) |
Director |
2005 | ||
| NEO Poh Kiat (1) |
Independent Director |
2008 | ||
| XIE Tao (1) |
Independent Director |
2019 | ||
| LU Yuming |
Director |
2014 | ||
| LOO Choon Sen |
Director |
2021 | ||
| YAO Huaxiong |
Director and Vice President |
2021/2018 | ||
| GU Tangsheng |
Director |
2005 | ||
| LAI Tak Chuen Kelvin (2) |
Director and Chief Business Controller |
2011 | ||
| TAY Hui Boon Kelly (2) |
Financial Controller seconded to Yuchai |
2008 | ||
| QIN Xiaohong |
Vice President and Chief Accountant |
2015/2022 | ||
| WANG Limin |
Vice President |
2015 | ||
| TAN Guirong |
Vice President |
2015 | ||
| NING Xingyong |
Vice President |
2015 | ||
| CHEN Hai |
Vice President |
2021 | ||
| ZHONG Yuwei |
Vice President |
2021 | ||
| LIANG Heping |
Vice President |
2021 | ||
| CAI Xiaohong |
Vice President |
2017 |
| (1) |
Also a Director of the Company. |
| (2) |
Secondee of the Company, whose salaries and expenses are paid by the Company. |
| Name |
Options Outstanding |
Exercise Price (US$/Share) |
Grant Date |
Expiration Date |
||||||||||||
| HOH Weng Ming |
150,000 | $ | 21.11 | July 29, 2014 | July 28, 2024 | |||||||||||
| WU Qiwei |
80,000 | $ | 21.11 | July 29, 2014 | July 28, 2024 | |||||||||||
| LAI Tak Chuen Kelvin |
20,000 | $ | 21.11 | July 29, 2014 | July 28, 2024 | |||||||||||
| TAY Hui Boon Kelly |
20,000 | $ | 21.11 | July 29, 2014 | July 28, 2024 | |||||||||||
| |
|
|||||||||||||||
| 270,000 | ||||||||||||||||
| |
|
|||||||||||||||
| Identity of Person or Group |
Number |
Percentage |
||||||
| Hong Leong Asia Ltd (1) |
18,270,965 | 44.72 | % | |||||
| Coomber Investments Limited (2) |
7,028,151 | 17.20 | % | |||||
| Shah Capital Management (3) |
3,540,793 | 8.67 | % | |||||
| (1) |
Hong Leong Asia is currently the beneficial owner of and exercises control over the special share and the 18,270,965 shares of Common Stock or approximately 44.72% of the total number of shares of Common Stock held by its wholly-owned subsidiaries, HL Technology and Well Summit Investments Limited. See also “Item 7. Major Shareholders and Related Party Transactions — Related Party Transactions — Shareholders Agreement.” Other than as described under “Item 3. Key Information — Risk Factors — We may experience a change of control as a result of sale or disposal of shares of our Common Stock by our controlling shareholders” and “Item 7. Major Shareholders And Related Party Transactions — The Special Share,” we are not aware of any arrangement which may, at a subsequent date, result in a change of control of the Company. |
| (2) |
Information based on the Schedule 13D filed with the SEC on February 13, 2020 by Coomber, Goldman Industrial Ltd., GY Group, State-owned Assets Supervision and Administration Commission of the People’s Government of Guangxi Zhuang Autonomous Region, Beibu Gulf Industry Investment Fund Limited Partnership, Guangxi Industrial Development Co., Ltd. and the State-owned Assets Supervision and Administration Commission of the People’s Government of Yulin City, according to which each of the foregoing entities may be deemed to share voting and dispositive power with respect to the 7,028,151 shares of Common Stock held directly by Coomber. |
| (3) |
Information based on a report on Form 13-F filed by Shah Capital Management with the SEC on January 19, 2022 for the fourth quarter ended December 31, 2021. |
| Standard for U.S. Domestic Listed Companies |
China Yuchai International Limited’s Practice | |||||||
| Director Independence |
||||||||
| • |
A majority of the board must consist of independent directors. |
• |
Three of our nine directors, Messrs. Xie Tao, Neo Poh Kiat and Ho Raymond Chi-Keung are independent within the meaning of the NYSE standards. | |||||
| Independence is defined by various criteria including the absence of a material relationship between director and the listed company. Directors who are employees, are immediate family of the chief executive officer or receive over US$120,000 per year in direct compensation from the listed company are not independent. Directors who are employees of or otherwise affiliated through immediate family with the listed company’s independent auditor are also not independent. |
||||||||
| • |
The non-management directors of each company must meet at regularly scheduled executive sessions without management. |
• |
As a foreign private issuer, our non-management directors are not required to meet periodically without management directors. | |||||
| Standard for U.S. Domestic Listed Companies |
China Yuchai International Limited’s Practice | |||||||
| Audit Committee |
||||||||
| • |
Listed companies must have an audit committee that satisfies the requirements of Rule 10A-3 under the Exchange Act. The rule requires that the audit committee (i) be comprised entirely of independent directors; (ii) be directly responsible for the appointment, compensation, retention and oversight of the independent auditor; (iii) adopt procedures for the receipt and treatment of complaints with respect to accounting, internal accounting controls or auditing matters; (iv) be authorized to engage independent counsel and other advisors it deems necessary in performing its duties; and (v) be given sufficient funding by the company to compensate the independent auditors and other advisors as well as for the payment of ordinary administrative expenses incurred by the committee. |
• |
Our audit committee meets the requirements of Rule 10A-3 under the Exchange Act.. | |||||
| • |
The audit committee must consist of at least three members, and each member meets the independence requirements of both the NYSE rules and Rule 10A-3 under the Exchange Act. |
• |
Our Audit Committee currently consists of three members, all of whom meet the independence requirements of both the NYSE rules and Rule 10A-3 under the Exchange Act. | |||||
| • |
The audit committee must have a written charter that addresses the committee’s purpose and responsibilities. |
• |
Our Audit Committee has a charter outlining the committee’s purpose and responsibilities, which are similar in scope to those required of U.S. companies. | |||||
| At a minimum, the committee’s purpose must be to assist the board in the oversight of the integrity of the company’s financial statements, the company’s compliance with legal and regulatory requirements, the independent auditor’s qualifications and independence and the performance of the company’s internal audit function and independent auditors. The audit committee is also required to review the independent auditing firm’s annual report describing the firm’s internal quality control procedures, any material issues raised by the most recent internal quality control review or peer review of the firm, or by any recent governmental inquiry or investigation, and any steps taken to address such issues. |
• |
Our Audit Committee’s charter outlines the committee’s purpose and responsibilities which are similar in scope to those required of U.S. companies. | ||||||
| The audit committee is also required to assess the auditor’s independence by reviewing all relationships between the company and its auditor. It must establish the company’s hiring guidelines for employees and former employees of the independent auditor. The committee must also discuss the company’s annual audited financial statements and quarterly financial statements with management and the independent auditors, the company’s earnings press releases, as well as financial information and earnings guidance provided to analysts and rating agencies, and policies with respect to risk assessment and risk management. It must also meet separately, periodically, with management, the internal auditors and the independent auditors. |
• |
Our Audit Committee assesses the auditor’s independence on an ongoing basis by reviewing all relationships between the company and its auditor. It has established the company’s hiring guidelines for employees and former employees of the independent auditor. The committee also discusses with management and the independent auditors the Company’s annual audited financial statements and quarterly financial statements, the Company’s earnings press releases, as well as financial information and earning guidance provided to analysts and rating agencies, and policies with respect to risk assessment and risk management. It also meets separately, periodically, with management, the internal auditors and the independent auditors. | ||||||
| Standard for U.S. Domestic Listed Companies |
China Yuchai International Limited’s Practice | |||||||
| • |
Each listed company must disclose whether its board of directors has identified an Audit Committee Financial Expert, and if not the reasons why the board has not done so. |
• |
The Board of Directors has identified Mr. Xie Tao as our Audit Committee Financial Expert. | |||||
| • |
Each listed company must have an internal audit function. |
• |
We are a holding company and the majority of business is done at our main subsidiary, Yuchai. Yuchai maintains an independent internal audit function headed by a secondee appointed by the Company. The Head of Internal Audit reports to the Chairman of the Audit Committees of the Company and Yuchai who reports to the Boards. The Board of Yuchai approves the audit plan, reviews significant audit issues and monitors corrective actions taken by management. | |||||
| Compensation Committee |
||||||||
| • |
Listed companies must have a compensation committee composed entirely of independent board members as defined by the NYSE listing standards. |
• |
Our compensation committee currently has three members, two of whom are independent within the meaning of the NYSE standards. | |||||
| • |
The committee must have a written charter that addresses its purpose and responsibilities. |
|||||||
| • |
These responsibilities include (i) reviewing and approving corporate goals and objectives relevant to CEO compensation; (ii) evaluating CEO performance and compensation in light of such goals and objectives for the CEO; (iii) based on such evaluation, reviewing and approving CEO compensation levels; (iv) recommending to the board non-CEO compensation, incentive compensation plans and equity-based plans; and (v) producing a report on executive compensation as required by the SEC to be included in the company’s annual proxy statement or annual report. The committee must also conduct an annual performance self-evaluation. |
• |
Our compensation committee reviews among other things the Company’s general compensation structure, and reviews, recommends or approves executive appointments, compensation and benefits of directors and executive officers, subject to ratification by the Board of Directors, and supervises the administration of our employee benefit plans, if any. | |||||
| Nominating/Corporate Governance Committee |
||||||||
| • |
Listed companies must have a nominating/corporate governance committee composed entirely of independent board members. |
• |
We do not have a nominating/corporate governance committee. However, certain responsibilities of this committee are undertaken by our Compensation Committee, such as the review and approval of executive appointments and all other functions are performed by the Board of Directors. | |||||
| • |
The committee must have a written charter that addresses its purpose and responsibilities, which include (i) identifying qualified individuals to become board members; (ii) selecting, or recommending that the board select, the director nominees for the next annual meeting of shareholders; (iii) developing and recommending to the board a set of corporate governance principles applicable to the company; (iv) overseeing the evaluation of the board and management; and (v) conducting an annual performance evaluation of the committee. |
|||||||
| Standard for U.S. Domestic Listed Companies |
China Yuchai International Limited’s Practice | |||||||
| Equity-Compensation Plans |
||||||||
| • |
Shareholders must be given the opportunity to vote on all equity—compensation plans and material revisions thereto, with limited exceptions. |
• |
Our Equity Incentive Plan was approved by our shareholders in 2014. | |||||
| Corporate Governance Guidelines |
||||||||
| • |
Listed companies must adopt and disclose corporate governance guidelines. |
• |
We have formally adopted various corporate governance guidelines, including Code of Business Conduct and Ethics (described below); Audit Committee Charter; Whistle-blowing Policy; Insider Trading Policy; and Disclosure Controls and Procedures. | |||||
| Code of Business Conduct and Ethics |
||||||||
| • |
All listed companies, U.S. and foreign, must adopt and disclose a code of business conduct and ethics for directors, officers and employees, and promptly disclose any amendment to or waivers of the code for directors or executive officers. |
• |
We adopted a Code of Business Conduct and Ethics Policy in May 2004, which was revised on December 9, 2008. A copy of the Code is posted on our internet website at http://www.cyilimited.com. We intend to promptly disclose any amendment to or waivers of the Code for directors or executive officers. | |||||
| (a) |
a resolution regarding granting any security or indemnity for any money lent or obligation incurred by such Director at the request, or for the benefit, of the Company or any of our subsidiaries (or a company of which we are a beneficially wholly-owned subsidiary); |
| (b) |
a resolution regarding granting any security or indemnity to any third party for a debt or obligation which is owed by the Company or any of our subsidiaries (or a company of which we are a beneficially wholly-owned subsidiary) to the third party, for which such Director has assumed responsibility in whole or in part under a guarantee or indemnity; |
| (c) |
a resolution about an offer of shares, debentures or other securities of the Company or any of its subsidiaries (or a company of which we are a beneficially wholly-owned subsidiary) for subscription or purchase in which such Director is to be a participant in the underwriting or sub-underwriting of the offer; |
| (d) |
a resolution about any proposal involving any other company in which such Director is interested, whether directly or indirectly and whether as an officer or shareholder or otherwise, provided that such Director is not the holder of, or directly or indirectly beneficially interested in, 5% or more of (i) any class of the equity share capital of such company or in any third company through which such Director’s interest is derived or (ii) the voting rights in that company; |
| (e) |
any contract, arrangement or proposal for the benefit of our employees under which such Director benefits in a similar manner as the employees and does not receive any privileges or advantages not provided to the employees; or |
| (f) |
any proposal in which such Director is interested in the same manner as other holders of our shares or our debentures or our other securities or any of our subsidiaries by virtue only of such Director’s interest in our shares or our debentures or our other securities or any of our subsidiaries. |
| • |
be entitled, on a show of hands, to one vote and, on a poll, to one vote per share; |
| • |
be entitled to such dividends as the Board of Directors of the Company may from time to time declare; |
| • |
in the event of a winding-up or dissolution of the Company, whether voluntary or involuntary or for the purpose of the reorganization or otherwise or upon any distribution of capital, be entitled to a return of the amount paid up on the Common Stock and thereafter to the surplus assets of the Company; and |
| • |
generally, be entitled to enjoy all the rights attaching to shares. |
| • |
to elect six Directors of the Company and to remove Directors so appointed; and |
| • |
no shareholder resolution, whether ordinary or special resolution, may be passed without the affirmative vote of the holder of the special share. |
| • |
The Western Development Incentive Scheme was first introduced at 2001 to encourage investment in the Western region of China. Companies operating in the Western region who fulfill certain criteria and upon approval enjoy a reduced corporate tax rate of 15%. This scheme was first applicable from 2001 to 2010. In 2011, the scheme was extended to 2020, and further extended to December 2030 with effective from January 1, 2021. In August 2014, the catalogue of qualifying industries for the Western Development Incentive Scheme was published and the catalogue for 2020 became effective on March 1, 2021. As an auto parts and accessories manufacturing is one of the qualifying industries, Yuchai filed its corporate tax returns under this scheme from 2008 to 2014. |
| • |
The High Technology Incentive was introduced at 2008. Companies that are high technology companies who must fulfill certain criteria and upon approval enjoy a reduced corporate tax rate of 15%. The reduced corporate tax rate took effect from January 1, 2008. Yuchai has applied to tax authorities to qualify under this scheme every 3 years since 2011 and was certified as a high technology company with effect from 2011 to 2022. Yuchai filed its corporate tax returns under the High Technology Incentive Scheme from 2015 to 2020 and will file its corporate tax return under this scheme for 2021 in mid-2022. Yuchai will submit its application renewal for qualification of high technology company in 2022. |
| • |
a financial institution, |
| • |
a dealer in securities, |
| • |
a trader in securities that elects to use a mark-to-market |
| • |
a real estate investment trust, |
| • |
a regulated investment company, |
| • |
U.S. expatriates, |
| • |
persons who acquired Common Stock pursuant to the exercise of any employee share option or otherwise as compensation, |
| • |
a tax-exempt organization, |
| • |
an insurance company, |
| • |
a person liable for alternative minimum tax, |
| • |
a person that actually or constructively owns 10% or more of the stock of the Company (by vote or value), |
| • |
a person that owns Common Stock through a partnership or other pass-through entity or arrangement, |
| • |
a person that holds Common Stock as part of a straddle or a hedging or conversion transaction, |
| • |
a person whose functional currency is not the US dollar, or |
| • |
a person subject to special tax accounting rules as a result of any item of gross income with respect to the Common Stock being taken into account in an applicable financial statement. |
| • |
an individual who is a citizen or resident of the United States, |
| • |
a US domestic corporation (or other entity taxable as a US domestic corporation for United States federal income tax purposes), |
| • |
an estate the income of which is subject to United States federal income tax regardless of its source, or |
| • |
a trust, if a United States court can exercise primary supervision over the trust’s administration and one or more United States persons are authorized to control all substantial decisions of the trust, or if a valid election is in place to treat the trust as a United States person. |
| • |
at least 75% of its gross income is passive income, or |
| • |
at least 50% of the value of its assets (based on an average of the quarterly values of the assets during a taxable year) is attributable to assets that produce or are held for the production of passive income (the “asset test”). |
| • |
the excess distribution or gain will be allocated ratably over the US Holder’s holding period for the shares; |
| • |
the amount allocated to the current taxable year, and any taxable year prior to the first taxable year in which the Company is treated as a PFIC, will be treated as ordinary income; and |
| • |
the amount allocated to each other year will be subject to tax at the highest tax rate in effect for that year and the interest charge generally applicable to underpayments of tax will be imposed on the resulting tax attributable to each such year. |
Singapore Dollar |
Euro |
United States Dollar |
Renminbi |
Others |
||||||||||||||||
| 2020 |
RMB |
RMB |
RMB |
RMB |
RMB |
|||||||||||||||
(in thousands) |
||||||||||||||||||||
| Quoted equity securities |
6,258 | — | — | — | — | |||||||||||||||
| Trade and other receivables |
620 | 8,624 | 913 | 305 | 372 | |||||||||||||||
| Cash and bank balances |
181,575 | 3,829 | 45,203 | — | 15,086 | |||||||||||||||
| Financial liabilities |
(1,462 | ) | — | — | — | — | ||||||||||||||
| Trade and other payables |
(6,184 | ) | (9,356 | ) | (10,858 | ) | (2,464 | ) | — | |||||||||||
| |
|
|
|
|
|
|
|
|
|
|||||||||||
| 180,807 | 3,097 | 35,258 | (2,159 | ) | 15,458 | |||||||||||||||
| |
|
|
|
|
|
|
|
|
|
|||||||||||
Singapore Dollar |
Euro |
United States Dollar |
Others |
|||||||||||||
| 2021 |
RMB |
RMB |
RMB |
RMB |
||||||||||||
(in thousands) |
||||||||||||||||
| Quoted equity securities |
606 | — | — | — | ||||||||||||
| Trade and other receivables |
676 | 8,806 | 297 | — | ||||||||||||
| Cash and bank balances |
164,544 | 2,535 | 4,345 | 14,342 | ||||||||||||
| Financial liabilities |
(1,428 | ) | — | — | — | |||||||||||
| Trade and other payables |
(4,551 | ) | (8,997 | ) | (3,651 | ) | (510 | ) | ||||||||
| |
|
|
|
|
|
|
|
|||||||||
| 159,847 | 2,344 | 991 | 13,832 | |||||||||||||
| |
|
|
|
|
|
|
|
|||||||||
| US$ |
25,283 | 371 | 157 | 2,188 | ||||||||||||
| |
|
|
|
|
|
|
|
|||||||||
2020 |
2021 |
2021 |
||||||||||
RMB |
RMB |
US$ |
||||||||||
(in thousands) |
||||||||||||
| Singapore dollar |
18,081 | 15,985 | 2,528 | |||||||||
| Euro |
310 | 234 | 37 | |||||||||
| United States dollar |
3,526 | 99 | 16 | |||||||||
| Renminbi |
(216 | ) | — | — | ||||||||
| • |
pertain to the maintenance of records that, in reasonable detail, accurately and fairly reflect the transactions and dispositions of our assets; |
| • |
provide reasonable assurance that transactions are recorded as necessary to permit preparation of financial statements in accordance with IFRS; |
| • |
provide reasonable assurance that receipts and expenditures are being made only in accordance with our management’s and/or our Board of Directors’ authorization; and |
| • |
provide reasonable assurance regarding prevention or timely detection of unauthorized acquisition, use, or disposition of our assets that could have a material effect on our consolidated financial statements. |
2020 |
2021 |
|||||||
RMB |
RMB |
|||||||
(in thousands) |
||||||||
Audit fees |
8,912 | (1) |
8,174 | (2) | ||||
Audit-related fees |
207 | 323 | ||||||
Tax fees |
126 | 123 | ||||||
All other fees |
204 | — | ||||||
Total |
9,449 | 8,620 | ||||||
(1) |
Represents the audit fees billed to the Company (excluding HLGE) by its independent registered public accounting firm during fiscal year 2020. The remaining audit fees for fiscal year 2020 of RMB 4.7 million were billed in 2021. |
(2) |
Represents the audit fees billed to the Company (excluding HLGE) by its independent registered public accounting firm during fiscal year 2021. The remaining audit fees of RMB 4.8 million had not been billed as of February 28, 2022. |
F-1 |
||||
F-3 |
||||
F-4 |
||||
F-5 |
||||
F-7 |
||||
F-10 |
||||
F-13 |
1.1 |
Memorandum of Association of China Yuchai International Limited or the Registrant (incorporated herein by reference to Amendment No. 1 to the Registration Statement on Form F-1, filed by the Registrant on December 8, 1994 (File No. 33-86162), or the Form F-1). (P) | |
1.2 |
Bye-laws of the Registrant (incorporated herein by reference to the Form F-1). (P) | |
2.1 |
||
3.1 |
Subscription and Shareholders Agreement of Diesel Machinery (BVI) Limited, dated November 9, 1994, among Diesel Machinery (BVI) Limited, Hong Leong Asia Ltd., or Hong Leong Asia, and China Everbright Holdings Company Limited, or China Everbright Holdings (incorporated herein by reference to Amendment No. 2 to the Registration Statement on Form F-1, filed by the Registrant on December 14, 1994 (File No. 33-86162). (P) | |
3.2 |
Supplemental Subscription and Shareholders Agreement, dated January 21, 2002, between China Everbright Holdings and Hong Leong Asia (incorporated herein by reference to the Annual Report on Form 20-F for fiscal year ended December 31, 2001, filed by the Registrant on June 25, 2002 (File No. 001-013522), or Form 20-F FY2001).(P) | |
3.3 |
Second Supplemental Subscription and Shareholders Agreement, dated May 17, 2002, between China Everbright Holdings and Hong Leong Asia (incorporated herein by reference to the Form 20-F FY2001).(P) | |
4.1 |
Contract for the Subscription of Foreign Common shares in Guangxi Yuchai Machinery Company Limited, or Yuchai, and Conversion from a Joint Stock Limited Company into a Sino-Foreign Joint Stock Limited Company, dated April 1, 1993, among Yuchai, Guangxi Yuchai Machinery Holdings Company, Hong Leong Technology Systems (BVI) Ltd., Cathay Clemente Diesel Holdings Limited, Goldman Sachs Guangxi Holdings (BVI) Ltd., Tsang & Ong Nominees (BVI) Ltd. and Youngstar Holdings Limited with amendments, dated May 27, 1994 and October 10, 1994 (incorporated herein by reference to the Form F-1). (P) | |
4.2 |
Subscription and Transfer Agreement (with Shareholders’ Agreement), dated April 1993, among Cathay Clemente (Holdings) Limited, GS Capital Partners L.P., Sun Yuan Overseas Pte Ltd., HL Technology Systems Pte Ltd and Coomber Investments Limited (incorporated herein by reference to the Registration Statement on Form F-1, filed by the Registrant on November 9, 1994 (File No. 33-86162)). (P) | |
4.3 |
Amended and Restated Shareholders’ Agreement, dated as of November 9, 1994 among The Cathay Investment Fund, Limited, GS Capital Partners L.P., HL Technology Systems Pte Ltd, Hong Leong Asia Ltd., Coomber Investments Limited, China Everbright Holdings Company Limited, Diesel Machinery (BVI) Limited, owners of shares formerly held by Sun Yuan Overseas (BVI) Ltd. and the Registrant (incorporated herein by reference to the Form F-1). (P) | |
4.4 |
Form of Amended and Restated Registration Right Agreement, dated as of November 9, 1994, among The Cathay Investment Fund, Limited, GS Capital Partners L.P., HL Technology Systems Pte Ltd, Coomber Investments Limited, owners of shares formerly held by Sun Yuan Overseas (BVI) Ltd. and the Registrant (incorporated herein by reference to Amendment No. 3 to the Registration Statement on Form F-1, filed by the Registrant on December 15, 1994 (File No. 33-86162)). (P) | |
4.5 |
Form of Subscription Agreement between the Registrant and its wholly-owned subsidiaries named therein and Yuchai (incorporated herein by reference to Amendment No. 2 to the Registration Statement on Form F-1, filed by the Registrant on December 14, 1994 (File no. 33-86162)). (P) | |
4.6 |
Share Purchase and Subscription Agreement, dated as of November 9, 1994, between the Registrant, China Everbright Holdings Company Limited and Coomber Investments Limited (incorporated herein by reference to the Form F-1). (P) | |
4.7 |
||
4.8 |
||
4.9 |
||
4.10 |
||
4.11 |
||
4.12 |
||
8.1 |
||
10.1 |
||
12.1 |
||
12.2 |
||
13.1 |
||
13.2 |
||
15.1 |
||
101.INS |
XBRL Instance Document (Filed herewith) | |
101.SCH |
XBRL Taxonomy Extension Schema Document (Filed herewith) | |
101.CAL |
XBRL Taxonomy Extension Calculation Linkbase Document (Filed herewith) | |
101.DEF |
XBRL Taxonomy Extension Definition Linkbase Document (Filed herewith) | |
101.LAB |
XBRL Taxonomy Extension Label Linkbase Document (Filed herewith) | |
101.PRE |
XBRL Taxonomy Extension Presentation Linkbase Document (Filed herewith) | |
104 |
Cover Page Interactive Data File (embedded within the Inline XBRL document) (Filed herewith) | |
(P) |
Previously filed on paper form |
CHINA YUCHAI INTERNATIONAL LIMITED | ||
By: |
/s/ Hoh Weng Ming | |
Name: Hoh Weng Ming | ||
Title: President and Director | ||
Page |
||||
| F-1 | ||||
| F-3 | ||||
| F-4 | ||||
| F-5 | ||||
| F-7 | ||||
| F-10 | ||||
| F-13 | ||||
Description of the Matter |
Prior to the financial year ended December 31, 2020, the Group has commenced the process to research and develop new engine models to comply with the new engine emission standards as promulgated by the People’s Republic of China (the “Development Projects”). The efforts to develop such new engines continued during the financial year ended December 31, 2021. The Group has determined that the Development Projects met the capitalization criteria as stated in Note 2.3 (l) to the consolidated financial statements and has capitalized RMB 992.3 million (US$ 157.0 million) of development costs as of December 31, 2021, as disclosed in Note 12 to the consolidated financial statements. Auditing management’s recognition of capitalized development costs was complex because the capitalization of development costs requires the application of management judgment to determine, amongst others, what continues to constitute development activities and when a Development Project should cease further capitalization of development costs. Management judgment is also required to ascertain the nature of expenses that qualify for capitalization. | |
How We Addressed the Matter in Our Audit |
We obtained an understanding, evaluated the design and tested controls over the authorization, approval and recording of expenses and controls over monitoring of the status of the on-going Development Projects. Our audit procedures included, among others, evaluating management’s judgment related to the determination of the research and development phases, and the determination of which development costs can be capitalized by conducting inquiries of the engineers in the Research and Development (“R&D”) department to understand the progress of the Development Projects. In addition, for a sample of Development Projects, we evaluated the status of each project, and the costs capitalized by comparing the supporting documents to the Company’s capitalization criteria. We evaluated management’s assessment that the Development Projects continued to be in-progress by inspecting the testers’ feedback and responses from the R&D department on a sample basis. | |
Note |
31.12.2019 |
31.12.2020 |
31.12.2021 |
31.12.2021 |
||||||||||||||||
RMB’000 |
RMB’000 |
RMB’000 |
US$’000 |
|||||||||||||||||
| Revenue |
6 | |||||||||||||||||||
| Cost of sales |
7.1 | ( |
) | ( |
) | ( |
) | ( |
) | |||||||||||
| |
|
|
|
|
|
|
|
|||||||||||||
| Gross profit |
||||||||||||||||||||
| Other operating income |
7.2 | (a) | ||||||||||||||||||
| Other operating expenses |
7.2 | (b) | ( |
) | ( |
) | ( |
) | ( |
) | ||||||||||
| Research and development expenses |
7.1 | ( |
) | ( |
) | ( |
) | ( |
) | |||||||||||
| Selling, general and administrative expenses |
7.1 | ( |
) | ( |
) | ( |
) | ( |
) | |||||||||||
| |
|
|
|
|
|
|
|
|||||||||||||
| Operating profit |
||||||||||||||||||||
| Finance costs |
7.3 | ( |
) | ( |
) | ( |
) | ( |
) | |||||||||||
| Share of (loss)/profit of associates, net of tax |
( |
) | ||||||||||||||||||
| Share of profit/(loss) of joint ventures, net of tax |
5 | ( |
) | ( |
) | ( |
) | |||||||||||||
| |
|
|
|
|
|
|
|
|||||||||||||
| Profit before tax |
||||||||||||||||||||
| Income tax expense |
8 | ( |
) | ( |
) | ( |
) | ( |
) | |||||||||||
| |
|
|
|
|
|
|
|
|||||||||||||
| Profit for the year |
||||||||||||||||||||
| |
|
|
|
|
|
|
|
|||||||||||||
| Attributable to: |
||||||||||||||||||||
| Equity holders of the company |
||||||||||||||||||||
| Non-controlling interests |
||||||||||||||||||||
| |
|
|
|
|
|
|
|
|||||||||||||
| |
|
|
|
|
|
|
|
|||||||||||||
| Earnings per share (dollar per share) |
||||||||||||||||||||
| - Basic |
9 | |||||||||||||||||||
| - Diluted |
9 | |||||||||||||||||||
| |
|
|
|
|
|
|
|
|||||||||||||
31.12.2019 |
31.12.2020 |
31.12.2021 |
31.12.2021 |
|||||||||||||
RMB’000 |
RMB’000 |
RMB’000 |
US$’000 |
|||||||||||||
| Profit for the year |
||||||||||||||||
| Other comprehensive income |
||||||||||||||||
| Items that may be reclassified to profit or loss in subsequent periods, net of tax: |
||||||||||||||||
| Foreign currency translation |
( |
) | ( |
) | ( |
) | ||||||||||
| Net fair value change on debt instruments at fair value through other comprehensive income |
( |
) | ||||||||||||||
| |
|
|
|
|
|
|
|
|||||||||
| Net other comprehensive income that may be reclassified to profit or loss in subsequent periods, representing other comprehensive income for the year, net of tax |
( |
) | ||||||||||||||
| |
|
|
|
|
|
|
|
|||||||||
| Total comprehensive income for the year, net of tax |
||||||||||||||||
| |
|
|
|
|
|
|
|
|||||||||
| Attributable to: |
||||||||||||||||
| Equity holders of the company |
||||||||||||||||
| Non-controlling interests |
||||||||||||||||
| |
|
|
|
|
|
|
|
|||||||||
| |
|
|
|
|
|
|
|
|||||||||
Note |
31.12.2020 |
31.12.2021 |
31.12.2021 |
|||||||||||
RMB’000 |
RMB’000 |
US$’000 |
||||||||||||
| ASSETS |
||||||||||||||
| Non-current assets |
||||||||||||||
| Property, plant and equipment |
10 | |
|
|||||||||||
| Investment property |
11 | |
|
|||||||||||
| Intangible assets |
12 | |
|
|||||||||||
| Investment in associates |
|
|
||||||||||||
| Investment in joint ventures |
5 | |
|
|||||||||||
| Deferred tax assets |
8 | |
|
|||||||||||
| Long-term bank deposits |
16 | |
|
|||||||||||
| Right-of-use |
17 | |
|
|||||||||||
| Capitalized contract cost |
6.2 | |
|
|||||||||||
| |
|
|
|
|
|
|||||||||
| |
|
|||||||||||||
| |
|
|
|
|
|
|||||||||
| Current assets |
||||||||||||||
| Inventories |
13 | |
|
|||||||||||
| Trade and other receivables |
15 | |
|
|||||||||||
| Other current assets |
14 | |
|
|||||||||||
| Cash and cash equivalents |
16 | |
|
|||||||||||
| Short-term bank deposits |
16 | |
|
|||||||||||
| Restricted cash |
16 | |
|
|||||||||||
| |
|
|
|
|
|
|||||||||
| |
|
|||||||||||||
| |
|
|
|
|
|
|||||||||
| Total assets |
|
|
||||||||||||
| |
|
|
|
|
|
|||||||||
Note |
31.12.2020 |
31.12.2021 |
31.12.2021 |
|||||||||||
RMB’000 |
RMB’000 |
US$’000 |
||||||||||||
| EQUITY AND LIABILITIES |
||||||||||||||
| Equity |
||||||||||||||
| Issued capital |
18 |
|
|
|||||||||||
| Statutory reserves |
20 |
|
|
|||||||||||
| Capital reserves |
20 |
|
|
|||||||||||
| Retained earnings |
|
|
||||||||||||
| Other components of equity |
20 |
( |
) |
( |
) |
( |
) | |||||||
| |
|
|
|
|
|
|||||||||
| Equity attributable to equity holders of the company |
|
|
||||||||||||
| Non-controlling interests |
|
|
||||||||||||
| |
|
|
|
|
|
|||||||||
| Total equity |
|
|
||||||||||||
| |
|
|
|
|
|
|||||||||
| Non-current liabilities |
||||||||||||||
| Loans and borrowings |
26 |
|
|
|||||||||||
| Lease liabilities |
25 |
|
|
|||||||||||
| Contract liabilities |
24 |
|
|
|||||||||||
| Deferred tax liabilities |
8 |
|
|
|||||||||||
| Deferred grants |
27 |
|
|
|||||||||||
| Other payables |
22 |
|
|
|||||||||||
| |
|
|
|
|
|
|||||||||
| |
|
|||||||||||||
| |
|
|
|
|
|
|||||||||
| Current liabilities |
||||||||||||||
| Trade and other payables |
22 |
|
|
|||||||||||
| Loans and borrowings |
26 |
|
|
|||||||||||
| Lease liabilities |
25 |
|
|
|||||||||||
| Contract liabilities |
24 |
|
|
|||||||||||
| Provision for taxation |
|
|
||||||||||||
| Pr ovisi on |
23 |
|||||||||||||
| |
|
|
|
|
|
|
|
|
|
|
|
|
|
|
| Total liabilities |
||||||||||||||
| |
|
|
|
|
|
|||||||||
| Total equity and liabilities |
||||||||||||||
Attributable to the equity holders of the company |
||||||||||||||||||||||||||||||||||||||||||||
| Issued capital |
Statutory reserves |
Capital reserves |
Retained earnings |
Foreign currency translation reserve |
Performance shares reserve |
Fair value reserve |
Premium paid for acquisition of non- controlling interests |
Total |
Non- controlling interests |
Total equity |
||||||||||||||||||||||||||||||||||
RMB’000 |
RMB’000 |
RMB’000 |
RMB’000 |
RMB’000 |
RMB’000 |
RMB’000 |
RMB’000 |
RMB’000 |
RMB’000 |
RMB’000 |
||||||||||||||||||||||||||||||||||
| At January 1, 2019 |
( |
) | ( |
) | ( |
) | ||||||||||||||||||||||||||||||||||||||
| Profit for the year |
— | — | — | — | — | — | — | |||||||||||||||||||||||||||||||||||||
| Other comprehensive income for the year, net of tax |
— | — | — | — | — | — | ||||||||||||||||||||||||||||||||||||||
| |
|
|
|
|
|
|
|
|
|
|
|
|
|
|
|
|
|
|
|
|
|
|||||||||||||||||||||||
| Total comprehensive income for the year |
— | — | — | — | — | |||||||||||||||||||||||||||||||||||||||
| Contributions by and distributions to owners |
||||||||||||||||||||||||||||||||||||||||||||
| Dividends declared and paid (US$ |
— | — | — | ( |
) | — | — | — | — | ( |
) | — | ( |
) | ||||||||||||||||||||||||||||||
| Transaction with non-controlling interests |
||||||||||||||||||||||||||||||||||||||||||||
| Dividends declared to non-controlling interests |
— | — | — | — | — | — | — | — | — | ( |
) | ( |
) | |||||||||||||||||||||||||||||||
| Changes in ownership interests in subsidiary |
||||||||||||||||||||||||||||||||||||||||||||
| Acquisition of non-controlling interests |
— | — | — | — | — | — | — | ( |
) | ( |
) | |||||||||||||||||||||||||||||||||
| Other |
||||||||||||||||||||||||||||||||||||||||||||
| Transfer to statutory reserves |
— | — | ( |
) | — | — | — | — | — | — | — | |||||||||||||||||||||||||||||||||
| |
|
|
|
|
|
|
|
|
|
|
|
|
|
|
|
|
|
|
|
|
|
|||||||||||||||||||||||
| At December 31, 2019 |
( |
) | ( |
) | ( |
) | ||||||||||||||||||||||||||||||||||||||
| |
|
|
|
|
|
|
|
|
|
|
|
|
|
|
|
|
|
|
|
|
|
|||||||||||||||||||||||
Attributable to the equity holders of the company |
||||||||||||||||||||||||||||||||||||||||||||
| Issued capital |
Statutory reserves |
Capital reserves |
Retained earnings |
Foreign currency translation reserve |
Performance shares reserve |
Fair value reserve |
Premium paid for acquisition of non- controlling interests |
Total |
Non- controlling interests |
Total equity |
||||||||||||||||||||||||||||||||||
RMB’000 |
RMB’000 |
RMB’000 |
RMB’000 |
RMB’000 |
RMB’000 |
RMB’000 |
RMB’000 |
RMB’000 |
RMB’000 |
RMB’000 |
||||||||||||||||||||||||||||||||||
| At January 1, 2020 |
( |
) | ( |
) | ( |
) | ||||||||||||||||||||||||||||||||||||||
| Profit for the year |
— | — | — | — | — | — | — | |||||||||||||||||||||||||||||||||||||
| Other comprehensive income for the year, net of tax |
— | — | — | — | ( |
) | — | ( |
) | — | ( |
) | ( |
) | ( |
) | ||||||||||||||||||||||||||||
| |
|
|
|
|
|
|
|
|
|
|
|
|
|
|
|
|
|
|
|
|
|
|||||||||||||||||||||||
| Total comprehensive income for the year |
— | — | — | ( |
) | — | ( |
) | — | |||||||||||||||||||||||||||||||||||
| Contributions by and distributions to owners |
||||||||||||||||||||||||||||||||||||||||||||
| Dividends declared and paid (US$ |
— | — | — | ( |
) | — | — | — | — | ( |
) | — | ( |
) | ||||||||||||||||||||||||||||||
| Transaction with non-controlling interests |
||||||||||||||||||||||||||||||||||||||||||||
| Dividends declared to non-controlling interests |
— | — | — | — | — | — | — | — | — | ( |
) | ( |
) | |||||||||||||||||||||||||||||||
| Other |
||||||||||||||||||||||||||||||||||||||||||||
| Transfer to statutory reserves |
— | — | ( |
) | — | — | — | — | — | — | — | |||||||||||||||||||||||||||||||||
| |
|
|
|
|
|
|
|
|
|
|
|
|
|
|
|
|
|
|
|
|
|
|||||||||||||||||||||||
| At December 31, 2020 |
( |
) | ( |
) | ( |
) | ||||||||||||||||||||||||||||||||||||||
| |
|
|
|
|
|
|
|
|
|
|
|
|
|
|
|
|
|
|
|
|
|
|||||||||||||||||||||||
Attributable to the equity holders of the company |
||||||||||||||||||||||||||||||||||||||||||||
| Issued capital |
Statutory reserves |
Capital reserves |
Retained earnings |
Foreign currency translation reserve |
Performance shares reserve |
Fair value reserve |
Premium paid for acquisition of non- controlling interests |
Total |
Non- controlling interests |
Total equity |
||||||||||||||||||||||||||||||||||
RMB’000 |
RMB’000 |
RMB’000 |
RMB’000 |
RMB’000 |
RMB’000 |
RMB’000 |
RMB’000 |
RMB’000 |
RMB’000 |
RMB’000 |
||||||||||||||||||||||||||||||||||
| At January 1, 2021 |
( |
) |
( |
) |
( |
) |
||||||||||||||||||||||||||||||||||||||
| Profit for the year |
— |
— |
— |
— |
— |
— |
— |
|||||||||||||||||||||||||||||||||||||
| Other comprehensive income for the year, net of tax |
— |
— |
— |
— |
( |
) |
— |
— |
||||||||||||||||||||||||||||||||||||
| |
|
|
|
|
|
|
|
|
|
|
|
|
|
|
|
|
|
|
|
|
|
|||||||||||||||||||||||
| Total comprehensive income for the year |
— |
— |
— |
( |
) |
— |
— |
|||||||||||||||||||||||||||||||||||||
| Contributions by and distributions to owners |
||||||||||||||||||||||||||||||||||||||||||||
| Dividends declared and paid (US$ |
— |
— |
— |
( |
) |
— |
— |
— |
— |
( |
) |
— |
( |
) | ||||||||||||||||||||||||||||||
| Transaction with non-controlling interests |
||||||||||||||||||||||||||||||||||||||||||||
| Dividends declared to non-controlling interests |
— |
— |
— |
— |
— |
— |
— |
— |
— |
( |
) |
( |
) | |||||||||||||||||||||||||||||||
| Other |
||||||||||||||||||||||||||||||||||||||||||||
| Transfer to statutory reserves |
— |
— |
( |
) |
— |
— |
— |
— |
— |
— |
— |
|||||||||||||||||||||||||||||||||
| |
|
|
|
|
|
|
|
|
|
|
|
|
|
|
|
|
|
|
|
|
|
|||||||||||||||||||||||
| At December 31, 2021 |
( |
) |
( |
) |
( |
) |
||||||||||||||||||||||||||||||||||||||
| |
|
|
|
|
|
|
|
|
|
|
|
|
|
|
|
|
|
|
|
|
|
|||||||||||||||||||||||
| US$’000 |
( |
) |
( |
) |
( |
) |
||||||||||||||||||||||||||||||||||||||
| |
|
|
|
|
|
|
|
|
|
|
|
|
|
|
|
|
|
|
|
|
|
|||||||||||||||||||||||
31.12.2019 |
31.12.2020 |
31.12.2021 |
31.12.2021 |
|||||||||||||
RMB’000 |
RMB’000 |
RMB’000 |
US$’000 |
|||||||||||||
Operating activities |
||||||||||||||||
Profit before tax |
||||||||||||||||
Adjustments: |
||||||||||||||||
Amortization of intangible asset |
||||||||||||||||
Bad debt written off/(recovered) |
( |
) |
( |
) | ||||||||||||
Depreciation of: |
||||||||||||||||
- investment property |
||||||||||||||||
- property, plant and equipment |
||||||||||||||||
- right-of-use |
||||||||||||||||
Dividend income from quoted equity securities |
( |
) |
( |
) |
( |
) |
( |
) | ||||||||
Exchange (gain)/loss |
( |
) |
( |
) |
||||||||||||
Fair value loss/(gain) on foreign exchange forward contract |
( |
) |
||||||||||||||
Fair value (gain)/loss on quoted equity securities |
( |
) |
( |
) |
( |
) | ||||||||||
Finance costs |
||||||||||||||||
(Gain)/loss on disposal of: |
||||||||||||||||
- property, plant and equipment |
( |
) |
( |
) | ||||||||||||
- quoted equity securities |
( |
) |
( |
) |
( |
) |
( |
) | ||||||||
- right-of-use |
( |
) |
( |
) |
( |
) |
( |
) | ||||||||
Government grants |
( |
) |
( |
) |
( |
) |
( |
) | ||||||||
Interest income |
( |
) |
( |
) |
( |
) |
( |
) | ||||||||
Impairment losses on: |
||||||||||||||||
- development property |
||||||||||||||||
- property, plant and equipment |
||||||||||||||||
Impairment losses /(reversal of impairment losses) on trade receivables |
( |
) |
( |
) |
( |
) | ||||||||||
Impairment losses /(reversal of impairment losses) on non-trade receivables |
— |
( |
) |
( |
) | |||||||||||
Impairment losses/(reversal of write-down) of inventories, net |
( |
) |
( |
) | ||||||||||||
Inventories written off |
||||||||||||||||
Property, plant and equipment written off |
||||||||||||||||
Provision for onerous contract, net |
( |
) |
( |
) | ||||||||||||
Share of (profit)/loss of associates and joint ventures, net of tax |
( |
) |
||||||||||||||
Write-back of trade and other payables |
( |
) |
( |
) |
||||||||||||
Profit before tax after adjustments |
||||||||||||||||
31.12.2019 |
31.12.2020 |
31.12.2021 |
31.12.2021 |
|||||||||||||
RMB’000 |
RMB’000 |
RMB’000 |
US$’000 |
|||||||||||||
Changes in working capital |
||||||||||||||||
Increase in inventories |
( |
) |
( |
) |
( |
) |
( |
) | ||||||||
(Increase)/decrease in trade and other receivables and capitalized contract cost |
( |
) |
( |
) |
||||||||||||
Increase/(decrease) in trade and other payables and contract liabilities |
( |
) |
( |
) | ||||||||||||
Increase in development properties |
( |
) |
( |
) |
( |
) |
( |
) | ||||||||
Cash flows from operating activities |
||||||||||||||||
Income taxes paid |
( |
) |
( |
) |
( |
) |
( |
) | ||||||||
Net cash flows from operating activities |
||||||||||||||||
Investing activities |
||||||||||||||||
Payment for trademarks usage fee |
( |
) |
||||||||||||||
Additional investment in subsidiaries |
( |
) |
||||||||||||||
Additional investment in a joint ventures |
( |
) |
( |
) |
( |
) | ||||||||||
Development costs |
( |
) |
( |
) |
( |
) |
( |
) | ||||||||
Dividend received from: |
||||||||||||||||
- joint ventures |
||||||||||||||||
- quoted equity securities |
||||||||||||||||
Interest received |
||||||||||||||||
Proceeds from disposal of: |
||||||||||||||||
- property, plant and equipment |
||||||||||||||||
- quoted equity securities |
||||||||||||||||
- right-of-use |
||||||||||||||||
Proceeds from government grants |
||||||||||||||||
Purchase of property, plant and equipment |
( |
) |
( |
) |
( |
) |
( |
) | ||||||||
Tax and relevant expenses in relation to disposal of subsidiary (i) |
( |
) |
||||||||||||||
Withdrawal/(placement) of fixed deposits with banks, net |
( |
) |
( |
) |
( |
) | ||||||||||
Net cash flows used in investing activities |
( |
) |
( |
) |
( |
) |
( |
) | ||||||||
(i) |
This relates to retention money deposited in a joint signatory account with the buyer of LKNII for payment of tax payable for the disposal of LKNII in 2018, which had been settled in 2019. |
31.12.2019 |
31.12.2020 |
31.12.2021 |
31.12.2021 |
|||||||||||||
RMB’000 |
RMB’000 |
RMB’000 |
US$’000 |
|||||||||||||
| Financing activities |
||||||||||||||||
| Dividends paid to: |
||||||||||||||||
| - equity holders of the company |
( |
) | ( |
) | ( |
) |
( |
) | ||||||||
| - non-controlling interests |
( |
) | ( |
) | ( |
) |
( |
) | ||||||||
| Interest paid and discounting on bills receivable |
( |
) | ( |
) | ( |
) |
( |
) | ||||||||
| Payment of principal portion of lease liabilities |
( |
) | ( |
) | ( |
) |
( |
) | ||||||||
| Proceeds from borrowings |
|
|
||||||||||||||
| Repayment of borrowings |
( |
) | ( |
) | ( |
) |
( |
) | ||||||||
| |
|
|
|
|
|
|
|
|||||||||
| Net cash flows used in financing activities |
( |
) | ( |
) | ( |
) |
( |
) | ||||||||
| |
|
|
|
|
|
|
|
|||||||||
| Net increase/(decrease) in cash and cash equivalents |
( |
) |
( |
) | ||||||||||||
| Cash and cash equivalents at January 1 |
|
|
||||||||||||||
| Effect of exchange rate changes on balances in foreign currencies |
( |
) | ( |
) |
( |
) | ||||||||||
| |
|
|
|
|
|
|
|
|||||||||
| Cash and cash equivalents at December 31 |
|
|
||||||||||||||
| |
|
|
|
|
|
|
|
|||||||||
1. |
Corporate information |
1.1 |
Incorporation |
1.2 |
Investment in Guangxi Yuchai Machinery Company Limited |
1.3 |
Investment in HL Global Enterprises Limited |
1. |
Corporate information (cont’d) |
1.3 |
Investment in HL Global Enterprises Limited (cont’d) |
2. |
Basis of preparation and accounting policies |
2.1 |
Basis of preparation |
2.2 |
Basis of consolidation |
| • | Power over the investee (i.e. existing rights that give it the current ability to direct the relevant activities of the investee) |
| • | Exposure, or rights, to variable returns from its involvement with the investee |
| • | The ability to use its power over the investee to affect its returns |
| • | The contractual arrangement with the other vote holders of the investee |
| • | Rights arising from other contractual arrangements |
| • | The Group’s voting rights and potential voting rights |
2. |
Basis of preparation and accounting policies (cont’d) |
2.2 |
Basis of consolidation (cont’d) |
2.3 |
Summary of significant accounting policies |
(a) |
Business combinations and goodwill |
2. |
Basis of preparation and accounting policies (cont’d) |
2.3 |
Summary of significant accounting policies (cont’d) |
(b) |
Investments in associates and joint ventures |
2. |
Basis of preparation and accounting policies (cont’d) |
2.3 |
Summary of significant accounting policies (cont’d) |
(c) |
Current versus non-current classification |
| • | Expected to be realized or intended to be sold or consumed in normal operating cycle; |
| • | Held primarily for the purpose of trading; |
| • | Expected to be realized within twelve months after the reporting period; or |
| • | Cash or cash equivalent unless restricted from being exchanged or used to settle a liability for at least twelve months after the reporting period. |
| • | It is expected to be settled in normal operating cycle; |
| • | It is held primarily for the purpose of trading; |
| • | It is due to be settled within twelve months after the reporting period; or |
| • | There is no unconditional right to defer the settlement of the liability for at least twelve months after the reporting period. |
(d) |
Fair value measurement |
| • | In the principal market for the asset or liability, or |
| • | In the absence of a principal market, in the most advantageous market for the asset or liability |
| • | Level 1 – Quoted (unadjusted) market prices in active markets for identical assets or liabilities |
| • | Level 2 – Valuation techniques for which the lowest level input that is significant to the fair value measurement is directly or indirectly observable |
| • | Level 3 – Valuation techniques for which the lowest level input that is significant to the fair value measurement is unobservable |
2. |
Basis of preparation and accounting policies (cont’d) |
2.3 |
Summary of significant accounting policies (cont’d) |
(d) |
Fair value measurement (cont’d) |
| • | Quoted equity securities | Note 33 | ||||
| • | Bills receivable | Note 33 | ||||
| • | Foreign exchange forward contract | Note 33 | ||||
(e) |
Foreign currency translation |
2. |
Basis of preparation and accounting policies (cont’d) |
2.3 |
Summary of significant accounting policies (cont’d) |
(e) |
Foreign currency translation (cont’d) |
(f) |
Revenue from Contracts with Customers |
2. |
Basis of preparation and accounting policies (cont’d) |
2.3 |
Summary of significant accounting policies (cont’d) |
(f) |
Revenue from Contracts with Customers (cont’d) |
2. |
Basis of preparation and accounting policies (cont’d) |
2.3 |
Summary of significant accounting policies (cont’d) |
(f) |
Revenue from Contracts with Customers (cont’d) |
(g) |
Government grants |
(h) |
Taxes |
| • | When the deferred tax liability arises from the initial recognition of goodwill or an asset or liability in a transaction that is not a business combination and, at the time of the transaction, affects neither the accounting profit nor taxable profit or loss |
| • | In respect of taxable temporary differences associated with investments in subsidiaries, associates and interests in joint ventures, when the timing of the reversal of the temporary differences can be controlled and it is probable that the temporary differences will not reverse in the foreseeable future |
2. |
Basis of preparation and accounting policies (cont’d) |
2.3 |
Summary of significant accounting policies (cont’d) |
(h) |
Taxes (cont’d) |
| • | When the deferred tax asset relating to the deductible temporary difference arises from the initial recognition of an asset or liability in a transaction that is not a business combination and, at the time of the transaction, affects neither the accounting profit nor taxable profit or loss |
| • | In respect of deductible temporary differences associated with investments in subsidiaries, associates and interests in joint ventures, deferred tax assets are recognized only to the extent that it is probable that the temporary differences will reverse in the foreseeable future and taxable profit will be available against which the temporary differences can be utilized |
| • | When the sales tax incurred on a purchase of assets or services is not recoverable from the taxation authority, in which case, the sales tax is recognized as part of the cost of acquisition of the asset or as part of the expense item, as applicable |
| • | When receivables and payables are stated with the amount of sales tax included |
(i) |
Cash dividend and non-cash distribution to equity holders of the company |
2. |
Basis of preparation and accounting policies (cont’d) |
2.3 |
Summary of significant accounting policies (cont’d) |
(j) |
Property, plant and equipment |
| Freehold buildings |
: | |||
| Leasehold buildings and improvements |
: | |||
| Plant, machinery and equipment |
: | |||
| Office furniture, fittings and equipment |
: | |||
| Motor and transport vehicles |
: |
(k) |
Investment properties |
2. |
Basis of preparation and accounting policies (cont’d) |
2.3 |
Summary of significant accounting policies (cont’d) |
(l) |
Intangible assets |
| • | The technical feasibility of completing the intangible asset so that the asset will be available for use or sale |
| • | Its intention to complete and its ability to use or sell the asset |
| • | How the asset will generate future economic benefits |
| • | The availability of resources to complete the asset |
| • | The ability to measure reliably the expenditure during development |
2. |
Basis of preparation and accounting policies (cont’d) |
2.3 |
Summary of significant accounting policies (cont’d) |
(l) |
Intangible assets (cont’d) |
| Trademarks |
Technology know-how |
Development costs | ||||
| Useful lives | |
* | ||||
| Amortization method used | * | |||||
| Internally generated or acquired |
| * | Development costs relate to on-going development projects that have not been completed and are not available for use. |
(m) |
Financial instruments – Initial recognition and subsequent measurement |
2. |
Basis of preparation and accounting policies (cont’d) |
2.3 |
Summary of significant accounting policies (cont’d) |
(m) |
Financial instruments – Initial recognition and subsequent measurement (cont’d) |
| • | Financial assets at amortized cost (debt instruments) |
| • | Financial assets at fair value through OCI with recycling of cumulative gains and losses (debt instruments) |
| • | Financial assets designated at fair value through OCI with no recycling of cumulative gains and losses upon de-recognition (equity instruments) |
| • | Financial assets at fair value through profit or loss |
2. |
Basis of preparation and accounting policies (cont’d) |
2.3 |
Summary of significant accounting policies (cont’d) |
(m) |
Financial instruments – Initial recognition and subsequent measurement (cont’d) |
| • | The rights to receive cash flows from the asset has expired; or |
| • | The Group has transferred its rights to receive cash flows from the asset or has assumed an obligation to pay the received cash flows in full without material delay to a third party under a “pass-through” arrangement; and either (a) the Group has transferred substantially all the risks and rewards of the asset, or (b) the Group has neither transferred nor retained substantially all the risks and rewards of the asset, but has transferred control of the asset |
2. |
Basis of preparation and accounting policies (cont’d) |
2.3 |
Summary of significant accounting policies (cont’d) |
(m) |
Financial instruments – Initial recognition and subsequent measurement (cont’d) |
| • | Debt instruments at fair value through OCI represented by bills receivable (Note 15) |
| • | Trade receivables (Note 15) |
2. |
Basis of preparation and accounting policies (cont’d) |
2.3 |
Summary of significant accounting policies (cont’d) |
(m) |
Financial instruments – Initial recognition and subsequent measurement (cont’d) |
| • | Financial liabilities at fair value through profit or loss |
| • | Financial liabilities at amortized cost |
2. |
Basis of preparation and accounting policies (cont’d) |
2.3 |
Summary of significant accounting policies (cont’d) |
(n) |
Inventories |
| • | Raw materials: purchase cost on a weighted average basis |
| • | Finished goods and work in progress: cost of direct materials and labor and a proportion of manufacturing overheads based on the normal operating capacity, but excluding borrowing costs |
(o) |
Impairment of non-financial assets |
• |
Disclosures for significant assumptions (Note 3) |
• |
Investment in joint ventures (Note 5) |
• |
Property, plant and equipment (Note 10) |
• |
Investment property (Note 11) |
• |
Intangible assets (Note 12) |
• |
Right-of-use |
2. |
Basis of preparation and accounting policies (cont’d) |
2.3 |
Summary of significant accounting policies (cont’d) |
(p) |
Cash and cash equivalents |
(q) |
Leases |
| • | Leasehold land | |||||
| • | Building and office space | |||||
| • | Office furniture, fittings and equipment | |||||
2. |
Basis of preparation and accounting policies (cont’d) |
2.3 |
Summary of significant accounting policies (cont’d) |
(q) |
Leases (cont’d) |
(r) |
Borrowing costs |
(s) |
Provisions |
2. |
Basis of preparation and accounting policies (cont’d) |
2.3 |
Summary of significant accounting policies (cont’d) |
(t) |
Pensions and other post-employment benefits |
(u) |
Share-based payments |
(v) |
Development properties |
2. |
Basis of preparation and accounting policies (cont’d) |
2.3 |
Summary of significant accounting policies (cont’d) |
(w) |
Derivative financial instruments |
2.4 |
Changes in accounting policies and disclosures |
• |
A practical expedient to require contractual changes, or changes to cash flows that are directly required by the reform, to be treated as changes to a floating interest rate, equivalent to a movement in a market rate of interest |
• |
Permit changes required by IBOR reform to be made to hedge designations and hedge documentation without the hedging relationship being discontinued |
• |
Provide temporary relief to entities from having to meet the separately identifiable requirement when an RFR instrument is designated as a hedge of a risk component |
2. |
Basis of preparation and accounting policies (cont’d) |
2.5 |
Standards issued but not yet effective |
• |
What is meant by a right to defer settlement |
• |
That a right to defer must exist at the end of the reporting period |
• |
That classification is unaffected by the likelihood that an entity will exercise its deferral right |
• |
That only if an embedded derivative in a convertible liability is itself an equity instrument would the terms of a liability not impact its classification |
2. |
Basis of preparation and accounting policies (cont’d) |
2.5 |
Standards issued but not yet effective (cont’d) |
2. |
Basis of preparation and accounting policies (cont’d) |
2.5 |
Standards issued but not yet effective (cont’d) |
3. |
Significant accounting judgments, estimates and assumptions |
• |
Capital management (Note 32) |
• |
Financial risk management objectives and policies (Note 31) |
• |
Sensitivity analyses disclosures (Note 12 and 31) |
3. |
Significant accounting judgments, estimates and assumptions (cont’d) |
3.1 |
Judgments |
| • | Identifying contract price and performance obligations in sales of engines |
3.2 |
Estimates and assumptions |
3. |
Significant accounting judgments, estimates and assumptions (cont’d) |
3.2 |
Estimates and assumptions (cont’d) |
4. |
Investments in subsidiaries |
Name of significant subsidiary |
Place of incorporation/ business |
Group’s effective equity interest |
||||||||
31.12.2020 |
31.12.2021 |
|||||||||
% |
% |
|||||||||
| Guangxi Yuchai Machinery Company Limited |
||||||||||
| Guangxi Yuchai Machinery Monopoly Development Co., Ltd |
||||||||||
| Guangxi Yuchai Accessories Manufacturing Company Limited |
||||||||||
| Guangxi Yulin Hotel Company Limited |
||||||||||
| HL Global Enterprises Limited |
||||||||||
31.12.2019 |
31.12.2020 |
31.12.2021 |
||||||||||
| Proportion of equity interest held by NCI |
||||||||||||
| Yuchai |
% | % | % | |||||||||
| |
|
|
|
|
|
|||||||
| 31.12.2019 RMB’000 |
31.12.2020 RMB’000 |
31.12.2021 RMB’000 |
31.12.2021 US$’000 |
|||||||||||||
| Accumulated balances of material NCI |
||||||||||||||||
| Yuchai |
||||||||||||||||
| |
|
|
|
|
|
|||||||||||
| Profit allocated to material NCI |
||||||||||||||||
| Yuchai |
||||||||||||||||
| |
|
|
|
|
|
|
|
|||||||||
| Dividends paid to material NCI |
||||||||||||||||
| Yuchai |
||||||||||||||||
| |
|
|
|
|
|
|
|
|||||||||
4. |
Investments in subsidiaries (cont’d) |
31.12.2019 |
||||
| Yuchai RMB’000 |
||||
| Summarized statement of comprehensive income |
||||
| Revenue |
||||
| |
|
|||
| Profit after tax |
||||
| |
|
|||
| Total comprehensive income for the year |
||||
| |
|
|||
| Attributable to NCI |
||||
| |
|
|||
| Summarized statement of cash flows |
||||
| Operating |
||||
| Investing |
( |
) | ||
| Financing |
( |
) | ||
| |
|
|||
| Net increase in cash and cash equivalents |
||||
| |
|
|||
31.12.2020 |
||||
Yuchai |
||||
RMB’000 |
||||
| Summarized statement of financial position |
||||
| Current assets |
||||
| Non-current assets, excluding goodwill |
||||
| Goodwill |
||||
| Current liabilities |
( |
) | ||
| Non-current liabilities |
( |
) | ||
| |
|
|||
| Net assets |
||||
| |
|
|||
| Total equity |
||||
| |
|
|||
| Attributable to NCI |
||||
| |
|
|||
| Summarized statement of comprehensive income |
||||
| Revenue |
||||
| |
|
|||
| Profit after tax |
||||
| |
|
|||
| Total comprehensive income for the year |
||||
| |
|
|||
| Attributable to NCI |
||||
| |
|
|||
| Summarized statement of cash flows |
||||
| Operating |
||||
| Investing |
( |
) | ||
| Financing |
( |
) | ||
| |
|
|||
| Net increase in cash and cash equivalents |
||||
| |
|
|||
4. |
Investments in subsidiaries (cont’d) |
31.12.2021 |
||||||||
Yuchai |
||||||||
RMB’000 |
US$’000 |
|||||||
| Summarized statement of financial position |
||||||||
| Current assets |
||||||||
| Non-current assets, excluding goodwill |
||||||||
| Goodwill |
||||||||
| Current liabilities |
( |
) | ( |
) | ||||
| Non-current liabilities |
( |
) | ( |
) | ||||
| |
|
|
|
|||||
| Net assets |
||||||||
| |
|
|
|
|||||
| Total equity |
||||||||
| |
|
|
|
|||||
| Attributable to NCI |
||||||||
| |
|
|
|
|||||
| Summarized statement of comprehensive income |
||||||||
| Revenue |
||||||||
| |
|
|
|
|||||
| Profit after tax |
||||||||
| |
|
|
|
|||||
| Total comprehensive income for the year |
||||||||
| |
|
|
|
|||||
| Attributable to NCI |
||||||||
| |
|
|
|
|||||
| Summarized statement of cash flows |
||||||||
| Operating |
||||||||
| Investing |
( |
) | ( |
) | ||||
| Financing |
( |
) | ( |
) | ||||
| |
|
|
|
|||||
| Net increase in cash and cash equivalents |
( |
) | ( |
) | ||||
| |
|
|
|
|||||
5. |
Investment in joint v e ntures |
31.12.2019 |
31.12.2020 |
31.12.2021 |
31.12.2021 |
|||||||||||||
RMB’000 |
RMB’000 |
RMB’000 |
US$’000 |
|||||||||||||
| Share of profit/(loss) of joint ventures, net of tax: |
||||||||||||||||
| Y & C Engine Co., Ltd |
( |
) |
( |
) |
( |
) | ||||||||||
| MTU Yuchai Power Co., Ltd. |
||||||||||||||||
| Eberspaecher Yuchai Exhaust Technology Co., Ltd |
( |
) |
( |
) |
||||||||||||
| Other joint ventures |
( |
) |
||||||||||||||
| |
|
|
|
|
|
|
|
|||||||||
| ( |
) |
( |
) |
( |
) | |||||||||||
| |
|
|
|
|
|
|
|
|||||||||
31.12.2020 |
31.12.2021 |
31.12.2021 |
||||||||||
RMB’000 |
RMB’000 |
US$’000 |
||||||||||
| Carrying amount of investments: |
||||||||||||
| Y & C Engine Co., Ltd |
||||||||||||
| MTU Yuchai Power Co., Ltd |
||||||||||||
| Eberspaecher Yuchai Exhaust Technology Co., Ltd |
||||||||||||
| Other joint ventures |
||||||||||||
| |
|
|
|
|
|
|||||||
| |
|
|
|
|
|
|||||||
5. |
Investment in joint ventures (cont’d) |
Name of company |
Principal activities |
Place of incorporation/ business |
Group’s effective equity interest |
|||||||||||
31.12.2020 |
31.12.2021 |
|||||||||||||
% |
% |
|||||||||||||
| Held by subsidiaries |
||||||||||||||
| HL Heritage Sdn. Bhd. |
|
|||||||||||||
| Shanghai Hengshan Equatorial Hotel Management Co., Ltd. |
|
Republic of China |
|
|||||||||||
| Y & C Engine Co., Ltd (“Y&C”) |
|
Republic of China |
|
|||||||||||
| Guangxi Yineng IOT Science & Technology Co., Ltd. |
|
Republic of China |
|
|||||||||||
| MTU Yuchai Power Co., Ltd (“MTU Yuchai Power”) |
Republic of China |
|
||||||||||||
| Eberspaecher Yuchai Exhaust Technology Co. Ltd (“Eberspaecher Yuchai”) |
|
Republic of China |
|
|||||||||||
5. |
Investment in joint ventures (cont’d) |
31.12.2019 |
||||||||||||||||
Y & C |
MTU Yuchai Power |
Eberspaecher Yuchai |
Total |
|||||||||||||
RMB’000 |
RMB’000 |
RMB’000 |
RMB’000 |
|||||||||||||
| Revenue |
||||||||||||||||
| Depreciation and amortization |
( |
) | ( |
) | ( |
) | ( |
) | ||||||||
| Interest expense |
( |
) | ( |
) | — | ( |
) | |||||||||
| Profit/(loss) for the year, representing total comprehensive income for the year |
( |
) | ||||||||||||||
| |
|
|
|
|
|
|
|
|||||||||
| Proportion of the Group’s ownership |
% | % | % | |||||||||||||
| |
|
|
|
|
|
|||||||||||
| Group’s share of profit/(loss) |
( |
) | ||||||||||||||
| Unrealized profit on transactions with joint venture |
— | |||||||||||||||
| |
|
|
|
|
|
|||||||||||
| Group’s share of profit/(loss) of significant joint ventures |
( |
) | ||||||||||||||
| |
|
|
|
|
|
|||||||||||
| Group’s share of loss of other joint ventures, representing the Group’s share of total comprehensive loss of other joint ventures |
( |
) | ||||||||||||||
| |
|
|||||||||||||||
| Group’s share of profit for the year, representing the Group’s share of total comprehensive income for the year |
||||||||||||||||
| |
|
|||||||||||||||
5. |
Investment in joint ventures (cont’d) |
31.12.2020 |
||||||||||||||||
Y & C |
MTU Yuchai Power |
Eberspaecher Yuchai |
Total |
|||||||||||||
RMB’000 |
RMB’000 |
RMB’000 |
RMB’000 |
|||||||||||||
Non-current assets |
||||||||||||||||
Current assets |
||||||||||||||||
- Cash and bank balances |
||||||||||||||||
- Others |
||||||||||||||||
Total assets |
||||||||||||||||
Non-current liabilities |
( |
) | — | — | ( |
) | ||||||||||
Current liabilities |
( |
) | ( |
) | ( |
) | ( |
) | ||||||||
Total liabilities |
( |
) | ( |
) | ( |
) | ( |
) | ||||||||
Equity |
||||||||||||||||
Proportion of the Group’s ownership |
% | % | % | |||||||||||||
Group’s share of net assets |
||||||||||||||||
Unrealized profit on transactions with joint venture |
( |
) | ( |
) | — | |||||||||||
Carrying amount of significant joint ventures |
||||||||||||||||
Carrying amount of other joint ventures |
||||||||||||||||
Carrying amount of the investment in joint ventures |
||||||||||||||||
31.12.2020 |
||||||||||||||||
Y & C |
MTU Yuchai Power |
Eberspaecher Yuchai |
Total |
|||||||||||||
RMB’000 |
RMB’000 |
RMB’000 |
RMB’000 |
|||||||||||||
Revenue |
||||||||||||||||
Depreciation and amortization |
( |
) | ( |
) | ( |
) | ( |
) | ||||||||
Interest expense |
( |
) | ( |
) | — | ( |
) | |||||||||
Profit/(loss) for the year, representing total comprehensive income for the year |
( |
) | ( |
) | ( |
) | ||||||||||
Proportion of the Group’s ownership |
% | % | % | |||||||||||||
Group’s share of profit/(loss) |
( |
) | ( |
) | ||||||||||||
Unrealized profit on transactions with joint venture |
( |
) | — | |||||||||||||
Group’s share of profit/(loss) of significant joint ventures |
( |
) | ( |
) | ( |
) | ||||||||||
Group’s share of profit of other joint ventures, representing the Group’s share of total comprehensive loss of other joint ventures |
||||||||||||||||
Group’s share of loss for the year, representing the Group’s share of total comprehensive loss for the year |
( |
) | ||||||||||||||
5. |
Investment in joint ventures (cont’d) |
31.12.2021 |
||||||||||||||||||||
Y & C |
MTU Yuchai Power |
Eberspaecher Yuchai |
Total |
Total |
||||||||||||||||
RMB’000 |
RMB’000 |
RMB’000 |
RMB’000 |
US$’000 |
||||||||||||||||
Non-current assets |
||||||||||||||||||||
Current assets |
||||||||||||||||||||
- Cash and bank balances |
||||||||||||||||||||
- Others |
||||||||||||||||||||
Total assets |
||||||||||||||||||||
Non-current liabilities |
( |
) |
( |
) |
( |
) |
( |
) | ||||||||||||
Current liabilities |
( |
) |
( |
) |
( |
) |
( |
) |
( |
) | ||||||||||
Total liabilities |
( |
) |
( |
) |
( |
) |
( |
) |
( |
) | ||||||||||
Equity |
||||||||||||||||||||
Proportion of the Group’s ownership |
% |
% |
% |
|||||||||||||||||
Group’s share of net assets |
||||||||||||||||||||
Unrealized profit on transactions with joint venture |
( |
) |
( |
) |
||||||||||||||||
Carrying amount of significant joint ventures |
||||||||||||||||||||
Carrying amount of other joint ventures |
||||||||||||||||||||
Carrying amount of the investment in joint ventures |
||||||||||||||||||||
31.12.2021 |
||||||||||||||||||||
Y & C |
MTU Yuchai Power |
Eberspaecher Yuchai |
Total |
Total |
||||||||||||||||
RMB’000 |
RMB’000 |
RMB’000 |
RMB’000 |
US$’000 |
||||||||||||||||
Revenue |
||||||||||||||||||||
Depreciation and amortization |
( |
) |
( |
) |
( |
) |
( |
) |
( |
) | ||||||||||
Interest expense, net |
( |
) |
( |
) |
( |
) |
( |
) |
( |
) | ||||||||||
Profit/(loss) for the year, representing total comprehensive income for the year |
( |
) |
( |
) |
( |
) | ||||||||||||||
Proportion of the Group’s ownership |
% |
% |
% |
|||||||||||||||||
Group’s share of profit/(loss) |
( |
) |
||||||||||||||||||
Unrealized profit on transactions with joint venture |
— |
|||||||||||||||||||
Group’s share of profit/(loss) of significant joint ventures |
( |
) |
( |
) |
( |
) | ||||||||||||||
Group’s share of loss of other joint ventures, representing the Group’s share of total comprehensive loss of other joint ventures |
||||||||||||||||||||
Group’s share of loss for the year, representing the Group’s share of total comprehensive loss for the year |
( |
) |
( |
) | ||||||||||||||||
5. |
Investment in joint ventures (cont’d) |
6. |
Revenue from contracts with customers |
6.1 |
Disaggregated revenue information |
31.12.2019 |
||||||||||||
Segments |
Yuchai |
HLGE |
Total |
|||||||||
RMB’000 |
RMB’000 |
RMB’000 |
||||||||||
| Type of goods or services |
||||||||||||
| Heavy-duty engines |
— | |||||||||||
| Medium-duty engines |
— | |||||||||||
| Light-duty engines |
— | |||||||||||
| Other products and services (i) |
— | |||||||||||
| Revenue from hospitality operations |
||||||||||||
| |
|
|
|
|
|
|||||||
| Total revenue from contracts with customers |
||||||||||||
| |
|
|
|
|
|
|||||||
| Geographical markets |
||||||||||||
| People’s Republic of China |
— | |||||||||||
| Other countries |
||||||||||||
| |
|
|
|
|
|
|||||||
| Total revenue from contracts with customers |
||||||||||||
| |
|
|
|
|
|
|||||||
| Timing of revenue recognition |
||||||||||||
| At a point in time |
— | |||||||||||
| Over time |
||||||||||||
| |
|
|
|
|
|
|||||||
| Total revenue from contracts with customers |
||||||||||||
| |
|
|
|
|
|
|||||||
6. |
Revenue from contracts with customers (cont’d) |
6.1 |
Disaggregated revenue information (cont’d) |
31.12.2020 |
||||||||||||
Segments |
Yuchai |
HLGE |
Total |
|||||||||
RMB’000 |
RMB’000 |
RMB’000 |
||||||||||
| Type of goods or services |
||||||||||||
| Heavy-duty engines |
— | |||||||||||
| Medium-duty engines |
— | |||||||||||
| Light-duty engines |
— | |||||||||||
| Other products and services (i) |
— | |||||||||||
| Revenue from hospitality operations |
||||||||||||
| |
|
|
|
|
|
|||||||
| Total revenue from contracts with customers |
||||||||||||
| |
|
|
|
|
|
|||||||
| Geographical markets |
||||||||||||
| People’s Republic of China |
— | |||||||||||
| Other countries |
||||||||||||
| |
|
|
|
|
|
|||||||
| Total revenue from contracts with customers |
||||||||||||
| |
|
|
|
|
|
|||||||
| Timing of revenue recognition |
||||||||||||
| At a point in time |
— | |||||||||||
| Over time |
||||||||||||
| |
|
|
|
|
|
|||||||
| Total revenue from contracts with customers |
||||||||||||
| |
|
|
|
|
|
|||||||
31.12.2021 |
||||||||||||||||
Segments |
Yuchai |
HLGE |
Total |
Total |
||||||||||||
RMB’000 |
RMB’000 |
RMB’000 |
US$’000 |
|||||||||||||
| Type of goods or services |
||||||||||||||||
| Heavy-duty engines |
— | |||||||||||||||
| Medium-duty engines |
— | |||||||||||||||
| Light-duty engines |
— | |||||||||||||||
| Other products and services (i) |
||||||||||||||||
| Revenue from hospitality operations |
||||||||||||||||
| |
|
|
|
|
|
|
|
|||||||||
| Total revenue from contracts with customers |
||||||||||||||||
| |
|
|
|
|
|
|
|
|||||||||
| Geographical markets |
||||||||||||||||
| People’s Republic of China |
— | |||||||||||||||
| Other countries |
||||||||||||||||
| |
|
|
|
|
|
|
|
|||||||||
| Total revenue from contracts with customers |
||||||||||||||||
| |
|
|
|
|
|
|
|
|||||||||
| Timing of revenue recognition |
||||||||||||||||
| At a point in time |
||||||||||||||||
| Over time |
||||||||||||||||
| |
|
|
|
|
|
|
|
|||||||||
| Total revenue from contracts with customers |
||||||||||||||||
| |
|
|
|
|
|
|
|
|||||||||
(i) |
included sales of power generator sets, engine components, service-type maintenance services and others. |
6. |
Revenue from contracts with customers (cont’d) |
6.2 |
Contract balances |
31.12.2020 |
31.12.2021 |
31.12.2021 |
||||||||||
RMB’000 |
RMB’000 |
US$’000 |
||||||||||
| Trade receivables (Note 15) |
||||||||||||
| Capitalized contract cost |
||||||||||||
| Contract liabilities (Note 24) |
||||||||||||
| |
|
|
|
|
|
|||||||
| (a) | Set out below is the amount of revenue recognized from: |
31.12.2020 |
31.12.2021 |
31.12.2021 |
||||||||||
RMB’000 |
RMB’000 |
US$’000 |
||||||||||
| Amounts include in contract liabilities |
||||||||||||
| |
|
|
|
|
|
|||||||
| (b) | Capitalized contract costs |
31.12.2020 |
31.12.2021 |
31.12.2021 |
||||||||||
RMB’000 |
RMB’000 |
US$’000 |
||||||||||
| Capitalized contract costs relating to service fee charge on development of technology know-how |
||||||||||||
| At January 1 |
||||||||||||
| Addition |
||||||||||||
| Reclassified to development costs |
( |
) |
||||||||||
| Released to consolidated statement of profit or loss |
( |
) |
||||||||||
| |
|
|
|
|
|
|||||||
| At December 31 |
||||||||||||
| |
|
|
|
|
|
|||||||
6.3 |
Performance obligations |
31.12.2020 |
31.12.2021 |
31.12.2021 |
||||||||||
RMB’000 |
RMB’000 |
US$’000 |
||||||||||
| Within one year |
||||||||||||
| More than one year |
||||||||||||
| |
|
|
|
|
|
|||||||
| Total unfulfilled service-type maintenance service (Note 24) |
||||||||||||
| |
|
|
|
|
|
|||||||
7.1 |
Depreciation, amortization, shipping and handling expenses |
(a) |
Depreciation and amortization expenses |
31.12.2019 |
31.12.2020 |
31.12.2021 |
31.12.2021 |
|||||||||||||
RMB’000 |
RMB’000 |
RMB’000 |
US$’000 |
|||||||||||||
| Amortization of intangible assets (i) |
||||||||||||||||
| Depreciation of investment property |
||||||||||||||||
| Depreciation of property, plant and equipment |
||||||||||||||||
| Depreciation of right-of-use ( i i) |
||||||||||||||||
| |
|
|
|
|
|
|
|
|||||||||
| |
|
|
|
|
|
|
|
|||||||||
(i) |
The higher amortization charges in 2021 is mainly due to the amortization charged on additional Technology Know-how recognized during the year which are transferred from Group capitalized development cost upon completion and ready for use. |
(i i ) |
In 2020, COVID-19 related rent rebate received from lessors of RMB h as been offset against the depreciation of right-of-use |
31.12.2019 |
31.12.2020 |
31.12.2021 |
31.12.2021 |
|||||||||||||
RMB’000 |
RMB’000 |
RMB’000 |
US$’000 |
|||||||||||||
| Cost of sales |
||||||||||||||||
| Research and development expenses |
||||||||||||||||
| Selling, general and administrative expenses |
||||||||||||||||
| |
|
|
|
|
|
|
|
|||||||||
| |
|
|
|
|
|
|
|
|||||||||
(b) |
Shipping and handling expenses |
31.12.2019 |
31.12.2020 |
31.12.2021 |
31.12.2021 |
|||||||||||||
RMB’000 |
RMB’000 |
RMB’000 |
US$’000 |
|||||||||||||
| Selling, general and administrative expenses |
||||||||||||||||
| |
|
|
|
|
|
|
|
|||||||||
7.2 |
(a) Other operating income |
31.12.2019 |
31.12.2020 |
31.12.2021 |
31.12.2021 |
|||||||||||||
RMB’000 |
RMB’000 |
RMB’000 |
US$’000 |
|||||||||||||
| Interest income |
||||||||||||||||
| Dividend income from quoted equity securities |
||||||||||||||||
| Gain on disposal of: |
||||||||||||||||
| - property, plant and equipment |
— |
— |
||||||||||||||
| - quoted equity securities |
||||||||||||||||
| - right-of-use |
||||||||||||||||
| Government grants |
||||||||||||||||
| Fair value gain on quoted equity securities |
— |
|||||||||||||||
| Fair value gain on foreign exchange forward contract |
— |
|||||||||||||||
| Realised foreign exchange gain, net |
||||||||||||||||
| Unrealised foreign exchange gain, net |
||||||||||||||||
| Others |
||||||||||||||||
| |
|
|
|
|
|
|
|
|||||||||
| |
|
|
|
|
|
|
|
|||||||||
7.2 |
(b) Other operating e x penses |
31.12.2019 |
31.12.2020 |
31.12.2021 |
31.12.2021 |
|||||||||||||
RMB’000 |
RMB’000 |
RMB’000 |
US$’000 |
|||||||||||||
| Fair value loss on quoted equity securities |
— | |||||||||||||||
| Fair value loss on foreign exchange forward contract |
— | |||||||||||||||
| Loss on disposal of property, plant and equipment |
||||||||||||||||
| Provision/(reversal) for onerous contract, net |
— | ( |
) | ( |
) | |||||||||||
| Realised foreign exchange loss, net |
— | — | ( |
) | ( |
) | ||||||||||
| Unrealised foreign exchange loss, net |
— | — | ||||||||||||||
| Unrecoverable value added tax |
— | — | ||||||||||||||
| Others |
||||||||||||||||
| |
|
|
|
|
|
|
|
|||||||||
| |
|
|
|
|
|
|
|
|||||||||
7.3 |
Finance costs |
31.12.2019 |
31.12.2020 |
31.12.2021 |
31.12.2021 |
|||||||||||||
RMB’000 |
RMB’000 |
RMB’000 |
US$’000 |
|||||||||||||
| Bank term loans |
||||||||||||||||
| Bills discounting |
||||||||||||||||
| Bank charges |
||||||||||||||||
| Interest on lease liabilities (Note 17) |
||||||||||||||||
| |
|
|
|
|
|
|
|
|||||||||
| |
|
|
|
|
|
|
|
|||||||||
7.4 |
Staff costs |
31.12.2019 |
31.12.2020 |
31.12.2021 |
31.12.2021 |
|||||||||||||
RMB’000 |
RMB’000 |
RMB’000 |
US$’000 |
|||||||||||||
| Wages and salaries |
||||||||||||||||
| Contribution to defined contribution plans |
||||||||||||||||
| Executive bonuses |
||||||||||||||||
| Staff welfare |
||||||||||||||||
| Staff severance cost |
||||||||||||||||
| Others |
||||||||||||||||
| |
|
|
|
|
|
|
|
|||||||||
| |
|
|
|
|
|
|
|
|||||||||
31.12.2019 |
31.12.2020 |
31.12.2021 |
31.12.2021 |
|||||||||||||
RMB’000 |
RMB’000 |
RMB’000 |
US$’000 |
|||||||||||||
| Cost of sales |
||||||||||||||||
| Research and development expenses |
||||||||||||||||
| Selling, general and administrative expenses |
||||||||||||||||
| |
|
|
|
|
|
|
|
|||||||||
| |
|
|
|
|
|
|
|
|||||||||
8. |
Income tax expense |
31.12.2019 |
31.12.2020 |
31.12.2021 |
31.12.2021 |
|||||||||||||
RMB’000 |
RMB’000 |
RMB’000 |
US$’000 |
|||||||||||||
| Current income tax |
||||||||||||||||
| - Current year |
||||||||||||||||
| - Over provision in respect of prior years |
( |
) | ( |
) | ( |
) | ( |
) | ||||||||
| Deferred tax |
||||||||||||||||
| - Movement in temporary differences |
( |
) | ||||||||||||||
| - Over provision in respect of prior years |
— | ( |
) | |||||||||||||
| |
|
|
|
|
|
|
|
|||||||||
| Consolidated income tax expense reported in the statement of profit or loss |
||||||||||||||||
| |
|
|
|
|
|
|
|
|||||||||
8. |
Income tax expense (cont’d) |
31.12.2019 |
31.12.2020 |
31.12.2021 |
31.12.2021 |
|||||||||||||
RMB’000 |
RMB’000 |
RMB’000 |
US$’000 |
|||||||||||||
| Accounting profit before tax |
||||||||||||||||
| Computed tax expense at |
||||||||||||||||
| Adjustments resulting from: |
||||||||||||||||
| Non-deductible expenses |
||||||||||||||||
| Tax-exempt income |
( |
) | ( |
) | ( |
) | ( |
) | ||||||||
| Utilization of deferred tax benefits previously not recognized |
( |
) | ( |
) | ( |
) | ( |
) | ||||||||
| Deferred tax benefits not recognized |
||||||||||||||||
| Tax credits for research and development expense |
( |
) | ( |
) | ( |
) | ( |
) | ||||||||
| Tax rate differential |
||||||||||||||||
| Over provision in respect of previous years |
( |
) | ( |
) | ( |
) | ( |
) | ||||||||
| Withholding tax expense |
||||||||||||||||
| Others |
— | |||||||||||||||
| |
|
|
|
|
|
|
|
|||||||||
| Total |
||||||||||||||||
| |
|
|
|
|
|
|
|
|||||||||
Consolidated statement of financial position |
Consolidated statement of profit or loss |
|||||||||||||||||||||||||||
31.12.2020 |
31.12.2021 |
31.12.2021 |
31.12.2019 |
31.12.2020 |
31.12.2021 |
31.12.2021 |
||||||||||||||||||||||
RMB’000 |
RMB’000 |
US$’000 |
RMB’000 |
RMB’000 |
RMB’000 |
US$’000 |
||||||||||||||||||||||
| Accelerated tax depreciation |
( |
) | ( |
) | ( |
) | ( |
) | ( |
) | ( |
) | ( |
) | ||||||||||||||
| Interest receivable |
( |
) | ( |
) | ( |
) | ( |
) | ( |
) | ( |
) | ||||||||||||||||
| PRC withholding tax on dividend income (i) |
( |
) | ( |
) | ( |
) | ( |
) | ( |
) | ( |
) | ( |
) | ||||||||||||||
| Impairment of property, plant and equipment |
( |
) | ( |
) | ( |
) | ( |
) | ||||||||||||||||||||
| Effect of change in residual value of property, plant and equipment |
||||||||||||||||||||||||||||
| Write-down of inventories |
( |
) | ( |
) | ||||||||||||||||||||||||
| Allowance for doubtful account receivables |
( |
) | ( |
) | ( |
) | ||||||||||||||||||||||
| Accruals |
( |
) | ( |
) | ||||||||||||||||||||||||
| Deferred income |
( |
) | ( |
) | ||||||||||||||||||||||||
| Losses available for offsetting against future taxable income |
||||||||||||||||||||||||||||
| Others |
( |
) | ||||||||||||||||||||||||||
| |
|
|
|
|
|
|
|
|
|
|
|
|
|
|||||||||||||||
| Deferred tax benefits/(expenses) |
( |
) | ( |
) | ( |
) | ||||||||||||||||||||||
| |
|
|
|
|
|
|
|
|||||||||||||||||||||
| Net deferred tax assets |
||||||||||||||||||||||||||||
| |
|
|
|
|
|
|||||||||||||||||||||||
| Reflected in the consolidated statement of financial position as follows: |
||||||||||||||||||||||||||||
| Deferred tax assets |
||||||||||||||||||||||||||||
| Deferred tax liabilities |
( |
) | ( |
) | ( |
) | ||||||||||||||||||||||
| |
|
|
|
|
|
|||||||||||||||||||||||
| |
|
|
|
|
|
|||||||||||||||||||||||
8. |
Income tax expense (cont’d) |
(i) |
The movement of PRC withholding tax on dividend income is as follows: |
31.12.2020 |
31.12.2021 |
31.12.2021 |
||||||||||
RMB’000 |
RMB’000 |
US$’000 |
||||||||||
| At January 1 |
( |
) |
( |
) |
( |
) | ||||||
| Provision made to consolidated statement of profit or loss |
( |
) |
( |
) |
( |
) | ||||||
| Utilization |
||||||||||||
| |
|
|
|
|
|
|||||||
| December 31 |
( |
) |
( |
) |
( |
) | ||||||
| |
|
|
|
|
|
|||||||
31.12.2020 |
31.12.2021 |
31.12.2021 |
||||||||||
RMB’000 |
RMB’000 |
US$’000 |
||||||||||
| Unutilized tax losses |
||||||||||||
| Unutilized capital allowances and investment allowances |
||||||||||||
| Other unrecognized temporary differences relating to asset impairment and deferred grants |
||||||||||||
| |
|
|
|
|
|
|||||||
| |
|
|
|
|
|
|||||||
9. |
Earnings per share |
31.12.2019 |
31.12.2020 |
31.12.2021 |
31.12.2021 |
|||||||||||||
RMB’000 |
RMB’000 |
RMB’000 |
US$’000 |
|||||||||||||
| Profit attributable to ordinary equity holders of the company |
||||||||||||||||
| |
|
|
|
|
|
|
|
|||||||||
| Weighted average number of ordinary shares |
||||||||||||||||
| |
|
|
|
|
|
|
|
|||||||||
31.12.2019 |
31.12.2020 |
31.12.2021 |
||||||||||
| Weighted average number of shares issued, used in the calculation of basic earnings per share |
||||||||||||
| Diluted effect of share options |
— | — | ||||||||||
| |
|
|
|
|
|
|||||||
| Weighted average number of ordinary shares adjusted for effect of dilution |
||||||||||||
| |
|
|
|
|
|
|||||||
10. |
Property, plant and equipment |
| Freehold land RMB’000 |
Leasehold buildings and improvements RMB’000 |
Construction in progress RMB’000 |
Plant and machinery RMB’000 |
Office furniture, fittings and equipment RMB’000 |
Motor and transport vehicles RMB’000 |
Total RMB’000 |
||||||||||||||||||||||
| Cost |
||||||||||||||||||||||||||||
| At January 1, 2020 |
||||||||||||||||||||||||||||
| Additions |
— | |||||||||||||||||||||||||||
| Disposals |
— | ( |
) | — | ( |
) | ( |
) | ( |
) | ( |
) | ||||||||||||||||
| Transfers |
— | ( |
) | — | ||||||||||||||||||||||||
| Write-off |
— | ( |
) | — | ( |
) | ( |
) | ( |
) | ( |
) | ||||||||||||||||
| Translation difference |
( |
) | ( |
) | ( |
) | ( |
) | ( |
) | ( |
) | ( |
) | ||||||||||||||
| |
|
|
|
|
|
|
|
|
|
|
|
|
|
|||||||||||||||
| At December 31, 2020 and January 1, 2021 |
||||||||||||||||||||||||||||
| Additions |
||||||||||||||||||||||||||||
| Disposals |
( |
) | ( |
) | ( |
) | ( |
) | ( |
) | ||||||||||||||||||
| Transfers |
( |
) | ||||||||||||||||||||||||||
| Write-off |
( |
) | ( |
) | ( |
) | ( |
) | ( |
) | ||||||||||||||||||
| Translation difference |
( |
) | ( |
) | ( |
) | ( |
) | ( |
) | ( |
) | ( |
) | ||||||||||||||
| |
|
|
|
|
|
|
|
|
|
|
|
|
|
|||||||||||||||
| At December 31, 2021 |
||||||||||||||||||||||||||||
| |
|
|
|
|
|
|
|
|
|
|
|
|
|
|||||||||||||||
| Accumulated depreciation and impairment |
||||||||||||||||||||||||||||
| At January 1, 2020 |
— | |||||||||||||||||||||||||||
| Charge for the year |
— | — | * | |||||||||||||||||||||||||
| Disposals |
— | ( |
) | — | ( |
) | ( |
) | ( |
) | ( |
) | ||||||||||||||||
| Write-off |
— | ( |
) | — | ( |
) | ( |
) | ( |
) | ( |
) | ||||||||||||||||
| Impairment loss |
— | — | — | — | — | |||||||||||||||||||||||
| Translation difference |
( |
) | ( |
) | — | ( |
) | ( |
) | ( |
) | ( |
) | |||||||||||||||
| |
|
|
|
|
|
|
|
|
|
|
|
|
|
|||||||||||||||
| At December 31, 2020 and January 1, 2021 |
— | |||||||||||||||||||||||||||
| Charge for the year |
* | |||||||||||||||||||||||||||
| Disposals |
( |
) | ( |
) | ( |
) | ( |
) | ( |
) | ||||||||||||||||||
| Write-off |
( |
) | ( |
) | ( |
) | ( |
) | ( |
) | ||||||||||||||||||
| Impairment loss |
||||||||||||||||||||||||||||
| Translation difference |
( |
) | ( |
) | ( |
) | ( |
) | ( |
) | ( |
) | ||||||||||||||||
| |
|
|
|
|
|
|
|
|
|
|
|
|
|
|||||||||||||||
| At December 31, 2021 |
||||||||||||||||||||||||||||
| |
|
|
|
|
|
|
|
|
|
|
|
|
|
|||||||||||||||
| Net book value |
||||||||||||||||||||||||||||
| At December 31, 2020 |
||||||||||||||||||||||||||||
| |
|
|
|
|
|
|
|
|
|
|
|
|
|
|||||||||||||||
| At December 31, 2021 |
||||||||||||||||||||||||||||
| |
|
|
|
|
|
|
|
|
|
|
|
|
|
|||||||||||||||
| US$’000 |
||||||||||||||||||||||||||||
| |
|
|
|
|
|
|
|
|
|
|
|
|
|
|||||||||||||||
| * | In 2021, RMB million (US$ million) (2020: RMB million) were capitalized as development costs. In 2021, RMB million (US$ million) (2020: RMB were capitalized as capitalized contract cost. |
11. |
Investment property |
31.12.2020 |
31.12.2021 |
31.12.2021 |
||||||||||
RMB’000 |
RMB’000 |
US$’000 |
||||||||||
| Cost |
||||||||||||
| At January 1 |
||||||||||||
| Translation difference |
( |
) | ( |
) | ( |
) | ||||||
| |
|
|
|
|
|
|||||||
| At December 31 |
||||||||||||
| |
|
|
|
|
|
|||||||
| Accumulated depr e ciation |
||||||||||||
| At January 1 |
||||||||||||
| Charge for the year |
||||||||||||
| Translation difference |
( |
) | ( |
) | ( |
) | ||||||
| |
|
|
|
|
|
|||||||
| At December 31 |
||||||||||||
| |
|
|
|
|
|
|||||||
| Net carrying amount |
||||||||||||
| |
|
|
|
|
|
|||||||
| Fair value |
||||||||||||
| |
|
|
|
|
|
|||||||
| Consolidated statements of profit or loss: |
||||||||||||
| Rental income from an investment property |
||||||||||||
| Direct operating expenses (including repairs, maintenance and depreciation expense) arising from the rental generating property |
( |
) | ( |
) | ( |
) | ||||||
| |
|
|
|
|
|
|||||||
Valuation techniques |
Unobservable input |
Inter-relationship between key unobservable inputs and fair value measurement | ||||
| 2021 |
method |
Comparable price: - RMB 165 to RMB 401 (US$ 26 to US$ 63) per square foot |
| |||
| 2020 |
method |
Comparable price: - RMB 172 to RMB 418 (US$ 27 to US$ 65) per square foot |
| |||
12. |
Intangible assets |
| Goodwill |
Technology Know-how |
Development costs |
Trademarks |
Total |
||||||||||||||||
| RMB’000 |
RMB’000 |
RMB’000 |
RMB’000 |
RMB’000 |
||||||||||||||||
| Cost |
||||||||||||||||||||
| At January 1, 2020 |
||||||||||||||||||||
| Addition |
— | — | — | |||||||||||||||||
| |
|
|
|
|
|
|
|
|
|
|||||||||||
| At December 31, 2020 and January 1, 2021 |
||||||||||||||||||||
| Addition |
— | — | — | |||||||||||||||||
| Transfer |
— | ( |
) | — | — | |||||||||||||||
| |
|
|
|
|
|
|
|
|
|
|||||||||||
| At December 31, 2021 |
||||||||||||||||||||
| |
|
|
|
|
|
|
|
|
|
|||||||||||
| Accumulated amortization and impairment |
||||||||||||||||||||
| At January 1, 2020 |
— | — | ||||||||||||||||||
| Amortization |
— | — | — | |||||||||||||||||
| |
|
|
|
|
|
|
|
|
|
|||||||||||
| At December 31, 2020 and January 1, 2021 |
— | — | ||||||||||||||||||
| Amortization |
— | — | — | |||||||||||||||||
| |
|
|
|
|
|
|
|
|
|
|||||||||||
| At December 31, 2021 |
— | — | ||||||||||||||||||
| |
|
|
|
|
|
|
|
|
|
|||||||||||
| Net carrying amount |
||||||||||||||||||||
| At December 31, 2020 |
||||||||||||||||||||
| |
|
|
|
|
|
|
|
|
|
|||||||||||
| At December 31, 2021 |
||||||||||||||||||||
| |
|
|
|
|
|
|
|
|
|
|||||||||||
| US$’000 |
||||||||||||||||||||
| |
|
|
|
|
|
|
|
|
|
|||||||||||
| • | Yuchai |
| • | Yulin Hotel. Goodwill allocated to Yulin Hotel was fully impaired in 2008. |
31.12.2020 |
31.12.2021 |
31.12.2021 |
||||||||||
RMB’000 |
RMB’000 |
US$’000 |
||||||||||
| Yuchai |
||||||||||||
| |
|
|
|
|
|
|||||||
12. |
Intangible assets (cont’d) |
| • | Profit from operation |
| • | Discount rate |
| • | Growth rate used to extrapolate cash flows beyond the forecast period |
12. |
Intangible assets (cont’d) |
| • | Profit from operation – Profit from operation is based on management’s estimate with reference to historical revenue generated, growth rate and estimation of future business outlook. In 2021, the Group used a 8 years business plan, the revenue growth rate is estimated at an average around of consumption of new energy products, decrease to 2029. In 2020, the business plan projected 8 years, the revenue growth rate is estimated at around year-on-year and decrease to deployment of technology. |
| • | Discount rate – Discount rate reflects management’s estimate of the risks specific to the cash-generating unit and is estimated based on weighted average cost of capital (“WACC”). The WACC takes into account both debt and equity. The cost of equity is derived from the expected return on investment by the Group’s investors. The cost of debt is based on the interest-bearing borrowings the cash-generating unit is obliged to service. This rate is weighted according to the optimal debt/equity structure arrived on the basis of the capitalization structure of the peer group. The Group has applied a pre-tax discount rate of |
13. |
Inventories |
31.12.2020 |
31.12.2021 |
31.12.2021 |
||||||||||
RMB’000 |
RMB’000 |
US$’000 |
||||||||||
| Raw materials |
||||||||||||
| Work in progress |
||||||||||||
| Finished goods |
||||||||||||
| |
|
|
|
|
|
|||||||
| Total inventories at the lower of cost and net realizable value |
||||||||||||
| |
|
|
|
|
|
|||||||
31.12.2019 |
31.12.2020 |
31.12.2021 |
31.12.2021 |
|||||||||||||
RMB’000 |
RMB’000 |
RMB’000 |
US$’000 |
|||||||||||||
| Inventories recognized as an expense in cost of sales |
||||||||||||||||
| Inclusive of the following charge/(credit): |
||||||||||||||||
| - Inventories written down |
||||||||||||||||
| - Reversal of write-down of inventories |
( |
) | ( |
) | ( |
) | ( |
) | ||||||||
| - Inventories written off |
||||||||||||||||
| |
|
|
|
|
|
|
|
|||||||||
14. |
Other current assets |
31.12.2020 |
31.12.2021 |
31.12.2021 |
||||||||||
RMB’000 |
RMB’000 |
US$’000 |
||||||||||
| Current |
||||||||||||
| Development properties |
||||||||||||
| Quoted equity securities (i) |
||||||||||||
| |
|
|
|
|
|
|||||||
| |
|
|
||||||||||
| |
|
|
|
|
|
|||||||
(i) |
The quoted equity securities are listed on the Singapore Exchange. In 2021, the Group has disposed some of the quoted equity securities for consideration of RMB |
15. |
Trade and other receivables |
31.12.2020 RMB’000 |
31.12.2021 RMB’000 |
31.12.2021 US$’000 |
||||||||||
| Trade receivables, gross |
||||||||||||
| Less: Allowance for expected credit losses |
( |
) | ( |
) | ( |
) | ||||||
| |
|
|
|
|
|
|||||||
| Net trade receivables (Note 6.2) |
||||||||||||
| Bills receivable (i) |
||||||||||||
| |
|
|
|
|
|
|||||||
| Total (Note 34) |
||||||||||||
| |
|
|
|
|
|
|||||||
| Amounts receivable: |
||||||||||||
| - associates and joint ventures (trade) |
||||||||||||
| - associates and joint ventures (non-trade) |
||||||||||||
| - related parties (trade) |
||||||||||||
| - related parties (non-trade) |
||||||||||||
| Bills receivable in transit |
||||||||||||
| Interest receivables |
||||||||||||
| Staff advances |
||||||||||||
| Others |
||||||||||||
| Less: Impairment losses – other receivables (ii) |
( |
) | ( |
) | ( |
) | ||||||
| |
|
|
|
|
|
|||||||
| Other receivables carried at amortized cost (Note 34) |
||||||||||||
| Tax recoverable |
||||||||||||
| Prepayments |
||||||||||||
| Right of return assets |
||||||||||||
| |
|
|
|
|
|
|||||||
| Net other receivables |
||||||||||||
| |
|
|
|
|
|
|||||||
| Total trade and other receivables |
||||||||||||
| |
|
|
|
|
|
|||||||
(i) |
As of December 31, 2021, bills receivable includes bills received from joint ventures and related parties amounted to RMB |
(ii) |
This comprised impairment loss on bills receivable in transit of RMB RMB administrative expenses”. |
15. |
Trade and other receivables (cont’d) |
31.12.2020 RMB’000 |
31.12.2021 RMB’000 |
31.12.2021 US$’000 |
||||||||||
| At January 1 |
||||||||||||
| C redit to consolidated statement of profit or loss (under “Selling, general and administrative expenses”) |
( |
) | ( |
) | ( |
) | ||||||
| Written off |
( |
) | ( |
) | ( |
) | ||||||
| Translation difference |
( |
) | ( |
) | ( |
) | ||||||
| |
|
|
|
|
|
|||||||
| At December 31 |
||||||||||||
| |
|
|
|
|
|
|||||||
16. |
Cash and cash equivalents |
31.12.2020 RMB’000 |
31.12.2021 RMB’000 |
31.12.2021 US$’000 |
||||||||||
| Non-current |
||||||||||||
| Long-term bank deposits (i) |
||||||||||||
| |
|
|
|
|
|
|||||||
| Current |
||||||||||||
| Cash and cash equivalents |
||||||||||||
| Short-term bank deposits (ii) |
||||||||||||
| Restricted cash |
||||||||||||
| |
|
|
|
|
|
|||||||
| |
|
|
|
|
|
|||||||
| Cash and bank balances |
||||||||||||
| |
|
|
|
|
|
|||||||
(i) |
In 202 1 , YMMC has placed new of range from |
(ii) |
Short-term bank deposits relate to bank deposits with initial maturities of more than three months and subject to more than insignificant risk of changes in value upon withdrawal before maturity. The interest rate of these bank deposits as of December 31, 2021 for the Group ranged from |
16. |
Cash and cash equivalents |
31.12.2020 |
31.12.2021 |
31.12.2021 |
||||||||||
RMB’000 |
RMB’000 |
US$’000 |
||||||||||
| Cash at banks and on hand |
||||||||||||
| Short-term bank deposits (i) |
||||||||||||
| |
|
|
|
|
|
|||||||
| Cash and cash equivalents |
||||||||||||
| |
|
|
|
|
|
|||||||
(i) |
This relates to other short-term, highly liquid investments with original maturities of three months or less that are readily convertible to known amounts of cash and which are subject to an insignificant risk of changes in value. |
17. |
Leases |
17. |
Leases (cont’d) |
Leasehold land RMB’000 |
Building and office space RMB’000 |
Office furniture, fittings and equipment RMB’000 |
Total RMB’000 |
Total US$’000 |
||||||||||||||||
| At January 1, 2020 |
||||||||||||||||||||
| Addition |
||||||||||||||||||||
| Depreciation expenses |
( |
) | ( |
) | ( |
) | ( |
) | ( |
) | ||||||||||
| Disposal |
( |
) | ( |
) | ( |
) | ||||||||||||||
| Translation difference |
( |
) | ( |
) | ( |
) | ( |
) | ||||||||||||
| |
|
|
|
|
|
|
|
|
|
|||||||||||
| At December 31, 2020 and January 1, 2021 |
||||||||||||||||||||
| Addition |
||||||||||||||||||||
| Depreciation expenses |
( |
) | ( |
) | ( |
) | ( |
) | ( |
) | ||||||||||
| Disposal |
( |
) | ( |
) | ( |
) | ||||||||||||||
| Translation difference |
( |
) | ( |
) | ( |
) | ||||||||||||||
| |
|
|
|
|
|
|
|
|
|
|||||||||||
| At December 31, 2021 |
||||||||||||||||||||
| |
|
|
|
|
|
|
|
|
|
|||||||||||
2020 |
2021 |
2021 |
||||||||||
RMB’000 |
RMB’000 |
US$’000 |
||||||||||
| At January 1 |
||||||||||||
| Additions |
||||||||||||
| Accretion of interest (Note 7.3) |
||||||||||||
| Payments |
( |
) | ( |
) | ( |
) | ||||||
| Translation difference |
( |
) | ( |
) | ( |
) | ||||||
| |
|
|
|
|
|
|||||||
| At December 31 |
||||||||||||
| |
|
|
|
|
|
|||||||
| Current (Note 25) |
||||||||||||
| Non-current (Note 25) |
||||||||||||
| |
|
|
|
|
|
|||||||
| Total |
||||||||||||
| |
|
|
|
|
|
|||||||
17. |
Leases (cont’d) |
2020 RMB’000 |
2021 RMB’000 |
2021 US$’000 |
||||||||||
| Depreciation charge for right-of-use |
||||||||||||
| Interest expenses on lease liabilities (Note 7.3) |
||||||||||||
| Expenses relating to short-term leases (included in selling, general and administrative expenses and research and development expenses) |
||||||||||||
| |
|
|
|
|
|
|||||||
| Total amount recognized in profit or loss |
||||||||||||
| |
|
|
|
|
|
|||||||
31.12.2020 |
31.12.2021 |
31.12.2021 |
||||||||||
RMB’000 |
RMB’000 |
US$’000 |
||||||||||
| Within 1 year |
||||||||||||
| - related parties |
||||||||||||
| - joint venture |
||||||||||||
| - third parties |
||||||||||||
| After 1 year but within 5 years |
||||||||||||
| - related parties |
||||||||||||
| - joint venture |
||||||||||||
| - third parties |
||||||||||||
| More than 5 years |
||||||||||||
| - joint venture |
||||||||||||
| - third parties |
||||||||||||
| |
|
|
|
|
|
|||||||
| |
|
|
|
|
|
|||||||
18. |
Issued capital |
31.12.2020 thousands |
31.12.2021 thousands |
|||||||||||
| Issued capital |
||||||||||||
| Authorized shares |
||||||||||||
| Ordinary share of par value US$ |
||||||||||||
| |
|
|
|
|||||||||
| Number of shares |
RMB’000 |
|||||||||||
| Ordinary shares issued and fully paid |
||||||||||||
| At January 1, 2020, December 31, 2020 and December 31, 2021 |
||||||||||||
| |
|
|
|
|||||||||
| US$’ |
||||||||||||
| |
|
|||||||||||
31.12.2020 RMB’000 |
31.12.2021 RMB’000 |
31.12.2021 US$’000 |
||||||||||
| Special share issued and fully paid |
||||||||||||
| One special share issued and fully paid at US$ |
* | * | * | |||||||||
| |
|
|
|
|
|
|||||||
| * | |
19. |
Dividends declared and paid |
31.12.2020 |
31.12.2021 |
31.12.2021 |
||||||||||
RMB’000 |
RMB’000 |
US$’000 |
||||||||||
| Declared and paid during the year |
||||||||||||
| Dividends on ordinary shares: |
||||||||||||
| Final dividend paid in 2021: US$ |
||||||||||||
| |
|
|
|
|
|
|||||||
| Dividend paid in cash |
||||||||||||
| |
|
|
|
|
|
|||||||
20. |
Reserves |
31.12.2020 |
31.12.2021 |
31.12.2021 |
||||||||||
RMB’000 |
RMB’000 |
US$’000 |
||||||||||
| Statutory reserve |
||||||||||||
| Statutory general reserve (i) |
||||||||||||
| At January 1 |
||||||||||||
| Transfer from retained earnings |
||||||||||||
| |
|
|
|
|
|
|||||||
| At December 31 |
||||||||||||
| |
|
|
|
|
|
|||||||
| General surplus reserve (ii) |
||||||||||||
| At January 1 and December 31 |
||||||||||||
| |
|
|
|
|
|
|||||||
| Total |
||||||||||||
| |
|
|
|
|
|
|||||||
| Capital reserves (iii) |
||||||||||||
| At January 1 and December 31 |
||||||||||||
| |
|
|
|
|
|
|||||||
(i) |
In accordance with the relevant regulations in the PRC, a |
(ii) |
General surplus reserve is appropriated in accordance with Yuchai’s Articles and resolution of the board of directors. General surplus reserve may be used to offset accumulated losses or increase the registered capital. |
(iii) |
Capital reserves pertain to a capital transaction in 2015 . |
31.12.2020 |
31.12.2021 |
31.12.2021 |
||||||||||
RMB’000 |
RMB’000 |
US$’000 |
||||||||||
| Other components of equity |
||||||||||||
| Foreign currency translation reserve (i) |
( |
) | ( |
) | ( |
) | ||||||
| Performance shares reserve (ii) |
||||||||||||
| Premium paid for acquisition of non-controlling interests |
( |
) | ( |
) | ( |
) | ||||||
| Fair value reserve of financial assets at FVOCI (iii) |
( |
) | ( |
) | ( |
) | ||||||
| |
|
|
|
|
|
|||||||
| Total |
( |
) | ( |
) | ( |
) | ||||||
| |
|
|
|
|
|
|||||||
(i) |
Foreign currency translation reserve represents exchange differences arising from the translation of the financial statements of foreign operations whose functional currencies are different from that of the Group’s presentation currency. |
(ii) |
Performance shares reserve comprises the cumulative value of employee services received in return for share-based compensation. The amount in the reserve is retained when the option is expired. |
(iii) |
Fair value reserve of financial assets at FVOCI relates to the subsequent measurement of the Group’s bills receivable at fair value through OCI. |
21. |
Share-based payment |
| (1) | one year after the date of grant for up to |
| (2) | two years after the date of grant for up to |
| (3) | three years after the date of grant for up to |
| Number of share options |
WAEP |
Number of share options |
WAEP |
|||||||||||||
31.12.2020 |
31.12.2020 |
31.12.2021 |
31.12.2021 |
|||||||||||||
| Outstanding at January 1 |
|
|
|
|
|
US$ |
|
|
|
|
|
|
|
US$ |
|
|
| Cancelled during the year |
|
|
|
|
|
|
|
|
|
|
( |
) |
|
US$ |
|
|
| |
|
|
|
|
|
|
|
|
|
|
|
|
|
|
|
|
| Outstanding at December 31 |
US$ | |
US$ | |
||||||||||||
| |
|
|
|
|||||||||||||
| Exercisable at December 31 |
US$ | US$ | ||||||||||||||
| |
|
|
|
|||||||||||||
Date of grant of options |
On July 29, 2014 | |
| Fair value at measurement date (US$) |
||
| | ||
| Share price (US$) |
||
| Exercise price (US$) |
||
| Expected volatility (%) |
||
| Expected option life (years) |
||
| Expected dividends (%) |
||
| Risk-free interest rate (%) |
||
| |
22. |
Trade and other payables |
31.12.2020 |
31.12.2021 |
31.12.2021 |
||||||||||
RMB’000 |
RMB’000 |
US$’000 |
||||||||||
| Current |
||||||||||||
| Trade payables |
||||||||||||
| Bills payables (i) |
||||||||||||
| Other payables |
||||||||||||
| Accrued expenses |
||||||||||||
| Accrued staff costs |
||||||||||||
| Refund liabilities |
||||||||||||
| Dividend payable |
||||||||||||
| Amount due to: |
||||||||||||
| - associates and joint ventures (trade) |
||||||||||||
| - associates and joint ventures (non-trade) |
||||||||||||
| - related parties (trade) |
||||||||||||
| - related parties (non-trade) |
||||||||||||
| |
|
|
|
|
|
|||||||
| Financial liabilities carried at amortized cost (Note 31, Note 34) |
||||||||||||
| Deferred grants (Note 27) |
||||||||||||
| Advance from customers |
||||||||||||
| Other tax payable |
||||||||||||
| |
|
|
|
|
|
|||||||
| Total trade and other payables (current) |
||||||||||||
| |
|
|
|
|
|
|||||||
(i) |
As of December 31, 2021, the bills payables include bills payable to joint ventures, associates and other related parties amounted to RMB RMB |
31.12.2020 |
31.12.2021 |
31.12.2021 |
||||||||||
RMB’000 |
RMB’000 |
US$’000 |
||||||||||
| Non-current |
||||||||||||
| Other payables (i) (Note 31, Note 34) |
||||||||||||
| |
|
|
|
|
|
|||||||
(i) |
This relates to accrual for bonus that is not expected to be settled within next 12 months. |
| • | Trade payables are non-interest bearing and are normally settled on - |
| • | Other payables (current) are non-interest bearing and have an average term of |
| • | For terms and conditions relating to related parties, refer to Note 28. |
23. |
Provision |
Provision for warranty |
Provision for onerous contract |
Total |
Total |
|||||||||||||
RMB’000 |
RMB’000 |
RMB’000 |
US$’000 |
|||||||||||||
| At January 1, 2020 |
||||||||||||||||
| Provision made |
||||||||||||||||
| Provision utilized |
( |
) | — | ( |
) | ( |
) | |||||||||
| Provision reversed |
— | ( |
) | ( |
) | ( |
) | |||||||||
| |
|
|
|
|
|
|
|
|||||||||
| At December 31, 2020 and January 1, 2021 |
||||||||||||||||
| Provision made |
||||||||||||||||
| Provision utilized |
( |
) | — | ( |
) | ( |
) | |||||||||
| Provision reversed |
— | ( |
) | ( |
) | ( |
) | |||||||||
| |
|
|
|
|
|
|
|
|||||||||
| At December 31, 2021 |
||||||||||||||||
| |
|
|
|
|
|
|
|
|||||||||
24. |
Contract liabilities |
31.12.2020 |
31.12.2021 |
31.12.2021 |
||||||||||
RMB’000 |
RMB’000 |
US$’000 |
||||||||||
| Unfulfilled service-type maintenance services |
||||||||||||
| Advance from customer |
||||||||||||
| |
|
|
|
|
|
|||||||
| Total |
||||||||||||
| |
|
|
|
|
|
|||||||
| Current |
||||||||||||
| Non-current |
||||||||||||
| |
|
|
|
|
|
|||||||
| Total contract liabilities (Note 6.2) |
||||||||||||
| |
|
|
|
|
|
|||||||
25. |
Lease liabilities |
| Effective interest rate |
Maturity |
31.12.2020 |
31.12.2021 |
31.12.2021 |
||||||||||||||||
% |
RMB’000 |
RMB’000 |
US$’000 |
|||||||||||||||||
| Current (Note 17) |
||||||||||||||||||||
| |
|
|
|
|
|
|||||||||||||||
| Non- current (Note 17) |
||||||||||||||||||||
| |
|
|
|
|
|
|||||||||||||||
26. |
Loans and borrowings |
| Effective interest rate |
Maturity |
31.12.2020 |
||||||||||
% |
RMB’000 |
|||||||||||
| Current |
||||||||||||
| Renminbi denominated loans |
||||||||||||
| |
|
|||||||||||
| Non-current |
||||||||||||
| Renminbi denominated loans |
||||||||||||
| |
|
|||||||||||
| Effective interest rate |
Maturity |
31.12.2021 |
31.12.2021 |
|||||||||||||
% |
RMB’000 |
US$’000 |
||||||||||||||
| Current |
||||||||||||||||
| Renminbi denominated loans |
||||||||||||||||
| |
|
|
|
|||||||||||||
| Non-current |
||||||||||||||||
| Renminbi denominated loans |
||||||||||||||||
| |
|
|
|
|||||||||||||
(i) |
All loan balances as stated above do not have a callable feature. |
26. |
Loans and borrowings (cont’d) |
27. |
Deferred grants |
31.12.2020 |
31.12.2021 |
31.12.2021 |
||||||||||
RMB’000 |
RMB’000 |
US$’000 |
||||||||||
| At January 1 |
||||||||||||
| Received during the year |
||||||||||||
| Grant receivable |
||||||||||||
| Grant disbursed to partner of joint project |
( |
) | ( |
) | ( |
) | ||||||
| Released to consolidated statement of profit or loss |
( |
) | ( |
) | ( |
) | ||||||
| |
|
|
|
|
|
|||||||
| At December 31 |
||||||||||||
| |
|
|
|
|
|
|||||||
| Current (Note 22) |
||||||||||||
| Non-current |
||||||||||||
| |
|
|
|
|
|
|||||||
| |
|
|
|
|
|
|||||||
28. |
Related party disclosures |
28. |
Related party disclosures (cont’d) |
31.12.2019 |
31.12.2020 |
31.12.2021 |
31.12.2021 |
|||||||||||||
RMB’000 |
RMB’000 |
RMB’000 |
US$’000 |
|||||||||||||
| Sales of engines and materials |
||||||||||||||||
| - associates and joint ventures |
||||||||||||||||
| - GY Group (including its subsidiaries and affiliates) |
||||||||||||||||
| Purchase of material, supplies and engines |
||||||||||||||||
| - associates and joint ventures |
||||||||||||||||
| - GY Group (including its subsidiaries and affiliates) |
||||||||||||||||
| Hospitality, restaurant, consultancy and other service income charged to |
||||||||||||||||
| - a joint venture |
||||||||||||||||
| - GY Group (including its subsidiaries and affiliates) |
||||||||||||||||
| Service charge charged by |
|
|
|
|
|
|
|
|
|
|
|
|
|
|
|
|
| - joint ventures |
|
|
— |
|
|
|
— |
|
|
|
|
|
|
|
|
|
| Rental income |
||||||||||||||||
| - joint ventures |
||||||||||||||||
| - GY Group (including its subsidiaries and affiliates) |
||||||||||||||||
| Property management service expenses |
||||||||||||||||
| - GY Group (including its subsidiaries and affiliates) |
||||||||||||||||
| Selling, general and administrative expenses |
||||||||||||||||
| - a joint venture |
— | |||||||||||||||
| - GY Group (including its subsidiaries and affiliates) |
||||||||||||||||
| - HLA (including its affiliates) |
||||||||||||||||
| Delivery, storage, distribution and handling expenses |
||||||||||||||||
| - GY Group (including its subsidiaries and affiliates) |
||||||||||||||||
| Payment for trademarks usage fee |
||||||||||||||||
| - GY Group |
— | |||||||||||||||
| Payment for lease liabilities |
||||||||||||||||
| - GY Group (including its subsidiaries and affiliates) |
||||||||||||||||
| Purchases of vehicles and machineries |
||||||||||||||||
| - GY Group (including its subsidiaries and affiliates) |
||||||||||||||||
| |
|
|
|
|
|
|
|
|||||||||
28. |
Related party disclosures (cont’d) |
(i) |
The Group has adopted IFRS 16 on January 1, 2019. These leasing expenses have been recognized as right-of-use |
31.12.2019 |
31.12.2020 |
31.12.2021 |
31.12.2021 |
|||||||||||||
RMB’000 |
RMB’000 |
RMB’000 |
US$’000 |
|||||||||||||
| Short-term employee benefits |
||||||||||||||||
| Contribution to defined contribution plans |
||||||||||||||||
| |
|
|
|
|
|
|
|
|||||||||
| |
|
|
|
|
|
|
|
|||||||||
29. |
Commitments and contingencies |
31.12.2020 |
31.12.2021 |
31.12.2021 |
||||||||||
RMB’000 |
RMB’000 |
US$’000 |
||||||||||
| Within 1 year |
||||||||||||
| After 1 year but within 5 years |
||||||||||||
| After 5 years |
||||||||||||
| |
|
|
|
|
|
|||||||
| |
|
|
|
|
|
|||||||
29. |
Commitments and contingencies (cont’d) |
30. |
Segment information |
| • | Yuchai primarily conducts manufacturing and sale of diesel engines which are mainly distributed in the PRC market. |
| • | HLGE is engaged in hospitality and property development activities conducted mainly in the PRC and Malaysia. HLGE is listed on the Main Board of the Singapore Exchange. |
| Year ended December 31, 2019 |
Yuchai |
HLGE |
Corporate |
Eliminations/ adjustment |
Consolidated financial statements |
|||||||||||||||
RMB’000 |
RMB’000 |
RMB’000 |
RMB’000 |
RMB’000 |
||||||||||||||||
| Revenue |
||||||||||||||||||||
| Total external revenue (Note 6.1) |
— | — | ||||||||||||||||||
| |
|
|
|
|
|
|
|
|
|
|||||||||||
| Results |
||||||||||||||||||||
| Interest income |
— | |||||||||||||||||||
| Interest expense |
( |
) | ( |
) | ( |
) | — | ( |
) | |||||||||||
| Impairment of property, plant and equipment |
( |
) | — | — | — | ( |
) | |||||||||||||
| Staff severance cost |
( |
) | — | — | — | ( |
) | |||||||||||||
| Depreciation and amortization |
( |
) | ( |
) | ( |
) | — | ( |
) | |||||||||||
| Share of profit of associates and joint venture |
— | — | ||||||||||||||||||
| Income tax expense |
( |
) | ( |
) | ( |
) | ( |
) (1) |
( |
) | ||||||||||
| Segment profit after tax |
( |
) (1) |
||||||||||||||||||
| Total assets |
( |
) | ||||||||||||||||||
| Total liabilities |
( |
) | ( |
) | ( |
) | ( |
) (2) |
( |
) | ||||||||||
| Other disclosures |
||||||||||||||||||||
| Investment in joint ventures |
— | — | ||||||||||||||||||
| Capital expenditure |
— | |||||||||||||||||||
| |
|
|
|
|
|
|
|
|
|
|||||||||||
30. |
Segment information (cont’d) |
| Year ended December 31, 2020 |
Yuchai |
HLGE |
Corporate |
Eliminations/ adjustment |
Consolidated financial statements |
|||||||||||||||
RMB’000 |
RMB’000 |
RMB’000 |
RMB’000 |
RMB’000 |
||||||||||||||||
| Revenue |
||||||||||||||||||||
| Total external revenue (Note 6.1) |
— | — | ||||||||||||||||||
| |
|
|
|
|
|
|
|
|
|
|||||||||||
| Results |
||||||||||||||||||||
| Interest income |
— | |||||||||||||||||||
| Interest expense |
( |
) | ( |
) | ( |
) | ( |
) | ||||||||||||
| Impairment of property, plant and equipment |
( |
) | — | — | — | ( |
) | |||||||||||||
| Staff severance cost |
( |
) | — | — | — | ( |
) | |||||||||||||
| Depreciation and amortization |
( |
) | ( |
) | ( |
) | — | ( |
) | |||||||||||
| Share of profit of associates and joint venture |
( |
) | — | — | ( |
) | ||||||||||||||
| Income tax expense |
( |
) | ( |
) | ( |
) | ( |
) (1) |
( |
) | ||||||||||
| Segment profit after tax |
( |
) | ( |
) (1) |
||||||||||||||||
| Total assets |
( |
) | ||||||||||||||||||
| Total liabilities |
( |
) | ( |
) | ( |
) | ( |
) (2) |
( |
) | ||||||||||
| Other disclosures |
||||||||||||||||||||
| Investment in joint ventures |
— | — | ||||||||||||||||||
| Capital expenditure |
— | |||||||||||||||||||
| |
|
|
|
|
|
|
|
|
|
|||||||||||
30. |
Segment information (cont’d) |
| Year ended December 31, 2021 |
Yuchai |
HLGE |
Corporate |
Eliminations/ adjustment |
Consolidated financial statements |
Consolidated financial statements |
||||||||||||||||||
RMB’000 |
RMB’000 |
RMB’000 |
RMB’000 |
RMB’000 |
US$’000 |
|||||||||||||||||||
| Revenue |
||||||||||||||||||||||||
| Total external revenue (Note 6.1) |
— | — | ||||||||||||||||||||||
| |
|
|
|
|
|
|
|
|
|
|
|
|||||||||||||
| Results |
||||||||||||||||||||||||
| Interest income |
— | |||||||||||||||||||||||
| Interest expense |
( |
) | ( |
) | ( |
) | — | ( |
) | ( |
) | |||||||||||||
| Impairment of property, plant and equipment |
( |
) | — | — | — | ( |
) | ( |
) | |||||||||||||||
| Staff severance cost |
( |
) | — | — | — | ( |
) | ( |
) | |||||||||||||||
| Depreciation and amortization |
( |
) | ( |
) | ( |
) | — | ( |
) | ( |
) | |||||||||||||
| Share of profit of associates and joint venture |
( |
) | — | — | ( |
) | ( |
) | ||||||||||||||||
| Income tax expense |
( |
) | ( |
) | — | ( |
) (1) |
( |
) | ( |
) | |||||||||||||
| Segment profit after tax |
( |
) | ( |
) | ( |
) (1) |
||||||||||||||||||
| Total assets |
( |
) |
||||||||||||||||||||||
| Total liabilities |
( |
) | ( |
) | ( |
) | ( |
) (2) |
( |
) | ( |
) | ||||||||||||
| Other disclosures |
||||||||||||||||||||||||
| Investment in joint ventures |
— | — | ||||||||||||||||||||||
| Capital expenditure |
— | |||||||||||||||||||||||
| |
|
|
|
|
|
|
|
|
|
|
|
|||||||||||||
(1) |
This relates mainly to the deferred tax expense relating to withholding tax on dividends from Yuchai. |
(2) |
This relates mainly to the deferred tax liabilities relating to cumulative withholding tax on dividends that are expected to be declared from income earned after December 31, 2007 by Yuchai. |
30. |
Segment information (cont’d) |
31.12.2020 |
31.12.2021 |
31.12.2021 |
||||||||||
RMB’000 |
RMB’000 |
US$’000 |
||||||||||
| People’s Republic of China |
||||||||||||
| Other countries |
||||||||||||
| |
|
|
|
|
|
|||||||
| |
|
|
|
|
|
|||||||
31. |
Financial risk management objectives and policies |
31. |
Financial risk management objectives and policies (cont’d) |
31. |
Financial risk management objectives and policies (cont’d) |
31.12.2020 |
||||||||||||||||||||
| Singapore Dollar |
Euro |
US Dollar |
Renminbi |
Others |
||||||||||||||||
RMB’000 |
RMB’000 |
RMB’000 |
RMB’000 |
RMB’000 |
||||||||||||||||
| Quoted equity securities |
— |
— |
— |
— |
||||||||||||||||
| Trade and other receivables |
||||||||||||||||||||
| Cash and bank balances |
||||||||||||||||||||
| Financial liabilities |
( |
) |
— |
— |
— |
— |
||||||||||||||
| Trade and other payables |
( |
) |
( |
) |
( |
) |
( |
) |
||||||||||||
| |
|
|
|
|
|
|
|
|
|
|||||||||||
| Net assets/(liabilities) |
( |
) |
||||||||||||||||||
| |
|
|
|
|
|
|
|
|
|
|||||||||||
31.12.2021 |
||||||||||||||||
| Singapore Dollar |
Euro |
US Dollar |
Others |
|||||||||||||
RMB’000 |
RMB’000 |
RMB’000 |
RMB’000 |
|||||||||||||
| Quoted equity securities |
— |
— |
— |
|||||||||||||
| Trade and other receivables |
— |
|||||||||||||||
| Cash and bank balances |
||||||||||||||||
| Financial liabilities |
( |
) | — |
— |
— |
|||||||||||
| Trade and other payables |
( |
) | ( |
) | ( |
) | ( |
) | ||||||||
| |
|
|
|
|
|
|
|
|||||||||
| Net assets/(liabilities) |
||||||||||||||||
| |
|
|
|
|
|
|
|
|||||||||
| US$’000 |
||||||||||||||||
| |
|
|
|
|
|
|
|
|||||||||
Profit before tax |
||||||||||||
31.12.2020 |
31.12.2021 |
31.12.2021 |
||||||||||
RMB’000 |
RMB’000 |
US$’000 |
||||||||||
| Singapore Dollar |
||||||||||||
| Euro |
||||||||||||
| US Dollar |
||||||||||||
| Renminbi |
( |
) | — | — | ||||||||
| |
|
|
|
|
|
|||||||
31. |
Financial risk management objectives and policies (cont’d) |
31.12.2020 |
31.12.2021 |
31.12.2021 |
||||||||||
RMB’000 |
RMB’000 |
US$’000 |
||||||||||
| Statement of profit or loss |
||||||||||||
| |
|
|
|
|
|
|||||||
31. |
Financial risk management objectives and policies (cont’d) |
Trade receivables |
||||||||||||||||||||||||
Days past due |
||||||||||||||||||||||||
As of December 31, 2020 |
Total |
Current |
0 – 90 days |
91-180 days |
181-365 days |
>365 days |
||||||||||||||||||
RMB’000 |
RMB’000 |
RMB’000 |
RMB’000 |
RMB’000 |
RMB’000 |
|||||||||||||||||||
| Expected credit loss rate |
% | — | % | % | % | % | ||||||||||||||||||
| Estimated total gross carrying amount at default |
||||||||||||||||||||||||
| Expected credit loss |
— | |||||||||||||||||||||||
| |
|
|
|
|
|
|
|
|
|
|
|
|||||||||||||
Trade receivables |
||||||||||||||||||||||||
Days past due |
||||||||||||||||||||||||
As of December 31, 2021 |
Total |
Current |
0 – 90 days |
91-180 days |
181-365 days |
>365 days |
||||||||||||||||||
RMB’000 |
RMB’000 |
RMB’000 |
RMB’000 |
RMB’000 |
RMB’000 |
|||||||||||||||||||
| Expected credit loss rate |
% | — | % | % | % | % | ||||||||||||||||||
| Estimated total gross carrying amount at default |
||||||||||||||||||||||||
| Expected credit loss |
— | |||||||||||||||||||||||
| |
|
|
|
|
|
|
|
|
|
|
|
|||||||||||||
31. |
Financial risk management objectives and policies (cont’d) |
| 1 year or less |
2 to 5 years |
More than 5 years |
Total |
|||||||||||||
As of December 31, 2020 |
RMB’000 |
RMB’000 |
RMB’000 |
RMB’000 |
||||||||||||
| Financial assets |
||||||||||||||||
| Trade and bills receivables |
— | — | ||||||||||||||
| Other receivables, excluding tax recoverable |
— | — | ||||||||||||||
| Cash and bank balances |
— | |||||||||||||||
| Quoted equity securities |
— | — | ||||||||||||||
| |
|
|
|
|
|
|
|
|||||||||
| — | ||||||||||||||||
| |
|
|
|
|
|
|
|
|||||||||
| Financial liabilities |
||||||||||||||||
| Loans and borrowings |
— | |||||||||||||||
| Trade and other payables (Note 22) |
— | |||||||||||||||
| Lease liabilities |
||||||||||||||||
| |
|
|
|
|
|
|
|
|||||||||
| |
|
|
|
|
|
|
|
|||||||||
| 1 year or less |
2 to 5 years |
Total |
Total |
|||||||||||||
As of December 31, 2021 |
RMB’000 |
RMB’000 |
RMB’000 |
US$’000 |
||||||||||||
| Financial assets |
||||||||||||||||
| Trade and bills receivables |
— | |
||||||||||||||
| Other receivables, excluding tax recoverable |
— | |
||||||||||||||
| Cash and bank balances |
|
|||||||||||||||
| Quoted equity securities |
— | |
||||||||||||||
| |
|
|
|
|
|
|
|
|
||||||||
| |
||||||||||||||||
| |
|
|
|
|
|
|
|
|
||||||||
| Financial liabilities |
|
|||||||||||||||
| Loans and borrowings |
|
|||||||||||||||
| Trade and other payables (Note 22) |
|
|||||||||||||||
| Lease liabilities |
|
|||||||||||||||
| |
|
|
|
|
|
|
|
|
||||||||
| |
||||||||||||||||
| |
|
|
|
|
|
|
|
|
||||||||
32. |
Capital management |
31.12.2020 |
31.12.2021 |
31.12.2021 |
||||||||||
RMB’000 |
RMB’000 |
US$’000 |
||||||||||
| Loans and borrowings (current and non-current) (Note 26) |
||||||||||||
| Lease liabilities (current and non-current) (Note 25) |
||||||||||||
| Trade and other payables (current and non-current) (Note 22) |
||||||||||||
| Less: Cash and bank balances (Note 16) |
( |
) | ( |
) | ( |
) | ||||||
| |
|
|
|
|
|
|||||||
| Net debts |
||||||||||||
| Equity attributable to equity holders of the company |
||||||||||||
| |
|
|
|
|
|
|||||||
| Total capital and net debts |
||||||||||||
| |
|
|
|
|
|
|||||||
33. |
Fair value measurement |
Fair value measurement using |
||||||||||||||||
| Date of valuation |
Quoted prices in active markets |
Significant observable inputs |
||||||||||||||
Total |
(Level 1) |
(Level 2) |
||||||||||||||
RMB’000 |
RMB’000 |
RMB’000 |
||||||||||||||
| Assets measured at fair value |
||||||||||||||||
| Quoted equity securities: |
||||||||||||||||
| Quoted equity shares – TCL (Note 14) |
December 31, 2020 | — | ||||||||||||||
| Debt instruments (ii): |
||||||||||||||||
| Bills receivab le |
December 31, 2020 | — | ||||||||||||||
| |
|
|
|
|
||||||||||||
Fair value measurement using |
||||||||||||||||||||
| Date of valuation |
Quoted prices in active markets |
Significant observable inputs |
||||||||||||||||||
Total |
Total |
(Level 1) |
(Level 2) |
|||||||||||||||||
US$’000 |
RMB’000 |
RMB’000 |
RMB’000 |
|||||||||||||||||
| Assets measured at fair value |
||||||||||||||||||||
| Quoted equity securities: |
||||||||||||||||||||
| Quoted equity shares – TCL (Note 14) |
December 31, 202 1 |
— | ||||||||||||||||||
| Debt financial assets (ii) : |
||||||||||||||||||||
| Bills receivable |
December 31, 202 1 |
— | ||||||||||||||||||
| |
|
|
|
|
|
|
|
|||||||||||||
(i) |
Forward currency contracts are valued using a valuation technique with market observable inputs. The most frequently applied valuation techniques include forward pricing, using present value calculations. The models incorporate various inputs including the foreign exchange spot and forward rates. |
(ii) |
The fair values of the Group’s debt financial assets at fair value through OCI were measured using the discounted cash flows model. The model incorporates market observable input including the interest rate of similar instruments. |
34. |
Financial assets and financial liabilities |
Note |
Financial assets at fair value through profit or loss |
Financial assets at amortized costs |
Fair Value through OCI |
Other financial liabilities at amortized cost |
Total |
|||||||||||||||||||
RMB’000 |
RMB’000 |
RMB’000 |
RMB’000 |
RMB’000 |
||||||||||||||||||||
| As of December 31, 2020 |
||||||||||||||||||||||||
| Financial assets |
||||||||||||||||||||||||
| Quoted equity securities |
14 | — | — | — | ||||||||||||||||||||
| Trade and bills receivable |
15 | — | — | |||||||||||||||||||||
| Other receivables |
15 | — | — | — | ||||||||||||||||||||
| Cash and bank balances |
16 | — | — | — | ||||||||||||||||||||
| |
|
|
|
|
|
|
|
|
|
|||||||||||||||
| — | ||||||||||||||||||||||||
| |
|
|
|
|
|
|
|
|
|
|||||||||||||||
| Financial liabilities |
||||||||||||||||||||||||
| Trade and other payables |
22 | — | — | — | ||||||||||||||||||||
| Lease liabilities |
25 | — | — | — | ||||||||||||||||||||
| Loans and borrowings |
26 |
— | — | — | ||||||||||||||||||||
| |
|
|
|
|
|
|
|
|
|
|||||||||||||||
| — | — | — | ||||||||||||||||||||||
| |
|
|
|
|
|
|
|
|
|
|||||||||||||||
Note |
Financial assets at fair value through profit or loss |
Financial assets at amortized costs |
Fair Value through OCI |
Other financial liabilities at amortized cost |
Total |
Total |
||||||||||||||||||||||
RMB’000 |
RMB’000 |
RMB’000 |
RMB’000 |
RMB’000 |
US$’000 |
|||||||||||||||||||||||
| As of December 31, 2021 |
||||||||||||||||||||||||||||
| Financial assets |
||||||||||||||||||||||||||||
| Quoted equity securities |
14 | — |
— |
— |
||||||||||||||||||||||||
| Trade and bills receivable |
15 | — |
— |
|||||||||||||||||||||||||
| Other receivables |
15 | — |
— |
— |
||||||||||||||||||||||||
| Cash and bank balances |
16 | — |
— |
— |
||||||||||||||||||||||||
| |
|
|
|
|
|
|
|
|
|
|
|
|||||||||||||||||
| — |
||||||||||||||||||||||||||||
| |
|
|
|
|
|
|
|
|
|
|
|
|||||||||||||||||
| Financial liabilities |
||||||||||||||||||||||||||||
| Trade and other payables |
22 | — |
— |
— |
||||||||||||||||||||||||
| Lease liabilities |
25 | — |
— |
— |
||||||||||||||||||||||||
| Loans and borrowings |
26 | — |
— |
— |
||||||||||||||||||||||||
| |
|
|
|
|
|
|
|
|
|
|
|
|||||||||||||||||
| — |
— |
— |
||||||||||||||||||||||||||
| |
|
|
|
|
|
|
|
|
|
|
|
|||||||||||||||||
34. |
Financial assets and financial liabilities (cont’d) |
| January 1, 2020 |
Cash flows |
Addition |
Accretion of interest |
Foreign exchange movement |
Translation reserve |
Others |
December 31, 2020 |
|||||||||||||||||||||||||
RMB’000 |
RMB’000 |
RMB’ 000 |
RMB’000 |
RMB’000 |
RMB’000 |
RMB’000 |
RMB’000 |
|||||||||||||||||||||||||
| As of December 31, 2020 |
||||||||||||||||||||||||||||||||
| Loans and borrowings |
||||||||||||||||||||||||||||||||
| - current |
( |
) | — | — | — | |||||||||||||||||||||||||||
| - non-current |
— | — | — | — | — | — | ||||||||||||||||||||||||||
| Lease liabilities |
||||||||||||||||||||||||||||||||
| - current |
( |
) | — | |||||||||||||||||||||||||||||
| - non-current |
— | — | — | ( |
) | ( |
) | |||||||||||||||||||||||||
| |
|
|
|
|
|
|
|
|
|
|
|
|
|
|
|
|||||||||||||||||
| Total liabilities from financing activities |
( |
) | — | |||||||||||||||||||||||||||||
| |
|
|
|
|
|
|
|
|
|
|
|
|
|
|
|
|||||||||||||||||
| January 1, 2021 |
Cash flows |
Addition |
Accretion of interest |
Translation reserve |
Others |
December 31, 2021 |
December 31, 2021 |
|||||||||||||||||||||||||
RMB’000 |
RMB’000 |
RMB’000 |
RMB’000 |
RMB’000 |
RMB’000 |
RMB’000 |
US$’000 |
|||||||||||||||||||||||||
| As of December 31, 2021 |
||||||||||||||||||||||||||||||||
| Loans and borrowings |
||||||||||||||||||||||||||||||||
| - current |
( |
) | — | — | — | |||||||||||||||||||||||||||
| - non-current |
— | — | — | ( |
) | |||||||||||||||||||||||||||
| Lease liabilities |
||||||||||||||||||||||||||||||||
| - current |
( |
) | ( |
) | ||||||||||||||||||||||||||||
| - non-current |
— | — | ( |
) | ( |
) | ||||||||||||||||||||||||||
| |
|
|
|
|
|
|
|
|
|
|
|
|
|
|
|
|||||||||||||||||
| Total liabilities from financing activities |
( |
) | ( |
) | — | |||||||||||||||||||||||||||
| |
|
|
|
|
|
|
|
|
|
|
|
|
|
|
|
|||||||||||||||||
35. |
Subsequent event |