20-F 1 d60086d20f.htm FORM 20-F FORM 20-F
Table of Contents

 

 

UNITED STATES

SECURITIES AND EXCHANGE COMMISSION

Washington, DC 20549

 

 

FORM 20-F

 

 

 

REGISTRATION STATEMENT PURSUANT TO SECTION 12(b) OR 12(g) OF THE SECURITIES EXCHANGE ACT OF 1934

OR

 

ANNUAL REPORT PURSUANT TO SECTION 13 OR 15(d) OF THE SECURITIES EXCHANGE ACT OF 1934

For the fiscal year ended December 31, 2020

OR

 

TRANSITION REPORT PURSUANT TO SECTION 13 OR 15(d) OF THE SECURITIES EXCHANGE ACT OF 1934

OR

 

SHELL COMPANY REPORT PURSUANT TO SECTION 13 OR 15(d) OF THE SECURITIES EXCHANGE ACT OF 1934

Date of event requiring this shell company report

For the transition period from              to

Commission file number 1-13522

 

 

China Yuchai International Limited

(Exact Name of Registrant as Specified in Its Charter)

 

Not Applicable   Bermuda

(Translation of Registrant’s Name

Into English)

 

(Jurisdiction of Incorporation or

Organization)

16 Raffles Quay #39-01A

Hong Leong Building

Singapore 048581

(Address of Principal Executive Offices)

Phung Khong Fock Thomas

Chief Financial Officer

16 Raffles Quay

#39-01A Hong Leong Building

Singapore 048581

Tel: +65 6220 8411

Fax: +65 6221 1172

(Name, Telephone, E-mail and/or Facsimile number and Address of Company Contact Person)

Securities registered or to be registered pursuant to Section 12(b) of the Act:

 

Title of Each Class

 

Trading

Symbol(s)

 

Name of Each Exchange on Which Registered

Common Stock, par value US$0.10 per Share   CYD   The New York Stock Exchange


Table of Contents

Securities registered or to be registered pursuant to Section 12(g) of the Act:

None

(Title of Class)

Securities for which there is a reporting obligation pursuant to Section 15(d) of the Act

None

(Title of Class)

 

 

Indicate the number of outstanding shares of each of the issuer’s classes of capital or common stock as of the close of the period covered by the annual report.

As of December 31, 2020, 40,858,290 shares of common stock, par value US$0.10 per share, and one special share, par value US$0.10, were issued and outstanding.

Indicate by check mark if the registrant is a well-known seasoned issuer, as defined in Rule 405 of the Securities Act.  Yes ☐  No ☒

If this report is an annual or transition report, indicate by check mark if the registrant is not required to file reports pursuant to Section 13 or 15(d) of the Securities Exchange Act of 1934.  Yes ☐  No ☒

Indicate by check mark whether the registrant: (1) has filed all reports required to be filed by Section 13 or 15(d) of the Securities Exchange Act of 1934 during the preceding 12 months (or for such shorter period that the registrant was required to file such reports), and (2) has been subject to such filing requirements for the past 90 days.  Yes ☒  No ☐

Indicate by check mark whether the registrant has submitted electronically every Interactive Data File required to be submitted pursuant to Rule 405 of Regulation S-T (§232.405 of this chapter) during the preceding 12 months (or for such shorter period that the registrant was required to submit such files).  Yes ☒  No ☐

Indicate by check mark whether the registrant is a large accelerated filer, an accelerated filer, a non-accelerated filer, or an emerging growth company. See definition of “large accelerated filer,” “accelerated filer,” and “emerging growth company” in Rule 12b-2 of the Exchange Act.

 

Large accelerated filer      Accelerated filer  
Non-accelerated filer      Emerging growth company  

If an emerging growth company that prepares its financial statements in accordance with U.S. GAAP, indicate by check mark if the registrant has elected not to use the extended transition period for complying with any new or revised financial accounting standards† provided pursuant to Section 13(a) of the Exchange Act. ☐

† The term “new or revised financial accounting standard” refers to any update issued by the Financial Accounting Standards Board to its Accounting Standards Codification after April 5, 2012.

Indicate by check mark whether the registrant has filed a report on and attestation to its management’s assessment of the effectiveness of its internal control over financial reporting under Section 404(b) of the Sarbanes-Oxley Act (15 U.S.C. 7262(b)) by the registered public accounting firm that prepared or issued its audit report. ☐

Indicate by check mark which basis of accounting the registrant has used to prepare the financial statements included in this filing:

 

U.S. GAAP ☐

  

International Financial Reporting Standards as issued

by the International Accounting Standards Board ☒

   Other ☐

If “Other” has been checked in response to the previous question, indicate by check mark which financial statement item the registrant has elected to follow.  Item 17  ☐ Item  18   ☐

If this is an annual report, indicate by check mark whether the registrant is a shell company (as defined in Rule 12b-2 of the Exchange Act).  Yes ☐  No ☒

(APPLICABLE ONLY TO ISSUERS INVOLVED IN BANKRUPTCY PROCEEDINGS DURING THE PAST FIVE YEARS)

Indicate by check mark whether the registrant has filed all documents and reports required to be filed by Sections 12, 13 or 15(d) of the Securities Exchange Act of 1934 subsequent to the distribution of securities under a plan confirmed by a court.  Yes ☐  No ☐

 

 

 

 


Table of Contents

TABLE OF CONTENTS

CHINA YUCHAI INTERNATIONAL LIMITED

 

     Page  

Certain Definitions and Supplemental Information

     2  

Cautionary Statements with Respect to Forward-Looking Statements

     3  

Part I

  

Item 1. Identity of Directors, Senior Management and Advisers

     3  

Item 2. Offer Statistics and Expected Timetable

     4  

Item 3. Key Information

     4  

Item 4. Information on the Company

     24  

Item 4A. Unresolved Staff Comments

     42  

Item 5. Operating and Financial Review and Prospects

     42  

Item 6. Directors, Senior Management and Employees

     56  

Item 7. Major Shareholders and Related Party Transactions

     64  

Item 8. Financial Information

     67  

Item 9. The Offer and Listing

     68  

Item 10. Additional Information

     68  

Item 11. Quantitative and Qualitative Disclosures About Market Risk

     82  

Item 12. Description of Securities Other Than Equity Securities

     83  

Part II

  

Item 13. Defaults, Dividend Arrearages and Delinquencies

     83  

Item 14. Material Modifications to the Rights of Security Holders and Use of Proceeds

     83  

Item 15. Controls and Procedures

     84  

Item 16A. Audit Committee Financial Expert

     84  

Item 16B. Code of Ethics

     85  

Item 16C. Principal Accountants Fees and Services

     85  

Item 16D. Exemptions from the Listing Standards for Audit Committees

     85  

Item 16E. Purchases of Equity Securities by the Issuer and Affiliated Purchasers

     85  

Item 16F. Change in Registrant’s Certifying Accountant

     85  

Item 16G. Corporate Governance

     86  

Item 16H. Mine Safety Disclosure

     86  

Part III

  

Item 17. Financial Statements

     86  

Item 18. Financial Statements

     86  

Item 19. Exhibits

     87  

Signatures

     89  

Consolidated Financial Statements

     F-1  

 

1


Table of Contents

Certain Definitions and Supplemental Information

All references to “China”, “PRC” and the “State” in this Annual Report are references to the People’s Republic of China. Unless otherwise specified, all references in this Annual Report to “US dollar” or “US$” are to the United States dollar; all references to “Renminbi” or “RMB” are to Renminbi, the legal tender currency of China; all references to “S$” are to the Singapore dollar, the legal tender currency of Singapore; all references to “RM” are to Ringgit, the legal tender currency of Malaysia. Unless otherwise specified, translation of amounts for the convenience of the reader has been made in this Annual Report (i) from Renminbi to US dollar at the rate of RMB 6.4713 = US$1.00, the rate quoted by the People’s Bank of China, or the PBOC, on February 28, 2021, (ii) from Singapore dollar to US dollar at the rate of S$1.3323 = US$1.00, the noon buying rate in New York for cable transfers payable in foreign currencies as certified for customs purposes by the Federal Reserve Bank of New York on February 28, 2021, and (iii) from Ringgit to US dollar at the rate of RM 4.0475 = US$1.00, the noon buying rate in New York for cable transfers payable in foreign currencies as certified for customs purposes by the Federal Reserve Bank of New York on February 28, 2021. No representation is made that the Renminbi amounts, Singapore dollar amounts or Ringgit amounts could have been, or could be, converted into US dollar at rates specified herein or any other rate.

As used in this Annual Report, unless the context otherwise requires, the terms “the Company”, “the Group”, “CYI”, “we”, “us”, “our” and “our company” refer to China Yuchai International Limited and its subsidiaries. All references herein to “Yuchai” are to Guangxi Yuchai Machinery Company Limited and its subsidiaries and, prior to its incorporation in July 1992, to the machinery business of its predecessor, Guangxi Yulin Diesel Engine Factory, or Yulin Diesel. In the restructuring of Yulin Diesel in July 1992, its other businesses were transferred to Guangxi Yuchai Machinery Group Company, which became a shareholder of Yuchai. All references herein to “the GY Group” are to Guangxi Yuchai Machinery Group Company (formerly known as Guangxi Yuchai Machinery Holdings Company, and also Guangxi Yuchai Machinery Group Company Limited) and its subsidiaries. In May 1993, in order to finance further expansion, Yuchai sold shares to the Company. All references herein to “Foreign Shares” are to the shares sold by Yuchai to non-Chinese legal and natural persons (currently only CYI). All references to “HLGE” are to HL Global Enterprises Limited (formerly known as HLG Enterprise Limited); and all references to the “HLGE group” are to HLGE and its subsidiaries. All references to “TCL” are to Thakral Corporation Ltd; and all references to the “TCL group” are to TCL and its subsidiaries.

As of December 31, 2020, 40,858,290 shares of our common stock, par value US$0.10 per share, or Common Stock, and one special share, par value US$0.10, of our Common Stock were issued and outstanding. The weighted average shares of common stock outstanding during the year was 40,858,290. Unless otherwise indicated herein, all percentage share amounts with respect to the Company are based on the weighted average number of shares of 40,858,290 for 2020. As of February 28, 2021, 40,858,290 shares of our Common Stock, and one special share, par value US$0.10 were issued and outstanding.

In China, Euro emission standards are equivalent to National emission standards and references to National emission standards are equivalent to references to Euro emission standards. All references to Tier-2, Tier-3 and Tier-4 emission standards are to emission standards adopted by the Ministry of Environmental Protection of the People’s Republic of China (superseded by the Ministry of Ecology and Environment of the People’s Republic of China in 2018, or the “MEE”) applicable to diesel engines used in off-road machinery.

All references to “CAAM” are to the China Association of Automobile Manufacturers. Unless stated otherwise, all data related to the commercial vehicle market in China in this Annual Report is attributed to CAAM.

Our consolidated financial statements are reported in Renminbi and prepared in conformity with International Financial Reporting Standards as issued by the International Accounting Standards Board (“IFRS”). Totals presented in this Annual Report may not correctly total due to rounding of numbers. References to a particular fiscal year are to the period ended December 31 of such year.

As previously disclosed in our Annual Report for the year ended December 31, 2018, our audited consolidated financial statements as of and for the year ended December 31, 2018 reflected the first year of adoption of standards IFRS 15 — Revenue from Contracts with Customers (“IFRS 15”). The transition was applied using the full retrospective method from January 1, 2016, and accordingly our audited consolidated financial statements as of and for the years ended December 31, 2016 and 2017 were then restated.

The financial and operational data included in this Annual Report reflect Yuchai’s current classification system for light-, medium- and heavy-duty engines, which was implemented in 2018. Under this classification system, light-duty engines have engine capacity of 3.8 liters or less; medium-duty engines have engine capacity of between 3.8 liters and 7.0 liters; and heavy-duty engines have engine capacity of more than 7.0 liters. In addition to engine capacity, this classification system takes into account the commercial application of the engines by original equipment manufacturers. For example, certain 4-cylinder engines that were previously classified as light-duty engines have been reclassified as medium-duty engines to the extent that they have application in the light- and medium-duty segments.

 

2


Table of Contents

Cautionary Statements with Respect to Forward-Looking Statements

We wish to caution readers that the forward-looking statements contained in this Annual Report, which include all statements which, at the time made, address future results of operations, are based upon our interpretation of factors affecting our business and operations. We believe that the following important factors, among others, in some cases have affected, and in the future could affect our consolidated results and could cause our consolidated results for 2021 and beyond to differ materially from those described in any forward-looking statements made by us or on our behalf:

 

 

the ongoing COVID-19 outbreak and its effects on our business and results of operations, and any future outbreak of communicable diseases or viral epidemics and their potential effects on our business and results of operations;

 

 

political, economic and social conditions in China, including the Chinese government’s specific policies with respect to foreign investment, economic growth and the availability of credit, particularly to the extent such current or future conditions and policies affect the diesel and natural gas engine industries and markets in China, our diesel and natural gas engine customers, the demand, sales volume and sales prices for our diesel and natural gas engines and our levels of accounts receivables;

 

 

the threat arising from global and the Chinese government’s initiatives and preferential policies to develop energy saving and new energy vehicles, including hybrid, pure electric vehicles, fuel cell electric vehicles and other alternative energy-powered vehicles, which may lead to a decrease in demand for our engines, affecting our market share and profitability;

 

 

the effects of a weaker than expected recovery in the global economy subject to substantial downside risks including heightened policy uncertainty especially regarding trade policies, tariffs and government regulations, financial market disruptions amid global financial conditions and heightened geopolitical tensions globally, protracted recovery in the Euro Area and the economic effects from a withdrawal of the United Kingdom from the European Union on the overall global economy and our business, operating results and growth rates;

 

 

the effects of competition and excess capacity in the diesel engine market on the demand, sales volume and sales prices for our diesel engines;

 

 

the effects of previously reported material weaknesses in our internal control over financial reporting and our ability to implement and maintain effective internal control over financial reporting;

 

 

our ability to collect and control our levels of accounts receivables;

 

 

our dependence on Dongfeng Automobile Co., Ltd. and other major diesel truck manufacturers controlled by or affiliated with Dongfeng Automobile Co., Ltd.;

 

 

our ability to successfully manage and implement our joint ventures to manufacture and sell our engines and any new products;

 

 

our ability to finance our working capital and capital expenditure requirements, including obtaining any required external debt or other financing;

 

 

the effects of fluctuating interest rates in China on our borrowing costs or the availability of funding;

 

 

the effects of inflation and deflation, and increases in prices of energy, raw materials or components, on our financial condition and results of operations;

 

 

our ability to successfully implement the Reorganization Agreement, as amended by the Cooperation Agreement (both as defined in “Item 4. Information on the Company — History and Development);

 

 

our ability to control Yuchai and consolidate Yuchai’s financial results;

 

 

the effects of uncertainties in the Chinese legal system, which could limit the legal protection available to foreign investors, including with respect to the enforcement of foreign judgments in China;

 

 

the effects of changes to the international, regional and economic climate and market conditions in countries that may adversely impact on our operations as well as domestic and export sales performance; and

 

 

the impact of terrorism, terrorist events, airline strikes, hostilities between countries or increased risk of natural disasters or viral epidemics (including but not limited to the COVID-19 global outbreak) that may affect travel patterns and reduce the number of travelers and tourists to the HLGE group’s hospitality operations.

Our actual results, performance, or achievement may differ from those expressed in, or implied by, the forward-looking statements contained in this Annual Report. Accordingly, we can give no assurances that any of the events anticipated by these forward-looking statements will transpire or occur or, if any of the foregoing factors or other risks and uncertainties described elsewhere in this Annual Report were to occur, what impact they will have on these forward-looking statements, including the results of our operations or financial condition. In view of these uncertainties, you are cautioned not to place undue reliance on these forward-looking statements. We expressly disclaim any obligation to publicly revise any forward-looking statements contained in this Annual Report to reflect the occurrence of events after the date of this Annual Report.

PART I

ITEM 1. IDENTITY OF DIRECTORS, SENIOR MANAGEMENT AND ADVISERS

Not Applicable.

 

3


Table of Contents

ITEM 2. OFFER STATISTICS AND EXPECTED TIMETABLE

Not Applicable.

ITEM 3. KEY INFORMATION

Selected Financial Data

The selected consolidated statement of financial position data as of December 31, 2019 and 2020, and the selected consolidated statement of profit or loss data and the selected consolidated statement of cash flows data set forth below for the years ended December 31, 2018, 2019 and 2020 are derived from our audited consolidated financial statements included in this Annual Report. The selected consolidated statement of financial position data as of December 31, 2016, 2017 and 2018, and the selected consolidated statement of profit or loss data and the selected consolidated statement of cash flows data set forth below for the years ended December 31, 2016 and 2017 are derived from our audited consolidated financial statements not included in this Annual Report. Our consolidated financial statements as of and for the years ended December 31, 2016, 2017, 2018, 2019 and 2020 have been prepared in conformity with IFRS.

As previously disclosed in our Annual Report for the year ended December 31, 2018, our audited consolidated financial statements as of and for the year ended December 31, 2018 reflected the first year of adoption of standards IFRS 15. The transition was applied using the full retrospective method from January 1, 2016, and accordingly our audited consolidated financial statements as of and for the years ended December 31, 2016 and 2017 were then restated.

The selected financial information as of and for the years ended December 31, 2018, 2019 and 2020 set forth below should be read in conjunction with, and is qualified in its entirety by reference to “Item 5. Operating and Financial Review and Prospects” and our audited consolidated financial statements and the notes thereto.

We currently own, through six of our wholly-owned subsidiaries, 76.4% of the outstanding shares of Yuchai. Our ownership interest in Yuchai is our main business asset. As a result, our financial condition and results of operations depend primarily upon Yuchai’s financial condition and results of operations, and the continued implementation of the Reorganization Agreement, as amended by the Cooperation Agreement.

Following an announcement in February 2005 by the Board of Directors of the Company of its approval of the implementation of our business expansion and diversification plan, we looked for new business opportunities to seek to reduce our financial dependence on Yuchai. As of February 28, 2021, we had a 48.9% interest in the outstanding ordinary shares of HLGE and a 2.02% interest in the outstanding ordinary shares of TCL.

Relating to our interest in HLGE:

On January 13, 2012, our wholly-owned subsidiary, Grace Star Services Limited (“Grace Star”) transferred 24,189,170 Series B redeemable convertible preference shares in the capital of HLGE (the “Trust Preference Shares”) to Amicorp Trustees (Singapore) Limited (the “Trustee”) pursuant to a trust deed entered into between HLGE and the Trustee (the “Trust”). On January 16, 2012, the Trust Preference Shares were mandatorily converted into 24,189,170 new ordinary shares in the capital of HLGE (the “Trust Shares”) resulting in our shareholding interest in HLGE decreasing from 49.4% to 48.1%. On April 4, 2012, as a result of the conversion of all the outstanding Series A redeemable convertible preference shares held by our wholly-owned subsidiaries, Venture Delta Limited (“Venture Delta” or “VDL”) and Grace Star, into new ordinary shares in the capital of HLGE, our shareholding interest in HLGE increased from 48.1% to 48.9%.

The Trust Shares are accounted for as treasury shares by HLGE as they are issued by HLGE and held by the Trust, which is considered as part of HLGE. As a result, based on the total outstanding ordinary shares of HLGE net of the Trust Shares, our shareholding interest in HLGE is stated as 50.2% for accounting purposes in the Company’s consolidated financial statements for the year ended December 31, 2020. However, these Trust Shares are not regarded as treasury shares under the Singapore Companies Act, Chapter 50, and the Trustee has the power, inter alia, to vote or abstain from voting in respect of the Trust Shares at any general meeting of HLGE in its absolute discretion and to waive its right to receive dividends in respect of the Trust Shares as it deems fit. Accordingly, based on the total outstanding ordinary shares of HLGE including the Trust Shares, our shareholding interest in HLGE is 48.9% as of December 31, 2020 and February 28, 2021. We consolidate the results of HLGE as a subsidiary. See Note 1.3 to the accompanying consolidated financial statements in Item 18.

 

4


Table of Contents

Relating to our interest in TCL:

Since fiscal year 2010, we have gradually reduced our total shareholding in TCL. We classify our shareholding in TCL as quoted equity securities. On March 27, 2019, W Capital Markets Pte. Ltd., for and on behalf of Prime Trade Enterprises Limited (the “Offeror”), an investment holding company ultimately owned and controlled by certain members of the Thakral family, announced a voluntary conditional cash partial offer (the “Partial Offer”) to acquire approximately 20% of the total issued shares of TCL. Pursuant to the Partial Offer, VDL tendered an aggregate of 4,782,764 shares in TCL to the Offeror, comprising: (i) VDL’s acceptance of the Partial Offer of 28.9% of VDL’s shares in TCL (comprising 2,925,450 shares) (“Relevant Percentage Offer Shares”); and (ii) the shares tendered by VDL in excess to the Relevant Percentage Offer Shares and accepted by the Offeror under the Partial Offer (comprising 1,857,314 shares) (“Excess Shares”), (the Relevant Percentage Offer Shares and Excess Shares collectively referred to as “VDL Total Tendered Shares”). The cash consideration of S$0.50 per share under the Partial Offer amounts to a total consideration of S$2.39 million for the 4,782,764 VDL Total Tendered Shares. The transfer of the VDL Total Tendered Shares to the Offeror was completed on April 30, 2019. Thereafter, we have continued to reduce our shareholding in TCL, with our total shareholding interest in TCL being 2.33% as of December 31, 2020 and 2.02% as of February 28, 2021.

For further information on the Company’s investments in HLGE and TCL, see “Item 5. Operating and Financial Review and Prospects — Business Expansion and Diversification Plan.”

 

    Year ended December 31,  
    2016     2017     2018     2019     2020     2020  
            RMB                     RMB                     RMB                     RMB                     RMB                     US$(1)           
    (in thousands, except per share data)  

Selected Consolidated Statement of Profit or Loss Data:

           

Revenue

    13,643,195       16,197,819       16,263,248       18,016,085       20,581,170       3,180,376  

Gross profit

    2,972,452       3,356,051       3,092,021       3,105,841       3,189,571       492,879  

Research and development expenses

    (588,007     (608,181     (447,668     (492,204     (626,478     (96,809

Other operating income, net

    95,355       509,398       192,680       338,486       378,947       58,558  

Operating profit

    979,527       1,604,413       1,282,521       1,146,081       1,182,004       182,653  

Share of profit/(loss) of associates and joint ventures

    (3,612     10,054       11,634       19,034       (58,970     (9,113

Profit before tax

    896,232       1,514,028       1,181,067       1,033,319       971,864       150,180  

Income tax expense

    (160,270     (194,172     (206,667     (172,619     (192,538     (29,753

Profit for the year

    735,962       1,319,856       974,400       860,700       779,326       120,427  

Attributable to:

           

Equity holders of the parent

    525,177       888,809       695,266       604,914       548,903       84,821  

Non-controlling interests

    210,785       431,047       279,134       255,786       230,423       35,606  

Basic and diluted earnings per common share attributable to ordinary equity holders of the parent (RMB/US$ per share)

    13.12       21.80       17.02       14.81       13.43       2.08  

Profit for the year per share (RMB/US$ per share)

    18.39       32.38       23.85       21.07       19.07       2.95  

Weighted average number of shares

    40,017       40,765       40,858       40,858       40,858       40,858  

 

5


Table of Contents
    As of December 31,  
    2016     2017     2018     2019     2020     2020  
            RMB                     RMB                     RMB                     RMB                     RMB                     US$(1)           
    (in thousands)  

Selected Consolidated Statement of Financial Position Data:

           

Working capital (2)

     5,498,043         6,621,162         6,861,641         6,173,249         6,209,190         959,497   

Property, plant and equipment

    4,127,185       3,824,018       3,756,542       4,210,444       4,258,760       658,100  

Trade and other receivables

    7,495,209       7,416,554       7,785,287       8,190,293       8,459,088       1,307,170  

Total assets

    18,515,746       21,015,059       21,657,964       23,854,191       26,290,958       4,062,701  

Trade and other payables (3)

    6,689,771       7,507,031       7,191,134       8,644,393       10,302,531       1,592,034  

Short-term and long-term loans and borrowings

    910,406       1,626,341       2,016,092       2,055,046       2,230,000       344,598  

Non-controlling interests

    2,317,982       2,627,617       2,751,705       2,805,856       2,818,086       435,474  

Issued capital

    2,059,076       2,081,138       2,081,138       2,081,138       2,081,138       321,595  

Equity attributable to equity holders of the parent

    7,735,672       8,334,287       8,395,849       8,767,529       9,014,624       1,393,016  

 

    Year ended December 31,  
    2016     2017     2018     2019     2020     2020  
            RMB                     RMB                     RMB                     RMB                     RMB                     US$(1)           
    (in thousands)  

Selected Consolidated Statement of Cash Flows Data:

           

Net cash provided by operating activities

    2,276,087       1,420,167       670,601       1,583,016       1,415,368       218,714  

Net cash (used in)/from investing activities

    (572,031     76,570       (79,992     (810,477     (785,753     (121,421

Net cash (used in)/from financing activities

    (1,553,986     280,862       (449,525     (589,429     (461,832     (71,367

Net increase in cash and cash equivalents

    150,070       1,777,599       141,084       183,110       167,783       25,926  

Cash and cash equivalents at January 1

    3,474,364       3,653,914       5,390,324       5,559,890       5,753,268       889,044  

Effect of exchange rate changes on balances in foreign currencies

    29,480       (41,189     28,482       10,268       (43,404     (6,706

Cash and cash equivalents at December 31

      3,653,914         5,390,324         5,559,890         5,753,268         5,877,647          908,264  

 

(1)  

The Company’s functional currency is US dollar and its reporting currency is Renminbi. The functional currency of Yuchai is Renminbi. Translation of amounts from Renminbi to US dollar is solely for the convenience of the reader. Translation of amounts from Renminbi to US dollar has been made at the rate of RMB 6.4713 = US$1.00, the rate quoted by the PBOC at the close of business on February 28, 2021. No representation is made that the Renminbi amounts could have been, or could be, converted into US dollar at that rate or at any other rate prevailing on February 28, 2021 or any other date. The rate quoted by the PBOC at the close of business on December 31, 2020 was RMB 6.5249 = US$1.00.

(2) 

Current assets less current liabilities.

(3) 

Inclusive of non-current other payables.

Dividends

Our principal source of cash flow has historically been our share of the dividends, if any, paid to us by Yuchai, as described under “Item 5. Operating and Financial Review and Prospects — Liquidity and Capital Resources.”

In May 1993, in order to finance further expansion, Yuchai sold shares to the Company and became a Sino-foreign joint stock company.

Chinese laws and regulations applicable to a Sino-foreign joint stock company require that before Yuchai distributes profits, it must (i) recover losses in previous years; (ii) satisfy all tax liabilities; and (iii) make contributions to the statutory reserve fund in an amount equal to 10% of net income for the year determined in accordance with generally accepted accounting principles in the PRC, or PRC GAAP. However, the allocation of statutory reserve fund will not be further required once the accumulated amount of such fund reaches 50% of the registered capital of Yuchai.

 

6


Table of Contents

Any determination by Yuchai to declare a dividend will be at the discretion of Yuchai’s shareholders and will be dependent upon Yuchai’s financial condition, results of operations, regulatory factors and other relevant factors. Yuchai’s Articles of Association provide that dividends shall be paid at least once a year out of after-tax profits (if any). To the extent Yuchai has foreign currency available, dividends declared by shareholders at a shareholders’ meeting to be paid to holders of Foreign Shares (currently only the Company) will be payable in foreign currency, and such shareholders will have priority thereto. If the foreign currency available is insufficient to pay such dividends, such dividends may be payable partly in Renminbi and partly in foreign currency. Dividends allocated to holders of Foreign Shares may be remitted in accordance with the relevant Chinese laws and regulations. In the event that the dividends are distributed in Renminbi, such dividends may be converted into foreign currency and remitted in accordance with the relevant Chinese laws, regulations and policies.

Any determination by the Company to declare a dividend will be at the discretion of our board of directors and will be dependent upon our financial condition, results of operations and other relevant factors. The following table sets forth a five-year summary of dividends we have paid to our shareholders as well as dividends paid to us by Yuchai:

 

Fiscal Year

   Dividend paid by
the Company to
its  shareholders
for the fiscal year/
in the fiscal year

(per share)
  Dividend paid by
Yuchai  to
the Company (1)
for  the fiscal year /
in the fiscal year
(in thousands)

2016

  

US$0.85(2)

 

RMB 318,050(3)

2017

  

US$0.90(4)

 

RMB 234,923(5)

2018

  

US$2.21(6)

 

RMB 307,207(7)

2019

  

US$0.85(8)

 

RMB 307,207(9)

2020

  

US$0.85(10)

 

RMB 614,414(11)

 

(1) 

Dividends paid by Yuchai are declared in Renminbi and paid to us in a mix of US dollar and Renminbi based on the exchange rates at local designated foreign exchange banks on the respective payment dates.

(2) 

On May 12, 2016, we declared a dividend of US$0.85 per ordinary share amounting to a total of US$33.4 million for fiscal year 2015 payable either wholly in cash or new shares at the election of shareholders. Based on the elections by shareholders, the aggregate dividend was paid in the form of approximately US$17.8 million in cash and 1,413,760 ordinary shares.

(3) 

The dividend declared by Yuchai for fiscal year 2016 was paid to us on May 19, 2017. For the dividend paid for the fiscal year 2016, RMB 318.0 million was paid in Renminbi.

(4) 

On May 24, 2017, we declared a dividend of US$0.90 per ordinary share amounting to a total of US$36.6 million for fiscal year 2016 payable either wholly in cash or new shares at the election of shareholders. Based on the elections by shareholders, the aggregate dividend was paid in the form of approximately US$34.7 million in cash and 99,790 ordinary shares.

(5) 

The dividend declared by Yuchai for fiscal year 2017 was paid to us between May 25, 2018 and May 29, 2018. For the dividend paid for the fiscal year 2017, RMB 234.9 million was paid in Renminbi.

(6) 

On June 19, 2018, we declared a dividend of US$0.73 per ordinary share and a special dividend of US$1.48 per ordinary share amounting to a total of US$90.3 million for fiscal year 2017. This dividend was paid to our shareholders on July 10, 2018.

(7) 

The dividend declared by Yuchai for fiscal year 2018 was paid to us on June 11, 2019 and June 12, 2019. For the dividend paid for the fiscal year 2018, RMB 307.2 million was paid in Renminbi.

(8)

On June 24, 2019, we declared a dividend of US$0.85 per ordinary share amounting to a total of US$34.7 million for fiscal year 2018. The dividend was paid in cash to our shareholders on July 19, 2019.

(9)

The dividend declared by Yuchai for fiscal year 2019 was paid to us on June 12, 2020 and June 15, 2020. For the dividend paid for the fiscal year 2019, RMB 307.2 million was paid in Reminbi.

(10)

On April 3, 2020, we declared a dividend of US$0.85 per ordinary share amounting to a total of US$34.7 million for fiscal year 2019. The dividend has been paid in cash on July 31, 2020 to shareholders of record as of the close of business on July 16, 2020.

(11)

The dividend declared by Yuchai for fiscal year 2020 has been approved for payment by Yuchai’s Board of Directors. It will be paid to us upon the issuance of Yuchai’s audited financial statements for fiscal year 2020 and approval by Yuchai’s shareholders.

Risk Factors

Risks relating to our shares and share ownership

Our controlling shareholder’s interests may differ from those of our other shareholders.

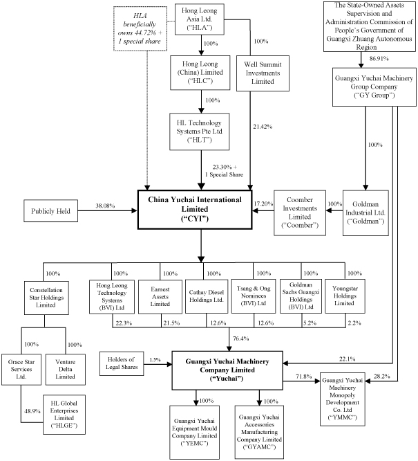
As of February 28, 2021, our controlling shareholder, Hong Leong Asia Ltd., or Hong Leong Asia, indirectly owns 18,270,965 or approximately 44.72%, of the outstanding shares of our Common Stock, as well as a special share that entitles it to elect a majority of our directors. Hong Leong Asia controls us through its wholly-owned subsidiary, Hong Leong (China) Limited, or Hong Leong China, and through HL Technology Systems Pte Ltd, or HL Technology, a wholly-owned subsidiary of Hong Leong China. HL Technology owns approximately 23.30% of the outstanding shares of our Common Stock and has, since August 2002, been the registered holder of the special share. Hong Leong Asia also owns, through another wholly-owned subsidiary, Well Summit Investments Limited, approximately 21.42% of the outstanding shares of our Common Stock as of February 28, 2021. Hong Leong Asia is a member of the Hong Leong Investment Holdings Pte. Ltd., or Hong Leong Investment group of companies. Prior to August 2002, we were controlled by Diesel Machinery (BVI) Limited, or Diesel Machinery, which, until its dissolution, was a holding company controlled by Hong Leong China and was the prior owner of the special share. Through HL Technology’s stock ownership and the rights accorded to the Special Share under our Bye-Laws and various agreements among shareholders, Hong Leong Asia is able to effectively approve and effect most corporate transactions. See “Item 7. Major Shareholders and Related Party Transactions — Related Party Transactions — Shareholders Agreement.” In addition, our shareholders do not have cumulative voting rights. There can be no assurance that Hong Leong Asia’s actions will be in the best interests of our other shareholders. See also “Item 7. Major Shareholders and Related Party Transactions — Major Shareholders.”

 

7


Table of Contents

We may experience a change of control as a result of sale or disposal of shares of our Common Stock by our controlling shareholders.

As described above, HL Technology, a subsidiary of Hong Leong Asia, owns 9,520,251 shares of our Common Stock, as well as the special share. If HL Technology reduces its shareholding to less than 7,290,000 shares of our Common Stock, our Bye-Laws provide that the special share held by HL Technology will cease to carry any rights, and Hong Leong Asia may as a result cease to have control over us. See “Item 7. Major Shareholders and Related Party Transactions — The Special Share.” If HL Technology sells or disposes of all of the shares of our Common Stock, we cannot determine what control arrangements will arise as a result of such sale or disposal (including changes in our management arising therefrom), or assess what effect those control arrangements may have, if any, on our financial condition, results of operations, business, prospects or share price.

In addition, certain of our financing arrangements have covenants requiring Hong Leong Asia to retain ownership of the special share and that we remain a principal subsidiary (as defined in such arrangements) of Hong Leong Asia. A breach of that covenant may require us to pay all outstanding amounts under those financing arrangements. There can be no assurance that we will be able to pay such amounts or obtain alternate financing.

The market price for our Common Stock may be volatile.

There continues to be volatility in the market price for our Common Stock. See “Item 9. The Offer and Listing.” The market price could fluctuate substantially in the future in response to a number of factors, including:

 

 

our operating results whether audited or unaudited;

 

 

the public’s reaction to our press releases and announcements and our filings with the SEC;

 

 

changes in financial estimates or recommendations by stock market analysts regarding us, our competitors or other companies that investors may deem comparable;

 

 

operating and stock price performance of our competitors or other companies that investors may deem comparable;

 

 

political, economic, and social conditions in China;

 

 

any negative perceptions about corporate governance or accounting practices at listed companies with significant operations in China;

 

 

changes in general economic conditions, arising from a slowdown in the global economy in 2020 and beyond, escalation or continuation of trade tensions between the United States and China (including implementation of the Holding Foreign Companies Accountable Act, or the HFCAA), heightened policy uncertainty especially regarding trade, financial market disruptions amid global financing conditions, and heightened geopolitical tensions globally, the economic effects from the withdrawal of the United Kingdom from the European Union and communicable diseases such as SARS and COVID-19. See “Item 3. Key Information — Risk Factors — Risks relating to our company and our business — The diesel engine business in China is dependent in large part on the performance of the Chinese and the global economy. Adverse economic developments in China or in the global economy could have a material adverse effect on our financial condition, results of operations, business or prospects;”

 

 

the threat arising from the Chinese government’s initiatives to develop energy saving and new energy vehicles, including hybrid, pure electric vehicles, fuel cell electric vehicles and other alternative energy-powered vehicles, which may lead to a decrease in demand for our engines, affecting our market share and profitability;

 

 

future sales of our Common Stock in the public market, or the perception that such sales could occur; or

 

 

the announcement by us or our competitors of a significant acquisition.

Any of the above factors either individually or together may result in market fluctuations which may materially adversely affect our stock price.

 

8


Table of Contents

We may be classified as a passive foreign investment company, which could result in adverse United States federal income tax consequences to US Holders.

A non-United States corporation is considered a passive foreign investment company, or PFIC, for United States federal income tax purposes for any taxable year if either (1) at least 75% of its gross income is passive income or (2) at least 50% of the total value of its assets (based on an average of the quarterly values of the assets during a taxable year) is attributable to assets that produce or are held for the production of passive income. For this purpose, the total value of our assets generally will be determined by reference to the market price of our shares. We believe that our shares should not be treated as stock of a PFIC for United States federal income tax purposes for the taxable year that ended on December 31, 2020. However, there is no guarantee that the United States Internal Revenue Service will not take a contrary position or that our shares will not be treated as stock of a PFIC for any future taxable year. Our PFIC status will be affected by, among other things, the market value of our shares and the assets and operations of our company and subsidiaries. If we were to be treated as a PFIC for any taxable year during which a US Holder (defined below) holds our shares, certain adverse United States federal income tax consequences could apply to the US Holder. See “Item 10. Additional Information — Taxation — United States Federal Income Taxation — PFIC Rules.”

If a United States person is treated as owning at least 10% of our shares, such holder may be subject to adverse U.S. federal income tax consequences.

If a United States person is treated as owning (directly, indirectly or constructively) at least 10% of the value or voting power of our Common Stock, such person may be treated as a “United States shareholder” with respect to each “controlled foreign corporation” (“CFC”) in our group (if any). If our group includes one or more U.S. subsidiaries, under recently-enacted rules, certain of our non-U.S. subsidiaries could be treated as CFCs regardless of whether we are or are not treated as a CFC (although there is currently a pending legislative proposal to significantly limit the application of these rules). A United States shareholder of a CFC may be required to annually report and include in its U.S. taxable income its pro rata share of “Subpart F income”, “global intangible low-taxed income” and investments in U.S. property by CFCs, whether or not we make any distributions. An individual that is a United States shareholder with respect to a CFC generally would not be allowed certain tax deductions or foreign tax credits that would be allowed to a United States shareholder that is a U.S. corporation. A failure to comply with these reporting obligations may subject you to significant monetary penalties and may prevent the statute of limitations with respect to your U.S. federal income tax return for the year for which reporting was due from starting. We cannot provide any assurances that we will assist investors in determining whether any of our non-U.S. subsidiaries are treated as a CFC or whether such investor is treated as a United States shareholder with respect to any of such CFCs or furnish to any United States shareholders information that may be necessary to comply with the aforementioned reporting and tax paying obligations. The United States Internal Revenue Service provided limited guidance on situations in which investors may rely on publicly available alternative information to comply with their reporting and tax paying obligations with respect to foreign-controlled CFCs. A United States investor should consult its own advisors regarding the potential application of these rules to its investment in the Common Stock.

Risks relating to our company and our business

Outbreaks of communicable diseases in various parts of China and other countries may materially and adversely affect our business, financial condition and results of operations.

We face risks related to health epidemics or outbreaks of communicable diseases. Since December 2019, an outbreak of a novel strain of coronavirus (COVID-19) spread rapidly in China and globally. In an effort to contain the spread of the virus, many countries, including China, the United States and across Europe, have imposed restrictions on travel and in-person gatherings, suspensions of public events, business closures, quarantines and lock-downs, resulting in a substantial reduction in economic activity. In March 2020, the World Health Organization declared COVID-19 a pandemic.

Since the beginning of 2020, the COVID-19 pandemic has resulted in temporary closure of many manufacturing facilities and factories across China and the world. In early 2020, in response to intensifying efforts to contain the spread of COVID-19, the Chinese government took a number of actions, which included, among others, extending the Chinese New Year holiday, quarantining and otherwise treating individuals in China who had contracted COVID-19, asking residents to remain at home and to avoid gathering in public. While such restrictive measures have been gradually lifted, given that our operations and those of our suppliers are predominantly based in China, we have been adversely affected by the foregoing measures, in particular in the 1st half of 2020. The market outlook for automobile industry sales remains volatile, national and global economic growth have slowed and the liquidity and financial conditions of some of our customers may have weakened. We have experienced and are continuing to experience increased supply lead times, supply disruptions and limited transport and shipping options from and to affected regions. Yuchai resumed operations in mid-February 2020 at a relatively small scale due to the shortage of engine components and materials as a result of continuing supply chain disruptions. Yuchai’s full year capacity utilization rate recovered to 67.2% for 2020. Even though Yuchai’s business is currently operational, its operational efficiency may still be adversely affected by the COVID-19 pandemic due to the ongoing outbreak of COVID-19 in countries around the world and the threat of a possible resurgence of the virus in China. We cannot assure you that the ongoing COVID-19 outbreak will not lead to additional factory closures, workforce shortages, supply chain disruptions, transportation disruptions or similar consequences in the future. Relaxation of restrictions on economic and social life may also lead to new cases which may lead to the re-imposition of restrictions. As a result, the duration of such business disruption and the resulting financial and operational impact cannot be reasonably estimated at this time.

 

9


Table of Contents

The COVID-19 pandemic is ongoing and its dynamic nature makes it difficult to forecast the pandemic’s effects on the results of our operations for 2021 and in subsequent years. Although the COVID-19 pandemic is slowing with the rollout of COVID-19 vaccines around the world, the COVID-19 pandemic may not be contained in the near future, or at all, and a similar outbreak could occur again. If the COVID-19 pandemic, the slowdown in economic growth and the resulting disruption to our business were to extend over a prolonged period, it could materially and adversely affect our business, financial condition and results of operations. Even if the economic impact of COVID-19 gradually recedes, the pandemic will have a lingering, long-term effect on business activities and consumption behavior. There is no assurance that we will be able to adjust our business operations to adapt to these changes and the increasingly complex environment in which we operate.

In general, our business had in the past and in the future could be adversely affected by the outbreak of other communicable diseases, such as severe acute respiratory syndrome (SARS), the H1N1 and H5N1 influenza viruses, Ebola or Zika fever. Such communicable diseases could result in a widespread health crisis that could adversely affect general commercial activity and the economies and financial markets of many countries, as well as our business, financial condition or results of operations.

The diesel engine business in China is dependent in large part on the performance of the Chinese and the global economy. Adverse economic developments in China or in the global economy could have a material adverse effect on our financial condition, results of operations, business or prospects.

Our operations and performance depend significantly on economic conditions in China and globally. During periods of economic expansion, the demand for trucks, construction machinery and other applications of diesel engines generally increases. Conversely, uncertainty about current global economic conditions or adverse changes in the economy could lead to a significant decline in the diesel engine industry which is generally adversely affected by a decline in demand.

The global outbreak and spread of COVID-19 have spurred uncertainty about the short-term prospects of the Chinese and the global economy and the degree of disruption of trade and supply chains across borders, while global manufacturing activity remains at a cyclical low. A steep productivity growth slowdown has been underway in emerging and developing economies amid the global spread of COVID-19 and the pandemic’s dynamic nature makes economic forecasts inherently unreliable.

Political and social unrest such as in Myanmar, as well as geopolitical tensions in Asia such as disputes in the South China Sea and Cross-Strait region threaten to disrupt economic recovery and growth in Asia, while heightened geopolitical tensions in the Middle East have increased the risk of an escalating conflict.

In addition, the performance of the Chinese economy affects, to a significant degree, our financial condition, results of operations, business and prospects. For example, the various measures taken by the Chinese government from time to time to regulate economic growth and control inflation have in prior periods, significantly weakened demand for trucks in China, and may have a similar effect in the future. Uncertainty and adverse changes in the Chinese economy could also increase costs associated with developing our products, increase the cost and decrease the availability of potential sources of financing, and increase our exposure to material losses from our investments, any of which could have a material adverse impact on our financial condition and operating results.

The pace of economic growth in China has decelerated in recent years. According to the National Bureau of Statistics, China’s gross domestic product (“GDP”) grew by 2.3% in 2020, compared with 6.6% in 2018 and 6.1% in 2019. Despite the gradual growth in China in response to the Chinese government’s planned reform of the economy and the gradual recovery from the COVID-19 pandemic domestically, downside risks remain. Aside from the ongoing COVID-19 global pandemic, the main short-term risk is the unwinding of high leverage in sectors with excess capacity, namely the manufacturing, industrial and real estate sectors. This may result in a sharper-than-expected slowdown in investment and hence in aggregate demand. There have been increasing concerns over China’s current debt levels which continue to trend upwards, resulting in fears over possible defaults by local banks and corporate entities. The business and prospects for the diesel engine industry, and thus the business and prospects of our company, may be adversely affected by changes in Chinese government policies.

 

10


Table of Contents

The diesel engine business in China is dependent in large part on Chinese government policy. As a result, our financial condition, results of operations, business and prospects could be adversely affected by Chinese government policies.

Our business is dependent on the state of the commercial vehicle market in China. According to CAAM, the sales of commercial vehicles have experienced fluctuations over the years primarily as a result of government incentives and subsidies introduced from time to time as well as the replacement cycle of commercial vehicles. In 2018, the diesel engine market was affected by factors such as the weakening influence of the Chinese government’s anti-overloading policy, a “Blue Sky Protection” campaign launched by the Chinese government, diminishing use of the trans-cities highway transportation system in favor of rail transport and the forthcoming implementation of National VI emission standards. In 2018, commercial vehicle sales (excluding gasoline-powered and electric-powered vehicles) were 3.1 million units, being flat compared with 2017. The truck market decreased by 1.3%, mainly attributed to a 22.3% decline in the medium-duty segment, which was partially offset by the growth of 2.7% in the heavy-duty segment. The bus market continued to weaken in 2018, resulting in a 5.3% decline in bus sales compared to 2017. In 2019, commercial vehicle sales (excluding gasoline-powered and electric-powered vehicles) were 2.9 million units, a 4.5% decline from 2018. The truck market decreased by 4.7%, mainly attributed to a 21.7% decline in the medium-duty segment and an 8.0% decline in the light-duty segment, which was partially offset by the growth of 2.1% in the heavy-duty segment. In the bus market, bus sales declined 2.6% compared to 2018. In 2020, commercial vehicle sales (excluding gasoline-powered and electric-powered vehicles) were 3.6 million units, a 23.8% increase from 2019. The truck market increased by 27.5%, attributed to growth in all segments, including a 38.2% increase in the heavy-duty segment, a 19.4% increase in the light-duty segment and a 14.2% increase in medium-duty segment. In the bus market, bus sales continued to weaken in 2020, resulting in a 7.7% decline compared to 2019. In past years, the Chinese government had introduced incentives to encourage purchases of electric-powered vehicles to curb air pollution in major cities, resulting in increased sales of electric-powered commercial vehicles, particularly in the light-duty segment. As a result of these initiatives, combustion bus engine sales volume in China and our share of the bus market had gradually decreased. The government’s incentives for the purchase of electric buses were substantially reduced in the last few years. For details, see “Item 5. Operating and Financial Review and Prospects — Overview.”

In recent years, the policies of the Chinese government have encouraged energy conservation and emissions reduction. On November 19, 2014, the State Council unveiled a new Energy Development Strategy Action Plan (2014 -2020) focusing on the development of renewables and limiting its primary energy consumption growth rate to 3.5% per year until 2020. Premier Li Keqiang in his 2017 annual policy report acknowledged the continued concerns over environmental pollution and stated that the Chinese government would increase the pace of progress to improve the environment, especially air quality. The measures to be adopted include tackling the sources of pollution in key industries, strengthening control over exhaust emitted by motor vehicles through the prohibition of use of higher emission vehicles, improving the quality of fuel and promoting the use of clean energy vehicles and the strict enforcement of environment laws and regulations. On March 11, 2016, China’s Environment Minister announced a set of major reforms of China’s environmental management and governance system to strengthen enforcement of related environmental protection laws. The reforms are being phased in on a pilot basis in 17 provinces and autonomous regions. As part of the reforms, in 2016, the State Council dispatched central environmental inspection teams made up of ministerial level officials to 15 provincial areas, including Beijing, Shanghai and Guangzhou, to monitor local conditions and encourage provincial governments to fulfill their environmental protection responsibilities, resulting in disciplinary actions against a number of government officials and the imposition of fines for environmental violations. In addition, in February 2017, China’s Environment Minister announced a month-long special inspection on air quality across Beijing and Tianjin municipalities and Hebei, Shanxi, Shandong and Henan provinces to check on the implementation of pollution control measures by both local governments and companies. On April 10, 2017, the Ministry of Environmental Protection issued its 13th Five Year Plan for National Environmental Protection Standards. The Plan calls for the amendment of existing environmental protection standards and the implementation of new environmental protection standards, including in relation to air quality and pollution emission control, environment detection and basic environment standards and environmental management standards. On November 15, 2018, the MEE announced that the Chinese government would implement a system that localizes environmental monitoring, supervision, and law enforcement activities below the provincial level under the supervision of environmental protection authorities at higher levels of government. China’s 14th Five Year Plan covering the years 2021 to 2025, which was formerly adopted at the National People’s Congress in Beijing in March 2021, seeks to reduce energy consumption (in terms of GDP per unit of energy) by 13.5% and carbon emissions by 18% by 2025, and also commits the government in broad terms to formulate an action plan for peaking carbon dioxide emissions before 2030 and to anchor efforts to achieve carbon neutrality by 2060. In the 14th Five Year Plan, China also seeks to boost the share of non-fossil sources in its energy mix to around 20% by 2025. Although a series of policy and reform measures have been formulated to create a sustainable environment for the rapid growth of the energy saving and environmental protection industry, there is no assurance that these measures will be successful. We cannot assure you that the Chinese government will not change its policies in the future. Such policy changes may de-emphasize the use of diesel engines and encourage increased use of cleaner energy alternatives, and any such changes will adversely affect our financial condition, results of operations, business or prospects. The government incentive schemes have, from time to time contributed to an increase in our engine sales in the past. However, since government incentive schemes may be changed from time to time, there can be no assurance that sales of our engines will continue to grow at the same compound annual growth rate for the last ten years as in the past or at all.

 

11


Table of Contents

Our financial condition, results of operations, business and prospects may be adversely affected if we are unable to implement the Reorganization Agreement and the Cooperation Agreement.

We own 76.4% of the outstanding shares of Yuchai, and one of our primary sources of cash flow continues to be our share of the dividends, if any, paid by Yuchai and investment earnings thereon. As a result of the agreement reached with Yuchai and its related parties pursuant to the July 2003 Agreement, we discontinued legal and arbitration proceedings initiated by us in May 2003 relating to difficulties with respect to our investment in Yuchai. In furtherance of the terms of the July 2003 Agreement, we, Yuchai and Coomber Investments Limited, or Coomber, entered into the Reorganization Agreement in April 2005, as amended in December 2005 and November 2006, and agreed on a restructuring plan intended to be beneficial to our shareholders. In June 2007, we, along with Yuchai, Coomber and the GY Group, entered into the Cooperation Agreement. The Cooperation Agreement amends certain terms of the Reorganization Agreement and, as so amended, incorporates the terms of the Reorganization Agreement. Pursuant to the amendments to the Reorganization Agreement, the Company has agreed that the restructuring and spin-off of Yuchai will not be effected, and, recognizing the understandings that have been reached between the Company and the GY Group to jointly undertake efforts to expand the business of Yuchai, the Company will not seek to recover the anti-dilution fee of US$20 million that was due from Yuchai. For more information on these agreements see “Item 4. Information on the Company — History and Development.” No assurance can be given as to when the business expansion requirements relating to Yuchai as contemplated by the Reorganization Agreement and the Cooperation Agreement will be fully implemented, or that implementation of the Reorganization Agreement and the Cooperation Agreement will effectively resolve all of the difficulties faced by us with respect to our investment in Yuchai.

In addition, the Reorganization Agreement contemplates the continued implementation of our business expansion and diversification plan adopted in February 2005. One of the goals of this business expansion and diversification plan is to reduce our financial dependence on Yuchai. Subsequently, we acquired strategic stakes in HLGE and TCL (which we have since substantially divested). See “Item 5. Operating and Financial Review and Prospects — Business Expansion and Diversification Plan.” Nonetheless, no assurance can be given that we will be able to successfully expand and diversify our business. We may also not be able to continue to identify suitable acquisition opportunities, secure funding to consummate such acquisitions or successfully integrate such acquired businesses within our operations. Any failure to implement the terms of the Reorganization Agreement and Cooperation Agreement, including our continued expansion and diversification, could have a material adverse effect on our financial condition, results of operations, business or prospects. Additionally, although the Cooperation Agreement amends certain provisions of the Reorganization Agreement and also acknowledges the understandings that have been reached between us and the GY Group to jointly undertake efforts to expand and diversify the business of Yuchai, no assurance can be given that we will be able to successfully implement those efforts or as to when the transactions contemplated therein will be consummated.

Tariffs on certain imports into the United States and China, and other potential changes to tariff and import/export regulations may have a negative effect on global economic conditions and our business, financial results and financial condition.

Our operations expose us to the risk that increased trade protectionism will adversely affect our business. In the United States, there is significant uncertainty about the future relationship between the United States and other exporting countries, including with respect to trade policies, treaties, government regulations and tariffs. Any increased trade barriers or restrictions on trade, especially trade with China, could depress economic activity and restrict our access to suppliers or customers and have a material adverse effect on our business, financial condition and results of operations.

We have in the past and may in the future experience disagreements and difficulties with the Chinese shareholders in Yuchai.

Although we own 76.4% of the outstanding shares of Yuchai, and believe we have proper legal ownership of our investment and a controlling financial interest in Yuchai, in the event there is a dispute with Yuchai’s Chinese shareholders regarding our investment in Yuchai, we may have to rely on the Chinese legal system for remedies. We have in the past experienced problems from time to time in obtaining assistance and cooperation of Yuchai’s Chinese shareholders in the daily management and operation of Yuchai. We have in the past also experienced problems from time to time in obtaining the assistance and cooperation of the GY Group in dealing with various matters, including the implementation of corporate governance procedures, the payment of dividends, the holding of Yuchai board meetings and the resolution of employee-related matters. Examples of these problems are described elsewhere in this Annual Report. The July 2003 Agreement, the Reorganization Agreement and the Cooperation Agreement are intended to resolve certain issues relating to our share ownership in Yuchai and the continued corporate governance and other difficulties which we have had with respect to Yuchai. As part of the terms of the Reorganization Agreement, Yuchai agreed that it would seek the requisite shareholder approval prior to entering into any material transactions (including any agreements or arrangements with parties related to Yuchai or any of its shareholders) and that it would comply with its governance requirements. Yuchai also acknowledged and affirmed the Company’s continued rights as majority shareholder to direct the management and policies of Yuchai through Yuchai’s Board of Directors. Yuchai’s Articles of Association have been amended and such amended Articles of Association as approved by the Guangxi Department of Commerce on December 2, 2009, entitle the Company to elect nine of Yuchai’s thirteen directors, thereby reaffirming the Company’s right to effect all major decisions relating to Yuchai. While Yuchai has affirmed the Company’s continued rights as Yuchai’s majority shareholder and authority to direct the management and policies of Yuchai, no assurance can be given that disagreements and difficulties with Yuchai’s management and/or Yuchai’s Chinese shareholders will not recur, including implementation of the Reorganization Agreement and the Cooperation Agreement, corporate governance matters or related party transactions. Such disagreements and difficulties could ultimately have a material adverse impact on our consolidated financial position, results of operations and cash flows.

 

12


Table of Contents

We have previously identified material weaknesses in our internal control over financial reporting and cannot assure you that material weaknesses will not be identified in the future. Our failure to implement and maintain effective internal control over financial reporting could result in material misstatements in our financial statements which could require us to restate financial statements in the future, or cause us not to be able to provide timely financial information, which may cause investors to lose confidence in our reported financial information and have a negative effect on our stock price.

We reported material weaknesses in our internal control over financial reporting as of December 31, 2005 to 2011, and our management concluded that our disclosure controls and procedures and our internal control over financial reporting were not effective for that period. However, since the year ended December 31, 2012, we have not identified any material weaknesses in our internal control over financial reporting. Our management concluded that our disclosure controls and procedures and our internal control over financial reporting were effective for the financial years ended December 31, 2012 to 2020. See “Item 15. Controls and Procedures.” Our independent registered public accounting firm has expressed an unqualified opinion on the effectiveness of our internal control over financial reporting for the financial years ended December 31, 2012 to 2020.

We cannot assure you that material weaknesses or significant deficiencies in our internal control over financial reporting will not be identified in the future. Any failure to maintain or improve existing controls or implement new controls could result in material weaknesses or significant deficiencies and cause us to fail to meet our periodic reporting obligations, which in turn could cause our shares to be delisted or suspended from trading on the New York Stock Exchange (“NYSE”). In addition, any such failure could result in material misstatements in our financial statements and require us to restate our financial statements and adversely affect the results of annual management evaluations regarding the effectiveness of our internal control over financial reporting. Any of the foregoing could cause investors to lose confidence in our reported financial information, leading to a decline in our share price.

We depend on and expect to continue to depend on the Dongfeng Group for a significant percentage of our sales.

Our sales are concentrated among the Dongfeng Group, which includes Dongfeng Automobile Co., Ltd., one of the largest automobile companies in China, and other major diesel truck manufacturers controlled by or affiliated with Dongfeng Automobile Co., Ltd. In 2020, sales to the Dongfeng Group accounted for 29.2% of our total revenue, of which sales to our two largest customers, Dongfeng Liuzhou Motor Co., Ltd. and Dongfeng Special Truck Company of Dongfeng Commercial Vehicle Xinjiang Co., Ltd., accounted for 12.9% and 4.2%, respectively. In 2020, our sales to our top five customers, including the Dongfeng Group, accounted for 46.6% of our total revenue. Although we consider our relationship with the Dongfeng Group and the other top four customers to be good, the loss of one or more of the companies within the Dongfeng Group as a customer or any one of our other top four customers whether singly or combined together would have a material adverse effect on our financial condition, results of operations, business or prospects.

As we are dependent on the purchases made by the Dongfeng Group from us, we have exposure to their liquidity arising from the high level of accounts receivable from them. We cannot assure you that the Dongfeng Group will be able to repay all the money they owe to us. In addition, the Dongfeng Group may not be able to continue purchasing the same volume of products from us which would reduce our overall sales volume.

The Dongfeng Group also competes with us in the diesel engine market in China. Although we believe that the companies within the Dongfeng Group generally make independent purchasing decisions based on end-user preferences, we cannot assure you that truck manufacturers affiliated with Dongfeng Automobile Co., Ltd. will not preferentially purchase diesel engines manufactured by companies within the Dongfeng Group over those manufactured by us.

Competition in China from other diesel engine manufacturers may adversely affect our financial condition, results of operations, business or prospects.

The diesel engine industry in China is highly competitive. We compete with many other China domestic companies. Some of our competitors have formed joint ventures with or have technology assistance relationships with foreign diesel engine manufacturers or foreign engine design consulting firms and use foreign technology that is more advanced than ours. We expect competition to intensify as a result of:

 

 

improvement in competitors’ products;

 

 

increased production capacity of competitors;

 

 

increased utilization of idle capacity by competitors;

 

 

price competition;

 

 

increased emphasis on new-energy vehicles; and

 

 

consolidations in the diesel engine industry.

In addition, we believe that there has been excess capacity in the diesel engine industry in the past, from time to time resulting from fluctuations in market demand. For example, market demand fluctuated between 2010 and 2017 as a result of, among other things, stimulus measures announced by the Chinese government to counter the effects of the 2008 global financial crisis, investment in capacity expansion by our competitors, the phasing out of Chinese government incentives for car purchases, the introduction of policies to restrict automotive growth in Beijing and other major cities, pre-buying of commercial vehicles prior to the implementation of new emission standards in China and incentives to encourage purchases of electric-powered vehicles. For more details, see “Item 5. Operating and Financial Review and Prospects — Overview.”

 

13


Table of Contents

Any excess capacity or decrease in demand in the diesel engine industry in the future could lead to a decrease in prices in the diesel engine market and as we and our competitors compete through lower prices, this could adversely impact our revenues, margins and overall profitability. Furthermore, if restrictions and tariffs on the import of motor vehicles and motor vehicle parts into China are reduced, foreign competition could increase significantly. An increase in competition as a result of these various factors operating singly or together may adversely affect our financial condition, results of operations, business or prospects as a result of lower gross margins, higher fixed costs or decreasing market share.

Our long-term business prospects will depend largely upon our ability to develop and introduce new or improved products in response to market demands at competitive prices. Our competitors in the diesel engine markets may be able to introduce new or improved engine models that are more favorably received by customers. Competition in the end-user markets, mainly the truck market, may also lead to technological improvements and advances that render our current products obsolete at an earlier than expected date, in which case we may have to depreciate or impair our production equipment more rapidly than planned. Failure to introduce or delays in the introduction of new or improved products at competitive prices could have a material adverse effect on our financial condition, results of operations, business or prospects.

In addition, any consolidations or alliances in our industry may result in more competition for us from the resulting larger companies. Concentration within our industry, or other potential moves by our competitors, could improve their competitive position and market share and may exert further pricing pressure on us. Any consolidation or alliances in our industry involving our key suppliers or customers may adversely affect our existing relationships and arrangements with them. The loss of one or more of our key suppliers or customers due to consolidation in our industry or otherwise could have a material adverse effect on our business, financial condition and results of operations.

China vehicle industry is experiencing changes under the Chinese government’s initiatives and preferential policies to develop energy saving and new energy vehicles. It may lead to decrease in demand for our engines affecting our market share and profitability.

The Chinese government has promoted the development of energy saving and new energy vehicles, or NEVs, for the Chinese vehicle industry through its policy actions in the past. NEVs are defined as vehicles powered by alternative sources of energy instead of fossil fuel-powered engines, such as the diesel and natural gas engines that we produce. NEVs include hybrid, pure electric vehicles, fuel cell electric vehicles and other alternative energy-powered vehicles.

The Chinese government’s policies have set specific industrialization goals for NEVs and plug-in hybrid vehicles, in terms of annual and cumulative production and sales. The Chinese government has issued a series of supporting subsidies and preferential policies to support the NEVs industry in a holistic manner. This subsidy scheme resulted in increased sales of electric-powered commercial vehicles in China in the past. The subsidies were most recently extended in January 2021 through the end of 2022, although the subsidy amount was reduced. Since December 2016, China has gradually reduced subsidies for NEVs as part of a general shift for China’s commercial vehicle market from being “policy-driven” to “market-driven”, while still emphasizing accelerated growth of the NEVs industry in the future. Industry expects total NEVs sales in the 14th Five Year Plan period to reach 10 million units. The development of NEVs has mainly affected the combustion bus engine sales volume in China and as a result, our share of the bus market has also gradually decreased over the years.

If the market for electric-powered vehicles continues to develop or develops more quickly than we expect, the additional competition resulting from the growing NEV development could reduce demand for our engines as Yuchai does not produce any full electric power system, which could adversely affect our business, financial condition, results of operations and prospects. For information on Yuchai’s new energy products, see “Item 4. Information on the Company – Business Overview – Products and Product Development – New Energy Products”.

If we are not able to continually improve our existing engine products and develop new engine products or successfully enter into other markets, we may become less competitive, and our financial condition, results of operations, business and prospects will be adversely affected.

As the diesel engine industry in China is highly competitive and continues to develop, we will have to continually improve our existing engine products, develop new engine products and enter into new markets in order to remain competitive. As a result, our long-term business prospects will largely depend upon our ability to develop and introduce new or improved products at competitive prices and enter into new markets. Future products may utilize different technologies and may require knowledge of markets that we do not currently possess. Moreover, our competitors may be able to introduce new or improved engine models that are more favorably received by customers than our products or enter into new markets with an early-entrant advantage. Any failure by us to introduce, or any delays in the introduction of, new or improved products at competitive prices or entering into new markets could have a material adverse effect on our financial condition, results of operations, business or prospects.

 

14


Table of Contents

We have entered into several joint ventures in order to expand our product portfolio. There can be no assurance that our joint ventures will be successful or profitable. We have recognized impairment losses in the past related to our investments in the joint ventures and may do so again in the future. We review our investments in these joint ventures on an ongoing basis and may take such action as is deemed strategically appropriate including but not limited to divestment and shareholding changes. We have entered into the following joint ventures:

 

 

In April 2007, Yuchai entered into an Equity Joint Venture Agreement with Zhejiang Geely Holding Group Co., Ltd (“Geely”) and Zhejiang Yinlun Machinery Company Limited to form two joint venture companies for the development, production and sale of the 4Y20 diesel engine and parts for passenger vehicles. In May 2012, Yuchai exited from the joint venture in Zhejiang Province and increased its stake in the other joint venture in Jining, Shandong Province (“Jining Yuchai”) through a share swap agreement that gave Yuchai a 70% shareholding in Jining Yuchai, with Geely maintaining its 30% shareholding. In September 2014, Yuchai divested its entire 70% shareholding in Jining Yuchai but continued to consolidate the financial results of Jining Yuchai as a result of various contractual arrangements that allowed Yuchai to exercise effective control over Jining Yuchai. In November 2017, Yuchai acquired the entire equity interest in Jining Yuchai from an independent third party pursuant to the irrevocable option to acquire the shares in Jining Yuchai granted to Yuchai. Accordingly, Yuchai continues to consolidate the financial results of Jining Yuchai. The technology for the 4Y20 diesel engine is owned by Jining Yuchai. As of December 31, 2020, the accumulated impairment loss recorded on technology know-how relating to the 4Y20 engine platform was RMB 126.7 million (US$19.6 million). See “Item 5. Impairment of long-lived assets, including goodwill and intangible assets.”

 

 

In August 2009, Yuchai reached an agreement with Jirui United Heavy Industry Co., Ltd. (“Jirui United”), a joint venture of China International Marine Containers Group Ltd, Chery Automobile Co., Ltd. and Shenzhen City Jiusi Investment Management Co., Ltd. to establish Y & C Engine Co., Ltd. (“Y&C”) to produce heavy-duty vehicle engines with the displacement range from 10.5L to 14L. The key focus of Y&C is the production of YC6K diesel engines. Production commenced in December 2010. Y&C has maintained production volumes of 20,000 units and above since 2017. In 2020, its production and engine sales reached 32,000 due to strong demand in the heavy-duty truck and trailer markets. Y&C has upgraded the YC6K engine to be National VI emission standards compliant.

 

 

On February 19, 2016, we announced that Yuchai had entered into an agreement with MTU Friedrichshafen GmbH (“MTU”). a subsidiary of Rolls-Royce Power Systems, to set up a 50-50 joint venture, for the production, under license from MTU, of MTU diesel engines in China. The joint venture entity, MTU Yuchai Power Company Limited, was incorporated on January 18, 2017 and is based at Yuchai’s primary manufacturing facilities in Yulin. The joint venture produces MTU Series 4000 diesel engines compliant with Tier-3 emission standards and power outputs ranging from 1,400 to 3,490 kW, primarily for the Chinese off-highway market, in particular for power generation and oil and gas applications. On April 9, 2018, the joint venture announced the launch of its first MTU Series 4000 engines produced in China. In 2020, MTU Yuchai engine production increased to 200 units, and engine sales reached 250 units.

 

 

On August 28, 2018, we announced that a Yuchai subsidiary had entered into an agreement with Eberspaecher Exhaust Technology International GmbH (“Eberspaecher”) to set up a joint venture to develop, produce and market new exhaust emission control systems for trucks, buses, farming equipment and industrial machinery to meet the National VI emission standards. The joint venture entity, Eberspaecher Yuchai Exhaust Technology Co., Ltd., was incorporated on December 5, 2018, with Eberspaecher and the Yuchai subsidiary holding 51% and 49% interests, respectively. The joint venture commenced trial production in late 2019 and continued to ramp up production in 2020. Additional production lines were installed in 2020 in order to increase designed capacity in 2021.

We have developed natural gas engines to expand our products portfolio. There can be no assurance, however, that these activities will be profitable. Since 2013, Yuchai has produced a full portfolio of natural gas engines to complement its existing suite of diesel engines at its main manufacturing facility at Yulin City, Guangxi Zhuang Autonomous Region. The existing portfolio comprises natural gas engines for both on-road and off-road applications, all of which are compliant with China’s National V and National VI emission standards. In 2019, Yuchai introduced the model YCK11N engine for the heavy-duty truck market. The main applications of Yuchai’s natural gas engines are in the bus, truck and power generator sectors. See “Item 4. Information on the Company — Business Overview — Products and Product Development — Yuchai — Other products and services” for more information on Yuchai’s natural gas engines.

The development of a sustainable market for natural gas engines in China may be affected by many factors, some of which are beyond our control, including:

 

 

the emergence of newer, more competitive technologies and products;

 

 

the prices and availability of oil and natural gas in the future;

 

 

the successful development of natural gas refueling infrastructure;

 

15


Table of Contents

 

the structure and implementation of government policies, including the availability of government incentives;

 

 

consumer perceptions of the safety of natural gas engines; and

 

 

consumer reluctance to adopt new products.

There can be no assurance that a sustainable market for natural gas vehicles will develop in China or in other countries around the world or that our initiative to increase our market share in the natural gas engine market will be successful or profitable. For example, in 2016, our sales of natural gas engines continued to decline primarily due to increased demand for electric-powered vehicles and a reduction in oil prices, while the demand for gas engine trucks in 2017 saw a recovery. Although the demand for natural gas engines slowed down in 2018 due to a reduction of government incentives, demand for gas engine trucks in the fourth quarter of 2018 increased due to restrictions imposed on the operation of diesel engine trucks in certain harbors and terminals in the northern region of China. In 2019, the demand for gas engines remained strong due to the implementation of the National VI emission regulations for on-road gas engine vehicles, effective on July 1, 2019. The new regulations triggered additional demand in the gas engine heavy-duty truck market, benefiting from the lower fuel and operating costs of gas engines compared to the National VI diesel engines. In 2020, the demand for gas engine driven vehicles decreased due to an increase in natural gas prices, which increased the total operation costs for trucks and buses.

The technological requirements to comply with National VI standards will require engine manufacturers to deploy significant resources on improving major engine components, systems and after treatment systems, in a relatively short period of time, which could lead to increased costs. Engine suppliers in the industry may face difficulty in implementing the emission upgrades in compliance with National VI emission standards for on-road vehicles.

Yuchai has committed substantial resources to continually improve the technology of its products and maintain the competitiveness of its products. For more information on Yuchai’s research and development efforts, see “Item 4. Information on the Company — Business Overview — Research and Development.”

Our research and development efforts may not be successful and our new products may not address the needs of our current and prospective customers or achieve market acceptance. Moreover, competitors may be in the process of developing technology that could be developed more quickly or eventually become more profitable than our products. If our investments in research and development do not yield new technologies and products that we can successfully market and sell, our business, financial condition and results of operations may be adversely affected.

Our financial condition, results of operations, business or prospects may be adversely affected to the extent we are unable to continue our sales growth.

In 2018, Yuchai recorded engine sales of 375,731 units. In 2019, engine sales were 376,148 units, a 0.1% increase compared with 2018. In 2020, engine sales were 430,320 units, a 14.4% increase compared with 2019. We cannot assure you that we will be able to maintain or increase engine sales in the future. For example, we may not be able to maintain or increase our engine sales or revenue commensurate with our increased levels of production capacity. Moreover, our future growth is dependent in large part on factors beyond our control, such as the continued growth and stability of the global and Chinese economies. See “Item 3. Key Information — Risk Factors — Risks relating to our company and our business — The diesel engine business in China is dependent in large part on the performance of the Chinese and the global economy. Adverse economic developments in China or in the global economy could have a material adverse effect on our financial condition, results of operations, business or prospects.” In addition, we cannot assure you that we will be able to properly manage any future growth, including:

 

 

obtaining the necessary supplies, including the availability of raw materials;

 

 

hiring and training skilled production workers and management personnel;

 

 

manufacturing and delivering products for increased orders in a timely manner;

 

 

maintaining quality standards and prices;

 

 

controlling production costs; and

 

 

obtaining adequate funding on commercially reasonable terms for future growth.

Furthermore, we have acquired in the past, and may acquire in the future, equity interests in engine parts suppliers and logistics and marketing companies. If we are unable to effectively manage or assimilate these acquisitions, our financial condition, results of operations, business or prospects could be adversely affected.

 

16


Table of Contents

We may be unable to obtain sufficient financing to fund our capital requirements which could limit our growth potential.

We believe that our cash from operations, together with any necessary borrowings, will provide sufficient financial resources to meet our projected capital and other expenditure requirements. If we have underestimated our capital requirements or overestimated our future cash flows, additional financing may be required. Financing may not be available to us on acceptable terms or at all. Our ability to obtain external financing is subject to various uncertainties, including the results of our operations, financial condition and cash flow, economic, political and other conditions in China, the Chinese government’s policies relating to foreign currency borrowings and the condition of the Chinese and international capital markets. The Chinese government’s March 2019 Work Report recommended that to alleviate difficulties in obtaining financing and reduce borrowing cost of businesses, China’s central bank should make use of quantitative and pricing measures such as expanding credit delivery and lowering loan costs. Accordingly, the PBOC lowered bank reserve requirement ratios in 2019, and further lowered its benchmark one-year Loan Prime Rate to 3.85% in 2020. A shortage of liquidity in the banking system or any other factor that results in our inability to access capital may adversely affect our business, financial condition, results of operations and prospects.

We could be exposed to the impact of interest rates and foreign currency movements with respect to our future borrowings and business.

We may use borrowings from time to time to supplement our working capital requirements and to finance our business expansion and diversification plan. A portion of our borrowings may be structured on a floating rate basis and denominated in US dollar, Singapore dollar or Renminbi. In 2013, Yuchai issued the first tranche of RMB-denominated three year unsecured medium-term notes (“MTNs”) in China amounting to RMB 1.0 billion upon the receipt of approval from NAFMII, at an annual interest rate of 4.69%. The MTNs matured on May 30, 2016. In April and September 2015, Yuchai issued two tranches of ultra-short-term bonds (“USTB”) amounting to a total of RMB 800 million at interest rates of 4.9% and 3.9% which matured on May 9, 2015 and June 13, 2016, respectively. See “Item 5. Operating and Financial Review and Prospects — Liquidity and Capital Resources.”

In 2015, there were significant reductions in interest rates for bank loans in China. For example, the interest rate varied between 5.6% and 4.35% in 2015 which affected our cost of funding and bill discounting, and the results of our operations. In addition, following a period of unusually low interest rates, the U.S. Federal Reserve raised its benchmark interest rate in 2016 and 2017. In 2020, the U.S. Federal Reserve set the new benchmark on the interest rate range between 0% and 0.25% in response to the global economic slowdown triggered by the COVID-19 pandemic, and has also since announced that it intends to keep to the target range through the end of 2023. Any fluctuations in interest rates, or fluctuations in exchange rates between the Renminbi or Singapore dollar and US dollar, may increase our funding costs or the availability of funding. This could affect our financial condition, results of operations, business or prospects.

Our financial condition, results of operations, business or prospects could also be adversely affected by a devaluation of the Renminbi. The value of the Renminbi is subject to changes in Chinese government policies and to international economic and political developments.

From December 31, 2016 to December 31, 2020, the Renminbi appreciated about 6.0% against the US dollar. From December 31, 2016 to December 31, 2020, the Singapore dollar appreciated about 8.6% against the US dollar. Since we may not be able to hedge effectively against Renminbi or Singapore dollar fluctuations, future movements in the exchange rate of the Renminbi, the Singapore dollar and other currencies could have an adverse effect on our business, financial condition and results of operations.

If China’s inflation increases or the prices of energy, raw materials or components increase, we may not be able to pass the resulting increased costs on to our customers and this may adversely affect our profitability or cause us to suffer operating losses.

Economic growth in China had, in the past, been accompanied by periods of high inflation. The Chinese government had implemented various policies from time to time to control inflation. For example, the Chinese government has periodically introduced measures in certain sectors to avoid overheating of the economy, including tighter bank lending policies, increases in bank interest rates, and measures to curb inflation, which has resulted in a decrease in the rate of inflation. According to the National Bureau of Statistics, the annual inflation rate for 2017, 2018, 2019 and 2020 was 1.6%, 2.1%, 2.9% and 2.5%, respectively, below the 3.0% target set by the Chinese government. An increase in inflation could cause our costs for parts and components, labor costs, raw materials and other operating costs to increase, which would adversely affect our financial condition and results of operations. We have also been adversely impacted by increases in raw material costs. For example, our gross margin decreased to 15.5% for the year ended December 31, 2020, as compared with 17.2% for the year ended December 31, 2019 due in part to higher raw material costs. The implementation of National VI and Tier-4 emission standards may also reduce the supply or increase the price of components for our engines which are compliant with National IV, National V, Tier-2 and/or Tier-3 emission standards, which could in turn increase our production costs or reduce our inventory of engines available for export.

We may be adversely affected by environmental regulations.

We are subject to Chinese national and local environmental protection regulations which currently impose environmental taxes for the discharge of waste substances, require the payment of fines for pollution, and provide for the closure by the Chinese government of any facility that fails to comply with orders requiring us to cease or improve upon certain activities causing environmental damage. Due to the nature of our business, we produce certain amounts of waste water, waste gas, and solid waste materials during the course of our production.

 

17


Table of Contents

We believe our environmental protection facilities and systems are adequate for us to comply with the existing national, provincial and local environmental protection regulations. However, Chinese national, provincial or local authorities may impose more stringent or additional regulations which would require additional expenditure on environmental matters or changes in our processes or systems. For example, in recent years, environmental protection has been emphasized to a greater extent by the Chinese government, leading to the revision of the Environment Protection Law in 2014 and the adoption of the ecological civilization concept in China’s Constitution in 2017.

On June 28, 2018, the MEE released the final rule for the National VI emission standards for heavy-duty vehicles according to which the National VI standards are being implemented in two phases. National VI(a) has taken effect on July 1, 2019 for new gas-powered heavy-duty vehicles (“HDVs”), and has taken effect on July 1, 2020 for new urban HDVs, and will take effect on July 1, 2021 for the remaining new HDVs. National VI(b) has taken effect on January 1, 2021 for new gas-powered HDVs, and on July 1, 2023 for all new HDVs. When fully implemented, National VI will require all new HDVs sold in China to meet the standards. Several provincial-level regions including Beijing, Shanghai, Tianjin, Hebei Province and Guangdong Province started implementing the National VI vehicle emission standards in mid-2019 ahead of schedule. Yuchai produces diesel engines compliant with National IV and National V emission standards and natural gas engines compliant with National V emission standards, and also has the ability to produce diesel and natural gas engines compliant with National VI emission standards and develop alternative fuels and environmentally friendly hybrid engines with improved fuel efficiency.

Yuchai also produces diesel engines compliant with both Tier-2 and Tier-3 emission standards for use in off-road machinery. Given the Tier-3 emission standards were implemented nationwide in late 2016, Yuchai has reduced production volumes of the Tier-2 engines, except for export sales outside of China. In December 2020, the MEE announced the approval of Tier-4 emission standards and any off-road machinery (below 560 kW) that does not comply with Tier-4 emission standards is prohibited from production, import and selling in China from December 1, 2022.

While Yuchai produces diesel engines compliant with the current emission standards in both the off-road and on-road markets, Yuchai may be required to increase its research and development expenditures in order to meet the increasingly stringent emission standards, and there can be no assurance that Yuchai will be able to comply with applicable emission standards or that the introduction of these and other environmental regulations will not result in a material adverse effect on our business, financial condition and results of operations. In addition, if environmental regulations, including electric vehicle energy consumption standards and vehicle emission standards, become significantly stricter in other markets where our engines are sold, it could adversely affect demand for our engines, which in turn could materially and adversely affect our business, financial condition, results of operations, and prospects.

New National VI and Tier-4 emission standards for diesel engines manufactured in China may adversely affect our operations.

The manufacture of our engines is heavily regulated by governmental authorities, including the MEE. National VI and Tier-4 emission standards have adopted the latest internal combustion engine manufacturing technologies in China that Yuchai had to develop and build up anew. These new emission standards impose a whole series of stringent emission tests, not only in the manufacturing processes but also ongoing emission tests on the road after engine installation by a remote emission monitoring system or other monitoring systems.

In addition to regulatory requirements, many of our engines involve technically complex manufacturing processes and require a supply of highly specialized engine component parts. For some products and component parts, we may also rely on a single source of supply. The combination of these factors means that supply is never guaranteed. Like some of our competitors, we may face manufacturing issues from time to time. If we or our third party suppliers fail to comply fully with regulations, then there could be a product recall or other shutdown or disruption of our production activities. There can be no assurance that we will not experience supply interruptions for our products in the future. The implementation of National VI and Tier-4 emission standards may also reduce the supply or increase the price of components for our engines compliant with National IV, National V, Tier-2 and/or Tier-3 emission standards, which could in turn increase our production costs or reduce our inventory of engines available for export.

Trade policy disputes between the United States and China may adversely affect our business.

Since July 2018, the United States has imposed tariffs on $250 billion worth of Chinese products and has threatened further tariffs. In response, China imposed tariffs on certain U.S. goods, and threatened qualitative measures that would affect U.S. businesses operating in China. The United States announced additional tariffs in May and August 2019. On December 13, 2019 the U.S. and China reached a limited agreement, which avoided the imposition of additional tariffs and on January 15, 2020, the U.S. and China signed a “phase one” trade deal pursuant to which, among other things, the U.S. agreed to modify existing tariffs. However, there can be no assurances that the U.S. or China will not increase tariffs or impose additional tariffs in the future.

 

18


Table of Contents

Political tensions between the U.S. and China have also escalated in recent times. Rising political tensions could reduce levels of trades, investments, technological exchanges and other economic activities between the two major economies, which would have a material adverse effect on global economic conditions and the stability of global financial markets. Any of these factors could have a material adverse effect on our business, prospects, financial condition and results of operations. There have been recent media reports on deliberations within the U.S. government regarding potentially limiting or restricting China-based companies from accessing U.S. capital markets. If any such deliberations were to materialize, the resulting legislation may have a material and adverse impact on the stock performance of China-based issuers listed in the United States. See also “Item 3. Key Information — Risk Factors — Risks relating to our company and our business — Our shares may be delisted under the Holding Foreign Companies Accountable Act if the PCAOB is unable to inspect auditors who are located in China. The delisting of our shares, or the threat of their being delisted, may materially and adversely affect the value of your investment. Additionally, the inability of the PCAOB to conduct inspections deprives our investors with the benefits of such inspections.”

This evolving policy dispute between China and the United States could have significant impact on the Chinese economy, and no assurance can be given that we will not be adversely affected by any governmental actions taken by either China or the United States. It is not possible to predict with any certainty the outcome of this dispute or whether it will involve other agencies or entities brought in to resolve the policy differences of the two countries. Furthermore, any political or trade controversies, or political events or crises, between the United States and China or proxies thereof, whether or not directly related to our business, could reduce the price of our ordinary shares since we are a U.S. listed company with significant operations in China.

Our insurance coverage may not be adequate to cover risks related to our production and other operations.

The amount of our insurance coverage for our buildings and equipment is at cost which could be less than replacement value. The amount of our insurance coverage for our inventory is at book value which could be less than replacement value. In accordance with what we believe is customary practice among industrial equipment manufacturers in China, we insure high risk assets, such as certain property and equipment with high value. The amount of our insurance coverage of our facilities and inventory is in line with Chinese market practice but may expose us to risks in the event of a major accident where our insurance recovery may be inadequate. We also carry public liability insurance to cover claims in respect of bodily injury and property damage to any third party arising from accidents on our property or relating to our operations. We do not carry business interruption insurance as such coverage is not customary in China. From time to time, we will review the adequacy of our insurance coverage. Nevertheless, losses incurred or payments required to be made by us which are not fully insured could have a material adverse effect on our financial condition.

Increases in labor costs and enforcement of stricter labor laws and regulations in the PRC may adversely affect our business and our profitability.

China’s overall economy and the average wage in China have increased in recent years and are expected to grow. The average wage level for our employees has also increased in recent years. We expect that our labor costs, including wages and employee benefits, will increase. Unless we are able to pass on these increased labor costs to those who pay for our services, our profitability and results of operations may be materially and adversely affected.

In addition, we have been subject to stricter regulatory requirements in terms of entering into labor contracts with our employees, limitation with respect to utilization of labor dispatching, labor protection and labor condition and paying various statutory employee benefits, including pensions, housing fund, medical insurance, work-related injury insurance, unemployment insurance and maternity insurance to designated government agencies for the benefit of our employees. Pursuant to the PRC Labor Contract Law and its implementation rules, employers are subject to stricter requirements in terms of signing labor contracts, minimum wages, paying remuneration, determining the term of employee’s probation and unilaterally terminating labor contracts. In the event that we decide to terminate some of our employees or otherwise change our employment or labor practices, the PRC Labor Contract Law and its implementation rules may limit our ability to effect those changes in a desirable or cost-effective manner, which could adversely affect our business and results of operations.

We are dependent on information technology and our systems and infrastructure face certain risks, including cybersecurity risks and data leakage risks.

We are dependent on information technology systems and infrastructure. We cannot be certain that advances in criminal capabilities (including cyber-attacks or cyber intrusions over the internet, malware, computer viruses and the like), discovery of new vulnerabilities or attempts to exploit existing vulnerabilities in our or third-party systems, other data thefts, physical system or network break-ins or inappropriate access, or other developments will not compromise or breach the technology protecting our systems or the systems and networks of third parties that access and store sensitive information about us or our customers or suppliers. Cyber threats, such as phishing and trojans, could intrude into our or a third party’s network to steal data or to seek sensitive information about us or our customers or suppliers. Any intrusion into our or such third party’s network (to the extent attributed to us or perceived to be attributed to us) that results in any breach of security could cause damage to our reputation and adversely impact our business and financial results. A significant failure in security measures could have a material adverse effect on our business, reputation, results of operations and financial condition. Although we seek to implement measures to protect sensitive and confidential client data, there can be no assurance that we would be able to prevent breaches of security.

 

19


Table of Contents

As an exempted company incorporated under Bermuda law, our operations may be subject to economic substance requirements.

On December 5, 2017, following an assessment of the tax policies of various countries by the Code of Conduct Group for Business Taxation of the European Union (the “COCG”), the Council of the EU approved and published Council conclusions containing a list of non-cooperative jurisdictions for tax purposes (the “Conclusions”). Although not considered so-called “non-cooperative jurisdictions”, certain countries, including Bermuda, were listed as having “tax regimes that facilitate offshore structures which attract profits without real economic activity.” In connection with the Conclusions, and to avoid being placed on the list of “non-cooperative jurisdictions”, the government of Bermuda, among others, committed to addressing COCG proposals relating to economic substance for entities doing business in or through their respective jurisdictions and to pass legislation to implement any appropriate changes by the end of 2018.

The Economic Substance Act 2018 and the Economic Substance Regulations 2018 of Bermuda (the “Economic Substance Act” and the “Economic Substance Regulations”, respectively) became operative on December 31, 2018. The Economic Substance Act applies to every registered entity in Bermuda that engages in a relevant activity and requires that every such entity shall maintain a substantial economic presence in Bermuda. Relevant activities for the purposes of the Economic Substance Act include, among other things, conducting business as a holding entity, which may include a pure equity holding entity. The Economic Substance Regulations provide that minimum economic substance requirements shall apply in relation to an entity if the entity is a pure equity holding entity, which is an entity which as its primary function acquires and holds shares or an equitable interest in other entities, performs no commercial activity and which (a) holds the majority of the voting rights in another entity; (b) is a shareholder, member or partner in another entity and has the right to appoint or remove a majority of the board of directors, managers or equivalent of that other entity; or (c) is a shareholder, member or partner in another entity and controls alone, under an agreement with others, a majority of the voting rights in that other entity. The minimum economic substance requirements include (a) compliance with applicable corporate governance requirements set forth in the Bermuda Companies Act 1981 including keeping records of account, books and papers and financial statements; and (b) submission of an annual economic substance declaration form. However, the economic substance requirements do not apply to an entity which is a tax resident of a jurisdiction outside of Bermuda, provided that the jurisdiction is not in the EU list of non-cooperative jurisdictions for tax purposes. If we fail to comply with our obligations under the Bermuda Economic Substance Act or any similar law applicable to us in any other jurisdictions, we could be subject to financial penalties and spontaneous disclosure of information to foreign tax officials in related jurisdictions and may be struck from the register of companies in Bermuda or such other jurisdiction. Any of these actions could have a material adverse effect on our business, financial condition and results of operations.

We engaged EY Corporate Advisors Pte Ltd (“EY CA”) to advise us on the implications of economic substance laws in Bermuda and other major offshore jurisdictions of the Cayman Islands and the British Virgin Islands for our Company. Upon consideration of EY CA’s advice with respect to the Bermuda economic substance legislation, and having considered the Company’s current presence and substance in Singapore through our Singapore Branch office, our Board of Directors approved a proposal in February 2020 for the Company to establish its tax residency in Singapore. In November 2020, the Inland Revenue Authority of Singapore, or “IRAS”, responded with a written confirmation that the Company is a tax resident in Singapore for Singapore income tax purposes for calendar year 2020. The tax residency status of a company is to be determined on a yearly basis. Going forward, we will be considered a Singapore tax resident company for a particular Year of Assessment if the control and management of our business is exercised in Singapore for the preceding calendar year. Given that the Singapore tax residency status is determined by the IRAS on a yearly basis, we are currently unable to confirm that the Company will be considered by the IRAS to be a Singapore tax resident. If the Company is not a tax resident of a jurisdiction outside of Bermuda (other than a jurisdiction which is on the EU list of non-cooperative jurisdictions for tax purposes), we may be subject to Bermuda’s Economic Substance Act, Economic Substance Regulations and/or any new economic substance regulations adopted in Bermuda. We may be subject to penalties if the Company or any of its subsidiaries fail to comply with the applicable economic substance laws.

Risks relating to China

Changes in China’s political or social conditions or government policies could have a material and adverse effect on our business and results of operations.

Substantially all of our assets are located in China, and substantially all of our revenue is derived from our operations in China. Accordingly, our results of operations, financial condition and prospects are influenced by economic, political and legal developments in China. China’s economy differs from many other countries in certain respects, including with respect to the amount of government involvement, level of development, growth rate, control of foreign exchange and allocation of resources. The PRC government exercises significant control over China’s economic growth through strategically allocating resources, controlling the payment of foreign currency-denominated obligations, setting monetary policy and providing preferential treatment to particular industries or companies.

 

20


Table of Contents

While the PRC economy has experienced significant growth over the past decades, that growth has been uneven across different regions and between economic sectors and may not continue, as evidenced by the slowing of the growth of the Chinese economy since 2012. Any adverse changes in economic conditions in China, in the policies of the Chinese government or in the laws and regulations in China could have a material adverse effect on the overall economic growth of China. Such developments could adversely affect our business and operating results, leading to reduction in demand for our products and adversely affect our competitive position.

Uncertainties in the interpretation and enforcement of PRC laws and regulations could limit the legal protections available to you and us.

The PRC legal system is a civil law system based on written statutes. Unlike the common law system, prior court decisions may be cited for reference but have limited precedential value. From time to time, we may have to resort to administrative and court proceedings to enforce our legal rights. However, since PRC administrative and court authorities have significant discretion in interpreting and implementing statutory and contractual terms, it may be more difficult to evaluate the outcome of administrative and court proceedings and the level of protection we enjoy than in more developed legal systems. Furthermore, the PRC legal system is based in part on government policies and internal rules, some of which are not published on a timely basis or at all, and which may have a retroactive effect. As a result, we may not be aware of our violation of any of these policies and rules until sometime after the violation. Such uncertainties, including uncertainty over the scope and effect of our contractual, property (including intellectual property) and procedural rights, and any failure to respond to changes in the regulatory environment in China could materially and adversely affect our business and impede our ability to continue our operations.

Our investment in Yuchai or elsewhere in China, are subject to PRC regulations. The PRC Foreign Investment Law, or the FIL, adopted on March 15, 2019 is the legal foundation governing us, a foreign investment enterprise, or the FIE. The FIL grants national treatment to foreign-invested entities, except for those foreign-invested entities that operate in industries specified as either “restricted” or “prohibited” from foreign investment in a “negative list”. The FIL provides that foreign-invested entities operating in “restricted” or “prohibited” industries will require market entry clearance and other approvals from relevant PRC government authorities. There are uncertainties with respect to interpretation and implementation of the FIL and relevant regulations, which may impact our current corporate governance practice and increase our compliance costs. For instance, we may be required to adjust the organizational form and corporate governance for certain of our PRC foreign-invested subsidiaries as required by any further implementing rules of the FIL. In addition, the FIL imposes information reporting requirements on foreign investors and foreign invested enterprises.

On December 19, 2020, with the approval of the State Council, the National Development and Reform Commission, or the NDRC, and the Ministry of Commerce, or the MOFCOM, issued the Measures for the Security Review of Foreign Investments, or the 2021 Security Review Measures, which took effect on January 18, 2021, with an intent to regulate foreign investments which raise “national defense and security” or “national security” concerns. Under the 2021 Security Review Measures, investments in military, national defense-related areas or in locations in proximity to military facilities, or investments that would result in acquiring the actual control of assets in certain key sectors, such as critical agricultural products, energy and resources, equipment manufacturing, infrastructure, transport, cultural products and services, information technology, Internet products and services, financial services and technology sectors, are required to obtain approval from designated governmental authorities in advance. In the future, if we grow our business by acquiring complementary businesses that are within the scope of the 2021 Security Review Measures, complying with the requirements of the above-mentioned regulations and other relevant rules to complete such transactions could be time consuming, and any required approval processes, including obtaining approval from the applicable authorities may delay or inhibit our ability to complete such transactions. It is unclear whether our business operates in an industry that raises “national defense and security” or “national security” concerns. If future interpretations or guidances issued by the NDRC and/or MOFCOM determine that our business is in an industry subject to the security review, our business operations and activities in China may be adversely affected.

We may not freely convert Renminbi into foreign currency, which could limit our ability to obtain sufficient foreign currency to satisfy our foreign currency requirements or to pay dividends to shareholders.

Substantially all of our revenues and operating expenses are generated by our Chinese operating subsidiary, Yuchai, and are denominated in Renminbi, while a portion of our indebtedness is, or in the future may be, denominated in US dollar and other foreign currencies. The Renminbi is currently freely convertible under the “current account,” which include dividend distributions, interest payments, trade and service-related foreign exchange transactions, but not under the “capital account” which include, among other things, foreign direct investment, overseas borrowings by Chinese entities and proceeds of overseas public offering by Chinese entities. Some of the conversions between Renminbi and foreign currency under the capital account are subject to the prior approval of the State Administration for Foreign Exchange, or SAFE.

 

21


Table of Contents

Yuchai, as a foreign invested enterprise, may purchase foreign currency without the approval of SAFE for settlement of “current account transactions”, including payment of dividends, by providing commercial documents evidencing these transactions. Our Chinese operating subsidiary may also retain foreign exchange in its current account to satisfy foreign currency liabilities or to pay dividends. However, the relevant Chinese government authorities may limit or eliminate our Chinese operating subsidiary’s ability to purchase and retain foreign currencies in the future. Our Chinese operating subsidiary, therefore, may not be able to obtain sufficient foreign currency to satisfy its foreign currency requirements to pay dividends to us for our use in making any future dividend payments or to satisfy other foreign currency payment requirements. Foreign currency transactions under the capital account and foreign debt account continue to be subject to limitations and require registrations with and reviews from the designated foreign exchange banks and SAFE. This could affect our Chinese operating subsidiary’s ability to obtain foreign currency through debt or equity financing, including by means of loans or capital contributions from us. We cannot predict the effect of future changes in Renminbi and foreign currency regulations on our business, financial condition and results of operations.

Our shares may be delisted under the Holding Foreign Companies Accountable Act if the PCAOB is unable to inspect auditors who are located in China. The delisting of our shares, or the threat of their being delisted, may materially and adversely affect the value of your investment. Additionally, the inability of the PCAOB to conduct inspections deprives our investors with the benefits of such inspections.

The Holding Foreign Companies Accountable Act, or the HFCAA, was enacted on December 18, 2020. The HFCAA states if the SEC determines that we have filed audit reports issued by a registered public accounting firm that has not been subject to inspection by the PCAOB for three consecutive years beginning in 2021, the SEC shall prohibit our shares from being traded on a national securities exchange or in the “over-the-counter” trading market in the U.S.

Our independent registered public accounting firm that issues the audit reports included in our annual reports filed with the SEC, as an auditor of companies whose shares are publicly traded in the United States, is registered with the PCAOB. As a PCAOB registered firm, our auditor is required by the laws of the United States to undergo regular inspections by the PCAOB to assess its compliance with relevant U.S. laws and professional standards. Our auditor engages its China-based affiliate to audit our China entities and China is a jurisdiction where the PCAOB is currently unable to conduct inspections without the approval of the Chinese authorities.

The SEC may propose additional rules or guidance that could impact us if our auditor is not subject to PCAOB inspection. For example, on August 6, 2020, the President’s Working Group on Financial Markets, or the PWG, issued the Report on Protecting United States Investors from Significant Risks from Chinese Companies to the then President of the United States. This report recommended the SEC implement five recommendations to address companies from jurisdictions that do not provide the PCAOB with sufficient access to fulfil its statutory mandate. Some of the concepts of these recommendations were implemented with the enactment of the HFCAA. However, some of the recommendations were more stringent than the HFCAA. For example, if a company was not subject to PCAOB inspection, the report recommended that the transition period before a company would be delisted would end on January 1, 2022.

The SEC has announced that the SEC staff is preparing a consolidated proposal for the rules regarding the implementation of the HFCAA and to address the recommendations in the PWG report. It is unclear when the SEC will complete its rulemaking and when such rules will become effective and what, if any, of the PWG recommendations will be adopted. The implications of this possible regulation in addition the requirements of the HFCAA are uncertain. In addition, whether the PCAOB will be able to conduct inspections of the China-based affiliate of our auditors in the next three years, or at all, is subject to substantial uncertainty and depends on a number of factors out of our control. These uncertainties could cause the market price of our shares to be materially and adversely affected, and our securities could be delisted or prohibited from being traded “over-the-counter” earlier than would be required by the HFCAA. If our securities are unable to be listed on another securities exchange by then, such a delisting would substantially impair your ability to sell or purchase our shares when you wish to do so, and the risk and uncertainty associated with a potential delisting would have a negative impact on the price of our shares. Moreover, such a delisting would significantly affect our ability to raise capital on terms acceptable to us, or at all, which would materially adversely affect our business, financial condition and prospects. We continue to monitor the implementation of the HFCAA and related developments, which remain uncertain as of the date of this Annual Report.

The inability of the PCAOB to conduct inspections of the China-based affiliate of our independent registered public accounting firm makes it more difficult to evaluate the effectiveness of such affiliate’s audit procedures or quality control procedures. As a result, investors may be deprived of the benefits of PCAOB inspections, and investors and potential investors in our stock may lose confidence in our audit procedures, reported financial information and the quality of our financial statements, which may adversely affect the market price of our shares.

If additional remedial measures are imposed on the Chinese affiliates of certain global accounting firms, including the “big four” accounting firms pursuant to administrative proceedings brought by the SEC against them, we could be unable to timely file future financial statements in compliance with the requirements of the Securities Exchange Act of 1934, as amended (the “Exchange Act”).

Starting in 2011 the Chinese affiliates of certain global accounting firms, including our independent registered public accounting firm, were affected by a conflict between U.S. and Chinese laws. Specifically, for certain U.S.-listed companies operating and audited in mainland China, the SEC and the PCAOB sought to obtain from the Chinese firms access to their audit work papers and related documents. The firms were, however, advised and directed that under China law they could not respond directly to the US regulators on those requests, and that requests by foreign regulators for access to such papers in China had to be channeled through the CSRC.

 

22


Table of Contents

In late 2012, this impasse led the SEC to commence administrative proceedings under Rule 102(e) of its Rules of Practice and also under the Sarbanes-Oxley Act against the Chinese accounting firms (including our independent registered public accounting firm). A first instance trial of the proceedings in July 2013 in the SEC’s internal administrative court resulted in an adverse judgment against the firms. The administrative law judge proposed penalties on the firms, including a temporary suspension of their right to practice before the SEC, although that proposed penalty was subject to the pending review of the SEC Commissioner. On February 6, 2015, prior to the SEC Commissioner’s scheduled review, the firms reached a settlement with the SEC. Under the settlement, the SEC agreed that its future requests for the production of documents would normally be made to the CSRC. The firms would receive matching requests under Section 106 of the Sarbanes-Oxley Act, and are required to abide by a detailed set of procedures with respect to such requests, which in substance required them to facilitate production via the CSRC. If they fail to meet the specified criteria, the SEC retains the authority to impose a variety of additional remedial measures on the firms depending on the nature of the failure. Remedies for any future non-compliance could include, as appropriate, an automatic six-month bar on a single firm’s performance of certain audit work, commencement of a new proceeding against the firm, or in extreme cases, the resumption of the current proceeding against all four “big four” accounting firms.

Under the terms of the settlement, the underlying proceeding against the four PRC-based accounting firms was deemed dismissed with prejudice at the end of four years starting from the settlement date, which was on February 6, 2019. Despite the final ending of the proceedings, the presumption is that all parties will continue to apply the same procedures i.e. the SEC will continue to make its requests for the production of documents to the CSRC, and the CSRC will normally process those requests applying the sanitization procedure. We cannot predict whether, in cases where the CSRC does not authorize production of requested documents to the SEC, the SEC will further challenge the four PRC-based accounting firms’ compliance with U.S. law.

Risks relating to our investment in HLGE

The HLGE group operates Copthorne Hotel Cameron Highlands (“CHCH”), a hotel in Cameron Highlands, Malaysia. As of February 28, 2021, we had a 48.9% shareholding interest in HLGE, a company listed on the Main Board of the Singapore Exchange Securities Trading Limited (the “Singapore Exchange”). See “Item 5. Operating and Financial Review and Prospects — Business Expansion and Diversification Plan” for further information on our investment in HLGE. Set forth below are risks related to our equity interest in HLGE.

The HLGE group’s hotel ownership and management business may be adversely affected by risks inherent in the hotel industry.

The HLGE group’s financial performance is dependent on the performance of the hotel it operates. The HLGE group’s hotel ownership and management business are exposed to risks which are inherent in and/or common to the hotel industry and which may adversely affect the HLGE group’s financial performance, including the following:

 

 

a decrease in occupancy rates as a result of a prolonged recovery of the hospitality, tourism and travel industries from the COVID-19 pandemic, and future outbreaks of communicable diseases (see “Item 3. Key Information — Risk Factors — Risks Relating to China — Outbreaks of communicable diseases in various parts of China and other countries may materially and adversely affect our business, financial condition and results of operations.”);

 

 

changes to the international, regional and local economic climate and market conditions (including but not limited to changes to regional and local populations, changes in travel patterns and preferences, and oversupply of or reduced demand for hotel rooms that may result in reduced occupancy levels and performance for the hotels it operates);

 

 

changes to the political, economic, legal or social environments of the countries in which the HLGE group operates (including developments with respect to inflation or deflation, interest rates, currency fluctuations, governmental policies, real estate laws and regulations, taxation, fuel costs, expropriation, including the impact of the current global financial crisis);

 

 

increased threat of terrorism, terrorist events, airline strikes, hostilities between countries or increased risk of natural disasters or viral epidemics that may affect travel patterns and reduce the number of travelers and tourists;

 

 

changes in laws and governmental regulations (including those relating to the operation of hotels, preparation and sale of food and beverages, occupational health and safety working conditions and laws and regulations governing its relationship with employees);

 

 

competition from other international, regional and independent hotel companies, some of which may have greater name recognition and financial resources than the HLGE group (including competition in relation to hotel room rates, convenience, services or amenities offered);

 

 

losses arising out of damage to CHCH, where such losses may not be covered by the insurance policies maintained by the HLGE group;

 

23


Table of Contents

 

increases in operating costs due to inflation, labor costs (including the impact of unionization), workers’ compensation and health-care related costs, utility costs, insurance and unanticipated costs such as acts of nature and their consequences;

 

 

fluctuations in foreign currencies arising from the HLGE group’s various currency exposures;

 

 

dependence on leisure travel and tourism; and

 

 

adverse effects of a downturn in the hospitality industry, including the impact due to the COVID-19 pandemic.

The above factors may materially affect the performance of CHCH and the profitability and financial condition of the HLGE group. There can be no assurance that we will not suffer any losses arising from our investment in HLGE.

The hospitality business is a regulated business.

The operation of hotels in Malaysia is subject to various laws and regulations. The withdrawal, suspension or non-renewal of any of the hotels’ licenses, or the imposition of any penalties, as a result of any infringement or non-compliance with any requirement, will have an adverse impact on the business and results of operations of CHCH. Further, any changes in such laws and regulations may also have an impact on the businesses at the hotels and result in higher costs of compliance. In addition, any failure to comply with these laws and regulations could result in the imposition of fines or other penalties by the relevant authorities. This could have an adverse impact on the revenues and profits of HLGE group or otherwise adversely affect the operations of CHCH.

ITEM 4. INFORMATION ON THE COMPANY

History and Development

The Company

China Yuchai International Limited is a Bermuda holding company established on April 29, 1993 to own a controlling interest in Yuchai. We currently own, through six of our wholly-owned subsidiaries, 76.4% of the outstanding shares of Yuchai. We operate as an exempted company limited by shares under The Companies Act 1981 of Bermuda. Our registered office is located at 2 Clarendon House, Church Street, Hamilton HM11, Bermuda. On March 7, 2008, we registered a branch office of the Company in Singapore, located at 16 Raffles Quay #26-00, Hong Leong Building, Singapore 048581. Our principal operating office is located at 16 Raffles Quay #39-01A, Hong Leong Building, Singapore 048581. Our telephone number is (+65) 6220-8411. Our transfer agent and registrar in the United States is Computershare Inc., located at 480 Washington Blvd., 26th Floor Jersey City, NJ 07310.

Until August 2002, we were controlled by Diesel Machinery, a company that was 53.0% owned by Hong Leong Asia, through its wholly-owned subsidiary, Hong Leong China. Hong Leong China owns HL Technology which held shares in us through Diesel Machinery. Diesel Machinery was also 47.0% owned by China Everbright Holdings Company Limited, or China Everbright Holdings, through its wholly-owned subsidiary, Coomber. Hong Leong Asia, a company listed on the Singapore Exchange, is part of the Hong Leong Investment group, which was founded in 1941 by the Kwek family of Singapore and remains one of the largest privately-controlled business groups in Southeast Asia. In 2002, China Everbright Holdings and Coomber gave notice to Diesel Machinery and the other shareholders of Diesel Machinery to effect a liquidation of Diesel Machinery. As a result of the liquidation, Hong Leong Asia acquired the special share through HL Technology which entitles Hong Leong Asia to elect a majority of our directors and also to veto any resolution of our shareholders. China Everbright Holdings sold its shareholding in Coomber, which held shares of our Common Stock, in October 2002 to Goldman Industrial Limited, or Goldman, and China Everbright Holdings is no longer a shareholder of our company. Goldman was a subsidiary of Zhong Lin Development Company Limited, or Zhong Lin, an investment vehicle of the city government of Yulin in Guangxi, China until September 29, 2006 when Zhong Lin sold its shareholding in Goldman to the GY Group.

We provide certain management, financial planning, internal audit services, internal control testing, IFRS training, business enhancement consulting and other services to Yuchai and we continue to have a team working full-time at Yuchai’s principal manufacturing facilities in Yulin city. In addition, the President, Chief Financial Officer and a manager proficient in Section 404 of Sarbanes—Oxley Act of 2002, or SOX, travel frequently, usually monthly for as much as up to two weeks at a time, to Yuchai to actively participate in Yuchai’s operations and decision-making process.

Our main operating asset has historically been, and continues to be, our ownership interest in Yuchai, and our primary source of cash flow has historically been our share of the dividends, if any, paid by Yuchai and investment income thereon. However, on February 7, 2005, the Board of Directors of the Company announced its approval of the implementation of a business expansion and diversification plan by the Company. Following such announcement, we have looked for new business opportunities to seek to reduce our financial dependence on Yuchai:

 

 

In March 2005, we acquired a 15.0% interest in the capital of TCL through VDL. We have since divested the majority of our interest in TCL and as of December 31, 2020, we had a 2.33% interest in the outstanding ordinary shares of TCL, which has further reduced to 2.02% as of February 28, 2021. See “Item 3. Key Information – Selected Financial Data – Relating to our interest in TCL.”

 

24


Table of Contents

 

In February 2006, we acquired debt and equity securities in HLGE through two wholly-owned subsidiaries. Our shareholding in HLGE has changed through various transactions and as of December 31, 2012, we had a 48.9% interest in the outstanding ordinary shares of HLGE, which has remained unchanged as of February 28, 2021.

HLGE and TCL are each listed on the Main Board of the Singapore Exchange.

We have eight wholly-owned subsidiaries which directly hold investments in Yuchai, HLGE and TCL, as described below:

 

 

Through our 76.4% interest in Yuchai held by six wholly-owned subsidiaries, we primarily conduct our manufacturing and sale of diesel engines which are mainly distributed in the PRC market.

 

 

As of February 28, 2021, through our wholly-owned subsidiary, Grace Star, we had a 48.9% shareholding interest in HLGE. The HLGE group is engaged in hospitality and property development activities conducted mainly in Malaysia.

 

 

As of February 28, 2021, through our wholly-owned subsidiary, VDL, we had a 2.02% equity interest in TCL. The TCL group invests directly or with co-investors in real estate and other investment opportunities which include property-backed financial instruments.

For more details on our investments in HLGE and TCL, see “Item 5. Operating and Financial Review and Prospects — Business Expansion and Diversification Plan.”

Since January 1, 2020, there have been no public takeovers by third parties in respect of our shares, and we have not made any public takeovers in respect of other companies’ shares.

Yuchai

Yuchai engages in the manufacture, assembly and sale of a wide variety of light-, medium- and heavy-duty engines for trucks, buses, passenger vehicles, construction equipment, and marine and agriculture applications in China. Yuchai also produces engines for diesel power generators. The engines produced by Yuchai range from diesel to natural gas and hybrid engines. Through its regional sales offices and authorized customer service centers, Yuchai distributes its engines directly to auto original equipment manufacturers (“OEMs”), agents and retailers and provides maintenance and retrofitting services throughout China.

Yuchai was founded in 1951. Prior to 1984, Yuchai was a small producer of low-power diesel engines for agricultural machinery. In 1984, Yuchai introduced the earliest model of its YC6J diesel engine for medium-duty trucks. In July 1992, in order to raise funds for further expansion, Yuchai was restructured into a joint stock company. As a result of this restructuring, Yuchai was incorporated as a joint stock company in July 1992 and succeeded the machinery business of Yulin Diesel. All of Yulin Diesel’s businesses, other than its machinery business, as well as certain social service related operations, assets, liabilities and employees (for example, cafeterias, cleaning and security services, a hotel and a department store), were transferred to the GY Group. The GY Group also became the majority shareholder of Yuchai through its ownership stake of approximately 104 million shares of Yuchai, or GY Group Shares. In connection with its incorporation, Yuchai also issued seven million shares to various Chinese institutional investors, or Legal Person Shares.

In May 1993, in order to finance further expansion, Yuchai sold shares to the Company. Our initial shareholders, consisting of HL Technology, Sun Yuan Overseas (BVI) Ltd., or Sun Yuan BVI, the Cathay Investment Fund, Limited, or Cathay, GS Capital Partners L.P., or GSCP, and Coomber, then a wholly-owned subsidiary of China Everbright Holdings and, thus, controlled by China Everbright International Limited, or China Everbright International, made their initial investments in Yuchai in May 1993, when their respective wholly-owned subsidiaries purchased for cash in the aggregate 200 million newly-issued shares of Yuchai (51.3% of the then-outstanding shares of Yuchai). These shareholders exchanged with the Company their shareholdings in their wholly-owned subsidiaries, six companies which held Foreign Shares of Yuchai, for 20 million shares of our Common Stock (after giving effect to a 10-for-1 stock split in July 1994, or the Stock Split). In connection therewith, Yuchai became a Sino-foreign joint stock company and became subject to the laws and regulations relating to joint stock limited liability companies and Sino-foreign joint venture companies in China. Foreign Shares may be held by and transferred to non-Chinese legal and natural persons, subject to the approval of the Ministry of Commerce, the successor entity to the Ministry of Foreign Trade and Economic Cooperation of China, or MOFTEC. Foreign Shares are entitled to the same economic rights as GY Group Shares and Legal Person Shares. GY Group Shares are shares purchased with state assets by government departments or organizations authorized to represent state investment. Legal Person Shares are shares purchased by Chinese legal persons or institutions or social groups with legal person status and with assets authorized by the state for use in business.

In November 1994, we purchased from an affiliate of China Everbright Holdings 78,015,500 Foreign Shares of Yuchai in exchange for the issuance of 7,801,550 shares of our Common Stock (after giving effect to the Stock Split), or the China Everbright Holdings Purchase. The 78,015,500 Foreign Shares of Yuchai held by Earnest Assets Limited, a subsidiary of China Everbright Holdings and China Everbright International before its sale to us had been originally issued as Legal Person Shares and GY Group Shares and were converted to Foreign Shares, pursuant to approvals granted by MOFTEC. As a result, the Company became the owner of each of these six companies: Hong Leong Technology Systems (BVI) Ltd., Tsang & Ong Nominees (BVI) Ltd., Cathay Diesel Holdings Ltd., Goldman Sachs Guangxi Holdings (BVI) Ltd., Youngstar Holdings Limited and Earnest Assets Limited.

 

25


Table of Contents

In December 1994, we sold 7,538,450 shares of Common Stock in our initial public offering and used substantially all of the proceeds to finance our six wholly-owned subsidiaries’ purchase of 83,404,650 additional Foreign Shares in Yuchai.

In connection with our purchase, through our six wholly-owned subsidiaries, of additional Yuchai Shares with proceeds of our initial public offering, Yuchai offered additional shares pro rata to its other existing shareholders (30 shares for each 100 shares owned) in accordance with such shareholders’ pre-emptive rights, and each of our subsidiaries was able to acquire these additional Foreign Shares in Yuchai. Such pro rata offering (including the offering to the Company) is referred to herein as the “Yuchai Offering.” Certain Legal Person shareholders subscribed for additional shares in the Yuchai Offering. The GY Group informed Yuchai at the time that it would not subscribe for any of its portion of Yuchai Shares (31,345,094 shares) in the Yuchai Offering. In order to obtain MOFTEC’s approval of the Yuchai Offering, the GY Group was given the right by Yuchai’s Board of Directors to subscribe for approximately 31 million shares of Yuchai at a price of RMB 6.29 per share at any time prior to December 1998. This was because provisional regulations of the State Administration Bureau of State Property, or SABSP, and the State Committee of Economic System Reform, or SCESR, published in November 1994, imposed on any holder of state-owned shares certain obligations to protect its interest in any share offering. Under such regulations, the GY Group could have been required to subscribe for Yuchai Shares in the Yuchai Offering. Yuchai’s shareholders subsequently agreed to extend the duration of such subscription right to March 31, 2002 (the exercise of which would have reduced our ownership of Yuchai from 76.4% to 71.7%). The GY Group informed the shareholders of Yuchai that it had determined not to subscribe for additional Yuchai Shares and this determination was noted by the Yuchai Board of Directors on November 1, 2002. However, given the November 1994 provisional regulations of the SABSP and the SCESR, the SABSP, the SCESR and/or the Ministry of Commerce may take action against the GY Group, and there can be no assurance that any such action would not, directly or indirectly, have a material adverse effect on Yuchai or the Company.

Reorganization Agreement

On April 7, 2005, we entered into the Reorganization Agreement with Yuchai and Coomber, which is intended to be in furtherance of the implementation of the restructuring contemplated in the agreement dated July 19, 2003 between the Company and Yuchai with respect to the Company’s investment in Yuchai (the “July 2003 Agreement”), as amended and incorporated into the Cooperation Agreement on June 30, 2007. The terms of the Reorganization Agreement have also been acknowledged and agreed to by the GY Group. The Reorganization Agreement provides for the implementation of corporate governance guidelines approved by the directors and shareholders of Yuchai in November 2002 and outlines steps for the adoption of corporate governance practices at Yuchai conforming to international custom and practice. Pursuant to the Reorganization Agreement, Yuchai also acknowledged and affirmed our continued rights as majority shareholder to direct the management and policies of Yuchai through Yuchai’s Board of Directors.

Subsequent to the execution of the Reorganization Agreement, a number of steps have been taken by the parties thereto towards its implementation. For example, Yuchai’s directors and shareholders have confirmed that the amendments to Yuchai’s Articles of Association and corporate governance guidelines required to be adopted by Yuchai pursuant to the Reorganization Agreement have been ratified and implemented, and that steps are being taken to have such amendments and guidelines approved by the relevant Chinese authorities. The amended Articles of Association was approved by the Guangxi Department of Commerce on December 2, 2009.

Cooperation Agreement

The Reorganization Agreement was scheduled to terminate on June 30, 2007. On June 30, 2007, we entered into the Cooperation Agreement with Yuchai, Coomber and the GY Group. The Cooperation Agreement amends certain terms of the Reorganization Agreement, as amended, among CYI, Yuchai and Coomber, and as so amended, incorporates the terms of the Reorganization Agreement.

Pursuant to the amendments to the Reorganization Agreement, the Company agreed that the restructuring and spin-off of Yuchai would not be effected, and, recognizing the understandings that have been reached between the Company and the GY Group to jointly undertake efforts to expand the business of Yuchai, the Company would not seek to recover the anti-dilution fee of US$20 million from Yuchai.

The Cooperation Agreement provides that the parties will explore new business opportunities and ventures for the growth and expansion of Yuchai’s existing businesses. Although the parties to the Cooperation Agreement expect to work towards its implementation as expeditiously as possible, no assurance can be given as to when the transactions contemplated therein will be consummated.

Various amendments to Yuchai’s Articles of Association had been ratified and adopted by Yuchai in 2007 and were approved by the Guangxi Department of Commerce on December 2, 2009.

 

26


Table of Contents

Business Overview

Emission Standards

The National IV emission standards for diesel engines were implemented throughout China on July 1, 2013 and strict enforcement of the standards nationwide commenced on January 1, 2015. In an effort to combat increasing air pollution, the National V emission standards for natural gas engines were implemented throughout China on January 1, 2013. In addition, the Chinese government mandated that all new registrations in Beijing of diesel engine vehicles for use in public transit and light-duty gasoline powered engine vehicles must comply with the National V emission standards with effect from February 1, 2013 and March 1, 2013, respectively. In 2016, the MIIT and the Ministry of Environmental Protection (superseded by the MEE in 2018) announced that all light petrol vehicles, light diesel buses, and heavy diesel vehicles used for the purposes of public transportation, environmental sanitation and postal services must comply with National V emission standards from January 1, 2017. All other heavy diesel vehicles and all light diesel vehicles nationwide are required to comply with the National V emission standards from July 1, 2017 and January 1, 2018, respectively. In June 2018, the MEE announced that all diesel powered heavy-duty vehicles must comply with the National VI emission standards in different phases: (a) Natural gas engines driven heavy-duty vehicles are required to comply with the National VI(a) emission standards from July 1, 2019, and the National VI(b) emission standards from January 1, 2021; (b) Diesel engine driven municipal vehicles are required to comply with the National VI(a) emission standards from July 1, 2020, and all diesel driven heavy-duty vehicles are to comply with the National VI(a) emission standards from July 1, 2021; and (c) All diesel driven heavy-duty vehicles are required to comply with the National VI(b) emission standards from July 1, 2023.

Yuchai produces diesel engines compliant with the National V and National VI emission standards and natural gas engines compliant with the National V and National VI emission standards as well as develop alternative fuels and environmentally friendly hybrid engines with improved fuel efficiency. In October 2010 and October 2014, China officially implemented the Tier-2 and Tier-3 emission standards nationwide, respectively. Strict enforcement of the Tier-3 emission standards was implemented nationwide on December 1, 2016. The Tier-4 emission standards were implemented in Beijing and Shenzhen on January 1, 2015 and October 1, 2015, respectively. Yuchai is able to produce diesel engines compliant with both the Tier-2 and Tier-3 emission standards for use in off-road machinery. As distribution of the Tier-2 compliant diesel engines is prohibited in China with effect from October 1, 2015, Yuchai has reduced production of such engines but continues to produce such engines solely for export from China. In December 2020, MEE announced the approval of the Tier-4 emission standards, and any off-road machinery (below 560 kW) that does not comply with the Tier-4 emission standards is prohibited from production, import and selling in China from December 1, 2022.

Products and Product Development — Yuchai

Yuchai manufactures diesel and natural gas engines for light-, medium- and heavy-duty trucks, buses and passenger vehicles, marine and industrial applications and generator sets. Yuchai also manufactures diesel engines for construction and agriculture applications and is a supplier of after-market parts and services.

In 2018, Yuchai revised its classification system for light-, medium- and heavy-duty engines. Light-duty engines have engine capacity of 3.8 liters and less; medium-duty engines have engine capacity of between 3.8 liters and 7.0 liters; and heavy-duty engines have engine capacity of more than 7.0 liters. In addition to engine capacity, the new classification system takes into account the commercial application of the engines by original equipment manufacturers. For example, certain 4-cylinder engines that were previously classified as light-duty engines have been reclassified as medium-duty engines to the extent that they have application in the light- and medium-duty segments.

Yuchai intends to improve its competitiveness across all current engine platforms, including light-, medium- and heavy-duty engines. Yuchai is focusing on higher emission standard engines. We have developed and commenced production of these high emission standard engines prior to the implementation dates for such standards in China. In 2018, Yuchai established a new subsidiary, Guangxi Yuchai Exhaust Technology Co., Ltd., to design, produce and sell exhaust emission control systems to meet National VI standards.

Yuchai is also expanding its production and research and development capabilities in natural gas engines in order to meet the growing demand in the natural gas engine market in China and provide a full range of natural gas engines to complement all of its current diesel engine models. Yuchai is also extending its high horse power marine diesel and power generator engines to cover engines from 16 liters up to 107 liters.

In November 2019, Yuchai announced that its 71.8%-owned subsidiary, Guangxi Yuchai Machinery Monopoly Development Co., Ltd. registered in Vietnam a wholly-owned business enterprise, Vietnam Yuchai Machinery Services Co., Ltd., to facilitate the greater market penetration of the Vietnamese market with Yuchai’s products and services. This new subsidiary provides wholesale and retail distribution, technical advisory and consulting, engine maintenance and repair services.

 

27


Table of Contents

New Products

In May 2019, Yuchai introduced the below four new energy powertrain systems, which incorporate the power source (either an internal combustion engine or electric power) transmission gear, traction motor and electronic control system for the vehicle.

 

 

(a)

an ISG power generation powertrain (“YC IE-Power”);

 

 

(b)

an e-CVT power-split hybrid powertrain (“YC e-CVT”);

 

 

(c)

an integrated electric drive axel powertrain (“YC e-Axel”); and

 

 

(d)

a fuel cell system (“YC FCS”).

For more information, see “Products and Product Development —Yuchai — New Energy Products”.

In October 2018, Yuchai introduced the below 10 new engine models compliant with the Tier-4 emission standards for industrial and agricultural off-road applications, which are YCA05, YCA07, YCA08, YCF36 (2 models), YCK09, YCK11, YCK13, YCK15 and YCTD20. Our YCA05 and YCA08 engine models have passed the Tier-4 emission regulations certification in February 2021, and the remainder of these products are in the development stage and are subject to performance testing and trial run at OEM vehicles and machineries. Due to the delayed implementation of the off-road Tier-4 emission regulations, these engines are expected to be available for commercial delivery in late 2021. Certain details of these products are set out below.

 

 

(a)

The YCA05-T40 engine has a displacement volume of 4.8 liter and a maximum power output of 220 PS with a maximum torque of 720 N-m.

 

 

(b)

The YCA07-T40 engine has a displacement volume of 6.9 liter and a maximum power output of 260 PS with a maximum torque of 1050 N-m.

 

 

(c)

The YCA08-T40 engine has a displacement volume of 7.5 liter and a maximum power output of 320 PS with a maximum torque of 1200 N-m.

 

 

(d)

The YCF36-T48 engine has a displacement volume of 3.6 liter and a maximum power output of 125 PS with a maximum torque of 480 N-m.

 

 

(e)

The YCF36-T40 engine has a displacement volume of 3.6 liter and a maximum power output of 150 PS with a maximum torque of 500 N-m.

 

 

(f)

The YCK09-T40 engine has a displacement volume of 9.4 liter and a maximum power output of 400 PS with a maximum torque of 1900 N-m.

 

 

(g)

The YCK11-T40 engine has a displacement volume of 10.8 liter and a maximum power output of 480 PS with a maximum torque of 2200 N-m.

 

 

(h)

The YCK13-T40 engine has a displacement volume of 12.9 liter and a maximum power output of 580 PS with a maximum torque of 2600 N-m.

 

 

(i)

The YCK15-T40 engine has a displacement volume of 15.3 liter and a maximum power output of 650 PS with a maximum torque of 3000 N-m.

 

 

(j)

The YCTD20-T40 engine has a displacement volume of 19.6 liter and a maximum power output of 952 PS with a maximum torque of 3800 N-m.

 

28


Table of Contents

Existing Engine Products

Yuchai manufactures diesel and natural gas engines for trucks, buses and passenger vehicles, marine and industrial applications and generator sets. The following table sets forth Yuchai’s list of engines by application:

 

    

Series

Truck

  

YC4D, YC4E, YC4FA, YC4FQ, YC4DN, YC4S, YC6A, YC6J, YC6JN, YC6K, YC6K13, YC6KN, YC6L, YC6MK, YC6MKN, YC6LN, YCS04, YCS06, YCK05, YCK08, YCK09, YCK11, YCK11N, YCK13, YCK13N, YCK15, YCA07N, YCY20, YCY24, YCY30, YCS04N, YCK15N, YCA07N

Bus

  

YC6MK, YC6MKN, YC6L, YC6J, YC6JN, YC6G, YC6GN, YC6LN, YC6K, YC6KN, YC6A, YC4G, YC4GN, YC4E, YC4EG, YC4D, YC4DN, YC4FA, YC4FQ, YC4S, YCS04, YCS06, YCK05, YCK08, YCK09, YCK11, YCY20, YCY24, YCY30, YCS04, YCS04N

Construction

  

YC4A, YC4DK, YC4FA, YC4G, YC4GN, YC6B, YC6J, YC6JN, YC6G, YC6L, YC6LN, YC6A, YC6MK, YC6K, YCA05, YCA08

Agriculture

  

YC4A, YC4B, YC4FA, YC6A, YC4DK, YC6J, YCA05, YCA08

Marine

  

YC4D, YC4F, YC4FA, YC6A/6B, YC6T, YC6TD, YC6C, YC6CL, YC6CD, YC8CL, YC12VC, YC6MK

Generator-Drive

  

YC4R, YC4FA, YC4F, YC4D, YC6A, YC6G, YC6L, YC6LN, YC6MK, YC6MJ, YC6T, YC6C, YC6CL, YC12VC, YC12VTD, YC16VC, YC6MKN, YC6K, YC6KN

Other

  

YC4W, YC4Y, YC4FB

Yuchai’s existing engine products include light-, medium- and heavy-duty engines as set forth in the following table:

 

    

Series

Light Duty

  

YC4W, YC4Y, YC4FA, YC4FAN, YC4FB, YC4FQ, YC4S, YCY20, YCY24, YCY30

Medium Duty

  

YC4A, YC4B, YC4BN, YC4D, YC4DN, YC4E, YC4EG, YC4G, YC4GN, YC6A, YC6B, YC6BN, YC6J, YC6JN, YC4F, YC4R, YCK05, YCS06, YCS04, YCS04N, YCA05, YCA08

Heavy Duty

  

YC6G, YC6GN, YC6L, YC6LN, YC6MK, YC6MKN, YC6MJ, YC6K, YC6KN, YC6K13, YC6K13N, YC6T, YC6C, YC6CN, YC6CL, YC8CL, YC12VTD, YC12VC, YC16VC, YC6CD, YC6TD, YCK08, YCK09, YCK11, YCK11N, YCK13, YCK13N, YCK15, YCK15N

 

 

(a)

4-Cylinder Diesel Engines

Trial production of the 4-cylinder diesel engines commenced in late 1999 and today, they represent a stable of reliable and high- performance engines. Significant improvements to the technical specifications of the 4-cylinder engines to meet National V emission standards have resulted in higher customer acceptance resulting in consistent sales demand. The National V compliant engines will be gradually phased out from the China market with the implementation of the National VI emission regulations from July 2020 onwards. Yuchai may retain certain National V products for the export market.

Our line of 4-cylinder diesel engines consists of the following models:

 

 

The YCY20 engine compliant with National VI emission standards is for use in passenger vehicles, light-duty buses and pick-up trucks. It has a displacement volume of 2.17 liter and a maximum power output of 150 PS with a maximum torque of 350 N-m.

 

 

The YCY24 engine compliant with National VI emission standards is for use in passenger vehicles, light-duty buses and pick-up trucks. It has a displacement volume of 2.36 liter and a maximum power output of 150 PS with a maximum torque of 380 N-m.

 

 

The YCY30 engine compliant with National VI emission standards is for use in light-duty buses and trucks. It has a displacement volume of 2.97 liter and a power range of 150-180 PS with a maximum torque of 460 N-m.

 

 

The YCS04 engine compliant with National VI emission standards is for use in light to medium-duty buses and trucks. It has a displacement volume of 4.16 liter and a maximum power output of 180 PS with a maximum torque of 650 N-m.

 

 

The upgraded YC4A-T-30 engine is designed for agriculture application. Using a high pressure injection mechanical in-line pump and exhaust gas recirculation (“EGR”) technology, this engine improves the heat transfer efficiency of the cooling system by more than 30%. It is compliant with Tier-3 emission standards for off-road applications.

 

 

The YC4D engine was launched in the market in 2001 based on YC6A and YC6B engines. It is designed for light trucks and passenger vehicles.

 

 

The YC4G engine was primarily based on the YC6G engine and is designed for use in light to medium-duty cargo trucks and buses. It features low emission characteristics.

 

 

The YC4F/YC4FA/YC4G engine is a 4-cylinder, four-stroke engine with a rated power ranging from 90 to 115 PS. They were developed based on technologies from Germany and Japan for mini buses, trucks and passenger cars.

 

29


Table of Contents

 

The YC4FA45-T30 engine features a mechanical rotary pump with a faster response and low fuel consumption. This model has been awarded an e-mark certificate that permits marketing into the European Union.

 

 

The YC4FQ-48 engine compliant with National V emission standards is for use in light-duty trucks. With a 2.5 liter displacement, it is lighter in weight with an improved cooling system compared with the model YC4FA engine. This model utilizes high-pressure common rail, EGR, diesel oxidation catalyst (“DOC”) and diesel particle filter (“DPF”) technologies.

 

 

The YC4D/YC4E engine is a 4-cylinder, four-stroke engine with a rated power ranging from 120 to 180 PS. The YC4D diesel engine was co-developed by Yuchai and Germany FEV, and features lower emission, lower fuel and oil consumption, lower noise, higher reliability, lower price and better upgrading potential. The YC4E series diesel engine was developed on the basis of the YC6G series diesel engine with a displacement of 7.8 liters through stroke-shortening and bore-reducing which maintains advantages over the YC6G series diesel engines and features higher dynamic characteristics, easier operation and maintenance, and is used in high-speed and light-duty vehicles. In addition, the YC4D-T30 engine for the loader, excavator and forklift markets is compliant with Tier-3 emission standards for off-road applications.

 

 

The YC4G was further developed for use in hybrid buses. This relatively small diesel engine coupled with a motor will enable the hybrid bus to power medium to large buses and at the same time reduce fuel consumption and emissions. The YC4G is rated at 170 to 220 PS.

 

 

The YC4EG-50 diesel engine contains a 4.73 liter engine for medium-duty buses and light- and medium-duty highway trucks. It is compliant with National V emission standards.

 

 

The YC4S engine at 3.8 liter is rated at 55 to 170 PS and its main applications are in highway vehicles and industrial engines. The YC4S engine is certified compliant with National V emission standards for on-highway use and compliant with Tier-3 emission standards for the industrial market.

The YC4S engine’s upgraded model YC4S-48 was introduced for the high-end, light-truck market. This model targets the mid- and high-end, on-road vehicles with a load capacity between five to eight metric tons. It generates 88 to 110 kW power using a common rail system paired with EGR, DOC and POC technologies.

In addition, the YC4S-50 upgraded diesel engine has a 3.76 liter engine for use in medium- to heavy-duty trucks and buses. It is compliant with National V emission standards.

 

 

The YC4Y22-50 diesel engine has a 2.2 liter engine for use in light-duty trucks and buses. It is compliant with National V emission standards.

 

 

The YC4FAN-50 natural gas engine is designed to be used in light-duty vehicles. It is compliant with National V emission standards.

 

 

The YC4W engine comes in 1.2 liter and 1.4 liter variants, features 4-cylinder, 4-valves, 60 to 90 PS, 4000 to 4200 rpm and is compliant with National V emission standards. The YC4W diesel engine uses DELPHI electronic controlled high pressure common-rail fuel injection technology. The main application of this engine model is in multi-purpose vans, power generators and light-duty special purpose machinery.

 

 

The YC4FB engine is a 4-cylinder 2.488 liter engine rated at 90 to 130 PS for light duty vehicle such as light-duty bus and pick-up truck applications. The engine is designed to comply with National V emission standards with electronic controlled fuel combustion system.

 

 

(b)

6-Cylinder Diesel Engines

National VI emission standards compliant diesel engines

 

 

The YCS06 engine compliant with National VI emission standards is for use in medium-duty trucks, coaches and buses. It has a displacement volume of 6.23 liter and a maximum power output of 260 PS with a maximum torque of 1000 N-m.

 

 

The YCK05 engine compliant with National VI emission standards is for use in medium-duty trucks, coaches and buses. It has a displacement volume of 5.1 liter and a maximum power output of 230 PS with a maximum torque of 870 N-m.

 

 

The YCK08 engine compliant with National VI emission standards is for use in medium-duty and special purpose trucks, highway coaches and buses. It has a displacement volume of 7.7 liter and a maximum power output of 350 PS with a maximum torque of 1400 N-m.

 

 

The YCK09 engine compliant with National VI emission standards is for use in medium to heavy-duty trucks, highway coaches and buses. It has a displacement volume of 9.41 liter and a maximum power output of 380 PS with a maximum torque of 1800 N-m.

 

 

The YCK11 engine compliant with National VI emission standards is for use in heavy-duty trucks and trailers, highway coaches and buses over 10 m in height. It has a displacement volume of 10.84 liter and a maximum power output of 460 PS with a maximum torque of 2200 N-m.

 

30


Table of Contents

 

The YCK13 engine compliant with National VI emission standards is for use in heavy-duty trucks and trailers, and highway coaches. It has a displacement volume of 12.94 liter and a maximum power output of 560 PS with a maximum torque of 2500 N-m.

YC6J Diesel Engines

The YC6J medium-duty engine is a 6-cylinder, four-stroke engine that offers up to 230 PS. It was historically Yuchai’s primary product and was principally installed in medium-duty trucks. Yuchai believes that its YC6J engine has a reputation for fuel efficiency, low noise levels, firm uphill traction and reliability.

The hybrid YC6J engine was launched in 2010 for use in public buses. The YC6J National V compliant 6.5 liter, 6-cylinder, 132 to 180 kW, 2500 rpm diesel engine uses BOSCH electronic controlled high-pressured common-rail fuel injection technology. These engines are suitable for use in coaches of 8 to 11 meters in length.

Yuchai has also developed YC6J natural gas variants, including both compressed natural gas (“CNG”) and liquefied natural gas (“LNG”) systems, using similar major components as diesel engines. The natural gas versions complement the current diesel engine lines used in public buses enabling a reduction in emissions. The YC6J is also developed to work with battery-powered motors in hybrid buses which will help to reduce fuel consumption and emissions.

The YC6J engines previously compliant only with National IV emission standards have been upgraded to meet the National V emission standards with improved fuel efficiency and performance. In addition, the YC6J-T30 for the loader, excavator and forklift markets is compliant with Tier-3 emission standards for off-road applications.

The YC6J-T30 and YC4D-T30 models are both upgraded versions of the Tier-2 model with the latest fuel combustion system. The YC6J-T30 engine is a 6.5 liter engine with design output of 92 to 132 kW and has primarily construction and agricultural applications. The YC4D-T30 is a 4.2 liter engine with design output of 58 to 75 kW, and has mainly construction applications in loaders, excavator and heavy-duty forklifts.

YC6A and YC6B Diesel Engines

Yuchai’s YC6A and YC6B medium-duty engines offer improved overall performance compared to the YC6J engine, principally because of greater horsepower, increased reliability and improved acceleration.

The YC6A National V compliant 6-cylinder, 4-valves, 162 to 225 kW, 2300 rpm diesel engine uses BOSCH electronic controlled high-pressured common-rail fuel injection technology. Its main applications are in medium-sized trucks, construction machines, boats, generators, and agricultural machinery.

YC6G Diesel Engines

YC6G National V compliant 7.8 liter, 6-cylinder, 147 to 199 kW, 2000 to 2200 rpm diesel engine uses DELPHI electronic controlled high-pressured common-rail fuel injection technology. Yuchai has also developed variants that use CNG or LNG as fuel, using similar major components. Its main applications are for buses and coaches of 11 to 12 meters in length.

The YC6G220L-T31 series with a 7.8 liter engine features a turbocharged inter-cooling system and an electronically controlled fuel injection system to enable quick adjustments to the engine’s power and torque.

6L Heavy-Duty Diesel Engines

The 6L heavy-duty engine is a National V compliant 6-cylinder, four-stroke, turbocharged intercooling engine, with a rated power ranging from 280 to 350 PS. The 6L heavy-duty engine was co-developed with FEV, an independent German-owned engine development institute for big passenger buses.

The YC6L-60 diesel engine is Yuchai’s first engine compliant with National VI emission standards. This engine is a high-end model of the YC6L heavy-duty platform. It has a power range between 177 to 243 kW and is designed for use in buses between 10 to 12 meters and trucks that carry loads of between 25 to 40 metric tons. Improvements to the engine include medium cooling exhaust gas recirculation technology, innovative diesel particle filter and efficient SCR technologies.

6MK Heavy-Duty Diesel Engines

The 6MK heavy-duty engine family for heavy-duty trucks and passenger buses was developed based on technologies from USA, Japan and Germany in accordance with FEV procedures. The 6MK engine has adopted the common rail injection system technology to meet with the latest emission requirements and the European forced cooling piston technology. It has a 10.34 liter displacement and power ranging from 300 to 400 PS. The upgraded YC6MK-50 is a 10.3 liter engine for on-road trucks and buses that is compliant with National V emission standards.

 

31


Table of Contents

YC6MJ Heavy-Duty Diesel Engines

YC6MJ is an upgraded version of the YC6MK engine with larger piston for power extension and adopting a traditional high pressure injection system. It is an 11.7 liter engine rated at 450 PS and is for use in mining, marine and power generation applications.

YC6K Diesel Engines

The YC6K 6-cylinder diesel engine is a National V compliant engine rated at 380 to 550 PS with a capacity of between 10/12/13 liter. The components and combustion systems of the engine are suitable for use in heavy-duty trucks and for coaches exceeding 12 meters in length.

YC6K13 Diesel Engine

The YC6K13-50 engine compliant with National V emission standards is an upgraded version of the YC6K12 engine series with reinforced engine components. This engine has an increased displacement volume and power range of 490 to 580 hp with maximum torque of 2,550 N-m.

 

 

(c)

High Horsepower Marine Diesel Engines and Power Generator Engines

In May 2011, Yuchai commenced construction of a plant at Yuchai’s primary manufacturing facilities in Yulin City, Guangxi Zhuang Autonomous Region, to increase the annual production capacity of marine diesel engines and power generators to meet increasing demand. The following are our marine diesel and power generation engine models.

 

 

YC6T is a 6-cylinder engine rated at 360 to 600 PS and is suitable for construction applications. It is used in marine propulsion, power generators, construction and mine trucks. The YC6T engine rated at 404 to 440 kW at 1500 rpm is for power generation, while those rated at 290 to 396 kW at 1500 to 1800 rpm are for marine applications and those rated at 350 to 540 PS at 1350 rpm are for marine propulsion.

 

 

YC6C is a 40 liter, 6-cylinder engine rated at 700 to 1000 PS. It was launched in early 2011 and is used in marine propulsion, power generators, construction and mine trucks. The YC6C engine rated 680 to 850 kW at 1500 rpm is for power generation and those rated 560 to 680 kW at 1500 rpm are for marine propulsion.

 

 

YC6CL is an upgraded version of the YC6C engine with longer piston stroke for better power output and performance. It is a 54 liter engine rated at 800 to 1200 PS.

 

 

YC12VTD is derived from the YC6TD engines where the V-engine enables the engine to have a compact configuration. The engine is 12-cylinder, 39 liter rated at 1040 to 1336 kW at 1500 rpm, mainly for application in the power generator, marine and industrial markets. The YC12VTD was launched in 2018.

 

 

YC12VC is derived from the YC6C engines where the V-engine enables the engine to extend its power output at similar engine platform. The engine is 12-cylinder, 80 liter rated at 1120 to 1800 kW at 1500 rpm. The main application is in the power generator, marine and industrial markets. The YC12VC was commercially launched in 2015.

 

 

YC16VC is derived from the YC6C engines where the V-engine enables the engine to extend its power output at similar engine platform. The engine is 16-cylinder, 108 liter rated at 1960 to 2400 kW at 1500 rpm. The main application is in the power generator, marine and industrial markets. The YC16VC was commercially launched in late 2016.

 

 

YC8CL is an extended version of YC6CL engine, with 8-cylinder in line configuration. YC8CL is an 8-cylinder, 72.8 liter engine rated at 692-1176 kW at 750-1000 rpm. The main application is in marine propulsion for river trade and costal general cargo vessels. The YC8CL was officially launched in mid-2017.

 

 

(d)

Other Products and Services

Natural Gas Engines

Yuchai has a facility at its primary manufacturing facility in Yulin City, Guangxi Zhuang Autonomous Region, to develop and produce a portfolio of natural gas powered engines to complement its existing suite of diesel engines. The main uses of Yuchai’s natural gas engines are in large buses, medium- to heavy-duty trucks, industrial and power generators and the marine sector.

Yuchai natural gas engines are designed to work with both CNG and LNG fuel systems, and they are generally constructed using similar major components as Yuchai’s diesel engines. Yuchai currently offers natural gas engines in the following models: YC4DN, YCS04N, YCK05N, YCA07N, YC6JN, YC6GN, YC6LN, YC6MKN, YCK08N, YCK11N, YCK13N and YCK15N ranging from 120 to 560 hp. Among these engines, YCS04N, YCK05N, YCK08N, YCK11N, YCK13N and YCK15N are natural gas engines compliant with National VI emission standards.

 

32


Table of Contents

Diesel Power Generators

Yuchai has a history of more than 40 years for producing the diesel generator set, with wide application in the civil and marine sectors. Yuchai produces diesel power generators which are primarily used in the baseload and standby power generation application. The diesel power generators offer a rated power of 24 to 160 kilowatts. Yuchai’s diesel power generators use diesel engines from YC4FA up to YC6T as their power source. The generator set includes an intelligent digital controlling system, remote control, generators group control, remote monitoring, automatic parallel operation, and automated protection against breakdowns.

Diesel Engine Parts

Yuchai supplies diesel engine parts to its nationwide chain of customer service stations in China. Although sales of diesel engine parts do not constitute a major percentage of Yuchai’s revenue, the availability of such parts to its customers and to end-users through its nationwide chain of customer service stations is an important part of Yuchai’s customer service program. Yuchai is continually improving its spare parts distribution channel services to maintain its competitive position.

Remanufacturing Services

Yuchai provides remanufacturing services for and relating to Yuchai’s diesel engines and components through its wholly-owned subsidiary, Yuchai Remanufacturing Services (Suzhou) Co., Ltd. (“YRC”). YRC’s factory is located in the Suzhou Industrial Park in Suzhou, Jiangsu Province.

New Energy Products

Yuchai has commenced the development program for new energy products, which included the new generation hybrid engine, full electric power and NEV power systems including fuel cell systems.

 

 

(a)

Plug in hybrid engine

The second-generation hybrid engine model, YCHPT II, was designed to address the growing customer demand for advanced hybrid engines. The engine adopts plug-in systems to charge the vehicles’ batteries, and it features an upgraded gearbox with an interchangeable 5-speed automatic and manual system.

The YCHPS hybrid engine compliant with National V emission standards is the latest design incorporating the YC4EG gas engine with an ISG generator. The system can be operated in buses with hybrid or full electric operating systems with an external plug-in system. The engine is designed for use in seven to ten meter coaches and buses.

 

 

(b)

Range Extender

Range extender power system combines a traditional diesel engine and an electric power system. Yuchai has launched the range extender power system for both truck and bus applications.

Range extender power system is available in two power ratings, including YCY24 engine + 65 kW electrical power and YCS04 engine + 100 kW with electrical power output.

Extended power rating is under development including YCK05+150 kW, YCA08+200 kW and YCK11+300 kW.

 

 

(c)

ISG power generation powertrain (“YC IE-Power”)

A highly integrated motor-generator design that incorporates both motion and generation functions. The YC IE-Power directly couples the hybrid and power extender engine drive end for both vehicle motion and battery charging, depending on the vehicle’s operation and control.

 

 

(d)

e-CVT power-split hybrid powertrain (“YC e-CVT”)

A compact design for both truck and bus applications that integrates the vehicle transmission and motor-generator in a single module. The design can achieve improved fuel savings compared to traditional power systems.

 

 

(e)

Integrated electric drive axel powertrain (“YC e-Axel”)

A compact design integrating driving motor on wheel axle together with motor and vehicle control modules. The YC e-Axel can eliminate transmission loss that is common in traditional designs and save storage space in the chassis.

 

33


Table of Contents
 

(f)

Fuel cell system (“YC FCS”)

It is a high efficiency fuel cell system with design output of 40 kW and 90 kW, for both truck and bus applications. The 40 kW fuel cell system prototype has been installed on selected OEM’s medium-duty coaches for running and performance testing. The 90kW version is currently under development and Yuchai plans to have a first prototype ready by mid-2021.

Sales

In 2020, according to CAAM, engine sales for commercial vehicles (excluding gasoline-powered and electric-powered vehicles) in China were approximately 3.6 million units, an increase of 23.8% compared to 2019. Yuchai’s commercial vehicle engine sales in 2020 were 273,868 units, an increase of 6.4% compared to 257,491 units in 2019. Yuchai’s total engine sales in 2020 were 430,320 units, an increase of 14.4% compared with 376,148 units in 2019.

Light-duty engine sales in 2020 were 115,389 units, or 26.8% of total unit sales, compared to 28.1% in 2019, where light-duty engine sales were 105,749 units. Medium-duty engine sales were 222,657 units, or 51.7% of total unit sales, compared to 2019 where sales were 184,467 units or 49.0% of total unit sales. Heavy-duty engine sales were 91,474 units, or 21.3% of total sales units, compared to 2019 where sales were 85,000 units, or 22.6% of total unit sales.

In 2020, Yuchai sold approximately 18,969 natural gas engine units compared with approximately 22,695 units sold in 2019. The following table sets forth a breakdown of Yuchai’s sales by major product category for fiscal years 2018, 2019 and 2020:

 

     2018      2019      2020  
     Revenue      % of
Revenue
    Unit
Sold
     Revenue      % of
Revenue
    Unit
Sold
     Revenue      % of
Revenue
    Unit
Sold
 
     RMB’000                   RMB’000                   RMB’000               

Light-duty engines (1)

     2,481,554        15.3     106,644        2,429,248        13.5     105,749        2,356,168        11.5     115,389  

Medium-duty engines (2)

     5,537,164        34.2     192,512        5,583,982        31.1     184,467        6,626,629        32.2     222,657  

Heavy-duty engines (2)

     4,934,435        30.4     75,600        6,189,934        34.4     85,000        6,725,312        32.7     91,474  

Other products and services(3)

     3,257,314        20.1     975        3,777,140        21.0     932        4,849,551        23.6     800  
  

 

 

    

 

 

   

 

 

    

 

 

    

 

 

   

 

 

    

 

 

    

 

 

   

 

 

 
     16,210,467        100.0     375,731        17,980,304        100.0     376,148        20,557,660        100.0     430,320  
  

 

 

    

 

 

   

 

 

    

 

 

    

 

 

   

 

 

    

 

 

    

 

 

   

 

 

 

Notes:

 

(1) 

Includes passenger car engines.

(2) 

Includes natural gas engines.

(3) 

Includes power generator sets and others.

Production

Yuchai’s primary manufacturing facilities are located in Yulin City in the Guangxi Zhuang Autonomous Region. The principal production land area currently occupies approximately 1.8 million square meters, including an existing production factory for all light-, medium- and heavy-duty engine models, a natural gas production facility, a high horse power marine diesel engine and power generator plant, a foundry and various testing and supporting facilities.

As of December 31, 2020, Yuchai’s total technical production capacity was approximately 626,000 units, which is the same as in 2019, based on a 2.5 shift five-day week at 80% utilization rate. To comply with the National VI emission regulations implementation schedule, Yuchai has invested to build additional capacity tailored for National VI engines assembly, which is running in parallel with the existing National V production line until commencement of full enforcement of the National VI(a) regulations by July 2021.

In 2020, we sold 430,320 units, of which 420,635 units were produced at Yuchai’s Yulin facility, and the remaining units sold were produced by our joint venture company, third party manufacturers and taken from existing inventory.

 

34


Table of Contents

The following table sets forth the breakdown of Yuchai’s production at the Yulin facility by major product category for the years ended December 31, 2018, 2019 and 2020:

 

     2018     2019     2020  
     Units      % of
Units
    Units      % of
Units
    Units      % of
Units
 

Light-duty engines (1)

     103,640        30.5     104,722        30.4     118,430        28.1

Medium-duty engines (2)

     169,637        49.9     175,677        51.0     220,465        52.4

Heavy-duty engines (2)

     66,110        19.5     63,885        18.5     81,547        19.4

Power generator sets

     413        0.1     434        0.1     193        0.1
  

 

 

    

 

 

   

 

 

    

 

 

   

 

 

    

 

 

 
     339,800        100.0     344,718        100.0     420,635        100.0
  

 

 

    

 

 

   

 

 

    

 

 

   

 

 

    

 

 

 

Notes:

 

(1) 

Includes passenger car engines.

(2) 

Includes natural gas engines.

Procurement

Yuchai manufactures engine blocks, cylinder heads, crankshaft, camshaft and certain other key parts. Third party suppliers provide the remaining engine parts. The production process involves the complete assembly and testing of the finished products. Yuchai’s procurement policy requires the same product to be sourced from at least two distinct sources. The same practice applies to all other externally procured engine parts. Yuchai is continually seeking to improve its procurement strategy by seeking new suppliers with competitive prices and quality.

Yuchai has progressively reduced its reliance on imported parts and components in recent years, in part due to an increasing number of international suppliers having local manufacturing and logistics capabilities in China. For instance, Yuchai’s fuel combustion equipment and its electronic control systems are purchased from the local factory of an international supplier operating in China.

Engine Block

Yuchai cast and molded more than 374,000 units of engine blocks in 2020 representing a large portion of its engine blocks used in production.

Raw Materials

Yuchai purchases raw materials, principally scrap steel and cast iron, from domestic suppliers. An increase in the prices of these raw materials would generally increase our costs of production. We have experienced volatility in the prices of raw materials in the past. See also “Item 3. Key Information — Risk Factors — Risks relating to our company and our business — If China’s inflation increases or the prices of energy or raw materials increase, we may not be able to pass the resulting increased costs on to our customers and this may adversely affect our profitability or cause us to suffer operating losses.”

Quality Assurance, Control and Safety

All raw materials, external supplied parts and components are checked for conformity with the required quality and specifications. Each stage of the production process is monitored by a quality control procedure and the final product undergoes standard conformity and specification testing using an automated testing laboratory. To promote the safety of its workers, Yuchai has established a safety department to supervise the proper use of equipment to prevent fire and explosions and promote safe practices and procedures in the workplace.

Manufacturing Capacity Expansion

Yuchai believes that the current production capacity of all engine lines will meet the expected demand. Yuchai is continuously assessing the market demand and devising production strategies to secure and meet these market opportunities.

Research and Development

Yuchai has committed substantial resources to continually improve the technology of its products and maintain the competitiveness of its products. Yuchai’s internal development effort focuses primarily on designing new products, improving manufacturing processes and adapting foreign technology to the Chinese market. Yuchai has committed to continually improve the technology of its products by acquiring advanced technology from Chinese research institutes, foreign engine design consulting firms and foreign diesel engine and engine parts manufacturers.

 

35


Table of Contents

In 2018, research and development efforts were mainly for research and development of new engines compliant with the more stringent National VI and Tier-4 emission standards that are to be implemented over the next few years. In 2019, Yuchai’s research and development efforts were mainly related to National VI engine testing and calibration to support domestic vehicle OEMs who had installed Yuchai engines in their National VI vehicles. The development of Tier-4 emission compliant engines is on-going and the prototype engines are in preparation for delivery. In 2020, Yuchai’s research and development efforts were mainly related to National VI emission standards compliant engine testing and calibration, to support domestic commercial vehicle OEMs on the launch of new emission regulation-compliant vehicles. Yuchai’s development of Tier-4 emission compliant engines is on-going and it is starting to deliver the prototype engines to selected off-road machinery OEMs. In addition, Yuchai launched two range extender power systems of 65 kW and 100 kW rating for new energy vehicles. See “Item 4. Information on the Company — Business Overview — Products and Product Development — Yuchai — New Energy Products” for more details.

As a result of its research and development efforts, Yuchai has a large patents portfolio with over 3,000 patents registered in China as of December 31, 2020. The types of patents that Yuchai has registered are invention patents, utility model patents and design patents. The term of patent protection is 10 or 20 years from the filing date depending on the type of patent registered.

Future Products

Yuchai believes that its long-term business prospects will largely depend upon its ability to develop and introduce new or improved products with higher quality and competitive pricing. Future products may utilize different technologies and may require knowledge of markets that Yuchai does not currently possess.

Yuchai intends to continue to work with foreign engine design consulting firms and foreign engine manufacturers for technological assistance in improving its products and developing new products, and expects such cooperation to continue. The introduction of new engine products will also require significant capital expenditures, such as purchases of foreign manufacturing equipment and technologies. See “Item 3. Key Information — Risk Factors — Risks relating to our company and our business — Competition in China from other diesel engine manufacturers may adversely affect our financial condition, results of operations, business or prospects.”

Sales, Marketing and Services

Sales and Marketing

Yuchai distributes the majority of its engines directly to auto plants and agents from its primary manufacturing facilities in Yulin City. In addition, Yuchai operates a number of regional offices in major geographic regions in China. With a sales force of approximately 606 persons nationwide in China, Yuchai provides a comprehensive range of services to its customers, including dispatching engineers to provide on-site assistance to major customers in the resolution of technical problems.

Yuchai promotes its products primarily through exhibitions, internet, social media, outdoor sign boards, and advertisements in newspapers and industry journals. In October 2019, Yuchai participated in the 70th Anniversary celebration of the founding of modern China with Yuchai engines propelling vehicles in the National Day parade in Beijing.

Since 1993, Yuchai has been sponsoring an annual program for its customer service stations with information brochures and customer suggestion cards for the improvement of Yuchai’s service. These customer service stations form Yuchai’s service and maintenance network. In relation to those engines which are under warranty cover, these customer service stations perform the routine maintenance checks and repairs on end-users’ diesel engines free of charge to the customers, and the corresponding costs are borne by Yuchai. When the warranty expires, these customer service stations can continue to serve Yuchai clients at their own choice and costs.

Yuchai believes that its promotional efforts are unique for an automotive component company in China and lead to greater brand name recognition among end-users. Yuchai further believes that it leads its competitors in providing high quality after-sales services through its 3,146 authorized customer service stations in China. The customer service stations are independently owned and are able to provide emergency services to its end-users within a 40-km radius in the central, eastern and southern parts of China.

Yuchai has continued to focus its sales efforts on retailers and end-users of diesel engines. Yuchai seeks to encourage end-users of gasoline engine trucks to replace their gasoline engines with Yuchai diesel engines by advertising the advantages of diesel engines. With the advent of a natural gas refueling network across the nation, customers have the additional option of using Yuchai’s natural gas engines. Such sales of replacement engines are generally made through customer service centers at a retail price which is higher than the sales price to truck manufacturers.

Yuchai believes that proximity to its factories in Yulin City is an important factor in the geographical make-up of its customers. Due in part to transportation and shipping costs, a substantial majority of Yuchai’s engines are sold to customers in southern and central eastern China. Customers’ geographical make-up is segmented by Guangxi, Henan, Sichuan, Hubei, Fujian, East and North East China.

 

36


Table of Contents

Yuchai’s sales are concentrated among the Dongfeng Group, one of the largest automobile companies in China, and other major diesel truck manufacturers controlled by or affiliated with the Dongfeng Group. In 2020, sales to the Dongfeng Group accounted for approximately 29.3% of Yuchai’s total revenue, of which our two largest customers, Dongfeng Liuzhou Motor Co., Ltd. and Dongfeng Special Truck Company of Dongfeng Commercial Vehicle Xinjiang Co., Ltd., accounted for 17.2%. The Dongfeng Group is also a major competitor of Yuchai. Our sales to our top five customers including sales to the Dongfeng Group accounted for 46.6% of our total revenue in 2020. See “Item 4. Information on the Company — Business Overview — Competition.”

Customers’ orders with Yuchai can be cancelled either by Yuchai or its customers prior to delivery in accordance with the sales contracts. As part of Yuchai’s credit procedures to control and manage its trade receivables, Yuchai may hold shipments for delivery if customers’ credit positions are not satisfactory or if customers have not made payments for earlier deliveries. There can be no assurance that such credit-controlling measures will successfully control Yuchai’s trade receivables balance, or that they will not adversely affect the future purchasing decisions of Yuchai’s customers. As of December 31, 2020, Yuchai had net trade and bills receivables of RMB 8,092.5 million (US$1,250.5 million), representing 42.0% of our consolidated current assets.

Export Sales

Yuchai exports a very small percentage of its products directly outside China, as the following table indicates:

 

     2018      2019      2020  
     Revenue      % of
Revenue
    Unit
Sales
     Revenue      % of
Revenue
    Unit
Sales
     Revenue      % of
Revenue
    Unit
Sales
 
     RMB ’000                   RMB ’000                   RMB ’000               

Total Domestic Sales

     16,119,896        99.4     374,907        17,909,126        99.6     375,230        20,502,173        99.7     428,371  

Total Direct Export Sales

     90,571        0.6     824        71,178        0.4     918        55,487        0.3     1,949  
  

 

 

    

 

 

   

 

 

    

 

 

    

 

 

   

 

 

    

 

 

    

 

 

   

 

 

 
     16,210,467        100.0     375,731        17,980,304        100.0     376,148        20,557,660        100.0     430,320  
  

 

 

    

 

 

   

 

 

    

 

 

    

 

 

   

 

 

    

 

 

    

 

 

   

 

 

 

Most of Yuchai’s products that are exported outside of China are sold indirectly through third party distributors who purchase them from Yuchai and resell them on to end-users in subsequent and separate transactions. All of these distributors are separate legal entities in which Yuchai has no equity interest in or control over and Yuchai relies on self-reporting by these distributors in relation to their sales. In 2020, the top five export markets of Yuchai (in descending order) comprising both direct sales as well as sales through third-party distributors were Vietnam, Myanmar, Philippines, Ghana and Saudi Arabia. In 2019, the top five export markets of Yuchai (in descending order) comprising both direct sales as well as sales through third-party distributors were Myanmar, Philippines, Vietnam, Algeria and Saudi Arabia. In 2018, the top five export markets of Yuchai (in descending order) comprising both direct sales as well as sales through third-party distributors were Myanmar, Philippines, Vietnam, Laos and Cuba.

In February 2014, Yuchai appointed China Auto Caiec Ltd. (formerly known as China Automotive Industry Import and Export Co., Ltd.), a company based in China, on an exclusive basis for two years to export Yuchai’s products into Cuba. The agreement requires China Auto Caiec Ltd. to use its best efforts to export more than 1,500 units (whole engines or parts) per year. In 2020, eight engines had been sold to Cuba pursuant to this agreement, representing 0.002% of our total unit sales in 2020. The agreement was automatically renewed under its terms in February 2020 for two years.

Customer Service

Yuchai believes that customer service is an important part of maintaining its market competitiveness. In addition to various services provided initially at its sales offices, Yuchai has a nationwide network of authorized service stations in China that provide repair and maintenance services, spare parts, retrofitting services and training to Yuchai’s customers. To ensure a consistently high level of service, Yuchai trains the technicians at regional training centers or selected service stations. In addition, Yuchai also owns and operates repair training centers. The costs of any warranty-related services or repairs are borne by Yuchai, and all non-warranty activities are charged to customers. Yuchai’s customer service program emphasizes a fast turnaround time on repair requests. As part of this policy, Yuchai supplies authorized service stations with spare parts for repairs and require these service stations to provide on-site assistance at the customer’s place of business generally within 3 to 12 hours, depending on the customer’s location.

Yuchai provides certain warranties for both general repairs and maintenance service. Provisions for general repairs are determined and provided at fiscal year-end based upon historical warranty cost per unit of engines sold, adjusted for specific conditions that may arise and the number of engines under warranty at each fiscal year end. See “Item 5. Operating and Financial Review and Prospects — Critical Accounting Policies — Product warranty obligations.”

 

37


Table of Contents

Trademarks

The GY Group owns and maintains the Chinese trademark registrations of its principal trademarks. Yuchai has entered into trademark license agreements with the GY Group according to which Yuchai has the right to use these trademarks. Yuchai believes that the Yuchai logo is well recognized as a quality brand in China.

Competition

The diesel engine industry in China is highly competitive. Yuchai believes it faces intense competition in the engine manufacturing industry across all of its engine platforms. The diesel engine market is fragmented and very price sensitive. Yuchai believes, based on internal studies, that competition is based primarily on performance, quality compliance with emission standards, price and after-sales service, and secondarily on noise, size and weight. Yuchai believes that its engines have a strong reputation among truck manufacturers and consumers for leading performance and reliability. In addition, Yuchai believes that its after-sales service to end-users of Yuchai engines, conducted through a nationwide network of authorized service stations and repair training centers in China, gives Yuchai a competitive advantage over other diesel engine producers.

The Dongfeng Group, which is a major competitor of Yuchai and which controls one of Yuchai’s largest competitors, is also one of Yuchai’s major customers and controls some of Yuchai’s other major customers. In 2020, sales to the Dongfeng Group accounted for 29.2% of our total revenue, of which our two largest customers, Dongfeng Liuzhou Motor Co., Ltd. and Dongfeng Special Truck Company of Dongfeng Commercial Vehicle Xinjiang Co., Ltd., accounted for 17.1% in total. Our sales to our top five customers including sales to the Dongfeng Group accounted for 46.6% of our total revenue in 2020. Some of Yuchai’s competitors have formed joint ventures with, or have technology assistance arrangements with, foreign diesel engine manufacturers or engine design consulting firms, and use foreign technology that is more advanced than Yuchai’s technology. Yuchai expects competition to intensify as a result of, among other things, improvements in competitors’ products, increased production capacity of competitors, increased utilization of unused capacity by competitors and price competition. Yuchai believes production capacity in the diesel engine industry has increased over the years which has further intensified competition. See “Item 3. Key Information — Risk Factors — Risks relating to our company and our business — Competition in China from other diesel engine manufacturers may adversely affect our financial condition, results of operations, business or prospects.”

The ongoing development of full electric vehicles for both the bus and truck markets in China will continue to present a source of competition for Yuchai’s engines because of the recent replacement of public transit buses, which had been a major bus engine market for Yuchai in the past, with electric vehicle buses in most cities of China.

The HLGE group

As of February 28, 2021, we had a 48.9% interest in the outstanding ordinary shares of HLGE. See “Item 5. Operating and Financial Review and Prospects — Business Expansion and Diversification Plan.” HLGE is listed on the Main Board of the Singapore Exchange. HLGE’s share price on the Singapore Exchange closed at S$0.28 on February 28, 2021. The core businesses of the HLGE group are that of hospitality operations and property development.

In October 2017, HLGE completed the disposal of its 60% equity interest in Copthorne Hotel Qingdao Co., Ltd. to Qingdao Haiyi Jun Zhuo Culture Travel Property Investment Co., Ltd. In November 2017, HLGE completed the disposal of its remaining hotel properties in China through the sale of all its shares in LKN Investment International Pte. Ltd. to an affiliate of Jingrui Holdings Limited. A portion of the proceeds from these disposals were used by the HLGE group to fully repay its debt obligations to us in the amount of S$68 million under a loan agreement. The original loan amount of S$93 million was granted to HLGE by a wholly-owned subsidiary of our company to refinance the outstanding zero coupon unsecured non-convertible bonds previously issued by HLGE and which matured on July 3, 2009. The loan amount was reduced to S$68 million through past repayments by HLGE.

The HLGE group wholly owns a Copthorne hotel in Cameron Highlands (Malaysia). Copthorne Hotel Cameron Highlands comprises 269 guest rooms and suites. It is the only hotel situated at the highest accessible point of Cameron Highlands, Malaysia. Located next to the hotel, is a Tudor-styled resort, where 69 units have been leased by the hotel from the owners of the resort for use by its guests. The resort comprises self-contained low-rise and high-rise apartment suites and each suite is equipped with a living room, a kitchenette and a balcony. To maintain its competitiveness, HLGE carries out renovation programs at CHCH from time to time as required.

The HLGE group recorded pre-tax losses for five consecutive fiscal years from 2009 to 2013 and in fiscal year 2015. For fiscal year 2014, the HLGE group recorded a profit mainly due to the acquisition by its wholly-owned subsidiary of the remaining 55% equity interest in Augustland Hotel Sdn Bhd, which owned CHCH. For fiscal year 2016, the HLGE group recorded pre-tax profit. For fiscal year 2017, the HLGE group recorded a profit mainly due to its disposals of (i) the HLGE group’s 60% equity interest in Copthorne Hotel Qingdao Co., Ltd. to Qingdao Haiyi Jun Zhuo Culture Travel Property Investment Co Ltd; and (ii) the HLGE group’s entire interests in LKN Investment International Pte. Ltd. to an affiliate of Jingrui Holdings Limited. Previously, HLGE’s average daily market capitalization has fallen below the minimum threshold of S$40 million resulting in it being placed on the Watch-list of the Singapore Stock Exchange (“Watch-list”) on June 4, 2014, for failing to comply with the minimum criteria for continued listing. These factors in the past made it difficult for the HLGE group to obtaining financing from financial institutions. In March 2018, HLGE converted of all of its existing issued and outstanding non-redeemable convertible cumulative preference shares into new ordinary shares of HLGE. On April 4, 2018, the Singapore Stock Exchange determined that HLGE met the Singapore Exchange’s Listing Manual criteria for exit from the Watch-list and removed HLGE from the Watch-list.

 

38


Table of Contents

The HLGE group may require additional funds for its core businesses and to invest in future growth opportunities. There is no assurance that the HLGE group would be able to generate sufficient internal funds to finance its growth plans or identify and complete any potential merger and acquisition opportunities to grow its earnings base. Accordingly, the HLGE group may, depending on the cash flow requirements and financial condition, need to raise additional funds by issuing equity or a combination of equity and debt or by entering into strategic relationships or through other arrangements. Any additional equity financing by HLGE may dilute our equity interests in HLGE. Any debt financing may contain restrictive covenants with respect to dividends, future capital raising and other financial and operational matters. Failure to obtain sufficient funds to finance its growth plans may adversely affect the HLGE group’s business, financial performance and financial position.

For more information on risks relating to our investment in HLGE, see “Item 3. Key Information — Risk Factors — Risks relating to our investment in HLGE.”

 

39


Table of Contents

Organizational Structure

The following chart illustrates the organizational structure of the Company and Yuchai as of February 28, 2021 and is based on information generally known to the Company or otherwise disclosed in filings made with the SEC and the Singapore Exchange (see also “Item 7. Major Shareholders and Related Party Transactions — Major Shareholders”). This chart depicts the Company’s significant subsidiaries only.

 

LOGO

 

40


Table of Contents

Regulatory and Related Matters

Governance, Operation and Dissolution of Yuchai

Governance, operation and dissolution of Yuchai are governed by laws and regulations of China relating to Sino-foreign joint stock companies, as well as by Yuchai’s Articles of Association. Yuchai is subject to the relevant PRC labor laws and regulations with respect to labor management, which is overseen by the Ministry of Human Resources and Social Security. In accordance with these laws and regulations, management may hire and discharge employees and make other determinations with respect to wages, welfare, insurances and employee discipline. Chinese laws and regulations applicable to a Sino-foreign joint stock company require that, before Yuchai distributes profits, it must: (i) satisfy all tax liabilities; (ii) recover losses in previous years; and (iii) make contributions to statutory reserve fund in an amount equal to at least 10% of net income for the year determined in accordance with generally accepted accounting principles in China, or PRC GAAP. However, the allocation of statutory reserve fund will not be further required once the accumulated amount of such fund reaches 50% of the registered capital of Yuchai.

On March 15, 2019, a new foreign investment law was adopted in the second session of the 13th National People’s Congress (“FIL”). Upon its effectiveness on January 1, 2020, the existing Sino-Foreign Equity Joint Venture Law, the Wholly Foreign Owned Enterprise Law and the Sino-Foreign Cooperative Joint Venture Law, together with their implementation rules and ancillary regulations, have been repealed and the FIL has become the legal foundation regulating FIEs. The FIL grants national treatment to foreign-invested entities, except for those foreign-invested entities that operate in industries specified as either “restricted” or “prohibited” from foreign investment in a “negative list”. Yuchai is governed by the FIL and related implementing rules. See also “Item 3. Key Information — Risk Factors — Risks relating to China — Uncertainties in the interpretation and enforcement of PRC laws and regulations could limit the legal protections available to you and us.”

Pursuant to Chinese law and Yuchai’s Articles of Association, Yuchai may be dissolved upon the occurrence of certain events, including force majeure, severe losses, lack of supply of necessary materials or other events that render Yuchai unable to continue its operations. Upon dissolution, Yuchai will form a liquidation committee. Final dissolution is subject to government review and approval.

During 2003, we believe affiliates of the GY Group caused various Chinese government agencies to raise allegations of irregularities regarding the status of our ownership of and rights of control over Yuchai, which we believe was intended to try to limit our rights to exercise control over Yuchai. We further believe that such allegations were based on an inaccurate understanding of the structure of our ownership of Yuchai. We also believe that Yuchai’s ownership structure has been validly approved by the relevant Chinese authorities, and that the shares of Yuchai held by our six wholly-owned subsidiaries are legally and validly held under Chinese law. We have obtained legal opinions from two Chinese law firms confirming these matters (see the reports on Form 6-K filed by the Company with the SEC on April 1, 2005). We have also taken steps to communicate to the relevant Chinese government agencies the reasons for our position with respect to these matters. We believe the July 2003 Agreement, the Reorganization Agreement, as amended, and the Cooperation Agreement, when fully implemented will resolve the issues raised by the various Chinese governmental agencies relating to our share ownership in Yuchai and the continued corporate governance and other difficulties which we have had from time to time with respect to Yuchai. Based upon the above-mentioned legal opinions, we believe that in the event of a future dispute with the Chinese stakeholders at Yuchai, we expect to pursue as appropriate legal remedies in appropriate jurisdictions to seek to enforce our legal rights as the majority shareholder with a controlling financial interest in Yuchai to protect our investment for our benefit and the benefit of our shareholders. See also “Item 3. Key Information — Risk Factors.”

Property, Plant and Equipment

Yuchai’s headquarters and primary manufacturing facilities are located in Yulin City in the Guangxi Zhuang Autonomous Region. Yuchai has the right to use approximately two million square meters of land, which is currently used primarily for the production of diesel engines, natural gas engines and employee housing. The principal production land area for the manufacture of diesel and natural gas engines currently occupies approximately 1.8 million square meters, including the existing production factories for all light-duty, medium-duty and heavy-duty engine models, a natural gas testing facility, a high horse power marine diesel engine and power generation engine plant, phases one, two and three of a foundry and various testing and supporting facilities. In addition, Yuchai leases a number of regional sales offices in China. As of December 31, 2018, 2019 and 2020, Yuchai’s total production capacity was approximately 487,500 units, 626,000 units and 626,000 units, respectively, based on a 2.5 shift five-day week at 80% utilization rate. Yuchai performs periodic maintenance and upgrading of production facilities. Yuchai also commits a significant portion of its annual capital expenditure for maintenance and upgrading to meet safety and production requirements. Yuchai is potentially exposed to varying environmental or natural disaster risks and could experience business interruptions, damage to its facilities and loss of life, all of which could have a material adverse effect on Yuchai’s business, financial condition and results of operations. See “Item 4. Information on the Company — Business Overview — Products and Product Development — Yuchai — Production.”

 

41


Table of Contents

Environmental Matters

Yuchai expects that environmental standards and their enforcement in China will, as in many other countries, become more stringent over time, especially as technical advances make achievement of higher standards feasible. On January 18, 2016, the MIIT and the Ministry of Environmental Protection required that all light petrol vehicles, light diesel buses, and heavy diesel vehicles (for the purposes of public transportation, environmental sanitation and postal services) must comply with National V emission standards from January 1, 2017. All heavy diesel vehicles and all light diesel vehicles nationwide were required to comply with National V emission standards from July 1, 2017 and January 1, 2018, respectively. In June 2018, the MEE announced that all diesel powered heavy-duty vehicles must comply with the National VI emission standards in different phases: (a) natural gas engines driven heavy-duty vehicles are required to comply with the National VI(a) emission standards from July 1, 2019, and the National VI(b) emission standards from January 1, 2021; (b) diesel engine driven municipal vehicles are required to comply with the National VI(a) emission standards from July 1, 2020, and all diesel driven heavy-duty vehicles are to comply with the National VI(a) emission standards from July 1, 2021; and (c) all diesel driven heavy-duty vehicles are required to comply with the National VI(b) emission standards from July 1, 2023. In December 2020, MEE announced the approval of Tier-4 emission standard and any off-road machinery (below 560 kW) that does not comply with the Tier-4 emission standard is prohibited for production, import and selling in China from December 1, 2022.

We are subject to Chinese national and local environmental protection regulations which currently impose fees for the discharge of waste substances, require the payment of fines for pollution, and provide for the closure by the Chinese government of any facility that fails to comply with orders requiring us to cease or improve upon certain activities causing environmental damage. Due to the nature of our business, we produce certain amounts of waste water, gas, and solid waste materials during the course of our production. Yuchai has set up a sewage disposal system that meets national environmental discharge standards to process polluted water generated during production. In accordance with applicable regulations, sewage processing data and results of sewage treatment will be uploaded in real time to an online platform operated by the Ecology and Environment Department of the Guangxi Zhuang Autonomous Region. Polluted water will only be discharged upon confirmation that it meets the national standards. Yuchai delivers solid waste products to qualified third-party waste disposal sites to dispose and makes payments in respect thereof. For those recyclable waste such as foundry sand, third-party disposal sites with qualification would be engaged for recycling treatment to reduce waste of resources. In addition, Yuchai has also built treatment and filter systems for dust, fumes, panting and noise, respectively, to reduce the pollution resulting from Yuchai’s production. We believe our environmental protection facilities and systems are adequate for us to comply with the existing national, provincial and local environmental protection regulations. However, Chinese national, provincial or local authorities may impose additional or more stringent regulations which would require additional expenditure on environmental matters or changes in our processes or systems. See “Item 3. Key Information — Risk Factors — Risks relating to our company and our business — We may be adversely affected by environmental regulations.”

ITEM 4A. UNRESOLVED STAFF COMMENTS

As of the date of filing of this Annual Report, we have no unresolved comments from the SEC.

ITEM 5. OPERATING AND FINANCIAL REVIEW AND PROSPECTS

The following discussion of our financial condition and results of operations should be read in conjunction with the consolidated financial statements and the related notes included elsewhere in this Annual Report. This discussion contains forward-looking statements that involve risks and uncertainties. Our actual results may differ significantly from those projected in the forward-looking statements. Factors that might cause future results to differ significantly from those projected in the forward-looking statements include, but are not limited to, those discussed below and elsewhere in this Annual Report. Our consolidated financial statements and the financial information discussed below have been prepared in accordance with IFRS.

During the fiscal years ended December 31, 2018, 2019 and 2020, our main business has been our 76.4% ownership interest in Yuchai. As a result, our financial condition and results of operations have depended primarily upon Yuchai’s financial condition and results of operations.

Overview

In 2020, our engine unit sales were 430,320 units compared with 376,148 units in 2019. Our truck engine unit sales increased by 17.6% in 2020 compared to 2019, led by a double digit growth in both heavy-duty truck engines and medium-duty truck engines sales. Higher engine sales were mainly due to higher economic activity in the second half of 2020 in response to the aggressive growth policies executed by the central government in China, the pre-purchase of engines compliant with the less stringent National V emission standards before the stricter National VI emission standard is implemented nationwide in 2021, and greater enforcement of anti-overloading regulations. In addition, we captured greater market share in the medium-duty truck engines segment in 2020. Our total off-road engine sales grew by 32.0% in 2020 compared to 2019, led by a large increase in unit sales to the agriculture market. Yuchai’s YCK13 diesel engine model won the first prize in the “2020 China International Truck Fuel Saving Competition”.

 

42


Table of Contents

During 2017, as the Chinese government heavily promoted the ‘One Belt One Road’ initiative, our international business achieved growth in 2017 with over 12,000 engines shipped and installed in the Chinese buses that entered into the global market, and natural gas engine export sales grew 300% year-on-year. We received the prestigious “China’s Export Quality and Safety Demonstration Enterprise” award by the General Administration of Quality Supervision, Inspection and Quarantine. This award is the credit rating and honor for Chinese companies that sell their products internationally. In 2018, we continued to increase our international bus engines sales, and during the year 800 buses manufactured by Anhui Ankai Automobile Co., Ltd. and powered by Yuchai engines were exported to Saudi Arabia. In 2019, our export sales were 52,700 units, representing growth of 14% compared to 2018. In 2020, our export sales were 28,100 units, representing a decline of 46.7% compared to 2019, as the COVID-19 pandemic substantially reduced economic activity and the demand for commercial vehicles in various overseas markets throughout the year. We believe that international demand for our engines will rebound once the impact of the COVID-19 pandemic subsides around the world. Mass vaccinations are already underway to help curtail the future spread of COVID-19.

The pace of economic growth in China has decelerated in the recent years, with GDP declining from 6.6% in 2018 to 6.1% in 2019 and 2.3% in 2020, according to China’s National Bureau of Statistics. GDP growth in 2020 was restrained due to national lockdowns and travel restrictions in the early part of the year due to the COVID-19 pandemic. In the fourth quarter of 2020, the Chinese economy had rebounded, with GDP growing at a 6.5% rate compared to the fourth quarter of 2019.

The Chinese commercial vehicle market is a highly competitive market. According to CAAM, in 2018, commercial vehicle sales (excluding gasoline-powered and electric-powered vehicles) were 3.1 million units, being flat compared with 2017. The truck market decreased by 1.3%, mainly attributed to a 22.3% decline in the medium-duty segment, which was partially offset by the growth of 2.7% in the heavy-duty segment. The bus market continued to weaken in 2018, resulting in a 5.3% decline in bus sales compared to 2017. In 2019, commercial vehicle sales (excluding gasoline-powered and electric-powered vehicles) were 2.9 million units, a decrease of 4.5% compared with 2018. The truck market decreased by 4.7%, mainly attributed to a 21.7% decline in the medium-duty segment, which was partially offset by the 2.1% growth in the heavy-duty segment. The bus market continued to weaken in 2019, resulting in a 2.6% decline in bus sales compared to 2018. In 2020, commercial vehicle sales (excluding gasoline-powered and electric-powered vehicles) were 3.6 million units, an increase of 23.8% compared with 2019. The truck market increased by 27.5% year-on-year, attributed to growth in all segments, a 38.2% increase in the heavy-duty truck segment, a 19.4% increase in the light-duty segment and a 14.2% increase in the medium-duty truck segment. The bus market continued to weaken in 2020, resulting in a 7.7% decline in bus sales compared to 2019.

The shift to more stringent emission standards in China presents a growth opportunity for us. In terms of National VI and Tier-4 emission standards development, we had introduced 14 new on-road engines compliant with National VI emission standards in January 2018 and another 10 new off-road engines compliant with Tier-4 emission standards in October 2018. In addition, in October 2018, Yuchai’s K08 model engine passed the China emission National VI(b) certification test. By the end of 2020, Yuchai had a portfolio of engines that was National VI(b) emission standards compliant, even though such emission standards are not scheduled for implementation until July 2023. Part of our growth strategy is to be among the very first companies with engines that meet or exceed these new emission standards.

In 2018, our engine sales increased by 2.4% to 375,731 units compared with 2017, which was primarily due to an increase in off-road engine sales. Our revenue increased by 0.4% to RMB 16.3 billion. In 2019, our engine sales increased by 0.1% to 376,148 units compared with 2018, which was primarily due to an increase in off-road engine sales. Our revenue increased by 10.8% to RMB 18.0 billion. In 2020, our engine sales increased by 14.4% to 430,320 units compared to 2019, which was mainly due to higher engine sales in the heavy- and medium-duty truck markets and off-road segments, particularly agricultural engines. The increase in these markets more than offset the unit sales decline in the bus segment. Our light-duty engine sales, as a percentage of total unit sales, decreased from 28.4% in 2018 to 28.1% in 2019 and to 26.8% in 2020, which reflects our shift in recent years towards the heavy- and medium-duty and off-road engine segments. Our revenue increased by 14.2% to RMB 20.6 billion (US$3.2 billion).

Our gross profit margin was 19.0% in 2018, 17.2% in 2019 and 15.5% in 2020, respectively. The decline in 2020 was primarily due to the change in sales mix and higher material costs related to the National VI engines.

As a result, our profit attributable to equity holders was RMB 695.3 million, RMB 604.9 million and RMB 548.9 million (US$84.8 million) for the year 2018, 2019 and 2020, respectively.

The Chinese government’s focus on developing the NEV industry to curb air pollution has tapered in recent years after various incentives and infrastructure investments were introduced to encourage purchases of electric-powered vehicles. Beginning in December 2016, the government gradually reduced subsidies for NEVs and has substantially reduced financial assistance by 2020, replacing such assistance with fiscal rewards for qualified companies, while continuing to invest in the charging stations network to support the growing number of NEVs on the road. On February 12, 2018, the Ministry of Finance, MIIT, Ministry of Science and Technology and National Development and Reform Commission jointly issued a notice to reduce the financial subsidies for the promotion of NEVs with effect from June 11, 2018. As a result, sales of electric-powered vehicles decreased by approximately 25.0% in 2019 to 139,860 units from 186,377 units in 2018. In 2020, sales of electric-powered vehicles decreased by approximately 20.8% to 110,787 units from 139,860 units in 2019, partially reflecting the weak automotive market due to the COVID-19 pandemic in the early months of 2020.

 

43


Table of Contents

Uncertainty and adverse changes in the global and Chinese economies could increase the costs associated with the development of our products, increase the cost and decrease the availability of potential sources of financing, and increase our exposure to material losses from our investments. In addition, any changes in tax legislation in China or adverse findings from the tax authorities could have a material impact on the consolidated financial conditions or results of operations. Our main operating subsidiary, Yuchai, enjoys a preferential corporate tax rate of 15%. See “Item 10. Additional Information-Taxation” for further details. In the event Yuchai fails to enjoy this preferential tax rate, it will be subject to corporate tax of 25%.

COVID-19 Outbreak: Response and Impact

Since December 2019, an outbreak of a novel strain of coronavirus (COVID-19) spread rapidly in China and globally. In response to intensifying efforts to contain the spread of COVID-19, the Chinese government took a number of actions, which included extending the Chinese New Year holiday, quarantining individuals infected with or suspected of having contracted COVID-19, prohibiting residents from free travel, encouraging employees of enterprises to work remotely from home and cancelling public activities, among others. The COVID-19 resulted in temporary closure of many manufacturing facilities and factories across China. Although COVID-19 has been largely controlled in China, there have been occasional outbreaks in several cities. To the extent we have production or manufacturing activities based in these locations, or our suppliers are located in these locations, we are susceptible to factors adversely affecting one or more of these locations as a result of COVID-19.

In accordance with government guidance, Yuchai took preventative measures, such as increased sanitization and disinfecting in the workplace and production workshop, distancing in the dining hall, wearing of masks and temperature taking before entering the workplace, remote working and meetings etc. Yuchai also took various cost and cash flow mitigation measures to counter the negative impact of COVID-19, such as reducing or eliminating discretionary spending in certain areas such as marketing, non-essential training or capital expenditures and streamlining of staffing.

The Chinese government has announced a range of relief policy measures to support companies in China amid the COVID-19 pandemic. These include deferred tax payments, reducing rent, waiving administrative fees, subsidizing research and development costs, social insurance subsidies, and lowering lending rates. These measures have partially offset the adverse impact of the COVID-19 pandemic on Yuchai’s operations.

Yuchai’s operations and those of its suppliers are predominantly based in China and therefore have been adversely affected by the foregoing measures and recovery is ongoing. The market outlook for automobile industry sales remains volatile, national and global economic growth has slowed and the liquidity and financial conditions of some of our customers may have weakened. Yuchai has experienced and may continue to experience increased supply lead times, supply disruptions, reduced manufacturing capacity and limited transport and shipping options from and to affected regions. Relaxation of restrictions on economic and social activities may also lead to new cases which may lead to re-imposed restrictions. We cannot assure you that the COVID-19 pandemic can be eliminated or contained in the near future, or at all, or a resurgence or similar outbreak will not occur again.

Due to the Chinese government’s effective containment measures of COVID-19 and our employees’ tireless efforts during this period, Yuchai has observed a recovery in its operations. Yuchai resumed operations in mid-February 2020 at a relatively small scale due to the shortage of engine components and materials as a result of continuing supply chain disruptions. For 2020, full year capacity utilization rate has recovered to 67.2%. In light of the uncertainties in the global market and economic conditions attributable to the COVID-19 pandemic, we will continue to evaluate the nature and extent of the impact of COVID-19 to our financial condition and liquidity. The COVID-19 pandemic is ongoing and its dynamic nature makes it difficult to forecast the pandemic’s effects on the results of our operations for 2021 and in subsequent years. See also “Item 3. Key Information — Risk Factors — Risks Relating to China — Outbreaks of communicable diseases in various parts of China and other countries may materially and adversely affect our business, financial condition and results of operations”.

Business Expansion and Diversification Plan

Following the implementation of our business expansion and diversification plan as approved by our Board of Directors in 2005, we looked for new business opportunities to reduce our financial dependence on Yuchai and invested in the following companies:

Thakral Corporation Ltd

 

 

The first step in implementing this plan occurred in March 2005 when through VDL, we acquired a 15.0% equity interest in TCL. As of December 2009, our equity interest in TCL was 34.4%.

 

44


Table of Contents

 

Since fiscal year 2010, we have gradually reduced our equity interest in TCL with our total shareholding interest in TCL being 2.33% as of December 31, 2020 and 2.02% as of February 28, 2021. We would consider disposing our remaining shareholding in TCL in due course.

 

 

The TCL group invests directly or with co-investors in real estate and other investment opportunities which include property-backed financial instruments.

HL Global Enterprises Limited

 

 

The second step in the implementation of our business expansion and diversification plan occurred in February 2006 when we acquired a 29.1% equity interest in HLGE and certain convertible preference and debt securities through two wholly-owned subsidiaries for an aggregate consideration of approximately S$132.0 million. As of December 31, 2020, our equity interest in HLGE was 48.9%. As of February 28, 2021, our equity interest in HLGE remained unchanged.

Critical Accounting Policies

The accounting policies adopted by us are described in Note 2 of our consolidated financial statements in Item 18. The preparation of financial statements in accordance with IFRS requires our management to make judgments, estimates and assumptions regarding uncertainties that affect the reported amounts of our assets and liabilities, disclosures of contingent liabilities and the reported amounts of revenues and expenses.

Certain of our accounting policies are particularly important to the portrayal of our financial position and results of operations and require the application of significant judgment, assumptions and estimates by our management. We refer to these accounting policies as our “critical accounting policies”. Our management uses our historical experience and analyses, the terms of existing contracts, historical cost convention, industry trends, information provided by our agents and information available from other outside sources, as appropriate, when forming our judgment, assumptions and estimates. However, this task is inexact because our management is making judgment, assumptions and providing estimates on matters that are inherently uncertain. On an ongoing basis, management evaluates its estimates. Actual results may differ from those estimates under different assumptions and conditions.

While we believe that all aspects of our consolidated financial statements should be studied and understood in assessing our current expected financial condition and results, we believe that the following critical accounting policies involve a higher degree of judgment, estimation and therefore warrant additional attention:

 

 

identifying contract price and performance obligations in sales of engines;

 

 

development costs;

 

 

realization of deferred tax;

 

 

impairment of non-financial assets; and

 

 

derecognition of bills receivable.

Identifying contract price and performance obligations in sales of engines

We provide certain warranties for both general repairs and maintenance service as part of the sales of engines. For general repairs, such warranties are assurance-type warranties that are accounted for under IAS 37 Provisions, Contingent Liabilities and Contingent Assets. Maintenance services are accounted for as service-type warranties that are distinguishable from other services and that allow customers to benefit from the service on its own. Hence, we have two separate performance obligations: one is the promise to transfer the engine and the other is to provide maintenance services after reaching certain on-road mileage or running hours. Consequently, we allocated a portion of the transaction price to the engines and the maintenance services based on relative stand-alone selling prices that are determined by a combination of expected cost plus a margin and residual approaches.

Development costs

Development costs on an individual project are recognized as an intangible asset when we can demonstrate:

 

 

the technical feasibility of completing the intangible asset so that the asset will be available for use or sale;

 

 

our intention to complete and its ability to use or sell the asset;

 

 

how the asset will generate future economic benefits;

 

 

the availability of resources to complete the asset; and

 

 

the ability to measure reliably the expenditure during development.

 

45


Table of Contents

Initial capitalization of costs is based on management’s judgment that technological and economic feasibility is confirmed, usually when a product development project has reached a defined milestone according to an established project management model.

Realization of deferred tax

Deferred tax is recognized using the liability method, providing for temporary differences between the carrying amounts of assets and liabilities for financial reporting purposes and the amounts used for taxation purposes. Deferred tax is not recognized for the following temporary differences: the initial recognition of goodwill, the initial recognition of assets or liabilities in a transaction that is not a business combination and that affects neither accounting nor taxable profit, and differences relating to investments in subsidiaries and joint ventures to the extent that it is probable that they will not reverse in the foreseeable future. Deferred tax is measured at the tax rates that are expected to be applied to the temporary differences when they reverse, based on the laws that have been enacted or substantively enacted by the reporting date. Deferred tax assets and liabilities are offset if there is a legally enforceable right to offset current tax liabilities and assets and they relate to income taxes levied by the same tax authority on the same taxable entity, or on different tax entities, but they intend to settle current tax liabilities and assets on a net basis or their tax assets and liabilities will be realized simultaneously.

A deferred tax asset is recognized to the extent that it is probable that future taxable profits will be available against which temporary differences can be utilized. Deferred tax assets are reviewed at each reporting date and are reduced to the extent that it is no longer probable that the related tax benefit will be realized. Significant management judgment is required to determine the amount of deferred tax assets that can be recognized, based upon the likely timing and the level of future taxable profits together with future tax planning strategies.

Deferred tax relating to items recognized outside profit or loss is recognized in correlation to the underlying transaction either in other comprehensive income or directly in equity.

Any changes in tax legislations in China or adverse findings from the tax examination could have a material impact on our consolidated financial conditions or results of operations.

Impairment of non-financial assets

Impairment exists when the carrying value of an asset or cash-generating unit exceeds its recoverable amount, which is the higher of its fair value less costs of disposal and its value in use. The fair value less costs of disposal calculation is based on available data from binding sales transactions, conducted at arm’s length, for similar assets or observable market prices less incremental costs for disposing of the asset. The value in use calculation is based on a discounted cash flow (“DCF”) model. The cash flows are derived from the forecasts for the next 8 to ten years and do not include restructuring activities that the Group is not yet committed to or significant future investments that will enhance the asset’s performance of the cash-generating unit (“CGU”) being tested. The Group, based on its history of operations, believes that the adoption of forecast for more than five years is reasonable. The recoverable amount is sensitive to the discount rate used for the DCF model as well as the expected future cash-inflows and the growth rate used for extrapolation purposes. The key assumptions used to determine the recoverable amount for the different CGUs and assets, including a sensitivity analysis, are disclosed and further explained in Note 12 to the accompanying consolidated financial statements in Item 18.

The Group’s intangible assets comprised of technology know-how, development costs, trademarks and goodwill. Excluding goodwill, the carrying amounts of intangible assets as of December 31, 2018, 2019 and 2020 are RMB 206.0 million, RMB 741.5 million and RMB 1,271.3 million (US$196.5 million), respectively. We periodically conduct an impairment evaluation on the conditions of our intangible assets. As of December 31, 2020, we recorded an accumulated impairment loss of RMB 126.7 million (US$19.6 million) related to 4Y20 engine platform technology development costs held by Jining Yuchai. In 2018, the development for 4Y20 engine platform was completed and the technical development costs with a carrying amount of RMB 10.1 million as at December 31, 2017 was recognized as Group’s technology know-how. In 2018, Jining Yuchai commenced the production of 4Y20 engines and in 2019 Jining Yuchai produced 10,836 units of light-duty engine including 2,000 units of YC4Y engine for the truck and bus markets. Since 2019, production volume has gradually ramped up to meet market demand and our management believes that there is no indication for further impairment in 2019 and 2020. Management has also considered that there is no significant change in the market that will have a favorable effect on the recoverable amount of this intangible asset and concluded that there is no reversal of impairment to be recognized in 2019 and 2020.

Since 2018, we capitalized development costs for new engines that comply with the National VI and Tier-4 emission standards in accordance with IFRS. We have capitalized RMB 195.9 million in 2018, RMB 366.7 million in 2019 and RMB 530.8 million (US$82.0 million) in 2020. As of December 31, 2020, our total accumulated capitalized development costs were RMB1,093.4 million (US$169.0 million). Since these development costs relate to on-going development efforts and the engines have not yet been made available for use, no amortization charges were recorded. In 2018, 2019 and 2020, we performed an impairment evaluation of those development costs and no impairment charge was recognized.

 

46


Table of Contents

In 2019, Yuchai entered into a trademark license agreement with the GY Group under which Yuchai was granted an exclusive and perpetual license to use the thirty trademarks listed in the trademark license agreement for a one-time usage fee of RMB 169.8 million. In 2019 and 2020, management performed an impairment review and concluded that no impairment charge was to be recognized. See Note 12 to the accompanying consolidated financial statements in Item 18.

The carrying amounts of goodwill as of December 31, 2018, 2019 and 2020 were RMB 212.6 million, RMB 212.6 million and RMB 212.6 million (US$32.9 million), respectively. We periodically conduct an impairment evaluation on the goodwill. No impairment was made for 2018, 2019 and 2020.

Our market capitalization as of December 31, 2018, 2019 and 2020 based on our closing share price was lower than our consolidated net assets. We performed our annual goodwill impairment tests at each financial year-end, and did not incur any impairment charge. We will continue to monitor the relationship of fair value to the recorded value of our consolidated net assets as economic events and changes to our stock price occur, and we may perform interim impairment tests in the future. If future results are not consistent with our assumptions and estimates and there continues to be decline in our market capitalization, we may be required to record impairment charges at a later date, which could materially and adversely affect our financial results.

Derecognition of bills receivable

We sell bills receivable to banks on an ongoing basis depending on funding needs and money market conditions. While the buyer is responsible for servicing the receivables upon maturity of the bills receivable, Chinese law governing bills allows recourse to be traced to all the parties in the discounting process. In relation to the de-recognition of bills receivable when discounted, the management believes that the contractual right to receive the cash flows from the asset have transferred to the banks. Accordingly, bills receivable is derecognized, and a discount equal to the difference between the carrying value of the bills receivable and cash received is recorded in the statement of profit or loss. Please refer to Note 15 to the accompanying consolidated financial statements in Item 18.

Results of Operations

The following table sets forth our consolidated statement of operations as a percentage of our revenue for the last three fiscal years ended December 31, 2018, 2019 and 2020:

 

     Percentage of  Revenue
Year Ended December 31,
 
     2018     2019     2020  

Revenue

     100.0     100.0     100.0

Cost of sales

     -81.0     -82.8     -84.5

Gross profit

     19.0     17.2     15.5

Other operating income, net

     1.3     1.9     1.8

Research and development costs

     -2.8     -2.7     -3.0

Selling, distribution and administrative costs

     -9.6     -10.0     -8.6

Operating profit

     7.9     6.4     5.7

Finance costs

     -0.7     -0.7     -0.7

Share of results of associates and joint ventures, net of tax

     0.1     0.1     -0.3

Profit before tax

     7.3     5.8     4.7

Income tax expense

     -1.3     -1.0     -0.9

Profit for the year

     6.0     4.8     3.8

Attributable to:

      

Equity holders of the Parent

     4.3     3.4     2.7

Non-controlling interests

     1.7     1.4     1.1

2020 compared to 2019

Revenue for 2020 was RMB 20,581.2 million (US$3,180.4 million) compared with RMB 18,016.1 million in 2019, an increase of 14.2%. The total number of diesel engines sold by Yuchai in 2020 was 430,320 units compared with 376,148 units in 2019, representing an increase of 54,172 units, or 14.4%, primarily attributed to higher engine sales in the heavy- and medium-duty truck markets and off-road segments, particularly agricultural engines, which more than offset the unit sales decline in the bus segment. According to CAAM, sales of commercial vehicles (excluding gasoline-powered and electric-powered vehicles) increased by 23.8% in 2020, the overall truck market increased by 27.5% and the bus market decreased by 7.7%.

 

47


Table of Contents

Cost of sales was RMB 17,391.6 million (US$2,687.5 million) in 2020, an increase of 16.6% from RMB 14,910.2 million in 2019, primarily due to higher cost of materials and factory overheads related to the production of National VI engines. Cost of sales represented 84.5% and 82.8% of revenue in 2020 and 2019, respectively. Cost of materials consumed was RMB 15,501.8 million (US$2,395.5 million) in 2020, an increase of 17.7% from RMB 13,167.2 million in 2019. This was 75.3% of revenue in 2020 compared to 73.1% in 2019. Factory overheads (excluding depreciation) were RMB 914.4 million (US$141.3 million) in 2020, representing an increase of 3.2% from RMB 885.8 million in 2019. This represented 4.4% of revenue for 2020 and 4.9% for 2019. Depreciation was RMB 326.9 million (US$50.5 million) in 2020, an increase of 4.0% from RMB 314.4 million in 2019. Depreciation for 2020 was 1.6% of revenue compared to 1.7% in 2019.

Gross profit was RMB 3,189.6 million (US$492.9 million) in 2020, an increase of 2.7% from RMB 3,105.8 million in 2019. The gross profit margin was 15.5% in 2020 compared with 17.2% in 2019. The 2020 gross margin was lower primarily due to the changes in sales mix as well as the higher material costs related to the production of National VI engines.

Other operating income, net was RMB 378.9 million (US$58.6 million) in 2020, an increase of 12.0% from RMB 338.5 million in 2019. The increase was mainly due to higher government grants.

R&D expenses increased by 27.3% to RMB 626.5 million (US$96.8 million) compared with RMB 492.2 million in 2019. R&D expenses were mainly for research and development of a portfolio of new engines compliant with the next-generation National VI and Tier-4 emission standards, and to improve engine performance and quality. In 2020, total R&D expenditures including capitalized costs were RMB 1,157.3 million (US$178.8 million), representing 5.6% of revenue in 2020, compared with RMB 859.0 million, representing 4.8% of revenue in 2019.

SG&A expenses were RMB 1,760.0 million (US$272.0 million) in 2020 compared with RMB 1,806.0 million in 2019, a decrease of 2.5%. These expenses represented 8.6% of revenue compared with 10.0% in 2019. The decrease in SG&A expenses was primarily due to net reversal of provision for doubtful debt and lower warranty expenses compared with the same period last year.

As a result, operating profit increased by 3.1% to RMB 1,182.0 million (US$182.7 million) in 2020 from RMB 1,146.1 million in 2019. Operating margin was 5.7% in 2020 compared with 6.4% in 2019.

Finance costs increased by 14.7% to RMB 151.2 million (US$23.4 million) in 2020 from RMB 131.8 million in 2019. Higher finance costs mainly resulted from an increase in loan amounts in 2020 compared with 2019.

The share of financial results of associates and joint ventures decreased to a loss of RMB 59.0 million (US$9.1 million) in 2020 as compared with a profit of RMB 19.0 million in 2019.

Profit before tax was RMB 971.9 million (US$150.2 million) in 2020 compared with RMB 1,033.3 million in 2019.

Income tax expense in 2020 was RMB 192.5 million (US$29.8 million) compared with RMB 172.6 million in 2019. Our effective tax rates were 19.8% and 16.7% for 2020 and 2019, respectively.

As a result of the foregoing factors, profit for the year was RMB 779.3 million (US$120.4 million) in 2020 compared with RMB 860.7 million in 2019, representing a decrease of 9.5%.

Net profit attributable to our shareholders decreased by 9.3% to RMB 548.9 million (US$84.8 million) compared with RMB 604.9 million in 2019.

2019 compared to 2018

Revenue for 2019 was RMB 18,016.1 million compared with RMB 16,263.2 million in 2018, an increase of 10.8%. The total number of diesel engines sold by Yuchai in 2019 was 376,148 units compared with 375,731 units in 2018, representing an increase of 417 units, or 0.1%, primarily attributed to increased unit sales in the off-road engine segment, particularly in the industrial machinery market, which was partially offset by the decline in the truck and bus segments. Revenue increased in 2019 as compared to 2018 primarily due a change in sales mix as we sold more larger-capacity engines that generate higher revenue. According to CAAM, sales of commercial vehicles (excluding gasoline-powered and electric-powered vehicles) decreased by 4.5% in 2019, the overall truck market decreased by 4.7% and the bus market decreased by 2.6%. Our sales increased despite these market trends due primarily to a 9.3% increase in off-road engine sales, particularly in the industrial machinery market, which was partially offset by a 10.1% decrease in bus engine sales.

Cost of sales was RMB 14,910.2 million in 2019, an increase of 13.2% from RMB 13,171.2 million in 2018 primarily due to higher cost of materials and factory overheads related to production of the National VI engines. Cost of sales represented 82.8% and 81.0% of revenue in 2019 and 2018, respectively. Cost of materials consumed was RMB 13,167.2 million in 2019, an increase of 14.8% from RMB 11,472.0 million in 2018. This was 73.1% of revenue in 2019 compared to 70.5% in 2018. Factory overheads (excluding depreciation) were RMB 885.8 million in 2019, representing an increase of 12.1% from RMB 790.1 million in 2018. This represented 4.9% of revenue for 2019 and 2018, respectively. Depreciation was RMB 314.4 million in 2019, an increase of 0.5% from RMB 312.8 million in 2018. Depreciation for 2019 was 1.7% of revenue compared to 1.9% in 2018.

 

48


Table of Contents

Gross profit was RMB 3,105.8 million in 2019, an increase of 0.4% from RMB 3,092.0 million in 2018. The gross profit margin was 17.2% in 2019 compared with 19.0% in 2018. The 2019 gross margin was lower primarily due to the changes in product mix as well as the higher production costs related to the National VI engines in 2019.

Other operating income, net was RMB 338.5 million in 2019, an increase of 75.7% from RMB 192.7 million in 2018. The increase was mainly due to higher interest income and government grants.

R&D expenses increased by 9.9% to RMB 492.2 million compared with RMB 447.7 million in 2018. R&D expenses were mainly for research and development of a portfolio of new engines compliant with the next-generation National VI and Tier-4 emission standards, and to enhance quality and performance. In 2019, total R&D expenditures including capitalized costs were RMB 859.0 million, representing 4.8% of revenue in 2019, compared with RMB 643.5 million, representing 4.0% of revenue in 2018.

SG&A expenses were RMB 1,806.0 million in 2019 compared with RMB 1,554.5 million in 2018, an increase of 16.2%. These expenses represented 10.0% of revenue compared with 9.6% in 2018. The increase in SG&A expenses was primarily due to higher warranty expenses and higher impairment losses on trade receivables.

As a result, operating profit decreased by 10.6% to RMB 1,146.1 million in 2019 from RMB 1,282.5 million in 2018. Operating margin was 6.4% in 2019 compared with 7.9% in 2018.

Finance costs increased by 16.5% to RMB 131.8 million in 2019 from RMB 113.1 million in 2018. Higher finance costs mainly resulted from higher amounts of bank borrowing and trade bills discounted in 2019 compared with 2018.

The share of associates and joint ventures was a profit of RMB 19.0 million in 2019 as compared with a profit of RMB 11.6 million in 2018, representing an increase of 63.6%.

Profit before tax was RMB 1,033.3 million in 2019 compared with RMB 1,181.1 million in 2018.

Income tax expense in 2019 was RMB 172.6 million compared with RMB 206.7 million in 2018. Our effective tax rates were 16.7% and 17.5% for 2019 and 2018, respectively.

As a result of the foregoing factors, profit for the year was RMB 860.7 million in 2019 compared with RMB 974.4 million in 2018, representing a decrease of 11.7%.

Net profit attributable to our shareholders decreased by 21.8% to RMB 604.9 million compared with RMB 695.3 million in 2018.

Inflation

The general annual inflation rate in China decreased to 2.5% in 2020 from 2.9% in 2019, according to the National Bureau of Statistics. The results of our operations may be affected by inflation, particularly rising prices for parts and components, labor costs, raw materials and other operating costs. See “Item 3. Key Information — Risk Factors — Risks relating to our company and our business — If China’s inflation increases or the prices of energy or raw materials increase, we may not be able to pass the resulting increased costs to our customers and this may adversely affect our profitability or cause us to suffer operating losses.”

Seasonality

Yuchai’s results of operations in the first and second quarters of calendar years are generally marginally higher than in the third and fourth quarters of the corresponding year, due to slightly better production and sales performance in the first half compared to the second half of such calendar years. However, any change in economic or market conditions may affect this pattern as it has occurred in the past. As a result, cash generated from operations may also be subject to some seasonal variation. See also “Item 5. Operating and Financial Review and Prospects — Liquidity and Capital Resources.”

 

49


Table of Contents

Liquidity and Capital Resources

Our primary sources of cash are funds from operations generated by Yuchai, as well as debt financing obtained by us. Our revenues are substantially generated by Yuchai and its subsidiaries, our Chinese operating companies, and are denominated in Renminbi. The Renminbi is currently freely convertible under the “current account” which includes dividends, trade and service related foreign exchange transactions; however, it is not currently freely convertible under the “capital account” which includes, among other things, foreign direct investment and overseas borrowings by Chinese entities. Some of the conversions between Renminbi and foreign currency under the capital account are subject to the prior approval of SAFE. As a result, there is no material restriction on the ability of the Chinese subsidiaries to transfer funds to Yuchai. However, certain funds transfers from Yuchai to us may be subject to the approval of SAFE. The General Affairs Department of SAFE promulgated circulars in August 2008 and July 2011, pursuant to which, Renminbi converted from capital contribution in foreign currency to a domestic enterprise in China can only be used for the activities that are within the approved business scope of such enterprise and cannot be used for China domestic equity investment, acquisition, giving entrusted loans or repayment of intercompany loans, with limited exceptions. On March 30, 2015, SAFE issued a notice to take effect from June 1, 2015 loosening the explicit prohibition against the use of Renminbi converted from capital contribution in foreign currency for domestic equity investment as set out in its circulars of August 2008 and July 2011. On June 9, 2016, SAFE issued a notice which became effective on the same day further allowing the use of Renminbi converted from capital contribution in foreign currency to be used for providing loans to affiliated enterprises of foreign invested enterprises. As the new policies have recently been implemented, its full applicability to a foreign-invested enterprise is currently uncertain. See “Risk Factors — Risks relating to China — We may not freely convert Renminbi into foreign currency, which could limit our ability to obtain sufficient foreign currency to satisfy our foreign currency requirements or to pay dividends to shareholders.”

Our primary cash requirements are for working capital, capital expenditures to complete the expansion of production capacity, dividend payments and other operational requirements. We believe that our sources of liquidity are sufficient for our operational and working capital requirements over the next twelve months from the date of this Annual Report. However, under the current market conditions there can be no assurance that our business activity will be maintained at the expected level to generate the anticipated cash flows from operating activities. If the current market conditions deteriorate, we may experience a decrease in demand for our products, resulting in our cash flows from operating activities being lower than anticipated. If our cash flows from operations are lower than anticipated, we may need to obtain additional financing which may not be available on favorable terms, or at all. Other factors which may affect our ability to generate funds from operations include increased competition, fluctuations in customer demand for our products, our ability to collect and control our level of accounts receivable, the status of our investment in Yuchai under Chinese law and the implementation of the Reorganization Agreement and the Cooperation Agreement. See “Item 4. Information on the Company — History and Development — Reorganization Agreement.”

Our cash and cash equivalents are held in Renminbi, Singapore dollar, US dollar and Euro in accounts managed by third party financial institutions. While we monitor the cash balances in our operating accounts and adjust the cash balances as appropriate, these cash balances could be impacted if the underlying financial institutions fail or could be subjected to other adverse conditions in the financial markets. As of the date of this filing, we have experienced no loss or lack of access to cash in our operating accounts.

As of December 31, 2020, we had approximately RMB 6,447.5 million (US$996.3 million) in cash and bank balances on a consolidated basis. We believe that if we are considered on a stand-alone basis without our investment in Yuchai, we would find it difficult to raise new capital (either debt or equity) on our own.

As of December 31, 2020, we had outstanding borrowings of RMB 2,230.0 million (US$344.6 million), all incurred by Yuchai.

We expect that cash generated from operations should provide us with sufficient financial flexibility to satisfy future bank obligations, capital expenditures and projected working capital requirements. However, at certain times, cash generated from operations is subject to seasonal fluctuations. As our business continues to grow, we will also require additional funds for increased working capital requirements and to finance increased trade accounts receivable. We expect to fund our working capital and trade accounts receivable requirements primarily from funds from operations generated by Yuchai and, to the extent that is insufficient, from bank borrowings, issuance of short-term financing bonds (“STFBs”), medium-term notes (“MTNs”), ultra short-term bonds (“USTB”), discounting of bills receivable, accounts receivable factoring or other financing activities by Yuchai.

Yuchai has established banking relationships with a number of domestic Chinese banks, each of which will review Yuchai’s loan applications on a case-by-case basis. In addition, CYI also has obtained credit facilities from certain banks in Singapore.

The securities issued by Yuchai since 2013 are as follows:

 

 

On May 28, 2013, upon the receipt of approval from its board of directors, shareholders and NAFMII to issue MTNs amounting to RMB 1.6 billion with a term of three years, Yuchai issued the first tranche of the MTNs amounting to RMB 1 billion. The MTNs bore a fixed annual interest rate of 4.69% and upon maturity on May 30, 2016, were fully repaid. All the proceeds from the issuance of the MTNs were used by Yuchai as working capital.

 

 

On April 8, 2015, upon the receipt of approval from its board of directors, shareholders and NAFMII to issue USTBs amounting to RMB 2 billion with a term not exceeding 270 days, Yuchai issued the first tranche of the USTB amounting to RMB 400 million. The first tranche of the USTBs bore a fixed annual interest rate of 4.9% and upon maturity on May 9, 2015, were fully repaid. All the proceeds from the issuance of the USTBs were used by Yuchai as working capital and repayment of loans. On September 16, 2015, Yuchai issued the second tranche of the USTB amounting to RMB 400 million. The second tranche of the USTBs bore a fixed annual interest rate of 3.9% and upon maturity on June 13, 2016 were fully repaid. All the proceeds from the issuance of the USTBs were used by Yuchai for the repayment of loans. NAFMII’s approval to issue USTB of RMB 2 billion was valid for two years commencing from February 28, 2015.

 

50


Table of Contents

In addition, CYI has other credit facilities granted by banks in Singapore as follows:

 

 

On June 24, 2020, we entered into an agreement with Sumitomo Mitsui Banking Corporation, Singapore Branch for the renewal of a US$30.0 million facility. The new unsecured multi-currency revolving credit facility has an uncommitted aggregate value of US$30.0 million and it has no expiry date. The maximum tenor of each drawdown under the facility is six months. The facility may be used to finance our general working capital requirements. The terms of the facility require, among other things, that Hong Leong Asia retained ownership of the special share and that we remain a subsidiary (as defined in the facility agreement) of Hong Leong Asia. The terms of the facility also include certain financial covenants with respect to our consolidated tangible net worth (as defined in the agreement) as of June 30 and December 31 of each year not being less than US$200 million and the ratio of our consolidated total net debt (as defined in the agreement) to consolidated tangible net worth as of June 30 and December 31 of each year not exceeding 2.0 times, as well as negative pledge provisions and customary drawdown requirements.

 

 

On June 10, 2020, we entered an agreement with MUFG Bank Ltd, Singapore Branch to refinance a S$30.0 million uncommitted and unsecured multi-currency revolving credit facility. The facility has a three-year duration. The terms and conditions of this facility remains similar to the facility agreement dated March 30, 2017. The facility may be used to finance our general working capital requirements. Among other things, the terms of the facility require that Hong Leong Asia retains ownership of the special share and that we remain a subsidiary of Hong Leong Asia. The terms of the facility also include certain financial covenants with respect to our tangible net worth (as defined in the agreement) not being less than US$120 million at all times and the ratio of our total net debt (as defined in the agreement) to tangible net worth not exceeding 2.0 times at all times, as well as negative pledge provisions and customary drawdown requirements.

 

 

On June 1, 2018, we entered into a three-year revolving credit facility agreement with DBS Bank Ltd. of Singapore with an uncommitted aggregate value of S$30.0 million. Among other things, the terms of the facility require that (i) Hong Leong Asia retains ownership of the special share, at all times owns directly or indirectly at least 35% ownership of CYI and that CYI remains a consolidated subsidiary of Hong Leong Asia, (ii) CYI at all times owns directly or indirectly at least 76.4% ownership in Yuchai and (iii) HLGE remains listed on the Main Board of Singapore Exchange. The terms of the facility also include certain financial covenants with respect to our consolidated tangible net worth (as defined in the agreement) not being less than US$350 million, and the ratio of our consolidated total debt (as defined in the agreement) to consolidated tangible net worth not exceeding 1.0 times. This facility may be used to finance our general working capital requirements.

As of December 31, 2020, CYI’s (including Yuchai) unutilized facilities amounted to RMB 491.9 million (US$76.0 million).

We believe that should there be a need for further loans from banks, we can borrow additional amounts through our established banking relationships with a number of domestic Chinese or Singapore banks. We can also obtain financing by issuing bonds, issuing bills payable, discounting bills receivable, factoring accounts receivable or through other financing activities. However, such activities are subject to market conditions and there is no assurance that such additional activities would be successful.

The following table summarizes the key elements of our cash flows for the last three years:

 

     For Year ended December 31,  
     2018      2019      2020     2020  
     RMB      RMB      RMB     US$  
     (in thousands)  

Net cash from operating activities

     670,601        1,583,016        1,415,368       218,714  

Net cash used in investing activities

     (79,992      (810,477      (785,753     (121,421

Net cash used in financing activities

     (449,525      (589,429      (461,832     (71,367
  

 

 

    

 

 

    

 

 

   

 

 

 

Net increase in cash and cash equivalents

     141,084        183,110        167,783       25,926  

Cash and cash equivalents at January 1

     5,390,324        5,559,890        5,753,268       889,044  

Effect of exchange rate changes on balances in foreign currencies

     28,482        10,268        (43,404     (6,706
  

 

 

    

 

 

    

 

 

   

 

 

 

Cash and cash equivalents at December 31

     5,559,890        5,753,268        5,877,647       908,264  
  

 

 

    

 

 

    

 

 

   

 

 

 

In 2020, net cash from operating activities was an inflow of RMB 1,415.4 million (US$218.7 million). The inflow was mainly derived from profit before tax after adjustment of non-cash items of RMB 1,335.2 million (US$206.3 million) and a net inflow from working capital primarily attributed to increase in trade payables and contract liabilities, and partially offset by higher inventories compared to 2019 and cash payment for income tax of RMB 234.9 million (US$36.3 million). In 2019, net cash from operating activities was an inflow of RMB 1,583.0 million. The inflow was mainly derived from profit before tax after adjustment of non-cash items of RMB 1,351.0 million and an increase in working capital primarily comprising an increase in trade and other payables and a decrease in trade and other receivables compared to 2018, which was partially offset by a payment for income tax of RMB 233.1 million. In 2018, net cash from operating activities was an inflow of RMB 670.6 million. The inflow was mainly derived from profit before tax after adjustment of non-cash items of RMB 1,541.0 million, partially offset by the payment for income tax of RMB 190.7 million and a cash outflow primarily arising from an increase in trade and other receivables and a decrease in trade and other payables compared to 2017.

 

51


Table of Contents

In 2020, net cash used in investing activities was RMB 785.8 million (US$121.4 million). The outflow was mainly due to the purchase of property, plant and equipment of RMB 584.7 million (US$90.3 million) and spending on technology development of RMB 500.1 million (US$77.3 million), partially offset by proceeds from government grants of RMB 123.2 million (US$19.0 million) and interest received of RMB 171.6 million (US$26.5 million). In 2019, net cash used in investing activities was RMB 810.5 million. The outflow was mainly due to the purchase of property, plant and equipment of RMB 749.1 million and spending on technology development of RMB 345.1 million, partially offset by proceeds from government grants of RMB 191.5 million and interest received of RMB 173.7 million. In 2018, net cash used in investing activities was RMB 80.0 million. The outflow was mainly due to purchase of property, plant and equipment of RMB 407.7 million and spending on technology development of RMB 180.6 million, partially offset by proceeds from government grants of RMB 286.2 million and interest received of RMB 143.8 million.

In 2020, net cash used in financing activities was RMB 461.8 million (US$71.4 million). The outflow was mainly due to payment of dividend of RMB 451.4 million (US$69.8 million) and payment for finance costs of RMB 184.2 million (US$28.5 million), partially offset by net borrowings of RMB 173.7 million (US$26.8 million). In 2019, net cash used in financing activities was RMB 589.4 million. The outflow was mainly due to payment of dividend of RMB 441.9 million and payment of finance costs of RMB 139.1 million. In 2018, net cash used in financing activities was an outflow of RMB 449.5 million. The outflow was mainly due to payment of dividend of RMB 730.0 million and payment of finance costs of RMB 108.0 million, partially offset by net increase from bank borrowings of RMB 388.6 million.

In relation to cash management, it is our practice to consider various financing options so as to minimize financing costs. The cash generated from operations is used for working capital, capital expenditures, dividend payments and other operational requirements.

Our working capital as of December 31, 2020 was RMB 6,209.2 million (US$959.5 million) compared with RMB 6,173.2 million as of December 31, 2019.

As of December 31, 2020, we had loans and borrowings totaling RMB 2,230.0 million (US$344.6 million).

As part of our business strategy, we seek opportunities from time to time to invest in China domestic manufacturers of diesel engine parts and components, as well as in other related automotive businesses, including truck manufacturers, and insurance, warranty servicing and credit support for diesel engine customers. We may make such investments and acquisitions with funds provided by operations, future debt or equity financing or a combination thereof. The following table sets forth information on payments related to our material contractual obligations for the periods indicated as of December 31, 2020:

 

     Payments Due by Period  

Contractual Obligations

   Total      Less
than
1 Year
     1-5
Years
     More
than
5 Years
 
     RMB      RMB      RMB      RMB  
     (in millions)  

Short-term debt (1)

     2,277.4        1,753.1        524.3        —    

Lease liabilities (1)

     47.4        24.3        22.8        0.3  

Capital expenditures (2)

     849.8        230.2        365.5        254.1  
  

 

 

    

 

 

    

 

 

    

 

 

 

Total

     3,174.6        2,007.6        912.6        254.4  
  

 

 

    

 

 

    

 

 

    

 

 

 

 

(1) 

Includes contractual interest payments.

(2) 

The timing of the payment will depend on the actual progress of work.

Capital Expenditures

Our capital expenditures were RMB 586.5 million, RMB 1,263.4 million and RMB 1,055.0 million (US$163.0 million) in 2018, 2019 and 2020, respectively. In 2018, 2019 and 2020, these expenditures were used primarily for expanding and upgrading Yuchai’s production capacity in Yulin City, Guangxi, and for technology development for new engines. We funded these capital expenditures primarily from funds from operations generated by Yuchai and, to the extent that was insufficient, from bank loans and other financing activities by Yuchai.

 

52


Table of Contents

Capital expenditures for expanding and upgrading of existing production facilities are used to comply with the forthcoming new engine emission standards, improve production flow, improve safety measures, improve testing capability, improve environment control, increase warehousing capacity and other routine upgrading and replacement. Capital expenditures for building new facilities are part of Yuchai’s ongoing efforts to develop new products and improve the quality of existing products.

As our business continues to grow, we will also require additional funds for capital expenditures. As of December 31, 2020, we had committed capital expenditures for upgrading existing facilities and building new facilities in the amount of RMB 849.8 million (US$131.3 million). We expect to continue funding our capital expenditures primarily from funds from operations generated by Yuchai and, to the extent that is insufficient, from bank loans and other financing activities by Yuchai. Yuchai’s ability to obtain financing is limited by government regulation in China. Also, certain additional capital we contribute to Yuchai would require, among other things, the approval of the Ministry of Commerce which has broad discretion with respect to such approval.

Off-Balance Sheet Arrangements

As of December 31, 2019 and 2020, in order to facilitate customer and supplier arrangements, Yuchai had issued irrevocable letter of credits of RMB 30.8 million and RMB 54.4 million (US$8.4 million), respectively. These were issued for purchase of production materials, machinery and equipment.

As of December 31, 2019 and 2020, outstanding bills receivable discounted with banks for which Yuchai had retained a recourse obligation amounted to RMB 2,268.4 million and RMB 2,225.1 million (US$343.8 million), respectively. These bills receivables were received from customers in settlement for their purchases. Yuchai discounted these bills receivables to fund its operations, as and when required.

As of December 31, 2019 and 2020, outstanding bills receivable endorsed to suppliers for which Yuchai had retained a recourse obligation amounted to RMB 1,120.3 million and RMB 1,834.5 million (US$283.5 million), respectively. The bills receivables received from customers can be endorsed to suppliers as a form of settlement of Yuchai’s purchase for production materials.

Management has assessed the fair value of the recourse obligation arising from these discounted bank bills and endorsed bank bills to be immaterial based on the Company’s default experience and the credit status of the issuing banks.

Research and Development

See “Item 4. Information on the Company — Business Overview — Research and Development.”

Recently Issued Accounting Standards

The standards and interpretations that are issued, but not yet effective are disclosed below. We intend to adopt these standards, if applicable, when they are effective.

Amendments to IFRS 17 Insurance Contracts

In June 2020, the IASB issued Amendments to IFRS 17 Insurance Contracts (“IFRS 17”), a comprehensive new accounting standard for insurance contracts covering recognition and measurement, presentation and disclosure. Once effective, IFRS 17 will replace IFRS 4 Insurance Contracts (“IFRS 4”) that was issued in 2005. IFRS 17 applies to all types of insurance contracts (i.e., life, non-life, direct insurance and re-insurance), regardless of the type of entities that issue them, as well as to certain guarantees and financial instruments with discretionary participation features. A few scope exceptions will apply. The overall objective of IFRS 17 is to provide an accounting model for insurance contracts that is more useful and consistent for insurers. In contrast to the requirements in IFRS 4, which are largely based on grandfathering previous local accounting policies, IFRS 17 provides a comprehensive model for insurance contracts, covering all relevant accounting aspects. The core of IFRS 17 is the general model, supplemented by:

 

 

 

A specific adaptation for contracts with direct participation features (the variable fee approach)

 

 

 

A simplified approach (the premium allocation approach) mainly for short-duration contracts

IFRS 17 is effective for reporting periods beginning on or after January 1, 2023, with comparative figures required. Early application is permitted, provided the entity also applies IFRS 9 and IFRS 15 on or before the date it first applies IFRS 17. This standard is not applicable to us.

Interest Rate Benchmark Reform – Phase 2 – Amendments to IFRS 9, IAS 39, IFRS 7, IFRS 4 and IFRS 16

On August 27, 2020, the IASB published Interest Rate Benchmark Reform — Phase 2, Amendments to IFRS 9, IAS 39, IFRS 7, IFRS 4 and IFRS 16. With publication of the phase two amendments, the IASB has completed its work in response to IBOR reform.

The amendments provide temporary reliefs which address the financial reporting effects when an interbank offered rate (IBOR) is replaced with an alternative nearly risk-free interest rate (“RFR”).

 

53


Table of Contents

The amendments include a practical expedient to require contractual changes, or changes to cash flows that are directly required by the reform, to be treated as changes to a floating interest rate, equivalent to a movement in a market rate of interest. Inherent in allowing the use of this practical expedient is the requirement that the transition from an IBOR benchmark rate to an RFR takes place on an economically equivalent basis with no value transfer having occurred. The practical expedient is required for entities applying IFRS 4 that are using the exemption from IFRS 9 (and, therefore, apply IAS 39) and for IFRS 16 Leases, to lease modifications required by IBOR reform.

The amendments permit changes required by IBOR reform to be made to hedge designations and hedge documentation without the hedging relationship being discontinued. Permitted changes include redefining the hedged risk to reference an RFR and redefining the description of the hedging instruments and/or the hedged item to reflect the RFR. Entities are allowed until the end of the reporting period, during which a modification required by IBOR reform is made, to complete the changes.

The amendments provide temporary relief to entities from having to meet the separately identifiable requirement when an RFR instrument is designated as a hedge of a risk component. The relief allows entities upon designation of the hedge, to assume that separately identifiable requirement is met, provided the entity reasonably expects the RFR risk component to become separately identifiable within the next 24 months.

Additional disclosures

IFRS 7 Financial Instruments: Disclosures includes the following:

 

 

 

How the entity is managing the transition to RFRs, its progress and the risks to which it is exposed arising from financial instruments due to IBOR reform.

 

 

 

Disaggregated by each significant IBOR benchmark, quantitative information about financial instruments that have yet to transition to RFRs

 

 

 

If IBOR reform has given rise to changes in the entity’s risk management strategy, a description of these changes

The amendments are effective for annual periods beginning on or after January 1, 2021 with earlier application permitted. While application is retrospective, an entity is not required to restate prior periods. The amendments are not expected to have a material impact on our consolidated financial statements.

Amendments to IAS 1: Classification of Liabilities as Current or Non-current

In January 2020, the IASB issued amendments to paragraphs 69 to 76 of IAS 1 to specify the requirements for classifying liabilities as current or non-current. The amendments clarify:

 

 

 

What is meant by a right to defer settlement

 

 

 

That a right to defer must exist at the end of the reporting period

 

 

 

That classification is unaffected by the likelihood that an entity will exercise its deferral right

 

 

 

That only if an embedded derivative in a convertible liability is itself an equity instrument would the terms of a liability not impact its classification

The amendments are effective for annual reporting periods beginning on or after January 1, 2023 and must be applied retrospectively. The Group is currently assessing the impact the amendments will have on current practice and whether existing loan agreements may require renegotiation.

Reference to the Conceptual Framework – Amendments to IFRS 3

In May 2020, the IASB issued Amendments to IFRS 3 Business Combinations — Reference to the Conceptual Framework. The amendments are intended to replace a reference to the Framework for the Preparation and Presentation of Financial Statements, issued in 1989, with a reference to the Conceptual Framework for Financial Reporting issued in March 2018 without significantly changing its requirements.

 

54


Table of Contents

The Board also added an exception to the recognition principle of IFRS 3 to avoid the issue of potential “day 2” gains or losses arising for liabilities and contingent liabilities that would be within the scope of IAS 37 or IFRIC 21 Levies, if incurred separately.

At the same time, the Board decided to clarify existing guidance in IFRS 3 for contingent assets that would not be affected by replacing the reference to the Framework for the Preparation and Presentation of Financial Statements.

The amendments are effective for annual reporting periods beginning on or after January 1, 2022 and apply prospectively. The amendments are not expected to have a material impact on our consolidated financial statements.

Property, Plant and Equipment: Proceeds before Intended Use – Amendments to IAS 16

In May 2020, the IASB issued Property, Plant and Equipment — Proceeds before Intended Use, which prohibits entities deducting from the cost of an item of property, plant and equipment, any proceeds from selling items produced while bringing that asset to the location and condition necessary for it to be capable of operating in the manner intended by management. Instead, an entity recognises the proceeds from selling such items, and the costs of producing those items, in profit or loss.

The amendment is effective for annual reporting periods beginning on or after January 1, 2022 and must be applied retrospectively to items of property, plant and equipment made available for use on or after the beginning of the earliest period presented when the entity first applies the amendment. The amendments are not expected to have a material impact on our consolidated financial statements.

Onerous Contracts – Costs of Fulfilling a Contract – Amendments to IAS 37

In May 2020, the IASB issued amendments to IAS 37 to specify which costs an entity needs to include when assessing whether a contract is onerous or loss-making.

The amendments apply a “directly related cost approach”. The costs that relate directly to a contract to provide goods or services include both incremental costs and an allocation of costs directly related to contract activities. General and administrative costs do not relate directly to a contract and are excluded unless they are explicitly chargeable to the counterparty under the contract.

The amendments are effective for annual reporting periods beginning on or after January 1, 2022. The Group will apply these amendments to contracts for which it has not yet fulfilled all its obligations at the beginning of the annual reporting period in which it first applies the amendments. The amendments are not expected to have a material impact on our consolidated financial statements.

IFRS 1 First-time Adoption of International Financial Reporting Standards – Subsidiary as a first-time adopter

As part of its 2018-2020 annual improvements to IFRS standards process, the IASB issued an amendment to IFRS 1 First-time Adoption of International Financial Reporting Standards. The amendment permits a subsidiary that elects to apply paragraph D16(a) of IFRS 1 to measure cumulative translation differences using the amounts reported by the parent, based on the parent’s date of transition to IFRS. This amendment is also applied to an associate or joint venture that elects to apply paragraph D16(a) of IFRS 1.

The amendment is effective for annual reporting periods beginning on or after January 1, 2022 with earlier adoption permitted. The amendments are not expected to have a material impact on our consolidated financial statements.

IFRS 9 Financial Instruments – Fees in the ‘10 per cent’ test for derecognition of financial liabilities

As part of its 2018-2020 annual improvements to IFRS standards process the IASB issued amendment to IFRS 9. The amendment clarifies the fees that an entity includes when assessing whether the terms of a new or modified financial liability are substantially different from the terms of the original financial liability. These fees include only those paid or received between the borrower and the lender, including fees paid or received by either the borrower or lender on the other’s behalf. An entity applies the amendment to financial liabilities that are modified or exchanged on or after the beginning of the annual reporting period in which the entity first applies the amendment.

The amendment is effective for annual reporting periods beginning on or after January 1, 2022 with earlier adoption permitted. The Group will apply the amendments to financial liabilities that are modified or exchanged on or after the beginning of the annual reporting period in which the entity first applies the amendment.

The amendments are not expected to have a material impact on our consolidated financial statements.

 

55


Table of Contents

Amendments to IFRS 16 Covid-19 Related Rent Concessions

On March 31, 2021, the IASB issued Covid-19-Related Rent Concessions — amendment to IFRS 16 Leases. The amendments provide relief to lessees from applying IFRS 16 guidance on lease modification accounting for rent concessions arising as a direct consequence of the COVID-19 pandemic. A lessee may elect not to assess whether a COVID-19 related rent concession from a lessor is a lease modification, if all the following conditions are met:

 

 

 

the change in lease payments results in revised consideration for the lease that is substantially the same as, or less than, the consideration for the lease immediately preceding the change;

 

 

 

any reduction in lease payments affects only payments originally due on or before June 30, 2022; and

 

 

 

there is no substantive change to other terms and conditions of the lease.

The amendment applies to annual reporting periods beginning on or after April 1, 2021. Earlier application is permitted. The amendments are not expected to have a material impact on the Group.

IAS 41 Agriculture – Taxation in fair value measurements

As part of its 2018-2020 annual improvements to IFRS standards process, the IASB issued amendment to IAS 41 Agriculture. The amendment removes the requirement in paragraph 22 of IAS 41 that entities exclude cash flows for taxation when measuring the fair value of assets within the scope of IAS 41.

An entity applies the amendment prospectively to fair value measurements on or after the beginning of the first annual reporting period beginning on or after January 1, 2022 with earlier adoption permitted. This standard is not applicable to the Group.

ITEM 6. DIRECTORS, SENIOR MANAGEMENT AND EMPLOYEES

Directors and Executive Officers of the Company

Our Bye-Laws require that our Board of Directors shall consist of eleven members so long as the special share is outstanding. As of February 28, 2021, there were nine members elected to and serving on our Board of Directors. Pursuant to the rights afforded to the holder of the special share, Hong Leong Asia had designated Messrs. Gan Khai Choon, Kwek Leng Peck, Stephen Ho Kiam Kong and Hoh Weng Ming as its nominees. Messrs. Yan Ping and Han Yiyong are nominees of Coomber Investments Limited. Our directors are appointed or elected, except in the case of casual vacancy, at the annual general meeting or at any special general meeting of shareholders and hold office until the next annual general meeting of shareholders or until their successors are appointed or their office is otherwise vacated.

Our directors and executive officers are identified below.

 

Name

  

Position

   Year First Elected or
Appointed  Director
or Officer

HOH Weng Ming (1)

  

President and Director

   2011

GAN Khai Choon (1)(4)

  

Director

   1995

KWEK Leng Peck (1)(2)

  

Director

   1994

STEPHEN HO Kiam Kong

  

Director

   2020

YAN Ping (1)

  

Director

   2012

WU Qiwei (1)

  

Alternate Director to YAN Ping

   2012

NEO Poh Kiat (1)(2)(3)

  

Director

   2005

HAN Yiyong (1)

  

Director

   2010

HO Raymond Chi-Keung (2)(3)

  

Director

   2004

XIE Tao (1)(3)

  

Director

   2019

PHUNG Khong Fock Thomas (1)

  

Chief Financial Officer

   2016

Conyers Corporate Services (Bermuda) Limited (5)

  

Secretary

   2015

Mr. Tan Eng Kwee resigned from his positions as Director and non-voting member of the Audit Committee of the Company with effect from July 20, 2020.

Mr. Wong Teck Kow resigned from his position as General Counsel of the Company on December 31, 2020.

 

 

(1) 

Also a Director of Yuchai.

(2) 

Member of the Compensation Committee.

(3) 

Member of the Audit Committee.

(4) 

Also a Director of HLGE.

(5) 

Codan Services Limited was renamed to Conyers Corporate Services (Bermuda) Limited with effect from April 1, 2017.

 

56


Table of Contents

Mr. Hoh Weng Ming was appointed President and a Director of the Company on July 17, 2013 and November 11, 2011, respectively. He was the Chief Financial Officer of the Company from May 2008 to November 2011. He is also a Director of Yuchai and HLGE. Mr. Hoh has more than 35 years of working experience with extensive regional experience in Singapore, Malaysia, New Zealand, Hong Kong and China. He has worked in various roles with companies including Johnson Electric Industrial Manufactory Limited as well as Henan Xinfei Electric Co., Ltd. Previously, he held the position of Financial Controller of the Company from 2002 to 2003 and the Chief Financial Officer of Hong Leong Asia from 2011 to 2013. Mr. Hoh has a Bachelor of Commerce Degree majoring in Accountancy from the University of Canterbury, Christchurch, New Zealand and an MBA degree from Massey University, New Zealand. He is a Chartered Accountant in New Zealand and Malaysia and a Fellow Member of the Hong Kong Institute of Certified Public Accountants.

Dato’ Gan Khai Choon is a Director of the Company, Yuchai, Grace Star, Venture Delta and Millennium & Copthorne Hotels Management (Shanghai) Limited. He is also the Non-Executive Chairman of HLGE and Beijing Fortune Hotel Co., Ltd., the Managing Director of Hong Leong International (Hong Kong) Limited and Executive Director of Hong Leong Hotel Development Limited. Dato’ Gan has extensive experience in the banking, real estate investment and development sectors and has been involved in a number of international projects for the Hong Leong group of companies, which include the management and development of the Grand Hyatt Taipei and the Beijing Riviera. He holds a Bachelor of Arts Degree (Honors) in Economics from the University of Malaya. Dato’ Gan is related to Mr. Kwek Leng Peck.

Mr. Kwek Leng Peck is a Director of the Company. He is the Executive Chairman of Hong Leong Asia, the Non-Executive Chairman of Tasek Corporation Berhad and an Executive Director of Hong Leong Investment Holdings Pte. Ltd. and Hong Leong Corporation Holdings Pte. Ltd. He also sits on the boards of HL Technology, Hong Leong China, Well Summit Investments Limited, Yuchai, and Hong Leong Finance Limited, as well as other affiliated companies. Mr. Kwek has extensive experience in trading, manufacturing, property investment and development, hotel operations, corporate finance and management.

Mr. Stephen Ho Kiam Kong was appointed as Director of the Company on August 31, 2020. He is also the CEO and a Director of Hong Leong Asia. He was previously the Group CFO for Wilmar International Limited, an agribusiness group, for more than eight years. Before this, he was with Philips Electronics for 12 years and his last position was the Senior Vice President and CFO of Philips Electronics China Group, Greater China operation based in Shanghai. Prior to his corporate roles, Mr. Ho held regional managerial positions in business development, risk management and trading functions with several large international banks based in Singapore. Mr. Ho was awarded the Best CFO for the Year 2018 for large-cap companies in the Singapore Corporate Awards. During his tenure in Shanghai, Mr. Ho served as the Chairman of the Shanghai Board of the European Chamber of Commerce of China and received the Magnolia Silver Award from the Shanghai Municipality Government. Mr. Ho holds a Bachelor of Commerce & Administration Degree from Victoria University of Wellington, and completed Harvard Business School’s Advanced Management Program for International Senior Managers.

Mr. Yan Ping is a Director of the Company. He is also appointed the President of the 6th Council of the China Internal Combustion Engine Industry Association. Mr. Yan was Chairman of the Board of Yuchai and Chairman of the GY Group (a 17.2% shareholder of the Company). Prior to his above appointments, Mr. Yan held various China-government related positions, including as Deputy Secretary-General of the Yulin Municipal Government, as Director of the Yulin Municipal Development and Reform Commission and as Deputy General Manager of Guangzhou-Shenzhen Railway Co., Ltd. Mr. Yan holds a Bachelor of Engineering Degree from Dalian Railway College and a Master’s degree in Statistics from the Dongbei University of Finance and Economics.

Dr. Wu Qiwei is an Alternate Director of the Company to Mr. Yan Ping and the President and a director of Yuchai. He previously served as one of the Deputy General Managers of Yuchai and was in charge of sales and marketing. He holds a Bachelor of Engineering Degree from Hunan University, an MBA degree from the Huazhong University of Science and Technology and a Doctorate in Marine Engineering from Wuhan University of Technology.

Mr. Neo Poh Kiat is a Director of the Company and Yuchai. Between August 1976 and January 2005, he held various senior managerial positions with companies in the DBS Bank group and United Overseas Bank Ltd. Mr. Neo is currently also a director of Cambodia Post Bank Plc, Fullerton Credit (Sichuan) Ltd., Fullerton Credit (Chongqing) Ltd., Fullerton Credit (Hubei) Ltd., Fullerton Credit (Yunnan) Ltd. and Capitaland China Trust Management Limited (formerly known as CapitaLand Retail China Trust Management Limited). He holds a Bachelor of Commerce Degree (Honors) from Nanyang University, Singapore. Our Board of Directors has determined that Mr. Neo is independent within the meaning of the NYSE’s corporate governance standards, on the basis that the Company has no material relationship with him.

Dr. Han Yiyong is a Director of the Company and Yuchai. He is also a Director of Coomber as well as the Company Secretary to Yuchai’s Board of Directors. He holds a Bachelor’s degree in Vehicle Engineering from the Shandong University of Technology and, a Master’s degree and a PhD in Power Machinery and Engineering from Guangxi University and Tianjin University, respectively.

 

57


Table of Contents

Mr. Ho Raymond Chi-Keung was previously a Director of the Company from June 2004 to September 2006 and was re-appointed as an Independent Director on April 30, 2013. Mr. Ho is a practicing arbitrator. From 2008 to 2011, he was the Secretary General of the Law Society of Hong Kong and prior to joining the Law Society secretariat in 2006, he had practiced law as a solicitor for 23 years with a wide range of experience in transactional and contentious matters. Mr. Ho holds Bachelor of Laws and Master of Social Sciences degrees from the University of Hong Kong as well as a Master of Laws degree from the University of London. He is a Fellow of the U.K. Chartered Institute of Arbitrators and a Member of Silicon Valley Arbitration and Mediation Center. Mr. Ho is currently listed on the Panel of Arbitrators of Hong Kong International Arbitration Centre. He was admitted as a Solicitor in Hong Kong and England & Wales; and was a Barrister and Solicitor in the Australian Capital Territory and the Province of British Columbia, Canada; and is currently a non-practicing member of the Law Societies in these jurisdictions. Mr. Ho is also a director of Cheer Moon Development Limited and Power Rich Investment Limited. Our Board of Directors has determined that Mr. Ho is independent within the meaning of the NYSE’s corporate governance standards, on the basis that the Company has no material relationship with him.

Mr. Xie Tao is a Director of the Company and Yuchai. He is also an Independent Director of Zhengjiang Wanfeng Auto Wheel Co., Ltd as well as Gongniu Group Co., Ltd, a listed company in China. Mr. Xie has more than 30 years of experience in corporate management and financial advisory, including mergers and acquisitions, corporate finance and transaction services. He has spent the major part of his career with PricewaterhouseCoopers (PwC) for nearly 23 years as a lead partner of the Advisory practice in PwC China and as the Senior Partner of Corporate Finance serving on the Executive Board of the China, Singapore and Hong Kong member firms of PwC. Between 2012 and 2014, he was a partner at Ernst & Young, then Deloitte, as a leader of transaction services and corporate finance business. He was also a financial advisor for the 2008 Beijing Olympic Games. Between 2010 and 2017, Mr. Xie held several executive and non-executive management roles of private and public companies in China and abroad. Mr. Xie holds a Bachelor’s degree in Physics from Beijing University in China and was a member of the UK Chartered Association of Certified Accountants. Our Board of Directors has determined that Mr. Xie is independent within the meaning of the NYSE’s corporate governance standards, on the basis that the Company has no material relationship with him.

Dr. Phung Khong Fock Thomas was appointed Chief Financial Officer of the Company on June 1, 2016. He was appointed a Director of Yuchai in 2017. Dr. Phung has over 30 years’ experience in both the manufacturing and service sectors. Prior to this appointment, Dr. Phung was the East Asia Pacific Finance Director for Alstom Transport (Singapore) Pte. Ltd. He has also worked at Bombardier Transportation Group, Shandong Asia Pacific SSYMB Pulp & Paper Co., Ltd, Thales GeoSolutions (Asia Pacific), Glaxo SmithKline Singapore Pte. Ltd. and Baker Oil Tools, a Baker Hughes company. Dr. Phung received his PhD in Finance from Cass Business School, City University in London in 1998 and an MBA in Financial Management from Hull University Business School in Hull, U.K. in 1994.

Conyers Corporate Services (Bermuda) Limited was appointed Secretary of the Company on January 28, 2015.

Audit Committee

The Audit Committee is comprised of three independent non-executive directors, namely Messrs. Xie Tao (Chairman), Neo Poh Kiat and Ho Raymond Chi-Keung. The Audit Committee oversees the performance of our internal audit function and our independent registered public accountants. It also reviews our quarterly financial statements and effectiveness of our financial reporting process and material internal controls including financial, operational and compliance controls. The Board has designated Mr. Xie Tao as our Audit Committee Financial Expert.

Compensation Committee

The members of the Compensation Committee are Messrs. Kwek Leng Peck (Chairman), Neo Poh Kiat and Ho Raymond Chi-Keung. The Compensation Committee reviews our general compensation structure as well as reviews, recommends or approves executive appointments and remuneration, subject to ratification by our Board of Directors and supervises the administration of our employee benefit plans, including our Equity Incentive Plan (as defined herein).

Directors and Executive Officers of Yuchai

According to Yuchai’s Articles of Association, the Board of Directors of Yuchai shall consist of 13 members. Currently, there are 12 members elected to and serving on Yuchai’s Board of Directors. Yuchai’s Articles of Association entitle us (as the indirect holder of the Foreign Shares), through our six wholly-owned subsidiaries, to designate nine Directors and entitle the Chinese shareholders to designate four Directors. These nomination rights were acknowledged and confirmed by Yuchai as part of the terms of the Reorganization Agreement. Pursuant to the terms of the Reorganization Agreement, Yuchai’s Board of Directors has been reconstituted with the Company entitled to elect nine of Yuchai’s 13 directors, again reaffirming the Company’s right to effect all major decisions relating to Yuchai. Pursuant to and subject to the conditions in the Shareholders Agreement described under “Item 7. Major Shareholders and Related Party Transactions — Related Party Transactions,” and by virtue of the special share, Hong Leong Asia is entitled to designate five of the nine Yuchai Directors designated by us. Pursuant to the Shareholders Agreement and our Bye-Laws, the Yuchai Directors designated by us will vote as a block in accordance with the vote of the majority of such Directors. As part of the terms of the Reorganization Agreement, Yuchai affirmed our continued rights, as Yuchai’s majority shareholder, to direct the management and policies of Yuchai through Yuchai’s Board of Directors. The directors and executive officers of Yuchai as of March 12, 2021 are identified below.

 

58


Table of Contents

Name

  

Position

   Year First Elected or
Appointed  Director
or Officer

LI Hanyang

  

Chairman of the Board of Directors

   2021

HOH Weng Ming (1)

  

Deputy Chairman of the Board of Directors

   2008

WU Qiwei (2)

  

Director and President

   2011

GAN Khai Choon (1)

  

Director

   2007

KWEK Leng Peck (1)

  

Director

   2005

NEO Poh Kiat (1)

  

Independent Director

   2008

XIE Tao (1)

  

Independent Director

   2019

LU Yuming

  

Director and Chief Accountant

   2014

PHUNG Khong Fock Thomas

  

Director

   2017

HAN Yiyong (1)

  

Director and Company Secretary

   2010

GU Tangsheng

  

Director

   2005

LAI Tak Chuen Kelvin (3)

  

Director and Chief Business Controller

   2011

TAY Hui Boon Kelly (3)

  

Financial Controller seconded to Yuchai

   2008

QIN Xiaohong

  

Vice President

   2015

WANG Limin

  

Vice President

   2015

TAN Guirong

  

President of Off-road Engine Power

   2021

NING Xingyong

  

President of Marine & Generation Engine Power

   2021

YAO Huaxiong

  

Vice President

   2018

CHEN Hai

  

Vice President

   2021

Mr. Yan Ping retired as Chairman of Board of Directors of Yuchai on March 11, 2021. As proposed by Yuchai’s shareholders, he was appointed as Senior Advisor to the Board of Yuchai for a three-year term from the date of cessation as Chairman.

 

 

(1) 

Also a Director of the Company.

(2) 

Also an Alternate Director of the Company to Mr. Yan Ping

(3) 

Secondees of the Company, whose salaries and expenses are paid by the Company.

For information about Messrs. Hoh Weng Ming, Wu Qiwei, Gan Khai Choon, Kwek Leng Peck, Neo Poh Kiat, Xie Tao, Phung Khong Fock Thomas and Han Yiyong, see “Item 6. Directors, Senior Management and Employees — Directors and Executive Officers of the Company.”

Mr. Li Hanyang was appointed the Chairman of Yuchai’s Board on March 11, 2021. He replaces Mr. Yan Ping who retired as Chairman of Yuchai. Mr. Li started his career in Yuchai as a production preparation section chief in 1993 and he quickly rose in 1995 to deputy manager of the Cold Plant General Project of Yuchai. He was subsequently a factory manager of several plants before becoming a deputy general manager of Yuchai in 2000. Since 2002, Mr. Li has served as chief engineer, director, chairman and party secretary of GY Group and its subsidiaries. Mr. Li holds a Bachelor’s degree in mechanical design and manufacturing from Tsinghua University and an MBA from the School of Management, Huazhong University of Science and Technology.

Mr. Lu Yuming was appointed the Chief Accountant of Yuchai with effect from February 3, 2015 after serving as Deputy Chief Accountant from November 25, 2013. He holds a Bachelor’s degree in Financial Management (Capital Evaluation) from Zhejiang University and has worked in Yuchai’s finance department since 2001.

Dr. Gu Tangsheng is a Director of Yuchai and a Director and President of the GY Group. He holds a PhD in Physics from Zhongshan University.

Mr. Lai Tak Chuen Kelvin was appointed Vice President of Operations of the Company on June 7, 2010. He was appointed Chief Business Officer and a Director of Yuchai on March 11, 2011 and June 28, 2013, respectively. Mr. Lai holds a Bachelor of Business Administration in Management from the Open University of Hong Kong and a Postgraduate Certificate in Engineering Business Management from the University of Warwick, U.K. He worked for ten years as a marine engineer in a shipping company before moving on to Rolls-Royce International Ltd where he held various positions, over a period of 14 years, in their power generation and industrial power business covering the Greater China Region including Taiwan. He has also worked for Cummins Hong Kong Ltd as General Manager in their diesel engine distribution and aftermarket business covering Southern China and Hong Kong.

 

59


Table of Contents

Ms. Tay Hui Boon Kelly is the Financial Controller of the Company seconded to Yuchai. She has been assigned by us to assist Yuchai in its financial accounting, reporting and compliance with local and statutory requirements, and the implementation of financial policies, procedures, financial budgeting and review of investments. Ms. Tay holds a Bachelor degree in Accounting and Financial and Information Management from the University of Sheffield, United Kingdom. She has over fifteen years of experience in management costing and accounting and gained substantial experience from working in various parts of China.

Ms. Qin Xiaohong was appointed a Vice President of Yuchai in 2015. She joined Yuchai in 1990, held the position of Chief Accountant from July 2007 to September 2013 and the Chief Economist from September 2013 to July 2015. She holds a Master’s degree in Business Administration from Guangxi University.

Dr. Wang Limin was appointed a Vice President of Yuchai in 2015. He was appointed as a Deputy General Manager of Yuchai on January 1, 2013. He holds a Bachelor’s degree in Vehicle Engineering from Hubei Automotive Industrial College and a PhD in Advanced Manufacturing from Tianjin University.

Mr. Tan Guirong was appointed a President of Yuchai on Off-road Engine Power in January 2021 after serving as Vice President from 2015. He holds a Master’s degree in Business Administration from Huazhong University of Science and Technology.

Mr. Ning Xingyong was appointed a President of Yuchai on Marine and Generation Engine Power in January 2021 after serving as Vice President from 2015. He holds a Bachelor’s degree in Foundry Engineering from Guangxi University.

Mr. Yao Huaxiong was appointed a Vice President of Yuchai in June 2018 after serving as the Head of Technology from December 2016. He holds a Bachelor’s degree in Engineering from Jilin University in China.

Mr. Chen Hai was appointed a Vice President of Yuchai in January 2021 after serving as Senior Quality Controller. He holds a Bachelor’s degree from Wuhan University of Technology and a Master’s degree from Hunan University.

Pursuant to Yuchai’s Articles of Association, which were amended on August 16, 2007 and approved by the Guangxi Department of Commerce on December 2, 2009, Yuchai’s shareholders have authority, by way of a meeting, over all matters of importance relating to Yuchai, including (i) making decisions in relation to the business plan; (ii) the review and approval of reports submitted by the Board of Directors of Yuchai; (iii) the approval of Yuchai’s plans for distribution of profits and recovery of losses; (iv) the approval of Yuchai’s annual capital, operating budget and year-end financial statements of final accounts, balance sheet, profit and loss statements and other accounting statements; (v) making decisions of the issuance of new shares or other securities, the expansion of the scope of any subscription of shares, the approval of the transfer procedures for Yuchai’s share certificates, and the public offering and listing of Yuchai shares within and outside China; (vi) the nomination, election, dismissal and compensation of members of the Board of Directors; (vii) significant sales or purchases of assets, or any division, merger, acquisition, termination, liquidation or other major corporate action of Yuchai; (viii) making amendments to Yuchai’s Articles of Association; (ix) the election and replacement of supervisors nominated by and represented by the shareholders in Yuchai’s Board of Supervisors; (x) making decisions of compensation of Yuchai’s Board of Supervisors; (xi) motions presented by shareholders holding 3% or more of the outstanding shares of Yuchai; (xi) the review and approval of reports submitted by Yuchai’s Board of Supervisors; (xiii) to increase or decrease the registered capital of Yuchai; (xiv) approval of all relevant matters submitted by the Board concerning the provision of guarantees by Yuchai; (xv) approval of all relevant matters submitted by the Board concerning the proposed loans or borrowings to Yuchai, and proposed loans to be provided by Yuchai; and (xvi) other matters required to be resolved by the shareholders’ meeting. Yuchai’s shareholders are entitled to preemptive rights to subscribe pro rata in accordance with their ownership percentage for any new Yuchai shares or other equity interests offered by Yuchai at a price and on terms at least equivalent to those offered to new subscribers.

Yuchai’s Board of Directors reports directly to the shareholders of Yuchai and is the principal executive authority responsible for major decisions relating to Yuchai, mainly including (i) the execution of resolutions adopted by the shareholders; (ii) making decisions on Yuchai’s business plans and investment programs; (iii) the preparation of Yuchai’s annual financial budget, final accounts, dividend distribution plan, and plan of recovery of loss; (iv) the preparation and submission to the shareholders’ meeting for approval of the plans to increase or decrease Yuchai’s registered capital, plans for issuances of Yuchai securities and plans for merger, division, change of corporate form or dissolution; (v) to fill vacancies on the Board provided the selected replacement is nominated by and represents the same shareholders as his or her predecessor; (vi) adoption of various corporate policies and rules; (vii) decision of internal management organization; (viii) the appointment of senior executive officers as recommended by the Yuchai’s Nominations Sub-committee of Board and their dismissals as well as the appointment of senior advisers to the Board; (ix) the establishment of a financial committee; (x) approval of sales, purchases, transfers and leases of material assets with a value in excess of US$3 million but less than US$6 million and which are not contemplated in Yuchai’s approved budgets; (xi) approval of guarantees provided by Yuchai with a value in excess of US$3 million but less than US$6 million; (xii) review of all relevant matters relating to proposed loans or borrowings to Yuchai, and proposed loans to be provided by Yuchai which will be further submitted to Yuchai’s shareholders for approval by way of a meeting; (xiii) to prepare and submit to the shareholders’ meeting for adoption of the amendments of the Articles of Association; (xiv) to recommend the shareholders’ meeting for approval of the appointment or dismissal of the accounting firms for Yuchai’s audit matters; and (xv) any other matters that may be determined by the Board of Directors in accordance with Yuchai’s Articles of Association.

 

60


Table of Contents

In order to further strengthen our level of corporate governance, we have continued to seek to cause Yuchai to adopt comprehensive corporate governance guidelines to put procedures in place to improve the management and governance of Yuchai. The 2007 version of corporate governance guidelines of Yuchai were approved and adopted by Yuchai’s Board of Directors and shareholders’ meeting on July 27, 2007 and August 16, 2007, respectively. The corporate governance guidelines and practices adopted by Yuchai continue to be fine-tuned on an ongoing basis such that Yuchai follows international best practices and which are in line with the Company Law in the PRC. Various board committees (inter alia, an Audit Sub-Committee, a Remunerations Sub-Committee, a Nominations Sub-Committee and a Financial Sub-Committee) have been established and are currently functioning in accordance with their charters. The Financial Sub-Committee is responsible for reviewing the necessity and feasibility of new projects and making recommendations to Yuchai’s Board of Directors. Yuchai and the Company are audited by the same firm of independent auditors.

The Board of Directors of Yuchai shall consist of 13 directors appointed for three-year terms pursuant to Yuchai’s current Articles of Association. A total of nine directors shall be elected from nominees of holders of Foreign Shares (including at least two independent directors) and a total of four directors shall be elected from nominees of holders of GY Group Shares and Legal Person Shares. Actions generally may be taken by a majority vote of all directors of Yuchai’s Board, apart from the following major matters which shall be passed by a two-thirds vote of all directors of Yuchai’s Board, i.e., (i) the plans to increase or decrease Yuchai’s registered capital, plans for issuances of bonds; (ii) plans for merger, division, change of corporate form or dissolution; (iii) the amendments of the Articles of Association; (iv) the election of Chairman of Yuchai’s Board. Attendance of at least seven directors (four representing holders of Foreign Shares and three representing holders of GY Group Shares or Legal Person Shares) constitutes a quorum for the Board meeting.

We are entitled under Yuchai’s Articles of Association to elect nine of Yuchai’s 13 directors, thereby entitling us to effect all major decisions relating to Yuchai. As part of the terms of the Reorganization Agreement and the Cooperation Agreement, Yuchai affirmed our continued rights, as Yuchai’s majority shareholder, to direct the management and policies of Yuchai through Yuchai’s Board of Directors. A two-thirds vote of the outstanding shares at a shareholders’ meeting at which a quorum is present is required for major corporate actions, including (i) the issuance of new shares or other securities, the expansion of the scope of any subscription of shares, the transfer procedures for Yuchai’s share certificates, and the public offering and listing of Yuchai shares within and outside China; (ii) significant sales or purchases of assets, or any division, merger, acquisition, termination, liquidation or other major corporate action of Yuchai; (iii) amendment to Yuchai’s Articles of Association; (iv) to increase or decrease the registered capital of Yuchai. Attendance of shareholders representing at least two-thirds of the outstanding Yuchai shares constitutes a quorum for shareholder meetings considering such major corporate actions.

However, although our nominees constitute a majority of the Board of Directors of Yuchai, there have, on various occasions in the past, been periods of time when no board meetings have been held, despite Yuchai’s Articles of Association at the time requiring the Board of Directors to meet at least once every six months as well as upon repeated requests by us. Prior to the execution of the Reorganization Agreement, Yuchai’s Articles of Association provided that a quorum for a board meeting was at least five Directors, three representing holders of Foreign Shares and two representing holders of GY Group Shares or Legal Person Shares. However, subsequent to the execution of the Reorganization Agreement, these quorum requirements have been amended in Yuchai’s new Articles of Association as approved by the Guangxi Department of Commerce on December 2, 2009. Under the new Articles of Association, a quorum for a board meeting shall be at least seven directors, four representing holders of Foreign Shares and three representing holders of GY Group Shares or Legal Person Shares. If the quorum cannot be met for two consecutive times, then any seven directors present shall constitute the quorum for the third meeting. In addition, under Yuchai’s new Articles of Association, board meetings are to be convened at least three times a year.

Yuchai’s management consists of a Chairman, a President and several Vice Presidents, other senior officers designated by its Board of Directors and senior managers and officers designated by us. Yuchai’s management handles daily operations and implements the corporate policies under the direction and guidance of its Board of Directors.

As a general matter, we require access to certain financial books and records of Yuchai so as to be able to monitor our investment in Yuchai and to prepare our consolidated financial statements. In early 2004, Yuchai temporarily denied us such access. In response, we initiated dialogue with representatives of Yuchai and shortly thereafter agreed with Yuchai to resume allowing us access to the financial books and records of Yuchai. Moreover, and as disclosed elsewhere in this Annual Report, we require the cooperation of Yuchai and its Chinese shareholders and have from time to time experienced certain problems in obtaining such cooperation. In response to such problems, we entered into dialogue with representatives of Yuchai and its Chinese shareholders and thereafter executed the Reorganization Agreement, which we believe addresses these problems. As part of the terms of the Reorganization Agreement, Yuchai agreed that it would seek the requisite shareholder approval prior to entering into any material transactions (including any agreements or arrangements with parties related to Yuchai or any of its shareholders) and that it would comply with its governance requirements. However, no assurances can be given regarding implementation of the terms of the Reorganization Agreement.

 

61


Table of Contents

We provide certain management, financial planning, internal audit services, internal control testing, IFRS training, business enhancement consulting and other services to Yuchai and we have a team working full-time at Yuchai’s principal manufacturing facilities in Yulin city. In addition, the President, Chief Financial Officer and a manager proficient in Section 404 of Sarbanes — Oxley Act of 2002, or SOX, usually travel monthly, for as much as up to two weeks at a time, to Yuchai to actively participate in Yuchai’s operations and decision-making process. See also “Item 3. Key Information — Risk Factors — Risks relating to our company and our business — our financial condition, results of operations, business and prospects may be adversely affected if we are unable to implement the Reorganization Agreement and the Cooperation Agreement.”

Compensation

Service Fees

Pursuant to the Amended and Restated Shareholders Agreement of the Company dated November 9, 1994, Hong Leong Asia is entitled to receive no less than US$500,000 from either Yuchai or the Company for management services as long as Hong Leong Asia remains the controlling shareholder, and provided that the services include those of the President and Chief Financial Officer. With effect from January 2008, further to agreements entered into between the Company and Yuchai, Yuchai pays the Company, instead of Hong Leong Asia, consultancy and management services fee of US$1,000,000 per annum. Hong Leong Asia has agreed to waive its right to be paid any fees as set out in the Amended and Restated Shareholders Agreement of November 9, 1994. In 2011, this arrangement was restructured into a separate management services agreement and consulting services agreement, with the total quantum of annual fee remaining the same at US$1,000,000. See “Item 7. Major Shareholders and Related Party Transactions — Related Party Transactions — Shareholder Agreement.”

In December 2019, the Company and Yuchai entered into a supplemental agreement pursuant to which Yuchai paid an additional management fee of RMB 3 million to the Company for the year 2019 in respect of additional management services provided by the Company and higher human resource costs related to those services. The Company and Yuchai are in discussions on a new supplemental agreement in respect of an additional management fee for the year 2020.    

Remuneration and Pensions

The total fees paid to the Directors (other than Directors appointed to an executive office) for performing their services as Directors must not exceed US$250,000 each year or such lesser amount as our Board of Directors may determine. The Directors may decide such sum to be divided among them, except that any Director holding office for part of a year shall unless otherwise agreed be entitled to any proportionate part of the remuneration. Our shareholders may by ordinary resolution increase the amount of the fees payable to the Directors. Our shareholders approved the increase in the limit of the Directors’ fee from US$250,000 to US$490,000 for the fiscal year 2017 at our annual general meeting held on June 19, 2018 and from US$250,000 to US$490,000 for the fiscal year 2018 at our annual general meeting held on June 21, 2019. At our annual general meeting held on July 17, 2020, our shareholders approved the increase in the limit of the Directors’ fee from US$250,000 to US$569,013 for the fiscal year 2019. For fiscal year 2020, and subject to shareholders’ approval at the annual general meeting, we will pay an annual director fee of US$50,000 to each Director (pro-rated accordingly if a director resigns or assumes the position during the year) other than the President of the Company, and an annual service fee of US$60,000 and US$40,000 to the Chairman and each of the members of the Audit Committee, respectively.

Our Board of Directors may grant special remuneration to any Director who, being called upon, shall render any special or extra services to or at the request of the Company. Such special remuneration may be paid to such Director in addition to or in substitution for his ordinary remuneration as a Director and may be payable by way of a lump sum, participation in profits or as otherwise determined by our Board of Directors. For the year of 2020, our Board of Directors approved a special remuneration of US$50,000 to be paid to one of our Directors.

Save for legally mandated contributions on behalf of our employees, our Board of Directors does not provide pensions or other benefits to any Director, officer or former Director or officer, or any of their family members or dependents.

Share Ownership

The directors and executive officers of the Company and Yuchai do not currently own any shares of Common Stock but certain executive officers have been awarded share options under our Equity Incentive Plan.

China Yuchai International Limited 2014 Equity Incentive Plan

The China Yuchai International Limited 2014 Equity Incentive Plan (the “Equity Incentive Plan”) was approved and adopted by the Company on May 10, 2014, and became effective upon approval by the Company’s shareholders on July 4, 2014. The purpose of the Equity Incentive Plan is to provide an incentive to attract, retain and motivate eligible employees of the Company by offering them an opportunity to participate in the Group’s future performance through the grant of Awards (as defined in the Equity Incentive Plan, including options, restricted stock and stock payments).

The following paragraphs describe the principal terms of the Equity Incentive Plan.

 

62


Table of Contents

Plan Administration

The Compensation Committee has full power and authority, in its sole discretion, to administer, implement and carry out the Equity Incentive Plan, including, without limitation, (i) selecting grantees from the individuals eligible to receive Awards, the time when Awards will be granted, the number of Awards and the number of shares of common stock covered by each Award; (ii) determining the terms and conditions of each award grant; (iii) approving the forms of agreement for use under the Equity Incentive Plan; (iv) establishing, adopting, or revising any rules and regulations to administer the Equity Incentive Plan; and (v) taking any and all other action as it deems necessary or advisable for the operation or administration of the Equity Incentive Plan and the Awards thereunder.

Shares Reserved for the Equity Incentive Plan

Subject to certain adjustments set forth in the Equity Incentive Plan, the total number of our shares available for grant and issuance pursuant to the Equity Incentive Plan from time to time will be 1,800,000 shares of common stock. If any shares subject to an Award are forfeited, canceled or expire or such Award is settled for cash (in whole or in part) for any reason, such shares will, to the extent of such forfeiture, cancellation, expiration or cash settlement, again become available for grant and issuance in connection with future Awards under the Equity Incentive Plan. Under the terms of the Equity Incentive Plan, the maximum number of shares of common stock that may be subject to one or more awards to any one person during any calendar year is 300,000.

Eligibility

Subject to the conditions set forth in the Equity Incentive Plan, any person, including officers and directors, employed by the Company or any of its subsidiaries who are in positions of substantial responsibility and whose contributions are important to the successful conduct of the Group’s business are eligible to be granted Awards.

Options

The grant of share options is to be at an exercise price not less than 100% of the fair market value of the common stock subject to the option on the date the option is granted and the par value of the Common Stock. The options may vest based on performance or other criteria and, at any time after the grant of an option, the Compensation Committee may, in its sole discretion, accelerate the vesting of such option. Repricing of share options are prohibited without the approval of shareholders. The grant of restricted stock and stock payments must be at a purchase price to be established by the Compensation Committee but in any event, no less than US$1.00 per award. The term of share options may not exceed ten years from the date of grant. The number of share options that the Company has granted to its executive officers and Yuchai’s employees is set out in the following table and as of December 31, 2020, there were 470,000 options outstanding under the Equity Incentive Plan. No further options have since been granted under the Equity Incentive Plan. The options vest in three equal installments over a three-year term and as of December 31, 2020 and February 28, 2021 all options granted have vested in the grantees.

 

Name

   Options
Outstanding
     Exercise  Price
(US$/Share)
     Grant Date      Expiration Date  

YAN Ping

     200,000      $ 21.11        July 29, 2014        July 28, 2024  

HOH Weng Ming

     150,000      $ 21.11        July 29, 2014        July 28, 2024  

WU Qiwei

     80,000      $ 21.11        July 29, 2014        July 28, 2024  

LAI Tak Chuen Kelvin

     20,000      $ 21.11        July 29, 2014        July 28, 2024  

TAY Hui Boon Kelly

     20,000      $ 21.11        July 29, 2014        July 28, 2024  
  

 

 

          
     470,000           
  

 

 

          

Restricted Stock

The Compensation Committee is authorized to grant shares subject to various restrictions, including restrictions concerning voting rights and transferability, and such restrictions may lapse separately or in combination at such times and pursuant to such circumstances or based on such criteria as selected by the Compensation Committee. Subject to the conditions set forth in the Equity Incentive Plan, upon issuance of restricted stock, the holder shall have, unless otherwise provided by the Compensation Committee, all the rights of a shareholder with respect to said shares, subject to the restrictions in each individual award agreement, including the right to receive all dividends and other distributions paid or made with respect to the shares; provided, however, that, in the sole discretion of the Compensation Committee, any extraordinary or special dividends or distributions with respect to the shares shall be subject to the restrictions set forth in the Equity Incentive Plan.

 

63


Table of Contents

Stock Payments

The Compensation Committee is authorized to make stock payments, which may, but are not required to, be made in lieu of base salary, bonus, fees or other cash compensation otherwise payable. The terms and conditions (including, without limitation, the number or value of shares) of any stock payment shall be determined by the Compensation Committee and may be based on the holder’s duration of employment or service with Company, the Company’s performance, individual performance or other criteria selected by the Compensation Committee, at one time or from time to time, periodically or otherwise. Unless otherwise provided by the Compensation Committee, a holder of a stock payment shall have no rights as a shareholder with respect to such stock payment until such time as the shares underlying the Award have been issued.

Non-transferability

Awards granted under our Share Incentive Plan are generally not transferable during the lifetime of the award holder.

Amendment, Suspension and Termination

The Compensation Committee or the Board of Directors of the Company may, at any time terminate, and from time to time may amend or modify the Equity Incentive Plan; provided, however, that no amendment or modification may become effective without approval of the amendment or modification by the shareholders of the Company if (a) shareholder approval is required to enable the Equity Incentive Plan to satisfy any applicable statutory or regulatory requirements or (b) the Company, on the advice of counsel, determines that shareholder approval otherwise is necessary or desirable. No amendment, modification or termination of the Equity Incentive Plan shall in any manner adversely affect any Awards theretofore granted under the Equity Incentive Plan without the consent of the holders or the permitted transferee(s) of such Awards, subject always to applicable laws. No Awards may be granted or awarded during any period of suspension or after termination of the Equity Incentive Plan.

Duration of the Plan

The Equity Incentive Plan shall terminate on May 8, 2024 unless earlier terminated. Awards outstanding at the time of the Equity Incentive Plan’s termination may continue to be exercised in accordance with their terms and shall continue to be governed by and interpreted consistent with the terms of the Equity Incentive Plan.

Benefits

The aggregate amount of compensation paid to all directors and executive officers of the Company and Yuchai during 2020 was approximately RMB 83.6 million (US$12.9 million).

There are no benefits to be provided to the directors of the Company or Yuchai upon their termination of employment. For more details, see also “Item 6. Directors, Senior Management and Employees — Compensation — Remuneration and Pensions.”

Employees

As of December 31, 2018, 2019 and 2020, Yuchai employed approximately, 8,639, 8,852 and 8,927 people, respectively, nationwide in China.

Yuchai provides its employees with a fixed base salary and a bonus that is determined by the employees’ performance and productivity and participates in defined contribution retirement plans as legally mandated under applicable Chinese laws. See Note 7.4 to the accompanying consolidated financial statements in Item 18 for more details. Yuchai also provides its employees meal subsidies and medical insurance, and certain employees receive further subsidies for housing. For fiscal year 2020, the total annual salary and bonus paid and payable to Yuchai’s employees was RMB 1,402.3 million (US$216.7 million). Yuchai, on an annual basis, enters into a collective labor agreement with the union which represents all of its employees. Yuchai has not experienced any material work stoppages and considers employee relations to be good.

ITEM 7. MAJOR SHAREHOLDERS AND RELATED PARTY TRANSACTIONS

Major Shareholders

The following table sets forth certain information regarding beneficial ownership of our shares of Common Stock as of February 28, 2021 by all persons who are known to us to own 5% or more of the outstanding shares of Common Stock.

Beneficial ownership is determined in accordance with rules of the SEC, which generally attribute beneficial ownership of securities to persons who possess sole or shared voting power or investment power with respect to those securities and includes equity shares issuable pursuant to the exercise of stock options or warrants that are immediately exercisable or exercisable within 60 days. These shares are deemed to be outstanding and to be beneficially owned by the person holding those options or warrants for the purpose of computing the percentage ownership of that person, but are not treated as outstanding for the purpose of computing the percentage ownership of any other person. Unless otherwise indicated, all information with respect to the beneficial ownership of any principal shareholder has been furnished by such shareholder and, unless otherwise indicated, we believe that persons named in the table have sole voting and sole investment power with respect to all the equity shares shown as beneficially owned. The share numbers and percentages listed below are based on 40,858,290 shares of Common Stock outstanding as of February 28, 2021.

 

64


Table of Contents

Identity of Person or Group

   Number      Percentage  

Hong Leong Asia Ltd (1)

     18,270,965        44.72

Coomber Investments Limited (2)

     7,028,151        17.20

Shah Capital Management (3)

     3,501,896        8.57

 

(1) 

Information based on a general announcement by Hong Leong Asia on the Singapore Exchange on February 25, 2021. Hong Leong Asia is currently the beneficial owner of and exercises control over the special share and the 18,270,965 shares of Common Stock or approximately 44.72% of the total number of shares of Common Stock held by its wholly-owned subsidiaries, HL Technology and Well Summit Investments Limited. See also “Item 7. Major Shareholders and Related Party Transactions — Related Party Transactions — Shareholders Agreement.” Other than as described under “Item 3. Key Information — Risk Factors — Risks relating to our shares and share ownership — We may experience a change of control as a result of sale or disposal of shares of our Common Stock by our controlling shareholders” and “Item 7. Major Shareholders And Related Party Transactions — The Special Share,” we are not aware of any arrangement which may, at a subsequent date, result in a change of control of the Company.

(2) 

Information based on the Schedule 13D filed with the SEC on February 13, 2020 by Coomber, Goldman Industrial Ltd., GY Group, State-owned Assets Supervision and Administration Commission of the People’s Government of Guangxi Zhuang Autonomous Region, Beibu Gulf Industry Investment Fund Limited Partnership, Guangxi Industrial Development Co., Ltd. and the State-owned Assets Supervision and Administration Commission of the People’s Government of Yulin City, according to which each of the foregoing entities may be deemed to share voting and dispositive power with respect to the 7,028,151 shares of Common Stock held directly by Coomber.

(3) 

Information based on a report on Form 13-F filed by Shah Capital Management with the SEC on January 28, 2021 for the fourth quarter ended December 31, 2020.

As of February 28, 2021, there were 25,937,303 shares of Common Stock, or 63.48% of the total number of shares of Common Stock, held of record by 13 holders with registered addresses in the United States.

Except as described below under “The Special Share,” each of our shareholders is entitled to one vote on all matters that require a vote of shareholders, and none of our shareholders has any contractual or other special voting rights.

The Special Share

The special share entitles the holder thereof to elect a majority of our Directors. In addition, no shareholders’ resolution may be passed without the affirmative vote of the special share, including any resolution to amend the Memorandum of Association or our Bye-Laws. The special share is not transferable except to Hong Leong Asia, Hong Leong China or any of its affiliates. In 1994, we issued the special share to Diesel Machinery, a holding company of the Company then controlled by Hong Leong China. During 2002, following the decision of the shareholders of Diesel Machinery to dissolve Diesel Machinery, Diesel Machinery redeemed all of the redeemable stock issued by it to its shareholders. According to the Diesel Machinery shareholders, Diesel Machinery transferred all of the shares of our Common Stock held by it to its shareholders, which included Hong Leong China and its wholly-owned subsidiaries.

Because Coomber, a wholly-owned subsidiary of China Everbright Holdings, was the shareholder of Diesel Machinery which gave notice of the dissolution of Diesel Machinery, the special share was transferred by Diesel Machinery to HL Technology, an affiliate of Hong Leong Asia, pursuant to the terms of the Diesel Machinery Shareholders Agreement described below.

Our Bye-Laws provide that the special share shall cease to carry any rights in the event that, if Hong Leong Asia and its affiliates own the special share, Hong Leong Asia and its affiliates cease to own, directly or indirectly, at least 7,290,000 shares of Common Stock (or such equivalent number upon a consolidation or subdivision of the shares of Common Stock), or if China Everbright Holdings and its affiliates own the special share, China Everbright Holdings and its affiliates cease to own, directly or indirectly, at least 6,570,000 shares of Common Stock (or such equivalent number upon a consolidation or subdivision of the shares of Common Stock). The Bye-Laws also provide for circumstances in which Diesel Machinery holds the special share. However, Diesel Machinery was dissolved in 2003. HL Technology, an affiliate of Hong Leong Asia, holds the special share in addition to 9,520,251 shares of Common Stock, which is greater than the number stipulated in the provisions of our Bye-Laws set forth above.

 

65


Table of Contents

Related Party Transactions

Shareholders Agreement

Hong Leong China, China Everbright Holdings, Cathay Investment Fund Limited, or Cathay, GS Capital Partners L.P., or GSCP, 14 shareholders who initially invested in us through Sun Yuan BVI, or the Sun Yuan Shareholders, and the Company in 1994 entered into an amended and restated Shareholders Agreement, or the Shareholders Agreement, which provides for certain matters relating to the management of our company and Yuchai and the ownership of our Common Stock. The Shareholders Agreement provides that our Board of Directors will consist of eleven directors, the controlling shareholder (as described below) will be entitled to designate six directors, the major shareholder (as described below) will be entitled to designate two directors, and each of Cathay and GSCP will be entitled to designate one director and the chief executive officer of Yuchai will initially be the other director. The Shareholders Agreement also provides that the controlling shareholder will be entitled to designate five of the nine Yuchai directors that we are entitled to designate, the major shareholder will be entitled to designate two such directors and each of Cathay and GSCP will be entitled to designate one such director. Under the Shareholders Agreement, the nine Yuchai directors designated by us will vote as a block in accordance with the vote of the majority of such nine directors. The Shareholders Agreement provides that the controlling shareholder will be the person holding the special share, provided that at all times the controlling shareholder will be either Hong Leong Asia or China Everbright Holdings, and the other will be the major shareholder. Since our initial public offering in 1994, Hong Leong Asia has been the controlling shareholder and China Everbright Holdings has been the major shareholder. However, in October 2002, China Everbright Holdings sold all of its shares in Coomber to Goldman in October 2002 and is no longer our major shareholder. The Shareholder Agreement provides that if any shareholder (other than the controlling shareholder) ceases to own at least 4% of our Common Stock, such shareholder will no longer be entitled to designate any directors. Accordingly, China Everbright Holdings no longer has director designation rights. The Shareholders Agreement also provides that, so long as Hong Leong Asia is the controlling shareholder, Yuchai or we will pay Hong Leong Asia an annual management fee of not less than US$500,000 for management services provided by Hong Leong Asia, including the services of our president and chief financial officer. With effect from January 2008, further to agreements entered into between the Company and Yuchai, Yuchai has paid to the Company, instead of Hong Leong Asia, consultancy and management services fee of US$1,000,000 per annum. Hong Leong Asia has agreed to waive its right to be paid any fees as set out in the Shareholders Agreement. The Shareholders Agreement will terminate upon the occurrence of an event resulting in the special share ceasing to carry any rights.

In addition to the Shareholders Agreement, Hong Leong Asia, China Everbright Holdings and Diesel Machinery had entered into a Subscription and Shareholders Agreement on November 9, 1994, as amended on January 21, 2002 and May 17, 2002, or the Diesel Machinery Shareholders Agreement, which provided for certain matters relating to the management of Diesel Machinery, the Company, Yuchai and the ownership of Diesel Machinery stock. The Diesel Machinery Shareholders Agreement provided that Hong Leong Asia would control Diesel Machinery, provided, however, that if Hong Leong Asia and its affiliates ceased to own directly or through Diesel Machinery at least 7,290,000 shares of Common Stock when China Everbright Holdings and its affiliates own directly or through Diesel Machinery at least 6,570,000 shares of Common Stock, China Everbright Holdings would control Diesel Machinery. The Diesel Machinery Shareholders Agreement provided that all rights of the special share held by Diesel Machinery would be exercised as directed by the shareholder that controls Diesel Machinery. With the dissolution of Diesel Machinery and the sale by China Everbright Holdings of all of its shares in Coomber to Goldman in October 2002, the Diesel Machinery Shareholders Agreement no longer directly affects us.

Registration Rights Agreement

Pursuant to a registration rights agreement, or the Registration Rights Agreement, we have granted two “demand” registration rights to each of Hong Leong China, China Everbright Holdings, Cathay, GSCP and the Sun Yuan Shareholders, or collectively the Selling Stockholders, requiring us, subject to certain conditions, to use our best efforts to prepare and file a registration statement on behalf of such shareholders under the Securities Act, and to use our best efforts to qualify the shares for offer and sale under any applicable US state securities laws. Expenses incurred in connection with one demand registration for each such shareholder will be borne by us, and we and Yuchai will be required to indemnify the underwriters in connection with any demand registration. The Registration Rights Agreement also grants each such shareholder certain “piggyback” registration rights entitling each shareholder to sell Common Stock in any registered offerings of our equity securities, for our account or on behalf of our security holders. China Everbright Holdings, Cathay, GSCP and the Sun Yuan Shareholders are no longer our shareholders. In March 2004, HL Technology and Coomber each registered shares for offer and sale from time to time on a shelf registration statement on Form F-3 which we filed on their behalf pursuant to a registration rights agreement. The shelf registration statement was rendered ineffective as we were not eligible to use the Form F-3 as a result of the delay in our filing of our previous periodic reports required under the Exchange Act. However, we are now compliant with our reporting obligations as required under the Exchange Act and are eligible to use the Form F-3. We have not received any instructions from either HL Technology or Coomber pursuant to the registration rights agreement, to take any further action in relation to the shelf registration statement.

 

66


Table of Contents

Reorganization Agreement and Cooperation Agreement

On April 7, 2005, we entered into the Reorganization Agreement with Yuchai and Coomber, which is intended to be in furtherance of the terms of the July 2003 Agreement. On November 30, 2006, certain provisions of the Reorganization Agreement were amended, including extending the implementation deadline to June 30, 2007.

The Reorganization Agreement was scheduled to terminate on June 30, 2007. On June 30, 2007, we entered into the Cooperation Agreement with Yuchai, Coomber and the GY Group, which is intended to be in furtherance of certain terms of the Reorganization Agreement, as amended. The Cooperation Agreement amends certain terms of the Reorganization Agreement, as amended, among CYI, Yuchai and Coomber, and as so amended, incorporates certain terms of the Reorganization Agreement. See “Item 4. Information on the Company — History and Development — Cooperation Agreement.”

Other Transactions

We provide certain management, financial planning, internal audit services, internal control testing, IFRS training, business enhancement consulting and other services to Yuchai and we have a team working full-time at Yuchai’s principal manufacturing facilities in Yulin city. In addition, the President, Chief Financial Officer and a manager proficient in Section 404 of Sarbanes-Oxley Act of 2002, or SOX, usually travel monthly, for as much as up to two weeks, at a time to Yuchai to actively participate in Yuchai’s operations and decision-making process. During fiscal year 2019, pursuant to a management services agreement and a consulting services agreement, we charged a total of US$1.0 million to Yuchai for these services. Pursuant to the supplemental agreement entered into by Yuchai and the Company, in consideration of the increase of management services as well as higher human resource costs incurred to provide services to Yuchai, Yuchai paid an additional management fee of RMB 3 million to the Company for the year 2019. The Company and Yuchai are in discussions on a new supplemental agreement in respect of an additional management fee for the year 2020.    

During fiscal year 2020, certain affiliates of Hong Leong Asia charged us RMB 6.7 million (US$1.0 million) for certain general and administrative expenses such as corporate secretarial services, office rental, professional and consultancy fees and miscellaneous office expenses.

During fiscal year 2020, Yuchai entered into agreements with the GY Group (including its subsidiaries and affiliates) and with Yuchai’s associates and joint ventures for the sale and purchase of materials, supplies, scraps and diesel engines, lease of assets, hospitality and restaurant services etc. For further details on our business transactions with related parties, please see Note 28 to our consolidated financial statements in Item 18.

During fiscal year 2019, Yuchai entered into a trademark license agreement with the GY Group on April 25, 2019 (“Trademark License Agreement”) under which the GY Group granted Yuchai an exclusive and perpetual license to use the thirty trademarks listed therein for a one-time, ten-year usage fee of RMB 169.8 million. The Trademark License Agreement further permits Yuchai to continue using the licensed trademarks free-of-charge after the expiry of the ten-year period.

ITEM 8. FINANCIAL INFORMATION

Consolidated Financial Statements

See “Item 18. Financial Statements.”

Legal Proceedings

Other than as set forth below, neither we nor any of our consolidated subsidiaries is currently involved in any material legal or arbitration proceedings that we believe may have, or have had in the recent past, significant effects on our financial position or profitability.

Proceedings with Yuchai

We have previously encountered difficulties in obtaining the cooperation of the GY Group and Mr. Wang Jianming in the daily management and operation of Yuchai. The GY Group is a minority shareholder of Yuchai and is majority-owned by the Guangxi Zhuang Autonomous Region. Until December 3, 2005, Mr. Wang was the Chairman, legal representative and Chief Executive Officer of Yuchai, as well as the Vice-Chairman and legal representative of the GY Group.

 

67


Table of Contents

Dividends

See “Item 3. Key Information — Dividends.”

In response to earlier difficulties with respect to corporate governance measures and certain dividends declared by Yuchai, we initiated legal and arbitration proceedings in New York, London and Singapore against Yuchai, Mr. Wang and other related parties in May 2003. We subsequently discontinued these proceedings as a result of the execution of the July 2003 Agreement. Among other things, the July 2003 Agreement led to the resolution at that time of previous disagreements with respect to the payment of dividends by Yuchai to us and the re-appointment of Mr. Wang Jianming as Chief Executive Officer and Chairman of the Board of Directors of Yuchai in September 2003. We and Yuchai also agreed to work together to implement corporate governance procedures and to promote plans to enhance shareholder value. However, from time to time, we have continued to face difficulties in obtaining the cooperation of the Chinese shareholders of Yuchai in the daily management and operation of Yuchai and to fully exercise our controlling interest in Yuchai. Following the execution of the July 2003 Agreement, disagreements among the parties continued to recur. For example, representatives of the Chinese shareholders of Yuchai alleged that resolutions passed by our six wholly-owned subsidiaries at Yuchai’s shareholders’ meeting in December 2004 were invalid, allegations with which we disagreed.

In April 2005, we, Yuchai and Coomber agreed on steps relating to the adoption of corporate governance practices at Yuchai and a broad framework for the restructuring of our ownership of Yuchai, and entered into the Reorganization Agreement. The Reorganization Agreement is intended to be in furtherance of the July 2003 Agreement. In December 2005 and November 2006, the parties amended certain provisions of the Reorganization Agreement, including extending the implementation deadline to June 30, 2007. In June 2007, we, Yuchai, Coomber and the GY Group entered into the Cooperation Agreement which amends certain terms of the Reorganization Agreement. Pursuant to the amendments to the Reorganization Agreement, the Company has agreed that the restructuring and spin-off of Yuchai will not be effected, and, recognizing the understandings that have been reached between the Company and the GY Group to jointly undertake efforts to expand the business of Yuchai, the Company will not seek to recover the anti-dilution fee of US$20 million from Yuchai. Although the parties to the Cooperation Agreement are expected to work towards its implementation as expeditiously as possible, no assurance can be given as to when the transactions contemplated therein will be fully consummated, or that implementation of the Cooperation Agreement will effectively resolve all of the difficulties faced by us with respect to its investment in Yuchai.

ITEM 9. THE OFFER AND LISTING

Since December 16, 1994, the Common Stock has been listed and traded on the NYSE under the symbol “CYD.” The Common Stock is not listed on any other exchanges within or outside the United States.

ITEM 10. ADDITIONAL INFORMATION

Our company’s objects are to perform all the functions of a holding company and to coordinate the policy and administration of any subsidiary company. See paragraphs 6 and 7 of our company’s Memorandum of Association for further information on the objects and powers of our company. Please see Exhibit 1.1 to this Annual Report.

Memorandum of Association and Bye-Laws

Corporate Governance

We are an exempted company incorporated in Bermuda and are subject to the laws of that jurisdiction. The legal framework in Bermuda which applies to exempted companies is flexible and allows an exempted company to comply with the corporate governance regime of the relevant jurisdiction in which the company operates or applicable listing standards. Under Bermuda law, members of a board of directors owe a fiduciary duty to the company to act in good faith in their dealings with or on behalf of the company and to exercise their powers and fulfill the duties of their office honestly. In addition, the Bermuda company legislation imposes a duty on directors and officers of an exempted company to act honestly and in good faith with a view to the best interests of the company and requires them to exercise the care, diligence and skill that a reasonably prudent person would exercise in comparable circumstances. Bermuda legislation also imposes certain specific duties and obligations on companies and directors, both directly and indirectly, including duties and obligations with respect to matters such as (a) loans to directors and related persons; and (b) limits on indemnities for directors and officers. Bermuda law does not impose specific obligations in respect of corporate governance, such as those prescribed by NYSE listing standards, requiring a company to (i) appoint independent directors to their boards; (ii) hold regular meetings of non-management directors; (iii) establish audit, nominating and governance or compensation committees; (iv) have shareholders approve equity compensation plans; (v) adopt corporate governance guidelines; or (vi) adopt a code of business conduct and ethics.

We are also subject to the NYSE listing standards, although, because we are a foreign private issuer, those standards are considerably different from those applied to US companies. Under the NYSE rules, we need only (i) establish an independent audit committee that has specified responsibilities as described in the following table; (ii) provide prompt certification by our chief executive officer of any material non-compliance with any corporate governance rules; (iii) provide periodic written affirmations to the NYSE with respect to our corporate governance practices; and (iv) provide a brief description of significant differences between our corporate governance practices and those followed by US companies. The following table compares the Company’s principal corporate governance practices, which are in compliance with Bermuda law, to those required of US companies.

 

68


Table of Contents

Standard for US Domestic Listed Companies

      

China Yuchai International Limited’s Practice

Director Independence

    

 

A majority of the board must consist of independent directors.

    

 

Three of our nine directors, Messrs. Xie Tao, Neo Poh Kiat and Ho Raymond Chi-Keung are independent within the meaning of the NYSE standards.

Independence is defined by various criteria including the absence of a material relationship between director and the listed company. Directors who are employees, are immediate family of the chief executive officer or receive over US$120,000 per year in direct compensation from the listed company are not independent. Directors who are employees of or otherwise affiliated through immediate family with the listed company’s independent auditor are also not independent.

      

 

The non-management directors of each company must meet at regularly scheduled executive sessions without management.

    

 

As a foreign private issuer, our non-management directors are not required to meet periodically without management directors.

Audit Committee

      

 

Listed companies must have an audit committee that satisfies the requirements of Rule 10A-3 under the Exchange Act. The rule requires that the audit committee (i) be comprised entirely of independent directors; (ii) be directly responsible for the appointment, compensation, retention and oversight of the independent auditor; (iii) adopt procedures for the receipt and treatment of complaints with respect to accounting, internal accounting controls or auditing matters; (iv) be authorized to engage independent counsel and other advisors it deems necessary in performing its duties; and (v) be given sufficient funding by the company to compensate the independent auditors and other advisors as well as for the payment of ordinary administrative expenses incurred by the committee.

    

 

Our audit committee meets the requirements of Rule 10A-3 under the Exchange Act..

 

The audit committee must consist of at least three members, and each member meets the independence requirements of both the NYSE rules and Rule 10A-3 under the Exchange Act.

    

 

Our Audit Committee currently consists of three members, all of whom meet the independence requirements of both the NYSE rules and Rule 10A-3 under the Exchange Act.

 

The audit committee must have a written charter that addresses the committee’s purpose and responsibilities.

    

 

Our Audit Committee has a charter outlining the committee’s purpose and responsibilities, which are similar in scope to those required of U.S. companies.

At a minimum, the committee’s purpose must be to assist the board in the oversight of the integrity of the company’s financial statements, the company’s compliance with legal and regulatory requirements, the independent auditor’s qualifications and independence and the performance of the company’s internal audit function and independent auditors. The audit committee is also required to review the independent auditing firm’s annual report describing the firm’s internal quality control procedures, any material issues raised by the most recent internal quality control review or peer review of the firm, or by any recent governmental inquiry or investigation, and any steps taken to address such issues.

    

 

Our Audit Committee’s charter outlines the committee’s purpose and responsibilities which are similar in scope to those required of U.S. companies.

 

69


Table of Contents

Standard for US Domestic Listed Companies

      

China Yuchai International Limited’s Practice

The audit committee is also required to assess the auditor’s independence by reviewing all relationships between the company and its auditor. It must establish the company’s hiring guidelines for employees and former employees of the independent auditor. The committee must also discuss the company’s annual audited financial statements and quarterly financial statements with management and the independent auditors, the company’s earnings press releases, as well as financial information and earnings guidance provided to analysts and rating agencies, and policies with respect to risk assessment and risk management. It must also meet separately, periodically, with management, the internal auditors and the independent auditors.

    

 

Our Audit Committee assesses the auditor’s independence on an ongoing basis by reviewing all relationships between the company and its auditor. It has established the company’s hiring guidelines for employees and former employees of the independent auditor. The committee also discusses with management and the independent auditors the Company’s annual audited financial statements and quarterly financial statements, the Company’s earnings press releases, as well as financial information and earning guidance provided to analysts and rating agencies, and policies with respect to risk assessment and risk management. It also meets separately, periodically, with management, the internal auditors and the independent auditors.

 

Each listed company must disclose whether its board of directors has identified an Audit Committee Financial Expert, and if not the reasons why the board has not done so.

    

 

The Board of Directors has identified Mr. Xie Tao as our Audit Committee Financial Expert.

 

Each listed company must have an internal audit function.

    

 

We are a holding company and the majority of business is done at our main subsidiary, Yuchai. Yuchai maintains an independent internal audit function headed by a secondee appointed by the Company. The Head of Internal Audit reports to the Chairman of the Audit Committees of the Company and Yuchai who reports to the Boards. The Board of Yuchai approves the audit plan, reviews significant audit issues and monitors corrective actions taken by management.

Compensation Committee

      

 

Listed companies must have a compensation committee composed entirely of independent board members as defined by the NYSE listing standards.

    

 

Our compensation committee currently has three members, two of whom are independent within the meaning of the NYSE standards.

 

The committee must have a written charter that addresses its purpose and responsibilities.

      

 

These responsibilities include (i) reviewing and approving corporate goals and objectives relevant to CEO compensation; (ii) evaluating CEO performance and compensation in light of such goals and objectives for the CEO; (iii) based on such evaluation, reviewing and approving CEO compensation levels; (iv) recommending to the board non-CEO compensation, incentive compensation plans and equity-based plans; and (v) producing a report on executive compensation as required by the SEC to be included in the company’s annual proxy statement or annual report. The committee must also conduct an annual performance self-evaluation.

    

 

Our compensation committee reviews among other things the Company’s general compensation structure, and reviews, recommends or approves executive appointments, compensation and benefits of directors and executive officers, subject to ratification by the Board of Directors, and supervises the administration of our employee benefit plans, if any.

Nominating/Corporate Governance Committee

    

 

Listed companies must have a nominating/corporate governance committee composed entirely of independent board members.

    

 

We do not have a nominating/corporate governance committee. However, certain responsibilities of this committee are undertaken by our Compensation Committee, such as the review and approval of executive appointments and all other functions are performed by the Board of Directors.

 

70


Table of Contents

Standard for US Domestic Listed Companies

      

China Yuchai International Limited’s Practice

 

The committee must have a written charter that addresses its purpose and responsibilities, which include (i) identifying qualified individuals to become board members; (ii) selecting, or recommending that the board select, the director nominees for the next annual meeting of shareholders; (iii) developing and recommending to the board a set of corporate governance principles applicable to the company; (iv) overseeing the evaluation of the board and management; and (v) conducting an annual performance evaluation of the committee.

      

Equity-Compensation Plans

      

 

Shareholders must be given the opportunity to vote on all equity—compensation plans and material revisions thereto, with limited exceptions.

    

 

Our Equity Incentive Plan was approved by our shareholders in 2014.

Corporate Governance Guidelines

      

 

Listed companies must adopt and disclose corporate governance guidelines.

    

 

We have formally adopted various corporate governance guidelines, including Code of Business Conduct and Ethics (described below); Audit Committee Charter; Whistle-blowing Policy; Insider Trading Policy; and Disclosure Controls and Procedures.

Code of Business Conduct and Ethics

      

 

All listed companies, US and foreign, must adopt and disclose a code of business conduct and ethics for directors, officers and employees, and promptly disclose any amendment to or waivers of the code for directors or executive officers.

    

 

We adopted a Code of Business Conduct and Ethics Policy in May 2004, which was revised on December 9, 2008. A copy of the Code is posted on our internet website at http://www.cyilimited.com. We intend to promptly disclose any amendment to or waivers of the Code for directors or executive officers.

Directors

Director Interests and Voting

A Director of the Company cannot vote or be counted in the quorum with regard to any contract or arrangement or any other proposal in which he has any interest or in respect of which he has any duty which conflicts with his duty to the Company. The restriction from voting and being counted in the quorum does not apply if the only interest the Director has is included in the following list:

 

(a)

a resolution regarding granting any security or indemnity for any money lent or obligation incurred by such Director at the request, or for the benefit, of the Company or any of our subsidiaries (or a company of which we are a beneficially wholly-owned subsidiary);

 

(b)

a resolution regarding granting any security or indemnity to any third party for a debt or obligation which is owed by the Company or any of our subsidiaries (or a company of which we are a beneficially wholly-owned subsidiary) to the third party, for which such Director has assumed responsibility in whole or in part under a guarantee or indemnity;

 

(c)

a resolution about an offer of shares, debentures or other securities of the Company or any of its subsidiaries (or a company of which we are a beneficially wholly-owned subsidiary) for subscription or purchase in which such Director is to be a participant in the underwriting or sub-underwriting of the offer;

 

(d)

a resolution about any proposal involving any other company in which such Director is interested, whether directly or indirectly and whether as an officer or shareholder or otherwise, provided that such Director is not the holder of, or directly or indirectly beneficially interested in, 5% or more of (i) any class of the equity share capital of such company or in any third company through which such Director’s interest is derived or (ii) the voting rights in that company;

 

(e)

any contract, arrangement or proposal for the benefit of our employees under which such Director benefits in a similar manner as the employees and does not receive any privileges or advantages not provided to the employees; or

 

(f)

any proposal in which such Director is interested in the same manner as other holders of our shares or our debentures or our other securities or any of our subsidiaries by virtue only of such Director’s interest in our shares or our debentures or our other securities or any of our subsidiaries.

 

71


Table of Contents

If our Board of Directors is considering proposals about appointing two or more Directors to offices or employments with the Company or any company in which we are interested, each such Director (if not disqualified from voting under proviso to item (d) above) can vote and be included in the quorum for each resolution, except the one concerning such Director.

Borrowing Powers

Our Board of Directors may exercise all the powers of the Company to borrow money and to mortgage or charge its undertaking, property and uncalled capital or any part thereof and to issue debentures and other securities.

Qualification of Directors

No Director is required to hold any shares of the Company.

Rights of Holders of shares of Common Stock

The holders of shares of Common Stock shall:

 

 

be entitled, on a show of hands, to one vote and, on a poll, to one vote per share;

 

 

be entitled to such dividends as the Board of Directors of the Company may from time to time declare;

 

 

in the event of a winding-up or dissolution of the Company, whether voluntary or involuntary or for the purpose of the reorganization or otherwise or upon any distribution of capital, be entitled to a return of the amount paid up on the Common Stock and thereafter to the surplus assets of the Company; and

 

 

generally, be entitled to enjoy all the rights attaching to shares.

All unclaimed dividends or distributions out of contributed surplus account may be invested or otherwise made use of by the Board of Directors of the Company for the benefit of the Company until claimed and the payment of any such dividend or distribution into a separate account or the investment of such dividend shall not constitute the Company a trustee in respect thereof. No dividend or distribution shall bear interest against the Company. Any dividend or distribution which has remained unclaimed for a period of 12 years from the due date for payment thereof shall at the expiration of that period be forfeited and shall belong to the Company absolutely.

Rights of Holder of the Special Share

The holder of the special share shall be entitled to the following rights:

 

 

to elect six Directors of the Company and to remove Directors so appointed; and

 

 

no shareholder resolution, whether ordinary or special resolution, may be passed without the affirmative vote of the holder of the special share.

The holder of the Special Share shall not be entitled to any other rights or to any dividends and in the event of a winding up or dissolution of the Company, the holder of the special share shall be entitled only to a return of the amount paid up on the special share.

The special share is not transferable except to Hong Leong Asia and its affiliates or to China Everbright Holdings and its affiliates. The special share shall cease to carry any rights in the event that, if Hong Leong Asia and its affiliates own the special share, Hong Leong Asia and its affiliates cease to own, directly or indirectly, at least 7,290,000 shares of Common Stock (or such equivalent number upon a consolidation or subdivision of shares of Common Stock), or if China Everbright Holdings and its affiliates own the special share, China Everbright Holdings and its affiliates cease to own, directly or indirectly, at least 6,570,000 shares of Common Stock (or such equivalent number upon a consolidation or subdivision of shares of Common Stock). For more details, see “Item 7. Major Shareholders and Related Party Transactions — The Special Share.”

Modification of Shareholders’ Rights

The rights attached to any class of shares (unless otherwise provided by the terms of issue of the shares of that class) may be varied, modified or abrogated with the consent in writing of the holders of not less than three-fourths of the issued shares of that class or with the sanction of an ordinary resolution passed at a separate general meeting of the holders of the shares of the class. The rights conferred upon the holders of the shares of any class issued with preferred or other rights shall not, unless otherwise expressly provided by the terms of issue of the shares of that class, be deemed to be varied by the creation or issue of further shares ranking pari passu therewith.

 

72


Table of Contents

Annual General and Special General Meetings

We must hold an annual general meeting each year. Our Directors decide where and when it will be held. Not more than fifteen months may elapse between the date of one annual general meeting and the next. At least 14 clear days’ written notice must be given for every annual general meeting and for every special general meeting. The notice for any annual general meeting must state the date, place and time at which the meeting is to be held, and the business to be conducted at the meeting, including, if applicable, any election of Directors. The notice for any special general meeting must state the time, place and the general nature of the business to be considered at the meeting and shall state that a shareholder entitled to attend and vote is entitled to appoint one or more proxies to attend and vote instead of him. In the case of a meeting convened for passing a special resolution, the notice shall specify the intention to propose the resolution as a special resolution.

Shareholders holding not less than one-tenth in value of the paid up share capital of the Company and having the right to attend and vote at general meetings of the Company shall have the right, by written request to the Chairman or President (as applicable), Deputy Chairman or Vice President (as applicable) or Secretary of the Company, to require that a special general meeting be convened by the Directors for the transaction of any business specified in the request. Such meeting shall be held within two months after the request has been made. If within 21 days of such deposit of the request, the Board fails to convene the meeting, such shareholders may convene the meeting themselves in accordance with Section 74(3) of the Companies Act of 1981 of Bermuda.

Limitations on Rights to Own Securities

There are no limitations under Bermuda law or our Memorandum of Association and Bye-Laws on the rights of non-Bermuda owners of shares of the Company to hold or vote their shares.

We are exempt from the laws of Bermuda which restrict the percentage of share capital that may be held by non-Bermudians, but as an exempted company we may not participate in certain business transactions, including (i) the acquisition or holding of land in Bermuda (except that required for its business held by way of lease or tenancy for a term not exceeding 50 years or, with the consent of the Minister of Finance of Bermuda, land by way of lease or tenancy for a term not exceeding 21 years in order to provide accommodation or recreational facilities for its employees); (ii) the taking of mortgages on land in Bermuda to secure an amount in excess of 50,000 Bermuda dollars without the prior consent of the Minister of Finance of Bermuda; (iii) the acquisition of any bonds or debentures secured by any land in Bermuda other than those issued by the Government of Bermuda or a public authority; or (iv) the carrying on of business of any kind or type whatsoever in Bermuda either alone or in partnership or otherwise except, inter alia, carrying on business with persons outside Bermuda, in furtherance of the business of the Company carried on outside Bermuda or under a license granted by the Minister of Finance of Bermuda.

In accordance with our Bye-Laws, share certificates are only issued to members of the Company (i.e., persons registered in the register of members as holders of shares in the Company). We are not bound to investigate or incur any responsibility in respect of the proper administration or execution of any trust to which any of our shares are subject. We will take no notice of any trust applicable to any of its shares whether or not it had notice of such trust.

Exchange Controls

Bermuda Exchange Controls

We have been designated as a non-resident for exchange control purposes by the Bermuda Monetary Authority. We have received the permission of the Bermuda Monetary Authority under the Exchange Control Act of 1972 and regulations thereunder for the transfer of shares of common stock to and between persons regarded as resident outside Bermuda for exchange control purposes and the issue of shares within the existing authorized capital of the Company to such persons for so long as such shares are listed on the NYSE. The Bermuda Monetary Authority has also granted to all Bermuda companies with voting shares listed on an appointed stock exchange (as defined in the Companies Act 1981 of Bermuda), a general permission for the issue and subsequent transfer of any securities of such companies from and to a non-resident of Bermuda. The NYSE is an appointed stock exchange under the Companies Act 1981 of Bermuda. Issues and transfers of shares involving any person regarded as resident in Bermuda for exchange control purposes require specific prior approval under the Exchange Control Act of 1972.

Because we have been designated as a non-resident for Bermuda exchange control purposes, there are no restrictions on our ability to transfer funds in and out of Bermuda or to pay dividends to United States residents who are holders of the shares of common stock, other than in respect of local Bermuda currency.

 

73


Table of Contents

China Exchange Controls

The Renminbi currently is not a freely convertible currency. SAFE, under the authority of the PBOC, controls the conversion of Renminbi into foreign currency. Prior to January 1, 1994, Renminbi could be converted to foreign currency through the Bank of China or other authorized institutions at official rates fixed daily by SAFE. Renminbi could also be converted at swap centers, or Swap Centers, open to Chinese enterprises and foreign invested enterprises, or FIEs, subject to SAFE’s approval of each foreign currency trade, at exchange rates negotiated by the parties for each transaction. In the year ended December 31, 1993, as much as 80% by value of all foreign exchange transactions in China took place through the Swap Centers. The exchange rate quoted by the Bank of China differed substantially from that available in the Swap Centers. Effective January 1, 1994, a unitary exchange rate system was introduced in China, replacing the dual-rate system previously in effect. In connection with the creation of a unitary exchange system, the China Foreign Exchange Trading System, or CFETS, inter-bank foreign exchange market was established. Under the unitary foreign exchange system, PBOC sets daily exchange rates, or the PBOC Rates, for conversion of Renminbi into US dollar and other currencies based on the CFETS interbank market rates, and the Bank of China and other authorized banks may engage in foreign exchange transactions at rates that vary within a prescribed range above or below PBOC Rates.

Yuchai, as an FIE, is permitted to retain its foreign currency earnings and maintain foreign currency accounts at designated foreign exchange banks. However, there can be no assurance that the current authorizations for FIEs to retain their foreign exchange to satisfy foreign exchange liabilities in the future will not be limited or eliminated or that Yuchai will be able to obtain sufficient foreign exchange to satisfy their foreign exchange requirements. Foreign exchange transactions under the capital account and the foreign debt account continue to be subject to limitations and require registrations with the reviews from the designated foreign exchange banks and SAFE, which could affect the ability of Yuchai to obtain foreign exchange through debt or equity financing, including by means of loans or capital contributions from the Company.

In the event of shortages of foreign currencies, Yuchai may be unable to convert sufficient Renminbi into foreign currency to meet its foreign currency obligations or to pay dividends in foreign currency. Yuchai requires foreign currency to purchase a substantial portion of the manufacturing equipment required for the planned expansion of its manufacturing facilities and to meet foreign currency-denominated debt payment obligations. Yuchai will also require foreign currency for payment of its imported engine components.

The value of the Renminbi is subject to changes in Chinese government policies and to international economic and political developments. During the few years prior to 1994, the Renminbi experienced a devaluation against most major currencies, and a devaluation of approximately 50% of the Renminbi against the US dollar occurred on January 3, 1994 in connection with the adoption of the new unitary exchange rate system. On July 21, 2005, the PRC government changed its decade-old policy of pegging the value of the Renminbi to the US dollar. Under the new policy, the Renminbi is permitted to fluctuate within a narrow and managed band against a basket of certain foreign currencies. From July 21, 2005 to December 31, 2005, this change in policy resulted in an approximately 2.5% appreciation of the Renminbi against the US dollar. From December 31, 2005 to June 30, 2008, the Renminbi appreciated 15.0% against the US dollar. From July 2008 until June 2010, however, the Renminbi traded stably within a narrow range against the US dollar. Since June 2010, the PRC government has allowed the Renminbi to appreciate slowly against the US dollar again, though there have been periods when the US dollar has appreciated against the Renminbi as well. From December 31, 2016 to December 31, 2020, the Renminbi appreciated about 6.0% against the US dollar. From December 31, 2019 to February 26, 2021 (the last business day as of February 28, 2021), the Renminbi appreciated about 7.0% against the US dollar. It is difficult to predict how market forces or government policy may impact the exchange rate between the Renminbi and the US dollar in the future.

Furthermore, the General Affairs Department of SAFE promulgated the Notice on the Relevant Operating Issues concerning the Improvement of the Administration of Payment and Settlement of Foreign Currency Capital of Foreign-Funded Enterprises (the “Notice 142”) in August 2008 and the Supplementary Notice on Issues Relating to the Improvement of Business Operations with Respect to the Administration over Payment and Settlement of Foreign Exchange Capital of Foreign-Invested Enterprises in July 2011 (the “Notice 88”) (which were repealed in 2015 by the Notice 19 as defined below). Pursuant to the Notice 142 and the Notice 88, Renminbi converted from capital contribution in foreign currency to a domestic enterprise in China can only be used for the activities that are within the approved business scope of such enterprise and cannot be used for China domestic equity investment, acquisition, giving entrusted loans or repayment of intercompany loans, with limited exceptions. The Notice 142 and the Notice 88 were both abolished on March 30, 2015 pursuant to the Notice 16 (as defined below).

On April 28, 2013, SAFE issued the Administrative Measures for Foreign Debt Registration, which took effect on May 13, 2013 and set forth the procedures for the registration of foreign debt borrowings. With the effectiveness of such Measures, the Notice on Relevant Issues for Improving Foreign Debt Administration was abolished on May 13, 2013.

On May 10, 2013, SAFE issued the Provisions on Foreign Exchange Administration over Direct Investment Made by Foreign Investors in China, which further simplified certain operating procedures for foreign direct investments.

On January 10, 2014, SAFE issued the Notice on further Improving and Adjusting the Foreign Exchange Administration on Capital Accounts, which simplified the foreign exchange operating procedures for certain capital accounts, and has been further revised pursuant to the Notice of the State Administration of Foreign Exchange on Repealing and Revising the Normative Documents concerning the Reform for Registered Capital Registration System promulgated on May 4, 2015 and effective from May 4, 2015.

On July 4, 2014, SAFE issued the Notice on the Administration of Foreign Exchange Involved in Financing and Return on Investment Conducted by Residents in China via Special-Purpose Companies (the “Notice 37”), which became effective on July 4, 2014 and requires registration with SAFE (such registration will be conducted with relevant designated banks as specified by the Notice 13 (as defined below)) by the PRC resident shareholders of any foreign holding company of a PRC entity.

 

74


Table of Contents

On February 13, 2015, SAFE issued the Notice on Further Simplifying and Improving the Foreign Exchange Administration Policies on Direct Investments (the “Notice 13”), which shall become effective on June 1, 2015. According to Notice 13, the banks are designated to directly review and deal with the foreign exchange registration for foreign direct investment in China Mainland and outbound direct investment. SAFE shall supervise the registration activities indirectly through banks. Certain operating procedures for direct investments are also simplified.

On March 30, 2015, SAFE issued the Notice on Reforming the Administrative Approach Regarding the Settlement of the Foreign Exchange Capitals of Foreign-invested Enterprises (the “Notice 19”), which took effect on June 1, 2015 and relieved the explicit prohibition against the use of Renminbi converted from capital contribution in foreign currency (the “Converted Renminbi”) into domestic equity investment, as provided in the Notice 142 and the Notice 88. According to the Notice 19, an ordinary FIE such as Yuchai, may make the equity investment by transferring the Converted Renminbi to the Account for Foreign Exchange Settlement Pending Payment opened by the invested enterprise.

On June 9, 2016, SAFE issued the Notice of the State Administration of Foreign Exchange on Reforming and Standardizing the Administrative Provisions on Capital Account Foreign Exchange Settlement (“Notice 16”), which became effective on the same day. Pursuant to Notice 16, domestic institutions (FIEs included) may voluntarily settle 100% (the percentage is subject to adjustment by SAFE) of their foreign exchange earnings under capital account (including capitals contribution in foreign currency, foreign debts, etc.) to the Account for Foreign Exchange Settlement Pending Payment based on actual needs under the permitted business scope. Meanwhile, Notice 16 further loosens up the restrictions imposed on the use of Converted Renminbi. According to Notice 16, the Converted Renminbi can be used for providing loans to affiliated enterprises of FIEs.

On January 12, 2017, the PBOC issued the Notice of People’s Bank of China on Matters Concerning Macro-Prudential Management on All-round Cross-border Financing (“Notice 9”), which took effect on the same day, and, according to Notice 9, the domestic entities (other than FIEs) can borrow foreign debts without the pre-approval of SAFE as well as the quota for foreign debts of domestic entities shall be calculated by reference to the annul net asset, outstanding foreign debts, and the other factors.

On January 26, 2017, SAFE promulgated the Notice of State Administration of Foreign Exchange on Improving the Inspection of Authenticity and Compliance to Further Promote Foreign Exchange Control (“Notice 3”), which became effective on the same day. The principle of Notice 3 is to encourage capital inflow. Under Notice 3, the debtor may directly or indirectly repatriate the funds under guarantee for use domestically by way of domestic borrowing or equity investment, or by other means. Meanwhile, Notice 3 emphasizes on the policy of profit remittance of FIEs. To process outbound remittance of profits in an amount equivalent to or above USD 50,000 for an FIE, the bank shall examine several documents to assure the authenticity of the profit distribution. An FIE shall use the profit to first make up the losses suffered in the previous years prior to remitting the profits overseas.

On October 23, 2019, the SAFE promulgated the Notice of the State Administration of Foreign Exchange on Further Facilitating Cross-border Trade and Investment, which canceled the restriction on the domestic equity investment by non-investment foreign-funded enterprises with their capital funds. Subject to the requirements as set forth in the Foreign Investment Negative List and the authenticity and compliance with the regulations of domestic investment projects, as well as other requirements regulating foreign investment, non-investment foreign-funded enterprises now are allowed to lawfully make domestic equity investments by using their capital.

On April 10, 2020, the SAFE promulgated the Notice by the State Administration of Foreign Exchange of Optimizing Foreign Exchange Administration to Support Foreign Business Development, which further clarified that eligible enterprises are allowed to use revenues under their capital accounts, such as capital funds and foreign debts, for payment in China without providing banks with materials to certify the authenticity of the transaction-by-transaction basis in advance, provided that such funds shall be used in compliance with the laws and regulations regarding the use for revenues under the capital accounts.

On December 31, 2020, the SAFE, the People’s Bank of China, the National Development and Reform Commission, the Ministry of Commerce, the State-owned Asset Supervision and Administration Commission of the State Council, and the China Banking and Insurance Regulatory Commission jointly promulgated the Notice on Further Optimizing Cross-border RMB Policies to Support Stabilization of Foreign Trade and Foreign Capital, which became effective on February 4, 2021 and simplified the cross-border RMB settlement process, improved the management of cross-border RMB investment and financing, as well as facilitated the use of the RMB bank settlement accounts by overseas institutions.

 

75


Table of Contents

Taxation

Bermuda Taxation

There is no Bermuda income, corporation or profits tax, withholding tax, capital gains tax, capital transfer tax, estate duty or inheritance tax payable by shareholders of the Company other than by shareholders ordinarily resident in Bermuda. Neither the Company nor its shareholders (other than shareholders ordinarily resident in Bermuda) are subject to stamp or other similar duty on the issue, transfer or redemption of Common Stock. The Company has received from the Minister of Finance of Bermuda under the Exempted Undertakings Tax Protection Act 1966, as amended, an assurance that, in the event that Bermuda enacts any legislation imposing any tax computed on profits or income, or computed on any capital asset, gain or appreciation, or any tax in the nature of estate duty or inheritance tax, the imposition of such tax shall not be applicable to the Company or to any of its operations, shares, debentures or other obligations of the Company, until March 31, 2035. This assurance does not, however, prevent the imposition of any such tax or duty on such persons as are ordinarily resident in Bermuda and holding such shares, debentures or obligations of the Company or on land in Bermuda leased or let to the Company. As an exempted company, the Company is required to pay a registration fee in Bermuda based upon its authorized share capital and the premium on the issue of its shares, at rates calculated on a sliding scale not exceeding US$32,676 per annum.

Singapore Taxation

Dividends or Other Distributions with Respect to Ordinary Shares

Under the one-tier corporate tax system which currently applies to all Singapore tax resident companies, tax on corporate profits is final, and dividends paid by a Singapore tax resident company are not subject to withholding tax and will be tax exempt in the hands of a shareholder, whether or not the shareholder is a company or an individual and whether or not the shareholder is a Singapore tax resident.

Capital Gains upon Disposition of Ordinary Shares

Under current Singapore tax laws, there is no tax on capital gains. There are no specific laws or regulations which deal with the characterization of whether a gain is income or capital in nature. Gains arising from the disposal of our ordinary shares may be construed to be of an income nature and subject to Singapore income tax, if they arise from activities which the Inland Revenue Authority of Singapore regards as the carrying on of a trade or business in Singapore. However, under Singapore tax laws, any gains derived by a divesting company from its disposal of ordinary shares in an investee company between June 1, 2012 and May 31, 2022 are generally not taxable if immediately prior to the date of the relevant disposal, the investing company has held at least 20% of the ordinary shares in the investee company for a continuous period of at least 24 months (“safe harbor rule”). In 2020, under the Singapore Budget 2020, the safe harbor rule was extended to beyond its current sunset of May 31, 2022. The extended safe harbor end-date of December 31, 2027 has been formally legislated.

Goods and Services Tax

The issue or transfer of ownership of our ordinary shares should be exempt from Singapore GST. Hence, the holders would not incur any GST on the subscription or subsequent transfer of the shares.

People’s Republic of China Taxation

The following discussion summarizes the taxes applicable to the Company’s investment in Yuchai and applicable to Yuchai under the Chinese law.

Taxation of Dividends from Yuchai

Under the former Foreign Investment and Foreign Enterprises Law, which is now expired (the “FEIT Law”), any dividends payable by foreign-invested enterprises to non-PRC investors were exempt from any PRC withholding tax. This exemption is only applicable for revenues accumulated up to December 31, 2007.

In 2007, the PRC National People’s Congress adopted a new tax law, China Unified Enterprise Income Tax Law (the “CIT Law”), which became effective on January 1, 2008 and was amended by the Standing Committee of the National People’s Congress on December 29, 2018. The State Council adopted the related implementation rules on December 6, 2007 which was amended on April 23, 2019. In accordance with the CIT Law and its implementation rules, dividends derived from the revenues accumulated from January 1, 2008 and are paid by PRC companies to non-resident enterprises are generally subject to a PRC withholding tax levied at a rate of 10% unless exempted or reduced pursuant to an applicable double-taxation treaty or other exemptions. Dividends paid by PRC companies to resident enterprises, including enterprises established under the laws of non-PRC jurisdictions but whose “de facto management body” is located in the PRC, are not subject to any PRC withholding tax, unless the dividends are derived from the publicly traded shares which have not been held continuously by the resident enterprises for twelve months.

On February 20, 2009, the State Administration of Taxation promulgated the Notice on Relevant Issues of Implementing Dividend Clauses under Tax Treaties, or the Notice. According to the Notice, the transaction or arrangement, the major purpose for which is to obtain preferential tax treatment, shall not justify the application of preferential treatment stipulated in dividend clauses under tax treaties. Should the tax payer improperly enjoy the treatment under tax treaties as a result of such transaction or arrangement, the tax authorities in charge shall have the right to adjust. We have recognized a provision for withholding tax payable for profits accumulated after December 31, 2007 for the earnings that we do not plan to indefinitely reinvest in the PRC enterprises.

 

76


Table of Contents

Taxation of Disposition of Yuchai Shares

In the event the Company, through its subsidiaries, transfers any of its current holding of the Yuchai Shares, the amount received in excess of its original capital contribution would be subject to Chinese withholding tax at a rate of 10%.

In the event that Yuchai is liquidated, the portion of the balance of its net assets or remaining property, after deducting undistributed profits, various funds and liquidation expenses, that exceeds Yuchai’s paid-in capital would be subject to withholding tax at a rate of 10%.

On February 3, 2015, the Chinese State Administration of Taxation issued the Circular on Several Issues Concerning the Enterprise Income Tax on Indirect Property Transfer by Non-Resident Enterprises (“Circular 7”), which became effective on the same date.

On October 17, 2017, the Chinese State Administration of Taxation issued the Announcement of the State Administration of Taxation on Issues Concerning the Withholding of Non-resident Enterprise Income Tax at Source (the “Announcement 37”), which became effective on December 1, 2017. According to the Announcement 37, the Circular concerning Strengthening the Administrative of Enterprise Income Tax on Income Derived from Transfer of Equity of Non-resident Enterprises (the “Circular 698”) has been repealed and Subsection 2 of Section 8 of Circular 7 was repealed.

Pursuant to the Announcement 37 and the Circular 7, the parties involved in the indirect transfer of Chinese taxable properties and the Chinese resident enterprises whose equity is transferred indirectly may report the equity transfer matters to the competent tax authority and shall provide certain documents and materials including but not limited to, equity transfer contract or agreement, enterprise’s equity structure prior to and after the equity transfer, the financial and accounting statements in the previous two years of the enterprises abroad and their subordinate enterprises who directly or indirectly hold Chinese taxable properties. The competent tax authority may also require the parties involved in and planning for the indirect transfer of Chinese taxable properties and the Chinese resident enterprises whose equity is transferred indirectly to provide the aforementioned materials and other relevant materials. Where a non-resident enterprise indirectly transfers properties such as equity in Chinese resident enterprises without any justifiable business purposes with the aim of avoiding to pay enterprise income tax, such indirect transfer shall be reclassified as a direct transfer of equity in Chinese resident enterprise.

Income Tax

Under the FEIT Law, Sino-foreign joint stock companies generally are subject to an income tax at a rate of 33% comprising a national tax of 30% and a local tax of 3%. Prior to January 1, 2008, notwithstanding the FEIT Law prescribed tax rate of 33%, Yuchai was subject to a preferential income tax rate of 15% since January 1, 2002, based on certain qualifications imposed by the state and local tax regulations.

In 2007, the National People’s Congress approved and promulgated a new tax law, the CIT Law, which became effective from January 1, 2008 and was further amended on December 29, 2018. Under the CIT Law, foreign invested enterprises and domestic companies are subject to a uniform corporate tax rate of 25%. The CIT Law provides a five-year transition period from its effective date for those enterprises, such as Yuchai, which were established before January 1, 2008 and which were entitled to a preferential lower tax rate under the effective tax laws or regulations. During the transition period from 2008 to 2012, a transitional graduated tax rate was applied from the existing preferential corporate tax rate to the uniform corporate tax rate of 25%.

Notwithstanding the CIT Law prescribed tax rate of 25%, Yuchai may continue to enjoy the reduced corporate tax rate of 15% if it qualifies under the Western Development Tax Incentive Scheme or the High Technology Incentive Scheme.

 

 

 

The Western Development Incentive Scheme was first introduced at 2001 to encourage investment in the Western region of China. Companies operating in the Western region who fulfill certain criteria and upon approval enjoy a reduced corporate tax rate of 15%. This scheme was applicable from 2001 to 2010. In 2011, the scheme was extended to 2020. Pursuant to the Announcement of the Ministry of Finance, the State Taxation Administration and the National Development and Reform Commission on Continuing the Enterprise Income Tax Policies for the Large-Scale Development of Western China, which was issued on April 23, 2020 and became effective on January 1, 2021, the scheme was extended to December 31, 2030. In August 2014, the catalogue of qualifying industries for the Western Development Incentive Scheme was published and the catalogue for 2020 became effective on March 1, 2021. As an auto parts and accessories manufacturing is one of the qualifying industries, Yuchai applied to the tax authorities and filed its corporate tax returns under this scheme from 2008 to 2014.

 

77


Table of Contents
 

 

The High Technology Incentive was introduced at 2008. Companies that are high technology companies who must fulfill certain criteria and upon approval enjoy a reduced corporate tax rate of 15%. The reduced corporate tax rate took effect from January 1, 2008. Yuchai has applied to tax authorities to qualify under this scheme every 3 years since 2011 and was certified as a high technology company with effect from 2011 to 2022. Yuchai filed its corporate tax returns under the High Technology Incentive Scheme from 2015 to 2019 and will file its corporate tax return under this scheme for 2020 in mid-2021.

The China tax bureau periodically conduct tax examinations. Any adverse findings in tax examinations or change in the tax legislation in China could have adverse impact on our consolidated financial conditions or results of operations. Furthermore, pursuant to the CIT Law, if an enterprise incorporated outside the PRC has its “de facto management organization” located within the PRC in accordance with the CIT, such enterprise may be recognized as a PRC tax resident enterprise and thus may be subject to enterprise income tax at the rate of 25% on their worldwide income. The Implementation Rules specify that a “de facto management organization” means an organization that exercises material and full management and control over matters including the enterprise’s production and operations, personnel, finance and property. Although the Implementation Rules provide a definition of “de facto management organization”, such definition has not been tested and there remains uncertainty as to when a non-PRC enterprise’s “de facto management organization” is considered to be located in the PRC. If we or any of our subsidiaries registered outside China are treated as “China tax resident enterprise” under the CIT Law, our income tax expenses may increase and our profitability could be impacted.

Withholding Tax

On March 28, 2011, the Chinese State Administration of Taxation promulgated the Announcement of the State Administration of Taxation on Certain Issues Concerning the Administration of Income Tax for Non-resident Enterprises (the “Announcement 24”), which has been partially repealed in accordance with Circular 7 and Announcement 37.

On October 17, 2017, the Chinese State Administration of Taxation issued the Announcement 37 (as defined above), which became effective on December 1, 2017 and was further amended on June 15, 2018 pursuant to the Announcement of the State Administration of Taxation on Amending Certain Taxation Regulatory Documents. According to which, the Interim Measures for the Administration of Withholding of the Source of Enterprise Income Tax for Non-resident Enterprises (the “Interim Measures”) has been repealed.

In accordance with the CIT Law and the Announcement 37, if a non-resident enterprise obtains the income originating from the PRC, or the taxable income, including equity investment income such as dividend and bonus, interest, rental and royalty income, income from property transfer and other income, the payable enterprise income tax on the taxable income shall be withheld at the source by the enterprise or individual who is directly obligated to make relevant payment to the non-resident enterprise under relevant laws or contracts, or the withholding agent.

The withholding agent shall declare and pay the withheld tax to the competent tax authority in the place where such withholding agent is located within 7 days from the date of occurrence of the withholding obligation. Where the income obtained by the withholding agent and required to be withheld at source is in the form of dividends, extra dividends or any other equity investment gains, the date of occurrence of the obligation for withholding relevant payable tax is the date of actual payment of the dividends, extra dividends or other equity investment gains. Where the non-resident enterprise receives in installments the income subject to withholding of tax at the source from the same transfer of property, the amount received thereby in installments can be deemed as the recovered cost of the property invested previously and the withholding tax shall be calculated and paid after the recovery of the cost in full.

The withholding agent shall complete the Form of Report on Withholding of Enterprise Income Tax of the People’s Republic of China in declaration and payment of the tax required to be withheld. The withholding agent may submit relevant declaration materials before declaration and payment of the tax required to be withheld and such materials shall not be submitted repetitively in declaration.

In the event that a non-resident enterprise fails to file and pay the withheld tax in the manner or within the timeframe required, it will be ordered by the tax authority to pay the withhold tax within a limited period of time.

Value-Added Tax

In addition to Chinese income tax, Yuchai is subject to valued added tax, or the VAT. With effect from November 19, 2017, the amended Value-Added Tax Provisional Regulations require all tax payers engaging in sales of goods, provision of processing services, repairs and replacement services, sales of services, intangible assets or real property, or importation of goods within the territory of the PRC to pay VAT. Commencing from 2012, the application of VAT has been gradually expanded to certain industries through a VAT pilot program to replace business and services taxes. On May 1, 2016, VAT was extended to cover the construction, real estate, finance and consumer services sectors. The basic VAT rate is 17% of the sales price of the item, although certain goods are assessed at a preferential VAT rate of 13%.

 

78


Table of Contents

On March 28, 2018, the Standing Committee Meeting of State Council confirmed a comprehensive set of measures to continue VAT reform in China, which measures would become effective from May 1, 2018. Pursuant to those measures, the VAT rate for manufacturing industry and other industries was reduced from 17% to 16%, and the VAT rate for transportation, construction, basic telecommunications service industries and agricultural goods was reduced from 11% to 10%. The Ministry of Finance and the State Administration of Taxation then promulgated the Notice on Adjusting Value-Added Tax Rate on April 4, 2018. The reform policy of the State Council has been restated and specified that all the sectors subject to 17% and 11% VAT rates would be entitled to the newly reduced rates of 16% and 10%, respectively, from May 1, 2018.

On March 5, 2019, Premier Li Keqiang delivered the Government Work Report, according to which the VAT tax rates in China was further reduced. On March 20, 2019, the Ministry of Finance, the State Administration of Taxation and the General Administration of Customs promulgated the Announcement on Policies regarding Deepening the Reform of Value-Added Taxation, which came into force on April 1, 2019, in which the authorities restated that all the sectors subject to 16% and 10% VAT rates is entitled to the newly reduced rates of 13% and 9%, respectively.

There were no further changes to the value-added tax rates in 2020.

United States Federal Income Taxation

This section describes the material United States federal income tax consequences of owning and disposing of Common Stock. It applies to a US Holder (as defined below) that holds the Common Stock as a capital asset for tax purposes. This section does not apply to a US Holder that is a member of a special class of holders subject to special rules, including:

 

 

a financial institution,

 

 

a dealer in securities,

 

 

a trader in securities that elects to use a mark-to-market method of accounting for its securities holdings,

 

 

a real estate investment trust,

 

 

a regulated investment company,

 

 

U.S. expatriates,

 

 

persons who acquired Common Stock pursuant to the exercise of any employee share option or otherwise as compensation,

 

 

a tax-exempt organization,

 

 

an insurance company,

 

 

a person liable for alternative minimum tax,

 

 

a person that actually or constructively owns 10% or more of the stock of the Company (by vote or value),

 

 

a person that owns Common Stock through a partnership or other pass-through entity or arrangement,

 

 

a person that holds Common Stock as part of a straddle or a hedging or conversion transaction,

 

 

a person whose functional currency is not the US dollar, or

 

 

a person subject to special tax accounting rules as a result of any item of gross income with respect to the Common Stock being taken into account in an applicable financial statement.

This section is based on the Internal Revenue Code of 1986, as amended (the “Code”), its legislative history, existing and proposed regulations, published rulings and court decisions, all as currently in effect. These laws are subject to change, possibly on a retroactive basis. There is currently no comprehensive income tax treaty between the United States and Bermuda.

This section does not describe any tax consequences arising out of the tax laws of any state, local or non-U.S. jurisdiction, any estate or gift tax consequences or the Medicare tax on certain “net investment income.” If an entity or arrangement that is treated as a partnership for United States federal income tax purposes holds the Common Stock, the treatment of a partner in the partnership will generally depend on the status of the partner and the activities of the partnership. Partners in such partnerships should consult with their tax advisors.

 

79


Table of Contents

For purposes of this discussion, a US Holder is a beneficial owner of Common Stock that is:

 

 

an individual who is a citizen or resident of the United States,

 

 

a US domestic corporation (or other entity taxable as a US domestic corporation for United States federal income tax purposes),

 

 

an estate the income of which is subject to United States federal income tax regardless of its source, or

 

 

a trust, if a United States court can exercise primary supervision over the trust’s administration and one or more United States persons are authorized to control all substantial decisions of the trust, or if a valid election is in place to treat the trust as a United States person.

US Holders should consult their own tax advisor regarding the United States federal, state and local and other tax consequences of owning and disposing of shares in their particular circumstances.

Taxation of Dividends

Under the United States federal income tax laws, and subject to the passive foreign investment company (“PFIC”) rules discussed below, US Holders will include in gross income the gross amount of any dividend paid by the Company out of its current or accumulated earnings and profits (as determined for United States federal income tax purposes). The amount of dividends will include any cash distributions and the fair market value of certain stock distributions and distributions of other property. In this regard, if the distribution is at the election of any stockholder, payable either in cash or in shares, the receipt of shares by the US Holders would generally be treated as a taxable distribution in an amount equal to the fair market value of such shares as of the date of the distribution. The dividend is ordinary income that the US Holder must include in income when the dividend is actually or constructively received. The dividend will not be eligible for the dividends-received deduction generally allowed to United States corporations in respect of dividends received from other United States corporations. Distributions in excess of current and accumulated earnings and profits, as determined for United States federal income tax purposes, will be treated as a non-taxable return of capital to the extent of the US Holder’s basis in the shares and thereafter as capital gain. We currently do not, and we do not intend to, calculate our earnings and profits under United States federal income tax principles. Therefore, a US Holder should expect that a distribution will generally be reported as a dividend even if that distribution would otherwise be treated as a non-taxable return of capital or as capital gain under the rules described above.

With respect to non-corporate taxpayers, dividends may be taxed at the lower applicable capital gains rate provided that (1) the Common Stock is readily tradable on an established securities market in the United States, (2) the Company is not a PFIC (as discussed below) for either the Company’s taxable year in which the dividend was paid or the preceding taxable year, and (3) certain holding period requirements are met. Common Stock generally is considered for purposes of clause (1) above to be readily tradable on an established securities market if it is listed on the NYSE. US Holders should consult their tax advisors regarding the availability of the lower rate for dividends paid with respect to the Company’s Common Stock.

For foreign tax credit limitation purposes, the dividend will generally constitute foreign source income and will generally be “passive category income”.

Sale or Other Disposition of Common Stock

Subject to the PFIC rules discussed below, upon the sale or other disposition of shares, a US Holder will recognize capital gain or loss for United States federal income tax purposes equal to the difference between the US Holder’s amount realized and the US Holder’s tax basis in such shares. If a US Holder receives consideration for shares paid in a currency other than the US dollar, the US Holder’s amount realized will be the US dollar value of the payment received. In general, the US dollar value of such a payment will be determined on the date of sale or disposition. On the settlement date, a US Holder may recognize US source foreign currency gain or loss (taxable as ordinary income or loss) equal to the difference (if any) between the US dollar value of the amount received based on the exchange rates in effect on the date of sale or other disposition and the settlement date. However, if the shares are treated as traded on an established securities market and the US Holder is a cash basis taxpayer or an accrual basis taxpayer who has made a special election, the US dollar value of the amount realized in a foreign currency is determined by translating the amount received at the spot rate of exchange on the settlement date of the sale, and no exchange gain or loss would be recognized at that time. Capital gain of a non-corporate US Holder is generally taxed at a reduced rate where the property is held more than one year. The gain or loss will generally be income or loss from sources within the United States for foreign tax credit limitation purposes.

PFIC Rules

The Company believes that its shares should not be treated as stock of a PFIC for United States federal income tax purposes for the taxable year that ended on December 31, 2020. However, the application of the PFIC rules is subject to uncertainty in several respects, and we cannot assure you that the United States Internal Revenue Service will not take a contrary position. In addition, PFIC status is a factual determination which cannot be made until the close of the taxable year. Accordingly, there is no guarantee that the Company will not be a PFIC for any future taxable year. Furthermore, because the total value of the Company’s assets for purposes of the asset test generally will be calculated using the market price of the Company’s shares, our PFIC status will depend in large part on the market price of the Company’s shares. Accordingly, fluctuations in the market price of the Company’s shares could render the Company a PFIC for any year. A non-U.S. corporation is considered a PFIC for any taxable year if either:

 

 

at least 75% of its gross income is passive income, or

 

80


Table of Contents

 

at least 50% of the value of its assets (based on an average of the quarterly values of the assets during a taxable year) is attributable to assets that produce or are held for the production of passive income (the “asset test”).

In the PFIC determination, the Company will be treated as owning its proportionate share of the assets and earning its proportionate share of the income of any other corporation in which it owns, directly or indirectly, 25% or more (by value) of the stock.

If the Company were to be treated as a PFIC for any year during the US Holder’s holding period, unless a US Holder elects to be taxed annually on a mark-to-market basis with respect to the shares (which election may be made only if the Company’s shares are “marketable stock” within the meaning of Section 1296 of the Code), a US Holder will be subject to special tax rules with respect to any “excess distribution” received and any gain realized from a sale or other disposition (including a pledge) of that holder’s shares. Distributions a US Holder receives in a taxable year that are greater than 125% of the average annual distributions received during the shorter of the three preceding taxable years or the holder’s holding period for the shares will be treated as excess distributions. Under these special tax rules:

 

 

the excess distribution or gain will be allocated ratably over the US Holder’s holding period for the shares;

 

 

the amount allocated to the current taxable year, and any taxable year prior to the first taxable year in which the Company is treated as a PFIC, will be treated as ordinary income; and

 

 

the amount allocated to each other year will be subject to tax at the highest tax rate in effect for that year and the interest charge generally applicable to underpayments of tax will be imposed on the resulting tax attributable to each such year.

The tax liability for amounts allocated to years prior to the year of disposition or “excess distribution” cannot be offset by any net operating losses for such years, and gains (but not losses) realized on the sale of the shares cannot be treated as capital, even if the shares are held as capital assets. If the Company were to be treated as a PFIC for any year during which a US Holder holds the shares, the Company generally would continue to be treated as a PFIC with respect to that US Holder for all succeeding years during which it owns the shares. If the Company were to cease to be treated as a PFIC, however, a US Holder may avoid some of the adverse effects of the PFIC regime by making a deemed sale election with respect to the shares.

If a US Holder holds shares in any year in which the Company is a PFIC, that holder will be required to file an annual information report with the United States Internal Revenue Service.

Information Reporting and Backup Withholding

Dividend payments with respect to our shares and proceeds from the sale, exchange or redemption of our shares may be subject to information reporting to the United States Internal Revenue Service and possible United States backup withholding. Backup withholding will not apply, however, to a US Holder that furnishes a correct taxpayer identification number and makes any other required certification or that is otherwise exempt from backup withholding. US Holders that are required to establish their exempt status generally must provide such certification on United States Internal Revenue Service Form W-9. US Holders should consult their tax advisors regarding the application of the U.S. information reporting and backup withholding rules.

Backup withholding is not an additional tax. Amounts withheld as backup withholding may be credited against your United States federal income tax liability, and you may obtain a refund of any excess amounts withheld under the backup withholding rules by filing the appropriate claim for refund with the United States Internal Revenue Service and furnishing any required information in a timely manner.

Additional Reporting Requirements

Certain US Holders who are individuals are required to report information relating to an interest in our shares, subject to certain exceptions. Under certain circumstances, an entity may be treated as an individual for purposes of these rules. US Holders should consult their tax advisors regarding the effect, if any, of this United States federal income tax legislation on their ownership and disposition of our shares.

Documents on Display

The SEC maintains a website at www.sec.gov/ that contains reports, proxy and information statements and other information regarding registrants that make electronic filings with the SEC using its EDGAR system. As a foreign private issuer, we are required to use the EDGAR system. We have done so in the past and will continue to do so in order to make our reports available through the SEC’s website. In addition, we upload our reports on our website at www.cyilimited.com.

 

81


Table of Contents

ITEM 11. QUANTITATIVE AND QUALITATIVE DISCLOSURES ABOUT MARKET RISK

We are subject to market rate risks due to fluctuations in interest rates. The majority of Yuchai’s debt is variable rate short-term, medium-term and long-term Renminbi denominated borrowings obtained by Yuchai. The interest rates of such borrowings are generally established in accordance with directives announced from time to time by the PBOC, which are in turn affected by various factors such as the general economic conditions in China and the monetary policies of the Chinese government. The investment market sentiments may also have an impact over our securities investment in HLGE and TCL. We also have various credit facilities from banks in Singapore to finance our working capital requirements. As of December 31, 2020, we had outstanding consolidated loans of RMB 2,230 million (US$344.6 million).

The Company is exposed to the following market risk factors:

Market risk

Market risk is the risk that the fair value of future cash flows of a financial instrument will fluctuate because of changes in market prices. Market prices comprise four types of risk: interest rate risk, currency risk, commodity price risk and other price risk, such as equity price risk. Financial instruments affected by market risk include loans and borrowings, deposits, available-for-sale investment and derivative financial instruments.

Interest rate risk

The primary source of the Company’s interest rate risk relates to interest-bearing bank deposits and its borrowings from banks and financial institutions. The interest-bearing loans and borrowings of the Company are disclosed in Note 26 (b). As certain rates are based on interbank offer rates, the Company is exposed to cash flow interest rate risk. This risk is not hedged. Interest-bearing bank deposits are short to medium-term in nature but given the significant cash and bank balances held by the Company, any variation in the interest rates may have a material impact on the results of the Company.

The Company manages its interest rate risk by having a mixture of fixed and variable rates for its deposits and borrowings.

Interest rate sensitivity

The sensitivity analyses below have been determined based on the exposure to interest rates for bank deposits and interest-bearing financial liabilities at December 31, 2020 and the stipulated change taking place at the beginning of the year and held constant throughout the reporting period in the case of instruments that have floating rates. A 50 basis point increase or decrease is used and represents management’s assessment of the possible change in interest rates.

If interest rate had been 50 basis points higher or lower and all other variables were held constant, the profit for the year ended December 31, 2020 of the Company would increase/decrease by RMB 20.9 million (US$3.2 million) (2019: profit increase/decrease by RMB 21.4 million).

Foreign currency risk

The Company is exposed to foreign currency risk on sales, purchases and financial liabilities that are denominated in currencies other than the respective functional currencies of entities within the Company. The currencies giving rise to this risk in fiscal years 2019 and 2020 are primarily Singapore dollar, Euro, Renminbi and the United States dollar.

Foreign currency translation exposure is managed by incurring debt in the operating currency so that where possible operating cash flows can be primarily used to repay obligations in the local currency. This also has the effect of minimizing the exchange differences recorded against income, as the exchange differences on the net investment are recorded directly against equity. We use derivative financial instruments, such as forward currency contracts, to hedge our foreign currency risks. We do not apply hedge accounting.

 

82


Table of Contents

The Company’s exposures to foreign currency are as follows:

 

     Singapore
Dollar
    Euro     United
States
Dollar
    Renminbi     Others  

2019

   RMB     RMB     RMB     RMB     RMB  
     (in thousands)  

Quoted equity securities

     9,235       —         —         —         —    

Trade and other receivables

     607       414       7,624       658       —    

Cash and bank balances

     228,589       52       11,233       2,595       7,364  

Financial liabilities

     (15,710     —         (139,524     —         —    

Trade and other payables

     (7,086     (27,922     (10,596     (2,605     (83
  

 

 

   

 

 

   

 

 

   

 

 

   

 

 

 
     215,635       (27,456     (131,263     648       7,281  
  

 

 

   

 

 

   

 

 

   

 

 

   

 

 

 

 

     Singapore
Dollar
    Euro     United
States
Dollar
    Renminbi     Others  

2020

   RMB     RMB     RMB     RMB     RMB  
     (in thousands)  

Quoted equity securities

     6,258       —         —         —         —    

Trade and other receivables

     620       8,624       913       305       372  

Cash and bank balances

     181,575       3,829       45,203       —         15,086  

Financial liabilities

     (1,462     —         —         —         —    

Trade and other payables

     (6,184     (9,356     (10,858     (2,464     —    
  

 

 

   

 

 

   

 

 

   

 

 

   

 

 

 
     180,807       3,097       35,258       (2,159     15,458  
  

 

 

   

 

 

   

 

 

   

 

 

   

 

 

 

US$

     27,940       479       5,448       (334     2,389  
  

 

 

   

 

 

   

 

 

   

 

 

   

 

 

 

A 10% strengthening of the following major currencies against the functional currency of each of the Company’s entities at the reporting date would increase/(decrease) profit or loss by the amounts shown below. This analysis assumes that all other variables, in particular interest rates, remain constant.

 

     2019      2020      2020  
     RMB      RMB      US$  
     (in thousands)  

Singapore dollar

     21,564        18,081        2,794  

Euro

     (2,746      310        48  

United States dollar

     (13,126      3,526        545  

Renminbi

     65        (216      (33

ITEM 12. DESCRIPTION OF SECURITIES OTHER THAN EQUITY SECURITIES

Not Applicable.

PART II

ITEM 13. DEFAULTS, DIVIDEND ARREARAGES AND DELINQUENCIES

No matters to report.

ITEM 14. MATERIAL MODIFICATIONS TO THE RIGHTS OF SECURITY HOLDERS AND USE OF PROCEEDS

Not Applicable.

 

83


Table of Contents

ITEM 15. CONTROLS AND PROCEDURES

A. Disclosure Controls and Procedures

We maintain disclosure controls and procedures that are designed to ensure that information required to be disclosed in our SEC reports is recorded, processed, summarized and reported within the time periods specified in the SEC’s rules and forms, and that such information is accumulated and communicated to our management, including our President, who is our principal executive officer, and Chief Financial Officer, as appropriate, to allow timely decisions regarding required disclosures. In designing and evaluating the disclosure controls and procedures, management recognized that any controls and procedures, no matter how well designed and operated, can provide only a reasonable level of assurance of achieving the desired control objectives, and, in reaching a reasonable level of assurance, management necessarily was required to apply its judgment in evaluating the cost-benefit relationship of possible controls and procedures.

As required by Rule 13a-15(b) under the Exchange Act, we have carried out an evaluation, under the supervision and with the participation of our management, including our President and Chief Financial Officer, of the effectiveness of the design and operation of our disclosure controls and procedures as of the end of the period covered by this Annual Report. Based on such evaluation, our management has concluded that, as of the end of the period covered by this Annual Report, our disclosure controls and procedures were effective.

B. Management’s Annual Report on Internal Control over Financial Reporting

Our management is responsible for establishing and maintaining adequate internal control over financial reporting as defined in Rule 13a-15(f) under the Exchange Act. Internal control over financial reporting refers to a process designed by, or under the supervision of, our President and Chief Financial Officer and effected by our Board of Directors, management and other personnel, to provide reasonable assurance regarding the reliability of financial reporting and the preparation of financial statements for external purposes in conformity with IFRS. Internal control over financial reporting includes those policies and procedures that:

 

 

pertain to the maintenance of records that, in reasonable detail, accurately and fairly reflect the transactions and dispositions of our assets;

 

 

provide reasonable assurance that transactions are recorded as necessary to permit preparation of financial statements in accordance with IFRS;

 

 

provide reasonable assurance that receipts and expenditures are being made only in accordance with our management’s and/or our Board of Directors’ authorization; and

 

 

provide reasonable assurance regarding prevention or timely detection of unauthorized acquisition, use, or disposition of our assets that could have a material effect on our consolidated financial statements.

Internal control over financial reporting cannot provide absolute assurance of achieving financial reporting objectives because of its inherent limitations. Internal control over financial reporting is a process that involves human diligence and compliance and is subject to lapses in judgment and breakdowns resulting from human failures. Internal control over financial reporting also can be circumvented by collusion or improper overrides. Because of such limitations, there is a risk that material misstatements may not be prevented or detected on a timely basis by internal control over financial reporting. However, these inherent limitations are known features of the financial reporting process, and it is possible to design into the process safeguards to reduce, though not eliminate this risk.

Management evaluated the effectiveness of our internal control over financial reporting as of December 31, 2020 using the criteria in “Internal Control — Integrated Framework” issued by the Committee of Sponsoring Organizations of the Treadway Commission (2013 framework) (“COSO”). As a result of management’s evaluation, management concluded that our internal control over financial reporting was effective as of December 31, 2020. Our independent registered public accounting firm, Ernst & Young LLP, has issued an audit report on our internal control over financial reporting, expressing an unqualified opinion on the effectiveness of our internal control over financial reporting as of December 31, 2020.

C. Attestation Report of the Registered Public Accounting Firm

The report of our independent registered public accounting firm on the effectiveness of the Company’s internal controls over financial reporting is included on page F-2 of this Annual Report.

D. Changes in Internal Control over Financial Reporting

There was no change in the Company’s internal control over financial reporting that occurred during the period covered by this Annual Report that has materially affected, or is reasonably likely to materially affect, the Company’s internal control over financial reporting.

ITEM 16A. AUDIT COMMITTEE FINANCIAL EXPERT

The Company’s Board of Directors has determined that Mr. Xie Tao is an “audit committee financial expert” as defined by current SEC rules.

 

84


Table of Contents

ITEM 16B. CODE OF ETHICS

The Company adopted a Code of Business Conduct and Ethics Policy in May 2004, which was revised on December 9, 2008, that is applicable to all its directors, senior management and employees. The Code of Business Conduct and Ethics Policy contain general guidelines for conducting the business of the Company. A copy of the Code of Business Conduct and Ethics Policy is posted on our internet website at http://www.cyilimited.com.

ITEM 16C. PRINCIPAL ACCOUNTANTS FEES AND SERVICES

The following table sets forth the total remuneration that was billed to the Company (excluding HLGE) by its independent registered public accounting firm, for each of our previous two fiscal years:

 

     2019     2020  
     RMB     RMB  
     (in thousands)  

Audit fees

     9,736 (1)       8,912 (2)  

Audit-related fees

     345       207  

Tax fees

     85       126  

All other fees

     103       204  

Total

     10,269       9,449  

 

(1) 

Represents the audit fees billed to the Company (excluding HLGE) by its independent registered public accounting firm during fiscal year 2019. The remaining audit fees of RMB 4.8 million were billed in 2020.

(2) 

Represents the audit fees billed to the Company (excluding HLGE) by its independent registered public accounting firm during fiscal year 2020. The remaining audit fees of RMB 4.9 million had not been billed as of February 28, 2021.

Audit Fees

Audit fees consist of professional services relating to the annual audits of consolidated financial statements.

Audit-Related Fees

Audit-related fees primarily consist of professional services relating to the quarterly reviews.

Tax Fees

Tax fees primarily consist of professional services in relation to transfer pricing (Local file and Master file, excluding Country-by-Country Reporting).

All Other Fees

All other fees primarily consist of professional service in relation to IFRS training activities and other advisory services.

Pre-Approval Policies and Procedures

The Company’s Audit Committee pre-approves each engagement of Ernst & Young LLP for audit-related services and certain other services (including tax services) not prohibited under the Sarbanes Oxley Act of 2002, performed and to be performed for the Company. All audit, audit-related, tax, and other fees described above were approved by the Audit Committee.

ITEM 16D. EXEMPTIONS FROM THE LISTING STANDARDS FOR AUDIT COMMITTEES

Not Applicable.

ITEM 16E. PURCHASES OF EQUITY SECURITIES BY THE ISSUER AND AFFILIATED PURCHASERS

Not Applicable.

ITEM 16F. CHANGE IN REGISTRANT’S CERTIFYING ACCOUNTANT

Not Applicable.

 

85


Table of Contents

ITEM 16G. CORPORATE GOVERNANCE

As our Common Stock is listed on the NYSE, we are subject to the NYSE listing standards. The NYSE listing standards applicable to us, as a foreign private issuer, are considerably different from those applicable to U.S. companies. Under the NYSE rules, we need only (i) establish an independent audit committee; (ii) provide prompt certification by our chief executive officer of any material non-compliance with any corporate governance rules of the NYSE; (iii) provide periodic (annual and interim) written affirmations to the NYSE with respect to our corporate governance practices; and (iv) provide a brief description of significant differences between our corporate governance practices and those followed by U.S. companies. Our audit committee is comprised of three independent non-executive directors, namely Messrs. Xie Tao (Chairman), Neo Poh Kiat and Ho Raymond Chi-Keung. Each of Messrs. Xie Tao, Neo Poh Kiat and Ho Raymond Chi-Keung satisfies the “independence” requirements of Rule 10A-3 of the Exchange Act. A brief description of significant differences between our corporate governance practices, which are in compliance with Bermuda law, and those followed by U.S. companies can be found in “Item 10. Additional Information — Memorandum of Association and Bye-Laws — Corporate Governance.”

ITEM 16H. MINE SAFETY DISCLOSURE

Not Applicable.

PART III

ITEM 17. FINANCIAL STATEMENTS

The Company has elected to provide the financial statements and related information specified in Item 18 in lieu of Item 17.

ITEM 18. FINANCIAL STATEMENTS

Index to Financial Statements

China Yuchai International Limited

 

Report of Independent Registered Public Accounting Firm

     F-1  

Consolidated Statement of Profit or Loss for years ended December  31, 2018, 2019, and 2020

     F-3  

Consolidated Statement of Comprehensive Income for years ended December  31, 2018, 2019, and 2020

     F-4  

Consolidated Statement of Financial Position as of December 31, 2019, and 2020

     F-5  

Consolidated Statement of Changes in Equity for years ended December  31, 2018, 2019, and 2020

     F-7  

Consolidated Statement of Cash Flows for years ended December  31, 2018, 2019 and 2020

     F-10  

Notes to the Consolidated Financial Statements for years ended December  31, 2018, 2019, and 2020

     F-13  

 

86


Table of Contents

ITEM 19. EXHIBITS

Exhibits to this Annual Report:

 

  1.1

  

Memorandum of Association of China Yuchai International Limited or the Registrant (incorporated herein by reference to Amendment No. 1 to the Registration Statement on Form F-1, filed by the Registrant on December 8, 1994 (File No. 33-86162), or the Form F-1).(P)

  1.2

  

Bye-laws of the Registrant (incorporated herein by reference to the Form F-1).(P)

  2.1

  

Description of Securities Registered under Section  12 of the Securities Exchange Act of 1934. (See “Item 10. Additional Information — Memorandum of Association and Bye-Laws”)

  3.1

  

Subscription and Shareholders Agreement of Diesel Machinery (BVI) Limited, dated November 9, 1994, among Diesel Machinery (BVI) Limited, Hong Leong Asia Ltd., or Hong Leong Asia, and China Everbright Holdings Company Limited, or China Everbright Holdings (incorporated herein by reference to Amendment No. 2 to the Registration Statement on Form F-1, filed by the Registrant on December 14, 1994 (File No. 33-86162).(P)

  3.2

  

Supplemental Subscription and Shareholders Agreement, dated January 21, 2002, between China Everbright Holdings and Hong Leong Asia (incorporated herein by reference to the Annual Report on Form 20-F for fiscal year ended December 31, 2001, filed by the Registrant on June 25, 2002 (File No. 001-013522), or Form 20-F FY2001).(P)

  3.3

  

Second Supplemental Subscription and Shareholders Agreement, dated May 17, 2002, between China Everbright Holdings and Hong Leong Asia (incorporated herein by reference to the Form 20-F FY2001).(P)

  4.1

  

Contract for the Subscription of Foreign Common shares in Guangxi Yuchai Machinery Company Limited, or Yuchai, and Conversion from a Joint Stock Limited Company into a Sino-Foreign Joint Stock Limited Company, dated April 1, 1993, among Yuchai, Guangxi Yuchai Machinery Holdings Company, Hong Leong Technology Systems (BVI) Ltd., Cathay Clemente Diesel Holdings Limited, Goldman Sachs Guangxi Holdings (BVI) Ltd., Tsang & Ong Nominees (BVI) Ltd. and Youngstar Holdings Limited with amendments, dated May 27, 1994 and October 10, 1994 (incorporated herein by reference to the Form F-1).(P)

  4.2

  

Subscription and Transfer Agreement (with Shareholders’ Agreement), dated April 1993, among Cathay Clemente (Holdings) Limited, GS Capital Partners L.P., Sun Yuan Overseas Pte Ltd., HL Technology Systems Pte Ltd and Coomber Investments Limited (incorporated herein by reference to the Registration Statement on Form F-1, filed by the Registrant on November 9, 1994 (File No. 33-86162)).(P)

  4.3

  

Amended and Restated Shareholders’ Agreement, dated as of November 9, 1994 among The Cathay Investment Fund, Limited, GS Capital Partners L.P., HL Technology Systems Pte Ltd, Hong Leong Asia Ltd., Coomber Investments Limited, China Everbright Holdings Company Limited, Diesel Machinery (BVI) Limited, owners of shares formerly held by Sun Yuan Overseas (BVI) Ltd. and the Registrant (incorporated herein by reference to the Form F-1).(P)

  4.4

  

Form of Amended and Restated Registration Right Agreement, dated as of November 9, 1994, among The Cathay Investment Fund, Limited, GS Capital Partners L.P., HL Technology Systems Pte Ltd, Coomber Investments Limited, owners of shares formerly held by Sun Yuan Overseas (BVI) Ltd. and the Registrant (incorporated herein by reference to Amendment No. 3 to the Registration Statement on Form F-1, filed by the Registrant on December 15, 1994 (File No. 33-86162)).(P)

  4.5

  

Form of Subscription Agreement between the Registrant and its wholly-owned subsidiaries named therein and Yuchai (incorporated herein by reference to Amendment No. 2 to the Registration Statement on Form F-1, filed by the Registrant on December 14, 1994 (File no. 33-86162)).(P)

  4.6

  

Share Purchase and Subscription Agreement, dated as of November 9, 1994, between the Registrant, China Everbright Holdings Company Limited and Coomber Investments Limited (incorporated herein by reference to the Form F-1).(P)

  4.7

  

Form of indemnification agreement entered into by the Registrant with its officers and directors (incorporated herein by reference to the Form 20-F FY2013).

  4.8

  

Agreement between the Registrant and Yuchai, dated July  19, 2003 (incorporated herein by reference to the Form 20-F FY2003).

  4.9

  

Reorganization Agreement between the Company, Coomber and Yuchai, dated April 7, 2005 (incorporated herein by reference to the Current Report on Form 6-K filed by the Registrant on April 7, 2005 (File No. 001-13522)).

 

87


Table of Contents

  4.10  

  

Reorganization Agreement Amendment (No. 1) between the Registrant, Coomber and Yuchai, dated December 2, 2005 (incorporated herein by reference to the Current Report on Form 6-K filed by the Registrant on December 6, 2005 (File No. 001-13522)).

  4.11

  

Reorganization Agreement Amendment (No. 2) between the Registrant, Coomber and Yuchai, dated November 30, 2006 (incorporated herein by reference to the Current Report on Form 6-K filed by the Registrant on November 30, 2006 (File No. 001-13522)).

  4.12

  

Cooperation Agreement among the Registrant, Yuchai, Coomber and Guangxi Yuchai Machinery Group Company Limited, dated June 30, 2007 (incorporated herein by reference to the Current Report on Form 6-K filed by the Registrant on July 5, 2007 (File No. 001-13522)).

  8.1

  

Subsidiaries of the Registrant. (Filed herewith)

10.1

  

China Yuchai International Limited Equity Incentive Plan (incorporated herein by reference to Exhibit 99.1 to the Company’s Registration Statement on Form S-8 filed by the Registrant on July 8, 2014 (File No. 333-197287)).

12.1

  

Certification of the Chief Executive Officer pursuant to Rule  13a-14(a) of the Securities Exchange Act of 1934 and 15 U.S.C. Section 7241, as adopted pursuant to Section 302 of the Sarbanes-Oxley Act of 2002. (Filed herewith)

12.2

  

Certification of the Chief Financial Officer pursuant to Rule 13a-14(a) of the Securities Exchange Act of 1934 and 15 U.S.C. Section 7241, as adopted pursuant to Section 302 of the Sarbanes-Oxley Act of 2002. (Filed herewith)

13.1

  

Certification of the Chief Executive Officer pursuant to Rule 13a-14(b) of the Securities Exchange Act of 1934 and 15 U.S.C. Section 1350, as adopted pursuant to Section 906 of the Sarbanes-Oxley Act of 2002. (Filed herewith)

13.2

  

Certification of the Chief Financial Officer pursuant to Rule  13a-14(b) of the Securities Exchange Act of 1934 and 15 U.S.C. Section 1350, as adopted pursuant to Section 906 of the Sarbanes-Oxley Act of 2002. (Filed herewith)

15.1

  

Consent of Independent Registered Public Accounting Firm. (Filed herewith)

 

(P) 

Previously filed on paper form

The Company has not included as exhibits certain instruments with respect to its long-term debt, the total amount of debt authorized under each of which does not exceed 10% of its total consolidated assets. The Company agrees to furnish a copy of any such instrument to the SEC upon request.

 

88


Table of Contents

SIGNATURES

The registrant hereby certifies that it meets all of the requirements for filing on Form 20-F and that it has duly caused and authorized the undersigned to sign this Annual Report on its behalf.

 

CHINA YUCHAI INTERNATIONAL LIMITED

By:

 

/s/ Hoh Weng Ming

 

Name: Hoh Weng Ming

 

Title: President and Director

Date: April 23, 2021

 

 

89


Table of Contents

China Yuchai International Limited

Consolidated Financial Statements

December 31, 2020

Index

 

     Page  

Report of Independent Registered Public Accounting Firm

     F-1  

Consolidated Statement of Profit or Loss

     F-3  

Consolidated Statement of Comprehensive Income

     F-4  

Consolidated Statement of Financial Position

     F-5  

Consolidated Statement of Changes in Equity

     F-7  

Consolidated Statement of Cash Flows

     F-10  

Notes to the Consolidated Financial Statements

     F-13  


Table of Contents

China Yuchai International Limited

Report of Independent Registered Public Accounting Firm

To the Shareholders and the Board of Directors of China Yuchai International Limited

Opinion on the Financial Statements

    

We have audited the accompanying consolidated statements of financial position of China Yuchai International Limited (the “Company”) as of December 31, 2020 and 2019, the related consolidated statements of profit or loss, comprehensive income, changes in equity and cash flows for each of the three years in the period ended December 31, 2020, and the related notes (collectively referred to as the “consolidated financial statements”). In our opinion, the consolidated financial statements present fairly, in all material respects, the financial position of the Company as of December 31, 2020 and 2019, and the results of its operations and its cash flows for each of the three years in the period ended December 31, 2020, in conformity with International Financial Reporting Standards (“IFRS”) as issued by International Accounting Standards Board.

We also have audited, in accordance with the standards of the Public Company Accounting Oversight Board (United States) (“PCAOB”), the Company’s internal control over financial reporting as of December 31, 2020, based on criteria established in Internal Control-Integrated Framework issued by the Committee of Sponsoring Organizations of the Treadway Commission (2013 framework) and our report dated April 23, 2021 expressed an unqualified opinion thereon.

Adoption of New Accounting Standards

As discussed in Note 2 to the consolidated financial statements, the Company changed its method of accounting for financial instruments in the year ended December 31, 2018 and its method of accounting for leases in the year ended December 31, 2019.

Basis for Opinion

These financial statements are the responsibility of the Company’s management. Our responsibility is to express an opinion on the Company’s financial statements based on our audits. We are a public accounting firm registered with the PCAOB and are required to be independent with respect to the Company in accordance with the U.S. federal securities laws and the applicable rules and regulations of the Securities and Exchange Commission and the PCAOB.

We conducted our audits in accordance with the standards of the PCAOB. Those standards require that we plan and perform the audit to obtain reasonable assurance about whether the financial statements are free of material misstatement, whether due to error or fraud. Our audits included performing procedures to assess the risks of material misstatement of the financial statements, whether due to error or fraud, and performing procedures that respond to those risks. Such procedures included examining, on a test basis, evidence regarding the amounts and disclosures in the financial statements. Our audits also included evaluating the accounting principles used and significant estimates made by management, as well as evaluating the overall presentation of the financial statements. We believe that our audits provide a reasonable basis for our opinion.

Critical Audit Matter

The critical audit matter communicated below is a matter arising from the current period audit of the financial statements that was communicated or required to be communicated to the audit committee and that: (1) relates to accounts or disclosures that are material to the financial statements and (2) involved our especially challenging, subjective or complex judgments. The communication of critical audit matter does not alter in any way our opinion on the consolidated financial statements, taken as a whole, and we are not, by communicating the critical audit matter below, providing separate opinions on the critical audit matter or on the accounts or disclosures to which it relates.

Capitalization of development costs

 

Description of the Matter

Prior to the financial year ended December 31, 2020, the Group has commenced the process to research and develop new engine models, which are compliant with the new engine emission standards as promulgated by the People’s Republic of China (the “Development Projects”). The Group has determined that the Development Projects met the capitalization criteria as stated in Note 2.3 (l) to the consolidated financial statements and has capitalized RMB1.1 billion (US$0.2 million) of development costs as of December 31, 2020, as disclosed in Note 12 to the consolidated financial statements.

 

 

Auditing management’s recognition of capitalized development costs was complex because the capitalization of development costs requires the application of management judgment to determine, amongst others, what constitutes development activities and when a project moves from the research phase into the development phase. Management judgment is also required to ascertain the nature of expenses that qualify for capitalization.

 

How We Addressed the Matter in Our Audit

We obtained an understanding, evaluated the design and tested controls over the initiation, evaluation and approval of the Development Projects. We also tested controls over the authorization, approval and recording of expenses and controls over monitoring of the on-going Development Projects.

 

 

Our audit procedures included, among others, evaluating management’s judgment related to the determination of the research and development phases and the determination of which development costs can be capitalized by conducting inquiries of the engineers in the Research and Development (“R&D”) department to understand the status of the Development Projects. We also inspected the testers’ feedback and work orders from the R&D department to support management’s assertion that the Development Projects are in-progress and we inspected supporting documents, on a sample basis, and compared the documentation to the Company’s capitalization criteria.

Ernst & Young LLP

We have served as the Company’s auditor since 2009

Singapore

April 23, 2021

 

 

F-1


Table of Contents

China Yuchai International Limited

Report of Independent Registered Public Accounting Firm

 

To the Shareholders and the Board of Directors of China Yuchai International Limited

 

Opinion on Internal Control over Financial Reporting

 

We have audited China Yuchai International Limited’s internal control over financial reporting as of December 31, 2020, based on criteria established in Internal Control—Integrated Framework issued by the Committee of Sponsoring Organizations of the Treadway Commission (2013 framework) (the “COSO criteria”). In our opinion, China Yuchai International Limited (the “Company”) maintained, in all material respects, effective internal control over financial reporting as of December 31, 2020, based on the COSO criteria.

 

We also have audited, in accordance with the standards of the Public Company Accounting Oversight Board (United States) (“PCAOB”), the consolidated statements of financial position of the Company as of December 31, 2020 and 2019, the related consolidated statements of profit or loss, comprehensive income, changes in equity and cash flows for each of the three years in the period ended December 31, 2020, and the related notes and our report dated April 23, 2021 expressed an unqualified opinion thereon.

 

Basis for Opinion

 

The Company’s management is responsible for maintaining effective internal control over financial reporting and for its assessment of the effectiveness of internal control over financial reporting included in the accompanying Management’s Assessment of Internal Control Over Financial Reporting. Our responsibility is to express an opinion on the Company’s internal control over financial reporting based on our audit. We are a public accounting firm registered with the PCAOB and are required to be independent with respect to the Company in accordance with the U.S. federal securities laws and the applicable rules and regulations of the Securities and Exchange Commission and the PCAOB.

 

We conducted our audit in accordance with the standards of the PCAOB. Those standards require that we plan and perform the audit to obtain reasonable assurance about whether effective internal control over financial reporting was maintained in all material respects.

 

Our audit included obtaining an understanding of internal control over financial reporting, assessing the risk that a material weakness exists, testing and evaluating the design and operating effectiveness of internal control based on the assessed risk, and performing such other procedures as we considered necessary in the circumstances. We believe that our audit provides a reasonable basis for our opinion.

 

Definition and Limitations of Internal Control Over Financial Reporting

 

A company’s internal control over financial reporting is a process designed to provide reasonable assurance regarding the reliability of financial reporting and the preparation of financial statements for external purposes in accordance with generally accepted accounting principles. A company’s internal control over financial reporting includes those policies and procedures that (1) pertain to the maintenance of records that, in reasonable detail, accurately and fairly reflect the transactions and dispositions of the assets of the company; (2) provide reasonable assurance that transactions are recorded as necessary to permit preparation of financial statements in accordance with generally accepted accounting principles, and that receipts and expenditures of the company are being made only in accordance with authorizations of management and directors of the company; and (3) provide reasonable assurance regarding prevention or timely detection of unauthorized acquisition, use, or disposition of the company’s assets that could have a material effect on the financial statements.

 

Because of its inherent limitations, internal control over financial reporting may not prevent or detect misstatements. Also, projections of any evaluation of effectiveness to future periods are subject to the risk that controls may become inadequate because of changes in conditions, or that the degree of compliance with the policies or procedures may deteriorate.

Ernst & Young LLP

Singapore

April 23, 2021

 

F-2


Table of Contents

China Yuchai International Limited

Consolidated Statement of Profit or Loss

 

     Note   31.12.2018     31.12.2019     31.12.2020     31.12.2020  
         RMB’000     RMB’000     RMB’000     US$’000  

Revenue

   6     16,263,248       18,016,085       20,581,170       3,180,376  

Cost of sales

   7.1     (13,171,227     (14,910,244     (17,391,599     (2,687,497
    

 

 

   

 

 

   

 

 

   

 

 

 

Gross profit

       3,092,021       3,105,841       3,189,571       492,879  

Other operating income

   7.2(a)     205,143       347,161       400,269       61,853  

Other operating expenses

   7.2(b)     (12,463     (8,675     (21,322     (3,295

Research and development expenses

   7.1     (447,668     (492,204     (626,478     (96,809

Selling, general and administrative expenses

   7.1     (1,554,512     (1,806,042     (1,760,036     (271,975
    

 

 

   

 

 

   

 

 

   

 

 

 

Operating profit

       1,282,521       1,146,081       1,182,004       182,653  

Finance costs

   7.3     (113,088     (131,796     (151,170     (23,360

Share of (loss)/profit of associates, net of tax

       (59     (181     452       70  

Share of profit/(loss) of joint ventures, net of tax

   5     11,693       19,215       (59,422     (9,183
    

 

 

   

 

 

   

 

 

   

 

 

 

Profit before tax

       1,181,067       1,033,319       971,864       150,180  

Income tax expense

   8     (206,667     (172,619     (192,538     (29,753
    

 

 

   

 

 

   

 

 

   

 

 

 

Profit for the year

       974,400       860,700       779,326       120,427  
    

 

 

   

 

 

   

 

 

   

 

 

 

Attributable to:

          

Equity holders of the parent

       695,266       604,914       548,903       84,821  

Non-controlling interests

       279,134       255,786       230,423       35,606  
    

 

 

   

 

 

   

 

 

   

 

 

 
       974,400       860,700       779,326       120,427  
    

 

 

   

 

 

   

 

 

   

 

 

 

Earnings per share (dollar per share)

          

- Basic

   9     17.02       14.81       13.43       2.08  

- Diluted

   9     17.02       14.81       13.43       2.08  
    

 

 

   

 

 

   

 

 

   

 

 

 

The accompanying accounting policies and explanatory notes form an integral part of the financial statements.

 

F-3


Table of Contents

China Yuchai International Limited

Consolidated Statement of Comprehensive Income

 

     31.12.2018      31.12.2019      31.12.2020     31.12.2020  
     RMB’000      RMB’000      RMB’000     US$’000  

Profit for the year

     974,400        860,700        779,326       120,427  

Other comprehensive income

          

Items that may be reclassified to profit or loss in subsequent periods, net of tax:

          

Foreign currency translation

     49,245        8,467        (63,864     (9,869

Net fair value change on debt instruments at fair value through other comprehensive income

     32,646        3,050        (2,752     (425
  

 

 

    

 

 

    

 

 

   

 

 

 

Net other comprehensive income that may be reclassified to profit or loss in subsequent periods, representing other comprehensive income for the year, net of tax

     81,891        11,517        (66,616     (10,294
  

 

 

    

 

 

    

 

 

   

 

 

 

Total comprehensive income for the year, net of tax

     1,056,291        872,217        712,710       110,133  
  

 

 

    

 

 

    

 

 

   

 

 

 

Attributable to:

          

Equity holders of the parent

     763,935        610,369        492,966       76,177  

Non-controlling interests

     292,356        261,848        219,744       33,956  
  

 

 

    

 

 

    

 

 

   

 

 

 
     1,056,291        872,217        712,710       110,133  
  

 

 

    

 

 

    

 

 

   

 

 

 

The accompanying accounting policies and explanatory notes form an integral part of the financial statements.

 

F-4


Table of Contents

China Yuchai International Limited

Consolidated Statement of Financial Position

 

     Note    31.12.2019      31.12.2020      31.12.2020  
          RMB’000      RMB’000      US$’000  

ASSETS

           

Non-current assets

           

Property, plant and equipment

   10      4,210,444        4,258,760        658,100  

Investment property

   11      6,552        5,829        901  

Intangible assets

   12      954,144        1,483,968        229,315  

Investment in associates

        1,955        2,393        370  

Investment in joint ventures

   5      273,991        227,120        35,096  

Deferred tax assets

   8      422,960        400,198        61,842  

Long-term bank deposits

   16      50,000        140,000        21,634  

Right-of-use assets

   17      415,384        384,001        59,339  

Capitalized contract cost

   6.2      136,457        127,704        19,734  
     

 

 

    

 

 

    

 

 

 
        6,471,887        7,029,973        1,086,331  
     

 

 

    

 

 

    

 

 

 

Current assets

           

Inventories

   13      2,824,137        4,471,195        690,927  

Trade and other receivables

   15      8,190,293        8,459,088        1,307,170  

Other current assets

   14      26,956        23,164        3,579  

Cash and cash equivalents

   16      5,753,268        5,877,647        908,264  

Short-term bank deposits

   16      356,543        258,756        39,985  

Restricted cash

   16      231,107        171,135        26,445  
     

 

 

    

 

 

    

 

 

 
        17,382,304        19,260,985        2,976,370  
     

 

 

    

 

 

    

 

 

 

Total assets

        23,854,191        26,290,958        4,062,701  
     

 

 

    

 

 

    

 

 

 

 

The accompanying accounting policies and explanatory notes form an integral part of the financial statements.

F-5


Table of Contents

China Yuchai International Limited

Consolidated Statement of Financial Position

 

     Note    31.12.2019     31.12.2020     31.12.2020  
          RMB’000     RMB’000     US$’000  

EQUITY AND LIABILITIES

         

Equity

         

Issued capital

   18      2,081,138       2,081,138       321,595  

Statutory reserves

   20      304,307       307,165       47,466  

Capital reserves

   20      30,704       30,704       4,745  

Retained earnings

        6,456,802       6,756,976       1,044,145  

Other components of equity

   20      (105,422     (161,359     (24,935
     

 

 

   

 

 

   

 

 

 

Equity attributable to equity holders of the parent

        8,767,529       9,014,624       1,393,016  

Non-controlling interests

        2,805,856       2,818,086       435,474  
     

 

 

   

 

 

   

 

 

 

Total equity

        11,573,385       11,832,710       1,828,490  
     

 

 

   

 

 

   

 

 

 

Non-current liabilities

         

Loans and borrowings

   26(b)      —         500,000       77,264  

Lease liabilities

   25      31,374       17,023       2,631  

Contract liabilities

   24      53,813       67,269       10,395  

Deferred tax liabilities

   8      153,486       112,456       17,378  

Deferred grants

   27      656,776       518,142       80,068  

Other payables

   22      176,302       191,563       29,602  
     

 

 

   

 

 

   

 

 

 
        1,071,751       1,406,453       217,338  
     

 

 

   

 

 

   

 

 

 

Current liabilities

         

Trade and other payables

   22      8,468,091       10,110,968       1,562,432  

Loans and borrowings

   26(b)      2,055,046       1,730,000       267,334  

Other liabilities

   26(a)      999       —         —    

Lease liabilities

   25      28,633       22,755       3,516  

Contract liabilities

   24      382,809       868,193       134,161  

Provision for taxation

        55,446       50,801       7,850  

Provision

   23      218,031       269,078       41,580  
     

 

 

   

 

 

   

 

 

 
        11,209,055       13,051,795       2,016,873  
     

 

 

   

 

 

   

 

 

 

Total liabilities

        12,280,806       14,458,248       2,234,211  
     

 

 

   

 

 

   

 

 

 

Total equity and liabilities

        23,854,191       26,290,958       4,062,701  
     

 

 

   

 

 

   

 

 

 

The accompanying accounting policies and explanatory notes form an integral part of the financial statements.

 

F-6


Table of Contents

China Yuchai International Limited

Consolidated Statement of Changes in Equity

    Attributable to the equity holders of the parent              
   

Issued

capital

   

Preference

shares

   

Statutory

reserves

   

Capital

reserves

   

Retained

earnings

   

Foreign

currency

translation

reserve

   

Performance

shares

reserve

   

Fair value
reserve of

financial assets
at FVOCI

   

Premium

paid for

acquisition

of non-

controlling

interests

    Total    

Non-

controlling

interests

   

Total

equity

 
    RMB’000     RMB’000     RMB’000     RMB’000     RMB’000     RMB’000     RMB’000     RMB’000     RMB’000     RMB’000     RMB’000     RMB’000  

At January 1, 2018

    2,081,138       21       301,026       30,704       5,996,120       (82,939     19,758       —         (11,541     8,334,287       2,627,617       10,961,904  

Effect of adoption of IFRS 9

    —         —         —         —         —         —         —         (104,893     —         (104,893     (32,384     (137,277

Profit for the year

    —         —         —         —         695,266       —         —         —         —         695,266       279,134       974,400  

Other comprehensive income for the year, net of tax

    —         —         —         —         —         43,724       —         24,945       —         68,669       13,222       81,891  
 

 

 

   

 

 

   

 

 

   

 

 

   

 

 

   

 

 

   

 

 

   

 

 

   

 

 

   

 

 

   

 

 

   

 

 

 

Total comprehensive income for the year

    —         —         —         —         695,266       43,724       —         24,945       —         763,935       292,356       1,056,291  

Contributions by and distributions to owners

                       

Dividends declared and paid
(US$2.21 per share)

    —         —         —         —         (597,459     —         —         —         —         (597,459     —         (597,459

Transaction with non-controlling interests

                       

Dividends declared to non-controlling interests

    —         —         —         —         —         —         —         —         —         —         (135,905     (135,905

Others

                       

Transfer to statutory reserves

    —         —         1,378       —         (1,378     —         —         —         —         —         —         —    

Conversion of preference shares

    —         (21     —         —         —         —         —         —         —         (21     21       —    
 

 

 

   

 

 

   

 

 

   

 

 

   

 

 

   

 

 

   

 

 

   

 

 

   

 

 

   

 

 

   

 

 

   

 

 

 

At December 31, 2018

    2,081,138       —         302,404       30,704       6,092,549       (39,215     19,758       (79,948     (11,541     8,395,849       2,751,705       11,147,554  
 

 

 

   

 

 

   

 

 

   

 

 

   

 

 

   

 

 

   

 

 

   

 

 

   

 

 

   

 

 

   

 

 

   

 

 

 

The accompanying accounting policies and explanatory notes form an integral part of the financial statements.

 

F-7


Table of Contents

China Yuchai International Limited

Consolidated Statement of Changes in Equity

 

    Attributable to the equity holders of the parent              
   

Issued

capital

   

Statutory

reserves

   

Capital

reserves

   

Retained

earnings

   

Foreign

currency

translation

reserve

   

Performance

shares

reserve

    Fair value
reserve
   

Premium

paid for

acquisition

of non-

controlling

interests

    Total    

Non-

controlling

interests

   

Total

equity

 
    RMB’000     RMB’000     RMB’000     RMB’000     RMB’000     RMB’000     RMB’000     RMB’000     RMB’000     RMB’000     RMB’000  

At January 1, 2019

    2,081,138       302,404       30,704       6,092,549       (39,215     19,758       (79,948     (11,541     8,395,849       2,751,705       11,147,554  

Profit for the year

    —         —         —         604,914       —         —         —         —         604,914       255,786       860,700  

Other comprehensive income for the year, net of tax

    —         —         —         —         3,124       —         2,331       —         5,455       6,062       11,517  
 

 

 

   

 

 

   

 

 

   

 

 

   

 

 

   

 

 

   

 

 

   

 

 

   

 

 

   

 

 

   

 

 

 

Total comprehensive income for the year

    —         —         —         604,914       3,124       —         2,331       —         610,369       261,848       872,217  

Contributions by and distributions to owners

                     

Dividends declared and paid
(US$0.85 per share) (Note 19)

    —         —         —         (238,758     —         —         —         —         (238,758     —         (238,758

Transaction with non-controlling interests

                     

Dividends declared to non-controlling interests

    —         —         —         —         —         —         —         —         —         (207,514     (207,514

Changes in ownership interests in subsidiary

                     

Acquisition of non-controlling interests

    —         —         —         —         —         —         —         69       69       (183     (114

Other

                     

Transfer to statutory reserves

    —         1,903       —         (1,903     —         —         —         —         —         —         —    
 

 

 

   

 

 

   

 

 

   

 

 

   

 

 

   

 

 

   

 

 

   

 

 

   

 

 

   

 

 

   

 

 

 

At December 31, 2019

    2,081,138       304,307       30,704       6,456,802       (36,091     19,758       (77,617     (11,472     8,767,529       2,805,856       11,573,385  
 

 

 

   

 

 

   

 

 

   

 

 

   

 

 

   

 

 

   

 

 

   

 

 

   

 

 

   

 

 

   

 

 

 

 

The accompanying accounting policies and explanatory notes form an integral part of the financial statements.

F-8


Table of Contents

China Yuchai International Limited

Consolidated Statement of Changes in Equity

 

    Attributable to the equity holders of the parent              
   

Issued

capital

   

Statutory

reserves

   

Capital

reserves

   

Retained

earnings

   

Foreign

currency

translation

reserve

   

Performance

shares

reserve

    Fair value
reserve
   

Premium

paid for

acquisition

of non-

controlling

interests

    Total    

Non-

controlling

interests

   

Total

equity

 
    RMB’000     RMB’000     RMB’000     RMB’000     RMB’000     RMB’000     RMB’000     RMB’000     RMB’000     RMB’000     RMB’000  

At January 1, 2020

    2,081,138       304,307       30,704       6,456,802       (36,091     19,758       (77,617     (11,472     8,767,529       2,805,856       11,573,385  

Profit for the year

    —         —         —         548,903       —         —         —         —         548,903       230,423       779,326  

Other comprehensive income for the year, net of tax

    —         —         —         —         (53,834     —         (2,103     —         (55,937     (10,679     (66,616
 

 

 

   

 

 

   

 

 

   

 

 

   

 

 

   

 

 

   

 

 

   

 

 

   

 

 

   

 

 

   

 

 

 

Total comprehensive income for the year

    —         —         —         548,903       (53,834     —         (2,103     —         492,966       219,744       712,710  

Contributions by and distributions to owners

                     

Dividends declared and paid
(US$0.85 per share) (Note 19)

    —         —         —         (245,871     —         —         —         —         (245,871     —         (245,871

Transaction with non-controlling interests

                     

Dividends declared to non-controlling interests

    —         —         —         —         —         —         —         —         —         (207,514     (207,514

Other

                     

Transfer to statutory reserves

    —         2,858       —         (2,858     —         —         —         —         —         —         —    
 

 

 

   

 

 

   

 

 

   

 

 

   

 

 

   

 

 

   

 

 

   

 

 

   

 

 

   

 

 

   

 

 

 

At December 31, 2020

    2,081,138       307,165       30,704       6,756,976       (89,925     19,758       (79,720     (11,472     9,014,624       2,818,086       11,832,710  
 

 

 

   

 

 

   

 

 

   

 

 

   

 

 

   

 

 

   

 

 

   

 

 

   

 

 

   

 

 

   

 

 

 

US$’000

    321,595       47,466       4,745       1,044,145       (13,896     3,053       (12,319     (1,773     1,393,016       435,474       1,828,490  
 

 

 

   

 

 

   

 

 

   

 

 

   

 

 

   

 

 

   

 

 

   

 

 

   

 

 

   

 

 

   

 

 

 

The accompanying accounting policies and explanatory notes form an integral part of the financial statements.

 

F-9


Table of Contents

China Yuchai International Limited

Consolidated Statement of Cash Flows

 

     31.12.2018     31.12.2019     31.12.2020     31.12.2020  
     RMB’000     RMB’000     RMB’000     US$’000  

Operating activities

        

Profit before tax

     1,181,067       1,033,319       971,864       150,180  

Adjustments:

        

Amortization of intangible asset

     —         1,012       1,012       156  

Amortization of prepaid operating leases

     12,724       —         —         —    

Bad debt (recovered)/written off

     (108     —         40       6  

Depreciation of:

        

- investment property

     884       380       376       58  

- property, plant and equipment

     420,277       422,859       450,092       69,552  

- right-of-use assets

     —         40,958       43,127       6,664  

Dividend income from quoted equity securities

     (1,992     (959     (166     (26

Exchange loss/(gain)

     4,235       (4,679     (1,827     (282

Fair value (gain)/loss on foreign exchange forward contract

     (4,529     5,529       (999     (154

Fair value loss/(gain) on quoted equity securities

     3,433       (1,118     1,196       185  

Finance costs

     113,088       131,796       151,170       23,360  

(Gain)/loss on disposal of:

        

- property, plant and equipment

     (8,835     645       4,183       646  

- quoted equity securities

     —         (11,528     (874     (135

- right-of-use assets

     —         (9,237     (2,574     (398

Government grants

     (32,237     (122,371     (209,793     (32,419

Interest income

     (147,244     (177,261     (166,970     (25,801

Impairment losses on:

        

- development property

     —         3,039       —         —    

- property, plant and equipment

     30,173       3,950       3,920       606  

(Reversal of impairment losses)/impairment losses on trade receivables

     (11,052     32,340       (13,849     (2,140

(Reversal of impairment losses)/impairment losses on non-trade receivables

     —         —         638       99  

Property, plant and equipment written off

     1,265       4,137       7,417       1,146  

Provision for onerous contract, net

     —         2,316       11,323       1,750  

(Reversal of write-down)/ impairment losses of inventories, net

     (8,468     17,022       27,978       4,323  

Share of (profit)/loss of associates and joint ventures, net of tax

     (11,634     (19,034     58,970       9,113  

Write-back of trade and other payables

     —         (2,087     (1,052     (163
  

 

 

   

 

 

   

 

 

   

 

 

 

Profit before tax after adjustments

     1,541,047       1,351,028       1,335,202       206,326  
  

 

 

   

 

 

   

 

 

   

 

 

 

 

The accompanying accounting policies and explanatory notes form an integral part of the financial statements.

F-10


Table of Contents

China Yuchai International Limited

Consolidated Statement of Cash Flows

 

     31.12.2018     31.12.2019     31.12.2020     31.12.2020  
     RMB’000     RMB’000     RMB’000     US$’000  

Changes in working capital

        

Decrease/(increase) in inventories

     47,533       (314,904     (1,687,639     (260,788

(Increase)/decrease in trade and other receivables and capitalized contract cost

     (502,069     (514,163     (238,571     (36,866

(Decrease)/increase in trade and other payables and contract liabilities

     (229,457     1,294,214       2,241,327       346,349  

Decrease/(increase) in development properties

     4,205       (71     (75     (12
  

 

 

   

 

 

   

 

 

   

 

 

 

Cash flows from operating activities

     861,259       1,816,104       1,650,244       255,009  

Income taxes paid

     (190,658     (233,088     (234,876     (36,295
  

 

 

   

 

 

   

 

 

   

 

 

 

Net cash flows from operating activities

     670,601       1,583,016       1,415,368       218,714  
  

 

 

   

 

 

   

 

 

   

 

 

 

Investing activities

        

Payment for trademarks usage fee

     —         (169,811     —         —    

Additional investment in subsidiaries

     —         (114     —         —    

Additional investment in associates and joint ventures

     —         (41,160     —         —    

Development costs

     (180,626     (345,128     (500,147     (77,287

Dividend received from:

        

- joint ventures

     801       821       —         —    

- quoted equity securities

     1,992       959       166       26  

Interest received

     143,768       173,745       171,556       26,510  

Proceeds from disposal of:

        

- property, plant and equipment

     6,669       1,178       2,385       369  

- quoted equity securities

     —         16,429       1,354       209  

- right-of-use assets

     —         11,008       5,772       892  

Proceeds from government grants

     286,198       191,491       123,178       19,034  

Purchase of property, plant and equipment

     (407,747     (749,087     (584,676     (90,349

Tax and relevant expenses in relation to disposal of subsidiary (i)

     —         (38,887     —         —    

Withdrawal/(placement) of fixed deposits with banks, net

     68,953       138,079       (5,341     (825
  

 

 

   

 

 

   

 

 

   

 

 

 

Net cash flows used in investing activities

     (79,992     (810,477     (785,753     (121,421
  

 

 

   

 

 

   

 

 

   

 

 

 

Note:

(i)

This relates to retention money deposited in a joint signatory account with the buyer of LKNII for payment of tax payable for the disposal of LKNII in 2018, which had been settled in 2019.

The accompanying accounting policies and explanatory notes form an integral part of the financial statements.

 

F-11


Table of Contents

China Yuchai International Limited

Consolidated Statement of Cash Flows

 

     31.12.2018     31.12.2019     31.12.2020     31.12.2020  
     RMB’000     RMB’000     RMB’000     US$’000  

Financing activities

        

Dividends paid to:

        

- equity holders of the parent

     (597,459     (238,758     (245,871     (37,994

- non-controlling interests

     (132,558     (203,167     (205,525     (31,759

Interest paid and discounting on bills receivable

     (108,039     (139,118     (148,793     (22,993

Payment of finance lease liabilities

     (33     —         —         —    

Payment of principal portion of lease liabilities

     —         (48,365     (35,363     (5,465

Proceeds from borrowings

     2,000,320       2,040,752       2,230,000       344,598  

Repayment of borrowings

     (1,611,756     (2,000,773     (2,056,280     (317,754
  

 

 

   

 

 

   

 

 

   

 

 

 

Net cash flows used in financing activities

     (449,525     (589,429     (461,832     (71,367
  

 

 

   

 

 

   

 

 

   

 

 

 

Net increase in cash and cash equivalents

     141,084       183,110       167,783       25,926  

Cash and cash equivalents at January 1

     5,390,324       5,559,890       5,753,268       889,044  

Effect of exchange rate changes on balances in foreign currencies

     28,482       10,268       (43,404     (6,706
  

 

 

   

 

 

   

 

 

   

 

 

 

Cash and cash equivalents at December 31

     5,559,890       5,753,268       5,877,647       908,264  
  

 

 

   

 

 

   

 

 

   

 

 

 

The accompanying accounting policies and explanatory notes form an integral part of the financial statements.

 

F-12


Table of Contents

China Yuchai International Limited

Notes to the Consolidated Financial Statements

 

1.

Corporate information

 

1.1

Incorporation

The consolidated financial statements of China Yuchai International Limited (the “Company”) and its subsidiaries (collectively, the “Group”) for the year ended December 31, 2020 were authorized for issue in accordance with a resolution of the directors on April 23, 2021.

China Yuchai International Limited is a limited company incorporated under the laws of Bermuda on April 29, 1993 whose shares are publicly traded. The registered office of the Company is located at 2 Clarendon House, Church Street, Hamilton HM11, Bermuda. On March 7, 2008, the Company registered a branch office in Singapore, located at 16 Raffles Quay #26-00, Hong Leong Building, Singapore 048581. The principal operating office is located at 16 Raffles Quay #39-01A, Hong Leong Building, Singapore 048581.

 

1.2

Investment in Guangxi Yuchai Machinery Company Limited

The Company was established to acquire a controlling financial interest in Guangxi Yuchai Machinery Company Limited (“Yuchai”), a Sino-foreign joint stock company which manufactures, assembles and sells diesel engines in the People’s Republic of China (the “PRC”).

The Company owns, through six wholly-owned subsidiaries, 361,420,150 shares or 76.41% of the issued share capital of Yuchai. Guangxi Yuchai Machinery Group Company Limited (“GY Group”), a state-owned enterprise, owns 22.09% of the issued share capital of Yuchai.

As of December 31, 2020, Yuchai has nine (2019: nine) direct and 33 (2019: 33) indirectly owned subsidiaries, four (2019: four) joint ventures and one (2019: one) associate. Guangxi Yuchai Machinery Monopoly Development Co., Ltd. (“YMMC”) and Guangxi Yuchai Accessories Manufacturing Company Limited (“GYAMC”) are the two most significant subsidiaries of Yuchai. YMMC has 29 (2019: 29) wholly-owned subsidiaries (collectively “YMMC Group”) located at various provinces in the PRC. The principal business of YMMC Group are trading and distribution of components of diesel engines and automobiles. GYAMC has two wholly-owned subsidiaries (collectively “GYAMC Group”). The principal business of GYAMC Group are sales and manufacturing of components of diesel engines. The detailed information of Yuchai’s significant subsidiaries and joint ventures are disclosed in Notes 4 and 5.

As used in this Consolidated Financial Statements, the term “Yuchai” refer to Guangxi Yuchai Machinery Company Limited and its subsidiaries.

 

1.3

Investment in HL Global Enterprises Limited

In February 2006, the Group acquired debt and equity securities interest in HL Global Enterprises Limited (“HLGE”) through the Group’s wholly-owned subsidiaries, Grace Star Limited (“Grace Star”) and Venture Lewis Limited (“Venture Lewis’). HLGE is a public company listed on the Main Board of the Singapore Exchange Securities Trading Limited (“Singapore Exchange”) and primarily engaged in investment holding, and through its group companies, invests in rental property, hospitality and property developments in Asia.

The Group’s shareholding has changed through various transactions, the Group’s equity interest in HLGE was 49.4% as of December 31, 2011.

On January 13, 2012, Grace Star transferred 24,189,170 Series B redeemable convertible preference shares (“RCPS”), representing 100% of remaining unconverted Series B RCPS, in the capital of HLGE (the “Trust Preference Shares”) to the Trustee pursuant to a trust deed entered into between HLGE and the Trustee. On January 16, 2012, the Trust Preference Shares were mandatorily converted into 24,189,170 new ordinary shares in the capital of HLGE (the “Trust Shares”) resulting in the Group’s shareholding interest in HLGE decreased from 49.4% to 48.1%. On April 4, 2012, as a result of the conversion of all the outstanding Series A redeemable convertible preference shares held by Venture Delta Limited and Grace Star, into new ordinary shares in the capital of HLGE, the Group’s shareholding interest in HLGE increased from 48.1% to 48.9%. The Trust Shares are accounted for as treasury shares by HLGE, issued by HLGE and held by the Trust, which is considered as part of HLGE. As a result, the Group’s shareholding interest in HLGE is stated as 50.1%, based on the total outstanding ordinary shares of HLGE, net of the ordinary shares held by the Trustee under the Trust.

As of December 31, 2013, the Group’s interest in HLGE remained at 50.1%, based on the total outstanding ordinary shares of HLGE, net of the ordinary shares held by the Trustee under the Trust.

 

F-13


Table of Contents

China Yuchai International Limited

Notes to the Consolidated Financial Statements

 

1.

Corporate information (cont’d)

 

1.3

Investment in HL Global Enterprises Limited (cont’d)

 

In 2014, the Group purchased in the open market an aggregate of 465,000 ordinary shares in the capital of HLGE. As of December 31, 2014, the Group’s interest in HLGE increased from 50.1% to 50.2%, net of the ordinary shares held by the Trustee under the Trust.

In 2015, HLGE undertook a share consolidation exercise to consolidate every 10 ordinary shares in the capital of HLGE into one ordinary share. Upon completion of the share consolidation exercise, the Group held 47,107,707 ordinary shares of HLGE. As of December 31, 2015, the Group’s interest in HLGE was 50.2%, net of the ordinary shares held by the Trustee under the Trust.

As of December 31, 2019 and 2020, the Group’s shareholding interest in HLGE remains at 50.2%, net of the ordinary shares held by the Trustee under the Trust.

The Group considers HLGE as a subsidiary as it has power to exercise effective control and direct the activities of HLGE that most significantly affect its economic performance and has the exposure or rights to receive benefits from HLGE from its involvement.

 

2.

Basis of preparation and accounting policies

 

2.1

Basis of preparation

The consolidated financial statements of the Group have been prepared in accordance with International Financial Reporting Standards (“IFRS”) as issued by the International Accounting Standards Board (“IASB”).

The consolidated financial statements have been prepared on a historical cost basis except as disclosed in the accounting policies below.

The consolidated financial statements are presented in Renminbi (“RMB”) and all values are rounded to the nearest thousand (“RMB’000”), except when otherwise indicated.

Translation of amounts from Renminbi to the United States Dollar (“US Dollar”) is solely for the convenience of the reader. Translation of amounts from Renminbi to US Dollar has been made at the rate of RMB 6.4713 = US$1.00, the rate quoted by the People’s Bank of China at the close of business on February 28, 2021 and all values are rounded to the nearest thousand (“US$’000”), except when otherwise indicated.

The consolidated financial statements provide comparative information in respect of the previous period.

 

2.2

Basis of consolidation

The consolidated financial statements comprise the financial statements of the Company and its subsidiaries as of December 31, 2020. Control is achieved when the Group is exposed, or has rights, to variable returns from its involvement with the investee and has the ability to affect those returns through its power over the investee. Specifically, the Group controls an investee if and only if the Group has:

 

   

Power over the investee (i.e. existing rights that give it the current ability to direct the relevant activities of the investee)

 

   

Exposure, or rights, to variable returns from its involvement with the investee

 

   

The ability to use its power over the investee to affect its returns

Generally, there is a presumption that a majority of voting rights results in control. To support this presumption and when the Group has less than a majority of the voting or similar rights of an investee, the Group considers all relevant facts and circumstances in assessing whether it has power over an investee, including:

 

   

The contractual arrangement with the other vote holders of the investee

 

   

Rights arising from other contractual arrangements

 

   

The Group’s voting rights and potential voting rights

The Group re-assesses whether or not it controls an investee if facts and circumstances indicate that there are changes to one or more of the three elements of control. Consolidation of a subsidiary begins when the Group obtains control over the subsidiary and ceases when the Group loses control of the subsidiary. Assets, liabilities, income and expenses of a subsidiary acquired or disposed of during the year are included in the consolidated financial statements from the date the Group gains control until the date the Group ceases to control the subsidiary.

 

F-14


Table of Contents

China Yuchai International Limited

Notes to the Consolidated Financial Statements

 

2.

Basis of preparation and accounting policies (cont’d)

 

2.2

Basis of consolidation (cont’d)

 

Profit or loss and each component of other comprehensive income (“OCI”) are attributed to the equity holders of the parent of the Group and to the non-controlling interests, even if this results in the non-controlling interests having a deficit balance. When necessary, adjustments are made to the financial statements of subsidiaries to bring their accounting policies into line with the Group’s accounting policies. All intra-group assets and liabilities, equity, income, expenses and cash flows relating to transactions between members of the Group are eliminated in full on consolidation.

A change in the ownership interest of a subsidiary, without a loss of control, is accounted for as an equity transaction.

If the Group loses control over a subsidiary, it derecognizes the related assets (including goodwill), liabilities, non-controlling interest and other components of equity, while any resultant gain or loss is recognized in profit or loss. Any investment retained is recognized at fair value.

 

2.3

Summary of significant accounting policies

 

  (a)

Business combinations and goodwill

Business combinations are accounted for using the acquisition method. The cost of an acquisition is measured as the aggregate of the consideration transferred, which is measured at acquisition date fair value and the amount of any non-controlling interests in the acquiree. For each business combination, the Group elects whether to measure the non-controlling interests in the acquiree at fair value or at the proportionate share of the acquiree’s identifiable net assets. Acquisition-related costs are expensed as incurred and included in administrative expenses.

The Group determines that it has acquired a business when the acquired set of activities and assets include an input and a substantive process that together significantly contribute to the ability to create outputs. The acquired process is considered substantive if it is critical to the ability to continue producing outputs, and the inputs acquired include an organized workforce with the necessary skills, knowledge, or experience to perform that process or it significantly contributes to the ability to continue producing outputs and is considered unique or scarce or cannot be replaced without significant cost, effort, or delay in the ability to continue producing outputs.

When the Group acquires a business, it assesses the financial assets and liabilities assumed for appropriate classification and designation in accordance with the contractual terms, economic circumstances and pertinent conditions as of the acquisition date. This includes the separation of embedded derivatives in host contracts by the acquiree.

Any contingent consideration to be transferred by the acquirer will be recognized at fair value at the acquisition date. Contingent consideration classified as equity is not re-measured and its subsequent settlement is accounted for within equity. Contingent consideration classified as an asset or liability that is a financial instrument and within the scope of IFRS 9 Financial Instruments, is measured at fair value with the changes in fair value recognized in the statement of profit or loss in accordance with IFRS 9.

Goodwill is initially measured at cost (being the excess of the aggregate of the consideration transferred and the amount recognized for non-controlling interests and any previous interest held over the net identifiable assets acquired and liabilities assumed). If the fair value of the net assets acquired is in excess of the aggregate consideration transferred, the Group re-assesses whether it has correctly identified all of the assets acquired and all of the liabilities assumed and reviews the procedures used to measure the amounts to be recognized at the acquisition date. If the reassessment still results in an excess of the fair value of net assets acquired over the aggregate consideration transferred, then the gain is recognized in profit or loss.

After initial recognition, goodwill is measured at cost less any accumulated impairment losses. For the purpose of impairment testing, goodwill acquired in a business combination is, from the acquisition date, allocated to each of the Group’s cash-generating units that are expected to benefit from the combination, irrespective of whether other assets or liabilities of the acquiree are assigned to those units.

Where goodwill has been allocated to a cash-generating unit (“CGU”) and part of the operation within that unit is disposed of, the goodwill associated with the disposed operation is included in the carrying amount of the operation when determining the gain or loss on disposal. Goodwill disposed in these circumstances is measured based on the relative values of the disposed operation and the portion of the cash-generating unit retained.

 

F-15


Table of Contents

China Yuchai International Limited

Notes to the Consolidated Financial Statements

 

2.

Basis of preparation and accounting policies (cont’d)

 

2.3

Summary of significant accounting policies (cont’d)

 

  (b)

Investments in associates and joint ventures

An associate is an entity over which the Group has significant influence. Significant influence is the power to participate in the financial and operating policy decisions of the investee, but is not control or joint control over those policies.

A joint venture is a type of joint arrangement whereby the parties that have joint control of the arrangement have rights to the net assets of the joint venture. Joint control is the contractually agreed sharing of control of an arrangement, which exists only when decisions about the relevant activities require unanimous consent of the parties sharing control.

The considerations made in determining significant influence or joint control are similar to those necessary to determine control over subsidiaries. The Group’s investments in its associates and joint ventures are accounted for using the equity method.

Under the equity method, the investment in an associate or a joint venture is initially recognized at cost. The carrying amount of the investment is adjusted to recognize changes in the Group’s share of net assets of the associate or joint venture since the acquisition date. Goodwill relating to the associate or joint venture is included in the carrying amount of the investment and is not tested for impairment separately.

The statement of profit or loss reflects the Group’s share of the results of operations of the associate or joint venture. Any change in OCI of those investees is presented as part of the Group’s OCI. In addition, when there has been a change recognized directly in the equity of the associate or joint venture, the Group recognizes its share of any changes, when applicable, in the statement of changes in equity. Unrealized gains and losses resulting from transactions between the Group and the associate or joint venture are eliminated to the extent of the interest in the associate or joint venture.

The aggregate of the Group’s share of profit or loss of an associate and a joint venture is shown on the face of the statement of profit or loss outside operating profit and represents profit or loss after tax and non-controlling interests in the subsidiaries of the associate or joint venture.

The financial statements of the associate or joint venture are prepared for the same reporting period as the Group. When necessary, adjustments are made to bring the accounting policies in line with those of the Group.

After application of the equity method, the Group determines whether it is necessary to recognize an impairment loss on its investment in its associate or joint venture. At each reporting date, the Group determines whether there is objective evidence that the investment in the associate or joint venture is impaired. If there is such evidence, the Group calculates the amount of impairment as the difference between the recoverable amount of the associate or joint venture and its carrying value, then recognizes the loss within “Share of profit/(loss) of associates and joint ventures, net of tax” in the statement of profit or loss.

Upon loss of significant influence over the associate or joint control over the joint venture, the Group measures and recognizes any retained investment at its fair value. Any difference between the carrying amount of the associate or joint venture upon loss of significant influence or joint control and the fair value of the retained investment and proceeds from disposal is recognized in profit or loss.

 

F-16


Table of Contents

China Yuchai International Limited

Notes to the Consolidated Financial Statements

 

2.

Basis of preparation and accounting policies (cont’d)

 

2.3

Summary of significant accounting policies (cont’d)

 

  (c)

Current versus non-current classification

The Group presents assets and liabilities in the statement of financial position based on current/non-current classification. An asset is current when it is:

 

   

Expected to be realized or intended to be sold or consumed in normal operating cycle;

 

   

Held primarily for the purpose of trading;

 

   

Expected to be realized within twelve months after the reporting period; or

 

   

Cash or cash equivalent unless restricted from being exchanged or used to settle a liability for at least twelve months after the reporting period.

All other assets are classified as non-current.

A liability is current when:

 

   

It is expected to be settled in normal operating cycle;

 

   

It is held primarily for the purpose of trading;

 

   

It is due to be settled within twelve months after the reporting period; or

 

   

There is no unconditional right to defer the settlement of the liability for at least twelve months after the reporting period.

The terms of the liability that could, at the option of the counterparty, result in its settlement by the issue of equity instruments do not affect its classification.

The Group classifies all other liabilities as non-current.

Deferred tax assets and liabilities are classified as non-current assets and liabilities.

 

  (d)

Fair value measurement

The Group measures financial instruments, such as quoted equity securities and bills receivable and a foreign exchange forward contract, at fair value at each balance sheet date.

Fair value is the price that would be received to sell an asset or paid to transfer a liability in an orderly transaction between market participants at the measurement date. The fair value measurement is based on the presumption that the transaction to sell the asset or transfer the liability takes place either:

 

   

In the principal market for the asset or liability, or

 

   

In the absence of a principal market, in the most advantageous market for the asset or liability

The principal or the most advantageous market must be accessible by the Group.

The fair value of an asset or a liability is measured using the assumptions that market participants would use when pricing the asset or liability, assuming that market participants act in their economic best interest.

A fair value measurement of a non-financial asset takes into account a market participant’s ability to generate economic benefits by using the asset in its highest and best use or by selling it to another market participant that would use the asset in its highest and best use.

The Group uses valuation techniques that are appropriate in the circumstances and for which sufficient data are available to measure fair value, maximizing the use of relevant observable inputs and minimizing the use of unobservable inputs.

All assets and liabilities for which fair value is measured or disclosed in the financial statements are categorized within the fair value hierarchy, described as follows, based on the lowest level input that is significant to the fair value measurement as a whole:

 

   

Level 1 – Quoted (unadjusted) market prices in active markets for identical assets or liabilities

 

   

Level 2 – Valuation techniques for which the lowest level input that is significant to the fair value measurement is directly or indirectly observable

 

   

Level 3 – Valuation techniques for which the lowest level input that is significant to the fair value measurement is unobservable

 

F-17


Table of Contents

China Yuchai International Limited

Notes to the Consolidated Financial Statements

 

2.

Basis of preparation and accounting policies (cont’d)

 

2.3

Summary of significant accounting policies (cont’d)

 

  (d)

Fair value measurement (cont’d)

 

For assets and liabilities that are recognized in the financial statements at fair value on a recurring basis, the Group determines whether transfers have occurred between levels in the hierarchy by re-assessing categorization (based on the lowest level input that is significant to the fair value measurement as a whole) at the end of each reporting period.

For the purpose of fair value disclosures, the Group has determined classes of assets and liabilities on the basis of the nature, characteristics and risks of the asset or liability and the level of the fair value hierarchy as explained above.

Fair value related disclosures for financial instruments that are measured at fair value are summarized in the following notes:

 

     Quoted equity securities    Note 33
     Bills receivable    Note 33
     Foreign exchange forward contract    Note 33

 

  (e)

Foreign currency translation

The Company’s functional currency is US Dollar. The Group’s consolidated financial statements are presented in Renminbi, which is also the functional currency of Yuchai, the largest operating segment of the Group.

Each entity in the Group determines its own functional currency, and items included in the financial statements of each entity are measured using that functional currency.

Transactions and balances

Transactions in foreign currencies are initially recorded by the Group’s entities at their respective functional currency spot rates at the date the transaction first qualifies for recognition.

Monetary assets and liabilities denominated in foreign currencies are translated at the functional currency spot rate of exchange at the reporting date.

Differences arising on settlement or translation of monetary items are recognized in profit or loss with the exception of monetary items that are designated as part of the hedge of the Group’s net investment of a foreign operation. These are recognized in OCI until the net investment is disposed of, at which time, the cumulative amount is reclassified to profit or loss. Tax charges and credits attributable to exchange differences on those monetary items are also recorded in OCI.

Non-monetary items that are measured in terms of historical cost in a foreign currency are translated using the exchange rates at the dates of the initial transactions. Non-monetary items measured at fair value in a foreign currency are translated using the exchange rates at the date when the fair value is determined. The gain or loss arising on translation of non-monetary items measured at fair value is treated in line with the recognition of gain or loss on change in fair value of the item (i.e., translation differences on items whose fair value gain or loss is recognized in OCI or profit or loss are also recognized in OCI or profit or loss, respectively).

In determining the spot exchange rate to use on initial recognition of the related asset, expense or income (or part of it) on the de-recognition of a non-monetary asset or non-monetary liabilities relating to advance consideration, the date of the transaction is the date on which the Group initially recognizes the non-monetary asset or non-monetary liability arising from advance consideration. If there are multiple payments or receipts in advance, the Group determines the transaction date for each payment or receipt of advance consideration.

 

F-18


Table of Contents

China Yuchai International Limited

Notes to the Consolidated Financial Statements

 

2.

Basis of preparation and accounting policies (cont’d)

 

2.3

Summary of significant accounting policies (cont’d)

 

  (e)

Foreign currency translation (cont’d)

 

Group companies

On consolidation, the assets and liabilities of foreign operations are translated into RMB at the rate of exchange prevailing at the reporting date and their statements of profit or loss are translated at average exchange rates during the reporting period. The exchange differences arising on translation for consolidation are recognized in OCI. On disposal of a foreign operation, the component of OCI relating to that particular foreign operation is reclassified to profit or loss.

Any goodwill arising on the acquisition of a foreign operation and any fair value adjustments to the carrying amounts of assets and liabilities arising on the acquisition are treated as assets and liabilities of the foreign operation and translated at the spot rate of exchange at the reporting date.

 

  (f)

Revenue from Contracts with Customers

Revenue from contracts with customers is recognized when control of the goods or services are transferred to the customer at an amount that reflects the consideration to which the Group expects to be entitled in exchange for those goods or services. The Group has generally concluded that it is the principal in its revenue arrangements because it typically controls the goods or services before transferring them to the customer.

The disclosures of significant accounting judgements, estimates and assumptions relating to revenue from contracts with customers are provided in Note 3.

Sale of engines

Revenue from sale of engines is recognized at the point in time when control of the engine is transferred to the customer, generally on delivery of the engines, or, in some cases, when the engines are installed by the customers.

The Group considers whether there are other promises in the contract that are separate performance obligations to which a portion of the transaction price needs to be allocated (e.g. warranties). In determining the transaction price for the sale of engines, the Group considers the effects of variable consideration and the existence of significant financing components.

(i) Variable consideration

If the consideration in a contract includes a variable amount, the Group estimates the amount of consideration to which it will be entitled in exchange for transferring the goods to the customer. The variable consideration is estimated at contract inception and constrained until it is highly probably that a significant revenue reversal in the amount of cumulative revenue recognized will not occur when the associated uncertainty with the variable consideration is subsequently resolved. Some contracts for the sale of engines provide customers with volume rebates. The volume rebates give rise to variable consideration.

Volume rebates

The Group provides certain customers with retrospective volume rebates when the quantity of products purchased during the period exceeds a threshold specified in the contract. To estimate the variable considerations for the expected future rebates, the Group applies the most likely amount method for each individual contract. The Group then applies the requirements on constraining estimates of variable consideration in order to determine the amount of variable consideration that can be included in the transaction price and recognized as revenue. A refund liability is recognized in “Trade and other payables” (Note 22) for the expected future rebates (i.e., the amount not included in the transaction price).

 

F-19


Table of Contents

China Yuchai International Limited

Notes to the Consolidated Financial Statements

 

2.

Basis of preparation and accounting policies (cont’d)

 

2.3

Summary of significant accounting policies (cont’d)

 

  (f)

Revenue from Contracts with Customers (cont’d)

 

Sale of engines (cont’d)

 

(ii) Significant financing component

The Group receives advance payments from customers for the sale of engines. The Group applies the practical expedient for short-term advances received from customers. That is, the promised amount of consideration is not adjusted for the effects of a significant financing component if the period between the transfer of the promised good or service and the payment is one year or less.

Warranty obligations

The Group typically provides warranties for general repairs of defects as part of the sale of engines. These assurance-type warranties are accounted for as warranty provisions. Refer to the accounting policy on warranty provisions in Section (s) Provisions.

Certain contracts provide a customer with maintenance service, i.e. a distinct service to the customer in addition to the assurance that the product complies with agreed upon specification. These service-type warranties are bundled together with the sale of engines. Contracts for bundled sale of engines and a service-type warranty comprise two performance obligations because the promises to transfer the engines and to provide the service-type warranty are capable of being distinct. Using a combination of expected cost-plus margin and residual approaches, the transaction price is allocated to the service-type warranty and engines with the former performance obligation recognizing a corresponding contract liability. Revenue for service-type warranties is recognized at the point in time when the service-type warranty is provided.

Consignment arrangements

In some consignment arrangements, although the good has been delivered to the customer, the Group retains control of the good and satisfies its performance obligation only upon the utilization of the good by the customer.

Sale of completed development properties

Revenue is recognized when control of the property has been transferred to the customer, either over time or at a point in time, depending on the contractual terms and the practices in the legal jurisdictions.

For development properties whereby the Group is restricted contractually from directing the properties for another use as they are being developed and has an enforceable right to payment for performance completed to date, revenue is recognized over time, based on the construction and other costs incurred to-date as a proportion of the estimated total construction and other costs to be incurred.

For development properties whereby the Group does not have an enforceable right to payment for performance completed to date, revenue is recognized when the customer obtains control of the asset.

Rendering of services

Revenue from rendering services relates to project management contracts, and hotel room and restaurant operations. Revenue is recognized over the period in which the services are rendered, by reference to completion of the specific transaction assessed on the basis of the actual service provided as a proportion of the total services to be performed.

Contract balances

Trade receivables

A receivable is recognized if an amount of consideration that is unconditional is due from the customer (i.e. only the passage of time is required before payment of the consideration is due). Refer to accounting policies of financial assets in Section (m) Financial instruments – Initial recognition and subsequent measurement.

Contract liabilities

A contract liability is recognized if a payment is received or a payment is due (whichever is earlier) from a customer before the Group transfers the related goods or services. Contract liabilities are recognized as revenue when the Group performs under the contract (i.e., transfers control of the related goods or services to the customer).

 

F-20


Table of Contents

China Yuchai International Limited

Notes to the Consolidated Financial Statements

 

2.

Basis of preparation and accounting policies (cont’d)

 

2.3

Summary of significant accounting policies (cont’d)

 

  (f)

Revenue from Contracts with Customers (cont’d)

 

Refund liabilities

A refund liability is recognized for the obligation to refund some or all of the consideration received (or receivable) from a customer. The liability is measured at the amount the Group ultimately expects it will have to return to the customer. The Group updates its estimates of refund liabilities (and the corresponding change in the transaction price) at the end of each reporting period.

Costs to fulfil a contract

Costs to fulfil a contract are capitalized if the costs relate directly to the contract, generate or enhance resources used in satisfying the contract and are expected to be recovered. Other contract costs are expensed as incurred.

Capitalized contract costs are subsequently recognized in profit or loss as the Group recognizes the related revenue. An impairment loss is recognized in profit or loss to the extent that the carrying amount of the capitalized contract costs exceeds the remaining amount of consideration that the Group expects to receive in exchange for the goods or services to which the contract costs relates less the costs that relate directly to providing the goods and that have not been recognized as expenses.

 

  (g)

Government grants

Government grants are recognized where there is reasonable assurance that the grant will be received and all attached conditions will be complied with. When the grant relates to an expense item, it is recognized as income on a systematic basis over the periods that the related costs, for which it is intended to compensate, are expensed. When the grant relates to an asset, it is recognized as income in equal amounts over the expected useful life of the related asset.

 

  (h)

Taxes

Current income tax

Current income tax assets and liabilities are measured at the amount expected to be recovered from or paid to the taxation authorities. The tax rates and tax laws used to compute the amount are those that are enacted or substantively enacted at the reporting date in the countries where the Group operates and generates taxable income.

Current income tax relating to items recognized directly in equity is recognized in equity and not in the statement of profit or loss. Management periodically evaluates positions taken in the tax returns with respect to situations in which applicable tax regulations are subject to interpretation and establishes provisions where appropriate.

Deferred tax

Deferred tax is provided using the liability method on temporary differences between the tax bases of assets and liabilities and their carrying amounts for financial reporting purposes at the reporting date.

Deferred tax liabilities are recognized for all taxable temporary differences, except:

 

   

When the deferred tax liability arises from the initial recognition of goodwill or an asset or liability in a transaction that is not a business combination and, at the time of the transaction, affects neither the accounting profit nor taxable profit or loss

 

   

In respect of taxable temporary differences associated with investments in subsidiaries, associates and interests in joint ventures, when the timing of the reversal of the temporary differences can be controlled and it is probable that the temporary differences will not reverse in the foreseeable future

 

F-21


Table of Contents

China Yuchai International Limited

Notes to the Consolidated Financial Statements

 

2.

Basis of preparation and accounting policies (cont’d)

 

2.3

Summary of significant accounting policies (cont’d)

 

  (h)

Taxes (cont’d)

 

Deferred tax (cont’d)

 

Deferred tax assets are recognized for all deductible temporary differences, the carry forward of unused tax credits and any unused tax losses. Deferred tax assets are recognized to the extent that it is probable that taxable profit will be available against which the deductible temporary differences and the carry forward of unused tax credits and unused tax losses can be utilized, except:

 

   

When the deferred tax asset relating to the deductible temporary difference arises from the initial recognition of an asset or liability in a transaction that is not a business combination and, at the time of the transaction, affects neither the accounting profit nor taxable profit or loss

 

   

In respect of deductible temporary differences associated with investments in subsidiaries, associates and interests in joint ventures, deferred tax assets are recognized only to the extent that it is probable that the temporary differences will reverse in the foreseeable future and taxable profit will be available against which the temporary differences can be utilized

The carrying amount of deferred tax assets is reviewed at each reporting date and reduced to the extent that it is no longer probable that sufficient taxable profit will be available to allow all or part of the deferred tax asset to be utilized. Unrecognized deferred tax assets are re-assessed at each reporting date and are recognized to the extent that it has become probable that future taxable profits will allow the deferred tax asset to be recovered.

Deferred tax assets and liabilities are measured at the tax rates that are expected to apply in the year when the asset is realized or the liability is settled, based on tax rates (and tax laws) that have been enacted or substantively enacted at the reporting date.

Deferred tax relating to items recognized outside profit or loss is recognized outside profit or loss. Deferred tax items are recognized in correlation to the underlying transaction either in OCI or directly in equity.

Tax benefits acquired as part of a business combination, but not satisfying the criteria for separate recognition at that date, are recognized subsequently if new information about facts and circumstances change. The adjustment is either treated as a reduction to goodwill (as long as it does not exceed goodwill) if it was incurred during the measurement period or recognized in profit or loss.

The Group offsets deferred tax assets and deferred tax liabilities if and only if it has a legally enforceable right to set off current tax assets and current tax liabilities and the deferred tax assets and deferred tax liabilities relate to income taxes levied by the same taxation authority on either the same taxable entity or different taxable entities which intend either to settle current tax liabilities and assets on a net basis, or to realize the assets and settle the liabilities simultaneously, in each future period in which significant amounts of deferred tax liabilities or assets are expected to be settled or recovered.

Sales tax

Expenses and assets are recognized net of the amount of sales tax, except:

 

   

When the sales tax incurred on a purchase of assets or services is not recoverable from the taxation authority, in which case, the sales tax is recognized as part of the cost of acquisition of the asset or as part of the expense item, as applicable

 

   

When receivables and payables are stated with the amount of sales tax included

The net amount of sales tax recoverable from, or payable to, the taxation authority is included as part of receivables or payables in the statement of financial position.

 

  (i)

Cash dividend and non-cash distribution to equity holders of the parent

The Company recognizes a liability to make cash or non-cash distributions to equity holders of the parent when the distribution is authorized and the distribution is no longer at the discretion of the Company. A distribution is authorized when it is approved by the shareholders. A corresponding amount is recognized directly in equity.

Non-cash distributions are measured at the fair value of the assets to be distributed with fair value measurement recognized directly in equity.

Upon distribution of non-cash asset, any difference between the carrying amount of the liabilities and the carrying amount of the assets distributed is recognized in the statement of profit or loss.

 

F-22


Table of Contents

China Yuchai International Limited

Notes to the Consolidated Financial Statements

 

2.

Basis of preparation and accounting policies (cont’d)

 

2.3

Summary of significant accounting policies (cont’d)

 

  (j)

Property, plant and equipment

Construction in progress is stated at cost, net of accumulated impairment losses, if any. Property, plant and equipment are stated at cost, net of accumulated depreciation and accumulated impairment losses, if any. Such cost includes the cost of replacing part of the property, plant and equipment and borrowing costs for long-term construction projects if the recognition criteria are met. When significant parts of property, plant and equipment are required to be replaced at intervals, the Group depreciates them separately based on their specific useful lives. Likewise, when a major inspection is performed, its cost is recognized in the carrying amount of the plant and equipment as a replacement if the recognition criteria are satisfied. All other repair and maintenance costs are recognized in profit or loss as incurred.

Freehold land has an unlimited useful life and therefore is not depreciated. Asset under construction included in property, plant and equipment are not depreciated as these assets are not yet ready for intended use. Depreciation is calculated on a straight-line basis over the estimated useful life of the assets as follows:

 

Freehold buildings

  :    50 years

Leasehold buildings and improvements

  :    Shorter of 15 to 50 years or lease term

Plant, machinery and equipment

  :    3 to 20 years

Office furniture, fittings and equipment

  :    3 to 20 years

Motor and transport vehicles

  :    3.5 to 15 years

An item of property, plant and equipment and any significant part initially recognized is derecognized upon disposal or when no future economic benefits are expected from its use or disposal. Any gain or loss arising on de-recognition of the asset (calculated as the difference between the net disposal proceeds and the carrying amount of the asset) is included in the statement of profit or loss when the asset is derecognized.

The residual values, useful lives and methods of depreciation of property, plant and equipment are reviewed at each financial year end and adjusted prospectively, if appropriate.

The Group capitalizes interest with respect to major assets under installation or construction based on the weighted average cost of the Group’s general borrowings and actual interest incurred for specific borrowings. Repairs and maintenance of a routine nature are expensed while those that extend the life of assets are capitalized.

Construction in progress represents factories under construction and machinery and equipment pending installation. All direct costs relating to the acquisition or construction of buildings and machinery and equipment, including interest charges on borrowings, are capitalized as construction in progress.

 

  (k)

Investment properties

Investment properties are properties owned by the Group that are held to lease to third parties and earn rentals rather than for use in the production or supply of goods or services, or for administrative purposes, or in the ordinary course of business. Investment properties comprise completed investment properties and properties that are being constructed or developed for future use as investment properties.

Investment properties are initially recognized at cost, including transaction costs. Subsequent to initial recognition, investment properties are carried at cost less accumulated depreciation and impairment losses. Depreciation is recognized in profit or loss on a straight-line basis over the estimated useful lives of the investment properties. The estimated useful life is 30 years. Depreciation methods, useful lives and residual values of investment properties are reassessed at each reporting date.

Investment properties are derecognized either when they have been disposed of (i.e., at the date recipient obtains control) or when they are permanently withdrawn from use and no future economic benefit is expected from its disposal. The difference between the net disposal proceeds and the carrying amount of the asset is recognized in profit or loss in the period of de-recognition. In determining the amount of consideration from the de-recognition of investment property the Group considers the effects of variable consideration, existence of a significant financing component, non-cash consideration, and consideration payable to the buyer (if any).

Transfers are made to (or from) investment property only when there is a change in use. Under cost model, the transfer does not change the carrying amount of the property transferred.

 

F-23


Table of Contents

China Yuchai International Limited

Notes to the Consolidated Financial Statements

 

2.

Basis of preparation and accounting policies (cont’d)

 

2.3

Summary of significant accounting policies (cont’d)

 

  (l)

Intangible assets

Intangible assets acquired separately are measured on initial recognition at cost. The cost of intangible assets acquired in a business combination is their fair value at the date of acquisition. Following initial recognition, intangible assets are carried at cost less any accumulated amortization and accumulated impairment losses. Internally generated intangibles, excluding capitalized development costs, are not capitalized and the related expenditure is reflected in profit or loss in the period in which the expenditure is incurred.

The useful lives of intangible assets are assessed as either finite or indefinite.

Intangible assets with finite lives are amortized over the useful economic life and assessed for impairment whenever there is an indication that the intangible asset may be impaired. The amortization period and the amortization method for an intangible asset with a finite useful life are reviewed at least at the end of each reporting period. Changes in the expected useful life or the expected pattern of consumption of future economic benefits embodied in the asset are considered to modify the amortization period or method, as appropriate, and are treated as changes in accounting estimates. The amortization expense on intangible assets with finite lives is recognized in the statement of profit or loss in the expense category that is consistent with the function of the intangible assets.

Intangible assets with indefinite useful lives are not amortized, but are tested for impairment annually, either individually or at the cash-generating unit level. The assessment of indefinite life is reviewed annually to determine whether the indefinite life continues to be supportable. If not, the change in useful life from indefinite to finite is made on a prospective basis.

An intangible asset is derecognized upon disposal (i.e., at the date the recipient obtains control) or when no future economic benefits are expected from its use or disposal. Any gain or loss arising upon de-recognition of the asset (calculated as the difference between the net disposal proceeds and the carrying amount of the asset) is included in the statement of profit or loss.

Research and development costs

Research costs are expensed as incurred.

Development expenditures on an individual project are recognized as an intangible asset when the Group can demonstrate:

 

   

The technical feasibility of completing the intangible asset so that the asset will be available for use or sale

 

   

Its intention to complete and its ability to use or sell the asset

 

   

How the asset will generate future economic benefits

 

   

The availability of resources to complete the asset

 

   

The ability to measure reliably the expenditure during development

Following initial recognition of the development expenditure as an asset, the asset is carried at cost less any accumulated amortization and accumulated impairment losses. Amortization of the asset begins when development is complete and the asset is available for use. Development costs are amortized over the period of expected future benefit. During the period of development, the asset is tested for impairment annually.

Goodwill

Accounting policy for goodwill is separately discussed in Note 2.3(a).

 

F-24


Table of Contents

China Yuchai International Limited

Notes to the Consolidated Financial Statements

 

2.

Basis of preparation and accounting policies (cont’d)

 

2.3

Summary of significant accounting policies (cont’d)

 

  (l)

Intangible assets (cont’d)

 

A summary of the policies applied to the Group’s intangible assets is as follows:

 

    

Trademarks

  

Technology
know-how

  

Development costs

Useful lives    Indefinite    10 years    *
Amortization method used    No amortization    Amortized on a straight-line basis over the period of the technology know-how    *
Internally generated or acquired    Acquired    Internally generated    Internally generated

 

  *

Development costs relate to on-going development projects that have not been completed and are not available for use.

 

  (m)

Financial instruments – Initial recognition and subsequent measurement

A financial instrument is any contract that gives rise to a financial asset of one entity and a financial liability or equity instrument of another entity.

Financial assets

Initial recognition and measurement

Financial assets are classified, at initial recognition, as subsequently measured at amortized cost, fair value through other comprehensive income (“OCI”), and fair value through profit or loss.

The classification of financial assets at initial recognition depends on the financial asset’s contractual cash flow characteristics and the Group’s business model for managing them. With the exception of trade receivables that do not contain a significant financing component or which the Group has applied the practical expedient, the Group initially measures a financial asset at its fair value plus, in the case of a financial asset not at fair value through profit or loss, transaction costs. Trade receivables that do not contain a significant financing component or which the Group has applied the practical expedient are measured at the transaction price as disclosed in Section (f) Revenue from Contracts with Customers.

In order for a financial asset to be classified and measured at amortized cost or fair value through OCI, it needs to give rise to cash flows that are “solely payments of principal and interest (“SPPI”)” on the principal amount outstanding. This assessment is referred to as the SPPI test and is performed at an instrument level. Financial assets with cash flows that are not SPPI are classified and measured at fair value through profit or loss, irrespective of the business model.

The Group’s business model for managing financial assets refers to how it manages its financial assets in order to generate cash flows. The business model determines whether cash flows will result from collecting contractual cash flows, selling the financial assets, or both. Financial assets classified and measured at amortized cost are held within a business model with the objective to hold financial assets in order to collect contractual cash flows while financial assets classified and measured at fair value through OCI are held within a business model with the objective of both holding to collect contractual cash flows and selling.

Purchases or sales of financial assets that require delivery of assets within a time frame established by regulation or convention in the market place (regular way trades) are recognized on the trade date, i.e., the date that the Group commits to purchase or sell the asset.

 

F-25


Table of Contents

China Yuchai International Limited

Notes to the Consolidated Financial Statements

 

2.

Basis of preparation and accounting policies (cont’d)

 

2.3

Summary of significant accounting policies (cont’d)

 

  (m)

Financial instruments – Initial recognition and subsequent measurement (cont’d)

 

Financial assets (cont’d)

 

Subsequent measurement

For purposes of subsequent measurement, financial assets are classified in four categories:

 

   

Financial assets at amortized cost (debt instruments)

 

   

Financial assets at fair value through OCI with recycling of cumulative gains and losses (debt instruments)

 

   

Financial assets designated at fair value through OCI with no recycling of cumulative gains and losses upon de-recognition (equity instruments)

 

   

Financial assets at fair value through profit or loss

Financial assets at amortized cost (debt instruments)

Financial assets at amortized cost are subsequently measured using the effective interest (“EIR”) method and are subject to impairment. Gains and losses are recognized in profit or loss when the asset is derecognized, modified or impaired.

The Group’s financial assets at amortized cost includes trade and other receivables (excluding bills receivable).

Financial assets at fair value through OCI (debt instruments)

For debt instruments at fair value through OCI, interest income, foreign exchange revaluation and impairment losses or reversals are recognized in the statement of profit or loss and computed in the same manner as for financial assets measured at amortized cost. The remaining fair value changes are recognized in OCI. Upon de-recognition, the cumulative fair value change recognized in OCI is recycled to profit or loss.

The Group’s debt instruments at fair value through OCI includes bills receivable.

Financial assets designated at fair value through OCI (equity instruments)

Upon initial recognition, the Group can elect to classify irrevocably its equity investments as equity instruments designated at fair value through OCI when they meet the definition of equity under IAS 32 Financial Instruments: Presentation and are not held for trading. The classification is determined on an instrument-by-instrument basis.

Gains and losses on these financial assets are never recycled to profit or loss. Dividends are recognized as other income in the statement of profit or loss when the right of payment has been established, except when the Group benefits from such proceeds as a recovery of part of the cost of the financial asset, in which case, such gains are recorded in OCI. Equity instruments designated at fair value through OCI are not subject to impairment assessment.

The Group does not have equity instruments measured under this category.

 

F-26


Table of Contents

China Yuchai International Limited

Notes to the Consolidated Financial Statements

 

2.

Basis of preparation and accounting policies (cont’d)

 

2.3

Summary of significant accounting policies (cont’d)

 

  (m)

Financial instruments – Initial recognition and subsequent measurement (cont’d)

 

Financial assets (cont’d)

 

Subsequent measurement (cont’d)

 

Financial assets at fair value through profit or loss

Financial assets at fair value through profit or loss are carried in the statement of financial position at fair value with net changes in fair value recognized in statement of profit or loss.

This category includes derivative instruments and listed equity investments which the Group had not irrevocably elected to classify at fair value through OCI. Dividends on listed equity investments are also recognized as other income in the statement of profit or loss when the right of payment has been established.

A derivative embedded in a hybrid contract, with a financial liability or non-financial host, is separated from the host and accounted for as a separate derivative if: the economic characteristics and risks are not closely related to the host; a separate instrument with the same terms as the embedded derivative would meet the definition of a derivative; and the hybrid contract is not measured at fair value through profit or loss. Embedded derivatives are measured at fair value with changes in fair value recognized in profit or loss. Reassessment only occurs if there is either a change in the terms of the contract that significantly modifies the cash flows that would otherwise be required or a reclassification of a financial asset out of the fair value through profit or loss category.

Derecognition

A financial asset (or, where applicable, a part of a financial asset or part of a group of similar financial assets) is primarily derecognized (i.e., removed from the Group’s consolidated statement of financial position) when:

 

   

The rights to receive cash flows from the asset has expired; or

 

   

The Group has transferred its rights to receive cash flows from the asset or has assumed an obligation to pay the received cash flows in full without material delay to a third party under a “pass-through” arrangement; and either (a) the Group has transferred substantially all the risks and rewards of the asset, or (b) the Group has neither transferred nor retained substantially all the risks and rewards of the asset, but has transferred control of the asset

When the Group has transferred its rights to receive cash flows from an asset or has entered into a pass-through arrangement, it evaluates if, and to what extent, it has retained the risks and rewards of ownership. When it has neither transferred nor retained substantially all of the risks and rewards of the asset, nor transferred control of the asset, the Group continues to recognize the transferred asset to the extent of its continuing involvement. In that case, the Group also recognizes an associated liability. The transferred asset and the associated liability are measured on a basis that reflects the rights and obligations that the Group has retained.

Continuing involvement that takes the form a guarantee over the transferred asset is measured at the lower of the original carrying amount of the asset and the maximum amount of consideration that the Group could be required to repay.

 

F-27


Table of Contents

China Yuchai International Limited

Notes to the Consolidated Financial Statements

 

2.

Basis of preparation and accounting policies (cont’d)

 

2.3

Summary of significant accounting policies (cont’d)

 

  (m)

Financial instruments – Initial recognition and subsequent measurement (cont’d)

 

Financial assets (cont’d)

 

Impairment

Further disclosures relating to impairment of financial assets are also provided in the following notes:

 

   

Debt instruments at fair value through OCI represented by bills receivable (Note 15)

 

   

Trade receivables (Note 15)

The Group recognizes an allowance for expected credit losses (“ECLs”) for all debt instruments not held at fair value through profit or loss and financial guarantee contracts. ECLs are based on the difference between the contractual cash flows due in accordance with the contract and the cash flows that the Group expects to receive, discounted at an approximation of the original effective interest rate. The expected cash flows will include cash flows from the sale of collateral held or other credit enhancements that are integral to the contractual terms.

ECLs are recognized in two stages. For credit exposure for which there has not been a significant increase in credit risk since initial recognition, ECLs are provided for credit losses that result from default events that are possible within the next 12 months (a “12-month ECL”). For those credit exposures for which there has been a significant increase in credit risk since initial recognition, a loss allowance is recognized for credit losses expected over the remaining life of the exposure irrespective of timing of the default (a “lifetime ECL”).

For trade receivable, the Group applies a simplified approach in calculating ECLs. Therefore, the Group does not track changes in credit risk, but instead recognizes a loss allowance based on lifetime ECLs at each reporting date. The Group has established a provision matrix that is based on its historical credit loss experience adjusted for forward-looking factors specific to the debtors and the economic environment.

For debt instruments at fair value through OCI, the Group applies the low credit risk simplifications. At every reporting date, the Group evaluate whether the debt instrument is considered to have low credit risk using all reasonable and supportable information that is available without undue cost or effort. In making the evaluation, the Group reassesses the external credit rating of the debt instrument. In addition, the Group considers that there has been a significant increase in credit risk when contractual payments are more than 30 days past due.

The Group’s debt instruments at fair value through OCI comprise solely of bills receivable. It is the Group’s policy to measure ECLs on such instruments on a 12-month basis. However, when there has been a significant increase in credit risk since origination, the allowance will be based on the lifetime ECL.

The Group considers a financial asset in default when contractual payments are more than 360 days from the invoice date. However, in certain cases the Group may also consider a financial asset to be in default when internal or external information indicates that the Group is unlikely to receive the outstanding contractual amounts in full before taking into account any credit enhancements held by the Group. A financial asset is written off when there is no reasonable expectation of recovering contractual cash flow.

Financial liabilities

Initial recognition and measurement

Financial liabilities are classified, at initial recognition, as financial liabilities at fair value through profit or loss, loans and borrowings, payables, or as derivatives designated as hedging instruments in an effective hedge, as appropriate.

All financial liabilities are recognized initially at fair value and, in the case of loans and borrowings and payables, net of directly attributable transaction costs.

The Group’s financial liabilities include trade and other payables, loans and borrowings, lease liabilities, other liabilities and derivative financial instruments.

 

F-28


Table of Contents

China Yuchai International Limited

Notes to the Consolidated Financial Statements

 

2.

Basis of preparation and accounting policies (cont’d)

 

2.3

Summary of significant accounting policies (cont’d)

 

  (m)

Financial instruments – Initial recognition and subsequent measurement (cont’d)

 

Financial liabilities (cont’d)

 

Subsequent measurement

For purposes of subsequent measurement, financial liabilities are classified in two categories:

 

   

Financial liabilities at fair value through profit or loss

 

   

Financial liabilities at amortized cost

Financial liabilities at fair value through profit or loss

Financial liabilities at fair value through profit or loss include financial liabilities held for trading and financial liabilities designated upon initial recognition as at fair value through profit or loss.

Financial liabilities are classified as held for trading if they are incurred for the purpose of repurchasing in the near term. This category also includes derivative financial instruments entered into by the Group that are not designated as hedging instruments in hedge relationships as defined by IFRS 9. Separated embedded derivatives are also classified as held for trading unless they are designated as effective hedging instruments.

Gains or losses on liabilities held for trading are recognized in the statement of profit or loss.

Financial liabilities designated upon initial recognition at fair value through profit or loss are designated at the initial date of recognition, and only if the criteria in IFRS 9 are satisfied. The Group has not designated any financial liability as at fair value through profit or loss.

Financial liabilities at amortized cost

This is the category most relevant to the Group. After initial recognition, financial liabilities that are not carried at fair value through profit or loss are subsequently measured at amortized cost using the EIR method. Gains and losses are recognized in profit or loss when the liabilities are derecognized as well as through the EIR amortization process.

Amortized cost is calculated by taking into account any discount or premium on acquisition and fees or costs that are an integral part of the EIR. The EIR amortization is included as finance costs in the statement of profit or loss.

This category generally applies to loans and borrowings, lease liabilities, other liabilities and payables. For more information, refer to Note 22, 25 and 26.

De-recognition

A financial liability is derecognized when the obligation under the liability is discharged or cancelled or expires. When an existing financial liability is replaced by another from the same lender on substantially different terms, or the terms of an existing liability are substantially modified, such an exchange or modification is treated as the de-recognition of the original liability and the recognition of a new liability. The difference in the respective carrying amounts is recognized in the statement of profit or loss.

Offsetting of financial instruments

Financial assets and financial liabilities are offset and the net amount is reported in the consolidated statement of financial position if there is a currently enforceable legal right to offset the recognized amounts and there is an intention to settle on a net basis, to realize the assets and settle the liabilities simultaneously.

 

F-29


Table of Contents

China Yuchai International Limited

Notes to the Consolidated Financial Statements

 

2.

Basis of preparation and accounting policies (cont’d)

 

2.3

Summary of significant accounting policies (cont’d)

 

  (n)

Inventories

Inventories are valued at the lower of cost and net realizable value.

Costs incurred in bringing each product to its present location and condition are accounted for as follows:

 

   

Raw materials: purchase cost on a weighted average basis

 

   

Finished goods and work in progress: cost of direct materials and labor and a proportion of manufacturing overheads based on the normal operating capacity, but excluding borrowing costs

Net realizable value is the estimated selling price in the ordinary course of business, less estimated costs of completion and the estimated costs necessary to make the sale.

 

  (o)

Impairment of non-financial assets

Further disclosures relating to impairment of non-financial assets are also provided in the following notes:

 

   

Disclosures for significant assumptions (Note 3)

 

   

Property, plant and equipment (Note 10)

 

   

Intangible assets (Note 12)

 

   

Investment property (Note 11)

 

   

Right-of-use assets (Note 17)

 

   

Investment in joint ventures (Note 5)

The Group assesses, at each reporting date, whether there is an indication that an asset may be impaired. If any indication exists, or when annual impairment testing for an asset is required, the Group estimates the asset’s recoverable amount. An asset’s recoverable amount is the higher of an asset’s or CGU’s fair value less costs of disposal and its value in use. The recoverable amount is determined for an individual asset, unless the asset does not generate cash inflows that are largely independent of those from other assets or groups of assets. When the carrying amount of an asset or CGU exceeds its recoverable amount, the asset is considered impaired and is written down to its recoverable amount.

In assessing value in use, the estimated future cash flows are discounted to their present value using a pre-tax discount rate that reflects current market assessments of the time value of money and the risks specific to the asset. In determining fair value less costs of disposal, recent market transactions are taken into account. If no such transactions can be identified, an appropriate valuation model is used. These calculations are corroborated by valuation multiples, quoted share prices for publicly traded companies or other available fair value indicators.

The Group bases its impairment calculation on detailed budgets and forecast calculations, which are prepared separately for each of the Group’s CGUs to which the individual assets are allocated. These budgets and forecast calculations generally cover a period of ten years. A long-term growth rate is calculated and applied to project future cash flows after the tenth year.

Impairment losses are recognized in the statement of profit or loss in expense categories consistent with the function of the impaired asset.

For assets excluding goodwill, an assessment is made at each reporting date to determine whether there is an indication that previously recognized impairment losses no longer exist or have decreased. If such indication exists, the Group estimates the asset’s or CGU’s recoverable amount. A previously recognized impairment loss is reversed only if there has been a change in the assumptions used to determine the asset’s recoverable amount since the last impairment loss was recognized. The reversal is limited so that the carrying amount of the asset does not exceed its recoverable amount, nor exceed the carrying amount that would have been determined, net of depreciation, had no impairment loss been recognized for the asset in prior years. Such reversal is recognized in the statement of profit or loss.

Goodwill is tested for impairment annually and when circumstances indicate that the carrying value may be impaired.

Impairment is determined for goodwill by assessing the recoverable amount of each CGU (or group of CGUs) to which the goodwill relates. When the recoverable amount of the CGU is less than its carrying amount, an impairment loss is recognized. Impairment losses relating to goodwill cannot be reversed in future periods.

Intangible assets with indefinite useful lives are tested for impairment annually at the CGU level, as appropriate, and when circumstances indicate that the carrying value may be impaired.

 

F-30


Table of Contents

China Yuchai International Limited

Notes to the Consolidated Financial Statements

 

2.

Basis of preparation and accounting policies (cont’d)

 

2.3

Summary of significant accounting policies (cont’d)

 

  (p)

Cash and cash equivalents

For the purpose of the consolidated statement of cash flows, cash and cash equivalents in the statement of financial position comprise cash at banks and on hand, short-term highly liquid deposits with a maturity of three months or less, that are readily convertible to a known amount of cash and subject to an insignificant risk of changes in value.

 

  (q)

Leases

The Group assess at contract inception whether a contract is, or contains, a lease. That is, if the contract conveys the right to control the use of an identified asset for a period of time in exchange for consideration.

Group as a lessee

The Group applies a single recognition and measurement approach for all leases, expect for short-term leases and leases of low-value assets. The Group recognizes lease liabilities to make lease payments and right-of-use assets representing the right to use the underlying assets.

(i) Right-of-use assets

The Group recognizes right-of-use assets at the commencement date of the lease (i.e., the date the underlying asset is available for use). Right-of-use assets are measured at cost, less any accumulated depreciation and impairment losses, and adjusted for any re-measurement of lease liabilities. The cost of right-of-use assets includes the amount of lease liabilities recognized, initial direct costs incurred, and lease payments made at or before the commencement date less any lease incentives received. Right-of-use assets are depreciated on a straight-line basis over the shorter of the lease term and estimated useful lives of the assets, as follows:

 

•   Leasehold land

  3 to 50 years

•   Building and office space

  1 to 6 years

•   Office furniture, fittings and equipment

  5 years

If ownership of the leased asset transfers to the Group at the end of the lease term or the cost reflects the exercise of a purchase option, depreciation is calculated using the estimated useful life of the asset.

The right-of-use assets are also subjected to impairment. Refer to the accounting policies in Section (o) Impairment of non-financial assets.

(ii) Lease liabilities

At the commencement date of the lease, the Group recognizes lease liabilities measured at the present value of lease payments to be made over the lease term. The lease payments include fixed payments (including in-substances fixed payments) less any lease incentives receivable, variable lease payments that depend on an index or a rate, and amounts expected to be paid under residual value guarantees. The lease payments also include the exercise price of a purchase option reasonably certain to be exercised by the Group and payments of penalties for terminating the lease, if the lease term reflects the Group exercising the option to terminate. Variable lease payments that do not depend on an index or a rate are recognized as expenses (unless they are incurred to produce inventories) in the period in which the event or condition that triggers the payment occurs.

In calculating the present value of lease payments, the Group uses its incremental borrowing rate at the lease commencement date because the interest rate implicit in the lease is not readily determinable. After the commencement date, the amount of lease liabilities is increased to reflect the accretion of interest and reduced for the lease payments made. In addition, the carrying amount of lease liabilities is re-measured if there is a modification, a change in the lease term, a change in the lease payments (e.g., changes to future payments resulting from a change in an index or rate used to determine such lease payments) or a change in the assessment of an option to purchase the underlying assets.

(iii) Short-term leases

The Group applies the short-term lease recognition exemption to its short-term leases of land and building (i.e., those leases that have a lease term of 12 months or less from the commencement date and do not contain a purchase option). Lease payments on short-term leases are recognized as expense on a straight-line basis over the lease term.

 

F-31


Table of Contents

China Yuchai International Limited

Notes to the Consolidated Financial Statements

 

2.

Basis of preparation and accounting policies (cont’d)

 

2.3

Summary of significant accounting policies (cont’d)

 

  (q)

Leases (cont’d)

 

Group as a lessor

Leases in which the Group does not transfer substantially all the risks and rewards of ownership of an asset are classified as operating leases. Rental income arising is accounted for on straight-line basis over the lease terms and is included in revenue in the statement of profit or loss due to its operating nature. Initial direct costs incurred in negotiating and arranging an operating lease are added to the carrying amount of the leased asset and recognized over the lease term on the same basis as rental income.

 

  (r)

Borrowing costs

Borrowing costs directly attributable to the acquisition, construction or production of an asset that necessarily takes a substantial period of time to get ready for its intended use or sale are capitalized as part of the cost of the asset. All other borrowing costs are expensed in the period in which they occur. Borrowing costs consist of interest and other costs that an entity incurs in connection with the borrowing of funds.

 

  (s)

Provisions

General

Provisions are recognized when the Group has a present obligation (legal or constructive) as a result of a past event, it is probable that an outflow of resources embodying economic benefits will be required to settle the obligation and a reliable estimate can be made of the amount of the obligation. When the Group expects some or all of a provision to be reimbursed, the reimbursement is recognized as a separate asset, but only when the reimbursement is virtually certain. The expense relating to a provision is presented in the statement of profit or loss net of any reimbursement.

If the effect of the time value of money is material, provisions are discounted using a current pre-tax rate that reflects, when appropriate, the risks specific to the liability. When discounting is used, the increase in the provision due to the passage of time is recognized as a finance cost.

Product warranty

The Group recognizes a liability at the time the product is sold, for the estimated future costs relating to the assurance-type warranties, to be incurred under the lower of a warranty period or warranty mileage on various engine models, on which the Group provides free repair and replacement. For on-road applications engines, warranties extend for a duration (generally 3 to 36 months) or mileage (generally 3,000 to 300,000 kilometers), whichever materializes first. For other applications engines, warranties extend for a duration of generally 3 to 36 months or running hours of 300 to 4,000 hours, whichever materializes first. Provisions for warranty are primarily determined based on historical warranty cost per unit of engines sold adjusted for specific conditions that may arise and the number of engines under warranty at each financial year. If the nature, frequency and average cost of warranty claims change, the accrued liability for product warranty will be adjusted accordingly.

Onerous contract

If the Group has a contract that is onerous, the present obligation under the contract is recognized and measured as a provision. However, before a separate provision for an onerous contract is established, the Group recognizes any impairment loss that has occurred on assets dedicated to that contract.

An onerous contract is a contract under which the unavoidable costs (i.e., the costs that the Group cannot avoid because it has the contract) of meeting the obligations under the contract exceed the economic benefits expected to be received under it. The unavoidable costs under a contract reflect the least net cost of exiting from the contract, which is the lower of the cost of fulfilling it and any compensation or penalties arising from failure to fulfil it. The cost of fulfilling a contract comprises the costs that relate directly to the contract (i.e., both incremental costs and an allocation of costs directly related to contract activities).

 

F-32


Table of Contents

China Yuchai International Limited

Notes to the Consolidated Financial Statements

 

2.

Basis of preparation and accounting policies (cont’d)

 

2.3

Summary of significant accounting policies (cont’d)

 

  (t)

Pensions and other post-employment benefits

Defined contribution plans

The Group participates in and makes contributions to the national pension schemes as defined by the laws of the countries in which it has operations. The contributions are at a fixed proportion of the basic salary of the staff. Contributions to defined contribution pension schemes are recognized as an expense in the period in which the related services are performed.

Employee leave entitlement

Employee entitlements to annual leave are recognized as a liability when they are accrued to the employees. The undiscounted liability for leave expected to be settled wholly before twelve months after the end of the reporting period is recognized for services rendered by employees up to the end of the reporting period.

 

  (u)

Share-based payments

Employees (including senior executives) of the Group receive remuneration in the form of share-based payments, whereby employees render services as consideration for equity instruments (“equity-settled transactions”).

Equity-settled transactions

The cost of equity-settled transactions is determined by the fair value at the date when the grant is made using an appropriate valuation model, further details of which are given in Note 21.

That cost is recognized in “Staff costs”, together with a corresponding increase in performance share reserve in equity, over the period in which the performance and/or service conditions are fulfilled (the vesting period). The cumulative expense recognized for equity-settled transactions at each reporting date until the vesting date reflects the extent to which the vesting period has expired and the Group’s best estimate of the number of equity instruments that will ultimately vest. The expense or credit in the statement of profit or loss for a period represents the movement in cumulative expense recognized as of the beginning and end of that period.

No expense is recognized for awards that do not ultimately vest, except for equity-settled transactions for which vesting is conditional upon a market or non-vesting condition. These are treated as vested irrespective of whether the market or non-vesting condition is satisfied, provided that all other performance and/or service conditions are satisfied.

When the terms of an equity-settled award are modified, the minimum expense recognized is the expense had the terms not been modified, provided the original terms of the award are met. An additional expense, measured as of the date of modification, is recognized for any modification that increases the total fair value of the share-based payment transaction, or is otherwise beneficial to the employee. Where an award is cancelled by the entity or by the counterparty, any remaining element of the fair value of the award is expensed immediately through profit or loss.

The dilutive effect of outstanding options is reflected as additional share dilution in the computation of diluted earnings per share (further details are given in Note 9).

 

  (v)

Development properties

Development properties are properties acquired or being constructed for sale in the ordinary course of business, rather than to be held for the Group’s own use, rental or capital appreciation.

Development properties are held as other asset and are measured at the lower of cost and net realizable value.

Costs to complete development include cost of land and other direct and related development expenditure, including borrowing costs incurred in developing the properties.

Net realizable value of development properties is the estimated selling price in the ordinary course of business, based on market prices at the reporting date and discounted for the time value of money if material, less the estimated costs of completion and the estimated costs necessary to make the sale.

The costs of development properties recognized in profit or loss on disposal are determined with reference to the specific costs incurred on the property sold and an allocation of any non-specific costs based on the relative size of the property sold.

 

  (w)

Derivative financial instruments

Initial recognition and subsequent measurement

The Group uses derivative financial instruments, such as forward currency contracts, to hedge its foreign currency risks. Such derivative financial instruments are initially recognized at fair value on the date on which a derivative contract is entered into and are subsequently re-measured at fair value through profit or loss. Derivatives are carried as financial assets when the fair value is positive and as financial liabilities when the fair value is negative.

 

F-33


Table of Contents

China Yuchai International Limited

Notes to the Consolidated Financial Statements

 

2.

Basis of preparation and accounting policies (cont’d)

 

2.4

Changes in accounting policies and disclosures

New and amended standards and interpretations

The Group applied for the first-time certain standards and amendments, which are effective for annual periods beginning on or after January 1, 2020. The Group has not early adopted any other standard, interpretation or amendment that has been issued but is not yet effective.

Amendments to IFRS 3 Definition of a Business

The amendment to IFRS 3 Business Combinations clarifies that to be considered a business, an integrated set of activities and assets must include, at a minimum, an input and a substantive process that, together, significantly contribute to the ability to create output. Furthermore, it clarifies that a business can exist without including all of the inputs and processes needed to create outputs. These amendments had no impact on the consolidated financial statements of the Group, but may impact future periods should the Group enter into any business combinations.

Amendments to IFRS 7, IFRS 9 and IAS 39 Interest Rate Benchmark Reform

The amendments to IFRS 9 and IAS 39 Financial Instruments: Recognition and Measurement provide a number of reliefs, which apply to all hedging relationships that are directly affected by interest rate benchmark reform. A hedging relationship is affected if the reform gives rise to uncertainty about the timing and/or amount of benchmark-based cash flows of the hedged item or the hedging instrument. These amendments have no impact on the consolidated financial statements of the Group as it does not have any interest rate hedge relationships.

Amendments to IAS 1 and IAS 8 Definition of Material

The amendments provide a new definition of material that states, “information is material if omitting, misstating or obscuring it could reasonably be expected to influence decisions that the primary users of general purpose financial statements make on the basis of those financial statements, which provide financial information about a specific reporting entity.” The amendments clarify that materiality will depend on the nature or magnitude of information, either individually or in combination with other information, in the context of the financial statements. A misstatement of information is material if it could reasonably be expected to influence decisions made by the primary users. These amendments had no impact on the consolidated financial statements of, nor is there expected to be any future impact, to the Group.

Conceptual Framework for Financial Reporting issued on March 29, 2018

The Conceptual Framework is not a standard, and none of the concepts contained therein override the concepts or requirements in any standard. The purpose of the Conceptual Framework is to assist the IASB in developing standards, to help preparers develop consistent accounting policies where there is no applicable standard in place and to assist all parties to understand and interpret the standards. This will affect those entities which developed their accounting policies based on the Conceptual Framework. The revised Conceptual Framework includes some new concepts, updated definitions and recognition criteria for assets and liabilities and clarifies some important concepts. These amendments had no impact on the consolidated financial statements of the Group.

 

F-34


Table of Contents

China Yuchai International Limited

Notes to the Consolidated Financial Statements

 

2.

Basis of preparation and accounting policies (cont’d)

 

2.5

Standards issued but not yet effective

The new and amended standards and interpretations that are issued, but not yet effective are disclosed below. The Group intends to adopt these new and amended standards and interpretations, if applicable, when they become effective.

Amendments to IFRS 17 Insurance Contracts

In June 2020, the IASB issued Amendments to IFRS 17 Insurance Contracts (“IFRS 17”), a comprehensive new accounting standard for insurance contracts covering recognition and measurement, presentation and disclosure. Once effective, IFRS 17 will replace IFRS 4 Insurance Contracts (“IFRS 4”) that was issued in 2005. IFRS 17 applies to all types of insurance contracts (i.e., life, non-life, direct insurance and re-insurance), regardless of the type of entities that issue them, as well as to certain guarantees and financial instruments with discretionary participation features. A few scope exceptions will apply. The overall objective of IFRS 17 is to provide an accounting model for insurance contracts that is more useful and consistent for insurers. In contrast to the requirements in IFRS 4, which are largely based on grandfathering previous local accounting policies, IFRS 17 provides a comprehensive model for insurance contracts, covering all relevant accounting aspects. The core of IFRS 17 is the general model, supplemented by:

 

   

A specific adaptation for contracts with direct participation features (the variable fee approach)

 

   

A simplified approach (the premium allocation approach) mainly for short-duration contracts

IFRS 17 is effective for reporting periods beginning on or after January 1, 2023, with comparative figures required. Early application is permitted, provided the entity also applies IFRS 9 and IFRS 15 on or before the date it first applies IFRS 17. This standard is not applicable to the Group.

Interest Rate Benchmark Reform – Phase 2 – Amendments to IFRS 9, IAS 39, IFRS 7, IFRS 4 and IFRS 16

On August 27, 2020, the IASB published Interest Rate Benchmark Reform – Phase 2, Amendments to IFRS 9, IAS 39, IFRS 7, IFRS 4 and IFRS 16. With publication of the phase two amendments, the IASB has completed its work in response to IBOR reform.

The amendments provide temporary reliefs which address the financial reporting effects when an interbank offered rate (IBOR) is replaced with an alternative nearly risk-free interest rate (“RFR”).

The amendments include a practical expedient to require contractual changes, or changes to cash flows that are directly required by the reform, to be treated as changes to a floating interest rate, equivalent to a movement in a market rate of interest. Inherent in allowing the use of this practical expedient is the requirement that the transition from an IBOR benchmark rate to an RFR takes place on an economically equivalent basis with no value transfer having occurred. The practical expedient is required for entities applying IFRS 4 that are using the exemption from IFRS 9 (and, therefore, apply IAS 39) and for IFRS 16 Leases, to lease modifications required by IBOR reform.

The amendments permit changes required by IBOR reform to be made to hedge designations and hedge documentation without the hedging relationship being discontinued. Permitted changes include redefining the hedged risk to reference an RFR and redefining the description of the hedging instruments and/or the hedged item to reflect the RFR. Entities are allowed until the end of the reporting period, during which a modification required by IBOR reform is made, to complete the changes.

The amendments provide temporary relief to entities from having to meet the separately identifiable requirement when an RFR instrument is designated as a hedge of a risk component. The relief allows entities upon designation of the hedge, to assume that separately identifiable requirement is met, provided the entity reasonably expects the RFR risk component to become separately identifiable within the next 24 months.

Additional disclosures

IFRS 7 Financial Instruments: Disclosures includes the following:

 

   

How the entity is managing the transition to RFRs, its progress and the risks to which it is exposed arising from financial instruments due to IBOR reform.

 

   

Disaggregated by each significant IBOR benchmark, quantitative information about financial instruments that have yet to transition to RFRs

 

   

If IBOR reform has given rise to changes in the entity’s risk management strategy, a description of these changes

The amendments are effective for annual periods beginning on or after January 1, 2021 with earlier application permitted. While application is retrospective, an entity is not required to restate prior periods. The amendments are not expected to have a material impact on the Group.

 

F-35


Table of Contents

China Yuchai International Limited

Notes to the Consolidated Financial Statements

 

2.

Basis of preparation and accounting policies (cont’d)

 

2.5

Standards issued but not yet effective (cont’d)

 

Amendments to IAS 1: Classification of Liabilities as Current or Non-current

In January 2020, the IASB issued amendments to paragraphs 69 to 76 of IAS 1 to specify the requirements for classifying liabilities as current or non-current. The amendments clarify:

 

   

What is meant by a right to defer settlement

 

   

That a right to defer must exist at the end of the reporting period

 

   

That classification is unaffected by the likelihood that an entity will exercise its deferral right

 

   

That only if an embedded derivative in a convertible liability is itself an equity instrument would the terms of a liability not impact its classification

The amendments are effective for annual reporting periods beginning on or after January 1, 2023 and must be applied retrospectively. The Group is currently assessing the impact the amendments will have on current practice and whether existing loan agreements may require renegotiation.

Reference to the Conceptual Framework – Amendments to IFRS 3

In May 2020, the IASB issued Amendments to IFRS 3 Business Combinations - Reference to the Conceptual Framework. The amendments are intended to replace a reference to the Framework for the Preparation and Presentation of Financial Statements, issued in 1989, with a reference to the Conceptual Framework for Financial Reporting issued in March 2018 without significantly changing its requirements.

The Board also added an exception to the recognition principle of IFRS 3 to avoid the issue of potential “day 2” gains or losses arising for liabilities and contingent liabilities that would be within the scope of IAS 37 or IFRIC 21 Levies, if incurred separately.

At the same time, the Board decided to clarify existing guidance in IFRS 3 for contingent assets that would not be affected by replacing the reference to the Framework for the Preparation and Presentation of Financial Statements.

The amendments are effective for annual reporting periods beginning on or after January 1, 2022 and apply prospectively. The amendments are not expected to have a material impact on the Group.

Property, Plant and Equipment: Proceeds before Intended Use – Amendments to IAS 16

In May 2020, the IASB issued Property, Plant and Equipment — Proceeds before Intended Use, which prohibits entities deducting from the cost of an item of property, plant and equipment, any proceeds from selling items produced while bringing that asset to the location and condition necessary for it to be capable of operating in the manner intended by management. Instead, an entity recognizes the proceeds from selling such items, and the costs of producing those items, in profit or loss.

The amendment is effective for annual reporting periods beginning on or after January 1, 2022 and must be applied retrospectively to items of property, plant and equipment made available for use on or after the beginning of the earliest period presented when the entity first applies the amendment. The amendments are not expected to have a material impact on the Group.

Onerous Contracts – Costs of Fulfilling a Contract – Amendments to IAS 37

In May 2020, the IASB issued amendments to IAS 37 to specify which costs an entity needs to include when assessing whether a contract is onerous or loss-making.

The amendments apply a “directly related cost approach”. The costs that relate directly to a contract to provide goods or services include both incremental costs and an allocation of costs directly related to contract activities. General and administrative costs do not relate directly to a contract and are excluded unless they are explicitly chargeable to the counterparty under the contract.

The amendments are effective for annual reporting periods beginning on or after January 1, 2022. The Group will apply these amendments to contracts for which it has not yet fulfilled all its obligations at the beginning of the annual reporting period in which it first applies the amendments. The amendments are not expected to have a material impact on the Group.

IFRS 1 First-time Adoption of International Financial Reporting Standards – Subsidiary as a first-time adopter

As part of its 2018-2020 annual improvements to IFRS standards process, the IASB issued an amendment to IFRS 1 First-time Adoption of International Financial Reporting Standards. The amendment permits a subsidiary that elects to apply paragraph D16(a) of IFRS 1 to measure cumulative translation differences using the amounts reported by the parent, based on the parent’s date of transition to IFRS. This amendment is also applied to an associate or joint venture that elects to apply paragraph D16(a) of IFRS 1.

The amendment is effective for annual reporting periods beginning on or after January 1, 2022 with earlier adoption permitted. The amendments are not expected to have a material impact on the Group.

 

F-36


Table of Contents

China Yuchai International Limited

Notes to the Consolidated Financial Statements

 

2.

Basis of preparation and accounting policies (cont’d)

 

2.5

Standards issued but not yet effective (cont’d)

 

IFRS 9 Financial Instruments – Fees in the “10 per cent” test for de-recognition of financial liabilities

As part of its 2018-2020 annual improvements to IFRS standards process the IASB issued amendment to IFRS 9. The amendment clarifies the fees that an entity includes when assessing whether the terms of a new or modified financial liability are substantially different from the terms of the original financial liability. These fees include only those paid or received between the borrower and the lender, including fees paid or received by either the borrower or lender on the other’s behalf. An entity applies the amendment to financial liabilities that are modified or exchanged on or after the beginning of the annual reporting period in which the entity first applies the amendment.

The amendment is effective for annual reporting periods beginning on or after January 1, 2022 with earlier adoption permitted. The Group will apply the amendments to financial liabilities that are modified or exchanged on or after the beginning of the annual reporting period in which the entity first applies the amendment.

The amendments are not expected to have a material impact on the Group.

Amendments to IFRS 16 Covid-19 Related Rent Concessions

On March 31, 2021, the IASB issued Covid-19-Related Rent Concessions - amendment to IFRS 16 Leases. The amendments provide relief to lessees from applying IFRS 16 guidance on lease modification accounting for rent concessions arising as a direct consequence of the Covid-19 pandemic. A lessee may elect not to assess whether a Covid-19 related rent concession from a lessor is a lease modification, if all the following conditions are met:

 

   

The change in lease payments results in revised consideration for the lease that is substantially the same as, or less than, the consideration for the lease immediately preceding the change;

 

   

Any reduction in lease payments affects only payments originally due on or before June 30, 2022; and

 

   

There is no substantive change to other terms and conditions of the lease.

The amendment applies to annual reporting periods beginning on or after April 1, 2021. Earlier application is permitted. The amendments are not expected to have a material impact on the Group.

IAS 41 Agriculture – Taxation in fair value measurements

As part of its 2018-2020 annual improvements to IFRS standards process the IASB issued amendment to IAS 41 Agriculture. The amendment removes the requirement in paragraph 22 of IAS 41 that entities exclude cash flows for taxation when measuring the fair value of assets within the scope of IAS 41.

An entity applies the amendment prospectively to fair value measurements on or after the beginning of the first annual reporting period beginning on or after January 1, 2022 with earlier adoption permitted. This standard is not applicable to the Group.

 

3.

Significant accounting judgments, estimates and assumptions

The preparation of the Group’s consolidated financial statements requires management to make judgments, estimates and assumptions that affect the reported amounts of revenues, expenses, assets and liabilities, the accompanying disclosures, and the disclosure of contingent liabilities. Uncertainty about these assumptions and estimates could result in outcomes that require a material adjustment to the carrying amount of assets or liabilities affected in future periods.

Other disclosures relating to the Group’s exposure to risks and uncertainties includes:

 

   

Capital management (Note 32)

 

   

Financial risk management objectives and policies (Note 31)

 

   

Sensitivity analyses disclosures (Note 12 and 31)

 

F-37


Table of Contents

China Yuchai International Limited

Notes to the Consolidated Financial Statements

 

3.

Significant accounting judgments, estimates and assumptions (cont’d)

 

3.1

Judgments

In the process of applying the Group’s accounting policies, management has made the following judgments, which have the most significant effect on the amounts recognized in the consolidated financial statements:

Revenue from Contracts with Customers

The Group applied the following judgments that significantly affect the determination of the amount and timing of revenue from contracts with customers:

 

   

Identifying contract price and performance obligations in sales of engines

The Group provides certain warranties for both general repairs and maintenance service as part of the sales of engines. For general repairs, such warranties will be assurance-type warranty that will continue to be accounted for under IAS 37 Provisions, Contingent Liabilities and Contingent Assets. For maintenance services, it will be accounted for as a service-type warranties that are capable of being distinct and customers can benefit from the service on its own. Hence, the Group identified two separate performance obligation, one is the promise to transfer the engine and the other one is to provide maintenance services after reaching certain on-road mileage or running hours. Consequently, the Group allocated a portion of the transaction price to the engines and the maintenance services based on a combination of expected cost plus a margin and residual approaches.

Derecognition of bills receivable

The Group sell bills receivable to banks on an ongoing basis depending on funding needs and money market conditions. While the buyer is responsible for servicing the receivables upon maturity of the bills receivable, Chinese law governing bills allows recourse to be traced to all the parties in the discounting process. In relation to the derecognition of bills receivable when discounted, the management believes that the contractual right to receive the cash flows from the asset have terminated with the Group, but transferred to the banks. Accordingly, bills receivable are derecognized, and a discount equal to the difference between the carrying value of the bills receivable and cash received is recorded in the statement of profit or loss. Please refer to Note 15.

Deferred tax assets

Deferred tax assets are recognized for unused tax losses to the extent that it is probable that taxable profit will be available against which the losses can be utilized. Significant management judgment is required to determine the amount of deferred tax assets that can be recognized, based upon the likely timing and the level of future taxable profits together with future tax planning strategies. The carrying amounts of deferred tax assets as of December 31, 2019 and 2020 are RMB 423.0 million and RMB 400.2 million (US$61.8 million) respectively, and primarily relate to unutilized capital allowances and investment allowances, as well as other unrecognized temporary differences relating to asset impairment and deferred grants. If the Group was able to recognize all unrecognized deferred tax assets, profit would increase by RMB 157.6 million (US$24.3 million) for year ended December 31, 2020 (2019: RMB 162.0 million).

Development costs

Development costs are capitalized in accordance with the accounting policy in Note 2.3 (l). Capitalization of development costs is based on management’s judgement to determine what constitutes development activities, and when a development project moves from the research phase into development phase. In addition, management’s judgement is required to determine the nature of the expenses that qualify for capitalization.

 

3.2

Estimates and assumptions

The key assumptions concerning the future and other key sources of estimation uncertainty at the reporting date, that have a significant risk of causing a material adjustment to the carrying amounts of assets and liabilities within the next financial year, are described below. The Group based its assumptions and estimates on parameters available when the consolidated financial statements were prepared. Existing circumstances and assumptions about future developments, however, may change due to market changes or circumstances arising that are beyond the control of the Group. Such changes are reflected in the assumptions when they occur.

 

F-38


Table of Contents

China Yuchai International Limited

Notes to the Consolidated Financial Statements

 

 

3.

Significant accounting judgments, estimates and assumptions (cont’d)

 

3.2

Estimates and assumptions (cont’d)

 

Impairment of non-financial assets

Impairment exists when the carrying value of an asset or cash-generating unit exceeds its recoverable amount, which is the higher of its fair value less costs of disposal and its value in use. The fair value less costs of disposal calculation is based on available data from binding sales transactions, conducted at arm’s length, for similar assets or observable market prices less incremental costs for disposing of the asset. The value in use calculation is based on a discounted cash flow (“DCF”) model. The cash flows are derived from the forecasts for the next eight to ten years and do not include restructuring activities that the Group is not yet committed to or significant future investments that will enhance the asset’s performance of the CGU being tested. The Group, based on its history of operations, believes that the adoption of forecast for more than five years is reasonable. The recoverable amount is sensitive to the discount rate used for the DCF model as well as the expected future cash-inflows and the growth rate used for extrapolation purposes. These estimates are most relevant to goodwill, development costs and trademarks recognized by the Group. The key assumptions used to determine the recoverable amount for the different CGUs and assets, including a sensitivity analysis, are disclosed and further explained in Note 12.

 

4.

Investments in subsidiaries

Details of significant subsidiaries of the Group are as follows:

 

Name of significant subsidiary   

Place of

incorporation/

business

  

Group’s effective

equity interest

 
          31.12.2019      31.12.2020  
          %      %  

Guangxi Yuchai Machinery Company Limited

   People’s Republic of China      76.4        76.4  

Guangxi Yuchai Machinery Monopoly Development Co., Ltd

   People’s Republic of China      54.9        54.9  

Guangxi Yuchai Accessories Manufacturing Company Limited

   People’s Republic of China      76.4        76.4  

Guangxi Yuchai Equipment Mould Company Limited

   People’s Republic of China      76.4        76.4  

Guangxi Yulin Hotel Company Limited

   People’s Republic of China      76.4        76.4  

Jining Yuchai Engine Company Limited

   People’s Republic of China      76.4        76.4  

Yuchai Remanufacturing Services (Suzhou) Co., Ltd.

   People’s Republic of China      76.4        76.4  

HL Global Enterprises Limited

   Singapore      50.2        50.2  

The Group has the following subsidiary that has non-controlling interests (“NCI”) that are material to the Group.

 

     31.12.2018     31.12.2019     31.12.2020  

Proportion of equity interest held by NCI

      

Yuchai

     23.6     23.6     23.6
  

 

 

   

 

 

   

 

 

 

 

    

31.12.2018

RMB’000

    

31.12.2019

RMB’000

    

31.12.2020

RMB’000

    

31.12.2020

US$’000

 

Accumulated balances of material NCI

           

Yuchai

        2,603,227        2,624,933        405,627  
     

 

 

    

 

 

    

 

 

 

Profit allocated to material NCI

           

Yuchai

     252,394        254,284        229,231        35,423  
  

 

 

    

 

 

    

 

 

    

 

 

 

Dividends paid to material NCI

           

Yuchai

     135,905        207,514        207,514        32,067  
  

 

 

    

 

 

    

 

 

    

 

 

 

 

F-39


Table of Contents

China Yuchai International Limited

Notes to the Consolidated Financial Statements

 

4.

Investments in subsidiaries (cont’d)

 

Summarized financial information including goodwill on acquisition and consolidation adjustments but before intercompany eliminations of subsidiaries with material non-controlling interests are as follows:

 

     31.12.2018  
     Yuchai
RMB’000
 

Summarized statement of comprehensive income

  

Revenue

     16,210,467  
  

 

 

 

Profit after tax

     972,010  
  

 

 

 

Total comprehensive income for the year

     867,438  
  

 

 

 

Attributable to NCI

     252,394  
  

 

 

 

Summarized statement of cash flows

  

Operating

     701,716  

Investing

     (331,416

Financing

     (66,975
  

 

 

 

Net increase in cash and cash equivalents

     303,325  
  

 

 

 

 

F-40


Table of Contents

China Yuchai International Limited

Notes to the Consolidated Financial Statements

 

4.

Investments in subsidiaries (cont’d)

 

     31.12.2019  
     Yuchai
RMB’000
 

Summarized statement of financial position

  

Current assets

     16,444,627  

Non-current assets, excluding goodwill

     6,160,217  

Goodwill

     212,636  

Current liabilities

     (11,162,938

Non-current liabilities

     (964,084
  

 

 

 

Net assets

     10,690,458  
  

 

 

 

Total equity

     10,690,458  
  

 

 

 

Attributable to NCI

     2,603,227  
  

 

 

 

Summarized statement of comprehensive income

  

Revenue

     17,980,304  
  

 

 

 

Profit after tax

     825,807  
  

 

 

 

Total comprehensive income for the year

     828,861  
  

 

 

 

Attributable to NCI

     254,284  
  

 

 

 

Summarized statement of cash flows

  

Operating

     1,632,557  

Investing

     (858,904

Financing

     (656,576
  

 

 

 

Net increase in cash and cash equivalents

     117,077  
  

 

 

 

 

F-41


Table of Contents

China Yuchai International Limited

Notes to the Consolidated Financial Statements

 

4.

Investments in subsidiaries (cont’d)

 

     31.12.2020  
     Yuchai  
     RMB’000      US$’000  

Summarized statement of financial position

     

Current assets

     18,395,754        2,842,667  

Non-current assets, excluding goodwill

     6,722,233        1,038,776  

Goodwill

     212,636        32,858  

Current liabilities

     (13,035,680      (2,014,384

Non-current liabilities

     (1,293,007      (199,806
  

 

 

    

 

 

 

Net assets

     11,001,936        1,700,111  
  

 

 

    

 

 

 

Total equity

     11,001,936        1,700,111  
  

 

 

    

 

 

 

Attributable to NCI

     2,624,933        405,627  
  

 

 

    

 

 

 

Summarized statement of comprehensive income

     

Revenue

     20,557,660        3,176,743  
  

 

 

    

 

 

 

Profit after tax

     829,042        128,111  
  

 

 

    

 

 

 

Total comprehensive income for the year

     826,214        127,674  
  

 

 

    

 

 

 

Attributable to NCI

     229,231        35,423  
  

 

 

    

 

 

 

Summarized statement of cash flows

     

Operating

     1,476,034        228,089  

Investing

     (794,291      (122,741

Financing

     (505,997      (78,191
  

 

 

    

 

 

 

Net increase in cash and cash equivalents

     175,746        27,157  
  

 

 

    

 

 

 

Significant restrictions

The nature and extent of significant restrictions on the Group’s ability to use or access assets and settle liabilities of subsidiaries with material non-controlling interests are:

At the end of the reporting period, cash and cash equivalents of RMB 5,289.2 million (US$817.3 million) (2019: RMB 5,112.8 million) held in the PRC are subject to local exchange control regulations. These regulations place restriction on the amount of currency being exported other than through dividends, trade and service related transactions.

Acquisition of ownership in subsidiaries, without change in control in 2019

In February 2019, Yuchai acquired 7.5% of equity interest in YC Europe Co., Ltd. (“YC Europe”) from non-controlling interest for a cash consideration of RMB 0.1 million (less than US$0.1 million). As a result, Yuchai’s shareholding in YC Europe increased from 67.5% to 75.0%.

 

5.

Investment in joint ventures

 

     31.12.2018      31.12.2019      31.12.2020      31.12.2020  
     RMB’000      RMB’000      RMB’000      US$’000  

Share of profit/(loss) of joint ventures, net of tax:

           

Y & C Engine Co., Ltd

     17,612        28,484        (44,016      (6,802

MTU Yuchai Power Co., Ltd.

     (6,882      594        3,238        500  

Eberspaecher Yuchai Exhaust Technology Co., Ltd

     —          (9,366      (19,157      (2,960

Other joint ventures.

     963        (497      513        79  
  

 

 

    

 

 

    

 

 

    

 

 

 
     11,693        19,215        (59,422      (9,183
  

 

 

    

 

 

    

 

 

    

 

 

 

 

F-42


Table of Contents

China Yuchai International Limited

Notes to the Consolidated Financial Statements

 

5.

Investment in joint ventures (cont’d)

 

     31.12.2019      31.12.2020      31.12.2020  
     RMB’000      RMB’000      US$’000  

Carrying amount of investments:

        

Y & C Engine Co., Ltd

     176,082        145,599        22,499  

MTU Yuchai Power Co., Ltd

     59,931        62,217        9,614  

Eberspaecher Yuchai Exhaust Technology Co., Ltd (i)

     31,794        12,638        1,953  

Other joint ventures

     6,184        6,666        1,030  
  

 

 

    

 

 

    

 

 

 
     273,991        227,120        35,096  
  

 

 

    

 

 

    

 

 

 

Note:

  (i)

Eberspaecher Yuchai was incorporated on December 5, 2018. In March 2019 and December 2019, the Group injected RMB 17.6 million and RMB 23.5 million respectively into Eberspaecher Yuchai as payment of its investment.

The Group has interests in the following joint ventures:

 

Name of company    Principal activities   

Place of

incorporation/

business

     Group’s effective equity
interest
 
                 31.12.2019      31.12.2020  
                 %      %  

Held by subsidiaries

           

HL Heritage Sdn. Bhd.

  

Property development and property investment holdings

     Malaysia        30.1        30.1  

Shanghai Hengshan Equatorial Hotel Management Co., Ltd.

  

Hotel and property management

    

People’s

Republic of

China

 

 

 

     24.6        24.6  

Y & C Engine Co., Ltd (“Y&C”)

  

Manufacture and sale of heavy duty diesel engines, spare parts and after-sales services

    

People’s

Republic of

China

 

 

 

     34.4        34.4  

Guangxi Yineng IOT Science & Technology Co., Ltd.

  

Design, development, management and marketing of an electronic operations management platform

    

People’s

Republic of

China

 

 

 

     15.3        15.3  

MTU Yuchai Power Co., Ltd (“MTU Yuchai Power”)

  

Manufacture off-road diesel engines

    

People’s

Republic of

China

 

 

 

     38.2        38.2  

Eberspaecher Yuchai Exhaust Technology Co. Ltd (“Eberspaecher Yuchai”)

  

Application development, production, sales and service on engine exhaust control systems

    

People’s

Republic of

China

 

 

 

     37.4        37.4  

 

F-44


Table of Contents

China Yuchai International Limited

Notes to the Consolidated Financial Statements

 

5.

Investment in joint ventures (cont’d)

 

The Group assess impairment of investments when adverse events or changes in circumstances indicate that the carrying amounts may not be recoverable. If the recoverable amount of investment is below its carrying amount, an impairment charge is recognized. The Group performs evaluation of the value of its investment using a discounted cash flows projection or fair value less cost of disposal where appropriate. The projection will be performed using historical trends as a reference and certain assumptions to project the future streams of cash flows.

In 2019 and 2020, the Group has performed an impairment evaluation of its investments in joint ventures and no impairment was required.

 

     31.12.2018  
     Y & C    

MTU

Yuchai Power

    Total  
     RMB’000     RMB’000     RMB’000  

Revenue

     1,443,238       160,580       1,603,818  

Depreciation and amortization

     (45,254     (3,744     (48,998

Interest expense

     (24,605     (1,689     (26,294

Profit/(loss) for the year, representing total comprehensive income for the year

     43,359       (4,197     39,162  
  

 

 

   

 

 

   

 

 

 

Proportion of the Group’s ownership

     45     50  
  

 

 

   

 

 

   

Group’s share of profit/(loss)

     19,512       (2,099  

Unrealized profit on transactions with joint venture

     (1,900     (4,783  
  

 

 

   

 

 

   

Group’s share of profit/(loss) of significant joint ventures

     17,612       (6,882     10,730  
  

 

 

   

 

 

   

Group’s share of profit of other joint ventures, representing the Group’s share of total comprehensive income of other joint ventures

         963  
      

 

 

 

Group’s share of profit for the year, representing the Group’s share of total comprehensive income for the year

         11,693  
      

 

 

 

 

F-45


Table of Contents

China Yuchai International Limited

Notes to the Consolidated Financial Statements

 

5.

Investment in joint ventures (cont’d)

 

     31.12.2019  
     Y & C    

MTU

Yuchai Power

   

Eberspaecher

Yuchai

    Total  
     RMB’000     RMB’000     RMB’000     RMB’000  

Non-current assets

     774,046       78,362       24,001       876,409  

Current assets

        

- Cash and bank balances

     164,942       9,265       54,567       228,774  

- Others

     1,060,805       221,482       7,970       1,290,257  
  

 

 

   

 

 

   

 

 

   

 

 

 

Total assets

     1,999,793       309,109       86,538       2,395,440  
  

 

 

   

 

 

   

 

 

   

 

 

 

Non-current liabilities

     (84,154     —         —         (84,154

Current liabilities

        

- Others

     (1,396,116     (179,680     (21,651     (1,597,447
  

 

 

   

 

 

   

 

 

   

 

 

 

Total liabilities

     (1,480,270     (179,680     (21,651     (1,681,601
  

 

 

   

 

 

   

 

 

   

 

 

 

Equity

     519,523       129,429       64,887       713,839  
  

 

 

   

 

 

   

 

 

   

 

 

 

Proportion of the Group’s ownership

     45     50     49  
  

 

 

   

 

 

   

 

 

   

Group’s share of net assets

     233,786       64,714       31,794    

Unrealized profit on transactions with joint venture

     (57,704     (4,783     —      
  

 

 

   

 

 

   

 

 

   

Carrying amount of significant joint ventures

     176,082       59,931       31,794       267,807  
  

 

 

   

 

 

   

 

 

   

Carrying amount of other joint ventures

           6,184  
        

 

 

 

Carrying amount of the investment in joint ventures

           273,991  
        

 

 

 
     31.12.2019  
     Y & C    

MTU

Yuchai Power

   

Eberspaecher

Yuchai

    Total  
     RMB’000     RMB’000     RMB’000     RMB’000  

Revenue

     2,404,244       178,796       3,509       2,586,549  

Depreciation and amortization

     (26,099     (6,379     (25     (32,503

Interest expense

     (29,606     (5,017     —         (34,623

Profit/(loss) for the year, representing total comprehensive income for the year

     44,484       600       (19,114     25,970  
  

 

 

   

 

 

   

 

 

   

 

 

 

Proportion of the Group’s ownership

     45     50     49  
  

 

 

   

 

 

   

 

 

   

Group’s share of profit/(loss)

     20,018       300       (9,366  

Unrealized profit on transactions with joint venture

     8,466       294       —      
  

 

 

   

 

 

   

 

 

   

Group’s share of profit/(loss) of significant joint ventures

     28,484       594       (9,366     19,712  
  

 

 

   

 

 

   

 

 

   

Group’s share of loss of other joint ventures, representing the Group’s share of total comprehensive loss of other joint ventures

           (497
        

 

 

 

Group’s share of profit for the year, representing the Group’s share of total comprehensive income for the year

           19,215  
        

 

 

 

 

F-46


Table of Contents

China Yuchai International Limited

Notes to the Consolidated Financial Statements

 

5.

Investment in joint ventures (cont’d)

 

     31.12.2020  
     Y & C    

MTU

Yuchai Power

   

Eberspaecher

Yuchai

    Total     Total  
     RMB’000     RMB’000     RMB’000     RMB’000     US$’000  

Non-current assets

     740,423       71,635       45,583       857,641       132,530  

Current assets

          

- Cash and bank balances

     160,844       43,056       2,273       206,173       31,860  

- Others

     1,287,935       266,123       43,895       1,597,953       246,929  
  

 

 

   

 

 

   

 

 

   

 

 

   

 

 

 

Total assets

     2,189,202       380,814       91,751       2,661,767       411,319  
  

 

 

   

 

 

   

 

 

   

 

 

   

 

 

 

Non-current liabilities

     (417,759     —         —         (417,759     (64,556

Current liabilities

          

- Others

     (1,340,704     (244,963     (65,960     (1,651,627     (255,223
  

 

 

   

 

 

   

 

 

   

 

 

   

 

 

 

Total liabilities

     (1,758,463     (244,963     (65,960     (2,069,386     (319,779
  

 

 

   

 

 

   

 

 

   

 

 

   

 

 

 

Equity

     430,739       135,851       25,791       592,381       91,540  
  

 

 

   

 

 

   

 

 

   

 

 

   

 

 

 

Proportion of the Group’s ownership

     45     50     49    
  

 

 

   

 

 

   

 

 

     

Group’s share of net assets

     193,833       67,926       12,638      

Unrealized profit on transactions with joint venture

     (48,234     (5,709     —        
  

 

 

   

 

 

   

 

 

     

Carrying amount of significant joint ventures

     145,599       62,217       12,638       220,454       34,066  
  

 

 

   

 

 

   

 

 

     

Carrying amount of other joint ventures

           6,666       1,030  
        

 

 

   

 

 

 

Carrying amount of the investment in joint ventures

           227,120       35,096  
        

 

 

   

 

 

 

 

     31.12.2020  
     Y & C    

MTU

Yuchai Power

   

Eberspaecher

Yuchai

    Total     Total  
     RMB’000     RMB’000     RMB’000     RMB’000     US$’000  

Revenue

     3,021,877       307,699       45,966       3,375,542       521,617  

Depreciation and amortization

     (59,406     (2,350     (360     (62,116     (9,599

Interest expense, net

     (40,709     (1,983     —         (42,692     (6,597

Profit/(loss) for the year, representing total comprehensive income for the year

     (88,785     6,421       (39,095     (121,459     (18,769
  

 

 

   

 

 

   

 

 

   

 

 

   

 

 

 

Proportion of the Group’s ownership

     45     50     49    
  

 

 

   

 

 

   

 

 

     

Group’s share of profit/(loss)

     (39,953     3,211       (19,157    

Unrealized profit on transactions with joint venture

     (4,063     27       —        
  

 

 

   

 

 

   

 

 

     

Group’s share of profit/(loss) of significant joint ventures

     (44,016     3,238       (19,157     (59,935     (9,262
  

 

 

   

 

 

   

 

 

     

Group’s share of loss of other joint ventures, representing the Group’s share of total comprehensive loss of other joint ventures

           513       79  
        

 

 

   

 

 

 

Group’s share of profit for the year, representing the Group’s share of total comprehensive income for the year

           (59,422     (9,183
        

 

 

   

 

 

 

 

F-47


Table of Contents

China Yuchai International Limited

Notes to the Consolidated Financial Statements

 

5.

Investment in joint ventures (cont’d)

 

Note:

As of December 31, 2020, the Group’s share of joint ventures’ capital commitment that are contracted but not paid was RMB 2.1 million (US$0.3 million) (2019: RMB 81.0 million).

As of December 31, 2020, the Group’s share of outstanding bills receivables discounted with banks for which Y & C retained a recourse obligation totaled RMB 40.1 million (US$6.2 million) (2019: RMB 45.0 million).

As of December 31, 2020, the Group’s share of outstanding bills receivables endorsed to suppliers for which Y & C retained a recourse obligation were RMB 58.4 million (US$9.0 million) (2019: RMB 11.4 million).

Significant restrictions

The nature and extent of significant restrictions on the Group’s ability to use or access assets and settle liabilities of joint ventures are:

The Group’s share of cash and cash equivalents of RMB 30.4 million (US$4.7 million) (2019: RMB 44.8 million) held in the PRC are subject to local exchange control regulations. These regulations places restriction on the amount of currency being exported other than through dividends, trade and service related transactions.

As of December 31, 2020, the Group’s share of restricted cash of RMB 65.2 million (US$10.1 million) (2019: RMB 60.8 million) which was used as collateral by the banks for the issuance of bills to suppliers.

As of December 31, 2020, the Group’s share of bills receivables of RMB 28.6 million (US$4.4 million) (2019: RMB 50.8 million) which was used as collateral by banks for the issuance of bills to suppliers.

 

6.

Revenue from contracts with customers

 

6.1

Disaggregated revenue information

Set out below is the disaggregation of the Group’s revenue from contracts with customers:

 

     31.12.2018  
Segments   

Yuchai

    

HLGE

    

Total

 
      RMB’000      RMB’000      RMB’000  

Type of goods or services

        

Heavy-duty engines

     4,934,435        —          4,934,435  

Medium-duty engines

     5,537,164        —          5,537,164  

Light-duty engines

     2,481,554        —          2,481,554  

Other products and services (i)

     3,213,237        —          3,213,237  

Revenue from hospitality operations

     44,077        52,781        96,858  
  

 

 

    

 

 

    

 

 

 

Total revenue from contracts with customers

     16,210,467        52,781        16,263,248  
  

 

 

    

 

 

    

 

 

 

Geographical markets

        

People’s Republic of China

     16,119,896        —          16,119,896  

Other countries

     90,571        52,781        143,352  
  

 

 

    

 

 

    

 

 

 

Total revenue from contracts with customers

     16,210,467        52,781        16,263,248  
  

 

 

    

 

 

    

 

 

 

Timing of revenue recognition

        

At a point in time

     16,166,390        —          16,166,390  

Over time

     44,077        52,781        96,858  
  

 

 

    

 

 

    

 

 

 

Total revenue from contracts with customers

     16,210,467        52,781        16,263,248  
  

 

 

    

 

 

    

 

 

 

 

F-48


Table of Contents

China Yuchai International Limited

Notes to the Consolidated Financial Statements

 

6.

Revenue from contracts with customers (cont’d)

 

6.1

Disaggregated revenue information (cont’d)

 

     31.12.2019  
Segments   

Yuchai

    

HLGE

    

Total

 
      RMB’000      RMB’000      RMB’000  

Type of goods or services

        

Heavy-duty engines

     6,189,934        —          6,189,934  

Medium-duty engines

     5,583,982        —          5,583,982  

Light-duty engines

     2,429,248        —          2,429,248  

Other products and services (i)

     3,732,436        —          3,732,436  

Revenue from hospitality operations

     44,704        35,781        80,485  
  

 

 

    

 

 

    

 

 

 

Total revenue from contracts with customers

     17,980,304        35,781        18,016,085  
  

 

 

    

 

 

    

 

 

 

Geographical markets

        

People’s Republic of China

     17,913,615        —          17,913,615  

Other countries

     66,689        35,781        102,470  
  

 

 

    

 

 

    

 

 

 

Total revenue from contracts with customers

     17,980,304        35,781        18,016,085  
  

 

 

    

 

 

    

 

 

 

Timing of revenue recognition

        

At a point in time

     17,935,600        —          17,935,600  

Over time

     44,704        35,781        80,485  
  

 

 

    

 

 

    

 

 

 

Total revenue from contracts with customers

     17,980,304        35,781        18,016,085  
  

 

 

    

 

 

    

 

 

 

 

     31.12.2020  
Segments   

Yuchai

    

HLGE

    

Total

     Total  
      RMB’000      RMB’000      RMB’000      US$’000  

Type of goods or services

           

Heavy-duty engines

     6,725,312               6,725,312        1,039,252  

Medium-duty engines

     6,626,629               6,626,629        1,024,003  

Light-duty engines

     2,356,168               2,356,168        364,095  

Other products and services (i)

     4,809,921               4,809,921        743,269  

Revenue from hospitality operations

     39,630        23,510        63,140        9,757  
  

 

 

    

 

 

    

 

 

    

 

 

 

Total revenue from contracts with customers

     20,557,660        23,510        20,581,170        3,180,376  
  

 

 

    

 

 

    

 

 

    

 

 

 

Geographical markets

           

People’s Republic of China

     20,504,288               20,504,288        3,168,496  

Other countries

     53,372        23,510        76,882        11,880  
  

 

 

    

 

 

    

 

 

    

 

 

 

Total revenue from contracts with customers

     20,557,660        23,510        20,581,170        3,180,376  
  

 

 

    

 

 

    

 

 

    

 

 

 

Timing of revenue recognition

           

At a point in time

     20,518,030               20,518,030        3,170,619  

Over time

     39,630        23,510        63,140        9,757  
  

 

 

    

 

 

    

 

 

    

 

 

 

Total revenue from contracts with customers

     20,557,660        23,510        20,581,170        3,180,376  
  

 

 

    

 

 

    

 

 

    

 

 

 

Note:

 

  (i) 

included sales of power generator sets, engine components, service-type maintenance services and others.

 

F-49


Table of Contents

China Yuchai International Limited

Notes to the Consolidated Financial Statements

 

6.

Revenue from contracts with customers (cont’d)

 

6.2

Contract balances

 

     31.12.2019      31.12.2020      31.12.2020  
     RMB’000      RMB’000      US$’000  

Trade receivables (Note 15)

     737,067        289,048        44,666  

Capitalized contract cost

     136,457        127,704        19,734  

Contract liabilities (Note 24)

     436,622        935,462        144,556  
  

 

 

    

 

 

    

 

 

 

Trade receivables are non-interest bearing and are generally on terms of 60 days.

The contract liabilities comprise short-term advance received from customers and unfulfilled service-type maintenance service. The advance received from customers is recognized as revenue upon the delivery of goods, and the contract liability arising from unfulfilled service-type warranty is recognized upon the completion of the maintenance services. According to the business customary practice, the remaining performance obligations (unfulfilled service-type maintenance service) at the year-end is expected to be satisfied within 1-3 years.

The significant increase in contract liabilities as at December 31, 2020 was mainly due to increase in advance payment from customers as of the year-end for future product deliveries.

 

  (a)

Set out below is the amount of revenue recognized from:

 

     31.12.2019      31.12.2020      31.12.2020  
     RMB’000      RMB’000      US$’000  

Amounts include in contract liabilities

     72,321        363,464        56,166  
  

 

 

    

 

 

    

 

 

 

 

  (b)

Capitalized contract costs

 

     31.12.2019      31.12.2020      31.12.2020  
     RMB’000      RMB’000      US$’000  

Capitalized contract costs relating to service fee charges on development of technology know-how

        

At January 1

     44,434        136,457        21,086  

Addition

     93,549        24,147        3,731  

Reclassified to development costs

     —          (21,519      (3,325

Released to consolidated statement of profit or loss

     (1,526      (11,381      (1,758
  

 

 

    

 

 

    

 

 

 

At December 31

     136,457        127,704        19,734  
  

 

 

    

 

 

    

 

 

 

 

6.3

Performance obligations

The transaction price allocated to the remaining unsatisfied performance obligations as of 31 December are, as follows:

 

     31.12.2019      31.12.2020      31.12.2020  
     RMB’000      RMB’000      US$’000  

Within one year

     127,326        112,454        17,377  

More than one year

     53,813        67,269        10,396  
  

 

 

    

 

 

    

 

 

 

Total unfulfilled service-type maintenance service (Note 24)

     181,139        179,723        27,773  
  

 

 

    

 

 

    

 

 

 

The remaining performance obligations expected to be recognized in more than one year relate to the unfulfilled maintenance service that is to be satisfied within 3 years.

 

F-50


Table of Contents

China Yuchai International Limited

Notes to the Consolidated Financial Statements

 

7.1

Depreciation, amortization, shipping and handling expenses

 

  (a)

Depreciation and amortization expenses

 

     31.12.2018      31.12.2019      31.12.2020      31.12.2020  
     RMB’000      RMB’000      RMB’000      US$’000  

Amortization of intangible assets

            1,012        1,012        156  

Amortization of prepaid operating lease

     12,724                       

Depreciation of investment property

     884        380        376        58  

Depreciation of property, plant and equipment

     420,277        422,859        450,092        69,552  

Depreciation of right-of-use assets (i)

            40,958        43,127        6,664  
  

 

 

    

 

 

    

 

 

    

 

 

 
     433,885        465,209        494,607        76,430  
  

 

 

    

 

 

    

 

 

    

 

 

 

Note:

 

  (i)

In 2020, COVID-19 related rent rebate received from lessors of RMB 0.2 million (less than US$ 0.1 million) has been offset against the depreciation of right-of-use assets.

Depreciation and amortization expenses are included in the following captions:

 

     31.12.2018      31.12.2019      31.12.2020      31.12.2020  
     RMB’000      RMB’000      RMB’000      US$’000  

Cost of sales

     312,769        315,445        327,866        50,664  

Research and development expenses

     26,751        16,470        26,815        4,144  

Selling, general and administrative expenses

     94,365        133,294        139,926        21,622  
  

 

 

    

 

 

    

 

 

    

 

 

 
     433,885        465,209        494,607        76,430  
  

 

 

    

 

 

    

 

 

    

 

 

 

 

  (b)

Shipping and handling expenses

Sales related shipping and handling expenses not separately billed to customers are included in the following caption:

 

     31.12.2018      31.12.2019      31.12.2020      31.12.2020  
     RMB’000      RMB’000      RMB’000      US$’000  

Selling, general and administrative expenses

     211,971        221,255        237,683        36,729  
  

 

 

    

 

 

    

 

 

    

 

 

 

 

F-51


Table of Contents

China Yuchai International Limited

Notes to the Consolidated Financial Statements

 

7.2

(a)    Other operating income

 

     31.12.2018      31.12.2019      31.12.2020      31.12.2020  
     RMB’000      RMB’000      RMB’000      US$’000  

Interest income

     147,244        177,261        166,970        25,801  

Dividend income from quoted equity securities

     1,992        959        166        26  

Gain on disposal of:

           

- property, plant and equipment

     8,835        —          —          —    

- quoted equity securities

     —          11,528        874        135  

- right-of-use assets

     —          9,237        2,574        398  

Government grants

     32,237        122,371        209,793        32,419  

Fair value gain on quoted equity securities

     —          1,118        —          —    

Fair value gain on foreign exchange forward contract

     4,529        —          999        154  

Realised foreign exchange gain, net

     5,306        3,604        1,390        215  

Unrealised foreign exchange gain, net

     (4,235      4,679        1,827        282  

Others

     9,235        16,404        15,676        2,423  
  

 

 

    

 

 

    

 

 

    

 

 

 
     205,143        347,161        400,269        61,853  
  

 

 

    

 

 

    

 

 

    

 

 

 

 

7.2

(b)    Other operating expenses

 

     31.12.2018      31.12.2019      31.12.2020      31.12.2020  
     RMB’000      RMB’000      RMB’000      US$’000  

Fair value loss on quoted equity securities

     3,433        —          1,196        185  

Fair value loss on foreign exchange forward contract

     —          5,529        —          —    

Loss on disposal of property, plant and equipment

     —          645        4,183        646  

Provision for onerous contract

     —          —          13,639        2,108  

Others

     9,030        2,501        2,304        356  
  

 

 

    

 

 

    

 

 

    

 

 

 
     12,463        8,675        21,322        3,295  
  

 

 

    

 

 

    

 

 

    

 

 

 

 

7.3

Finance costs

 

     31.12.2018      31.12.2019      31.12.2020      31.12.2020  
     RMB’000      RMB’000      RMB’000      US$’000  

Bank term loans

     71,513        76,721        95,357        14,735  

Bills discounting

     36,826        47,212        49,738        7,686  

Bank charges

     4,749        4,945        3,877        599  

Interest on lease liabilities (Note 17)

     —          2,918        2,198        340  
  

 

 

    

 

 

    

 

 

    

 

 

 
     113,088        131,796        151,170        23,360  
  

 

 

    

 

 

    

 

 

    

 

 

 

 

F-52


Table of Contents

China Yuchai International Limited

Notes to the Consolidated Financial Statements

 

7.4

Staff costs

 

     31.12.2018      31.12.2019      31.12.2020      31.12.2020  
     RMB’000      RMB’000      RMB’000      US$’000  

Wages and salaries

     1,176,465        1,122,712        1,364,751        210,893  

Contribution to defined contribution plans

     296,073        324,623        287,830        44,478  

Executive bonuses

     57,674        59,791        59,908        9,257  

Staff welfare

     76,689        82,692        94,982        14,677  

Staff severance cost

     28,018        15,454        19,712        3,046  

Others

     8,441        6,012        3,439        532  
  

 

 

    

 

 

    

 

 

    

 

 

 
     1,643,360        1,611,284        1,830,622        282,883  
  

 

 

    

 

 

    

 

 

    

 

 

 

Staff costs are included in the following captions:

 

     31.12.2018      31.12.2019      31.12.2020      31.12.2020  
     RMB’000      RMB’000      RMB’000      US$’000  

Cost of sales

     822,570        808,763        912,304        140,977  

Research and development expenses

     213,826        243,049        258,118        39,886  

Selling, general and administrative expenses

     606,964        559,472        660,200        102,020  
  

 

 

    

 

 

    

 

 

    

 

 

 
     1,643,360        1,611,284        1,830,622        282,883  
  

 

 

    

 

 

    

 

 

    

 

 

 

 

8.

Income tax expense

The major components of income tax expense for the years ended December 31, 2018, 2019 and 2020 are as follows:

 

     31.12.2018      31.12.2019      31.12.2020      31.12.2020  
     RMB’000      RMB’000      RMB’000      US$’000  

Current income tax

           

- Current year

     209,448        193,878        180,254        27,854  

- Over provision in respect of prior years

     (729      (6,985      (124      (19

Deferred tax

           

- Movement in temporary differences

     (2,052      (14,274      12,543        1,938  

- Over provision in respect of prior years

     —          —          (135      (20
  

 

 

    

 

 

    

 

 

    

 

 

 

Consolidated income tax expense reported in the statement of profit or loss

     206,667        172,619        192,538        29,753  
  

 

 

    

 

 

    

 

 

    

 

 

 

 

F-53


Table of Contents

China Yuchai International Limited

Notes to the Consolidated Financial Statements

 

8.

Income tax expense (cont’d)

 

Income tax expense reported in the consolidated statement of profit or loss differs from the amount computed by applying the PRC income tax rate of 15% (being tax rate of Yuchai) for the years ended December 31, 2018, 2019 and 2020 for the following reasons:

 

     31.12.2018      31.12.2019      31.12.2020      31.12.2020  
     RMB’000      RMB’000      RMB’000      US$’000  

Accounting profit before tax

     1,181,067        1,033,319        971,864        150,180  

Computed tax expense at 15% (2019: 15%, 2018: 15%)

     177,160        154,998        145,780        22,527  

Adjustments resulting from:

           

Non-deductible expenses

     5,146        3,982        9,188        1,420  

Tax-exempt income

     (3,634      (6,171      (601      (93

Utilization of deferred tax benefits previously not recognized

     (5,518      (5,076      (1,996      (308

Deferred tax benefits not recognized

     2,183        6,613        6,097        942  

Tax credits for research and development expense

     (22,407      (31,863      (26,329      (4,068

Tax rate differential

     24,437        26,223        24,251        3,747  

Over provision in respect of previous years

     (729      (6,985      (259      (39

Withholding tax expense

     30,029        30,898        36,332        5,614  

Others

     —          —          75        11  
  

 

 

    

 

 

    

 

 

    

 

 

 

Total

     206,667        172,619        192,538        29,753  
  

 

 

    

 

 

    

 

 

    

 

 

 

Deferred tax

Deferred tax relates to the following:

 

     Consolidated statement of financial position     Consolidated statement of profit or loss  
     31.12.2019     31.12.2020     31.12.2020     31.12.2018     31.12.2019     31.12.2020     31.12.2020  
     RMB’000     RMB’000     US$’000     RMB’000     RMB’000     RMB’000     US$’000  

Accelerated tax depreciation

     (44,920     (100,802     (15,577     (12,432     (17,366     (55,882     (8,635

Interest receivable

     (1,644     (1,937     (299     (1,478     608       (293     (45

PRC withholding tax on dividend income (i)

     (106,922     (112,456     (17,378     (29,842     (30,721     (36,255     (5,602

Impairment of property, plant and equipment

     6,648       40,104       6,197       3,624       (9,295     33,456       5,170  

Write-down of inventories

     18,403       22,628       3,497       (1,433     2,343       4,225       653  

Allowance for doubtful account receivables

     10,077       8,056       1,245       (2,199     4,900       (2,021     (312

Accruals

     250,662       298,766       46,168       (186     46,108       48,149       7,440  

Deferred income

     107,731       108,942       16,834       43,820       12,232       1,211       187  

Others

     29,439       24,441       3,777       2,178       5,465       (4,998     (774
  

 

 

   

 

 

   

 

 

   

 

 

   

 

 

   

 

 

   

 

 

 

Deferred tax benefits/(expenses)

           2,052       14,274       (12,408     (1,918
        

 

 

   

 

 

   

 

 

   

 

 

 

Net deferred tax assets

     269,474       287,742       44,464          
  

 

 

   

 

 

   

 

 

         

Reflected in the consolidated statement of financial position as follows:

              

Deferred tax assets

     422,960       400,198       61,842          

Deferred tax liabilities

     (153,486     (112,456     (17,378        
  

 

 

   

 

 

   

 

 

         
     269,474       287,742       44,464          
  

 

 

   

 

 

   

 

 

         

 

F-54


Table of Contents

China Yuchai International Limited

Notes to the Consolidated Financial Statements

 

8.

Income tax expense (cont’d)

 

Deferred tax (cont’d)

 

Note:

 

  (i) 

The movement of PRC withholding tax on dividend income is as follows:

 

     31.12.2019      31.12.2020      31.12.2020  
     RMB’000      RMB’000      US$’000  

At January 1

     (106,922      (106,922      (16,522

Provision made to consolidated statement of profit or loss

     (30,721      (36,255      (5,602

Utilization

     30,721        30,721        4,746  
  

 

 

    

 

 

    

 

 

 

December 31

     (106,922      (112,456      (17,378
  

 

 

    

 

 

    

 

 

 

The Corporate Income Tax (“CIT”) law provides for a tax of 10% to be withheld from dividends paid to foreign investors of PRC enterprises. This withholding tax provision does not apply to dividends paid out of profit earned prior to January 1, 2008. Beginning on January 1, 2008, a 10% withholding tax is imposed on dividends paid to the Company, as a non-resident enterprise, unless an applicable tax treaty provides for a lower tax rate. The Company recognizes a deferred tax liability for withholding tax payable for profits accumulated after December 31, 2007 for the earnings that the Company does not plan to indefinitely reinvest in the PRC enterprises. As of December 31, 2020, the deferred tax liability for withholding tax payable was RMB 112.5 million (US$17.4 million) (2019: RMB 106.9 million). The amount of unrecognized deferred tax liability relating to undistributed earnings of the PRC enterprises is estimated to be RMB 236.4 million (US$36.5 million) (2019: RMB 253.5 million).

Deferred tax assets have not been recognized in respect of the following items:

 

     31.12.2019      31.12.2020      31.12.2020  
     RMB’000      RMB’000      US$’000  

Unutilized tax losses

     414,226        404,215        62,463  

Unutilized capital allowances and investment allowances

     107,613        105,622        16,322  

Other unrecognized temporary differences relating to asset impairment and deferred grants

     215,296        204,423        31,589  
  

 

 

    

 

 

    

 

 

 
     737,135        714,260        110,374  
  

 

 

    

 

 

    

 

 

 

Unrecognized tax losses for the Group are subject to agreement with the tax authorities and compliance with tax regulations in the respective countries in which the Group operates. The unutilized tax losses for PRC subsidiaries and Malaysia subsidiaries expire within the next 5 years and 7 years, respectively. These losses may not be used to offset taxable income elsewhere in the Group. Deferred tax assets have not been recognized in respect of these items because it is not probable that future taxable profits will be available against which the Group can utilize the benefits.

 

F-55


Table of Contents

China Yuchai International Limited

Notes to the Consolidated Financial Statements

 

9.

Earnings per share

Basic earnings per share is calculated by dividing the profit for the year attributable to ordinary equity holders of the parent by the weighted average number of ordinary shares outstanding during the year.

Diluted earnings per share is calculated by dividing the profit attributable to ordinary equity holders of the parent by the weighted average number of ordinary shares outstanding during the year plus the weighted average number of ordinary shares that would be issued on conversion of all the dilutive potential ordinary shares into ordinary shares.

Basic earnings per share

The calculation of basic earnings per share is based on:

 

     31.12.2018      31.12.2019      31.12.2020      31.12.2020  
     RMB’000      RMB’000      RMB’000      US$’000  

Profit attributable to ordinary equity holders of the parent

     695,266        604,914        548,903        84,821  
  

 

 

    

 

 

    

 

 

    

 

 

 

Weighted average number of ordinary shares

     40,858,290        40,858,290        40,858,290        40,858,290  
  

 

 

    

 

 

    

 

 

    

 

 

 

Diluted earnings per share

The weighted average number of ordinary shares adjusted for the effect of unissued ordinary shares under the Share Option Scheme is determined as follows:

 

     31.12.2018      31.12.2019      31.12.2020  

Weighted average number of shares issued, used in the calculation of basic earnings per share

     40,858,290        40,858,290        40,858,290  

Diluted effect of share options

     —          —          —    
  

 

 

    

 

 

    

 

 

 

Weighted average number of ordinary shares adjusted for effect of dilution

     40,858,290        40,858,290        40,858,290  
  

 

 

    

 

 

    

 

 

 

In 2020, 470,000 (2019: 470,000; 2018: 470,000) share options granted to employees under the existing employee share option plan have not been included in the calculation of diluted earnings per share because they are anti-dilutive.

There have been no other transactions involving ordinary shares or potential ordinary share since the reporting date and before the completion of these financial statements.

 

F-56


Table of Contents

China Yuchai International Limited

Notes to the Consolidated Financial Statements

 

10.

Property, plant and equipment

 

    

Freehold

land

RMB’000

    

Leasehold

buildings and

improvements

RMB’000

    

Construction

in progress

RMB’000

    

Plant and

machinery

RMB’000

    

Office

furniture,

fittings and

equipment

RMB’000

    

Motor

and

transport

vehicles

RMB’000

    

Total

RMB’000

 

Cost

                    

At January 1, 2019

     14,430        2,342,545        470,188        5,238,702        193,019        117,683        8,376,567  

Additions

     —          14,851        884,145        4,260        6,763        8,261        918,280  

Disposals

     —          (762      —          (15,468      (902      (12,035      (29,167

Transfers

     —          45,412        (317,294      268,896        2,986        —          —    

Write-off

     —          (27,911      —          (211,589      (7,126      (1,442      (248,068

Translation difference

     406        1,955        (4      221        414        34        3,026  
  

 

 

    

 

 

    

 

 

    

 

 

    

 

 

    

 

 

    

 

 

 

At December 31, 2019 and January 1, 2020

     14,836        2,376,090        1,037,035        5,285,022        195,154        112,501        9,020,638  

Additions

     —          16,273        487,725        20,617        14,066        16,166        554,847  

Disposals

     —          (4,664      —          (260,996      (3,604      (4,742      (274,006

Transfers

     —          75,264        (823,981      741,218        7,323        176        —    

Write-off

     —          (9,759      —          (53,917      (8,983      (912      (73,571

Translation difference

     (744      (3,825      (63      (459      (866      (131      (6,088
  

 

 

    

 

 

    

 

 

    

 

 

    

 

 

    

 

 

    

 

 

 

At December 31, 2020

     14,092        2,449,379        700,716        5,731,485        203,090        123,058        9,221,820  
  

 

 

    

 

 

    

 

 

    

 

 

    

 

 

    

 

 

    

 

 

 

Accumulated depreciation and impairment

                    

At January 1, 2019

     499        768,320        —          3,645,984        133,524        71,740        4,620,067  

Charge for the year

     —          105,818        —          311,402        25,324        10,675        453,219

Disposals

     —          (284      —          (11,467      (547      (11,597      (23,895

Write-off

     —          (25,376      —          (210,253      (6,883      (1,419      (243,931

Impairment loss

     —          —          —          3,950        —          —          3,950  

Translation difference

     14        325        —          134        292        19        784  
  

 

 

    

 

 

    

 

 

    

 

 

    

 

 

    

 

 

    

 

 

 

At December 31, 2019 and January 1, 2020

     513        848,803        —          3,739,750        151,710        69,418        4,810,194  

Charge for the year

     —          92,034        —          357,434        19,913        8,939        478,320

Disposals

     —          (1,102      —          (253,121      (3,218      (4,058      (261,499

Write-off

     —          (4,660      —          (51,910      (8,719      (865      (66,154

Impairment loss

     —          —          —          3,920        —          —          3,920  

Translation difference

     (26      (685      —          (269      (651      (90      (1,721
  

 

 

    

 

 

    

 

 

    

 

 

    

 

 

    

 

 

    

 

 

 

At December 31, 2020

     487        934,390        —          3,795,804        159,035        73,344        4,963,060  
  

 

 

    

 

 

    

 

 

    

 

 

    

 

 

    

 

 

    

 

 

 

Net book value

                    

At December 31, 2019

     14,323        1,527,287        1,037,035        1,545,272        43,444        43,083        4,210,444  
  

 

 

    

 

 

    

 

 

    

 

 

    

 

 

    

 

 

    

 

 

 

At December 31, 2020

     13,605        1,514,989        700,716        1,935,681        44,055        49,714        4,258,760  
  

 

 

    

 

 

    

 

 

    

 

 

    

 

 

    

 

 

    

 

 

 

US$’000

     2,102        234,109        108,280        299,118        6,808        7,683        658,100  
  

 

 

    

 

 

    

 

 

    

 

 

    

 

 

    

 

 

    

 

 

 

 

  *

In 2020, RMB 28.2 million (US$4.4 million) (2019: RMB 21.6 million) and RMB Nil (US$Nil) (2019: RMB 8.8 million) were capitalized as intangible assets and capitalized contract cost, respectively.

An impairment loss of RMB 3.9 million (US$0.6 million) (2019: RMB 4.0 million; 2018: RMB 30.2 million) was charged to the consolidated statement of profit or loss under “Cost of sales” for the Group’s property, plant and equipment within the Yuchai segment. The impairment loss was due to assets that were not in use.

As of December 31, 2019 and 2020, there was no property, plant and equipment pledged to secure bank facilities.

 

F-57


Table of Contents

China Yuchai International Limited

Notes to the Consolidated Financial Statements

 

11.

Investment property

 

     31.12.2019      31.12.2020      31.12.2020  
     RMB’000      RMB’000      US$’000  

Cost

        

At January 1

     33,972        34,940        5,399  

Translation difference

     968        (1,753      (271
  

 

 

    

 

 

    

 

 

 

At December 31

     34,940        33,187        5,128  
  

 

 

    

 

 

    

 

 

 

Accumulated depreciation

        

At January 1

     27,207        28,388        4,387  

Charge for the year

     380        376        58  

Translation difference

     801        (1,406      (218
  

 

 

    

 

 

    

 

 

 

At December 31

     28,388        27,358        4,227  
  

 

 

    

 

 

    

 

 

 

Net carrying amount

     6,552        5,829        901  
  

 

 

    

 

 

    

 

 

 

Fair value

     11,419        11,954        1,847  
  

 

 

    

 

 

    

 

 

 

Consolidated statements of profit or loss:

        

Rental income from an investment property

     375        230        36  

Direct operating expenses (including repairs, maintenance and depreciation expense) arising from the rental generating property

     (294      (180      (28
  

 

 

    

 

 

    

 

 

 

The Group has no restrictions on the realizable of its investment property and no contractual obligations to purchase, construct or develop investment property or for repairs, maintenance or enhancement.

The fair value is determined by independent professional qualified assessor. The fair value of investment property is determined by the market comparison and cost methods. In valuing the investment property, due consideration is given to factors such as location and size of building, building infrastructure, market knowledge and historical comparable transactions to arrive at their opinion of value.

The following table shows information about fair value measurement of the investment property using significant unobservable inputs (Level 3):

 

     Valuation techniques    Unobservable input   

Inter-relationship between key

unobservable inputs and fair

value measurement

2020

  

Market comparison and cost
method

  

Comparable price:

 

-  RMB 172 to RMB 418

    (US$27 to US$65) per square foot

  

The estimated fair value increases with higher comparable price

2019

  

Market comparison and cost
method

  

Comparable price:

 

-  RMB 166 to RMB 440

    per square foot

  

The estimated fair value increases with higher comparable price

 

F-58


Table of Contents

China Yuchai International Limited

Notes to the Consolidated Financial Statements

 

12.

Intangible assets

 

    

Technology

Know-how

    

Development

costs

     Goodwill      Trademarks      Total  
     RMB’000      RMB’000      RMB’000      RMB’000      RMB’000  

Cost

              

At January 1, 2019

     136,822        195,879        218,311        —          551,012  

Addition

     —          366,708        —          169,811        536,519  
  

 

 

    

 

 

    

 

 

    

 

 

    

 

 

 

At December 31, 2019 and January 1, 2020

     136,822        562,587        218,311        169,811        1,087,531  

Addition

     —          530,836        —          —          530,836  
  

 

 

    

 

 

    

 

 

    

 

 

    

 

 

 

At December 31, 2020

     136,822        1,093,423        218,311        169,811        1,618,367  
  

 

 

    

 

 

    

 

 

    

 

 

    

 

 

 

Accumulated amortization and impairment

              

At January 1, 2019

     126,700        —          5,675        —          132,375  

Amortization

     1,012        —          —          —          1,012  
  

 

 

    

 

 

    

 

 

    

 

 

    

 

 

 

At December 31, 2019 and January 1, 2020

     127,712        —          5,675        —          133,387  

Amortization

     1,012        —          —          —          1,012  
  

 

 

    

 

 

    

 

 

    

 

 

    

 

 

 

At December 31, 2020

     128,724        —          5,675        —          134,399  
  

 

 

    

 

 

    

 

 

    

 

 

    

 

 

 

Net carrying amount

              

At December 31, 2019

     9,110        562,587        212,636        169,811        954,144  
  

 

 

    

 

 

    

 

 

    

 

 

    

 

 

 

At December 31, 2020

     8,098        1,093,423        212,636        169,811        1,483,968  
  

 

 

    

 

 

    

 

 

    

 

 

    

 

 

 

US$’000

     1,251        168,965        32,858        26,241        229,315  
  

 

 

    

 

 

    

 

 

    

 

 

    

 

 

 

Goodwill

Goodwill represents the excess of purchase consideration over fair value of net assets of businesses acquired.

Goodwill acquired through business combinations have been allocated to two cash-generating units for impairment testing as follows:

 

   

Yuchai

 

   

Yulin Hotel. Goodwill allocated to Yulin Hotel was fully impaired in 2008.

Carrying amount of goodwill allocated to the cash-generating unit:

 

     31.12.2019      31.12.2020      31.12.2020  
     RMB’000      RMB’000      US$’000  

Yuchai

     212,636        212,636        32,858  
  

 

 

    

 

 

    

 

 

 

Yuchai unit

The Group performs its impairment test annually. The recoverable amount of the unit was determined based on a value in use calculation using cash flow projections from financial budgets approved by senior management covering a ten-year period. The business of Yuchai is stable since the Group has control in 1994 and the business model of Yuchai is unlikely to change in the foreseeable future. The pre-tax discount rate applied to the cash flow projections was 12.37% (2019: 13.32%) and cash flows beyond the ten-year period are extrapolated using a 6% growth rate (2019: 5.7%) that is the same as the long-term average growth rate for PRC. No impairment was identified for this unit.

 

F-59


Table of Contents

China Yuchai International Limited

Notes to the Consolidated Financial Statements

 

12.

Intangible assets (cont’d)

 

Goodwill (cont’d)

 

Key assumptions used for value in use calculations

Key assumptions used in estimation of value in use were as follows:

 

   

Profit from operation

 

   

Discount rate

 

   

Growth rate used to extrapolate cash flows beyond the forecast period

Profit from operation – Profit from operation is based on management’s estimate with reference to historical performance and future business outlook of Yuchai unit.

Discount rate – Discount rate reflects management’s estimate of the risks specific to the cash-generating unit and is estimated based on weighted average cost of capital (“WACC”). The WACC takes into account both debt and equity. The cost of equity is derived from the expected return on investment by the Group’s investors. The cost of debt is based on the interest-bearing borrowings the cash-generating unit is obliged to service. This rate is weighted according to the optimal debt/equity structure arrived on the basis of the capitalization structure of the peer group.

Growth rate estimate – Growth rate is based on management’s estimate with reference to general available indication of long-term gross domestic product growth rate of China. The long-term rates used to extrapolate the budget for Yuchai are 6.0% and 5.7% for 2020 and 2019 respectively.

Sensitivity to changes in assumptions

The implications of the key assumptions for the recoverable amount are discussed below:

Profit from operation – A decreased demand can lead to a decline in profit from operation. A decrease in demand by 13.99% (2019: 17.57%) would result in impairment.

Discount rate – A rise in pre-tax discount rate to 13.58% (2019: 14.79%) in the Yuchai unit would result in impairment.

Growth rate assumptions – Management recognizes that the speed of technological change and the possibility of new entrants can have a significant impact on growth rate assumptions. A reduction to 3.60% (2019: 2.40%) in the long-term growth rate in Yuchai unit would result in impairment.

With regard to the assessment of value in use of the Yuchai unit, management believes that no reasonably possible change in any of the above key assumptions would cause the recoverable amount to materially fall below the carrying value of the unit.

Technology know-how held by Jining Yuchai

At December 31, 2017, the Group has an intangible asset representing technology development costs held by Jining Yuchai with carrying amount of RMB 10.1 million.

In 2018, the development for 4Y20 engine platform was completed and the technical development costs with carrying amount of RMB 10.1 million as of December 31, 2017 was reclassified as the Group’s technology know-how.

In late 2018, the Group has commenced the production of 4Y20 engine. Since 2019 the production volume has gradually ramped up to meet the market demand and management believe that there is no indicator for further impairment in 2019 and 2020. Management has also considered there is no significant changes in the market and economic that will have a favorable effect to the recoverable amount of the intangible asset and had concluded that there is no reversal of impairment to be recognized in 2020.

 

F-60


Table of Contents

China Yuchai International Limited

Notes to the Consolidated Financial Statements

 

12.

Intangible assets (cont’d)

 

Development costs

During 2019 and 2020, the Group has capitalized development costs of RMB 366.7 million and RMB 530.8 million (US$ 82.0 million), respectively, for new engines that comply with National VI and Tier 4 emission standards. As of December 31, 2020, the total capitalized development costs are RMB 1,093.4 million (US$ 169.0 million). These development costs relate to on-going development efforts and, accordingly, have not yet been available for use, and therefore no amortization charges were recorded.

In 2019 and 2020, the Group performs an impairment test on the development costs that are not available for use. No impairment has been identified. The recoverable amount was determined based on its value in use using the discounted cash flow approach. Cash flows were projected based on historical growth, past experience and management best estimation of future business outlook. In 2019, the Group used 10 years forecast and in 2020, in view of current speed of technological change, management shortened the projection period to eight years. Both the 2019 and 2020 cash flow forecasts were based on the updated financial budgets approved by the senior management with no terminal value.

Key assumptions used in estimation of value in use were as follows:

 

   

Profit from operation – Profit from operation is based on management’s estimate with reference to historical revenue generated, growth rate and estimation of future business outlook. In 2020, the revised business plan projected 8 years, the revenue growth rate is estimated at around 10% year-on-year from 2021 to 2023 due to enforcement of implementation of new emission standard, and decrease to 5% in 2024 and 2025. Management assumed no revenue growth from 2026 to 2028 after reaching the commercial deployment of technology. In 2019, the revenue was estimated to grow significantly from 2020 to 2022, and the growth expected to decrease to 10% to 15% from 2023 to 2025, and subsequently remain at a constant growth rate of 10% from 2026 to 2029.

 

   

Discount rate – Discount rate reflects management’s estimate of the risks specific to the cash-generating unit and is estimated based on weighted average cost of capital (“WACC”). The WACC takes into account both debt and equity. The cost of equity is derived from the expected return on investment by the Group’s investors. The cost of debt is based on the interest-bearing borrowings the cash-generating unit is obliged to service. This rate is weighted according to the optimal debt/equity structure arrived on the basis of the capitalization structure of the peer group. The Group has applied a pre-tax discount rate of 12.37% (2019: 13.32%).

Sensitivity to changes in assumptions

The implications of the key assumptions for the recoverable amount are discussed below:

Profit from operation – A decreased demand can lead to a decline in profit from operation. A decrease in demand by 25.94% (2019: 4.53%) would result in impairment.

Discount rate – A rise in pre-tax discount rate to 20.05% (2019: 14.13%) would result in impairment.

With regard to the assessment of value in use, management believes that no reasonably possible change in any of the above key assumptions would cause the recoverable amount to materially fall below the carrying value.

Trademarks

In 2019, Yuchai entered into a trademark license agreement with GY Group under which Yuchai was granted the exclusive and perpetual use of the trademarks listed in the trademark license agreement for a one-time usage fee of RMB 169.8 million.

Management has assessed and concluded that the right granted by the trademark license, according to the terms and conditions of the trademark license agreement, is indefinite.

In 2019 and 2020, the Group performed an annual impairment review by taking Yuchai as a cash – generating unit. Using the same cash flow projection and assumptions for goodwill impairment test disclosed above, management concluded that no impairment charge is to be recognized in 2019 and 2020.

 

F-61


Table of Contents

China Yuchai International Limited

Notes to the Consolidated Financial Statements

 

13.

Inventories

 

     31.12.2019      31.12.2020      31.12.2020  
     RMB’000      RMB’000      US$’000  

Raw materials

     1,500,034        1,940,119        299,804  

Work in progress

     35,688        33,211        5,132  

Finished goods

     1,288,415        2,497,865        385,991  
  

 

 

    

 

 

    

 

 

 

Total inventories at the lower of cost and net realizable value

     2,824,137        4,471,195        690,927  
  

 

 

    

 

 

    

 

 

 

 

     31.12.2018      31.12.2019      31.12.2020      31.12.2020  
     RMB’000      RMB’000      RMB’000      US$’000  

Inventories recognized as an expense in cost of sales

     11,471,988        13,167,181        15,501,807        2,395,470  

Inclusive of the following charge/(credit):

           

- Inventories written down

     25,194        31,810        82,386        12,731  

- Reversal of write-down of inventories

     (33,662      (14,788      (54,408      (8,408
  

 

 

    

 

 

    

 

 

    

 

 

 

The reversal of write-down of inventory was made when the related inventories were sold above their carrying value.

 

14.

Other current assets

 

     31.12.2019      31.12.2020      31.12.2020  
     RMB’000      RMB’000      US$’000  

Current

        

Development properties (i)

     17,721        16,906        2,612  

Quoted equity securities (ii)

     9,235        6,258        967  
  

 

 

    

 

 

    

 

 

 
          26,956             23,164            3,579  
  

 

 

    

 

 

    

 

 

 

Note:

 

  (i)

In 2020, no impairment loss was recorded on development properties. In 2019, an impairment loss of RMB 3.0 million on development properties was charged to the consolidated statement of profit or loss under “Cost of sales”.

 

  (ii)

The quoted equity securities are listed on the Singapore Exchange. In 2020, the Group has disposed some of the quoted equity securities for consideration of RMB 1.4 million (US$0.2 million) (2019: RMB 16.4 million) and gain on disposal of RMB 0.9 million (US$0.1 million) (2019: RMB 11.5 million) was recognized in consolidated statement of profit or loss under “Other operating income”.

 

F-62


Table of Contents

China Yuchai International Limited

Notes to the Consolidated Financial Statements

 

15.

Trade and other receivables

 

     31.12.2019
RMB’000
     31.12.2020
RMB’000
     31.12.2020
US$’000
 

Trade receivables, gross

     794,678        332,567        51,391  

Less: Allowance for expected credit losses

     (57,611      (43,519      (6,725
  

 

 

    

 

 

    

 

 

 

Net trade receivables (Note 6.2)

     737,067        289,048        44,666  

Bills receivable (i)

     7,005,234        7,793,343        1,204,293  
  

 

 

    

 

 

    

 

 

 

Total (Note 34)

     7,742,301        8,082,391        1,248,959  
  

 

 

    

 

 

    

 

 

 

Amounts receivable:

        

- associates and joint ventures (trade)

     609        1,266        196  

- associates and joint ventures (non-trade)

     11,185        11,119        1,718  

- related parties (trade)

     73,243        9,663        1,493  

- related parties (non-trade)

     2,092        2,992        462  

Staff advances

     7,133        3,326        514  

Interest receivables

     12,224        4,999        772  

Bills receivable in transit

     8,700        12,620        1,950  

Refundable deposits

     2,131        283        44  

Others

     49,218        36,668        5,667  

Less: Impairment losses – other receivables (ii)

     (5,243      (6,741      (1,042
  

 

 

    

 

 

    

 

 

 

Other receivables carried at amortized cost (Note 34)

     161,292        76,195        11,774  

Tax recoverable

     223,652        236,400        36,531  

Prepayments

     63,048        64,102        9,906  
  

 

 

    

 

 

    

 

 

 

Net other receivables

     447,992        376,697        58,211  
  

 

 

    

 

 

    

 

 

 

Total trade and other receivables

     8,190,293        8,459,088        1,307,170  
  

 

 

    

 

 

    

 

 

 

Note:

 

  (i) 

As of December 31, 2020, bills receivable includes bills received from related parties amounted to RMB 1,014.1 million (US$156.7 million) (2019: RMB 1,050.7 million) respectively.

As of December 31, 2019 and 2020, there was no bills receivable pledged to secure bank facilities.

 

  (ii) 

This comprised of impairment loss on bills receivable in transit of RMB 6.5 million (US$1.0 million) as of December 31, 2020 (2019: RMB 5.0 million). This impairment loss was charged to the consolidated statement of profit or loss under “Selling, general and administrative expenses”.

Trade receivables are non-interest bearing and are generally on 60 days’ term. They are recognized at their original invoice amounts which represent their fair values on initial recognition.

Non-trade balance from associates, joint ventures and other related parties are unsecured, interest-free, and repayable on demand.

 

F-63


Table of Contents

China Yuchai International Limited

Notes to the Consolidated Financial Statements

 

15.

Trade and other receivables (cont’d)

 

Movement in the allowance for expected credit losses of trade and other receivables is as follows:

 

     31.12.2019
RMB’000
     31.12.2020
RMB’000
     31.12.2020
US$’000
 

At January 1

     30,586        62,854        9,713  

Debit/(credit) to consolidated statement of profit or loss (under “Selling, general and administrative expenses”)

     32,340        (12,349      (1,908

Written off

     (62      (242      (37

Translation difference

     (10      (3      (1
  

 

 

    

 

 

    

 

 

 

At December 31

     62,854        50,260        7,767  
  

 

 

    

 

 

    

 

 

 

As of December 31, 2019 and 2020, outstanding bills receivable discounted with banks for which the Group retained a recourse obligation totaled RMB 2,268.4 million and RMB 2,225.1 million (US$343.8 million) respectively. All bills receivable discounted have contractual maturities within 12 months at time of discounting.

As of December 31, 2019 and 2020, outstanding bills receivable endorsed to suppliers with recourse obligation were RMB 1,120.3 million and RMB 1,834.5 million (US$283.5 million) respectively.

As of December 31, 2019 and 2020, gross trade receivables due from a major customer group, Dongfeng Automobile Co., Ltd. and its affiliates (the “Dongfeng companies”) were RMB 136.4 million and RMB 17.6 million (US$2.7 million), respectively. See Note 31 for further discussion of customer concentration risk.

For terms and conditions relating to related parties, refer to Note 28.

 

16.

Cash and cash equivalents

Long-term bank deposits

Short-term bank deposits

Restricted cash

 

     31.12.2019
RMB’000
     31.12.2020
RMB’000
     31.12.2020
US$’000
 

Non-current

        

Long-term bank deposits (i)

     50,000        140,000        21,634  
  

 

 

    

 

 

    

 

 

 

Current

        

Cash and cash equivalents

     5,753,268        5,877,647        908,264  

Short-term bank deposits (ii)

     356,543        258,756        39,985  

Restricted cash

     231,107        171,135        26,445  
  

 

 

    

 

 

    

 

 

 
     6,340,918        6,307,538        974,694  
  

 

 

    

 

 

    

 

 

 

Cash and bank balances

     6,390,918        6,447,538        996,328  
  

 

 

    

 

 

    

 

 

 

Note:

 

  (i) 

In 2020, YMMC has placed new three-year time deposits of RMB 90.0 million (US$13.9 million) (2019: RMB 50.0 million) at annual interest rate range from 3.85% to 3.99% (2019: 3.99% to 4.13%) with certain banks. These long-term deposits are not considered to be cash equivalents.

 

  (ii) 

Short-term bank deposits relate to bank deposits with initial maturities of more than three months and subject to more than insignificant risk of changes in value upon withdrawal before maturity. The interest rate of these bank deposits as of December 31, 2020 for the Group ranged from 0.23% to 2.25% (2019: 1.78% to 3.65%). These short-term bank deposits are not considered as cash equivalents.

 

F-64


Table of Contents

China Yuchai International Limited

Notes to the Consolidated Financial Statements

 

16.

Cash and cash equivalents

 

Long-term bank deposits

 

Short-term bank deposits

 

Restricted cash (cont’d)

 

Cash at banks earns interest at floating rates based on daily bank deposit rates. Short-term deposits are made for varying periods, depending on the immediate cash requirements of the Group, and earn interests at the respective short-term deposit rates. The interest rate of the bank deposits (excluding long-term and short-term bank deposits) as of December 31, 2020 for the Group ranged from 0.1% to 1.55% (2019: 1.50% to 3.15%).

As at December 31, 2020, there is fixed deposits of RMB130.8 million (US$ 20.2 million) held with a related party (2019: Nil).

As of December 31, 2020, the Group’s restricted cash of RMB 171.1 million (US$26.4 million) (2019: RMB 231.1 million) was used as collateral by the banks for the issuance of bills to suppliers.

As of December 31, 2019 and 2020, the Group had RMB 295.0 million and RMB 491.9 million (US$76.0 million) respectively, of undrawn borrowing facilities in respect of which all conditions precedent had been met. The commitment fees incurred for 2018, 2019 and 2020 were RMB 0.2 million, RMB 0.2 million and less than RMB 0.1 million (less than US$0.1 million) respectively.

For the purpose of the statement of cash flows, cash and cash equivalents comprise the following at December 31:

 

     31.12.2019      31.12.2020      31.12.2020  
     RMB’000      RMB’000      US$’000  

Cash at banks and on hand

     5,205,605        5,466,288        844,697  

Short-term bank deposits (i)

     547,663        411,359        63,567  
  

 

 

    

 

 

    

 

 

 

Cash and cash equivalents

     5,753,268        5,877,647        908,264  
  

 

 

    

 

 

    

 

 

 

Note:

 

  (i)

This relates to other short-term, highly liquid investments with original maturities of three months or less that are readily convertible to known amounts of cash and which are subject to an insignificant risk of changes in value.

 

17.

Leases

Group as a lessee

The Group has lease contracts for land, motor vehicles, office space and staff accommodations used in its operations. These leases are generally with lease term of between 1 and 6 years. The Group’s obligations under its leases are secured by the lessor’s title to the leased assets.

The Group also has certain leases of office space and staff accommodations with lease terms of 12 months or less. The Group has applied the “short-term leases” recognition exemptions for these leases.

 

F-65


Table of Contents

China Yuchai International Limited

Notes to the Consolidated Financial Statements

 

17.

Leases (cont’d)

 

Group as a lessee (cont’d)

 

Set out below are the carrying amounts of right-of-use assets recognized and the movements during the year.

 

     Leasehold
land
RMB’000
     Building
and
office space
RMB’000
     Office
furniture,
fittings and
equipment
RMB’000
     Total
RMB’000
    Total
US$’000
 

At January 1, 2019

     369,925        76,644        39        446,608       69,014  

Addition

     —          11,473        —          11,473       1,773  

Depreciation expenses

     (14,347      (26,597      (14      (40,958     (6,329

Disposal

     (1,771      —          —          (1,771     (274

Translation difference

     —          36        (4      32       5  
  

 

 

    

 

 

    

 

 

    

 

 

   

 

 

 

At December 31, 2019 and January 1, 2020

     353,807        61,556        21        415,384       64,189  

Addition

     2,058        13,198        —          15,256       2,357  

Depreciation expenses

     (14,102      (29,182      (14      (43,298     (6,691

Disposal

     (3,198      —          —          (3,198     (494

Translation difference

     —          (142      (1      (143     (22
  

 

 

    

 

 

    

 

 

    

 

 

   

 

 

 

At December 31, 2020

     338,565        45,430        6        384,001       59,339  
  

 

 

    

 

 

    

 

 

    

 

 

   

 

 

 

Set out below are the carrying amounts of lease liabilities and the movements during the year:

 

     2019      2020      2020  
     RMB’000      RMB’000      US$’000  

At January 1

     96,852        60,007        9,273  

Additions

     11,473        15,256        2,357  

Accretion of interest (Note 7.3)

     2,918        2,198        340  

Payments

     (51,283      (37,561      (5,805

Translation difference

     47        (122      (18
  

 

 

    

 

 

    

 

 

 

At December 31

     60,007        39,778        6,147  
  

 

 

    

 

 

    

 

 

 

Current (Note 25)

     28,633        22,755        3,516  

Non-current (Note 25)

     31,374        17,023        2,631  
  

 

 

    

 

 

    

 

 

 

Total

     60,007        39,778        6,147  
  

 

 

    

 

 

    

 

 

 

The maturity analysis of lease liabilities is disclosed in Note 25.

 

F-66


Table of Contents

China Yuchai International Limited

Notes to the Consolidated Financial Statements

 

17.

Leases (cont’d)

 

Group as a lessee (cont’d)

 

The following are the amounts recognized in profit of loss:

 

     2019
RMB’000
     2020
RMB’000
     2020
US$’000
 

Depreciation charge for right-of-use assets

     40,958        43,127        6,664  

Interest expenses on lease liabilities (Note 7.3)

     2,918        2,198        340  

Expenses relating to short-term leases (included in selling, general and administrative costs and research and development cost)

     14,341        14,313        2,212  
  

 

 

    

 

 

    

 

 

 

Total amount recognized in profit or loss

     58,217        59,638        9,216  
  

 

 

    

 

 

    

 

 

 

In 2020, the Group had total cash outflows for leases of RMB 51.9 million (US$8.0 million) (2019: RMB 65.6 million). The Group also had non-cash additions to right-of-use assets and lease liabilities of RMB 15.3 million (US$2.4 million) in 2020 (2019: RMB 11.5 million). The future cash outflows relating to leases that have not yet commenced are disclosed in Note 29.

Group as a lessor

The Group has entered into operating leases on some of its assets, including surplus office and warehouse. Theses leases have terms between 1 to 15 years. Rental income recognized by the Group during the year is RMB 13.3 million (US$2.1 million) (2019: RMB 11.9 million).

Future minimum rental receivables under non-cancellable operating leases as of 31 December are as follows:

 

     31.12.2019      31.12.2020      31.12.2020  
     RMB’000      RMB’000      US$’000  

Within 1 year

        

- related parties

     1,787        902        139  

- joint venture

     2,691        2,590        400  

- third parties

     892        5,058        782  

After 1 year but within 5 years

        

- related parties

     660        —          —    

- joint venture

     10,526        10,720        1,657  

- third parties

     1,504        13,305        2,056  

After than 5 years

        

- joint venture

     5,643        14,141        2,185  

- third parties

     889        4,392        679  
  

 

 

    

 

 

    

 

 

 
     24,592        51,108        7,898  
  

 

 

    

 

 

    

 

 

 

 

F-67


Table of Contents

China Yuchai International Limited

Notes to the Consolidated Financial Statements

 

18.

Issued capital

 

            31.12.2019
thousands
     31.12.2020
thousands
 

Issued capital

        

Authorized shares

        

Ordinary share of par value US$0.10 each

        100,000        100,000  
     

 

 

    

 

 

 
           

Number of

shares

     RMB’000  

Ordinary shares issued and fully paid

        

At January 1, 2019, December 31, 2019 and December 31, 2020

        40,858,290        2,081,138  
     

 

 

    

 

 

 

US$’000

           321,595  
        

 

 

 
     31.12.2019
RMB’000
     31.12.2020
RMB’000
     31.12.2020
US$’000
 

Special share issued and fully paid

        

One special share issued and fully paid at US$0.10 per share

     *        *        *  
  

 

 

    

 

 

    

 

 

 

 

  *

Less than RMB 1 (US$1)

The holders of ordinary shares are entitled to such dividends as the Board of Directors of the Company may declare from time to time. All ordinary shares are entitled to one vote on a show of hands and carry one vote per share on a poll.

The holder of special share is entitled to elect a majority of directors of the Company. In addition, no shareholders’ resolution may be passed without the affirmative vote of the special share, including any resolution to amend the Memorandum of Association or Bye-laws of the Company. The special share is not transferable except to Hong Leong Asia Ltd. (“HLA”), Hong Leong (China) Limited (“HLC”) or any of its affiliates. The Bye-Laws of the Company provides that the special share shall cease to carry any rights in the event that HLA and its affiliates cease to own, directly or indirectly, at least 7,290,000 ordinary shares in the capital of the Company.

 

19.

Dividends declared and paid

 

     31.12.2019      31.12.2020      31.12.2020  
     RMB’000      RMB’000      US$’000  

Declared and paid during the year

        

Dividends on ordinary shares:

        

Final dividend paid in 2020: US$0.85 per share (2019: US$0.85 per share)

     238,758        245,871        37,994  
  

 

 

    

 

 

    

 

 

 

Dividend paid in cash

     238,758        245,871        37,994  
  

 

 

    

 

 

    

 

 

 

 

F-68


Table of Contents

China Yuchai International Limited

Notes to the Consolidated Financial Statements

 

20.

Reserves

 

     31.12.2019      31.12.2020      31.12.2020  
     RMB’000      RMB’000      US$’000  

Statutory reserve

        

Statutory general reserve (i)

        

At January 1

     276,698        278,601        43,052  

Transfer from retained earnings

     1,903        2,858        442  
  

 

 

    

 

 

    

 

 

 

At December 31

     278,601        281,459        43,494  
  

 

 

    

 

 

    

 

 

 

General surplus reserve (ii)

        

At January 1 and December 31

     25,706        25,706        3,972  
  

 

 

    

 

 

    

 

 

 

Total

     304,307        307,165        47,466  
  

 

 

    

 

 

    

 

 

 

Capital reserves (iii)

        

At January 1 and December 31

     30,704        30,704        4,745  
  

 

 

    

 

 

    

 

 

 

Note:

 

  (i)

In accordance with the relevant regulations in the PRC, a 10% appropriation to the statutory general reserve based on the net income reported in the PRC financial statements is required until the balance reaches 50% of the authorized share capital of Yuchai and its subsidiaries. Statutory general reserve can be used to make good previous years’ losses, if any, and may be converted into share capital by the issue of new shares to shareholders in proportion to their existing shareholdings, or by increasing the par value of the shares currently held by them, provided that the reserve balance after such issue is not less than 25% of the authorized share capital.

 

  (ii) 

General surplus reserve is appropriated in accordance with Yuchai’s Articles and resolution of the board of directors. General surplus reserve may be used to offset accumulated losses or increase the registered capital.

 

  (iii)

Capital reserves pertain to a capital transaction in 2015.

 

     31.12.2019      31.12.2020      31.12.2020  
     RMB’000      RMB’000      US$’000  

Other components of equity

        

Foreign currency translation reserve (i)

     (36,091      (89,925      (13,896

Performance shares reserve (ii)

     19,758        19,758        3,053  

Premium paid for acquisition of non-controlling interests

     (11,472      (11,472      (1,773

Fair value reserve of financial assets at FVOCI (iii)

     (77,617      (79,720      (12,319
  

 

 

    

 

 

    

 

 

 

Total

     (105,422      (161,359      (24,935
  

 

 

    

 

 

    

 

 

 

Note:

 

  (i) 

Foreign currency translation reserve represents exchange differences arising from the translation of the financial statements of foreign operations whose functional currencies are different from that of the Group’s presentation currency.

 

  (ii) 

Performance shares reserve comprises the cumulative value of employee services received in return for share-based compensation. The amount in the reserve is retained when the option is expired.

 

  (iii) 

Fair value reserve of financial assets at FVOCI relates to the subsequent measurement of the Group’s bills receivable at fair value through OCI.

 

F-69


Table of Contents

China Yuchai International Limited

Notes to the Consolidated Financial Statements

 

21.

Share-based payment

The Company’s Equity Incentive Plan (“Equity Plan”) was approved by the shareholders at the Annual General Meeting of the Company held on July 4, 2014 for duration of 10 years (from July 29, 2014 to July 28, 2024).

All options granted under the Equity Plan are subject to a vesting schedule as follows:

 

  (1)

one year after the date of grant for up to 33% of the shares over which the options are exercisable;

 

  (2)

two years after the date of grant for up to 66% (including (1) above) of the shares over which the options are exercisable; and

 

  (3)

three years after the date of grant for up to 100% (including (1) and (2) above) of the shares over which the options are exercisable.

In 2020, there was no expense arising from equity-settled share-based payment transactions. (2018: Nil; 2019: Nil).

Movements during the year

The following table illustrates the number and weighted average exercise prices (“WAEP”) of, and movements in share options during the year:

 

    

Number of

share options

     WAEP     

Number of

share options

     WAEP  
     31.12.2019      31.12.2019      31.12.2020      31.12.2020  

Outstanding at January 1 and December 31

     470,000      US$  21.11        470,000      US$  21.11  
  

 

 

       

 

 

    

Exercisable at December 31

     470,000      US$ 21.11        470,000      US$ 21.11  
  

 

 

       

 

 

    

The fair value of services received in return for share options granted are measured by reference to the fair value of share options granted. The estimate of the fair value of the services received is measured based on the Black-Scholes model. The expected life used in the model has been adjusted, based on management’s best estimate, for the effects of non-transferability, exercise restrictions and behavioral considerations.

Fair value of share options and assumptions

 

Date of grant of options   

On July 29,

2014

Fair value at measurement date (US$)

   5.70 – 6.74
  

 

Share price (US$)

   21.11

Exercise price (US$)

   21.11

Expected volatility (%)

   47.4

Expected option life (years)

   3.5 – 5.5

Expected dividends (%)

   5.81

Risk-free interest rate (%)

   1.4 – 2.0
  

 

The exercise price for options outstanding as of December 31, 2020 was US$21.11 dollar (2019: US$21.11 dollar).

The weighted average remaining contractual life for the share options outstanding as of December 31, 2020 was 3.6 (2019: 4.6) years.

The expected volatility reflects the assumption that the historical volatility over a period similar to the life of the options is indicative of future trends, which may not necessarily be the actual outcome.

There are no market conditions associated with the share options granted. Service conditions and non-market performance conditions are not taken into account in the measurement of the fair value of the service to be received at the grant date.

 

F-70


Table of Contents

China Yuchai International Limited

Notes to the Consolidated Financial Statements

 

22.

Trade and other payables

 

     31.12.2019      31.12.2020      31.12.2020  
     RMB’000      RMB’000      US$’000  

Current

        

Trade payables

     2,953,479        3,406,398        526,385  

Bills payables (i)

     2,764,013        3,348,163        517,386  

Other payables

     543,970        533,705        82,473  

Accrued expenses

     203,133        233,053        36,013  

Accrued staff costs

     653,854        714,701        110,442  

Refund liabilities

     757,655        1,031,562        159,406  

Dividend payable

     47,480        49,468        7,644  

Amount due to:

        

- associates and joint ventures (trade)

     258,964        467,351        72,219  

- associates and joint ventures (non-trade)

     81        205        32  

- related parties (trade)

     221,413        238,622        36,874  

- related parties (non-trade)

     4,016        1,841        284  
  

 

 

    

 

 

    

 

 

 

Financial liabilities carried at amortized cost (Note 31, Note 34)

     8,408,058        10,025,069        1,549,158  

Deferred grants (Note 27)

     19,952        23,468        3,626  

Advance from customers

     383        320        50  

Other tax payable

     39,698        62,111        9,598  
  

 

 

    

 

 

    

 

 

 

Total trade and other payables (current)

     8,468,091        10,110,968        1,562,432  
  

 

 

    

 

 

    

 

 

 

 

  (i)  

As of December 31, 2020, the bills payables include bills payable to joint ventures, associates and other related parties amounted to RMB 105.6 million (US$16.3 million) (2019: RMB 125.0 million), RMB 12.9 million (US$2.0 million) (2019: RMB 10.1 million) and RMB 249.0 million (US$38.5 million) (2019: RMB 232.6 million) respectively.

 

     31.12.2019      31.12.2020      31.12.2020  
     RMB’000      RMB’000      US$’000  

Non-current

        

Other payables (i) (Note 31, Note 34)

     176,302        191,563        29,602  
  

 

 

    

 

 

    

 

 

 

 

  (i) 

This relates to accrual for bonus that is not expected to be settled within next 12 months.

Terms and conditions of the above financial liabilities:

 

   

Trade payables are non-interest bearing and are normally settled on 60-day terms.

 

   

Other payables (current) are non-interest bearing and have an average term of three months.

 

   

For terms and conditions relating to related parties, refer to Note 28.

 

F-71


Table of Contents

China Yuchai International Limited

Notes to the Consolidated Financial Statements

 

23.

Provision

 

     Provision for
warranty
     Provision for
onerous
contract
     Total      Total  
     RMB’000      RMB’000      RMB’000      US$’000  

At January 1, 2019

     166,913        —          166,913        25,793  

Provision made

     421,905        2,316        424,221        65,554  

Provision utilized

     (373,103      —          (373,103      (57,655
  

 

 

    

 

 

    

 

 

    

 

 

 

At December 31, 2019 and January 1, 2020

     215,715        2,316        218,031        33,692  

Provision made

     335,664        13,639        349,303        53,977  

Provision utilized

     (295,940      —          (295,940      (45,731

Provision reversed

     —          (2,316      (2,316      (358
  

 

 

    

 

 

    

 

 

    

 

 

 

At December 31, 2020

     255,439        13,639        269,078        41,580  
  

 

 

    

 

 

    

 

 

    

 

 

 

 

24.

Contract liabilities

 

     31.12.2019      31.12.2020      31.12.2020  
     RMB’000      RMB’000      US$’000  

Unfulfilled service-type maintenance services

     181,139        179,723        27,773  

Advance from customer

     255,483        755,739        116,783  
  

 

 

    

 

 

    

 

 

 

Total

     436,622        935,462        144,556  
  

 

 

    

 

 

    

 

 

 

Current

     382,809        868,193        134,161  

Non-current

     53,813        67,269        10,395  
  

 

 

    

 

 

    

 

 

 

Total contract liabilities (Note 6.2)

     436,622        935,462        144,556  
  

 

 

    

 

 

    

 

 

 

 

25.

Lease liabilities

 

    

Effective

interest rate

     Maturity      31.12.2019      31.12.2020      31.12.2020  
     %             RMB’000      RMB’000      US$’000  

Current (Note 17)

     1.25% - 6.20%        2021        28,633        22,755        3,516  
        

 

 

    

 

 

    

 

 

 

Non- current (Note 17)

     1.25% - 6.20%        2022-2026        31,374        17,023        2,631  
        

 

 

    

 

 

    

 

 

 

 

F-72


Table of Contents

China Yuchai International Limited

Notes to the Consolidated Financial Statements

 

26.

Other financial liabilities

 

  (a)

Other liabilities

 

     31.12.2019      31.12.2020      31.12.2020  
     RMB’000      RMB’000      US$’000  

Current:

        

Derivative not designated as hedges – foreign exchange forward contract

     999        —          —    
  

 

 

    

 

 

    

 

 

 

Foreign exchange forward contract

On December 11, 2019, Yuchai entered into a non-deliverable forward foreign exchange contract (“NDF”) with China Construction Bank to purchase US$20.0 million at the forward exchange rate (RMB/US$) of 7.0901 with maturity date of December 8, 2020. The Group accounted for this NDF at fair value through profit or loss.

 

  (b)

Loans and borrowings

 

    

Effective

interest rate

     Maturity      31.12.2019  
     %             RMB’000  

Current

        

Renminbi denominated loans

     3.70 – 4.13        2020        1,900,000  

US dollar denominated loans

     2.52        2020        139,524  

Singapore Dollar denominated loans(ii)

     2.84        2020        15,522  
        

 

 

 
           2,055,046  
        

 

 

 

 

    

Effective

interest rate

     Maturity      31.12.2020      31.12.2020  
     %             RMB’000      US$’000  

Current

           

Renminbi denominated loans

     1.80 – 4.05        2021        1,730,000        267,334  
        

 

 

    

 

 

 

Non-current

           

Renminbi denominated loans

     3.30        2022        500,000        77,264  
        

 

 

    

 

 

 

Note:

 

  (i) 

All loan balances as stated above do not have a callable feature.

 

(ii)    Issuer bank    Facility limit      Usage  
                RMB’000  
 

December 31, 2019

     
 

MUFG Bank Ltd

     S$ 30 million        15,522  
       

 

 

 

 

F-73


Table of Contents

China Yuchai International Limited

Notes to the Consolidated Financial Statements

 

26.

Other financial liabilities (cont’d)

 

  (b)

Loans and borrowings (cont’d)

 

S$30.0 million credit facility with DBS Bank Ltd (“DBS”)

On June 1, 2018, the Company entered into a three-year revolving uncommitted credit facility agreement with DBS with an aggregate value of S$30.0 million to refinance the S$30.0 million facility that matured on May 22, 2018. Among other things, the terms of the facility required that (i) HLA retains ownership of the special share, at all-time retains at least 35% ownership of the Company and that the Company remain a consolidated subsidiary of HLA, (ii) the Company at all-time retains at least 76.4% ownership in Yuchai and (iii) HLGE remains listed on the Main Board of Singapore Exchange. The terms of the facility also included certain financial covenants with respect to the Company’s consolidated tangible net worth (as defined in the agreement) not being less than US$350 million, and the ratio of the consolidated total debt (as defined in the agreement) to consolidated tangible net worth not exceeding 1.0 times. This arrangement was used to finance the Group general working capital requirements.

S$30.0 million credit facility with MUFG Bank Ltd, Singapore Branch (formally known as Bank of Tokyo Mitsubishi UFJ, Ltd., Singapore Branch) (“MUFG”)

On June 10, 2020, the Company entered into an uncommitted and unsecured multi-currency revolving credit facility agreement with MUFG for an aggregate value of S$30.0 million to refinance the S$30.0 million facility that matured on March 17, 2020. The facility is available for three years from the date of the facility agreement and will be used to finance the Company’s general working capital requirements. Among other things, the terms of the facility require that HLA retains ownership of the Company’s special share and that the Company remains a subsidiary of HLA. The terms of the facility also include certain financial covenants with respect to the Company’s tangible net worth (as defined in the agreement) not being less than US$120 million at all times and the ratio of the Company’s total net debt (as defined in the agreement) to tangible net worth not exceeding 2.0 times at all times, as well as negative pledge provisions and customary drawdown requirements.

US$30.0 million credit facility with Sumitomo Mitsui Banking Corporation, Singapore Branch (“SMBC”)

On June 24, 2020, the Company entered into an uncommitted and unsecured multi-currency short-term revolving credit facility agreement with SMBC for an aggregate value of US$30.0 million to refinance the US$30.0 million facility that matured on March 18, 2020. The maximum tenor of each drawdown under the facility is 6 months and will be utilized by the Company to finance its general working capital requirements. The terms of the facility require, among other things, that HLA retains ownership of the special share and that the Company remains a subsidiary of HLA. The terms of the facility also include certain financial covenants with respect to the Company’s consolidated tangible net worth (as defined in the agreement) as of June 30 and December 31 of each year not less than US$200 million and the ratio of the Company’s consolidated total net debt (as defined in the agreement) to consolidated tangible net worth as of June 30 and December 31 of each year not exceeding 2.0 times, as well as negative pledge provisions and customary drawdown requirements.

 

F-74


Table of Contents

China Yuchai International Limited

Notes to the Consolidated Financial Statements

 

27.

Deferred grants

 

     31.12.2019      31.12.2020      31.12.2020  
     RMB’000      RMB’000      US$’000  

At January 1

     607,608        676,728        104,574  

Received during the year

     187,096        52,241        8,072  

Grant receivable

     —          129        20  

Grant disbursed to partner of joint project

     —          (48,632      (7,515

Released to consolidated statement of profit or loss

     (117,976      (138,856      (21,457
  

 

 

    

 

 

    

 

 

 

At December 31

     676,728        541,610        83,694  
  

 

 

    

 

 

    

 

 

 

Current (Note 22)

     19,952        23,468        3,626  

Non-current

     656,776        518,142        80,068  
  

 

 

    

 

 

    

 

 

 
     676,728        541,610        83,694  
  

 

 

    

 

 

    

 

 

 

The government grant that have been received in PRC was to support and fund Yuchai’s production facilities, research and development activities for new engines. As at December 31, 2020, RMB 271.6 million (US$42.0 million) (2019: RMB 434.8 million) of the deferred grants are related to assets.

The grant receivable is related to the Job Support Scheme (the “JSS”) that was introduced in Singapore in response to COVID-19 coronavirus pandemic. The JSS is temporary scheme introduced to help the enterprises retain local employees during the period of economic uncertainty. Under the JSS, employers will receive cash grants in relation to the gross monthly wages of eligible employees. In 2020, JSS grant income amounted to RMB 1.1 million (US$ 0.2 million) was released to the consolidated statement of profit or loss under “Other income”.

 

28.

Related party disclosures

The ultimate parent

As of December 31, 2020, the controlling shareholder of the Company, HLA, indirectly owned 18,270,965, or 44.7% (2019: 17,059,154, or 41.8%), of the ordinary shares in the capital of the Company, as well as a special share that entitles it to elect a majority of directors of the Company. HLA controls the Company through its wholly-owned subsidiary, HLC, and through HLT, a wholly-owned subsidiary of HLC. HLT owns approximately 23.3% (2019: 23.3%) of the ordinary shares in the capital of the Company and is, and has since August 2002 been, the registered holder of the special share. HLA also owns, through another wholly-owned subsidiary, Well Summit Investments Limited, approximately 21.4% (2019: 18.5%) of the ordinary shares in the capital of the Company. HLA is a member of the Hong Leong Investment Holdings Pte. Ltd., or Hong Leong Investment group of companies. Prior to August 2002, the Company was controlled by Diesel Machinery (BVI) Limited, which, until its dissolution, was a holding company controlled by HLC and was the prior owner of the special share. Through HLT’s stock ownership and the rights accorded to the special share under Bye-Laws of the Company and various agreements among shareholders, HLA is able to effectively approve and effect most corporate transactions.

There were transactions other than dividends paid, between the Group and HLA of RMB 0.3 million (less than US$0.1 million) (2019: RMB 0.03 million; 2018: RMB 0.03 million) during the financial years ended December 31, 2018, 2019 and 2020 respectively. The transaction relates to consultancy fees charged by HLA.

Entity with significant influence over the Group

As of December 31, 2020, the Yulin City Government through Coomber Investment Ltd. owned 17.2% (2019: 17.2%) of the ordinary shares in the capital of the Company.

 

F-75


Table of Contents

China Yuchai International Limited

Notes to the Consolidated Financial Statements

 

28.

Related party disclosures (cont’d)

 

The following provides the significant transactions that have been entered into with related parties for the relevant financial year.

 

     31.12.2018      31.12.2019      31.12.2020      31.12.2020  
     RMB’000      RMB’000      RMB’000      US$’000  

Sales of engines and materials

           

- associates and joint ventures

     439,106        912,877        1,256,268        194,129  

- GY Group (including its subsidiaries and affiliates)

     406,422        1,792,280        2,637,845        407,622  

Purchase of material, supplies and engines

           

- associates and joint ventures

     1,192,322        1,999,831        2,792,707        431,553  

- GY Group (including its subsidiaries and affiliates)

     1,589,638        1,895,239        1,245,030        192,393  

Hospitality, restaurant, consultancy and other service income charged to

           

- a joint venture

     3,456        3,984        3,918        605  

- GY Group (including its subsidiaries and affiliates)

     24,015        15,350        6,765        1,045  

Rental income

           

- a joint venture

     1,937        3,206        4,565        705  

- GY Group (including its subsidiaries and affiliates)

     3,886        2,133        3,970        613  

Property management service expenses

           

- GY Group (including its subsidiaries and affiliates)

     26,547        22,595        24,968        3,858  

Leasing expenses (i)

           

- GY Group (including its subsidiaries and affiliates)

     25,705        —          —          —    

Selling, general and administrative expenses

           

- a joint venture

     —          —          7,287        1,126  

- GY Group (including its subsidiaries and affiliates)

     21,607        19,953        4,728        731  

- HLA (including its affiliates)

     6,639        6,788        6,687        1,033  

Delivery, storage, distribution and handling expenses

           

- GY Group (including its subsidiaries and affiliates)

     228,195        304,532        312,891        48,351  

Payment for trademarks usage fee

           

- GY Group

     —          169,811        —          —    

Payment for lease liabilities

           

- GY Group (including its subsidiaries and affiliates)

     —          33,594        18,086        2,795  

Purchases of vehicles and machineries

           

- GY Group (including its subsidiaries and affiliates)

     6,144        2,817        2,838        439  
  

 

 

    

 

 

    

 

 

    

 

 

 

 

F-76


Table of Contents

China Yuchai International Limited

Notes to the Consolidated Financial Statements

 

28.

Related party disclosures (cont’d)

 

Note:

 

  (i)

The Group has adopted IFRS 16 on January 1, 2019. These leasing expenses have been recognized as right-of-use assets and lease liabilities on the consolidated statement of financial position as of December 31, 2019 and 2020.

In addition to the above, Yuchai also entered into transactions with other PRC Government owned enterprises. Management considers that these transactions were entered into in the normal course of business and expects that these transactions will continue on normal commercial terms.

The transactions with related parties are made at terms agreed between the parties.

Compensation of key management personnel of the Group

 

     31.12.2018      31.12.2019      31.12.2020      31.12.2020  
     RMB’000      RMB’000      RMB’000      US$’000  

Short-term employee benefits

     39,703        41,606        43,178        6,672  

Contribution to defined contribution plans

     335        362        292        45  
  

 

 

    

 

 

    

 

 

    

 

 

 
     40,038        41,968        43,470        6,717  
  

 

 

    

 

 

    

 

 

    

 

 

 

The non-executive directors do not receive pension entitlements from the Group.

 

29.

Commitments and contingencies

Operating lease commitments - Group as lessee

The Group has various lease contracts that have not yet commenced as of December 31, 2019 and 2020. The future lease payments for these non-cancellable lease contracts are as follows:

 

     31.12.2019      31.12.2020      31.12.2020  
     RMB’000      RMB’000      US$’000  

Within 1 year

     105        321        50  

After 1 year but within 5 years

     85        1,628        252  

After 5 years

     —          71        11  
  

 

 

    

 

 

    

 

 

 
     190        2,020        313  
  

 

 

    

 

 

    

 

 

 

The Group has entered into certain lease contracts in which the lease of these assets will be commencing in 2021. The Group has disclosed these as operating lease commitments as at year end.

Capital commitments

As of December 31, 2019 and 2020, Yuchai had capital expenditure (mainly in respect of property, plant and equipment) contracted for but not paid and not recognized amounting to RMB 594.0 million and RMB 450.0 million (US$69.5 million) respectively. The Group’s share of joint venture’s capital commitment is disclosed in Note 5.

 

F-77


Table of Contents

China Yuchai International Limited

Notes to the Consolidated Financial Statements

 

29.

Commitments and contingencies (cont’d)

 

Investment commitments

As of December 31, 2019 and 2020, the Group has commitment of RMB 17.6 million and RMB 17.6 million (US$2.7 million) relating to the Group’s interest in joint venture, respectively.

Letter of credits

As of December 31, 2019 and 2020, Yuchai had issued irrevocable letter of credits of RMB 30.8 million and RMB 54.4 million (US$8.4 million), respectively.

Product liability

The General Principles of the Civil Law of the People’s Republic of China imposes that manufacturers and sellers are liable for loss and injury caused by defective products. Yuchai and its subsidiaries do not carry product liability insurance. Yuchai and its subsidiaries have not had any significant product liability claims brought against them.

Environmental liability

China adopted its Environmental Protection Law in 1989, and the State Council and the Ministry of Ecology and Environment (formerly known as the Ministry of Environmental Protection) promulgate regulations as required from time to time. The Environmental Protection Law addresses issues relating to environmental quality, waste disposal and emissions, including air, water and noise emissions. Environmental regulations have not had a material impact on Yuchai’s results of operations. Yuchai delivers, on a regular basis, burned sand and certain other waste products to a waste disposal site approved by the local government and makes payments in respect thereof. Yuchai expects that environmental standards and their enforcement in China will, as in many other countries, become more stringent over time, especially as technical advances make achievement of higher standards more feasible. Yuchai has built an air filter system to reduce the level of dust and fumes resulting from its production of diesel engines.

Yuchai is subject to Chinese national and local environmental protection regulations which currently impose fees for the discharge of waste substances, require the payment of fines for pollution, and provide for the closure by the Chinese government of any facility that fails to comply with orders requiring Yuchai to cease or improve upon certain activities causing environmental damage. Due to the nature of its business, Yuchai produces certain amounts of waste water, gas, and solid waste materials during the course of its production. Yuchai believes its environmental protection facilities and systems are adequate for it to comply with the existing national, provincial and local environmental protection regulations. However, Chinese national, provincial or local authorities may impose additional or more stringent regulations which would require additional expenditure on environmental matters or changes in Yuchai’s processes or systems.

 

F-78


Table of Contents

China Yuchai International Limited

Notes to the Consolidated Financial Statements

 

30.

Segment information

For management purposes, the Group is organized into business units based on their products and services, and has two reportable operating segments as follows:

 

   

Yuchai primarily conducts manufacturing and sale of diesel engines which are mainly distributed in the PRC market.

 

   

HLGE is engaged in hospitality and property development activities conducted mainly in the PRC and Malaysia. HLGE is listed on the Main Board of the Singapore Exchange.

Management monitors the operating results of its business units separately for the purpose of making decisions about resource allocation and performance assessment.

 

Year ended

December 31, 2018

   Yuchai      HLGE      Corporate     Eliminations/
adjustment
   

Consolidated

financial

statements

 
     RMB’000      RMB’000      RMB’000     RMB’000     RMB’000  

Revenue

            

Total external revenue (Note 6.1)

     16,210,467        52,781        —         —         16,263,248  
  

 

 

    

 

 

    

 

 

   

 

 

   

 

 

 

Results

            

Interest income

     124,653        4,244        18,347       —         147,244  

Interest expense

     (107,609      (403      (327     —         (108,339

Impairment of property, plant and equipment

     (30,173      —          —         —         (30,173

Staff severance cost

     (28,018      —          —         —         (28,018

Depreciation and amortization

     (428,199      (5,355      (331     —         (433,885

Share of profit of associates and joint venture

     10,809        825        —         —         11,634  

Income tax expense

     (175,956      (820      (49     (29,842 )(1)      (206,667

Segment profit after tax

     1,019,776        4,156        (19,690     (29,842 )(1)      974,400  

Total assets

     20,636,155        441,040        2,081,220       (1,500,451     21,657,964  

Total liabilities

     (10,318,492      (55,404      (29,592     (106,922 )(2)      (10,510,410

Other disclosures

            

Investment in joint ventures

     220,176        2,636        —         —         222,812  

Capital expenditure

     403,179        2,643        73       —         405,895  
  

 

 

    

 

 

    

 

 

   

 

 

   

 

 

 

 

F-79


Table of Contents

China Yuchai International Limited

Notes to the Consolidated Financial Statements

 

30.

Segment information (cont’d)

 

 

Year ended

December 31, 2019

   Yuchai      HLGE      Corporate     Eliminations/
adjustment
   

Consolidated

financial

statements

 
     RMB’000      RMB’000      RMB’000     RMB’000     RMB’000  

Revenue

            

Total external revenue (Note 6.1)

     17,980,304        35,781        —         —         18,016,085  
  

 

 

    

 

 

    

 

 

   

 

 

   

 

 

 

Results

            

Interest income

     158,855        5,167        13,239       —         177,261  

Interest expense

     (126,379      (51      (421     —         (126,851

Impairment of property, plant and equipment

     (3,950      —          —          —         (3,950

Staff severance cost

     (15,454      —          —         —         (15,454

Depreciation and amortization

     (458,665      (5,551      (993     —         (465,209

Share of profit of associates and joint venture

     18,137        897        —         —         19,034  

Income tax expense

     (141,330      (527      (41     (30,721 )(1)      (172,619

Segment profit after tax

     884,562        4,457        1,939       (30,258 )(1)      860,700  

Total assets

     22,817,479        416,397        2,120,767       (1,500,452     23,854,191  

Total liabilities

     (12,127,021      (15,575      (31,278     (106,932 )(2)      (12,280,806

Other disclosures

            

Investment in joint ventures

     271,274        2,717        —         —         273,991  

Capital expenditure

     917,192        1,033        55       —         918,280  
  

 

 

    

 

 

    

 

 

   

 

 

   

 

 

 

 

F-80


Table of Contents

China Yuchai International Limited

Notes to the Consolidated Financial Statements

 

30.

Segment information (cont’d)

 

 

Year ended

December 31, 2020

   Yuchai      HLGE      Corporate     Eliminations/
adjustment
   

Consolidated

financial

statements

   

Consolidated

financial

statements

 
     RMB’000      RMB’000      RMB’000     RMB’000     RMB’000     US$’000  

Revenue

              

Total external revenue (Note 6.1)

     20,557,660        23,510        —         —         20,581,170       3,180,376  
  

 

 

    

 

 

    

 

 

   

 

 

   

 

 

   

 

 

 

Results

              

Interest income

     158,569        3,538        4,863       —         166,970       25,801  

Interest expense

     (147,161      (35      (97     —         (147,293     (22,761

Impairment of property, plant and equipment

     (3,920      —          —         —         (3,920     (606

Staff severance cost

     (19,712      —          —         —         (19,712     (3,046

Depreciation and amortization

     (488,536      (5,181      (890     —         (494,607     (76,430

Share of profit of associates and joint venture

     (59,476      506        —         —         (58,970     (9,113

Income tax expense

     (156,007      (200      (69     (36,262 )(1)      (192,538     (29,753

Segment profit after tax

     829,042        1,052        (17,127     (33,641 )(1)      779,326       120,427  

Total assets

     25,330,625        392,096        2,075,262       (1,507,025     26,290,958       4,062,701  

Total liabilities

     (14,328,688      (10,346      (15,797     (103,417 )(2)      (14,458,248     (2,234,211

Other disclosures

              

Investment in joint ventures

     223,918        3,202        —         —         227,120       35,096  

Capital expenditure

     550,424        4,409        14       —         554,847       85,740  
  

 

 

    

 

 

    

 

 

   

 

 

   

 

 

   

 

 

 

Note:

 

  (1) 

This relates mainly to the deferred tax expense relating to withholding tax on dividends from Yuchai.

  (2) 

This relates mainly to the deferred tax liabilities relating to cumulative withholding tax on dividends that are expected to be declared from income earned after December 31, 2007 by Yuchai.

 

F-81


Table of Contents

China Yuchai International Limited

Notes to the Consolidated Financial Statements

 

30.

Segment information (cont’d)

 

Geographic information

The geographic information for revenue from external customers is disclosed in Note 6.1.

Revenue from one customer group amounted to RMB 6,018.2 million (US$930.0 million) (2019: RMB 5,205.5 million; 2018: RMB 4,463.9 million), arising from sales by Yuchai segment.

Non-current assets

 

     31.12.2019      31.12.2020      31.12.2020  
     RMB’000      RMB’000      US$’000  

People’s Republic of China

     5,764,591        6,268,004        968,585  

Other countries

     97,879        94,067        14,536  
  

 

 

    

 

 

    

 

 

 
     5,862,470        6,362,071        983,121  
  

 

 

    

 

 

    

 

 

 

Non-current assets for this purpose consist of property, plant and equipment, right-of-use assets, investment in joint ventures and associates, investment property, intangible assets and goodwill.

 

31.

Financial risk management objectives and policies

The Group’s principal financial liabilities comprise loans and borrowings, trade and other payables. The main purpose of these financial liabilities is to finance the Group’s operations. The Group has trade and other receivables, and cash and bank deposits that derive directly from its operations. The Group also holds quoted equity securities and enters into derivative transactions.

The Group is exposed to market risk, credit risk and liquidity risk. The Group’s senior management oversees the management of these risks. There has been no change to the Group’s exposure to these financial risks or the manner in which it manages and measures the risks.

Market risk

Market risk is the risk that the fair value or future cash flows of a financial instrument will fluctuate because of changes in market prices. Market risk comprise three types of risk: interest rate risk, currency risk and other price risk, such as equity price risk. Financial instruments affected by market risk include loans and borrowings, deposits, quoted equity securities and derivative financial instrument.

The sensitivity analyses in the following sections relate to the position as of December 31, 2019 and 2020.

The sensitivity analyses have been prepared on the basis that the amount of net debt, the ratio of fixed to floating interest rates of the debt and the proportion of financial instruments in foreign currencies are all constant at December 31, 2020.

The analyses exclude the impact of movements in market variables on provisions and on the non-financial assets and liabilities of foreign operations.

 

F-82


Table of Contents

China Yuchai International Limited

Notes to the Consolidated Financial Statements

 

31.

Financial risk management objectives and policies (cont’d)

 

Interest rate risk

Interest rate risk is the risk that the fair value or future cash flows of a financial instrument will fluctuate because of changes in market interest rates. The Group’s exposure to the risk of changes in market interest rates relates primarily to the Group’s interest-bearing bank deposits and loans and borrowings from banks and financial institutions. The interest-bearing loans and borrowings of the Group are disclosed in Note 26(b). As certain interest rates are based on interbank offer rates, the Group is exposed to cash flow interest rate risk. This risk is not hedged. Interest-bearing bank deposits are short to medium-term in nature but given the significant cash and bank balances held by the Group, any variation in the interest rates may have a material impact on the results of the Group.

The Group manages its interest rate risk by having a mixture of fixed and variable rates for its deposits and borrowings.

Interest rate sensitivity

The sensitivity analyses below have been determined based on the exposure to interest rates for bank deposits and interest-bearing financial liabilities at the end of the reporting period and the stipulated change taking place at the beginning of the year and held constant throughout the reporting period in the case of instruments that have floating rates. A 50 basis points increase or decrease is used and represents management’s assessment of the possible change in interest rates.

If interest rate had been 50 (2019: 50) basis points higher or lower and all other variables were held constant, the profit before tax for the year ended December 31, 2020 of the Group would increase/decrease by RMB 20.9 million (US$3.2 million) (2019: increase/decrease by RMB 21.4 million).

Foreign currency risk

Foreign currency risk is the risk that the fair value or future cash flows of an exposure will fluctuate because of changes in foreign exchange rates. The Group’s exposure to the risk of changes in foreign exchange rates relates primarily to the Group’s sales, purchases and financial liabilities that are denominated in currencies other than the respective functional currencies of entities within the Group. The Group also holds cash and bank balances and other investments denominated in foreign currencies. The currencies giving rise to this risk are primarily the Singapore Dollar, Renminbi, US Dollar and Euro.

Foreign currency translation exposure is managed by incurring debt in the operating currency so that where possible operating cash flows can be primarily used to repay obligations in the local currency. This also has the effect of minimizing the exchange differences recorded against income, as the exchange differences on the net investment are recorded directly against equity.

 

F-83


Table of Contents

China Yuchai International Limited

Notes to the Consolidated Financial Statements

 

31.

Financial risk management objectives and policies (cont’d)

 

Foreign currency risk (cont’d)

 

The Group’s exposures to foreign currency are as follows:

 

     31.12.2019  
    

Singapore

Dollar

     Euro     

US

Dollar

     Renminbi      Others  
     RMB’000      RMB’000      RMB’000      RMB’000      RMB’000  

Quoted equity securities

     9,235        —          —          —          —    

Trade and other receivables

     607        414        7,624        658        —    

Cash and bank balances

     228,589        52        11,233        2,595        7,364  

Financial liabilities

     (15,710      —          (139,524      —          —    

Trade and other payables

     (7,086      (27,922      (10,596      (2,605      (83
  

 

 

    

 

 

    

 

 

    

 

 

    

 

 

 

Net assets/(liabilities)

     215,635        (27,456      (131,263      648        7,281  
  

 

 

    

 

 

    

 

 

    

 

 

    

 

 

 
     31.12.2020  
    

Singapore

Dollar

     Euro     

US

Dollar

     Renminbi      Others  
     RMB’000      RMB’000      RMB’000      RMB’000      RMB’000  

Quoted equity securities

     6,258        —          —          —          —    

Trade and other receivables

     620        8,624        913        305        372  

Cash and bank balances

     181,575        3,829        45,203        —          15,086  

Financial liabilities

     (1,462      —          —          —          —    

Trade and other payables

     (6,184      (9,356      (10,858      (2,464      —    
  

 

 

    

 

 

    

 

 

    

 

 

    

 

 

 

Net assets/(liabilities)

     180,807        3,097        35,258        (2,159      15,458  
  

 

 

    

 

 

    

 

 

    

 

 

    

 

 

 

US$’000

     27,940        479        5,448        (334      2,389  
  

 

 

    

 

 

    

 

 

    

 

 

    

 

 

 

Foreign currency risk sensitivity

A 10% strengthening of the following major currencies against the functional currency of each of the Group’s entities at the reporting date would increase/(decrease) profit before tax by the amounts shown below. This analysis assumes that all other variables, in particular interest rates, remain constant.

 

     Profit before tax  
     31.12.2019      31.12.2020      31.12.2020  
     RMB’000      RMB’000      US$’000  

Singapore Dollar

     21,564        18,081        2,794  

Euro

     (2,746      310        48  

US Dollar

     (13,126      3,526        545  

Renminbi

     65        (216      (33
  

 

 

    

 

 

    

 

 

 

 

F-84


Table of Contents

China Yuchai International Limited

Notes to the Consolidated Financial Statements

 

31.

Financial risk management objectives and policies (cont’d)

 

Equity price risk

The Group has investment in Thakral Corporation Ltd “TCL” which is quoted equity securities.

Equity price risk sensitivity

A 10% increase/(decrease) in the underlying prices at the reporting date would increase/(decrease) Group’s profit before tax by the following amount:

 

     31.12.2019      31.12.2020      31.12.2020  
     RMB’000      RMB’000      US$’000  

Statement of profit or loss

     924        626        97  
  

 

 

    

 

 

    

 

 

 

Credit risk

Credit risk is the risk that a counterparty will not meet its obligations under a financial instrument or customer contract, leading to a financial loss. The Group is exposed to credit risk from its operating activities (primarily trade receivables) and from its financing activities, including deposits with banks and financial institutions, foreign exchange transactions and other financial instruments.

Trade receivables

Customer credit risk is managed by each business unit subject to the Group’s established policy, procedures and control relating to customer credit risk management. Credit limits are established for all customers based on internal rating criteria.

Management has a credit policy in place and the exposure to credit risk is monitored on an ongoing basis. Credit evaluations are performed for all customers requiring credit over a certain amount.

An impairment analysis is performed at each reporting date using a provision matrix. The provision rates are determined based on days past due for groupings of various customer segments with similar loss patterns (i.e. by profiles of the customers). The calculation reflects the reasonable and supportable information that is available at the reporting date about past events, current conditions and forecasts of future economic conditions. Generally, trade receivables are written-off at management’s discretion after assessment and are not subject to enforcement activity. The maximum exposure to credit risk at the reporting date is the carrying value of each class of financial assets disclosed in Note 15. The Group’s share of bills receivables of a joint venture which was used as collateral as security is disclosed in Note 5.

 

F-85


Table of Contents

China Yuchai International Limited

Notes to the Consolidated Financial Statements

 

31.

Financial risk management objectives and policies (cont’d)

 

Credit risk (cont’d)

 

Set out below is the information about the credit risk exposure on the Group’s trade receivables using a provision matrix:

 

           Trade receivables  
                  Days past due  
As of December 31, 2019    Total     Current      0 – 90
days
    91-180
days
    181-365
days
    >365
days
 
     RMB’000     RMB’000      RMB’000     RMB’000     RMB’000     RMB’000  

Expected credit loss rate

     7.2     —          6.9     6.2     10.9     70.7

Estimated total gross carrying amount at default

     794,678       601,094        61,917       24,409       40,213       67,045  

Expected credit loss

     57,611              4,283       1,513       4,386       47,429  
  

 

 

   

 

 

    

 

 

   

 

 

   

 

 

   

 

 

 
           Trade receivables  
                  Days past due  
As of December 31, 2020    Total     Current      0 – 90
days
    91-180
days
    181-365
days
    >365
days
 
     RMB’000     RMB’000      RMB’000     RMB’000     RMB’000     RMB’000  

Expected credit loss rate

     13.1     —          4.2     4.9     7.8     72.8

Estimated total gross carrying amount at default

     332,567       126,706        91,233       29,675       36,413       48,540  

Expected credit loss

     43,519       —          3,860       1,451       2,852       35,356  
  

 

 

   

 

 

    

 

 

   

 

 

   

 

 

   

 

 

 

At December 31, 2020, the Group had top 20 customers (2019: top 20 customers) that owed the Group more than RMB 125.5 million (US$19.4 million) (2019: RMB 387.6 million) and accounted for approximately 37.7% (2019: 50.0%) of trade receivables (excluding bills receivables) respectively. These customers are located in the PRC. The maximum exposure to credit risk at the reporting date is the carrying value of each class of financial assets mentioned in Note 15. The Group’s share of bills receivables of a joint venture which was used as collateral as security is disclosed in Note 5.

Cash and fixed deposits are placed with banks and financial institutions which are regulated.

 

F-86


Table of Contents

China Yuchai International Limited

Notes to the Consolidated Financial Statements

 

31.

Financial risk management objectives and policies (cont’d)

 

Liquidity risk

The Group monitors its liquidity risk and maintains a level of cash and cash equivalents deemed adequate by management to finance the Group’s operations and to mitigate the effects of fluctuations in cash flows, and having adequate amounts of committed credit facilities.

The table below summarizes the maturity profile of the Group’s financial assets and liabilities based on contractual undiscounted payments.

 

    

1 year

or less

    

2 to 5

years

     Total  
As of December 31, 2019    RMB’000      RMB’000      RMB’000  

Financial assets

        

Trade and bills receivables

     7,742,301        —          7,742,301  

Other receivables, excluding tax recoverable

     161,292        —          161,292  

Cash and bank balances

     6,390,918        —          6,390,918  

Quoted equity securities

     9,235        —          9,235  
  

 

 

    

 

 

    

 

 

 
     14,303,746        —          14,303,746  
  

 

 

    

 

 

    

 

 

 

Financial liabilities

        

Loans and borrowings

     2,085,456        —          2,085,456  

Trade and other payables (Note 22)

     8,408,058        176,302        8,584,360  

Lease liabilities

     29,838        35,263        65,101  

Derivative not designated as hedges – foreign exchange forward contract

     999        —          999  
  

 

 

    

 

 

    

 

 

 
     10,524,351        211,565        10,735,916  
  

 

 

    

 

 

    

 

 

 

 

    

1 year

or less

    

2 to 5

years

     More than 5
years
     Total      Total  
As of December 31, 2020    RMB’000      RMB’000      RMB’000      RMB’000      US$’000  

Financial assets

              

Trade and bills receivables

     8,082,391        —          —          8,082,391        1,248,959  

Other receivables, excluding tax recoverable

     76,195        —          —          76,195        11,774  

Cash and bank balances

     6,307,538        140,000        —          6,447,538        996,328  

Quoted equity securities

     6,258        —          —          6,258        967  
  

 

 

    

 

 

    

 

 

    

 

 

    

 

 

 
     14,472,382        140,000        —          14,612,382        2,258,028  
  

 

 

    

 

 

    

 

 

    

 

 

    

 

 

 

Financial liabilities

              

Loans and borrowings

     1,753,142        524,275        —          2,277,417        351,926  

Trade and other payables (Note 22)

     10,025,069        191,563        —          10,216,632        1,578,760  

Lease liabilities

     24,313        22,761        325        47,399        7,324  
  

 

 

    

 

 

    

 

 

    

 

 

    

 

 

 
     11,802,524        738,599        325        12,541,448        1,938,010  
  

 

 

    

 

 

    

 

 

    

 

 

    

 

 

 

 

F-87


Table of Contents

China Yuchai International Limited

Notes to the Consolidated Financial Statements

 

32.

Capital management

The Group manages its capital to ensure that entities in the Group will be able to continue as a going concern while maximizing the return to shareholders through the optimization of the debt and equity balance except where decisions are made to exit businesses or close companies.

The capital structure of the Group consists of debts (which includes the borrowings, lease liabilities and trade and other payables, less cash and bank balances) and equity attributable to equity holders of the parent (comprising issued capital and reserves).

 

     31.12.2019      31.12.2020      31.12.2020  
     RMB’000      RMB’000      US$’000  

Loans and borrowings (current and non-current) (Note 26(b))

     2,055,046        2,230,000        344,598  

Lease liabilities (current and non-current) (Note 25)

     60,007        39,778        6,147  

Trade and other payables (current and non-current) (Note 22)

     8,644,393        10,302,531        1,592,034  

Less: Cash and bank balances (Note 16)

     (6,390,918      (6,447,538      (996,328
  

 

 

    

 

 

    

 

 

 

Net debts

     4,368,528        6,124,771        946,451  

Equity attributable to equity holders of the parent

     8,767,529        9,014,624        1,393,016  
  

 

 

    

 

 

    

 

 

 

Total capital and net debts

     13,136,057        15,139,395        2,339,467  
  

 

 

    

 

 

    

 

 

 

The Group manages its capital structure and makes adjustments to it, in light of changes in economic conditions. To maintain or adjust the capital structure, the Group may adjust the dividend payment to shareholders, return capital to shareholders or issue new shares.

No changes were made in the objectives, policies or processes during the years ended December 31, 2019 and 2020.

As disclosed in Note 20, certain subsidiaries of the Group are required by the relevant authorities in the PRC to contribute and maintain a non-distributable statutory reserve fund whose utilization is subject to approval by the relevant authorities in the PRC. This externally imposed capital requirement has been complied with by the subsidiaries of the Group for the financial years ended December 31, 2019 and 2020.

 

F-88


Table of Contents

China Yuchai International Limited

Notes to the Consolidated Financial Statements

 

33.

Fair value measurement

Quantitative disclosures fair value measurement hierarchy for assets and liabilities as of December 31, 2019:

 

            Fair value measurement using  
    

Date of

valuation

           

Quoted

prices

in

active

markets

    

Significant

observable

inputs

 
     Total      (Level 1)      (Level 2)  
     RMB’000      RMB’000      RMB’000  

Assets measured at fair value

           

Quoted equity securities:

           

Quoted equity shares – TCL (Note 14)

    

December 31,

2019

 

 

     9,235        9,235        —    

Debt instruments (ii):

           

Bills receivable (Note 15)

    

December 31,

2019

 

 

     7,005,234        —          7,005,234  
     

 

 

    

 

 

    

 

 

 

Liabilities measured at fair value

           

Derivative financial liabilities:

           

Foreign exchange forward contract – USD (i) (Note 26(a))

    

December 31,

2019

 

 

     999        —          999  
     

 

 

    

 

 

    

 

 

 

 

F-89


Table of Contents

China Yuchai International Limited

Notes to the Consolidated Financial Statements

 

33.

Fair value measurement (cont’d)

 

Quantitative disclosures fair value measurement hierarchy for assets and liabilities as of December 31, 2020:

 

            Fair value measurement using  
    

Date of

valuation

                  

Quoted

prices

in

active

markets

    

Significant

observable

inputs

 
     Total      Total      (Level 1)      (Level 2)  
     US$’000      RMB’000      RMB’000      RMB’000  

Assets measured at fair value

              

Quoted equity securities:

              

Quoted equity shares – TCL (Note 14)

    

December 31,

2020

 

 

     967        6,258        6,258        —    

Debt financial assets (ii):

              

Bills receivable (Note 15)

    

December 31,

2020

 

 

     1,204,293        7,793,343        —          7,793,343  
     

 

 

    

 

 

    

 

 

    

 

 

 

Note:

 

  (i) 

Forward currency contracts are valued using a valuation technique with market observable inputs. The most frequently applied valuation techniques include forward pricing, using present value calculations. The models incorporate various inputs including the foreign exchange spot and forward rates.

  (ii) 

The fair value of the Group’s debt financial assets is measured based on quoted market interest rates of similar instruments.

There have been no transfers between Level 1 and Level 2 during 2020 and 2019.

 

F-90


Table of Contents

China Yuchai International Limited

Notes to the Consolidated Financial Statements

 

34.

Financial assets and financial liabilities

 

     Note    

Financial

assets at

fair value

through

profit or

loss

     Financial
assets at
amortized
costs
    

Fair

Value

through

OCI

    

Other

financial

liabilities

at

amortized

cost

     Total  
           RMB’000      RMB’000      RMB’000      RMB’000      RMB’000  

As of December 31, 2019

                

Financial assets

                

Quoted equity securities

     14       9,235        —          —          —          9,235  

Trade and bills receivable

     15       —          737,067        7,005,234        —          7,742,301  

Other receivables

     15       —          161,292        —          —          161,292  

Cash and bank balances

     16       —          6,390,918        —          —          6,390,918  
    

 

 

    

 

 

    

 

 

    

 

 

    

 

 

 
       9,235        7,289,277        7,005,234        —          14,303,746  
    

 

 

    

 

 

    

 

 

    

 

 

    

 

 

 

Financial liabilities

                

Trade and other payables

     22       —          —          —          8,584,360        8,584,360  

Lease liabilities

     25       —          —          —          60,007        60,007  

Loans and borrowings

     26(b)       —          —          —          2,055,046        2,055,046  
    

 

 

    

 

 

    

 

 

    

 

 

    

 

 

 
       —          —          —          10,699,413        10,699,413  
    

 

 

    

 

 

    

 

 

    

 

 

    

 

 

 

 

     Note    

Financial

assets at

fair value

through

profit or

loss

     Financial
assets at
amortized
costs
    

Fair

Value

through

OCI

    

Other

financial

liabilities

at

amortized

cost

     Total      Total  
           RMB’000      RMB’000      RMB’000      RMB’000      RMB’000      US$’000  

As of December 31, 2020

                   

Financial assets

                   

Quoted equity securities

     14       6,258        —          —          —          6,258        967  

Trade and bills receivable

     15       —          289,048        7,793,343        —          8,082,391        1,248,959  

Other receivables

     15       —          76,195        —          —          76,195        11,774  

Cash and bank balances

     16       —          6,447,538        —          —          6,447,538        996,328  
    

 

 

    

 

 

    

 

 

    

 

 

    

 

 

    

 

 

 
       6,258        6,812,781        7,793,343        —          14,612,382        2,258,028  
    

 

 

    

 

 

    

 

 

    

 

 

    

 

 

    

 

 

 

Financial liabilities

                   

Trade and other payables

     22       —          —          —          10,216,632        10,216,632        1,578,760  

Lease liabilities

     25       —          —          —          39,778        39,778        6,147  

Loans and borrowings

     26(b)       —          —          —          2,230,000        2,230,000        344,598  
    

 

 

    

 

 

    

 

 

    

 

 

    

 

 

    

 

 

 
       —          —          —          12,486,410        12,486,410        1,929,505  
    

 

 

    

 

 

    

 

 

    

 

 

    

 

 

    

 

 

 

 

F-91


Table of Contents

China Yuchai International Limited

Notes to the Consolidated Financial Statements

 

34.

Financial assets and financial liabilities (cont’d)

 

Quoted equity securities relates to the Group’s investment in TCL, which is a company listed on the Main Board of the Singapore Exchange and is involved in investment in real estate and marketing & distributing brands in beauty, wellness and lifestyle categories. Fair values of the quoted equity shares are determined by reference to published price quotations in an active market.

Financial assets/liabilities through profit or loss reflect the positive/negative change in fair value of the foreign exchange forward contract that is not designated in hedge relationships, but are, nevertheless, intended to reduce the level of foreign currency risk.

Changes in liabilities arising from financing activities

 

    

January 1,

2019

     Effect of
adoption of
IFRS 16
   

January 1,
2019

(Restated)

     Cash flows     Addition      Accretion
of
interest
     Foreign
exchange
movement
    Translation
reserve
     Others     December 31,
2019
 
     RMB’000      RMB’000     RMB’000      RMB’000     RMB’000      RMB’000      RMB’000     RMB’000      RMB’000     RMB’000  

As of December 31, 2019

                         

Loans and borrowings

                         

- current

     2,001,014        —         2,001,014        39,979       —          —          (1,469     444        15,078       2,055,046  

- non-current

     15,078        —         15,078        —         —          —          —         —          (15,078     —    

Obligations under finance leases

                         

- current

     14        (14     —          —         —          —          —         —          —         —    

- non-current

     34        (34     —          —         —          —          —         —          —         —    

Lease liabilities

                         

- current

     —          42,457       42,457        (51,283     6,008        2,918        —         24        28,509       28,633  

- non-current

     —          54,395       54,395              5,465        —          —         23        (28,509     31,374  
  

 

 

    

 

 

   

 

 

    

 

 

   

 

 

    

 

 

    

 

 

   

 

 

    

 

 

   

 

 

 

Total liabilities from financing activities

     2,016,140        96,804       2,112,944        (11,304     11,473        2,918        (1,469     491        —         2,115,053  
  

 

 

    

 

 

   

 

 

    

 

 

   

 

 

    

 

 

    

 

 

   

 

 

    

 

 

   

 

 

 

 

    

January 1,

2020

     Cash flows     Addition      Accretion of
interest
     Foreign
exchange
movement
     Translation
reserve
    Others     December 31,
2020
     December 31,
2020
 
     RMB’000      RMB’000     RMB’000      RMB’000      RMB’000      RMB’000     RMB’000     RMB’000      US$’000  

As of December 31, 2020

                       

Loans and borrowings

                       

- current

     2,055,046        (326,280     —          —          1,228        6       —         1,730,000        267,334  

- non-current

     —          500,000       —          —          —          —         —         500,000        77,264  

Lease liabilities

                       

- current

     28,633        (37,561     4,039        2,198        —          409       25,037       22,755        3,516  

- non-current

     31,374        —         11,217        —          —          (531     (25,037     17,023        2,631  
  

 

 

    

 

 

   

 

 

    

 

 

    

 

 

    

 

 

   

 

 

   

 

 

    

 

 

 

Total liabilities from financing activities

     2,115,053        136,159       15,256        2,198        1,228        (116     —         2,269,778        350,745  
  

 

 

    

 

 

   

 

 

    

 

 

    

 

 

    

 

 

   

 

 

   

 

 

    

 

 

 

The ‘Others’ column includes the effect of reclassification of non-current portion of loans and borrowings, including obligations under finance leases and lease liabilities due to the passage of time.

 

F-92