20-F 1 d451616d20f.htm FORM 20-F FORM 20-F
Table of Contents

 

 

UNITED STATES

SECURITIES AND EXCHANGE COMMISSION

Washington, DC 20549

 

 

FORM 20-F

 

 

 

REGISTRATION STATEMENT PURSUANT TO SECTION 12(b) OR 12(g) OF THE SECURITIES EXCHANGE ACT OF 1934

OR

 

ANNUAL REPORT PURSUANT TO SECTION 13 OR 15(d) OF THE SECURITIES EXCHANGE ACT OF 1934

For the fiscal year ended December 31, 2019

OR

 

TRANSITION REPORT PURSUANT TO SECTION 13 OR 15(d) OF THE SECURITIES EXCHANGE ACT OF 1934

For the transition period from to

OR

 

SHELL COMPANY REPORT PURSUANT TO SECTION 13 OR 15(d) OF THE SECURITIES EXCHANGE ACT OF 1934

Date of event requiring this shell company report

Commission file number 1-13522

 

 

China Yuchai International Limited

(Exact Name of Registrant as Specified in Its Charter)

 

Not Applicable   Bermuda

(Translation of Registrant’s Name

Into English)

 

(Jurisdiction of Incorporation or

Organization)

16 Raffles Quay #39-01A

Hong Leong Building

Singapore 048581

(Address of Principal Executive Offices)

Phung Khong Fock Thomas

Chief Financial Officer

16 Raffles Quay

#39-01A Hong Leong Building

Singapore 048581

Tel: +65 6220 8411

Fax: +65 6221 1172

(Name, Telephone, E-mail and/or Facsimile number and Address of Company Contact Person)

Securities registered or to be registered pursuant to Section 12(b) of the Act:

 

Title of Each Class

  

Trading

Symbol(s)

  

Name of Each Exchange on Which Registered

Common Stock, par value US$0.10 per Share    CYD    The New York Stock Exchange


Table of Contents

Securities registered or to be registered pursuant to Section 12(g) of the Act:

None

(Title of Class)

Securities for which there is a reporting obligation pursuant to Section 15(d) of the Act

None

(Title of Class)

 

 

Indicate the number of outstanding shares of each of the issuer’s classes of capital or common stock as of the close of the period covered by the annual report.

As of December 31, 2019, 40,858,290 shares of common stock, par value US$0.10 per share, and one special share, par value US$0.10, were issued and outstanding.

Indicate by check mark if the registrant is a well-known seasoned issuer, as defined in Rule 405 of the Securities Act.  Yes ☐  No ☒

If this report is an annual or transition report, indicate by check mark if the registrant is not required to file reports pursuant to Section 13 or 15(d) of the Securities Exchange Act of 1934.  Yes ☐  No ☒

Indicate by check mark whether the registrant: (1) has filed all reports required to be filed by Section 13 or 15(d) of the Securities Exchange Act of 1934 during the preceding 12 months (or for such shorter period that the registrant was required to file such reports), and (2) has been subject to such filing requirements for the past 90 days.  Yes ☒  No ☐

Indicate by check mark whether the registrant has submitted electronically every Interactive Data File required to be submitted pursuant to Rule 405 of Regulation S-T (§232.405 of this chapter) during the preceding 12 months (or for such shorter period that the registrant was required to submit such files).  Yes ☒  No ☐

Indicate by check mark whether the registrant is a large accelerated filer, an accelerated filer, a non-accelerated filer, or an emerging growth company. See the definitions of “large accelerated filer,” “accelerated filer,” and “emerging growth company” in Rule 12b-2 of the Exchange Act.

 

Large accelerated filer      Accelerated filer  
Non-accelerated filer      Emerging growth company  

If an emerging growth company that prepares its financial statements in accordance with U.S. GAAP, indicate by check mark if the registrant has elected not to use the extended transition period for complying with any new or revised financial accounting standards† provided pursuant to Section 13(a) of the Exchange Act. ☐

† The term “new or revised financial accounting standard” refers to any update issued by the Financial Accounting Standards Board to its Accounting Standards Codification after April 5, 2012.

Indicate by check mark which basis of accounting the registrant has used to prepare the financial statements included in this filing:

 

U.S. GAAP ☐

  

International Financial Reporting Standards as issued

by the International Accounting Standards Board ☒

   Other ☐

If “Other” has been checked in response to the previous question, indicate by check mark which financial statement item the registrant has elected to follow.  Item 17  ☐ Item  18   ☐

If this report is an annual report, indicate by check mark if the registrant is a shell company (as defined in Rule 12b-2 of the Exchange Act).  Yes ☐  No ☒

(APPLICABLE ONLY TO ISSUERS INVOLVED IN BANKRUPTCY PROCEEDINGS DURING THE PAST FIVE YEARS)

Indicate by check mark whether the registrant has filed all documents and reports required to be filed by Sections 12, 13 or 15(d) of the Securities Exchange Act of 1934 subsequent to the distribution of securities under a plan confirmed by a court.  Yes ☐  No ☐

 

 

 


Table of Contents

TABLE OF CONTENTS

CHINA YUCHAI INTERNATIONAL LIMITED

 

     Page  

Certain Definitions and Supplemental Information

     2  

Cautionary Statements with Respect to Forward-Looking Statements

     2  

Part I

  

Item 1. Identity of Directors, Senior Management and Advisers

     3  

Item 2. Offer Statistics and Expected Timetable

     4  

Item 3. Key Information

     4  

Item 4. Information on the Company

     24  

Item 4A. Unresolved Staff Comments

     43  

Item 5. Operating and Financial Review and Prospects

     43  

Item 6. Directors, Senior Management and Employees

     57  

Item 7. Major Shareholders and Related Party Transactions

     65  

Item 8. Financial Information

     68  

Item 9. The Offer and Listing

     69  

Item 10. Additional Information

     69  

Item 11. Quantitative and Qualitative Disclosures About Market Risk

     83  

Item 12. Description of Securities Other Than Equity Securities

     84  

Part II

  

Item 13. Defaults, Dividend Arrearages and Delinquencies

     84  

Item 14. Material Modifications to the Rights of Security Holders and Use of Proceeds

     84  

Item 15. Controls and Procedures

     84  

Item 16A. Audit Committee Financial Expert

     85  

Item 16B. Code of Ethics

     86  

Item 16C. Principal Accountants Fees and Services

     86  

Item 16D. Exemptions from the Listing Standards for Audit Committees

     86  

Item 16E. Purchases of Equity Securities by the Issuer and Affiliated Purchasers

     86  

Item 16F. Change in Registrant’s Certifying Accountant

     87  

Item 16G. Corporate Governance

     87  

Item 16H. Mine Safety Disclosure

     87  

Part III

  

Item 17. Financial Statements

     87  

Item 18. Financial Statements

     87  

Item 19. Exhibits

     87  

Signatures

     90  

Consolidated Financial Statements

     F-1  

 

1


Table of Contents

Certain Definitions and Supplemental Information  

All references to “China”, “PRC” and the “State” in this Annual Report are references to the People’s Republic of China. Unless otherwise specified, all references in this Annual Report to “US dollar” or “US$” are to the United States dollar; all references to “Renminbi” or “RMB” are to Renminbi, the legal tender currency of China; all references to “S$” are to the Singapore dollar, the legal tender currency of Singapore; all references to “RM” are to Ringgit, the legal tender currency of Malaysia. Unless otherwise specified, translation of amounts for the convenience of the reader has been made in this Annual Report (i) from Renminbi to US dollar at the rate of RMB 7.0851 = US$1.00, the rate quoted by the People’s Bank of China, or the PBOC, on March 31, 2020, (ii) from Singapore dollar to US dollar at the rate of S$1.4215 = US$1.00, the noon buying rate in New York for cable transfers payable in foreign currencies as certified for customs purposes by the Federal Reserve Bank of New York on March 31, 2020, and (iii) from Ringgit to US dollar at the rate of RM 4.3130 = US$1.00, the noon buying rate in New York for cable transfers payable in foreign currencies as certified for customs purposes by the Federal Reserve Bank of New York on March 31, 2020. No representation is made that the Renminbi amounts, Singapore dollar amounts or Ringgit amounts could have been, or could be, converted into US dollar at rates specified herein or any other rate.

As used in this Annual Report, unless the context otherwise requires, the terms “the Company”, “the Group”, “CYI”, “we”, “us”, “our” and “our company” refer to China Yuchai International Limited and its subsidiaries. All references herein to “Yuchai” are to Guangxi Yuchai Machinery Company Limited and its subsidiaries and, prior to its incorporation in July 1992, to the machinery business of its predecessor, Guangxi Yulin Diesel Engine Factory, or Yulin Diesel, which was founded in 1951 and became a state-owned enterprise in 1959. In the restructuring of Yulin Diesel in July 1992, its other businesses were transferred to Guangxi Yuchai Machinery Group Company, which became a shareholder of Yuchai. All references herein to “the GY Group” are to Guangxi Yuchai Machinery Group Company (formerly known as Guangxi Yuchai Machinery Holdings Company, and also Guangxi Yuchai Machinery Group Company Limited) and its subsidiaries. All references to “HLGE” are to HL Global Enterprises Limited (formerly known as HLG Enterprise Limited); and all references to the “HLGE group” are to HLGE and its subsidiaries. All references to “TCL” are to Thakral Corporation Ltd; and all references to the “TCL group” are to TCL and its subsidiaries.

As of December 31, 2019, 40,858,290 shares of our common stock, par value US$0.10 per share, or Common Stock, and one special share, par value US$0.10, of our Common Stock were issued and outstanding. The weighted average shares of common stock outstanding during the year was 40,858,290. Unless otherwise indicated herein, all percentage share amounts with respect to the Company are based on the weighted average number of shares of 40,858,290 for 2019. As of March 31, 2020, 40,858,290 shares of our Common Stock, and one special share, par value US$0.10 were issued and outstanding.

In China, Euro emission standards are equivalent to National emission standards and references to National emission standards are equivalent to references to Euro emission standards. All references to Tier-2, Tier-3 and Tier-4 emission standards are to emission standards adopted by the Ministry of Environmental Protection of the People’s Republic of China (superseded by the Ministry of Ecology and Environment of the People’s Republic of China in 2018, or the “MEE”) applicable to diesel engines used in off-road machinery.

All references to “CAAM” are to the China Association of Automobile Manufacturers. Unless stated otherwise, all data related to the commercial vehicle market in China in this Annual Report is attributed to CAAM.

Our consolidated financial statements are reported in Renminbi and prepared in conformity with International Financial Reporting Standards as issued by the International Accounting Standards Board (“IFRS”). Totals presented in this Annual Report may not correctly total due to rounding of numbers. References to a particular fiscal year are to the period ended December 31 of such year.

As previously disclosed in our Annual Report for the year ended December 31, 2018, our audited consolidated financial statements as of and for the year ended December 31, 2018 reflected the first year of adoption of standards IFRS 15 — Revenue from Contracts with Customers (“IFRS 15”). The transition was applied using the full retrospective method from January 1, 2016, and accordingly our audited consolidated financial statements as of and for the years ended December 31, 2016 and 2017 were then restated. The audited consolidated financial statements as of and for the year ended December 31, 2015 were not restated for the retrospective application of IFRS 15. In addition, the financial and operational data as of and for the years ended December 31, 2016, 2017, 2018 and 2019 included in this Annual Report reflect Yuchai’s revision of its classification system for light-, medium- and heavy-duty engines, which was implemented in 2018. Under the revised classification system, light-duty engines have engine capacity of 3.8 liters or less; medium-duty engines have engine capacity of between 3.8 liters and 7.0 liters; and heavy-duty engines have engine capacity of more than 7.0 liters. In addition to engine capacity, the new classification system takes into account the commercial application of the engines by original equipment manufacturers. For example, certain 4-cylinder engines that were previously classified as light-duty engines have been reclassified as medium-duty engines to the extent that they have application in the light- and medium-duty segments.

Cautionary Statements with Respect to Forward-Looking Statements

We wish to caution readers that the forward-looking statements contained in this Annual Report, which include all statements which, at the time made, address future results of operations, are based upon our interpretation of factors affecting our business and operations. We believe that the following important factors, among others, in some cases have affected, and in the future could affect our consolidated results and could cause our consolidated results for 2020 and beyond to differ materially from those described in any forward-looking statements made by us or on our behalf:

 

 

the recent COVID-19 outbreak and its effects on our business and results of operations, and any future outbreak of communicable diseases or viral epidemics and their potential effects on our business and results of operations;

 

2


Table of Contents

 

political, economic and social conditions in China, including the Chinese government’s specific policies with respect to foreign investment, economic growth and the availability of credit, particularly to the extent such current or future conditions and policies affect the diesel and natural gas engine industries and markets in China, our diesel and natural gas engine customers, the demand, sales volume and sales prices for our diesel and natural gas engines and our levels of accounts receivables;

 

 

the threat arising from global and the Chinese government’s initiatives to develop energy saving and new energy vehicles, including hybrid, pure electric vehicles, fuel cell electric vehicles and other alternative energy-powered vehicles, which may lead to a decrease in demand for our engines, affecting our market share and profitability;

 

 

the effects of a weaker than expected recovery in the global economy subject to substantial downside risks including heightened policy uncertainty especially regarding trade policies, tariffs and government regulations, financial market disruptions amid global financial conditions and heightened geopolitical tensions globally, protracted recovery in the Euro Area and the economic effects from a withdrawal of the United Kingdom from the European Union on the overall global economy and our business, operating results and growth rates;

 

 

the effects of competition and excess capacity in the diesel engine market on the demand, sales volume and sales prices for our diesel engines;

 

 

the effects of previously reported material weaknesses in our internal control over financial reporting and our ability to implement and maintain effective internal control over financial reporting;

 

 

our ability to collect and control our levels of accounts receivables;

 

 

our dependence on Dongfeng Automobile Co., Ltd. and other major diesel truck manufacturers controlled by or affiliated with Dongfeng Automobile Co., Ltd.;

 

 

our ability to successfully manage and implement our joint ventures to manufacture and sell our engines and any new products;

 

 

our ability to finance our working capital and capital expenditure requirements, including obtaining any required external debt or other financing;

 

 

the effects of fluctuating interest rates in China on our borrowing costs or the availability of funding;

 

 

the effects of inflation and deflation on our financial condition and results of operations;

 

 

our ability to successfully implement the Reorganization Agreement, as amended by the Cooperation Agreement (both as defined in “Item 4. Information on the Company — History and Development);

 

 

our ability to control Yuchai and consolidate Yuchai’s financial results;

 

 

the effects of uncertainties in the Chinese legal system, which could limit the legal protection available to foreign investors, including with respect to the enforcement of foreign judgments in China;

 

 

the effects of changes to the international, regional and economic climate and market conditions in countries that may adversely impact on our operations as well as domestic and export sales performance; and

 

 

the impact of terrorism, terrorist events, airline strikes, hostilities between countries or increased risk of natural disasters or viral epidemics (including but not limited to the recent COVID-19 global outbreak) that may affect travel patterns and reduce the number of travelers and tourists to the HLGE group’s hospitality operations.

Our actual results, performance, or achievement may differ from those expressed in, or implied by, the forward-looking statements contained in this Annual Report. Accordingly, we can give no assurances that any of the events anticipated by these forward-looking statements will transpire or occur or, if any of the foregoing factors or other risks and uncertainties described elsewhere in this Annual Report were to occur, what impact they will have on these forward-looking statements, including the results of our operations or financial condition. In view of these uncertainties, you are cautioned not to place undue reliance on these forward-looking statements. We expressly disclaim any obligation to publicly revise any forward-looking statements contained in this Annual Report to reflect the occurrence of events after the date of this Annual Report.

PART I

ITEM 1. IDENTITY OF DIRECTORS, SENIOR MANAGEMENT AND ADVISERS

Not Applicable.

 

3


Table of Contents

ITEM 2. OFFER STATISTICS AND EXPECTED TIMETABLE

Not Applicable.

ITEM 3. KEY INFORMATION

Selected Financial Data

The selected consolidated statement of financial position data as of December 31, 2018 and 2019, and the selected consolidated statement of profit or loss data and the selected consolidated statement of cash flows data set forth below for the years ended December 31, 2017, 2018 and 2019 are derived from our audited consolidated financial statements included in this Annual Report. The selected consolidated statement of financial position data as of December 31, 2015, 2016 and 2017, and the selected consolidated statement of profit or loss data and the selected consolidated statement of cash flows data set forth below for the years ended December 31, 2015 and 2016 are derived from our audited consolidated financial statements not included in this Annual Report. Our consolidated financial statements as of and for the years ended December 31, 2015, 2016, 2017, 2018 and 2019 have been prepared in conformity with IFRS.

As previously disclosed in our Annual Report for the year ended December 31, 2018, our audited consolidated financial statements as of and for the year ended December 31, 2018 reflected the first year of adoption of standards IFRS 15. The transition was applied using the full retrospective method from January 1, 2016, and accordingly our audited consolidated financial statements as of and for the years ended December 31, 2016 and 2017 were then restated. The audited consolidated financial statements as of and for the year ended December 31, 2015 were not restated for the retrospective application of IFRS 15.

The selected financial information as of and for the years ended December 31, 2017, 2018 and 2019 set forth below should be read in conjunction with, and is qualified in its entirety by reference to “Item 5. Operating and Financial Review and Prospects” and our audited consolidated financial statements and the notes thereto.

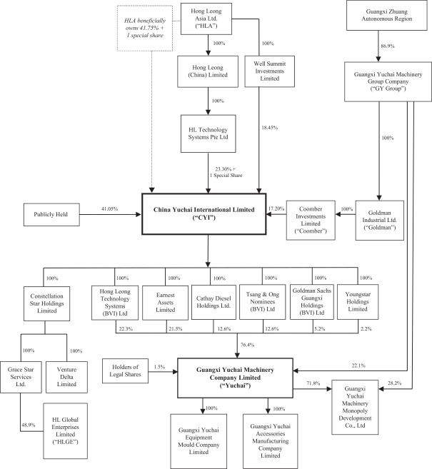
We currently own, through six of our wholly-owned subsidiaries, 76.4% of the outstanding shares of Yuchai. Our ownership interest in Yuchai is our main business asset. As a result, our financial condition and results of operations depend primarily upon Yuchai’s financial condition and results of operations, and the implementation of the Reorganization Agreement, as amended by the Cooperation Agreement.

Following an announcement in February 2005 by the Board of Directors of the Company of its approval of the implementation of our business expansion and diversification plan, we looked for new business opportunities to seek to reduce our financial dependence on Yuchai. As of December 31, 2019, we had a 48.9% interest in the outstanding ordinary shares of HLGE and a 2.78% interest in the outstanding ordinary shares of TCL. As of March 31, 2020, our interest in the outstanding ordinary shares of HLGE remained unchanged and our interest in the outstanding ordinary shares of TCL was reduced to 2.57%.

Relating to our interest in HLGE:

On January 13, 2012, our wholly-owned subsidiary, Grace Star Services Limited (“Grace Star”) transferred 24,189,170 Series B redeemable convertible preference shares in the capital of HLGE (the “Trust Preference Shares”) to Amicorp Trustees (Singapore) Limited (the “Trustee”) pursuant to a trust deed entered into between HLGE and the Trustee (the “Trust”). On January 16, 2012, the Trust Preference Shares were mandatorily converted into 24,189,170 new ordinary shares in the capital of HLGE (the “Trust Shares”) resulting in our shareholding interest in HLGE decreasing from 49.4% to 48.1%. On April 4, 2012, as a result of the conversion of all the outstanding Series A redeemable convertible preference shares held by our wholly-owned subsidiaries, Venture Delta Limited (“Venture Delta” or “VDL”) and Grace Star, into new ordinary shares in the capital of HLGE, our shareholding interest in HLGE increased from 48.1% to 48.9%.

The Trust Shares are accounted for as treasury shares by HLGE as they are issued by HLGE and held by the Trust, which is considered as part of HLGE. As a result, based on the total outstanding ordinary shares of HLGE net of the Trust Shares, our shareholding interest in HLGE is stated as 50.2% for accounting purposes in the Company’s consolidated financial statements for the year ended December 31, 2019. However, these Trust Shares are not regarded as treasury shares under the Singapore Companies Act, Chapter 50, and the Trustee has the power, inter alia, to vote or abstain from voting in respect of the Trust Shares at any general meeting of HLGE in its absolute discretion and to waive its right to receive dividends in respect of the Trust Shares as it deems fit. Accordingly, based on the total outstanding ordinary shares of HLGE including the Trust Shares, our shareholding interest in HLGE is 48.9% as of December 31, 2019 and March 31, 2020. We consolidate the results of HLGE as a subsidiary. See Note 1.3 to the accompanying consolidated financial statements in Item 18.

 

4


Table of Contents

Relating to our interest in TCL:

Since fiscal year 2010, we have gradually reduced our total shareholding in TCL. We classify our shareholding in TCL as quoted equity securities. On March 27, 2019, W Capital Markets Pte. Ltd., for and on behalf of Prime Trade Enterprises Limited (the “Offeror”), an investment holding company ultimately owned and controlled by certain members of the Thakral family, announced a voluntary conditional cash partial offer (the “Partial Offer”) to acquire approximately 20% of the total issued shares of TCL. Pursuant to the Partial Offer, VDL tendered an aggregate of 4,782,764 shares in TCL to the Offeror, comprising: (i) VDL’s acceptance of the Partial Offer of 28.9% of VDL’s shares in TCL (comprising 2,925,450 shares) (“Relevant Percentage Offer Shares”); and (ii) the shares tendered by VDL in excess to the Relevant Percentage Offer Shares and accepted by the Offeror under the Partial Offer (comprising 1,857,314 shares) (“Excess Shares”), (the Relevant Percentage Offer Shares and Excess Shares collectively referred to as “VDL Total Tendered Shares”). The cash consideration of S$0.50 per share under the Partial Offer amounts to a total consideration of S$2.39 million for the 4,782,764 VDL Total Tendered Shares. The transfer of the VDL Total Tendered Shares to the Offeror was completed on April 30, 2019. Thereafter, we have continued to reduce our shareholding in TCL, with our total shareholding interest in TCL being 2.78% as of December 31, 2019 and 2.57% as of March 31, 2020. We would consider disposing of our remaining shareholding in TCL in due course.

For further information on the Company’s investments in HLGE and TCL, see “Item 5. Operating and Financial Review and Prospects — Business Expansion and Diversification Plan.”

 

    Year ended December 31,  
    2015     2016     2017     2018     2019     2019  
            RMB                     RMB                     RMB                       RMB                       RMB                     US$(1)           
    (in thousands, except per share data)  

Selected Consolidated Statement of Profit or Loss Data:

           

Revenue

    13,733,437       13,643,195       16,197,819       16,263,248       18,016,085       2,542,813  

Gross profit

    2,790,572       2,972,452       3,356,051       3,092,021       3,105,841       438,362  

Research and development costs

    (506,955     (588,007     (608,181     (447,668     (492,204     (69,470

Other operating income, net

    19,337       95,355       509,398       192,680       338,486       47,775  

Operating profit

    805,180       979,527       1,604,413       1,282,521       1,146,081       161,760  

Share of results of associates and joint ventures

    (2,691     (3,612     10,054       11,634       19,034       2,686  

Profit before tax

    686,138       896,232       1,514,028       1,181,067       1,033,319       145,844  

Income tax expense

    (176,818     (160,270     (194,172     (206,667     (172,619     (24,364

Profit for the year

    509,320       735,962       1,319,856       974,400       860,700       121,480  

Attributable to:

           

Equity holders of the parent

    341,108       525,177       888,809       695,266       604,914       85,378  

Non-controlling interests

    168,212       210,785       431,047       279,134       255,786       36,102  

Basic and diluted earnings per common share attributable to ordinary equity holders of the parent (RMB/US$ per share)

    8.81       13.12       21.80       17.02       14.81       2.09  

Profit for the year per share (RMB/US$ per share)

    13.16       18.39       32.38       23.85       21.07       2.97  

Weighted average number of shares

    38,712       40,017       40,765       40,858       40,858       40,858  

 

    As of December 31,  
    2015     2016       2017       2018       2019      2019   
            RMB                     RMB                       RMB                         RMB                         RMB                      US$(1)            
    (in thousands)  

Selected Consolidated Statement of Financial Position Data:

           

Working capital (2)

    4,366,413       5,498,043       6,621,162       6,861,641       6,173,249       871,300  

Property, plant and equipment

    4,329,544       4,127,185       3,824,018       3,756,542       4,210,444       594,267  

Trade and other receivables

    7,563,715       7,495,209       7,416,554       7,785,287       8,190,293       1,155,988  

Total assets

    18,815,602       18,515,746       21,015,059       21,657,964       23,854,191       3,366,811  

Trade and other payables

    6,192,190       6,689,771       7,507,031       7,191,134       8,644,393       1,220,081  

Short-term and long-term loans and borrowings

    2,455,704       910,406       1,626,341       2,016,092       2,055,046       290,052  

Non-controlling interests

    2,190,452       2,317,982       2,627,617       2,751,705       2,805,856       396,022  

Issued capital

    1,955,720       2,059,076       2,081,138       2,081,138       2,081,138       293,734  

Equity attributable to equity holders of the parent

    7,239,617       7,735,672       8,334,287       8,395,849       8,767,529       1,237,460  

 

5


Table of Contents
    Year ended December 31,  
    2015     2016     2017     2018     2019     2019  
            RMB                     RMB                     RMB                       RMB                       RMB                     US$(1)           
    (in thousands)  

Selected Consolidated Statement of Cash Flows Data:

           

Net cash provided by operating activities

    1,686,718       2,276,087       1,420,167       670,601       1,583,016       223,431  

Net cash (used in)/from investing activities

    (25,496     (572,031     76,570       (79,992     (810,477     (114,391

Net cash (used in)/from financing activities

    (485,535     (1,553,986     280,862       (449,525     (589,429     (83,193

Effect of foreign currency exchange on cash and cash equivalents

    7,332       29,480       (41,189     28,482       10,268       1,448  

Net increase in cash and cash equivalents

    1,183,019       179,550       1,736,410       169,566       193,378       27,295  

 

(1)  

The Company’s functional currency is US dollar and its reporting currency is Renminbi. The functional currency of Yuchai is Renminbi. Translation of amounts from Renminbi to US dollar is solely for the convenience of the reader. Translation of amounts from Renminbi to US dollar has been made at the rate of RMB 7.0851 = US$1.00, the rate quoted by the PBOC at the close of business on March 31, 2020. No representation is made that the Renminbi amounts could have been, or could be, converted into US dollar at that rate or at any other rate prevailing on March 31, 2020 or any other date. The rate quoted by the PBOC at the close of business on December 31, 2019 was RMB 6.9762 = US$1.00.

(2) 

Current assets less current liabilities.

Dividends

Our principal source of cash flow has historically been our share of the dividends, if any, paid to us by Yuchai, as described under “Item 5. Operating and Financial Review and Prospects — Liquidity and Capital Resources.”

In May 1993, in order to finance further expansion, Yuchai sold shares to the Company, or Foreign Shares, and became a Sino-foreign joint stock company.

Chinese laws and regulations applicable to a Sino-foreign joint stock company require that before Yuchai distributes profits, it must (i) recover losses in previous years; (ii) satisfy all tax liabilities; and (iii) make contributions to the statutory reserve fund in an amount equal to 10% of net income for the year determined in accordance with generally accepted accounting principles in the PRC, or PRC GAAP. However, the allocation of statutory reserve fund will not be further required once the accumulated amount of such fund reaches 50% of the registered capital of Yuchai.

Any determination by Yuchai to declare a dividend will be at the discretion of Yuchai’s shareholders and will be dependent upon Yuchai’s financial condition, results of operations, regulatory factors and other relevant factors. Yuchai’s Articles of Association provide that dividends shall be paid at least once a year out of after-tax profits (if any). To the extent Yuchai has foreign currency available, dividends declared by shareholders at a shareholders’ meeting to be paid to holders of Foreign Shares (currently only us) will be payable in foreign currency, and such shareholders will have priority thereto. If the foreign currency available is insufficient to pay such dividends, such dividends may be payable partly in Renminbi and partly in foreign currency. Dividends allocated to holders of Foreign Shares may be remitted in accordance with the relevant Chinese laws and regulations. In the event that the dividends are distributed in Renminbi, such dividends may be converted into foreign currency and remitted in accordance with the relevant Chinese laws, regulations and policies.

 

6


Table of Contents

Any determination by the Company to declare a dividend will be at the discretion of our board of directors and will be dependent upon our financial condition, results of operations and other relevant factors. The following table sets forth a six-year summary of dividends we have paid to our shareholders as well as dividends paid to us by Yuchai:

 

Fiscal Year

   Dividend paid by the
Company
to its shareholders for the
fiscal year/ in the
fiscal year
(per share)
  Dividend paid by Yuchai
to the Company (1)
for the fiscal year /in the fiscal
year
(in thousands)

2015

  

US$1.10 (2)

 

RMB 271,058 (3)

2016

  

US$0.85 (4)

 

RMB 318,050(5)

2017

  

US$0.90 (6)

 

RMB 234,923(7)

2018

  

US$2.21(8)

 

RMB 307,207(9)

2019

  

US$0.85(10)

 

RMB 307,207(11)

2020

  

US$0.85(12)

 

—  

 

(1) 

Dividends paid by Yuchai are declared in Renminbi and paid to us in a mix of US dollar and Renminbi based on the exchange rates at local designated foreign exchange banks on the respective payment dates.

(2) 

On May 22, 2015, we declared a dividend of US$1.10 per ordinary share amounting to a total of US$42.0 million for fiscal year 2014 payable either wholly in cash or new shares at the election of shareholders. Based on the elections by shareholders, the aggregate dividend was paid in the form of approximately US$23.4 million in cash and 1,102,634 ordinary shares.

(3) 

The dividend declared by Yuchai for fiscal year 2015 was paid to us on May 26, 2016. For the dividend paid for fiscal year 2015, RMB 27.0 million was paid in Renminbi and the remaining RMB 244.1 million was paid in US dollar at an exchange rate of RMB 6.5636 = US$1.00.

(4) 

On May 12, 2016, we declared a dividend of US$0.85 per ordinary share amounting to a total of US$33.4 million for fiscal year 2015 payable either wholly in cash or new shares at the election of shareholders. Based on the elections by shareholders, the aggregate dividend was paid in the form of approximately US$17.8 million in cash and 1,413,760 ordinary shares.

(5) 

The dividend declared by Yuchai for fiscal year 2016 was paid to us on May 19, 2017. For the dividend paid for the fiscal year 2016, RMB 318.0 million was paid in Renminbi.

(6) 

On May 24, 2017, we declared a dividend of US$0.90 per ordinary share amounting to a total of US$36.6 million for fiscal year 2016 payable either wholly in cash or new shares at the election of shareholders. Based on the elections by shareholders, the aggregate dividend was paid in the form of approximately US$34.7 million in cash and 99,790 ordinary shares.

(7) 

The dividend declared by Yuchai for fiscal year 2017 was paid to us between May 25, 2018 and May 29, 2018. For the dividend paid for the fiscal year 2017, RMB 234.9 million was paid in Renminbi.

(8) 

On June 19, 2018, we declared a dividend of US$0.73 per ordinary share and a special dividend of US$1.48 per ordinary share amounting to a total of US$90.3 million for fiscal year 2017. This dividend was paid to our shareholders on July 10, 2018.

(9) 

The dividend declared by Yuchai for fiscal year 2018 was paid to us on June 11, 2019 and June 12, 2019. For the dividend paid for the fiscal year 2018, RMB 307.2 million was paid in Renminbi.

(10)

On June 24, 2019, we declared a dividend of US$0.85 per ordinary share amounting to a total of US$34.7 million for fiscal year 2018. The dividend was paid in cash to our shareholders on July 19, 2019.

(11)

The dividend declared by Yuchai for fiscal year 2019 has been approved for payment by Yuchai’s Board of Directors. It will be paid to us upon the issuance of Yuchai’s audited financial statements for fiscal year 2019 and approval by Yuchai’s shareholders.

(12)

On April 3, 2020, we declared a dividend of US$0.85 per ordinary share amounting to a total of US$34.7 million for fiscal year 2019. The dividend will be paid in cash on July 31, 2020 to shareholders of record as of the close of business on July 16, 2020.

 

7


Table of Contents

Risk Factors

Risks relating to our shares and share ownership

Our controlling shareholder’s interests may differ from those of our other shareholders.

As of March 31, 2020, our controlling shareholder, Hong Leong Asia Ltd., or Hong Leong Asia, indirectly owns 17,059,154 or approximately 41.75%, of the outstanding shares of our Common Stock, as well as a special share that entitles it to elect a majority of our directors. Hong Leong Asia controls us through its wholly-owned subsidiary, Hong Leong (China) Limited, or Hong Leong China, and through HL Technology Systems Pte Ltd, or HL Technology, a wholly-owned subsidiary of Hong Leong China. HL Technology owns approximately 23.30% of the outstanding shares of our Common Stock and has, since August 2002 been the registered holder of the special share. Hong Leong Asia also owns, through another wholly-owned subsidiary, Well Summit Investments Limited, approximately 18.45% of the outstanding shares of our Common Stock as of March 31, 2020. Hong Leong Asia is a member of the Hong Leong Investment Holdings Pte. Ltd., or Hong Leong Investment group of companies. Prior to August 2002, we were controlled by Diesel Machinery (BVI) Limited, or Diesel Machinery, which, until its dissolution, was a holding company controlled by Hong Leong China and was the prior owner of the special share. Through HL Technology’s stock ownership and the rights accorded to the Special Share under our Bye-Laws and various agreements among shareholders, Hong Leong Asia is able to effectively approve and effect most corporate transactions. See “Item 7. Major Shareholders and Related Party Transactions — Related Party Transactions — Shareholders Agreement.” In addition, our shareholders do not have cumulative voting rights. There can be no assurance that Hong Leong Asia’s actions will be in the best interests of our other shareholders. See also “Item 7. Major Shareholders and Related Party Transactions — Major Shareholders.”

We may experience a change of control as a result of sale or disposal of shares of our Common Stock by our controlling shareholders.

As described above, HL Technology, a subsidiary of Hong Leong Asia, owns 9,520,251 shares of our Common Stock, as well as the special share. If HL Technology reduces its shareholding to less than 7,290,000 shares of our Common Stock, our Bye-Laws provide that the special share held by HL Technology will cease to carry any rights, and Hong Leong Asia may as a result cease to have control over us. See “Item 7. Major Shareholders and Related Party Transactions — The Special Share.” If HL Technology sells or disposes of all of the shares of our Common Stock, we cannot determine what control arrangements will arise as a result of such sale or disposal (including changes in our management arising therefrom), or assess what effect those control arrangements may have, if any, on our financial condition, results of operations, business, prospects or share price.

In addition, certain of our financing arrangements have covenants requiring Hong Leong Asia to retain ownership of the special share and that we remain a principal subsidiary (as defined in such arrangements) of Hong Leong Asia. A breach of that covenant may require us to pay all outstanding amounts under those financing arrangements. There can be no assurance that we will be able to pay such amounts or obtain alternate financing.

The market price for our Common Stock may be volatile.

There continues to be volatility in the market price for our Common Stock. See “Item 9. The Offer and Listing.” The market price could fluctuate substantially in the future in response to a number of factors, including:

 

 

our operating results whether audited or unaudited;

 

 

the public’s reaction to our press releases and announcements and our filings with the SEC;

 

 

changes in financial estimates or recommendations by stock market analysts regarding us, our competitors or other companies that investors may deem comparable;

 

 

operating and stock price performance of our competitors or other companies that investors may deem comparable;

 

 

political, economic, and social conditions in China;

 

 

any negative perceptions about corporate governance or accounting practices at listed companies with significant operations in China;

 

 

changes in general economic conditions, arising from a slowdown in the global economy in 2020 and beyond, escalation or continuation of trade tensions between the United States and China, heightened policy uncertainty especially regarding trade, financial market disruptions amid global financing conditions, and heightened geopolitical tensions globally, the economic effects from the withdrawal of the United Kingdom from the European Union and communicable diseases such as SARS and COVID-19. See “Item 3. Key Information — Risk Factors — Risks relating to our company and our business — The diesel engine business in China is dependent in large part on the performance of the Chinese and the global economy. As a result, our financial condition, results of operations, business and prospects could be adversely affected by slowdowns in the Chinese and the global economy;”

 

8


Table of Contents

 

the threat arising from the Chinese government’s initiatives to develop energy saving and new energy vehicles, including hybrid, pure electric vehicles, fuel cell electric vehicles and other alternative energy-powered vehicles, which may lead to a decrease in demand for our engines, affecting our market share and profitability;

 

 

future sales of our Common Stock in the public market, or the perception that such sales could occur; or

 

 

the announcement by us or our competitors of a significant acquisition.

Any of the above factors either individually or together may result in market fluctuations which may materially adversely affect our stock price.

We may be classified as a passive foreign investment company, which could result in adverse United States federal income tax consequences to US Holders.

A non-United States corporation is considered a passive foreign investment company, or PFIC, for United States federal income tax purposes for any taxable year if either (1) at least 75% of its gross income is passive income or (2) at least 50% of the total value of its assets (based on an average of the quarterly values of the assets during a taxable year) is attributable to assets that produce or are held for the production of passive income. For this purpose, the total value of our assets generally will be determined by reference to the market price of our shares. We believe that our shares should not be treated as stock of a PFIC for United States federal income tax purposes for the taxable year that ended on December 31, 2019. However, there is no guarantee that the United States Internal Revenue Service will not take a contrary position or that our shares will not be treated as stock of a PFIC for any future taxable year. Our PFIC status will be affected by, among other things, the market value of our shares and the assets and operations of our company and subsidiaries. If we were to be treated as a PFIC for any taxable year during which a US Holder (defined below) holds our shares, certain adverse United States federal income tax consequences could apply to the US Holder. See “Item 10. Additional Information — Taxation — United States Federal Income Taxation — PFIC Rules.”

If a United States person is treated as owning at least 10% of our shares, such holder may be subject to adverse U.S. federal income tax consequences.

If a United States person is treated as owning (directly, indirectly or constructively) at least 10% of the value or voting power of our Common Stock, such person may be treated as a “United States shareholder” with respect to each “controlled foreign corporation” (“CFC”) in our group (if any). If our group includes one or more U.S. subsidiaries, under recently-enacted rules, certain of our non-U.S. subsidiaries could be treated as CFCs regardless of whether we are or are not treated as a CFC(although there is currently a pending legislative proposal to significantly limit the application of these rules). A United States shareholder of a CFC may be required to annually report and include in its U.S. taxable income its pro rata share of “Subpart F income”, “global intangible low-taxed income” and investments in U.S. property by CFCs, whether or not we make any distributions. An individual that is a United States shareholder with respect to a CFC generally would not be allowed certain tax deductions or foreign tax credits that would be allowed to a United States shareholder that is a U.S. corporation. A failure to comply with these reporting obligations may subject you to significant monetary penalties and may prevent the statute of limitations with respect to your U.S. federal income tax return for the year for which reporting was due from starting. We cannot provide any assurances that we will assist investors in determining whether any of our non-U.S. subsidiaries are treated as a CFC or whether such investor is treated as a United States shareholder with respect to any of such CFCs or furnish to any United States shareholders information that may be necessary to comply with the aforementioned reporting and tax paying obligations. The United States Internal Revenue Service provided limited guidance on situations in which investors may rely on publicly available alternative information to comply with their reporting and tax paying obligations with respect to foreign-controlled CFCs. A United States investor should consult its own advisors regarding the potential application of these rules to its investment in the Common Stock.

Risks relating to our company and our business

Outbreaks of communicable diseases in various parts of China and other countries may materially and adversely affect our business, financial condition and results of operations.

We face risks related to health epidemics or outbreaks of communicable diseases. Since December 2019, an outbreak of a novel strain of coronavirus (COVID-19) spread rapidly in China and globally. In an effort to contain the spread of the virus, many countries, including China, the United States and across Europe, have imposed restrictions on travel and in-person gatherings, suspensions of public events, business closures, quarantines and lock-downs, resulting in a substantial reduction in economic activity. In March 2020, the World Health Organization declared COVID-19 a pandemic.

 

9


Table of Contents

Our operations and those of our suppliers are predominantly based in China and therefore have been adversely affected by the foregoing measures and recovery is ongoing. The market outlook for automobile industry sales has deteriorated, national and global economic growth have slowed and the liquidity and financial conditions of some of our customers may have weakened. We have experienced and are continuing to experience increased supply lead times, supply disruptions, reduced manufacturing capacity and limited transport and shipping options from and to affected regions. Yuchai resumed operations in mid-February 2020 at a relatively small scale due to the shortage of engine components and materials as a result of continuing supply chain disruptions. Utilization rate surpassed 50% in mid-March 2020 and ramp up is continuing. Even though Yuchai’s business is currently operational, its operational efficiency may still be adversely affected by the COVID-19 pandemic due to the ongoing outbreak of COVID-19 in countries around the world and the threat of a possible resurgence of the virus in China. We cannot assure you that the ongoing COVID-19 outbreak will not lead to additional factory closures, workforce shortages, supply chain disruptions, transportation disruptions or similar consequences in the future.

While the COVID-19 pandemic is ongoing and its dynamic nature makes it difficult to forecast the pandemic’s effects on the results of our operations for 2020 and in subsequent years, as of the date of this Annual Report, we expect a decline in both production and sales in the first quarter of 2020 compared to the same period of 2019 with potential continuing impact in subsequent periods. The COVID-19 pandemic may not be contained in the near future, or at all, and a similar outbreak could occur again. If the COVID-19 pandemic, the slowdown in economic growth and the resulting disruption to our business were to extend over a prolonged period, it could materially and adversely affect our business, financial condition and results of operations.

In general, our business had in the past and in the future could be adversely affected by the outbreak of communicable diseases, such as COVID-19, severe acute respiratory syndrome (SARS), the H1N1 and H5N1 influenza viruses, Ebola or Zika fever. Such communicable diseases could result in a widespread health crisis that could adversely affect general commercial activity and the economies and financial markets of many countries, as well as our business, financial condition or results of operations.

The diesel engine business in China is dependent in large part on the performance of the Chinese and the global economy. As a result, our financial condition, results of operations, business and prospects could be adversely affected by slowdowns in the Chinese and the global economy.

Our operations and performance depend significantly on economic conditions in China and globally. The global outbreak and spread of the COVID-19 have spurred uncertainty about the short-term prospects of the Chinese and the global economy and the degree of disruption of trade and supply chains across borders while global manufacturing activity remains at a cyclical low. During periods of economic expansion, the demand for trucks, construction machinery and other applications of diesel engines generally increases. Conversely, uncertainty about current global economic conditions or adverse changes in the economy could lead to a significant decline in the diesel engine industry which is generally adversely affected by a decline in demand.

A steep productivity growth slowdown has been underway in emerging and developing economies amid the global spread of COVID-19 and the pandemic’s dynamic nature makes economic forecasts inherently unreliable.

Political and social unrest in Latin America threatens to derail economic recovery in the region, while heightened geopolitical tensions in the Middle East have increased the risk of an escalating conflict.

In addition, the performance of the Chinese economy affects, to a significant degree, our financial condition, results of operations, business and prospects. For example, the various measures taken by the Chinese government from time to time to regulate economic growth and control inflation have in prior periods, significantly weakened demand for trucks in China, and may have a similar effect in the future. Uncertainty and adverse changes in the Chinese economy could also increase costs associated with developing our products, increase the cost and decrease the availability of potential sources of financing, and increase our exposure to material losses from our investments, any of which could have a material adverse impact on our financial condition and operating results.

According to the National Bureau of Statistics, China’s GDP grew by 6.1% in 2019, compared with 6.6% in 2018. Despite the gradual growth in China in response to the Chinese government’s planned reform of the economy, downside risks remain. In the World Bank’s latest report published on March 31, 2020, China GDP growth in 2020 is projected to slow to 2.3% in the baseline scenario, or as low as 0.1% in the lower-case scenario. The World Bank also stated in its report that precise growth forecasts were difficult, given the rapidly changing situation. Aside from the ongoing COVID-19 global pandemic, the main short-term risk is the unwinding of high leverage in sectors with excess capacity, namely the manufacturing, industrial and real estate sectors. This may result in a sharper-than-expected slowdown in investment and hence in aggregate demand. There have been increasing concerns over China’s current debt levels which continue to trend upwards, resulting in fears over possible defaults by local banks, corporate entities including state-owned enterprises and local provincial governments. The business and prospects for the diesel engine industry, and thus the business and prospects of our company, may be adversely affected by changes in Chinese government policies.

 

10


Table of Contents

The diesel engine business in China is dependent in large part on Chinese government policy. As a result, our financial condition, results of operations, business and prospects could be adversely affected by Chinese government policies.

Our business is dependent on the state of the commercial vehicle market in China. According to CAAM, the sales of commercial vehicles have experienced fluctuations over the years primarily as a result of government incentives and subsidies introduced from time to time as well as the replacement cycle of commercial vehicles. In 2017, commercial vehicle sales (excluding gasoline powered and electric powered vehicles) were 3.1 million units, an increase of 16.9% compared with 2016, primarily due to an increase of 19.5% in the truck market as stricter enforcement of anti-overloading regulations and increasing demand in logistics services resulted in higher sales. The bus market remained weak experiencing a 0.7% decline in overall sales with heavy-duty bus sales up 0.1% compared with 2016. In 2018, the diesel engine market was affected by factors such as the weakening influence of the Chinese government’s anti-overloading policy, a “Blue Sky Protection” campaign launched by the Chinese government, diminishing use of the trans-cities highway transportation system in favor of rail transport and the forthcoming implementation of National VI emission standards. In 2018, commercial vehicle sales (excluding gasoline-powered and electric-powered vehicles) were 3.1 million units, being flat compared with 2017. The truck market decreased by 1.3%, mainly attributed to a 22.3% decline in the medium-duty segment, which was partially offset by the growth of 2.7% in the heavy-duty segment. The bus market continued to weaken in 2018, resulting in a 5.3% decline in bus sales compared to 2017. In 2019, commercial vehicle sales (excluding gasoline-powered and electric-powered vehicles) were 2.9 million units, a 4.5% decline from 2018. The truck market decreased by 4.7%, mainly attributed to a 21.7% decline in the medium-duty segment and an 8.0% decline in the light-duty segment, which was partially offset by the growth of 2.1% in the heavy-duty segment. In the bus market, bus sales declined 2.6% compared to 2018. In past years, the Chinese government had introduced incentives to encourage purchases of electric-powered vehicles to curb air pollution in major cities, resulting in increased sales of electric-powered commercial vehicles, particularly in the light-duty segment. As a result of these initiatives, combustion bus engine sales volume in China and our share of the bus market had gradually decreased. The government’s incentives for the purchase of electric buses were substantially reduced in the last few years. For details, see “Item 5. Operating and Financial Review and Prospects — Overview.”

In recent years, the policies of the Chinese government have encouraged energy conservation and emissions reduction. On November 19, 2014, the State Council unveiled a new Energy Development Strategy Action Plan (2014 -2020) focusing on the development of renewables and limiting its primary energy consumption growth rate to 3.5% per year until 2020. Premier Li Keqiang in his 2017 annual policy report acknowledged the continued concerns over environmental pollution and stated that the Chinese government would increase the pace of progress to improve the environment, especially air quality. The measures to be adopted include tackling the sources of pollution in key industries, strengthening control over exhaust emitted by motor vehicles through the prohibition of use of higher emission vehicles, improving the quality of fuel and promoting the use of clean energy vehicles and the strict enforcement of environment laws and regulations. China’s 13th Five Year Plan covering the years 2016 to 2020, which was formerly adopted at the National People’s Congress in Beijing in March 2016, seeks to reduce energy consumption by 15% and carbon emissions by 18% by 2020. On March 11, 2016, China’s Environment Minister announced a set of major reforms of China’s environmental management and governance system to strengthen enforcement of related environmental protection laws. The reforms are being phased in on a pilot basis in 17 provinces and autonomous regions. As part of the reforms, in 2016, the State Council dispatched central environmental inspection teams made up of ministerial level officials to 15 provincial areas, including Beijing, Shanghai and Guangzhou, to monitor local conditions and encourage provincial governments to fulfill their environmental protection responsibilities, resulting in disciplinary actions against a number of government officials and the imposition of fines for environmental violations. In addition, in February 2017, China’s Environment Minister announced a month-long special inspection on air quality across Beijing and Tianjin municipalities and Hebei, Shanxi, Shandong and Henan provinces to check on the implementation of pollution control measures by both local governments and companies. On April 10, 2017, the Ministry of Environmental Protection issued its 13th Five-Year Plan for National Environmental Protection Standards. The Plan calls for the amendment of existing environmental protection standards and the implementation of new environmental protection standards, including in relation to air quality and pollution emission control, environment detection and basic environment standards and environmental management standards. On November 15, 2018, the MEE announced that the Chinese government would implement a system that localizes environmental monitoring, supervision, and law enforcement activities below the provincial level under the supervision of environmental protection authorities at higher levels of government. Although a series of policy and reform measures have been formulated to create a sustainable environment for the rapid growth of the energy saving and environmental protection industry, there is no assurance that these measures will be successful. We cannot assure you that the Chinese government will not change its policies in the future. Such policy changes may de-emphasize the use of diesel engines and encourage increased use of cleaner energy alternatives, and any such changes will adversely affect our financial condition, results of operations, business or prospects. The government incentive schemes have, from time to time contributed to an increase in our engine sales in the past. However, since government incentive schemes may be changed from time to time, there can be no assurance that sales of our engines will continue to grow at the same compound annual growth rate for the last ten years as in the past or at all.

 

11


Table of Contents

Our financial condition, results of operations, business and prospects may be adversely affected if we are unable to implement the Reorganization Agreement and the Cooperation Agreement.

We own 76.4% of the outstanding shares of Yuchai, and one of our primary sources of cash flow continues to be our share of the dividends, if any, paid by Yuchai and investment earnings thereon. As a result of the agreement reached with Yuchai and its related parties pursuant to the July 2003 Agreement, we discontinued legal and arbitration proceedings initiated by us in May 2003 relating to difficulties with respect to our investment in Yuchai. In furtherance of the terms of the July 2003 Agreement, we, Yuchai and Coomber Investments Limited, or Coomber, entered into the Reorganization Agreement in April 2005, as amended in December 2005 and November 2006, and agreed on a restructuring plan intended to be beneficial to our shareholders. In June 2007, we, along with Yuchai, Coomber and the GY Group, entered into the Cooperation Agreement. The Cooperation Agreement amends certain terms of the Reorganization Agreement and as so amended, incorporates the terms of the Reorganization Agreement. Pursuant to the amendments to the Reorganization Agreement, the Company has agreed that the restructuring and spin-off of Yuchai will not be effected, and, recognizing the understandings that have been reached between the Company and the GY Group to jointly undertake efforts to expand the business of Yuchai, the Company will not seek to recover the anti-dilution fee of US$20 million that was due from Yuchai. For more information on these agreements see “Item 4. Information on the Company — History and Development.” No assurance can be given as to when the business expansion requirements relating to Yuchai as contemplated by the Reorganization Agreement and the Cooperation Agreement will be fully implemented, or that implementation of the Reorganization Agreement and the Cooperation Agreement will effectively resolve all of the difficulties faced by us with respect to our investment in Yuchai.

In addition, the Reorganization Agreement contemplates the continued implementation of our business expansion and diversification plan adopted in February 2005. One of the goals of this business expansion and diversification plan is to reduce our financial dependence on Yuchai. Subsequently, we acquired strategic stakes in HLGE and TCL (which we have since substantially divested). See “Item 5. Operating and Financial Review and Prospects — Business Expansion and Diversification Plan.” Nonetheless, no assurance can be given that we will be able to successfully expand and diversify our business. We may also not be able to continue to identify suitable acquisition opportunities, or secure funding to consummate such acquisitions or successfully integrate such acquired businesses within our operations. Any failure to implement the terms of the Reorganization Agreement and Cooperation Agreement, including our continued expansion and diversification, could have a material adverse effect on our financial condition, results of operations, business or prospects. Additionally, although the Cooperation Agreement amends certain provisions of the Reorganization Agreement and also acknowledges the understandings that have been reached between us and the GY Group to jointly undertake efforts to expand and diversify the business of Yuchai, no assurance can be given that we will be able to successfully implement those efforts or as to when the transactions contemplated therein will be consummated.

Tariffs on certain imports into the United States and China, and other potential changes to tariff and import/export regulations may have a negative effect on global economic conditions and our business, financial results and financial condition.

Our operations expose us to the risk that increased trade protectionism will adversely affect our business. In the United States, there is significant uncertainty about the future relationship between the United States and other exporting countries, including with respect to trade policies, treaties, government regulations and tariffs. Any increased trade barriers or restrictions on trade, especially trade with China, could depress economic activity and restrict our access to suppliers or customers and have a material adverse effect on our business, financial condition and results of operations.

We have in the past and may in the future experience disagreements and difficulties with the Chinese shareholders in Yuchai.

Although we own 76.4% of the outstanding shares of Yuchai, and believe we have proper legal ownership of our investment and a controlling financial interest in Yuchai, in the event there is a dispute with Yuchai’s Chinese shareholders regarding our investment in Yuchai, we may have to rely on the Chinese legal system for remedies. The Chinese legal system may not be as effective as compared to other more developed countries, such as the United States. See “Item 3. Key Information — Risk Factors — Risks relating to China — The Chinese legal system embodies uncertainties which could limit the legal protection available to foreign investors.” We have in the past experienced problems from time to time in obtaining assistance and cooperation of Yuchai’s Chinese shareholders in the daily management and operation of Yuchai. We have in the past also experienced problems from time to time in obtaining the assistance and cooperation of the GY Group in dealing with various matters, including the implementation of corporate governance procedures, the payment of dividends, the holding of Yuchai board meetings and the resolution of employee-related matters. Examples of these problems are described elsewhere in this Annual Report. The July 2003 Agreement, the Reorganization Agreement and the Cooperation Agreement are intended to resolve certain issues relating to our share ownership in Yuchai and the continued corporate governance and other difficulties which we have had with respect to Yuchai. As part of the terms of the Reorganization Agreement, Yuchai agreed that it would seek the requisite shareholder approval prior to entering into any material transactions (including any agreements or arrangements with parties related to Yuchai or any of its shareholders) and that it would comply with its governance requirements. Yuchai also acknowledged and affirmed the Company’s continued rights as majority shareholder to direct the management and policies of Yuchai through Yuchai’s Board of Directors. Yuchai’s Articles of Association have been amended and such amended Articles of Association as approved by the Guangxi Department of Commerce on December 2, 2009, entitle the Company to elect nine of Yuchai’s thirteen directors, thereby reaffirming the Company’s right to effect all major decisions relating to Yuchai. While Yuchai has affirmed the Company’s continued rights as Yuchai’s majority shareholder and authority to direct the management and policies of Yuchai, no assurance can be given that disagreements and difficulties with Yuchai’s management and/or Yuchai’s Chinese shareholders will not recur, including implementation of the Reorganization Agreement and the Cooperation Agreement, corporate governance matters or related party transactions. Such disagreements and difficulties could ultimately have a material adverse impact on our consolidated financial position, results of operations and cash flows.

 

12


Table of Contents

We have previously identified material weaknesses in our internal control over financial reporting and cannot assure you that material weaknesses will not be identified in the future. Our failure to implement and maintain effective internal control over financial reporting could result in material misstatements in our financial statements which could require us to restate financial statements in the future, or cause us not to be able to provide timely financial information, which may cause investors to lose confidence in our reported financial information and have a negative effect on our stock price.

We reported material weaknesses in our internal control over financial reporting as of December 31, 2005 to 2011, and our management concluded that our disclosure controls and procedures and our internal control over financial reporting were not effective for that period. However, since the year ended December 31, 2012, we have not identified any material weaknesses in our internal control over financial reporting. Our management concluded that our disclosure controls and procedures and our internal control over financial reporting were effective for the financial years ended December 31, 2012 to 2019. See “Item 15. Controls and Procedures.” Our independent registered public accounting firm has expressed an unqualified opinion on the effectiveness of our internal control over financial reporting for the financial years ended December 31, 2012 to 2019.

We cannot assure you that material weaknesses or significant deficiencies in our internal control over financial reporting will not be identified in the future. Any failure to maintain or improve existing controls or implement new controls could result in material weaknesses or significant deficiencies and cause us to fail to meet our periodic reporting obligations which in turn could cause our shares to be delisted or suspended from trading on the New York Stock Exchange (“NYSE”). In addition, any such failure could result in material misstatements in our financial statements and require us to restate our financial statements and adversely affect the results of annual management evaluations regarding the effectiveness of our internal control over financial reporting. Any of the foregoing could cause investors to lose confidence in our reported financial information, leading to a decline in our share price.

We depend on and expect to continue to depend on the Dongfeng Group for a significant percentage of our sales.

Our sales are concentrated among the Dongfeng Group, which includes Dongfeng Automobile Co., Ltd., one of the largest state-owned automobile companies in China, and other major diesel truck manufacturers controlled by or affiliated with Dongfeng Automobile Co., Ltd. In 2019, sales to the Dongfeng Group accounted for 28.9% of our total revenue, of which sales to our two largest customers, Dongfeng Liuzhou Motor Co., Ltd. and Dongfeng Special Truck Company of Dongfeng Commercial Vehicle Xinjiang Co., Ltd., accounted for 9.0% and 7.1%, respectively. In 2019, our sales to our top five customers, including the Dongfeng Group, accounted for 40.3% of our total revenue. Although we consider our relationship with the Dongfeng Group and the other top four customers to be good, the loss of one or more of the companies within the Dongfeng Group as a customer or any one of our other top four customers whether singly or combined together would have a material adverse effect on our financial condition, results of operations, business or prospects.

As we are dependent on the purchases made by the Dongfeng Group from us, we have exposure to their liquidity arising from the high level of accounts receivable from them. We cannot assure you that the Dongfeng Group will be able to repay all the money they owe to us. In addition, the Dongfeng Group may not be able to continue purchasing the same volume of products from us which would reduce our overall sales volume.

The Dongfeng Group also competes with us in the diesel engine market in China. Although we believe that the companies within the Dongfeng Group generally make independent purchasing decisions based on end-user preferences, we cannot assure you that truck manufacturers affiliated with Dongfeng Automobile Co., Ltd. will not preferentially purchase diesel engines manufactured by companies within the Dongfeng Group over those manufactured by us.

Competition in China from other diesel engine manufacturers may adversely affect our financial condition, results of operations, business or prospects.

The diesel engine industry in China is highly competitive. We compete with many other China domestic companies, most of which are state-owned enterprises. Some of our competitors have formed joint ventures with or have technology assistance relationships with foreign diesel engine manufacturers or foreign engine design consulting firms and use foreign technology that is more advanced than ours. We expect competition to intensify as a result of:

 

 

improvement in competitors’ products;

 

13


Table of Contents

 

increased production capacity of competitors;

 

 

increased utilization of idle capacity by competitors;

 

 

price competition;

 

 

increased emphasis on new-energy vehicles; and

 

 

consolidations in the diesel engine industry.

In addition, we believe that there has been excess capacity in the diesel engine industry in the past, from time to time resulting from fluctuations in market demand. For example, market demand fluctuated between 2010 and 2017 as a result of, among other things, stimulus measures announced by the Chinese government to counter the effects of the 2008 global financial crisis, investment in capacity expansion by our competitors, the phasing out of Chinese government incentives for car purchases, the introduction of policies to restrict automotive growth in Beijing and other major cities, pre-buying of commercial vehicles prior to the implementation of new emission standards in China and incentives to encourage purchases of electric-powered vehicles. For more details, see “Item 5. Operating and Financial Review and Prospects — Overview.”

Any excess capacity or decrease in demand in the diesel engine industry in the future could lead to a decrease in prices in the diesel engine market and as we and our competitors compete through lower prices, this could adversely impact our revenues, margins and overall profitability. Furthermore, if restrictions and tariffs on the import of motor vehicles and motor vehicle parts into China are reduced, foreign competition could increase significantly. An increase in competition as a result of these various factors operating singly or together may adversely affect our financial condition, results of operations, business or prospects as a result of lower gross margins, higher fixed costs or decreasing market share.

Our long-term business prospects will depend largely upon our ability to develop and introduce new or improved products in response to market demands at competitive prices. Our competitors in the diesel engine markets may be able to introduce new or improved engine models that are more favorably received by customers. Competition in the end-user markets, mainly the truck market, may also lead to technological improvements and advances that render our current products obsolete at an earlier than expected date, in which case we may have to depreciate or impair our production equipment more rapidly than planned. Failure to introduce or delays in the introduction of new or improved products at competitive prices could have a material adverse effect on our financial condition, results of operations, business or prospects.

In addition, any consolidations or alliances in our industry may result in more competition for us from the resulting larger companies. Concentration within our industry, or other potential moves by our competitors, could improve their competitive position and market share and may exert further pricing pressure on us. Any consolidation or alliances in our industry involving our key suppliers or customers may adversely affect our existing relationships and arrangements with them. The loss of one or more of our key suppliers or customers due to consolidation in our industry or otherwise could have a material adverse effect on our business, financial condition and results of operations.

China vehicle industry is experiencing changes under the Chinese government’s latest initiatives to develop energy saving and new energy vehicles. It may lead to decrease in demand for our engines affecting our market share and profitability.

In 2015, China government issued the first ten-year action plan for China to become a leading manufacturing nation, namely Made In China 2025, putting forward “energy saving and new energy vehicles” as one of the key development area in vehicle industry. New energy vehicles (“NEVs”) are defined as vehicles powered by alternative sources of energy instead of fossil fuel-powered engines, such as the diesel and natural gas engines that we produce. NEVs include hybrid, pure electric vehicles, fuel cell electric vehicles and other alternative energy-powered vehicles.

The Chinese government had introduced incentives to encourage purchases of electric-powered vehicles to curb air pollution in major Chinese cities. As a result of these initiatives, combustion bus engine sales volume in China and our share of the bus market had gradually decreased. According to CAAM, the sales of electric-powered commercial vehicles increased by approximately 5.3% in 2018 to 186,377 units compared to 176,980 units in 2017. The government’s incentives for the purchase of electric buses were substantially reduced in the last few years and the sales of electric-powered commercial vehicles decreased by approximately 25.0% to 139,822 units in 2019.

At the legislative session of the National People’s Congress in March 2017, the Chinese government reiterated its push for greater use of NEVs and encouraged more innovation to accelerate the sector’s development. The Chinese government announced in its March 2018 Work Report to the National People’s Congress that it would grant a three-year extension of the preferential policy for NEVs and continue to explore the field of NEVs. The Chinese government’s March 2019 Work Report reaffirmed that it would continue implementing preferential policies for NEV purchases. Since December 2016, China had gradually reduced subsidies for NEVs and expects to substantially reduce all financial assistance by the end of 2020. In January 2020, the Ministry of Industry and Information Technology (“MIIT”) said that the Chinese government’s NEV subsidy policy will remain relatively stable in 2020 and there will not be significant cuts. The Chinese government policy changes reflect the government’s determination to continue to accelerate the development of the new energy automobile industry while allowing China’s commercial vehicle market to gradually shift from being “policy-driven” to “market-driven”. On March 31, 2020, the State Council announced an extension of the NEV incentive scheme for two years.

 

14


Table of Contents

If the market for electric-powered vehicles continues to develop or develops more quickly than we expect, the additional competition resulting from the growing NEV development could reduce demand for our engines, which could adversely affect our business, financial condition, results of operations and prospects.

If we are not able to continually improve our existing engine products and develop new engine products or successfully enter into other markets, we may become less competitive, and our financial condition, results of operations, business and prospects will be adversely affected.

As the diesel engine industry in China is highly competitive and continues to develop, we will have to continually improve our existing engine products, develop new engine products and enter into new markets in order to remain competitive. As a result, our long-term business prospects will largely depend upon our ability to develop and introduce new or improved products at competitive prices and enter into new markets. Future products may utilize different technologies and may require knowledge of markets that we do not currently possess. Moreover, our competitors may be able to introduce new or improved engine models that are more favorably received by customers than our products or enter into new markets with an early-entrant advantage. Any failure by us to introduce, or any delays in the introduction of, new or improved products at competitive prices or entering into new markets could have a material adverse effect on our financial condition, results of operations, business or prospects.

We have entered into several joint ventures in order to expand our product portfolio. There can be no assurance that our joint ventures will be successful or profitable. We have recognized impairment losses in the past related to our investments in the joint ventures and may do so again in the future. We review our investments in these joint ventures on an ongoing basis and may take such action as is deemed strategically appropriate including but not limited to divestment and shareholding changes. We have entered into the following joint ventures:

 

 

On August 28, 2018, we announced that a Yuchai subsidiary had entered into an agreement with Eberspaecher Exhaust Technology International GmbH (“Eberspaecher”) to set up a joint venture to develop, produce and market new exhaust emission control systems for trucks, buses, farming equipment and industrial machinery to meet the National VI emission standards. The joint venture entity, Eberspaecher Yuchai Exhaust Technology Co., Ltd., was incorporated on December 5, 2018, with Eberspaecher and the Yuchai subsidiary holding 51% and 49% interests, respectively. In May 2019, the renovation of the joint venture’s plant was completed. Trial production commenced in the fourth quarter of 2019.

 

 

On February 19, 2016, we announced that Yuchai had entered into an agreement with MTU Friedrichshafen GmbH (“MTU”). a subsidiary of Rolls-Royce Power Systems, to set up a 50-50 joint venture, for the production, under license from MTU, of MTU diesel engines in China. The joint venture entity, MTU Yuchai Power Company Limited, was incorporated on January 18, 2017 and is based at Yuchai’s primary manufacturing facilities in Yulin. The joint venture produces MTU Series 4000 diesel engines compliant with Tier-3 emission standards and power outputs ranging from 1,400 to 3,490 kW, primarily for the Chinese off-highway market, in particular for power generation and oil and gas applications. On April 9, 2018, the joint venture announced the launch of its first MTU Series 4000 engine produced in China.

 

 

In August 2009, Yuchai reached an agreement with Jirui United Heavy Industry Co., Ltd. (“Jirui United”), a joint venture of China International Marine Containers Group Ltd, Chery Automobile Co., Ltd. and Shenzhen City Jiusi Investment Management Co., Ltd. to establish Y & C Engine Co., Ltd. (“Y&C”) to produce heavy-duty vehicle engines with the displacement range from 10.5L to 14L. The key focus of Y&C is the production of YC6K diesel engines. Production commenced in December 2010. Engine production volume had reached 20,000 units for the first time in 2017, due to strong demand of heavy-duty trucks in China. In 2018, despite slower growth of heavy-duty vehicle engines sales, Y&C continued to maintain production and sales volumes above 20,000 units.

 

 

In April 2007, Yuchai entered into an Equity Joint Venture Agreement with Zhejiang Geely Holding Group Co., Ltd (“Geely”) and Zhejiang Yinlun Machinery Company Limited to form two joint venture companies for the development, production and sale of the 4Y20 diesel engine and parts for passenger vehicles. In May 2012, Yuchai exited from the joint venture in Zhejiang Province and increased its stake in the other joint venture in Jining, Shandong Province (“Jining Yuchai”) through a share swap agreement that gave Yuchai a 70% shareholding in Jining Yuchai, with Geely maintaining its 30% shareholding. In September 2014, Yuchai divested its entire 70% shareholding in Jining Yuchai but continued to consolidate the financial results of Jining Yuchai as a result of various contractual arrangements that allowed Yuchai to exercise effective control over Jining Yuchai. In November 2017, Yuchai acquired the entire equity interest in Jining Yuchai from an independent third party pursuant to the irrevocable option to acquire the shares in Jining Yuchai granted to Yuchai. Accordingly, Yuchai continues to consolidate the financial results of Jining Yuchai. The technology for the 4Y20 diesel engine is owned by Jining Yuchai. As of December 31, 2019, the accumulated impairment loss recorded on technology know-how relating to the 4Y20 engine platform was RMB 126.7 million. See “Item 5. Impairment of long-lived assets, including goodwill and intangible assets.”

 

15


Table of Contents

We have developed natural gas engines to expand our products portfolio. There can be no assurance, however, that these activities will be profitable. Since 2013, Yuchai has produced a full portfolio of natural gas engines to complement its existing suite of diesel engines at its main manufacturing facility at Yulin City, Guangxi Zhuang Autonomous Region. The existing portfolio comprises natural gas engines for both on-road and off-road applications, all of which are compliant with China’s National V and National VI emission standards. In 2018, Yuchai introduced four models of gas engines, YCS04N, YCK13N, YCK15N and YCA07N, compliant with National VI and Tier-4 emission standards for both on-road and off-road applications. In 2019, Yuchai introduced the model YCK11N engine for the heavy-duty truck market. The main applications of Yuchai’s natural gas engines are in the bus, truck and power generator sectors. See “Item 4. Information on the Company — Business Overview — Products and Product Development — Yuchai — Other products and services” for more information on Yuchai’s natural gas engines.

The development of a sustainable market for natural gas engines in China may be affected by many factors, some of which are beyond our control, including:

 

 

the emergence of newer, more competitive technologies and products;

 

 

the prices and availability of oil and natural gas in the future;

 

 

the successful development of natural gas refueling infrastructure;

 

 

the structure and implementation of government policies, including the availability of government incentives;

 

 

consumer perceptions of the safety of natural gas engines; and

 

 

consumer reluctance to adopt new products.

There can be no assurance that a sustainable market for natural gas vehicles will develop in China or in other countries around the world or that our initiative to increase our market share in the natural gas engine market will be successful or profitable. For example, in 2016, our sales of natural gas engines continued to decline primarily due to increased demand for electric-powered vehicles and a reduction in oil prices, while the demand for gas engine trucks in 2017 saw a recovery. Although the demand for natural gas engines slowed down in 2018 due to a reduction of government incentives, demand for gas engine trucks in the fourth quarter of 2018 increased due to restrictions imposed on the operation of diesel engine trucks in certain harbors and terminals in the northern region of China. In 2019, the demand for gas engines remained strong due to the implementation of the National VI emission regulations for on-road gas engine vehicles, effective on July 1, 2019. The new regulations triggered additional demand in the gas engine heavy-duty truck market, benefiting from the lower fuel and operating costs of gas engines compared to the National VI diesel engines.

The technological requirements to comply with National VI standards will require engine manufacturers to deploy significant resources on improving major engine components, systems and after treatment systems, in a relatively short period of time, which could lead to increased costs. Engine suppliers in the industry may face difficulty in implementing the emission upgrades in compliance with National VI emission standards for on-road vehicles.

Yuchai has committed substantial resources to continually improve the technology of its products and maintain the competitiveness of its products. For more information on Yuchai’s research and development efforts, see “Item 4. Information on the Company — Business Overview — Research and Development.”

Our research and development efforts may not be successful and our new products may not address the needs of our current and prospective customers or achieve market acceptance. Moreover, competitors may be in the process of developing technology that could be developed more quickly or eventually become more profitable than our products. If our investments in research and development do not yield new technologies and products that we can successfully market and sell, our business, financial condition and results of operations may be adversely affected.

Our financial condition, results of operations, business or prospects may be adversely affected to the extent we are unable to continue our sales growth.

In 2017, Yuchai recorded engine sales of 367,097 units. In 2018, engine sales increased to 375,731 units, a 2.4% increase compared with 2017. In 2019, engine sales were 376,148 units, a 0.1% increase compared with 2018. We cannot assure you that we will be able to maintain or increase engine sales in the future. For example, we may not be able to maintain or increase our engine sales or revenue commensurate with our increased levels of production capacity. Moreover, our future growth is dependent in large part on factors beyond our control, such as the continued growth and stability of the global and Chinese economies. See “Item 3. Key Information — Risk Factors — Risks relating to our company and our business — The diesel engine business in China is dependent in large part on the performance of the Chinese and the global economy. As a result, our financial condition, results of operations, business and prospects could be adversely affected by slowdowns in the Chinese and the global economy.” In addition, we cannot assure you that we will be able to properly manage any future growth, including:

 

 

obtaining the necessary supplies, including the availability of raw materials;

 

16


Table of Contents

 

hiring and training skilled production workers and management personnel;

 

 

manufacturing and delivering products for increased orders in a timely manner;

 

 

maintaining quality standards and prices;

 

 

controlling production costs; and

 

 

obtaining adequate funding on commercially reasonable terms for future growth.

Furthermore, we have acquired in the past, and may acquire in the future, equity interests in engine parts suppliers and logistics and marketing companies. If we are unable to effectively manage or assimilate these acquisitions, our financial condition, results of operations, business or prospects could be adversely affected.

We may be unable to obtain sufficient financing to fund our capital requirements which could limit our growth potential.

We believe that our cash from operations, together with any necessary borrowings, will provide sufficient financial resources to meet our projected capital and other expenditure requirements. If we have underestimated our capital requirements or overestimated our future cash flows, additional financing may be required. Financing may not be available to us on acceptable terms or at all. Our ability to obtain external financing is subject to various uncertainties, including the results of our operations, financial condition and cash flow, economic, political and other conditions in China, the Chinese government’s policies relating to foreign currency borrowings and the condition of the Chinese and international capital markets. The Chinese government’s March 2019 Work Report recommended that to alleviate difficulties in obtaining financing and reduce borrowing cost of businesses, China’s central bank should make use of quantitative and pricing measures such as expanding credit delivery and lowering loan costs. Accordingly, the PBOC lowered bank reserve requirement ratios in the recent five years, and also lowered its benchmark one-year Loan Prime Rate by 10 basis points to 4.05% on February 20, 2020. A shortage of liquidity in the banking system or any other factor that results in our inability to access capital may adversely affect our business, financial condition, results of operations and prospects.

We could be exposed to the impact of interest rates and foreign currency movements with respect to our future borrowings and business.

We may use borrowings from time to time to supplement our working capital requirements and to finance our business expansion and diversification plan. A portion of our borrowings may be structured on a floating rate basis and denominated in US dollar, Singapore dollar or Renminbi. In 2013, Yuchai issued the first tranche of RMB-denominated three year unsecured medium-term notes (“MTNs”) in China amounting to RMB 1.0 billion upon the receipt of approval from NAFMII, at an annual interest rate of 4.69%. The MTNs matured on May 30, 2016. In April and September 2015, Yuchai issued two tranches of ultra short-term bonds (“USTB”) amounting to a total of RMB 800 million at interest rates of 4.9% and 3.9% which matured on May 9, 2015 and June 13, 2016, respectively. See “Item 5. Operating and Financial Review and Prospects — Liquidity and Capital Resources.”

In 2015, there were significant reductions in interest rates for bank loans in China. For example, the interest rate varied between 5.6% and 4.35% in 2015 which affected our cost of funding and bill discounting, and the results of our operations. In addition, following a period of unusually low interest rates, the U.S. Federal Reserve raised its benchmark interest rate in 2016 and 2017, but more recently in March 2020 made an emergency rate cut setting the new benchmark on the interest rate range between 0% and 0.25% in response to the global economic slowdown triggered by the COVID-19 pandemic. Any fluctuations in interest rates, or fluctuations in exchange rates between the Renminbi or Singapore dollar and US dollar, may increase our funding costs or the availability of funding. This could affect our financial condition, results of operations, business or prospects.

Our financial condition, results of operations, business or prospects could also be adversely affected by a devaluation of the Renminbi. The value of the Renminbi is subject to changes in Chinese government policies and to international economic and political developments. From December 31, 2015 to December 31, 2019, the Renminbi depreciated about 7.5% against the US dollar. From December 31, 2015 to December 31, 2019, the Singapore dollar appreciated about 5.1% against the US dollar. Since we may not be able to hedge effectively against Renminbi or Singapore dollar fluctuations, future movements in the exchange rate of the Renminbi, the Singapore dollar and other currencies could have an adverse effect on our business, financial condition and results of operations.

 

17


Table of Contents

If China’s inflation increases or the prices of energy or raw materials increase, we may not be able to pass the resulting increased costs on to our customers and this may adversely affect our profitability or cause us to suffer operating losses.

Economic growth in China had, in the past, been accompanied by periods of high inflation. The Chinese government had implemented various policies from time to time to control inflation. For example, the Chinese government has periodically introduced measures in certain sectors to avoid overheating of the economy, including tighter bank lending policies, increases in bank interest rates, and measures to curb inflation, which has resulted in a decrease in the rate of inflation. According to the National Bureau of Statistics, the annual inflation rate for 2016, 2017, 2018 and 2019 was 2.0%, 1.6%, 2.1% and 2.9%, respectively, below the 3.0% target set by the Chinese government. An increase in inflation could cause our costs for parts and components, labor costs, raw materials and other operating costs to increase, which would adversely affect our financial condition and results of operations.

We may be adversely affected by environmental regulations.

We are subject to Chinese national and local environmental protection regulations which currently impose environmental taxes for the discharge of waste substances, require the payment of fines for pollution, and provide for the closure by the Chinese government of any facility that fails to comply with orders requiring us to cease or improve upon certain activities causing environmental damage. Due to the nature of our business, we produce certain amounts of waste water, waste gas, and solid waste materials during the course of our production.

We believe our environmental protection facilities and systems are adequate for us to comply with the existing national, provincial and local environmental protection regulations. However, Chinese national, provincial or local authorities may impose more stringent or additional regulations which would require additional expenditure on environmental matters or changes in our processes or systems. For example, in recent years, environmental protection has been emphasized to a greater extent by the Chinese government, leading to the revision of the Environment Protection Law in 2014 and the adoption of the ecological civilization concept in China’s Constitution in 2017.

On June 28, 2018, the MEE released the final rule for the National VI emission standards for heavy-duty vehicles according to which the National VI standards are being implemented in two phases. National VI(a) has taken effect on July 1, 2019 for new gas-powered heavy-duty vehicles (HDVs), and will take effect on July 1, 2020 for new urban HDVs, and July 1, 2021 for the remaining new HDVs. National VI(b) will take effect on January 1, 2021 for new gas-powered HDVs, then on July 1, 2023 for all new HDVs. When fully implemented, National VI will require all new HDVs sold in China to meet the standards. Several provincial-level regions including Beijing, Shanghai, Tianjin, Hebei Province and Guangdong Province started implementing the National VI vehicle emission standards in mid-2019 ahead of schedule. Yuchai produces diesel engines compliant with National IV and National V emission standards and natural gas engines compliant with National V emission standards, and also has the ability to produce certain diesel and natural gas engines compliant with National VI emission standards and develop alternative fuels and environmentally friendly hybrid engines with improved fuel efficiency.

Yuchai also produces diesel engines compliant with both Tier-2 and Tier-3 emission standards for use in off-road machinery. Given the Tier-3 emission standards were implemented nationwide in late 2016, Yuchai has reduced production volumes of the Tier-2 engines except for export sales outside of China. In February 2019, the MEE issued a draft consultation paper seeking industry feedback on the proposed policy that any off-road machinery that does not comply with the Tier-4 emission standards will be prohibited for production, import and selling in China from December 1, 2020, subject to final review of the official implementation schedule. It requires the engine manufacturers to expedite the research and development of engines compliant with the Tier-4 emission standards.

While Yuchai produces diesel engines compliant with the current emission standards in both the off-road and on-road markets, Yuchai may be required to increase its research and development expenses in order to meet increasingly stringent emission standards, and there can be no assurance that Yuchai will be able to comply with applicable emission standards or that the introduction of these and other environmental regulations will not result in a material adverse effect on our business, financial condition and results of operations.

New National VI(a), VI(b) and Tier-4 emission standards for diesel engines manufactured in China

The manufacture of our engines is heavily regulated by governmental authorities, including the MEE. National VI(a), VI(b) and Tier-4 emission standards have adopted the latest internal combustion engine manufacturing technologies in China that Yuchai had to develop and build up anew. These new emission standards impose a whole series of stringent emission tests, not only in the manufacturing processes but also ongoing emission tests on the road after engine installation by a remote emission monitoring system or other monitoring systems.

In addition to regulatory requirements, many of our engines involve technically complex manufacturing processes and require a supply of highly specialized engine component parts. For some products and component parts, we may also rely on a single source of supply. The combination of these factors means that supply is never guaranteed. Like some of our competitors, we may face manufacturing issues from time to time. If we or our third party suppliers fail to comply fully with regulations, then there could be a product recall or other shutdown or disruption of our production activities. There can be no assurance that we will not experience supply interruptions for our products in the future.

 

18


Table of Contents

Trade policy disputes between the United States and China may adversely affect our business.

Since July 2018, the United States has imposed tariffs on $250 billion worth of Chinese products and has threatened further tariffs. In response, China imposed tariffs on certain U.S. goods, and threatened qualitative measures that would affect U.S. businesses operating in China. The United States announced additional tariffs in May and August 2019. On December 13, 2019 the U.S. and China reached a limited agreement, which avoided the imposition of additional tariffs and on January 15, 2020, the U.S. and China signed a “phase one” trade deal pursuant to which, among other things, the U.S. agreed to modify existing tariffs. However, there can be no assurances that the U.S. or China will not increase tariffs or impose additional tariffs in the future.

This evolving policy dispute between China and the United States could have significant impact on the Chinese economy, and no assurance can be given that we will not be adversely affected by any governmental actions taken by either China or the United States. It is not possible to predict with any certainty the outcome of this dispute or whether it will involve other agencies or entities brought in to resolve the policy differences of the two countries. Furthermore, any political or trade controversies, or political events or crises, between the United States and China or proxies thereof, whether or not directly related to our business, could reduce the price of our ordinary shares since we are a U.S. listed company with significant operations in China.

Our insurance coverage may not be adequate to cover risks related to our production and other operations.

The amount of our insurance coverage for our buildings and equipment is at cost which could be less than replacement value. The amount of our insurance coverage for our inventory is at book value which could be less than replacement value. In accordance with what we believe is customary practice among industrial equipment manufacturers in China, we insure high risk assets, such as certain property and equipment with high value. The amount of our insurance coverage of our facilities and inventory is in line with Chinese market practice but may expose us to risks in the event of a major accident where our insurance recovery may be inadequate. We also carry third party liability insurance to cover claims in respect of bodily injury, property or environmental damage arising from accidents on our property or relating to our operations. We do not carry business interruption insurance as such coverage is not customary in China. From time to time, we will review the adequacy of our insurance coverage. Nevertheless, losses incurred or payments required to be made by us which are not fully insured could have a material adverse effect on our financial condition.

We are dependent on information technology and our systems and infrastructure face certain risks, including cybersecurity risks and data leakage risks.

We are dependent on information technology systems and infrastructure. We cannot be certain that advances in criminal capabilities (including cyber-attacks or cyber intrusions over the internet, malware, computer viruses and the like), discovery of new vulnerabilities or attempts to exploit existing vulnerabilities in our or third-party systems, other data thefts, physical system or network break-ins or inappropriate access, or other developments will not compromise or breach the technology protecting our systems or the systems and networks of third parties that access and store sensitive information about us or our customers or suppliers. Cyber threats, such as phishing and trojans, could intrude into our or a third party’s network to steal data or to seek sensitive information about us or our customers or suppliers. Any intrusion into our or such third party’s network (to the extent attributed to us or perceived to be attributed to us) that results in any breach of security could cause damage to our reputation and adversely impact our business and financial results. A significant failure in security measures could have a material adverse effect on our business, reputation, results of operations and financial condition. Although we seek to implement measures to protect sensitive and confidential client data, there can be no assurance that we would be able to prevent breaches of security.

As an exempted company incorporated under Bermuda law, our operations may be subject to economic substance requirements

On December 5, 2017, following an assessment of the tax policies of various countries by the Code of Conduct Group for Business Taxation of the European Union (the “COCG”), the Council of the EU approved and published Council conclusions containing a list of non-cooperative jurisdictions for tax purposes (the “Conclusions”). Although not considered so-called “non-cooperative jurisdictions”, certain countries, including Bermuda, were listed as having “tax regimes that facilitate offshore structures which attract profits without real economic activity.” In connection with the Conclusions, and to avoid being placed on the list of “non-cooperative jurisdictions”, the government of Bermuda, among others, committed to addressing COCG proposals relating to economic substance for entities doing business in or through their respective jurisdictions and to pass legislation to implement any appropriate changes by the end of 2018.

 

19


Table of Contents

The Economic Substance Act 2018 and the Economic Substance Regulations 2018 of Bermuda (the “Economic Substance Act” and the “Economic Substance Regulations”, respectively) became operative on December 31, 2018. The Economic Substance Act applies to every registered entity in Bermuda that engages in a relevant activity and requires that every such entity shall maintain a substantial economic presence in Bermuda. Relevant activities for the purposes of the Economic Substance Act include, among other things, conducting business as a holding entity, which may include a pure equity holding entity. The Economic Substance Regulations provide that minimum economic substance requirements shall apply in relation to an entity if the entity is a pure equity holding entity, which is an entity which as its primary function acquires and holds shares or an equitable interest in other entities, performs no commercial activity and which (a) holds the majority of the voting rights in another entity; (b) is a shareholder, member or partner in another entity and has the right to appoint or remove a majority of the board of directors, managers or equivalent of that other entity; or (c) is a shareholder, member or partner in another entity and controls alone, under an agreement with others, a majority of the voting rights in that other entity. The minimum economic substance requirements include (a) compliance with applicable corporate governance requirements set forth in the Bermuda Companies Act 1981 including keeping records of account, books and papers and financial statements; and (b) submission of an annual economic substance declaration form. However, the economic substance requirements do not apply to an entity which is a tax resident of a jurisdiction outside of Bermuda, provided that the jurisdiction is not in the EU list of non-cooperative jurisdictions for tax purposes. If we fail to comply with our obligations under the Bermuda Economic Substance Act or any similar law applicable to us in any other jurisdictions, we could be subject to financial penalties and spontaneous disclosure of information to foreign tax officials in related jurisdictions and may be struck from the register of companies in Bermuda or such other jurisdiction. Any of these actions could have a material adverse effect on our business, financial condition and results of operations.

We engaged EY Corporate Advisors Pte Ltd (“EY CA”) to advise us on the implications of economic substance laws in Bermuda and other major offshore jurisdictions of the Cayman Islands and the British Virgin Islands for our Company. Upon consideration of EY CA’s advice with respect to the Bermuda economic substance legislation, and having considered the Company’s current presence and substance in Singapore through our Singapore Branch office, our Board of Directors in February 2020 approved a proposal for the Company to establish its tax residency in Singapore. We are currently in the process of working with EY CA to seek the confirmation of the Inland Revenue Authority of Singapore on the Singapore tax residency for CYI. We cannot assure you that the Inland Revenue Authority of Singapore will agree to our submission for Singapore tax residency. We may be subject to penalties if the Company or any of its subsidiaries fail to comply with the applicable economic substance laws.

Risks relating to China

Substantially all of our assets are located in China, and substantially all of our revenue is derived from our operations in China. Accordingly, our financial condition, results of operations, business or prospects are subject, to a significant degree, to economic, political and legal developments in China. The economic system of China differs from the economies of most developed countries in many respects, including government investment, the level of development, control of capital investment, control of foreign exchange and allocation of resources.

Adverse changes in the economic policies of the Chinese government could have a material adverse effect on the overall economic growth of China, which could reduce the demand for our products and adversely affect our competitive position.

Economic reform in China has been ongoing since its shift from a planned economy to a market-oriented economy in the 1970s. The Chinese government has implemented economic reform measures emphasizing decentralization, management autonomy and development driven by market forces. Although these reforms have resulted in economic growth and social progress, their effects on various geographic regions and economic sectors across China have been uneven.

On November 15, 2013, after the closure of the Third Plenum of the 18th Chinese Communist Party Congress, the Chinese government issued a comprehensive reform document detailing extensive new social and economic policies with the primary aim to restructure and rebalance the economy to a more sustainable model by focusing more on domestic consumption away from investment and export fueled growth. On March 5, 2016, at the National People’s Congress in Beijing, the growth target for China for the next five years from 2016 to 2020 was lowered to a range of between 6.5% to 7.0%. China’s GDP expanded at 6.1% in 2019. It is generally anticipated that the GDP for 2020 would be lower due to the impact of the COVID-19 outbreak in China and globally.

The Chinese government remains committed to pursuing a range of reforms as laid out in its November 2013 reform document and the current leadership is expected to continue implementing new economic and social policies already announced and making further changes to existing policies as it continues to rebalance its economy. The Chinese government has implemented policies to control the rate of economic growth, manage inflation and otherwise regulate economic expansion. As periods of high inflation have accompanied economic growth, the Chinese government has, from time to time introduced industry-specific measures to avoid overheating of certain sectors, such as tightening bank lending policies, increasing bank interest rates, and seeking to curb real estate and stock market speculation and inflation. In recent times, in order to counteract slowing growth and a shortage of liquidity in its banking system, the Chinese government on a number of occasions reduced its one-year lending rate and lowered the reserve requirements to be held by banks in an effort to inject liquidity into the economy in response to deflationary and increasing slowdown pressures. See “Item 3. Key Information — Risk Factors — Risks Relating to Our Company and Our Business — The diesel engine business in China is dependent in large part on the performance of the Chinese and the global economy. As a result, our financial condition, results of operations, business and prospects could be adversely affected by slowdowns in the Chinese and the global economy.”

 

20


Table of Contents

The Chinese government is undertaking a number of strategic initiatives that may directly or indirectly affect demand for our products. These include the “One Belt, One Road” initiative to develop a network of railways, highways and other forms of infrastructure, the proposed Regional Comprehensive Economic Partnership, which is a proposed free trade agreement, and the establishment of a new development bank to support infrastructure development in the Asia-Pacific region. Further, in view of the increased focus on domestic consumption and services, further initiatives and changes to existing economic and social policies are expected to be announced and implemented by the Chinese government. Although we believe that the economic initiatives, policies, measures and reforms adopted by the Chinese government will continue to have a positive long-term effect on economic development in China and that we will continue to benefit from these policies, measures and reforms, such government actions may, from time to time, be modified or reversed or have an adverse effect on the price of diesel and diesel-using products and the diesel engine market in general. Adverse changes in the Chinese laws, regulations or policies could have a material adverse effect on the overall economic growth of China and infrastructure investment in China. These developments could adversely affect our business, financial condition and results of operations.

Adverse economic developments in China or elsewhere in the Asian region could have a material adverse effect on our financial condition, results of operations, business or prospects.

In the World Bank’s latest report published on March 31, 2020, China GDP growth in 2020 is projected to slow to 2.3% in the baseline scenario, or as low as 0.1% in the lower-case scenario, compared to growth of 6.1% in 2019. The World Bank also stated in its report that precise growth forecasts were difficult, given the rapidly changing situation. For more information on the Chinese economy, see “Item 3. Key Information — Risks relating to our company and our business — The diesel engine business in China is dependent in large part on the performance of the Chinese and the global economy. As a result, our financial condition, results of operations, business and prospects could be adversely affected by slowdowns in the Chinese and the global economy.”

The Chinese legal system embodies uncertainties which could limit the legal protection available to foreign investors.

The Chinese legal system is a civil law system based on written statutes. Unlike common law systems, it is a system in which decided legal cases have little precedent value. In 1979, the Chinese government began to promulgate a comprehensive system of laws and regulations governing economic matters in general including, for example, with respect to corporate organization and governance, foreign investments, commerce, taxation and trade. Since China’s economic reform and opening-up in late 1970s, legislation has significantly enhanced the protection afforded to various forms of foreign investment in China. The laws, regulations and legal requirements relating to foreign investment are relatively recent and are still evolving, and their interpretation and enforcement involve uncertainties and may not be consistent or predictable as in other more developed jurisdictions which may limit the legal protection available to foreign investors.

Our operations in China are subject to PRC regulations governing PRC companies. These regulations contain provisions that are required to be included in the articles of association of PRC companies and are intended to regulate the internal affairs of these companies. The interpretation of PRC laws may be subject to policy changes which reflect domestic political changes. In addition, the promulgation of new laws, changes to existing laws and the pre-emption of local regulations by national laws may have an adverse effect on our prospects, financial condition and results of operations.

On March 15, 2019, the PRC Foreign Investment Law (“FIL”) was adopted in the second session of the 13th National People’s Congress. Upon its effectiveness on January 1, 2020, the existing Sino-Foreign Equity Joint Venture Law, the Wholly Foreign Owned Enterprise Law and the Sino-Foreign Cooperative Joint Venture Law, together with their implementation rules and ancillary regulations, have been repealed and the FIL has become the legal foundation regulating foreign investment enterprises (“FIEs”). The FIL grants national treatment to foreign-invested entities, except for those foreign-invested entities that operate in industries specified as either “restricted” or “prohibited” from foreign investment in a “negative list”. The FIL provides that foreign-invested entities operating in “restricted” or “prohibited” industries will require market entry clearance and other approvals from relevant PRC government authorities.

Furthermore, the Implementation Rules to the Foreign Investment Law, or the FIL Implementation Rules, were promulgated by the State Council on December 26, 2019 and became effective on January 1, 2020. However, uncertainties still exist with respect to interpretation and implementation of the FIL and the FIL Implementation Rules, which may impact our current corporate governance practice and increase our compliance costs. For instance, we may be required to adjust the organizational form and corporate governance for certain of our PRC foreign-invested subsidiaries as required by any further implementing rules of the FIL. In addition, the FIL imposes information reporting requirements on foreign investors and foreign invested enterprises. On December 30, 2019, the Ministry of Commerce and the State Administration for Market Regulation jointly promulgated the Measures for Information Reporting on Foreign Investment, which became effective on January 1, 2020, pursuant to which a foreign investor who carries out investment activities in the PRC directly or indirectly or a foreign-invested enterprise is required to timely submit investment related information to the relevant commerce department. Failure to take timely and appropriate measures to comply with any of these or other regulatory requirements under the FIL and its supporting rules may lead to rectification obligations, penalties, or other regulatory sanctions on us.

 

21


Table of Contents

We may not freely convert Renminbi into foreign currency, which could limit our ability to obtain sufficient foreign currency to satisfy our foreign currency requirements or to pay dividends to shareholders.

Substantially all of our revenues and operating expenses are generated by our Chinese operating subsidiary, Yuchai, and are denominated in Renminbi, while a portion of our indebtedness is, or in the future may be, denominated in US dollar and other foreign currencies. The Renminbi is currently freely convertible under the “current account,” which include dividend distributions, interest payments, trade and service-related foreign exchange transactions, but not under the “capital account” which include, among other things, foreign direct investment, overseas borrowings by Chinese entities and proceeds of overseas public offering by Chinese entities. Some of the conversions between Renminbi and foreign currency under the capital account are subject to the prior approval of the State Administration for Foreign Exchange, or SAFE.

Yuchai, as a foreign invested enterprise, may purchase foreign currency without the approval of SAFE for settlement of “current account transactions”, including payment of dividends, by providing commercial documents evidencing these transactions. Our Chinese operating subsidiary may also retain foreign exchange in its current account to satisfy foreign currency liabilities or to pay dividends. However, the relevant Chinese government authorities may limit or eliminate our Chinese operating subsidiary’s ability to purchase and retain foreign currencies in the future. Our Chinese operating subsidiary, therefore, may not be able to obtain sufficient foreign currency to satisfy its foreign currency requirements to pay dividends to us for our use in making any future dividend payments or to satisfy other foreign currency payment requirements. Foreign currency transactions under the capital account and foreign debt account continue to be subject to limitations and require registrations with and reviews from the designated foreign exchange banks and SAFE. This could affect our Chinese operating subsidiary’s ability to obtain foreign currency through debt or equity financing, including by means of loans or capital contributions from us.

The General Affairs Department of SAFE promulgated circulars in August 2008 and July 2011, pursuant to which, Renminbi converted from capital contribution in foreign currency to a domestic enterprise in China can only be used for the activities that are within the approved business scope of such enterprise and cannot be used for China domestic equity investment, acquisition, giving entrusted loans or repayment of intercompany loans, with limited exceptions. On March 30, 2015, SAFE issued a notice to take effect from June 1, 2015 loosening the explicit prohibition against the use of Renminbi converted from capital contribution in foreign currency for domestic equity investment as set out in its circulars of August 2008 and July 2011. On June 9, 2016, SAFE issued a notice which became effective on the same day, further allowing the use of Renminbi converted from capital contribution in foreign currency to be used for providing loans to affiliated enterprises of foreign invested enterprises.

In July 2019, the SAFE branches in Shanghai and Shenzhen promulgated implementing rules that permit foreign-invested non-investment enterprises in the certain pilot zones to make domestic equity investments using foreign currency income under capital account or Renminbi funds obtained from foreign currency exchange. Further, in October 2019, the SAFE promulgated the Notice of the State Administration of Foreign Exchange on Further Facilitating Cross-border Trade and Investment, or SAFE Circular 28, which expands the aforesaid pilot program to the rest of China. SAFE Circular 28 canceled the restriction on the domestic equity investment by non-investment foreign-funded enterprises with their capital funds. Non-investment foreign-funded enterprises now are allowed to lawfully make domestic equity investments by using their capital. Detailed implementing rules are awaited. We cannot predict the effect of future changes in Renminbi and foreign currency regulations on our business, financial condition and results of operations.

Our auditor engages its China-based affiliate to audit our China entities. Because registered public accounting firms in China, including our auditor’s China-based affiliate, are not permitted under Chinese law to be inspected by the U.S. Public Company Accounting Oversight Board, investors may be deprived of the benefits of such inspection.

Our independent registered public accounting firm that issues the audit reports included in our annual reports filed with the SEC, as an auditor of companies whose shares are publicly traded in the United States, is registered with the U.S. Public Company Accounting Oversight Board (the “PCAOB”). As a PCAOB registered firm, our auditor is required by the laws of the United States to undergo regular inspections by the PCAOB to assess its compliance with relevant U.S. laws and professional standards. Our auditor engages its China-based affiliate to audit our China entities and China is a jurisdiction where the PCAOB is currently unable to conduct inspections without the approval of the Chinese authorities.

The inability of the PCAOB to conduct inspections of the China-based affiliate of our independent registered public accounting firm makes it more difficult to evaluate the effectiveness of such affiliate’s audit procedures or quality control procedures. As a result, investors may be deprived of the benefits of PCAOB inspections, and investors and potential investors in our stock may lose confidence in our audit procedures, reported financial information and the quality of our financial statements, which may adversely affect the market price of our shares.

 

22


Table of Contents

If additional remedial measures are imposed on the Chinese affiliates of certain global accounting firms, including the “big four” accounting firms pursuant to administrative proceedings brought by the SEC against them, we could be unable to timely file future financial statements in compliance with the requirements of the Securities Exchange Act of 1934, as amended (the “Exchange Act”).

Starting in 2011 the Chinese affiliates of certain global accounting firms, including our independent registered public accounting firm, were affected by a conflict between U.S. and Chinese laws. Specifically, for certain U.S.-listed companies operating and audited in mainland China, the SEC and the PCAOB sought to obtain from the Chinese firms access to their audit work papers and related documents. The firms were, however, advised and directed that under China law they could not respond directly to the US regulators on those requests, and that requests by foreign regulators for access to such papers in China had to be channeled through the CSRC.

In late 2012, this impasse led the SEC to commence administrative proceedings under Rule 102(e) of its Rules of Practice and also under the Sarbanes-Oxley Act against the Chinese accounting firms, (including our independent registered public accounting firm). A first instance trial of the proceedings in July 2013 in the SEC’s internal administrative court resulted in an adverse judgment against the firms. The administrative law judge proposed penalties on the firms including a temporary suspension of their right to practice before the SEC, although that proposed penalty was subject to the pending review of the SEC Commissioner. On February 6, 2015, prior to the SEC Commissioner’s scheduled review, the firms reached a settlement with the SEC. Under the settlement, the SEC agreed that its future requests for the production of documents would normally be made to the CSRC. The firms would receive matching requests under Section 106 of the Sarbanes-Oxley Act, and are required to abide by a detailed set of procedures with respect to such requests, which in substance required them to facilitate production via the CSRC. If they fail to meet the specified criteria, the SEC retains the authority to impose a variety of additional remedial measures on the firms depending on the nature of the failure. Remedies for any future non-compliance could include, as appropriate, an automatic six-month bar on a single firm’s performance of certain audit work, commencement of a new proceeding against the firm, or in extreme cases, the resumption of the current proceeding against all four “big four” accounting firms.

Under the terms of the settlement, the underlying proceeding against the four PRC-based accounting firms was deemed dismissed with prejudice at the end of four years starting from the settlement date, which was on February 6, 2019. Despite the final ending of the proceedings, the presumption is that all parties will continue to apply the same procedures i.e. the SEC will continue to make its requests for the production of documents to the CSRC, and the CSRC will normally process those requests applying the sanitization procedure. We cannot predict whether, in cases where the CSRC does not authorize production of requested documents to the SEC, the SEC will further challenge the four PRC-based accounting firms’ compliance with U.S. law. If additional challenges are imposed on the Chinese affiliates of the “big four” accounting firms, we could be unable to timely file future financial statements in compliance with the requirements of the Exchange Act.

Risks relating to our investment in HLGE

The HLGE group operates Copthorne Hotel Cameron Highlands (“CHCH”), a hotel in Cameron Highlands, Malaysia. As of March 31, 2020, we had a 48.9% shareholding interest in HLGE, a company listed on the Main Board of the Singapore Exchange Securities Trading Limited (the “Singapore Exchange”). See “Item 5. Operating and Financial Review and Prospects — Business Expansion and Diversification Plan” for further information on our investment in HLGE. Set forth below are risks related to our equity interest in HLGE.

The HLGE group’s hotel ownership and management business may be adversely affected by risks inherent in the hotel industry.

The HLGE group’s financial performance is dependent on the performance of the hotel it operates. The HLGE group’s hotel ownership and management business are exposed to risks which are inherent in and/or common to the hotel industry and which may adversely affect the HLGE group’s financial performance, including the following:

 

 

a temporary decrease in occupancy rates as a result of a prolonged recovery of the hospitality, tourism and travel industries from the COVID-19 pandemic, and future outbreaks of communicable diseases (see “Item 3. Key Information — Risk Factors — Risks Relating to China — Outbreaks of communicable diseases in various parts of China and other countries may materially and adversely affect our business, financial condition and results of operations.”);

 

 

changes to the international, regional and local economic climate and market conditions (including but not limited to changes to regional and local populations, changes in travel patterns and preferences, and oversupply of or reduced demand for hotel rooms that may result in reduced occupancy levels and performance for the hotels it operates);

 

 

changes to the political, economic, legal or social environments of the countries in which the HLGE group operates (including developments with respect to inflation or deflation, interest rates, currency fluctuations, governmental policies, real estate laws and regulations, taxation, fuel costs, expropriation, including the impact of the current global financial crisis);

 

 

increased threat of terrorism, terrorist events, airline strikes, hostilities between countries or increased risk of natural disasters or viral epidemics that may affect travel patterns and reduce the number of travelers and tourists;

 

23


Table of Contents

 

changes in laws and governmental regulations (including those relating to the operation of hotels, preparation and sale of food and beverages, occupational health and safety working conditions and laws and regulations governing its relationship with employees);

 

 

competition from other international, regional and independent hotel companies, some of which may have greater name recognition and financial resources than the HLGE group (including competition in relation to hotel room rates, convenience, services or amenities offered);

 

 

losses arising out of damage to CHCH, where such losses may not be covered by the insurance policies maintained by the HLGE group;

 

 

increases in operating costs due to inflation, labor costs (including the impact of unionization), workers’ compensation and health-care related costs, utility costs, insurance and unanticipated costs such as acts of nature and their consequences;

 

 

fluctuations in foreign currencies arising from the HLGE group’s various currency exposures;

 

 

dependence on leisure travel and tourism; and

 

 

adverse effects of a downturn in the hospitality industry.

The above factors may materially affect the performance of CHCH and the profitability and financial condition of the HLGE group. There can be no assurance that we will not suffer any losses arising from our investment in HLGE.

The hospitality business is a regulated business.

The operation of hotels in Malaysia is subject to various laws and regulations. The withdrawal, suspension or non-renewal of any of the hotels’ licenses, or the imposition of any penalties, as a result of any infringement or non-compliance with any requirement, will have an adverse impact on the business and results of operations of CHCH. Further, any changes in such laws and regulations may also have an impact on the businesses at the hotels and result in higher costs of compliance. In addition, any failure to comply with these laws and regulations could result in the imposition of fines or other penalties by the relevant authorities. This could have an adverse impact on the revenues and profits of HLGE group or otherwise adversely affect the operations of CHCH.

ITEM 4. INFORMATION ON THE COMPANY

History and Development

The Company

China Yuchai International Limited is a Bermuda holding company established on April 29, 1993 to own a controlling interest in Yuchai. We currently own, through six of our wholly-owned subsidiaries, 76.4% of the outstanding shares of Yuchai. We operate as an exempted company limited by shares under The Companies Act 1981 of Bermuda. Our registered office is located at 2 Clarendon House, Church Street, Hamilton HM11, Bermuda. On March 7, 2008, we registered a branch office of the Company in Singapore, located at 16 Raffles Quay #26-00, Hong Leong Building, Singapore 048581. Our principal operating office is located at 16 Raffles Quay #39-01A, Hong Leong Building, Singapore 048581. Our telephone number is (+65) 6220-8411. Our transfer agent and registrar in the United States is Computershare Inc., located at 480 Washington Blvd., 26th Floor Jersey City, NJ 07310.

Until August 2002, we were controlled by Diesel Machinery, a company that was 53.0% owned by Hong Leong Asia, through its wholly-owned subsidiary, Hong Leong China. Hong Leong China owns HL Technology which held shares in us through Diesel Machinery. Diesel Machinery was also 47.0% owned by China Everbright Holdings Company Limited, or China Everbright Holdings, through its wholly-owned subsidiary, Coomber. Hong Leong Asia, a company listed on the Singapore Exchange, is part of the Hong Leong Investment group, which was founded in 1941 by the Kwek family of Singapore and remains one of the largest privately-controlled business groups in Southeast Asia. China Everbright Holdings is a state-owned enterprise of China. In 2002, China Everbright Holdings and Coomber gave notice to Diesel Machinery and the other shareholders of Diesel Machinery to effect a liquidation of Diesel Machinery. As a result of the liquidation, Hong Leong Asia acquired the special share through HL Technology which entitles Hong Leong Asia to elect a majority of our directors and also to veto any resolution of our shareholders. China Everbright Holdings sold its shareholding in Coomber, which held shares of our Common Stock, in October 2002 to Goldman Industrial Limited, or Goldman, and China Everbright Holdings is no longer a shareholder of our company. Goldman was a subsidiary of Zhong Lin Development Company Limited, or Zhong Lin, an investment vehicle of the city government of Yulin in Guangxi, China until September 29, 2006 when Zhong Lin sold its shareholding in Goldman to the GY Group.

We provide certain management, financial planning, internal audit services, internal control testing, IFRS training, business enhancement consulting and other services to Yuchai and we continue to have a team working full-time at Yuchai’s principal manufacturing facilities in Yulin city. In addition, the President, Chief Financial Officer and a manager proficient in Section 404 of Sarbanes—Oxley Act of 2002, or SOX, travel frequently, usually monthly for as much as up to two weeks at a time, to Yuchai to actively participate in Yuchai’s operations and decision-making process.

 

24


Table of Contents

Our main operating asset has historically been, and continues to be, our ownership interest in Yuchai, and our primary source of cash flow has historically been our share of the dividends, if any, paid by Yuchai and investment income thereon. However, on February 7, 2005, the Board of Directors of the Company announced its approval of the implementation of a business expansion and diversification plan by the Company. Following such announcement, we have looked for new business opportunities to seek to reduce our financial dependence on Yuchai:

 

 

In March 2005, we acquired a 15.0% interest in the capital of TCL through VDL. We have since divested the majority of our interest in TCL and as of December 31, 2019, we had a 2.78% interest in the outstanding ordinary shares of TCL, which has further reduced to 2.57% as of March 31, 2020. See “Item 3. Key Information – Selected Financial Data – Relating to our interest in TCL”

 

 

In February 2006, we acquired debt and equity securities in HLGE through two wholly-owned subsidiaries. Our shareholding in HLGE has changed through various transactions and as of December 31, 2012, we had a 48.9% interest in the outstanding ordinary shares of HLGE, which has remained unchanged as of March 31, 2020.

HLGE and TCL are each listed on the Main Board of the Singapore Exchange.

We have eight wholly-owned subsidiaries which directly hold investments in Yuchai, HLGE and TCL, as described below:

 

 

Through our 76.4% interest in Yuchai held by six wholly-owned subsidiaries, we primarily conduct our manufacturing and sale of diesel engines which are mainly distributed in the PRC market.

 

 

As of March 31, 2020, through our wholly-owned subsidiary, Grace Star, we had a 48.9% shareholding interest in HLGE. The HLGE group is engaged in hospitality and property development activities conducted mainly in Malaysia.

 

 

As of March 31, 2020, through our wholly-owned subsidiary, VDL, we had a 2.57% equity interest in TCL. The TCL group invests directly or with co-investors in real estate and other investment opportunities which include property-backed financial instruments.

For more details on our investments in HLGE and TCL, see “Item 5. Operating and Financial Review and Prospects — Business Expansion and Diversification Plan.”

Yuchai

Yuchai engages in the manufacture, assembly and sale of a wide variety of light-, medium- and heavy-duty engines for trucks, buses, passenger vehicles, construction equipment, and marine and agriculture applications in China. Yuchai also produces engines for diesel power generators. The engines produced by Yuchai range from diesel to natural gas and hybrid engines. Through its regional sales offices and authorized customer service centers, Yuchai distributes its engines directly to auto original equipment manufacturers (“OEMs”) and retailers and provides maintenance and retrofitting services throughout China.

Yuchai was founded in 1951 and became a state-owned enterprise in 1959. Prior to 1984, Yuchai was a small producer of low-power diesel engines for agricultural machinery. In 1984, Yuchai introduced the earliest model of its YC6J diesel engine for medium-duty trucks. In July 1992, in order to raise funds for further expansion, Yuchai became the first state-owned enterprise in the Guangxi Zhuang Autonomous Region to be restructured into a joint stock company. As a result of this restructuring, Yuchai was incorporated as a joint stock company in July 1992 and succeeded the machinery business of Yulin Diesel. All of Yulin Diesel’s businesses, other than its machinery business, as well as certain social service related operations, assets, liabilities and employees (for example, cafeterias, cleaning and security services, a hotel and a department store), were transferred to the GY Group. The GY Group also became the majority shareholder of Yuchai through its ownership stake of approximately 104 million shares of Yuchai, or State Shares. In connection with its incorporation, Yuchai also issued seven million shares to various Chinese institutional investors, or Legal Person Shares.

In May 1993, in order to finance further expansion, Yuchai sold shares to the Company, or Foreign Shares, and became a Sino-foreign joint stock company.

Our initial shareholders, consisting of HL Technology, Sun Yuan Overseas (BVI) Ltd., or Sun Yuan BVI, the Cathay Investment Fund, Limited, or Cathay, GS Capital Partners L.P., or GSCP, and Coomber, then a wholly-owned subsidiary of China Everbright Holdings and, thus, controlled by China Everbright International Limited, or China Everbright International, made their initial investments in Yuchai in May 1993, when their respective wholly-owned subsidiaries purchased for cash in the aggregate 200 million newly-issued shares of Yuchai (51.3% of the then-outstanding Yuchai Shares). These shareholders exchanged with the Company their shareholdings in their wholly-owned subsidiaries, six companies which held Foreign Shares of Yuchai, for 20 million shares of our Common Stock (after giving effect to a 10-for-1 stock split in July 1994, or the Stock Split). In connection therewith, Yuchai became a Sino-foreign joint stock company and became subject to the laws and regulations relating to joint stock limited liability companies and Sino-foreign joint venture companies in China. Foreign Shares may be held by and transferred to non-Chinese legal and natural persons, subject to the approval of the Ministry of Commerce, the successor entity to the Ministry of Foreign Trade and Economic Cooperation of China, or MOFTEC. Foreign Shares are entitled to the same economic rights as State Shares and Legal Person Shares. State Shares are shares purchased with state assets by government departments or organizations authorized to represent state investment. Legal Person Shares are shares purchased by Chinese legal persons or institutions or social groups with legal person status and with assets authorized by the state for use in business.

 

25


Table of Contents

In November 1994, we purchased from an affiliate of China Everbright Holdings 78,015,500 Foreign Shares of Yuchai in exchange for the issuance of 7,801,550 shares of our Common Stock (after giving effect to the Stock Split), or the China Everbright Holdings Purchase. The 78,015,500 Foreign Shares of Yuchai held by Earnest Assets Limited, a subsidiary of China Everbright Holdings and China Everbright International before its sale to us had been originally issued as Legal Person Shares and State Shares and were converted to Foreign Shares, pursuant to approvals granted by MOFTEC. As a result, the Company became the owner of each of these six companies: Hong Leong Technology Systems (BVI) Ltd., Tsang & Ong Nominees (BVI) Ltd., Cathay Diesel Holdings Ltd., Goldman Sachs Guangxi Holdings (BVI) Ltd., Youngstar Holdings Limited and Earnest Assets Limited.

In December 1994, we sold 7,538,450 shares of Common Stock in our initial public offering and used substantially all of the proceeds to finance our six wholly-owned subsidiaries’ purchase of 83,404,650 additional Foreign Shares in Yuchai.

In connection with our purchase, through our six wholly-owned subsidiaries, of additional Foreign Shares in Yuchai with proceeds of our initial public offering, Yuchai offered additional shares pro rata to its other existing shareholders (30 shares for each 100 shares owned) in accordance with such shareholders’ pre-emptive rights, and each of our subsidiaries was able to acquire these additional Foreign Shares in Yuchai. Such pro rata offering (including the offering to the Company) is referred to herein as the “Yuchai Offering.” Certain Legal Person shareholders subscribed for additional shares in the Yuchai Offering. The GY Group informed Yuchai at the time that it would not subscribe for any of its portion of Yuchai Shares (31,345,094 shares) in the Yuchai Offering. In order to obtain MOFTEC’s approval of the Yuchai Offering, the GY Group was given the right by Yuchai’s Board of Directors to subscribe for approximately 31 million shares of Yuchai at a price of RMB 6.29 per share at any time prior to December 1998. This was because provisional regulations of the State Administration Bureau of State Property, or SABSP, and the State Committee of Economic System Reform, or SCESR, published in November 1994, imposed on any holder of state-owned shares certain obligations to protect its interest in any share offering. Under such regulations, the GY Group could have been required to subscribe for Yuchai Shares in the Yuchai Offering. Yuchai’s shareholders subsequently agreed to extend the duration of such subscription right to March 31, 2002 (the exercise of which would have reduced our ownership of Yuchai from 76.4% to 71.7%). The GY Group informed the shareholders of Yuchai that it had determined not to subscribe for additional Yuchai Shares and this determination was noted by the Yuchai Board of Directors on November 1, 2002. However, given the November 1994 provisional regulations of the SABSP and the SCESR, the SABSP, the SCESR and/or the Ministry of Commerce may take action against the GY Group, and there can be no assurance that any such action would not, directly or indirectly, have a material adverse effect on Yuchai or the Company.

Reorganization Agreement

On April 7, 2005, we entered into the Reorganization Agreement with Yuchai and Coomber, which is intended to be in furtherance of the implementation of the restructuring contemplated in the agreement dated July 19, 2003 between the Company and Yuchai with respect to the Company’s investment in Yuchai (the “July 2003 Agreement”), as amended and incorporated into the Cooperation Agreement on June 30, 2007. The terms of the Reorganization Agreement have also been acknowledged and agreed to by the GY Group. The Reorganization Agreement provides for the implementation of corporate governance guidelines approved by the directors and shareholders of Yuchai in November 2002 and outlines steps for the adoption of corporate governance practices at Yuchai conforming to international custom and practice. Pursuant to the Reorganization Agreement, Yuchai also acknowledged and affirmed our continued rights as majority shareholder to direct the management and policies of Yuchai through Yuchai’s Board of Directors.

Subsequent to the execution of the Reorganization Agreement, a number of steps have been taken by the parties thereto towards its implementation. For example, Yuchai’s directors and shareholders have confirmed that the amendments to Yuchai’s Articles of Association and corporate governance guidelines required to be adopted by Yuchai pursuant to the Reorganization Agreement have been ratified and implemented, and that steps are being taken to have such amendments and guidelines approved by the relevant Chinese authorities. The amended Articles of Association was approved by the Guangxi Department of Commerce on December 2, 2009.

Cooperation Agreement

The Reorganization Agreement was scheduled to terminate on June 30, 2007. On June 30, 2007, we entered into the Cooperation Agreement with Yuchai, Coomber and the GY Group. The Cooperation Agreement amends certain terms of the Reorganization Agreement, as amended, among CYI, Yuchai and Coomber, and as so amended, incorporates the terms of the Reorganization Agreement.

 

26


Table of Contents

Pursuant to the amendments to the Reorganization Agreement, the Company agreed that the restructuring and spin-off of Yuchai would not be effected, and, recognizing the understandings that have been reached between the Company and the GY Group to jointly undertake efforts to expand the business of Yuchai, the Company would not seek to recover the anti-dilution fee of US$20 million from Yuchai.

The Cooperation Agreement provides that the parties will explore new business opportunities and ventures for the growth and expansion of Yuchai’s existing businesses. Although the parties to the Cooperation Agreement expect to work towards its implementation as expeditiously as possible, no assurance can be given as to when the transactions contemplated therein will be consummated.

Various amendments to Yuchai’s Articles of Association had been ratified and adopted by Yuchai in 2007 and were approved by the Guangxi Department of Commerce on December 2, 2009.

Business Overview

Emission Standards

The National IV emission standards for diesel engines were implemented throughout China on July 1, 2013 and strict enforcement of the standards nationwide commenced on January 1, 2015. In an effort to combat increasing air pollution, the National V emission standards for natural gas engines were implemented throughout China on January 1, 2013. In addition, the Chinese government mandated that all new registrations in Beijing of diesel engine vehicles for use in public transit and light-duty gasoline powered engine vehicles must comply with the National V emission standards with effect from February 1, 2013 and March 1, 2013, respectively. In 2016, the MIIT and the Ministry of Environmental Protection (superseded by the MEE in 2018) announced that all light petrol vehicles, light diesel buses, and heavy diesel vehicles used for the purposes of public transportation, environmental sanitation and postal services must comply with National V emission standards from January 1, 2017. All other heavy diesel vehicles and all light diesel vehicles nationwide are required to comply with the National V emission standards from July 1, 2017 and January 1, 2018, respectively. In June 2018, the MEE announced that all diesel powered heavy-duty vehicles must comply with the National VI emission standards in different phases: (a) Natural gas engines driven heavy-duty vehicles are required to comply with the National VI(a) emission standards from July 1, 2019, and the National VI(b) emission standards from January 1, 2021; (b) Diesel engine driven municipal vehicles are required to comply with the National VI(a) emission standards from July 1, 2020, and all diesel driven heavy-duty vehicles are to comply with the National VI(a) emission standards from July 1, 2021; and (c) All diesel driven heavy-duty vehicles are required to comply with the National VI(b) emission standards from July 1, 2023. In February 2019, the MEE issued a draft consultation paper seeking industry feedback on the proposed policy that any off-road machinery that does not comply with Tier-4 emission standards is prohibited for production, import and selling in China from December 1, 2020, subject to final review of the official implementation schedule.

Yuchai produces diesel engines compliant with the National V and National VI emission standards and natural gas engines compliant with the National V and National VI emission standards as well as develop alternative fuels and environmentally friendly hybrid engines with improved fuel efficiency. In October 2010 and October 2014, China officially implemented the Tier-2 and Tier-3 emission standards nationwide, respectively. Strict enforcement of the Tier-3 emission standards was implemented nationwide on December 1, 2016. The Tier-4 emission standards were implemented in Beijing and Shenzhen on January 1, 2015 and October 1, 2015, respectively. Yuchai is able to produce diesel engines compliant with both the Tier-2 and Tier-3 emission standards for use in off-road machinery. As distribution of the Tier-2 compliant diesel engines is prohibited in China with effect from October 1, 2015, Yuchai has reduced production of such engines but continues to produce such engines solely for export from China. In February 2019, the MEE issued a draft consultation paper seeking industry feedback on the proposed policy that any off-road machinery that does not comply with the Tier-4 emission standards is prohibited for production, import and selling in China from December 1, 2020, subject to final review of the official implementation schedule. It requires the engine manufacturers to expedite the research and development of engines compliant with the Tier-4 emission standards.

Products and Product Development — Yuchai

Yuchai manufactures diesel and natural gas engines for light-, medium- and heavy-duty trucks, buses and passenger vehicles, marine and industrial applications and generator sets. Yuchai also manufactures diesel engines for construction and agriculture applications and is a supplier of after-market parts and services.

In 2018, Yuchai revised its classification system for light-, medium- and heavy-duty engines. Light-duty engines have engine capacity of 3.8 liters and less; medium-duty engines have engine capacity of between 3.8 liters and 7.0 liters; and heavy-duty engines have engine capacity of more than 7.0 liters. In addition to engine capacity, the new classification system takes into account the commercial application of the engines by original equipment manufacturers. For example, certain 4-cylinder engines that were previously classified as light-duty engines have been reclassified as medium-duty engines to the extent that they have application in the light- and medium-duty segments.

 

27


Table of Contents

Yuchai intends to improve its competitiveness across all current engine platforms, including light-, medium- and heavy-duty engines. Yuchai is focusing on higher emission standard engines, which are relatively higher margin products compared to traditional mechanical diesel engines. We have developed and commenced production of these high emission standard engines prior to the implementation dates for such standards in China. In 2018, Yuchai established a new subsidiary, Guangxi Yuchai Exhaust Technology Co., Ltd. to design, produce and sell exhaust emission control systems to meet National VI standards.

Yuchai is also expanding its production and research and development capabilities in natural gas engines in order to meet the growing demand in the natural gas engine market in China and provide a full range of natural gas engines to complement all of its current diesel engine models. Yuchai is also extending its high horse power marine diesel and power generator engines to cover engines from 16 liters up to 107 liters.

In November 2019, Yuchai announced that its 71.8%-owned subsidiary, Guangxi Yuchai Machinery Monopoly Development Co., Ltd. registered in Vietnam a new wholly owned business enterprise, Vietnam Yuchai Machinery Services Co., Ltd., to facilitate the greater market penetration of the Vietnamese market with Yuchai’s products and services. Yuchai expects this new subsidiary to provide wholesale and retail distribution, technical advisory and consulting, engine maintenance and repair services.

New Products

In May 2019, Yuchai introduced the below four new energy powertrain systems, which incorporate the power source (either an internal combustion engine or electric power) transmission gear, traction motor and electronic control system for the vehicle.

 

 

(a)

an ISG power generation powertrain (“YC IE-Power”);

 

 

(b)

an e-CVT power-split hybrid powertrain (“YC e-CVT”);

 

 

(c)

an integrated electric drive axel powertrain (“YC e-Axel”); and

 

 

(d)

a fuel cell system (“YC FCS”).

For more information, see “Products and Product Development —Yuchai — New Energy Products”.

In October 2018, Yuchai introduced the below 10 new engine models compliant with the Tier-4 emission standards for industrial and agricultural off-road applications, which are YCA05, YCA07, YCA08, YCF36 (2 models), YCK09, YCK11, YCK13, YCK15 and YCTD20. All these products are in the development stage and are subject to performance testing and trial run at OEM vehicles and machineries. Due to the delayed implementation of the off-road Tier-4 emission regulations, these engines are expected to be available for commercial delivery in 2021.

 

 

(a)

The YCA05-T40 engine has a displacement volume of 4.8 liter and a maximum power output of 220 PS with a maximum torque of 720 N-m.

 

 

(b)

The YCA07-T40 engine has a displacement volume of 6.9 liter and a maximum power output of 260 PS with a maximum torque of 1050 N-m.

 

 

(c)

The YCA08-T40 engine has a displacement volume of 7.5 liter and a maximum power output of 320 PS with a maximum torque of 1200 N-m.

 

 

(d)

The YCF36-T48 engine has a displacement volume of 3.6 liter and a maximum power output of 125 PS with a maximum torque of 480 N-m.

 

 

(e)

The YCF36-T40 engine has a displacement volume of 3.6 liter and a maximum power output of 150 PS with a maximum torque of 500 N-m.

 

 

(f)

The YCK09-T40 engine has a displacement volume of 9.4 liter and a maximum power output of 400 PS with a maximum torque of 1900 N-m.

 

 

(g)

The YCK11-T40 engine has a displacement volume of 10.8 liter and a maximum power output of 480 PS with a maximum torque of 2200 N-m.

 

 

(h)

The YCK13-T40 engine has a displacement volume of 12.9 liter and a maximum power output of 580 PS with a maximum torque of 2600 N-m.

 

28


Table of Contents
 

(i)

The YCK15-T40 engine has a displacement volume of 15.3 liter and a maximum power output of 650 PS with a maximum torque of 3000 N-m.

 

 

(j)

The YCTD20-T40 engine has a displacement volume of 19.6 liter and a maximum power output of 952 PS with a maximum torque of 3800 N-m.

In January 2018, Yuchai introduced the below 14 new engine models compliant with the National VI emission standards for on-road application, which are YCY20, YCY24, YCY30, YCS04, YCS04N, YCS06, YCK05, YCK08, YCK09, YCK11, YCK13, YCK13N, YCK15N and YCA07N. As of March 31, 2020, except for the YCY30, YCK09 and YCKN15 models, all of these National VI engines had been launched for OEM prototype production.

 

 

(a)

The YCY20 engine compliant with National VI emission standards is for use in passenger vehicle, light-duty buses and pick-up trucks. It has a displacement volume of 2.17 liter and a maximum power output of 150 PS with a maximum torque of 350 N-m.

 

 

(b)

The YCY24 engine compliant with National VI emission standards is for use in passenger vehicle light-duty buses and pick-up trucks. It has a displacement volume of 2.36 liter and a maximum power output of 150 PS with a maximum torque of 380 N-m.

 

 

(c)

The YCY30 engine compliant with National VI emission standards is for use in light-duty buses and trucks. It has a displacement volume of 2.97 liter and a power range of 150-180 PS with a maximum torque of 460 N-m.

 

 

(d)

The YCS04 engine compliant with National VI emission standards is for use in light to medium-duty buses and trucks. It has a displacement volume of 4.16 liter and a maximum power output of 180 PS with a maximum torque of 650 N-m.

 

 

(e)

The YCS04N natural gas engine compliant with National VI emission standards is for use in light to medium-duty buses and trucks. It has a displacement volume of 4.16 liter and a maximum power output of 118 PS with a maximum torque of 600 N-m.

 

 

(f)

The YCS06 engine compliant with National VI emission standards is for use in medium-duty trucks, coaches and buses. It has a displacement volume of 6.23 liter and a maximum power output of 260 PS with a maximum torque of 1000 N-m.

 

 

(g)

The YCK05 engine compliant with National VI emission standards is for use in medium-duty trucks, coaches and buses. It has a displacement volume of 5.1 liter and a maximum power output of 230 PS with a maximum torque of 870 N-m.

 

 

(h)

The YCK08 engine compliant with National VI emission standards is for use in medium-duty and special purpose trucks, highway coaches and buses. It has a displacement volume of 7.7 liter and a maximum power output of 350 PS with a maximum torque of 1400 N-m.

 

 

(i)

The YCK09 engine compliant with National VI emission standards is for use in medium to heavy-duty trucks, highway coaches and buses. It has a displacement volume of 9.41 liter and a maximum power output of 380 PS with a maximum torque of 1800 N-m.

 

 

(j)

The YCK11 engine compliant with National VI emission standards is for use in heavy-duty trucks and trailers, highway coach and buses over 10m. It has a displacement volume of 10.84 liter and a maximum power output of 460 PS with a maximum torque of 2200 N-m.

 

 

(k)

The YCK13 engine compliant with National VI emission standards is for use in heavy-duty trucks and trailer, and highway coaches. It has a displacement volume of 12.94 liter and a maximum power output of 560 PS with a maximum torque of 2500 N-m.

 

 

(l)

The YCK13N natural gas engine compliant with National VI emission standards is for use in heavy-duty trucks and highway coaches. It has a displacement volume of 12.94 liter and a maximum power output of 324 PS with a maximum torque of 2100 N-m.

 

 

(m)

The YCK15N natural gas engine compliant with National VI emission standards is for use in heavy-duty trucks and highway coaches. It has a displacement volume of 15.26 liter and a maximum power output of 390 PS with a maximum torque of 2500 N-m.

 

 

(n)

The YCA07N natural gas engine compliant with National VI emission standards is for use in medium-duty trucks and coaches. It has a displacement volume of 6.87 liter and a maximum power output of 191 PS with a maximum torque of 1000 N-m.

 

29


Table of Contents

In 2017, Yuchai introduced an 8-cylinder YC8CL engine mainly for use by river and coastal general cargo vessels (see “Products and Product Development —Yuchai — Existing Engine Products — High Horsepower Marine Diesel Engines and Power Generator Engines.”).

Existing Engine Products

Yuchai manufactures diesel and natural gas engines for trucks, buses and passenger vehicles, marine and industrial applications and generator sets. The following table sets forth Yuchai’s list of engines by application:

 

    

Series

Truck

  

YC4D, YC4E, YC4FA, YC4FQ, YC4DN, YC4S, YC6A, YC6J, YC6JN, YC6K, YC6K13, YC6KN, YC6L, YC6MK, YC6MKN, YC6LN, YCS04, YCS06, YCK05, YCK08, YCK09, YCK11, YCK11N, YCK13, YCK13N, YCK15

Bus

  

YC6MK, YC6MKN, YC6L, YC6J, YC6JN, YC6G, YC6GN, YC6LN, YC6K, YC6KN, YC6A, YC4G, YC4GN, YC4E, YC4EG, YC4D, YC4DN, YC4FA, YC4FQ, YC4S, YCS04, YCS06, YCK05, YCK08, YCK09, YCK11,

Construction

  

YC4A, YC4DK, YC4FA, YC4G, YC4GN, YC6B, YC6J, YC6JN, YC6G, YC6L, YC6LN, YC6A, YC6MK, YC6K

Agriculture

  

YC4A, YC4B, YC4FA, YC6A, YC4DK, YC6J

Marine

  

YC4D, YC4F, YC4FA, YC6A/6B, YC6T, YC6TD, YC6C, YC6CL, YC6CD, YC8CL, YC12VC, YC6MK

Generator-Drive

  

YC4R, YC4FA, YC4F, YC4D, YC6A, YC6G, YC6L, YC6LN, YC6MK, YC6MJ, YC6T, YC6C, YC6CL, YC12VC, YC12VTD, YC16VC, YC6MKN, YC6K, YC6KN

Other

  

YC4W, YC4Y, YC4FB

Yuchai’s existing engine products include light-, medium- and heavy-duty engines as set forth in the following table:

 

    

Series

Light Duty

  

YC4W, YC4Y, YC4FA, YC4FAN, YC4FB, YC4FQ, YC4S, YCS04

Medium Duty

  

YC4A, YC4B, YC4BN, YC4D, YC4DN, YC4E, YC4EG, YC4G, YC4GN, YC6A, YC6B, YC6BN, YC6J, YC6JN, YC4F, YC4R, YCK05, YCS06

Heavy Duty

  

YC6G, YC6GN, YC6L, YC6LN, YC6MK, YC6MKN, YC6MJ, YC6K, YC6KN, YC6K13, YC6K13N, YC6T, YC6C, YC6CN, YC6CL, YC8CL, YC12VTD, YC12VC, YC16VC, YC6CD, YC6TD, YCK08, YCK09, YCK11, YCK11N, YCK13, YCK13N, YCK15

 

 

(a)

4-Cylinder Diesel Engines

Trial production of the 4-cylinder diesel engines commenced in late 1999 and today, they represent a stable of reliable and high- performance engines. Significant improvements to the technical specifications of the 4-cylinder engines to meet National V emission standards have resulted in higher customer acceptance resulting in consistent sales demand. The National V compliant engines will be gradually phased out from the China market with the implementation of the National VI emission regulations from July 2020 onwards. Yuchai may retain certain National V products for the export market.

Our line of 4-cylinder diesel engines consists of the following models:

 

 

The upgraded YC4A-T-30 engine is designed for agriculture application. Using a high pressure injection mechanical in-line pump and exhaust gas recirculation (“EGR”) technology, this engine improves the heat transfer efficiency of the cooling system by more than 30%. It is compliant with Tier-3 emission standards for off-road applications.

 

 

The YC4D engine was launched in the market in 2001 based on YC6A and YC6B engines. It is designed for light trucks and passenger vehicles.

 

 

The YC4G engine was primarily based on the YC6G engine and is designed for use in light to medium-duty cargo trucks and buses. It features low emission characteristics.

 

 

The YC4F/YC4FA/YC4G engine is a 4-cylinder, four-stroke engine with a rated power ranging from 90 to 115 PS. They were developed based on technologies from Germany and Japan for mini buses, trucks and passenger cars.

 

 

The YC4FA45-T30 engine features a mechanical rotary pump with a faster response and low fuel consumption. This model has been awarded an e-mark certificate that permits marketing into the European Union.

 

 

The YC4FQ-48 engine compliant with National V emission standards is for use in light-duty trucks. With a 2.5 liter displacement, it is lighter in weight with an improved cooling system compared with the model YC4FA engine. This model utilizes high-pressure common rail, EGR, diesel oxidation catalyst (“DOC”) and diesel particle filter (“DPF”) technologies.

 

30


Table of Contents

 

The YC4D/YC4E engine is a 4-cylinder, four-stroke engine with a rated power ranging from 120 to 180 PS. The YC4D diesel engine was co-developed by Yuchai and Germany FEV, and features lower emission, lower fuel and oil consumption, lower noise, higher reliability, lower price and better upgrading potential. The YC4E series diesel engine was developed on the basis of the YC6G series diesel engine with a displacement of 7.8 liters through stroke-shortening and bore-reducing which maintains advantages over the YC6G series diesel engines and features higher dynamic characteristics, easier operation and maintenance, and is used in high-speed and light-duty vehicles. In addition, the YC4D-T30 engine for the loader, excavator and forklift markets is compliant with Tier-3 emission standards for off-road applications.

 

 

The YC4G was further developed for use in hybrid buses. This relatively small diesel engine coupled with a motor will enable the hybrid bus to power medium to large buses and at the same time reduce fuel consumption and emissions. The YC4G is rated at 170 to 220 PS.

 

 

The YC4EG-50 diesel engine contains a 4.73 liter engine for medium-duty buses and light- and medium-duty highway trucks. It is compliant with National V emission standards.

 

 

The YC4S engine at 3.8 liter is rated at 55 to 170 PS and its main applications are in highway vehicles and industrial engines. The YC4S engine is certified compliant with National V emission standards for on-highway use and compliant with Tier-3 emission standards for the industrial market.

The YC4S engine’s upgraded model YC4S-48 was introduced for the high-end, light-truck market. This model targets the mid- and high-end, on-road vehicles with a load capacity between five to eight metric tons. It generates 88 to 110 kW power using a common rail system paired with EGR, DOC and POC technologies.

In addition, the YC4S-50 upgraded diesel engine has a 3.76 liter engine for use in medium- to heavy-duty trucks and buses. It is compliant with National V emission standards.

 

 

The YC4Y22-50 diesel engine has a 2.2 liter engine for use in light-duty trucks and buses. It is compliant with National V emission standards.

 

 

The YC4FAN-50 natural gas engine is designed to be used in light-duty vehicles. It is compliant with National V emission standards.

 

 

The YC4W engine comes in 1.2 liter and 1.4 liter variants, features 4-cylinder, 4-valves, 60 to 90 PS, 4000 to 4200 rpm and is compliant with National V emission standards. The YC4W diesel engine uses DELPHI electronic controlled high pressure common-rail fuel injection technology. The main application of this engine model is in multi-purpose vans, power generators and light-duty special purpose machinery.

 

 

YC4Y20 engine is a 4-cylinder 1.8 to 2.2 liter engine rated at 90 to 150 PS. It is compliant with National V emission standards.

 

 

YC4FB engine is a 4-cylinder 2.488 liter engine rated at 90 to 130 PS for light duty vehicle such as light-duty bus and pick-up truck applications. The engine is designed to comply with National V emission standards with electronic controlled fuel combustion system.

 

 

(b)

6-Cylinder Diesel Engines

YC6J Diesel Engines

The YC6J medium-duty engine is a 6-cylinder, four-stroke engine that offers up to 230 PS. The YC6J engine was historically Yuchai’s primary product and was principally installed in medium-duty trucks. Yuchai believes that its YC6J engine has a reputation for fuel efficiency, low noise levels, firm uphill traction and reliability.

The hybrid YC6J engine was launched in 2010 for use in public buses. The YC6J National V compliant 6.5 liter, 6-cylinder, 132 to 180 kW, 2500 rpm diesel engine uses BOSCH electronic controlled high-pressured common-rail fuel injection technology. These engines are suitable for use in coaches of 8 to 11 meters in length.

Yuchai has also developed YC6J natural gas variants, including both compressed natural gas (“CNG”) and liquefied natural gas (“LNG”) systems, using similar major components as diesel engines. The natural gas versions will complement the current diesel engine lines used in public buses enabling a reduction in emissions. The YC6J is also developed to work with battery-powered motors in hybrid buses which will help to reduce fuel consumption and emissions.

The YC6J engines previously compliant only with National IV emission standards have been upgraded to meet the National V emission standards with improved fuel efficiency and performance. In addition, the YC6J-T30 for the loader, excavator and forklift markets is compliant with Tier-3 emission standards for off-road applications.

 

31


Table of Contents

The YC6J-T30 and YC4D-T30 models are both upgraded versions of the Tier-2 model with the latest fuel combustion system. The YC6J-T30 engine is a 6.5 liter engine with design output of 92 to 132 kW and has primarily construction and agricultural applications. The YC4D-T30 is a 4.2 liter engine with design output of 58 to 75 kW, and has mainly construction applications in loaders, excavator and heavy-duty forklifts.

YC6A and YC6B Diesel Engines

In response to the introduction of high-power medium-duty engines by its competitors in 1995, Yuchai began the development of its YC6A and YC6B medium-duty engine which offers improved overall performance compared to the YC6J engine, principally because of greater horsepower, increased reliability and improved acceleration.

The YC6A National V compliant 6-cylinder, 4-valves, 162 to 225 kW, 2300 rpm diesel engine uses BOSCH electronic controlled high-pressured common-rail fuel injection technology. Its main applications are in medium-sized trucks, construction machines, boats, generators, and agricultural machinery.

YC6G Diesel Engines

YC6G National V compliant 7.8 liter, 6-cylinder, 147 to 199 kW, 2000 to 2200 rpm diesel engine uses DELPHI electronic controlled high-pressured common-rail fuel injection technology. Yuchai has also developed variants that use CNG or LNG as fuel, using similar major components. Its main applications are for buses and coaches of 11 to 12 meters in length.

The YC6G220L-T31 series with a 7.8 liter engine features a turbocharged inter-cooling system and an electronically controlled fuel injection system to enable quick adjustments to the engine’s power and torque.

6L Heavy-Duty Diesel Engines

The 6L heavy-duty engine is a National V compliant 6-cylinder, four-stroke, turbocharged intercooling engine, with a rated power ranging from 280 to 350 PS. The 6L heavy-duty engine was co-developed with FEV, an independent German-owned engine development institute for big passenger buses.

The YC6L-60 diesel engine is Yuchai’s first engine compliant with National VI emission standards. This engine is a high-end model of the YC6L heavy-duty platform. It has a power range between 177 to 243 kW and is designed for use in buses between 10 to 12 meters and trucks that carry loads of between 25 to 40 metric tons. Improvements to the engine include medium cooling exhaust gas recirculation technology, innovative diesel particle filter and efficient SCR technologies.

6MK Heavy-Duty Diesel Engines

The 6MK heavy-duty engine family for heavy-duty trucks and passenger buses was developed based on technologies from USA, Japan and Germany in accordance with FEV procedures. The 6MK engine has adopted the common rail injection system technology to meet with the latest emission requirements and the European forced cooling piston technology. It has a 10.34 liter displacement and power ranging from 300 to 400 PS. The upgraded YC6MK-50 is a 10.3 liter engine for on-road trucks and buses that is compliant with National V emission standards.

YC6MJ Heavy-Duty Diesel Engines

YC6MJ is an upgraded version of the YC6MK engine with larger piston for power extension and adopting a traditional high pressure injection system. It is an 11.7 liter engine rated at 450 PS and is for use in mining, marine and power generation applications.

YC6K Diesel Engines

The YC6K 6-cylinder diesel engine is a National V compliant engine rated at 380 to 550 PS with a capacity of between 10/12/13 liter. The components and combustion systems of the engine are suitable for use in heavy-duty trucks and for coaches exceeding 12 meters in length. The YC6K is the product of a joint venture company which was established in 2009 pursuant to an agreement Yuchai entered into with Jirui United to produce heavy-duty vehicle engines with the displacement range from 10.5 to 14 liter. For more details on the joint venture company, see “Item 3. Key Information — Risk Factors — Risks relating to our company and our business — If we are not able to continually improve our existing engine products and develop new engine products or successfully enter into other markets, we may become less competitive, and our financial condition, results of operations, business and prospects may be adversely affected.”

 

32


Table of Contents

YC6K13 Diesel Engine

The YC6K13-50 engine compliant with National V emission standards is an upgraded version of the YC6K12 engine series with reinforced engine components. This engine has an increased displacement volume and power range of 490 to 580 hp with maximum torque of 2,550 N-m.

 

 

(c)

High Horsepower Marine Diesel Engines and Power Generator Engines

In May 2011, Yuchai commenced construction of a plant at Yuchai’s primary manufacturing facilities in Yulin City, Guangxi Zhuang Autonomous Region, to increase the annual production capacity of marine diesel engines and power generators to meet increasing demand. The following are our marine diesel and power generation engine models.

 

 

YC6T is a 6-cylinder engine rated at 360 to 600 PS and is suitable for construction applications. It is used in marine propulsion, power generators, construction and mine trucks. The YC6T engine rated at 404 to 440 kW at 1500 rpm is for power generation, while those rated at 290 to 396 kW at 1500 to 1800 rpm are for marine applications and those rated at 350 to 540 PS at 1350 rpm are for marine propulsion.

 

 

YC6C is a 40 liter, 6-cylinder engine rated at 700 to 1000 PS. It was launched in early 2011 and is used in marine propulsion, power generators, construction and mine trucks. The YC6C engine rated 680 to 850 kW at 1500 rpm is for power generation and those rated 560 to 680 kW at 1500 rpm are for marine propulsion.

 

 

YC6CL is an upgraded version of the YC6C engine with longer piston stroke for better power output and performance. It is a 54 liter engine rated at 800 to 1200 PS.

 

 

YC12VTD is derived from the YC6TD engines where the V-engine enables the engine to have a compact configuration. The engine is 12-cylinder, 39 liter rated at 1040 to 1336 kW at 1500 rpm, mainly for application in the power generator, marine and industrial markets. The YC12VTD was launched in 2018.

 

 

YC12VC is derived from the YC6C engines where the V-engine enables the engine to extend its power output at similar engine platform. The engine is 12-cylinder, 80 liter rated at 1120 to 1800 kW at 1500 rpm. The main application is in the power generator, marine and industrial markets. The YC12VC was commercially launched in 2015.

 

 

YC16VC is derived from the YC6C engines where the V-engine enables the engine to extend its power output at similar engine platform. The engine is 16-cylinder, 108 liter rated at 1960 to 2400 kW at 1500 rpm. The main application is in the power generator, marine and industrial markets. The YC16VC was commercially launched in late 2016.

 

 

YC8CL is an extended version of YC6CL engine, with 8-cylinder in line configuration. YC8CL is an 8-cylinder, 72.8 liter engine rated at 692-1176 kW at 750-1000 rpm. The main application is in marine propulsion for river trade and costal general cargo vessels. The YC8CL was officially launched in mid-2017.

 

 

(d)

Other Products and Services

Our other products are natural gas engines, diesel power generators, diesel engine parts and remanufacturing services.

Natural Gas Engines

Yuchai has a facility at its primary manufacturing facility in Yulin City, Guangxi Zhuang Autonomous Region, to develop and produce a portfolio of natural gas powered engines to complement its existing suite of diesel engines. The main uses of Yuchai’s natural gas engines are in large buses, medium- to heavy-duty trucks, industrial and power generators and the marine sector.

Yuchai natural gas engines are designed to work with both CNG and LNG fuel systems, and they are generally constructed using similar major components as Yuchai’s diesel engines. Yuchai currently offers natural gas engines in the following models: YC4DN, YC4GN, YC6BN, YC6JN, YC6GN, YC6LN, YC6MKN, and YC6KN ranging from 120 to 440 hp.

Diesel Power Generators

Yuchai has a history of more than 40 years for producing the diesel generator set, with wide application in the civil and marine sectors. Yuchai produces diesel power generators which are primarily used in the construction and mining industries. The diesel power generators offer a rated power of 24 to 160 kilowatts. Yuchai’s diesel power generators use diesel engines from YC4FA up to YC6T as their power source. The generator set includes an intelligent digital controlling system, remote control, generators group control, remote monitoring, automatic parallel operation, and automated protection against breakdowns.

Diesel Engine Parts

Yuchai supplies diesel engine parts to its nationwide chain of customer service stations in China. Although sales of diesel engine parts do not constitute a major percentage of Yuchai’s revenue, the availability of such parts to its customers and to end-users through its nationwide chain of customer service stations is an important part of Yuchai’s customer service program. Yuchai is continually improving its spare parts distribution channel services to maintain its competitive position.

 

33


Table of Contents

Remanufacturing Services

Yuchai provides remanufacturing services for and relating to Yuchai’s diesel engines and components through its wholly-owned subsidiary, Yuchai Remanufacturing Services (Suzhou) Co., Ltd. (“YRC”). YRC’s factory is located in the Suzhou Industrial Park in Suzhou, Jiangsu Province.

New Energy Products

Yuchai has commenced the development program for new energy products, which included the new generation hybrid engine, full electric power and NEV power systems including fuel cell systems.

 

 

(a)

Plug in hybrid engine

The second-generation hybrid engine model YCHPT II, was designed to address the growing customer demand for advanced hybrid engines. The engine adopts plug-in systems to charge the vehicles’ batteries, and it features an upgraded gearbox with an interchangeable 5-speed automatic and manual system.

The YCHPS hybrid engine compliant with National V emission standards is the latest design incorporating the YC4EG gas engine with an ISG generator. The system can be operated in buses with hybrid or full electric operating systems with an external plug-in system. The engine is designed for use in seven to ten meter coaches and buses.

 

 

(b)

EV powertrain

Yuchai has commenced the development of full electric power system integration for public transit bus application. Yuchai’s primary focus is system design and integration using components from external suppliers.

 

 

(c)

ISG power generation powertrain (“YC IE-Power”)

A highly integrated motor-generator design that incorporates both motion and generation functions. The YC IE-Power directly couples the hybrid and power extender engine drive end for both vehicle motion and battery charging, depending on the vehicle’s operation and control.

 

 

(d)

e-CVT power-split hybrid powertrain (“YC e-CVT”)

A compact design for both truck and bus applications that integrates the vehicle transmission and motor-generator in a single module. The design can achieve improved fuel savings compared to traditional power systems.

 

 

(e)

Integrated electric drive axel powertrain (“YC e-Axel”)

A compact design integrating driving motor on wheel axle together with motor and vehicle control modules. The YC e-Axel can eliminate transmission loss that is common in traditional designs and save storage space in the chassis.

 

 

(f)

Fuel cell system (“YC FCS”)

It is a high efficiency fuel cell system with design output of 35 and 70 kW.

Sales

In 2019, according to CAAM, engine sales for commercial vehicles (excluding gasoline-powered and electric-powered vehicles) in China were approximately 2.9 million units, a decrease of 4.5% compared to 2018. Yuchai’s commercial vehicle engine sales in 2019 were 257,491 units, a decrease of 2.7% compared to 264,706 units in 2018. Yuchai’s total engine sales in 2019 were 376,148 units, an increase of 0.1% compared with 375,731 units in 2018.

Light-duty engine sales in 2019 were 105,749 units, or 28.1% of total unit sales, which was a decrease of 0.3% compared to 28.4% in 2018, where light-duty engine sales were 106,644 units. Medium-duty engine sales were 184,467 units, or 49.0% of total unit sales, compared to 2018 where sales were 192,512 units or 51.2% of total unit sales. Heavy-duty engine sales were 85,000 units, or 22.6% of total sales units, compared to 2018 where sales were 75,600 units, or 20.1% of total unit sales.

 

34


Table of Contents

In 2019, Yuchai sold approximately 22,695 natural gas engine units compared with approximately 15,865 units sold in 2018. The following table sets forth a breakdown of Yuchai’s sales by major product category for fiscal years 2017, 2018 and 2019:

 

     2017*      2018      2019  
     Revenue      % of
Revenue
    Unit
Sold
     Revenue      % of
Revenue
    Unit
Sold
     Revenue      % of
Revenue
    Unit
Sold
 
     RMB’000                   RMB’000                   RMB’000               

Light-duty engines (1)

     2,147,728        13.3     84,594        2,481,554        15.3     106,644        2,429,248        13.5     105,749  

Medium-duty engines (2)

     5,620,202        34.8     197,622        5,537,164        34.2     192,512        5,583,982        31.1     184,467  

Heavy-duty engines (2)

     5,182,930        32.1     84,150        4,934,435        30.4     75,600        6,189,934        34.4     85,000  

Other products and services(3)

     3,189,762        19.8     731        3,257,314        20.1     975        3,777,140        21.0     932  
  

 

 

    

 

 

   

 

 

    

 

 

    

 

 

   

 

 

    

 

 

    

 

 

   

 

 

 
     16,140,622        100.0     367,097        16,210,467        100.0     375,731        17,980,304        100.0     376,148  
  

 

 

    

 

 

   

 

 

    

 

 

    

 

 

   

 

 

    

 

 

    

 

 

   

 

 

 

Notes:

 

*

As previously disclosed in our Annual Report for the year ended December 31, 2018, Yuchai’s revenue for the years ended December 31, 2017 have been restated due to the impact of the retrospective application of IFRS 15 and also reflects Yuchai’s revision of its classification system for light-, medium- and heavy-duty engines in 2018, which was applied to Yuchai’s financial and operating data for the years ended December 31, 2017, 2018 and 2019. For more information, see “Certain Definitions and Supplemental Information.”

(1) 

Includes passenger car engines.

(2) 

Includes natural gas engines.

(3) 

Includes power generator sets and others.

Production

Yuchai’s primary manufacturing facilities are located in Yulin City in the Guangxi Zhuang Autonomous Region. The principal production land area currently occupies approximately 1.8 million square meters, including an existing production factory for all light-, medium- and heavy-duty engine models, a natural gas production facility, a high horse power marine diesel engine and power generator plant, a foundry and various testing and supporting facilities.

As of December 31, 2019, Yuchai’s total technical production capacity was approximately 626,000 units, compared to 487,500 in 2018, based on a 2.5 shift five-day week at 80% utilization rate. To comply with the National VI emission regulations implementation schedule, Yuchai has invested to build additional capacity tailored for National VI engines assembly, which is running in parallel with the existing National V production line until commencement of full enforcement of the National VI(a) regulations by July 2021.

In 2019, we sold 376,148 units, of which 344,718 units were produced at Yuchai’s Yulin facility, and the remaining units sold were produced by our joint venture company, third party manufacturers and taken from existing inventory.

The following table sets forth the breakdown of Yuchai’s production at the Yulin facility by major product category for the years ended December 31, 2017, 2018 and 2019:

 

     2017     2018     2019  
     Units      % of
Units
    Units      % of
Units
    Units      % of
Units
 

Light-duty engines (1)

     91,060        24.9     103,640        30.5     104,722        30.4

Medium-duty engines (2)

     194,505        53.3     169,637        49.9     175,677        51.0

Heavy-duty engines (2)

     79,433        21.7     66,110        19.5     63,885        18.5

Power generator sets

     268        0.1     413        0.1     434        0.1
  

 

 

    

 

 

   

 

 

    

 

 

   

 

 

    

 

 

 
     365,266        100.0     339,800        100.0     344,718        100.0
  

 

 

    

 

 

   

 

 

    

 

 

   

 

 

    

 

 

 

Notes:

 

The 2017, 2018 and 2019 data reflect Yuchai’s revision of its classification system for light-, medium- and heavy-duty engines, which was implemented in 2018. For more information, see “Certain Definitions and Supplemental Information.”

(1) 

Includes passenger car engines.

(2) 

Includes natural gas engines.

 

35


Table of Contents

Procurement

Yuchai manufactures engine blocks, cylinder heads, crankshaft, camshaft and certain other key parts. Third party suppliers provide the remaining engine parts. The production process involves the complete assembly and testing of the finished products. Yuchai’s procurement policy requires the same product to be sourced from at least two distinct sources. The same practice applies to all other externally procured engine parts. Yuchai is continually seeking to improve its procurement strategy by seeking new suppliers with competitive prices and quality.

Yuchai has progressively reduced its reliance on imported parts and components in the recent years, in part due to an increasing number of international suppliers having local manufacturing and logistics capabilities in China. For instance, Yuchai’s fuel combustion equipment and its electronic control systems are purchased from the local factory of an international supplier operating in China.

Engine Block

Yuchai cast and molded more than 328,000 units of engine blocks in 2019 representing a large portion of its engine blocks used in production.

Raw Materials

Yuchai purchases raw materials, principally scrap steel and cast iron, from domestic suppliers. An increase in the prices of these raw materials would generally increase our costs of production. We have experienced volatility in the prices of raw materials in the past. See also “Item 3. Key Information — Risk Factors — Risks relating to our company and our business — If China’s inflation increases or the prices of energy or raw materials increase, we may not be able to pass the resulting increased costs on to our customers and this may adversely affect our profitability or cause us to suffer operating losses.”

Quality Assurance, Control and Safety

All raw materials, external supplied parts and components are checked for conformity with the required quality and specifications. Each stage of the production process is monitored by a quality control procedure and the final product undergoes standard conformity and specification testing using an automated testing laboratory. To promote the safety of its workers, Yuchai has established a safety department to supervise the proper use of equipment to prevent fire and explosions and promote safe practices and procedures in the workplace.

Manufacturing Capacity Expansion

Yuchai believes that the current production capacity of all engine lines will meet the expected demand. Yuchai is continuously assessing the market demand and devising production strategies to secure and meet these market opportunities.

Research and Development

Yuchai has committed substantial resources to continually improve the technology of its products and maintain the competitiveness of its products. Yuchai’s internal development effort focuses primarily on designing new products, improving manufacturing processes and adapting foreign technology to the Chinese market. Yuchai has committed to continually improve the technology of its products by acquiring advanced technology from Chinese research institutes, foreign engine design consulting firms and foreign diesel engine and engine parts manufacturers.

In 2017, Yuchai’s research and development efforts were mainly related to the upgrading of existing on-road and off-road products compliant with National V and Tier-3 emission standards and the development of new engine products compliant with forthcoming National VI and Tier-4 emission standards. In 2017, it also commenced the development of NEV power systems, including a third-generation hybrid engine and electric vehicle power systems. In 2018, research and development efforts were mainly for research and development of new engines compliant with the more stringent National VI and Tier-4 emission standards that are to be implemented over the next few years. In 2019, Yuchai’s research and development efforts were mainly related to National VI engine testing and calibration to support domestic vehicle OEMs who had installed Yuchai engines in their National VI vehicles. The development of Tier-4 emission compliant engines is on-going and the prototype engines are in preparation for delivery.

As a result of its research and development efforts, Yuchai has a large patents portfolio with over 2,000 patents registered in China as of December 31, 2019. The types of patents that Yuchai has registered are invention patents, utility model patents and design patents. The term of patent protection is 10 or 20 years from the filing date depending on the type of patent registered.

 

36


Table of Contents

Future Products

Yuchai believes that its long-term business prospects will largely depend upon its ability to develop and introduce new or improved products with higher quality and competitive pricing. Future products may utilize different technologies and may require knowledge of markets that Yuchai does not currently possess.

Yuchai intends to continue to work with foreign engine design consulting firms and foreign engine manufacturers for technological assistance in improving its products and developing new products, and expects such cooperation to continue. The introduction of new engine products will also require significant capital expenditures, such as purchases of foreign manufacturing equipment and technologies. See “Item 3. Key Information — Risk Factors — Risks relating to our company and our business — Competition in China from other diesel engine manufacturers may adversely affect our financial condition, results of operations, business or prospects.”

Sales, Marketing and Services

Sales and Marketing

Yuchai distributes most of its engines directly to auto plants and agents from its primary manufacturing facilities in Yulin City. In addition, Yuchai operates a number of regional offices in major geographic regions in China. With a sales force of approximately 739 persons nationwide in China, Yuchai provides a comprehensive range of services to its customers, including dispatching engineers to provide on-site assistance to major customers in the resolution of technical problems.

Yuchai promotes its products primarily through outdoor sign boards, advertisements in newspapers and industry journals. In October 2019, Yuchai participated in the 70th Anniversary celebration of the founding of modern China with Yuchai engines propelling vehicles in the National Day parade in Beijing.

Since 1993, Yuchai has been sponsoring an annual program for its customer service stations with information brochures and customer suggestion cards for the improvement of Yuchai’s service. These customer service stations form Yuchai’s service and maintenance network. In relation to those engines which are under warranty cover, these customer service stations perform the routine maintenance checks and repairs on end-users’ diesel engines free of charge to the customers, and the corresponding costs are borne by Yuchai. When the warranty expires, these customer service stations can continue to serve Yuchai clients at their own choice and costs.

Yuchai believes that its promotional efforts are unique for an automotive component company in China and lead to greater brand name recognition among end-users. Yuchai further believes that it leads its competitors in providing high quality after-sales services through its 2,319 authorized customer service stations in China. The customer service stations are independently owned and are able to provide emergency services to its end-users within a 40-km radius in the central, eastern and southern parts of China.

Yuchai has continued to focus its sales efforts on retailers and end-users of diesel engines. Yuchai seeks to encourage end-users of gasoline engine trucks to replace their gasoline engines with Yuchai diesel engines by advertising the advantages of diesel engines. With the advent of a natural gas refueling network across the nation, customers have the additional option of using Yuchai’s natural gas engines. Such sales of replacement engines are generally made through customer service centers at a retail price which is higher than the sales price to truck manufacturers.

Yuchai believes that proximity to its factories in Yulin City is an important factor in the geographical make-up of its customers. Due in part to transportation and shipping costs, a substantial majority of Yuchai’s engines are sold to customers in southern and central eastern China. Customers’ geographical make-up is segmented by Guangxi, Henan, Sichuan, Hubei, Fujian, East and North East China.

Yuchai’s sales are concentrated among the Dongfeng Group, one of the largest state-owned automobile companies in China, and other major diesel truck manufacturers controlled by or affiliated with the Dongfeng Group. In 2019, sales to the Dongfeng Group accounted for approximately 29.0% of Yuchai’s total revenue, of which our two largest customers, Dongfeng Liuzhou Motor Co., Ltd. and Dongfeng Special Truck Company of Dongfeng Commercial Vehicle Xinjiang Co., Ltd., accounted for 16.2%. The Dongfeng Group is also a major competitor of Yuchai. Our sales to our top five customers including sales to the Dongfeng Group accounted for 40.3% of our total revenue in 2019. See “Item 4. Information on the Company — Business Overview — Competition.”

Customers’ orders with Yuchai can be cancelled either by Yuchai or its customers prior to delivery in accordance with the sales contracts. As part of Yuchai’s credit procedures to control and manage its trade receivables, Yuchai may hold shipments for delivery if customers’ credit positions are not satisfactory or if customers have not made payments for earlier deliveries. There can be no assurance that such cost-controlling measures will successfully control Yuchai’s trade receivables balance, or that they will not adversely affect the future purchasing decisions of Yuchai’s customers. As of December 31, 2019, Yuchai had net trade and bills receivables of RMB 7,814.1 million (US$1,102.9 million), representing 45.0% of our consolidated current assets.

 

37


Table of Contents

Export Sales

Yuchai exports a very small percentage of its products directly outside China, as the following table indicates:

 

     2017*      2018      2019  
     Revenue      % of
Revenue
    Unit
Sales
     Revenue      % of
Revenue
    Unit
Sales
     Revenue      % of
Revenue
    Unit
Sales
 
     RMB ’000                   RMB ’000                   RMB ’000               

Total Domestic Sales

     16,073,461        99.6     366,162        16,119,896        99.4     374,907        17,909,126        99.6     375,230  

Total Direct Export Sales

     67,160        0.4     935        90,571        0.6     824        71,178        0.4     918  
  

 

 

    

 

 

   

 

 

    

 

 

    

 

 

   

 

 

    

 

 

    

 

 

   

 

 

 
     16,140,621        100.0     367,097        16,210,467        100.0     375,731        17,980,304        100.0     376,148  
  

 

 

    

 

 

   

 

 

    

 

 

    

 

 

   

 

 

    

 

 

    

 

 

   

 

 

 

Note:

 

*

Yuchai’s revenue for the years ended December 31, 2017 have been restated in 2018 due to the impact of the retrospective application of IFRS 15. For more information, see “Certain Definitions and Supplemental Information”.

Most of Yuchai’s products that are exported outside of China are sold indirectly through third party distributors who purchase them from Yuchai and resell them on to end-users in subsequent and separate transactions. All of these distributors are separate legal entities in which Yuchai has no equity interest in or control over and Yuchai relies on self-reporting by these distributors in relation to their sales. In 2019, the top five export markets of Yuchai (in descending order) comprising both direct sales as well as sales through third-party distributors were Myanmar, Philippines, Vietnam, Algeria and Saudi Arabia. In 2018, the top five export markets of Yuchai (in descending order) comprising both direct sales as well as sales through third-party distributors were Myanmar, Philippines, Vietnam, Laos and Cuba. In 2017, the top five export markets of Yuchai (in descending order) comprising both direct sales as well as sales through third-party distributors were Vietnam, Cuba, Laos, Russia and India.

In February 2014, Yuchai appointed China Auto Caiec Ltd. (formerly known as China Automotive Industry Import and Export Co., Ltd.), a company based in China, on an exclusive basis for two years to export Yuchai’s products into Cuba. The agreement requires China Auto Caiec Ltd. to use its best efforts to export more than 1,500 units (whole engines or parts) per year. In 2019, 188 engines had been sold to Cuba pursuant to this agreement, representing 0.05% of our total unit sales in 2019. The agreement was automatically renewed under its terms in February 2020 for two years.

Customer Service

Yuchai believes that customer service is an important part of maintaining its market competitiveness. In addition to various services provided initially at its sales offices, Yuchai has a nationwide network of authorized service stations in China that provide repair and maintenance services, spare parts, retrofitting services and training to Yuchai’s customers. To ensure a consistently high level of service, Yuchai trains the technicians at regional training centers or selected service stations. In addition, Yuchai also owns and operates repair training centers. The costs of any warranty-related services or repairs are borne by Yuchai, and all non-warranty activities are charged to customers. Yuchai’s customer service program emphasizes a fast turnaround time on repair requests. As part of this policy, Yuchai supplies authorized service stations with spare parts for repairs and require these service stations to provide on-site assistance at the customer’s place of business generally within 3 to 12 hours, depending on the customer’s location.

Yuchai’s warranty obligations vary depending upon the warranty type and such provisions are determined at fiscal year-end based upon historical warranty cost per unit of engines sold adjusted for specific conditions that may arise and the number of engines under warranty at each fiscal year end. See “Item 5. Operating and Financial Review and Prospects — Critical Accounting Policies — Product warranty obligations.”

Trademarks

The GY Group owns and maintains the Chinese trademark registrations of its principal trademarks. Yuchai has entered into trademark license agreements with the GY Group according to which Yuchai has the right to use these trademarks. Yuchai believes that the Yuchai logo is well recognized as a quality brand in China.

Competition

The diesel engine industry in China is highly competitive. Yuchai believes it faces intense competition in the engine manufacturing industry across all of its engine platforms. The diesel engine market is fragmented and very price sensitive. Yuchai believes, based on internal studies, that competition is based primarily on performance, quality compliance with emission standards, price and after-sales service, and secondarily on noise, size and weight. Yuchai believes that its engines have a strong reputation among truck manufacturers and consumers for leading performance and reliability. In addition, Yuchai believes that its after-sales service to end-users of Yuchai engines, conducted through a nationwide network of authorized service stations and repair training centers in China, gives Yuchai a competitive advantage over other diesel engine producers.

 

38


Table of Contents

Most of Yuchai’s major China domestic competitors are either state-owned enterprises or entities controlled by state-owned enterprises. The Dongfeng Group, which is a major competitor of Yuchai and which controls one of Yuchai’s largest competitors, is also one of Yuchai’s major customers and controls some of Yuchai’s other major customers. In 2019, sales to the Dongfeng Group accounted for 28.9% of our total revenue, of which our two largest customers, Dongfeng Liuzhou Motor Co., Ltd. and Dongfeng Special Truck Company of Dongfeng Commercial Vehicle Xinjiang Co., Ltd., accounted for 16.1% in total. Our sales to our top five customers including sales to the Dongfeng Group accounted for 40.3% of our total revenue in 2019. Some of Yuchai’s competitors have formed joint ventures with, or have technology assistance arrangements with, foreign diesel engine manufacturers or engine design consulting firms, and use foreign technology that is more advanced than Yuchai’s technology. Yuchai expects competition to intensify as a result of, among other things, improvements in competitors’ products, increased production capacity of competitors, increased utilization of unused capacity by competitors and price competition. Yuchai believes production capacity in the diesel engine industry has increased over the years which has further intensified competition. See “Item 3. Key Information — Risk Factors — Risks relating to our company and our business — Competition in China from other diesel engine manufacturers may adversely affect our financial condition, results of operations, business or prospects.”

The ongoing development of full electric vehicles for both the bus and truck markets in China will continue to present a source of competition for Yuchai’s engines because of the recent replacement of public transit buses, which had been a major bus engine market for Yuchai in the past, with electric vehicle buses in most cities of China.

The HLGE group

As of March 31, 2020, we had a 48.9% interest in the outstanding ordinary shares of HLGE. See “Item 5. Operating and Financial Review and Prospects — Business Expansion and Diversification Plan.” HLGE is listed on the Main Board of the Singapore Exchange. HLGE’s share price on the Singapore Exchange closed at S$0.18 on March 31, 2020. The core businesses of the HLGE group are that of hospitality operations and property development.

In October 2017, HLGE completed the disposal of its 60% equity interest in Copthorne Hotel Qingdao Co., Ltd. to Qingdao Haiyi Jun Zhuo Culture Travel Property Investment Co., Ltd. In November 2017, HLGE completed the disposal of its remaining hotel properties in China through the sale of all its shares in LKN Investment International Pte. Ltd. to an affiliate of Jingrui Holdings Limited. A portion of the proceeds from these disposals were used by the HLGE group to fully repay its debt obligations to us in the amount of S$68 million under a loan agreement. The original loan amount of S$93 million was granted to HLGE by a wholly-owned subsidiary of our company to refinance the outstanding zero coupon unsecured non-convertible bonds previously issued by HLGE and which matured on July 3, 2009. The loan amount was reduced to S$68 million through past repayments by HLGE.

The HLGE group wholly owns a Copthorne hotel in Cameron Highlands (Malaysia). Copthorne Hotel Cameron Highlands comprises 269 guest rooms and suites. It is the only hotel situated at the highest accessible point of Cameron Highlands, Malaysia. Located next to the hotel, is a Tudor-styled resort, where 69 units have been leased by the hotel from the owners of the resort for use by its guests. The resort comprises self-contained low-rise and high-rise apartment suites and each suite is equipped with a living room, a kitchenette and a balcony. To maintain its competitiveness, HLGE carries out renovation programs at CHCH from time to time as required.

The HLGE group recorded pre-tax losses for five consecutive fiscal years from 2009 to 2013 and in fiscal year 2015. For fiscal year 2014, the HLGE group recorded a profit mainly due to the acquisition by its wholly-owned subsidiary of the remaining 55% equity interest in Augustland Hotel Sdn Bhd, which owned CHCH. For fiscal year 2016, the HLGE group recorded pre-tax profit. For fiscal year 2017, the HLGE group recorded a profit mainly due to its disposals of (i) the HLGE group’s 60% equity interest in Copthorne Hotel Qingdao Co., Ltd. to Qingdao Haiyi Jun Zhuo Culture Travel Property Investment Co Ltd; and (ii) the HLGE group’s entire interests in LKN Investment International Pte. Ltd. to an affiliate of Jingrui Holdings Limited. Previously, HLGE’s average daily market capitalization has fallen below the minimum threshold of S$40 million resulting in it being placed on the Watch-list of the Singapore Stock Exchange (“Watch-list”) on June 4, 2014, for failing to comply with the minimum criteria for continued listing. These factors in the past made it difficult for the HLGE group to obtaining financing from financial institutions. In March 2018, HLGE converted of all of its existing issued and outstanding non-redeemable convertible cumulative preference shares into new ordinary shares of HLGE. On April 4, 2018, the Singapore Stock Exchange determined that HLGE met the Singapore Exchange’s Listing Manual criteria for exit from the Watch-list and removed HLGE from the Watch-list.

 

39


Table of Contents

The HLGE group may require additional funds for its core businesses and to invest in future growth opportunities. There is no assurance that the HLGE group would be able to generate sufficient internal funds to finance its growth plans or identify and complete any potential merger and acquisition opportunities to grow its earnings base. Accordingly, the HLGE group may, depending on the cash flow requirements and financial condition, need to raise additional funds by issuing equity or a combination of equity and debt or by entering into strategic relationships or through other arrangements. Any additional equity financing by HLGE may dilute our equity interests in HLGE. Any debt financing may contain restrictive covenants with respect to dividends, future capital raising and other financial and operational matters. Failure to obtain sufficient funds to finance its growth plans may adversely affect the HLGE group’s business, financial performance and financial position.

For more information on risks relating to our investment in HLGE, see “Item 3. Key Information — Risk Factors — Risks relating to our investment in HLGE.”

 

40


Table of Contents

Organizational Structure

The following chart illustrates the organizational structure of the Company and Yuchai as of March 31,2020 and is based on information generally known to the Company or otherwise disclosed in filings made with the SEC and the Singapore Exchange (see also “Item 7. Major Shareholders and Related Party Transactions — Major Shareholders”). This chart depicts the Company’s significant subsidiaries only.

 

LOGO

 

41


Table of Contents

Regulatory and Related Matters

Governance, Operation and Dissolution of Yuchai

Governance, operation and dissolution of Yuchai are governed by laws and regulations of China relating to Sino-foreign joint stock companies, as well as by Yuchai’s Articles of Association. Yuchai is subject to the relevant PRC labor laws and regulations with respect to labor management, which is overseen by the Ministry of Human Resources and Social Security. In accordance with these laws and regulations, management may hire and discharge employees and make other determinations with respect to wages, welfare, insurances and employee discipline. Chinese laws and regulations applicable to a Sino-foreign joint stock company require that, before Yuchai distributes profits, it must: (i) satisfy all tax liabilities; (ii) recover losses in previous years; and (iii) make contributions to statutory reserve fund in an amount equal to at least 10% of net income for the year determined in accordance with generally accepted accounting principles in China, or PRC GAAP. However, the allocation of statutory reserve fund will not be further required once the accumulated amount of such fund reaches 50% of the registered capital of Yuchai.

On March 15, 2019, a new foreign investment law was adopted in the second session of the 13th National People’s Congress (“FIL”). Upon its effectiveness on January 1, 2020, the existing Sino-Foreign Equity Joint Venture Law, the Wholly Foreign Owned Enterprise Law and the Sino-Foreign Cooperative Joint Venture Law, together with their implementation rules and ancillary regulations, have been repealed and the FIL has become the legal foundation regulating FIEs. The FIL grants national treatment to foreign-invested entities, except for those foreign-invested entities that operate in industries specified as either “restricted” or “prohibited” from foreign investment in a “negative list”. Yuchai is governed by the FIL and related implementing rules. See also “Item 3. Key Information — Risk Factors — Risks relating to China — The Chinese legal system embodies uncertainties which could limit the legal protection available to foreign investors.”

Pursuant to Chinese law and Yuchai’s Articles of Association, Yuchai may be dissolved upon the occurrence of certain events, including force majeure, severe losses, lack of supply of necessary materials or other events that render Yuchai unable to continue its operations. Upon dissolution, Yuchai will form a liquidation committee. Final dissolution is subject to government review and approval.

During 2003, we believe affiliates of the GY Group caused various Chinese government agencies to raise allegations of irregularities regarding the status of our ownership of and rights of control over Yuchai, which we believe was intended to try to limit our rights to exercise control over Yuchai. We further believe that such allegations were based on an inaccurate understanding of the structure of our ownership of Yuchai. We also believe that Yuchai’s ownership structure has been validly approved by the relevant Chinese authorities, and that the shares of Yuchai held by our six wholly-owned subsidiaries are legally and validly held under Chinese law. We have obtained legal opinions from two Chinese law firms confirming these matters (see the reports on Form 6-K filed by the Company with the SEC on April 1, 2005). We have also taken steps to communicate to the relevant Chinese government agencies the reasons for our position with respect to these matters. We believe the July 2003 Agreement, the Reorganization Agreement, as amended, and the Cooperation Agreement, when fully implemented will resolve the issues raised by the various Chinese governmental agencies relating to our share ownership in Yuchai and the continued corporate governance and other difficulties which we have had from time to time with respect to Yuchai. Based upon the above-mentioned legal opinions, we believe that in the event of a future dispute with the Chinese stakeholders at Yuchai, we expect to pursue as appropriate legal remedies in appropriate jurisdictions to seek to enforce our legal rights as the majority shareholder with a controlling financial interest in Yuchai to protect our investment for our benefit and the benefit of our shareholders. See also “Item 3. Key Information — Risk Factors.”

Property, Plant and Equipment

Yuchai’s headquarters and primary manufacturing facilities are located in Yulin City in the Guangxi Zhuang Autonomous Region. Yuchai has the right to use approximately two million square meters of land, which is currently used primarily for the production of diesel engines, natural gas engines and employee housing. The principal production land area for the manufacture of diesel and natural gas engines currently occupies approximately 1.8 million square meters, including the existing production factories for all light-duty, medium-duty and heavy-duty engine models, a natural gas testing facility, a high horse power marine diesel engine and power generation engine plant, phases one, two and three of a foundry and various testing and supporting facilities. In addition, Yuchai leases a number of regional sales offices in China. As of December 31, 2017, 2018 and 2019, Yuchai’s total production capacity was approximately 596,250 units, 487,500 units and 626,000 units, based on a 2.5 shift five-day week at 80% utilization rate. Yuchai performs periodic maintenance and upgrading of production facilities. Yuchai also commits a significant portion of its annual capital expenditure for maintenance and upgrading to meet safety and production requirements. Yuchai is potentially exposed to varying environmental or natural disaster risks and could experience business interruptions, damage to its facilities and loss of life, all of which could have a material adverse effect on Yuchai’s business, financial condition and results of operations. See “Item 4. Information on the Company — Business Overview — Products and Product Development — Yuchai — Production.”

 

42


Table of Contents

Environmental Matters

Yuchai expects that environmental standards and their enforcement in China will, as in many other countries, become more stringent over time, especially as technical advances make achievement of higher standards feasible. On January 18, 2016, the MIIT and the Ministry of Environmental Protection required that all light petrol vehicles, light diesel buses, and heavy diesel vehicles (for the purposes of public transportation, environmental sanitation and postal services) must comply with National V emission standards from January 1, 2017. All heavy diesel vehicles and all light diesel vehicles nationwide were required to comply with National V emission standards from July 1, 2017 and January 1, 2018, respectively. In June 2018, the MEE announced that all diesel powered heavy-duty vehicles must comply with the National VI emission standards in different phases: (a) Natural gas engines driven heavy-duty vehicles are required to comply with the National VI(a) emission standards from July 1, 2019, and the National VI(b) emission standards from January 1, 2021; (b) Diesel engine driven municipal vehicles are required to comply with the National VI(a) emission standards from July 1, 2020, and all diesel driven heavy-duty vehicles are to comply with the National VI(a) emission standards from July 1, 2021; and (c) All diesel driven heavy-duty vehicles are required to comply with the National VI(b) emission standards from July 1, 2023. In February 2019, the MEE issue a draft consultation paper seeking industry feedback on the proposed policy that any off-road machinery that does not comply with the Tier-4 emission standards is prohibited for production, import and selling in China from December 1, 2020, subject to final review of the official implementation schedule.

We are subject to Chinese national and local environmental protection regulations which currently impose fees for the discharge of waste substances, require the payment of fines for pollution, and provide for the closure by the Chinese government of any facility that fails to comply with orders requiring us to cease or improve upon certain activities causing environmental damage. Due to the nature of our business, we produce certain amounts of waste water, gas, and solid waste materials during the course of our production. Yuchai has set up a sewage disposal system that meets national environmental discharge standards to process polluted water generated during production. In accordance with applicable regulations, sewage processing data and results of sewage treatment will be uploaded in real time to an online platform operated by the Ecology and Environment Department of the Guangxi Zhuang Autonomous Region. Polluted water will only be discharged upon confirmation that it meets the national standards. Yuchai delivers solid waste products to qualified third-party waste disposal sites to dispose and makes payments in respect thereof. For those recyclable waste such as foundry sand, third-party disposal sites with qualification would be engaged for recycling treatment to reduce waste of resources. In addition, Yuchai has also built treatment and filter systems for dust, fumes, panting and noise, respectively, to reduce the pollution resulting from Yuchai’s production. We believe our environmental protection facilities and systems are adequate for us to comply with the existing national, provincial and local environmental protection regulations. However, Chinese national, provincial or local authorities may impose additional or more stringent regulations which would require additional expenditure on environmental matters or changes in our processes or systems. See “Item 3. Key Information — Risk Factors — Risks relating to our company and our business — We may be adversely affected by environmental regulations.”

ITEM 4A. UNRESOLVED STAFF COMMENTS

As of the date of filing of this Annual Report, we have no unresolved comments from the SEC.

ITEM 5. OPERATING AND FINANCIAL REVIEW AND PROSPECTS

As previously disclosed in our Annual Report for the year ended December 31, 2018, our audited consolidated financial statements as of and for the year ended December 31, 2018 reflected the first year of adoption of standards IFRS 15. The transition was applied using the full retrospective method from January 1, 2016, and accordingly our audited consolidated financial statements as of and for the years ended December 31, 2016 and 2017 were then restated. The audited consolidated financial statements as of and for the year ended December 31, 2015 were not restated for the retrospective application of IFRS 15.

The following discussion of our financial condition and results of operations should be read in conjunction with the consolidated financial statements and the related notes included elsewhere in this Annual Report. This discussion contains forward-looking statements that involve risks and uncertainties. Our actual results may differ significantly from those projected in the forward-looking statements. Factors that might cause future results to differ significantly from those projected in the forward-looking statements include, but are not limited to, those discussed below and elsewhere in this Annual Report. Our consolidated financial statements and the financial information discussed below have been prepared in accordance with IFRS.

During the fiscal years ended December 31, 2017, 2018 and 2019, our main business has been our 76.4% ownership interest in Yuchai. As a result, our financial condition and results of operations have depended primarily upon Yuchai’s financial condition and results of operations.

 

43


Table of Contents

Overview

During 2017, as the Chinese government heavily promoted the ‘One Belt One Road’ initiative, our international business achieved growth in 2017 with over 12,000 engines shipped and installed in the Chinese buses that entered into the global market, and natural gas engine export sales grew 300% year-on-year. We received the prestigious “China’s Export Quality and Safety Demonstration Enterprise” award by the General Administration of Quality Supervision, Inspection and Quarantine. This award is the credit rating and honor for Chinese companies that sell their products internationally. In 2018, we continued to increase our international bus engines sales, and during the year 800 buses manufactured by Anhui Ankai Automobile Co., Ltd. and powered by Yuchai engines were exported to Saudi Arabia. In 2019, our export sales were 52,700 units, representing growth of 14% compared to 2018.

In 2019, our engine unit sales were 376,148 units compared with 375,731 units in 2018. Our truck engine sales were down 1.2%, but outperformed a 4.7% decline in the overall truck market. Our sales to the heavy-duty truck market achieved double digit growth over 2018. Our bus engine sales decreased by 10.1% primarily due to a decline in sales to the light-duty bus market by double digits. Our overall off-road sales increased by 9.3% in 2019 led by double digit growth in industrial engine sales.

The pace of economic growth in China has decelerated in the recent years, with GDP declining from 6.9% in 2017 to 6.6% in 2018 and 6.1% in 2019, according to China’s National Bureau of Statistics. In the World Bank’s latest report published on March 31, 2020, China GDP growth in 2020 is projected to slow to 2.3% in the baseline scenario, or as low as 0.1% in the lower-case scenario. The World Bank also stated in its report that precise growth forecasts were difficult, given the rapidly changing situation.

The Chinese commercial vehicle market is a highly competitive market. According to CAAM, in 2017, commercial vehicle sales (excluding gasoline powered and electric powered vehicles) were 3.1 million units, an increase of 16.9% compared with 2016, primarily due to an increase of 19.5% in the truck market as stricter enforcement of anti-overloading regulations and increasing demand in logistics services resulted in higher sales. The bus market remained weak, experiencing a 0.7% decline in overall sales with heavy-duty bus sales up 0.1% compared with 2016. In 2018, commercial vehicle sales (excluding gasoline-powered and electric-powered vehicles) were 3.1 million units, being flat compared with 2017. The truck market decreased by 1.3%, mainly attributed to a 22.3% decline in the medium-duty segment, which was partially offset by the growth of 2.7% in the heavy-duty segment. The bus market continued to weaken in 2018, resulting in a 5.3% decline in bus sales compared to 2017. In 2019, commercial vehicle sales (excluding gasoline-powered and electric-powered vehicles) were 2.9 million units, a decrease of 4.5% compared with 2018. The truck market decreased by 4.7%, mainly attributed to a 21.7% decline in the medium-duty segment, which was partially offset by the growth of 2.1% in the heavy-duty segment. The bus market continued to weaken in 2019, resulting in a 2.6% decline in bus sales compared to 2018.

The shift to more stringent emission standards in China presents a growth opportunity for us. The National IV emission standards for diesel engines were implemented throughout China on July 1, 2013 and have been strictly enforced nationwide since January 1, 2015. In an effort to combat increasing air pollution, the National V emission standards for natural gas engines were implemented throughout China on January 1, 2013. In addition, the Chinese government has mandated that all new registrations in Beijing of diesel engine vehicles for use in public transit and light-duty gasoline powered engine vehicles must comply with the National V emission standards with effect from February 1, 2013 and March 1, 2013, respectively. In 2014, we recorded significant growth in the sale of our National IV engines. In 2015, sales of National IV engines continued to grow. In 2016, sales of National IV engines declined compared with 2015, while sales of National V engines increased compared with 2015. In 2017, sales of National IV engines further declined as compared with 2016, while sales of National V engines had increased significantly compared with 2016. In 2018, the sales of National V engines further increased and represented a majority of engine sales. In terms of National VI and Tier-4 emission standards development, we had introduced 14 new on-road engines compliant with National VI emission standards in January 2018 and another 10 new off-road engines compliant with Tier-4 emission standards in October 2018. In addition, in October 2018, Yuchai’s K08 model engine passed the China emission National VI(b) certification test.

In 2017, our engine sales increased by 14.6% to 367,097 units compared with 2016, which was primarily due to the increase in sales of on-road light- and heavy-duty engines, and industrial and agricultural engines. Our revenue increased by 18.7% to RMB 16.2 billion. In 2018, our engine sales increased by 2.4% to 375,731 units compared with 2017, which was primarily due to an increase in off-road engine sales. Our revenue increased by 0.4% to RMB 16.3 billion. In 2019, our engine sales increased by 0.1% to 376,148 units compared with 2018, which was primarily due to an increase in off-road engine sales. Our revenue increased by 10.8% to RMB 18.0 billion.

Our gross profit margin was 20.7% in 2017, 19.0% in 2018 and 17.2% in 2019, respectively. The decline in 2019 was primarily due to the change in product mix and higher production costs related to the National VI engines. Our light-duty engine sales, as a percentage of total unit sales, increased from 23.0% in 2017 to 28.4% in 2018 and decreased to 28.1% in 2019.

As a result, our profit attributable to equity holders was RMB 888.8 million, RMB 695.3 million and RMB 604.9 million (US$85.4 million) for the year 2017, 2018 and 2019, respectively.

 

44


Table of Contents

The Chinese government’s focus on developing the NEV industry to curb air pollution has tapered in recent years after various incentives and infrastructure investments were introduced to encourage purchases of electric-powered vehicles. Beginning in December 2016, the government gradually reduced subsidies for NEVs and is expected to substantially reduce financial assistance by 2020, replacing such assistance with fiscal rewards for qualified companies, while continuing to invest in the charging stations network to support the growing number of NEVs on the road. On February 12, 2018, the Ministry of Finance, MIIT, Ministry of Science and Technology and National Development and Reform Commission jointly issued a notice to reduce the financial subsidies for the promotion of NEVs with effect from June 11, 2018. As a result, sales of electric-powered vehicles decreased by approximately 25.0% in 2019 to 139,822 units from 186,377 units in 2018. Excluding gasoline-powered and electric-powered vehicles, sales of other fuel-powered commercial vehicles were consistent with the 2019 diesel engine market trend, with sales of other fuel-powered trucks decreasing by approximately 4.7%, while sales of other fuel-powered buses decreased by approximately 2.6% with a significant drop in sales of the light-duty bus segment.

Uncertainty and adverse changes in the global and Chinese economies could increase the costs associated with the development of our products, increase the cost and decrease the availability of potential sources of financing, and increase our exposure to material losses from our investments. In addition, any changes in tax legislation in China or adverse findings from the tax authorities could have a material impact on the consolidated financial conditions or results of operations. Our main operating subsidiary, Yuchai, enjoys a preferential corporate tax rate of 15%. See “Item 10. Additional Information-Taxation” for further details. In the event Yuchai fails to enjoy this preferential tax rate, it will be subject to corporate tax of 25%.

COVID-19 Outbreak: Response and Impact

Since December 2019, an outbreak of a novel strain of coronavirus (COVID-19) spread rapidly in China and globally. In an effort to contain the spread of the virus, many countries, including China, the United States and across Europe, have imposed restrictions on travel and in-person gatherings, suspensions of public events, business closures, quarantines and lock-downs, resulting in a substantial reduction in economic activity. In March 2020, the World Health Organization declared COVID-19 a pandemic.

In accordance with government guidance, Yuchai has taken various preventative measures, such as increased sanitization and disinfecting in the workplace and production workshop, distancing in the dining hall, wearing of masks and temperature taking before entering the workplace, remote working and meetings etc.

Yuchai has taken various cost and cash flow mitigation measures to counter the negative impact of COVID-19, such as reducing or eliminating discretionary spending in certain areas such as marketing, non-essential training or capital expenditures and streamlining of staffing etc.

The Chinese government also announced a number of relief measures for Chinese companies, including but not limited to encouraged rental waivers, reduction and delayed payment of social insurance and taxes and continued support from financial institutions. These measures have partially offset the adverse impact of COVID-19 on our operations.

Yuchai’s operations and those of its suppliers are predominantly based in China and therefore have been adversely affected by the foregoing measures and recovery is ongoing. The market outlook for automobile industry sales has deteriorated, national and global economic growth has slowed and the liquidity and financial conditions of our customers have weakened. Yuchai has experienced and is continuing to experience increased supply lead times, supply disruptions, reduced manufacturing capacity and limited transport and shipping options from and to affected regions.

Due to the Chinese government’s effective containment measures of COVID-19 and our employees’ tireless efforts during this period, Yuchai has observed an initial recovery in its operations. Yuchai resumed operations in mid-February 2020 at a relatively small scale due to the shortage of engine components and materials as a result of continuing supply chain disruptions. Utilization rate surpassed 50% in mid-March 2020 and ramp up is continuing. While the COVID-19 pandemic is ongoing and its dynamic nature makes it difficult to forecast the pandemic’s effects on the results of our operations for 2020 and in subsequent years, as of the date of this Annual Report, we expect a decline in both production and sales in the first quarter of 2020 compared to the same period of 2019 with potential continuing impact in subsequent periods.

See also “Item 3. Key Information — Risk Factors — Risks Relating to China — Outbreaks of communicable diseases in various parts of China and other countries may materially and adversely affect our business, financial condition and results of operations”.

 

45


Table of Contents

Business Expansion and Diversification Plan

Following the implementation of our business expansion and diversification plan as approved by our Board of Directors in 2005, we looked for new business opportunities to reduce our financial dependence on Yuchai and invested in the following companies:

Thakral Corporation Ltd

 

 

The first step in implementing this plan occurred in March 2005 when through VDL, we acquired a 15.0% equity interest in TCL. As of December 2009, our equity interest in TCL was 34.4%.

 

 

Since fiscal year 2010, we have gradually reduced our equity interest in TCL with our total shareholding interest in TCL being 2.78% as of December 31, 2019 and 2.57% as of March 31, 2020. We would consider disposing our remaining shareholding in TCL in due course.

 

 

The TCL group invests directly or with co-investors in real estate and other investment opportunities which include property-backed financial instruments.

HL Global Enterprises Limited

 

 

The second step in the implementation of our business expansion and diversification plan occurred in February 2006 when we acquired a 29.1% equity interest in HLGE and certain convertible preference and debt securities through two wholly-owned subsidiaries for an aggregate consideration of approximately S$132.0 million. As of December 31, 2019, our equity interest in HLGE was 48.9%. As of March 31, 2020, our equity interest in HLGE remained unchanged.

Critical Accounting Policies

The accounting policies adopted by us are described in Note 2 of our consolidated financial statements appearing elsewhere herein. The preparation of financial statements in accordance with IFRS requires our management to make judgments, estimates and assumptions regarding uncertainties that affect the reported amounts of our assets and liabilities, disclosures of contingent liabilities and the reported amounts of revenues and expenses.

Certain of our accounting policies are particularly important to the portrayal of our financial position and results of operations and require the application of significant judgment, assumptions and estimates by our management. We refer to these accounting policies as our “critical accounting policies”. Our management uses our historical experience and analyses, the terms of existing contracts, historical cost convention, industry trends, information provided by our agents and information available from other outside sources, as appropriate, when forming our judgment, assumptions and estimates. However, this task is inexact because our management is making judgment, assumptions and providing estimates on matters that are inherently uncertain. On an ongoing basis, management evaluates its estimates. Actual results may differ from those estimates under different assumptions and conditions.

While we believe that all aspects of our consolidated financial statements should be studied and understood in assessing our current expected financial condition and results, we believe that the following critical accounting policies involve a higher degree of judgment, estimation and therefore warrant additional attention:

 

 

identifying contract price and performance obligations in sales of engines

 

 

development costs;

 

 

realization of the carrying value of inventories;

 

 

product warranty obligations;

 

 

recoverability of the carrying values of equity method investments and other investments;

 

 

realization of deferred tax;

 

 

impairment of non-financial assets; and

 

 

derecognition of bills receivable.

Identifying contract price and performance obligations in sales of engines

We provide certain warranties for both general repairs and maintenance service as part of the sales of engines. For general repairs, such warranties are assurance-type warranties that are accounted for under IAS 37 Provisions, Contingent Liabilities and Contingent Assets. Maintenance services are accounted for as service-type warranties that are distinguishable from other services and that allow customers to benefit from the service on its own. Hence, we have two separate performance obligations: one is the promise to transfer the engine and the other is to provide maintenance services after reaching certain on-road mileage or running hours. Consequently, we allocated a portion of the transaction price to the engines and the maintenance services based on relative stand-alone selling prices that are determined by a combination of expected cost plus a margin and residual approaches.

 

46


Table of Contents

Development costs

Development expenditures on an individual project are recognized as an intangible asset when we can demonstrate:

 

 

 

the technical feasibility of completing the intangible asset so that the asset will be available for use or sale;

 

 

 

our intention to complete and its ability to use or sell the asset;

 

 

 

how the asset will generate future economic benefits;

 

 

 

the availability of resources to complete the asset; and

 

 

 

the ability to measure reliably the expenditure during development.

Initial capitalization of costs is based on management’s judgment that technological and economic feasibility is confirmed, usually when a product development project has reached a defined milestone according to an established project management model.

Realization of the carrying value of inventories

Inventories are valued at the lower of cost and net realizable value. Cost is calculated using the weighted average cost formula and comprises all costs of purchase, costs of conversion and other costs incurred in bringing the inventories to their present location and condition. In the case of manufactured inventories and work in progress, cost includes an appropriate share of production overheads based on normal operating capacity. Net realizable value is the estimated selling price in the ordinary course of business, less the estimated costs of completion and selling expenses.

Management reviews the inventory listing on a periodic basis. This review involves comparison of the carrying value of the inventory items with the respective net realizable value. The purpose is to ascertain whether an allowance is required to be made in the financial statements for any obsolete and slow-moving items. The carrying amounts of allowance for inventory obsolescence as at December 31, 2018 and 2019 were RMB 93.6 million and RMB 108.7 million (US$15.3 million) respectively. If market conditions or future product enhancements and developments change, the net realizable values of the inventories may change and result in further inventory write-downs.

Product warranty obligations

The Group recognizes a liability at the time the product is sold, for the estimated future costs to be incurred under the lower of a warranty period or warranty mileage on various engine models, on which the Group provides free repair and replacement. For on-road engine applications, the warranties extend for a duration of generally 12 to 60 months or a mileage of generally 50,000 to 360,000 kilometers, whichever materializes first. For off-road engine applications, the warranties extend for a duration of generally 12 to 28 months or running hours of 1,000 to 3,500 hours, whichever materializes first. Provisions for warranty are primarily determined based on historical warranty cost per unit of engines sold adjusted for specific conditions that may arise and the number of engines under warranty in each financial year. If the nature, frequency and average cost of warranty claims change, the accrued liability for product warranty will be adjusted accordingly.

Changes in the accrued product warranty liability for each of the years in the two-year period ended December 31, 2019 are summarized as follows:

 

     December 31,  
     2018      2019      2019  
     RMB      RMB      US$  
     (in thousands)  

Balance at beginning of year

     191,814        166,913        23,558  

Provision made

     224,582        421,905        59,548  

Less: Provision utilized

     (249,483      (373,103      (52,660
  

 

 

    

 

 

    

 

 

 

Balance at end of year

     166,913        215,715        30,446  
  

 

 

    

 

 

    

 

 

 

We recognize a liability for warranty at the time the product is sold and our estimate of our warranty obligations is evaluated on an annual basis. If the nature, frequency and average cost of warranty claims change, we would adjust our allowances for product warranty by recording an additional expense or benefit so as to seek to ensure that accruals will be adequate to meet expected future obligations.

 

47


Table of Contents

Recoverability of the carrying values of equity method investments and other investments

We assess impairment of our investments in affiliates when adverse events or changes in circumstances indicate that the carrying amounts may not be recoverable. If the recoverable value of our investment is below its carrying amount and that loss in value is considered other than temporary, an impairment charge is recognized. We typically perform evaluation of the value of our investment using a discounted cash flows projection. The projection will be performed by using historical trends as a reference and certain assumptions to project the future streams of cash flows.

In 2015, we reversed an impairment of RMB 21.9 million for Copthorne Hotel Qingdao Co., Ltd. (an investment of HLGE) made in 2013. The reversal was made due to the latest valuation at the time which supported the reversal. The management also had obtained the consent of its joint venture partner to sell the joint venture. On February 22, 2016, HLGE announced its intention to dispose its entire 60% shareholding interest in Copthorne Hotel Qingdao together with the other 40% equity holder by way of public tender on the Shanghai United Assets and Equity Exchange. In 2016, we performed an impairment evaluation of our investments and determined that no impairment was required. In October 2017, we completed the disposal of our 60% equity interest in Copthorne Hotel Qingdao Co., Ltd and recorded a gain of RMB 108.0 million. In each of 2017, 2018 and 2019, we performed an impairment evaluation of our investments and determined that no impairment was required.

Realization of deferred tax

Deferred tax is recognized using the liability method, providing for temporary differences between the carrying amounts of assets and liabilities for financial reporting purposes and the amounts used for taxation purposes. Deferred tax is not recognized for the following temporary differences: the initial recognition of goodwill, the initial recognition of assets or liabilities in a transaction that is not a business combination and that affects neither accounting nor taxable profit, and differences relating to investments in subsidiaries and joint ventures to the extent that it is probable that they will not reverse in the foreseeable future. Deferred tax is measured at the tax rates that are expected to be applied to the temporary differences when they reverse, based on the laws that have been enacted or substantively enacted by the reporting date. Deferred tax assets and liabilities are offset if there is a legally enforceable right to offset current tax liabilities and assets and they relate to income taxes levied by the same tax authority on the same taxable entity, or on different tax entities, but they intend to settle current tax liabilities and assets on a net basis or their tax assets and liabilities will be realized simultaneously.

A deferred tax asset is recognized to the extent that it is probable that future taxable profits will be available against which temporary differences can be utilized. Deferred tax assets are reviewed at each reporting date and are reduced to the extent that it is no longer probable that the related tax benefit will be realized. Significant management judgment is required to determine the amount of deferred tax assets that can be recognized, based upon the likely timing and the level of future taxable profits together with future tax planning strategies.

Deferred tax relating to items recognized outside profit or loss is recognized in correlation to the underlying transaction either in other comprehensive income or directly in equity.

Any changes in tax legislations in China or adverse findings from the tax examination could have a material impact on our consolidated financial conditions or results of operations.

Impairment of non-financial assets

Impairment exists when the carrying value of an asset or cash-generating unit exceeds its recoverable amount, which is the higher of its fair value less costs of disposal and its value in use. The fair value less costs of disposal calculation is based on available data from binding sales transactions, conducted at arm’s length, for similar assets or observable market prices less incremental costs for disposing of the asset. The value in use calculation is based on a discounted cash flow (“DCF”) model. The cash flows are derived from the forecasts for the next ten years and do not include restructuring activities that the Group is not yet committed to or significant future investments that will enhance the asset’s performance of the cash-generating unit (“CGU”) being tested. The Group, based on its history of operations, believes that the adoption of forecast for more than five years is reasonable. The recoverable amount is sensitive to the discount rate used for the DCF model as well as the expected future cash-inflows and the growth rate used for extrapolation purposes. The key assumptions used to determine the recoverable amount for the different CGUs and assets, including a sensitivity analysis, are disclosed and further explained in Note 14 to the accompanying consolidated financial statements in Item 18.

The carrying amounts of intangible assets (excluding goodwill) as of December 31, 2017, 2018 and 2019 are RMB 10.1 million, RMB 206.0 million and RMB 741.5 million, respectively. We periodically conduct an impairment evaluation on the conditions of our intangible assets. In 2014, we performed an impairment evaluation of our intangible assets and recorded an impairment charge of RMB 60.0 million. The impairment was related to 4Y20 engine platform technology development costs held by Jining Yuchai Engine Company Limited (“Jining Technology Development Costs”). In 2015, we performed an impairment evaluation of our intangible assets and a further impairment charge of RMB 26.7 million was recorded relating to Jining Technology Development Costs. In 2016, we performed an impairment evaluation of our intangible assets and no impairment charge was recognized. In 2017, we performed an impairment evaluation of our intangible assets and a further impairment charge of RMB 40.0 million was recorded relating to the Jining Technology Development Costs. In 2018, the development for 4Y20 engine platform was completed and the technical development costs with a carrying amount of RMB 10.1 million as at December 31, 2017 was recognized as Group’s technology know-how. In 2018 Jining Yuchai commenced the production of 4Y20 engines and in 2019 Jining Yuchai produced 10,836 units of light-duty engine including 2,000 units of YC4Y engine for the truck and bus markets. Given that this model of engine is in the process of penetrating the market, management is currently assessing the future market demand and concludes that there is no reversal of impairment to be recognized in 2019. As of December 31, 2019, the accumulated impairment loss recorded on technology know-how relating to the 4Y20 engine platform was RMB 126.7 million.

 

48


Table of Contents

In 2018, we capitalized development costs of RMB 195.9 million for new engines that comply with the National VI and Tier-4 emission standards. In 2019 we capitalized additional development costs of RMB 366.7 million for further development of a portfolio of the new-generation National VI and Tier- 4 engines. The National VI emission standards for on-road vehicles are expected to be implemented by mid-2020, and the Tier-4 emission standards for off-road vehicles are expected to be implemented within the next two years. In 2018 and 2019, we performed an impairment evaluation of those development costs and no impairment charge was recognized. In 2019, Yuchai entered into a trademark license agreement with the GY Group under which Yuchai was granted an exclusive and perpetual license to use the thirty trademarks listed in the trademark license agreement for a one-time usage fee of RMB 169.8 million (US$24.0 million). In 2019, management performed an impairment review and concluded that no impairment charge was to be recognized. See Note 15 to the accompanying consolidated financial statements in Item 18.

The carrying amounts of goodwill as of December 31, 2017, 2018 and 2019 were RMB 212.6 million, RMB 212.6 million and RMB 212.6 million (US$30.0 million), respectively. We periodically conduct an impairment evaluation on the goodwill. No impairment was made for 2017, 2018 and 2019.

Our market capitalization as of December 31, 2017, 2018 and 2019 based on our closing share price was lower than our consolidated net assets. We performed our annual goodwill impairment tests as of December 31, 2017, 2018 and 2019, respectively, and did not incur any impairment charge. We will continue to monitor the relationship of fair value to the recorded value of our consolidated net assets as economic events and changes to our stock price occur, and we may perform interim impairment tests in the future. If future results are not consistent with our assumptions and estimates and there continues to be decline in our market capitalization, we may be required to record impairment charges at a later date, which could materially and adversely affect our financial results.

Derecognition of bills receivable

We sell bills receivable to banks on an ongoing basis depending on funding needs and money market conditions. While the buyer is responsible for servicing the receivables upon maturity of the bills receivable, Chinese law governing bills allows recourse to be traced to all the parties in the discounting process. In relation to the de-recognition of bills receivable when discounted, the management believes that the contractual right to receive the cash flows from the asset have transferred to the banks. Accordingly, bills receivable is derecognized, and a discount equal to the difference between the carrying value of the bills receivable and cash received is recorded in the statement of profit or loss. Please refer to Note 17 to the accompanying consolidated financial statements in Item 18.

Results of Operations

The following table sets forth our consolidated statement of operations as a percentage of our revenue for the last three fiscal years ended December 31, 2017, 2018 and 2019:

 

     Percentage of Revenue
Year Ended December 31,
 
     2017     2018     2019  

Revenue

     100.0     100.0     100.0

Cost of sales

     -79.3     -81.0     -82.8

Gross profit

     20.7     19.0     17.2

Other operating income, net

     3.1     1.3     1.9

Research and development costs

     -3.7     -2.8     -2.7

Selling, distribution and administrative costs

     -10.2     -9.6     -10.0

Operating profit

     9.9     7.9     6.4

Finance costs

     -0.6     -0.7     -0.7

Share of results of associates and joint ventures, net of tax

     0.1     0.1     0.1

Profit before tax

     9.4     7.3     5.8

Income tax expense

     -1.2     -1.3     -1.0

Profit for the year

     8.2     6.0     4.8

Attributable to:

      

Equity holders of the Parent

     5.5     4.3     3.4

Non-controlling interests

     2.7     1.7     1.4

 

49


Table of Contents

2019 compared to 2018

Revenue for 2019 was RMB 18,016.1 million (US$2,542.8 million) compared with RMB 16,263.2 million in 2018, an increase of 10.8%. The total number of diesel engines sold by Yuchai in 2019 was 376,148 units compared with 375,731 units in 2018, representing an increase of 417 units, or 0.1% primarily attributed to increased unit sales in the off-road engine segment, particularly in the industrial machinery market, which was partially offset by the decline in the truck and bus segments. Revenue increased in 2019 as compared to 2018 primarily due a change in sales mix as we sold more larger-capacity engines that generate higher revenue. According to CAAM, sales of commercial vehicles (excluding gasoline-powered and electric-powered vehicles) decreased by 4.5% in 2019, the overall truck market decreased by 4.7% and the bus market decreased by 2.6%. Our sales increased despite these market trends due primarily to a 9.3% increase in off-road engine sales, particularly in the industrial machinery market, which was partially offset by a 10.1% decrease in bus engine sales.

Cost of sales was RMB 14,910.2 million (US$2,104.5 million) in 2019, an increase of 13.2% from RMB 13,171.2 million in 2018 primarily due to higher cost of materials and factory overheads related to production of the National VI engines. Cost of sales represented 82.8% and 81.0% of revenue in 2019 and 2018. Cost of materials consumed was RMB 13,167.2 million (US$1,858.4 million) in 2019, an increase of 14.8% from RMB 11,472.0 million in 2018. This was 73.1% of revenue in 2019 compared to 70.5% in 2018. Factory overheads (excluding depreciation) were RMB 885.8 million (US$125.0 million) in 2019, representing an increase of 12.1% from RMB 790.1 million in 2018. This represented 4.9% of revenue for 2019 and 2018, respectively. Depreciation was RMB 314.4 million (US$444.4 million) in 2019, an increase of 0.5% from RMB 312.8 million in 2018. Depreciation for 2019 was 1.7% of revenue compared to 1.9% in 2018.

Gross profit was RMB 3,105.8 million (US$438.4 million) in 2019, an increase of 0.4% from RMB 3,092.0 million in 2018. The gross profit margin was 17.2% in 2019 compared with 19.0% in 2018. The 2019 gross margin was lower primarily due to the changes in product mix as well as the higher production costs related to the National VI engines in 2019.

Other operating income, net was RMB 338.5 million (US$47.8 million) in 2019, an increase of 75.7% from RMB 192.7 million in 2018. The increase was mainly due to higher interest income and government grants.

R&D expenses increased by 9.9% to RMB 492.2 million (US$69.5 million) compared with RMB 447.7 million in 2018. R&D expenses were mainly for research and development of a portfolio of new engines compliant with the next-generation National VI and Tier-4 emission standards, and to enhance quality and performance. In 2019, total R&D expenditures including capitalized costs were RMB 859.0 million (US$121.2 million), representing 4.8% of revenue in 2019, compared with RMB 643.5 million, representing 4.0% of revenue in 2018.

SG&A expenses were RMB 1,806.0 million (US$254.9 million) in 2019 compared with RMB 1,554.5 million in 2018, an increase of 16.2%. These expenses represented 10.0% of revenue compared with 9.6% in 2018. The increase in SG&A expenses was primarily due to higher warranty expenses and higher impairment losses on trade receivables.

As a result, operating profit decreased by 10.6% to RMB 1,146.1 million (US$161.8 million) in 2019 from RMB 1,282.5 million in 2018. Operating margin was 6.4% in 2019 compared with 7.9% in 2018.

Finance costs increased by 16.5% to RMB 131.8 million (US$18.6 million) in 2019 from RMB 113.1 million in 2018. Higher finance costs mainly resulted from higher amounts of bank borrowing and trade bills discounted in 2019 compared with 2018.

The share of associates and joint ventures was a profit of RMB 19.0 million (US$2.7 million) in 2019 as compared with a profit of RMB 11.6 million in 2018, representing an increase of 63.6%.

Profit before tax was RMB 1,033.3 million (US$145.8 million) in 2019 compared with RMB 1,181.1 million in 2018.

Income tax expense in 2019 was RMB 172.6 million (US$24.4 million) compared with RMB 206.7 million in 2018. Our effective tax rates were 16.7% and 17.5% for 2019 and 2018, respectively.

 

50


Table of Contents

As a result of the foregoing factors, profit for the year was RMB 860.7 million (US$121.5 million) in 2019 compared with RMB 974.4 million in 2018, representing a decrease of 11.7%.

Net profit attributable to our shareholders decreased by 21.8% to RMB 604.9 million (US$85.4 million) compared with RMB 695.3 million in 2018.

2018 compared to 2017

Revenue for 2018 was RMB 16,263.2 million compared with RMB 16,197.8 million in 2017, an increase of 0.4%. The total number of diesel engines sold by Yuchai in 2018 was 375,731 units compared with 367,097 units in 2017, representing an increase of 8,634 units, or 2.4% primarily attributed to the growth in the off-road engine segment. Revenue increased primarily due to an increase in the number of diesel engine units sold. According to CAAM, sales of commercial vehicles (excluding gasoline-powered and electric-powered vehicles) were approximately 3.1 million units, being flat compared with 2017. The truck market decreased by 1.3% with a 2.7% increase in heavy-duty truck sales. The bus market remained weak, experiencing a 5.3% further decline compared with 2017.

Cost of sales was RMB 13,171.2 million in 2018, an increase of 2.6% from RMB 12,841.8 million in 2017. Cost of sales represented 81.0% and 79.3% of revenue in 2018 and 2017. The increase in cost of sales corresponds to the increase in the total number of engines sold in 2018 compared to 2017. Cost of materials consumed was RMB 11,472.0 million in 2018, an increase of 3.9% from RMB 11,041.9 million in 2017. This was 70.5% of revenue in 2018 compared to 68.2% in 2017. Factory overheads (excluding depreciation) were RMB 790.1 million in 2018, representing a decrease of 8.3% from RMB 861.2 million in 2017. This was 4.9% and 5.3% of revenue for 2018 and 2017, respectively. Depreciation was RMB 312.8 million in 2018, an increase of 1.8% from RMB 307.1 million in 2017. Depreciation for both 2018 and 2017 were 1.9% of revenue.

Gross profit was RMB 3,092.0 million compared with RMB 3,356.1 million in 2017, a decrease of 7.9%. Gross margin was 19.0% in 2018 and 20.7% in 2017. The lower gross margin was primarily due to competitive pressure which resulted in lower average selling prices and a shift in sales mix toward smaller capacity engines.

Other income, net was RMB 192.7 million compared with RMB 509.4 million in 2017. In 2017, we recorded a one-time gain of RMB 324.1 million from the sale of HLGE’s hotel assets located in China. Excluding this one-time gain in 2017, other operating income in 2017 would have been RMB 185.3 million, and other operating income in 2018 would have been higher than in 2017 mainly due to higher interest income and partly offset by lower foreign exchange revaluation gain.

R&D expenses were RMB 447.7 million in 2018 compared with RMB 608.2 million in 2017. The decrease in R&D expenses in 2018 was mainly due to the capitalization of RMB 195.9 million of our development costs for the National VI and Tier-4 engines in 2018. As a percentage of net revenue, R&D expenses were 2.8% compared with 3.8% in 2017. In 2018, total R&D expenditure, including capitalized R&D costs, was RMB 643.5 million and represented 4.0% of net revenue. R&D expenses in 2018 were mainly for research and development of new engines compliant with the more stringent National VI and Tier-4 emission standards that are to be implemented over the next few years.

SG&A expenses were RMB 1,554.5 million compared with RMB 1,652.9 million in 2017, a decrease of RMB 98.4 million or 6.0%. SG&A expenses represented 9.6% of net revenue, compared with 10.2% in 2017. In 2017, SG&A expenses included an impairment charge of RMB 40.0 million related to the Jining Technology Development Costs for the 4Y20 engine platform, as well as a staff severance cost of RMB 107.7 million. Excluding these extraordinary events, SG&A expenses in 2017 were RMB 1,505.2 million, or 9.3% of net revenue.

As a result, operating profit decreased by 20.1% to RMB 1,282.5 million from RMB 1,604.4 million in 2017. Operating margin was 7.9% in 2018 compared with 9.9% in 2017. The decreases in operating profit and operating profit margin in 2018 as compared to 2017 were partially due to a gain of RMB 176.4 million in 2017 from the one-time and extraordinary events described above. Excluding these one-time and extraordinary events, operating profit in 2017 would have been RMB 1,428.0 million and operating profit margin in 2017 would have been 8.8%, and the remaining differences as compared to 2018 were primarily attributable to higher cost of sales and lower gross profit for the reasons described above.

Finance costs increased by 12.6% to RMB 113.1 million in 2018 from RMB 100.4 million in 2017. Higher finance costs mainly resulted from increased bank borrowing.

The share of associates and joint ventures was a profit of RMB 11.6 million in 2018 as compared with a profit of RMB 10.1 million in 2017, representing an increase of 15.7%.

Profit before tax was RMB 1,181.1 million in 2018 compared with RMB 1,514.0 million in 2017.

 

51


Table of Contents

Income tax expense in 2018 was RMB 206.7 million compared with RMB 194.2 million in 2017. Our effective tax rates were 17.5% and 12.8% for 2018 and 2017, respectively. In 2017, the effective tax rate was lower mainly due to gain on disposal of HLGE’s hotel assets, which is capital gain in nature and not subject to income tax.

As a result of the foregoing factors, profit for the year was RMB 974.4 million in 2018 compared with RMB 1,319.9 million in 2017, representing a decrease of 26.2%.

Net profit attributable to our shareholders decreased by 21.8% to RMB 695.3 million compared with RMB 888.8 million in 2017. Net profit attributable to our shareholders in 2017 included a net gain of RMB 62.1 million from the one-time and extraordinary events. Adjusted total net profit attributable to our shareholders in 2017, excluding the one-time and extraordinary events, was RMB 826.7 million.

Inflation

The general annual inflation rate in China increased to 2.9% in 2019 from 2.1% in 2018, according to the National Bureau of Statistics. The results of our operations may be affected by inflation, particularly rising prices for parts and components, labor costs, raw materials and other operating costs. See “Item 3. Key Information — Risk Factors — Risks relating to our company and our business — If China’s inflation increases or the prices of energy or raw materials increase, we may not be able to pass the resulting increased costs to our customers and this may adversely affect our profitability or cause us to suffer operating losses.”

Seasonality

Yuchai’s results of operations in the first and second quarters of calendar years are generally marginally higher than in the third and fourth quarters of the corresponding year, due to slightly better production and sales performance in the first half compared to the second half of such calendar years. However, any change in economic or market conditions may affect this pattern as it has occurred in the past. As a result, cash generated from operations may also be subject to some seasonal variation. See also “Item 5. Operating and Financial Review and Prospects — Liquidity and Capital Resources.”

Liquidity and Capital Resources

Our primary sources of cash are funds from operations generated by Yuchai, as well as debt financing obtained by us. Our revenues are substantially generated by Yuchai and its subsidiaries, our Chinese operating companies, and are denominated in Renminbi. The Renminbi is currently freely convertible under the “current account” which includes dividends, trade and service related foreign exchange transactions; however, it is not currently freely convertible under the “capital account” which includes, among other things, foreign direct investment and overseas borrowings by Chinese entities. Some of the conversions between Renminbi and foreign currency under the capital account are subject to the prior approval of SAFE. As a result, there is no material restriction on the ability of the Chinese subsidiaries to transfer funds to Yuchai. However, certain funds transfers from Yuchai to us may be subject to the approval of SAFE. The General Affairs Department of SAFE promulgated circulars in August 2008 and July 2011, pursuant to which, Renminbi converted from capital contribution in foreign currency to a domestic enterprise in China can only be used for the activities that are within the approved business scope of such enterprise and cannot be used for China domestic equity investment, acquisition, giving entrusted loans or repayment of intercompany loans, with limited exceptions. On March 30, 2015, SAFE issued a notice to take effect from June 1, 2015 loosening the explicit prohibition against the use of Renminbi converted from capital contribution in foreign currency for domestic equity investment as set out in its circulars of August 2008 and July 2011. On June 9, 2016, SAFE issued a notice which became effective on the same day further allowing the use of Renminbi converted from capital contribution in foreign currency to be used for providing loans to affiliated enterprises of foreign invested enterprises. As the new policies have recently been implemented, its full applicability to a foreign-invested enterprise is currently uncertain. See “Risk Factors — Risks relating to China — We may not freely convert Renminbi into foreign currency, which could limit our ability to obtain sufficient foreign currency to satisfy our foreign currency requirements or to pay dividends to shareholders.”

Our primary cash requirements are for working capital, capital expenditures to complete the expansion of production capacity, dividend payments and other operational requirements. We believe that our sources of liquidity are sufficient for our operational and working capital requirements over the next twelve months from the date of this Annual Report. However, under the current market conditions there can be no assurance that our business activity will be maintained at the expected level to generate the anticipated cash flows from operating activities. If the current market conditions deteriorate, we may experience a decrease in demand for our products, resulting in our cash flows from operating activities being lower than anticipated. If our cash flows from operations are lower than anticipated, we may need to obtain additional financing which may not be available on favorable terms, or at all. Other factors which may affect our ability to generate funds from operations include increased competition, fluctuations in customer demand for our products, our ability to collect and control our level of accounts receivable, the status of our investment in Yuchai under Chinese law and the implementation of the Reorganization Agreement and the Cooperation Agreement. See “Item 4. Information on the Company — History and Development — Reorganization Agreement.”

 

52


Table of Contents

Our cash and cash equivalents are held in Renminbi, Singapore dollar, US dollar and Euro in accounts managed by third party financial institutions. While we monitor the cash balances in our operating accounts and adjust the cash balances as appropriate, these cash balances could be impacted if the underlying financial institutions fail or could be subjected to other adverse conditions in the financial markets. As of the date of this filing, we have experienced no loss or lack of access to cash in our operating accounts.

As of December 31, 2019, we had approximately RMB 6,390.9 million (US$902.0 million) in cash and bank balances on a consolidated basis. We believe that if we are considered on a stand-alone basis without our investment in Yuchai, we would find it difficult to raise new capital (either debt or equity) on our own.

As of December 31, 2019, we had outstanding borrowings of RMB 2,055.0 million (US$290.1 million), including Yuchai’s borrowings of RMB 2,039.5 million (US$287.9 million).

We expect that cash generated from operations should provide us with sufficient financial flexibility to satisfy future bank obligations, capital expenditures and projected working capital requirements. However, at certain times, cash generated from operations is subject to seasonal fluctuations. As our business continues to grow, we will also require additional funds for increased working capital requirements and to finance increased trade accounts receivable. We expect to fund our working capital and trade accounts receivable requirements primarily from funds from operations generated by Yuchai and, to the extent that is insufficient, from bank borrowings, issuance of short-term financing bonds (“STFBs”), medium-term notes (“MTNs”), ultra short-term bonds (“USTB”), discounting of bills receivable, accounts receivable factoring or other financing activities by Yuchai.

Yuchai has established banking relationships with a number of domestic Chinese banks, each of which will review Yuchai’s loan applications on a case-by-case basis. In addition, CYI also has obtained credit facilities from certain banks in Singapore.

The securities issued by Yuchai since 2013 are as follows:

 

 

On May 28, 2013, upon the receipt of approval from its board of directors, shareholders and NAFMII to issue MTNs amounting to RMB 1.6 billion with a term of three years, Yuchai issued the first tranche of the MTNs amounting to RMB 1 billion. The MTNs bore a fixed annual interest rate of 4.69% and upon maturity on May 30, 2016, were fully repaid. All the proceeds from the issuance of the MTNs were used by Yuchai as working capital.

 

 

On April 8, 2015, upon the receipt of approval from its board of directors, shareholders and NAFMII to issue ultra short-term bonds (“USTB”) amounting to RMB 2 billion with a term not exceeding 270 days, Yuchai issued the first tranche of the USTB amounting to RMB 400 million. The first tranche of the USTBs bore a fixed annual interest rate of 4.9% and upon maturity on May 9, 2015, were fully repaid. All the proceeds from the issuance of the USTBs were used by Yuchai as working capital and repayment of loans. On September 16, 2015, Yuchai issued the second tranche of the USTB amounting to RMB 400 million. The second tranche of the USTBs bore a fixed annual interest rate of 3.9% and upon maturity on June 13, 2016 were fully repaid. All the proceeds from the issuance of the USTBs were used by Yuchai for the repayment of loans. NAFMII’s approval to issue USTB of RMB 2 billion was valid for two years commencing from February 28, 2015.

In addition, CYI has other credit facilities granted by banks in Singapore as follows:

 

 

On March 30, 2007, we entered into an unsecured multi-currency revolving credit facility agreement with Sumitomo Mitsui Banking Corporation, Singapore Branch for an aggregate of US$40.0 million to refinance the S$60.0 million facility from another bank that matured on July 26, 2007. The facility was for a period of three years from the date of the facility agreement and was utilized by us to finance our long-term general working capital requirements. The terms of the facility required, among other things, that Hong Leong Asia retained ownership of the special share and that we remained a principal subsidiary (as defined in the facility agreement) of Hong Leong Asia. The terms of the facility also included certain financial covenants with respect to our tangible net worth (as defined in the agreement) as of June 30 and December 31 of each year not being less than US$120 million and the ratio of our total net debt (as defined in the agreement) to tangible net worth as of June 30 and December 31 of each year not exceeding 2.0 times, as well as negative pledge provisions and customary drawdown requirements. As of June 12, 2007, we had fully drawn down on the US$40.0 million facility. On March 25, 2010, we entered into a supplemental agreement with the bank to refinance the existing US$40.0 million credit facility that matured on March 30, 2010. The new unsecured, multi-currency revolving credit facility had a committed aggregate value of US$30.0 million and was for a one-year duration. The financial covenant with respect to our consolidated tangible net worth as of June 30 and December 31 of each year was revised from not less than US$120 million to not less than US$200 million, but the other terms remained similar. On March 18, 2011, we entered into an agreement on similar terms with the bank to refinance the existing US$30.0 million credit facility that matured on March 25, 2011. This unsecured multi-currency revolving credit facility had a committed aggregate value of US$30.0 million and was for a three-year duration. On March 12, 2014, we entered into a supplemental agreement with the bank to renew the US$30.0 million facility that matured on March 18, 2014. The unsecured multi-currency revolving credit facility had a committed aggregate value of US$30.0 million and matured on March 18, 2017. On March 31, 2017, we entered into a supplemental agreement with the bank to renew the US$30.0 million facility. The new unsecured multi-currency revolving credit facility has an uncommitted aggregate value of US$30.0 million and is for a three-year duration. The terms and conditions of this facility remained similar to the facility agreement dated March 12, 2014. We are in the process of renewing this facility with the bank.

 

53


Table of Contents

 

On March 20, 2008, we entered into a facility agreement with the MUFG Bank Ltd, Singapore Brach (formally known as Bank of Tokyo Mitsubishi UFJ, Ltd., Singapore Branch), to refinance the existing US$25.0 million credit facility which matured on March 20, 2008. The unsecured, multi-currency revolving credit facility had a committed aggregate value of S$21.5 million with one-year duration. The facility was used to finance our long-term general working capital requirements. Among other things, the terms of the facility required that Hong Leong Asia retains ownership of the special share and that we remained a consolidated subsidiary of Hong Leong Asia. The terms of the facility also included certain financial covenants with respect to our tangible net worth (as defined in the agreement) as of June 30 and December 31 of each year, not being less than US$120 million, and the ratio of our total net debt (as defined in the agreement) to tangible net worth as of June 30 and December 31 of each year not exceeding 2.0 times, as well as negative pledge provisions and customary drawdown requirements. On March 19, 2009, we refinanced the existing revolving credit facility that matured on March 20, 2009 by entering into a new credit facility agreement with the bank for a committed aggregate value of S$16.5 million with one-year duration. On March 17, 2010, we entered into a one-year facility agreement with the bank on similar terms to refinance the existing S$16.5 million credit facility that matured on March 19, 2010. On March 11, 2011 we entered into a new agreement with the bank on similar terms to refinance the existing revolving credit facility that matured on March 18, 2011. The unsecured multi-currency revolving credit facility had a committed aggregate value of S$30.0 million and was for a three-year duration. On March 13, 2014, we entered into a new agreement with the bank on similar terms to refinance the existing revolving credit facility that matured on March 18, 2014. The unsecured multi-currency revolving credit facility had a committed aggregate value of S$30.0 million and matured on March 18, 2017. On March 30, 2017, we entered into a new agreement with the bank on similar terms to refinance the existing revolving credit facility. The unsecured multi-currency revolving credit facility has a committed aggregate value of S$30.0 million and is for a three-year duration. The terms and conditions of this facility remained similar to the facility agreement dated March 13, 2014. We are in the process of renewing this facility with the bank.

 

 

On November 10, 2011, we entered into a three-year revolving credit facility agreement with DBS Bank Ltd. of Singapore with a committed aggregate value of S$30.0 million. Among other things, the terms of the facility required that (i) Hong Leong Asia owns the ownership of the special share, at all times owns directly or indirectly at least 21.2% ownership of CYI and that CYI remains a consolidated subsidiary of Hong Leong Asia, (ii) CYI at all times owns directly or indirectly at least 76.4% ownership in Yuchai and (iii) HLGE remains listed on the Main Board of Singapore Exchange. The terms of the facility also included certain financial covenants with respect to our tangible net worth (as defined in the agreement) not being less than US$350 million, and the ratio of our total net debt (as defined in the agreement) to tangible net worth not exceeding 1.0 times. This arrangement was used to finance our general working capital requirements and was repaid in full upon expiration of the facility on November 10, 2014. On May 22, 2015, we entered into a three-year revolving uncommitted credit facility agreement with the bank with an aggregate value of S$30.0 million. The terms and conditions of this facility are similar to the facility agreement dated November 10, 2011. On June 1, 2018, we entered into a three-year revolving uncommitted credit facility agreement with the bank with an aggregate value of S$30.0 million, the terms and conditions of this facility are similar to the facility agreement dated May 22, 2015, except that Hong Leong Asia shall own directly or indirectly at least 35% ownership of CYI.

As of December 31, 2019, CYI’s (including Yuchai) unutilized facilities amounted to RMB 295.0 million (US$41.6 million).

We believe that should there be a need for further loans from banks, we can borrow additional amounts through our established banking relationships with a number of domestic Chinese or Singapore banks. We can also obtain financing by issuing bonds, issuing bills payable, discounting bills receivable, factoring accounts receivable or through other financing activities. However, such activities are subject to market conditions and there is no assurance that such additional activities would be successful.

The following table summarizes the key elements of our cash flows for the last three years:

 

     For Year ended December 31,  
     2017      2018      2019     2019  
     RMB      RMB      RMB     US$  
     (in thousands)  

Net cash from operating activities

     1,420,167        670,601        1,583,016       223,431  

Net cash from/(used in) investing activities

     76,570        (79,992      (810,477     (114,391

Net cash from /(used in) financing activities

     280,862        (449,525      (589,429     (83,193

Effect of foreign currency exchange on cash and cash equivalents

     (41,189      28,482        10,268       1,448  
  

 

 

    

 

 

    

 

 

   

 

 

 

Net increase in cash and cash equivalents

     1,736,410        169,566        193,378       27,295  
  

 

 

    

 

 

    

 

 

   

 

 

 

In 2019, net cash from operating activities was an inflow of RMB 1,583.0 million (US$223.4 million). The inflow was mainly derived from profit before tax of RMB 1,033.3 million (US$145.8 million) and an increase in working capital primarily comprising an increase in trade and other payables and contract liabilities and a decrease in trade and other receivables compared to 2018, which was partially offset by a payment for income tax of RMB 233.1 million (US$32.9 million). In 2018, net cash from operating activities was an inflow of RMB 670.6 million. The inflow was mainly derived from profit before tax of RMB 1,181.1 million, which was partially offset by the payment for income tax of RMB 190.7 million and an increase in working capital primarily comprising an increase in trade and other receivables and a decrease in trade and other payables compared to 2017. In 2017, net cash from operating activities was an inflow of RMB 1,420.2 million. The inflow was mainly derived from profit before tax of RMB 1,514.0 million, which was partially offset by the payment for income tax of RMB 203.0 million. The impact of higher inventories on working capital was offset by the increase in trade and other payables and contract liabilities.

 

54


Table of Contents

In 2019, net cash used in investing activities was an outflow of RMB 810.5 million (US$114.4 million). The outflow was mainly due to the purchase of property, plant and equipment of RMB 749.1 million (US$105.7 million) and spending on technology development costs of RMB 345.1 million (US$48.7 million), partially offset by proceeds from government grants of RMB 191.5 million (US$27.0 million) and interest received of RMB 173.7 million (US$24.5 million). In 2018, net cash used in investing activities was an outflow of RMB 80.0 million. The outflow was mainly due to purchase of property, plant and equipment of RMB 407.7 million and spending on technology development costs of RMB 180.6 million, partially offset by proceeds from government grants of RMB 286.2 million and interest received of RMB 143.8 million. In 2017, net cash from investing activities was an inflow of RMB 76.6 million. The inflow was mainly due to proceeds from disposal of HLGE hotel assets located in China of RMB 524.3 million, interest received of RMB 108.5 million, partially offset by purchase of property, plant and equipment of RMB 289.5 million and net placement of fixed deposits with banks of RMB 254.3 million.

In 2019, net cash used in financing activities was RMB 589.4 million (US$83.2 million). The outflow was mainly due to payment of dividend of RMB 441.9 million (US$62.4 million) and payment of finance costs of RMB 139.1 million (US$19.6 million). In 2018, net cash used in financing activities was an outflow of RMB 449.5 million. The outflow was mainly due to payment of dividend of RMB 730.0 million and payment of finance costs of RMB 108.0 million, partially offset by net increase from bank borrowings of RMB 388.6 million. In 2017, net cash from financing activities was an inflow of RMB 280.9 million. The inflow was mainly due to net increase from bank borrowings of RMB 714.5 million, partially offset by payment of dividend of RMB 333.0 million and payment of finance costs of RMB 107.2 million.

In relation to cash management, it is our practice to consider various financing options so as to minimize financing costs. The cash generated from operations is used for working capital, capital expenditures, dividend payments and other operational requirements.

Our working capital as of December 31, 2019 was RMB 6,173.2 million (US$871.3 million) compared with RMB 6,861.6 million as of December 31, 2018.

As of December 31, 2019, we had loans and borrowings totaling RMB 2,055.0 million (US$290.1 million).

As part of our business strategy, we seek opportunities from time to time to invest in China domestic manufacturers of diesel engine parts and components, as well as in other related automotive businesses, including truck manufacturers, and insurance, warranty servicing and credit support for diesel engine customers. We may make such investments and acquisitions with funds provided by operations, future debt or equity financing or a combination thereof. The following table sets forth information on payments related to our material contractual obligations for the periods indicated as of December 31, 2019:

 

     Payments Due by Period  

Contractual Obligations

   Total      Less
than
1 Year
     2-5
Years
     More
than
5 Years
 
     RMB      RMB      RMB      RMB  
     (in millions)  

Short-term debt (1)

     2,085.5        2,085.5        —          —    

Lease liabilities (1)

     65.1        29.8        35.3        —    

Capital expenditures (2)

     997.0        577.1        419.9        —    
  

 

 

    

 

 

    

 

 

    

 

 

 

Total

     3,147,6        2,692.4        455.2        —    
  

 

 

    

 

 

    

 

 

    

 

 

 

 

(1)  

Includes contractual interest payments.

(2) 

The timing of the payment will depend on the actual progress of work.

Capital Expenditures

Our capital expenditures were RMB 261.4 million, RMB 586.5 million and RMB 1,263.4 million (US$178.3 million) in 2017, 2018 and 2019, respectively. In 2017, these expenditures were primarily used for upgrading existing facilities and building new facilities mainly in Yulin City in Guangxi Zhuang Autonomous Region. In 2018 and 2019, these expenditures were used primarily for expanding and upgrading Yuchai’s production capacity and for technology development for new engines. We funded these capital expenditures primarily from funds from operations generated by Yuchai and, to the extent that was insufficient, from bank loans and other financing activities by Yuchai.

 

55


Table of Contents

Capital expenditures for expanding and upgrading of existing production facilities are used to comply with the forthcoming new engine emission standards, improve production flow, improve safety measures, improve testing capability, improve environment control, increase warehousing capacity and other routine upgrading and replacement. Capital expenditures for building new facilities are part of Yuchai’s ongoing efforts to develop new products and improve the quality of existing products.

As our business continues to grow, we will also require additional funds for capital expenditures. As of December 31, 2019, we had committed capital expenditures for upgrading existing facilities and building new facilities in the amount of RMB 997.0 million (US$140.7 million). We expect to continue funding our capital expenditures primarily from funds from operations generated by Yuchai and, to the extent that is insufficient, from bank loans and other financing activities by Yuchai. Yuchai’s ability to obtain financing is limited by government regulation in China. Also, certain additional capital we contribute to Yuchai would require, among other things, the approval of the Ministry of Commerce which has broad discretion with respect to such approval.

Off-Balance Sheet Arrangements

As of December 31, 2018 and 2019, in order to facilitate customer and supplier arrangements, Yuchai had issued irrevocable letter of credits of RMB 93.5 million and RMB 30.8 million (US$4.4 million), respectively. These were issued for purchase of production materials, machinery and equipment.

As of December 31, 2018, outstanding bills receivable discounted with banks for which Yuchai had retained a recourse obligation amounted to RMB 1,272.4 million. As of December 31, 2019, outstanding bills receivable discounted with banks for which Yuchai had retained a recourse obligation amounted to RMB 2,268.4 million (US$320.2 million). These bills receivables were received from customers in settlement for their purchases. Yuchai discounted these bills receivables to fund the operation, as and when required.

As of December 31, 2018 and 2019, outstanding bills receivable endorsed to suppliers for which Yuchai had retained a recourse obligation amounted to RMB 1,627.5 million and RMB 1,120.3 million (US$158.1 million), respectively. The bills receivables received from customers can be endorsed to suppliers as a form of settlement of Yuchai’s purchase for production materials.

Management has assessed the fair value of the recourse obligation arising from these discounted bank bills and endorsed bank bills to be immaterial based on the Company’s default experience and the credit status of the issuing banks.

Research and Development

See “Item 4. Information on the Company — Business Overview — Research and Development.”

Recently Issued Accounting Standards

The standards and interpretations that are issued, but not yet effective, up to the date of issuance of our financial statements are disclosed below. We intend to adopt these standards, if applicable, when they are effective.

IFRS 17 Insurance Contracts

In May 2017, the IASB issued IFRS 17 Insurance Contracts (“IFRS 17”), a comprehensive new accounting standard for insurance contracts covering recognition and measurement, presentation and disclosure. Once effective, IFRS 17 will replace IFRS 4 Insurance Contracts (“IFRS 4”) that was issued in 2005. IFRS 17 applies to all types of insurance contracts (i.e., life, non-life, direct insurance and re-insurance), regardless of the type of entities that issue them, as well as to certain guarantees and financial instruments with discretionary participation features. A few scope exceptions will apply. The overall objective of IFRS 17 is to provide an accounting model for insurance contracts that is more useful and consistent for insurers. In contrast to the requirements in IFRS 4, which are largely based on grandfathering previous local accounting policies, IFRS 17 provides a comprehensive model for insurance contracts, covering all relevant accounting aspects. The core of IFRS 17 is the general model, supplemented by:

 

 

 

A specific adaptation for contracts with direct participation features (the variable fee approach)

 

 

 

A simplified approach (the premium allocation approach) mainly for short-duration contracts

IFRS 17 is effective for reporting periods beginning on or after January 1, 2021, with comparative figures required. Early application is permitted, provided the entity also applies IFRS 9 and IFRS 15 on or before the date it first applies IFRS 17. This standard is not applicable to us.

 

56


Table of Contents

Amendments to IFRS 3: Definition of a Business

In October 2018, the IASB issued amendments to the definition of a business in IFRS 3 Business Combinations to help entities determine whether an acquired set of activities and assets is a business or not. They clarify the minimum requirements for a business, remove the assessment of whether market participants are capable of replacing any missing elements, add guidance to help entities assess whether an acquired process is substantive, narrow the definitions of a business and of outputs, and introduce an optional fair value concentration test. New illustrative examples were provided along with the amendments.

Since the amendments apply prospectively to transactions or other events that occur on or after the date of first application, we will not be affected by these amendments on the date of transition.

Amendments to IAS 1 and IAS 8: Definition of Material

In October 2018, the IASB issued amendments to IAS 1 Presentation of Financial Statements and IAS 8 Accounting Policies, Changes in Accounting Estimates and Errors to align the definition of ‘material’ across the standards and to clarify certain aspects of the definition. The new definition states that, ‘Information is material if omitting, misstating or obscuring it could reasonably be expected to influence decisions that the primary users of general purpose financial statements make on the basis of those financial statements, which provide financial information about a specific reporting entity.’

The amendments to the definition of material is not expected to have a significant impact on our consolidated financial statements.

ITEM 6. DIRECTORS, SENIOR MANAGEMENT AND EMPLOYEES

Directors and Executive Officers of the Company

Our Bye-Laws require that our Board of Directors shall consist of eleven members so long as the special share is outstanding. As of March 31, 2020, there were nine members elected to and serving on our Board of Directors. Pursuant to the rights afforded to the holder of the special share, Hong Leong Asia had designated Messrs. Gan Khai Choon, Kwek Leng Peck, Tan Eng Kwee and Hoh Weng Ming as its nominees. Messrs. Yan Ping and Han Yiyong are nominees of Coomber Investments Limited. Our directors are appointed or elected, except in the case of casual vacancy, at the annual general meeting or at any special general meeting of shareholders and hold office until the next annual general meeting of shareholders or until their successors are appointed or their office is otherwise vacated.

Our directors and executive officers are identified below.

 

Name

  

Position

   Year First Elected or
Appointed Director
or Officer

HOH Weng Ming (1)

  

President and Director

   2011

GAN Khai Choon (1)(4)

  

Director

   1995

KWEK Leng Peck (1)(2)

  

Director

   1994

TAN Eng Kwee (3)(4)

  

Director

   2019

YAN Ping (1)

  

Director

   2012

WU Qiwei (1)

  

Alternate Director to YAN Ping

   2012

NEO Poh Kiat (1)(2)(3)

  

Director

   2005

HAN Yiyong (1)

  

Director

   2010

HO Raymond Chi-Keung (2)(3)

  

Director

   2004

XIE Tao (1)(3)

  

Director

   2019

PHUNG Khong Fock Thomas (1)

  

Chief Financial Officer

   2016

WONG Teck Kow

  

General Counsel

   2018

Conyers Corporate Services (Bermuda) Limited (5)

  

Secretary

   2015

Mr. Tan Aik-Leang relinquished his appointment as Independent Director and the Audit Committee member of the Company with effect from May 11, 2019.

 

 

(1) 

Also a Director of Yuchai.

(2) 

Member of the Compensation Committee.

(3) 

Member of the Audit Committee.

(4) 

Also a Director of HLGE.

(5) 

Codan Services Limited was renamed to Conyers Corporate Services (Bermuda) Limited with effect from April 1, 2017.

 

57


Table of Contents

Mr. Hoh Weng Ming was appointed President and a Director of the Company on July 17, 2013 and November 11, 2011, respectively. He was the Chief Financial Officer of the Company from May 2008 to November 2011. He has also served as Director of Yuchai since December 2008. Mr. Hoh has more than 35 years of working experience with extensive regional experience in Singapore, Malaysia, New Zealand, Hong Kong and China. He has worked in various roles with companies including Johnson Electric Industrial Manufactory Limited as well as Henan Xinfei Electric Co., Ltd. Previously, he held the position of Financial Controller of the Company from 2002 to 2003 and the Chief Financial Officer of Hong Leong Asia from 2011 to 2013. Mr. Hoh has a Bachelor of Commerce Degree majoring in Accountancy from the University of Canterbury, Christchurch, New Zealand and an MBA degree from Massey University, New Zealand. He is a Chartered Accountant in New Zealand and Malaysia and a Fellow Member of the Hong Kong Institute of Certified Public Accountants.

Dato’ Gan Khai Choon is a Director of the Company, Yuchai, Grace Star, Venture Delta, Safety Godown Company Limited and Millennium & Copthorne Hotels Management (Shanghai) Limited. He is also the Non-Executive Chairman of HLGE and Beijing Fortune Hotel Co., Ltd. as well as the Managing Director of Hong Leong International (Hong Kong) Limited. He has extensive experience in the banking, real estate investment and development sectors and has been involved in a number of international projects for the Hong Leong group of companies, which include the management and development of the Grand Hyatt Taipei and the Beijing Riviera. He holds a Bachelor of Arts Degree (Honors) in Economics from the University of Malaya. Dato’ Gan is related to Mr. Kwek Leng Peck.

Mr. Kwek Leng Peck is a Director of the Company. He is a member of the Kwek family which controls the Hong Leong Investment Holdings group of companies. He is the Executive Chairman of Hong Leong Asia, the Non-Executive Chairman of Tasek Corporation Berhad and an Executive Director of Hong Leong Investment Holdings Pte. Ltd. and Hong Leong Corporation Holdings Pte. Ltd. He also sits on the boards of HL Technology, Hong Leong China, Well Summit Investments Limited, Yuchai, City Developments Limited, Hong Leong Finance Limited and Millennium & Copthorne Hotels Plc, as well as other affiliated companies. He has extensive experience in trading, manufacturing, property investment and development, hotel operations, corporate finance and management.

Mr. Tan Eng Kwee is a Director of the Company. He is also the CEO and a Director of Hong Leong Asia. Mr. Tan has more than 30 years of operations, corporate, accounting and financial experience. Prior to joining Hong Leong Asia, Mr. Tan served in Gold Coin Group for more than 10 years, holding senior management positions of CFO, Group Business Development Director, Group Logistics Director and Group Chief Operating Officer. He has held senior management positions in Perennial China Retail Trust Management Pte. Ltd., Dynapack Asia Pte. Ltd. and Epsilon Global Communications Pte. Ltd. Mr. Tan holds a Bachelor of Accountancy Degree from The University of Singapore and an MBA from the Cranfield School of Management, U.K. He was a fellow member of the Chartered Association of Certified Accountants (U.K.), an associate member of the Institute of Chartered Secretaries & Administrators (now known as Chartered Secretaries Institute of Singapore) and the Chartered Association of Management Accountants, and a fellow member of the Institute of Singapore Chartered Accountants.

Mr. Yan Ping is a Director of the Company and the Chairman of the Board of Directors of Yuchai. He is also the President of the 6th Council of the China Internal Combustion Engine Industry Association and the Chairman of the GY Group (a 17.2% shareholder in our company). Prior to his above appointments, Mr. Yan held various China-government related positions, including as Deputy Secretary-General of the Yulin Municipal Government, as Director of the Yulin Municipal Development and Reform Commission and as Deputy General Manager of Guangzhou-Shenzhen Railway Co., Ltd. Mr. Yan holds a Bachelor of Engineering Degree from Dalian Railway College and a Master’s degree in Statistics from the Dongbei University of Finance and Economics.

Dr. Wu Qiwei is an Alternate Director of the Company to Mr. Yan Ping and the President and a director of Yuchai. He previously served as one of the Deputy General Managers of Yuchai and was in charge of sales and marketing. He holds a Bachelor of Engineering Degree from Hunan University, an MBA degree from the Huazhong University of Science and Technology and a Doctorate in Marine Engineering from Wuhan University of Technology.

Mr. Neo Poh Kiat is a Director of the Company and Yuchai. Between August 1976 and January 2005, he held various senior managerial positions with companies in the DBS Bank group and United Overseas Bank Ltd. Mr. Neo is currently also a director of Cambodia Post Bank Plc, Fullerton Credit (Sichuan) Ltd., Fullerton Credit (Chongqing) Ltd., Fullerton Credit (Hubei) Ltd., Fullerton Credit (Yunnan) Ltd. and CapitaLand Retail China Trust Management Limited. He holds a Bachelor of Commerce Degree (Honors) from Nanyang University, Singapore. Our Board of Directors has determined that Mr. Neo is independent within the meaning of the NYSE’s corporate governance standards, on the basis that the Company has no material relationship with him.

Dr. Han Yiyong is a Director of the Company and Yuchai. He is also a Director of Coomber as well as the Company Secretary to Yuchai’s Board of Directors. He holds a Bachelor’s degree in Vehicle Engineering from the Shandong University of Technology and, a Master’s degree and a PhD in Power Machinery and Engineering from Guangxi University and Tianjin University, respectively.

 

58


Table of Contents

Mr. Ho Raymond Chi-Keung was previously a Director of the Company from June 2004 to September 2006 and was re-appointed as an Independent Director on April 30, 2013. Mr. Ho is a practicing arbitrator. He was the Secretary General of the Law Society of Hong Kong from 2008 to 2011 and prior to joining the Law Society secretariat in 2006, he had practiced law as a solicitor for 23 years with a wide range of experience in transactional and contentious matters. Mr. Ho holds the degrees of Bachelor of Laws and Master of Social Sciences from the University of Hong Kong, as well as a Master of Laws from the University of London. He is a Fellow of the U.K. Chartered Institute of Arbitrators and is currently listed on the panel of arbitrators of the Hong Kong International Arbitration Centre. He is now a non-practicing member of The Law Society of Hong Kong, The Law Society of England & Wales, The Law Society of British Columbia and The Law Society of the Australian Capital Territory. He is also a director of Cheer Moon Development Limited and Power Rich Investment Limited. Our Board of Directors has determined that Mr. Ho is independent within the meaning of the NYSE’s corporate governance standards, on the basis that the Company has no material relationship with him.

Mr. Xie Tao was appointed as an Independent Director of the Company and Yuchai on April 2019. He is also an Independent Director of Yuchai as well as Gongniu Group Co., Ltd, a listed company in China. Mr Xie has spent the major part of his career with PricewaterhouseCoopers (PwC) for nearly 23 years. He was a lead partner of the Advisory practice in PwC China. He was also the Senior Partner of Corporate Finance and served on the Executive Board of the China, Singapore and Hong Kong member firms of PwC. Mr. Xie has more than 30 years of experience in corporate management and financial advisory including mergers and acquisitions, corporate finance and transaction services. Between 2012 and 2014, he was a partner at Ernst & Young, then Deloitte, as a leader of transaction services and corporate finance business. He was also a financial advisor for the 2008 Beijing Olympic Games. Between 2010 and 2017, Mr. Xie held several executive and non-executive management roles of private and public companies in China and abroad. Mr. Xie holds a Bachelor’s degree in Physics from Beijing University in China and was a member of the UK Chartered Association of Certified Accountants. Our Board of Directors has determined that Mr. Xie is independent within the meaning of the NYSE’s corporate governance standards, on the basis that the Company has no material relationship with him.

Dr. Phung Khong Fock Thomas was appointed Chief Financial Officer of the Company on June 1, 2016. He was appointed a Director of Yuchai in 2017. Dr. Phung has over 30 years’ experience in both the manufacturing and service sectors. Prior to this appointment, Dr. Phung was the East Asia Pacific Finance Director for Alstom Transport (Singapore) Pte. Ltd. He has also worked at Bombardier Transportation Group, Shandong Asia Pacific SSYMB Pulp & Paper Co., Ltd, Thales GeoSolutions (Asia Pacific), Glaxo SmithKline Singapore Pte. Ltd. and Baker Oil Tools, a Baker Hughes company. Dr. Phung received his PhD in Finance from Cass Business School, City University in London in 1998 and an MBA in Financial Management from Hull University Business School in Hull, U.K. in 1994.

Mr. Wong Teck Kow was appointed General Counsel of the Company on May 2, 2018. He has more than 15 years’ experience with global companies in legal and compliance work with extensive regional exposure in Asia Pacific countries including Greater China, Australia, New Zealand, Japan and Southeast Asia. Mr. Wong was Senior Regional Counsel with RCI (a Wyndham Destinations company), Cushman & Wakefield and Jones Lang LaSalle, and practiced criminal and civil law in a Singapore local law firm. He graduated from the Law Faculty of National University of Singapore with second class honors, and was admitted as an Advocate and Solicitor of the Supreme Court of Singapore in 2000. His other credentials include being a Certified Information Privacy Professional Asia (CIPP/A), a member of the Singapore Academy of Law and an Editorial Board Member of the China Business Law Journal.

Conyers Corporate Services (Bermuda) Limited was appointed Secretary of the Company on January 28, 2015.

Audit Committee

The Audit Committee is comprised of three independent non-executive directors, namely Messrs. Xie Tao (Chairman), Neo Poh Kiat and Ho Raymond Chi-Keung, and one non-voting member with observer status, namely Mr. Tan Eng Kwee. The Audit Committee oversees the performance of our internal audit function and our independent registered public accountants. It also reviews our quarterly financial statements and effectiveness of our financial reporting process and material internal controls including financial, operational and compliance controls. The Board has designated Mr. Xie Tao as our Audit Committee Financial Expert.

Mr. Tan Eng Kwee was appointed as a non-voting member of the Audit Committee with observer status on March 25, 2019, relying on the exemption provided in Rule 10A-3(b)(1)(iv)(D) of the Exchange Act. See also “Item 16D Exemptions From The Listing Standards For Audit Committees.” As an observer, Mr. Tan Eng Kwee does not vote on the Audit Committee decisions, does not attend the private meetings between the independent directors of the Audit Committee with the Company’s independent auditors and will abstain from discussions that may involve potential conflict of interest. Mr. Tan Eng Kwee is the CEO of our controlling shareholder, Hong Leong Asia.

 

59


Table of Contents

Compensation Committee

The members of the Compensation Committee are Messrs. Kwek Leng Peck (Chairman), Neo Poh Kiat and Ho Raymond Chi-Keung. The Compensation Committee reviews our general compensation structure as well as reviews, recommends or approves executive appointments and remuneration, subject to ratification by our Board of Directors and supervises the administration of our employee benefit plans, including our Equity Incentive Plan (as defined herein).

Directors and Executive Officers of Yuchai

According to Yuchai’s Articles of Association, the Board of Directors of Yuchai shall consist of 13 members. Currently, there are 12 members elected to and serving on Yuchai’s Board of Directors. Yuchai’s Articles of Association entitle us (as the indirect holder of the Foreign Shares), through our six wholly-owned subsidiaries, to designate nine Directors and entitle the Chinese shareholders to designate four Directors. These nomination rights were acknowledged and confirmed by Yuchai as part of the terms of the Reorganization Agreement. Pursuant to the terms of the Reorganization Agreement, Yuchai’s Board of Directors has been reconstituted with the Company entitled to elect nine of Yuchai’s 13 directors, again reaffirming the Company’s right to effect all major decisions relating to Yuchai. Pursuant to and subject to the conditions in the Shareholders Agreement described under “Item 7. Major Shareholders and Related Party Transactions — Related Party Transactions,” and by virtue of the special share, Hong Leong Asia is entitled to designate five of the nine Yuchai Directors designated by us.

Pursuant to the Shareholders Agreement and our Bye-Laws, the Yuchai Directors designated by us will vote as a block in accordance with the vote of the majority of such Directors. As part of the terms of the Reorganization Agreement, Yuchai affirmed our continued rights, as Yuchai’s majority shareholder, to direct the management and policies of Yuchai through Yuchai’s Board of Directors. The directors and executive officers of Yuchai as of March 31, 2020 are identified below.

 

Name

  

Position

   Year First Elected or
Appointed Director
or Officer

YAN Ping (1)

  

Chairman of the Board of Directors

   2005

HOH Weng Ming (1)

  

Deputy Chairman of the Board of Directors

   2008

WU Qiwei (2)

  

Director and President

   2011

GAN Khai Choon (1)

  

Director

   2007

KWEK Leng Peck (1)

  

Director

   2005

NEO Poh Kiat (1)

  

Independent Director

   2008

XIE Tao (1)

  

Independent Director

   2019

LU Yuming

  

Director and Chief Accountant

   2014

PHUNG Khong Fock Thomas

  

Director

   2017

HAN Yiyong (1)

  

Director and Company Secretary

   2010

GU Tangsheng

  

Director

   2005

LAI Tak Chuen Kelvin (3)

  

Director and Chief Business Controller

   2011

TAY Hui Boon Kelly (3)

  

Financial Controller seconded to Yuchai

   2008

QIN Xiaohong

  

Vice President

   2015

WANG Limin

  

Vice President

   2015

TAN Guirong

  

Vice President

   2015

NING Xingyong

  

Vice President

   2015

CAI Xiaohong

  

Vice President

   2017

YAO Huaxiong

  

Vice President

   2018

LIN Zhiqiang

  

Vice President

   2019

 

 

(1) 

Also a Director of the Company.

(2) 

Also an Alternate Director of the Company to Mr. Yan Ping.

(3) 

Secondees of the Company, whose salaries and expenses are paid by the Company.

For information about Messrs. Yan Ping, Hoh Weng Ming, Wu Qiwei, Gan Khai Choon, Kwek Leng Peck, Neo Poh Kiat, Xie Tao, Phung Khong Fock Thomas and Han Yiyong, see “Item 6. Directors, Senior Management and Employees — Directors and Executive Officers of the Company.”

Mr. Lu Yuming was appointed the Chief Accountant of Yuchai with effect from February 3, 2015 after serving as Deputy Chief Accountant from November 25, 2013. He holds a Bachelor’s degree in Financial Management (Capital Evaluation) from Zhejiang University and has worked in Yuchai’s finance department since 2001.

 

60


Table of Contents

Dr. Gu Tangsheng is a Director of Yuchai and a Director and President of the GY Group. He holds a PhD in Physics from Zhongshan University.

Mr. Lai Tak Chuen Kelvin was appointed Vice President of Operations of the Company on June 7, 2010. He was appointed Chief Business Officer and a Director of Yuchai on March 11, 2011 and June 28, 2013, respectively. Mr. Lai holds a Bachelor of Business Administration in Management from the Open University of Hong Kong and a Postgraduate Certificate in Engineering Business Management from the University of Warwick, U.K. He worked for ten years as a marine engineer in a shipping company before moving on to Rolls-Royce International Ltd where he held various positions, over a period of 14 years, in their power generation and industrial power business covering the Greater China Region including Taiwan. He has also worked for Cummins Hong Kong Ltd as General Manager in their diesel engine distribution and aftermarket business covering Southern China and Hong Kong.

Ms. Tay Hui Boon Kelly is the Financial Controller of the Company seconded to Yuchai. She has been assigned by us to assist Yuchai in its financial accounting, reporting and compliance with local and statutory requirements, and the implementation of financial policies, procedures, financial budgeting and review of investments. Ms. Tay holds a Bachelor degree in Accounting and Financial and Information Management from the University of Sheffield, United Kingdom. She has over fifteen years of experience in management costing and accounting and gained substantial experience from working in various parts of China.

Ms. Qin Xiaohong was appointed a Vice President of Yuchai in 2015. She joined Yuchai in 1990, held the position of Chief Accountant from July 2007 to September 2013 and the Chief Economist from September 2013 to July 2015. She holds a Master’s degree in Business Administration from Guangxi University.

Dr. Wang Limin was appointed a Vice President of Yuchai in 2015. He was appointed as a Deputy General Manager of Yuchai on January 1, 2013. He holds a Bachelor’s degree in Vehicle Engineering from Hubei Automotive Industrial College and a PhD in Advanced Manufacturing from Tianjin University.

Mr. Tan Guirong was appointed a Vice President of Yuchai in 2015 after serving as Vice General Manger from February 3, 2015. He holds a Master’s degree in Business Administration from Huazhong University of Science and Technology.

Mr. Ning Xingyong was appointed a Vice President of Yuchai in 2015. He holds a Bachelor’s degree in Foundry Engineering from Guangxi University.

Mr. Cai Xiaohong was appointed a Vice President of Yuchai in December 2017 after serving as Senior Quality Controller from October 14, 2016. He holds a Diploma in Engineering Machinery in Guangxi Hydropower College.

Mr. Yao Huaxiong was appointed a Vice President of Yuchai in June 2018 after serving as the Head of Technology from December 2016. He holds a Bachelor’s degree in Engineering from Jilin University in China.

Dr. Lin Zhiqiang was appointed Executive Vice President of Yuchai in May 2019. Prior to this appointment, he served as Assistant General Manager, Chief Engineer, Senior Quality Director and Senior Director of New Energy R&D and Marketing since December 2011. He holds a PhD in Power Machinery and Engineering from Tianjin University.

Pursuant to Yuchai’s Articles of Association, Yuchai’s shareholders have authority over all matters of importance relating to Yuchai, including (i) the review and approval of reports submitted by the Board of Directors of Yuchai; (ii) the approval of Yuchai’s plans for distribution of profits and recovery of losses; (iii) the approval of Yuchai’s annual capital, operating budget and year-end financial statements of final accounts, balance sheet, profit and loss statements and other accounting statements; (iv) the issuance of new shares or other securities, the expansion of the scope of any subscription of shares, the conversion of Yuchai from a company with privately placed shares into a company with publicly offered shares in or outside of China, and the transfer procedures for Yuchai’s share certificates; (v) the nomination, election, dismissal and compensation of members of the Board of Directors; (vi) significant sales or purchases of assets, or any division, merger, acquisition, termination, liquidation or other major corporate action of Yuchai; (vii) amendment to Yuchai’s Articles of Association; (viii) motions presented by shareholders holding 10% or more of the outstanding shares of Yuchai; and (ix) other matters required to be resolved by the shareholders’ meeting. Yuchai’s shareholders are entitled to preemptive rights to subscribe pro rata in accordance with their ownership percentage for any new Yuchai shares or other equity interests offered by Yuchai at a price and on terms at least equivalent to those offered to new subscribers.

Yuchai’s Board of Directors reports directly to the shareholders of Yuchai and is the principal executive authority responsible for major decisions relating to Yuchai, mainly including (i) the execution of resolutions adopted by the shareholders; (ii) the formulation and review of Yuchai’s development plans; (iii) the review of and decision on Yuchai’s annual business plans; (iv) the review of Yuchai’s financial budget, final accounts, dividend distribution plan, plans for issuances of Yuchai shares and plans for merger, division and transfer of assets; (v) to fill vacancies on the Board provided the selected replacement is nominated by and represents the same shareholders as his or her predecessor; (vi) the adoption of various corporate policies and rules; (vii) the appointment of senior executive officers as recommended by the Chief Executive Officer and their dismissals and the appointment of senior advisers to the Board; (viii) major external matters; (ix) sales, purchases, transfers and leases of material assets with a value in excess of US$3 million but less than US$6 million and which are not contemplated in Yuchai’s approved budgets; and (x) any other matters that may be determined by the Board of Directors in accordance with Yuchai’s Articles of Association.

 

61


Table of Contents

In order to further strengthen our level of corporate governance, we have continued to seek to cause Yuchai to adopt comprehensive corporate governance guidelines to put procedures in place to improve the management and governance of Yuchai. The 2007 version of corporate governance guidelines of Yuchai were approved and adopted by Yuchai’s Board of Directors and shareholders’ meeting on July 27, 2007 and August 16, 2007, respectively. The corporate governance guidelines and practices adopted by Yuchai continue to be fine-tuned on an ongoing basis such that Yuchai follows international best practices and which are in line with the Company Law in the PRC. Various board committees (inter alia, an Audit Sub-Committee, a Remunerations Sub-Committee, a Nominations Sub-Committee and a Financial Sub-Committee) have been established and are currently functioning in accordance with their charters. The Financial Sub-Committee is responsible for reviewing the necessity and feasibility of new projects and making recommendations to Yuchai’s Board of Directors. Yuchai and the Company are audited by the same firm of independent auditors.

The Board of Directors of Yuchai shall consist of 13 directors appointed for three-year terms pursuant to Yuchai’s current Articles of Association. A total of nine directors shall be elected from nominees of holders of Foreign Shares (including at least two independent directors) and a total of four directors shall be elected from nominees of holders of State Shares and Legal Person Shares. Actions generally may be taken by a majority vote of the directors present at a meeting at which a quorum is present. Attendance of at least seven directors (four representing holders of Foreign Shares and three representing holders of State Shares or Legal Person Shares) constitutes a quorum.

We are entitled under Yuchai’s Articles of Association to elect nine of Yuchai’s 13 directors, thereby entitling us to effect all major decisions relating to Yuchai. As part of the terms of the Reorganization Agreement and the Cooperation Agreement, Yuchai affirmed our continued rights, as Yuchai’s majority shareholder, to direct the management and policies of Yuchai through Yuchai’s Board of Directors. A two-thirds vote of the outstanding shares at a shareholders’ meeting at which a quorum is present is required for major corporate actions, such as an amendment to Yuchai’s Articles of Association, significant sales or purchases of assets or a division, merger, acquisition or liquidation of Yuchai, or issuances of new common shares or other securities of Yuchai. Attendance of shareholders representing at least two-thirds of the outstanding Yuchai shares constitutes a quorum for shareholder meetings considering such major corporate actions.

However, although our nominees constitute a majority of the Board of Directors of Yuchai, there have, on various occasions in the past, been periods of time when no board meetings have been held, despite Yuchai’s Articles of Association at the time requiring the Board of Directors to meet at least once every six months as well as upon repeated requests by us. Prior to the execution of the Reorganization Agreement, Yuchai’s Articles of Association provided that a quorum for a board meeting was at least five Directors, three representing holders of Foreign Shares and two representing holders of State Shares or Legal Person Shares. However, subsequent to the execution of the Reorganization Agreement, these quorum requirements have been amended in Yuchai’s new Articles of Association as approved by the Guangxi Department of Commerce on December 2, 2009. Under the new Articles of Association, a quorum for a board meeting shall be at least seven directors, four representing holders of Foreign Shares and three representing holders of State Shares or Legal Person Shares. If the quorum cannot be met for two consecutive times, then any seven directors present shall constitute the quorum for the third meeting. In addition, under Yuchai’s new Articles of Association, board meetings are to be convened at least three times a year.

Yuchai’s management consists of a Chairman, a President and several Vice Presidents, other senior officers designated by its Board of Directors and senior managers and officers designated by us. Yuchai’s management handles daily operations and implements the corporate policies under the direction and guidance of its Board of Directors.

As a general matter, we require access to certain financial books and records of Yuchai so as to be able to monitor our investment in Yuchai and to prepare our consolidated financial statements. In early 2004, Yuchai temporarily denied us such access. In response, we initiated dialogue with representatives of Yuchai and shortly thereafter agreed with Yuchai to resume allowing us access to the financial books and records of Yuchai. Moreover, and as disclosed elsewhere in this Annual Report, we require the cooperation of Yuchai and its Chinese shareholders and have from time to time experienced certain problems in obtaining such cooperation. In response to such problems, we entered into dialogue with representatives of Yuchai and its Chinese shareholders and thereafter executed the Reorganization Agreement, which we believe addresses these problems. As part of the terms of the Reorganization Agreement, Yuchai agreed that it would seek the requisite shareholder approval prior to entering into any material transactions (including any agreements or arrangements with parties related to Yuchai or any of its shareholders) and that it would comply with its governance requirements. However, no assurances can be given regarding implementation of the terms of the Reorganization Agreement.

 

62


Table of Contents

We provide certain management, financial planning, internal audit services, internal control testing, IFRS training, business enhancement consulting and other services to Yuchai and, as of March 31, 2020, we have a team working full-time at Yuchai’s principal manufacturing facilities in Yulin city. In addition, the President, Chief Financial Officer and a manager proficient in Section 404 of Sarbanes — Oxley Act of 2002, or SOX, frequently usually monthly for as much as up to two weeks at a time to Yuchai to actively participate in Yuchai’s operations and decision-making process. See also “Item 3. Key Information — Risk Factors — Risks relating to our company and our business — our financial condition, results of operations, business and prospects may be adversely affected if we are unable to implement the Reorganization Agreement and the Cooperation Agreement.”

Compensation

Service Fees

Pursuant to the Amended and Restated Shareholders Agreement of the Company dated November 9, 1994, Hong Leong Asia is entitled to receive no less than US$500,000 from either Yuchai or the Company for management services as long as Hong Leong Asia remains the controlling shareholder and provided that the services include those of the President and Chief Financial Officer. With effect from January 2008, further to agreements entered into between the Company and Yuchai, Yuchai pays the Company, instead of Hong Leong Asia, consultancy and management services fee of US$1,000,000 per annum. Hong Leong Asia has agreed to waive its right to be paid any fees as set out in the Amended and Restated Shareholders Agreement of November 9, 1994. In 2011, this arrangement was restructured into a separate management services agreement and consulting services agreement, with the total quantum of annual fee remaining the same at US$1,000,000. See “Item 7. Major Shareholders and Related Party Transactions — Related Party Transactions — Shareholder Agreement.” In December 2019, the Company and Yuchai entered into a supplemental agreement pursuant to which Yuchai paid an additional management fee of RMB 3 million to the Company for the year 2019 in respect of additional management services provided by the Company and higher human resource costs related to those services.

Remuneration and Pensions

The total fees paid to the Directors (other than Directors appointed to an executive office) for performing their services as Directors must not exceed US$250,000 each year or such lesser amount as our Board of Directors may determine. The Directors may decide such sum to be divided among them, except that any Director holding office for part of a year shall unless otherwise agreed be entitled to any proportionate part of the remuneration. Our shareholders may by ordinary resolution increase the amount of the fees payable to the Directors. Our shareholders approved the increase in the limit of the Directors’ fee from US$250,000 to US$490,548 for the fiscal year 2016 at our annual general meeting held on June 13, 2017 and from US$250,000 to US$490,000 for the fiscal year 2017 at our annual general meeting held on June 19, 2018. At our annual general meeting held on June 21, 2019, our shareholders approved the increase in the limit of the Directors’ fee from US$250,000 to US$490,000 for the fiscal year 2018. For fiscal year 2019, and subject to shareholders’ approval at the annual general meeting, we will pay an annual director fee of US$50,000 to each Director (pro-rated accordingly if a director resigns or assumes the position during the year) other than the President of the Company, and an annual service fee of US$60,000 and US$40,000 to the Chairman and each of the members of the Audit Committee, respectively.

Our Board of Directors may grant special remuneration to any Director who, being called upon, shall render any special or extra services to or at the request of the Company. Such special remuneration may be paid to such Director in addition to or in substitution for his ordinary remuneration as a Director and may be payable by way of a lump sum, participation in profits or as otherwise determined by our Board of Directors. As of March 31, 2020, our Board of Directors approved a special remuneration of US$50,000 to be paid to one of our directors for 2019.

Save for legally mandated contributions on behalf of our employees, our Board of Directors does not provide pensions or other benefits to any Director, officer or former Director or officer, or any of their family members or dependents.

Share Ownership

The directors and executive officers of the Company and Yuchai do not currently own any shares of Common Stock but certain executive officers have been awarded share options under our Equity Incentive Plan.

China Yuchai International Limited 2014 Equity Incentive Plan

The China Yuchai International Limited 2014 Equity Incentive Plan (the “Equity Incentive Plan”) was approved and adopted by the Company on May 10, 2014, and became effective upon approval by the Company’s shareholders on July 4, 2014. The purpose of the Equity Incentive Plan is to provide an incentive to attract, retain and motivate eligible employees of the Company by offering them an opportunity to participate in the Group’s future performance through the grant of Awards (as defined in the Equity Incentive Plan, including options, restricted stock and stock payments).

The following paragraphs describe the principal terms of the Equity Incentive Plan.

 

63


Table of Contents

Plan Administration

The Compensation Committee has full power and authority, in its sole discretion, to administer, implement and carry out the Equity Incentive Plan, including, without limitation, (i) selecting grantees from the individuals eligible to receive Awards, the time when Awards will be granted, the number of Awards and the number of shares of common stock covered by each Award; (ii) determining the terms and conditions of each award grant; (iii) approving the forms of agreement for use under the Equity Incentive Plan; (iv) establishing, adopting, or revising any rules and regulations to administer the Equity Incentive Plan; and (v) taking any and all other action as it deems necessary or advisable for the operation or administration of the Equity Incentive Plan and the Awards thereunder.

Shares Reserved for the Equity Incentive Plan

Subject to certain adjustments set forth in the Equity Incentive Plan, the total number of our shares available for grant and issuance pursuant to the Equity Incentive Plan from time to time will be 1,800,000 shares of common stock. If any shares subject to an Award are forfeited, canceled or expire or such Award is settled for cash (in whole or in part) for any reason, such shares will, to the extent of such forfeiture, cancellation, expiration or cash settlement, again become available for grant and issuance in connection with future Awards under the Equity Incentive Plan. Under the terms of the Equity Incentive Plan, the maximum number of shares of common stock that may be subject to one or more awards to any one person during any calendar year is 300,000.

Eligibility

Subject to the conditions set forth in the Equity Incentive Plan, any person, including officers and directors, employed by the Company or any of its subsidiaries who are in positions of substantial responsibility and whose contributions are important to the successful conduct of the Group’s business are eligible to be granted Awards.

Options

The grant of share options is to be at an exercise price not less than 100% of the fair market value of the common stock subject to the option on the date the option is granted and the par value of the Common Stock. The options may vest based on performance or other criteria and, at any time after the grant of an option, the Compensation Committee may, in its sole discretion, accelerate the vesting of such option. Repricing of share options are prohibited without the approval of shareholders. The grant of restricted stock and stock payments must be at a purchase price to be established by the Compensation Committee but in any event, no less than US$1.00 per award. The term of share options may not exceed ten years from the date of grant. The number of share options that the Company has granted to its executive officers and Yuchai’s employees is set out in the following table and as of December 31, 2019, there were 470,000 options outstanding under the Equity Incentive Plan. No further options have since been granted under the Equity Incentive Plan. The options vest in three equal installments over a three-year term and as of December 31, 2019 and March 31, 2020, all options granted have vested in the grantees.

 

Name

   Options
Outstanding
     Exercise  Price
(US$/Share)
     Grant Date      Expiration Date  

YAN Ping

     200,000      $ 21.11        July 29, 2014        July 28, 2024  

HOH Weng Ming

     150,000      $ 21.11        July 29, 2014        July 28, 2024  

WU Qiwei

     80,000      $ 21.11        July 29, 2014        July 28, 2024  

LAI Tak Chuen Kelvin

     20,000      $ 21.11        July 29, 2014        July 28, 2024  

TAY Hui Boon Kelly

     20,000      $ 21.11        July 29, 2014        July 28, 2024  
  

 

 

          
     470,000           

Restricted Stock

The Compensation Committee is authorized to grant shares subject to various restrictions, including restrictions concerning voting rights and transferability, and such restrictions may lapse separately or in combination at such times and pursuant to such circumstances or based on such criteria as selected by the Compensation Committee. Subject to the conditions set forth in the Equity Incentive Plan, upon issuance of restricted stock, the holder shall have, unless otherwise provided by the Compensation Committee, all the rights of a shareholder with respect to said shares, subject to the restrictions in each individual award agreement, including the right to receive all dividends and other distributions paid or made with respect to the shares; provided, however, that, in the sole discretion of the Compensation Committee, any extraordinary or special dividends or distributions with respect to the shares shall be subject to the restrictions set forth in the Equity Incentive Plan.

 

64


Table of Contents

Stock Payments

The Compensation Committee is authorized to make stock payments, which may, but are not required to, be made in lieu of base salary, bonus, fees or other cash compensation otherwise payable. The terms and conditions (including, without limitation, the number or value of shares) of any stock payment shall be determined by the Compensation Committee and may be based on the holder’s duration of employment or service with Company, the Company’s performance, individual performance or other criteria selected by the Compensation Committee, at one time or from time to time, periodically or otherwise. Unless otherwise provided by the Compensation Committee, a holder of a stock payment shall have no rights as a shareholder with respect to such stock payment until such time as the shares underlying the Award have been issued.

Non-transferability

Awards granted under our Share Incentive Plan are generally not transferable during the lifetime of the award holder.

Amendment, Suspension and Termination

The Compensation Committee or the Board of Directors of the Company may, at any time terminate, and from time to time may amend or modify the Equity Incentive Plan; provided, however, that no amendment or modification may become effective without approval of the amendment or modification by the shareholders of the Company if (a) shareholder approval is required to enable the Equity Incentive Plan to satisfy any applicable statutory or regulatory requirements or (b) the Company, on the advice of counsel, determines that shareholder approval otherwise is necessary or desirable. No amendment, modification or termination of the Equity Incentive Plan shall in any manner adversely affect any Awards theretofore granted under the Equity Incentive Plan without the consent of the holders or the permitted transferee(s) of such Awards, subject always to applicable laws. No Awards may be granted or awarded during any period of suspension or after termination of the Equity Incentive Plan.

Duration of the Plan

The Equity Incentive Plan shall terminate on May 8, 2024 unless earlier terminated. Awards outstanding at the time of the Equity Incentive Plan’s termination may continue to be exercised in accordance with their terms and shall continue to be governed by and interpreted consistent with the terms of the Equity Incentive Plan.

Benefits

The aggregate amount of compensation paid to all directors and executive officers of the Company and Yuchai during 2019 was approximately RMB 68.2 million (US$9.6 million).

There are no benefits to be provided to the directors of the Company or Yuchai upon their termination of employment. For more details, see also “Item 6. Directors, Senior Management and Employees — Compensation — Remuneration and Pensions.”

Employees

As of December 31, 2017, 2018 and 2019, Yuchai employed approximately, 8,678, 8,639 and 8,852 people, respectively, nationwide in China.

Yuchai provides its employees with a fixed base salary and a bonus that is determined by the employees’ performance and productivity and participates in defined contribution retirement plans as legally mandated under applicable Chinese laws. See Note 8.4 to the accompanying consolidated financial statements in Item 18 for more details. Yuchai also provides its employees meal subsidies and medical insurance, and certain employees receive further subsidies for housing. For fiscal year 2019, the total annual salary and bonus paid and payable to Yuchai’s employees was RMB 1,160.0 million (US$163.7 million). Yuchai, on an annual basis, enters into a collective labor agreement with the union which represents all of its employees. Yuchai has not experienced any material work stoppages and considers employee relations to be good.

ITEM 7. MAJOR SHAREHOLDERS AND RELATED PARTY TRANSACTIONS

Major Shareholders

The following table sets forth certain information regarding beneficial ownership of our shares of Common Stock as of March 31, 2020 by all persons who are known to us to own 5% or more of the outstanding shares of Common Stock.

Beneficial ownership is determined in accordance with rules of the SEC, which generally attribute beneficial ownership of securities to persons who possess sole or shared voting power or investment power with respect to those securities and includes equity shares issuable pursuant to the exercise of stock options or warrants that are immediately exercisable or exercisable within 60 days. These shares are deemed to be outstanding and to be beneficially owned by the person holding those options or warrants for the purpose of computing the percentage ownership of that person, but are not treated as outstanding for the purpose of computing the percentage ownership of any other person. Unless otherwise indicated, all information with respect to the beneficial ownership of any principal shareholder has been furnished by such shareholder and, unless otherwise indicated, we believe that persons named in the table have sole voting and sole investment power with respect to all the equity shares shown as beneficially owned. The share numbers and percentages listed below are based on 40,858,290 shares of Common Stock outstanding as of March 31, 2020.

 

65


Table of Contents

Identity of Person or Group

   Number      Percentage  

Hong Leong Asia Ltd (1)

     17,059,154        41.75

Coomber Investments Limited (2)

     7,028,151        17.20

Shah Capital Management (3)

     3,876,523        9.49

 

(1) 

Information based on a general announcement by Hong Leong Asia on the Singapore Exchange on January 3, 2019. Hong Leong Asia is currently the beneficial owner of and exercises control over the special share and the 17,059,154 shares of Common Stock or approximately 41.75% of the total number of shares of Common Stock held by its wholly-owned subsidiaries, HL Technology and Well Summit Investments Limited. See also “Item 7. Major Shareholders and Related Party Transactions — Related Party Transactions — Shareholders Agreement.” Other than as described under “Item 3. Key Information — Risk Factors — Risks relating to our shares and share ownership — We may experience a change of control as a result of sale or disposal of shares of our Common Stock by our controlling shareholders” and “Item 7. Major Shareholders And Related Party Transactions — The Special Share,” we are not aware of any arrangement which may, at a subsequent date, result in a change of control of the Company.

(2) 

Information based on the Schedule 13D filed with the SEC on February 13, 2020 by Coomber, Goldman Industrial Ltd., GY Group, State-owned Assets Supervision and Administration Commission of the People’s Government of Guangxi Zhuang Autonomous Region, Beibu Gulf Industry Investment Fund Limited Partnership, Guangxi Industrial Development Co., Ltd. and the State-owned Assets Supervision and Administration Commission of the People’s Government of Yulin City, according to which each of the foregoing entities may be deemed to share voting and dispositive power with respect to the 7,028,151 shares of Common Stock held directly by Coomber.

(3) 

Information based on a report on Form 13-F filed by Shah Capital Management with the SEC on April 8, 2020 for the first quarter ended March 31, 2020.

As of March 31, 2020, there were 25,937,303 shares of Common Stock, or 63.48% of the total number of shares of Common Stock, held of record by 14 holders with registered addresses in the United States.

Except as described below under “The Special Share,” each of our shareholders is entitled to one vote on all matters that require a vote of shareholders, and none of our shareholders has any contractual or other special voting rights.

The Special Share

The special share entitles the holder thereof to elect a majority of our Directors. In addition, no shareholders’ resolution may be passed without the affirmative vote of the special share, including any resolution to amend the Memorandum of Association or our Bye-Laws. The special share is not transferable except to Hong Leong Asia, Hong Leong China or any of its affiliates. In 1994, we issued the special share to Diesel Machinery, a holding company of the Company then controlled by Hong Leong China. During 2002, following the decision of the shareholders of Diesel Machinery to dissolve Diesel Machinery, Diesel Machinery redeemed all of the redeemable stock issued by it to its shareholders. According to the Diesel Machinery shareholders, Diesel Machinery transferred all of the shares of our Common Stock held by it to its shareholders, which included Hong Leong China and its wholly-owned subsidiaries.

Because Coomber, a wholly-owned subsidiary of China Everbright Holdings, was the shareholder of Diesel Machinery which gave notice of the dissolution of Diesel Machinery, the special share was transferred by Diesel Machinery to HL Technology, an affiliate of Hong Leong Asia, pursuant to the terms of the Diesel Machinery Shareholders Agreement described below.

Our Bye-Laws provide that the special share shall cease to carry any rights in the event that, if Hong Leong Asia and its affiliates own the special share, Hong Leong Asia and its affiliates cease to own, directly or indirectly, at least 7,290,000 shares of Common Stock (or such equivalent number upon a consolidation or subdivision of the shares of Common Stock), or if China Everbright Holdings and its affiliates own the special share, China Everbright Holdings and its affiliates cease to own, directly or indirectly, at least 6,570,000 shares of Common Stock (or such equivalent number upon a consolidation or subdivision of the shares of Common Stock). The Bye-Laws also provide for circumstances in which Diesel Machinery holds the special share. However, Diesel Machinery was dissolved in 2003. HL Technology, an affiliate of Hong Leong Asia, holds the special share in addition to 9,520,251 shares of Common Stock, which is greater than the number stipulated in the provisions of our Bye-Laws set forth above.

 

66


Table of Contents

Related Party Transactions

Shareholders Agreement

Hong Leong China, China Everbright Holdings, Cathay Investment Fund Limited, or Cathay, GS Capital Partners L.P., or GSCP, 14 shareholders who initially invested in us through Sun Yuan BVI, or the Sun Yuan Shareholders, and the Company in 1994 entered into an amended and restated Shareholders Agreement, or the Shareholders Agreement, which provides for certain matters relating to the management of our company and Yuchai and the ownership of our Common Stock. The Shareholders Agreement provides that our Board of Directors will consist of eleven directors, the controlling shareholder (as described below) will be entitled to designate six directors, the major shareholder (as described below) will be entitled to designate two directors, and each of Cathay and GSCP will be entitled to designate one director and the chief executive officer of Yuchai will initially be the other director. The Shareholders Agreement also provides that the controlling shareholder will be entitled to designate five of the nine Yuchai directors that we are entitled to designate, the major shareholder will be entitled to designate two such directors and each of Cathay and GSCP will be entitled to designate one such director. Under the Shareholders Agreement, the nine Yuchai directors designated by us will vote as a block in accordance with the vote of the majority of such nine directors. The Shareholders Agreement provides that the controlling shareholder will be the person holding the special share, provided that at all times the controlling shareholder will be either Hong Leong Asia or China Everbright Holdings, and the other will be the major shareholder. Since our initial public offering in 1994, Hong Leong Asia has been the controlling shareholder and China Everbright Holdings has been the major shareholder. However, in October 2002, China Everbright Holdings sold all of its shares in Coomber to Goldman in October 2002 and is no longer our major shareholder. The Shareholder Agreement provides that if any shareholder (other than the controlling shareholder) ceases to own at least 4% of our Common Stock, such shareholder will no longer be entitled to designate any directors. Accordingly, China Everbright Holdings no longer has director designation rights. The Shareholders Agreement also provides that, so long as Hong Leong Asia is the controlling shareholder, Yuchai or we will pay Hong Leong Asia an annual management fee of not less than US$500,000 for management services provided by Hong Leong Asia, including the services of our president and chief financial officer. With effect from January 2008, further to agreements entered into between the Company and Yuchai, Yuchai has paid to the Company, instead of Hong Leong Asia, consultancy and management services fee of US$1,000,000 per annum. Hong Leong Asia has agreed to waive its right to be paid any fees as set out in the Shareholders Agreement. The Shareholders Agreement will terminate upon the occurrence of an event resulting in the special share ceasing to carry any rights.

In addition to the Shareholders Agreement, Hong Leong Asia, China Everbright Holdings and Diesel Machinery had entered into a Subscription and Shareholders Agreement on November 9, 1994, as amended on January 21, 2002 and May 17, 2002, or the Diesel Machinery Shareholders Agreement, which provided for certain matters relating to the management of Diesel Machinery, the Company, Yuchai and the ownership of Diesel Machinery stock. The Diesel Machinery Shareholders Agreement provided that Hong Leong Asia would control Diesel Machinery, provided, however, that if Hong Leong Asia and its affiliates ceased to own directly or through Diesel Machinery at least 7,290,000 shares of Common Stock when China Everbright Holdings and its affiliates own directly or through Diesel Machinery at least 6,570,000 shares of Common Stock, China Everbright Holdings would control Diesel Machinery. The Diesel Machinery Shareholders Agreement provided that all rights of the special share held by Diesel Machinery would be exercised as directed by the shareholder that controls Diesel Machinery. With the dissolution of Diesel Machinery and the sale by China Everbright Holdings of all of its shares in Coomber to Goldman in October 2002, the Diesel Machinery Shareholders Agreement no longer directly affects us.

Registration Rights Agreement

Pursuant to a registration rights agreement, or the Registration Rights Agreement, we have granted two “demand” registration rights to each of Hong Leong China, China Everbright Holdings, Cathay, GSCP and the Sun Yuan Shareholders, or collectively the Selling Stockholders, requiring us, subject to certain conditions, to use our best efforts to prepare and file a registration statement on behalf of such shareholders under the Securities Act, and to use our best efforts to qualify the shares for offer and sale under any applicable US state securities laws. Expenses incurred in connection with one demand registration for each such shareholder will be borne by us, and we and Yuchai will be required to indemnify the underwriters in connection with any demand registration. The Registration Rights Agreement also grants each such shareholder certain “piggyback” registration rights entitling each shareholder to sell Common Stock in any registered offerings of our equity securities, for our account or on behalf of our security holders. China Everbright Holdings, Cathay, GSCP and the Sun Yuan Shareholders are no longer our shareholders. In March 2004, HL Technology and Coomber each registered shares for offer and sale from time to time on a shelf registration statement on Form F-3 which we filed on their behalf pursuant to a registration rights agreement. The shelf registration statement was rendered ineffective as we were not eligible to use the Form F-3 as a result of the delay in our filing of our previous periodic reports required under the Exchange Act. However, we are now compliant with our reporting obligations as required under the Exchange Act and are eligible to use the Form F-3. We have not received any instructions from either HL Technology or Coomber pursuant to the registration rights agreement, to take any further action in relation to the shelf registration statement.

 

67


Table of Contents

Reorganization Agreement and Cooperation Agreement

On April 7, 2005, we entered into the Reorganization Agreement with Yuchai and Coomber, which is intended to be in furtherance of the terms of the July 2003 Agreement. On November 30, 2006, certain provisions of the Reorganization Agreement were amended, including extending the implementation deadline to June 30, 2007.

The Reorganization Agreement was scheduled to terminate on June 30, 2007. On June 30, 2007, we entered into the Cooperation Agreement with Yuchai, Coomber and the GY Group, which is intended to be in furtherance of certain terms of the Reorganization Agreement, as amended. The Cooperation Agreement amends certain terms of the Reorganization Agreement, as amended, among CYI, Yuchai and Coomber, and as so amended, incorporates certain terms of the Reorganization Agreement. See “Item 4. Information on the Company — History and Development — Cooperation Agreement.”

Other Transactions

We provide certain management, financial planning, internal audit services, internal control testing, IFRS training, business enhancement consulting and other services to Yuchai and, as of March 31, 2020, we have a team working full-time at Yuchai’s principal manufacturing facilities in Yulin city. In addition, the President, Chief Financial Officer and a manager proficient in Section 404 of Sarbanes-Oxley Act of 2002, or SOX, travel frequently usually monthly for as much as up to two weeks at a time to Yuchai to actively participate in Yuchai’s operations and decision-making process. During fiscal year 2019, pursuant to a management services agreement and a consulting services agreement, we charged a total of US$1.0 million to Yuchai for these services. In December 2019, the Company and Yuchai entered into a supplemental agreement whereby, in consideration of the increase of management services as well as higher human resource costs incurred to provide services to Yuchai, Yuchai paid an additional management fee of RMB 3 million to the Company for the year 2019.

During fiscal year 2019, certain affiliates of Hong Leong Asia charged us RMB 6.8 million (US$1.0 million) for certain general and administrative expenses such as corporate secretarial services, office rental, professional and consultancy fees and miscellaneous office expenses.

During fiscal year 2019, Yuchai entered into a trademark license agreement with the GY Group on April 25, 2019 (“Trademark License Agreement”) under which the GY Group granted Yuchai an exclusive and perpetual license to use the thirty trademarks listed therein for a one-time, ten-year usage fee of RMB 169.8 million. The Trademark License Agreement further permits Yuchai to continue using the licensed trademarks free-of-charge after the expiry of the ten-year period.

During fiscal year 2019, Yuchai entered into agreements with the GY Group (including its subsidiaries and affiliates) and with Yuchai’s associates and joint ventures for the sale and purchase of materials, supplies, scraps and diesel engines, lease of assets, hospitality and restaurant services etc. For further details on our business transactions with related parties, please see Note 30 to our consolidated financial statements appearing elsewhere herein.

ITEM 8. FINANCIAL INFORMATION

Consolidated Financial Statements

See “Item 18. Financial Statements.”

Legal Proceedings

Other than as set forth below, neither we nor any of our consolidated subsidiaries is currently involved in any material legal or arbitration proceedings that we believe may have, or have had in the recent past, significant effects on our financial position or profitability.

Proceedings with Yuchai

We have previously encountered difficulties in obtaining the cooperation of the GY Group and Mr. Wang Jianming in the daily management and operation of Yuchai. The GY Group is a minority shareholder of Yuchai and is majority-owned by the Guangxi Zhuang Autonomous Region. Until December 3, 2005, Mr. Wang was the Chairman, legal representative and Chief Executive Officer of Yuchai, as well as the Vice-Chairman and legal representative of the GY Group.

 

68


Table of Contents

Dividends

See “Item 3. Key Information — Dividends.”

In response to earlier difficulties with respect to corporate governance measures and certain dividends declared by Yuchai, we initiated legal and arbitration proceedings in New York, London and Singapore against Yuchai, Mr. Wang and other related parties in May 2003. We subsequently discontinued these proceedings as a result of the execution of the July 2003 Agreement. Among other things, the July 2003 Agreement led to the resolution at that time of previous disagreements with respect to the payment of dividends by Yuchai to us and the re-appointment of Mr. Wang Jianming as Chief Executive Officer and Chairman of the Board of Directors of Yuchai in September 2003. We and Yuchai also agreed to work together to implement corporate governance procedures and to promote plans to enhance shareholder value. However, from time to time, we have continued to face difficulties in obtaining the cooperation of the Chinese shareholders of Yuchai in the daily management and operation of Yuchai and to fully exercise our controlling interest in Yuchai. Following the execution of the July 2003 Agreement, disagreements among the parties continued to recur. For example, representatives of the Chinese shareholders of Yuchai alleged that resolutions passed by our six wholly-owned subsidiaries at Yuchai’s shareholders’ meeting in December 2004 were invalid, allegations with which we disagreed.

In April 2005, we, Yuchai and Coomber agreed on steps relating to the adoption of corporate governance practices at Yuchai and a broad framework for the restructuring of our ownership of Yuchai, and entered into the Reorganization Agreement. The Reorganization Agreement is intended to be in furtherance of the July 2003 Agreement. In December 2005 and November 2006, the parties amended certain provisions of the Reorganization Agreement, including extending the implementation deadline to June 30, 2007. In June 2007, we, Yuchai, Coomber and the GY Group entered into the Cooperation Agreement which amends certain terms of the Reorganization Agreement. Pursuant to the amendments to the Reorganization Agreement, the Company has agreed that the restructuring and spin-off of Yuchai will not be effected, and, recognizing the understandings that have been reached between the Company and the GY Group to jointly undertake efforts to expand the business of Yuchai, the Company will not seek to recover the anti-dilution fee of US$20 million from Yuchai. Although the parties to the Cooperation Agreement are expected to work towards its implementation as expeditiously as possible, no assurance can be given as to when the transactions contemplated therein will be fully consummated, or that implementation of the Cooperation Agreement will effectively resolve all of the difficulties faced by us with respect to its investment in Yuchai.

ITEM 9. THE OFFER AND LISTING

Since December 16, 1994, the Common Stock has been listed and traded on the NYSE under the symbol “CYD.” The Common Stock is not listed on any other exchanges within or outside the United States.

ITEM 10. ADDITIONAL INFORMATION

Our company’s objects are to perform all the functions of a holding company and to coordinate the policy and administration of any subsidiary company. See paragraphs 6 and 7 of our company’s Memorandum of Association for further information on the objects and powers of our company. Please see Exhibit 1.1 to this Annual Report.

Memorandum of Association and Bye-Laws

Corporate Governance

We are an exempted company incorporated in Bermuda and are subject to the laws of that jurisdiction. The legal framework in Bermuda which applies to exempted companies is flexible and allows an exempted company to comply with the corporate governance regime of the relevant jurisdiction in which the company operates or applicable listing standards. Under Bermuda law, members of a board of directors owe a fiduciary duty to the company to act in good faith in their dealings with or on behalf of the company and to exercise their powers and fulfill the duties of their office honestly. In addition, the Bermuda company legislation imposes a duty on directors and officers of an exempted company to act honestly and in good faith with a view to the best interests of the company and requires them to exercise the care, diligence and skill that a reasonably prudent person would exercise in comparable circumstances. Bermuda legislation also imposes certain specific duties and obligations on companies and directors, both directly and indirectly, including duties and obligations with respect to matters such as (a) loans to directors and related persons; and (b) limits on indemnities for directors and officers. Bermuda law does not impose specific obligations in respect of corporate governance, such as those prescribed by NYSE listing standards, requiring a company to (i) appoint independent directors to their boards; (ii) hold regular meetings of non-management directors; (iii) establish audit, nominating and governance or compensation committees; (iv) have shareholders approve equity compensation plans; (v) adopt corporate governance guidelines; or (vi) adopt a code of business conduct and ethics.

We are also subject to the NYSE listing standards, although, because we are a foreign private issuer, those standards are considerably different from those applied to US companies. Under the NYSE rules, we need only (i) establish an independent audit committee that has specified responsibilities as described in the following table; (ii) provide prompt certification by our chief executive officer of any material non-compliance with any corporate governance rules; (iii) provide periodic written affirmations to the NYSE with respect to our corporate governance practices; and (iv) provide a brief description of significant differences between our corporate governance practices and those followed by US companies.

 

69


Table of Contents

The following table compares the Company’s principal corporate governance practices, which are in compliance with Bermuda law, to those required of US companies.

 

Standard for US Domestic Listed Companies

      

China Yuchai International Limited’s Practice

Director Independence

    

 

A majority of the board must consist of independent directors.

    

 

Three of our nine directors, Messrs. Xie Tao, Neo Poh Kiat and Ho Raymond Chi-Keung are independent within the meaning of the NYSE standards.

Independence is defined by various criteria including the absence of a material relationship between director and the listed company. Directors who are employees, are immediate family of the chief executive officer or receive over US$120,000 per year in direct compensation from the listed company are not independent. Directors who are employees of or otherwise affiliated through immediate family with the listed company’s independent auditor are also not independent.

      

 

The non-management directors of each company must meet at regularly scheduled executive sessions without management.

    

 

As a foreign private issuer, our non-management directors are not required to meet periodically without management directors.

Audit Committee

      

 

Listed companies must have an audit committee that satisfies the requirements of Rule 10A-3 under the Exchange Act. The rule requires that the audit committee (i) be comprised entirely of independent directors; (ii) be directly responsible for the appointment, compensation, retention and oversight of the independent auditor; (iii) adopt procedures for the receipt and treatment of complaints with respect to accounting, internal accounting controls or auditing matters; (iv) be authorized to engage independent counsel and other advisors it deems necessary in performing its duties; and (v) be given sufficient funding by the company to compensate the independent auditors and other advisors as well as for the payment of ordinary administrative expenses incurred by the committee.

    

 

Our Audit Committee meets the requirements of Rule 10A-3 under this Exchange Act, except for the appointment of Mr. Tan Eng Kwee as a non-voting member of the Audit Committee with observer status, relying on the exemption provided in Rule 10A-3(b)(1)(iv)(D) of the Exchange Act. See also “Item 16D Exemptions From The Listing Standards For Audit Committees.

 

The audit committee must consist of at least three members, and each member meets the independence requirements of both the NYSE rules and Rule 10A-3 under the Exchange Act.

    

 

Our Audit Committee consists of four members, three of whom met the independence requirements of both the NYSE rules and Rule 10A-3 under the Exchange Act and one of whom is a non-voting member with observer status relying on the exemption provided in Rule 10A-3(b)(1)(iv)(D) of the Exchange Act. See also “Item 16D Exemptions From The Listing Standards For Audit Committees.”

 

The audit committee must have a written charter that addresses the committee’s purpose and responsibilities.

    

 

Our Audit Committee has a charter outlining the committee’s purpose and responsibilities, which are similar in scope to those required of U.S. companies.

 

70


Table of Contents

Standard for US Domestic Listed Companies

      

China Yuchai International Limited’s Practice

 

At a minimum, the committee’s purpose must be to assist the board in the oversight of the integrity of the company’s financial statements, the company’s compliance with legal and regulatory requirements, the independent auditor’s qualifications and independence and the performance of the company’s internal audit function and independent auditors. The audit committee is also required to review the independent auditing firm’s annual report describing the firm’s internal quality control procedures, any material issues raised by the most recent internal quality control review or peer review of the firm, or by any recent governmental inquiry or investigation, and any steps taken to address such issues.

    

 

 

 

Our Audit Committee’s charter outlines the committee’s purpose and responsibilities which are similar in scope to those required of U.S. companies.

The audit committee is also required to assess the auditor’s independence by reviewing all relationships between the company and its auditor. It must establish the company’s hiring guidelines for employees and former employees of the independent auditor. The committee must also discuss the company’s annual audited financial statements and quarterly financial statements with management and the independent auditors, the company’s earnings press releases, as well as financial information and earnings guidance provided to analysts and rating agencies, and policies with respect to risk assessment and risk management. It must also meet separately, periodically, with management, the internal auditors and the independent auditors.

    

 

Our Audit Committee assesses the auditor’s independence on an ongoing basis by reviewing all relationships between the company and its auditor. It has established the company’s hiring guidelines for employees and former employees of the independent auditor. The committee also discusses with management and the independent auditors the Company’s annual audited financial statements and quarterly financial statements, the Company’s earnings press releases, as well as financial information and earning guidance provided to analysts and rating agencies, and policies with respect to risk assessment and risk management. It also meets separately, periodically, with management, the internal auditors and the independent auditors.

 

Each listed company must disclose whether its board of directors has identified an Audit Committee Financial Expert, and if not the reasons why the board has not done so.

    

 

The Board of Directors has identified Mr. Xie Tao as our Audit Committee Financial Expert.

 

Each listed company must have an internal audit function.

    

 

We are a holding company and the majority of business is done at our main subsidiary, Yuchai. Yuchai maintains an independent internal audit function headed by a secondee appointed by the Company. The Head of Internal Audit reports to the Chairman of the Audit Committees of the Company and Yuchai who reports to the Boards. The Board of Yuchai approves the audit plan, reviews significant audit issues and monitors corrective actions taken by management.

Compensation Committee

      

 

Listed companies must have a compensation committee composed entirely of independent board members as defined by the NYSE listing standards.

    

 

Our compensation committee currently has three members, two of whom are independent within the meaning of the NYSE standards.

 

The committee must have a written charter that addresses its purpose and responsibilities.

      

 

71


Table of Contents

Standard for US Domestic Listed Companies

      

China Yuchai International Limited’s Practice

 

These responsibilities include (i) reviewing and approving corporate goals and objectives relevant to CEO compensation; (ii) evaluating CEO performance and compensation in light of such goals and objectives for the CEO; (iii) based on such evaluation, reviewing and approving CEO compensation levels; (iv) recommending to the board non-CEO compensation, incentive compensation plans and equity-based plans; and (v) producing a report on executive compensation as required by the SEC to be included in the company’s annual proxy statement or annual report. The committee must also conduct an annual performance self-evaluation.

    

  

Our compensation committee reviews among other things the Company’s general compensation structure, and reviews, recommends or approves executive appointments, compensation and benefits of directors and executive officers, subject to ratification by the Board of Directors, and supervises the administration of our employee benefit plans, if any.

Nominating/Corporate Governance Committee

    

 

Listed companies must have a nominating/corporate governance committee composed entirely of independent board members.

    

  

We do not have a nominating/corporate governance committee. However, certain responsibilities of this committee are undertaken by our Compensation Committee, such as the review and approval of executive appointments and all other functions are performed by the Board of Directors.

 

The committee must have a written charter that addresses its purpose and responsibilities, which include (i) identifying qualified individuals to become board members; (ii) selecting, or recommending that the board select, the director nominees for the next annual meeting of shareholders; (iii) developing and recommending to the board a set of corporate governance principles applicable to the company; (iv) overseeing the evaluation of the board and management; and (v) conducting an annual performance evaluation of the committee.

       

Equity-Compensation Plans

       

 

Shareholders must be given the opportunity to vote on all equity—compensation plans and material revisions thereto, with limited exceptions.

    

  

Our Equity Incentive Plan was approved by our shareholders in 2014

Corporate Governance Guidelines

       

 

Listed companies must adopt and disclose corporate governance guidelines.

    

  

We have formally adopted various corporate governance guidelines, including Code of Business Conduct and Ethics (described below); Audit Committee Charter; Whistle-blowing Policy; Insider Trading Policy; and Disclosure Controls and Procedures.

Code of Business Conduct and Ethics

       

 

All listed companies, US and foreign, must adopt and disclose a code of business conduct and ethics for directors, officers and employees, and promptly disclose any amendment to or waivers of the code for directors or executive officers.

    

  

We adopted a Code of Business Conduct and Ethics Policy in May 2004, which was revised on December 9, 2008. A copy of the Code is posted on our internet website at http://www.cyilimited.com. We intend to promptly disclose any amendment to or waivers of the Code for directors or executive officers.

 

72


Table of Contents

Directors

Director Interests and Voting

A Director of the Company cannot vote or be counted in the quorum with regard to any contract or arrangement or any other proposal in which he has any interest or in respect of which he has any duty which conflicts with his duty to the Company. The restriction from voting and being counted in the quorum does not apply if the only interest the Director has is included in the following list:

 

(a)

a resolution regarding granting any security or indemnity for any money lent or obligation incurred by such Director at the request, or for the benefit, of the Company or any of our subsidiaries (or a company of which we are a beneficially wholly-owned subsidiary);

 

(b)

a resolution regarding granting any security or indemnity to any third party for a debt or obligation which is owed by the Company or any of our subsidiaries (or a company of which we are a beneficially wholly-owned subsidiary) to the third party, for which such Director has assumed responsibility in whole or in part under a guarantee or indemnity;

 

(c)

a resolution about an offer of shares, debentures or other securities of the Company or any of its subsidiaries (or a company of which we are a beneficially wholly-owned subsidiary) for subscription or purchase in which such Director is to be a participant in the underwriting or sub-underwriting of the offer;

 

(d)

a resolution about any proposal involving any other company in which such Director is interested, whether directly or indirectly and whether as an officer or shareholder or otherwise, provided that such Director is not the holder of, or directly or indirectly beneficially interested in, 5% or more of (i) any class of the equity share capital of such company or in any third company through which such Director’s interest is derived or (ii) the voting rights in that company;

 

(e)

any contract, arrangement or proposal for the benefit of our employees under which such Director benefits in a similar manner as the employees and does not receive any privileges or advantages not provided to the employees; or

 

(f)

any proposal in which such Director is interested in the same manner as other holders of our shares or our debentures or our other securities or any of our subsidiaries by virtue only of such Director’s interest in our shares or our debentures or our other securities or any of our subsidiaries.

If our Board of Directors is considering proposals about appointing two or more Directors to offices or employments with the Company or any company in which we are interested, each such Director (if not disqualified from voting under proviso to item (d) above) can vote and be included in the quorum for each resolution, except the one concerning such Director.

Borrowing Powers

Our Board of Directors may exercise all the powers of the Company to borrow money and to mortgage or charge its undertaking, property and uncalled capital or any part thereof and to issue debentures and other securities.

Qualification of Directors

No Director is required to hold any shares of the Company.

Rights of Holders of shares of Common Stock

The holders of shares of Common Stock shall:

 

 

be entitled, on a show of hands, to one vote and, on a poll, to one vote per share;

 

 

be entitled to such dividends as the Board of Directors of the Company may from time to time declare;

 

 

in the event of a winding-up or dissolution of the Company, whether voluntary or involuntary or for the purpose of the reorganization or otherwise or upon any distribution of capital, be entitled to a return of the amount paid up on the Common Stock and thereafter to the surplus assets of the Company; and

 

 

generally, be entitled to enjoy all the rights attaching to shares.

All unclaimed dividends or distributions out of contributed surplus account may be invested or otherwise made use of by the Board of Directors of the Company for the benefit of the Company until claimed and the payment of any such dividend or distribution into a separate account or the investment of such dividend shall not constitute the Company a trustee in respect thereof. No dividend or distribution shall bear interest against the Company. Any dividend or distribution which has remained unclaimed for a period of 12 years from the due date for payment thereof shall at the expiration of that period be forfeited and shall belong to the Company absolutely.

 

73


Table of Contents

Rights of Holder of the Special Share

The holder of the special share shall be entitled to the following rights:

 

 

to elect six Directors of the Company and to remove Directors so appointed; and

 

 

no shareholder resolution, whether ordinary or special resolution, may be passed without the affirmative vote of the holder of the special share.

The holder of the Special Share shall not be entitled to any other rights or to any dividends and in the event of a winding up or dissolution of the Company, the holder of the special share shall be entitled only to a return of the amount paid up on the special share.

The special share is not transferable except to Hong Leong Asia and its affiliates or to China Everbright Holdings and its affiliates. The special share shall cease to carry any rights in the event that, if Hong Leong Asia and its affiliates own the special share, Hong Leong Asia and its affiliates cease to own, directly or indirectly, at least 7,290,000 shares of Common Stock (or such equivalent number upon a consolidation or subdivision of shares of Common Stock), or if China Everbright Holdings and its affiliates own the special share, China Everbright Holdings and its affiliates cease to own, directly or indirectly, at least 6,570,000 shares of Common Stock (or such equivalent number upon a consolidation or subdivision of shares of Common Stock). For more details, see “Item 7. Major Shareholders and Related Party Transactions — The Special Share.”

Modification of Shareholders’ Rights

The rights attached to any class of shares (unless otherwise provided by the terms of issue of the shares of that class) may be varied, modified or abrogated with the consent in writing of the holders of not less than three-fourths of the issued shares of that class or with the sanction of an ordinary resolution passed at a separate general meeting of the holders of the shares of the class. The rights conferred upon the holders of the shares of any class issued with preferred or other rights shall not, unless otherwise expressly provided by the terms of issue of the shares of that class, be deemed to be varied by the creation or issue of further shares ranking pari passu therewith.

Annual General and Special General Meetings

We must hold an annual general meeting each year. Our Directors decide where and when it will be held. Not more than fifteen months may elapse between the date of one annual general meeting and the next. At least 14 clear days’ written notice must be given for every annual general meeting and for every special general meeting. The notice for any annual general meeting must state the date, place and time at which the meeting is to be held, and the business to be conducted at the meeting, including, if applicable, any election of Directors. The notice for any special general meeting must state the time, place and the general nature of the business to be considered at the meeting and shall state that a shareholder entitled to attend and vote is entitled to appoint one or more proxies to attend and vote instead of him. In the case of a meeting convened for passing a special resolution, the notice shall specify the intention to propose the resolution as a special resolution.

Shareholders holding not less than one-tenth in value of the paid up share capital of the Company and having the right to attend and vote at general meetings of the Company shall have the right, by written request to the Chairman or President (as applicable), Deputy Chairman or Vice President (as applicable) or Secretary of the Company, to require that a special general meeting be convened by the Directors for the transaction of any business specified in the request. Such meeting shall be held within two months after the request has been made. If within 21 days of such deposit of the request, the Board fails to convene the meeting, such shareholders may convene the meeting themselves in accordance with Section 74(3) of the Companies Act of 1981 of Bermuda.

Limitations on Rights to Own Securities

There are no limitations under Bermuda law or our Memorandum of Association and Bye-Laws on the rights of non-Bermuda owners of shares of the Company to hold or vote their shares.

We are exempt from the laws of Bermuda which restrict the percentage of share capital that may be held by non-Bermudians, but as an exempted company we may not participate in certain business transactions, including (i) the acquisition or holding of land in Bermuda (except that required for its business held by way of lease or tenancy for a term not exceeding 50 years or, with the consent of the Minister of Finance of Bermuda, land by way of lease or tenancy for a term not exceeding 21 years in order to provide accommodation or recreational facilities for its employees); (ii) the taking of mortgages on land in Bermuda to secure an amount in excess of 50,000 Bermuda dollars without the prior consent of the Minister of Finance of Bermuda; (iii) the acquisition of any bonds or debentures secured by any land in Bermuda other than those issued by the Government of Bermuda or a public authority; or (iv) the carrying on of business of any kind or type whatsoever in Bermuda either alone or in partnership or otherwise except, inter alia, carrying on business with persons outside Bermuda, in furtherance of the business of the Company carried on outside Bermuda or under a license granted by the Minister of Finance of Bermuda.

 

74


Table of Contents

In accordance with our Bye-Laws, share certificates are only issued to members of the Company (i.e., persons registered in the register of members as holders of shares in the Company). We are not bound to investigate or incur any responsibility in respect of the proper administration or execution of any trust to which any of our shares are subject. We will take no notice of any trust applicable to any of its shares whether or not it had notice of such trust.

Exchange Controls

Bermuda Exchange Controls

We have been designated as a non-resident for exchange control purposes by the Bermuda Monetary Authority. We have received the permission of the Bermuda Monetary Authority under the Exchange Control Act of 1972 and regulations thereunder for the transfer of shares of common stock to and between persons regarded as resident outside Bermuda for exchange control purposes and the issue of shares within the existing authorized capital of the Company to such persons for so long as such shares are listed on the NYSE. The Bermuda Monetary Authority has also granted to all Bermuda companies with voting shares listed on an appointed stock exchange (as defined in the Companies Act 1981 of Bermuda), a general permission for the issue and subsequent transfer of any securities of such companies from and to a non-resident of Bermuda. The NYSE is an appointed stock exchange under the Companies Act 1981 of Bermuda. Issues and transfers of shares involving any person regarded as resident in Bermuda for exchange control purposes require specific prior approval under the Exchange Control Act of 1972.

Because we have been designated as a non-resident for Bermuda exchange control purposes, there are no restrictions on our ability to transfer funds in and out of Bermuda or to pay dividends to United States residents who are holders of the shares of common stock, other than in respect of local Bermuda currency.

China Exchange Controls

The Renminbi currently is not a freely convertible currency. SAFE, under the authority of the PBOC, controls the conversion of Renminbi into foreign currency. Prior to January 1, 1994, Renminbi could be converted to foreign currency through the Bank of China or other authorized institutions at official rates fixed daily by SAFE. Renminbi could also be converted at swap centers, or Swap Centers, open to Chinese enterprises and foreign invested enterprises, or FIEs, subject to SAFE’s approval of each foreign currency trade, at exchange rates negotiated by the parties for each transaction. In the year ended December 31, 1993, as much as 80% by value of all foreign exchange transactions in China took place through the Swap Centers. The exchange rate quoted by the Bank of China differed substantially from that available in the Swap Centers. Effective January 1, 1994, a unitary exchange rate system was introduced in China, replacing the dual-rate system previously in effect. In connection with the creation of a unitary exchange system, the China Foreign Exchange Trading System, or CFETS, inter-bank foreign exchange market was established. Under the unitary foreign exchange system, PBOC sets daily exchange rates, or the PBOC Rates, for conversion of Renminbi into US dollar and other currencies based on the CFETS interbank market rates, and the Bank of China and other authorized banks may engage in foreign exchange transactions at rates that vary within a prescribed range above or below PBOC Rates.

Yuchai, as an FIE, is permitted to retain its foreign currency earnings and maintain foreign currency accounts at designated foreign exchange banks. However, there can be no assurance that the current authorizations for FIEs to retain their foreign exchange to satisfy foreign exchange liabilities in the future will not be limited or eliminated or that Yuchai will be able to obtain sufficient foreign exchange to satisfy their foreign exchange requirements. Foreign exchange transactions under the capital account and the foreign debt account continue to be subject to limitations and require registrations with the reviews from the designated foreign exchange banks and SAFE, which could affect the ability of Yuchai to obtain foreign exchange through debt or equity financing, including by means of loans or capital contributions from the Company.

In the event of shortages of foreign currencies, Yuchai may be unable to convert sufficient Renminbi into foreign currency to meet its foreign currency obligations or to pay dividends in foreign currency. Yuchai requires foreign currency to purchase a substantial portion of the manufacturing equipment required for the planned expansion of its manufacturing facilities and to meet foreign currency-denominated debt payment obligations. Yuchai will also require foreign currency for payment of its imported engine components.

The value of the Renminbi is subject to changes in Chinese government policies and to international economic and political developments. During the few years prior to 1994, the Renminbi experienced a devaluation against most major currencies, and a devaluation of approximately 50% of the Renminbi against the US dollar occurred on January 3, 1994 in connection with the adoption of the new unitary exchange rate system. On July 21, 2005, the PRC government changed its decade-old policy of pegging the value of the Renminbi to the US dollar. Under the new policy, the Renminbi is permitted to fluctuate within a narrow and managed band against a basket of certain foreign currencies. From July 21, 2005 to December 31, 2005, this change in policy resulted in an approximately 2.5% appreciation of the Renminbi against the US dollar. From December 31, 2005 to June 30, 2008, the Renminbi appreciated 15.0% against the US dollar. From July 2008 until June 2010, however, the Renminbi traded stably within a narrow range against the US dollar. Since June 2010, the PRC government has allowed the Renminbi to appreciate slowly against the US dollar again, though there have been periods when the US dollar has appreciated against the Renminbi as well. From December 31, 2015 to December 31, 2019, the Renminbi depreciated about 7.5% against the US dollar. It is difficult to predict how market forces or government policy may impact the exchange rate between the Renminbi and the US dollar in the future.

 

75


Table of Contents

Furthermore, the General Affairs Department of SAFE promulgated the Notice on the Relevant Operating Issues concerning the Improvement of the Administration of Payment and Settlement of Foreign Currency Capital of Foreign-Funded Enterprises (the “Notice 142”) in August 2008 and the Supplementary Notice on Issues Relating to the Improvement of Business Operations with Respect to the Administration over Payment and Settlement of Foreign Exchange Capital of Foreign-Invested Enterprises in July 2011 (the “Notice 88”) (which were repealed in 2015 by the Notice 19 as defined below). Pursuant to the Notice 142 and the Notice 88, Renminbi converted from capital contribution in foreign currency to a domestic enterprise in China can only be used for the activities that are within the approved business scope of such enterprise and cannot be used for China domestic equity investment, acquisition, giving entrusted loans or repayment of intercompany loans, with limited exceptions. The Notice 142 and the Notice 88 were both abolished on March 30, 2015 pursuant to the Notice 16 (as defined below).

On April 28, 2013, SAFE issued the Administrative Measures for Foreign Debt Registration, which took effect on May 13, 2013 and set forth the procedures for the registration of foreign debt borrowings. With the effectiveness of such Measures, the Notice on Relevant Issues for Improving Foreign Debt Administration was abolished on May 13, 2013.

On May 10, 2013, SAFE issued the Provisions on Foreign Exchange Administration over Direct Investment Made by Foreign Investors in China, which further simplified certain operating procedures for foreign direct investments.

On January 10, 2014, SAFE issued the Notice on further Improving and Adjusting the Foreign Exchange Administration on Capital Accounts, which simplified the foreign exchange operating procedures for certain capital accounts, and has been further revised pursuant to the Notice of the State Administration of Foreign Exchange on Repealing and Revising the Normative Documents concerning the Reform for Registered Capital Registration System promulgated on May 4, 2015 and effective from May 4, 2015.

On July 4, 2014, SAFE issued the Notice on the Administration of Foreign Exchange Involved in Financing and Return on Investment Conducted by Residents in China via Special-Purpose Companies (the “Notice 37”), which became effective on July 4, 2014 and requires registration with SAFE (such registration will be conducted with relevant designated banks as specified by the Notice 13 (as defined below)) by the PRC resident shareholders of any foreign holding company of a PRC entity.

On February 13, 2015, SAFE issued the Notice on Further Simplifying and Improving the Foreign Exchange Administration Policies on Direct Investments (the “Notice 13”), which shall become effective on June 1, 2015. According to Notice 13, the banks are designated to directly review and deal with the foreign exchange registration for foreign direct investment in China Mainland and outbound direct investment. SAFE shall supervise the registration activities indirectly through banks. Certain operating procedures for direct investments are also simplified.

On March 30, 2015, SAFE issued the Notice on Reforming the Administrative Approach Regarding the Settlement of the Foreign Exchange Capitals of Foreign-invested Enterprises (the “Notice 19”), which took effect on June 1, 2015 and relieved the explicit prohibition against the use of Renminbi converted from capital contribution in foreign currency (the “Converted Renminbi”) into domestic equity investment, as provided in the Notice 142 and the Notice 88. According to the Notice 19, an ordinary FIE such as Yuchai, may make the equity investment by transferring the Converted Renminbi to the Account for Foreign Exchange Settlement Pending Payment opened by the invested enterprise.

On June 9, 2016, SAFE issued the Notice of the State Administration of Foreign Exchange on Reforming and Standardizing the Administrative Provisions on Capital Account Foreign Exchange Settlement (“Notice 16”), which became effective on the same day. Pursuant to Notice 16, domestic institutions (FIEs included) may voluntarily settle 100% (the percentage is subject to adjustment by SAFE) of their foreign exchange earnings under capital account (including capitals contribution in foreign currency, foreign debts, etc.) to the Account for Foreign Exchange Settlement Pending Payment based on actual needs under the permitted business scope. Meanwhile, Notice 16 further loosens up the restrictions imposed on the use of Converted Renminbi. According to Notice 16, the Converted Renminbi can be used for providing loans to affiliated enterprises of FIEs.

On January 12, 2017, the PBOC issued the Notice of People’s Bank of China on Matters Concerning Macro-Prudential Management on All-round Cross-border Financing (“Notice 9”), which took effect on the same day, and, according to Notice 9, the domestic entities (other than FIEs) can borrow foreign debts without the pre-approval of SAFE as well as the quota for foreign debts of domestic entities shall be calculated by reference to the annul net asset, outstanding foreign debts, and the other factors.

 

76


Table of Contents

On January 26, 2017, SAFE promulgated the Notice of State Administration of Foreign Exchange on Improving the Inspection of Authenticity and Compliance to Further Promote Foreign Exchange Control (“Notice 3”), which became effective on the same day. The principle of Notice 3 is to encourage capital inflow. Under Notice 3, the debtor may directly or indirectly repatriate the funds under guarantee for use domestically by way of domestic borrowing or equity investment, or by other means. Meanwhile, Notice 3 emphasizes on the policy of profit remittance of FIEs. To process outbound remittance of profits in an amount equivalent to or above USD 50,000 for an FIE, the bank shall examine several documents to assure the authenticity of the profit distribution. An FIE shall use the profit to first make up the losses suffered in the previous years prior to remitting the profits overseas.

On October 23, 2019, the SAFE promulgated the Notice of the State Administration of Foreign Exchange on Further Facilitating Cross-border Trade and Investment, which canceled the restriction on the domestic equity investment by non-investment foreign-funded enterprises with their capital funds. Subject to the requirements as set forth in the Foreign Investment Negative List and the authenticity and compliance with the regulations of domestic investment projects, as well as other requirements regulating foreign investment, non-investment foreign-funded enterprises now are allowed to lawfully make domestic equity investments by using their capital.

Taxation

Bermuda Taxation

There is no Bermuda income, corporation or profits tax, withholding tax, capital gains tax, capital transfer tax, estate duty or inheritance tax payable by shareholders of the Company other than by shareholders ordinarily resident in Bermuda. Neither the Company nor its shareholders (other than shareholders ordinarily resident in Bermuda) are subject to stamp or other similar duty on the issue, transfer or redemption of Common Stock. The Company has received from the Minister of Finance of Bermuda under the Exempted Undertakings Tax Protection Act 1966, as amended, an assurance that, in the event that Bermuda enacts any legislation imposing any tax computed on profits or income, or computed on any capital asset, gain or appreciation, or any tax in the nature of estate duty or inheritance tax, the imposition of such tax shall not be applicable to the Company or to any of its operations, shares, debentures or other obligations of the Company, until March 31, 2035. This assurance does not, however, prevent the imposition of any such tax or duty on such persons as are ordinarily resident in Bermuda and holding such shares, debentures or obligations of the Company or on land in Bermuda leased or let to the Company. As an exempted company, the Company is required to pay a registration fee in Bermuda based upon its authorized share capital and the premium on the issue of its shares, at rates calculated on a sliding scale not exceeding US$32,676 per annum.

People’s Republic of China Taxation

The following discussion summarizes the taxes applicable to the Company’s investment in Yuchai and applicable to Yuchai under the Chinese law.

Taxation of Dividends from Yuchai

Under the former Foreign Investment and Foreign Enterprises Law, which is now expired (the “FEIT Law”), any dividends payable by foreign-invested enterprises to non-PRC investors were exempt from any PRC withholding tax. This exemption is only applicable for revenues accumulated up to December 31, 2007.

In 2007, the PRC National People’s Congress adopted a new tax law, China Unified Enterprise Income Tax Law (the “CIT Law”), which became effective on January 1, 2008 and was amended by the Standing Committee of the National People’s Congress on December 29, 2018. The State Council adopted the related implementation rules on December 6, 2007 which was amended on April 23, 2019. In accordance with the CIT Law and its implementation rules, dividends derived from the revenues accumulated from January 1, 2008 and are paid by PRC companies to non-resident enterprises are generally subject to a PRC withholding tax levied at a rate of 10% unless exempted or reduced pursuant to an applicable double-taxation treaty or other exemptions. Dividends paid by PRC companies to resident enterprises, including enterprises established under the laws of non-PRC jurisdictions but whose “de facto management body” is located in the PRC, are not subject to any PRC withholding tax, unless the dividends are derived from the publicly traded shares which have not been held continuously by the resident enterprises for twelve months.

On February 20, 2009, the State Administration of Taxation promulgated the Notice on Relevant Issues of Implementing Dividend Clauses under Tax Treaties, or the Notice. According to the Notice, the transaction or arrangement, the major purpose for which is to obtain preferential tax treatment, shall not justify the application of preferential treatment stipulated in dividend clauses under tax treaties. Should the tax payer improperly enjoy the treatment under tax treaties as a result of such transaction or arrangement, the tax authorities in charge shall have the right to adjust. We have recognized a provision for withholding tax payable for profits accumulated after December 31, 2007 for the earnings that we do not plan to indefinitely reinvest in the PRC enterprises.

Taxation of Disposition of Yuchai Shares

In the event the Company, through its subsidiaries, transfers any of its current holding of the Yuchai Shares, the amount received in excess of its original capital contribution would be subject to Chinese withholding tax at a rate of 10%.

 

77


Table of Contents

In the event that Yuchai is liquidated, the portion of the balance of its net assets or remaining property, after deducting undistributed profits, various funds and liquidation expenses, that exceeds Yuchai’s paid-in capital would be subject to withholding tax at a rate of 10%.

On February 3, 2015, the Chinese State Administration of Taxation issued the Circular on Several Issues Concerning the Enterprise Income Tax on Indirect Property Transfer by Non-Resident Enterprises (“Circular 7”), which became effective on the same date.

On October 17, 2017, the Chinese State Administration of Taxation issued the Announcement of the State Administration of Taxation on Issues Concerning the Withholding of Non-resident Enterprise Income Tax at Source (the “Announcement 37”), which became effective on December 1, 2017. According to the Announcement 37, the Circular concerning Strengthening the Administrative of Enterprise Income Tax on Income Derived from Transfer of Equity of Non-resident Enterprises (the “Circular 698”) has been repealed and Subsection 2 of Section 8 of Circular 7 was repealed.

Pursuant to the Announcement 37 and the Circular 7, the parties involved in the indirect transfer of Chinese taxable properties and the Chinese resident enterprises whose equity is transferred indirectly may report the equity transfer matters to the competent tax authority and shall provide certain documents and materials including but not limited to, equity transfer contract or agreement, enterprise’s equity structure prior to and after the equity transfer, the financial and accounting statements in the previous two years of the enterprises abroad and their subordinate enterprises who directly or indirectly hold Chinese taxable properties. The competent tax authority may also require the parties involved in and planning for the indirect transfer of Chinese taxable properties and the Chinese resident enterprises whose equity is transferred indirectly to provide the aforementioned materials and other relevant materials. Where a non-resident enterprise indirectly transfers properties such as equity in Chinese resident enterprises without any justifiable business purposes with the aim of avoiding to pay enterprise income tax, such indirect transfer shall be reclassified as a direct transfer of equity in Chinese resident enterprise.

Income Tax

Under the FEIT Law, Sino-foreign joint stock companies generally are subject to an income tax at a rate of 33% comprising a national tax of 30% and a local tax of 3%. Prior to January 1, 2008, notwithstanding the FEIT Law prescribed tax rate of 33%, Yuchai was subject to a preferential income tax rate at 15% since January 1, 2002, based on certain qualifications imposed by the state and local tax regulations.

In 2007, the National People’s Congress approved and promulgated a new tax law, the CIT Law, which became effective from January 1, 2008 and was further amended on December 29, 2018. Under the CIT Law, foreign invested enterprises and domestic companies are subject to a uniform corporate tax rate of 25%. The CIT Law provides a five-year transition period from its effective date for those enterprises, such as Yuchai, which were established before January 1, 2008 and which were entitled to a preferential lower tax rate under the effective tax laws or regulations. During the transition period from 2008 to 2012, a transitional graduated tax rate was applied from the existing preferential corporate tax rate to the uniform corporate tax rate of 25%.

Notwithstanding the CIT Law prescribed tax rate of 25%, Yuchai may continue to enjoy the reduced corporate tax rate of 15% if it qualifies under the Western Development Tax Incentive Scheme or High Technology Incentive Scheme.

 

 

 

The Western Development Incentive Scheme was first introduced in 2001 to encourage investment in the Western region of China. Companies operating in the Western region who fulfill certain criteria and upon approval enjoy a reduced corporate tax rate of 15%. This scheme was applicable from 2001 to 2010. In 2011, the scheme was extended to 2020. In August 2014, the catalogue of qualifying industries for the Western Development Incentive Scheme was published. As engine manufacturing is one of the qualifying industries, Yuchai has applied to the tax authorities to qualify under this scheme. In the event that Yuchai’s application is not successful, we may not be able to enjoy the preferential tax treatment offered under this scheme.

 

 

 

The High Technology Incentive was introduced in 2008. Companies that are high technology companies who must fulfill certain criteria and upon approval enjoy a reduced corporate tax rate of 15%. The reduced corporate tax rate took effect from January 1, 2008. In 2011, Yuchai was certified as a high technology company with effect from 2011 to 2013. In 2014, Yuchai was certified as a high technology company with effect from 2014 to 2016, so it may qualify for this scheme if certain other criteria are met, and it was certified again in 2017, as a high technology company with effect from 2017 until 2019, so it may qualify for this scheme if certain other criteria are met. Yuchai will be submitting the application for the High Technology Incentive in mid-2020.

 

78


Table of Contents

From 2008 to 2010, Yuchai was subject to the reduced corporate tax of 15% as it qualified under the Western Development Incentive Scheme. Since Yuchai operates in the Guangxi Zhuang Autonomous Region and had previously qualified under the Western Development Incentive Scheme, Yuchai believes that it still qualifies under this scheme and filed corporate tax returns at the reduced corporate tax rate of 15% from 2011 to 2014, subject to final approval by the local tax authority. Yuchai filed its corporate tax returns for 2015, 2016, 2017 and 2018 under the High Technology Incentive Scheme. In the event that Yuchai is not able to qualify for any of these incentive schemes, it would be subject to corporate tax at a rate of 25% as prescribed under the CIT Law. The majority of Yuchai’s subsidiaries continue to be subject to the CIT Law prescribed tax rate of 25%.

Any adverse findings in tax examinations or change in the tax legislation in China could have a material adverse impact on our consolidated financial conditions or results of operations. Furthermore, pursuant to the CIT Law, if an enterprise incorporated outside the PRC has its “de facto management organization” located within the PRC in accordance with the CIT, such enterprise may be recognized as a PRC tax resident enterprise and thus may be subject to enterprise income tax at the rate of 25% on their worldwide income. The Implementation Rules specify that a “de facto management organization” means an organization that exercises material and full management and control over matters including the enterprise’s production and operations, personnel, finance and property. Although the Implementation Rules provide a definition of “de facto management organization”, such definition has not been tested and there remains uncertainty as to when a non-PRC enterprise’s “de facto management organization” is considered to be located in the PRC. If we or any of our subsidiaries registered outside China are treated as “tax resident enterprise” under the CIT Law, our income tax expenses may increase and our profitability could decrease.

Withholding Tax

On March 28, 2011, the Chinese State Administration of Taxation promulgated the Announcement of the State Administration of Taxation on Certain Issues Concerning the Administration of Income Tax for Non-resident Enterprises (the “Announcement 24”), which has been partially repealed in accordance with Circular 7 and Announcement 37.

On October 17, 2017, the Chinese State Administration of Taxation issued the Announcement 37 (as defined above), which became effective on December 1, 2017 and was further amended on June 15, 2018 pursuant to the Announcement of the State Administration of Taxation on Amending Certain Taxation Regulatory Documents. According to which, the Interim Measures for the Administration of Withholding of the Source of Enterprise Income Tax for Non-resident Enterprises (the “Interim Measures”) has been repealed.

In accordance with the CIT Law and the Announcement 37, if a non-resident enterprise obtains the income originating from the PRC, or the taxable income, including equity investment income such as dividend and bonus, interest, rental and royalty income, income from property transfer and other income, the payable enterprise income tax on the taxable income shall be withheld at the source by the enterprise or individual who is directly obligated to make relevant payment to the non-resident enterprise under relevant laws or contracts, or the withholding agent.

The withholding agent shall declare and pay the withheld tax to the competent tax authority in the place where such withholding agent is located within 7 days from the date of occurrence of the withholding obligation. Where the income obtained by the withholding agent and required to be withheld at source is in the form of dividends, extra dividends or any other equity investment gains, the date of occurrence of the obligation for withholding relevant payable tax is the date of actual payment of the dividends, extra dividends or other equity investment gains. Where the non-resident enterprise receives in installments the income subject to withholding of tax at the source from the same transfer of property, the amount received thereby in installments can be deemed as the recovered cost of the property invested previously and the withholding tax shall be calculated and paid after the recovery of the cost in full.

The withholding agent shall complete the Form of Report on Withholding of Enterprise Income Tax of the People’s Republic of China in declaration and payment of the tax required to be withheld. The withholding agent may submit relevant declaration materials before declaration and payment of the tax required to be withheld and such materials shall not be submitted repetitively in declaration.

In the event that a non-resident enterprise fails to file and pay the withheld tax in the manner or within the timeframe required, it will be ordered by the tax authority to pay the withhold tax within a limited period of time.

Value-Added Tax

In addition to Chinese income tax, Yuchai is subject to valued added tax, or the VAT. With effect from November 19, 2017, the amended Value-Added Tax Provisional Regulations require all tax payers engaging in sales of goods, provision of processing services, repairs and replacement services, sales of services, intangible assets or real property, or importation of goods within the territory of the PRC to pay VAT. Commencing from 2012, the application of VAT has been gradually expanded to certain industries through a VAT pilot program to replace business and services taxes. On May 1, 2016, following the completion of the VAT pilot program, VAT was extended to cover the construction, real estate, finance and consumer services sectors. The basic VAT rate is 17% of the sales price of the item, although certain goods are assessed at a preferential VAT rate of 13%.

 

79


Table of Contents

On March 28, 2018, the Standing Committee Meeting of State Council confirmed a comprehensive set of measures to continue VAT reform in China, which measures would become effective from May 1, 2018. Pursuant to those measures, the VAT rate for manufacturing industry and other industries was reduced from 17% to 16%, and the VAT rate for transportation, construction, basic telecommunications service industries and agricultural goods was reduced from 11% to 10%. The Ministry of Finance and the State Administration of Taxation then promulgated the Notice on Adjusting Value-Added Tax Rate on April 4, 2018. The reform policy of the State Council has been restated and specified that all the sectors subject to 17% and 11% VAT rates would be entitled to the newly reduced rates of 16% and 10%, respectively, from May 1, 2018.

On March 5, 2019, Premier Li Keqiang delivered the Government Work Report, according to which the VAT tax rates in China will be further reduced. The 16% VAT rate which applies to the manufacturing sector will be lowered to 13%, and the 10% VAT rate which applies to construction and transport will be lowered to 9%. The new VAT rates will come into force from April 1, 2019. On March 20, 2019, the Ministry of Finance, the State Administration of Taxation and the General Administration of Customs promulgated the Announcement on Policies regarding Deepening the Reform of Value-Added Taxation, which came into force on April 1, 2019, in which the authorities restated that all the sectors subject to 16% and 10% VAT rates will be entitled to the newly reduced rates of 13% and 9%, respectively.

The seller of the goods adds the corresponding VAT rate to the sale price of the item. The VAT amount is separately listed in the normal invoice (except in the case of retail sales), and the seller collects the applicable amount of VAT through the sale of the item. The amount of the seller’s VAT liability to the Taxation Bureau is calculated as the amount of sales multiplied by the applicable VAT rate. The amount of the seller’s VAT liability may be reduced by deducting the VAT included in the fixed assets (excluding those used exclusively in non-VAT taxable, VAT exempted and welfare activities, or for personal consumption, or their combination), materials, parts and other items purchased by the seller and used in producing the goods.

United States Federal Income Taxation

This section describes the material United States federal income tax consequences of owning and disposing of Common Stock. It applies to a US Holder (as defined below) that holds the Common Stock as a capital asset for tax purposes. This section does not apply to a US Holder that is a member of a special class of holders subject to special rules, including:

 

 

a financial institution,

 

 

a dealer in securities,

 

 

a trader in securities that elects to use a mark-to-market method of accounting for its securities holdings,

 

 

a real estate investment trust,

 

 

a regulated investment company,

 

 

U.S. expatriates,

 

 

persons who acquired Common Stock pursuant to the exercise of any employee share option or otherwise as compensation,

 

 

a tax-exempt organization,

 

 

an insurance company,

 

 

a person liable for alternative minimum tax,

 

 

a person that actually or constructively owns 10% or more of the stock of the Company (by vote or value),

 

 

a person that owns Common Stock through a partnership or other pass-through entity or arrangement,

 

 

a person that holds Common Stock as part of a straddle or a hedging or conversion transaction,

 

 

a person whose functional currency is not the US dollar, or

 

 

a person subject to special tax accounting rules as a result of any item of gross income with respect to the Common Stock being taken into account in an applicable financial statement.

This section is based on the Internal Revenue Code of 1986, as amended (the “Code”), its legislative history, existing and proposed regulations, published rulings and court decisions, all as currently in effect. These laws are subject to change, possibly on a retroactive basis. There is currently no comprehensive income tax treaty between the United States and Bermuda.

This section does not describe any tax consequences arising out of the tax laws of any state, local or non-U.S. jurisdiction, any estate or gift tax consequences or the Medicare tax on certain “net investment income.” If an entity or arrangement that is treated as a partnership for United States federal income tax purposes holds the Common Stock, the treatment of a partner in the partnership will generally depend on the status of the partner and the activities of the partnership. Partners in such partnerships should consult with their tax advisors.

 

80


Table of Contents

For purposes of this discussion, a US Holder is a beneficial owner of Common Stock that is:

 

 

an individual who is a citizen or resident of the United States,

 

 

a US domestic corporation (or other entity taxable as a US domestic corporation for United States federal income tax purposes),

 

 

an estate the income of which is subject to United States federal income tax regardless of its source, or

 

 

a trust, if a United States court can exercise primary supervision over the trust’s administration and one or more United States persons are authorized to control all substantial decisions of the trust, or if a valid election is in place to treat the trust as a United States person.

US Holders should consult their own tax advisor regarding the United States federal, state and local and other tax consequences of owning and disposing of shares in their particular circumstances.

Taxation of Dividends

Under the United States federal income tax laws, and subject to the passive foreign investment company (“PFIC”) rules discussed below, US Holders will include in gross income the gross amount of any dividend paid by the Company out of its current or accumulated earnings and profits (as determined for United States federal income tax purposes). The amount of dividends will include any cash distributions and the fair market value of certain stock distributions and distributions of other property. In this regard, if the distribution is at the election of any stockholder, payable either in cash or in shares, the receipt of shares by the US Holders would generally be treated as a taxable distribution in an amount equal to the fair market value of such shares as of the date of the distribution. The dividend is ordinary income that the US Holder must include in income when the dividend is actually or constructively received. The dividend will not be eligible for the dividends-received deduction generally allowed to United States corporations in respect of dividends received from other United States corporations. Distributions in excess of current and accumulated earnings and profits, as determined for United States federal income tax purposes, will be treated as a non-taxable return of capital to the extent of the US Holder’s basis in the shares and thereafter as capital gain. We currently do not, and we do not intend to, calculate our earnings and profits under United States federal income tax principles. Therefore, a US Holder should expect that a distribution will generally be reported as a dividend even if that distribution would otherwise be treated as a non-taxable return of capital or as capital gain under the rules described above.

With respect to non-corporate taxpayers, dividends may be taxed at the lower applicable capital gains rate provided that (1) the Common Stock is readily tradable on an established securities market in the United States, (2) the Company is not a PFIC (as discussed below) for either the Company’s taxable year in which the dividend was paid or the preceding taxable year, and (3) certain holding period requirements are met. Common Stock generally is considered for purposes of clause (1) above to be readily tradable on an established securities market if it is listed on the NYSE. US Holders should consult their tax advisors regarding the availability of the lower rate for dividends paid with respect to the Company’s Common Stock.

For foreign tax credit limitation purposes, the dividend will generally constitute foreign source income and will generally be “passive category income”.

Sale or Other Disposition of Common Stock

Subject to the PFIC rules discussed below, upon the sale or other disposition of shares, a US Holder will recognize capital gain or loss for United States federal income tax purposes equal to the difference between the US Holder’s amount realized and the US Holder’s tax basis in such shares. If a US Holder receives consideration for shares paid in a currency other than the US dollar, the US Holder’s amount realized will be the US dollar value of the payment received. In general, the US dollar value of such a payment will be determined on the date of sale or disposition. On the settlement date, a US Holder may recognize US source foreign currency gain or loss (taxable as ordinary income or loss) equal to the difference (if any) between the US dollar value of the amount received based on the exchange rates in effect on the date of sale or other disposition and the settlement date. However, if the shares are treated as traded on an established securities market and the US Holder is a cash basis taxpayer or an accrual basis taxpayer who has made a special election, the US dollar value of the amount realized in a foreign currency is determined by translating the amount received at the spot rate of exchange on the settlement date of the sale, and no exchange gain or loss would be recognized at that time. Capital gain of a non-corporate US Holder is generally taxed at a reduced rate where the property is held more than one year. The gain or loss will generally be income or loss from sources within the United States for foreign tax credit limitation purposes.

 

81


Table of Contents

PFIC Rules

The Company believes that its shares should not be treated as stock of a PFIC for United States federal income tax purposes for the taxable year that ended on December 31, 2019. However, the application of the PFIC rules is subject to uncertainty in several respects, and we cannot assure you that the United States Internal Revenue Service will not take a contrary position. In addition, PFIC status is a factual determination which cannot be made until the close of the taxable year. Accordingly, there is no guarantee that the Company will not be a PFIC for any future taxable year. Furthermore, because the total value of the Company’s assets for purposes of the asset test generally will be calculated using the market price of the Company’s shares, our PFIC status will depend in large part on the market price of the Company’s shares. Accordingly, fluctuations in the market price of the Company’s shares could render the Company a PFIC for any year. A non-U.S. corporation is considered a PFIC for any taxable year if either:

 

 

at least 75% of its gross income is passive income, or

 

 

at least 50% of the value of its assets (based on an average of the quarterly values of the assets during a taxable year) is attributable to assets that produce or are held for the production of passive income (the “asset test”).

In the PFIC determination, the Company will be treated as owning its proportionate share of the assets and earning its proportionate share of the income of any other corporation in which it owns, directly or indirectly, 25% or more (by value) of the stock.

If the Company were to be treated as a PFIC for any year during the US Holder’s holding period, unless a US Holder elects to be taxed annually on a mark-to-market basis with respect to the shares (which election may be made only if the Company’s shares are “marketable stock” within the meaning of Section 1296 of the Code), a US Holder will be subject to special tax rules with respect to any “excess distribution” received and any gain realized from a sale or other disposition (including a pledge) of that holder’s shares. Distributions a US Holder receives in a taxable year that are greater than 125% of the average annual distributions received during the shorter of the three preceding taxable years or the holder’s holding period for the shares will be treated as excess distributions. Under these special tax rules:

 

 

the excess distribution or gain will be allocated ratably over the US Holder’s holding period for the shares;

 

 

the amount allocated to the current taxable year, and any taxable year prior to the first taxable year in which the Company is treated as a PFIC, will be treated as ordinary income; and

 

 

the amount allocated to each other year will be subject to tax at the highest tax rate in effect for that year and the interest charge generally applicable to underpayments of tax will be imposed on the resulting tax attributable to each such year.

The tax liability for amounts allocated to years prior to the year of disposition or “excess distribution” cannot be offset by any net operating losses for such years, and gains (but not losses) realized on the sale of the shares cannot be treated as capital, even if the shares are held as capital assets. If the Company were to be treated as a PFIC for any year during which a US Holder holds the shares, the Company generally would continue to be treated as a PFIC with respect to that US Holder for all succeeding years during which it owns the shares. If the Company were to cease to be treated as a PFIC, however, a US Holder may avoid some of the adverse effects of the PFIC regime by making a deemed sale election with respect to the shares.

If a US Holder holds shares in any year in which the Company is a PFIC, that holder will be required to file an annual information report with the United States Internal Revenue Service.

Information Reporting and Backup Withholding

Dividend payments with respect to our shares and proceeds from the sale, exchange or redemption of our shares may be subject to information reporting to the United States Internal Revenue Service and possible United States backup withholding. Backup withholding will not apply, however, to a US Holder that furnishes a correct taxpayer identification number and makes any other required certification or that is otherwise exempt from backup withholding. US Holders that are required to establish their exempt status generally must provide such certification on United States Internal Revenue Service Form W-9. US Holders should consult their tax advisors regarding the application of the U.S. information reporting and backup withholding rules.

Backup withholding is not an additional tax. Amounts withheld as backup withholding may be credited against your United States federal income tax liability, and you may obtain a refund of any excess amounts withheld under the backup withholding rules by filing the appropriate claim for refund with the United States Internal Revenue Service and furnishing any required information in a timely manner.

Additional Reporting Requirements

Certain US Holders who are individuals are required to report information relating to an interest in our shares, subject to certain exceptions. Under certain circumstances, an entity may be treated as an individual for purposes of these rules. US Holders should consult their tax advisors regarding the effect, if any, of this United States federal income tax legislation on their ownership and disposition of our shares.

 

82


Table of Contents

Documents on Display

The SEC maintains a website at www.sec.gov/ that contains reports, proxy and information statements and other information regarding registrants that make electronic filings with the SEC using its EDGAR system. As a foreign private issuer, we are required to use the EDGAR system. We have done so in the past and will continue to do so in order to make our reports available through the SEC’s website. In addition, we upload our reports on our website at www.cyilimited.com.

ITEM 11. QUANTITATIVE AND QUALITATIVE DISCLOSURES ABOUT MARKET RISK

We are subject to market rate risks due to fluctuations in interest rates. The majority of Yuchai’s debt is variable rate short-term, medium-term and long-term Renminbi denominated borrowings obtained by Yuchai. The interest rates of such borrowings are generally established in accordance with directives announced from time to time by the PBOC, which are in turn affected by various factors such as the general economic conditions in China and the monetary policies of the Chinese government. The investment market sentiments may also have an impact over our securities investment in HLGE and TCL. We also have various credit facilities from banks in Singapore to finance our working capital requirements. As of December 31, 2019, we had outstanding consolidated loans of RMB 2,055.0 million (US$290.1 million).

The Company is exposed to the following market risk factors:

Market risk

Market risk is the risk that the fair value of future cash flows of a financial instrument will fluctuate because of changes in market prices. Market prices comprise four types of risk: interest rate risk, currency risk, commodity price risk and other price risk, such as equity price risk. Financial instruments affected by market risk include loans and borrowings, deposits, available-for-sale investment and derivative financial instruments.

Interest rate risk

The primary source of the Company’s interest rate risk relates to interest-bearing bank deposits and its borrowings from banks and financial institutions. The interest-bearing loans and borrowings of the Company are disclosed in Note 16. As certain rates are based on interbank offer rates, the Company is exposed to cash flow interest rate risk. This risk is not hedged. Interest-bearing bank deposits are short to medium-term in nature but given the significant cash and bank balances held by the Company, any variation in the interest rates may have a material impact on the results of the Company.

The Company manages its interest rate risk by having a mixture of fixed and variable rates for its deposits and borrowings.

Interest rate sensitivity

The sensitivity analyses below have been determined based on the exposure to interest rates for bank deposits and interest-bearing financial liabilities at December 31, 2018 and the stipulated change taking place at the beginning of the year and held constant throughout the reporting period in the case of instruments that have floating rates. A 50 basis point increase or decrease is used and represents management’s assessment of the possible change in interest rates.

If interest rate had been 50 basis points higher or lower and all other variables were held constant, the profit for the year ended December 31, 2019 of the Company would increase/decrease by RMB 21.4 million (US$3.0 million) (2018: profit increase/decrease by RMB 20.6 million).

Foreign currency risk

The Company is exposed to foreign currency risk on sales, purchases and financial liabilities that are denominated in currencies other than the respective functional currencies of entities within the Company. The currencies giving rise to this risk in fiscal years 2018 and 2019 are primarily Singapore dollar, Euro, Renminbi and the United States dollar.

Foreign currency translation exposure is managed by incurring debt in the operating currency so that where possible operating cash flows can be primarily used to repay obligations in the local currency. This also has the effect of minimizing the exchange differences recorded against income, as the exchange differences on the net investment are recorded directly against equity. We use derivative financial instruments, such as forward currency contracts, to hedge our foreign currency risks. We do not apply hedge accounting.

 

83


Table of Contents

The Company’s exposures to foreign currency are as follows:

 

     Singapore
Dollar
    Euro     United
States
Dollar
    Renminbi     Others  

2018

   RMB     RMB     RMB     RMB     RMB  
     (in thousands)  

Quoted equity securities

     21,876       —         —         —         —    

Trade and other receivables

     693       25,827       12,149       675       —    

Cash and bank balances

     220,268       1,166       28,518       31,662       25  

Financial liabilities

     (15,126     —         (501,014     —         —    

Trade and other payables

     (13,952     (17,452     (7,060     (41,828     —    
  

 

 

   

 

 

   

 

 

   

 

 

   

 

 

 
     213,759       9,541       (467,407     (9,491     25  
  

 

 

   

 

 

   

 

 

   

 

 

   

 

 

 

 

     Singapore
Dollar
    Euro     United
States
Dollar
    Renminbi     Others  

2019

   RMB     RMB     RMB     RMB     RMB  
     (in thousands)  

Quoted equity securities

     9,235       —         —         —         —    

Trade and other receivables

     607       414       7,624       658       —    

Cash and bank balances

     228,589       52       11,233       2,595       7,364  

Financial liabilities

     (15,710     —         (139,524     —         —    

Trade and other payables

     (7,086     (27,922     (10,596     (2,605     (83
  

 

 

   

 

 

   

 

 

   

 

 

   

 

 

 
     215,635       (27,456     (131,263     648       7,281  
  

 

 

   

 

 

   

 

 

   

 

 

   

 

 

 

US$

     30,435       (3,875     (18,527     91       1,028  
  

 

 

   

 

 

   

 

 

   

 

 

   

 

 

 

A 10% strengthening of the following major currencies against the functional currency of each of the Company’s entities at the reporting date would increase/(decrease) profit or loss by the amounts shown below. This analysis assumes that all other variables, in particular interest rates, remain constant.

 

     2018      2019      2019  
     RMB      RMB      US$  
     (in thousands)  

Singapore dollar

     21,376        21,564        3,044  

Euro

     954        (2,746      (388

United States dollar

     (46,741      (13,126      (1,853

Renminbi

     (949      65        9  

ITEM 12. DESCRIPTION OF SECURITIES OTHER THAN EQUITY SECURITIES

Not Applicable.

PART II

ITEM 13. DEFAULTS, DIVIDEND ARREARAGES AND DELINQUENCIES

No matters to report.

ITEM 14. MATERIAL MODIFICATIONS TO THE RIGHTS OF SECURITY HOLDERS AND USE OF PROCEEDS

Not Applicable.

ITEM 15. CONTROLS AND PROCEDURES

A. Disclosure Controls and Procedures

We maintain disclosure controls and procedures that are designed to ensure that information required to be disclosed in our SEC reports is recorded, processed, summarized and reported within the time periods specified in the SEC’s rules and forms, and that such information is accumulated and communicated to our management, including our President, who is our principal executive officer, and Chief Financial Officer, as appropriate, to allow timely decisions regarding required disclosures. In designing and evaluating the disclosure controls and procedures, management recognized that any controls and procedures, no matter how well designed and operated, can provide only a reasonable level of assurance of achieving the desired control objectives, and, in reaching a reasonable level of assurance, management necessarily was required to apply its judgment in evaluating the cost-benefit relationship of possible controls and procedures.

 

84


Table of Contents

As required by Rule 13a-15(b) under the Exchange Act, we have carried out an evaluation, under the supervision and with the participation of our management, including our President and Chief Financial Officer, of the effectiveness of the design and operation of our disclosure controls and procedures as of the end of the period covered by this Annual Report. Based on such evaluation, our management has concluded that, as of the end of the period covered by this Annual Report, our disclosure controls and procedures were effective.

B. Management’s Annual Report on Internal Control over Financial Reporting

Our management is responsible for establishing and maintaining adequate internal control over financial reporting as defined in Rule 13a-15(f) under the Exchange Act. Internal control over financial reporting refers to a process designed by, or under the supervision of, our President and Chief Financial Officer and effected by our Board of Directors, management and other personnel, to provide reasonable assurance regarding the reliability of financial reporting and the preparation of financial statements for external purposes in conformity with IFRS. Internal control over financial reporting includes those policies and procedures that:

 

 

 

pertain to the maintenance of records that, in reasonable detail, accurately and fairly reflect the transactions and dispositions of our assets;

 

 

 

provide reasonable assurance that transactions are recorded as necessary to permit preparation of financial statements in accordance with IFRS;

 

 

 

provide reasonable assurance that receipts and expenditures are being made only in accordance with our management’s and/or our Board of Directors’ authorization; and

 

 

 

provide reasonable assurance regarding prevention or timely detection of unauthorized acquisition, use, or disposition of our assets that could have a material effect on our consolidated financial statements.

Internal control over financial reporting cannot provide absolute assurance of achieving financial reporting objectives because of its inherent limitations. Internal control over financial reporting is a process that involves human diligence and compliance and is subject to lapses in judgment and breakdowns resulting from human failures. Internal control over financial reporting also can be circumvented by collusion or improper overrides. Because of such limitations, there is a risk that material misstatements may not be prevented or detected on a timely basis by internal control over financial reporting. However, these inherent limitations are known features of the financial reporting process, and it is possible to design into the process safeguards to reduce, though not eliminate this risk.

Management evaluated the effectiveness of our internal control over financial reporting as of December 31, 2019 using the criteria in “Internal Control — Integrated Framework” issued by the Committee of Sponsoring Organizations of the Treadway Commission (2013 framework) (“COSO”). As a result of management’s evaluation, management concluded that our internal control over financial reporting was effective as of December 31, 2019. Our independent registered public accounting firm, Ernst & Young LLP, has issued an audit report on our internal control over financial reporting, expressing an unqualified opinion on the effectiveness of our internal control over financial reporting as of December 31, 2019.

C. Attestation Report of the Registered Public Accounting Firm

The report of our independent registered public accounting firm on the effectiveness of the Company’s internal controls over financial reporting is included on page F-2 of this Annual Report.

D. Changes in Internal Control over Financial Reporting

There was no change in the Company’s internal control over financial reporting that occurred during the period covered by this Annual Report that has materially affected, or is reasonably likely to materially affect, the Company’s internal control over financial reporting.

ITEM 16A. AUDIT COMMITTEE FINANCIAL EXPERT

The Company’s Board of Directors has determined that Mr. Xie Tao is an “audit committee financial expert” as defined by current SEC rules.

 

85


Table of Contents

ITEM 16B. CODE OF ETHICS

The Company adopted a Code of Business Conduct and Ethics Policy in May 2004, which was revised on December 9, 2008, that is applicable to all its directors, senior management and employees. The Code of Business Conduct and Ethics Policy contain general guidelines for conducting the business of the Company. A copy of the Code of Business Conduct and Ethics Policy is posted on our internet website at http://www.cyilimited.com.

ITEM 16C. PRINCIPAL ACCOUNTANTS FEES AND SERVICES

The following table sets forth the total remuneration that was billed to the Company (excluding HLGE) by its independent registered public accounting firm, for each of our previous two fiscal years:

 

     2018     2019  
     RMB     RMB  
     (in thousands)  

Audit fees

     10,443 (1)       9,736 (2)  

Audit-related fees

     662       345  

Tax fees

     309       85  

All other fees

     162       103  

Total

     11,576       10,269  

 

(1) 

Represents the audit fees billed to the Company (excluding HLGE) by its independent registered public accounting firm during fiscal year 2018. The remaining audit fees of RMB 4.0 million were billed in 2019.

(2) 

Represents the audit fees billed to the Company (excluding HLGE) by its independent registered public accounting firm during fiscal year 2019. The remaining audit fees of RMB 4.8 million had not been billed as of March 31, 2020.

Audit Fees

Audit fees consist of professional services relating to the annual audits of consolidated financial statements.

Audit-Related Fees

Audit-related fees primarily consist of professional services relating to the quarterly reviews.

Tax Fees

Tax fees primarily consist of professional services in relation to transfer pricing (Local file and Master file, excluding Country-by-Country Reporting).

All Other Fees

All other fees primarily consist of professional service in relation to IFRS training activities and other advisory services.

Pre-Approval Policies and Procedures

The Company’s Audit Committee pre-approves each engagement of Ernst & Young LLP for audit-related services and certain other services (including tax services) not prohibited under the Sarbanes Oxley Act of 2002, performed and to be performed for the Company. All audit, audit-related, tax, and other fees described above were approved by the Audit Committee.

ITEM 16D. EXEMPTIONS FROM THE LISTING STANDARDS FOR AUDIT COMMITTEES

Mr. Tan Eng Kwee is the CEO of our controlling shareholder, Hong Leong Asia. He has observer status on our Audit Committee and is a non-voting member of the committee in reliance on the exemption provided in Rule 10A-3(b)(1)(iv)(D) of the Exchange Act. He does not serve as an executive officer of the Company. We do not believe that his status as an affiliate materially adversely affects the ability of our Audit Committee to act independently or to satisfy the other requirements of the listing standards relating to audit committees contained in Rule 10A-3 under the Exchange Act.

ITEM 16E. PURCHASES OF EQUITY SECURITIES BY THE ISSUER AND AFFILIATED PURCHASERS

Not Applicable.

 

86


Table of Contents

ITEM 16F. CHANGE IN REGISTRANT’S CERTIFYING ACCOUNTANT

Not Applicable.

ITEM 16G. CORPORATE GOVERNANCE

As our Common Stock is listed on the NYSE, we are subject to the NYSE listing standards. The NYSE listing standards applicable to us, as a foreign private issuer, are considerably different from those applicable to U.S. companies. Under the NYSE rules, we need only (i) establish an independent audit committee; (ii) provide prompt certification by our chief executive officer of any material non-compliance with any corporate governance rules of the NYSE; (iii) provide periodic (annual and interim) written affirmations to the NYSE with respect to our corporate governance practices; and (iv) provide a brief description of significant differences between our corporate governance practices and those followed by U.S. companies. Our audit committee is comprised of three independent non-executive directors, namely Messrs. Xie Tao (Chairman), Neo Poh Kiat and Ho Raymond Chi-Keung, and one non-independent non-executive director Mr. Tan Eng Kwee. Mr. Tan Eng Kwee was appointed as a non-voting member of the Audit Committee with observer status on March 25, 2019, relying on the exemption provided in Rule 10A-3(b)(1)(iv)(D) of the Exchange Act. Each of Messrs. Xie Tao, Neo Poh Kiat and Ho Raymond Chi-Keung satisfies the “independence” requirements of Rule 10A-3 of the Exchange Act. A brief description of significant differences between our corporate governance practices, which are in compliance with Bermuda law, and those followed by U.S. companies can be found in “Item 10. Additional Information — Memorandum of Association and Bye-Laws — Corporate Governance.”

ITEM 16H. MINE SAFETY DISCLOSURE

Not Applicable.

PART III

ITEM 17. FINANCIAL STATEMENTS

The Company has elected to provide the financial statements and related information specified in Item 18 in lieu of Item 17.

ITEM 18. FINANCIAL STATEMENTS

Index to Financial Statements

China Yuchai International Limited

 

Report of Independent Registered Public Accounting Firm

     F-1  

Consolidated Statement of Profit or Loss for years ended December  31, 2017, 2018, and 2019

     F-3  

Consolidated Statement of Comprehensive Income for years ended December  31, 2017, 2018, and 2019

     F-4  

Consolidated Statement of Financial Position as of December 31, 2018, and 2019

     F-5  

Consolidated Statement of Changes in Equity for years ended December  31, 2017, 2018, and 2019

     F-7  

Consolidated Statement of Cash Flows for years ended December  31, 2017, 2018, and 2019

     F-10  

Notes to the Consolidated Financial Statements for years ended December  31, 2017, 2018, and 2019

     F-13  

ITEM 19. EXHIBITS

Exhibits to this Annual Report:

 

  1.1

  

Memorandum of Association of China Yuchai International Limited or the Registrant (incorporated herein by reference to Amendment No. 1 to the Registration Statement on Form F-1, filed by the Registrant on December 8, 1994 (File No. 33-86162), or the Form F-1).(P)

  1.2

  

Bye-laws of the Registrant (incorporated herein by reference to the Form F-1).(P)

  3.1

  

Subscription and Shareholders Agreement of Diesel Machinery (BVI) Limited, dated November 9, 1994, among Diesel Machinery (BVI) Limited, Hong Leong Asia Ltd., or Hong Leong Asia, and China Everbright Holdings Company Limited, or China Everbright Holdings (incorporated herein by reference to Amendment No. 2 to the Registration Statement on Form F-1, filed by the Registrant on December 14, 1994 (File No. 33-86162).(P)

 

87


Table of Contents

  3.2

  

Supplemental Subscription and Shareholders Agreement, dated January 21, 2002, between China Everbright Holdings and Hong Leong Asia (incorporated herein by reference to the Annual Report on Form 20-F for fiscal year ended December 31, 2001, filed by the Registrant on June 25, 2002 (File No. 001-013522), or Form 20-F FY2001).(P)

  3.3

  

Second Supplemental Subscription and Shareholders Agreement, dated May 17, 2002, between China Everbright Holdings and Hong Leong Asia (incorporated herein by reference to the Form 20-F FY2001).(P)

  4.1

  

Contract for the Subscription of Foreign Common shares in Guangxi Yuchai Machinery Company Limited, or Yuchai, and Conversion from a Joint Stock Limited Company into a Sino-Foreign Joint Stock Limited Company, dated April 1, 1993, among Yuchai, Guangxi Yuchai Machinery Holdings Company, Hong Leong Technology Systems (BVI) Ltd., Cathay Clemente Diesel Holdings Limited, Goldman Sachs Guangxi Holdings (BVI) Ltd., Tsang & Ong Nominees (BVI) Ltd. and Youngstar Holdings Limited with amendments, dated May 27, 1994 and October 10, 1994 (incorporated herein by reference to the Form F-1).(P)

  4.2

  

Subscription and Transfer Agreement (with Shareholders’ Agreement), dated April 1993, among Cathay Clemente (Holdings) Limited, GS Capital Partners L.P., Sun Yuan Overseas Pte Ltd., HL Technology Systems Pte Ltd and Coomber Investments Limited (incorporated herein by reference to the Registration Statement on Form F-1, filed by the Registrant on November 9, 1994 (File No. 33-86162)).(P)

  4.3

  

Amended and Restated Shareholders’ Agreement, dated as of November 9, 1994 among The Cathay Investment Fund, Limited, GS Capital Partners L.P., HL Technology Systems Pte Ltd, Hong Leong Asia Ltd., Coomber Investments Limited, China Everbright Holdings Company Limited, Diesel Machinery (BVI) Limited, owners of shares formerly held by Sun Yuan Overseas (BVI) Ltd. and the Registrant (incorporated herein by reference to the Form F-1).(P)

  4.4

  

Form of Amended and Restated Registration Right Agreement, dated as of November 9, 1994, among The Cathay Investment Fund, Limited, GS Capital Partners L.P., HL Technology Systems Pte Ltd, Coomber Investments Limited, owners of shares formerly held by Sun Yuan Overseas (BVI) Ltd. and the Registrant (incorporated herein by reference to Amendment No. 3 to the Registration Statement on Form F-1, filed by the Registrant on December 15, 1994 (File No. 33-86162)).(P)

  4.5

  

Form of Subscription Agreement between the Registrant and its wholly-owned subsidiaries named therein and Yuchai (incorporated herein by reference to Amendment No. 2 to the Registration Statement on Form F-1, filed by the Registrant on December 14, 1994 (File no. 33-86162)).(P)

  4.6

  

Share Purchase and Subscription Agreement, dated as of November 9, 1994, between the Registrant, China Everbright Holdings Company Limited and Coomber Investments Limited (incorporated herein by reference to the Form F-1).(P)

  4.7

  

Form of indemnification agreement entered into by the Registrant with its officers and directors (incorporated herein by reference to the Form 20-F FY2013).

  4.8

  

Agreement between the Registrant and Yuchai, dated July  19, 2003 (incorporated herein by reference to the Form 20-F FY2003).

  4.9

  

Reorganization Agreement between the Company, Coomber and Yuchai, dated April 7, 2005 (incorporated herein by reference to the Current Report on Form 6-K filed by the Registrant on April 7, 2005 (File No. 001-13522)).

  4.10

  

Reorganization Agreement Amendment (No. 1) between the Registrant, Coomber and Yuchai, dated December 2, 2005 (incorporated herein by reference to the Current Report on Form 6-K filed by the Registrant on December 6, 2005 (File No. 001-13522)).

  4.11

  

Reorganization Agreement Amendment (No. 2) between the Registrant, Coomber and Yuchai, dated November 30, 2006 (incorporated herein by reference to the Current Report on Form 6-K filed by the Registrant on November 30, 2006 (File No. 001-13522)).

  4.12

  

Cooperation Agreement among the Registrant, Yuchai, Coomber and Guangxi Yuchai Machinery Group Company Limited, dated June 30, 2007 (incorporated herein by reference to the Current Report on Form 6-K filed by the Registrant on July 5, 2007 (File No. 001-13522)).

  8.1

  

Subsidiaries of the Registrant. (Filed herewith)

10.1

  

China Yuchai International Limited Equity Incentive Plan (incorporated herein by reference to Exhibit 99.1 to the Company’s Registration Statement on Form S-8 filed by the Registrant on July 8, 2014 (File No. 333-197287)).

12.1

  

Certification of the Chief Executive Officer pursuant to Rule  13a-14(a) of the Securities Exchange Act of 1934 and 15 U.S.C. Section 7241, as adopted pursuant to Section 302 of the Sarbanes-Oxley Act of 2002. (Filed herewith)

12.2

  

Certification of the Chief Financial Officer pursuant to Rule  13a-14(a) of the Securities Exchange Act of 1934 and 15 U.S.C. Section 7241, as adopted pursuant to Section 302 of the Sarbanes-Oxley Act of 2002. (Filed herewith)

 

88


Table of Contents

13.1

  

Certification of the Chief Executive Officer pursuant to Rule 13a-14(b) of the Securities Exchange Act of 1934 and 15 U.S.C. Section 1350, as adopted pursuant to Section 906 of the Sarbanes-Oxley Act of 2002. (Filed herewith)

13.2

  

Certification of the Chief Financial Officer pursuant to Rule  13a-14(b) of the Securities Exchange Act of 1934 and 15 U.S.C. Section 1350, as adopted pursuant to Section 906 of the Sarbanes-Oxley Act of 2002. (Filed herewith)

15.1

  

Consent of Independent Registered Public Accounting Firm. (Filed herewith)

 

(P) 

Previously filed on paper form

The Company has not included as exhibits certain instruments with respect to its long-term debt, the total amount of debt authorized under each of which does not exceed 10% of its total consolidated assets. The Company agrees to furnish a copy of any such instrument to the SEC upon request.

 

89


Table of Contents

SIGNATURES

The registrant hereby certifies that it meets all of the requirements for filing on Form 20-F and that it has duly caused and authorized the undersigned to sign this Annual Report on its behalf.

 

   

CHINA YUCHAI INTERNATIONAL LIMITED

   

By:

 

/s/ Hoh Weng Ming

     

Name: Hoh Weng Ming

     

Title: President and Director

Date: April 30, 2020

 

90


Table of Contents

China Yuchai International Limited

Consolidated Financial Statements

December 31, 2019

Index

 

     Page  

Report of Independent Registered Public Accounting Firm

     F-1  

Consolidated Statement of Profit or Loss

     F-3  

Consolidated Statement of Comprehensive Income

     F-4  

Consolidated Statement of Financial Position

     F-5  

Consolidated Statement of Changes in Equity

     F-7  

Consolidated Statement of Cash Flows

     F-10  

Notes to the Consolidated Financial Statements

     F-13  


Table of Contents

China Yuchai International Limited

Report of Independent Registered Public Accounting Firm

To the Shareholders and the Board of Directors of China Yuchai International Limited

Opinion on the Financial Statements

We have audited the accompanying consolidated statements of financial position of China Yuchai International Limited (the “Company”) as of December 31, 2019 and 2018, the related consolidated statements of profit or loss, comprehensive income, changes in equity and cash flows for each of the three years in the period ended December 31, 2019, and the related notes (collectively referred to as the “consolidated financial statements”). In our opinion, the consolidated financial statements present fairly, in all material respects, the financial position of the Company at December 31, 2019 and 2018, and the results of its operations and its cash flows for each of the three years in the period ended December 31, 2019, in conformity with International Financial Reporting Standards (“IFRS”) as issued by International Accounting Standards Board.

We also have audited, in accordance with the standards of the Public Company Accounting Oversight Board (United States) (“PCAOB”), the Company’s internal control over financial reporting as of December 31, 2019, based on criteria established in Internal Control-Integrated Framework issued by the Committee of Sponsoring Organizations of the Treadway Commission (2013 framework) and our report dated April 30, 2020 expressed an unqualified opinion thereon.

Adoption of New Accounting Standards

As discussed in Note 2 to the consolidated financial statements, the Company changed its method of accounting for financial instruments in the year ended December 31, 2018 and its method of accounting for leases in the year ended December 31, 2019.

Basis for Opinion

These financial statements are the responsibility of the Company’s management. Our responsibility is to express an opinion on the Company’s financial statements based on our audits. We are a public accounting firm registered with the PCAOB and are required to be independent with respect to the Company in accordance with the U.S. federal securities laws and the applicable rules and regulations of the Securities and Exchange Commission and the PCAOB.

We conducted our audits in accordance with the standards of the PCAOB. Those standards require that we plan and perform the audit to obtain reasonable assurance about whether the financial statements are free of material misstatement, whether due to error or fraud.

Our audits included performing procedures to assess the risks of material misstatement of the financial statements, whether due to error or fraud, and performing procedures that respond to those risks. Such procedures included examining, on a test basis, evidence regarding the amounts and disclosures in the financial statements. Our audits also included evaluating the accounting principles used and significant estimates made by management, as well as evaluating the overall presentation of the financial statements. We believe that our audits provide a reasonable basis for our opinion.

Ernst & Young LLP

We have served as the Company’s auditor since 2009

Singapore

April 30, 2020

 

F-1


Table of Contents

China Yuchai International Limited

Report of Independent Registered Public Accounting Firm

To the Shareholders and the Board of Directors of China Yuchai International Limited

 

Opinion on Internal Control over Financial Reporting

We have audited China Yuchai International Limited’s internal control over financial reporting as of December 31, 2019, based on criteria established in Internal Control—Integrated Framework issued by the Committee of Sponsoring Organizations of the Treadway Commission (2013 framework) (the “COSO criteria”). In our opinion, China Yuchai International Limited (the “Company”) maintained, in all material respects, effective internal control over financial reporting as of December 31, 2019, based on the COSO criteria.

We also have audited, in accordance with the standards of the Public Company Accounting Oversight Board (United States) (“PCAOB”), the consolidated statements of financial position of the Company as of December 31, 2019 and 2018, the related consolidated statements of profit or loss, comprehensive income, changes in equity and cash flows for each of the three years in the period ended December 31, 2019, and the related notes and our report dated April 30, 2020 expressed an unqualified opinion thereon.

Basis for Opinion

The Company’s management is responsible for maintaining effective internal control over financial reporting and for its assessment of the effectiveness of internal control over financial reporting included in the accompanying Management’s Assessment of Internal Control Over Financial Reporting. Our responsibility is to express an opinion on the Company’s internal control over financial reporting based on our audit. We are a public accounting firm registered with the PCAOB and are required to be independent with respect to the Company in accordance with the U.S. federal securities laws and the applicable rules and regulations of the Securities and Exchange Commission and the PCAOB.

We conducted our audit in accordance with the standards of the PCAOB. Those standards require that we plan and perform the audit to obtain reasonable assurance about whether effective internal control over financial reporting was maintained in all material respects.

Our audit included obtaining an understanding of internal control over financial reporting, assessing the risk that a material weakness exists, testing and evaluating the design and operating effectiveness of internal control based on the assessed risk, and performing such other procedures as we considered necessary in the circumstances. We believe that our audit provides a reasonable basis for our opinion.

Definition and Limitations of Internal Control Over Financial Reporting

A company’s internal control over financial reporting is a process designed to provide reasonable assurance regarding the reliability of financial reporting and the preparation of financial statements for external purposes in accordance with generally accepted accounting principles. A company’s internal control over financial reporting includes those policies and procedures that (1) pertain to the maintenance of records that, in reasonable detail, accurately and fairly reflect the transactions and dispositions of the assets of the company; (2) provide reasonable assurance that transactions are recorded as necessary to permit preparation of financial statements in accordance with generally accepted accounting principles, and that receipts and expenditures of the company are being made only in accordance with authorizations of management and directors of the company; and (3) provide reasonable assurance regarding prevention or timely detection of unauthorized acquisition, use, or disposition of the company’s assets that could have a material effect on the financial statements.

Because of its inherent limitations, internal control over financial reporting may not prevent or detect misstatements. Also, projections of any evaluation of effectiveness to future periods are subject to the risk that controls may become inadequate because of changes in conditions, or that the degree of compliance with the policies or procedures may deteriorate.

Ernst & Young LLP

Singapore

April 30, 2020

 

F-2


Table of Contents

China Yuchai International Limited

Consolidated Statement of Profit or Loss

 

     Note   31.12.2017     31.12.2018     31.12.2019     31.12.2019  
         RMB’000     RMB’000     RMB’000     US$’000  

Revenue

   7     16,197,819       16,263,248       18,016,085       2,542,813  

Cost of sales

   8.1     (12,841,768     (13,171,227     (14,910,244     (2,104,451
    

 

 

   

 

 

   

 

 

   

 

 

 

Gross profit

       3,356,051       3,092,021       3,105,841       438,362  

Other operating income

   8.2(a)     532,117       205,143       347,161       48,999  

Other operating expenses

   8.2(b)     (22,719     (12,463     (8,675     (1,224

Research and development costs

   8.1     (608,181     (447,668     (492,204     (69,470

Selling, general and administrative costs

   8.1     (1,652,855     (1,554,512     (1,806,042     (254,907
    

 

 

   

 

 

   

 

 

   

 

 

 

Operating profit

       1,604,413       1,282,521       1,146,081       161,760  

Finance costs

   8.3     (100,439     (113,088     (131,796     (18,602

Share of profit of associates and joint ventures, net of tax

   5,6     10,054       11,634       19,034       2,686  
    

 

 

   

 

 

   

 

 

   

 

 

 

Profit before tax

       1,514,028       1,181,067       1,033,319       145,844  

Income tax expense

   9     (194,172     (206,667     (172,619     (24,364
    

 

 

   

 

 

   

 

 

   

 

 

 

Profit for the year

       1,319,856       974,400       860,700       121,480  
    

 

 

   

 

 

   

 

 

   

 

 

 

Attributable to:

          

Equity holders of the parent

       888,809       695,266       604,914       85,378  

Non-controlling interests

       431,047       279,134       255,786       36,102  
    

 

 

   

 

 

   

 

 

   

 

 

 
       1,319,856       974,400       860,700       121,480  
    

 

 

   

 

 

   

 

 

   

 

 

 

Earnings per share (dollar per share)

          

- Basic

   10     21.80       17.02       14.81       2.09  

- Diluted

   10     21.80       17.02       14.81       2.09  
    

 

 

   

 

 

   

 

 

   

 

 

 

The accompanying accounting policies and explanatory notes form an integral part of the financial statements.

 

F-3


Table of Contents

China Yuchai International Limited

Consolidated Statement of Comprehensive Income

 

     31.12.2017     31.12.2018      31.12.2019      31.12.2019  
     RMB’000     RMB’000      RMB’000      US$’000  

Profit for the year

     1,319,856       974,400        860,700        121,480  

Other comprehensive income

          

Items that may be reclassified to profit or loss in subsequent periods, net of tax:

          

Foreign currency translation

     (72,271     49,245        8,467        1,195  

Realization of foreign currency translation reserves upon disposal of foreign operation

     (4,252     —          —          —    

Net fair value change on debt instruments at fair value through other comprehensive income

     —         32,646        3,050        431  
  

 

 

   

 

 

    

 

 

    

 

 

 

Net other comprehensive income that may be reclassified to profit or loss in subsequent periods, representing other comprehensive income for the year, net of tax

     (76,523     81,891        11,517        1,626  
  

 

 

   

 

 

    

 

 

    

 

 

 

Total comprehensive income for the year, net of tax

     1,243,333       1,056,291        872,217        123,106  
  

 

 

   

 

 

    

 

 

    

 

 

 

Attributable to:

          

Equity holders of the parent

     827,109       763,935        610,369        86,148  

Non-controlling interests

     416,224       292,356        261,848        36,958  
  

 

 

   

 

 

    

 

 

    

 

 

 
     1,243,333       1,056,291        872,217        123,106  
  

 

 

   

 

 

    

 

 

    

 

 

 

The accompanying accounting policies and explanatory notes form an integral part of the financial statements.

 

F-4


Table of Contents

China Yuchai International Limited

Consolidated Statement of Financial Position

 

     Note    31.12.2018      31.12.2019      31.12.2019  
          RMB’000      RMB’000      US$’000  

ASSETS

           

Non-current assets

           

Property, plant and equipment

   11      3,756,542        4,210,444        594,267  

Investment property

   12      6,765        6,552        925  

Prepaid operating leases

   13      354,546        —          —    

Intangible assets

   14      418,637        954,144        134,669  

Investment in associates and joint ventures

   5,6      224,942        275,946        38,947  

Deferred tax assets

   9      361,207        422,960        59,697  

Long-term bank deposits

   18      70,000        50,000        7,057  

Right-of-use assets

   19      —          415,384        58,628  

Capitalized contract cost

   7.2      44,434        136,457        19,260  
     

 

 

    

 

 

    

 

 

 
        5,237,073        6,471,887        913,450  
     

 

 

    

 

 

    

 

 

 

Current assets

           

Inventories

   15      2,517,864        2,824,137        398,602  

Trade and other receivables

   17      7,785,287        8,190,293        1,155,988  

Prepaid operating leases

   13      12,546        —          —    

Other current assets

   16      46,672        26,956        3,805  

Cash and cash equivalents

   18      5,559,890        5,753,268        812,024  

Long-term bank deposits, current

   18      70,000        70,000        9,880  

Short-term bank deposits

   18      356,926        286,543        40,443  

Restricted cash

   18      71,706        231,107        32,619  
     

 

 

    

 

 

    

 

 

 
        16,420,891        17,382,304        2,453,361  
     

 

 

    

 

 

    

 

 

 

Total assets

        21,657,964        23,854,191        3,366,811  
     

 

 

    

 

 

    

 

 

 

The accompanying accounting policies and explanatory notes form an integral part of the financial statements.

 

F-5


Table of Contents

China Yuchai International Limited

Consolidated Statement of Financial Position

 

     Note    31.12.2018     31.12.2019     31.12.2019  
          RMB’000     RMB’000     US$’000  

EQUITY AND LIABILITIES

         

Equity

         

Issued capital

   20      2,081,138       2,081,138       293,734  

Statutory reserves

   22      302,404       304,307       42,950  

Capital reserves

   22      30,704       30,704       4,334  

Retained earnings

        6,092,549       6,456,802       911,321  

Other components of equity

   22      (110,946     (105,422     (14,879
     

 

 

   

 

 

   

 

 

 

Equity attributable to equity holders of the parent

        8,395,849       8,767,529       1,237,460  

Non-controlling interests

        2,751,705       2,805,856       396,022  
     

 

 

   

 

 

   

 

 

 

Total equity

        11,147,554       11,573,385       1,633,482  
     

 

 

   

 

 

   

 

 

 

Non-current liabilities

         

Loans and borrowings

   28(b)      15,078       —         —    

Other liabilities

   28(a)      34       —         —    

Lease liabilities

   27      —         31,374       4,428  

Contract liabilities

   26      53,703       53,813       7,596  

Deferred tax liabilities

   9      136,728       153,486       21,663  

Deferred grants

   29      585,526       656,776       92,698  

Other payables

   24      160,091       176,302       24,883  
     

 

 

   

 

 

   

 

 

 
        951,160       1,071,751       151,268  
     

 

 

   

 

 

   

 

 

 

Current liabilities

         

Trade and other payables

   24      7,031,043       8,468,091       1,195,198  

Loans and borrowings

   28(b)      2,001,014       2,055,046       290,052  

Other liabilities

   28(a)      14       999       141  

Lease liabilities

   27      —         28,633       4,041  

Contract liabilities

   26      286,786       382,809       54,030  

Provision for taxation

        73,480       55,446       7,826  

Provision

   25      166,913       218,031       30,773  
     

 

 

   

 

 

   

 

 

 
        9,559,250       11,209,055       1,582,061  
     

 

 

   

 

 

   

 

 

 

Total liabilities

        10,510,410       12,280,806       1,733,329  
     

 

 

   

 

 

   

 

 

 

Total equity and liabilities

        21,657,964       23,854,191       3,366,811  
     

 

 

   

 

 

   

 

 

 

The accompanying accounting policies and explanatory notes form an integral part of the financial statements.

 

F-6


Table of Contents

China Yuchai International Limited

Consolidated Statement of Changes in Equity

    Attributable to the equity holders of the parent              
   

Issued

capital

   

Preference

shares

   

Statutory

reserves

   

Capital

reserves

   

Retained

earnings

   

Foreign

currency

translation

reserve

   

Performance

shares

reserve

    Reserve
of asset
classified as
held for sale
   

Premium

paid for

acquisition

of non-

controlling

interests

    Total    

Non-

controlling

interests

   

Total

equity

 
    RMB’000     RMB’000     RMB’000     RMB’000     RMB’000     RMB’000     RMB’000     RMB’000     RMB’000     RMB’000     RMB’000     RMB’000  

At January 1, 2017

    2,059,076       21       299,144       30,954       5,358,037       (43,959     20,839       22,720       (11,160     7,735,672       2,317,982       10,053,654  
 

 

 

   

 

 

   

 

 

   

 

 

   

 

 

   

 

 

   

 

 

   

 

 

   

 

 

   

 

 

   

 

 

   

 

 

 

Profit for the year

    —         —         —         —         888,809       —         —         —         —         888,809       431,047       1,319,856  

Other comprehensive income for the year, net of tax

    —         —         —         —         —         (38,980     —         (22,720     —         (61,700     (14,823     (76,523
 

 

 

   

 

 

   

 

 

   

 

 

   

 

 

   

 

 

   

 

 

   

 

 

   

 

 

   

 

 

   

 

 

   

 

 

 

Total comprehensive income for the year

    —         —         —         —         888,809       (38,980     —         (22,720     —         827,109       416,224       1,243,333  

Contributions by and distributions to owners

                       

Shares issued during the year

    22,062       —         —         —         —         —         —         —         —         22,062       —         22,062  

Dividends declared and paid
(US$0.90 per share)

    —         —         —         —         (248,844     —         —         —         —         (248,844     —         (248,844

Cost of share-based payments

    —         —         —         —         —         —         1,592       —         —         1,592       —         1,592  

Exercise of share option

    —         —         —         —         —         —         (2,673     —         —         (2,673     —         (2,673

Transaction with non-controlling interests

                       

Dividends declared to non-controlling interests

    —         —         —         —         —         —         —         —         —         —         (98,941     (98,941

Changes in ownership interests in subsidiaries

                       

Acquisition of non-controlling interests

    —         —         —         (250     —         —         —         —         (381     (631     (7,648     (8,279

Others

                       

Transfer to statutory reserves

    —         —         1,882       —         (1,882     —         —         —         —         —         —         —    
 

 

 

   

 

 

   

 

 

   

 

 

   

 

 

   

 

 

   

 

 

   

 

 

   

 

 

   

 

 

   

 

 

   

 

 

 

At December 31, 2017

    2,081,138       21       301,026       30,704       5,996,120       (82,939     19,758       —         (11,541     8,334,287       2,627,617       10,961,904  
 

 

 

   

 

 

   

 

 

   

 

 

   

 

 

   

 

 

   

 

 

   

 

 

   

 

 

   

 

 

   

 

 

   

 

 

 

The accompanying accounting policies and explanatory notes form an integral part of the financial statements.

 

F-7


Table of Contents

China Yuchai International Limited

Consolidated Statement of Changes in Equity

 

    Attributable to the equity holders of the parent              
   

Issued

capital

   

Preference

shares

   

Statutory

reserves

   

Capital

reserves

   

Retained

earnings

   

Foreign

currency

translation

reserve

   

Performance

shares

reserve

    Fair value
reserve of
financial assets
at FVOCI
   

Premium

paid for

acquisition

of non-

controlling

interests

    Total    

Non-

controlling

interests

   

Total

equity

 
    RMB’000     RMB’000     RMB’000     RMB’000     RMB’000     RMB’000     RMB’000     RMB’000     RMB’000     RMB’000     RMB’000     RMB’000  

At January 1, 2018

    2,081,138       21       301,026       30,704       5,996,120       (82,939     19,758       —         (11,541     8,334,287       2,627,617       10,961,904  

Effect of adoption of IFRS 9

    —         —         —         —         —         —         —         (104,893     —         (104,893     (32,384     (137,277

Profit for the year

    —         —         —         —         695,266       —         —         —         —         695,266       279,134       974,400  

Other comprehensive income for the year, net of tax

    —         —         —         —         —         43,724       —         24,945       —         68,669       13,222       81,891  
 

 

 

   

 

 

   

 

 

   

 

 

   

 

 

   

 

 

   

 

 

   

 

 

   

 

 

   

 

 

   

 

 

   

 

 

 

Total comprehensive income for the year

    —         —         —         —         695,266       43,724       —         24,945       —         763,935       292,356       1,056,291  

Contributions by and distributions to owners

                       

Dividends declared and paid (US$2.21 per share) (Note 21)

    —         —         —         —         (597,459     —         —         —         —         (597,459     —         (597,459

Transaction with non-controlling interests

                       

Dividends declared to non-controlling interests

    —         —         —         —         —         —         —         —         —         —         (135,905     (135,905

Others

                       

Transfer to statutory reserves

    —         —         1,378       —         (1,378     —         —         —         —         —         —         —    

Conversion of preference shares

    —         (21     —         —         —         —         —         —         —         (21     21       —    
 

 

 

   

 

 

   

 

 

   

 

 

   

 

 

   

 

 

   

 

 

   

 

 

   

 

 

   

 

 

   

 

 

   

 

 

 

At December 31, 2018

    2,081,138       —         302,404       30,704       6,092,549       (39,215     19,758       (79,948     (11,541     8,395,849       2,751,705       11,147,554  
 

 

 

   

 

 

   

 

 

   

 

 

   

 

 

   

 

 

   

 

 

   

 

 

   

 

 

   

 

 

   

 

 

   

 

 

 

The accompanying accounting policies and explanatory notes form an integral part of the financial statements.

 

F-8


Table of Contents

China Yuchai International Limited

Consolidated Statement of Changes in Equity

 

     Attributable to the equity holders of the parent              
    

Issued

capital

    

Statutory

reserves

    

Capital

reserves

    

Retained

earnings

   

Foreign

currency

translation

reserve

   

Performance

shares

reserve

     Fair value
reserve
   

Premium

paid for

acquisition

of non-

controlling

interests

    Total    

Non-

controlling

interests

   

Total

equity

 
     RMB’000      RMB’000      RMB’000      RMB’000     RMB’000     RMB’000      RMB’000     RMB’000     RMB’000     RMB’000     RMB’000  

At January 1, 2019

     2,081,138        302,404        30,704        6,092,549       (39,215     19,758        (79,948     (11,541     8,395,849       2,751,705       11,147,554  

Profit for the year

     —          —          —          604,914       0       —          —         —         604,914       255,786       860,700  

Other comprehensive income for the year, net of tax

     —          —          —          —         3,124       —          2,331       —         5,455       6,062       11,517  
  

 

 

    

 

 

    

 

 

    

 

 

   

 

 

   

 

 

    

 

 

   

 

 

   

 

 

   

 

 

   

 

 

 

Total comprehensive income for the year

     —          —          —          604,914       3,124       —          2,331       —         610,369       261,848       872,217  

Contributions by and distributions to owners

                          

Dividends declared and paid (US$0.85 per share) (Note 21)

     —          —          —          (238,758     —         —          —         —         (238,758     —         (238,758

Transaction with non-controlling interests

                          

Dividends declared to non-controlling interests

     —          —          —          —         —         —          —         —         —         (207,514     (207,514

Changes in ownership interests in subsidiary

                          

Acquisition of non-controlling interests

     —          —          —          —         —         —          —         69       69       (183     (114

Other

                          

Transfer to statutory reserves

     —          1,903        —          (1,903     —         —          —         —         —         —         —    
  

 

 

    

 

 

    

 

 

    

 

 

   

 

 

   

 

 

    

 

 

   

 

 

   

 

 

   

 

 

   

 

 

 

At December 31, 2019

     2,081,138        304,307        30,704        6,456,802       (36,091     19,758        (77,617     (11,472     8,767,529       2,805,856       11,573,385  
  

 

 

    

 

 

    

 

 

    

 

 

   

 

 

   

 

 

    

 

 

   

 

 

   

 

 

   

 

 

   

 

 

 

US$’000

     293,734        42,950        4,334        911,321       (5,094     2,789        (10,955     (1,619     1,237,460       396,022       1,633,482  
  

 

 

    

 

 

    

 

 

    

 

 

   

 

 

   

 

 

    

 

 

   

 

 

   

 

 

   

 

 

   

 

 

 

The accompanying accounting policies and explanatory notes form an integral part of the financial statements.

 

F-9


Table of Contents

China Yuchai International Limited

Consolidated Statement of Cash Flows

 

     31.12.2017     31.12.2018     31.12.2019     31.12.2019  
     RMB’000     RMB’000     RMB’000     US$’000  

Operating activities

        

Profit before tax

     1,514,028       1,181,067       1,033,319       145,844  

Adjustments:

        

Amortization of intangible asset

     —         —         1,012       143  

Amortization of prepaid operating leases

     12,366       12,724       —         —    

Bad debt written off/(recovered)

     10       (108     —         —    

Cost of share-based payments

     1,592       —         —         —    

Depreciation of property, plant and equipment

        

- investment property

     248       884       380       54  

- property, plant and equipment

     431,567       420,277       422,859       59,683  

- right-of-use assets

     —         —         40,958       5,781  

Dividend income from quoted equity securities

     (2,532     (1,992     (959     (135

Exchange (gain)/loss

     (8,319     4,235       (4,679     (660

Fair value (gain)/loss on foreign exchange forward contract

     —         (4,529     5,529       780  

Fair value (gain)/loss on quoted equity securities

     (12,768     3,433       (1,118     (158

Finance costs

     100,439       113,088       131,796       18,602  

(Gain)/loss on disposal of:

        

- associate

     (199     —         —         —    

- joint venture

     (107,976     —         —         —    

- property, plant and equipment

     (11,668     (8,835     645       91  

- quoted equity securities

     —         —         (11,528     (1,627

- right-of-use assets

     —         —         (9,237     (1,304

- subsidiaries

     (216,115     —         —         —    

Government grants

     (28,035     (32,237     (122,371     (17,272

Interest income

     (105,421     (147,244     (177,261     (25,019

Impairment losses on

        

- development property

     —         —         3,039       429  

- intangible asset

     40,000       —         —         —    

- property, plant and equipment

     20,845       30,173       3,950       558  

(Reversal of impairment losses)/impairment losses on trade receivables

     (10,854     (11,052     32,340       4,565  

Property, plant and equipment written off

     5,682       1,265       4,137       584  

Provision for onerous contract

     —         —         2,316       327  

(Reversal of write-down)/ impairment losses of inventories, net

     (19,901     (8,468     17,022       2,403  

Share of profit of associates and joint ventures, net of tax

     (10,054     (11,634     (19,034     (2,686

Write-back of trade and other payables

     (29     —         (2,087     (295
  

 

 

   

 

 

   

 

 

   

 

 

 

Profit before tax after adjustments

     1,592,906       1,541,047       1,351,028       190,688  
  

 

 

   

 

 

   

 

 

   

 

 

 

The accompanying accounting policies and explanatory notes form an integral part of the financial statements.

 

F-10


Table of Contents

China Yuchai International Limited

Consolidated Statement of Cash Flows

 

     31.12.2017     31.12.2018     31.12.2019     31.12.2019  
     RMB’000     RMB’000     RMB’000     US$’000  

Changes in working capital

        

(Increase)/decrease in inventories

     (897,437     47,533       (314,904     (44,446

Decrease/(increase) in trade and other receivables and capitalized contract cost

     81,121       (502,069     (514,163     (72,570

Increase/(decrease) in trade and other payables and contract liabilities

     846,175       (229,457     1,294,214       182,667  

Decrease/(increase) in development properties

     377       4,205       (71     (10
  

 

 

   

 

 

   

 

 

   

 

 

 

Cash flows from operating activities

     1,623,142       861,259       1,816,104       256,329  

Income taxes paid

     (202,975     (190,658     (233,088     (32,898
  

 

 

   

 

 

   

 

 

   

 

 

 

Net cash flows from operating activities

     1,420,167       670,601       1,583,016       223,431  
  

 

 

   

 

 

   

 

 

   

 

 

 

Investing activities

        

Payment for trademarks usage fee

     —         —         (169,811     (23,967

Additional investment in subsidiaries

     (8,279     —         (114     (16

Additional investment in associates and joint ventures

     (75,000     —         (41,160     (5,809

Development costs

     —         (180,626     (345,128     (48,712

Dividend received from:

        

- joint ventures

     754       801       821       116  

- quoted equity securities

     2,532       1,992       959       135  

Interest received

     108,481       143,768       173,745       24,523  

Proceeds from disposal of:

        

- associate

     1,832       —         —         —    

- joint venture

     182,679       —         —         —    

- property, plant and equipment

     15,640       6,669       1,178       166  

- quoted equity securities

     —         —         16,429       2,319  

- right-of-use assets

     —         —         11,008       1,554  

- subsidiaries, net of cash disposed

     341,602       —         —         —    

Proceeds from government grants

     50,095       286,198       191,491       27,027  

Purchase of property, plant and equipment

     (289,472     (407,747     (749,087     (105,727

Tax and relevant expenses in relation to disposal of subsidiary(i)

     —         —         (38,887     (5,489

(Withdrawal)/placement of fixed deposits with banks, net

     (254,294     68,953       138,079       19,489  
  

 

 

   

 

 

   

 

 

   

 

 

 

Net cash flows from/(used in) investing activities

     76,570       (79,992     (810,477     (114,391
  

 

 

   

 

 

   

 

 

   

 

 

 

Note:

(i) 

This relates to retention money deposited in a joint signatory account with the buyer of LKNII for payment of tax payable for the disposal of LKNII in 2018, which have been settled in 2019.

 

The accompanying accounting policies and explanatory notes form an integral part of the financial statements.

F-11


Table of Contents

China Yuchai International Limited

Consolidated Statement of Cash Flows

 

     31.12.2017     31.12.2018     31.12.2019     31.12.2019  
     RMB’000     RMB’000     RMB’000     US$’000  

Financing activities

        

Dividends paid to:

        

- equity holders of the parent

     (235,947     (597,459     (238,758     (33,699

- non-controlling interests

     (97,009     (132,558     (203,167     (28,675

Interest paid and discounting on bills receivable

     (107,246     (108,039     (139,118     (19,635

Payment of finance lease liabilities

     (38     (33     —         —    

Payment of principal portion of lease liabilities

     —         —         (48,365     (6,826

Proceeds from:

        

- borrowings

     1,814,618       2,000,320       2,040,752       288,034  

- issue of shares

     6,617       —         —         —    

Repayment of borrowings

     (1,100,133     (1,611,756     (2,000,773     (282,392
  

 

 

   

 

 

   

 

 

   

 

 

 

Net cash flows from/(used in) financing activities

     280,862       (449,525     (589,429     (83,193
  

 

 

   

 

 

   

 

 

   

 

 

 

Net increase in cash and cash equivalents

     1,777,599       141,084       183,110       25,847  

Cash and cash equivalents at January 1

     3,653,914       5,390,324       5,559,890       784,729  

Effect of exchange rate changes on balances in foreign currencies

     (41,189     28,482       10,268       1,448  
  

 

 

   

 

 

   

 

 

   

 

 

 

Cash and cash equivalents at December 31

     5,390,324       5,559,890       5,753,268       812,024  
  

 

 

   

 

 

   

 

 

   

 

 

 

The accompanying accounting policies and explanatory notes form an integral part of the financial statements.

 

F-12


Table of Contents

China Yuchai International Limited

Notes to the Consolidated Financial Statements

 

1.

Corporate information

 

1.1

Incorporation

The consolidated financial statements of China Yuchai International Limited (the “Company”) and its subsidiaries (collectively, the “Group”) for the year ended December 31, 2019 were authorized for issue in accordance with a resolution of the directors on April 30, 2020.

China Yuchai International Limited is a limited company incorporated under the laws of Bermuda on April 29, 1993 whose shares are publicly traded. The registered office of the Company is located at 2 Clarendon House, Church Street, Hamilton HM11, Bermuda. On March 7, 2008, the Company registered a branch office in Singapore, located at 16 Raffles Quay #26-00, Hong Leong Building, Singapore 048581. The principal operating office is located at 16 Raffles Quay #39-01A, Hong Leong Building, Singapore 048581.

 

1.2

Investment in Guangxi Yuchai Machinery Company Limited

The Company was established to acquire a controlling financial interest in Guangxi Yuchai Machinery Company Limited (“Yuchai”), a Sino-foreign joint stock company which manufactures, assembles and sells diesel engines in the People’s Republic of China (the “PRC”).

The Company owns, through six wholly-owned subsidiaries, 361,420,150 shares or 76.41% of the issued share capital of Yuchai. Guangxi Yuchai Machinery Group Company Limited (“GY Group”), a state-owned enterprise, owns 22.09% of the issued share capital of Yuchai.

As at December 31, 2019, Yuchai has nine (2018: nine) direct and 33 (2018: 32) indirectly owned subsidiaries, four (2018: four) joint ventures and one (2018: one) associate. Guangxi Yuchai Machinery Monopoly Development Co., Ltd. (“YMMC”) and Guangxi Yuchai Accessories Manufacturing Company Limited (“GYAMC”) are the two most significant subsidiaries of Yuchai. YMMC has 29 (2018: 28) wholly-owned subsidiaries (collectively “YMMC Group”) located at various provinces in the PRC. The principal business of YMMC Group are trading and distribution of components of diesel engines and automobiles. GYAMC has two wholly-owned subsidiaries (collectively “GYAMC Group”). The principal business of GYAMC Group are sales and manufacturing of components of diesel engines. The detailed information of Yuchai’s significant subsidiaries, joint ventures and associate are disclosed in Notes 4, 5 and 6.

As used in this Consolidated Financial Statements, the term “Yuchai” refer to Guangxi Yuchai Machinery Company Limited and its subsidiaries.

 

1.3

Investment in HL Global Enterprises Limited

In February 2006, the Group acquired debt and equity securities interest in HL Global Enterprises Limited (“HLGE”) through the Group’s wholly-owned subsidiaries, Grace Star Limited (“Grace Star”) and Venture Lewis Limited (“Venture Lewis’). HLGE is a public company listed on the Main Board of the Singapore Exchange Securities Trading Limited (“Singapore Exchange”) and primarily engaged in investment holding, and through its group companies, invests in rental property, hospitality and property developments in Asia.

The Group’s shareholding has changed through various transactions, the Group’s equity interest in HLGE was 49.4% as at December 31, 2011.

On January 13, 2012, Grace Star transferred 24,189,170 Series B redeemable convertible preference shares (“RCPS”), representing 100% of remaining unconverted Series B RCPS, in the capital of HLGE (the “Trust Preference Shares”) to the Trustee pursuant to a trust deed entered into between HLGE and the Trustee. On January 16, 2012, the Trust Preference Shares were mandatorily converted into 24,189,170 new ordinary shares in the capital of HLGE (the “Trust Shares”) resulting in the Group’s shareholding interest in HLGE decreased from 49.4% to 48.1%. On April 4, 2012, as a result of the conversion of all the outstanding Series A redeemable convertible preference shares held by Venture Delta Limited and Grace Star, into new ordinary shares in the capital of HLGE, the Group’s shareholding interest in HLGE increased from 48.1% to 48.9%. The Trust Shares are accounted for as treasury shares by HLGE, issued by HLGE and held by the Trust, which is considered as part of HLGE. As a result, the Group’s shareholding interest in HLGE is stated as 50.1%, based on the total outstanding ordinary shares of HLGE, net of the ordinary shares held by the Trustee under the Trust.

As of December 31, 2013, the Group’s interest in HLGE remained at 50.1%, based on the total outstanding ordinary shares of HLGE, net of the ordinary shares held by the Trustee under the Trust.

 

F-13


Table of Contents

China Yuchai International Limited

Notes to the Consolidated Financial Statements

 

1.

Corporate information (cont’d)

 

1.3

Investment in HL Global Enterprises Limited (cont’d)

 

In 2014, the Group purchased in the open market an aggregate of 465,000 ordinary shares in the capital of HLGE. As of December 31, 2014, the Group’s interest in HLGE increased from 50.1% to 50.2%, net of the ordinary shares held by the Trustee under the Trust.

In 2015, HLGE undertook a share consolidation exercise to consolidate every 10 ordinary shares in the capital of HLGE into one ordinary share. Upon completion of the share consolidation exercise, the Group held 47,107,707 ordinary shares of HLGE. As at December 31, 2015, the Group’s interest in HLGE was 50.2%, net of the ordinary shares held by the Trustee under the Trust.

As of December 31, 2018 and 2019, the Group’s shareholding interest in HLGE remains at 50.2%, net of the ordinary shares held by the Trustee under the Trust.

The Group considers HLGE as a subsidiary as it has power to exercise effective control and direct the activities of HLGE that most significantly affect its economic performance and has the exposure or rights to receive benefits from HLGE from its involvement.

 

2.

Basis of preparation and accounting policies

 

2.1

Basis of preparation

The consolidated financial statements of the Group have been prepared in accordance with International Financial Reporting Standards (“IFRS”) as issued by the International Accounting Standards Board (“IASB”).

The consolidated financial statements have been prepared on a historical cost basis except as disclosed in the accounting policies below.

The consolidated financial statements are presented in Renminbi (“RMB”) and all values are rounded to the nearest thousand (“RMB’000”), except when otherwise indicated.

Translation of amounts from Renminbi to the United States Dollar (“US Dollar”) is solely for the convenience of the reader. Translation of amounts from Renminbi to US Dollar has been made at the rate of RMB 7.0851 = US$1.00, the rate quoted by the People’s Bank of China at the close of business on March 31, 2020 and all values are rounded to the nearest thousand (“US$’000”), except when otherwise indicated.

The consolidated financial statements provide comparative information in respect of the previous period.

 

2.2

Basis of consolidation

The consolidated financial statements comprise the financial statements of the Company and its subsidiaries as at December 31, 2019. Control is achieved when the Group is exposed, or has rights, to variable returns from its involvement with the investee and has the ability to affect those returns through its power over the investee. Specifically, the Group controls an investee if and only if the Group has:

 

   

Power over the investee (i.e. existing rights that give it the current ability to direct the relevant activities of the investee)

 

   

Exposure, or rights, to variable returns from its involvement with the investee

 

   

The ability to use its power over the investee to affect its returns

Generally, there is a presumption that a majority of voting rights results in control. To support this presumption and when the Group has less than a majority of the voting or similar rights of an investee, the Group considers all relevant facts and circumstances in assessing whether it has power over an investee, including:

 

   

The contractual arrangement with the other vote holders of the investee

 

   

Rights arising from other contractual arrangements

 

   

The Group’s voting rights and potential voting rights

The Group re-assesses whether or not it controls an investee if facts and circumstances indicate that there are changes to one or more of the three elements of control. Consolidation of a subsidiary begins when the Group obtains control over the subsidiary and ceases when the Group loses control of the subsidiary. Assets, liabilities, income and expenses of a subsidiary acquired or disposed of during the year are included in the consolidated financial statements from the date the Group gains control until the date the Group ceases to control the subsidiary.

 

F-14


Table of Contents

China Yuchai International Limited

Notes to the Consolidated Financial Statements

 

2.

Basis of preparation and accounting policies (cont’d)

 

2.2

Basis of consolidation (cont’d)

 

Profit or loss and each component of other comprehensive income (“OCI”) are attributed to the equity holders of the parent of the Group and to the non-controlling interests, even if this results in the non-controlling interests having a deficit balance. When necessary, adjustments are made to the financial statements of subsidiaries to bring their accounting policies into line with the Group’s accounting policies. All intra-group assets and liabilities, equity, income, expenses and cash flows relating to transactions between members of the Group are eliminated in full on consolidation.

A change in the ownership interest of a subsidiary, without a loss of control, is accounted for as an equity transaction.

If the Group loses control over a subsidiary, it derecognizes the related assets (including goodwill), liabilities, non-controlling interest and other components of equity, while any resultant gain or loss is recognized in profit or loss. Any investment retained is recognized at fair value.

 

2.3

Summary of significant accounting policies

 

  (a)

Business combinations and goodwill

Business combinations are accounted for using the acquisition method. The cost of an acquisition is measured as the aggregate of the consideration transferred, which is measured at acquisition date fair value and the amount of any non-controlling interests in the acquiree. For each business combination, the Group elects whether to measure the non-controlling interests in the acquiree at fair value or at the proportionate share of the acquiree’s identifiable net assets. Acquisition-related costs are expensed as incurred and included in administrative expenses.

When the Group acquires a business, it assesses the financial assets and liabilities assumed for appropriate classification and designation in accordance with the contractual terms, economic circumstances and pertinent conditions as at the acquisition date. This includes the separation of embedded derivatives in host contracts by the acquiree.

Any contingent consideration to be transferred by the acquirer will be recognized at fair value at the acquisition date. Contingent consideration classified as equity is not remeasured and its subsequent settlement is accounted for within equity. Contingent consideration classified as an asset or liability that is a financial instrument and within the scope of IFRS 9 Financial Instruments, is measured at fair value with the changes in fair value recognized in the statement of profit or loss in accordance with IFRS 9. Other contingent consideration that is not within the scope of IFRS 9 is measured at fair value at each reporting date with changes in fair value recognized in profit or loss.

Goodwill is initially measured at cost (being the excess of the aggregate of the consideration transferred and the amount recognized for non-controlling interests and any previous interest held over the net identifiable assets acquired and liabilities assumed). If the fair value of the net assets acquired is in excess of the aggregate consideration transferred, the Group re-assesses whether it has correctly identified all of the assets acquired and all of the liabilities assumed and reviews the procedures used to measure the amounts to be recognized at the acquisition date. If the reassessment still results in an excess of the fair value of net assets acquired over the aggregate consideration transferred, then the gain is recognized in profit or loss.

After initial recognition, goodwill is measured at cost less any accumulated impairment losses. For the purpose of impairment testing, goodwill acquired in a business combination is, from the acquisition date, allocated to each of the Group’s cash-generating units that are expected to benefit from the combination, irrespective of whether other assets or liabilities of the acquiree are assigned to those units.

Where goodwill has been allocated to a cash-generating unit (“CGU”) and part of the operation within that unit is disposed of, the goodwill associated with the disposed operation is included in the carrying amount of the operation when determining the gain or loss on disposal. Goodwill disposed in these circumstances is measured based on the relative values of the disposed operation and the portion of the cash-generating unit retained.

 

F-15


Table of Contents

China Yuchai International Limited

Notes to the Consolidated Financial Statements

 

2.

Basis of preparation and accounting policies (cont’d)

 

2.3

Summary of significant accounting policies (cont’d)

 

  (b)

Investments in associates and joint ventures

An associate is an entity over which the Group has significant influence. Significant influence is the power to participate in the financial and operating policy decisions of the investee, but is not control or joint control over those policies.

A joint venture is a type of joint arrangement whereby the parties that have joint control of the arrangement have rights to the net assets of the joint venture. Joint control is the contractually agreed sharing of control of an arrangement, which exists only when decisions about the relevant activities require unanimous consent of the parties sharing control.

The considerations made in determining significant influence or joint control are similar to those necessary to determine control over subsidiaries. The Group’s investments in its associates and joint ventures are accounted for using the equity method.

Under the equity method, the investment in an associate or a joint venture is initially recognized at cost. The carrying amount of the investment is adjusted to recognize changes in the Group’s share of net assets of the associate or joint venture since the acquisition date. Goodwill relating to the associate or joint venture is included in the carrying amount of the investment and is not tested for impairment separately.

The statement of profit or loss reflects the Group’s share of the results of operations of the associate or joint venture. Any change in OCI of those investees is presented as part of the Group’s OCI. In addition, when there has been a change recognized directly in the equity of the associate or joint venture, the Group recognizes its share of any changes, when applicable, in the statement of changes in equity. Unrealized gains and losses resulting from transactions between the Group and the associate or joint venture are eliminated to the extent of the interest in the associate or joint venture.

The aggregate of the Group’s share of profit or loss of an associate and a joint venture is shown on the face of the statement of profit or loss outside operating profit and represents profit or loss after tax and non-controlling interests in the subsidiaries of the associate or joint venture.

The financial statements of the associate or joint venture are prepared for the same reporting period as the Group. When necessary, adjustments are made to bring the accounting policies in line with those of the Group.

After application of the equity method, the Group determines whether it is necessary to recognize an impairment loss on its investment in its associate or joint venture. At each reporting date, the Group determines whether there is objective evidence that the investment in the associate or joint venture is impaired. If there is such evidence, the Group calculates the amount of impairment as the difference between the recoverable amount of the associate or joint venture and its carrying value, then recognizes the loss within “Share of profit/(loss) of associates and joint ventures, net of tax” in the statement of profit or loss.

Upon loss of significant influence over the associate or joint control over the joint venture, the Group measures and recognizes any retained investment at its fair value. Any difference between the carrying amount of the associate or joint venture upon loss of significant influence or joint control and the fair value of the retained investment and proceeds from disposal is recognized in profit or loss.

 

F-16


Table of Contents

China Yuchai International Limited

Notes to the Consolidated Financial Statements

 

2.

Basis of preparation and accounting policies (cont’d)

 

2.3

Summary of significant accounting policies (cont’d)

 

  (c)

Current versus non-current classification

The Group presents assets and liabilities in the statement of financial position based on current/non-current classification. An asset is current when it is:

 

   

Expected to be realized or intended to be sold or consumed in normal operating cycle;

 

   

Held primarily for the purpose of trading;

 

   

Expected to be realized within twelve months after the reporting period; or

 

   

Cash or cash equivalent unless restricted from being exchanged or used to settle a liability for at least twelve months after the reporting period.

All other assets are classified as non-current.

A liability is current when:

 

   

It is expected to be settled in normal operating cycle;

 

   

It is held primarily for the purpose of trading;

 

   

It is due to be settled within twelve months after the reporting period; or

 

   

There is no unconditional right to defer the settlement of the liability for at least twelve months after the reporting period.

The terms of the liability that could, at the option of the counterparty, result in its settlement by the issue of equity instruments do not affect its classification.

The Group classifies all other liabilities as non-current.

Deferred tax assets and liabilities are classified as non-current assets and liabilities.

 

  (d)

Fair value measurement

The Group measures financial instruments, such as quoted equity securities, bills receivable and a foreign exchange forward contract, at fair value at each balance sheet date.

Fair value is the price that would be received to sell an asset or paid to transfer a liability in an orderly transaction between market participants at the measurement date. The fair value measurement is based on the presumption that the transaction to sell the asset or transfer the liability takes place either:

 

   

In the principal market for the asset or liability, or

 

   

In the absence of a principal market, in the most advantageous market for the asset or liability

The principal or the most advantageous market must be accessible by the Group.

The fair value of an asset or a liability is measured using the assumptions that market participants would use when pricing the asset or liability, assuming that market participants act in their economic best interest.

A fair value measurement of a non-financial asset takes into account a market participant’s ability to generate economic benefits by using the asset in its highest and best use or by selling it to another market participant that would use the asset in its highest and best use.

The Group uses valuation techniques that are appropriate in the circumstances and for which sufficient data are available to measure fair value, maximizing the use of relevant observable inputs and minimizing the use of unobservable inputs.

All assets and liabilities for which fair value is measured or disclosed in the financial statements are categorized within the fair value hierarchy, described as follows, based on the lowest level input that is significant to the fair value measurement as a whole:

 

   

Level 1 – Quoted (unadjusted) market prices in active markets for identical assets or liabilities

 

   

Level 2 – Valuation techniques for which the lowest level input that is significant to the fair value measurement is directly or indirectly observable

 

   

Level 3 – Valuation techniques for which the lowest level input that is significant to the fair value measurement is unobservable

 

F-17


Table of Contents

China Yuchai International Limited

Notes to the Consolidated Financial Statements

 

2.

Basis of preparation and accounting policies (cont’d)

 

2.3

Summary of significant accounting policies (cont’d)

 

  (d)

Fair value measurement (cont’d)

 

For assets and liabilities that are recognized in the financial statements at fair value on a recurring basis, the Group determines whether transfers have occurred between levels in the hierarchy by re-assessing categorization (based on the lowest level input that is significant to the fair value measurement as a whole) at the end of each reporting period.

For the purpose of fair value disclosures, the Group has determined classes of assets and liabilities on the basis of the nature, characteristics and risks of the asset or liability and the level of the fair value hierarchy as explained above.

Fair value related disclosures for financial instruments that are measured at fair value are summarized in the following notes:

 

     Quoted equity securities    Note 35
     Bills receivable    Note 35
     Foreign exchange forward contract    Note 35

 

  (e)

Foreign currency translation

The Company’s functional currency is US Dollar. The Group’s consolidated financial statements are presented in Renminbi, which is also the functional currency of Yuchai, the largest operating segment of the Group.

Each entity in the Group determines its own functional currency, and items included in the financial statements of each entity are measured using that functional currency.

Transactions and balances

Transactions in foreign currencies are initially recorded by the Group’s entities at their respective functional currency spot rates at the date the transaction first qualifies for recognition.

Monetary assets and liabilities denominated in foreign currencies are translated at the functional currency spot rate of exchange at the reporting date.

Differences arising on settlement or translation of monetary items are recognized in profit or loss with the exception of monetary items that are designated as part of the hedge of the Group’s net investment of a foreign operation. These are recognized in OCI until the net investment is disposed of, at which time, the cumulative amount is reclassified to profit or loss. Tax charges and credits attributable to exchange differences on those monetary items are also recorded in OCI.

Non-monetary items that are measured in terms of historical cost in a foreign currency are translated using the exchange rates at the dates of the initial transactions. Non-monetary items measured at fair value in a foreign currency are translated using the exchange rates at the date when the fair value is determined. The gain or loss arising on translation of non-monetary items measured at fair value is treated in line with the recognition of gain or loss on change in fair value of the item (i.e., translation differences on items whose fair value gain or loss is recognized in OCI or profit or loss are also recognized in OCI or profit or loss, respectively).

In determining the spot exchange rate to use on initial recognition of the related asset, expense or income (or part of it) on the derecognition of a non-monetary asset or non-monetary liabilities relating to advance consideration, the date of the transaction is the date on which the Group initially recognizes the non-monetary asset or non-monetary liability arising from advance consideration. If there are multiple payments or receipts in advance, the Group determines the transaction date for each payment or receipt of advance consideration.

 

F-18


Table of Contents

China Yuchai International Limited

Notes to the Consolidated Financial Statements

 

2.

Basis of preparation and accounting policies (cont’d)

 

2.3

Summary of significant accounting policies (cont’d)

 

  (e)

Foreign currency translation (cont’d)

 

Group companies

On consolidation, the assets and liabilities of foreign operations are translated into RMB at the rate of exchange prevailing at the reporting date and their statements of profit or loss are translated at average exchange rates during the reporting period. The exchange differences arising on translation for consolidation are recognized in OCI. On disposal of a foreign operation, the component of OCI relating to that particular foreign operation is reclassified to profit or loss.

Any goodwill arising on the acquisition of a foreign operation and any fair value adjustments to the carrying amounts of assets and liabilities arising on the acquisition are treated as assets and liabilities of the foreign operation and translated at the spot rate of exchange at the reporting date.

 

  (f)

Revenue from Contracts with Customers

Revenue from contracts with customers is recognized when control of the goods or services are transferred to the customer at an amount that reflects the consideration to which the Group expects to be entitled in exchange for those goods or services. The Group has generally concluded that it is the principal in its revenue arrangements because it typically controls the goods or services before transferring them to the customer.

The disclosures of significant accounting judgements, estimates and assumptions relating to revenue from contracts with customers are provided in Note 3.

Sale of engines

Revenue from sale of engines is recognized at the point in time when control of the engine is transferred to the customer, generally on delivery of the engines, or, in some cases, when the engines are installed by the customers.

The Group considers whether there are other promises in the contract that are separate performance obligations to which a portion of the transaction price needs to be allocated (e.g. warranties). In determining the transaction price for the sale of engines, the Group considers the effects of variable consideration and the existence of significant financing components.

(i) Variable consideration

If the consideration in a contract includes a variable amount, the Group estimates the amount of consideration to which it will be entitled in exchange for transferring the goods to the customer. The variable consideration is estimated at contract inception and constrained until it is highly probably that a significant revenue reversal in the amount of cumulative revenue recognized will not occur when the associated uncertainty with the variable consideration is subsequently resolved. Some contracts for the sale of engines provide customers with volume rebates. The volume rebates give rise to variable consideration.

Volume rebates

The Group provides certain customers with retrospective volume rebates when the quantity of products purchased during the period exceeds a threshold specified in the contract. To estimate the variable considerations for the expected future rebates, the Group applies the most likely amount method for each individual contract. The Group then applies the requirements on constraining estimates of variable consideration in order to determine the amount of variable consideration that can be included in the transaction price and recognized as revenue. A refund liability is recognized in “Trade and other payables” for the expected future rebates (i.e., the amount not included in the transaction price).

(ii) Significant financing component

The Group receives advance payments from customers for the sale of engines. The Group applies the practical expedient for short-term advances received from customers. That is, the promised amount of consideration is not adjusted for the effects of a significant financing component if the period between the transfer of the promised good or service and the payment is one year or less.

 

F-19


Table of Contents

China Yuchai International Limited

Notes to the Consolidated Financial Statements

 

2.

Basis of preparation and accounting policies (cont’d)

 

2.3

Summary of significant accounting policies (cont’d)

 

  (f)

Revenue from contracts with customers (cont’d)

 

Warranty obligations

The Group typically provides warranties for general repairs of defects as part of the sale of engines. These assurance-type warranties are accounted for as warranty provisions. Refer to the accounting policy on warranty provisions in Section (s) Provisions.

Certain contracts provide a customer with maintenance service, i.e. a distinct service to the customer in addition to the assurance that the product complies with agreed upon specification. These service-type warranties are bundled together with the sale of engines. Contracts for bundled sale of engines and a service-type warranty comprise two performance obligations because the promises to transfer the engines and to provide the service-type warranty are capable of being distinct. Using a combination of expected cost-plus margin and residual approaches, the transaction price is allocated to the service-type warranty and engines with the former performance obligation recognizing a corresponding contract liability. Revenue for service-type warranties is recognized at the point in time when the service-type warranty is provided.

Consignment arrangements

In some consignment arrangements, although the good has been delivered to the customer, the Group retains control of the good and satisfies its performance obligation only upon the utilization of the good by the customer.

Sale of completed development properties

Revenue is recognized when control of the property has been transferred to the customer, either over time or at a point in time, depending on the contractual terms and the practices in the legal jurisdictions.

For development properties whereby the Group is restricted contractually from directing the properties for another use as they are being developed and has an enforceable right to payment for performance completed to date, revenue is recognized over time, based on the construction and other costs incurred to-date as a proportion of the estimated total construction and other costs to be incurred.

For development properties whereby the Group does not have an enforceable right to payment for performance completed to date, revenue is recognized when the customer obtains control of the asset.

Rendering of services

Revenue from rendering services relates to project management contracts, and hotel room and restaurant operations. Revenue is recognized over the period in which the services are rendered, by reference to completion of the specific transaction assessed on the basis of the actual service provided as a proportion of the total services to be performed.

Contract balances

Trade receivables

A receivable is recognized if an amount of consideration that is unconditional is due from the customer (i.e. only the passage of time is required before payment of the consideration is due). Refer to accounting policies of financial assets in Section (m) Financial instruments – Initial recognition and subsequent measurement.

Contract liabilities

A contract liability is recognized if a payment is received or a payment is due (whichever is earlier) from a customer before the Group transfers the related goods or services. Contract liabilities are recognized as revenue when the Group performs under the contract (i.e., transfers control of the related goods or services to the customer).

 

F-20


Table of Contents

China Yuchai International Limited

Notes to the Consolidated Financial Statements

 

2.

Basis of preparation and accounting policies (cont’d)

 

2.3

Summary of significant accounting policies (cont’d)

 

  (f)

Revenue from contracts with customers (cont’d)

 

Refund liabilities

A refund liability is recognized for the obligation to refund some or all of the consideration received (or receivable) from a customer. The liability is measured at the amount the Group ultimately expects it will have to return to the customer. The Group updates its estimates of refund liabilities (and the corresponding change in the transaction price) at the end of each reporting period.

Costs to fulfil a contract

Costs to fulfil a contract are capitalized if the costs relate directly to the contract, generate or enhance resources used in satisfying the contract and are expected to be recovered. Other contract costs are expensed as incurred.

Capitalized contract costs are subsequently recognized in profit or loss as the Group recognizes the related revenue. An impairment loss is recognized in profit or loss to the extent that the carrying amount of the capitalized contract costs exceeds the remaining amount of consideration that the Group expects to receive in exchange for the goods or services to which the contract costs relates less the costs that relate directly to providing the goods and that have not been recognized as expenses.

 

  (g)

Government grants

Government grants are recognized where there is reasonable assurance that the grant will be received and all attached conditions will be complied with. When the grant relates to an expense item, it is recognized as income on a systematic basis over the periods that the related costs, for which it is intended to compensate, are expensed. When the grant relates to an asset, it is recognized as income in equal amounts over the expected useful life of the related asset.

 

  (h)

Taxes

Current income tax

Current income tax assets and liabilities are measured at the amount expected to be recovered from or paid to the taxation authorities. The tax rates and tax laws used to compute the amount are those that are enacted or substantively enacted at the reporting date in the countries where the Group operates and generates taxable income.

Current income tax relating to items recognized directly in equity is recognized in equity and not in the statement of profit or loss. Management periodically evaluates positions taken in the tax returns with respect to situations in which applicable tax regulations are subject to interpretation and establishes provisions where appropriate.

Deferred tax

Deferred tax is provided using the liability method on temporary differences between the tax bases of assets and liabilities and their carrying amounts for financial reporting purposes at the reporting date.

Deferred tax liabilities are recognized for all taxable temporary differences, except:

 

   

When the deferred tax liability arises from the initial recognition of goodwill or an asset or liability in a transaction that is not a business combination and, at the time of the transaction, affects neither the accounting profit nor taxable profit or loss

 

   

In respect of taxable temporary differences associated with investments in subsidiaries, associates and interests in joint ventures, when the timing of the reversal of the temporary differences can be controlled and it is probable that the temporary differences will not reverse in the foreseeable future

 

F-21


Table of Contents

China Yuchai International Limited

Notes to the Consolidated Financial Statements

 

2.

Basis of preparation and accounting policies (cont’d)

 

2.3

Summary of significant accounting policies (cont’d)

 

  (h)

Taxes (cont’d)

 

Deferred tax (cont’d)

 

Deferred tax assets are recognized for all deductible temporary differences, the carry forward of unused tax credits and any unused tax losses. Deferred tax assets are recognized to the extent that it is probable that taxable profit will be available against which the deductible temporary differences and the carry forward of unused tax credits and unused tax losses can be utilized, except:

 

   

When the deferred tax asset relating to the deductible temporary difference arises from the initial recognition of an asset or liability in a transaction that is not a business combination and, at the time of the transaction, affects neither the accounting profit nor taxable profit or loss

 

   

In respect of deductible temporary differences associated with investments in subsidiaries, associates and interests in joint ventures, deferred tax assets are recognized only to the extent that it is probable that the temporary differences will reverse in the foreseeable future and taxable profit will be available against which the temporary differences can be utilized

The carrying amount of deferred tax assets is reviewed at each reporting date and reduced to the extent that it is no longer probable that sufficient taxable profit will be available to allow all or part of the deferred tax asset to be utilized. Unrecognized deferred tax assets are re-assessed at each reporting date and are recognized to the extent that it has become probable that future taxable profits will allow the deferred tax asset to be recovered.

Deferred tax assets and liabilities are measured at the tax rates that are expected to apply in the year when the asset is realized or the liability is settled, based on tax rates (and tax laws) that have been enacted or substantively enacted at the reporting date.

Deferred tax relating to items recognized outside profit or loss is recognized outside profit or loss. Deferred tax items are recognized in correlation to the underlying transaction either in OCI or directly in equity.

Tax benefits acquired as part of a business combination, but not satisfying the criteria for separate recognition at that date, are recognized subsequently if new information about facts and circumstances change. The adjustment is either treated as a reduction to goodwill (as long as it does not exceed goodwill) if it was incurred during the measurement period or recognized in profit or loss.

The Group offsets deferred tax assets and deferred tax liabilities if and only if it has a legally enforceable right to set off current tax assets and current tax liabilities and the deferred tax assets and deferred tax liabilities relate to income taxes levied by the same taxation authority on either the same taxable entity or different taxable entities which intend either to settle current tax liabilities and assets on a net basis, or to realize the assets and settle the liabilities simultaneously, in each future period in which significant amounts of deferred tax liabilities or assets are expected to be settled or recovered.

Sales tax

Expenses and assets are recognized net of the amount of sales tax, except:

 

   

When the sales tax incurred on a purchase of assets or services is not recoverable from the taxation authority, in which case, the sales tax is recognized as part of the cost of acquisition of the asset or as part of the expense item, as applicable

 

   

When receivables and payables are stated with the amount of sales tax included

The net amount of sales tax recoverable from, or payable to, the taxation authority is included as part of receivables or payables in the statement of financial position.

 

  (i)

Cash dividend and non-cash distribution to equity holders of the parent

The Company recognizes a liability to make cash or non-cash distributions to equity holders of the parent when the distribution is authorized and the distribution is no longer at the discretion of the Company. A distribution is authorized when it is approved by the shareholders. A corresponding amount is recognized directly in equity.

Non-cash distributions are measured at the fair value of the assets to be distributed with fair value measurement recognized directly in equity.

Upon distribution of non-cash asset, any difference between the carrying amount of the liabilities and the carrying amount of the assets distributed is recognized in the statement of profit or loss.

 

F-22


Table of Contents

China Yuchai International Limited

Notes to the Consolidated Financial Statements

 

2.

Basis of preparation and accounting policies (cont’d)

 

2.3

Summary of significant accounting policies (cont’d)

 

  (j)

Property, plant and equipment

Construction in progress is stated at cost, net of accumulated impairment losses, if any. Property, plant and equipment are stated at cost, net of accumulated depreciation and accumulated impairment losses, if any. Such cost includes the cost of replacing part of the property, plant and equipment and borrowing costs for long-term construction projects if the recognition criteria are met. When significant parts of property, plant and equipment are required to be replaced at intervals, the Group depreciates them separately based on their specific useful lives. Likewise, when a major inspection is performed, its cost is recognized in the carrying amount of the plant and equipment as a replacement if the recognition criteria are satisfied. All other repair and maintenance costs are recognized in profit or loss as incurred.

Freehold land has an unlimited useful life and therefore is not depreciated. Asset under construction included in property, plant and equipment are not depreciated as these assets are not yet ready for intended use. Depreciation is calculated on a straight-line basis over the estimated useful life of the assets as follows:

 

Freehold buildings

  :    50 years

Leasehold land, buildings and improvements

  :    Shorter of 15 to 50 years or lease term

Plant and machinery

  :    3 to 20 years

Office furniture, fittings and equipment

  :    3 to 20 years

Motor and transport vehicles

  :    3.5 to 15 years

An item of property, plant and equipment and any significant part initially recognized is derecognized upon disposal or when no future economic benefits are expected from its use or disposal. Any gain or loss arising on derecognition of the asset (calculated as the difference between the net disposal proceeds and the carrying amount of the asset) is included in the statement of profit or loss when the asset is derecognized.

The residual values, useful lives and methods of depreciation of property, plant and equipment are reviewed at each financial year end and adjusted prospectively, if appropriate.

The Group capitalizes interest with respect to major assets under installation or construction based on the weighted average cost of the Group’s general borrowings and actual interest incurred for specific borrowings. Repairs and maintenance of a routine nature are expensed while those that extend the life of assets are capitalized.

Construction in progress represents factories under construction and machinery and equipment pending installation. All direct costs relating to the acquisition or construction of buildings and machinery and equipment, including interest charges on borrowings, are capitalized as construction in progress.

 

  (k)

Investment properties

Investment properties are properties owned by the Group that are held to lease to third parties and earn rentals rather than for use in the production or supply of goods or services, or for administrative purposes, or in the ordinary course of business. Investment properties comprise completed investment properties and properties that are being constructed or developed for future use as investment properties.

Investment properties are initially recognized at cost, including transaction costs. Subsequent to initial recognition, investment properties are carried at cost less accumulated depreciation and impairment losses. Depreciation is recognized in profit or loss on a straight-line basis over the estimated useful lives of the investment properties. The estimated useful life is 30 years. Depreciation methods, useful lives and residual values of investment properties are reassessed at each reporting date.

Investment properties are derecognized either when they have been disposed of (i.e., at the date recipient obtains control) or when they are permanently withdrawn from use and no future economic benefit is expected from its disposal. The difference between the net disposal proceeds and the carrying amount of the asset is recognized in profit or loss in the period of derecognition. In determining the amount of consideration from the derecognition of investment property the Group considers the effects of variable consideration, existence of a significant financing component, non-cash consideration, and consideration payable to the buyer (if any).

Transfers are made to (or from) investment property only when there is a change in use. Under cost model, the transfer does not change the carrying amount of the property transferred.

 

F-23


Table of Contents

China Yuchai International Limited

Notes to the Consolidated Financial Statements

 

2.

Basis of preparation and accounting policies (cont’d)

 

2.3

Summary of significant accounting policies (cont’d)

 

  (l)

Intangible assets

Intangible assets acquired separately are measured on initial recognition at cost. The cost of intangible assets acquired in a business combination is their fair value at the date of acquisition. Following initial recognition, intangible assets are carried at cost less any accumulated amortization and accumulated impairment losses. Internally generated intangibles, excluding capitalized development costs, are not capitalized and the related expenditure is reflected in profit or loss in the period in which the expenditure is incurred.

The useful lives of intangible assets are assessed as either finite or indefinite.

Intangible assets with finite lives are amortized over the useful economic life and assessed for impairment whenever there is an indication that the intangible asset may be impaired. The amortization period and the amortization method for an intangible asset with a finite useful life are reviewed at least at the end of each reporting period. Changes in the expected useful life or the expected pattern of consumption of future economic benefits embodied in the asset are considered to modify the amortization period or method, as appropriate, and are treated as changes in accounting estimates. The amortization expense on intangible assets with finite lives is recognized in the statement of profit or loss in the expense category that is consistent with the function of the intangible assets.

Intangible assets with indefinite useful lives are not amortized, but are tested for impairment annually, either individually or at the cash-generating unit level. The assessment of indefinite life is reviewed annually to determine whether the indefinite life continues to be supportable. If not, the change in useful life from indefinite to finite is made on a prospective basis.

An intangible asset is derecognized upon disposal (i.e., at the date the recipient obtains control) or when no future economic benefits are expected from its use or disposal. Any gain or loss arising upon derecognition of the asset (calculated as the difference between the net disposal proceeds and the carrying amount of the asset) is included in the statement of profit or loss.

Research and development costs

Research costs are expensed as incurred.

Development expenditures on an individual project are recognized as an intangible asset when the Group can demonstrate:

 

   

The technical feasibility of completing the intangible asset so that the asset will be available for use or sale

 

   

Its intention to complete and its ability to use or sell the asset

 

   

How the asset will generate future economic benefits

 

   

The availability of resources to complete the asset

 

   

The ability to measure reliably the expenditure during development

Following initial recognition of the development expenditure as an asset, the asset is carried at cost less any accumulated amortization and accumulated impairment losses. Amortization of the asset begins when development is complete and the asset is available for use. Development costs are amortized over the period of expected future benefit. During the period of development, the asset is tested for impairment annually.

Goodwill

Accounting policy for goodwill is separately discussed in Note 2.3(a).

 

F-24


Table of Contents

China Yuchai International Limited

Notes to the Consolidated Financial Statements

 

2.

Basis of preparation and accounting policies (cont’d)

 

2.3

Summary of significant accounting policies (cont’d)

 

  (l)

Intangible assets (cont’d)

 

A summary of the policies applied to the Group’s intangible assets is as follows:

 

     

Trademarks

  

Technology
know-how

  

Development costs

Useful lives    Indefinite    10 years    *
Amortization method used   

No amortization

   Amortized on a straight-line basis over the period of the technology know-how    *
Internally generated or acquired    Acquired    Internally generated    Internally generated

 

  *

Development costs relate to on-going development projects that have not been completed and are not available for use.

 

  (m)

Financial instruments – Initial recognition and subsequent measurement

A financial instrument is any contract that gives rise to a financial asset of one entity and a financial liability or equity instrument of another entity.

Financial assets

Initial recognition and measurement

Financial assets are classified, at initial recognition, as subsequently measured at amortized cost, fair value through other comprehensive income (“OCI”), and fair value through profit or loss.

The classification of financial assets at initial recognition depends on the financial asset’s contractual cash flow characteristics and the Group’s business model for managing them. With the exception of trade receivables that do not contain a significant financing component or which the Group has applied the practical expedient, the Group initially measures a financial asset at its fair value plus, in the case of a financial asset not at fair value through profit or loss, transaction costs. Trade receivables that do not contain a significant financing component or which the Group has applied the practical expedient are measured at the transaction price as disclosed in Section (f) Revenue from contracts with customers.

In order for a financial asset to be classified and measured at amortized cost or fair value through OCI, it needs to give rise to cash flows that are “solely payments of principal and interest (“SPPI”)” on the principal amount outstanding. This assessment is referred to as the SPPI test and is performed at an instrument level. Financial assets with cash flows that are not SPPI are classified and measured at fair value through profit or loss, irrespective of the business model.

The Group’s business model for managing financial assets refers to how it manages its financial assets in order to generate cash flows. The business model determines whether cash flows will result from collecting contractual cash flows, selling the financial assets, or both. Financial assets classified and measured at amortized cost are held within a business model with the objective to hold financial assets in order to collect contractual cash flows while financial assets classified and measured at fair value through OCI are held within a business model with the objective of both holding to collect contractual cash flows and selling.

Purchases or sales of financial assets that require delivery of assets within a time frame established by regulation or convention in the market place (regular way trades) are recognized on the trade date, i.e., the date that the Group commits to purchase or sell the asset.

 

F-25


Table of Contents

China Yuchai International Limited

Notes to the Consolidated Financial Statements

 

2.

Basis of preparation and accounting policies (cont’d)

 

2.3

Summary of significant accounting policies (cont’d)

 

  (m)

Financial instruments – Initial recognition and subsequent measurement (cont’d)

 

Financial assets (cont’d)

 

Subsequent measurement

For purposes of subsequent measurement, financial assets are classified in four categories:

 

   

Financial assets at amortized cost (debt instruments)

 

   

Financial assets at fair value through OCI with recycling of cumulative gains and losses (debt instruments)

 

   

Financial assets designated at fair value through OCI with no recycling of cumulative gains and losses upon derecognition (equity instruments)

 

   

Financial assets at fair value through profit or loss

Financial assets at amortized cost (debt instruments)

Financial assets at amortized cost are subsequently measured using the effective interest (“EIR”) method and are subject to impairment. Gains and losses are recognized in profit or loss when the asset is derecognized, modified or impaired.

The Group’s financial assets at amortized cost includes trade and other receivables (excluding bills receivable).

Financial assets at fair value through OCI (debt instruments)

For debt instruments at fair value through OCI, interest income, foreign exchange revaluation and impairment losses or reversals are recognized in the statement of profit or loss and computed in the same manner as for financial assets measured at amortized cost. The remaining fair value changes are recognized in OCI. Upon derecognition, the cumulative fair value change recognized in OCI is recycled to profit or loss.

The Group’s debt instruments at fair value through OCI includes bills receivable.

Financial assets designated at fair value through OCI (equity instruments)

Upon initial recognition, the Group can elect to classify irrevocably its equity investments as equity instruments designated at fair value through OCI when they meet the definition of equity under IAS 32 Financial Instruments: Presentation and are not held for trading. The classification is determined on an instrument-by-instrument basis.

Gains and losses on these financial assets are never recycled to profit or loss. Dividends are recognized as other income in the statement of profit or loss when the right of payment has been established, except when the Group benefits from such proceeds as a recovery of part of the cost of the financial asset, in which case, such gains are recorded in OCI. Equity instruments designated at fair value through OCI are not subject to impairment assessment.

The Group does not have equity instruments measured under this category.

 

F-26


Table of Contents

China Yuchai International Limited

Notes to the Consolidated Financial Statements

 

2.

Basis of preparation and accounting policies (cont’d)

 

2.3

Summary of significant accounting policies (cont’d)

 

  (m)

Financial instruments – Initial recognition and subsequent measurement (cont’d)

 

Financial assets (cont’d)

 

Subsequent measurement (cont’d)

 

Financial assets at fair value through profit or loss

Financial assets at fair value through profit or loss are carried in the statement of financial position at fair value with net changes in fair value recognized in statement of profit or loss.

This category includes derivative instruments and listed equity investments which the Group had not irrevocably elected to classify at fair value through OCI. Dividends on listed equity investments are also recognized as other income in the statement of profit or loss when the right of payment has been established.

A derivative embedded in a hybrid contract, with a financial liability or non-financial host, is separated from the host and accounted for as a separate derivative if: the economic characteristics and risks are not closely related to the host; a separate instrument with the same terms as the embedded derivative would meet the definition of a derivative; and the hybrid contract is not measured at fair value through profit or loss. Embedded derivatives are measured at fair value with changes in fair value recognized in profit or loss. Reassessment only occurs if there is either a change in the terms of the contract that significantly modifies the cash flows that would otherwise be required or a reclassification of a financial asset out of the fair value through profit or loss category.

Derecognition

A financial asset (or, where applicable, a part of a financial asset or part of a group of similar financial assets) is primarily derecognized (i.e., removed from the Group’s consolidated statement of financial position) when:

 

   

The rights to receive cash flows from the asset has expired; or

 

   

The Group has transferred its rights to receive cash flows from the asset or has assumed an obligation to pay the received cash flows in full without material delay to a third party under a “pass-through” arrangement; and either (a) the Group has transferred substantially all the risks and rewards of the asset, or (b) the Group has neither transferred nor retained substantially all the risks and rewards of the asset, but has transferred control of the asset

When the Group has transferred its rights to receive cash flows from an asset or has entered into a pass-through arrangement, it evaluates if, and to what extent, it has retained the risks and rewards of ownership. When it has neither transferred nor retained substantially all of the risks and rewards of the asset, nor transferred control of the asset, the Group continues to recognize the transferred asset to the extent of its continuing involvement. In that case, the Group also recognizes an associated liability. The transferred asset and the associated liability are measured on a basis that reflects the rights and obligations that the Group has retained.

Continuing involvement that takes the form a guarantee over the transferred asset is measured at the lower of the original carrying amount of the asset and the maximum amount of consideration that the Group could be required to repay.

 

F-27


Table of Contents

China Yuchai International Limited

Notes to the Consolidated Financial Statements

 

2.

Basis of preparation and accounting policies (cont’d)

 

2.3

Summary of significant accounting policies (cont’d)

 

  (m)

Financial instruments – Initial recognition and subsequent measurement (cont’d)

 

Financial assets (cont’d)

 

Impairment

Further disclosures relating to impairment of financial assets are also provided in the following notes:

 

   

Debt instruments at fair value through OCI represented by bills receivable (Note 17)

 

   

Trade receivables (Note 17)

The Group recognizes an allowance for expected credit losses (“ECLs”) for all debt instruments not held at fair value through profit or loss and financial guarantee contracts. ECLs are based on the difference between the contractual cash flows due in accordance with the contract and the cash flows that the Group expects to receive, discounted at an approximation of the original effective interest rate. The expected cash flows will include cash flows from the sale of collateral held or other credit enhancements that are integral to the contractual terms.

ECLs are recognized in two stages. For credit exposure for which there has not been a significant increase in credit risk since initial recognition, ECLs are provided for credit losses that result from default events that are possible within the next 12 months (a “12-month ECL”). For those credit exposures for which there has been a significant increase in credit risk since initial recognition, a loss allowance is recognized for credit losses expected over the remaining life of the exposure irrespective of timing of the default (a “life time ECL”).

For trade receivable, the Group applies a simplified approach in calculating ECLs. Therefore, the Group does not track changes in credit risk, but instead recognizes a loss allowance based on lifetime ECLs at each reporting date. The Group has established a provision matrix that is based on its historical credit loss experience adjusted for forward-looking factors specific to the debtors and the economic environment.

For debt instruments at fair value through OCI, the Group applies the low credit risk simplifications. At every reporting date, the Group evaluate whether the debt instrument is considered to have low credit risk using all reasonable and supportable information that is available without undue cost or effort. In making the evaluation, the Group reassesses the external credit rating of the debt instrument. In addition, the Group considers that there has been a significant increase in credit risk when contractual payments are more than 30 days past due.

The Group’s debt instruments at fair value through OCI comprise solely of bills receivable. It is the Group’s policy to measure ECLs on such instruments on a 12-month basis. However, when there has been a significant increase in credit risk since origination, the allowance will be based on the lifetime ECL.

The Group considers a financial asset in default when contractual payments are more than 360 days from the invoice date. However, in certain cases the Group may also consider a financial asset to be in default when internal or external information indicates that the Group is unlikely to receive the outstanding contractual amounts in full before taking into account any credit enhancements held by the Group. A financial asset is written off when there is no reasonable expectation of recovering contractual cash flow.

Financial liabilities

Initial recognition and measurement

Financial liabilities are classified, at initial recognition, as financial liabilities at fair value through profit or loss, loans and borrowings, payables, or as derivatives designated as hedging instruments in an effective hedge, as appropriate.

All financial liabilities are recognized initially at fair value and, in the case of loans and borrowings and payables, net of directly attributable transaction costs.

The Group’s financial liabilities include trade and other payables, loans and borrowings, lease liabilities, other liabilities and derivative financial instruments.

 

F-28


Table of Contents

China Yuchai International Limited

Notes to the Consolidated Financial Statements

 

2.

Basis of preparation and accounting policies (cont’d)

 

2.3

Summary of significant accounting policies (cont’d)

 

  (m)

Financial instruments – Initial recognition and subsequent measurement (cont’d)

 

Financial liabilities (cont’d)

 

Subsequent measurement

For purposes of subsequent measurement, financial liabilities are classified in two categories:

 

   

Financial liabilities at fair value through profit or loss

 

   

Financial liabilities at amortized cost

Financial liabilities at fair value through profit or loss

Financial liabilities at fair value through profit or loss include financial liabilities held for trading and financial liabilities designated upon initial recognition as at fair value through profit or loss.

Financial liabilities are classified as held for trading if they are incurred for the purpose of repurchasing in the near term. This category also includes derivative financial instruments entered into by the Group that are not designated as hedging instruments in hedge relationships as defined by IFRS 9. Separated embedded derivatives are also classified as held for trading unless they are designated as effective hedging instruments.

Gains or losses on liabilities held for trading are recognized in the statement of profit or loss.

Financial liabilities designated upon initial recognition at fair value through profit or loss are designated at the initial date of recognition, and only if the criteria in IFRS 9 are satisfied. The Group has not designated any financial liability as at fair value through profit or loss.

Financial liabilities at amortized cost

This is the category most relevant to the Group. After initial recognition, financial liabilities that are not carried at fair value through profit or loss are subsequently measured at amortized cost using the EIR method. Gains and losses are recognized in profit or loss when the liabilities are derecognized as well as through the EIR amortization process.

Amortized cost is calculated by taking into account any discount or premium on acquisition and fees or costs that are an integral part of the EIR. The EIR amortization is included as finance costs in the statement of profit or loss.

This category generally applies to loans and borrowings, lease liabilities, other liabilities and payables. For more information refer to Note 24 and 28.

Derecognition

A financial liability is derecognized when the obligation under the liability is discharged or cancelled or expires. When an existing financial liability is replaced by another from the same lender on substantially different terms, or the terms of an existing liability are substantially modified, such an exchange or modification is treated as the derecognition of the original liability and the recognition of a new liability. The difference in the respective carrying amounts is recognized in the statement of profit or loss.

Offsetting of financial instruments

Financial assets and financial liabilities are offset and the net amount is reported in the consolidated statement of financial position if there is a currently enforceable legal right to offset the recognized amounts and there is an intention to settle on a net basis, to realize the assets and settle the liabilities simultaneously.

 

F-29


Table of Contents

China Yuchai International Limited

Notes to the Consolidated Financial Statements

 

2.

Basis of preparation and accounting policies (cont’d)

 

2.3

Summary of significant accounting policies (cont’d)

 

  (n)

Inventories

Inventories are valued at the lower of cost and net realizable value.

Costs incurred in bringing each product to its present location and condition are accounted for as follows:

 

   

Raw materials: purchase cost on a weighted average basis

 

   

Finished goods and work in progress: cost of direct materials and labor and a proportion of manufacturing overheads based on the normal operating capacity, but excluding borrowing costs

Net realizable value is the estimated selling price in the ordinary course of business, less estimated costs of completion and the estimated costs necessary to make the sale.

 

  (o)

Impairment of non-financial assets

Further disclosures relating to impairment of non-financial assets are also provided in the following notes:

 

   

Disclosures for significant assumptions (Note 3)

 

   

Property, plant and equipment (Note 11)

 

   

Intangible assets (Note 14)

 

   

Investment property (Note 12)

 

   

Right-of-use assets (Note 19)

 

   

Investment in associates & joint ventures (Note 5 & 6)

The Group assesses, at each reporting date, whether there is an indication that an asset may be impaired. If any indication exists, or when annual impairment testing for an asset is required, the Group estimates the asset’s recoverable amount. An asset’s recoverable amount is the higher of an asset’s or CGU’s fair value less costs of disposal and its value in use. The recoverable amount is determined for an individual asset, unless the asset does not generate cash inflows that are largely independent of those from other assets or groups of assets. When the carrying amount of an asset or CGU exceeds its recoverable amount, the asset is considered impaired and is written down to its recoverable amount.

In assessing value in use, the estimated future cash flows are discounted to their present value using a pre-tax discount rate that reflects current market assessments of the time value of money and the risks specific to the asset. In determining fair value less costs of disposal, recent market transactions are taken into account. If no such transactions can be identified, an appropriate valuation model is used. These calculations are corroborated by valuation multiples, quoted share prices for publicly traded companies or other available fair value indicators.

The Group bases its impairment calculation on detailed budgets and forecast calculations, which are prepared separately for each of the Group’s CGUs to which the individual assets are allocated. These budgets and forecast calculations generally cover a period of ten years. A long-term growth rate is calculated and applied to project future cash flows after the tenth year.

Impairment losses are recognized in the statement of profit or loss in expense categories consistent with the function of the impaired asset.

For assets excluding goodwill, an assessment is made at each reporting date to determine whether there is an indication that previously recognized impairment losses no longer exist or have decreased. If such indication exists, the Group estimates the asset’s or CGU’s recoverable amount. A previously recognized impairment loss is reversed only if there has been a change in the assumptions used to determine the asset’s recoverable amount since the last impairment loss was recognized. The reversal is limited so that the carrying amount of the asset does not exceed its recoverable amount, nor exceed the carrying amount that would have been determined, net of depreciation, had no impairment loss been recognized for the asset in prior years. Such reversal is recognized in the statement of profit or loss.

Goodwill is tested for impairment annually and when circumstances indicate that the carrying value may be impaired.

Impairment is determined for goodwill by assessing the recoverable amount of each CGU (or group of CGUs) to which the goodwill relates. When the recoverable amount of the CGU is less than its carrying amount, an impairment loss is recognized. Impairment losses relating to goodwill cannot be reversed in future periods.

Intangible assets with indefinite useful lives are tested for impairment annually at the CGU level, as appropriate, and when circumstances indicate that the carrying value may be impaired.

 

F-30


Table of Contents

China Yuchai International Limited

Notes to the Consolidated Financial Statements

 

2.

Basis of preparation and accounting policies (cont’d)

 

2.3

Summary of significant accounting policies (cont’d)

 

  (p)

Cash and cash equivalents

For the purpose of the consolidated statement of cash flows, cash and cash equivalents in the statement of financial position comprise cash at banks and on hand, short-term highly liquid deposits with a maturity of three months or less, that are readily convertible to a known amount of cash and subject to an insignificant risk of changes in value.

 

  (q)

Leases

Accounting policy beginning January 1, 2019

The Group assess at contract inception whether a contract is, or contains, a lease. That is, if the contract conveys the right to control the use of an identified asset for a period of time in exchange for consideration.

Group as a lessee

The Group applies a single recognition and measurement approach for all leases, expect for short-term leases and leases of low-value assets. The Group recognizes lease liabilities to make lease payments and right-of-use assets representing the right to use the underlying assets.

(i) Right-of-use assets

The Group recognizes right-of-use assets at the commencement date of the lease (i.e., the date the underlying asset is available for use). Right-of-use assets are measured at cost, less any accumulated depreciation and impairment losses, and adjusted for any remeasurement of lease liabilities. The cost of right-of-use assets includes the amount of lease liabilities recognized, initial direct costs incurred, and lease payments made at or before the commencement date less any lease incentives received. Right-of-use assets are depreciated on a straight-line basis over the shorter of the lease term and estimated useful lives of the assets, as follows:

 

•   Leasehold land

  Shorter of 3 years to 50 years

•   Building and office space

  1 to 6 years

•   Office furniture, fittings and equipment

  5 years

If ownership of the leased asset transfers to the Group at the end of the lease term or the cost reflects the exercise of a purchase option, depreciation is calculated using the estimated useful life of the asset.

The right-of-use assets are also subjected to impairment. Refer to the accounting policies in Section (o) Impairment of non-financial assets.

(ii) Lease liabilities

At the commencement date of the lease, the Group recognizes lease liabilities measured at the present value of lease payments to be made over the lease term. The lease payments include fixed payments (including in-substances fixed payments) less any lease incentives receivable, variable lease payments that depend on an index or a rate, and amounts expected to be paid under residual value guarantees. The lease payments also include the exercise price of a purchase option reasonably certain to be exercised by the Group and payments of penalties for terminating the lease, if the lease term reflects the Group exercising the option to terminate. Variable lease payments that do not depend on an index or a rate are recognized as expenses (unless they are incurred to produce inventories) in the period in which the event or condition that triggers the payment occurs.

In calculating the present value of lease payments, the Group uses its incremental borrowing rate at the lease commencement date because the interest rate implicit in the lease is not readily determinable. After the commencement date, the amount of lease liabilities is increased to reflect the accretion of interest and reduced for the lease payments made. In addition, the carrying amount of lease liabilities is remeasured if there is a modification, a change in the lease term, a change in the lease payments (e.g., changes to future payments resulting from a change in an index or rate used to determine such lease payments) or a change in the assessment of an option to purchase the underlying assets.

(iii) Short-term leases

The Group applies the short-term lease recognition exemption to its short-term leases of land and building (i.e., those leases that have a lease term of 12 months of less from the commencement date and do not contain a purchase option). Lease payments on short-term leases are recognized as expense on a straight-line basis over the lease term.

 

F-31


Table of Contents

China Yuchai International Limited

Notes to the Consolidated Financial Statements

 

2.

Basis of preparation and accounting policies (cont’d)

 

2.3

Summary of significant accounting policies (cont’d)

 

  (q)

Leases (cont’d)

 

Accounting policy beginning January 1, 2019 (cont’d)

 

Group as a lessor

Leases in which the Group does not transfer substantially all the risks and rewards of ownership of an asset are classified as operating leases. Rental income arising is accounted for on straight-line basis over the lease terms and is included in revenue in the statement of profit or loss due to its operating nature. Initial direct costs incurred in negotiating and arranging an operating lease are added to the carrying amount of the leased asset and recognized over the lease term on the same basis as rental income.

Accounting policy prior to January 1, 2019

The determination of whether an arrangement is, or contains, a lease is based on the substance of the arrangement at the inception of the lease. The arrangement is, or contains, a lease if fulfilment of the arrangement is dependent on the use of a specific asset or assets and the arrangement conveys a right to use the asset or assets, even if that asset is or those assets are not explicitly specified in an arrangement.

Prepaid operating lease

Prepaid operating lease represents payments made to the PRC land bureau for land use rights, which are charged to expense on a straight-line basis over the respective periods of the rights which are in the range of 15 to 50 years.

Group as a lessee

A lease is classified at the inception date as a finance lease or an operating lease. A lease that transfers substantially all the risks and rewards incidental to ownership to the Group is classified as a finance lease.

Finance leases are capitalized at the commencement of the lease at the inception date fair value of the leased property or, if lower, at the present value of the minimum lease payments. Lease payments are apportioned between finance charges and reduction of the lease liability so as to achieve a constant rate of interest on the remaining balance of the liability. Finance charges are recognized in finance costs in the statement of profit or loss.

A leased asset is depreciated over the useful life of the asset. However, if there is no reasonable certainty that the Group will obtain ownership by the end of the lease term, the asset is depreciated over the shorter of the estimated useful life of the asset and the lease term.

An operating lease is a lease other than a finance lease. Operating lease payments are recognized as an operating expense in the statement of profit or loss on a straight-line basis over the lease term.

Group as a lessor

Leases in which the Group does not transfer substantially all the risks and rewards of ownership of an asset are classified as operating leases. Initial direct costs incurred in negotiating and arranging an operating lease are added to the carrying amount of the leased asset and recognized over the lease term on the same basis as rental income.

 

  (r)

Borrowing costs

Borrowing costs directly attributable to the acquisition, construction or production of an asset that necessarily takes a substantial period of time to get ready for its intended use or sale are capitalized as part of the cost of the asset. All other borrowing costs are expensed in the period in which they occur. Borrowing costs consist of interest and other costs that an entity incurs in connection with the borrowing of funds.

 

  (s)

Provisions

General

Provisions are recognized when the Group has a present obligation (legal or constructive) as a result of a past event, it is probable that an outflow of resources embodying economic benefits will be required to settle the obligation and a reliable estimate can be made of the amount of the obligation. When the Group expects some or all of a provision to be reimbursed, the reimbursement is recognized as a separate asset, but only when the reimbursement is virtually certain. The expense relating to a provision is presented in the statement of profit or loss net of any reimbursement.

If the effect of the time value of money is material, provisions are discounted using a current pre-tax rate that reflects, when appropriate, the risks specific to the liability. When discounting is used, the increase in the provision due to the passage of time is recognized as a finance cost.

Product warranty

The Group recognizes a liability at the time the product is sold, for the estimated future costs relating to the assurance-type warranties, to be incurred under the lower of a warranty period or warranty mileage on various engine models, on which the Group provides free repair and replacement. For on-road applications engines, warranties extend for a duration (generally 12 to 60 months) or mileage (generally 50,000 to 360,000 kilometers), whichever materializes first. For other applications engines, warranties extend for a duration of generally 12 to 28 months or running hours of 1,000 to 3,500 hours, whichever materializes first. Provisions for warranty are primarily determined based on historical warranty cost per unit of engines sold adjusted for specific conditions that may arise and the number of engines under warranty at each financial year. If the nature, frequency and average cost of warranty claims change, the accrued liability for product warranty will be adjusted accordingly.

Onerous contract

A provision for onerous contracts is recognized when the unavoidable costs of meeting the obligations under a contract exceed the economic benefits expected to be received under it.

 

  (t)

Pensions and other post-employment benefits

Defined contribution plans

The Group participates in and makes contributions to the national pension schemes as defined by the laws of the countries in which it has operations. The contributions are at a fixed proportion of the basic salary of the staff. Contributions to defined contribution pension schemes are recognized as an expense in the period in which the related services are performed.

Employee leave entitlement

Employee entitlements to annual leave are recognized as a liability when they are accrued to the employees. The undiscounted liability for leave expected to be settled wholly before twelve months after the end of the reporting period is recognized for services rendered by employees up to the end of the reporting period.

 

F-32


Table of Contents

China Yuchai International Limited

Notes to the Consolidated Financial Statements

 

2.

Basis of preparation and accounting policies (cont’d)

 

2.3

Summary of significant accounting policies (cont’d)

 

  (u)

Share-based payments

Employees (including senior executives) of the Group receive remuneration in the form of share-based payments, whereby employees render services as consideration for equity instruments (“equity-settled transactions”).

Equity-settled transactions

The cost of equity-settled transactions is determined by the fair value at the date when the grant is made using an appropriate valuation model, further details of which are given in Note 23.

That cost is recognized in “Staff costs” (Note 8.4), together with a corresponding increase in performance share reserve in equity, over the period in which the performance and/or service conditions are fulfilled (the vesting period). The cumulative expense recognized for equity-settled transactions at each reporting date until the vesting date reflects the extent to which the vesting period has expired and the Group’s best estimate of the number of equity instruments that will ultimately vest. The expense or credit in the statement of profit or loss for a period represents the movement in cumulative expense recognized as at the beginning and end of that period.

No expense is recognized for awards that do not ultimately vest, except for equity-settled transactions for which vesting is conditional upon a market or non-vesting condition. These are treated as vested irrespective of whether the market or non-vesting condition is satisfied, provided that all other performance and/or service conditions are satisfied.

When the terms of an equity-settled award are modified, the minimum expense recognized is the expense had the terms not been modified, provided the original terms of the award are met. An additional expense, measured as at the date of modification, is recognized for any modification that increases the total fair value of the share-based payment transaction, or is otherwise beneficial to the employee. Where an award is cancelled by the entity or by the counterparty, any remaining element of the fair value of the award is expensed immediately through profit or loss.

The dilutive effect of outstanding options is reflected as additional share dilution in the computation of diluted earnings per share (further details are given in Note 10).

 

  (v)

Development properties

Development properties are properties acquired or being constructed for sale in the ordinary course of business, rather than to be held for the Group’s own use, rental or capital appreciation.

Development properties are held as other asset and are measured at the lower of cost and net realizable value.

Costs to complete development include cost of land and other direct and related development expenditure, including borrowing costs incurred in developing the properties.

Net realizable value of development properties is the estimated selling price in the ordinary course of business, based on market prices at the reporting date and discounted for the time value of money if material, less the estimated costs of completion and the estimated costs necessary to make the sale.

The costs of development properties recognized in profit or loss on disposal are determined with reference to the specific costs incurred on the property sold and an allocation of any non-specific costs based on the relative size of the property sold.

 

  (w)

Derivative financial instruments

Initial recognition and subsequent measurement

The Group uses derivative financial instruments, such as forward currency contracts, to hedge its foreign currency risks. Such derivative financial instruments are initially recognized at fair value on the date on which a derivative contract is entered into and are subsequently remeasured at fair value through profit or loss. Derivatives are carried as financial assets when the fair value is positive and as financial liabilities when the fair value is negative.

 

F-33


Table of Contents

China Yuchai International Limited

Notes to the Consolidated Financial Statements

 

2.

Basis of preparation and accounting policies (cont’d)

 

2.4

Changes in accounting policies and disclosures

New and amended standards and interpretations

The Group applied IFRS 16 Leases for the first time. The nature and effect of the changes as a result of adoption of this new accounting standard is described below.

Several other amendments and interpretations apply for the first time in 2019, but do not have an material impact on the consolidated financial statements of the Group. The Group has not early adopted any standards, interpretations or amendments that have been issued but are not yet effective.

IFRS 16 Leases

IFRS 16 supersedes IAS 17 Leases, IFRIC 4 Determining whether an Arrangement contains a Lease, SIC-15 Operating Leases-Incentives and SIC-27 Evaluating the Substance of Transactions Involving the Legal Form of a Lease. The standard set out the principles for the recognition, measurement, presentation and disclosure of leases and requires lessees to recognize most leases on the balance sheet.

Lessor accounting under IFRS 16 is substantially unchanged from IAS 17. Lessors will continue to classify leases as either operating or finance leases using similar principles as in IAS 17. Therefore, IFRS 16 does not have an impact for leases where the Group is the lessor.

The Group adopted IFRS 16 using the modified retrospective method of adoption with the date of initial application of January 1, 2019. Under this method, the standard is applied retrospectively with the cumulative effect of initially applying the standard recognized at the date of initial application. The Group elected to use the transition practical expedient to not reassess whether a contract is, or contains a lease at January 1, 2019. Instead, the Group applied the standard only to contracts that were previously identified as leases applying IAS 17 and IFRIC 4 at the date of initial application.

The effect of adoption IFRS 16 as at January 1, 2019 (increase/(decrease)) is, as follows:

 

     RMB’000      US$’000  

Assets

     

Prepaid operating leases

     (367,092      (51,812

Property, plant and equipment

     (39      (6

Right-of-use assets

     446,608        63,035  

Trade and other receivables - Prepayment

     (1,770      (250
  

 

 

    

 

 

 

Total assets

     77,707        10,967  
  

 

 

    

 

 

 

Current Liabilities

     

Lease liabilities

     42,457        5,992  

Other liabilities

     (14      (2

Trade and other payables - Accruals

     (19,097      (2,695
  

 

 

    

 

 

 

Total current liabilities

     23,346        3,295  
  

 

 

    

 

 

 

Non-current Liabilities

     

Lease liabilities

     54,395        7,677  

Other liabilities

     (34      (5
  

 

 

    

 

 

 

Total non-current liabilities

     54,361        7,672  
  

 

 

    

 

 

 

 

F-34


Table of Contents

China Yuchai International Limited

Notes to the Consolidated Financial Statements

 

2.

Basis of preparation and accounting policies (cont’d)

 

2.4

Changes in accounting policies and disclosures (cont’d)

 

New and amended standards and interpretations (cont’d)

 

IFRS 16 Leases (cont’d)

 

The Group has lease contracts for various items of land, motor vehicle, office space and other equipment. Before the adoption of IFRS 16, the Group classified each of its leases (as lessee) at the inception date as either a finance lease or an operating lease. Refer to Note 2.3 (q) Leases for the accounting policy prior to January 1, 2019.

Upon adoption of IFRS 16, the Group applied a single recognition and measurement approach for all leases except for short-term leases and leases of low-value assets. Refer to Note 2.3 (q) Leases for the accounting policy beginning January 1, 2019. The standard provides specific transition requirements and practical expedients, which have been applied by the Group.

 

  (i)

Leases previously classified as finance leases

The Group did not change the initial carrying amounts of recognized assets and liabilities at the date of initial application for leases previously classified as finance leases. The requirements of IFRS 16 were applied to these leases from January 1, 2019.

 

  (ii)

Leases previously accounted for as operating leases

The Group recognized right-of-use assets and lease liabilities for those leases previously classified as operating leases, except for short-term leases and leases of low-value assets. The right-of-use assets for most leases were recognized based on the carrying amount as if the standard had always been applied, apart from the use of incremental borrowing rate at the date of initial application. In all leases, the right-of-use assets were recognized based on the amount equal to the lease liabilities, adjusted for any related prepaid and accrued lease payments previously recognized. Lease liabilities were recognized based on the present value of the remaining lease payments, discounted using the incremental borrowing rate at the date of initial application.

The Group also applied the available practical expedients wherein it:

 

   

Used a single discount rate to a portfolio of leases with reasonably similar characteristics

 

   

Relied on its assessment of whether leases are onerous immediately before the date of initial application

 

   

Applied the short-term leases exemptions to leases with lease term that ends within 12 months of the date of initial application

 

   

Excluded the initial direct costs from the measurement of the right-of-use asset at the date of initial application

 

   

Used hindsight in determining the lease term where the contract contained options to extend or terminate the lease

Based on the above, as at January 1, 2019:

 

   

Right-of-use assets of RMB 446.6 million (US$63.0 million) were recognized and presented separately in the statement of financial position. This includes the lease assets recognized previously under finance leases of RMB 0.04 million (US$0.01 million) that were reclassified from property, plant and equipment, prepaid operating leases of RMB 367.1 million (US$51.8 million) were reclassified from prepaid operating leases and prepayment for rental of RMB 1.8 million (US$0.3 million) were reclassified from trade and other receivables.

 

   

Additional lease liabilities of RMB 96.9 million (US$13.7 million) were recognized.

 

   

Prepaid operating leases of RMB 367.1 million (US$51.8 million), trade and other receivables - prepayment RMB 1.8 million (US$0.3 million) and trade and other payables - accrual of RMB 19.1 million (US$2.7 million) related to previous operating leases were derecognized.

 

   

Other liabilities of RMB 0.05 million (US$0.01 million) related to previous finance leases were derecognized.

 

F-35


Table of Contents

China Yuchai International Limited

Notes to the Consolidated Financial Statements

 

2.

Basis of preparation and accounting policies (cont’d)

 

2.4

Changes in accounting policies and disclosures (cont’d)

 

New and amended standards and interpretations (cont’d)

 

IFRS 16 Leases (cont’d)

 

The lease liabilities as at January 1, 2019 can be reconciled to the operating lease commitments as of December 31, 2018, as follows:

 

     RMB’000     US$’000  

Assets

    

Operating lease commitments as at December 31, 2018

     101,700       14,354  

Less:

    

Commitments relating to short-term leases

     (2,140     (302

Revised rental

     (13,878     (1,959
  

 

 

   

 

 

 

Adjusted operating lease commitments

     85,682       12,093  

Weighted average incremental borrowing rate as at January 1, 2019

     4.34     4.34
  

 

 

   

 

 

 

Discounted operating lease commitments as at January 1, 2019

     79,477       11,218  

Less:

    

Prepayment adjusted to lease liabilities

     (1,770     (250

Add:

    

Commitments relating to leases previously classified as finance leases

     48       7  

Accrual adjusted to lease liabilities

     19,097       2,695  
  

 

 

   

 

 

 

Lease liabilities as at January 1, 2019 (Note 19)

     96,852       13,670  
  

 

 

   

 

 

 

IFRIC Interpretation 23 Uncertainty over Income Tax Treatments

The Interpretation addresses the accounting for income taxes when tax treatments involve uncertainty that affects the application of IAS 12. The Interpretation does not apply to taxes or levies outside the scope of IAS 12, nor does it specifically include requirements relating to interest and penalties associated with uncertain tax treatments. The Interpretation specifically addresses the following:

 

   

Whether an entity considers uncertain tax treatments separately

 

   

The assumptions an entity makes about the examination of tax treatments by taxation authorities

 

   

How an entity determines taxable profit (tax loss), tax bases, unused tax losses, unused tax credits and tax rates

 

   

How an entity considers changes in facts and circumstances

The Group determines whether to consider each uncertain tax treatment separately or together with one or more other uncertain tax treatments and uses the approach that better predicts the resolution of the uncertainty.

The Group applies significant judgement in identifying uncertainties over income tax treatments. Since the Group operates in a complex multinational environment, it assessed whether the Interpretation had an impact on its consolidated financial statements.

The Interpretation did not have material impact on the consolidated financial statements of the Group.

Amendments to IFRS 9 Prepayment Features with Negative Compensation

Under IFRS 9, a debt instrument can be measured at amortized cost or at fair value through other comprehensive income, provided that the contractual cash flows are ‘solely payments of principal and interest on the principal amount outstanding’ (the SPPI criterion) and the instrument is held within the appropriate business model for that classification. The amendments to IFRS 9 clarify that a financial asset passes the SPPI criterion regardless of an event or circumstance that causes the early termination of the contract and irrespective of which party pays or receives reasonable compensation for the early termination of the contract. These amendments had no impact on the consolidated financial statements of the Group.

 

F-36


Table of Contents

China Yuchai International Limited

Notes to the Consolidated Financial Statements

 

2.

Basis of preparation and accounting policies (cont’d)

 

2.4

Changes in accounting policies and disclosures (cont’d)

 

New and amended standards and interpretations (cont’d)

 

Amendments to IAS 19 Plan Amendment, Curtailment or Settlement

The amendments to IAS 19 address the accounting when a plan amendment, curtailment or settlement occurs during a reporting period. The amendments specify that when a plan amendment, curtailment or settlement occurs during the annual reporting period, an entity is required to determine the current service cost for the remainder of the period after the plan amendment, curtailment or settlement, using the actuarial assumptions used to remeasure the net defined benefit liability (asset) reflecting the benefits offered under the plan and the plan assets after that event. An entity is also required to determine the net interest for the remainder of the period after the plan amendment, curtailment or settlement using the net defined benefit liability (asset) reflecting the benefits offered under the plan and the plan assets after that event, and the discount rate used to remeasure that net defined benefit liability (asset).

The amendments had no impact on the consolidated financial statements of the Group as it did not have defined benefit plans.

Amendments to IAS 28 Long-term interests in associates and joint ventures

The amendments clarify that an entity applies IFRS 9 to long-term interests in an associate or joint venture to which the equity method is not applied but that, in substance, form part of the net investment in the associate or joint venture (long-term interests). This clarification is relevant because it implies that the expected credit loss model in IFRS 9 applies to such long-term interests.

The amendments also clarified that, in applying IFRS 9, an entity does not take account of any losses of the associate or joint venture, or any impairment losses on the net investment, recognized as adjustments to the net investment in the associate or joint venture that arise from applying IAS 28 Investments in Associates and Joint Ventures.

These amendments had no impact on the consolidated financial statements as the Group does not have long-term interests in its associate and joint venture.

Annual improvements 2015-2017 cycle

IFRS 3 Business Combinations

The amendments clarify that, when an entity obtains control of a business that is a joint operation, it applies the requirements for a business combination achieved in stages, including remeasuring previously held interests in the assets and liabilities of the joint operation at fair value. In doing so, the acquirer remeasures its entire previously held interest in the joint operation.

An entity applies those amendments to business combinations for which the acquisition date is on or after the beginning of the first annual reporting period beginning on or after January 1, 2019, with early application permitted.

These amendments had no impact on the consolidated financial statements of the Group as there is no transaction where the Group obtains control of a business that is joint operation.

IFRS 11 Joint Arrangements

An entity that participates in, but does not have joint control of, a joint operation might obtain joint control of the joint operation in which the activity of the joint operation constitutes a business as defined in IFRS 3. The amendments clarify that the previously held interests in that joint operation are not remeasured.

An entity applies those amendments to transactions in which it obtains joint control on or after the beginning of the first annual reporting period beginning on or after January 1, 2019, with early application permitted.

These amendments had no impact on the consolidated financial statements of the Group as there is no transaction where a joint control is obtained.

 

F-37


Table of Contents

China Yuchai International Limited

Notes to the Consolidated Financial Statements

 

2.

Basis of preparation and accounting policies (cont’d)

 

2.4

Changes in accounting policies and disclosures (cont’d)

 

New and amended standards and interpretations (cont’d)

 

IAS 12 Income Taxes

The amendments clarify that the income tax consequences of dividends are linked more directly to past transactions or events that generated distributable profits than to distributions to owners. Therefore, an entity recognizes the income tax consequences of dividends in profit or loss, other comprehensive income or equity according to where it originally recognized those past transactions or events.

An entity applies the amendments for annual reporting periods beginning on or after January 1, 2019, with early application permitted. When the entity first applies those amendments, it applies them to the income tax consequences of dividends recognized on or after the beginning of the earliest comparative period.

Since the Group’s current practice is in line with these amendments, they had no impact on the consolidated financial statements of the Group.

IAS 23 Borrowing Costs

The amendments clarify that an entity treats as part of general borrowings any borrowing originally made to develop a qualifying asset when substantially all of the activities necessary to prepare that asset for its intended use or sale are complete.

The entity applies the amendments to borrowing costs incurred on or after the beginning of the annual reporting period in which the entity first applies those amendments. An entity applies those amendments for annual reporting periods beginning on or after January 1, 2019, with early application permitted.

Since the Group’s current practice is in line with these amendments, they had no impact on the consolidated financial statements of the Group.

 

2.5

Standards issued but not yet effective

The new and amended standards and interpretations that are issued, but not yet effective, up to the date of issuance of the Group’s financial statements are disclosed below. The Group intends to adopt these new and amended standards and interpretations, if applicable, when they become effective.

IFRS 17 Insurance Contracts

In May 2017, the IASB issued IFRS 17 Insurance Contracts (“IFRS 17”), a comprehensive new accounting standard for insurance contracts covering recognition and measurement, presentation and disclosure. Once effective, IFRS 17 will replace IFRS 4 Insurance Contracts (“IFRS 4”) that was issued in 2005. IFRS 17 applies to all types of insurance contracts (i.e., life, non-life, direct insurance and re-insurance), regardless of the type of entities that issue them, as well as to certain guarantees and financial instruments with discretionary participation features. A few scope exceptions will apply. The overall objective of IFRS 17 is to provide an accounting model for insurance contracts that is more useful and consistent for insurers. In contrast to the requirements in IFRS 4, which are largely based on grandfathering previous local accounting policies, IFRS 17 provides a comprehensive model for insurance contracts, covering all relevant accounting aspects. The core of IFRS 17 is the general model, supplemented by:

 

   

A specific adaptation for contracts with direct participation features (the variable fee approach)

 

   

A simplified approach (the premium allocation approach) mainly for short-duration contracts

IFRS 17 is effective for reporting periods beginning on or after January 1, 2021, with comparative figures required. Early application is permitted, provided the entity also applies IFRS 9 and IFRS 15 on or before the date it first applies IFRS 17. This standard is not applicable to the Group.

 

F-38


Table of Contents

China Yuchai International Limited

Notes to the Consolidated Financial Statements

 

2.

Basis of preparation and accounting policies (cont’d)

 

2.5

Standards issued but not yet effective (cont’d)

 

Amendments to IFRS 3 Definition of a Business

In October 2018, the IASB issued amendments to the definition of a business in IFRS 3 Business Combinations to help entities determine whether an acquired set of activities and assets is a business or not. They clarify the minimum requirements for a business, remove the assessment of whether market participants are capable of replacing any missing elements, add guidance to help entities assess whether an acquired process is substantive, narrow the definitions of a business and of outputs, and introduce an optional fair value concentration test. New illustrative examples were provided along with the amendments.

Since the amendments apply prospectively to transactions or other events that occur on or after the date of first application, the Group will not be affected by these amendments on the date of transition.

Amendments to IAS 1 and IAS 8 Definition of Material

In October 2018, the IASB issued amendments to IAS 1 Presentation of Financial Statements and IAS 8 Accounting Policies, Changes in Accounting Estimates and Errors to align the definition of ‘material’ across the standards and to clarify certain aspects of the definition. The new definition states that, ‘Information is material if omitting, misstating or obscuring it could reasonably be expected to influence decisions that the primary users of general purpose financial statements make on the basis of those financial statements, which provide financial information about a specific reporting entity.’

The amendments to the definition of material is not expected to have a significant impact on the Group’s consolidated financial statements.

 

3.

Significant accounting judgments, estimates and assumptions

The preparation of the Group’s consolidated financial statements requires management to make judgments, estimates and assumptions that affect the reported amounts of revenues, expenses, assets and liabilities, the accompanying disclosures, and the disclosure of contingent liabilities. Uncertainty about these assumptions and estimates could result in outcomes that require a material adjustment to the carrying amount of assets or liabilities affected in future periods.

Other disclosures relating to the Group’s exposure to risks and uncertainties includes:

 

   

Capital management (Note 31)

 

   

Financial risk management objectives and policies (Note 33)

 

   

Sensitivity analyses disclosures (Note 13, 14 and 33)

 

3.1

Judgments

In the process of applying the Group’s accounting policies, management has made the following judgments, which have the most significant effect on the amounts recognized in the consolidated financial statements:

Revenue from contracts with customers

The Group applied the following judgments that significantly affect the determination of the amount and timing of revenue from contracts with customers:

 

   

Identifying contract price and performance obligations in sales of engines

The Group provides certain warranties for both general repairs and maintenance service as part of the sales of engines. For general repairs, such warranties will be assurance-type warranty that will continue to be accounted for under IAS 37 Provisions, Contingent Liabilities and Contingent Assets. For maintenance services, it will be accounted for as a service-type warranties that are capable of being distinct and customers can benefit from the service on its own. Hence, the Group identified two separate performance obligation, one is the promise to transfer the engine and the other one is to provide maintenance services after reaching certain on-road mileage or running hours. Consequently, the Group allocated a portion of the transaction price to the engines and the maintenance services based on a combination of expected cost plus a margin and residual approaches.

 

F-39


Table of Contents

China Yuchai International Limited

Notes to the Consolidated Financial Statements

 

3.

Significant accounting judgments, estimates and assumptions (cont’d)

 

3.1

Judgments (cont’d)

 

Derecognition of bills receivable

The Group sell bills receivable to banks on an ongoing basis depending on funding needs and money market conditions. While the buyer is responsible for servicing the receivables upon maturity of the bills receivable, Chinese law governing bills allows recourse to be traced to all the parties in the discounting process. In relation to the derecognition of bills receivable when discounted, the management believes that the contractual right to receive the cash flows from the asset have terminated with the Group, but transferred to the banks. Accordingly, bills receivable are derecognized, and a discount equal to the difference between the carrying value of the bills receivable and cash received is recorded in the statement of profit or loss. Please refer to Note 17.

Deferred tax assets

Deferred tax assets are recognized for unused tax losses to the extent that it is probable that taxable profit will be available against which the losses can be utilized. Significant management judgment is required to determine the amount of deferred tax assets that can be recognized, based upon the likely timing and the level of future taxable profits together with future tax planning strategies. The carrying amounts of deferred tax assets as of December 31, 2018 and 2019 are RMB 361.2 million and RMB 423.0 million (US$59.7 million) respectively, and primarily relate to unutilized capital allowances and investment allowances, as well as other unrecognized temporary differences relating to asset impairment and deferred grants. If the Group was able to recognize all unrecognized deferred tax assets, profit would increase by RMB 162.0 million (US$22.9 million) for year ended December 31, 2019 (2018: RMB 160.0 million).

Development costs

Development costs are capitalized in accordance with the accounting policy in Note 2.3(l). Initial capitalization of costs is based on management’s judgment that technological and economic feasibility is confirmed, usually when a product development project has reached a defined milestone according to an established project management model.

 

3.2

Estimates and assumptions

The key assumptions concerning the future and other key sources of estimation uncertainty at the reporting date, that have a significant risk of causing a material adjustment to the carrying amounts of assets and liabilities within the next financial year, are described below. The Group based its assumptions and estimates on parameters available when the consolidated financial statements were prepared. Existing circumstances and assumptions about future developments, however, may change due to market changes or circumstances arising that are beyond the control of the Group. Such changes are reflected in the assumptions when they occur.

Impairment of non-financial assets

Impairment exists when the carrying value of an asset or cash-generating unit exceeds its recoverable amount, which is the higher of its fair value less costs of disposal and its value in use. The fair value less costs of disposal calculation is based on available data from binding sales transactions, conducted at arm’s length, for similar assets or observable market prices less incremental costs for disposing of the asset. The value in use calculation is based on a discounted cash flow (“DCF”) model. The cash flows are derived from the forecasts for the next ten years and do not include restructuring activities that the Group is not yet committed to or significant future investments that will enhance the asset’s performance of the CGU being tested. The Group, based on its history of operations, believes that the adoption of forecast for more than five years is reasonable. The recoverable amount is sensitive to the discount rate used for the DCF model as well as the expected future cash-inflows and the growth rate used for extrapolation purposes. These estimates are most relevant to goodwill, development costs and trademarks recognized by the Group. The key assumptions used to determine the recoverable amount for the different CGUs and assets, including a sensitivity analysis, are disclosed and further explained in Note 14.

Allowance for inventory obsolescence

Management reviews the inventory listing on a periodic basis. This review involves comparison of the carrying value of the inventory items with the respective net realizable value. The purpose is to ascertain whether an allowance is required to be made in the financial statements for any obsolete and slow-moving items. The carrying amounts of allowance for inventory obsolescence as at December 31, 2018 and 2019 were RMB 93.6 million and RMB 108.7 million (US$15.3 million) respectively.

 

F-40


Table of Contents

China Yuchai International Limited

Notes to the Consolidated Financial Statements

 

4.

Investments in subsidiaries

Details of significant subsidiaries of the Group are as follows:

 

Name of significant subsidiary   

Place of

incorporation/

business

  

Group’s effective

equity interest

 
          31.12.2018      31.12.2019  
          %      %  

Guangxi Yuchai Machinery Company Limited

   People’s Republic of China      76.4        76.4  

Guangxi Yuchai Machinery Monopoly Development Co., Ltd

   People’s Republic of China      54.9        54.9  

Guangxi Yuchai Accessories Manufacturing Company Limited

   People’s Republic of China      76.4        76.4  

Guangxi Yuchai Equipment Mould Company Limited

   People’s Republic of China      76.4        76.4  

Guangxi Yulin Hotel Company Limited

   People’s Republic of China      76.4        76.4  

Jining Yuchai Engine Company Limited

   People’s Republic of China      76.4        76.4  

Yuchai Remanufacturing Services (Suzhou) Co., Ltd.

   People’s Republic of China      76.4        76.4  

HL Global Enterprises Limited

   Singapore      50.2        50.2  

The Group has the following subsidiary that has non-controlling interests (“NCI”) that are material to the Group.

 

     31.12.2017     31.12.2018     31.12.2019  

Proportion of equity interest held by NCI

      

Yuchai

     23.6     23.6     23.6
  

 

 

   

 

 

   

 

 

 

 

    

31.12.2017

RMB’000

    

31.12.2018

RMB’000

    

31.12.2019

RMB’000

    

31.12.2019

US$’000

 

Accumulated balances of material NCI

           

Yuchai

        2,556,644        2,603,227        367,423  
     

 

 

    

 

 

    

 

 

 

Profit allocated to material NCI

           

Yuchai

     270,452        252,394        254,284        35,890  
  

 

 

    

 

 

    

 

 

    

 

 

 

Dividends paid to material NCI

           

Yuchai

     98,941        135,905        207,514        29,289  
  

 

 

    

 

 

    

 

 

    

 

 

 

 

F-41


Table of Contents

China Yuchai International Limited

Notes to the Consolidated Financial Statements

 

4.

Investments in subsidiaries (cont’d)

 

Summarized financial information including goodwill on acquisition and consolidation adjustments but before intercompany eliminations of subsidiaries with material non-controlling interests are as follows:

 

     31.12.2017  
     Yuchai
RMB’000
 

Summarized statement of comprehensive income

  

Revenue

     16,140,621  
  

 

 

 

Profit for the year, representing total comprehensive income for the year

     960,359  
  

 

 

 

Attributable to NCI

     270,452  
  

 

 

 

Summarized statement of cash flows

  

Operating

     1,435,156  

Investing

     (215,817

Financing

     221,660  
  

 

 

 

Net increase in cash and cash equivalents

     1,440,999  
  

 

 

 

 

     31.12.2018  
     Yuchai  
     RMB’000  

Summarized statement of financial position

  

Current assets

     15,498,171  

Non-current assets, excluding goodwill

     4,925,347  

Goodwill

     212,636  

Current liabilities

     (9,489,499

Non-current liabilities

     (828,993
  

 

 

 

Net assets

     10,317,662  
  

 

 

 

Total equity

     10,317,662  
  

 

 

 

Attributable to NCI

     2,556,644  
  

 

 

 

Summarized statement of comprehensive income

  

Revenue

     16,210,467  
  

 

 

 

Profit for the year

     972,010  
  

 

 

 

Total comprehensive income for the year

     867,438  
  

 

 

 

Attributable to NCI

     252,394  
  

 

 

 

Summarized statement of cash flows

  

Operating

     701,716  

Investing

     (331,416

Financing

     (66,975
  

 

 

 

Net increase in cash and cash equivalents

     303,325  
  

 

 

 

 

F-42


Table of Contents

China Yuchai International Limited

Notes to the Consolidated Financial Statements

 

4.

Investments in subsidiaries (cont’d)

 

     31.12.2019  
     Yuchai  
     RMB’000      US$’000  

Summarized statement of financial position

     

Current assets

     16,444,627        2,321,015  

Non-current assets, excluding goodwill

     6,160,217        869,461  

Goodwill

     212,636        30,012  

Current liabilities

     (11,162,938      (1,575,551

Non-current liabilities

     (964,084      (136,072
  

 

 

    

 

 

 

Net assets

     10,690,458        1,508,865  
  

 

 

    

 

 

 

Total equity

     10,690,458        1,508,865  
  

 

 

    

 

 

 

Attributable to NCI

     2,603,227        367,423  
  

 

 

    

 

 

 

Summarized statement of comprehensive income

     

Revenue

     17,980,304        2,537,763  
  

 

 

    

 

 

 

Profit for the year

     825,807        116,555  
  

 

 

    

 

 

 

Total comprehensive income for the year

     828,861        116,987  
  

 

 

    

 

 

 

Attributable to NCI

     254,284        35,890  
  

 

 

    

 

 

 

Summarized statement of cash flows

     

Operating

     1,632,557        230,421  

Investing

     (858,904      (121,227

Financing

     (656,576      (92,670
  

 

 

    

 

 

 

Net increase in cash and cash equivalents

     117,077        16,524  
  

 

 

    

 

 

 

Significant restrictions

The nature and extent of significant restrictions on the Group’s ability to use or access assets and settle liabilities of subsidiaries with material non-controlling interests are:

At the end of the reporting period, cash and cash equivalents of RMB 5,112.8 million (US$721.6 million) (2018: RMB 5,015.2 million) held in the PRC are subject to local exchange control regulations. These regulations places restriction on the amount of currency being exported other than through dividends, trade and service related transactions.

 

F-43


Table of Contents

China Yuchai International Limited

Notes to the Consolidated Financial Statements

 

4.

Investments in subsidiaries (cont’d)

 

Acquisition of ownership in subsidiaries, without change in control in 2017

 

  (i)

In June 2017, GYAMC acquired 25% of equity interest in Guangxi Yuchai Crankshaft Co., Limited (“Crankshaft”) from non-controlling interest for a cash consideration of RMB 1.3 million. As a result, Crankshaft became wholly owned subsidiary of GYAMC.

 

  (ii)

In October 2017, YMMC acquired 49% of equity interest in Hunan Yuchai Machinery Industry Company Limited (“YMMC Hunan”) from non-controlling interest for a cash consideration of RMB 6.7 million. As a result, YMMC Hunan became wholly owned subsidiary of YMMC.

 

  (iii)

In November 2017, Yuchai acquired 100% issued shares in Jining Yuchai for a cash consideration of RMB 0.3 million. As a result, Jining Yuchai became wholly owned subsidiary of Yuchai.

Prior to the acquisition, Yuchai control 100% of Jining Yuchai through various contractual agreements and consolidated Jining Yuchai’s financial results in the Group’s consolidated financial statements.

Disposal of subsidiaries in 2017

On November 22, 2017, HLGE disposed its entire shareholding in its wholly owned subsidiary, LKN Investment International Pte. Ltd (“LKNII”) together with LKNII’s wholly owned subsidiary, Shanghai Hutai Real Estate Development Co., Ltd to a third party for a cash consideration of RMB 395.0 million.

The value of assets and liabilities of the disposal recorded in the consolidated financial statements and the cash flow effect of the disposals were:

 

     31.12.2017  
     RMB’000  

Property, plant and equipment

     104,844  

Trade receivables and other receivables

     3,257  

Cash and bank balances

     9,153  
  

 

 

 
     117,254  

Trade and other payables

     (3,737

Provision for taxation

     (44

Deferred taxation

     (588
  

 

 

 

Carrying value of net assets

     112,885  
  

 

 

 

Gain on disposal:

  

Total consideration

     395,000  

Less: Cost of disposal

     (47,532
  

 

 

 

Total consideration less cost of disposal

     347,468  

Net assets derecognized

     (112,885

Realization of foreign translation reserves upon disposal

     (18,468
  

 

 

 

Gain on disposal of the subsidiaries (Note 8.2(a))

     216,115  
  

 

 

 

Total consideration less cost of disposal

     347,468  

Add: Transaction cost unpaid

     33,287  

Less: Retention sum receivables

     (30,000

Cash and bank balances of the subsidiaries

     (9,153
  

 

 

 

Net cash inflow on disposal of the subsidiaries

     341,602  
  

 

 

 

Acquisition of ownership in subsidiaries, without change in control in 2019

In February 2019, Yuchai acquired 7.5% of equity interest in YC Europe Co., Ltd. (“YC Europe”) from non-controlling interest for a cash consideration of RMB 0.1 million (less than US$0.1 million). As a result, Yuchai’s shareholding in YC Europe increased from 67.5% to 75.0%.

 

F-44


Table of Contents

China Yuchai International Limited

Notes to the Consolidated Financial Statements

 

5.

Investment in associates

The Group’s investment in associates are summarized as below:

 

     31.12.2017      31.12.2018      31.12.2019      31.12.2019  
     RMB’000      RMB’000      RMB’000      US$’000  

Share of loss of associates, net of tax

     28        59        181        26  
  

 

 

    

 

 

    

 

 

    

 

 

 
            31.12.2018      31.12.2019      31.12.2019  
            RMB’000      RMB’000      US$’000  

Carrying amount of investment

        2,130        1,955        276  
     

 

 

    

 

 

    

 

 

 

Details of the associates are as follows:

 

Name of company    Principal activities   

Place of

incorporation/

business

    

Group’s effective

equity interest

 
                 31.12.2018      31.12.2019  
                 %      %  

Held by subsidiaries

           

Sinjori Sdn. Bhd.

  

Property investment and development

     Malaysia        14.0        14.0  

Guangxi Yuchai Quan Xing Machinery Co., Ltd. (“Quan Xing”)

  

Manufacture spare part and sales of auto spare part, diesel engine & spare part, metallic materials, generator & spare part, chemical products (exclude dangerous goods), lubricating oil

    
People’s Republic of
China

 
     15.3        15.3  

 

6.

Investment in joint ventures

 

     31.12.2017      31.12.2018      31.12.2019      31.12.2019  
     RMB’000      RMB’000      RMB’000      US$’000  

Share of profit/(loss) of joint ventures, net of tax:

           

Y & C Engine Co., Ltd

     17,755        17,612        28,484        4,020  

MTU Yuchai Power Co., Ltd.

     (8,487      (6,882      594        84  

Eberspaecher Yuchai Exhaust Technology Co., Ltd

     —          —          (9,366      (1,322

Other joint ventures.

     814        963        (497      (70
  

 

 

    

 

 

    

 

 

    

 

 

 
     10,082        11,693        19,215        2,712  
  

 

 

    

 

 

    

 

 

    

 

 

 
            31.12.2018      31.12.2019      31.12.2019  
            RMB’000      RMB’000      US$’000  

Carrying amount of investments:

           

Y & C Engine Co., Ltd

        155,681        176,082        24,852  

MTU Yuchai Power Co., Ltd

        59,632        59,931        8,459  

Eberspaecher Yuchai Exhaust Technology Co., Ltd (1)

        —          31,794        4,487  

Other joint ventures

        7,499        6,184        873  
     

 

 

    

 

 

    

 

 

 
        222,812        273,991        38,671  
     

 

 

    

 

 

    

 

 

 

Note:

  (i) 

Eberspaecher Yuchai was incorporated on December 5, 2018. In March 2019 and December 2019, the Group injected RMB 17.6 million (US$2.5 million) and RMB 23.5 million (US$3.3 million) respectively into Eberspaecher Yuchai as payment of its investment.

 

F-45


Table of Contents

China Yuchai International Limited

Notes to the Consolidated Financial Statements

 

6.

Investment in joint ventures (cont’d)

 

The Group has interests in the following joint ventures:

 

Name of company    Principal activities  

Place of

incorporation/

business

    Group’s effective equity
interest
 
               31.12.2018     31.12.2019  
               %     %  

Held by subsidiaries

        

HL Heritage Sdn. Bhd.

  

Property development and property investment holdings

    Malaysia       30.1       30.1  

Shanghai Hengshan Equatorial Hotel Management Co., Ltd.

  

Hotel and property management

   

People’s

Republic of

China

 

 

 

    24.6       24.6  

Y & C Engine Co., Ltd (“Y&C”)

  

Manufacture and sale of heavy duty diesel engines, spare parts and after-sales services

   

People’s

Republic of

China

 

 

 

    34.4       34.4  

Guangxi Yineng IOT Science & Technology Co., Ltd.

  

Design, development, management and marketing of an electronic operations management platform

   

People’s

Republic of

China

 

 

 

    15.3       15.3  

MTU Yuchai Power Co., Ltd (“MTU Yuchai Power”)

  

Manufacture off-road diesel engines

   

People’s

Republic of

China

 

 

 

    38.2       38.2  

Eberspaecher Yuchai Exhaust Technology Co. Ltd (“Eberspaecher Yuchai”)

  

Application development, production, sales and service on engine exhaust control systems

   

People’s

Republic of

China

 

 

 

    37.4       37.4  

The Group assess impairment of investments when adverse events or changes in circumstances indicate that the carrying amounts may not be recoverable. If the recoverable amount of investment is below its carrying amount, an impairment charge is recognized. The Group performs evaluation of the value of its investment using a discounted cash flows projection or fair value less cost of disposal where appropriate. The projection will be performed using historical trends as a reference and certain assumptions to project the future streams of cash flows.

In 2018 and 2019, the Group has performed an impairment evaluation of its investments in joint ventures and no impairment was required.

 

F-46


Table of Contents

China Yuchai International Limited

Notes to the Consolidated Financial Statements

 

6.

Investment in joint ventures (cont’d)

 

 

     31.12.2017  
     Y & C    

MTU

Yuchai Power

    Total  
     RMB’000     RMB’000     RMB’000  

Revenue

     1,331,823       —         1,331,823  

Depreciation and amortization

     (20,831     (227     (21,058

Interest expense

     (28,663     (343     (29,006

Profit/(loss) for the year, representing total comprehensive income for the year

     55,982       (16,973     39,009  
  

 

 

   

 

 

   

 

 

 

Proportion of the Group’s ownership

     45     50  
  

 

 

   

 

 

   

Group’s share of profit/(loss)

     25,192       (8,487  

Unrealized profit on transactions with joint venture

     (7,437     —      
  

 

 

   

 

 

   

Group’s share of profit/(loss) of significant joint ventures

     17,755       (8,487     9,268  
  

 

 

   

 

 

   

Group’s share of profit of other joint ventures, representing the Group’s share of total comprehensive income of other joint ventures

         814  
      

 

 

 

Group’s share of profit for the year, representing the Group’s share of total comprehensive income for the year

         10,082  
      

 

 

 

 

F-47


Table of Contents

China Yuchai International Limited

Notes to the Consolidated Financial Statements

 

6.

Investment in joint ventures (cont’d)

 

     31.12.2018  
     Y & C    

MTU

Yuchai Power

    Total  
     RMB’000     RMB’000     RMB’000  

Non-current assets

     755,671       72,342       828,013  

Current assets

      

- Cash and bank balances

     113,061       21,707       134,768  

- Others

     646,751       209,022       855,773  
  

 

 

   

 

 

   

 

 

 

Total assets

     1,515,483       303,071       1,818,554  
  

 

 

   

 

 

   

 

 

 

Non-current liabilities

     (46,603     —         (46,603

Current liabilities

      

- Loans and borrowings

     (51,534     —         (51,534

- Others

     (942,306     (174,242     (1,116,548
  

 

 

   

 

 

   

 

 

 

Total liabilities

     (1,040,443     (174,242     (1,214,685
  

 

 

   

 

 

   

 

 

 

Equity

     475,040       128,829       603,869  
  

 

 

   

 

 

   

 

 

 

Proportion of the Group’s ownership

     45     50  
  

 

 

   

 

 

   

Group’s share of net assets

     213,768       64,415    

Unrealized profit on transactions with joint venture

     (58,087     (4,783  
  

 

 

   

 

 

   

Carrying amount of significant joint ventures

     155,681       59,632       215,313  
  

 

 

   

 

 

   

Carrying amount of other joint ventures

         7,499  
      

 

 

 

Carrying amount of the investment in joint ventures

         222,812  
      

 

 

 
     31.12.2018  
     Y & C    

MTU

Yuchai Power

    Total  
     RMB’000     RMB’000     RMB’000  

Revenue

     1,443,238       160,580       1,603,818  

Depreciation and amortization

     (45,254     (3,744     (48,998

Interest expense

     (24,605     (1,689     (26,294

Profit/(loss) for the year, representing total comprehensive income for the year

     43,359       (4,197     39,162  
  

 

 

   

 

 

   

 

 

 

Proportion of the Group’s ownership

     45     50  
  

 

 

   

 

 

   

Group’s share of profit/(loss)

     19,512       (2,099  

Unrealized profit on transactions with joint venture

     (1,900     (4,783  
  

 

 

   

 

 

   

Group’s share of profit/(loss) of significant joint ventures

     17,612       (6,882     10,730  
  

 

 

   

 

 

   

Group’s share of profit of other joint ventures, representing the Group’s share of total comprehensive income of other joint ventures

         963  
      

 

 

 

Group’s share of profit for the year, representing the Group’s share of total comprehensive income for the year

         11,693  
      

 

 

 

 

F-48


Table of Contents

China Yuchai International Limited

Notes to the Consolidated Financial Statements

 

6.

Investment in joint ventures (cont’d)

 

    31.12.2019  
    Y & C    

MTU

Yuchai Power

   

Eberspaecher

Yuchai

    Total     Total  
    RMB’000     RMB’000     RMB’000     RMB’000     US$’000  

Non-current assets

    774,046       78,362       24,001       876,409       123,697  

Current assets

         

- Cash and bank balances

    164,942       9,265       54,567       228,774       32,289  

- Others

    1,060,805       221,482       7,970       1,290,257       182,109  
 

 

 

   

 

 

   

 

 

   

 

 

   

 

 

 

Total assets

    1,999,793       309,109       86,538       2,395,440       338,095  
 

 

 

   

 

 

   

 

 

   

 

 

   

 

 

 

Non-current liabilities

    (84,154     —         —         (84,154     (11,878

Current liabilities

         

- Others

    (1,396,116     (179,680     (21,651     (1,597,447     (225,466
 

 

 

   

 

 

   

 

 

   

 

 

   

 

 

 

Total liabilities

    (1,480,270     (179,680     (21,651     (1,681,601     (237,344
 

 

 

   

 

 

   

 

 

   

 

 

   

 

 

 

Equity

    519,523       129,429       64,887       713,839       100,751  
 

 

 

   

 

 

   

 

 

   

 

 

   

 

 

 

Proportion of the Group’s ownership

    45     50     49    
 

 

 

   

 

 

   

 

 

     

Group’s share of net assets

    233,786       64,714       31,794      

Unrealized profit on transactions with joint venture

    (57,704     (4,783     —        
 

 

 

   

 

 

   

 

 

     

Carrying amount of significant joint ventures

    176,082       59,931       31,794       267,807       37,798  
 

 

 

   

 

 

   

 

 

     

Carrying amount of other joint ventures

          6,184       873  
       

 

 

   

 

 

 

Carrying amount of the investment in joint ventures

          273,991       38,671  
       

 

 

   

 

 

 
    31.12.2019  
    Y & C    

MTU

Yuchai Power

   

Eberspaecher

Yuchai

    Total     Total  
    RMB’000     RMB’000     RMB’000     RMB’000     US$’000  

Revenue

    2,404,244       178,796       3,509       2,586,549       365,069  

Depreciation and amortization

    (26,099     (6,379     (25     (32,503     (4,588

Interest expense

    (29,606     (5,017     —         (34,623     (4,887

Profit/(loss) for the year, representing total comprehensive income for the year

    44,484       600       (19,114     25,970       3,665  
 

 

 

   

 

 

   

 

 

   

 

 

   

 

 

 

Proportion of the Group’s ownership

    45     50     49    
 

 

 

   

 

 

   

 

 

     

Group’s share of profit/(loss)

    20,018       300       (9,366    

Unrealized profit on transactions with joint venture

    8,466       294       —        
 

 

 

   

 

 

   

 

 

     

Group’s share of profit/(loss) of significant joint ventures

    28,484       594       (9,366     19,712       2,782  
 

 

 

   

 

 

   

 

 

     

Group’s share of loss of other joint ventures, representing the Group’s share of total comprehensive loss of other joint ventures

          (497     (70
       

 

 

   

 

 

 

Group’s share of profit for the year, representing the Group’s share of total comprehensive income for the year

          19,215       2,712  
       

 

 

   

 

 

 

 

F-49


Table of Contents

China Yuchai International Limited

Notes to the Consolidated Financial Statements

 

6.

Investment in joint ventures (cont’d)

 

Note:

As of December 31, 2019, the Group’s share of joint ventures’ capital commitment that are contracted but not paid was RMB 81.0 million (US$11.4 million) (2018: RMB 38.0 million).

As of December 31, 2019, the Group’s share of outstanding bills receivables discounted with banks for which Y & C retained a recourse obligation totaled RMB 45.0 million (US$6.3 million) (2018: RMB 98.0 million).

As of December 31, 2019, the Group’s share of outstanding bills receivables endorsed to suppliers for which Y & C retained a recourse obligation were RMB 11.4 million (US$1.6 million) (2018: RMB 1.7 million).

Significant restrictions

The nature and extent of significant restrictions on the Group’s ability to use or access assets and settle liabilities of joint ventures are:

The Group’s share of cash and cash equivalents of RMB 44.8 million (US$6.3 million) (2018: RMB 27.3 million) held in the PRC are subject to local exchange control regulations. These regulations places restriction on the amount of currency being exported other than through dividends, trade and service related transactions.

As at December 31, 2019, the Group’s share of restricted cash of RMB Nil (US$ Nil) (2018: RMB 0.7 million) which was used as collateral by the banks for letter of credit facilities granted.

As at December 31, 2019, the Group’s share of restricted cash of RMB 60.8 million (US$8.6 million) (2018: RMB 33.8 million) which was used as collateral by the banks for the issuance of bills to suppliers.

As at December 31, 2019, the Group’s share of bills receivables of RMB 50.8 million (US$7.2 million) (2018: RMB Nil) which was used as collateral by banks for the issuance of bills to suppliers.

 

7.

Revenue from contracts with customers

 

7.1

Disaggregated revenue information

Set out below is the disaggregation of the Group’s revenue from contracts with customers:

 

     31.12.2017  
     Yuchai      HLGE      Total  

Segments

   RMB’000      RMB’000      RMB’000  

Type of goods or services

        

Heavy-duty engines

     5,182,930               5,182,930  

Medium-duty engines

     5,620,202               5,620,202  

Light-duty engines

     2,147,728               2,147,728  

Other products and services(i)

     3,148,016               3,148,016  

Revenue from hospitality operations

     41,746        57,197        98,943  
  

 

 

    

 

 

    

 

 

 

Total revenue from contracts with customers

     16,140,622        57,197        16,197,819  
  

 

 

    

 

 

    

 

 

 

Geographical markets

        

People’s Republic of China

     16,073,461        17,265        16,090,726  

Other countries

     67,161        39,932        107,093  
  

 

 

    

 

 

    

 

 

 

Total revenue from contracts with customers

     16,140,622        57,197        16,197,819  
  

 

 

    

 

 

    

 

 

 

Timing of revenue recognition

        

At a point in time

     16,098,876               16,098,876  

Over time

     41,746        57,197        98,943  
  

 

 

    

 

 

    

 

 

 

Total revenue from contracts with customers

     16,140,622        57,197        16,197,819  
  

 

 

    

 

 

    

 

 

 

 

F-50


Table of Contents

China Yuchai International Limited

Notes to the Consolidated Financial Statements

 

7.

Revenue from contracts with customers (cont’d)

 

7.1

Disaggregated revenue information (cont’d)

 

            31.12.2018  
            Yuchai      HLGE      Total  

Segments

          RMB’000      RMB’000      RMB’000  

Type of goods or services

           

Heavy-duty engines

        4,934,435        —          4,934,435  

Medium-duty engines

        5,537,164        —          5,537,164  

Light-duty engines

        2,481,554        —          2,481,554  

Other products and services(i)

        3,213,237        —          3,213,237  

Revenue from hospitality operations

        44,077        52,781        96,858  
     

 

 

    

 

 

    

 

 

 

Total revenue from contracts with customers

        16,210,467        52,781        16,263,248  
     

 

 

    

 

 

    

 

 

 

Geographical markets

           

People’s Republic of China

        16,119,896        —          16,119,896  

Other countries

        90,571        52,781        143,352  
     

 

 

    

 

 

    

 

 

 

Total revenue from contracts with customers

        16,210,467        52,781        16,263,248  
     

 

 

    

 

 

    

 

 

 

Timing of revenue recognition

           

At a point in time

        16,166,390        —          16,166,390  

Over time

        44,077        52,781        96,858  
     

 

 

    

 

 

    

 

 

 

Total revenue from contracts with customers

        16,210,467        52,781        16,263,248  
     

 

 

    

 

 

    

 

 

 
     31.12.2019  
     Yuchai      HLGE      Total      Total  

Segments

   RMB’000      RMB’000      RMB’000      US$’000  

Type of goods or services

           

Heavy-duty engines

     6,189,934               6,189,934        873,655  

Medium-duty engines

     5,583,982               5,583,982        788,130  

Light-duty engines

     2,429,248               2,429,248        342,867  

Other products and services(i)

     3,732,436               3,732,436        526,801  

Revenue from hospitality operations

     44,704        35,781        80,485        11,360  
  

 

 

    

 

 

    

 

 

    

 

 

 

Total revenue from contracts with customers

     17,980,304        35,781        18,016,085        2,542,813  
  

 

 

    

 

 

    

 

 

    

 

 

 

Geographical markets

           

People’s Republic of China

     17,913,615               17,913,615        2,528,350  

Other countries

     66,689        35,781        102,470        14,463  
  

 

 

    

 

 

    

 

 

    

 

 

 

Total revenue from contracts with customers

     17,980,304        35,781        18,016,085        2,542,813  
  

 

 

    

 

 

    

 

 

    

 

 

 

Timing of revenue recognition

           

At a point in time

     17,935,600               17,935,600        2,531,453  

Over time

     44,704        35,781        80,485        11,360  
  

 

 

    

 

 

    

 

 

    

 

 

 

Total revenue from contracts with customers

     17,980,304        35,781        18,016,085        2,542,813  
  

 

 

    

 

 

    

 

 

    

 

 

 

Note:

 

  (i) 

included sales of power generator sets, engine components, service-type maintenance services and others.

 

F-51


Table of Contents

China Yuchai International Limited

Notes to the Consolidated Financial Statements

 

7.

Revenue from contracts with customers (cont’d)

 

7.2

Contract balances

 

     31.12.2018      31.12.2019      31.12.2019  
     RMB’000      RMB’000      US$’000  

Trade receivables (Note 17)

     408,000        738,929        104,293  

Capitalized contract cost

     44,434        136,457        19,260  

Contract liabilities (Note 26)

     340,489        436,622        61,626  

Trade receivables are non-interest bearing and are generally on terms of 60 days.

The contract liabilities comprise short-term advance received from customers and unfulfilled maintenance service. The advance received from customers is recognized as revenue upon the delivery of goods, and the contract liability arising from unfulfilled service-type warranty is recognized upon the completion of the maintenance services. According to the business customary practice, the remaining performance obligations (unfulfilled maintenance service) at the year-end is expected to be satisfied within 1-3 years.

The significant increase in contract liabilities in 2019 was mainly due to increase in advance payment from customers as at December 31, 2019 for future product deliveries.

 

  (a)

Set out below is the amount of revenue recognized from:

 

     31.12.2018      31.12.2019      31.12.2019  
     RMB’000      RMB’000      US$’000  

Amounts include in contract liabilities at the beginning of the year

     55,604        72,321        10,207  

 

  (b)

Capitalized contract costs

 

     31.12.2018      31.12.2019      31.12.2019  
     RMB’000      RMB’000      US$’000  

Capitalized contract costs relating to service fee charges on development of technology know-how

        

At January 1

     —          44,434        6,271  

Addition

     44,434        93,549        13,204  

Utilization

     —          (1,526      (215
  

 

 

    

 

 

    

 

 

 

At December 31

     44,434        136,457        19,260  
  

 

 

    

 

 

    

 

 

 

 

7.3

Performance obligations

The transaction price allocated to the remaining unsatisfied performance obligations as at 31 December are, as follows:

     31.12.2018      31.12.2019      31.12.2019  
     RMB’000      RMB’000      US$’000  

Within one year

     138,025        127,326        17,971  

More than one year

     53,703        53,813        7,595  

The remaining performance obligations expected to be recognized in more than one year relate to the unfulfilled maintenance service that is to be satisfied within 3 years.

 

F-52


Table of Contents

China Yuchai International Limited

Notes to the Consolidated Financial Statements

 

8.1

Depreciation, amortization, shipping and handling expenses

 

  (a)

Depreciation and amortization expenses

 

     31.12.2017      31.12.2018      31.12.2019      31.12.2019  
     RMB’000      RMB’000      RMB’000      US$’000  

Amortization of intangible assets

                   1,012        143  

Amortization of prepaid operating lease

     12,366        12,724                

Depreciation of investment property

     248        884        380        54  

Depreciation of property, plant and equipment

     431,567        420,277        422,859        59,683  

Depreciation of right-of-use assets

                   40,958        5,781  
  

 

 

    

 

 

    

 

 

    

 

 

 
     444,181        433,885        465,209        65,661  
  

 

 

    

 

 

    

 

 

    

 

 

 

Depreciation and amortization expenses are included in the following captions:

 

     31.12.2017      31.12.2018      31.12.2019      31.12.2019  
     RMB’000      RMB’000      RMB’000      US$’000  

Cost of sales

     307,102        312,769        315,445        44,523  

Research and development expenses

     48,291        26,751        16,470        2,325  

Selling, general and administrative expenses

     88,788        94,365        133,294        18,813  
  

 

 

    

 

 

    

 

 

    

 

 

 
     444,181        433,885        465,209        65,661  
  

 

 

    

 

 

    

 

 

    

 

 

 

 

  (b)

Shipping and handling expenses

Sales related shipping and handling expenses not separately billed to customers are included in the following caption:

 

     31.12.2017      31.12.2018      31.12.2019      31.12.2019  
     RMB’000      RMB’000      RMB’000      US$’000  

Selling, general and administrative expenses

     208,197        211,971        221,255        31,228  
  

 

 

    

 

 

    

 

 

    

 

 

 

 

8.2

(a)    Other operating income

 

     31.12.2017      31.12.2018      31.12.2019      31.12.2019  
     RMB’000      RMB’000      RMB’000      US$’000  

Interest income

     105,421        147,244        177,261        25,019  

Dividend income from quoted equity securities

     2,532        1,992        959        135  

Gain on disposal of:

           

- associate

     199        —          —          —    

- joint venture (i)

     107,976        —          —          —    

- property, plant and equipment

     11,668        8,835        —          —    

- quoted equity securities

     —          —          11,528        1,627  

- right-of-use assets

     —          —          9,237        1,304  

- subsidiaries (Note 4)

     216,115        —          —          —    

Government grants

     34,337        32,237        122,371        17,272  

Fair value gain on quoted equity securities

     12,768        —          1,118        158  

Fair value gain on foreign exchange forward contract

     —          4,529        —          —    

Write-back of trade and other payables

     29        —          10        1  

Realised foreign exchange gain, net

     22,624        5,306        3,604        509  

Unrealised foreign exchange gain, net

     8,319        (4,235      4,679        660  

Others

     10,129        9,235        16,394        2,314  
  

 

 

    

 

 

    

 

 

    

 

 

 
     532,117        205,143        347,161        48,999  
  

 

 

    

 

 

    

 

 

    

 

 

 

Note:

 

  (i)

On October 19, 2017, the Group completed the disposal of its joint venture investment in Copthorne Qingdao and recognized gain on disposal in the Group’s profit or loss for the year ended December 31, 2017.

 

F-53


Table of Contents

China Yuchai International Limited

Notes to the Consolidated Financial Statements

 

8.2

(b)    Other operating expenses

 

     31.12.2017      31.12.2018      31.12.2019      31.12.2019  
     RMB’000      RMB’000      RMB’000      US$’000  

Fair value loss on quoted equity securities

     —          3,433        —          —    

Fair value loss on foreign exchange forward contract

     —          —          5,529        780  

Loss on disposal of property, plant and equipment

     —          —          645        91  

Others

     22,719        9,030        2,501        353  
  

 

 

    

 

 

    

 

 

    

 

 

 
     22,719        12,463        8,675        1,224  
  

 

 

    

 

 

    

 

 

    

 

 

 

 

8.3

Finance costs

 

     31.12.2017      31.12.2018      31.12.2019      31.12.2019  
     RMB’000      RMB’000      RMB’000      US$’000  

Bank term loans

     53,888        71,513        76,721        10,828  

Bills discounting

     42,179        36,826        47,212        6,664  

Bank charges

     4,367        4,749        4,945        698  

Interest on finance lease

     5        —          —          —    

Interest on lease liabilities (Note 19)

     —          —          2,918        412  
  

 

 

    

 

 

    

 

 

    

 

 

 
     100,439        113,088        131,796        18,602  
  

 

 

    

 

 

    

 

 

    

 

 

 

 

8.4

Staff costs

 

     31.12.2017      31.12.2018      31.12.2019      31.12.2019  
     RMB’000      RMB’000      RMB’000      US$’000  

Wages and salaries

     1,158,320        1,176,465        1,122,712        158,461  

Contribution to defined contribution plans

     258,190        296,073        324,623        45,818  

Executive bonuses

     59,908        57,674        59,791        8,439  

Staff welfare

     76,392        76,689        82,692        11,671  

Staff severance cost

     107,732        28,018        15,454        2,181  

Cost of share-based payment

     1,592        —          —          —    

Others

     1,870        8,441        6,012        849  
  

 

 

    

 

 

    

 

 

    

 

 

 
     1,664,004        1,643,360        1,611,284        227,419  
  

 

 

    

 

 

    

 

 

    

 

 

 

Staff costs are included in the following captions:

 

     31.12.2017      31.12.2018      31.12.2019      31.12.2019  
     RMB’000      RMB’000      RMB’000      US$’000  

Cost of sales

     850,580        822,570        808,763        114,150  

Research and development expenses

     197,991        213,826        243,049        34,304  

Selling, general and administrative expenses

     615,433        606,964        559,472        78,965  
  

 

 

    

 

 

    

 

 

    

 

 

 
     1,664,004        1,643,360        1,611,284        227,419  
  

 

 

    

 

 

    

 

 

    

 

 

 

 

9.

Income tax expense

The major components of income tax expense for the years ended December 31, 2017, 2018 and 2019 are as follows:

 

     31.12.2017      31.12.2018      31.12.2019      31.12.2019  
     RMB’000      RMB’000      RMB’000      US$’000  

Current income tax

           

- Current year

     197,264        209,448        193,878        27,364  

- Over provision in respect of prior years

     (2,867      (729      (6,985      (986

Deferred tax

           

- Movement in temporary differences

     (225      (2,052      (14,274      (2,014
  

 

 

    

 

 

    

 

 

    

 

 

 

Consolidated income tax expense reported in the statement of profit or loss

     194,172        206,667        172,619        24,364  
  

 

 

    

 

 

    

 

 

    

 

 

 

 

F-54


Table of Contents

China Yuchai International Limited

Notes to the Consolidated Financial Statements

 

9.

Income tax expense (cont’d)

 

Income tax expense reported in the consolidated statement of profit or loss differs from the amount computed by applying the PRC income tax rate of 15% (being tax rate of Yuchai) for the years ended December 31, 2019, 2018 and 2017 for the following reasons:

 

     31.12.2017      31.12.2018      31.12.2019      31.12.2019  
     RMB’000      RMB’000      RMB’000      US$’000  

Accounting profit before tax

     1,514,028        1,181,067        1,033,319        145,844  

Computed tax expense at 15% (2018: 15%, 2017: 15%)

     227,104        177,160        154,998        21,877  

Adjustments resulting from:

           

Non-deductible expenses

     21,982        5,146        3,982        562  

Tax-exempt income

     (58,324      (3,634      (6,171      (871

Utilization of deferred tax benefits previously not recognized

     (16,687      (5,518      (5,076      (716

Deferred tax benefits not recognized

     8,084        2,183        6,613        933  

Tax credits for research and development expense

     (34,428      (22,407      (31,863      (4,497

Tax rate differential

     21,061        24,437        26,223        3,701  

Over provision in respect of previous years current tax

     (2,867      (729      (6,985      (986

Withholding tax expense

     29,447        30,029        30,898        4,361  

Others

     (1,200      —          —          —    
  

 

 

    

 

 

    

 

 

    

 

 

 

Total

     194,172        206,667        172,619        24,364  
  

 

 

    

 

 

    

 

 

    

 

 

 

Deferred tax

Deferred tax relates to the following:

 

     Consolidated statement of financial position      Consolidated statement of profit or loss  
     31.12.2018      31.12.2019      31.12.2019      31.12.2017      31.12.2018      31.12.2019      31.12.2019  
     RMB’000      RMB’000      US$’000      RMB’000      RMB’000      RMB’000      US$’000  

Deferred tax liabilities

                    

Accelerated tax depreciation

     (27,554      (44,920      (6,340      (4,601      (12,432      (17,366      (2,451

Interest receivable

     (2,252      (1,644      (232      679        (1,478      608        86  

PRC withholding tax on dividend income (i)

     (106,922      (106,922      (15,091      (29,031      (29,842      (30,721      (4,336
  

 

 

    

 

 

    

 

 

    

 

 

    

 

 

    

 

 

    

 

 

 
     (136,728      (153,486      (21,663      (32,953      (43,752      (47,479      (6,701
  

 

 

    

 

 

    

 

 

    

 

 

    

 

 

    

 

 

    

 

 

 

Deferred tax assets

                    

Impairment of property, plant and equipment

     15,943        6,648        938        9,443        3,624        (9,295      (1,312

Write-down of inventories

     16,060        18,403        2,598        (3,716      (1,433      2,343        331  

Allowance for doubtful account receivables

     5,177        10,077        1,422        (1,964      (2,199      4,900        692  

Accruals

     204,554        250,662        35,379        18,778        (186      46,108        6,508  

Deferred income

     95,499        107,731        15,205        6,743        43,820        12,232        1,726  

Others

     23,974        29,439        4,155        3,894        2,178        5,465        770  
  

 

 

    

 

 

    

 

 

    

 

 

    

 

 

    

 

 

    

 

 

 
     361,207        422,960        59,697        33,178        45,804        61,753        8,715  
  

 

 

    

 

 

    

 

 

    

 

 

    

 

 

    

 

 

    

 

 

 
              225        2,052        14,274        2,014  
           

 

 

    

 

 

    

 

 

    

 

 

 

 

F-55


Table of Contents

China Yuchai International Limited

Notes to the Consolidated Financial Statements

 

9.

Income tax expense (cont’d)

 

Deferred tax (cont’d)

 

Note:

 

  (i) 

The movement of PRC withholding tax on dividend income is as follows:

 

     31.12.2018      31.12.2019      31.12.2019  
     RMB’000      RMB’000      US$’000  

At January 1

     (100,572      (106,922      (15,091

Provision made to consolidated statement of profit or loss

     (29,842      (30,721      (4,336

Utilization

     23,492        30,721        4,336  
  

 

 

    

 

 

    

 

 

 

December 31

     (106,922      (106,922      (15,091
  

 

 

    

 

 

    

 

 

 

The Corporate Income Tax (“CIT”) law provides for a tax of 10% to be withheld from dividends paid to foreign investors of PRC enterprises. This withholding tax provision does not apply to dividends paid out of profit earned prior to January 1, 2008. Beginning on January 1, 2008, a 10% withholding tax is imposed on dividends paid to the Company, as a non-resident enterprise, unless an applicable tax treaty provides for a lower tax rate. The Company recognizes a deferred tax liability for withholding tax payable for profits accumulated after December 31, 2007 for the earnings that the Company does not plan to indefinitely reinvest in the PRC enterprises. As of December 31, 2019, the deferred tax liability for withholding tax payable was RMB 106.9 million (US$15.1 million) (2018: RMB 106.9 million). The amount of unrecognized deferred tax liability relating to undistributed earnings of the PRC enterprises is estimated to be RMB 253.5 million (US$35.8 million) (2018: RMB 249.2 million).

The following table represents the classification of the Group’s net deferred tax assets:

 

     31.12.2018      31.12.2019      31.12.2019  
     RMB’000      RMB’000      US$’000  

Deferred tax assets

     361,207        422,960        59,697  

Deferred tax liabilities

     (136,728      (153,486      (21,663
  

 

 

    

 

 

    

 

 

 
     224,479        269,474        38,034  
  

 

 

    

 

 

    

 

 

 

Deferred tax assets have not been recognized in respect of the following items:

 

     31.12.2018      31.12.2019      31.12.2019  
     RMB’000      RMB’000      US$’000  

Unutilized tax losses

     396,232        414,226        55,925  

Unutilized capital allowances and investment allowances

     107,588        107,613        15,185  

Other unrecognized temporary differences relating to asset impairment and deferred grants

     222,868        215,296        31,456  
  

 

 

    

 

 

    

 

 

 
     726,688        737,135        102,566  
  

 

 

    

 

 

    

 

 

 

Unrecognized tax losses for the Group are subject to agreement with the tax authorities and compliance with tax regulations in the respective countries in which the Group operates. The unutilized tax losses for PRC subsidiaries and Malaysia subsidiaries expire within the next 5 years and 7 years, respectively. These losses may not be used to offset taxable income elsewhere in the Group. Deferred tax assets have not been recognized in respect of these items because it is not probable that future taxable profits will be available against which the Group can utilize the benefits.

 

F-56


Table of Contents

China Yuchai International Limited

Notes to the Consolidated Financial Statements

 

10.

Earnings per share

Basic earnings per share is calculated by dividing the profit for the year attributable to ordinary equity holders of the parent by the weighted average number of ordinary shares outstanding during the year.

Diluted earnings per share is calculated by dividing the profit attributable to ordinary equity holders of the parent by the weighted average number of ordinary shares outstanding during the year plus the weighted average number of ordinary shares that would be issued on conversion of all the dilutive potential ordinary shares into ordinary shares.

Basic earnings per share

The calculation of basic earnings per share is based on:

 

     31.12.2017      31.12.2018      31.12.2019      31.12.2019  
     RMB’000      RMB’000      RMB’000      US$’000  

Profit attributable to ordinary equity holders of the parent

     888,809        695,266        604,914        85,378  
  

 

 

    

 

 

    

 

 

    

 

 

 

Weighted average number of ordinary shares

     40,764,569        40,858,290        40,858,290        40,858,290  
  

 

 

    

 

 

    

 

 

    

 

 

 

Diluted earnings per share

The weighted average number of ordinary shares adjusted for the effect of unissued ordinary shares under the Share Option Scheme is determined as follows:

 

     31.12.2017      31.12.2018      31.12.2019  

Weighted average number of shares issued, used in the calculation of basic earnings per share

     40,764,569        40,858,290        40,858,290  

Diluted effect of share options

     —          —          —    
  

 

 

    

 

 

    

 

 

 

Weighted average number of ordinary shares adjusted for effect of dilution

     40,764,569        40,858,290        40,858,290  
  

 

 

    

 

 

    

 

 

 

In 2019, 470,000 (2018: 470,000; 2017: 470,000) share options granted to employees under the existing employee share option plan have not been included in the calculation of diluted earnings per share because they are anti-dilutive.

 

F-57


Table of Contents

China Yuchai International Limited

Notes to the Consolidated Financial Statements

 

11.

Property, plant and equipment

 

    

Freehold

land

RMB’000

    

Leasehold

land,

buildings and

improvements

RMB’000

    

Construction

in progress

RMB’000

   

Plant and

machinery

RMB’000

   

Office

furniture,

fittings and

equipment

RMB’000

   

Motor

and

transport

vehicles

RMB’000

   

Total

RMB’000

 

Cost

                

At January 1, 2018

     13,993        2,322,868        281,096       5,156,834       179,954       117,136       8,071,881  

Additions

     —          2,971        359,574       12,465       20,671       10,214       405,895  

Disposals

     —          (2,203      (2,258     (26,142     (4,510     (4,917     (40,030

Transfers

     —          16,845        (167,900     151,055       —         —         —    

Write-off

     —          (185      (1,056     (55,709     (3,512     (4,843     (65,305

Translation difference

     437        2,249        732       199       485       93       4,195  
  

 

 

    

 

 

    

 

 

   

 

 

   

 

 

   

 

 

   

 

 

 

At December 31, 2018

     14,430        2,342,545        470,188       5,238,702       193,088       117,683       8,376,636  

Effects of adopting IFRS 16 (i)

     —          —          —         —         (69     —         (69
  

 

 

    

 

 

    

 

 

   

 

 

   

 

 

   

 

 

   

 

 

 

At January 1, 2019

     14,430        2,342,545        470,188       5,238,702       193,019       117,683       8,376,567  

Additions

     —          14,851        884,145       4,260       6,763       8,261       918,280  

Disposals

     —          (762      —         (15,468     (902     (12,035     (29,167

Transfers

     —          45,412        (317,294     268,896       2,986       —         —    

Write-off

     —          (27,911      —         (211,589     (7,126     (1,442     (248,068

Translation difference

     406        1,955        (4     221       414       34       3,026  
  

 

 

    

 

 

    

 

 

   

 

 

   

 

 

   

 

 

   

 

 

 

At December 31, 2019

     14,836        2,376,090        1,037,035       5,285,022       195,154       112,501       9,020,638  
  

 

 

    

 

 

    

 

 

   

 

 

   

 

 

   

 

 

   

 

 

 

Accumulated depreciation and impairment

                

At January 1, 2018

     484        691,450        1,055       3,358,712       121,526       74,636       4,247,863  

Charge for the year

     —          77,783        —         338,132       18,832       6,218       440,965

Disposals

     —          (1,005      —         (26,471     (3,582     (4,555     (35,613

Write-off

     —          (183      (1,055     (54,686     (3,512     (4,604     (64,040

Impairment loss

     —          —          —         30,173       —         —         30,173  

Translation difference

     15        275        —         124       287       45       746  
  

 

 

    

 

 

    

 

 

   

 

 

   

 

 

   

 

 

   

 

 

 

At December 31, 2018

     499        768,320        —         3,645,984       133,551       71,740       4,620,094  

Effects of adopting IFRS 16 (i)

     —          —          —         —         (27     —         (27
  

 

 

    

 

 

    

 

 

   

 

 

   

 

 

   

 

 

   

 

 

 

At January 1, 2019

     499        768,320        —         3,645,984       133,524       71,740       4,620,067  

Charge for the year

     —          105,818        —         311,402       25,324       10,675       453,219  

Disposals

     —          (284      —         (11,467     (547     (11,597     (23,895

Write-off

     —          (25,376      —         (210,253     (6,883     (1,419     (243,931

Impairment loss

     —          —          —         3,950       —         —         3,950  

Translation difference

     14        325        —         134       292       19       784  
  

 

 

    

 

 

    

 

 

   

 

 

   

 

 

   

 

 

   

 

 

 

At December 31, 2019

     513        848,803        —         3,739,750       151,710       69,418       4,810,194  
  

 

 

    

 

 

    

 

 

   

 

 

   

 

 

   

 

 

   

 

 

 

Net book value

                

At December 31, 2018

     13,931        1,574,225        470,188       1,592,718       59,537       45,943       3,756,542  
  

 

 

    

 

 

    

 

 

   

 

 

   

 

 

   

 

 

   

 

 

 

At December 31, 2019

     14,323        1,527,287        1,037,035       1,545,272       43,444       43,083       4,210,444  
  

 

 

    

 

 

    

 

 

   

 

 

   

 

 

   

 

 

   

 

 

 

US$’000

     2,021        215,563        146,368       218,102       6,132       6,081       594,267  
  

 

 

    

 

 

    

 

 

   

 

 

   

 

 

   

 

 

   

 

 

 

 

  *

In 2019, RMB 21.6 million (US$3.0 million) (2018: RMB 15.3 million) and RMB 8.8 million (US$1.2 million) (2018: RMB 5.4 million) were capitalized as intangible assets and capitalized contract cost, respectively.

An impairment loss of RMB 4.0 million (US$0.6 million) (2018: RMB 30.2 million; 2017: RMB 20.8 million) was charged to the consolidated statement of profit or loss under “Cost of sales” for the Group’s property, plant and equipment within the Yuchai segment. The impairment loss for 2017, 2018 and 2019 was due to assets that were not in use.

As of December 31, 2018 and 2019, there was no property, plant and equipment pledged to secure bank facilities.

Note:

 

  (i) 

Finance leases

The carrying amount of property, plant and equipment held under finance leases at December 31, 2018 was less than RMB 0.1 million. Upon the adoption of IFRS 16 on January 1, 2019, the Group has reclassified the carrying amount of this asset to “Right-of-use assets”.

 

F-58


Table of Contents

China Yuchai International Limited

Notes to the Consolidated Financial Statements

 

12.

Investment property

 

     31.12.2018      31.12.2019      31.12.2019  
     RMB’000      RMB’000      US$’000  

Cost

        

At January 1

     32,944        33,972        4,795  

Translation difference

     1,028        968        137  
  

 

 

    

 

 

    

 

 

 

At December 31

     33,972        34,940        4,932  
  

 

 

    

 

 

    

 

 

 

Accumulated depreciation

        

At January 1

     25,510        27,207        3,840  

Charge for the year

     884        380        54  

Translation difference

     813        801        113  
  

 

 

    

 

 

    

 

 

 

At December 31

     27,207        28,388        4,007  
  

 

 

    

 

 

    

 

 

 

Net carrying amount

     6,765        6,552        925  
  

 

 

    

 

 

    

 

 

 

Fair value

     10,886        11,419        1,612  
  

 

 

    

 

 

    

 

 

 

Consolidated statements of profit or loss:

        

Rental income from an investment property

     437        375        53  

Direct operating expenses (including repairs, maintenance and depreciation expense) arising from the rental generating property

     (314      (294      (41
  

 

 

    

 

 

    

 

 

 

The Group has no restrictions on the realizability of its investment property and no contractual obligations to purchase, construct or develop investment property or for repairs, maintenance or enhancement.

The fair value is determined by independent professional qualified valuer. The fair value of investment property is determined by the market comparison and cost methods. In valuing the investment property, due consideration is given to factors such as location and size of building, building infrastructure, market knowledge and historical comparable transactions to arrive at their opinion of value.

The following table shows information about fair value measurement of the investment property using significant unobservable inputs (Level 3):

 

     Valuation techniques    Unobservable input   

Inter-relationship between key

unobservable inputs and fair

value measurement

2019

  

Market comparison and cost
method

  

Comparable price:

 

-  RMB 166 to RMB 440

    (US$23 to US$62) per square foot

 

  

The estimated fair value increases with higher comparable price

2018

  

Market comparison and cost
method

  

Comparable price:

 

-  RMB 156 to RMB 428

    per square foot

  

The estimated fair value increases with higher comparable price

 

F-59


Table of Contents

China Yuchai International Limited

Notes to the Consolidated Financial Statements

 

13.

Prepaid operating leases

Yuchai is granted land use rights of 15 to 50 years in respect of such land. Prepaid operating leases represent those amounts paid for land use rights to the PRC government.

 

     31.12.2018  
     RMB’000  

Current

     12,546  

Non-current

     354,546  
  

 

 

 

Total

     367,092  
  

 

 

 

 

     31.12.2018  
     RMB’000  

Cost

  

At January 1 and December 31

     529,577  
  

 

 

 

Accumulated amortization

  

At January 1

     149,761  

Charge for the year

     12,724  
  

 

 

 

At December 31

     162,485  
  

 

 

 

Net carrying amount

     367,092  
  

 

 

 

With adoption of IFRS 16 on January 1, 2019, the Group has reclassified the carrying amount of prepaid operating lease as at December 31, 2018 to “Right-of-use assets”. See Note 2.4 for further information about the change in accounting policy for leases.

 

F-60


Table of Contents

China Yuchai International Limited

Notes to the Consolidated Financial Statements

 

14.

Intangible assets

 

    

Technology

Know-how

    

Development

costs

     Goodwill      Trademarks      Total  
     RMB’000      RMB’000      RMB’000      RMB’000      RMB’000  

Cost

              

At January 1, 2018

     —          136,822        218,311        —          355,133  

Addition – internally generated

     —          195,879        —          —          195,879  

Reclassification

     136,822        (136,822      —          —          —    
  

 

 

    

 

 

    

 

 

    

 

 

    

 

 

 

At December 31, 2018 and January 1, 2019

     136,822        195,879        218,311        —          551,012  

Addition

     —          366,708        —          169,811        536,519  
  

 

 

    

 

 

    

 

 

    

 

 

    

 

 

 

At December 31, 2019

     136,822        562,587        218,311        169,811        1,087,531  
  

 

 

    

 

 

    

 

 

    

 

 

    

 

 

 

Accumulated amortization and impairment

              

At January 1, 2018

     —          126,700        5,675        —          132,375  

Reclassification

     126,700        (126,700      —          —          —    
  

 

 

    

 

 

    

 

 

    

 

 

    

 

 

 

At December 31, 2018 and January 1, 2019

     126,700        —          5,675        —          132,375  

Amortization

     1,012        —          —          —          1,012  
  

 

 

    

 

 

    

 

 

    

 

 

    

 

 

 

At December 31, 2019

     127,712        —          5,675        —          133,387  
  

 

 

    

 

 

    

 

 

    

 

 

    

 

 

 

Net carrying amount

              

At December 31, 2018

     10,122        195,879        212,636        —          418,637  
  

 

 

    

 

 

    

 

 

    

 

 

    

 

 

 

At December 31, 2019

     9,110        562,587        212,636        169,811        954,144  
  

 

 

    

 

 

    

 

 

    

 

 

    

 

 

 

US$’000

     1,286        79,404        30,012        23,967        134,669  
  

 

 

    

 

 

    

 

 

    

 

 

    

 

 

 

Goodwill

Goodwill represents the excess of purchase consideration over fair value of net assets of businesses acquired.

Goodwill acquired through business combinations have been allocated to two cash-generating units for impairment testing as follows:

 

   

Yuchai

 

   

Yulin Hotel. Goodwill allocated to Yulin Hotel was fully impaired in 2008.

Carrying amount of goodwill allocated to the cash-generating unit:

 

     31.12.2018      31.12.2019      31.12.2019  
     RMB’000      RMB’000      US$’000  

Yuchai

     212,636        212,636       
30,012
 
 
  

 

 

    

 

 

    

 

 

 

Yuchai unit

The Group performs its impairment test annually. The recoverable amount of the unit was determined based on a value in use calculation using cash flow projections from financial budgets approved by senior management covering a ten-year period. The business of Yuchai is stable since the Group has control in 1994 and the business model of Yuchai is unlikely to change in the foreseeable future. The pre-tax discount rate applied to the cash flow projections was 13.32% (2018: 13.96%). No impairment was identified for this unit.

 

F-61


Table of Contents

China Yuchai International Limited

Notes to the Consolidated Financial Statements

 

14.

Intangible assets (cont’d)

 

Goodwill (cont’d)

 

Key assumptions used in value in use calculations

The calculation of value in use for the cash-generating unit is most sensitive to the following assumptions:

 

   

Profit from operation

 

   

Discount rate

 

   

Growth rate used to extrapolate cash flows beyond the forecast period

Profit from operation – Profit from operation is based on management’s estimate with reference to historical performance and future business outlook of Yuchai unit.

Discount rate – Discount rate reflects management’s estimate of the risks specific to the cash-generating unit and is estimated based on weighted average cost of capital (“WACC”). The WACC takes into account both debt and equity. The cost of equity is derived from the expected return on investment by the Group’s investors. The cost of debt is based on the interest-bearing borrowings the cash-generating unit is obliged to service. This rate is weighted according to the optimal debt/equity structure arrived on the basis of the capitalization structure of the peer group.

Growth rate estimate – Growth rate is based on management’s estimate with reference to general available indication of long-term gross domestic product growth rate of China. The long-term rates used to extrapolate the budget for Yuchai are 5.7% and 6.3% for 2019 and 2018 respectively.

Sensitivity to changes in assumptions

The implications of the key assumptions for the recoverable amount are discussed below:

Profit from operation – A decreased demand can lead to a decline in profit from operation. A decrease in demand by 17.57% (2018: 1.00%) would result in impairment.

Discount rate – A rise in pre-tax discount rate to 14.79% (2018: 14.28%) in the Yuchai unit would result in impairment.

Growth rate assumptions – Management recognizes that the speed of technological change and the possibility of new entrants can have a significant impact on growth rate assumptions. A reduction to 2.40% (2018: 5.77%) in the long-term growth rate in Yuchai unit would result in impairment.

With regard to the assessment of value in use of the Yuchai unit, management believes that no reasonably possible change in any of the above key assumptions would cause the recoverable amount to materially fall below the carrying value of the unit.

Technology know-how held by Jining Yuchai

At December 31, 2017, the Group has an intangible asset representing technology development costs held by Jining Yuchai with carrying amount of RMB 10.1 million.

In 2018, the development for 4Y20 engine platform was completed and the technical development costs with carrying amount of RMB 10.1 million as at December 31, 2017 was reclassified as the Group’s technology know-how.

In late 2018, the Group has commenced the production of 4Y20 engine. In 2019 the production volume has gradually ramped up to meet market demand. As such, management believe that there is no indicator for further impairment. In addition, this model of engines is in the process of penetrating the market, management is currently accessing the future market demand and concludes that there is no reversal of impairment to be recognized in 2019.

 

F-62


Table of Contents

China Yuchai International Limited

Notes to the Consolidated Financial Statements

 

14.

Intangible assets (cont’d)

 

Development costs

During 2018 and 2019, the Group has capitalized development costs of RMB 195.9 million and RMB 366.7 million (US$51.8 million), respectively, for new engines that comply with National VI and Tier 4 emission standards. As of December 31, 2019, the total capitalized development costs is RMB 562.6 million (US$79.4 million). These development costs relate to on-going development efforts and, accordingly, have not yet been brought into use, and therefore no amortization charges were recorded. The National VI for on-road vehicles is expected to be implemented after mid-2020, and the Tier 4 emission standard for off-road vehicles is expected to be implemented within the next 2 years.

In 2018 and 2019, the Group performs an impairment test on the development costs that have not yet been brought into use. No impairment has been identified. The recoverable amount was determined based on its value in use using the discounted cash flow approach. Cash flows were projected based on historical growth, past experience and management best estimation of future business outlook. In 2018, the Group used a 11 years forecast which is based on the financial budgets approved by the senior management covering 8 years’ period from 2019 to 2026, and a further 3 years of forecast with no terminal value. In 2019, the Group used 10 years forecast which is based on the financial budgets approved by the senior management covering 6 years’ period from 2020 to 2025, and a further 4 years of forecast with no terminal value.

The calculation of value in use is most sensitive to the following assumptions:

 

   

Profit from operation – Profit from operation is based on management’s estimate with reference to historical revenue generated, growth rate and estimation of future business outlook. The revenue is estimated to grow significantly from 2020 to 2022 due to enforcement of implementation of new emission standard. From 2023 to 2025, the growth is estimated to slow down which is in the range of 10% to 15%. It is expected to remain constant at growth rate of 0% from 2026 to 2029 after the expected commercial deployment of technology. In 2018 the revenue growth rate was estimated to be 5% year on year.

 

   

Discount rate – Discount rate reflects management’s estimate of the risks specific to the cash-generating unit and is estimated based on weighted average cost of capital (“WACC”). The WACC takes into account both debt and equity. The cost of equity is derived from the expected return on investment by the Group’s investors. The cost of debt is based on the interest-bearing borrowings the cash-generating unit is obliged to service. This rate is weighted according to the optimal debt/equity structure arrived on the basis of the capitalization structure of the peer group. The Group has applied a pre-tax discount rate of 13.32% (2018: 13.96%).

Sensitivity to changes in assumptions

The implications of the key assumptions for the recoverable amount are discussed below:

Profit from operation – A decreased demand can lead to a decline in profit from operation. A decrease in demand by 4.53% (2018: 3.30%) would result in impairment.

Discount rate – A rise in pre-tax discount rate to 14.13% (2018: 26.30%) would result in impairment.

With regard to the assessment of value in use, management believes that no reasonably possible change in any of the above key assumptions would cause the recoverable amount to materially fall below the carrying value.

Trademarks

In 2019, Yuchai entered into a trademark license agreement with GY Group under which Yuchai was granted the exclusive and perpetual use of the trademarks listed in the trademark license agreement for a one-time usage fee of RMB 169.8 million (US$24.0 million).

Management has assessed and concluded that the right granted by the trademark license, according to the terms and conditions of the trademark license agreement, is indefinite.

In 2019, the Group performed an annual impairment review by taking Yuchai as a cash-generating unit. Using the same cash flow projection and assumptions for goodwill impairment test disclosed above, management concluded that no impairment charge is to be recognized in 2019.

 

F-63


Table of Contents

China Yuchai International Limited

Notes to the Consolidated Financial Statements

 

15.

Inventories

 

     31.12.2018      31.12.2019      31.12.2019  
     RMB’000      RMB’000      US$’000  

Raw materials

     1,243,955        1,500,034        211,717  

Work in progress

     30,038        35,688        5,037  

Finished goods

     1,243,871        1,288,415        181,848  
  

 

 

    

 

 

    

 

 

 

Total inventories at the lower of cost and net realizable value

     2,517,864        2,824,137        398,602  
  

 

 

    

 

 

    

 

 

 

 

     31.12.2017      31.12.2018      31.12.2019      31.12.2019  
     RMB’000      RMB’000      RMB’000      US$’000  

Inventories recognized as an expense in cost of sales

     11,021,960        11,471,988        13,167,181        1,858,433  

Inclusive of the following charge/(credit):

           

- Inventories written down

     17,492        25,194        31,810        4,490  

- Reversal of write-down of inventories

     (37,393      (33,662      (14,788      (2,087
  

 

 

    

 

 

    

 

 

    

 

 

 

The reversal of write-down of inventory was made when the related inventories were sold above their carrying value.

 

16.

Other assets

 

     31.12.2018      31.12.2019      31.12.2019  
     RMB’000      RMB’000      US$’000  

Current

        

Development properties(i)

     20,267        17,721        2,501  

Quoted equity securities(ii)

     21,876        9,235        1,304  

Derivative not designated as hedges – foreign exchange forward contract(iii)

     4,529        —          —    
  

 

 

    

 

 

    

 

 

 
     46,672        26,956        3,805  
  

 

 

    

 

 

    

 

 

 

Note:

 

  (i) 

An impairment loss of RMB 3.0 million (US$0.4 million) on development properties (2018: RMB Nil) was charged to the consolidated statement of profit or loss under “Cost of sales”.

 

  (ii) 

The quoted equity securities are listed on the Singapore Exchange. In 2019, the Group has disposed some of the quoted equity securities for consideration of RMB 16.4 million (US$2.3 million) and gain on disposal of RMB 11.5 million (US$1.6 million) was recognized in consolidated statement of profit or loss under “other operating income”.

 

  (iii) 

On September 19, 2018, Yuchai entered into a non-deliverable forward foreign exchange contract (“NDF”) with China Construction Bank to purchase US$73.0 million at the forward exchange rate (RMB/US$) of 6.8599 on September 13, 2019. The Group accounted for this NDF at fair value through profit or loss.

 

F-64


Table of Contents

China Yuchai International Limited

Notes to the Consolidated Financial Statements

 

17.

Trade and other receivables

 

     31.12.2018
RMB’000
     31.12.2019
RMB’000
     31.12.2019
US$’000
 

Trade receivables, gross

     438,586        794,678        112,161  

Less: Allowance for expected credit losses

     (30,586      (57,611      (8,131
  

 

 

    

 

 

    

 

 

 

Net trade receivables

     408,000        737,067        104,030  

Bills receivable (i)

     6,981,106        7,005,234        988,728  
  

 

 

    

 

 

    

 

 

 

Total (Note 7.2, Note 36)

     7,389,106        7,742,301        1,092,758  
  

 

 

    

 

 

    

 

 

 

Amounts receivable:

        

- associates and joint ventures (trade)

     174        609        86  

- associates and joint ventures (non-trade)

     56,405        11,185        1,579  

- related parties (trade)

     32,702        73,243        10,338  

- related parties (non-trade)

     2,156        2,092        295  

Staff advances

     5,513        7,133        1,007  

Interest receivables

     8,220        12,224        1,725  

Bills receivable in transit

     8,850        8,700        1,228  

Refundable deposits

     3,029        2,131        301  

Others

     23,456        49,218        6,946  

Less: Impairment losses – other receivables (ii)

     —          (5,243      (740
  

 

 

    

 

 

    

 

 

 

Other receivables carried at amortized cost (Note 36)

     140,505        161,292        22,765  

Tax recoverable

     140,316        223,652        31,566  

Prepayments

     115,360        63,048        8,899  
  

 

 

    

 

 

    

 

 

 

Net other receivables

     396,181        447,992        63,230  
  

 

 

    

 

 

    

 

 

 

Total trade and other receivables

     7,785,287        8,190,293        1,155,988  
  

 

 

    

 

 

    

 

 

 

Note:

 

  (i) 

As of December 31, 2019, bills receivable include bills received from joint venture and related parties amounted to RMB Nil (US$ Nil) (2018: RMB 18.1 million) and RMB 1,050.7 million (US$148.3 million) (2018: RMB 17.0 million) respectively.

As of December 31, 2019, there was no bills receivable pledged to secure bank facilities. As of December 31, 2018, bills receivable of RMB 558.6 million were pledged to secure bank facilities.

 

  (ii) 

This comprised of impairment loss on bills receivable in transit of RMB 5.0 million (US$0.7 million) as of December 31, 2019 (2018: RMB Nil). This impairment loss was charged to the consolidated statement of profit or loss under “selling, general and administrative expenses”.

Trade receivables are non-interest bearing and are generally on 60 days’ term. They are recognized at their original invoice amounts which represent their fair values on initial recognition.

As of December 31, 2018, the non-trade receivable due from joint ventures comprised of a loan of RMB 50.0 million that was unsecured and bore interest at 4.35% per annum. The amount was fully repaid in 2019. Other than that, non-trade balance from associates, joint ventures and other related parties are unsecured, interest-free, and repayable on demand.

 

F-65


Table of Contents

China Yuchai International Limited

Notes to the Consolidated Financial Statements

 

17.

Trade and other receivables (cont’d)

 

Movement in the allowance for expected credit losses of trade and other receivables is as follows:

 

     31.12.2018
RMB’000
     31.12.2019
RMB’000
     31.12.2019
US$’000
 

At January 1

     43,775        30,586        4,316  

(Credit)/debit to consolidated statement of profit or loss (under “selling, general and administrative expenses”)

     (11,052      32,340        4,565  

Written off

     (2,137      (62      (9

Translation difference

     —          (10      (1
  

 

 

    

 

 

    

 

 

 

At December 31 (Note 33)

     30,586        62,854        8,871  
  

 

 

    

 

 

    

 

 

 

As of December 31, 2018 and 2019, outstanding bills receivable discounted with banks for which the Group retained a recourse obligation totaled RMB 1,272.4 million and RMB 2,268.4 million (US$320.2 million) respectively. All bills receivable discounted have contractual maturities within 12 months at time of discounting.

As of December 31, 2018 and 2019, outstanding bills receivable endorsed to suppliers with recourse obligation were RMB 1,627.5 million and RMB 1,120.3 million (US$158.1 million) respectively.

As of December 31, 2018 and 2019, gross trade receivables due from a major customer group, Dongfeng Automobile Co., Ltd. and its affiliates (the “Dongfeng companies”) were RMB 54.1 million and RMB 136.4 million (US$19.2 million), respectively. See Note 33 for further discussion of customer concentration risk.

For terms and conditions relating to related parties, refer to Note 30.

 

18.

Cash and cash equivalents

Long-term bank deposits

Short-term bank deposits

Restricted cash

 

     31.12.2018
RMB’000
     31.12.2019
RMB’000
     31.12.2019
US$’000
 

Non-current

        

Long-term bank deposits (i)

     70,000        50,000        7,057  
  

 

 

    

 

 

    

 

 

 

Current

        

Cash and cash equivalents

     5,559,890        5,753,268        812,024  

Long-term bank deposits (i)

     70,000        70,000        9,880  

Short-term bank deposits (ii)

     356,926        286,543        40,443  

Restricted cash

     71,706        231,107        32,619  
  

 

 

    

 

 

    

 

 

 
     6,058,522        6,340,918        894,966  
  

 

 

    

 

 

    

 

 

 

Cash and bank balances

     6,128,522        6,390,918        902,023  
  

 

 

    

 

 

    

 

 

 

Note:

 

  (i)

In 2019, YMMC has placed new two-year time deposits of RMB 50.0 million (US$7.1 million) (2018: RMB 70.0 million) at annual interest rate range from 3.99% to 4.13% (2018: 2.94% to 3.15%) with certain banks. These long-term deposits are not considered to be cash equivalents.

As at December 31, 2019, the two-year time deposits placed in 2018 has remaining maturity period of less than 12 months. Accordingly, this balance has been classified to current assets in 2019.

 

  (ii) 

Short-term bank deposits relate to bank deposits with initial maturities of more than three months and subject to more than insignificant risk of changes in value upon withdrawal before maturity. The interest rate of these bank deposits as of December 31, 2019 for the Group ranged from 1.78% to 3.65% (2018: 1.40% to 3.90%). These short-term bank deposits are not considered as cash equivalents.

 

F-66


Table of Contents

China Yuchai International Limited

Notes to the Consolidated Financial Statements

 

18.

Cash and cash equivalents

 

Long-term bank deposits

 

Short-term bank deposits

 

Restricted cash (cont’d)

 

Cash at banks earns interest at floating rates based on daily bank deposit rates. Short-term deposits are made for varying periods, depending on the immediate cash requirements of the Group, and earn interests at the respective short-term deposit rates. The interest rate of the bank deposits (excluding long-term and short-term bank deposits) as at December 31, 2019 for the Group ranged from 1.50% to 3.15% (2018: 1.30% to 3.28%).

As of December 31, 2019, the Group’s restricted cash of RMB 231.1 million (US$32.6 million) was used as collateral by the banks for the issuance of bills to suppliers. As at December 31, 2018, the Group’s restricted cash comprised of RMB 31.6 million which was used as collateral by the banks for the issuance of bills to suppliers and RMB 40.1 million related to retention money deposited in a joint signatory account with the buyer of LKNII for payment of tax payable for the disposal of LKNII, the tax was settled in 2019. The Group’s share of joint ventures’ restricted cash is disclosed in Note 6.

As of December 31, 2018 and 2019, the Group had RMB 492.8 million and RMB 295.0 million (US$41.6 million) respectively, of undrawn committed borrowing facilities in respect of which all conditions precedent had been met. The commitment fees incurred for 2017, 2018 and 2019 were RMB 0.2 million, RMB 0.2 million and RMB 0.2 million (less than US$0.1 million) respectively.

For the purpose of the statement of cash flows, cash and cash equivalents comprise the following at December 31:

 

     31.12.2018      31.12.2019      31.12.2019  
     RMB’000      RMB’000      US$’000  

Cash at banks and on hand

     5,110,520        5,205,605        734,726  

Short-term bank deposits (i)

     449,370        547,663        77,298  
  

 

 

    

 

 

    

 

 

 

Cash and cash equivalents

     5,559,890        5,753,268        812,024  
  

 

 

    

 

 

    

 

 

 

Note:

 

  (i)

This relates to other short-term, highly liquid investments with original maturities of three months or less that are readily convertible to known amounts of cash and which are subject to an insignificant risk of changes in value.

 

19.

Leases

Group as a lessee

The Group has lease contracts for land, motor vehicles, office space and staff accommodations used in its operations. These leases generally with lease term of between 1 and 6 years. The Group’s obligations under its leases are secured by the lessor’s title to the leased assets.

The Group also has certain leases of office space and staff accommodations with lease terms of 12 months or less. The Group has applied the “short-term leases” recognition exemptions for these leases.

 

F-67


Table of Contents

China Yuchai International Limited

Notes to the Consolidated Financial Statements

 

19.

Leases (cont’d)

 

Group as a lessee (cont’d)

 

Set out below are the carrying amounts of right-of-use assets recognized and the movements during the year.

 

     Leasehold
land
RMB’000
    

Building
and
office space

RMB’000

    

Office
furniture,
fittings and
equipment

RMB’000

     Total
RMB’000
    Total
US$’000
 

At January 1, 2019

     —          —          —          —         —    

Effect of adopting of IFRS 16 (i)

     369,925        76,644        39        446,608       63,035  
  

 

 

    

 

 

    

 

 

    

 

 

   

 

 

 

At January 1, 2019 (Restated)

     369,925        76,644        39        446,608       63,035  

Addition

     —          11,473        —          11,473       1,619  

Depreciation expenses

     (14,347      (26,597      (14      (40,958     (5,781

Disposal

     (1,771      —          —          (1,771     (250

Translation difference

     —          36        (4      32       5  
  

 

 

    

 

 

    

 

 

    

 

 

   

 

 

 

At December, 31, 2019

     353,807        61,556        21        415,384       58,628  
  

 

 

    

 

 

    

 

 

    

 

 

   

 

 

 

Note:

 

  (i) 

Upon the adoption of IFRS 16 on January 1, 2019, the Group has reclassified the carrying amount of prepaid operating lease and office furniture, fittings and equipment held under finance leases at December 31, 2018 to right-of-use assets.

Set out below are the carrying amounts of lease liabilities and the movements during the year:

 

     2019      2019  
     RMB’000      US$’000  

At January 1

     —          —    

Effect of adopting of IFRS 16 (Note 2.4)

     96,852        13,670  
  

 

 

    

 

 

 

At January 1 (Restated)

     96,852        13,670  

Additions

     11,473        1,619  

Accretion of interest (Note 8.3)

     2,918        412  

Payments

     (51,283      (7,238

Translation difference

     47        6  
  

 

 

    

 

 

 

At December 31

     60,007        8,469  
  

 

 

    

 

 

 

Current (Note 27)

     28,633        4,041  

Non-current (Note 27)

     31,374        4,428  
  

 

 

    

 

 

 

Total

     60,007        8,469  
  

 

 

    

 

 

 

The maturity analysis of lease liabilities is disclosed in Note 27.

The following are the amounts recognized in profit of loss:

 

     2019
RMB’000
     2019
US$’000
 

Depreciation charge for right-of-use assets

     40,958        5,781  

Interest expenses on lease liabilities (Note 8.3)

     2,918        412  

Expenses relating to short-term leases (included in selling, general and administrative costs and research and development cost)

     14,341        2,024  
  

 

 

    

 

 

 

Total amount recognized in profit or loss

     58,217        8,217  
  

 

 

    

 

 

 

The Group had total cash outflows for leases of RMB 65.6 million (US$9.3 million) in 2019. The Group also had non-cash additions to right-of-use assets and lease liabilities of RMB 11.5 million (US$1.6 million) in 2019. The future cash outflows relating to leases that have not yet commenced are disclosed in Note 31.

Group as a lessor

The Group has entered into operating leases on some of its assets, including surplus office and warehouse. Theses leases have terms between 1 to 12 years. Rental income recognized by the Group during the year is RMB 11.9 million (US$ 1.7 million) (2018: RMB 11.0 million).

 

F-68


Table of Contents

China Yuchai International Limited

Notes to the Consolidated Financial Statements

 

19.

Leases (cont’d)

 

Future minimum rental receivables under non-cancellable operating leases as at 31 December are as follows:

 

     31.12.2018      31.12.2019      31.12.2019  
     RMB’000      RMB’000      US$’000  

Within 1 year

        

- related parties

     1,248        1,787        252  

- joint venture

     2,308        2,691        380  

- third parties

     1,391        892        126  

After 1 year but within 5 years

        

- related parties

     1,030        660        93  

- joint venture

     9,087        10,526        1,486  

- third parties

     1,463        1,504        212  

After than 5 years

        

- related parties

     455        —          —    

- joint venture

     9,272        5,643        796  

- third parties

     —          889        125  
  

 

 

    

 

 

    

 

 

 
     26,254        24,592        3,470  
  

 

 

    

 

 

    

 

 

 

 

20.

Issued capital

 

            31.12.2018
thousands
     31.12.2019
thousands
 

Issued capital

        

Authorized shares

        

Ordinary share of par value US$0.10 each

        100,000        100,000  
     

 

 

    

 

 

 
           

Number of

shares

     RMB’000  

Ordinary shares issued and fully paid

        

At January 1, 2018, December 31, 2018 and December 31, 2019

        40,858,290        2,081,138  
     

 

 

    

 

 

 

US$’000

           293,734  
        

 

 

 
     31.12.2018
RMB’000
     31.12.2019
RMB’000
     31.12.2019
US$’000
 

Special share issued and fully paid

        

One special share issued and fully paid at US$0.10 per share

     *        *        *  
  

 

 

    

 

 

    

 

 

 

 

  *

Less than RMB 1 (US$1)

The holders of ordinary shares are entitled to such dividends as the Board of Directors of the Company may declare from time to time. All ordinary shares are entitled to one vote on a show of hands and carry one vote per share on a poll.

The holder of special share is entitled to elect a majority of directors of the Company. In addition, no shareholders’ resolution may be passed without the affirmative vote of the special share, including any resolution to amend the Memorandum of Association or Bye-laws of the Company. The special share is not transferable except to Hong Leong Asia Ltd. (“HLA”), Hong Leong (China) Limited (“HLC”) or any of its affiliates. The Bye-Laws of the Company provides that the special share shall cease to carry any rights in the event that HLA and its affiliates cease to own, directly or indirectly, at least 7,290,000 ordinary shares in the capital of the Company.

 

F-69


Table of Contents

China Yuchai International Limited

Notes to the Consolidated Financial Statements

 

21.

Dividends declared and paid

 

     31.12.2018      31.12.2019      31.12.2019  
     RMB’000      RMB’000      US$’000  

Declared and paid during the year

        

Dividends on ordinary shares:

        

Final dividend paid in 2019: US$0.85 per share (2018: US$0.73 per share)

     197,353        238,758        33,699  

Special dividend paid in 2019: US$ Nil per share (2018: US$1.48 per share)

     400,106        —          —    
  

 

 

    

 

 

    

 

 

 
     597,459        238,758        33,699  
  

 

 

    

 

 

    

 

 

 

Dividend paid in cash

     597,459        238,758        33,699  
  

 

 

    

 

 

    

 

 

 

 

22.

Reserves

 

     31.12.2018      31.12.2019      31.12.2019  
     RMB’000      RMB’000      US$’000  

Statutory reserve

        

Statutory general reserve (i)

        

At January 1

     275,320        276,698        39,053  

Transfer from retained earnings

     1,378        1,903        269  
  

 

 

    

 

 

    

 

 

 

At December 31

     276,698        278,601        39,322  
  

 

 

    

 

 

    

 

 

 

General surplus reserve (ii)

        

At January 1 and December 31

     25,706        25,706        3,628  
  

 

 

    

 

 

    

 

 

 

Total

     302,404        304,307        42,950  
  

 

 

    

 

 

    

 

 

 

Capital reserves (iii)

        

At January 1 and December 31

     30,704        30,704        4,334  
  

 

 

    

 

 

    

 

 

 

Note:

 

  (i)

In accordance with the relevant regulations in the PRC, a 10% appropriation to the statutory general reserve based on the net income reported in the PRC financial statements is required until the balance reaches 50% of the authorized share capital of Yuchai and its subsidiaries. Statutory general reserve can be used to make good previous years’ losses, if any, and may be converted into share capital by the issue of new shares to shareholders in proportion to their existing shareholdings, or by increasing the par value of the shares currently held by them, provided that the reserve balance after such issue is not less than 25% of the authorized share capital.

 

  (ii) 

General surplus reserve is appropriated in accordance with Yuchai’s Articles and resolution of the board of directors. General surplus reserve may be used to offset accumulated losses or increase the registered capital.

 

  (iii) 

Capital reserves pertain to a capital transaction in 2015.

 

F-70


Table of Contents

China Yuchai International Limited

Notes to the Consolidated Financial Statements

 

22.

Reserves (cont’d)

 

     31.12.2018      31.12.2019      31.12.2019  
     RMB’000      RMB’000      US$’000  

Other components of equity

        

Foreign currency translation reserve (i)

     (39,215      (36,091      (5,094

Performance shares reserve (ii)

     19,758        19,758        2,789  

Premium paid for acquisition of non-controlling interests

     (11,541      (11,472      (1,619

Fair value reserve of financial assets at FVOCI(iii)

     (79,948      (77,617      (10,955
  

 

 

    

 

 

    

 

 

 

Total

     (110,946      (105,422      (14,879
  

 

 

    

 

 

    

 

 

 

Note:

 

  (i) 

Foreign currency translation reserve represents exchange differences arising from the translation of the financial statements of foreign operations whose functional currencies are different from that of the Group’s presentation currency.

 

  (ii) 

Performance shares reserve comprises the cumulative value of employee services received in return for share-based compensation. The amount in the reserve is retained when the option is expired.

 

  (iii) 

Fair value reserve of financial assets at FVOCI relates to the subsequent measurement of the Group’s bills receivable at fair value through OCI.

 

23.

Share-based payment

The Company’s Equity Incentive Plan (“Equity Plan”) was approved by the shareholders at the Annual General Meeting of the Company held on July 4, 2014 for duration of 10 years (from July 29, 2014 to July 28, 2024).

All options granted under the Equity Plan are subject to a vesting schedule as follows:

 

  (1)

one year after the date of grant for up to 33% of the shares over which the options are exercisable;

 

  (2)

two years after the date of grant for up to 66% (including (1) above) of the shares over which the options are exercisable; and

 

  (3)

three years after the date of grant for up to 100% (including (1) and (2) above) of the shares over which the options are exercisable.

The expense recognized for employee services received during the year is shown in the following table:

 

     31.12.2017      31.12.2018      31.12.2019      31.12.2019  
     RMB’000      RMB’000      RMB’000      US$’000  

Expense arising from equity-settled share-based payment transactions

     1,592        —          —          —    
  

 

 

    

 

 

    

 

 

    

 

 

 

Total expense arising from share-based payment transactions

     1,592        —          —          —    
  

 

 

    

 

 

    

 

 

    

 

 

 

 

F-71


Table of Contents

China Yuchai International Limited

Notes to the Consolidated Financial Statements

 

23.

Share-based payment (cont’d)

 

Movements during the year

The following table illustrates the number and weighted average exercise prices (“WAEP”) of, and movements in share options during the year:

 

    

Number of

share options

     WAEP     

Number of

share options

     WAEP  
     31.12.2018      31.12.2018      31.12.2019      31.12.2019  

Outstanding at January 1 and December 31

     470,000      US$  21.11        470,000      US$  21.11  
  

 

 

       

 

 

    

Exercisable at December 31

     470,000      US$ 21.11        470,000      US$ 21.11  
  

 

 

       

 

 

    

The fair value of services received in return for share options granted are measured by reference to the fair value of share options granted. The estimate of the fair value of the services received is measured based on the Black-Scholes model. The expected life used in the model has been adjusted, based on management’s best estimate, for the effects of non-transferability, exercise restrictions and behavioral considerations.

Fair value of share options and assumptions

 

Date of grant of options   

On July 29,

2014

Fair value at measurement date (US$)

   5.70 – 6.74
  

 

Share price (US$)

   21.11

Exercise price (US$)

   21.11

Expected volatility (%)

   47.4

Expected option life (years)

   3.5 – 5.5

Expected dividends (%)

   5.81

Risk-free interest rate (%)

   1.4 – 2.0
  

 

The exercise price for options outstanding as at December 31, 2019 was US$21.11 dollar (2018: US$21.11 dollar).

The weighted average remaining contractual life for the share options outstanding as at December 31, 2019 was 4.6 (2018: 5.6) years.

The expected volatility reflects the assumption that the historical volatility over a period similar to the life of the options is indicative of future trends, which may not necessarily be the actual outcome.

There are no market conditions associated with the share options granted. Service conditions and non-market performance conditions are not taken into account in the measurement of the fair value of the service to be received at the grant date.

 

F-72


Table of Contents

China Yuchai International Limited

Notes to the Consolidated Financial Statements

 

24.

Trade and other payables

 

     31.12.2018      31.12.2019      31.12.2019  
     RMB’000      RMB’000      US$’000  

Current

        

Trade payables

     2,495,482        2,953,479        416,858  

Bills payables (i)

     2,065,147        2,764,013        390,116  

Other payables

     329,632        543,970        76,777  

Accrued expenses

     168,235        203,133        28,671  

Accrued staff costs

     666,641        653,854        92,286  

Refund liabilities

     761,521        757,655        106,936  

Dividend payable

     43,133        47,480        6,701  

Amount due to:

        

- associates and joint ventures (trade)

     262,131        258,964        36,551  

- associates and joint ventures (non-trade)

     66        81        11  

- related parties (trade)

     145,747        221,413        31,250  

- related parties (non-trade)

     32,034        4,016        567  
  

 

 

    

 

 

    

 

 

 

Financial liabilities carried at amortized cost (Note 36)

     6,969,769        8,408,058        1,186,724  

Other tax payable

     38,823        39,698        5,603  
  

 

 

    

 

 

    

 

 

 

Trade and other payables with liquidity risk (Note 33)

     7,008,592        8,447,756        1,192,327  

Deferred grants (Note 29)

     22,082        19,952        2,816  

Advance from customers

     369        383        55  
  

 

 

    

 

 

    

 

 

 

Total trade and other payables (current)

     7,031,043        8,468,091        1,195,198  
  

 

 

    

 

 

    

 

 

 

 

  (i)  

As of December 31, 2019, the bills payables include bills payable to joint ventures, associates and other related parties amounted to RMB 125.0 million (US$17.6 million) (2018: RMB 131.8 million), RMB 10.1 million (US$1.4 million) (2018: RMB 4.2 million) and RMB 232.6 million (US$32.8 million) (2018: RMB 62.8 million) respectively.

 

     31.12.2018      31.12.2019      31.12.2019  
     RMB’000      RMB’000      US$’000  

Non-current

        

Other payables (i) (Note 33, Note 36)

     160,091        176,302        24,883  
  

 

 

    

 

 

    

 

 

 

 

  (i) 

This relates to accrual for bonus that is not expected to be settled within next 12 months.

Terms and conditions of the above financial liabilities:

 

   

Trade payables are non-interest bearing and are normally settled on 60-day terms.

 

   

Other payables (current) are non-interest bearing and have an average term of three months.

 

   

For terms and conditions relating to related parties, refer to Note 30.

 

F-73


Table of Contents

China Yuchai International Limited

Notes to the Consolidated Financial Statements

 

25.

Provision

 

     Provision for
warranty
     Provision for
onerous
contract
     Total      Total  
     RMB’000      RMB’000      RMB’000      US$’000  

At January 1, 2018

     191,814        —          191,814        27,072  

Provision made

     224,582        —          224,582        31,698  

Provision utilized

     (249,483      —          (249,483      (35,212
  

 

 

    

 

 

    

 

 

    

 

 

 

At December 31, 2018 and January 1, 2019

     166,913        —          166,913        23,558  

Provision made

     421,905        2,316        424,221        59,875  

Provision utilized

     (373,103      —          (373,103      (52,660
  

 

 

    

 

 

    

 

 

    

 

 

 

At December 31, 2019

     215,715        2,316        218,031        30,773  
  

 

 

    

 

 

    

 

 

    

 

 

 

 

26.

Contract liabilities

 

     31.12.2018      31.12.2019      31.12.2019  
     RMB’000      RMB’000      US$’000  

Unfulfilled maintenance services

     191,728        181,139        25,566  

Advance from customer

     148,761        255,483        36,060  
  

 

 

    

 

 

    

 

 

 

Total

     340,489        436,622        61,626  
  

 

 

    

 

 

    

 

 

 

Current

     286,786        382,809        54,030  

Non-current

     53,703        53,813        7,596  
  

 

 

    

 

 

    

 

 

 

Total contract liabilities (Note 7.2)

     340,489        436,622        61,626  
  

 

 

    

 

 

    

 

 

 

 

27.

Lease liabilities

 

    

Effective

interest rate

     Maturity      31.12.2019      31.12.2019  
     %             RMB’000      US$’000  

Current (Note 19)

     1.25% - 6.20%        2020        28,633        4,041  
        

 

 

    

 

 

 

Non- current (Note 19)

     1.25% - 6.20%        2021-2024        31,374        4,428  
        

 

 

    

 

 

 

 

F-74


Table of Contents

China Yuchai International Limited

Notes to the Consolidated Financial Statements

 

28.

Other financial liabilities

 

  (a)

Other liabilities

 

     31.12.2018      31.12.2019      31.12.2019  
     RMB’000      RMB’000      US$’000  

Derivative not designated as hedges – foreign exchange forward contract

     —        999        141  

Finance lease liabilities

     48        —        —  
  

 

 

    

 

 

    

 

 

 
     48        999        141  
  

 

 

    

 

 

    

 

 

 
     31.12.2018      31.12.2019      31.12.2019  
     RMB’000      RMB’000      US$’000  

Current

     14        999        141  

Non-current

     34        —        —  
  

 

 

    

 

 

    

 

 

 
     48        999        141  
  

 

 

    

 

 

    

 

 

 

Foreign exchange forward contract

On December 11, 2019, Yuchai entered into a non-deliverable forward foreign exchange contract (“NDF”) with China Construction Bank to purchase US$20.0 million at the forward exchange rate (RMB/US$) of 7.0901 on December 8, 2020. The Group accounted for this NDF at fair value through profit or loss.

Finance lease liabilities

As at December 31, 2018, the group leased office equipment under finance leases expiring within three years. The lease was recorded as finance lease liabilities under “Other liabilities” until December 31, 2018, and was reclassified to “Lease liabilities” on January 1, 2019 upon adoption of IFRS 16. See Note 2.4 for further information about the change in accounting policy for leases.

Future minimum lease payments under finance lease together with the present value of the net minimum lease payments are as follows:

 

     31.12.2018  
    

Minimum
lease

payments

    

Present value

of payments

 
     RMB’000      RMB’00  

Not later than one year

     14        14  

Later than one year but not later than five years

     34        34  
  

 

 

    

 

 

 

Total minimum lease payments

     48        48  

Less: Amount representing finance charges

     *      *  
  

 

 

    

 

 

 

Present value of minimum lease payments

     48        48  
  

 

 

    

 

 

 

 

  *

Less than RMB 1 thousand (US$1 thousand)

 

  (b)

Loans and borrowings

 

    

Effective

interest rate

     Maturity      31.12.2018  
     %             RMB’000  

Current

        

Renminbi denominated loans

     4.26        2019        1,500,000  

US dollar denominated loans(ii)

     3.48        2019        501,014  
        

 

 

 
           2,001,014  
        

 

 

 

Non-current

        

Singapore Dollar denominated loans(iii)

     2.84        2020        15,078  
        

 

 

 

 

    

Effective

interest rate

     Maturity      31.12.2019      31.12.2019  
     %             RMB’000      US$’000  

Current

           

Renminbi denominated loans

     3.70 – 4.13        2020        1,900,000        268,168  

US dollar denominated loans

     2.52        2020        139,524        19,693  

Singapore Dollar denominated loans(iii)

     2.84        2020        15,522        2,191  
        

 

 

    

 

 

 
           2,055,046        290,052  
        

 

 

    

 

 

 

 

F-75


Table of Contents

China Yuchai International Limited

Notes to the Consolidated Financial Statements

 

28.

Other financial liabilities (cont’d)

 

  (b)

Loans and borrowings (cont’d)

 

Note:

 

  (i) 

All loans balances as stated above do not have a callable feature.

 

  (ii) 

The loan was secured by the Group’s bills receivable of RMB 524.1 million and repaid in September 2019.

 

  (iii) 

The loans comprise:

 

Issuer bank    Facility limit      Usage  
            RMB’000  

December 31, 2018

     

MUFG Bank Ltd

     S$ 30 million        15,078  
     

 

 

 

December 31, 2019

     

MUFG Bank Ltd

     S$ 30 million        15,522  
     

 

 

 
     US$’000        2,191  
     

 

 

 

S$30.0 million credit facility with DBS Bank Ltd (“DBS”)

On June 1, 2018, the Company entered into a three-year revolving uncommitted credit facility agreement with DBS with an aggregate value of S$30.0 million to refinance the S$30.0 million facility that matured on May 22, 2018. Among other things, the terms of the facility required that (i) HLA retains ownership of the special share, at all-time retains at least 35% ownership of the Company and that the Company remain a consolidated subsidiary of HLA, (ii) the Company at all-time retains at least 76.4% ownership in Yuchai and (iii) HLGE remains listed on the Main Board of Singapore Exchange. The terms of the facility also included certain financial covenants with respect to the Company’s consolidated tangible net worth (as defined in the agreement) not being less than US$350 million, and the ratio of the consolidated total net debt (as defined in the agreement) to consolidated tangible net worth not exceeding 1.0 times. This arrangement was used to finance the Group general working capital requirements.

S$30.0 million credit facility with MUFG Bank Ltd, Singapore Branch (formally known as Bank of Tokyo Mitsubishi UFJ, Ltd., Singapore Branch) (“MUFG”)

On March 30, 2017, the Company entered into an unsecured multi-currency revolving credit facility agreement with MUFG for a committed aggregate value of S$30.0 million to refinance the S$30.0 million facility that matured on March 18, 2017. The facility is available for three years from the date of the facility agreement and will be used to finance the Company’s long-term general working capital requirements. Among other things, the terms of the facility require that HLA retains ownership of the Company’s special share and that the Company remains a consolidated subsidiary of HLA. The terms of the facility also include certain financial covenants with respect to the Company’s tangible net worth (as defined in the agreement) as at June 30 and December 31 of each year not being less than US$120 million and the ratio of the Company’s total net debt (as defined in the agreement) to tangible net worth as at June 30 and December 31 of each year not exceeding 2.0 times, as well as negative pledge provisions and customary drawdown requirements. The Company is in the process of renewing this facility with the bank.

US$30.0 million credit facility with Sumitomo Mitsui Banking Corporation, Singapore Branch (“SMBC”)

On March 31, 2017, the Company entered into an uncommitted and unsecured multi-currency revolving credit facility agreement with SMBC for an aggregate value of US$30.0 million to refinance the US$30.0 million facility that matured on March 18, 2017. The facility is available for three years from the date of the facility agreement and will be utilized by the Company to finance its long-term general working capital requirements. The terms of the facility require, among other things, that HLA retains ownership of the special share and that the Company remains a principal subsidiary (as defined in the facility agreement) of HLA. The terms of the facility also include certain financial covenants with respect to the Company’s consolidated tangible net worth (as defined in the agreement) as at June 30 and December 31 of each year not less than US$200 million and the ratio of the Company’s consolidated total net debt (as defined in the agreement) to consolidated tangible net worth as at June 30 and December 31 of each year not exceeding 2.0 times, as well as negative pledge provisions and customary drawdown requirements. The Company is in the process of renewing this facility with the bank.

 

F-76


Table of Contents

China Yuchai International Limited

Notes to the Consolidated Financial Statements

 

29.

Deferred grants

 

     31.12.2018      31.12.2019      31.12.2019  
     RMB’000      RMB’000      US$’000  

At January 1

     353,647        607,608        85,758  

Received during the year

     282,388        187,096        26,407  

Released to consolidated statement of profit or loss

     (28,427      (117,976      (16,651
  

 

 

    

 

 

    

 

 

 

At December 31

     607,608        676,728        95,514  
  

 

 

    

 

 

    

 

 

 
        

Current (Note 24)

     22,082        19,952        2,816  

Non-current

     585,526        656,776        92,698  
  

 

 

    

 

 

    

 

 

 
     607,608        676,728        95,514  
  

 

 

    

 

 

    

 

 

 

The government grant that have been received was to support and fund Yuchai’s production facilities, research and development activities for new engines.

 

30.

Related party disclosures

The ultimate parent

As of December 31, 2019, the controlling shareholder of the Company, HLA, indirectly owned 17,059,154, or 41.8% (2018: 17,059,154, or 41.8%), of the ordinary shares in the capital of the Company, as well as a special share that entitles it to elect a majority of directors of the Company. HLA controls the Company through its wholly-owned subsidiary, HLC, and through HLT, a wholly-owned subsidiary of HLC. HLT owns approximately 23.3% (2018: 23.3%) of the ordinary shares in the capital of the Company and is, and has since August 2002 been, the registered holder of the special share. HLA also owns, through another wholly-owned subsidiary, Well Summit Investments Limited, approximately 18.5% (2018: 18.5%) of the ordinary shares in the capital of the Company. HLA is a member of the Hong Leong Investment Holdings Pte. Ltd., or Hong Leong Investment group of companies. Prior to August 2002, the Company was controlled by Diesel Machinery (BVI) Limited, which, until its dissolution, was a holding company controlled by HLC and was the prior owner of the special share. Through HLT’s stock ownership and the rights accorded to the special share under Bye-Laws of the Company and various agreements among shareholders, HLA is able to effectively approve and effect most corporate transactions.

There were transactions other than dividends paid, between the Group and HLA of RMB 0.03 million (less than US$0.01 million) during the financial years ended December 31, 2017, 2018 and 2019 respectively. The transaction relates to consultancy fees charged by HLA.

Entity with significant influence over the Group

As of December 31, 2019, the Yulin City Government through Coomber Investment Ltd. owned 17.2% (2018: 17.2%) of the ordinary shares in the capital of the Company.

 

F-77


Table of Contents

China Yuchai International Limited

Notes to the Consolidated Financial Statements

 

30.

Related party disclosures (cont’d)

 

The following provides the significant transactions that have been entered into with related parties for the relevant financial year.

 

     31.12.2017      31.12.2018      31.12.2019      31.12.2019  
     RMB’000      RMB’000      RMB’000      US$’000  

Sales of engines and materials

           

- associates and joint ventures

     412,591        439,106        912,877        128,845  

- GY Group (including its subsidiaries and affiliates)

     455,061        406,422        1,792,280        252,965  

Purchase of material, supplies and engines

           

- associates and joint ventures

     914,211        1,192,322        1,999,831        282,259  

- GY Group (including its subsidiaries and affiliates)

     1,221,421        1,589,638        1,895,239        267,496  

Purchase of service

           

- a joint venture

     2,543        —          —          —    

Hospitality, restaurant, consultancy and other service income charged to

           

- a joint venture

     14,241        3,456        3,984        562  

- GY Group (including its subsidiaries and affiliates)

     25,728        24,015        15,350        2,167  

Rental income

           

- GY Group (including its subsidiaries and affiliates)

     4,483        3,886        2,133        301  

- a joint venture

     —          1,937        3,206        452  

Property management service expenses

           

- GY Group (including its subsidiaries and affiliates)

     22,212        26,547        22,595        3,189  

Leasing expenses (i)

           

- GY Group (including its subsidiaries and affiliates)

     8,676        25,705        —          —    

General and administrative expenses

           

- GY Group (including its subsidiaries and affiliates)

     20,215        21,607        19,953        2,816  

- HLA (including its affiliates)

     6,913        6,639        6,788        958  

Delivery, storage, distribution and handling expenses

           

- GY Group (including its subsidiaries and affiliates)

     210,406        228,195        304,532        42,982  

Payment for trademarks usage fee

           

- GY Group

     —          —          169,811        23,967  

Payment for lease liabilities

           

- GY Group (including its subsidiaries and affiliates)

     —          —          33,594        4,741  

Purchases of vehicles and machineries

           

- GY Group (including its subsidiaries and affiliates)

     52,443        6,144        2,817        398  

Purchases of additional shareholding in a subsidiary from

           

- GY Group (including its subsidiaries and affiliates) (ii)

     1,335        —          —          —    

Disposal of shareholding in an associate to

           

- GY Group (including its subsidiaries and affiliates) (iii)

     1,833        —          —          —    
  

 

 

    

 

 

    

 

 

    

 

 

 

 

F-78


Table of Contents

China Yuchai International Limited

Notes to the Consolidated Financial Statements

 

30.

Related party disclosures (cont’d)

 

Note:

  (i) 

As disclosed in Note 2.4, the Group has adopted IFRS 16 on January 1, 2019. These leasing expenses have been recognized as right-of-use assets and lease liabilities on the consolidated statement of financial position as at December 31, 2019.

  (ii) 

In June 2017, GYAMC acquired 25% of equity interest in Crankshaft from GY Group with a purchase consideration of RMB 1.3 million.

 

  (iii) 

In August 2017, YEMC disposed its 30% equity interest in Property Management to GY Group for a consideration of RMB 1.9 million.

In addition to the above, Yuchai also entered into transactions with other PRC Government owned enterprises. Management considers that these transactions were entered into in the normal course of business and expects that these transactions will continue on normal commercial terms. Balances with other PRC entities are excluded from this caption.

The transactions with related parties are made at terms agreed between the parties.

Compensation of key management personnel of the Group

 

     31.12.2017      31.12.2018      31.12.2019      31.12.2019  
     RMB’000      RMB’000      RMB’000      US$’000  

Short-term employee benefits

     40,831        39,703        41,606        5,872  

Contribution to defined contribution plans

     385        335        362        51  

Cost of share-based payment

     1,294        —          —          —    
  

 

 

    

 

 

    

 

 

    

 

 

 
     42,510        40,038        41,968        5,923  
  

 

 

    

 

 

    

 

 

    

 

 

 

The non-executive directors do not receive pension entitlements from the Group.

 

31.

Commitments and contingencies

Operating lease commitments - Group as lessee

The Group has various lease contracts that have not yet commenced as at December 31, 2019. The future lease payments these non-cancellable lease contracts are as follows:

 

     31.12.2019      31.12.2019  
     RMB’000      US$’000  

Within 1 year

     105        15  

After 1 year but within 5 years

     85        12  

After 5 years

     —          —    
  

 

 

    

 

 

 
     190        27  
  

 

 

    

 

 

 

Capital commitments

As of December 31, 2018 and 2019, Yuchai had capital expenditure (mainly in respect of property, plant and equipment) contracted for but not paid and not recognized amounting to RMB 774.5 million and RMB 594.0 million (US$83.8 million) respectively. The Group’s share of joint venture’s capital commitment is disclosed in Note 6.

 

F-79


Table of Contents

China Yuchai International Limited

Notes to the Consolidated Financial Statements

 

31.

Commitments and contingencies (cont’d)

 

Investment commitments

As of December 31, 2018 and 2019, the Group has commitment of RMB 58.8 and RMB 17.6 million (US$2.5 million) relating to the Group’s interest in joint venture, respectively.

Letter of credits

As of December 31, 2018 and 2019, Yuchai had issued irrevocable letter of credits of RMB 93.5 million and RMB 30.8 million (US$4.4 million), respectively.

Product liability

The General Principles of the Civil Law of the People’s Republic of China imposes that manufacturers and sellers are liable for loss and injury caused by defective products. Yuchai and its subsidiaries do not carry product liability insurance. Yuchai and its subsidiaries have not had any significant product liability claims brought against them.

Environmental liability

China adopted its Environmental Protection Law in 1989, and the State Council and the Ministry of Ecology and Environment (formerly known as the Ministry of Environmental Protection) promulgate regulations as required from time to time. The Environmental Protection Law addresses issues relating to environmental quality, waste disposal and emissions, including air, water and noise emissions. Environmental regulations have not had a material impact on Yuchai’s results of operations. Yuchai delivers, on a regular basis, burned sand and certain other waste products to a waste disposal site approved by the local government and makes payments in respect thereof. Yuchai expects that environmental standards and their enforcement in China will, as in many other countries, become more stringent over time, especially as technical advances make achievement of higher standards more feasible. Yuchai has built an air filter system to reduce the level of dust and fumes resulting from its production of diesel engines.

Yuchai is subject to Chinese national and local environmental protection regulations which currently impose fees for the discharge of waste substances, require the payment of fines for pollution, and provide for the closure by the Chinese government of any facility that fails to comply with orders requiring Yuchai to cease or improve upon certain activities causing environmental damage. Due to the nature of its business, Yuchai produces certain amounts of waste water, gas, and solid waste materials during the course of its production. Yuchai believes its environmental protection facilities and systems are adequate for it to comply with the existing national, provincial and local environmental protection regulations. However, Chinese national, provincial or local authorities may impose additional or more stringent regulations which would require additional expenditure on environmental matters or changes in Yuchai’s processes or systems.

 

F-80


Table of Contents

China Yuchai International Limited

Notes to the Consolidated Financial Statements

 

32.

Segment information

For management purposes, the Group is organized into business units based on their products and services, and has two reportable operating segments as follows:

 

   

Yuchai primarily conducts manufacturing and sale of diesel engines which are mainly distributed in the PRC market.

 

   

HLGE is engaged in hospitality and property development activities conducted mainly in the PRC and Malaysia. HLGE is listed on the Main Board of the Singapore Exchange.

Management monitors the operating results of its business units separately for the purpose of making decisions about resource allocation and performance assessment.

 

Year ended

December 31, 2017

   Yuchai      HLGE      Corporate     Eliminations/
adjustment
   

Consolidated

financial

statements

 
     RMB’000      RMB’000      RMB’000     RMB’000     RMB’000  

Revenue

            

Total external revenue (Note 7.1)

     16,140,622        57,197        —         —         16,197,819  
  

 

 

    

 

 

    

 

 

   

 

 

   

 

 

 

Results

            

Interest income

     94,760        1,803        11,833       (2,975     105,421  

Interest expense

     (94,794      (3,983      (270     2,975       (96,072

Gain on disposal of subsidiaries

     —          216,115        —         —         216,115  

Gain on disposal of joint venture

     —          107,976        —         —         107,976  

Impairment of property, plant and equipment

     (20,845      —          —         —         (20,845

Impairment of technology development cost

     (40,000      —          —         —         (40,000

Staff severance cost

     (107,732      —          —         —         (107,732

Depreciation and amortization

     (433,921      (9,990      (270           (444,181

Share of profit of associates and joint venture

     9,255        799        —         —         10,054  

Income tax expense

     (164,578      (461      (102     (29,031 )(1)      (194,172

Segment profit after tax

     1,004,019        322,160        22,708       (29,031 )(1)      1,319,856  
  

 

 

    

 

 

    

 

 

   

 

 

   

 

 

 

 

F-81


Table of Contents

China Yuchai International Limited

Notes to the Consolidated Financial Statements

 

32.

Segment information (cont’d)

 

Year ended

December 31, 2018

   Yuchai      HLGE      Corporate     Eliminations/
adjustment
   

Consolidated

financial

statements

 
     RMB’000      RMB’000      RMB’000     RMB’000     RMB’000  

Revenue

            

Total external revenue (Note 7.1)

     16,210,467        52,781        —         —         16,263,248  
  

 

 

    

 

 

    

 

 

   

 

 

   

 

 

 

Results

            

Interest income

     124,653        4,244        18,347       —         147,244  

Interest expense

     (107,609      (403      (327     —         (108,339

Impairment of property, plant and equipment

     (30,173      —          —         —         (30,173

Staff severance cost

     (28,018      —          —         —         (28,018

Depreciation and amortization

     (428,199      (5,355      (331     —         (433,885

Share of profit of associates and joint venture

     10,809        825        —         —         11,634  

Income tax expense

     (175,956      (820      (49     (29,842 )(1)      (206,667

Segment profit after tax

     1,019,776        4,156        (19,690     (29,842 )(1)      974,400  

Total assets

     20,636,155        441,040        2,081,220       (1,500,451     21,657,964  

Total liabilities

     (10,318,492      (55,404      (29,592     (106,922 )(2)      (10,510,410

Other disclosures

            

Investment in joint ventures

     220,176        2,636        —         —         222,812  

Capital expenditure

     403,179        2,643        73       —         405,895  
  

 

 

    

 

 

    

 

 

   

 

 

   

 

 

 

 

F-82


Table of Contents

China Yuchai International Limited

Notes to the Consolidated Financial Statements

 

32.

Segment information (cont’d)

 

Year ended

December 31, 2019

   Yuchai      HLGE      Corporate     Eliminations/
adjustment
   

Consolidated

financial

statements

   

Consolidated

financial

statements

 
     RMB’000      RMB’000      RMB’000     RMB’000     RMB’000     US$’000  

Revenue

              

Total external revenue (Note 7.1)

     17,980,304        35,781                18,016,085       2,542,813  
  

 

 

    

 

 

    

 

 

   

 

 

   

 

 

   

 

 

 

Results

              

Interest income

     158,855        5,167        13,239           177,261       25,019  

Interest expense

     (126,379      (51      (421         (126,851     (17,904

Impairment of property, plant and equipment

     (3,950                   (3,950     (558

Staff severance cost

     (15,454                   (15,454     (2,181

Depreciation and amortization

     (458,665      (5,551      (993         (465,209     (65,661

Share of profit of associates and joint venture

     18,137        897                19,034       2,686  

Income tax expense

     (141,330      (527      (41     (30,721 )(1)     (172,619     (24,364

Segment profit after tax

     884,562        4,457        1,939       (30,258 )(1)      860,700       121,480  

Total assets

     22,817,479        416,397        2,120,767       (1,500,452     23,854,191       3,366,811  

Total liabilities

     (12,127,021      (15,575      (31,278     (106,932 )(2)      (12,280,806     (1,733,329

Other disclosures

              

Investment in joint ventures

     271,274        2,717                273,991       38,671  

Capital expenditure

     917,192        1,033        55           918,280       129,607  
  

 

 

    

 

 

    

 

 

   

 

 

   

 

 

   

 

 

 

Note:

 

  (1) 

This relates mainly to the deferred tax expense relating to withholding tax on dividends from Yuchai.

  (2) 

This relates mainly to the deferred tax liabilities relating to cumulative withholding tax on dividends that are expected to be declared from income earned after December 31, 2007 by Yuchai.

 

F-83


Table of Contents

China Yuchai International Limited

Notes to the Consolidated Financial Statements

 

32.

Segment information (cont’d)

 

Geographic information

The geographic information for revenue from external customers is disclosed in Note 7.1.

Revenue from one customer group amounted to RMB 5,205.5 million (US$734.7 million) (2018: RMB 4,463.9 million; 2017: RMB 4,839.6 million), arising from sales by Yuchai segment.

Non-current assets

 

     31.12.2018      31.12.2019      31.12.2019  
     RMB’000      RMB’000      US$’000  

People’s Republic of China

     4,665,990        5,764,591        813,622  

Other countries

     95,443        97,879        13,815  
  

 

 

    

 

 

    

 

 

 
     4,761,433        5,862,470        827,437  
  

 

 

    

 

 

    

 

 

 

Non-current assets for this purpose consist of property, plant and equipment, right-of-use assets, investment in joint ventures and associates, investment property, intangible assets and goodwill.

 

33.

Financial risk management objectives and policies

The Group’s principal financial liabilities comprise loans and borrowings, trade and other payables. The main purpose of these financial liabilities is to finance the Group’s operations. The Group has trade and other receivables, and cash and bank deposits that derive directly from its operations. The Group also holds quoted equity securities and enters into derivative transactions.

The Group is exposed to market risk, credit risk and liquidity risk. The Group’s senior management oversees the management of these risks. There has been no change to the Group’s exposure to these financial risks or the manner in which it manages and measures the risks.

Market risk

Market risk is the risk that the fair value or future cash flows of a financial instrument will fluctuate because of changes in market prices. Market risk comprise three types of risk: interest rate risk, currency risk and other price risk, such as equity price risk. Financial instruments affected by market risk include loans and borrowings, deposits, quoted equity securities and derivative financial instrument.

The sensitivity analyses in the following sections relate to the position as at December 31, 2018 and 2019.

The sensitivity analyses have been prepared on the basis that the amount of net debt, the ratio of fixed to floating interest rates of the debt and the proportion of financial instruments in foreign currencies are all constant at December 31, 2019.

The analyses exclude the impact of movements in market variables on provisions and on the non-financial assets and liabilities of foreign operations.

 

F-84


Table of Contents

China Yuchai International Limited

Notes to the Consolidated Financial Statements

 

33.

Financial risk management objectives and policies (cont’d)

 

Interest rate risk

Interest rate risk is the risk that the fair value or future cash flows of a financial instrument will fluctuate because of changes in market interest rates. The Group’s exposure to the risk of changes in market interest rates relates primarily to the Group’s interest-bearing bank deposits and loans and borrowings from banks and financial institutions. The interest-bearing loans and borrowings of the Group are disclosed in Note 28(b). As certain interest rates are based on interbank offer rates, the Group is exposed to cash flow interest rate risk. This risk is not hedged. Interest-bearing bank deposits are short to medium-term in nature but given the significant cash and bank balances held by the Group, any variation in the interest rates may have a material impact on the results of the Group.

The Group manages its interest rate risk by having a mixture of fixed and variable rates for its deposits and borrowings.

Interest rate sensitivity

The sensitivity analyses below have been determined based on the exposure to interest rates for bank deposits and interest-bearing financial liabilities at the end of the reporting period and the stipulated change taking place at the beginning of the year and held constant throughout the reporting period in the case of instruments that have floating rates. A 50 basis points increase or decrease is used and represents management’s assessment of the possible change in interest rates.

If interest rate had been 50 (2018: 50) basis points higher or lower and all other variables were held constant, the profit before tax for the year ended December 31, 2019 of the Group would increase/decrease by RMB 21.4 million (US$3.0 million) (2018: increase/decrease by RMB 20.6 million).

Foreign currency risk

Foreign currency risk is the risk that the fair value or future cash flows of an exposure will fluctuate because of changes in foreign exchange rates. The Group’s exposure to the risk of changes in foreign exchange rates relates primarily to the Group’s sales, purchases and financial liabilities that are denominated in currencies other than the respective functional currencies of entities within the Group. The Group also holds cash and bank balances and other investments denominated in foreign currencies. The currencies giving rise to this risk are primarily the Singapore Dollar, Renminbi, US Dollar and Euro.

Foreign currency translation exposure is managed by incurring debt in the operating currency so that where possible operating cash flows can be primarily used to repay obligations in the local currency. This also has the effect of minimizing the exchange differences recorded against income, as the exchange differences on the net investment are recorded directly against equity.

 

F-85


Table of Contents

China Yuchai International Limited

Notes to the Consolidated Financial Statements

 

33.

Financial risk management objectives and policies (cont’d)

 

Foreign currency risk (cont’d)

 

The Group’s exposures to foreign currency are as follows:

 

     31.12.2018  
    

Singapore

Dollar

     Euro     

US

Dollar

     Renminbi      Others  
     RMB’000      RMB’000      RMB’000      RMB’000      RMB’000  

Quoted equity securities

     21,876        —          —          —          —    

Trade and other receivables

     693        25,827        12,149        675        —    

Cash and bank balances

     220,268        1,166        28,518        31,662        25  

Financial liabilities

     (15,126      —          (501,014      —          —    

Trade and other payables

     (13,952      (17,452      (7,060      (41,828      —    
  

 

 

    

 

 

    

 

 

    

 

 

    

 

 

 

Net assets/(liabilities)

     213,759        9,541        (467,407      (9,491      25  
  

 

 

    

 

 

    

 

 

    

 

 

    

 

 

 
     31.12.2019  
    

Singapore

Dollar

     Euro     

US

Dollar

     Renminbi      Others  
     RMB’000      RMB’000      RMB’000      RMB’000      RMB’000  

Quoted equity securities

     9,235        —          —          —          —    

Trade and other receivables

     607        414        7,624        658        —    

Cash and bank balances

     228,589        52        11,233        2,595        7,364  

Financial liabilities

     (15,710      —          (139,524      —          —    

Trade and other payables

     (7,086      (27,922      (10,596      (2,605      (83
  

 

 

    

 

 

    

 

 

    

 

 

    

 

 

 

Net assets/(liabilities)

     215,635        (27,456      (131,263      648        7,281  
  

 

 

    

 

 

    

 

 

    

 

 

    

 

 

 

US$’000

     30,435        (3,875      (18,527      91        1,028  
  

 

 

    

 

 

    

 

 

    

 

 

    

 

 

 

Foreign currency risk sensitivity

A 10% strengthening of the following major currencies against the functional currency of each of the Group’s entities at the reporting date would increase/(decrease) profit before tax by the amounts shown below. This analysis assumes that all other variables, in particular interest rates, remain constant.

 

     Profit before tax  
     31.12.2018      31.12.2019      31.12.2019  
     RMB’000      RMB’000      US$’000  

Singapore Dollar

     21,376        21,564        3,044  

Euro

     954        (2,746      (388

US Dollar

     (46,741      (13,126      (1,853

Renminbi

     (949      65        9  
  

 

 

    

 

 

    

 

 

 

 

F-86


Table of Contents

China Yuchai International Limited

Notes to the Consolidated Financial Statements

 

33.

Financial risk management objectives and policies (cont’d)

 

Equity price risk

The Group has investment in Thakral Corporation Ltd “TCL” which is quoted equity securities.

Equity price risk sensitivity

A 10% increase/(decrease) in the underlying prices at the reporting date would increase/(decrease) Group’s profit before tax by the following amount:

 

     31.12.2018      31.12.2019      31.12.2019  
     RMB’000      RMB’000      US$’000  

Statement of profit or loss

     2,188        924        130  
  

 

 

    

 

 

    

 

 

 

Credit risk

Credit risk is the risk that a counterparty will not meet its obligations under a financial instrument or customer contract, leading to a financial loss. The Group is exposed to credit risk from its operating activities (primarily trade receivables) and from its financing activities, including deposits with banks and financial institutions, foreign exchange transactions and other financial instruments.

Trade receivables

Customer credit risk is managed by each business unit subject to the Group’s established policy, procedures and control relating to customer credit risk management. Credit limits are established for all customers based on internal rating criteria.

Management has a credit policy in place and the exposure to credit risk is monitored on an ongoing basis. Credit evaluations are performed for all customers requiring credit over a certain amount.

An impairment analysis is performed at each reporting date using a provision matrix. The provision rates are determined based on days past due for groupings of various customer segments with similar loss patterns (i.e. by profiles of the customers). The calculation reflects the reasonable and supportable information that is available at the reporting date about past events, current conditions and forecasts of future economic conditions. Generally, trade receivables are written-off at management’s discretion after assessment and are not subject to enforcement activity. The maximum exposure to credit risk at the reporting date is the carrying value of each class of financial assets disclosed in Note 17. The Group’s share of bills receivables of a joint venture which was used as collateral as security is disclosed in Note 6.

 

F-87


Table of Contents

China Yuchai International Limited

Notes to the Consolidated Financial Statements

 

33.

Financial risk management objectives and policies (cont’d)

 

  

Credit risk (cont’d)

 

Set out below is the information about the credit risk exposure on the Group’s trade receivables using a provision matrix:

 

           Trade receivables  
                  Days past due  
As at December 31, 2018    Total     Current      0 – 90
days
    91-180
days
    181-365
days
    >365
days
 
     RMB’000     RMB’000      RMB’000     RMB’000     RMB’000     RMB’000  

Expected credit loss rate

     6.3     —          0.1     —         6.3     75.1

Estimated total gross carrying amount at default

     438,586       281,250        47,561       25,862       47,209       36,704  

Expected credit loss

     30,586       —          30       —         2,990       27,566  
  

 

 

   

 

 

    

 

 

   

 

 

   

 

 

   

 

 

 
           Trade receivables  
                  Days past due  
As at December 31, 2019    Total     Current      0 – 90
days
    91-180
days
    181-365
days
    >365
days
 
     RMB’000     RMB’000      RMB’000     RMB’000     RMB’000     RMB’000  

Expected credit loss rate

     7.2     —          6.9     6.2     10.9     70.7

Estimated total gross carrying amount at default

     794,678       601,094        61,917       24,409       40,213       67,045  

Expected credit loss

     57,611       —          4,283       1,513       4,386       47,429  
  

 

 

   

 

 

    

 

 

   

 

 

   

 

 

   

 

 

 

At December 31, 2019, the Group had top 20 customers (2018: top 20 customers) that owed the Group more than RMB 387.6 million (US$54.7 million) (2018: RMB 114.2 million) and accounted for approximately 50.0% (2018: 26.0%) of trade receivables (excluding bills receivables) respectively. These customers are located in the PRC. The maximum exposure to credit risk at the reporting date is the carrying value of each class of financial assets mentioned in Note 17. The Group’s share of bills receivables of a joint venture which was used as collateral as security is disclosed in Note 6.

Cash and fixed deposits are placed with banks and financial institutions which are regulated.

 

F-88


Table of Contents

China Yuchai International Limited

Notes to the Consolidated Financial Statements

 

33.

Financial risk management objectives and policies (cont’d)

 

Liquidity risk

The Group monitors its liquidity risk and maintains a level of cash and cash equivalents deemed adequate by management to finance the Group’s operations and to mitigate the effects of fluctuations in cash flows, and having adequate amounts of committed credit facilities.

The table below summarizes the maturity profile of the Group’s financial assets and liabilities based on contractual undiscounted payments.

 

    

1 year

or less

    

2 to 5

years

     Total  
As at December 31, 2018    RMB’000      RMB’000      RMB’000  

Financial assets

        

Trade and bills receivables

     7,389,106        —          7,389,106  

Other receivables, excluding tax recoverable

     140,505        —          140,505  

Cash and bank balances

     6,128,522        —          6,128,522  

Quoted equity securities

     21,876        —          21,876  

Derivative not designated as hedges – foreign exchange forward contract

     4,529        —          4,529  
  

 

 

    

 

 

    

 

 

 
     13,684,538        —          13,684,538  
  

 

 

    

 

 

    

 

 

 

Financial liabilities

        

Loans and borrowings

     2,033,519        15,196        2,048,715  

Trade and other payables (Note 24)

     7,008,592        160,091        7,168,683  

Other liabilities

     14        34        48  
  

 

 

    

 

 

    

 

 

 
     9,042,125        175,321        9,217,446  
  

 

 

    

 

 

    

 

 

 

 

    

1 year

or less

    

2 to 5

years

     Total      Total  
As at December 31, 2019    RMB’000      RMB’000      RMB’000      US$’000  

Financial assets

           

Trade and bills receivables

     7,742,301        —          7,742,301        1,092,758  

Other receivables, excluding tax recoverable

     161,292        —          161,292        22,765  

Cash and bank balances

     6,390,918        —          6,390,918        902,023  

Quoted equity securities

     9,235        —          9,235        1,304  
  

 

 

    

 

 

    

 

 

    

 

 

 
     14,303,746        —          14,303,746        2,018,850  
  

 

 

    

 

 

    

 

 

    

 

 

 

Financial liabilities

           

Loans and borrowings

     2,085,456        —        2,085,456        294,344  

Trade and other payables (Note 24)

     8,447,756        176,302        8,624,058        1,217,210  

Lease liabilities

     29,838        35,263        65,101        9,188  

Derivative not designated as hedges – foreign exchange forward contract

     999             999        141  
  

 

 

    

 

 

    

 

 

    

 

 

 
     10,564,049        211,565        10,775,614        1,520,883  
  

 

 

    

 

 

    

 

 

    

 

 

 

 

F-89


Table of Contents

China Yuchai International Limited

Notes to the Consolidated Financial Statements

 

34.

Capital management

The Group manages its capital to ensure that entities in the Group will be able to continue as a going concern while maximizing the return to shareholders through the optimization of the debt and equity balance except where decisions are made to exit businesses or close companies.

The capital structure of the Group consists of debts (which includes the borrowings, lease liabilities and trade and other payables, less cash and bank balances) and equity attributable to equity holders of the parent (comprising issued capital and reserves).

 

     31.12.2018      31.12.2019      31.12.2019  
     RMB’000      RMB’000      US$’000  

Loans and borrowings (current and non-current) (Note 28(b))

     2,016,092        2,055,046        290,052  

Lease liabilities (current and non-current) (Note 27)

     —          60,007        8,469  

Other liabilities (current and non-current) (Note 28(a))

     48        —          —    

Trade and other payables (current and non-current) (Note 24)

     7,191,134        8,644,393        1,220,081  

Less: Cash and bank balances (Note 18)

     (6,128,522      (6,390,918      (902,023
  

 

 

    

 

 

    

 

 

 

Net debts

     3,078,752        4,368,528        616,579  

Equity attributable to equity holders of the parent

     8,395,849        8,767,529        1,237,460  
  

 

 

    

 

 

    

 

 

 

Total capital and net debts

     11,474,601        13,136,057        1,854,039  
  

 

 

    

 

 

    

 

 

 

The Group manages its capital structure and makes adjustments to it, in light of changes in economic conditions. To maintain or adjust the capital structure, the Group may adjust the dividend payment to shareholders, return capital to shareholders or issue new shares.

No changes were made in the objectives, policies or processes during the years ended December 31, 2018 and 2019.

As disclosed in Note 22, certain subsidiaries of the Group are required by the relevant authorities in the PRC to contribute and maintain a non-distributable statutory reserve fund whose utilization is subject to approval by the relevant authorities in the PRC. This externally imposed capital requirement has been complied with by the subsidiaries of the Group for the financial years ended December 31, 2018 and 2019.

 

35.

Fair value measurement

Quantitative disclosures fair value measurement hierarchy for assets and liabilities as at December 31, 2018:

 

            Fair value measurement using  
    

Date of

valuation

           

Quoted

prices

in

active

markets

    

Significant

observable

inputs

    

Significant

unobservable

inputs

 
     Total      (Level 1)      (Level 2)      (Level 3)  
     RMB’000      RMB’000      RMB’000      RMB’000  

Assets measured at fair value

              

Quoted equity securities:

              

Quoted equity shares – TCL (Note 16)

    

December 31,

2018

 

 

     21,876        21,876        —          —    

Derivative financial assets:

              

Foreign exchange forward contract – USD (i) (Note 16)

    

December 31,

2018

 

 

     4,529        —          4,529        —    

Debt instruments (ii):

              

Bills receivable (Note 17)

    

December 31,

2018

 

 

     6,981,106        —          6,981,106        —    
     

 

 

    

 

 

    

 

 

    

 

 

 

 

F-90


Table of Contents

China Yuchai International Limited

Notes to the Consolidated Financial Statements

 

35.

Fair value measurement (cont’d)

 

Quantitative disclosures fair value measurement hierarchy for assets and liabilities as at December 31, 2019:

 

            Fair value measurement using  
    

Date of

valuation

                  

Quoted

prices

in

active

markets

    

Significant

observable

inputs

    

Significant

unobservable

inputs

 
     Total      Total      (Level 1)      (Level 2)      (Level 3)  
     US$’000      RMB’000      RMB’000      RMB’000      RMB’000  

Assets measured at fair value

                 

Quoted equity securities:

                 

Quoted equity shares – TCL (Note 16)

    

December 31,

2019

 

 

     1,304        9,235        9,235        —        —  

Debt financial assets(ii):

                 

Bills receivable (Note 17)

    

December 31,

2019

 

 

     988,728        7,005,234        —        7,005,234        —  
     

 

 

    

 

 

    

 

 

    

 

 

    

 

 

 

Liabilities measured at fair value

                 

Derivative financial liabilities:

                 

Foreign exchange forward contract – USD(i) (Note 28)

    

December 31,

2019

 

 

     141        999        —        999        —  
     

 

 

    

 

 

    

 

 

    

 

 

    

 

 

 

Note:

 

  (i) 

Forward currency contracts are valued using a valuation technique with market observable inputs. The most frequently applied valuation techniques include forward pricing, using present value calculations. The models incorporate various inputs including the foreign exchange spot and forward rates.

  (ii) 

The fair value of the Group’s debt financial assets is measured based on quoted market interest rates of similar instruments.

There have been no transfers between Level 1 and Level 2 during 2019 and 2018.

 

F-91


Table of Contents

China Yuchai International Limited

Notes to the Consolidated Financial Statements

 

36.

Financial assets and financial liabilities

 

     Note    

Financial

assets at

fair value

through

profit or

loss

     Financial
assets at
amortized
costs
    

Fair

Value

through

OCI

    

Other

financial

liabilities

at

amortized

cost

     Total  
           RMB’000      RMB’000      RMB’000      RMB’000      RMB’000  

As at December 31, 2018

                

Financial assets

                

Quoted equity securities

     16       21,876        —          —          —          21,876  

Derivative not designated as hedges – foreign exchange forward contract

     16       4,529        —          —          —          4,529  

Trade and bills receivable

     17       —          408,000        6,981,106        —          7,389,106  

Other receivables

     17       —          140,505        —          —          140,505  

Cash and bank balances

     18       —          6,128,522        —          —          6,128,522  
    

 

 

    

 

 

    

 

 

    

 

 

    

 

 

 
       26,405        6,677,027        6,981,106        —          13,684,538  
    

 

 

    

 

 

    

 

 

    

 

 

    

 

 

 

Financial liabilities

                

Trade and other payables

     24       —          —          —          7,129,860        7,129,860  

Loans and borrowings

     28(b)       —          —          —          2,016,092        2,016,092  

Other liabilities

     28(a)       —          —          —          48        48  
    

 

 

    

 

 

    

 

 

    

 

 

    

 

 

 
       —          —          —          9,146,000        9,146,000  
    

 

 

    

 

 

    

 

 

    

 

 

    

 

 

 

 

     Note  

Financial

assets at

fair value

through

profit or

loss

     Financial
assets at
amortized
costs
    

Fair

Value

through

OCI

    

Other

financial

liabilities

at

amortized

cost

     Total      Total  
         RMB’000      RMB’000      RMB’000      RMB’000      RMB’000      US$’000  

As at December 31, 2019

                   

Financial assets

                   

Quoted equity securities

   16     9,235        —        —        —        9,235        1,304  

Trade and bills receivable

   17     —        737,067        7,005,234        —        7,742,301        1,092,758  

Other receivables

   17     —        161,292        —        —        161,292        22,765  

Cash and bank balances

   18     —        6,390,918        —        —        6,390,918        902,023  
    

 

 

    

 

 

    

 

 

    

 

 

    

 

 

    

 

 

 
       9,235        7,289,277        7,005,234        —        14,303,746        2,018,850  
    

 

 

    

 

 

    

 

 

    

 

 

    

 

 

    

 

 

 

Financial liabilities

                   

Trade and other payables

   24     —        —        —        8,584,360        8,584,360        1,211,607  

Lease liabilities

   27     —        —        —        60,007        60,007        8,469  

Loans and borrowings

   28(b)     —        —        —        2,055,046        2,055,046        290,052  
    

 

 

    

 

 

    

 

 

    

 

 

    

 

 

    

 

 

 
       —        —        —        10,699,413        10,699,413        1,510,128  
    

 

 

    

 

 

    

 

 

    

 

 

    

 

 

    

 

 

 

 

F-92


Table of Contents

China Yuchai International Limited

Notes to the Consolidated Financial Statements

 

36.

Financial assets and financial liabilities (cont’d)

 

Quoted equity securities relates to the Group’s investment in TCL, which is a company listed on the Main Board of the Singapore Exchange and is involved in investment in real estate and marketing & distributing brands in beauty, wellness and lifestyle categories. Fair values of the quoted equity shares are determined by reference to published price quotations in an active market.

Financial assets/liabilities through profit or loss reflect the positive/negative change in fair value of the foreign exchange forward contract that is not designated in hedge relationships, but are, nevertheless, intended to reduce the level of foreign currency risk.

Changes in liabilities arising from financing activities

 

     January 1,
2018
     Cash flows      Foreign
exchange
movement
    Translation
reserve
     Others    

December 31,

2018

 
     RMB’000      RMB’000      RMB’000     RMB’000      RMB’000     RMB’000  

As at December 31, 2018

               

Loans and borrowings

               

- current

     1,600,000        400,320        694       —          —         2,001,014  

- non-current

     26,341        (11,756      (305     798        —         15,078  

Obligations under finance leases

               

- current

     33        (33      —         —          14       14  

- non-current

     46        —          —         2        (14     34  
  

 

 

    

 

 

    

 

 

   

 

 

    

 

 

   

 

 

 

Total liabilities from financing activities

     1,626,420        388,531        389       800        —         2,016,140  
  

 

 

    

 

 

    

 

 

   

 

 

    

 

 

   

 

 

 

 

    January 1,
2019
    Effect of
adoption of
IFRS 16
    January 1,
2019
(Restated)
    Cash flows     Addition     Accretion
of
interest
    Foreign
exchange
movement
    Translation
reserve
    Others    

December 31,

2019

   

December 31,

2019

 
    RMB’000     RMB’000     RMB’000     RMB’000     RMB’000     RMB’000     RMB’000     RMB’000     RMB’000     RMB’000     US$’000  

As at December 31, 2019

                     

Loans and borrowings

                     

- current

    2,001,014       —         2,001,014       39,979       —         —         (1,469     444       15,078       2,055,046       290,052  

- non-current

    15,078       —         15,078       —         —         —         —         —         (15,078     —         —    

Obligations under finance leases

                     

- current

    14       (14     —         —         —         —         —         —         —         —         —    

- non-current

    34       (34     —         —         —         —         —         —         —         —         —    

Lease liabilities

                     

- current

    —         42,457       42,457       (51,283     6,008       2,918       —         24       28,509       28,633       4,041  

- non-current

    —         54,395       54,395       —         5,465       —         —         23       (28,509     31,374       4,428  
 

 

 

   

 

 

   

 

 

   

 

 

   

 

 

   

 

 

   

 

 

   

 

 

   

 

 

   

 

 

   

 

 

 

Total liabilities from financing activities

    2,016,140       96,804       2,112,944       (11,304     11,473       2,918       (1,469     491             2,115,053       298,521  
 

 

 

   

 

 

   

 

 

   

 

 

   

 

 

   

 

 

   

 

 

   

 

 

   

 

 

   

 

 

   

 

 

 

The ‘Others’ column includes the effect of reclassification of non-current portion of loans and borrowings, including obligations under finance leases and lease liabilities due to the passage of time.

 

37.

Subsequent event

Since December 2019, an outbreak of a novel strain of coronavirus (COVID-19) spread rapidly in China and globally. In an effort to contain the spread of the virus, many countries, including China, the United States and across Europe, have imposed restrictions on travel and in-person gatherings, suspensions of public events, business closures, quarantines and lock-downs, resulting in a substantial reduction in economic activity. In March 2020, the World Health Organization declared COVID-19 a pandemic.

Yuchai’s operations and those of its suppliers are predominantly based in China and therefore have been adversely affected by the foregoing measures and recovery is ongoing. The market outlook for automobile industry sales has deteriorated, national and global economic growth has slowed and the liquidity and financial conditions of Yuchai’s customers have weakened. Yuchai has experienced and is continuing to experience increased supply lead times, supply disruptions, reduced manufacturing capacity and limited transport and shipping options from and to affected regions.

Due to the Chinese government’s effective containment measures of COVID-19 and our employees’ tireless efforts during this period, Yuchai has observed an initial recovery in its operations. Yuchai resumed operations in mid-February 2020 at a relatively small scale due to the shortage of engine components and materials as a result of continuing supply chain disruptions. Utilization rate surpassed 50% in mid-March 2020 and ramp up is continuing. While the COVID-19 pandemic is ongoing and its dynamic nature makes it difficult to forecast the pandemic’s effects on Yuchai’s results of operations for 2020 and in subsequent years, as of the date of this Annual Report, the Company expect a decline in both production and sales in the first quarter of 2020 compared to the same period of 2019 with potential continuing impact in subsequent periods.

 

F-93