10-K 1 v370654_10k.htm FORM 10-K
UNITED STATES
SECURITIES AND EXCHANGE COMMISSION
Washington, DC 20549
 
FORM 10-K
 
(Mark One)
x
ANNUAL REPORT PURSUANT TO SECTION 13 OR 15(d) OF THE SECURITIES EXCHANGE ACT OF 1934
 
For the fiscal year ended December 31, 2013
 
OR
 
¨
TRANSITION REPORT PURSUANT TO SECTION 13 OR 15(d) OF THE SECURITIES EXCHANGE ACT OF 1934
  
For the transaction period from __________________ to __________________
 
Commission File Number: 0-25248
 
CONSOLIDATED WATER CO. LTD.
(Exact name of Registrant as specified in its charter)
 
CAYMAN ISLANDS
 
98-0619652
(State or other jurisdiction of
 
(I.R.S. Employer Identification No.)
incorporation or organization)
 
 
 
 
 
Regatta Office Park
 
 
Windward Three, 4th Floor, West Bay Road
 
 
P.O. Box 1114
 
 
Grand Cayman, KY1-1102, Cayman Islands
 
N/A
(Address of principal executive offices)
 
(Zip Code)
 
Registrant’s Telephone number, including area code: (345) 945-4277
 
Securities registered pursuant to Section 12(b) of the Act:
 
Title of each class:
 
Name of each exchange on which registered:
Common Stock, $0.60 Par Value
 
The NASDAQ Stock Market LLC (NASDAQ Global  Select Market)
 
Securities registered pursuant to Section 12(g) of the Act: None
 
Indicate by check mark if the registrant is a well-known seasoned issuer, as defined in Rule 405 of the Securities Act.
Yes  ¨       No  x
 
Indicate by check mark if the registrant is not required to file reports pursuant to Section 13 or Section 15(d) of the Act.
Yes  ¨      No  x
 
Indicate by check mark whether the registrant (1) has filed all reports required to be filed by Section 13 or 15(d) of the Securities Exchange Act of 1934 during the preceding 12 months (or for such shorter period that the registrant was required to file such reports), and (2) has been subject to such filing requirements for the past 90 days.
Yes  x      No  ¨
 
Indicate by check mark whether the registrant has submitted electronically and posted on its corporate Web site, if any, every Interactive Data File required to be submitted and posted pursuant to Rule 405 of Regulation S-T (Sec. 232.405 of this chapter) during the preceding 12 months (or for such shorter period that the registrant was required to submit and post such files).
Yes  x      No  ¨
 
Indicate by check mark if disclosure of delinquent filers pursuant to Item 405 of Regulation S-K is not contained herein, and will not be contained, to the best of registrant’s knowledge, in definitive proxy or information statements incorporated by reference in Part III of this 10-K or any amendments to this Form 10-K. [Not Applicable]
 
Indicate by check mark whether the registrant is a large accelerated filer, an accelerated filer, a non-accelerated filer, or a smaller reporting company. See the definition of “large accelerated filer”, “accelerated filer” and “smaller reporting company” in Rule 12b-2 of the Exchange Act. (Check one):
 
Large accelerated filer ¨
Accelerated filer x
Non-accelerated filer ¨
Smaller reporting company ¨
 
Indicate by check mark whether the registrant is a shell company (as defined in Rule 12b-2 of the Exchange Act).
Yes  ¨       No  x
 
The aggregate market value of common stock held by non-affiliates of the registrant, based on the closing sales price for the registrant’s common shares, as reported on the NASDAQ Global Select Market on June 30, 2013, was $163,170,634.
 
As of March 10, 2014, 14,686,197 shares of the registrant’s common shares were outstanding.
 
DOCUMENTS INCORPORATED BY REFERENCE:
Portions of the registrant’s Proxy Statement related to its Annual Shareholders’ Meeting will be subsequently filed with the Securities and Exchange Commission as to Part III of this Form 10-K.
 
 
 
TABLE OF CONTENTS
 
Section
 
Description
 
Page
Cautionary Note Regarding Forward-Looking Statements
 
3
PART I
 
 
 
4
Item 1.
 
Business
 
4
Item 1A.
 
Risk Factors
 
19
Item 1B.
 
Unresolved Staff Comments
 
25
Item 2.
 
Properties
 
25
Item 3.
 
Legal Proceedings
 
28
Item 4.
 
Mine Safety Disclosure
 
28
PART II
 
 
 
29
Item 5.
 
Market for Registrant’s Common Equity, Related Stockholder Matters and Issuer Purchases of Equity Securities
 
29
Item 6.
 
Selected Financial Data
 
32
Item 7.
 
Management’s Discussion and Analysis of Financial Condition and Results of Operations
 
32
Item 7A.
 
Quantitative and Qualitative Disclosure about Market Risk
 
45
Item 8.
 
Financial Statements and Supplementary Data
 
46
Item 9.
 
Changes in and Disagreements with Accountants on Accounting and Financial Disclosure
 
86
Item 9A.
 
Controls and Procedures
 
86
PART III
 
 
 
87
Item 10.
 
Directors, Executive Officers and Corporate Governance
 
87
Item 11.
 
Executive Compensation
 
87
Item 12.
 
Security Ownership of Certain Beneficial Owners and Management and Related Stockholder Matters
 
88
Item 13.
 
Certain Relationships and Related Transactions, and Director Independence
 
88
Item 14.
 
Principal Accounting Fees and Services
 
88
PART IV
 
 
 
88
Item 15.
 
Exhibits, Financial Statement Schedules
 
88
SIGNATURES
 
 
 
93
 
 
2

 
CAUTIONARY NOTE REGARDING FORWARD-LOOKING STATEMENTS
 
This Annual Report on Form 10-K contains forward-looking statements within the meaning of the Private Securities Litigation Reform Act of 1995, including but not limited to, statements regarding our future revenues, future plans, objectives, expectations and events, assumptions and estimates. Forward-looking statements can be identified by use of the words or phrases “will,” “will likely result,” “are expected to,” “will continue,” “estimate,” “project,” “potential,” “believe,” “plan,” “anticipate,” “expect,” “intend,” or similar expressions and variations of such words. Statements that are not historical facts are based on our current expectations, beliefs, assumptions, estimates, forecasts and projections for our business and the industry and markets related to our business.
 
The forward-looking statements contained in this report are not guarantees of future performance and involve certain risks, uncertainties and assumptions which are difficult to predict. Actual outcomes and results may differ materially from what is expressed in such forward-looking statements. Important factors which may affect these actual outcomes and results include, without limitation:
 
·       tourism and weather conditions in the areas we serve;
·       the economies of the U.S., the areas, and the governments we serve;
·       our relationships with the governments we serve;
·       regulatory matters, including resolution of the negotiations for the renewal of our retail license on Grand Cayman;
·       our ability to successful enter new markets, including Mexico and Asia;
 
and other factors, including those set forth under Part I, Item 1A. “Risk Factors” in this Annual Report.
 
The forward-looking statements in this Annual Report speak as of its date. We expressly disclaim any obligation or undertaking to update or revise any forward-looking statement contained in this Annual Report to reflect any change in our expectations with regard thereto or any change in events, conditions or circumstances on which any forward-looking statement is based, except as may be required by law.
 
Unless otherwise indicated, references to “we,” “our,” “ours” and “us” refer to Consolidated Water Co. Ltd. and its subsidiaries.
 
Note Regarding Currency and Exchange Rates
 
Unless otherwise indicated, all references to “$” or “US$” are to United States dollars.
 
The exchange rate for conversion of Cayman Island dollars (CI$) into US$, as determined by the Cayman Islands Monetary Authority, has been fixed since April 1974 at US$1.20 per CI$1.00.
 
The exchange rate for conversion of Belize dollars (BZE$) into US$, as determined by the Central Bank of Belize, has been fixed since 1976 at US $0.50 per BZE$1.00.
 
The exchange rate for conversion of Bahamas dollars (B$) into US$, as determined by the Central Bank of The Bahamas, has been fixed since 1973 at US$1.00 per B$1.00.
 
The official currency of the British Virgin Islands is the United States dollar.
 
The exchange rate for conversion of Bermuda dollars (BMD$) into US$ as determined by the Bermuda Monetary Authority, has been fixed since 1970 at US$1.00 per BMD$1.00.
 
Consolidated Water Co. Ltd.’s Netherlands subsidiary conducts business in US$ and euros, its Indonesian subsidiary conducts business in US$ dollars and Indonesian rupiahs, and its Mexico subsidiary conducts business in US$ and Mexican pesos. The exchange rates for conversion of euros, rupiahs and pesos into US$ vary based upon market conditions.
 
 
3

 
PART I
 
ITEM 1. BUSINESS
 
Overview
 
We develop and operate seawater desalination plants (that utilize reverse osmosis technology) and water distribution systems in areas where naturally occurring supplies of potable water are scarce or nonexistent. Through our subsidiaries and affiliates, we provide the following services to our customers in the Cayman Islands, The Bahamas, Belize, the British Virgin Islands and Indonesia:
 
 
Retail Water Operations. We produce and supply water to end-users, including residential, commercial and government customers in the Cayman Islands under an exclusive retail license issued by the Cayman Islands government to provide water in two of the three most populated and rapidly developing areas on Grand Cayman Island. We also have a retail water operation under development in Bali, Indonesia to sell water to resort properties. In 2013, our retail water operations generated approximately 36% of our consolidated revenues, substantially all of which were generated by our Grand Cayman operations.  
 
 
Bulk Water Operations. We produce and supply water to government-owned distributors in the Cayman Islands, Belize and the Bahamas.  In 2013, our bulk water operations generated approximately 63% of our consolidated revenues.
 
 
Services Operations. We provide engineering and management services for desalination projects, including designing and constructing desalination plants and managing and operating desalination plants owned by other companies.  In 2013, our services operations generated approximately 1% of our consolidated revenues. We also own 99.9% of a Mexican company, N.S.C. Agua, S.A. de C.V., (“NSC”) that we formed to develop a project encompassing the construction and operation of a 100 million gallon per day seawater reverse osmosis desalination plant to be located in northern Baja California, Mexico and an accompanying pipeline to deliver water to the Mexican potable water system and the U.S. border. This project is in the development stage and NSC does not presently generate any revenues.
 
 
Affiliate Operations. We own 50% of the voting rights and 43.5% of the equity rights of Ocean Conversion (BVI) Ltd. (“OC-BVI”), which produces and supplies bulk water to the British Virgin Islands Water and Sewerage Department.
 
As of December 31, 2013, the number of plants we, or our affiliates, operate in each country and the production capacities of these plants are as follows:
 
Location
 
Plants
 
Capacity(1)
 
Cayman Islands
 
7
 
9.1
 
Bahamas
 
3
 
15.2
 
Belize
 
1
 
0.6
 
British Virgin Islands
 
2
 
0.8
 
Bali, Indonesia
 
1
 
0.3
 
Total
 
14
 
26.0
 
 

 
 (1)
In millions of gallons per day.
 
Strategy
 
Our strategy is to provide water services in areas where (i) the supply of potable water is scarce and (ii) the production of potable water by reverse osmosis desalination is, or will be, economically viable for customers in those areas. We focus primarily on markets with the following characteristics that make them attractive for our business:
 
 
inadequate sources of fresh water.
 
favorable regulatory and tax environments.
 
a large proportion of tourist properties (which historically have generated higher volume sales than residential properties).
 
growing populations and economies.
 
 

4


We believe that our potential market includes any location with a demand for, but a limited supply of, potable water and access to seawater. The desalination of seawater is the most widely used process for producing fresh water in areas with an insufficient natural supply. In addition, in many locations, desalination is the only commercially viable means to expand the existing water supply. We believe that our experience in the development and operation of reverse osmosis desalination plants provides us with the capabilities to successfully expand our operations beyond our existing markets and we expect to do so in the coming years.
 
Key elements of our strategy include:
 
• Expanding our existing operations in the Cayman Islands, The Bahamas and Belize. We plan to continue to seek new water supply agreements and licenses, renewing our existing supply agreements, and increasing our production levels in our existing markets.
 
• Penetrating new markets. We plan to continue to seek opportunities to profitably expand our operations into new markets that have significant unfulfilled demands for potable water. These markets include the rest of the Caribbean, Mexico, Asia and other areas where we can provide water on a profitable basis and in favorable regulatory environments.  We may pursue these opportunities either on our own or through joint ventures and strategic alliances.
 
• Broadening our existing and future operations into complementary services. We consider opportunities to leverage our water-related expertise to enter complementary service industries, such as wastewater management, as viable complements to our existing business and will pursue such opportunities as they arise.
 
 
5

 
Our Company
 
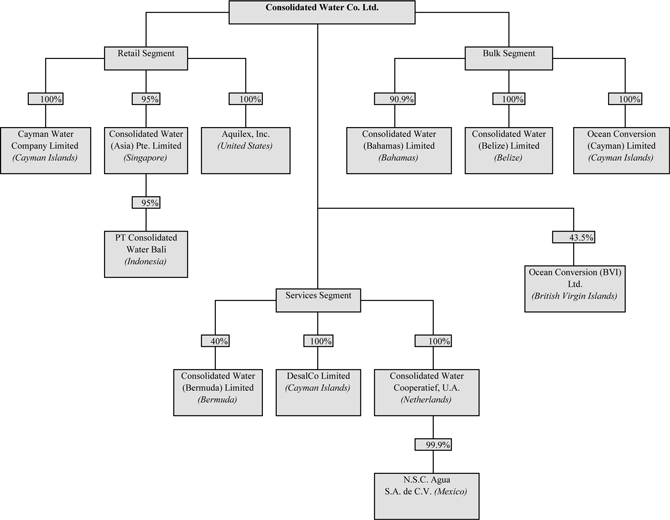
We conduct our operations in the Cayman Islands, The Bahamas, Belize, the British Virgin Islands, Indonesia, and the United States through the following operating subsidiaries and affiliates:
 
 
  
 
Cayman Water Company Limited (“Cayman Water”). Cayman Water operates under an exclusive retail license granted by the Cayman Islands government to provide water to customers within a prescribed service area on Grand Cayman that includes the Seven Mile Beach and West Bay areas, two of the three most populated areas in the Cayman Islands. The only non-government owned public water utility on Grand Cayman, Cayman Water owns and operates three desalination plants.
 
 
6

 
 
Ocean Conversion (Cayman) Limited (“OC-Cayman”). OC-Cayman provides bulk water under various licenses and agreements to the Water Authority-Cayman, a government-owned utility and regulatory agency, which distributes the water to properties located outside our exclusive retail license service area in Grand Cayman. OC-Cayman operates three desalination plants owned by the Water Authority-Cayman.
 
 
 
 
Consolidated Water (Bahamas) Limited (“CW-Bahamas”). We own a 90.9% equity interest in CW-Bahamas, which provides bulk water under long-term contracts to the Water and Sewerage Corporation of The Bahamas, a government agency. CW-Bahamas owns and operates our largest desalination plant and two other desalination plants. CW-Bahamas pays fees to two of our other subsidiaries for certain administrative services.
 
 
 
 
Consolidated Water (Belize) Limited (“CW-Belize”). CW-Belize owns and operates one desalination plant and has an exclusive contract to provide bulk water to Belize Water Services Ltd., a water distributor that serves residential, commercial and tourist properties in Ambergris Caye, Belize.
 
 
 
 
Aquilex, Inc. This subsidiary, a United States company, provides financial, engineering and supply chain management support services to our subsidiaries and affiliates.
 
 
 
 
Ocean Conversion (BVI) Ltd. (“OC-BVI”). We own 50% of the voting stock of our affiliate, OC-BVI, a British Virgin Islands company, which sells bulk water to the Government of the British Virgin Islands Water and Sewerage Department. We own an overall 43.5% equity interest in OC-BVI’s profits and certain profit sharing rights that raise our effective interest in OC-BVI’s profits to approximately 45%. OC-BVI also pays our subsidiary DesalCo Limited fees for certain engineering and administrative services.  We account for our investment in OC-BVI under the equity method of accounting.
 
 
 
 
DesalCo Limited (“DesalCo”). A Cayman Islands company, DesalCo provides management, engineering and construction services for desalination projects.
 
 
 
 
Consolidated Water (Bermuda) Limited (“CW-Bermuda”). In January 2007, our affiliate, Consolidated Water (Bermuda) Limited (“CW-Bermuda”) entered into a design, build, sale and operating agreement with the Government of Bermuda for a desalination plant to be built in two phases at Tynes Bay along the northern coast of Bermuda. Under the agreement, CW-Bermuda constructed and operated the plant from the second quarter of 2009 through the expiration of the agreement on June 30, 2011. We do not expect to receive any future fees or revenues from CW-Bermuda.
 
 
 
 
Consolidated Water Cooperatief, U.A. (“CW-Coop”) and N.S.C. Agua, S.A. de C.V. (“NSC”).   CW-Coop is a wholly-owned Netherlands subsidiary organized in 2010.  CW-Coop owns a 99.9% interest in NSC, a Mexican company. NSC has been formed to pursue a project encompassing the construction, ownership and operation of a 100 million gallon per day seawater reverse osmosis desalination plant to be located in northern Baja California, Mexico and accompanying pipeline to deliver water to the Mexican potable water system and the U.S. border. The project is currently in the development stage and NSC does not generate any operating revenues.
 
 
 
 
Consolidated Water (Asia) Pte. Limited (“CW-Asia”) and PT Consolidated Water Bali (“CW-Bali”). During 2012 we formed CW-Asia, a 95% owned Singapore company and CW-Bali, an Indonesian company, which is 95% owned by CW-Asia. During 2013, CW-Bali completed construction of a 250,000 gallon per day desalination plant and is presently engaged in expanding the capacity of this plant by an additional 500,000 gallons per day.  We expect that this plant will provide water to resort properties in the Nusa Dua area of Bali, Indonesia.
 
Our Operations
 
We have three business segments: retail water operations, bulk water operations and services operations. Our retail water operations supply water to end-users, including residential, commercial and government customers. Our bulk water operations supply water to government-owned distributors. Our retail and bulk operations serve customers in the Cayman Islands, The Bahamas, Belize, the British Virgin Islands and Indonesia. Our services operations provide engineering and management services, which include the design and construction of desalination plants and the management and operation of desalination plants owned by affiliated companies.
 
For fiscal year 2013, our retail water, bulk water and service operations generated approximately 36%, 63% and 1%, respectively, of our consolidated revenues. For information about our business segments and geographical information about our operating revenues and long-lived assets, see Note 16 to our consolidated financial statements at ITEM 8 of this Annual Report.
 
Retail Water Operations
 
For fiscal years 2013, 2012 and 2011, our retail water operations accounted for approximately 36%, 37% and 42%, respectively, of our consolidated revenues. This business in the Cayman Islands produces and supplies water to end-users, including residential, commercial and government customers.
 
 
7

 
We sell water through our retail operations to a variety of residential, commercial and government customers through our wholly-owned subsidiary Cayman Water, which operates under an exclusive license issued to us by the Cayman Islands government under The Water (Production and Supply) Law of 1979. As discussed below, this license was set to expire in July 2010 but has since been extended while negotiations for a new license take place. Pursuant to the license, we have the exclusive right to produce potable water and distribute it by pipeline to our licensed service area which consists of two of the three most populated areas of Grand Cayman Island, the Seven Mile Beach and West Bay areas.
 
Under our license, we pay a royalty to the government of 7.5% of our gross retail water sales revenues (excluding energy adjustments). The selling prices of water sold to our customers are determined by the license and vary depending upon the type and location of the customer and the monthly volume of water purchased. The license provides for an automatic adjustment for inflation or deflation on an annual basis, subject to temporary limited exceptions, and an automatic adjustment for the cost of electricity on a monthly basis. The Water Authority-Cayman (“WAC”), on behalf of the government, reviews and confirms the calculations of the price adjustments for inflation and electricity costs. If we want to adjust our prices for any reason other than inflation or electricity costs, we have to request prior approval of the Cabinet of the Cayman Islands government. Disputes regarding price adjustments are referred to arbitration.
 
This license was set to expire on July 10, 2010; however, we and the Cayman Islands government have extended the license several times in order to provide sufficient time to negotiate the terms of a new license agreement. The most recent extension of our license expires June 30, 2014.
 
In February 2011, the Water (Production and Supply) Law, 2011 (which replaces the Water (Production and Supply) Law (1996 Revision)) and the Water Authority (Amendment) Law, 2011 (the “New Laws”) were published and are now in full force and effect. Under the New Laws, the WAC would issue any new license which could include a rate of return on invested capital model described below.
 
We have been advised in correspondence from the Cayman Islands government and the WAC that: (i) the WAC is now the principal negotiator, and not the Cayman Islands government, in these license negotiations, and (ii) the WAC has determined that a rate of return on invested capital model (“RCAM”) is in the best interest of the public and the Company’s customers. RCAM is the rate model currently utilized in the electricity transmission and distribution license granted by the Cayman Islands government to the Caribbean Utilities Company, Ltd. We have advised the Cayman Islands government that we disagree with its position on these two issues.
 
In July 2012, in an effort to resolve several issues relating to our retail license renewal negotiations, we filed an Application for Leave to Apply for Judicial Review (the “Application”) with the Grand Court of the Cayman Islands (the “Court”), stating that: (i) certain provisions of the Water Authority (Amendment) Law, 2011 and the Water (Production and Supply) Law, 2011, appear to be incompatible, (ii) the WAC’s roles as the principal license negotiator, statutory regulator and our competitor put the WAC in a position of hopeless conflict, and (iii) the WAC’s decision to replace the rate structure under our current exclusive license with RCAM was predetermined and unreasonable.
 
Throughout the course of the retail license renewal negotiations, we have objected to the use of RCAM on the basis that we believe such a model would not promote the efficient operation of our water utility and could ultimately increase water rates to our customers.
 
In October 2012, we were notified that the Court agreed to consider the issues outlined in the Application. As a result, our Company, the Cayman Islands government and the Water Authority-Cayman will have the opportunity to present their positions to the Court in a trial proceeding. We have been notified by the Court that the first hearing for this judicial review has been scheduled for April 1-2, 2014.
 
In August 2013, we met with representatives of the Cayman Islands government and the WAC to discuss the status of our license negotiations. As a result of this meeting, all parties agreed to await the outcome of the pending judicial review before recommencing any meaningful negotiations on the license. Subsequently our water utility license on Grand Cayman was extended until June 30, 2014 to allow additional time for the judicial review proceedings to conclude.
 
See further discussion of this matter at ITEM 1.A. RISK FACTORS and ITEM 7. MANAGEMENT’S DISCUSSION AND ANALYSIS OF FINANCIAL CONDITION AND RESULTS OF OPERATIONS - Material Commitments, Expenditures and Contingencies – Renewal of Retail License.
 
Facilities
 
Our retail operations in the Cayman Islands produce potable water at four reverse osmosis seawater conversion plants in Grand Cayman located at our Abel Castillo Water Works (“ACWW”), Britannia and West Bay sites. We own the land for our ACWW and West Bay plants and have entered into a lease for the land for our Britannia plant until January 1, 2027. The current production capacity of the two plants located at ACWW is 2.2 million gallons of water per day. The production capacity of the Britannia plant is 715,000 gallons of water per day. The production capacity of the West Bay plant is 910,000 gallons of water per day.
 
Electricity to our plants is supplied by Caribbean Utilities Co. Ltd., a publicly traded utility company. At all of our four retail plant sites we maintain diesel driven, standby generators with sufficient capacity to operate our distribution pumps and other essential equipment during any temporary interruptions in electricity supply. Standby generation capacity is available at our West Bay plant and ACWW plants to operate a portion of the water production capacity as well.
 
In the event of an emergency, our distribution system is connected to the distribution system of the WAC. In prior years, we have purchased water from the WAC for brief periods of time and have also sold potable water to the WAC from our retail plants.
 
 
8

 
Our pipeline system on Grand Cayman covers the Seven Mile Beach and West Bay areas and consists of approximately 77 miles of potable water pipeline. We extend our distribution system periodically as demand warrants. We have a main pipe loop covering the Seven Mile Beach and West Bay areas. We place extensions of smaller diameter pipe off our main pipe to service new developments in our service area. This system of building branches from the main pipe keeps construction costs low and allows us to provide service to new areas in a timely manner. Developers are responsible for laying the pipeline within their developments at their own cost, but in accordance with our specifications. When a development is completed, the developer then transfers operation and maintenance of the pipeline to us.
 
Customers
 
We enter into contracts with hotels, condominiums, residential homes and other properties located in our existing licensed area to provide potable water. In the Seven Mile Beach area, our primary customers are the hotels and condominium complexes that serve the tourist industry. In the West Bay area, our primary customers are residential homes.
 
We bill our customers on a monthly basis based on metered consumption and bills are typically collected within 30 to 35 days after the billing date. Receivables not collected within 45 days subject the customer to disconnection from water service. In 2013, 2012 and 2011, bad debts represented less than 1% of our total annual retail sales. In addition to their past due invoice balance, customers that have had their service disconnected must pay re-connection charges.
 
Historically, demand on our pipeline distribution has varied throughout the year. Demand depends upon the number of tourists visiting and the amount of rainfall during any particular time of the year. In general, the majority of tourists come from the United States during the winter months.
 
Developing Retail Operations in Indonesia
 
During the latter half of 2012, we commenced, through our subsidiary, PT Consolidated Water Bali, the construction of a seawater reverse osmosis (“SWRO”) plant in Nusa Dua, one of the primary tourist areas of Bali, Indonesia. Nusa Dua has a target customer profile consisting of tourist resorts and luxury/vacation residences comparable to our retail service area on Grand Cayman. We believe the water demands of these properties in Nusa Dua will soon exceed the water supply that can be provided to the area by the local public water utility, and that other areas of Bali will also eventually experience fresh water shortages. However, as SWRO has not been employed to any meaningful extent in Bali, we concluded that to obtain customers in Bali we must first demonstrate the viability of SWRO as well as our capabilities and expertise. Consequently, we elected to construct this plant before obtaining water supply agreements for its production. We believe sufficient demand exists in Nusa Dua to enable us to sell all of the plant’s capacity, although we cannot assure that we will be able to do so. As of December 31, 2013, the capitalized costs for this plant reflected on our consolidated balance sheet were approximately $3.1 million, and the remaining capital investment for this plant, to expand its existing capacity from 250,000 gallons per day to 750,000 gallons per day will be approximately $1.3 million.
 
Bulk Water Operations
 
For fiscal years 2013, 2012 and 2011, our bulk water operations accounted for approximately 63%, 62% and 56%, respectively, of our consolidated revenues and are comprised of businesses in the Cayman Islands, The Bahamas and Belize. These businesses produce potable water from seawater and sell this water to governments and private customers.
 
 
9

 
Bulk Water Operations in the Cayman Islands
 
We sell bulk water in the Cayman Islands through our wholly-owned subsidiary OC-Cayman.
 
Facilities
 
We sell water to the Water Authority-Cayman (“WAC”) from three reverse osmosis seawater conversion plants in Grand Cayman that are owned by the WAC but operated by OC-Cayman: the Red Gate, North Sound and North Side Water Works plants, which have production capacities of approximately 1.3 million, 1.6 million and 2.4 million gallons of water per day, respectively. We also operated and sold water from the Lower Valley plant, which is owned by the WAC and has a production capacity of 1.1 million gallons per day, through the January 2013 expiration date of our operating contract for that plant. The WAC now operates the Lower Valley plant. The plants that we operate for the WAC are located on land owned by the WAC.
 
Customers
 
We provide bulk water on a take-or-pay basis to the WAC, a government owned utility and regulatory agency, under various licenses and agreements. The WAC in turn distributes that water to properties in the parts of Grand Cayman that are outside of our retail license area.
 
The current operating agreement for the Red Gate plant began on July 2, 2010 for a period of seven years.
 
The current operating agreement for the North Sound plant was extended on April 1, 2007 for a period of seven years. In March 2014, the WAC requested that OC-Cayman continue to operate and maintain the plant for an additional twelve months.
 
The current operating agreement for the North Side Water Works plant was executed on March 11, 2008 for a period of ten years.
 
 
10

 
Bulk Water Operations in Belize
 
In Belize, we sell bulk water through our wholly-owned subsidiary CW-Belize.
 
Facilities
 
We own the reverse osmosis seawater conversion plant in Belize and lease the land on which our plant is located from the Belize government at an annual rent of BZE$1.00. The land lease expires in March 2026. The production capacity of the plant is 550,000 gallons of water per day.
 
Electricity to our plant is supplied by Belize Electricity Limited. At the plant site, we maintain a diesel driven, standby generator with sufficient capacity to operate our water production equipment during any temporary interruption in the electricity supply. Feed water for the reverse osmosis units is pumped from wells on the property. Reject water is discharged into a well on the property at a level below that of the feed water intakes.
 
Customers
 
We are the exclusive provider of water in Ambergris Caye, Belize to Belize Water Services Ltd. (“BWSL”), a government controlled entity which distributes the water through its own pipeline system to residential, commercial and tourist properties. BWSL distributes our water primarily to residential properties, small hotels, and businesses that serve the tourist market. The base price of water supplied, and adjustments thereto, are determined by the terms of the contract, which provides for annual adjustments based upon the movement in the government price indices specified in the contract, as well as monthly adjustments for changes in the cost of diesel fuel and electricity. Demand is less cyclical than in our other locations due to a higher proportion of residential to tourist demand.
 
We have an exclusive contract with BWSL to supply a minimum of 1.75 million gallons of water per week, or upon demand up to 2.1 million gallons per week, on a take-or-pay basis. This contract expires on March 23, 2026. BWSL has the right, with six months advance notice before the expiration date, to renew the contract for a further 25-year period on the same terms and conditions. The contract was amended on March 1, 2011 to increase the minimum supply to 290,000 gallons per day or, upon demand, up to 420,000 gallons per day.
 
Bulk Water Operations in The Bahamas
 
We sell bulk water in The Bahamas to the Water and Sewerage Corporation of The Bahamas (“WSC”) and to a private resort on Bimini through our majority-owned subsidiary, CW-Bahamas.
 
Facilities
 
We currently supply bulk water in The Bahamas from our Windsor, Blue Hills and Bimini plants.
 
The water supply agreement for our Windsor plant, which has a capacity of 3.1 million gallons per day, expired in July 2013. As discussed hereinafter, (see “Customers”) at present CW-Bahamas continues to supply water from the Windsor plant at the request of the government of The Bahamas.
 
We supply water from the Blue Hills plant, our Company’s largest seawater conversion facility, under the terms of a 20-year water supply agreement with the WSC. Prior to 2011, the Blue Hills plant was capable of producing 7.2 million gallons of potable water per day. The Blue Hills plant water supply agreement was amended effective January 31, 2011, pursuant to which we increased the production capacity of the Blue Hills plant to 12.0 million gallons per day and the term of the agreement was extended to March 2032.
 
The Bimini plant has a capacity of 115,000 gallons per day and supplies water to a private resort under a water supply agreement that expires in December 2020.
 
The high pressure pumps for our plants in the Bahamas are diesel-driven. Electricity for the remainder of our plant operations is supplied by Bahamas Electricity Corporation. We maintain a standby generator with sufficient capacity to operate essential equipment at our Windsor and Blue Hills plants and are able to produce water with these plants during temporary interruptions in the electricity supply. Feed water for the reverse osmosis units is pumped from deep wells on the property. Reject water is discharged into wells on the property at a deeper level than the feed water intakes.
 
 
11

 
Customers
 
We provide bulk water to the WSC, which distributes the water through its own pipeline system to residential, commercial and tourist properties on the Island of New Providence.
 
The water supply agreement with the WSC for our Windsor plant expired in July 2013 with the delivery of the total amount of water required under the agreement. This agreement provided WSC with the following options upon its expiration:
 
 
extend the agreement for an additional five years at a rate to be negotiated;
 
exercise a right of first refusal to purchase any materials, equipment and facilities that CW-Bahamas intends to remove from the Windsor plant site, and negotiate a purchase price with CW-Bahamas; or
 
require CW-Bahamas to remove all materials, equipment and facilities from the site.
 
We have submitted a proposal to the WSC to continue to supply water from the Windsor plant for a period of five years and are awaiting their reply. At the request of the government of The Bahamas, we continue to operate the Windsor plant to provide the government of The Bahamas with additional time to decide whether or not the government will enter into a new water supply agreement with us for the Windsor plant.
 
The Blue Hills plant water supply agreement was amended effective January 31, 2011. Under the terms of the amended agreement, we increased the production capacity of the Blue Hills plant to 12.0 million gallons per day. With this expansion, we are required to deliver and the WSC is required to purchase a minimum of 63.0 million gallons per week. The term of the Blue Hills water supply agreement expires the later of March 2032 or the date we deliver the total amount of water required under the agreement. At the conclusion of the agreement, the WSC has the option to:
 
 
extend the agreement for an additional five years at a rate to be negotiated;
 
exercise a right of first refusal to purchase any materials, equipment and facilities that CW-Bahamas intends to remove from the site, and negotiate a purchase price with CW-Bahamas; or
 
require CW-Bahamas to remove all materials, equipment and facilities from the site.
 
Services Operations
 
For fiscal years 2013, 2012 and 2011, our services operations accounted for approximately 1%, 1% and 2%, respectively, of our consolidated revenues and are comprised of businesses providing services in the Cayman Islands, The Bahamas, the British Virgin Islands and (through June 30, 2011) Bermuda. These businesses provide engineering and management services, including designing and constructing desalination plants, and managing and operating plants owned by affiliated companies.
 
We provide design, engineering and construction services for desalination projects through DesalCo, which is recognized by suppliers as an original equipment manufacturer of reverse osmosis seawater desalination plants for our Company. DesalCo also provides management services to our affiliates.
 
 
Our engineering department also conducts research and development. We frequently test new components and technology offered by suppliers in our business and, at times, we collaborate with suppliers in the development of their products.
 
 
Aquilex, Inc., our wholly-owned U.S. subsidiary located in Coral Springs, Florida, provides financial, engineering and supply chain support services to our operating segments.
 
Affiliate Operations
 
Our affiliate, OC-BVI, sells water to one government customer in the British Virgin Islands. We own 50% of the voting shares of OC-BVI and have an overall 43.5% equity interest in the profits of OC-BVI. We also own separate profit sharing rights in OC-BVI that raise our effective interest in OC-BVI’s profits from 43.5% to approximately 45%. Sage Water Holdings (BVI) Limited (“Sage”) owns the remaining 50% of the voting shares of OC-BVI and the remaining 55% interest in its profits. Under the Articles of Association of OC-BVI, we have the right to appoint three of the six directors of OC-BVI. Sage is entitled to appoint the remaining three directors. In the event of a tied vote of the directors, the President of the Caribbean Water and Wastewater Association, a regional trade association comprised primarily of government representatives, is entitled to appoint a junior director to cast a deciding vote.
 
We provide certain engineering and administrative services to OC-BVI for a monthly fee and a bonus arrangement which provides for payment of 4.0% of the net operating income of OC-BVI.
 
We account for our interests in OC-BVI using the equity method of accounting.
 
 
12

 
Customers
OC-BVI sells bulk water to the Government of the British Virgin Islands Water and Sewerage Department (“BVIW&S”), which distributes the water through its own pipeline system to residential, commercial and tourist properties on the islands of Tortola and Jost Van Dyke in the British Virgin Islands.  OC-BVI provides operating, engineering and procurement services for the Baughers Bay plant under a short-term agreement with Sage.
 
Facilities
 
OC-BVI owns and operates a 720,000 gallons per day plant at Bar Bay, Tortola, that supplies water to the BVI government under a contract dated March 4, 2010 that has a term of seven years with a seven-year renewal option exercisable by the BVI government. OC-BVI purchases electrical power to operate this plant from BVI Electric Co. and operate diesel engine driven emergency power generators when BVI Electric Co. is unable to provide power to the plant.
 
OC-BVI’s plant on the island of Jost Van Dyke has a capacity of 60,000 gallons per day. This plant operates under a 10-year contract with the BVI government that expired July 8, 2013. Pursuant to the contract, OC-BVI is operating the plant on a year-to-year basis until the BVI government informs OC-BVI of its intention to extend the existing, or enter into a new agreement. We purchase electrical power to operate this plant from BVI Electric Co.
 
 
13

 
Reverse Osmosis Technology
 
The conversion of seawater to potable water is called desalination. The two primary forms of desalination are distillation and reverse osmosis. Both methods are used throughout the world and technologies are improving to lower the costs of production. Reverse osmosis is a fluid separation process in which the saline water (i.e. seawater) is pressurized and the fresh water is separated from the saline water by passing through a semi-permeable membrane which rejects the salts. The saline water is first passed through a pretreatment system, which generally consists of fine filtration and treatment chemicals, if required. Pre-treatment removes suspended solids and organics which could cause fouling of the membrane surface. Next, a high-pressure pump pressurizes the saline water thus enabling approximately 40% conversion of the saline water to fresh water as it passes through the membrane, while more than 99% of the dissolved salts are rejected and remain in the now concentrated saline water. This remaining feed water which has now been concentrated is discharged without passing through the membrane. The remaining hydraulic energy in the concentrated feed water is transferred to the initial saline feed water with an energy recovery device thus reducing the total energy requirement for the reverse osmosis system. The final step is post-treatment, which consists of stabilizing the produced fresh water (thereby removing undesirable dissolved gases), adjusting the pH and providing chlorination to prepare it for distribution.
 
We currently use reverse osmosis technology to convert seawater to potable water at all of the plants we construct and operate. We believe that this technology is the most effective and efficient conversion process for our market. However, we are always seeking ways to maximize efficiencies in our current processes and investigating new, more efficient processes to convert seawater to potable water. The equipment at our plants is among the most energy efficient available and we monitor and maintain the equipment in an efficient manner. As a result of our decades of experience in seawater desalination, we believe that we have the expertise and “know how” in the development and operation of desalination plants and similar facilities that is easily transferable to locations outside of our current operating areas.
 
Raw Materials and Sources of Supply
 
All materials, parts and supplies essential to our business operations are obtained from multiple sources and we use the latest industry technology. We do not manufacture any parts or components for equipment essential to our business. Our access to seawater for processing into potable water is granted through our licenses and contracts with governments of the various jurisdictions in which we have our operations.
 
Seasonal Variations in Our Business
 
Our operations are affected by the levels of tourism and are subject to seasonal variations in our service areas. Demand for our water in the Cayman Islands, Belize, and the Bahamas is affected by variations in the level of tourism and local weather, primarily rainfall. Tourism in our service areas is affected by the economies of the tourists’ home countries, primarily the United States and Europe, terrorist activity and perceived threats thereof, and increased costs of fuel and airfares. We normally sell more water during the first and second quarters, when the number of tourists is greater and local rainfall is less, than in the third and fourth quarters.
 
Government Regulations, Custom Duties and Taxes
 
Our operations and activities are subject to the governmental regulations and taxes of the countries in which we operate. The following summary of regulatory developments and legislation does not purport to describe all present and proposed regulation and legislation that may affect our businesses. Legislative or regulatory requirements currently applicable to our businesses may change in the future. Any such changes could impose new obligations on us that may adversely affect our businesses and operating results.
 
The Cayman Islands
 
The Cayman Islands are a British Overseas Territory and have had a stable political climate since 1670, when the Treaty of Madrid ceded the Cayman Islands to England. The Queen of England appoints the Governor of the Cayman Islands to make laws with the advice and consent of the legislative assembly. The legislative assembly consists of 18 elected members and two members appointed by the Governor from the Civil Service. The Cabinet is responsible for day-to-day government operations. The Cabinet consists of seven ministers who are chosen by the Premier from its 18 popularly elected members, and the two Civil Service members. The elected members choose from among themselves a leader, who is designated the Premier, and is in effect the leader of the elected government. The Governor has reserved powers and the United Kingdom retains full control over foreign affairs and defense. The Cayman Islands are a common law jurisdiction and have adopted a legal system similar to that of the United Kingdom.
 
 
14

 
The Cayman Islands have no taxes on profits, income, distributions, capital gains or appreciation. We have exemptions from, or receive concessionaire rates of customs duties on capital expenditures for plant and major consumable spare parts and supplies imported into the Cayman Islands as follows:
 
 
We do not pay import duty or taxes on reverse osmosis membranes, electric pumps and motors, and chemicals, but we do pay duty at the rate of 10% of the cost, including insurance and transportation to the Cayman Islands, of other plant and associated materials and equipment to manufacture or supply water in the Seven Mile Beach or West Bay areas. We have been advised by the Government of the Cayman Islands that we will not receive any duty concessions in our new retail water license; and
 
 
OC-Cayman pays full customs duties in respect of all plants that it operates for the Water Authority-Cayman.
 
The Bahamas
 
The Commonwealth of The Bahamas is an independent nation and a constitutional parliamentary democracy with the Queen of England as the constitutional head of state. The basis of the Bahamian law and legal system is the English common law tradition with a Supreme Court, Court of Appeals, and a Magistrates court.
 
Under the current laws of the Commonwealth of The Bahamas, no income, corporation, capital gains or other taxes are payable by the Company. The Company is required to pay an annual business license fee (the calculation of which is based on the Company’s preceding year’s financial statements) which to date has not been material to the results of our Bahamas operations.
 
Belize
 
Belize achieved full independence from the United Kingdom in 1981. Today, Belize is a constitutional monarchy with the adoption of a constitution in 1991. Based on the British model with three independent branches, the Queen of England is the constitutional head of state, represented by a Governor General in the government. A Prime Minister and cabinet make up the executive branch, while a 29 member elected House of Representatives and a nine member appointed Senate form a bicameral legislature. The cabinet consists of a prime minister, other ministers and ministers of state who are appointed by the Governor-General on the advice of the Prime Minister, who has the support of the majority party in the House of Representatives. Belize is an English common law jurisdiction with a Supreme Court, Court of Appeals and local Magistrate Courts.
 
The Government of Belize has exempted CW-Belize from certain customs duties and all revenue replacement duties until April 18, 2026, and had exempted CW-Belize from company taxes until January 28, 2006. Belize levies a gross receipts tax on corporations at a rate varying between 0.75% and 25%, depending on the type of business, and a corporate income tax at a rate of 25% of chargeable income. Gross receipts tax payable amounts are credited towards corporate income tax. The Government of Belize also implemented certain environmental taxes and a general sales tax effective July 1, 2006 and increased certain business and personal taxes and created new taxes effective March 1, 2005. Belize levies import duty on most imported items at rates varying between 0% and 45%, with most items attracting a rate of 20%. Under the terms of our water supply agreement with BWSL we are reimbursed by BWSL for all taxes and customs duties that we are required to pay and we record this reimbursement as an offset to our tax expense.
 
 
15

 
The British Virgin Islands
 
The British Virgin Islands (the “BVI”) is a British Overseas Territory, with the Queen as the Head of State and Her Majesty’s representative, the Governor, responsible for external affairs, defense and internal security, the Civil Service and administration of the courts.  Since 1967, the BVI has held responsibility for its own internal affairs.
 
The BVI Constitution provides for the people of the BVI to be represented by a ministerial system of government, led by an elected Premier, a Cabinet of Ministers and the House of Assembly.  The House of Assembly consists of 13 elected representatives, the Attorney General, and the Speaker.
 
The judicial system, based on English law, is under the direction of the Eastern Caribbean Supreme Court, which includes the High Court of Justice and the Court of Appeal.  The ultimate appellate court is the Privy Council in London.
 
Bali, Indonesia
 
Bali is an Indonesian island with a population of over four million located between Java to the west and Lombok to the east. Bali is one of the world’s premier island tourist destinations, home to numerous four and five star resorts. Bali is renowned for its highly developed arts, beautiful surroundings (both mountain and coastal areas), diverse tourist attractions, excellent international and local restaurants, and the friendliness of the local people.
 
Market and Service Area
 
Although we currently operate in the Cayman Islands, Belize, the British Virgin Islands, The Commonwealth of The Bahamas, and Bali, Indonesia, we believe that our potential market consists of any location where there is a need for potable water. The desalination of seawater, either through distillation or reverse osmosis, is the most widely used process for producing potable water in areas with an insufficient natural supply. We believe our experience in the development and operation of reverse osmosis desalination plants provides us with a significant opportunity to successfully expand our operations beyond the markets in which we currently operate.
 
Cayman Islands. The Cayman Islands government, through the Water Authority-Cayman, supplies water to parts of Grand Cayman, which are not within our licensed area, as well as to Cayman Brac. We operate all but one of the reverse osmosis desalination plants owned by the Water Authority-Cayman on Grand Cayman and supply water under licenses and supply agreements held by OC-Cayman with the Water Authority-Cayman.
 
According to the most recent information published by the Economics and Statistics Office of the Cayman Islands Government, the population of the Cayman Islands was estimated in December 2012 to be approximately 56,732. According to the figures published by the Department of Tourism Statistics Information Center, during the year ended December 31, 2013, tourist air arrivals increased by 9.1% and tourist cruise ship arrivals decreased by 8.7% compared to 2012.
 
Total visitors for the year declined from 1.8 million in 2012 to 1.7 million in 2013. We believe that our water sales in the Cayman Islands are more positively impacted by stay-over tourists that arrive by air than by those arriving by cruise ship, since cruise ship tourists generally only visit the island for one day or less and do not remain on the island overnight.
 
 
16

 
The Bahamas. Our current operations in The Bahamas are located on South Bimini Island and in Nassau, New Providence. The Bimini Islands consist of North Bimini and South Bimini, and are two of 700 islands which comprise The Bahamas. The Bimini Islands are located approximately 50 miles east of Fort Lauderdale, Florida and are a premier destination for sport fishing enthusiasts. The population of the Bimini Islands is approximately 1,600 persons and the islands have about 200 hotel and guest rooms available for tourists. The total land area of the Bimini Islands is approximately 9 square miles. New Providence, Lyford Caye and Paradise Island, connected by several bridges, are located approximately 150 miles east southeast of the Bimini Islands. With an area of 151 square miles and a population of approximately 211,000, Nassau is the political capital and commercial hub of The Bahamas, and accounts for more than two-thirds of the four million tourists who visit The Bahamas annually.
 
Belize. Our current operations in Belize are located on Ambergris Caye, which consists of residential, commercial and tourist properties in the town of San Pedro. This town is located on the southern end of Ambergris Caye, one of many islands located east of the Belize mainland and off the southeastern tip of the Yucatan Peninsula. Ambergris Caye is approximately 25 miles long and, according to the Central Statistical Office “Belize: 2010 National Census Overview”, has a population of about 11,510 residents. We provide bulk potable water to BWSL, which distributes this water to this market. BWSL currently has no other source of potable water on Ambergris Caye. Our contract with BWSL makes us their exclusive producer of desalinated water on Ambergris Caye through 2026.
 
A 185 mile long barrier reef, which is the largest barrier reef in the Western Hemisphere, is situated just offshore of Ambergris Caye. This natural attraction is a choice destination for scuba divers and tourists. According to information published by the Belize Trade and Investment Development Service, tourism is Belize’s second largest source of foreign income, next to agriculture.
 
British Virgin Islands. The British Virgin Islands are a British Overseas Territory and are situated east of Puerto Rico. They consist of 16 inhabited and more than 20 uninhabited islands, of which Tortola is the largest and most populated island. The British Virgin Islands serve as a hub for many large yacht-chartering businesses.
 
Competition
 
Cayman Islands. Pursuant to our license granted by the Cayman Islands government, we have the exclusive right to provide potable, piped water within our licensed service area on Grand Cayman. At the present time, we are the only non-government-owned public water utility on Grand Cayman. The Cayman Islands government, through the Water Authority-Cayman, supplies water to parts of Grand Cayman located outside of our licensed service area. Although we have no competition within our exclusive retail license service area, our ability to expand our service area is at the discretion of the Cayman Island government. Private residences and commercial multi-unit dwellings up to four units may install water making equipment for their own use. Water plants on premises within our license area and serving only their premises in existence prior to 1991 can be maintained but not replaced or expanded. We are aware of only one such plant currently in operation. The Cayman Islands government, through the Water Authority-Cayman, supplies water to parts of Grand Cayman outside of our licensed service area. We have competed with such companies as GE Water, Veolia, and IDE for bulk water supply contracts with the Water Authority-Cayman.
 
The Bahamas. On South Bimini Island in The Bahamas, we supply water to a private developer and do not have competitors. GE Water operates a seawater desalination plant on North Bimini Island and other small islands. We competed with companies such as GE Water, Veolia, IDE, OHL Inima and Biwater for the new contract with the Bahamian government to build and operate a seawater desalination plant at Blue Hills, New Providence, Bahamas. We expect to compete with these companies and others for future water supply contracts in The Bahamas.
 
Belize. On Ambergris Caye in Belize, our water supply contract with Belize Water Services Limited is exclusive, and Belize Water Services Limited cannot seek contracts with other water suppliers, or produce water themselves, to meet their future needs in San Pedro, Ambergris Caye, Belize.
 
British Virgin Islands. In the British Virgin Islands, GE Water operates seawater desalination plants in West End and Sea Cows Bay, Tortola, and on Virgin Gorda and generally bids against OC-BVI for projects. In 2010, Biwater PLC negotiated a 16 year contract on a sole sourced basis, to construct and operate a 2.75 million gallon per day desalination plant in Tortola for the British Virgin Islands government.
 
Bali, Indonesia. In Bali, we compete against local water treatment equipment suppliers who provide services to individual resort properties.
 
 
17

 
To implement our growth strategy outside our existing operating areas, we will have to compete with some of the same companies we competed with for the Blue Hills project in Nassau, Bahamas such as GE Water, Veolia, IDE Technologies, OHL Inima, and Biwater as well as other smaller companies.  Some of these companies currently operate in areas in which we would like to expand our operations and already maintain worldwide operations having greater financial, managerial and other resources than our company. We believe that our low overhead costs, knowledge of local markets and conditions and our efficient manner of operating desalinated water production and distribution equipment provide us with the capabilities to effectively compete for new projects in the Caribbean basin and other select markets.
 
Environmental and Health Regulatory Matters
 
Cayman Islands. With respect to our Cayman Islands operations, we operate our water plants in accordance with guidelines of the Cayman Islands Department of Environmental Health. We are licensed by the Water Authority-Cayman to discharge concentrated seawater, which is a byproduct of our desalination process, into deep disposal wells.
 
Our Cayman Islands license requires that our potable water quality meet the World Health Organization’s Guidelines for Drinking Water Quality and contain less than 200 mg/l of total dissolved solids.
 
The Bahamas, Belize, and British Virgin Islands. With respect to our Bahamas and Belize operations and OC-BVI’s British Virgin Islands operations, we and OC-BVI are required by our water supply contracts to take all reasonable measures to prevent pollution of the environment. We are licensed by the Belize and Bahamian governments to discharge concentrated seawater, which is a by-product of our desalination process, into deep disposal wells. OC-BVI is licensed by the British Virgin Islands government to discharge concentrated seawater into the sea. We operate our plants in a manner so as to minimize the emission of hydrogen sulfide gas into the environment.
 
We are not aware of any existing or pending environmental legislation which may affect our operations. To date, we have not received any complaints from any regulatory authorities.
 
Employees
 
As of March 10, 2014, we employed a total of 123 persons, 65 in the Cayman Islands, 21 in The Bahamas, 24 in the United States, seven in Belize and six in Asia. We also managed the eight employees of OC-BVI in the British Virgin Islands. We have 11 management employees and 37 administrative and clerical employees. The remaining employees are engaged in engineering, purchasing, plant maintenance and operations, pipe laying and repair, leak detection, new customer connections, meter reading and laboratory analysis of water quality. None of our employees is a party to a collective bargaining agreement. We consider our relationships with our employees to be good.
 
Available Information
 
Our website address is http://www.cwco.com. Information contained on our website is not incorporated by reference into this Annual Report, and you should not consider information contained on our website as part of this Annual Report.
 
We have adopted a written code of conduct and ethics that applies to all of our employees and directors, including, but not limited to, our principal executive officer, principal financial officer, and principal accounting officer or controller, or persons performing similar functions. The Code of Conduct and Ethics, the charters of the Audit Committee, Compensation Committee, Nominations and Corporate Governance Committee and the Consolidated Water Co. Ltd. Corporate Governance Guidelines of our Board of Directors, are available at the Investors portion of our website.
 
You may access, free of charge, our annual reports on Form 10-K, quarterly reports on Form 10-Q, and current reports on Form 8-K, plus amendments to such reports as filed or furnished pursuant to Section 13(a) or 15(d) of the Securities Exchange Act of 1934, as amended, on our website and on the website of the Securities and Exchange Commission (the “SEC”) as soon as reasonably practicable after we electronically file such material with, or furnish it to, the SEC. In addition, paper copies of these documents may be obtained free of charge by writing us at the following address: Consolidated Water Co. Ltd., Regatta Office Park, Windward Three, 4th Floor, West Bay Road, P.O. Box 1114, Grand Cayman, KY1-1102, Cayman Islands, Attention: Investor Relations; or by calling us at (345) 945-4277.
 
 
18

 
ITEM 1A. RISK FACTORS
 
Investing in our common shares involves risks. Prior to making a decision about investing in our common shares, you should consider carefully the factors discussed below and the information contained in this Annual Report. Each of these risks, as well as other risks and uncertainties not presently known to us or that we currently deem immaterial, could adversely affect our business, results of operations, cash flows and financial condition, and cause the value of our common shares to decline, which may result in the loss of part or all of your investment.
 
Our exclusive license to provide water to retail customers in the Cayman Islands may not be renewed in the future.
 
In the Cayman Islands, we provide water to retail customers under a license issued to us in July 1990 by the Cayman Islands government that grants us the exclusive right to provide water to retail customers within our licensed service area. Our service area is comprised of an area on Grand Cayman that includes the Seven Mile Beach and West Bay areas, two of the three most populated areas in the Cayman Islands. For the year ended December 31, 2013, we generated approximately 36% of our consolidated revenues and 52% of our consolidated gross profits from the retail water operations conducted pursuant to our exclusive license. If we are not in default of any of its terms, the license provides us with the right of first refusal to renew the license on terms that are no less favorable than those that the government offers to any third party.
 
This license was set to expire on July 10, 2010; however, we and the Cayman Islands government have extended the license several times in order to provide sufficient time to negotiate the terms of a new license agreement. The most recent extension of our license expires June 30, 2014.
 
In February 2011, the Water (Production and Supply) Law, 2011 (which replaces the Water (Production and Supply) Law (1996 Revision)) and the Water Authority (Amendment) Law, 2011 (the “New Laws”) were published and are now in full force and effect. Under the New Laws, the Water Authority-Cayman (“WAC”) would issue any new license which could include a rate of return on invested capital model described below.
 
We have been advised in correspondence from the Cayman Islands government and the WAC that: (i) the WAC is now the principal negotiator, and not the Cayman Islands government, in these license negotiations, and (ii) the WAC has determined that a rate of return on invested capital model (“RCAM”) is in the best interest of the public and the Company’s customers.  RCAM is the rate model currently utilized in the electricity transmission and distribution license granted by the Cayman Islands government to the Caribbean Utilities Company, Ltd. We have advised the Cayman Islands government that we do not agree with its position on the two issues.
 
In July 2012, in an effort to resolve several issues relating to our retail license renewal negotiations, we filed an Application for Leave to Apply for Judicial Review (the “Application”) with the Grand Court of the Cayman Islands (the “Court”), stating that: (i) certain provisions of the Water Authority Law, 2011 and the Water (Production and Supply) Law, 2011, appear to be incompatible, (ii) the WAC’s roles as the principal license negotiator, statutory regulator and our competitor put the WAC in a position of hopeless conflict, and (iii) the WAC’s decision to replace the rate structure under our current exclusive license with RCAM was predetermined and unreasonable.
 
Throughout the course of the retail license renewal negotiations, we have objected to the use of RCAM on the basis that we believe such a model would not promote the efficient operation of our water utility and could ultimately increase water rates to our customers.
 
In October 2012, we were notified that the Court agreed to consider the issues outlined in the Application. As a result, our Company, the Cayman Islands government and the WAC will have the opportunity to present their positions to the Court in a trial proceeding.  We have been notified by the Court that the first hearing for this judicial review has been scheduled for April 1-2, 2014.
 
In August 2013, we met with representatives of the Cayman Islands government and the WAC to discuss the status of our license negotiations. As a result of this meeting, all parties agreed to await the outcome of the pending judicial review before recommencing any meaningful negotiations on the license. Subsequently our water utility license on Grand Cayman was extended until June 30, 2014 to allow additional time for the judicial review proceedings to conclude.
 
If we do not ultimately enter into a new license agreement and no other party is awarded a license, we expect to be permitted to continue to supply water to our service area.
 
The Cayman Islands government could offer a third party a license to service some or all of our present service area. In such event, we may assume the license offered to the third party by exercising our right of first refusal.  However, the terms of any new license agreement may not be as favorable to us as the terms under which we are presently operating and could materially reduce the operating income and cash flows that we have historically generated from our retail license and could require us to record an impairment loss to reduce the $3,499,037 carrying value of our goodwill. Such impairment loss could be material to our results of operations.
 
 
19

 
We rely on fixed-term water supply agreements with our bulk customers in the Cayman Islands, Belize and The Bahamas, which may not be renewed or may be renewed on terms less favorable to us.
 
All of our bulk water supply agreements are for fixed terms ranging originally from seven to 23 years and with a range of less than one to 20 years remaining. Upon expiration, these agreements may not be renewed or may be renewed on terms less favorable to us. In addition, certain of these agreements for plants not owned by us provide for our customers to take over the operations of the plant upon expiration of the contract term. If this occurs, we may no longer generate income from such plants. In instances where we own the plant that produces the water under an agreement that is not renewed or renewed with lower production quantities, we may not be able to find a new customer for the plant’s excess production capacity. If our fixed-term agreements are not renewed or are renewed on terms less favorable to us, our results of operations, cash flows and financial condition could be adversely affected.
 
The water supply agreement with the Water and Sewerage Corporation of The Bahamas (“WSC”) for our Windsor plant expired in July 2013 with the delivery of the total amount of water required under the agreement. We have submitted a proposal to the WSC to continue to supply water from the Windsor plant for a period of five years and are awaiting their reply. At the request of the government of The Bahamas, we continue to operate the Windsor plant to provide the government of The Bahamas with additional time to decide whether or not government will enter into a new water supply agreement with us for the Windsor plant. We generated $7.5 million in revenues from this plant during the year ended December 31, 2013.
 
We have spent approximately $12.9 million to fund the development costs for a possible project in Mexico and expect to expend significant additional funds in 2014 and 2015 to continue to pursue this project.  However, we may not be successful in completing this project.
 
We own (through our wholly-owned Netherlands subsidiary, Consolidated Water Cooperatief, U.A.) a 99.9 % interest in N.S.C. Agua, S.A. de C.V., (“NSC”), a development stage Mexico company formed to pursue a project encompassing the construction, operation and minority ownership of a 100 million gallon per day seawater reverse osmosis desalination plant to be located in northern Baja California, Mexico and an accompanying pipeline to deliver water to the Mexican potable water system and the U.S. border. If this project is completed, we expect to participate in the operation of the plant and pipeline and also expect to retain a minority ownership position in the project. NSC has conducted an equipment piloting plant and water quality data collection program at the proposed feed water source and is presently seeking contracts for the electric power and feed water sources for the plant’s proposed operations.  NSC will be required to accomplish various additional steps before it can commence construction of the plant and pipeline including, but not limited to, completing the purchases of land required for the project, obtaining approvals and permits from various governmental agencies in Mexico and the United States, securing contracts with its proposed customers to sell water in sufficient quantities and at prices that make the project financially viable, and obtaining equity and debt financing for the project. NSC’s potential customers will also be required to obtain various governmental permits and approvals in order to purchase water from NSC. As of December 31, 2013, we have spent approximately $12.9 million on this project.
 
During the first quarter of 2014 we (i) exercised an option to purchase the shares of one of the other shareholders of NSC for $1.0 million, increasing our ownership in NSC to 99.9%; and (ii) decided not to extend a Memorandum of Understanding with one of our contractors, electing instead to reimburse this contractor $350,000 for work performed in connection with our pilot plant and water data collection program.
 
NSC has entered into a purchase contract for 8.1 hectares of land on which the proposed plant would be constructed. In 2012, NSC obtained an extension of this purchase contract through May 15, 2014 in exchange for prepayments of (i) $500,000 paid at signing of the extension and (ii) a further $500,000 paid in May 2013. NSC is required to pay a balance of $6.98 million on May 15, 2014 to complete the purchase of this land. In 2013, NSC purchased an additional 12 hectares of land, which constitute most of the land required for the project, for $12 million, of which $2 million has been paid. The remaining $10 million balance for this purchase is due on May 15, 2014.
 
We have determined that completing NSC’s development activities will require significant additional funding beyond the share purchase option and pilot plant expenses incurred in the first quarter of 2014 and the remaining $17 million due to purchase the land for the project site.  We expect to incur significant development expenses in 2014 and 2015 for this project. We estimate that it will take at least until the first quarter of 2015 for NSC to complete all of the development activities (which include completing the site piloting plant activities, completing the purchase of the land for the plant, securing feed water and power supplies, completing the engineering and feasibility studies, negotiating customer contracts, obtaining the required rights-of-way and regulatory permits and arranging the project financing) necessary to commence construction of the plant and pipeline. However, NSC may ultimately be unable to complete all of the activities necessary to begin construction of the project.
 
We expect the fair value of our investment in OC-BVI to decrease as its sole water supply contract matures.  If this decrease in fair value occurs, we will be required to record impairment losses in future periods to reduce the carrying value of our investment in OC-BVI to its decreased fair value.
 
We account for our investment in OC-BVI under the equity method of accounting for investments in common stock. This method requires recognition of a loss on an equity investment that is other than temporary, and indicates that a current fair value of an equity investment that is less than its carrying amount may indicate a loss in the value of the investment.
 
As a quoted market price for OC-BVI’s stock is not available, to test for possible impairment of our investment in OC-BVI, we estimate its fair value through the use of the discounted cash flow method, which relies upon projections of OC-BVI’s operating results, working capital and capital expenditures. The use of this method requires us to estimate OC-BVI’s cash flows from (i) its water supply agreement with the BVI government for its Bar Bay plant (the “Bar Bay agreement”); and (ii) the pending amount awarded by the Eastern Caribbean Court of Appeals for the value of the Baughers Bay plant previously transferred by OC-BVI to the BVI government (see further discussion of the Baughers Bay litigation at Item 8. - Notes to the Consolidated Financial Statements – Note 8).
 
We estimate the cash flows OC-BVI will receive from its Bar Bay agreement by (i) identifying various possible future scenarios for this agreement, which include the cancellation of the agreement after its initial seven-year term, and the exercise by the BVI government of the seven-year extension in the agreement; (ii) estimating the cash flows associated with each possible scenario; and (iii) assigning a probability to each scenario. We similarly estimate the cash flows OC-BVI will receive from the BVI government for the amount due under the ruling by the Eastern Caribbean Court of Appeals for the value of the Baughers Bay plant at the date it was transferred to the BVI government by assigning probabilities to different valuation scenarios.  The resulting probability-weighted sum represents the expected cash flows, and our best estimate of future cash flows, to be derived by OC-BVI from its Bar Bay agreement and the pending court award.
 
The identification of the possible scenarios for the Bar Bay plant agreement and the Baughers Bay plant valuation, the projections of cash flows for each scenario, and the assignment of relative probabilities to each scenario all represent significant estimates made by us. While we use our best judgment in identifying these possible scenarios, estimating the expected cash flows for these scenarios and assigning relative probabilities to each scenario, these estimates are by their nature highly subjective and are also subject to material change by our management over time based upon new information or changes in circumstances.
 
During the fourth quarter of 2013, after reassessing what we believe will be the future demand for water in Tortola, British Virgin Islands, and the probable sources the BVI government will utilize to meet this demand, we determined it appropriate to modify the projections of cash flows  for OC-BVI that we use to estimate the fair value of our investment in OC-BVI by increasing (from those used in prior years) the probabilities assigned to those scenarios that result in a lower supply of water or revenue stream from the Bar Bay plant. Based on these current estimates of OC-BVI’s cash flows and our resulting estimate of the fair value of our investment in OC-BVI, we determined that the carrying value of our investment in OC-BVI exceeded its fair value and recorded an impairment loss on this investment of $200,000. The resulting carrying value of our investment in OC-BVI of approximately $6.6 million as of December 31, 2013 assumes that the BVI government will honor its obligations under the Bar Bay agreement and also assumes (on a probability weighted basis) that the BVI government will exercise its option to extend the Bar Bay agreement for seven years beyond its initial term, which expires in 2017.
 
The remaining $6.6 million carrying value of our investment in OC-BVI as of December 31, 2013 exceeds our underlying equity in OC-BVI’s net assets by approximately $2.8 million. We account for this excess as goodwill.  The BVI government is OC-BVI’s sole customer and substantially all of OC-BVI’s revenues are generated from its Bar Bay plant. As the Bar Bay agreement matures and OC-BVI receives (or is determined by the court to not be entitled to receive) the pending court award amount assumed due for the value of the Baughers Bay plant, OC-BVI’s expected future cash flows, and therefore its fair value computed under the discounted cash flow method, will decrease. Unless OC-BVI obtains an expansion or other modification of its Bar Bay agreement that results in a significant increase in the estimated future cash flows from its Bar Bay plant, we will be required to record impairment losses in future periods to reduce the carrying value of our investment in OC-BVI to its then current fair value.  These impairment losses will, in the aggregate, equal the underlying $2.8 million in goodwill reflected in the carrying value of our investment in OC-BVI and could have a material adverse effect on our earnings and consolidated statement of operations.
 
We have constructed a desalination plant in Bali, Indonesia prior to obtaining water supply agreements for its production. If we are ultimately unable to generate sufficient revenues from this plant we will be required to record an impairment loss against its carrying value.
 
Through our subsidiary, PT Consolidated Water Bali, we have constructed a seawater reverse osmosis (“SWRO”) plant in Nusa Dua, one of the primary tourist areas of Bali, Indonesia. Nusa Dua has a target customer profile consisting of tourist resorts and vacation/luxury residences comparable to our retail service area on Grand Cayman. We believe the water demands of these properties in Nusa Dua will soon exceed the water supplies that can be provided to the area by the local public water utility, and that other areas of Bali will also eventually experience fresh water shortages. However, as SWRO has not been employed to any meaningful extent in Bali, we concluded that to obtain customers in Bali we must first demonstrate the viability of SWRO as well as our capabilities and expertise. Consequently, we elected to construct this plant before obtaining water supply agreements for its production. As of December 31, 2013, the capitalized costs for this plant reflected on our consolidated balance sheet were approximately $3.1 million, and the remaining capital investment for this plant, to expand its existing capacity from 250,000 gallons per day to 750,000 gallons per day, was approximately $1.3 million. If we are ultimately unable to generate sufficient revenues from this plant we will be required to record an impairment loss against its carrying value. Such impairment loss could have a material adverse impact on our results of operations.
 
We do not have voting control over our affiliate, OC-BVI. Should our interests and the interests of OC-BVI’s other voting shareholder diverge, the operations of OC-BVI could be adversely affected which could decrease the value of our investment in OC-BVI.
 
We own 43.5% of the equity and 50% of the voting shares of OC-BVI. We and Sage, which owns the remaining 50% of the voting shares, are each entitled to appoint three of the six directors of OC-BVI. If a tie vote of the directors occurs on any matter, the president of the Caribbean Water and Wastewater Association, a regional trade association comprised primarily of government representatives, is entitled to appoint a temporary director to cast the deciding vote. As a result, although we provide operating management and engineering services to OC-BVI, we share the overall management of OC-BVI with Sage and do not fully control its operations. A divergence of our interests and the interests of Sage could adversely affect the operations of OC-BVI and in turn decrease the value of our investment in OC-BVI, in which case we could be required to record an impairment charge to reduce the carrying value of our investment in OC-BVI. Such an impairment charge would reduce our earnings and could have a significant adverse impact on our result of operations and financial condition.
 
 
20

 
The profitability of our plants is dependent upon our ability to accurately estimate the costs of their construction and operation.
 
The cost estimates we prepare in connection with the construction and operation of our plants are subject to inherent uncertainties. Additionally, the terms of our supply contracts may require us to guarantee the price of water on a per unit basis, subject to certain annual inflation and monthly energy cost adjustments, and to assume the risk that the costs associated with producing this water may be greater than anticipated. Because we base our contracted price of water in part on our estimation of future construction and operating costs, the profitability of our plants is dependent on our ability to estimate these costs accurately. The cost of materials and services and the cost of the delivery of such services may increase significantly after we submit our bid for a plant, which could cause the gross profit and net return on investment for a plant to be less than we anticipated when the bid was made. The profit margins we initially expect to generate from a plant could be further reduced if future operating costs for that plant exceed our estimates of such costs. These future operating costs could be affected by a variety of factors, including lower than anticipated production efficiencies and hydrological conditions at the plant site that differ materially from those we believe would exist at the time we submitted our bid. Any construction and operating costs for our plants that significantly exceed our initial estimates could adversely affect our results of operations, financial condition and cash flows.
 
 
21

 
A significant portion of our consolidated revenues are derived from two customers. A loss of, or a less favorable relationship with, either of these customers could adversely affect us.
 
Our top two bulk water customers, the Water Authority-Cayman and the Water and Sewerage Corporation of The Bahamas, accounted for approximately 13% and 45%, respectively, of our consolidated revenues for the year ended December 31, 2013.  If either of these customers terminate or decide not to renew their contracts with us, or renew such contracts on terms that are less favorable to us, or become unable for financial or other reasons to comply with the terms of our contracts with them, our results of operations, cash flows and financial condition could be adversely affected.
 
Possible future regulatory oversight and control could adversely impact our Belize operations.
 
By Statutory Instrument No. 81 of 2009, the Minister of Public Utilities of the government of Belize published an order, the Public Utility Provider Class Declaration Order, 2009 (the “Order”), which as of May 1, 2009 designated CW-Belize as a public utility provider under the laws of Belize. With this designation, the Public Utilities Commission of Belize (the “PUC”) has the authority to set the rates charged by CW-Belize and to otherwise regulate its activities. On November 1, 2010, CW-Belize received a formal complaint from the PUC alleging that CW-Belize was operating without a license under the terms of the Water Industry Act. CW-Belize applied for this license in December 2010. On July 29, 2011, the PUC issued the San Pedro Public Water Supply Quality and Security Complaint Order (the “Second Order”) which among other things requires that (i) CW-Belize and its customer jointly make a submission to the responsible Minister requesting that the area surrounding CW-Belize’s seawater abstraction wells be designated a forest reserve or national park and be designated a Controlled Area under section 58 of the Water Industry Act, (ii) CW-Belize submit an operations manual for CW-Belize’s desalination plant to the PUC for approval, (iii) CW-Belize and its customer modify the water supply agreement between the parties to (a) include new water quality parameters included in the Order and (b) cap the current exclusive water supply arrangement in the agreement at a maximum of 450,000 gallons per day, (iv) CW-Belize keep a minimum number of replacement seawater RO membranes in stock at all times and (v) CW-Belize take possession of and reimburse the PUC for certain equipment which the PUC purchased from a third-party in late 2010. CW-Belize has applied for declaratory judgment and has been granted a temporary injunction to stay the enforcement of the Second Order by the PUC until such time as the matter could be heard by the Belize courts. The initial hearing on this matter was conducted on October 30 and 31, 2012 with an additional hearing on November 29, 2012. The ruling on this case is pending. An unfavorable ruling on the Order or the Second Order could have an adverse impact on our results of operations, cash flows or financial condition.
 
Our operations are affected by tourism and are subject to seasonal fluctuations which could affect the demand for our water.
 
Our operations are affected by the levels of tourism and are subject to seasonal variations in our service areas. Demand for our water in the Cayman Islands, Belize, Bimini and The Bahamas is affected by variations in the level of tourism and local weather, primarily rainfall. Tourism in our service areas is affected by the economies of the tourists’ home countries, primarily the United States and Europe, terrorist activity and perceived threats thereof, and increased costs of fuel and airfares. We normally sell more water during the first and second quarters, when the number of tourists is greater and local rainfall is less, than in the third and fourth quarters. A downturn in tourism or greater than expected rainfall in the locations we serve could adversely affect our revenues, cash flows and results of operations.
 
 
22

 
We may have difficulty accomplishing our growth strategy within and outside of our current operating areas.
 
Our expansion both within our current operating areas and into new areas involves significant risks, including, but not limited to, the following:
 
 
regulatory risks, including government relations difficulties, local regulations, currency controls and fluctuations in currency exchange rates;
 
receiving and maintaining necessary permits, licenses and approvals;
 
political instability, reliance on local economies, environmental problems, shortages of materials, immigration restrictions and limited skilled labor;
 
risks related to development of new operations, including inaccurate assessment of the demand for water, engineering difficulties and inability to begin operations as scheduled; and
 
risks relating to greater competition in these new territories, including the ability of our competitors to gain or retain market share by reducing prices.
 
Even if we successfully expand our operations, we may have difficulty managing our growth. We cannot assure you that any new operations within or outside of our current operating areas will attain or maintain profitability or that the results from these new operations will not adversely impact our results of operations, cash flows and financial condition.
 
Production shortfalls under any of our bulk supply contracts could result in penalties or cancellation of the contract.
 
Our bulk water supply contracts require us to deliver specified minimum volumes of water. Membrane fouling or other technical problems could occur at any of our plants, and if we are unable to meet the production minimums due to such operating issues, we could be in technical default of the supply contract and subject to various adverse consequences, including financial penalties or cancellation of the contract.
 
Our operations could be harmed by hurricanes or tropical storms.
 
A hurricane or tropical storm could cause major damage to our equipment and properties and the properties of our customers, including the large tourist properties in our areas of operation. For example, in September 2004 Hurricane Ivan caused significant damage to our plants and our customers’ properties, which adversely affected our revenues. Any future damage could cause us to lose use of our equipment and properties and incur additional repair costs. Damage to our customers’ properties and the adverse impact on tourism could result in a decrease in water demand. A hurricane or tropical storm could also disrupt the delivery of equipment and supplies, including electricity, necessary to our operations. These and other possible effects of hurricanes or tropical storms could have an adverse impact on our results of operations, cash flows and financial condition.
 
Contamination of our processed water may cause disruption in our services and adversely affect our revenues.
 
Our processed water may become contaminated by natural occurrences and by inadvertent or intentional human interference, including acts of terrorism. In the event that a portion of our processed water is contaminated, we may have to interrupt the supply of water until we are able to install treatment equipment or substitute the flow of water from an uncontaminated water production source. In addition, we may incur significant costs in order to treat a contaminated source of plant feed water through expansion of our current treatment facilities, or development of new treatment methods. An inability by us to substitute processed water from an uncontaminated water source or to adequately treat the contaminated plant feed water in a cost-effective manner may have an adverse effect on our results of operations, cash flows and financial condition.
 
Potential government decisions, actions and regulations could negatively affect our operations.
 
We are subject to the local regulations of the Cayman Islands, Belize, the British Virgin Islands, and The Bahamas, all of which are subject to change. Any government that regulates our operations may issue legislation or adopt new regulations, including but not limited to:
 
 
restricting foreign ownership (by us);
 
providing for the expropriation of our assets by the government;
 
providing for nationalization of public utilities by the government;
 
providing for different water quality standards;
 
unilaterally changing or renegotiating our licenses and agreements;
 
restricting the transfer of U.S. currency; or
 
causing currency exchange fluctuations/devaluations or making changes in tax laws.
 
As new laws and regulations are issued, we may be required to modify our operations and business strategy, which we may be unable to do in a cost-effective manner. Failure by us to comply with applicable regulations could result in the loss of our licenses or authorizations to operate, the assessment of penalties or fines, or otherwise may have a material adverse effect on our results of operations.
 
 
23

 
The rates we charge our retail customers in the Cayman Islands are subject to regulation. If we are unable to obtain government approval of our requests for rate increases, or if approved rate increases are untimely or inadequate to cover our projected expenses, our results of operations may be adversely affected.
 
Under our exclusive retail license in the Cayman Islands, with the exception of annual inflation-related and monthly energy-related adjustments, we cannot increase the base rates we charge our retail customers without prior approval from the Cayman Islands government. However, the expenses we incur in supplying water under this license may increase due to circumstances that were unforeseen at the time we entered into the license. We may incur additional costs in attempting to obtain government approval of any rate increase, which may be granted on a delayed basis, if at all. Failure to obtain timely and adequate rate increases could have an adverse effect on our results of operations, cash flows and financial condition.
 
We rely on the efforts of key employees. Our failure to retain these employees could adversely affect our results of operations.
 
Our success depends upon the abilities of our executive officers. In particular, the loss of the services of Fredrick W. McTaggart, our President and Chief Executive Officer, could be detrimental to our operations and our continued success. Mr. McTaggart has an employment agreement expiring on December 31, 2016. Each year, the term of this agreement may be extended for an additional year. However, we cannot guarantee that Mr. McTaggart will continue to work for us during the term of his agreement or will enter into any extensions thereof.
 
We are exposed to credit risk through our relationships with several customers.
 
We are subject to credit risk posed by possible defaults in payment by our bulk water customers in the Cayman Islands, Belize, the British Virgin Islands and The Bahamas and by possible defaults in payment by the Water Authority-Cayman on their loans payable to us. Adverse economic conditions affecting, or financial difficulties of, those parties could impair their ability to pay us or cause them to delay payment. We depend on these parties to pay us on a timely basis. Our outstanding accounts receivable are not covered by collateral or credit insurance. Any delay or default in payment could adversely affect our results of operations, cash flows, and financial condition.
 
We are exposed to the risk of variations in currency exchange rates.
 
Although we report our results in United States dollars, the majority of our revenues are earned in other currencies. Although many of these of the currencies have been fixed to the United States dollar for more than 20 years, other currencies (e.g. the Mexico peso, Indonesian rupiah and the euro) are not. We do not employ hedging strategies against the foreign currency exchange rate risk associated with conducting business in foreign currencies while reporting in United States dollars. If any of the fixed exchange rates becomes a floating exchange rate, or the other currencies in which we conduct business depreciate significantly against the United State dollar, our results of operations, cash flows and financial condition could be adversely affected.
We may enter new markets in the future in which we do not have a contractual commitment for our products or existing customers.
 
Our strategy contemplates potential entry into new markets (such as Mexico, Indonesia and other countries) where we believe a demand for potable water exists beyond the current supply of potable water in those markets. We may incur significant business development expenses in the pursuit of new markets prior to obtaining a contract for services in these markets, and such expenses could have an adverse impact on our results of operations and cash flows. We may decide to enter such markets by building new reverse osmosis desalination plants before we have obtained a contract for the sale of water produced by the new plant or before we have established a customer base for the water produced by the new plant. If after completing such plant we are unable to obtain a contract or sufficient number of customers for the plant, we may be unable to recover the cost of our investment in the plant, which could have a material adverse effect on our results of operations, cash flows and financial condition.
 
We may not pay dividends in the future. If dividends are paid, they may be in lesser amounts than past dividends.
 
Our shareholders may receive dividends out of legally available funds if, and when, they are declared by our Board of Directors. We have paid dividends in the past, but may cease to do so at any time. We may incur increased operating or development expenses or capital requirements or additional indebtedness in the future that may restrict our ability to declare and pay dividends. We may also be restricted from paying dividends in the future due to restrictions imposed by applicable corporate laws, our results of operations, cash flows and financial condition, covenants contained in our financing agreements, and other factors considered by our Board of Directors. We may not continue to pay dividends in the future or, if dividends are paid, they may not be in amounts similar to past dividends.
 
Service of process and enforcement of legal proceedings commenced against us in the United States may be difficult to obtain.
 
We are incorporated under the laws of the Cayman Islands and most of our assets are located outside of the United States. In addition, 10 of our 16 directors and executive officers reside outside the United States. As a result, it may be difficult for investors to affect service of process within the United States upon us and such other persons, or to enforce judgments obtained against such persons in United States courts, and bring any action, including actions predicated upon the civil liability provisions of the United States securities laws. In addition, it may be difficult for investors to enforce, in original actions brought in courts or jurisdictions located outside of the United States, rights predicated upon the United States securities laws.
 
 
24

 
Based on the advice of our Cayman Islands legal counsel, we believe there is no reciprocal statutory enforcement of foreign judgments between the United States and the Cayman Islands, and that foreign judgments originating from the United States are not directly enforceable in the Cayman Islands. A prevailing party in a United States proceeding against us or our officers or directors would have to initiate a new proceeding in the Cayman Islands using the United States judgment as evidence of the party’s claim. A prevailing party could rely on the summary judgment procedures available in the Cayman Islands, subject to available defenses in the Cayman Islands courts, including, but not limited to, the lack of competent jurisdiction in the United States courts, lack of due service of process in the United States proceeding and the possibility that enforcement or recognition of the United States judgment would be contrary to the public policy of the Cayman Islands.
 
Depending on the nature of damages awarded, civil liabilities under the Securities Act of 1933, as amended (or the Securities Act), or the Securities Exchange Act of 1934, as amended (or the Exchange Act), for original actions instituted outside the Cayman Islands may or may not be enforceable. For example, a United States judgment awarding remedies unobtainable in any legal action in the courts of the Cayman Islands, such as treble damages, would likely not be enforceable under any circumstances.
 
The relatively low trading volume of our stock may adversely impact your sales of our shares.
 
During the year ended December 31, 2013, the average daily trading volume of our common shares was approximately 87,000 shares, a much lower trading volume than that of many other companies listed on the NASDAQ Global Select Market. A public trading market having the desired characteristics of depth, liquidity and orderliness depends on the presence in the market of willing buyers and sellers of our common shares at any given time. This presence in turn depends on the individual decisions of investors and general economic and market conditions over which we have no control. As a consequence of the limited volume of trading in our common shares, an investor in our stock may have difficulty selling a large number of our common shares in the manner, or at the price, that might be attainable if our common shares were more actively traded.
 
We are subject to anti-takeover measures that may discourage, delay or prevent a change of control of our Company.
 
Classified Board of Directors. We have a classified Board of Directors that consists of three groups. Only one group of directors is elected each year. Our classified Board may increase the length of time necessary for an acquirer to change the composition of a majority of directors in order to gain control of our Board.
 
Option Deed. Our Board of Directors has adopted an Option Deed that is intended to improve the bargaining position of our Board of Directors in the event of an unsolicited offer to acquire our outstanding stock. Under the terms of the Option Deed, a stock purchase right is attached to each of our current or future outstanding common shares issued prior to the time the purchase rights become exercisable, are redeemed or expire. The purchase rights will become exercisable only if an individual or group has acquired, or obtained the right to acquire, or announced a tender or exchange offer that if consummated would result in such individual or group acquiring beneficial ownership of 20% or more of our outstanding common shares. Upon the occurrence of a triggering event, the rights will entitle every holder of our common shares, other than the acquirer, to purchase our shares or shares of our successor on terms that would likely be economically dilutive to the acquirer. Under certain circumstances, instead of common shares, our Board of Directors may issue cash or debt securities. Our Board of Directors, however, has the power to amend the Option Deed so that it does not apply to a particular acquisition proposal or to redeem the rights for a nominal value before they become exercisable. These features will likely encourage an acquirer to negotiate with our Board of Directors before commencing a tender offer or to condition a tender offer on our Board of Directors taking action to prevent the purchase rights from becoming exercisable. In March 2007, our Board extended the expiration date of the Option Deed through July 2017.
 
As a result of these anti-takeover measures, we could deter efforts to make changes to, or exercise control over, current management. In addition, our shareholders may not have an opportunity to sell their common shares to a potential acquirer at the acquirer’s offering price, which is typically at a premium to market price.
 
ITEM 1B. UNRESOLVED STAFF COMMENTS
 
None.
 
ITEM 2.   PROPERTIES
 
Cayman Island Properties
 
Abel Castillo Water Works
 
We own our Abel Castillo Water Works (“ACWW”) site and the 12,812 square feet of buildings, which contain two reverse osmosis water treatment plants, a distribution pump house and warehouse space, and operate and maintain the site through our wholly-owned subsidiary, Cayman Water. The site is located on 3.2 acres, including 485 feet of waterfront. The current water production capacity of our site is 2.2 million gallons per day by two separate water plants designated GHB-1 and GHB-2 with rated production capacities of 1.2 million and 1.0 million gallons per day, respectively. On this site we also have three 1.0 million gallon potable water storage tanks and a high service distribution pump house.
 
 
25

 
We own an approximately one acre property adjacent to our ACWW plant which we purchased in 2007 to provide space for future additional water production and storage facilities.
 
West Bay Plant
 
We own, operate and maintain our West Bay plant in Grand Cayman, which is located on 6.1 acres in West Bay. The plant began operating in 1995 and was expanded in 1998, 2000 and 2008. On this site we have a 2,600 square foot building which houses our water production facilities, a 2,400 square foot building which houses the potable water distribution pumps, a water quality testing laboratory, and office space and water storage capacity consisting of three 1.0 million gallon potable water tanks. The capacity of our West Bay plant was expanded to 910,000 gallons per day in 2008.
 
Britannia Plant
 
We own the Britannia seawater desalination plant in Grand Cayman, which consists of a seawater reverse osmosis production plant with a capacity of 715,000 gallons of water per day, an 840,000 gallon bolted steel water tank, potable water high service pumps, and various ancillary equipment to support the operation. We have entered into a lease of the 0.73 acre site and steel frame building which houses the plant from Cayman Hotel and Golf Inc., for a term that ends in 2027 at an annual rent of $1.00.
 
Distribution System
 
We own our Seven Mile Beach and West Bay potable water distribution systems in Grand Cayman. The combined systems consist of potable water pipes, valves, curb stops, meter boxes, and water meters installed in accordance to accepted engineering standards.
 
Corporate Office
 
We occupy approximately 5,500 square feet of office space at the Regatta Office Park, West Bay Road, Grand Cayman, Cayman Islands under a lease that expires April 30, 2014.
 
Red Gate Plant
 
Under the terms of the water production and supply license between OC-Cayman and the government of the Cayman Islands, OC-Cayman is allowed to use the property and the plant for the Red Gate plant to produce approximately 1.3 million gallons of desalinated water per day for sale to the Water Authority-Cayman. On November 30, 2008, the license was extended for a period of one year, during which time OC-Cayman was required to continue to operate and maintain the plant. In August 2008, the Water Authority-Cayman asked OC-Cayman to refurbish and make other improvements to the plant. The work was completed in July 2010. OC-Cayman was granted a new seven-year license and operating agreement for the plant that commenced on that date.
 
North Sound Plant
 
Construction of this plant was completed in November 2002. OC-Cayman provided the plant and equipment to the Water Authority-Cayman (“WAC”) under a seven-year vendor-financed sale and operating agreement. OC-Cayman operates the electrically powered plant and supplies approximately 1.6 million gallons of desalinated water per day to the WAC. OC-Cayman leases the property on which the plant is located from the WAC for a minimal annual rent, for the duration of the sale and operating agreement. The sale and operating agreement and property lease were extended and expires April 1, 2014. In March 2014, the WAC requested that OC-Cayman continue to operate and maintain the plant for an additional twelve months.  Responsibility for operation of the plant passes to the WAC upon expiration of the sale and operating agreement.
 
North Side Water Works Plant
 
Construction of this plant was completed in June 2009. OC-Cayman provided the plant and equipment to the Water Authority-Cayman under a ten-year vendor-financed sale and operating agreement. OC-Cayman operates the electrically powered plant which can supply up to approximately 2.4 million gallons of desalinated water per day to the Water Authority-Cayman. OC-Cayman leases the property on which the plant is located from the Water Authority-Cayman for a minimal annual rent, for the duration of the sale and operating agreement. Responsibility for operation of the plant passes to the Water Authority-Cayman upon expiration of the sale and operating agreement.
 
Bahamas Properties
 
Bimini plant
 
We own the water production facility in South Bimini. The facility consists of a 250,000 gallon bolted steel potable water tank and two 40 foot long standard shipping containers which contain a seawater reverse osmosis production plant with a rated capacity of 115,000 gallons per day, a high service pump skid and an office. The facility is located on a parcel of land owned by South Bimini International Ltd., and we are allowed, under the terms of our agreement, to utilize the land for the term of the agreement without charge.
 
 
26

 
Windsor plant
 
We own the Windsor water production facility, located in Nassau, New Providence, with a production capacity of 3.1 million gallons per day. The plant is powered by a combination of diesel engine-driven high-pressure pumps, and electrical power purchased from the Bahamas Electricity Corporation to power all other loads in the plant. The plant is contained within a 13,000 sq. ft. concrete and steel building that also contains a warehouse, workshop and offices. It is located on land owned by the Water and Sewerage Corporation of The Bahamas and our 15-year water sales agreement gives us a license to use the land throughout the term of that agreement. This water supply agreement expired when we delivered the total amount of water required under the agreement in July 2013.  
 
At the conclusion of the agreement, the WSC has the option to (i) extend the agreement for an additional five years at a rate to be negotiated; (ii) exercise a right of first refusal to purchase any materials, equipment and facilities that CW-Bahamas intends to remove from the site at a purchase price to be negotiated; or (iii) require CW-Bahamas to remove all materials, equipment and facilities from the site. At the request of the government of The Bahamas, we continue to operate the Windsor plant to provide the government of The Bahamas with additional time to decide whether or not it will extend CW-Bahamas’ water supply agreement for the Windsor plant on a long term basis. We are presently unable to determine if CW-Bahamas’ water supply agreement for its Windsor plant will be extended or, if extended, on what terms.
 
Blue Hills plant
 
In July 2006, we substantially completed construction of a second water production facility in Nassau, New Providence: the Blue Hills plant. With a production capacity of 7.2 million gallons per day this plant is the largest desalination plant we have built or operated to date. The plant is powered by a combination of diesel engine-driven high-pressure pumps, and electrical power purchased from the Bahamas Electricity Corporation to power all other loads in the plant. The plant is contained within a 16,000 sq. ft. concrete and steel building that also contains a warehouse, workshop and offices. It is located on land owned by the Water and Sewerage Corporation of The Bahamas and our 20-year water sales agreement gives us a license to use the land throughout the term of that agreement. The Blue Hills plant water supply agreement was amended in January, 2011 and extended through 2032. Pursuant to this amendment, we increased the production capacity of the Blue Hills plant to 12.0 million gallons per day.
 
Belize Properties
 
We own our San Pedro water production facility in Ambergris Caye, Belize. The plant consists of a one story concrete block building, which contains a seawater reverse osmosis water production plant with a production capacity of 550,000 gallons per day and a 1.0 million gallon storage tank. We lease the land on which our plant is located from the Government of Belize at an annual rent of BZE$1.00. This lease expires in April 2026.
 
Indonesia Property
 
We own a water production facility located in the Nusa Dua region of Bali, Indonesia consisting of a plant with a production capacity of 250,000 gallons per day and a 528,000 gallon storage tank. The land on which this plant and storage tank are located is leased through September 8, 2032.
 
U.S. Properties
 
Our Aquilex office consists of 6,500 square feet located in Coral Springs, Florida that has been leased through May 2016. Our U.S. warehouse consists of 4,100 square feet located in Sunrise, Florida that has been leased through October 2015. 
 
Mexico Properties
 
NSC has entered into a purchase contract for 8.1 hectares of land on which the proposed plant would be constructed. In 2013, NSC purchased an additional 12 hectares of land, which constitute most of the land required for the project, for $12 million, of which $2 million has been paid. The remaining $10 million balance for this purchase is due on May 15, 2014.
 
NSC has entered into a 20-year lease, effective November 2012, with the Comisión Federal de Electricidad for approximately 5,000 square meters of land on which it plans to construct the water intake and discharge works for the plant. The amounts due on this lease are payable in Mexican pesos at an amount that is currently equivalent to approximately $20,000 per month. This lease is cancellable should NSC ultimately not proceed with the project.
 
27

 
ITEM 3.                 LEGAL PROCEEDINGS
 
CW-Belize
 
By Statutory Instrument No. 81 of 2009, the Minister of Public Utilities of the government of Belize published an order, the Public Utility Provider Class Declaration Order, 2009 (the “Order”), which as of May 1, 2009 designated CW-Belize as a public utility provider under the laws of Belize. With this designation, the Public Utilities Commission of Belize (the “PUC”) has the authority to set the rates charged by CW-Belize and to otherwise regulate its activities. On November 1, 2010, CW-Belize received a formal complaint from the PUC alleging that CW-Belize was operating without a license under the terms of the Water Industry Act. CW-Belize applied for this license in December 2010. On July 29, 2011, the PUC issued the San Pedro Public Water Supply Quality and Security Complaint Order (the “Second Order”) which among other things requires that (i) CW-Belize and its customer jointly make a submission to the responsible Minister requesting that the area surrounding CW-Belize’s seawater abstraction wells be designated a forest reserve or national park and be designated a Controlled Area under section 58 of the Water Industry Act, (ii) CW-Belize submit an operations manual for CW-Belize’s desalination plant to the PUC for approval, (iii) CW-Belize and its customer modify the water supply agreement between the parties to (a) include new water quality parameters included in the Order and (b) cap the current exclusive water supply arrangement in the agreement at a maximum of 450,000 gallons per day, (iv) CW-Belize keep a minimum number of replacement seawater RO membranes in stock at all times and (v) CW-Belize take possession of and reimburse the PUC for certain equipment which the PUC purchased from a third-party in late 2010. CW-Belize has applied for declaratory judgment and has been granted a temporary injunction to stay the enforcement of the Second Order by the PUC until such time as the matter could be heard by the Belize courts. The initial hearing on this matter was conducted on October 30 and 31, 2012 with an additional hearing on November 29, 2012. The ruling on this case is pending. We are presently unable to determine what impact the Order and the Second Order will have on our results of operations, financial position or cash flows.
 
Retail License – Cayman Water
 
Our license to provide water to retail customers in the Cayman Islands was set to expire on July 10, 2010; however, we and the Cayman Islands government have extended the license several times in order to provide sufficient time to negotiate the terms of a new license agreement. The most recent extension of our license expires June 30, 2014.
 
In February 2011, the Water (Production and Supply) Law, 2011 (which replaces the Water (Production and Supply) Law (1996 Revision)) and the Water Authority (Amendment) Law, 2011 (the “New Laws”) were published and are now in full force and effect. Under the New Laws, the Water Authority-Cayman (“WAC”) would issue any new license which could include a rate of return on invested capital model described below.
 
We have been advised in correspondence from the Cayman Islands government and the WAC that: (i) the WAC is now the principal negotiator, and not the Cayman Islands government, in these license negotiations, and (ii) the WAC has determined that a rate of return on invested capital model (“RCAM”) is in the best interest of the public and the Company’s customers.  RCAM is the rate model currently utilized in the electricity transmission and distribution license granted by the Cayman Islands government to the Caribbean Utilities Company, Ltd. We have advised the Cayman Islands government that we do not agree with its position on the two issues.
 
In July 2012, in an effort to resolve several issues relating to our retail license renewal negotiations, we filed an Application for Leave to Apply for Judicial Review (the “Application”) with the Grand Court of the Cayman Islands (the “Court”), stating that: (i) certain provisions of the Water Authority Law, 2011 and the Water (Production and Supply) Law, 2011, appear to be incompatible, (ii) the WAC’s roles as the principal license negotiator, statutory regulator and our competitor put the WAC in a position of hopeless conflict, and (iii) the WAC’s decision to replace the rate structure under our current exclusive license with RCAM was predetermined and unreasonable.
 
Throughout the course of the retail license renewal negotiations, we have objected to the use of RCAM on the basis that we believe such a model would not promote the efficient operation of our water utility and could ultimately increase water rates to our customers.
 
In October 2012, we were notified that the Court agreed to consider the issues outlined in the Application. As a result, our Company, the Cayman Islands government and the WAC will have the opportunity to present their positions to the Court in a trial proceeding.  We have been notified by the Court that the first hearing for this judicial review has been scheduled for April 1 and 2, 2014.
 
ITEM 4.                 MINE SAFETY DISCLOSURE
 
 Not applicable.
 
 
28

 
PART II
 
ITEM 5. MARKET FOR REGISTRANT’S COMMON EQUITY, RELATED STOCKHOLDER MATTERS AND ISSUER PURCHASES OF EQUITY SECURITIES
 
Market Information
 
Our Class A common stock is listed on the NASDAQ Global Select Market and trades under the symbol “CWCO.” Listed below, for each quarter of the last two fiscal years, are the high and low closing prices for our Class A common stock on the NASDAQ Global Select Market.
 
 
 
High
 
Low
 
First Quarter 2013
 
$
9.90
 
$
7.67
 
Second Quarter 2013
 
 
11.43
 
 
9.05
 
Third Quarter 2013
 
 
14.97
 
 
11.10
 
Fourth Quarter 2013
 
 
16.83
 
 
10.98
 
 
 
 
 
 
 
 
 
First Quarter 2012
 
$
9.16
 
$
7.44
 
Second Quarter 2012
 
 
8.29
 
 
6.99
 
Third Quarter 2012
 
 
8.70
 
 
7.93
 
Fourth Quarter 2012
 
 
8.29
 
 
6.78
 
 
No trading market exists for our redeemable preferred shares, which are only issued to, or purchased by, long-term employees of our company and must be held by these employees for a period of four years before they vest.
 
On December 13, 2013, we issued 13,980 shares of common stock to our directors under the Non-Executive Directors’ Share Plan in consideration for their service on our Board of Directors and the committees thereof. See “ITEM 11. EXECUTIVE COMPENSATION.”
 
On September 27, 2005, the Company entered into a Second Deed of Amendment (the “Amendment”) to its Option Deed dated as of August 6, 1997 and as amended on August 8, 2005 between the Company and American Stock Transfer & Trust Company (the “Option Deed”). In March 2007, our Board extended the expiration date of the Option Deed through July 31, 2017.
 
 
29

 
The Option Deed grants to each holder of a common and preferred share an option to purchase one one-hundredth of a class B common share at an exercise price of $100.00 subject to adjustment. If an attempt to take over control of the Company occurs, each shareholder of the Company would be able to exercise the option and receive common shares with a value equal to twice the exercise price of the option. Under circumstances described in the Option Deed, as amended, instead of receiving common shares, the Company may issue to each shareholder (i) cash; (ii) other equity or debt securities of the Company; or (iii) the equity securities of the acquiring company, as the case may be, with a value equal to twice the exercise price of the option.
 
Pursuant to the Amendment to the Option Deed, each holder of a common and redeemable preferred share has the option to purchase one one-hundredth of a class B common share at an exercise price of $50.00, subject to adjustment. The Amendment does not modify the Option Deed in any other material respect.
 
The options are attached to each common share and redeemable preferred share, and presently have no monetary value. The options will not trade separately from the Company’s shares unless and until they become exercisable. The options, which expire on July 31, 2017, may be redeemed, at the option of the Company’s Board of Directors, at a price of CI$.01 per option at any time until ten business days following the date that a group or person acquires ownership of 20% or more of the Company’s outstanding common shares.
 
Currently 2,023,850 Bahamian Depository Receipts (“BDRs”) that constitute ownership of 404,770 shares of our common stock are listed and traded on the Bahamian International Stock Exchange. Our common shares that underlie these BDRs are held in a custodial account in The Bahamas. The BDRs are entitled to dividend payments, if and when declared on our common shares, in proportion to their relative value to our common shares.
 
Holders
 
On March 10, 2014, we had 807 holders of record of our common stock.
 
Dividends
 
Our Board of Directors declares and approves any and all dividends.
 
We have paid dividends to owners of our common shares and redeemable preferred shares since we began declaring dividends in 1985. However, the payment of any future cash dividends will depend upon our earnings, financial condition, cash flows, capital requirements and other factors our Board of Directors deems relevant in determining the amount and timing of such dividends. 
 
Listed below, for each quarter of the last two fiscal years, is the amount of dividends declared on our issued and outstanding shares of common shares and redeemable preferred shares.
 
 
 
2013
 
2012
 
First Quarter
 
$
0.075
 
$
0.075
 
Second Quarter
 
 
0.075
 
 
0.075
 
Third Quarter
 
 
0.075
 
 
0.075
 
Fourth Quarter
 
 
0.075
 
 
0.075
 
 
Exchange Controls and Other Limitations Affecting Security Holders
 
Our Company is not subject to any governmental laws, decrees or regulations in the Cayman Islands which restrict the export or import of capital, or that affect the remittance of dividends, interest or other payments to non-resident holders of our securities.  The Cayman Islands does not impose any limitations on the right of non-resident owners to hold or vote our common stock. There are no exchange control restrictions in the Cayman Islands.
 
 
30

 
Taxation
 
The Cayman Islands presently impose no taxes on profit, income, distribution, capital gains, or appreciations of our Company and no taxes are currently imposed in the Cayman Islands on profit, income, capital gains, or appreciations of the holders of our securities or in the nature of estate duty, inheritance, or capital transfer tax. The United States and the Cayman Islands do not have an income tax treaty.
 
The information required by Item 201(d) of Regulation S-K is provided under ITEM 12. SECURITY OWNERSHIP OF CERTAIN BENEFICIAL OWNERS AND MANAGEMENT AND RELATED STOCKHOLDER MATTERS of this Annual Report.
 
 
31

 
ITEM 6.
SELECTED FINANCIAL DATA
 
The table below contains selected financial data, derived from our audited consolidated financial statements for each of the years in the five-year period ended December 31, 2013. Our consolidated financial statements are prepared in accordance with the accounting principles generally accepted in the United States of America (“US-GAAP”). As a result, all financial information presented herein has been prepared in accordance with US-GAAP. This selected financial data should be read in conjunction with “Management’s Discussion and Analysis of Financial Condition and Results of Operations” and with our consolidated financial statements and related notes thereto contained elsewhere in this Annual Report.
 
 
 
Year Ended December 31,
 
 
 
2013
 
2012
 
2011
 
2010
 
2009
 
Statement of Income Data:
 
 
 
 
 
 
 
 
 
 
 
 
 
 
 
 
Revenue
 
$
63,822,131
 
$
65,450,702
 
$
55,154,492
 
$
50,708,554
 
$
58,019,517
 
Net Income
 
 
8,594,519
 
 
9,315,514
 
 
6,113,218
 
 
6,292,025
 
 
6,098,571
 
Balance Sheet Data:
 
 
 
 
 
 
 
 
 
 
 
 
 
 
 
 
Total Assets
 
 
165,364,854
 
 
150,449,086
 
 
160,859,431
 
 
152,201,566
 
 
154,475,781
 
Long Term Debt Obligations (including current portion)
 
 
15,255,167
 
 
6,852,660
 
 
24,383,794
 
 
18,306,785
 
 
21,129,267
 
Redeemable Preferred Stock
 
 
22,445
 
 
18,159
 
 
13,456
 
 
10,070
 
 
10,315
 
Non-controlling interests
 
 
2,599,258
 
 
1,927,214
 
 
1,556,529
 
 
1,600,167
 
 
1,449,030
 
Dividends Declared Per Share
 
$
0.30
 
$
0.30
 
$
0.30
 
$
0.30
 
$
0.28
 
Basic Earnings Per Share
 
$
0.59
 
$
0.64
 
$
0.42
 
$
0.43
 
$
0.42
 
Weighted Average Number of Shares
 
 
14,633,884
 
 
14,578,518
 
 
14,560,259
 
 
14,547,065
 
 
14,535,192
 
Diluted Earnings Per Share
 
$
0.58
 
$
0.64
 
$
0.42
 
$
0.43
 
$
0.42
 
Weighted Average Number of Shares
 
 
14,703,880
 
 
14,606,148
 
 
14,596,013
 
 
14,597,894
 
 
14,588,144
 
 
ITEM 7. MANAGEMENT’S DISCUSSION AND ANALYSIS OF FINANCIAL CONDITION AND RESULTS OF OPERATIONS
 
Overview
 
Our objective is to provide water services in areas where the supply of potable water is scarce and where the use of reverse osmosis technology to produce potable water is economically feasible.
 
We intend to increase revenues by developing new business opportunities both within our current service areas and in new markets. We expect to maintain operating efficiencies by continuing to properly execute our water production, energy recovery, equipment maintenance and water loss mitigation programs. We believe that many water scarce countries in the Caribbean basin and other select markets present opportunities for our business model.
 
Our operations and activities, and those of our affiliate OC-BVI, are presently conducted at 14 plants in five countries: the Cayman Islands, The Bahamas, Belize, the British Virgin Islands and Indonesia. The following table sets forth the comparative combined production capacity of our retail, bulk and affiliate operations as of December 31 of each year.
 
Comparative Operations
 
2013
 
2012
 
Location
 
Plants
 
Capacity (*)
 
Location
 
Plants
 
Capacity (*)
 
Cayman Islands
 
7
 
9.1
 
Cayman Islands
 
8
 
10.2
 
Bahamas
 
3
 
15.2
 
Bahamas
 
3
 
15.2
 
Belize
 
1
 
0.6
 
Belize
 
1
 
0.6
 
British Virgin Islands
 
2
 
0.8
 
British Virgin Islands
 
2
 
0.8
 
Bali, Indonesia
 
1
 
0.3
 
 
 
 
 
 
 
 
 
14
 
26.0
 
 
 
14
 
26.8
 
 
(*)        In millions of gallons per day.
 
 
32

 
Cayman Islands
 
We have been operating our business on Grand Cayman Island since 1973 and have been using reverse osmosis technology to convert seawater to potable water since 1989. The Cayman Islands have a limited natural supply of fresh water. We currently have an exclusive license from the Cayman Islands government to process potable water from seawater and then sell and distribute that water by pipeline to the Seven Mile Beach and West Bay areas of Grand Cayman. Our operations consist of seven reverse osmosis seawater conversion plants which provide water to approximately 5,300 retail residential and commercial customers within a government licensed area and bulk water sales to the Water Authority-Cayman (“WAC”). Our pipeline system in the Cayman Islands covers the Seven Mile Beach and West Bay areas of Grand Cayman and consists of approximately 77 miles of potable water pipe.
 
Our exclusive license from the Cayman Islands government was set to expire on July 30, 2010, however we and the Cayman Islands government have extended the license several times in order to provide sufficient time to negotiate the terms of a new license. The most recent extension of our license expires June 30, 2014. In 2011, the Cayman Islands government enacted new water regulation laws pursuant to which the WAC will issue any new retail license. We have been informed during our retail license negotiations that the Cayman Islands government seeks to restructure the terms of our license to employ a rate of return on invested capital model, the implementation of which could significantly reduce the operating income and cash flows we have historically generated from our retail license. See further discussion of this matter at ITEM 1A. RISK FACTORS and ITEM 7. MANAGEMENT’S DISCUSSION AND ANALYSIS OF FINANCIAL CONDITION AND RESULTS OF OPERATIONS - Material Commitments, Expenditures and Contingencies – Renewal of Retail License.
 
The Bahamas
 
CW-Bahamas produces potable water from three reverse osmosis seawater conversion plants. Two of these plants, the Windsor plant and the Blue Hills plant, are located in Nassau, New Providence and have a total installed capacity of 15.1 million gallons per day. CW-Bahamas supplies water from these plants on a take-or-pay basis to the Water and Sewerage Corporation of The Bahamas (“WSC”) under long-term build, own and operate supply agreements. During 2013, we supplied approximately 4.6 billion gallons (2012: 4.6 billion gallons) of water to the WSC from these plants. The Windsor water supply agreement expired in July 2013, however we continue to supply water from this plant while the Bahamas government determines whether or not to enter into a new supply contract with us. CW-Bahamas’ third plant is located in Bimini, has a capacity of 115,000 gallons per day, and provides potable water to the Bimini Sands Resort and to the Bimini Beach Hotel. We have also sold water intermittently to the WSC from our Bimini plant when their regular supply was unavailable.
 
From time to time, CW-Bahamas has experienced delays in collecting its accounts receivable due to financial difficulties experienced by the WSC. CW-Bahamas was due approximately $13.9 million from the WSC as of December 31, 2013. Representatives of the Bahamas government have informed us that the delay in paying our accounts receivables is due to operating issues within the WSC, that the delay does not reflect any type of dispute with us with respect to the amounts owed, and that the amounts will ultimately be paid in full. We believe that the accounts receivable from the WSC are fully collectible and therefore have not provided any allowance for possible non-payment of these receivables as of December 31, 2013.
 
Belize
 
CW-Belize was acquired on July 21, 2000, and consists of one reverse osmosis seawater conversion plant on Ambergris Caye, Belize, capable of producing 550,000 gallons per day. We sell water to one customer, Belize Water Services Limited, which then distributes the water through its own distribution system to residential, commercial and tourist properties on Ambergris Caye.
 
In 2009, the Minister of Public Utilities of the government of Belize published a declaratory order designating CW-Belize as a public utility provider. With this order the Public Utilities Commission of Belize (“PUC”) has the authority to regulate CW-Belize’s activities. In 2011, the PUC issued a second order that requires CW-Belize to take various actions mandated by the PUC that would be significant to its operations. Hearings on this matter have been conducted in a Belize court and the ruling on the matter is pending. See further discussion of this matter at ITEM 1A. RISK FACTORS. 
 
Critical Accounting Estimates
 
The preparation of consolidated financial statements in conformity with accounting principles generally accepted in the United States of America requires us to make estimates and assumptions that affect the reported amounts of assets and liabilities and disclosure of contingent assets and liabilities at the date of the consolidated financial statements and the reported amounts of revenues and expenses during the reporting period. Our actual results could differ significantly from such estimates and assumptions.
 
Certain of our accounting estimates or assumptions constitute “critical accounting estimates” for us because:
 
the nature of these estimates or assumptions is material due to the levels of subjectivity and judgment necessary to account for highly uncertain matters or the susceptibility of such matters to change; and
 
the impact of the estimates and assumptions on financial condition and results of operations is material.
 
 
33

 
Our critical accounting estimates relate to the valuation of our (i) equity investment in our affiliate, OC-BVI; and (ii) goodwill and intangible assets.
 
Valuation of Investment in OC-BVI. We account for our investment in OC-BVI under the equity method of accounting for investments in common stock. This method requires recognition of a loss on an equity investment that is other than temporary, and indicates that a current fair value of an equity investment that is less than its carrying amount may indicate a loss in the value of the investment.
 
As a quoted market price for OC-BVI’s stock is not available, to test for possible impairment of our investment in OC-BVI, we estimate its fair value through the use of the discounted cash flow method, which relies upon projections of OC-BVI’s operating results, working capital and capital expenditures. The use of this method requires us to estimate OC-BVI’s cash flows from (i) its water supply agreement with the BVI government for its Bar Bay plant (the “Bar Bay agreement”); and (ii) the pending amount awarded by the Eastern Caribbean Court of Appeals for the value of the Baughers Bay plant previously transferred by OC-BVI to the BVI government (see further discussion of the Baughers Bay litigation at Item 8. - Notes to the Consolidated Financial Statements – Note 8).
 
We estimate the cash flows OC-BVI will receive from its Bar Bay agreement by (i) identifying various possible future scenarios for this agreement, which include the cancellation of the agreement after its initial seven-year term, and the exercise by the BVI government of the seven-year extension in the agreement; (ii) estimating the cash flows associated with each possible scenario; and (iii) assigning a probability to each scenario. We similarly estimate the cash flows OC-BVI will receive from the BVI government for the amount due under the ruling by the Eastern Caribbean Court of Appeals for the value of the Baughers Bay plant at the date it was transferred to the BVI government by assigning probabilities to different valuation scenarios.  The resulting probability-weighted sum represents the expected cash flows, and our best estimate of future cash flows, to be derived by OC-BVI from its Bar Bay agreement and the pending court award.
 
The identification of the possible scenarios for the Bar Bay plant agreement and the Baughers Bay plant valuation, the projections of cash flows for each scenario, and the assignment of relative probabilities to each scenario all represent significant estimates made by us. While we use our best judgment in identifying these possible scenarios, estimating the expected cash flows for these scenarios and assigning relative probabilities to each scenario, these estimates are by their nature highly subjective and are also subject to material change by our management over time based upon new information or changes in circumstances.
 
During the fourth quarter of 2013, after reassessing what we believe will be the future demand for water in Tortola, British Virgin Islands, and the probable sources the BVI government will utilize to meet this demand, we determined it appropriate to modify the projections of cash flows  for OC-BVI that we use to estimate the fair value of our investment in OC-BVI by increasing (from those used in prior years) the probabilities assigned to those scenarios that result in a lower supply of water or revenue stream from the Bar Bay plant. Based on these current estimates of OC-BVI’s cash flows and our resulting estimate of the fair value of our investment in OC-BVI, we determined that the carrying value of our investment in OC-BVI exceeded its fair value and recorded an impairment loss on this investment of $200,000. The resulting carrying value of our investment in OC-BVI of approximately $6.6 million as of December 31, 2013 assumes that the BVI government will honor its obligations under the Bar Bay agreement and also assumes (on a probability-weighted basis) that the BVI government will exercise its option to extend the Bar Bay agreement for seven years beyond its initial term, which expires in 2017.
 
The remaining $6.6 million carrying value of our investment in OC-BVI as of December 31, 2013 exceeds our underlying equity in OC-BVI’s net assets by approximately $2.8 million. We account for this excess as goodwill.  The BVI government is OC-BVI’s sole customer and substantially all of OC-BVI’s revenues are generated from its Bar Bay plant. As the Bar Bay agreement matures and OC-BVI receives (or is determined by the court to not be entitled to receive) the pending court award amount assumed due for the value of the Baughers Bay plant, OC-BVI’s expected future cash flows, and therefore its fair value computed under the discounted cash flow method, will decrease. Unless OC-BVI obtains an expansion or other modification of its Bar Bay agreement that results in a significant increase in the estimated future cash flows from its Bar Bay plant, we will be required to record impairment losses in future periods to reduce the carrying value of our investment in OC-BVI to its then current fair value.  These impairment losses will, in the aggregate, equal the underlying $2.8 million in goodwill reflected in the carrying value of our investment in OC-BVI and could have a material adverse effect on our earnings and consolidated statement of operations.
 
Goodwill and intangible assets. Goodwill represents the excess cost over the fair value of the assets of an acquired business. Goodwill and intangible assets acquired in a business combination accounted for as a purchase and determined to have an indefinite useful life are not amortized, but are tested for impairment at least annually. Intangible assets with estimable useful lives are amortized over their respective estimated useful lives to their estimated residual values and reviewed periodically for impairment. We evaluate the possible impairment of goodwill annually as part of our reporting process for the fourth quarter of each fiscal year. Management identifies our reporting units and determines the carrying value of each reporting unit by assigning the assets and liabilities, including the existing goodwill and intangible assets, to those reporting units. We determine the fair value of each reporting unit and compare the fair value to the carrying amount of the reporting unit. To the extent the carrying amount of the reporting unit exceeds the fair value of the reporting unit, we are required to perform the second step of the impairment test, as this is an indication that the reporting unit goodwill may be impaired. In this step, we compare the implied fair value of the reporting unit goodwill with the carrying amount of the reporting unit goodwill. The implied fair value of goodwill is determined by allocating the fair value of the reporting unit to all the assets (recognized and unrecognized) and liabilities of the reporting unit in a manner similar to a purchase price allocation. The residual fair value after this allocation is the implied fair value of the reporting unit goodwill. If the implied fair value is less than its carrying amount, the impairment loss is recorded.
 
For each of the years in the three-year period ended December 31, 2013 we estimated the fair value of our reporting units by applying the discounted cash flow method, the subject company stock price method, the guideline public company method, the mergers and acquisitions method and, on an exception basis and where necessary and appropriate, the net asset value method.
 
 
34

 
The discounted cash flow method relied upon seven-year discrete projections of operating results, working capital and capital expenditures, along with a terminal value subsequent to the discrete period. These seven-year projections were based upon historical and anticipated future results, general economic and market conditions, and considered the impact of planned business and operational strategies. The discount rates for the calculations represented the estimated cost of capital for market participants at the time of each analysis. In preparing these seven-year projections for our retail unit we (i) identified possible outcomes of our on-going negotiations with the Cayman Islands government for the renewal of our retail license; (ii) estimated the cash flows associated with each possible outcome; and (iii) assigned a probability to each outcome and associated estimated cash flows. The weighted average estimated cash flows were then summed to determine the overall fair value of the retail unit under this method. The possible outcomes used for the discounted cash flow method for the retail unit included the implementation of a rate of return on invested capital model, the methodology proposed by Cayman Islands government representatives for the new retail license.
 
We also estimated the fair value of each of our reporting units for each of the years in the three-year period ended December 31, 2013 through reference to the quoted market prices for our Company and guideline companies and the market multiples implied by guideline merger and acquisition transactions. For the year ended December 31, 2012 we also relied upon net asset values to estimate the fair value of our services unit.
 
We weighted the fair values estimated for each of our reporting units under each method and summed such weighted fair values to estimate the overall fair value for each reporting unit. We changed the relative weightings for 2013 from those used for 2012 to increase the weightings applied to those methods that resulted in more conservative estimates of fair value. The respective weightings we applied to each method for the years ended December 31, 2013 and 2012 are as follows:
 
 
 
 
2013
 
 
2012
 
Method
 
Retail
 
Bulk
 
Services
 
Retail
 
Bulk
 
Services
 
Discounted cash flow
 
 
50
%
 
 
50
%
 
 
 
 
 
 
20
%
 
 
30
%
 
 
 
 
Subject company stock price
 
 
30
%
 
 
30
%
 
 
 
 
 
 
60
%
 
 
50
%
 
 
10
%
Guideline public company
 
 
10
%
 
 
10
%
 
 
 
 
 
 
10
%
 
 
10
%
 
 
 
 
Mergers and acquisitions
 
 
10
%
 
 
10
%
 
 
 
 
 
 
10
%
 
 
10
%
 
 
 
 
Net asset value
 
 
 
 
 
 
 
 
 
 
 
 
 
 
 
 
 
 
 
 
 
 
90
%
 
 
 
100
%
 
 
100
%
 
 
 
 
 
 
100
%
 
 
100
%
 
 
100
%
 
The fair values we estimated for our retail, bulk and services units exceeded their carrying amounts for the year ended December 31, 2011. The fair values we estimated for our retail and bulk units exceeded their carrying amounts by 39% and 6%, respectively, for the year ended December 31, 2012. The fair value we estimated for our services unit for the year ended December 31, 2012 was 10% less than its carrying amount. As a result of this estimate and our subsequent step 2 analysis of the implied fair value of the goodwill recorded for our services unit, we recorded an impairment charge for the services unit goodwill of $88,717 for the year ended December 31, 2012. The fair values we estimated for our retail and bulk units exceeded their carrying amounts by 47% and 23%, respectively, for the year ended December 31, 2013.
 
We also performed an analysis reconciling the conclusions of value for our reporting units to our market capitalization at October 1, 2013. This reconciliation did not result in an implied control premium for our Company.
 
Quarterly Results of Operations
 
The following table presents unaudited quarterly results of operations for the eight quarters ended December 31, 2013. We believe that all adjustments, consisting only of normal recurring adjustments, necessary to present fairly such quarterly information have been included in the amounts reported below.
 
 
 
Year Ended December 31, 2013
 
 
 
First
 
Second
 
Third
 
Fourth
 
 
 
Quarter
 
Quarter
 
Quarter
 
Quarter
 
Total revenues
 
$
16,555,197
 
$
16,569,380
 
$
15,438,581
 
$
15,258,973
 
Gross profit
 
 
6,220,507
 
 
6,397,521
 
 
5,226,885
 
 
5,660,966
 
Net income attributable to Consolidated Water Co. Ltd. stockholders
 
 
3,742,003
 
 
2,853,850
 
 
908,690
 
 
1,089,976
 
Diluted earnings per share
 
 
0.26
 
 
0.19
 
 
0.06
 
 
0.07
 
  
 
 
Year Ended December 31, 2012
 
 
 
First
 
Second
 
Third
 
Fourth
 
 
 
Quarter
 
Quarter
 
Quarter
 
Quarter
 
Total revenues
 
$
16,728,727
 
$
16,230,779
 
$
15,840,136
 
$
16,651,060
 
Gross profit
 
 
5,947,849
 
 
5,405,410
 
 
5,241,284
 
 
5,397,899
 
Net income attributable to Consolidated Water Co. Ltd. stockholders
 
 
2,342,666
 
 
1,957,492
 
 
1,304,843
 
 
3,710,513
 
Diluted earnings per share
 
 
0.16
 
 
0.13
 
 
0.09
 
 
0.25
 
 
 
35

 
Results of Operations
 
The following discussion and analysis of our financial condition and results of operations should be read in conjunction with our audited consolidated financial statements and accompanying notes included under Part II, ITEM 8. FINANCIAL STATEMENTS AND SUPPLEMENTARY DATA, of this Annual Report.
 
Year Ended December 31, 2013 Compared to Year Ended December 31, 2012
 
Consolidated Results
 
Net income attributable to Consolidated Water Co. Ltd. common stockholders for 2013 was $8,594,519 ($0.58 per share on a fully-diluted basis), as compared to $9,315,514 ($0.64 per share on a fully-diluted basis) for 2012.
 
Total revenues for 2013 declined to $63,822,131 from $65,450,702 in 2012 due to decreases in revenues for our retail and bulk segments. Gross profit for 2013 was $23,505,879 or 37% of total revenues, as compared to $21,992,442 or 34% of total revenues, for 2012. Gross profit for the bulk segment improved in 2013 from 2012 while gross profit for the retail and services segments declined in 2013 from 2012. For further discussion of revenues and gross profit for 2013, see the “Results by Segment” analysis that follows.
 
General and administrative (“G&A”) expenses on a consolidated basis were $15,844,303 and $14,542,817 for 2013 and 2012, respectively. The increase of approximately 9% in consolidated G&A expenses in 2013 resulted from increases in (i) the project development expenses incurred by NSC, our Mexico subsidiary, of approximately $1.5 million; (ii) employee expenses of approximately $206,000 attributable to base salary increases; (iii) director’s fees and expenses of approximately $218,000; and (iv) fees and licenses of approximately $146,000.  These increases were offset by decreases in (i) non-Mexico related business development costs of approximately $584,000; (ii) research and development costs of approximately $186,000; (iii) professional fees of approximately $178,000 and (iv) depreciation expense of approximately $131,000.
 
Interest income decreased to $826,570 for 2013 from $835,941 in 2012 as a result of the declining principal balance on our loans receivable.
 
Interest expense decreased to $484,057 for 2013 from $876,971 for 2012 as a result of the repayment on March 31, 2012 of the remaining $8.5 million balance of CW-Bahamas’ Series A bonds payable and the declining principal balances on our remaining bonds payable.
 
We recognized earnings and profit sharing on our investment in OC-BVI for 2013 and 2012 of $1,337,352 and $2,464,773, respectively. Our earnings from OC-BVI decreased from 2013 to 2012 due to the receipt by OC-BVI during 2012, of approximately $4.7 million of the amount awarded in the Baughers Bay litigation, as compared to the receipt of only the remaining unpaid balance of this award of $2 million in 2013.  See further discussion of OC-BVI and the Baughers Bay litigation at Note 8 of our Consolidated Financial Statements at Item 8 of this Annual Report.
 
Results by Segment
 
Retail Segment:
 
The retail segment contributed $1,182,155 and $1,370,112 to our income from operations for 2013 and 2012, respectively.
 
Revenues generated by our retail water operations were $23,018,498 and $24,222,895 for 2013 and 2012, respectively. The gallons of water sold by our retail segment decreased by almost 8% from 2012 to 2013. While we are not certain of the cause of the decrease in the volume of gallons sold by our retail segment in 2013, we believe this decrease, which continues a decline that began in 2011, could reflect the adoption of water conservation measures by some of our larger customers. The impact of the decrease in the volume of water sold in 2013 on retail revenues was exacerbated by the annual first quarter adjustment to our base rates, which was an decrease of approximately 0.22% in 2013 as a result of movements in the consumer price indices used to determine such rate adjustments.
 
Retail segment gross profit was $11,995,402 (52% of retail revenues) and $12,674,640 (52% of retail revenues) for 2013 and 2012, respectively.
 
Consistent with prior periods, we record all non-direct G&A expenses in our retail business segment and do not allocate any of these non-direct costs to our other two business segments. Retail G&A expenses for 2013 and 2012 were $10,812,877 and $11,304,528, respectively. G&A expenses decreased from 2012 to 2013 principally as a result of decreases in (i) non-Mexico related business development costs of approximately $584,000; (ii) professional fees of approximately $154,000 and (iii) depreciation expense of approximately $125,000.  These decreases were offset by an increase in (i) employee expenses of approximately $220,000 attributable to base salary increases; and (ii) directors’ fees and expenses of approximately $164,000.
 
 
36

 
During the latter half of 2012, we commenced, through our subsidiary, PT Consolidated Water Bali, the construction of a seawater reverse osmosis (“SWRO”) plant in Nusa Dua, one of the primary tourist areas of Bali, Indonesia. Nusa Dua has a target customer profile consisting of tourist resorts and vacation/luxury residences comparable to our retail service area on Grand Cayman. We believe the water demands of these properties in Nusa Dua will soon exceed the water supplies that can be provided to the area by the local public water utility, and that other areas of Bali will also eventually experience fresh water shortages. However, as SWRO has not been employed to any meaningful extent in Bali, we concluded that to obtain customers in Bali we must first demonstrate the viability of SWRO as well as our capabilities and expertise. Consequently, we elected to construct this plant before obtaining water supply agreements for its production. We believe sufficient demand exists in Nusa Dua to enable us to sell all of the plant’s capacity, although we cannot assure that we will be able to do so. As of December 31, 2013, the capitalized costs for this plant reflected on our consolidated balance sheet were approximately $3.1 million, and the remaining capital investment for this plant, to expand its existing capacity from 250,000 gallons per day to 750,000 gallons per day, will be approximately $1.3 million. We generated approximately $144,000 of revenues from this plant for the year ended December 31, 2013.
 
Bulk Segment:
 
The bulk segment contributed $10,103,455 and $7,261,041 to our income from operations for 2013 and 2012, respectively.
 
Bulk segment revenues were $39,960,220 and $40,758,182 for 2013 and 2012, respectively. The decrease in bulk revenues of approximately $798,000 from 2012 to 2013 resulted from the January 2013 expiration of our operating agreement with the Water Authority-Cayman for their Lower Valley plant on Grand Cayman Island. We generated approximately $2.1 million in revenues and approximately $213,000 gross profit from the operation of the Lower Valley plant during the year ended December 31, 2012.  This decrease was partially offset by increased sales from the other plants we operate for the Water Authority-Cayman. The total gallons of water sold by our bulk segment decreased in 2013 by 2% from 2012.
 
Gross profit for our bulk segment was $11,747,324 and $9,078,295 for 2013 and 2012, respectively. Gross profit as a percentage of bulk revenues was approximately 29% and 22% for 2013 and 2012, respectively.  The improvement in gross profit from 2012 to 2013 reflects a reduction of approximately $2.2 million in depreciation expense, as certain assets we continue to use reached the end of their depreciable lives during the fourth quarter of 2012 and early 2013.
 
Bulk segment G&A expenses were $1,643,869 and $1,384,527 for 2013 and 2012, respectively. The increase in these expenses from 2012 to 2013 reflects an increase of approximately $113,000 in fees and licenses arising primarily from higher revenues for CW-Bahamas, and approximately $54,000 in additional directors’ fees.
 
Services Segment:
 
The services segment incurred losses from operations of ($3,624,404) and ($1,702,972) for 2013 and 2012, respectively. We anticipate that the services segment will continue to incur losses from operations while we continue to fund the project development activities of NSC and/or until such time as we obtain significant new management services or plant construction contracts. As a result of the decline in profitability of our services segment and its current economic prospects, our 2012 goodwill impairment testing resulted in an impairment charge to write-off all of our services segment’s goodwill of $88,717.
 
Services segment revenues were $843,413 and $469,625 for 2013 and 2012, respectively. Services revenues increased from 2012 to 2013 primarily due to an increase in revenues earned under our management services agreement with OC-BVI.  
 
Gross profit for our services segment was ($236,847) and $239,507 for 2013 and 2012, respectively. The lower gross profit for 2013 reflects $307,000 in incremental employee costs primarily due to the transfer of four engineering employees from our retail segment to our services segment, and a $173,000 increase in engineering related consulting expenses.
 
G&A expenses for the services segment were $3,387,557 and $1,853,762 for 2013 and 2012, respectively. The increase in G&A expenses is attributable to an increase in the expenses related to the project development activities of NSC of approximately $1.5 million.
 
Year Ended December 31, 2012 Compared to Year Ended December 31, 2011
 
Consolidated Results
 
Net income attributable to Consolidated Water Co. Ltd. common stockholders for 2012 was $9,315,514 ($0.64 per share on a fully-diluted basis), as compared to $6,113,218 ($0.42 per share on a fully-diluted basis) for 2011.
 
Total revenues for 2012 were $65,450,702, up from the $55,154,492 in revenues for 2011, as revenue increases for our bulk segment and, to a much lesser extent our retail segment, more than offset a decline in services segment revenues. Gross profit for 2012 was $21,992,442 or 34% of total revenues, as compared to $19,022,067, or 34% of total revenues, for 2011. Gross profit for the retail and bulk segments improved while gross profit for the services segment declined in 2012 from 2011. For further discussion of revenues and gross profit for 2012, see the “Results by Segment” analysis that follows.
 
 
37

 
G&A expenses on a consolidated basis were $14,542,817 and $13,651,650 for 2012 and 2011, respectively. The growth of approximately 7% in G&A expenses in 2012 resulted from (i) incremental employee expenses of approximately $486,000 attributable to additional management and information technology personnel and base salary increases; (ii) additional research and development costs of approximately $277,000; (iii) an increase in other business development costs (i.e. - for projects other than NSC’s Mexico initiative) of approximately $821,000; (iv) incremental depreciation expense of approximately $170,000; and (v) smaller increases in various miscellaneous expense categories. The overall increase in 2012 consolidated G&A expenses was in part offset by a decrease of approximately $1.3 million in the project development expenses incurred by NSC. 
 
Interest expense decreased to $876,971 for 2012 from $1,141,744 for 2011 as a result of the prepayment on March 31, 2012 of the remaining $8.5 million of our 7.5% bonds payable and declining principal balances on our remaining bonds payable.
 
We recognized earnings and profit sharing on our investment in OC-BVI for 2012 and 2011 of $2,464,773 and $838,652, respectively. Our earnings from OC-BVI increased from 2011 due to the receipt by OC-BVI during the fourth quarter of 2012 of approximately $4.7 million of the amount awarded in the Baughers Bay litigation.
 
Results by Segment
 
Retail Segment:
 
The retail segment contributed $1,370,112 and $2,757,449 to our income from operations for 2012 and 2011, respectively.
 
Revenues generated by our retail water operations were $24,222,895 and $23,356,338 for 2012 and 2011, respectively. The gallons of water sold by our retail segment decreased by almost 2% from 2011 to 2012. We believe this decrease in the volume of water sold by our retail segment resulted from abnormally high rainfall on Grand Cayman during the three months ended June 30, 2012. As reported by the Cayman Islands National Weather Service, Grand Cayman received approximately 28 inches of rainfall during the three months ended June 30, 2012, as compared to just over four inches during the three months ended June 30, 2011 and a 30 year average for the second quarter ended June 30 of approximately 13 inches. The impact of the decrease in the volume of water sold in 2012 on retail revenues was mitigated by the annual first quarter adjustment to our base rates, which was an increase of approximately 4% in 2012 as a result of upward movements in the consumer price indices used to determine such rate adjustments.
 
Retail segment gross profit was $12,674,640 (52% of revenues) and $11,859,740 (51% of revenues) for 2012 and 2011, respectively.
 
Consistent with prior periods, we record all non-direct G&A expenses in our retail business segment and do not allocate any of these non-direct costs to our other two business segments. Retail G&A expenses for 2012 and 2011 were $11,304,528 and $9,102,291, respectively. G&A expenses increased from 2011 to 2012 principally as a result of incremental (i) employee expenses of approximately $412,000 attributable primarily to additional management and information technology personnel and base salary increases; (ii) research and development costs of approximately $277,000; (iii) non-Mexico related business development costs of approximately $821,000; and (iv) depreciation expense of approximately $170,000.
 
Bulk Segment:
 
The bulk segment contributed $7,261,041 and $5,345,265 to our income from operations for 2012 and 2011, respectively.
 
Bulk segment revenues were $40,758,182 and $30,757,874 for 2012 and 2011, respectively. The increase in bulk revenues of approximately $10 million from 2011 to 2012 resulted from a 32% increase in the number of gallons of water sold, which was attributable to the expansion of our Blue Hills plant in the Bahamas during the fourth quarter of 2011.
 
Gross profit for our bulk segment was $9,078,295 and $6,630,386 for 2012 and 2011, respectively. The increase in the bulk segment’s gross profit for 2012 was derived from the increased volume of water sold. Gross profit as a percentage of bulk revenues remained consistent at approximately 22% for both 2012 and 2011.
 
Bulk segment G&A expenses were $1,384,527 and $1,285,121 for 2012 and 2011, respectively. The increase in these expenses from 2011 to 2012 reflects approximately $77,000 in additional employee costs for our Bahamas and Belize operations.
 
 
38

 
During the fourth quarter of 2012 we determined, after assessing the economic prospects for our Bimini subsidiary, that the carrying value of Bimini’s desalination plant assets were likely not recoverable from its undiscounted future cash flows. Accordingly, we recorded an impairment loss of $432,727 to reduce the carrying value of the Bimini plant to its estimated fair value.
 
Our agreement with the WAC to operate and sell water from the Lower Valley plant on Grand Cayman expired in January 2013 and the WAC elected to assume the responsibility for operating this plant at that time. Our sales and gross profit from this plant were $2,061,741 and $213,347, respectively for 2012, and $2,024,461 and $100,511, respectively, for 2011.
 
Services Segment:
 
The services segment incurred losses from operations of ($1,702,972) and ($2,732,297) for 2012 and 2011, respectively. We anticipate that the services segment will continue to incur losses from operations while we continue to fund the project development activities of NSC and/or until such time as we obtain significant new management services or plant construction contracts. As a result of the decline in profitability of our services segment and its current economic prospects, our 2012 goodwill impairment testing resulted in an impairment charge against all of the services segment goodwill of $88,717 for 2012.
 
Services segment revenues were $469,625 and $1,040,280 for the years ended December 31, 2012 and 2011, respectively. Services revenues decreased from 2011 to 2012 due to the expiration of the management services contract for the Bermuda plant on June 30, 2011 and a $163,000 reduction in plant sales revenues due to a lack of customer plant construction activity in 2012.  Serving to slight offset these revenue decreases were higher fees earned on our management agreement for OC-BVI due to the higher earnings recognized by this affiliate in 2012 as compared to 2011.
 
Gross profit for our services segment was $239,507 and $531,941 for the years ended December 31, 2012 and 2011, respectively. The lower gross profit for 2011 reflects the decrease in revenues discussed above.
 
G&A expenses for the services segment were $1,853,762 and $3,264,238 for the years ended December 31, 2012 and 2011, respectively. The decrease in G&A expenses is attributable to a reduction in the expenses related to the project development activities of NSC of approximately $1.3 million.
 
As noted above, our management contract for the Bermuda plant expired on June 30, 2011, and we do not expect to generate any further fees or revenues from this plant. We generated revenues and gross profits from our Bermuda affiliate of $723,000 and $457,000, respectively, for the year ended December 31, 2011.
 
LIQUIDITY AND CAPITAL RESOURCES
 
Liquidity Position
 
Our projected liquidity requirements for 2014 include the $5.5 million we paid to service our bonds payable and prepay the outstanding principal balance thereon during the first quarter of 2014, capital expenditures for our existing operations of approximately $9.6 million, approximately $17.0 million to purchase the land site for NSC’s project and approximately $8.2 million for NSC’s project development activities.  Our liquidity requirements for 2014 may also include quarterly dividends, if such dividends are declared by our Board. Our dividend payments amounted to approximately $4.4 million in 2013.
 
We may seek new financing in 2014 for NSC’s pending land purchases. We believe we have the credit standing and funding sources to obtain such financing.
 
Our operating activities have generated net cash of approximately $28.8 million over the last three years, and at December 31, 2013 we had cash of approximately $33.6 million and working capital of approximately $44.0 million. We are not presently aware of anything that would lead us to believe that we will not have sufficient liquidity to meet our needs for 2014 and thereafter.  However our available cash and working capital balances at December 31, 2013 could decline over the course of 2014 as we continue, as we presently anticipate, funding the project development activities of NSC and PT Consolidated Water Bali.
 
Borrowings Outstanding
 
As of December 31, 2013, our borrowings outstanding with an aggregate unamortized balance of $5,205,167 consisted entirely of bonds payable bearing interest at a contractual rate of 5.95%. These bonds were issued in August 2006 in the principal amount of $15,771,997 in a private offering. We received net proceeds (excluding issuance costs and after the offering discount) from this issuance of $14,445,720. These bonds were repayable in quarterly principal and interest installments of $526,010, and matured in 2016. We had the right to redeem these bonds in full at any time after August 4, 2009 at a premium of 1.5% of the outstanding principal and accrued interest on the bonds on the date of redemption. We exercised this right and paid $4,939,620 in February 2014 to redeem these bonds.
 
 
39

 
Material Commitments, Expenditures and Contingencies
 
Retail License
 
We sell water through our retail operations under a license issued in July 1990 by the Cayman Islands government that grants Cayman Water the exclusive right to provide water to customers within its licensed service area. As discussed below, this license was set to expire in July 2010 but has since been extended while negotiations for a new license take place. Pursuant to the license, we have the exclusive right to produce potable water and distribute it by pipeline to our licensed service area which consists of two of the three most populated areas of Grand Cayman, the Seven Mile Beach and West Bay areas. For the years ended December 31, 2013, 2012, and 2011 we generated approximately 36%, 37%, and 42% respectively, of our consolidated revenues and 52%, 58%, and 62% respectively, of our consolidated gross profits from the retail water operations conducted pursuant to our exclusive license. If we are not in default of any of its terms, this license provides us with the right of first refusal to renew the license on terms that are no less favorable than those that the government offers to any third party.
 
Under our license, we pay a royalty to the government of 7.5% of our gross retail water sales revenues (excluding energy adjustments). The selling prices of water sold to our customers are determined by the license and vary depending upon the type and location of the customer and the monthly volume of water purchased. The license provides for an automatic adjustment for inflation or deflation on an annual basis, subject to temporary limited exceptions, and an automatic adjustment for the cost of electricity on a monthly basis. The Water Authority-Cayman (“WAC”), on behalf of the government, reviews and confirms the calculations of the price adjustments for inflation and electricity costs. If we want to adjust our prices for any reason other than inflation or electricity costs, we have to request prior approval of the Cabinet of the Cayman Islands government. Disputes regarding price adjustments are referred to arbitration. Our last price increase, requested in June 1985, was granted in full.
 
This license was set to expire on July 10, 2010; however, we and the Cayman Islands government have extended the license several times in order to provide sufficient time to negotiate the terms of a new license agreement. The most recent extension of our license expires June 30, 2014.
 
In February 2011, the Water (Production and Supply) Law, 2011 (which replaces the Water (Production and Supply) Law (1996 Revision)) and the Water Authority (Amendment) Law, 2011 (the “New Laws”) were published and are now in full force and effect. Under the New Laws, the WAC would issue any new license which could include a rate of return on invested capital model described below.
 
We have been advised in correspondence from the Cayman Islands government and the WAC that: (i) the WAC is now the principal negotiator, and not the Cayman Islands government, in these license negotiations, and (ii) the WAC has determined that a rate of return on invested capital model (“RCAM”) is in the best interest of the public and the Company’s customers. RCAM is the rate model currently utilized in the electricity transmission and distribution license granted by the Cayman Islands government to the Caribbean Utilities Company, Ltd. We have advised the Cayman Islands government that we disagree with its position on these two issues.
 
In July 2012, in an effort to resolve several issues relating to our retail license renewal negotiations, we filed an Application for Leave to Apply for Judicial Review (the “Application”) with the Grand Court of the Cayman Islands (the “Court”), stating that: (i) certain provisions of the Water Authority (Amendment) Law, 2011 and the Water (Production and Supply) Law, 2011, appear to be incompatible, (ii) the WAC’s roles as the principal license negotiator, statutory regulator and our competitor put the WAC in a position of hopeless conflict, and (iii) the WAC’s decision to replace the rate structure under our current exclusive license with RCAM was predetermined and unreasonable.
 
Throughout the course of the license renewal negotiations, we have objected to the use of RCAM on the basis that we believe such a model would not promote the efficient operation of our water utility and could ultimately increase water rates to our customers.
 
In October 2012, we were notified that the Court agreed to consider the issues outlined in the Application. As a result, our Company, the Cayman Islands government and the Water Authority-Cayman will have the opportunity to present their positions to the Court in a trial proceeding. We have been notified by the Court that the first hearing for this judicial review has been scheduled for April 1-2, 2014.
 
In August 2013, we met with representatives of the Cayman Islands government and the WAC to discuss the status of our license negotiations. As a result of this meeting, all parties agreed to await the outcome of the pending judicial review before recommencing any meaningful negotiations on the license. Subsequently our water utility license on Grand Cayman was extended until June 30, 2014 to allow additional time for the judicial review proceedings to conclude.
 
If we do not ultimately enter into a new license agreement and no other party is awarded a license, we expect to be permitted to continue to supply water to our service area. 
 
It is possible that the Cayman Islands government could offer a third party a license to service some or all of our present service area.  In such event, we may assume the license offered to the third party by exercising our right of first refusal. However, the terms of any new license agreement may not be as favorable to us as the terms under which we are presently operating and could materially reduce the operating income and cash flows that we have historically generated from our retail license and could require us to record an impairment loss to reduce the $3,499,037 carrying value of our goodwill. Such impairment loss could be material to our results of operations.
 
 
40

 
The regulations which govern the base water and sewerage rates charged by the WAC were amended in 2012 by order of the Cabinet of the Cayman Islands government to include an annual inflation adjustment mechanism which is functionally the same as the inflation adjustment mechanism included in our extended 1990 License agreement. In addition, the rates charged by the WAC for sewerage services now include a monthly energy adjustment charge which allows the WAC to increase or decrease their sewerage charges to reflect monthly changes in energy costs. This new energy adjustment charge is also functionally similar to the energy adjustment charge contained in our 1990 License agreement. And finally, WAC’s base water and sewerage rates were immediately increased by an average of 9.2%. We believe that as a result of these fundamental changes, the WAC’s rate structure is now consistent with the rate structure of our license. In our opinion, such changes are inconsistent with the WAC’s previous assertion that a rate of return on invested capital model is in the best interests of the public.
 
 
41

 
N.S.C. Agua, S.A. de C.V.
 
In May 2010, we acquired, through our wholly-owned Netherlands subsidiary, Consolidated Water Cooperatief, U.A., (“Cooperatief”) a 50 % interest in N.S.C. Agua, S.A. de C.V., (“NSC”) a development stage Mexican company. We have since purchased, through the conversion of a loan we made to NSC, sufficient shares to raise our ownership interest in NSC to 99.9 %. NSC was formed to pursue a project encompassing the construction, operation and minority ownership of a 100 million gallon per day seawater reverse osmosis desalination plant to be located in northern Baja California, Mexico and an accompanying pipeline to deliver water to the Mexican potable water infrastructure and the U.S. border. We believe such a project can  be successful due to what we anticipate will be a growing need for a new potable water supply for the areas of northern Baja California, Mexico and Southern California, United States. To complete this project, NSC has engaged two engineering groups with extensive regional and/or technical experience and entered into a Memorandum of Understanding (the “EPC MOU”) with a global engineering, procurement and construction contractor for large seawater desalination plants. If this project is completed, we expect to participate in the operation of the plant and pipeline and also expect to retain a minority ownership position in the project. NSC is presently seeking contracts for the electric power and feed water sources for the plant’s proposed operations, and has conducted (under the EPC MOU) an equipment piloting plant and water quality data collection program at the proposed feed water source. NSC will be required to accomplish various additional steps before it can commence construction of the plant and pipeline including, but not limited to, completing the purchases of land required for the project, obtaining approvals and permits from various governmental agencies in Mexico and the United States, securing contracts with its proposed customers to sell water in sufficient quantities and at prices that make the project financially viable, and obtaining equity and debt financing for the project. NSC’s potential customers will also be required to obtain various governmental permits and approvals in order to purchase water from NSC.
 
In February 2012, we entered into an agreement (the “Option Agreement”) that provided us with an option, exercisable through February 7, 2014, to purchase the shares of one of the other shareholders of NSC, along with an immediate power of attorney to vote those shares, for $1.0 million. Such shares constituted 25% of the ownership of NSC as of February 2012. In May 2013, NSC repaid a $5.7 million loan payable to Cooperatief by issuing additional shares of its stock. As a result of this share issuance to Cooperatief, we acquired 99.9% of the ownership of NSC. The Option Agreement contained an anti-dilutive provision that required us to issue new shares in NSC of an amount sufficient to maintain the other shareholder’s 25% ownership interest in NSC if (i) any new shares of NSC were issued subsequent to the execution of the Option Agreement and (ii) we did not exercise our share purchase option by February 7, 2014. We exercised our option and purchased the Option Agreement shares in February 2014.
 
NSC has entered into a purchase contract for 8.1 hectares of land on which the proposed plant would be constructed. In 2012, NSC obtained an extension of this purchase contract through May 15, 2014 in exchange for prepayments of (i) $500,000 paid at signing of the extension and (ii) a further $ 500,000 paid in May 2013. NSC is required to pay a balance of $ 6.98 million on May 15, 2014 to complete the purchase of this land. In 2013, NSC purchased an additional 12 hectares of land, which constitute most of the land required for the project, for $12 million, of which $2 million has been paid. The remaining $10 million balance for this purchase is due on May 15, 2014.
 
In August 2012, the EPC MOU was amended and extended for 18 months from August 19, 2012, pursuant to which the contractor installed and operated an equipment piloting plant and collected water quality data from the proposed feed water source site in Rosarito Beach, Baja California, Mexico. The amended EPC MOU required that NSC negotiate exclusively with the contractor for the construction of the 100 million gallon per day seawater reverse osmosis desalination plant, and further required payment by NSC to the contractor of up to $500,000 as compensation for the operation and maintenance of the equipment piloting plant should NSC not award the engineering, procurement and construction contract for the project to the contractor. This first phase of the pilot plant testing program was completed in October 2013. NSC has decided not to extend the EPC MOU beyond its February 2014 expiration date and will pay the contractor $350,000 as compensation for the operation and maintenance of the pilot plant. NSC is currently developing additional sampling protocols to comply with regulatory requirements in the U.S. and Mexico, and is also coordinating with regulators to assess the need, if any, for further process piloting.
 
In November 2012, NSC signed a letter of intent with Otay Water District in Southern California to deliver no less than 20 million and up to 40 million gallons of water per day from the plant to the Otay Water District at the border between Mexico and the United States.
 
NSC has entered into a 20-year lease, effective November 2012, with the Comisión Federal de Electricidad for approximately 5,000 square meters of land on which it plans to construct the water intake and discharge works for the plant. The amounts due on this lease are payable in Mexican pesos at an amount that is currently equivalent to approximately $20,000 per month. This lease is cancellable should NSC ultimately not proceed with the project.
 
Included in the our consolidated results of operations are general and administrative expenses from NSC, consisting of organizational, legal, accounting, engineering, consulting and other costs relating to NSC’s project development activities, that amounted to $3.2 million, $1.7 million and $3.0 million for the years ended December 31, 2013, 2012 and 2011, respectively. The assets and liabilities of NSC included in our consolidated balance sheet amounted to approximately $13,671,000 and $10,307,000, respectively, as of December 31, 2013 and approximately $1,452,000 and $116,000, respectively, as of December 31, 2012. 
 
 
42

 
Significant additional funding will be required to complete NSC’s development activities. Presently, we estimate we will expend approximately $25.2 million in 2014 on behalf of NSC, consisting of:
· $1.0 million under the Option Agreement;
· $350,000 as compensation to the contractor under the EPC MOU;
· $17.0 million to purchase the land (a portion of which may be financed); and
· $6.8 million in other project development expenses.
 
We also expect to incur project development costs on behalf of NSC after 2014 as we estimate that it will take at least until the first quarter of 2015 for NSC to complete all of the development activities necessary to commence construction of the plant and pipeline. However, NSC may ultimately be unable to complete all of the activities necessary to begin construction of the project.
 
CW-Belize
 
By Statutory Instrument No. 81 of 2009, the Minister of Public Utilities of the government of Belize published an order, the Public Utility Provider Class Declaration Order, 2009 (the “Order”), which as of May 1, 2009 designated CW-Belize as a public utility provider under the laws of Belize. With this designation, the Public Utilities Commission of Belize (the “PUC”) has the authority to set the rates charged by CW-Belize and to otherwise regulate its activities. On November 1, 2010, CW-Belize received a formal complaint from the PUC alleging that CW-Belize was operating without a license under the terms of the Water Industry Act. CW-Belize applied for this license in December 2010. On July 29, 2011, the PUC issued the San Pedro Public Water Supply Quality and Security Complaint Order (the “Second Order”) which among other things requires that (i) CW-Belize and its customer jointly make a submission to the responsible Minister requesting that the area surrounding CW-Belize’s seawater abstraction wells be designated a forest reserve or national park and be designated a Controlled Area under section 58 of the Water Industry Act, (ii) CW-Belize submit an operations manual for CW-Belize’s desalination plant to the PUC for approval, (iii) CW-Belize and its customer modify the water supply agreement between the parties to (a) include new water quality parameters included in the Order and (b) cap the current exclusive water supply arrangement in the agreement at a maximum of 450,000 gallons per day, (iv) CW-Belize keep a minimum number of replacement seawater RO membranes in stock at all times and (v) CW-Belize take possession of and reimburse the PUC for certain equipment which the PUC purchased from a third-party in late 2010. CW-Belize has applied for declaratory judgment and has been granted a temporary injunction to stay the enforcement of the Second Order by the PUC until such time as the matter could be heard by the Belize courts. The initial hearing on this matter was conducted on October 30 and 31, 2012 with an additional hearing on November 29, 2012. The ruling on this case is pending. We are presently unable to determine what impact the Order and the Second Order will have on our results of operations, financial position or cash flows.
 
Transfers of U.S. dollars from CW-Belize to our other subsidiaries require authorization in advance from the Central Bank of Belize.
 
 
43

 
Material Expenditures and Commitments
 
The following table summarizes our contractual obligations as of December 31, 2013:
 
 
 
Total
 
2014
 
2015-2017
 
2018-2020
 
2021 and
Thereafter
 
Secured 5.95% bonds (1) (2)
 
$
5,465,626
 
$
5,465,626
 
$
-
 
$
-
 
$
-
 
Land purchase commitments
 
 
17,028,910
 
 
17,028,910
 
 
-
 
 
-
 
 
-
 
Employment agreements
 
 
3,009,079
 
 
1,752,848
 
 
1,256,231
 
 
-
 
 
-
 
Operating leases
 
 
5,236,147
 
 
566,721
 
 
1,002,746
 
 
741,576
 
 
2,925,104
 
Purchase orders
 
 
1,053,458
 
 
1,053,458
 
 
-
 
 
-
 
 
-
 
Security deposits
 
 
289,392
 
 
114,565
 
 
-
 
 
124,827
 
 
50,000
 
Total
 
$
32,082,612
 
$
25,982,128
 
$
2,258,977
 
$
866,403
 
$
2,975,104
 
  

(1) Includes interest costs to be incurred.
(2) Secured 5.95% bonds are shown gross of discount. The remaining outstanding balance on these bonds were prepaid on February 17, 2014.
 
CW-Bahamas Liquidity
 
CW-Bahamas was due approximately $13.9 million from the Water and Sewerage Corporation of The Bahamas (“WSC”) as of December 31, 2013. We have been informed previously by representatives of the Bahamas government that the delay in paying our accounts receivables is due to operating issues within the WSC, that the delay does not reflect any type of dispute with us with respect to the amounts owed, and that the amounts will ultimately be paid in full. The Bahamas government has informed us that they will be taking steps to reduce the balance of the amount WSC owes to CW-Bahamas over the course of 2014. We believe that the accounts receivable from the WSC are fully collectible and therefore have not provided any allowance for possible non-payment of these receivables as of December 31, 2013.
 
Transfers of U.S. dollars from CW-Bahamas to our other subsidiaries require authorization in advance from the Central Bank of The Bahamas.
 
CW-Bahamas Performance Bond
 
Our contract to supply water to the WSC from our Blue Hills plant requires us to guarantee delivery of a minimum quantity of water per week. If we do not meet this minimum, we are required to pay the WSC for the difference between the minimum and actual gallons delivered at a per gallon rate equal to the price per gallon that WSC is currently paying us under the contract. The Blue Hills contract expires in 2032 and requires us to deliver 63.0 million gallons of water each week. We are required to provide the WSC with performance and operating guarantees, in the form of a bank-issued letter of credit, to secure any payments we may be required to make under the minimum delivery requirements of the Blue Hills contract. We expect to obtain a performance bond for the Blue Hills plant once CW-Bahamas has received payment of its delinquent accounts receivable from the WSC. 
 
 
44

 
Dividends
 
· On January 31, 2013, we paid a dividend of $0.075 to shareholders of record on January 1, 2013.
· On April 30, 2013, we paid a dividend of $0.075 to shareholders of record on April 1, 2013.
· On July 31, 2013, we paid a dividend of $0.075 to shareholders of record on July 1, 2013.
· On October 31, 2013, we paid a dividend of $0.075 to shareholders of record on October 1, 2013.
· On January 31, 2014, we paid a dividend of $0.075 to shareholders of record on January 1, 2014.
· On February 18, 2014, our Board declared a dividend of $0.075 payable on April 30, 2014 to shareholders of record on April 1, 2014.
 
We have paid dividends to owners of our common shares and redeemable preferred shares since we began declaring dividends in 1985. Our payment of any future cash dividends will depend upon our earnings, financial condition, cash flows, capital requirements and other factors our Board deems relevant in determining the amount and timing of such dividends.
 
Dividend Reinvestment and Common Stock Purchase Plan.
 
This program is available to our shareholders, who may reinvest all or a portion of their common cash dividends into shares of common stock at prevailing market prices and may also invest optional cash payments to purchase additional shares at prevailing market prices as part of this program.
 
Impact of Inflation
 
Under the terms of our Cayman Islands license and our water sales agreements in The Bahamas, Belize and the British Virgin Islands, our water rates are automatically adjusted for inflation on an annual basis, subject to temporary exceptions. We, therefore, believe that the impact of inflation on our gross profit, measured in consistent dollars, will not be material. However, significant increases in items such as fuel and energy costs could create additional credit risks for us, as our customers’ ability to pay our invoices could be adversely affected by such increases.
 
ITEM 7A.             QUANTITATIVE AND QUALITATIVE DISCLOSURE ABOUT MARKET RISK
 
Credit Risk
 
We are not exposed to significant credit risk on retail customer accounts in the Cayman Islands as our policy is to cease supply of water to customers whose accounts are more than 45 days overdue. Our primary exposure to credit risk is from accounts receivable arising from bulk water sales to the governments of Belize, The Bahamas, the British Virgin Islands, and the Cayman Islands.
 
As of December 31, 2013, we had approximately $9.0 million in loans receivable due from the Water Authority-Cayman. These loans were current as to scheduled principal and interest payments as of December 31, 2013.
 
Interest Rate Risk
 
We are not exposed to significant interest rate risk as the interest rate on our 5.95% bonds is fixed at 5.95% and the remaining outstanding balance on these bonds was prepaid in February 2014.
 
Foreign Exchange Risk
 
All of the currencies in our operating areas other than the Mexican peso, Indonesian rupiah (“IDR”) and the euro have been fixed to the dollar for over 20 years and we do not employ a hedging strategy against exchange rate risk associated with our reporting in dollars. If any of these fixed exchange rates becomes a floating exchange rate or if any of the foreign currencies in which we conduct business depreciate significantly against the dollar, our results of operations and financial condition could be adversely affected.
 
We have an investment in CW-Bali to sell desalinated water in this foreign market. Our foreign net asset/(liability) (defined as CW-Bali assets denominated in the US$ less CW-Bali liabilities denominated in the US$) for the CW-Bali operations were approximately ($2.0 million) and approximately $638,000 as of December 31, 2013 and 2012, respectively.
 
Based on a hypothetical 10% depreciation of the IDR relative to the US$, the Company would have had an increase to its consolidated net income of approximately $42,000 for the year ended December 31, 2013. 
 
 
45

 
ITEM 8.                  FINANCIAL STATEMENTS AND SUPPLEMENTARY DATA
 
 
 
Page
CONSOLIDATED WATER CO. LTD.
 
 
INDEX TO CONSOLIDATED FINANCIAL STATEMENTS
 
 
Report of Independent Registered Public Accounting Firm
 
47
Consolidated Balance Sheets as of December 31, 2013 and 2012
 
48
Consolidated Statements of Income for the Years Ended December 31, 2013, 2012 and 2011
 
49
Consolidated Statements of Comprehensive Income (Loss) for the Years Ended December 31, 2013, 2012 and 2011
 
50
Consolidated Statements of Stockholders’ Equity for the Years Ended December 31, 2013, 2012 and 2011
 
51
Consolidated Statements of Cash Flows for the Years Ended December 31, 2013, 2012 and 2011
 
52
Notes to Consolidated Financial Statements
 
53
Schedule II, Valuation and Qualifying Accounts, is omitted because the information is included in the financial statements and notes.
 
 
 
 
 
OCEAN CONVERSION (BVI) LTD.
 
 
INDEX TO CONSOLIDATED FINANCIAL STATEMENTS
 
 
Report of Independent Registered Public Accounting Firm
 
74
Consolidated Balance Sheets as of December 31, 2013 and 2012
 
75
Consolidated Statements of Operations for the Years Ended December 31, 2013, 2012 and 2011
 
76
Consolidated Statements of Stockholders’ Equity for the Years Ended December 31, 2013, 2012 and 2011
 
77
Consolidated Statements of Cash Flows for the Years Ended December 31, 2013, 2012 and 2011
 
78
Notes to Consolidated Financial Statements
 
79
 
 
46

 
REPORT OF INDEPENDENT REGISTERED PUBLIC ACCOUNTING FIRM
 
Board of Directors and Stockholders
Consolidated Water Co. Ltd.
 
We have audited the accompanying consolidated balance sheets of Consolidated Water Co. Ltd. as of December 31, 2013 and 2012, and the related consolidated statements of income, comprehensive income (loss), stockholders’ equity and cash flows for each of the years in the three-year period ended December 31, 2013. We also have audited Consolidated Water Co. Ltd.’s internal control over financial reporting as of December 31, 2013, based on criteria established in Internal Control—Integrated Framework (1992) issued by the Committee of Sponsoring Organizations of the Treadway Commission (COSO). Consolidated Water Co. Ltd.’s management is responsible for these consolidated financial statements, for maintaining effective internal control over financial reporting, and for its assessment of the effectiveness of internal control over financial reporting, included in the accompanying Management’s Annual Report on Internal Control Over Financial Reporting. Our responsibility is to express an opinion on these consolidated financial statements and an opinion on the Company’s internal control over financial reporting based on our audits.
 
We conducted our audits in accordance with the standards of the Public Company Accounting Oversight Board (United States). Those standards require that we plan and perform the audits to obtain reasonable assurance about whether the financial statements are free of material misstatement and whether effective internal control over financial reporting was maintained in all material respects. Our audits of the consolidated financial statements included examining, on a test basis, evidence supporting the amounts and disclosures in the financial statements, assessing the accounting principles used and significant estimates made by management, and evaluating the overall financial statement presentation. Our audit of internal control over financial reporting included obtaining an understanding of internal control over financial reporting, assessing the risk that a material weakness exists, and testing and evaluating the design and operating effectiveness of internal control based on the assessed risk. Our audits also included performing such other procedures as we considered necessary in the circumstances. We believe that our audits provide a reasonable basis for our opinions.
 
A company’s internal control over financial reporting is a process designed to provide reasonable assurance regarding the reliability of financial reporting and the preparation of financial statements for external purposes in accordance with generally accepted accounting principles. A company’s internal control over financial reporting includes those policies and procedures that (1) pertain to the maintenance of records that, in reasonable detail, accurately and fairly reflect the transactions and dispositions of the assets of the company; (2) provide reasonable assurance that transactions are recorded as necessary to permit preparation of financial statements in accordance with generally accepted accounting principles, and that receipts and expenditures of the company are being made only in accordance with authorizations of management and directors of the company; and (3) provide reasonable assurance regarding prevention or timely detection of unauthorized acquisition, use, or disposition of the company’s assets that could have a material effect on the financial statements.
 
Because of its inherent limitations, internal control over financial reporting may not prevent or detect misstatements. Also, projections of any evaluation of effectiveness to future periods are subject to the risk that controls may become inadequate because of changes in conditions, or that the degree of compliance with the policies or procedures may deteriorate.
 
In our opinion, the consolidated financial statements referred to above present fairly, in all material respects, the consolidated financial position of Consolidated Water Co. Ltd. as of December 31, 2013 and 2012, and the consolidated results of their operations and their cash flows for each of the years in the three-year period ended December 31, 2013 in conformity with accounting principles generally accepted in the United States of America. Also in our opinion, Consolidated Water Co. Ltd. maintained, in all material respects, effective internal control over financial reporting as of December 31, 2013, based on criteria established in Internal Control—Integrated Framework (1992) issued by the Committee of Sponsoring Organizations of the Treadway Commission (COSO).
 
/s/  Marcum LLP
 
Fort Lauderdale, Florida
March 17, 2014
 
 
47

 
CONSOLIDATED WATER CO. LTD.
 
CONSOLIDATED BALANCE SHEETS
 
 
 
December 31,
 
 
 
2013
 
2012
 
ASSETS
 
 
 
 
 
 
 
Current assets
 
 
 
 
 
 
 
Cash and cash equivalents
 
$
33,626,516
 
$
33,892,655
 
Marketable securities
 
 
8,587,475
 
 
8,570,338
 
Accounts receivable, net
 
 
18,859,560
 
 
12,516,466
 
Inventory
 
 
1,383,135
 
 
1,757,601
 
Prepaid expenses and other current assets
 
 
3,435,127
 
 
2,709,185
 
Current portion of loans receivable
 
 
1,691,102
 
 
1,812,532
 
Total current assets
 
 
67,582,915
 
 
61,258,777
 
Property, plant and equipment, net
 
 
58,602,886
 
 
58,993,406
 
Construction in progress
 
 
1,450,417
 
 
2,612,800
 
Inventory, non-current
 
 
4,204,089
 
 
3,970,241
 
Loans receivable
 
 
7,337,177
 
 
9,028,279
 
Investment in OC-BVI
 
 
6,623,448
 
 
6,925,346
 
Intangible assets, net
 
 
1,096,488
 
 
1,455,015
 
Goodwill
 
 
3,499,037
 
 
3,499,037
 
Investment in land
 
 
12,175,566
 
 
-
 
Other assets
 
 
2,792,831
 
 
2,706,185
 
Total assets
 
$
165,364,854
 
$
150,449,086
 
 
 
 
 
 
 
 
 
LIABILITIES AND EQUITY
 
 
 
 
 
 
 
Current liabilities
 
 
 
 
 
 
 
Accounts payable and other current liabilities
 
$
7,157,896
 
$
5,883,666
 
Dividends payable
 
 
1,164,026
 
 
1,158,967
 
Current portion of long term debt
 
 
5,205,167
 
 
1,647,493
 
Land purchase obligation
 
 
10,050,000
 
 
-
 
Total current liabilities
 
 
23,577,089
 
 
8,690,126
 
Long term debt
 
 
-
 
 
5,205,167
 
Other liabilities
 
 
289,392
 
 
435,413
 
Total liabilities
 
 
23,866,481
 
 
14,330,706
 
Commitments and contigencies
 
 
 
 
 
 
 
Equity
 
 
 
 
 
 
 
Consolidated Water Co. Ltd. stockholders' equity
 
 
 
 
 
 
 
Redeemable preferred stock, $0.60 par value. Authorized 200,000 shares;
    issued and outstanding 37,408 and 30,265 shares, respectively
 
 
22,445
 
 
18,159
 
Class A common stock, $0.60 par value. Authorized 24,655,000 shares;
    issued and outstanding 14,686,197 and 14,593,011 shares, respectively
 
 
8,811,718
 
 
8,755,807
 
Class B common stock, $0.60 par value. Authorized 145,000 shares;
    none issued or outstanding
 
 
-
 
 
-
 
Additional paid-in capital
 
 
83,381,387
 
 
82,467,421
 
Retained earnings
 
 
47,155,548
 
 
42,965,179
 
Cumulative translation adjustment
 
 
(471,983)
 
 
(15,400)
 
Total Consolidated Water Co. Ltd. stockholders' equity
 
 
138,899,115
 
 
134,191,166
 
Non-controlling interests
 
 
2,599,258
 
 
1,927,214
 
Total equity
 
 
141,498,373
 
 
136,118,380
 
Total liabilities and equity
 
$
165,364,854
 
$
150,449,086
 
 
The accompanying notes are an integral part of these consolidated financial statements.
 
 
48

 
CONSOLIDATED WATER CO. LTD.
 
CONSOLIDATED STATEMENTS OF INCOME
 
 
 
Year Ended December 31,
 
 
2013
 
2012
 
2011
 
Retail water revenues
 
$
23,018,498
 
$
24,222,895
 
$
23,356,338
 
Bulk water revenues
 
 
39,960,220
 
 
40,758,182
 
 
30,757,874
 
Services revenues
 
 
843,413
 
 
469,625
 
 
1,040,280
 
Total revenues
 
 
63,822,131
 
 
65,450,702
 
 
55,154,492
 
 
 
 
 
 
 
 
 
 
 
 
Cost of retail revenues
 
 
11,023,096
 
 
11,548,255
 
 
11,496,598
 
Cost of bulk revenues
 
 
28,212,896
 
 
31,679,887
 
 
24,127,488
 
Cost of services revenues
 
 
1,080,260
 
 
230,118
 
 
508,339
 
Total cost of revenues
 
 
40,316,252
 
 
43,458,260
 
 
36,132,425
 
Gross profit
 
 
23,505,879
 
 
21,992,442
 
 
19,022,067
 
General and administrative expenses
 
 
15,844,303
 
 
14,542,817
 
 
13,651,650
 
Impairment losses
 
 
-
 
 
521,444
 
 
-
 
Income from operations
 
 
7,661,576
 
 
6,928,181
 
 
5,370,417
 
 
 
 
 
 
 
 
 
 
 
 
Other income (expense)
 
 
 
 
 
 
 
 
 
 
Interest income
 
 
826,570
 
 
835,941
 
 
1,200,999
 
Interest expense
 
 
(484,057)
 
 
(876,971)
 
 
(1,141,744)
 
Profit sharing income from OC-BVI
 
 
357,636
 
 
343,454
 
 
-
 
Equity in earnings of OC-BVI
 
 
979,716
 
 
2,121,319
 
 
838,652
 
Impairment of investment in OC-BVI
 
 
(200,000)
 
 
-
 
 
-
 
Other
 
 
7,048
 
 
272,085
 
 
283,656
 
Other income (expense), net
 
 
1,486,913
 
 
2,695,828
 
 
1,181,563
 
Net income
 
 
9,148,489
 
 
9,624,009
 
 
6,551,980
 
Income attributable to non-controlling interests
 
 
553,970
 
 
308,495
 
 
438,762
 
Net income attributable to Consolidated Water Co. Ltd. stockholders
 
$
8,594,519
 
$
9,315,514
 
$
6,113,218
 
 
 
 
 
 
 
 
 
 
 
 
Basic earnings per common share attributable to Consolidated Water Co. Ltd. common stockholders
 
$
0.59
 
$
0.64
 
$
0.42
 
 
 
 
 
 
 
 
 
 
 
 
Diluted earnings per common share attributable to Consolidated Water Co. Ltd. common stockholders
 
$
0.58
 
$
0.64
 
$
0.42
 
 
 
 
 
 
 
 
 
 
 
 
Dividends declared per common share
 
$
0.30
 
$
0.30
 
$
0.30
 
 
 
 
 
 
 
 
 
 
 
 
Weighted average number of common shares used in the determination of:
 
 
 
 
 
 
 
 
 
 
Basic earnings per share
 
 
14,633,884
 
 
14,578,518
 
 
14,560,259
 
Diluted earnings per share
 
 
14,703,880
 
 
14,606,148
 
 
14,596,013
 
 
The accompanying notes are an integral part of these consolidated financial statements.
 
 
49

 
CONSOLIDATED WATER CO. LTD.
CONSOLIDATED STATEMENTS OF COMPREHENSIVE INCOME (LOSS)
 
 
 
Year Ended December 31,
 
 
 
2013
 
2012
 
2011
 
 
 
 
 
 
 
 
 
 
 
 
Net Income
 
$
9,148,489
 
$
9,624,009
 
$
6,551,980
 
Other comprehensive income (loss)
 
 
 
 
 
 
 
 
 
 
Foreign currency translation adjustment
 
 
(480,614)
 
 
(16,210)
 
 
-
 
Total other comprehensive income (loss)
 
 
(480,614)
 
 
(16,210)
 
 
-
 
Comprehensive income
 
 
8,667,875
 
 
9,607,799
 
 
6,551,980
 
Comprehensive income attributable to the non-controlling interest
 
 
529,939
 
 
307,685
 
 
438,762
 
Comprehensive income attributable to Consolidated Water Co. Ltd. stockholders
 
$
8,137,936
 
$
9,300,114
 
$
6,113,218
 
 
The accompanying notes are an integral part of these consolidated financial statements.
 
 
50

 
CONSOLIDATED WATER CO. LTD.
 
CONSOLIDATED STATEMENTS OF STOCKHOLDERS’ EQUITY
 
 
 
Redeemable
 
 
 
Additional
 
 
 
Cumulative
 
Non-
 
Total
 
 
 
preferred stock
 
Common stock
 
paid-in
 
Retained
 
translation
 
controlling
 
stockholders’
 
 
 
Shares
 
Dollars
 
Shares
 
Dollars
 
capital
 
earnings
 
adjustment
 
interests
 
equity
 
Balance as of December 31, 2010
 
16,784
 
$
10,070
 
14,555,393
 
$
8,733,236
 
$
81,349,944
 
$
36,289,706
 
$
-
 
$
1,600,167
 
$
127,983,123
 
Issue of share capital
 
8,345
 
 
5,007
 
11,158
 
 
6,694
 
 
99,284
 
 
-
 
 
-
 
 
-
 
 
110,985
 
Conversion of preferred stock
 
(2,145)
 
 
(1,287)
 
2,145
 
 
1,287
 
 
-
 
 
-
 
 
-
 
 
-
 
 
-
 
Buyback of preferred stock
 
(557)
 
 
(334)
 
-
 
 
-
 
 
(4,665)
 
 
-
 
 
-
 
 
-
 
 
(4,999)
 
Net income
 
-
 
 
-
 
-
 
 
-
 
 
-
 
 
6,113,218
 
 
-
 
 
438,762
 
 
6,551,980
 
Dividends declared
 
-
 
 
-
 
-
 
 
-
 
 
-
 
 
(4,371,981)
 
 
-
 
 
(482,400)
 
 
(4,854,381)
 
Issue of options and preferred stock
 
-
 
 
-
 
-
 
 
-
 
 
494,648
 
 
-
 
 
-
 
 
-
 
 
494,648
 
Balance as of December 31, 2011
 
22,427
 
 
13,456
 
14,568,696
 
 
8,741,217
 
 
81,939,211
 
 
38,030,943
 
 
-
 
 
1,556,529
 
 
130,281,356
 
Issue of share capital
 
11,417
 
 
6,850
 
21,686
 
 
13,013
 
 
164,391
 
 
-
 
 
-
 
 
-
 
 
184,254
 
Conversion of preferred stock
 
(2,629)
 
 
(1,577)
 
2,629
 
 
1,577
 
 
-
 
 
-
 
 
-
 
 
-
 
 
-
 
Buyback of preferred stock
 
(950)
 
 
(570)
 
-
 
 
-
 
 
(7,219)
 
 
-
 
 
-
 
 
-
 
 
(7,789)
 
Net income
 
-
 
 
-
 
-
 
 
-
 
 
-
 
 
9,315,514
 
 
-
 
 
308,495
 
 
9,624,009
 
Dividends declared
 
-
 
 
-
 
-
 
 
-
 
 
-
 
 
(4,381,278)
 
 
-
 
 
(72,000)
 
 
(4,453,278)
 
Capital contribution
 
-
 
 
-
 
-
 
 
-
 
 
-
 
 
-
 
 
-
 
 
135,000
 
 
135,000
 
Foreign currency translation adjustment
 
-
 
 
-
 
-
 
 
-
 
 
-
 
 
-
 
 
(15,400)
 
 
(810)
 
 
(16,210)
 
Stock-based compensation
 
-
 
 
-
 
-
 
 
-
 
 
371,038
 
 
-
 
 
-
 
 
-
 
 
371,038
 
Balance as of December 31, 2012
 
30,265
 
 
18,159
 
14,593,011
 
 
8,755,807
 
 
82,467,421
 
 
42,965,179
 
 
(15,400)
 
 
1,927,214
 
 
136,118,380
 
Issue of share capital
 
10,180
 
 
6,108
 
25,111
 
 
15,067
 
 
196,698
 
 
-
 
 
-
 
 
-
 
 
217,873
 
Conversion of preferred stock
 
(4,720)
 
 
(2,832)
 
4,720
 
 
2,832
 
 
-
 
 
-
 
 
-
 
 
-
 
 
-
 
Buyback of preferred stock
 
(521)
 
 
(313)
 
-
 
 
-
 
 
(3,952)
 
 
-
 
 
-
 
 
-
 
 
(4,265)
 
Net income
 
-
 
 
-
 
-
 
 
-
 
 
-
 
 
8,594,519
 
 
-
 
 
553,970
 
 
9,148,489
 
Exercise of options
 
2,204
 
 
1,323
 
63,355
 
 
38,012
 
 
474,747
 
 
-
 
 
-
 
 
-
 
 
514,082
 
Dividends declared
 
-
 
 
-
 
-
 
 
-
 
 
-
 
 
(4,404,150)
 
 
-
 
 
-
 
 
(4,404,150)
 
Foreign currency translation adjustment
 
-
 
 
-
 
-
 
 
-
 
 
-
 
 
-
 
 
(456,583)
 
 
(24,031)
 
 
(480,614)
 
Capital contribution
 
-
 
 
-
 
-
 
 
-
 
 
-
 
 
-
 
 
-
 
 
142,105
 
 
142,105
 
Stock-based compensation
 
-
 
 
-
 
-
 
 
-
 
 
246,473
 
 
-
 
 
-
 
 
-
 
 
246,473
 
Balance as of December 31, 2013
 
37,408
 
$
22,445
 
14,686,197
 
$
8,811,718
 
$
83,381,387
 
$
47,155,548
 
$
(471,983)
 
$
2,599,258
 
$
141,498,373
 
 
The accompanying notes are an integral part of these consolidated financial statements.
 
 
51

 
CONSOLIDATED WATER CO. LTD.
 
CONSOLIDATED STATEMENTS OF CASH FLOWS
 
 
 
Year Ended December 31,
 
 
 
2013
 
2012
 
2011
 
Cash flows from operating activities
 
 
 
 
 
 
 
 
 
 
Net income
 
$
9,148,489
 
$
9,624,009
 
$
6,551,980
 
Adjustments to reconcile net income to net cash provided by operating activities:
 
 
 
 
 
 
 
 
 
 
Depreciation and amortization
 
 
5,472,116
 
 
7,728,568
 
 
5,998,319
 
Provision for doubtful accounts
 
 
32,933
 
 
62,909
 
 
-
 
Compensation expense relating to stock and stock option grants
 
 
381,976
 
 
453,686
 
 
566,593
 
Net (gain) loss on disposal of fixed assets
 
 
14,562
 
 
(12,082)
 
 
15,195
 
Foreign currency transaction adjustment
 
 
244,225
 
 
-
 
 
-
 
Profit sharing and equity from earnings of OC-BVI
 
 
(1,337,352)
 
 
(2,464,773)
 
 
(588,331)
 
Impairment losses
 
 
200,000
 
 
521,444
 
 
-
 
Unrealized (gain) loss on marketable securities
 
 
(17,137)
 
 
(73,966)
 
 
3,628
 
Change in:
 
 
 
 
 
 
 
 
 
 
Marketable securities
 
 
-
 
 
-
 
 
(8,500,000)
 
Accounts receivable
 
 
(6,387,463)
 
 
(4,092,859)
 
 
3,709,123
 
Inventory
 
 
(65,637)
 
 
(922,840)
 
 
(239,386)
 
Prepaid expenses and other assets
 
 
(930,839)
 
 
(679,794)
 
 
609,037
 
Accounts payable and other liabilities
 
 
1,987,661
 
 
1,412,524
 
 
420,601
 
Net cash provided by operating activities
 
 
8,743,534
 
 
11,556,826
 
 
8,546,759
 
 
 
 
 
 
 
 
 
 
 
 
Cash flows from investing activities
 
 
 
 
 
 
 
 
 
 
Additions to property, plant and equipment and construction in progress
 
 
(4,315,389)
 
 
(4,574,173)
 
 
(14,057,876)
 
Proceeds from sale of equipment
 
 
13,740
 
 
-
 
 
-
 
Distribution of earnings from OC-BVI
 
 
1,439,250
 
 
2,287,650
 
 
202,631
 
Collections on loans receivable
 
 
1,812,533
 
 
1,753,771
 
 
1,733,746
 
Collections on loan receivable from OC-BVI
 
 
-
 
 
-
 
 
1,450,000
 
Payment for investment in land
 
 
(2,125,566)
 
 
-
 
 
-
 
Payment for NSC option agreement
 
 
-
 
 
(300,000)
 
 
-
 
Release of previously restricted cash balances
 
 
-
 
 
7,500,000
 
 
(7,500,000)
 
Net cash provided by (used in) investing activities
 
 
(3,175,432)
 
 
6,667,248
 
 
(18,171,499)
 
 
 
 
 
 
 
 
 
 
 
 
Cash flows from financing activities
 
 
 
 
 
 
 
 
 
 
Dividends paid
 
 
(4,399,091)
 
 
(4,450,392)
 
 
(4,850,914)
 
Issuance (repurchase) of redeemable preferred stock, net
 
 
9,313
 
 
1,154
 
 
1,542
 
Proceeds received from exercise of stock options
 
 
500,505
 
 
-
 
 
-
 
Principal repayments of long term debt
 
 
(1,724,025)
 
 
(10,125,150)
 
 
(1,531,946)
 
Capital contribution from non-controlling interest
 
 
142,105
 
 
135,000
 
 
-
 
Borrowings (repayment) of non-revolving credit facility
 
 
-
 
 
(7,500,000)
 
 
7,500,000
 
Net cash provided by (used in) financing activities
 
 
(5,471,193)
 
 
(21,939,388)
 
 
1,118,682
 
 
 
 
 
 
 
 
 
 
 
 
Effect of exchange rate changes on cash
 
 
(363,048)
 
 
(16,210)
 
 
-
 
Net increase (decrease) in cash and cash equivalents
 
 
(266,139)
 
 
(3,731,524)
 
 
(8,506,058)
 
Cash and cash equivalents at beginning of period
 
 
33,892,655
 
 
37,624,179
 
 
46,130,237
 
Cash and cash equivalents at end of period
 
$
33,626,516
 
$
33,892,655
 
$
37,624,179
 
 
The accompanying notes are an integral part of these consolidated financial statements.
 
 
52

 
CONSOLIDATED WATER CO. LTD.
 
NOTES TO CONSOLIDATED FINANCIAL STATEMENTS
 
1. Principal activity
 
Consolidated Water Co. Ltd., and its subsidiaries (collectively, the “Company”) use reverse osmosis technology to produce fresh water from seawater. The Company processes and supplies water to its customers in the Cayman Islands, Belize, The Bahamas and Indonesia. The Company sells water to a variety of customers, including public utilities, commercial and tourist properties, residential properties and government facilities. The base price of water supplied by the Company, and adjustments thereto, are determined by the terms of a license and supply contracts, which provide for adjustments based upon the movement in the government price indices specified in the licenses and contracts, as well as monthly adjustments for changes in the cost of energy. The Company also provides engineering and design services for water plant construction, and manages and operates water plants owned by others.

2. Accounting policies
 
Basis of preparation: The consolidated financial statements presented are prepared in accordance with the accounting principles generally accepted in the United States of America.
 
Use of estimates: The preparation of consolidated financial statements in conformity with the accounting principles generally accepted in the United States of America requires management to make estimates and assumptions that affect the reported amounts of assets and liabilities and the disclosure of contingent assets and liabilities at the date of the consolidated financial statements and the reported amounts of revenues and expenses during the reporting period. Significant items subject to estimates and assumptions include the carrying value of property, plant and equipment, intangible assets, goodwill and the fair value of the Company’s investment in affiliate.  Actual results could differ significantly from such estimates.
 
Basis of consolidation: The accompanying consolidated financial statements include the accounts of the Company’s (i) wholly-owned subsidiaries, Aquilex, Inc., Cayman Water Company Limited (“Cayman Water”), Consolidated Water (Belize) Limited (“CW-Belize”), Ocean Conversion (Cayman) Limited (“OC-Cayman”), DesalCo Limited (“DesalCo”), Consolidated Water Cooperatief, U.A.; (ii) majority-owned subsidiaries Consolidated Water (Bahamas) Ltd. (“CW-Bahamas”), Consolidated Water (Asia) Pte. Limited, PT Consolidated Water Bali (“CW-Bali”) and N.S.C. Agua, S.A. de C.V. (“NSC”); and (iii) affiliate Consolidated Water (Bermuda) Limited (“CW-Bermuda”), which is consolidated for financial reporting purposes because the Company has a controlling financial interest in this company. The Company’s investment in its other affiliate, Ocean Conversion (BVI) Ltd. (“OC-BVI”), is accounted for using the equity method of accounting. All significant intercompany balances and transactions have been eliminated in consolidation.
 
The accompanying financial statements for the year ended December 31, 2011 also include the accounts of Consolidated Water (Bermuda) Limited (“CW-Bermuda”) which constructed a desalination plant and operated this plant through the expiration of its contract with the Government of Bermuda on June 30, 2011.  The Company generated revenues and gross profit of approximately $723,000 and $457,000, respectively, for the year ended December 31, 2011 from CW-Bermuda.
 
Foreign currency: The Company’s reporting currency is the United States dollar (“US$”). The functional currency of the Company and its foreign subsidiaries (other than its majority-owned subsidiary, NSC) is the currency for each respective country. The functional currency for NSC is the US$. The exchange rates between the Cayman Islands dollar, the Belize dollar, the Bahamian dollar, and the Bermuda dollar are fixed to the US$. CW-Coop conducts business in US$ and euros, CW-Bali conducts business in US$ and Indonesian rupiahs, and NSC conducts business in US$ and Mexican pesos. The exchange rates for conversion of euros, rupiahs and pesos into US$ vary based upon market conditions. Net foreign currency gains (losses) arising from transactions conducted in foreign currencies were ($197,396), $68,355 and $85,996 for the years ended December 31, 2013, 2012 and 2011, respectively, and are included in other income (expense), net in the consolidated statements of income.
 
Comprehensive income: Comprehensive income (loss) is defined as the change in equity during a period from transactions and other events from non-owner sources. Comprehensive income (loss) is the total of net income and other comprehensive income (loss) which, for the Company, is comprised entirely of foreign currency translation adjustments related to CW-Bali.
 
Cash and cash equivalents: Cash and cash equivalents consist of demand deposits at banks and highly liquid deposits at banks with an original maturity of three months or less.
 
As of December 31, 2013, the Company had deposits in U.S. banks in excess of federally insured limits of approximately $554,000. As of December 31, 2013, the Company held cash in foreign bank accounts of approximately $33.1 million.
 
Marketable securities: Marketable securities consist primarily of marketable debt obligations with maturities of less than one year, are accounted for as trading securities, and stated at fair value. Any unrealized gains and losses on these securities are recognized in the consolidated statement of income.
 
 
53

 
Accounts receivable and allowance for doubtful accounts: Accounts receivable are recorded at invoiced amounts based on meter readings or minimum take-or-pay amounts per contractual agreements. The allowance for doubtful accounts is the Company’s best estimate of the amount of probable credit losses in the Company’s existing accounts receivable balance. The Company determines the allowance for doubtful accounts based on historical write-off experience and monthly review of delinquent accounts. Past due balances are reviewed individually for collectability and disconnection. Account balances are charged off against the allowance for doubtful accounts after all means of collection have been exhausted and the potential for recovery is considered by management to be remote.
 
Inventory: Inventory primarily includes consumables stock and spare parts stock that are valued at the lower of cost or net realizable value with cost determined on the first-in, first-out basis. Inventory also includes potable water held in the Company’s reservoirs. The carrying amount of the water inventory is the lower of the average cost of producing water during the year or its net realizable value.
 
Loans receivable: Loans receivable relate to notes receivable from customers arising from the construction and sale of water desalination plants. The allowance for loan losses, if any, is the Company’s best estimate of the amount of probable credit losses in the Company’s existing loans and is determined on an individual loan basis.
 
Property, plant and equipment: Property, plant and equipment is stated at cost less accumulated depreciation. Depreciation is calculated using a straight line method with an allowance for estimated residual values. Rates are determined based on the estimated useful lives of the assets as follows:
 
Buildings
 
5 to 40 years
Plant and equipment
 
4 to 40 years
Distribution system
 
3 to 40 years
Office furniture, fixtures and equipment
 
3 to 10 years
Vehicles
 
3 to 10 years
Leasehold improvements
 
Shorter of 5 years or lease term   
Lab equipment
  
5 to 10 years
 
Additions to property, plant and equipment are comprised of the cost of the contracted services, direct labor and materials. Assets under construction are recorded as additions to property, plant and equipment upon completion of the projects. Depreciation commences in the month the asset is placed in service.
 
Long-lived assets: Long-lived assets are reviewed for impairment whenever events or changes in circumstances indicate that the carrying amount of the assets might not be recoverable. Conditions that would necessitate an impairment assessment include a significant decline in the observable market value of an asset, a significant change in the extent or manner in which an asset is used, or a significant adverse change that would indicate that the carrying amount of an asset or group of assets is not recoverable. For long-lived assets to be held and used, the Company recognizes an impairment loss only if its carrying amount is not recoverable through its undiscounted cash flows and measures the impairment loss based on the difference between the carrying amount and fair value.
 
During 2012, the Company determined, after assessing the economic prospects for one of CW-Bahamas’ reverse osmosis desalination plants, that the carrying value of this plant’s assets were likely not recoverable from its undiscounted future cash flows. Accordingly, the Company recorded an impairment loss of $432,727 for the year ended December 31, 2012 to reduce the carrying value of this plant to its estimated fair value.
 
Construction in progress: Interest costs directly attributable to the acquisition and construction of qualifying assets, which are assets that necessarily take a substantial period of time to be ready for their intended use, are added to the cost of those assets until such time as the assets are substantially ready for use. Interest capitalized on assets constructed during the year ended December 31, 2011 was $246,851.
 
Goodwill and intangible assets: Goodwill represents the excess cost over the fair value of the assets of an acquired business. Goodwill and intangible assets acquired in a business combination accounted for as a purchase and determined to have an indefinite useful life are not amortized, but are tested for impairment at least annually. Intangible assets with estimable useful lives are amortized over their respective estimated useful lives to their estimated residual values and reviewed periodically for impairment. The Company evaluates the possible impairment of goodwill annually as part of its reporting process for the fourth quarter of each fiscal year. Management identifies the Company’s reporting units and determines the carrying value of each reporting unit by assigning the assets and liabilities, including the existing goodwill and intangible assets, to those reporting units. The Company determines the fair value of each reporting unit and compares the fair value to the carrying amount of the reporting unit. To the extent the carrying amount of the reporting unit exceeds the fair value of the reporting unit, the Company is required to perform the second step of the impairment test, as this is an indication that the reporting unit goodwill may be impaired. In this step, the Company compares the implied fair value of the reporting unit goodwill with the carrying amount of the reporting unit goodwill. The implied fair value of goodwill is determined by allocating the fair value of the reporting unit to all the assets (recognized and unrecognized) and liabilities of the reporting unit in a manner similar to a purchase price allocation. The residual fair value after this allocation is the implied fair value of the reporting unit goodwill. If the implied fair value is less than its carrying amount, the impairment loss is recorded.
 
For each of the years in the three-year period ended December 31, 2013 the Company estimated the fair value of its reporting units by applying the discounted cash flow method, the subject company stock price method, the guideline public company method, the mergers and acquisitions method and, on an exception basis and where necessary and appropriate, the net asset value method.
 
 
54

 
The discounted cash flow method relied upon seven-year discrete projections of operating results, working capital and capital expenditures, along with a terminal value subsequent to the discrete period. These seven-year projections were based upon historical and anticipated future results, general economic and market conditions, and considered the impact of planned business and operational strategies. The discount rates for the calculations represented the estimated cost of capital for market participants at the time of each analysis. In preparing these seven-year projections for its retail unit the Company (i) identified possible outcomes of its on-going negotiations with the Cayman Islands government for the renewal of its retail license; (ii) estimated the cash flows associated with each possible outcome; and (iii) assigned a probability to each outcome and associated estimated cash flows. The weighted average estimated cash flows were then summed to determine the overall fair value of the retail unit under this method. The possible outcomes used for the discounted cash flow method for the retail unit included the implementation of a rate of return on invested capital model, the methodology proposed by Cayman Islands government representatives for the new retail license.
 
The Company also estimated the fair value of each of its reporting units for each of the years in the three-year period ended December 31, 2013 through reference to the quoted market prices for the Company and guideline companies and the market multiples implied by guideline merger and acquisition transactions. For the year ended December 31, 2012 the Company also relied upon net asset values to estimate the fair value of our services unit.
 
The Company weighted the fair values estimated for each of its reporting units under each method and summed such weighted fair values to estimate the overall fair value for each reporting unit. The Company changed the relative weightings for 2013 from those used for 2012 to increase the weightings applied to those methods that resulted in more conservative estimates of fair value. The respective weightings the Company applied to each method for the years ended December 31, 2013 and 2012 are as follows:
 
 
 
2013
 
2012
 
Method
 
Retail
 
Bulk
 
Services
 
Retail
 
Bulk
 
Services
 
Discounted cash flow
 
50
%
50
%
 
 
20
%
30
%
 
 
Subject company stock price
 
30
%
30
%
 
 
60
%
50
%
10
%
Guideline public company
 
10
%
10
%
 
 
10
%
10
%
 
 
Mergers and acquisitions
 
10
%
10
%
 
 
10
%
10
%
 
 
Net asset value
 
 
 
 
 
 
 
 
 
 
 
90
%
 
 
100
%
100
%
 
 
100
%
100
%
100
%
 
The fair values the Company estimated for its retail, bulk and services units exceeded their carrying amounts for the year ended December 31, 2011. The fair values the Company estimated for its retail and bulk units exceeded their carrying amounts by 39% and 6%, respectively, for the year ended December 31, 2012. The fair value the Company estimated for its services unit for the year ended December 31, 2012 was 10% less than its carrying amount. As a result of this estimate and the Company’s subsequent step 2 analysis of the implied fair value of the goodwill recorded for its services unit, the Company recorded an impairment charge for the services unit goodwill of $88,717 for the year ended December 31, 2012. The fair values the Company estimated for its retail and bulk units exceeded their carrying amounts by 47% and 23%, respectively, for the year ended December 31, 2013.
 
The Company also performed an analysis reconciling the conclusions of value for its reporting units to its market capitalization at October 1, 2013. This reconciliation did not result in an implied control premium for the Company. 
 
Investments: Investments where the Company does not exercise significant influence over the operating and financial policies of the investee and holds less than 20% of the voting stock are recorded at cost. The Company uses the equity method of accounting for investments in common stock where the Company holds 20% to 50% of the voting stock of the investee and has significant influence over its operating and financial policies but does not meet the criteria for consolidation. The Company recognizes impairment losses on declines in the fair value of the stock of investees that are other than temporary.
 
Other assets: Under the terms of CW-Bahamas’ contract with the Water and Sewerage Corporation of The Bahamas to supply water from its Blue Hills desalination plant, CW-Bahamas was required to reduce the amount of water lost by the public water distribution system on New Providence Island, The Bahamas, over a one year period by 438 million gallons, a requirement CW-Bahamas met during 2007. The Company was solely responsible for the engineering, labor and materials costs incurred to effect the reduction in lost water, which were capitalized and are being amortized on a straight-line basis over the original remaining life of the Blue Hills contract. Such costs are included in other assets and aggregated approximately $3.5 million as of December 31, 2013 and 2012. Accumulated amortization for these costs was approximately $1.3 million and $1.1 million as of December 31, 2013 and 2012, respectively.
 
Other liabilities: Other liabilities consist of security deposits and advances in aid of construction. Security deposits are received from large customers as security for trade receivables. Advances in aid of construction are recognized as a liability when advances are received from condominium developers in the licensed area to help defray the capital expenditure costs of the Company. These advances do not represent loans to the Company and are interest free. However, the Company allows a discount of ten percent on future supplies of water to these developments until the aggregate discounts allowed are equivalent to advances received. Discounts are charged against advances received.
 
 
55

 
Income taxes: The Company accounts for the income taxes arising from the operations of its United States subsidiary, Aquilex, Inc., under the asset and liability method. Deferred tax assets and liabilities, if any, are recognized for the future tax consequences attributable to differences between the financial statement carrying amounts of existing assets and liabilities and their respective tax bases and operating loss and tax credit carryforwards. Deferred tax assets and liabilities are measured using enacted tax rates expected to apply to taxable income in the years in which those temporary differences are expected to be recovered or settled. The effect on deferred tax assets and liabilities of a change in tax rates is recognized in income in the period that includes the enactment date. A valuation allowance is provided to the extent any deferred tax asset may not be realized.
 
CW-Belize is liable for business and corporate income taxes. Under the terms of its water supply agreement with Belize Water Services Ltd. (“BWSL”), its sole customer, CW-Belize is reimbursed by BWSL for all taxes that it is required to pay and records this reimbursement as an offset to its tax expense.
 
The Company is not subject to income taxes in the other countries in which it operates.
 
Plant construction revenue and cost of plant construction revenue: The Company recognizes revenue and related costs as work progresses on fixed price contracts for the construction of desalination plants to be sold to third parties using the percentage-of-completion method, which relies on contract revenue and estimates of total expected costs. The Company follows this method since it can make reasonably dependable estimates of the revenue and costs applicable to various stages of a contract. Under the percentage-of-completion method, the Company records revenue and recognizes profit or loss as work on the contract progresses. The Company estimates total project costs and profit to be earned on each long term, fixed price contract prior to commencement of work on the contract and updates these estimates as work on the contract progresses. The cumulative amount of revenue recorded on a contract at a specified point in time is that percentage of total estimated revenue that incurred costs to date comprises of estimated total contract costs. If, as work progresses, the actual contract costs exceed estimates, the profit recognized on revenue from that contract decreases. The Company recognizes the full amount of any estimated loss on a contract at the time the estimates indicate such a loss. Any costs and estimated earnings in excess of billings are classified as current assets. Billings in excess of costs and estimated earnings on uncompleted contracts, if any, are classified as current liabilities.
 
The Company assumes the risk that the costs associated with constructing the plant may be greater than it anticipated in preparing its bid. However, the terms of each of the sales contracts with its customers require the Company to guarantee the sales price for the plant at the bid amount. Because the Company bases its contracted sales price in part on its estimation of future construction costs, the profitability of its plant sales is dependent on its ability to estimate these costs accurately. The cost estimates the Company prepares in connection with the construction of plants to be sold to third parties are subject to inherent uncertainties. The cost of materials and construction may increase significantly after the Company submits its bid for a plant due to factors beyond the Company’s control, which could cause the gross margin for a plant to be less than the Company anticipated when the bid was made. The profit margin the Company initially expects to generate from a plant sale could be further affected by other factors, such as hydro-geologic conditions at the plant site that differ materially from those the Company believes exist and relied upon when the Company submitted its bid.
 
Revenue from water sales: The Company recognizes revenues from water sales at the time water is supplied to the customer’s facility or storage tank. The amount of water supplied is determined based upon water meter readings performed at the end of each month.  Under the terms of both its license agreement with the government of the Cayman Islands and its bulk water supply contracts, the Company is entitled to charge its customers the greater of a minimum monthly charge or the price for water supplied during the month.
 
Comparative amounts: Certain amounts presented in the financial statements previously issued for 2012 and 2011 have been reclassified to conform to the current year’s presentation.

3. Cash and cash equivalents
 
Cash and cash equivalents are not restricted as to withdrawal or use. As of December 31, 2013 and 2012, the equivalent United States dollars are denominated in the following currencies:
 
 
 
December 31,
 
 
 
2013
 
2012
 
Bank accounts:
 
 
 
 
 
 
 
United States dollar
 
$
10,484,207
 
$
7,139,591
 
Cayman Islands dollar
 
 
5,275,615
 
 
10,907,483
 
Bahamian dollar
 
 
3,090,021
 
 
13,308,338
 
Belize dollar
 
 
3,055,990
 
 
2,007,243
 
Bermudian dollar
 
 
6,759
 
 
11,930
 
Mexican Peso
 
 
11,227
 
 
14,198
 
Euro
 
 
22,731
 
 
14,264
 
Singapore dollar
 
 
27,644
 
 
8,190
 
Indonesian Rupiah
 
 
84,058
 
 
112,442
 
 
 
 
22,058,252
 
 
33,523,679
 
 
 
 
 
 
 
 
 
Short term deposits:
 
 
 
 
 
 
 
United States dollar
 
 
527,580
 
 
368,976
 
Bahamian dollar
 
 
11,040,684
 
 
-
 
 
 
 
11,568,264
 
 
368,976
 
Total cash and cash equivalents
 
$
33,626,516
 
$
33,892,655
 
 
 
56

 
4. Accounts receivable
 
 
 
December 31,
 
 
 
2013
 
2012
 
Trade accounts receivable
 
$
18,666,283
 
$
12,098,566
 
Receivable from affiliate
 
 
53,867
 
 
110,544
 
Other accounts receivable
 
 
362,453
 
 
530,399
 
 
 
 
19,082,603
 
 
12,739,509
 
Allowance for doubtful accounts
 
 
(223,043)
 
 
(223,043)
 
 
 
$
18,859,560
 
$
12,516,466
 
 
The activity for the allowance for doubtful accounts consisted of:
 
 
 
Year ended December 31,
 
 
 
2013
 
2012
 
Opening allowance for doubtful accounts
 
$
223,043
 
$
160,134
 
Provision for doubtful accounts
 
 
32,933
 
 
62,909
 
Accounts written off during the year
 
 
(32,933)
 
 
-
 
Ending allowance for doubtful accounts
 
$
223,043
 
$
223,043
 
 
Significant concentrations of credit risk are disclosed in Note 20.

5. Inventory
 
 
 
December 31,
 
 
 
2013
 
2012
 
Water stock
 
$
28,222
 
$
32,515
 
Consumables stock
 
 
224,584
 
 
276,568
 
Spare parts stock
 
 
5,334,418
 
 
5,418,759
 
Total inventory
 
 
5,587,224
 
 
5,727,842
 
Less current portion
 
 
1,383,135
 
 
1,757,601
 
Inventory (non-current)
 
$
4,204,089
 
$
3,970,241
 

6. Loans receivable
 
 
 
December 31,
 
 
 
2013
 
2012
 
All loans receivable are due from the Water Authority Cayman and consisted of:
 
 
 
 
 
 
 
Two loans originally aggregating $10,996,290, bearing interest at 6.5% per annum, receivable in aggregate monthly installments of $124,827 to May 2019, and secured by the machinery and equipment of the North Side Water Works plant.
 
$
6,912,337
 
$
7,925,386
 
Two loans originally aggregating $1,738,000, bearing interest at 5% per annum, receivable in aggregate monthly installments of $24,565 to March 2014, and secured by the machinery and equipment of the North Sound plant.
 
 
73,084
 
 
356,474
 
Two loans originally aggregating $3,671,039, bearing interest at 6.5% per annum, receivable in aggregate monthly installments of $54,513 to June 2017, and secured by the machinery and equipment of the Red Gate plant.
 
 
2,042,858
 
 
2,546,325
 
Two loans originally aggregating $897,000, bearing interest at 5% per annum, receivable in aggregate monthly installments of $12,678 to January 2013, and secured by the machinery and equipment of the Lower Valley plant.
 
 
-
 
 
12,626
 
Total loans receivable
 
 
9,028,279
 
 
10,840,811
 
Less current portion
 
 
1,691,102
 
 
1,812,532
 
Loans receivable, excluding current portion
 
$
7,337,177
 
$
9,028,279
 
 
 
57

 
7. Property, plant and equipment and construction in progress
 
 
 
December 31,
 
 
 
2013
 
2012
 
Land
 
$
3,223,361
 
$
3,223,361
 
Buildings
 
 
18,054,305
 
 
17,751,797
 
Plant and equipment
 
 
60,416,031
 
 
57,635,523
 
Distribution system
 
 
24,974,214
 
 
24,213,390
 
Office furniture, fixtures and equipment
 
 
2,825,009
 
 
2,644,900
 
Vehicles
 
 
1,237,736
 
 
1,182,782
 
Leasehold improvements
 
 
235,930
 
 
228,007
 
Lab equipment
 
 
29,871
 
 
19,192
 
 
 
 
110,996,457
 
 
106,898,952
 
Less accumulated depreciation
 
 
52,393,571
 
 
47,905,546
 
Property, plant and equipment, net
 
$
58,602,886
 
$
58,993,406
 
Construction in progress
 
$
1,450,417
 
$
2,612,800
 
 
As of December 31, 2013, the Company had outstanding capital commitments of approximately $309,000. The Company maintains insurance for loss or damage to all fixed assets that it deems susceptible to loss. The Company does not insure its underground distribution system as the Company considers the possibility of material loss or damage to this system to be remote. During the years ended December 31, 2013 and 2012, $4,924,980 and $278,214, respectively, of construction in progress was placed in service. Depreciation expense was $5,113,589, $7,381,759, and $5,789,401 for the years ended December 31, 2013, 2012 and 2011, respectively.

8. Investment in OC-BVI
 
The Company owns 50% of the outstanding voting common shares and a 43.5% equity interest in the profits of Ocean Conversion (BVI) Ltd. (“OC-BVI”). The Company also owns certain profit sharing rights in OC-BVI that raise its effective interest in the profits of OC-BVI to approximately 45%. Pursuant to a management services agreement, OC-BVI pays the Company monthly fees for certain engineering and administrative services. OC-BVI’s sole customer is the Ministry of Communications and Works of the Government of the British Virgin Islands (the “Ministry”) to which it sells bulk water.
 
The Company’s equity investment in OC-BVI amounted to $6,623,448 and $6,925,346 as of December 31, 2013 and 2012, respectively.
 
Until 2009, substantially all of the water sold by OC-BVI to the Ministry was initially supplied under a Water Supply Agreement dated May 1990 (the “1990 Agreement’) and was produced by one desalination plant with a capacity of 1.7 million gallons per day located at Baughers Bay, Tortola (the “Baughers Bay plant”). As discussed later in this Note (see “Baughers Bay litigation” ), the BVI government assumed the operating responsibilities for the Baughers Bay plant in March 2010. During 2007, OC-BVI completed, for a total cost of approximately $8 million, the construction of a desalination plant with a capacity of 720,000 gallons per day located at Bar Bay, Tortola (the “Bar Bay plant”). OC-BVI began selling water to the Ministry from this plant in January 2009 and on March 4, 2010, OC-BVI and the BVI government executed a definitive seven-year contract for the Bar Bay plant (the “Bar Bay agreement”). Under the terms of the Bar Bay agreement, OC-BVI delivers up to 600,000 gallons of water per day to the BVI government from the Bar Bay plant. The Bar Bay agreement includes a seven-year extension option exercisable by the BVI government and required OC-BVI to complete a storage reservoir on the BVI government site by no later than March 4, 2011. OC-BVI has not commenced construction of this storage reservoir due to the BVI government’s failure to pay (i) the full amount of invoices for the water provided by the Bar Bay plant on a timely basis; and (ii) the full amount ordered pursuant to a court ruling relating to the Baughers Bay litigation  (see discussion that follows).
 
  
58

 
Summarized financial information of OC-BVI is presented as follows:
 
 
 
December 31,
 
 
 
2013
 
2012
 
Current assets
 
$
3,422,328
 
$
3,033,939
 
Non-current assets
 
 
5,923,387
 
 
6,730,121
 
Total assets
 
$
9,345,715
 
$
9,764,060
 
 
 
 
December 31,
 
 
 
2013
 
2012
 
Current liabilities
 
$
717,890
 
$
937,965
 
Non-current liabilities
 
 
1,688,850
 
 
1,743,077
 
Total liabilities
 
$
2,406,740
 
$
2,681,042
 
 
 
 
Year Ended December 31,
 
 
 
2013
 
2012
 
2011(1)
 
Revenues
 
$
4,711,091
 
$
4,371,520
 
$
3,925,108
 
Gross Profit
 
$
1,824,271
 
$
1,545,568
 
$
1,453,878
 
Income from operations
 
$
866,528
 
$
496,755
 
$
833,056
 
Other income (expense), net (2)
 
$
1,411,931
 
$
4,410,425
 
$
1,123,310
 
Net income attributable to controlling interests
 
$
2,250,667
 
$
4,873,236
 
$
1,926,597
 
 
(1)
The Company reclassified $1.0 million presented as revenues in 2011 to Other income – Court award – Baughers Bay dispute, to conform to the current year’s presentation.
 
(2)
Other income (expense), net, includes $2.0 million, $4.7 million and $1.0 million for the years ended December 31, 2013, 2012 and 2011, respectively, in award amounts received under the Court ruling for the Baughers Bay litigation.
 
The Company recognized $979,716, $2,121,319 and $838,652 in earnings from its equity investment in OC-BVI for the years ended December 31, 2013, 2012 and 2011, respectively. The Company recognized $357,636, $343,454 and $nil in profit sharing income from its profit sharing agreement with OC-BVI for the years ended December 31, 2013, 2012 and 2011, respectively. 
 
For the years ended December 31, 2013, 2012, and 2011, the Company recognized approximately $785,000, $470,000, and $317,500, respectively, in revenues from sales of consumable stock and its management services agreement with OC-BVI. The Company’s remaining unamortized balance of  this management services agreement, which is reflected as an intangible asset on the consolidated balance sheet, was approximately $285,000 and $428,000 as of December 31, 2013 and 2012, respectively (see Note 10).
 
Baughers Bay litigation:
 
Under the terms of the water supply agreement dated May 1990 (the “1990 Agreement”) between OC-BVI and the Government of the British Islands (the “BVI Government”), upon the expiration of its initial seven-year term in May 1999, the 1990 Agreement would automatically be extended for another seven-year term unless the BVI government provided notice, at least eight months prior to such expiration, of its decision to purchase the plant from OC-BVI at the agreed upon amount under the 1990 Agreement of approximately $1.42 million. In correspondence between the parties from late 1998 through early 2000, the BVI government indicated that it intended to purchase the plant but would be amenable to negotiating a new water supply agreement, and that it considered the 1990 Agreement to be in force on a monthly basis until negotiations between the BVI government and OC-BVI were concluded. Occasional discussions were held between the parties since 2000 without resolution of the matter. OC-BVI continued to supply water from the plant and expended approximately $4.7 million between 1995 and 2003 to significantly expand the production capacity of the plant beyond that contemplated in the 1990 Agreement.
 
In 2006, the BVI government took the position that the seven-year extension of the 1990 Agreement had been completed and that it was entitled to ownership of the Baughers Bay plant.  In response, OC-BVI disputed the BVI government’s contention that the original terms of the 1990 Agreement remained in effect.
 
During 2007, the BVI government significantly reduced the amount and frequency of its payments for the water being supplied by OC-BVI and filed a lawsuit with the Eastern Caribbean Supreme Court (the “Court”) seeking ownership of the Baughers Bay plant. OC-BVI counterclaimed to the Court that it was entitled to continued possession and operation of the Baughers Bay plant until the BVI government paid OC-BVI approximately $4.7 million, which OC-BVI believed represented the value of the Baughers Bay plant at its expanded production capacity. OC-BVI subsequently filed claims with the Court seeking payment for water sold and delivered to the BVI government through May 31, 2009 at the contract prices in effect before the BVI government asserted its purported right of ownership of the plant.
 
 
59

 
The Court ruled on this litigation in 2009, determining that (1) the BVI government was entitled to immediate ownership and possession of the Baughers Bay plant and dismissed OC-BVI’s claim for compensation of approximately $4.7 million for the expenditures made to expand the production capacity of the plant; (2) OC-BVI was entitled to full payment of water invoices issued up to December 20, 2007, which had been calculated under the terms of the original 1990 Agreement; and (3) OC-BVI was entitled to the amount of $10.4 million for water produced by OC-BVI from the Baughers Bay plant subsequent to December 20, 2007. The BVI government made a payment of $2.0 million to OC-BVI under the Court order during the fourth quarter of 2009, a second payment of $2.0 million under the Court order during 2010 and a third payment under the Court order of $1.0 million in 2011.
 
OC-BVI filed an appeal with the Eastern Caribbean Court of Appeals (the “Appellate Court”) in October 2009 asking the Appellate Court to review the September 17, 2009 ruling by the Court as it related to OC-BVI’s claim for compensation for expenditures made to expand the production capacity of the Baughers Bay plant. In October 2009, the BVI government also filed an appeal with the Appellate Court requesting the Appellate Court to reduce the $10.4 million awarded by the Court to OC-BVI for water supplied subsequent to December 20, 2007 to an amount equal to the cost of producing such water.
 
In March 2010, OC-BVI vacated the Baughers Bay plant and the BVI government assumed direct responsibility for the plant’s operations.
 
In June 2012, the Appellate Court issued the final ruling with respect to the Baughers Bay litigation. This ruling dismissed the BVI government’s appeal against the previous judgment of the Court awarding $10.4 million for the water supplied, and also awarded OC-BVI compensation for improvements made to the plant in the amount equal to the difference between (i) the value of the Baughers Bay plant at the date OC-BVI transferred possession of the plant to the BVI government and (ii) $1.42 million (the purchase price for the Baughers Bay plant under the 1990 Agreement). OC-BVI was also awarded all of its court costs at the trial level and two-thirds of such costs incurred on appeal. Prior to the final ruling, the BVI government had paid only $5.0 of the original $10.4 million, and the remaining $5.4 million amount due had increased to approximately $6.7 million by the fourth quarter of 2012 due to the court costs awarded by the Appellate Court and the accrued interest due on the aggregate unpaid balance. The BVI government paid OC-BVI $4.7 million of this amount during the fourth quarter of 2012 and the remaining $2.0 million in January 2013. These amounts paid by the BVI government were recognized in OC-BVI’s earnings in the periods in which they were received. To date OC-BVI and the BVI government have been unable to reach agreement on the value of the plant at the date it was transferred to the BVI government.
 
Valuation of Investment in OC-BVI:
 
The Company accounts for its investment in OC-BVI under the equity method of accounting for investments in common stock. This method requires recognition of a loss on an equity investment that is other than temporary, and indicates that a current fair value of an equity investment that is less than its carrying amount may indicate a loss in the value of the investment.
 
As a quoted market price for OC-BVI’s stock is not available, to test for possible impairment of its investment in OC-BVI, the Company estimates its fair value through the use of the discounted cash flow method, which relies upon projections of OC-BVI’s operating results, working capital and capital expenditures. The use of this method requires the Company to estimate OC-BVI’s cash flows from (i) the Bar Bay agreement and (ii) the pending amount awarded by the Appellate Court for the value of the Baughers Bay plant previously transferred by OC-BVI to the BVI government.
 
The Company estimates the cash flows OC-BVI will receive from its Bar Bay agreement by (i) identifying various possible future scenarios for this agreement, which include the cancellation of the agreement after its initial seven-year term, and the exercise by the BVI government of the seven-year extension in the agreement; (ii) estimating the cash flows associated with each possible scenario; and (iii) assigning a probability to each scenario. The Company similarly estimates the cash flows OC-BVI will receive from the BVI government for the amount due under the ruling by the Appellate Court for the value of the Baughers Bay plant at the date it was transferred to the BVI government by assigning probabilities to different valuation scenarios.  The resulting probability-weighted sum represents the expected cash flows, and the Company’s best estimate of future cash flows, to be derived by OC-BVI from its Bar Bay agreement and the pending Appellate Court award.
 
The identification of the possible scenarios for the Bar Bay plant agreement and the Baughers Bay plant valuation, the projections of cash flows for each scenario, and the assignment of relative probabilities to each scenario all represent significant estimates made by the Company. While the Company uses its best judgment in identifying these possible scenarios, estimating the expected cash flows for these scenarios and assigning relative probabilities to each scenario, these estimates are by their nature highly subjective and are also subject to material change by the Company’s management over time based upon new information or changes in circumstances.
 
During the fourth quarter of 2013, after reassessing what the Company believes will be the future demand for water in Tortola, British Virgin Islands, and the probable sources the BVI government will utilize to meet this demand, the Company determined it appropriate to modify the projections of cash flows  for OC-BVI that it uses to estimate the fair value of its investment in OC-BVI by increasing (from those used in prior years) the probabilities assigned to those scenarios that result in a lower supply of water or revenue stream from the Bar Bay plant. Based on these current estimates of OC-BVI’s cash flows and the Company’s resulting estimate of the fair value of its investment in OC-BVI, the Company determined that the carrying value of its investment in OC-BVI exceeded its fair value and recorded an impairment loss on this investment of $200,000. The resulting carrying value of the Company’s investment in OC-BVI of approximately $6.6 million as of December 31, 2013 assumes that the BVI government will honor its obligations under the Bar Bay agreement and also assumes (on a probability weighted basis) that the BVI government will exercise its option to extend the Bar Bay agreement for seven years beyond its initial term, which expires in 2017.
 
The remaining $6.6 million carrying value of the Company’s investment in OC-BVI as of December 31, 2013 exceeds the Company’s underlying equity in OC-BVI’s net assets by approximately $2.8 million. The Company accounts for this excess as goodwill.  The BVI government is OC-BVI’s sole customer and substantially all of OC-BVI’s revenues are generated from its Bar Bay plant. As the Bar Bay agreement matures and OC-BVI receives (or is determined by the court to not be entitled to receive) the pending Appellate Court award amount assumed due for the value of the Baughers Bay plant, OC-BVI’s expected future cash flows, and therefore its fair value computed under the discounted cash flow method, will decrease. Unless OC-BVI obtains an expansion or other modification of its Bar Bay agreement that results in a significant increase in the estimated future cash flows from its Bar Bay plant, the Company will be required to record impairment losses in future periods to reduce the carrying value of its investment in OC-BVI to its then current fair value.  These impairment losses will, in the aggregate, equal the underlying $2.8 million in goodwill reflected in the carrying value of the Company’s investment in OC-BVI and could have a material adverse effect on the Company’s earnings and consolidated statement of operations. 
 
 
60

 
9. N.S.C. Agua, S.A. de C.V.
 
In May 2010, the Company acquired, through its wholly-owned Netherlands subsidiary, Consolidated Water Cooperatief, U.A. (“Cooperatief”), a 50 % interest in N.S.C. Agua, S.A. de C.V., (“NSC”) a development stage Mexican company. The Company has since purchased, through the conversion of a previous loan to NSC, sufficient shares to raise its ownership interest in NSC to 99.9 %. NSC was formed to pursue a project encompassing the construction, operation and minority ownership of a 100 million gallon per day seawater reverse osmosis desalination plant to be located in northern Baja California, Mexico and an accompanying pipeline to deliver water to the Mexican potable water infrastructure and the U.S. border. The Company believes such a project can  be successful due to what the Company anticipates will be a growing need for a new potable water supply for the areas of northern Baja California, Mexico and Southern California, United States. To complete this project, the Company has engaged two engineering groups with extensive regional and/or technical experience and entered into a Memorandum of Understanding (the “EPC MOU”) with a global engineering, procurement and construction contractor for large seawater desalination plants. If the project is completed, the Company expects to participate in the operation of the plant and pipeline and also expects to retain a minority ownership position in the project. NSC is presently seeking contracts for the electric power and feed water sources for the plant’s proposed operations, and has conducted (under the EPC MOU) an equipment piloting plant and water quality data collection program at the proposed feed water source.  NSC will be required to accomplish various additional steps before it can commence construction of the plant and pipeline including, but not limited to, completing the purchases of land required for the project, obtaining approvals and permits from various governmental agencies in Mexico and the United States, securing contracts with its proposed customers to sell water in sufficient quantities and at prices that make the project financially viable, and obtaining equity and debt financing for the project. NSC’s potential customers will also be required to obtain various governmental permits and approvals in order to purchase water from NSC.
 
In February 2012, the Company entered into an agreement (the “Option Agreement”) that provided it with an option, exercisable through February 7, 2014, to purchase the shares of one of the other shareholders of NSC, along with an immediate power of attorney to vote those shares, for $1 million.  Such shares constituted 25% of the ownership of NSC as of February 2012. In May 2013, NSC repaid a $5.7 million loan payable to Cooperatief by issuing additional shares of its stock. As a result of this share issuance to Cooperatief, the Company acquired 99.9% of the ownership of NSC. The Option Agreement contained an anti-dilutive provision that required the Company to issue new shares in NSC of an amount sufficient to maintain the other shareholder’s 25% ownership interest in NSC if (i) any new shares of NSC were issued subsequent to the execution of the Option Agreement and (ii) the Company did not exercise its share purchase option by February 7, 2014. The Company exercised its option and purchased the Option Agreement shares in February 2014.
 
NSC has entered into a purchase contract for 8.1 hectares of land on which the proposed plant would be constructed. In 2012, NSC obtained an extension of this purchase contract through May 15, 2014 in exchange for prepayments of (i) $500,000 paid at signing of the extension and (ii) a further $500,000 paid in May 2013. NSC is required to pay a balance of $6.98 million on May 15, 2014 to complete the purchase of this land. In 2013, NSC purchased an additional 12 hectares of land, which constitute most of the land required for the project, for $12 million, of which $2 million has been paid. The remaining $10 million balance for this purchase is due on May 15, 2014.
 
In August 2012, the EPC MOU was extended for 18 months from August 19, 2012, pursuant to which the contractor installed and operated an equipment piloting plant and collected water quality data from the proposed feed water source site in Rosarito Beach, Baja California, Mexico. The amended EPC MOU required that NSC negotiate exclusively with the contractor for the construction of the 100 million gallon per day seawater reverse osmosis desalination plant and further required payment by NSC to the contractor of up to $500,000 as compensation for the operation and maintenance of the equipment piloting plant should NSC not award the engineering, procurement and construction contract for the project to the contractor. This first phase of the pilot plant testing program was completed in October 2013. NSC has decided not to extend the EPC MOU beyond its February 2014 expiration date and will pay the contractor $350,000 as compensation for the operation and maintenance of the pilot plant.  NSC is currently developing additional sampling protocols to comply with regulatory requirements in the U.S. and Mexico, and is also coordinating with regulators to assess the need, if any, for further process piloting.
 
In November 2012, NSC signed a letter of intent with Otay Water District in Southern California to deliver no less than 20 million and up to 40 million gallons of water per day from the plant to the Otay Water District at the border between Mexico and the United States.
 
NSC has entered into a 20-year lease, effective November 2012, with the Comisión Federal de Electricidad for approximately 5,000 square meters of land on which it plans to construct the water intake and discharge works for the plant. The amounts due on this lease are payable in Mexican pesos at an amount that is currently equivalent to approximately $20,000 per month. This lease is cancellable should NSC ultimately not proceed with the project.
 
 
61

 
Included in the consolidated results of operations are general and administrative expenses from NSC, consisting of organizational, legal, accounting, engineering, consulting and other costs relating to NSC’s project development activities. Such expenses amounted to $3.2 million, $1.7 million and $3.0 million for the years ended December 31, 2013, 2012 and 2011, respectively. The assets and liabilities of NSC included in the consolidated balance sheets amounted to approximately $13,671,000 and $10,307,000, respectively, as of December 31, 2013 and approximately $1,452,000 and $116,000, respectively, as of December 31, 2012.
 
The Company has determined that completing NSC’s development activities will require significant additional funding. The Company estimates that it will take at least until the first quarter of 2015 for NSC to complete all of the development activities (which include completing the site piloting plant activities, completing the purchase of the land for the plant, securing feed water and power supplies, completing the engineering and feasibility studies, negotiating customer contracts, obtaining the required rights-of-way and regulatory permits and arranging the project financing) necessary to commence construction of the plant and pipeline. However, NSC may ultimately be unable to complete all of the activities necessary to begin construction of the project.

10. Intangible assets
 
In 2003, as part of the acquisition of a group of companies, the Company acquired 100% of the outstanding voting common shares of DesalCo, which had an agreement to provide management and engineering services to OC-BVI. The Company attributed $856,356 of the purchase price of the acquisition to the value of this management services agreement, which has no expiration term. Initially the Company determined that this intangible asset had an indefinite life and therefore it was not amortized. However in 2010, as a result of the loss by OC-BVI of its Baughers Bay contract (see Note 8), the Company began amortizing this asset over the life of OC-BVI’s remaining water supply contract for its Bar Bay plant.
 
The carrying amount of the Belize Water Production and Supply Agreement is being amortized over the 23-year term of the agreement.
 
In February 2012, the Company paid $300,000 to enter into an agreement (the “Option Agreement”) that provided it with an option, exercisable through February 7, 2014, to purchase the shares of one of the other shareholders of NSC, along with an immediate power of attorney to vote those shares, for $1.0 million.  This $300,000 payment was capitalized and is being amortized over the one year option period.
 
 
 
December 31,
 
 
 
2013
 
2012
 
Cost
 
 
 
 
 
 
 
Intangible asset management service agreement
 
$
856,356
 
$
856,356
 
Belize water production and supply agreement
 
 
1,522,419
 
 
1,522,419
 
Usufruct option
 
 
300,000
 
 
300,000
 
 
 
 
2,678,775
 
 
2,678,775
 
Accumulated amortization
 
 
 
 
 
 
 
Intangible asset management service agreement
 
 
(570,904)
 
 
(428,569)
 
Belize water production and supply agreement
 
 
(723,883)
 
 
(657,691)
 
Usufruct option
 
 
(287,500)
 
 
(137,500)
 
 
 
 
(1,582,287)
 
 
(1,223,760)
 
Intangible assets, net
 
$
1,096,488
 
$
1,455,015
 
 
Amortization for each of the next five years and thereafter is expected to be as follows:
 
2014
 
 
221,418
 
2015
 
 
208,918
 
2016
 
 
66,192
 
2017
 
 
66,192
 
2018
 
 
66,192
 
Thereafter
 
 
467,576
 
 
 
$
1,096,488
 
 
 
62

 
11. Dividends
 
Interim dividends declared on Class A common stock and redeemable preferred stock for each quarter of the respective years ended December 31 were as follows:
 
 
 
2013
 
2012
 
2011
 
First Quarter
 
$
0.075
 
$
0.075
 
$
0.075
 
Second Quarter
 
 
0.075
 
 
0.075
 
 
0.075
 
Third Quarter
 
 
0.075
 
 
0.075
 
 
0.075
 
Fourth Quarter
 
 
0.075
 
 
0.075
 
 
0.075
 

12. Long term debt
 
Long term debt consists of the following:
 
 
 
December 31,
 
 
 
2013
 
2012
 
Fixed rate bonds bearing interest at a rate of 5.95%; maturing on August 4, 2016; repayable in quarterly installments of $526,010; secured through an inter-creditor agreement with the Republic Bank & Trust by substantially all of the Company’s assets. Redeemable in full at any time after August 4, 2009 at a premium of 1.5% of the outstanding principal and accrued interest on the bonds on the date of redemption.
 
$
5,301,328
 
$
7,025,353
 
Total debt
 
 
5,301,328
 
 
7,025,353
 
Less discount
 
 
96,161
 
 
172,693
 
Less current portion
 
 
5,205,167
 
 
1,647,493
 
Long term debt, excluding current portion
 
$
-
 
$
5,205,167
 
 
The Company collateralized all borrowings under the 5.95% fixed rate bonds by providing a first debenture over fixed and floating assets, a first legal charge over all land and buildings, a security interest in all insurance policies and claims, a reimbursement agreement for standby letters of credit, a pledge of capital stock of each subsidiary and guarantees and negative pledges from each subsidiary.  The Company prepaid the remaining outstanding balance on these bonds on February 17, 2014.

13. Share capital and additional paid-in capital
 
Shares of redeemable preferred stock (“preferred shares”) are issued under the Company’s Employee Share Incentive Plan as discussed in Note 18 and carry the same voting and dividend rights as shares of common stock (“common shares”). Preferred shares vest over four years and convert to common stock on a share for share basis on the fourth anniversary of each grant date. Preferred shares are only redeemable with the Company’s agreement. Upon liquidation, preferred shares rank in preference to the common shares to the extent of the par value of the preferred shares and any related additional paid in capital.
 
The Company has an Option Deed in place designed to deter coercive takeover tactics. Pursuant to this Option Deed, holders of common shares and preferred shares are granted options which entitle them to purchase 1/100 of a share of Class ‘B’ stock at an exercise price of $50.00 if a person or group acquires or commences a tender offer for 20% or more of the Company’s common shares. Option holders (other than the acquiring person or group) will also be entitled to buy, for the $37.50 exercise price, common shares with a then market value of $100.00 in the event a person or group actually acquires 20% or more of the Company’s common shares. Options may be redeemed at $0.01 under certain circumstances. A total of 145,000 of the Company’s authorized but unissued common shares have been reserved for issuance as Class ‘B’ stock. The Class ‘B’ stock has priority over common shares with respect to dividend and voting rights. No Class ‘B’ stock options have been issued, exercised or redeemed up to December 31, 2013. In March 2007, the Board of Directors extended the expiration date of the Option Deed through July 2017.
 
 
63

 
14. Cost of revenues and general and administrative expenses
 
 
 
Year ended December 31,
 
 
 
2013
 
2012
 
2011
 
Cost of revenues consist of:
 
 
 
 
 
 
 
 
 
 
Electricity
 
$
13,634,617
 
$
14,473,583
 
$
12,622,788
 
Depreciation
 
 
4,822,967
 
 
6,959,912
 
 
5,537,098
 
Fuel oil
 
 
10,106,409
 
 
10,078,724
 
 
7,195,692
 
Employee costs
 
 
4,422,093
 
 
4,423,899
 
 
4,276,682
 
Maintenance
 
 
2,332,893
 
 
2,849,453
 
 
2,140,776
 
Royalties
 
 
1,357,988
 
 
1,451,672
 
 
1,406,160
 
Insurance
 
 
1,499,201
 
 
1,625,733
 
 
1,545,771
 
Other
 
 
2,140,084
 
 
1,595,284
 
 
1,407,458
 
 
 
$
40,316,252
 
$
43,458,260
 
$
36,132,425
 
 
 
 
 
 
 
 
 
 
 
 
General and administrative expenses consist of:
 
 
 
 
 
 
 
 
 
 
Employee costs
 
$
6,218,948
 
$
5,751,142
 
$
5,265,360
 
Insurance
 
 
969,370
 
 
968,662
 
 
965,003
 
Professional fees
 
 
1,798,939
 
 
2,097,294
 
 
3,112,678
 
Directors’ fees and expenses
 
 
853,478
 
 
608,429
 
 
551,132
 
Depreciation
 
 
290,622
 
 
421,851
 
 
252,303
 
Other
 
 
5,712,946
 
 
4,695,439
 
 
3,505,174
 
 
 
$
15,844,303
 
$
14,542,817
 
$
13,651,650
 

15. Earnings per share
 
Earnings per share (“EPS”) are computed on a basic and diluted basis. Basic EPS is computed by dividing net income (less preferred stock dividends) available to common stockholders by the weighted average number of common shares outstanding during the period. The computation of diluted EPS assumes the issuance of common shares for all potential common shares outstanding during the reporting period and, if dilutive, the effect of stock options as computed under the treasury stock method.
 
The following summarizes information related to the computation of basic and diluted EPS for the respective years ended December 31:
 
 
 
Year ended December 31,
 
 
 
2013
 
2012
 
2011
 
Net income attributable to Consolidated Water Co. Ltd. Common stockholders
 
$
8,594,519
 
$
9,315,514
 
$
6,113,218
 
Less: preferred stock dividends
 
 
(11,222)
 
 
(9,080)
 
 
(7,040)
 
Net income available to common shares in the determination of basic earnings per common share
 
$
8,583,297
 
$
9,306,434
 
$
6,106,178
 
 
 
 
 
 
 
 
 
 
 
 
Weighted average number of common shares in the determination of basic earnings per common share attributable to Consolidated Water Co. Ltd. common stockholders
 
 
14,633,884
 
 
14,578,518
 
 
14,560,259
 
Plus:
 
 
 
 
 
 
 
 
 
 
Weighted average number of preferred shares outstanding during the period
 
 
34,827
 
 
27,057
 
 
19,892
 
Potential dilutive effect of unexercised options
 
 
35,169
 
 
573
 
 
15,862
 
Weighted average number of shares used for determining diluted earnings per common share attributable to Consolidated Water Co. Ltd. common stockholders
 
 
14,703,880
 
 
14,606,148
 
 
14,596,013
 
 
 
64

 
               
16. Segment information
 
The Company has three reportable segments: retail, bulk and services. The retail segment primarily operates the water utility for the Seven Mile Beach and West Bay areas of Grand Cayman Island pursuant to an exclusive license granted by the Cayman Islands government. The bulk segment supplies potable water to government utilities in Grand Cayman, The Bahamas and Belize under long-term contracts. The services segment designs, constructs and sells desalination plants to third parties and provides desalination plant management and operating services to affiliated companies. Consistent with prior periods, we record all non-direct general and administrative expenses in our retail business segment and do not allocate any of these non-direct costs to our other two business segments.
 
The accounting policies of the segments are consistent with those described in Note 2. The Company evaluates each segment’s performance based upon its income from operations. All intercompany transactions are eliminated for segment presentation purposes.
 
The Company’s segments are strategic business units that are managed separately because, while all segments derive their revenues from desalination-related activities, each segment sells different products and/or services, serves customers with distinctly different needs and generates different gross profit margins.
 
 
 
Year ended December 31, 2013
 
 
 
Retail
 
Bulk
 
Services
 
Total
 
Revenues
 
$
23,018,498
 
$
39,960,220
 
$
843,413
 
$
63,822,131
 
Cost of revenues
 
 
11,023,096
 
 
28,212,896
 
 
1,080,260
 
 
40,316,252
 
Gross profit
 
 
11,995,402
 
 
11,747,324
 
 
(236,847)
 
 
23,505,879
 
General and administrative expenses
 
 
10,812,877
 
 
1,643,869
 
 
3,387,557
 
 
15,844,303
 
Income (loss) from operations
 
 
1,182,525
 
 
10,103,455
 
 
(3,624,404)
 
 
7,661,576
 
Other income, net
 
 
 
 
 
 
 
 
 
 
 
1,486,913
 
Consolidated net income
 
 
 
 
 
 
 
 
 
 
 
9,148,489
 
Income attributable to non-controlling interests
 
 
 
 
 
 
 
 
 
 
 
553,970
 
Net income attributable to Consolidated Water Co. Ltd. stockholders
 
 
 
 
 
 
 
 
 
 
$
8,594,519
 
 
 
 
 
 
 
 
 
 
 
 
 
 
 
As of December 31, 2013:
 
 
 
 
 
 
 
 
 
 
 
 
 
Property plant and equipment, net
 
$
26,339,461
 
$
31,736,774
 
$
526,651
 
$
58,602,886
 
Construction in progress
 
 
1,181,628
 
 
98,807
 
 
169,982
 
 
1,450,417
 
Goodwill
 
 
1,170,511
 
 
2,328,526
 
 
-
 
 
3,499,037
 
Total assets
 
 
115,659,023
 
 
42,094,311
 
 
7,611,520
 
 
165,364,854
 
 
 
 
Year ended December 31, 2012
 
 
 
Retail
 
Bulk
 
Services
 
Total
 
Revenues
 
$
24,222,895
 
$
40,758,182
 
$
469,625
 
$
65,450,702
 
Cost of revenues
 
 
11,548,255
 
 
31,679,887
 
 
230,118
 
 
43,458,260
 
Gross profit
 
 
12,674,640
 
 
9,078,295
 
 
239,507
 
 
21,992,442
 
General and administrative expenses
 
 
11,304,528
 
 
1,384,527
 
 
1,853,762
 
 
14,542,817
 
Impairment losses
 
 
-
 
 
432,727
 
 
88,717
 
 
521,444
 
Income (loss) from operations
 
 
1,370,112
 
 
7,261,041
 
 
(1,702,972)
 
 
6,928,181
 
Other income, net
 
 
 
 
 
 
 
 
 
 
 
2,695,828
 
Consolidated net income
 
 
 
 
 
 
 
 
 
 
 
9,624,009
 
Income attributable to non-controlling interests
 
 
 
 
 
 
 
 
 
 
 
308,495
 
Net income attributable to Consolidated Water Co. Ltd. stockholders
 
 
 
 
 
 
 
 
 
 
$
9,315,514
 
 
 
 
 
 
 
 
 
 
 
 
 
 
 
As of December 31, 2012:
 
 
 
 
 
 
 
 
 
 
 
 
 
Property plant and equipment, net
 
$
24,021,301
 
$
34,308,805
 
$
663,300
 
$
58,993,406
 
Construction in progress
 
 
2,342,248
 
 
270,552
 
 
-
 
 
2,612,800
 
Goodwill
 
 
1,170,511
 
 
2,328,526
 
 
-
 
 
3,499,037
 
Total assets
 
 
63,649,696
 
 
83,177,550
 
 
3,621,840
 
 
150,449,086
 
 
 
65

 
 
 
Year ended December 31, 2011
 
 
 
Retail
 
Bulk
 
Services
 
Total
 
Revenues
 
$
23,356,338
 
$
30,757,874
 
$
1,040,280
 
$
55,154,492
 
Cost of revenues
 
 
11,496,598
 
 
24,127,488
 
 
508,339
 
 
36,132,425
 
Gross profit
 
 
11,859,740
 
 
6,630,386
 
 
531,941
 
 
19,022,067
 
General and administrative expenses
 
 
9,102,291
 
 
1,285,121
 
 
3,264,238
 
 
13,651,650
 
Income (loss) from operations
 
 
2,757,449
 
 
5,345,265
 
 
(2,732,297)
 
 
5,370,417
 
Other income (expense), net
 
 
 
 
 
 
 
 
 
 
 
1,181,563
 
Consolidated net income
 
 
 
 
 
 
 
 
 
 
 
6,551,980
 
Income attributable to non-controlling interests
 
 
 
 
 
 
 
 
 
 
 
438,762
 
Net income attributable to Consolidated Water Co. Ltd. stockholders
 
 
 
 
 
 
 
 
 
 
$
6,113,218
 
 
Revenues earned by major geographic region were:
 
 
 
Year ended December 31,
 
 
 
2013
 
 
2012
 
 
2011
 
Cayman Islands
 
$
31,164,165
 
 
$
33,661,440
 
 
$
32,223,536
 
Bahamas
 
 
29,192,529
 
 
 
28,996,724
 
 
 
19,825,070
 
Indonesia
 
 
144,030
 
 
 
-
 
 
 
-
 
Belize
 
 
2,536,780
 
 
 
2,322,913
 
 
 
2,065,606
 
Bermuda
 
 
-
 
 
 
-
 
 
 
722,774
 
Revenues earned from management services agreement with OC-BVI
 
 
784,627
 
 
 
469,625
 
 
 
317,506
 
 
 
$
63,822,131
 
 
$
65,450,702
 
 
$
55,154,492
 
 
 
 
 
 
 
 
 
 
 
 
 
 
Revenues earned from major customers were:
 
 
 
 
 
 
 
 
 
 
 
 
 
 
Year ended December 31,
 
 
 
2013
 
 
2012
 
 
2011
 
Revenues earned from the Water and Sewerage Corporation ("WSC")
 
$
28,861,195
 
 
$
28,765,529
 
 
$
19,610,650
 
Percentage of total revenues from the WSC
 
 
45
%
 
 
44
%
 
 
36
%
Revenues earned from the Water Authority - Cayman ("WAC")
 
$
8,230,912
 
 
$
9,438,545
 
 
$
8,867,198
 
Percentage of total revenues from the WAC
 
 
13
%
 
 
14
%
 
 
16
%
 
Property, plant and equipment, net by major geographic region were:
 
 
 
December 31,
 
 
 
2013
 
2012
 
Cayman Islands
 
$
23,907,080
 
$
24,004,499
 
Bahamas
 
 
31,907,625
 
 
33,710,233
 
Belize
 
 
1,046,184
 
 
1,134,721
 
All other countries
 
 
1,741,997
 
 
143,953
 
 
 
$
58,602,886
 
$
58,993,406
 
 
 
66

 
17. Commitments and contingencies
 
Commitments
 
As of December 31, 2013, the Company held operating leases for land, office space, warehouse space, and equipment. In addition to minimum lease payments, certain leases provide for payment of real estate taxes, insurance, common area maintenance, and certain other expenses. Lease terms may include escalating rent provisions and rent incentives. Minimum lease payments and rent incentives are expensed using a straight line method over the non-cancellable lease term, which expire at various dates through the year 2032.
 
The short-term and long-term components of deferred rent assets are included within prepaid expenses and other current assets, and other assets, respectively, in the consolidated balance sheets.
 
Future minimum lease payments under these non-cancelable operating leases as of December 31, 2013 are as follows:
 
2014
 
$
566,721
 
2015
 
 
461,147
 
2016
 
 
294,408
 
2017
 
 
247,192
 
2018
 
 
247,192
 
Thereafter
 
 
3,419,487
 
 
 
$
5,236,147
 
 
Total rental expense for the years ended December 31, 2013, 2012 and 2011 was $822,159, $559,811 and $464,355, respectively, and is included within general and administrative expenses in the consolidated statements of income.
 
The Company is obligated to supply water, where feasible, to customers in the Cayman Islands within its license area in accordance with the terms of the license. Royalties are paid to the Government of the Cayman Islands at the rate of 7.5% of gross water sales.
 
The Company has six water supply agreements under which it is required to provide minimum water quantities.
 
The Company has entered into employment agreements with certain executives, which expire through December 31, 2016 and provide for, among other things, base annual salaries in an aggregate amount of $3.0 million, performance bonuses and various employee benefits.
 
Retail License 
 
The Company sells water through its retail operations under a license issued in July 1990 by the Cayman Islands government that grants the Company’s wholly owned subsidiary Cayman Water the exclusive right to provide water to customers within its licensed service area. Cayman Water’s service area is comprised of an area on Grand Cayman that includes the Seven Mile Beach and West Bay areas, two of the three most populated areas in the Cayman Islands. For the years ended December 31, 2013 and 2012, the Company generated approximately 36% and 37%, respectively, of its consolidated revenues and 52% and 58%, respectively, of its consolidated gross profits from the retail water operations conducted pursuant to our exclusive license. If Cayman Water is not in default of any terms of its terms, this license provides Cayman Water with the right of first refusal to renew the license on terms that are no less favorable than those that the government offers to any third party.
 
This license was set to expire on July 10, 2010; however, the Company and the Cayman Islands government have agreed in correspondence to extend the license several times in order to provide sufficient time to negotiate the terms of a new license agreement. The most recent extension of the Company’s license expires June 30, 2014.
 
In February 2011, the Water (Production and Supply) Law, 2011 (which replaces the Water (Production and Supply) Law (1996 Revision)) and the Water Authority (Amendment) Law, 2011 (the “New Laws”) were published and are now in full force and effect. Under the New Laws, the Water Authority-Cayman (“WAC”) would issue any new license which could include a rate of return on invested capital model described below.
 
The Company has been advised in correspondence from the Cayman Islands government and the WAC that: (i) the WAC is now the principal negotiator, and not the Cayman Islands government, in these license negotiations, and (ii) the WAC has determined that a rate of return on invested capital model (“RCAM”) is in the best interest of the public and the Company’s customers.  RCAM is the rate model currently utilized in the electricity transmission and distribution license granted by the Cayman Islands government to the Caribbean Utilities Company, Ltd.
 
In July 2012, in an effort to resolve several issues relating to the retail license renewal negotiations, the Company filed an Application for Leave to Apply for Judicial Review (the “Application”) with the Grand Court of the Cayman Islands (the “Court”), stating that:  (i) certain provisions of the Water Authority Law, 2011 and the Water (Production and Supply) Law, 2011, appear to be incompatible, (ii) the WAC’s roles as the principal license negotiator, statutory regulator and our competitor put the WAC in a position of hopeless conflict,  and (iii) the WAC’s decision to replace the rate structure under our current exclusive license with RCAM was predetermined and unreasonable.
 
 
67

 
Throughout the course of the retail license renewal negotiations, the Company has objected to the use of RCAM on the basis that it believes such a model would not promote the efficient operation of its water utility and could ultimately increase water rates to its customers.
 
In October 2012, the Company was notified that the Court has agreed to consider the issues raised by the Company in the Application. As a result, the Company, the Cayman Islands government and the WAC will have the opportunity to present their positions to the Court in a trial proceeding. The Company has been notified by the Court that the first hearing for this judicial review has been scheduled for April 12, 2014.
 
If the Company does not ultimately enter into a new license agreement and no other party is awarded a license, the Company expects to be permitted to continue to supply water to its service area.
 
It is possible that the Cayman Islands government could offer a third party a license to service some or all of the Company’s present service area.  In such event, the Company may assume the license offered to the third party by exercising its right of first refusal.  However, the terms of any new license agreement may not be as favorable to the Company as the terms under which it is presently operating and could materially reduce the operating income and cash flows that the Company has historically generated from its retail license and could require the Company to record an impairment charge to reduce the $3,499,037 carrying value of its goodwill. Such impairment charge could have a material adverse impact on the Company’s results of operations.
 
The Company is presently unable to determine what impact the resolution of this matter will have on its cash flows, financial condition or results of operations.
 
Other Contingencies
 
As part of the acquisition of the Company’s interests in OC-Cayman, with the approval of Scotiabank (Cayman Islands) Ltd., the Company has guaranteed the performance of OC-Cayman to the Cayman Islands government, pursuant to the water supply contract with the Water Authority-Cayman dated April 25, 1994, as amended. 
 
CW-Bahamas’ contract to supply water to the WSC from its Blue Hills plant requires CW-Bahamas to guarantee delivery of a minimum quantity of water per week. If CW-Bahamas does not meet this minimum, it will be required to pay the WSC for the difference between the minimum and actual gallons delivered at a per gallon rate equal to the price per gallon that WSC is currently paying under the contract. The Blue Hills contract expires in 2032 and requires CW-Bahamas to deliver 63.0 million gallons of water each week.
 
By Statutory Instrument No. 81 of 2009, the Minister of Public Utilities of the government of Belize published an order, the Public Utility Provider Class Declaration Order, 2009 (the “Order”), which as of May 1, 2009 designated CW-Belize as a public utility provider under the laws of Belize. With this designation, the Public Utilities Commission of Belize (the “PUC”) has the authority to set the rates charged by CW-Belize and to otherwise regulate its activities. On November 1, 2010, CW-Belize received a formal complaint from the PUC alleging that CW-Belize was operating without a license under the terms of the Water Industry Act. CW-Belize applied for this license in December 2010. On July 29, 2011, the PUC issued the San Pedro Public Water Supply Quality and Security Complaint Order (the “Second Order”) which among other things requires that (i) CW-Belize and its customer jointly make a submission to the responsible Minister requesting that the area surrounding CW-Belize’s seawater abstraction wells be designated a forest reserve or national park and be designated a Controlled Area under section 58 of the Water Industry Act, (ii) CW-Belize submit an operations manual for CW-Belize’s desalination plant to the PUC for approval, (iii) CW-Belize and its customer modify the water supply agreement between the parties to (a) include new water quality parameters included in the Order and (b) cap the current exclusive water supply arrangement in the agreement at a maximum of 450,000 gallons per day, (iv) CW-Belize keep a minimum number of replacement seawater RO membranes in stock at all times and (v) CW-Belize take possession of and reimburse the PUC for certain equipment which the PUC purchased from a third-party in late 2010. CW-Belize has applied for declaratory judgment and has been granted a temporary injunction to stay the enforcement of the Second Order by the PUC until such time as the matter could be heard by the Belize courts. The initial hearing on this matter was conducted on October 30 and 31, 2012 with an additional hearing on November 29, 2012. The ruling on this case is pending. The Company is presently unable to determine what impact the Order and the Second Order will have on its results of operations, financial position or cash flows.

18. Stock-Based Compensation
 
The Company has the following stock compensation plans that form part of its employees’ remuneration:
 
Employee Share Incentive Plan (Preferred Shares)
 
The Company awards preferred shares for $nil consideration under the Employee Share Incentive Plan as part of compensation for certain eligible employees, excluding Directors and certain Officers, that require future services as a condition to the delivery of common shares. In addition, options are granted to purchase preferred shares at a fixed price, determined annually, which will typically represent a discount to the market value of the common stock. In consideration for preferred shares, the Company issues shares of common stock on a share for share basis. Under the plan, the conversion is conditional on the grantee’s satisfying requirements outlined in the award agreements. Preferred shares are only redeemable with the Company’s approval. Each employee’s option to purchase preferred shares must be exercised within 30 days of the grant date, which is the 90th day after the date of the auditor’s opinion on the financial statements for the relevant year. Options granted during the years ended December 31, 2013, 2012 and 2011, totaled 10,180, 10,033 and 7,455 options, respectively.
 
 
68

 
Employee Share Option Plan (Common Stock Options)
 
The Company has an employee stock option plan for certain long-serving employees of the Company. Under the plan, these employees are granted in each calendar year, as long as the employee is a participant in the Employee Share Incentive Plan, options to purchase common shares. The price at which the option may be exercised will be the closing market price on the grant date, which is the 40th day after the date of the Company’s Annual Shareholder Meeting. The number of options each employee is granted is equal to five times the sum of (i) the number of preferred shares which that employee receives for $nil consideration and (ii) the number of preferred share options which that employee exercises in that given year. Options may be exercised during the period commencing on the fourth anniversary of the grant date and ending on the thirtieth day after the fourth anniversary of the grant date.  Options granted during the years ended December 31, 2013, 2012, and 2011, totaled 6,600, 5,780 and 5,440, respectively.
 
Non-Executive Directors’ Share Plan
 
This stock grant plan provides part of Directors’ remuneration. Under this plan, Directors receive a combination of cash and common stock for their participation in Board meetings. All Directors are eligible except Executive Officers, who are covered by individual employment contracts. The number of common stock granted is calculated based upon the market price of the Company’s common stock on October 1 of the year preceding the grant. Stock granted during the years ended December 31, 2013, 2012 and 2011 totaled 13,980, 10,886 and 7,614 shares, respectively. The Company recognized stock-based compensation for these share grants of $135,503, $82,649 and $71,945 for the years ended December 31, 2013, 2012 and 2011, respectively.
 
2008 Equity Incentive Plan
 
On May 14, 2008, the Company’s stockholders approved the 2008 Equity Incentive Plan (the “2008 Plan”) and reserved 1,500,000 shares of the Company’s Class A common shares for issuance under this plan. All Directors, executives and key employees of the Company or its affiliates are eligible for participation in the 2008 Plan which provides for the issuance of options, restricted stock and stock equivalents at the discretion of the Board. In 2011, a total of 18,000 options to purchase shares of common stock were granted to a new member of management under the 2008 Equity Incentive Plan at an exercise price of $9.11. No options were granted under the plan in 2012 or 2013.
 
The Company measures and recognizes compensation expense at fair value for all share-based payments, including stock options. Stock-based compensation totaled $246,473, $371,038 and $494,648 for the years ended December 31, 2013, 2012 and 2011, respectively, and is included in general and administrative expenses in the consolidated statements of income.
 
The fair value of each option award is estimated on the date of grant using a Black-Scholes option-pricing model that uses the assumptions noted in the table below. Expected volatilities are based on historical volatilities of the Company’s common stock. The Company uses historical data to estimate option exercise and post-vesting termination behavior. The expected term of options granted is based on historical data and represents the period of time that options granted are expected to be outstanding. The Company uses historical data to estimate stock option exercises and forfeitures within its valuation model. The risk-free interest rate for the expected term of the option is based on the U.S. Treasury yield curve in effect at the time of the grant.
 
The significant weighted average assumptions for the years ended December 31, 2013, 2012 and 2011 were as follows:
 
 
 
2013
 
2012
 
2011
 
Risk free interest rate
 
0.47
%
0.26
%
1.33
%
Expected option life (years)
 
1.7
 
1.5
 
3.4
 
Expected volatility
 
27.87
%
43.43
%
68.18
%
Expected dividend yield
 
2.71
%
3.78
%
2.89
%
 
A summary of the Company’s stock option activity for the year ended December 31, 2013 is as follows:
 
 
 
Options
 
Weighted
Average
Exercise
Price
 
Weighted
Average
Remaining
Contractual Life
(Years)
 
Aggregate
Intrinsic
Value (1)
 
Outstanding at beginning of period
 
315,654
 
$
13.56
 
 
 
 
 
 
 
Granted
 
16,780
 
 
8.24
 
 
 
 
 
 
 
Exercised
 
(65,559)
 
 
7.90
 
 
 
 
 
 
 
Forfeited/expired
 
(42,531)
 
 
24.14
 
 
 
 
 
 
 
Outstanding as of December 31, 2013
 
224,344
 
$
12.82
 
1.80
years
 
$
772,522
 
Exercisable as of December 31, 2013
 
154,211
 
$
13.94
 
1.28
years
 
$
510,184
 
 
___________________________________________________________________________________________________
 
(1)
The intrinsic value of a stock option represents the amount by which the fair value of the underlying stock, measured by reference to the closing price of the common shares of $14.10 on the Nasdaq Global Select Market on December 31, 2013, exceeds the exercise price of the option.
 
 
69

 
As of December 31, 2013, 70,133 non-vested options and 154,211 vested options were outstanding, with weighted average exercise prices of $10.36 and $13.94, respectively, and average remaining contractual lives of 2.94 years and 1.28 years, respectively.  The total remaining unrecognized compensation costs related to unvested stock-based arrangements were $55,123 as of December 31, 2013 and are expected to be recognized over a weighted average period of 2.94 years.
 
As of December 31, 2013, unrecognized compensation costs relating to redeemable preferred stock outstanding were $138,091, and are expected to be recognized over a weighted average period of 1.24 years.
 
The following table summarizes the weighted average fair value of options at the date of grant and the intrinsic value of options exercised during the years ended December 31, 2013, 2012 and 2011:
 
 
 
2013
 
2012
 
2011
 
Options granted with an exercise price below market price on the date of grant:
 
 
 
 
 
 
 
 
 
 
Employees — preferred stock
 
$
4.65
 
$
1.28
 
$
1.47
 
Overall weighted average
 
$
4.65
 
$
1.28
 
$
1.47
 
 
 
 
 
 
 
 
 
 
 
 
Options granted with an exercise price at market price on the date of grant:
 
 
 
 
 
 
 
 
 
 
Management – common stock
 
$
-
 
$
-
 
$
4.45
 
Other employees — common stock
 
$
3.18
 
$
3.28
 
$
4.17
 
Overall weighted average
 
$
3.18
 
$
3.28
 
$
4.44
 
 
 
 
 
 
 
 
 
 
 
 
Options granted with an exercise price above market price on the date of grant:
 
 
 
 
 
 
 
 
 
 
Management
 
$
-
 
$
-
 
$
-
 
Other employees
 
$
-
 
$
-
 
$
-
 
Overall weighted average
 
$
-
 
$
-
 
$
-
 
 
 
 
 
 
 
 
 
 
 
 
Total intrinsic value of options exercised
 
$
190,212
 
$
1,799
 
$
1,325
 

19. Pension benefits
 
Staff pension plans are offered to all employees in the Cayman Islands and the Bahamas. The plans are administered by third party pension plan providers and are defined contribution plans whereby the Company matches the contribution of the first 5% of each participating employee’s salary up to $72,000 for the Cayman Islands.  There is no salary limit for the Bahamas. The total amount recognized as an expense under the plan during the years ended December 31, 2013, 2012 and 2011 was $198,329, $166,060 and $161,853, respectively.

20. Financial instruments
 
Credit risk:
 
The Company is not exposed to significant credit risk on its retail customer accounts as its policy is to cease supply of water to customers’ accounts that are more than 45 days overdue. The Company’s exposure to credit risk is concentrated on receivables from its Bulk water customers. Management considers these receivables fully collectible and therefore the Company has not recorded an allowance for these receivables.
 
Interest rate risk:
 
As the Company’s outstanding debt consists of fixed rate obligations, the Company is not subject to interest-rate risk arising from fluctuations in interest rates.
 
Foreign exchange risk:
 
All relevant foreign currencies other than the Mexican peso, Indonesian rupiah and the euro have been fixed to the dollar for over 20 years and the Company does not employ a hedging strategy against exchange rate risk associated with the reporting in dollars. If any of these fixed exchange rates becomes a floating exchange rate or if any of the foreign currencies in which the Company conducts business depreciate significantly against the dollar, the Company’s consolidated results of operations could be adversely affected.
 
 
70

 
Fair values:
 
As of December 31, 2013 and 2012, the carrying amounts of cash and cash equivalents, accounts receivable, accounts payable and other liabilities and dividends payable approximate their fair values due to the short term maturities of these instruments. Management considers that the carrying amounts for loans receivable and long term debt as of December 31, 2013 and 2012 approximate their fair value.
 
Fair value is defined as the exit price, or the amount that would be received to sell an asset or paid to transfer a liability in an orderly transaction between market participants as of the measurement date. The guidance also establishes a hierarchy for inputs used in measuring fair value that maximizes the use of observable inputs and minimizes the use of unobservable inputs by requiring that the most observable inputs be used when available. Observable inputs are inputs market participants would use in valuing the asset or liability and are developed based on market data obtained from sources independent of the Company. Unobservable inputs are inputs that reflect the Company’s assumptions about the factors market participants would use in valuing the asset or liability. The guidance establishes three levels of inputs that may be used to measure fair value:
 
Level 1 — Quoted prices in active markets for identical assets or liabilities.
 
Level 2 — Inputs other than Level 1 that are observable, either directly or indirectly, such as quoted prices for similar assets or liabilities; quoted prices in markets that are not active; or other inputs that are observable or can be corroborated by observable market data for substantially the full term of the assets or liabilities.
 
Level 3 — Unobservable inputs that are supported by little or no market activity and that are significant to the fair value of the assets or liabilities.
 
Assets and liabilities are classified in their entirety based on the lowest level of input that is significant to the fair value measurements. The Company reviews the fair value hierarchy classification on a quarterly basis. Changes in the observability of valuation inputs may result in a reclassification of levels for certain securities within the fair value hierarchy.
 
The following table presents the Company’s fair value hierarchy for assets and liabilities measured at fair value as of December 31, 2013 and 2012:
 
 
 
December 31, 2013
 
 
 
Level 1
 
Level 2
 
Level 3
 
Total
 
Assets:
 
 
 
 
 
 
 
 
 
 
 
 
 
Recurring
 
 
 
 
 
 
 
 
 
 
 
 
 
Marketable securities
 
$
8,587,475
 
$
-
 
$
-
 
$
8,587,475
 
Nonrecurring
 
 
 
 
 
 
 
 
 
 
 
 
 
Investment in affiliate
 
$
-
 
$
-
 
$
6,623,448
 
$
6,623,448
 
 
 
 
December 31, 2012
 
 
 
Level 1
 
Level 2
 
Level 3
 
Total
 
Assets:
 
 
 
 
 
 
 
 
 
 
 
 
 
Recurring
 
 
 
 
 
 
 
 
 
 
 
 
 
Marketable securities
 
$
8,570,338
 
$
-
 
$
-
 
$
8,570,338
 
Nonrecurring
 
 
 
 
 
 
 
 
 
 
 
 
 
Investment in affiliate
 
$
-
 
$
-
 
$
6,925,346
 
$
6,925,346
 
 
 
71

 
A reconciliation of the beginning and ending balances for Level 3 investments for the year ended December 31, 2013:
 
Balance as of December 31, 2012
 
$
6,925,346
 
Profit sharing and equity from earnings of OC-BVI
 
 
1,337,352
 
Distribution of earnings from OC-BVI
 
 
(1,439,250)
 
Impairment of Investment in OC-BVI (See Note 8)
 
 
(200,000)
 
Balance as of December 31, 2013
 
$
6,623,448
 

21. Supplemental disclosure of cash flow information
 
 
 
Year Ended December 31,
 
 
 
2013
 
2012
 
2011
 
Interest paid in cash, net of capitalized interest of $246,851 in 2011
 
$
380,014
 
$
670,042
 
$
962,744
 
 
 
 
 
 
 
 
 
 
 
 
Non-cash transactions:
 
 
 
 
 
 
 
 
 
 
Transfers from (to) inventory to (from) property plant and equipment, net
 
$
181,875
 
$
508,107
 
$
(100,000)
 
Issuance of 25,111, 21,686 and 11,158, respectively, of common stock for
    services rendered
 
$
217,826
 
$
175,313
 
$
104,443
 
Issuance of 10,180, 10,033 and 7,455, respectively, of redeemable
    preferred stock for services rendered
 
$
110,249
 
$
77,856
 
$
65,902
 
Conversion (on a one-to-one basis) of 4,720, 2,629 and 2,145,
    respectively, of redeemable preferred stock to common stock
 
$
2,832
 
$
1,577
 
$
1,287
 
Dividends declared but not paid
 
$
1,104,271
 
$
1,096,746
 
$
1,094,334
 
Obligation incurred for investment in land
 
$
10,050,000
 
$
-
 
$
-
 

22. Impact of recent accounting standards pronouncements
 
Adoption of New Accounting Standards:
 
In July 2012, the Financial Accounting Standards Board (“FASB”) issued Accounting Standards Update (“ASU”) 2012-02, Intangibles - Goodwill and Other (Topic 350) - Testing Indefinite-Lived Intangible Assets for Impairment, which aims to simplify the impairment test for indefinite-lived intangible assets by permitting an entity the option to first assess qualitative factors to determine whether it is more likely than not (defined as having a likelihood of more than 50 percent) that an indefinite-lived intangible asset is impaired as a basis for determining whether the quantitative impairment test included in Accounting Standards Codification Subtopic 350-30, Intangibles—Goodwill and Other—General Intangibles Other than Goodwill must be performed. The amendment is effective for annual and interim impairment tests performed for fiscal years beginning after September 15, 2012. The Company currently has no indefinite-lived intangible assets other than goodwill reported on its consolidated balance sheet. The adoption of ASU 2012-02 did not have an impact on the Company’s consolidated financial statements.
 
In October 2012, the FASB issued ASU 2012-04, Technical Corrections and Improvements. The amendments in this update cover a wide range of Topics in the Accounting Standards Codification. These amendments include technical corrections and improvements to the Accounting Standards Codification and conforming amendments related to fair value measurements. The amendments in this update are effective for fiscal periods beginning after December 15, 2012. The adoption of ASU 2012-04 did not have an impact on the Company’s consolidated financial statements.
 
In February 2013, the FASB issued ASU 2013-02, Other Comprehensive Income (Topic 220) - Reporting of Amounts Reclassified Out of Accumulated Other Comprehensive Income, which requires an entity to provide information about the amounts reclassified out of Accumulated Other Comprehensive Income (“AOCI”) by component. In addition, an entity is required to present, either on the face of the financial statements or in the notes, significant amounts reclassified out of AOCI by the respective line items of net income, but only if the amount reclassified is required to be reclassified in its entirety in the same reporting period. For amounts that are not required to be reclassified in their entirety to net income, an entity is required to cross-reference to other disclosures that provide additional details about those amounts. ASU 2013-02 does not change the current requirements for reporting net income or other comprehensive income in the financial statements. The adoption of ASU 2013-02 on January 1, 2013 did not have an impact on the Company’s consolidated financial statements.  
 
 
72

 
Effect of Newly Issued But Not Yet Effective Accounting Standards:
 
In March 2013, the FASB issued ASU 2013-05, Foreign Currency Matters (Topic 830: Parent’s Accounting for the Cumulative Translation Adjustment upon Derecognition of Certain Subsidiaries or Groups of Assets within a Foreign Entity or of an Investment in a Foreign Entity. This ASU offers guidance on a parent’s accounting for the cumulative translation adjustment upon derecognition of a subsidiary or group of assets within a foreign entity. This new guidance requires that the parent release any related cumulative translation adjustment into net income only if the sale or transfer results in the complete or substantially complete liquidation of the foreign entity in which the subsidiary or group of assets had resided. The amendment will be effective for annual and interim reporting periods beginning after December 15, 2013. The adoption of ASU 2013-05 is not expected to have a material impact on the Company’s financial position, results of operations or cash flows.

23. Subsequent events
 
The Company evaluated subsequent events through the time of the filing of its Annual Report on Form 10-K. Other than as disclosed in these consolidated financial statements, the Company is not aware of any significant events that occurred subsequent to the balance sheet date but prior to the filing of this report that would have a material impact on its consolidated financial statements.
 
 
73

 
REPORT OF INDEPENDENT REGISTERED PUBLIC ACCOUNTING FIRM
 
The Board of Directors
Ocean Conversion (BVI) Ltd.
 
We have audited the accompanying consolidated balance sheets of Ocean Conversion (BVI) Ltd. and its subsidiary (the “Company”) as of December 31, 2013 and 2012, and the related consolidated statements of operations, stockholders’ equity and cash flows for each of the years in the three-year period ended December 31, 2013. These consolidated financial statements are the responsibility of the Company’s management. Our responsibility is to express an opinion on these consolidated financial statements based on our audits.
 
We conducted our audits in accordance with the standards of the Public Company Accounting Oversight Board (United States). Those standards require that we plan and perform the audit to obtain reasonable assurance about whether the consolidated financial statements are free of material misstatement. The Company is not required to have, nor were we engaged to perform, an audit of its internal control over financial reporting. Our audit included consideration of internal control over financial reporting as a basis for designing audit procedures that are appropriate in the circumstances, but not for the purpose of expressing an opinion on the effectiveness of the Company’s internal control over financial reporting. Accordingly, we express no such opinion. An audit also includes examining, on a test basis, evidence supporting the amounts and disclosures in the consolidated financial statements, assessing the accounting principles used and significant estimates made by management, as well as evaluating the overall consolidated financial statement presentation. We believe that our audits provide a reasonable basis for our opinion.
 
In our opinion, the consolidated financial statements referred to above present fairly, in all material respects, the financial position of Ocean Conversion (BVI) Ltd. and subsidiary as of December 31, 2013 and 2012, and the results of their operations and their cash flows for each of the years in the three-year period ended December 31, 2013, in conformity with accounting principles generally accepted in the United States of America.
 
/s/  Marcum LLP
 
Fort Lauderdale, Florida
March 17, 2014
 
 
74

 
OCEAN CONVERSION (BVI) LTD.
 
CONSOLIDATED BALANCE SHEETS
 
 
 
December 31,
 
 
 
2013
 
2012
 
ASSETS
 
 
 
 
 
 
 
Current assets
 
 
 
 
 
 
 
Cash and cash equivalents
 
$
456,927
 
$
1,009,942
 
Accounts receivable
 
 
2,751,830
 
 
1,797,093
 
Inventory
 
 
65,391
 
 
126,689
 
Prepaid expenses and other assets
 
 
148,180
 
 
100,215
 
Total current assets
 
 
3,422,328
 
 
3,033,939
 
 
 
 
 
 
 
 
 
Property, plant and equipment, net
 
 
5,244,526
 
 
6,033,423
 
Inventory non-current
 
 
216,361
 
 
204,198
 
Other assets
 
 
462,500
 
 
492,500
 
Total assets
 
$
9,345,715
 
$
9,764,060
 
 
 
 
 
 
 
 
 
LIABILITIES AND EQUITY
 
 
 
 
 
 
 
Current liabilities
 
 
 
 
 
 
 
Accounts payable and other liabilities
 
$
717,887
 
$
937,965
 
Total current liabilities
 
 
717,887
 
 
937,965
 
 
 
 
 
 
 
 
 
Profit sharing obligation
 
 
1,688,850
 
 
1,743,077
 
Total liabilities
 
 
2,406,737
 
 
2,681,042
 
 
 
 
 
 
 
 
 
Equity
 
 
 
 
 
 
 
Class A, voting shares, $1 par value. Authorized 600,000 shares: issued and outstanding
555,000 shares
 
 
555,000
 
 
555,000
 
Class B, voting shares, $1 par value. Authorized 600,000 shares: issued and outstanding
555,000 shares
 
 
555,000
 
 
555,000
 
Class C, non-voting shares, $1 par value. Authorized 600,000 shares: issued and
outstanding 165,000 shares
 
 
165,000
 
 
165,000
 
Additional paid-in capital
 
 
225,659
 
 
225,659
 
Retained earnings
 
 
5,315,632
 
 
5,487,465
 
Total OC-BVI stockholders’ equity
 
 
6,816,291
 
 
6,988,124
 
Non-controlling interest
 
 
122,687
 
 
94,894
 
Total equity
 
 
6,938,978
 
 
7,083,018
 
Total liabilities and equity
 
$
9,345,715
 
$
9,764,060
 
 
 The accompanying notes are an integral part of these consolidated financial statements.
 
 
75

 
OCEAN CONVERSION (BVI) LTD.
 
CONSOLIDATED STATEMENTS OF OPERATIONS
 
 
 
Year Ended December 31,
 
 
 
2013
 
2012
 
2011
 
Revenues
 
$
4,711,091
 
$
4,371,520
 
$
3,925,108
 
Cost of revenues
 
 
2,886,820
 
 
2,825,952
 
 
2,471,230
 
Gross profit
 
 
1,824,271
 
 
1,545,568
 
 
1,453,878
 
General and administrative expenses
 
 
957,743
 
 
1,048,813
 
 
620,822
 
Income from operations
 
 
866,528
 
 
496,755
 
 
833,056
 
Other income (expense)
 
 
 
 
 
 
 
 
 
 
Interest income
 
 
-
 
 
117,918
 
 
159,097
 
Interest expense
 
 
-
 
 
-
 
 
(35,787)
 
Profit sharing expense
 
 
(715,273)
 
 
(686,908)
 
 
-
 
Court award - Baughers Bay dispute
 
 
2,000,000
 
 
4,688,321
 
 
1,000,000
 
Other income
 
 
127,205
 
 
291,094
 
 
-
 
Other income (expense), net
 
 
1,411,932
 
 
4,410,425
 
 
1,123,310
 
Net income
 
 
2,278,460
 
 
4,907,180
 
 
1,956,366
 
Income attributable to non-controlling interests
 
 
27,793
 
 
33,944
 
 
29,769
 
Net income attributable to controlling interests
 
$
2,250,667
 
$
4,873,236
 
$
1,926,597
 
 
The accompanying notes are an integral part of these consolidated financial statements.
 
 
76

 
OCEAN CONVERSION (BVI) LTD.
 
CONSOLIDATED STATEMENTS OF STOCKHOLDERS’ EQUITY
 
YEARS ENDED DECEMBER 31, 2013, 2012 and 2011
 
 
 
 
 
 
 
 
 
Additional
 
 
 
 
Non-
 
Total
 
 
 
Common
 
paid-in
 
Retained
 
controlling
 
stockholders'
 
 
 
Shares
 
Dollars
 
capital
 
earnings
 
interest
 
equity
 
Balance as of December 31, 2010
 
 
1,275,000
 
$
1,275,000
 
$
225,659
 
$
2,879,195
 
$
31,181
 
$
4,411,035
 
Net income
 
 
-
 
 
-
 
 
-
 
 
1,926,597
 
 
29,769
 
 
1,956,366
 
Dividends declared
 
 
-
 
 
-
 
 
-
 
 
(532,313)
 
 
-
 
 
(532,313)
 
Balance as of December 31, 2011
 
 
1,275,000
 
 
1,275,000
 
 
225,659
 
 
4,273,479
 
 
60,950
 
 
5,835,088
 
Net income
 
 
-
 
 
-
 
 
-
 
 
4,873,236
 
 
33,944
 
 
4,907,180
 
Dividends declared
 
 
-
 
 
-
 
 
-
 
 
(3,659,250)
 
 
-
 
 
(3,659,250)
 
Balance as of December 31, 2012
 
 
1,275,000
 
 
1,275,000
 
 
225,659
 
 
5,487,465
 
 
94,894
 
 
7,083,018
 
Net income
 
 
-
 
 
-
 
 
-
 
 
2,250,667
 
 
27,793
 
 
2,278,460
 
Dividends declared
 
 
-
 
 
-
 
 
-
 
 
(2,422,500)
 
 
-
 
 
(2,422,500)
 
Balance as of December 31, 2013
 
 
1,275,000
 
$
1,275,000
 
$
225,659
 
$
5,315,632
 
$
122,687
 
$
6,938,978
 
 
The accompanying notes are an integral part of these consolidated financial statements.
 
  
77

 
OCEAN CONVERSION (BVI) LTD.
 
CONSOLIDATED STATEMENTS OF CASH FLOWS
 
 
 
Year Ended December 31,
 
 
 
2013
 
2012
 
2011
 
Cash flows from operating activities
 
 
 
 
 
 
 
 
 
 
Net income
 
$
2,278,460
 
$
4,907,180
 
$
1,956,366
 
Add (deduct) items not affecting cash
 
 
 
 
 
 
 
 
 
 
Depreciation
 
 
790,785
 
 
789,706
 
 
787,502
 
Profit sharing
 
 
715,273
 
 
686,908
 
 
-
 
(Increase) decrease in accounts receivable
 
 
(954,737)
 
 
196,146
 
 
(927,718)
 
(Increase) decrease in inventory
 
 
49,135
 
 
56,151
 
 
45,554
 
(Increase) decrease in prepaid expenses and other assets
 
 
(17,965)
 
 
38,346
 
 
21,225
 
Increase (decrease) in accounts payable and other liabilities
 
 
(220,078)
 
 
(1,057,694)
 
 
66,742
 
Net cash provided by operating activities
 
 
2,640,873
 
 
5,616,743
 
 
1,949,671
 
 
 
 
 
 
 
 
 
 
 
 
Cash flows from investing activities
 
 
 
 
 
 
 
 
 
 
Purchases of property, plant and equipment
 
 
(1,888)
 
 
(12,185)
 
 
(23,545)
 
Net cash (used in) investing activities
 
 
(1,888)
 
 
(12,185)
 
 
(23,545)
 
 
 
 
 
 
 
 
 
 
 
 
Cash flows from financing activities
 
 
 
 
 
 
 
 
 
 
Profit sharing rights paid
 
 
(769,500)
 
 
(1,192,725)
 
 
(138,712)
 
Principal repayments of long term debt
 
 
-
 
 
-
 
 
(1,450,000)
 
Dividends paid
 
 
(2,422,500)
 
 
(3,742,500)
 
 
(449,063)
 
Net cash (used in) financing activities
 
 
(3,192,000)
 
 
(4,935,225)
 
 
(2,037,775)
 
Net increase (decrease) in cash and cash equivalents
 
 
(553,015)
 
 
669,333
 
 
(111,649)
 
Cash and cash equivalents at the beginning of the year
 
 
1,009,942
 
 
340,609
 
 
452,258
 
Cash and cash equivalents at the end of the year
 
$
456,927
 
$
1,009,942
 
$
340,609
 
 
 
 
 
 
 
 
 
 
 
 
Interest paid in cash
 
$
-
 
$
-
 
$
39,616
 
Non-cash transactions
 
 
 
 
 
 
 
 
 
 
Transfers from inventory to property, plant and equipment, net
 
$
-
 
$
8,852
 
$
-
 
 
The accompanying notes are an integral part of these consolidated financial statements.
 
 
78

 
OCEAN CONVERSION (BVI) LTD.
 
NOTES TO CONSOLIDATED FINANCIAL STATEMENTS
 
1. Principal activity
 
Ocean Conversion (BVI) Ltd. (“OC-BVI”) was incorporated in the British Virgin Islands under the Companies Act, Cap 285, on May 14, 1990 and is engaged in the production and sale of potable water to the Government of the British Virgin Islands (the “BVI government”). OC-BVI has an agreement with the BVI government, its sole customer, to produce and supply a guaranteed quantity and quality of potable water. This agreement provides for specific penalties should OC-BVI not be able to provide the guaranteed quantity of water.
 
JVD Ocean Desalination Ltd. (“JVD”), a majority owned subsidiary of OC-BVI, was incorporated on January 2, 2003 and began producing potable water on the island of Jost Van Dyke for the BVI government in July 2003 under a 10-year contract with the BVI government that expired July 8, 2013. Pursuant to the contract, OC-BVI is operating the plant on a year-to-year basis until the BVI government informs OC-BVI of its intention to extend the existing, or enter into a new agreement.

2. Accounting policies
 
Basis of preparation: The consolidated financial statements presented are prepared in accordance with the accounting principles generally accepted in the United States of America.
 
Basis of consolidation: The consolidated financial statements include the financial statements of OC-BVI and its majority owned subsidiary, JVD (collectively, the “Company”). All significant intercompany balances and transactions have been eliminated.
 
Use of estimates: The preparation of the consolidated financial statements in conformity with the accounting principles generally accepted in the United States of America requires management of the Company to make estimates and assumptions that affect the reported amounts of assets and liabilities and disclosure of contingent assets and liabilities at the date of the consolidated financial statements and the reported amounts of revenues and expenses during the reporting period. Significant items subject to estimates and assumptions include the carrying value of property, plant and equipment and inventory. Actual results could differ from those estimates.
 
Cash and cash equivalents: Cash and cash equivalents are comprised of demand deposits at banks and highly liquid deposits at banks with an original maturity of three months or less. Cash and cash equivalents are not restricted as to withdrawal or use.
 
Accounts receivable: Accounts receivable are recorded at the invoiced amounts based on meter readings.
 
Interest income: The Company earns interest income on accounts receivable based on the overdue invoices from its customer.
 
Inventory: Inventory primarily includes replacement spares and parts that are valued at the lower of cost or net realizable value, with cost determined on the first-in, first-out basis.
 
Impairment of long-lived assets: Assets such as property, plant and equipment, are reviewed for impairment whenever events or changes in circumstances indicate that the carrying amount of an asset may not be recoverable. Recoverability of assets to be held and used is measured by a comparison of the carrying amount of an asset to estimated undiscounted future cash flows expected to be generated by the asset. If the carrying amount of an asset exceeds its estimated future cash flows, an impairment charge is recognized by the amount by which the carrying amount exceeds the fair value of the asset.
 
Property, plant and equipment: Property, plant and equipment is stated at cost less accumulated depreciation. Depreciation is calculated using a straight line method with an allowance for estimated residual values. Rates are determined based on the estimated useful lives of the assets as follows:
 
Plant and equipment
 
4 to 14 years
Office furniture, fixtures and equipment
 
3 to 10 years
Vehicles
 
3 to 10 years
Lab equipment
  
5 to 10 years
 
 
79

 
Additions to property, plant and equipment consist of the cost of the contracted services, direct labor and materials. Assets under construction are recorded as additions to property, plant and equipment upon completion of the projects. Depreciation commences in the month of addition.
 
Revenue from water sales: OC-BVI recognizes revenues from Bar Bay plant water sales at the time water is supplied to the BVI government’s distribution system. The amount of water supplied is determined based upon water meter readings performed at the end of each month. Under the terms of its bulk water supply contracts, OC-BVI is entitled to charge its customers the greater of a minimum monthly charge or the price for water supplied during the month.

3. Litigation with the BVI government
 
Under the terms of the water supply agreement dated May 1990 (the “1990 Agreement”) between OC-BVI and the Government of the British Islands (the “BVI Government”), upon the expiration of its initial seven-year term in May 1999, the 1990 Agreement would automatically be extended for another seven-year term unless the BVI government provided notice, at least eight months prior to such expiration, of its decision to purchase the plant from OC-BVI at the agreed upon amount under the 1990 Agreement of approximately $1.42 million. In correspondence between the parties from late 1998 through early 2000, the BVI government indicated that it intended to purchase the plant but would be amenable to negotiating a new water supply agreement, and that it considered the 1990 Agreement to be in force on a monthly basis until negotiations between the BVI government and OC-BVI were concluded. Occasional discussions were held between the parties since 2000 without resolution of the matter. OC-BVI continued to supply water from the plant and expended approximately $4.7 million between 1995 and 2003 to significantly expand the production capacity of the plant beyond that contemplated in the 1990 Agreement.
 
In 2006, the BVI government took the position that the seven-year extension of the 1990 Agreement had been completed and that it was entitled to ownership of the Baughers Bay plant.  In response, OC-BVI disputed the BVI government’s contention that the original terms of the 1990 Agreement remained in effect.
 
During 2007, the BVI government significantly reduced the amount and frequency of its payments for the water being supplied by OC-BVI and filed a lawsuit with the Eastern Caribbean Supreme Court (the “Court”) seeking ownership of the Baughers Bay plant. OC-BVI counterclaimed to the Court that it was entitled to continued possession and operation of the Baughers Bay plant until the BVI government paid OC-BVI approximately $4.7 million, which OC-BVI believed represented the value of the Baughers Bay plant at its expanded production capacity. OC-BVI subsequently filed claims with the Court seeking payment for water sold and delivered to the BVI government through May 31, 2009 at the contract prices in effect before the BVI government asserted its purported right of ownership of the plant.
 
The Court ruled on this litigation in 2009, determining that (1) the BVI government was entitled to immediate ownership and possession of the Baughers Bay plant and dismissed OC-BVI’s claim for compensation of approximately $4.7 million for the expenditures made to expand the production capacity of the plant; (2) OC-BVI was entitled to full payment of water invoices issued up to December 20, 2007, which had been calculated under the terms of the original 1990 Agreement; and (3) OC-BVI was entitled to the amount of $10.4 million for water produced by OC-BVI from the Baughers Bay plant subsequent to December 20, 2007. The BVI government made a payment of $2.0 million to OC-BVI under the Court order during the fourth quarter of 2009, a second payment of $2.0 million under the Court order during 2010 and a third payment under the Court order of $1.0 million in 2011.
 
OC-BVI filed an appeal with the Eastern Caribbean Court of Appeals (the “Appellate Court”) in October 2009 asking the Appellate Court to review the September 17, 2009 ruling by the Court as it related to OC-BVI’s claim for compensation for expenditures made to expand the production capacity of the Baughers Bay plant. In October 2009, the BVI government also filed an appeal with the Appellate Court requesting the Appellate Court to reduce the $10.4 million awarded by the Court to OC-BVI for water supplied subsequent to December 20, 2007 to an amount equal to the cost of producing such water.
 
In March 2010, OC-BVI vacated the Baughers Bay plant and the BVI government assumed direct responsibility for the plant’s operations.
 
In June 2012, the Appellate Court issued the final ruling with respect to the Baughers Bay litigation. This ruling dismissed the BVI government’s appeal against the previous judgment of the Court awarding $10.4 million for the water supplied, and also awarded OC-BVI compensation for improvements made to the plant in the amount equal to the difference between (i) the value of the Baughers Bay plant at the date OC-BVI transferred possession of the plant to the BVI government and (ii) $1.42 million (the purchase price for the Baughers Bay plant under the 1990 Agreement). OC-BVI was also awarded all of its court costs at the trial level and two-thirds of such costs incurred on appeal. Prior to the final ruling, the BVI government had paid only $5.0 of the original $10.4 million, and the remaining $5.4 million amount due had increased to approximately $6.7 million by the fourth quarter of 2012 due to the court costs awarded by the Appellate Court and the accrued interest due on the aggregate unpaid balance. The BVI government paid OC-BVI $4.7 million of this amount during the fourth quarter of 2012 and the remaining $2.0 million in January 2013. These amounts paid by the BVI government were recognized in OC-BVI’s results of operations as other income in the periods in which they were received. To date OC-BVI and the BVI government have been unable to reach agreement on the value of the plant at the date it was transferred to the BVI government.
 
 
80

 
4. Inventory
 
Inventory consists of:
 
 
 
December 31,
 
 
 
2013
 
2012
 
Consumables stock
 
$
23,466
 
$
22,279
 
Spare parts inventory
 
 
258,286
 
 
308,608
 
Total inventory
 
 
281,752
 
 
330,887
 
Less current portion
 
 
65,391
 
 
126,689
 
Inventory (non-current)
 
$
216,361
 
$
204,198
 

5. Property, plant and equipment
 
Property, plant and equipment consist of:
 
 
 
December 31,
 
 
 
2013
 
2012
 
Buildings
 
$
3,599,824
 
$
3,599,824
 
Plant and equipment
 
 
5,712,027
 
 
5,720,879
 
Office furniture, fixtures and equipment
 
 
36,789
 
 
36,402
 
Vehicles
 
 
45,928
 
 
71,328
 
Tools & test equipment
 
 
9,622
 
 
21,259
 
 
 
 
9,404,190
 
 
9,449,692
 
Accumulated depreciation
 
 
(4,159,664)
 
 
(3,416,269)
 
Property, plant and equipment, net
 
$
5,244,526
 
$
6,033,423
 
 
Depreciation expense was $790,785, $789,706 and $787,502 for the years ended December 31, 2013, 2012 and 2011, respectively.
 
During 2007, OC-BVI completed, for a total cost of approximately $8 million, the construction of a desalination plant with a capacity of 720,000 gallons per day located at Bar Bay, Tortola (the “Bar Bay plant”). OC-BVI began selling water to the Ministry from this plant in January 2009 and on March 4, 2010, OC-BVI and the BVI government executed a definitive seven-year contract for the Bar Bay plant (the “Bar Bay Agreement”). Under the terms of the Bar Bay Agreement, OC-BVI delivers up to 600,000 gallons of water per day to the BVI government from the Bar Bay plant and the BVI government is obligated to pay for this water at a specified price as adjusted by a monthly energy factor. The Bar Bay Agreement includes a seven-year extension option exercisable by the BVI government and required OC-BVI to complete a storage reservoir on the BVI government site by no later than March 4, 2011. OC-BVI has not commenced construction of this storage reservoir due to the BVI government’s failure to pay the invoices for the water provided by the Bar Bay plant on a timely basis.
 
 
81

 
6. Commitments
 
During 2005, OC-BVI entered into a 25- year lease agreement with Bar Bay Estate Holdings Limited (“Bar Bay Holdings”), a private company incorporated in the Territory of the British Virgin Islands, pursuant to which OC-BVI agreed to lease from Bar Bay Holdings approximately 50,000 square feet of land on Tortola, British Virgin Islands on which a seawater desalination plant and wells was constructed. Under the terms of the lease agreement, a lease premium payment of $750,000 was made on June 10, 2005, annual lease and easement payments of $17,662 are due annually and royalty payments of 2.87% of annual sales, as defined in the lease agreement, are payable quarterly. Sage Water Holdings (BVI) Limited currently owns 100% of the non-voting stock, 50% of the voting common stock and 50% of the profit sharing rights of OC-BVI. A Director of Sage Water Holdings is also a Director of OC-BVI and holds 50% of the outstanding shares of Bar Bay Holdings.
 
OC-BVI entered into an agreement that grants an easement over a parcel of land used to access certain Bar Bay plant. Under the terms of the agreement, an initial premium payment of $70,000 was made and fees of $6,000 are due annually through September 2019.
 
Future minimum lease payments under non-cancelable operating leases as of December 31, 2013 are as follows:
 
2014
 
$
23,662
 
2015
 
 
23,662
 
2016
 
 
23,662
 
2017
 
 
23,662
 
2018
 
 
23,662
 
Thereafter
 
 
205,635
 
 
 
$
323,945
 
 
Total rental expense amounted to $76,262, $76,262 and $85,289 for the years ended December 31, 2013, 2012 and 2011, respectively.
 
 
82

 
7. Expenses
 
 
 
Year Ended December 31,
 
 
 
2013
 
2012
 
2011
 
Cost of water sales consist of:
 
 
 
 
 
 
 
 
 
 
Fuel oil
 
$
55,024
 
$
42,747
 
$
79,089
 
Electricity
 
 
1,173,660
 
 
1,161,957
 
 
982,025
 
Maintenance
 
 
109,782
 
 
180,960
 
 
66,279
 
Depreciation
 
 
789,342
 
 
787,897
 
 
787,334
 
Employee costs
 
 
385,943
 
 
229,910
 
 
206,306
 
Insurance
 
 
72,974
 
 
73,210
 
 
66,268
 
Other
 
 
300,095
 
 
349,271
 
 
283,929
 
 
 
$
2,886,820
 
$
2,825,952
 
$
2,471,230
 
 
 
 
 
 
 
 
 
 
 
 
General and administrative expenses consist of:
 
 
 
 
 
 
 
 
 
 
Management fees
 
$
627,725
 
$
626,153
 
$
367,593
 
Directors fees and expenses
 
 
78,735
 
 
158,242
 
 
48,750
 
Professional fees
 
 
18,900
 
 
112,221
 
 
18,900
 
Employee costs
 
 
65,301
 
 
65,482
 
 
59,253
 
Depreciation
 
 
1,443
 
 
1,809
 
 
168
 
Other
 
 
165,639
 
 
84,906
 
 
126,158
 
 
 
$
957,743
 
$
1,048,813
 
$
620,822
 

8. Related party transactions
 
Pursuant to an amended and restated Management Services Agreement between DesalCo Limited (a wholly-owned subsidiary of CWCO) and the Company, DesalCo Limited provides the Company with management, administration, finance, operations, maintenance, engineering and purchasing services, and is entitled to be reimbursed for all reasonable expenses incurred on behalf of the Company. The Company incurred fees of $510,998, $468,620, and $317,506 related to this management services agreement for the years ended December 31, 2013, 2012 and 2011, respectively. The Company had accounts payable of $49,147 and $110,544 due to DesalCo Limited as of December 31, 2013 and December 31, 2012, respectively, for fees and expenses paid by DesalCo Limited on behalf of the Company. 
 
Pursuant to a Management Services Memorandum effective January 1, 2004 between the Class B Directors who at any point in time represent Sage Water Holdings (BVI) Limited, and the Company, the Class B directors provide the Company with delegated operational matters, general management of local business matters, donation, sponsorship and public relations activities, and are entitled to an annual fixed fee of $60,000, adjusted annually for inflation, and a profit sharing bonus equal to 2% of the Company’s income before depreciation, interest (income and expense), and other expenses not directly related to the operation of the Company. The Company incurred fees of $116,727, $157,533, and $50,087 related to this management services memorandum for the years ended December 31, 2013, 2012 and 2011, respectively. The Company had accounts payable of $5,719 and $13,685 due to Sage Water Holdings (BVI) Ltd. as of December 31, 2013 and December 31, 2012, respectively. 
 
Pursuant to a Services Agreement effective November 30, 2012 between the Company and Sage Utilities Holdings (BVI) Limited ('SUHL'), which is related to Sage Water Holdings (BVI) Ltd. through common ownership, the Company provides SUHL with operations, maintenance, engineering, and purchasing services, and is entitled to a monthly fixed fee of $39,325 for the first two months of the Services Agreement, thereafter reduced to $35,325 per month. The Company recorded revenue of $476,060, $39,325, and $nil related to this services agreement for the years ended December 31, 2013, 2012, and 2011, respectively. 
 
 
83

 
9. Profit sharing obligation
 
 
 
December 31,
 
 
 
2013
 
2012
 
Opening balance
 
$
1,743,077
 
$
2,218,519
 
Additions
 
 
715,273
 
 
686,908
 
Distributions paid and accrued
 
 
(769,500)
 
 
(1,162,350)
 
Ending balance
 
$
1,688,850
 
$
1,743,077
 
 
In 1993, the Company and its existing shareholders at that time, entered into two Share Repurchase and Profit Sharing Agreements (the “Agreements”) to repurchase 225,000 shares each from those shareholders (the “Parties”), whose shares were issued in exchange for guarantees of the Company’s long term debt. The Agreements were subsequently approved by special resolution at an Extraordinary Meeting of all the Company’s shareholders.
 
Under the terms of the Agreements, the Company, in exchange for the above-mentioned shares, granted the Parties, profit sharing rights in the Company’s profits for as long as the Company remains in business as a going concern. The Agreement states that where the Company has profits available for the payment of dividends and pays a dividend from there, a distribution shall be made to each of the Parties equal to 202,500 times the dividend per share received by the remaining shareholders and paid concurrently with such dividend. The factor of 202,500 shall be subject to amendment by the same proportion and at the same time as changes take place or adjustments are made in respect of the remaining shareholders.
 
The current shareholders and an affiliate of a current shareholder have acquired these profit sharing rights. The Company has recorded an obligation as of December 31, 2013 for the maximum profit shares payable to the Parties if all retained earnings were to be distributed as dividends and profit shares.

10. Taxation
 
Under the terms of the water sale agreements with the Government, the Company is exempt from all non-employee taxation in the British Virgin Islands.

11. Pension plan
 
Effective December 1, 2003, the Company established the MWM Global Retirement Plan (the Plan”). The Plan is a defined contribution plan whereby the Company contributes 5% of each participating employee’s salary to the Plan. The total amount recognized as an expense under the plan was $11,051, $11,255 and $12,895 for the years ended December 31, 2013, 2012 and 2011, respectively.
 
 
84

 
12. Financial instruments
 
Credit risk:
 
Financial assets that potentially subject the Company to concentrations of credit risk consist principally of cash and cash equivalents, accounts receivable and intercompany loans receivable. The Company’s cash is placed with high credit quality financial institutions. The accounts receivable are due from the Company’s sole customer, the BVI government. As a result, the Company is subject to credit risk to the extent of any non-performance by the BVI government.
 
Interest rate risk:
 
The Company has no long-term debt as of December 31, 2013 and 2012.
 
Fair values:
 
As of December 31, 2013 and 2012, the carrying amounts of cash and cash equivalents, accounts receivable, prepaid expenses and other assets, accounts payable and accrued liabilities approximate fair values due to the short term maturities of these assets and liabilities.

13. Subsequent events
 
The Company has evaluated subsequent events for potential recording or disclosure in these consolidated financial statements through the date the financial statements were issued.
 
 
85

 
ITEM 9. CHANGES IN AND DISAGREEMENTS WITH ACCOUNTANTS ON ACCOUNTING AND FINANCIAL DISCLOSURE.
 
None.
 
ITEM 9A. CONTROLS AND PROCEDURES
 
Disclosure Controls and Procedures
 
Disclosure controls and procedures are the Company’s controls and other procedures that are designed to ensure that information required to be disclosed by us in the reports that we file or submit under the Securities Exchange Act of 1934, as amended (the “Exchange Act”) is recorded, processed, summarized and reported within the time periods specified in the SEC’s rules and forms. Disclosure controls and procedures include, without limitation, controls and procedures designed to ensure that information required to be disclosed by us in the reports that we file under the Exchange Act is accumulated and communicated to our management, including our principal executive officer and principal financial officer, as appropriate, to allow timely decisions regarding required disclosure. Our management recognizes that any controls and procedures, no matter how well designed and operated, can only provide reasonable assurance of achieving their objectives and management necessarily applies its judgment in evaluating the possible controls and procedures.
 
Our management has evaluated, with the participation of our principal executive officer and principal financial officer, the effectiveness of our disclosure controls and procedures (as such term is defined in Rules 13a-15(e) and 15d-15(e) under the Exchange Act) as of the end of the period covered by this report. Based upon that evaluation, our management, including our principal executive officer and principal financial officer, has concluded that, as of the end of the period covered by this report, the Company’s disclosure controls and procedures were effective at the reasonable assurance level.
 
Internal Control Over Financial Reporting
 
(a) Management’s Annual Report on Internal Control Over Financial Reporting
 
MANAGEMENT’S REPORT ON INTERNAL CONTROL OVER FINANCIAL REPORTING
 
Company management is responsible for establishing and maintaining adequate internal control over financial reporting. Internal control over financial reporting is a process designed by, or under the supervision of, our principal executive officer and principal financial officer and effected by the Company’s Board of Directors, management and other personnel to provide reasonable assurance regarding the reliability of financial reporting and the preparation of financial statements for external purposes in accordance with generally accepted accounting principles in the United States of America and includes those policies and procedures that:
 
pertain to the maintenance of records that in reasonable detail accurately and fairly reflect the transactions and dispositions of the assets of the Company;
provide reasonable assurance that transactions are recorded as necessary to permit preparation of financial statements in accordance with generally accepted accounting principles in the United States of America, and that receipts and expenditures of the Company are being made only in accordance with authorizations of management and directors of the Company; and
provide reasonable assurance regarding prevention or timely detection of unauthorized acquisition, use or disposition of the Company’s assets that could have a material effect on the financial statements.
 
Because of inherent limitations, internal control over financial reporting may not prevent or detect misstatements. Projections of any evaluation of effectiveness to future periods are subject to the risks that controls may become inadequate because of changes in conditions, or that the degree of compliance with the policies or procedures may deteriorate.
 
Management assessed the effectiveness of the Company’s internal control over financial reporting as of December 31, 2013. In making this assessment, management used the criteria set forth by the Committee of Sponsoring Organizations of the Treadway Commission (COSO) in Internal Control-Integrated Framework (1992).
 
 
86

 
Based on our assessment, management has concluded that, as of December 31, 2013, the Company’s internal control over financial reporting was effective at the reasonable assurance level.
 
The Company’s independent registered public accounting firm, Marcum LLP, has issued a report on the effectiveness of the Company’s internal control over financial reporting. Their report appears in ITEM 8. FINANCIAL STATEMENTS AND SUPPLEMENTARY DATA.
 
(b) Attestation Report of the Independent Registered Public Accounting Firm
 
See ITEM 8. FINANCIAL STATEMENTS AND SUPPLEMENTARY DATA.
 
(c) Changes in Internal Control Over Financial Reporting
 
There were no changes in the Company’s internal control over financial reporting identified in connection with the evaluation of such internal control that occurred during the Company’s last fiscal quarter that have materially affected, or are reasonably likely to materially affect, the Company’s internal control over financial reporting.
 
PART III
 
ITEM 10. DIRECTORS, EXECUTIVE OFFICERS AND CORPORATE GOVERNANCE
 
Information required by this item with respect to our directors and the nomination process is contained in the proxy statement for our 2014 Annual Meeting of Shareholders to be filed with the SEC (the “Proxy Statement”) under the heading “Proposal 1 - Election of Group II Directors” and is incorporated by reference in this Annual Report.
 
Information required by this item with respect to our executive officers is set forth in the Proxy Statement under the heading “Executive Officers.”
 
Information required by this item with respect to our audit committee and our audit committee financial expert is contained in the Proxy Statement under the heading “Proposal 1 – Election of Group I Directors Committees of the Board of Directors – Audit Committee” and is incorporated by reference in this Annual Report.
 
Information required by this item with respect to compliance with Section 16(a) of the Exchange Act is contained in the Proxy Statement under the heading “Additional Information Regarding Executive Compensation - Section 16(a) Beneficial Ownership Reporting Compliance” and is incorporated by reference in this Annual Report.
 
The Board of Directors has adopted a Code of Business Conduct and Ethics (the “Code”) that applies to all of the Company’s directors, officers (including the principal executive officer, principal financial officer and principal accounting officer) and employees. Information related to the Code is contained in the Proxy Statement under the heading “Proposal 1 – Election of Group II Directors – Governance of the Company” and is incorporated by reference in this Annual Report.
 
We intend to disclose future amendments to certain provisions of the Code, or waivers of such provisions granted to executive officers and directors, on our website within four business days following the date of such amendment or waiver.
 
ITEM 11. EXECUTIVE COMPENSATION
 
Information required by this item with respect to executive compensation and director compensation is contained in the Proxy Statement under the headings “Compensation Discussion and Analysis” and “Additional Information Regarding Executive Compensation”, respectively, and is incorporated by reference in this Annual Report.
 
The information required by this item with respect to compensation committee interlocks and insider participation is contained in the Proxy Statement under the heading “Additional Information Regarding Executive Compensation - Compensation Committee Interlocks and Insider Participation in Compensation Decisions” and is incorporated by reference in this Annual Report. The compensation committee report required by this item is contained in the Proxy Statement under the heading “Compensation Discussion and Analysis – Compensation Committee Report” and is incorporated by reference in this Annual Report.
 
The information required by this item with respect to compensation policies and practices as they relate to the Company’s risk management is contained in the Proxy Statement under the heading “Compensation Discussion and Analysis” and is incorporated by reference in this Annual Report.
 
 
87

 
ITEM 12.
SECURITY OWNERSHIP OF CERTAIN BENEFICIAL OWNERS AND MANAGEMENT AND RELATED STOCKHOLDER MATTERS
 
Information required by this item with respect to security ownership of certain beneficial owners and management is contained in the Proxy Statement under the heading “Security Ownership of Certain Beneficial Owners and Management and Related Shareholders Matters” and is incorporated by reference in this Annual Report.
 
ITEM 13. CERTAIN RELATIONSHIPS AND RELATED TRANSACTIONS, AND DIRECTOR INDEPENDENCE
 
Information required by this item with respect to such contractual relationships and director independence is contained in the Proxy Statement under the headings “Additional Information Regarding Executive Compensation – Transactions With Related Persons” and is incorporated by reference in this Annual Report.
 
ITEM 14. PRINCIPAL ACCOUNTING FEES AND SERVICES
 
Information with respect to principal accounting fees and services are contained in the Proxy Statement under the heading “Proposal 3 – Principal Accounting Fees and Services” and is incorporated by reference in this Annual Report.
 
PART IV
 
ITEM 15. EXHIBITS, FINANCIAL STATEMENTS SCHEDULES
 
1. Financial Statements
 
The Consolidated Water Co. Ltd. Financial statements found in ITEM 8. FINANCIAL STATEMENTS AND SUPPLEMENTARY DATA are incorporated herein by reference.
 
Pursuant to Rule 3-09 of Regulation S-X, when either the first or third condition set forth in Rule 1-02(w), substituting 20 percent for 10 percent, is met by a 50 percent-or-less-owned person accounted for by the equity method separate financial statements shall be filed. The Ocean Conversion (BVI) Ltd. financial statements found in ITEM 8. FINANCIAL STATEMENTS AND SUPPLEMENTARY DATA are incorporated herein by reference.
 
2. Financial Statement Schedules
 
None
 
3. Exhibits
 
The Exhibits listed in the Exhibit Index immediately preceding the Signatures are filed as part of this Annual Report on Form 10-K.
 
 
88

 
CONSOLIDATED WATER CO. LTD.
 
INDEX TO EXHIBITS FILED WITH 10-K
 
Number
 
Exhibit Description
 
 
 
3.1
 
Amended and Restated Memorandum of Association of Consolidated Water Co. Ltd. dated May 14, 2008 (incorporated by reference to Exhibit 3.1 filed as part of our Form 8-K filed June 6, 2008, Commission File No. 0-25248)
 
 
 
3.2
 
Amended and Restated Articles of Association of Consolidated Water Co. Ltd. dated May 10, 2006 (incorporated by reference to Exhibit 4.2 filed as part of our Form F-3 filed October 12, 2006, Commission File No. 333-137970)
 
 
 
3.3
 
Amendment to Articles of Association of Consolidated Water Co. Ltd. dated May 11, 2007 (incorporated by reference to Exhibit 3.1 filed as part of our Form 8-K filed May 14, 2007, Commission File No. 0-25248)
 
 
 
3.4
 
Amendment to Articles of Association of Consolidated Water Co. Ltd. dated May 26, 2009 (incorporated by reference to Exhibit 3.1 filed as part of our Form 8-K filed May 27, 2009, Commission File No. 0-25248)
 
 
 
4.1
 
Option Deed, dated August 6, 1997, between Cayman Water Company Limited and American Stock Transfer & Trust Company (incorporated herein by reference to the exhibit filed on our Form 6-K, dated August 7, 1997, Commission File No. 0-25248)
 
 
 
4.2
 
Deed of Amendment of Option Deed dated August 8, 2005 (incorporated herein by reference to Exhibit 4.2 filed as a part of our Form 8-K dated August 11, 2005, Commission File No. 0-25248)
 
 
 
4.3
 
Second Deed of Amendment of Option Deed, dated September 27, 2005 (incorporated herein by reference to the exhibit filed as a part of our Form 8-K dated October 3, 2005, Commission File No. 0-25248)
 
 
 
4.4
 
Third Deed of Amendment to Option Deed, dated May 30, 2007 (incorporated herein by reference to Exhibit 4.3 filed as part of our Form 8-K filed June 1, 2007, Commission File No. 0-25248)
 
 
 
10.1.1
 
License Agreement dated July 11, 1990 between Cayman Water Company Limited and the Government of the Cayman Islands (incorporated herein by reference to the exhibit filed as a part of our Form 20-F dated December 7, 1994, Commission File No. 0-25248)
 
 
 
10.1.2
 
First Amendment to License Agreement dated September 18, 1990 between Cayman Water Company Limited and the Government of the Cayman Islands. (incorporated herein by reference to the exhibit filed as a part of our Form 20-F dated December 7, 1994, Commission File No. 0-25248)
 
 
 
10.1.3
 
Second Amendment to License Agreement dated February 14, 1991 between Cayman Water Company Limited and the Government of the Cayman Islands. (incorporated herein by reference to the exhibit filed as a part of our Form 20-F dated December 7, 1994, Commission File No. 0-25248)
 
 
 
10.1.4
 
Third Amendment to a License to Produce Potable Water dated August 15, 2001 between Consolidated Water Co. Ltd. by the Government of the Cayman Islands (incorporated herein by reference to Exhibit 10.4 filed as a part of our Form 10-K for the fiscal year ended December 31, 2001, Commission File No. 0-25248)
 
 
 
10.1.5
 
Fourth Amendment to a License to Produce Potable Water dated February 1, 2003 between Consolidated Water Co. Ltd. by the Government of the Cayman Islands (incorporated herein by reference to Exhibit 10.5 filed as a part of our Form 10-K for the fiscal year ended December 31, 2002, Commission File No. 0-25248)
 
 
 
10.1.6
 
Amendment to License Agreement dated July 20, 2010 between the Government of the Cayman Islands and Cayman Water Company Limited (incorporated herein by reference to Exhibit 10 filed as a part of our Form 8-K filed July 23, 2010, Commission File No. 0-25248)
 
 
 
10.1.7
 
Amendment to a License to Produce Potable Water dated July 11, 2012 between Cayman Water Company Limited and the Government of the Cayman Islands (incorporated herein by reference to Exhibit 10.1 filed as a part of our Form 10-Q for the second quarter ended June 30, 2012, Commission File No. 0-25248)
 
 
 
10.1.8
 
Amendment to License Agreement dated December 31, 2012 between the Government of the Cayman Islands and Cayman Water Company Limited (incorporated herein by reference to Exhibit 10.1 filed as a part of our Form 8-K filed March 4, 2013, Commission File No. 0-25248)
 
 
 
10.1.9 
 
Amendment to License Agreement dated April 24, 2013 between the Government of the Cayman Islands and Cayman Water Company Limited. 
 
 
 
10.1.10 
 
Amendment to License Agreement dated November 6, 2013 between the Government of the Cayman Islands and Cayman Water Company Limited. 
 
 
89

 
10.2
 
Water Supply Agreement dated December 18, 2000 between Consolidated Water Co. Ltd. and South Bimini International Ltd. (incorporated herein by reference to Exhibit 10.2 filed as a part of our Form 10-K for the fiscal year ended December 31, 2000, Commission File No. 0-25248)
 
 
 
10.3.1*
 
Employment contract dated December 5, 2003 between Frederick McTaggart and Consolidated Water Co. Ltd. (incorporated herein by reference to Exhibit 10.18 filed as a part of our Form 10-K for the fiscal year ended December 31, 2003, Commission File No. 0-25248)
 
 
 
10.3.2*
 
Amendment of Engagement Agreement dated September 14, 2007 between Frederick W. McTaggart and Consolidated Water Co. Ltd. (incorporated herein by reference to Exhibit 10.2 to our Form 8-K filed September 19, 2007, Commission File No. 0-25248)
 
 
 
10.3.3*
 
Third Amendment of Engagement Agreement dated September 9, 2009 between Frederick W. McTaggart and Consolidated Water Co. Ltd. (incorporated herein by reference to Exhibit 10.1 to our Form 8-K filed September 9, 2009, Commission File No. 0-25248)
 
 
 
10.4.1*
 
Engagement Agreement dated May 22, 2006 between David Sasnett and Consolidated Water Co. Ltd. (incorporated herein by reference to Exhibit 10.1 filed as part of our Form 8-K filed May 26, 2006, Commission File No. 0-25248)
 
 
 
10.4.2*
 
Amended and restated Engagement Agreement dated March 29, 2007 between David Sasnett and Consolidated Water Co. Ltd. (incorporated herein by reference to Exhibit 10.1 filed as part of our Form 8-K filed April 14, 2007, Commission File No. 0-25248)
 
 
 
10.4.3*
 
Engagement Agreement dated January 15, 2008 between David Sasnett and Consolidated Water Co. Ltd. (incorporated herein by reference to Exhibit 10.1 filed as part of our Form 8-K filed January 22, 2008, Commission File No. 0-25248)
 
 
 
10.5*
 
Employment contract dated January 11, 2008 between Gregory McTaggart and Consolidated Water Co. Ltd.
 
 
 
10.6*
 
Employment contract dated January 14, 2008 between Ramjeet Jerrybandan and Consolidated Water Co. Ltd. (incorporated herein by reference to Exhibit 10.11 filed as part of our Form 10-K for the fiscal year ended December 31, 2008, Commission File No. 0-25248)
 
 
 
10.7*
 
Employment contract dated January 16, 2008 between Gerard Pereira and Consolidated Water Co. Ltd. (incorporated herein by reference to Exhibit 10.12 filed as a part of our Form 10-K for the fiscal year ended December 31, 2008, Commission File No. 0-25248)
 
 
 
10.8*
 
Engagement Agreement dated July 12, 2011 between John Tonner and Consolidated Water Co. Ltd. (incorporated herein by reference to Exhibit 10.1 filed as a part of our Form 8-K filed August 5, 2011, Commission File No. 0-25248).
 
 
 
10.9
 
Specimen Service Agreement between Cayman Water Company Limited and consumers (incorporated herein by reference to the exhibit filed as part of our Registration Statement on Form F-1 dated March 26, 1996)
 
 
 
10.10*
 
Summary Share Grant Plan for Directors (incorporated herein by reference to Exhibit 10.24 filed as part of our Registration Statement on Form F-2 dated May 17, 2000, Commission File No. 333-35356)
 
 
 
10.11*
 
Employee Share Option Plan (incorporated herein by reference to Exhibit 10.26 filed as a part of our Form 10-K for the fiscal year ended December 31, 2001, Commission File No. 0-25248)
 
 
 
10.12*
 
2008 Equity Incentive Plan (incorporated by reference to Exhibit 10.1 filled as part of our Form 10-Q for the fiscal quarter ended September 30, 2008, Commission File No. 0-25248)
 
 
 
10.13
 
Purchase and Sale Agreement, dated December 10, 2001, among Consolidated Water Co. Ltd., Cayman Hotel and Golf Inc., Ellesmere Britannia Limited and Hyatt Britannia Corporation Ltd. (incorporated herein by reference to Exhibit 10.30 filed as part of our Form 10-K for the fiscal year ended December 31, 2001, Commission File No. 0-25248)
 
 
 
10.14
 
Agreement dated February 1, 2002 between Consolidated Water Co. Ltd. and Cayman Hotel and Golf Inc. (incorporated herein by reference to Exhibit 10.52 filed as a part of our Form 10-K for the fiscal year ended December 31, 2001, Commission File No. 0-25248)
 
 
 
10.15
 
Lease dated December 10, 2001 between Cayman Hotel and Golf Inc. and Consolidated Water Co. Ltd. (incorporated herein by reference to Exhibit 10.52 filed as a part of our Form 10-K for the fiscal year ended December 31, 2001, Commission File No. 0-25248)
 
 
90

 
10.16.1
 
Lease dated April 27, 1993 signed July 18, 2001 between Government of Belize and Belize Water Limited (incorporated herein by reference to Exhibit 10.53 filed as a part of our Form 10-K for the fiscal year ended December 31, 2001, Commission File No. 0-25248)
 
 
 
10.16.2
 
Amended lease dated April 27, 1993 signed January 2, 2004 between Government of Belize and Belize Water Limited (incorporated herein by reference to Exhibit 10.36 filed as a part of our Form 10-K for the fiscal year ended December 31, 2003, Commission File No. 0-25248)
 
 
 
10.17
 
Loan Agreement dated February 7, 2003 between Consolidated Water Co. Ltd. and Scotiabank (Cayman Islands) Ltd. (incorporated herein by reference to Exhibit 10.1 filed as a part of our Form 8-K dated February 13, 2003, Commission File No. 0-25248)
 
 
 
10.18.1
 
Loan Agreement dated May 25, 2005 between Ocean Conversion (BVI), Ltd. and Consolidated Water Co. Ltd. (incorporated herein by reference to Exhibit 99.1 filed as a part of our Form 8-K dated June 1, 2005, Commission File No. 0-25248)
 
 
 
10.18.2
 
Debenture Agreement dated August 24, 2007 between Ocean Conversion (BVI), Ltd. and Consolidated Water Co. Ltd.
 
 
 
10.18.3
 
Amending Debenture Agreement dated March 14, 2008 between Ocean Conversion (BVI), Ltd. and Consolidated Water Co. Ltd.
 
 
 
10.18.4
 
Second Amending Debenture Agreement dated February 18, 2009 between Ocean Conversion (BVI), Ltd. and Consolidated Water Co. Ltd.
 
 
 
10.18.5
 
Amending Loan Agreement dated August 20, 2009 between Ocean Conversion (BVI), Ltd. and Consolidated Water Co.
 
 
 
10.18.6
 
Amending Loan Agreement dated February 10, 2010 between Ocean Conversion (BVI), Ltd. and Consolidated Water Co.
 
 
 
10.19
 
Trust Deed dated August 4, 2006 between Consolidated Water Co. Ltd. and Dextra Bank & Trust Co. Ltd. (incorporated herein by reference to Exhibit 10.1 filed as a part of our Form 8-K filed August 9, 2006, File No. 0-25248)
 
 
 
10.20
 
Subscription Agreement dated August 4, 2006 between Consolidated Water Co. Ltd. and Scotiatrust and Merchant Bank Trinidad & Tobago Limited (incorporated herein by reference to Exhibit 10.2 filed as a part of our Form 8-K filed August 9, 2006, File No. 0-25248)
 
 
 
10.21
 
Deed of Second Debenture dated August 4, 2006 between Consolidated Water Co. Ltd. and Dextra Bank & Trust Co. Ltd. (incorporated herein by reference to Exhibit 10.5 filed as a part of our Form 8-K filed August 9, 2006, File No. 0-25248)
 
 
 
10.22
 
Deed of Second Collateral Debenture dated August 4, 2006 between Cayman Water Company Limited and Dextra Bank & Trust Co. Ltd. (incorporated herein by reference to Exhibit 10.6 filed as a part of our Form 8-K filed August 9, 2006, File No. 0-25248)
 
 
 
10.23
 
Equitable Charge of Shares dated August 4, 2006 between Consolidated Water Co. Ltd. and Dextra Bank & Trust Co. Ltd. (incorporated herein by reference to Exhibit 10.7 filed as a part of our Form 8-K filed August 9, 2006, File No. 0-25248)
 
 
 
10.24
 
Intercreditor Deed dated August 4, 2006 among Scotiabank & Trust (Cayman) Ltd., Dextra Bank & Trust Co. Ltd., Consolidated Water Co. Ltd. and Cayman Water Company Limited (incorporated herein by reference to Exhibit 10.8 filed as a part of our Form 8-K filed August 9, 2006, File No. 0-25248)
 
 
 
10.25
 
Cayman Islands Collateral Charge, West Bay Beach South Property, Block 12D, Parcel 79REM1/2 (incorporated herein by reference to Exhibit 10.9 filed as a part of our Form 8-K filed August 9, 2006, File No. 0-25248)
 
 
91

 
10.26
 
Cayman Islands Collateral Charge, West Bay Beach North, Block 11D, Parcel 40 (incorporated herein by reference to Exhibit 10.10 filed as a part of our Form 8-K filed August 9, 2006, File No. 0-25248)
 
 
 
10.27
 
Cayman Islands Collateral Charge, West Bay Beach North, Block 11D, Parcel 8 (incorporated herein by reference to Exhibit 10.11 filed as a part of our Form 8-K filed August 9, 2006, File No. 0-25248)
 
 
 
10.28
 
Cayman Islands Collateral Charge, West Bay North East, Block 9A, Parcel 8 (incorporated herein by reference to Exhibit 10.12 filed as a part of our Form 8-K filed August 9, 2006, File No. 0-25248)
 
 
 
10.29
 
Cayman Islands Collateral Charge, West Bay North East, Block 9A, Parcel 469 (incorporated herein by reference to Exhibit 10.13 filed as a part of our Form 8-K filed August 9, 2006, File No. 0-25248)
 
 
 
10.30
 
Loan Agreement dated as of October 4, 2006, by and between Royal Bank of Canada and Consolidated Water (Bahamas) Ltd. (incorporated herein by reference to Exhibit 10.1 filed as a part of our Form 8-K filed October 6, 2006, File No. 0-25248)
 
 
 
10.31.1†
 
Form of Agreement for Desalinated Water Supply dated May 2005 among Water and Sewerage Corporation, Consolidated Water Co. Ltd. and Consolidated Water (Bahamas) Limited (incorporated herein by reference to Exhibit 10.1 filed as a part of our Form 8-K filed February 4, 2011, File No. 0-25248)
 
 
 
10.31.2†
 
Letter of Acceptance dated January 25, 2011 (effective January 31, 2011) between Water and Sewerage Corporation and Consolidated Water Co. Ltd. (incorporated herein by reference to Exhibit 10.2 filed as a part of our Form 8-K filed February 4, 2011, File No. 0-25248)
 
 
 
10.31.3†
 
Proposal letter dated December 8, 2010 addressed to the Water and Sewerage Corporation (incorporated herein by reference to Exhibit 10.3 filed as a part of our Form 8-K filed February 4, 2011, File No. 0-25248)
 
 
 
10.32.1 
 
N.S.C. Agua S.A. de C.V. agreement for the purchase of 12 hectares of land dated May 16, 2013.   
 
 
 
10.32.2 
 
Appendix to N.S.C. Agua S.A. de C.V. agreement for the purchase of 12 hectares of land dated May 16, 2013. 
  
 
  
10.32.3  
 
Exhibit Index to N.S.C. Agua S.A. de C.V. agreement for the purchase of 12 hectares of land dated May 16, 2013.  
   
 
  
10.32.4
 
Exhibits to N.S.C. Agua S.A. de C.V. agreement for the purchase of 12 hectares of land dated May 16, 2013.
 
 
 
21.1
 
Subsidiaries of the Registrant
 
 
 
23.1
 
Consent of Marcum LLP — Consolidated Water Co. Ltd.
 
 
 
23.2
 
Consent of Marcum LLP — Ocean Conversion (BVI) Ltd.
 
 
 
31.1
 
Certification by the Chief Executive Officer pursuant to Section 302 of the Sarbanes-Oxley Act of 2002
 
 
 
31.2
 
Certification by the Chief Financial Officer pursuant to Section 302 of the Sarbanes-Oxley Act of 2002
 
 
 
32.1
 
Certification by the Chief Executive Officer pursuant to 18 U.S.C. Section 1350, Section 906 of the Sarbanes-Oxley Act of 2002
 
 
 
32.2
 
Certification by the Chief Financial Officer pursuant to 18 U.S.C. Section 1350, Section 906 of the Sarbanes-Oxley Act of 2002
 
 
 
101.INS
 
XBRL Instance Document
 
 
 
101.SCH
 
XBRL Taxonomy Schema
 
 
 
101.CAL
 
XBRL Taxonomy Calculation Linkbase
 
 
 
101.DEF
 
XBRL Taxonomy Definition Linkbase
 
 
 
101.LAB
 
XBRL Taxonomy Label Linkbase
 
 
 
101.PRE
 
XBRL Taxonomy Presentation Linkbase
 

* Indicates a management contract or compensatory plan.
Portions of these Exhibits have been omitted pursuant to a request for confidential treatment.
 
 
92

 
SIGNATURES
 
Pursuant to the requirements of Section 13 or 15(d) of the Securities Exchange Act of 1934, the registrant has duly caused this report to be signed on its behalf by the undersigned, thereunto duly authorized.
 
 
CONSOLIDATED WATER CO. LTD.
 
 
 
 
By: 
/s/ Wilmer F. Pergande
 
 
Wilmer F. Pergande
 
 
Chairman of the Board of Directors
 
Dated: March 17, 2014
 
Pursuant to the requirements of the Securities Exchange Act of 1934, this report has been signed below by the following persons on behalf of the registrant and in the capacities and on the dates indicated.
 
Signature
 
Title
 
Date
 
 
 
 
 
 
By:
/s/ Wilmer F. Pergande
 
Chairman of the Board of Directors
 
March 17, 2014
 
Wilmer F. Pergande
 
 
 
 
 
 
 
 
 
 
By:
/s/ Frederick W. McTaggart
 
Director, Chief Executive Officer and President
 
March 17, 2014
 
Frederick W. McTaggart
 
(Principal Executive Officer)
 
 
 
 
 
 
 
 
By:
/s/ David W. Sasnett
 
Director, Executive Vice President & Chief Financial Officer
 
March 17, 2014
 
David W. Sasnett
 
(Principal Financial and Accounting Officer)
 
 
 
 
 
 
 
 
By:
/s/ Brian E. Butler
 
Director
 
March 17, 2014
 
Brian E. Butler
 
 
 
 
 
 
 
 
 
 
By:
 
 
Director
 
March 17, 2014
 
Carson K. Ebanks
 
 
 
 
 
 
 
 
 
 
By:
/s/ Richard L. Finlay
 
Director
 
March 17, 2014
 
Richard L. Finlay
 
 
 
 
 
 
 
 
 
 
By:
/s/ Clarence B. Flowers, Jr.
 
Director
 
March 17, 2014
 
Clarence B. Flowers, Jr.
 
 
 
 
 
 
 
 
 
 
By:
/s/ Leonard J. Sokolow
 
Director
 
March 17, 2014
 
Leonard J. Sokolow
 
 
 
 
 
 
 
 
 
 
By:
/s/ Raymond Whittaker
 
Director
 
March 17, 2014
 
Raymond Whittaker
 
 
 
 
 
 
93