10-K 1 sanminasci10k.htm FORM 10-K Sanmina SCI 10-K_October 1_2011

UNITED STATES
SECURITIES AND EXCHANGE COMMISSION
Washington, D.C. 20549
Form 10-K
(Mark One)
[x] ANNUAL REPORT PURSUANT TO SECTION 13 OR 15(d) OF THE SECURITIES EXCHANGE ACT OF 1934
For the fiscal year ended October 1, 2011
or
[ ] TRANSITION REPORT PURSUANT TO SECTION 13 OR 15(d) OF THE SECURITIES EXCHANGE ACT OF 1934
For the transition period from                  to                 .
Commission File Number 0-21272
Sanmina-SCI Corporation
(Exact name of registrant as specified in its charter)
Delaware
 
77-0228183
(State or other jurisdiction of incorporation or organization)
 
(I.R.S. Employer Identification Number)
 
 
 
2700 N. First St., San Jose, CA
 
95134
(Address of principal executive offices)
 
(Zip Code)
Registrant's telephone number, including area code:
 (408) 964-3500
Securities registered pursuant to Section 12(b) of the Act:
Common Stock, $0.01 Par Value
Securities registered pursuant to Section 12(g) of the Act:
None
(Title of Class)
Indicate by check mark if the registrant is a well-known seasoned issuer, as defined in Rule 405 of the Securities Act. Yes [ ] No [ x ]

Indicate by check mark if the registrant is not required to file reports pursuant to Section 13 or Section 15(d) of the Securities Act. Yes [ ] No [ x ] 
 
Indicate by check mark whether the registrant: (1) has filed all reports required to be filed by Section 13 or 15(d) of the Exchange Act during the preceding 12 months (or for such shorter period that the registrant was required to file such reports), and (2) has been subject to such filing requirements for the past 90 days. Yes [ x ] No [ ]
 
Indicate by check mark whether the registrant has submitted electronically and posted on its corporate Website, if any, every Interactive Data File required to be submitted and posted pursuant to Rule 405 of Regulation S-T (§232.405 of this chapter) during the preceding 12 months (or for such shorter period that the registrant was required to submit and post such files).  Yes [ x ] No [ ]
 
Indicate by check mark if disclosure of delinquent filers pursuant to Item 405 of Regulation S-K is not contained herein, and will not be contained, to the best of the registrant's knowledge, in definitive proxy or information statements incorporated by reference in Part III of this Form 10-K or any amendment to this Form 10-K. [ x ] 
 
Indicate by check mark whether the registrant is a large accelerated filer, an accelerated filer, a non-accelerated filer, or a smaller reporting company. See definitions of “large accelerated filer,” “accelerated filer,” and “smaller reporting company” in Rule 12b-2 of the Exchange Act. (Check one):
Large accelerated filer [ ]
 
Accelerated filer [ x ]
Non-accelerated filer [ ]
 
Smaller reporting company [ ]
(Do not check if a smaller reporting company)
 
 

Indicate by check mark whether the registrant is a shell company (as defined in Rule 12b-2 of the Exchange Act). Yes [ ] No [ x ] 

The aggregate market value of the voting and non-voting common stock held by non-affiliates of the registrant was approximately $558,359,443 as of April 2, 2011, based upon the last reported sale price of the common stock on the NASDAQ Global Select Market on April 1, 2011.

As of November 11, 2011, the number of shares outstanding of the registrant's common stock was 80,774,359.
 
DOCUMENTS INCORPORATED BY REFERENCE 
Certain information is incorporated into Part III of this report by reference to the Proxy Statement for the registrant's annual meeting of stockholders to be held on February 13, 2012 to be filed with the Securities and Exchange Commission pursuant to Regulation 14A not later than 120 days after the end of the fiscal year covered by this Form 10-K.


SANMINA-SCI CORPORATION
 
INDEX
 
PART I
Item 1.
Business
Item 1A.
Risk Factors Affecting Operating Results
Item 1B.
Unresolved Staff Comments
Item 2.
Properties
Item 3.
Legal Proceedings
Item 4.
(Removed and Reserved)
PART II
Item 5.
Market for Registrant's Common Equity, Related Stockholder Matters and Issuer Purchases of Equity Securities
Item 6.
Selected Financial Data
Item 7.
Management's Discussion and Analysis of Financial Condition and Results of Operations
Item 7A.
Quantitative and Qualitative Disclosures About Market Risk
Item 8.
Financial Statements and Supplementary Data
Item 9.
Changes In and Disagreements With Accountants on Accounting and Financial Disclosure
Item 9A.
Controls and Procedures
Item 9B.
Other Information
PART III
Item 10.
Directors and Executive Officers of the Registrant
Item 11.
Executive Compensation
Item 12.
Security Ownership of Certain Beneficial Owners and Management and Related Stockholder Matters
Item 13.
Certain Relationships and Related Transactions
Item 14.
Principal Accountant Fees and Services
PART IV
Item 15.
Exhibits and Financial Statement Schedules
Signatures

2



Item 1.  Business
 
Overview
 
We are an independent global provider of customized, integrated electronics manufacturing services, or EMS. We provide these comprehensive services primarily to original equipment manufacturers, or OEMs, in the communications, enterprise computing and storage, multimedia, industrial and semiconductor capital equipment, defense and aerospace, medical, clean technology or "CleanTech" and automotive industries. The combination of our advanced technologies, extensive manufacturing expertise and economies of scale enables us to meet the specialized needs of our customers in these markets in a cost-effective manner. We were originally incorporated in Delaware in May 1989.
 
Our end-to-end services in combination with our global expertise in supply chain management enables us to manage our customers' products throughout their life cycles. These services include:
 
product design and engineering, including initial development, detailed design, prototyping, validation, preproduction services and manufacturing design release;
 
manufacturing of components, subassemblies and complete systems;
 
final system assembly and test;
 
direct order fulfillment and logistics services; and
 
after-market product service and support.
 
Our manufacturing services are vertically integrated, allowing us to manufacture key system components and subassemblies for our customers. By manufacturing key system components and subassemblies ourselves, we enhance continuity of supply and reduce costs for our customers. In addition, we are able to have greater control over the production of our customers' products. System components and subassemblies that we manufacture include high-end printed circuit boards, printed circuit board assemblies, backplanes and backplane assemblies, enclosures, cable assemblies, precision machining, optical components and modules, and memory modules.
 
We manufacture products in 18 countries on four continents. We seek to locate our facilities near our customers and our customers' end markets in major centers for the electronics industry or in lower cost locations. Many of our plants located near our customers and their end markets are focused primarily on final system assembly and test, while our plants located in lower cost areas engage primarily in high volume, less complex component and subsystem manufacturing and assembly.
  
We have become one of the largest global EMS providers by capitalizing on our competitive strengths including our:
 
    end-to-end services;
 
    product design and engineering resources;
 
    vertically integrated manufacturing services;
 
    advanced technologies;
 
    global capabilities;
 
    customer-focused organization;
 
    expertise in serving diverse end markets; and
 
    experienced management team.
 
Industry Overview
 
EMS companies are the principal beneficiaries of the increased use of outsourced manufacturing services by the

3


electronics and other industries. Outsourced manufacturing refers to an OEM's use of EMS companies, rather than internal manufacturing capabilities, to manufacture their products. Historically, EMS companies generally manufactured only components or partial assemblies. As the EMS industry has evolved, OEMs have increased their reliance on EMS companies for additional, more complex manufacturing services including design services. Some EMS companies now often manufacture and test complete systems and manage the entire supply chains of their customers. Industry leading EMS companies offer end-to-end services including product design and engineering, manufacturing, final system assembly and test, direct order fulfillment and logistics services, after-market product service and support, and global supply chain management.
 
We believe increased outsourced manufacturing by OEMs will continue because it allows OEMs to:
 
Reduce Operating Costs and Capital Investment.  In the current economic environment, OEMs are under significant pressure to reduce manufacturing costs and capital expenditures. EMS companies can provide OEMs with flexible, cost-efficient manufacturing services through their manufacturing expertise and more significant economies of scale. In addition, as OEM products have become more technologically advanced, the manufacturing and system test processes have become increasingly automated and complex, requiring significant capital investments. EMS companies enable OEMs to access technologically advanced manufacturing and test equipment and facilities without additional capital expenditures.
 
Focus on Core Competencies.  The electronics industry is highly competitive and subject to rapid technological change. As a result, OEMs increasingly are focusing their resources on activities and technologies in which they expect to add the greatest value. By offering comprehensive manufacturing services and supply chain management, EMS companies enable OEMs to focus on their core competencies, including next generation product design and development as well as marketing and sales.
 
Access Leading Design and Engineering Capabilities.  The design and engineering of electronic products has become more complex and sophisticated and in an effort to become more competitive, OEMs are increasingly relying on EMS companies to provide product design and engineering support services. EMS companies' design and engineering services can provide OEMs with improvements in performance, cost and time required to bring products to market. EMS companies are providing more sophisticated design and engineering services to OEMs, including the design and engineering of complete products following an OEM's development of a product concept.
 
Improve Supply Chain Management and Purchasing Power.  OEMs face challenges in planning, procuring and managing their inventories efficiently due to fluctuations in customer demand, product design changes, short product life cycles and component price fluctuations. EMS companies employ sophisticated production management systems to manage their procurement and manufacturing processes in an efficient and cost-effective manner so that, where possible, components arrive on a just-in-time, as-and-when needed basis. EMS companies are significant purchasers of electronic components and other raw materials and can capitalize on the economies of scale associated with their relationships with suppliers to negotiate price discounts, obtain components and other raw materials that are in short supply and return excess components. EMS companies' expertise in supply chain management and their relationships with suppliers across the supply chain enable them to help OEMs reduce their cost of goods sold and inventory exposure.
 
Access Global Manufacturing Services.  OEMs seek to reduce their manufacturing costs by having EMS companies manufacture their products in the lowest cost locations that are appropriate for their products and end customers. OEMs also are increasingly requiring particular products to be manufactured simultaneously in multiple locations, often near end users, to bring products to market more quickly, reduce shipping and logistics costs and to meet local product content requirements. Global EMS companies are able to satisfy these requirements by capitalizing on their geographically dispersed manufacturing facilities, including those in lower cost regions.
 
Accelerate Time to Market.  OEMs face increasingly short product life cycles due to increased competition and rapid technological changes. As a result, OEMs need to reduce the time required to bring their products to market. OEMs often can bring a product to market faster by using an EMS company's expertise in new product introduction including manufacturing design, engineering support and prototype production. OEMs often can more quickly achieve volume production of their products by capitalizing on an EMS company's manufacturing expertise, global presence and infrastructure.
 

3


Competitive Overview
 
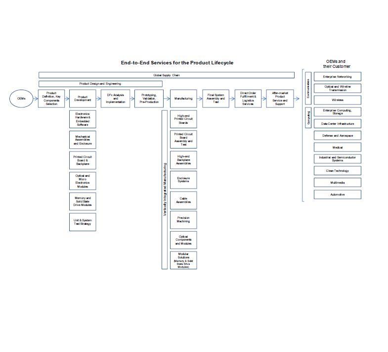
We offer our OEM customers end-to-end services that span the entire product life cycle:

    

4


Competitive Strengths
 
We believe our competitive strengths differentiate us from our competitors and enable us to better serve the needs of OEMs. Our competitive strengths include:
 
End-to-End Services.  We provide services throughout the world to support our customers' products during their entire life cycle, from product design and engineering, through manufacturing, to direct order fulfillment and after-market product service and support. We believe our end-to-end services are more comprehensive than the services offered by our competitors because of our focus on adding value before and after the actual manufacturing of our customers' products. Our end-to-end services enable us to provide our customers with a single source of supply for their EMS needs, reduce the time required to bring products to market, lower product costs and allow our customers to focus on those activities in which they expect to add the highest value. We believe that our end-to-end services allow us to develop closer relationships with our customers and more effectively compete for their future business.
 
Product Design and Engineering Resources.  We provide product design and engineering services for new product designs, cost reductions and design for manufacturability (DFx) reviews. Our engineers work with our customers during the complete product life cycle. Our design centers provide hardware, software, Electronic Design Automation (ECAD), and verification, regulatory and testing services. We design high speed digital, analog, radio frequency, wired, wireless, optical and electro-mechanical products.
 
Our engineering engagement models include Joint Design Manufacturing (JDM), Contract Design Manufacturing (CDM) and consulting engineering for DFx, Value Engineering (cost reduction re-design), and design for environmental compliance with the European Union's Restrictions of Hazardous Substances, or RoHS, and Waste Electrical and Electronic Equipment or WEEE. We focus on industry segments that include Communications, Enterprise Computing and Storage, Medical, Multimedia, Defense & Aerospace, Industrial & Semiconductor Capital Equipment, CleanTech and Automotive. System solutions for these industry segments are supported through our vertically integrated component technologies, namely, printed circuit boards, backplanes, enclosures, cable assemblies, precision machining, memory modules and optical modules.
 
In these engagement models, our customers bring market knowledge and product requirements. We provide complete design engineering and new product introductions (NPI) services. For JDM products, typically the intellectual property is jointly owned by us and the customer and we realize manufacturing revenue associated with building and shipping the product. For CDM projects, customers own the intellectual property.
 
Vertically Integrated Manufacturing Services.  We provide a range of vertically integrated manufacturing services. Key system components that we manufacture include complete printed circuit boards and printed circuit board assemblies, backplanes and backplane assemblies, enclosures, cable assemblies, precision machine components, optical modules and memory modules. By manufacturing these system components and subassemblies ourselves, we enhance continuity of supply and reduce costs for our customers. In addition, we are able to have greater control over the production of our customers' products and retain incremental profit opportunities for us. Examples of products that we manufacture using our full range of services include wireless base stations, network switches, routers and gateways, optical switches, enterprise-class servers and storage appliances, set-top boxes, magnetic resonance imaging (MRI) and computer tomography (CT) scanners, and equipment used in the semiconductor chip manufacturing process, including equipment for photolithography, chemical mechanical polishing, physical vapor deposition, automated handling tools and robotics for wafer transfer.
 
Advanced Technologies.  We provide services utilizing advanced technologies which we believe allows us to differentiate ourselves from our competitors. These advanced technologies include the fabrication of complex printed circuit boards and backplanes having over 60 layers and process capabilities for a range of low signal loss, high performance materials, buried capacitors and resistors and high density interconnects using micro via holes that are formed using laser drills. We have added capabilities to manufacture high density flex and rigid-flex printed circuit boards (PCB) with up to 30 layers and 8 transition layers in support of Defense and Aerospace markets along with high end medical electronics.
 
Our printed circuit board assembly technologies include micro ball grid arrays, fine pitch discretes and small form factor radio frequency and optical components, as well as advanced packaging technologies used in high pin count application specific integrated circuits and network processors. We use innovative design solutions and advanced metal forming techniques to develop and fabricate high-performance indoor and outdoor chassis, enclosures and frames. Our assembly services use advanced technologies including precision optical alignment, multi-axis precision stages and machine vision technologies. We use sophisticated procurement and production management tools to effectively manage inventories for our customers and ourselves. We have also developed build-to-order (BTO) and configure-to-order (CTO) systems that enable us to manufacture and ship finished systems within 48 to 72 hours after receipt of an order. We have established a centralized EMS technology

5


council to coordinate the development and introduction of new technologies to meet our customers' needs in various locations and to increase collaboration among our facilities.
 
Global Capabilities.  Most of our customers compete and sell their products on a global basis. As such, they require global solutions that include regional manufacturing for selected end markets, especially when time to market, local manufacturing or content and low cost solutions are critical objectives. Our global network of facilities in 18 countries provides our customers a combination of sites to maximize both the benefits of regional and low cost manufacturing. To manage and coordinate our global operations, we employ an enterprise-wide software system at substantially all of our manufacturing locations that operates on a single IT platform and provides us with company-wide information regarding component inventories and orders. This system enables us to standardize planning and purchasing at the facility level and to optimize inventory management and utilization. Our systems also enable our customers to receive key information regarding the status of their individual programs.
 
We purchase large quantities of electronic components and other raw materials from a range of suppliers. Our primary task involves consolidating our global spend to create the synergy and leverage to drive our supply base for better cost competitiveness and more favorable terms. As a result, we often receive more favorable terms from suppliers which can enable us to provide our customers with greater cost reductions than they can obtain themselves. Our strong supplier relationships also often enable us to obtain electronic components and other raw materials that are in short supply or return excess inventories to suppliers even when they are not contractually obligated to accept them.
 
Supply chain management also involves the planning, purchasing and warehousing of product components. The other objective of our supply chain management services is to reduce excess component inventory in the supply chain by scheduling deliveries of components at a competitive price and on a just-in-time, as-and-when-needed basis. We use sophisticated production management systems to manage our procurement and manufacturing processes in an efficient and cost effective manner. We collaborate with our customers to enable us to respond to their changing component requirements for their products and to reflect any changes in these requirements in our production management systems. These systems often enable us to forecast future supply and demand imbalances and develop strategies to help our customers manage their component requirements. Our enterprise-wide software systems provide us with company-wide information regarding component inventories and orders to standardize planning and purchasing at the plant level. These systems enable us to transfer product components between plants to respond to changes in customer requirements or to address component or other raw material shortages.

Customer-Focused Organization.  We believe customer relationships are critical to our success and our organization is focused on providing our customers with a high level of customer service. Our key customer accounts are managed by dedicated account teams including a global business manager directly responsible for account management. Global business managers coordinate activities across divisions to effectively satisfy our customers' requirements and have direct access to our senior management to quickly address customer concerns. Local customer account teams further support the global teams and are linked by a comprehensive communications and information management infrastructure.
 
Expertise in Serving Diverse End Markets.  We have experience in serving our customers in the communications, enterprise computing and storage, multimedia, industrial and semiconductor capital equipment, defense and aerospace, medical, CleanTech and automotive markets. Our diversification across end markets reduces our dependence upon any one customer or segment. In order to cater to the specialized needs of customers in particular market segments, we have dedicated personnel, and in some cases facilities, with industry-specific capabilities and expertise. We also maintain compliance with industry standards and regulatory requirements applicable to certain markets including, among others, the medical and defense and aerospace sectors.

     Experienced Management Team.  We believe that one of our principal assets is our experienced management team. We believe that the significant experience of our management team enables us to capitalize on opportunities in the current business environment.

Our Business Strategy
 
Our objective is to maintain and enhance our leadership position in the EMS industry. Key elements of our strategy include:

Capitalizing on Our Comprehensive Services.  We intend to capitalize on our end-to-end services which we believe will allow us to both sell additional services to our existing customers and attract new customers. Our end-to-end services include product design and engineering, manufacturing, final system assembly and test, direct order fulfillment and logistics

6


services, after-market product service and support and supply chain management. Our vertically integrated manufacturing services enable us to manufacture additional system components and subassemblies for our customers. When we provide a customer with a number of services, such as component manufacturing or higher value-added services, we are often able to improve our margins and profitability. Consequently, our goal is to increase the number of manufacturing programs for which we provide multiple services. To achieve this goal, our sales and marketing organization seeks to cross-sell our services to customers.
 
Extending Our Technology Capabilities.  We rely on advanced processes and technologies to provide our vertically integrated manufacturing services. We continually strive to improve our manufacturing processes and have adopted a number of quality improvement and measurement techniques to monitor our performance. We work with our customers to anticipate their future manufacturing requirements and align our technology investment activities with their needs. We use our design expertise to develop product technology platforms that we can customize by incorporating other components and subassemblies to meet the needs of particular OEMs. These technologies enhance our ability to manufacture complex, high-value added products, allowing us to continue to win business from existing and new customers.

     Attract and Retain Long-Term Customer Partnerships. A core component of our strategy is to attract, build and retain long-term partnerships with companies in growth industries that will benefit from our global footprint and unique value proposition in advanced electronics manufacturing. As a result of this customer-centric approach, we have experienced business growth from both existing and new customers and will continue to cultivate these partnerships with additional products and value add services.

Joint Design Manufacturing Solutions.  As a result of customer feedback, and our customers' desire to manage research and development expenses, we have expanded our product design services to develop systems and components jointly with our customers. In a JDM model, our customers bring market knowledge and product requirements. We offer complete design engineering and NPI services. Our offerings in design engineering include product architecture, development, integration, regulatory and qualification services; while NPI services include quick-turn prototyping, supply chain readiness, functional test development and release to volume production. For JDM products, typically the intellectual property is jointly owned by us and the customer and we realize manufacturing revenue associated with building and shipping the product.
 
Continuing to Penetrate Diverse End Markets.  We focus our marketing and sales efforts on major end markets within the electronics industry. We have targeted markets that we believe offer significant growth opportunities and for which OEMs sell complex products that are subject to rapid technological change because the manufacturing of these products requires higher value-added services. Our approach to our target markets is two-fold: we intend to strengthen our significant presence in the communications, enterprise computing and multimedia markets, and also focus on under-penetrated target markets, including the medical, industrial and semiconductor capital equipment, CleanTech, automotive, and defense and aerospace industries, many of which have not extensively relied upon EMS companies in the past. We intend to continue our diversification across market segments and customers to reduce our dependence on any particular market.
 
Pursuing Strategic Transactions.  We seek to undertake strategic transactions that give us the opportunity to access new customers, manufacturing and service capabilities, technologies and geographic markets. In addition, we plan to continue to pursue OEM divestiture transactions that will augment existing strategic customer relationships with favorable supply agreement terms or build new relationships with customers in attractive end markets. Potential future transactions may include a variety of different business arrangements, including acquisitions, spin-offs, strategic partnerships, restructurings and divestitures. We intend to continue to evaluate and pursue strategic opportunities on a highly selective basis.
 
Continuing to Seek Cost Savings and Efficiency Improvements.  We seek to optimize our facilities to provide cost-efficient services for our customers. We maintain extensive operations in lower cost locations, including Latin America, Eastern Europe, China, Southeast Asia and India, and we plan to expand our presence in these lower cost locations as appropriate to meet the needs of our customers. We believe we are well positioned to take advantage of future opportunities on a global basis as a result of our vertically integrated manufacturing strategy.
 
Our Products and Services
 
We offer our OEM customers end-to-end services that span the entire product life cycle. Examples of products that we manufacture for OEMs include wireless and wireline communications equipment, high-end computer servers and storage devices, avionics, medical imaging and diagnostic systems and digital satellite set-top boxes. These products may require us to use some or all of our end-to-end services.
 
Product Design and Engineering.  Our design and engineering groups provide customers with design and engineering services from initial product design and detailed product development through to production. These groups also

7


complement our vertically integrated manufacturing capabilities by providing manufacturing design services for printed circuit boards, backplanes and enclosures. Our offerings in design engineering include product architecture, development, integration, and regulatory and qualification services; and NPI services include quick-turn prototype, functional test development and release to volume production.
 
We provide initial product development and detailed product design and engineering services for products such as communications base stations, optical switches and modules, set top boxes, network switches and routers, computer server and storage products and medical devices. We follow a well defined product life cycle process during our design and development as follows:
 
Definition and Planning.  We provide a range of design and engineering services to customers to complement their initial product development efforts. During this phase, our design engineers work with our customers' product development teams to assist with product concepts, selecting key components, cost trade-offs and design reviews.
 
Detailed Product Design.  During the detailed product development phase, we work with our customers' product development engineers to optimize product designs to improve the efficiency of the manufacturing (design for manufacturability) of these products and reduce manufacturing costs. We further analyze product design to improve the ability of tests (design for test) used in the manufacturing process to identify product defects and failures. We provide software development support for product development, including installing operating systems on hardware platforms, developing software drivers for electronic devices and developing diagnostic, production test and support software. We design components that are incorporated into our customers' products including printed circuit boards, backplanes, enclosures and cables assemblies.
 
Pre-production.  After a detailed product design has been completed and the product is released for prototype production, we can build a prototype on a quick turnaround basis. We then analyze the feasibility of manufacturing the product and make any necessary design modifications to the prototype and re-test the prototype to validate its design. We also provide early-stage test development during the prototype phase. We evaluate prototypes to determine if they will meet safety and other standards such as standards published by Underwriters Laboratories, an independent product safety testing and certification organization and other similar domestic and international organizations. We also typically provide low-volume manufacturing to satisfy our customers' initial needs. We review the material and component content of our customers' designs with a view to designing in alternative components that may provide cost savings. Our preproduction services help our customers reduce the time required to bring new products to market.
 
Component Technology Design Services.  We provide design and technology support for our vertically integrated components and subassemblies, including:
 

8


Printed Circuit Board and Backplane Design.  We support our customers with printed circuit board and backplane design and development assistance for optimizing performance, manufacturability and cost. These printed circuit boards and backplanes incorporate high layer counts and large form factors and are used in complex products such as optical networking products and communications switches. These designs also incorporate component miniaturization technologies and other advanced technologies that increase the number and density of components that can be placed on a printed circuit board. These technologies enable OEMs to provide greater functionality in smaller products. We also provide signal integrity engineering services which enable the transmission of high speed electrical signals through a system while maintaining signal quality and data integrity.
 
Electro-Mechanical Design.  We have mechanical design groups globally that design and engineer a variety of electro-mechanical systems for the communications, enterprise computing and storage, multimedia, industrial, semiconductor, defense, aerospace, medical and CleanTech markets.  Our teams of highly skilled designers address structural, thermal, environmental, seismic, power distribution, and interconnect or cabling features of the product, and provide the regulatory compliance or certification requirements for the product and its intended environment. In addition to providing conceptual and detailed mechanical design services, our offerings include engineering analysis, DFMA (design for manufacturability and assembly), value engineering, project management, engineering documentation and qualification services - thus providing a virtual one-stop service to launch the product. Analytical capabilities cover thermal analysis and testing, stress and vibration analysis, dimensional and tolerance analysis, electromagnetic compatibility/electromagnetic interface (EMC/EMI) analysis, etc. Product designs can involve a wide variety of materials, such as steel, aluminum alloys, injection molded plastics and die-castings. Our design experience covers a range of products, including indoor and outdoor wireless base station cabinets, datacom and computing racks, chassis, frames, enclosures for high-end servers, data storage systems, industrial and medical imaging systems, gaming consoles, gas analysis instrumentation, etc.

Manufacturing.  Manufacturing includes the following vertically integrated manufacturing services:
   
Printed Circuit Boards.  We have the ability to produce multilayer printed circuit boards on a global basis with high layer counts and fine line circuitry. Our ability to support NPI and quick turn fabrication followed by manufacturing in both North America and Asia allows our customers to accelerate their time to market as well as their time to volume. Standardized processes and procedures make transitioning of products easier for our customers. Our technology roadmaps provide leading-edge capabilities and higher yielding processes. Engineering teams are available on a world-wide basis to support designers in DFM analysis and assemblers with field application support.
 
Printed circuit boards are made of fiberglass/resin laminated material layers and contain copper circuits which interconnect and transmit electrical signals among the components that make up electronic devices. Increasing the density of the circuitry in each layer is accomplished by reducing the width of the circuit tracks and placing them closer together in the printed circuit board along with adding layers and via hole structures. We are currently capable of efficiently producing printed circuit boards with up to 60 layers and circuit track widths as narrow as two mils (50 micron) in production volumes. Specialized production equipment along with an in-depth understanding of high performance laminate materials allow for fabrication of some of the largest form factor and highest speed (in excess of 10 gigabits per second, or Gbps) backplanes available in the industry. We have also developed several proprietary technologies and processes which improve electrical performance, connection densities and reliability of printed circuit boards. Some of these technologies, such as Buried Capacitance™, have become industry standards and are licensed to other board fabricators.
 
Printed Circuit Board Assembly and Test.  Printed circuit board assembly involves attaching electronic components, such as integrated circuits, capacitors, microprocessors, resistors and memory modules to printed circuit boards. The most common technologies used to attach components to printed circuit boards employ surface mount technology (SMT), and pin-through-hole assembly (PTH). SMT involves the use of an automated assembly system to place and solder components to the printed circuit board. In PTH, components are placed on the printed circuit board by insertion into holes punched in the circuit board. Components also may be attached using press-fit technology in which components are pressed into connectors affixed to the printed circuit board. We use SMT, PTH, press-fit as well as new attachment technologies that are focused on miniaturization and increasing the density of component placement on printed circuit boards. These technologies, which support the needs of our OEM customers to provide greater functionality in smaller products, include chip-scale packaging, ball grid array, direct chip attach and high density interconnect. We perform in-circuit and functional testing of printed circuit board assemblies. In-circuit testing verifies that all components have been properly inserted and attached and that the electrical circuits are complete. We perform functional tests to confirm that the board or assembly operates in accordance with its final design and manufacturing specifications. We either design and procure test fixtures and develop our own test software, or we use

9


our customers' test fixtures and test software. In addition, we provide environmental stress tests of the board or assembly that are designed to confirm that the board or assembly will meet the environmental stresses, such as heat, to which it will be subject.
 
Backplanes and Backplane Assemblies.  Backplanes are very large printed circuit boards that serve as the backbones of sophisticated electronics products and provide interconnections for printed circuit boards, integrated circuits and other electronic components. We fabricate backplanes in our printed circuit board plants. Backplane fabrication is significantly more complex than printed circuit board fabrication due to the large size and thickness of the backplanes. We manufacture backplane assemblies by press fitting high density connectors into plated through holes in the bare backplane. In addition, many of the newer higher technology backplanes require SMT attachment of passive discrete components as well as high pin count ball grid array packages. These advanced assembly processes require specialized equipment and a strong focus on quality and process control. We also perform in-circuit and functional tests on backplane assemblies. We have developed proprietary technology and “know-how” which enables backplanes to run at data rates in excess of 10 Gbps. We currently have capabilities to manufacture backplanes with up to 60 layers in sizes up to 27.5x42 inches and 0.500 inches in thickness, utilizing a wide variety of high performance laminate materials. These are among the largest and most complex commercially manufactured backplanes and we are one of a limited number of manufacturers with these capabilities.
 
Enclosure Systems.  Enclosure systems are used across all major markets to house and protect complex and fragile electronic components, modules and sub-systems, so that the system's functional performance is not compromised due to mechanical, environmental or any hostile conditions. Our enclosure manufacturing services include fabrication of cabinets, chassis, frames and racks integrated with various electronic components and sub-systems for power and thermal management, control, sensing and alarm functions. We manufacture a broad range of enclosures from basic enclosures for low end servers, to large and highly complex enclosures, such as those used in indoor and outdoor wireless base station products. We serve a variety of end markets, partnering with customers from initial concept development through integration and final system assembly and test. Our enclosure expertise is readily accessible at any of our state-of-the-art facilities that provide metal fabrication, high-volume metal stamping, plastic injection molding, aluminum die-casting and robotic welding capabilities.
 
Cable Assemblies.  Cable assemblies are used to connect modules, assemblies and subassemblies in electronic devices. We provide a broad range of cable assembly products and services. We design and manufacture a broad range of high-speed data, radio frequency and fiber optic cabling products. Cable assemblies that we manufacture are often used in large rack systems to interconnect subsystems and modules.
 
Precision Machining.  As part of our mission to provide complete manufacturing solutions to customers, we offer a suite of world-class precision machining services in the USA, Israel and China. We utilize advanced numerically controlled machines enabling the manufacture of components to very tight tolerances and the assembly of these components in clean environments. Capabilities include expertise in complex medium- and large-format mill and lathe machining of aluminum, stainless steel, plastics, ferrous and nonferrous alloys, and exotic alloys. We also have in-house welding, helium and hydrostatic leak-test capabilities. Through an established supply chain we do lapping, plating, anodizing, electrical discharge machining (EDM), heat-treating, cleaning, laser inspection, painting and packaging. We have dedicated facilities supporting machining and complex integration with access to a suite of state-of-the-art, computer-controlled machining equipment that can satisfy the most rigorous demands for production and quality. This equipment includes fully automated “lights-out” machinery that continues production in the absence of human operators. With some of the largest horizontal milling machines in the United States, we are a supplier of vacuum chamber systems for the semiconductor and flat panel display equipment markets. We also support a number of other markets such as medical, oil and gas exploration, and transportation.

Optical and RF and Components and Modules.  Optical and Radiofrequency (RF) components are the key building blocks of many systems and we produce both passive and active components and modules. RF and Optical modules are integrated subsystems that use a combination of industry standard and/or custom components, typically interconnected using microelectronic technologies, to achieve an unique function. Based on our microelectronic design and manufacturing technologies, we provide RF and optical components, modules and systems for customers in the telecommunications, networking, medical, military and aerospace markets. Our experience in RF and optical communications and networking products spans long haul/ultra long haul and metro regions for transport/transmission, as well as access and switching applications, including last mile solutions. We are currently supplying product to the 40G and 100G optical marketplace based on our optical and RF technologies. Our service offerings for optical communications customers are designed to deliver end-to-end solutions with special focus on product design and industrialization, optical and RF component, module and blade assembly, as well as system integration and test.

10


 
Modular Solutions™. Modular solutions are integrated subsystems that use industry standard integrated circuits including Dynamic Random Access Memory (DRAM), non-volatile Flash Memory, Application Specific Integrated Circuits (ASICs) and controllers, microprocessors and digital signal processors. We develop and manufacture innovative DRAM Double Data Rate (DDR) DDRII, and DDRIII synchronous DRAM as well as legacy RDRAM (Rambus) modules, Flash Memory Products, Solid-State Drives (SSDs) and Mixed Technology Devices. These solid-state high-technology products are designed to optimize the value and performance of our customers' applications in the Networking & Communications, Enterprise Computing & Storage, Defense & Aerospace, Medical, Industrial Automotive and Multimedia markets. Our advanced design and manufacturing capabilities offer superior assembly, testing, programming, and deployment solutions for all modular product needs. To maintain our leadership position as a modular solutions provider, we are continuously researching, developing and implementing next-generation solutions such as Element SSDs, Arxcis-NV™, SATADIMM™, and SATA Cube™ to meet the needs of OEMs with high-performance, space-constrained and thermally challenging environments. We also provide innovative DDR modules utilizing stacked Chip-Scale-Packaging (CSP) technology, Ram-Stack™, offering high densities in ultra small form factors. We integrate both standard and custom modules in the products we manufacture. We rely on our superior quality, flexibility and quick response to bring to market the solutions that meet our customers' needs at a competitive cost.

Final System Assembly and Test.  We provide final system assembly and test in which assemblies and modules are combined to form complete, finished products. We often integrate printed circuit board assemblies manufactured by us with enclosures, cables and memory modules that we also produce. Our final assembly activities also may involve integrating components and modules that others manufacture. The complex, finished products that we produce typically require extensive test protocols. Our test services include both functional and environmental tests. We also test products for conformity to applicable industry, product integrity and regulatory standards. Our test engineering expertise enables us to design functional test processes that assess critical performance elements including hardware, software and reliability. By incorporating rigorous test processes into the manufacturing process, we can help assure our customers that their products will function as designed. Products for which we currently provide final system assembly and test include wireless base stations, wireline communications switches, optical networking products, high-end servers, etc.

Direct Order Fulfillment.  We provide direct order fulfillment for our OEM customers. Direct order fulfillment involves receiving customer orders, configuring products to quickly fill the orders and delivering the products either to the OEM, a distribution channel, such as a retail outlet, or directly to the end customer. We manage our direct order fulfillment processes using a core set of common systems and processes that receive order information from the customer and provide comprehensive supply chain management including procurement and production planning. These systems and processes enable us to process orders for multiple system configurations and varying production quantities including single units. Our direct order fulfillment services include BTO and CTO capabilities. BTO involves building a system having the particular configuration ordered by the OEM customer. CTO involves configuring systems to an end customer's order. The end customer typically places this order by choosing from a variety of possible system configurations and options. We are capable of meeting a 48 to 72 hour turn-around-time for BTO and CTO by using advanced manufacturing processes and a real-time warehouse management and data control system on the manufacturing floor. We support our direct order fulfillment services with logistics that include delivery of parts and assemblies to the final assembly site, distribution and shipment of finished systems and processing of customer returns. Our systems are sufficiently flexible to support direct order fulfillment for a variety of different products, such as servers, workstations, set-top boxes and medical devices.

Logistics and Repair Services. Our logistics and repair services provide significant value to our customers while protecting their brand name and improving their customer experience through the deployment of enhanced tools and the provision of real-time access to critical business information. Our solutions are designed to reduce the total cost of ownership and enable our customers to shift their services operations to a variable cost model that frees up cash to allow them to focus on their core business initiatives.

Focusing on highly complex and mission-critical products and processes, we support the logistics and repair needs of customers in the Medical, Communications, Enterprise Computing, Aerospace & Defense and Multimedia markets worldwide. Through our operational infrastructure of more than 20 sites, we provide a wide range of services including direct order fulfillment, configure to order, supplier, inventory and warranty management, reverse logistics, repair, asset recovery, sustaining engineering, test development and end of life management to embrace the most unique needs of our customers today.

Drawing on a robust set of information systems, we offer configurable environments tailored to meet specific customer needs including customized web portals, order and serial tracking, special routings and promotions. Local, regional and global solutions are supported by a robust set of business processes that focus on inventory reduction and risk

11


mitigation that can improve cycle times by leveraging infrastructure, people and technology to enable reliable shipments of product to end users worldwide generally within 4 to 72 hours, depending on the services offered.

Logistics and repair services complement our end-to-end manufacturing strategy - integrating engineering, supply chain, manufacturing, logistics and repairs - into a seamless solution for mission-critical customers around the world.
 
Our End Markets
 
We have targeted markets that we believe offer significant growth opportunities and for which OEMs sell complex products that are subject to rapid technological change. We believe that markets involving complex, rapidly changing products offer us opportunities to produce products with higher margins because these products require higher value-added manufacturing services and may also include our advanced vertically integrated components. Our approach to our target markets is two-fold—we intend to strengthen our significant presence in the communications and enterprise computing and storage markets market, while also focusing on other under-penetrated target markets, including the medical, automotive, industrial and semiconductor capital equipment, defense and aerospace, and CleanTech industries, many of which have not extensively relied upon EMS companies in the past. Our diversification across market segments and customers helps mitigate our dependence on any particular market.
 
Communications Infrastructure: Wireless and Wireline Access, Optical and Wireline Transmission and Switching and Enterprise Networking.  In the communications sector, we focus on infrastructure equipment. This includes wireless and wireline access, filters, switching, routing and transmission systems, optical networking and transmission and enterprise networking systems. Our product design and engineering staff has extensive experience designing and industrializing advanced communications products and components for these markets. Products we manufacture include point-to-point microwave systems, wireless base stations, satellite receivers and various radio frequency appliances, optical switches and transmission hardware and wireline access equipment including switches and routers among others. We also design and manufacture optical, RF and microelectronic components which are key devices in many of these products.
 
Enterprise Computing and Storage.  We provide CTO and BTO services to the enterprise computing and storage market. We tightly couple our vertically integrated supply chain with manufacturing and logistics allowing for assembly and distribution of products to be completed more quickly with high quality standards and at low cost. Our vertical integration capabilities include racks, enclosures, cables, complex multi-layer printed circuit boards, printed circuit assemblies and backplanes. In addition, we have designed and developed some of the most compact and powerful storage devices available on the market today which we have coupled with our global, vertically integrated supply chain and manufacturing capabilities to deliver true end-to-end, no touch, cost-effective EMS solutions to the data storage industry.
 
Multimedia.  We manufacture digital set-top boxes, point of sale equipment, digital home gateways, professional audio-video equipment and internet protocol entertainment devices. For our multimedia OEM customers, we manage the production process for multimedia products including product design and engineering, test development, supply chain management, manufacturing of printed circuit boards and assemblies, final system assembly and test, direct order fulfillment including our BTO and CTO capabilities, and repair services.

Industrial and Semiconductor Systems.  Our expertise in manufacturing highly complex systems includes production of industrial and semiconductor capital equipment, front-end environmental chambers, computer controllers and test and inspection equipment. We also have significant experience in manufacturing highly complex systems such as process chambers, photolithography tools, etch tools, wafer handling interfaces, flat panel display test and repair equipment, chem-mech planarization tools, optical inspection and x-ray equipment, explosive detection equipment, and large format printing plate machines.

Defense and Aerospace.  We offer our end-to-end services to the defense and aerospace industry. Although the overall defense market may decline over the next few years, we believe this industry currently represents a significant growth opportunity for us due in part to the growing desire of defense and aerospace OEMs to outsource non-core manufacturing activities in order to reduce costs. We believe our experience in serving the defense and aerospace industry, as well as our product design and engineering capabilities, represent key competitive strengths for us. Defense and aerospace products that we design and manufacture include avionics systems and processors, weapons guidance systems, tactical and secure network communications systems, detection systems for homeland defense, cockpit and wireless communications systems and fiber-optic systems.

Medical.  We provide comprehensive manufacturing and related services to the medical industry including design, logistics and regulatory approval support. The manufacturing of products for the medical industry often requires compliance

12


with domestic and foreign regulations including the Food and Drug Administration's (FDA's) quality system regulations and the European Union's medical device directive. In addition to complying with these standards, our medical manufacturing facilities comply with ISO 13485-2003 (formerly EN 46002) and ISO 9001:2000. We manufacture a broad range of medical systems including blood glucose meters, computed tomography scanner assemblies, respiration systems, blood analyzers, cosmetic surgery systems, ultrasound imaging systems and a variety of patient monitoring equipment.

Clean Technology. We are committed to serving companies leading the clean technology, or CleanTech, revolution in the solar, wind, fuel cell, battery systems, LED lighting and smart infrastructure industries. We leverage traditional electronics manufacturing services (EMS) for clean technology customers in areas related to power electronics, control and distribution, smart meters and full-system integration. Beyond traditional EMS, our extensive range of electro-mechanical design and complex system manufacturing capabilities are an excellent fit across all CleanTech segments. Our manufacturing operations are strategically located in close proximity to CleanTech “hot spots”.  

 Automotive.  In the automotive industry, we manufacture different types of sensors, body controllers, engine control units, radios, heating ventilation and air-conditioning (HVAC) control heads and blower modules as well as cables for entertainment solutions. We also provide design support, product and process qualification, manufacturing, supply chain management, supplier quality assurance and end-of-life services. All our automotive dedicated factories are TS 16949 certified and provide printed circuit boards, printed circuit board assemblies and cables as well as final systems.
 
Customers
 
A relatively small number of customers have historically generated a significant portion of our net sales. Sales to our ten largest customers represented 49.9% of our net sales for 2011 and 2010 and 48.0% of our net sales for 2009, respectively. For 2011, one customer, Nokia Siemens Networks, represented more than 10% of our net sales. For 2010, a different customer represented 10% or more of our net sales. For 2009, no customer represented 10% or more of our net sales.
 
We seek to establish and maintain long-term relationships with our customers and have served many of our principal customers for several years. Historically, we have had substantial recurring sales from existing customers. We have also expanded our customer base through our marketing and sales efforts as well as acquisitions. We have been successful in broadening relationships with customers by providing vertically integrated products and services as well as multiple products and services in multiple locations.
 
We typically enter into supply agreements with our major OEM customers with terms ranging from three to five years. Our supply agreements with our OEM customers generally do not obligate the customer to purchase minimum quantities of products. However, the customer typically remains liable for the cost of the materials and components that we have ordered to meet the customer's production forecast but which are not used, provided that the material was ordered in accordance with an agreed-upon procurement plan. In some cases, the procurement plan contains provisions regarding the types of materials for which our customers will assume responsibility. Our supply agreements typically contain provisions permitting cancellation and rescheduling of orders upon notice and subject, in some cases, to cancellation and rescheduling charges. Order cancellation charges typically vary by product type and depend upon how far in advance of shipment a customer notifies us of the cancellation of an order. In some circumstances, our supply agreements with customers provide for cost reduction objectives during the term of the agreement.
 
We generally do not obtain firm, long-term commitments from our customers under supply agreements. As a result, customers can cancel their orders, change production quantities or delay orders. Uncertain economic conditions and our general lack of long-term purchase contracts with our customers make it difficult for us to accurately predict revenue over the long-term. Even in those cases in which customers are contractually obligated to purchase products from us or repurchase unused inventory from us that we have ordered for them, we may elect not to immediately enforce our contractual rights because of the long-term nature of our customer relationships or for other business reasons and may instead negotiate accommodations with customers regarding particular situations.

Backlog
 
We generally do not obtain firm, long-term commitments from our customers. Instead, our procurement of inventory and our manufacturing activities are based primarily on forecasts provided by our customers. This enables us to minimize the time lapse between receipt of a customer's order and delivery of product to the customer. Customers typically do not make firm orders for the delivery of products more than thirty to ninety days in advance. Additionally, customers may cancel or postpone scheduled deliveries, generally without significant penalty. Therefore, we do not believe that the backlog of expected product sales covered by firm orders is a meaningful measure of future sales. 

13


Marketing and Sales
 
Our sales efforts are organized and managed on a regional basis with regional sales managers in geographic regions in the United States and internationally.
 
We develop relationships with our customers and market our vertically integrated manufacturing services through our direct sales force, customer support specialists and representative firms. Our sales resources are directed at multiple management and staff levels within target accounts. Our direct sales personnel and representative firms work closely with the customers' engineering and technical personnel to better understand their requirements. Our marketing and sales staff supports our business strategy of providing end-to-end services by encouraging cross-selling of vertically integrated manufacturing services and component manufacturing across a broad range of major OEM products. To achieve this objective, our marketing and sales staff works closely with our various manufacturing and design and engineering groups and engages in marketing and sales activities targeted towards key customer opportunities.
 
Each of our key customer accounts is managed by a dedicated account team including a global business manager directly responsible for account management. Global business managers coordinate activities across divisions to effectively satisfy customer requirements and have direct access to our senior management to quickly address customer concerns. Local customer account teams further support the global teams and are linked by a comprehensive communications and information management infrastructure.

We operate in one reportable segment - EMS. Information concerning the geographic distribution of our sales can be found in note 16 of the notes to our consolidated financial statements.

Competition
 
We face competition from other major global EMS companies such as Benchmark Electronics, Inc., Celestica, Inc., Flextronics International Ltd., Hon Hai (Foxconn), Jabil Circuits, Inc. and Plexus Corp., as well as other EMS companies that often have a regional product, service or industry specific focus. In addition, our potential customers may also compare the benefits of outsourcing their manufacturing to us with the merits of manufacturing products themselves.
 
We compete with different companies depending on the type of service or geographic area. We believe that the primary competitive factors in our industry include manufacturing technology, quality, delivery, responsiveness, provision of value-added services and price. We believe our primary competitive strengths include our ability to provide global end-to-end services, our product design and engineering resources, our advanced technologies, our vertically integrated manufacturing services, our high quality manufacturing assembly and test services, our customer focus and responsiveness, our expertise in serving diverse end markets and our experienced management team.
 
Intellectual Property
 
We hold various United States and foreign patents primarily related to printed circuit board technologies, methods of manufacturing printed circuit boards, enclosures, memory modules and enterprise computing (servers and storage). For other proprietary processes, we rely primarily on trade secret protection. We also have registered trademarks in the United States and certain other countries. A number of our patents covering certain aspects of our manufacturing processes or products have expired or will expire in the near future. Such expirations reduce our ability to assert claims against competitors or others who use similar technology.
 
We may occasionally become involved in administrative proceedings, lawsuits or other proceedings to protect our intellectual property because others may allege that we infringe on their intellectual property. Some of these claims could subject us to significant liability for damages and invalidate our proprietary rights. If such an assertion was made, it may become necessary or useful for us to enter into licensing arrangements or to resolve such an issue through litigation. However, we cannot assure you that such license rights would be available to us on commercially acceptable terms, if at all, or that any such litigation would be resolved favorably. Additionally, such litigation could be lengthy and costly and could materially affect our financial condition regardless of the outcome of such litigation.

We sometimes design products on a contract basis or jointly with our customers. In these situations, we may indemnify our customer against liability caused by claims that the design infringes the intellectual property rights of a third party. Such indemnification claims would require us to assume the defense of such a claim, the cost of which could be significant.


14


 
Environmental Matters
 
We are subject to a variety of local, state and federal environmental laws and regulations in the United States, as well as foreign laws and regulations relating to the treatment, storage, use, discharge, emission and disposal of chemicals, solid waste and other hazardous materials used during our manufacturing processes. We are also subject to occupational safety and health laws, product take back, product labeling and product content requirements. Proper waste disposal is a major consideration in particular for printed circuit board manufacturers because of the metals and chemicals used in the manufacturing process. Water used in the printed circuit board manufacturing process must be treated to remove metal particles and other contaminants before it can be discharged into municipal sanitary sewer systems. We operate on-site wastewater treatment systems at our printed circuit board manufacturing plants in order to treat wastewater generated in the fabrication process.
 
In addition, although the electronics assembly process generates significantly less wastewater than printed circuit board fabrication, maintenance of environmental controls is also important in the electronics assembly process because such operations can generate lead dust. Upon vacating a facility, we are responsible for remediating the lead dust from the interior of the manufacturing facility. Although there are no applicable standards for lead dust remediation in manufacturing facilities, we endeavor to make efforts to remove the residues. To date, lead dust remediation costs have not been material to our operations. We also monitor for airborne concentrations of lead in our buildings and are not aware of any significant lead concentrations in excess of the applicable OSHA or other local standards.

We have a range of corporate programs in place with regard to environmental compliance and reduction of the use of hazardous materials in manufacturing. In the environmental compliance area, we have developed corporate-wide standardized environmental management systems, auditing programs and policies to enable us to better manage environmental compliance activities. Our facilities are also certified under ISO 14001, a set of standards and procedures relating to environmental compliance management. In addition, the electronics industry is subject to the European Union's Restrictions of Hazardous Substances, or RoHS, and Waste Electrical and Electronic Equipment, or WEEE, directives which took effect beginning in July 2006. Parallel initiatives have been adopted in other jurisdictions, including several states in the United States and the Peoples' Republic of China. RoHS limits the use of lead, mercury and certain other specified substances in electronics products and WEEE requires producers to assume responsibility for the collection, recycling and management of waste electronic products and components. We have implemented procedures to make our manufacturing process compliant with RoHS and the European Union's Registration, Evaluation and Authorization of Chemicals (REACH) legislation and we believe products sold by us into countries with restrictions on the concentrations of hazardous materials contained in those products comply with such restrictions. In the case of WEEE, the compliance responsibility rests primarily with OEMs rather than with EMS companies.

Asbestos containing materials, or ACM, are present at several of our manufacturing facilities. Although the ACM is being managed and controls have been put in place pursuant to ACM operations and maintenance plans, the presence of ACM could give rise to remediation obligations and other liabilities. No third-party claims relating to ACM have been brought at this time. 
 
Our plants generally operate under environmental permits issued by governmental authorities. For the most part, these permits must be renewed periodically and are subject to revocation in the event of violations of environmental laws. Any such revocation could require us to cease or limit production at one or more of our facilities, thereby having an adverse impact on our results of operations. We have not experienced any material revocations to date.

Primarily as a result of certain of our acquisitions, we have incurred liabilities associated with environmental contamination at certain sites. These liabilities relate to ongoing investigation and remediation activities at a number of sites, including Irvine, California; Owego, New York; Derry, New Hampshire; and Fort Lauderdale, Florida. We have been named in a lawsuit alleging operations at our current and former facilities in Orange County, California contributed to groundwater contamination and our Canadian subsidiary is party to an order of the Ontario, Canada Ministry of Environment with respect to our former Brockville site. There can be no assurance that these or any other similar third-party or governmental claims that may be filed in the future will not result in material liability to us. In addition, there are some sites, including our facility in Gunzenhausen, Germany, that are known to have groundwater contamination caused by a third-party, and that third-party has provided indemnity to us for the liability.

We have also been named as a potentially responsible party at a contaminated disposal site operated by another party at the Casmalia Resources disposal site in Southern California as a result of the past disposal of hazardous waste by companies we have acquired or by our corporate predecessors. Although liabilities for such historic disposal activities have not materially affected our financial condition to date, we cannot assure you that past disposal activities will not result in liability that will

15


materially affect us in the future.

We use environmental consultants primarily for risk assessments and remediation, including remedial investigation and feasibility studies, remedial action planning and design, and site remediation. These consultants provide information to us regarding the nature and extent of site contamination, acceptable remediation alternatives, and estimated costs associated with each remediation alternative. This information is considered by us, together with other information, when determining the appropriate amount to accrue for environmental liabilities.
 
Employees
 
As of October 1, 2011, we had 45,505 employees, including 8,735 temporary employees. None of our U.S. employees are represented by a labor union. In some international locations, our employees are represented by labor unions on either a national or plant level or are subject to collective bargaining agreements. Some foreign countries also have mandatory legal provisions regarding terms of employment, severance compensation and other conditions of employment that are more restrictive than U.S. laws. We believe our relationship with our employees is good. 
 
Available Information
 
Our Internet address is http://www.sanmina-sci.com. We make available through our website, free of charge, our Annual Reports on Form 10-K, Quarterly Reports on Form 10-Q, Current Reports on Form 8-K and amendments to those reports filed or furnished pursuant to Section 13(a) or 15(d) of the Securities Exchange Act of 1934, as amended, as soon as reasonably practicable after we electronically file such material with, or furnish it to, the Securities and Exchange Commission, or SEC. All reports we file with the SEC are also available free of charge via EDGAR through the SEC's website at http://www.sec.gov .

16



EXECUTIVE OFFICERS
 
The following table sets forth the name, position and age of our current executive officers and their ages as of October 1, 2011.
 
Name
Age
Position
Jure Sola
60
Chairman of the Board and Chief Executive Officer
Robert Eulau
49
Executive Vice President and Chief Financial Officer
Michael Tyler
55
Executive Vice President, General Counsel and Corporate Secretary
Dennis Young
60
Executive Vice President of Worldwide Sales and Marketing
David Pulatie
69
Executive Vice President of Global Human Resources
 
Jure Sola has served as our Chief Executive Officer since April 1991, as Chairman of our Board of Directors from April 1991 to December 2001 and from December 2002 to present, and as Co-Chairman of our Board of Directors from December 2001 to December 2002. In 1980, Mr. Sola co-founded Sanmina and initially held the position of Vice President of Sales. In October 1987, he became our Vice President and General Manager, responsible for manufacturing operations and sales and marketing and was President from October 1989 to March 1996.
 
Robert Eulau has served as our Executive Vice President and Chief Financial Officer since September 14, 2009. Prior to joining us, he served as Executive Vice President, Chief Operating Officer and Chief Financial Officer of privately-owned Alien Technology Corporation, a developer of radio frequency identification products, from March 2006 through June 2008. Previously, he was Senior Vice President and Chief Financial Officer of publicly-traded Rambus Inc., a technology licensing company, from May 2001 through March 2006. Prior to Rambus, Mr. Eulau served over 15 years with Hewlett Packard Company in various leadership roles, including Vice President and Chief Financial Officer of HP's Business Customer Organization,  and Vice President and Chief Financial Officer of HP's Computing Products business.
 
Michael Tyler has served as our Executive Vice President and General Counsel since April 2007. Mr. Tyler became our Corporate Secretary in June 2007. Prior to joining us, he was Senior Vice President, Chief Legal and Administrative Officer of Gateway, Inc., a major personal computer manufacturer, where he was employed from 2000-2007. Prior to that, he served as Senior Corporate Counsel International, at Northrop Grumman Corporation from 1995 to 2000, as an associate at the law firm Heller, Ehrman, White & McAuliffe from 1991 to 1995, and as a law clerk for the United States Court of Appeals for the Ninth Circuit from 1987 to 1988.
 
Dennis Young has served as Executive Vice President of Worldwide Sales and Marketing since March 2003. Prior to joining us, Mr. Young was Senior Vice President of Sales from May 2002 to March 2003 and Vice President of Sales from March 1998 to May 2002 of Pioneer-Standard Electronics, a provider of industrial and consumer electronic products.
 
David Pulatie has served as Executive Vice President of Global Human Resources since December 2008. Prior to that, he was Senior Vice President of Human Resources for Phelps Dodge Corporation, a mining concern, from March 1999 until January 2006. Previously, Mr. Pulatie had spent over 33 years in progressive U.S. and international senior human resources positions at Motorola, Inc., an electronics manufacturer, most recently as Senior Vice President, HR Government Relations.


17



Item 1A. Risk Factors Affecting Operating Results

Adverse market conditions in the electronics industry could reduce our future sales and earnings per share.
 We cannot accurately predict future levels of demand for our customers' electronics products. Consequently, our past operating results, earnings and cash flows may not be indicative of our future operating results, earnings and cash flows. In 2008, 2009 and then again during the fourth quarter of fiscal 2011, adverse worldwide economic conditions led to challenging conditions in the electronics industry. A number of factors, including lower asset values, price instability, geopolitical issues, the availability and cost of credit, high unemployment and concerns about the stability and solvency of financial institutions, financial markets, businesses, and sovereign nations slowed global economic growth and resulted in recessions in many countries, including in the United States, Europe and certain countries in Asia. The conditions resulted in our customers delaying purchases or placing purchase orders for lower volumes of products than previously experienced or anticipated. These conditions have persisted and, in some cases, worsened, increasing the risk of a renewed worldwide economic downturn. Such conditions could cause a number of adverse conditions, including the reduction or delay in orders from our customers or potential customers, the insolvency of key suppliers, which could result in production delays, shorter payment terms from suppliers due to reduced availability of credit default insurance in the market, the inability of customers to obtain credit needed to purchase products from us, and the insolvency of one or more customers. Any of these effects could impact our ability to effectively manage inventory levels and collect receivables, increase our need for cash, and decrease our net revenue and profitability.

We may experience component shortages or price increases, which could cause us to delay shipments to customers and reduce our sales and net income; the natural disasters in Japan and Thailand could also reduce our sales and profitability.
 
We are dependent on certain suppliers, including limited and sole source suppliers, to provide key components we incorporate into our products. We have experienced, and may experience in the future, delays in component deliveries, which in turn could cause delays in product shipments to customers, result in reduced revenue from and have an adverse effect on our relationship with the affected customer, and our reputation generally as a reliable service provider. In addition, component shortages, whether anticipated or not, can increase our cost of goods sold and therefore decrease our gross margin since we may be required to pay higher prices for components in short supply and redesign or reconfigure products to accommodate substitute components. Additionally, we may purchase components in advance of our requirements for those components as a result of a threatened or anticipated shortage. In this event, we may incur additional inventory carrying costs and have a heightened risk of exposure to inventory obsolescence, the cost of either of which may not be recoverable from our customers. Such costs would reduce our margins and net income. Finally, if key components become scarce, we may be required to look to second tier vendors or to procure components through brokers. Such components may be of lesser quality than those otherwise available and could cause us to incur costs to qualify such components or to replace them if they prove to be defective.
 
The continuing economic effects of the March 2011 earthquake and tsunami in Japan may result in our customers based in Japan ordering reduced amounts of product from us resulting from interruptions in their own businesses and diminished demand from Japanese consumers. In addition, recent floods in Thailand may also adversely impact our ability to source components in that country. Although these conditions have not, to date, significantly impacted our financial results, a slow-down in the pace of recovery in Japan or a worsening of conditions in Thailand could adversely impact our business in the future by preventing us from building products that require components sourced in those countries or increasing our expenses as we are forced to find alternative sources of supply. Should such reduction of demand and tightening supply conditions arise and then continue over an extended period of time, our revenue, margins and net income could be reduced, perhaps significantly.

Our customers could experience credit problems, which would reduce our future revenues and net income.

Many of the industries to which we provide products have previously experienced significant financial difficulty, with some of the participants filing for bankruptcy. Such financial difficulty, if experienced by one or more of our customers, may negatively affect our business due to the decreased demand from these financially distressed customers, the lengthening of customer payment terms, the potential inability of these companies to make full payment on amounts owed to us, or any of these factors. Customer bankruptcies also entail the risk of potential recovery by the bankruptcy estate of amounts previously paid to us that are deemed a preference under bankruptcy laws. We do not carry insurance against the risk of customer default on their payment obligations to us.

We seek to mitigate the impact of collection problems with our customers on our financial results by evaluating their creditworthiness on an ongoing basis and by maintaining an allowance for doubtful accounts that is assessed for adequacy

18


quarterly. Should customer defaults increase substantially or exceed the level of our allowance, our revenue, net income and cash position would be reduced, perhaps significantly. 

Our cash generated from operations is variable, which can adversely affect our ability to plan and invest in the business.

Cash generated from operations is highly variable. For example, during fiscal 2010, we used $78 million of cash in operating activities and in fiscal 2011, we generated $235 million in cash from operating activities. Our cash generated by or used in operations is impacted by a number of variables, including customer and supplier payment terms, timeliness of customer payments to us and the extent to which we need to increase inventories in response to customer forecasts. Our ability to make capital expenditures and pay down debt or whether we need to utilize our borrowing facilities depends in large part on our ability to generate cash from operations. To the extent our cash from operations fluctuates significantly in the future, our ability to make such investments and payments could be adversely impacted, which could also adversely impact our ability to expand our business and reduce our indebtedness.

Our strategy to pursue higher margin business depends in part on the success of our components and optical businesses, which if not successful, could cause our future gross margins and operating results to be lower.
 
Our components business, which includes printed circuit boards, mechanical systems, cable manufacturing and our optical business, are a key part of our strategy to grow our future margins and profitability by expanding our vertical integration capabilities. In order to grow this portion of our business profitably, we must continue to make substantial investments in the development of our components capabilities, research and development activities, test and tooling equipment and skilled personnel. Given the relatively higher fixed cost structure of this business, our success is greatly dependent upon obtaining sufficient orders for our components manufacturing services which is difficult to predict. For example, in the second quarter of 2011, a sudden drop in optical product orders contributed to a decrease in our revenue and gross margin compared to analyst expectations. The success of our components and optical businesses also depends on our ability to achieve commercially viable production yields and to manufacture components in commercial quantities to the specifications and quality standards required by customers. In particular, our customers require that all new components used in their products be qualified in advance which can be costly both in terms of time and cost and may not result in the customers' acceptance of our components. Any of these factors could cause our components and optical revenue or margins to be less than expected, which would have an overall adverse effect on our revenues and profitability.
Adverse changes in the key end markets we target could harm our business by reducing our sales.
We provide EMS services to companies that sell products in the communications, industrial, defense, medical, enterprise computing and storage and multimedia markets. Adverse changes in any of these markets could reduce demand for our customers' products and make these customers more sensitive to the cost of our EMS services, either of which could reduce our sales, gross margins and net income. Factors affecting any of our customers' industries in general, or our customers in particular, have led to reductions in net sales in certain end markets, and such factors could seriously harm our business in the future. These factors include:
 
short product life cycles of our customers' products leading to continuing new requirements and specifications and product obsolescence , either of which could cause us to lose business;
failure of our customers' products to gain widespread commercial acceptance which could decrease the volume of orders customers place with us; and
recessionary periods in our customers' markets which decrease orders from affected customers.

In addition, in the case of our defense business, U.S. government budgetary conditions or withdrawal from Iraq or Afghanistan could result in a decrease in defense spending, which in turn could cause a reduction in orders placed by the government or defense contractors for products manufactured by our defense and aerospace (DAS) division. Since such products carry higher margins than many of our other products and services, such a decrease would contribute disproportionately to a reduction in our gross margin and profitability. An unexpected decline in DAS orders during the second quarter of 2011 contributed to our financial results not meeting analyst expectations for such quarter. Although it appears that revenue levels for our defense and aerospace division have stabilized, there can be no assurance that we will not experience declines in demand in the future.
 
We may be unable to obtain sufficient financing to reduce our debt levels or maintain or expand our operations, which may cause our stock price to fall and reduce the business our customers and vendors do with us.
 
Our liquidity needs are largely dependent on changes in working capital, including inventory requirements, the extension

19


of trade credit by our suppliers, the degree of alignment of payment terms from our suppliers to payment terms granted to our customers, investments in facilities and equipment, acquisitions, repayments of obligations under outstanding indebtedness and repurchases of our outstanding debt. In connection with the management of our liquidity needs, we entered into a five-year $135 million asset-backed credit facility in November 2008, which we later increased to $235 million, under which we could borrow $141.2 million as of October 1, 2011. We also have $85 million in foreign short-term financing facilities under which $24.8 million remained available to be borrowed as of October 1, 2011. Our asset-backed credit facility expires in November 2013 and our next long-term debt maturity is in 2014. In the event we need additional capital, whether for working capital, debt repayment or otherwise, there can be no assurance that debt or equity capital will be available on acceptable terms or at all. New financing could result in us issuing additional equity securities, which could cause dilution to existing stockholders. If additional or continued financing, including the continued extension of trade credit by our suppliers, is not available when required, our ability to repay, reduce or refinance our debt, maintain or increase our rates of production and expand our manufacturing capacity, as well as our overall liquidity, will be harmed, which could cause our stock price to fall and reduce our customers' and vendors' willingness to do business with us.
 
Our credit arrangements contain covenants which may adversely impact our business and the failure to comply with such covenants could cause our outstanding debt to become immediately payable.
 
Our debt agreements do not contain financial covenants currently applicable to us, but do include a number of negative covenants, including restrictions on incurring additional debt, making investments and other restricted payments, acquiring new businesses, paying dividends and redeeming or repurchasing capital stock and debt, subject to certain exceptions. These covenants could constrain our ability to grow our business through acquisition or engage in other transactions which the covenants would otherwise restrict, including refinancing our existing debt. In addition, such agreements include affirmative covenants requiring, among other things, that we file quarterly and annual financial statements with the SEC, comply with all laws, pay all taxes and maintain casualty insurance. If we are not able to comply with all of these covenants, for any reason, some or all of our outstanding debt as well as all amounts payable under our interest rate swaps on such debt, if any, could become immediately due and payable and the incurrence of additional debt under our asset-backed credit facility would not be allowed.
 
Our early redemptions of debt have reduced our working capital and liquidity; debt refinancing can entail higher interest expense, which would lower our net income; interest payments on variable rate debt can increase, which would lower our net income.
 
During 2010 and 2011, we redeemed $195.7 million and net $80 million of our long-term debt, respectively. Although redemptions of debt improve our operating results by reducing our interest expense, these redemptions have reduced our liquidity. If we should repurchase or redeem additional debt or equity, our working capital and liquidity would be further reduced. In addition, should we undertake to refinance any of our outstanding long-term debt, the next maturity of which is 2014, there can be no assurance that the terms of such refinancing, particularly the interest rate, would be favorable to us. Should we be forced to replace lower interest rate debt with higher interest rate debt, our net income would be reduced. In addition, an aggregate of $500 million of our long-term debt and $60.2 million in short-term borrowings bear interest at a variable rate based upon LIBOR. Interest rates, including LIBOR, can rise due to a variety of factors, including governmental debt levels, ratings downgrade of U.S. or other sovereign debt, the pace of economic growth and central bank actions. Should LIBOR increase substantially in the future for any reason, our interest payments on our variable interest rate debt would also increase, lowering our net income.
 
We are subject to intense competition in the EMS industry which could cause us to lose sales and therefore hurt our financial performance.
 
The EMS industry is highly competitive and the industry has been experiencing a surplus of manufacturing capacity, particularly in light of the slowdowns in the U.S. and certain international economies. Our competitors include major global EMS providers such as Celestica, Inc., Flextronics International Ltd., Hon Hai (Foxconn) and Jabil Circuit, Inc., as well as other EMS companies that have a regional, product, service or industry specific focus. Some of those companies have greater manufacturing and financial resources than we do. We also face competition from current and potential OEM customers who may elect to manufacture their own products internally rather than outsourcing to EMS providers.
 
We may not be able to offer prices as low as some of our competitors because those competitors may have lower operating costs as a result of their geographic location, greater economies of scale or the services they provide or because these competitors are willing to provide EMS services at prices we are unable or unwilling to offer. There can be no assurance that we will not lose business in the future in response to such competitive pricing or other inducements which may be offered by our competitors, which would decrease our sales and net income.

20



If demand for our higher-end, higher margin manufacturing services does not increase, our future gross margins and operating results may be lower than expected.
 
We typically earn lower gross margins when we provide less complex EMS services. We experience continued pressure from OEMs to reduce prices, and competition remains intense. Pricing pressure is typically more intense for less complex, lower margin EMS services. This price competition has affected, and could continue to adversely affect, our gross margins. If demand for our higher-end, higher margin manufacturing services does not increase in the future, our gross margins and operating results in future periods may be lower than expected. 

Our operating results are subject to significant uncertainties, which make predictability of our future sales and net income difficult.
 
Our operating results are subject to significant uncertainties, including:
 
conditions in the economy as a whole and in the electronics industry;
fluctuations in components prices and component shortages caused by high demand, natural disaster or otherwise, which could cause us to be unable to meet customer delivery schedules, increase our costs and potentially decrease our profitability;
timing of new product development by our customers which creates demand for our services;
levels of demand in the end markets served by our customers;
our ability to replace declining sales from end of life programs with new business wins;
timing of orders from customers and the accuracy of their forecasts;
inventory levels of customers, which if high relative to their normal sales volume, could cause them to reduce their orders to us;
timing of expenditures in anticipation of increased sales, customer product delivery requirements and shortages of components or labor;
increased labor costs in the regions in which we operate;
mix of products ordered by and shipped to major customers, as high volume and low complexity manufacturing services typically have lower gross margins than more complex and lower volume services;
degree to which we are able to utilize our available manufacturing capacity;
our ability to maintain desired plant operating efficiencies, including achieving acceptable yields, effectively planning production and managing our inventory and fixed assets to avoid high carrying costs and excess working capital;
our ability to effectively plan production and manage our inventory and fixed assets;
customer insolvencies resulting in bad debt or inventory exposures that are in excess of our reserves;
our ability to efficiently move manufacturing activities to lower cost regions without adversely affecting customer relationships while controlling costs related to the closure of facilities and employee severance;
pricing and other competitive pressures;
fluctuations in the values of our assets, including real property and assets held for sale, which could result in charges to income;
volatility of foreign currency exchange rates;
changes in our tax provision due to our estimates of pre-tax income in the jurisdictions in which we operate; and
political and economic developments in countries in which we have operations.
 
A portion of our operating expenses is relatively fixed in nature and planned expenditures are based in part on anticipated orders, which are difficult to predict. If we do not receive anticipated orders as expected, our profitability will decline. Moreover, our ability to reduce our costs as a result of current or future restructuring efforts may be limited because consolidation of operations can be a costly and lengthy process to complete.
We generally do not obtain long-term volume purchase commitments from customers and, therefore, cancellations, reductions in production quantities and delays in production by our customers could reduce our sales and net income.
We generally do not obtain firm, long-term purchase commitments from our customers and our bookings may generally be cancelled prior to the scheduled shipment date. Customers may cancel their orders, reduce production quantities or delay production for a number of reasons, including significant decreases in demand for their products and services. Although the customer is generally liable for finished goods and work-in-process at the time of cancellation, we may be unable or, for other business reasons, choose not to enforce our contractual rights. Cancellations, reductions or delays of orders by customers would:

21


 
reduce our sales and net income by decreasing the volumes of products that we manufacture for our customers;
delay or eliminate recovery of our expenditures for inventory purchased in preparation for customer orders; and
lower our asset utilization, which would result in lower gross margins and lower net income.
 
In addition, customers sometimes require that we transfer the manufacturing of their products from one facility to another to achieve cost reductions and other objectives. These transfers have resulted in increased costs to us due to facility downtime or less than optimal utilization of our manufacturing capacity. These transfers also have required us to close or reduce operations at certain facilities, particularly those in high cost locations such as the United States, Canada and Western Europe, and as a result we have incurred significant costs for the closure of facilities, employee severance and related matters. We also have encountered occasional delays and complications related to the transition of manufacturing programs to new locations. We may be required to relocate our manufacturing operations in the future and, accordingly, we may incur additional costs that decrease our net income.
 
Commodity price fluctuations may negatively impact our results of operations.
Our components are manufactured using a number of commodities, including gold, copper and other metals, as well as petroleum, that are subject to frequent and unpredictable changes in price due to worldwide demand, investor interest and economic conditions. We do not hedge against the risk of these fluctuations, but rather attempt to adjust our product pricing to reflect such changes. Should significant increases in commodities prices occur and should we not be able to increase our product prices enough to offset these increased costs, our gross margins and profitability would decrease, perhaps significantly.
Energy price increases may negatively impact our results of operations.
Certain of the components that we use in our manufacturing activities are petroleum-based. In addition, we, along with our suppliers and customers, rely on various energy sources (including oil) in our facilities and transportation activities. Significant uncertainty currently exists about the future levels of energy prices and significant long-term increases are possible. Increased energy prices could cause an increase to our raw material costs and transportation costs. In addition, increased transportation costs of certain of our suppliers could be passed along to us. We may not be able to increase our product prices enough to offset these increased costs. In addition, any increase in our product prices may reduce our future customer orders and profitability.
 
We rely on a relatively small number of customers for a substantial portion of our sales, and declines in sales to these customers would reduce our net sales and net income.
 
One customer represented more than 10% of our net sales and sales to our ten largest customers represented 49.9% of our net sales during 2011. We expect to continue to depend upon a relatively small number of customers for a significant percentage of our sales. Consolidation among our customers may further concentrate our business in a limited number of customers and expose us to increased risks related to dependence on a small number of customers. In addition, a significant reduction in sales to any of our large customers or significant pricing and margin pressures exerted by such a customer would adversely affect our operating results. In the past, some of our large customers have significantly reduced or delayed the volume of manufacturing services ordered from us as a result of changes demand for their product, consolidations or divestitures or for other reasons. In particular, certain of our customers have from time to time entered into manufacturing divestiture transactions with other EMS companies, and such transactions could reduce our revenues with these customers. We cannot assure you that present or future large customers will not terminate their manufacturing arrangements with us or significantly change, reduce or delay the amount of manufacturing services ordered from us, any of which would reduce our net sales and net income.
 
We are subject to risks arising from our international operations.
 
We conduct our international operations primarily in Asia, Latin America, Canada and Europe, and we continue to consider additional opportunities to make foreign acquisitions and construct new foreign facilities. We generated 81.8% of our net sales from non-U.S. operations in 2011 and a significant portion of our manufacturing material was provided by international suppliers during this period. As a result of our international operations, we are affected by economic and political conditions in foreign countries, including:
 
the imposition of government controls;
compliance with U.S. and foreign laws concerning trade and employment practices;
difficulties in obtaining or complying with export license requirements;        

22


trade restrictions;
changes in tariffs;
labor unrest, including strikes, and difficulties in staffing;
inflexible employee contracts in the event of business downturns;
coordinating communications among and managing international operations;
fluctuations in currency exchange rates;
currency controls;
increases in duty and/or income tax rates;
adverse rulings in regards to tax audits;
excess costs associated with reducing employment or shutting down facilities;
misappropriation of intellectual property; and
constraints on our ability to maintain or increase prices. 
 
Our operations in certain foreign locations receive favorable income tax treatment in the form of tax holidays or other incentives. In the event that such tax holidays or other incentives are not extended, are repealed, or we no longer qualify for such programs, our taxes may increase, which would reduce our net income.
 
Additionally, a significant portion of our worldwide cash reserves are generated by, and therefore held in, foreign jurisdictions. Certain of such jurisdictions restrict the amount of cash that can be transferred to the U.S or impose taxes and penalties on such transfers of cash. To the extent we have excess cash in foreign locations that could be used in, or is needed by, our U.S. operations, we may incur significant taxes to repatriate these funds.
 
We operate in countries that have experienced labor unrest and political instability, including China, India, Thailand and other countries in Southeast Asia and we have experienced work stoppages and similar disruptions in certain foreign jurisdictions, including India. To the extent such developments prevent us from adequately staffing our plants and manufacturing and shipping products in those jurisdictions, our margins and net income could be reduced and our reputation as a reliable supplier could be negatively impacted.

We have taken substantial restructuring charges in the past and we may need to take material restructuring charges in the future.
 
We have incurred significant expenses related to restructuring of our operations in the past and may continue to do so in the future. For example, we have moved, and may continue to move, our operations from higher-cost to lower-cost locations to meet customer requirements. We have incurred costs related to workforce reductions, work stoppages and labor unrest resulting from the closure of our facilities in higher cost locations. In addition, we have incurred unanticipated costs related to the transfer of operations to lower-cost locations, including costs related to integrating new facilities, managing operations in dispersed locations and realigning our business processes. We also have incurred costs to restructure operations that have been acquired in order to integrate them into our Company. We expect to be required to record additional charges related to restructuring activities in the future, but cannot predict the timing or amount of such charges. Any such charges would reduce our net income.
 
Our results can be adversely affected by rising labor costs.
 
There is uncertainty with respect to rising labor costs, in particular within the lower-cost regions in which we operate. In the past, labor disputes and strikes based partly on wages have slowed or stopped production at certain manufacturers in China and India. In some cases, employers have responded by significantly increasing the wages of workers at such plants. Any increase in labor costs that we are required to make in order to retain qualified personnel and are unable to recover in our pricing to our customers could adversely impact our operating results.
 
To respond to competitive pressures and customer requirements, we may further expand internationally in lower cost locations, particularly in Asia, Eastern Europe and Latin America. As we pursue these expansions, we may be required to make additional capital expenditures. In addition, the cost structure in certain countries that are now considered to be favorable may increase as economies develop or as such countries join multinational economic communities or organizations, causing local wages to rise. As a result, we may need to continue to seek new locations with lower costs and the employee and infrastructure base to support electronics manufacturing. We cannot assure you that we will realize the anticipated strategic benefits of our international operations or that our international operations will contribute positively to our operating results.
 
As a result of our components ordering policies, and customer-requested ship dates, we may incur carrying costs or not be compensated for components, work-in-process or finished goods, which would decrease our margins and net income.

23


 
In order to satisfy customer orders, we are frequently required to order components and other parts in advance of customer payment, particularly for long lead-time items. Furthermore, we may be required to keep additional components, work-in-process and finished goods in inventory in order to meet customer delivery dates. While our supply agreements with our customers generally allocate most of the liability for payment for such items to the customers, we may nonetheless incur additional carrying costs or not ultimately be compensated for these items should the customer default upon its obligations. To the extent we incur any such costs, our gross margins and net income would be reduced. 
If we manufacture or design defective products, or if our manufacturing processes do not comply with applicable statutory and regulatory requirements, we could be subject to claims, damages and fines and lose customers.
 
We manufacture products to our customers' specifications, and in some cases our manufacturing processes and facilities may need to comply with applicable statutory and regulatory requirements. For example, many of the medical devices that we manufacture, as well as the facilities and manufacturing processes that we use to produce them, are regulated by the United States Food and Drug Administration. In addition, our customers' products and the manufacturing processes that we use to produce them often are highly complex. As a result, products that we design or manufacture may at times contain design or manufacturing defects, and our manufacturing processes may be subject to errors or may not be in compliance with applicable statutory and regulatory requirements. Defects in the products we design or manufacture may result in product recalls, warranty claims by customers, including liability for repair costs, delayed shipments to customers or reduced or cancelled customer orders. If these defects or deficiencies are significant, our results of operations and business reputation could be harmed. The failure of the products that we design or manufacture or of our manufacturing processes and facilities to comply with applicable statutory and regulatory requirements may subject us to legal fines or penalties and, in some cases, require us to shut down or incur considerable expense to correct a manufacturing program or facility. In addition, these defects may result in product liability claims against us. The magnitude of such claims may increase as we expand our medical, automotive, and aerospace and defense manufacturing services because defects could result in death or significant injury to end users of these products. Even if our customers are contractually responsible for defects in the design of a product, we could nonetheless be named in a product liability suit over such defects and could be required to expend significant resources defending ourselves.
 
We sometimes design products on a contract basis or jointly with our customers. The design services that we provide can expose us to different or greater potential liabilities than those we face when providing our regular manufacturing services. For example, we have increased exposure to potential product liability claims resulting from injuries caused by defects in products we design, as well as potential claims that products we design infringe third-party intellectual property rights. Such claims could subject us to significant liability for damages and, regardless of their merits, could be time-consuming and expensive to resolve. Any such costs and damages could be significant and would reduce our net income.

Our business could be adversely affected by any delays, or increased costs, resulting from issues that our common carriers are dealing with in transporting our materials, our products, or both.
We rely on a variety of common carriers to transport our materials from our suppliers to us, and to transport our products from us to our customers. Problems suffered by any of these common carriers, whether due to a natural disaster, labor problem, increased energy prices or some other issue, could result in shipping delays, increased costs, or some other supply chain disruption, and could therefore have a material adverse effect on our operations.
 
Our key personnel are critical to the continued growth of our business and we cannot assure you that they will remain with us.
 
Our success depends upon the continued service of our key personnel. Generally, these employees are not bound by employment or non-competition agreements. We cannot assure you that we will retain our key employees, particularly our highly skilled operations managers and engineers involved in the manufacture of existing products and development of new products and processes. The competition for these employees is intense. In addition, if one or more of our key employees were to join a competitor or otherwise compete directly or indirectly with us or otherwise become unavailable to us, we could lose customers and our sales and gross margins could decrease.
If we are unable to maintain our technological and manufacturing process expertise, our business could be adversely affected.
Improvements to and refinements of our manufacturing processes are necessary to manufacture next generation products for our customers in a cost-efficient manner. As a result, we are continually evaluating the cost-effectiveness and feasibility of new manufacturing processes. In some cases, we will be required to make capital expenditures and incur engineering expense

24


in order to qualify and validate any such new process. Such expenses would reduce our net income. In addition, any delay in the deployment of such new process, or problems commencing volume production using a new process could also reduce our margins and net income and harm our reputation with our customers.
Unanticipated changes in our tax rates or exposure to additional income tax liabilities could increase our taxes and decrease our net income.
We are subject to income, sales, value-added and other taxes in the United States and various foreign jurisdictions. Significant judgment is required in determining our worldwide provision for taxes and, in the ordinary course of business, there are many transactions and calculations for which the ultimate tax determination is uncertain. Our effective tax rates could be adversely affected by changes in the mix of earnings in countries with differing statutory tax rates, changes in the valuation of deferred tax assets and liabilities, changes in tax laws and other factors. Our tax determinations are regularly subject to audit by tax authorities and developments in those audits could adversely affect our tax provisions, including through assessment of back taxes, interest and penalties. Although we believe that our tax estimates are reasonable, the final determination of tax audits or tax disputes may be different from what is reflected in our historical tax provisions which could lead to an increase in our taxes payable and a decrease in our net income.
Our international sales are subject to laws relating to trade, export controls and foreign corrupt practices, the violation of which could adversely affect our operations.
 
We are required to comply with all applicable domestic and foreign export control laws, including the International Traffic in Arms Regulations (“ITAR”) and the Export Administration Regulations (“EAR”). Some items manufactured by us are controlled for export by the United States Department of Commerce's Bureau of Industry and Security under the EAR. In addition, we are subject to the Foreign Corrupt Practices Act and international counterparts that bar bribes or unreasonable gifts for foreign governments and officials. Violation of any of these laws or regulations could result in significant sanctions, including large monetary penalties and suspension or debarment from participation in future government contracts, which could reduce our future revenue and net income.
 
We are subject to a number of U.S. governmental procurement rules and regulations, the failure to comply with which could result in damages or reduction of future revenue.
 
We are subject to a number of laws and regulations relating to the award, administration and performance of U.S. government contracts and subcontracts. Such laws and regulations govern, among other things, price negotiations, cost accounting standards and other aspects of performance under government contracts. These rules are complex and our performance under them is subject to audit by the Defense Contract Audit Agency and other government regulators. If an audit or investigation reveals a failure to comply with regulations or other improper activities, we may be subject to civil or criminal penalties and administrative sanctions by either the government or the prime customer, including termination of the contract, payment of fines and suspension or debarment from doing further business with the U.S. government. Any of these actions would increase our expenses, reduce our revenue and damage our reputation as a reliable government supplier.
 
We can experience losses due to foreign exchange rate fluctuations, which would reduce our net income.
 
Because we manufacture and sell a substantial portion of our products abroad, our operating costs are subject to fluctuations in foreign currency exchange rates. If the U.S. dollar weakens against the foreign currencies in which we denominate certain of our trade accounts payable, fixed purchase obligations and other expenses, the U.S. dollar equivalent of such expenses would increase. We use financial instruments, primarily short-term foreign currency forward contracts, to hedge certain forecasted foreign currency commitments arising from trade accounts receivable, trade accounts payable and fixed purchase obligations. Our foreign currency hedging activities depend largely upon the accuracy of our forecasts of future sales, expenses, capital expenditures and monetary assets and liabilities. As such, our foreign currency forward contracts may exceed or not cover our full exposure to exchange rate fluctuations. If these hedging activities are not successful, we may experience significant unexpected expenses from fluctuations in exchange rates. Although we believe our foreign exchange hedging policies are reasonable and prudent under the circumstances, we can provide no assurances that we will not experience losses arising from currency fluctuations in the future, which could be significant.
  
Any failure to comply with applicable environmental laws could adversely affect our business by causing us to pay significant amounts for cleanup of hazardous materials or for damages or fines.
 
We are subject to various federal, state, local and foreign environmental laws and regulations, including those governing the use, storage, discharge and disposal of hazardous substances and wastes in the ordinary course of our manufacturing

25


operations. We also are subject to laws and regulations governing the recyclability of products, the materials that may be included in products, and the obligations of a manufacturer to dispose of these products after end users have finished using them. If we violate environmental laws or if we occupy or occupied in the past a site at which a predecessor company caused contamination, we may be held liable for damages and the costs of remedial actions. We cannot assure you that we will not violate environmental laws and regulations in the future as a result of human error, equipment failure or other causes. Although we estimate and regularly reassess our potential liability with respect to violations or alleged violations and accrue for such liability, we cannot assure you that our accruals will be sufficient to cover the actual costs we incur as a result of these violations or alleged violations or that no violations will not occur for which a reserve has not been established. Any increase in existing reserves or establishment of new reserves for environmental liability would reduce our net income. Our failure to comply with applicable environmental laws and regulations could also limit our ability to expand facilities or could require us to acquire costly equipment or to incur other significant expenses to comply with these laws and regulations.
 
Asbestos containing materials, or ACM, are present at several of our manufacturing facilities. Although the ACM is being managed and controls have been put in place pursuant to ACM operations and maintenance plans, the presence of ACM could give rise to remediation obligations and other liabilities. No governmental or third-party claims relating to ACM have been brought at this time.
 
Our plants generally operate under environmental permits issued by governmental authorities. For the most part, these permits must be renewed periodically and are subject to revocation in the event of violations of environmental laws. Although we have not experienced any material revocations to date, any such revocation could require us to cease or limit production at one or more of our facilities, thereby having an adverse impact on our results of operations.
 Primarily as a result of certain of our acquisitions, we have incurred liabilities associated with environmental contamination. These liabilities include ongoing investigation and remediation activities at a number of sites, including those located in Irvine, California; Owego, New York; Derry, New Hampshire; and Fort Lauderdale, Florida. We have been named in a lawsuit alleging operations at our current and former facilities in Orange County, California contributed to groundwater contamination and our Canadian subsidiary is party to an order of the Ontario, Canada Ministry of Environment with respect to our former Brockville site. There can be no assurance that these or any other similar third-party or governmental claims that may be filed in the future will not result in material liability to us. In addition, there are some sites, including our acquired facility in Gunzenhausen, Germany, that are known to have groundwater contamination caused by a third-party, and that third-party has provided indemnity to us for the liability. 
 
We have also been named as a potentially responsible party at a contaminated disposal site operated by another party at the Casmalia Resources site in Southern California, as a result of the past disposal of hazardous waste by companies we have acquired or by our corporate predecessors. Although liabilities for such historical disposal activities have not materially affected our financial condition to date, we cannot assure you that past disposal activities will not result in liability that will materially affect us in the future, nor can we provide assurance that we do not have environmental exposures of which we are unaware and which could adversely affect our operating results.
 
Over the years, environmental laws have become, and in the future may continue to become, more stringent, imposing greater compliance costs and increasing risks and penalties associated with violations. We operate in several environmentally sensitive locations and are subject to potentially conflicting and changing regulatory agendas of political, business and environmental groups. Changes in or restrictions on discharge limits, emissions levels, permitting requirements and material storage or handling could require a higher than anticipated level of operating expenses and capital investment or, depending on the severity of the impact of the foregoing factors, costly plant relocation.
 
In addition, the electronics industry became subject to the European Union's RoHS (Restriction of Hazardous Substances) and WEEE (Waste from Electrical and Electronic Equipment) directives which took effect beginning in 2005. Parallel initiatives have been adopted in other jurisdictions, including several states in the United States and the People's Republic of China. RoHS prohibits the use of lead, mercury and certain other specified substances in electronics products and WEEE requires industry OEMs to assume responsibility for the collection, recycling and management of waste electronic products and components. Although we believe we have implemented procedures to make our manufacturing process RoHS compliant, a successful assertion by a governmental entity of non-compliance could result in significant costs and/or penalties. In the case of WEEE, the compliance responsibility rests primarily with OEMs rather than with EMS companies. However, OEMs may turn to EMS companies for assistance in meeting their WEEE obligations, which could increase our costs.

Consolidation in the electronics industry may adversely affect our business by increasing competition or customer buying power and increasing prices we pay for components.
 

26


Consolidation in the electronics industry among our customers, our suppliers and/or our competitors may increase as companies combine to achieve further economies of scale and other synergies. Consolidation in the electronics industry could result in an increasing number of very large electronics companies offering products in multiple sectors of the electronics industry. The significant purchasing and market power of these large companies could increase competitive pressures on us. In addition, if one of our customers is acquired by another company that does not rely on us to provide EMS services either because it has its own production facilities or relies on another provider of similar services, we may lose that customer's business. In addition, consolidation in the electronics industry may also result in excess manufacturing capacity among EMS companies, which could drive our profitability down. Similarly, consolidation among our suppliers could result in a sole or limited source for certain components used in our customers' products. Any such consolidation could cause us to be required to pay increased prices for such components, which would reduce our gross margin and profitability.
 
Failure to comply with employment and related laws could result in the payment of significant damages, which would reduce our net income.
 
We are subject to a variety of domestic and foreign employment laws, including those related to safety, discrimination, whistle-blowing, classification of employees, wages and severance payments. Such laws are subject to change as a result of judicial decisions or otherwise and there can be no assurance that we will not be found to have violated any such laws in the future. Such violations could lead to the assessment of significant fines against us by federal, state or foreign regulatory authorities or to the award of damages claims (including severance payments) against us in judicial proceedings by employees, any of which would reduce our net income.

Employee theft or fraud could result in loss.
Certain of our employees have access to, or signature authority with respect to, bank accounts or other company assets, which could expose us to fraud or theft. In addition, certain employees have access to key IT infrastructure and to customer and other information that is commercially valuable. Should any employee, for any reason, compromise our IT systems, or misappropriate customer or other information, we could incur losses, including losses relating to claims by our customers against us, the willingness of customers to do business with us may be damaged and, in the case of our defense business, we could be debarred from future participation in government programs. Any such losses may not be fully covered by insurance.
We may not be successful in implementing and integrating strategic transactions or in divesting non-strategic assets, which could cause our financial results to fail to meet our forecasts.
 
From time to time, we may undertake strategic transactions that give us the opportunity to access new customers and new end-customer markets, to obtain new manufacturing and service capabilities and technologies, to enter new geographic manufacturing locations, to lower our manufacturing costs and improve the margins on our product mix, and to further develop existing customer relationships. Strategic transactions involve many difficulties, uncertainties and costs, including the following:
 
integrating acquired operations and businesses;
regulatory approvals or other conditions to closing that delay the completing of strategic transactions beyond the time anticipated;
diversion of management attention from day-to-day duties in order to implement and integrate strategic transactions;
scaling up production and coordinating management of operations at new sites;
transaction expenses, including fees of investment bankers, attorneys and accountants, which could be significant;
separating operations or support infrastructure for entities divested;
managing and integrating operations in geographically dispersed locations;
maintaining customer, supplier or other favorable business relationships of acquired operations and terminating unfavorable relationships;
integrating the acquired company's systems into our management information systems;
satisfying unforeseen liabilities of acquired businesses, including liability for past violations of law, which could require the expenditure of material amounts of cash or subject us to ongoing regulatory scrutiny or requirements;
operating in the geographic market or industry sector of the business acquired in which we may have little or no experience;
improving and expanding our management information systems to accommodate expanded operations; and
losing key employees of acquired operations.
 
Any of these factors could prevent us from realizing the anticipated benefits of a strategic transaction, and our failure to realize these benefits could reduce our sales below and increase our costs above our forecasts and could cause write-downs of

27


the value of the business acquired which would decrease our net income. Acquisitions may also be dilutive to our earnings per share, particularly if our projections and assumptions about the acquired business' future operating results prove to be inaccurate. As a result, although our goal is to improve our business and maximize stockholder value, any transactions that we complete may ultimately fail to increase our sales and net income and stock price.
 
If we are unable to protect our intellectual property or infringe, or are alleged to infringe, upon intellectual property of others, we could lose sales or be required to pay significant amounts in costs or damages.
 
We rely on a combination of copyright, patent, trademark and trade secret laws and restrictions on disclosure to protect our intellectual property rights. We cannot be certain that the steps we have taken will prevent unauthorized use of our intellectual property. For example, we rely in part upon patents to protect our intellectual property position. However, a number of our patents covering certain aspects of our manufacturing processes or products have expired or will expire in the near future. Such expirations reduce our ability to assert claims against competitors or others who use or sell similar technology. Any failure to protect our intellectual property rights would diminish or eliminate the competitive advantages that we derive from our proprietary technology. 
 
We are also subject to the risk that former employees violate the terms of their proprietary information agreements with us which require them to keep confidential and not to use for their benefit information obtained in the course of their employment with us. Should a key former employee use or disclose such information, including information concerning our customers, pricing, capabilities or strategy, our ability to obtain new customers and to compete could be adversely impacted.

Finally, we may occasionally become involved in administrative proceedings, lawsuits or other proceedings if others allege that we infringe on their intellectual property rights. Some of these claims could subject us to significant liability for damages and invalidate our property rights. If successful, such claims could impair our ability to collect royalties or license fees or could force us or our customers to:
 
stop producing products that use the challenged intellectual property;
obtain from the owner of the infringed intellectual property, at our expense, a license to sell the relevant technology at an additional cost, which license may not be available on reasonable terms, or at all; or
redesign those products or services that use the infringed technology.
 
Any of these results could have a material adverse effect on our revenue, costs and net income and could damage our reputation with our customers. In addition, any type of intellectual property lawsuit, whether initiated by us or a third party, would likely be time consuming and expensive to resolve and would divert management's time and attention.

We may not have sufficient insurance coverage for certain of the risks and liabilities we assume in connection with the products and services we provide to our customers, which could leave us responsible for certain costs and damages incurred by our customers.
 
We carry various forms of business and liability insurance in amounts we believe are reasonable and customary for similarly situated companies in our industry. However, we do not have insurance coverage for all of the risks and liabilities we assume in connection with the products and services we provide to our customers, such as potential warranty, product liability, intellectual property infringement, product recall claims and losses due to hacking or intrusion into our IT infrastructure. As a result, such liability claims may not be covered under our insurance policies. Should we sustain a significant uncovered loss, our net income would be reduced.
 
Changes in financial accounting standards or policies have affected, and in the future may affect, our reported financial condition or results of operations. Additionally, changes in securities laws and regulations have increased, and are likely to continue to increase, our operating costs.
 
We prepare our consolidated financial statements in conformity with accounting principles generally accepted in the United States, or U.S. GAAP. Our preparation of financial statements in accordance with U.S. GAAP requires that we make estimates and assumptions that affect the recorded amounts of assets and liabilities, disclosure of those assets and liabilities at the date of the financial statements and the recorded amounts of expenses during the reporting period. A change in the facts and circumstances surrounding those estimates could result in a change to our estimates and could impact our future operating results.
 
In addition, these principles are subject to interpretation by the Financial Accounting Standards Board (FASB), the SEC and various bodies formed to interpret and create accounting policies. A change in those policies can have a significant effect

28


on our reported results and may affect our reporting of transactions which are completed before a change is announced. Accounting policies affecting many other aspects of our business, including rules relating to revenue recognition, off-balance sheet transactions, stock-based compensation, restructurings, acquisition accounting, asset disposals and asset retirement obligations, leases, intangible assets, derivative and other financial instruments and in-process research and development charges, have recently been revised or are under review. Changes to those rules or the questioning of how we interpret or implement those rules may have a material adverse effect on our reported financial results or on the way we conduct business. For example, a preliminary timetable by which U.S. companies would adopt International Financial Reporting Standards has been promulgated by the SEC. Although at a very early stage of consideration by regulatory agencies, adoption of such standards could substantially change our reporting practices in a number of areas, including revenue recognition and recording of assets and liabilities.
 
Finally, corporate governance, public disclosure and compliance practices continue to evolve based upon continuing legislative action, SEC rulemaking and stockholder advisory group policies. As a result, the number of rules and regulations applicable to us may increase, which would also increase our legal and financial compliance costs and the amount of time management must devote to compliance activities. For example, the SEC has issued proposed rules requiring disclosure of the extent to which we use certain minerals in the production of our products and California has enacted regulations requiring disclosure of our business practices intended to reduce the risk of human trafficking and slavery in our supply chain. Increasing regulatory burdens could also make it more difficult for us to attract and retain qualified members of our board of directors, particularly to serve on our audit committee, and qualified executive officers in light of an increase in actual or perceived workload and liability for serving in such positions.
 
Outages, computer viruses, break-ins and similar events could disrupt our operations.
 
We rely on information technology networks and systems, some of which are owned and operated by third parties, to process, transmit and store electronic information. In particular, we depend on our information technology infrastructure for a variety of functions, including worldwide financial reporting, inventory management, procurement, invoicing and email communications. Any of these systems may be susceptible to outages due to fire, floods, power loss, telecommunications failures, terrorist attacks and similar events. Despite the implementation of network security measures, our systems and those of third parties on which we rely may also be vulnerable to computer viruses, break-ins and similar disruptions. If we or our vendors are unable to prevent such outages and breaches, our operations could be disrupted.

The market price of our common stock is volatile.

The stock market in recent years has experienced significant price and volume fluctuations that have affected the market prices of companies, including companies in the EMS business. These fluctuations have often been unrelated to the operating performance of these companies. The market for our common stock has been and may in the future be subject to similar volatility. Factors such as fluctuations in our operating results, announcements by our competitors or other events affecting companies in the electronics industry, currency fluctuations, general market fluctuations, and macro economic conditions may cause the market price of our common stock to decline.

We are subject to risks associated with natural disasters and global events.
 
We conduct a significant portion of our activities including manufacturing, administration and information technology management in areas that have experienced natural disasters, such as major earthquakes, hurricanes, floods and tsunamis. For example, in March 2011, Japan experienced a major earthquake and tsunami and in October 2011, flooding occurred in large parts of Thailand. Our insurance coverage with respect to damages to our facilities or our customers' products caused by natural disasters is limited and is subject to deductibles and coverage limits. Such coverage may not be adequate or continue to be available at commercially reasonable rates and terms. In the event of a major earthquake or other disaster affecting one or more of our facilities, our operations and management information systems, which control our worldwide procurement, inventory management, shipping and billing activities, could be significantly disrupted. Such events could also delay or prevent product manufacturing and shipment for the time required to transfer production or repair, rebuild or replace the affected manufacturing facilities. This time frame could be lengthy and result in significant expenses for repair and related costs. While we have in place disaster recovery plans, there can be no assurance that such plans will be sufficient to allow our operations to continue in the event of every natural or man-made disaster, pandemic or other extraordinary event. Any extended inability to continue our operations at unaffected facilities following such an event would reduce our revenue and potentially damage our reputation as a reliable supplier.
 
Our profitability could be adversely impacted by climate change initiatives.
 

29


Concern over climate change has led to state, federal and international legislative and regulatory initiatives aimed at reducing carbon dioxide and other greenhouse gas emissions. While we don't expect existing or currently proposed initiatives to directly impact our business operations, these measures could lead to an increase in the cost of energy used in the manufacture of our products as a result of restrictions placed upon power generators and distributors. We can't currently estimate the impact of any such indirect costs. However, should our operating costs in fact rise as a result of any current, proposed or future greenhouse gas initiatives, and we are not able to pass such costs to our customers, our profitability would be reduced.

Item 1B.   Unresolved Staff Comments
 
None.


30


Item 2.   Properties
 
Facilities.   Our customers market numerous products throughout the world and therefore need to access manufacturing services on a global basis. To enhance our EMS offerings, we seek to locate our facilities either near our customers and our customers' end markets in major centers for the electronics industry or, when appropriate, in lower cost locations. Many of our plants located near customers and their end markets are focused primarily on final system assembly and test, while plants located in lower cost areas are engaged primarily in higher volume, less complex component and subsystem manufacturing and assembly.
 
We continue to evaluate our global manufacturing operations and restructure our facilities and operations to bring our manufacturing capacity in line with demand and our manufacturing strategy and to provide cost efficient services for our customers. Through this process, we have closed certain facilities not required to satisfy current demand levels. We provide extensive operations in lower cost locations including Latin America, Eastern Europe, China and Southeast Asia and we plan to expand our presence in these lower cost locations as appropriate to meet the needs of our customers.
 
As of October 1, 2011, the approximate square footage of our manufacturing facilities by country was as follows:
 
 
Approximate
Square Footage
Brazil
258,673

Canada
155,000

China
3,151,080

Finland
222,737

Germany
363,778

Hong Kong
29,682

Hungary
592,388

India
240,700

Indonesia
99,210

Ireland
110,000

Israel
295,893

Malaysia
513,644

Mexico
1,936,836

Singapore
627,305

Sweden
77,425

Thailand
326,293

United Kingdom
30,000

United States
2,827,509

Total
11,858,153

 
As of October 1, 2011, our active manufacturing facilities consist of 8,474,421 square feet in facilities that we own, with the remaining 3,383,732 square feet in leased facilities under lease terms expiring between 2011 and 2040.

In addition to the above, we have 183,138 square feet of logistics and other non-manufacturing space that we are currently using and 1,801,962 square feet of space in inactive facilities, of which 681,490 square feet is in domestic locations and 1,120,472 square feet is in international locations. Additionally, 213,079 square feet of space in our inactive facilities is leased to third parties. We are currently undertaking an aggressive program to sublease or terminate leases for unused facilities and to sell owned properties that are no longer expected to serve our future needs.
 
We regularly evaluate our expected future facilities requirements. Although we believe our existing facilities are adequate to meet our current requirements, we anticipate expanding several of our international facilities within the next 12 months in order to support projected business volumes in these locations.
 
Certifications and Registrations.  Certifications and registrations under industry standards are important to our business because many customers rely on them to confirm our adherence to manufacturing process and quality standards. Certain markets, such as telecommunications, medical, aviation, defense, aerospace and automotive, require adherence to

31


industry-specific standards. Substantially all of our manufacturing facilities are registered under ISO 9001:2008, a standard published by the International Organization for Standardization. As part of the ISO 9001:2008 certification process, we have a highly developed quality management system and continually improve its effectiveness in accordance with its requirements. We use this registration to demonstrate our ability to consistently provide product that meets customer and applicable regulatory requirements and enhance customer satisfaction through its effective application. ISO 9001:2008 registration is of particular importance to our customers throughout the world.
 
In addition to ISO 9001:2008, most of our facilities are TL 9000 registered. The TL 9000 quality system requirements and quality system metrics are designed specifically for the telecommunications industry to promote consistency and efficiency, reduce redundancy and improve customer satisfaction. Included in the TL 9000 system are performance-based metrics that quantify reliability and quality performance of the product. The majority of our facilities are also Underwriters Laboratories (UL) compliant. These standards define requirements for quality, manufacturing process control and manufacturing documentation and are required by many OEMs in the communications sector of the electronics industry.
 
Our medical systems division has identified certain manufacturing facilities to be centers of excellence for medical products manufacturing. These facilities are FDA and ISO 13485:2003 certified and, where appropriate, FDA registered. All facilities are fully compliant to the FDA's quality systems regulations.
 
Our defense and aerospace operations are headquartered in Huntsville, Alabama and are housed in a facility dedicated to meeting the specialized needs of our defense and aerospace customers. This Defense and Aerospace operation, as well as other selected operations around the world, are AS9100 registered. The Defense and Aerospace operation is also certified under various U.S. military specifications as well as under ANSI and other standards appropriate for defense and aerospace suppliers.
 
Our automotive facilities are strategically located worldwide. Substantially all of our automotive facilities are certified to ISO/TS 16949:2009, the automotive industry standard.

Item 3.   Legal Proceedings
 
Non-US Proceedings
 
In November 2006 and December 2007, a non-US governmental entity made certain claims for penalties against us asserting that we did not comply with bookkeeping rules in accordance with applicable tax regulations. We have provided documents that we believe demonstrate our compliance with these tax regulations. We have appealed the penalties in administrative court, and have not paid the penalties pending review by the court. The administrative court has not indicated when it will issue a decision. We believe we have a meritorious position in this matter and are contesting these claims vigorously, although there can be no assurance that these claims will not have a material adverse effect on our results of operations in the future.

See also Note 8 of Notes to Consolidated Financial Statements.
 
Other Proceedings
 
From time to time, we may be involved in other routine legal proceedings, as well as demands, claims and threatened litigation, that arise in the normal course of our business. The ultimate outcome of any litigation is uncertain and unfavorable outcomes could have a negative impact on our results of operations and financial condition. Regardless of outcome, litigation can have an adverse impact on us as a result of incurrence of defense costs, diversion of management resources and other factors. We record liabilities for legal proceedings when a loss becomes probable and the amount of loss can be reasonably estimated.

The Company is subject to various federal, state, local and foreign laws and regulations concerning environmental protection, including those addressing the discharge of pollutants into the air and water, the management and disposal of hazardous substances and wastes, the cleanup of contaminated sites, the materials used in products, and the recycling, treatment and disposal of materials. We have been named in a lawsuit alleging operations at our current and former sites in Orange County, California contributed to groundwater contamination and our Canadian subsidiary is party to an order of the Ontario, Canada Ministry of Environment with respect to our former Brockville site. There can be no assurance that these or any other similar third party or governmental claims will not result in material liability to us.

Item 4. (Removed and Reserved)

32



PART II
 
Item 5.   Market for Registrant's Common Equity, Related Stockholder Matters and Issuer Purchases of Equity Securities.
 
Market Information
 
Our common stock is traded on the Nasdaq Global Select Market under the symbol SANM. The following table lists the high and low intra-day prices for our common stock as reported on NASDAQ.

2011
 
High
 
Low
First quarter
 
$
13.42

 
$
10.41

Second quarter
 
$
17.32

 
$
9.95

Third quarter
 
$
12.50

 
$
9.19

Fourth quarter
 
$
11.79

 
$
6.53


2010
 
High
 
Low
First quarter
 
$
11.43

 
$
6.12

Second quarter
 
$
18.15

 
$
11.00

Third quarter
 
$
20.30

 
$
12.53

Fourth quarter
 
$
16.38

 
$
8.92

 
As of November 11, 2011, we had approximately 1,714 holders of record of our common stock. On November 10, 2011, the last reported sales price of our common stock on the Nasdaq Global Select Market was $8.48 per share.

The following graph compares the cumulative 5-year total return provided shareholders on our common stock relative to the cumulative total returns of the S&P 500 index and the NASDAQ Electronic Components index. An investment of $100 (with reinvestment of all dividends) is assumed to have been made in our common stock and in each of the indexes on September 30, 2006 and its relative performance is tracked through October 1, 2011.


33


 
 
9/30/2006
 
9/30/2007
 
9/27/2008
 
10/3/2009
 
10/2/2010
 
10/1/2011
Sanmina-SCI Corporation
 
100.00

 
56.68

 
43.85

 
36.45

 
53.52

 
29.77

S&P 500
 
100.00

 
116.44

 
90.85

 
84.58

 
93.17

 
94.24

NASDAQ Electronic Components
 
100.00

 
121.02

 
84.70

 
91.62

 
96.88

 
94.17


The stock price performance included in this graph is not necessarily indicative of future stock price performance.
 
Dividends
 
We have never declared or paid cash dividends on our common stock. We currently expect to retain future earnings for use in the operation and expansion of our business and do not anticipate paying cash dividends in the foreseeable future. Additionally, our ability to pay dividends is limited pursuant to covenants contained in our various debt agreements. See also “Item 7-Management's Discussion and Analysis of Financial Condition and Results of Operations-Liquidity and Capital Resources.”

34


 
Item 6.   Selected Financial Data

The following selected financial data should be read in conjunction with “Item 7-Management's Discussion and Analysis of Financial Condition and Results of Operations” and “Item 8-Financial Statements and Supplementary Data,” included elsewhere in this Form 10-K.
 
FIVE YEAR SELECTED FINANCIAL HIGHLIGHTS
 
Consolidated Statements of Operations Data:
 
 
Year Ended
 
October 1, 2011
 
October 2, 2010
 
October 3, 2009
 
September 27, 2008
 
September 29, 2007
 
(In thousands, except per share data)
Net sales
$
6,602,411

 
$
6,318,691

 
$
5,177,481

 
$
7,202,403

 
$
7,137,793

Operating income (loss)
$
211,997

 
$
204,799

 
$
(4,656
)
 
$
(384,160
)
 
$
(1,023,061
)
 
 

 
 

 
 

 
 

 
 

Income (loss) from continuing operations before income taxes
$
99,538

 
$
139,242

 
$
(112,570
)
 
$
(490,331
)
 
$
(1,142,027
)
Provision for income taxes
30,621

 
16,807

 
25,252

 
22,605

 
1,066

Income (loss) from continuing operations
$
68,917

 
$
122,435

 
$
(137,822
)
 
$
(512,936
)
 
$
(1,143,093
)
Income from discontinued operations, net of tax

 

 

 
24,987

 
6,836

Net income (loss)
$
68,917

 
$
122,435

 
$
(137,822
)
 
$
(487,949
)
 
$
(1,136,257
)
Basic earnings (loss) per share:
 

 
 

 
 

 
 

 
 

Continuing operations
$
0.86

 
$
1.55

 
$
(1.67
)
 
$
(5.80
)
 
$
(13.01
)
Discontinued operations
$

 
$

 
$

 
$
0.28

 
$
0.08

Net income (loss)
$
0.86

 
$
1.55

 
$
(1.67
)
 
$
(5.52
)
 
$
(12.93
)
Diluted earnings (loss) per share
 
 
 
 
 
 
 
 
 
Continuing operations
$
0.83

 
$
1.48

 
$
(1.67
)
 
$
(5.80
)
 
$
(13.01
)
Discontinued operations
$

 
$

 
$

 
$
0.28

 
$
0.08

Net income (loss)
$
0.83

 
$
1.48

 
$
(1.67
)
 
$
(5.52
)
 
$
(12.93
)
Shares used in computing per share amounts
 
 
 
 
 
 
 
 
 
Basic
80,345

 
79,195

 
82,528

 
88,454

 
87,853

Diluted
83,158

 
82,477

 
82,528

 
88,454

 
87,853

 
Consolidated Balance Sheet Data:
 
 
Year Ended
 
October 1, 2011
 
October 2, 2010
 
October 3, 2009
 
September 27, 2008
 
September 29, 2007
 
(In thousands)
Cash and cash equivalents
$
640,288

 
$
592,812

 
$
899,151

 
$
869,801

 
$
933,424

Net working capital
$
1,363,361

 
$
1,338,666

 
$
1,280,136

 
$
1,574,339

 
$
1,618,375

Total assets
$
3,353,973

 
$
3,301,796

 
$
3,123,897

 
$
3,530,727

 
$
4,669,955

Long-term debt (excluding current portion)
$
1,182,308

 
$
1,240,666

 
$
1,262,014

 
$
1,481,985

 
$
1,588,072

Stockholders' equity
$
770,517

 
$
661,601

 
$
519,070

 
$
673,488

 
$
1,152,277



35


Item 7.   Management's Discussion and Analysis of Financial Condition and Results of Operations
 
This report contains forward-looking statements within the meaning of Section 27A of the Securities Act of 1933 and Section 21E of the Securities Exchange Act of 1934. These statements relate to our expectations for future events and time periods. All statements other than statements of historical fact are statements that could be deemed to be forward-looking statements, including any statements regarding the expected amounts of future restructuring charges, future expansion plans, trends in future sales or results of operations, gross margin or operating margin, expenses, earnings or losses from operations, cash flow, inventory turns, synergies or other financial items; any statements of the plans, strategies and objectives of management for future operations; any statements concerning developments, performance or industry ranking; any statements regarding future economic conditions or performance; any statements regarding pending investigations, claims or disputes; any statements of expectation or belief; and any statements of assumptions underlying any of the foregoing. Generally, the words “anticipate,” “believe,” “plan,” “expect,” “future,” “intend,” “may,” “will,” “should,” “estimate,” “predict,” “potential,” “continue” and similar expressions identify forward-looking statements. Our forward-looking statements are based on current expectations, forecasts and assumptions and are subject to risks, uncertainties and changes in condition, significance, value and effect. As a result of the factors described herein, and in the documents incorporated herein by reference, including, in particular, those factors described under “Item1A. Risk Factors Affecting Operating Results” we undertake no obligation to publicly disclose any revisions to these forward-looking statements to reflect events or circumstances occurring subsequent to filing this report with the Securities and Exchange Commission.
 
Overview
 
We are a leading independent global provider of customized, integrated electronics manufacturing services (EMS). Our revenue is generated from sales of our services primarily to original equipment manufacturers (OEMs) in the communications; industrial, defense and medical; enterprise computing and storage; and multimedia markets.
 
Our strategy is to leverage our comprehensive service offering, vertically integrated manufacturing services, technology products and solutions, advanced technologies, and global capabilities to further penetrate diverse end markets that we believe offer significant growth opportunities and have complex products that require higher value-added services. We believe this strategy differentiates us from our competitors and will drive more sustainable revenue growth and provide opportunities for us to ultimately achieve operating margins that exceed industry standards.

There are many challenges to successfully executing our strategy. For example, we compete with a number of companies in each of our key end markets. These include companies that are much larger than we are and smaller companies that focus on a particular niche. Although we believe we are well-positioned in each of our key end markets and are continuing to differentiate ourselves from our competitors, competition remains intense. Additionally, growing and leveraging our components manufacturing services to drive vertical integration and improve our operating margins continues to be challenging due to excess capacity and operational inefficiencies. Lastly, revenue from optical customers decreased throughout 2011 and is expected to decrease further in our upcoming quarter, as is revenue from our vertically integrated components operations. Revenue from defense and aerospace customers decreased significantly in 2011, but appears to have stabilized. These revenue decreases create pressure on our operating margins since our vertically integrated components operations typically have a higher contribution margin than our standard EMS operations our optical products and defense and aerospace business require a high level of infrastructure. and our defense and aerospace business is typically one of our higher margin businesses. We continue to address these challenges on both a short-term and long-term basis.
    
In late 2008, the business environment became challenging due to adverse global economic conditions. These conditions slowed global economic growth and resulted in recessions in many locations, including the U.S., Europe and certain countries in Asia. These conditions materially and adversely impacted our financial condition and results of operations for 2009. Global economic conditions improved throughout 2010, contributing to a substantial increase in our business volume. As a result of this increase in business volume and the realization of benefits from our previous restructuring actions, our net sales and gross profit increased significantly during 2010 and we had our first profitable year since 2001. In 2011, our net sales increased 4.5% and we achieved another profitable year. However, the economic environment continues to be challenging due to high levels of unemployment, concerns about debt levels and possible recessions in certain countries, and other factors. Recently, these conditions have resulted in reduced demand for many of our customers' products, causing these customers to reduce or reschedule their orders with us. Additionally, we may experience supply chain constraints in the near term due to the recent floods in Thailand. Because of these factors, we are cautious as we enter 2012. We have experienced fluctuations in our results of operations in the past and may continue to experience such fluctuations in the future.
 
All references in this section to our operating results pertain only to our continuing operations and all references to years refer to our fiscal years ending on the last Saturday of each year closest to September 30th. Fiscal 2011 and 2010 are each

36


52 weeks and 2009 was 53 weeks, with the additional week included in the fourth quarter. The additional week in 2009 did not significantly affect our results of operations.

A relatively small number of customers have historically generated a significant portion of our net sales. Sales to our ten largest customers represented 49.9% of our net sales for 2011 and 2010 and 48.0% of our net sales for 2009. For 2011 and 2010, one customer represented more than 10% of our net sales in each period. For 2009, no customer represented 10% or more of our net sales.

We typically generate a significant portion of our net sales from international operations. Net sales generated from non-U.S. operations were 81.8%, 79.0%, and 76.9% of our net sales for 2011, 2010 and 2009, respectively. The concentration of international operations has resulted primarily from a desire on the part of many of our customers to move production to lower cost locations in regions such as Asia, Latin America and Eastern Europe. We expect this trend to continue.
 
Historically, we have had substantial recurring sales from existing customers. We typically enter into supply agreements with our major OEM customers. These agreements generally have terms ranging from three to five years and cover the manufacture of a range of products. Under these agreements, a customer typically agrees to purchase its requirements for specific products in particular geographic areas from us. These agreements generally do not obligate the customer to purchase minimum quantities of products. In some circumstances, our supply agreements with customers provide for cost reduction objectives during the term of the agreement.
 
 

37


Critical Accounting Policies and Estimates
 
Management's discussion and analysis of our financial condition and results of operations are based upon our consolidated financial statements which have been prepared in accordance with accounting principles generally accepted in the United States. We review the accounting policies used in reporting our financial results on a regular basis. The preparation of these financial statements requires us to make estimates and judgments that affect the reported amounts of assets, liabilities, net sales and expenses and related disclosure of contingent liabilities. On an ongoing basis, we evaluate the process used to develop estimates for certain reserves and contingent liabilities, including those related to product returns, accounts receivable, inventories, income taxes, warranty obligations, environmental matters, restructuring, and contingencies and litigation. We base our estimates on historical experience and on various other assumptions that are believed to be reasonable for making judgments about the carrying value of assets and liabilities that are not readily apparent from other sources. Our actual results may differ materially from these estimates.
 
We believe the following critical accounting policies reflect the more significant judgments and estimates used by us in preparing our consolidated financial statements:

Accounts Receivable and Other Related Allowances— We estimate uncollectible accounts, product returns and other adjustments related to current period net sales to establish related allowances. In making these estimates, we analyze the creditworthiness of our customers, past experience, changes in customer demand, and the overall economic climate in the industries we serve. If actual uncollectible accounts, product returns or other adjustments differ significantly from our estimates, the amount of sales or operating expenses we report would be affected. One of our most significant credit risks is the ultimate realization of our accounts receivable. This risk is mitigated by (i) a significant portion of sales to well-established companies, (ii) ongoing credit evaluation of our customers, (iii) frequent contact with our customers, especially our most significant customers, which enables us to monitor changes in their business operations and to respond accordingly and (iv) obtaining, in certain cases, a guaranty from the customer's parent entity. To establish our allowance for doubtful accounts, we evaluate credit risk related to specific customers based on their financial condition and the current economic environment; however, we are not able to predict the inability of our customers to meet their financial obligations to us. We believe the allowances we have established are adequate under the circumstances; however, a change in the economic environment or a customer's financial condition could cause our estimates of allowances, and consequently the provision for doubtful accounts, to change, which could have a significant adverse impact on our financial position and/or results of operations. To establish the allowance for product returns and other adjustments, we primarily utilize historical data.
 
Inventories— We state inventories at the lower of cost (first-in, first-out method) or market value. Cost includes raw materials, labor and manufacturing overhead. We regularly evaluate the carrying value of our inventories and make provisions to reduce excess and obsolete inventories to their estimated net realizable values. The ultimate realization of inventory carrying amounts is affected by changes in customer demand for inventory that customers are not contractually obligated to purchase and inventory held for specific customers who are experiencing financial difficulties. Inventory write-downs are recorded based on forecasted demand, past experience with specific customers, the ability to redistribute inventory to other programs or back to our suppliers, and whether customers are contractually obligated and have the ability to pay for the related inventory. Prepayments received from customers for inventories that have not been shipped to customers or otherwise disposed of are netted against inventory.
 
We procure inventory based on specific customer orders and forecasts. Customers have limited rights of modification (for example, cancellations) with respect to these orders. Customer modifications to orders affecting inventory previously procured by us and our purchases of inventory beyond customer needs may result in excess and obsolete inventory for the related customers. Although we may be able to use some excess inventory for other products we manufacture, a portion of the cost of this excess inventory may not be returned to the vendors or recovered from customers. Write-offs or write-downs of inventory could relate to:

declines in the market value of inventory;
inventory held for specific customers who are experiencing financial difficulty; and
changes in customer demand for inventory, such as cancellation of orders, and our purchases of inventory beyond customer needs that result in excess quantities on hand that we are not able to return to the vendor, use to fulfill orders from other customers or charge back to the customer.

Our practice is to dispose of excess and obsolete inventory as soon as practicable after such inventory has been identified as having no value to us.
 
Property, Plant and Equipment—We review property, plant and equipment for impairment whenever events or

38


changes in circumstances indicate that the carrying amount of an asset or asset group may not be recoverable. An asset or asset group is considered impaired if its carrying amount exceeds the undiscounted future net cash flows the asset or asset group is expected to generate. If an asset or asset group is considered impaired, the impairment to be recognized is measured by the amount by which the carrying amount of the asset or asset group exceeds its fair value. An asset group is the unit of accounting for a long-lived asset or assets to be held and used, which represents the lowest level for which identifiable cash flows are largely independent of the cash flows of other groups of assets. For our standard EMS operations, we have determined that each plant is an asset group. For our vertically integrated components operations, we have determined that each individual components plant, together with the other plants with which it is vertically integrated, is an asset group. For asset groups for which a building is the primary asset, we estimate fair value primarily based on data provided by commercial real estate brokers. For other assets, we estimate fair value based on projected discounted future net cash flows. Management applies significant judgment in estimating future cash flows.
 
Income Taxes— We estimate our income tax provision or benefit in each of the jurisdictions in which we operate, including estimating exposures related to examinations by taxing authorities. We believe our accruals for tax liabilities are adequate for all open years, based on our assessment of many factors including past experience and interpretations of tax law applied to the facts of each matter. Although we believe our accruals for tax liabilities are adequate, tax regulations are subject to interpretation and the tax controversy process is inherently lengthy and uncertain; therefore, our assessments can involve a series of complex judgments about future events and rely heavily on estimates and assumptions. To the extent the probable tax outcome of these matters changes, such changes in estimates will impact our income tax provision in the period in which such determination is made.
 
We must also make judgments regarding the realizability of deferred tax assets. The carrying value of our net deferred tax assets is based on our belief that it is more likely than not that we will generate sufficient future taxable income in certain jurisdictions to realize these deferred tax assets. We evaluate positive and negative evidence each reporting period when assessing the need for a valuation allowance. A valuation allowance is established for deferred tax assets when we believe realization of such assets is not more likely than not. Our judgments regarding future taxable income may change due to changes in market conditions, new or modified tax laws, tax planning strategies or other factors. If our assumptions, and consequently our estimates, change in the future, the valuation allowances we have established may be increased or decreased, resulting in a respective increase or decrease in income tax expense.

As of October 1, 2011, we had a valuation allowance against certain of our deferred tax assets, primarily our U.S. deferred tax assets. The primary reason we have a valuation allowance against our U.S. deferred tax assets is our cumulative U.S. pre-tax book loss over the past three years. This key objective negative evidence is generally difficult to overcome. We believe it is reasonably possible within the next 12 months that all or a portion of our U.S. valuation allowance will be released if U.S. operations continue to generate taxable income. However, the exact timing will be dependent on the levels of income achieved and management's visibility into future period results. Any release of the valuation allowance may result in a decrease in income tax expense or recognition of an income tax benefit.

Our effective tax rate is highly dependent upon the amount and geographic distribution of our worldwide income or losses, the tax regulations and tax holidays in each geographic region, the utilization of net operating losses, the availability of tax credits and carryforwards, and the effectiveness of our tax planning strategies.
 
We only recognize or continue to recognize tax positions that meet a “more likely than not” threshold of being upheld. We recognize interest and penalties related to unrecognized tax benefits as a component of income tax expense.


39



Results of Operations

Years Ended October 1, 2011, October 2, 2010 and October 3, 2009.
 
The following table presents our key operating results.

 
Year Ended
 
October 1,
2011
 
October 2,
2010
 
October 3,
2009
 
(In thousands)
Net sales
$
6,602,411

 
$
6,318,691

 
$
5,177,481

Gross profit
$
510,351

 
$
482,990

 
$
322,478

Operating income (loss)
$
211,997

 
$
204,799

 
$
(4,656
)
Net income (loss)
$
68,917

 
$
122,435

 
$
(137,822
)
 
The following table presents certain statements of operations data expressed as a percentage of net sales.
 
 
Year Ended
 
October 1, 2011
 
October 2, 2010
 
October 3, 2009
Net sales
100.0
 
100.0

 
100.0

Cost of sales
92.3
 
92.4

 
93.8

Gross margin
7.7
 
7.6

 
6.2

 
 
 
 
 
 
Operating expenses:
 
 
 

 
 

Selling, general and administrative
3.7
 
4.0

 
4.6

Research and development
0.3
 
0.2

 
0.3

Other
0.5
 
0.2

 
1.4

Total operating expenses
4.5
 
4.4

 
6.3


Net Sales
 
Net sales increased from $6.3 billion for 2010 to $6.6 billion for 2011, an increase of 4.5%. Net sales increased from $5.2 billion for 2009 to $6.3 billion for 2010, an increase of 22.0%. Sales by end market were as follows:

 
Year Ended
2011 vs. 2010
2010 vs. 2009
 
October 1, 2011
October 2, 2010
October 3, 2009
Increase/(Decrease)
Increase/(Decrease)
 
(Dollars in thousands)
Communications
$
3,134,550

$
2,483,935

$
2,015,482

$
650,615

26.2
 %
$
468,453

23.2
%
Industrial, Defense and Medical
1,609,370

1,614,233

1,334,030

(4,863
)
(0.3
)%
280,203

21.0
%
Enterprise Computing and Storage
913,062

1,072,376

904,239

(159,314
)
(14.9
)%
168,137

18.6
%
Multimedia
945,429

1,148,147

923,730

(202,718
)
(17.7
)%
224,417

24.3
%
Total
$
6,602,411

$
6,318,691

$
5,177,481

$
283,720

4.5
 %
$
1,141,210

22.0
%

The increase from 2010 to 2011 in our communications end market is primarily attributable to increased demand from existing customers, both for established programs and new program wins for new technologies introduced by our customers. Despite a significant decrease in demand from defense customers resulting primarily from reduced U.S. defense budget spending, sales in our industrial defense and medical end market were relatively flat from 2010 to 2011 due to stronger demand from industrial and medical customers. Sales to customers in our enterprise computing and storage end market decreased from 2010 to 2011 as a result of certain customer programs going end-of-life, the effect of which was not completely offset by new programs. Sales to customers in our multimedia market decreased from 2010 to 2011 primarily as a result of reduced demand

40


from one program.

The increase from 2009 to 2010 across all of our end markets was primarily the result of improved demand from customers under existing programs and new program wins.
 
Gross Margin
 
Gross margin was 7.7%, 7.6% and 6.2% in 2011, 2010 and 2009, respectively. The increase from 2010 to 2011 was primarily a result of the profit contribution from increased business volume and improved operational performance in components manufacturing services. The increase from 2009 to 2010 was primarily a result of the profit contribution from increased business volume and the effect of cost reduction initiatives implemented in 2010 and in prior periods.
 
We have experienced fluctuations in gross margin in the past and may continue to do so in the future. Fluctuations in our gross margins may be caused by a number of factors, including:

Changes in customer demand and sales volumes for our vertically integrated system components and subassemblies;
Changes in the overall volume of our business;
Changes in the mix of high and low margin products demanded by our customers;
Parts shortages and operational disruption caused by natural disasters;
Greater competition in the EMS industry and pricing pressures from OEMs due to greater focus on cost reduction;
Provisions for excess and obsolete inventory;
Level of operational efficiency;
Pricing pressure on electronic components resulting from economic conditions in the electronics industry, with EMS companies competing more aggressively on cost to obtain new or maintain existing business;
Wage inflation and rising materials costs; and
Our ability to transition manufacturing and assembly operations to lower cost regions in an efficient manner.

41


Selling, General and Administrative
 
Selling, general and administrative expenses were $247.1 million, $252.5 million and $238.2 million in 2011, 2010 and 2009, respectively. As a percentage of net sales, selling, general and administrative expenses were 3.7% for 2011, 4.0% for 2010, and 4.6% for 2009. The decrease in absolute dollars from 2010 to 2011 was primarily attributable to reduced incentive compensation and bad debt expense, offset partially by higher personnel costs resulting from increased headcount.

The increase in absolute dollars from 2009 to 2010 was primarily attributable to higher incentive compensation related to improvements in our financial performance and increased bad debt expense, partially offset by cost reductions across a number of departments and lower professional services fees.

Research and Development
 
Research and development expenses were $20.8 million, $13.0 million and $16.7 million in 2011, 2010 and 2009, respectively. As a percentage of net sales, research and development expenses were 0.3% for 2011, 0.2% for 2010, and 0.3% for 2009. The increase in absolute dollars from 2010 to 2011 was primarily attributable to investments in new projects in multiple business units. The decrease in absolute dollars from 2009 to 2010 was primarily the result of reduced spending due to the completion of certain projects in 2009.

Restructuring
 
Liabilities for employee severance are recorded when payment of severance is considered probable and the amount is estimable. For restructuring costs other than employee severance, a liability is recognized only when incurred.

Restructuring Plans - 2011

During 2011, we initiated and substantially completed two separate restructuring actions. We changed our management structure and moved high volume manufacturing activities to a lower cost region. In connection with these actions, we incurred employee severance and benefits costs of $6.6 million for approximately 200 terminated employees. As of October 1, 2011, $4.0 million of severance remains payable, the majority of which is expected to be paid in early 2012.

In 2011, we determined that certain assets still being actively marketed for sale, with a carrying value of $32.2 million, no longer met the held-for-sale criteria and reclassified these assets to held-for-use. As a result, a charge of $4.0 million was recorded, representing the cumulative amount of depreciation expense that was not recorded while the assets were classified as held-for-sale.

Restructuring Plans - 2010 and prior

We initiated a restructuring plan in 2010 as a result of a business combination. Pursuant to this plan, we expect to incur costs up to $15.0 million to consolidate certain facilities and eliminate redundant employees, of which $11.3 million has been incurred to date. The amount of costs ultimately incurred will depend on our ability to recover ongoing lease costs for vacant facilities by subleasing such facilities to third parties.

Due to substantial completion of all actions under restructuring plans initiated prior to 2011 and the immateriality of the remaining accrual balance related to such plans, these plans have been combined for disclosure purposes. We expect to incur restructuring costs in future periods associated primarily with vacant facilities until such time as those facilities have been sold or leased to third parties.

Below is a summary of restructuring costs associated with facility closures and other consolidation efforts that were implemented in or prior to 2011:

 

42


 
Employee Termination / Severance and Related Benefits
Cash
 
Leases and Facility Shutdown and Consolidation Costs
Cash
 
Total
 
(In thousands)
Balance at September 27, 2008
$
24,185

 
$
4,288

 
$
28,473

Charges to operations
37,693

 
24,479

 
62,172

Charges utilized
(46,398
)
 
(24,935
)
 
(71,333
)
Reversal of accrual
(4,725
)
 
(187
)
 
(4,912
)
Balance at October 3, 2009
10,755

 
3,645

 
14,400

Charges to operations
7,873

 
16,320

 
24,193

Charges utilized
(11,104
)
 
(18,586
)
 
(29,690
)
Reversal of accrual
(2,094
)
 
(277
)
 
(2,371
)
Balance at October 2, 2010
5,430

 
1,102

 
6,532

Charges to operations
2,481

 
19,691

 
22,172

Charges utilized
(5,534
)
 
(19,377
)
 
(24,911
)
Balance at October 1, 2011
$
2,377

 
$
1,416

 
$
3,793


Costs incurred with respect to facilities consist primarily of 1) costs to maintain vacant facilities that are owned until such facilities can be sold and 2) the portion of our lease payments that have not been recovered due to the absence of sublease income for vacant leased properties.

During 2011, in connection with restructuring plans initiated in 2010 or earlier, we recorded restructuring charges for severance and related benefits for approximately 30 terminated employees and closed or consolidated two facilities. During 2010, we recorded restructuring charges for severance and related benefits for approximately 950 terminated employees and closed or consolidated six facilities. During 2009, we closed or consolidated six facilities and terminated approximately 5,400 employees.

The recognition of restructuring charges requires us to make judgments and estimates regarding the nature, timing and amount of costs associated with planned exit activities, including estimates of sublease income. Our estimates of future liabilities may change, requiring us to record additional restructuring charges or reduce the amount of liabilities already recorded.

Amortization of Intangible Assets
 
During 2011, 2010 and 2009, we recorded amortization of intangible assets of $3.8 million, $3.6 million and $4.8 million, respectively. Intangible assets consist primarily of intellectual property and customer relationships obtained through acquisitions. The decrease in amortization expense of $1.2 million from 2009 to 2010 is due to certain intangible assets from previous acquisitions being fully amortized, partially offset by amortization expense from intangible assets recorded in conjunction with business acquisitions during 2010.

Asset Impairments
 
During 2011, 2010 and 2009, we recorded asset impairment charges of $0.5 million, $1.1 million and $10.2 million, respectively, related to a decline in the fair value of certain properties below the carrying amount of such properties.

Gain on Sales of Long-lived Assets

During 2011 and 2010, we recognized $3.5 million and $13.8 million, respectively, of gains from sales of long-lived assets, consisting primarily of buildings that had been classified as assets held-for-sale on our consolidated balance sheet.

Interest Income and Expense
 
Interest income was $1.9 million, $2.2 million and $6.5 million in 2011, 2010 and 2009, respectively. The decrease from 2010 to 2011 was due primarily to lower average cash and cash equivalents balances in 2011. The decrease from 2009 to 2010 was due to lower interest rates and lower average cash and cash equivalents balances in 2010.

43


 
Interest expense was $99.1 million, $108.1 million and $117.0 million in 2011, 2010 and 2009, respectively. The decrease from 2010 to 2011 was due to repurchases of $580 million of fixed rate long-term debt in 2011, partially offset by the issuance of $500 million of variable-rate long-term debt in 2011. The decrease from 2009 to 2010 was due primarily to a reduction of interest expense due to debt repayments of $219.9 million in 2010, partially offset by interest expense associated with short-term borrowings of $65.0 million in 2010.
 
Other Income (Expense), net
 
Other income (expense), net was $0.9 million, $41.5 million and $(6.0) million in 2011, 2010 and 2009, respectively. The following table summarizes the major components of other income (expense), net (in thousands):

 
Year ended
 
October 1, 2011
 
October 2, 2010
 
October 3, 2009
Foreign exchange gains (losses)
$
435

 
$
(2,490
)
 
$
(8,498
)
Interest rate swaps not designated as hedging instruments

 

 
5,694

Gain from investments

 
3,680

 
695

Impairment of long-term investments

 

 
(4,531
)
Litigation settlement

 
35,556

 

Other, net
457

 
4,792

 
670

Total
$
892

 
$
41,538

 
$
(5,970
)

We reduce our exposure to currency fluctuations through the use of foreign currency hedging instruments; however, hedges are established based on forecasts of foreign currency transactions. To the extent actual amounts differ from forecasted amounts, we will have exposure to currency fluctuations, resulting in foreign exchange gains or losses.

 In 2009, we discontinued hedge accounting for certain of our interest rate swaps upon termination of one of the four outstanding swaps. The remaining three swaps were terminated in the following quarter. From the date hedge accounting was discontinued until the date the remaining three swaps were terminated, changes in the fair value of the swaps resulted in recognition of a $5.7 million gain.
 
Gain (Loss) on Extinguishment of Debt
 
During 2011, we repurchased or fully redeemed $580 million of our debt prior to maturity and recognized a loss on extinguishment of $16.1 million, consisting of redemption premiums of $9.4 million, third party costs of $1.3 million and a write-off of unamortized debt costs of $5.4 million.

During 2010, we repurchased or fully redeemed $195.7 million of debt prior to maturity and recognized a loss of $1.2 million, consisting primarily of unamortized debt issuance costs. During 2009, we repurchased $46.9 million of debt at a discount to par value and recognized a gain of $8.5 million, net of unamortized debt issuance costs of $0.8 million that were expensed upon repurchase of the debt and a $6.1 million charge associated with de-designation of a related interest rate swap.
 
Provision for Income Taxes
 
Our provision for income tax was $30.6 million, $16.8 million and $25.3 million for 2011, 2010 and 2009, respectively. The effective tax rates for 2011 and 2010 were 30.8% and 12.1%, respectively. The effective tax rate for 2009 was not meaningful since we incurred a loss from continuing operations before income taxes for that year.

Despite a 29% decrease in pre-tax income in 2011, income tax expense increased $13.8 million due primarily to the favorable resolution of uncertain foreign tax positions in 2010 and the recognition of potential tax exposures in foreign jurisdictions in 2011.
 
Liquidity and Capital Resources 

44


 
Year Ended
 
October 1,
2011
 
October 2,
2010
 
October 3,
2009
 
 
 
(In thousands)
 
 
Net cash provided by (used in):
 
 
 
 
 
Operating activities
$
234,908

 
$
(78,334
)
 
$
197,230

Investing activities
(98,105
)
 
(64,295
)
 
(91,916
)
Financing activities
(88,954
)
 
(162,613
)
 
(79,795
)
Effect of exchange rate changes
(373
)
 
(1,097
)
 
3,831

Increase (decrease) in cash and cash equivalents
$
47,476

 
$
(306,339
)
 
$
29,350


Key working capital management measures

 
As of
 
October 1,
2011
 
October 2,
2010
Days sales outstanding (1)
55
 
52
Inventory turns (2)
7.0
 
7.3
Accounts payable days (3)
57
 
55
Cash cycle days (4)
50
 
47

(1)
Days sales outstanding (a measure of how quickly we collect our accounts receivable), or "DSO", is calculated as the ratio
of average accounts receivable, net, to average daily net sales for the quarter.

(2)
Inventory turns (annualized) are calculated as the ratio of four times our cost of sales for the quarter to average
inventory.

(3)
Accounts payable days (a measure of how quickly we pay our suppliers), or "DPO", is calculated as the ratio of 365 days to accounts payable turns, in which accounts payable turns is calculated as the ratio of four times our cost of sales for the quarter to average accounts payable.

(4)
Cash cycle days is calculated as the ratio of 365 days to inventory turns, plus days sales outstanding minus accounts
payable days.

Cash and cash equivalents were $640.3 million at October 1, 2011 and $592.8 million at October 2, 2010. Our cash levels vary during any given period depending on the timing of collections from customers and payments to suppliers, the extent and timing of sales of receivables and other factors. Working capital was $1.4 billion at October 1, 2011 and $1.3 billion at October 2, 2010.

Net cash provided by (used in) operating activities was $234.9 million, $(78.3) million and $197.2 million for 2011, 2010 and 2009, respectively. Cash flows from operating activities consists of: 1) net income (loss) adjusted to exclude non-cash items such as depreciation and amortization, stock-based compensation expense, etc., and 2) changes in net operating assets, which are comprised of accounts receivable, inventories, prepaid expenses and other assets, accounts payable, accrued liabilities and other long-term liabilities.

During 2011, we generated $201.9 million of cash from net income, excluding non-cash items, and $33.0 million of cash from the reduction of our net operating assets, resulting primarily from an increase in accounts payable of $71.2 million, partially offset by an increase in inventories of $46.8 million. Accounts payable increased primarily as a result of increased materials purchases and a change in the composition of accounts payable from suppliers with which we have shorter payment terms to suppliers with which we have longer payment terms. As a result of these factors, our DPO increased from 55 days at October 2, 2010 to 57 days at October 1, 2011. Inventories increased as a result of purchases to support customer forecast requirements that were re-scheduled after the materials had been received. This resulted in inventory turns decreasing from 7.3 turns at October 2, 2010 to 7.0 turns at October 1, 2011. Our DSO (a measure of how quickly we collect our accounts receivable) increased from 52 days at October 2, 2010 to 55 days at October 1, 2011. The increase resulted primarily from a change in the composition of accounts receivable from customers with shorter payment terms to customers with longer payment terms, partially offset by better collection performance.

45



In 2010, we generated $220.9 million of cash from net income, excluding non-cash items, and we utilized $299.2 million of cash primarily due to an increase in our net operating assets to support growth in our business that resulted in a 22% increase in net sales. Although we utilized cash by increasing our net operating assets, we were able to improve our working capital measures for inventory. In absolute dollars, inventory increased $83 million, but our inventory turns increased to 7.3 turns as of October 2, 2010 from 6.1 turns as of October 3, 2009 as we were better able to balance inventory levels with revenue levels. Partially offsetting the positive change in working capital metrics for inventory was our DSO. DSO increased to 52 days as of October 2, 2010 from 48 days as of October 3, 2009, due primarily to a change in the linearity of our net sales and no sales of accounts receivable at the end of 2010 compared to $30.4 million of sales of accounts receivable at the end of 2009. Additionally, our accounts payable days (a measure of how quickly we pay our suppliers) decreased to 55 days for 2010, from 60 days for 2009, due primarily to a change in the linearity of our material purchases.

Net cash used in investing activities was $98.1 million, $64.3 million and $91.9 million for 2011, 2010 and 2009, respectively. In 2011, we used $107.6 million of cash for capital expenditures, received proceeds of $24.1 million from asset sales, primarily five properties that were held-for-sale, and made payments of $14.7 million in connection with previous business combinations. In 2010, we used $81.4 million of cash for capital expenditures, received proceeds of $30.8 million from asset sales, primarily three properties that were held-for-sale, and used $14.9 million in connection with business combinations. In 2009, we used $65.9 million of cash for capital expenditures and $29.7 million to acquire a business operation.
 
Net cash used in financing activities was $89.0 million, $162.6 million and $79.8 million for 2011, 2010 and 2009, respectively. In 2011, we received net proceeds of $489.0 million in connection with the issuance of $500 million of long-term debt. Additionally, we paid $590.6 million in connection with the redemption of $580 million of long-term debt. In 2010, we redeemed $219.9 million of our debt, including $24.1 million acquired through an acquisition, posted an additional $10.8 million of collateral in the form of cash against certain of our collateralized obligations, and had net borrowings of $65.0 million under two short-term debt facilities. In 2009, we used $31.5 million of cash to repurchase debt at a discount prior to its maturity, we spent $29.2 million to repurchase shares of our common stock and we posted $19.1 million of collateral in the form of cash against certain of our collateralized obligations.
 
As of October 1, 2011, we had $1.2 billion of total debt outstanding under various debt instruments.

Senior Notes Due 2019. During 2011, we issued $500.0 million aggregate principal amount of senior notes due 2019 (the "2019 Notes"). The 2019 Notes mature on May 15, 2019 and bear interest at an annual rate of 7%, payable semi-annually in arrears in cash.

The 2019 Notes are senior unsecured obligations and are fully and unconditionally guaranteed on a senior, unsecured basis by substantially all of our domestic subsidiaries. We may redeem all or any portion of the 2019 Notes at any time prior to May 15, 2014, at par plus accrued and unpaid interest plus a make-whole premium. We may redeem all or any portion of the 2019 Notes beginning on or after May 15, 2014, at redemption prices ranging from 100% to105.25% of principal amount of the 2019 Notes, plus accrued and unpaid interest. Following a change of control, as defined, each holder of the 2019 Notes shall have the right to require us to repurchase all or any portion of such holder's 2019 Notes at a purchase price equal to 101% of the principal amount, plus accrued and unpaid interest.

We entered into an interest rate swap to hedge our exposure to changes in the fair value of the 2019 Notes resulting from changes in interest rates. The swap agreement, with a notional amount of $500 million and an expiration date of May 15, 2019, was entered into contemporaneously with the 2019 Notes and effectively converts these notes from fixed-rate debt to variable-rate debt. Pursuant to the interest rate swap, we pay the swap counterparty a variable rate equal to the three-month LIBOR plus a spread and receive a fixed rate of 7.0% from the swap counterparty. In accordance with Accounting Standards Codification (ASC) Topic 815, Derivatives and Hedging, the interest rate swap is accounted for as a fair value hedge but is exempt from periodic assessment of hedge effectiveness.

Senior Floating Rate Notes.   In 2007, we issued $300 million of Senior Floating Rate Notes due June 15, 2010 (the “2010 Notes”) and $300 million of Senior Floating Rate Notes due June 15, 2014 (the “2014 Notes”). The notes bear interest at a rate per annum, reset in full quarterly, equal to the three-month LIBOR plus 2.75%. Since issuance of our 2010 and 2014 Notes in 2007, we have fully redeemed the 2010 Notes and repurchased $42.6 million of the 2014 Notes.

The 2014 Notes are senior unsecured obligations and rank equal in right of payment with all of our existing and future senior unsecured debt. We may redeem the 2014 Notes in whole or in part at redemption prices ranging from 100% to 102% of the principal amount of the 2014 Notes, plus accrued and unpaid interest.

46


 
In 2007, we entered into interest rate swap transactions with independent third parties to partially hedge these notes. The interest rate swaps had a total notional amount of $300.0 million and were designated as cash flow hedges. Under the swap agreements, we pay the counterparties a fixed rate of 5.594% in exchange for a three month LIBOR rate on the swaps. These swap agreements effectively fix the interest rate at 8.344% through 2014 on the hedged portion of debt. As a result of a debt redemption during 2010, our interest rate swap was reduced to $257 million.

8.125% Senior Subordinated Notes.  During 2006, we issued $600 million of 8.125% Senior Subordinated Notes due 2016 (the “2016 Notes”) with a maturity date of March 1, 2016. The 2016 Notes are unsecured and subordinated in right of payment to all of our existing and future senior debt. During the third quarter of 2011, we repurchased $200 million of these notes. We may redeem the 2016 Notes, in whole or in part, beginning on March 1, 2011, at declining redemption prices ranging from 104.063% to 100% of the principal amount, plus accrued and unpaid interest, with the actual redemption price to be determined based on the date of redemption.

Asset-backed Lending Facility.   In 2009, we entered into a Loan, Guaranty and Security Agreement (the “Loan Agreement”), among us, the financial institutions party thereto from time to time as lenders, and Bank of America, N.A., as agent for such lenders.

The Loan Agreement provides for a $235 million secured asset-backed revolving credit facility, subject to a reduction of between $25 million to $50 million depending on the amount of our borrowing base, with an initial $50 million letter of credit sublimit. The facility may be increased by an additional $100 million upon obtaining additional commitments from the lenders then party to the Loan Agreement or new lenders. The Loan Agreement expires on November 19, 2013 (the “Maturity Date”).
 
Loans may be advanced under the Loan Agreement based on a borrowing base derived from specified percentages of the value of eligible accounts receivable and inventory. The borrowing base is subject to certain customary reserves and eligibility criteria. If, at any time, the aggregate principal amount of the loans outstanding plus the face amount of undrawn letters of credit under the Loan Agreement exceed the borrowing base then in effect, we must make a payment or post cash collateral (in the case of letters of credit) in an amount sufficient to eliminate such excess. There are currently no borrowings under this facility and $24.5 million in letters of credit outstanding. As of October 1, 2011, we were eligible to borrow $141.2 million under this facility.
 
Loans under the Loan Agreement bear interest, at our option, at a rate equal to LIBOR or a base rate equal to Bank of America, N.A.'s announced prime rate, in each case plus a spread. A commitment fee accrues on any unused portion of the commitments under the Loan Agreement at a rate per annum based on usage. Principal, together with accrued and unpaid interest, is due on the Maturity Date. Our obligations under the Loan Agreement are secured by certain accounts receivable and other assets.

Short-term Debt

During 2010, one of our wholly owned subsidiaries in China entered into a $50 million unsecured working capital loan facility. The facility bears interest at a rate equal to three month LIBOR plus a spread and expires in April 2012. The loan agreement contains certain negative covenants that, upon default, permit the bank to deny any further advances or extension of credit or to terminate the loan agreement. As of October 1, 2011, $30.0 million had been borrowed under this facility and was outstanding, and we were in compliance with all covenants. Each advance under the loan facility is due and payable one year from the date of the advance.

During 2010, one of our wholly owned subsidiaries in India entered into a $35 million unsecured working capital loan facility that contains no covenants and expires in June 2012. Borrowings under the facility bear interest at a rate equal to LIBOR plus a spread. As of October 1, 2011, $30.2 million had been borrowed under this facility and was outstanding. 

In addition to the above facility, on October 7, 2011, three of our wholly owned subsidiaries in China entered into a $50 million unsecured working capital loan facility that contains no covenants and expires in October 2012. Borrowings under the facility bear interest at a rate equal to LIBOR plus a spread. 

Other Liquidity Matters.   

In the ordinary course of business, we are or may become party to legal proceedings, claims and other contingencies, including environmental and employee matters and examinations by government agencies. As of October 1, 2011, we had

47


accrued liabilities of $18.9 million related to such matters. We cannot accurately predict the outcome of these matters or the amount or timing of cash flows that may be required to defend ourselves or to settle such matters.

As of October 1, 2011, we had a long-term liability of $61.0 million for uncertain tax positions. Our estimate of our liabilities for uncertain tax positions is based on a number of subjective assessments, including the likelihood of a tax obligation being assessed, the amount of taxes (including interest and penalties) that would ultimately be payable, and our ability to settle any such obligations on favorable terms. Therefore, the amount of future cash flows associated with uncertain tax positions may be significantly higher or lower than our recorded liability. Additionally, we are unable to reliably estimate when cash settlement may occur.
 
We have entered into, and continue to enter into, various transactions that periodically require collateral. These obligations have historically arisen from customs, import/export, VAT, utility services, debt financing, foreign exchange contracts and interest rate swaps. We have collateralized, and may from time to time collateralize, such obligations as a result of counterparty requirements or for economic reasons. As of October 1, 2011, we had collateral of $17.2 million in the form of cash against certain of our collateralized obligations. Cash used for collateral reduces our cash available for other purposes.
 
As of October 1, 2011, we were actively marketing a number of properties for sale. These properties have a carrying amount of $42.2 million as of October 1, 2011, and are listed for sale at over $100 million. There can be no assurance as to when we will be able to sell these properties, the amount we will realize upon sale of the properties, or if we we will be able to sell them at all.

Our debt agreements currently contain a number of restrictive covenants, including prohibitions on incurring additional debt, making investments (including acquiring businesses) and other restricted payments, paying dividends and redeeming or repurchasing capital stock and debt, subject to certain exceptions. We were in compliance with these covenants as of October 1, 2011. Our debt agreements do not contain any financial covenants that are currently applicable to us. We may be required to seek waivers or amendments to certain covenants for our debt instruments if we are unable to comply with the requirements of the covenants in the future. We may not be able to obtain such waivers or amendments on terms acceptable to us or at all, and, in such case, these covenants could materially and adversely impact our ability to conduct our business or carry out our restructuring plans.

Our next long-term debt maturity is in 2014. We may, however, consider early redemptions of our debt, possibly using proceeds from additional debt or equity financings. In addition to our existing covenant requirements, future debt financing may require us to comply with financial ratios and covenants. Any equity financing, may result in dilution to existing stockholders.

48


Our liquidity needs are largely dependent on changes in our working capital, including the extension of trade credit by our suppliers, investments in manufacturing inventory, facilities and equipment, repayments of obligations under outstanding indebtedness and repurchases of our outstanding debt. Our primary sources of liquidity include 1) cash of $640.3 million; 2) our $235 million credit facility, of which we were eligible to borrow $141.2 million as of October 1, 2011 based on the levels of eligible accounts receivable and inventories at that date; 3) short-term borrowing facilities of $85 million, of which $24.8 million was available as of October 1, 2011; and 4) cash generated from operations.
 
We believe our existing cash resources and other sources of liquidity, together with cash generated from operations, will be sufficient to meet our working capital requirements through at least the next 12 months. Should demand for our services decrease significantly over the next 12 months or we experience increases in delinquent or uncollectible accounts receivable, our cash provided by operations would be adversely impacted.

We maintain a portion of our cash overseas. Certain foreign countries restrict the amount of cash that can be transferred to the U.S. or impose taxes and penalties on such transfers of cash. Should we choose or need to remit cash to the U.S., we could incur tax obligations which would reduce the amount of cash available to us.

Contractual Obligations
 
The following is a summary of our long-term debt, including interest, and operating lease obligations as of October 1, 2011:
 
 
 
 
Fiscal Year
 
Total
 
2012
 
2013
 
2014
 
2015
 
2016
 
Thereafter
 
(In thousands)
Long-term debt, including interest
$
1,520,051

 
$
75,083

 
$
75,083

 
$
326,229

 
$
53,606

 
$
434,648

 
$
555,402

Operating leases
102,870

 
22,544

 
19,063

 
11,516

 
8,696

 
7,377

 
33,674

Total contractual obligations
$
1,622,921

 
$
97,627

 
$
94,146

 
$
337,745

 
$
62,302

 
$
442,025

 
$
589,076


We also have outstanding firm purchase orders with certain suppliers for the purchase of inventory. These purchase orders are generally short-term in nature. Orders for standard, or catalog, items can typically be canceled with little or no financial penalty. Our policy regarding non-standard or customized items dictates that such items are only ordered specifically for customers who have contractually assumed liability for the inventory. In addition, a substantial portion of catalog items covered by our purchase orders are procured for specific customers based on their purchase orders or a forecast under which the customer has contractually assumed liability for such material. Accordingly, the amount of liability from purchase obligations under these purchase orders is not expected to be significant or meaningful. As of October 1,2011, we had an insignificant amount of capital lease obligations.

As of October 1, 2011, we were unable to reliably estimate when cash settlements with taxing authorities may occur with respect to our unrecognized tax benefits of $61.0 million. Additionally, we have provided guarantees to various third parties in the form of letters of credit totaling $24.5 million as of October 1, 2011. The letters of credit cover various guarantees including workers' compensation claims and customs duties. Lastly, we have defined benefit pension plans with an underfunded amount of $7.4 million at October 1, 2011. We will be required to provide additional funding to these plans in the future. None of the amounts described in this paragraph are included in the table above. 


49


Quarterly Results (Unaudited)
 
The following tables contain selected unaudited quarterly financial data for 2011 and 2010. In management's opinion, the unaudited data has been prepared on the same basis as the audited information and includes all adjustments (consisting only of normal recurring adjustments) necessary for a fair presentation of the data for the periods presented. Our results of operations have varied and may continue to fluctuate significantly from quarter to quarter. The results of operations in any period should not be considered indicative of the results to be expected from any future period.
 
 
Year ended October 1, 2011
 
First Quarter
 
Second Quarter
 
Third Quarter
 
Fourth Quarter
 
(In thousands, except per share data)
Net sales
$
1,662,451

 
$
1,569,058

 
$
1,674,200

 
$
1,696,702

Gross profit
$
128,047

 
$
116,831

 
$
131,601

 
$
133,872

Gross margin
7.7
%
 
7.4
%
 
7.9
%
 
7.9
%
Operating income
$
60,955

 
$
44,634

 
$
52,907

 
$
53,501

Operating margin
3.7
%
 
2.8
%
 
3.2
%
 
3.2
%
Net income
$
28,359

 
$
13,065

 
$
9,405

 
$
18,088

Basic net income per share
$
0.36

 
$
0.16

 
$
0.12

 
$
0.22

Diluted net income per share
$
0.34

 
$
0.16

 
$
0.11

 
$
0.22

 
 
 
 
 
 
 
 


 
Year ended October 2, 2010
 
First Quarter
 
Second Quarter
 
Third Quarter
 
Fourth Quarter (1)
 
(In thousands, except per share data)
Net sales
$
1,478,302

 
$
1,527,451

 
$
1,625,170

 
$
1,687,768

Gross profit
$
109,687

 
$
117,477

 
$
124,115

 
$
131,711

Gross margin (1)
7.4
%
 
7.7
%
 
7.6
%
 
7.8
%
Operating income
$
39,658

 
$
45,238

 
$
61,740

 
$
58,163

Operating margin
2.7
%
 
3.0
%
 
3.8
%
 
3.4
%
Net income
$
59,382

 
$
10,091

 
$
21,563

 
$
31,399

Basic net income per share
$
0.76

 
$
0.13

 
$
0.27

 
$
0.39

Diluted net income per share
$
0.74

 
$
0.12

 
$
0.26

 
$
0.38


(1)    During the fourth quarter of 2010, we entered into a revised arrangement with a customer to transfer control of a portion of one of our logistics facilities to the customer. We deliver products manufactured by us to this logistics facility and provide certain logistics services to our customer at this facility. We receive a separate fee for these logistics services, which we recognize as revenue as those services are performed. Prior to transferring control of the facility to our customer, we recognized revenue related to our manufacturing services when the product was delivered to the customer upon completion of the logistics services. Upon transferring control of a portion of our logistics facility to our customer, we now recognize revenue related to our manufacturing services when the product is delivered to the customer-controlled space. The effect of the new arrangement was to increase fourth quarter revenue, gross profit, net income, and diluted earnings per share by $29.0 million, $2.8 million, $2.8 million, and $0.03 per share, respectively.


50


Item 7A.   Quantitative and Qualitative Disclosures About Market Risk
 
Interest Rate Risk
 
Our primary exposure to market risk for changes in interest rates relates to certain of our outstanding debt obligations. Currently, we do not use derivative financial instruments in our investment portfolio. We invest in high quality credit issuers and, by policy, limit the amount of principal exposure with any one issuer. As stated in our policy, we seek to ensure the safety and preservation of our invested principal funds by limiting default and market risk.
 
We seek to mitigate default risk by investing in high quality credit securities and by positioning our investment portfolio to respond to a significant reduction in credit rating of any investment issuer, guarantor or depository. We seek to mitigate market risk by limiting the principal and investment term of funds held with any one issuer and by investing funds in marketable securities with active secondary or resale markets. As of October 1, 2011, we had no short-term investments.
 
As of October 1, 2011, we had $1.2 billion of long-term debt, of which $400.0 million bears interest at a fixed rate, $257.4 million of variable rate debt has been converted to fixed rate through the use of interest rate swaps and $500.0 million of fixed rate debt has been converted to variable rate debt through the use of an interest rate swap. Accordingly, our exposure to interest rates is limited to variable rate long-term debt of $500.0 million and $60.2 million of variable-rate short-term borrowings outstanding as of October 1, 2011. The effect of an immediate 10% change in interest rates would not have a significant impact on our results of operations.

Foreign Currency Exchange Risk
 
We transact business in foreign countries. Our foreign exchange policy requires that we take certain steps to limit our foreign exchange exposures in certain assets and liabilities and forecasted cash flows. However, such policy does not require us to hedge all foreign exchange exposures. Further, foreign currency hedges are based on forecasted transactions, the amount of which may differ from that actually incurred. As a result, we can experience foreign exchange rate gains and losses in our results of operations.
 
Our primary foreign currency cash flows are in certain Asian and European countries, Israel and Mexico. We enter into short-term foreign currency forward contracts to hedge currency exposures associated with certain monetary assets and liabilities denominated in foreign currencies. These contracts typically have maturities of up to two months and are not designated as part of a hedging relationship in accordance with ASC Topic 815. All outstanding foreign currency forward contracts are marked-to-market at the end of the period with unrealized gains and losses included in other income (expense), net, in the consolidated statements of income. As of October 1, 2011, we had outstanding foreign currency forward contracts to exchange various foreign currencies for U.S. dollars in the aggregate notional amount of $466.0 million.

We also utilize foreign currency forward contracts to hedge certain operational (“cash flow”) exposures resulting from changes in foreign currency exchange rates. Such exposures result from 1) forecasted sales denominated in currencies other than those used to pay for materials and labor and 2) anticipated capital expenditures denominated in a currency other than the functional currency of the entity making the expenditures. In addition, we also hedge capital expenditures related to certain plant expansions in Asia. These contracts are up to twelve months in duration and are accounted for as cash flow hedges under ASC Topic 815. The effective portion of changes in the fair value of the contracts is recorded in stockholders' equity as a separate component of accumulated other comprehensive income and recognized in earnings when the hedged item affects earnings. We had forward contracts related to cash flow hedges in various foreign currencies in the aggregate notional amount of $117.2 million as of October 1, 2011.

The net impact of an immediate 10% change in exchange rates would not be material to our consolidated financial statements, provided we accurately forecast our foreign currency exposure. If such forecasts are materially inaccurate, we could incur significant gains or losses.

Item 8.   Financial Statements and Supplementary Data
 
The information required by this item is included below and incorporated by reference from the financial statement schedule included in “Part IV-Item 15(a)(2)” and the selected quarterly financial data referred to in “Part II-Item 7-Management's Discussion and Analysis of Financial Condition and Results of Operations-Quarterly Results (Unaudited).”


51


REPORT OF INDEPENDENT REGISTERED PUBLIC ACCOUNTING FIRM
 
The Board of Directors and Stockholders
 
Sanmina-SCI Corporation:
    
We have audited the accompanying consolidated balance sheets of Sanmina‑SCI Corporation and subsidiaries (the Company) as of October 1, 2011 and October 2, 2010, and the related consolidated statements of operations, comprehensive income (loss), stockholders' equity, and cash flows for each of the years in the three‑year period ended October 1, 2011. In connection with our audits of the consolidated financial statements, we also have audited financial statement schedule II as set forth under Item 15. We also have audited the Company's internal control over financial reporting as of October 1, 2011, based on criteria established in Internal Control - Integrated Framework, issued by the Committee of Sponsoring Organizations of the Treadway Commission (COSO). The Company's management is responsible for these consolidated financial statements and financial statement schedule, for maintaining effective internal control over financial reporting, and for its assessment of the effectiveness of internal control over financial reporting, included in the accompanying Management's Report on Internal Control over Financial Reporting appearing under Item 9A. Our responsibility is to express an opinion on these consolidated financial statements and financial statement schedule and an opinion on the Company's internal control over financial reporting based on our audits.

We conducted our audits in accordance with the standards of the Public Company Accounting Oversight Board (United States). Those standards require that we plan and perform the audits to obtain reasonable assurance about whether the financial statements are free of material misstatement and whether effective internal control over financial reporting was maintained in all material respects. Our audits of the consolidated financial statements included examining, on a test basis, evidence supporting the amounts and disclosures in the financial statements, assessing the accounting principles used and significant estimates made by management, and evaluating the overall financial statement presentation. Our audit of internal control over financial reporting included obtaining an understanding of internal control over financial reporting, assessing the risk that a material weakness exists, and testing and evaluating the design and operating effectiveness of internal control based on the assessed risk. Our audits also included performing such other procedures as we considered necessary in the circumstances. We believe that our audits provide a reasonable basis for our opinions.
A company's internal control over financial reporting is a process designed to provide reasonable assurance regarding the reliability of financial reporting and the preparation of financial statements for external purposes in accordance with generally accepted accounting principles. A company's internal control over financial reporting includes those policies and procedures that (1) pertain to the maintenance of records that, in reasonable detail, accurately and fairly reflect the transactions and dispositions of the assets of the company; (2) provide reasonable assurance that transactions are recorded as necessary to permit preparation of financial statements in accordance with generally accepted accounting principles, and that receipts and expenditures of the company are being made only in accordance with authorizations of management and directors of the company; and (3) provide reasonable assurance regarding prevention or timely detection of unauthorized acquisition, use, or disposition of the company's assets that could have a material effect on the financial statements.
Because of its inherent limitations, internal control over financial reporting may not prevent or detect misstatements. Also, projections of any evaluation of effectiveness to future periods are subject to the risk that controls may become inadequate because of changes in conditions, or that the degree of compliance with the policies or procedures may deteriorate.
In our opinion, the consolidated financial statements referred to above present fairly, in all material respects, the financial position of Sanmina‑SCI Corporation and subsidiaries as of October 1, 2011 and October 2, 2010, and the results of their operations and their cash flows for each of the fiscal years in the three‑year period ended October 1, 2011, in conformity with U.S. generally accepted accounting principles. Also in our opinion, the related financial statement schedule, when considered in relation to the basic consolidated financial statements taken as a whole, presents fairly, in all material respects, the information set forth therein. Also in our opinion, the Company maintained, in all material respects, effective internal control over financial reporting as of October 1, 2011, based on criteria established in Internal Control - Integrated Framework issued by the Committee of Sponsoring Organizations of the Treadway Commission.
As discussed in note 17 to the consolidated financial statements, the Company changed its method of accounting for business combinations at the beginning of 2010 due to the adoption of Financial Accounting Standards Board Accounting Standards Codification Topic 805, Business Combinations.
 
/s/ KPMG LLP
 
Mountain View, California
November 21, 2011


52


SANMINA-SCI CORPORATION
 
CONSOLIDATED BALANCE SHEETS
 
 
As of
 
October 1,
2011
 
October 2,
2010
 
(In thousands, except par value)
ASSETS
 
 
 
Current assets:
 
 
 
Cash and cash equivalents
$
640,288

 
$
592,812

Accounts receivable, net of allowances of $14,537 and $16,752, respectively
1,014,121

 
1,018,612

Inventories
891,325

 
844,347

Prepaid expenses and other current assets
83,512

 
134,238

Total current assets
2,629,246

 
2,590,009

Property, plant and equipment, net
588,097

 
570,258

Other
136,630

 
141,529

Total assets
$
3,353,973

 
$
3,301,796

LIABILITIES AND STOCKHOLDERS' EQUITY
 

 
 

Current liabilities:
 

 
 

Accounts payable
$
984,014

 
$
923,038

Accrued liabilities
109,478

 
140,371

Accrued payroll and related benefits
112,193

 
122,934

Short-term debt
60,200

 
65,000

Total current liabilities
1,265,885

 
1,251,343

Long-term liabilities:
 
 
 
Long-term debt
1,182,308

 
1,240,666

Other
135,263

 
148,186

Total long-term liabilities
1,317,571

 
1,388,852

Commitments and contingencies (Note 8)


 


Stockholders' equity:


 


Preferred stock, $.01 par value, authorized 5,000 shares, none issued and outstanding

 

Common stock, $.01 par value, authorized 166,667 shares, 94,035 and 93,074 shares issued, respectively, and 80,734 and 79,722 shares outstanding, respectively
807

 
797

Treasury stock, 13,301 and 13,352 shares, respectively, at cost
(213,828
)
 
(214,530
)
Additional paid-in capital
6,053,940

 
6,031,174

Accumulated other comprehensive income
70,738

 
54,217

Accumulated deficit
(5,141,140
)
 
(5,210,057
)
Total stockholders' equity
770,517

 
661,601

Total liabilities and stockholders' equity
$
3,353,973

 
$
3,301,796

 
See accompanying notes to the consolidated financial statements.


53


SANMINA-SCI CORPORATION
 
CONSOLIDATED STATEMENTS OF OPERATIONS
 
 
Year Ended
 
October 1,
2011
 
October 2,
2010
 
October 3,
2009
 
(In thousands, except per share amounts)
 
 
Net sales
$
6,602,411

 
$
6,318,691

 
$
5,177,481

Cost of sales
6,092,060

 
5,835,701

 
4,855,003

Gross profit
510,351

 
482,990

 
322,478

Operating expenses:
 
 
 
 
 
Selling, general and administrative
247,127

 
252,534

 
238,194

Research and development
20,802

 
13,004

 
16,685

Restructuring and integration costs
29,609

 
21,822

 
57,260

Amortization of intangible assets
3,831

 
3,555

 
4,817

Asset impairments
450

 
1,100

 
10,178

Gain on sales of long-lived assets
(3,465
)
 
(13,824
)
 

Total operating expenses
298,354

 
278,191

 
327,134

 
 
 
 
 
 
Operating income (loss)
211,997

 
204,799

 
(4,656
)
 
 
 
 
 
 
Interest income
1,861

 
2,246

 
6,499

Interest expense
(99,114
)
 
(108,144
)
 
(116,988
)
Other income (expense), net
892

 
41,538

 
(5,970
)
Gain (loss) on extinguishments of debt
(16,098
)
 
(1,197
)
 
8,545

Interest and other income (expense), net
(112,459
)
 
(65,557
)
 
(107,914
)
Income (loss) before income taxes
99,538

 
139,242

 
(112,570
)
Provision for income taxes
30,621

 
16,807

 
25,252

Net income (loss)
$
68,917

 
$
122,435

 
$
(137,822
)
 
 
 
 
 
 
Net income (loss) per share:
 
 
 
 
 
Basic
$
0.86

 
$
1.55

 
$
(1.67
)
Diluted
$
0.83

 
$
1.48

 
$
(1.67
)
 
 
 
 
 
 
Weighted-average shares used in computing per share amounts:
 
 
 
 
 
Basic
80,345

 
79,195

 
82,528

Diluted
83,158

 
82,477

 
82,528

 
See accompanying notes to the consolidated financial statements.


54


SANMINA-SCI CORPORATION
 
CONSOLIDATED STATEMENTS OF COMPREHENSIVE INCOME (LOSS)
 
 
Year Ended
 
October 1,
2011
 
October 2,
2010
 
October 3,
2009
 
(In thousands)
 
 
Net income (loss)
$
68,917

 
$
122,435

 
$
(137,822
)
Other comprehensive income (loss):
 
 
 
 
 
Net unrealized gain (loss) on derivative financial instruments, net of tax
6,978

 
(5,373
)
 
(10,322
)
Foreign currency translation adjustments
5,419

 
10,996

 
11,545

Changes in unrecognized net actuarial loss and unrecognized transition costs, net of tax
4,124

 
(3,756
)
 
(4,650
)
Comprehensive income (loss)
$
85,438

 
$
124,302

 
$
(141,249
)
 
See accompanying notes to the consolidated financial statements.
 

55


SANMINA-SCI CORPORATION
 
CONSOLIDATED STATEMENTS OF STOCKHOLDERS' EQUITY
 
 
Common Stock and Additional Paid-in Capital
 
Treasury Stock
 
 
 
 
 
 
 
Number of
Shares
 
Amount
 
Number of
Shares
 
Amount
 
Accumulated
Other
Comprehensive
Income
 
Accumulated
Deficit
 
Total
 
(In thousands)
BALANCE AT SEPTEMBER 27, 2008
91,680

 
$
5,997,106

 
(3,179
)
 
$
(184,725
)
 
$
55,777

 
$
(5,194,670
)
 
$
673,488

Issuances under stock plans
234

 

 

 

 

 

 

Cumulative translation adjustment

 

 

 

 
11,545

 

 
11,545

Unrealized loss on derivative financial instruments, net of tax

 

 

 

 
(10,322
)
 

 
(10,322
)
Changes in unrecognized net actuarial loss and unrecognized transition costs, net of tax

 

 

 

 
(4,650
)
 

 
(4,650
)
Stock-based compensation

 
15,994

 

 

 

 

 
15,994

Repurchases of treasury stock

 
(168
)
 
(10,169
)
 
(28,995
)
 

 

 
(29,163
)
Net loss

 

 

 

 

 
(137,822
)
 
(137,822
)
BALANCE AT OCTOBER 3, 2009
91,914

 
$
6,012,932

 
(13,348
)
 
$
(213,720
)
 
$
52,350

 
$
(5,332,492
)
 
$
519,070

Issuances under stock plans
1,160

 
3,821

 

 

 

 

 
3,821

Cumulative translation adjustment

 

 

 

 
10,996

 

 
10,996

Unrealized loss on derivative financial instruments, net of tax

 

 

 

 
(5,373
)
 

 
(5,373
)
Changes in unrecognized net actuarial loss and unrecognized transition costs, net of tax

 

 

 

 
(3,756
)
 

 
(3,756
)
Stock-based compensation

 
15,167

 

 

 

 

 
15,167

Repurchases of treasury stock

 
51

 
(4
)
 
(810
)
 

 

 
(759
)
Net income

 

 

 

 

 
122,435

 
122,435

BALANCE AT OCTOBER 2, 2010
93,074

 
$
6,031,971

 
(13,352
)
 
$
(214,530
)
 
$
54,217

 
$
(5,210,057
)
 
$
661,601

Issuances under stock plans
961

 
4,603

 

 

 

 

 
4,603

Cumulative translation adjustment

 

 

 

 
5,419

 

 
5,419

Unrealized gain on derivative financial instruments, net of tax

 

 

 

 
6,978

 

 
6,978

Changes in unrecognized net actuarial loss and unrecognized transition costs, net of tax

 

 

 

 
4,124

 

 
4,124

Stock-based compensation

 
18,896

 

 

 

 

 
18,896

Issuances (repurchases) of treasury stock

 
(723
)
 
51

 
702

 

 

 
(21
)
Net income

 

 

 

 

 
68,917

 
68,917

BALANCE AT OCTOBER 1, 2011
94,035

 
$
6,054,747

 
(13,301
)
 
$
(213,828
)
 
$
70,738

 
$
(5,141,140
)
 
$
770,517

 
See accompanying notes to the consolidated financial statements.


56


SANMINA-SCI CORPORATION
 
CONSOLIDATED STATEMENTS OF CASH FLOWS
 
 
Year Ended
 
October 1,
2011
 
October 2,
2010
 
October 3,
2009
 
(In thousands)
CASH FLOWS PROVIDED BY (USED IN) OPERATING ACTIVITIES:
 
 
 
 
 
Net income (loss)
$
68,917

 
$
122,435

 
$
(137,822
)
Adjustments to reconcile net income (loss) to cash provided by operating activities:
 
 
 
 
 
Depreciation and amortization
104,571

 
89,573

 
88,813

Stock-based compensation expense
18,896

 
15,167

 
15,994

Provision (benefit) for doubtful accounts, product returns and other net sales adjustments
(1,187
)
 
3,571

 
(1,133
)
Deferred income taxes
(2,163
)
 
3,492

 
834

Gain on sales of assets and business
(3,330
)
 
(18,036
)
 
(1,804
)
Impairment of assets and long-term investments
450

 
1,100

 
17,425

(Gain) loss on extinguishments of debt
16,098

 
1,197

 
(8,545
)
Other, net
(357
)
 
2,330

 
3,113

Changes in operating assets and liabilities, net of acquisitions:
 
 
 
 
 
Accounts receivable
6,061

 
(332,179
)
 
319,754

Inventories
(46,803
)
 
(60,129
)
 
80,325

Prepaid expenses and other current assets
(10,075
)
 
1,629

 
42,363

Accounts payable
71,248

 
93,801

 
(119,110
)
Accrued liabilities and other long-term liabilities
12,582

 
(2,285
)
 
(102,977
)
Cash provided by (used in) operating activities
234,908

 
(78,334
)
 
197,230

CASH FLOWS PROVIDED BY (USED IN) INVESTING ACTIVITIES:
 
 
 
 
 
Net proceeds (use) from sales (purchases) of long-term investments
59

 
1,182

 
(200
)
Purchases of property, plant and equipment
(107,574
)
 
(81,416
)
 
(65,931
)
Proceeds from sales of property, plant and equipment
24,066

 
30,847

 
3,927

Cash paid in connection with business combinations
(14,656
)
 
(14,908
)
 
(29,712
)
Cash used in investing activities
(98,105
)
 
(64,295
)
 
(91,916
)
CASH FLOWS PROVIDED BY (USED IN) FINANCING ACTIVITIES:
 
 
 
 
 
Change in restricted cash
12,857

 
(10,808
)
 
(19,140
)
Proceeds from short-term borrowings
62,000

 
65,000

 

Repayments of short-term borrowings
(66,800
)
 

 

Repayments of long-term debt
(590,623
)
 
(219,867
)
 
(31,492
)
Proceeds from issuance of long-term debt, net of issuance costs
489,030

 

 

Net proceeds from stock issuances
4,603

 
3,821

 

Repurchases of common stock
(21
)
 
(759
)
 
(29,163
)
Cash used in financing activities
(88,954
)
 
(162,613
)
 
(79,795
)
Effect of exchange rate changes
(373
)
 
(1,097
)
 
3,831

Increase (decrease) in cash and cash equivalents
47,476

 
(306,339
)
 
29,350

Cash and cash equivalents at beginning of year
592,812

 
899,151

 
869,801

Cash and cash equivalents at end of year
$
640,288

 
$
592,812

 
$
899,151

 
 

 
 

 
 

Cash paid during the year:
 
 
 

 
 

Interest
$
91,094

 
$
97,787

 
$
108,299

Income taxes, net
$
12,326

 
$
29,738

 
$
26,595

 
See accompanying notes to the consolidated financial statements.

57


SANMINA-SCI CORPORATION
 
NOTES TO CONSOLIDATED FINANCIAL STATEMENTS
 
Note 1. Organization of Sanmina-SCI
 
Sanmina-SCI Corporation (“Sanmina-SCI,” or the “Company”) was incorporated in Delaware in 1989. The Company is an independent global provider of customized, integrated electronics manufacturing services (EMS). The Company provides these services to original equipment manufacturers (OEMs), primarily in the communications, enterprise computing and storage, multimedia, industrial and semiconductor capital equipment, defense and aerospace, medical, CleanTech and automotive industries. The Company's services consist primarily of product design and engineering, including initial development, detailed design, prototyping, validation, preproduction services and manufacturing design, volume manufacturing of complete systems, components and subassemblies, final system assembly and test, direct order fulfillment and logistics services, and after-market product service and support. System components and subassemblies manufactured by the Company include printed circuit boards, printed circuit board assemblies, backplanes and backplane assemblies, enclosures, cable assemblies, precision machine components, optical modules and memory modules.
 
Basis of Presentation

Fiscal Year.   The Company operates on a 52 or 53 week year ending on the Saturday nearest September 30. Fiscal 2011 and 2010 were each 52 weeks and 2009 was 53 weeks, with the additional week included in the fourth quarter. All references to years relate to fiscal years unless otherwise noted.

Principles of Consolidation.   The consolidated financial statements include the Company's accounts and those of its wholly-owned subsidiaries. All intercompany accounts and transactions have been eliminated.

Note 2. Summary of Significant Accounting Policies
 
Management Estimates and Uncertainties.   The preparation of consolidated financial statements in conformity with generally accepted accounting principles in the United States of America requires management to make estimates and assumptions that affect the reported amounts of assets and liabilities and disclosures of contingent liabilities at the date of the consolidated financial statements and the reported amounts of revenue and expenses during the reporting period. Significant estimates made in preparing the consolidated financial statements relate to allowances for accounts receivable; provisions for excess and obsolete inventories, product returns, warranties, restructuring costs, environmental matters, and legal exposures; determining liabilities for uncertain tax positions; determining the realizability of deferred tax assets; determining fair values of tangible and intangible assets for purposes of impairment tests; determining fair values of interest rate swaps; and determining forfeiture rates, volatility and expected life assumptions for purposes of calculating stock compensation expense. Actual results could differ materially from these estimates.
 
Financial Instruments and Concentration of Credit Risk.   Financial instruments consist of cash and cash equivalents, foreign currency forward contracts, interest rate swap agreements, accounts receivable, accounts payable and debt obligations. With the exception of certain of the Company's debt obligations (refer to Note 4. Fair Value and Note 5. Derivative Financial Instruments), the fair value of these financial instruments approximates their carrying amount as of October 1, 2011 and October 2, 2010 due to the nature, or short maturity, of these instruments, or the fact that the instruments are recorded at fair value in the consolidated balance sheets.
 
Cash and Cash Equivalents.   The Company considers all highly-liquid investments with a maturity of three months or less at the time of purchase to be cash equivalents.
 
The Company invests certain daily surplus funds overnight in institutional money market funds. The money market funds invest in highly-rated and highly-liquid fixed income securities with the primary objectives of capital preservation, liquidity and a level of current income consistent with their investment policies. Money market funds typically invest in government securities, certificates of deposit, corporate commercial paper, or other highly-liquid and low-risk securities. Money market funds attempt to keep their net asset value at a constant $1.00 per share.
 

58


Cash and cash equivalents consisted of the following:
 
 
As of
 
October 1,
2011
 
October 2,
2010
 
(In thousands)
Cash and bank balances
$
639,853

 
$
592,021

Money market funds
435

 
791

Total
$
640,288

 
$
592,812

 
Accounts Receivable and Other Related Allowances.   The Company estimates uncollectible balances, product returns and other adjustments related to current period net sales and had allowances of $14.5 million and $16.8 million as of October 1, 2011 and October 2, 2010, respectively. One of the Company's most significant risks is the ultimate realization of its accounts receivable. This risk is mitigated by ongoing credit evaluations of customers and frequent contact with customers, especially the most significant customers, which enable the Company to monitor changes in its customers' business operations and respond accordingly. To establish the allowance for doubtful accounts, the Company estimates credit risk associated with accounts receivable by considering the creditworthiness of its customers, past experience, changes in customer demand, and the overall economic climate in industries that it serves. To establish the allowance for product returns and other adjustments, the Company primarily utilizes historical data.
 
Inventories.   Inventories are stated at the lower of cost (first-in, first-out method) or market. Cost includes labor, materials and manufacturing overhead.
 
Provisions are made to reduce excess and obsolete inventories to their estimated net realizable values. The ultimate realization of inventory carrying amounts is primarily affected by changes in customer demand. Inventory provisions are established based on forecasted demand, past experience with specific customers, the age and nature of the inventory, the ability to redistribute inventory to other programs or back to suppliers, and whether customers are contractually obligated and have the ability to pay for the related inventory. Payments received from customers for excess inventory held by the Company are recorded as a reduction of inventory.

     Assets Held For Sale.   In accordance with ASC Topic 360, Property, Plant, and Equipment, the Company classifies long-lived assets to be sold as held-for-sale in the period in which all of the following criteria are met: management having the appropriate authority commits to a plan to sell the asset; the asset is available for immediate sale in its present condition; an active program to locate a buyer and other actions required to sell the asset have been initiated; sale of the asset is probable and expected to occur within one year; the asset is being actively marketed for sale at a price that is reasonable in relation to its fair value; and actions required to complete the plan indicate that it is unlikely significant changes to the plan will be made or that the plan will be withdrawn. Assets held-for-sale, which consist of various real properties that are being actively marketed, are not depreciated and are measured at the lower of carrying amount or fair value less costs to sell. In 2011, the Company determined that certain assets still being actively marketed for sale, with a carrying value of $32.2 million, no longer met the held-for-sale criteria and reclassified these assets to held-for-use. The carrying value of the Company's assets classified as held-for-sale was $13.9 million as of October 1, 2011 and $53.0 million as of October 2, 2010, and is included in prepaid expenses and other current assets in the consolidated balance sheet.
 
Property, Plant and Equipment, net.   Property, plant and equipment are stated at cost or, in the case of property and equipment acquired through business combinations, at fair value as of the acquisition date. Depreciation is provided on a straight-line basis over 20 to 40 years for buildings and 3 to 15 years for machinery, equipment, furniture and fixtures. Leasehold improvements are amortized on a straight-line basis over the shorter of the lease term or useful life of the asset.
 
The Company reviews property, plant and equipment for impairment whenever events or changes in circumstances indicate that the carrying amount of an asset or asset group may not be recoverable. An asset or asset group is considered impaired if its carrying amount exceeds the undiscounted future net cash flows the asset or asset group is expected to generate. If an asset or asset group is considered to be impaired, the impairment to be recognized is measured by the amount by which the carrying amount of the asset or asset group exceeds its fair value. An asset group is the unit of accounting for a long-lived asset or assets to be held and used, which represents the lowest level for which identifiable cash flows are largely independent of the cash flows of other groups of assets. For the standard EMS operations, the Company has determined that each plant is an asset group. For the vertically integrated components operations, the Company has determined that each individual components plant, together with the other plants with which it is vertically integrated, is an asset group. For asset groups for which the

59


primary asset is a building, the Company estimates fair value based on data provided by commercial real estate brokers. For other asset groups, the Company estimates fair value based on projected discounted future net cash flows.

Goodwill. Costs in excess of the fair value of tangible and identifiable intangible assets acquired and liabilities assumed in a purchase business combination are recorded as goodwill. ASC Topic 350, Intangibles - Goodwill and Other, requires that companies not amortize goodwill, but instead test for impairment at least annually using a two-step approach. The Company evaluates goodwill, at a minimum, on an annual basis and whenever events and changes in circumstances suggest that the carrying amount may not be recoverable.
 
Identifiable Intangible Assets.   The Company has certain identifiable intangible assets that are subject to amortization. These assets consist primarily of intellectual property and customer relationships obtained through acquisitions. These assets are carried at cost less accumulated amortization, and are amortized to expense on a straight-line basis over estimated useful lives ranging from eighteen months to eight years.
 
The Company reviews identifiable intangible assets for impairment whenever events or changes in circumstances indicate that the carrying amount of an asset or asset group may not be recoverable. An asset is considered impaired if its carrying amount exceeds the undiscounted future net cash flows the asset is expected to generate. If an asset or asset group is considered to be impaired, the impairment to be recognized is measured by the amount by which the carrying amount of the asset exceeds its fair value. The Company estimates fair value primarily based on projected discounted future net cash flows.

Foreign Currency Translation.   For foreign subsidiaries using the local currency as their functional currency, assets and liabilities are translated to U.S. dollars at exchange rates in effect at the balance sheet date and income and expenses are translated at average exchange rates. The effects of these translation adjustments are reported in stockholders' equity as a component of accumulated other comprehensive income. For foreign subsidiaries using the U.S. dollar as their functional currency, remeasurement adjustments for non-functional currency monetary assets and liabilities are included in other income (expense), net in the accompanying consolidated statements of operations. Additionally, remeasurement gains and losses arising from long-term intercompany loans denominated in a currency other than an entity's functional currency are recorded in accumulated other comprehensive income if repayment of the loan is not anticipated in the foreseeable future.
 
Derivative Instruments and Hedging Activities.   The Company conducts business on a global basis in numerous currencies, which exposes the Company to movements in foreign currency exchange rates. The Company uses derivatives, such as foreign currency forward contracts and interest rate swaps, to minimize the volatility of earnings and cash flows associated with changes in foreign currency exchange rates and interest rates.
  
The Company accounts for derivative instruments and hedging activities in accordance with ASC Topic 815, which requires each derivative instrument to be recorded in the consolidated balance sheets at its fair value as either an asset or a liability. If the derivative is designated as a cash flow hedge, the effective portion of changes in the fair value of the derivative is recorded in stockholders' equity as a separate component of accumulated other comprehensive income and is recognized in earnings when the hedged item affects earnings. Ineffective portions of changes in the fair value of cash flow hedges are immediately recognized in earnings. If the derivative is designated as a fair value hedge, changes in the fair value of the derivative and of the item being hedged are recognized in earnings in the current period.

Derivative instruments are entered into for periods of time consistent with the related underlying exposures and are not entered into for speculative purposes. At the inception of a hedge, the Company documents all relationships between derivative instruments and related hedged items, as well as its risk-management objectives and strategies for the hedging transaction.
 
The Company's foreign currency forward contracts and interest rate swaps potentially expose the Company to credit risk to the extent the counterparties may be unable to meet the terms of the agreement. The Company minimizes such risk by seeking high quality counterparties. The Company has not incurred, and does not expect to incur, material losses as a result of default by counterparties.

Revenue Recognition.   The Company derives revenue principally from sales of manufacturing services, which include final system assembly and test. Other sources of revenue include order fulfillment and logistic services, and sales of certain inventory, including raw materials, to customers who reschedule, amend or cancel purchase orders after the Company has procured inventory to fulfill the customers' purchase orders. The Company recognizes revenue for manufacturing services and sales of certain inventory when a persuasive arrangement between the Company and the buyer exists, usually in the form of a purchase order received from the Company's customer, the price is fixed or determinable, title to the product or the inventory is transferred to the customer and collectability is reasonably assured. Generally, there are no formal customer acceptance requirements or further obligations related to the product or the inventory subsequent to transfer of title.

60



The Company's order fulfillment and logistics services involve warehousing and managing finished product on behalf of a customer. These services are usually provided in conjunction with manufacturing services at one of the Company's facilities. In these instances, revenue for manufacturing services is deferred until the related goods are delivered to the customer, which is upon completion of order fulfillment and logistics services. In certain instances, the Company's facility used to provide order fulfillment and logistics services is controlled by the customer pursuant to a separate arrangement. In these instances, revenue for manufacturing services is recognized upon receipt of the manufactured product at the customer-controlled location and revenue for order fulfillment and logistics services is recognized separately as the services are provided.

Provisions are made for estimated sales returns and other adjustments at the time revenue is recognized. Such provisions were not material to the consolidated financial statements for any period presented herein. The Company presents sales net of sales taxes and value-added taxes in its consolidated statements of operations. Amounts billed to customers for shipping and handling are recorded as revenue and shipping and handling costs incurred by the Company are included in cost of sales.
 
Warranty Reserve.   The Company establishes a warranty reserve for shipped products based on individual manufacturing contract requirements and past warranty experience.
 
Restructuring Costs.   The Company incurs restructuring costs in connection with closure or consolidation of excess manufacturing or administrative facilities, as well as other exit activities, and records restructuring charges for employee termination costs, long-lived asset impairments, costs related to leased facilities to be abandoned or subleased, and other exit-related costs. These charges are incurred pursuant to formal plans developed and approved by management. Restructuring costs related to employee severance are recorded when payment of the severance is considered probable and the amount can be estimated, and all other restructuring costs are recognized when a liability is incurred. The recognition of restructuring charges requires the Company's management to make judgments and estimates regarding the nature, timing, and amount of costs associated with the planned exit activity, including estimates of sublease income. Estimates of future liabilities may change, requiring the Company to record additional restructuring charges or to reduce the amount of liabilities already recorded. At the end of each reporting period, the Company evaluates the remaining accrual balances to ensure their adequacy, that no excess accruals are retained and that utilization of the accruals is for the intended purpose in accordance with developed exit plans. In the event circumstances change and an accrual is no longer required, the accrual is reversed through restructuring expense.
 
Stock-Based Compensation.   The Company measures compensation expense based on the fair value of restricted stock units and awards, and the estimated fair value of stock options granted to employees.
 
The Company uses the Black-Scholes option pricing model to estimate the fair value of stock options. The Black-Scholes model requires the use of highly subjective and complex assumptions, including the option's expected term and the price volatility of the underlying stock. The expected term of options is based on observed historical exercise patterns and expected volatility is based on historical volatility over the expected life of the options. For restricted stock units and awards, fair value is the fair market value of the Company's stock on the date of grant. With respect to performance-based stock options, compensation expense is recognized only when it is deemed probable that the performance criteria will be met. Compensation expense for all stock awards is reduced by estimated forfeitures, which are estimated based on observed historical forfeiture patterns.

Income taxes.   The Company estimates its income tax provision or benefit in each of the jurisdictions in which it operates, including estimating exposures and making judgments regarding the realizability of deferred tax assets. The carrying value of the Company's net deferred tax assets is based on the Company's belief that it is more likely than not that the Company will generate sufficient future taxable income in certain jurisdictions to realize these deferred tax assets. A valuation allowance has been established for deferred tax assets which do not meet the “more likely than not” criteria discussed above.

The Company's tax rate is highly dependent upon the geographic distribution of its worldwide income or losses, the tax regulations and tax holidays in each geographic region, the availability of tax credits and carryforwards, including net operating losses, and the effectiveness of its tax planning strategies.
 
The Company makes an assessment of whether each income tax position is “more likely than not” of being sustained on audit, including resolution of related appeals or litigation, if any. For each income tax position that meets the “more likely than not” recognition threshold, the Company then assesses the largest amount of tax benefit that is greater than 50% likely of being realized upon effective settlement with the tax authority.
 
Earnings Per Share.   Basic net income or loss per share is computed by dividing net income or loss by the weighted

61


average number of shares of common stock outstanding during the period. Diluted net income or loss per share is computed by dividing net income or loss by the weighted average number of shares of common stock and potential shares of common stock (representing the dilutive effect of stock options and restricted stock units) outstanding during the period. For periods for which a net loss is reported, potential shares of common stock outstanding during the period are excluded since their effect would be anti-dilutive.
 
Recent Accounting Pronouncements. In September 2011, the FASB issued new accounting guidance intended to simplify how an entity tests goodwill for impairment. The guidance allows an entity to first assess qualitative factors to determine whether it is more likely than not that the fair value of a reporting unit is less than its carrying amount. The results of this qualitative assessment will determine whether a quantitative impairment test must be performed. This accounting guidance is effective for the Company in 2013. The Company does not expect the adoption of this guidance to have a significant effect on its results of operations.


Note 3. Balance Sheet Items
 
Inventories
 
Components of inventories were as follows:
 
 
As of
 
October 1,
2011
 
October 2,
2010
 
(In thousands)
Raw materials
$
641,918

 
$
599,773

Work-in-process
98,097

 
126,270

Finished goods
151,310

 
118,304

Total
$
891,325

 
$
844,347


62


Property, Plant and Equipment, net
 
Property, plant and equipment consisted of the following:
 
 
As of
 
October 1,
2011
 
October 2,
2010
 
(In thousands)
Machinery and equipment
$
1,443,942

 
$
1,402,647

Land and buildings
524,540

 
503,869

Leasehold improvements
57,480

 
63,169

Furniture and fixtures
21,253

 
21,272

 
2,047,215

 
1,990,957

Less: Accumulated depreciation and amortization
(1,479,735
)
 
(1,440,305
)
 
567,480

 
550,652

Construction in progress
20,617

 
19,606

Property, plant and equipment, net
$
588,097

 
$
570,258

 
Depreciation expense was $100.1 million, $85.8 million, and $83.7 million for 2011, 2010 and 2009, respectively.
 
 Other Intangible Assets
 
Gross and net carrying values of other intangible assets were as follows: 
 
Gross Carrying Amount
 
Impairment of Intangibles
 
Accumulated Amortization
 
Net Carrying Amount
 
(In thousands)
As of October 1, 2011
$
82,905

 
$
(7,928
)
 
$
(63,970
)
 
$
11,007

 
 

 
 

 
 

 
 

As of October 2, 2010
$
82,905

 
$
(7,928
)
 
$
(59,513
)
 
$
15,464


Intangible asset amortization expense was $4.5 million in 2011, $3.8 million in 2010 and $5.1 million in 2009 (including $0.6 million, $0.2 million and $0.3 million in cost of sales in 2011, 2010 and 2009, respectively). Other intangible assets are included in other non-current assets on the consolidated balance sheets.
 

63


Estimated future annual amortization of other intangible assets is as follows:
 
Year Ended:
 
(In thousands)
2012
 
$
3,168

2013
 
2,442

2014
 
1,845

2015
 
1,264

2016
 
364

Thereafter
 
1,924

Total
 
$
11,007

 
Warranty Reserve.   The following tables present warranty reserve activity:

Balance as of
 
Additions to
Accrual
 
Accrual
Utilized
 
Balance as of
October 2, 2010
 
 
 
October 1, 2011
(In thousands)
$
17,752

 
$
9,012

 
$
(11,092
)
 
$
15,672


Balance as of
 
Additions to
Accrual
 
Accrual
Utilized
 
Balance as of
October 3, 2009
 
 
 
October 2, 2010
(In thousands)
$
15,716

 
$
13,860

 
$
(11,824
)
 
$
17,752


The warranty reserve is included in accrued liabilities on the consolidated balance sheet.

Note 4. Fair Value

Fair Value Option for Long-term Debt

The Company has elected not to record its long-term debt instruments at fair value, but has measured them at fair value for disclosure purposes. As of October 1, 2011, the carrying amount and estimated fair value of the Company's long-term debt instruments were $1,157.4 million and $1,088.8 million, respectively. Fair value was estimated based on either a quoted price or other market sources (Level 2 inputs).

Assets/Liabilities Measured at Fair Value on a Recurring Basis

The Company's primary financial assets and financial liabilities are as follows:

Money market funds
Time deposits
Foreign currency forward contracts
Interest rate swaps

ASC Topic 820, Fair Value Measurements and Disclosures, defines fair value as the price that would be received from selling an asset or paid to transfer a liability in an orderly transaction between market participants at the measurement date. When determining fair value measurements for assets and liabilities required to be recorded at fair value, the Company considers the principal or most advantageous market in which it would transact and also considers assumptions that market participants would use when pricing an asset or liability.
 
Inputs to valuation techniques used to measure fair value are prioritized into three broad levels (fair value hierarchy), as follows:
 
Level 1:
Observable inputs that reflect quoted prices (unadjusted) in active markets for identical assets or liabilities.


64


Level 2:
Inputs that reflect quoted prices, other than quoted prices included in Level 1, that are observable for the assets or liabilities, such as quoted prices for similar assets or liabilities in active markets; quoted prices for identical assets or liabilities in less active markets; or inputs that are derived principally from or corroborated by observable market data by correlation.

Level 3:
Unobservable inputs that are supported by little or no market activity and that are significant to the measurement of the fair value of assets or liabilities.

There were no transfers between levels in the fair value hierarchy during any period presented herein. The following table presents information as of October 1, 2011 with respect to assets and liabilities measured at fair value on a recurring basis:
 
 
Money market funds
 
Time deposits
 
Derivatives designated as hedging instruments under ASC 815: Foreign Currency Forward Contracts and Interest Rate Swaps
 
Derivatives not designated as hedging instruments under ASC 815: Foreign Currency Forward Contracts
 
Total
 
 
Level 1
 
Level 1
 
Level 2
 
Level 2
 
 
 
 
(In thousands)
Balance Sheet Classification:
 
 
 
 
 
 
 
 
 
 
Cash and cash equivalents
 
$
435

 
$
52,120

 
$

 
$

 
$
52,555

Prepaid expenses and other current assets
 

 

 
59

 
8,243

 
8,302

Other assets
 

 

 
24,898

 

 
24,898

Accrued liabilities (1)
 

 

 
(331
)
 
(8,211
)
 
(8,542
)
Other long-term liabilities (1)
 

 

 
(33,211
)
 

 
(33,211
)
Total
 
$
435

 
$
52,120

 
$
(8,585
)
 
$
32

 
$
44,002


(1) Liabilities, or credit balances, are presented as negative amounts.

The following table presents information as of October 2, 2010 with respect to assets and liabilities measured at fair value on a recurring basis:
 
 
Money market funds
 
Time deposits
 
Derivatives designated as hedging instruments under ASC 815: Foreign Currency Forward Contracts and Interest Rate Swaps
 
Derivatives not designated as hedging instruments under ASC 815: Foreign Currency Forward Contracts
 
Total
 
 
Level 1
 
Level 1
 
Level 2
 
Level 2
 
 
 
 
(In thousands)
Balance Sheet Classification:
 
 
 
 
 
 
 
 
 
 
Cash and cash equivalents
 
$
791

 
$
99,110

 
$

 
$

 
$
99,901

Prepaid expenses and other current assets
 

 

 
10

 
8,282

 
8,292

Accrued liabilities (1)
 

 

 
(42
)
 
(10,475
)
 
(10,517
)
Other long-term liabilities (1)
 

 

 
(40,296
)
 

 
(40,296
)
Total
 
$
791

 
$
99,110

 
$
(40,328
)
 
$
(2,193
)
 
$
57,380


(1) Liabilities, or credit balances, are presented as negative amounts.


65


The Company sponsors deferred compensation plans for eligible employees and non-employee members of its Board of Directors that allow participants to defer payment of part or all of their compensation. The Company's results of operations are not significantly affected by these plans since changes in the fair value of the assets substantially offset changes in the fair value of the liabilities. As such, assets and liabilities associated with these plans have not been included in the above tables. Assets and liabilities associated with these plans of approximately $10.0 million as of October 1, 2011 and $10.8 million as of October 2, 2010 are recorded as other non-current assets and other long-term liabilities in the consolidated balance sheet.

The Company values derivatives using observable Level 2 market expectations at the measurement date and standard valuation techniques to convert future amounts to a single present value amount assuming that participants are motivated, but not compelled, to transact. The Company seeks high quality counterparties for all financing arrangements. For interest rate swaps, Level 2 inputs include short-term LIBOR rates, futures contracts on LIBOR between two and four years, longer term swap rates at commonly quoted intervals, and credit default swap rates for the Company and relevant counterparties. For currency contracts, Level 2 inputs include foreign currency spot and forward rates and interest rates at commonly quoted intervals. Mid-market pricing is used as a practical expedient for fair value measurements. ASC Topic 820 requires the fair value measurement of an asset or liability to reflect the nonperformance risk of the entity and the counterparty. Therefore, the counterparty's creditworthiness when in an asset position and the Company's creditworthiness when in a liability position have been considered in the fair value measurement of derivative instruments. The effect of nonperformance risk on the fair value of derivative instruments was not material as of October 1, 2011 and October 2, 2010.

Non-Financial Assets Measured at Fair Value on a Nonrecurring Basis

The Company's assets held-for-sale consist of land and buildings that are measured at fair value on a nonrecurring basis since these assets are subject to fair value adjustments only when the carrying amount of such assets exceeds the fair value of such assets or such assets have been previously impaired and the fair value exceeds the carrying amount by less than the amount of the impairment that has been recognized. Level 2 inputs consist of independent third party valuations based on market comparables. The carrying value of the Company's assets held-for-sale was $13.9 million as of October 1, 2011 and $53.0 million as of October 2, 2010, and is included in prepaid expenses and other current assets in the consolidated balance sheet. The decrease in carrying value of the Company's assets held-for-sale was primarily due to reclassification of certain assets, still being actively marketed for sale, to property, plant and equipment since such assets no longer met the criteria for held-for-sale classification.



66


Note 5. Derivative Financial Instruments

The Company is exposed to certain risks related to its ongoing business operations. The primary risks managed by using derivative instruments are interest rate risk and foreign exchange rate risk.

Interest Rate Risk
    
Interest rate swaps are entered into on occasion to manage interest rate risk associated with borrowings under the Company's long-term debt arrangements.

Cash Flow Hedges

The Company has $257.4 million of floating rate notes outstanding as of October 1, 2011 and has entered into interest rate swap agreements with two independent swap counterparties to hedge its interest rate exposure. The swap agreements, with an aggregate notional amount of $257 million and an expiration date of June 15, 2014, effectively convert the variable interest rate obligation to a fixed interest rate obligation and are accounted for as cash flow hedges under ASC Topic 815. Under the terms of the swap agreements, the Company pays the independent swap counterparties a fixed rate and the swap counterparties pay the Company an interest rate equal to three-month LIBOR. These swap agreements effectively fix the interest rate at 8.344% through maturity. As of October 1, 2011, the fair value of the swaps was $33.2 million and is included in other long-term liabilities on the consolidated balance sheet.

Fair Value Hedge

The Company has $500 million of fixed-rate senior notes outstanding as of October 1, 2011 and has entered into an interest rate swap with a single counterparty to hedge its exposure to changes in the fair value of the notes resulting from fluctuations in interest rates. The swap agreement, with a notional amount of $500 million and an expiration date of May 15, 2019, was entered into contemporaneously with the 2019 Notes and effectively converts these notes from fixed-rate debt to variable-rate debt. Pursuant to the interest rate swap, the Company pays the swap counterparty a variable rate equal to the three-month LIBOR plus a spread and receives a fixed rate of 7.0% from the swap counterparty. The swap counterparty has the unilateral right to terminate the swap beginning in 2014. In accordance with ASC Topic 815, the interest rate swap is accounted for as a fair value hedge but is exempt from periodic assessment of hedge effectiveness. Therefore, the change in the fair value of the 2019 Notes resulting from changes in interest rates is assumed to be equal and opposite to the change in the fair value of the interest rate swap. As of October 1, 2011, the fair value of the interest rate swap was $24.9 million and is included in other long-term assets on the Company's consolidated balance sheet.

Foreign Exchange Rate Risk

Forward contracts on various foreign currencies are used to manage foreign currency risk associated with forecasted foreign currency transactions and certain monetary assets and liabilities denominated in foreign currencies. The Company's primary foreign currency cash flows are in certain Asian and European countries, Israel and Mexico.

The Company enters into short-term foreign currency forward contracts to hedge currency exposures associated with certain monetary assets and liabilities denominated in foreign currencies. These contracts have maturities of up to two months and are not designated as accounting hedges under ASC Topic 815. Accordingly, these contracts are marked-to-market at the end of each period with unrealized gains and losses recorded in other income (expense), net, in the consolidated statements of operations. For the year ended October 1, 2011 and October 2, 2010, the Company recorded gains of $1.6 million and $24.1 million, respectively, associated with these forward contracts. From an economic perspective, gains and losses on forward contracts substantially offset gains and losses on the underlying hedged items for both periods presented herein.

The Company also utilizes foreign currency forward contracts to hedge certain operational (“cash flow”) exposures resulting from changes in foreign currency exchange rates. Such exposures generally result from 1) forecasted sales denominated in currencies other than those used to pay for materials and labor and 2) anticipated capital expenditures denominated in a currency other than the functional currency of the entity making the expenditures. These contracts are up to twelve months in duration and are accounted for as cash flow hedges under ASC Topic 815.

The Company had the following outstanding foreign currency forward contracts that were entered into to hedge foreign currency exposures:

67


 
As of
 
October 1, 2011
 
October 2, 2010
Derivatives Designated as Accounting Hedges:
 
 
 
   Notional amount (in thousands)
$117,224
 
$80,370
   Number of contracts
57

 
26

Derivatives Not Designated as Accounting Hedges:
 
 
 
   Notional amount (in thousands)
$466,007
 
$290,688
   Number of contracts
34

 
26


For derivative instruments that are designated and qualify as a cash flow hedge, the effective portion of the gain or loss on the derivative is reported as a component of accumulated other comprehensive income (AOCI), an equity account, and reclassified into earnings in the same period or periods during which the hedged transaction affects earnings. Gains and losses on derivative instruments representing hedge ineffectiveness are recognized in current earnings and were not material for any period presented herein. As of October 1, 2011, AOCI related to foreign currency forward contracts was not material and AOCI related to interest rate swaps was a loss of $31.8 million, of which $12.3 million is expected to be amortized to interest expense over the next 12 months.

The following table presents the effect of cash flow hedging relationships on the Company's consolidated statement of operations for the years ended October 1, 2011 and October 2, 2010, respectively:
Derivative Type and Income Statement Location
 
Amount of Gain/(Loss) Recognized in OCI on Derivative
(Effective Portion)
 
Amount of Gain (Loss) Reclassified from Accumulated OCI into Income
(Effective Portion)
 
 
October 1, 2011
 
October 2, 2010
 
October 1, 2011
 
October 2, 2010
 
 
(In thousands)
Interest rate swaps - Interest expense
 
$
(6,421
)
 
$
(18,550
)
 
$
(13,611
)
 
$
(13,295
)
Foreign currency forward contracts - Cost of sales
 
1,081

 
339

 
1,293

 
457

Total
 
$
(5,340
)
 
$
(18,211
)
 
$
(12,318
)
 
$
(12,838
)

Note 6. Financial Instruments and Concentration of Credit Risk

Financial instruments that potentially subject the Company to credit risk consist of cash, cash equivalents, trade accounts receivable, foreign exchange forward contracts, and interest rate swap agreements. The carrying value of assets such as cash, cash equivalents and accounts receivable is expected to approximate fair value due to the assets short duration. Foreign exchange forward contracts and interest rate swap agreements are recorded on the Company's balance sheets at fair value. The Company maintains the majority of its cash and cash equivalents with recognized financial institutions that follow the Company's investment policy, and has not experienced any significant losses on these investments to date. One of the Company's most significant credit risks is the ultimate realization of accounts receivable. This risk is mitigated by ongoing credit evaluations of, and frequent contact with, the Company's customers, especially its most significant customers, thus enabling it to monitor changes in business operations and respond accordingly. The Company generally does not require collateral for sales on credit. The Company considers these concentrations of credit risks when estimating its allowance for doubtful accounts.

One customer represented more than 10% of the Company's net sales in 2011 and gross accounts receivable in 2011 and 2010. A different customer represented more than 10% of the Company's net sales in 2010. For 2009, no customer represented 10% or more of the Company's net sales or gross accounts receivable.


Note 7. Debt

Long-term debt consisted of the following:
 

68


 
As of
 
October 1,
2011
 
October 2,
2010
 
(In thousands)
6.75% Senior Subordinated Notes due 2013
$

 
$
380,000

Senior Floating Rate Notes due 2014
257,410

 
257,410

8.125% Senior Subordinated Notes due 2016
400,000

 
600,000

Senior Notes due 2019
500,000

 

Fair value adjustment (1)
24,898

 
3,256

Total long-term debt
$
1,182,308

 
$
1,240,666

 
(1) Represents fair value hedge accounting balance related to interest rate swaps. See Note 5 for discussion of interest rate swap entered into during the third quarter of 2011.

Senior Notes Due 2019. During 2011, the Company issued $500.0 million aggregate principal amount of senior notes due 2019 (the "2019 Notes"). The 2019 Notes mature on May 15, 2019 and bear interest at an annual rate of 7%, payable semi-annually in arrears in cash. In connection with issuance of the 2019 Notes, the Company incurred debt issuance costs of $11.0 million. These costs are included in other non-current assets on the consolidated balance sheet. As of October 1, 2011, unamortized debt issuance costs of $10.5 million are being amortized to interest expense over the term of the 2019 Notes using the effective interest method.

The 2019 Notes are senior unsecured obligations and are fully and unconditionally guaranteed on a senior, unsecured basis by substantially all of the Company's domestic subsidiaries. The Company may redeem all or any portion of the 2019 Notes at any time prior to May 15, 2014, at par plus accrued and unpaid interest plus a make-whole premium. The Company may redeem all or any portion of the 2019 Notes beginning on or after May 15, 2014, at redemption prices ranging from 100% to 105.25% of the principal amount, plus accrued and unpaid interest. Following a change of control, as defined, each holder of the 2019 Notes shall have the right to require the Company to repurchase all or any portion of such holder's 2019 Notes at a purchase price equal to 101% of the principal amount, plus accrued and unpaid interest.

As discussed in Note 5, the Company entered into an interest rate swap to hedge its exposure to changes in the fair value of the 2019 Notes resulting from changes in interest rates. As of October 1, 2011, the fair value hedge accounting adjustment related to the 2019 Notes was $24.9 million and has been recorded as an increase to long-term debt.

6.75% Senior Subordinated Notes.   During 2005, the Company issued $400.0 million of its 6.75% Senior Subordinated Notes due 2013 (the “2013 Notes”), with a maturity date of March 1, 2013. During 2011, the Company fully redeemed the remaining outstanding 2013 Notes with a principal balance of $380 million and recorded a loss on extinguishment of $3.3 million, consisting of redemption premiums of $0.7 million, third party costs of $0.9 million and a write-off of unamortized debt issuance costs of $1.7 million. During 2010, the Company repurchased $20.0 million of its 2013 Notes at par plus a nominal premium. In connection with this repurchase, the Company recorded a loss of $0.4 million, consisting primarily of unamortized debt issuance costs.

During 2009, the Company terminated its revolving credit facility and entered into a new credit facility. In connection with the termination of the revolving credit facility, the Company also terminated an interest rate swap associated with its 2013 Notes. As a result of terminating the swap, the Company was required to discontinue hedge accounting for the terminated swap and the remaining three swaps designated under ASC Topic 815 as hedges of the 2013 Notes. These swaps were being accounted for as fair value hedges. At the date hedge accounting was discontinued, the swaps had a fair value of $5.7 million, which was recorded as long-term debt and was being amortized as a reduction to interest expense over the remaining life of the debt. During the second quarter of 2009, the Company received termination notices from its remaining counterparties exercising their right pursuant to embedded call options to cancel the interest rate swaps. In connection with the termination of these swaps, the Company received a payment consisting of a call premium of $11.4 million plus accrued interest. Of the amount received, $5.7 million was recorded as long-term debt (as discussed above) and $5.7 million, representing the change in fair value of the swaps from the date hedge accounting was discontinued until the date the swaps were terminated, was recorded as a gain in other income (expense), net.

Senior Floating Rate Notes.   In 2007, the Company issued $300.0 million of Senior Floating Rate Notes due June 15, 2010 (the “2010 Notes”) and $300.0 million of Senior Floating Rate Notes due June 15, 2014 (the “2014 Notes”). During 2010, the Company fully redeemed all remaining outstanding 2010 Notes in the amount of $175.7 million at par. During 2009, the

69


Company repurchased $4.3 million and $42.6 million of its 2010 and 2014 Notes, respectively. Upon repurchase, holders of the notes received $31.5 million, plus accrued interest of $0.4 million. In connection with repurchases made during 2009, the Company recorded a gain of $8.5 million, net of unamortized debt issuance costs of $0.8 million and a charge of $6.1 million related to an interest rate swap that was dedesignated. During 2008, the Company redeemed $120.0 million of the 2010 Notes at par.
 
The 2014 Notes bear interest equal to three-month LIBOR plus 2.75% and are senior unsecured obligations and rank equal in right of payment with all of the Company's existing and future senior unsecured debt. The Company may redeem the 2014 Notes, in whole or in part, at redemption prices ranging from 100% to 102% of the principal amount, plus accrued and unpaid interest. As of October 1, 2011, unamortized debt issuance costs of $2.6 million are included in other non-current assets on the consolidated balance sheet and are being amortized to interest expense over the life of the 2014 Notes using the effective interest method.
 
In 2007, the Company entered into interest rate swap transactions with independent third parties to partially hedge the Notes. The interest rate swaps had a total notional amount of $300.0 million and were designated as cash flow hedges. As a result of debt repurchases in 2010, the swap was reduced to $257 million. The Company believes the likelihood that floating rate debt in the amount of $257 million will exist through swap maturity in 2014 is probable and therefore will continue to apply hedge accounting to this portion of the swap.

8.125% Senior Subordinated Notes.   During 2006, the Company issued $600.0 million of 8.125% Senior Subordinated Notes due 2016 (the “2016 Notes”) with a maturity date of March 1, 2016. The 2016 Notes are unsecured and subordinated in right of payment to all of the Company's existing and future senior debt. During 2011, the Company repurchased $200 million of these notes for a purchase price of $208.6 million and recognized a loss on extinguishment of $12.8 million, consisting of redemption premiums of $8.6 million, third party costs of $0.5 million and a write-off of unamortized debt costs of $3.7 million. As of October 1, 2011, $6.9 million of unamortized debt issuance costs are included in other non-current assets on the consolidated balance sheet and are being amortized to interest expense over the life of the debt using the effective interest method.

The Company may redeem the 2016 Notes, in whole or in part, beginning on March 1, 2011, at declining redemption prices ranging from 104.063% to 100% of the principal amount, plus accrued and unpaid interest, with the actual redemption price to be determined based on the date of redemption.

None of the Company's notes have financial covenants, but do have covenants that limit the Company's ability to, among other things: incur additional debt, make investments and other restricted payments, pay dividends on capital stock, or redeem or repurchase capital stock or subordinated obligations; create specified liens; sell assets; create or permit restrictions on the ability of its restricted subsidiaries to pay dividends or make other distributions to the Company; engage in transactions with affiliates; incur layered debt; and consolidate or merge with or into other companies or sell all or substantially all of its assets. The restricted covenants are subject to a number of important exceptions and qualifications.
 
The indentures for the Company's notes provide for customary events of default, including payment defaults, breaches of covenants, certain payment defaults at final maturity or acceleration of certain other indebtedness, failure to pay certain judgments, certain events of bankruptcy, insolvency and reorganization and certain instances in which a guarantee ceases to be in full force and effect. If any event of default occurs and is continuing, subject to certain exceptions, the trustee or the holders of at least 25% in aggregate principal amount of the then outstanding notes may declare all the notes to be due and payable immediately, together with any accrued and unpaid interest, if any. In the case of an event of default resulting from certain events of bankruptcy, insolvency or reorganization, such amounts with respect to the notes will be due and payable immediately without any declaration or other act on the part of the trustee or the holders of the notes. Additionally, following a change of control, as defined in the indentures , the Company will be required to make an offer to repurchase all or any portion remaining outstanding of such debt at a purchase price of 101% of the principal amount, plus accrued and unpaid interest.

Asset-backed Lending Facility.   In 2009, the Company entered into a Loan, Guaranty and Security Agreement (the “Loan Agreement”), among the Company, the financial institutions party thereto from time to time as lenders, and Bank of America, N.A., as agent for such lenders.
 
The Loan Agreement provides for a $135 million secured asset-backed revolving credit facility, which was subsequently increased to $235 million, subject to a reduction of between $25 million to $50 million depending on the Company's borrowing availability, with an initial $50 million letter of credit sublimit. The facility may be increased by an additional $100 million upon obtaining additional commitments from the lenders then party to the Loan Agreement or new lenders. The Loan Agreement expires on November 19, 2013 (the “Maturity Date”). As of October 1, 2011, there were no

70


borrowings and $24.5 million in letters of credit outstanding under the Loan Agreement, and the Company was eligible to borrow $141.2 million.
 
Loans may be advanced under the Loan Agreement based on a borrowing base derived from specified percentages of the value of eligible accounts receivable and inventory. If at any time the aggregate principal amount of the loans outstanding plus the face amount of undrawn letters of credit under the Loan Agreement exceed the borrowing base then in effect, the Company must make a payment or post cash collateral (in the case of letters of credit) in an amount sufficient to eliminate such excess.
 
Loans under the Loan Agreement bear interest, at the Company's option, at a rate equal to LIBOR or a base rate equal to Bank of America, N.A.'s announced prime rate, in each case plus a spread. A commitment fee accrues on any unused portion of the commitments under the Loan Agreement at a rate per annum based on usage. Principal, together with accrued and unpaid interest, is due on the Maturity Date.
 
The Company's obligations under the Loan Agreement are secured by (1) all U.S. and Canadian accounts receivable (with automatic lien releases occurring at time of sale of each eligible accounts receivable transaction); (2) all U.S. and Canadian deposit accounts (except accounts used for collections for certain transactions); (3) all U.S. and Canadian inventory and associated obligations and documents; and (4) a 65% pledge of the capital stock of the Company's first-tier foreign subsidiaries.

 The Loan Agreement contains a financial covenant that was not applicable to us as of October 1, 2011, and customary affirmative covenants, including covenants regarding the payment of taxes and other obligations, maintenance of insurance, reporting requirements and compliance with applicable laws and regulations. Further, the Loan Agreement contains customary negative covenants limiting the ability of the Company under certain circumstances, among other things, to use the facility to make investments, acquisitions and certain restricted payments, and to sell assets. Upon an event of default, the lenders may declare all outstanding principal and accrued but unpaid interest under the Loan Agreement immediately due and payable. Events of default under the Loan Agreement include payment defaults, cross defaults with certain other indebtedness, breaches of covenants or representations and warranties, change in control of the Company and bankruptcy events.
 
Maturities of long-term debt as of October 1, 2011 were as follows:
 
 
(In thousands)
2012
$

2013

2014
257,410

2015

2016
400,000

Thereafter
500,000

Total
$
1,157,410


Short-term Debt

During 2010, one of the Company's subsidiaries in China entered into a $50 million unsecured working capital loan facility that contains certain negative covenants that, upon default, permit the bank to deny any further advances or extension of credit or to terminate the loan agreement. The facility bears interest at a rate equal to three-month LIBOR plus a spread and expires in April 2012.

Additionally, one of the Company's subsidiaries in India entered into a $35 million unsecured working capital loan facility that contains no covenants and expires on June 2012. Borrowings under the facility bear interest at a rate equal to LIBOR plus spread.

Amounts outstanding with respect to short-term debt facilities were as follows:


71


 
 
As of
 
 
October 1,
2011
 
October 2,
2010
 
 
(In thousands)
China working capital loan facility
 
$
30,000

 
$
30,000

India working capital loan facility
 
30,200

 
35,000

Total
 
$
60,200

 
$
65,000


As of October 1, 2011, the Company was in compliance with the covenants contained in the indentures relating to its long-term debt, the Loan Agreement and in the instruments defining the terms of its short-term debt.

Note 8. Commitments and Contingencies

Operating Leases.  The Company leases certain of its facilities and equipment under non-cancellable operating leases expiring at various dates through 2040. The Company is responsible for utilities, maintenance, insurance and property taxes under these leases. Future minimum lease payments, net of sublease income, under operating leases are as follows:
 
 
(In thousands)
2012
$
22,544

2013
19,063

2014
11,516

2015
8,696

2016
7,377

Thereafter
33,674

Total
$
102,870


Rent expense, net of sublease income, under operating leases was $29.8 million, $24.7 million and $22.4 million for 2011, 2010 and 2009, respectively. 

Litigation and other contingencies.  From time to time, the Company is a party to litigation, claims and other contingencies, including environmental and employee matters and examinations and investigations by governmental agencies, which arise in the ordinary course of business. The Company cannot predict what effect these matters may have on its results of operations, financial condition or cash flows. Refer to “Item 3-Legal Proceedings”.

The Company records a contingent liability when it is probable that a loss has been incurred and the amount of loss is reasonably estimable in accordance with ASC Topic 450, Contingencies or other applicable accounting standards. As of October 1, 2011 and October 2, 2010, the Company had accrued liabilities of $18.9 million and $22.3 million, respectively for environmental matters, litigation and other contingencies, not including reserves for uncertain tax positions, which the Company believes is adequate. Such reserves are included in accrued liabilities and other long-term liabilities on the consolidated balance sheet.

The Company is subject to various federal, state, local and foreign laws and regulations concerning environmental protection, including those addressing the discharge of pollutants into the air and water, the management and disposal of hazardous substances and wastes, the cleanup of contaminated sites, the materials used in products, and the recycling, treatment and disposal of materials. As of October 1, 2011, the Company had been named in a lawsuit alleging its current and former sites contributed to groundwater contamination and was also a party to a regulatory agency order with respect to a former site. No reserves have been provided for these matters either because a loss is not considered probable or the amount of loss cannot be reasonably estimated.

72




Note 9. Income Taxes

Domestic and foreign components of income (loss) before income taxes were as follows:
 
 
Year Ended
 
October 1,
2011
 
October 2,
2010
 
October 3,
2009
 
(In thousands)
Domestic
$
42,136

 
$
60,668

 
$
(122,013
)
Foreign
57,402

 
78,574

 
9,443

Total
$
99,538

 
$
139,242

 
$
(112,570
)
 
The provision for income taxes consists of the following:
 
 
Year Ended
 
October 1,
2011
 
October 2,
2010
 
October 3,
2009
 
(In thousands)
State-current
$
1,009

 
$
1,656

 
$
250

Foreign:
 
 
 
 
 
Current
31,749

 
11,766

 
24,303

Deferred
(2,137
)
 
3,385

 
699

 
29,612

 
15,151

 
25,002

Total provision for income taxes
$
30,621

 
$
16,807

 
$
25,252



73


 The tax effects of temporary differences that give rise to significant portions of deferred tax assets and liabilities are as follows:
 
 
As of
 
October 1, 2011
 
October 2, 2010
 
(In thousands)
Deferred tax assets:
 
 
 
Reserves not currently deductible
$
26,256

 
$
32,200

Accruals not currently deductible
41,027

 
51,889

U.S. net operating loss carryforwards
476,802

 
471,942

Foreign net operating loss carryforwards
131,174

 
132,572

Acquisition related intangibles
101,661

 
113,590

Depreciation differences and property, plant and equipment impairment reserves
30,704

 
34,651

Tax credit carryforwards
25,846

 
6,042

Unrealized losses on derivative financial instruments
14,238

 
19,141

Stock compensation expense
8,874

 
5,791

Other
439

 
826

Valuation allowance
(818,266
)
 
(832,290
)
Total deferred tax assets
38,755

 
36,354

Deferred tax liabilities on foreign earnings
(22,053
)
 
(21,789
)
Net deferred tax assets
$
16,702

 
$
14,565

Recorded as:
 
 
 
Current deferred tax assets
$
8,516

 
$
5,742

Non-current deferred tax assets
11,155

 
23,254

Non-current deferred tax liabilities
(2,969
)
 
(14,431
)
Net deferred tax assets
$
16,702

 
$
14,565

 
The Company offsets current deferred tax assets and liabilities and noncurrent deferred tax assets and liabilities by tax-paying jurisdiction. The resulting net amounts by tax jurisdiction are then aggregated without further offset.

Based on historical evidence (primarily cumulative losses), the Company has a valuation allowance against its deferred tax assets in the U.S. and certain foreign jurisdictions. Net operating loss carryforwards are available to the Company to offset future taxable income in the U.S., subject to applicable tax laws and regulations. Although U.S. taxable income in 2010 and 2011 represents positive evidence regarding the realizability of net operating losses, the Company will continue to maintain a full valuation allowance on its net U.S. deferred tax assets until sufficient positive evidence exists to support reversal of the valuation allowance. Until such time that some or all of the valuation allowance is reversed, future income tax expense (benefit) in the U.S. will be offset by adjustments to the valuation allowance to effectively eliminate any income tax expense or benefit in the U.S. Income taxes will continue to be recorded for other tax jurisdictions subject to the need for valuation allowance in those jurisdictions. The Company's valuation allowance decreased by $14.0 million in 2011.

As of October 1, 2011, U.S. income taxes have not been provided for approximately $364.5 million of cumulative undistributed earnings of several non-U.S. subsidiaries. The Company intends to reinvest these earnings indefinitely in operations outside of the U.S. Determination of the amount of unrecognized deferred tax liability on these undistributed earnings is not practicable.
 
As of October 1, 2011, the Company has cumulative net operating loss carryforwards for federal, state and foreign tax purposes of $1,218.6 million, $1,008.3 million and $436.8 million, respectively. The federal and state net operating loss carryforwards begin expiring in 2023 and 2011, respectively, and expire at various dates through 2029. Substantially all of the foreign net operating loss carryforwards may be carried forward indefinitely. The Tax Reform Act of 1986 and similar state provisions impose restrictions on the utilization of net operating loss and tax credit carryforwards in the event of an “ownership change” as defined in the Internal Revenue Code. As of October 1, 2011, the Company had $20.7 million of federal net operating losses subject to an annual limitation and may utilize approximately $1.7 million of these net operating losses each year.

74


 
The Company has been granted tax holidays for certain of its subsidiaries in Singapore, Malaysia, Thailand, China and India. The tax benefit arising from these tax holidays was $3.6 million for 2011 ($0.04 per diluted share), $3.8 million for 2010 ($0.05 per diluted share), and $3.0 million for 2009 ($0.04 per diluted share). The tax holiday in Malaysia expired in 2009, and the tax holidays in the other countries expire through 2019, excluding potential renewals, and are subject to certain conditions with which the Company expects to comply.
 
Following is a reconciliation of the statutory federal tax rate to the Company's effective tax rate:
 
 
As of
 
October 1,
2011
 
October 2,
2010
 
October 3,
2009
Federal tax at statutory rate
35.00
 %
 
35.00
 %
 
(35.00
)%
Effect of foreign operations
9.57

 
(8.87
)
 
17.85

Foreign income inclusion
0.25

 
1.11

 
24.72

Change in valuation allowance
(16.97
)
 
(17.16
)
 
4.65

Permanent items
1.90

 
0.80

 
9.99

State income taxes, net of federal benefit
1.01

 
1.19

 
0.22

Provision for income taxes
30.76
 %
 
12.07
 %
 
22.43
 %

A reconciliation of the beginning and ending amount of total unrecognized tax benefits, excluding accrued penalties and interest, is as follows:
 
Year Ended
 
October 1,
2011
 
October 2,
2010
 
(In thousands)
Balance, beginning of year
$
34,997

 
$
42,315

Increase related to prior year tax positions
4,324

 
1,296

Decrease related to prior year tax positions
(2,811
)
 
(13,972
)
Increase related to current year tax positions
5,337

 
5,405

Decrease related to lapse of statute of limitations
(365
)
 
(47
)
Balance, end of year
$
41,482

 
$
34,997

 
The total balance of unrecognized tax benefits at October 1, 2011, if recognized, would affect the effective tax rate on income.
 
As of October 1, 2011, the Company had reserves of $19.5 million for the payment of interest and penalties relating to unrecognized tax benefits. The Company accrued interest and penalties related to unrecognized tax benefits of $2.7 million in 2011, $3.9 million in 2010, and $0.3 million in 2009. The Company recognizes interest and penalties related to unrecognized tax benefits as a component of income tax expense.

The Company conducts business globally and, as a result, files income tax returns in the United States federal jurisdiction and various state and foreign jurisdictions. In the normal course of business, the Company is subject to examination by taxing authorities throughout the world. In general, the Company is no longer subject to United States federal or state income tax examinations for years before 2003, and to foreign examinations for years prior to 2002 in its major foreign jurisdictions. Although the timing of the resolution of audits is highly uncertain, it is reasonably possible that the balance of gross unrecognized tax benefits could significantly change in the next 12 months. However, given the number of years subject to audit and the number of matters being examined, the Company is unable to estimate the full range of possible adjustments to the balance of gross unrecognized tax benefits.


Note 10. Restructuring Costs

Costs associated with restructuring activities are accounted for in accordance with ASC Topic 420, Exit or Disposal Cost Obligations, or ASC Topic 712, Compensation - Nonretirement Postemployment Benefits, as applicable. Pursuant to ASC

75


Topic 712, liabilities for employee severance are recorded when payment of severance is considered probable and the amount is estimable. For restructuring costs other than employee severance accounted under ASC Topic 712, a liability is recognized in accordance with ASC Topic 420 only when incurred.

Restructuring Plans - 2011

During 2011, the Company initiated two separate restructuring actions. The Company changed its management structure and moved high volume manufacturing activities to a lower cost region. In connection with these actions, the Company incurred employee severance and benefits costs of $6.6 million for approximately 200 terminated employees. As of October 1, 2011, $4.0 million of severance remains payable, the majority of which is expected to be paid in early 2012.

In 2011, the Company determined that certain assets still being actively marketed for sale, with a carrying value of $32.2 million, no longer met the held-for-sale criteria and reclassified these assets to held-for-use. As a result, $4.0 million was recorded, representing the cumulative amount of depreciation expense that was not recorded while the assets were classified as held-for-sale.

Restructuring Plans - 2010 and prior

The Company initiated a restructuring plan in 2010 as a result of a business combination. Pursuant to this plan, the Company expects to incur costs up to $15.0 million to consolidate certain facilities and eliminate redundant employees, of which $11.3 million has been incurred to date. The amount of costs ultimately incurred will depend on the Company's ability to recover ongoing lease costs for vacant facilities by subleasing such facilities to third parties.

Due to completion of all actions under restructuring plans initiated prior to 2011 and immateriality of the remaining accrual balance related to such plans, these plans have been combined for disclosure purposes. The Company expects to incur restructuring costs in future periods associated primarily with vacant facilities until such time as those facilities have been sold or leased to third parties.


76


Below is a summary of restructuring costs associated with facility closures and other consolidation efforts that were implemented prior to 2011:
 
Employee Termination / Severance and Related Benefits
Cash
 
Leases and Facility Shutdown and Consolidation Costs
Cash
 
Total
 
(In thousands)
Balance at September 27, 2008
$
24,185

 
$
4,288

 
$
28,473

Charges to operations
37,693

 
24,479

 
62,172

Charges utilized
(46,398
)
 
(24,935
)
 
(71,333
)
Reversal of accrual
(4,725
)
 
(187
)
 
(4,912
)
Balance at October 3, 2009
10,755

 
3,645

 
14,400

Charges to operations
7,873

 
16,320

 
24,193

Charges utilized
(11,104
)
 
(18,586
)
 
(29,690
)
Reversal of accrual
(2,094
)
 
(277
)
 
(2,371
)
Balance at October 2, 2010
5,430

 
1,102

 
6,532

Charges to operations
2,481

 
19,691

 
22,172

Charges utilized
(5,534
)
 
(19,377
)
 
(24,911
)
Balance at October 1, 2011
$
2,377

 
$
1,416

 
$
3,793


Costs incurred with respect to facilities consist primarily of 1) costs to maintain vacant facilities that are owned until such facilities can be sold and 2) the portion of the Company's lease payments that have not been recovered due to the absence of sublease income for vacant lease properties.

During 2011, in connection with restructuring plans initiated in 2010 or earlier, the Company recorded restructuring charges for severance and related benefits for approximately 30 terminated employees and closed or consolidated two facilities. During 2010, the Company recorded restructuring charges for severance and related benefits for approximately 950 terminated employees and initiated the closure or consolidation of six facilities. During 2009, the Company closed or consolidated six facilities and terminated approximately 5,400 employees.



77


Note 11. Earnings Per Share

Basic and diluted earnings per share are calculated by dividing net income or loss by the weighted average number of shares of common stock outstanding during the period, as follows:
 
 
Year Ended
 
October 1,
2011
 
October 2,
2010
 
October 3,
2009
 
(In thousands, except per share amounts)
Numerator:
 
 
 
 
 
 Net income (loss)
$
68,917

 
$
122,435

 
$
(137,822
)
 
 
 
 
 
 
Denominator:
 

 
 

 
 

Weighted average shares used in computing per share amount:
 
 
 
 
 
Basic
80,345

 
79,195

 
82,528

Diluted
83,158

 
82,477

 
82,528

 
 
 
 
 
 
Net income (loss) per share
 
 
 
 
 
Basic
$
0.86

 
$
1.55

 
$
(1.67
)
Diluted
$
0.83

 
$
1.48

 
$
(1.67
)
 
The following table presents weighted-average dilutive securities that were excluded from the above calculation because their inclusion would have had an anti-dilutive effect:
 
 
As of
 
October 1, 2011
 
October 2, 2010
 
October 3, 2009
Potentially dilutive securities:
(In thousands)
Employee stock options
6,839

 
6,078

 
8,003

Restricted stock units
241

 
25

 
528

Total
7,080

 
6,103

 
8,531


As of October 1, 2011, the Company's outstanding stock options and restricted stock units noted above were anti-dilutive under ASC Topic 260, Earnings Per Share, either because the exercise price was higher than the Company's stock price or the application of the treasury stock method resulted in an anti-dilutive effect.
 


78


Note 12. Stock-Based Compensation

Stock-based compensation expense was as follows:
 
 
Year Ended
 
October 1,
2011
 
October 2,
2010
 
October 3,
2009
 
(In thousands)
Cost of sales
$
4,730

 
$
5,452

 
$
7,209

Selling, general & administrative
13,070

 
9,808

 
8,446

Research & development
182

 
(93
)
 
339

Restructuring
914

 

 

Total
$
18,896

 
$
15,167

 
$
15,994


 
Year Ended
 
October 1,
2011
 
October 2,
2010
 
October 3,
2009
 
(In thousands)
Stock options
$
13,293

 
$
12,818

 
$
9,705

Restricted stock units
5,603

 
2,349

 
6,289

Total
$
18,896

 
$
15,167

 
$
15,994


Stock Options
 
The Company's stock option plans provide employees the right to purchase common stock at the fair market value of such shares on the grant date. The Company recognizes compensation expense for such awards over the vesting period, which is generally four to five years. The contractual term of all options is ten years. For option grants made prior to 2006, the Company recognizes compensation expense using the multiple option approach. For option grants made subsequent to the adoption of ASC Topic 718, Compensation - Stock Compensation, the Company recognizes compensation expense ratably over the service period.
  
Assumptions used to estimate the fair value of stock options granted were as follows:
 
Year Ended
 
October 1,
2011
 
October 2,
2010
 
October 3,
2009
Volatility
84.8
%
 
81.6
%
 
79.8
%
Risk-free interest rate
1.6
%
 
2.2
%
 
2.2
%
Dividend yield

 

 

Expected life of options
5.0

 
5.0

 
5.0



79


Stock option activity was as follows:
 
Number of Shares
 
Weighted-Average Exercise Price
($)
 
Weighted-Average Remaining Contractual Term
(Years)
 
Aggregate Intrinsic Value of In-The-Money Options
($)
 
(In thousands)
 
 
 
 
 
(In thousands)
Outstanding, September 27, 2008
7,710

 
30.84

 
7.31

 
117

Granted
5,177

 
3.62

 
 

 
 

Exercised/Cancelled/Forfeited/Expired
(1,781
)
 
44.25

 
 

 
 

Outstanding, October 3, 2009
11,106

 
16.00

 
8.11

 
26,008

Granted
1,414

 
10.06

 
 

 
 

Exercised/Cancelled/Forfeited/Expired
(1,442
)
 
22.51

 
 

 
 

Outstanding, October 2, 2010
11,078

 
14.39

 
7.44

 
35,417

Granted
1,875

 
13.15

 
 
 
 
Exercised/Cancelled/Forfeited/Expired
(2,031
)
 
16.18

 
 
 
 
Outstanding, October 1, 2011
10,922

 
13.85

 
6.89

 
14,195

Vested and expected to vest, October 1, 2011
10,026

 
14.30

 
6.75

 
12,709

Exercisable, October 1, 2011
6,735

 
16.98

 
5.93

 
7,251

 
The weighted-average grant date fair value of stock options granted during 2011, 2010, and 2009 was $8.66, $6.61, and $2.41, respectively. The aggregate intrinsic value in the preceding table represents the total pre-tax intrinsic value of in-the-money options that would have been received by the option holders had all option holders exercised their options at the Company's closing stock price on the date indicated.
 
As of October 1, 2011, unrecognized expense related to stock options was $21.1 million, and is expected to be recognized over a weighted average period of 3.3 years.
 
Restricted Stock Units
 
The Company issues restricted stock units to executive officers, directors and certain management employees. These units vest over periods ranging from one to four years and are automatically exchanged for shares of common stock at the vesting date. Compensation expense associated with these units is recognized ratably over the vesting period.
 
The weighted-average grant date fair value of restricted stock units granted was $12.69, $9.80 and $1.80 in 2011, 2010 and 2009, respectively. As of October 1, 2011, unrecognized compensation expense related to restricted stock units was approximately $13.6 million, and is expected to be recognized over a weighted-average period of 2.2 years.

 

80


Activity with respect to the Company's restricted stock units was as follows:
 
Number of Shares
 
Weighted Grant-Date Fair Value Per Share
($)
 
Weighted-Average Remaining Contractual Term
(Years)
 
Aggregate Intrinsic Value
($)
 
(In thousands)
 
 
 
 
 
(In thousands)
Outstanding, September 27, 2008
804

 
21.18

 
1.15

 
7,915

Granted
261

 
1.80

 
 

 
 

Vested/Cancelled
(328
)
 
17.07

 
 

 
 

Outstanding, October 3, 2009
737

 
16.17

 
0.41

 
6,494

Granted
996

 
9.80

 
 

 
 

Vested/Cancelled
(795
)
 
15.66

 
 

 
 

Outstanding, October 2, 2010
938

 
9.78

 
2.12

 
10,200

Granted
1,317

 
12.69

 
 

 
 

Vested/Cancelled
(417
)
 
11.87

 
 

 
 

Outstanding, October 1, 2011
1,838

 
11.42

 
1.63

 
14,249

Expected to vest, October 1, 2011
1,237

 
11.74

 
1.63

 
9,585

 

Note 13. Stockholders' Equity

In 2009, the Company's stockholders approved the 2009 Incentive Plan (“2009 Plan”) and the reservation of 7.5 million shares of common stock for issuance thereunder, which was subsequently increased to 12.2 million shares in 2011. The 2009 Plan provides for the grant of incentive stock options, nonstatutory stock options, restricted stock, restricted stock units, stock appreciation rights, performance units, and performance shares. The per share exercise price for shares to be issued pursuant to exercise of an option must be no less than 100% of the fair market value per share on the date of grant.

Upon approval of the 2009 Plan, all of the Company's other stock plans were terminated as to future grants. Although these plans have been terminated, they will continue to govern all awards granted under them until the expiration of the awards.

As of October 1, 2011, an aggregate of 15.7 million shares were authorized for future issuance under the Company's stock option and restricted stock plans and a total of 3.0 million shares of common stock were available for grant under these plans. Awards under the 2009 plan that expire or are cancelled without delivery of shares generally become available for issuance under the plan.

Stock option activity under the Company's option plans during 2011, 2010 and 2009 is disclosed in Note 12. Stock-Based Compensation.
 

81


The following table summarizes information regarding stock options outstanding at October 1, 2011:
 
Options Outstanding
 
Options Vested and Exercisable
Range of Weighted Exercise Prices      
 
Number
Outstanding
 
Weighted Average Remaining Contractual Life
 
Weighted Average Exercise Price
($)
 
Number Exercisable
 
Weighted Average Exercise Price
($)
 
 
(In thousands)
 
 
 
 

 
(In thousands)
 
 

$1.50-$2.94
 
1,302

 
7.27

 
2.40

 
731

 
2.41

$2.95-$4.45
 
2,185

 
7.89

 
4.45

 
1,011

 
4.45

$4.46-$9.50
 
1,670

 
7.95

 
8.76

 
891

 
8.67

$9.51-$12.78
 
1,601

 
7.46

 
11.74

 
875

 
12.18

$12.79-$18.32
 
978

 
9.21

 
16.02

 
89

 
16.43

$18.33-$21.12
 
1,641

 
5.60

 
21.10

 
1,637

 
21.10

$21.13-$146.52
 
1,545

 
3.30

 
35.39

 
1,501

 
35.78

$1.50-$146.52
 
10,922

 
6.89

 
13.85

 
6,735

 
16.98


Stock Repurchases.   In 2009, the Company repurchased 10.1 million shares of its common stock, representing approximately 11% of the Company's then outstanding shares, for a total of $29.2 million, including commissions. The Company does not currently have an authorization from its Board of Directors to repurchase shares.

Accumulated Other Comprehensive Income. Accumulated other comprehensive income, net of tax as applicable, consisted of the following:
 
As of
 
October 1,
2011
 
October 2,
2010
 
(In thousands)
Foreign currency translation adjustments
$
110,263

 
$
104,844

Unrealized holding losses on derivative financial instruments
(31,984
)
 
(38,962
)
Unrecognized net actuarial loss and unrecognized transition cost
(7,541
)
 
(11,665
)
Total
$
70,738

 
$
54,217


Note 14. Other Income (Expense), Net

The following table summarizes the major components of other income (expense), net (in thousands):
 
 
Year ended
 
October 1,
2011
 
October 2,
2010
 
October 3,
2009
Foreign exchange gains (losses)
$
435

 
$
(2,490
)
 
$
(8,498
)
Interest rate swap gains

 

 
5,694

Gain from investments

 
3,680

 
695

Impairment of long-term investments

 

 
(4,531
)
Litigation settlement

 
35,556

 

Other, net
457

 
4,792

 
670

Total
$
892

 
$
41,538

 
$
(5,970
)

The Company reduces its exposure to currency fluctuations through the use of foreign currency hedging instruments, however, hedges are established based on forecasts of foreign currency transactions. To the extent actual amounts differ from forecasted amounts, the Company will have exposure to currency fluctuations, resulting in foreign exchange gains or losses.

In 2009, the Company discontinued hedge accounting for certain interest rate swaps due to the termination of one of its four outstanding swaps. The remaining three swaps were terminated in the following quarter. From the date hedge

82


accounting was discontinued until the date the remaining three swaps were terminated, changes in the fair value of the swaps resulted in recognition of a $5.7 million gain.

The Company impaired $4.5 million of long-term investments in 2009. These investments were carried at cost on the consolidated balance sheet and were deemed to be impaired as a result of the poor financial condition of the underlying companies or funds.


Note 15. Employee Benefit Plans

The Company has various defined contribution retirement plans that cover the majority of its domestic employees. These retirement plans permit participants to elect to have contributions made to the retirement plans in the form of salary deferrals. Under these retirement plans, the Company may match a portion of employee contributions. Amounts contributed by the Company were zero for 2011 and 2010, and $2.8 million for 2009.
 
The Company sponsors deferred compensation plans for eligible employees and non-employee members of its board of directors. These plans allow eligible participants to defer payment of all or part of their compensation. Deferrals under these plans were $1.9 million and $1.2 million for 2011 and 2010, respectively. As of October 1, 2011 and October 2, 2010, $10.3 million and $10.8 million, respectively, associated with these plans was recorded in other long-term liabilities in the consolidated balance sheets.
 
Prior to its merger with Sanmina Corporation in December 2001, SCI Systems had defined benefit pension plans covering substantially all employees in the United States and Brockville, Ontario, Canada. These plans generally provided pension benefits that are based on compensation levels and years of service. Annual contributions to the plans were made according to the established laws and regulations of the applicable countries and were funded annually at amounts that approximated the maximum deductible for income taxes. Upon the merger between Sanmina Corporation and SCI Systems, benefits were calculated and frozen. Employees who had not yet vested will continue to be credited with service until vesting occurs, but no additional benefits will accrue.
 
The Company also provides defined benefit pension plans in certain other countries. The assumptions used for calculating the obligation for non-U.S. plans depend on the local economic environment and regulations. The measurement date for the Company's pension plans is October 1, 2011.

Changes in benefit obligations for the plans described above were as follows (in thousands):
 
 
 
As of October 1, 2011
 
As of October 2, 2010
 
As of October 3, 2009
Change in Benefit Obligations
 
U.S.
 
Non-U.S.
 
U.S.
 
Non-U.S.
 
U.S.
 
Non-U.S.
Beginning benefit obligation
 
$
27,302

 
$
29,346

 
$
28,089

 
$
26,110

 
$
28,974

 
$
25,767

Service cost
 

 
599

 

 
396

 

 
558

Interest cost
 
1,050

 
1,382

 
1,364

 
1,213

 
1,598

 
1,482

Actuarial (gain) loss
 
656

 
(5,891
)
 
2,128

 
6,598

 
4,448

 
1,011

Benefits paid
 
(2,123
)
 
(723
)
 
(4,279
)
 
(773
)
 
(6,931
)
 
(2,369
)
Settlement / Curtailment
 

 

 

 
(1,252
)
 

 
349

Other (1)
 

 
683

 

 
(2,946
)
 

 
(688
)
Ending benefit obligation
 
$
26,885

 
$
25,396

 
$
27,302

 
$
29,346

 
$
28,089

 
$
26,110

 
 
 
 
 
 
 
 
 
 
 
 
 
Ending accumulated benefit obligation
 
$
26,885

 
$
23,374

 
$
27,302

 
$
27,871

 
$
28,089

 
$
24,549

____________________
(1)    Primarily related to fluctuations in exchange rates between foreign currencies and the US dollar.
 



83


Weighted-average actuarial assumptions used to determine benefit obligations were as follows:
 
 
U.S. Pensions
 
Non-U.S. Pensions
 
As of
 
As of
 
October 1,
2011
 
October 2,
2010
 
October 1,
2011
 
October 2,
2010
Discount rate
4.00
%
 
4.00
%
 
5.80
%
 
4.64
%
Rate of compensation increases
%
 
%
 
0.82
%
 
0.38
%
 
The Company evaluates these assumptions on a regular basis taking into consideration current market conditions and historical market data. The discount rate is used to measure expected future cash flows at present value on the measurement date. This rate represents the market rate for high-quality fixed income investments. A lower discount rate would increase the present value of the benefit obligation. Other assumptions include demographic factors such as retirement, mortality, and turnover.
 
Changes in plan assets and funded status for the plans described above were as follows (in thousands):

 
 
As of October 1, 2011
 
As of October 2, 2010
 
As of October 3, 2009
Change in Plan Assets
 
U.S.
 
Non-U.S.
 
U.S.
 
Non-U.S.
 
U.S.
 
Non-U.S.
Beginning fair value
 
$
19,216

 
$
26,771

 
$
20,164

 
$
17,315

 
$
22,324

 
$

Actual return
 
892

 
1,249

 
2,661

 
882

 
(730
)
 

Employer contributions
 
824

 
294

 
670

 
11,327

 
5,501

 
19,684

Benefits paid
 
(2,123
)
 
(723
)
 
(4,279
)
 
(773
)
 
(6,931
)
 
(2,369
)
Actuarial loss
 

 
(1,533
)
 

 
(871
)
 

 

Other (1)
 

 
29

 

 
(1,109
)
 

 

Ending fair value
 
$
18,809

 
$
26,087

 
$
19,216

 
$
26,771

 
$
20,164

 
$
17,315

Over (under) Funded Status
 
$
(8,076
)
 
$
691

 
$
(8,086
)
 
$
(2,575
)
 
$
(7,925
)
 
$
(8,795
)
____________________
(1)    Related to fluctuations in exchange rates between foreign currencies and the US dollar.

Weighted-average asset allocations by asset category for the U.S. and non-U.S. plans were as follows:
 
 
U.S.
 
Non-U.S.
 
Level 1
 
Level 1
 
As of
 
As of
 
Target
 
October 1, 2011
 
October 2, 2010
 
Target
 
October 1, 2011
 
October 2, 2010
Equity securities
51
%
 
48.9
%
 
47
%
 
20
%
 
19.0
%
 
21.7
%
Debt securities
49
%
 
51.1
%
 
53
%
 
80
%
 
80.7
%
 
76.5
%
Cash
%
 
%
 
%
 
%
 
0.3
%
 
1.8
%
Total
100
%
 
100
%
 
100
%
 
100
%
 
100
%
 
100
%
 

In 2010, the Company adopted ASC Topic 715, Compensation- Retirement Benefits, and is required to disclose information about investment policies and strategies, categories of plan assets, fair value measurement of plan assets and significant concentrations of credit risk. The Company's investment strategy is designed to ensure that sufficient pension assets are available to pay benefits as they become due. In order to meet this objective, the Company has established targeted investment allocation percentages for equity and debt securities as noted in the preceding table. As of October 1, 2011, U.S plan assets are invested in an SEI Institutional Trust, with investments in the following SEC registered mutual funds: Core Fixed Income Fund, S&P 500 Index Fund, World Equity ex-US Fund, High Yield Bond Fund, and Emerging Market Debt Fund. These mutual funds are valued based on the net asset value (NAV) of the underlying securities in an active market, which is considered a Level 1 input under ASC Topic 820, Fair Value Measurements and Disclosures (refer to Note 5). The beneficial interest of each participant is represented in units which are issued and redeemed daily at the fund's closing NAV. Non-U.S plan assets are invested in publicly-traded mutual funds consisting of medium-term Euro bonds and stocks of companies in the

84


European region. The mutual funds are valued using the NAV that is quoted in an active market and is considered a Level 1 input under ASC Topic 820. The plans are managed consistent with regulations or market practice of the country in which the assets are invested. As of October 1, 2011 there were no significant concentrations of credit risk related to pension plan assets.

The funded status of the plans, reconciled to the amount reported on the consolidated balance sheets, is as follows (in thousands):

 
 
As of October 1, 2011
 
As of October 2, 2010
 
As of October 3, 2009
 
 
U.S.
 
Non-U.S.
 
U.S.
 
Non-U.S.
 
U.S.
 
Non-U.S.
Over (under) Funded Status at Year End
 
$
(8,076
)
 
$
691

 
$
(8,086
)
 
$
(2,575
)
 
$
(7,925
)
 
$
(8,795
)
Unrecognized transition obligation
 

 
76

 

 
106

 

 
999

Unrecognized net actuarial (gain) loss
 
9,822

 
(1,706
)
 
10,427

 
2,647

 
12,300

 
(4,982
)
Net amount recognized in Consolidated
 
 
 
 
 
 
 
 
 
 
 
 
         Balance Sheet
 
$
1,746

 
$
(939
)
 
$
2,341

 
$
178

 
$
4,375

 
$
(12,778
)
Components of Net Amount Recognized in Consolidated Balance Sheet:
 
 
 
 
 
 
 
 
 
 
 
 
Non-current assets
 
$

 
$
4,412

 
$

 
$

 
$

 
$

Current liabilities
 

 
(286
)
 

 
(263
)
 

 
(570
)
Non-current liabilities
 
(8,076
)
 
(3,435
)
 
(8,086
)
 
(2,312
)
 
(7,925
)
 
(8,225
)
Accumulated other comprehensive income
 
9,822

 
(1,630
)
 
10,427

 
2,753

 
12,300

 
(3,983
)
Net asset (liability) recognized in
 
 
 
 
 
 
 
 
 
 
 
 
         Consolidated Balance Sheet
 
$
1,746

 
$
(939
)
 
$
2,341

 
$
178

 
$
4,375

 
$
(12,778
)

Estimated amortization from accumulated other comprehensive income into net periodic benefit cost in 2012 is as follows (in thousands):
 
 
U.S.
 
Non-U.S.
Amortization of actuarial loss
$
951

 
$
15

Amortization of transition obligation

 
23

Total
$
951

 
$
38

 

85



Components of net periodic benefit costs were as follows (in thousands):

 
 
As of October 1, 2011
 
As of October 2, 2010
 
As of October 3, 2009
 
 
U.S.
 
Non-U.S.
 
U.S.
 
Non-U.S.
 
U.S.
 
Non-U.S.
Service cost
 
$

 
$
599

 
$

 
$
396

 
$

 
$
558

Interest cost
 
1,050

 
1,382

 
1,364

 
1,213

 
1,598

 
1,482

Return on plan assets
 
(1,162
)
 
(1,249
)
 
(1,244
)
 
(882
)
 
(1,839
)
 

Settlement charge
 
532

 

 
1,382

 
(1,041
)
 
2,757

 
1,302

Amortization of:
 
 
 
 
 
 
 
 
 
 
 
 
Actuarial (gain) or loss
 
1,000

 
78

 
1,201

 
(190
)
 
724

 
(243
)
Transition obligation
 

 
23

 

 
24

 

 
405

Net periodic benefit cost
 
$
1,420

 
$
833

 
$
2,703

 
$
(480
)
 
$
3,240

 
$
3,504


Weighted-average assumptions used to determine benefit costs were as follows:

 
U.S. Pensions
 
Non-U.S. Pensions
 
As of
 
As of
 
October 1,
2011
 
October 2,
2010
 
October 1,
2011
 
October 2,
2010
Discount rate
4.00
%
 
5.25
%
 
4.64
%
 
5.87
%
Expected return on plan assets
6.25
%
 
6.75
%
 
4.70
%
 
4.70
%
Rate of compensation increases
%
 
%
 
0.38
%
 
1.60
%

The expected long-term rate of return on assets for the U.S. and non-U.S pension plans used in these calculations is assumed to be 6.25% and 4.70%, respectively. Several factors, including historical rates of returns, expectations of future returns for each major asset class in which the plan invests, the weight of each asset class in the target mix, the correlations between asset classes and their expected volatilities are considered in developing the asset return assumptions.
 
Estimated future benefit payments are as follows:
 
 
Pension Benefits
 
(In thousands)
2012
$
7,308

2013
$
3,749

2014
$
3,397

2015
$
3,594

2016
$
3,585

Years 2017 through 2021
$
16,685



86


Note 16. Business Segment, Geographic and Customer Information

ASC Topic 280, Segment Reporting, establishes standards for reporting information about operating segments, products and services, geographic areas of operations and major customers. Operating segments are defined as components of an enterprise for which separate financial information is available that is evaluated regularly by the chief operating decision maker or decision making group in deciding how to allocate resources and in assessing performance. The Company operates in one reportable segment, Electronics Manufacturing Services.
 
Information by geographic segment, determined based on the country in which a product is manufactured, was as follows:
 
 
Year Ended
 
October 1, 2011
 
October 2, 2010
 
October 3, 2009
 
(In thousands)
Net sales
 
 
 
 
 
Domestic
$
1,199,077

 
$
1,324,856

 
$
1,198,102

Mexico
1,273,583

 
1,259,230

 
1,104,371

China
1,792,933

 
1,805,395

 
1,137,020

Other international (1)
2,336,818

 
1,929,210

 
1,737,988

Total
$
6,602,411

 
$
6,318,691

 
$
5,177,481

 
 
 
 
 
 
Percentage of net sales represented by ten largest customers
49.9
%
 
49.9
%
 
48.0
%
Number of customers representing more than 10% of net sales
1

 
1

 


Operating income (loss)
 
 
 
 
 
Domestic
$
(26,276
)
 
$
(66,500
)
 
$
(110,297
)
International
238,273

 
271,299

 
105,641

Total
$
211,997

 
$
204,799

 
$
(4,656
)

Depreciation and amortization:
 
 
 
 
 
Domestic
$
28,323

 
$
26,337

 
$
26,117

International
76,248

 
63,236

 
62,696

Total
$
104,571

 
$
89,573

 
$
88,813


Capital expenditures:
 
 
 
 
 
Domestic
$
24,584

 
$
20,379

 
$
10,376

International
82,990

 
61,037

 
55,555

Total
$
107,574

 
$
81,416

 
$
65,931



87


 
As of
 
October 1,
2011
 
October 2,
2010
 
(In thousands)
Long-lived assets (including assets held for sale):
 
 
 
Domestic
$
170,264

 
$
189,839

Mexico
111,964

 
110,954

China
89,111

 
90,910

Other international
230,683

 
231,602

Total
$
602,022

 
$
623,305


(1) Includes Singapore, whose net sales were less than 10% of the Company's net sales in 2011 and 2010, but more than 10% in 2009.


Note 17. Acquisition

In 2010, the Company completed its purchase of all outstanding stock of BreconRidge Corporation, a design, engineering and manufacturing services provider for RF/microwave and micro/opto-electronics products for the networking/communications, medical, industrial, aerospace and defense markets. The acquisition provides advanced broadband technology and strengthens the Company's optical technology and research and development capabilities.

The fair value of consideration transferred in connection with the acquisition was $33.7 million, of which the last payment of $2.0 million is expected to be paid by December 31, 2011. Under ASC Topic 805, Business Combinations, which the Company adopted effective at the beginning of 2010, purchase consideration was allocated to identifiable assets acquired and liabilities assumed based on their estimated fair values as follows:

 
(In thousands)
Current assets
$
52,730

Non-current assets, including identifiable intangible assets of $7.6 million and goodwill of $21.8 million
42,033

Current liabilities
(60,304
)
Non-current liabilities
(721
)
Total
$
33,738

 
Goodwill is recorded in other non-current assets on the consolidated balance sheet and is primarily attributable to expected synergies from combining the operations of the two companies as well as the technical know-how of BreconRidge's assembled workforce and is not deductible for tax purposes. Identifiable intangible assets of $7.6 million consist of customer relationships and order backlog and are being amortized over periods ranging from 18 months to 60 months.

88



Item 9.   Changes In and Disagreements With Accountants on Accounting and Financial Disclosure
     
None.

Item 9A.   Controls and Procedures

(a)    Management's Report on Internal Control Over Financial Reporting
 
Our management is responsible for establishing and maintaining adequate internal control over financial reporting (as defined in Rule 13a-15(f) under the Securities Exchange Act of 1934, as amended, or the Exchange Act). Our management, including our Chief Executive Officer and Chief Financial Officer, conducted an evaluation of the effectiveness of our internal control over financial reporting as of October 1, 2011. In making this assessment, our management used the criteria established in Internal Control-Integrated Framework , issued by The Committee of Sponsoring Organizations of the Treadway Commission (COSO). Our management has concluded that, as of October 1, 2011, our internal control over financial reporting was effective based on the COSO criteria. The effectiveness of our internal control over financial reporting as of October 1, 2011 has been audited by KPMG LLP, an independent registered public accounting firm, as stated in their report which is included in Item 8 of this Annual Report on Form 10-K.
 
(b)    Changes in Internal Control Over Financial Reporting
 
There was no change in our internal control over financial reporting (as such term is defined in Rules 13a-15(f) and 15d-15(f) under the Exchange Act) that occurred during the quarter ended October 1, 2011 that have materially affected, or are reasonably likely to materially affect, our internal control over financial reporting.

 (c)    Evaluation of Disclosure Controls and Procedures

Our management is responsible for establishing and maintaining our disclosure controls and procedures as defined in Rules 13a-15(e) and 15d-15(e) under the Exchange Act. Our management, including our Chief Executive Officer and Chief Financial Officer, does not expect that our disclosure controls and procedures will prevent all error and all fraud. Disclosure controls and procedures, no matter how well conceived and operated, can provide only reasonable, not absolute, assurance that their objectives are met. Further, the design of disclosure controls and procedures must reflect the fact that there are resource constraints, and the benefits of disclosure controls and procedures must be considered relative to their costs. Because of the inherent limitations in all control systems, no evaluation of disclosure controls and procedures can provide absolute assurance that all disclosure control issues and instances of fraud, if any, within the Company have been detected. Nonetheless, our Chief Executive Officer and Chief Financial Officer have concluded that, as of October 1, 2011, (1) our disclosure controls and procedures were designed to provide reasonable assurance of achieving their objectives and (2) our disclosure controls and procedures were effective to provide reasonable assurance that information required to be disclosed in the reports we file and submit under the Exchange Act is recorded, processed, summarized and reported as and when required, and that such information is accumulated and communicated to our management, including the Chief Executive Officer and Chief Financial Officer, to allow timely decisions regarding its required disclosure.
 
(d)           Internal Controls with Respect to Stock Options
 
Pursuant to the Stipulation of Settlement dated February 26, 2009 approved in connection with the settlement of derivative litigation relating to certain former stock option practices, we agreed to include in our annual report on internal control over financial reporting management's assessment of the adequacy of our internal controls with respect to stock grants at least until September 30, 2011. Management's assessment of the effectiveness of internal control over financial reporting contained in subsection (a) above includes our assessment of the effectiveness of our internal controls with respect to stock options.

 
Item 9B.   Other Information
 
Not applicable.


89


PART III
 
The information called for by Items 10, 11, 12, 13 and 14 of Part III are incorporated by reference from our definitive Proxy Statement to be filed in connection with our 2012 Annual Meeting of Stockholders pursuant to Regulation 14A, except that the information regarding our executive officers called for by Item 401(b) of Regulation S-K has been included in Part I of this report.


90



PART IV
 
Item 15.   Exhibits and Financial Statement Schedules
 
 
(a)
(1)
Financial Statements. The following financial statements are filed under Item 8 hereof as part of this report:
 
 
 
Page
Report of Independent Registered Public Accounting Firm
 
Financial Statements:
 
 
Consolidated Balance Sheets, As of October 1, 2011 and October 2, 2010
 
Consolidated Statements of Operations, Years Ended October 1, 2011, October 2, 2010 and October 3, 2009
 
Consolidated Statements of Comprehensive Loss, Years Ended October 1, 2011, October 2, 2010 and October 3, 2009
 
Consolidated Statements of Stockholders' Equity, Years Ended October 1, 2011, October 2, 2010 and October 3, 2009
 
Consolidated Statements of Cash Flows, Years Ended October 1, 2011, October 2, 2010 and October 3, 2009
 
Notes to Consolidated Financial Statements
 
  
 
 
(2)
Financial Statement Schedules.The following financial statement schedule of Sanmina-SCI Corporation is filed as part of this report on Form 10-K immediately after the signature pages hereto and should be read in conjunction with our Financial Statements included in this Item 15:
 
 
 
Schedule II-Valuation and Qualifying Accounts
 
 
 
All other schedules are omitted because they are not applicable or the required information is shown in the Financial Statements or the notes thereto.

 
 
(3)
Exhibits.Refer to Item 15(b) immediately below.


91


(b)
Exhibits
 
Exhibit
Number
 
Description
 
 
 
3.1(1)
 
Restated Certificate of Incorporation of the Registrant, dated January 31, 1996.
3.2(2)
 
Certificate of Amendment of the Restated Certificate of Incorporation of the Registrant, dated March 9, 2001.
3.3(3)
 
Certificate of Designation of Rights, Preferences and Privileges of Series A Participating Preferred Stock of the Registrant, dated May 31, 2001.
3.4(4)
 
Certificate of Amendment of the Restated Certificate of Incorporation of the Registrant, dated December 7, 2001.
3.5(5)
 
Amended and Restated Bylaws of the Registrant adopted by the Board of Directors on December 1, 2008.
3.6(6)
 
Certificate of Amendment of the Restated Certificate of Incorporation of the Registrant, as amended, dated July 27, 2009.
4.1
 
(removed and reserved)
4.2(7)
 
Supplemental Indenture No. 3, dated as of October 7, 2005, to the Subordinated Indenture, by and among SCI Systems, Inc., Sanmina-SCI USA, Inc. and J.P. Morgan Trust Company, National Association, as trustee.
4.3(8)
 
Second Supplemental Indenture, dated as of September 30, 2005, among Sanmina-SCI USA, Inc., the Registrant and U.S. Bank National Association, as trustee.
4.4(9)
 
Intercreditor Agreement, dated as of December 23, 2002, by and among, as second lien collateral trustees, LaSalle Business Credit, Inc., as collateral agent, State Street Bank and Trust Company of California, N.A. and each New First Lien Claimholder Representative which may become a party from time to time, and the Registrant.
4.5
 
(removed and reserved)
4.6(10)
 
First Supplemental Indenture, dated as of September 30, 2005, among Sanmina-SCI USA, Inc., the Registrant and U.S. Bank National Association, as trustee.
4.7(11)
 
Second Supplemental Indenture, dated as of January 3, 2007, among the Registrant and U.S. Bank National Association, as trustee.
4.8(12)
 
Indenture, dated as of February 15, 2006, among the Registrant, certain subsidiaries of the Registrant as guarantors thereunder and U.S. Bank National Association, as trustee.
4.9(13)
 
First Supplemental Indenture, dated as of January 3, 2007, among the Registrant and U.S. Bank National Association, as trustee.
4.10(14)
 
Indenture, dated as of June 12, 2007, among Registrant, the guarantors party thereto, and Wells Fargo Bank, National Association as trustee, relating to the Senior Floating Rate Notes due 2014.
4.11(15)
 
Indenture, dated as of May 10, 2011, among Sanmina-SCI Corporation, certain subsidiaries of Sanmina-SCI Corporation, as guarantors, and U.S. Bank National Association, as trustee.
4.12(15)
 
Form of Note for Sanmina-SCI Corporation's 7% Senior Notes due 2019.
4.13(15)
 
Third Supplemental Indenture, dated as of May 10, 2011, by and between Sanmina- SCI Corporation and U.S. Bank National Association, as trustee.
10.1
 
(removed and reserved)
10.2(16)(17)
 
1999 Stock Plan.
10.3(18)
 
Addendum to the 1999 Stock Plan (Additional Terms and Conditions for Employees of the French subsidiary(ies)), dated February 21, 2001.
10.4(19)
 
1995 Director Option Plan.
10.5
 
(removed and reserved)
10.6
 
(removed and reserved)
10.7
 
(removed and reserved)
10.8(20)
 
SCI Systems, Inc. 2000 Stock Incentive Plan.
10.9(21)
 
SCI Systems, Inc. Board of Directors Deferred Compensation Plan.
10.10(22)
 
Form of Indemnification Agreement executed by the Registrant and its officers and directors pursuant to the Delaware reincorporation.

92


10.11(23)(17)
 
Amended and Restated Sanmina-SCI Corporation Deferred Compensation Plan for Outside Directors.
10.12(24)
 
Rules of the Sanmina-SCI Corporation Stock Option Plan 2000 (Sweden).
10.13(25)
 
Rules of the Sanmina-SCI Corporation Stock Option Plan 2000 (Finland).
10.14(26)(17)
 
Amended and Restated Sanmina-SCI Corporation Deferred Compensation Plan dated June 9, 2008.
10.15(27)
 
2003 Employee Stock Purchase Plan.
10.16(28)
 
Randy Furr separation agreement.
10.17(29)(17)
 
Employment Agreement dated as of March 2, 2007 by and between the Registrant and Michael Tyler.
10.18(30)
 
Asset Purchase and Sale Agreement dated February 17, 2008 by and among the Registrant, Sanmina-SCI USA Inc., SCI Technology, Inc., Sanmina-SCI Systems de Mexico S.A. de C.V., Sanmina-SCI Systems Services de Mexico S.A. de C.V., Sanmina-SCI Hungary Electronics Manufacturing Limited Liability Company, Sanmina-SCI Australia PTY LTD and Foxteq Holdings, Inc.
10.19(31)
 
Amendment to Asset Purchase Agreement dated February 17, 2008 by and among the Registrant, Sanmina-SCI USA Inc., SCI Technology, Inc., Sanmina-SCI Systems de Mexico S.A. de C.V., Sanmina-SCI Systems Services de Mexico S.A. de C.V., Sanmina-SCI Hungary Electronics Manufacturing Limited Liability Company, Sanmina-SCI Australia PTY LTD and Foxteq Holdings, Inc., dated July 7, 2008.
10.20(32)
 
Asset Purchase Agreement dated April 25, 2008 by and among Sanmina-SCI USA Inc., Sanmina-SCI Systems de Mexico S.A. de C.V., Sanmina-SCI Systems Services de Mexico S.A. de C.V., Lenovo (Singapore) Pte.Ltd. and Lenovo Centro Tecnologico, SdeRL de C.V.
10.21(33)(17)
 
Revised form of Officer and Director Indemnification Agreement.
10.22(34)
 
Loan, Guaranty and Security Agreement, dated as of November 19, 2008, among the Registrant and certain of, as Designated Canadian Guarantors, the financial institutions party thereto from time to time as its subsidiaries as borrowers, Sanmina-SCI Systems (Canada) Inc. and SCI Brockville Corp.s lenders and Bank of America, N.A., as agent for such lenders.
10.23(35)(17)
 
2009 Incentive Plan, as amended on January 20, 2011.
10.24(36)
 
Credit and Security Agreement dated as of November 24, 2008 by and among Sanmina SPV LLC, the lenders named therein and Deutsche Bank AG, New York Branch, as administrative agent and collateral agent.
10.25(37)(17)
 
Deferred Compensation Plan for Outside Directors amended and restated effective January 1, 2009.
10.27
 
(removed and reserved)
10.28(38)(17)
 
Form of Stock Option Agreement for use under the 2009 Incentive Plan.
10.29(39)(17)
 
Form of Restricted Stock Unit Agreement for use under the 2009 Incentive Plan.
10.30(40)(17)
 
Form of Restricted Stock Agreement for use under the 2009 Incentive Plan.
10.31(41)(17)
 
Employment offer letter dated September 4, 2009 between the Registrant and Bob Eulau.
10.32(42)(17)
 
Amendment to Employment Agreement by and between the Registrant and Michael Tyler dated November 15, 2007.
10.33(43)(17)
 
Form of Change of Control Severance Benefit Agreement.
10.34(44)
 
Amendment No. 1 dated as of April 6, 2010 to Loan, Guaranty and Security Agreement dated as of November 19, 2008 among the Registrant and certain of its subsidiaries, as borrowers, Sanmina-SCI Systems (Canada), Inc. and SCI Brockville Corp., as Designated Canadian Guarantors, the financial institutions party thereto and Bank of America, N.A. as agent for such lenders.
10.35(45)
 
Incremental Loan Agreement Joinder dated as of April 6, 2010 among the parties to the Loan and Security Agreement dated November 19, 2008 and Goldman Sachs Lending Partners LLC and Morgan Stanley Senior Funding, Inc., as assuming lenders under the Loan and Security Agreement.
10.36(46)(17)
 
Amendment to Employment Agreement by and between the Registrant and Michael R. Tyler dated April 6, 2010.
10.37 (47)(17)
 
Description of Calendar 2011 Non-Employee Director Compensation Arrangements.
10.38(47)
 
Amendment No. 2 dated as of December 20, 2010 to Loan, Guaranty and Security Agreement dated as of November 19, 2008 among the Registrant and certain of its subsidiaries, as borrowers, Sanmina-SCI Systems (Canada), Inc. and SCI Brockville Corp., as Designated Canadian Guarantors, the financial institutions party thereto and Bank of America, N.A. as agent for such lenders.
10.39(48)
 
Agreement and Release between the Company and Hari Pillai dated May 5, 2011.
10.40(49)
 
Purchase Agreement among the Company and Merrill Lynch, Pierce, Fenner & Smith Incorporated, Deutsche Bank Securities, Inc., Goldman Sachs & Co. and Morgan Stanley & Co. Incorporated dated April 26, 2011.

93


14.1
 
Code of Business Conduct and Ethics of the Registrant (filed herewith).
21.1
 
Subsidiaries of the Registrant (filed herewith).
23.1
 
Consent of KPMG LLP, independent registered public accounting firm (filed herewith).
31.1
 
Certification of the Principal Executive Officer pursuant to Securities Exchange Act Rules 13a-14(a) and 15d-14(a), as adopted pursuant to Section 302 of the Sarbanes-Oxley Act of 2002 (filed herewith).
31.2
 
Certification of the Principal Financial Officer pursuant to Securities Exchange Act Rules 13a-14(a) and 15d-14(a), as adopted pursuant to Section 302 of the Sarbanes-Oxley Act of 2002 (filed herewith).
32.1(50)
 
Certification of the Chief Executive Officer pursuant to 18 U.S.C. Section 1350, as adopted pursuant to Section 906 of the Sarbanes-Oxley Act of 2002 (furnished herewith).
32.2(50)
 
Certification of the Chief Financial Officer pursuant to 18 U.S.C. Section 1350, as adopted pursuant to Section 906 of the Sarbanes-Oxley Act of 2002 (furnished herewith).

(1
)
 
Incorporated by reference to Exhibit 3.2 to the Registrant's Annual Report on Form 10-K for the fiscal year ended September 30, 1996, SEC File No. 000-21272, filed with the Securities and Exchange Commission (“SEC”) on December 24, 1996.
(2
)
 
Incorporated by reference to Exhibit 3.1(a) to the Registrant's Quarterly Report on Form 10-Q for the fiscal quarter ended March 31, 2001, filed with the SEC on May 11, 2001.
(3
)
 
Incorporated by reference to Exhibit 3.1.2 to the Registrant's Registration Statement on Form S-4, filed with the SEC on August 10, 2001.
(4
)
 
Incorporated by reference to Exhibit 3.1.3 to the Registrant's Annual Report on Form 10-K for the fiscal year ended September 29, 2001, filed with the SEC on December 21, 2001.
(5
)
 
Incorporated by reference to Exhibit 3.2 to Registrant's Current Report on Form 8-K, filed with the SEC on December 5, 2008.
(6
)
 
Incorporated by reference to Exhibit 3.6 to Registrant's Current Report on Form 8-K, filed with the SEC on August 19, 2009.
(7
)
 
Incorporated by reference to Exhibit 4.2.3 to the Registrant's Annual Report on Form 10-K for the fiscal year ended October 1, 2005, filed with the SEC on December 29, 2005.
(8
)
 
Incorporated by reference to Exhibit 4.7.2 to the Registrant's Annual Report on Form 10-K for the fiscal year ended October 1, 2005, filed with the SEC on December 29, 2005.
(9
)
 
Incorporated by reference to Exhibit 4.9 to the Registrant's Quarterly Report on Form 10-Q for the fiscal quarter ended December 28, 2002, filed with the SEC on February 11, 2003.
(10
)
 
Incorporated by reference to Exhibit 4.13.1 to the Registrant's Annual Report on Form 10-K for the fiscal year ended October 1, 2005, filed with the SEC on December 29, 2005.
(11
)
 
Incorporated by reference to Exhibit 4.13.2 to the Registrant's Annual Report on Form 10-K for the fiscal year ended September 30, 2006, filed with the SEC on January 3, 2007.
(12
)
 
Incorporated by reference to Exhibit 4.1 to the Registrant's Current Report on Form 8-K, filed with the SEC on February 17, 2006.
(13
)
 
Incorporated by reference to Exhibit 4.14.1 to the Registrant's Annual Report on Form 10-K for the fiscal year ended September 30, 2006, filed with the SEC on January 3, 2007.
(14
)
 
Incorporated by reference to Exhibit 4.2 to the Registrant's Current Report on Form 8-K, filed with the SEC on June 13, 2007.
(15
)
 
Incorporated by reference from exhibit to the Registrant's Current Report on Form 8-K filed with the SEC on May 10, 2011.
(16
)
 
Incorporated by reference to Exhibit 4.3 to the Registrant's Registration Statement on Form S-8, filed with the SEC on May 25, 1999.
(17
)
 
Compensatory plan in which an executive officer or director participates.
(18
)
 
Incorporated by reference to Exhibit 10.29.1 to the Registrant's Annual Report on Form 10-K for the fiscal year ended September 28, 2002, filed with the SEC on December 4, 2002.
(19
)
 
Incorporated by reference to Exhibit 10.4 to the Registrant's Registration Statement on Form S-8, SEC File No. 333-23565, filed with the SEC on March 19, 1997.
(20
)
 
Incorporated by reference to Exhibit 4.2 to the Registrant's Registration Statement on Form S-8, filed with the SEC on December 20, 2001.
(21
)
 
Incorporated by reference to Exhibit 4.3 to the Registrant's Registration Statement on Form S-8, filed with the SEC on December 20, 2001.

94


(22
)
 
Incorporated by reference to Exhibit 10.4 to the Registrant's Registration Statement on Form S-1, SEC File No. 33-70700, filed with the SEC on February 19, 1993.
(23
)
 
Incorporated by reference to Exhibit 10.75 to the Registrant's Quarterly Report on Form 10-Q for the fiscal quarter ended June 28, 2008, filed with the SEC on August 4, 2008.
(24
)
 
Incorporated by reference to Exhibit 10.50 to the Registrant's Annual Report on Form 10-K for the fiscal year ended September 28, 2002, filed with the SEC on December 4, 2002.
(25
)
 
Incorporated by reference to Exhibit 10.50.1 to the Registrant's Annual Report on Form 10-K for the fiscal year ended September 28, 2002, filed with the SEC on December 4, 2002.
(26
)
 
Incorporated by reference to Exhibit 10.74 to the Registrant's Quarterly Report on Form 10-Q for the fiscal quarter ended June 28, 2008, filed with the SEC on August 4, 2008.
(27
)
 
Incorporated by reference to Exhibit 4.1 to the Registrant's Registration Statement on Form S-8, filed with the SEC on April 23, 2003.
(28
)
 
Incorporated by reference to Exhibit 10.58 to the Registrant's Annual Report on Form 10-K for the fiscal year ended October 1, 2005, filed with the SEC on December 29, 2005.
(29
)
 
Incorporated by reference to Exhibit 10.62 to the Registrant's Annual Report on Form 10-K for the fiscal year ended September 29, 2007, filed with the SEC on November 28, 2007.
(30
)
 
Incorporated by reference to Exhibit 10.64 to the Registrant's Quarterly Report on Form 10-Q for the fiscal quarter ended March 29, 2008, filed with the SEC on May 6, 2008.
(31
)
 
Incorporated by reference to Exhibit 10.71 to the Registrant's Quarterly Report on Form 10-Q for the fiscal quarter ended June 28, 2008, filed with the SEC on August 4, 2008.
(32
)
 
Incorporated by reference to Exhibit 10.67 to the Registrant's Quarterly Report on Form 10-Q for the fiscal quarter ended March 29, 2008, filed with the SEC on May 6, 2008
(33
)
 
Incorporated by reference to Exhibit 10.42 to the Registrant's Quarterly Report on Form 10-Q for the fiscal quarter ended June 28, 2008, filed with the SEC on August 4, 2008.
(34
)
 
Incorporated by reference to Exhibit 10.36 to Registrant's Annual Report on Form 10-K for the fiscal year ended September 27, 2008, filed with the SEC on November 24, 2008.
(35
)
 
Incorporated by reference to Exhibit 10.37 of the Registrant's Registration Statement on Form S-8, filed with the SEC on February 9, 2011.
(36
)
 
Incorporated by reference to Exhibit 10.38 to the Registrant's Quarterly Report on Form 10-Q for the fiscal quarter ended December 27, 2008, filed with the SEC on February 2, 2009.
(37
)
 
Incorporated by reference to Exhibit 10.40 to the Registrant's Quarterly Report on Form 10-Q for the fiscal quarter ended March 28, 2009, filed with the SEC on May 5, 2009.
(38
)
 
Incorporated by reference to Exhibit 10.43 to the Registrant's Quarterly Report on Form 10-Q for the fiscal quarter ended March 28, 2009, filed with the SEC on May 5, 2009
(39
)
 
Incorporated by reference to Exhibit 10.44 to the Registrant's Quarterly Report on Form 10-Q for the fiscal quarter ended March 28, 2009, filed with the SEC on May 5, 2009
(40
)
 
Incorporated by reference to Exhibit 10.45 to the Registrant's Quarterly Report on Form 10-Q for the fiscal quarter ended March 28, 2009, filed with the SEC on May 5, 2009
(41
)
 
Incorporated by reference to Exhibit 10.46 to the Registrant's Annual Report on Form 10-K for the fiscal year ended October 3, 2009, filed with the SEC on December 1, 2009.
(42
)
 
Incorporated by reference to Exhibit 10.47 to the Registrant's Annual Report on Form 10-K for the fiscal year ended October 3, 2009, filed with the SEC on December 1, 2009.
(43
)
 
Incorporated by reference to Exhibit 10.48 to the Registrant's Quarterly Report on Form 10-Q for the fiscal quarter ended January 2, 2010, filed with the SEC on February 5, 2010.
(44
)
 
Incorporated by reference to Exhibit 10.49 to Registrant's Quarterly Report on Form 10-Q for the fiscal quarter ended April 3, 2010, filed with the SEC on April 30, 2010.
(45
)
 
Incorporated by reference to Exhibit 10.50 to Registrant's Quarterly Report on Form 10-Q for the fiscal quarter ended April 3, 2010, filed with the SEC on April 30, 2010.
(46
)
 
Incorporated by reference to Exhibit 10.51 of Registrant's Quarterly Report on Form 10-Q for the fiscal quarter ended July 3, 2010, filed with the SEC on August 5, 2010.
(47
)
 
Incorporated by reference to the same number exhibit to the Registrant's Quarterly Report on Form 10-Q for the fiscal quarter ended January 1, 2011, filed with the SEC on February 8, 2011.
(48
)
 
Incorporated by reference to Exhibit 10.38 to the Registrant's Quarterly Report on Form 10-Q for the fiscal quarter ended July 2, 2011, filed with the SEC on August 1, 2011.

95


(49
)
 
Incorporated by reference to Exhibit 10.39 to the Registrant's Quarterly Report on Form 10-Q for the fiscal quarter ended July 2, 2011, filed with the SEC on August 1, 2011.
 
 
 
(50
)
 
This exhibit shall not be deemed “filed” for purposes of Section 18 of the Securities Exchange Act of 1934 or otherwise subject to the liabilities of that Section, nor shall it be deemed incorporated by reference in any filings under the Securities Act of 1933 or the Securities Exchange Act of 1934, whether made before or after the date hereof and irrespective of any general incorporation language in any filings.

(c)    Financial Statement Schedules. See Item 15(a)(2) above.


96


SIGNATURES

Pursuant to the requirements of Section 13 or 15(d) of the Securities Exchange Act of 1934, the registrant has duly caused this report to be signed on its behalf by the undersigned, thereunto duly authorized.
 
 
Sanmina-SCI Corporation
(Registrant)
 
By:
/s/ JURE SOLA
 
 
Jure Sola
 
 
Chairman and Chief Executive Officer
Date: November 21, 2011
    
    

97


Pursuant to the requirements of the Securities Exchange Act of 1934, this report has been signed below by the following persons on behalf of the registrant and in the capacities and on the dates indicated.

Signature
Title
Date
 
 
 
/s/ JURE SOLA
Chief Executive Officer and Director
(Principal Executive Officer)
November 21, 2011
Jure Sola
 
 
 
 
 
/s/ ROBERT K. EULAU
Chief Financial Officer
(Principal Financial Officer)
November 21, 2011
Robert K. Eulau
 
 
 
 
 
/s/ TODD SCHULL
Senior Vice President and Corporate Controller
(Principal Accounting Officer)
November 21, 2011
Todd Schull
 
 
 
 
 
/s/ NEIL BONKE
Director
November 21, 2011
Neil Bonke
 
 
 
 
 
/s/ JOHN P. GOLDSBERRY
Director
November 21, 2011
John P. Goldsberry
 
 
 
 
 
/s/ JOSEPH LICATA
Director
November 21, 2011
Joseph Licata
 
 
 
 
 
/s/ JEAN MANAS
Director
November 21, 2011
Jean Manas
 
 
 
 
 
/s/ MARIO M. ROSATI
Director
November 21, 2011
Mario M. Rosati
 
 
 
 
 
/s/ A. EUGENE SAPP, JR.
Director
November 21, 2011
A. Eugene Sapp, Jr.
 
 
 
 
 
/s/ WAYNE SHORTRIDGE
Director
November 21, 2011
Wayne Shortridge
 
 
 
 
 
/s/ JACKIE M. WARD
Director
November 21, 2011
Jackie M. Ward
 
 










98


FINANCIAL STATEMENT SCHEDULE
 
The financial statement Schedule II-VALUATION AND QUALIFYING ACCOUNTS is filed as part of this Form 10-K.
 
SANMINA-SCI CORPORATION
SCHEDULE II-VALUATION AND QUALIFYING ACCOUNTS
 
 
Balance at Beginning of Period
 
Charged (Credited) to Operations
 
Charges Utilized
 
Balance at End of Period
 
(In thousands)
Allowances for Doubtful Accounts, Product Returns and Other Net Sales adjustments
 
 
 
 
 
 
 
Fiscal year ended October 3, 2009
$
14,934

 
$
(1,133
)
 
$
(379
)
 
$
13,422

Fiscal year ended October 2, 2010
$
13,422

 
$
3,571

 
$
(241
)
 
$
16,752

Fiscal year ended October 1, 2011
$
16,752

 
$
(1,187
)
 
$
(1,028
)
 
$
14,537




99


EXHIBIT INDEX

Exhibit
Number
 
Description
 
 
 
3.1(1)
 
Restated Certificate of Incorporation of the Registrant, dated January 31, 1996.
3.2(2)
 
Certificate of Amendment of the Restated Certificate of Incorporation of the Registrant, dated March 9, 2001.
3.3(3)
 
Certificate of Designation of Rights, Preferences and Privileges of Series A Participating Preferred Stock of the Registrant, dated May 31, 2001.
3.4(4)
 
Certificate of Amendment of the Restated Certificate of Incorporation of the Registrant, dated December 7, 2001.
3.5(5)
 
Amended and Restated Bylaws of the Registrant adopted by the Board of Directors on December 1, 2008.
3.6(6)
 
Certificate of Amendment of the Restated Certificate of Incorporation of the Registrant, as amended, dated July 27, 2009.
4.1
 
(removed and reserved)
4.2(7)
 
Supplemental Indenture No. 3, dated as of October 7, 2005, to the Subordinated Indenture, by and among SCI Systems, Inc., Sanmina-SCI USA, Inc. and J.P. Morgan Trust Company, National Association, as trustee.
4.3(8)
 
Second Supplemental Indenture, dated as of September 30, 2005, among Sanmina-SCI USA, Inc., the Registrant and U.S. Bank National Association, as trustee.
4.4(9)
 
Intercreditor Agreement, dated as of December 23, 2002, by and among, as second lien collateral trustees, LaSalle Business Credit, Inc., as collateral agent, State Street Bank and Trust Company of California, N.A. and each New First Lien Claimholder Representative which may become a party from time to time, and the Registrant.
4.5
 
(removed and reserved)
4.6(10)
 
First Supplemental Indenture, dated as of September 30, 2005, among Sanmina-SCI USA, Inc., the Registrant and U.S. Bank National Association, as trustee.
4.7(11)
 
Second Supplemental Indenture, dated as of January 3, 2007, among the Registrant and U.S. Bank National Association, as trustee.
4.8(12)
 
Indenture, dated as of February 15, 2006, among the Registrant, certain subsidiaries of the Registrant as guarantors thereunder and U.S. Bank National Association, as trustee.
4.9(13)
 
First Supplemental Indenture, dated as of January 3, 2007, among the Registrant and U.S. Bank National Association, as trustee.
4.10(14)
 
Indenture, dated as of June 12, 2007, among Registrant, the guarantors party thereto, and Wells Fargo Bank, National Association as trustee, relating to the Senior Floating Rate Notes due 2014.
4.11(15)
 
Indenture, dated as of May 10, 2011, among Sanmina-SCI Corporation, certain subsidiaries of Sanmina-SCI Corporation, as a guarantor, and US Bank National Association, as a trustee.
4.12(15)
 
Form of Note for Sanmina-SCI Corporation's 7% Senior Notes due 2019.
4.13(15)
 
Third Supplemental Indenture, dated as of May 10, 2011, by and between Sanmina-SCI Corporation and U.S. Bank National Association, as trustee.
10.1
 
(removed and reserved)
10.2(16)(17)
 
1999 Stock Plan.
10.3(18)
 
Addendum to the 1999 Stock Plan (Additional Terms and Conditions for Employees of the French subsidiary(ies)), dated February 21, 2001.
10.4(19)
 
1995 Director Option Plan.
10.5
 
(removed and reserved)
10.6
 
(removed and reserved)
10.7
 
(removed and reserved)
10.8(20)
 
SCI Systems, Inc. 2000 Stock Incentive Plan.

100


10.9(21)
 
SCI Systems, Inc. Board of Directors Deferred Compensation Plan.
10.10(22)
 
Form of Indemnification Agreement executed by the Registrant and its officers and directors pursuant to the Delaware reincorporation.
10.11(23)(17)
 
Amended and Restated Sanmina-SCI Corporation Deferred Compensation Plan for Outside Directors.
10.12(24)
 
Rules of the Sanmina-SCI Corporation Stock Option Plan 2000 (Sweden).
10.13(25)
 
Rules of the Sanmina-SCI Corporation Stock Option Plan 2000 (Finland).
10.14(26)(17)
 
Amended and Restated Sanmina-SCI Corporation Deferred Compensation Plan dated June 9, 2008.
10.15(27)
 
2003 Employee Stock Purchase Plan.
10.16(28)
 
Randy Furr separation agreement.
10.17(29)(17)
 
Employment Agreement dated as of March 2, 2007 by and between the Registrant and Michael Tyler.
10.18(30)
 
Asset Purchase and Sale Agreement dated February 17, 2008 by and among the Registrant, Sanmina-SCI USA Inc., SCI Technology, Inc., Sanmina-SCI Systems de Mexico S.A. de C.V., Sanmina-SCI Systems Services de Mexico S.A. de C.V., Sanmina-SCI Hungary Electronics Manufacturing Limited Liability Company, Sanmina-SCI Australia PTY LTD and Foxteq Holdings, Inc.
10.19(31)
 
Amendment to Asset Purchase Agreement dated February 17, 2008 by and among the Registrant, Sanmina-SCI USA Inc., SCI Technology, Inc., Sanmina-SCI Systems de Mexico S.A. de C.V., Sanmina-SCI Systems Services de Mexico S.A. de C.V., Sanmina-SCI Hungary Electronics Manufacturing Limited Liability Company, Sanmina-SCI Australia PTY LTD and Foxteq Holdings, Inc., dated July 7, 2008.
10.20(32)
 
Asset Purchase Agreement dated April 25, 2008 by and among Sanmina-SCI USA Inc., Sanmina-SCI Systems de Mexico S.A. de C.V., Sanmina-SCI Systems Services de Mexico S.A. de C.V., Lenovo (Singapore) Pte.Ltd. and Lenovo Centro Tecnologico, SdeRL de C.V.
10.21(33)(17)
 
Revised form of Officer and Director Indemnification Agreement.
10.22(34)
 
Loan, Guaranty and Security Agreement, dated as of November 19, 2008, among the Registrant and certain of, as Designated Canadian Guarantors, the financial institutions party thereto from time to time a its subsidiaries as borrowers, Sanmina-SCI Systems (Canada) Inc. and SCI Brockville Corp.s lenders and Bank of America, N.A., as agent for such lenders.
10.23(35)(17)
 
2009 Incentive Plan, as amended on January 20, 2011.
10.24(36)
 
Credit and Security Agreement dated as of November 24, 2008 by and among Sanmina SPV LLC, the lenders named therein and Deutsche Bank AG, New York Branch, as administrative agent and collateral agent.
10.25(37)(17)
 
Deferred Compensation Plan for Outside Directors amended and restated effective January 1, 2009.
10.27
 
(removed and reserved)
10.28(38)(17)
 
Form of Stock Option Agreement for use under the 2009 Incentive Plan.
10.29(39)(17)
 
Form of Restricted Stock Unit Agreement for use under the 2009 Incentive Plan.
10.30(40)(17)
 
Form of Restricted Stock Agreement for use under the 2009 Incentive Plan.
10.31(41)(17)
 
Employment offer letter dated September 4, 2009 between the Registrant and Bob Eulau.
10.32(42)(17)
 
Amendment to Employment Agreement by and between the Registrant and Michael Tyler dated November 15, 2007.
10.33(43)(17)
 
Form of Change of Control Severance Benefit Agreement.
10.34(44)
 
Amendment No. 1 dated as of April 6, 2010 to Loan, Guaranty and Security Agreement dated as of November 19, 2008 among the Registrant and certain of its subsidiaries, as borrowers, Sanmina-SCI Systems (Canada), Inc. and SCI Brockville Corp., as Designated Canadian Guarantors, the financial institutions party thereto and Bank of America, N.A. as agent for such lenders.
10.35(45)
 
Incremental Loan Agreement Joinder dated as of April 6, 2010 among the parties to the Loan and Security Agreement dated November 19, 2008 and Goldman Sachs Lending Partners LLC and Morgan Stanley Senior Funding, Inc., as assuming lenders under the Loan and Security Agreement.
10.36(46)(17)
 
Amendment to Employment Agreement by and between the Registrant and Michael R. Tyler dated April 6, 2010.
10.37(47)(17)
 
Description of Calendar 2011 Non-Employee Director Compensation Arrangements
10.38(47)
 
Amendment No. 2 dated as of December 20, 2010 to Loan, Guaranty and Security Agreement dated as of November 19, 2008 among the Registrant and certain of its subsidiaries, as borrowers, Sanmina-SCI Systems (Canada), Inc, and SCI Brockville Corp., as Designated Canadian Guarantors, the financial institutions party thereto and Bank of America, N.A. as agent for such lenders.

101


10.39(48)
 
Agreement and Release between the Company and Hari Pillai dated May 5, 2011.
10.40(49)
 
Purchase Agreement among the Company and Merrill Lynch, Pierce, Fenner & Smith Incorporated, Deutsche Bank Securities, Inc., Goldman Sachs & Co. and Morgan Stanley & Co. Incorporated dated April 26, 2011.
14.1
 
Code of Business Conduct and Ethics of the Registrant (filed herewith).
21.1
 
Subsidiaries of the Registrant (filed herewith).
23.1
 
Consent of KPMG LLP, independent registered public accounting firm (filed herewith).
31.1
 
Certification of the Principal Executive Officer pursuant to Securities Exchange Act Rules 13a-14(a) and 15d-14(a), as adopted pursuant to Section 302 of the Sarbanes-Oxley Act of 2002 (filed herewith).
31.2
 
Certification of the Principal Financial Officer pursuant to Securities Exchange Act Rules 13a-14(a) and 15d-14(a), as adopted pursuant to Section 302 of the Sarbanes-Oxley Act of 2002 (filed herewith).
32.1(50)
 
Certification of the Chief Executive Officer pursuant to 18 U.S.C. Section 1350, as adopted pursuant to Section 906 of the Sarbanes-Oxley Act of 2002 (furnished herewith).
32.2(50)
 
Certification of the Chief Financial Officer pursuant to 18 U.S.C. Section 1350, as adopted pursuant to Section 906 of the Sarbanes-Oxley Act of 2002 (furnished herewith).
(1
)
 
Incorporated by reference to Exhibit 3.2 to the Registrant's Annual Report on Form 10-K for the fiscal year ended September 30, 1996, SEC File No. 000-21272, filed with the Securities and Exchange Commission (“SEC”) on December 24, 1996.
(2
)
 
Incorporated by reference to Exhibit 3.1(a) to the Registrant's Quarterly Report on Form 10-Q for the fiscal quarter ended March 31, 2001, filed with the SEC on May 11, 2001.
(3
)
 
Incorporated by reference to Exhibit 3.1.2 to the Registrant's Registration Statement on Form S-4, filed with the SEC on August 10, 2001.
(4
)
 
Incorporated by reference to Exhibit 3.1.3 to the Registrant's Annual Report on Form 10-K for the fiscal year ended September 29, 2001, filed with the SEC on December 21, 2001.
(5
)
 
Incorporated by reference to Exhibit 3.2 to Registrant's Current Report on Form 8-K, filed with the SEC on December 5, 2008.
(6
)
 
Incorporated by reference to Exhibit 3.6 to Registrant's Current Report on Form 8-K, filed with the SEC on August 19, 2009.
(7
)
 
Incorporated by reference to Exhibit 4.2.3 to the Registrant's Annual Report on Form 10-K for the fiscal year ended October 1, 2005, filed with the SEC on December 29, 2005.
(8
)
 
Incorporated by reference to Exhibit 4.7.2 to the Registrant's Annual Report on Form 10-K for the fiscal year ended October 1, 2005, filed with the SEC on December 29, 2005.
(9
)
 
Incorporated by reference to Exhibit 4.9 to the Registrant's Quarterly Report on Form 10-Q for the fiscal quarter ended December 28, 2002, filed with the SEC on February 11, 2003.
(10
)
 
Incorporated by reference to Exhibit 4.13.1 to the Registrant's Annual Report on Form 10-K for the fiscal year ended October 1, 2005, filed with the SEC on December 29, 2005.
(11
)
 
Incorporated by reference to Exhibit 4.13.2 to the Registrant's Annual Report on Form 10-K for the fiscal year ended September 30, 2006, filed with the SEC on January 3, 2007.
(12
)
 
Incorporated by reference to Exhibit 4.1 to the Registrant's Current Report on Form 8-K, filed with the SEC on February 17, 2006.
(13
)
 
Incorporated by reference to Exhibit 4.14.1 to the Registrant's Annual Report on Form 10-K for the fiscal year ended September 30, 2006, filed with the SEC on January 3, 2007.
(14
)
 
Incorporated by reference to Exhibit 4.2 to the Registrant's Current Report on Form 8-K, filed with the SEC on June 13, 2007.
(15
)
 
Incorporated by reference from exhibit to the Registrant's Current Report on Form 8-K filed with the SEC on May 10, 2011.
(16
)
 
Incorporated by reference to Exhibit 4.3 to the Registrant's Registration Statement on Form S-8, filed with the SEC on May 25, 1999.
(17
)
 
Compensatory plan in which an executive officer or director participates.
(18
)
 
Incorporated by reference to Exhibit 10.29.1 to the Registrant's Annual Report on Form 10-K for the fiscal year ended September 28, 2002, filed with the SEC on December 4, 2002.
(19
)
 
Incorporated by reference to Exhibit 10.4 to the Registrant's Registration Statement on Form S-8, SEC File No. 333-23565, filed with the SEC on March 19, 1997.
(20
)
 
Incorporated by reference to Exhibit 4.2 to the Registrant's Registration Statement on Form S-8, filed with the SEC on December 20, 2001.

102


(21
)
 
Incorporated by reference to Exhibit 4.3 to the Registrant's Registration Statement on Form S-8, filed with the SEC on December 20, 2001.
(22
)
 
Incorporated by reference to Exhibit 10.4 to the Registrant's Registration Statement on Form S-1, SEC File No. 33-70700, filed with the SEC on February 19, 1993.
(23
)
 
Incorporated by reference to Exhibit 10.75 to the Registrant's Quarterly Report on Form 10-Q for the fiscal quarter ended June 28, 2008, filed with the SEC on August 4, 2008.
(24
)
 
Incorporated by reference to Exhibit 10.50 to the Registrant's Annual Report on Form 10-K for the fiscal year ended September 28, 2002, filed with the SEC on December 4, 2002.
(25
)
 
Incorporated by reference to Exhibit 10.50.1 to the Registrant's Annual Report on Form 10-K for the fiscal year ended September 28, 2002, filed with the SEC on December 4, 2002.
(26
)
 
Incorporated by reference to Exhibit 10.74 to the Registrant's Quarterly Report on Form 10-Q for the fiscal quarter ended June 28, 2008, filed with the SEC on August 4, 2008.
(27
)
 
Incorporated by reference to Exhibit 4.1 to the Registrant's Registration Statement on Form S-8, filed with the SEC on April 23, 2003.
(28
)
 
Incorporated by reference to Exhibit 10.58 to the Registrant's Annual Report on Form 10-K for the fiscal year ended October 1, 2005, filed with the SEC on December 29, 2005.
(29
)
 
Incorporated by reference to Exhibit 10.62 to the Registrant's Annual Report on Form 10-K for the fiscal year ended September 29, 2007, filed with the SEC on November 28, 2007.
(30
)
 
Incorporated by reference to Exhibit 10.64 to the Registrant's Quarterly Report on Form 10-Q for the fiscal quarter ended March 29, 2008, filed with the SEC on May 6, 2008.
(31
)
 
Incorporated by reference to Exhibit 10.71 to the Registrant's Quarterly Report on Form 10-Q for the fiscal quarter ended June 28, 2008, filed with the SEC on August 4, 2008.
(32
)
 
Incorporated by reference to Exhibit 10.67 to the Registrant's Quarterly Report on Form 10-Q for the fiscal quarter ended March 29, 2008, filed with the SEC on May 6, 2008
(33
)
 
Incorporated by reference to Exhibit 10.42 to the Registrant's Quarterly Report on Form 10-Q for the fiscal quarter ended June 28, 2008, filed with the SEC on August 4, 2008.
(34
)
 
Incorporated by reference to Exhibit 10.36 to Registrant's Annual Report on Form 10-K for the fiscal year ended September 27, 2008, filed with the SEC on November 24, 2008.
(35
)
 
Incorporated by reference to Exhibit 10.37 of the Registrant's Registration Statement on Form S-8, filed with the SEC on  February 9, 2011.
(36
)
 
Incorporated by reference to Exhibit 10.38 to the Registrant's Quarterly Report on Form 10-Q for the fiscal quarter ended December 27, 2008, filed with the SEC on February 2, 2009.
(37
)
 
Incorporated by reference to Exhibit 10.40 to the Registrant's Quarterly Report on Form 10-Q for the fiscal quarter ended March 28, 2009, filed with the SEC on May 5, 2009.
(38
)
 
Incorporated by reference to Exhibit 10.43 to the Registrant's Quarterly Report on Form 10-Q for the fiscal quarter ended March 28, 2009, filed with the SEC on May 5, 2009
(39
)
 
Incorporated by reference to Exhibit 10.44 to the Registrant's Quarterly Report on Form 10-Q for the fiscal quarter ended March 28, 2009, filed with the SEC on May 5, 2009
(40
)
 
Incorporated by reference to Exhibit 10.45 to the Registrant's Quarterly Report on Form 10-Q for the fiscal quarter ended March 28, 2009, filed with the SEC on May 5, 2009
(41
)
 
Incorporated by reference to Exhibit 10.46 to the Registrant's Annual Report on Form 10-K for the fiscal year ended October 3, 2009, filed with the SEC on December 1, 2009.
(42
)
 
Incorporated by reference to Exhibit 10.47 to the Registrant's Annual Report on Form 10-K for the fiscal year ended October 3, 2009, filed with the SEC on December 1, 2009.
(43
)
 
Incorporated by reference to Exhibit 10.48 to the Registrant's Quarterly Report on Form 10-Q for the fiscal quarter ended January 2, 2010, filed with the SEC on February 5, 2010.
(44
)
 
Incorporated by reference to Exhibit 10.49 to Registrant's Quarterly Report on Form 10-Q for the fiscal quarter ended April 3, 2010, filed with the SEC on April 30, 2010.
(45
)
 
Incorporated by reference to Exhibit 10.50 to Registrant's Quarterly Report on Form 10-Q for the fiscal quarter ended April 3, 2010, filed with the SEC on April 30, 2010.
(46
)
 
Incorporated by reference to Exhibit 10.51 of Registrant's Quarterly Report on Form 10-Q for the fiscal quarter ended July 3, 2010, filed with the SEC on August 5, 2010.
(47
)
 
Incorporated by reference to the same number exhibit to the Registrant's Quarterly Report on Form 10-Q for the fiscal quarter ended January 1, 2011, filed with the SEC on February 8, 2011.

103


(48
)
 
Incorporated by reference to Exhibit 10.38 to the Registrant's Quarterly Report on Form 10-Q for the fiscal quarter ended July 2, 2011, filed with the SEC on August 1, 2011.
(49
)
 
Incorporated by reference to Exhibit 10.39 to the Registrant's Quarterly Report on Form 10-Q for the fiscal quarter ended July 2, 2011, filed with the SEC on August 1, 2011.
(50
)
 
This exhibit shall not be deemed “filed” for purposes of Section 18 of the Securities Exchange Act of 1934 or otherwise subject to the liabilities of that Section, nor shall it be deemed incorporated by reference in any filings under the Securities Act of 1933 or the Securities Exchange Act of 1934, whether made before or after the date hereof and irrespective of any general incorporation language in any filings.



104