UNITED STATES
SECURITIES AND EXCHANGE COMMISSION
Washington, D.C. 20549
FORM
(Mark One)
For the fiscal year ended
Or
For the transition period from _________________ to __________________
Commission file number
(Exact name of registrant as specified in its charter)
| (State or other jurisdiction of incorporation or organization) | (I.R.S. Employer Identification No.) |
| , |
|
| (Address of principal executive offices) | (Zip Code) |
+
Registrant’s telephone number, including area code
Securities registered pursuant to Section 12(b) of the Act:
| Title of each class | Trading Symbol (s) | Name of each exchange on which registered |
Securities registered pursuant to section 12(g) of the Act:None.
Indicate by check mark if
the registrant is a well-known seasoned issuer, as defined in Rule 405 of the Securities Act. Yes ☐
Indicate by check mark if the registrant is not required
to file reports pursuant to Section 13 or Section 15(d) of the Act. Yes ☐
Indicate by check mark whether
the registrant (1) has filed all reports required to be filed by Section 13 or 15(d) of the Securities Exchange Act of 1934 during the
preceding 12 months (or for such shorter period that the registrant was required to file such reports), and (2) has been subject to such
filing requirements for the past 90 days.
Indicate by check mark whether
the registrant has submitted electronically, every Interactive Data File required to be submitted pursuant to Rule 405 of Regulation S-T
(§ 232.405 of this chapter) during the preceding 12 months (or for such shorter period that the registrant was required to submit
such files).
Indicate by check mark whether the registrant is a large accelerated filer, an accelerated filer, a non-accelerated filer, a smaller reporting company or an emerging growth company. See definitions of “large accelerated filer,” “accelerated filer,” “smaller reporting company,” and “emerging growth company” in Rule 12b-2 of the Exchange Act.
| Large accelerated filer ☐ | Accelerated filer ☐ |
| Smaller reporting company | |
| Emerging Growth Company |
If an emerging growth company, indicate by check mark if the registrant has elected not to use the extended transition period for complying with any new or revised financial accounting standards provided pursuant to Section 13(a) of the Exchange Act. ☐
Indicate by check mark whether the registrant has filed a report on and attestation to its management’s assessment of the effectiveness of its internal control over financial reporting under Section 404(b) of the Sarbanes-Oxley Act (15 U.S.C. 7262(b)) by the registered public accounting firm that prepared or issued its audit report. ☐
If securities are registered pursuant to Section 12(b)
of the Act, indicate by check mark whether the financial statements of the registrant included in the filing reflect the correction of
an error to previously issued financial statements.
Indicate by check mark whether any of those error corrections are restatements that required a recovery analysis of incentive-based compensation received by any of the registrant’s executive officers during the relevant recovery period pursuant to §240.10D-1(b). ☐
Indicate by check mark whether the registrant is a shell
company (as defined in Rule 12b-2 of the Act). Yes ☐
As of June 30, 2024, the aggregate
market value of the voting and non-voting common equity held by non-affiliates of the Registrant was approximately $
As of April 10, 2025, the Registrant had outstanding shares of common stock, excluding 285,830 shares of common stock of treasury stock.
DOCUMENTS INCORPORATED BY REFERENCE: None.
Table of Contents
i
Special Note Regarding Forward Looking Information
This report contains forward-looking statements that reflect management’s current views and expectations with respect to our business, strategies, future results and events, and financial performance. All statements made in this report other than statements of historical fact, including statements that address operating performance, events or developments that management expects or anticipates will or may occur in the future, including statements related to future reserves, cash flows, revenues, profitability, adequacy of funds from operations, statements expressing general optimism about future operating results and non-historical information, are forward-looking statements. In particular, the words “believe”, “expect”, “intend”, “anticipate”, “estimate”, “plan”, “may”, “will”, variations of such words and similar expressions identify forward-looking statements, but are not the exclusive means of identifying such statements and their absence does not mean that the statement is not forward-looking. Readers should not place undue reliance on forward-looking statements which are based on management’s current expectations and projections about future events, are not guarantees of future performance are subject to risks, uncertainties and assumptions. Our actual results, performance or achievements could differ materially from the results expressed in, or implied by, these forward-looking statements. Factors that could cause or contribute to such differences include those discussed in this report, particularly under the caption “Risk Factors”. Except as required under the federal securities laws, we do not undertake any obligation to update the forward-looking statements in this report.
PART I
Item 1. Business.
Introduction
We manufacture and trade bromine and crude salt, natural gas, manufacture and sell chemical products used in oil and gas field explorations and papermaking chemical agents, and materials for human and animal antibiotics. To date, our products have been sold only within the People’s Republic of China. As used in this report, the terms “we,” “us,” “our,” “Company” and “Gulf Resources” refers to Gulf Resources, Inc., a holding company and/or its consolidated wholly-owned subsidiaries, and the terms “ton” and “tons” refers to metric tons, in each case, unless otherwise stated or the context requires otherwise.
The functional currency of the Company’s operating foreign subsidiaries is the Renminbi (“RMB”), which had an average exchange rate of $0.14204 and $0.14042 during fiscal years 2023 and 2024, respectively, the reporting currency of the Company is the United States dollar (“USD” or $”).
Our Corporate History and Corporate Structure
We (Gulf Resources Inc.) were originally incorporated in Delaware and subsequently re-incorporated in Nevada. From November 1993 through August 2006, we were engaged in the business of owning, leasing and operating coin and debit card pay-per copy photocopy machines, fax machines, microfilm reader-printers and accessory equipment under the name “Diversifax, Inc.”. Due to the increased use of internet services, demand for our services declined sharply, and in August 2006, our Board of Directors decided to discontinue our operations.
Upper Class Group Limited, incorporated in the British Virgin Islands in July 2006, acquired all the outstanding stock of Shouguang City Haoyuan Chemical Company Limited (“SCHC”), a company incorporated in Shouguang City, Shandong Province, the People’s Republic of China (the “PRC”), in May 2005. At the time of the acquisition, members of the family of Mr. Ming Yang, our president and former chief executive officer, owned approximately 63.20% of the outstanding shares of Upper Class Group Limited. Since the ownership of Upper Class Group Limited and SCHC was then substantially the same, the acquisition was accounted for as a transaction between entities under common control, whereby Upper Class Group Limited recognized the assets and liabilities transferred at their carrying amounts.
1
On December 12, 2006, our Company, then known as Diversifax, Inc., a public “shell” company, acquired Upper Class Group Limited and SCHC. Under the terms of the agreement, the stockholders of Upper Class Group Limited received 13,250,000 (restated for the 2- for-1 stock split in 2007 and the 1-for-4 stock split in 2009) shares of our voting common stock in exchange for all outstanding shares of Upper Class Group Limited. Members of the Yang family received approximately 62% of our common stock as a result of the acquisition. Under accounting principles generally accepted in the United States, the share exchange is considered to be a capital transaction rather than a business combination. That is, the share exchange is equivalent to the issuance of stock by Upper Class Group Limited for the net assets of Gulf Resources, Inc., accompanied by a recapitalization, and is accounted for as a change in capital structure. Accordingly, the accounting for the share exchange is identical to that resulting from a reverse acquisition, except no goodwill is recorded. Under reverse takeover accounting, the post reverse acquisition comparative historical consolidated financial statements of the legal acquirer, Diversifax, Inc., are those of the legal acquiree, Upper Class Group Limited. Share and per share amounts stated have been retroactively adjusted to reflect the share exchange. On February 20, 2007, we changed our corporate name to Gulf Resources, Inc.
On February 5, 2007, we acquired Shouguang Yuxin Chemical Industry Co., Limited (“SYCI”), a company incorporated in the People’s Republic of China. Under the terms of the acquisition agreement, the stockholders of SYCI received a total of 8,094,059 (restated for the 2-for-1 stock split in 2007 and the 1-for-4 stock split in 2009) shares of common stock of Gulf Resources, Inc. in exchange for all outstanding shares of SYCI’s common stock. Simultaneously with the completion of the acquisition, a dividend of $2,550,000 was paid to the former stockholders of SYCI. At the time of the acquisition, approximately 49.1% of the outstanding shares of SYCI were owned by Ms. Yu, Mr. Yang’s wife, and the remaining 50.9% of the outstanding shares of SYCI were owned by SCHC, all of whose outstanding shares were owned by Mr. Yang and his wife. Since the ownership of Gulf Resources, Inc. and SYCI are substantially the same, the acquisition was accounted for as a transaction between entities under common control, whereby Gulf Resources, Inc. recognized the assets and liabilities of SYCI at their carrying amounts. Share and per share amounts have been retroactively adjusted to reflect the acquisition.
To satisfy certain ministerial requirements necessary to confirm certain government approvals required in connection with the acquisition of SCHC by Upper Class Group Limited, all of the equity interest of SCHC were transferred to a newly formed Hong Kong corporation named Hong Kong Jiaxing Industrial Limited (“Hong Kong Jiaxing”) all of the outstanding shares of which are owned by Upper Class Group Limited. The transfer of all of the equity interest of SCHC to Hong Kong Jiaxing received approval from the local State Administration of Industry and Commerce on December 10, 2007.
As a result of the transactions described above, our corporate structure is linear. That is Gulf Resources owns 100% of the outstanding shares of Upper Class Group Limited, which owns 100% of the outstanding shares of Hong Kong Jiaxing, which owns 100% of the outstanding shares of SCHC, which owns 100% of the outstanding shares of SYCI. Further, as a result of our acquisitions of SCHC and SYCI, our historical consolidated financial statements, as contained in our Consolidated Financial Statements and Management’s Discussion and Analysis, appearing elsewhere in the report, reflect the accounts of SCHC and SYCI.
On January 12, 2015, the Company and SCHC entered into an Equity Interest Transfer Agreement with Shouguang City Rongyuan Chemical Co., Ltd (“SCRC”), pursuant to which SCHC agreed to acquire SCRC and all rights, title and interest in and to all assets owned by SCRC, a leading manufacturer of materials for human and animal antibiotics in China and other parts of Asia.
On February 4, 2015, the Company closed the transactions contemplated by the agreement between the Company, SCHC and SCRC. On the closing Date, the Company issued 7,268,011 shares of its common stock, par value $0.0005 per share (the “Shares”), at the closing market price of $1.84 per Share on the closing date to the four former equity owners of SCRC .The issuance of the Shares was exempt from registration pursuant to Regulation S of the Securities Act of 1933, as amended. On the Closing Date, the Company entered into a lock-up agreement with the four former equity owners of SCRC. In accordance with the terms of the lock-up agreement, the shareholders agreed not to sell or transfer the Shares for five years from the date the stock certificates evidencing the Shares were issued.
2
The sellers of SCRC agreed as part of the purchase price to accept the Shares, based on a valuation of $10.00 (restated for the 1-for-5 reverse stock split in January 2020), which was a 73% premium to the price on the day the agreement was reached. For accounting purposes, the Shares were valued at $9.20 (restated for the 1-for-5 reverse stock split in January 2020), which was the closing price of our common stock on the closing date of the agreement. The price difference between the original sale price of $10.00 (restated for the 1-for-5 reverse stock split in January 2020) and the $9.20 (restated for the 1-for-5 reverse stock split in January 2020) closing price of our stock on the closing date of the agreement is solely for accounting purposes. There has been no change in the number of shares issued.
On November 24, 2015, Gulf Resources, Inc., a Delaware corporation, consummated a merger with and into its wholly-owned subsidiary, Gulf Resources, Inc., a Nevada corporation. As a result of the reincorporation, the Company is now a Nevada corporation.
On December 15, 2015, the Company incorporated a new subsidiary in the Sichuan Province of the PRC named Daying County Haoyuan Chemical Company Limited (“DCHC”) with registered capital of RMB50,000,000, and there was RMB14,848,730 capital contributed by SCHC as of December 31, 2021. DCHC was established to further explore and develop natural gas and brine resources (including bromine and crude salt) in China.
On September 2, 2016, the Company announced the planned merger of two of its 100% owned subsidiaries, SYCI and SCRC. On March 24, 2017, the legal process of the merger was completed and SCRC was officially deregistered on March 28, 2017. The results of these two subsidiaries were reported under SYCI in the fiscal year 2018.
On January 27, 2020, we completed a 1-for-5 reverse stock split of our common stock, such that for each five shares outstanding prior to the stock split there was one share outstanding after the reverse stock split. All shares of common stock referenced in this report have been adjusted to reflect the stock split figures. On January 28, 2020, our shares began trading on the NASDAQ Global Select Market under the new CUSIP # 40251W.
In April 2022, Shouguang Hengde Salt Industry Co. Ltd, our subsidiary, was incorporated in Shandong Province, China, for crude salt production and trading.
Recent Developments
Acquisition Agreements
In June 2024, a wholly owned subsidiary of the Company, Shouguang Hengde Salt Industry Co. Ltd ( “SHSI”) entered into crude salt field acquisition agreements with Shouguang Qingshuibo Farm Co., LTD. (“Seller A”), Shouguang city Yangkou town Dingjia Zhuangzi village stock economic cooperative (“Seller B”), Shouguang city Yangkou town Shanjia Zhuangzi village stock economic cooperative (“Seller C”), Shouguang City Yangkou town Zhengjia Zhuangzi village stock economic cooperative (“Seller D”), and Shouguang city Yangkou town Renjia Zhuangzi village stock economic cooperative (“Seller E”), respectively, as amended in December 2024. A summary of these agreements are set forth below:
On June 26, 2024, SHSI entered into an acquisition agreement with Seller A, pursuant to which Seller A agrees to transfer to SHSI, and SHSI agrees to purchase, 2,380,000 square meters of crude salt field (including the land lease fee) for RMB54.40 per square meter, with the total transfer price of RMB129,472,000. The term of transfer is from June 29, 2024 to June 28, 2044. 80% of the transfer price shall be paid upon the execution of the agreement, and the remaining 20% shall be paid in shares of common stock of the Company within three months from the date of the agreement after SHSI has inspected the and accepted the crude salt field in writing. Subsequently, on December 17, 2024, the parties entered into an amendment to the agreement, pursuant to which the Article 2. 2 of the agreement has been amended as follows: eighty percent (80%) of the total amount, equaling RMB103,577,600 had been paid on the date of signing the contract by both parties. The remaining RMB25,894,400 shall be paid in a combination of common stock of the Company and cash as follows: (1) RMB10,357,800 shall be paid in shares, calculated on a per share price of US$1.5, using the exchange rate RMB/US$:7.27. These shares shall be issued by the Company to Seller A or Seller A's designated parties within three months after SHSI has inspected and accepted the crude salt field in writing; (2) the balance shall be paid in cash before December 31, 2028.
On June 27, 2024, SHSI entered into an acquisition agreement with each Seller B, Seller C, Seller D and Seller E, respectively, pursuant to which the sellers agreed to transfer to SHSI, and SHSI agrees to purchase from the sellers, 750,000, 804,000, 385,000, and 822,000 square meters of crude salt field (including the land lease fee) for RMB54.10, RMB54.90, RMB54.00, and RMB55.70 per square meter, respectively, with the total transfer price of RMB40,575,000, RMB44,139,600, RMB20,790,000, and RMB45,785,400, respectively. The term of transfers is from June 29, 2024 to June 28, 2044. 80% of the transfer price shall be paid upon the execution of the agreements, and the remaining 20% shall be paid in shares of common stock of the Company within three months from the date of the agreements after SHSI has inspected the and accepted the crude salt fields in writing.
3
On December 17, 2024, SHSI entered into an amendment to the acquisition agreement with Seller B, pursuant to which the Article 2. 2 of the agreement has been amended as follows: (80%) of the total amount, equaling RMB32,460,000 had been paid on the date of signing the contract by both parties. The remaining RMB8,115,000 shall be paid in a combination of common stock of the Company and cash as follows: (1) RMB3,246,000 shall be paid in shares, calculated on a per share price of US$1.5, using the exchange rate RMB/US$:7.27. These shares shall be issued by the Company to Seller B or Seller B’s designated parties within three months after SHSI has inspected and accepted the crude salt field in writing; (2) the balance shall be paid in cash before December 31, 2028.
On December 17, 2024, SHSI entered into an amendment to the acquisition agreement with Seller C, pursuant to which the Article 2. 2 of the agreement has been amended as follows: Eighty percent (80%) of the total amount, equaling RMB35,311,680 had been paid on the date of signing the contract by both parties. The remaining RMB8,827,920 shall be paid in a combination of common stock of the Company and cash as follows: (1) RMB3,531,168 shall be paid in shares, calculated on a per share price of US$1.5 per, using the exchange rate RMB/US$:7.27. These shares shall be issued by the Company to Seller C or Seller C's designated parties within three months after SHSI has inspected and accepted the crude salt field in writing; (2) the balance shall be paid in cash before December 31, 2028.
On December 17, 2024, SHSI entered into an amendment to the acquisition agreement with Seller D, pursuant to which the Article 2. 2 of the agreement has been amended as follows: Eighty percent (80%) of the total amount, equaling RMB 16,632,000 had been paid on the date of signing the contract by both parties. The remaining RMB 4,158,000 shall be paid in a combination of common stock of the Company and cash as follows: (1) RMB1,663,200 shall be paid in shares, calculated on a per share price ofUS$1.5, using the exchange rate RMB/US$:7.27. These shares shall be issued by the Company to Seller D or Seller D's designated parties within three months after SHSI has inspected and accepted the crude salt field in writing; (2) the balance shall be paid in cash before December 31, 2028.
On December 17, 2024, SHSI entered into an amendment to the acquisition agreement with Seller E, pursuant to which the Article 2. 2 of the agreement has been amended as follows: Eighty percent (80%) of the total amount, equaling RMB36,628,320 had been paid on the date of signing the contract by both parties. The remaining RMB9,157,080 shall be paid in a combination of common stock of the Company and cash as follows: (1) RMB3,662,832 shall be paid in shares, calculated on a per share price of US$1.5, using the exchange rate RMB/US$:7.27. These shares shall be issued by the Company to Seller E or Seller E's designated party within three months after SHSI has inspected and accepted the crude salt field in writing; (2) the balance shall be paid in cash by SHSI to Seller E before December 31, 2028.
In accordance to each amendment, the parties also acknowledged and agreed that, in compliance with the Nasdaq Listing Rule 5635, the issuance of shares pursuant to the agreement may not exceed 19.9% of the total outstanding shares of common stock of the Company prior to the issuance of the shares (the “19.9% Threshold”), unless such issuance is approved by the shareholders of the Company in accordance with the Nasdaq rules and regulations. SHSI shall cause the Company to take all necessary steps to obtain such shareholder approval if the issuance of shares under the agreement exceeds the 19.9% Threshold.
On December 30, 2024, SHSI and each of the sellers mutually acknowledged and confirmed that the salt land provided by each seller meets the acquisition criteria, is in the anticipated usable condition, and has been accepted and handed over to SHSI.
On February 28, 2025, the transactions as contemplated by the acquisition agreements were closed. On the closing date, the Company issued a total of 2,059,694 shares of the Company’s common stock at a price of $1.50 per share, to five individuals, who are citizens residing in the People’s Republic of China, designated by each seller.
4
Nasdaq Compliance
The Company received a notice (the “Initial Notice”) from the Listing Qualifications Department of The Nasdaq Stock Market LLC (“Nasdaq”) on April 18, 2024 notifying the Company that due to the Company’s failure to timely file its Annual Report on Form 10-K for the fiscal year ended December 31, 2023 (the “Form 10-K”), with the SEC, the Company was not in compliance with Nasdaq’s continued listing requirements under Nasdaq Listing Rule 5250(c)(1) (the “Listing Rule 5250(c)(1) Rule”), which requires the timely filing of all required periodic reports with the SEC, and the Company subsequently received a notice (the “May Notice”) from Nasdaq on May 21, 2024 due to the Company’s non-compliance with the Listing Rule 5250(c)(1) Rule as a result of the Company’s failure to timely file its Quarterly Report on Form 10-Q for the fiscal quarter ended March 31, 2024 (the “First Quarter Form 10-Q”, together with the Form 10-K, the “Delinquent Reports”). The May Notice states that the Company had until June 17, 2024 to submit to Nasdaq a plan to regain compliance with the Rule.
On June 26, 2024, the Company received a letter from Nasdaq indicating that, based on its further review and the plan of compliance submitted by the Company on June 14, 2024, Nasdaq determined to grant an exception to enable the Company to regain compliance with the Listing Rule 5250(c)(1) Rule. The terms of the exception were as follows: on or before October 14, 2024, the Company must file the Delinquent Reports, as required by the Listing Rule 5250(c)(1) Rule. In the event the Company does not satisfy the terms, Nasdaq will provide written notification that its securities will be delisted. At that time, the Company may appeal Nasdaq’s determination to a hearings panel.
Subsequently, on August 20, 2024, the Company received a notice (the “August Notice”) from Nasdaq indicating that, because the Company is delinquent in filing its quarterly report on Form 10-Q for the period ended June 30, 2024 (the “Second Quarter Form 10-Q”), the Company was not in compliance with the Rule. The August Notice also indicates that as a result of this additional delinquency, the Company must submit an update to its original plan to regain compliance with respect to the filing requirements. The Company had until September 4, 2024 to submit such update to Nasdaq.
On October 15, 2024, the Company received written notice from Nasdaq that, as a result of the Company filing the Form 10-K, the First Quarter Form 10-Q and the Second Quarter Form 10-Q with the SEC, the Staff has determined that the Company complies with the Listing Rule 5250(c)(1) Rule and considers the matter to be closed.
On November 5, 2024, the Company received a notice (“Price Deficiency Letter”) from Nasdaq stating that the Company was not in compliance with Nasdaq Listing Rule 5450(a)(1) because the bid price for the Company’s common stock had closed below $1.00 per share for the previous 34 consecutive business days (the “Minimum Bid Price Requirement”). In accordance with Nasdaq Listing Rule 5810(c)(3)(A), the Company has been given 180 calendar days, or until May 5, 2025, to regain compliance with the Minimum Bid Price Requirement. If at any time before May 5, 2025, the bid price of the Company’s common stock closes at $1.00 per share or more for a minimum of 10 consecutive business days, Nasdaq will provide written confirmation that the Company has achieved compliance. In the event the Company does not regain compliance, the Company may be eligible for additional time. To qualify for the additional compliance period, the Company will be required to (i) submit, no later than the expiration date, an on-line Transfer Application, (ii) submit a non-refundable $5,000 application fee, (iii) meet the continued listing requirement for the market value of its publicly held shares and all other continued listing standards for The Nasdaq Stock Market, with the exception of the bid price requirement, and (iv) will need to provide written notice of its intention to cure the deficiency during the second compliance period, by effecting a reverse stock split if necessary. As part of its review process, Nasdaq will make a determination of whether they believe the Company will be able to cure this deficiency. Should Nasdaq conclude that the Company will not be able to cure the deficiency, or should the Company determine not to submit a transfer application or make the required representation, the Staff will provide notice that the Company’s securities will be subject to delisting.
The Nasdaq Price Deficiency Letter has no immediate impact on the listing of the Company’s common stock, which will continue to be listed and traded on The Nasdaq Global Select Market, subject to the Company’s compliance with the other continued listing requirements of The Nasdaq Stock Market.
5
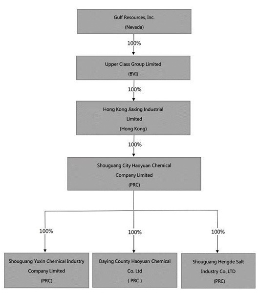
Corporate Structure
Our current corporate structure chart is set forth in the following diagram:

6
Currently, we operate our business through our wholly-owned subsidiaries in China, including (i) Shouguang City Haoyuan Chemical Company Limited, or SCHC; (ii) Shouguang Yuxin Chemical Industry Co., Limited, or SYCI; (iii) Daying County Haoyuan Chemical Co., Ltd., or DCHC; and (iv) Shouguang Hengde Salt Industry Co. Limited, or SHSI, each a PRC company.
Our executive offices are located at Level 11, Vegetable Building, Industrial Park of the East in Shouguang City, Shandong Province,
P.R.C. Our telephone number is +86 (536) 5670008. Our website address is www.gulfresourcesinc.com. The information contained on or accessed through our website is not intended to constitute and shall not be deemed to constitute part of this Form 10-K.
Recent Regulatory Developments in China
Because all of our operations are conducted in China through our wholly-owned subsidiaries, the Chinese government may exercise significant oversight and discretion over the conduct of our business and may intervene in or influence our operations at any time, which could result in a material change in our operations and/or the value of our common stock.
Recent statements by the Chinese government have indicated an intent to exert more oversight and control over offerings that are conducted overseas and/or foreign investments in China based issuers. Any future action by the Chinese government expanding the categories of industries and companies whose foreign securities offerings are subject to government review could significantly limit or completely hinder our ability to offer or continue to offer securities to investors and could cause the value of such securities to significantly decline or be worthless.
Recently, the PRC government initiated a series of regulatory actions and made a number of public statements on the regulation of business operations in China with little advance notice, including cracking down on illegal activities in the securities market, enhancing supervision over China-based companies listed overseas using a variable interest entity structure, adopting new measures to extend the scope of cybersecurity reviews, and expanding efforts in anti-monopoly enforcement. We do not believe that we are directly subject to these regulatory actions or statements, as we do not have a variable interest entity structure and our business does not involve the collection of user data, implicate cybersecurity, or involve any other type of restricted industry. Because these statements and regulatory actions are new, however, it is highly uncertain how soon legislative or administrative regulation making bodies in China will respond to them, or what existing or new laws or regulations will be modified or promulgated, if any, or the potential impact such modified or new laws and regulations will have on our daily business operations or our ability to accept foreign investments and list on an U.S. exchange.
On February 17, 2023, the China Securities Regulatory Commission (‘CSRC”) released the Trial Measures for Administration of Overseas Securities Offerings and Listings by Domestic Companies (the “Trial Measures”) and five supporting guidelines, which came into effect on March 31, 2023. Pursuant to the Trial Measures, domestic companies that seek to offer or list securities overseas, both directly and indirectly, should fulfill the filing procedures and report relevant information to the CSRC. If a domestic company fails to complete the filing procedures or conceals any material fact or falsifies any major content in its filing documents, such domestic company may be subject to administrative penalties by the CSRC, such as order to rectify, warnings, fines, and its controlling shareholders, actual controllers, the person directly in charge and other directly liable persons may also be subject to administrative penalties, such as warnings and fines. As a listed company, we believe that we, and all of our PRC subsidiaries are not required to fulfill filing procedures and obtain approvals from the CSRC to continue to offer our securities or operate our business as of the date of this annual report. In addition, to date, none of us and our PRC subsidiaries has received any filing or compliance requirements from CSRC for the listing of the Company at Nasdaq and all of its overseas offerings. Furthermore, based on our understanding of the current PRC laws, we believe that the CSRC’s approval is not required to be obtained for the Company’s listing on Nasdaq; however, there are substantial uncertainties regarding the interpretation and application of the Regulation on Mergers and Acquisitions of Domestic Companies by Foreign Investors (“M&A Rules”), other PRC Laws and future PRC laws and regulations, and there can be no assurance that any governmental agency will not take a view that is contrary to or otherwise different from our belief stated herein.
On February 24, 2023, the CSRC, the Ministry of Finance, the National Administration of State Secrets Protection and the National Archives Administration jointly issued the Provisions on Strengthening Confidentiality and Archives Administration of Overseas Securities Offering and Listing by Domestic Companies, or the Confidentiality and Archives Provisions, which took effective from March 31, 2023. The Confidentiality and Archives Provisions specify that during the overseas securities offering and listing activities of domestic companies, domestic companies and securities companies and securities service institutions that provide relevant securities business shall, by strictly abiding by the relevant laws and regulations of the PRC and this Confidentiality and Archives Provisions, institute a sound confidentiality and archives administration systems, take necessary measures to fulfill confidentiality and archives administration obligations, and shall not divulge any national secrets, work secrets of governmental agencies and harm national and public interests. Confidentiality and Archives Provisions provides that it is applicable to initial public offerings as well as other types of securities listing of PRC domestic enterprises, and any future issuance of securities and listing activities after the initial listing. Working papers generated in the PRC by securities companies and securities service providers that provide relevant securities services for overseas issuance and listing of securities by domestic companies shall be kept in the PRC. Confidentiality and Archives Provisions provide no explicit definition of working papers. In practice, the securities companies’ working papers usually refer to various important information and work records related to the securities business obtained and prepared by the securities companies and securities service providers and their representatives in the whole process of the securities businesses, such as due diligence work. Without the approval of relevant competent authorities, such as CSRC, MOF PRC National Administration of State Secrets Protection, and National Archives Administration of China, depending on the nature and transmission method of secrets, it shall not be transferred overseas. Where documents or materials need to be transferred outside of the PRC, it shall be subject to the approval procedures in accordance with relevant PRC regulations. The relevant competent authorities, such as, CSRC, MOF, PRC National Administration of State Secrets Protection, and National Archives Administration of China will regulate, supervise and inspect pursuant to their respective statutory mandates over matters of Confidentiality and Archives Administration concerning overseas offering and listing by domestic companies. As Confidentiality and Archives Administration is newly promulgated, there is substantial uncertainty regarding their specific requirements. If we fail to comply with related laws and regulation, we may be subject to fine, confiscation, blocking transmission or criminal offense. We have taken measures to adopt management systems for the compliance of Confidentiality and Archives Provisions. We believe our listing does not involve in national secrets, work secrets of governmental agencies and undermine national and public interests. There is no assurance that we will be able to meet all applicable regulatory requirements and guidelines, or comply with all applicable regulations at all times, or that we will not be subject to fines or other penalties in the future as a result of regulatory inspections.
7
Cash Transfers and Dividend Distribution
Our corporate structure is a direct holding structure, that is, the overseas entity listed in the U.S., Gulf Resources, Inc., a Nevada corporation (“Gulf Resources”), controls SCHC (the “WFOE”), SYCI and DCHC through the Hong Kong company, Hong Hong Jiaxing Industrial Limited, or Hong Kong Jiaxing.
Within our direct holding structure, the cross-border transfer of funds within our corporate group is legal and compliant with the laws and regulations of the PRC. Foreign investors’ funds can be directly transferred to Hong Kong Jiaxing, and then transferred to subordinate operating entities through SCHC, or the WFOE.
If the Company intends to distribute dividends, the Company will transfer the dividends to Hong Kong Jiaxing in accordance with the laws and regulations of the PRC, and then Hong Kong Jiaxing will transfer the dividends to Gulf Resources, and the dividends will be distributed from Gulf Resources to all shareholders respectively in proportion to the shares they hold, regardless of whether the shareholders are U.S. investors or investors in other countries or regions.
In the reporting periods presented in this annual report, no cash and other asset transfers have occurred among the Company and its subsidiaries; and no dividends or distributions of a subsidiary has been made to the Company or to the shareholders from the Company. For the foreseeable future, the Company does not expect to pay any cash dividends.
Our PRC subsidiaries’ ability to distribute dividends is based upon their distributable earnings. Current PRC regulations permit our PRC subsidiaries to pay dividends to their respective shareholders only out of their accumulated profits, if any, determined in accordance with PRC accounting standards and regulations. In addition, each of our PRC subsidiaries is required to set aside at least 10% of its after-tax profits each year, if any, to fund a statutory reserve until such reserve reaches 50% of each of their registered capitals. These reserves are not distributable as cash dividends.
8
To address persistent capital outflows and the RMB’s depreciation against the U.S. dollar in the fourth quarter of 2016, the People’s Bank of China and the State Administration of Foreign Exchange, or SAFE, have implemented a series of capital control measures in the subsequent months, including stricter vetting procedures for China-based companies to remit foreign currency for overseas acquisitions, dividend payments and shareholder loan repayments. The PRC government may continue to strengthen its capital controls and our PRC subsidiaries’ dividends and other distributions may be subject to tightened scrutiny in the future. The PRC government also imposes controls on the conversion of RMB into foreign currencies and the remittance of currencies out of the PRC. Therefore, we may experience difficulties in completing the administrative procedures necessary to obtain and remit foreign currency for the payment of dividends from our profits, if any. Furthermore, if our subsidiaries in the PRC incur debt on their own in the future, the instruments governing the debt may restrict their ability to pay dividends or make other payments.
In addition, the Enterprise Income Tax Law and its implementation rules provide that a withholding tax at a rate of 10% will be applicable to dividends payable by Chinese companies to non-PRC-resident enterprises unless reduced under treaties or arrangements between the PRC central government and the governments of other countries or regions where the non-PRC resident enterprises are tax resident. Pursuant to the tax agreement between Mainland China and the Hong Kong Special Administrative Region, the withholding tax rate in respect to the payment of dividends by a PRC enterprise to a Hong Kong enterprise may be reduced to 5% from a standard rate of 10%. However, if the relevant tax authorities determine that our transactions or arrangements are for the primary purpose of enjoying a favorable tax treatment, the relevant tax authorities may adjust the favorable withholding tax in the future. Accordingly, there is no assurance that the reduced 5% withholding rate will apply to dividends received by our Hong Kong subsidiary from our PRC subsidiaries. This withholding tax will reduce the amount of dividends we may receive from our PRC subsidiaries.
Please see “Risk Factors” beginning on page 20 of this annual report for additional information.
Holding Foreign Company Accountable Act
Our common stock may be delisted from the Nasdaq under the Holding Foreign Companies Accountable Act (“HFCAA”), if the PCAOB is unable to adequately inspect audit documentation located in China, or investigate our auditor. Furthermore, on June 22, 2021, the U.S. Senate passed the Accelerating Holding Foreign Companies Accountable Act, which was signed into law, and amends the HFCAA and requires the SEC to prohibit an issuer’s securities from trading on any U.S. stock exchanges if its auditor is not subject to PCAOB inspections for two consecutive years instead of three. Our auditor, GGF CPA LTD., Certified Public Accountants, is a China-based accounting firm registered with the PCAOB, and is subject to laws in the United States pursuant to which the PCAOB conducts regular inspections to assess its compliance with the applicable professional standards. Our auditor is headquartered in the China and is subject to inspection by the PCAOB on a regular basis. On August 26, 2022, the PCAOB signed the Protocol with the CSRC and the MOF of the People’s Republic of China, governing inspections and investigations of audit firms based in mainland China and Hong Kong. The Protocol remains unpublished and is subject to further explanation and implementation. Pursuant to the fact sheet with respect to the Protocol disclosed by the SEC, the PCAOB shall have independent discretion to select any issuer audits for inspection or investigation and the unfettered ability to transfer information to the SEC. On December 15, 2022, the PCAOB announced that it was able to secure complete access to inspect and investigate PCAOB registered public accounting firms headquartered in China mainland and Hong Kong completely in 2022. The PCAOB Board vacated its previous 2021 determinations that the PCAOB was unable to inspect or investigate completely registered public accounting firms headquartered in China mainland and Hong Kong. However, whether the PCAOB will continue to be able to satisfactorily conduct inspections of PCAOB-registered public accounting firms headquartered in China mainland and Hong Kong is subject to uncertainty and depends on a number of factors out of our, and our auditor’s control. The PCAOB is continuing to demand complete access in China mainland and Hong Kong moving forward and was already making plans to resume regular inspections in early 2023 and beyond, as well as to continue pursuing ongoing investigations and initiate new investigations as needed. The PCAOB has indicated that it will act immediately to consider the need to issue new determinations with the HFCAA if needed. Therefore, the PCAOB in the future may determine that it is unable to inspect or investigate completely registered public accounting firms in mainland China and Hong Kong. Our auditor’s working papers related to us and our subsidiaries are located in China. If our auditor is not permitted to provide requested audit work papers located in China to the PCAOB, investors would be deprived of the benefits of PCAOB’s oversight of our auditor through such inspections which could result in limitation or restriction to our access to the U.S. capital markets and trading of our securities may be prohibited under the HFCAA, which would result in the delisting of our securities from the Nasdaq. See “Risk Factors - Our common stock may be delisted from the Nasdaq under the Holding Foreign Companies Accountable Act if the PCAOB is unable to adequately inspect audit documentation located in China. The delisting of our common stock, or the threat of their being delisted, may materially and adversely affect the value of your investment.”
9
Closure and rectification process of our Bromine, Crude Salt and Chemical Products factories
On September 1, 2017, the Company received letters from the People’s Government of Yangkou Town, Shouguang City to each of its subsidiaries, Shouguang City Haoyuan Chemical Company Limited and Shouguang Yuxin Chemical Industry Co., Limited, which stated that in an effort to improve the safety and environmental protection management level of chemical enterprises, the plants are requested to immediately stop production and perform rectification and improvements in accordance with the country’s new safety, environmental protection requirements. As a result, our facilities located in Yangkou Town were closed on September 1, 2017 to allow for rectification.
Subsequently, the Safety Supervision and Administration Department and the Environmental Protection Departments of the local government conducted inspections of every bromine production enterprise within its jurisdiction including our facilities, in order to improve security, environmental protections, pollution, and safety.
On September 21, 2018, the Company received a closing notice from the People’s Government of Yangkou Town, Shouguang City informing it to close its three bromine factories (Number 3, Number 4, and Number 11.) and not allowed to resume production. The crude salt fields surrounding these factories have been reclaimed as cultivated or construction land and hence did not meet the requirement for bromine and crude salt co-production set by the relevant authority. In closing these factories, the Company wrote off net book value of these factories’ property, plant and equipment in the amount of $18,644,473 in the loss on demolition of the factory in the consolidated statements of loss for the fiscal year ended December 31, 2018, recorded an impairment loss on the related mineral rights of these three factories of $1,284,832 included in the impairment of property, plant and equipment in the consolidated statements of loss for the fiscal year ended December 31, 2018 and wrote off $52,926 of prepaid land lease recorded in other operating loss in the consolidated statements of loss for fiscal year ended December 31, 2018. The Company incurred dismantling fee in the amount of
$273,757 recorded in other operating loss in the consolidated statements of loss for fiscal year ended December 31, 2018. The Company negotiated with the local villages over compensation for the payment already made for these land leases and mineral rights in the past. This part of the cost has been used as the resumption of land use, so the village committee will not be compensated.
In February 2019, the Company received a notification from the local government of Yangkou County that its Factory No. 1, No. 4, No. 7 and No. 9 passed inspection and could resume operations. In April 2019, Factory No.1 and Factory No.7 resumed operation.
On November 25, 2019, the government of Shouguang City issued a notice ordering all bromine facilities in Shouguang City, including the Company’s bromine facilities, including Factory No. 1 and Factory No. 7, to temporarily stop production from December 16, 2019 to February 10, 2020. Subsequently, due to the coronavirus outbreak in China, the local government ordered those bromine facilities to postpone the commencement of production. Subsequently, the Company received an approval dated February 27, 2020 issued by the local governmental authority allowing the Company to resume production after the winter temporary closure. Further, the Company received another approval from the Shouguang Yangkou People’s Government dated March 5, 2020 allowing the Company to resume production at its bromine factories No. 1, No. 4, No.7 and No. 9 in order to meet the needs of bromide products for epidemic prevention and control (the “March 2020 Approval”). The Company’s Factories No. 1 and No. 7 commenced trial production in mid-March 2020 and commercial production on April 3, 2020 and its Factories No. 4 and No. 9 commenced commercial production on May 6, 2020. The Company received verbal notification from the government regarding Factory No. 8, allowing it to recommence production in August 2022. Factory No. 8 began contributing revenue in the fourth quarter 2022.
Pursuant to a notification from the government of Shouguang City, all bromine facilities in Shouguang City were temporarily closed from December 15, 2024 until February 12, 2025. In compliance with the notification, the Company ceased production at its bromine facilities during this period and resumed operations at the bromine and crude salt factories as scheduled in February 2025.
Because many smaller producers have not had the capital to conduct the rectification required by the government, management believes there could be some extremely attractive acquisition opportunities in bromine. However, at the present time, all of management’s attention is focused on getting its facilities approved and in full production. Management may consider acquisition opportunities in this segment in the future if the prices were sufficiently attractive.
10
We secured the land for our upcoming chemical factory and obtained the final approval regarding environmental protection assessment. Construction of the new chemical facilities located at Bohai Marine Fine Chemical Industrial Park, commenced in June 2020. Initially, the construction was projected to last around one year, with an additional six months for equipment installation and testing, However, due to the COVID epidemic and electrical restrictions, the opening of the chemical factory has been postponed. The Company has received the refrigeration and air compressor units. The estimated total cost for the relocation process is approximately $69 million. As of December 31, 2024 and 2023, the Company incurred relocation costs in the amount of $45,584,344 and $45,584,344, respectively. Additionally, the procurement of the final equipment for our chemical factory has been postponed until we have a better understanding of the potential for derivative bromine products. We anticipate proceeding with the completion of its chemical factory in due course. However, in the event that the Chinese economy persists in its weakness and if we perceives this trend to be ongoing, there is a possibility that the chemical factory could be repurposed for the production of Sodium-Ion batteries.
In January 2017, the Company completed the construction of the first brine water and natural gas well field in Daying County, Sichuan Province, and commenced trial production in January 2019. On May 29, 2019, the Company received verbal notice from the government of Tianbao Town, Daying County, Sichuan Province, mandating the need for project approval for its Daying well, encompassing the entire natural gas and brine water project. This also includes approvals for safety production inspection, environmental protection assessment, and to solve the related land issue. Until these approvals are obtained, the Company must temporarily suspend trial production at its natural gas well in Daying. Additionally, in compliance with the Chinese government new policies, the Company is required to obtain an exploration license for bromine and a mining license for natural gas. Pursuant to the Opinions of the Ministry of Natural Resources on Several Issues in Promoting the Reform of Mineral Resources Management (Trial) promulgated by the Ministry of Natural Resources of PRC on January 9, 2020, which came into effect on May 1, 2020, privately owned enterprises are allowed to participate in the natural gas production. The Company is engaged in ongoing discussions with the government of Daying County regarding the establishment of a joint venture for the exploration and production of natural gas and brine products in Sichuan.
We are not writing off any of the goodwill related to our chemicals business. We believe the upcoming chemical factory could produce sales and profits. We believe there may be much less capacity in the chemical industry, as many factories may be permanently closed. In addition, other competitor factories may reduce their production capacity. We expect to have a factory that operates efficiently. Considering the above factors and our strength with better equipment, we expect to generate sales and earnings in this segment at a level well above previous periods.
We will continue to control the land and buildings where the old chemical factories are located. At this time, we have not considered how or if we can monetize those assets.
In April 2022, our subsidiary, Shouguang Hengde Salt Industry Co. Ltd, was incorporated in Shandong Province, China, specifically for crude salt production and trading. This subsidiary was established in response to a new government policy mandating separate registrations for bromine and crude salt companies.
As of the date of this annual report, the Company is awaiting governmental approval for Factories No. 2 and No. 10.
11
Our Business Segments
Our business operations are conducted in four segments, bromine, crude salt, chemical products, and natural gas. We manufacture and trade bromine, crude salt and natural gas, and manufacture and sell chemical products used in oil and gas field explorations and papermaking chemical agents, and materials for human and animal antibiotics. We conduct all of our operations in China.
Bromine and Crude Salt
We manufacture and distribute bromine through our wholly-owned subsidiary, Shouguang City Haoyuan Chemical Company Limited, or SCHC. Bromine is a halogen element. It is a red volatile liquid at standard room temperature which has reactivity between chlorine and iodine. Elemental bromine is used to manufacture a wide variety of bromine compounds used in industry and agriculture. Bromine is also used to form intermediates in organic synthesis, which is somewhat preferable over iodine due to its lower cost. Bromine is commonly used in brominated flame retardants, fumigants, water purification compounds, dyes, medicines and disinfectants.
The extraction of bromine in the Shandong Province is limited by the provincial government to licensed operations. We hold one such license. As part of our business strategy, it is our plan to continue acquiring smaller scaled and unlicensed producers and to use our bromine to expand our downstream chemical operations.
Location of Production Sites
Our production sites are located in the Shandong Province in northeastern China. The productive formation (otherwise referred to as the “working region”), extends from latitude N 36°56’ to N 37°20’ and from longitude E 118°38’ to E 119°14’, in the north region of Shouguang city, from the Xiaoqing River of Shouguang city to the west of the Dan River, bordering on Hanting District in the east, from the main channel of “Leading the Yellow River to Supply Qingdao City Project” in the south to the coastline in the north. The territory is classified as coastal alluvial – marine plain with an average height two to seven meters above the sea level. The terrain is relatively flat.
12
Geological background of this region
The Shandong Province working region is located to the east of Lubei Plain and on the south bank of Bohai Laizhou Bay. The geotectonic location bestrides on the North China Platte (I) and north three-level structure units, from west to east including individually the North China Depression, Luxi Plate, and Jiaobei Plate. Meanwhile, 4 V-level structure units including the Dongying Sag of Dongying Depression (IV) of North China Depression, the Buried Lifting Area of Guangrao, Niutou sag and Buried Lifting Area of Shuanghe and are all on two V-level structure units including Xiaying Buried Lifting Area of Weifang Depression (IV) of Luxi Plate and Chuangyi Sag, as well as on a V-level structure units of Jiaobei Buried Lifting Area of Jiaobei Plate.
Processing of Bromine
Natural brine is a complicated salt-water system, containing many ionic compositions in which different ions have close interdependent relationships and which can be reunited to form many dissolved soluble salts such as sodium chloride, potassium chloride, calcium sulfate, potassium sulfate and other similar soluble salts. The goal of natural brine processing is to separate and precipitate the soluble salts or ions away from the water. Due to the differences in the physical and chemical characteristics of brine samples, the processing methods are varied, and can result in inconsistency of processing and varied technical performance for the different useful components from the natural brine.
Bromine is the first component extracted during the processing of natural brine. In natural brine, the bromine exists in the form of bromine sodium and bromine magnesium and other soluble salts.
The bromine production process is as follows:
| 1. | natural brine is pumped from underground through extraction wells by subaqueous pumps; |
| 2. | the natural brine then passes through transmission pipelines to storage reservoirs; |
| 3. | the natural brine is sent to the bromine refining plant where bromine is extracted from the natural brine. In neutral or acidic water, the bromine ion is easily oxidized by adding the oxidative of chlorine, which generates the single bromine away from the brine. Thereafter the extracted single bromine is blown out by forced air, then absorbed by sulfur dioxide or soda by adding acid, chlorine and sulfur. Extracted bromine is stored in containers of different sizes; and |
| 4. | the wastewater from this refining process is then transported by pipeline to brine pans. |
Our production feeds include (i) natural brine; (ii) vitriol; (iii) chlorine; (iv) sulfur; and (v) coal.
Crude Salt
We also produce crude salt, which is produced from the evaporation of the wastewater after our bromine production process. Once the brine is returned to the surface and the bromine is removed, the remaining brine is pumped to on-site containing pools and then exposed to natural sunshine. This causes the water to evaporate from the brine, resulting in salt being left over afterwards. Crude salt is the principal material in alkali production as well as chlorine alkali production and is widely used in the chemical, food and beverage, and other industries.
Chemical Products
We produce chemical products through our wholly-owned subsidiary, Shouguang Yuxin Chemical Industry Company Limited, or SYCI. At the present time, SYCI is closed pursuant to the letter from government dated on November 24, 2017. It is being relocated to Bohai Marine Fine Chemical Industry Park, Shouguang City. SYCI paid $8,846,282 for a 50-year lease of a piece of land for its new factories at Bohai Marine Fine Chemical Industrial Park in December 2017 and leased another piece of land from the third party for its new chemical factory. We received the final approval for our new chemical factory and started construction in June 2020.
13
Historically, SYCI concentrated its efforts on the production and sale of chemical products that are used in oil and gas field exploration, oil and gas distribution, oil field drilling, papermaking chemical agents, inorganic chemicals and materials that are used for human and animal antibiotics. SYCI engaged in depth study of existing products and new product research and development at the same time. SYCI’s annual production of oil and gas field exploration products and related chemicals was over 26,000 tons, and its production of papermaking-related chemical products was over 5,000 tons. SYCI’s annual production capacity of materials that are used for human and animal antibiotics was over 6,800 tons.
Sales and Marketing
We have an in-house sales staff of 7 persons. Our customers send their orders to us first. Our in-house sales staff then attempts to satisfy these orders based on our actual production schedules and inventories on hand. Many of our customers have a long term relationship with us. We expect this to continue due to stable demand for mineral products, however, these relationships cannot be guaranteed in the future.
Principal Customers
We sell a substantial portion of our products to a limited number of PRC customers. Our principal customers during 2024 were Shandong Morui Chemical Company Limited, Shandong Brother Technology Limited, and Shouguang Weidong Chemical Company Limited. We have ongoing policies in place to ensure that sales are made to customers who are credit-worthy.
During the year ended December 31, 2024, sales to our three largest bromine customers, based on net revenue from such customers, aggregated $1,969,624 or approximately 35% of total net revenue from sale of bromine; and sales to our largest customer represented approximately 12%, respectively, of total net revenue from the sale of bromine.
During the year ended December 31, 2023, sales to our three largest bromine customers, based on net revenue from such customers, aggregated $10,866,228 or approximately 40% of total net revenue from sale of bromine; and sales to our largest customer represented approximately 14%, respectively, of total net revenue from the sale of bromine.
During each of the years ended December 31, 2024 and 2023, sales to our three largest crude salt customers, based on net revenue from such customers, aggregated $2,049,988 and $2,971,467, respectively, or approximately 100% and 100% of total net revenue from sale of crude salt; and sales to our largest customer represented approximately 38% and 38%, respectively, of total net revenue from the sale of crude salt.
During each of the years ended December 31, 2024 and 2023, the net revenue for the chemical products was $0.
During each of the years ended December 31, 2024 and 2023, the net revenue for the natural gas was $61,207 and $150,861.
Principal Suppliers
Our principal external suppliers are Laizhou Shengfu Chemical Company Limited, Weifang Wanhong Chemical Company Limited, Shandong Xinlong International Trade Company Limited, Shouguang Runfeng trading Company Limited.
During the year ended December 31, 2024 and 2023, we purchased 100% of raw materials for our bromine and crude production from our top four suppliers.
During the year ended December 31, 2024 and 2023, we did not purchase any raw materials for chemical products production. This supplier concentration makes us vulnerable to a near-term adverse impact, should the relationships be terminated.
14
Business Strategy
Expansion of Production Capacity to Meet Demand
▼ Bromine and Crude Salt
In view of keen competition and the trend of less bromine contraction of brine water being extracted in Shouguang City, Shandong Province, the Company intended to access more bromine and crude salt resources by finding new underground brine water resources in the Sichuan Province. On January 30, 2015 we announced that we had found natural gas resources under our bromine well in Sichuan Province. On November 23, 2015, the Company’s subsidiary SCHC entered into an agreement with the People’s Government of Daying County in Sichuan Province for the exploration and development of natural gas and brine resources (including bromine and crude salt). In January 2017, the Company completed the construction of the first brine water and natural gas well field in Sichuan Province. Subsequently, the Company found some issues related to the water and other potential impurities in the natural gas during trial production. In resolving the problem, the Company purchased customized equipment for its natural gas project. The installation of such equipment, including providing piping and electricity, was completed in July 2018. The Company completed the test production at its first natural gas well in Sichuan Province and commenced trial production in January 2019.
On May 29, 2019, the Company received verbal notice from the government of Tianbao Town, Daying County, Sichuan Province, mandating the need for project approval for its Daying well, encompassing the entire natural gas and brine water project. This also includes approvals for safety production inspection, environmental protection assessment, and to solve the related land issue. Until these approvals are obtained, the Company must temporarily suspend trial production at its natural gas well in Daying. Additionally, in compliance with the Chinese government new policies, the Company is required to obtain an exploration license for bromine and a mining license for natural gas. Pursuant to the Opinions of the Ministry of Natural Resources on Several Issues in Promoting the Reform of Mineral Resources Management (Trial) promulgated by the Ministry of Natural Resources of PRC on January 9, 2020, which came into effect on May 1, 2020, privately owned enterprises are allowed to participate in the natural gas production. The Company is engaged in ongoing discussions with the government of Daying County regarding the establishment of a joint venture for the exploration and production of natural gas and brine products in Sichuan.
15
On September 1, 2017, the Company received notification from the Government of Yangkou Town, Shouguang City of PRC that production at all its factories must be halted immediately. This was required for the Company to perform rectification and improvement in compliance with the local new safety and environmental protection requirements.
The Company has worked closely with the county authorities to develop rectification plans for its bromine and crude salt businesses, reaching an agreement on a plan in October 2017. During the fiscal year ended December 31, 2018, the Company incurred $16,243,677 in the rectification and improvements of plant and equipment of the bromine and crude salt factories resulting in a cumulative amount of $34,182,329 incurred as of December 31, 2018. The Shouguang City Bromine Association, on behalf of all the bromine producers in Shouguang, initiated negotiations with the local government agencies. The local governmental agencies acknowledged the facts that their initial requirements for the bromine industry did not include the project, the planning and land use rights approvals, which were later introduced by the provincial government as new requirements. The Company understood from the local government that local government were coordinating with various government agencies to solve these three outstanding approval issues in a timely manner and that all impacted bromine plants are not allowed to commence production prior to obtaining those approvals. In April 2019, Factory No.1, Factory No.5 and Factory No.7 (Factory no. 5 is considered part of Factory no.7 and both are managed as one factory since 2010) resumed operations upon receipt of verbal notification from local government of Yangkou County. Then, on May 7, 2019, the Company renamed its Subdivision Factory No. 1 to Factory No. 4; and Factory No. 5 (previously integrated with Factory No. 7) as the new Factory No. 7.
On November 25, 2019, the government of Shouguang City issued a notice ordering all bromine facilities in Shouguang City, including the Company’s all bromine facilities, including Factory No.1 and Factory No. 7, to temporarily stop production from December 16, 2019 to February 10, 2020. Subsequently, due to the coronavirus outbreak in China, the local government ordered those bromine facilities to postpone the commencement of production. Subsequently, the Company received an approval dated on February 27, 2020 issued by the local governmental authority which allows us to resume production after the winter temporary closure. Further, the Company received another approval from the Shouguang Yangkou People’s Government dated on March 5, 2020 to resume production at its bromine factories No.1, No. 4, No.7 and No. 9 in order to meet the needs of bromide products for epidemic prevention and control (the “March 2020 Approval”). The Company’s factories No.7 and No.1 started trial production in middle March, 2020, and commenced commercial production on April 3, 2020.
The Company received oral notification from the government regarding Factory No. 8, allowing it to resume production in August 2022. Factory No.8 began contributing revenue in the fourth quarter 2022.
The Company is awaiting governmental approval for Factories No. 2 and No. 10. To our knowledge, the government is finalizing plans for all mining areas, including flood prevention measures. As a result, we may be required to make certain modifications to our existing wells and aqueducts prior to commencement of operations of these factories in order to satisfy the local government's requirements. The Company completed its flood prevention project in December 2023. This project was implemented for safeguarding its bromine facilities.
Pursuant to the notification from the government of Shouguang City, all bromine facilities in Shouguang City were temporarily closed from December 15, 2024 until February 12, 2025. In compliance with the notification, the Company ceased production at its bromine facilities during this period and resumed preparation operations at the bromine and crude salt factories as scheduled in February 2025.
16
▼ Chemical Products
On November 24, 2017, the Company received a letter from the Government of Yangkou County, Shouguang City notifying the Company to relocate its two chemical production plants located in the second living area of the Qinghe Oil Extraction Plant to the Bohai Marine Fine Chemical Industrial Park (the “November 2017 Letter”). Since then, our chemical factory has been shut down. We believe this is part of the country’s efforts to improve the development of the chemical industry, facilitate safe production and curb environmental pollution, and ensure the quality of living environment of residents. The Company expects to cost approximately $69 million in total in connection with the relocation. The Company incurred relocation costs in the amount of $45,584,344 as of December 31, 2024.
In January 2020, the Company received the environmental protection approval by the government of Shouguang City, Shandong Province for the planned Yuxin Chemical factory. Construction of the new chemical facilities at Bohai Marine Fine Chemical Industrial Park commenced in June 2020, with the bulk of the civil engineering works completed by the end of June 2021. However, due to the supply chain issues as well as the electric restrictions in China, the delivery of some equipment, along with the equipment installation and testing and beginning trial production at the chemical factory, was delayed. On February 22, 2022, the Company announced that discussions with the government had led to an easing of electricity restrictions. As a result, the Company re-engaged with its suppliers to proceed with the production and delivery of the remainder of the equipment, aiming to finish installation and begin testing and trial production. At this stage, the Company also began preparation work for its application for safety and environmental assessment. Additionally, the procurement of the final equipment for our chemical factory has been postponed until we have a better understanding of the potential for derivative bromine products. We anticipate proceeding with the completion of its chemical factory in due course. However, in the event that the Chinese economy persists in its weakness and if we perceives this trend to be ongoing, there is a possibility that the chemical factory could be repurposed for the production of Sodium-Ion batteries.
Competition
To date, our sales have been limited to customers within the PRC and we expect that our sales will remain primarily domestic for the immediate future. Our marketing strategy involves developing long term ongoing working relationships with customers based on large multi-year agreements which foster mutually advantageous relationships.
We compete with PRC domestic private companies and state owned companies. Certain state owned and state backed competitors are more established and have more control of certain resources in terms of pricing than we do. We compete based on price, our reputation for quality, on-time delivery, our relationship with suppliers and our geographical proximity to natural brine deposits in the PRC for bromine, crude salt and chemical productions. Management believes that our stable quality, manufacturing processes and plant capacity for the production of bromine, crude salt and chemical products are key considerations in awarding contracts in the PRC.
Our principal competitors in the bromine business are Shandong Yuyuan Group Company Limited, Shandong Haihua Group Company Limited, Shandong Dadi Salt Chemical Group Company Limited and Shandong Haiwang Chemical Company Limited, all of which produce bromine principally for use in their chemicals businesses and sell part of the bromine produced to customers. These companies may switch to selling bromine to the market if they no longer use bromine in their chemical businesses.
Our principal competitors in the crude salt business are Shandong Haiwang Chemical Company Limited, Shandong Haihua Group Company Limited, Shandong Weifang Longwei Industrial Company Limited, Shandong Yuyuan Group Company Limited and Shandong Caiyangzi Saltworks.
Our principal competitors in the chemical business are Beijing Shiji Zhongxing Energy Technology Co., Ltd, Yanan Chaozheng Nijiang Co., Ltd, Shandong Dacheng Pesticides Company Limited, Binhua Group Company Limited, Dongying City Dongchen (Group) Chemical Industry Company Limited, Beijing Peikangjiaye Technologies Limited, Shouguang Fukang Pharmaceutical Co., Ltd. Shandong Xinhua Pharmaceutical Limited by Share Ltd, Hunan Erkang Pharmaceutical Limited by Share Ltd and Xinan Synthetic Pharmaceutical Limited by Share Ltd.
17
Government Regulation
China has been reinforcing the environmental requirements for the entire chemical industry, demanding the closure or rectification of those factories that do not meet the emission requirements and are highly polluting. In early 2017, the government announced the closure or relocation of those chemical industry facilities that are close to residential areas and the new environmental law officially came into full effect in January 2018.
The following is a summary of the principal governmental laws and regulations that are or may be applicable to our operations in the PRC. The scope and enforcement of many of the laws and regulations described below are uncertain. We cannot predict the effect of further developments in the Chinese legal system, including the promulgation of new laws, changes to existing laws or the interpretation or enforcement of laws.
In the natural resources sector, the PRC and the various provinces have enacted a series of laws and regulations over the past 20 years, including laws and regulations designed to improve safety and decrease environmental degradation. The “China Mineral Resources Law” declares state ownership of all mineral resources in the PRC. However, mineral exploration rights can be purchased, sold and transferred to foreign owned companies. Mineral resource rights are granted by the Central Government permitting recipients to conduct mineral resource activities in a specific area during the license period. These rights entitle the licensee to undertake mineral resource activities and infrastructure and ancillary work, in compliance with applicable laws and regulations, within the specific area covered by the license during the license period. The licensee is required to submit a proposal and feasibility studies to the relevant authority and to pay the Central Government a natural resources tax in an amount equal to a percent of annual crude salt sales and tones of bromine sold. Shandong Province has determined that bromine is to be extracted only by licensed entities and we hold one of such licenses. Despite the Province desire to limit extraction to licensed entities hundreds of smaller operations have continued to extract bromine without licenses.
The Ministry of Land and Resources (“MLR”) is the principal regulator of mineral rights in China. The Ministry has authority to grant licenses for land-use and exploration rights, issue permits for mineral rights and leases, oversee the fees charged for them and their transfer, and review reserve evaluations. We are required to hold a bromine and salt production license in order to operate our bromine and salt production business in the PRC. Our bromine and salt production license is subject to a yearly audit. If we do not successfully pass the yearly approval by relevant government authorities, our bromine and salt production operations may be suspended until we are able to comply with the license requirements which could have a material adverse effect on our business, financial condition and results of operations.
Human Capital Resources
Employee Profiles
As of December 31, 2024, we employed approximately 367 full-time employees, of whom approximately 77% are with SCHC、SHSI and DCHC, and 23% are with SYCI. Approximately 28% of our employees are management personnel and 4% are sales and procurement staff. None of our employees are represented by a union.
Total Rewards
Our compensation program is designed to attract and reward talented individuals who possess the skills necessary to support our business objectives, assist in the achievement of our strategic goals and create long-term value for our stockholders. Our employees in China participate in a state pension arrangement organized by Chinese municipal and provincial governments. We are required to contribute to the arrangement at the rate of 16% of the average monthly salary. In addition, we are required by Chinese law to cover employees in China with other types of social insurance. We have purchased social insurance for almost all of our employees. Expense related to social insurance was approximately $535,475 for fiscal year 2024.
18
Health and Safety
The success of our business is fundamentally connected to the well-being of our people. Accordingly, we are committed to the health, safety and wellness of our employees. We provide our employees and their families with access to a variety of flexible and convenient health and welfare programs, including benefits that support their physical and mental health by providing tools and resources to help them improve or maintain their health status; and that offer choice where possible so they can customize their benefits to meet their needs and the needs of their families. In response to the COVID-19 pandemic, we implemented significant operating environment changes that we determined were in the best interest of our employees, as well as the communities in which we operate, and which comply with government regulations. This includes having the vast majority of our employees work from home, while implementing additional safety measures for employees continuing critical on-site work.
Talent
A core tenet of our talent system is to both develop talent from within and supplement with external hires. This approach has yielded loyalty and commitment in our employee base which in turn grows our business, our products, and our customers, while adding new employees and external ideas supports a continuous improvement mindset and our goals of a diverse and inclusive workforce. Our talent acquisition team uses internal and external resources to recruit highly skilled and talented workers in the PRC, and we encourage employee referrals for open positions.
Available Information
We make available free of charge on or through our internet website, www.gulfresourcesinc.com, our Annual Reports on Form 10-K, Quarterly Reports on Form 10-Q, Current Reports on Form 8-K, including exhibits, and all amendments to those reports, if any, filed or furnished pursuant to Section 13(a) or 15(d) of the Securities Exchange Act of 1934 as soon as reasonably practicable after they are electronically filed with, or furnished to, the Securities and Exchange Commission. The SEC maintains an Internet site that contains reports, proxy and information statements, and other information regarding issuers like our Company that file electronically with the SEC at http://www.sec.gov. The information contained on our website is not intended to be incorporated into this Annual Report on Form 10-K.
19
Item 1A. Risk Factors.
Pursuant to Item 301(c) of Regulation S-K (§ 229.301(c)), the Company is not required to provide the information required by this Item as it is a “smaller reporting company,” as defined by Rule 229.10(f)(1).
We are currently not in compliance with the Nasdaq continued listing requirements. If we are unable to regain compliance with Nasdaq’s listing requirements, our securities could be delisted, which could affect our common stock’s market price and liquidity and reduce our ability to raise capital.
On November 5, 2024, the Company received a notice in the form of a letter (“Price Deficiency Letter”) from Nasdaq stating that the Company was not in compliance with Nasdaq Listing Rule 5450(a)(1) because the bid price for the Company’s common stock had closed below $1.00 per share for the previous 34 consecutive business days (the “Minimum Bid Price Requirement”). In accordance with Nasdaq Listing Rule 5810(c)(3)(A), the Company has been given 180 calendar days, or until May 5, 2025, to regain compliance with the Minimum Bid Price Requirement. If at any time before May 5, 2025, the bid price of the Company’s common stock closes at $1.00 per share or more for a minimum of 10 consecutive business days, the Staff Nasdaq will provide written confirmation that the Company has achieved compliance. In the event the Company does not regain compliance, the Company may be eligible for additional time. To qualify for the additional compliance period, the Company will be required to (i) submit, no later than the expiration date, an on-line Transfer Application, (ii) submit a non-refundable $5,000 application fee, (iii) meet the continued listing requirement for the market value of its publicly held shares and all other continued listing standards for The Nasdaq Stock Market, with the exception of the bid price requirement, and (iv) will need to provide written notice of its intention to cure the deficiency during the second compliance period, by effecting a reverse stock split if necessary. As part of its review process, the Nasdaq will make a determination of whether they believe the Company will be able to cure this deficiency. Should the Nasdaq conclude that the Company will not be able to cure the deficiency, or should the Company determine not to submit a transfer application or make the required representation, the Staff will provide notice that the Company’s securities will be subject to delisting.
The Nasdaq Price Deficiency Letter has no immediate impact on the listing of the Company’s common stock, which will continue to be listed and traded on The Nasdaq Global Select Market, subject to the Company’s compliance with the other continued listing requirements of The Nasdaq Stock Market.
We cannot assure you that we will be able to regain compliance with Nasdaq listing standards. Our failure to continue to meet these requirements would result in our common stock being delisted from Nasdaq We and holders of our securities could be materially adversely impacted if our securities are delisted from Nasdaq. In particular:
| · | we may be unable to raise equity capital on acceptable terms or at all; |
| · | we may lose the confidence of our customers, which would jeopardize our ability to continue our business as currently conducted; |
| · | the price of our common stock will likely decrease as a result of the loss of market efficiencies associated with Nasdaq and the loss of federal preemption of state securities laws; |
| · | holders may be unable to sell or purchase our securities when they wish to do so; |
| · | we may become subject to stockholder litigation; |
| · | we may lose the interest of institutional investors in our common stock; |
| · | we may lose media and analyst coverage; |
| · | our common stock could be considered a “penny stock,” which would likely limit the level of trading activity in the secondary market for our common stock; and |
| · | we would likely lose any active trading market for our common stock, as it may only be traded on one of the over-the-counter markets, if at all. |
As a China-based issuer, the Company provides the following material risk factors related to doing business in China:
Risks Related to Doing Business in China
Because all of our operations are in China, our business is subject to the complex and rapidly evolving laws and regulations there. The Chinese government may exercise significant oversight and discretion over the conduct of our business and may intervene in or influence our operations at any time, which could result in a material change in our operations and/or the value of our common stock.
As a business operating in China, we are subject to the laws and regulations of the PRC, which can be complex and evolve rapidly. The PRC government has the power to exercise significant oversight and discretion over the conduct of our business, and the regulations to which we are subject may change rapidly and with little notice to us or our shareholders. As a result, the application, interpretation, and enforcement of new and existing laws and regulations in the PRC are often uncertain. In addition, these laws and regulations may be interpreted and applied inconsistently by different agencies or authorities, and inconsistently with our current policies and practices. New laws, regulations, and other government directives in the PRC may also be costly to comply with, and such compliance or any associated inquiries or investigations or any other government actions may:
20
| ● | Delay or impede our development, |
| ● | Result in negative publicity or increase our operating costs, |
| ● | Require significant management time and attention, and |
| ● | Subject us to remedies, administrative penalties and even criminal liabilities that may harm our business, including fines assessed for our current or historical operations, or demands or orders that we modify or even cease our business practices. |
The promulgation of new laws or regulations, or the new interpretation of existing laws and regulations, in each case that restrict or otherwise unfavorably impact the ability or manner in which we conduct our business and could require us to change certain aspects of our business to ensure compliance, which could decrease demand for our products, reduce revenues, increase costs, require us to obtain more licenses, permits, approvals or certificates, or subject us to additional liabilities. To the extent any new or more stringent measures are required to be implemented, our business, financial condition and results of operations could be adversely affected as well as materially decrease the value of our Common Stock.
If the Chinese government chooses to exert more oversight and control over offerings that are conducted overseas and/or foreign investment in China-based issuers, such action could significantly limit or completely hinder our ability to offer or continue to offer securities to investors and cause the value of such securities to significantly decline or be worthless.
Recent statements by the Chinese government have indicated an intent to exert more oversight and control over offerings that are conducted overseas and/or foreign investments in China based issuers. PRC has recently proposed new rules that would require companies collecting or holding large amounts of data to undergo a cybersecurity review prior to listing in foreign countries, a move that would significantly tighten oversight over China-based internet giants. On January 4, 2022, the Cyberspace Administration of China, or CAC, issued the revised Measures on Cyberspace Security Review (the “Revised Measures”), which came into effect on February 15, 2022. Under the Revised Measures, any “network platform operator” controlling personal information of no less than one million users which seeks to list in a foreign stock exchange should also be subject to cybersecurity review. Pursuant to the Revised Measures, companies holding data on more than 1 million users must now apply for cybersecurity approval when seeking listings in other nations due to the risk that such data and personal information could be “affected, controlled, and maliciously exploited by foreign governments.”
21
Our business belongs to the chemical industry in China, which does not involve the collection of user data, implicate cybersecurity, or involve any other type of restricted industry. Based on the advice of PRC counsel and our understanding of currently applicable PRC laws and regulations, listing of our common stock in the U.S. is not subject to the review or prior approval of the Cyberspace Administration of China (the “CAC”) or the China Securities Regulatory Commission (the “CRSC”). Uncertainties still exist, however, due to the possibility that laws, regulations, or policies in the PRC could change rapidly in the future. Any future action by the PRC government expanding the categories of industries and companies whose foreign securities offerings are subject to review by the CRSC or the CAC could significantly limit or completely hinder our ability to offer or continue to offer securities to investors and could cause the value of such securities to significantly decline or be worthless.
The occurrence of security breaches and cyber-attacks could negatively impact our business.
Information technology systems are important to our business and operations. We are subject to attempts to compromise our security and information systems, including denial of service attacks, viruses, malicious software or ransomware, and exploitations of system flaws or weaknesses. Error or malfeasance or other irregularities may also result in the failure of our or our third-party service providers' cybersecurity measures and may give rise to a cybersecurity incident. The techniques used to conduct security breaches and cyber-attacks, as well as the sources and targets of these attacks, change frequently and may not be recognized until launched against us or our third-party service providers. We or our third-party service providers may not have the resources or technical sophistication to anticipate or prevent rapidly evolving types of cyber-attacks. The primary risks that could directly result from the occurrence of security breaches and cyber-attacks include operational interruption, financial losses, personal information leakage and non- compliance. The occurrence of such incidents could negatively impact our business operations and our relationships with customers and employees, and damage our reputation. If we or our third-party service providers are unable to avert security breaches and cyber- attacks, we could incur significantly higher costs, including remediation costs to repair damage caused by the breach, costs to deploy additional personnel and network protection technologies, train employees and engage third-party experts and consultants, as well as litigation costs resulting from the incident. These costs, which could be material, could adversely impact our results of operations in the period in which they are incurred and may not meaningfully limit the success of future attempts to breach our information technology systems.
Uncertainties with respect to the PRC legal system could adversely affect us.
The PRC legal system is a civil law system based on written statutes. Unlike the common law system, prior court decisions under the civil law system may be cited for reference but have limited precedential value.
In 1979, the PRC government began to promulgate a comprehensive system of laws and regulations governing economic matters generally. The overall effect of legislation over the past three decades has significantly enhanced the protections afforded to various forms of foreign investments in the PRC. However, the PRC has not developed a fully integrated legal system, and recently enacted laws and regulations may not sufficiently cover all aspects of economic activities in the PRC. In particular, the interpretation and enforcement of these laws and regulations involve uncertainties. Since PRC administrative and court authorities have significant discretion in interpreting and implementing statutory provisions and contractual terms, it may be difficult to evaluate the outcome of administrative and court proceedings and the level of legal protection we enjoy. These uncertainties may affect our judgment on the relevance of legal requirements and our ability to enforce our contractual rights or tort claims. In addition, these regulatory uncertainties may be exploited through unmerited or frivolous legal actions or threats in attempts to extract payments or benefits from us.
Furthermore, the PRC legal system is based in part on government policies and internal rules, some of which are not published on a timely basis or at all and may have a retroactive effect. As a result, we may not be aware of our violation of any of these policies and rules until sometime after the violation. In addition, any administrative and court proceedings in the PRC may be protracted, resulting in substantial costs and diversion of resources and management attention.
If the Chinese government were to impose new requirements for approval from the PRC Authorities to issue our common stock to foreign investors or list on a foreign exchange, such action could significantly limit or completely hinder our ability to offer or continue to offer securities to investors and cause the value of such securities to significantly decline or be worthless.
As of the date of this annual report, we and our PRC subsidiaries, (1) are not required to obtain permissions from any PRC authorities to operate or issue our common stock to foreign investors, (2) are not subject to permission requirements from the CSRC, CAC or any other entity that is required to approve of our PRC subsidiaries’ operations, and (3) have not received or were denied such permissions by any PRC authorities. Nevertheless, the General Office of the Central Committee of the Communist Party of China and the General Office of the State Council jointly issued the “Opinions on Severely Cracking Down on Illegal Securities Activities According to Law,” or the Opinions, which were made available to the public on July 6, 2021. The Opinions emphasized the need to strengthen the administration over illegal securities activities, and the need to strengthen the supervision over overseas listings by Chinese companies. Given the current PRC regulatory environment, it is uncertain when and whether we or our PRC subsidiaries, will be required to obtain permission from the PRC government to list on U.S. exchanges in the future, and even when such permission is obtained, whether it will be denied or rescinded. We have been closely monitoring regulatory developments in China regarding any necessary approvals from the CSRC or other PRC governmental authorities required for overseas listings. As of the date of this annual report, we have not received any inquiry, notice, warning, sanctions or regulatory objection to listing on U.S. exchange from the CSRC or other PRC governmental authorities. However, there remains significant uncertainty as to the enactment, interpretation and implementation of regulatory requirements related to overseas securities offerings and other capital markets activities.
On February 17, 2023, the CSRC released the Trial Administrative Measures for Administration of Overseas Securities Offerings and Listings by Domestic Companies (the “Trial Measures”) and five supporting guidelines, which came into effect on March 31, 2023. Pursuant to the Trial Measures, domestic companies that seek to offer or list securities overseas, both directly and indirectly, should fulfill the filing procedures and report relevant information to the CSRC. If a domestic company fails to complete the filing procedures or conceals any material fact or falsifies any major content in its filing documents, such domestic company may be subject to administrative penalties by the CSRC, such as order to rectify, warnings, fines, and its controlling shareholders, actual controllers, the person directly in charge and other directly liable persons may also be subject to administrative penalties, such as warnings and fines. As a listed company, we believe that we and all of our PRC subsidiaries are not required to fulfill filing procedures and obtain
approvals from the CSRC to continue to offer our securities or operate our business as of the date of this annual report. In addition, to date, none of us and our PRC subsidiaries has received any filing or compliance requirements from CSRC for the listing of the Company at Nasdaq and all of its overseas offerings. Furthermore, based on our understanding of the current PRC laws, we believe that the CSRC’s approval is not required to be obtained for the Company’s listing on Nasdaq; however, there are substantial uncertainties regarding the interpretation and application of the Regulation on Mergers and Acquisitions of Domestic Companies by Foreign Investors (“M&A Rules”), other PRC Laws and future PRC laws and regulations, and there can be no assurance that any governmental agency will not take a view that is contrary to or otherwise different from our belief stated herein.
If it is determined in the future that the approval of the CSRC, the CAC or any other regulatory authority is required for our listing on U.S. exchange, we may face sanctions by the CSRC, the CAC or other PRC regulatory agencies. These regulatory agencies may impose fines and penalties on our operations in China, limit our ability to pay dividends outside of China, limit our operations in China or take other actions that could have a material adverse effect on our business, financial condition, results of operations and prospects, as well as the trading price of our securities.
22
Our common stock may be delisted from the Nasdaq under the Holding Foreign Companies Accountable Act if the PCAOB is unable to adequately inspect audit documentation located in China. The delisting of our common stock, or the threat of their being delisted, may materially and adversely affect the value of your investment.
The HFCAA, was enacted on December 18, 2020. The HFCAA states if the SEC determines that a company has filed audit reports issued by a registered public accounting firm that has not been subject to inspection by the PCAOB for three consecutive years beginning in 2021, the SEC shall prohibit such ordinary shares from being traded on a national securities exchange or in the over the counter trading market in the U.S.
On March 24, 2021, the SEC adopted interim final rules relating to the implementation of certain disclosure and documentation requirements of the HFCAA. A company will be required to comply with these rules if the SEC identifies it as having a “non inspection” year under a process to be subsequently established by the SEC. The SEC is assessing how to implement other requirements of the HFCAA, including the listing and trading prohibition requirements described above. Furthermore, on June 22, 2021, the U.S. Senate passed the Accelerating Holding Foreign Companies Accountable Act, which was signed into law on December 29, 2022, amends the HFCAA and requires the SEC to prohibit an issuer’s securities from trading on any U.S. stock exchanges if its auditor is not subject to PCAOB inspections for two consecutive years instead of three. On September 22, 2021, the PCAOB adopted a final rule implementing the HFCAA, which provides a framework for the PCAOB to use when determining, as contemplated under the HFCAA Act, whether the PCAOB is unable to inspect or investigate completely registered public accounting firms located in a foreign jurisdiction because of a position taken by one or more authorities in that jurisdiction. On December 2, 2021, the SEC issued amendments to finalize the interim final rules previously adopted in March 2021 to implement the submission and disclosure requirements in the HFCAA. The rules apply to registrants that the SEC identifies as having filed an annual report with an audit report issued by a registered public accounting firm that is located in a foreign jurisdiction and that the PCAOB is unable to inspect or investigate completely because of a position taken by an authority in a foreign jurisdiction. On December 16, 2021, the PCAOB issued a Determination Report which found that the PCAOB is unable to inspect or investigate completely registered public accounting firms headquartered in: (1) mainland China of the PRC, because of a position taken by one or more authorities in mainland China; and (2) Hong Kong, a Special Administrative Region and dependency of the PRC, because of a position taken by one or more authorities in Hong Kong. The PCAOB has made such designations as mandated under the HFCAA. Pursuant to each annual determination by the PCAOB, the SEC will, on an annual basis, identify issuers that have used non-inspected audit firms and thus are at risk of such suspensions in the future. On August 26, 2022, the PCAOB signed the Protocol with the CSRC and the MOF of the People’s Republic of China, governing inspections and investigations of audit firms based in mainland China and Hong Kong. The Protocol remains unpublished and is subject to further explanation and implementation. Pursuant to the fact sheet with respect to the Protocol disclosed by the SEC, the PCAOB shall have independent discretion to select any issuer audits for inspection or investigation and the unfettered ability to transfer information to the SEC. On December 15, 2022, the PCAOB announced that it was able to secure complete access to inspect and investigate PCAOB-registered public accounting firms headquartered in China mainland and Hong Kong completely in 2022. The PCAOB Board vacated its previous 2021 determinations that the PCAOB was unable to inspect or investigate completely registered public accounting firms headquartered in China mainland and Hong Kong. However, whether the PCAOB will continue to be able to satisfactorily conduct inspections of PCAOB-registered public accounting firms headquartered in China mainland and Hong Kong is subject to uncertainty and depends on a number of factors out of our, and our auditor’s, control. The PCAOB is continuing to demand complete access in China mainland and Hong Kong moving forward and was already making plans to resume regular inspections in early 2023 and beyond, as well as to continue pursuing ongoing investigations and initiate new investigations as needed. The PCAOB has indicated that it will act immediately to consider the need to issue new determinations with the HFCAA if needed. Therefore, the PCAOB may in the future determine that it is unable to inspect or investigate completely registered public accounting firms in mainland China and Hong Kong.
Our auditor, GGF CPA LTD, Certified Public Accountants, the independent registered public accounting firm that issued the audit report included in our annual report, an auditor of companies that are traded publicly in the United States and an China-based accounting firm registered with the PCAOB, is subject to laws in the United States pursuant to which the PCAOB conducts regular inspections to assess its compliance with the applicable professional standards. Our auditor is based in the China and is subject to inspection by the PCAOB on a regular basis.
However, our auditor’s working papers related to us and our subsidiaries are located in China. If our auditor is not permitted to provide requested audit work papers located in China to the PCAOB, investors would be deprived of the benefits of PCAOB’s oversight of our auditor through such inspections which could result in limitation or restriction to our access to the U.S. capital markets, and trading of our securities may be prohibited under the HFCAA, which would result in the delisting of our securities from the Nasdaq.
Changes in China’s economic, political or social conditions or government policies could have a material adverse effect on our business and operations.
Substantially all of our assets and operations are located in the PRC. Accordingly, our business, financial condition, results of operations and prospects may be influenced to a significant degree by political, economic and social conditions in the PRC generally. The Chinese economy differs from the economies of most developed countries in many respects, including the level of government involvement, development, growth rate, control of foreign exchange and allocation of resources. Although the Chinese government has implemented measures emphasizing the utilization of market forces for economic reform, the reduction of state ownership of productive assets, and the establishment of improved corporate governance in business enterprises, a substantial portion of productive assets in the PRC is still owned by the government. In addition, the Chinese government continues to play a significant role in regulating industry development by imposing industrial policies. The Chinese government also exercises significant control over the PRC’s economic growth through allocating resources, controlling payment of foreign currency-denominated obligations, setting monetary policy and providing preferential treatment to particular industries or companies.
While the Chinese economy has experienced significant growth over past decades, growth has been uneven, both geographically and among various sectors of the economy. Any adverse changes in economic conditions in the PRC, in the policies of the Chinese government or in the laws and regulations in the PRC could have a material adverse effect on the overall economic growth of the PRC. Such developments could adversely affect our business and operating results, lead to a reduction in demand for our services and adversely affect our competitive position. The Chinese government has implemented various measures to encourage economic growth and guide the allocation of resources. Some of these measures may benefit the overall Chinese economy, but may have a negative effect on us. For example, our financial condition and results of operations may be adversely affected by government control over capital investments or changes in tax regulations. In addition, in the past the Chinese government has implemented certain measures, including interest rate adjustment, to control the pace of economic growth. These measures may cause decreased economic activity in the PRC, which may adversely affect our business and operating results.
23
China’s economic, political and social conditions, as well as changes in any government policies, laws and regulations, could have a material adverse effect on our business.
All of our operations are located in China and substantially of our net revenues are derived from customers located in China. Accordingly, our business, financial condition, results of operations, prospects and certain transactions we may undertake may be subject, to a significant extent, to economic, political and legal developments in China.
China’s economy differs from the economies of most developed countries in many respects, including the amount of government involvement, level of development, growth rate, control of foreign exchange and allocation of resources. Although China’s economy has been transitioning from a planned economy to a more market-oriented economy since the late 1970s, the PRC government continues to play a significant role in regulating industry development by imposing industrial policies. The PRC government also exercises significant control over China’s economic growth through allocating resources, controlling the incurrence and payment of foreign currency-denominated obligations, setting monetary policy and providing preferential treatment to particular industries or companies. Changes in any of these policies, laws and regulations could adversely affect the economy in China and could have a material adverse effect on our business.
The PRC government has implemented various measures to encourage foreign investment and sustainable economic growth and to guide the allocation of financial and other resources. However, we cannot assure you that the PRC government will not repeal or alter these measures or introduce new measures that will have a negative effect on us. China’s social and political conditions may change and become unstable. Any sudden changes to China’s political system or the occurrence of widespread social unrest could have a material adverse effect on our business and results of operations.
You may experience difficulties in effecting service of legal process, enforcing foreign judgments or bringing actions in China against us or our management based on foreign laws.
We conduct substantially all of our operations in China, and substantially all of our assets are located in China. In addition, our current officers reside within China and are PRC nationals. As a result, it may be difficult for our shareholders to effect service of process upon us or those persons inside the PRC. In addition, the PRC does not have treaties providing for the reciprocal recognition and enforcement of judgments of courts with the U.S. and many other countries and regions. Therefore, recognition and enforcement in the PRC of judgments of a court in any of these non-PRC jurisdictions in relation to any matter not subject to a binding arbitration provision may be difficult or impossible.
We may rely on dividends and other distributions on equity paid by our PRC subsidiaries to fund any cash and financing requirements we may have, and any limitation on the ability of our PRC subsidiaries to make payments to us could have a material and adverse effect on our ability to conduct our business.
We rely principally on dividends and other distributions on equity from our PRC subsidiaries for our cash requirements, including for services of any debt we may incur.
Our PRC subsidiaries’ ability to distribute dividends is based upon their distributable earnings. Current PRC regulations permit our PRC subsidiaries to pay dividends to their respective shareholders only out of their accumulated profits, if any, determined in accordance with PRC accounting standards and regulations. In addition, each of our PRC subsidiaries, as a Foreign Invested Enterprise, or FIE, are required to draw 10% of its after-tax profits each year, if any, to fund a common reserve, which may stop drawing its after tax profits if the aggregate balance of the common reserve has already accounted for over 50 percent of its registered capital. These reserves are not distributable as cash dividends. If our PRC subsidiaries incur debt on their own behalf in the future, the instruments governing the debt may restrict their ability to pay dividends or make other payments to us. Any limitation on the ability of our PRC subsidiaries to distribute dividends or other payments to their respective shareholders could materially and adversely limit our ability to grow, make investments or acquisitions that could be beneficial to our business, pay dividends or otherwise fund and conduct our business.
In addition, the Enterprise Income Tax Law and its implementation rules provide that a withholding tax rate of up to 10% will be applicable to dividends payable by Chinese companies to non-PRC-resident enterprises unless otherwise exempted or reduced according to treaties or arrangements between the PRC central government and governments of other countries or regions where the non-PRC resident enterprises are incorporated.
24
PRC regulation of loans to and direct investment in PRC entities by offshore holding companies and governmental control of currency conversion may delay us from making loans or additional capital contributions to our PRC subsidiaries, which could materially and adversely affect our liquidity and our ability to fund and expand our business.
Any funds we transfer to our PRC subsidiaries, either as a shareholder loan or as an increase in registered capital, are subject to approval by or registration with relevant governmental authorities in China. According to the relevant PRC regulations on foreign- invested enterprises, or FIEs, in China, capital contributions to our PRC subsidiaries are subject to the approval of or filing with the Ministry of Commerce, or MOFCOM or its local branches and registration with a local bank authorized by the State Administration of Foreign Exchange, or SAFE. In addition, (i) a foreign loan of less one year duration procured by our PRC subsidiaries is required to be registered with SAFE or its local branches and (ii) a foreign loan of one year duration or more procured by our PRC subsidiaries is required to be applied to the National Development and Reform Commission, or NDRC, in advance for undergoing recordation registration formalities. Any medium or long-term loan to be provided by us to our PRC operating subsidiaries, must be registered with the NDRC and the SAFE or its local branches. We may not be able to complete such registrations on a timely basis, with respect to future capital contributions or foreign loans by us to our PRC Subsidiary. If we fail to complete such registrations, our ability to capitalize our PRC operations may be negatively affected, which could adversely affect our liquidity and our ability to fund and expand our business.
On March 30, 2015, the SAFE promulgated the Circular on Reforming the Management Approach Regarding the Foreign Exchange Capital Settlement of Foreign-Invested Enterprises, or SAFE Circular 19, which took effect as of June 1, 2015. SAFE Circular 19 launched a nationwide reform of the administration of the settlement of the foreign exchange capitals of FIEs and allows FIEs to settle their foreign exchange capital at their discretion, but continues to prohibit FIEs from using the Renminbi fund converted from their foreign exchange capital for expenditure beyond their business scopes, providing entrusted loans or repaying loans between nonfinancial enterprises. The SAFE issued the Circular on Reforming and Regulating Policies on the Control over Foreign Exchange Settlement of Capital Accounts, or SAFE Circular 16, effective in June 2016. Pursuant to SAFE Circular 16, enterprises registered in China may also convert their foreign debts from foreign currency to Renminbi on a self-discretionary basis. SAFE Circular 16 provides an integrated standard for conversion of foreign exchange under capital account items (including but not limited to foreign currency capital and foreign debts) on a self-discretionary basis which applies to all enterprises registered in China. SAFE Circular 16 reiterates the principle that Renminbi converted from foreign currency-denominated capital of a company may not be directly or indirectly used for purposes beyond its business scope or prohibited by PRC laws or regulations, while such converted Renminbi shall not be provided as loans to its non-affiliated entities. As this circular is relatively new, there remains uncertainty as to its interpretation and application and any other future foreign exchange related rules. Violations of these Circulars could result in severe monetary or other penalties. SAFE Circular 19 and SAFE Circular 16 may significantly limit our ability to use Renminbi converted from the net proceeds of this offering to fund our PRC operating subsidiary, to invest in or acquire any other PRC companies through our PRC Subsidiary, which may adversely affect our business, financial condition and results of operations.
Fluctuations in exchange rates could have a material and adverse effect on our results of operations and the value of your investment.
The value of the Renminbi against the U.S. dollar and other currencies may fluctuate and is affected by, among other things, changes in political and economic conditions and the foreign exchange policy adopted by the PRC government. It is difficult to predict how long such appreciation of RMB against the U.S. dollar may last and when and how the relationship between the RMB and the U.S. dollar may change again. All of our revenues and substantially all of our costs are denominated in Renminbi. We rely on dividends paid by our operating subsidiaries in China for our cash needs. Any significant revaluation of Renminbi may materially and adversely affect our results of operations and financial position reported in Renminbi when translated into U.S. dollars, and the value of, and any dividends payable on, the common stock in U.S. dollars. To the extent that we need to convert U.S. dollars into Renminbi for our operations, appreciation of the Renminbi against the U.S. dollar would have an adverse effect on the Renminbi amount we would receive. Conversely, if we decide to convert our Renminbi into U.S. dollars for the purpose of making payments for dividends on our common stock or for other business purposes, appreciation of the U.S. dollar against the Renminbi would have a negative effect on the U.S. dollar amount.
25
Governmental control of currency conversion may limit our ability to utilize our revenues effectively and affect the value of your investment.
The PRC government imposes controls on the convertibility of the Renminbi into foreign currencies and, in certain cases, the remittance of currency out of China. We receive substantially all of our revenues in Renminbi. Under our current corporate structure, we primarily rely on dividend payments from our PRC subsidiaries to fund any cash and financing requirements we may have. Under existing PRC foreign exchange regulations, payments of current account items, including profit distributions, interest payments and trade and service-related foreign exchange transactions, can be made in foreign currencies without prior approval of SAFE by complying with certain procedural requirements. Specifically, under the existing exchange restrictions, without prior approval of SAFE, cash generated from the operations of our PRC subsidiaries in China may be used to pay dividends to our company. However, approval from or registration with appropriate government authorities is required, in principle, where RMB is to be converted into foreign currency and remitted out of China to pay capital expenses such as the repayment of loans denominated in foreign currencies. As a result, we need to obtain SAFE approval to use cash generated from the operations of our PRC subsidiaries to pay off their respective debt in a currency other than Renminbi owed to entities outside China, or to make other capital expenditure payments outside China in a currency other than Renminbi. The PRC government may at its discretion restrict access to foreign currencies for current account transactions in the future. If the foreign exchange control system prevents us from obtaining sufficient foreign currencies to satisfy our foreign currency demands, we may not be able to pay dividends in foreign currencies to our shareholders, including holders of the Common stock.
U.S. regulatory bodies may be limited in their ability to conduct investigations or inspections of our operations in China.
Any disclosure of documents or information located in China by foreign agencies may be subject to jurisdiction constraints and must comply with China’s state secrecy laws, which broadly define the scope of “state secrets” to include matters involving economic interests and technologies. There is no guarantee that requests from U.S. federal or state regulators or agencies to investigate or inspect our operations will be honored by us, by entities who provide services to us or with whom we associate, without violating PRC legal requirements, especially as those entities are located in China. Furthermore, under the current PRC laws, an on-site inspection of our facilities by any of these regulators may be limited or prohibited.
Item 1B. Unresolved Staff Comments.
Not applicable.
Item 1C. Cybersecurity.
We face risks associated with cybersecurity. For additional details on risks from cybersecurity threats, please refer to “Item 1A. Risk Factors - The occurrence of security breaches and cyber-attacks could negatively impact our business.” and “- If the Chinese government chooses to exert more oversight and control over offerings that are conducted overseas and/or foreign investment in China-based issuers, such action could significantly limit or completely hinder our ability to offer or continue to offer securities to investors and cause the value of such securities to significantly decline or be worthless.”
26
Item 2. Properties.
FIGURE 2.1 - REGIONAL MAP OF MINING PROPERTIES
27
FIGURE 2.2 – DETAILED MAP OF MINING PROPERTIES

We do not own any land, although we do own some of the buildings on land we lease. Our executive offices are located at Level 11, Vegetable Building, Industrial Park of the East in Shouguang City, Shandong Province, P.R.C, which also is the headquarters of SCHC, SHSI and SYCI. These offices were purchased from Shandong Shouguang Vegetable Seed industry Group Co., Ltd.
28
SYCI concentrates its efforts on the production and sale of chemical products that are used in oil and gas field exploration, oil and gas distribution, oil field drilling, papermaking chemical agents, and manufacture and sell materials that are used for human and animal antibiotics in China. Currently, SYCI is closed according to the November 2017 Letter and currently under construction at Bohai Marine Fine Chemical Industry Park, Shouguang City, Shandong Province, China, where SYCI will be relocated to.
DCHC is a registered company exploring and developing natural gas and brine resources (including bromine and crude salt) in China located in No.14 team, Liguanggou Village, Tianbao Township, Daying County, Suining City, Sichuan Province, China.
In the first quarter of 2018, six out of its ten bromine factories completed their rectification process within factory areas (i.e. excluding crude salt field area) and were approved and scheduled for production commencement by April 2018 as verbally indicated by the local government. The remaining four factories were still undergoing rectification at that time. Three factories (Factory No. 3, Factory No. 4 and Factory No. 11) had to be demolished in September 2018 as required by the government and rectification for Factory No. 10 was completed in November 2018.
The Company operates its bromine and crude salt production facilities through its wholly-owned subsidiary SCHC. SCHC has land use rights to one property (10,790 square meters, or approximately 3 acre) as bromine production area for Factory No. 1 and land lease contracts to seven properties (approximately 17,816 acre), totaling nearly 17,819 acre, located on the south bank of Laizhou Bay on the Shandong Peninsula of the People’s Republic of China. Each of the properties is accessible by road. The Yiyang railway line is within 50 kilometers and the Yangkou port is five kilometers away.
Each of the seven properties contains natural brine deposits which are extracted through wells and are used to extract bromine and produce crude salt. Bromine is a simple molecular element which is produced by extracting the bromine ion from natural brine. Crude salt is sodium chloride. Bromine is an important chemical raw material in flame retardants, fire extinguishing agents, refrigerants, photographic materials, pharmaceuticals, pesticides, and oil and other industries. Crude salt, also known as industrial salt, is used in a wide range of chemical industries, is the major raw material in the soda and chlor-alkali industries and can be widely used in agricultural, animal husbandry, fisheries and food processing industries. Crude salt is also the main raw material for edible salt.
Nature of Ownership Interest in the Properties
All of the land in the PRC is owned by the state. Individuals and companies are permitted to acquire rights to use land or land use rights for specific purposes at no cost. In the case of land used for industrial purposes, the land use rights are granted for a period of 50 years. This period may be renewed at the expiration of the initial and any subsequent terms. Granted land use rights are transferable and may be used as security for borrowings and other obligations. The Company does not own any land but has entered into contracts with the local government and original owners of the land use rights to acquire their rights for a period of 50 years. The contracts required us to pay a one-time fee plus an annual rent.
Mineral Rights
The Chinese and provincial governments have enacted a series of laws and regulations relating to the natural resources sector over the past 20 years, including laws and regulations designed to improve safety and decrease environmental degradation. The “China Mineral Resources Law” declares state ownership of all mineral resources in China. However, mineral exploration rights can be purchased, sold and transferred to both domestic and foreign owned companies. Mineral resource rights are granted by the central government permitting recipients to conduct mineral resource activities in a specific area during the license period. These rights entitle the licensee to undertake mineral resource activities and infrastructure and ancillary work, in compliance with applicable laws and regulations, within the specific area covered by the license during the license period. The licensee is required to submit a proposal and feasibility studies to the relevant authority and to pay the central government a natural resources tax levied at 8% of sales. The Company was exempt from paying the fee prior to January 1, 2008. Shandong province has determined that bromine is to be extracted only by licensed entities.
29
Our mineral rights are issued by the local government and allow for a one year period of mining. The rights provide us with the exclusive rights to explore and extract natural brine under the leased land and produce bromine and crude salt. The government performs an annual inspection of the company’s previous year’s state of production & operations at beginning of each year. The annual inspection reviews: (1) whether the production is safe and if any accidents occurred during the previous year; (2) whether the natural resources tax and other taxes were timely paid; (3) whether employees’ salary and welfare benefits were timely paid; and (4) whether the Company meets environment protection standards. Only those companies who pass the inspection receive mineral rights for another one year term. For those companies who do not pass the inspection, additional mineral rights are not allocated until they can meet the requirements. If there is major safety accident, the government may revoke the mining permit.
The mining certificate were renewed in July 2021 with production limit of 24,000 tons of bromine production per year.
On September 21, 2018, we received a closing notice from the People’s Government of Yangkou Town, Shouguang City informing us that we had to shut down our three bromine factories (Factory No. 3, No. 4, and No. 11.).
The following is a description of the land use and mineral rights related to each of the nine properties held by SCHC as of December 31, 2024.
All of the bromine factories are under rectification process without production.
| Property | Factory No. 1 – Haoyuan General Factory |
| Area | 6,442 acres |
| Date of Acquisition | February 5, 2007 |
| Land Use Rights Lease Term | Fifty Years |
| Land Use Rights Expiration Date | 2054 (for mining areas only) |
| The number of remaining years to expiration of the of the land lease as of December 31, 2024 | 29.25 Years |
| Prior fees paid for land use rights | RMB8.6 million |
| Annual Rent | RMB186,633 |
| Mining Permit No.: | C3707002009056220022340 |
| Date of Permission: | July 2018, subject to renewal per three years |
| Period of Permission: | Three year |
| Property | Factory No. 4 (originally named as Subdivision of Factory No. 1) – State-owned Shouguang Qinshuibo Farm |
| Area | 0.79 acres |
| Date of Factory lease | January 1, 2011 |
| Factory Lease Term | Twenty Years |
| Factory lease Expiration Date | 2030 |
| The number of remaining years to expiration of the of the factory lease as of December 31, 2024 | 6.0 Years |
| Prior Fees Paid for Land Use Rights | Not applicable |
| Annual Rent | RMB5,000,000 |
| Mining Permit No.: | Under application |
30
| Property | Factory No. 2 – Yuwenbo |
| Area | 1,846 acres |
| Date of Acquisition | April 7, 2007 |
| Land Use Rights Lease Term | Fifty Years |
| Land Use Rights Expiration Date | 2052 |
| The number of remaining years to expiration of the of the land lease as of December 31, 2024 | 28 Years |
| Prior Fees Paid For Land Use Rights | RMB7.5 million |
| Annual Rent | RMB162,560 |
| Mining Permit No.: | C3707002009056220022340 |
| Date of Permission: | July 2021, subject to renewal per three years |
| Period of Permission: | Three year |
| Property | Factory No. 2 – State Operated Shouguang Qingshuibo Farm |
| Area | 568 acres |
| Date of Acquisition | December 30, 2010 |
| Land Use Rights Lease Term | Thirty Years |
| Land Use Rights Expiration Date | 2040 |
| The number of remaining years to expiration of the of the land lease as of December 31, 2024 | 16.7 Years |
| Prior Fees Paid for Land Use Rights | Not applicable |
| Annual Rent | RMB172,500 (increase 5% per year) |
| Mining Permit No.: | Under application |
| Property | Factory No. 7 (originally named as No. 5)– Wangjiancai |
| Area | 2,165 acres |
| Date of Acquisition | October 25, 2007 |
| Land Use Rights Lease Term | Fifty Years |
| Land Use Rights Expiration Date | 2054 |
| The number of remaining years to expiration of the of the land lease as of December 31, 2024 | 30 Years |
| Annual Rent | RMB176,441 |
| Prior Fees Paid for Land Use Rights | RMB8.3 million |
| Mining Permit No.: | Under application, written consent obtained from local land and resources departments |
| Property | Factory No. 7 – Qiufen Yuan |
| Area | 1,611 acres |
| Date of Acquisition | January 7, 2009 |
| Land Use Rights Lease Term | Fifty Years |
| Land Use Rights Expiration Date | 2059 |
| The number of remaining years to expiration of the of the land lease as of December 31, 2024 | 34.17 Years |
| Prior Fees Paid for Land Use Rights | Not applicable |
| Annual Rent | RMB171,150 (increase 5% per two years) |
| Mining Permit No.: | C3707002009056220022340 |
| Date of Permission: | July 2018, subject to renewal per three years |
| Period of Permission: | Three year |
31
| Property | Factory No. 8 – Fengxia Yuan |
| Area | 2,723 acres |
| Date of Acquisition | September 7, 2009 |
| Land Use Rights Lease Term | Fifty Years |
| Land Use Rights Expiration Date | 2059 |
| The number of remaining years to expiration of the of the land lease as of December 31, 2024 | 34.66 Years |
| Prior Fees Paid for Land Use Rights | Not applicable |
| Annual Rent | RMB347,130 (increase 5% per two years) |
| Mining Permit No.: | Under application, written consent obtained from local land and resources departments |
| Property | Factory No. 9 – Jinjin Li |
| Area | 759 acres |
| Date of Acquisition | June 7, 2010 |
| Land Use Rights Lease Term | Fifty Years |
| Land Use Rights Expiration Date | 2060 |
| The number of remaining years to expiration of the of the land lease as of December 31, 2024 | 35.5 Years |
| Prior Fees Paid for Land Use Rights | Not applicable |
| Annual Rent | RMB184,200 (increase 5% per two years) |
| Mining Permit No.: | Under application, written consent obtained from local land and resources departments |
| Property | Factory No. 10 – Liangcai Zhang |
| Area | 1,700 acres |
| Date of Acquisition | December 13, 2021 |
| Land Use Rights Lease Term | Ten Years |
| Land Use Rights Expiration Date | 2031 |
| The number of remaining years to expiration of the of the land lease as of December 31, 2024 | 7.0 Years |
| Prior Fees Paid for Land Use Rights | Not applicable |
| Annual Rent | RMB1,376,000 |
| Mining Permit No.: | Under application |
Leased Facility
On November 5, 2010, SCHC entered into a Lease Contract with State-Operated Shouguang Qingshuibo Farm. Pursuant to the Lease Contract, SCHC shall lease certain property with an area of 3,192 square meters (or 0.8 acres) and buildings adjacent to the Company’s Factory No. 1. There are currently non-operating bromine production facilities on the property which have not been in production for more than 12 months. The annual lease payment for the property is RMB 5.0 million, approximately $705,950, per year and shall be paid by SCHC no later than June 30th of each year. The term of the Lease Contract is for twenty years commencing January 1, 2011. The Lease Contract may be renewed by SCHC for an additional twenty year period on the same terms. The Lessor has agreed to permit SCHC to reconstruct and renovate the existing bromine production facilities on the property.
32
The chart below represents the annual production capacity and annualized utilization ratios for our bromine producing properties currently leased by the Company, which are all located in Shouguang City, Shandong Province, China. There are no proven and probable reserves located on our properties.
| Annual | ||||||||||||||||||||
| Facility | Production Capacity # | 2024 Utilization | 2023 Utilization | |||||||||||||||||
| Bromine Property | Acquisition Date | Acres | (in tons) | Ratio | Ratio | |||||||||||||||
| Factory No. 1 | — | 6,442 | 6,681 | 11 | % | 33 | % | |||||||||||||
| Factory No. 2 | April 7, 2007 | 1,846 | 4,844 | — | — | |||||||||||||||
| Factory No. 7* (originally named as No. 5 and | October 25, 2007/ | |||||||||||||||||||
| No. 7) | January 7, 2009 | 3,776 | 6,986 | 11 | % | 34 | % | |||||||||||||
| Factory No. 8 | September 7, 2009 | 2,723 | 4,016 | 4 | % | 33 | % | |||||||||||||
| Factory No. 9 | June 7, 2010 | 759 | 2,793 | 16 | % | 41 | % | |||||||||||||
| Factory No.4 (originally named as Subdivision | ||||||||||||||||||||
| of Factory No. 1) | January 1, 2011 | 1 | 3,186 | 3 | % | 28 | % | |||||||||||||
| Factory No. 10 | December 22, 2011 | 1,700 | 3,000 | — | — | |||||||||||||||
| * | Bromine production for Factory No. 5 and Factory No. 7 were combined in early 2010 as both factories are located adjacent to each other, and renamed Factory No. 5 (which was previously considered part of Factory No. 7) as Factory No. 7 on May 2019. |
The following table shows the annual bromine produced and sold for each of our production facilities and the weighted average price received for all products sold for the last two years.
| 2024 | 2023 | ||||||
| Bromine | Produced | Sold | Selling price | Produced | Sold | Selling price | |
| Facility | (in tons) | (in tons) | (RMB/ton) | (in tons) | (in tons) | (RMB/ton) | |
| Factory No. 1 | 721 | 728 | 17,633 | 2,223 | 2,220 | 23,760 | |
| Factory No. 2 | — | — | — | — | — | — | |
| Factory No. 3** | — | — | — | — | — | — | |
| Factory No. 4** | — | — | — | — | — | — | |
|
Factory No. 7* (originally named as No. 5 and No. 7) * |
791 |
792 |
17,640 |
2,403 |
2,405 |
23,783 | |
| Factory No. 8 | 145 | 168 | 16,906 | 1,314 | 1,300 | 23,574 | |
| Factory No. 9 | 459 | 465 | 17,571 | 1,142 | 1,147 | 23,715 | |
|
Factory No. 4 (originally know Subdivision of Factory No. 1) |
80 | 97 | 17,462 |
879 |
879 |
24,072 | |
| Factory No. 10 | — | — | — | — | — | — | |
| Factory No. 11** | — | — | — | — | — | — | |
| Total | 2,196 | 2,250 | 7,961 | 7,951 | |||
| * | Bromine production for Factory No. 5 and Factory No. 7 were combined in early 2010 as both factories are located adjacent to each other, and renamed Factory No. 5 (which was previously considered part of Factory No. 7) as Factory No. 7 on May 2019. | |
| ** | Factory No. 3, 4 and 11 were demolished in September 2018. |
33
The following table shows the annual crude salt produced and sold for each of our production facilities and the weighted average price received for all products sold for the last two years.
| 2024 | 2023 | |||||||||||||||||||||||
| Crude Salt | Produced | Sold | Selling price | Produced | Sold | Selling price | ||||||||||||||||||
| Facility | (in tons) | (in tons) | (RMB/ton) | (in tons) | (in tons) | (RMB/ton) | ||||||||||||||||||
| Factory No. 1 | 1,090 | 1,090 | 214 | 1,750 | 3,250 | 216 | ||||||||||||||||||
| Factory No. 2 | 3,850 | 6,153 | 194 | 5,930 | 6,650 | 238 | ||||||||||||||||||
| Factory No. 7* (Originally Named as No. 5 and No. 7) * | 28,960 | 31,694 | 185 | 42,160 | 41,280 | 215 | ||||||||||||||||||
| Factory No. 8 | 20,000 | 20,000 | 200 | 23,900 | 23,900 | 205 | ||||||||||||||||||
| Factory No. 9 | 15,380 | 18,353 | 181 | 20,440 | 22,021 | 221 | ||||||||||||||||||
| Total | 69,280 | 77,290 | 94,180 | 97,101 | ||||||||||||||||||||
| * | Bromine production for Factory No. 5 and Factory No. 7 were combined in early 2010 as both factories are located adjacent to each other, and renamed Factory No. 5 (which was previously considered part of Factory No. 7) as Factory No. 7 on May 2019 |
Our SYCI’s production facilities did not produce or sold any chemical products for the last two years.
Item 3. Legal Proceedings.
We are currently not a party to any legal or administrative proceedings and are not aware of any pending or threatened legal or administrative proceedings against us in all material aspects other than the legal proceeding disclosed below. We may from time to time become a party to various legal or administrative proceedings arising in the ordinary course of our business, other than the following:
On or about August 3, 2018, written decisions of administration penalty captioned Shou Guo Tu Zi Fa Gao Zi [2018] No. 291, Shou Guo Tu Zi Fa Gao Zi [2018] No. 292, Shou Guo Tu Zi Fa Gao Zi [2018] No. 293, Shou Guo Tu Zi Fa Gao Zi [2018] No. 294, Shou Guo Tu Zi Fa Gao Zi [2018] No. 295 and Shou Guo Tu Zi Fa Gao Zi [2018] No. 296 (together, the “Written Decisions”) were served on Shouguang City Haoyuan Chemical Company Limited (“SCHC”) by the Shouguang City Natural Resources and Planning Bureau (the “Bureau”), naming SCHC as respondent. For more details and information related to the Written Decisions, please see “Note 21 – Loss Contingencies, Notes to Consolidated Financial Statement” contained in this annual report.
According to a Civil Mediation Statement (No. (2025) Lu 0783 Min Chu 2607) issued by the Shouguang People's Court of Shandong Province on March 17, 2025, Shouguang City Haoyuan Chemical Company Limited ("SCHC"), a wholly owned subsidiary of the Company, owes the plaintiff, Shouguang Chengyu Trading Co., Ltd., a total of RMB 226,825.44 for goods. SCHC is also obligated to make monthly payments of RMB 50,000 to the plaintiff by the 15th of each month, starting in April 2025, until the debt is fully paid off.
Item 4. Mine Safety Disclosures.
Not applicable.
34
PART II
Item 5. Market for Registrant’s Common Equity, Related Stockholder Matters and Issuer Purchases of Equity Securities.
Market for Our Common Stock
Our common stock is listed for trading on the NASDAQ Global Select Market, or NASDAQ, under the symbol “GURE”.
Holders
As of April 10, 2025, there were 39 record holders of our common stock.
Securities Authorized for Issuance Under Equity Compensation Plans
See “Item 12. Security Ownership of Certain Beneficial Owners and Management and Related Stockholder Matters ” for the aggregate information regarding our equity compensation plans in effect on December 31, 2024.
holders
security holders
Purchases of Equity Securities by the Company and Affiliated Purchasers
None.
Recent Sales of Unregistered Securities
Any previous sales of unregistered securities by the Company have been previously disclosed in our reports on Form 10-Q or Form 8-K, as applicable, filed with the SEC.
Item 6. [Reserved]
35
Item 7. Management’s Discussion and Analysis of Financial Condition and Results of Operations.
Overview
We are a Nevada holding company which conducts operations through our wholly-owned China-based subsidiaries. Our business is conducted and reported in four segments, namely, bromine, crude salt, chemical products and natural gas.
Through our wholly-owned subsidiary, SCHC, we produce and trade bromine and SHSI for crude salt production and trading. crude salt. We are one of the largest producers of bromine in China, as measured by production output. Elemental bromine is used to manufacture a wide variety of bromine compounds used in industry and agriculture. Bromine also is used to form intermediary chemical compounds such as Tetramethylbenzidine. Bromine is commonly used in brominated flame retardants, fumigants, water purification compounds, dyes, medicines and disinfectants. Crude salt is the principal material in alkali production as well as chlorine alkali production and is widely used in the chemical, food and beverage, and other industries.
Through our wholly-owned subsidiary, SYCI, we manufacture and sell chemical products used in oil and gas field exploration, oil and gas distribution, oil field drilling, papermaking chemical agents, inorganic chemicals and materials that are used for human and animal antibiotics.
Our wholly-owned subsidiary, DCHC, was established to explore and develop natural gas and brine resources (including bromine and crude salt) in Sichuan Province, China.
Bromine and Crude Salt
As disclosed in the Company’s Current Report on Form 8-K filed on September 8, 2017, the Company received, on September 1, 2017, letters from the Yangkou County, Shouguang City government addressed to each of its subsidiaries, SCHC and SYCI, which stated that in an effort to improve the safety and environmental protection management level of chemical enterprises, the plants are requested to immediately stop production and perform rectification and improvements in accordance with the country’s new safety and environmental protection requirements. In the Company’s press release of August 11, 2017 and on its conference call of August 14, 2017, the Company addressed concerns that increased government enforcement of stringent environmental rules that were adopted in early 2017 to insure corporations bring their facilities up to necessary standards so that pollution and other negative environmental issues are limited and remediated, could have an impact on our business in both the short and long-term. The Company also expressed that although it believed its facilities were fully compliant at the time, the Company did not know how its facilities would fare under the new rules. Teams of inspectors from the government were sent to many provinces to inspect all mining and manufacturing facilities. The local government requested that facilities be closed, so that the facilities could undergo the inspection and analysis in the most efficient manner by inspectors’ team. As a result, our facilities were closed on September 1, 2017.
The Company believes that this is another step by the government to improve the environment. It further believes the goal of the government is not to close all plants, but rather to codify the regulations related to project approval, land use, planning approval and environmental protection assessment approval so that illegal plants are not able to open in the future and so that plants close to population centers do not cause serious environmental damage. In addition, the Company believes that the Shandong provincial government wants to assure that each of its regional and county governments has applied the Notice in a consistent manner.
The Shouguang City Bromine Association, on behalf of all the bromine producers in Shouguang, initiated negotiations with the local government agencies. The local governmental agencies acknowledged the facts that their initial requirements for the bromine industry did not include the project, the planning and the land use rights approvals, which were later introduced by the provincial government as new requirements. The Company understood from the local government that local government were coordinating with various government agencies to solve these three outstanding approval issues in a timely manner and that all impacted bromine plants will not be allowed to commence production prior to obtaining those approvals. In February 2019, the Company received a notification from the local government of Yangkou County that its Factories No. 1, No. 4, No. 7 and No. 9 passed inspection and were allowed to resume operations. In April 2019, Factory No. 1 and No. 7 resumed operations.
Subsequently, the Company received an approval dated on February 27, 2020 issued by the local governmental authority which allows us to resume production after the winter temporary closure. Further, the Company received another approval from the Shouguang Yangkou People’s Government dated on March 5, 2020 to resume production at its bromine factories No.1, No. 4, No.7 and No. 9 in order to meet the needs of bromide products for epidemic prevention and control (the “March 2020 Approval”). The Company’s factories No.7 and No.1 started trial production in middle-March, 2020, and commenced commercial production on April 3, 2020.
The Company received oral notification from the government regarding Factory No. 8, allowing it to resume production in August 2022. Factory No.8 began contributing revenue in the fourth quarter 2022.
36
The Company is awaiting governmental approval for Factories No. 2 and No. 10. To our knowledge, the government is finalizing plans for all mining areas, including flood prevention measures . As a result, we may be required to make certain modifications to our existing wells and aqueducts prior to commencement of operations of these factories in order to satisfy the local government's requirements. The Company completed its flood prevention project in December 2023. This project was implemented for safeguarding its bromine facilities.
Pursuant to the notification from the government of Shouguang City, all bromine facilities in Shouguang City were temporarily closed from December 15, 2024 until February 12, 2025. In compliance with the notification, the Company ceased production at its bromine facilities during this period and resumed preparation operations at the bromine and crude salt factories as scheduled in February 2025.
Chemical Products
On November 24, 2017, the Company received a letter from the People’s Government of Yangkou County, Shouguang City notifying the Company that due to the new standards and regulations relating to safety production and environmental pollution, from certain local governmental departments, such as the municipal environmental protection department, the security supervision department and the fire department, its chemical enterprises would have to be relocated to a new industrial park called Bohai Marine Fine Chemical Industry Park. Although our chemical companies were in compliance with regulations, they were also close to a residential area. As a result, the government determined we should relocate to the Bohai park. Chemical companies that are not being asked to move into the park are being permanently closed. Since our factories closed, the Company has secured from the government the land use rights for its chemical plant. On January 6, 2020, the Company received the environmental protection approval by the government of Shouguang City, Shandong Province for the proposed Yuxin Chemical factory. Construction of the new chemical facilities at Bohai Marine Fine Chemical Industrial Park commenced in June 2020. Initially, the construction was projected to last around one year, with an additional six months for equipment installation and testing. However, due to the COVID epidemic and electrical restrictions, the opening of the chemical factory has been postponed. The Company has received the refrigeration and air compressor units. Additionally, the procurement of the final equipment for our chemical factory has been postponed until we have a better understanding of the potential for derivative bromine products. We anticipate proceeding with the completion of its chemical factory in due course. However, in the event that the Chinese economy persists in its weakness and if we perceives this trend to be ongoing, there is a possibility that the chemical factory could be repurposed for the production of Sodium-Ion batteries.
Natural Gas
In January 2017, the Company completed the construction of the first brine water and natural gas well field in Daying County, Sichuan Province, and commenced trial production in January 2019. On May 29, 2019, the Company received verbal notice from the government of Tianbao Town, Daying County, Sichuan Province, mandating the need for project approval for its Daying well, encompassing the entire natural gas and brine water project. This also includes approvals for safety production inspection, environmental protection assessment, and to solve the related land issue. Until these approvals are obtained, the Company must temporarily suspend trial production at its natural gas well in Daying. Additionally, in compliance with the Chinese government new policies, the Company is required to obtain an exploration license for bromine and a mining license for natural gas. Pursuant to the Opinions of the Ministry of Natural Resources on Several Issues in Promoting the Reform of Mineral Resources Management (Trial) promulgated by the Ministry of Natural Resources of PRC on January 9, 2020, which came into effect on May 1, 2020, privately owned enterprises are allowed to participate in the natural gas production. The Company is engaged in ongoing discussions with the government of Daying County regarding the establishment of a joint venture for the exploration and production of natural gas and brine products in Sichuan.
As a result of our acquisitions of SCHC and SYCI, our historical consolidated financial statements and the information presented below reflects the accounts of SCHC、SYCI and DCHC, the consolidated financial statements and the information presented below as of and for the year ended December 31, 2024. The following discussion should be read in conjunction with our consolidated financial statements and notes thereto appearing elsewhere in this report.
Flood Prevention Project
In August 2023, the Company initiated its preventive measures for safeguarding its bromine facilities. Our strategy involves the renovation of the channels of four major rivers within our mining area, encompassing the tributary of the Mihe River. The aim is to prevent flooding that could harm the wells, aqueducts and crude salt pans at our plant. In December 2023, the Company completed this flood prevention project. As of December 31, 2023, we incurred $46,510,856 in other expenses for the project.
The cost incurred for four major rivers are: (1) Liansigou Section for $8,057,722;(2) Mi River Section for $20,168,321;(3) Ta River Section $10,070,033; (4) Weitan River Section for $8,214,780.
37
RESULTS OF OPERATIONS.
Year ended December 31, 2024 as compared to year ended December 31, 2023
| Years ended | ||||||||||||
| December 31, 2024 | December 31, 2023 | Percent Change Increase/ (Decrease) | ||||||||||
| Net Revenue | $ | 7,661,010 | $ | 30,043,790 | (75 | %) | ||||||
| Cost of Net Revenue | $ | (14,746,741 | ) | $ | (28,089,953 | ) | (48 | %) | ||||
| Gross Profit | $ | (7,085,731 | ) | $ | 1,953,837 | (463 | %) | |||||
| Sales, Marketing and Other Operating Expense | $ | (46,264 | ) | $ | (59,055 | ) | (22 | %) | ||||
| Direct labor and factory overheads incurred during plant shutdown | $ | (8,880,643 | ) | $ | (9,544,675 | ) | (7 | %) | ||||
| General and Administrative Expenses | $ | (5,271,011 | ) | $ | (4,240,832 | ) | 24 | % | ||||
| Loss from Operations | $ | (21,283,649 | ) | $ | (11,890,725 | ) | 79 | % | ||||
| Other Income, Net | $ | (62,113 | ) | $ | 144,919 | (143 | %) | |||||
| Expenditure on water pollution treatment | $ | — | $ | (46,510,856 | ) | (100 | %) | |||||
| Loss on disposal of property, plant and equipment | $ | (29,169,008 | ) | $ | — | N/A | ||||||
| Impairment of Property, plant and equipment | $ | (6,772,500 | ) | $ | — | N/A | ||||||
| Loss before Taxes | $ | (57,287,270 | ) | $ | (58,256,662 | ) | (2 | %) | ||||
| Income Tax Expense (Benefit) | $ | (1,648,182 | ) | $ | (3,538,617 | ) | (53 | %) | ||||
| Net Loss | $ | (58,935,452 | ) | $ | (61,795,279 | ) | (5 | %) | ||||
Net Loss of $58,935,452 for year 2024 was mainly attributable to decreased sales and reduced margins. The company also suffered a loss of $29,169,008 and $6,772,500 on retirement of fixed assets and impairment of fixed assets. Additionally, the compensation expenses amounted to $194,700 for shares issued to company employees, officers and consultant for the year 2024.
Net Loss of $61,795,279 for year 2023 was mainly attributable to decreased sales and reduced margins. Additionally, the compensation expenses amounted to $451,350 for shares issued to company employees, officers and consultant for the year 2023. The Company also incurred losses of $46,510,856 on a flood prevention project.
Net Revenue The table below shows the changes in net revenue in the respective segment of the Company for the fiscal year 2024 compared to the same period in 2023:
| Net Revenue by Segment | ||||||||||||||||||||
| Segment | Year Ended December 31, 2024 % of total | Year Ended December 31, 2023 % of total | Percent Increase (Decrease) of Net Revenue | |||||||||||||||||
| Bromine | $ | 5,549,815 | 72.4 | % | $ | 26,921,462 | 89.6 | % | (79.4 | %) | ||||||||||
| Crude Salt | 2,049,988 | 26.8 | % | 2,971,467 | 9.9 | % | (31.0 | %) | ||||||||||||
| Chemical Products | — | — | — | — | — | |||||||||||||||
| Natural Gas | 61,207 | 0.8 | % | 150,861 | 0.5 | % | (59.4 | %) | ||||||||||||
| Total sales | $ | 7,661,010 | 100.0 | % | $ | 30,043,790 | 100.0 | % | (74.5 | %) | ||||||||||
| Years Ended December 31 | Percent Change | |||||||||||
| Bromine and crude salt segments product sold in tonnes | 2024 | 2023 | Increase | |||||||||
| Bromine (excluded volume sold to SYCI) | 2,250 | 7,951 | (72 | %) | ||||||||
| Crude Salt | 77,289 | 97,101 | (20 | %) | ||||||||
38
Bromine segment
Net revenue from our bromine segment decreased by 79.4% to $5,549,815 for the year ended December 31, 2024, compared to $26,921,462 for the year ended December 31, 2023. This decrease was due to a decrease in bromine unit price of 27% and a decrease in volume of 72%.
Crude salt segment
Net revenue from our crude salt segment decreased by 31.0% to $2,049,988 for the year ended December 31, 2024, compared to $2,971,467 for the last year. This decrease was due to a decrease in crude salt unit price of 13% and a decrease in volume of 20%.
Chemical products segment
For the years ended December 31, 2024 and December 31, 2023, the net revenue for the chemical products segment was $0 due to the closure of our chemical factories since September 1, 2017.
39
Natural Gas segment
For the year ended December 31, 2024, and December 31, 2023, the net revenue for the natural gas segment was $61,207 and $150,861. The 59.4% decrease in revenue was primarily due to the expiration of contracts.
Cost of Net Revenue
| Cost of Net Revenue by Segment | % Change | |||||||||||||||||||
| Year Ended | Year Ended | of Cost of | ||||||||||||||||||
| December 31, 2024 | December 31, 2023 | Net Revenue | ||||||||||||||||||
| Segment | % of total | % of total | ||||||||||||||||||
| Bromine | $ | 13,750,051 | 93 | % | $ | 26,521,281 | 94 | % | (48 | %) | ||||||||||
| Crude Salt | 996,396 | 7 | % | 1,567,993 | 6 | % | (37 | %) | ||||||||||||
| Chemical Products | — | — | — | — | — | |||||||||||||||
| Natural Gas | 294 | — | 679 | — | (57 | %) | ||||||||||||||
| Total | $ | 14,746,741 | 100 | % | $ | 28,089,953 | 100 | % | (48 | %) | ||||||||||
Cost of net revenue primarily includes costs of the raw materials consumed, the direct salaries and benefits for production staff, electricity costs, depreciation and amortization of manufacturing plant and machinery, and other manufacturing-related costs. Our cost of net revenue was $14,746,741 for the year ended December 31, 2024, representing a $13,343,212 (or 48%) decrease compared to the preceding year. The decrease in costs was mainly due to a significant decrease in sales volume.
Bromine production capacity and utilization of our factories
The table below represents the annual capacity and utilization ratios for all of our bromine producing properties:
| Annual Production Capacity (in tonnes) | Utilization Ratio (i) | |||||||
| Fiscal year 2024 | 31,506 | 7 | % | |||||
| Fiscal year 2023 | 31,506 | 25 | % | |||||
| Variance of the fiscal year 2024 and 2023 | 0 | (18 | %) | |||||
| (i) | Utilization ratio is calculated based on the annualized actual production volume in tonnes for the periods divided by the annual production capacity in tonnes. |
Bromine segment
For the year ended December 31, 2024, the cost of net revenue for the bromine segment was $13,750,051. For the year ended December 31, 2023, the cost of net revenue for the bromine segment was $26,521,281.
Crude salt segment
For the year ended December 31, 2024, the cost of net revenue for the crude salt segment was $996,396. The cost of net revenue for our crude salt segment for the year ended December 31, 2023 was $1,567,993.
Chemical products segment
Cost of net revenue for our chemical products segment for the fiscal year 2024 and 2023 was $0.
Natural Gas segment
Cost of net revenue for our natural gas segment for the year ended December 31, 2024 and 2023 was $294 and $679.
40
Gross (Loss) Profit. Gross (loss) was $7,085,731or 93%, of net revenue for the year ended December 31, 2024, compared to $1,953,837, or 7%, of net revenue for the same period in 2023.
| Gross Profit (Loss) by Segment | ||||||||||||||||||||
Year Ended December 31, 2024 | Year Ended December 31, 2023 | % Point Change of Gross Profit Margin | ||||||||||||||||||
| Segment | Gross Profit (loss) Margin | Gross Profit (loss) Margin | ||||||||||||||||||
| Bromine | $ | (8,200,236 | ) | (147 | %) | $ | 400,181 | 2 | % | (145 | %) | |||||||||
| Crude Salt | 1,053,592 | 51 | % | 1,403,474 | 47 | % | 4 | % | ||||||||||||
| Chemical Products | — | — | — | — | — | |||||||||||||||
| Natural Gas | 60,913 | 100 | % | 150,182 | 100 | % | 0 | % | ||||||||||||
| Total Gross (Loss) Profit | $ | (7,085,731 | ) | (93 | %) | $ | 1,953,837 | 7 | % | (86 | %) | |||||||||
Bromine segment
For the year ended December 31, 2024, the gross loss margin for our bromine segment was 147% compared to the gross profit of 2% in the previous year. This decrease was due to a decrease in bromine unit price of 27% and a decrease in volume of 72%.
Crude salt segment
For the year ended December 31, 2024, the gross profit margin for our crude salt segment was 51%, compared to 47% in the preceding year, representing a 4% increase.
Direct labor and factory overheads incurred during plant shutdown. On September 1, 2017, the Company received notification from the government of Yangkou County, Shouguang City of PRC stating that production at all its bromine and crude salt and chemical factories should be halted with immediate effect in order for the Company to perform rectification and improvement in accordance with the county’s new safety and environmental protection requirements. On November 24, 2017, the Company received a letter from the Government of Yangkou County, Shouguang City notifying the Company to relocate its two chemical production plants located in the second living area of the Qinghe Oil Extraction Plant to Bohai Park. As such, direct labor and factory overhead costs (including depreciation of plant and machinery) amounted $8,880,643 and $9,544,675 for fiscal years 2024 and 2023, which were presented as operating expenses instead of in cost of revenue. The decrease in direct labor and factory overhead costs was primarily attributable to the factories operation status during the fiscal year 2024 and year 2023, respectively. These five factories (including No.1,No.4,No.7,No.8 and No.9)were in production during the year 2024.
General and Administrative Expenses. General and administrative expenses were $5,271,011 for the year ended December 31, 2024, representing an increase of $1,030,179 (or 24%) as compared to $4,240,832 for the same period in 2023.
41
Loss from Operations. Operating loss was $21,283,649 for the fiscal year 2024, compared to a loss of $11,890,725 in the same period in 2023.
| Income (loss) from Operations by Segment | ||||||||||||||||
| Year ended December 31, 2024 | Year ended December 31, 2023 | |||||||||||||||
| Segment: | % of total | % of total | ||||||||||||||
| Bromine | $ | (17,238,619 | ) | 83.9 | % | $ | (10,005,755 | ) | 90.1 | % | ||||||
| Crude Salt | $ | (76,694 | ) | 0.4 | % | $ | 640,309 | (5.8 | %) | |||||||
| Chemical Products | $ | (3,028,479 | ) | 14.7 | % | $ | (1,653,349 | ) | 14.9 | % | ||||||
| Natural Gas | $ | (195,364 | ) | 1 | % | $ | (86,284 | ) | 0.7 | % | ||||||
| (Loss from operations before corporate costs | $ | (20,539,156 | ) | 100 | % | $ | (11,105,079 | ) | 100 | % | ||||||
| Corporate costs | $ | (744,493 | ) | $ | (785,646 | ) | ||||||||||
| Loss from operations before taxes | $ | (21,283,649 | ) | $ | (11,890,725 | ) | ||||||||||
Bromine segment
Loss from operations from our bromine segment was $17,238,619 for the fiscal year 2024, compared to a loss of $10,005,755 in the same period in 2023. This decrease was due to a decrease in bromine unit price of 27% and a decrease in volume of 72%.
Crude salt segment
Loss from operations from our crude salt segment was $76,694 for fiscal year 2024 compared to an income of $640,309 in the same period in 2023. The main reason for the decline in crude salt in 2024 compared with 2023 is that the unit price of sales is down by 13%, and the sales volume is also down by 20%.
Chemical products segment
Loss from operations from our chemical products segment was $3,028,479 for the fiscal year 2024, compared to a loss of $1,653,349 in the same period in 2023.
Natural Gas segment
Loss from operations from our natural gas segment was $195,364 for the fiscal year 2024, compared to a loss of $86,284 in the same period in 2023.
Other (Expense)/Income, Net. Other income, net, which represent bank interest income, net of finance lease interest expense and $50,470 of non-operating expenses was $62,113 for the fiscal year 2024, representing a decrease of $207,032 (or approximately 143% as compared to the preceding year.
Loss on disposal of property, plant and equipment. Loss on disposal of property, plant and equipment was $29,169,008 in the fiscal year 2024. In June 2024, considered the bromide well and transmission channel have been in use for many years, the Company conducted a site inspection and found that some wells and channels were seriously damaged by water seepage which in turn required write-off or new construction, and the write-off amount is $29,169,008.
Impairment of Property, plant and equipment. Impairment of property, plant and equipment was $6,772,500 in the fiscal year 2024. In December 2024, due to the delayed completion of some machinery and equipment of Yuxin Chemical's new plant resulting from the impact of the current market environment, our company hired professional evaluators to perform impairment test on these assets. The latter determined impairment was $6,772,500.
Net Loss. Net loss was $58,935,452 for the fiscal year 2024, compared to net loss of $61,795,279 in the preceding year.
Net Loss Per Share
For the fiscal year 2024, net loss per share was $5.49 compared to net loss per share of $5.92 in the preceding year. There were 10,726,924 shares outstanding compared to 10,726,924 shares.
Foreign Currency Translation Adjustment
For the fiscal year 2024, the Company had a negative foreign currency translation adjustment of $2,800,874 versus a negative adjustment of $5,025,980 in the previous year. This adjustment impacts all balance sheet translations into U.S. dollars.
42
LIQUIDITY AND CAPITAL RESOURCES
As of December 31, 2024, cash and cash equivalents were $10,075,162 as compared to $72,223,894 as of December 31, 2023. The components of this decrease of $62,148,732 are reflected below.
Statement of Cash Flows
| Years Ended December 31 | ||||||||
| 2024 | 2023 | |||||||
| Net cash provided by (used in) operating activities | $ | 675,068 | $ | (32,751,851 | ) | |||
| Net cash used in investing activities | $ | (60,551,488 | ) | $ | — | |||
| Net cash used in financing activities | $ | (249,240 | ) | $ | (267,810 | ) | ||
| Effects of exchange rate changes on cash and cash equivalents | $ | (2,023,072 | ) | $ | (2,982,659 | ) | ||
| Net decrease in cash and cash equipment | $ | (62,148,732 | ) | $ | (36,002,320 | ) | ||
For the fiscal years 2024 and 2023, we met our working capital and capital investment requirements by using cash flows from operations and cash on hand.
Net Cash Provided by (Used in) Operating Activities
During the year ended December 31, 2024, cash flow used in operating activities of approximately $0.68 million was mainly due to a net loss of $58.9 million, offset by a non-cash adjustment related to depreciation and amortization of property, plant and equipment of $18 million, impairment of property, gain on disposal of equipment of $29 million, plant and equipment of $6.8 million and an increase in account receivable of $4.26 million.
During the year ended December 31, 2023, cash flow used in operating activities of approximately $32.75 million was mainly due to a net loss of $61.8 million, offset by a non-cash adjustment related to depreciation and amortization of property, plant and equipment of $27.13 million and an increase in accounts and other payable and accrued expenses of $1.11 million.
Accounts receivable
Cash collections on our accounts receivable had a major impact on our overall liquidity. The following table presents the aging analysis of our accounts receivable as of December 31, 2024 and 2023.
| December 31, 2024 | December 31, 2023 | |||||||||||||||
| % of total | % of total | |||||||||||||||
| Aged 1-30 days | $ | 419,581 | 74 | % | $ | 2,040,377 | 42 | % | ||||||||
| Aged 31-60 days | 144,942 | 26 | % | 2,460,233 | 51 | % | ||||||||||
| Aged 61-90 days | — | — | 365,086 | 7 | % | |||||||||||
| Aged 91-120 days | — | — | — | — | ||||||||||||
| Aged 121-150 days | — | — | — | — | ||||||||||||
| Aged 151-180 days | — | — | — | — | ||||||||||||
| Aged 181-210 days | — | — | — | — | ||||||||||||
| Aged 211-240 days | — | — | — | — | ||||||||||||
| Total | $ | 564,523 | 100 | % | $ | 4,865,696 | 100 | % | ||||||||
The overall accounts receivable balance as of December 31, 2024 decreased by $4,301,173, compared to those of December 31, 2023. The decrease was mainly due to the decrease in the amount of accounts receivable in the current period as a result of the decrease in sales revenue. We have policies in place to ensure that sales are made to customers with an appropriate credit history. We perform ongoing credit evaluation on the financial condition of our customers.
43
Inventory
Our inventory consists of the following:
| December 31, 2024 | December 31, 2023 | |||||||||||||||
| % of total | % of total | |||||||||||||||
| Raw materials | $ | 10,610 | 3 | % | $ | 32,840 | 5 | % | ||||||||
| Finished goods | 304,761 | 97 | % | 544,389 | 95 | % | ||||||||||
| Total | $ | 315,371 | 100 | % | $ | 577,229 | 100 | % | ||||||||
The net inventory level as of December 31, 2024 decreased by $261,858, as compared to the net inventory level as of December 31, 2023, one of the main reasons for the reduction in inventories was the decline in sales.
Raw materials decreased by $22,230 as of December 31, 2024, as compared to December 31, 2023.
Finished goods decreased by $239,628 as of December 31, 2024, as compared to December 31, 2023.
Net Cash Used In Investing Activities
For the fiscal year 2024, we used approximately $60.5 million for purchase of fixed assets.
For the fiscal year 2023, we used $0 for investing activities.
Net Cash Used In Financing Activities
For the fiscal year 2024 and 2023, we used $0.3 million to repay finance lease obligations.
We believe that our available funds and cash flows generated from operations will be sufficient to meet our anticipated ongoing operating needs for the next twelve months.
As of December 31, 2024, we had approximately $10 million in available cash, all of which is in highly liquid current deposits yielding minimal or no interest. We do not anticipate paying cash dividends in the foreseeable future.
We intend to continue to focus our efforts on the activities of SCHC, SYCI, SHSI and DCHC as these segments continue to expand within the Chinese market.
We may not be able to identify, successfully integrate or profitably manage any businesses or business segment we may acquire, or any expansion of our business. An expansion may involve a number of risks, including possible adverse effects on our operating results, diversion of management’s attention, inability to retain key personnel, risks associated with unanticipated events and the financial statement effect of potential impairment of acquired intangible assets, any of which could have a materially adverse effect on our condition and results of operations. In addition, if competition for acquisition candidates or operations were to increase, the cost of acquiring businesses could increase materially. We may effect an acquisition with a target business which may be financially unstable, under-managed, or in its early stages of development or growth. Our inability to implement and manage our expansion strategy successfully may have a material adverse effect on our business and future prospects.
Going Concern Consideration
The
consolidated financial statements are prepared on the going concern basis, meaning that the enterprise is expected to realize the
assets and settle the liabilities through normal business operations. However, the going concern of the enterprise relies on many
factors, such as profitable operations, generating operating cash flows, obtaining financing, etc.
The company assesses its
liquidity by monitoring cash and cash equivalents, as well as operating and capital expenditure commitments. As of December 31,
2024, As of Dec 31, 2024, the Company had current assets of $17.45 million and current liabilities of $17.73 million. As a result,
the deficit was $0.28 million, and it has suffered losses in both the fiscal years of 2024 and 2023 as well. If it is unable to
raise additional funds, it may need to take measures such as cutting administrative and operational cost and save funds.
If
there are significant doubts regarding the company's ability to continue operations, the company is attempting to alleviate such
concerns through measures such as controlling operating expenses, shifting business focus to revenue-generating activities,
obtaining authorization from domestic banks and other financial institutions, and seeking equity or debt financing. Additionally,
the company will also obtain financial support commitments from related parties. However, these situations still pose significant
doubts regarding the company's ability to continue operations. The financial statements do not consider the potential impact on the
recoverability of assets, classification, and amounts and classification of liabilities if the company is unable to continue
operations.
Contractual Obligations and Commitments
We have no significant contractual obligations not fully recorded on our consolidated balance sheets or fully disclosed in the notes to our consolidated financial statements. Additional information regarding our contractual obligations and commitments at December 31, 2024 is provided in the notes to our consolidated financial statements.
44
Material Off-Balance Sheet Arrangements
We do not currently have any off-balance sheet arrangements falling within the definition of Item 303(a) of Regulation S-K.
Critical Accounting Policies and Estimates
Our Consolidated Financial Statements are prepared in accordance with accounting principles generally accepted in the United States of America (U.S. GAAP), which requires us to make judgments, estimates and assumptions. See “Note 1 – Nature of Business and Summary of Significant Accounting Policies,” in Notes to the Consolidated Financial Statements, which is included in “Item 8. Financial Statements and Supplementary Data,” which describes our significant accounting policies and methods used in the preparation of our Consolidated Financial Statements. The methods, estimates and judgments that we use in applying our accounting policies require us to make difficult and subjective judgments, often as a result of the need to make estimates regarding matters that are inherently uncertain.
Our most critical estimates include:
| · | allowance for doubtful accounts, which impacts revenue; |
| · | the valuation of inventory, which impacts gross margins; |
| · | impairment of long-lived assets; |
| · | the valuation and recognition of share-based compensation, which impacts operating expenses; and |
| · | the recognition and measurement of deferred income taxes, which impact our provision for taxes. |
Allowance for Doubtful Accounts
We make estimates of the uncollectibility of accounts receivable, especially analyzing accounts receivable and historical bad debts, customer concentrations, customer credit-worthiness, current economic trends and changes in customer payment terms, when evaluating the adequacy of the allowance for doubtful accounts. Credit evaluations are undertaken for all major sale transactions before shipment is authorized. On a quarterly basis, we evaluate aged items in the accounts receivable aging report and provide an allowance in an amount we deem adequate for doubtful accounts. If management were to make different judgments or utilize different estimates, material differences in the amount of our reported operating expenses could result.
Inventory Valuation
Inventory is stated at the lower of cost or market, with cost determined on a first-in first-out basis. The carrying value of inventory is reduced for estimated obsolescence by the difference between its cost and the estimated market value based upon assumptions about future demand. We evaluate the inventory carrying value for potential excess and obsolete inventory exposures by analyzing historical and anticipated demand. If actual future demand or market conditions are less favorable than those projected by management, additional inventory write-downs may be required in the future, which could have a material adverse effect on our results of operations.
Depreciation of Property, Plant and Equipment
Property, plant and equipment are stated at cost less accumulated depreciation and any impairment losses. Expenditures for new facilities or equipment, and major expenditures for betterment of existing facilities or equipment are capitalized and depreciated using the straight-line method at rates sufficient to depreciate such costs over the estimated productive lives. All other ordinary repair and maintenance costs are expensed as incurred. Mineral rights are recorded at cost less accumulated depreciation and any impairment losses. Mineral rights are amortized ratably over the term of the lease, or the equivalent term under the units of production method, whichever is shorter. In some situations, the life of the asset may be extended or shortened if circumstances arise that would lead us to believe that the estimated life of the asset has changed. The life of leasehold improvements may change based on the extension of lease contracts with our landlords. Changes in the estimated lives of assets will result in an increase or decrease in the amount of depreciation recognized in future periods.
45
Impairment of Long Lived Assets
We periodically evaluate whether events or circumstances have occurred that indicate long-lived assets may not be recoverable or that the remaining useful life may warrant revision. When such events or circumstances are present, we assess the recoverability of long- lived assets by determining whether the carrying value will be recovered through the expected undiscounted future cash flows resulting from the use of the asset. In the event the sum of the expected undiscounted future cash flows is less than the carrying value of the asset, an impairment loss equal to the excess of the asset’s carrying value over its fair value is recorded.
Allowance on Deferred Tax Assets
We evaluate our deferred income tax assets to determine if valuation allowances are required or should be adjusted. A valuation allowance is established against our deferred tax assets based on consideration of all available evidence, both positive and negative, using a “more likely than not” standard. This assessment considers, among other matters, the nature, frequency and severity of recent losses, forecasts of future profitability, the duration of statutory carry forward periods, our experience with expiring unused tax attributes and tax planning alternatives. In making such judgments, significant weight is given to evidence that can be objectively verified.
Stock-based compensation
We account for stock-based compensation in accordance with the fair value recognition provisions of U.S. GAAP. We use the Black- Scholes model which requires the input of highly subjective assumptions. These assumptions include estimating the length of time employees will retain their vested stock options before exercising them, the estimated volatility of our common stock price over the expected term and the number of options that will ultimately not complete their vesting requirements. The assumptions for expected volatility and expected term are the two assumptions that significantly affect the grant date fair value. Changes in expected risk-free rate of return do not significantly impact the calculation of fair value, and determining this input is not highly subjective.
We use annualized historical stock price volatility which is deemed to be appropriate to serve as the expected volatility of our stock price and is assumed to be constant and prevailing. The expected term represents the weighted-average period that our stock options are expected to be outstanding. The expected life is based on historical option exercise pattern.
Recent Accounting Pronouncements
See “Note 1 – Nature of Business and Summary of Significant Accounting Policies” of the Notes to Consolidated Financial Statements in Item 8. Financial Statements and Supplementary Data for a full description of recent accounting pronouncements including the respective expected dates of adoption and effects on the consolidated financial statements.
Item 7A. Quantitative and Qualitative Disclosures about Market Risk.
Pursuant to Item 305(e) of Regulation S-K (§ 229.305(e)), the Company is not required to provide the information required by this Item as it is a “smaller reporting company,” as defined by Rule 229.10(f)(1).
Item 8. Financial Statements and Supplementary Data
The financial statements and supplementary data required by this item are included in a separate section of this Report. See “Index to Consolidated Financial Statements” on Page F-1.
46
GULF RESOURCES, INC.
AND SUBSIDIARIES
CONSOLIDATED FINANCIAL STATEMENTS
DECEMBER 31, 2024 and 2023
C O N T E N T S
| PAGE | |
| REPORT OF INDEPENDENT REGISTERED PUBLIC ACCOUNTING FIRM (PCAOB ID #2729) | F-2 |
| CONSOLIDATED BALANCE SHEETS | F-3 |
| CONSOLIDATED STATEMENTS OF COMPREHENSIVE INCOME (LOSS) | F-4 |
| CONSOLIDATED STATEMENTS OF STOCKHOLDERS’ EQUITY | F-5 |
| CONSOLIDATED STATEMENTS OF CASH FLOWS | F6 – F-7 |
| NOTES TO CONSOLIDATED FINANCIAL STATEMENTS | F-8 – F-28 |
| FINANCIAL STATEMENT SCHEDULE: | |
| SCHEDULE I – PARENT ONLY FINANCIAL INFORMATION | S-1 – S-3 |
F-1
REPORT OF INDEPENDENT REGISTERED PUBLIC ACCOUNTING FIRM
To the Board of Directors and Stockholders of
Gulf Resources, Inc.
Opinion on the Financial Statements
We have audited the accompanying consolidated balance sheet of Gulf Resources, Inc. and subsidiaries (collectively the “Company”) as of December 31, 2024, and the related consolidated statements of comprehensive income (loss), stockholders’ equity, and cash flows for the year ended December 31, 2024, the related notes, and financial statement schedule (collectively referred to as the “consolidated financial statements”). In our opinion, the consolidated financial statements present fairly, in all material respects, the financial position of the Company as of December 31, 2024, and the results of its operations and its cash flows for each of the years in the year ended December 31, 2024, in conformity with accounting principles generally accepted in the United States of America.
Basis for Opinion
These consolidated financial statements are the responsibility of the Company’s management. Our responsibility is to express an opinion on the Company’s consolidated financial statements based on our audits. We are a public accounting firm registered with the Public Company Accounting Oversight Board (United States) (PCAOB) and are required to be independent with respect to the Company in accordance with the U.S. federal securities laws and the applicable rules and regulations of the Securities and Exchange Commission and the PCAOB.
We conducted our audit in accordance with the standards of the PCAOB. Those standards require that we plan and perform the audit to obtain reasonable assurance about whether the financial statements are free of material misstatement, whether due to error or fraud. The Company is not required to have, nor were we engaged to perform, an audit of its internal control over financial reporting. As part of our audit, we are required to obtain an understanding of internal control over financial reporting, but not for the purpose of expressing an opinion on the effectiveness of the Company’s internal control over financial reporting. Accordingly, we express no such opinion.
Our audit included performing procedures to assess the risks of material misstatement of the consolidated financial statements, whether due to error or fraud, and performing procedures that respond to those risks. Such procedures included examining, on a test basis, evidence regarding the amounts and disclosures in the consolidated financial statements. Our audit also included evaluating the accounting principles used and significant estimates made by management, as well as evaluating the overall presentation of the consolidated financial statements. We believe that our audit provides a reasonable basis for our opinion.
Critical Audit Matters
The critical audit matters communicated below are matters arising from the current period audit of the consolidated financial statements that were communicated or required to be communicated to the audit committee and that: (1) relate to accounts or disclosures that are material to the consolidated financial statements and (2) involved our especially challenging, subjective, or complex judgments. The communication of the critical audit matters does not alter in any way our opinion on the consolidated financial statements, taken as a whole, and we are not, by communicating the critical audit matters below, providing a separate opinion on the critical audit matters or on the accounts or disclosures to which they relate.
Property, plant and equipment, net
As described in Note 1 to the consolidated financial statements, property, plant and equipment consisted of facilities for products, mineral rights, constructions in process and producing oil and gas properties. The Company reviews the economic benefits associated with the item purchased periodically. Once the Company determine the likelihood of economic benefits associated is probable, the item would be recognized as an asset.
We identified determining carrying amount of property, plant and equipment as a critical audit matter due to the material balance on the balance sheet and significant judgement and assumptions were used by the Management regarding the timing and ability to contribute to the generation of cash flows, which in turn led to a high degree of auditor judgement, subjectivity and effort in performing procedures and evaluating audit evidence relating to Management’s assessment of the carrying amount.
The primary procedures we performed to address this critical audit matter included the following:
| - | Reviewed the Company’s accounting policies, assumptions and estimates. |
| - | Physical inspection. |
| - | Examined contracts. |
| - | Performed independent analysis for impairment testing. |
/s/
We have served as the Company’s auditor since 2024.
PCAOB NO:
April 11, 2025
F-2
GULF RESOURCES, INC.
AND SUBSIDIARIES
CONSOLIDATED BALANCE SHEETS
(Expressed in U.S. dollars)
| December 31, 2024 | December 31, 2023 | |||||||
| Current Assets | ||||||||
| Cash | $ | $ | ||||||
| Accounts receivable, net | ||||||||
| Inventories, net | ||||||||
| Prepayments and deposits | ||||||||
| Amount due from related parties | ||||||||
| Other receivables | ||||||||
| Total current assets | ||||||||
| Non-Current Assets | ||||||||
| Property, plant and equipment, net | ||||||||
| Finance lease right-of use assets | ||||||||
| Operating lease right-of-use assets | ||||||||
| Prepaid land leases, net of current portion | ||||||||
| Deferred tax assets, net | ||||||||
| Total non-current assets | ||||||||
| Total Assets | ||||||||
| Liabilities and Stockholders’ Equity | ||||||||
| Current Liabilities | ||||||||
| Accounts payable and accrued expenses | $ | $ | ||||||
| Taxes payable-current | ||||||||
| Advance from customer | ||||||||
| Amount due to related parties | ||||||||
| Finance lease liability, current portion | ||||||||
| Operating lease liabilities, current portion | ||||||||
| Total current liabilities | ||||||||
| Non-Current Liabilities | ||||||||
| Finance lease liability, net of current portion | ||||||||
| Operating lease liabilities, net of current portion | ||||||||
| Total non-current liabilities | ||||||||
| Total Liabilities | ||||||||
| Commitment and Contingencies | ||||||||
| Stockholders’ Equity | ||||||||
| PREFERRED STOCK; $ par value; shares authorized; outstanding | ||||||||
| COMMON STOCK; $ par value; shares authorized; and shares issued; and and shares outstanding as of December 31, 2024 and 2023 | ||||||||
| Treasury stock; shares as of December 31, 2024 and 2023 at cost | ( | ) | ( | ) | ||||
| Additional paid-in capital | ||||||||
| Share to be issued | ||||||||
| Retained earnings unappropriated | ||||||||
| Retained earnings appropriated | ||||||||
| Accumulated other comprehensive loss | ( | ) | ( | ) | ||||
| Total Stockholders’ Equity | ||||||||
| Total Liabilities and Stockholders’ Equity | $ | $ | ||||||
The accompanying notes are an integral part of these consolidated financial statements.
F-3
GULF RESOURCES, INC.
AND SUBSIDIARIES
CONSOLIDATED STATEMENTS OF COMPREHENSIVE INCOME (LOSS)
(Expressed in U.S. dollars)
| Years Ended December 31, | ||||||||
| 2024 | 2023 | |||||||
| NET REVENUE | $ | $ | ||||||
| OPERATING COSTS AND EXPENSE | ||||||||
| Cost of revenues | ( | ) | ( | ) | ||||
| Sales and marketing expenses | ( | ) | ( | ) | ||||
| Direct labor and factory overheads | ( | ) | ( | ) | ||||
| General and administrative expenses | ( | ) | ( | ) | ||||
| TOTAL OPERATING COSTS AND EXPENSE | ( | ) | ( | ) | ||||
| LOSS FROM OPERATIONS | ( | ) | ( | ) | ||||
| OTHER INCOME (EXPENSE) | ||||||||
| Interest expense | ( | ) | ( | ) | ||||
| Interest income | ||||||||
| Other expenses, net | ( | ) | ||||||
| Loss on disposal of property, plant and equipment | ( | ) | ||||||
| Impairment of property, plant and equipment | ( | ) | ||||||
| Expenditure on water pollution treatment | ( | ) | ||||||
| INCOME BEFORE INCOME TAXES | ( | ) | ( | ) | ||||
| INCOME TAX EXPENSE | ( | ) | ( | ) | ||||
| NET LOSS | $ | ( | ) | $ | ( | ) | ||
| COMPREHENSIVE INCOME (LOSS): | ||||||||
| NET LOSS | $ | ( | ) | $ | ( | ) | ||
| OTHER COMPREHENSIVE (LOSS) INCOME | ||||||||
| - Foreign currency translation adjustments | ( | ) | ( | ) | ||||
| TOTAL COMPREHENSIVE LOSS | $ | ( | ) | $ | ( | ) | ||
| BASIC AND DILUTED LOSS PER SHARE | $ | ( | ) | $ | ( | ) | ||
| BASIC AND DILUTED WEIGHTED AVERAGE NUMBER OF SHARES: | ||||||||
The accompanying notes are an integral part of these consolidated financial statements.
F-4
GULF RESOURCES, INC.
AND SUBSIDIARIES
CONSOLIDATED STATEMENTS OF STOCKHOLDERS’ EQUITY
YEARS ENDED DECEMBER 31, 2024 AND 2023
(Expressed in U.S. dollars)
| Common stock | ||||||||||||||||||||||||||||||||||||||||
| Number of shares issued | Number of shares outstanding | Number of treasury stock | Amount | Treasury
stock | Additional paid-in capital | Retained earnings unappropriated | Retained earnings appropriated | Accumulated
other comprehensive Income(loss) | Total | |||||||||||||||||||||||||||||||
| BALANCE AT JANUARY 1, 2023 | ( | ) | $ | $ | $ | ( | ) | $ | ||||||||||||||||||||||||||||||||
| Restricted shares issued for services | — | |||||||||||||||||||||||||||||||||||||||
| Currency translation adjustment | — | — | — | ( | ) | ( | ) | |||||||||||||||||||||||||||||||||
| Net loss for year ended December 31, 2023 | — | — | — | ( | ) | ( | ) | |||||||||||||||||||||||||||||||||
| BALANCE AT DECEMBER 31, 2023 | ( | ) | $ | $ | $ | ( | ) | $ | ||||||||||||||||||||||||||||||||
| Common stock | Accumulated | |||||||||||||||||||||||||||||||||||||||||||
| Number | Number | Number | Additional | Retained | Retained | other | ||||||||||||||||||||||||||||||||||||||
| of shares | of shares | of treasury | Treasury | Share to | paid-in | earnings | earnings | comprehensive | ||||||||||||||||||||||||||||||||||||
| issued | outstanding | stock | Amount | stock | be issued | capital | unappropriated | appropriated | Income(loss) | Total | ||||||||||||||||||||||||||||||||||
| BALANCE AT JANUARY 1, 2024 | ( | ) | $ | $ | $ | ( | ) | $ | ||||||||||||||||||||||||||||||||||||
| Restricted shares to be issued for service | — | — | — | |||||||||||||||||||||||||||||||||||||||||
| Currency translation adjustment | — | — | ( | ) | ( | ) | ||||||||||||||||||||||||||||||||||||||
| Net loss for year ended December 31, 2024 | — | — | — | ( | ) | ( | ) | |||||||||||||||||||||||||||||||||||||
| BALANCE AT DECEMBER 31, 2024 | ( | ) | $ | $ | $ | ( | ) | $ | ||||||||||||||||||||||||||||||||||||
The accompanying notes are an integral part of these consolidated financial statements.
F-5
GULF RESOURCES, INC.
AND SUBSIDIARIES
CONSOLIDATED STATEMENTS OF CASH FLOWS
(Expressed in U.S. dollars)
| Years Ended December 31, | ||||||||
| 2024 | 2023 | |||||||
| CASH FLOWS FROM OPERATING ACTIVITIES | ||||||||
| Net loss | $ | ( | ) | $ | ( | ) | ||
| Adjustments to reconcile net income to net cash provided by (used in) operating activities: | ||||||||
| Amortization on capital lease | ||||||||
| Depreciation and amortization | ||||||||
| Deferred tax asset | ||||||||
| Stock-based compensation expense | ||||||||
| Bad debt expense | ||||||||
| Impairment of inventory | ||||||||
| Impairment of property plant and equipment | ||||||||
| Amortization of right-of-use asset | ||||||||
| Loss on disposal of property, plant and equipment | ||||||||
| Changes in assets and liabilities | ||||||||
| Accounts receivable | ||||||||
| Inventories | ( | ) | ||||||
| Prepayment and deposits | ( | ) | ||||||
| Advance from customers | ( | ) | ||||||
| Other receivables | ( | ) | ( | ) | ||||
| Accounts and Other payable and accrued expenses | ( | ) | ||||||
| Taxes payable | ( | ) | ( | ) | ||||
| Lease liabilities | ( | ) | ( | ) | ||||
| Net cash provided by (used in) operating activities | ( | ) | ||||||
| CASH FLOWS FROM INVESTING ACTIVITIES | ||||||||
| Purchase of property, plant and equipment | ( | ) | ||||||
| Interest-free loan lent to related parties | ( | ) | ||||||
| Net cash used in investing activities | ( | ) | ||||||
| CASH FLOWS FROM FINANCING ACTIVITIES | ||||||||
| Repayment of finance leases obligation | ( | ) | ( | ) | ||||
| Proceeds from interest-free loan from a related party | ||||||||
| Net cash used in financing activities | ( | ) | ( | ) | ||||
| EFFECTS OF EXCHANGE RATE CHANGES ON CASH AND CASH EQUIVALENTS | ( | ) | ( | ) | ||||
| NET DECREASE IN CASH AND CASH EQUIVALENTS | ( | ) | ( | ) | ||||
| CASH AND CASH EQUIVALENTS - BEGINNING OF YEAR | ||||||||
| CASH AND CASH EQUIVALENTS - END OF YEAR | $ | $ | ||||||
F-6
GULF RESOURCES, INC.
AND SUBSIDIARIES
CONSOLIDATED STATEMENTS OF CASH FLOWS (CONTINUED)
(Expressed in U.S. dollars)
| Years Ended December 31, | ||||||||
| 2024 | 2023 | |||||||
| SUPPLEMENTAL DISCLOSURE OF CASH FLOW INFORMATION | ||||||||
| Cash paid during the year for: | ||||||||
| Paid for taxes | $ | $ | ||||||
| Interest on finance lease obligation | $ | $ | ||||||
| Paid for Flood Prevention Project | $ | $ | ||||||
| SUPPLEMENTAL DISCLOSURE OF NON-CASH INVESTING AND FINANCING ACTIVITIES | ||||||||
The accompanying notes are an integral part of these consolidated financial statements.
F-7
GULF RESOURCES, INC.
AND SUBSIDIARIES
NOTES TO CONSOLIDATED FINANCIAL STATEMENTS
DECEMBER 31, 2024
(Expressed in U.S. dollars)
NOTE 1 – NATURE OF BUSINESS AND SUMMARY OF SIGNIFICANT ACCOUNTING POLICIES
(a) Basis of Presentation and Consolidation
The accompanying audited consolidated financial statements have been prepared by Gulf Resources, Inc. (“Gulf Resources”). a Nevada corporation and its subsidiaries (collectively, the “Company”).
The consolidated financial statements include the accounts of Gulf Resources, Inc. and its wholly-owned subsidiary, Upper Class Group Limited, a company incorporated in the British Virgin Islands, which owns 100% of Hong Kong Jiaxing Industrial Limited, a company incorporated in Hong Kong (“HKJI”). HKJI owns 100% of Shouguang City Haoyuan Chemical Company Limited (“SCHC”) which owns 100% of Shouguang Yuxin Chemical Industry Co., Limited (“SYCI”) ,Daying County Haoyuan Chemical Company Limited (“DCHC”) and Shouguang Hengde Salt Industry Co. Ltd. (“SHSI”). All material intercompany transactions have been eliminated on consolidation.
(b) Going Concern Consideration
The consolidated financial statements are prepared on the
going concern basis, meaning that the enterprise is expected to realize the assets and settle the liabilities through normal business
operations. However, the going concern of the enterprise relies on many factors, such as profitable operations, generating operating cash
flows, obtaining financing, etc.
The company assesses its liquidity by monitoring cash and cash equivalents, as well as operating and capital expenditure commitments. As of December 31, 2024, As of Dec 31, 2024, the Company had current assets of $ million and current liabilities of $ million. As a result, the deficit was $ million, and it has suffered losses in both the fiscal years of 2024 and 2023 as well. If it is unable to raise additional funds, it may need to take measures such as cutting administrative and operational cost and save funds.
If there are significant doubts regarding the company's ability to continue operations, the company is attempting to alleviate such concerns
through measures such as controlling operating expenses, shifting business focus to revenue-generating activities, obtaining authorization
from domestic banks and other financial institutions, and seeking equity or debt financing. Additionally, the company will also obtain
financial support commitments from related parties. However, these situations still pose significant doubts regarding the company's ability
to continue operations. The financial statements do not consider the potential impact on the recoverability of assets, classification,
and amounts and classification of liabilities if the company is unable to continue operations.
(c) Nature of Business
The Company manufactures and trades bromine through its wholly-owned subsidiary, Shouguang City Haoyuan Chemical Company Limited (“SCHC”) manufactures and trades crude salt through its wholly owned subsidiary, SHSI; and manufactures chemical products for use in the oil industry, pesticides, paper manufacturing industry and for human and animal antibiotics through its wholly- owned subsidiary, Shouguang Yuxin Chemical Industry Co., Limited (“SYCI”) in the People’s Republic of China (“PRC”). DCHC was established to further explore and develop natural gas and brine resources (including bromine and crude salt) in the PRC. DCHC’s business commenced trial operation in January 2019 but suspended production temporarily in May 2019 as required by the government to obtain project approval (see Note 1 (c)(iii)).
| (i) | Bromine and Crude Salt Segments |
In February 2019, the Company received a notification from the local government of Yangkou County that its Factory No. 1, No. 4, No. 7 and No. 9 passed inspection and could resume operations. In April 2019, Factory No.1, and Factory No.7 resumed operation.
On November 25, 2019, the government of Shouguang City issued a notice ordering all bromine facilities in Shouguang City, including the Company’s bromine facilities, including Factory No. 1 and Factory No. 7, to temporarily stop production from December 16, 2019 to February 10, 2020. Subsequently, due to the coronavirus outbreak in China, the local government ordered those bromine facilities to postpone the commencement of production. Subsequently, the Company received an approval dated February 27, 2020 issued by the local governmental authority allowing the Company to resume production after the winter temporary closure. Further, the Company received another approval from the Shouguang Yangkou People’s Government dated March 5, 2020 allowing the Company to resume production at its bromine factories No. 1, No. 4, No.7 and No. 9 in order to meet the needs of bromide products for epidemic prevention and control (the “March 2020 Approval”). The Company’s Factories No. 1 and No. 7 commenced trial production in mid-March 2020 and commercial production on April 3, 2020 and its Factories No. 4 and No. 9 commenced commercial production on May 6, 2020. The Company received verbal notification from the government regarding Factory No. 8, allowing it to recommence production in August 2022. Factory No. 8 began contributing revenue in the fourth quarter 2022.
The Company is awaiting governmental approval for Factories No. 2 and No. 10. To our knowledge, the government is finalizing plans for all mining areas, including flood prevention measures. As a result, we may be required to make certain modifications to our existing wells and aqueducts prior to commencement of operations of these factories in order to satisfy the local government's requirements.
Pursuant to the notification from the government of Shouguang City, all bromine facilities in Shouguang City were temporarily closed from December 10, 2022 until February 1, 2023 8:00 AM China Time. To comply with such notification, the Company had temporarily stopped production at its bromine facilities during the aforesaid period and reopened the operating bromine and crude salt factories in February, 2023 as planned.
In April 2022, Shouguang Hengde Salt Industry Co. Ltd, our subsidiary, was incorporated in Shandong Province, China, for crude salt production and trading. This subsidiary was created in response to a new government policy that required bromine and crude salt companies to have separate registrations. The creation of this subsidiary and the separation of bromine and crude salt does not impact sales or overall profits. However, the establishment of this subsidiary has resulting in a reallocation of costs between bromine and crude salt.
F-8
GULF RESOURCES, INC.
AND SUBSIDIARIES
NOTES TO CONSOLIDATED FINANCIAL STATEMENTS
DECEMBER 31, 2024
(Expressed in U.S. dollars)
NOTE 1 – BASIS OF PRESENTATION AND SUMMARY OF SIGNIFICANT ACCOUNTING POLICIES – Continued
| (ii) | Chemical Segment |
On November 24, 2017, the Company received a letter from the Government of Yangkou County, Shouguang City notifying the Company to relocate its two chemical production plants located in the second living area of the Qinghe Oil Extraction to the Bohai Marine Fine Chemical Industrial Park (“Bohai Park”). This is because the two plants are located in a residential area and their production activities will impact the living environment of the residents. This is as a result of the country’s effort to improve the development of the chemical industry, manage safe production and curb environmental pollution accidents effectively, and ensure the quality of the living environment of residents. All chemical enterprises which do not comply with the requirements of the safety and environmental protection regulations will be ordered to shut down.
In December 2017, the Company secured from the government the land use rights for its chemical plants located at the Bohai Park and in June 2018, the Company presented a completed construction design draft and other related documents to the local authorities for approval. In January 2020, the Company received the environmental protection approval by the government of Shouguang City, Shandong Province for the proposed Yuxin Chemical factory. The Company began the construction on its new chemical facilities located at Bohai Marine Fine Chemical Industrial Park in June 2020 and basically completed the civil works by the end of June 2021. On November 15, 2021, the Company announced that due to the supply chain issues as well as the electric restrictions in China, the delivery of some equipment, the equipment installation and testing and beginning trial production at the chemical factory had been delayed. On February 22, 2022, the Company announced that discussions with the government have convinced management that the electricity restrictions are being eased. Accordingly, the Company has contacted its suppliers and will have the remainder of the equipment produced and delivered, so the Company can complete installation and begin testing and trial production.
The Company believes this
relocation process will cost approximately $
| (iii) | Natural Gas Segment |
In January 2017, the Company completed the first brine water and natural gas well field construction in Daying located in Sichuan Province, China, and commenced trial production in January 2019. On May 29, 2019, the Company received a verbal notice from the government of Tianbao Town, Daying County, Sichuan Province, whereby the Company is required to obtain project approval for its well located in Daying, including the whole natural gas and brine water project, and approvals for safety production inspection, environmental protection assessment, and to solve the related land issue. Until these approvals have been received, the Company has to temporarily halt trial production at its natural gas well in Daying. In compliance with the Chinese government new policies, the Company is also required to obtain an exploration license and a mining license for bromine and natural gas, respectively. Pursuant to the Opinions of the Ministry of Natural Resources on Several Issues in Promoting the Reform of Mineral Resources Management (Trial) promulgated by the Ministry of Natural Resources of PRC on January 9, 2020, which came into effect on May 1, 2020, privately owned enterprises are allowed to participate in the natural gas production. The Company plans to proceed with its applications for the natural gas and brine project approvals with related government departments until the governmental planning has been finalized.
(d) Use of Estimates
The Company’s consolidated financial statements have been prepared in accordance with accounting principles generally accepted in the United States of America and this requires management to make estimates and assumptions that affect the reported amounts of assets and liabilities at the date of the consolidated financial statements and the reported amounts of revenues and expenses during the reporting period. The Company bases its estimates on historical experience and on various other assumptions that are believed to be reasonable under the circumstances. The most significant accounting estimates with regard to these consolidated financial statements that require the most significant and subjective judgments include, but are not limited to, useful lives of property, plant and equipment, recoverability of long-lived assets, determination of impairment losses, assessment of market value of inventories and provision for inventory obsolescence, allowance for doubtful accounts, recognition and measurement of deferred income taxes, valuation allowance for deferred tax assets, and assumptions used for the valuation of share based payments. Accordingly, actual results may differ significantly from these estimates under different assumptions or conditions.
F-9
GULF RESOURCES, INC. AND SUBSIDIARIES
NOTES TO CONSOLIDATED FINANCIAL STATEMENTS DECEMBER 31, 2024
(Expressed in U.S. dollars)
NOTE 1 – BASIS OF PRESENTATION AND SUMMARY OF SIGNIFICANT ACCOUNTING POLICIES – Continued
(e) Cash and Cash Equivalents
Cash and cash equivalents consist of all cash balances and highly liquid investments with original maturities of three months or less. Because of short maturity of these investments, the carrying amounts approximate their fair values.
(f) Accounts receivable and Allowance for Doubtful Accounts
Accounts receivable is stated at cost, net of allowance for doubtful accounts. The normal credit term extended to customers ranges between 90 and 240 days. The company reviews all receivables that exceed the term. The Company establishes an allowance for doubtful accounts based on management’s assessment of the collectability of trade and other receivables. A considerable amount of judgment is required in assessing the amount of allowance and the Company considers the historical level of credit losses. The Company makes judgments about the credit worthiness of each customer based on ongoing credit evaluations, and monitors current economic trends that might impact the level of credit losses in the future. If the financial condition of the customer begins to deteriorate, resulting in their inability to make payments within credit term provided, an allowance may be required.
As of December 31, 2024 and December
31, 2023, the provision for doubtful debts was $
(g) Concentration of Credit Risk
The Company is exposed to credit
risk in the normal course of business, primarily related to accounts receivable and cash and cash equivalents. Substantially all of the
Company’s cash and cash equivalents are maintained with financial institutions in the PRC, namely, Industrial and Commercial Bank
of China Limited, China Merchants Bank Company Limited and Sichuan Rural Credit Union, which are not insured or otherwise protected. The
Company placed $
Concentrations of credit risk with respect to accounts receivable exists as the Company sells a substantial portion of its products to a limited number of customers. However, such concentrations of credit risks are limited since the Company performs ongoing credit evaluations of its customers’ financial condition and extends credit terms as and when appropriate.
(h) Inventories
Inventories are stated at the lower of cost, determined on a first-in first-out cost basis, or net realizable value. Costs of work-in-progress and finished goods comprise direct materials, direct labor and an attributable portion of manufacturing overhead. Net realizable value is based on estimated selling price less costs to complete and selling expenses.
(i) Advances to suppliers, net
Advances to suppliers are stated at the original amount less an allowance for doubtful account.
Advances to supplier primarily consists of prepayments for purchase of cryptocurrency mining machines and standardized computing equipment. The Company reviews its advance to suppliers on a periodic basis and determines the adequacy of provision when amounts outstanding are not likely to be collected in cash or utilized against receive of products. An allowance for doubtful is recorded in the period in which the Company cash collection or receipts of products is remote.
F-10
GULF RESOURCES, INC.
AND SUBSIDIARIES
NOTES TO CONSOLIDATED FINANCIAL STATEMENTS
DECEMBER 31, 2024
(Expressed in U.S. dollars)
NOTE 1 – BASIS OF PRESENTATION AND SUMMARY OF SIGNIFICANT ACCOUNTING POLICIES – Continued
(j) Property, Plant and Equipment
Property, plant and equipment are stated at cost less accumulated depreciation and any impairment losses. Expenditures for new facilities or equipment, and major expenditures for betterment of existing facilities or equipment are capitalized and depreciated, when available for intended use, using the straight-line method at rates sufficient to depreciate such costs less 5% residual value over the estimated productive lives. All other ordinary repair and maintenance costs are expensed as incurred.
Mineral rights are recorded at cost less accumulated depreciation and any impairment losses. Mineral rights are amortized ratably over the term of the lease, or the equivalent term under the units of production method, whichever is shorter.
Construction in process primarily represents direct costs of construction of property, plant and equipment. Costs incurred are capitalized and transferred to property, plant and equipment upon completion and depreciation will commence when the completed assets are placed in service.
The Company’s depreciation and amortization policies on property, plant and equipment, other than mineral rights and construction in process, are as follows:
|
Useful life (in years) |
| Buildings (including salt pans) | |
| Plant and machinery (including protective shells, transmission channels and ducts) | |
| Motor vehicles | |
| Furniture, fixtures and equipment |
Producing oil and gas properties are depreciated on a unit-of-production basis over the proved developed reserves. Common facilities that are built specifically to service production directly attributed to designated oil and gas properties are depreciated based on the proved developed reserves of the respective oil and gas properties on a pro-rata basis. Common facilities that are not built specifically to service identified oil and gas properties are depreciated using the straight-line method over their estimated useful lives. Costs associated with significant development projects are not depreciated until commercial production commences and the reserves related to those costs are excluded from the calculation of depreciation.
(k) Asset Retirement Obligation
The Company follows Financial Accounting Standards Board Accounting Standards Codification (“FASB ASC”), which established a uniform methodology for accounting for estimated reclamation and abandonment costs. FASB ASC 410 requires the fair value of a liability for an asset retirement obligation to be recognized in the period in which the legal obligation associated with the retirement of the long-lived asset is incurred. When the liability is initially recorded, the offset is capitalized by increasing the carrying amount of the related long-lived asset. Over time, the liability is accreted to its present value each period, and the capitalized cost is depreciated over the useful life of the related asset. To settle the liability, the obligation is paid, and to the extent there is a difference between the liability and the amount of cash paid, a gain or loss upon settlement is recorded.
F-11
GULF RESOURCES, INC.
AND SUBSIDIARIES
NOTES TO CONSOLIDATED FINANCIAL STATEMENTS
DECEMBER 31, 2024
(Expressed in U.S. dollars)
NOTE 1 – BASIS OF PRESENTATION AND SUMMARY OF SIGNIFICANT ACCOUNTING POLICIES – Continued
Currently, there are no reclamation or abandonment obligations associated with the land being utilized for exploitation by the bromine and crude salt factories. Also, for the two chemical plants that are to be relocated, currently, there are no obligations to restore the land to its original condition.
(l) Recoverability of Long-lived Assets
In accordance with Financial Accounting Standards Board (“FASB”) Accounting Standards Codification (“ASC”) 360-10-35”Impairment or Disposal of Long-lived Assets”, long-lived assets to be held and used are analyzed for impairment whenever events or changes in circumstances indicate that the carrying amount of an asset may not be fully recoverable or that the useful lives of those assets are no longer appropriate. The Company evaluates at each balance sheet date whether events and circumstances have occurred that indicate possible impairment.
The Company determines the existence of such impairment by measuring the expected future cash flows (undiscounted and without interest charges) and comparing such amount to the carrying amount of the assets. An impairment loss, if one exists, is then measured as the amount by which the carrying amount of the asset exceeds the discounted estimated future cash flows. Assets to be disposed of are reported at the lower of the carrying amount or fair value of such assets less costs to sell. Asset impairment charges are recorded to reduce the carrying amount of the long-lived asset that will be sold or disposed of to their estimated fair values. Charges for the asset impairment reduce the carrying amount of the long-lived assets to their estimated salvage value in connection with the decision to dispose of such assets.
For the year ended December 31, 2024 and 2023, the Company
determined that the impairment of long-lived assets was $
(m) Retirement Benefits
Pursuant to the relevant laws and
regulations in the PRC, the Company participates in a defined contribution retirement plan for its employees arranged by a governmental
organization. The Company makes contributions to the retirement plan at the applicable rate based on the employees’ salaries. The
required contributions under the retirement plans are charged to the consolidated statement of comprehensive income (loss) on an accrual
basis when they are due. The Company’s contributions totaled $
F-12
GULF RESOURCES, INC.
AND SUBSIDIARIES
NOTES TO CONSOLIDATED FINANCIAL STATEMENTS
DECEMBER 31, 2024
(Expressed in U.S. dollars)
NOTE 1 – BASIS OF PRESENTATION AND SUMMARY OF SIGNIFICANT ACCOUNTING POLICIES – Continued
(n) Mineral Rights
The Company follows FASB ASC 805 “Business Combinations” that certain mineral rights are considered tangible assets and that mineral rights should be accounted for based on their substance. Mineral rights are included in property, plant and equipment.
(o) Leases
The Company determines if an arrangement is a lease at inception. Operating leases are included in operating lease right-of-use (“ROU”) assets and operating lease liabilities in the consolidated balance sheets. Finance leases are included in finance lease ROU assets and finance lease liabilities in the consolidated balance sheets.
ROU assets represent the Company’s right to use an underlying asset for the lease term and lease liabilities represent the Company’s obligation to make lease payments arising from the lease. Operating lease and finance lease ROU assets and liabilities are recognized at January 1, 2019 based on the present value of lease payments over the lease term discounted using the rate implicit in the lease. In cases where the implicit rate is not readily determinable, the Company uses its incremental borrowing rate based on the information available at commencement date in determining the present value of lease payments. Lease expense for lease payments is recognized on a straight-line basis over the lease term.
The Company has elected not to recognize operating lease ROU assets and liabilities arising from short-term lease.
Basic earnings per common share are based on the weighted average number of shares outstanding during the periods presented. Diluted earnings per share are computed using weighted average number of common shares plus dilutive common share equivalents outstanding during the period. Potential common shares that would have the effect of increasing diluted earnings per share are considered to be anti-dilutive, i.e. the exercise prices of the outstanding stock options were greater than the market price of the common stock. Anti-dilutive common stock equivalents which were excluded from the calculation of number of dilutive common stock equivalents amounted to and shares for the years ended December 31, 2024 and 2023, respectively. These awards could be dilutive in the future if the market price of the common stock increases and is greater than the exercise price of these awards.
(q) Reporting Currency and Translation
The financial statements of the Company’s foreign subsidiaries are measured using the local currency, Renminbi (“RMB”), as the functional currency; whereas the functional currency and reporting currency of the Company is the United States dollar (“USD” or “$”).
F-13
GULF RESOURCES, INC.
AND SUBSIDIARIES
NOTES TO CONSOLIDATED FINANCIAL STATEMENTS
DECEMBER 31, 2024
(Expressed in U.S. dollars)
NOTE 1 – BASIS OF PRESENTATION AND SUMMARY OF SIGNIFICANT ACCOUNTING POLICIES – Continued
As such, the Company uses the “current rate method” to translate its PRC operations from RMB into USD, as required under FASB ASC 830 “Foreign Currency Matters”. The assets and liabilities of its PRC operations are translated into USD using the rate of exchange prevailing at the balance sheet date. The capital accounts are translated at the historical rate. Adjustments resulting from the translation of the balance sheets of the Company’s PRC subsidiaries are recorded in stockholders’ equity as part of accumulated other comprehensive income (loss). The statement of comprehensive income (loss) is translated at average rate during the reporting period. Gains or losses resulting from transactions in currencies other than the functional currencies are recognized in net loss for the reporting periods as part of general and administrative expense. The statement of cash flows is translated at average rate during the reporting period, with the exception of the consideration paid for the acquisition of business which is translated at historical rates.
(r) Revenue Recognition
Net revenue is net of discount and value added tax and comprises the sale of bromine, crude salt and chemical products. Revenue is recognized at a point time when the control of the promised goods is transferred to the customers in an amount that reflects the consideration that the Company expects to receive from the customers in exchange for those goods. The acknowledgement of receipt of goods by the customers is when control of the product is deemed to be transferred. Invoicing occurs upon acknowledgement of receipt of the goods by the customers. Customers have no rights to return the goods upon acknowledgement of receipt of goods. Customers typically pay after the Company delivers and transfers the products to them in accordance to terms set forth in their contract. Revenue from contracts with customers is disaggregated in Note 18.
(s) Income Taxes
The Company accounts for income taxes in accordance with the Income Taxes Topic of the FASB ASC, which requires the use of the liability method of accounting for deferred income taxes. Under this method, deferred income taxes are recorded to reflect the tax consequences on future years of temporary differences between the tax basis of assets and liabilities and their reported amounts at each period end. Deferred tax assets and liabilities are measured using tax rates that are expected to apply to taxable income for the years in which those tax assets and liabilities are expected to be realized or settled. The deferred income tax effects of a change in tax rates are recognized in the period of enactment. If it is more likely than not that some portion or all of a deferred tax asset will not be realized, a valuation allowance is recognized. The guidance also provides criteria for the recognition, measurement, presentation and disclosures of uncertain tax positions. A tax benefit from an uncertain tax position may be recognized if it is “more likely than not” that the position is sustainable based solely on its technical merits. Interests and penalties associated with unrecognized tax benefits are included within the (benefit from) provision for income tax in the consolidated statement of comprehensive income (loss).
(t) Exploration Costs
Exploration costs, which included the cost of researching for appropriate places to drill wells and the cost of well drilling in search of potential natural brine or other resources, are charged to the income statement as incurred. Once the commercial viability of a project has been confirmed, all subsequent costs are capitalized.
F-14
GULF RESOURCES, INC.
AND SUBSIDIARIES
NOTES TO CONSOLIDATED FINANCIAL STATEMENTS
DECEMBER 31, 2024
(Expressed in U.S. dollars)
NOTE 1 – BASIS OF PRESENTATION AND SUMMARY OF SIGNIFICANT ACCOUNTING POLICIES – Continued
For oil and gas properties, the successful efforts method of accounting is adopted. The Company carries exploratory well costs as an asset when the well has found a sufficient quantity of reserves to justify its completion as a producing well and where the Company is making sufficient progress assessing the reserves and the economic and operating viability of the project. Exploratory well costs not meeting these criteria are charged to expenses. Exploratory wells that discover potentially economic reserves in areas where major capital expenditure will be required before production would begin and when the major capital expenditure depends upon the successful completion of further exploratory work remain capitalized and are reviewed periodically for impairment.
(u) Fair Value Measurement
The Company applies Accounting Standards Codification (“ASC”) Topic 820, Fair Value Measurements and Disclosures which defines fair value, establishes a framework for measuring fair value and expands financial statement disclosure requirements for fair value measurements.
ASC Topic 820 defines fair value as the price that would be received from the sale of an asset or paid to transfer a liability (an exit price) on the measurement date in an orderly transaction between market participants in the principal or most advantageous market for the asset or liability.
ASC Topic 820 specifies a hierarchy of valuation techniques, which is based on whether the inputs into the valuation technique are observable or unobservable. The hierarchy is as follows:
Level 1 inputs to the valuation methodology are quoted prices (unadjusted) for identical assets or liabilities in active markets.
Level 2 inputs to the valuation methodology include quoted prices for identical or similar assets and liabilities in active markets or in inactive markets, and inputs that are observable for the assets or liability, either directly or indirectly, for substantially the full term of the financial instruments.
Level 3 inputs to the valuation methodology are unobservable and significant to the fair value.
The carrying amounts of the Company’s financial instruments approximate their fair values because of their short-term nature. The Company’s financial instruments include cash, accounts receivable, amounts due to related parties, accounts payable and other current payables. There were no material unrecognized financial assets and liabilities as of December 31, 2024 and 2023.
(v) Loss Contingencies
The Company accrues for loss contingencies relating to legal matters, including litigation defense costs, claims and other contingent matters, including liquidated damage liabilities, when such liabilities become probable and reasonably able to be estimated. Such estimates may be based on advice from third parties or on management’s judgment, as appropriate. Revisions to accruals are reflected in income (loss) in the period in which different facts or information become known or circumstances change that affect the Company’s previous assumptions with respect to the likelihood or amount of loss. Amounts paid upon the ultimate resolution of such liabilities may be materially different from previous estimates.
The Company accounts for stock-based compensation under the provisions of FASB ASC 718, Compensation Stock Compensation, which requires the measurement and recognition of compensation expense for all stock-based awards made to employees and directors based on estimated fair values on the grant date. The Company estimates the fair value of stock-based awards on the date of grant using the Black-Scholes model. The value of the portion of the award that is ultimately expected to vest is recognized as expense over the requisite service periods using the straight-line method. In June 2018, the FASB issued ASU No. 201807, Compensation - Stock Compensation (Topic 7I8), Improvements to Nonemployee Share-Based Payment Accounting. The amendments in this Update expand the scope of Topic 718 to include share-based payment transactions for acquiring goods and services from nonemployees. Prior to this Update, Topic 718 applied only to share-based transactions to employees. Consistent with the accounting requirement for employee share-based payment awards, nonemployee share-based payment awards within the scope of Topic 718 are measured at grant-date fair value of the equity instruments that an entity is obligated to issue when the good has been delivered or the service has been rendered and any other conditions necessary to earn the right to benefit from the instruments have been satisfied. The Company has elected to account for the forfeiture of stock-based awards as they occur.
(x) New Accounting Pronouncements
Recent accounting pronouncements adopted
In June 2016, the FASB issued ASU No. 2016-13, Financial Instruments – Credit Losses (Topic 326), Measurement of Credit Losses on Financial Instruments. The amendments in this Update affect loans, debt securities, trade receivables, and any other financial assets that have the contractual right to receive cash. The ASU requires an entity to recognize expected credit losses rather than incurred losses for financial assets. For public entities, the amendments are effective for fiscal years beginning after December 15, 2019, including interim periods within those fiscal years. For the Company which is a smaller reporting company, ASU No. 2019-10 extends the effective dates for two years. The Company had evaluated the effect of the adoption of this standard on the consolidated financial statements and related disclosures. And the Company had adopted this standard beginning January 1, 2024.
Recently Issued Accounting Pronouncements Not Yet Adopted
There were no recently issued accounting pronouncements not yet adopted for the year ended December 31, 2024.
F-15
GULF RESOURCES, INC.
AND SUBSIDIARIES
NOTES TO CONSOLIDATED FINANCIAL STATEMENTS
DECEMBER 31, 2024
(Expressed in U.S. dollars)
NOTE 2 – ACCOUNTS RECEIVABLE, NET
| December 31, 2024 | December 31, 2023 | |||||||
| Accounts receivable | $ | $ | ||||||
| Allowance for doubtful debt | ( | ) | ( | ) | ||||
| Accounts receivable, net | $ | $ | ||||||
The overall accounts receivable
balance as of December 31, 2024 decreased by $
NOTE 3 – INVENTORIES
Inventories consist of:
| December 31, 2024 | December 31, 2023 | |||||||
| Raw materials | $ | $ | ||||||
| Finished goods | ||||||||
| Less: impairment | ( | ) | ( | ) | ||||
| Inventory, net | $ | $ | ||||||
The Company recorded impairment
charges for slow moving inventory in the amounts of $
NOTE 4 – PREPAYMENTS AND DEPOSITS, NET
Prepayments and deposits consisted of the following:
| December 31, 2024 | December 31, 2023 | |||||||
| Prepayments and deposits | $ | $ | ||||||
| Provision for impairment | ( |
|||||||
| Prepayments and deposits, net | $ | $ | ||||||
For the year December 31, 2024 and 2023, the Company recorded
provision of $
NOTE 5 – PREPAID LAND LEASES
The Company has the rights to use certain parcels of land located in Shouguang, Shandong, PRC, through lease agreements signed with local townships or the government authority. The production facilities and warehouses of the Company are located on these parcels of land. The lease term ranges from to years. Some of the lease contracts were paid in one lump sum upfront and some are paid annually at the beginning of each anniversary date. These leases have no purchase option at the end of the lease term and were classified as operating leases prior to and as of January 1, 2019 when the new lease standard was adopted. Prior to January 2019, the prepaid land lease was amortized on a straight line basis. As of January 1, 2019, all the leases in which term has commenced and were in use were classified as operating lease right-of-use assets (“ROU”). See Note 7.
In December 2017, the
Company paid a one lump sum upfront amount of $
F-16
GULF RESOURCES, INC.
AND SUBSIDIARIES
NOTES TO CONSOLIDATED FINANCIAL STATEMENTS
DECEMBER 31, 2024
(Expressed in U.S. dollars)
NOTE 6 – PROPERTY, PLANT AND EQUIPMENT, NET
Property, plant and equipment, net consist of the following:
| December 31, 2024 | December 31, 2023 | |||||||
| At cost: | ||||||||
| Mineral rights | $ | $ | ||||||
| Buildings | ||||||||
| Plant and machinery | ||||||||
| Furniture, fixtures and office equipment | ||||||||
| Motor vehicles | ||||||||
| Construction in process | ||||||||
| Total | ||||||||
| Less: Accumulated depreciation and amortization | ( | ) | ( | ) | ||||
| Impairment | ( | ) | ||||||
| Net book value | $ | $ | ||||||
The Company has certain
buildings and salt pans erected on parcels of land located in Shouguang, PRC, and such parcels of land are collectively owned by
local townships or the government authority. The Company has not been able to obtain property ownership certificates over these
buildings and salt pans. The aggregate carrying values of these properties situated on parcels of the land are $
During the year ended December
31, 2024, depreciation and amortization expense totaled $
During the year ended
December 31, 2023, depreciation and amortization expense totaled $
NOTE 7 – FINANCE LEASE RIGHT-OF-USE ASSETS
Property, plant and equipment under finance leases, net consist of the following:
| December 31, 2024 | December 31, 2023 | |||||||
| At cost: | ||||||||
| Buildings | $ | $ | ||||||
| Total | ||||||||
| Less: Accumulated depreciation and amortization | ( | ) | ( | ) | ||||
| Net book value | ||||||||
F-17
GULF RESOURCES, INC.
AND SUBSIDIARIES
NOTES TO CONSOLIDATED FINANCIAL STATEMENTS
DECEMBER 31, 2024
(Expressed in U.S. dollars)
The above buildings erected on parcels of land located in Shouguang, PRC, are collectively owned by local townships. The Company has not been able to obtain property ownership certificates over these buildings as the Company could not obtain land use rights certificates on the underlying parcels of land.
During the year ended December
31, 2024, depreciation and amortization expense totaled $
During the year ended December
31, 2023, depreciation and amortization expense totaled $
NOTE 8 – OPERATING LEASE RIGHT–OF-USE ASSETS
The Company has the rights to use
certain parcels of land located in Shouguang, the PRC, through lease agreements signed with local townships or the government authority.
For parcels of land that are collectively owned by local townships, the Company cannot obtain land use rights certificates. The parcels
of land of which the Company cannot obtain land use rights certificates covers a total of approximately
As of December 31, 2024, the total operating lease ROU assets
was $
The total operating lease cost for the years ended December
31, 2024 and 2023 was $
NOTE 9 – PAYABLE AND ACCRUED EXPENSES
Payable and accrued expenses consist of the following:
| December 31, 2024 | December 31, 2023 | |||||||
| Accounts payable | $ | $ | ||||||
| Salary payable | ||||||||
| Social security insurance contribution payable | ||||||||
| Other payable-related party | ||||||||
| Accrued expense for construction | ||||||||
| Accrued expense-others | ||||||||
| Total | $ | $ | ||||||
Accrued expense-others mainly include the purchase
of the unpaid portion of salt Pans of $
NOTE 10 – RELATED PARTY TRANSACTIONS
On September 25, 2012,
the Company purchased five floors of a commercial building in the PRC, through SYCI, from Shandong Shouguang Vegetable Seed Industry
Group Co., Ltd. (the “Seller”) at a cost of approximately $
F-18
GULF RESOURCES, INC.
AND SUBSIDIARIES
NOTES TO CONSOLIDATED FINANCIAL STATEMENTS
DECEMBER 31, 2024
(Expressed in U.S. dollars)
NOTE 10 – RELATED PARTY TRANSACTIONS – Continued
a) Related parties
| Name of related parties | Position |
| Yang Ming | Shareholder |
| LiuXiaoBin | Chief Executive Officer |
| LiMin | Chief Financial Officer |
| MiaoNaiHui | Chief Operating Officer |
| Chengdu Dianjinshi Culture media Co., LTD | Affiliated with company officers |
b)
| December 31, 2024 | December 31, 2023 | |||||||
| Amount due to related parties: | ||||||||
| Yang Ming | $ | $ | ||||||
| LiuXiaoBin | ||||||||
| LiMin | ||||||||
| MiaoNaiHui | ||||||||
| Total | ||||||||
c)
| December 31, 2024 | December 31, 2023 | |||||||
| Due from related party: | ||||||||
| Chengdu Dianjinshi Culture media Co., LTD | $ | |||||||
| Total | $ | $ | ||||||
NOTE 11 – TAXES PAYABLE
| December 31, 2024 | December 31, 2023 | |||||||
| Land use tax payable | $ | $ | ||||||
| Value added tax and other taxes payable | ||||||||
| Total | $ | $ | ||||||
NOTE 12 – LEASE LIABILITIES - FINANCE AND OPERATING LEASE
The components of finance lease liabilities were as follows:
| Imputed Interest rate | December 31, 2024 | December 31, 2023 | ||||||||
| Total finance lease liability | $ | $ | ||||||||
| Less: Current portion | ( | ) | ( | ) | ||||||
| Finance lease liability, net of current portion | $ | $ | ||||||||
Interest expenses from capital lease obligations amounted
to $
F-19
GULF RESOURCES, INC.
AND SUBSIDIARIES
NOTES TO CONSOLIDATED FINANCIAL STATEMENTS
DECEMBER 31, 2024
(Expressed in U.S. dollars)
The components of operating lease liabilities as follows:
| Discount rate | December 31, 2024 | December 31, 2023 | ||||||||
| Total Operating lease liabilities | $ | $ | ||||||||
| Less: Current portion | ( | ) | ( | ) | ||||||
| Operating lease liabilities, net of current portion | $ | $ | ||||||||
The weighted average remaining
operating lease term at December 31, 2024 was
Maturities of lease liabilities were as follows:
| Finance lease | Operating Lease | |||||||
| Payable within: | ||||||||
| the next 12 months | $ | $ | ||||||
| the next 13 to 24 months | ||||||||
| the next 25 to 36 months | ||||||||
| the next 37 to 48 months | ||||||||
| the next 49 to 60 months | ||||||||
| thereafter | ||||||||
| Total | ||||||||
| Less: Amount representing interest | ( | ) | ( | ) | ||||
| Present value of net minimum lease payments | $ | $ | ||||||
NOTE 13 –– EQUITY
Restricted Shares
A restricted stock award (“RSA”) is an award of common shares that is subject to certain restrictions during a specified period.
Restricted stock awards are independent of option grants and are generally subject to forfeiture if employment terminates prior to the release of the restrictions. The grantee cannot transfer the shares before the restricted shares vest. Shares of nonvested restricted stock have the same voting rights as common stock, are entitled to receive dividends and other distributions thereon and are considered to be currently issued and outstanding. The Company expenses the cost of the restricted stock awards, which is determined to be the fair market value of the shares at the date of grant, straight-line over the period during which the restrictions lapse. For these purposes, the fair market value of the restricted stock is determined based on the closing price of the Company's common stock on the grant date.
During the year ended December 31, 2023, the Company granted in the aggregate, restricted shares of common stock to a consultant, the company's directors, officers and an employee. The restricted shares award were granted under the 2019 Omnibus Equity Incentive Plan (See Note 15) and vested immediately. The fair value of the award on the date of grant was $ which was expensed in full during the year ended December 31, 2023.
The Company granted an aggregate of restricted shares of common stock in January 2025 to a consultant, the Company's directors, officers, and an employee as compensation for services rendered for the year ended December 31, 2024. The restricted shares award were granted under the 2019 Omnibus Equity Incentive Plan (See Note 15) and vested immediately. The fair value of the award on the date of grant was $ which was expensed in full during the year ended December 31, 2024.
Retained Earnings - Appropriated
In accordance with the relevant PRC regulations and the PRC subsidiaries’ Articles of Association, the Company’s PRC subsidiaries are required to allocate its profit after tax to the following reserve:
Statutory Reserve
SCHC, SYCI, SHSI and DCHC are
required each year to transfer at least 10% of the profit after tax as reported under the PRC statutory financial statements to the Statutory
Reserve until the balance reaches 50% of the registered share capital. This reserve can be used to make up any loss incurred or to increase
share capital. Except for the reduction of losses incurred, any other application should not result in this reserve balance falling below
25% of the registered capital.
NOTE 14 – TREASURY STOCK
As of December 31, 2024 and December 31, 2023, the number of treasury stock of the Company was and , respectively.
NOTE 15 – STOCK-BASED COMPENSATION
Pursuant to the Company’s 2019 Omnibus Equity Incentive Plan adopted and approved in 2019 (“2019 Plan”), awards under the 2019 Plan is limited in the aggregate to shares of our common stock, inclusive of the awards that were previously issued and outstanding under the Company’s 2007 Equity Incentive Plan, as amended (the “2007 Plan”). Upon adoption and approval of the 2019 Plan, the 2007 Plan was frozen, no new awards will be granted under the 2007 Plan, and outstanding awards under the 2007 Plan will continue to be governed by the terms and condition of the 2007 Plan and applicable award agreement. As of December 31, 2024, the number of shares of the Company’s common stock available for grant of stock options and issuance under the 2019 Plan is shares.
The fair value of each option award is estimated on the date of grant using the Black-Scholes option-pricing model. The risk free rate is based on the yield-to-maturity in continuous compounding of the US Government Bonds with the time-to-maturity similar to the expected tenor of the option granted, volatility is based on the annualized historical stock price volatility of the Company, and the expected life is based on the historical option exercise pattern.
For the year ended December 31,
2024 and 2023, total compensation costs for options issued recorded in the consolidated statement of comprehensive income (loss) were
$
F-20
GULF RESOURCES, INC.
AND SUBSIDIARIES
NOTES TO CONSOLIDATED FINANCIAL STATEMENTS
DECEMBER 31, 2024
(Expressed in U.S. dollars)
NOTE 15 – STOCK-BASED COMPENSATION – Continued
Number of Option and Warrants Outstanding and exercisable | Weighted- Average Exercise price of Option and Warrants |
Range of Exercise Price per Common Share | ||||||||||
| Balance, January 1, 2024 | $ | $ | ||||||||||
| Exercised | $ | $ | ||||||||||
| Expired | ||||||||||||
| Balance, December 31, 2024 |
| Stock and Warrants Options Exercisable and Outstanding | ||||||||||||
| Outstanding at December 31, 2024 | Range of Exercise Prices | Weighted Average Remaining Contractual Life (Years) | ||||||||||
| Exercisable and outstanding | — | |||||||||||
All options exercisable and outstanding at December 31, 2024 are fully vested. As of December 31, 2024, there was no unrecognized compensation cost related to outstanding stock options,
The aggregate intrinsic value of options outstanding and exercisable as of December 31, 2024 and 2023 was $ and $.
F-21
GULF RESOURCES, INC.
AND SUBSIDIARIES
NOTES TO CONSOLIDATED FINANCIAL STATEMENTS
DECEMBER 31, 2024
(Expressed in U.S. dollars)
NOTE 16– EXPENDITURE ON WATER POLLUTION TREATMENT
| December 31, 2024 | December 31, 2023 | |||||||
| Expenditure on water pollution treatment | $ | $ | ||||||
| Total | $ | $ | ||||||
The Company had done the flood
prevention project which involved the renovation of the channels of four major rivers within our mining area, encompassing the tributary
of the Mihe River. The aim is to prevent flooding that could harm the wells, aqueducts and crude salt pans at our plant. This Project
incurred total expense of $
NOTE 17 – INCOME TAXES
The Company utilizes the asset and liability method of accounting for income taxes in accordance with FASB ASC 740-10. If it is more likely than not that some portion or all of a deferred tax asset will not be realized, a valuation allowance is recognized.
| (a) | United States (“US”) |
Gulf Resources, Inc. may be subject
to the United States of America Tax laws at a tax rate of
| (b) | British Virgin Islands (“BVI”) |
Upper Class Group Limited, a subsidiary of Gulf Resources, Inc., was incorporated in the BVI and, under the current laws of the BVI, it is not subject to tax on income or capital gain in the BVI. Upper Class Group Limited did not generate assessable profit for the years ended December 31, 2024 and 2023.
| (c) | Hong Kong |
HKJI, a subsidiary of Upper Class
Group Limited, was incorporated in Hong Kong and is subject to Hong Kong taxation on its activities conducted in Hong Kong and income
arising in or derived from Hong Kong. No provision for income tax has been made as it has no taxable income for the years ended December
31, 2024 and 2023. The applicable statutory tax rates for the years ended December 31, 2024 and 2023 are
| (d) | PRC |
Enterprise income tax (“EIT”)
for SCHC, SYCI, SHSI and DCHC in the PRC is charged at
The operating subsidiaries SCHC is a wholly foreign-owned enterprises (“FIE”), SYCI, DCHC, and SHSI are incorporated in the PRC and are subject to PRC Local Income Tax Law. The PRC tax losses may be carried forward to be utilized against future taxable profit for ten years for High-tech enterprises and small and medium-sized enterprises of science and technology and for five years for other companies. Tax losses of the operating subsidiaries of the Company may be carried forward for five years.
On February 22, 2008, the Ministry of Finance (“MOF”) and the State Administration of Taxation (“SAT”) jointly issued CaiShui [2008] Circular 1 (“Circular 1”). According to Article 4 of Circular 1, distributions of accumulated profits earned by a FIE prior to January 1, 2008 to foreign investor(s) in 2008 will be exempted from withholding tax (“WHT”) while distribution of the profit earned by an FIE after January 1, 2008 to its foreign investor(s) shall be subject to WHT at 5% effective tax rate.
As of December 31, 2024
and 2023, the accumulated distributable earnings under the Generally Accepted Accounting Principles (GAAP”) of PRC that are subject
to WHT are $
The Company’s income tax returns are subject to the various tax authorities’ examination. The federal, state and local authorities of the United States may examine the Company’s income tax returns filed in the United States for three years from the date of filing. The Company’s US income tax returns since 2017 are currently subject to examination.
Inland Revenue Department of Hong Kong (“IRD”) may examine the Company’s income tax returns filed in Hong Kong for seven years from date of filing. For the years 2012 through 2018, HKJI did not report any taxable income. It did not file any income tax returns during these years except for 2014 and 2018. For companies which do not have taxable income, IRD typically issues notification to companies requiring them to file income tax returns once in every four years. The tax returns for 2014 and 2018 are currently subject to examination.
F-22
GULF RESOURCES, INC.
AND SUBSIDIARIES
NOTES TO CONSOLIDATED FINANCIAL STATEMENTS
DECEMBER 31, 2024
(Expressed in U.S. dollars)
The components of the provision for income tax benefit (expense) from continuing operations are:
| Years Ended December 31, | ||||||||
| 2024 | 2023 | |||||||
| Current taxes – PRC | $ | ( | ) | $ | ( | ) | ||
| Deferred taxes – PRC entities | ( | ) | ( | ) | ||||
| Total Income tax (expenses) benefits | $ | ( | ) | $ | ( | ) | ||
Significant components of the Company’s deferred tax assets and liabilities at December 31, 2024 and December 31, 2023 are as follows:
| December 31, | December 31, | |||||||
| 2024 | 2023 | |||||||
| Deferred tax assets: | ||||||||
| Exploration costs | $ | $ | ||||||
| Allowance | ||||||||
| Impairment of property plant and equipment | ||||||||
| PRC tax losses | ||||||||
| US federal net operating loss | ||||||||
| Total deferred tax assets | ||||||||
| Valuation allowance | ( | ) | ( | ) | ||||
| Net deferred tax asset | $ | $ | ||||||
Deferred tax assets consist of future reversals of existing taxable temporary differences and adequate future taxable income, exclusive of reversing deductible temporary differences. As of December 31, 2024 and 2023, valuation allowances were mainly provided against deferred tax assets caused by exploration costs, Impairment of property plant and equipment, Allowance and net operating loss where it was determined it was more likely than not that the benefits of the deferred tax assets will not be realized due to their continuous losses.
The increase in valuation allowance for the year ended
December 31, 2024 is $
The increase in valuation allowance for the year ended
December 31, 2023 is $
There were no unrecognized tax benefits and accrual for uncertain tax positions as of December 31, 2024 and 2023. There were no amounts accrued for penalties and interest for the years ended December 31, 2024 and 2023.
There were no change in unrecognized tax benefits during the years ended December 31, 2024 and 2023.
F-23
GULF RESOURCES, INC.
AND SUBSIDIARIES
NOTES TO CONSOLIDATED FINANCIAL STATEMENTS
DECEMBER 31, 2024
(Expressed in U.S. dollars)
NOTE 18 – BUSINESS SEGMENTS
Operating segment’s performance is primarily evaluated based on segment operating income, which excludes share-based compensation expense, certain corporate costs and other income not associated with the operations of the segment. These corporate costs are separately stated below and also include costs that are related to functional areas such as accounting, treasury, information technology, legal, human resources, and internal audit. The Company believes that segment operating income, as defined above, is an appropriate measure for evaluating the operating performance of its segments. All the customers are located in PRC.
Year Ended December 31, 2024 | Bromine* | Crude Salt* | Chemical Products | Natural Gas | Segment Total | Corporate | Total | |||||||||||||||||||||
| Net revenue (external customers) | $ | $ | $ | $ | $ | $ | $ | |||||||||||||||||||||
| Net revenue (intersegment) | ||||||||||||||||||||||||||||
| Loss from operations before income tax expense | ( | ) | ( | ) | ( | ) | ( | ) | ( | ) | ( | ) | ( | ) | ||||||||||||||
| Income tax (expense) benefit | ( | ) | ( | ) | ( | ) | ( | ) | ||||||||||||||||||||
| Loss from operations after income tax (expense) benefit | ( | ) | ( | ) | ( | ) | ( | ) | ( | ) | ( | ) | ( | ) | ||||||||||||||
| Total assets | ||||||||||||||||||||||||||||
| Depreciation and amortization | ||||||||||||||||||||||||||||
| Capital expenditures | ||||||||||||||||||||||||||||
Year Ended December 31, 2023 | Bromine* | Crude Salt* | Chemical Products | Natural Gas | Segment Total | Corporate | Total | |||||||||||||||||||||
| Net revenue (external customers) | $ | $ | $ | $ | $ | $ | $ | |||||||||||||||||||||
| Net revenue (intersegment) | ||||||||||||||||||||||||||||
| Loss from operations before income tax expense | ( | ) | ( | ) | ( | ) | ( | ) | ( | ) | ( | ) | ||||||||||||||||
| Income tax (expense) benefit | ( | ) | ( | ) | ( | ) | ( | ) | ||||||||||||||||||||
| Loss from operations after income tax (expense) benefit | ( | ) | ( | ) | ( | ) | ( | ) | ( | ) | ( | ) | ||||||||||||||||
| Total assets | ||||||||||||||||||||||||||||
| Depreciation and amortization | ||||||||||||||||||||||||||||
| Capital expenditures | ||||||||||||||||||||||||||||
* Certain common production overheads, operating and administrative expenses and asset items (mainly cash and certain office equipment) of bromine and crude salt segments in SCHC were split by reference to the average selling price and production volume of the respective segment.
F-24
GULF RESOURCES, INC.
AND SUBSIDIARIES
NOTES TO CONSOLIDATED FINANCIAL STATEMENTS
DECEMBER 31, 2024
(Expressed in U.S. dollars)
| Years Ended December 31, | ||||||||
| Reconciliations | 2024 | 2023 | ||||||
| Total segment operating loss | $ | ( | ) | $ | ( | ) | ||
| Corporate costs | ( | ) | ( | ) | ||||
| Unrealized gain (loss) on translation of intercompany balance | ||||||||
| Loss from operations | ( | ) | ( | ) | ||||
| Other expense, net | ( | ) | ||||||
| Expenditure on water pollution treatment | ( | ) | ||||||
| Loss on disposal of property, plant and equipment | ( | ) | ||||||
| Impairment of Property, plant and equipment | ( | ) | ||||||
| Loss before taxes | $ | ( | ) | $ | ( | ) | ||
The following table shows the major customers (10% or more) for the year ended December 31, 2024
Bromine |
Crude Salt |
Chemical Products |
Total Revenue | Percentage of Total | ||||||||||||||||||
| Number | Customer | (000’s) | (000’s) | (000’s) | (000’s) | Revenue (%) | ||||||||||||||||
| 1 | Shandong Morui Chemical Company Limited | $ | $ | $ | $ | % | ||||||||||||||||
| 2 | Shandong Brother Technology Limited | $ | $ | $ | $ | % | ||||||||||||||||
| 3 | Shouguang Weidong Chemical Company Limited | $ | $ | $ | $ | % | ||||||||||||||||
The following table shows the major customers (10% or more) for the year ended December 31, 2023
Bromine |
Crude Salt |
Chemical Products |
Total Revenue | Percentage of Total | ||||||||||||||||||
| Number | Customer | (000’s) | (000’s) | (000’s) | (000’s) | Revenue (%) | ||||||||||||||||
| 1 | Shandong Morui Chemical Company Limited | $ | $ | $ | $ | % | ||||||||||||||||
| 2 | Shandong Brother Technology Limited | $ | $ | $ | $ | % | ||||||||||||||||
| 3 | Shouguang Weidong Chemical Company Limited | $ | $ | $ | $ | % | ||||||||||||||||
| 4 | Shandong Shouguang Shenrunfa Marine Chemical Company Limited | $ | $ | $ | $ | % | ||||||||||||||||
F-25
GULF RESOURCES, INC.
AND SUBSIDIARIES
NOTES TO CONSOLIDATED FINANCIAL STATEMENTS
DECEMBER 31, 2024
(Expressed in U.S. dollars)
NOTE 19 – CUSTOMER CONCENTRATION
The Company sells a substantial
portion of its products to a limited number of customers. During the year ended December 31, 2024, the Company sold
The Company sells a substantial
portion of its products to a limited number of customers. During the year ended December 31, 2023, the Company sold
NOTE 20 – MAJOR SUPPLIERS
During the year ended December
31, 2024, the Company purchased
During the year ended December
31, 2023, the Company purchased
F-26
GULF RESOURCES, INC.
AND SUBSIDIARIES
NOTES TO CONSOLIDATED FINANCIAL STATEMENTS
DECEMBER 31, 2024
(Expressed in U.S. dollars)
NOTE 21 – LOSS CONTINGENCIES
In the last twenty years, to the Company’s knowledge, there were no government regulations requiring bromine manufacturers to obtain land use and planning approval document. As such, the Company believes most of the bromine manufacturers in Shouguang City do not have land use and planning approval documents and lease their land parcels from the village associations. They are facing the same issues in connection with land use and planning as the Company. To the Company’s knowledge, the local government has submitted its plan to solve the issues to higher authority and are waiting for approval from the higher authority.
The Company is in the process of resolving the issues in connection with SCHC’s land use and planning diligently. The Company has been in discussions closely with the local government authorities with the help from Shouguang City Bromine Association to seek reliefs and, based on verbal confirmation by local government authorities, believes the administrative penalties imposed by the Bureau according to the Written Decisions are being re-assessed by local government authorities and may be revoked. Pursuant to a Written Application dated October 28, 2019 addressed to the Court by the Bureau, the Bureau withdrew its application for the enforcement proceedings regarding the administrative penalty imposed on Factory No. 7, Factory No. 8 and Factory No.10. Pursuant to a written decisions of administrative ruling captioned (2019) Lu 0783 Xing Shen No. 389 Zhi Yi, dated November 25, 2020, the Court orders to terminate the enforcement of the case captioned (2019) Lu 0783 Xing Shen No. 389. Production of Factory No. 7 was allowed to resume in April 2019. The Company received a notification from the Shouguang City Government in February 2019 informing the Company that Factory No. 1, No.4, No. 7 and No. 9 have passed inspection and were approved to resume operation
In addition, on August 28, 2019, the People’s Government of Shandong Province, issued a regulation titled “Investment Project Management Requirements of Chemical Companies in Shandong Province” permitting the construction of facilities on existing sites or infrastructure of bromine manufacturing and other chemical industry-related types of projects (clause 11 of section 3). The Company believes that the goal of the government is to standardize and regulate the industry and not to demolish the facilities or penalize the manufacturers. As of the date of this report, the Company has not been notified by the local government that it will take any measure to enforce the administrative penalties. Based on information known to date, the Company believes that it is remote that the Written Decisions or Court Rulings will be enforced within the expected timeframe and a material penalty or costs and expenses against the Company will result. However, there can be no assurance that there will not be any further enforcement action, the occurrence of which may result in further liabilities, penalties and operational disruption.
In view of the above facts and circumstances, the Company believes that it is not necessary to accrue for any estimated losses or impairment as of December 31, 2024.
NOTE 22 - SUBSEQUENT EVENT
On January 20, 2025, the company issued total shares to its employees, officers and consultant for the services rendered for the year ended December 31, 2024.
Pursuant to the notification from the government of Shouguang City, all bromine facilities in Shouguang City were temporarily closed from December 15, 2024 until February 12, 2025. In compliance with the notification, the Company ceased production at its bromine facilities during this period and resumed preparation operations at the bromine and crude salt factories as scheduled in February 2025.
F-27
GULF RESOURCES, INC.
AND SUBSIDIARIES
NOTES TO CONSOLIDATED FINANCIAL STATEMENTS
DECEMBER 31, 2024
(Expressed in U.S. dollars)
On February 28, 2025 (the “Closing Date”), a wholly owned subsidiary of the Company, SHSI, closed the transactions contemplated by the Acquisition Agreements (the “Agreements”) dated June 26, 2024 by and between SHSI, and Shouguang Qingshuibo Farm Co., LTD. (“Seller 1”), dated June 27, 2024 by and between SHSI and each of Shouguang city Yangkou Town Dingjia Zhuangzi Village Stock Economic Cooperative (“Seller 2”), Shouguang city Yangkou town Renjia Zhuangzi village stock economic cooperative (“Seller 3”), Shouguang city Yangkou town Shanjia Zhuangzi village stock economic cooperative (“Seller 4”), Shouguang city Yangkou town Zhengjia Zhuangzi village stock economic cooperative (“Seller 5”), respectively, as amended on December 17, 2024. Pursuant to the Agreements, SHSI acquired the crude salt field owned by each seller located in Shandong province, China. On the Closing Date, the Company issued a total of shares of the Company’s common stock, par value $per share (the “Shares”), at a price of $per share, to five individuals, who are citizens residing in the People’s Republic of China, designated by each the Seller 1, the Seller 2, the Seller 3, the Seller 4 and the Seller 5. The issuance of the Shares was exempt from registration pursuant to Regulation S of the Securities Act of 1933, as amended.
On March 21, 2025, the company issued total shares to its employees, officers and consultant for the service rendered in the year ended December 31, 2025.
F-28
GULF RESOURCES, INC.
AND SUBSIDIARIES
NOTES TO CONSOLIDATED FINANCIAL STATEMENTS
DECEMBER 31, 2024
(Expressed in U.S. dollars)
SCHEDULE I – PARENT ONLY FINANCIAL INFORMATION
The following presents condensed parent company only financial information of Gulf Resources, Inc.
Condensed Balance Sheets
| As of December 31, | ||||||||
| 2024 | 2023 | |||||||
| Current Assets | ||||||||
| Prepayments and deposits | $ | $ | ||||||
| Total Current Assets | ||||||||
| Non-Current Assets | ||||||||
| Interests in subsidiaries | ||||||||
| Amounts due from group companies | ||||||||
| Deferred tax assets, net | ||||||||
| Total non-current assets | ||||||||
| Total Assets | $ | $ | ||||||
| Liabilities and Stockholders’ Equity | ||||||||
| Current Liabilities | ||||||||
| Other payables and accrued expenses | $ | $ | ||||||
| Amounts due to related parties | ||||||||
| Amounts due to group companies | ||||||||
| Total Current Liability | ||||||||
| Total Liabilities | $ | $ | ||||||
| Stockholders’ Equity | ||||||||
| PREFERRED STOCK; $ par value; shares authorized; outstanding | $ | $ | ||||||
| COMMON STOCK; $ par value; shares authorized; shares issued; and shares outstanding as of December 31, 2024 and December 31, 2023 | ||||||||
| Treasury stock; shares as of December 31, 2024 and December 31, 2023 at cost | ( | ) | ( | ) | ||||
| Additional paid-in capital | ||||||||
| Share to be issued | ||||||||
| Retained earnings unappropriated | ||||||||
| Retained earnings appropriated | ||||||||
| Cumulative translation adjustment | ( | ) | ( | ) | ||||
| Total Stockholders’ Equity | ||||||||
| Total Liabilities and Stockholders’ Equity | $ | $ | ||||||
S-1
Condensed Statements of Comprehensive Loss
| Years Ended December 31, | ||||||||
| 2024 | 2023 | |||||||
| OPERATING EXPENSES | ||||||||
| General and administrative expenses | $ | ( | ) | $ | ( | ) | ||
| TOTAL OPERATING EXPENSES | ( | ) | ( | ) | ||||
| OTHER EXPENSES | ||||||||
| Interest expense | ||||||||
| TOTAL OTHER EXPENSES | ||||||||
| TOTAL EXPENSES | ( | ) | ( | ) | ||||
| Equity in net Loss of subsidiaries | ( | ) | ( | ) | ||||
| LOSS BEFORE INCOME TAXES | ( | ) | ( | ) | ||||
| INCOME TAXES | ||||||||
| NET LOSS | $ | ( | ) | $ | ( | ) | ||
Condensed Statements of Cash Flows
| Years Ended December 31, | ||||||||
| 2024 | 2023 | |||||||
| CASH FLOWS FROM OPERATING ACTIVITIES | ||||||||
| Net Loss | $ | ( | ) | $ | ( | ) | ||
| Adjustments to reconcile net Loss to net cash provided by (used in) operating activities: | ||||||||
| Equity Loss in unconsolidated subsidiaries | ||||||||
| Stock-based compensation expense-options | ||||||||
| Shares issued from treasury stock for services | ||||||||
| Changes in assets and liabilities: | — | — | ||||||
| Other payables and accrued expenses | ( | ) | ||||||
| Net cash used in operating activities | ( | ) | ( | ) | ||||
| CASH FLOWS FROM FINANCING ACTIVITIES | ||||||||
| Advances from group companies | ||||||||
| Net cash provided by financing activities | ||||||||
| NET INCREASE IN CASH AND CASH EQUIVALENTS | ||||||||
| CASH AND CASH EQUIVALENTS - BEGINNING OF YEAR | ||||||||
| CASH AND CASH EQUIVALENTS - END OF YEAR | $ | $ | ||||||
S-2
| (i) | Basis of presentation |
In the condensed parent-company-only financial statements, the Company’s investment in subsidiaries is stated at cost plus equity in undistributed earnings of subsidiaries since the date of acquisition. The Company’s share of net loss of its subsidiaries is included in condensed statements of comprehensive loss using the equity method. These condensed parent- company-only financial statements should be read in connection with the consolidated financial statements and notes thereto.
As of December 31, 2024, the Company itself has no purchase commitment, capital commitment and operating lease commitment.
| (ii) | Restricted Net Assets |
Schedule I of Rule 5-04 of Regulation S-X requires the condensed financial information of registrant shall be filed when the restricted net assets of consolidated subsidiaries exceed 25 percent of consolidated net assets as of the end of the most recently completed fiscal year. For purposes of the above test, restricted net assets of consolidated subsidiaries shall mean that amount of the registrant’s proportionate share of net assets of consolidated subsidiaries (after intercompany eliminations) which as of the end of the most recent fiscal year may not be transferred to the parent company by subsidiaries in the form of loans, advances or cash dividends without the consent of a third party (i.e., lender, regulatory agency, foreign government, etc.).
The condensed parent company financial statements have been prepared in accordance with Rule 12-04, Schedule I of Regulation S-X as the restricted net assets of the subsidiaries of Gulf Resources, Inc. exceed 25% of the consolidated net assets of Gulf Resources, Inc. The ability of the Company’s Chinese operating subsidiaries to pay dividends may be restricted due to the foreign exchange control policies and availability of cash balances of the Chinese operating subsidiaries. Because a significant portion of the Company’s operations and revenues are conducted and generated in China, a significant portion of the revenues being earned and currency received are denominated in RMB. RMB is subject to the exchange control regulation in China, and, as a result, the Company may be unable to distribute any dividends outside of China due to PRC exchange control regulations that restrict the Company’s ability to convert RMB into US Dollars.
S-3
Item 9. Changes in and Disagreements with Accountants on Accounting and Financial Disclosure.
(a) Dismissal of Independent Registered Public Accounting Firm.
On April 16, 2024, WWC, P.C. Certified Public Accountants (“WWC”) was dismissed as our independent registered public accounting firm, effective immediately. The decision to dismiss WWC as the Company’s principal independent accountant was approved by the Audit Committee of the Board of Directors of the Company on April 16, 2024.
WWC’s reports on our consolidated financial statements for the fiscal years ended December 31, 2023 and 2022 did not contain an adverse opinion or a disclaimer of opinion and were not qualified or modified as to uncertainty, audit scope or accounting principles.
During the two most recent fiscal years ended December 31, 2023 and 2022, and the subsequent interim period through April 16, 2024, there were no disagreements with WWC on any matter of accounting principles or practices, financial statement disclosure, or auditing scope or procedure, which disagreements, if not resolved to the satisfaction of WWC, would have caused WWC to make reference to the subject matter of the disagreements in connection with its reports on our consolidated financial statements for such years. Also during this time, there were no “reportable events,” as defined in Item 304(a)(1)(v) of Regulation S-K.
We provided WWC with a copy of the above disclosures and requested that WWC furnish the Company with a letter addressed to the SEC stating whether or not it agrees with the statements made above. A copy of WWC’s letter dated April 16, 2024 was attached as Exhibit 16.1 to a Current Report on Form 8-K that was filed by us with the SEC on April 16, 2024.
(b) Appointment of New Independent Registered Public Accounting Firm.
On April 16, 2024, we engaged GGF CPA LIMITED (“GGF”) as our independent registered public accounting firm for the fiscal year ending December 31, 2023, effective immediately. During the fiscal years ended December 31, 2023 and 2022 and through April 16, 2024, neither we nor anyone on its behalf consulted with GGF regarding (i) the application of accounting principles to any specified transaction, either completed or proposed or the type of audit opinion that might be rendered on our consolidated financial statements, and neither a written report nor oral advice was provided to us that GGF concluded was an important factor considered by us in reaching a decision as to any accounting, auditing, or financial reporting issue, or (ii) any matter that was either the subject of a “disagreement,” as defined in Item 304(a) (1)(iv) of Regulation S-K, or a “reportable event,” as defined in Item 304(a)(1)(v) of Regulation S-K.
Item 9A. Controls and Procedures.
| (a) | Evaluation of Disclosure Controls and Procedures |
We maintain “disclosure controls and procedures”, as such term is defined under Exchange Act Rule 13a-15(e), that are designed to ensure that information required to be disclosed in our Exchange Act reports is recorded, processed, summarized, and reported within the time periods specified in the SEC’s rules and forms, and that such information is accumulated and communicated to our management, including our Chief Executive Officer and Chief Financial Officer, as appropriate, to allow timely decisions regarding required disclosures. In designing and evaluating the disclosure controls and procedures, our management recognized that any controls and procedures, no matter how well designed and operated, can provide only reasonable assurance of achieving the desired control objectives and in reaching a reasonable level of assurance our management necessarily was required to apply its judgment in evaluating the cost-benefit relationship of possible controls and procedures. We have carried out an evaluation as required by Rule 13a-15(d) under the supervision and with the participation of our management, including our Chief Executive Officer and Chief Financial Officer, of the effectiveness of the design and operation of our disclosure controls and procedures as of December 31, 2024. Based upon their evaluation, the Chief Executive Officer and Chief Financial Officer concluded that, as of December 31, 2024, the Company’s disclosure controls and procedures were effective.
47
The Company’s management took all necessary steps to make its disclosure controls to be more efficient by, including, not limited to, (i) more closely monitoring the application of the Company’s comprehensive disclosure policy implementing procedures to strengthen disclosure controls, (ii) enhancing the identification, analysis and control of risks relevant to accurate and timely disclosure, and (iii) ensuring more timely transmission of information and communication within the organization during 2024. Specifically, (i) the Company held weekly meetings with its business units heads and investor relations officers to identify and discuss information that may require public disclosure; (ii) the Company’s management required all business units to report information that may require public disclosure to the Company’s investor relations officers immediately; (iii) the Company’s management consulted with the Company’s outside securities counsel to the extent they deemed necessary; (iv) the Company’s management designated the Company’s investor relations officers as disclosure coordinator to perform functions of collecting information, preparing disclosure, distributing disclosure for review and comment to business units and obtaining comment from each reviewing person and their confirmation that the portions of such disclosure relevant to such person’s areas of responsibility were fairly and accurately presented and did not omit any material information required to be disclosed.
| (b) | Management’s Report on Internal Control over Financial Reporting |
Our management is responsible for establishing and maintaining adequate internal control over financial reporting, as such term is defined in Exchange Act Rules 13a-15(f) and 15d-15(f). Internal control over financial reporting refers to the process designed by, or under the supervision of, our principal executive officer and principal financial officer, and effected by our Board of Directors, management and other personnel, to provide reasonable assurance regarding the reliability of financial reporting and the preparation of financial statements for external purposes in accordance with generally accepted accounting principles, and includes those policies and procedures that:
| (1) | Pertain to the maintenance of records that in reasonable detail accurately and fairly reflect the transactions and dispositions of our assets; |
| (2) | Provide reasonable assurance that transactions are recorded as necessary to permit preparation of financial statements in accordance with generally accepted accounting principles, and that our receipts and expenditures are being made only in accordance with authorization of our management and directors; and |
| (3) | Provide reasonable assurance regarding prevention or timely detection of unauthorized acquisitions, use or disposition of our assets that could have a material effect on the financial statements. |
Internal control over financial reporting cannot provide absolute assurance of achieving financial reporting objectives because of its inherent limitations. Internal control over financial reporting is a process that involves human diligence and compliance and is subject to lapses in judgment and breakdowns resulting from human failures. Internal control over financial reporting also can be circumvented by collusion or improper management override. Because of such limitations, there is a risk that material misstatements may not be prevented or detected on a timely basis by internal control over financial reporting. However, these inherent limitations are known features of the financial reporting process. Therefore, it is possible to design into the process safeguards to reduce, though not eliminate, this risk. Management is responsible for establishing and maintaining adequate internal control over financial reporting for the company.
48
Management has used the framework set forth in the report entitled Internal Control—Integrated Framework published by the Committee of Sponsoring Organizations of the Treadway Commission (2013 framework), known as COSO, to evaluate the effectiveness of our internal control over financial reporting.
A material weakness is a deficiency, or a combination of deficiencies, in internal control over financial reporting, such that there is a reasonable possibility that a material misstatement of the Company’s annual or interim financial statements will not be prevented or detected on a timely basis. Based on such evaluation, our CEO and CFO have concluded that, as of December 31, 2024, our internal controls over financial reporting were effective.
This annual report does not include an attestation report of our registered public accounting firm regarding internal control over financial reporting. Management’s report was not subject to attestation by our registered public accounting firm pursuant to the Dodd Frank Wall Street Reform and Consumer Protection Act, which permits us to provide only management’s report in this annual report.
| (c) | Changes in internal controls |
Other than as described in (b) above, there were no changes in our internal control over financial reporting (as such term is defined in Rules 13a-15(f) under the Exchange Act) during our most recently completed fiscal quarter that have materially affected, or are reasonably likely to materially affect, our internal control over financial reporting.
(d) Attestation Report of the Registered Public Accounting Firm
This Annual Report does not include an attestation report of our registered public accounting firm regarding internal control over financial reporting. As a smaller reporting company, the management’s report is not subject to attestation by our registered public accounting firm.
Item 9B. Other Information.
Item 9C. Disclosure Regarding Foreign Jurisdictions that Prevent Inspections.
Not applicable.
PART III
Item 10. Directors, Executive Officers and Corporate Governance
The following table sets forth certain information about our executive officers and directors as of the date of this Annual Report.
|
Name |
Age |
Position/Title |
Has served as company director since |
| Xiaobin Liu | 57 | Chairman, Chief Executive Officer and Director | March 2009 |
| Naihui Miao | 57 | Secretary, Chief Operating Officer and Director | January 2006 |
| Min Li | 48 | Chief Financial Officer | N/A |
| Yibo Yang | 46 | Director | November 2023 |
| Yang Zou (1)(3) | 54 | Independent Director | March 2011 |
| Shengwei Ma (1)(2) | 57 | Independent Director | December 2019 |
| Shitong Jiang (1)(2)(3) | 57 | Independent Director | April 2008 |
| Dongshan Wang (2)(3) | 59 | Independent Director | November 2023 |
| (1) | Serves as a member of the Audit Committee. |
| (2) | Serves as a member of the Compensation Committee. |
| (3) | Serves as a member of the Nominating and Corporate Governance Committee. |
49
Xiaobin Liu, Chairman,Chief Executive Officer and Director – Mr. Liu has served as Chairman of the Board of Directors of the Company since November 2023. Mr. Liu was appointed as Chief Executive Officer and Director on March 10, 2009. Mr. Liu joined the Company as Vice President in December 2007. He has served as the Director of Sanya Kangyangnian Health Management Co. LTD since March, 2021. He has served as Chairman of Chengdu Philosopher's Stone Culture Media Co. LTD since August 2018. He served as Chairman of China Shouguang Vegetable Industry Group (Cayman) Inc. from 2011 to 2017. He currently serves as a director of China Shouguang Vegetable Industry Group (Cayman) Inc. Before he joined the Company, Mr. Liu served as project manager of Shenzhen Guangshen Accounting Firm from January 2007 to November 2007; the department manager of Hainan Zhongou Accounting Firm from January 2003 to December 2006; the CFO (equivalent of Vice President) of Dasheng Real Estate Development Company, which is the subsidiary of Saige Dasheng Co., Ltd from May 2002 to November 2002; the CFO of Shenzhen Securities Department of Hainan Saige International Trust Investment Company from May 2000 to August 2004; and the financial manager of Hainan Wanquanyuan Hot Spring Tourism Development Co., Ltd from 1995 to 2000. During this time, he also was the CFO of Qionghai City Guantang Hotspring Leisure Center, the CFO of Qionghai City Wanquanhe Agricultural Development Co., Ltd, the CFO of Qionghai Wanquanhe Hotspring Tourist Development Property Management Co., Ltd, and the CFO of Qionghai Guantangyuzhuang Resort Co., Ltd. Prior to that, Mr. Liu worked in the financial department of Hainan Jinyuan Industrial Co., Ltd, which is a subsidiary of Chinese Black Metal Limited Company Northwest Branch from 1992 to 1995, and the financial department of Shanxi Aircraft Manufacturing Company from 1988 to 1992. Mr. Liu earned a master degree from the Economic and Management School at Hong Kong City University.
Naihui Miao, Secretary, Chief Operating Officer and Director – Since January 2006, Mr. Miao has served as Director and Secretary and, since July 2009, Chief Operating officer, of the Company and he is in charge of sales, human resource and business management. From 2005 to 2006, Mr. Miao served as Vice President of Shouguang City Yuxin Chemical Company Limited as the deputy general manager. From 1991 to 2005, Mr. Miao served as a Manager and then Vice President of Shouguang City Commercial Trading Center Company Limited. He was the director of Shouguang Business Trade Center since 1986. He has served as Supervisor of Chengdu Philosopher's Stone Culture Media Co. LTD since August 2018.
Yibo Yang, director – Mr. Yang has served as a director of the Company since November 2023. Mr. Yang has worked at Shouguang Haoyuan Chemical Co., Ltd. since 2009 and currently serves as the deputy general manager of Shouguang Haoyuan Chemical Co., Ltd. Mr. Yang is a 18% shareholder of Shandong Haoyuan Industrial Group. Since December 2020, Mr. Yang has served as the deputy general manager of Shandong Haoyuan Industrial Group. Since July 2023, Mr. Yang has served as the executive director and the managing director for Shouguang City Yuxin Chemical Company Limited. Since June 2023, Mr. Yang has served as the supervisor of Shandong Caiting Lighting Technology Co., Ltd. Mr. Yang holds a Diploma in economic management from Shandong University of Technology.
Yang Zou, Independent Director – Mr. Zou has served as a director of the Company since March 2011. Mr. Zou served as Vice Director of Beijing Zhongtianhuamao Accounting Firm (General Partnership) from July 1, 2017 to August 2018. He is a Certified Public Accountant of China and holds the certificate of Certified Internal Auditor. From March 2003 to September 2009, Mr. Zou was chief financial officer of Bohua Ziguang Zhiye Co., Ltd. >From July 2001 to January 2003, Mr. Zou was the audit department manager of financial center of Beijing Hengji Weiye Electronic Products Co., Ltd., where he was in charge of internal audit, financial budget management, and coordination with external audit. From July 1999 to June 2001, Mr. Zou was manager of finance and audit department of Zhonglian Online Information Development Co., Ltd. From September 1993 to June 1999, Mr. Zou had served as assistant auditor, auditor, and head of project audit of Hainan Zhongou Certified Public Accountants Co., Ltd. From July 1991 to August 1993, Mr. Zou was an accountant of department of finance of Hunan Department Store Co., Ltd. Mr. Zou graduated from Beijing University with bachelor’s degree in finance.
Shitong Jiang, Independent Director – Mr. Jiang has served as a director of the Company since April 2008. Mr. Jiang is Chief of the Shouguang City Audit Bureau, Shandong Province, has been with the Audit bureau since 1990. During his career at the Shouguang City Audit Bureau he has held multiple positions including, Auditing Officer and Audit Section Deputy Chief. The Shouguang City Audit Bureau is responsible for the independent audit supervision of the affairs of the government. From 1987 to 1990 Mr. Jiang attended Shandong Financial Institution.
Dongshan Wang, Independent Director – Mr. Yang has served as a director of the Company since November 2023. Mr. Wang has served as the vice president and the chief financial officer of Central China Headquarters of Anliang Holding Group since April 2018. Mr. Wang is an International Certified Public accountant, and he holds a national Chief accountant (CFO) qualification certificate. Mr. Wang graduated from Zhengzhou College of Light Industry majored in financial management in 1988.
Shengwei Ma, Independent Director – Mr. Ma has served as a director of the Company since December 2019. Mr. Ma has served as Department Manager of Shouguang City Urban Construction and Investment Group since March 2012. Mr. Ma holds a Senior Accountant Certificate. Mr. Ma graduated from Central Broadcasting and Television University with bachelor’s degree in accounting in 2004.
50
Executive Officers and Significant Employees
Min Li, Chief Financial Officer – was appointed a director of the Company on October 30, 2007 and resigned from the position on June 22, 2009. He has served as Chief Financial Officer since December 2006 and as Chief Financial Officer for Shouguang City Haoyuan Chemical Company Limited. From 2004 to 2006, Mr. Li served as Manager of Financial and Asset Management Department for Shouguang City Yuxin Chemical Company Limited. >From 2000 to 2004, Mr. Li served as Manager of the Accounting Department for the Yang Kou Branch of the China Construction Bank. From 1998 to 1999, Mr Li worked at China Construction Bank Shandong branch and in 2000 Mr. Li worked at the Yangkou Office as the accounting manager. Mr. Li has a bachelor degree in accounting from Weifang College.
Family Relationships
There are no family relationships among our executive officers, directors and significant employees.
Involvement in Certain Legal Proceedings
To the best of our knowledge, there have been no events under any bankruptcy act, no criminal proceedings and no judgments, injunctions, orders or decrees material to the evaluation of the ability and integrity of any director, executive officer, promoter or control person of our Company during the past ten years.
Board of Directors
All directors hold office until the next annual meeting of shareholders and until their successors have been duly elected and qualified. Directors are elected at the annual meetings to serve for one-year terms. Officers are elected by, and serve at the discretion of, the board of directors. Our board of directors shall hold meetings on at least a quarterly basis.
As a Nasdaq listed company, we comply with the NASDAQ Listing Rules with respect to certain corporate governance matters. As a smaller reporting company, under the NASDAQ rules we are required to maintain a board of directors comprised of a majority of independent directors, and an audit committee of at least three members, comprised solely of independent directors who also meet the requirements of Rule 10A-3 under the Securities Exchange Act of 1934.
Director Independence
The Board of Directors has determined that Yang Zou, Shitong Jiang, Dongshan Wang and Shengwei Ma are independent under Rule 5605(a)(2) of the NASDAQ Listing Rules. In making this determination, our board of directors considered the relationships that each of these non-employee directors has with us and all other facts and circumstances our board of directors deemed relevant in determining their independence. As required under applicable NASDAQ rules our independent directors will meet on a regular basis as often as necessary to fulfill their responsibilities, including at least annually in executive session without the presence of non-independent directors and management. In addition, under applicable rules and regulations, and as determined by the Board, all of the members of the Audit, Compensation, and Nominating and Corporate Governance Committees are “independent” directors.
51
Board Committees
Our board of directors has established standing committees in connection with the discharge of its responsibilities. These committees include an Audit Committee, a Compensation Committee and a Corporate Governance and Nominating Committee. Our board of directors has adopted written charters for each of these committees. Copies of the charters are available on our website at www.gulfresourcesinc.com. Our board of directors may establish other committees as it deems necessary or appropriate from time to time.
Board Operations
Mr. Xiaobin Liu holds the positions of chief executive officer and chairman of the Board of the Company. The Board believes that Mr. Liu’s services as both chief executive officer and chairman of the Board is in the best interest of the Company and its shareholders. Mr. Liu possesses detailed and in-depth knowledge of the issues, opportunities and challenges facing the Company in its industries and businesses and is thus best positioned to develop agendas that ensure the Board’s time and attention are focused on the most critical matters relating to the business of the Company. His combined role enables decisive leadership, ensures clear accountability, and enhances the Company’s ability to communicate its message and strategy clearly and consistently to the Company’s shareholders, employees and customers.
The Board has not designated a lead director. Given the limited number of directors comprising the Board, the independent directors call and plan their executive sessions collaboratively and, between meetings of the Board, communicate with management and one another directly. Under these circumstances, the directors believe designating a lead director to take on responsibility for functions in which they all currently participate might detract from rather than enhance performance of their responsibilities as directors.
The Chairman of the Board chairs Board and stockholder meetings and participates in preparing their agendas. The Chairman of the Board also serves as a focal point for communication between management and the Board between Board meetings, although there is no restriction on communication between directors and management. The Company believes that these arrangements afford the directors sufficient resources to supervise management effectively, without being overly engaged in day-to-day operations.
The Board plays an active role, as well as the independent committees, in overseeing the management of the Company’s risks. The Board regularly reviews reports from members of senior management and committees on areas of material risk to the Company, including operational, financial, legal, strategic and regulatory risks.
Audit Committee
The Board of Directors has standing audit, compensation, and nominating committees, comprised solely of independent directors. Each committee has a charter, which is available at Company’s website, www.gulfresourcesinc.com.
Audit Committee
The Audit Committee is responsible for reviewing the results and scope of the audit, and other services provided by our independent auditors, and reviewing and evaluating our system of internal controls. Mr. Jiang is the Audit Committee Financial Expert as defined in Item 407(d)(5) of Regulation S-K promulgated under the Securities Act, and the chair of the Audit Committee. Our Board of Directors has determined that Messrs. Jiang, Zou and Ma are “independent directors” within the meaning of Rule 10A-3 under the Exchange Act, as determined based upon the criteria for “independence” set forth in the rules of the NASDAQ Stock Market.
Compensation Committee
The Compensation Committee is responsible for (a) reviewing and providing recommendations to the Board of Directors on matters relating to employee compensation and benefit plans, and (b) assisting the Board in determining the compensation of the Chief Executive Officer and making recommendations to the Board with respect to the compensation of the Chief Financial Officer, other executive officers of the Company and independent directors. Each of Dongshan Wang, Shitong Jiang and Shengwei Ma are members of the Compensation Committee. The Compensation Committee operates under a written charter. Mr. Wang is the Chairman of Compensation Committee.
52
Nominating and Corporate Governance Committee
Our Board of Directors established a Nominating and Corporate Governance Committee in June 2009. The purpose of the Nominating and Corporate Governance Committee is to assist our Board of Directors in identifying qualified individuals to become board members, in determining the composition of the Board of Directors and in monitoring the process to assess board effectiveness. Each of Dongshan Wang, Shitong Jiang and Yang Zou are members of the Nominating and Corporate Governance Committee. The Nominating and Corporate Governance Committee operates under a written charter. Mr. Jiang is the Chairman of Nominating and Corporate Governance Committee.
Material Changes to the Procedures by which Security Holders May Recommend Nominees to the Board
We do not currently have a procedure by which security holders may recommend nominees to the Board.
Director Qualifications
The Company seeks directors with established strong professional reputations and experience in areas relevant to the strategy and operations of our businesses. The Company also seeks directors who possess the qualities of integrity and candor, who have strong analytical skills and who are willing to engage management and each other in a constructive and collaborative fashion, in addition to the ability and commitment to devote time and energy to service on the Board and its committees. We believe that all of our directors meet the foregoing qualifications.
The Nominating and Corporate Governance Committee and the Board believe that the leadership skills and other experience of the Board members, as described below, provide the Company with a range of perspectives and judgment necessary to guide our strategies and monitor their execution.
Xiaobin Liu was appointed as Chief Executive Officer and Director on March 10, 2009, and as Chairman of the Board of Directors of the Company on November 30, 2023. Mr. Liu has years of experience in capital markets, financial and business management, and strategic planning and development.
Naihui Miao Since January 2006, Mr. Miao has served as Director, Secretary and Vice President of the Company. He is in charge of sales, human resource and business management. Mr. Miao has years of experience in the chemical industry, business operations and management, and strategic planning and development..
Yibo Yang was elected as a director on November 30, 2023. Mr. Yang has been in the chemical industry for more than ten years. Mr. Yang is expected to contribute the Board’s vision for the development of the Company.
Yang Zou was appointed as a Director on March 2, 2011. Mr. Zou has served as the Vice Director of Beijing Zhongtianhuamao Accounting Firm (General Partnership) since July 1, 2016. He is a Certified Public Accountant and holds the certificate of Certified Internal Auditor. Mr. Zou has extensive experience in auditing and accounting related matters.
Shitong Jiang was appointed as a Director on April 23, 2008. Mr. Jiang is Chief of the Shouguang City Audit Bureau, Shandong Province. He has been with the audit bureau since 1990. Mr. Jiang has many years of auditing and management experience with PRC government departments.
53
Donghshan Wang was elected as a Director of the Company, and joined the Compensation Committee and the Nominating and Corporate Governance Committee, on November 30,2023. Mr. Whang has vast experience in management, finance, and accounting related matters.
Shengwei Ma was appointed as a Director on December 18, 2019. Mr. Ma holds a Senior Accountant Certificate. Mr. Ma has extensive experience in financial, accounting and management related matters.
Code of Ethics
The Board has adopted a code of ethics applicable to Company’s directors, officers, and employees. The code of ethics is available at Company’s website, www.gulfresourcesinc.com.
Insider Trading Policy
We have
Board Meetings
The Board of Directors and its committees held the following number of meetings during 2024:
| Board of Directors | 4 |
| Audit Committee | 4 |
| Compensation Committee | 1 |
| Nominating Committee | 1 |
54
Directors or Executive Officers involved in Bankruptcy or Criminal Proceedings
To our knowledge, during the last ten years, none of our directors and executive officers (including those of our subsidiaries) has:
| ● | had a bankruptcy petition filed by or against any business of which such person was a general partner or executive officer either at the time of the bankruptcy or within two years prior to that time; |
| ● | been convicted in a criminal proceeding or been subject to a pending criminal proceeding, excluding traffic violations and other minor offenses; |
| ● | been subject to any order, judgment or decree, not subsequently reversed, suspended or vacated, of any court of competent jurisdiction, permanently or temporarily enjoining, barring, suspending or otherwise limiting his involvement in any type of business, securities or banking activities; |
| ● | been found by a court of competent jurisdiction (in a civil action), the SEC, or the Commodities Futures Trading Commission to have violated a federal or state securities or commodities law, and the judgment has not been reversed, suspended or vacated; or |
| ● | been the subject to, or a party to, any sanction or order, not subsequently reverse, suspended or vacated, of any self-regulatory organization, any registered entity, or any equivalent exchange, association, entity or organization that has disciplinary authority over its members or persons associated with a member. |
Stockholder Communications
Stockholders can mail communications to the Board, c/o CEO, Gulf Resources Inc., Level 11, Vegetable Building, Industrial Park of the East City, Shouguang City, Shandong Province, 262700, the People’s Republic of China, who will forward the correspondence to each addressee.
Section 16(a) Beneficial Ownership Reporting Compliance
Section 16(a) of the Securities Exchange Act of 1934 requires Company’s directors and executive officers and any beneficial owner of more than 10% of any class of Company equity security to file reports of ownership and changes in ownership with the Securities and Exchange Commission and furnish copies of the reports to Company.
Item 11. Executive Compensation
Set forth below is information regarding the compensation paid during the year ended December 31, 2023 and 2024 to our principal executive officer and principal financial officer, who are collectively referred to as “named executive officers” elsewhere in this Annual Report.
FISCAL YEAR 2024 COMPENSATION TABLE
| Name and Principal | Stock | Option | Non-Equity Incentive Plan | Nonqualified Deferred Compensation | All Other | |||||||||||||||||||||||||||||||
| Position | Year | Salary ($) | Bonus($) | Awards($) | Awards$(1) | Compensation ($) | Earnings ($) | Compensation ($) | Total ($) | |||||||||||||||||||||||||||
| Xiaobin Liu | 2023 | — | — | 61,200 | (1) | — | — | — | — | 61,200 | ||||||||||||||||||||||||||
| CEO | 2024 | — | — | — | (1) | — | — | — | — | — | ||||||||||||||||||||||||||
| Min Li | 2023 | 16,943 | — | 61,200 | (1) | — | — | — | — | 78,143 | ||||||||||||||||||||||||||
| CFO | 2024 | 16,693 | — | — | (1) | — | — | — | — | 16,693 | ||||||||||||||||||||||||||
| Naihui Miao | 2023 | 16,943 | — | 61,200 | (1) | — | — | — | — | 78,143 | ||||||||||||||||||||||||||
| COO | 2024 | 16,693 | — | — | (1) | — | — | — | — | 16,693 | ||||||||||||||||||||||||||
(1) Represents the dollar amount recognized for financial statement reporting purposes in accordance with Financial Accounting Standards Board Accounting Standards Codification (FASB ASC) 718 – “Compensation - Stock Compensation.”
Except as disclosed below under the caption “Compensation of Directors,” we have not paid or accrued any fees to any of our executive directors for serving as a member of our Board of Directors. We do not have any retirement, pension, profit sharing or insurance or medical reimbursement plans covering our officers and directors. Our executive officers are reimbursed by us for any out- of-pocket expenses incurred in connection with activities conducted on our behalf. There is no limit on the amount of these out-of-pocket expenses and there will be no review of the reasonableness of such expenses by anyone other than our Board of Directors, which includes persons who may seek reimbursement, or a court of competent jurisdiction if such reimbursement is challenged.
55
Grants of Plan-Based Awards
The Company did not grant any shares of our Common Stock to each of our named executive officers, under Company’s 2019 Omnibus Equity Incentive Plan, as amended, during fiscal year 2024.
| FISCAL YEAR 2023 GRANTS OF PLAN-BASED AWARDS | |||||||||||||||||||||||
| Estimated Future Payouts Under Non-Equity Incentive Plan Awards |
Estimated Future Payouts Under Equity Incentive Plan Awards |
All Other Stock Awards: Number of Shares of | Option Awards: Number of Securities | Exercise or Base Price of | Grant Date Fair Value of Stock | ||||||||||||||||||
| Name | Grant Date | Threshold | Target | Maximum | Threshold | Target | Maximum |
Stocks or Units |
Underlying Options |
Option Award($) |
and Options ($) | ||||||||||||
|
Xiaobin Liu, CEO |
— | — | — | — | — | — | — | — | — | — | — | ||||||||||||
|
Min Li, CFO |
— | — | — | — | — | — | — | — | — | — | — | ||||||||||||
|
Naihui Miao, COO |
— | — | — | — | — | — | — | — | — | — | — | ||||||||||||
Narrative Discussion
The following employment agreements were entered into by the Company and the named executive officers:
Xiaobin Liu
The employment agreement for Xiaobin Liu to serve as Chief Executive Officer of the Company was renewed on June 1, 2022 with a term of three years. Xiaobin Liu is also a member of the Board of Directors. Pursuant to the agreement, Mr. Liu’s service shall be compensated in the Company's shares only under the Company’s equity incentive plan.
Min Li
The employment agreement for Min Li to serve as Chief Financial Officer of the Company was renewed on January 1, 2025 with a term of one year. Pursuant to the agreement, Mr. Li shall receive annual cash compensation equal to approximately $18,500 subject to changes in the foreign exchange rate and market conditions and be compensated in the Company’s shares under the Company’s equity incentive plan.
Naihui Miao
The employment agreement for Naihui Miao to serve as Chief Operating Officer of the Company was renewed on June 1, 2022 with a term of three years. Mr. Miao is also a member of the Board of Directors. Pursuant to the agreement, Mr. Miao shall receive annual cash compensation equal to approximately $18,500 subject to changes in the foreign exchange rate and market conditions, and be compensated in the Company’s shares under the Company’s equity incentive plan.
56
In addition, each of our named executive officers is entitled to participate in any and all benefit plans from time to time, in effect for employees, along with vacation, sick and holiday pay in accordance with policies established and in effect from time to time.
Potential payments upon termination or change-in-control
Assuming the employment of the Company’s named executive officers was to be terminated without cause or for good reason or in the event of change in control, as of December 31, 2024, the following individuals would have been entitled to payments in the amounts set forth opposite to their name in the below table:
| Name | Cash Payment | |||
| Xiaboin Liu | $ | 0 | ||
| Min Li | $ | 0 | ||
| Naihui Miao | $ | 0 | ||
Recovery of Erroneously Awarded Compensation
None.
Outstanding Equity Awards at Fiscal Year-End
The following table sets forth, for each named executive officer, information regarding unexercised stock options, unvested stock awards, and equity incentive plan awards outstanding as of December 31, 2024.
Policies and Practices for Granting Certain Equity Awards
Our policies and practices regarding the granting of equity awards are carefully designed to ensure compliance with applicable securities laws and to maintain the integrity of our executive compensation program. The Compensation Committee is responsible for the timing and terms of equity awards to executives and other eligible employees.
The timing of equity award grants is determined with consideration to a variety of factors, including but not limited to, the achievement of pre-established performance targets, market conditions and internal milestones. The Company does not follow a predetermined schedule for the granting of equity awards; instead, each grant is considered on a case-by-case basis to align with the Company’s strategic objectives and to ensure the competitiveness of our compensation packages.
In determining the timing and terms of an equity award, the Board or the Compensation Committee may consider material nonpublic information to ensure that such grants are made in compliance with applicable laws and regulations. The Board’s or the Compensation Committee’s procedures to prevent the improper use of material nonpublic information in connection with the granting of equity awards include oversight by legal counsel and, where appropriate, delaying the grant of equity awards until the public disclosure of such material nonpublic information.
The Company is committed to maintaining transparency in its executive compensation practices and to making equity awards in a manner that is not influenced by the timing of the disclosure of material nonpublic information for the purpose of affecting the value of executive compensation. The Company regularly reviews its policies and practices related to equity awards to ensure they meet the evolving standards of corporate governance and continue to serve the best interests of the Company and its shareholders.
OUTSTANDING EQUITY AWARDS AT 2024 FISCAL YEAR END
| OPTION AWARDS | STOCK AWARDS | |||||||||||||||||||||||||||||
| Equity Incentive | Equity Incentive | |||||||||||||||||||||||||||||
| Plan Awards: | Equity Incentive | Plan Awards: | ||||||||||||||||||||||||||||
| Number of | Number of | Number of | Plan Awards: | Market or Payout | ||||||||||||||||||||||||||
| Securities | Securities | Securities | Number of | Value of Unearned | ||||||||||||||||||||||||||
| Underlying | Underlying | Underlying | Number of Shares | Market Value of | Unearned Shares, | Shares, Units or | ||||||||||||||||||||||||
| Unexercised | Unexercised | Unexercised | or Units of Stock | Shares or Units of | Units or Other | Other Rights That | ||||||||||||||||||||||||
| Options (#) | Options (#) | Unearned Options | Option Exercise | Option Expiration | That Have Not | Stock That Have | Rights That Have | Have Not Vested | ||||||||||||||||||||||
| Name | Exercisable | Unexercisable | (#) | Price ($) | Date | Vested (#) | Not Vested ($) | Not Vested (#) | ($) | |||||||||||||||||||||
| Xiaobin Liu, CEO | — | — | — | — | — | 0 (1) | — | — | — | |||||||||||||||||||||
| Min Li, CFO | — | — | — | — | — | 0 (1) | — | — | — | |||||||||||||||||||||
| Naihui Miao, COO | — | — | — | — | — | 0 (1) | — | — | — |
(1) Represents the shares of Common Stock granted, which are subject to the Awardee’s continued service with the Company, the shares of Restricted Stock shall vest immediately, no longer be subject to restrictions and become transferable pursuant to the terms of the Plan.
57
Option Exercises and Stock Vested
The following table sets forth aggregate information with respect to each named executive officer regarding the exercise of stock options, stock appreciation rights, and similar instruments and the vesting of restricted stock, restricted stock units and similar instruments, for fiscal year 2024.
FISCAL YEAR 2024 OPTION EXERCISES AND STOCK VESTED
| OPTION AWARDS | STOCK AWARDS | |||||||||||||||
| Number of Shares | Number of Shares | |||||||||||||||
| Name Acquired on Exercise (#) | Value Realized on Exercise ($) | Acquired on Vesting (#) | Value Realized onVesting ($) | |||||||||||||
| Xiaobin Liu, CEO | — | — | — | — | ||||||||||||
| Min Li, CFO | — | — | — | — | ||||||||||||
| Naihui Miao, COO | — | — | — | — | ||||||||||||
Compensation Committee Interlocks and Insider Participation
We are a smaller reporting company as defined by Rule 12b-2 of the Securities Exchange Act of 1934 and are not required to provide the information under this item.
Compensation of Directors
The following table sets forth information regarding compensation of each director, excluding our executive directors, Xiaobin Liu and Naihui Miao, who do not receive compensation in their capacity as executive directors, for fiscal year 2024.
FISCAL YEAR 2024 DIRECTOR COMPENSATION
| Change in | ||||||||||||||||||||||||
| Pension Value | ||||||||||||||||||||||||
| and | ||||||||||||||||||||||||
| Non-Equity | Nonqualified | |||||||||||||||||||||||
| Fees Earned | Stock | Option | Incentive Plan | Deferred | All Other | |||||||||||||||||||
| or Paid in | Awards | Awards | Compensation | Compensation | Compensation | |||||||||||||||||||
| Name | Cash ($) | ($)(1) | $ | ($) | Earnings ($) | ($) Total ($) | ||||||||||||||||||
| Ming Yang | $ | — | — | — | — | — | $ | — | ||||||||||||||||
| Yibo Yang | 10,016 | — | — | — | — | 10,016 | ||||||||||||||||||
| Shitong Jiang | — | — | — | — | — | — | ||||||||||||||||||
| Yang Zou | — | — | — | — | — | — | ||||||||||||||||||
| Tengfei Zhang | — | — | — | — | — | — | ||||||||||||||||||
| Shengwei Ma | — | — | — | — | — | — | ||||||||||||||||||
| Dongshan Wang | — | — | — | — | — | |||||||||||||||||||
(1) Represents the dollar amount recognized for financial statement reporting purposes in accordance with FASB ASC 718 – “Compensation – Stock Compensation.”
58
Pursuant to the terms of their director agreements, each of our independent directors, receive 1,000 shares of our restricted common stock on an annual basis. The grant of restricted common stock is contingent upon the director’s continued service with the Company. We do not pay any cash compensation to the independent directors.
Certain Relationships and Related Transactions
It is our policy to not enter any transaction (other than compensation arrangements in the ordinary course) with any director, executive officer, employee, or principal stockholder or party related to them, unless authorized by a majority of the directors having no interest in the transaction, upon a favorable recommendation by the Audit Committee (or a majority of its disinterested members).
Item 12. Security Ownership of Certain Beneficial Owners and Management and Related Stockholder Matters
The following table sets forth certain information regarding beneficial ownership of Common Stock, as of the date of this annual report, by each of Company’s directors and executive officers; all executive officers and directors as a group, and each person known to Company to own beneficially more than 5% of Company’s Common Stock. Except as otherwise noted, the persons identified have sole voting and investment powers with respect to their shares. As of the date of this annual report, there were 13,346,618 shares of the Company’s Common Stock outstanding.
| Name of Beneficial Owner (1) | Number of Shares | Percent of Class | ||||||||
| Xiaobin Liu (CEO and Chairman) | 138,115 | (2 | ) | 1 | % | |||||
| Yibo Yang (Director) | — | — | ||||||||
| Min Li (CFO) | 138,115 | (2 | ) | 1 | % | |||||
| Naihui Miao (COO) | 138,115 | (2 | ) | 1 | % | |||||
| Shengwei Ma (Director) | 4,000 | (3 | ) | * | ||||||
| Yang Zou (Director) | 6,000 | (4 | ) | * | ||||||
| Shitong Jiang (Director) | 6,000 | (5 | ) | * | ||||||
| Dongshan Wang (Director) | 3,000 | (6 | ) | * | ||||||
| All Directors and Executive Officers as a Group (eight persons) | 433,345 | 3.2 | % | |||||||
| Wenxiang Yu | 1,015,945 | (7 | ) | 7.6 | % | |||||
| Shandong Haoyuan Industry Group Ltd. | 824,947 | (7 | ) | 6.2 | % | |||||
| Ming Yang | 1,985,675 | (8 | ) | 14.9 | % | |||||
* Less than 1%.
| (1) | The address of each director and executive officer is c/o Gulf Resources, Inc., Level 11, Vegetable Building, Industrial Park of the East City, Shouguang City, Shandong Province, 262700, the People’s Republic of China. |
| (2) | Consists of 138,115 shares held by each individual. |
| (3) | Consists of 4,000 shares held by Mr. Ma. |
| (4) | Consists of 6,000 shares held by Mr. Zou. |
| (5) | Consists of 6,000 shares held by Mr. Jiang. |
| (6) | Consists of 3,000 shares held by Mr. Wang. |
| (7) | The address of the shareholder is c/o Gulf Resources, Inc., Level 11, Vegetable Building, Industrial Park of the East City, Shouguang City, Shandong Province, 262700, the People’s Republic of China. Chen Yang serves as the General Manager, and owns 82% equity interest, of Shandong Haoyuan Industry Group Ltd. |
| (8) | Consists of 634,770 shares owned by Ming Yang, 1,015,945 shares owned by Ms. Wenxiang Yu, the wife of Mr. Yang, 334,960 shares owned by Mr. Zhi Yang, Mr. Yang’s son. Mr. Yang disclaims beneficial ownership of the shares owned by his wife and son. |
Equity Compensation Plan Information
2019 Incentive Stock Plan
On December 18, 2019, the Company’s Annual General Meeting adopted and approved the 2019 Omnibus Equity Incentive Plan of Gulf Resources, Inc.(the”2019 Plan”). Under the 2019 Plan, the Company has reserved a total of 2,068,398 shares of common stock for issuance as or under awards to be made to the directors, officers, employees and/or consultants of the Company and its subsidiaries.
On November 30, 2021, the Company’s Annual General Meeting approved to amend the 2019 Plan to increase the number of shares of common stock authorized for issuance under the plan by 900,000 shares.
As of December 31, 2024, there is no shares under the 2019 Plan have been issued, and 561,801 shares remained for future issuance under the 2019 Plan.
59
Securities Authorized for Issuance under Equity Compensation Plans
As of December 31, 2024, our 2019 Equity Incentive Plan was in effect.
The following table provides information as of December 31, 2024 about our equity compensation plans and arrangements.
| Number of securities | |||
| remaining available for | |||
| Number of securities to | Weighted-average | future issuance under | |
| be issued upon exercise | exercise price of | equity compensation plans | |
| of outstanding options, | outstanding options, | (excluding securities | |
| Plan category | warrants and rights | warrants and rights | reflected in column (a)) |
| (a) | (b) | (c) | |
| Equity compensation plans approved by security | -- | -- | 561,801 |
| Equity compensation plans not approved by | -- | -- | -- |
| Total | -- | -- | 561,801 |
Item 13. Certain Relationships and Related Transactions, Director Independence
Certain Relationships and Related Transactions
Our policy is that a contract or transaction either between the Company and a director, or between a director and another company in which he is financially interested is not necessarily void or void-able if the relationship or related party transactions are approved or ratified by the Audit Committee.
We had not entered into any transactions with any related person had or will have a direct or indirect material interest (other than compensation described under "Executive Compensation") and the amount involved exceeded or exceeds the lesser of $120,000 and 1% of the average of our total assets at December 31, 2023 and 2024.
Procedures for Approval of Related Party Transactions
Our Board of Directors is charged with reviewing and approving all potential related party transaction whether or not such transactions exceed $120,000. We have not adopted other procedures for review, or standards for approval, of such transactions, but instead review them on a case-by-case basis.
Director Independence
The Board has determined that Yang Zou, Shengwei Ma, Shitong Jiang and Dongshan Wang are “independent” under the current independence standards of Rule 5605(a)(2) of the Marketplace Rules of The Nasdaq Stock Market, LLC and meet the criteria set forth in Rule 10A(m)(3) under the U.S. Securities Exchange Act of 1934, as amended.
Item 14. Principal Accounting Fees and Services Audit Fees
Our independent public accounting firm is GGF CPA LTD. , Level 3, Shop 119 No. 20, Jingang Avenue, Nansha District, Guangzhou, Guangdong , PCAOB Auditor ID 2729.
The aggregate fees billed to the Company by its principal accountant for the last two fiscal years were as follows:
| Fees | 2023 | 2024 |
| Audit Fees | $ 188,000 | $ 188,000 |
| Audit Related Fees | — | — |
| Tax Fees | — | — |
| All Other Fees | — | — |
| Total | 188,000 | 188,000 |
This category consists of fees for the audit of our annual financial statements, review of the financial statements included in our quarterly reports on Form 10-Q and services that are normally provided by the independent registered public accountants in connection with statutory and regulatory filings or engagements for those fiscal years.
Audit Fees
This category consists of fees for the audit of our annual financial statements, review of the financial statements included in our quarterly reports on Form 10-Q and services that are normally provided by the independent registered public accountants in connection with statutory and regulatory filings or engagements for those fiscal years.
60
Audit-Related Fees
This category consists of services by our independent auditors that are reasonably related to the performance of the audit or review of our financial statements and are not reported above under Audit Fees. This category includes accounting consultations on transaction and proposed transaction related matters. There were no such fees incurred by the Company in the years ended December 31, 2024 and 2023.
Tax Fees
The tax fee of $5,500 and $5,500 relate to tax compliance services rendered in each of the years ended December 31, 2024 and 2023.
All Other Fees
There are no other fees to disclose.
Pre-Approval of Services
The Audit Committee appoints the independent accountant each year and pre-approves the audit services. The Audit Committee chair is authorized to pre-approve specified non-audit services for fees not exceeding specified amounts, if he promptly advises the other Audit Committee members of such approval.
PART IV
Item 15. Exhibits and Financial Statement Schedules.
| (a) | Financial Statements and Schedules |
| (1) | Financial Statements – The financial statements filed as part of this filing are listed on the index to the Financial Statements and Supplementary Data, Item 8 of Part II, on page F-1. |
| (2) | Financial Statement Schedules – “Schedule I – Parent Only Financial Information” filed as part of this filing is listed on the Financial Statements and Supplementary Data, Item 8 of Part II, on pages S-1 and S-2. All other financial statement schedules have been omitted because they are not applicable, or the information required is set forth in the Consolidated Financial Statements or related notes thereto. |
| (b) | Exhibit Index |
| 2.3 | Agreement and Plan of Merger dated November 24, 2015, incorporated by reference to Exhibit 2.1 to the Registrant’s Current Report on Form 8-K filed on December 1, 2015. |
| 3.1 | Articles of Incorporation of Gulf Resources Inc., incorporated herein by reference to Exhibit 3.1 to the Registrant’s Current Report on Form 8-K filed on December 1, 2015. |
| 4.1 | Description of Securities, incorporated herein by reference to Exhibit 4.1 to the Registration’s Annual Report on Form 10-K filed on April 14, 2020. |
61
| 16.1 | Letter from Morison Cogen LLP, dated July 7, 2021, incorporated by reference to Exhibit 16.1 to the Registrant’s current report on Form 8-K, filed on July 7, 2021. |
| 16.2 | Letter from WWC, P.C., dated April 16, 2024, incorporated by reference to Exhibit 16.1 to the Registrant’s current report on Form 8-K, filed on April 16, 2024. |
| 19. | Insider Trading Policy. * |
| 21.1 | List of Subsidiaries, incorporated herein by reference to Exhibit 21.1 to the Registrant’s annual report on Form 10-K filed on March 16, 2018. |
62
| 23.1 | Consent of GGF CPA LIMITED, Certified Public Accountants, an independent registered public accounting firm.* |
| 31.1 | Certification pursuant to Rule 13a-14(a) and 15d-14(a), as adopted pursuant to Section 302 of the Sarbanes-Oxley Act of 2002. * |
| 31.2 | Certification pursuant to Rule 13a-14(a) and 15d-14(a), as adopted pursuant to Section 302 of the Sarbanes-Oxley Act of 2002. * |
| 32.1 | Certification pursuant to 18 U.S.C. Section 1350, as adopted pursuant to Section 906 of the Sarbanes-Oxley Act of 2002. * |
| 97.1 | Clawback Policy, incorporated by reference to Exhibit 97.1 to the Registrant’s annual report on Form 10-K, filed on September 27, 2024. | |
| 104 | Cover Page Interactive Data File (the cover page XBRL tags are embedded within the inline XBRL document)* |
* Filed herewith.
Item 16. Form 10-K Summary.
Not applicable.
63
SIGNATURES
Pursuant to the requirements of Section 13 or 15(d) of the Securities and Exchange Act, the Company has duly caused this Report to be signed on its behalf by the undersigned thereunto duly authorized.
| Date: April 11,2025 | By: | /s/ Xiaobin Liu | |
| By: | Xiaobin Liu | ||
| Title: | Chief Executive Officer | ||
| By: | /s/ Min Li | ||
| By: | Min Li | ||
| Title: | Chief Financial Officer | ||
Pursuant to the requirements of the Securities and Exchange Act of 1934, this Report has been signed below by the following person on behalf of the Company and in the capacities and on the dates indicated.
| SIGNATURE | TITLE | DATE | ||
|
/s/ Xiaobin Liu |
April 11,2025 | |||
|
Xiaobin Liu
/s/ Min Li |
Chief Executive Officer and Director |
April 11,2025 | ||
|
Min Li
/s/ Yibo Yang |
Chief Financial Officer |
April 11,2025 | ||
|
Yibo Yang
/s/ Naihui Miao |
Director |
April 11,2025 | ||
|
Naihui Miao
/s/ Dongshan Wang |
Director |
April 11,2025 | ||
|
Dongshan Wang
/s/ Yang Zou |
Director |
April 11,2025 | ||
|
Yang Zou
/s/ Sheng Wei Ma |
Director |
April 11,2025 | ||
|
Sheng Wei Ma
/s/ Shi Tong Jiang |
Director |
April 11,2025 | ||
| Shi Tong Jiang | Director |
64