UNITED STATES
SECURITIES AND EXCHANGE COMMISSION
Washington, D.C. 20549
FORM
| QUARTERLY REPORT PURSUANT TO SECTION 13 OR 15(d) OF THE SECURITIES EXCHANGE ACT OF 1934 | |
| For the quarterly period ended | |
| Or | |
| TRANSITION REPORT PURSUANT TO SECTION 13 OR 15(d) OF THE SECURITIES EXCHANGE ACT OF 1934 | |
| For the transition period from _________ to _________ |
Commission File Number:
(Exact name of registrant as specified in its charter)
| (State or other jurisdiction of incorporation or organization) | (I.R.S. Employer Identification No.) | |
|
|
||
| (Address of principal executive offices) | (Zip Code) |
+
(Registrant’s telephone number, including area code)
(Former name, former address and former fiscal year, if changed since last report)
Securities registered pursuant to Section 12(b) of the Act:
| Title of each class | Trading Symbol (s) | Name of each exchange on which registered |
Indicate by check mark whether the registrant (1) has filed all reports
required to be filed by Section 13 or 15(d) of the Securities Exchange Act of 1934 during the preceding 12 months (or for such shorter
period that the registrant was required to file such reports), and (2) has been subject to such filing requirements for the past 90 days.
Indicate by check mark whether the registrant has submitted electronically,
every Interactive Data File required to be submitted pursuant to Rule 405 of Regulation S-T (§ 232.405 of this chapter) during the
preceding 12 months (or for such shorter period that the registrant was required to submit such files).
Indicate by check mark whether the registrant is a large accelerated filer, an accelerated filer, a non-accelerated filer, a smaller reporting company or an emerging growth company. See the definitions of “large accelerated filer,” “accelerated filer”, “smaller reporting company” and “emerging growth company” in Rule 12b-2 of the Exchange Act.
| Large accelerated filer ☐ | Accelerated filer ☐ |
| Smaller reporting company | |
| Emerging Growth Company |
If an emerging growth company, indicate by check mark if the registrant has elected not to use the extended transition period for complying with any new or revised financial accounting standards provided pursuant to Section 13(a) of the Exchange Act. ☐
Indicate by check mark whether the registrant is a shell company (as
defined in Rule 12b-2 of the Exchange Act). Yes ☐
As of May 13, 20223, the registrant had outstanding shares of common stock.
Table of Contents
PART I—FINANCIAL INFORMATION
Item 1. Financial Statements
| GULF RESOURCES, INC. |
| AND SUBSIDIARIES |
| CONDENSED CONSOLIDATED BALANCE SHEETS |
| (Expressed in U.S. dollars) |
| March 31, 2023 (Unaudited) | December 31, 2022 (Audited) | |||||||
| Current Assets | ||||||||
| Cash | $ | $ | ||||||
| Accounts receivable | ||||||||
| Inventories, net | ||||||||
| Prepayments and deposits | ||||||||
| Other receivable | ||||||||
| Total Current Assets | ||||||||
| Non-Current Assets | ||||||||
| Property, plant and equipment, net | ||||||||
| Finance lease right-of use assets | ||||||||
| Operating lease right-of-use assets | ||||||||
| Prepaid land leases, net of current portion | ||||||||
| Deferred tax assets | ||||||||
| Total non-current assets | ||||||||
| Total Assets | $ | $ | ||||||
| Liabilities and Stockholders’ Equity | ||||||||
| Current Liabilities | ||||||||
| Payable and accrued expenses | $ | $ | ||||||
| Taxes payable-current | ||||||||
| Amount due to a related party | ||||||||
| Finance lease liability, current portion | ||||||||
| Operating lease liabilities, current portion | ||||||||
| Total Current Liabilities | ||||||||
| Non-Current Liabilities | ||||||||
| Finance lease liability, net of current portion | ||||||||
| Operating lease liabilities, net of current portion | ||||||||
| Total Non-Current Liabilities | ||||||||
| Total Liabilities | $ | $ | ||||||
| Commitment and Loss Contingencies | ||||||||
| $ | — | $ | — | |||||
| Stockholders’ Equity | ||||||||
| PREFERRED STOCK; $ par value; shares authorized; outstanding | $ | $ | ||||||
| COMMON STOCK; $ par value; shares authorized; shares issued; and shares outstanding as of March 31, 2023 and December 31, 2022 | ||||||||
| Treasury stock; shares as of March 31, 2023 and December 31, 2022 at cost | ( | ) | ( | ) | ||||
| Additional paid-in capital | ||||||||
| Retained earnings unappropriated | ||||||||
| Retained earnings appropriated | ||||||||
| Accumulated other comprehensive income (loss) | ( | ) | ( | ) | ||||
| Total Stockholders’ Equity | ||||||||
| Total Liabilities and Stockholders’ Equity | $ | $ | ||||||
See accompanying notes to the condensed consolidated financial statements.
1
GULF RESOURCES, INC.
AND SUBSIDIARIES
CONDENSED CONSOLIDATED STATEMENTS OF COMPREHENSIVE INCOME (LOSS)
(Expressed in U.S. dollars)
(UNAUDITED)
| Three-Month Period Ended March 31, | ||||||||
| 2023 | 2022 | |||||||
| NET REVENUE | ||||||||
| Net revenue | $ | $ | ||||||
| OPERATING EXPENSE | ||||||||
| Cost of net revenue | ( | ) | ( | ) | ||||
| Sales, marketing and other operating expenses | ( | ) | ( | ) | ||||
| Direct labor and factory overheads incurred during plant shutdown | ( | ) | ( | ) | ||||
| General and administrative expenses | ( | ) | ( | ) | ||||
| Other operating expense | ( | ) | ||||||
| Total operating income (expense) | ( | ) | ( | ) | ||||
| LOSS FROM OPERATIONS | ( | ) | ( | ) | ||||
| OTHER INCOME (EXPENSE) | ||||||||
| Interest expense | ( | ) | ( | ) | ||||
| Interest income | ||||||||
| LOSS BEFORE INCOME TAXES | ( | ) | ( | ) | ||||
| INCOME TAX (EXPENSE) BENEFIT | ( | ) | ||||||
| NET LOSS | $ | ( | ) | $ | ( | ) | ||
| COMPREHENSIVE LOSS: | ||||||||
| NET LOSS | $ | ( | ) | $ | ( | ) | ||
| OTHER COMPREHENSIVE INCOME | ||||||||
| - Foreign currency translation adjustments | ||||||||
| COMPREHENSIVE INCOME (LOSS) | $ | $ | ||||||
| BASIC AND DILUTED LOSS PER SHARE | $ | ( | ) | $ | ( | ) | ||
| BASIC AND DILUTED WEIGHTED AVERAGE NUMBER OF SHARES: | ||||||||
See accompanying notes to the condensed consolidated financial statements.
2
| GULF RESOURCES, INC. |
| AND SUBSIDIARIES |
| CONDENSED CONSOLIDATED STATEMENT OF STOCKHOLDERS’ EQUITY |
| THREE-MONTH PERIOD ENDED MARCH 31, 2023 AND 2022 |
| (Expressed in U.S. dollars) |
| Common stock | Accumulated | |||||||||||||||||||||||||||||||||||||||
| Number | Number | Number | Additional | Retained | Retained | other | ||||||||||||||||||||||||||||||||||
| of shares | of shares | of treasury | Treasury | paid-in | earnings | earnings | comprehensive | |||||||||||||||||||||||||||||||||
| issued | outstanding | stock | Amount | stock | capital | unappropriated | appropriated | Income(loss) | Total | |||||||||||||||||||||||||||||||
| BALANCE AT DECEMBER 31, 2022 (Audited) | ( | ) | $ | $ | $ | ( | ) | $ | ||||||||||||||||||||||||||||||||
| Translation adjustment | — | — | — | ) | ||||||||||||||||||||||||||||||||||||
| Net loss for three-month period ended March 31, 2023 | — | — | — | ( | ) | ( | ) | |||||||||||||||||||||||||||||||||
| BALANCE AT MARCH 31, 2023(Unaudited) | ( | ) | $ | $ | $ | ( | ) | $ | ||||||||||||||||||||||||||||||||
| Common stock | Accumulated | |||||||||||||||||||||||||||||||||||||||
| Number | Number | Number | Additional | Retained | Retained | other | ||||||||||||||||||||||||||||||||||
| of shares | of shares | of treasury | Treasury | paid-in | earnings | earnings | comprehensive | |||||||||||||||||||||||||||||||||
| issued | outstanding | stock | Amount | stock | capital | unappropriated | appropriated | Income(loss) | Total | |||||||||||||||||||||||||||||||
| BALANCE AT DECEMBER 31, 2021 (Audited) | $ | $ | ( | ) | $ | $ | $ | $ | $ | |||||||||||||||||||||||||||||||
| Translation adjustment | — | — | — | |||||||||||||||||||||||||||||||||||||
| Net loss for three-month period ended March 31, 2022 | — | — | — | ( | ) | ( | ) | |||||||||||||||||||||||||||||||||
| BALANCE AT MARCH 31, 2022 (Unaudited) | $ | $ | ( | ) | $ | $ | $ | $ | $ | |||||||||||||||||||||||||||||||
See accompanying notes to the condensed consolidated financial statements.
3
| GULF RESOURCES, INC. |
| AND SUBSIDIARIES |
| CONDENSED CONSOLIDATED STATEMENTS OF CASH FLOWS |
| (Expressed in U.S. dollars) |
| (UNAUDITED) |
| Three-Month Period Ended March 31, | ||||||||
| 2023 | 2022 | |||||||
| CASH FLOWS FROM OPERATING ACTIVITIES | ||||||||
| Net loss | $ | ( | ) | $ | ( | ) | ||
| Adjustments to reconcile net loss to net cash (used in) provided by operating activities: | ||||||||
| Amortization on capital lease obligation | ||||||||
| Depreciation and amortization | ||||||||
| Unrealized exchange (gain) loss on translation of inter-company balances | ( | ) | ||||||
| Deferred tax asset | ( | ) | ||||||
| Changes in assets and liabilities | ||||||||
| Accounts receivable | ||||||||
| Inventories | ||||||||
| Prepayments and deposits | ( | ) | ( | ) | ||||
| Other receivables | ( | ) | ||||||
| Accounts and Other payable and accrued expenses | ( | ) | ||||||
| Taxes payable | ||||||||
| Operating leases | ( | ) | ( | ) | ||||
| Net cash provided by operating activities | ||||||||
| CASH FLOWS USED IN INVESTING ACTIVITIES | ||||||||
| Purchase of property, plant and equipment | ( | ) | ( | ) | ||||
| Net cash used in investing activities | ( | ) | ( | ) | ||||
| EFFECTS OF EXCHANGE RATE CHANGES ON CASH AND CASH EQUIVALENTS | ||||||||
| NET (DECREASE) INCREASE IN CASH AND CASH EQUIVALENTS | ||||||||
| CASH AND CASH EQUIVALENTS - BEGINNING OF PERIOD | ||||||||
| CASH AND CASH EQUIVALENTS - END OF PERIOD | $ | $ | ||||||
4
| GULF RESOURCES, INC. |
| AND SUBSIDIARIES |
| CONSOLIDATED STATEMENTS OF CASH FLOWS (CONTINUED) |
| (Expressed in U.S. dollars) |
| Years Ended March 31, | ||||||||
| 2023 | 2022 | |||||||
| SUPPLEMENTAL DISCLOSURE OF CASH FLOW INFORMATION | ||||||||
| Cash paid during the year for: | ||||||||
| Paid for taxes | $ | $ | ||||||
| Interest on finance lease obligation | $ | $ | ||||||
| SUPPLEMENTAL DISCLOSURE OF NON-CASH INVESTING AND FINANCING ACTIVITIES | ||||||||
See accompanying notes to the condensed consolidated financial statements.
5
GULF RESOURCES, INC.
AND SUBSIDIARIES
NOTES TO CONDENSED CONSOLIDATED FINANCIAL STATEMENTS
MARCH 31, 2023
(Expressed in U.S. dollars)
(UNAUDITED)
NOTE 1 – BASIS OF PRESENTATION AND SUMMARY OF SIGNIFICANT ACCOUNTING POLICIES
(a) Basis of Presentation and Consolidation
The accompanying audited consolidated financial statements have been prepared by Gulf Resources, Inc. (“Gulf Resources”), a Nevada corporation and its subsidiaries (collectively, the “Company”).
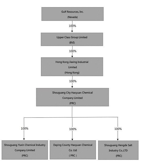
The consolidated financial statements include the accounts of Gulf Resources, Inc. and its wholly-owned subsidiary, Upper Class Group Limited, a company incorporated in the British Virgin Islands, which owns 100% of Hong Kong Jiaxing Industrial Limited, a company incorporated in Hong Kong (“HKJI”). HKJI owns 100% of Shouguang City Haoyuan Chemical Company Limited (“SCHC”) which owns 100% of Shouguang Yuxin Chemical Industry Co., Limited (“SYCI”) ,Daying County Haoyuan Chemical Company Limited (“DCHC”) and Shouguang Hengde Salt Industry Co. Ltd. (“SHSI”). All material intercompany transactions have been eliminated on consolidation.
(b) Nature of the Business
The Company manufactures and trades bromine through its wholly-owned subsidiary, Shouguang City Haoyuan Chemical Company Limited (“SCHC”) ;manufactures and trades crude salt through its wholly-owned subsidiary, SHSI; and manufactures chemical products for use in the oil industry, pesticides, paper manufacturing industry and for human and animal antibiotics through its wholly-owned subsidiary, Shouguang Yuxin Chemical Industry Co., Limited (“SYCI”) in the People’s Republic of China (“PRC”). DCHC was established to further explore and develop natural gas and brine resources (including bromine and crude salt) in the PRC. DCHC’s business commenced trial operation in January 2019 but suspended production temporarily in May 2019 as required by the government to obtain project approval (see Note 1 (b)(iii)).
On March 11, 2020, the World Health Organization (WHO) officially declared COVID-19 a pandemic. The duration and intensity of the impact of the COVID-19 and resulting disruption to the Company’s operations and financial position is uncertain. While not fully quantifiable, the Company believes this situation did not have a material adverse impact on its operating results in the year of 2021. In 2022, COVID may have a slightly larger impact. The government is conducting frequent unannounced inspections, somewhat disrupting production. In addition, the Company believes the focus on COVID may have slightly delayed the approval process for one or more of the closed factories. The virus outbreak and resulting supply chain issues has impacted the overall Chinese economy and thus impacted demand from end customers. It has delayed the delivery of machinery and other equipment for the Yuxin Chemical factory causing a postponement in its completion and opening. The Company believes the virus outbreak has delayed the finalization of the Sichuan Province environmental plan, causing a further delay for the Company’s project in Sichuan Province.
(i) Bromine and Crude Salt Segments
In February 2019, the Company received a notification from the local government of Yangkou County that its Factory No. 1, No. 4, No. 7 and No. 9 passed inspection and could resume operations. In April 2019, Factory No.1, and Factory No.7 resumed operation.
On November 25, 2019, the government of Shouguang City issued a notice ordering all bromine facilities in Shouguang City, including the Company’s bromine facilities, including Factory No. 1 and Factory No. 7, to temporarily stop production from December 16, 2019 to February 10, 2020. Subsequently, due to the coronavirus outbreak in China, the local government ordered those bromine facilities to postpone the commencement of production. Subsequently, the Company received an approval dated February 27, 2020 issued by the local governmental authority allowing the Company to resume production after the winter temporary closure. Further, the Company received another approval from the Shouguang Yangkou People’s Government dated March 5, 2020 allowing the Company to resume production at its bromine factories No. 1, No. 4, No.7 and No. 9 in order to meet the needs of bromide products for epidemic prevention and control (the “March 2020 Approval”). The Company’s Factories No. 1 and No. 7 commenced trial production in mid-March 2020 and commercial production on April 3, 2020 and its Factories No. 4 and No. 9 commenced commercial production on May 6, 2020. The Company received an oral notification from the government for its Factory No. 8, which permits the Factory No. 8 to resume production in August 2022.
The Company is still waiting for governmental approval for Factories No. 2 and No. 10. To our knowledge, the government is currently completing its planning process for all mining areas including that for prevention of flood. As a result, we may be required to make some modifications to our current wells and aqueducts prior to commencement of operations of these factories to satisfy the local government's requirements.
Pursuant to the notification from the government of Shouguang City, all bromine facilities in Shouguang City were temporarily closed from December 10, 2022 until February 1, 2023 8:00 AM China Time. To comply with such notification, the Company temporarily stopped production at its bromine facilities during the aforesaid period and reopened the operating bromine and crude salt factories in February2023.
(ii) Chemical Segment
On November 24, 2017, the Company received a letter from the Government of Yangkou County, Shouguang City notifying the Company to relocate its two chemical production plants located in the second living area of the Qinghe Oil Extraction to the Bohai Marine Fine Chemical Industrial Park (“Bohai Park”). This was because the two plants were located in a residential area and their production activities impacted the living environment of the residents. This was as a result of the country’s effort to improve the development of the chemical industry, manage safe production and curb environmental pollution accidents effectively, and ensure the quality of the living environment of residents. All chemical enterprises which did not comply with the requirements of the safety and environmental protection regulations were ordered to shut down.
In December 2017, the Company secured from the government the land use rights for its chemical plants located at the Bohai Park and in June 2018, the Company presented a completed construction design draft and other related documents to the local authorities for approval. In January 2020, the Company received the environmental protection approval by the government of Shouguang City, Shandong Province for the proposed Yuxin Chemical factory. The Company began the construction on its new chemical facilities located at Bohai Marine Fine Chemical Industrial Park in June 2020 and basically completed the civil works by the end of June 2021. On November 15, 2021, the Company announced that due to the supply chain issues as well as the electric restrictions in China, the delivery of some equipment, the equipment installation and testing and beginning trial production at the chemical factory had been delayed. On February 22, 2022, the Company announced that discussions with the government have convinced management that the electricity restrictions are being eased. Accordingly, the Company has contacted its suppliers and will have the remainder of the equipment produced and delivered, so the Company can complete installation and begin testing and trial production.
The COVID restrictions and resulting national and international supply chain issues as well as permitting issues have caused delays in receiving some previously ordered machinery and equipment. The Company is working with its existing suppliers and may identify new suppliers so that it can complete construction of its factory based on accelerated delivery. Currently, the Company can not estimate when construction will be completed and production can begin.
The Company estimates this relocation process will cost approximately
$
On March 23, 2023, the Company issued a press release detailing the delays in the opening of our Yuxin chemical factory due to COVID and stricter government regulations. As noted in the press release, the Company believes that once all of the equipment is delivered, it will take 3 to 4 months to get them installed. After installation, the testing process is anticipated to take 2 to 3 months, after which it will be in a position to apply for environmental and safety approval. After we get the approval, it will take us 4 months to conduct trial production, and then we may start commercial production.
(iii) Natural Gas Segment
In January 2017, the Company completed the first brine water and natural gas well field construction in Daying located in Sichuan Province and commenced trial production in January 2019. On May 29, 2019, the Company received a verbal notice from the government of Tianbao Town, Daying County, Sichuan Province, whereby the Company is required to obtain project approval for its well located in Daying, including the whole natural gas and brine water project, and approvals for safety production inspection, environmental protection assessment, and to solve the related land issue. Until these approvals have been received, the Company has had to temporarily halt trial production at its natural gas well in Daying. In compliance with the Chinese government new policies, the Company is also required to obtain an exploration license and a mining license for bromine and natural gas, respectively. Pursuant to the Opinions of the Ministry of Natural Resources on Several Issues in Promoting the Reform of Mineral Resources Management (Trial) promulgated by the Ministry of Natural Resources of PRC on January 9, 2020, which came into effect on May 1, 2020, privately owned enterprises are allowed to participate in the natural gas production. The Company plans to proceed with its applications for the natural gas and brine project approvals with related government departments until the governmental planning has been finalized.
(c) Allowance for Doubtful Accounts
We make estimates of the uncollectibility of accounts receivable, especially analyzing accounts receivable and historical bad debts, customer concentrations, customer credit-worthiness, current economic trends and changes in customer payment terms, when evaluating the adequacy of the allowance for doubtful accounts. Credit evaluations are undertaken for all major sale transactions before shipment is authorized. On a quarterly basis, we evaluate aged items in the accounts receivable aging report and provide an allowance in an amount we deem adequate for doubtful accounts. If management were to make different judgments or utilize different estimates, material differences in the amount of our reported operating expenses could result.
(d) Concentration of Credit Risk
The Company is exposed to credit risk in the normal
course of business, primarily related to accounts receivable and cash and cash equivalents. Substantially all of the Company’s cash
and cash equivalents are maintained with financial institutions in the PRC, namely, Industrial and Commercial Bank of China Limited, China
Merchants Bank Company Limited and Sichuan Rural Credit Union, which are not insured or otherwise protected. The Company placed $
6
GULF RESOURCES, INC.
AND SUBSIDIARIES
NOTES TO CONDENSED CONSOLIDATED FINANCIAL STATEMENTS
MARCH 31, 2023
(Expressed in U.S. dollars)
(UNAUDITED)
NOTE 1 – BASIS OF PRESENTATION AND SUMMARY OF SIGNIFICANT ACCOUNTING POLICIES – Continued
(e) Property, Plant and Equipment
Property, plant and equipment are stated at cost less accumulated depreciation and any impairment losses. Expenditures for new facilities or equipment, and major expenditures for betterment of existing facilities or equipment are capitalized and depreciated using the straight-line method at rates sufficient to depreciate such costs less 5% residual value over the estimated productive lives. All other ordinary repair and maintenance costs are expensed as incurred.
Mineral rights are recorded at cost less accumulated depreciation and any impairment losses. Mineral rights are amortized ratably over the term of the lease, or the equivalent term under the units of production method, whichever is shorter.
Construction in process primarily represents direct costs of construction of property, plant and equipment. Costs incurred are capitalized and transferred to property, plant and equipment upon completion and depreciation will commence when the completed assets are placed in service.
The Company’s depreciation and amortization policies on property, plant and equipment, other than mineral rights and construction in process, are as follows:
|
Useful life (in years) | |||
| Buildings (including salt pans) | - | |||
| Plant and machinery (including protective shells, transmission channels and ducts) | - | |||
| Motor vehicles | ||||
| Furniture, fixtures and equipment | - | |||
Property, plant and equipment under the capital lease are depreciated over their expected useful lives on the same basis as owned assets, or if where shorter, the term of the lease.
Producing oil and gas properties are depreciated on a unit-of-production basis over the proved developed reserves. Common facilities that are built specifically to service production directly attributed to designated oil and gas properties are depreciated based on the proved developed reserves of the respective oil and gas properties on a pro-rata basis. Common facilities that are not built specifically to service identified oil and gas properties are depreciated using the straight-line method over their estimated useful lives. Costs associated with significant development projects are not depreciated until commercial production commences and the reserves related to those costs are excluded from the calculation of depreciation.
(f) Retirement Benefits
Pursuant to the relevant laws and regulations
in the PRC, the Company participates in a defined contribution retirement plan for its employees arranged by a governmental organization.
The Company makes contributions to the retirement plan at the applicable rate based on the employees’ salaries. The required contributions
under the retirement plans are charged to the condensed consolidated statement of income on an accrual basis when they are due. The Company’s
contributions totaled $
(g) Revenue Recognition
Net revenue is net of discount and value added tax and comprises the sale of bromine, crude salt and chemical products. Revenue is recognized when the control of the promised goods is transferred to the customers in an amount that reflects the consideration that the Company expects to receive from the customers in exchange for those goods. The acknowledgement of receipt of goods by the customers is when control of the product is deemed to be transferred. Invoicing occurs upon acknowledgement of receipt of the goods by the customers. Customers have no rights to return the goods upon acknowledgement of receipt of goods. Revenue from contracts with customers is disaggregated in Note 14.
7
GULF RESOURCES, INC.
AND SUBSIDIARIES
NOTES TO CONDENSED CONSOLIDATED FINANCIAL STATEMENTS
MARCH 31, 2023
(Expressed in U.S. dollars)
(UNAUDITED)
NOTE 1 – BASIS OF PRESENTATION AND SUMMARY OF SIGNIFICANT ACCOUNTING POLICIES – Continued
(h) Recoverability of Long-lived Assets
In accordance with Financial Accounting Standards Board (“FASB”) Accounting Standards Codification (“ASC”) 360-10-35 “Impairment or Disposal of Long-lived Assets”, long-lived assets to be held and used are analyzed for impairment whenever events or changes in circumstances indicate that the carrying amount of an asset may not be fully recoverable or that the useful lives of those assets are no longer appropriate. The Company evaluates at each balance sheet date whether events and circumstances have occurred that indicate possible impairment.
The Company determines the existence of such impairment by measuring the expected future cash flows (undiscounted and without interest charges) and comparing such amount to the carrying amount of the assets. An impairment loss, if one exists, is then measured as the amount by which the carrying amount of the asset exceeds the discounted estimated future cash flows. Assets to be disposed of are reported at the lower of the carrying amount or fair value of such assets less costs to sell. Asset impairment charges are recorded to reduce the carrying amount of the long-lived asset that will be sold or disposed of to their estimated fair values. Charges for the asset impairment reduce the carrying amount of the long-lived assets to their estimated salvage value in connection with the decision to dispose of such assets.
For the three-month period ended March 31, 2023 and 2022, the Company determined that there were no events or circumstances indicating possible additional impairment of its long-lived assets.
Basic earnings per common share are based on the weighted average number of shares outstanding during the periods presented. Diluted earnings per share are computed using weighted average number of common shares plus dilutive common share equivalents outstanding during the period. Potential common shares that would have the effect of increasing diluted earnings per share are considered to be anti-dilutive, i.e. the exercise prices of the outstanding stock options were greater than the market price of the common stock. Anti-dilutive common stock equivalents which were excluded from the calculation of number of dilutive common stock equivalents amounted to 0 and 0 shares for the three-month periods ended March 31, 2023 and 2022, respectively.
Because the Company reported a net loss for the three-month periods ended March 31, 2023 and 2022, common stock equivalents including stock options and warrants were anti-dilutive, therefore the amounts reported for basic and diluted loss per share were the same.
8
GULF RESOURCES, INC.
AND SUBSIDIARIES
NOTES TO CONDENSED CONSOLIDATED FINANCIAL STATEMENTS
MARCH 31, 2023
(Expressed in U.S. dollars)
(UNAUDITED)
NOTE 1 – BASIS OF PRESENTATION AND SUMMARY OF SIGNIFICANT ACCOUNTING POLICIES – Continued
(j) Reporting Currency and Translation
The financial statements of the Company’s foreign subsidiaries are measured using the local currency, Renminbi (“RMB”), as the functional currency; whereas the functional currency and reporting currency of the Company is the United States dollar (“USD” or “$”).
As such, the Company uses the “current rate method” to translate its PRC operations from RMB into USD, as required under FASB ASC 830 “Foreign Currency Matters”. The assets and liabilities of its PRC operations are translated into USD using the rate of exchange prevailing at the balance sheet date. The capital accounts are translated at the historical rate. Adjustments resulting from the translation of the balance sheets of the Company’s PRC subsidiaries are recorded in stockholders’ equity as part of accumulated other comprehensive income. The statement of income and comprehensive income is translated at average rate during the reporting period. Gains or losses resulting from transactions in currencies other than the functional currencies are recognized in net income for the reporting periods as part of general and administrative expense. The statement of cash flows is translated at average rate during the reporting period, with the exception of the consideration paid for the acquisition of business which is translated at historical rates.
(k) Foreign Operations
All of the Company’s operations and assets are located in PRC. The Company may be adversely affected by possible political or economic events in this country. The effect of these factors cannot be accurately predicted.
(l) Inventories
Inventories are stated at the lower of cost, determined on a first-in first-out cost basis, or net realizable value. Costs of work-in-progress and finished goods comprise direct materials, direct labor and an attributable portion of manufacturing overhead. Net realizable value is based on estimated selling price less costs to complete and selling expenses.
(m) Leases
The Company determines if an arrangement is a lease at inception. Operating leases are included in operating lease right-of-use (“ROU”) assets and operating lease liabilities in the consolidated balance sheets. Finance leases are included in finance lease ROU assets and finance lease liabilities in the consolidated balance sheets.
ROU assets represent the Company’s right to use an underlying asset for the lease term and lease liabilities represent the Company’s obligation to make lease payments arising from the lease. Operating lease and finance lease ROU assets and liabilities are recognized at January 1, 2019 based on the present value of lease payments over the lease term discounted using the rate implicit in the lease. In cases where the implicit rate is not readily determinable, the Company uses its incremental borrowing rate based on the information available at commencement date in determining the present value of lease payments. Lease expense for lease payments is recognized on a straight-line basis over the lease term.
The Company does not recognize operating lease ROU assets and liabilities arising from lease arrangements with lease term of twelve months or less.
9
GULF RESOURCES, INC.
AND SUBSIDIARIES
NOTES TO CONDENSED CONSOLIDATED FINANCIAL STATEMENTS
MARCH 31, 2023
(Expressed in U.S. dollars)
(UNAUDITED)
NOTE 1 – BASIS OF PRESENTATION AND SUMMARY OF SIGNIFICANT ACCOUNTING POLICIES – Continued
Stock-based awards issued to employees are recorded at their fair values estimated at grant date using the Black-Scholes model and the portion that is ultimately expected to vest is recognized as compensation cost over the requisite service period. Consistent with the accounting requirement for employee stock-based awards, nonemployee stock-based awards are measured at the grant-date fair value of the equity instruments that the Company is obligated to issue when the good has been delivered or the service has been rendered and any other conditions necessary to earn the right to benefit from the instruments have been satisfied.
The Company has elected to account for the forfeiture of stock-based awards as they occur.
(o) Loss Contingencies
The Company accrues for loss contingencies relating to legal matters, including litigation defense costs, claims and other contingent matters, including liquidated damage liabilities, when such liabilities become probable and could be reasonably estimable. Such estimates may be based on advice from third parties or on management’s judgment, as appropriate. Revisions to accruals are reflected in earnings (loss) in the period in which different facts or information become known or circumstances change that affect the Company’s previous assumptions with respect to the likelihood or amount of loss. Amounts paid upon the ultimate resolution of such liabilities may be materially different from previous estimates.
(p) Income Tax
The Company accounts for income taxes in accordance with the Income Taxes Topic of the FASB ASC, which requires the use of the liability method of accounting for deferred income taxes. Under this method, deferred income taxes are recorded to reflect the tax consequences on future years of temporary differences between the tax basis of assets and liabilities and their reported amounts at each period end. Deferred tax assets and liabilities are measured using tax rates that are expected to apply to taxable income for the years in which those tax assets and liabilities are expected to be realized or settled. The deferred income tax effects of a change in tax rates are recognized in the period of enactment. If it is more likely than not that some portion or all of a deferred tax asset will not be realized, a valuation allowance is recognized. The guidance also provides criteria for the recognition, measurement, presentation and disclosures of uncertain tax positions. A tax benefit from an uncertain tax position may be recognized if it is “more likely than not” that the position is sustainable based solely on its technical merits. Interests and penalties associated with unrecognized tax benefits are included within the (benefit from) provision for income tax in the consolidated statement of profit (loss).
(q) New Accounting Pronouncements
Recent accounting pronouncements adopted
There were no recent accounting pronouncements adopted during the three months ended March 31, 2023.
Recently Issued Accounting Pronouncements Not Yet Adopted
In June 2016, the FASB issued ASU No. 2016-13, Financial Instruments – Credit Losses (Topic 326), Measurement of Credit Losses on Financial Instruments. The amendments in this Update affect loans, debt securities, trade.
10
GULF RESOURCES, INC.
AND SUBSIDIARIES
NOTES TO CONDENSED CONSOLIDATED FINANCIAL STATEMENTS
MARCH 31, 2023
(Expressed in U.S. dollars)
(UNAUDITED)
NOTE 1 – BASIS OF PRESENTATION AND SUMMARY OF SIGNIFICANT ACCOUNTING POLICIES – Continued
receivables, and any other financial assets that have the contractual right to receive cash. The ASU requires an entity to recognize expected credit losses rather than incurred losses for financial assets. For public entities, the amendments are effective for fiscal years beginning after December 15, 2019, including interim periods within those fiscal years. For the Company which is a smaller reporting company, ASU No. 2019-10 extends the effective dates for two years. The Company is currently evaluating the effect of this on the condensed consolidated financial statements and related disclosure.
NOTE 2 – ACCOUNTS RECEIVABLE, NET
| March 31, 2023 | December 31, 2022 | |||||||
| Accounts receivable | $ | $ | ||||||
| Allowance for doubtful debt | ( | ) | ( | ) | ||||
| Accounts receivable, net | $ | $ | ||||||
The overall accounts receivable balance as of March 31, 2023 decreased
by $
NOTE 3 – INVENTORIES
Inventories consist of:
| March 31, 2023 | December 31, 2022 | |||||||
| Raw materials | $ | $ | ||||||
| Finished goods | ||||||||
| Less: impairment | ( | ) | ( | ) | ||||
| Inventory, net | $ | $ | ||||||
The Company recorded impairment
charges for slow moving inventory in the amounts of $
NOTE 4 – PREPAID LAND LEASES
The Company has the rights to use certain parcels of land located in Shouguang, Shandong, PRC, through lease agreements signed with local townships or the government authority. The production facilities and warehouses of the Company are located on these parcels of land. The lease term ranges from to years. Some of the lease contracts were paid in one lump sum upfront and some are paid annually at the beginning of each anniversary date. These leases have no purchase option at the end of the lease term and were classified as operating leases prior to and as of January 1, 2019 when the new lease standard was adopted. Prior to January 2019, the prepaid land lease was amortized on a straight-line basis. As of January 1, 2019, all the leases in which term has commenced and were in use were classified as operating lease right-of-use assets (“ROU”). See Note 6.
In December 2017, the Company paid a one lump
sum upfront amount of $
11
GULF RESOURCES, INC.
AND SUBSIDIARIES
NOTES TO CONDENSED CONSOLIDATED FINANCIAL STATEMENTS
MARCH 31, 2023
(Expressed in U.S. dollars)
(UNAUDITED)
NOTE 5 – PROPERTY, PLANT AND EQUIPMENT, NET
Property, plant and equipment, net consist of the following:
| March 31, 2023 | December 31, 2022 | |||||||
| At cost: | ||||||||
| Mineral rights | $ | $ | ||||||
| Buildings | ||||||||
| Plant and machinery | ||||||||
| Motor vehicles | ||||||||
| Furniture, fixtures and office equipment | ||||||||
| Construction in process | ||||||||
| Total | ||||||||
| Less: Accumulated depreciation and amortization | ( | ) | ( | ) | ||||
| Impairment | ||||||||
| Net book value | $ | $ | ||||||
The Company has certain buildings and salt pans
erected on parcels of land located in Shouguang, PRC, and such parcels of land are collectively owned by local townships or the government
authority. The Company has not been able to obtain property ownership certificates over these buildings and salt pans. The aggregate carrying
values of these properties situated on parcels of the land are $
During the three-month period ended March 31,
2023, depreciation and amortization expense totaled $
During the three-month period ended March 31,
2022, depreciation and amortization expense totaled $
NOTE 6 – FINANCE LEASE RIGHT-OF-USE ASSETS
Property, plant and equipment under finance lease, net consist of the following:
| March 31, 2023 | December 31, 2022 | |||||||
| At cost: | ||||||||
| Buildings | $ | $ | ||||||
| Plant and machinery | ||||||||
| Total | ||||||||
| Less: Accumulated depreciation and amortization | ( | ) | ( | ) | ||||
| Net book value | $ | $ | ||||||
The above buildings erected on parcels of land located in Shouguang, PRC, are collectively owned by local townships. The Company has not been able to obtain property ownership certificates over these buildings as the Company could not obtain land use rights certificates on the underlying parcels of land.
During the three-month period ended March 31,
2023, depreciation and amortization expense totaled $
12
GULF RESOURCES, INC.
AND SUBSIDIARIES
NOTES TO CONDENSED CONSOLIDATED FINANCIAL STATEMENTS
MARCH 31, 2023
(Expressed in U.S. dollars)
(UNAUDITED)
NOTE 7 – OPERATING LEASE RIGHT-OF USE ASSETS
As of March 31, 2023, the total operating lease
ROU assets was $
The total operating lease cost for the three-month
period ended March 31, 2023 and 2022 was $
The Company has the rights to use certain parcels
of land located in Shouguang, the PRC, through lease agreements signed with local townships or the government authority. For parcels of
land that are collectively owned by local townships, the Company cannot obtain land use rights certificates. The parcels of land of which
the Company cannot obtain land use rights certificates covers a total of approximately
NOTE 8 – ACCOUNTS AND OTHER PAYABLE AND ACCRUED EXPENSES
Accounts and other payable and accrued expenses consist of the following:
| March 31, | December 31, | |||||||
| 2023 | 2022 | |||||||
| Accounts payable | $ | $ | ||||||
| Salary payable | ||||||||
| Other payable-related party (see Note 8) | ||||||||
| Accrued expense for construction | ||||||||
| Accrued expense-others | ||||||||
| Total | $ | $ | ||||||
13
GULF RESOURCES, INC.
AND SUBSIDIARIES
NOTES TO CONDENSED CONSOLIDATED FINANCIAL STATEMENTS
MARCH 31, 2023
(Expressed in U.S. dollars)
(UNAUDITED)
NOTE 9 – RELATED PARTY TRANSACTIONS
On September 25, 2012, the Company purchased five
floors of a commercial building in the PRC, through SYCI, from Shandong Shouguang Vegetable Seed Industry Group Co., Ltd. (the “Seller”)
at a cost of approximately $
NOTE 9 – RELATED PARTY TRANSACTIONS – Continued
| a) | Related parties |
| Name of related parties | Position |
| Yang Ming | Chairman Of the Board |
| Liu XiaoBin | Chief Executive Officer |
| Li Min | Chief Financial Officer |
| Miao NaiHui | Chief Operating Officer |
b)
| March 31, | December 31, | |||||||
| 2023 | 2022 | |||||||
| Amount due to related parties: | ||||||||
| Yang Ming | $ | $ | ||||||
| Liu XiaoBin | ||||||||
| Li Min | ||||||||
| Miao NaiHui | ||||||||
| Total | $ | $ | ||||||
Considering that the Company has not performed well in recent years, the Company and its executive officers mutually agreed and to returned all, or a portion of their cash compensation earned for their services with the Company, which may be considered for future compensation should the Company improve its results of operations.
NOTE 10 – TAXES PAYABLE
| March 31, | December 31, | |||||||
| 2023 | 2022 | |||||||
| Land use tax payable | ||||||||
| Value added tax and other taxes payable | ||||||||
| Land use tax payable | $ | $ | ||||||
NOTE 11 – LEASE LIABILITIES-FINANCE AND OPERATING LEASE
The components of finance lease liabilities were as follows:
| Imputed | March 31, | December 31, | ||||||||
| Interest rate | 2023 | 2022 | ||||||||
| Total finance lease liability | $ | $ | ||||||||
| Less: Current portion | ( | ) | ( | ) | ||||||
| Finance lease liability, net of current portion | $ | $ | ||||||||
Interest expenses from a finance lease liability
amounted to $
The components of operating lease liabilities as follows:
| Imputed | March 31, | December 31, | ||||||||
| Interest rate | 2023 | 2022 | ||||||||
| Total Operating lease liabilities | $ | $ | ||||||||
| Less: Current portion | ( | ) | ( | ) | ||||||
| Operating lease liabilities, net of current portion | $ | $ | ||||||||
The weighted average remaining operating lease
term at March 31, 2023 was
Maturities of lease liabilities were as follows:
| Financial lease | Operating Lease | |||||||
| Payable within: | ||||||||
| the next 12 months | $ | $ | ||||||
| the next 13 to 24 months | ||||||||
| the next 25 to 36 months | ||||||||
| the next 37 to 48 months | ||||||||
| the next 49 to 60 months | ||||||||
| thereafter | ||||||||
| Total | ||||||||
| Less: Amount representing interest | ( |
) | ( |
) | ||||
| Present value of net minimum lease payments | $ | |||||||
NOTE 12 – EQUITY
Restricted Shares
A restricted stock award (“RSA”) is an award of common shares that is subject to certain restrictions during a specified period. Restricted stock awards are independent of option grants and are generally subject to forfeiture if employment terminates prior to the release of the restrictions. The grantee cannot transfer the shares before the restricted shares vest. Shares of nonvested restricted stock have the same voting rights as common stock, are entitled to receive dividends and other distributions thereon and are considered to be currently issued and outstanding. The Company expenses the cost of the restricted stock awards, which is determined to be the fair market value of the shares at the date of grant, straight-line over the period during which the restrictions lapse. For these purposes, the fair market value of the restricted stock is determined based on the closing price of the Company's common stock on the grant date.
Retained Earnings – Appropriated
In accordance with the relevant PRC regulations and the PRC subsidiaries’ Articles of Association, the Company’s PRC subsidiaries are required to allocate its profit after tax to the following reserve:
Statutory Common Reserve Funds
SCHC, SYCI, SHSI and DCHC are required each year
to transfer at least 10% of the profit after tax as reported under the PRC statutory financial statements to the Statutory Common Reserve
Funds until the balance reaches 50% of the registered share capital. This reserve can be used to make up any loss incurred
or to increase share capital. Except for the reduction of losses incurred, any other application should not result in this
reserve balance falling below 25% of the registered capital.
14
GULF RESOURCES, INC.
AND SUBSIDIARIES
NOTES TO CONDENSED CONSOLIDATED FINANCIAL STATEMENTS
MARCH 31, 2023
(Expressed in U.S. dollars)
(UNAUDITED)
NOTE 13 – TREASURY STOCK
As of March 31, 2023 and December 31, 2022, the number of treasury stock of the Company was and , respectively.
NOTE 14 – STOCK-BASED COMPENSATION
Pursuant to the Company’s 2019 Omnibus Equity Incentive Plan adopted and approved in 2019 (“2019 Plan”), awards under the 2019 Plan is limited in the aggregate to shares of our common stock, inclusive of the awards that were previously issued and outstanding under the Company’s 2007 Equity Incentive Plan, as amended (the “2007 Plan”). Upon adoption and approval of the 2019 Plan, the 2007 Plan was frozen, no new awards will be granted under the 2007 Plan, and outstanding awards under the 2007 Plan will continue to be governed by the terms and condition of the 2007 Plan and applicable award agreement. As of March 31, 2023, the number of shares of the Company’s common stock available for grant of stock options and issuance under the 2019 Plan was shares.
The fair value of each option award is estimated on the date of grant using the Black-Scholes option-pricing model. The risk free rate is based on the yield-to-maturity in continuous compounding of the US Government Bonds with the time-to-maturity similar to the expected tenor of the option granted, volatility is based on the annualized historical stock price volatility of the Company, and the expected life is based on the historical option exercise pattern.
For the three months ended March 31, 2023 and
2022, total compensation costs for options issued recorded in the consolidated statement of loss were $
During the three months ended March 31, 2023, there were no options issued to employees or non-employees.
| Number of Option and Warrants Outstanding and exercisable |
Weighted- Average Exercise price of Option and Warrants |
Range of Exercise Price per Common Share | ||||||||||
| Balance, January 1, 2023 | $ | |||||||||||
| Granted during the period | ||||||||||||
| Exercised during the period | ||||||||||||
| Expired during the period | $ | $ | ||||||||||
| Balance, March 31, 2023 | $ | |||||||||||
| Stock Options and Warrants Outstanding and Exercisable | ||||||||||||
| Weighted Average | ||||||||||||
| Remaining | ||||||||||||
| Outstanding at March 31, 2023 |
Range of Exercise Prices |
Contractual Life (Years) |
||||||||||
| Outstanding and exercisable | ||||||||||||
All options exercisable and outstanding at March 31, 2023 are fully vested. As of March 31, 2023 there was no unrecognized compensation cost related to outstanding stock options,
The aggregate intrinsic value of options outstanding and exercisable as of March 31, 2023 and 2022 was $.
15
GULF RESOURCES, INC.
AND SUBSIDIARIES
NOTES TO CONDENSED CONSOLIDATED FINANCIAL STATEMENTS
MARCH 31, 2023
(Expressed in U.S. dollars)
(UNAUDITED)
NOTE 15 – INCOME TAXES
The Company utilizes the asset and liability method of accounting for income taxes in accordance with FASB ASC 740-10. If it is more likely than not that some portion or all of a deferred tax asset will not be realized, a valuation allowance is recognized.
(a) United States (“US”)
Gulf Resources, Inc. may be subject to the United
States of America Tax laws at a tax rate of
(b) British Virgin Islands (“BVI”)
Upper Class Group Limited, a subsidiary of Gulf Resources, Inc., was incorporated in the BVI and, under the current laws of the BVI, it is not subject to tax on income or capital gain in the BVI. Upper Class Group Limited did not generate assessable profit for the three-month periods ended March 31, 2023 and 2022.
(c) Hong Kong
HKJI, a subsidiary of Upper Class Group Limited, was
incorporated in Hong Kong and is subject to Hong Kong taxation on its activities conducted in Hong Kong and income arising in or derived
from Hong Kong. No provision for income tax has been made as it has no taxable income for the three-month periods ended March
31, 2023 and 2022. The applicable statutory tax rates for the three-month periods ended March 31, 2023 and 2022 are
(d) PRC
Enterprise income tax (“EIT”) for
SCHC, SYCI, SHSI and DCHC in the PRC is charged at
The operating subsidiaries SCHC, SYCI, DCHC, and SHSI are wholly foreign-owned enterprises (“FIE”) incorporated in the PRC and are subject to PRC Local Income Tax Law. The PRC tax losses may be carried forward to be utilized against future taxable profit for ten years for High-tech enterprises and small and medium-sized enterprises of science and technology and for five years for other companies. Tax losses of the operating subsidiaries of the Company may be carried forward for five years.
On February 22, 2008, the Ministry of Finance (“MOF”) and the State Administration of Taxation (“SAT”) jointly issued Cai Shui [2008] Circular 1 (“Circular 1”). According to Article 4 of Circular 1, distributions of accumulated profits earned by a FIE prior to January 1, 2008 to foreign investor(s) in 2008 will be exempted from withholding tax (“WHT”) while distribution of the profit earned by an FIE after January 1, 2008 to its foreign investor(s) shall be subject to WHT at 5% effective tax rate.
As of March 31, 2023 and December 31, 2022, the
accumulated distributable earnings under the Generally Accepted Accounting Principles (GAAP”) of PRC that are subject to WHT are
$
The Company’s income tax returns are subject to the various tax authorities’ examination. The federal, state and local authorities of the United States may examine the Company’s income tax returns filed in the United States for three years from the date of filing. The Company’s US income tax returns since 2017 are currently subject to examination.
Inland Revenue Department of Hong Kong (“IRD”) may examine the Company’s income tax returns filed in Hong Kong for seven years from date of filing. For the years 2012 through 2019, HKJI did not report any taxable income. It did not file any income tax returns during these years except for 2014 and 2018. For companies which do not have taxable income, IRD typically issues notification to companies requiring them to file income tax returns once in every four years. The tax returns for 2014 and 2018 are currently subject to examination.
The components of the provision for income tax benefit (expense) from continuing operations are:
| Three-Month Period Ended March 31, | ||||||||
| 2023 | 2022 | |||||||
| Current taxes – PRC | $ | $ | ||||||
| Deferred tax – PRC entities | ( | ) | ||||||
| Deferred taxes – US entity | ||||||||
| Change in valuation allowance | ||||||||
| Income Tax (Expense) Benefit | $ | ( | ) | $ | ||||
Significant components of the Company’s deferred tax assets and liabilities at March 31, 2022 and December 31, 2021 are as follows:
| March 31, | December 31, | |||||||
| 2023 | 2022 | |||||||
| Deferred tax liabilities | $ | $ | ||||||
| Deferred tax assets: | ||||||||
| Exploration costs | ||||||||
| PRC tax losses | ||||||||
| US federal net operating loss | ||||||||
| Total deferred tax assets | ||||||||
| Valuation allowance | ( | ) | ( | ) | ||||
| Net deferred tax asset | $ | $ | ||||||
The decrease in valuation allowance for the three-month
period ended March 31, 2023 is $
The increase in valuation allowance for the three-month
period ended March 31, 2022 is $
There were no unrecognized tax benefits and accrual for uncertain tax positions as of March 31, 2023 and December 31, 2022 and no amounts accrued for penalties and interest for the three months ended March 31, 2023 and 2022.
NOTE 16 – BUSINESS SEGMENTS
The Company has four reportable segments: bromine, crude salt, chemical products and natural gas. The reportable segments are consistent with how management views the markets served by the Company and the financial information that is reviewed by its chief operating decision maker.
An operating segment’s performance is primarily evaluated based on segment operating income, which excludes share-based compensation expense, certain corporate costs and other income not associated with the operations of the segment. These corporate costs (income) are separately stated below and also include costs that are related to functional areas such as accounting, treasury, information technology, legal, human resources, and internal audit. The Company believes that segment operating income, as defined above, is an appropriate measure for evaluating the operating performance of its segments. All the customers are located in PRC.
| Three-Month Period Ended March 31, 2023 | Bromine * | Crude Salt * | Chemical Products | Natural Gas | Segment Total | Corporate | Total | |||||||||||||||||||||
| Net revenue (external customers) | $ | $ | $ | $ | $ | $ | $ | |||||||||||||||||||||
| Net revenue (intersegment) | ||||||||||||||||||||||||||||
| Loss from operations before income benefit | ( | ) | ( | ) | ( | ) | ( | ) | ( | ) | ||||||||||||||||||
| Income tax benefit | ( | ) | ||||||||||||||||||||||||||
| Loss from operations after income taxes(benefit) | ( | ) | ( | ) | ( | ) | ( | ) | ( | ) | ||||||||||||||||||
| Total assets | ||||||||||||||||||||||||||||
| Depreciation and amortization | ||||||||||||||||||||||||||||
| Capital expenditures | ||||||||||||||||||||||||||||
| Three-Month Period Ended March 31, 2022 | Bromine * | Crude Salt * | Chemical Products | Natural Gas | Segment Total | Corporate | Total | |||||||||||||||||||||
| Net revenue (external customers) | $ | $ | $ | $ | $ | $ | $ | |||||||||||||||||||||
| Net revenue (intersegment) | ||||||||||||||||||||||||||||
| Loss from operations before income benefit | ( | ) | ( | ) | ( | ) | ( | ) | ( | ) | ||||||||||||||||||
| Income tax benefit | ( | ) | ( | ) | ( | ) | ||||||||||||||||||||||
| Loss from operations after income taxes(benefit) | ( | ) | ( | ) | ( | ) | ( | ) | ( | ) | ||||||||||||||||||
| Total assets | ||||||||||||||||||||||||||||
| Depreciation and amortization | ||||||||||||||||||||||||||||
| Capital expenditures | ||||||||||||||||||||||||||||
* Certain common production overheads, operating and administrative expenses and asset items (mainly cash and certain office equipment) of bromine and crude salt segments in SCHC were split by reference to the average selling price and production volume of the respective segment until April 2022. Commencing May 2022, costs were assigned to the two subsidiaries (SCHC and SHSI) by independent accounting.
16
GULF RESOURCES, INC.
AND SUBSIDIARIES
NOTES TO CONDENSED CONSOLIDATED FINANCIAL STATEMENTS
MARCH 31, 2023
(Expressed in U.S. dollars)
(UNAUDITED)
NOTE 16 – BUSINESS SEGMENTS – Continued
| Three-Month Period Ended March 31, | ||||||||
| Reconciliations | 2023 | 2022 | ||||||
| Total segment operating loss | $ | ( | ) | $ | ||||
| Corporate costs | ( | ) | ( | ) | ||||
| Unrealized gain (loss) on translation of intercompany balance | ( | ) | ||||||
| Loss from operations | ( | ) | ( | ) | ||||
| Other income | ||||||||
| Loss before income taxes | $ | ( | ) | $ | ( | ) | ||
The following table shows the major customers (10% or more) for the three-month period ended March 31, 2023.
| Number | Customer |
Bromine (000’s) |
Crude Salt (000’s) |
Chemical Products (000’s) |
Total Revenue (000’s) |
Percentage of Total Revenue (%) | ||||||||||||||||
| 1 | Shandong Brother Technology Limited | % | ||||||||||||||||||||
| 2 | Shandong Morui Chemical Company Limited | $ | $ | $ | $ | % | ||||||||||||||||
| 3 | Shouguang Weidong Chemical Company Limited | % | ||||||||||||||||||||
| 4 | Shandong Shouguangshen Runfa Marine Chemical Company Limited | $ | $ | $ | $ | % | ||||||||||||||||
The following table shows the major customers (10% or more) for the three-month period ended March 31, 2022.
| Number | Customer |
Bromine (000’s) |
Crude Salt (000’s) |
Chemical Products (000’s) |
Total Revenue (000’s) |
Percentage of Total Revenue (%) | ||||||||||||||||
| 1 | Shandong Morui Chemical Company Limited | $ | $ | $ | $ | % | ||||||||||||||||
| 2 | Shandong Brother Technology Limited | $ | $ | $ | $ | % | ||||||||||||||||
NOTE 17 – CUSTOMER CONCENTRATION
During the three-month period ended March 31,
2023, the Company sold
During the three-month period ended March 31,
2022, the Company sold
NOTE 18 – MAJOR SUPPLIERS
During the three-month period ended March 31,
2023, the Company purchased
During the three-month period ended March 31,
2022, the Company purchased
NOTE 19 – FAIR VALUE OF FINANCIAL INSTRUMENTS
The carrying values of financial instruments, which consist of cash, accounts receivable and accounts payable and other payables, approximate their fair values due to the short-term nature of these instruments. There were no material unrecognized financial assets and liabilities as of March 31, 2023 and December 31, 2022.
NOTE 20 – CAPITAL COMMITMENT AND OTHER SERVICE CONTRACTUAL OBLIGATIONS
The following table sets forth the Company’s contractual obligations as of March 31, 2023:
| Property Management Fees | Capital Expenditure | |||||||
| Payable within: | ||||||||
| the next 12 months | $ | $ | ||||||
| the next 13 to 24 months | ||||||||
| the next 25 to 36 months | ||||||||
| the next 37 to 48 months | ||||||||
| the next 49 to 60 months | ||||||||
| Total | $ | $ | ||||||
NOTE 21 – LOSS CONTINGENCIES
In the last twenty years, to the Company’s knowledge, there were no government regulations requiring bromine manufacturers to obtain land use and planning approval document. As such, the Company believes most of the bromine manufacturers in Shouguang City do not have land use and planning approval documents and lease their land parcels from the village associations. They are facing the same issues in connection with land use and planning as the Company. To the Company’s knowledge, the local government has submitted its plan to solve the issues to higher authority and are waiting for approval from the higher authority.
The Company is in the process of resolving the issues in connection with SCHC’s land use and planning diligently. The Company has been in discussions closely with the local government authorities with the help from Shouguang City Bromine Association to seek reliefs and, based on verbal confirmation by local government authorities, believes the administrative penalties imposed by the Bureau according to the Written Decisions are being re-assessed by local government authorities and may be revoked. Pursuant to a Written Application dated October 28, 2019 addressed to the Court by the Bureau, the Bureau withdrew its application for the enforcement proceedings regarding the administrative penalty imposed on Factory No. 7, Factory No. 8 and Factory No.10. Pursuant to a written decisions of administrative ruling captioned (2019) Lu 0783 Xing Shen No. 389 Zhi Yi, dated November 25, 2020, the Court orders to terminate the enforcement of the case captioned (2019) Lu 0783 Xing Shen No. 389. Production of Factory No. 7 was allowed to resume in April 2019. The Company received a notification from the Shouguang City Government in February 2019 informing the Company that Factory No. 1, No.4, No. 7 and No. 9 have passed inspection and were approved to resume operation
In addition, on August 28, 2019, the People’s Government of Shandong Province, issued a regulation titled “Investment Project Management Requirements of Chemical Companies in Shandong Province” permitting the construction of facilities on existing sites or infrastructure of bromine manufacturing and other chemical industry-related types of projects (clause 11 of section 3). The Company believes that the goal of the government is to standardize and regulate the industry and not to demolish the facilities or penalize the manufacturers. As of the date of this report, the Company has not been notified by the local government that it will take any measure to enforce the administrative penalties. Based on information known to date, the Company believes that it is remote that the Written Decisions or Court Rulings will be enforced within the expected timeframe and a material penalty or costs and expenses against the Company will result. However, there can be no assurance that there will not be any further enforcement action, the occurrence of which may result in further liabilities, penalties and operational disruption.
In view of the above facts and circumstances, the Company believes that it is not necessary to accrue for any estimated losses or impairment as of March 31, 2023.
NOTE 22 – SUBSEQUENT EVENT
Not Applicable.
17
Item 2. Management’s Discussion and Analysis of Financial Condition and Results of Operations
Cautionary Note Regarding Forward-Looking Statements
The discussion below contains “forward-looking statements” within the meaning of the Private Securities Litigation Reform Act of 1995, Section 27A of the Securities Act, and Section 21E of the Exchange Act. We have used words such as “believes,” “intends,” “anticipates,” “expects” and similar expressions to identify forward-looking statements. These statements are based on information currently available to us and are subject to a number of risks and uncertainties that may cause our actual results of operations, financial condition, cash flows, performance, business prospects and opportunities and the timing of certain events to differ materially from those expressed in, or implied by, these statements. Except as expressly required by the federal securities laws, we undertake no obligation to update such factors or to publicly announce the results of any of the forward-looking statements contained herein to reflect future events, developments, or changed circumstances, or for any other reason.
Overview
We are a Nevada holding company which conducts operations through our wholly-owned China-based subsidiaries. Our business is conducted and reported in four segments, namely, bromine, crude salt, chemical products and natural gas.
Through our wholly-owned subsidiary, SCHC, we produce and trade bromine and crude salt. We are one of the largest producers of bromine in China, as measured by production output. Elemental bromine is used to manufacture a wide variety of bromine compounds used in industry and agriculture. Bromine also is used to form intermediary chemical compounds such as Tetramethylbenzidine. Bromine is commonly used in brominated flame retardants, fumigants, water purification compounds, dyes, medicines and disinfectants. Crude salt is the principal material in alkali production as well as chlorine alkali production and is widely used in the chemical, food and beverage, and other industries.
Through our wholly-owned subsidiary, SYCI, we manufacture and sell chemical products used in oil and gas field exploration, oil and gas distribution, oil field drilling, papermaking chemical agents, inorganic chemicals and materials that are used for human and animal antibiotics.
Our wholly-owned subsidiary, DCHC, was established to explore and develop natural gas and brine resources (including bromine and crude salt) in Sichuan Province, China.
As disclosed in the Company’s Current Report on Form 8-K filed on September 8, 2017, the Company received, on September 1, 2017, letters from the Yangkou County, Shouguang City government addressed to each of its subsidiaries, SCHC and SYCI, which stated that in an effort to improve the safety and environmental protection management level of chemical enterprises, the plants are requested to immediately stop production and perform rectification and improvements in accordance with the country’s new safety and environmental protection requirements. In the Company’s press release of August 11, 2017 and on its conference call of August 14, 2017, the Company addressed concerns that increased government enforcement of stringent environmental rules that were adopted in early 2017 to insure corporations bring their facilities up to necessary standards so that pollution and other negative environmental issues are limited and remediated, could have an impact on our business in both the short and long-term. The Company also expressed that although it believed its facilities were fully compliant at the time, the Company did not know how its facilities would fare under the new rules. Teams of inspectors from the government were sent to many provinces to inspect all mining and manufacturing facilities. The local government requested that facilities be closed, so that the facilities could undergo the inspection and analysis in the most efficient manner by inspectors’ team. As a result, our facilities were closed on September 1, 2017.
The Company believes that this is another step by the government to improve the environment. It further believes the goal of the government is not to close all plants, but rather to codify the regulations related to project approval, land use, planning approval and environmental protection assessment approval so that illegal plants are not able to open in the future and so that plants close to population centers do not cause serious environmental damage. In addition, the Company believes that the Shandong provincial government wants to assure that each of its regional and county governments has applied the Notice in a consistent manner.
The Shouguang City Bromine Association, on behalf of all the bromine plants in Shouguang, started discussions with the local government agencies. The local governmental agencies confirmed the facts that their initial requirements for the bromine industry did not include the project approval, the planning approval and the land use rights approval and that those three additional approvals were new requirements of the provincial government. The Company understood from the local government that it has been coordinating with several government agencies to solve these three outstanding approval issues in a timely manner and that all the affected bromine plants willnot be allowed to commence production prior to obtaining those approvals.
In February 2019, the Company received a notification from the local government of Yangkou County that its Factory No. 1, No.4, No. 7 and No. 9 had passed inspection and could resume operations. In April 2019, Factory No. 1 and No. 7 resumed operations.
On February 28, 2020, the Company announced that it received an approval from the government to resume bromine production after winter temporary closure. Subsequently, it received another approval from the Shouguang Yangkou People’s Government dated on March 5, 2020 to resume production at its bromine factories No.1, No. 4, No.7 and No. 9 in order to meet the needs of bromide products for epidemic prevention and control. With these two approvals, the Company was allowed to resume production at all four bromine factories.
The Company received an oral notification from the government for its Factory No. 8, which permitted Factory No.8 to resume production in August 2022. Factory No.8 started to contribute revenue in the fourth quarter 2022.
Pursuant to the notification from the government of Shouguang City, all bromine facilities in Shouguang City were temporarily closed from December 10, 2022 until February 1, 2023 8:00 AM China Time. To comply with such notification, the Company had temporarily stopped production at its bromine facilities during the aforesaid period and reopened the operating bromine and crude salt factories in February 2023.
The Company is still waiting for governmental approval for factories No.2 and No.10. To the Company’s knowledge, the government is currently completing its planning process for all mining areas including that for prevention of flood. As a result, the Company may be required to make some modifications to our current wells and aqueducts prior to commencement of operations of these factories to satisfy the local government's requirements.
On November 24, 2017, Gulf Resources received a letter from the People’s Government of Yangkou County, Shouguang City notifying the Company that due to the new standards and regulations relating to safety production and environmental pollution, from certain local governmental departments, such as the municipal environmental protection department, the security supervision department and the fire department, its chemical enterprises would have to be relocated to a new industrial park called Bohai Marine Fine Chemical Industry Park. Although our chemical companies were in compliance with regulations, they were also close to a residential area. As a result, the government determined we should relocate to the Bohai park. Chemical companies that are not being asked to move into the park are being permanently closed. Since our factories closed, the Company has secured from the government the land use rights for its chemical plant. On January 6, 2020, the Company received the environmental protection approval by the government of Shouguang City, Shandong Province for the proposed Yuxin Chemical factory. The Company began the construction on its new chemical facilities located at Bohai Marine Fine Chemical Industrial Park in June 2020. The construction was expected to take approximately one year and an additional six months to complete the equipment installation and testing, however due to the COVID epidemic and utility restrictions, the opening of the chemical factory has been delayed. The Company has received the refrigeration and air compressor units. The rest equipment is expected to be delivered by the second quarter or the third quarter of 2023.
In January 2017, the Company completed the first brine water and natural gas well field construction in Daying located in Sichuan Province and commenced trial production in January 2019. On May 29, 2019, the Company received a verbal notice from the government of Tianbao Town,Daying County, Sichuan Province, whereby the Company is required to obtain project approval for its well located in Daying, including the whole natural gas and brine water project, and approvals for safety production inspection, environmental protection assessment, and to solve the related land issue. Until these approvals have been received, the Company has to temporarily halt trial production at its natural gas well in Daying. In compliance with the Chinese government new policies, the Company is also required to obtain an exploration license and a mining license for bromine and natural gas, respectively. Pursuant to the Opinions of the Ministry of Natural Resources on Several Issues in Promoting the Reform of Mineral Resources Management (Trial) promulgated by the Ministry of Natural Resources of PRC on January 9, 2020, which came into effect on May 1, 2020, privately owned enterprises are allowed to participate in the natural gas production. The Company plans to proceed with its applications for the natural gas and brine project approvals with related government departments after the government has finalized the land and resource planning for Sichuan Province.
In April 2022, Shouguang Hengde Salt Industry Co. Ltd(“SHSI”), our subsidiary, was incorporated in Shandong Province, China, for crude salt production and trading.
On January 28, 2020 we completed a 1-for-5 reverse stock split of our common stock, such that for each five shares outstanding prior to the stock split there was one share outstanding after the reverse stock split. All shares of common stock referenced in this report have been adjusted to reflect the stock split figures.
18
Our current corporate structure chart is set forth in the following diagram:

As a result of our acquisitions of SCHC and SYCI, our historical financial statements and the information presented below reflects the accounts of SCHC, SYCI, SHSI and DCHC. The following discussion should be read in conjunction with our condensed consolidated financial statements and notes thereto appearing elsewhere in this report.
RESULTS OF OPERATIONS
The following table presents certain information derived from the condensed consolidated statements of income, cash flows and stockholders’ equity for the three-month periods ended March 31, 2023 and 2022.
Comparison of the Three-Month Periods Ended March 31, 2023 and 2022
| Three-Month Period Ended March 31, 2023 | Three-Month Period Ended March 31, 2022 | Percent Change Increase/ (Decrease) | ||||||||||
| Net revenue | $ | 9,302,007 | $ | 8,930,737 | 4 | % | ||||||
| Cost of net revenue | $ | (6,769,074 | ) | $ | (4,549,968 | ) | 49 | % | ||||
| Gross profit (loss) | $ | 2,532,933 | $ | 4,380,769 | (42 | %) | ||||||
| Sales, marketing and other operating expenses | $ | (13,704 | ) | $ | (10,360 | ) | 32 | % | ||||
| Direct labor and factory overheads incurred during plant shutdown | $ | (2,408,736 | ) | (2,184,591 | ) | 10 | % | |||||
| Other operating expense | $ | — | (8,404 | ) | — | |||||||
| General and administrative expenses | $ | (910,051 | ) | $ | (2,242,501 | ) | (59 | %) | ||||
| Loss from operations | $ | (799,558 | ) | $ | (65,087 | ) | 1128 | % | ||||
| Other income, net | $ | 41,255 | $ | 40,836 | 1 | % | ||||||
| Loss before taxes | $ | (758,303 | ) | $ | (24,251 | ) | 3027 | % | ||||
| Income tax benefit | $ | 200,556 | $ | (95,695 | ) | 310 | % | |||||
| Net loss | $ | (557,747 | ) | $ | (119,946 | ) | 365 | % | ||||
Net revenue The table below shows the changes in net revenue in the respective segment of the Company for the three-month period ended March 31, 2023 compared to the same period in 2022:
| Net Revenue by Segment | ||||||||||||||||||||
| Three-Month Period Ended | Three-Month Period Ended | Percent Change | ||||||||||||||||||
| March 31, 2023 | March 31, 2022 | Increase | ||||||||||||||||||
| Segment | % of total | % of total | ||||||||||||||||||
| Bromine | $ | 8,470,372 | 91 | % | $ | 8,126,015 | 91 | % | 4 | % | ||||||||||
| Crude Salt | $ | 748,681 | 8 | % | $ | 754,044 | 8 | % | (1 | %) | ||||||||||
| Chemical Products | $ | — | — | $ | — | — | — | |||||||||||||
| Natural Gas | $ | 82,954 | 1 | % | $ | 50,678 | 1 | % | 64 | % | ||||||||||
| Total sales | $ | 9,302,007 | 100 | % | $ | 8,930,737 | 100 | % | 4 | % | ||||||||||
| Three-Month Period Ended | Percentage Change | |||||||||||
| Bromine and crude salt segments product sold in tonnes | March 31, 2023 | March 31, 2022 | Increase | |||||||||
| Bromine (excluded volume sold to SYCI) | 2,020 | 1,005 | 101 | % | ||||||||
| Crude Salt | 20,360 | 15,460 | 32 | % | ||||||||
Bromine segment
For the three-month periods ended March 31, 2023 and 2022, the net revenue for the bromine segment was $8,470,372 and $8,126,015. This increase was due to the 101% increase in tonnes sold and a 48% decrease in average selling price.
Crude salt segment
For the three-month periods ended March 31, 2023 and 2022, the net revenue for the crude salt was $748,681 and $754,044. This increase was due to the 32% increase in tonnes sold and a 25% decrease in average selling price.
Chemical products segment
For the three-month periods ended March 31, 2023 and 2022, the net revenue for the chemical products segment was $0 due to the closure of our chemical factories since September 1, 2017.
19
Natural gas segment
For the three-month period ended March 31, 2023 and 2022, the net revenue for the natural gas production was $0.
Equipment Lease
For the three-month period ended March 31, 2023 and 2022, the net revenue for the equipment lease was $82,954 and $50,678.
Cost of Net Revenue
| Cost of Net Revenue by Segment | Percent Change | |||||||||||||||||||
| Three-Month Period Ended | Three-Month Period Ended | of Cost of | ||||||||||||||||||
| March 31, 2023 | March 31, 2022 | Net Revenue | ||||||||||||||||||
| Segment | % of total | % of total | ||||||||||||||||||
| Bromine | $ | 6,148,443 | 90.8 | % | $ | 3,920,325 | 86.1 | % | 57 | % | ||||||||||
| Crude Salt | $ | 620,258 | 9.2 | % | $ | 629,560 | 13.8 | % | (1.5 | %) | ||||||||||
| Chemical Products | $ | — | — | $ | — | — | — | |||||||||||||
| Natural Gas | $ | 373 | — | $ | 83 | 0.1 | — | |||||||||||||
| Total | $ | 6,769,074 | 100 | % | $ | 4,549,968 | 100 | % | 49 | % | ||||||||||
Cost of net revenue reflects mainly the raw materials consumed and the direct salaries and benefits of staff engaged in the production process, electricity, depreciation and amortization of manufacturing plant and machinery and other manufacturing costs. Our cost of net revenue was $6,769,074 for the three-month period ended March 31, 2023, an increase of $2,219,106 (or 49%) as compared to the same period in 2022 due to the increase of net revenue by 4% and the decline in the selling price for bromine and crude salt for the three-month period ended March 31, 2023 as compared to the same period in 2022.
In May 2022, we separated the bromine and the crude salt business to conform with government regulations. This separation required different allocation of costs. The net impact was to increase the cost allocations to bromine and decrease the cost allocations to crude salt.
Bromine production capacity and utilization of our factories
The table below represents the annual capacity and utilization ratios for all of our bromine producing properties:
| Annual Production Capacity (in tonnes) | Utilization Ratio (i) | ||||||||||||
| Three-month period ended March 31, 2022 | 31,506 | — | 19 | % | |||||||||
| Three-month period ended March 31, 2023 | 31,506 | — | 39 | % | |||||||||
| Variance of the three-month periods ended March 31, 2023and 2022 | — | 20 | % | ||||||||||
(i) Utilization ratio is calculated based on the annualized actual production volume in tonnes for the periods divided by the annual production capacity in tonnes.
20
Bromine segment
For the three-month period ended March 31, 2023 the cost of net revenue for the bromine segment was $6,148,443.
For the three-month period ended March 31, 2022 the cost of net revenue for the bromine segment was $3,920,325.
Crude salt segment
For the three-month period ended March 31, 2023 the cost of net revenue for the crude salt segment was $620,258.
For the three-month period ended March 31, 2022 the cost of net revenue for the crude salt segment was $629,560.
Chemical products segment
Cost of net revenue for our chemical products segment for the three-month period ended March 31, 2023 and 2022 was $0.
Natural gas segment
Cost of net revenue for our natural gas segment for the three-month period ended March 31, 2023 and 2022 was $373 and $83.
Gross Profit (Loss) Gross profit was $2,532,933, or 27%, of net revenue for three-month period ended March 31, 2023 compared to $4,380,769, or 49% of net revenue for three-month period ended March 31, 2022.
| Gross Profit (Loss) by Segment | % Point Change | |||||||||||||||||||
| Three-Month Period Ended | Three-Month Period Ended | of Gross | ||||||||||||||||||
| March 31, 2023 | March 31, 2022 | Profit (Loss) Margin | ||||||||||||||||||
| Segment | Gross Profit Margin | Gross Profit Margin | ||||||||||||||||||
| Bromine | $ | 2,321,929 | 27 | % | $ | 4,205,690 | 52 | % | (25 | %) | ||||||||||
| Crude Salt | $ | 128,423 | 17 | % | $ | 124,484 | 17 | % | — | |||||||||||
| Chemical Products | $ | — | — | $ | — | — | — | |||||||||||||
| Natural Gas | $ | 82,581 | 100 | % | 50,595 | 99 | 1 | % | ||||||||||||
| Total Gross Profit (Loss) | $ | 2,532,933 | 27 | % | $ | 4,380,769 | 49 | % | (22 | %) | ||||||||||
Bromine segment
For the three-month period ended March 31, 2023, the gross profit margin for our bromine segment was 27%, compared to 52% in the three-month period ended March 31, 2022. The decrease in gross profit margin was primarily attributable to the lower average selling price of bromine of $4,193 per ton in the three-month period ended March 31, 2023 compared to $8,082 per ton in the three-month period ended March 31, 2022.
For the three-month period ended March 31, 2022, the gross loss margin for our bromine segment was 52%.
Crude salt segment
For the three-month period ended March 31, 2023, the gross profit margin for our crude salt segment was 17%, compared to (17%) in three-month period ended March 31, 2022.This decrease was primarily attributable to the lower average selling price of crude salt of $37 per ton in three-month period ended March 31, 2023 compared to $49 per ton in three-month period ended March 31, 2022.
For the three-month period ended March 31, 2022, the gross loss margin for our crude salt segment was 17%.
Direct labor and factory overheads incurred during plant shutdown On September 1, 2017, the Company received notification from the government of Yangkou County, Shouguang City of PRC that stated that production at all its bromine and crude salt and chemical factories should be halted with immediate effect in order for the Company to perform rectification and improvement in accordance with the county’s new safety and environmental protection requirements. On November 24, 2017, the Company received a letter from the Government of Yangkou County, Shouguang City notifying the Company to relocate its two chemical production plants located in the second living area of the Qinghe Oil Extraction Plant to Bohai Park. As a result, direct labor and factory overhead costs (including depreciation of plant and machinery) in the amount of $2,408,736 and $2,184,591 incurred for the three-month periods ended March 31, 2023 and 2022, respectively, of factories that have not resumed production were presented as part of the operating expense.
21
General and Administrative Expenses General and administrative expenses were $910,051 for the three-month period ended March 31, 2023, an decrease of $1,332,450 (or 59%) as compared to $2,242,501 for the same period in 2022. The decrease was mainly due to the unrealized foreign currency transaction loss on intercompany balance recorded in three-month period ended March 31, 2023 compared to an unrealized foreign currency transaction gain on intercompany balance recorded in the same period in the previous year.
Loss from Operations Loss from operations was $799,558 the three-month period ended March 31, 2023, compared to loss from operation of $65,087 in the same period in 2022.
| Loss from Operations by Segment | ||||||||||||||||
| Three-Month Period Ended March 31, 2023 |
Three-Month Period Ended March 31, 2022 | |||||||||||||||
| Segment: | % of total | % of total | ||||||||||||||
| Bromine | $ | (409,692 | ) | 53 | % | $ | 1,348,834 | 470 | % | |||||||
| Crude Salt | 42,930 | (6 | %) | (521,921 | ) | (182 | % | |||||||||
| Chemical Products | (417,873 | ) | 54 | % | (513,282 | ) | (179 | % | ||||||||
| Natural Gas | 12,685 | (1 | %) | (26,739 | ) | (9 | %) | |||||||||
| Loss from operations before corporate costs | (771,950 | ) | 100 | % | 286,892 | 100 | % | |||||||||
| Corporate cost | (59,960 | ) | (68,190 | ) | ||||||||||||
| Unrealized gain (loss) on translation of intercompany balance | 32,352 | (283,789 | ) | |||||||||||||
| Loss from operations | $ | (799,558 | ) | $ | (65,087 | ) | ||||||||||
Bromine segment
Loss from operations from our bromine segment was $409,692 for the three-month period ended March 31, 2023, compared to income from operations of $1,348,834 in the same period in 2022. This decrease was due to the 101% increase in tonnes sold and a 48% decrease in average selling price as well as higher cost allocations due to the split off of our salt subsidiary in May 2022.
Crude salt segment
Income from operations from our crude salt segment was $42,930 for the three-month period ended March 31, 2023, compared to loss from operations of $521,921 in the same period in 2022, primarily due to the lower cost allocations due to the split off of our salt subsidiary in May 2022.
Chemical products segment
Loss from operations from our chemical products segment was $417,873 for the three-month period ended March 31, 2023, compared to loss from operations of $513,282 in the same period in 2022.
Natural gas segment
Income from operations from our natural gas segment was $12,685 for the three -month period ended March 31, 2023, compared to a loss of $26,739 in the same period in 2022.
22
Other Income Net Other income, net of $41,255 represented bank interest income, net of finance lease interest expense for the three -month period ended March 31, 2023, an increase of $419 (or approximately 1%) as compared to the same period in 2022.
Net Loss Net loss was $557,747 for the three-month period ended March 31, 2023, compared to a net loss of $119,946 in the same period in 2022.
LIQUIDITY AND CAPITAL RESOURCES
As of March 31, 2023, cash and cash equivalents were $115,771,833 as compared to $108,226,214 as of December 31, 2022. The components of this increase of $7,545,619 are reflected below.
Statement of Cash Flows
| Three-Month Period Ended March 31, | ||||||||
| 2023 | 2022 | |||||||
| Net cash provided by operating activities | $ | 4,831,553 | $ | 8,445,682 | ||||
| Net cash used in investing activities | $ | (32,742 | ) | $ | (395,060 | ) | ||
| Effects of exchange rate changes on cash and cash equivalents | $ | 2,746,808 | $ | 1,844,114 | ||||
| Net increase(decrease) in cash and cash equivalents | $ | 7,545,619 | $ | 9,894,736 | ||||
For the three-month period ended March 31, 2023, we met our working capital and capital investment requirements mainly by using cash on hand.
Net Cash Provided by Operating Activities
During the three -month period ended March 31, 2023, cash flow provided by operating activities of approximately $4.8 million was mainly due to a net loss of $0.56 million, a decrease in accounts receivable of $0.2 million, a decrease in accounts payable of $0.8 million, an increase in deferred taxes of $0.2 million, and a non-cash adjustment related to depreciation and amortization of property, plant and equipment of $5.36 million, offset by increases in operating leases, and prepayments.
During the three -month period ended March 31, 2022, cash flow provided by operating activities of approximately $8.4 million was mainly due to a decrease in accounts receivable of $3.5 million, and a non-cash adjustment related to depreciation and amortization of property, plant and equipment, reduced by a net loss of $0.12 million and an adjustment for income tax benefit of $0.1 million.
Accounts receivable
Cash collections on our accounts receivable had a major impact on our overall liquidity. The following table presents the aging analysis of our accounts receivable as of March 31, 2023 and December 31, 2022.
| March 31, 2023 | December 31, 2022 | |||||||||||||||
| % of total | % of total | |||||||||||||||
| Aged 1-30 days | $ | 5,223,995 | 99,98 | % | $ | 2,792,156 | 52 | % | ||||||||
| Aged 31-60 days | 535 | 0.02 | % | 2,571,010 | 48 | % | ||||||||||
| Aged 61-90 days | — | — | — | — | ||||||||||||
| Aged 91-120 days | — | — | — | — | ||||||||||||
| Aged 121-150 days | — | — | — | — | ||||||||||||
| Aged 151-180 days | — | — | — | — | ||||||||||||
| Aged 181-210 days | — | — | — | — | ||||||||||||
| Aged 211-240 days | — | — | — | — | ||||||||||||
| Total | $ | 5,224,530 | 100 | % | $ | 5,363,166 | 100 | % | ||||||||
The overall accounts receivable balance as of March 31, 2023 decreased by $138,636, as compared to those of December 31, 2022. We have policies in place to ensure that sales are made to customers with an appropriate credit history. We perform ongoing credit evaluation on the financial condition of our customers. No allowance for doubtful accounts for the three-month period ended March 31, 2023 is required.
23
Inventory
Our inventory consists of the following:
| March 31, 2023 | December 31, 2022 | |||||||||||||||
| % of total | % of total | |||||||||||||||
| Raw materials | $ | 28,933 | 5 | % | $ | 26,192 | 2 | % | ||||||||
| Finished goods | 559,076 | 95 | % | 1,572,380 | 98 | % | ||||||||||
| Total | $ | 588,009 | 100 | % | $ | 1,598,572 | 100 | % | ||||||||
The net inventory level as of March 31, 2023 decreased by $1,010,563 (or 63%), as compared to the net inventory level as of December 31, 2022.
Raw materials increased by $2,741 as of March 31, 2023 as compared to December 31, 2022.
Our finished goods decreased by $1,013,304 as of March 31, 2023 as compared to December 31, 2022.
Net Cash Used in Investing Activities
For the three-month period ended March 31, 2023, we used approximately $0.04 million to acquire property, plant and equipment.
For the three-month period ended March 31, 2022, we used approximately $0.4 million to acquire property, plant and equipment.
Net Cash Used in Financing Activities
We have no financing activities for the three-month periods ended March 31, 2023 and 2022.
We believe that our available funds and cash flows generated from operations will be sufficient to meet our anticipated ongoing operating needs and our obligations as they full due in the next twelve (12) months.
We had available cash of approximately $115.8 million at March 31, 2023, most of which is in highly liquid current deposits which earn no or little interest. We do not anticipate paying cash dividends in the foreseeable future.
We intend to continue to focus our efforts on the activities of SCHC, SYCI, SHSI and DCHC as these segments continue to expand within the Chinese market.
We may not be able to identify, successfully integrate or profitably manage any businesses or business segment we may acquire, or any expansion of our business. An expansion may involve a number of risks, including possible adverse effects on our operating results, diversion of management’s attention, inability to retain key personnel, risks associated with unanticipated events, risks associated with the COVID-19 pandemic and the financial statement effect of potential impairment of acquired intangible assets, any of which could have a materially adverse effect on our condition and results of operations. In addition, if competition for acquisition candidates or operations were to increase, the cost of acquiring businesses could increase materially. We may effect an acquisition with a target business which may be financially unstable, under-managed, or in its early stages of development or growth. Our inability to implement and manage our expansion strategy successfully may have a material adverse effect on our business and future prospects.
24
Contractual Obligations and Commitments
We have no significant contractual obligations not fully recorded on our condensed consolidated balance sheets or fully disclosed in the notes to our condensed consolidated financial statements. Additional information regarding our contractual obligations and commitments at March 31, 2023 is provided in the notes to our condensed consolidated financial statements. See “Notes to Condensed Consolidated Financial Statements, Note 18– Capital Commitment and Other Service Contractual Obligations”.
Material Off-Balance Sheet Arrangements
We do not currently have any off -balance sheet arrangements falling within the definition of Item 303(a) of Regulation S-K.
Critical Accounting Policies and Estimates
Our consolidated financial statements have been prepared in accordance with accounting principles generally accepted in the United States of America and this requires management to make estimates and assumptions that affect the reported amounts of assets and liabilities at the date of the consolidated financial statements and the reported amounts of revenues and expenses during the reporting period. We base its estimates on historical experience and on various other assumptions that are believed to be reasonable under the circumstances. Accordingly, actual results may differ significantly from these estimates under different assumptions or conditions. We have identified the following critical accounting policies and estimates used by us in the preparation of our financial statements: accounts receivable and allowance for doubtful accounts, inventories and allowance for obsolescence, assets retirement obligation, property, plant and equipment, recoverability of long-lived assets, mineral rights, leases, revenue recognition, income taxes, and loss contingencies. These policies and estimates are described in the Company’s Form 10-Q for the three months ended March 31, 2023.
Item 3. Quantitative and Qualitative Disclosures About Market Risk
Pursuant to Item 305(e) of Regulation S-K (§ 229.305(e)), the Company is not required to provide the information required by this Item as it is a “smaller reporting company,” as defined by Rule 229.10(f)(1).
Item 4. Controls and Procedures
(a) Evaluation of Disclosure Controls and Procedures
We maintain disclosure controls and procedures (as such term is defined in Exchange Act Rules 13a-15(e) and 15d-15(e)) that are designed to ensure that information required to be disclosed in our reports filed pursuant to the Exchange Act is recorded, processed, summarized and reported within the time periods specified in the SEC’s rules, regulations and related forms, and that such information is accumulated and communicated to our management, including our Chief Executive Officer (“CEO”) and Chief Financial Officer (“CFO”), as appropriate, to allow timely decisions regarding required disclosure.
Under the supervision and with the participation of our management, including our CEO and CFO, we conducted an evaluation of the effectiveness of the design and operation of our disclosure controls and procedures as of the end of the period covered by this report. Based on this evaluation, our CEO and CFO concluded that our disclosure controls and procedures were effective as of the end of the period covered by this Form 10-Q.
(b) Changes in internal controls
There were no changes in our internal control over financial reporting (as such term is defined in Rules 13a-15(f) under the Exchange Act) during our most recently completed fiscal quarter that have materially affected, or are reasonably likely to materially affect, our internal control over financial reporting.
25
PART II—OTHER INFORMATION
Item 1. Legal Proceedings
On or about August 3, 2018, written decisions of administration penalty captioned Shou Guo Tu Zi Fa Gao Zi [2018] No. 291, Shou Guo Tu Zi Fa Gao Zi [2018] No. 292, Shou Guo Tu Zi Fa Gao Zi [2018] No. 293, Shou Guo Tu Zi Fa Gao Zi [2018] No. 294, Shou Guo Tu Zi Fa Gao Zi [2018] No. 295 and Shou Guo Tu Zi Fa Gao Zi [2018] No. 296 (together, the “Written Decisions”) were served on Shouguang City Haoyuan Chemical Company Limited (“SCHC”) by the Shouguang City Natural Resources and Planning Bureau (the “Bureau”), naming SCHC as respondent.
For more details and information related to the Written Decisions, please see “Note 19 – Loss Contingencies, Notes to Condensed Consolidated Financial Statement” contained in this quarterly report.
Item 1A. Risk Factors
Investing in our common stock involves a high degree of risk. Before you invest you should carefully review our Management’s Discussion and Analysis of Financial Condition and Results of Operations set forth in Item 2 of Part I of this Quarterly Report on Form 10-Q, our consolidated financial statements and related notes included in Item 1 of Part I of this Quarterly Report on Form 10-Q and our consolidated financial statements and related notes, as well as our Management’s Discussion and Analysis of Financial Condition and Results of Operations and the other information in our Annual Report on Form 10-K for the fiscal year ended December 31, 2022. Readers should carefully review risks described in other documents we file from time to time with the Securities and Exchange Commission.
Item 2. Unregistered Shares of Equity Securities and Use of Proceeds
None.
Item 3. Defaults Upon Senior Securities
None.
Item 4. Mine Safety Disclosures
Not applicable.
Item 5. Other Information
None.
Item 6. Exhibits
| Exhibit No. | Description |
| 31.1 | Certification of Chief Executive Officer pursuant to Rule 13a-14(a) and 15d-14(a), as adopted pursuant to Section 302 of the Sarbanes-Oxley Act of 2002. |
| 31.2 | Certification of Chief Financial Officer pursuant to Rule 13a-14(a) and 15d-14(a), as adopted pursuant to Section 302 of the Sarbanes-Oxley Act of 2002. |
| 32.1 | Certification pursuant to 18 U.S.C. Section 1350, as adopted pursuant to Section 906 of the Sarbanes-Oxley Act of 2002. |
| 101.1 | The following financial statements from Gulf Resources, Inc.’s Quarterly Report on Form 10-Q for the quarterly period ended March 31, 2021 formatted in XBRL (eXtensible Business Reporting Language): (i) the Consolidated Balance Sheets; (ii) the Consolidated Statements of Operations and Other Comprehensive Income (Loss); (iii) the Consolidated Statements of Changes in Equity; (iv) the Consolidated Statement of Cash Flows; and, (v) the Notes to Consolidated Financial Statements, tagged as blocks of text. |
| 104 | Cover Page Interactive Data File |
26
SIGNATURES
Pursuant to the requirements of Section 13 or 15(d) of the Securities Exchange Act of 1934, the registrant has duly caused this report to be signed on its behalf by the undersigned, thereunto duly authorized.
| GULF RESOURCES, INC. | ||
| Dated: May 15, 2023 | By: | /s/ Xiaobin Liu |
| Xiaobin Liu | ||
| Chief Executive Officer | ||
| Dated: May 15, 2023 | By: | /s/ Min Li |
| Min Li | ||
| Chief Financial Officer | ||
27