10-K 1 tv484488_10k.htm FORM 10-K

 

 

UNITED STATES

SECURITIES AND EXCHANGE COMMISSION

Washington, D.C. 20549

 

FORM 10-K

 

(Mark One)

 

x ANNUAL REPORT PURSUANT TO SECTION 13 OR 15(d) OF THE SECURITIES EXCHANGE ACT OF 1934

 

For the fiscal year ended: December 31, 2017

 

¨ TRANSITION REPORT PURSUANT TO SECTION 13 OR 15(d) OF THE SECURITIES EXCHANGE ACT OF 1934

 

For the transition period from _____________ to _____________

 

Commission File No.001-35561

 

 

 

 

SEVEN STARS CLOUD GROUP, INC.

(Exact name of registrant as specified in its charter)

 

Nevada 20-1778374
(State or other jurisdiction of incorporation or organization) (I.R.S. Employer Identification No.)

 

No.4 Drive-in Movie Theater Park,

No. 21, Liangmaqiao Road, Chaoyang District, Beijing, China 100125

(Address of principal executive offices)

 

(212) 206-1216

(Registrant’s telephone number, including area code)

 

Securities registered pursuant to Section 12(b) of the Act:

 

Title of each class Name of each exchange on which registered
Common Stock, par value $0.001 per share Nasdaq Capital Market

 

Securities registered pursuant to Section 12(g) of the Exchange Act:None.

 

Indicate by check mark if the registrant is a well-known seasoned issuer, as defined in Rule 405 of the Securities Act.

 

Yes  ¨     No  x

 

Indicate by check mark if the registrant is not required to file reports pursuant to Section 13 or Section 15(d) of the Act.

 

Yes  ¨     No  x

 

Indicate by check mark whether the registrant (1) has filed all reports required to be filed by Section 13 or 15(d) of the Securities Exchange Act of 1934 during the preceding 12 months (or for such shorter period that the registrant was required to file such reports), and (2) has been subject to such filing requirements for the past 90 days.

 

Yes  x     No  ¨

 

Indicate by check mark whether the registrant has submitted electronically and posted on its corporate Website, if any, every Interactive Data File required to be submitted and posted pursuant to Rule 405 of Regulation S-T (§ 232.405 of this chapter) during the preceding 12 months (or for such shorter period that the registrant was required to submit and post such files).

 

Yes  x     No  ¨

 

Indicate by check mark if disclosure of delinquent filers pursuant to Item 405 of Regulation S-K is not contained herein, and will not be contained, to the best of registrant’s knowledge, in definitive proxy or information statements incorporated by reference in Part III of this Form 10-K or any amendment to this Form 10-K. ¨

 

Indicate by check mark whether the registrant is a large accelerated filer, an accelerated filer, a non-accelerated filer, or a smaller reporting company. See the definitions of “large accelerated filer,” “accelerated filer” and “smaller reporting company” in Rule 12b-2 of the Exchange Act

 

Large Accelerated Filer ¨

 

Accelerated Filer ¨

 

Non-Accelerated Filer  ¨

 

Smaller reporting company x
Emerging growth company  ¨  

 

If an emerging growth company, indicate by check mark if the registrant has elected not to use the extended transition period for complying with any new or revised financial accounting standards provided pursuant to Section 13(a) of the Exchange Act. ¨

 

Indicate by check mark whether the registrant is a shell company (as defined in Rule 12b-2 of the Act).

 

Yes  ¨     No  x

 

As of June 30, 2017 (the last business day of the registrant’s most recently completed second fiscal quarter), the market value of the shares of the registrant’s common stock held by non-affiliates (based upon the closing price of shares as reported by Nasdaq) was approximately $63,222,176. Shares of the registrant’s common stock held by each executive officer and director and each by each person who owns 10% or more of the outstanding common stock have excluded from the calculation in that such persons may be deemed to be affiliates of the registrant. This determination affiliate status is not necessarily a conclusive determination for other purposes.

 

There were a total of 68,865,056 shares of the registrant’s common stock outstanding as of March 26, 2018.

 

DOCUMENTS INCORPORATED BY REFERENCE

 

None.

 

 

 

 

 

  

 

 

SEVEN STARS CLOUD GROUP, INC.

Annual Report on FORM 10-K

For the Fiscal Year Ended December 31, 2017

TABLE OF CONTENTS

 

    Page
  PART I  
     
Item 1. Business 4
Item 1A. Risk Factors 13
Item 1B. Unresolved Staff Comments 26
Item 2. Properties 26
Item 3. Legal Proceedings 26
Item 4. Mine Safety Disclosures 26
     
  PART II  
     
Item 5. Market for Registrant’s Common Equity, Related Stockholder Matters and Issuer Purchases of Equity Securities 27
Item 6. Selected Financial Data 27
Item 7. Management’s Discussion and Analysis of Financial Condition and Results of Operations 28
Item 7A. Quantitative and Qualitative Disclosures about Market Risk 37
Item 8. Financial Statements and Supplementary Data 37
Item 9. Changes in and Disagreements with Accountants on Accounting and Financial Disclosure 38
Item 9A. Controls and Procedures 38
Item 9B. Other Information 39
     
  PART III  
     
Item 10. Directors, Executive Officers and Corporate Governance 40
Item 11. Executive Compensation 46
Item 12. Security Ownership of Certain Beneficial Owners and Management and Related Stockholder Matters 49
Item 13. Certain Relationships and Related Transactions, and Director Independence 52
Item 14. Principal Accounting Fees and Services 54
     
  PART IV  
     
Item 15. Exhibits, Financial Statement Schedules 55

 

 2 

 

Special Note Regarding Forward Looking Statements

 

In addition to historical information, this report contains forward-looking statements within the meaning of Section 27A of the Securities Act of 1933, as amended, and Section 21E of the Securities Exchange Act of 1934, as amended. We use words such as “believe,” “expect,” “anticipate,” “project,” “target,” “plan,” “optimistic,” “intend,” “aim,” “will” or similar expressions which are intended to identify forward-looking statements. Such statements include, among others, those concerning market and industry segment growth and demand and acceptance of our new and existing products or services; any projections of sales, earnings, revenue, margins or other financial items; any statements regarding the plans, strategies and objectives of management for future operations; any statements regarding future economic conditions or performance; uncertainties related to conducting business in China; and all assumptions, expectations, predictions, intentions or beliefs about future events. You are cautioned that any such forward-looking statements are not guarantees of future performance and involve risks and uncertainties, including, and without limitation, those identified in Item 1A, “Risk Factors” included herein, as well as assumptions, which, if they were to ever materialize or prove incorrect, could cause the results of the Company to differ materially from those expressed or implied by such forward-looking statements.

 

Although we believe the expectations reflected in the forward-looking statements are reasonable, we cannot guarantee future results, level of activity, performance, or achievements. Moreover, neither we nor any other person assumes responsibility for the accuracy or completeness of any of these forward-looking statements. You should not rely upon forward-looking statements as predictions of future events. The forward-looking statements included herein are made as of the date of this report. We undertake no obligation to update any of these forward-looking statements, whether written or oral, that may be made, from time to time, after the date of this report to conform our prior statements to actual results or revised expectations.

 

Use of Terms

 

Except as otherwise indicated by the context, references in this report to “we,” “us,” “our,” “our Company,” “the Company,” “SSC” or “Seven Stars Cloud,” are to the business of Seven Stars Cloud Group, Inc. (formerly known as Wecast Network , Inc.), a Nevada corporation, and its consolidated subsidiaries and variable interest entities.

 

In addition, unless the context otherwise requires and for the purposes of this report only: 

 

.“CB Cayman” refers to our wholly-owned subsidiary China Broadband, Ltd., a Cayman Islands company;
.“Exchange Act” refers to the Securities Exchange Act of 1934, as amended;
.“Hong Kong” refers to the Hong Kong Special Administrative Region of the People’s Republic of China;
.“Hua Cheng” refers to Hua Cheng Hu Dong (Beijing) Film and Television Communication Co., Ltd., a PRC company 39% owned by Sinotop Beijing and 20% owner of Zhong Hai Media;
.“PRC,” “China,” and “Chinese,” refer to the People’s Republic of China;
.“Renminbi” and “RMB” refer to the legal currency of China;
.“SAPPRFT” refers to the State Administration of Press, Publication, Radio, Film & Television, an executive branch under the State Council of the People’s Republic of China;
.“SEC” refers to the United States Securities and Exchange Commission;
.“Securities Act” refers to the Securities Act of 1933, as amended;
.“Shandong Broadcast” refers to Shandong Broadcast & TV Weekly Press, a PRC company;
.“Shandong Media” refers to our previously owned 50% joint venture, Shandong Lushi Media Co., Ltd., a PRC company; effective July 1, 2012, Shandong Media became a 30% owned company by Sinotop Beijing;
.“Shandong Newspaper Entities” refers to Shandong Broadcast and Modern Movie;
.“Sinotop Beijing” refers to Beijing Sino Top Scope Technology Co., Ltd., a PRC company controlled by YOD Hong Kong   through contractual arrangements;
.“U.S. dollars,” “dollars,” “USD,” “US$,” and “$” refer to the legal currency of the United States;
 .

“U.S. Tax Reform” refers to the Tax Cuts and Jobs Act, enacted by the United States of America on December 22, 2017;

.“VIEs” refers to our current variable interest entities Sinotop Beijing, and SSF;
.“VOD” refers to video on demand, which includes near video on demand (“NVOD”), subscription video on demand (“SVOD”), and transactional video on demand (“TVOD”);
.“WFOE” refers to our wholly-owned subsidiary Beijing China Broadband Network Technology Co., Ltd., a PRC company which was sold during the quarter ended March 31, 2014;
“YOD Hong Kong” refers to YOU On Demand (Asia) Limited, formerly Sinotop Group Limited, a Hong Kong company wholly- owned by CB Cayman;
.“SSF” refers to Tianjin Sevenstarflix Network Technology Limited, a PRC company controlled by YOD Hong Kong through contractual arrangements;
.“YOD WFOE” refers to YOU On Demand (Beijing) Technology Co., Ltd., a PRC company wholly-owned by YOD Hong Kong;
.“Zhong Hai Media” refers to Zhong Hai Shi Xun Media Co., Ltd., a PRC company 80% owned by Sinotop Beijing until June 30, 2017;

“Wecast Services” refers to our wholly-owned subsidiary Wecast Services Group Limited (formerly known as Sun Video Group Hong Kong Limited) a Hong Kong company;

“Wide Angle” refers to Wide Angle Group Limited, a Hong Kong company 55% owned by the Company; and

“Wecast SH” refers to Shanghai Wecast Supply Chain Management Limited, a PRC company 51% owned by the Company.

 

In this report we are relying on and we refer to information and statistics regarding the media industry in China that we have obtained from various public sources. Any such information is publicly available for free and has not been specifically prepared for us for use or incorporation in this report or otherwise.

 

 3 

 

PART I

 

ITEM 1. BUSINESS.

 

Overview

 

Seven Stars Cloud Group, Inc. (NASDAQ: SSC) was incorporated in the State of Nevada on October 19, 2004. Since 2010, it has been a premium content Video On Demand (“VOD”) services provider with primary operations in the People’s Republic of China through its subsidiaries and variable interest entities since 2010. It provided premium content and integrated value-added service solutions for the delivery of VOD and paid video programming to digital cable providers, Internet Protocol Television (“IPTV”) providers, Over-the-Top (“OTT”) streaming providers, mobile manufacturers and operators, as well as direct customers.

 

Starting from 2017, it is aiming to become a next generation Artificial-Intelligent (AI) & Blockchain-Powered, Fintech company. By managing and providing an infrastructure and environment that facilitates the transformation of traditional financial markets such as commodities, currency and credit into the asset digitalization era, SSC hopes to provide asset owners and holders a seamless method and platform for digital asset securitization, tokenization and trading. Separately, SSC is aiming to offer a closed supply chain trading ecosystem for corporate buyers and sellers designed to eliminate standard transactional intermediaries and create a more direct and margin-expanding path for principals.

 

Currently the Company is trying to establish a business ecosystem based on a “7-3-2-1” structural approach:

 

Seven (“7”) Product Engines:

a.        Big commodity markets;

b.        Currency markets;

c.        Credit markets;

d.        Fractal securitization of all third party securitization products;

e.        Asset backed tokenization and other real physical asset backed securitization issuance and trading through the Initial Exchange Offering (“IEO”) network;

f.        Blockchain-based securitization of private equity backed companies;

g.        Supply chain finance and management for vertical products.

 

Grouped into Three ("3") Blockchain-Based Technology Platforms:

a.        "Plutus": Powering Product Engines 1-3;

b.        "Apollo": Powering Product Engines 4-6;

c.        "Venus": Powering Product Engine 7.

 

Which are Distributed via Two ("2") Networks:

a.        NextGen X IEO ("Initial Exchange Offering"): A global digital securitization offering & issuance network of exchange and Alternative Trading Services (ATS);

b.        Vertical Product Industry Exchange.

 

All of Which Combined Create One ("1”) Multi-Faceted Value Hub providing the Following Functionality:

a.        Asset Valuation, Rating & Pricing

b.        I-Banking

c.        Settlement

d.        Others

 

2017 has been a year of transition from the Company’s legacy business to the Company’s new business.

 

In early December 2016, in order to offset losses from a high upfront minimum guarantee licensing fees to studios, the Company announced a change to its business model with the Yanhua Operating Partnership, where Yanhua will act as the exclusive distribution operator (within the territory of the People's Republic of China) of the Company's licensed library of major studio films. The Yanhua Partnership modified and improved the Company's legacy major studio paid content business model by moving from a framework that included high and fixed cost upfront minimum guarantee payments, rising content costs from major Hollywood studios and low margins to a structure that will now include relatively nominal costs to the Company, upfront minimum guarantee payments to the Company and the opportunity to reach an even wider audience. With this partnership, Yanhua assumed all sales and marketing costs and will pay the Company a minimum guarantee in exchange for a percentage of the total revenue share. This completely transformed the legacy business by mitigating or removing the possibility of continuing to operate at a loss yet still providing the Company with the opportunity to benefit from revenue upside based on the Yanhua Partnership's success.

 

SSC still runs its legacy YOD business with limited resources. SSC launched its legacy VOD service through the acquisition of YOD Hong Kong (formerly Sinotop Group Limited) on July 30, 2010, through its subsidiary China CB Cayman. Through a series of contractual arrangements, YOD WFOE, the subsidiary of YOD Hong Kong, controls Sinotop Beijing, a corporation established in the PRC. Sinotop Beijing was the 80% owner of Zhong Hai Media until June 30, 2017, through which we provided: 1) integrated value–added business–to–business (“B2B”) service solutions for the delivery of VOD and enhanced premium content for digital cable; 2) integrated value–added business–to–business–to–customer (“B2B2C”) service solutions for the delivery of VOD and enhanced premium content for IPTV and OTT providers and; 3) a direct to user, or B2C, mobile video service app. The disposal of Zhong Hai Media is further described in Note 11 to the consolidated financial statements included in this report.

 

Pertaining to the Company’s efforts to become a next generation Artificial-Intelligent (AI) & Blockchain-Powered, Fintech company, in early Q1 2017, the Company completed a related-party transaction for the acquisition of Sun Video Group HK Limited ("SVG"), which has a 51% ownership stake in M.Y. Products, LLC ("MYP"), a global, smart supply chain management operator. Functioning as a global smart supply chain management company, the acquisition was consummated in an effort to support the Company's brand licensing and video commerce business with B2B services. With the aforementioned service offerings under one roof, the Company could now provide Chinese manufacturers the opportunity to improve profitability within the distribution chain and allowing manufacturers to capture more robust margins as well as reapportioning cost savings to marketing and branding, thereby improving revenue volume.

 

Also in early February 2017, the Company announced it had acquired 55% of Wide Angle Group Limited ("WAG"). The Company acquired 55% of the outstanding capital shares in WAG from the seller, BT Capital Global Limited. Coupling WAG's capabilities and offerings with those already existing under the SVG/MYP deal, including Supply Chain Management, Manufacturer Sourcing, Supply Chain Financing, VR (virtual reality)-Enabled Commerce Technology and AI-driven Big Data Technology Management, the Company was seeking to creating a diversified and robust business division, separate from the VOD business. 

 

For 2017, through the acquisition and operation of the SVG and WAG, engine seven was operational. There are two revenue sources for engine seven “Supply Chain Finance and Management for Vertical Products”. They are supply chain management & structured finance and alternative finance & carry trade businesses. The Company is currently primarily engaged with consumer electronics and smart supply chain management operations. Our end customers include about 15 to 20 corporations across the world. Starting from October, through partnership with another business partner, our newly controlled Singapore joint venture has been conducting oil trading business in Singapore. Other than the trading business that Company already operated in 2017, the Company also intends to run the engine upon its Venus blockchain based platform, which includes TPaaS & VPaaS system. As of fourth quarter of 2017, TPaaS system went into trial operation.

 

 4 

 

Recent Developments

 

On January 10, 2018, the Board of Directors (the “Board”) of the Company appointed Mr. Kang Zhao to serve as an independent director of the Board. Pursuant to the Securities Purchase Agreement dated October 23, 2017, Hong Kong Guo Yuan Group Capital Holdings Limited (“Guo Yuan”), the purchaser of the securities, became entitled to designate one individual to join the Board. Guo Yuan has decided to replace its initial designee, Xin Wang, with Mr. Kang Zhao. There are no family relationships between Mr. Zhao and any of the Company’s officers and directors and there are no other transactions to which the Company or any of its subsidiaries is a party in which Mr. Zhao has a material interest subject to disclosure under Item 404(a) of Regulation S-K.

 

On January 12, 2018, the Company entered into a Stock Purchase Agreement (the “DBOT Purchase Agreement”) with Delaware Board of Trade Holdings, Inc. (“DBOT”) and DBOT-I LLC (the “Seller”) pursuant to which the Seller agreed to sell 500,000 shares of common stock of DBOT to the Company and the Company issued an aggregate of 320,000 shares of Common Stock of the Company to the Seller. The Seller agreed to a 1 year lock up period for the shares of common stock of the Company received by the Seller pursuant to the DBOT Purchase Agreement.

 

On March 4, 2018, the Company entered into another Stock Purchase Agreement (the “Sloves Purchase Agreement”) with Shawn Sloves (“Sloves”), China Broadband, Ltd., a wholly-owned subsidiary of SSC (the “Purchaser”) and DBOT pursuant to which Sloves agreed to sell 500,000 shares of common stock of DBOT to the Purchaser and the Company issued an aggregate of 320,000 shares of Common Stock of the Company to Sloves. Sloves agreed to a 1 year lock up period for the shares of common stock of the Company received by Sloves pursuant to the Sloves Purchase Agreement.

 

On March 17, 2018, the Company entered into a subscription agreement (the “Subscription Agreement”) with GT Dollar Pte. Ltd. (“GTD”) for a private placement of a total amount of $40.0 million. Pursuant to the terms of the Subscription Agreement, the Company (i) will issue and sell to GTD, an aggregate of 13,773,010 shares of the common stock of the Company, par value $0.001 per share (the “Common Stock”), for $1.82 per share, or a total purchase price of $25,066,878.20, and (ii) issue two convertible promissory notes (each a “Note” and together, the “Notes”) with a stated principal amount of $10 million and $4,933,121.80, respectively. GTD shall pay $30 million of the purchase price on or prior to March 31, 2018, in connection with the issuance of the 13,773,010 shares of Common Stock and the $4,933,121.80 Note, and the remaining $10 million on or prior to April 30, 2018, in connection with the issuance of the $10 million Note. The Subscription Agreement contains customary representations, warranties and covenants and a 9 month lock-up period for GTD from the date of the Subscription Agreement.

 

The Notes bear interest at the rate of 0.56% per annum and matures December 31, 2019. In the event of default, the Notes will become immediately due and payable. Until receipt of necessary shareholder approvals for the transactions contemplated by these agreements, the Notes may not be converted, to the extent that such conversion would result in GTD and its affiliates beneficially owning more than 19.9% of the Company’s outstanding shares of Common Stock. Once the necessary shareholder approval is received, the unpaid principal and interest on the Notes will automatically convert into shares of Common Stock at a conversion rate of $1.82. 

 

 5 

  

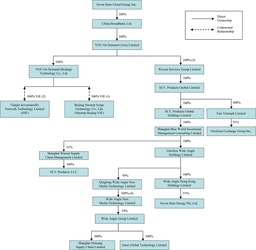
Corporate Structure

 

The following chart depicts our corporate structure as of March 30, 2018: 

 

 

 

(1).Sinotop Beijing VIE Agreements, including with Mei Chen and Yun Zhu, the nominee shareholders of Sinotop Beijing. Mei Chen, holder of 95% equity ownership in Sinotop Beijing and a party to certain VIE arrangements between YOD WFOE and Sinotop Beijing, is the former CFO of the Company. Yun Zhu, holder of 5% equity ownership in Sinotop Beijing and a party to certain VIE arrangements between YOD WFOE and Sinotop Beijing, is Vice President of SSS, a significant shareholder of the Company.

 

(i)Management Services Agreement between Sinotop Beijing and YOD Hong Kong, dated as of March 9, 2010.

 

  (ii) Call Option Agreement among YOD WFOE, Sinotop Beijing, Mei Chen and Yun Zhu, dated as of January 25, 2016; and Call Option Agreement among YOD WFOE, Sinotop Beijing and Mei Chen was dated as of November 4, 2016.
     
  (iii) Equity Pledge Agreement among YOD WFOE, Sinotop Beijing, Mei Chen and Yun Zhu, dated as of January 25, 2016, Mei Chen’s Equity Pledge Agreement was dated as of November 21, 2016.

 

  (iv) Power of Attorney agreements among YOD WFOE, Sinotop Beijing and Mei Chen was dated on November 4, 2016 and Power of Attorney agreements among YOD WFOE, Sinotop Beijing and Yun Zhu, dated as of January 25, 2016.

 

  (iv) Technical Services Agreement among YOD WFOE and Sinotop Beijing, dated as of January 25, 2016.

 

 6 

 

(2).SSF VIE Agreements, including with Lan Yang and Yun Zhu, the nominee shareholders of SSF. Lan Yang, holder of 99% equity ownership in SSF and a party to certain of the SSF VIE Agreements, is the spouse of Bruno Zheng Wu, the Company’s Chairman. Yun Zhu, holder of 1% equity ownership in SSF and a party to certain of the SSF VIE Agreements, is the Vice President of SSS.

 

  (i) Management Services Agreement between SSF and YOD Hong Kong, dated as of April 6, 2016.

 

  (ii) Call Option Agreement among YOD WFOE, SSF and the Nominee Shareholders, dated April 5, 2016.

 

  (iii) Equity Pledge Agreement among YOD WFOE, Lan Yang and Yun Zhu (the “Nominee Shareholders”), dated April 5, 2016; Amended and Restated Equity Pledge Agreement among YOD WFOE and the Nominee Shareholders , dated May 23, 2016.

 

  (iv) Power of Attorney agreements among YOD WFOE, SSF and each of the respective Nominee Shareholders, dated April 5, 2016.

 

  (v) Technical Service Agreement between YOD WFOE and SSF, dated April 5, 2016.

 

  (vi) Spousal Consent, undersigned by the respective spouse of the Nominee Shareholders (collectively, the “Spouses”), dated April 5, 2016.

 

  (vii) Letter of Indemnification among YOD WFOE and Lan Yang and YOD WFOE and Yun Zhu, both dated as of April 5, 2016.

 

  (viii) Loan Agreement among YOD WFOE and the Nominee Shareholders, dated April 5, 2016; Supplemental Loan agreement among YOD WFOE and the Nominee Shareholders, dated May 31, 2016.

 

(3).On January 30, 2017, the Company entered into a Securities Purchase Agreement (the “SVG Purchase Agreement”) with BT Capital Global Limited, a Hong Kong company (“BT”) and affiliate of the Company’s chairman Bruno Wu, pursuant to which the Company agreed to purchase and BT agreed to sell all of the outstanding capital of SVG for an aggregate purchase price of (i) $800,000; and (ii) a Promissory Note with the principal and interest thereon convertible into shares of the Company’s Common Stock, par value $0.001 per share at a conversion rate of $1.50 per share of Company Common Stock. BT has guaranteed that SVG will achieve certain financial goals within 12 months of the closing as described in Note 4 to the consolidated financial statements included in this report.

 

(4).On January 31, 2017, the Company entered into a Securities Purchase Agreement (the “WAG Purchase Agreement”) with BT and SSS, as guarantor, pursuant to which the Company agreed to purchase and BT agreed to sell 55% of the outstanding capital stock (the “Wide Angle Common Shares”) of Wide Angle Group Limited, a Hong Kong company (“Wide Angle”) for the sole consideration of the Company adding Wide Angle to the Sun Video Business acquired by the Company under SVG Purchase Agreement entered into with BT on January 30, 2017 and thereby including the revenue and gross profit from Wide Angle in the calculation of the SVG Performance Guarantees set forth in the SVG Purchase Agreement as described in Note 4 to the consolidated financial statements included in this report.

 

VIE Structure and Arrangements 

 

To comply with PRC laws and regulations that prohibit or restrict foreign ownership of companies that provide value-added telecommunication services, we provide services through Sinotop Beijing and SSF, which hold the licenses and approvals to provide digital distribution and Internet content services in the PRC. We have the ability to control Sinotop Beijing and SSF through a series of contractual agreements, as described below, entered into among YOD WFOE, YOD Hong Kong, Sinotop Beijing, SSF and the respective legal shareholders of Sinotop Beijing and SSF.

 

Through these contractual arrangements, we have acquired both control over and rights to, 100% of the economic benefit of Sinotop Beijing and SSF. Accordingly, Sinotop Beijing and SSF are each considered a variable interest entity, or VIE, and are therefore consolidated in our financial statements. Pursuant to the below contractual agreements, YOD WFOE can have the assets transferred freely out of each VIE without any restrictions. Therefore, YOD WFOE considers that there is no asset of the respective VIE that can be used only to settle obligation of such VIE, except for the registered capital of each respective VIE, amounting to RMB10.6 million (or approximately $1.6 million) for Sinotop Beijing as of December 31, 2017, and RMB 27.6 million (or approximately $4.2 million) has been injected as of December 31, 2017. As Sinotop Beijing and SSF are incorporated as limited liability companies under PRC Company Law, creditors of these two entities do not have recourse to the general credit of other entities of the Company.

 

 7 

  

The following is a summary of the common contractual arrangements that provide us with effective control our VIEs and that enable us to receive substantially all of the economic benefits from their operations:

 

Equity Pledge Agreement

 

Pursuant to the Equity Pledge Agreement among YOD WFOE and the respective nominee shareholders, the nominee shareholders pledge all of their capital contribution rights in the VIEs to YOD WFOE as security for the performance of the obligations of the VIEs to make all the required technical service fee payments pursuant to the Technical Services Agreement and for performance of the nominee shareholders’ obligation under the Call Option Agreement. The terms of the Equity Pledge Agreement expire upon satisfaction of all obligations under the Technical Services Agreement and Call Option Agreement.

 

Call Option Agreement

 

Pursuant to the Call Option Agreement among YOD WFOE, the VIEs and the respective nominee shareholders, the nominee shareholders grant an exclusive option to YOD WFOE, or its designee, to purchase, at any time and from time to time, to the extent permitted under PRC law, all or any portion of the nominee shareholders’ equity in the VIEs. The exercise price of the option shall be determined by YOD WFOE at its sole discretion, subject to any restrictions imposed by PRC law. The term of the agreement is until all of the equity interest in the VIEs held by the nominee shareholders is transferred to YOD WFOE, or its designee and may not be terminated by any party to the agreement without consent of the other parties.

 

Power of Attorney

 

Pursuant to the Power of Attorney agreements among YOD WFOE, each VIE and each of the respective nominee shareholders, each nominee shareholder grants YOD WFOE the irrevocable right, for the maximum period permitted by law, to all of its voting rights as shareholder of the VIE. The nominee shareholders may not transfer any of their equity interest in the VIE to any party other than YOD WFOE. The Power of Attorney agreements may not be terminated except until all of the equity in the VIE has been transferred to YOD WFOE or its designee.

 

Technical Service Agreement

 

Pursuant to the Technical Service Agreement, between YOD WFOE and each VIE, YOD WFOE has the exclusive right to provide technical service, marketing and management consulting service, financial support service and human resource support services to VIE, and VIE is required to take all commercially reasonable efforts to permit and facilitate the provision of the services by YOD WFOE. As compensation for providing the services, YOD WFOE is entitled to receive service fees from VIE equivalent to YOD WFOE’s cost plus 20-30% of such costs as calculated on accounting policies generally accepted in the PRC. YOD WFOE and VIE agree to periodically review the service fee and make adjustments as deemed appropriate. The term of the Technical Services Agreement is perpetual, and may only be terminated upon written consent of both parties.

 

Spousal Consent

 

Pursuant to the Spousal Consent, undersigned by the respective spouse of the nominee shareholders, the spouses unconditionally and irrevocably agree to the execution of the Equity Pledge Agreement, Call Option Agreement and Power of Attorney agreement. The spouses agree to not make any assertions in connection with the equity interest of VIE and to waive consent on further amendment or termination of the Equity Pledge Agreement, Call Option Agreement and Power of Attorney agreement. The spouses further pledge to execute all necessary documents and take all necessary actions to ensure appropriate performance under these agreements upon YOD WFOE’s request. In the event the spouses obtain any equity interests of VIE which are held by the nominee shareholders, the spouses agreed to be bound by the VIE agreements, including the Technical Services Agreement, and comply with the obligations thereunder, including sign a series of written documents in substantially the same format and content as the VIE agreements.

 

Letter of Indemnification

 

Pursuant to the Letter of Indemnification among YOD WFOE and each nominee shareholder, YOD WFOE agrees to indemnify such nominee shareholder against any personal, tax or other liabilities incurred in connection with their role in equity transfer to the greatest extent permitted under PRC law. YOD WFOE further waives and releases the nominee shareholders from any claims arising from, or related to, their role as the legal shareholder of the VIE, provided that their actions as a nominee shareholder are taken in good faith and are not opposed to YOD WFOE’s best interests. The nominee shareholders will not be entitled to dividends or other benefits generated therefrom, or receive any compensation in connection with this arrangement. The Letter of Indemnification will remain valid until either the nominee shareholder or YOD WFOE terminates the agreement by giving the other party hereto sixty (60) days’ prior written notice.

 

 8 

  

Management Services Agreement

 

In addition to VIE agreements described above, the Company’s subsidiary and the parent company of YOD WFOE, YOU On Demand (Asia) Limited, a company incorporated under the laws of Hong Kong (“YOD Hong Kong”) has entered into a Management Services Agreement with each VIE.

 

Pursuant to such Management Services Agreement, YOD Hong Kong has the exclusive right to provide to the VIE management, financial and other services related to the operation of the VIE’s business, and the VIE is required to take all commercially reasonable efforts to permit and facilitate the provision of the services by YOD Hong Kong. As compensation for providing the services, YOD Hong Kong is entitled to receive a fee from the VIE, upon demand, equal to 100% of the annual net profits as calculated on accounting policies generally accepted in the PRC of the VIE during the term of the Management Services Agreement. YOD Hong Kong may also request ad hoc quarterly payments of the aggregate fee, which payments will be credited against the VIE’s future payment obligations.

 

In addition, at the sole discretion of YOD Hong Kong, the VIE is obligated to transfer to YOD Hong Kong, or its designee, any part or all of the business, personnel, assets and operations of the VIE which may be lawfully conducted, employed, owned or operated by YOD Hong Kong, including:

 

(a)          business opportunities presented to, or available to the VIE may be pursued and contracted for in the name of YOD Hong Kong rather than the VIE, and at its discretion, YOD Hong Kong may employ the resources of the VIE to secure such opportunities;

 

(b)          any tangible or intangible property of the VIE, any contractual rights, any personnel, and any other items or things of value held by the VIE may be transferred to YOD Hong Kong at book value;

 

(c)          real property, personal or intangible property, personnel, services, equipment, supplies and any other items useful for the conduct of the business may be obtained by YOD Hong Kong by acquisition, lease, license or otherwise, and made available to the VIE on terms to be determined by agreement between YOD Hong Kong and the VIE;

 

(d)          contracts entered into in the name of the VIE may be transferred to YOD Hong Kong, or the work under such contracts may be subcontracted, in whole or in part, to YOD Hong Kong, on terms to be determined by agreement between YOD Hong Kong and the VIE; and

 

(e)          any changes to, or any expansion or contraction of, the business may be carried out in the exercise of the sole discretion of YOD Hong Kong, and in the name of and at the expense of, YOD Hong Kong;

 

provided, however, that none of the foregoing may cause or have the effect of terminating (without being substantially replaced under the name of YOD Hong Kong) or adversely affecting any license, permit or regulatory status of the VIE.

 

The term of each Management Services Agreement is 20 years, and may not be terminated by the VIE, except with the consent of, or a material breach by, YOD Hong Kong.

 

Loan Agreement

 

Pursuant to the Loan Agreement among YOD WFOE and the nominee shareholders, YOD WFOE agrees to lend RMB 19.8 million and RMB 0.2 million, respectively, to the nominee shareholders of SSF for the purpose of establishing SSF and for development of its business. As of December 31, 2017, RMB 27.6 million ($4.2 million) and RMB nil have been lent to Lan Yang and Yun Zhu, respectively. Lan Yang has contributed all of the RMB 27.6 million ($4.2 million) in the form of capital contribution and accordingly the loan is eliminated with the capital of SSF upon consolidation. The loan can only be repaid by a transfer by the nominee shareholders of their equity interests in SSF to YOD WFOE or YOD WFOE’s designated persons, through (i) YOD WFOE having the right, but not the obligation to at any time purchase, or authorize a designated person to purchase, all or part of the Nominee Shareholders’ equity interests in SSF at such price as YOD WFOE shall determine (the “Transfer Price”), (ii) all monies received by the nominee shareholders through the payment of the Transfer Price being used solely to repay YOD WFOE for the loans, and (iii) if the Transfer Price exceeds the principal amount of the loans, the amount in excess of the principal amount of the loans being deemed as interest payable on the loans, and to be payable to YOD WFOE in cash. Otherwise, the loans shall be deemed to be interest-free. The term of the Loan Agreement is perpetual, and may only be terminated upon the nominee shareholders receiving repayment notice, or upon the occurrence of an event of default under the terms of the agreement.

 

Our Unconsolidated Equity Investment

 

We hold 30% ownership interest in Shandong Media, our print-based media business, and account for our investment in Shandong Media under the equity method. The business of Shandong Media includes a television programming guide publication, the distribution of periodicals, the publication of advertising, the organization of public relations events, the provision of information related services, copyright transactions, the production of audio and video products, and the provision of audio value added communication services.

 

We hold 39% ownership interest in Hua Cheng, and account for our investment in Hua Cheng under the equity method. The business of Hua Cheng mainly includes distribution of content and video on demand business on television terminal.

 

 9 

  

We hold 50% ownership interest in Wecast Internet Limited (“Wecast Internet”), and account for our investment in Wecast Internet under the equity method. The business of Wecast Internet mainly includes computer network technology development, integrated circuit of software and hardware technology development, technical consultation.

 

Investments in Shandong Media, Hua Cheng and Wecast Internet where the Company can exercise significant influence, but not control, is classified as a long-term equity investment and accounted for using the equity method. Under the equity method, the investment is initially recorded at cost and adjusted for the Company’s share of undistributed earnings or losses of the investee. Investment losses are recognized until the investment is written down to nil provided the Company does not guarantee the investee’s obligations nor it is committed to provide additional funding.

 

Our Industry (For the Supply Chain Finance & Management Businesses)  

 

As discussed in the Overview above, our business ecosystem is based on seven product engines, and plan to launch respective product engines in full as high priorities by the management. For 2017, only engine seven was operational. There are two revenue sources for engine seven “Supply Chain Finance and Management for Vertical Products”. They are supply chain management & structured finance and alternative finance & carry trade businesses. We intend to run the engine upon its Venus blockchain based platform, which includes TPaaS & VPaaS system. As of fourth quarter of 2017, TPaaS system went into trial operation. In 2018, we intend to strengthen our engine seven operation by including among other things i) Venus platform fully operational, and ii) establishing blockchain based supply chain finance model.

 

Supply Chain Management & Structured Finance

 

The growth rate of supply chain finance volume in developed countries is 10%-30% in 2011, while the growth rate of that in emerging economies in China and India is 20%-25%. Financing for small and medium-sized enterprises has always been difficult around the globe, especially during expanded reproduction period. As most small and medium-sized corporate issuers are not qualified to issue under regular asset backed securities and asset backed notes products on national credit market, innovative structured financing tools such as asset-backed specific plan scheme plays a key role as complementary financing tools in helping those firms to meet their potential financing needs. Also according to “2015-2020 China’s supply chain finance market forward-looking research report published by “Zhiyan Consulting”, it forecasts that China's supply chain finance market size will reach 15 trillion by 2020.

 

Alternative Finance & Carry Trade

 

Growth in global alternative finance market is accelerating and China is still dominating. By 2015, global market reached 918 billion RMB while China market reached 673.5 billion RMB. By the end of 2016, China market increased from about 673.5 billion RMB in 2015 to 1,603 billion RMB in 2016, accounting for 99.2% of the total Asian financial market, and an estimated 85% of the total global market in 2016.1

 

China is currently dominated by non-business alternative finance, which totaled 928 billion RMB in 2016 led by peer-to-peer consumer lending. However, it is likely that a sizable proportion of consumers in China are using personal loans for business purposes. Of which, small and medium-sized enterprises (SMEs) are increasingly turning to alternative sources of financing. In China, micro, small and medium-sized enterprises, which make up 99% of registered companies, are the most active forces in China and they are playing an important role in promoting economy, increasing taxation revenue and stabilizing employment rate. However, only 10% of SMEs are able to get financing from banks, and over 80% are relying on alternative financing sources, especially in the commodities trade market. 2

 

From Carry Trade’s perspective, the RMB exchange rate is close to the highest level since October 2017, the expected volatility is near the lowest level in two consecutive years, and the interest rate is relatively high because of government’s deleveraging measures. Chinese currency has become Asia’s the most attractive carry trade over the same period of time.3

 

(Data Source:

1. Global insights from regional Alternative Studies by KPMG

2. The 2nd Asia Pacific Region Alternative Finance Industry Report

3. Yuan Carry Trade Is Back on Top as China Enforces Stability)

 

Our Competition (For the Supply Chain Finance & Management Businesses)

 

In recent years, the market for supply chain finance business is faced with increasingly aggressive competitions. Our primary competitors are mainly from supply chain finance solutions providers in the B2B Supply Chain marketplace. Specifically, in terms of the commodities global trade market, Longfin Corp. (NASDAQ: LFIN), a USA based company which is engaged in import/export finance through buying/selling commodity flows from global companies, financing for lower credit rated SME and asset liability management funding for bank treasuries using commodity trade flows, is our primary competitor. SSC is aiming to strengthen competitiveness in utilizing dynamic ontology based methodology and Fintech powered risk management tools to rate and evaluate risks inherent in those borrowers distinguishes us from Longfin Corp.

 

 10 

 

Our Employees

 

As of December 31, 2017, we had a total of 70 full-time employees including three located in the United States. The following table sets forth the number of our employees by function on December 31, 2017.

 

Function   Number of Employees 
Business Development   15
Project Management and Operation   11
Technology   23
Finance and Legal   12
Human Resource   3
Administrative   6
TOTAL   70

 

Our employees are not represented by a labor organization or covered by a collective bargaining agreement. We have not experienced any work stoppages.

 

We are required under PRC law to make contributions to employee benefit plans at specified percentages of employee salary. In addition, we are required by the PRC law to cover employees in China with various types of social insurance. We believe that we are in compliance with the relevant PRC laws.

 

Seasonality

 

Our operating results and operating cash flows historically for our legacy YOD business have not been subject to seasonal variations. However, we expect a disproportionate amount of our revenues generated from Wecast Services quarter over quarter to be subject to seasoned fluctuations at holiday periods and due to introduction of new products. This pattern may change, however, as a result of new market opportunities or new product introductions.

 

Regulation

 

General Regulation of Businesses

 

We are required to obtain government approval from the Ministry of Commerce of the People’s Republic of China (“MOFCOM”), and other government agencies in China for transactions such as our acquisition or disposition of business entities in China. Additionally, foreign ownership of business and assets in China is not permitted without specific government approval. For this reason, Sinotop Beijing was acquired through our acquisition of YOD Hong Kong, which controls Sinotop Beijing through a series of contractual agreements with YOD Hong Kong and YOD WFOE. We use voting control agreements among the parties so as to obtain equitable and legal ownership or control of our subsidiaries and VIEs to conduct our legacy YOD business.

 

 11 

 

Investment activities in China by foreign investors are principally governed by the Guidance Catalogue of Industries for Foreign Investment, or the Catalogue, which was promulgated and is amended from time to time by the MOFCOM and the National Development and Reform Commission. The Catalogue sets forth the industries in which foreign investments are "encouraged", "restricted", or "prohibited". Industries that are not listed in any of the above three categories are permitted areas for foreign investments, and are generally open to foreign investment unless specifically restricted by other PRC regulations. Establishment of wholly foreign-owned enterprises is generally allowed in encouraged and permitted industries. Foreign investors are not allowed to invest in industries in the prohibited category.

 

According to the latest version of the Catalogue, which came into effect on July 28, 2017, foreign investments in value-added telecommunications services (except for e-commerce) are "restricted". Therefore, we provide value-added telecommunications services through our VIE in China.

 

Other than value-added telecommunications, most of our PRC subsidiaries mainly engage in technical services, consultations and trading activities, which are "encouraged" under the latest version of the Catalogue.

 

Under PRC law, the establishment of a wholly foreign-owned enterprise is subject to the approval of or filing with the MOFCOM or its local counterparts and the wholly foreign-owned enterprise must register with the competent industry and commerce bureau. Our significant PRC subsidiaries have duly obtained all material approvals required for their business operations.

 

Foreign direct investment in telecommunications companies in China is governed by the Regulations for the Administration of Foreign-Invested Telecommunications Enterprises, which was promulgated by the State Council on December 11, 2001 and recently amended on February 6, 2016. The regulations provide that a foreign investor's beneficial equity ownership in an entity providing value-added telecommunications services in China is not permitted to exceed 50%. In addition, the main foreign investor who invests in a foreign-invested value-added telecommunications enterprise operating the value-added telecommunications business in China must demonstrate a good track record and experience in operating a value-added telecommunications business, provided such investor is a major one among the foreign investors investing in a value-added telecommunications enterprise in China. Moreover, foreign investors that meet these requirements must obtain approvals from the Ministry of Industry and Information Technology, or the MIIT, and the MOFCOM, or their authorized local counterparts, which retain considerable discretion in granting approvals, for its commencement of value-added telecommunications business in China.

 

The MIIT's Notice Regarding Strengthening Administration of Foreign Investment in Operating Value-Added Telecommunication Businesses, or the MIIT Notice, issued on July 13, 2006 prohibits holders of these services licenses from leasing, transferring or selling their licenses in any form, or providing any resources, sites or facilities, to any foreign investors intending to conduct such businesses in China.

 

The PRC market in which the we operate our legacy YOD business poses certain macro-economic and regulatory risks and uncertainties. These uncertainties extend to the ability of us to conduct wireless telecommunication services through contractual arrangements in the PRC since the industry remains highly regulated. We conduct those operations in China through a series of contractual arrangements entered among YOD WFOE, Sinotop Beijing as the parent company of Zhong Hai Media, SSF and the respective legal shareholders of Sinotop Beijing and SSF. We believe that these contractual arrangements are in compliance with PRC law and are legally enforceable. If Sinotop Beijing, SSF or their respective legal shareholders fail to perform the obligations under the contractual arrangements or any dispute relating to these contracts remains unresolved, YOD WFOE or YOD HK can enforce its rights under the VIE contracts through PRC law and courts. However, uncertainties in the PRC legal system could limit the Company’s ability to enforce these contractual arrangements. In particular, the interpretation and enforcement of these laws, rules and regulations involve uncertainties. If YOD WFOE had direct ownership of Sinotop Beijing and SSF, it would be able to exercise its rights as a shareholder to effect changes in the board of directors of Sinotop Beijing or SSF, which in turn could effect changes at the management level, subject to any applicable fiduciary obligations. However, under the current contractual arrangements, the Company relies on Sinotop Beijing, SSF and their respective legal shareholders to perform their contractual obligations to exercise effective control. The Company also gives no assurance that PRC government authorities will not take a view in the future that is contrary to the opinion of the Company. If the current ownership structure of the Company and its contractual arrangements with the VIEs and their equity holders were found to be in violation of any existing or future PRC laws or regulations, the Company’s ability to conduct its business could be impacted and the Company may be required to restructure its ownership structure and operations in the PRC to comply with the changes in the PRC laws which may result in deconsolidation of the VIEs.

 

In particular, the interpretation and enforcement of these laws, rules and regulations involve uncertainties. If YOD WFOE had direct ownership of Sinotop Beijing and SSF, it would be able to exercise its rights as a shareholder to effect changes in the board of directors of Sinotop Beijing or SSF, which in turn could effect changes at the management level, subject to any applicable fiduciary obligations. However, under the current contractual arrangements, the Company relies on Sinotop Beijing, SSF and their respective legal shareholders to perform their contractual obligations to exercise effective control. The Company also gives no assurance that PRC government authorities will not take a view in the future that is contrary to the opinion of the Company. If the current ownership structure of the Company and its contractual arrangements with the VIEs and their equity holders were found to be in violation of any existing or future PRC laws or regulations, the Company’s ability to conduct its business could be impacted and the Company may be required to restructure its ownership structure and operations in the PRC to comply with the changes in the PRC laws which may result in deconsolidation of the VIEs.

 

In addition, the telecommunications, information and media industries remain highly regulated. Restrictions are currently in place and are unclear with respect to which segments of these industries foreign owned entities, like YOD WFOE, may operate. The PRC government may issue from time to time new laws or new interpretations on existing laws to regulate areas such as telecommunications, information and media, some of which are not published on a timely basis or may have retroactive effect. For example, there is substantial uncertainty regarding the Draft Foreign Investment Law, including, among others, what the actual content of the law will be as well as the adoption and effective date of the final form of the law. Administrative and court proceedings in China may also be protracted, resulting in substantial costs and diversion of resources and management attention. While such uncertainty exists, we cannot assure that the new laws, when it is adopted and becomes effective, and potential related administrative proceedings will not have a material and adverse effect on our ability to control the affiliated entities through the contractual arrangements. Regulatory risk also encompasses the interpretation by the tax authorities of current tax laws, and our legal structure and scope of operations in the PRC, which could be subject to further restrictions resulting in limitations on our ability to conduct business in the PRC.

 

 12 

 

Taxation

 

On March 16, 2007, the National People’s Congress of China passed the EIT Law, and on November 28, 2007, the State Council of China passed its implementing rules which took effect on January 1, 2008. The EIT Law and its implementing rules impose a unified earned income tax (“EIT”) rate of 25.0% on all domestic-invested enterprises and foreign invested enterprises (“FIEs”) unless they qualify under certain limited exceptions. In addition, under the EIT Law, an enterprise established outside of China with “de facto management bodies” within China is considered a resident enterprise and will normally be subject to an EIT of 25% on its global income. The implementing rules define the term “de facto management bodies” as “an establishment that exercises, in substance, overall management and control over the production, business, personnel, accounting, etc., of a Chinese enterprise.” If the PRC tax authorities subsequently determine that we should be classified as a resident enterprise, then our organization’s global income will be subject to PRC income tax of 25%. For detailed discussion of PRC tax issues related to resident enterprise status, see “Risk Factors - Risks Related to Doing Business in China - Under the New Enterprise Income Tax Law, we may be classified as a “resident enterprise” of China.” Such classification will likely result in unfavorable tax consequences to us and our non-PRC shareholders.”

 

On December 22, 2017 the U.S. Tax Reform, which among other effects, reduces the U.S. federal corporate income tax rate to 21% from 34% (or 35% in certain cases) beginning in 2018, requires companies to pay a one-time transition tax on certain unrepatriated earnings from non-U.S. subsidiaries that is payable over eight years, makes the receipt of future non-U.S. sourced income of non-U.S. subsidiaries tax-free to U.S. companies and creates a new minimum tax on the earnings of non-U.S. subsidiaries relating to the parent’s deductions for payments to the subsidiaries. U.S. Tax Reform, also eliminates the expiration date for U.S. net operating loss carryovers (NOLs”). Such carryovers may now be carried forward indefinitely rather than for 20 years. In addition, NOLs can only be used to offset 80% of taxable income in any single year.

 

Foreign Currency Exchange

 

Approximately 50% of our gross profit and most expenses are denominated in RMB. Under the PRC foreign currency exchange regulations applicable to us, RMB is convertible for current account items, including the distribution of dividends, interest payments, trade and service-related foreign exchange transactions. Currently, our PRC operating entities may purchase foreign currencies for settlement of current account transactions, including payments of dividends to us, without the approval of the PRC State Administration of Foreign Exchange (“SAFE”), by complying with certain procedural requirements. Conversion of RMB for capital account items, such as direct investment, loan, security investment and repatriation of investment, however, is still subject to the approval of SAFE. In particular, if our PRC operating entities borrow foreign currency through loans from us or other foreign lenders, these loans must be registered with SAFE, and if we finance the subsidiaries by means of additional capital contributions, these capital contributions must be approved by certain government authorities, including the MOFCOM, or their respective local branches. These limitations could affect our PRC operating entities’ ability to obtain foreign exchange through debt or equity financing.

 

Dividend Distributions

 

Approximately 50% of our gross profit are earned by our PRC entities. However, PRC regulations restrict the ability of our PRC entities to make dividends and other payments to their offshore parent company. PRC legal restrictions permit payments of dividends by our PRC entities only out of their accumulated after-tax profits, if any, determined in accordance with PRC accounting standards and regulations. Each of our PRC subsidiaries is also required under PRC laws and regulations to allocate at least 10% of our annual after-tax profits determined in accordance with PRC GAAP to a statutory general reserve fund until the amounts in such fund reaches 50% of its registered capital. These reserves are not distributable as cash dividends. Our PRC subsidiaries have the discretion to allocate a portion of their after-tax profits to staff welfare and bonus funds, which may not be distributed to equity owners except in the event of liquidation.

 

In addition, under the new EIT law, the Notice of the State Administration of Taxation on Negotiated Reduction of Dividends and Interest Rates (“Notice 112”), which was issued on January 29, 2008, and the Notice of the State Administration of Taxation Regarding Interpretation and Recognition of Beneficial Owners under Tax Treaties (“Notice 601”), which became effective on October 27, 2009, dividends from our PRC operating subsidiaries paid to us through our entities will be subject to a withholding tax at a rate of 10%. Furthermore, the ultimate tax rate will be determined by treaty between the PRC and the tax residence of the holder of the PRC subsidiary. Dividends declared and paid from before January 1, 2008 on distributable profits are grandfathered under the EIT Law and are not subject to withholding tax.

 

The Company intends on reinvesting profits, if any, and does not intend on making cash distributions of dividends in the near future.  

 

 ITEM 1A. RISK FACTORS.

 

 The business, financial condition and operating results of the Company may be affected by a number of factors, whether currently known or unknown, including but not limited to those described below. Any one or more of such factors could directly or indirectly cause the Company’s actual results of operations and financial condition to vary materially from past or anticipated future results of operations and financial condition. Any of these factors, in whole or in part, could materially and adversely affect the Company’s business, financial condition, results of operations and stock price. The following information should be read in conjunction with Part II, Item 7 - “Management’s Discussion and Analysis of Financial Condition and Results of Operations” and the consolidated financial statements and related notes in Part II, Item 8, “Financial Statements and Supplementary Data” of this Annual Report.

 

 13 

 

RISKS RELATED TO OUR BUSINESS

 

Substantial doubt about our ability to continue as a going concern.

 

As discussed in Note 3 to the consolidated financial statements included in this report, the Company has incurred significant losses during 2017 and 2016 and has relied on debt and equity financings to fund our operations. As of December 31, 2017, the Company had accumulated deficit of $125.9 million. Management’s plans regarding these matters are also described in Note 3 to the consolidated financial statements included in this report.

 

The Company must continue to rely on proceeds from debt and equity issuances to pay for ongoing operating expenses in order to execute its business plan. On March 28, 2016, the Company completed a common stock financing for $10.0 million. In addition, the Company completed five separate common stock financings as follows: (i) with Seven Star Works Co. Ltd. (“SSW”) for $4.0 million on July 19, 2016; (ii) with Harvest Alternative Investment Opportunities SPC (“Harvest”) for $4.0 million on August 12, 2016; (iii) with Sun Seven Stars Hong Kong Cultural Development Limited (“SSSHK”) for $2.0 million on November 17, 2016; (iv) with certain investors, officers & directors and affiliates in a private placement for $2.0 million on May 19, 2017 and (v) with Hong Kong Guo Yuan Group Capital Holdings Limited for $10 million on October 23, 2017. In March, 2018, the Company entered into another common stock financing with GT Dollar Pte. Ltd. for a private placement of a total amount of $40.0 million. Although the Company may attempt to raise funds by issuing debt or equity instruments, however additional financing may not be available to the Company on terms acceptable to the Company or at all or such resources may not be received in a timely manner.

 

These conditions raise substantial doubt about the Company’s ability to continue as a going concern. The consolidated financial statements have been prepared assuming that the Company will continue as a going concern and, accordingly, do not include any adjustments that might result from the outcome of this uncertainty. If we are in fact unable to continue as a going concern, our shareholders may lose their entire investment in our Company.

 

The Company is in the process of transforming its business model and this transformation may not be successful.

 

The Company is in the process of transforming its business model to provide Supply Chain + Digital Finance Solutions. In connection with this transformation, the Company is in the process of considerable changes, which attempted to assemble a new management team, reconfigure the business structure, and expand the Company’s mission and business lines. It is uncertain whether these efforts will prove beneficial or whether we will be able to develop the necessary business models, infrastructure and systems to support the business. This includes having or hiring the right talent to execute our business strategy. Market acceptance of new product and service offerings will be dependent in part on our ability to include functionality and usability that address customer requirements, and optimally price our products and services to meet customer demand and cover our costs.

 

Any failure to implement this plan in accordance with our expectations will have a material adverse effect on our financial results. Even if the anticipated benefits and savings are realized in part, there may be consequences, internal control issues, or business impacts that were not expected. Additionally, as a result of our restructuring efforts in connection with our business transformation plan, we may experience a loss of continuity, loss of accumulated knowledge or loss of efficiency during transitional periods. Reorganization and restructuring can require a significant amount of management and other employees' time and focus, which may divert attention from operating activities and growing our business. If we fail to achieve some or all of the expected benefits of these activities, it could have a material adverse effect on our competitive position, business, financial condition, results of operations and cash flows.

 

Our operating results are likely to fluctuate significantly and may differ from market expectations.

 

Our annual and quarterly operating results have varied significantly in the past, and may vary significantly in the future, due to a number of factors which could have an adverse impact on our business. Our revenue may fluctuate as we expect a disproportionate amount of our revenues generated from Wecast Services quarter over quarter due to the customers’ seasonal demand, as normally holiday demand would increase our revenue. Furthermore, as launch dates of our new products will might not be the same as what we planned, we expect the financial performance might fluctuate significantly depending on timing, quantity and outcome of such product launches.

 

The transformation of our business will put added pressure on our management and operational infrastructure, impeding our ability to meet any potential increased demand for our services and possibly hurting our future operating results.

 

Our business plan is to significantly grow our operations to meet anticipated growth in demand for the services that we offer, and by the introduction of new goods or services. Growth in our businesses will place a significant strain on our personnel, management, financial systems and other resources. The evolution of our business also presents numerous risks and challenges, including:

 

.our ability to successfully and rapidly expand sales to potential new distributors in response to potentially increasing demand;
.the costs associated with such growth, which are difficult to quantify, but could be significant; and
.rapid technological change.

 

 14 

  

To accommodate any such growth and compete effectively, we will need to obtain additional funding to improve information systems, procedures and controls and expand, train, motivate and manage our employees, and such funding may not be available in sufficient quantities, if at all. If we are not able to manage these activities and implement these strategies successfully to expand to meet any increased demand, our operating results could suffer.

 

Our new engine seven supply chain business might not be successful as we expected.

 

Our current and future supply chain business operations are also impacted by the policies and regulations of the PRC government. Central government, provincial and local authorities and agencies regulate many aspects of Chinese industries, including but not limited to provision of (i) supply chain solutions, financial services, retail services and operation of high technology businesses; (ii) security laws and regulations; (iii) foreign exchange; (iv) taxes, duties and fees; and (v) customs. Failure to comply with relevant laws and regulations in our operations may result in various penalties and affect our business, operations, prospects and financial condition. There is no assurance that the laws and regulations of relevant government agencies will not change and no assurance that additional or more stringent laws or regulations will not be imposed. Moreover, compliance with such laws or regulations may require us to incur capital expenditures or other obligations or liabilities.

 

The emergence of “New Retail” (seamless integration of online and offline retail offering a consumer-centric, omni-channel and global shopping experience through digitization and just-in-time delivery) and transformation of the logistics and supply chain industry affect the demand for our supply chain services and our business opportunities. Our future supply chain business and growth are significantly affected by the emergence of New Retail, the continued global development of e-commerce, particularly in China, and the demand for integrated supply chain solutions. If New Retail, the e-commerce industry in China and the demand for integrated supply chain solutions fail to develop as we expect, our supply chain business and growth could be harmed. In addition, macroeconomic and other factors that reduce demand for supply chain services globally or in China could also have a material adverse impact on our future supply chain business

 

In order to comply with PRC regulatory requirements, we operate our legacy YOD businesses through companies with which we have contractual relationships. By virtue of these contractual relationships, we control the economic interests and have the power to direct the activities of these entities, and are therefore determined to be the primary beneficiary of these entities, but we do not have any equity ownership interest in these entities. If the PRC government determines that our contractual agreements with these entities are not in compliance with applicable regulations, our business in the PRC could be materially adversely affected.

 

We do not have direct or indirect equity ownership of our VIEs, which collectively operate all of our legacy YOD businesses in China, but instead have entered into contractual arrangements with our VIEs and each of its individual legal shareholder(s) pursuant to which we received an economic interest in, and have the power to direct the activities of the VIEs, in a manner substantially similar to a controlling equity interest. Although we believe that our business operations are in compliance with the current laws in China, we cannot be sure that the PRC government would view our operating arrangements to be in compliance with PRC regulations that may be adopted in the future. If we are determined not to be in compliance, the PRC government could levy fines, revoke our business and operating licenses, require us to restrict or discontinue our operations, restrict our right to collect revenues, require us to restructure our business, corporate structure or operations, impose additional conditions or requirements with which we may not be able to comply, impose restrictions on our business operations or on our customers, or take other regulatory or enforcement actions against us that could be harmful to our business. As a result, our legacy YOD business in the PRC could be materially adversely affected.

 

We rely on contractual arrangements with our VIEs for our operations, which may not be as effective for providing control over these entities as direct ownership.

 

Our legacy YOD operations and financial results are dependent on our VIEs in which we have no equity ownership interest and must rely on contractual arrangements to control and operate the businesses of our VIEs. These contractual arrangements may not be as effective for providing control over the VIEs as direct ownership. For example, the VIEs may be unwilling or unable to perform its contractual obligations under our commercial agreements. Consequently, we may not be able to conduct our operations in the manner currently planned. In addition, the VIEs may seek to renew their agreements on terms that are disadvantageous to us. Although we have entered into a series of agreements that provide us with the ability to control the VIEs, we may not succeed in enforcing our rights under them insofar as our contractual rights and legal remedies under PRC law are inadequate. In addition, if we are unable to renew these agreements on favorable terms when these agreements expire or to enter into similar agreements with other parties, our legacy YOD business may not be able to operate or expand, and our operating expenses may significantly increase.

 

Our arrangements with our VIEs and its respective shareholders may be subject to a transfer pricing adjustment by the PRC tax authorities which could have an adverse effect on our income and expenses.

 

We could face material and adverse tax consequences if the PRC tax authorities determine that our contracts with our VIEs and their respective shareholders were not entered into based on arm’s length negotiations. Although our contractual arrangements are similar to those of other companies conducting similar operations in China, if the PRC tax authorities determine that these contracts were not entered into on an arm’s length basis, they may adjust our income and expenses for PRC tax purposes in the form of a transfer pricing adjustment. Such an adjustment may require that we pay additional PRC taxes plus applicable penalties and interest, if any.

 

If we do not obtain shareholder approval of certain potential common stock issuances to BT Capital Global Limited, or BT Capital, a promissory note held by BT Capital will be due, and we may not have the resources to repay such note.

 

Under the rules of the NASDAQ Capital Market, we generally may not issue more than 4.99% of our outstanding shares in connection with an acquisition where a related party has an interest in the target, unless we obtain shareholder approval. On January 30, 2017, we entered into an Securities Purchase Agreement (the “Securities Purchase Agreement”) with BT Capital for the purchase by us of all of the outstanding capital stock of Sun Video Group Hong Kong Limited (“SVG”), an affiliate of the Company’s chairman Bruno Wu, for an aggregate purchase price of (i) $800,000; and (ii) a convertible promissory note (the “SVG Note”) with the principal and interest thereon convertible into shares of the Company’s common stock at a conversion rate of $1.50 per share. BT has guaranteed that SVG will achieve certain financial goals within 12 months of the closing. The SVG Note has a stated principal amount of $50 million, bears interest at the rate of 0.56% per annum and matures on December 31, 2017. In the event of default, the SVG Note will become immediately due and payable, subject to certain limitations set forth in the Securities Purchase Agreement. Effective on December 31, 2017, the Company and BT entered into Amendment No. 1 to the Note pursuant to which the maturity date of the Note, which was December 31, 2017, is now extended to December 31, 2018. All other terms and conditions of the transaction remain the same.

 

Under the terms of the Securities Purchase Agreement, until receipt of necessary Company’s shareholder approvals, the SVG Note is not convertible into shares of Company common stock.

 

Although we will put this proposal to our shareholders for their approval, no assurances can be given that we will obtain such shareholder approval. If we fail to obtain such shareholder approval by December 31, 2018 (unless such maturity date for the SVG Note is extended), BT Capital may require us to satisfy all of our obligations under the SVG Note, including the payment in full of all principal and interest, and may pursue other legal or equitable remedies against us. Our ability to make such cash payments will depend on available cash resources at that time, and there can be no assurance that we will have the cash necessary to make such payments. Early payment of the SVG Note could therefore have a significantly adverse effect on our liquidity and financial condition.

 

 15 

  

The success of our business is dependent on our ability to retain our existing key employees and to add and retain senior officers to our management.

 

We depend on the services of our key employees. Our success will largely depend on our ability to retain these key employees and to attract and retain qualified senior and middle level managers to our management team. We have recruited executives and management both in U.S. and China to assist in our ability to manage the business and to recruit and oversee employees. While we believe we offer compensation packages that are consistent with market practice, we cannot be certain that we will be able to hire and retain sufficient personnel to support our business. In addition, severe capital constraints have limited our ability to attract specialized personnel. Moreover, our budget limitations will restrict our ability to hire qualified personnel. The loss of any of our key employees would significantly harm our business. We do not maintain key person life insurance on any of our employees.

 

The Company experiences significant competitive pressure, which may negatively impact its results.

 

The market for the Company’s products and services is very competitive and subject to rapid technological advances, new market entrants, non-traditional competitors, changes in industry standards and changes in customer needs and consumption models. Not only does the Company compete with global distributors, it also competes for customers with regional distributors and some of the Company’s own suppliers that maintain direct sales efforts. In addition, as the Company expands its offerings and geographies, the Company may encounter increased competition from current or new competitors. The Company’s failure to maintain and enhance its competitive position could adversely affect its business and prospects. Furthermore, the Company’s efforts to compete in the marketplace could cause deterioration of gross profit margins and, thus, overall profitability.

 

The size of the Company’s competitors varies across market sectors, as do the resources the Company has allocated to the sectors and geographic areas in which it does business. Therefore, many competitors will have greater resources or a more extensive customer or supplier base than the Company has in one or more of its market sectors and geographic areas, which may result in the Company not being able to effectively compete in certain markets which could impact the Company’s profitability and prospects.

 

Our International Operations Expose Us to a Number of Risks.

 

Our international activities are significant to our revenues and profits, and we plan to further expand internationally. In certain international market segments, we have relatively little operating experience and may not benefit from any first-to-market advantages or otherwise succeed. It is costly to establish, develop, and maintain international operations and platforms, and promote our brand internationally.

 

Our international sales and operations are subject to a number of risks, including:

local economic and political conditions;
government regulation of e-commerce and other services, electronic devices, and competition, and restrictive governmental actions (such as trade protection measures, including export duties and quotas and custom duties and tariffs), nationalization, and restrictions on foreign ownership;
restrictions on sales or distribution of certain products or services and uncertainty regarding liability for products, services, and content, including uncertainty as a result of less Internet-friendly legal systems, local laws, lack of legal precedent, and varying rules, regulations, and practices regarding the physical and digital distribution of media products and enforcement of intellectual property rights;
limitations on the repatriation and investment of funds and foreign currency exchange restrictions;
limited technology infrastructure;
shorter payable and longer receivable cycles and the resultant negative impact on cash flow;
laws and regulations regarding consumer and data protection, privacy, network security, encryption, payments, and restrictions on pricing or discounts;
geopolitical events, including war and terrorism.

 

We derived a substantial portion of our revenue from several major customers. If we lose any of these customers, or if the volume of business with these distribution partners decline, our revenues may be significantly affected.

 

We have agreements with only one distribution partner to operate all legacy YOD business, and two customers individually accounted for more than 10% of our Wecast Service third party revenue. Due to our reliance on those customers, any of the following events may cause a material decline in our revenue and have a material adverse effect on our results of operations:

 

.

reductions, delays or cessation of purchases from one or more significant customer;

.

loss of one or more significant customer and our inability to find new customers that can generate the same volume of business; and

.

failure of any customer to make timely payment of our products and services.

 

We cannot be certain whether these relationships will continue to develop or if these significant customers will continue to generate significant revenue for us in the future.

 

 16 

 

If we fail to develop and maintain an effective system of internal control over financial reporting, our ability to accurately and timely report our financial results or prevent fraud may be adversely affected, and investor confidence and market price of our shares may be adversely impacted.

 

As directed by Section 404 of the Sarbanes-Oxley Act of 2002 (“SOX 404”), the SEC adopted rules requiring public companies to include a report of management on the company’s internal controls over financial reporting in their annual reports on Form 10-K. Under current law, we became subject to these requirements beginning with our annual report for the fiscal year ended December 31, 2007. Our internal control over financial reporting and our disclosure controls and procedures have been ineffective, and failure to improve them could lead to future errors in our financial statements that could require a restatement or untimely filings, which could cause investors to lose confidence in our reported financial information, and a decline in our stock price.

 

In 2016, a material weakness was identified in the internal control of financial reporting related to the design, documentation and implementation of effective internal controls over the review of the cash flow forecasts used in the accounting for licensed content recoverability. Specifically, the Company did not design and maintain effective internal controls related to management’s review of the data inputs and assumptions used in its cash flow forecasts for licensed content recoverability. License content forecasts are highly subjective, even though we no longer operate any license content business in 2017 and onwards, management believes that this material weakness is still existed.

 

Management used the framework set forth in the report entitled Internal Control - Integrated Framework (2016) issued by the Committee of Sponsoring Organizations of the Treadway Commission. As of December 31, 2017, our management has concluded that our internal control over financial reporting is ineffective based on this assessment. See “Item 9A. Controls and Procedures - Management Annual Report on Internal Control over Financial Reporting.”

 

If we fail to develop and maintain effective internal control over financial reporting in the future, our management may not be able to conclude that we have effective internal control over financial reporting at a reasonable assurance level. This could in turn result in the loss of investor confidence in the reliability of our financial statements and negatively impact the trading price of our shares.

 

RISKS RELATED TO DOING BUSINESS IN CHINA

 

U.S. financial regulatory and law enforcement agencies, including without limitation the U.S. Securities and Exchange Commission, U.S. Department of Justice and U.S. national securities exchanges, have limited ability, and in fact may have no ability, to conduct investigations within the People’s Republic of China concerning the Company, our PRC-based officers, directors, market research services or other professional services or experts.

 

A substantial part of our assets and our current operations are conducted in the PRC, and some of our officers, directors and other professional service providers are nationals and residents of China. U.S. financial regulatory and law enforcement agencies, including without limitation the U.S. Securities and Exchange Commission (the “SEC”), U.S. Department of Justice and U.S. national securities exchanges, have limited ability, and in fact may have no ability, to conduct investigations within the PRC concerning the Company, and China may have limited or no agreements in place to facilitate cooperation with the SEC’s Division of Enforcement for investigations within its jurisdiction.

 

Adverse changes in political, economic and other policies of the Chinese government could have a material adverse effect on the overall economic growth of China, which could materially and adversely affect the growth of our business and our competitive position.

 

Our business operations are conducted in China. Accordingly, our business, financial condition, results of operations and prospects are affected significantly by economic, political and legal developments in China. The Chinese economy differs from the economies of most developed countries in many respects, including:

 

.the degree of government involvement;
.the level of development;
.the growth rate;
.the control of foreign exchange;
.the allocation of resources;
.an evolving and rapidly changing regulatory system; and
.a lack of sufficient transparency in the regulatory process.

 

 17 

  

While the Chinese economy has experienced significant growth in the past 30 years, growth has been uneven, both geographically and across various sectors of the economy. The Chinese economy has also experienced certain adverse effects due to the global financial crisis. In addition, the growth rate of China’s gross domestic product has slowed in recent years to 6.7% in 2016 and 6.9% in 2017, according to the National Bureau of Statistics of China. The Chinese government has implemented various measures to encourage economic growth and guide the allocation of resources. Some of these measures benefit the overall Chinese economy, but may also have a negative effect on us. For example, our financial condition and results of operations may be adversely affected by government control over capital investments, foreign currency exchange restrictions or changes in tax regulations that are applicable to us. 

 

The Chinese economy has been transitioning from a planned economy to a more market-oriented economy. Although in recent years the Chinese government has implemented measures emphasizing the utilization of market forces for economic reform, the reduction of state ownership of productive assets and the establishment of sound corporate governance in business enterprises, a substantial portion of the productive assets in China is still owned by the Chinese government. The continued control of these assets and other aspects of the national economy by the Chinese government could materially and adversely affect our business. The Chinese government also exercises significant control over Chinese economic growth through the allocation of resources, controlling payment of foreign currency-denominated obligations, setting monetary policy and providing preferential treatment to particular industries or companies.

 

Any adverse change in the economic conditions or government policies in China could have a material adverse effect on overall economic growth, which in turn could lead to a reduction in demand for our products and consequently have a material adverse effect on our businesses.

 

Uncertainties with respect to the PRC legal system could limit the legal protections available to you and to us, which could cause material adverse effects to our business operations.

 

We conduct part of our business through our subsidiaries and VIEs in the PRC. Our subsidiaries and VIEs are generally subject to laws and regulations applicable to foreign investments in China and, in particular, laws applicable to foreign invested entities established in the PRC (“FIEs”). The PRC legal system is based on written statutes, and prior court decisions may be cited for reference but have limited precedential value. Since 1979, a series of new PRC laws and regulations have significantly enhanced the protections afforded to various forms of foreign investments in China. For example, on January 19, 2015, MOFCOM published a draft of the PRC law on Foreign Investment (Draft for Comment), of the Draft Foreign Investment Law, which was open for public comments until February 17, 2015. At the same time, MOFCOM published an accompanying explanatory note of the Draft Foreign Investment Law, or the Explanatory Note, which contains important information about the Draft Foreign Investment Law, including its drafting philosophy and principles, main content, plans to transition to the new legal regime and treatment of business in China controlled by FIEs, primarily through contractual arrangements such as VIE arrangements. The Draft Foreign Investment Law is intended to replace the current foreign investment legal regime consisting of three laws: the Sino-Foreign Equity Joint Venture Enterprise Law, the Sino-Foreign Cooperative Joint Venture Enterprise Law and the Wholly Foreign-Invested Enterprise Law, as well as detailed implementing rules. The Draft Foreign Investment Law proposes significant changes to the PRC foreign investment legal regime and may have a material impact on Chinese companies listed or to be listed overseas. The proposed Draft Foreign Investment Law is to regulate FIEs the same way as PRC domestic entities, except for those FIEs that operate in industries deemed to be either “restricted” or “prohibited” in a “Negative List.” As the Negative List has yet to be published, it is unclear whether it will differ from the current list of industries subject to restrictions or prohibitions on foreign investment. The Draft Foreign Investment Law also provides that only FIEs operating in industries on the Negative List will require entry clearance and other approvals that are not required of PRC domestic entities. As a result of the entry clearance and approvals, certain FIEs operating in industries on the Negative List may not be able to continue to conduct their operations through contractual arrangements. Moreover, it is uncertain whether business industries in which our VIEs operate will be subject to the foreign investment restrictions or prohibitions set forth in the “negative list” to be issued.

 

The Draft Foreign Investment Law has not taken a position on what actions will be taken with respect to the existing VIE structures, while it is soliciting comments from the public on this point by illustrating several possible options. Under these varied options, a company that has a VIE structure and conducts the business on the “negative list” at the time of enactment of the new Foreign Investment Law has either the option or obligation to disclose its corporate structure to the authorities, while the authorities may either permit the company to continue to maintain the VIE structure (if the company is deemed ultimately controlled by PRC nationals), or require the company to dispose of its businesses and/or VIE structure based on circumstantial considerations. The Draft Foreign Investment Law also provides that only FIEs operating in industries on the Negative List will require entry clearance and other approvals that are not required of PRC domestic entities. As a result of such entry clearance and approvals or certain restructuring of our corporate structure and operations, to be completed by companies with existing VIE structure like us, we face substantial uncertainties as to whether these actions can be timely completed, or at all, and our business and financial condition may be materially and adversely affected.

 

Although the overall effect of legislation over the past three decades has significantly enhanced the protections afforded to various forms of foreign investment in China, China has not developed a fully integrated legal system. Recently enacted laws, rules and regulations may not sufficiently cover all aspects of economic activities in China or may be subject to significant degree of interpretation by PRC regulatory agencies and courts. Since the PRC legal system continues to evolve rapidly, the interpretations of many laws, regulations, and rules are not always uniform, and enforcement of these laws, regulations, and rules involve uncertainties, which may limit legal protections available to you and to us. In addition, the PRC legal system is based in part on government policies and internal rules, some of which are not published on a timely basis or at all, and which may have a retroactive effect. As a result, we may not be aware of our violation of these policies and rules until after the occurrence of the violation.

 

 18 

 

In addition, any litigation in China may be protracted and result in substantial costs and diversion of resources and management’s attention. In addition, some of our executive officers and directors are residents of China and not of the United States, and substantially all the assets of these persons are located outside the United States. As a result, it could be difficult for investors to affect service of process in the United States or to enforce a judgment obtained in the United States against our Chinese operations and entities.

 

We depend upon contractual arrangements with our VIEs for the success of our legacy YOD business and these arrangements may not be as effective in providing operational control as direct ownership of these businesses and may be difficult to enforce.

 

Our operations are partially conducted in the PRC, where the PRC government restricts or prohibits foreign-owned enterprises from owning certain other operations in the PRC. Accordingly, we depend on our VIEs, in which we have no direct ownership interest, to provide those services through contractual agreements among the parties and to hold some of our assets. These arrangements may not be as effective in providing control over our operations through direct ownership of these businesses. Due to our VIE structure, we have to rely on contractual rights to effect control and management of our VIEs, which exposes us to the risk of potential breach of contract by the VIEs or their shareholders. A failure by our VIEs or their shareholders to perform their obligations under our contractual arrangements with them could have an adverse effect on our business and financial condition. Furthermore, if the shareholders of our VIEs were involved in proceedings that had an adverse impact on their shareholder interests in such VIEs or on our ability to enforce relevant contracts related to the VIE structure, our legacy YOD business would be adversely affected.

 

As all of these contractual arrangements are governed by PRC law and provide for the resolution of disputes through either arbitration or litigation in the PRC, they would be interpreted in accordance with PRC law and any disputes would be resolved in accordance with PRC legal procedures. We would have to rely for enforcement on legal remedies under PRC law, including specific performance, injunctive relief or damages, which might not be effective. As these PRC governmental authorities have wide discretion in granting such approvals, we could fail to obtain such approval. In addition, our VIE contracts might not be enforceable in China if PRC governmental authorities, courts or arbitral tribunals took the view that such contracts contravened PRC law or were otherwise not enforceable for public policy reasons. In the event we were unable to enforce these contractual arrangements, we would not be able to exert effective control over our VIEs, and our ability to conduct our legacy YOD business, and our financial condition and results of operations, would be severely adversely affected.

 

You may have difficulty enforcing judgments against us.

 

Most of our assets are located outside of the United States and a substantial part of our current operations are conducted in the PRC. In addition, some of our directors and officers are nationals and residents of countries other than the United States. A substantial portion of the assets of these persons is located outside the United States. As a result, it may be difficult for you to effect service of process within the United States upon these persons. It may also be difficult for you to enforce in U.S. courts judgments on the civil liability provisions of the U.S. federal securities laws against us and our officers and directors, that are not residents in the United States and the substantial majority of whose assets are located outside of the United States. In addition, there is uncertainty as to whether the courts of the PRC would recognize or enforce judgments of U.S. courts. Recognition and enforcement of foreign judgments are provided for under the PRC Civil Procedures Law. Courts in China may recognize and enforce foreign judgments in accordance with the requirements of the PRC Civil Procedures Law based on treaties between China and the country where the judgment is made or on reciprocity between jurisdictions. China does not have any treaties or other arrangements that provide for the reciprocal recognition and enforcement of foreign judgments with the United States. In addition, according to the PRC Civil Procedures Law, courts in the PRC will not enforce a foreign judgment against us or our directors and officers if they decide that the judgment violates basic principles of PRC law or national sovereignty, security, or the public interest. So it is uncertain whether a PRC court would enforce a judgment rendered against us by a court in the United States.

 

The PRC government exerts substantial influence over the manner in which we must conduct our business activities.

 

The PRC government has exercised and continues to exercise substantial control over virtually every sector of the Chinese economy through regulation and state ownership. Our ability to operate in China may be harmed by changes in its laws and regulations, including those relating to taxation, import and export tariffs, environmental regulations, land use rights, property, and other matters. We believe that our operations in China are in material compliance with all applicable legal and regulatory requirements. However, the central or local governments of the jurisdictions in which we operate may impose new, stricter regulations or interpretations of existing regulations that would require additional expenditures and efforts on our part to ensure our compliance with such regulations or interpretations.

 

Accordingly, government actions in the future, including any decision not to continue to support recent economic reforms and to return to a more centrally planned economy or regional or local variations in the implementation of economic policies, could have a significant effect on economic conditions in China or particular regions thereof and could require us to divest ourselves of any interest we then hold in Chinese properties or joint ventures.

 

 19 

   

The enforcement of the PRC labor contract law may materially increase our costs and decrease our net income.

 

China adopted a new Labor Contract Law, effective on January 1, 2008, issued its implementation rules and regulations, effective on September 18, 2008, and amended the Labor Contract Law, effective on July 1, 2013. The Labor Contract Law and related rules and regulations impose more stringent requirements on employers with regard to, among other things, minimum wages, severance payment and non-fixed-term employment contracts, time limits for probation periods, as well as the duration and the times that an employee can be placed on a fixed-term employment contract. Due to the limited period of effectiveness of the Labor Contract Law, its implementation rules and regulations and its amendment, and the lack of clarity with respect to its implementation and the potential penalties and fines, it is uncertain how it will impact our current employment policies and practices. In particular, compliance with the Labor Contract Law and its implementation rules and regulations may increase our operating expenses. In the event that we decide to terminate some of our employees or otherwise change our employment or labor practices, the Labor Contract Law and its implementation rules and regulations may also limit our ability to effect those changes in a manner that we believe to be cost-effective or desirable, and could result in a material decrease in our profitability.

 

Future inflation in China may inhibit our ability to conduct business in China.

 

In recent years, the Chinese economy has experienced periods of rapid expansion, significant stock market volatility and highly fluctuating rates of inflation. These factors have led to the adoption by the Chinese government, from time to time, of various corrective measures designed to restrict the availability of credit or regulate growth and contain inflation. In 2010 and 2011, for example, the Chinese economy experienced high inflation and to curb the accelerating inflation, the People’s Bank of China (“PBOC”), China central bank, raised benchmark interest rates three times in 2011. High inflation may in the future cause the Chinese government to impose controls on credit and/or prices, or to take other action, which could inhibit economic activity in China, and thereby harm the market for our products and services and our company.

 

Restrictions on currency exchange may limit our ability to receive and use our sales effectively.

 

At present, a substantial part of our sales will be settled in RMB, and any future restrictions on currency exchanges may limit our ability to use revenue generated in RMB to fund any future business activities outside China or to make dividend or other payments in U.S. dollars. Although the Chinese government introduced regulations in 1996 to allow greater convertibility of the RMB for current account transactions, significant restrictions still remain, including primarily the restriction that FIEs may only buy, sell or remit foreign currencies after providing valid commercial documents, at those banks in China authorized to conduct foreign exchange business. In addition, foreign exchange transactions under the capital account remain subject to limitations and require approvals from, or registration with, SAFE and other relevant PRC governmental authorities and companies are required to open and maintain separate foreign exchange accounts for capital account items. This could affect our ability to obtain foreign currency through debt or equity financing for our subsidiaries and the variable interest entities. Recent volatility in the RMB foreign exchange rate as well as capital flight out of China may lead to further foreign exchange restrictions and policies or practices which adversely affect our operations and ability to convert RMB. We cannot be certain that the Chinese regulatory authorities will not impose more stringent restrictions on the convertibility of the RMB.

 

Fluctuations in exchange rates could adversely affect our business and the value of our securities.

 

The value of our common stock will be indirectly affected by the foreign exchange rate between the U.S. dollar and RMB and between those currencies and other currencies in which our sales may be denominated. Appreciation or depreciation in the value of the RMB relative to the U.S. dollar would affect our financial results reported in U.S. dollar terms without giving effect to any underlying change in our business or results of operations. Fluctuations in the exchange rate will also affect the relative value of any dividend we issue that will be exchanged into U.S. dollars, as well as earnings from, and the value of, any U.S. dollar-denominated investments we make in the future.

 

Since July 2005, the RMB has no longer been pegged to the U.S. dollar. Although the People’s Bank of China regularly intervenes in the foreign exchange market to prevent significant short-term fluctuations in the exchange rate, the RMB may appreciate or depreciate significantly in value against the U.S. dollar in the medium to long term. Moreover, it is possible that in the future PRC authorities may lift restrictions on fluctuations in the RMB exchange rate and lessen intervention in the foreign exchange market.

 

 20 

  

Very limited hedging transactions are available in China to reduce our exposure to exchange rate fluctuations. To date, we have not entered into any hedging transactions. While we may enter into hedging transactions in the future, the availability and effectiveness of these transactions may be limited, and we may not be able to successfully hedge our exposure at all. In addition, our foreign currency exchange losses may be magnified by PRC exchange control regulations that restrict our ability to convert RMB into foreign currencies.

 

Restrictions under PRC law on our PRC subsidiaries’ ability to make dividends and other distributions could materially and adversely affect our ability to grow, make investments or acquisitions that could benefit our business, pay dividends to you, and otherwise fund and conduct our business.

 

At present, part of our sales are earned by our PRC operating entities. However, PRC regulations restrict the ability of our PRC subsidiaries to make dividends and other payments to their offshore parent companies. PRC legal restrictions permit payments of dividends by our PRC subsidiaries only out of their accumulated after-tax profits, if any, determined in accordance with PRC accounting standards and regulations. Our PRC subsidiaries are also required under PRC laws and regulations to allocate at least 10% of their annual after-tax profits determined in accordance with PRC GAAP to a statutory general reserve fund until the amounts in said fund reaches 50% of their registered capital. Allocations to these statutory reserve funds can only be used for specific purposes and are not transferable to us in the form of loans, advances, or cash dividends. Any limitations on the ability of our PRC subsidiaries to transfer funds to us could materially and adversely limit our ability to grow, make investments or acquisitions that could be beneficial to our business, pay dividends and otherwise fund and conduct our business.

 

Failure to comply with PRC regulations relating to the establishment of offshore special purpose companies by PRC residents may subject our PRC resident shareholders to personal liability, limit our ability to acquire PRC companies or to inject capital into our PRC subsidiaries, limit our PRC subsidiaries’ ability to distribute profits to us or otherwise materially adversely affect us.

 

SAFE has promulgated several regulations, including the Notice Concerning Foreign Exchange Controls on Domestic Residents’ Financing and Roundtrip Investment Through Offshore Special Purpose Vehicles (“Circular 75”), effective on November 1, 2005, and the Circular on Issues Concerning Foreign Exchange Administration Over the Overseas Investment and Financing and Roundtrip Investment by Domestic Residents Via Special Purpose Vehicles (“Circular 37”), effective on July 4, 2015, which replaced Circular 75. Under Circular 37, PRC residents must register with local branches of SAFE in connection with their direct establishment or indirect control of an offshore entity for the purpose of holding domestic or offshore assets or interests, referred to as a “special purpose vehicle” in Circular 37. In addition, amendments to the registration must be made in the event of any material change, such as an increase or decrease in share capital contributed by the individual PRC resident shareholder, share transfer or exchange, merger, division or other material event. Failure to comply with the specified registration procedures may result in restrictions being imposed on the foreign exchange activities of the relevant PRC entity, including the payment of dividends and other distributions to its offshore parent, as well as restrictions on capital inflows from the offshore entity to the PRC entity. Further, failure to comply with the SAFE registration requirements may result in penalties under PRC law for evasion of foreign exchange regulations.

 

We have asked our shareholders who are PRC residents as defined in Circular 37 and related rules to register with the relevant branch of SAFE, as currently required, in connection with their equity interests in us and our acquisitions of equity interests in our PRC subsidiaries. However, we cannot provide any assurances that they can obtain the above SAFE registrations required by Circular 37 and related rules. Moreover, because Circular 37 is newly issued, there is uncertainty over how Circular 37 and related rules will be interpreted and implemented and how or whether SAFE will apply it to us, and we cannot predict how it will affect our business operations or future strategies. For example, our present and prospective PRC subsidiaries’ ability to conduct foreign exchange activities, such as the remittance of dividends and foreign currency-denominated borrowings, may be subject to compliance with Circular 37 and related rules by our PRC resident beneficial holders. In addition, such PRC residents may not always be able to complete the necessary registration procedures required by Circular 37 and related rules. We have little control over either our present or prospective direct or indirect shareholders or the outcome of such registration procedures.

 

We may be unable to complete a business combination transaction efficiently or on favorable terms due to complicated merger and acquisition regulations which became effective on September 8, 2006.

 

On August 8, 2006, six PRC regulatory agencies, including the China Securities Regulatory Commission, promulgated the Regulation on Mergers and Acquisitions of Domestic Companies by Foreign Investors, which became effective on September 8, 2006 and was amended in June 2009. This regulation, among other things, governs the approval process by which a PRC company may participate in an acquisition of assets or equity interests. Depending on the structure of the transaction, the regulation will require the PRC parties to make a series of applications and supplemental applications to the government agencies. In some instances, the application process may require the presentation of economic data concerning a transaction, including appraisals of the target business and evaluations of the acquirer, which are designed to allow the government to assess the transaction. Government approvals will have expiration dates by which a transaction must be completed and reported to the government agencies. Compliance with the regulation is likely to be more time consuming and expensive than in the past and the government can now exert more control over the combination of two businesses. Accordingly, due to the regulation, our ability to engage in business combination transactions has become significantly more complicated, time consuming and expensive, and we may not be able to negotiate a transaction that is acceptable to our shareholders or sufficiently protect their interests in a transaction.

 

 21 

  

The regulation allows PRC government agencies to assess the economic terms of a business combination transaction. Parties to a business combination transaction may have to submit to MOFCOM and other relevant government agencies an appraisal report, an evaluation report and the acquisition agreement, all of which form part of the application for approval, depending on the structure of the transaction. The regulation also prohibits a transaction at an acquisition price obviously lower than the appraised value of the PRC business or assets, and in certain transaction structures, may require that consideration be paid within defined periods, generally not in excess of a year. The regulation also limits our ability to negotiate various terms of the acquisition, including aspects of the initial consideration, contingent consideration, holdback provisions, indemnification provisions and provisions relating to the assumption and allocation of assets and liabilities. Transaction structures involving trusts, nominees and similar entities are prohibited. Therefore, such regulation may impede our ability to negotiate and complete a business combination transaction on financial terms that satisfy our investors and protect our shareholders’ economic interests.

 

Our existing contractual arrangements with Sinotop Beijing, SSF and their respective shareholders may be subject to national security review by MOFCOM, and the failure to receive the national security review could have a material adverse effect on our legacy YOD business and operating results.

 

In August 2011, MOFCOM promulgated the Rules of Ministry of Commerce on Implementation of Security Review System of Merger and Acquisition of Domestic Enterprises by Foreign Investors (the “Security Review Rules”) to implement the Notice of the General Office of the State Council on Establishing the Security Review System for Merger and Acquisition of Domestic Enterprises by Foreign Investors promulgated on February 3, 2011 (“Circular 6”). The Security Review Rules became effective on September 1, 2011. Under the Security Review Rules, a national security review is required for certain mergers and acquisitions by foreign investors raising concerns regarding national defense and security. Foreign investors are prohibited from circumventing the national security review requirements by structuring transactions through proxies, trusts, indirect investments, leases, loans, control through contractual arrangements or offshore transactions. The application and interpretation of the Security Review Rules remain unclear. Based on our understanding of the Security Review Rules, we do not need to submit our existing contractual arrangements with Sinotop Beijing, SSF and their respective shareholders to the MOFCOM for national security review because, among other reasons, (i) we gained de facto control over Sinotop Beijing in 2010 prior to the effectiveness of Circular 6 and the Security Review Rules; and (ii) there are currently no explicit provisions or official interpretations indicating that our current businesses fall within the scope of national security review. Although we have no plan to submit our existing contractual arrangements with Sinotop Beijing and its shareholders to MOFCOM for national security review, the relevant PRC government agencies, such as MOFCOM, may reach a different conclusion. If MOFCOM or another PRC regulatory agency subsequently determines that we need to submit our existing contractual arrangements with Sinotop Beijing, SSF and their respective shareholders for national security review by interpretation, clarification or amendment of the Security Review Rules or by any new rules, regulations or directives promulgated, we may face sanctions by MOFCOM or another PRC regulatory agency. These sanctions may include revoking the business or operating licenses of our PRC entities, discontinuing or restricting our operations in China, confiscating our income or the income of Sinotop Beijing and SSF, and taking other regulatory or enforcement actions, such as levying fines, that could be harmful to our business. Any of these sanctions could cause significant disruption to our legacy YOD business operations.

 

The Security Review Rules may make it more difficult for us to make future acquisitions or dispositions of our business operations or assets in China.

 

The Security Review Rules, effective as of September 1, 2011, provide that when deciding whether a specific merger or acquisition of a domestic enterprise by foreign investors is subject to the national security review by MOFCOM, the principle of substance-over-form should be applied. Foreign investors are prohibited from circumventing the national security review requirement by structuring transactions through proxies, trusts, indirect investments, leases, loans, control through contractual arrangements or offshore transactions. If the business of any target company that we plan to acquire falls within the scope of national security review, we may not be able to successfully acquire such company by equity or asset acquisition, capital increase or even through any contractual arrangement.

 

Under the Enterprise Income Tax Law, we may be classified as a “resident enterprise” of China. Such classification will likely result in that dividends payable to our foreign investor and gains on sale of our common stock by our foreign investors may become subject to PRC taxation.

 

On March 16, 2007, the National People’s Congress of China passed a new Enterprise Income Tax Law (the “EIT Law”), and on November 28, 2007, the State Council of China passed its implementing rules, which took effect on January 1, 2008. Under the EIT Law, an enterprise established outside of China with “de facto management bodies” within China is considered a “resident enterprise,” meaning that it can be treated in a manner similar to a Chinese enterprise for enterprise income tax purposes. The implementing rules of the EIT Law define de facto management as “substantial and overall management and control over the production and operations, personnel, accounting, and properties” of the enterprise.

 

 22 

  

On April 22, 2009, the State Administration of Taxation issued the Notice Concerning Relevant Issues Regarding Cognizance of Chinese Investment Controlled Enterprises Incorporated Offshore as Resident Enterprises pursuant to Criteria of de facto Management Bodies (the “Notice”), further interpreting the application of the EIT Law and its implementation non-Chinese enterprise or group controlled offshore entities. Pursuant to the Notice, an enterprise incorporated in an offshore jurisdiction and controlled by a Chinese enterprise or group will be classified as a “non-domestically incorporated resident enterprise” if (i) its senior management in charge of daily operations reside or perform their duties mainly in China; (ii) its financial or personnel decisions are made or approved by bodies or persons in China; (iii) its substantial assets and properties, accounting books, corporate chops, board and shareholder minutes are kept in China; and (iv) at least half of its directors with voting rights or senior management often reside in China. A resident enterprise would be subject to an enterprise income tax rate of 25% on its worldwide income and must pay a withholding tax at a rate of 10% when paying dividends to its non-PRC shareholders that do not have an establishment or place of business in the PRC or which have such establishment or place of business but the dividends are not effectively connected with such establishment or place of business, to the extent such dividends are derived from sources within the PRC. Similarly, any gains realized on the transfer of our shares by such investors is also subject to PRC tax at a current rate of 10%, subject to any reduction or exemption set forth in relevant tax treaties, if such gain is regarded as income derived from sources within the PRC. However, it remains unclear as to whether the Notice is applicable to an offshore enterprise incorporated by a Chinese natural person. Detailed measures on the imposition of tax from non-domestically incorporated resident enterprises are not readily available. Therefore, it is unclear how tax authorities will determine tax residency based on the facts of each case.

 

We may be deemed to be a resident enterprise by Chinese tax authorities. If the PRC tax authorities determine that we are a “resident enterprise” for PRC enterprise income tax purposes, a number of unfavorable PRC tax consequences could follow. First, we may be subject to the enterprise income tax at a rate of 25% on our worldwide taxable income as well as PRC enterprise income tax reporting obligations. In our case, this would mean that income such as interest on financing proceeds and non-China source income would be subject to PRC enterprise income tax at a rate of 25%. Second, although under the EIT Law and its implementing rules dividends paid to us from our PRC subsidiaries would qualify as “tax-exempt income,” we cannot guarantee that such dividends will not be subject to a 10% withholding tax, as the PRC foreign exchange control authorities, which enforce the withholding tax, have not yet issued guidance with respect to the processing of outbound remittances to entities that are treated as resident enterprises for PRC enterprise income tax purposes. Finally, it is possible that future guidance issued with respect to the new “resident enterprise” classification could result in a situation in which a 10% withholding tax is imposed on dividends we pay to our non-PRC shareholders and with respect to gains derived by our non-PRC shareholders from transferring our shares.

 

If we were treated as a “resident enterprise” by PRC tax authorities, we would be subject to taxation in both the United States and China, and our PRC tax may not be creditable against our U.S. tax.

 

Heightened scrutiny of acquisition transactions by PRC tax authorities may have a negative impact on our business operations or the value of your investment in us.

 

Pursuant to the Notice on Strengthening Administration of Enterprise Income Tax for Share Transfers by Non-PRC Resident Enterprises (“SAT Circular 698”), effective on January 1, 2008, and the Announcement on Several Issues Related to Enterprise Income Tax for Indirect Asset Transfer by Non-PRC Resident Enterprises (“SAT Announcement 7”), effective on February 3, 2015, issued by the SAT, if a non-resident enterprise transfers the equity interests of or similar rights or interests in overseas companies which directly or indirectly own PRC taxable assets through an arrangement without a reasonable commercial purpose resulting in the avoidance of PRC corporate income taxes, such a transaction may be re-characterized and treated as a direct transfer of PRC taxable assets subject to PRC corporate income tax. SAT Announcement 7 specifies certain factors that should be considered in determining whether an indirect transfer has a reasonable commercial purpose. However, as SAT Announcement 7 is newly issued, there is uncertainty as to its application and the interpretation of the term “reasonable commercial purpose.” In addition, under SAT Announcement 7, the entity which has the obligation to pay the consideration for the transfer to the transferring shareholders has the obligation to withhold any PRC corporate income tax that is due. If the transferring shareholders do not pay corporate income tax that is due for a transfer and the entity which has the obligation to pay the consideration does not withhold the tax due, the PRC tax authorities may impose a penalty on the entity that so fails to withhold, which may be relieved or exempted from the withholding obligation and any resulting penalty under certain circumstances if it reports such transfer to the PRC tax authorities.

 

As SAT Circular 698 and SAT Announcement 7 are relatively new and there is uncertainty over their application, we and our non-PRC resident investors may be subject to being taxed under Circular 698 and SAT Announcement 7 and may be required to expend valuable resources to comply with Circular 698 and SAT Announcement 7 or to establish that we or our non-PRC resident investors should not be taxed under Circular 698 and SAT Announcement 7, which could have a material adverse effect on our financial condition and results of operations.

 

 23 

 

We may be subject to fines and legal sanctions if we or our employees who are PRC citizens fail to comply with PRC regulations relating to employee share options.

 

Under the Administration Measures on Individual Foreign Exchange Control issued by the PBOC and the related Implementation Rules issued by the SAFE, all foreign exchange transactions involving an employee share incentive plan, share option plan or similar plan participated in by PRC citizens may be conducted only with the approval of the SAFE. Under the Notice of Issues Related to the Foreign Exchange Administration for Domestic Individuals Participating in Stock Incentive Plan of Overseas Listed Company (“Offshore Share Incentives Rule”), issued by the SAFE on February 15, 2012, PRC citizens who are granted share options, restricted share units or restricted shares by an overseas publicly listed company are required to register with the SAFE or its authorized branch and comply with a series of other requirements. The Offshore Share Incentives Rule also provides procedures for registration of incentive plans, the opening and use of special accounts for the purpose of participation in incentive plans, and the remittance of funds for exercising options and gains realized from such exercises and sales of such options or the underlying shares, both outside and inside the PRC. We, and any of our PRC employees or members of our board of directors who have been granted share options, restricted share units or restricted shares, are subject to the Administration Measures on Individual Foreign Exchange Control, the related Implementation Rules, and the Offshore Share Incentives Rule. If we, or any of our PRC employees or members of our board of directors who receive or hold options, restricted share units or restricted shares in us or any of our subsidiaries, fail to comply with these registration and other procedural requirements, we may be subject to fines and other legal or administrative sanctions.

 

We may be exposed to liabilities under the Foreign Corrupt Practices Act and Chinese anti-corruption laws, and any determination that we violated these laws could have a material adverse effect on our business.

 

We are subject to the Foreign Corrupt Practice Act (“FCPA”) and other laws that prohibit improper payments or offers of payments to foreign governments and their officials and political parties by U.S. persons and issuers as defined by the statute, for the purpose of obtaining or retaining business. We have operations and agreements with third parties, and make most of our sales in China. The PRC also strictly prohibits bribery of government officials. Our activities in China create the risk of unauthorized payments or offers of payments by the employees, consultants, sales agents, or distributors of our Company, which may not always be subject to our control. It is our policy to implement safeguards to discourage these practices by our employees. However, our existing safeguards and any future improvements may prove to be less than effective, and the employees, consultants, sales agents, or distributors of our company may engage in conduct for which we might be held responsible. Violations of the FCPA or Chinese anti-corruption laws may result in severe criminal or civil sanctions, and we may be subject to other liabilities, which could negatively affect our business, operating results and financial condition. In addition, the U.S. government may seek to hold our Company liable for successor liability FCPA violations committed by companies in which we invest or that we acquire.

 

If we become directly subject to the recent scrutiny, criticism and negative publicity involving U.S.-listed Chinese companies, we may have to expend significant resources to investigate and resolve the matter which could harm our business operations, stock price and reputation and could result in a loss of your investment in our stock, especially if such matter cannot be addressed and resolved favorably.

 

Over the past several years, U.S. public companies that have substantially all of their operations in China, particularly companies like ours which have completed so-called reverse merger transactions, have been the subject of intense scrutiny, criticism and negative publicity by investors, financial commentators and regulatory agencies, such as the SEC. Much of the scrutiny, criticism and negative publicity has centered around financial and accounting irregularities and mistakes, a lack of effective internal controls over financial accounting, inadequate corporate governance policies or a lack of adherence thereto and, in many cases, allegations of fraud. As a result of the scrutiny, criticism and negative publicity, the publicly traded stock of many U.S. listed Chinese companies has sharply decreased in value and, in some cases, has become virtually worthless. Many of these companies are now subject to shareholder lawsuits and SEC enforcement actions and are conducting internal and external investigations into the allegations. It is not clear what effect this sector-wide scrutiny, criticism and negative publicity will have on our company, our business and our stock price. If we become the subject of any unfavorable allegations, whether such allegations are proven to be true or not, we will have to expend significant resources to investigate such allegations and/or defend our company. This situation will be costly and time consuming and distract our management from growing our company.

 

 24 

  

The disclosures in our reports and other filings with the SEC and our other public announcements are not subject to the scrutiny of any regulatory bodies in the PRC. Accordingly, our public disclosure should be reviewed in light of the fact that no governmental agency that is located in China, where part of our operations and business are located, has conducted any due diligence on our operations or reviewed or cleared any of our disclosure.

 

We are regulated by the SEC and our reports and other filings with the SEC are subject to SEC review in accordance with the rules and regulations promulgated by the SEC under the Securities Act and the Exchange Act. Unlike public reporting companies whose operations are located primarily in the United States, however, substantially all of our operations are located in China, Hong Kong and Singapore. Since substantially all of our operations and business takes place outside of United States, it may be more difficult for the staff of the SEC to overcome the geographic and cultural obstacles that are present when reviewing our disclosure. These same obstacles are not present for similar companies whose operations or business take place entirely or primarily in the United States. Furthermore, our SEC reports and other disclosure and public announcements are not subject to the review or scrutiny of any PRC regulatory authority. For example, the disclosure in our SEC reports and other filings are not subject to the review of the China Securities Regulatory Commission (“CSRC”), a PRC regulator that is tasked with oversight of the capital markets in China. Accordingly, you should review our SEC reports, filings and our other public announcements with the understanding that no local regulator has done any due diligence on our company and with the understanding that none of our SEC reports, other filings or any of our other public announcements has been reviewed or otherwise been scrutinized by any local regulator.

 

RISKS RELATED TO THE MARKET FOR OUR STOCK

 

The market price of our common stock is volatile, leading to the possibility of its value being depressed at a time when you may want to sell your holdings.

 

The market price of our common stock is volatile, and this volatility may continue. Numerous factors, many of which are beyond our control, may cause the market price of our common stock to fluctuate significantly. In addition to market and industry factors, the price and trading volume for our common stock may be highly volatile for specific business reasons. Factors such as variations in our revenues, earnings and cash flow, announcements of new investments, cooperation arrangements or acquisitions, and fluctuations in market prices for our products could cause the market price for our shares to change substantially.

 

Securities class action litigation is often instituted against companies following periods of volatility in their stock price. This type of litigation could result in substantial costs to us and divert our management’s attention and resources.

 

Moreover, the trading market for our common stock will be influenced by research or reports that industry or securities analysts publish about us or our business. If one or more analysts who cover us downgrade our common stock, the market price for our common stock would likely decline. If one or more of these analysts cease coverage of us or fail to regularly publish reports on us, we could lose visibility in the financial markets, which, in turn, could cause the market price for our common stock or trading volume to decline.

 

Furthermore, securities markets may from time to time experience significant price and volume fluctuations for reasons unrelated to operating performance of particular companies. These market fluctuations may adversely affect the price of our common stock and other interests in our company at a time when you want to sell your interest in us.

 

 25 

  

Although publicly traded, the trading market in our common stock has been substantially less liquid than the average trading market for a stock quoted on the Nasdaq Stock Market and this low trading volume may adversely affect the price of our common stock.

 

Our common stock trades on the Nasdaq Capital Market. The trading volume of our common stock has been comparatively low compared to other companies listed on Nasdaq. Limited trading volume will subject our shares of common stock to greater price volatility and may make it difficult for you to sell your shares of common stock at a price that is attractive to you.

 

Provisions in our articles of incorporation and bylaws or Nevada law might discourage, delay or prevent a change of control of us or changes in our management and, therefore, depress the trading price of the common stock.

 

Our articles of incorporation authorize our Board of Directors to issue up to 50,000,000 shares of preferred stock. The preferred stock may be issued in one or more series, the terms of which may be determined at the time of issuance by the Board of Directors without further action by the shareholders. These terms may include preferences as to dividends and liquidation, conversion rights, redemption rights and sinking fund provisions. The issuance of any preferred stock could diminish the rights of holders of our common stock, and therefore could reduce the value of such common stock. In addition, specific rights granted to future holders of preferred stock could be used to restrict our ability to merge with, or sell assets to, a third party. The ability of our Board of Directors to issue preferred stock could make it more difficult, delay, discourage, prevent or make it costlier to acquire or effect a change-in-control, which in turn could prevent our shareholders from recognizing a gain in the event that a favorable offer is extended and could materially and negatively affect the market price of our common stock.

 

Certain of our shareholders hold a significant percentage of our outstanding voting securities.  

 

As of March 26, 2018, Wecast Media Investment Management Limited, Seven Stars Global Cloud Group Limited, Sun Seven Stars Media Group Limited and affiliates (controlled by our Chairman and Chief Executive Officer, Mr. Wu) are the beneficial owners of approximately 42.0% of our outstanding voting securities, Mr. Shane McMahon, our Vice Chairman, is the beneficial owner of approximately 7.6% of our outstanding voting securities, and our former director Mr. Xuesong Song and C Media Limited (of which Mr. Song is the Chairman and Chief Executive Officer) are the beneficial owners of approximately 7.3% of our outstanding voting securities. (as calculated in accordance with Rule 13d-3(d)(1) of the Exchange Act). As a result, each possesses significant influence over the election of our directors and the authorization of any proposed significant corporate transactions. Their respective ownership and control may also have the effect of delaying or preventing a future change in control, impeding a merger, consolidation, takeover or other business combination or discourage a potential acquirer from making a tender offer.

 

We do not intend to pay dividends for the foreseeable future.

 

For the foreseeable future, we intend to retain any earnings to finance the development and expansion of our business, and we do not anticipate paying any cash dividends on our common stock. Accordingly, investors must be prepared to rely on sales of their common stock after price appreciation to earn an investment return, which may never occur. Investors seeking cash dividends should not purchase our common stock. Any determination to pay dividends in the future will be made at the discretion of our Board of Directors and will depend on our results of operations, financial condition, contractual restrictions, restrictions imposed by applicable law and other factors our Board deems relevant.

 

ITEM 1B. UNRESOLVED STAFF COMMENTS.

 

Not Applicable.

 

ITEM 2. PROPERTIES.

 

Our principal executive office in China is located at No.4 Drive-in Movie Theater Park, No. 21, Liangmaqiao Road, Chaoyang District, Beijing, China 100125. In May 2017, the principal address of YOD WFOE has also moved from Tai Ming International Business Court, Tai Hu Town, Tongzhou District, Beijing, to No. 21, Liangmaqiao Road, Chaoyang District, Beijing, China. We paid approximately $0.4 million for rent in 2017.

 

We believe that all our properties have been adequately maintained, are generally in good condition, and are suitable and adequate for our business.

 

ITEM 3. LEGAL PROCEEDINGS.

 

From time to time, we may become involved in various lawsuits and legal proceedings which arise in the ordinary course of business. However, litigation is subject to inherent uncertainties, and an adverse result in these or other matters may arise from time to time that may harm our business. We are currently not aware of any such legal proceedings or claims that we believe will have a material adverse effect on our business, financial condition or operating results.

 

ITEM 4. MINE SAFETY DISCLOSURES

 

Not applicable.

 

 26 

  

PART II

 

ITEM 5. MARKET FOR REGISTRANT’S COMMON EQUITY, RELATED STOCKHOLDER MATTERS AND ISSUER PURCHASES OF EQUITY SECURITIES.

 

Market Information

 

Our common stock is quoted on the Nasdaq Capital Market under the symbol “SSC.” Trading of our common stock is sometimes limited and sporadic. The following table sets forth, for the periods indicated, the high and low closing bid prices of our common stock.

 

    Closing Bid Prices  
    High     Low  
Year Ended December 31, 2017                
1st Quarter   $ 2.21     $ 1.14  
2nd Quarter   $ 3.22     $ 1.72  
3rd Quarter   $ 2.65     $ 1.38  
4th Quarter   $ 5.90     $ 1.79  
                 
Year Ended December 31, 2016                
1st Quarter   $ 1.91     $ 1.31  
2nd Quarter   $ 1.85     $ 1.45  
3rd Quarter   $ 1.78     $ 1.49  
4th Quarter   $ 1.56     $ 1.10  

 

Approximate Number of Holders of Our Common Stock

 

As of March 26, 2018, there were approximately 349 holders of record of our common stock. This number excludes the shares of our common stock beneficially owned by shareholders holding stock in securities trading accounts through DTC, or under nominee security position listings.

 

Dividend Policy

 

We have never declared or paid a cash dividend. Any future decisions regarding dividends will be made by our Board of Directors. We currently intend to retain and use any future earnings for the development and expansion of our business and do not anticipate paying any cash dividends in the foreseeable future. Our Board of Directors has complete discretion on whether to pay dividends, subject to the approval of our shareholders. Even if our Board of Directors decides to pay dividends, the form, frequency and amount will depend upon our future operations and earnings, capital requirements and surplus, general financial condition, contractual restrictions and other factors that the Board of Directors may deem relevant. In addition, our ability to declare and pay dividends is dependent on our ability to declare dividends and profits in our PRC subsidiaries. PRC rules greatly restrict and limit the ability of our subsidiaries to declare dividends to us which, in addition to restricting our cash flow, limits our ability to pay dividends to our shareholders.

 

Securities Authorized for Issuance Under Equity Compensation Plans

 

See Item 12 - Security Ownership of Certain Beneficial Owners and Management and Related Stockholder Matters - Securities Authorized for Issuance Under Equity Compensation Plans.

 

Recent Sales of Unregistered Securities

 

We did not sell any equity securities during the fiscal year ended December 31, 2017 that were not previously disclosed in a quarterly report on Form 10-Q or a current report on Form 8-K that was filed during the 2017 fiscal year.

 

Purchases of Equity Securities

 

No repurchases of our common stock were made in 2017.

 

ITEM 6. SELECTED FINANCIAL DATA.

 

Not Applicable.

 

 27 

 

ITEM 7. MANAGEMENT’S DISCUSSION AND ANALYSIS OF FINANCIAL CONDITION AND RESULTS OF OPERATIONS.

 

The following management’s discussion and analysis should be read in conjunction with our financial statements and the notes thereto and the other financial information appearing elsewhere in this report. In addition to historical information, the following discussion contains certain forward-looking information. See “Special Note Regarding Forward Looking Statements” above for certain information concerning those forward-looking statements.

 

Overview

 

Seven Stars Cloud is aiming to become a next generation Artificial-Intelligent (AI) & Blockchain-Powered, Fintech company. By managing and providing an infrastructure and environment that facilitates the transformation of traditional financial markets such as commodities, currency and credit into the asset digitalization era, SSC provides asset owners and holders a seamless method and platform for digital asset securitization, tokenization and trading. Separately, SSC offers a closed supply chain trading ecosystem for corporate buyers and sellers designed to eliminate standard transactional intermediaries and create a more direct and margin-expanding path for principals.

 

SSC launched its legacy VOD service through the acquisition of YOD Hong Kong (formerly Sinotop Group Limited) on July 30, 2010, through its subsidiary China CB Cayman. Through a series of contractual arrangements, YOD WFOE, the subsidiary of YOD Hong Kong, controls Sinotop Beijing, a corporation established in the PRC. Sinotop Beijing was the 80% owner of Zhong Hai Media until June 30, 2017, through which we provided: 1) integrated value–added business–to–business (“B2B”) service solutions for the delivery of VOD and enhanced premium content for digital cable; 2) integrated value–added business–to–business–to–customer (“B2B2C”) service solutions for the delivery of VOD and enhanced premium content for IPTV and OTT providers and; 3) a direct to user, or B2C, mobile video service app. As a result of the contractual arrangements with Sinotop Beijing, we have the right to control management decisions and direct the economic activities that most significantly impact Sinotop Beijing, and accordingly, under generally accepted accounting principles in the United States (“U.S. GAAP”), we consolidate these operating entities in our consolidated financial statements.

 

On October 8, 2016, the Company signed an agreement to form a partnership with Zhejiang Yanhua ("Yanhua Agreement"), where Yanhua will act as the exclusive distribution operator (within the territory of the PRC) of the Company's licensed library of major studio films. According to the Yanhua Agreement, the existing legacy Hollywood pay-per-view contents as well as other IP contents specified in the agreement, along with the corresponding authorized rights letter that the Company is entitled to, will be transferred to Yanhua as a whole package for a minimum guarantee fee of RMB 13,000,000. In addition to the minimal guarantee fee of RMB 13,000,000, a provision in the Yanhua Agreement states that revenue recognized from the existing content transferred from the Company to Yanhua in excess of RMB 13,000,000, will be shared with the Company from the date when this revenue threshold is reached based on a certain revenue-sharing mechanism stipulated in the Yanhua Agreement.

 

On January 30, 2017, the Company entered into a Securities Purchase Agreement (the “Sun Video SPA”) with BT Capital Global Limited which has been controlled by Company’s chairman Bruno Wu, for the purchase by us of all of the outstanding capital stock of Sun Video Group Hong Kong Limited. On January 31, 2017, the Company entered into another Securities Purchase Agreement (the “Wide Angle SPA”) with BT and Sun Seven Stars Media Group Limited, one of the Company’s largest shareholders, controlled by Mr. Wu, as guarantor, for the purchase by us of 55% of the outstanding capital stock of Wide Angle. After acquiring these two entities, other than our legacy YOD business, we are also engaged with consumer electronics and smart hand held device design and supply chain management business.

 

In August, 2017, the Company made a strategic investment of US$250,000 in the Delaware Board of Trade Holdings, Inc. (“DBOT”) to acquire 187,970 common shares. DBOT is a blockchain based Alternative Trading System fully licensed by the SEC, which SSC believes can be developed into its main distributed network. On December 18, 2017, the Company made another 27% purchase of DBOT, which makes the Company to be the largest shareholder of DBOT, and as part of this purchase, the Company’s Chief Revenue Officer, Robert G. Benya, will become a DBOT Board Director. DBOT (http://dbottrading.com/) operates three business lines: (i) DBOT ATS LLC, a FINRA Member Firm, a member of the Securities Investor Protection Corporation ("SIPC") and an SEC recognized fully automated, auto-execution Alternative Trading System ("ATS"); (ii) DBOT Issuer Services LLC, focused on setting and maintaining issuer standards, as well as the provision of issuer services to DBOT designated issuers; and (iii) DBOT Technology Services LLC, focused on the provision of market data and marketplace connectivity. This purchase is still not closed until DBOT gets FINRA’s approval. We will not be able to consolidate the results of DBOT.

 

On October 19, 2017 the Company announced an agreement to establish a Joint Venture, BBD Digital Capital Group Ltd ("BDCG"), with management partners Tiger Sports Media Limited and Seasail Ventures Limited, ("Seasail") an affiliate of parent company BBD (https://en.bbdservice.com/introduction). The BDCG will focus on artificial intelligence-driven financial data services as well as transactional platforms for index, futures and derivative trading, for both global commodity and energy clients. By leveraging Seasail's technology, BDCG will look to capitalize on commodity and energy provider's needs for more precise risk management services, more informed operational planning and more strategic decision-making, specifically as they all relate to the trading of index, futures and commodities. In December 2017, the Company acquired 20% equity interest of BDCG from Tiger Sports Media Limited, which gave the Company 60% total equity interest, and BDCG would become one subsidiary of the Company. As per all business matters of this nature, SSC's Audit Committee has reviewed the terms and conditions of this SPA and has recommended that the Company obtain a valuation report in connection with the transaction. As requested by Company's management, the valuation report will be conducted post-signing of this SPA with both parties understanding that there is no obligation to close the transaction until

 

Our Unconsolidated Equity Investments

 

Investments in Shandong Media, Hua Cheng and Wecast Internet where the Company can exercise significant influence, but not control, is classified as a long-term equity investments and accounted for using the equity method. Under the equity method, the investment is initially recorded at cost and adjusted for the Company’s share of undistributed earnings or losses of the investee. Investment losses are recognized until the investment is written down to nil provided the Company does not guarantee the investee’s obligations nor it is committed to provide additional funding.

 

 28 

  

Principal Factors Affecting Our Financial Performance

 

Our operating results are primarily affected by the following factors:

 

  .

Our ability to transform our business and to meet internal or external expectations of future performance. We are aiming to become a next generation Artificial-Intelligent (AI) & Blockchain-Powered, Fintech company. By managing and providing an infrastructure and environment that facilitates the transformation of traditional financial markets such as commodities, currency and credit into the asset digitalization era, SSC hopes to provide asset owners and holders a seamless method and platform for digital asset securitization, tokenization and trading.  Separately, SSC offers a closed supply chain trading ecosystem for corporate buyers and sellers designed to eliminate standard transactional intermediaries and create a more direct and margin-expanding path for principals. In connection with this transformation, the Company is in the process of considerable changes, which including attempting to assemble a new management team, reconfiguring the business structure, and expanding the Company’s mission and business lines. It is uncertain whether these efforts will prove beneficial or whether we will be able to develop the necessary business models, infrastructure and systems to support the business. This includes having or hiring the right talent to execute our business strategy. Market acceptance of new product and service offerings will be dependent in part on our ability to include functionality and usability that address customer requirements, and optimally price our products and services to meet customer demand and cover our costs.

 

  . Our ability to make our products remain competitive. Our current electronic and crude oil products and services compete in highly competitive global markets characterized by aggressive price competition and resulting downward pressure on gross margins, frequent introduction of new products, short product life cycles, evolving industry standards, continual improvement in product price/performance characteristics, rapid adoption of technological and product advancements by competitors and price sensitivity on the part of consumers.

 

Taxation

 

United States

 

Seven Stars Cloud Group, Inc. and M. Y. Products, LLC are subject to United States tax. No provision for income taxes in the United States has been made as neither company had taxable profit in the United States since inception. Under U.S. Tax Reform Seven Stars Cloud Group, Inc. is required to pay, a one-time transition tax on certain unrepatriated earnings from non-U.S. subsidiaries that is payable over eight years. Our provisional estimate is that no tax will be due under this provision. We continue to gather information relating to this estimate and expect to be more certain of this estimate during 2018.

 

Cayman Islands and the British Virgin Islands

 

Under current laws of the Cayman Islands and the British Virgin Islands, we are not subject to tax on our income or capital gains. In addition, dividend payments are not subject to withholding tax in the Cayman Islands or British Virgin Islands.

 

Hong Kong

 

Our subsidiaries incorporated in Hong Kong are under the current laws of Hong Kong, are subject to Profits Tax of 16.5%. No provision for Hong Kong Profits Tax has been made as net operating loss carryovers offset current taxable income.

 

The People’s Republic of China (“PRC”)

 

Under the PRC’s Enterprise Income Tax Law, our Chinese subsidiaries and VIEs are subject to an earned income tax of 25.0%.

 

Our future effective income tax rate depends on various factors, such as tax legislation, the geographic composition of our pre-tax income and non-tax deductible expenses incurred. Our management carefully monitors these legislative developments to determine if there will be any change in the statutory income tax rate.

 

 29 

 

Consolidated Results of Operations

 

Comparison of Years Ended December 31, 2017 and 2016 

 

   Year Ended         
  

December 31,

2017

  

December 31,

2016

  

Amount

Change

  

%

Change

 
Revenue (including related party revenue of $18,973,054 and nil for the years ended December 31, 2017 and 2016, respectively)  $144,338,805   $35,185,508   $109,153,297    310%
Cost of revenue   137,188,353    35,551,198    101,637,155    286%
Gross profit (loss)   7,150,452    (365,690)   7,516,142    2055%
                     
Operating expenses:                    
Selling, general and administrative expenses   12,848,184    10,898,323    1,949,861    18%
Research and development expenses   406,845    -    406,845    100%
Professional fees   3,153,697    1,400,139    1,753,558    125%
Depreciation and amortization   306,801    505,028    (198,227)   (39)%
Impairments of other intangible assets   216,468    2,018,628    (1,802,160)   (89)%
Earn-out share award expenses   -    13,700,000    (13,700,000)   (100)%
Total operating expense   16,931,995    28,522,118    (11,590,123)   (41)%
                     
Loss from operations   (9,781,543)   (28,887,808)   19,106,265    (66)%)
                     
Interest & other income/(expense):                    
Interest expense, net   (95,658)   (254,725)   159,067    (62)%
Change in fair value of warrant liabilities   (112,642)   324,432    (437,074)   (135)%
Equity in loss of equity method investees   (129,193)   (31,557)   (97,636)   309%
Impairment of equity method investments   -    (38,448)   38,448    (100)%
Others   (73,833)   57,017    (130,850)   (229)%
                     
Loss before income taxes and non-controlling interests   (10,192,869)   (28,831,089)   18,638,220    (65)%
                     
Income tax benefit   -    330,124    (330,124)   (100)%
                     
Net loss   (10,192,869)   (28,500,965)   18,308,096    (64)%
                     
Net loss attributable to non-controlling interests   357,268    2,092,991    (1,735,723)   (83)%
                     
Net loss attributable to SSC shareholders   (9,835,601)   (26,407,974)   16,572,373    (63)%

 

 30 

 

Revenues

 

During the fiscal year ended December 31, 2017, since the Company acquired Wecast Services Limited and Wide Angle Group Limited, the Company has operated two segments; (1) the Legacy YOD segment, and (2) the Wecast Service segment:

 

1>    OTT, Mobile App, IPTV and Digital Cable VOD Businesses (Legacy YOD)

Provides premium content and integrated value-added service solutions for the delivery of VOD and paid video programming to digital cable providers, Internet Protocol Television (“IPTV”) providers. The core revenues are being generated from both minimum guarantee payments and revenue sharing arrangements with distribution partners as well as subscription or transactional fees from subscribers.

 

2>    Wecast Services

On January 30, 2017, the Company completed the acquisition of Sun Video Group HK Limited ("SVG"), which has a 51% ownership stake in Shanghai Wecast Supply Chain Management Limited ("Wecast SH"). On January 31, 2017, the Company acquired 55% of the outstanding capital stock of Wide Angle Group Limited (“Wide Angle”). The holdings and businesses from both these acquisitions now reside under “Wecast Services”, our wholly-owned subsidiary Wecast Services Limited. Wecast Services (which resides under the Product Sales Cloud) business unit, is currently primarily engaged with consumer electronics and smart supply chain management operations. Our end customers include about 15 to 20 corporations across the world.  Starting from October, through partnership with another business partner, our newly controlled Singapore joint venture has been conducting oil trading business in Singapore.

 

   2017   2016   Difference 
   USD   USD   USD   % 
Legacy YOD   794,273    4,543,616    (3,749,343)   (83)%
Wecast Services   143,544,532    30,641,892    112,902,640    368%
 Total   144,338,805    35,185,508    109,153,297    310%

  

Revenue for the year ended December 31, 2017 was $144.3 million as compared to $35.2 million for the same period in 2016, an increase of approximately $109.2 million, or 310%. The increase was mainly due to our new business line acquired in January 2017, and to a lesser extent, one-time consulting services that we provided to certain customers. This increase was partially offset by a decrease of our legacy YOD business in the amount of $3.8 million, as the legacy YOD business shifts to a new exclusive distribution agreement with Zhejiang Yanhua Culture Media Co., Ltd., or Yanhua, which was announced in the fourth quarter of 2016.

 

In October, 2016, the Company signed an agreement to form a five years’ partnership with Yanhua, where Yanhua will act as the exclusive distribution operator (within the territory of PRC) of the Company’s licensed library of major studio films. Pursuant to the Yanhua agreement, the existing legacy Hollywood studio paid content as well as other IP content specified in the agreement, along with the corresponding authorized rights letter that the Company is entitled to, will be transferred over to Yanhua, which was agreed to be priced at RMB13,000,000 (approximately $2 million). According to the agreement, as a whole package, the payment is agreed to be paid in two installments equally in the amount of RMB6,500,000. As of the December 31, 2017, the Company only received the first installments and recorded it as revenue within Legacy YOD business, however, considering the second installment was due to be received if the license content fees due to studios for the existing legacy Hollywood paid contents was settled, while the Company did not expect and did not make the payment to the studios, we deemed this portion of the fee to be not fixed or determinable and therefore, this portion of the revenue did not meet the revenue recognition criteria to be recognized as of December 31, 2017. Meanwhile, as revenue generated by Yanhua did not exceed the revenue sharing threshold, no additional revenue was recorded.

 

In January, 2017, the Company completed acquisitions of SVG and Wide Angle, and considering these acquisitions were incurred under common control, the financials for the year 2016 was adjusted respectively as if they had been owned by the Company since November 10, 2016 when common control existed in accordance with US GAAP. Within the Wecast Service segment, the Company conducted its supply chain business in different industrial vehicles. As of December 31, 2017, the Company had already set up two industrial vehicles for commercial electronics in Hong Kong and oil trading in Singapore. The Company expects to use its own platforms to expand its supply chain business.

 

Cost of revenue

 

   2017   2016   Difference 
   USD   USD   USD   % 
Legacy YOD   762,614    4,434,260    (3,671,646)   (83)%
Wecast Services   136,425,739    31,116,938    105,308,801    338%
Total   137,188,353    35,551,198    101,637,155    286%

 

 31 

 

Cost of revenues was $137.2 million for the year ended December 31, 2017, as compared to $35.6 million for the year ended December 31, 2016. Our cost of revenues increased by $101.6 million which is in line with our increase in revenues. Our cost of revenues is primarily comprised of costs to purchase electronics products and crude oil from suppliers in our supply chain business as well as the cost of sales from the Legacy YOD business which is primarily comprised of content licensing fees. Our content license agreements with production companies incorporate minimum guaranteed payment levels.

 

Gross profit

 

   2017   2016   Difference 
   USD   USD   USD   % 
Legacy YOD   31,659    109,356    (77,697)   (71)%
Wecast Services   7,118,793    (475,046)   7,593,839    1,599%
Total   7,150,452    (365,690)   7,516,142    2055%

 

Our gross profit for the year ended December 31, 2017 was approximately $7.2 million, as compared to a gross loss of $0.4 million during the same period in 2016. Gross profit ratio for the year ended December 31, 2017 was 5.0%, while in 2016, it was negative. The reason for the gross loss in 2016 was due to the costs associated with the commercial electronic supply chain business that had large startup costs in its infancy, as the Company looked to expand its customer base and sales volume. For the year ended December 31, 2017, gross margin for the electronic supply chain business has increased to 2.7%, which contributed gross profit in the amount of $3.3 million.

 

Selling, general and administrative expenses

 

Our selling, general and administrative expense for the year ended December 31, 2017 was $12.8 million as compared to $10.9 million for the same period in 2016, an increase of approximately $1.9 million or 18%. The majority of the increase was due to 1) an increase in our sales and marketing expense in the amount of $1.6 million to introduce and promote our business to various new potential business partners; 2) an increase of approximately of $0.9 million of share based compensation due to the option and restricted shares units that the Company approved for grant to independent board members for their 2017 compensation, which included a significant increase in board related work during 2017 compared with prior years; 3) an increase in headcount and relevant traveling expenses in the amount of $1.1 million and 4) leasehold improvement disposal losses of approximately $0.7 million that were incurred when the Company canceled its purchase of Beijing office building in 2017.

 

Professional fees

 

Professional fees are generally related to public company reporting and governance expenses as well as legal fees related to business transition and expansion. Our professional fees increased approximately by $1.8 million, or 125%, for the year ended December 31, 2017, compared with the same period in 2016. The increase in professional fees was related to an increase in audit service fees, which increased from $0.6 million in 2016 to $1.2 million in 2017. This increase can be primarily attributed to the non-recurring opening audit fess due to the auditor change as well as increasing legal, finance advisory, valuation and auditing service fees incurred in relation to acquisitions and general business activity in 2017.

 

Depreciation and amortization

 

Our depreciation and amortization expense decreased approximately $0.2 million, or 39%, to $0.3 million for the year ended December 31, 2017, from $0.5 million during 2016. The decrease was mainly due to the sale of our Beijing office building in early 2017.

 

Impairment of other intangible assets

 

On July 30, 2010, the Company entered into an Ordinary Share Purchase Agreement by and among the Company, CB Cayman, and Weicheng Liu, an individual, where the Company recognized additional assets identified from the business acquisition. Our impairment of other intangible assets are generally related to the impairment of mobile app development, the Charter/Cooperation agreement and work force for $0.2 million and $2.0 million for the year ended December 31, 2017 and 2016, respectively, due to no significant revenue or cash flows generated from the Charter/Cooperation agreement and the decision to stop developing the APP and the termination of the working group.

 

 32 

 

Earn-out share award expenses

 

Our earn-out share award expenses are related to the 10,000,000 share awards issued to SSS at the closing price $1.37 on the stock issuance date.

 

Pursuant to the Amended Tianjin Agreement dated December 21, 2015, contingent on the performance of SSF, Tianjin Enternet will receive shares of the Company’s common stock over three years, with the exact number not exceeding 5.0 million per year, provided the earn-out provisions for each of the 2016, 2017 and 2018 annual periods (the “Earn-Out Share Award”) are achieved. The earn-out provision for 2016, 2017 and 2018, based on SSF performance, are either 50.0 million homes/users passed or $4.0 million net income, 100.0 million homes/users passed or $6.0 million net income and 150.0 million homes/users passed or $8.0 million net income, respectively. The earn-out provision is based on either the number of home/user pass or the net income of SSF.

 

On November 10, 2016, the Board of Directors (the “Board”) of Wecast Network held a special meeting. At the recommendation of the Company’s audit committee, the Board determined that it is in the best interests of the Company and the Company’s shareholders to amend the terms of the Earn-Out Share Award to (1) reduce the total Earn-Out Share Award from 15,000,000 shares of Common Stock to 10,000,000 shares of Common Stock and (2) measure the achievement of the earn-out provisions based on the Companywide achievement of homes passed in lieu of the measurement being measured by SFF’s stand-alone achievement of homes passed. Based on evidence provided to the Board, the requisite thresholds necessary to trigger issuance of all shares of Common Stock subject to the Earn-Out Share Award have been achieved. Accordingly, on November 10, 2016, the Board approved the issuance of 10,000,000 shares of its common stock, par value $0.001 per share (“Common Stock to SSS”) and the shares were issued on November 11, 2016.

 

The Company recognized the fair value of the Common Stock to SSS of approximately $13,700,000 in 2016, based on the market price of the Company’s Common Stock, as Earn-out share award expense.

 

In 2017, there was no such expense incurred.

 

Loss from operations 

 

Our loss from operations was decreased by $19.1 million to $9.8 million for the year ended December 31, 2017, from $28.9 million loss during 2016. This was mostly due to the increase in gross profit from our Wecast Service segment and a decrease in earn-out share award expenses.

 

Interest expense, net

 

Our interest expense decreased $0.2 million to $0.1 million for the year ended December 31, 2017, from $0.3 million during 2016. The interest expense decrease during 2017 was primarily attributable to interest expenses recorded and related to the amortization of debt issuance costs related to the $17.7 million convertible note to SSS in 2016 which was not incurred in 2017. 

 

Change in fair value of warrant liabilities

 

Certain of our warrants are recognized as derivative liabilities and re-measured at the end of every reporting period and upon settlement, with the change in value reported in the statement of operations. We reported loss of $0.1 million and gain of $0.3 million for the years ended December 31, 2017 and 2016, respectively. The changes are primarily due to fluctuation in our closing stock price.

 

Equity in loss of equity method investees

 

Our equity in loss of equity method investees increased $0.1 million to $0.1 million for the year ended December 31, 2017. This was primarily due to Wecast Internet which recognized a $0.1 million loss on investment in 2017 and recognized $17 thousand loss on investment in 2016 as the operation went worse in 2017.

 

Net loss attributable to non-controlling interest

 

Hua Cheng previously had a 20% non-controlling interest in Zhong Hai Media and accounting for that interest under the equity method by recording 20% of the operating losses of Zhong Hai Media. For the year ended December 31, 2017, operating loss attributable to Hua Cheng was approximately $1.6 million. The Company sold Zhong Hai Media on June 30, 2017 and only $0.03 million operating loss were attributable to Hua Cheng for the same period in 2017.

 

Dillon Yu has a 49% non-controlling interest in Shanghai Wecast Supply Chain Management Limited (“Wecast SH”) and as such we allocate 49% of the operating loss of Wecast SH to Dillon Yu. During the year ended December 31, 2017, approximately $0.6 million of our operating loss from Wecast SH was allocated to Dillon Yu, which was $0.2 million in the same period in 2016.

 

Swiss Guorong Limited has a 45% non-controlling interest in Wide Angle and as such we allocate 45% of the operating profit of Wide Angle to Swiss Guorong Limited. During the year ended December 31, 2017, approximately $0.2 million of our operating profit from Wide Angle was allocated to Swiss Guorong Limited, which was $0.01 million operating loss for the same period in 2016. 

 

 33 

  

Liquidity and Capital Resources

 

As of December 31, 2017, we had cash of approximately $7.2 million. Approximately $6.3 million was held in our Hong Kong, US and Singapore entities and $0.9 million was held in our mainland China entities. The Company has no plans to repatriate these funds.

 

As discussed in Note 3 to the consolidated financial statements included in this report, the Company has incurred significant continuing losses in 2017 and 2016, and total accumulated deficits were $125.9 million and $115.7 million as of December 31, 2017 and 2016, respectively. The Company also used cash for operations of approximately $10.0 million and $9.4 million for the year ended December 31, 2017 and 2016, respectively. We must continue to rely on proceeds from debt and equity issuances to fund ongoing operating expenses to date, which could raise substantial doubt about the Company’s ability to continue as a going concern. Management’s plans regarding these matters are also described in Note 3 to the consolidated financial statements in this report. The consolidated financial statements included in this report have been prepared assuming that the Company will continue as a going concern and, accordingly, do not include any adjustments that may result from the outcome of this uncertainty.

 

On March 28, 2016, the Company completed a common stock financing for $10.0 million. In addition, the Company completed five separate common stock financings with Seven Star Works Co. Ltd. (“SSW”) for $4.0 million on July 19, 2016, with Harvest Alternative Investment Opportunities SPC (“Harvest”) for $4.0 million on August 12, 2016, with Sun Seven Stars Hong Kong Cultural Development Limited (“SSSHK”) for $2.0 million on November 17, 2016, with certain investors, officers & directors and affiliates in a private placement for $2.0 million on May 19, 2017, and with Hong Kong Guo Yuan Group Capital Holdings Limited for $10.0 million on October 23, 2017, respectively.

 

The following table provides a summary of our net cash flows from operating, investing, and financing activities.

 

   Year Ended 
   December 31,   December 31, 
   2017   2016 
Net cash used in operating activities  $(9,972,693)  $(9,426,940)
Net cash used in investing activities   (510,134)   (10,197,379)
Net cash provided by financing activities   13,864,700    19,705,110 
Effect of exchange rate changes on cash   61,409    (87,874)
Net increase/(decrease) in cash   3,443,282    (7,083)
Total cash at beginning of period   3,761,814    3,768,897 
Cash at end of period  $7,205,096   $3,761,814 

 

Operating Activities

 

Cash used in operating activities only increased by $0.6 million for the year ended December 31, 2017 compared to 2016, primarily due to an increase in accounts receivable because of a longer turnover period, but partially offset by a decrease in operating losses compared with 2016.

 

Financing Activities 

 

During the year ended December 31, 2017, we entered into a subscription agreement with certain investors, including officers, directors and other affiliates, pursuant to which we issued and sold to such investors, in a private placement, an aggregate of 727,273 shares of the common stock of the Company, for $2.75 per share, or a total purchase price of $2.0 million. On October 23, 2017, the Company entered into a Securities Purchase Agreement with Hong Kong Guo Yuan Group Capital Holdings Limited. Pursuant to the terms of the agreement, the Company has agreed to sell and issue 5,494,505 shares of the Company’s common stock to the Hong Kong Guo Yuan Group Capital Holdings Limited for $1.82 per share, or a total purchase price of $10.0 million. While in the same period in 2016, we received 1) $10 million investment proceeds from the sales of 4,545,455 shares of our common stock and issuance of a two-year warrant to acquire an additional 1,818,182 shares of our common stock at an exercise price of $2.75 per share to SSS; 2) proceeds of $4.0 million received from the sales of 2,272,727 shares of the Company’s common stock to SSW; 3) proceeds of $4 million received from the sales of 2,272,727 shares of the Company’s common stock to Harvest; and 4) proceeds of $2.0 million received from the sales of 1,136,365 shares of the Company’s common stock to SSS.

 

Investing Activities

 

Cash used in investing activities for the year ended December 31, 2017 was $0.5 million which was mainly used for long term investment, which was significantly decreased compared with 2016. In 2016, we used $10.2 million for investing activities, including 1) investment of $3.1 million in acquisition of real estate property; 2) investment of $3.0 million of intellectual property; 3) acquisition of $0.6 million in leasehold improvement; 4) investment of $3.7 million of long term investment in Frequency and Topgame; and 5) good faith deposit of $1.0 million for acquisition of SVG.

 

 34 

 

Effects of Inflation

 

Inflation and changing prices have had an effect on our business and we expect that inflation or changing prices could materially affect our business in the foreseeable future. Our management will closely monitor the price change and make efforts to maintain effective cost control in operations.

 

Off Balance Sheet Arrangements

 

We do not have any off balance sheet arrangements that have or are reasonably likely to have a current or future effect on our financial condition, changes in financial condition, revenues or expenses, results of operations, liquidity or capital expenditures or capital resources that is material to an investor in our securities.

 

Contractual Obligations

 

As of December 31, 2017, we have the following contractual obligations:

 

   Payments due by Period 
       Less than           More than 
Contractual Obligations  Total   1 year   1-3 years   3-5 years   5 years 
Operating lease  $

1,203,783

   $733,439   $375,377   $94,967   $- 
Total  $

1,203,783

   $733,439   $375,377   $94,967   $- 

 

Seasonality

 

Our operating results and operating cash flows historically for our legacy YOD business have not been subject to seasonal variations. However, we expect a disproportionate amount of our revenues generated from Wecast Services quarter over quarter to be subject to seasoned fluctuations at holiday periods and due to introduction of new products. This pattern may change, however, as a result of new market opportunities or new product introductions.

 

Critical Accounting Policies

 

The preparation of financial statements in conformity with accounting principles generally accepted in the United States requires our management to make assumptions, estimates, and judgments that affect the amounts reported, including the notes thereto, and related disclosures of commitments and contingencies, if any. We have identified certain accounting policies that are significant to the preparation of our financial statements. These accounting policies are important for an understanding of our financial condition and results of operations. Critical accounting policies are those that are most important to the portrayal of our financial condition and results of operations and require management’s difficult, subjective, or complex judgment, often as a result of the need to make estimates about the effect of matters that are inherently uncertain and may change in subsequent periods. Certain accounting estimates are particularly sensitive because of their significance to financial statements and because of the possibility that future events affecting the estimate may differ significantly from management’s current judgments. We believe the following critical accounting policies involve the most significant estimates and judgments used in the preparation of our financial statements.

 

Variable Interest Entities

 

We account for entities qualifying as variable interest entities (VIEs) in accordance with Financial Accounting Standards Boards (“FASB”) Accounting Standards Codification (“ASC”) Topic 810, Consolidation. For our consolidated VIEs, management has made evaluations of the relationships between our VIEs and the economic benefit flow of contractual arrangement with VIEs. In connection with such evaluation, management also took into account the fact that, as a result of such contractual arrangements, we control the legal shareholders’ voting interests and have power of attorney in the VIEs, and therefore we are able to direct all business activities of the VIEs. As a result of such evaluation, management concluded that we are the primary beneficiary of our consolidated VIEs.

 

We have consulted our PRC legal counsel in assessing our ability to control our PRC VIEs. Any changes in PRC laws and regulations that affect our ability to control our PRC VIEs may preclude us from consolidating these companies in the future.

 

Revenue Recognition

 

When persuasive evidence of an arrangement exists, the sales price is fixed or determinable and collectability is reasonably assured, we recognize revenue as services are performed. For certain contracts that involve sub-licensing content within the specified license period, revenue is recognized in accordance with ASC Subtopic 926-605, Entertainment-Films - Revenue Recognition, whereby revenue is recognized upon delivery of films when the arrangement includes a nonrefundable minimum guarantee, delivery is complete and we have no substantive future obligations to provide future additional services. Payments received from customers for the performance of future services are recognized as deferred revenue, and subsequently recognized as revenue in the period that the service obligations are completed.

 

 35 

  

In accordance with ASC 605-25, Revenue Recognition - Multiple Element Arrangements, contracts with multiple element deliverables are separated into individual units for accounting purposes when the unit determined to have standalone value to the customer. Since the contract price is for all deliverables, we allocated the arrangement consideration to all deliverables at the inception of the arrangement based on their relative selling price. We use (a) vendor-specific objective evidence of selling price, if it exists, or, (b) the management’s best estimate of the selling price for that deliverable to determine the relative selling price of each individual unit.

 

We also generate revenue from sales of goods, including smart phone sales and crude oil sales. Sales orders are confirmed after negotiation on price between customers and us. Purchase orders are confirmed after careful selection of suppliers and negotiation on price. We purchase finished goods from suppliers in accordance with sales orders from customers. Our suppliers then deliver goods to our customers directly. We are required to bear the direct risk of damage to the goods that the direct default risk that cannot be delivered to the customer. When the delivery is completed, we recognize revenue and the related cost at the same time. According to purchase orders with suppliers, we, as the owner of the goods, become the first responsible party for the goods.

 

In accordance with ASC 605-45, Revenue Recognition – Principal Agent Consideration, we account for revenue from sales of goods on a gross basis. We are the primary obligor in the arrangements, as we have the ability to establish prices, and have discretion in selecting the independent suppliers and other third-party that will perform the delivery service, we are responsible for the defective products and we bear credit risk with customer payments. Accordingly, all such revenue billed to customers is classified as revenue and all corresponding payments to suppliers are classified as cost of revenues.

 

The recognition of revenue involves certain judgments and changes in our assumptions, judgments or estimations may have a material impact on the amount and timing of our revenue recognition.

 

Licensed Content

 

We obtain content through content licensing agreements with studios and distributors. We recognize licensed content when the license fee and the specified content titles are known or reasonably determinable. Prepaid license fees are classified as an asset on the consolidated balance sheets as licensed content and accrued license fees payable are classified as a liability on the consolidated balance sheets.

 

We amortize licensed content in cost of revenues over the content contractual window of availability based on the expected revenue derived from the licensed content, beginning with the month of first availability, such that our revenues bear a representative amount of the cost of the licensed content. We review factors that impact the amortization of licensed content on a regular basis, including factors that may bear direct impact on expected revenue from specific content titles. We estimate expected revenue by reviewing relevant factors, including marketing considerations, programming efforts, relationship with our channel partners, expected customer renewals and content offered by other distributors on the same platform. Changes in our expected revenue from licensed content could have a significant impact on our amortization pattern.

 

Intangible Assets and Goodwill

 

We account for intangible assets and goodwill, in accordance with ASC 350, Intangibles- Goodwill and Other. ASC 350 requires that goodwill and intangible assets with indefinite useful lives no longer be amortized, but instead be evaluated for impairment at least annually. ASC 350 also requires that intangible assets with estimable useful lives be amortized over their respective estimated useful lives and reviewed for impairment whenever events indicate the carrying amount may not be recoverable. In accordance with ASC 350, goodwill is allocated to reporting units, which are either the operating segment or one reporting level below the operating segment. On an annual basis, we review goodwill for impairment by first assessing qualitative factors to determine whether the existence of events or circumstances makes it more-likely-than-not that the fair value of a reporting unit is less than its carrying amount. If we determine that it is more-likely-than-not that the fair value of a reporting unit is less than its carrying amount, goodwill is further tested for impairment by comparing the carrying value to the estimated fair value of its reporting units, determined using externally quoted prices (if available) or a discounted cash flow model and, when deemed necessary, a market approach.

 

Application of goodwill impairment tests requires significant management judgement, including the identification of reporting units, assigning assets, liabilities and goodwill to reporting units and determination of fair value of each reporting unit. Judgment applied when performing the qualitative analysis includes consideration of macroeconomic, industry and market conditions, overall financial performance of the reporting unit, composition, personnel or strategy changes affecting the reporting unit and recoverability of asset groups within a reporting unit. Judgments applied when performing the quantitative analysis includes estimating future cash flows, determining appropriate discount rates and making other assumptions. Changes in these judgments, estimates and assumptions could materially affect the determination of fair value for each reporting unit.

 

 36 

  

Standards Issued and Not Yet Implemented 

 

In February 2016, the Financial Accounting Standards Board issued Accounting Standards Update (ASU) No. 2016-02, Leases (Topic 842). The new standard is effective for reporting periods beginning after December 15, 2018 and early adoption is permitted. The standard will require lessees to report most leases as assets and liabilities on the balance sheet, while lessor accounting will remain substantially unchanged. The standard requires a modified retrospective transition approach for existing leases, whereby the new rules will be applied to the earliest year presented. We do not expect the new lease standard to have a material effect on our financial position, results of operations or cash flows.

 

In May 2014, the FASB issued ASU 2014-09, Revenue from Contracts with Customers, or ASU 2014-09, a standard that will supersede virtually all of the existing revenue recognition guidance in U.S. GAAP. The standard establishes a five-step model that will apply to revenue earned from a contract with a customer. Extensive disclosures will be required, including disaggregation of total revenue, information about performance obligations, changes in contract asset and liability account balances between periods and key judgments and estimates. The FASB has issued several amendments to the standard, including clarification on accounting for licenses of intellectual property and identifying performance obligations.

 

The guidance permits two methods of adoption: retrospectively to each prior reporting period presented (the full retrospective method), or retrospectively with the cumulative effect of initially applying the guidance recognized at the date of initial application (the modified retrospective method). We currently anticipate adopting the standard using the modified retrospective method. The new standard will be effective for us beginning January 1, 2018.

 

We are undertaking a comprehensive approach to assess the impact of the guidance on our business by reviewing our current accounting policies and practices to identify any potential differences that may result from applying the new requirements to our consolidated financial statements. We do not anticipate that this standard will have a material impact to revenue recognition in both of our legacy YOD business and Wecast Service business. Especially for Wecast Service business, we will continue to recognize revenue as principal for these contracts at the point in time when the products are delivered. The new standard requires to disclose more information about revenue activities and related transactions including quantitative and qualitative information about performance obligations, significant judgements and estimates, contract assets and liabilities and disaggregation of revenue, which we are continuing to assess in the first quarter of 2018. We are also identifying and implementing changes to the Company’s business processes, systems and controls to support adoption of the new standard in 2018. We continue to make significant progress on our review of the standard. Our initial assessment may change as we continue to refine these assumptions.

 

In June 2016, the FASB issued ASU 2016-13, “Financial Instruments—Credit Losses (Topic 326)”. The pronouncement changes the impairment model for most financial assets, and will require the use of an “expected loss” model for instruments measured at amortized cost. Under this model, entities will be required to estimate the lifetime expected credit loss on such instruments and record an allowance to offset the amortized cost basis of the financial asset, resulting in a net presentation of the amount expected to be collected on the financial asset. This pronouncement is effective for fiscal years, and for interim periods within those fiscal years, beginning after December 15, 2019. We do not expect a material impact to its consolidated financial statement upon adoption of this ASU.

 

In November 2016, the FASB issued ASU 2016-18, Statement of Cash Flows (Topic 230): Restricted Cash, which requires companies to include amounts generally described as restricted cash and restricted cash equivalents in cash and cash equivalents when reconciling beginning-of-period and end-of-period total amounts shown on the statement of cash flows. This guidance will be effective in the first quarter of 2018 and early adoption is permitted. Management is still evaluating the effect that this guidance will have on the consolidated financial statements and related disclosures.

 

In January 2017, FASB issued ASU 2017-01, “Business Combinations (Topic 805): Clarifying the Definition of a Business”. The update affects all companies and other reporting organizations that must determine whether they have acquired or sold a business. The definition of a business affects many areas of accounting including acquisitions, disposals, goodwill, and consolidation. The update is intended to help companies and other organizations evaluate whether transactions should be accounted for as acquisitions (or disposals) of assets or businesses. The update provides a more robust framework to use in determining when a set of assets and activities is a business, and also provides more consistency in applying the guidance, reduce the costs of application, and make the definition of a business more operable. For public companies, the update is effective for annual periods beginning after December 15, 2017, including interim periods within those periods. The guidance should be applied prospectively upon its effective date. The effect of ASU 2017-01 on the consolidated financial statements will be dependent on any future acquisitions.

 

ITEM 7A. QUANTITATIVE AND QUALITATIVE DISCLOSURES ABOUT MARKET RISK.

 

Not Applicable.

 

ITEM 8. FINANCIAL STATEMENTS AND SUPPLEMENTARY DATA.

 

The full text of our consolidated financial statements as of December 31, 2017 and 2016 begins on page F-1 of this annual report.

 

 37 

  

ITEM 9. CHANGES IN AND DISAGREEMENTS WITH ACCOUNTS ON ACCOUNTING AND FINANCIAL DISCLOSURE.

 

On April 27, 2017, the Company dismissed KPMG Huzhen LLP (“KPMG”) as our independent registered accounting firm and engaged Grant Thornton (“GT”) as our independent registered accounting firm. KPMG audited our financial statements for our fiscal year ended December 31, 2016 and 2015. The dismissal of KPMG was approved by our Board of Directors. KPMG did not resign or decline to stand for re-election.

 

KPMG had served as our independent registered accounting firm since June 2014. Neither the report dated March 31, 2017 on our consolidated balance sheet as of December 31, 2016 and 2015 and the related consolidated statements of operations, comprehensive loss, changes in stockholder’s equity, and cash flows for the years then ended, contained an adverse opinion or disclaimer of opinion, nor were such reports qualified or modified as to uncertainty, audit scope, or accounting principles, except that both reports contain an explanatory paragraph regarding the going concern assumption.

 

During the Company’s fiscal years ended December 31, 2016 and 2015, and through April 27, 2017, there were (i) no disagreements with KPMG on any matters of accounting principles or practices, financial statement disclosure, or auditing scope or procedure which, if not resolved to KPMG’s satisfaction, would have caused them to make reference to the subject matter in connection with their report on the Company’s financial statements for such years, and (ii) there were no reportable events, as defined in Item 304(a)(1)(v) of Regulation S-K, except that for the fiscal years ended December 31, 2016 and 2015, the Company’s Board of Directors discussed with KPMG the existence of a material weakness in the Company’s internal control over financial reporting, as more fully described in the Company’s Annual Reports on Form 10-K for the years ended December 31, 2016, filed on March 31, 2017 with the Securities and Exchange Commission.

 

On April 27, 2017 the Board of Directors of the Company authorized the engagement of GT as the Company’s independent registered public accounting firm effective April 27, 2017. During the Company’s fiscal years ended December 31, 2016 and 2015 and through the subsequent interim period prior to retaining GT, the Company did not consult with GT regarding any of the matters or events set forth in item 304(a)(2)(i) and (ii) of Regulation S-K.

 

On February 16, 2018, the Audit Committee of the board of directors of the Company (the “Audit Committee”) approved the dismissal of GT. Since the commencement of GT’s engagement in April 2017 through February 16, 2018, there were no: (1) disagreements (as defined in Item 304(a)(1)(iv) of Regulation S-K and the related instructions) with GT on any matter of accounting principles or practices, financial statement disclosure or auditing scope or procedures, which disagreements if not resolved to their satisfaction would have caused them to make reference in connection with their opinion to the subject matter of the disagreement, or (2) reportable events requiring disclosures (as described in Item 304(a)(1)(v) of Regulation S-K), except that GT advised the Company of a material weakness in the Company’s internal control of financial reporting related to the design, documentation and implementation of effective internal controls over the review of the cash flow forecasts used in assessing the recoverability of licensed content. GT has not issued any audit report on the consolidated financial statements of the Company for any prior fiscal year, including as of and for the years ended December 31, 2017 and 2016 and therefore GT has not issued an audit report containing an adverse opinion or a disclaimer of opinion, nor has any audit report been qualified or modified as to uncertainty, audit scope or accounting principles.

 

On February 16, 2018, the Company appointed BF Borgers CPA PC (“BF”) as its new independent registered public accounting firm to audit the Company’s financial statements as of and for the year ended December 31, 2017. The decision to retain BF was approved by the Audit Committee. During the Company's fiscal years ended December 31, 2016 and 2015 and the subsequent interim period through February 16, 2018, neither the Company nor anyone on its behalf has consulted with BF regarding (i) the application of accounting principles to a specific transaction, either completed or proposed or (ii) the type of audit opinion that might be rendered on the Company's financial statements and, neither a written report nor oral advice was provided to the Company that BF concluded was an important factor considered by the Company in reaching a decision as to accounting, auditing or financial reporting issues, or (iii) any matter that was the subject of a disagreement (as defined in Item 304(a)(1)(iv) of Regulation S-K and the related instructions), or (iv) any “reportable event” (as described in Item 304(a)(1)(v) of Regulation S-K).

 

ITEM 9A. CONTROLS AND PROCEDURES.

 

Evaluation of Disclosure Controls and Procedures

 

We maintain disclosure controls and procedures (as defined in Rule 13a-15(e) under the Exchange Act) that are designed to ensure that information that would be required to be disclosed in Exchange Act reports is recorded, processed, summarized and reported within the time period specified in the SEC’s rules and forms, and that such information is accumulated and communicated to our management, including to our Chief Executive Officer and Chief Financial Officer, as appropriate, to allow timely decisions regarding required disclosure.

 

As required by Rule 13a-15 under the Exchange Act, our management, including our Chief Executive Officer and Chief Financial Officer, evaluated the effectiveness of the design and operation of our disclosure controls and procedures as of December 31, 2017. Based on that evaluation, our Chief Executive Officer and Chief Financial Officer concluded that as of December 31, 2017, and as of the date that the evaluation of the effectiveness of our disclosure controls and procedures was completed, our disclosure controls and procedures were effective to satisfy the objectives for which they are intended.

 

Management’s Annual Report on Internal Control over Financial Reporting

 

Our management is responsible for establishing and maintaining adequate internal control over financial reporting as defined in Rules 13a-15(f) and 15d-15(f) under the Exchange Act. The Exchange Act defines internal control over financial reporting as a process designed by, or under the supervision of, our principal executive and principal financial officers and effected by our Board of Directors, management and other personnel, to provide reasonable assurance regarding the reliability of financial reporting and the preparation of financial statements for external purposes in accordance with accounting principles generally accepted in the United States of America and includes those policies and procedures that:

 

.Pertain to the maintenance of records that in reasonable detail accurately and fairly reflect the transactions and dispositions of the assets of the Company;
.Provide reasonable assurance that transactions are recorded as necessary to permit preparation of financial statements in accordance with accounting principles generally accepted in the United States of America, and that our receipts and expenditures are being made only in accordance with authorizations of our management and Directors;
.Provide reasonable assurance regarding prevention or timely detection of unauthorized acquisition, use or disposition of our assets that could have a material effect on our financial statements.

 

 38 

  

All internal control systems, no matter how well designed, have inherent limitations. Therefore, even those systems determined to be effective can provide only reasonable assurance with respect to financial statement preparation and presentation. Also, projections of any evaluation of effectiveness to future periods are subject to the risk that controls may become inadequate because of changes in conditions, or that the degree of compliance with the policies or procedures may deteriorate.

 

Management assessed the effectiveness of our internal controls over financial reporting as of December 31, 2017. In making this assessment, management used the framework set forth in the report entitled Internal Control - Integrated Framework (2013) issued by the Committee of Sponsoring Organizations of the Treadway Commission.

 

In 2016, a material weakness was identified in the internal control of financial reporting related to the design, documentation and implementation of effective internal controls over the review of the cash flow forecasts used in the accounting for licensed content recoverability. Specifically, the Company did not design and maintain effective internal controls related to management’s review of the data inputs and assumptions used in its cash flow forecasts for licensed content recoverability. Management believes that this material weakness still exists even though we may no longer operate any license content business in the future.

 

Based on this assessment, our management concluded that, as of December 31, 2017, our internal controls over financial reporting were ineffective.

 

Changes in Internal Control over Financial Reporting

 

Effective as of April 1, 2017, the Board appointed Mr. Simon Wang as the Company’s Chief Financial Officer. The Board believed it is in the best interest of the Company and its stockholders to appoint Mr. Wang as the Company’s principal financial officer and principal accounting officer, serving an essential role in the financial reporting process of the Company.

 

Other than above, there were no changes in our internal control over financial reporting that occurred during the year of 2017 that have materially affected or are reasonably likely to materially affect our internal control over financial reporting.

  

ITEM 9B. OTHER INFORMATION.

 

On March 27, 2018, the Board approved an annual base salary of $250,000, effective immediately, to Bruno Wu for his services as the Company’s CEO. Mr. Wu will also receive a signing bonus of $125,000.

 

 39 

 

PART III

 

ITEM 10. DIRECTORS, EXECUTIVE OFFICERS AND CORPORATE GOVERNANCE.

 

Directors and Executive Officers

 

The following sets forth the name and position of each of our current executive officers and directors.

 

NAME   AGE   POSITION
Bruno Wu   50   Chairman and Chief Executive Officer
Shane McMahon   47   Vice Chairman
Robert G. Benya   58   Chief Revenue Officer and Director
Simon Wang   37   Chief Financial Officer 
James Cassano   71   Director
Jerry Fan   51   Director
Jin Shi   47   Director
Kang Zhao   35   Director

 

Bruno Wu. Mr. Wu has served as our Chairman since January 12, 2016. Mr. Wu is the founder, co-chairman and CEO of Sun Seven Stars Media Group Limited, a private media and investment company in China, since 2007. Its predecessor is Sun Media Group Holdings Limited, which was established by Mr. Wu and his spouse in 1999. Mr. Wu served as chairman of Sun Media Group from 1999 to 2007 and was former director of Shanda Group, a private investment group, from 2006 to 2009 and as former co-chairman of Sina Corporation (NASDAQ: SINA), a Chinese media and Internet services company, from 2001 to 2002. Additionally, Mr. Wu served as the chief operating officer for ATV, a free-to-air television broadcaster in Hong Kong, from 1998 to 1999. Mr. Wu served as a director of Seven Star Works Co Ltd (KOSDAQ:121800) between 2015 to 2017, and served as a director of Semir Garment Co. Ltd (SHE:00256) between 2008 and 2012. Mr. Wu received a Ph.D. from the School of International Relations and Public Affairs at Fudan University in 2001 and prior to that received an M.A. in International Relations from Washington University, a B.A. in Business Management from Culver-Stockton College of Missouri and a diploma in Superior Studies in French Literature from the School of French Language and Literature at the University of Savoie in Chambery, France.

 

Shane McMahon. Mr. McMahon was appointed Vice Chairman as of January 12, 2016 and was previously our Chairman from July 2010 to January 2016. Prior to joining us, from 2000 to December 31, 2009, Mr. McMahon served in various executive level positions with World Wrestling Entertainment, Inc. (NYSE: WWE). Mr. McMahon also sits on the Boards of Directors of International Sports Management (USA) Inc., a Delaware corporation, and Global Power of Literacy, a New York not-for-profit corporation.

 

Robert G. Benya. Mr. Benya was appointed as Chief Revenue Officer and director of the Company effective as of October 9, 2017. Mr. Benya is a highly distinguished media executive with over 35 years of experience who has pioneered numerous businesses and product innovations in the U.S. and Scandinavian cable television industries. Prior to joining the Company, from January 2010 to June 2017, he was the President & CEO of iN DEMAND L.L.C., the pioneer & world leader in providing transactional entertainment through TV’s most innovative technologies. Prior to joining iN DEMAND, Mr. Benya led numerous innovations at Time Warner Cable (“TWC”) and helped create new, multi-billion dollar businesses including: Road Runner High Speed Internet, Broadband Portals, Online Video Stores, Advertising Sales Interconnect Joint Ventures, Pay Per View, Video on Demand, Interactive TV and Cloud DVR services. During his career he was the Chief Revenue Officer for Road Runner High Speed Internet, Senior Vice President of AOL/Time Warner Interactive Video and Corporate Senior Vice President for Time Warner Cable (TWC). Mr. Benya has received numerous industry awards including the Cable TV Vanguard Award, multiple ACE and CTAM Awards, two Marketing Executive of the Year Awards, the Paragon Communication President's Award and a Time Warner Cable Innovation Award. He also holds six patents and has won a Technical Emmy Award.

 

Simon Wang. Mr. Wang was appointed Chief Financial Officer of the Company in March 2017. Mr. Wang comes to the Company. with more than ten years of experience in financial management. Prior to joining the Company, from August 2015 to January 2017, Mr. Wang was the Financial VP of Beibei Group(China) Ltd (beibei.com), a Chinese maternal and infant product e-commerce platform, where he led the financial team, accounting team, investing team, treasury team and legal team, directed and oversaw management and statutory reports of the companies setting benchmarks, key drivers and targets, and planned and directed treasury activities including fund seeking for working capital or potential capital investments, performing cash flow projections and managing daily treasury responsibilities. Between December 2013 and August 2015, Mr. Wang served as the Director of the Financial Department at Vipshop Holdings Ltd. (NYSE: VIPS), a Chinese online discount retailer, where he ensured external audit of financial report and Sox 404, maintained the delegations of authority, found and followed through on the control breaks. Before 2013, he was the senior manager of Deloitte China (a member of Deloitte Touche Tohmatsu Limited, a UK private company), a tax, audit, and consulting firm, where he led a team of professionals or assisted Partner-in-charge in carrying out quality assurance services to clients in Financial Services sector or Listed Companies. Vocational qualifications of Mr. Wang include CPA Australia, China Public Accountants (CICPA) and China Legal Professional Qualification. Mr. Wang holds a BA in Accounting from Southwest University of Political Science and Law and a Master’s in Finance from the Chinese Academy of Social Sciences.

 

 40 

  

James S. Cassano. Mr. Cassano was appointed as director of the Company effective as of January 11, 2008. Mr. Cassano is currently a Partner & Chief Financial Officer of CoActive Health Solutions, LLC, a worldwide contract research organization, supporting the pharmaceutical and biotechnology industries. Mr. Cassano has served as executive vice president, chief financial officer, secretary and director of Jaguar Acquisition Corporation a Delaware corporation (OTCBB: JGAC), a blank check company, since its formation in June 2005. Mr. Cassano has served as a managing director of Katalyst LLC, a company which provides certain administrative services to Jaguar Acquisition Corporation, since January 2005. In June 1998, Mr. Cassano founded New Forum Publishers, an electronic publisher of educational material for secondary schools, and served as its chairman of the Board and chief executive officer until it was sold to Apex Learning, Inc., a company controlled by Warburg Pincus, in August 2003. He remained with Apex until November 2003 in transition as vice president business development and served as a consultant to the company through February 2004. In June 1995, Mr. Cassano co-founded Advantix, Inc., a high volume electronic ticketing software and transaction services company which handled event related client and customer payments, that was renamed Tickets.com and went public through an IPO in 1999. From March 1987 to June 1995, Mr. Cassano served as senior vice president and chief financial officer of the Hill Group, Inc., a privately-held engineering and consulting organization, and from February 1986 to March 1987, Mr. Cassano served as vice president of investments and acquisitions for Safeguard Scientifics, Inc., a public venture development company. From May 1973 to February 1986, Mr. Cassano served as partner and director of strategic management services (Europe) for the strategic management group of Hay Associates. Mr. Cassano received a B.S. in Aeronautics and Astronautics from Purdue University and an M.B.A. from Wharton Graduate School at the University of Pennsylvania.

 

Jerry Fan. Mr. Fan was appointed as director of the Company on January 12, 2016. Mr. Fan has served as Managing Director and Country Manager for the Greater China region at Analog Devices, Inc. (NASDAQ: ADI), a global semiconductor company since November, 2012. Prior to ADI, Mr. Fan worked for Cisco Systems, Inc. (NASDAQ: CSCO) for 15 years between 1997 and 2012 in a number of senior management roles, including Sales Managing Director for Cisco China, Sale Director for Cisco Australia and Senior Manager for Operations and Strategy for the Cisco Service Provider business based in Hong Kong. Mr. Fan started his career in 1998 working at Fudan University as a faculty member in both teaching and research roles. He graduated from Fudan University with a Computer Science Bachelor degree and an Executive MBA degree from CEIBS (China European International Business School) in 1999.

 

Jin Shi. Mr. Shi was appointed as director of the Company in February 2014. Mr. Shi has been a managing partner of Chum Capital Group Limited since 2007, a merchant banking firm that invests in Chinese growth companies and advises them on financings, mergers & acquisitions and restructurings. From 2011 through 2013, Mr. Shi served as the chief executive officer and a director on the board of China Growth Equity Investment Limited, which acquired Pingtan Marine Enterprise Limited in February 2013. From 2010 through 2011, he served as the vice-chairman and a director of the board of China Growth Equity Investment Limited. From 2006 through 2009, Mr. Shi served as the chief executive officer and a director of the board of ChinaGrowth North Acquisition Corporation, which acquired UIB Group Limited in January 2009, the second largest insurance brokerage firm in China. From 2006 through 2009, Mr. Shi also served as the chief financial officer and a director of the board of ChinaGrowth South Acquisition Corporation, which acquired Olympia Media Holdings Ltd. in January 2009, the largest privately-owned newspaper aggregator and operator in China. Mr. Shi has also been the chairman of Shanghai RayChem Industries Co., Ltd., a research & development based active pharmaceutical ingredient producer, since he founded the company in 2005. Mr. Shi is also the president of PharmaSource Inc., a company he founded in 1997. Mr. Shi received an EMBA from Guanghua School of Management, Peking University and a BS degree in Chemical Engineering from Tianjin University.

 

Kang Zhao. Mr. Zhao was appointed as director of the Company on January 10, 2018. Mr. Zhao currently serves as General Manager in Yunnan Energy Investment (Shanghai) Energy Development Co., Ltd, since December 2016. Prior to that, he was Vice President in Shanghai Gaoqiao Cable Group Co., Ltd, responsible for operations and supervising around 200 employees. Mr. Zhao was nominated by Hong Kong Guo Yuan Group Capital Holdings Limited, with which the Company signed the Securities Purchase Agreement on October 23, 2017 and entitled to designate one individual to join the Board. Mr. Zhao received his MBA from Shanghai University of Finance and Economics and a BA in Economics.

 

There are no agreements or understandings between any of our executive officers or directors and any other persons to resign at the request of another such other person and to act on behalf of or at the direction of any such other person.

Directors are elected for one-year term and until their successors are duly elected and qualified.

 

Corporate Governance

 

Our current corporate governance practices and policies are designed to promote shareholder value and we are committed to the highest standards of corporate ethics and diligent compliance with financial accounting and reporting rules. Our Board provides independent leadership in the exercise of its responsibilities. Our management oversees a system of internal controls and compliance with corporate policies and applicable laws and regulations, and our employees operate in a climate of responsibility, candor and integrity.

 

 41 

 

Corporate Governance Guidelines

 

We and our Board are committed to high standards of corporate governance as an important component in building and maintaining shareholder value. To this end, we regularly review our corporate governance policies and practices to ensure that they are consistent with the high standards of other companies. We also closely monitor guidance issued or proposed by the SEC and the provisions of the Sarbanes-Oxley Act, as well as the emerging best practices of other companies. The current corporate governance guidelines are available on the Company’s website http://corporate.sevenstarscloud.com. Printed copies of our corporate governance guidelines may be obtained, without charge, by contacting our Corporate Secretary at No.4 Drive-in Movie Theater Park, No. 21 Liangmaqiao Road, Chaoyang District, Beijing, 100125, China.

 

The Board and Committees of the Board

 

The Company is governed by the Board that currently consists of seven members: Bruno Wu, Shane McMahon, Robert Benya, James Cassano, Jerry Fan, Jin Shi and Kang Zhao. The Board has established three Committees: the Audit Committee, the Compensation Committee and the Nominating and Governance Committee. Each of the Audit Committee, Compensation Committee and Nominating and Governance Committee are comprised entirely of independent directors. From time to time, the Board may establish other committees. The Board has adopted a written charter for each of the Committees which are available on the Company’s website http://corporate.sevenstarscloud.com. Printed copies of these charters may be obtained, without charge, by contacting our Corporate Secretary at No.4 Drive-in Movie Theater Park, No. 21 Liangmaqiao Road, Chaoyang District, Beijing, 100125, China.

 

Governance Structure

 

Our Board of Directors is responsible for corporate governance in compliance with reporting laws and for representing the interests of our shareholders. As of March 2018, the Board was composed of seven members, four of whom are considered independent, non-executive directors. Details on Board membership, oversight and activity are reported below.

 

We encourage our shareholders to learn more about our Company’s governance practices at our website, http://corporate.sevenstarscloud.com.

 

The Board’s Role in Risk Oversight

 

The Board oversees that the assets of the Company are properly safeguarded, that the appropriate financial and other controls are maintained, and that the Company’s business is conducted wisely and in compliance with applicable laws and regulations and proper governance. Included in these responsibilities is the Board of Directors’ oversight of the various risks facing the Company. In this regard, the Board seeks to understand and oversee critical business risks. The Board does not view risk in isolation. Risks are considered in virtually every business decision and as part of the Company’s business strategy. The Board recognizes that it is neither possible nor prudent to eliminate all risk. Indeed, purposeful and appropriate risk-taking is essential for the Company to be competitive on a global basis and to achieve its objectives.

 

While the Board oversees risk management, Company management is charged with managing risk. The Company has robust internal processes and a strong internal control environment to identify and manage risks and to communicate with the Board. The Board and the Audit Committee monitor and evaluate the effectiveness of the internal controls and the risk management program at least annually. Management communicates routinely with the Board, Board committees and individual directors on the significant risks identified and how they are being managed. Directors are free to, and indeed often do, communicate directly with senior management.

 

The Board implements its risk oversight function both as a whole and through Committees. Much of the work is delegated to various Committees, which meet regularly and report back to the full Board. All Committees play significant roles in carrying out the risk oversight function. In particular:

 

.The Audit Committee oversees risks related to the Company’s financial statements, the financial reporting process, accounting and legal matters. The Audit Committee members meet separately with representatives of the independent auditing firm.

 

.The Compensation Committee evaluates the risks and rewards associated with the Company’s compensation philosophy and programs. The Compensation Committee reviews and approves compensation programs with features that mitigate risk without diminishing the incentive nature of the compensation. Management discusses with the Compensation Committee the procedures that have been put in place to identify and mitigate potential risks in compensation.

 

Independent Directors

 

In considering and making decisions as to the independence of each of the directors of the Company, the Board considered transactions and relationships between the Company (and its subsidiaries) and each director (and each member of such director’s immediate family and any entity with which the director or family member has an affiliation such that the director or family member may have a material direct or indirect interest in a transaction or relationship with such entity). The Board has determined that James Cassano, Jerry Fan, Jin Shi and Kang Zhao are independent as defined in applicable SEC and NASDAQ rules and regulations, and that each constitutes an “Independent Director” as defined in NASDAQ Listing Rule 5605.

 

 42 

  

Audit Committee

 

Our Audit Committee consists of James Cassano, Jerry Fan and Jin Shi with Mr. Cassano acting as Chair. The Audit Committee oversees our accounting and financial reporting processes and the audits of the financial statements of our company. Mr. Cassano serves as our Audit Committee financial experts as that term is defined by the applicable SEC rules. The Audit Committee is responsible for, among other things:

 

.selecting our independent auditors and pre-approving all auditing and non-auditing services permitted to be performed by our independent auditors;
.reviewing with our independent auditors any audit problems or difficulties and management’s response;
.reviewing and approving all proposed related-party transactions, as defined in Item 404 of Regulation S-K under the Securities Act of 1933, as amended;
.discussing the annual audited financial statements with management and our independent auditors;
.reviewing major issues as to the adequacy of our internal controls and any special audit steps adopted in light of significant internal control deficiencies;
.annually reviewing and reassessing the adequacy of our Audit Committee charter;
.overseeing the work of our independent auditor, including resolution of disagreements between management and the independent auditor regarding financial reporting;
.reporting regularly to and reviewing with the full Board any issues that arise with respect to the quality or integrity of the Company’s financial statements, the performance and independence of the independent auditors and any other matters that the Audit Committee deems appropriate or is requested to review for the benefit of the Board.

 

The Audit Committee may engage independent counsel and such other advisors it deems necessary to carry out its responsibilities and powers, and, if such counsel or other advisors are engaged, shall determine the compensation or fees payable to such counsel or other advisors. The Audit Committee may form and delegate authority to subcommittees consisting of one or more of its members as the Audit Committee deems appropriate to carry out its responsibilities and exercise its powers.

 

Compensation Committee

 

Our Compensation Committee consists of Jin Shi and James Cassano with Mr. Shi acting as Chair. Our Compensation Committee assists the Board in reviewing and approving the compensation structure of our directors and executive officers, including all forms of compensation to be provided to our directors and executive officers. The Compensation Committee is responsible for, among other things:

 

.reviewing and approving corporate goals and objectives relevant to the compensation of our chief executive officer, evaluating the performance of our chief executive officer in light of those goals and objectives, and setting the compensation level of our chief executive officer based on this evaluation;
.reviewing and making recommendations to the Board with regard to the compensation of other executive officers;
.reviewing and making recommendations to the Board with respect to the compensation of our directors; and
.reviewing and making recommendations to the Board regarding all incentive-based compensation plans and equity-based plans.

 

The Compensation Committee has sole authority to retain and terminate any consulting firm or other outside advisor to assist the committee in the evaluation of director, chief executive officer or senior executive compensation and other compensation-related matters, including sole authority to approve the firms’ fees and other retention terms. The Compensation Committee may also form and delegate authority to subcommittees consisting of one or more members of the Compensation Committee.

 

Governance and Nominating Committee

 

Our Governance and Nominating Committee consists of Jerry Fan and Jin Shi with Mr. Shi acting as Chair. The Governance and Nominating Committee assists the Board of Directors in identifying individuals qualified to become our directors and in determining the composition of the Board and its committees. The Governance and Nominating Committee is responsible for, among other things:

 

.identifying and recommending to the Board nominees for election or re-election to the Board, or for appointment to fill any vacancy;
.selecting directors for appointment to committees of the Board; and
.overseeing annual evaluation of the Board and its committees for the prior fiscal year

 

 43 

 

The Governance and Nominating Committee has sole authority to retain and terminate any search firm that is to be used by the Company to assist in identifying director candidates, including sole authority to approve the firms’ fees and other retention terms. The Governance and Nominating Committee may also form and delegate authority to subcommittees consisting of one or more members of the Governance and Nominating Committee.

 

Director Qualifications

 

Directors are responsible for overseeing the Company’s business consistent with their fiduciary duty to shareholders. This significant responsibility requires highly-skilled individuals with various qualities, attributes and professional experience. The Board believes that there are general requirements for service on the Company’s Board of Directors that are applicable to all directors and that there are other skills and experience that should be represented on the Board as a whole but not necessarily by each director. The Board and the Governance and Nominating Committee of the Board consider the qualifications of directors and director candidates individually and in the broader context of the Board’s overall composition and the Company’s current and future needs.

 

Qualifications for All Directors

 

In its assessment of each potential director candidate, including those recommended by shareholders, the Governance and Nominating Committee considers the nominee’s judgment, integrity, experience, independence, understanding of the Company’s business or other related industries and such other factors the Governance and Nominating Committee determines are pertinent in light of the current needs of the Board. The Governance and Nominating Committee also takes into account the ability of a director to devote the time and effort necessary to fulfill his or her responsibilities to the Company.

 

The Board and the Governance and Nominating Committee require that each director be a recognized person of high integrity with a proven record of success in his or her field. Each director must demonstrate innovative thinking, familiarity with and respect for corporate governance requirements and practices, an appreciation of multiple cultures and a commitment to sustainability and to dealing responsibly with social issues. In addition to the qualifications required of all directors, the Board assesses intangible qualities including the individual’s ability to ask difficult questions and, simultaneously, to work collegially.

 

The Board does not have a specific diversity policy, but considers diversity of race, ethnicity, gender, age, cultural background and professional experiences in evaluating candidates for Board membership. Diversity is important because a variety of points of view contribute to a more effective decision-making process.

 

Qualifications, Attributes, Skills and Experience to be Represented on the Board as a Whole

 

The Board has identified particular qualifications, attributes, skills and experience that are important to be represented on the Board as a whole, in light of the Company’s current needs and business priorities. The Company’s services are performed in areas of future growth located outside of the United States. Accordingly, the Board believes that international experience or specific knowledge of key geographic growth areas and diversity of professional experiences should be represented on the Board. In addition, the Company’s business is multifaceted and involves complex financial transactions. Therefore, the Board believes that the Board should include some directors with a high level of financial literacy and some directors who possess relevant business experience as a Chief Executive Officer or President. Our business involves complex technologies in a highly specialized industry. Therefore, the Board believes that extensive knowledge of the Company’s business and industry should be represented on the Board.

 

Summary of Qualifications of Current Directors

 

Set forth below is a narrative disclosure that summarizes some of the specific qualifications, attributes, skills and experiences of our directors. For more detailed information, please refer to the biographical information for each director set forth above.

 

Bruno Wu. Mr. Wu is a leading media investor and entrepreneur with experience in helping Chinese media companies achieve business transformation, operational and financial performance improvement and sustainable business growth. In light of our business and structure, Mr. Wu’s extensive executive, industry and management experience led us to the conclusion that he should serve as a director of our Company.

 

Shane McMahon. Mr. McMahon has significant marketing and promotion experience and has been instrumental in exploiting pay-per-view programming on a global basis. In light of our business and structure, Mr. McMahon’s extensive executive and industry experience led us to the conclusion that he should serve as a director of our Company.

 

Robert G. Benya. Mr. Benya has significant operational, revenue and executive management experience in the content distribution and, cloud services space and has significant experience serving in senior executive positions, including chief revenue officer. In light of our business and structure, Mr. Benya’s extensive industry and management experience led us to the conclusion that he should serve as a director of our Company.

 

James Cassano. Mr. Cassano has significant senior management experience, including service as chief executive officer, executive vice president, chief financial officer, secretary and director. In light of our business and structure, Mr. Cassano’s extensive executive experience and his educational background led us to the conclusion that he should serve as a director of our Company.

 

 44 

  

Jerry Fan. Mr. Fan has more than 20 years of experience in top management positions in China and the Asia Pacific region, working for several multinational technology companies. He also has served in senior management positions of several U.S. public companies. In light of our business and structure, Mr. Fan’s extensive industry and business experience and his educational background led us to the conclusion that he should serve as a director of our Company.

 

Jin Shi. Mr. Shi provides our Board with significant executive-level leadership expertise as well as extensive experience as a director of various companies. In light of our business and structure, Mr. Shi’s business experience and education background led us to the conclusion that he should serve as a director of our Company.

 

Kang Zhao. Mr. Zhao provides our Board with technological expertise with regards to energy investment and products in the China region. Mr. Zhao’s unique background in the energy technology industry led us to the conclusion that he should serve as a director of our Company.

 

Family Relationships

 

There are no family relationships among our directors and officers.

 

Involvement in Certain Legal Proceedings

 

To the best of our knowledge, none of our directors or executive officers has, during the past ten years:

 

.been convicted in a criminal proceeding or been subject to a pending criminal proceeding (excluding traffic violations and other minor offences);
.had any bankruptcy petition filed by or against the business or property of the person, or of any partnership, corporation or business association of which he was a general partner or executive officer, either at the time of the bankruptcy filing or within two years prior to that time;
.been subject to any order, judgment, or decree, not subsequently reversed, suspended or vacated, of any court of competent jurisdiction or federal or state authority, permanently or temporarily enjoining, barring, suspending or otherwise limiting, his involvement in any type of business, securities, futures, commodities, investment, banking, savings and loan, or insurance activities, or to be associated with persons engaged in any such activity;
.been found by a court of competent jurisdiction in a civil action or by the Securities and Exchange Commission or the Commodity Futures Trading Commission to have violated a federal or state securities or commodities law, and the judgment has not been reversed, suspended, or vacated;
.been the subject of, or a party to, any federal or state judicial or administrative order, judgment, decree, or finding, not subsequently reversed, suspended or vacated (not including any settlement of a civil proceeding among private litigants), relating to an alleged violation of any federal or state securities or commodities law or regulation, any law or regulation respecting financial institutions or insurance companies including, but not limited to, a temporary or permanent injunction, order of disgorgement or restitution, civil money penalty or temporary or permanent cease-and-desist order, or removal or prohibition order, or any law or regulation prohibiting mail or wire fraud or fraud in connection with any business entity; or
.been the subject of, or a party to, any sanction or order, not subsequently reversed, suspended or vacated, of any self-regulatory organization (as defined in Section 3(a)(26) of the Exchange Act (15 U.S.C. 78c(a)(26))), any registered entity (as defined in Section 1(a)(29) of the Commodity Exchange Act (7 U.S.C. 1(a)(29))), or any equivalent exchange, association, entity or organization that has disciplinary authority over its members or persons associated with a member.

 

Except as set forth in our discussion below in Item 13 - Certain Relationships and Related Transactions, and Director Independence - Transactions with Related Persons, none of our directors, director nominees or executive officers has been involved in any transactions with us or any of our directors, executive officers, affiliates or associates which are required to be disclosed pursuant to the rules and regulations of the SEC.

 

Section 16(A) Beneficial Ownership Reporting Compliance

 

Under U.S. securities laws, Directors, certain executive officers and persons holding more than 10% of our common stock must report their initial ownership of the common stock, and any changes in that ownership, to the SEC. The SEC has designated specific due dates for these reports. Based solely on our review of copies of such reports filed with the SEC by and representations of our Directors and executive officers, except for the Form 3 Initial Statement of Beneficial Ownership to be filed by our directors Robert Benya and Kang Zhao, and the Form 4 in connection with grants of stock options to be filed by our directors Jim Cassano, Shane McMahon, Jin Shi and Jerry Fan, we believe that our Directors and executive officers filed the required reports on time during 2017.

 

Code of Ethics

 

Our board of directors adopted a code of business conduct and ethics that applies to our directors, officers, employees and advisors, which became effective in January 2015. We have posted a copy of our code of business conduct and ethics on our website at corporate.sevenstarscloud.com.

 

 45 

  

ITEM 11. EXECUTIVE COMPENSATION

 

Summary Compensation Table (2017 and 2016) 

 

The following table sets forth information concerning all cash and non-cash compensation awarded to, earned by or paid to the named persons (our “named executive officers”) for services rendered in all capacities during the noted periods.

 

      Cash   Stock   All Other     
      Compensation   Awards   Compensation   Total 
Name and Principal Position  Year  ($)   ($)(3)   ($)   ($) 
                    
Bruno Wu (Chief Executive Officer)  2017   -    -    -    - 
                        
Bing Yang (Former Chief Executive Officer (1))  2017   221,386    263,000    -    484,386 
   2016   138,333    180,000    -    318,333 
                        
Simon Wang (Chief Financial Officer )  2017   144,403    160,000    -    304,403 
                        
Mei Chen (Former Chief Financial Officer (2) )  2016   111,176    -    -    111,176 
                        
Robert G. Benya (Chief Revenue Officer)  2017   40,000    -    -    40,000 

 

(1) On October 9, 2017, Mr. Yang resigned from his position as Chief Executive Officer of the Company.

 

(2) On February 4, 2017, Ms. Chen resigned from her position as Chief Financial Officer of the Company.

 

(3) Reflects the aggregate grant date fair value of option or restricted stock units determined in accordance with FASB ASC Topic 718.

 

 46 

 

Employment Agreements

 

Bing Yang

 

Employment Agreement

 

On March 28, 2016, we entered into an employment agreement with Mr. Yang effective as of April 26, 2016. Mr. Yang’s employment agreement has an initial term of two years, with automatic one-year extensions thereafter unless written notice of nonrenewal is given by either party not less than 90 days prior to the end of the then current term. Mr. Yang will be paid an initial base salary of $180,000 per year, which will be subject to annual review by the CEO and Compensation Committee of the Board and may be adjusted. Mr. Yang will also receive a one-time sign-on bonus of $20,000 In addition, so long as he remains employed and achieves annual performance objectives, Mr. Yang is entitled to receive 100,000 shares of restricted stock per year under the Company’s 2010 Equity Incentive Plan to be issued in April 2016, and each quarter after April 2016 till April 2018. Mr. Yang will also be entitled to participate in all employee benefit plans, policies practices of the Company generally available to any of its senior executive employees. On March 28, 2017, the Board of Directors approved an increase in Mr. Yang’s base salary to $220,000 to reflect his new position as CEO. On October 9, 2017, Mr. Yang notified the Board of his resignation from his position as CEO and from the Board, effective immediately. Since Mr. Yang resigned from his position, no severance payments were made.

 

Simon Wang

 

Employment Agreement

 

On March 14, 2017, we entered into an employment agreement with Mr. Wang effective immediately. Mr. Wang’s employment agreement had an initial term of two years, with automatic one-year extensions thereafter unless written notice of nonrenewal was given by either party not less than 90 days prior to the end of the then current term. Mr. Wang is paid an initial base salary of RMB960,000 ($147,549) per year, subject to annual review by the CEO and Compensation Committee of the Board. In addition, so long as he remains employed and achieves annual performance objectives. Mr. Wang is entitled to receive 80,000 shares of restricted stock under the Company’s 2010 Equity Incentive Plan on March 16, 2017. Mr. Wang is also entitled to participate in all employee benefit plans, policies practices of the Company generally available to any of its senior executive employees.

 

Robert G. Benya

 

Employment Agreement

 

On November 1, 2017, we entered into an employment agreement with our Chief Revenue Officer, Robert Benya. The agreement is for a term of one year. Pursuant to the terms of the agreement, Mr. Benya is paid a monthly base salary of $20,000 and is eligible for an increase in base salary, at the sole discretion of the CEO from time to time following his performance evaluation. Mr. Benya is also entitled to participate in all of the benefit plans of the Company. Mr. Benya’s employment agreement also contains customary restrictive covenants regarding non-competition, non-solicitation of employees and customers and confidentiality.

 

Mei Chen

 

Employment Agreement

 

On March 28, 2016, we entered into an employment agreement with Ms. Chen effective as of April 1, 2016. Ms. Chen’s employment agreement had an initial term of two years, with automatic one-year extensions thereafter unless written notice of nonrenewal was given by either party not less than 90 days prior to the end of the then current term. Ms. Chen was paid an initial base salary of RMB 1,008,000 per year, subject to annual review by the CEO and Compensation Committee of the Board. In addition, so long as she remained employed and achieved annual performance objectives, Ms. Chen was entitled to receive 25,000 shares of restricted stock per year under the Company’s 2010 Equity Incentive Plan to be issued on or around April 1, 2016, April 1, 2017 and April 1, 2018, respectively. Ms. Chen was also entitled to participate in all employee benefit plans, policies practices of the Company generally available to any of its senior executive employees. On January 30, 2017, Ms. Chen, notified the Board of Directors of her resignation from her position as CFO, effective February 4, 2017.

 

 47 

 

We have not provided retirement benefits (other than a state pension scheme in which all of our employees in China participate) or change of control benefits to our named executive officers.

 

Outstanding Equity Awards at Fiscal Year-End

 

The following table sets forth the equity awards of our named executive officers outstanding at December 31, 2017.

  

   Option Awards   Stock Awards 
Name 

Number of

Securities

Underlying

Unexercised

Options

(#)

Exercisable

  

Number of

Securities

Underlying

Unexercised

Options

(#)

Unexercisable

  

Equity

Incentive

Plan Awards:

Number of

Securities

Underlying

Unexercised

Unearned

Options

(#)

  

Option

Exercise

Price($)

  

Option

Expiration

Date

  

Number of

Units That

Have Not

Vested

(#)

  

Market

Value of

Units That

Have Not

Vested

($)

 
Bruno Wu   -    -    -    -    -    14,793    25,000 
                                    
Bing Yang   -    -    -    -    -    -    - 
                                    
Simon Wang   -    -    -    -    -    80,000(1)   160,000(2)
                                    
Robert Benya   -    -    -    -    -    -    - 

 

(1)   20,000 of the shares vest on March 16, 2018 and 3/48 of the shares then vest on the last day of each quarter until total number of shares granted have vested.

 

(2)   The amount is calculated using the Company’s closing price of $2.00 per share of common stock on March 16, 2017.

 

Compensation of Directors

 

The following table sets forth certain information concerning the compensation paid to our directors for services rendered to us during the fiscal year ended December 31, 2017.

 

   Fees Earned or Paid
in Cash
   Stock Awards   Option Awards   Total 
Name  ($)   ($)(1)   ($)(2)   ($) 
Bruno Wu  $-   $-   $-   $- 
Shane McMahon  $20,250   $25,000   $294,104   $339,354 
James Cassano  $20,250   $25,000   $294,104   $339,354 
Jerry Fan  $20,250   $25,000   $294,104   $339,354 
Jin Shi  $20,250   $25,000   $294,104   $339,354 
Robert Benya  $-   $-   $-   $- 
Bing Yang  $-   $-   $-   $- 
Sean Wang  $-   $-   $-   $- 
Xuesong Song  $-   $-   $-   $- 
Polly Wang  $-   $-   $-   $- 
Xin Wang  $-   $-   $-   $- 

 

(1)Reflects the aggregate grant date fair value of restricted stock determined in accordance with FASB ASC Topic 718.

 

(2)Reflects the aggregate grant date fair value of stock options determined in accordance with FASB ASC Topic 718. The assumptions used in determining the grant date fair values of the stock options are set forth in Note 15 to the Company’s consolidated financial statements, which are included in this report.

 

 48 

 

ITEM 12. SECURITY OWNERSHIP OF CERTAIN BENEFICIAL OWNERS AND MANAGEMENT AND RELATED STOCKHOLDER MATTERS.

 

Security Ownership of Certain Beneficial Owners and Management

 

The following table sets forth information regarding beneficial ownership of our common stock as of March 26, 2018 (i) by each person who is known by us to beneficially own more than 5% of our common stock; (ii) by each of our executive officers and directors as a group; and (iii) by all of our executive officers and directors as a group. Unless otherwise specified, the address of each of the persons set forth below is in care of Seven Stars Cloud Group, Inc., at No.4 Drive-in Movie Theater Park, No. 21 Liangmaqiao Road, Chaoyang District, Beijing, 100125, China.

 

 49 

 

Shares Beneficially Owned (1)

Name and

Address of

     Common Stock(2)   Series A Preferred Stock (3)   Combined Common Stock and
Series A (4)
 
Beneficial  Office, If                        
Owner  Any  Shares   % of Class   Shares   % of Class   Votes   Percentage 
Directors and Officers                                 
Bruno Wu  CEO and Chairman   24,325,770    34.4%   7,000,000    100%   33,659,100(5)   42.0%
Simon Wang  CFO   20,000(10)   *    0    *    20,000    * 
Shane McMahon  Vice Chairman   6,138,823(6)   8.6%   0    *    6,138,823    7.6%
James Cassano  Director   172,070(7)   *    0    *    172,070    * 
Jin Shi  Director   139,763(8)   *    0    *    139,763    * 
Jerry Fan  Director   95,081(9)   *    0    *    95,081    * 
Robert Benya  Chief Revenue Officer and Director   0    *    0    *    0    * 
Kang Zhao  Director   0    *    0    *    0    * 
                                  
All officers and directors as a group (8 persons named above)      30,891,507    42.3%   7,000,000    100%   40,224,840    48.3%
5% Securities Holders                                 
                                  
C Media Limited                                 
CN11 Legend Town, No. 1 Ba Li Zhuang Dong Li Chaoyang District, Beijing 100025 China      5,714,285    8.3%   0    *    5,714,285    7.3%
                                  
Sun Seven Stars Media Group Limited                                 
Vistra Corporate Services Centre, Wickhams Cay II, Road Town, Tortola, VG1110, British Virgin Islands      5,620,968    8.2%   0    *    5,620,968(5)   7.2%
                                  
Hong Kong Guoyuan Group Capital Holdings Limited                                 
Room 1201, Allied Kajima Building, 138 Gloucester Road, Wanchai, Hong Kong      5,494,505    8.0%   0    *    5,494,505    7.0%
                                  
Vidente Co., Ltd.                                 
Ace High-End Tower 8, 12th Floor Seoul 153797 Republic of Korea      3,636,364    5.3%   0    *    3,636,364    4.6%
                                  
Wecast Media Investment Management Limited                                 
Wing On Centre, 111 Connaught Road Central, 16th Floor, Hong Kong      3,094,844    4.5%   7,000,000    100%   12,428,174(5)   15.9%

 

 50 

  

*Less than 1%.

 

(1)Beneficial Ownership is determined in accordance with the rules of the SEC and generally includes voting or investment power with respect to securities. Each of the beneficial owners listed above has direct ownership of and sole voting power and investment power with respect to our securities. For each beneficial owner above, any options exercisable within 60 days have been included in the denominator.

 

(2)A total of 68,894,642 shares of our Common Stock are considered to be outstanding pursuant to SEC Rule 13d-3(d)(1) as of March 26, 2018.

 

(3)Based on 7,000,000 shares of Series A Preferred Stock issued and outstanding as of March 26, 2017, with the holders thereof being entitled to cast ten (10) votes for every share of Common Stock that is issuable upon conversion of a share of Series A Preferred Stock (each share of Series A Preferred Stock is convertible into 0.1333333 shares of Common Stock), or a total of 9,333,330 votes.

 

(4)Represents total voting power with respect to all shares of our Common Stock and Series A Preferred Stock.

 

(5)Includes (i) 7,000,000 shares of Series A Preferred Stock, (ii) 22,507,588 shares of Common Stock, (iii) 1,818,182 shares underlying warrants exercisable within 60 days at $2.75 per share. 14,793 shares of Common Stock are beneficially owned directly by Bruno Wu and 189,091 shares of Common Stock are beneficially owned by Lan Yang, the spouse of Bruno Wu. 3,094,844 shares of Common Stock and the 7,000,000 shares of Series A Preferred Stock are beneficially owned directly by Wecast Media Investment Management Limited, a Hong Kong Company (“WMIML”) a wholly–owned subsidiary of Shanghai Sun Seven Stars Cultural Development Limited, a PRC company (“SSSSCD”) a wholly– owned subsidiary of Tianjin Sun Seven Stars Culture Development Limited, a PRC company (“TSSSCD”) a wholly–owned subsidiary of Beijing Sun Seven Stars Culture Development Limited, a PRC company (“SSS”) a directly controlled subsidiary of Tianjin Sun Seven Stars Partnership Management Co., Ltd., a PRC company (“TSSS”). Lan Yang, who is the direct controlling shareholder and the Chairperson of TSSS, is the spouse of the Company’s director Bruno Wu, who serves as the Chairman, Chief Executive Officer and as a director of SSS. 5,620,968 shares of Common Stock are beneficially owned directly by Sun Seven Stars Media Group Limited, a British Virgin Islands Company (“SSSMG”) a wholly-owned entity of Lan Yang. 1,652,376 shares of Common Stock are beneficially owned directly by Seven Stars Global Cloud Group Limited (“SSGCG”, formally known as Wecast Media Group Limited, “WMG”), a Hong Kong Company and a wholly-owned subsidiary of BT Capital Global Limited, a British Virgin Islands Company (“BT”) a wholly-owned subsidiary of SSSMG. 11,935,516 shares of Common Stock, beneficially owned by WMG earlier, were distributed to certain shareholders on September 1, 2017. As a condition to the distributions, the Company entered into a Stockholder Proxy and Lock-Up Agreement (the “Proxy Agreement”) with Mr. Wu and the shareholders. Pursuant to the terms of the Proxy Agreement, each shareholder (i) provided Mr. Wu the right to vote such shareholder’s shares until the shareholder ceases to be the holder of such shares of Common Stock, and (ii) agreed not to, without the prior written consent of the Company, sell, transfer and/or otherwise dispose of, any of such shareholder’s shares of Common Stock until the later of one (1) year from the date of (i) the execution of the Proxy Agreement or (ii) the date on which the shareholder becomes the legal holder of the Shares, whichever is later. Each of BT, SSS, Mr. Wu, TSSS, Mrs. Yang, TSSSCD and SSSSCD shares with WMIML, SSSMG and SSGCG voting and dispositive power over the securities held by WMIML, SSSMG and SSGCG. Each of BT, SSS, Mr. Wu, TSSS, Mrs. Yang, TSSSCD and SSSSCD expressly disclaims beneficial ownership of securities held by any person or entity, except to the extent of their pecuniary interest therein.

 

(6)

Includes (i) 3,272,728 shares of Common Stock, (ii) 533,333 shares of Common Stock underlying options exercisable within 60 days at $3.00 per share, (iii) 40,000 shares of Common Stock underlying options exercisable within 60 days at $4.50 per share; (iv) 166,666 shares of Common Stock underlying options exercisable within 60 days at $2.00 per share, (v) 75,800 shares of Common Stock underlying options exercisable within 60 days at $5.57 per share, and (vi) 4,488 vested restricted shares units. In addition, Mr. McMahon’s shares of Common Stock includes 2,045,808 shares of Common Stock, issuable within 60 days, upon conversion of a promissory note which is convertible into Common Stock at a conversion price of $1.50, until December 31, 2019.

 

 51 

 

  (7) Includes (i) 69,475 shares of Common Stock, (ii)13,333 shares underlying options exercisable within 60 days at $2.00 per share, (iii) 8,974 shares underlying options exercisable within 60 days at $2.91 per share, (iv)75,800 shares underlying options exercisable within 60 days at $5.57 and (v) 4,488 vested restricted shares units.

 

  (8) Includes (i) 59,475 shares of Common Stock, (ii)75,800 shares underlying options exercisable within 60 days at $5.57 and (iii) 4,488 vested restricted shares units.

 

  (9) Includes (i) 14,793 shares of Common Stock, (ii)75,800 shares underlying options exercisable within 60 days at $5.57 and (iii) vested 4,488 restricted shares units.
     
  (10)  Includes 20,000 vested restricted shares units.

 

Changes in Control

 

There are no arrangements known to us, including any pledge by any person of our securities, the operation of which may at a subsequent date result in a change in control of the Company.

 

Securities Authorized for Issuance under Equity Compensation Plans

 

The following table includes the information as of December 31, 2017 for each category of our equity compensation plan:

 

           Number of securities remaining 
   Number of securities to   Weighted-average   available for future issuance 
   be issued upon exercise   exercise price of   under equity compensation 
   of outstanding options   outstanding options   plans (excluding securities 
Plan category  and rights (a)   and rights (b)   reflected in column (a)) (c) 
Equity compensation plans approved by security holders (1)   1,962,977   $3.03    1,368,243 
Equity compensation plans not approved by security holders   -    -    - 
Total   1,962,977         1,368,243 

 

  (1) On December 3, 2010, our Board of Directors approved the Seven Stars Cloud Group, Inc. 2010 Equity Incentive Plan, or the Plan, pursuant to which incentive stock options, non-statutory stock options, restricted stock, restricted stock units, stock appreciation rights, performance units and performance shares may be granted to employees, directors and consultants of the Company and its subsidiaries. The maximum aggregate number of shares of our common stock that may be issued under the Plan is 4,000,000 shares. The Plan was also approved by our majority shareholders on December 3, 2010.

 

ITEM 13. CERTAIN RELATIONSHIPS AND RELATED TRANSACTIONS, AND DIRECTOR INDEPENDENCE.

 

Transactions with Related Persons

 

The following includes a summary of transactions since the beginning of the 2017 fiscal year, or any currently proposed transaction, in which we were or are to be a participant and the amount involved exceeded or exceeds the lesser of $120,000 or one percent of the average of our total assets at year-end for the last two completed years, and in which any related person had or will have a direct or indirect material interest (other than compensation described under Item 11 - Executive Compensation. We believe the terms obtained or consideration that we paid or received, as applicable, in connection with the transactions described below were comparable to terms available or the amounts that would be paid or received, as applicable, in arm’s-length transactions.

 

Related Party Transactions with Bruno Wu

 

 On January 30, 2017, based on the terms of a non-binding term sheet entered into on September 19, 2016, the Company entered into a Securities Purchase Agreement (the “Sun Video SPA”) with BT Capital Global Limited, a Hong Kong company (“BT”) and affiliate of the Company’s chairman Bruno Wu, for the purchase by us of all of the outstanding capital stock of Sun Video Group Hong Kong Limited, a Hong Kong corporation (“SVG”) for an aggregate purchase price of $800,000 and a $50 million Promissory Note (the “SVG Note”) with the principal and interest thereon convertible into shares of the Company’s common stock at a conversion rate of $1.50 per share. BT has guaranteed that SVG will achieve certain financial goals within 12 months of the closing. Until receipt of necessary shareholder approvals, the SVG Note is not convertible into shares of our common stock, but once the necessary shareholder approval is received, the unpaid principal and interest thereon will automatically convert. Under the terms of the Sun Video SPA, BT has guaranteed that the business of the SVG and its subsidiaries (the “Sun Video Business”) shall achieve (i) revenue of $250 million, and $15 million of gross profit (collectively the “Performance Guarantees”) within 12 months of the closing. If the Sun Video Business fails to meet either of the Performance Guarantees within such time, BT shall forfeit back to us the shares of our common stock or SVG Note, on a pro rata basis based on the Performance Guarantee for which the Sun Video Business achieves the lowest percentage of the respective amount guaranteed. In addition, if the Sun Video Business achieves more than $50 million in cumulative net income within 3 years of closing, (the “Net Income Threshold”), we shall pay BT 50% of the amount of any cumulative net income above the Net Income Threshold. Profit share payments shall be made on an annual basis, in either cash or stock at the discretion of our Board of Directors. If the Board decides to make the payment in stock, the number of our shares of common stock to be awarded shall be calculated based on the market price of such shares.

 

 52 

 

 On January 31, 2017, the Company entered into a Securities Purchase Agreement (the “Wide Angle SPA”) with BT and SSS, one of the Company’s largest shareholders, controlled by our chairman Bruno Wu, as guarantor, for the purchase by us of 55% of the outstanding capital stock of Wide Angle Group Limited, a Hong Kong company (“Wide Angle”) for the sole consideration of the Company adding Wide Angle to the Sun Video Business acquired by the Company under the Sun Video SPA and thereby including the revenue and gross profit from Wide Angle in the calculation of the SVG Performance Guarantees set forth in the Sun Video SPA.

 

On May 11, 2017, the Company received the written consent of the shareholders holding a majority of the voting power of the Company approving the issuance of up to $50 million shares of Common Stock upon conversion of the SVG Note. The issuance of the shares was approved by a total of 41,832,590 of the outstanding votes entitled to vote on the matter, representing 59.3% of the votes of the Company’s issued and outstanding voting shares.

 

On March 14, 2017, the Company, through its PRC subsidiary Shanghai Blue World Investment Management Consulting Limited (“SVG WFOE”), entered into a Capital Increase Agreement (the “Capital Increase Agreement”) with Guizhou Sun Seven Stars Technology Company Limited, a PRC company (“GZSSS”), which is an affiliate of the Company’s Chairman Bruno Wu and Wecast Media Group Limited (formerly known as Sun Seven Stars Hong Kong Cultural Development Limited), one of the Company’s largest shareholders, controlled by Bruno Wu. Pursuant to the terms of the Capital Increase Agreement, Guizhou Sun Seven Stars Technology Trading Platform Limited (“GZ”), a PRC company formed in February 2017 and currently 100% owned by SVG WFOE, would issue new shares equal to 94.12% of its equity to GZSSS in exchange for RMB 80 million (approximately $11.6 million). The total registered capital of GZ would be RMB 85 million (approximately $12.3 million). The parties would share the dividends and other profits of GZ at a ratio of 70% to the Company and 30% to GZSSS. In addition, the Company would have the right to appoint two of GZ’s three board members and GZSSS will have the right to appoint one board member. However, on March 31, 2017, SVG WFOE entered into an Equity Agreement with Shanghai Pulse Consulting Company Limited, a non-related PRC company, selling, at cost, its entire 5.88% equity stake in GZ, since the Company determined that owning an equity stake in GZ was no longer prudent due to the financial uncertainty relating to the multiple projects and subsidiaries that GZ is in the process of starting.

 

On June 9, 2017, the Company entered into a Securities Purchase Agreement (the “Redrock SPA”) with Redrock Capital Group Limited, a Cayman Islands company (“Redrock”) and affiliate of the Company’s chairman Bruno Wu, and SSS, one of the Company’s largest shareholders, controlled by the Company’s chairman Bruno Wu, as guarantor, pursuant to which the Company agreed to purchase and Redrock agreed to sell 51% of the outstanding capital stock (the “NexGen Common Shares”) of NextGen Exchange Group Inc., a Cayman Islands company (“NexGen”) for the sole consideration of the Company adding NexGen to the Sun Video Business acquired by the Company under the Sun Video SPA and thereby including the revenue and gross profit from NexGen in the calculation of the SVG Performance Guarantees set forth in the Sun Video SPA. In addition, Redrock has entered into a separate agreement with the Delaware Board Of Trade Holdings, Inc. (“DBOT”), under which Redrock will transfer 5% of the total issued and outstanding stock of NextGen to DBOT.

 

On June 30, 2017, the Company entered into a Securities Purchase Agreement (the “BT SPA”) with BT Capital Global Limited, a British Virgin Islands company (“BT”) and affiliate of the Company’s chairman Bruno Wu, pursuant to which the issued and outstanding stock that the Company holds in three separate non-core assets were sold to BT in exchange for RMB100 million (approximately $14.75 million at current exchange rate) in a combination of cash and publicly traded stock to be paid to the Company within one year of closing. A minimum of 20% of the total consideration to the Company will be paid in cash (approximately $2.95 million). A portion of the consideration may be paid in the form of publicly traded stock at the discretion of BT, and in that case the securities will represent a public company affiliated with BT Capital, in an industry related to the Company’s and with an average daily trading value of at least $146,000. A fairness opinion, or an independent opinion on the financial fairness of the proposed transaction, will be conducted by a third-party valuation firm before the consideration is delivered to the Company. The assets sold to BT Capital Global Limited include:(i) the Company’s 80% equity interest in Zhong Hai Shi Xun Media; (ii) the Company’s 13% equity interest in Nanjing Tops Game; and (iii) a portion of the Company’s 40% total equity interest in the recently announced Pantaflix JV, which will leave the Company with a remaining 15% stake post transaction. On November 28, 2017, due to strategic reasons, the Company and BT have agreed to amend the BT SPA, in which the Company will neither sell to BT the equity of Nanjing Tops Game Co., Ltd, and the equity of the Pantaflix joint venture nor receive the previously agreed upon consideration for such sales. But the Company will still sell to BT 80% of the outstanding capital stock of Zhong Hai Shi Xun Media to streamline the operations of the Company and to eliminate the Company’s exposure to any liabilities and obligations of Zhong Hai Shi Xun Media.

 

On December 7, 2017, the Company entered into a Securities Purchase Agreement with Shanghai Guang Ming Investment Management Limited, a PRC limited liability entity (“Guang Ming”), Tianjin Sun Seven Stars Culture Development Co. Ltd. (“Tianjin”) and Beijing Nanbei Huijin Investment Co. Ltd. SSC will purchase 100% of Guang Ming’s issued and outstanding shares for a total purchase price of RMB 2.4 million (approximately $363,436). Guang Ming holds a special fund management license and SSC’s purpose for making the acquisition is to develop a fund management platform. The closing of the acquisition is conditioned upon, among other things, the sellers, including Guang Ming, obtaining all of the necessary approvals from the Asset Management Association of China (“AMAC”), a self-regulatory organization which oversees and regulates fund management companies in China. In the event that AMAC does not accept the sellers’ submission for change of ownership, this agreement shall be rescinded and the sellers shall continue their ownership of Guang Ming and shall refund any portion of the purchase price previously paid within 15 days of notice from the Company. This agreement was approved by the Company’s Audit Committee and the closing of the Acquisition is also subject to the receipt of a fairness opinion and valuation report satisfactory to the Company and which concludes that the purchase price of the acquisition is fair from a financial point of view to the Company. The acquisition is deemed to be a related party transaction because Tianjin is an affiliate of Bruno Wu, the Company’s Chairman and Chief Executive Officer. As of December 31, 2017, the fairness opinion was not yet obtained, and the Company did account for this acquisition as of year-end of 2017 due to closing condition was not satisfied.

 

 53 

  

Other Related Party Transactions

 

On May 10, 2012, at the Company’s request, our Chairman and Chief Executive Officer, Shane McMahon, made a loan to the Company in the amount of $3,000,000. In consideration for the loan, the Company issued a convertible note to Mr. McMahon in the aggregate principal amount of $3,000,000 with interest rate at 4% annually. Effective on January 31, 2014, the Company and Mr. McMahon entered into an amendment to the McMahon Note pursuant to which the McMahon Note will be, at Mr. McMahon’s option, payable on demand or convertible on demand into shares of Series E Preferred Stock at a conversion price of $1.75, until December 31, 2015. On December 30, 2014, the Company and Mr. McMahon entered into an amendment pursuant to which the McMahon Note will be, at Mr. McMahon’s option, payable on demand or convertible on demand into shares of Series E Preferred Stock at a conversion price of $1.75, until December 31, 2016. On December 31, 2016, the Company and Mr. McMahon entered into an amendment pursuant to which the Note will be at Mr. McMahon’s option, payable on demand or convertible on demand into shares of the Company’s Series E Preferred Stock, provided that the Note will no longer be convertible into Series E Preferred Stock upon the conversion of the Series E Preferred stock owned by C Media into the Company’s Common Stock (pursuant to which all Series E Preferred Stock will be automatically converted) but then convertible only into Common Stock at a conversion price of $1.50, until December 31, 2018. Effective on November 9, 2017, the Company and Mr. McMahon entered into an amendment pursuant to which the McMahon Note will be, at Mr. McMahon’s option, payable on demand until December 31, 2019.

 

On May 19, 2017, the Company entered into a subscription agreement with certain investors, including officers, directors and other affiliates of the Company (the “Investors”), pursuant to which the Company issued and sold to the Investors, in a private placement, an aggregate of 727,273 shares of Common Stock for $2.75 per share, or a total purchase price of $2.0 million. Investors in the private placement included Lan Yang, the wife of the Company’s chairman Bruno Wu, and China Telenet Ventures Limited, an entity owned and controlled by Sean Wang, a member of the Board.

 

Except as set forth in our discussion above, none of our Directors, director nominees or executive officers has been involved in any transactions with us or any of our Directors, executive officers, affiliates or associates which are required to be disclosed pursuant to the rules and regulations of the SEC. For details, see Item 10 - Directors, Executive Officers and Corporate Governance.

 

Promoters and Certain Control Persons

 

We did not have any promoters at any time during the past five fiscal years.

 

ITEM 14.      PRINCIPAL ACCOUNTING FEES AND SERVICES.

 

Independent Auditor’s Fees

 

The following is a summary of the fees billed to the Company by its principal accountants for professional services rendered for the years ended December 31, 2017 and 2016:

 

   Year Ended December 31, 
   2017   2016 
Audit Fees          
KPMG Huazhen LLP (KPMG)  $-   $621,732 
Grant Thornton (GT)   1,065,000    - 
BF Borgers (BFB)  $300,000   $- 
Tax Fees          
KPMG Huazhen LLP   -    8,685 
All Other Fees   -    1,780 
TOTAL  $1,365,000   $632,197 

 

* “Audit Fees” consisted of the aggregate fees billed for professional services rendered for the audit of our annual financial statements and the reviews of the financial statements included in our Forms 10-Q and for any other services that were normally provided in connection with our statutory and regulatory filings or engagements.

  

“Tax Fees” consisted of the aggregate fees billed for professional services rendered for tax compliance, tax advice and tax planning. Included in such Tax Fees were fees for preparation of our tax returns and consultancy and advice on other tax planning matters.

 

“All Other Fees” consisted of the aggregate fees billed for products and services provided and not otherwise included in Audit Fees, Audit Related Fees or Tax Fees.

 

 54 

  

On April 27, 2017, it was approved that the principal auditor of the Company was changed from KPMG to GT. The audit committee has also approved and will continue to consider, on a case-by-case basis, all non-audit services. Further On February 16, 2018, the Company appointed BFB as its new independent registered public accounting firm to audit the Company’s financial statements as of and for the year ended December 31, 2017 to replace GT. The decision to retain BF was approved by the Audit Committee, and will continue to consider, on a case-by-case basis, all non-audit services.

 

Pre-Approval Policies and Procedures

 

Under the Sarbanes-Oxley Act of 2002, all audit and non-audit services performed by our auditors must be approved in advance by our Board of Directors to assure that such services do not impair the auditors’ independence from us. In accordance with its policies and procedures, our Board of Directors pre-approved the audit and non-audit services performed by BFB, GT and KPMG for our consolidated financial statements as of and for the year ended December 31, 2017 and 2016, respectively.

 

PART IV

 

ITEM 15. EXHIBITS, FINANCIAL STATEMENT SCHEDULES.

 

Financial Statements and Schedules

 

The financial statements are set forth under Item 8 of this annual report on Form 10-K. Financial statement schedules have been omitted since they are either not required, not applicable, or the information is otherwise included.

 

Exhibit List

 

The list of exhibits in the Exhibit Index to this Report is incorporated herein by reference.

 

 55 

  

SIGNATURES

 

Pursuant to the requirements of Section 13 or 15(d) of the Securities Exchange Act of 1934, the Registrant has duly caused this report to be signed on its behalf by the undersigned, thereto duly authorized.

 

Date: March 30, 2018

 

    SEVEN STARS CLOUD GROUP, INC.  
       
  By: /s/ Bruno Wu  
    Bruno Wu  
    Chief Executive Officer and Chairman  
       
  By: /s/ Simon Wang  
    Simon Wang  
    Chief Financial Officer  

 

KNOW ALL PERSONS BY THESE PRESENTS, that each person whose signature appears below constitutes and appoints Bruno Wu and Bing Yang, jointly and severally, as his attorney-in-fact, each with the power of substitution, for him in any and all capacities, to sign any amendments to this Annual Report on Form 10-K and to file the same, with exhibits thereto and other documents in connection therewith, with the Securities and Exchange Commission, hereby ratifying and confirming all that each of said attorneys-in-fact, or his substitute or substitutes, may do or cause to be done by virtue hereof.

 

Pursuant to the requirements of the Securities Exchange Act of 1934, this report has been signed below by the following persons on behalf of the registrant and in the capacities and on the dates indicated.

 

Signature   Title   Date
         
/s/ Bruno Wu       March 30, 2018
Bruno Wu   Chairman and Chief Executive Officer    
         
/s/ Shane McMahon       March 30, 2018
Shane McMahon   Vice Chairman and Director    
         
         
/s/ Simon Wang       March 30, 2018
Simon Wang   Chief Financial Officer    
    (Principle Financial and Accounting Officer)    
         
/s/ James Cassano       March 30, 2018
James Cassano   Director    
         
/s/ Jerry Fan       March 30, 2018
Jerry Fan   Director    
         
/s/ Jin Shi       March 30, 2018
Jin Shi   Director    
         
/s/ Robert Benya       March 30, 2018
Robert Benya   Director    
         
/s/ Kang Zhao       March 30, 2018
Kang Zhao   Director    

 

 56 

 

 

SSC 10-K - 2017 Fiscal Year - Exhibit index

 

Exhibit

No.

  Description
     
3.1   Articles of Incorporation of the Company, as amended to date [incorporated by reference to Exhibit 3.1 to the Company’s Annual Report on Form 10-K (File No. 001-35561) filed on March 30, 2012].
     
3.2   Second Amended and Restated Bylaws, adopted on January 31, 2014 [incorporated by reference to Exhibit 3.1 to the Company’s Current Report on Form 8-K (File No. 001-35561) filed on February 6, 2014].
     
3.3   Amendment No. 1 to the Second Amended and Restated Bylaws, adopted on March 26, 2015 [incorporated by reference to Exhibit 3.3 to the Company’s Annual Report on Form 10-K (File No. 001-35561) filed on March 30, 2015].
     
3.4   Amendment No. 2 to the Second Amended and Restated Bylaws, adopted on November 20, 2015. [incorporated by reference to Exhibit 3.3 to the Company’s Current Report on Form 8-K (File No. 001-35561) filed on November 24, 2015]
     
3.5   Certificate of Designation of Series A Preferred Stock [incorporated by reference to Exhibit 3.2 to the Company’s Quarterly Report on Form 10-Q (File No. 001-35561) filed on August 23, 2010].
     
3.6   Certificate of Designation of Series C Preferred Stock [incorporated by reference to Exhibit 4.2 to the Company’s Current Report on Form 8-K (File No. 001-35561) filed on August 31, 2012].
     
3.7   Certificate of Designation of Series D 4% Convertible Preferred Stock [incorporated by reference to Exhibit 4.1 to the Company’s Current Report on Form 8-K (File No. 001-35561) filed on July 11, 2013].
     
3.8   Certificate of Designation of Series E Convertible Preferred Stock [incorporated by reference to Exhibit 4.1 to the Company’s Current Report on Form 8-K (File No. 001-35561) filed on February 6, 2014].
     
4.2   Form of Warrant issued on July 30, 2010 to Shane McMahon [incorporated by reference to Exhibit 4.2 to the Company’s Quarterly Report on Form 10-Q (File No. 001-35561) filed August 23, 2010].
     
4.4   Form of Warrant issued pursuant to the Securities Purchase Agreement dated August 30, 2012 [incorporated by reference to exhibit 4.1 to the Company’s Current Report on Form 8-K (File No. 001-35561) filed on August 31, 2012].
     
4.5#   YOU On Demand Holdings, Inc. 2010 Equity Incentive Plan [incorporated by reference to Exhibit 4.3 to the Company’s Registration Statement on Form S-8 (File No. 001-35561) filed on June 16, 2015]
     
4.6#   Forms of Stock Option Agreement [incorporated by reference to Exhibit 4.4 to the Company’s Registration Statement on Form S-8 (File No. 001-35561) filed on June 16, 2015]
     
4.7#   Form of Restricted Stock Grant Agreement [incorporated by reference to Exhibit 4.5 to the Company’s Registration Statement on Form S-8 (File No. 001-35561) filed on June 16, 2015]
     
4.8   Warrant issued on December 21, 2015 to Beijing Sun Seven Stars Culture Development Limited [incorporated by reference to Exhibit 4.8 to the Company’s Annual Report on Form 10-K (File No. 001-35561) filed on March 30, 2016].
     
10.1   Management Services Agreement, dated March 9, 2010, by and between Sinotop Beijing and Sinotop Hong Kong [incorporated by reference to Exhibit 10.1 to the Company’s Annual Report on Form 10-K (File No. 001-35561) filed on March 31, 2014].
     
10.2#   Employment Agreement, dated January 31, 2014 between the Company and Shane McMahon [incorporated by reference to Exhibit 10.2 to the Company’s Current Report on Form 8-K (File No. 001-35561) filed on February 6, 2014].

 

 57 

 

 

10.3   Form of Securities Purchase Agreement, dated August 30, 2012, by and among the Company, the Investors and Chardan Capital Management [incorporated by reference to exhibit 10.1 to the Company’s Current Report on Form 8-K (File No. 001-35561) filed on August 31, 2012].
     
10.4   Form of Registration Rights Agreement, dated August 30, 2012, by and between the Company and the Investors [incorporated by reference to exhibit 10.2 to the Company’s Current Report on Form 8-K (File No. 001-35561) filed on August 31, 2012].
     
10.5   Convertible Promissory Note in $3,000,000 principal amount issued to Shane McMahon [incorporated by reference to Exhibit 10.1 to the Company’s Quarterly Report on Form 10-Q (File No. 001-35561) filed on May 15, 2012].
     
10.6   Amendment No. 1 to Convertible Promissory Note in $3,000,000 principal amount issued to Shane McMahon [incorporated by reference to Exhibit 10.1 to the Company’s Current Report on Form 8-K (File No. 001-35561) filed on May 21, 2012].
     
10.7   Amendment No. 2 to Convertible Promissory Note in $3,000,000 principal amount issued to Shane McMahon [incorporated by reference to Exhibit 10.1 to the Company’s Current Report on Form 8-K (File No. 001-35561) filed on October 23, 2012].
     
10.8   Amendment No. 3 to Convertible Promissory Note in $3,000,000 principal amount issued to Shane McMahon [incorporated by reference to Exhibit 10.1 to the Company’s Quarterly Report on Form 10-Q (File No. 001-35561) filed on May 15, 2013].
     
10.9   Amendment No. 4 to Convertible Promissory Note in $3,000,000 principal amount issued to Shane McMahon [incorporated by reference to Exhibit 10.6 to the Company’s Current Report on Form 8-K (File No. 001-35561) filed on February 6, 2014].
     
10.10   Amendment No. 5 to Convertible Promissory Note in $3,000,000 principal amount issued to Shane McMahon [incorporated by reference to the Company’s Current Report on Form 8-K (File No. 001-35561) filed on January 2, 2015].
     
10.11  

Amendment No. 6 to the Convertible Promissory Note, dated December 31, 2016 [incorporated by reference to Exhibit 10.1 to the Company’s Current Report on Form 8-K (File No. 001-35561) filed on January 6, 2017].

     
10.12   Amendment No. 7 to the Convertible Promissory Note, dated November 9, 2017 [incorporated by reference to Exhibit 10.4 to the Company’s Current Report on Form 10-Q (File No. 001-35561) filed on November 13, 2017].
     
10.13   Waiver, dated November 4, 2013, between Shane McMahon and the Company [incorporated by reference to Exhibit 10.4 to the Company’s Current Report on Form 8-K (File No. 001-35561) filed on November 8, 2013].
     
10.14   Form of Series E Preferred Stock Purchase Agreement, dated as of January 31, 2014, between the Company and certain investors [incorporated by reference to Exhibit 10.1 to the Company’s Current Report on Form 8-K (File No. 001-35561) filed on February 6, 2014].
     
10.15   Voting Agreement, dated as of November 23, 2015, by and between the Company and certain stockholders [incorporated by reference to Exhibit 10.4 to the Company’s Current Report on Form 8-K (File No. 001-35561) filed on November 24, 2015].
     
10.16   Amended and Restated Securities Purchase Agreement, dated as of December 21, 2015, between the Company and Beijing Sun Seven Stars Culture Development Limited [incorporated by reference to Exhibit 10.25 to the Company’s Annual Report on Form 10-K (File No. 001-35561) filed on March 30, 2016].
     
10.17   Content License Agreement, dated as of December 21, 2015, by and between the Company and Beijing Sun Seven Stars Culture Development Limited [incorporated by reference to Exhibit 10.26 to the Company’s Annual Report on Form 10-K (File No. 001-35561) filed on March 30, 2016].

 

 58 

 

 

10.18   Amended and Restated Share Purchase Agreement, dated as of December 21, 2015, by and between the Company and Tianjin Enternet Network Technology Limited [incorporated by reference to Exhibit 10.27 to the Company’s Annual Report on Form 10-K (File No. 001-35561) filed on March 30, 2016].
     
10.19   Convertible Promissory Note issued to Beijing Sun Seven Stars Culture Development Limited, dated December 21, 2015 [incorporated by reference to Exhibit 10.28 to the Company’s Annual Report on Form 10-K (File No. 001-35561) filed on March 30, 2016].
     
10.20#   Employment Agreement, dated as of March 28, 2016 by and between the Company and Mei Chen [incorporated by reference to Exhibit 10.1 to the Company’s Current Report on Form 8-K (File No. 001-35561) filed on March 30, 2016]
     
10.21#   Employment Agreement, dated as of March 28, 2016 by and between the Company and Bing Yang [incorporated by reference to Exhibit 10.2 to the Company’s Current Report on Form 8-K (File No. 001-35561) filed on March 30, 2016] 
     
10.22   Termination Agreement among Sinotop Beijing, YOD WFOE and Zhang Yan, dated January 22, 2016 [incorporated by reference to Exhibit 10.33 to the Company’s Annual Report on Form 10-K (File No. 001-35561) filed on March 30, 2016].
     
10.23   Call Option Agreement among YOD WFOE, Sinotop Beijing, Bing Wu and Yun Zhu, dated as of January 25, 2016 [incorporated by reference to Exhibit 10.34 to the Company’s Annual Report on Form 10-K (File No. 001-35561) filed on March 30, 2016].
     
10.24   Equity Pledge Agreement among YOD WFOE, Sinotop Beijing, Bing Wu and Yun Zhu, dated as of January 25, 2016 [incorporated by reference to Exhibit 10.35 to the Company’s Annual Report on Form 10-K (File No. 001-35561) filed on March 30, 2016].
     
10.25   Power of Attorney agreements among YOD WFOE, Sinotop Beijing, Bing Wu and Yun Zhu, dated as of January 25, 2016 [incorporated by reference to Exhibit 10.36 to the Company’s Annual Report on Form 10-K (File No. 001-35561) filed on March 30, 2016].
     
10.26   Technical Services Agreement among YOD WFOE and Sinotop Beijing, dated as of January 25, 2016 [incorporated by reference to Exhibit 10.37 to the Company’s Annual Report on Form 10-K (File No. 001-35561) filed on March 30, 2016].
     
10.27   Spousal Consents, dated January 25, 2016 [incorporated by reference to Exhibit 10.38 to the Company’s Annual Report on Form 10-K (File No. 001-35561) filed on March 30, 2016].
     
10.28   Letter of Indemnification among YOD WFOE, Bing Wu and Yun Zhu, dated as of January 25, 2016 [incorporated by reference to Exhibit 10.39 to the Company’s Annual Report on Form 10-K (File No. 001-35561) filed on March 30, 2016].
     
10.29  

Equity Pledge Agreement among YOD WFOE, Lan Yang and Yun Zhu, dated April 5, 2016 [incorporated by reference to Exhibit 10.1 to the Company’s Quarterly Report on Form 10-Q (File No. 001-35561) filed on May 16, 2016].

     
10.30   Call Option Agreement among YOD WFOE, Tianjin Sevenstarflix Network Technology Limited, Lan Yang and Yun Zhu, dated April 5, 2016 [incorporated by reference to Exhibit 10.2 to the Company’s Quarterly Report on Form 10-Q (File No. 001-35561) filed on May 16, 2016].
     
10.31   Amendment No. 1 to Convertible Promissory Note issued to Beijing Sun Seven Stars Culture Development Limited, dated May 12, 2016 [incorporated by reference to Exhibit 10.13 to the Company’s Quarterly Report on Form 10-Q (File No. 001-35561) filed on May 16, 2016].
     
10.32   Joint Venture Agreement by and between YOU on Demand (Asia) Limited, and Megtron Hongkong Investment Group Co., Limited, dated May 30, 2016 [incorporated by reference to Exhibit 10.1 to the Company’s Quarterly Report on Form 10-Q (File No. 001-35561) filed on August 15, 2016].

 

 59 

 

 

10.33   Common Stock Purchase Agreement by and between the Company and Seven Stars Works Co., Ltd., dated July 6, 2016 [incorporated by reference to Exhibit 10.2 to the Company’s Quarterly Report on Form 10-Q (File No. 001-35561) filed on August 15, 2016].
     
10.34   Common Stock Purchase Agreement by and between the Company and Harvest Alternative Investment Opportunities SPC, dated August 11, 2016 [incorporated by reference to Exhibit 10.3 to the Company’s Quarterly Report on Form 10-Q (File No. 001-35561) filed on August 15, 2016].
     
10.35   Common Stock Purchase Agreement by and between the Company and Sun Seven Stars Hong Kong Cultural Development Limited, dated November 11, 2016 [incorporated by reference to Exhibit 10.53 to the Company’s Annual Report on Form 10-K (File No. 001-35561) filed on March 31, 2017].
     
10.36   Securities Purchase Agreement by and between the Company and BT Capital Global Limited, dated January 30, 2017 [incorporated by reference to Exhibit 10.54 to the Company’s Annual Report on Form 10-K (File No. 001-35561) filed on March 31, 2017].
     
10.37  

Convertible Promissory Note issued BT Capital Global Limited, dated January 30, 2017 [incorporated by reference to Exhibit 10.55 to the Company’s Annual Report on Form 10-K (File No. 001-35561) filed on March 31, 2017].

     
10.38   Securities Purchase Agreement by and between the Company, BT Capital Global Limited and Sun Seven Stars Media Group Limited, dated January 31, 2017 [incorporated by reference to Exhibit 10.56 to the Company’s Annual Report on Form 10-K (File No. 001-35561) filed on March 31, 2017].
     
10.39   English translation of Equity Agreement, dated March 31, 2017, by and between Shanghai Blue World Investment Management Consulting Limited and Shanghai Pulse Consulting Company Limited [incorporated by reference to Exhibit 10.1 to the Company’s Quarterly Report on Form 10-Q (File No. 001-35561) filed on May 15, 2017].
     
10.40   Form of Subscription Agreement, dated May 19, 2017, by and between Company and its certain investors, including officers, directors and other affiliates of the Company [incorporated by reference to Exhibit 10.1 to the Company’s Quarterly Report on Form 10-Q (File No. 001-35561) filed on August 14, 2017].
     
10.41   Securities Purchase Agreement, dated June 9, 2017, by and between the Company and Redrock Capital Group Limited [incorporated by reference to Exhibit 10.2 to the Company’s Quarterly Report on Form 10-Q (File No. 001-35561) filed on August 14, 2017].
     
10.42   Securities Purchase Agreement, dated June 30, 2017, by and between the Company and BT Capital Global Limited [incorporated by reference to Exhibit 10.3 to the Company’s Quarterly Report on Form 10-Q (File No. 001-35561) filed on August 14, 2017].
     
10.43   Form of Stockholder Proxy and Lock-Up Agreement, by and between Seven Stars Cloud Group, Inc., Bruno Wu and certain stockholders [incorporated by reference to Exhibit 10.1 to the Company’s Quarterly Report on Form 10-Q (File No. 001-35561) filed on November 13, 2017].
     
10.44   License Agreement, dated October 17, 2017, by and between Wecast Services Group Limited and Guangxi Dragon Coin Network Technology Co., Ltd [incorporated by reference to Exhibit 10.2 to the Company’s Quarterly Report on Form 10-Q (File No. 001-35561) filed on November 13, 2017].
     
10.44   Securities Purchase Agreement, dated October 23, 2017, by and between Seven Stars Cloud Group, Inc., and Hong Kong Guo Yuan Capital Holdings Limited [incorporated by reference to Exhibit 10. to the Company’s Quarterly Report on Form 10-Q (File No. 001-35561) filed on November 13, 2017].
     
10.45*   Amendment to Securities Purchase Agreement dated of June 30, 2017, by and between the Company and BT Capital Global Limited.
     
10.46*   Securities Purchase Agreement, dated December 7, 2017, by and between Seven Stars Cloud Group, Inc., and Tiger Sports Media Limited.
     
10.47*   Securities Purchase Agreement, dated December 7, 2017, by and among Seven Stars Cloud Group, Inc., Tianjin Sun Seven Stars Culture Development Co. Ltd., Beijing Nanbei Huijin Investment Co., Ltd. And Shanghai Guangming Investment Management Limited.

 

 60 

 

 

10.48*   Stock Purchase Agreement, dated December 18, 2017, by and among Seven Stars Cloud Group, Inc., Certain existing DBOT shareholders, and Delaware Board of Trade Holdings, Inc. (“DBOT”)
     
10.49*   First Addendum to Stock Purchase Agreement, dated December 18, 2017, by and among Seven Stars Cloud Group, Inc., Certain existing DBOT shareholders, and Delaware Board of Trade Holdings, Inc.
     
10.50*   Second Addendum to Stock Purchase Agreement, dated December 18, 2017, by and among Seven Stars Cloud Group, Inc., Certain existing DBOT shareholders, and Delaware Board of Trade Holdings, Inc.
     
10.51*   Stock Purchase Agreement, dated January 12, 2018, by and among Seven Stars Cloud Group, Inc., Certain existing DBOT shareholders, and Delaware Board of Trade Holdings, Inc.
     
10.52*   Amendment No. 1 to Convertible Promissory Note issued BT Capital Global Limited.
     
10.53*  Stock Purchase Agreement, dated February 28, 2018, by and among Seven Stars Cloud Group, Inc., Certain existing DBOT shareholders, and Delaware Board of Trade Holdings, Inc.
     
10.54*#   Employment Agreement, dated March 14, 2017 between the Company and Mr. Simon Wang.
     
10.55*#   Employment Agreement, dated November 1, 2017 between the Company and Mr. Robert Benya.
     
10.56*   Subscription Agreement, dated March 17, 2018, by and between Seven Stars Cloud Group, Inc., and GT Dollar Pte. Ltd.
     
10.57*   Form of Convertible Promissory Note issued to GT Dollar Pte, Ltd. In the amount of U.S. $10 million.
     
10.58*   Form of Convertible Promissory Note issued to GT Dollar Pte, Ltd. In the amount of U.S. $4,933,121.80.
     
21*   List of subsidiaries of the registrant.
     
23.1*   Consent of BF Borgers CPA PC.
     
31.1*   Certifications of Principal Executive Officer Pursuant to Section 302 of the Sarbanes-Oxley Act of 2002.
     
31.2*   Certifications of Principal Financial Officer Pursuant to Section 302 of the Sarbanes-Oxley Act of 2002.
     
32.1**   Certification of Principal Executive Officer Pursuant to Section 906 of the Sarbanes-Oxley Act of 2002.
     
32.2**   Certification of Principal Financial Officer Pursuant to Section 906 of the Sarbanes-Oxley Act of 2002.
     
101.INS*   XBRL Instance Document
     
101.SCH*   XBRL Taxonomy Extension Schema Document
     
101.CAL*   XBRL Taxonomy Extension Calculation Linkbase Document
     
101.DEF*   XBRL Taxonomy Extension Definitions Linkbase Document
     
101.LAB*   XBRL Taxonomy Extension Label Linkbase Document
     
101.PRE*   XBRL Taxonomy Extension Presentation Linkbase Document

 

*Filed herewith.
**Furnished herewith
#Indicates management contract or compensatory plan, contract, or agreement.

 

 61 

 

 

SEVEN STARS CLOUD GROUP, INC., ITS SUBSIDIARIES AND VARIABLE INTEREST ENTITIES

INDEX TO CONSOLIDATED FINANCIAL STATEMENTS

 

  Page
Report of Independent Registered Public Accounting Firm F-2
Consolidated Financial Statements:  
Consolidated Balance Sheets as of December 31, 2017 and 2016 F-3
Consolidated Statements of Operations for the years ended December 31, 2017 and 2016 F-4
Consolidated Statements of Comprehensive Loss for the years ended December 31, 2017 and 2016 F-5
Consolidated Statements of Equity for the years ended December 31, 2017 and 2016 F-6
Consolidated Statements of Cash Flows for the years ended December 31, 2017 and 2016 F-8
Notes to Consolidated Financial Statements F-9

 

F-1 

 

  

Report of Independent Registered Public Accounting Firm

 

To the shareholders and the board of directors of Seven Stars Cloud Group, Inc.

 

Opinion on the Financial Statements

 

We have audited the accompanying consolidated balance sheets of Seven Stars Cloud Group, Inc. and its subsidiaries and variable interest entities (the "Company") as of December 31, 2017 and 2016, the related consolidated statements of operations, comprehensive loss, equity, and cash flows for the years then ended, and the related notes (collectively referred to as the "financial statements"). In our opinion, the financial statements present fairly, in all material respects, the financial position of the Company as of December 31, 2017 and 2016, and the results of its operations and its cash flows for the years then ended, in conformity with accounting principles generally accepted in the United States.

 

Going concern uncertainty

 

The accompanying financial statements have been prepared assuming that the Company will continue as a going concern. As discussed in note 3 to the financial statements, the Company incurred recurring losses from operations, has net current liabilities and an accumulated deficit that raise substantial doubt about its ability to continue as a going concern. Management’s plans in regard to these matters are also described in note 3. The financial statements do not include any adjustments that might result from the outcome of this uncertainty.

 

Basis for Opinion

 

These financial statements are the responsibility of the Company's management. Our responsibility is to express an opinion on the Company's financial statements based on our audits. We are a public accounting firm registered with the Public Company Accounting Oversight Board (United States) ("PCAOB") and are required to be independent with respect to the Company in accordance with the U.S. federal securities laws and the applicable rules and regulations of the Securities and Exchange Commission and the PCAOB.

 

We conducted our audits in accordance with the standards of the PCAOB. Those standards require that we plan and perform the audit to obtain reasonable assurance about whether the financial statements are free of material misstatement, whether due to error or fraud. The Company is not required to have, nor were we engaged to perform, an audit of its internal control over financial reporting. As part of our audits we are required to obtain an understanding of internal control over financial reporting but not for the purpose of expressing an opinion on the effectiveness of the Company’s internal control over financial reporting. Accordingly, we express no such opinion.

 

Our audits included performing procedures to assess the risks of material misstatement of the financial statements, whether due to error or fraud, and performing procedures that respond to those risks. Such procedures included examining, on a test basis, evidence regarding the amounts and disclosures in the financial statements. Our audits also included evaluating the accounting principles used and significant estimates made by management, as well as evaluating the overall presentation of the financial statements. We believe that our audits provide a reasonable basis for our opinion.

 

Emphasis of Matters

 

As described in Note 5 to the financial statements, the Company’s financial statements as of and for the year ended December 31, 2016 have been retrospectively adjusted in accordance with FASB Accounting Standards Codification (“ASC”) Subtopic 805-50 due to business acquisition of entities controlled by the Company’s Chairman in January 2017.

 

The Company has significant transactions and relationships with related parties, including entities controlled by the Company’s Chairman, which are described in Note 12 to the financial statements. Transactions involving related parties cannot be presumed to be carried out on an arm's length basis, as the requisite conditions of competitive, free market dealings may not exist.

 

/s/ B F Borgers CPA PC

 

We have served as the Company’s auditor since 2018.

 

Lakewood, Colorado

 

March 30, 2018 

F-2 

 

  

Seven Stars Cloud Group, Inc., Its Subsidiaries and Variable Interest Entities

CONSOLIDATED BALANCE SHEETS

 

   December 31, 
   2017   2016 
       (As adjusted*) 
ASSETS          
Current assets:          
Cash  $7,205,096   $3,761,814 
Accounts receivable, net   26,962,085    9,522,151 
Licensed content, current   16,958,149    124,319 
Notes receivable   -    1,749,830 
Inventory   216,453    203,697 
Prepaid expenses   2,202,728    375,944 
Other current assets   2,256,727    3,581,822 
Total current assets   55,801,238    19,319,577 
Property and equipment, net   113,993    4,963,725 
Licensed content, non-current   -    17,593,528 
Intangible assets, net   148,874    453,242 
Goodwill   -    6,648,911 
Long-term investments   6,975,511    6,654,664 
Other non-current assets   -    112,643 
Total assets  $63,039,616   $55,746,290 
           
LIABILITIES, CONVERTIBLE REDEEMABLE PREFERRED STOCK AND EQUITY          
Current liabilities: (including amounts of consolidated VIEs without recourse to Seven Stars Cloud Group, Inc. See note 4)          
Accounts payable   26,829,593    13,341,680 
Advance from customers   222,350    1,350,054 
Accrued interest due to a related party   20,055    557,918 
Accrued other expenses   

174,358

    708,987 
Accrued salaries   737,072    766,957 
Payable for purchase of building   -    987,015 
Amount due to related parties   45,639    1,060,817 
Other current liabilities   625,942    934,480 
Accrued license content fees   -    1,236,661 
Convertible promissory note due to a related party   3,000,000    3,000,000 
Warrant liabilities   -    70,785 
Total current liabilities   31,655,009    24,015,354 
Total liabilities   31,655,009    24,015,354 
Commitments and contingencies: (Note 18)          
Convertible redeemable preferred stock:          
Series A - 7,000,000 shares issued and outstanding, liquidation and deemed liquidation preference of $3,500,000 as of December 31, 2017 and 2016, respectively   1,261,995    1,261,995 
Equity:          
Series E Preferred Stock - $0.001 par value; 16,500,000 shares authorized, nil and 7,154,997 shares issued and outstanding, liquidation preference of nil and $12,521,245 as of December 31, 2017 and December 31, 2016, respectively   -    7,155 
Common stock - $0.001 par value; 1,500,000,000 shares authorized, 68,509,090 and 53,918,523 shares issued and outstanding as of December 31, 2017 and 2016, respectively   68,509    53,918 
Additional paid-in capital   157,968,548    152,755,919 
Accumulated deficit   (125,865,391)   (115,669,268)
Accumulated other comprehensive loss   (759,687)   (1,353,302)
Total Seven Stars Cloud shareholder’s equity   31,411,979    35,794,422 
Non-controlling interest   (1,289,367)   (5,325,481)
Total equity   30,122,612    30,468,941 
Total liabilities, convertible redeemable preferred stock and equity  $63,039,616   $55,746,290 

 

*The above consolidated balance sheets present the Wecast Services Limited and Wide Angle Group Limited acquired from BT Capital Global Limited (“BT”) on January 30 and January 31, 2017, respectively as if they had been owned by the Company since November 10, 2016 in accordance with ASC Subtopic 805-50 (See Note 5 “Acquisition”)

 

The accompanying notes are an integral part of these consolidated financial statements.

 

 F-3 

 

  

Seven Stars Cloud Group, Inc., Its Subsidiaries and Variable Interest Entities

CONSOLIDATED STATEMENTS OF OPERATIONS

 

   2017   2016 
       (As adjusted*) 
Revenue from third parties  $125,365,751   $35,185,508 
Revenue from related party   18,973,054    - 
Total revenue   144,338,805    35,185,508 
Cost of revenue   137,188,353    35,551,198 
Gross profit   7,150,452    (365,690)
           
Operating expenses:          
Selling, general and administrative expenses   12,848,184    10,898,323 
Research and development expense   406,845    - 
Professional fees   3,153,697    1,400,139 
Depreciation and amortization   306,801    505,028 
Impairment of other intangible assets (Note 8)   216,468    2,018,628 
Earn-out share award expense (Note 13)   -    13,700,000 
Total operating expenses   16,931,995    28,522,118 
           
Loss from operations   (9,781,543)   (28,887,808)
           
Interest and other income (expense):          
Interest expense, net   (95,658)   (254,725)
Change in fair value of warrant liabilities   (112,642)   324,432 
Equity in loss of equity method investees   (129,193)   (31,557)
Impairment of equity method investments   -    (38,448)
Others   (73,833)   57,017 
Loss before income taxes and non-controlling interest   (10,192,869)   (28,831,089)
           
Income tax benefit   -    330,124 
           
Net loss   (10,192,869)   (28,500,965)
           
Net loss attributable to non-controlling interest   357,268    2,092,991 
           
Net loss attributable to Seven Stars Cloud shareholders  $(9,835,601)  $(26,407,974)
           
Basic and diluted loss per share  $(0.16)  $(0.73)
           
Weighted average shares outstanding:          
           
Basic and diluted   61,182,209    35,998,001 

 

*The above consolidated balance sheets present the Wecast Services Limited and Wide Angle Group Limited acquired from BT Capital Global Limited (“BT”) on January 30 and January 31, 2017, respectively as if they had been owned by the Company since November 10, 2016 in accordance with ASC Subtopic 805-50 (See Note 5 “Acquisition”)

 

The accompanying notes are an integral part of these consolidated financial statements.

 

 F-4 

 

  

Seven Stars Cloud Group, Inc., Its Subsidiaries and Variable Interest Entities

CONSOLIDATED STATEMENTS OF COMPREHENSIVE LOSS

 

   2017   2016 
       (As adjusted*) 
Net loss  $(10,192,869)  $(28,500,965)
Other comprehensive loss, net of nil tax          
Foreign currency translation adjustments   770,261    (928,776)
Comprehensive loss   (9,422,608)   (29,429,741)
Comprehensive loss attributable to non-controlling interest   401,359    2,051,010 
Comprehensive loss attributable to Seven Stars Cloud shareholders  $(9,021,249)  $(27,378,731)

  

*The above consolidated balance sheets present the Wecast Services Limited and Wide Angle Group Limited acquired from BT Capital Global Limited (“BT”) on January 30 and January 31, 2017, respectively as if they had been owned by the Company since November 10, 2016 in accordance with ASC Subtopic 805-50 (See Note 5 “Acquisition”)

 

The accompanying notes are an integral part of these consolidated financial statements.

 

 F-5 

 

  

Seven Stars Cloud Group, Inc., Its Subsidiaries and Variable Interest Entities

CONSOLIDATED STATEMENTS OF EQUITY

For the Year Ended December 31, 2017

 

  

Series E

Preferred

Stock

  

Series

E

Par

Value

  

Common

Stock

  

Par

Value

  

Additional

Paid-in

Capital

  

Accumulated

Deficit

  

Accumulated

Other

Comprehensive

Loss

  

Seven Stars Cloud
Shareholders’

Equity

  

Non-

controlling

Interest

  

Total

Equity

 
Balance,
January 1, 2017 (As adjusted*)
   7,154,997   $7,155    53,918,523   $53,918   $152,755,919   $(115,669,268)  $(1,353,302)  $35,794,422   $(5,325,481)  $30,468,941 
Share-based compensation   -    -    -    -    1,305,829    -    -    1,305,829    -    1,305,829 
Common stock issuance   -    -    6,221,778    6,222    11,969,368    -    -    11,975,590    -    11,975,590 
Common stock issuance
for RSU vested
   -    -    117,715    118    (118)   -    -    -    -    - 
Common stock issuance
for option exercised
   -    -    188,687    189    100,129    -    -    100,318    -    100,318 
Common stock issued for warrant exercised   -    -    907,390    907    1,724,819    -    -    1,725,726    -    1,725,726 
Common stock issued
from conversion of
series E preferred
stock
   (7,154,997)   (7,155)   7,154,997    7,155   -    -    -    -    -    - 
Disposal of one subsidiary   -    -    -    -    (9,887,398)   (360,522)   (220,737)   (10,468,657)   3,947,473    (6,521,184)
Capital contribution from noncontrolling interest shareholder   -    -    -    -    -    -    -    -    490,000    490,000 
Net loss   -    -    -    -    -    (9,835,601)   -    (9,835,601)   (357,268)   (10,192,869)
Foreign currency translation adjustments, net of nil tax   -    -    -    -    -    -    814,352    814,352    (44,091)   770,261 

Balance, 
December 31, 2017

   -    -    68,509,090    68,509    157,968,548    (125,865,391)   (759,687)   31,411,979    (1,289,367)   30,122,612 

  

*The above consolidated balance sheets present the Wecast Services Limited and Wide Angle Group Limited acquired from BT Capital Global Limited (“BT”) on January 30 and January 31, 2017, respectively as if they had been owned by the Company since November 10, 2016 in accordance with ASC Subtopic 805-50 (See Note 5 “Acquisition”)

 

The accompanying notes are an integral part of these consolidated financial statements.

 

 F-6 

 

  

Seven Stars Cloud Group, Inc., Its Subsidiaries and Variable Interest Entities

CONSOLIDATED STATEMENTS OF EQUITY

For the Year Ended December 31, 2016

 

                           Accumulated             
   Series E   Series E           Additional       Other   Seven Stars Cloud   Non-     
   Preferred   Par   Common   Par   Paid-in   Accumulated   Comprehensive   Shareholders’   controlling   Total 
   Stock   Value   Stock   Value   Capital   Deficit   Loss   Equity   Interest   Equity 
Balance, January 1, 2016   7,254,997   $7,255    24,249,109   $24,249   $97,512,542   $(86,457,840)  $(414,910)  $10,671,296   $(2,388,031)  $8,283,265 
Share-based compensation   -    -    25,000    25    319,693    -    -    319,718    -    319,718 
Common stock issuance   -    -    5,681,819    5,681    9,994,319    -    -    10,000,000    -    10,000,000 
Common stock issued to SSS   -    -    4,545,455    4,545    9,270,665    -    -    9,275,210    -    9,275,210 
Warrant issued to SSS   -    -    -    -    724,790    -    -    724,790    -    724,790 
Issuance cost in connection with the issuance of common stock and warrant to SSS   -    -    -    -    (411,223)   -    -    (411,223)        (411,223)
Earn-out shares issued to SSS   -    -    10,000,000    10,000    13,690,000    -    -    13,700,000    -    13,700,000 
Common stock issued from conversion of convertible note   -    -    9,208,860    9,209    17,724,088    -    -    17,733,297    -    17,733,297 
Restricted shares granted in connection with acquisition of intangible assets   -    -    66,500    67    121,628    -    -    121,695    -    121,695 
Common stock issued for settlement of liability   -    -    41,780    42    74,958    -    -    75,000    -    75,000 
Common stock issued from conversion of series E preferred stock   (100,000)   (100)   100,000    100    -    -    -    -    -    - 
Acquisition of MYP and WAG   -    -    -    -    3,734,459    (2,803,454)   32,365    963,370    (886,440)   76,930 
Net loss   -    -    -    -    -    (26,407,974)   -    (26,407,974)   (2,092,991)   (28,500,965)
Foreign currency translation adjustments, net of nil tax   -    -    -    -    -    -    (970,757)   (970,757)   41,981    (928,776)
Balance, December 31, 2016 (As adjusted*)   7,154,997   $7,155    53,918,523   $53,918   $152,755,919   $(115,669,268)  $(1,353,302)  $35,794,422   $(5,325,481)  $30,468,941 

 

 

*The above consolidated balance sheets present the Wecast Services Limited and Wide Angle Group Limited acquired from BT Capital Global Limited (“BT”) on January 30 and January 31, 2017, respectively as if they had been owned by the Company since November 10, 2016 in accordance with ASC Subtopic 805-50 (See Note 5 “Acquisition”)

 

The accompanying notes are an integral part of these consolidated financial statements.

 

 F-7 

 

  

Seven Stars Cloud Group, Inc., Its Subsidiaries and Variable Interest Entities

CONSOLIDATED STATEMENTS OF CASH FLOWS

 

   2017   2016 
       As adjusted* 
Cash flows from operating activities:          
Net loss  $(10,192,869)  $(28,500,965)
Adjustments to reconcile net loss to net cash used in operating activities          
Share-based compensation expense   1,305,829    319,718 
Provision for doubtful accounts   145,512    2,825,124 
Depreciation and amortization   306,801    505,028 
Amortization of debt issuance costs   -    122,696 
Income tax benefit   -    (330,124)
Equity in losses of equity method investees   129,193    31,557 
Loss on disposal of assets   688,098    - 
Change in fair value of warrant liabilities   112,642    (324,432)
Earn-out share award expense   -    13,700,000 
Impairment of other intangible assets   216,468    2,018,628 
Impairment of equity method investments   -    38,448 
Impairment of licensed content   -    496,467 
Foreign currency exchange gain   -    (81,666)
           
Change in assets and liabilities:          
Accounts receivable   (18,802,766)   (4,263,094)
Licensed content   759,698    37,568 
Inventory   -    122,107 
Prepaid expenses and other assets   3,748,873    (4,788,796)
Accounts payable   13,493,865    6,960,916 
Accrued expenses, salary and other current liabilities   (759,918)   10,489 
Deferred revenue   (1,124,119)   1,294,427 
Accrued license content fees   -    378,964 
Net cash used in operating activities   (9,972,693)   (9,426,940)
           
Cash flows from investing activities:          
Acquisition of property and equipment   (48,555)   (3,826,697)
Proceeds from disposal of property and equipment   2,515,923    - 
Disposal of subsidiaries, net of cash disposed   (8,753)   - 
Cash paid for the acquisition of subsidiaries   (754,361)   - 
Investments in intangible assets   -    (2,992,072)
Acquisition of MYP and WAG, net of cash acquired   -    527,217 
Payments for long term investments   (2,250,000)   (3,733,750)
Capital decrease in long term investment   35,612    - 
Deposit for investment   -    (172,077)
Net cash used in investing activities   (510,134)   (10,197,379)
           
Cash flows from financing activities          
Proceeds from issuance of shares and warrant (Note 10 and Note 13)   13,618,207    20,000,000 
Repayment of amounts due to related parties   (243,507)   - 
Capital contribution from noncontrolling interest shareholder   490,000    - 
Cost associated with financing activities   -    (294,890)
Net cash provided by financing activities   13,864,700    19,705,110 
Effect of exchange rate changes on cash   61,409    (87,874)
Net increase (decrease) in cash   3,443,282    (7,083)
           
Cash at the beginning of the year   3,761,814    3,768,897 
           
Cash at the end of the year  $7,205,096   $3,761,814 
           
Supplemental disclosure of cash flow information:          
           
Exchange of Series E Preferred Stock for Common stock  $7,155   $100 
Issuance of convertible note for licensed content (Note 13)  $-   $17,717,847 
Issuance of shares for the settlement of liability  $-   $75,000 
Issuance of shares upon conversion of convertible note, including accrued interest and debt issuance cost (Note 13)  $-   $17,733,297 
Issuance of earn-out shares (Note 13)  $-   $13,700,000 
Acquisition of long term investment through transfer of Game IP rights (Note 12)  $-   $2,714,441 
Workforce intangible acquired for shares (Note 8)  $-   $121,695 
Payable for purchase of building  $-   $987,015 

 

*The above consolidated balance sheets present the Wecast Services Limited and Wide Angle Group Limited acquired from BT Capital Global Limited (“BT”) on January 30 and January 31, 2017, respectively as if they had been owned by the Company since November 10, 2016 in accordance with ASC Subtopic 805-50 (See Note 5 “Acquisition”)

 

The accompanying notes are an integral part of these consolidated financial statements.

 

 F-8 

 

 

1. Organization and Principal Activities

 

Seven Stars Cloud Group, Inc. (the “Company”), formerly known as Wecast Network, Inc., is a Nevada corporation that primarily operates in China (“PRC”) through its subsidiaries and consolidated variable interest entities (“VIEs”). The Company, its subsidiaries and consolidated VIEs are collectively referred to as Seven Stars Cloud (“SSC”, “we”, “us”, or “the Company”).

 

SSC is aiming to become a digital financial services company with seven products engines which are financial technologies based. Through acquisitions made in 2017 and establishment of joint ventures, engine seven “Supply Chain Finance and Management for Vertical Products” is in operation. SSC is also leveraging its legacy operations as a premium content Video On Demand (“VOD”) service provider in China.

 

On January 30, 2017, the Company entered into a Securities Purchase Agreement (the “Sun Video SPA”) with BT Capital Global Limited, a British Virgin Islands company (“BT”) and affiliate of the Company’s Chairman Bruno Wu, for the purchase by the Company of all of the outstanding capital stock of Sun Video Group Hong Kong Limited (“Wecast Services”). On January 31, 2017, the Company entered into another Securities Purchase Agreement (the “Wide Angle SPA”) with BT and Sun Seven Stars Media Group Limited, one of the Company’s largest shareholders, controlled by Mr. Wu, as guarantor, for the purchase by us of 55% of the outstanding capital stock of Wide Angle Group Limited (“Wide Angle”). Details of these two acquisitions are in Note 5. After acquiring these two entities, other than Company’s legacy You On Demand (“YOD”) business, the Company became engaged in consumer electronics e-commerce and smart supply chain management operations.

 

In 2017, the Company entered into another Securities Purchase Agreement (the “BT SPA”) with BT, pursuant to which the issued and outstanding stock that SSC holds in one loss-generating non-core assets was sold to BT for zero. The detail of this transaction has been disclosed in Note 12.

 

2. Summary of Significant Accounting Policies

 

(a) Principles of Consolidation

 

The consolidated financial statements include the financial statements of Seven Stars Cloud Group, Inc., its wholly-owned subsidiaries, its VIEs in which the Company is the primary beneficiary, and the subsidiary of its consolidated VIE. All material intercompany transactions and balances are eliminated upon consolidation.

 

(b) Basis of Presentation

 

The Company prepares and presents its consolidated financial statements in accordance with accounting principles generally accepted in the United States (“U.S. GAAP”). The Company’s consolidated financial statements as of December 31, 2016 have been prepared as if the Wecast Services and Wide Angle had been owned by the Company since November 10, 2016 presented and the Company’s consolidated financial statements as of December 31, 2016 has been retrospectively adjusted accordingly.

 

(c) Long term investments

 

Equity method investment

 

Investments in entities where the Company can exercise significant influence, but not control, are accounted for using the equity method. Under the equity method, the investment is initially recorded at cost and adjusted for the Company’s share of undistributed earnings or losses of the investee. The Company’s share of losses is not recognized when the investment is reduced to zero since the Company does not guarantee the investees’ obligations nor is the Company committed to providing additional funding.

 

Management evaluates impairment on the investments accounted for under the equity method of accounting based on performance and the financial position of the investee, as well as other evidence of market value. Such evaluation includes, but is not limited to, reviewing the investee’s cash position, recent financings, projected and historical financial performance, cash flow forecasts and financing needs. An impairment charge is recorded when the carrying amount of the investment exceeds its fair value and the impairment is determined to be other-than-temporary.

 

 F-9 

 

 

2. Summary of Significant Accounting Policies- continued

 

(c) Long term investments- continued

 

Cost method investment

 

Investment in entities over which the Company neither has significant influence nor control are accounted for using under the cost method. Under the cost method, the Company records the investment at cost and recognizes income for any dividends declared from distribution of investee’s earnings. The Company reviews the cost method investments for impairment whenever events or changes in circumstances indicate that the carrying value may no longer be recoverable. We impair our cost method investment when we determine that there has been an “other-than temporary” decline in the investments fair value compared to its carrying value. The fair value of the investment would then become the new cost basis of the investment. There were no indicators of impairment in 2017.

 

(d) Use of Estimates

 

The preparation of consolidated financial statements in conformity with U.S. GAAP requires management to make estimates and assumptions that affect the reported amounts of assets, liabilities, revenues and expenses, as well as the related disclosure of contingent assets and liabilities, at the date of the consolidated financial statements and during the reporting period. Actual results could differ from those estimates.

 

The significant estimates include, but not limited to, the determination of estimated selling prices of multiple elements revenues contract, the expected revenue from licensed content, allowances for doubtful accounts, share-based compensation and equity based transactions with non-employees, determination of the estimated useful lives of intangible assets, impairment assessment of goodwill, intangible assets, and licensed content, determination of the fair value of financial instruments and valuation of deferred income taxes assets. These estimates may be adjusted as more current information becomes available, and any adjustment made could be significant.

 

(e) Foreign Currency Translation

 

The Company uses the United States dollar (“$” or “USD”) as its reporting currency. The functional currency of Seven Stars Cloud Group, Inc., CB Cayman, YOD Hong Kong, M.Y. Products LLC, Amer and Seven Stars Energy is the USD while the functional currency of other subsidiaries and VIEs is either the Renminbi (“RMB”) or Hong Kong dollars (“HKD”). In the consolidated financial statements, the financial information of the entities which use RMB and HKD as their functional currency has been translated into USD. Assets and liabilities are translated at the exchange rates on the balance sheet date, equity amounts are translated at the historical exchange rates, and revenues, expenses, gains and losses are translated using the average rate for the period. Translation adjustments arising from these are reported as foreign currency translation adjustments and are shown as a component of other comprehensive loss in the statement of comprehensive loss.

 

Transactions denominated in currencies other than functional currency are translated into the functional currency using the exchange rates prevailing at the dates of the transactions. Monetary assets and liabilities denominated in foreign currencies at the balance sheet date are translated in the functional currency at the applicable rates of exchange in effect at the balance sheet date. The resulting exchange differences are recorded in the consolidated statements of operations.

 

(f) Cash

 

Cash consist of cash on hand and demand deposit as of the date of purchase of three months or less. The Company deposits its cash balances with a limited number of banks.

 

(g) Accounts Receivable, net

 

Accounts receivable are recognized at invoiced amounts and do not bear interest. The Company maintains an allowance for doubtful accounts for estimated losses resulting from the inability of its customers to make required payments. The Company reviews its allowance for doubtful accounts receivable on an ongoing basis. In establishing the required allowance, management considers any historical losses, the customer’s financial condition, the accounts receivable aging, and the customer’s payment patterns. After all attempts to collect a receivable have failed and the potential for recovery is remote, the receivable is written off against the allowance.

 

 F-10 

 

 

2. Summary of Significant Accounting Policies- continued

 

(h) Property and Equipment, net

 

Property and equipment are stated at cost less accumulated depreciation. Expenditures for major renewals and improvements, which extend the original estimated economic useful lives of applicable assets, are capitalized. Expenditures for normal repairs and maintenance are charged to expense as incurred. The costs and related accumulated depreciation of assets sold or retired are removed from the accounts and any gain or loss thereon is recognized in the consolidated statement of operations. Depreciation is provided for on a straight-line basis over the estimated useful lives of the respective assets. The estimated useful life is 5 years for the furniture, 3 years for the electronic equipment, 5 to 10 years for the vehicles, 20 years for the office building and lesser of lease terms or the estimated useful lives of the assets for the leasehold improvements.

 

(i) Licensed Content

 

The Company obtains content through content license agreements with studios and distributors. We recognize licensed content when the license fee and the specified content titles are known or reasonably determinable. Prepaid license fees are classified as an asset on the consolidated balance sheets as licensed content and accrued license fees payable are classified as a liability on the consolidated balance sheets.

  

We amortize licensed content in cost of revenues over the contents contractual availability based on the expected revenue derived from the licensed content, beginning with the month of first availability, such that our revenues bear a representative amount of the cost of the licensed content. We review factors that impact the amortization of licensed content at each reporting date, including factors that may bear direct impact on expected revenue from specific content titles. Changes in our expected revenue from licensed content could have a significant impact on our amortization pattern.

 

Management evaluates the recoverability of the licensed content whenever events or changes in circumstances indicate that its carrying amount may not be recoverable. For the years ended December 31, 2017 and 2016, an impairment loss of nil and $496,467 was recognized in cost of revenue, respectively.

 

(j) Intangible Assets and Goodwill

 

Company accounts for intangible assets and goodwill, in accordance with ASC 350, Intangibles – Goodwill and Other. ASC 350 requires that goodwill and intangible assets with indefinite useful lives no longer be amortized, but instead be evaluated for impairment at least annually. ASC 350 also requires that intangible assets with estimable useful lives be amortized over their respective estimated useful lives and reviewed for impairment whenever events indicate the carrying amount may not be recoverable. In accordance with ASC 350, goodwill is allocated to reporting units, which are either the operating segment or one reporting level below the operating segment. On an annual basis, we review goodwill for impairment by first assessing qualitative factors to determine whether the existence of events or circumstances makes it more-likely-than-not that the fair value of a reporting unit is less than its carrying amount. If we determine that it is more-likely-than-not that the fair value of a reporting unit is less than its carrying amount, goodwill is further tested for impairment by comparing the carrying value to the estimated fair value of its reporting units, determined using externally quoted prices (if available) or a discounted cash flow model and, when deemed necessary, a market approach.

 

Application of goodwill impairment tests requires significant management judgment, including the identification of reporting units, assigning assets, liabilities and goodwill to reporting units and determination of fair value of each reporting unit. Judgment applied when performing the qualitative analysis includes consideration of macroeconomic, industry and market conditions, overall financial performance of the reporting unit, composition, personnel or strategy changes affecting the reporting unit and recoverability of asset groups within a reporting unit. Judgments applied when performing the quantitative analysis includes estimating future cash flows, determining appropriate discount rates and making other assumptions. Changes in these judgments, estimates and assumptions could materially affect the determination of fair value for each reporting unit.

 

(k) Warrant Liabilities

 

We account for derivative instruments and embedded derivative instruments in accordance with ASC 815, Accounting for Derivative Instruments and Hedging Activities, as amended. The amended standard requires an entity to recognize all derivatives as either assets or liabilities in the statement of financial position and measure these instruments at fair value. Fair value is estimated using the Monte Carlo simulation method.

 

 F-11 

 

  

We also follow ASC 815-40 Contracts in Entity’s Own Equity, which requires freestanding contracts that are settled in a company’s own stock, including common stock warrants, to be designated as an equity instrument, asset or a liability. Under these provisions a contract classified as an asset or a liability must be carried at fair value, with any changes in fair value recorded in the results of operations. The asset/liability derivatives are valued on an annual basis using the Monte Carlo simulation method. A contract classified as an equity instrument must be included in equity, with no fair value adjustments required. Significant assumptions used in the valuation included exercise dates, fair value for our common stock, volatility of our common stock and a risk-free interest rate. Gains or losses on warrants are included in “Changes in fair value of warrant liabilities” in our consolidated statement of operations.

 

(l) Revenue Recognition

 

When persuasive evidence of an arrangement exists, the sales price is fixed or determinable and collectability is reasonably assured, we recognize revenue as services are performed. For certain contracts that involve sub-licensing content within the specified license period, revenue is recognized in accordance with ASC Subtopic 926-605, Entertainment-Films - Revenue Recognition, whereby revenue is recognized upon delivery of films when the arrangement includes a nonrefundable minimum guarantee, delivery is complete and we have no substantive future obligations to provide future additional services. Payments received from customers for the performance of future services are recognized as deferred revenue, and subsequently recognized as revenue in the period that the service obligations are completed.

 

In accordance with ASC 605-25, Revenue Recognition - Multiple Element Arrangements, contracts with multiple element deliverables are separated into individual units for accounting purposes when the unit determined to have standalone value to the customer. Since the contract price is for all deliverables, company allocated the arrangement consideration to all deliverables at the inception of the arrangement based on their relative selling price. Company uses (a) vendor-specific objective evidence of selling price, if it exists, or, (b) the management’s best estimate of the selling price for that deliverable to determine the relative selling price of each individual unit.

 

Company also generates revenue from sales of goods. Sales orders are confirmed after negotiation on price between customers and us. Purchase orders are confirmed after careful selection of suppliers and negotiation on price. Company purchases finished goods from suppliers in accordance with sales orders from customers. Our suppliers then deliver goods to our customers directly. Company is required to bear the direct risk of damage to the goods that the direct default risk that cannot be delivered to the customer. When the delivery is completed, company recognizes revenue and the related cost at the same time. According to purchase orders with suppliers, company, as the owner of the goods, becomes the first responsible party for the goods.

 

In accordance with ASC 605-45, Revenue Recognition – Principal Agent Consideration, company accounts for revenue from sales of goods on a gross basis. Company is the primary obligor in the arrangements, as company has the ability to establish prices, and has discretion in selecting the independent suppliers and other third-party that will perform the delivery service, company is responsible for the defective products and company bears credit risk with customer payments. Accordingly, all such revenue billed to customers is classified as revenue and all corresponding payments to suppliers are classified as cost of revenues.

 

The recognition of revenue involves certain judgments and changes in our assumptions, judgments or estimations may have a material impact on the amount and timing of our revenue recognition. 

 

(m) Share-Based Compensation

 

The Company awards share options and other equity-based instruments to its employees, directors and consultants (collectively “share-based payments”). Compensation cost related to such awards is measured based on the fair value of the instrument on the grant date. The Company recognizes the compensation cost over the period the employee is required to provide service in exchange for the award, which generally is the vesting period. The amount of cost recognized is adjusted to reflect the expected forfeiture prior to vesting. When no future services are required to be performed by the employee in exchange for an award of equity instruments, and if such award does not contain a performance or market condition, the cost of the award is expensed on the grant date. The Company recognizes compensation cost for an award with only service conditions that has a graded vesting schedule on a straight-line basis over the requisite service period for the entire award, provided that the cumulative amount of compensation cost recognized at any date at least equals the portion of the grant-date value of such award that is vested at that date.

 

The Company also awards stocks and warrants for service to consultants for service and accounts for these awards under ASC 505-50, Equity - Equity-Based Payments to Non-Employees. The fair value of the awards is assessed at measurement date and is recognized as cost or expenses when the services are provided. If the related services are completed upon issuance date, measurement date is determined to be the date the awards are issued.

 

 F-12 

 

  

(n) Income Taxes

 

The Company accounts for income taxes in accordance with the asset and liability method. Deferred taxes are recognized for the future tax consequences attributable to temporary differences between the carrying amounts of assets and liabilities for financial statement purposes and income tax purposes using enacted rates expected to be in effect when such amounts are realized or settled. The effect on deferred taxes of a change in tax rates is recognized in income in the period that includes the enactment date. A valuation allowance is established, as needed to reduce the amount of deferred tax assets if it is considered more likely than not that some portion or all of the deferred tax assets will not be realized.

 

The Company recognizes the effect of income tax positions only if those positions are more likely than not of being sustained. Recognized income tax positions are measured at the largest amount that is greater than 50% likely of being realized. Changes in recognition or measurement are reflected in the period in which the change in judgment occurs. There were no such interest or penalty for the years ended December 31, 2017 and 2016.

 

On December 22, 2017 the U.S. Tax Reform, which among other effects, reduces the U.S. federal corporate income tax rate to 21% from 34% (or 35% in certain cases) beginning in 2018, requires companies to pay a one-time transition tax on certain unrepatriated earnings from non-U.S. subsidiaries that is payable over eight years, makes the receipt of future non-U.S. sourced income of non-U.S. subsidiaries tax-free to U.S. companies and creates a new minimum tax on the earnings of non-U.S. subsidiaries relating to the parent’s deductions for payments to the subsidiaries. Our provisional estimate is that no tax will be due under this provision. We continue to gather information relating to this estimate.

 

(o) Net Loss Per Share Attributable to Seven Stars Cloud Shareholders

 

Net loss per share attributable to Seven Stars Cloud shareholders is computed in accordance with ASC 260, Earnings per Share. The two-class method is used for computing earnings per share. Under the two-class method, net income is allocated between ordinary shares and participating securities based on dividends declared (or accumulated) and participating rights in undistributed earnings as if all the earnings for the reporting period had been distributed. The Company’s convertible redeemable preferred shares are participating securities because the holders are entitled to receive dividends or distributions on an as converted basis. For the years presented herein, the computation of basic loss per share using the two-class method is not applicable as the Group is in a net loss position and net loss is not allocated to other participating securities, since these securities are not obligated to share the losses in accordance with the contractual terms.

 

Basic net loss per share is computed using the weighted average number of ordinary shares outstanding during the period. Options and warrants are not considered outstanding in computation of basic earnings per share. Diluted net loss per share is computed using the weighted average number of ordinary shares and potential ordinary shares outstanding during the period under treasury stock method. Potential ordinary shares include options and warrants to purchase ordinary shares, preferred shares and convertible promissory note, unless they were anti-dilutive. The computation of diluted net loss per share does not assume conversion, exercise, or contingent issuance of securities that would have an anti-dilutive effect (i.e. an increase in earnings per share amounts or a decrease in loss per share amounts) on net loss per share.

 

(p) Reportable Segment

 

The Company’s chief operating decision maker has been identified as the chief executive officer, who reviews consolidated results when making decisions about allocating resources and assessing performance of the Company. In fiscal year 2016, the Company operated and reported its performance in one segment. However, starting from fiscal year 2017, since Company has acquired Wecast Services Limited and Wide Angle Group Limited in January (see note 5), the Company has operated two segments based on different clouds that major business resides in, including Legacy YOD segment and Wecast Service segment. Therefore, there are two reportable segments for the year ended December 31, 2017. The two reportable segments are:

 

Legacy YOD - Provides premium content and integrated value-added service solutions for the delivery of VOD and paid video programming to digital cable providers, Internet Protocol Television (“IPTV”) providers. The core revenues are being generated from both minimum guarantee payments and revenue sharing arrangements with distribution partners as well as subscription or transactional fees from subscribers.

 

Wecast Service - Wecast Services (which resides under the Product Sales Cloud) is currently primarily engaged with consumer electronics e-commerce, smart supply chain management operations and oil trading primarily operated in Singapore. 

 

(q) Standards Issued and Not Yet Implemented

 

In February 2016, the Financial Accounting Standards Board issued Accounting Standards Update (ASU) No. 2016-02, Leases (Topic 842). The new standard is effective for reporting periods beginning after December 15, 2018 and early adoption is permitted. The standard will require lessees to report most leases as assets and liabilities on the balance sheet, while lessor accounting will remain substantially unchanged. The standard requires a modified retrospective transition approach for existing leases, whereby the new rules will be applied to the earliest year presented. We do not expect the new lease standard to have a material effect on our financial position, results of operations or cash flows.

 

In May 2014, the FASB issued ASU 2014-09, Revenue from Contracts with Customers, or ASU 2014-09, a standard that will supersede virtually all of the existing revenue recognition guidance in U.S. GAAP. The standard establishes a five-step model that will apply to revenue earned from a contract with a customer. Extensive disclosures will be required, including disaggregation of total revenue, information about performance obligations, changes in contract asset and liability account balances between periods and key judgments and estimates. The FASB has issued several amendments to the standard, including clarification on accounting for licenses of intellectual property and identifying performance obligations.

 

 F-13 

 

  

The guidance permits two methods of adoption: retrospectively to each prior reporting period presented (the full retrospective method), or retrospectively with the cumulative effect of initially applying the guidance recognized at the date of initial application (the modified retrospective method). We currently anticipate adopting the standard using the modified retrospective method. The new standard will be effective for us beginning January 1, 2018.

 

We are undertaking a comprehensive approach to assess the impact of the guidance on our business by reviewing our current accounting policies and practices to identify any potential differences that may result from applying the new requirements to our consolidated financial statements. We do not anticipate that this standard will have a material impact to revenue recognition in both of our legacy YOD business and Wecast Service business. Especially for Wecast Service business, we will continue to recognize revenue as principal for these contracts at the point in time when the products are delivered and performance obligation is fulfilled. The new standard requires to disclose more information about revenue activities and related transactions including quantitative and qualitative information about performance obligations, significant judgements and estimates, contract assets and liabilities and disaggregation of revenue, which we are continuing to assess in the first quarter of 2018. We are also identifying and implementing changes to the Company’s business processes, systems and controls to support adoption of the new standard in 2018. We continue to make significant progress on our review of the standard. Our initial assessment may change as we continue to refine these assumptions.

 

In June 2016, the FASB issued ASU 2016-13, “Financial Instruments—Credit Losses (Topic 326)”. The pronouncement changes the impairment model for most financial assets, and will require the use of an “expected loss” model for instruments measured at amortized cost. Under this model, entities will be required to estimate the lifetime expected credit loss on such instruments and record an allowance to offset the amortized cost basis of the financial asset, resulting in a net presentation of the amount expected to be collected on the financial asset. This pronouncement is effective for fiscal years, and for interim periods within those fiscal years, beginning after December 15, 2019. We do not expect a material impact to its consolidated financial statement upon adoption of this ASU.

 

In November 2016, the FASB issued ASU 2016-18, Statement of Cash Flows (Topic 230): Restricted Cash, which requires companies to include amounts generally described as restricted cash and restricted cash equivalents in cash and cash equivalents when reconciling beginning-of-period and end-of-period total amounts shown on the statement of cash flows. This guidance will be effective in the first quarter of 2018 and early adoption is permitted. Management is still evaluating the effect that this guidance will have on the consolidated financial statements and related disclosures.

 

In January 2017, FASB issued ASU 2017-01, “Business Combinations (Topic 805): Clarifying the Definition of a Business”. The update affects all companies and other reporting organizations that must determine whether they have acquired or sold a business. The definition of a business affects many areas of accounting including acquisitions, disposals, goodwill, and consolidation. The update is intended to help companies and other organizations evaluate whether transactions should be accounted for as acquisitions (or disposals) of assets or businesses. The update provides a more robust framework to use in determining when a set of assets and activities is a business, and also provides more consistency in applying the guidance, reduce the costs of application, and make the definition of a business more operable. For public companies, the update is effective for annual periods beginning after December 15, 2017, including interim periods within those periods. The guidance should be applied prospectively upon its effective date. The effect of ASU 2017-01 on the consolidated financial statements will be dependent on any future acquisitions.

 

3. Going Concern and Management’s Plans

 

For the years ended December 31, 2017 and 2016, the Company incurred losses from operations of approximately $9.8 million and $28.9 million, respectively, and incurred net loss of $10.2 million and $28.5 million, respectively, and the Company used cash for operations of approximately $10.0 million and $9.4 million, respectively. Further, the Company had accumulated deficits of approximately $125.9 million and $115.7 million as of December 31, 2017 and 2016, respectively, due to recurring losses since its inception.

 

The Company must continue to rely on proceeds from debt and equity issuances to pay for ongoing operating expenses in order to execute its business plan. On March 28, 2016, the Company completed a common stock financing for $10.0 million. In addition, the Company completed four separate common stock financings with Seven Star Works Co. Ltd. (“SSW”) for $4.0 million on July 19, 2016, with Harvest Alternative Investment Opportunities SPC (“Harvest”) for $4.0 million on August 12, 2016, with Sun Seven Stars Hong Kong Cultural Development Limited (“SSSHK”) for $2.0 million on November 17, 2016 and with certain investors, officers & directors and affiliates in a private placement for $2.0 million on May 19, 2017, respectively. On October 23, 2017, the Company entered into a Securities Purchase Agreement with Hong Kong Guo Yuan Group Capital Holdings Limited. Pursuant to the terms of the agreement, the Company has agreed to sell and issue 5,494,505 shares of the Company’s common stock to the Hong Kong Guo Yuan Group Capital Holdings Limited for $1.82 per share, or a total purchase price of $10.0 million. Although the Company believes it has the ability to raise funds by issuing debt or equity instruments, additional financing may not be available to the Company on terms acceptable to the Company or at all or such resources may not be received in a timely manner.

 

 F-14 

 

  

These conditions raise substantial doubt about the Company’s ability to continue as a going concern. The consolidated financial statements have been prepared assuming that the Company will continue as a going concern and, accordingly, do not include any adjustments that might result from the outcome of this uncertainty.

 

4. VIE Structure and Arrangements

 

a) Sinotop VIE structure and arrangement

 

To comply with PRC laws and regulations that prohibit or restrict foreign ownership of companies that provides value-added telecommunication services, the Company provides its services through Sinotop Beijing. The Company has the ability to control Sinotop Beijing through a series of contractual agreements entered into among YOD WFOE, YOD Hong Kong, Sinotop Beijing and the legal shareholders of Sinotop Beijing.

 

Prior to January 2016, the Company entered into a series of contractual agreements to give it the ability to control Sinotop Beijing with Zhang Yan, the former legal shareholder of Sinotop Beijing (the spouse of its then-CEO). In January 2016, in connection with the appointment of a new CEO and in accordance with its rights under the contractual agreements, (1) the legal ownership of Sinotop Beijing was transferred from Zhang Yan to Bing Wu, the brother of its current Chairman and Yun Zhu, the former Vice President of Beijing Sun Seven Stars Culture Development Limited (“SSS”), (2) the Company terminated the series of contractual arrangements with Zhang Yan, and (3) the Company entered into new contractual agreements with Bing Wu and Yun Zhu (collectively, the “Former Sinotop VIE Agreements”). In October 2016, in accordance with its rights under contractual agreements, (1) the legal ownership of Sinotop Beijing was transferred from Bing Wu to Mei Chen, the former CFO of the Company, (2) the Company terminated the series of contractual arrangements with Bing Wu, and (3) the Company entered into new contractual agreements with Mei Chen (collectively, the “New Sinotop VIE Agreements”). Although the Former Sinotop VIE Agreements and New Sinotop VIE Agreements resulted in changes to the legal shareholders of Sinotop Beijing, there was no change in the Company’s ability to control Sinotop Beijing or the Company’s rights to 100% of the economic benefits of Sinotop Beijing. The Company was the primary beneficiary of Sinotop Beijing prior to the signing of the Former Sinotop VIE Agreements and New Sinotop VIE Agreements and the Company remained the primary beneficiary of Sinotop Beijing after the signing of the former Sinotop VIE Agreements and the New Sinotop VIE Agreements. Accordingly, the change in legal ownership of Sinotop Beijing did not have any impact to the Company’s consolidation of Sinotop Beijing. The key terms of the New Sinotop VIE Agreements are summarized as follows:

 

Equity Pledge Agreement

 

Pursuant to the Equity Pledge Agreement among YOD WFOE, Sinotop Beijing, Mei Chen and Yun Zhu (collectively, the “Nominee Shareholders”), the Nominee Shareholders pledged all of their equity interests in Sinotop Beijing (the “Collateral”) to YOD WFOE as security for the performance of the obligations of Sinotop Beijing to make all the required technical service fee payments pursuant to the Technical Services Agreement and for performance of the Nominee Shareholders’ obligation under the Call Option Agreement. The terms of the Equity Pledge Agreement expire upon satisfaction of all obligations under the Technical Services Agreement and Call Option Agreement.

 

Call Option Agreement

 

Pursuant to the Call Option Agreement among YOD WFOE, Sinotop Beijing and the Nominee Shareholders, the Nominee Shareholders granted an exclusive option to YOD WFOE, or its designee, to purchase, at any time and from time to time, to the extent permitted under PRC law, all or any portion of the Nominee Shareholders’ equity in Sinotop Beijing. The exercise price of the option shall be determined by YOD WFOE at its sole discretion, subject to any restrictions imposed by PRC law. The term of the agreement is until all of the equity interest in Sinotop Beijing held by the Nominee Shareholders are transferred to YOD WFOE, or its designee and may not be terminated by any part to the agreement without consent of the other parties.

 

Power of Attorney

 

Pursuant to the Power of Attorney agreements among YOD WFOE, Sinotop Beijing and each of the respective Nominee Shareholders, each of the Nominee Shareholders granted YOD WFOE the irrevocable right, for the maximum period permitted by law, all of its voting rights as shareholders of Sinotop Beijing. The Nominee Shareholders may not transfer any of its equity interest in Sinotop Beijing to any party other than YOD WFOE. The Power of Attorney agreements may not be terminated except until all of the equity in Sinotop Beijing has been transferred to YOD WFOE or its designee.

 

 F-15 

 

  

Technical Service Agreement

 

Pursuant to the Technical Service Agreement between YOD WFOE and Sinotop Beijing, YOD WFOE has the exclusive right to provide technical service, marketing and management consulting service, financial support service and human resource support services to Sinotop Beijing, and Sinotop Beijing is required to take all commercially reasonable efforts to permit and facilitate the provision of the services by YOD WFOE. As compensation for providing the services, YOD WFOE is entitled to receive service fees from Sinotop Beijing equivalent to YOD WFOE’s cost plus 30% of such costs as calculated on accounting policies generally accepted in the PRC. YOD WFOE and Sinotop Beijing agree to periodically review the service fee and make adjustments as deemed appropriate. The term of the Technical Services Agreement is perpetual, and may only be terminated upon written consent of both parties.

 

Spousal Consent

 

Pursuant to the Spousal Consent, undersigned by the respective spouse of Nominee Shareholders (collectively, the “Spouses”), the Spouses unconditionally and irrevocably agreed to the execution of the Equity Pledge Agreement, Call Option Agreement and Power of Attorney agreement. The Spouses agreed to not make any assertions in connection with the equity interest of Sinotop Beijing and to waive consent on further amendment or termination of the Equity Pledge Agreement, Call Option Agreement and Power of Attorney agreement. The Spouses further pledge to execute all necessary documents and take all necessary actions to ensure appropriate performance under these agreements upon YOD WFOE’s request. In the event the Spouses obtain any equity interests of Sinotop Beijing which are held by the Nominee Shareholders, the Spouses agreed to be bound by the New Sinotop VIE Agreements, including the Technical Services Agreement, and comply with the obligations thereunder, including sign a series of written documents in substantially the same format and content as the New Sinotop VIE Agreements.

 

Letter of Indemnification

 

Pursuant to the Letter of Indemnification among YOD WFOE and Mei Chen and YOD WFOE and Yun Zhu, YOD WFOE agreed to indemnify Nominee Shareholders against any personal, tax or other liabilities incurred in connection with their role in equity transfer to the greatest extent permitted under PRC law. YOD WFOE further waived and released Nominee Shareholders from any claims arising from, or related to, their role as the legal shareholder of Sinotop Beijing, provided that their actions as a nominee shareholder are taken in good faith and are not opposed to YOD WFOE’s best interests. Conversely, the Nominee Shareholders will not be entitled to dividends or other benefits generated therefrom, or receive any compensation in connection with this arrangement. The Letter of Indemnification will remain valid until either Nominee Shareholders or YOD WFOE terminates the agreement by giving the other party hereto 60 days’ prior written notice.

 

In addition to the New Sinotop VIE Agreements, the Management Service Agreement between Sinotop Beijing and YOD Hong Kong continued to remain in effect, the key terms of which are as follows:

 

Management Services Agreement

 

Pursuant to a Management Services Agreement, as of March 9, 2010, YOD Hong Kong has the exclusive right to provide to Sinotop Beijing management, financial and other services related to the operation of Sinotop Beijing’s business, and Sinotop Beijing is required to take all commercially reasonable efforts to permit and facilitate the provision of the services by YOD Hong Kong. As compensation for providing the services, YOD Hong Kong is entitled to receive a fee from Sinotop Beijing, upon demand, equal to 100% of the annual net profits as calculated on accounting policies generally accepted in the PRC of Sinotop Beijing during the term of the Management Services Agreement. YOD Hong Kong may also request ad hoc quarterly payments of the aggregate fee, which payments will be credited against Sinotop Beijing’s future payment obligations.

 

The Management Services Agreement also provides YOD Hong Kong, or its designee, with a right of first refusal to acquire all or any portion of the equity of Sinotop Beijing upon any proposal by the sole shareholder of Sinotop Beijing to transfer such equity. In addition, at the sole discretion of YOD Hong Kong, Sinotop Beijing is obligated to transfer to YOD Hong Kong, or its designee, any part or all of the business, personnel, assets and operations of Sinotop Beijing which may be lawfully conducted, employed, owned or operated by YOD Hong Kong, including:

 

(a)      business opportunities presented to, or available to Sinotop Beijing may be pursued and contracted for in the name of YOD Hong Kong rather than Sinotop Beijing, and at its discretion, YOD Hong Kong may employ the resources of Sinotop Beijing to secure such opportunities;

 

(b)      any tangible or intangible property of Sinotop Beijing, any contractual rights, any personnel, and any other items or things of value held by Sinotop Beijing may be transferred to YOD Hong Kong at book value;

 

(c)      real property, personal or intangible property, personnel, services, equipment, supplies and any other items useful for the conduct of the business may be obtained by YOD Hong Kong by acquisition, lease, license or otherwise, and made available to Sinotop Beijing on terms to be determined by agreement between YOD Hong Kong and Sinotop Beijing;

 

 F-16 

 

  

(d)      contracts entered into in the name of Sinotop Beijing may be transferred to YOD Hong Kong, or the work under such contracts may be subcontracted, in whole or in part, to YOD Hong Kong, on terms to be determined by agreement between YOD Hong Kong and Sinotop Beijing; and

 

(e)      any changes to, or any expansion or contraction of, the business may be carried out at the sole discretion of YOD Hong Kong, and in the name of and at the expense of, YOD Hong Kong; provided, however, that none of the foregoing may cause or have the effect of terminating (without being substantially replaced under the name of YOD Hong Kong) or adversely affecting any license, permit or regulatory status of Sinotop Beijing.

 

The term of the Management Services Agreement is 20 years, and may not be terminated by Sinotop Beijing, except with the consent of, or a material breach by, YOD Hong Kong.

 

Pursuant to the above contractual agreements, YOD WFOE can have the assets transferred freely out of Sinotop Beijing without any restrictions. Therefore, YOD WFOE considers that there is no asset of Sinotop Beijing that can be used only to settle obligations of Sinotop Beijing, except for the registered capital of the entity amounting to RMB10.6 million (approximately $1.6 million) as of December 31, 2017. As Sinotop Beijing is incorporated as limited liability companies under PRC Company Law, creditors of this entity do not have recourse to the general credit of other entities of the Company.

 

b) Tianjin Sevenstarflix Network Technology Limited (“SSF”) VIE structure and arrangements

 

To comply with PRC laws and regulations that prohibit or restrict foreign ownership of companies that provides value-added telecommunication services, the Company plans to also provide its services through SSF, which is applying to hold the licenses and approvals to provide digital distribution and Internet content services in the PRC. The Company has the ability to control SSF through a series of contractual agreements, as described below, entered into among YOD WFOE, YOD Hong Kong, SSF and the legal shareholders of SSF.

 

On April 5, 2016, YOD WFOE entered into variable interest entity agreements with SSF and its nominee shareholders pursuant to the Amended Tianjin Agreement dated December 21, 2015 (see Note 12(c)) (the “SSF VIE Agreements”). Lan Yang, holder of 99% equity ownership in SSF and a party to certain of the SSF VIE Agreements, is the spouse of Bruno Zheng Wu, the Company’s Chairman. Yun Zhu, holder of 1% equity ownership in SSF and a party to certain of the SSF VIE Agreements, is the Vice President of SSS.

 

The terms of the SSF VIE Agreements are as follows:

 

Equity Pledge Agreement

 

Pursuant to the Equity Pledge Agreement among YOD WFOE, Lan Yang and Yun Zhu (the “Nominee Shareholders”), dated April 5, 2016, the Nominee Shareholders pledged all of their capital contribution rights in SSF to YOD WFOE as security for the performance of the obligations of SSF to make all the required technical service fee payments pursuant to the Technical Services Agreement and for performance of the Nominee Shareholders’ obligation under the Call Option Agreement. The terms of the Equity Pledge Agreement expire upon satisfaction of all obligations under the Technical Services Agreement and Call Option Agreement.

 

Call Option Agreement

 

Pursuant to the Call Option Agreement among YOD WFOE, SSF and the Nominee Shareholders, dated April 5, 2016, the Nominee Shareholders granted an exclusive option to YOD WFOE, or its designee, to purchase, at any time and from time to time, to the extent permitted under PRC law, all or any portion of the Nominee Shareholders’ equity in SSF. The exercise price of the option shall be determined by YOD WFOE at its sole discretion, subject to any restrictions imposed by PRC law. The term of the agreement is until all of the equity interest in SSF held by the Nominee Shareholders is transferred to YOD WFOE, or its designee and may not be terminated by any party to the agreement without consent of the other parties.

 

Power of Attorney

 

Pursuant to the Power of Attorney agreements among YOD WFOE, SSF and each of the respective Nominee Shareholders, dated April 5, 2016, each of the Nominee Shareholders granted YOD WFOE the irrevocable right, for the maximum period permitted by law, to all of its voting rights as shareholders of SSF. The Nominee Shareholders may not transfer any of their equity interest in SSF to any party other than YOD WFOE. The Power of Attorney agreements may not be terminated except until all of the equity in SSF has been transferred to YOD WFOE or its designee.

 

 F-17 

 

  

Technical Service Agreement

 

Pursuant to the Technical Service Agreement, dated April 5, 2016, between YOD WFOE and SSF, YOD WFOE has the exclusive right to provide technical service, marketing and management consulting service, financial support service and human resource support services to SSF, and SSF is required to take all commercially reasonable efforts to permit and facilitate the provision of the services by YOD WFOE. As compensation for providing the services, YOD WFOE is entitled to receive service fees from SSF equivalent to YOD WFOE’s cost plus 20-30% of such costs as calculated on accounting policies generally accepted in the PRC. YOD WFOE and SSF agree to periodically review the service fee and make adjustments as deemed appropriate. The term of the Technical Services Agreement is perpetual, and may only be terminated upon written consent of both parties.

 

Spousal Consent

 

Pursuant to the Spousal Consent, dated April 5, 2016, undersigned by the respective spouse of the Nominee Shareholders (collectively, the “Spouses”), the Spouses unconditionally and irrevocably agreed to the execution of the Equity Pledge Agreement, Call Option Agreement and Power of Attorney agreement. The Spouses agreed to not make any assertions in connection with the equity interest of SSF and to waive consent on further amendment or termination of the Equity Pledge Agreement, Call Option Agreement and Power of Attorney agreement. The Spouses further pledge to execute all necessary documents and take all necessary actions to ensure appropriate performance under these agreements upon YOD WFOE’s request. In the event the Spouses obtain any equity interests of SSF which are held by the Nominee Shareholders, the Spouses agreed to be bound by the SSF VIE Agreements, including the Technical Services Agreement, and comply with the obligations thereunder, including sign a series of written documents in substantially the same format and content as the SSF VIE Agreements.

 

Letter of Indemnification

 

Pursuant to the Letter of Indemnification among YOD WFOE and Lan Yang and YOD WFOE and Yun Zhu, both dated as of April 5, 2016, YOD WFOE agreed to indemnify Nominee Shareholders against any personal, tax or other liabilities incurred in connection with their role in equity transfer to the greatest extent permitted under PRC law. YOD WFOE further waived and released the Nominee Shareholders from any claims arising from, or related to, their role as the legal shareholder of SSF, provided that their actions as a nominee shareholder are taken in good faith and are not opposed to YOD WFOE’s best interests. The Nominee Shareholders will not be entitled to dividends or other benefits generated therefrom, or receive any compensation in connection with this arrangement. The Letter of Indemnification will remain valid until either the Nominee Shareholders or YOD WFOE terminates the agreement by giving the other party hereto 60 days’ prior written notice.

 

Loan Agreement

 

Pursuant to the Loan Agreement among YOD WFOE and the Nominee Shareholders, dated April 5, 2016, YOD WFOE agrees to lend RMB 19.8 million and RMB 0.2 million, respectively, to the Nominee Shareholders for the purpose of establishing SSF and for development of its business. As of December 31, 2017, RMB 27.6 million (US $4.2 million) and RMB nil have been lent to Lan Yang and Yun Zhu, respectively. Lan Yang has contributed all of the RMB 27.6 million (US $4.2 million) in the form of capital contribution. The loan can only be repaid by a transfer by the Nominee Shareholders of their equity interests in SSF to YOD WFOE or YOD WFOE’s designated persons, through (i) YOD WFOE having the right, but not the obligation to at any time purchase, or authorize a designated person to purchase, all or part of the Nominee Shareholders’ equity interests in SSF at such price as YOD WFOE shall determine (the “Transfer Price”), (ii) all monies received by the Nominee Shareholders through the payment of the Transfer Price being used solely to repay YOD WFOE for the loans, and (iii) if the Transfer Price exceeds the principal amount of the loans, the amount in excess of the principal amount of the loans being deemed as interest payable on the loans, and to be payable to YOD WFOE in cash. Otherwise, the loans shall be deemed to be interest-free. The term of the Loan Agreement is perpetual, and may only be terminated upon the Nominee Shareholders receiving repayment notice, or upon the occurrence of an event of default under the terms of the agreement. The loan extended to the Nominee Shareholders and the capital of SSF are fully eliminated in the consolidated financial statements.

 

Management Services Agreement

 

In addition to the SSF VIE Agreements, the Company’s subsidiary and the parent company of YOD WFOE, YOU On Demand (Asia) Limited, a company incorporated under the laws of Hong Kong (“YOD Hong Kong”) entered into a Management Services Agreement with SSF, dated as of April 6, 2016 (the “Management Services Agreement”). Pursuant to a Management Services Agreement, YOD Hong Kong has the exclusive right to provide to SSF management, financial and other services related to the operation of SSF’s business, and SSF is required to take all commercially reasonable efforts to permit and facilitate the provision of the services by YOD Hong Kong.

 

 F-18 

 

  

As compensation for providing the services, YOD Hong Kong is entitled to receive a fee from SSF, upon demand, equal to 100% of the annual net profits as calculated on accounting policies generally accepted in the PRC of SSF during the term of the Management Services Agreement. YOD Hong Kong may also request ad hoc quarterly payments of the aggregate fee; which payments will be credited against SSF’s future payment obligations.

 

In addition, at the sole discretion of YOD Hong Kong, SSF is obligated to transfer to YOD Hong Kong, or its designee, any part or all of the business, personnel, assets and operations of SSF which may be lawfully conducted, employed, owned or operated by YOD Hong Kong, including: 

 

(a)    business opportunities presented to, or available to SSF may be pursued and contracted for in the name of YOD Hong Kong rather than SSF, and at its discretion, YOD Hong Kong may employ the resources of SSF to secure such opportunities; 

 

(b)    any tangible or intangible property of SSF, any contractual rights, any personnel, and any other items or things of value held by SSF may be transferred to YOD Hong Kong at book value;

 

(c)    real property, personal or intangible property, personnel, services, equipment, supplies and any other items useful for the conduct of the business may be obtained by YOD Hong Kong by acquisition, lease, license or otherwise, and made available to SSF on terms to be determined by agreement between YOD Hong Kong and SSF;

 

(d)    contracts entered into in the name of SSF may be transferred to YOD Hong Kong, or the work under such contracts may be subcontracted, in whole or in part, to YOD Hong Kong, on terms to be determined by agreement between YOD Hong Kong and SSF; and

 

(e)    any changes to, or any expansion or contraction of, the business may be carried out in the exercise of the sole discretion of YOD Hong Kong, and in the name of and at the expense of, YOD Hong Kong;

 

provided, however, that none of the foregoing may cause or have the effect of terminating (without being substantially replaced under the name of YOD Hong Kong) or adversely affecting any license, permit or regulatory status of SSF.

 

The term of the Management Services Agreement is 20 years, and may not be terminated by SSF, except with the consent of, or a material breach by, YOD Hong Kong.

 

Pursuant to the above contractual agreements, YOD WFOE can have the assets transferred freely out of SSF without any restrictions. Therefore, YOD WFOE considers that there is no asset of SSF that can be used only to settle obligation of YOD WFOE, except for the registered capital of SSF amounting to RMB 50.0 million (approximately $7.5 million), among which RMB 27.6 million (approximately $4.2 million) has been injected as of December 31, 2017. As SSF is incorporated as limited liability company under PRC Company Law, creditors of this entity do not have recourse to the general credit of other entities of the Company.

  

 F-19 

 

 

Financial Information

 

The following financial information of our VIEs’, as applicable for the periods presented, affected the Company’s consolidated financial statements.

  

   December 31,   December 31, 
   2017   2016 
ASSETS          
Current assets:          
Cash  $3,898   $1,519,125 
Accounts receivable, net   -    1,260,529 
Prepaid expenses   3,604    30,455 
Other current assets   1,537    191,427 
Intercompany receivables due from the Company’s subsidiaries (i)   2,494,505    150,725 
Total current assets   2,503,544    3,152,261 
           
Property and equipment, net   -    196,677 
Intangible assets, net   -    2,570 
Long-term investments   3,719,467    3,654,664 
Other non-current assets   -    442,782 
Total assets  $6,223,011   $7,448,954 
           
LIABILITIES          
Current liabilities:          
Accounts payable  $-   $5,817 
Deferred revenue   -    824,563 
Accrued expenses   -    268,074 
Other current liabilities   41    394,314 
Accrued license content fees   -    1,236,661 
Intercompany payables due to the Company’s subsidiaries(i)   3,601,454    14,752,338 
Total current liabilities   3,601,495    17,481,767 
Total liabilities  $3,601,495   $17,481,767 

 

   2017   2016 
Net revenue  $794,273   $4,543,616 
Net loss  $(4,356,188)  $(6,557,639)

 

   2017   2016 
Net cash used in operating activities  $(1,661,696)  $(2,497,637)
Net cash used in investing activities  $(43,047)  $(2,896,492)
Net cash provided by financing activities(i)  $189,515   $6,555,377 

 

(i)Intercompany receivables and payables are eliminated upon consolidation. The intercompany financing activities include the capital injection of $0.2 million to SSF in 2017.

 

The decrease in assets and liabilities mainly due to disposal of Zhong Hai Shi Xun Media as of June 30, 2017.

 

5. Acquisition

 

(i) Acquisition of SVG and Wide Angle

 

On January 30, 2017, the Company entered into a Securities Purchase Agreement (the “Sun Video SPA”) with BT Capital Global Limited, a British Virgin Islands company (“BT”) which is controlled by Company’s Chairman Bruno Wu, for the purchase by SSC of all of the outstanding capital stock of Sun Video Group Hong Kong Limited, a Hong Kong corporation (“SVG”), for an aggregate purchase price of $800,000 and a $50 million Promissory Note (the “SVG Note”) with the principal and interest thereon convertible into shares of the Company’s common stock at a conversion rate of $1.50 per share. BT has guaranteed that SVG will achieve certain financial goals within 12 months of the closing. Until receipt of necessary shareholder approvals, the SVG Note is not convertible into shares of our common stock, but once the necessary shareholder approval is received, the unpaid principal and interest thereon will automatically convert. Under the terms of the Sun Video SPA, BT has guaranteed that the business of SVG and its subsidiaries (the “Sun Video Business”) shall achieve revenue of $250 million and $15 million of gross profit (collectively the “Performance Guarantees”) within 12 months of the closing. If the Sun Video Business fails to meet either of the Performance Guarantees within such time, BT shall forfeit back to the Company the shares of the Company’s common stock or the SVG Note, on a pro rata basis based on the Performance Guarantee for which the Sun Video Business achieves the lowest percentage of the respective amount guaranteed.

 

In addition, if the Sun Video Business achieves more than $50 million in cumulative net income within 3 years of closing, (the “Net Income Threshold”), the Company shall pay BT 50% of the amount of any cumulative net income above the Net Income Threshold. Profit share payments shall be made on an annual basis, in either cash or stock at the discretion of our Board of Directors. If the Board decides to make the payment in stock, the number of our shares of common stock to be awarded shall be calculated based on the market price of such shares.

 

After the acquisition SVG, the Company changed its name to Wecast Services Group Limited, and is therefore also referred to herein as Wecast Services.

 

On January 31, 2017, the Company entered into a Securities Purchase Agreement (the “Wide Angle SPA”) with BT and Sun Seven Stars Media Group Limited, a Hong Kong company (“SSS”), one of the Company’s largest shareholders, controlled by our Chairman Bruno Wu, as guarantor, for the purchase by the Company of 55% of the outstanding capital stock of Wide Angle for the sole consideration of the Company adding Wide Angle to the Sun Video Business acquired by the Company under the Sun Video SPA and thereby including 100% of the revenue and gross profit from Wide Angle in the calculation of the SVG Performance Guarantees set forth in the Sun Video SPA considering the Company has consolidated Wide Angle.

 

 F-20 

 

  

Since the Company, Wecast Services and Wide Angle were controlled by our Chairman Bruno Wu since November 10, 2016, as well as both before and after the acquisition, this transaction was accounted for as a business combination between entities under common control by Mr. Wu. Therefore, in accordance with ASC Subtopic 805-50, the consolidated financial statements of the Company include the acquired assets and liabilities of the SVG and Wide Angle at their historical carrying amounts. In addition, the Company’s consolidated financial statements as of December 31, 2016 have been prepared as if the Wecast Services and Wide Angle had been owned by the Company since November 10, 2016 presented and the Company’s consolidated financial statements as of December 31, 2016 has been retrospectively adjusted accordingly.

 

As of December 31, 2017, the Company recorded the $24.3 million SVG Note as additional paid in capital based on the actual performance Considering the proceeds transferred were larger than carrying amounts of the net assets received, such $24.3 million was then recognized as a reduction to the Company’s additional paid in capital. The Company has not begun accruing any reserves relating to potential Net Income Threshold earnout payments, since the Sun Video Business is currently not close to exceeding this threshold.

 

(ii) Acquisition of BBD Capital

 

On December 7, 2017, the Company entered into a Securities Purchase Agreement (the “BBD Purchase Agreement”) with Tiger Sports Media Limited, a Hong Kong limited liability company (“Tiger”) pursuant to which the Company agreed to purchase Tiger’s 20% equity ownership in BBD Digital Capital Group Ltd. (“BBD Capital”), a New York corporation. SSC will purchase the 20% equity from Tiger for a total purchase price of $9.8 million (the “Transaction”) which consists of $2 million in cash and $7.8 million to be paid in the form of the Company’s capital stock (valued at $2.60 per share and equal to 3 million shares of the Company’s common stock). The valuation report will be received post-signing of the BBD Purchase Agreement with both parties agreeing that there is no obligation to close the Transaction until a satisfactory valuation report has been received, evaluated and approved by the Company’s Audit Committee. The Company shall pay the $2 million in cash upon the execution of the BBD Purchase Agreement and will issue the 3 million shares of Company common stock upon the closing of the Transaction which is contingent upon the receipt of a valuation report satisfactory to the Audit Committee. If the closing conditions to the Transaction are not satisfied, then Tiger has agreed to refund the $2 million cash payment to SSC within 15 days of notice from the Company. As of December 31, 2017, the Company has paid $2 million cash, however considering the deal was not closed until a satisfactory valuation report was obtained and approved by Audit Committee, and valuation report was not yet finished, the Company recorded it as prepaid expenses in its consolidated balance sheet.

 

6. Accounts Receivable

 

Accounts receivable is consisted of the following:

 

   December 31,   December 31, 
   2017   2016 
Accounts receivable, gross  $26,965,731   $12,350,947 
Less: allowance for doubtful accounts   (3,646)   (2,828,796)
Accounts receivable, net  $26,962,085   $9,522,151 

 

The movement of the allowance for doubtful accounts is as follows:

 

   December 31,
2017
   December 31,
2016
 
Balance at the beginning of the year  $(2,828,796)  $- 
Additions charged to bad debt expense   (145,512)   (2,825,124)
Write-off of bad debt allowance   89,851    - 
Disposal of Zhong Hai Shi Xun   2,880,811    - 
Acquisition of WAG   -    (3,672)
Balance at the end of the year  $(3,646)  $(2,828,796)

 

 F-21 

 

 

7. Property and Equipment, net

 

The following is a breakdown of property and equipment:

 

   December 31,   December 31, 
   2017   2016 
Furniture and office equipment  $301,006   $1,063,481 
Vehicle   147,922    267,023 
Office Building   -    3,948,058 
Leasehold improvements   -    939,844 
Total property and equipment   448,928    6,218,406 
Less: accumulated depreciation   (334,935)   (1,254,681)
Property and Equipment, net  $113,993   $4,963,725 

 

The Company recorded depreciation expense of approximately $ 219,705 and $194,174, which is included in its operating expense for the years ended December 31, 2017 and 2016, respectively.

 

8. Intangible Assets

 

As of December 31, 2017 and 2016, the Company’s amortizing and indefinite lived intangible assets consisted of the following:

 

   December 31, 2017   December 31, 2016 
   Gross
Carry
Amount
   Accumulated
Amortization
   Impairment
Loss
   Net
Balance
   Gross
Carry
Amount
   Accumulated
Amortization
   Impairment
Loss
   Net
Balance
 
Amortizing Intangible Assets                                        
Charter/ Cooperation agreements (iii)  $-   $-   $-   $-   $2,755,821   $(909,257)  $(1,846,564)  $- 
Software and licenses   214,210    (199,626)   -    14,584    267,991    (241,932)   -    26,059 
Patent and trademark (iv)   92,965    (39,943)   (53,022)   -    92,965    (39,943)   -    53,022 
Website and mobile app development (ii)   -    -    -    -    593,193    (421,129)   (172,064)   - 
Workforce (i)   -    -    -    -    305,694    (76,422)   -    229,272 
Total amortizing intangible assets  $307,175    (239,569)   (53,022)   14,584   $4,015,664   $(1,688,683)  $(2,018,628)  $308,353 
Indefinite lived intangible assets                                        
Website name   134,290    -    -    134,290    134,290    -    -    134,290 
Patent (iv)   10,599    -    (10,599)   -    10,599    -    -    10,599 
Total intangible assets  $452,064    (239,569)   (63,621)   148,874   $4,160,553   $(1,688,683)  $(2,018,628)  $453,242 

 

(i)On April 1, 2016, the Company entered into an agreement with Mr. Liu Changsheng, under which SSC agreed to pay Mr. Liu Changsheng cash consideration of $187,653 and 66,500 shares of restricted shares with a six-month restriction period and a fair value of $121,695 in exchange for a workforce of 10 personnel experienced in programing content mobile apps. All 10 personnel entered into three-year employment contracts with SSC effective April 1, 2016. The Company also acquired certain laptop and desktop computers with fair value of $3,655. According to the agreement, 30% of the cash consideration is due upon the signing of the agreement, 20% is due 2 months after the signing of the agreement and 50% is due 6 months after the signing of the agreement. All cash consideration has been paid. If any of 3 key staff, as defined, terminated their employment with SSC during the first 12 months of employment, SSC has the right to forfeit the unpaid cash consideration. In addition, Mr. Liu Changsheng would be required to pay a default penalty at minimal of $129,180. SSC has accounted for the transaction as an asset acquisition in which SSC mainly acquired a workforce, which is recognized as an intangible asset at cost. Subsequently, the workforce intangible is amortized over the employment term of three years.

 

In September, 2017, after evaluating the cost and benefit, Company decided to terminate the service contract with this entire team and therefore Company recognize impairment in the amount of $152,847, and at the December 31, 2017, the Company already terminated the service, and disposed of this intangible assets from consolidated balance sheet.

 

 F-22 

 

  

(ii)Considering a new mobile app has been developed to be put into market in October 2016, the Company determined that the future cash flows generated from the old mobile app was nil. In accordance with ASC 350, Intangibles - Goodwill and Other, recoverability of assets to be held and used is measured by a comparison of the carrying amount of an asset to the estimated undiscounted future cash flows expected to be generated by the asset. The Company estimated the fair value of this intangible asset to be nil as of December 31, 2016. Fair value was determined using unobservable (Level 3) inputs. In June, 2017, this intangible asset has been disposed of along with other net assets in Zhong Hai Shi Xun.

 

(iii)During the fourth quarter of 2016, the Company determined that the Charter/Cooperation agreements will not serve the business or generate future cash flow. As no future cash flows will be generated from the Charter/Cooperation agreements, the Company estimated the fair value of the Charter/Cooperation agreements to be nil as of December 31, 2016. Fair value was determined using unobservable (Level 3) inputs. Impairment loss from Charter/Cooperation agreements of $1,846,000 was recognized in 2016 to write off the entire book value of the Charter/Cooperation agreements. In June, 2017, this intangible asset has been disposed of along with other net assets in Zhong Hai Shi Xun.

 

(iv)During the second quarter of 2017, the Company determined that one of its subsidiaries in the US will not serve the non-core business or generate future cash flow. As no future cash flows will be generated from using the patent owned by this subsidiary, the Company estimated the fair value of those patent to be nil as of June 30, 2017. Fair value was determined using unobservable (Level 3) inputs. Impairment loss from patent of $63,621 was recognized in 2017 to write off the entire book value of the patent.

 

The following table outlines the amortization expense for the following years:

 

   Amortization to be 
Years ending December 31,  recognized 
2018  $10,295 
2019   4,289 
Total amortization to be recognized  $14,584 

 

9. Long-term Investments

 

Cost method investments

 

Cost method investments as of the year ended December 31, 2017 and 2016 are as follow:

 

   December 31,
2017
   December 31,
2016
 
Topsgame (i)  $3,365,969   $3,156,985 
Frequency (ii)   3,000,000    3,000,000 
DBOT (iii)   250,000    - 
Total  $6,615,969   $6,156,985 

 

(i) Investment in Topsgame

 

On April 13, 2016, SSF entered into a Game Right Assignment Agreement with SSS for the acquisition of certain game IP rights (“Game IP Rights”) for approximately $2.7 million (RMB18 million) in cash. On April 15, 2016, SSF entered into a Capital Increase Agreement with Nanjing Tops Game Co., Ltd. (“Topsgame”) and its shareholders whereby SSF transferred the Game IP Rights acquired from SSS to Topsgame in exchange for 13% of Topsgame’s equity ownership. Topsgame is a PRC company that specializes in the independent development and operation of online, stand-alone and other games as well as the distribution of domestic and overseas games. The Company’s 13% ownership interest does not provide the Company with the right to nor does the Company have representation on the board of directors of Topsgame.

 

The Company has recognized the cost of the investment in Topsgame, which is a private company with no readily determinable fair value, based on the acquisition cost of Game IP Rights of approximately $2.7 million and accounts for the investment by the cost method.

 

On September 14, 2016, SSF increased its investment in Topsgame by RMB 3,900,000 (approximately $584,000) and maintained its 13% equity ownership of Topsgame. The investment continued to be accounted for using the cost method.

 

The Company plans to sell investment in Topsgame, certain owned IP and investment in Frequency to one independent third party with consideration larger than its net book amount in 2018. The Company already signed the letter of intent with purchaser, and management believed that we can close the deal in 2018, along with one additional valuation report provided by qualified independent valuation firm, the Company did not make any impairment to either of these three long-lived assets as of December 31, 2017.

 

 F-23 

 

  

(ii) Investment in Frequency

 

In April 2016, the Company and Frequency Networks Inc. (“Frequency”) entered into a Series A Preferred Stock Purchase Agreement (the “SPA”) for the purchase of 8,566,271 shares of Series A Preferred Stock, Frequency (the “Frequency Preferred Stock”) for a total purchase price of $3 million. The 8,566,271 Series A Preferred Stock represent 9% ownership and voting interest on an as converted basis and does not provide the Company with the right to nor does the Company have representation on the board of directors of Frequency.

 

The Frequency Preferred Stock is entitled to non-cumulative dividends at the rate of $0.02548 per share per annum, declared at the discretion of Frequency’s board of directors. The Frequency Preferred Stock is also convertible into shares of Frequency common stock at the Company’s election any time after issuance on a 1:1 basis, subject to certain adjustment. Each share of Frequency Preferred Stock also has a liquidation preference of $0.42467 per share, plus any declared but unpaid dividends.

 

The Company has recognized the cost of the investment in Frequency, which is a private company with no readily determinable fair value, at its cost of $3 million and accounts for the investment by the cost method.

 

There were no identified events or changes in circumstances that may have had a significant adverse effect on the fair value of our cost method investments, accordingly the fair value of our cost method investments are not estimated.

 

(iii) Investment in DBOT

 

In August, 2017, the Company made a strategic investment of US$250,000 in the Delaware Board of Trade Holdings, Inc. (“DBOT”) to acquire 187,970 common shares. DBOT is an approved and licensed FINRA- and SEC-regulated electronic trading platform with operations in Delaware. One of our subsidiaries is powered by DBOT’s platform, trading system and technology. The Company accounts for this investment using the cost method, as the Company owns less than 4% of the common shares and the Company has no significant influence over DBOT.

 

On December 18, 2017, the Company enters into stock purchase agreement with certain existing DBOT shareholders to acquire their owned shares of common stock of DBOT in an aggregate amount of 2,543,546 shares. To acquire those shares, the Company agreed to issue in the aggregate amount of 1,627,869 SSC common stock. The closing of this transaction shall occur within 30 days of the execution of this agreement and obtain necessary approval such as FINRA, and therefore the Company did not issue the shares and recorded it as investment as of December 31, 2017.

 

Equity method investments

 

Equity method investment movement for the year of 2017 is as follow:

 

      December 31, 2017 
      January 1, 2017   Capital increase   Loss on investment   Impairment loss   Foreign currency
translation
adjustments
   December 31, 2017 
Wecast Internet  (i)   132,782    (35,612)   (93,481)   -    2,355    6,044 
Hua Cheng  (ii)   364,897    -    (35,712)   -    24,313    353,498 
Shandong Media  (iii)   -    -    -    -    -    - 
Total      497,679    (35,612)   (129,193)   -    26,668    359,542 

  

(i) Investment in Wecast Internet

 

In October 2016, the Company’s subsidiary, YOU On Demand (Asia) Ltd., invested RMB 1,000,000 (approximately $149,750) in Wecast Internet Limited (“Wecast Internet”) and held its 50% equity ownership. In 2017, Wecast Internet closed its 100% owned subsidiary and the Company received $35,612 previous capital investment, and expects to receive the remaining from Wecast Internet in 2018.

 

(ii) Investment in Hua Cheng

 

As of the years ended December 31, 2017 and 2016, the Company held 39% equity ownership in Hua Cheng, and accounted for the investment by the equity method.

 

 F-24 

 

  

(iii) Investment in Shandong Media

 

As of the years ended December 31 2017 and 2016, the Company held 30% equity ownership in Shandong Media, and accounts for the investment by the equity method. The investment was fully impaired as of December 31, 2017 and 2016.

 

10. Stockholders’ Equity

 

On July 6, 2016, the Company entered into a Common Stock Purchase Agreement (the “SSW SPA”) with Seven Stars Works Co., Ltd., a Korea company (“SSW”) and an affiliate of SSS. Pursuant to the terms of the SSW SPA, the Company has agreed to sell and issue 2,272,727 shares of the Company’s common stock for $1.76 per share, or a total purchase price of $4.0 million to SSW. A total of $4.0 million was received and 2,272,727 shares were issued on July 19, 2016.

 

On August 11, 2016, the Company entered into Common Stock Purchase Agreement (the “Harvest SPA”) with Harvest Alternative Investment Opportunities SPC (“Harvest”), a Cayman Islands company. Pursuant to the terms of the Harvest SPA, the Company has agreed to sell and issue 2,272,727 shares of the Company’s common stock, for $1.76 per share, or a total purchase price of $4.0 million to Harvest. A total of $4.0 million was received and 2,272,727 shares were issued on August 12, 2016.

 

On November 11, 2016, the Company entered into Common Stock Purchase Agreement (the “SSSHKCD SPA”) with Sun Seven Stars Hong Kong Cultural Development Limited, a Hong Kong company (“SSSHKCD”) and an affiliate of SSS. Pursuant to the terms of the SSSHKCD SPA, the Company has agreed to sell and issue 1,136,365 shares of the Company’s common stock for $1.76 per share, or a total purchase price of $2.0 million to SSSHKCD. A total of $2.0 million was received and 1,136,365 shares were issued on November 17, 2016.

 

As described in Note 13, the Company and SSS entered into a series of agreements, including an agreement pursuant to which the Company agreed to sell and issue 4,545,455 shares of the Company's common stock and warrants to acquire an additional 1,818,182 shares (at an exercise price of $2.75 per share) for an aggregate purchase price of $10 million to SSS.

 

On May 19, 2017, the Company entered into a subscription agreement with certain investors, including officers, directors and other affiliates of the Company, pursuant to which the Company issued and sold to such investors, in a private placement, an aggregate of 727,273 shares of the common stock of the Company, for $2.75 per share, or a total purchase price of $2.0 million. Investors in the private placement included Lan Yang, the wife of the Company’s Chairman Bruno Wu, and China Telenet Ventures Limited, an entity owned and controlled by Sean Wang, a member of the Company’s Board of Directors. As of July 18, 2017, all subscription amounts have been received by the Company.

 

On October 23, 2017, the Company entered into a Securities Purchase Agreement with Hong Kong Guo Yuan Group Capital Holdings Limited. Pursuant to the terms of the agreement, the Company has agreed to sell and issue 5,494,505 shares of the Company’s common stock to the Hong Kong Guo Yuan Group Capital Holdings Limited for $1.82 per share, or a total purchase price of $10.0 million.

 

11. Fair Value Measurements

 

Accounting standards require the categorization of financial assets and liabilities, based on the inputs to the valuation technique, into a three-level fair value hierarchy. The various levels of the fair value hierarchy are described as follows:

 

Level 1 - Financial assets and liabilities whose values are based on unadjusted quoted market prices for identical assets and liabilities in an active market that we have the ability to access.

 

Level 2 - Financial assets and liabilities whose values are based on quoted prices in markets that are not active or model inputs that are observable for substantially the full term of the asset or liability.

 

Level 3 - Financial assets and liabilities whose values are based on prices or valuation techniques that require inputs that are both unobservable and significant to the overall fair value measurement.

 

Accounting standards require the use of observable market data, when available, in making fair value measurements. When inputs used to measure fair value fall within different levels of the hierarchy, the level within which the fair value measurement is categorized is based on the lowest level input that is significant to the fair value measurement.

 

The Company reviews the valuation techniques used to determine if the fair value measurements are still appropriate on an annual basis, and evaluate and adjust the unobservable inputs used in the fair value measurements based on current market conditions and third party information.

 

Common stock is valued at closing price reported on the active market on which the individual securities are traded.

 

The fair value of the warrant liabilities was valued using Monte Carlo Simulation method at the year ended December 31, 2016. All the remaining warrant liabilities have been expired as of August 30, 2017. The following assumptions were incorporated:

 

 F-25 

 

   

   December 31, 
   2016 
Risk-free interest rate   0.70%
Expected volatility   55%
Expected term   0.67 year 
Expected dividend yield   0%

 

The following tables present the fair value hierarchy for those assets and liabilities measured at fair value on a recurring basis at December 31, 2016:

 

   December 31, 2016     
   Fair Value Measurements     
   Level 1   Level 2   Level 3   Total Fair Value 
Liabilities                    
Warrant liabilities (see Note14)  $-   $-   $70,785   $70,785 

 

The table below reflects the components effecting the change in fair value for the years ended December 31, 2017 and 2016, respectively:

 

   Level 3 Assets and Liabilities     
   For the Year Ended December 31, 2017     
   January 1,
2017
   Settlements   Change in
Fair Value
gain
   December 31,
2017
 
Liabilities:                    
Warrant liabilities (see Note 14)  $70,785   $(183,427)  $112,642   $- 

 

   Level 3 Assets and Liabilities     
   For the Year Ended December 31, 2016     
           Change in     
   January 1,       Fair Value   December 31, 
   2016   Settlements   gain   2016 
Liabilities:                    
Warrant liabilities (see Note14)  $395,217   $-   $(324,432)  $70,785 

 

The significant unobservable inputs used in the fair value measurement of the Company’s warrant liability includes the risk-free interest rate, expected volatility, expected term and expected dividend yield. Significant increases or decreases in any of those inputs in isolation would result in a significantly different fair value measurement.

 

The carrying amount of cash, accounts receivable, notes receivable, accounts payable, accrued other expenses, other current liabilities and convertible promissory note as of December 31, 2017 and 2016, respectively, approximate fair value because of the short maturity of these instruments.

 

12. Related Party Transactions

 

(a) $3.0 Million Convertible Note

 

On May 10, 2012, the Executive Chairman and Principal Executive Officer, Mr. Shane McMahon, made a loan to the Company in the amount of $3,000,000. In consideration for the loan, the Company issued a convertible note to Mr. McMahon in the aggregate principal amount of $3,000,000 (the “Note”) at a 4% interest rate computed on the basis of a 365-day year. Upon issuance, the conversion price of the Note was equal to the price per share paid for securities by investors in the most recent financing (as of the date of conversion) of equity or equity-linked securities of the Company.

 

 F-26 

 

  

Effective on January 31, 2014, the Company and Mr. McMahon entered into Amendment No. 4 to the Note pursuant to which the Note is at Mr. McMahon’s option, payable on demand or convertible on demand into shares of Series E Preferred Stock of the Company (the “Series E Preferred Stock”) at a conversion price of $1.75, until December 31, 2015. As a result, in 2014, the Company recognized a beneficial conversion feature discount calculated as the difference between the Series E Preferred Stock at its intrinsic value, which was the fair value of the common stock at the commitment date for the Series E Preferred Stock investment and the effective conversion price. As such, we recognized a beneficial conversion feature of approximately $2,126,000 in 2014 which was reflected as interest expense and additional paid-in capital since the note was payable upon demand.

 

Effective December 30, 2014, the Company and Mr. McMahon entered into Amendment No. 5 pursuant to which the maturity date of the Note was extended to December 31, 2016. The Note remains payable on demand or convertible on demand into shares of Series E Preferred Stock at a conversion price of $1.75 at Mr. McMahon’s option.

 

On December 31, 2016, the Company and Mr. McMahon entered into an amendment pursuant to which the Note will be at Mr. McMahon’s option, payable on demand or convertible on demand into shares of the Company’s Series E Preferred Stock, provided that the Note will no longer be convertible into Series E Preferred Stock upon the conversion of the Series E Preferred stock owned by C Media into the Company’s Common Stock (pursuant to which all Series E Preferred Stock will be automatically converted) but then convertible only into Common Stock at a conversion price of $1.50, until December 31, 2018.

 

On November 9, 2017, the Board of Directors approved Amendment No. 7 to $3.0 million Convertible Promissory Notes (“Note”) issued to Mr. Shane McMahon, our Vice Chairman, pursuant to which the maturity date of the Note was extended to December 31, 2019. The Note remains payable on demand or convertible on demand into Common Stock at a conversion price of $1.50.

 

In November, 2017, the Company paid such interest in the amount of $407,863 to Mr. Shane McMahon, and the accumulated interest payable as of December 31, 2017 was $20,055.

 

For the years ended December 31, 2017 and 2016, the Company recorded interest expense of $120,000 and $120,000 related to the Note.

 

(b) Cost of Revenue

 

Hua Cheng, in which the Company holds 39% of the equity shares, charged us licensed content fees of approximately nil and $219,000 for the years ended December 31, 2017 and 2016, respectively.

 

(c) Purchase of Game IP Rights

 

On April 13, 2016, SSF entered into a Game Right Assignment Agreement with SSS for the acquisition of certain Game IP Rights for cash of $2.7 million (RMB 18 million), which was paid in full in 2016. The Game IP Rights was recorded at cost and then subsequently transferred in exchange for the investment in Topsgame as disclosed in Note 9 above.

 

(d) Deposit for Investment in MYP

 

On September 19, 2016, the Company signed a non-binding term sheet with Sun Video Group HK Limited (“SVG”) in purchase for its 51% ownership of M.Y. Products, LLC (“MYP”), a video commerce and supply chain management operator, in exchange for $50 million worth of Wecast Network common stock and $800,000 cash.

 

In accordance with the Term Sheet, the Company wired $800,000 (or its RMB equivalent) to MYP upon signing the term sheet as Good Faith Deposit. As of December 31, 2017, the transaction has already been closed, and all of the deposit paid to MYP has been transferred into liability due to BT, which is the former shareholder of SVG.

 

(e) Assets Disposal to BT

 

On June 30, 2017, the Company entered into a Securities Purchase Agreement (the BT SPA) with BT, pursuant to which the issued and outstanding stock that SSC holds in three separate non-core assets were sold to BT in exchange for RMB100 million (approximately $14.75 million at current exchange rate) in a combination of cash and publicly traded stock to be paid to SSC within one year of closing. A minimum of 20% of the total consideration to SSC will be paid in cash (approximately $2.95 million). A portion of the consideration may be paid in the form of publicly traded stock at the discretion of BT, and in that case the securities will represent a public company affiliated with BT, in an industry related to SSC’s and with an average daily trading value of at least $146,000.

 

 F-27 

 

  

These three separate non-core assets that sold to BT included 80% equity interest in Zhong Hai Shi Xun Media for zero, 13% equity interest in Nanjing Tops Game and 25% share capital investment right in Pantaflix JV in consideration of RMB100 million. As Zhong Hai Shi Xun Media is the Company’s subsidiary, sale of a subsidiary to a related party under common control would cause the Company to derecognize the net assets transferred at its carrying amounts and recognize no gains or losses. The difference between proceeds received and the carrying amount of the net assets transferred is recognized in additional paid in capital. At the same time, the Goodwill in the amount of $6.6 million has been pushed down to Zhong Hai Shi Xun Media along with the disposal.

 

On November 28, 2017, due to strategic reasons, the Company and BT have agreed to amend the BT SPA, in which the Company will neither sell to BT the equity of Nanjing Tops Game Co., Ltd, and the equity of the Pantaflix joint venture nor receive the previously agreed upon consideration for such sales. But the Company will still sell to BT 80% of the outstanding capital stock of Zhong Hai Shi Xun Media to streamline the operations of the Company and to eliminate the Company’s exposure to any liabilities and obligations of Zhong Hai Shi Xun Media. As of December 31, 2017, the legal ownership transfer administration of Zhong Hai Shi Xun Media was still not yet finished, however based on the agreement signed between the Company and BT and the consent obtained from minority shareholder of Zhong Hai Shi Xun Media, the Company believed it no longer have right over its asset and no obligation to its liability, and the Company therefore no longer consolidate Zhong Hai Shi Xun Media since July 1, 2017.

 

(f) Acquisition of Guang Ming

 

On December 7, 2017, the Company entered into a Securities Purchase Agreement with Shanghai Guang Ming Investment Management Limited, a PRC limited liability entity (“Guang Ming”), Tianjin Sun Seven Stars Culture Development Co. Ltd. (“Tianjin”) and Beijing Nanbei Huijin Investment Co. Ltd. SSC will purchase 100% of Guang Ming’s issued and outstanding shares for a total purchase price of RMB 2.4 million (approximately $363,436). Guang Ming holds a special fund management license and SSC’s purpose for making the acquisition is to develop a fund management platform. The closing of the acquisition is conditioned upon, among other things, the sellers, including Guang Ming, obtaining all of the necessary approvals from the Asset Management Association of China (“AMAC”), a self-regulatory organization which oversees and regulates fund management companies in China. In the event that AMAC does not accept the sellers’ submission for change of ownership, this agreement shall be rescinded and the sellers shall continue their ownership of Guang Ming and shall refund any portion of the purchase price previously paid within 15 days of notice from the Company. This agreement was approved by the Company’s Audit Committee and the closing of the Acquisition is also subject to the receipt of a fairness opinion and valuation report satisfactory to the Company and which concludes that the purchase price of the acquisition is fair from a financial point of view to the Company. The acquisition is deemed to be a related party transaction because Tianjin is an affiliate of Bruno Wu, the Company’s Chairman and Chief Executive Officer. As of December 31, 2017, the fairness opinion was not yet obtained, and the Company did account for this acquisition as of year-end of 2017 due to closing condition was not satisfied.

 

(g) Crude Oil Trading

 

In December, 2017, One of our crude oil transaction was sold to one entity of which our minority shareholder has significant influence upon. Even though the crude oil was eventually sold to independent third party, the Company has recorded this sale as one separate related party sale in its financial statement.

 

13. SSS Agreements

 

On November 23, 2015, the Company entered into a series of agreements for a strategic investment by SSS, a PRC company in the media and entertainment industry that is controlled by the Company’s Chairman, Bruno Zheng Wu. The strategic investment by SSS included a private placement of equity securities of the Company, a content licensing agreement, and the potential for Tianjin Enternet Network Technology Limited (“Tianjin Enternet”), an affiliate of SSS, to earn additional shares of the Company’s common stock contingent on the performance of SSF. SSF intends to provide a branded pay content service, consumer payments and behavior data analysis service, customer management and data-based service and mobile social TV-based customer management service.

 

On December 21, 2015, the Company entered into an Amended and Restated Securities Purchase Agreement (the “Amended SSS Purchase Agreement”) and a Revised Content License Agreement (the “Revised Content Agreement”) with SSS which amended certain terms of the original agreements dated November 23, 2015. In addition, the Company also entered into an Amended and Restated Share Purchase Agreement (the “Amended Tianjin Agreement”) with Tianjin Enternet.

 

On July 6, 2016, the Company entered into a Common Stock Purchase Agreement with Seven Stars Works Co., Ltd., a Korea company (“SSW”) and an affiliate of SSS for the purchase by SSW of 2,272,727 shares of the Company’s common stock, for $1.76 per share, or a total purchase price of $4.0 million.

 

On November 11, 2016, the Company entered into a Common Stock Purchase Agreement with Sun Seven Stars Hong Kong Cultural Development Limited, a Hong Kong company (“SSSHKCD”) and an affiliate of SSS. Pursuant to the terms of the SPA, the Company has agreed to sell and issue 1,136,365 shares of the Company’s common stock, for $1.76 per share, or a total purchase price of $2.0 million to SSSHKCD.

 

(a) Amended SSS Purchase Agreement

 

On March 28, 2016, pursuant to the Amended SSS Purchase Agreement, the Company sold, and SSS purchased, 4,545,455 shares of the Company’s common stock for a purchase price of $2.20 per share, or an aggregate of $10.0 million. In addition, SSS received a two-year warrant to acquire an additional 1,818,182 shares of the Company’s common stock at an exercise price of $2.75 per share (the “SSS Warrant”). Until receipt of necessary shareholder approvals, the SSS Warrant may not be exercised to the extent that such exercise would result in SSS and its affiliates beneficially owning more than 19.99% of the Company’s outstanding common stock. On June 27, 2016, shareholder approval was obtained.

 

 F-28 

 

  

Since the SSS Warrant does not embody any future obligation for the Company to repurchase its own shares, is indexed to the Company’s own stock, may only be settled by the physical delivery of shares, and no conditions exist in which net cash settlement could be forced upon the Company by SSS in any other circumstances, the SSS Warrant is considered an equity classified instrument. The proceeds of $10.0 million, net of issuance cost of approximately $411,000, was allocated to common stock and SSS Warrant based on their relative fair value as of March 28, 2016 of approximately $8,227,000 and $673,000, respectively. Accordingly, the Company recorded approximately $725,000 in additional paid-in capital for the SSS Warrant.

 

(b) Revised Content Agreement

 

On March 28, 2016, pursuant to the Amended and Restated SSS Purchase Agreement, SSS granted the Company non-exclusive royalty-free distribution rights for certain video content value in exchange for a convertible promissory note (the “SSS Note”). The SSS Note has a stated principal amount of approximately $17,718,000, was originally due to mature on May 21, 2016. On May 12, 2016, the Company and SSS entered into an amendment agreement to extend the maturity date of the SSS Note to July 31, 2016. The SSS Note beard an interest at the rate of 0.56% per annum. Immediately upon the receipt of the required shareholder approval to allow SSS to beneficially own more than 19.99% of the Company’s outstanding common stock, which was obtained on June 27, 2016, the SSS Note was converted into 9,208,860 shares of the Company’s common stock.

 

In connection with the issuance of the SSS Note, the Company recorded debt issuance costs of approximately $131,000 which was to be amortized over the period of the SSS Note’s maturity date, of which approximately $123,000 was recognized during the year ended December 31, 2016.

 

The Company measured the effective conversion price of the SSS Note using its carrying value on March 28, 2016 and compared it to the fair value of the Company’s common stock on that date. As the effective conversion price of the SSS Note of $1.91 exceeded the fair value of the Company’s common stock of $1.81, no beneficial conversion feature was recognized.

 

The carrying value of the SSS Note as of June 27, 2016, which included the unamortized issuance costs of $8,000 and, pursuant to the terms of SSS Note, accrued interest expense of $25,000 has been recorded into the common shares issued on June 27, 2016.

 

(c) Amended Tianjin Agreement

 

Pursuant to the Amended Tianjin Agreement dated December 21, 2015, Tianjin Enternet was to contribute 100% of the equity ownership of SSF, a newly-formed subsidiary of Tianjin Enternet to the Company. Contingent on the performance of SSF, Tianjin Enternet was to receive shares of the Company’s common stock over three years, with the exact number not exceeding 5.0 million per year, provided the earn-out provisions for each of the 2016, 2017 and 2018 annual periods (the “Earn-Out Share Award”) was achieved. The earn-out provision for 2016, 2017 and 2018 are either 50.0 million homes/users passed or $4.0 million net income, 100.0 million homes/users passed or $6.0 million net income and 150.0 million homes/users passed or $8.0 million net income, respectively. In the event that the Company has not obtained the required vote from shareholders to issue the earn-out shares to Tianjin Enternet, the Company was required to issue a promissory note with a principal amount equal to the quotient by multiplying 5.0 million by the applicable stock price defined in the agreement.

 

On April 5, 2016, in lieu of Tianjin Enternet contributing 100% of the equity ownership of SSF to the Company, YOD WFOE entered into VIE agreements with SSF and its legal shareholders in order to comply with PRC regulatory requirements on certain industries. SSF is 99% owned by Lan Yang, the spouse of Bruno Zheng Wu, the Company’s Chairman, and 1% owned by Yun Zhu, a Vice President of Wecast Network. By virtue of these VIE agreements; YOD WFOE obtained financial controlling interest in SSF, including the power to direct the activities of SSF, and therefore is the primary beneficiary of SSF. As the control of SSF was transferred to YOD WFOE through both the VIE agreements and physical handover of company documents on April 5, 2016, the transaction was determined to be completed on that date.

 

At the time YOD WFOE obtained control over SSF, SSF had no assets, liabilities, employees or operating activities, nor did it hold any licenses, trade names or other intellectual properties. The Company also did not receive any assets, employees, contracts, sales or distribution systems or intellectual property from Tianjin Enternet in connection with the transaction. Since the acquisition of SSF did not include any input or processes, as defined under ASC 805-10-20, the transaction was not considered a business combination under ASC 805.

 

The earn-out provision was originally based on either the number of home/user pass or the net income of SSF. While the net income was to be measured based on the operations of SSF, the number of home/user pass is measured based on number of home/user pass of SSF’s distributors. Such earn-out provision is based on an index that is not calculated solely by reference to the operations of SSF, which is not considered indexed to the Company’s own shares. Also the earn-out provisions permit cash settlement if the Company cannot issue the earn-out shares. Therefore, the earn-out provision is classified as a liability and measured initially and subsequently at fair value with changes in fair value recognized in earnings at each reporting periods.

 

 F-29 

 

  

On June 27, 2016, the Company held its 2016 annual meeting of stockholders and received approval from its stockholders to allow SSS to beneficially own more than 19.99% of the Company’s outstanding common stock. Accordingly, the Earn-Out Share Award became issuable at the time when the earn-out provisions are considered to have been met pursuant to the Amended Tianjin Agreement.

 

On November 10, 2016, the Board of Directors (the “Board”) of SSC held a special meeting. At the recommendation of the Company’s audit committee, the Board determined that it is in the best interests of the Company and the Company’s shareholders to amend the terms of the Earn-Out Share Award to (1) reduce the total Earn-Out Share Award from 15,000,000 shares of Common Stock to 10,000,000 shares of Common Stock and (2) measure the achievement of the earn-out provisions based on the Companywide achievement of homes passed in lieu of the measurement being measured by SFF’s stand-alone achievement of homes passed. Based on evidence provided to the Board, the requisite thresholds necessary to trigger issuance of all shares of Common Stock subject to the Earn-Out Share Award have been achieved. Accordingly, on November 10, 2016, the Board approved the issuance of 10,000,000 shares of its common stock, par value $0.001 per share (“Common Stock to SSS”) and the shares were issued on November 11, 2016.

 

The Company recognized the fair value of the Common Stock to SSS of approximately $13,700,000, based on the market price of the Company’s Common Stock, as Earn-out share award expense in the accompanying consolidated statement of operations for the year ended 31 December, 2016. No such share award expense was recorded for the year ended December 31, 2017.

 

14. Warrant Liabilities

 

In connection with our August 30, 2012 private financing, the Company issued 977,063 warrants to investors and the broker. In accordance with ASC 815-40, Contracts in Entity’s Own Equity, the warrants have been accounted as derivative liabilities to be re- measured at the end of every reporting period with the change in fair value reported in the consolidated statement of operations. On August 30, 2012, such warrants were valued at $1,525,000 utilizing a valuation model and were initially recorded as a liability. The fair value of the warrants is remeasured at each reporting period based on the Monte Carlo valuation.

 

As of December 31, 2016, the warrant liability was revalued as disclosed in Note 10, and recorded at its fair value of approximately $70,785.

 

In 2017, there were 182,534 warrants exercised and all the remaining 353,716 warrants were expired as of August 30, 2017.

 

15. Share-Based Payments

 

As of December 31, 2017, the Company has 1,853,391 options, 109,586 restricted shares and 2,521,896 warrants outstanding (including the 1,818,182 warrants issued to SSS as disclosed in Note 13 (a)) to purchase shares of our common stock.

 

The Company awards common stock and stock options to employees and directors as compensation for their services, and accounts for its stock option awards to employees and directors pursuant to the provisions of ASC 718, Stock Compensation. The fair value of each option award is estimated on the date of grant using the Black-Scholes Merton valuation model. The Company recognizes the fair value of each option as compensation expense ratably using the straight-line attribution method over the service period, which is generally the vesting period.

 

The following table provides the details of the total share-based payments expense during the years ended December 31, 2017 and 2016:

 

   December 31,   December 31, 
   2017   2016 
Employees and directors share-based payments  $1,305,829   $319,718 

 

Effective as of December 3, 2010, our Board of Directors approved the SSC 2010 Stock Incentive Plan (“the 2010 Plan”) pursuant to which options or other similar securities may be granted. The maximum aggregate number of shares of our common stock that may be issued under the Plan is 4,000,000 shares. As of December 31, 2017, options available for issuance are 1,368,243 shares.

 

 F-30 

 

  

(a) Stock Options

 

Stock option activity for the year ended December 31, 2017 is summarized as follows:

 

  

Options
Outstanding

  

Weighted
Average
Exercise
Price

  

Weighted
Average
Remaining
Contractual
Life (Years)

  

Aggregated
Intrinsic
Value

 
Outstanding at January 1, 2017   2,101,428   $2.42    4.59   $- 
Granted   733,200    4.34           
Exercised   (258,455)   1.83           
Expired   (89,731)   3.22           
Forfeited   (633,051)   2.81           
Outstanding at December 31, 2017   1,853,391   $3.20    2.99   $0.02 
Vested and expected to be vested as of December 31, 2017   1,853,391   $3.20    2.99   $0.02 
                     
Options exercisable at December 31, 2017 (vested)   1,662,591   $3.19    4.38   $0.03 

  

On January 4, March 1, March 16, November 1, and November 17, 2017, 90,000, 45,000, 35,000, 60,000 and 503,200 shares stock options, respectively, were issued to certain employees or board members for services provided to us. The fair value of the stock options granted were valued using the Black-Scholes Merton method on the grant date, amounting to $61,200, $45,443, $36,750, $79,200 and $1,953,416, respectively.

 

As of December 31, 2017, approximately $429,585 of total unrecognized compensation expense related to non-vested share options is expected to be recognized over a weighted average period of approximately 1.42 years. The total fair value of shares vested during the years ended December 31, 2017 and 2016 was approximately $974,237 and $12,000, respectively.

 

The following table summarizes the assumptions used to estimate the fair values of the share options granted in the years presented:

 

   December 31,   December 31, 
   2017   2016 
Expected term    5.4 ~5.9 years     1.7 ~5.9 years   
Expected volatility    55% ~ 85%    55% ~ 70%
Expected dividend yield   0%   0%
Risk free interest rate    2.04% ~2.29%    0.54% ~1.35%

  

 F-31 

 

 

(b) Warrants

 

In connection with the Company’s financings, the Warner Brother Agreement and service agreements, the Company issued warrants to investors and service providers to purchase common stock of the Company.

 

As of December 31, 2017, the weighted average exercise price was $2.47 and the weighted average remaining life was 0.47 years. The following table outlines the warrants outstanding and exercisable as of December 31, 2017 and December 31, 2016:

 

   2017   2016        
   Number of   Number of        
   Warrants   Warrants        
   Outstanding and   Outstanding and   Exercise   Expiration
Warrants Outstanding  Exercisable   Exercisable   Price   Date
                
2012 August Financing Warrants (i)   -    536,250   $1.50   08/30/17
2013 Broker Warrants (Series D Financing)   -    228,571   $1.75   07/05/18
2013 Broker Warrants (Convertible Note)   -    114,285   $1.75   11/04/18
2014 Broker Warrants (Series E Financing)   703,714    1,085,714   $1.75   01/31/19
2016 Warrants to SSS (Note 12)   1,818,182    1,818,182   $2.75   03/28/18
    2,521,896    3,783,002         

 

(i)The warrants are classified as derivative liabilities as disclosed in Note 11.

 

(c) Restricted Shares

 

In January, 2017, the Company granted 35,000 restricted shares to one employee under the “2010 Plan”. The restricted shares have a vesting period of four years with the first one-fourth vesting on the first anniversary from grant date and the remaining three-fourth vesting ratably over twelve quarters. The grant date fair value of the restricted shares was $43,750. As this employee left the Company in February, no expense was recorded.

 

In March and April, 2017, the Company granted 365,000 restricted shares to certain employees under the “2010 Plan”. The restricted shares have a vesting period of four years with the first one-fourth vesting on the first anniversary from grant date and the remaining three-fourth vesting ratably over twelve quarters. The grant date fair value of the restricted shares was $778,200.

 

In November, 2017, the Board of Directors approved 2017 independent board compensation plan, which approved to grant 4,488 restricted shares to each of four then independent directors under the “2010 Plan”. The restricted shares were all vested immediately since commencement date. The aggregated grant date fair value of all those restricted shares was $100,000.

 

A summary of the restricted shares is as follows:

 

   Shares   Weighted-average
fair value
 
Restricted shares outstanding at January 1, 2017   228,550   $1.75 
Granted   417,953    2.21 
Forfeited   (401,249)   2.02 
Vested   (135,668)   2.24 
Restricted shares outstanding at December 31, 2017   109,586    1.92 

 

 F-32 

 

 

16. Loss Per Common Share

 

   2017   2016 
Net loss attributable to common stockholders  $(9,835,601)  $(26,407,974)
Basic          
Basic weighted average common shares outstanding   61,182,209    35,998,001 
           
Diluted          
Diluted weighted average common shares outstanding   61,182,209    35,998,001 
           
Net loss per share:          
Basic  $(0.16)  $(0.73)
Diluted  $(0.16)  $(0.73)

 

Basic loss per common share attributable to Seven Stars Cloud shareholders is calculated by dividing the net loss attributable to Seven Stars Cloud shareholders by the weighted average number of outstanding common shares during the period.

 

Diluted loss per share is calculated by taking net loss, divided by the diluted weighted average common shares outstanding. Diluted net loss per share equals basic net loss per share because the effect of securities convertible into common shares is anti-dilutive.

 

The following table includes the number of shares that may be dilutive potential common shares in the future. These shares were not included in the computation of diluted loss per share because the effect was either antidilutive or the performance condition was not met.

 

   December 31,   December 31, 
   2017   2016 
Warrants   2,521,896    3,783,002 
Options   2,162,977    2,101,428 
Series A Preferred Stock   933,333    933,333 
Series E Preferred Stock   -    7,154,997 
Convertible promissory note and interest   35,346,703    2,371,945 
Total   40,964,909    16,344,705 

 

17. Income Taxes 

 

(a) Corporate Income Tax (“CIT”)

 

Seven Stars Cloud Group, Inc. and M.Y. Products LLC, incorporated in Nevada and Indiana respectively, are subject to U.S. federal and state income tax.

 

CB Cayman was incorporated in Cayman Islands as an exempted company and is not subject to income tax under the current laws of Cayman Islands.

 

Most of the Company’s income is generated in Hong Kong in 2017. YOD Hong Kong, WAG Hong Kong and Amer were incorporated in HK. The statutory income tax rate in HK is 16.5%.

 

Seven Stars Energy is incorporated in Singapore in late 2017 which is conducting crude oil trading business. The statutory income tax rate in Singapore is 17%.

 

YOD WFOE, Sinotop Beijing, and Sevenstarflix are PRC entities. The income tax provision of these entities is calculated at the applicable tax rates on the taxable income for the periods based on existing legislation, interpretations and practices in the PRC.

 

In accordance with the Corporate Income Tax Law of the PRC (“CIT Law”), effective beginning on January 1, 2008, enterprises established under the laws of foreign countries or regions and whose “place of effective management” is located within the PRC territory are considered PRC resident enterprises and subject to the PRC income tax at the rate of 25% on worldwide income. The definition of “place of effective management” refers to an establishment that exercises, in substance, and among other items, overall management and control over the production and business, personnel, accounting, and properties of an enterprise. If the Company’s non-PRC incorporated entities are deemed PRC tax residents, such entities would be subject to PRC tax under the CIT Law. Since our non-PRC entities have accumulated loss, the application of this tax rule will not result in any PRC tax liability, if our non-PRC incorporated entities are deemed PRC tax residents. 

 

The CIT Law imposes a 10% withholding income tax, subject to reduction based on tax treaty where applicable, for dividends distributed by a foreign invested enterprise to its immediate holding company outside China. Under the PRC-HK tax treaty, the withholding tax on dividends is 5% provided that a HK holding company qualifies as a HK tax resident as defined in the tax treaty. No provision was made for the withholding income tax liability as the Company’s foreign subsidiaries were in accumulated loss.

 

 F-33 

 

 

Loss before tax and the provision for income tax benefit consists of the following components:

  

   2017   2016 
Loss before tax          
United States  $(8,461,323)  $(15,069,992)
PRC/Hong Kong/Singapore   (1,731,546)   (12,966,714)
    (10,192,869)   (28,036,706)
Deferred tax benefit of net operating loss          
United States  $-   $- 
PRC/Hong Kong/Singapore   -    (330,124)
    -    (330,124)
Deferred tax benefit other than benefit of net operating loss          
United States   -    - 
PRC/Hong Kong   -    - 
           
Total income tax benefit  $-   $(330,124)

 

A reconciliation of the expected income tax derived by the application of the 34.0% U.S. corporate income tax rate to the Company’s loss before income tax benefit is as follows:

 

   2017   2016 
U. S. statutory income tax rate   34.0%   34.0%
Non-deductible expenses:          
Earn out shares award expense   0.0%   -16.6%
Waiver of intercompany loan related to ZHV disposal   14.7%   0.0%
Others   -2.9%   -3.3%
Non-deductible interest expenses   -0.4%   -0.3%
Non-taxable change in fair value warrant liabilities   -0.4%   0.4%
Increase in valuation allowance   -21.6%   -8.2%
Tax rate differential   -23.4%   -3.3%
Others   0.0%   -1.5%
Effective income tax rate   0.0%   1.2%

 

Deferred income taxes are recognized for future tax consequences attributable to temporary differences between the carrying amounts of assets and liabilities for financial statement purposes and income tax purposes using enacted rates expected to be in effect when such amounts are realized or settled. Significant components of the Company’s deferred tax assets and liabilities at December 31, 2017 and 2016 are as follows:

  

   2017   2016 
U.S. NOL  $6,152,242   $12,501,988 
Foreign NOL   5,365,437    5,765,422 
Accrued payroll and expense   132,812    226,950 
Nonqualified options   760,213    576,975 
Provision for doubtful accounts   -    412,102 
Impairment of licensed content   -    124,810 
Others  $30,040   $31,120 
           
Total deferred tax assets   12,440,744    19,639,367 
Less: valuation allowance   (12,440,744)   (19,639,367)

 

 F-34 

 

  

As of December 31, 2017, the Company had approximately $29.3 million U.S domestic cumulative tax loss carryforwards and approximately $25.5 million foreign cumulative tax loss carryforwards, which may be available to reduce future income tax liabilities in certain jurisdictions. No U.S. tax loss would be expired based on new Tax Law. These PRC tax loss carryforwards will expire beginning year 2018 to year 2022. Utilization of net operating losses may be subject to an annual limitation due to ownership change limitations provided in the Internal Revenue Code and similar state and foreign provisions. This annual limitation may result in the expiration of net operating losses before utilization.

 

Realization of the Company’s net deferred tax assets is dependent upon the Company’s ability to generate future taxable income in appropriate tax jurisdictions to obtain benefit from the reversal of temporary differences and net operating loss carryforwards. The valuation allowance decreased approximately $7.2 million and increased $2.9 million during the years ended December 31, 2017 and 2016, respectively. The decrease of 2017 was primarily related to the reduce of U.S. effective tax rate from 34% to 21% since 2018.

 

(b) Uncertain Tax Positions

 

Accounting guidance for recognizing and measuring uncertain tax positions prescribes a threshold condition that a tax position must meet for any of the benefit of uncertain tax position to be recognized in the financial statements. There was no identified unrecognized tax benefit as of December 31, 2016 and 2017.

 

As of December 31, 2017 and 2016, the Company did not accrue any material interest and penalties.

 

The Company’s United States income tax returns are subject to examination by the Internal Revenue Service for at least 2010 and later years. Due to the uncertainty regarding the filing of tax returns for years before 2007, it is possible that the Company is subject to examination by the IRS for earlier years. All of the PRC tax returns for the PRC operating companies are subject to examination by the PRC tax authorities for all periods from the companies’ inceptions in 2007 through 2017 as applicable.

 

(c) U.S. Tax Reform

 

On December 22, 2017 the U.S. enacted the “Tax Cuts and Jobs Act” (“U.S. Tax Reform”) which made significant changes to corporate income tax law. One significant change was to decrease the general corporate income tax rate from 34% to 21%. This change in the rate reduced the Company’s deferred tax assets at December 31, 2017 by approximately $4.4 million. This reduction had no effect on the Company’s income tax expense as the reduction in deferred tax assets was offset by an equivalent reduction in the valuation allowance.

 

Another significant change resulting from the TCJA is that any future remittances to the parent company from business income earned by its subsidiaries outside of the U.S. will no longer to taxable to the Company under U.S. tax law. The Company would be liable for payment of income tax, or reduction of the net operating loss carryover, at a reduced rate for any accumulated earnings and profits of its non-U.S. subsidiaries at December 31, 2017. Any such tax would be payable over eight years. The Company’s provisional estimate is that there are no such accumulated earnings and profits at December 31, 2017 and consequently no tax would be payable. The Company continues to gather information relating to this estimate and expects to confirm this estimate during 2018.

 

18. Contingencies and Commitments

 

(a) Operating Lease Commitment

 

The Company is committed to paying leased property costs related to our offices as follows:

 

   Leased Property 
Year ending December 31,  Costs 
2018  $733,439 
2019   185,444 
2020   189,933 
Thereafter   94,967 
Total  $1,203,783 

 

(b) Lawsuits and Legal Proceedings

 

From time to time, we may become involved in various lawsuits and legal proceedings which arise in the ordinary course of business. However, litigation is subject to inherent uncertainties, and an adverse result in these or other matters may arise from time to time that may harm our business. As of December 31, 2017, there are no such legal proceedings or claims that we believe will have a material adverse effect on our business, financial condition or operating results.

 

 F-35 

 

  

19. Concentration, Credit and Other Risks

 

(a) PRC Regulations

 

The PRC market in which the Company operates poses certain macro-economic and regulatory risks and uncertainties. These uncertainties extend to the ability of the Company to conduct wireless telecommunication services through contractual arrangements in the PRC since the industry remains highly regulated. The Company conducts legacy YOD business in China through a series of contractual arrangements entered among YOD WFOE, Sinotop Beijing, SSF and the respective legal shareholders of Sinotop Beijing and SSF. The Company believes that these contractual arrangements are in compliance with PRC law and are legally enforceable. If Sinotop Beijing, SSF or their respective legal shareholders fail to perform the obligations under the contractual arrangements or any dispute relating to these contracts remains unresolved, YOD WFOE or YOD HK can enforce its rights under the VIE contracts through PRC law and courts. However, uncertainties in the PRC legal system could limit the Company’s ability to enforce these contractual arrangements. In particular, the interpretation and enforcement of these laws, rules and regulations involve uncertainties. If YOD WFOE had direct ownership of Sinotop Beijing and SSF, it would be able to exercise its rights as a shareholder to effect changes in the board of directors of Sinotop Beijing or SSF, which in turn could effect changes at the management level, subject to any applicable fiduciary obligations. However, under the current contractual arrangements, the Company relies on Sinotop Beijing, SSF and their respective legal shareholders to perform their contractual obligations to exercise effective control. The Company also gives no assurance that PRC government authorities will not take a view in the future that is contrary to the opinion of the Company. If the current ownership structure of the Company and its contractual arrangements with the VIEs and their equity holders were found to be in violation of any existing or future PRC laws or regulations, the Company's ability to conduct its business could be affected and the Company may be required to restructure its ownership structure and operations in the PRC to comply with the changes in the PRC laws which may result in deconsolidation of the VIEs.

 

In addition, the telecommunications, information and media industries remain highly regulated. Restrictions are currently in place and are unclear with respect to which segments of these industries foreign owned entities, like YOD WFOE, may operate. The PRC government may issue from time to time new laws or new interpretations on existing laws to regulate areas such as telecommunications, information and media, some of which are not published on a timely basis or may have retroactive effect. For example, there is substantial uncertainty regarding the Draft Foreign Investment Law, including, among others, what the actual content of the law will be as well as the adoption and effective date of the final form of the law. Administrative and court proceedings in China may also be protracted, resulting in substantial costs and diversion of resources and management attention. While such uncertainty exists, the Company cannot assure that the new laws, when it is adopted and becomes effective, and potential related administrative proceedings will not have a material and adverse effect on the Company's ability to control the affiliated entities through the contractual arrangements. Regulatory risk also encompasses the interpretation by the tax authorities of current tax laws, and the Company’s legal structure and scope of operations in the PRC, which could be subject to further restrictions resulting in limitations on the Company’s ability to conduct business in the PRC.

 

(b) Major Customers

 

Legacy YOD business

 

The Company has agreements with distribution partners, including digital cable operators, IPTV operators, OTT streaming operators and mobile smartphone manufacturers and operator. A distribution partner that individually generates more than 10% of the Company’s revenue is considered a major customer.

 

On October 8, 2016, the Company signed an agreement to form a partnership with Zhejiang Yanhua ("Yanhua Agreement"), where Yanhua will act as the exclusive distribution operator (within the territory of the People's Republic of China) of WCST's licensed library of major studio films. According to the Yanhua Agreement, the existing legacy Hollywood studio paid contents as well as other IP contents specified in the agreement, along with the corresponding authorized rights letter that WCST is entitled to, will be turned over to Yanhua as a whole package, which was agreed to be priced at RMB13,000,000. In addition to the above-mentioned minimal guarantee fee of RMB13,000,000 specified, there is a provision in the Yanhua Agreement which states that once the revenue recognized from the existing contents transferred from WCST to Yanhua reaches the amount of RMB13,000,000, the revenue above RMB13,000,000 will be shared with WCST from the date when this revenue threshold is reached based on certain revenue-sharing mechanism stipulated in the Yanhua Agreement.

 

Pursuant to ASC Subtopic 926-605, Entertainment-Films - Revenue Recognition, for certain contracts that involve sub-licensing content within the specified license period, revenue is recognized upon delivery of films when the arrangement includes a nonrefundable minimum guarantee, delivery is complete and there are no substantive future obligations to provide future additional services.

 

 F-36 

 

  

According to the Yanhua Agreement, the total price of the Existing Contents to be transferred is RMB13,000,000. The payment is agreed to be paid in two installments, the first half of RMB6,500,000 was received on December 30, 2016. The remaining RMB6,500,000 will be paid under the scenario that the license content fees due to Studios for the existing legacy Hollywood paid contents will be settled. Due to the fact that the second installment will depend upon some future events and is contingent in nature, we deem this portion of the fee is not fixed or determinable and therefore, this portion of the revenue did not meet the revenue recognition criteria to be recognized accordingly.

 

In terms of the additional revenue-sharing fee over the above-mentioned RMB13,000,000 fee specified, considering that this part of arrangement fee is not fixed or determinable at the time point as of December 31, 2017, it has not met the criteria for revenue recognition, management will recognize it once it becomes determinable and meet the other revenue recognition criteria in the future.

 

Pursuant to the Yanhua Agreement, RMB6,500,000 was recognized as revenue in 2017 based on the relative fair value of licensed content delivered to Yanhua.

 

For the year ended December 31, 2016, four customers which are Aishang TV, Huawei, Dongfang Shijie and Bo Tai Heng Tong accounted for 22%, 15%, 12% and 10% of the Company’s legacy YOD business revenue, respectively. Aishang TV accounted for 93% of the Company’s legacy YOD business net accounts receivables as of December 31, 2016.

 

Wecast Services

 

The holdings and businesses from Company’s two acquisitions in January 2017 (Note 5) now reside under “Wecast Services”, our wholly-owned subsidiary Wecast Services Group Limited. Wecast Services (which resides under the Product Sales Cloud) is currently primarily engaged with consumer electronics e-commerce and smart supply chain management operations. The Company’s ending customers include British Telecom, Micromax and about 15 to 20 other corporations across the world.

 

For the year ended December 31, 2016, three customers individually accounted for more than 10% of the Company’s revenue. Four customers individually accounted for more than 10% of the Company’s net accounts receivables as of December 31, 2016, respectively.

  

For the year ended December 31, 2017, two customers individually accounted for more than 10% of the Company’s third parties revenue. Three customers individually accounted for more than 10% of the Company’s net accounts receivables as of December 31, 2017, respectively.

 

(c) Major Suppliers

 

Legacy YOD business

  

The Company relies on agreements with studio content partners to acquire video contents. A content partner that accounts for more than 10% of the Company’s cost of revenues is considered a major supplier.

 

As of December 31, 2016, all licensed contents have been recognized as cost of revenues other than the ones that acquired from SSS in the amount of $17.7 million (note 13).

 

For the year ended December 31, 2016, four suppliers which are Paramount, Disney, Universal and Twentieth Century Fox individually accounted for more than 10% of the Company’s legacy YOD business cost of revenues. Two suppliers which are Universal and Paramount individually accounted for 10% of the Company’s accrued legacy YOD business license fees as of December 31, 2016.

 

Wecast Services

 

The Company relies on agreements with consumer electronics manufactures.

 

For the year ended December 31, 2016, two suppliers individually accounted for more than 10% of the Company’s cost of revenues. Two suppliers individually accounted for more than 10% of the Company’s accounts payable as of December 31, 2016.

  

For the year ended December 31, 2017, five suppliers individually accounted for more than 10% of the Company’s cost of revenues. Two suppliers individually accounted for more than 10% of the Company’s accounts payable as of December 31, 2017.

 

(d) Concentration of Credit Risks

 

Financial instruments that potentially subject the Group to significant concentration of credit risk primarily consist of cash and accounts receivable. As of December 31, 2017 and 2016, the Company’s cash were held by financial institutions located in the PRC, Hong Kong, the United States and Singapore that management believes have acceptable credit. Accounts receivable are typically unsecured and are mainly derived from revenues from Company’s VOD content distribution partners, and smart sales products to customers. The risk with respect to accounts receivable is mitigated by regular credit evaluations that the Company performs on its distribution partners and its ongoing monitoring of outstanding balances.

 

 F-37 

 

 

(e) Foreign Currency Risks

 

A majority of the Company’s operating transactions are denominated in RMB and a significant portion of the Company’s assets and liabilities is denominated in RMB. RMB is not freely convertible into foreign currencies. The value of the RMB is subject to changes in the central government policies and to international economic and political developments. In the PRC, certain foreign exchange transactions are required by laws to be transacted only by authorized financial institutions at exchange rates set by the People’s Bank of China (“PBOC”). Remittances in currencies other than RMB by the Company in China must be processed through PBOC or other China foreign exchange regulatory bodies which require certain supporting documentation in order to complete the remittance.

 

Cash consist of cash on hand and demand deposits at banks, which are unrestricted as to withdrawal.

 

Time deposits, which mature within one year as of the balance sheet date, represent interest-bearing certificates of deposit with an initial term of greater than three months when purchased. Time deposits which mature over one year as of the balance sheet date are included in non-current assets.

 

Cash and time deposits maintained at banks consist of the following:

 

   December 31, 
   2017   2016 
RMB denominated bank deposits with financial institutions in the PRC  $311,894   $1,566,107 
           
US dollar denominated bank deposits with financial institutions in the PRC  $628,481   $670,951 
HKD denominated bank deposits with financial institutions in Hong Kong Special Administrative Region (“HK SAR”)  $17,508   $14,151 
US dollar denominated bank deposits with financial institutions in Hong Kong Special Administrative Region (“HK SAR”)  $1,505,271   $1,402,842 
US dollar denominated bank deposits with financial institutions in Singapore (“Singapore”)  $1,033,769   $- 
US dollar denominated bank deposits with financial institutions in The United States of America (“USA”)  $3,698,704   $95,030 

 

As of December 31, 2017 and December 31, 2016 deposits of $398,243 and $384,545 were insured, respectively. To limit exposure to credit risk relating to bank deposits, the Company primarily places bank deposits only with large financial institutions in the PRC, HK SAR, USA, Singapore and Cayman with acceptable credit rating.

 

20. Defined Contribution Plan

 

For our U.S. employees, during 2011, the Company began sponsoring a 401(k) defined contribution plan ("401(k) Plan") that provides for a 100% employer matching contribution of the first 3% and a 50% employer matching contribution of each additional percent contributed by an employee up to 5% of each employee’s pay. Employees become fully vested in employer matching contributions after six months of employment. Company 401(k) matching contributions were approximately $13,173 and $4,000 for the years ended December 31, 2017 and 2016, respectively.

 

Full time employees in the PRC participate in a government-mandated defined contribution plan pursuant to which certain pension benefits, medical care, unemployment insurance, employee housing fund and other welfare benefits are provided to employees. PRC labor regulations require the Company to make contributions based on certain percentages of the employees’ basic salaries. Other than such contributions, there is no further obligation under these plans. The total contribution for such PRC employee benefits was $439,227 and $571,476 for the years ended December 31, 2017 and 2016, respectively.

 

21. Segment Reporting

 

The Company’s chief operating decision maker has been identified as the chief executive officer, who reviews consolidated results when making decisions about allocating resources and assessing performance of the Company. Please refer to Note (2) for more management’s segment consideration.

 

 F-38 

 

  

Segment disclosures are on a performance basis consistent with internal management reporting. The Company does not allocate expenses below segment gross profit since these segments share the same executive team, office space, occupancy expenses, information technology infrastructures, human resources and finance department. The following tables summarized the Company’s revenue and cost generated from different revenue streams.

 

   2017   2016 
NET SALES TO EXTERNAL CUSTOMERS          
-Legacy YOD  $794,273   $4,543,616 
-Wecast Service   143,544,532    30,641,892 
Net sales   144,338,805    35,185,508 
GROSS PROFIT          
-Legacy YOD   31,659    109,356 
-Wecast Service   7,118,793    (475,046)
Gross profit   7,150,452    (365,690)

 

   December 31,   December 31, 
   2017   2016 
TOTAL ASSETS          
-Legacy YOD  $27,141,163   $36,975,911 
-Wecast Service   29,679,735    14,448,702 
-Unallocated assets   11,270,378    4,321,677 
-Intersegment elimination   (5,051,660)   - 
Total   63,039,616    55,746,290 

 

22. Subsequent Event

 

On January 12 and February 28, 2018, the Company enters into another two stock purchase agreements with certain existing DBOT shareholders to acquire their owned shares of common stock of DBOT in an aggregate amount of 1,000,000 shares. To acquire those shares, the Company agreed to issue in the aggregate amount of 640,000 SSC common stock. Same as the closing condition set forth in the first transaction in December 2017 which was disclosed in Note 9, the closing of this transaction shall occur within 30 days of the execution of this agreement and obtain necessary approval such as FINRA, and therefore the Company did not issue the shares and recorded it as investment yet as of this reporting date.

 

On March 17, 2018, the Company entered into a subscription agreement (the “Subscription Agreement”) with GT Dollar Ptd. Ltd. (“GTD”) for a private placement of a total amount of $40.0 million. Pursuant to the terms of the Subscription Agreement, the Company (i) will issue and sell to GTD, an aggregate of 13,773,010 shares of the common stock of the Company, par value $0.001 per share (the “Common Stock”), for $1.82 per share, or a total purchase price of $25,066,878.20, and (ii) issue two convertible promissory notes (each a “Note” and together, the “Notes”) with a stated principal amount of $10 million and $4,933,121.80, respectively. GTD shall pay $30 million of the purchase price on or prior to March 31, 2018, in connection with the issuance of the 13,773,010 shares of Common Stock and the $4,933,121.80 Note, and the remaining $10 million on or prior to April 30, 2018, in connection with the issuance of the $10 million Note. The Subscription Agreement contains customary representations, warranties and covenants and a 9 month lock-up period for GTD from the date of the Subscription Agreement. The Notes bear interest at the rate of 0.56% per annum and matures December 31, 2019. In the event of default, the Notes will become immediately due and payable. Until receipt of necessary shareholder approvals for the transactions contemplated by these agreements, the Notes note may not be converted, to the extent that such conversion would result in GTD and its affiliates beneficially owning more than 19.9% of the Company’s outstanding shares of Common Stock. Once the necessary shareholder approval is received, the unpaid principal and interest on the Notes will automatically convert into shares of Common Stock at a conversion rate of $1.82.

 

 F-39