00019079822022FYfalse000019079822022-01-012022-12-310001907982us-gaap:CommonStockMember2022-01-012022-12-310001907982us-gaap:WarrantMember2022-01-012022-12-3100019079822022-12-31iso4217:USD00019079822023-03-17xbrli:shares00019079822021-12-31iso4217:USDxbrli:shares00019079822021-01-012021-12-3100019079822020-01-012020-12-310001907982us-gaap:PreferredStockMembersrt:ScenarioPreviouslyReportedMember2019-12-310001907982us-gaap:CommonStockMembersrt:ScenarioPreviouslyReportedMember2019-12-310001907982srt:ScenarioPreviouslyReportedMemberus-gaap:AdditionalPaidInCapitalMember2019-12-310001907982us-gaap:RetainedEarningsMembersrt:ScenarioPreviouslyReportedMember2019-12-310001907982us-gaap:AccumulatedOtherComprehensiveIncomeMembersrt:ScenarioPreviouslyReportedMember2019-12-310001907982srt:ScenarioPreviouslyReportedMember2019-12-310001907982srt:RestatementAdjustmentMemberus-gaap:PreferredStockMember2019-12-310001907982srt:RestatementAdjustmentMemberus-gaap:CommonStockMember2019-12-310001907982srt:RestatementAdjustmentMemberus-gaap:AdditionalPaidInCapitalMember2019-12-310001907982us-gaap:RetainedEarningsMembersrt:RestatementAdjustmentMember2019-12-310001907982us-gaap:AccumulatedOtherComprehensiveIncomeMembersrt:RestatementAdjustmentMember2019-12-310001907982srt:RestatementAdjustmentMember2019-12-310001907982us-gaap:PreferredStockMember2019-12-310001907982us-gaap:CommonStockMember2019-12-310001907982us-gaap:AdditionalPaidInCapitalMember2019-12-310001907982us-gaap:RetainedEarningsMember2019-12-310001907982us-gaap:AccumulatedOtherComprehensiveIncomeMember2019-12-3100019079822019-12-310001907982us-gaap:CommonStockMember2020-01-012020-12-310001907982us-gaap:AdditionalPaidInCapitalMember2020-01-012020-12-310001907982us-gaap:PreferredStockMember2020-01-012020-12-310001907982qbts:DWSIMemberus-gaap:CommonStockMember2020-01-012020-12-310001907982qbts:DWSIMemberus-gaap:AdditionalPaidInCapitalMember2020-01-012020-12-310001907982qbts:DWSIMember2020-01-012020-12-310001907982us-gaap:PreferredStockMemberqbts:DWSIMember2020-01-012020-12-310001907982us-gaap:AccumulatedOtherComprehensiveIncomeMember2020-01-012020-12-310001907982us-gaap:RetainedEarningsMember2020-01-012020-12-310001907982us-gaap:PreferredStockMember2020-12-310001907982us-gaap:CommonStockMember2020-12-310001907982us-gaap:AdditionalPaidInCapitalMember2020-12-310001907982us-gaap:RetainedEarningsMember2020-12-310001907982us-gaap:AccumulatedOtherComprehensiveIncomeMember2020-12-3100019079822020-12-310001907982us-gaap:CommonStockMember2021-01-012021-12-310001907982us-gaap:AdditionalPaidInCapitalMember2021-01-012021-12-310001907982us-gaap:AccumulatedOtherComprehensiveIncomeMember2021-01-012021-12-310001907982us-gaap:RetainedEarningsMember2021-01-012021-12-310001907982us-gaap:PreferredStockMember2021-12-310001907982us-gaap:CommonStockMember2021-12-310001907982us-gaap:AdditionalPaidInCapitalMember2021-12-310001907982us-gaap:RetainedEarningsMember2021-12-310001907982us-gaap:AccumulatedOtherComprehensiveIncomeMember2021-12-310001907982us-gaap:PreferredStockMember2022-01-012022-12-310001907982us-gaap:CommonStockMember2022-01-012022-12-310001907982us-gaap:AdditionalPaidInCapitalMember2022-01-012022-12-310001907982us-gaap:CommonStockMemberqbts:EquityLineOfCreditMember2022-01-012022-12-310001907982us-gaap:AdditionalPaidInCapitalMemberqbts:EquityLineOfCreditMember2022-01-012022-12-310001907982qbts:EquityLineOfCreditMember2022-01-012022-12-310001907982us-gaap:PrivatePlacementMemberus-gaap:CommonStockMember2022-01-012022-12-310001907982us-gaap:PrivatePlacementMemberus-gaap:AdditionalPaidInCapitalMember2022-01-012022-12-310001907982us-gaap:PrivatePlacementMember2022-01-012022-12-310001907982us-gaap:AccumulatedOtherComprehensiveIncomeMember2022-01-012022-12-310001907982us-gaap:RetainedEarningsMember2022-01-012022-12-310001907982us-gaap:PreferredStockMember2022-12-310001907982us-gaap:CommonStockMember2022-12-310001907982us-gaap:AdditionalPaidInCapitalMember2022-12-310001907982us-gaap:RetainedEarningsMember2022-12-310001907982us-gaap:AccumulatedOtherComprehensiveIncomeMember2022-12-3100019079822022-08-05xbrli:pure0001907982qbts:PublicWarrantsMember2022-01-012022-12-310001907982qbts:PublicWarrantsMember2021-01-012021-12-310001907982qbts:PublicWarrantsMember2020-01-012020-12-310001907982qbts:AllOtherWarrantsMember2022-01-012022-12-310001907982qbts:AllOtherWarrantsMember2021-01-012021-12-310001907982qbts:AllOtherWarrantsMember2020-01-012020-12-310001907982qbts:DWaveSystemsExistingStockholdersMember2022-12-31qbts:segment0001907982qbts:BoardMemberDesignatedByDPCMCapitalIncMember2022-12-310001907982qbts:BoardMemberRetainedFromDWaveSystemsBoardMember2022-12-310001907982qbts:IndependentBoardMembersMember2022-12-3100019079822022-08-052022-08-050001907982qbts:VentureLoanMemberus-gaap:NotesPayableOtherPayablesMember2022-08-052022-08-050001907982qbts:TermLoanMemberus-gaap:LineOfCreditMemberus-gaap:SubsequentEventMember2023-04-130001907982qbts:TermLoanMemberqbts:DebtInstrumentTrancheOneMemberus-gaap:LineOfCreditMemberus-gaap:SubsequentEventMember2023-04-130001907982qbts:TermLoanMemberqbts:DebtInstrumentTrancheTwoMemberus-gaap:LineOfCreditMemberus-gaap:SubsequentEventMember2023-04-130001907982qbts:TermLoanMemberqbts:DebtInstrumentTrancheThreeMemberus-gaap:LineOfCreditMemberus-gaap:SubsequentEventMember2023-04-130001907982qbts:TermLoanMemberus-gaap:LineOfCreditMemberus-gaap:SubsequentEventMember2023-04-132023-04-130001907982qbts:TermLoanMemberus-gaap:LineOfCreditMemberqbts:DebtInstrumentRepaymentPeriodOneMemberus-gaap:SubsequentEventMember2023-04-132023-04-130001907982qbts:TermLoanMemberqbts:DebtInstrumentRepaymentPeriodTwoMemberus-gaap:LineOfCreditMemberus-gaap:SubsequentEventMember2023-04-132023-04-130001907982qbts:TermLoanMemberus-gaap:LineOfCreditMemberqbts:DebtInstrumentRepaymentPeriodThreeMemberus-gaap:SubsequentEventMember2023-04-132023-04-1300019079822022-06-160001907982qbts:PurchaseAgreementMemberqbts:EquityLineOfCreditMember2022-01-012022-12-310001907982us-gaap:SubsequentEventMember2023-02-130001907982us-gaap:SoftwareAndSoftwareDevelopmentCostsMember2022-01-012022-12-310001907982qbts:LabEquipmentMember2022-01-012022-12-310001907982us-gaap:ComputerEquipmentMember2022-01-012022-12-310001907982us-gaap:FurnitureAndFixturesMember2022-01-012022-12-310001907982qbts:PublicWarrantsMemberus-gaap:FairValueInputsLevel1Member2022-12-310001907982qbts:PrivateWarrantsMemberus-gaap:FairValueInputsLevel2Member2022-12-310001907982us-gaap:CustomerConcentrationRiskMemberus-gaap:RevenueFromContractWithCustomerMemberqbts:CustomerAMember2022-01-012022-12-310001907982qbts:CustomerBMemberus-gaap:CustomerConcentrationRiskMemberus-gaap:RevenueFromContractWithCustomerMember2022-01-012022-12-310001907982us-gaap:CustomerConcentrationRiskMemberqbts:CustomerCMemberus-gaap:RevenueFromContractWithCustomerMember2022-01-012022-12-310001907982us-gaap:CustomerConcentrationRiskMemberus-gaap:RevenueFromContractWithCustomerMemberqbts:CustomerAMember2021-01-012021-12-310001907982qbts:CustomerBMemberus-gaap:CustomerConcentrationRiskMemberus-gaap:RevenueFromContractWithCustomerMember2021-01-012021-12-310001907982us-gaap:CustomerConcentrationRiskMemberus-gaap:RevenueFromContractWithCustomerMemberqbts:CustomerAMember2020-01-012020-12-310001907982qbts:CustomerBMemberus-gaap:CustomerConcentrationRiskMemberus-gaap:RevenueFromContractWithCustomerMember2020-01-012020-12-310001907982us-gaap:CustomerConcentrationRiskMemberqbts:CustomerCMemberus-gaap:RevenueFromContractWithCustomerMember2020-01-012020-12-310001907982qbts:DCPMCapitalIncClassACommonStockMember2022-08-052022-08-050001907982qbts:DPCMCapitalIncStockholdersMemberqbts:DCPMCapitalIncClassACommonStockMember2022-08-052022-08-050001907982qbts:DPCMCapitalIncStockholdersMemberqbts:DCPMCapitalCorpIncClassBCommonStockMember2022-08-052022-08-050001907982qbts:DWaveSystemsIncStockholdersMember2022-08-052022-08-050001907982us-gaap:PrivatePlacementMember2022-08-052022-08-0500019079822022-08-020001907982qbts:EquityLineOfCreditMember2022-08-052022-08-050001907982qbts:DCPMCapitalCorpIncClassACommonStockSubjectToRedemptionMember2022-08-040001907982qbts:DCPMCapitalCorpIncClassBCommonStockMember2022-08-0400019079822022-08-040001907982qbts:DCPMCapitalCorpIncClassBCommonStockMember2022-08-050001907982qbts:DWaveSystemsCommonStockMember2022-08-040001907982qbts:ExchangeableSharesMemberqbts:DWaveSystemsIncStockholdersMember2022-08-052022-08-050001907982qbts:ExchangeableSharesMemberqbts:DWaveSystemsIncStockholdersMember2022-01-012022-12-310001907982qbts:QCaaSMember2022-01-012022-12-310001907982qbts:QCaaSMember2021-01-012021-12-310001907982qbts:QCaaSMember2020-01-012020-12-310001907982qbts:ProfessionalServicesMember2022-01-012022-12-310001907982qbts:ProfessionalServicesMember2021-01-012021-12-310001907982qbts:ProfessionalServicesMember2020-01-012020-12-310001907982us-gaap:ProductAndServiceOtherMember2022-01-012022-12-310001907982us-gaap:ProductAndServiceOtherMember2021-01-012021-12-310001907982us-gaap:ProductAndServiceOtherMember2020-01-012020-12-310001907982us-gaap:TransferredOverTimeMember2022-01-012022-12-310001907982us-gaap:TransferredOverTimeMember2021-01-012021-12-310001907982us-gaap:TransferredOverTimeMember2020-01-012020-12-310001907982us-gaap:TransferredAtPointInTimeMember2022-01-012022-12-310001907982us-gaap:TransferredAtPointInTimeMember2021-01-012021-12-310001907982us-gaap:TransferredAtPointInTimeMember2020-01-012020-12-3100019079822023-01-012022-12-3100019079822022-01-012021-12-310001907982us-gaap:SoftwareAndSoftwareDevelopmentCostsMember2022-12-310001907982us-gaap:SoftwareAndSoftwareDevelopmentCostsMember2021-12-310001907982qbts:LabEquipmentMember2022-12-310001907982qbts:LabEquipmentMember2021-12-310001907982us-gaap:ComputerEquipmentMember2022-12-310001907982us-gaap:ComputerEquipmentMember2021-12-310001907982us-gaap:LeaseholdImprovementsMember2022-12-310001907982us-gaap:LeaseholdImprovementsMember2021-12-310001907982us-gaap:FurnitureAndFixturesMember2022-12-310001907982us-gaap:FurnitureAndFixturesMember2021-12-310001907982us-gaap:ConstructionInProgressMember2022-12-310001907982us-gaap:ConstructionInProgressMember2021-12-310001907982us-gaap:ComputerSoftwareIntangibleAssetMember2022-12-310001907982us-gaap:ComputerSoftwareIntangibleAssetMember2021-12-310001907982us-gaap:OtherIntangibleAssetsMember2022-12-310001907982us-gaap:OtherIntangibleAssetsMember2021-12-310001907982qbts:DirectorsAndOfficersInsuranceFinancingMemberus-gaap:NotesPayableOtherPayablesMember2022-01-012022-12-310001907982qbts:DirectorsAndOfficersInsuranceFinancingMemberus-gaap:NotesPayableOtherPayablesMember2021-01-012021-12-310001907982qbts:VentureLoanMemberus-gaap:NotesPayableOtherPayablesMember2022-01-012022-12-310001907982qbts:VentureLoanMemberus-gaap:NotesPayableOtherPayablesMember2021-01-012021-12-310001907982qbts:OtherLoansMemberus-gaap:NotesPayableOtherPayablesMember2022-01-012022-12-310001907982qbts:OtherLoansMemberus-gaap:NotesPayableOtherPayablesMember2021-01-012021-12-310001907982qbts:TPCGovernmentLoansMemberus-gaap:NotesPayableOtherPayablesMember2022-01-012022-12-310001907982qbts:TPCGovernmentLoansMemberus-gaap:NotesPayableOtherPayablesMember2021-01-012021-12-31iso4217:CAD0001907982qbts:TPCGovernmentLoansMemberus-gaap:NotesPayableOtherPayablesMember2020-11-230001907982qbts:TPCGovernmentLoansMemberus-gaap:NotesPayableOtherPayablesMember2020-01-012020-12-310001907982qbts:TPCGovernmentLoansMemberus-gaap:NotesPayableOtherPayablesMember2020-11-232020-11-230001907982qbts:SIFLoanMember2020-11-200001907982qbts:SIFLoanMember2022-12-310001907982qbts:SIFLoanMember2020-11-202020-11-200001907982qbts:SIFLoanMember2021-01-012021-12-310001907982qbts:VentureLoanMemberus-gaap:NotesPayableOtherPayablesMember2022-03-030001907982us-gaap:PrimeRateMemberqbts:VentureLoanMemberus-gaap:NotesPayableOtherPayablesMember2022-03-032022-03-030001907982qbts:VentureLoanMemberus-gaap:NotesPayableOtherPayablesMember2022-03-032022-03-030001907982qbts:VentureLoanMemberus-gaap:NotesPayableOtherPayablesMember2022-06-302022-06-300001907982qbts:DirectorsAndOfficersInsuranceFinancingMemberus-gaap:NotesPayableOtherPayablesMember2022-08-050001907982qbts:DirectorsAndOfficersInsuranceFinancingMemberus-gaap:NotesPayableOtherPayablesMember2022-08-052022-08-050001907982qbts:DirectorsAndOfficersInsuranceFinancingMemberus-gaap:NotesPayableOtherPayablesMember2022-12-310001907982srt:MinimumMember2022-12-310001907982srt:MaximumMember2022-12-310001907982us-gaap:ResearchAndDevelopmentExpenseMember2022-01-012022-12-310001907982us-gaap:ResearchAndDevelopmentExpenseMember2021-01-012021-12-310001907982us-gaap:ResearchAndDevelopmentExpenseMember2020-01-012020-12-310001907982us-gaap:GeneralAndAdministrativeExpenseMember2022-01-012022-12-310001907982us-gaap:GeneralAndAdministrativeExpenseMember2021-01-012021-12-310001907982us-gaap:GeneralAndAdministrativeExpenseMember2020-01-012020-12-310001907982us-gaap:CanadaRevenueAgencyMember2022-12-310001907982us-gaap:ResearchMemberus-gaap:CanadaRevenueAgencyMember2022-12-310001907982us-gaap:InvestmentCreditMemberus-gaap:CanadaRevenueAgencyMember2022-12-310001907982qbts:ProvincialInvestmentTaxCreditCarryforwardMemberus-gaap:CanadaRevenueAgencyMember2022-12-310001907982us-gaap:DomesticCountryMember2022-12-310001907982qbts:PublicWarrantsMember2022-08-052022-08-050001907982qbts:PrivateWarrantsMember2022-08-052022-08-050001907982qbts:PublicWarrantsMember2022-08-052022-12-3100019079822022-08-052022-12-31qbts:day0001907982srt:MinimumMember2022-01-012022-12-310001907982srt:MaximumMember2022-01-012022-12-310001907982us-gaap:EmployeeStockOptionMember2022-01-012022-12-310001907982qbts:The2022PlanMember2022-01-012022-12-310001907982qbts:The2020PlanMember2021-01-012021-12-310001907982us-gaap:ShareBasedCompensationAwardTrancheOneMemberus-gaap:EmployeeStockOptionMember2022-01-012022-12-310001907982us-gaap:EmployeeStockOptionMemberus-gaap:ShareBasedCompensationAwardTrancheTwoMember2022-01-012022-12-310001907982us-gaap:EmployeeStockOptionMember2021-01-012021-12-310001907982us-gaap:EmployeeStockOptionMember2020-01-012020-12-310001907982qbts:DWaveSystemsCommonStockWarrantsMember2022-04-142022-04-140001907982qbts:DWaveSystemsCommonStockWarrantsMember2022-04-140001907982qbts:DWaveSystemsCommonStockWarrantsMember2022-12-310001907982qbts:PreferredStockWarrantsMember2022-12-310001907982srt:WeightedAverageMemberqbts:PreferredStockWarrantsMember2022-12-310001907982us-gaap:ShareBasedCompensationAwardTrancheOneMemberqbts:RestrictedStockUnitsBusinessCombinationAndCertainExecutivesMember2022-01-012022-12-310001907982qbts:RestrictedStockUnitsBusinessCombinationAndCertainExecutivesMemberus-gaap:ShareBasedCompensationAwardTrancheTwoMember2022-01-012022-12-310001907982us-gaap:ShareBasedCompensationAwardTrancheOneMemberqbts:RestrictedStockUnitsCertainExecutivesMember2022-01-012022-12-310001907982qbts:RestrictedStockUnitsCertainExecutivesMemberus-gaap:ShareBasedCompensationAwardTrancheTwoMember2022-01-012022-12-310001907982qbts:RestrictedStockUnitsNewHiresMemberus-gaap:ShareBasedCompensationAwardTrancheOneMember2022-01-012022-12-310001907982qbts:RestrictedStockUnitsNewHiresMemberus-gaap:ShareBasedCompensationAwardTrancheTwoMember2022-01-012022-12-310001907982qbts:RestrictedStockUnitsBoardOfDirectorsMember2022-01-012022-12-310001907982us-gaap:RestrictedStockUnitsRSUMember2021-12-310001907982us-gaap:RestrictedStockUnitsRSUMember2022-01-012022-12-310001907982us-gaap:RestrictedStockUnitsRSUMember2022-12-310001907982us-gaap:RestrictedStockUnitsRSUMember2021-01-012021-12-310001907982us-gaap:RestrictedStockUnitsRSUMember2020-01-012020-12-310001907982us-gaap:CostOfSalesMember2022-01-012022-12-310001907982us-gaap:SellingAndMarketingExpenseMember2022-01-012022-12-310001907982us-gaap:CostOfSalesMember2021-01-012021-12-310001907982us-gaap:CostOfSalesMember2020-01-012020-12-310001907982us-gaap:SellingAndMarketingExpenseMember2021-01-012021-12-310001907982us-gaap:SellingAndMarketingExpenseMember2020-01-012020-12-310001907982qbts:AffiliateNoteMembersrt:AffiliatedEntityMember2022-02-280001907982qbts:AffiliateNoteMembersrt:AffiliatedEntityMember2022-12-310001907982qbts:DCPMNoteMembersrt:AffiliatedEntityMember2022-04-130001907982qbts:DCPMNoteMembersrt:AffiliatedEntityMember2022-12-310001907982qbts:PreferredStockWarrantsMember2020-11-300001907982qbts:PreferredStockWarrantsMember2020-08-130001907982qbts:PreferredStockWarrantsMember2021-12-3100019079822021-11-3000019079822021-11-012021-11-3000019079822022-09-012022-09-3000019079822022-10-3100019079822022-10-012022-10-310001907982qbts:PublicWarrantsMemberus-gaap:WarrantMember2022-01-012022-12-310001907982qbts:PublicWarrantsMemberus-gaap:WarrantMember2021-01-012021-12-310001907982qbts:PublicWarrantsMemberus-gaap:WarrantMember2020-01-012020-12-310001907982qbts:PrivateWarrantsMemberus-gaap:WarrantMember2022-01-012022-12-310001907982qbts:PrivateWarrantsMemberus-gaap:WarrantMember2021-01-012021-12-310001907982qbts:PrivateWarrantsMemberus-gaap:WarrantMember2020-01-012020-12-310001907982qbts:PreferredStockWarrantsMember2022-01-012022-12-310001907982qbts:PreferredStockWarrantsMember2021-01-012021-12-310001907982qbts:PreferredStockWarrantsMember2020-01-012020-12-310001907982us-gaap:EmployeeStockOptionMember2022-01-012022-12-310001907982us-gaap:EmployeeStockOptionMember2021-01-012021-12-310001907982us-gaap:EmployeeStockOptionMember2020-01-012020-12-310001907982us-gaap:PreferredStockMember2022-12-3100019079822022-10-2600019079822022-10-262022-10-260001907982qbts:ExchangeableSharesMember2022-12-310001907982qbts:CommonSharesMember2022-12-31qbts:vote0001907982country:US2022-01-012022-12-310001907982country:US2021-01-012021-12-310001907982country:US2020-01-012020-12-310001907982country:JP2022-01-012022-12-310001907982country:JP2021-01-012021-12-310001907982country:JP2020-01-012020-12-310001907982country:DE2022-01-012022-12-310001907982country:DE2021-01-012021-12-310001907982country:DE2020-01-012020-12-310001907982qbts:OtherGeographicalAreasMember2022-01-012022-12-310001907982qbts:OtherGeographicalAreasMember2021-01-012021-12-310001907982qbts:OtherGeographicalAreasMember2020-01-012020-12-310001907982country:CA2022-12-310001907982country:CA2021-12-310001907982country:CA2020-12-310001907982country:US2022-12-310001907982country:US2021-12-310001907982country:US2020-12-310001907982us-gaap:CustomerConcentrationRiskMemberqbts:CustomerCMemberus-gaap:RevenueFromContractWithCustomerMember2021-01-012021-12-310001907982us-gaap:CustomerConcentrationRiskMemberus-gaap:AccountsReceivableMemberqbts:TwoCustomersMember2020-01-012020-12-310001907982us-gaap:CustomerConcentrationRiskMemberus-gaap:AccountsReceivableMemberqbts:TwoCustomersMember2022-01-012022-12-310001907982us-gaap:CustomerConcentrationRiskMemberqbts:ThreeCustomersMemberus-gaap:AccountsReceivableMember2021-01-012021-12-310001907982qbts:EquityLineOfCreditMemberus-gaap:SubsequentEventMember2023-01-012023-04-180001907982us-gaap:SubsequentEventMember2023-01-012023-04-180001907982us-gaap:ShareBasedPaymentArrangementEmployeeMemberus-gaap:RestrictedStockUnitsRSUMemberus-gaap:SubsequentEventMember2023-01-052023-01-050001907982us-gaap:ShareBasedPaymentArrangementEmployeeMemberus-gaap:RestrictedStockUnitsRSUMemberus-gaap:SubsequentEventMember2023-03-272023-03-27

Table of Contents
UNITED STATES
SECURITIES AND EXCHANGE COMMISSION
Washington, D.C. 20549
FORM 10-K
(Mark One)
ANNUAL REPORT PURSUANT TO SECTION 13 OR 15(d) OF THE SECURITIES EXCHANGE ACT OF 1934
For the fiscal year ended December 31, 2022

OR

TRANSITION REPORT PURSUANT TO SECTION 13 OR 15(d) OF THE SECURITIES EXCHANGE ACT OF 1934
For the transition period from   _______________  to _______________

Commission file number 001-41468

D-Wave Quantum Inc.
(Exact name of registrant as specified in its charter)
Delaware
88-1068854
(State or other jurisdiction of incorporation or organization)
(I.R.S. Employer Identification No.)
3033 Beta Avenue, Burnaby
British Columbia
Canada
V5G 4M9
(604) 630-1428
(Address, including zip code, and telephone number, including area code, of principal executive offices)

Securities registered pursuant to Section 12(b) of the Act:
Title of each classTrading Symbol(s)Name of each exchange on which registered
Common stock, par value $0.0001 per shareQBTSNew York Stock Exchange
Warrants, each whole warrant exercisable for 1.4541326 shares of common stock at an exercise price of $11.50QBTS.WTNew York Stock Exchange

Securities registered pursuant to section 12(g) of the Act: None.

Indicate by check mark if the registrant is a well-known seasoned issuer, as defined in Rule 405 of the Securities Act.
Yes No
Indicate by check mark if the registrant is not required to file reports pursuant to Section 13 or Section 15(d) of the Act.
Yes No

Indicate by check mark whether the registrant: (1) has filed all reports required to be filed by Section 13 or 15(d) of the Securities Exchange Act of 1934 during the preceding 12 months (or for such shorter period that the registrant was required to file such reports); and (2) has been subject to such filing requirements for the past 90 days.    Yes      No   

Indicate by check mark whether the registrant has submitted electronically every Interactive Data File required to be submitted and posted pursuant to Rule 405 of Regulation S-T (§232.405 of this chapter) during the preceding 12 months (or for such shorter period that the registrant was required to submit and post such files).
Yes     No   

Indicate by check mark whether the registrant is a large accelerated filer, an accelerated filer, a non-accelerated filer, a smaller reporting company or an emerging growth company. See the definitions of “large accelerated filer,” accelerated filer,” “smaller reporting company,” and “emerging growth company” in Rule 12b-2 of the Exchange Act.
Large accelerated filer
Accelerated filer
  
Non-accelerated filer  
Smaller reporting company
Emerging growth company
                
If an emerging growth company, indicate by check mark if the registrant has elected not to use the extended transition period for complying with any new or revised financial accounting standards provided pursuant to Section 13(a) of the Exchange Act.

Indicate by check mark whether the registrant has filed a report on and attestation to its management’s assessment of
the effectiveness of its internal control over financial reporting under Section 404(b) of the Sarbanes-Oxley Act (15 U.S.C.
7262(b)) by the registered public accounting firm that prepared or issued its audit report.

If securities are registered pursuant to Section 12(b) of the Act, indicate by check mark whether the financial statements of the registrant included in the filing reflect the correction of any error to previously issued financial statements. ☐1

Indicate by check mark whether any of those error corrections are restatements that required a recovery analysis of incentive-based compensation received by any of the registrant’s executive officers during the relevant recovery period pursuant to § 240.10D-1(b). ☐2

Indicate by check mark whether the registrant is a shell company (as defined in Rule 12b-2 of the Act).     Yes ☐   No 

The registrant was not a public company and its shares of common stock and warrants were not listed on any exchange as of the last day of the second fiscal quarter in 2022 and, therefore, cannot calculate the aggregate market value of its common stock held by non-affiliates as of such date. The registrant’s shares of common stock and warrants began trading on the New York Stock Exchange on August 8, 2022. The aggregate market value of common stock held by non-affiliates of the registrant (39,417,076 shares) based on the closing price of the registrant’s common stock as reported on the New York Stock Exchange on December 31, 2022 was $56,760,600. For purposes of this computation, all officers, directors and holders of more than 10% of our common stock have been excluded in that such persons may be deemed to be affiliates. Such determination should not be deemed to be an admission that such officers, directors and holders are, in fact, affiliates of the registrant.

As of March 17, 2023, there were outstanding 80,390,676 shares of the registrant’s common stock, par value $0.0001 per share. In addition, there were 46,782,881 exchangeable shares outstanding as of March 17, 2023, which are convertible into shares of common stock on a one for one basis at any time for no consideration.

Documents Incorporated by Reference

Portions of the registrant’s definitive proxy statement for the 2023 Annual Meeting of Shareholders are incorporated by reference into Part III of this report. Such proxy statement will be filed with the Securities and Exchange Commission within 120 days of the registrant’s fiscal year ended December 31, 2022.

1 Pursuant to SEC guidance, the blank checkbox is included on this cover page but no disclosure with respect to this checkbox shall be made until the adoption and effectiveness of related stock exchange listing standards.
2 Pursuant to SEC guidance, the blank checkbox is included on this cover page but no disclosure with respect to this checkbox shall be made until the adoption and effectiveness of related stock exchange listing standards.



Table of Contents
Page
2


CAUTIONARY NOTE REGARDING FORWARD-LOOKING STATEMENTS

Certain statements in this Annual Report on Form 10-K (“Form 10-K”) may constitute “forward-looking statements” within the meaning of the federal securities laws, including the Private Securities Litigation Reform Act of 1995, Section 27A of the Securities Act of 1933, as amended, and Section 21E of the Securities Exchange Act of 1934, as amended. Our forward-looking statements include, but are not limited to, statements regarding D-Wave Quantum’s and D-Wave Quantum’s management team’s expectations, hopes, beliefs, intentions or strategies regarding the future. In addition, any statements that refer to projections, forecasts or other characterizations of future events or circumstances, including any underlying assumptions, are forward-looking statements. In some cases, you can identify forward-looking statements by the following words: “believe,” “may,” “will,” “could,” “would,” “should,” “expect,” “intend,” “plan,” “anticipate,” “trend,” “believe,” “estimate,” “predict,” “project,” “potential,” “seem,” “seek,” “future,” “outlook,” “forecast,” “projection,” “continue,” “ongoing,” or the negative of these terms or other comparable terminology, although not all forward-looking statements contain these words. These statements involve risks, uncertainties, and other factors that may cause actual results, levels of activity, performance, or achievements to be materially different from the information expressed or implied by these forward-looking statements. We caution you that these statements are based on a combination of facts and factors currently known by us and our projections of the future, which are subject to a number of risks. Forward-looking statements in this Form 10-K may include, for example, statements about:

the expected benefits of the Transaction (as defined below);
D-Wave Quantum’s future growth and innovations;
the increased adoption of quantum computing solutions and expansion of related market opportunities and use cases;
the estimated total addressable market (“TAM”) for quantum computing and expectations regarding product development and functionality;
D-Wave Quantum’s financial and business performance following the Transaction, including financial projections and business metrics;
changes in D-Wave Quantum’s strategy, future operations, financial position, estimated revenues and losses, projected costs, prospects and plans;
the ability of D-Wave Quantum’s products and services to meet customers’ compliance and regulatory needs;
D-Wave Quantum’s ability to attract and retain qualified employees and management;
D-Wave Quantum’s ability to develop and maintain its brand and reputation;
developments and projections relating to D-Wave Quantum’s products, competitors and industry;
the impact of health epidemics, including the COVID-19 pandemic, on D-Wave Quantum’s business and the actions D-Wave may take in response thereto;
D-Wave Quantum’s expectations regarding its ability to obtain and maintain intellectual property protection and not infringe on the rights of others;
expectations regarding the time during which we will be an emerging growth company under the Jumpstart Our Business Startups Act, as amended ("JOBS Act");
D-Wave Quantum’s future capital requirements and sources and uses of cash;
statements regarding the reseller agreement with Davidson Technologies, Inc. ("Davidson"), and Davidson’s and D-Wave’s collaboration on an initiative to support classified quantum-hybrid applications;
D-Wave Quantum’s ability to obtain funding for its operations and future growth; and
D-Wave Quantum’s business, expansion plans and opportunities.

These forward-looking statements are based on information available as of the date of this Form 10-K, and current expectations, forecasts and assumptions, and involve a number of judgments, risks and uncertainties and are not predictions of actual performance. Accordingly, forward-looking statements should not be relied upon as representing our views as of any subsequent date, and we do not undertake any obligation to update forward-looking statements to reflect events or circumstances after the date they were made, whether as a result of new information, future events or otherwise, except as may be required under applicable securities laws.

You should not place undue reliance on these forward-looking statements in making an investment decision with respect to the securities offered under this Form 10-K. These forward-looking statements are not intended to serve as, and must not be relied on as, a guarantee, an assurance, a prediction or a definitive statement of fact or probability regarding future performance, events or circumstances. Many of the factors affecting actual performance, events and circumstances are beyond the control of D-Wave Quantum. As a result of a number of known and unknown risks and uncertainties, our actual results or performance may be materially different from those expressed or implied by these forward-looking statements.

Some factors that could cause actual results to differ include:

anticipated trends, growth rates, and challenges in companies that are engaged in the business of quantum computing, such as D-Wave Quantum, and in the markets in which they operate;
the risk that D-Wave Quantum’s securities will not maintain a listing on the New York Stock Exchange ("NYSE");
D-Wave Quantum’s ability to recognize the anticipated benefits of the Transaction, which may be affected by, among other things, competition and the ability of D-Wave Quantum to grow and achieve and maintain profitability following the Transaction;
risks related to the performance of D-Wave Quantum’s business and the timing of expected business or financial milestones;
3


unanticipated technological or project development challenges, including with respect to the cost and or timing thereof;
the performance of D-Wave Quantum’s products and services;
the effects of competition on D-Wave Quantum’s business;
changes in the business of D-Wave Quantum and D-Wave Quantum’s market, financial, political and legal conditions;
the risk that D-Wave Quantum will need to raise additional capital to execute its business plan, which may not be available on acceptable terms or at all;
the risk that D-Wave Quantum may never achieve or sustain profitability;
the risk that D-Wave Quantum is unable to secure or protect its intellectual property;
changes in applicable laws or regulations;
the effect of the COVID-19 pandemic, geopolitical events, natural disasters, wars, terrorist acts or a combination of these factors on D-Wave Quantum’s business and the economy in general;
the ability of D-Wave Quantum to execute its business model, including market acceptance of its planned products and services;
D- Wave Quantum’s ability to raise capital, including under the Purchase Agreement (as defined below) with Lincoln Park Capital Fund, LLC ("Lincoln Park");
the possibility that D-Wave Quantum may be negatively impacted by other economic, business, and/or competitive factors;
risks stemming from inflation;
any changes to applicable tax laws, including U.S. tax laws; and
other risks and uncertainties described in this Form 10-K, including those under the section titled “Risk Factors.”

In addition, statements that “D-Wave Quantum believes” and similar statements reflect D-Wave Quantum’s beliefs and opinions on the relevant subject. These statements are based upon information available to D-Wave Quantum as of the date of this Form 10-K, and while D-Wave Quantum believes such information forms a reasonable basis for such statements, such information may be limited or incomplete, and such statements should not be read to indicate that such party has conducted an exhaustive inquiry into, or review of, all potentially available relevant information. These statements are inherently uncertain and investors are cautioned not to unduly rely upon these statements.

Frequently Used Terms

Unless otherwise stated or unless the context otherwise requires, the terms “D-Wave Quantum,” “D-Wave,” “Company,” “the registrant,” “we,” “us” and “our” refers to D-Wave Quantum Inc., a Delaware corporation, together with its subsidiaries.

In addition, in this Form 10-K:

Common Shares” mean shares of D-Wave’s common stock, par value $0.0001.

DGCL” means the Delaware General Corporation Law.

DPCM” means DPCM Capital, Inc., a Delaware corporation and a direct, wholly-owned subsidiary of D-Wave Quantum Inc.

DPCM Class A Common Stock” means the shares of DPCM’s Class A common stock, par value $0.0001 per share.

DPCM Class B Common Stock” means the shares of DPCM’s Class B common stock, par value $0.0001 per share.

DPCM IPO” means DPCM’s initial public offering, consummated on November 17, 2020, through the sale of 30,000,000 DPCM Units at $10.00 per DPCM Unit.

DPCM Public Stockholders” means holders of DPCM Class A Common Stock included in the DPCM Units issued in the DPCM IPO, including the Initial Stockholders to the extent the Initial Stockholders hold DPCM Class A Common Stock included in the DPCM Units issued in the DPCM IPO; provided, that the Initial Stockholders are considered a “DPCM Public Stockholder” only with respect to any Public Shares held by them.

DPCM Trust Account” means the trust account of DPCM that held the proceeds from the DPCM IPO.

DPCM Unit” means one share of DPCM Class A Common Stock and one-third of one warrant of DPCM, whereby each whole warrant entitled the holder thereof to purchase one share of DPCM Class A Common Stock at an exercise price of $11.50 per share of DPCM Class A Common Stock, sold in the DPCM IPO.

“Effective Time” means the time the Certificate of Merger in respect of the DPCM Merger became effective in accordance with the DGCL.

Exchange Act” means the Securities Exchange Act of 1934, as amended.

4


Exchangeable Shares” refer to shares in the capital of D-Wave Quantum Technologies Inc. (“ExchangeCo”), an indirect Canadian subsidiary of D-Wave. The Exchangeable Shares are exchangeable from time to time, at the holder’s election for Common Shares on a one-for-one basis.

Initial Stockholders” means the Sponsor (defined below) and certain of DPCM’s former officers, directors and other special advisors.

PIPE Financing” means the sale to the PIPE Investors of an aggregate number of Common Shares in exchange for an aggregate purchase price of $40.0 million pursuant to the PIPE Subscription Agreements.

PIPE Investors” means persons that entered into subscription agreements to purchase Common Shares pursuant to the PIPE Subscription Agreements on or prior to the date of the Transaction Agreement, which included certain shareholders of D-Wave Systems and the holders of other equity interests in D-Wave Systems (including D-Wave Options and D-Wave Warrants), in each case, prior to the Transaction, and certain Initial Stockholders.

PIPE Subscription Agreements” means those certain subscription agreements executed by PIPE Investors on or before the date of the Transaction Agreement in connection with the PIPE Financing.

Private Warrants” means the warrants held by the Sponsor that were issued to the Sponsor at the closing of the DPCM IPO, each of which was exercisable, at an exercise price of $11.50, for one share of DPCM Class A Common Stock, in accordance with its terms, prior to the consummation of the Transaction.

Registration Rights and Lock-Up Agreement” means that certain Registration Rights and Lock-Up Agreement, entered into among D-Wave, certain holders of DPCM Class B Common Stock, and certain shareholders of D-Wave pursuant to which D-Wave filed a registration statement to register the resale of certain equity securities of D-Wave and certain shareholders were contractually restricted from selling or transferring any of their D-Wave securities until February 5, 2023.

Resale Registration Statement” means the registration statement filed by D-Wave registering the issuance to and/or resale by certain third parties unrelated to the Purchase Agreement of certain securities issued prior to, or in connection with, the Transaction.

Transaction” means the transactions contemplated by the Transaction Agreement, including, among other things, the DPCM Merger and the Arrangement (as defined below), whereby DPCM and D-Wave became subsidiaries of D-Wave Quantum.

SEC” means the Securities and Exchange Commission.

Securities Act” means the Securities Act of 1933, as amended.

Warrants” means the warrants of D-Wave, which are exercisable for Common Shares.
5


Part I
Item 1. Business

Unless the context requires otherwise, references in this section to “D-Wave,” “we,” “our” or “us” refer to D-Wave Quantum Inc., a Delaware corporation, and its consolidated subsidiaries following the consummation of the Transaction, and prior to the Consummation of the Transaction, to D-Wave Systems Inc., a British Columbia corporation ("D-Wave Systems").

Overview

Organizational Structure

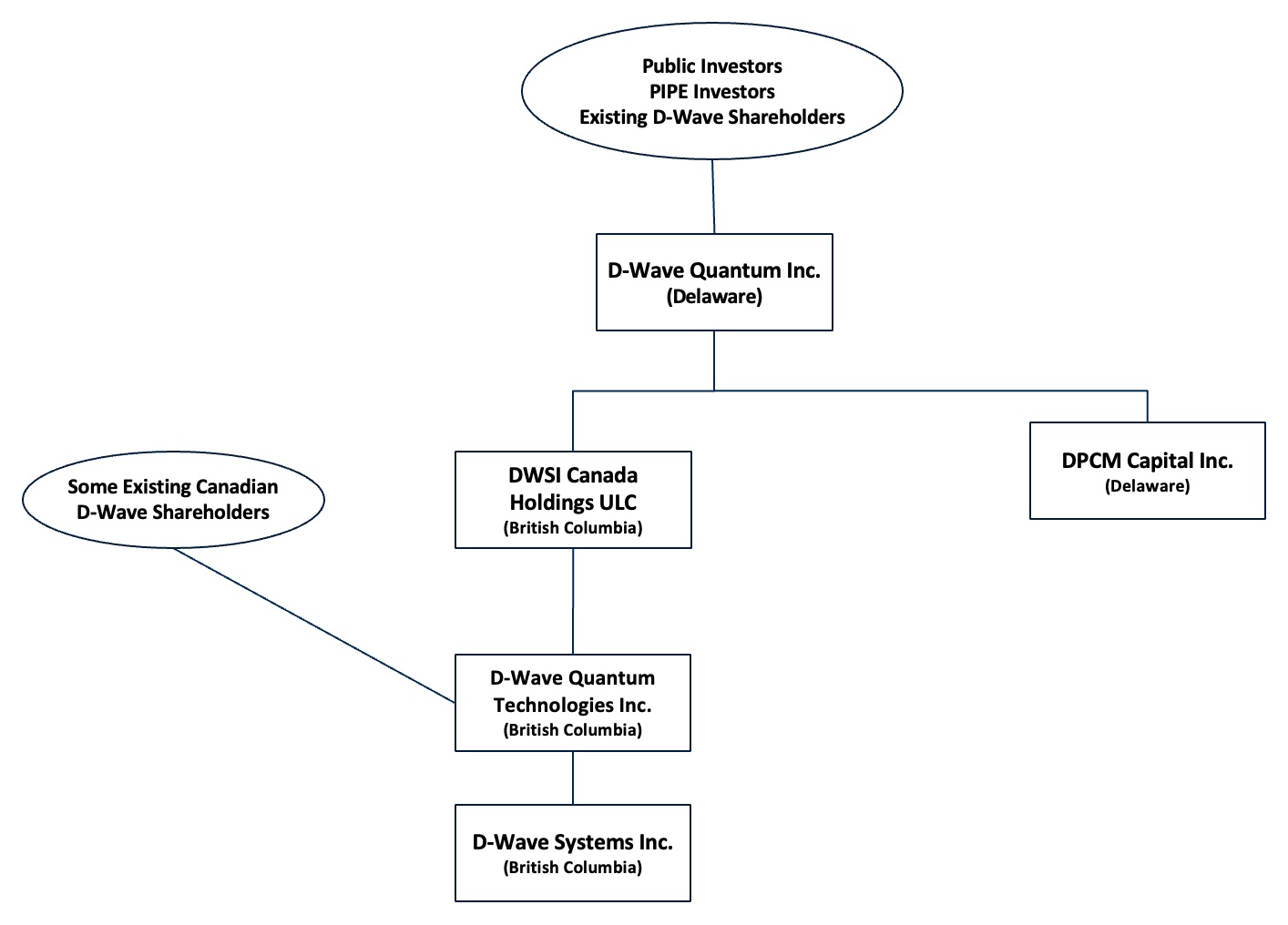
The diagram below depicts a simplified version of D-Wave Quantum’s organizational structure.

Screen Shot 2023-03-22 at 8.59.44 AM.jpg

As the Practical Quantum Computing Company, our mission is to unlock the power of quantum computing today to benefit business and society. We define “practical” as providing access to our quantum computers and delivering quantum offerings that are built to provide customer value for “commercial” use, which we define as customer use primarily focused on revenue-generating or cost-saving use cases. Our commercial-first approach brings quantum products to market that serve the needs of enterprise customers by solving their most complex and computationally intensive problems. We deliver this in real-time via our cloud service. Today, customers can access our annealing quantum computer and quantum hybrid solvers, and we are developing a gate-model system with cross platform tools to help address a broader range of customer problem sets in the longer term.

We are a pioneer in the quantum industry. We were the first company to lease, deliver and install a quantum annealing system (2011). We were the first to enable early complex optimization applications on quantum computers, used by Volkswagen for taxi routing modelling (2017). We were the first to demonstrate peer-reviewed quantum mechanical effects within a quantum annealer (2018), as published in both Science and Nature. We were the first to deliver real-time quantum access via the cloud (2018), and we continue serving our customers via cloud-based offerings today.

We were also the first company to deliver hybrid solver services, bringing quantum annealing and classical resources together to run problems with up to one million variables (2020). Most recently, we were the first to deliver a
6


5,000-qubit system (2020) and the first to demonstrate a three-million-times speed-up on that system over the best-known classical approaches—the latter published in Nature Communications (2021). Today, we are the only quantum computing company building commercial annealing quantum computing systems and developing gate-model quantum computing systems. All of these achievements have resulted in a blue-chip customer base, which, for the year ended December 31, 2022, included approximately two dozen Forbes Global 2000 companies and 69 commercial customers. For the year ended December 31, 2022, over 60 percent of our revenue was from commercial customers in a variety of industries including financial services, manufacturing, automotive, pharmaceutical, information technology, retail and professional services.

Both our successful track record in commercializing annealing quantum computing systems—we’ve developed and delivered five generations of annealing quantum systems for practical use by customers—and our deep scientific and technical capabilities in hardware and software are key market differentiators. Delivered in the cloud, our real-time Quantum Computing as a Service (“QCaaS”) is available in 39 countries. Additionally, with our professional services-enabled application development capabilities, we are the only quantum computing company that supports business applications at production scale today.

Our differentiated approach focuses on controlling the entire production cycle, from fabricating the quantum chips that power our quantum computers to developing the associated software and open-source development tools for quantum applications. This full-stack approach, coupled with our real-time quantum cloud delivery of those products, yields a regular, rapid product-to-market benefit. It also provides our customers with a powerful platform to address complex problems that can benefit from quantum computational power.

We believe that this product delivery and product enhancement cadence, integrated with our services-enabled approach and three-pronged go-to-market model (across direct sales, re-sellers and developers), provides us with first-mover advantage and sustainable competitive differentiation. In combination, this allows us to offer demonstrable and repeatable business value to our customers by identifying potential quantum use cases, piloting quantum hybrid applications, and working with customers to bring those applications into production.

Introduction to Quantum Computing

While classical computing technology has delivered significant advancements in performance, it has limitations. In classical computation, binary information is encoded in bits that can be in a 0 or 1 state. Classical processors manipulate and transform this binary information to run classical algorithms and perform computations. Still, many important and high-value problems remain problematic, which creates the irreplaceable demand for quantum computing capabilities. Our quantum computing systems harness the remarkable properties of quantum mechanics, in which quantum bits (qubits) can be both 0 and 1 simultaneously and can provide previously unavailable computational resources to enable new algorithms and applications and provide solutions that are outside the reach of classical computational computing systems.

The computational value of quantum computing underpins the promise of even greater societal and business impact, from the creation of new products and identification of new lines of business to solutions unimagined in drug discovery, weather modelling, global supply chain distribution, financial market portfolio optimization and new materials. As the only quantum computing company in the world building commercial annealing quantum computing systems and developing gate-model quantum computing systems, we can help customers benefit from a simplified, cross-platform experience that provides access to the full breadth of potential quantum applications. This dual-system approach is crucial to serving the full quantum TAM, as different types of quantum systems benefit different types of quantum applications: annealing systems are optimal for optimization problems, which today account for approximately 25 percent of the quantum TAM (as defined in “Our Growth Strategy” below); gate-model systems are best for differential equations, such as those in quantum chemistry; and both annealing and gate-model systems can solve linear algebraic and factoring problems, such as those in cryptography. And as use of quantum computers accelerates, we expect to find new, yet to be discovered, use cases that may be better suited for one or the other approach.

By offering both annealing and gate-model quantum computers, we intend to impact the lifecycles of a broader range of use cases and serve as the only cross-platform solution for enterprise customers. For example, in the pharmaceutical sector, annealing systems are best suited for patient trial and supply chain optimization, as well as protein folding, while gate-model systems are best suited to assist with drug discovery. And both systems will likely play a role in quantum machine learning for toxicity mitigation. In manufacturing, new materials will be designed with gate-model systems, while factory automation improvements will be designed to deliver new products, built with those new materials, to market more efficiently using annealing systems. By providing both annealing and gate-model quantum computing capabilities, D-Wave will be able to address the entire TAM rather than only a portion thereof, unlocking customers’ ability to use annealing and gate-model systems as a single-point solution.

Quantum computing enables our customers to find solutions to problems that couldn’t previously be solved or to arrive at optimal solutions far more quickly—both of which can significantly improve our customers’ profitability. In a December 2022 report by Hyperion Research, a high performance computing analysis firm, more than 80 percent of enterprises surveyed stated that they plan to increase their quantum computing commitment in the next two to three years, with more than one-third planning to invest at least $15 million annually in quantum computing efforts. All of this contributes to acceleration in the use of, and demand for, quantum computing. The need for quantum computing solutions is here today, and we believe D-Wave is well positioned to capture a significant portion of the commercial quantum computing market.

7


Our customers have included a highly diversified global portfolio of blue-chip enterprise companies, including Mastercard, Deloitte, BASF, Volkswagen, Unisys, Siemens Healthineers, Davidson Technologies, ArcelorMittal, Pattison Food Group (formerly Save-On-Foods), DENSO, BBVA, NEC Corporation ("NEC"), Accenture, and Lockheed Martin. In addition, thousands of developers around the globe have built early quantum software applications on our systems in areas as diverse as customer offer allocation, resource scheduling, job shop scheduling, mobility, logistics, drug discovery, portfolio optimization and manufacturing processes, plus many more under development, demonstrating increased recognition of the benefits of quantum computing across industries.

We believe that most commercial quantum computation and successful application development will be hybrid, meaning that problems will be solved using both quantum and classical resources. Much like the value of a graphical processing unit in classical computation, quantum computers are accelerators. Our quantum hybrid approach offers customers the best of classical and quantum solvers, automatically determining which parts of problems are more suited to classical or quantum solutions and, in turn, enabling customers to see early quantum value on their current computational problems while preparing them to address more complex problems in the future.

We have already demonstrated important results. As noted in a recent peer-reviewed paper published in Nature Communications, our systems have demonstrated a three-million-times speed-up over the best-known classical approaches on an application in quantum materials simulation. This work illustrates that quantum computing provides superior outcomes for certain types of problems. Our customers have also been able to realize demonstrable value. For example, we worked with Pattison Food Group to create a quantum hybrid solution that saw time spent on grocery optimization tasks reduced from 25 hours to less than two minutes per week. In addition, we worked with SavantX, a quantum analytics company, to optimize cargo handling and truck scheduling at the Port of Los Angeles, increasing daily crane deliveries at Pier 300 from 60 to 97, a 62 percent increase in productivity.

We believe that our hybrid quantum computing approach will accelerate the value of quantum computing for enterprises today, and once fully-developed, our cross-platform offerings of both annealing and gate-model systems will provide customers with access to quantum computing for all of their use cases. We believe we are poised to disrupt and revolutionize the notion of computational power. In turn, this will enable business and society to harness the value of the technology.

We are more than our innovative products. We are an organization of professionals across many disciplines and boast distinguished domain experts with decades of experience in their respective fields. We believe the maturity of our technologies, our deep professional services expertise, our history of delivering both scientific advancements and new quantum products via cloud services, and our proven track record of building and growing new markets fully equip us to partner with customers on their quantum journey and to continue to capture a significant portion of the growing market.

All of our systems, tools and products are, and will continue to be, focused on providing an accelerated path to practical, real-world applications that deliver measurable value to our customers.

image-2.jpg

8




Our Quantum Computers, Developer Tools and Quantum Hybrid Solvers Delivered via QCaaS

We believe we are uniquely positioned to serve the growing market for quantum computing solutions and services. Our revenue is derived from cloud-based QCaaS, which includes access to a quantum computer with more than 5,000 qubits and quantum-classical hybrid solvers that can solve problems with up to one million variables. We also recognize revenue by helping customers build quantum hybrid applications through our professional services offerings. For a breakdown of revenue by type of product or service, please see Note 4 “Revenue from contracts with customers” included in the notes to our audited consolidated financial statements. While we generate revenue from these products and services, we have a history of net losses since inception and experienced negative cash flows from operations. See “Risk Factors— Risks Related to D-Wave Quantum’s Financial Condition and Status as an Early-Stage Company—We have a history of losses and expect to incur significant expenses and continuing losses for the foreseeable future.”

Advantage™ quantum computers: We are at the forefront of providing annealing quantum computers. Today’s Advantage annealing quantum system was built for business and excels at optimization problems ubiquitous in real-world commercial applications, such as optimizing manufacturing processes and reducing waste. Advantage is available in our Leap quantum cloud service, and access to Leap and other services can be purchased directly from D-Wave or through Amazon Web Services (“AWS”) Marketplace and other resellers such as NEC. We believe the industry is on at least a 7-10 year timeline for delivering scaled, error corrected gate-model systems, and we expect our gate-model program to be competitive within that timeline. Our scalable gate-model program will extend the Advantage platform to deliver gate-based quantum computing in a multilayer fabrication stack (as described below). We plan to do this by validating gate-model multi-layer fabrication, demonstrating scalable on-chip control, and ultimately delivering a 5,000 qubit scaled gate-model system with either full or partial error correction. We intend to apply the learnings from our five generations of building annealing quantum computers to the manufacturing, scaling and implementation of the gate-model program. While the development of the gate-model program is years away from commercialization, we’ll continue to invest in our Advantage annealing program (which is commercially available today) with future generations of increasingly more powerful and connected quantum annealing systems.

A multilayer fabrication stack is composed of multiple alternating layers of superconducting metals, dielectric insulators, as well as other superconducting device layers, that allow for a dense, or space efficient, implementation of complex circuitry. This approach allows us to integrate control and readout circuitry into the fabric of the quantum processor unit, and facilitates scaling to large processor sizes. Much like our existing annealing quantum computers, access to the gate-model quantum computers will eventually be available via our Leap quantum cloud service, though there may be unique government classified applications that require stand-alone systems on customer premises.

Our offerings include:

Leap™ quantum cloud service: We are also at the forefront of providing real-time quantum cloud service offerings for production quantum use cases. Launched in 2018, and available in 39 countries and counting around the world, the Leap quantum cloud service was built to access state-of-the-art quantum computers and a quantum-classical hybrid solver service that can handle problems with up to one million variables. Users log in and immediately benefit from not only the quantum systems and hybrid solvers, but also from a robust fully integrated development environment (“IDE”) and access to resources, tools and an emerging quantum developer community.

Ocean™ developer tools: Offering a full suite of open-source programming tools, the Ocean software development kit (“SDK”) simplifies the process of building quantum hybrid applications while reducing associated time and cost.

D-Wave Launch™ on-board to quantum computing program: D-Wave Launch offers a phased approach to identifying and building in-production quantum hybrid applications. Across four distinct phases, our professional services team works with customers to help identify which problems would be most impacted by quantum solutions, develop quantum proofs-of-concept, pilot hybrid quantum applications, and put those applications into production. Training and quantum computing access accompany the phases.

Customers and Applications

We categorize quantum use cases as either pre-production or production. For more than 10 years, customers have been using our quantum computers for modelling, testing and research while also providing a feedback loop that has not only grown into a collection of examples of how the system can be used today but also provides insight into emerging use cases. These are pre-production use cases.

We’re now observing a shift in certain quantum use cases, notably optimization-based, that are beginning to move into production, with customers identifying real business problems, developing quantum hybrid proofs-of-concept, piloting them, and beginning to run those use cases in production environments.

But we believe that this is just the beginning. As quantum annealing becomes more powerful and gate-model systems begin to come online over the next five to ten years, other pre-production and production use cases are expected to emerge.

9


Pre-production: As of 2022, hundreds of user-built early applications have been developed to run on our annealing quantum systems and in our hybrid solver service. Spanning a wide range of diverse industries, these applications include examples in airline scheduling, election modelling, quantum chemistry simulation, manufacturing optimization, preventative health care, portfolio optimization and logistics.

For example:

Volkswagen has investigated multiple use cases, including a commercial application that required live access to a quantum processor. During Web Summit 2019 in Lisbon, Volkswagen’s Quantum Shuttle project combined live Android data from buses, live traffic data, and access to a D-Wave hybrid solver through Leap to optimize bus routes in real time.

Production: Our annealing quantum computer runs an algorithm that natively solves optimization problems. As a result, the use cases emerging from pre-production tend to fall into the optimization category. Applications include peptide design, employee scheduling, last-mile vehicle routing, paint shop scheduling, financial portfolio return optimization, farm-to-market food delivery, digital marketing, Organic Light-Emitting Diode materials development, financial risk reduction, marketing campaign optimization, shipping container logistics, ribonucleic acid folding, and clinical trial optimization.

Examples include:

SavantX, a quantum analytics company, worked with the Port of Los Angeles to create a quantum application specific to the port’s third largest terminal - Pier 300 - to optimize cargo handling and truck scheduling using D-Wave’s annealing quantum computer. With the application, truck drivers are directed to the right container based on a crane’s current location, reducing crane movement while increasing crane productivity. The result of this system is the reduction of wait-time for truckers, and increased movement of containers out of the port. Per crane deliveries went from 60 to 97 per day following implementation, a 62 percent increase in productivity.

Pattison Food Group, a western Canadian grocery retailer, successfully used our hybrid solver service in Leap, which incorporates the Advantage quantum processing unit (“QPU”), to find solutions to optimization problems in grocery logistics. The company was able to reduce the time needed for one optimization task from 25 hours to less than two minutes per week. Although the gain from the time savings is significant, the real value is in allowing this business optimization process, previously done weekly, to be done in real time, providing optimal solutions to ever-changing inputs and conditions. Pattison Food Group is now looking to apply our hybrid quantum capability to other challenges across its business.

BBVA, a global financial institution, along with financial quantum applications partner Multiverse Computing, set out to identify management strategies that yield the highest Sharpe ratio—a metric reflecting the rate of return at a given level of risk. An algorithmic solver was used to find the optimal solution to a cost function equation that describes the risk, return, and transaction costs associated with a given portfolio. Utilizing D-Wave’s hybrid solver service, BBVA was able to find the maximum value at the lowest risk in 171 seconds, even with 10382 possible portfolios. In comparison, existing solutions either took an entire day or failed to find a solution.

Volkswagen identified a commercial optimization application, the binary paint shop problem, which was run on D-Wave’s hybrid solver service. The solver outperformed four purely classical methods on problem sizes at commercial scale (N=3,000). In a separate project, similar inputs were tested using a leading ion trap system, which failed to find any commercial solution.

We expect the movement from pre-production into production will continue as quantum technologies advance. Below is an example of how this is expected to impact pharmaceuticals, while other verticals like manufacturing, logistics, financial services, mobility, energy and telecommunications also stand to benefit.

Pharmaceuticals: Quantum annealing today is showing early promise in pharmaceutical use cases, including protein folding and optimization in drug trials, supply chain, and manufacturing. We consider these use cases to be moving out of pre-production and into production. For example, Menten AI used our quantum hybrid solvers to design peptide therapeutics that could potentially help fight COVID-19. Menten AI was able to solve protein design problems by finding better solutions than those of competing classical solvers for de novo (from scratch) protein design, which can create better proteins and ultimately enable new drug discoveries. Menten AI is now in wet-lab testing phase. As annealing quantum computers mature, we expect to see use cases emerge that will utilize quantum machine learning for objectives such as anticipating drug toxicity. And as gate-model systems become less “noisy” and more error-tolerant, we expect to see an emergence in quantum chemistry for new drug discovery.

Enterprises are beginning to see ongoing benefit from their initial use cases. Moreover, the accumulated quantum learning experience is expected to accelerate the addition of new use cases, both as new applications emerge and technologies mature. The cycle of moving through pre-production into production provides continuous learning and innovation. Providing tangible customer value is an important way in which we differentiate ourselves from other companies in the market, whose primary focus, out of necessity, is scientific discovery rather than the delivery of quantum products for business-scale commercial applications.

Scientific applications: Notwithstanding our focus on commercial customer value, we’re also able to demonstrate excellence in scientific applications. Over the past several years, simulation of quantum magnetic systems has emerged as a
10


promising application and better means of studying the dynamics of the QPU. Responding to a 2021 Nature Communications paper on a simulation of topological phenomena in a quantum magnet using a D-Wave 2000Q system, Nobel laureate J. Michael Kosterlitz, who won the prize for his work on this topic, said: “This paper represents a breakthrough in the simulation of physical systems which are otherwise essentially impossible.”

The History of Building a Quantum Ecosystem

Building a quantum ecosystem of developers, talent, systems, software, tools, and users has been a core focus of D-Wave. Throughout our history, we’ve demonstrated a successful track record of providing technology and innovation to customers. And we’ve gathered significant operational and commercial experience for running a quantum computing company at scale. Our hardware and software expertise provides us with a unique capability to address customer needs.

The early years of D-Wave were largely dedicated to research and development, leading to our first working qubits and scalable systems. In 2004, we made the critical and deliberate decision to focus on quantum annealing to deliver practical business value with quantum computing. By 2011, we’d officially moved our research and development into a new phase when we announced our collaboration with Lockheed Martin, allowing for outside scientists and engineers to work with our quantum systems and to provide critical feedback on our continuing quantum system development. Since the Lockheed Martin engagement, our technology has been used for a variety of research and academic applications at companies and institutions including Google, the Oak Ridge National Laboratory, Los Alamos National Laboratory, Jülich Supercomputing Centre, NASA Quantum Artificial Intelligence Laboratory and University Space Research Organization. Through this early quantum access, we gained crucial feedback on how to improve quantum computers and make them more accessible for practical use. As a result, each generation of our annealing quantum systems has enabled organizations to achieve dramatic improvements in performance.

In 2018, we removed barriers to access our annealing quantum computing systems by launching Leap, which was the industry's first real-time, publicly accessible quantum cloud service that allowed developers to access live quantum processors and create applications using Python, a high-level general-purpose programming language. D-Wave’s cloud approach facilitated and increased access to quantum computers, thereby allowing businesses, developers, and researchers to directly access our systems.

With thousands of developers active in Leap today, our focus on growing an ecosystem of quantum developers is paving the way for increasingly diverse quantum computing applications. As founding mentors of the Creative Destruction Lab’s quantum work stream, we’ve mentored companies using quantum computing, including OTI Lumionics, which is working on new material design; Menten AI with its drug discovery efforts; and Multiverse Computing, which is developing applications in the financial services space.

In 2019, our customers began to put application pilots into production. As previously mentioned, Volkswagen debuted the first-ever real-time quantum application in limited production, a quantum shuttle service that carried people between conference centers in Lisbon, Portugal.

A year later, we released the Advantage quantum annealing computer, a 5,000-qubit system, along with new quantum hybrid solvers in the Leap quantum cloud service. This marked an inflection point that allowed far larger, more complex, business-scale problems to be solved on our systems. And in 2021, we released performance upgrades to the Advantage system and added a new hybrid solver to make it easier to solve problems with constraints. Business optimization problems use constraints, such as the distance a truck can travel before running out of gas (rather than assuming the truck can run indefinitely). In 2022, we introduced new updates to our hybrid solver, enabling businesses to run quadratic optimization problems with continuous variables as well as weighted constraints and introducing pre-solve techniques that simplify problem formulation. By incorporating constraints, the new solver is valuable in addressing real business problems of current and future customers.

In October 2021, we announced a preview of our next-generation quantum computing platform, which will include both annealing and gate-model quantum computers. With the expansion of our products and services to include gate-model systems, we believe we will be poised to provide the multiplatform computational power required to tackle a broad array of problems facing businesses.

Our Business Strategy and Differentiators

We are the Practical Quantum Computing Company for a reason. We have the longest track record of a quantum computing company working with customers on real-world, computationally complex, optimization problems. We are the only company in the industry with operational and commercial experience running a quantum computing business at scale. We are leaders in the development of the intersection of quantum hardware and software, unlocking greater ease of use and quantum hybrid application performance for customers. We are the only quantum computing company building annealing and developing gate-model quantum computers. What’s more, our commercial-first approach focuses on building products delivered via the cloud that help enterprises solve complex business problems and drive business value today. Combined, this gives us a unique perspective on how to anticipate and address the needs of customers, with a goal to accelerate quantum computing market creation and adoption.

Full stack for the entire quantum journey: We are the only quantum computing company building annealing and developing gate-based quantum systems with a full-stack, cross-platform vision for the future. Our quantum-in-the-cloud offering comprises a complete portfolio of products and services that supports building in-production applications across
11


broad use cases for businesses and developers. We currently deliver commercial annealing quantum systems via our Leap cloud service (QCaaS), open-source application development tools and professional services that bring demonstrable business value to our customers. We’re also expanding into gate-model systems to provide coverage for a wider variety of customer use cases.

Cross-platform: Our platform-agnostic approach will help customers solve their toughest and most complex business problems without having to worry about which quantum technology approach or platform to use. Upon the development of our gate-model systems, customers will not have to choose between annealing or gate-model systems, as our cross-platform open-source developer tools will enable them to invest in one tool and use it across multiple quantum systems.

Hybrid strategy: Some problems are solved with classical computing resources, others with quantum computing resources, but many are best solved with a combination of both. This is why our product strategy enables customers to tap into and harness the power of both quantum and classical resources to satisfy their given use case. Our hybrid solvers (part of our Leap quantum cloud service) offer a seamless way for end users to easily leverage both our quantum and classical resources via the cloud to run complex problems. Over 50 million problems have been run on the Advantage annealing quantum computer directly and through hybrid solvers since its launch in September 2020.

Annealing for optimization: While our strategy encompasses both annealing and gate-model technologies, we are the only quantum computing company in the world that builds and delivers access to annealing quantum computers. Quantum annealing is uniquely effective at solving optimization problems, and this problem class makes up a significant proportion of the enterprise problem universe. Moreover, optimization use cases are suitable to a recurring revenue model, as many are repeatable, real-time (always-on) processes. Recent publications point to the fact that annealing is better for solving optimization problems both today and in the future. Conversely, the pre-processing overhead and lesser performance of current gate-model systems make them ineffective in solving optimization problems.

Practical quantum computing for accelerated time-to-value: We build products and services that help enterprises solve complex business problems and deliver business value today. All of our systems, tools and products are, and will continue to be, focused on providing an accelerated path to practical, real-world applications that deliver value to our customers.

Cloud-first and enterprise scale: The Leap quantum cloud service provides real-time access to production-grade annealing quantum computers with enterprise class performance and scalability. Leap is engineered for high reliability and availability and provides the security and privacy measures needed for enterprises to go live with in-production quantum hybrid applications.

Professional services accelerate QCaaS: Our model features a professional-services-enabled approach for application discovery and proof-of-concept development, and a QCaaS model for recurring revenue as applications move to production. This model enables us to capture professional services revenue in the first half of the customer journey and recurring QCaaS revenue in the second half once the application has been built and validated.

Our Business Model

12


Slide1.jpg

Three-pronged go-to-market model: Our go-to-market model—across direct sales, re-sellers and developers— extends our ability to scale sales.

Our direct sales strategy involves: (1) growing our existing customer base by accelerating the path from pre-production to in-production application deployment on Leap, our quantum cloud service; and (2) acquiring net new customers using D-Wave Launch, a services-enabled journey to the adoption of quantum technology. For direct to enterprise sales, we sell through a four-phased customer engagement that we call D-Wave Launch. We describe phase 1 as our discovery phase. In this phase, our professional services organization works with customers to identify one or more applications that are valuable for their business and that could be run on one of our quantum hybrid solvers. We describe phase 2 as our proof of concept (“PoC”) phase. In this phase, again our professional services organization works with the customer to build out an actual software implementation and we begin to run the software on the Leap quantum cloud service to test if the implementation works correctly and if the customer begins to see early business value. We describe phase 3 as our pilot deployment phase. In this phase, we expand the implementation to support running the application at business scale. For example: in the case of delivery scheduling, we would add more vehicles to the model, for example from 10 to 100 trucks. Or in the case of a portfolio optimization problem, we would add additional portfolios to test the performance of the quantum hybrid solver at larger business size problems. We describe phase 4 as putting the quantum hybrid application into full production. In this phase, our customer is running the problem in their environment while connected to the Leap quantum cloud service, at full scale, deriving additional business benefits beyond those identified in earlier phases. Phases 1-3 are considered non-recurring revenue per application as they are phases that the customer moves through to get to full production (phase 4). Phase 4 represents recurring revenue as the application in full production consumes QCaaS resources to run the full production application on an ongoing basis. As an application consumes QCaaS resources, D-Wave recognizes the revenue. See “—Our Quantum Computers, Developer Tools and Quantum Hybrid Solvers Delivered via QCaaS—D-Wave Launch™ on-board to quantum computing program”.

Our partner strategy involves: (1) expanding our reach by enabling AWS customers to purchase Leap and other services through AWS Marketplace; (2) creating new markets and unlocking new use cases via systems consultants and integrators such as Deloitte and Accenture; and (3) building an ecosystem of global re-sellers such as NEC and regional re-sellers such as Strangeworks and Sigma-i. For our partner-led strategy, we work with system integrators, independent software vendors, and cloud providers to resell our Leap quantum cloud service around the globe to scale our business.

Our developer strategy involves: (1) providing access to a free trial of Leap, our quantum cloud service; (2) driving developer product usage, quantum application development, and community engagement to maximize developer conversions (from free to paid); and (3) lead generation, i.e., engaging our developer base for potential new enterprise customer accounts. We do this by offering free, unlimited access to our Leap quantum cloud service platform. In this platform, users have unlimited “always on” access to demos, code samples, training materials, an integrated developer environment, and a community forum. Initially, they also receive up to one minute of free use of the actual QPUs and additional free time on the quantum hybrid solvers. Because of the
13


speed of the QPU, one minute of QPU time is equal to running between 400 and 4000 different problems. Developers who attach their GitHub account to their Leap sign ups continue to receive one free minute monthly. There is currently no limit to the ability to receive an additional one minute of free time each month, assuming developers continue to open source their work and associate their GitHub account. To date, more than 34,000 developers have joined our ecosystem.

Our Growth Strategy

image-3.jpg

According to the Boston Consulting Group (“BCG”) the quantum computing TAM is projected to grow from $2 billion to $5 billion in 2022-2025 to $450 billion to $850 billion by 2040 (and beyond) with 20 percent of the overall TAM being available to quantum hardware, software, and service providers, with the remaining 80 percent of the TAM being the value captured by quantum computing end-users.

BCG estimates that combinatorial optimization problems, which are best suited for annealing systems, will represent approximately 24 to 26 percent of the TAM, which translates to $500 million to $1.2 billion near-term growing to $112 billion to $212 billion longer-term. The 20 percent of this that is expected to be available to quantum hardware, software and service providers is $100 million to $250 million near-term growing to $22 billion to $42 billion longer-term. This, coupled with the broad TAM for other emerging quantum use cases such as quantum chemistry, quantum machine learning and quantum cryptography that our annealing and gate-model systems will support, represents a significant and growing opportunity.

We believe our full-stack, cross-platform approach, alongside our go-to-market strategy, technical capabilities and product vision, positions us to capture a significant portion of the quantum TAM available to hardware, software and service providers.

Our overall growth strategy has three key focus areas: (1) build the business; (2) advance the science; and (3) improve the technology.

Build the business: We continue to build the business through a combination of QCaaS cloud services, professional services, and developer ecosystem growth. The key elements of this strategy are:

Win the fast-growing optimization market: Quantum annealing is uniquely suited for solving optimization problems and, as noted above, this problem class is anticipated to comprise $22 billion to $42 billion of the longer-term quantum computing TAM that is available to hardware, software and service providers. As the only company in the world offering quantum annealing, we’ll continue to leverage this competitive position and acquire additional customers with optimization use cases across multiple verticals, including financial services, manufacturing/logistics, mobility, and life sciences/pharmaceuticals.

Direct sales, recurring revenue and expanding partner strategy: We’re pursuing multiple revenue streams from our three-pronged go-to-market model. Our main line of business—cloud service—has seen significant year-over-year growth, which we anticipate will continue. Specifically, between 2018, when we introduced our Leap cloud
14


service, and the end of 2022, cloud revenue has grown at a compound annual growth rate of 37 percent. We have two types of cloud revenue contracts: large, multiyear engagements and smaller, recurring contracts that are often multi-month in duration. We continue to acquire net new customers through the D-Wave Launch program and further drive recurring QCaaS revenue by moving existing customers from their pre-production journey into production applications. We recognize professional services revenue from phase 1 (discovery) and phase 2 (PoC) of Launch projects, with many customers initially contracting for both. We’re seeing more than 80 percent of phase 1 (discovery) projects convert into phase 2 (PoC) projects, demonstrating early customer value and continued engagement and retention. We also intend to expand our channel partner and reseller relationships to identify new geographies, customers, and use cases, all of which could potentially utilize our products. We’ve also seen that as businesses identify and build use cases, customers learn more about quantum computing and begin to explore alternative use cases, yielding additional professional services and QCaaS revenues.

Grow our existing user base and developer ecosystem: Our developer ecosystem is a source of innovation for new quantum applications, extended brand awareness, and new use case discovery. We plan to continue to drive developer community engagement and product adoption to grow the ecosystem.

Advance the science: We advance the science through the pursuit and creation of new knowledge in the quantum space, with the goal of demonstrating customer value and ultimately quantum advantage (i.e., a computational quantum outcome that cannot be achieved by any existing classical computation system) in a growing portfolio of problems. The key elements of this strategy are:

Demonstrate the power of our quantum technology through benchmarking: Our annealing quantum computers have outperformed the best classical computers in several specific use cases. As noted in a recent peer-reviewed paper published in Nature Communications, our systems demonstrated a solution to a problem three million times faster than the best-known classical approaches on an application in quantum materials simulation. In the context of real-world applications, our customers have shown material efficiency improvements in solving business problems (for example, up to 500 times faster for Pattison Food Group, as described above).

Pursue the cutting edge and push the boundaries of quantum knowledge: We plan to continue to create new knowledge in the quantum space that shows the power of our scientific and technological approaches and pushes the frontiers of quantum information science. We have an active research program that focuses on quantifying the increases in performance we achieve with increasingly coherent quantum systems. And we’ve seen promising new results on interesting physics problems, currently in peer-review, because of even greater coherence in our systems.

Improve the technology: We improve the technology through continuous innovation in quantum annealing and gate-model development, hybrid algorithm advancement and leveraging customer and market feedback to inform our product innovations and lifecycle. The key elements of this strategy are:

Continue to invest in our differentiated quantum annealing technology: As discussed above, while our technology approach encompasses both annealing and gate-model technologies, we are the only company that builds and delivers annealing quantum computers. Our extensive intellectual property portfolio around our annealing systems and 10-year head start in superconducting expertise give us a first-mover advantage, making it difficult for others to enter this space. Annealing is the only quantum computing model that, as part of the hybrid solver service, can efficiently solve large combinatorial optimization problems at enterprise scale, which make up approximately 25 percent of the addressable quantum market.

Build and deliver a unified quantum platform that offers solutions for broad quantum use cases for customers: The intersection of systems, software, services and tools is familiar to us. We’re utilizing our integrated engineering expertise to build a cross-platform quantum service with both annealing and gate-model systems that we believe will be the first and only quantum computing offering to impact full product lifecycles across multiple industries.

Extend our track record of continuous innovation, execution, and operational excellence: We have a strong track record of innovation in building and delivering quantum annealing systems to market. From the D-Wave One, D-Wave Two, D-Wave 2X, D-Wave 2000Q, D-Wave 2000Q LN, Advantage and Advantage Performance Update to the forthcoming Advantage 2 system, we have demonstrated a relentless pursuit of increased qubit count, coherence (qubit quality), qubit connectivity, and performance. This has resulted in a rapid increase in the complexity of problems our customers are able to solve. We plan to continue this trajectory and focus on driving additional improvements in coherence and connectivity in our annealing systems to further expand the universe of solvable problems, while utilizing this expertise to build our gate-model system.

Our Technology Approach

Quantum computing technology landscape

15


Screen Shot 2023-02-28 at 11.50.22 AM.jpg



There are two primary approaches to building quantum computers:

Quantum annealing: Heavily inspired by physics and uniquely effective at solving challenging, ubiquitous optimization problems, quantum annealing is the first and only approach to date that delivers large-scale quantum computing and is a core of our product platform.

Gate-model computation: Heavily inspired by classical digital computation, gate-model computation replaces classical registers of bits with qubits and performs a series of single and multiqubit operations, or gates, on the registers to run a computation. This includes superconducting, ion trap, and photonic approaches to quantum computing.

Our quantum systems approach

In 2004, D-Wave made a singular strategic choice, guided both by analysis of the market for potential quantum applications and the state of available technology. Our decision to first develop a large-scale quantum annealing technology for optimization remains prescient today. Challenging optimization problems are found across all areas of business, and a growing body of theoretical and empirical evidence identifies quantum annealing as the best approach for solving them. Exploiting the natural tendency of systems to remain in ground or low energy configurations, this model of quantum computing is more error-tolerant than gate-model architectures and therefore easier to develop into a large-scale technology.

To quickly develop and scale a quantum computer based on quantum annealing, we built a Manhattan Project-style organization. We have a multidisciplinary team of scientists, technicians, software developers and engineers of all types working together on all aspects of the technology, systems, and software. We implement our qubits with superconducting circuits built in a multilayer integrated circuit process. Our fabrication is done with mature, proven, reliable and readily available industry-standard technology, processes, and components wherever possible. As a result, we can work with existing third-party foundries without the need to invest capital in a new fabrication facility.

At the same time, some critical elements of the technology are fabricated and tested with our own equipment, in our own facilities. We have an in-house team of superconducting application-specific integrated circuit designers, and we perform all our own superconducting circuit design. All testing and characterization of superconducting circuits is performed in-house at our facilities by a team of scientists trained in cryogenic characterization and operation of superconducting circuits and devices. By collocating, co-developing, and controlling both design and testing, we maximize speed of development and control product quality.

With our current product fabrication at Very Large-Scale Integration (“VLSI”), we also benefit from the ability to integrate on-chip superconducting control circuitry. This can serve to tune and control qubits and implement scalable readout. “Scalable” in this context means that many tens of thousands of devices can be controlled and read with only
16


hundreds of wires—a characteristic rare in the quantum computing world. Our superconducting VLSI control circuitry has enabled us to scale our systems from a handful of qubits to the more than 5,000 in the current Advantage system.

Control electronics are an integral part of all quantum computing architectures, and we’ve designed and built more than seven generations of semiconductor-based electronics for control and readout of superconducting quantum processors. Co-developing the cryogenic superconducting and room temperature semiconducting-based electronics is essential to optimizing performance.

Our Burnaby facility hosts system development and manufacturing. To ensure that we have an efficient and sustainable manufacturing process that can continue to scale, we have capacity to expand across all our core technology areas: in fabrication, our existing foundry can scale to a level significantly higher than our current throughput; we have plans to invest in a second fabrication source after we have demonstrated experience in leveraging a second source to speed up development, as was seen with our D-Wave 2000Q lower noise development; our wiring and input/output manufacturing is in-house and we can scale this capability by adding production staff and resources; and electronics are designed in-house and built by third-party vendors, and with additional funding, electronics manufacturing can easily be scaled.

Our development philosophy emphasizes systems engineering to maximize customer benefit. This means that we must design the qubit, from the beginning, in a way that allows us to control, operate and read many thousands of qubits, not just tens of qubits.

Scaling the quantum system: In addition to the growing number of qubits and couplers, and the increasing complexity of problems our quantum computers can handle, other notable improvements we’ve made while transitioning from the D-Wave 2000Q to the Advantage quantum system (released in October 2020) include the following:

Increasing the number of qubits from 2,000 to 5,000 (2.5 times)

Increasing connectivity between qubits from 6 to 15 (2.5 times)

Increasing problem precision (the precision to which a problem can be posed) by two times

Reducing problem latency by 60 percent

The increase in qubits and connectivity from the previous degree-6 topology to the degree-15 topology typically allows our Advantage processor to take inputs two to four times larger than those of the D-Wave 2000Q.

In addition, the Advantage annealing quantum system performance update released in October 2021 included several key changes that boosted performance over the original Advantage release:

An updated processor design that increased problem precision
Improvements in system control enabled faster anneal times
An increased yield of qubits and couplers that allows more complex problems to be solved

Expansion into gate-model: Our early focus on quantum annealing directly lends itself to our gate-model efforts. Many of the lessons learned in building a superconducting quantum annealing system are transferable to building a scalable superconducting gate-model quantum computer. Scale, superconducting chip fabrication, materials design, cryogenics, and intellectual property are all necessary and relevant for delivering a commercial, scalable gate-model system to the market. Our deep experience and built-from-the-ground up commercial-scale design strategy, gives us a first-mover advantage over companies in the early stages of merely developing the building blocks of gate-model systems.

We believe the time is right to also pursue gate-model technology because:

Gate-model quantum computing (“GMQC”) theory has matured considerably since 2004.
Over the past 20 years, we have accrued considerable experience and intellectual property in quantum systems engineering, including cryogenics, environmental control, input/output and filtering, and scalable control and readout of superconducting devices. This can be directly brought to bear on building scalable GMQC technology.
We have developed a mature superconducting VLSI design and manufacturing capability that can immediately be employed for our gate-model program. This is the only physical implementation of a quantum computing technology that can be utilized for both quantum annealing and gate-model computers.

While there’s still a need to further improve error-corrected GMQC theory to reduce overheads, both in physical circuit size and gate sequence depth and to the point where it can truly be practical to implement, we understand that a confluence of new theoretical developments, coupled with our practical quantum computing design experience, will ultimately be necessary to commercialize this technology.

Power consumption and refrigeration: Our quantum computers draw 12 kilowatts of nominal power and have used the same-sized dilution refrigerators for cooling since the 2010 release of the original D-Wave One system. The refrigerators’ cryocoolers require the bulk of this power to provide cooling to 4 kelvin. While the computational power of our systems has dramatically increased with each product generation, the power requirements have
17


remained the same and are expected to do so for at least the next two system product generations. This contrasts with competitors that are using and developing massive dilution refrigerators, which will require increasingly more power to continue with technology development.

D-Wave’s 20-plus years of reliable operation: We have been delivering commercial quantum computers for longer than many of our competitors have been in existence. Our experience allows us to operate a field-tested service and support organization that can anticipate many technical challenges of quantum system deployment. Our Leap quantum cloud service has experienced more than 99 percent uptime from when it launched in 2018 to December 31, 2022.

Our Software, Tools and Cloud Services Approach

Software development: Our software teams use Agile and Scrum methodologies to ensure customer requirements are met and that the highest priority features are included in each release to maximize the utility of our system. The development process for Ocean developer tools follows best practices for open-source products, and we use GitHub for all open-source code. As a result, developers can edit the code in their own repository and merge it with the original repository when it’s ready for release, and external users can contribute to the codebase.

Ocean software development kit: Available on the D-Wave GitHub repository, the Ocean SDK is a suite of open-source tools for solving challenging problems with quantum computers and quantum hybrid solvers. The latest Ocean packages are also preinstalled in the Leap IDE. The Ocean software stack provides a chain of tools that implements the steps needed to solve problems on D-Wave solvers.

Leap quantum cloud service: We are the first and only quantum computing company to offer secure, real-time access to quantum computers and quantum hybrid solvers via the cloud. Multiple QPUs are online, and Leap is multi-region, which means we have physical systems available in different geographical locations. In January 2022, we added to the quantum computers available within Leap by making public the 5,000-qubit Advantage quantum system at the Jülich Supercomputing Centre in Germany. In May 2022, we introduced the first Advantage quantum system physically located in the United States at the University of Southern California’s Information Sciences Institute (ISI), which is accessible via the Leap quantum cloud service.

Secure access and data protection: We implement industry-accepted controls and technology and combine enterprise-grade security features with comprehensive audits of our applications, systems and networks to ensure customer data is protected.

Leap hybrid solver service: Launched in 2020, the hybrid solver service (“HSS”) within Leap provides a combination of quantum and classical computation resources and advanced algorithms to solve problems of enterprise scale with up to one million variables (and up to 20,000 variables for fully connected graph problems). Several hybrid solvers are available within the HSS today to support different problem formulations. Leap’s hybrid solvers enable customers to benefit from D-Wave’s deep investment in researching, developing, optimizing, and maintaining quantum hybrid algorithms.

Key Strategic Relationships

NEC: We entered into a strategic investment and subsequent global re-seller agreement with NEC in April 2019 and December 2021, respectively. The relationship includes reselling our Leap quantum cloud service in NEC’s core markets, primarily Japan and Australia.

Lockheed Martin: We have been working with Lockheed Martin ("Lockheed") since we leased the first commercial quantum computer to them in 2011. Since then, we have collaborated with Lockheed through the University of Southern California (“USC”)-Lockheed Martin Quantum Computing Center (“QCC”), hosted at the USC Viterbi School of Engineering’s Information Sciences Institute. We renewed the Lockheed contract in 2020, which has led to important upgrades at the facility. On May 12, 2022, we announced the deployment at the QCC of the first Advantage quantum system physically located in the United States. Advantage is the first quantum computer built for business that contains the new Advantage performance update released in October 2021 and features the highly connected Pegasus topology and more than 5000 qubits.

Jülich Supercomputing Centre: In October 2021, we completed the installation of the first Advantage performance update quantum system with 5,000-plus qubits and 15-way connectivity at the Jülich Supercomputing Centre. This installation is the cornerstone of the Jülich UNified Infrastructure for Quantum Computing lab. This quantum system is the first Leap installation outside of North America and provides cloud access to the first practically usable quantum computer for researchers, governments and enterprise customers in Europe.

AWS: In October 2022, we officially launched in AWS Marketplace, expanding and extending the reach of our quantum computing solutions to AWS’ broad customer base. Through AWS Marketplace, AWS customers can access our full Leap cloud service capabilities, engage with easy-to-use quantum computing solutions, and connect directly with our professional services team.

Accenture: We work closely with Accenture on joint quantum development projects for customers in telecommunications, financial services and pharmaceuticals, among other verticals. We regularly create joint go-to-market programs for the acceleration of quantum computing within Global 2000 enterprises.
18



Deloitte: We also work closely with Deloitte on quantum development projects, specifically in government, to help accelerate adoption of quantum computing solutions in the public sector.


uptownBasel: In December 2022, we entered into a strategic collaboration with uptownBasel, a Switzerland-based competence center for Industry 4.0. D-Wave is serving as the center’s quantum optimization technology provider, giving tenants and customers access to the Advantage annealing quantum computer via the Leap real-time quantum cloud service. In addition, the center’s customers can engage with D-Wave’s team of professional services experts to facilitate the analysis, formulation and ultimately creation of production-ready quantum computing applications.

While strategically significant to our long-term goals, we have determined that our current agreements or other arrangements with each of these respective parties, are not material to our business, financial condition or results of operations.

Operation Agreements

On July 31, 2006, we entered into an agreement with Cypress Semiconductor Corporation (“Cypress”) for the purchase of available capacity of Cypress’ 8” wafer pilot line for the purposes of manufacturing wafers as well as services related to the use of such pilot line (the “Pilot Line Operation Agreement”). In March 2007, the operating entity of Cypress that was obligated to perform services pursuant to the Pilot Line Operation Agreement was sold. On April 1, 2008, we agreed with SVTC Technologies, LLC., (“SVTC”), the successor entity, to, among other things, amend the Pilot Line Operation Agreement to reflect that SVTC has taken the place of Cypress as a party to such agreement. The Pilot Line Operation Agreement provided for an initial term of five years followed by automatic extension of one year and ended in September 2012. The Pilot Line Operation Agreement contains a worldwide, non-exclusive, irrevocable, perpetual, royalty-free and paid-up license to Cypress's recipe related to this process in favor of D-Wave.

On December 31, 2012, we entered into an agreement with Cypress for the purchase of available capacity of Cypress’ 8” wafer semiconductor line for the purposes of manufacturing wafers as well as services related to the use of such semiconductor line (the “Semiconductor Line Operation Agreement”). On September 30, 2017, Cypress assigned the Semiconductor Line Operation Agreement to SkyWater Technology Foundry, Inc., to which we consented on November 9, 2017. The Semiconductor Line Operation Agreement, as amended, provides for an initial term of ten years followed by automatic extensions of one year unless either party provides the other party six (6) months prior written notice of its intention to terminate the agreement. On March 1, 2023, we entered into an amendment to the Semiconductor Line Operation Agreement to revise the pricing and quarterly commitments.

Competition

The quantum computing market is highly competitive. With new technologies and entrants into the market, we expect competition to continue to increase. Our competitive differentiators include being the only provider in the world building annealing and developing gate-model quantum computers, our longtime proven track record of delivering increasingly mature higher-performance quantum systems that scale, and our use cases with demonstrable business value.

In addition to being the only supplier of quantum annealing systems, we’re also pursuing gate-model quantum computing with the announcement of our Clarity product roadmap in October 2021. We plan to validate gate-model multi-layer fabrication, demonstrate scalable on-chip control, and ultimately deliver a 5,000 qubit scaled gate-model system with either full or partial error correction. We intend to apply the learning from our five generations of building annealing quantum computers to the manufacturing, scale, and implementation of the gate-model program. At the same time, we’ll continue to invest in our Advantage annealing program with future generations of increasingly more powerful and connected quantum annealing systems. Other companies, including Rigetti Computing, IBM, Google, IonQ, Quantinuum, PsiQuantum and Xanadu, are pursuing gate-model quantum computing, each using different technologies for the qubits and control, and each at different levels of technical maturity. Approaches include superconducting, ion traps, photonics, spin qubits, and neutral atoms. A brief summary of a few of the approaches follows:

The superconducting gate-model approach uses the same basic underlying technology as that found in our qubits. Still, there are significant differences in the details of the implementations, levels of integration, and the performance achieved to date, particularly in optimization and material simulation.

The ion trap approach uses the state of atoms trapped in electric fields that are manipulated by electric fields and lasers for qubits. Current ion trap systems are in the range of about 20 qubits. While technologies such as optical interconnects have been proposed to connect many ion trap QPUs with high connectivity, this level of integration has not yet been demonstrated at a large enough scale to be used for business-sized problems, and early customer comparisons suggest that such technology is not commercially viable.

The photonic approach uses photons of light for qubits. These technologies are in the development stage, with little detail available on their level of integration or roadmaps.

Our successful technological offering and trusted commercial readiness was made evident in 2018, when the Jülich Supercomputing Centre analyzed the quantum technology readiness levels (“QTRL”) across multiple quantum systems. Using a scale from one to nine, the centre rated our technology at QTRL 8 (scalable quantum computer qualified
19


in test) and other superconducting providers from QTRL 4 to QTRL 5 (components integrated into small-scale systems without error-correction). Our technology was found to be the only one with current commercial applications, while all other competing technologies were considered to be experimental devices.

With respect to larger technology companies versus pure quantum computing enterprises, quantum cloud access providers, including Amazon Braket and Microsoft Azure, do not currently have the full-featured benefits of D-Wave’s real-time Leap quantum cloud service or quantum hybrid offerings. While some providers plan to offer quantum systems as well, as of December 31, 2022, none of them offer users access to their own quantum computers. The quantum systems to which they offer access are developed by others such as IonQ, Rigetti or Quantinuum and are significantly smaller in scale and capability when compared to D-Wave’s systems and our Leap and hybrid services.

Competitive analysis of the quantum industry should be viewed through the lens of what advantage customers can realize with real-world commercial applications. With our extensive intellectual property portfolio, record of commercial execution, peer-reviewed speed-ups on real-world quantum chemistry simulations, and emerging use cases demonstrating practical value to enterprise customers, we believe we’re well positioned to compete, grow, and capture a significant share of the quantum computing market.

Intellectual Property

Development, know-how and engineering skills are an essential component of our business, resulting in the creation of our broad intellectual property portfolio. We rely on a combination of patents, trademarks, and trade secrets, as well as contractual provisions and restrictions, to establish and protect our intellectual property and other proprietary rights in the United States, Canada, and other jurisdictions.

We pursue patent protection when we believe it is consistent with our overall intellectual property strategy and is cost effective. We have accumulated a broad patent portfolio that covers all the main aspects of our technology, including systems and software, and we intend to protect our innovative inventions.

Currently, we own all of our core intellectual property and do not license out any of our material intellectual property. As of December 31, 2022, we owned more than 220 issued U.S. patents, which will expire between 2023 and 2041, and more than 220 additional issued and pending patents worldwide. Our pending and issued patents target both the hardware and software sides of our business, including systems, qubits and other devices, fabrication, architecture, system software, cryogenics, hybrid quantum computing, and applications of quantum computing. Currently, we own all of our core patent portfolio. As of December 31, 2022, we owned four registered U.S. trademarks and seven registered foreign trademarks. We had also registered domain names for websites we use in our business, such as dwavequantum.com, dwavesys.com, qubits.com, and similar variations.

In addition to the above, we also protect our intellectual property and other proprietary rights by entering into confidentiality and invention assignment agreements (or similar agreements) with our employees, consultants, collaborators, contractors, and other third parties.

Leadership

D-Wave is led by Dr. Alan Baratz, who became Chief Executive Officer in 2020. Previously, as executive vice-president of research and development and chief product officer, he drove the development, delivery and support of all of D-Wave’s products, technologies and applications. Dr. Baratz has more than 25 years of experience in product development and bringing new products to market at leading technology companies and software startups. As the first president of JavaSoft at Sun Microsystems, Dr. Baratz oversaw the growth and adoption of Java from its infancy to a robust platform supporting mission-critical applications in nearly 80 percent of Fortune 1000 companies. He has also held executive positions at Symphony, Avaya, Cisco and IBM; served as chief executive officer and president of Versata, Zaplet and NeoPath Networks; and was a managing director at Warburg Pincus. Dr. Baratz holds a doctorate in computer science from the Massachusetts Institute of Technology.

In addition, D-Wave has built an executive team that brings breadth and depth in diverse areas of expertise, including technology leadership, corporate strategy and go-to-market execution. In particular, our executive team excels at building product roadmaps, delivering leading-edge technology products through the development and commercialization of technology, enabling companies to achieve successful outcomes, driving technology adoption in the market, new market creation and growing revenue. Team members also draw from experience in taking companies public and scaling private and public companies. We’re proud to represent gender parity within our executive team, with a 41 percent female representation across our broader leadership team as of December 31, 2022.

The Merger and Lincoln Park Transaction

On February 7, 2022, D-Wave entered into the transaction agreement (as amended by the Amendment to the Transaction Agreement dated June 16, 2022, the “Transaction Agreement”) with DPCM, D-Wave Systems, DWSI Holdings Inc., a Delaware corporation and wholly-owned subsidiary of D-Wave ("Merger Sub"), DWSI Canada Holdings ULC, a British Columbia unlimited liability company and wholly-owned subsidiary of D-Wave ("CallCo"), and ExchangeCo. Pursuant to the Transaction Agreement, in a series of transactions including the Arrangement (as defined below), among other things, Merger Sub merged with and into DPCM (the “DPCM Merger”) with DPCM surviving the merger, as a result of which DPCM became a direct, wholly-owned subsidiary of D-Wave, with the stockholders of DPCM
20


receiving Common Shares, and D-Wave Systems became an indirect subsidiary of D-Wave, as detailed below. On August 5, 2022 (the “Closing Date”), the Transaction and the Arrangement were consummated (the “Closing”).

Immediately following the DPCM Merger, the parties proceeded to effect the Arrangement on the terms and subject to the conditions set forth in the statutory plan of arrangement under the Business Corporations Act (British Columbia) which gave effect to the Arrangement (the “Plan of Arrangement”) and the Transaction Agreement or made at the direction of the Court in accordance with the Interim Order or the Final Order (each as defined in the Plan of Arrangement). Pursuant to the Plan of Arrangement, (i) CallCo acquired a portion of the issued and outstanding D-Wave Shares from certain holders in exchange for Common Shares (the “D-Wave Quantum Share Exchange”), (ii) CallCo contributed such D-Wave Shares to ExchangeCo in exchange for ExchangeCo Common Shares, (iii) following the D-Wave Quantum Share Exchange, ExchangeCo acquired the remaining issued and outstanding D-Wave Shares from the remaining holders of D-Wave Shares in exchange for Exchangeable Shares, and (iv) as a result of the foregoing, D-Wave Systems became a wholly-owned subsidiary of ExchangeCo. The holders of the Exchangeable Shares have certain rights as specified in the Exchangeable Share Support Agreement (as defined in the Plan of Arrangement and described elsewhere herein) and the Voting and Exchange Trust Agreement (as defined in the Plan of Arrangement and described elsewhere herein), including the right to exchange Exchangeable Shares for Common Shares, subject to the terms and conditions of the Exchangeable Shares (the “Arrangement”). In addition, pursuant to and following the Arrangement, D-Wave Options and D-Wave Warrants became exercisable for Common Shares.

On February 7, 2022, concurrently with the execution of the Transaction Agreement, the PIPE Investors entered into PIPE Subscription Agreements pursuant to which the PIPE Investors committed to purchase a number of Common Shares equal to the aggregate purchase price for all Common Shares subscribed for by each PIPE Investor (the "PIPE Shares"), divided by $10.00 and multiplied by the Exchange Ratio, for an aggregate purchase price of $40.0 million. On the Closing Date 5,816,528 Common Shares were issued to the PIPE Investors in the PIPE Financing, which closed substantially concurrently with Closing.

On June 16, 2022, D-Wave Quantum, D-Wave Systems and DPCM entered into a purchase agreement with Lincoln Park (the “Purchase Agreement” or the "Lincoln Park Purchase Agreement") pursuant to which Lincoln Park agreed to purchase from D-Wave Quantum, at the option of D-Wave Quantum, up to $150,000,000 of Common Shares from time to time over a 36-month period following the date we satisfied the conditions set forth in the Purchase Agreement to commence sales under the Purchase Agreement (the “Commencement Date”), subject to certain limitations described below. In accordance with the Purchase Agreement, on August 5, 2022, and August 25, 2022, we issued 127,180 Common Shares and 254,360 Common Shares, respectively, to Lincoln Park in respect of the total commitment fee (the “Commitment Fee”).

Prior to Closing, DPCM Public Stockholders exercised their redemption rights in respect of 29,097,787 shares of DPCM Class A Common Stock. As a result, immediately prior to the Closing, there were 902,213 shares of DPCM Class A Common Stock outstanding.

As a result of the Transaction, (i) each outstanding unit of DPCM was separated immediately prior to the Effective Time into one share of DPCM Class A Common Stock and one-third of one warrant exercisable for one share of DPCM Class A Common Stock (each whole warrant, a “Public Warrant”), (ii) immediately prior to Closing, Sponsor forfeited 4,484,425 of its 7,252,500 shares of Class B Common Stock, and, at the Effective Time, each remaining outstanding share of Class B Common Stock was converted into and exchanged for the right to receive one newly issued Common Share, (iii) at the Effective Time, each outstanding share of Class A Common Stock was converted into and exchanged for the right to receive 1.4541326 newly issued Common Shares and (iv) at the Effective Time, pursuant to the Warrant Agreement, as amended by the Assignment, Assumption and Amendment Agreement, each Public Warrant and Private Warrant was converted into a Warrant, with each warrant exercisable for 1.4541326 Common Shares at an exercise price of $11.50, with the exercise period beginning on September 4, 2022, the date that was 30 days following the Closing Date.

Following the closing of the PIPE Financing, and after giving pro forma effect to redemptions of shares by DPCM Public Stockholders and the payment of transaction expenses, excluding repayments for loans and promissory notes, the transactions described above generated approximately $34.3 million for D-Wave Quantum.

Registration Rights and Lock-Up Agreement

Registration Rights and Lock-Up Agreement. At the Closing, D-Wave Quantum, CDPM Sponsor Group LLC, a Delaware limited liability company (the “Sponsor”), the other holders of DPCM Class B Common Stock and each D-Wave Shareholder (such stockholders, the “Registration Rights Holders”), pursuant to the Plan of Arrangement, became parties to the Registration Rights and Lock-Up Agreement, pursuant to which, among other things, D-Wave Quantum is obligated to file a registration statement to register the resale of certain equity securities of D-Wave Quantum held by the Registration Rights Holders. The Registration Rights and Lock-Up Agreement also provides the Registration Rights Holders with demand registration rights and “piggy-back” registration rights, in each case, subject to certain requirements and customary conditions. Subject to certain exceptions, the Registration Rights and Lock-Up Agreement further provides for the securities of D-Wave Quantum held by the Registration Rights Holders to be locked-up for a period of time as set forth below.

D-Wave Lock-up Period. The D-Wave Lock-Up Period applied to the former shareholders of D-Wave Systems who received Common Shares or Exchangeable Shares pursuant to the Transaction Agreement and refers to the period that ended on February 5, 2023, the date that was six (6) months following the Closing.
21



Founder Lock-up Period. The Founder Lock-Up Period applies to the former holders of shares of DPCM Class B Common Stock who received Common Shares pursuant to the Transaction Agreement and refers to (i) with respect to the 7,500,000 shares of DPCM Class B Common Stock that were owned by the Initial Stockholders prior to the Transaction (the “Founder Shares”), the period ending on the earlier of (A) August 5, 2023, the date that is one (1) year following the Closing and (B) the date on which (x) the last reported sale price of the Common Shares equals or exceeds $12.00 per share (as adjusted for stock splits, stock dividends, reorganizations, recapitalizations, and the like) for any twenty (20) trading days within any thirty (30) consecutive trading day period commencing after the one hundred and fiftieth (150th) day following the Closing, or (y) the completion by D-Wave Quantum of a liquidation, merger, stock exchange, reorganization or other similar transaction that results in all of D-Wave Quantum’s public shareholders having the right to exchange their Common Shares for cash, securities or other property, and (ii) with respect to the Private Warrants, thirty (30) days after the Closing.

PSP Side Letter Agreement

On September 26, 2022, D-Wave Quantum and the Public Sector Pension Investment Board ("PSP") entered into an amended and restated side letter agreement (the “PSP Side Letter Agreement”) pursuant to which PSP agreed that for so long as PSP beneficially owns, directly or indirectly, Common Shares and Exchangeable Shares representing 50 percent or more of the rights to vote at a meeting of the stockholders of D-Wave Quantum, whether directly or indirectly, including through any voting trust (i) PSP will not exercise the voting rights attached to any of such shares that would result in PSP voting, whether directly or indirectly, including through any voting trust, more than 49.99 percent of the voting interests eligible to vote at any meeting of the stockholders of D-Wave Quantum and (ii) PSP will vote such shares in favor of the election of the directors that are nominated by the board of directors of D-Wave Quantum or a duly authorized committee thereof.

Lincoln Park Transaction

As described above, on June 16, 2022, we entered into the Purchase Agreement with Lincoln Park, pursuant to which Lincoln Park agreed to purchase from us up to an aggregate of $150,000,000 of Common Shares (subject to certain limitations) from time to time over the term of the Purchase Agreement. Also on June 16, 2022, we entered into the Registration Rights Agreement, pursuant to which we have filed with the SEC a registration statement, declared effective by the SEC on October 26, 2022 (the “First LP Registration Statement”) and a registration statement filed on February 13, 2023 (the “Second LP Registration Statement”) (collectively, the “LP Registration Statements”) to register for resale under the Securities Act the Common Shares that have been or may be issued to Lincoln Park under the Purchase Agreement.

Following the Commencement Date, we have the right, but not the obligation, from time to time, to direct Lincoln Park to purchase Common Shares having a value of up to $250,000 on any business day (the “Purchase Date”), which may be increased to up to $1,000,000 depending on certain conditions as set forth in the Purchase Agreement (and subject to adjustment for any reorganization, recapitalization, non-cash dividend, stock split, reverse stock split, or other similar transaction as provided in the Purchase Agreement) (each, a “Regular Purchase”). The purchase price per Common Share for a Regular Purchase will be the lower of: (i) the lowest trading price for Common Shares on the applicable Purchase Date and (ii) the average of the three lowest closing sale prices for Common Shares during the ten consecutive business days ending on the business day immediately preceding such Purchase Date. The purchase price per Common Share will be equitably adjusted for any reorganization, recapitalization, non-cash dividend, forward or reverse stock split, or other similar transaction occurring during the business days used to compute such price.

From and after the Commencement Date, we also have the right, but not the obligation, to direct Lincoln Park, on each Purchase Date, to make Accelerated Purchases (as defined below) on the following business day (the “Accelerated Purchase Date”) of up to the lesser of (i) 300 percent of the number of Common Shares purchased pursuant to a Regular Purchase or (ii) 30 percent of the total number (or volume) of Common Shares traded on the NYSE during the period on the applicable Accelerated Purchase Date beginning at the Accelerated Purchase Commencement Time (as defined below) for such Accelerated Purchase and ending at the Accelerated Purchase Termination Time (as defined below) for such Accelerated Purchase, at a purchase price equal to the lesser of 95 percent of (x) the closing sale price of Common Shares on the Accelerated Purchase Date and (y) of the volume weighted average price of Common Shares on the Accelerated Purchase Date (during a time period between the Accelerated Purchase Commencement Time and the Accelerated Purchase Termination Time) (each, an “Accelerated Purchase”). We have the right in our sole discretion to set a minimum price threshold for each Accelerated Purchase in the notice provided with respect to such Accelerated Purchase and we may direct multiple Accelerated Purchases in a day provided that delivery of Common Shares has been completed with respect to any prior Regular Purchases and Accelerated Purchases that Lincoln Park has purchased.

Accelerated Purchase Commencement Time” means the period beginning at 9:30:01 a.m., Eastern time, on the applicable Accelerated Purchase Date, or such other time publicly announced by the NYSE as the official open (or commencement) of trading on the NYSE on such applicable Accelerated Purchase Date.

Accelerated Purchase Termination Time” means the earliest of (A) 4:00:00 p.m., Eastern time, on such applicable Accelerated Purchase Date, or such other time publicly announced by the NYSE as the official close of trading on the NYSE on such applicable Accelerated Purchase Date, (B) such time, from and after the Accelerated Purchase Commencement Time for such Accelerated Purchase, that the total number (or volume) of Common Shares traded on the NYSE has exceeded the number of Common Shares equal to (i) the applicable Accelerated Purchase Share Amount (as defined below) to be purchased by Lincoln Park pursuant to the applicable purchase notice delivered for such Accelerated
22


Purchase (the “Accelerated Purchase Notice”), divided by (ii) 30 percent, and (C) such time, from and after the Accelerated Purchase Commencement Time for such Accelerated Purchase, that the trade price for the Common Shares on the NYSE as reported by the NYSE, has fallen below the applicable minimum per share price threshold set forth in the applicable Accelerated Purchase Notice.

Accelerated Purchase Share Amount” means, with respect to an Accelerated Purchase, the number of Common Shares directed by the Company to be purchased by Lincoln Park in an Accelerated Purchase Notice, which number of Common Shares shall not exceed the lesser of (i) 300 percent of the number of Common Shares directed by the Company to be purchased by Lincoln Park pursuant to the corresponding notice for the corresponding Regular Purchase and (ii) an amount equal to (A) 30 percent multiplied by (B) the total number (or volume) of Common Shares traded on the NYSE during the period on the applicable Accelerated Purchase Date beginning at the Accelerated Purchase Commencement Time for such Accelerated Purchase and ending at the Accelerated Purchase Termination Time for such Accelerated Purchase.

The Purchase Agreement may be terminated by us at any time, at our sole discretion, without any cost or penalty, by giving one business day notice to Lincoln Park to terminate the Purchase Agreement.

Actual sales of Common Shares to Lincoln Park under the Purchase Agreement will depend on a variety of factors to be determined by us from time to time, including (among others) market conditions, the trading price of Common Shares and determinations by us as to available and appropriate sources of funding for our operations. The Purchase Agreement prohibits us from issuing or selling and Lincoln Park from acquiring any Common Shares if (i) the closing price of the Common Shares is less than the Floor Price of $1.00 or (ii) those Common Shares, when aggregated with all other Common Shares then beneficially owned by Lincoln Park and its affiliates, would result in Lincoln Park and its affiliates having beneficial ownership of more than 9.9 percent of the then issued and outstanding Common Shares, as calculated pursuant to Section 13(d) of the Exchange Act and Rule 13d-3 promulgated thereunder.

The First LP Registration Statement registered the sale of 15,500,000 Common Shares under the Purchase Agreement and the Second LP Registration Statement registered the sale of 35,000,000 Common Shares under the Purchase Agreement. The purchase price for the Common Shares that we may sell to Lincoln Park under the Purchase Agreement will fluctuate based on the trading price of the Common Shares. We generally have the right to control the timing and amount of any future sales of Common Shares to Lincoln Park, subject to (i) the closing price of our Common Shares exceeding the Floor Price and (ii) the other terms and conditions of the Purchase Agreement, as described herein. Additional sales of Common Shares, if any, to Lincoln Park will depend upon market conditions, as well as other factors to be determined by us. While the Purchase Agreement limits the rate at which we can sell Common Shares to Lincoln Park, due to the significant number of Common Shares that were redeemed in connection with the Transaction, the number of Common Shares that we can sell to Lincoln Park under the Purchase Agreement could constitute a considerable percentage of our public float at the time of such sales. As a result, the resale by Lincoln Park of Purchased Shares pursuant to the LP Registration Statements could have a significant negative impact on the trading price of Common Shares. The 15,500,000 Common Shares that may be resold into the public markets pursuant to the First LP Registration Statement represent approximately 14 percent of the Common Shares (including Exchangeable Shares) outstanding as of December 31, 2022 (approximately 9 percent on a fully-diluted basis). The 35,000,000 Common Shares that may be resold into the public markets pursuant to the Second LP Registration Statement represent approximately 28 percent of the Common Shares (including Exchangeable Shares) outstanding as of March 17, 2023 (approximately 20 percent on a fully-diluted basis). We may ultimately decide to sell to Lincoln Park all or only some of the Common Shares that may be available for us to sell pursuant to the Purchase Agreement and, as a result of certain conditions with respect to the use of the Purchase Agreement, including the Floor Price Limitation (as defined below), we may be significantly constrained from selling Common Shares under the Purchase Agreement. As of December 31, 2022, we have issued and sold 1,878,806 Common Shares pursuant to the Purchase Agreement, not including the 127,180 and 254,360 Commitment Shares issued on August 5, 2022 and August 25, 2022, respectively (the "Commitment Shares").

For illustrative purposes, at an approximate minimum average purchase price of $2.97 per Common Share, the offering of Common Shares pursuant to the LP Registration Statements, which collectively provides for the sale of 50,500,000 Common Shares (including 381,540 Commitment Shares), would be sufficient to sell the entirety of the $150.0 million of Common Shares permitted to be sold to Lincoln Park under the Purchase Agreement. At the current price of our Common Shares, which was $0.52 per share on March 17, 2023, the registration of a significant number of additional Common Shares would be required if we sought to sell the entire $150.0 million of Common Shares. At an assumed average purchase price equal to the Floor Price, we would need to register an additional 95,066,594 Common Shares (or 145,566,594 Common Shares in aggregate) in order to sell the entire $150.0 million of Common Shares to Lincoln Park under the Purchase Agreement. Sales of any such additional Common Shares to Lincoln Park could cause substantial dilution to our stockholders. The number of Common Shares ultimately offered for resale by Lincoln Park is dependent upon the number of Common Shares we sell to Lincoln Park under the Purchase Agreement. On a combined basis with the 89,152,764 Common Shares that were registered on the Resale Registration Statement, we registered 139,652,764 Common Shares that may be resold pursuant to the LPC Registration Statements and the Resale Registration Statement from time to time representing approximately 110 percent of the Common Shares (including Common Shares underlying Exchangeable Shares) outstanding as of March 17, 2023 (approximately 79 percent on a fully-diluted basis). Any sales of such Common Shares by Lincoln Park could similarly have a significant negative impact on the trading price of Common Shares.

The Purchase Agreement specifically provides that we may not issue or sell any Common Shares under the Purchase Agreement if such issuance or sale would breach any applicable rules or regulations of the NYSE.
23



Other than as described above, there are no trading volume requirements or restrictions under the Purchase Agreement, and we will control the timing and amount of any sales of Common Shares to Lincoln Park.

The Purchase Agreement contains customary representations, warranties, covenants, closing conditions, and indemnification provisions by, among and for the benefit of the parties. Lincoln Park agreed that neither it nor any of its agents, representatives, or affiliates will enter into or effect, directly or indirectly, any short selling or hedging that establishes a net short position with respect to the Common Shares. There are no limitations on the use of proceeds, financial or business covenants, restrictions on future financings (other than restrictions on our ability to enter into a similar type of agreement or equity line of credit during the term of the Purchase Agreement, excluding an At-The-Market transaction with a registered broker-dealer), rights of first refusal, participation rights, penalties, or liquidated damages in the Purchase Agreement.

The Purchase Agreement also includes certain events of default, including, among others, a lapse in the effectiveness or availability of the registration statements, the suspension of our Common Shares from the NYSE, failure to deliver Common Shares to Lincoln Park within a specified period of time and certain events of bankruptcy. Lincoln Park does not have the right to terminate the Purchase Agreement upon any of the events of default set forth above. During an event of default following any applicable grace or cure period, all of which are outside of Lincoln Park’s control, we may not direct Lincoln Park to purchase any Common Shares under the Purchase Agreement.

There are no restrictions on future financings, rights of first refusal, participation rights, penalties or liquidated damages in the Purchase Agreement or Registration Rights Agreement other than a prohibition on entering into a “Variable Rate Transaction,” as defined in the Purchase Agreement.

As of December 31, 2022, we have issued and sold 1,878,806 Common Shares pursuant to the Purchase Agreement, not including the Commitment Shares.

Effect of Performance of the Purchase Agreement on Our Stockholders

All 50,500,000 Common Shares that were registered on the LP Registration Statements, which have been or may be issued or sold by us to Lincoln Park under the Purchase Agreement, are expected to be freely tradable. It is anticipated that Common Shares registered on the LP Registration Statements will be sold over a period of up to 36-months commencing on the Commencement Date. The Purchase Agreement includes restrictions on our ability to sell Common Shares to Lincoln Park, including: a Floor Price of $1.00 below which D-Wave Quantum may not sell any Common Shares to Lincoln Park unless and until the price of our Common Shares subsequently exceeds the Floor Price of $1.00 (the "Floor Price Limitation") and, subject to specified limitations, if a sale would cause Lincoln Park and its affiliates to beneficially own more than 9.9 percent of our issued and outstanding Common Shares (the “Beneficial Ownership Limitation”). The sale by Lincoln Park of a significant amount of Common Shares registered on the LP Registration Statements at any given time could cause the market price of Common Shares to decline and to be highly volatile. Sales of Common Shares to Lincoln Park, if any, will depend upon market conditions as well as other factors to be determined by us. We may ultimately decide to sell to Lincoln Park all or only some of the additional Common Shares that may be available for us to sell pursuant to the Purchase Agreement, assuming we are not otherwise constrained from doing so pursuant to the Floor Price Limitation, the Beneficial Ownership Limitation, or the other terms of the Purchase Agreement.

Sales to Lincoln Park by us under the Purchase Agreement may result in substantial dilution to the interests of other holders of Common Shares. Additionally, when we sell shares to Lincoln Park, Lincoln Park may resell all, some, or none of those Common Shares at any time or from time to time in its discretion. Therefore, sales to Lincoln Park by us under the Purchase Agreement may result in a substantial decrease in the market price of Common Shares. In addition, if we sell a substantial number of Common Shares to Lincoln Park under the Purchase Agreement, or if investors expect that we will do so, the actual sales of Common Shares or the mere existence of our arrangement with Lincoln Park may make it more difficult for us to sell equity or equity-related securities in the future at a time and at a price that we might otherwise wish to effect such sales. However, we have the right to control the timing and amount of any additional sales of Common Shares to Lincoln Park and the Purchase Agreement may be terminated by us at any time at our discretion without any cost to us.

Governmental Regulations

Environmental Regulations

We are subject to numerous federal, state, provincial, local, and international environmental laws and regulations including requirements regarding the protection of the environment and human health. There are significant capital, operating and other costs associated with compliance with environmental laws and regulations related to solid and hazardous waste storage, treatment and disposal, and remediation of releases of hazardous materials. In addition, various authorities also regulate health, safety and permitting. Laws and regulations may become more stringent in the future, which could increase costs of compliance or require us to make material changes to our operations, resulting in significant increases to the cost of production.

Privacy and Data Protection Regulations

24


We may receive, store and otherwise process personal information and other data from and about our customers, employees and from other stakeholders like our vendors. There are numerous federal, state, provincial, local and international laws and regulations regarding privacy, data protection, information security and the storing, sharing, use, processing, transfer, disclosure, retention and protection of personal information and other content, the scope of which is rapidly changing, subject to differing interpretations and may be inconsistent among regions, countries and states, or conflict with other legal requirements. We strive to comply with applicable laws, regulations, policies and other legal obligations relating to privacy, data protection and information security.

The United States, Canada, the European Union, the United Kingdom and other countries in which we operate are increasingly adopting or revising privacy, information security and data protection laws and regulations that could have a significant impact on our current and planned privacy, data protection and information security-related practices, our collection, use, sharing, retention and safeguarding of customer, consumer and/or employee information, as well as any other third-party information we receive, and some of our current or planned business activities. In the United States, this includes the California Consumer Privacy Act of 2018 ("CCPA") which came into effect on January 1, 2020. In the European Union and the United Kingdom, this includes the General Data Protection Regulation ("GDPR"), which came into effect in May 2018. In Canada, this includes Canada’s Personal Information Protection and Electronic Documents Act ("PIPEDA") and the Personal Information Protection Act in British Columbia.

We expect that there will continue to be new or changing laws, regulations and industry standards concerning privacy, data protection and information security proposed and enacted in other jurisdictions in which we operate. Such new or revised laws could impact our current and planned practices or business activities; and may also impact the computing services and software industry platforms and data providers we utilize, and thereby indirectly impact our business. For example, uncertainty in the laws and regulations affecting cross border transfers of personal data may affect the demand and functionality of our services and require us to implement substantial changes to our information technology infrastructure. In addition, laws affording consumers expanded privacy protections and control over their personal information may require us to modify our data processing practices and policies and to incur substantial costs and expenses in an effort to comply.

Human Capital Resources

Our employees are key to D-Wave’s success. As of December 31, 2022, we had more than 215 employees across our systems, software, sales, marketing and corporate teams. Approximately 70 percent of D-Wave’s employees are based near our research and development headquarters in Burnaby, British Columbia, Canada. We continue to grow D-Wave’s U.S. presence, primarily in the fabrication, software, professional services and go-to-market areas, and have a small presence in Japan and the United Kingdom. We also engage a small number of consultants and contractors to supplement our permanent workforce. A majority of our employees are engaged in research and development and related functions, with approximately 20 percent having earned a PhD, many from the world’s top ranked universities. And our go-to-market leaders have a track record of building and growing new markets, which we believe allows us to continue to build and capture the quantum computing market.

To date, D-Wave has not experienced any work stoppages, and none of our employees are subject to a collective bargaining agreement or represented by a labor union.

Available Information

Our Form 10-K, Quarterly Reports on Form 10-Q, Current Reports on Form 8-K (including exhibits), and any amendment to these reports are filed with the SEC. Such reports and other information filed by us with the SEC and are available free of charge on our website at www.dwavesys.com as soon as reasonably practicable after we electronically file that material with or furnish it to the SEC. For the avoidance of doubt, information contained on, or accessible through, our website is not incorporated into, and does not form a part of, this Form 10-K or any other report or document we file with the SEC.

Item 1A. Risk Factors

In this section, unless otherwise specified, the terms “we”, “our”, “us,” “D-Wave,” and “D-Wave Quantum” refer to D-Wave Quantum Inc. and its consolidated subsidiaries. You should carefully review and consider the following risk factors in addition to the other information included in this Form 10-K, including matters addressed in the section entitled “Cautionary Note Regarding Forward-Looking Statements” , the section entitled “Management’s Discussion and Analysis of Financial Condition and Results of Operations”, and the consolidated financial statements and notes to the consolidated financial statements included herein. The occurrence of one or more of the events or circumstances described in these risk factors, alone or in combination with other events or circumstances, may have a material adverse effect on the business, cash flows, financial condition and results of operations of D-Wave Quantum. The risks discussed below may not prove to be exhaustive and are based on certain assumptions made by us that later may prove to be incorrect or incomplete. We may face additional risks and uncertainties that are not presently known to us, or that are currently deemed immaterial, which may also impair D-Wave Quantum’s business or financial condition.

Summary of the Risk Factors

25


The following is a summary of the principal risks described below in this Form 10-K. This summary does not address all of the risks that we face. We encourage you to carefully review the full risk factors contained in this Form 10-K in their entirety, together with our other filings with the SEC, for additional information regarding the material factors that make an investment in our securities speculative or risky. Additional risks beyond those summarized below or discussed elsewhere in this Form 10-K may apply to our business and operations as currently conducted or as we may conduct them in the future or to the markets in which we currently, or may in the future, operate. Principal risks and uncertainties facing us include, but are not limited to, the following:

D-Wave Quantum is in its growth stage which makes it difficult to forecast its future results of operations and its funding requirements.
D-Wave Quantum has a history of losses and expects to incur significant expenses and continuing losses for the foreseeable future.
If D-Wave Quantum does not adequately fund its research and development efforts or use research and development teams effectively or build a sufficient number of annealing quantum computer production systems, it may not be able to achieve its technological goals, meet customer and market demand, or compete effectively and D-Wave Quantum’s business and operating results may be harmed.
D-Wave Quantum depends on its ability to retain existing senior management and other key employees and qualified, skilled personnel and to attract new individuals to fill these roles as needed. If D-Wave Quantum is unable to do so, such failure could adversely affect its business, results of operations and financial condition.
D-Wave Quantum expects to require additional capital to pursue its business objectives, growth strategy and respond to business opportunities, challenges or unforeseen circumstances, and it may be unable to raise capital or additional financing when needed on acceptable terms, or at all.
D-Wave Quantum’s industry is competitive on a global scale, from both quantum and classical competitors, and D-Wave Quantum may not be successful in competing in this industry or establishing and maintaining confidence in its long-term business prospects among current and future partners and customers, which would materially harm its reputation, business, results of operations and financial condition.
Any cybersecurity-related attack, significant data breach or disruption of the information technology systems, infrastructure, network, third-party processors or platforms on which D-Wave Quantum relies could damage D-Wave Quantum’s reputation and adversely affect its business and financial results.
Market adoption of cloud-based online quantum computing platform solutions is relatively new and unproven and may not grow as D-Wave Quantum expects and, even if market demand increases, the demand for D-Wave Quantum’s QCaaS may not increase, or certain customers may be reluctant to use a cloud-based QCaaS for applications, all of which may harm D-Wave Quantum’s business and results of operations.
D-Wave Quantum may, in the future, be adversely affected by continuation or worsening of the global COVID-19 pandemic, various COVID-19 strains or future pandemics.
Unfavorable conditions in D-Wave Quantum's industry or the global economy, including uncertain geopolitical conditions such as inflation, recessions and war, among others, could limit D-Wave Quantum's ability to grow the business and negatively affect D-Wave Quantum's results of operations.
System failures, interruptions, delays in service, catastrophic events, inadequate infrastructure and resulting interruptions in the availability or functionality of D-Wave Quantum’s products and services could harm its reputation or subject D-Wave Quantum to significant liability, and adversely affect its business, financial condition and operating results.
D-Wave Quantum may be unable to obtain, maintain and protect its intellectual property or prevent third parties from making unauthorized use of its intellectual property, which could cause it to lose the competitive advantage resulting from its intellectual property.
D-Wave Quantum’s patent applications may not result in issued patents or its patent rights may be contested, circumvented, invalidated or limited in scope, any of which could have a material adverse effect on D-Wave Quantum’s ability to prevent others from interfering with the commercialization of its products and services.
D-Wave Quantum may face patent infringement and other intellectual property claims that could be costly to defend and may result in injunctions and significant damage awards or other costs. If third parties claim that D-Wave Quantum infringes upon or otherwise violates their intellectual property rights, D-Wave Quantum’s business could be adversely affected.
If D-Wave Quantum does not meet the expectations of investors or securities analysts, the market price of D-Wave Quantum’s securities may decline.
Uncertainty about the effect of the Transaction may affect D-Wave Quantum’s ability to retain key employees, integrate management structures and may materially impact the management, strategy and results of its operation as a combined company.
Financial projections with respect to D-Wave Quantum may not prove to be reflective of actual financial results.
D-Wave Quantum may be required to take write-downs or write-offs, or D-Wave Quantum may be subject to restructuring, impairment or other charges that could have a significant negative effect on D-Wave Quantum’s financial condition, results of operations and the price of D-Wave Quantum’s securities, which could cause you to lose some or all of your investment.
The price of the Company’s Common Shares has been and may continue to be volatile or may decline regardless of our operating performance.
D-Wave Quantum may issue additional Common Shares or other equity securities without your approval, which would dilute your ownership interests and may depress the market price of the Common Shares.
D-Wave Quantum's Amended and Restated Certificate of Incorporation (the "D-Wave Quantum Charter") contains anti-takeover provisions that could adversely affect the rights of our stockholders.

Risks Related to D-Wave Quantum’s Financial Condition and Status as an Early-Stage Company
26



We are in our growth stage which makes it difficult to forecast our future results of operations and our funding requirements.

Near term, our ability to generate revenue will largely be dependent on our ability to continue to develop and produce annealing quantum computers and hybrid quantum-classical solvers that are able to solve customer business problems at scale. Longer term, our ability to generate revenue will also be dependent on our ability to develop, produce and commercialize gate-model quantum computers. We have commercialized annealing quantum computers, but we have not yet commercialized a gate-model quantum computer. Our product roadmap may not be realized as quickly as hoped, or at all.

Our ability to scale our business is dependent upon building referenceable quantum-hybrid applications. Additionally, we must accelerate sales cycles to meet revenue projections and our business depends on our ability to successfully upsell customers through our on-board process and move them into production applications.

The development of our scalable business model will require the incurrence of a substantially higher level of costs than incurred to date, while our revenues may not substantially increase until more powerful products are produced, which requires a number of technological advancements which may not occur on the currently anticipated timetable or at all. As a result, our historical results should not be considered indicative of our future performance. Further, in future periods, our growth could slow or decline for any number of reasons, including but not limited to failing to achieve targeted demand for our services, increased competition, changes to technology, inability to scale up our technology, a decrease in the growth of the overall market, or our failure, for any reason, to continue to take advantage of growth opportunities.

We have also encountered, and will continue to encounter, risks and uncertainties frequently experienced by growing companies in rapidly changing industries. If our assumptions regarding these risks and uncertainties and our future growth are incorrect or change, or if we do not address these risks successfully, our operating and financial results and our funding needs could differ materially from our expectations, and our business could suffer. Our success as a business ultimately relies upon fundamental research and development breakthroughs in the coming years and decade. There is no certainty these research and development milestones will be achieved for the costs we have forecast or as quickly as hoped, or at all.

We have a history of losses and expect to incur significant expenses and continuing losses for the foreseeable future.
We have incurred net losses since inception and experienced negative cash flows from operations. To date, our primary sources of capital have been through private placements of convertible preferred shares, revenue from the sale of our products and services, government assistance and the Venture Loan and Security Agreement, dated as of March 3, 2022, between D-Wave, D-Wave US Inc., D-Wave Government Inc., D-Wave Commercial Inc., D-Wave International Inc., D-Wave Quantum Solutions Inc. and Omni Circuit Boards Ltd., as borrower, and PSPIB Unitas Investments II Inc., as lender. During the year ended December 31, 2022, 2021, and 2020 we incurred net losses of $51.5 million, $31.5 million, and $10.1 million respectively. We expect to incur additional losses and higher operating expenses for the foreseeable future as we operate as a public company and continue to invest in research and development and go-to-market programs. We have determined that additional financing will be required to fund our operations for the next 12 months and our ability to continue as a going concern is dependent upon obtaining additional capital and financing. Due to the large number of DPCM stockholders that exercised their redemption rights in connection with the Transaction, only approximately $9 million of cash from the DPCM Trust Account became available to D-Wave Quantum as of the closing of the Transaction, out of approximately $300 million that had been available, which significantly reduced the potential enhancement to our liquidity and capital resources that was sought to be achieved through the Transaction. If D-Wave is unable to obtain additional financing, operations will be scaled back or discontinued. These conditions give rise to material uncertainties that cast substantial doubt on the ability of D-Wave to continue as a going concern.

In addition, in connection with the Transaction, the board of directors of DPCM considered, among other things, internal financial forecasts prepared by, or at the direction of, the management of D-Wave Quantum (the “Transaction Forecasts”). None of these projections or forecasts were prepared with a view towards public disclosure or compliance with the published guidelines of the SEC, U.S. Generally Accepted Accounting Principles ("GAAP"), International Financial Reporting Standards ("IFRS") or the guidelines established by the American Institute of Certified Public Accountants for preparation and presentation of financial forecasts. Neither DPCM’s independent registered public accounting firm nor D-Wave Quantum’s independent registered public accounting firm, PricewaterhouseCoopers LLP, have audited, reviewed, examined, compiled nor applied agreed-upon procedures with respect to the unaudited prospective financial information, and accordingly, they do not express an opinion or any other form of assurance with respect thereto. Any projections and forecasts were inherently based on various estimates and assumptions that were subject to the judgment of those preparing them. Projections and forecasts were also subject to significant economic, competitive, industry and other uncertainties and contingencies, all of which were difficult or impossible to predict and many of which were beyond the control of D-Wave Quantum. With respect to certain key metrics, including revenue, we do not anticipate meeting the Transaction Forecasts due primarily to (i) the timing of closing the Transaction in August 2022, which was later than the assumed closing in June 2022, and (ii) the significant redemptions of DPCM stockholders, which has adversely affected our liquidity position and ability to pursue certain growth opportunities, and which will require us to seek alternative sources of financing as described below. See “—General Risk Factors—Financial projections with respect to D-Wave Quantum may not prove to be reflective of actual financial results.
27



Our primary uses of cash are to fund our operations as we continue to grow our business. We will require a significant amount of cash for expenditures as we invest in ongoing research and development and business operations. Until such time as we can generate significant revenue from sales of our QCaaS offering and our professional services, we expect to finance our cash needs through public and/or private equity (including sales pursuant to the Purchase Agreement, assuming we are able to make such sales) and/or debt financings or other capital sources, including strategic partnerships. However, we may be unable to raise sufficient funds or enter into such other arrangements, when needed, on favorable terms or at all. To the extent that we raise additional capital through the sale of equity or convertible debt securities, the ownership interest of our stockholders will be, or could be, diluted, and the terms of these securities may include liquidation or other preferences that adversely affect the rights of our shareholders. Debt financing and equity financing, if available, may involve agreements that include covenants limiting or restricting our ability to take specific actions, such as incurring additional debt, making capital expenditures or declaring dividends.

Following the Transaction, we had 18,000,000 Warrants outstanding (17,916,560 Warrants as of December 31, 2022), each Warrant being exercisable for 1.4541326 Common Shares at an exercise price of $11.50. Whether warrantholders will exercise their Warrants, and therefore the amount of cash proceeds we would receive upon exercise, is dependent upon the trading price of the Common Shares. Therefore, if and when the trading price of the Common Shares is less than approximately $7.91, the effective exercise price of the Warrants per one Common Share, we expect that warrantholders would not exercise their Warrants. We could receive up to an aggregate of approximately $207 million if all of the Warrants are exercised for cash, but we would only receive such proceeds if and when the warrantholders exercise the Warrants. The Warrants may not be or remain in the money during the period they are exercisable and prior to their expiration, and the Warrants may not be exercised prior to their maturity on August 5, 2027, even if they are in the money, and as such, the Warrants may expire worthless and we may receive minimal proceeds, if any, from the exercise of Warrants. To the extent that any of the Warrants are exercised on a “cashless basis,” we will not receive any proceeds upon such exercise. As a result, we do not expect to rely on the cash exercise of Warrants to fund our operations. Instead, we intend to rely on other sources of cash discussed below to continue to fund our operations. If we are unable to raise additional funds through equity or debt financings when needed, we may be required to delay, limit, or substantially reduce our quantum computing development and go-to-market efforts.

We have not yet achieved profitability on an annual or quarterly basis and we do not know if we will be able to achieve or sustain, if achieved, profitability. We plan to continue to invest in our research and development, sales, marketing and professional services efforts, and we anticipate that our operating expenses will continue to increase as we scale our business and expand our operations. Our general and administrative expenses have increased and are expected to continue to increase as a result of our growth and operating as a public company. We have determined that additional financing will be required to fund our operations for the next 12 months and our ability to continue as a going concern is dependent upon obtaining additional capital and financing. Our expenses may be greater than we anticipate, and our investments intended to reach our technical targets and scale our business and make our technical infrastructure more efficient may not be successful. Our ability to achieve and sustain profitability is based on numerous factors, many of which are beyond our control. We may never be able to generate sufficient revenue to achieve or sustain profitability.

On June 16, 2022, D-Wave Quantum, D-Wave Systems and DPCM entered into the Purchase Agreement pursuant to which Lincoln Park agreed to purchase from D-Wave Quantum, at the option of D-Wave Quantum, up to $150,000,000 of Common Shares from time to time over a 36-month period following the Commencement Date. However, the use of the Purchase Agreement to fund operations is subject to significant limitations, including but not limited to, the Floor Price Limitation and the Beneficial Ownership Limitation. Since February 14, 2023, our stock price has closed each day below the $1.00 Floor Price. We are aware, however, that such use of the Purchase Agreement, if available, may cause significant dilution, depress our share price, and make it more difficult to achieve required financing.

In addition, on April 13, 2023, the Company entered into the Term Loan, with PSPIB as the lender (the "Term Loan"). The Term Loan contains certain restrictions and conditions, some of which affect the Company’s use of the Purchase Agreement. Principally, if the Company issues Common Shares, including under the Purchase Agreement, then the Company must promptly prepay the loans in an aggregate amount equal to the proceeds thereof, with such prepayment being subject to an additional premium equal to 10% of the amount then prepaid to PSPIB.

In addition, we may make decisions that would reduce our short-term operating results if we believe those decisions will improve the experiences of our customers or if we believe such decisions will improve our operating results over the long-term. These decisions may not be consistent with the expectations of investors and may not produce the long-term benefits we expect, in which case our business may be materially and adversely affected. See [“Liquidity and going concern”] in the notes to the audited consolidated financial statements of D-Wave Systems as of the years ended December 31, 2022 and 2021, and in the audited consolidated financial statements of D-Wave for the year ended December 31, 2022 and “Management’s Discussion and Analysis of Financial Condition and Results of Operations—Liquidity and Capital Resources.”

Our ability to receive the advancement of funds under the Term Loan are subject to a number of conditions, which, if not met, may prohibit us from receiving advancements under the Term Loan, which would negatively impact our financial condition.

28


The Term Loan makes an aggregate principal amount of $50.0 million available to the Company in three tranches, each subject to certain conditions being met. If we cannot meet each such conditions, we may not receive the associated advancement of funds under the Term Loan. For example, conditions include receiving certain Canadian governmental consents, producing an intellectual property valuation report satisfactory to PSPIB, and raising at least $25 million from non-dilutive financing sources on terms reasonably acceptable to PSPIB. Failure to satisfy these or any other conditions in the Term Loan could prevent us from receiving all available funds under the Term Loan, which would negatively impact our financial condition.

If we do not adequately fund our research and development efforts or use research and development teams effectively or build a sufficient number of annealing quantum computer production systems, we may not be able to achieve our technological goals, build sufficient systems, meet customer and market demand, or compete effectively and our business and operating results may be harmed.

To remain competitive, we must continue to develop new product offerings and reach technological milestones, as well as add features and enhancements to our existing platform and products. Maintaining adequate research and development personnel and resources to meet the demands of the market is essential. If we experience high employee or management turnover, or a lack of other research and development resources, we may miss market opportunities. The success of our business is dependent on our research and development teams developing a roadmap that allows us to achieve technical milestones for both annealing and gate-model quantum computing, including with respect to our hybrid solvers and our Leap and Ocean platforms, retain and increase the spending of our existing customers and attract new customers. The computing industry is quickly evolving and we may invest significantly in particular functionality or integrations that may become obsolete in the future, and any future product offerings, features or enhancements that we develop may be unsuccessful. The success of any new product offerings, enhancements or features depends on several factors, including our understanding of market demand, timely execution, successful introduction, and market acceptance. We may not successfully develop new features or enhance our existing platform and products to meet customer needs or our new products, features or enhancements may not achieve adequate acceptance in the market. Additionally, our improvements and enhancements may not result in our ability to recoup our investments in a timely manner, or at all. We may make significant investments in new offerings, features or enhancements that may not achieve expected returns. Further, many of our competitors may expend a considerably greater amount of funds on their research and development programs, and those that do not may be acquired by larger companies that would allocate greater resources to our competitors’ research and development programs. Our failure to maintain adequate research and development resources, to use our research and development resources efficiently or to compete effectively with the research and development programs of our competitors could materially adversely affect our business.

Our estimates of the magnitude of the market opportunity, forecasts of market growth and our operating metrics may prove to be inaccurate and may not be indicative of our future growth.

Our estimates of market opportunity included in this Form 10-K may prove to be inaccurate and may not be indicative of our future growth or performance. Market opportunity estimates and growth forecasts are subject to significant uncertainty and are based on assumptions and estimates that may not prove to be accurate. While our estimate of the TAM included in this Form 10-K is made in good faith and is based on assumptions and estimates we believe to be reasonable under the circumstances, this estimate may not prove to be accurate. Further, even if the estimate of our market opportunity does prove to be accurate, we could fail to capture significant portions, or any portion, of the available markets. Alternatives to our quantum computing products may present themselves and if they do, could substantially reduce the market for our computing services. Advances in classical computing may prove more robust for longer than currently anticipated and could adversely affect the timing of any quantum advantage being achieved, if at all. Any expansions in our markets depend on a number of factors, including the cost, performance, and perceived value associated with our products and services. In making such forecasts, we rely on data provided by industry sources and customers, among other things, that we have not independently verified and such data may not be accurate, and any inaccuracy will affect the accuracy of our forecasts. The accuracy of our forecasts may also be affected by human error in the interpretation of such data.

Our business could be harmed if we fail to manage growth effectively.

If we fail to manage growth effectively, our business, results of operations and financial condition could be harmed. We anticipate that a period of significant expansion will be required to address potential growth. This expansion will place a significant strain on our management, operational and financial resources. Expansion will require significant cash investments and management resources. Such investments may not result in additional sales of our products or services, and we may not be able to avoid cost overruns or be able to hire additional personnel as required. In addition, we will also need to ensure our compliance with regulatory requirements in various jurisdictions applicable to the sale, installation and servicing of our products. To manage the growth of our operations and personnel, we must establish appropriate and scalable operational and financial systems, procedures and controls and establish and maintain a qualified finance, administrative and operations staff. We may be unable to acquire the necessary capabilities and personnel required to manage growth or to identify, manage and exploit potential strategic relationships and market opportunities. The growth we have experienced in our business places significant demands on our operational infrastructure. The scalability and flexibility of our platform depends on the functionality of our technology and network infrastructure and its ability to handle increased traffic and demand for processing and bandwidth. Any problems with the transmission of increased data and requests could result in harm to our brand or reputation.

29


Our growth has placed, and will likely continue to place, a significant strain on our managerial, administrative, operational, financial and other resources. As we grow, we will be required to continue to improve our operational and financial controls and reporting procedures and we may not be able to do so effectively. Furthermore, some members of our management do not have significant experience managing a large global business operation, so our management may not be able to manage such growth effectively. As such, we may be unable to manage our revenue and expenses effectively in the future, which may negatively impact our gross profit or operating expenses. In managing our growing operations, we are also subject to the risks of over-hiring and/or overcompensating our employees and over-expanding our operating infrastructure. We intend to further expand our overall business, including headcount, with no assurance that our revenues will continue to grow. In addition, North America is currently experiencing one of the most competitive markets for human capital talent in recent times. Coupled with the incredibly complex nature of the quantum industry, we may face significant challenges and delays in hiring and challenges with employee retention.

If we fail to attract new customers and retain and increase the spending of existing customers, our revenue, business, results of operations, financial condition and growth prospects would be harmed.

Even if the market in which we compete achieves the forecasted growth, our business could fail to grow at similar rates, if at all. Our success will depend upon our ability to expand our platform’s capabilities, scale our operations, increase our sales capability and successfully complete professional services projects, that may or may not progress to in-production applications.

Our long-term growth will ultimately be dependent upon our ability to successfully scale up manufacturing of our products in sufficient quantity and quality and in a cost-effective manner. Unforeseen issues associated with scaling up and constructing quantum computing technology at commercially viable levels could negatively impact our business, financial condition and results of operations.

Our growth is dependent upon our ability to successfully market and sell quantum computing technology. One of our marketing strategies is to drive traffic to our cloud-based services. We utilize various unpaid content marketing strategies, including customer events, seminars, webinars, blogs, thought leadership and social media engagement, as well as paid advertising and third-party event sponsorship, to attract prospective users of our cloud-based services. These unpaid or paid efforts may not attract a sufficient volume and quality of traffic to our cloud-based services and, in the future, we may be required to increase our marketing spend to achieve our volume and quality of traffic targets.

We depend on our ability to retain existing senior management and other key employees and qualified, skilled personnel and to attract new individuals to fill these roles as needed. If we are unable to do so, such failure could adversely affect our business, results of operations and financial condition.

Our future performance depends on the continued service and contributions of our senior management, and other key employees to execute on our business plan, to develop our platform and products, to attract and retain customers and to identify and pursue strategic opportunities. The failure to properly manage succession plans, develop leadership talent, and/or the loss of services of senior management or other key employees could significantly delay or prevent the achievement of our strategic objectives. From time to time, there may be changes in our senior management team resulting from the hiring or departure of executives, which could disrupt our business. In addition, our ability to identify, hire, develop, motivate and retain qualified personnel will directly affect our ability to maintain and grow our business, and such efforts will require significant time, expense and attention. The inability to attract or retain qualified personnel or delays in hiring required personnel may seriously harm our business, financial condition and operating results. Our ability to continue to attract and retain highly skilled personnel, specifically employees with technical and engineering skills and employees with high levels of experience in designing and developing software, will be critical to our future success. In addition, to the extent we hire personnel from competitors, we may be subject to allegations that such personnel have been improperly solicited or have divulged proprietary or other confidential information. The loss of service of senior management or other key employees could significantly delay or prevent the achievement of our development and strategic objectives. The replacement of any of our senior management personnel or other key employees would likely involve significant time and costs, and such loss could adversely affect our revenue, business, results of operations and financial condition.

Our business and growth are dependent on the success of our strategic relationships with third parties.

We depend on, and anticipate that we will continue to depend on, various third-party suppliers in order to sustain and grow our business. Failure of any of these suppliers to continue to provide products and services to maintain, support or secure their technology platforms or our integrations, or errors or defects in their technologies, products or services, could adversely affect our relationships with our customers, damage our brand and reputation and result in delays or difficulties in our ability to provide our platform. Our ability to produce and scale our annealing and gate model quantum computers is dependent also upon components we must source from the electronics and semiconductor industries. Shortages or supply interruptions in any of these components will adversely impact our financial performance.

Our platform and products depend on the ability to access and integrate with third-party cloud providers. In particular, we have developed our platform and products to integrate with certain third-party cloud providers and the third-party applications of other parties. If we choose or are required to change cloud providers, we will incur costs to port our platform and products to a new service and may experience service interruptions during a change of cloud provider. Generally, third-party cloud providers and the data we receive from the third-party cloud providers are written and controlled by the application provider. Any changes or modifications to the third-party cloud providers or the data provided could negatively impact the functionality of, or require us to make changes to, our platform and products, which would
30


need to occur quickly to avoid interruptions in service for our customers. See “Our products and services are dependent upon our relationship with third-party providers and any disruption of or interference with our use of such third-party providers would adversely affect our business, results of operations and financial condition.

Scaling our business is heavily dependent on our ability to build and maintain relationships with consulting and service partners and assist them in establishing or expanding their business by developing solutions that utilize our products and services. Solutions that utilize our products and services may compete with other quantum or classical-computing based solutions developed and/or marketed by other suppliers and our solutions may lose favor with our partners. Our current distribution partners may cease or reduce marketing our solutions with limited or no notice and with little or no penalty. Our distribution partners will generally have no obligation to maintain or renew their contractual arrangements with us and generally may terminate such arrangements with limited notice and/or transition periods. New distribution partners require extensive training and could take extended periods to achieve productivity. If any of our current or potential partners elect to not utilize our products or services, or reduce their current or potential use of our technology in favor of competing products, we may have to change our product strategies, which could have a material and adverse effect on our business, operating results and financial condition.

Currency exchange rate fluctuations may negatively affect our results of operations.

Our revenues are denominated in U.S. dollars, while some of our operating expenses, including relating to employees, are incurred in Canadian dollars. As a result, our results of operations will be adversely impacted by an increase in the value of the Canadian dollar relative to the U.S. dollar. Exchange rate fluctuations may also affect our revenue growth rates as some of our customer agreements are priced in the local currency of the country in which the customer is located and is also expected to be denominated in that currency. As a result, we will be further exposed to currency fluctuations to the extent non-U.S. dollar revenues from our platform increase. The value of the Canadian dollar relative to the U.S. dollar has varied significantly and investors are cautioned that past and current exchange rates are not indicative of future exchange rates.

Risks Related to D-Wave Quantum’s Business and Industry

The immature market for quantum computing may lead to us misreading market demand and the timeframes it will take to close customer contracts and grow revenue, which would adversely affect our business, results of operations and financial condition.

In order to grow our business, we will need to continually evolve and scale our business and operations to meet customer and market demand. Quantum computing technology has a limited history of being sold at large-scale commercial levels. Evolving and scaling our business and operations places increased demands on our management as well as our financial and operational resources to:

effectively manage organizational change;
design scalable processes;
accelerate and/or refocus research and development activities;
expand supply chain and distribution capacity, and ultimately expand manufacturing capacity;
increase sales and marketing efforts;
scale and manage our professional services;
broaden customer-support and services capabilities;
maintain or increase operational efficiencies;
scale support operations in a cost-effective manner;
implement appropriate operational and financial systems; and
maintain effective financial disclosure controls and procedures.

We may not be able to scale our products and services as necessary to meet market demand. We have no experience in scaling our cloud services infrastructure or professional services globally. We may not be able to cost-effectively manage the scale of our cloud services infrastructure or professional services at a scale or quality consistent with customer demand in a timely or economical manner.

We are currently constructing advanced generations of our products. As noted above, there are significant technological and logistical challenges associated with developing, producing, marketing, selling and distributing products in the advanced technology industry, including our products, and we may not be able to resolve all of the difficulties that may arise in a timely or cost-effective manner, or at all.

Our technical roadmap and plans for commercialization involve technology that is not yet available for customers and may never become available or meet desired technical specifications.

Our current and planned products are inherently complex and incorporate technology and components that have not been used for other applications and that may contain defects and errors, particularly when first introduced. We have a limited frame of reference from which to evaluate the long-term performance of our products and services and we may be unable to detect and fix any defects in our quantum computers or cloud services infrastructure prior to the sale of products or services to potential consumers. Our products may contain defects in design, manufacturing and/or delivery that may cause them to fail to perform as expected or may require repair, recalls and/or design changes. We also cannot guarantee the consistency of our cloud services offerings. These could be affected by infrastructure downtime either within our own
31


service or because of third-party service providers on which we are dependent. If our products or services fail to perform as expected, customers may delay orders or terminate further orders, each of which could adversely affect our sales and brand and could adversely affect our business, prospects and results of operations.

If we cannot evolve and scale our business and operations effectively, we may not be able to execute our business strategies in a cost-effective manner and our business, financial condition, profitability and results of operations could be adversely affected.

Building quantum computers requires advances in both science and engineering, and we may not have the ability to deliver those advances. The markets in which we operate are still rapidly evolving and highly competitive and the impact of rapidly changing science and engineering technologies could have an impact on the delivery of our technical roadmap which means that future generations of products both in quantum annealing and in gate model may be delayed or may never be delivered. We could also face the same challenges in our ability to scale our hybrid solvers to effectively meet commercial requirements. If this happens, our technical roadmap may be delayed or may never be achieved, either of which would have a material impact on our business, financial condition or results of operations.

Our business model includes a relatively new four-phase engagement model, with customers transitioning through the phases. If we cannot successfully convert customers through the phases to the extent or at the rate that we expect, our business will be negatively impacted and could fail.

Our success depends, in significant part, on our ability to engage our customers through all four phases of our engagement model (discovery, proof of concept, pilot deployment and full production) and collaboratively work with our customers and demonstrate the value of our technology. This engagement model was introduced in early 2021 and is a shift from our historical sales model. If our customers do not dedicate sufficient resources to each phase of our engagement model or their challenges or technology are not addressable by or compatible with our products and services, then our anticipated projections and revenues would be impacted. In addition, our products and services may not meet our customers’ functional, performance, technical or other requirements, which would have a negative impact on revenues. The market for our technology is still rapidly evolving and we may be required to change the duration, pricing, or structure of any or all of the phases of our model as we continue to develop our technology and deliver more engagement.

If our customers do not perceive the benefits of our technology, or if our technology does not drive continued progression of customers through the four phases, then our market may not develop as we anticipate, or at all, or it may develop slower than we expect. If any of these events occur, it could have a material adverse effect on our business, financial condition or results of operations.

Our industry is competitive on a global scale, from both quantum and classical competitors, and we may not be successful in competing in this industry or establishing and maintaining confidence in our long-term business prospects among current and future partners and customers, which would materially harm our reputation, business, results of operations and financial condition.

The markets in which we operate are rapidly evolving and highly competitive. As these markets continue to mature and new technologies and competitors enter such markets, we expect competition to intensify. Our current competitors include:

large, well-established tech companies that generally compete in all of our markets, including Google, Quantinuum, IBM, Microsoft and AWS;
countries such as China, Russia, Canada, the United States, Australia and the United Kingdom, and those in the European Union as of the date of this Form 10-K and we believe additional countries in the future;
less-established public and private companies with competing technology, including companies located outside the United States;
existing or new entrants seeking to enter the quantum annealing space; and
new or emerging entrants seeking to develop competing technologies.

We compete based on various factors, including technology, performance, platform availability, price, brand recognition and reputation, customer support and differentiated capabilities, including ease of administration and use, scalability and reliability, data governance and security. Many of our competitors have substantially greater brand recognition, customer relationships, and financial, technical and other resources, including an experienced sales force and sophisticated supply chain management. They may be able to respond more effectively than us to new or changing opportunities, technologies, standards, customer requirements and buying practices. In addition, many countries are focused on developing quantum computing solutions either in the private or public sector and may subsidize quantum computers which may make it difficult for us to compete. Many of these competitors do not face the same challenges we do in growing our business. In addition, other competitors might be able to compete with us by bundling their other products and services in a way that does not allow us to offer a competitive solution.

Additionally, we must be able to achieve our objectives in a timely manner lest quantum computing lose ground to competitors, including competing technologies. Because there are a large number of market participants, including certain sovereign nations, focused on developing quantum computing technology, we must dedicate significant resources to achieving any technical objectives on the timelines established by our management team. Any failure to achieve objectives in a timely manner could adversely affect our business, operating results and financial condition.

32


For all of these reasons, competition may negatively impact our ability to maintain and grow consumption of our platform or put downward pressure on our prices and gross margins, any of which could materially harm our reputation, business, results of operations, and financial condition.

Our products and services are dependent upon our relationship with third-party providers and any disruption of or interference with our use of such third-party providers would adversely affect our business, results of operations and financial condition.

We rely upon third parties to operate our platform, third party facilities to house some of our systems and third parties to provide our services. Any disruption of or interference with our use of such third-party providers or locations would adversely affect our business, results of operations and financial condition. If these services provided by third parties become unavailable due to extended outages, interruptions, or because they are no longer available on commercially reasonable terms, we could experience delays in our ability to provide our solutions or run our business and our expenses could increase, our ability to manage finances could be interrupted, and our processes for managing sales of our platform and supporting our customers could be impaired until equivalent services, if available, are identified, obtained, and implemented.

We have experienced, and expect that in the future we may experience, interruptions, delays and outages in service and availability from time to time due to a variety of factors, including infrastructure changes, human or software errors, website hosting disruptions and capacity constraints. Capacity constraints could be due to a number of potential causes including technical failures, natural disasters, fraud or security attacks. In addition, if our security, or that of our hosting provider, is compromised, our platform or products are unavailable or our users are unable to use our products within a reasonable amount of time or at all, then our business, results of operations and financial condition could be adversely affected. Our ability to conduct security audits on our hosting provider is limited and our contracts do not contain strong indemnification terms in our favor. In some instances, we may not be able to identify and/or remedy the cause or causes of these performance problems within a period of time acceptable to our customers. It may become increasingly difficult to maintain and improve our platform performance, especially during peak usage times, as our products become more complex and the usage of our products increases. To the extent that we do not effectively address capacity constraints, either through our hosting provider or an alternative provider of cloud infrastructure, our business, results of operations and financial condition may be adversely affected. In addition, any changes in service levels from our hosting provider may adversely affect our ability to meet our customers’ requirements.

Any of the above circumstances or events may harm our reputation, cause customers to stop using our products, impair our ability to attract new customers and increase revenue from existing customers, subject us to financial penalties and liabilities under our service level agreements and otherwise harm our revenue, business, results of operations and financial condition.

The design and manufacturing of our quantum computers are dependent on a number of critical suppliers and unknown supply chain issues that could delay the introduction of our products and services or cause a significant disruption in our supplier base could have a material adverse effect on our business, financial condition and results of operations.

We are reliant on our own manufacturing of components as well as on third-party suppliers for components necessary to develop and manufacture our quantum computing solutions. Factors that could have an adverse impact on the availability of these components include:

our inability to enter into agreements with suppliers on commercially reasonable terms, or at all;
difficulties of suppliers ramping up their supply of materials to meet our requirements;
a significant increase in the price of one or more components, including due to industry consolidation occurring within one or more component supplier markets or as a result of decreased production capacity at manufacturers;
any reductions or interruption in supply, including due to technological problems, equipment malfunctions, regulatory actions or disruptions on our global supply chain as a result of large scale public health restrictions or geopolitical factors, which we have experienced, and may in the future experience;
financial problems of either contract manufacturers or component suppliers;
significantly increased freight charges, or raw material costs and other expenses associated with our business;
a failure to develop our supply chain management capabilities and recruit and retain qualified professionals;
a failure to adequately authorize procurement of inventory;
a failure to adequately maintain our or our suppliers’ manufacturing equipment; or
a failure to appropriately cancel, reschedule, or adjust our requirements based on our business needs.

If any of the aforementioned factors were to materialize, it could cause us to halt production of our quantum computing solutions and/or entail higher manufacturing costs, any of which could materially adversely affect our business, operating results, and financial condition and could materially damage customer relationships. Additionally, other factors beyond our control or which we do not presently anticipate could also affect our suppliers’ ability to deliver components to us on a timely basis.

We do not have the history with our solutions or pricing models necessary to accurately predict optimal pricing necessary to attract new customers and retain existing customers.

33


We may need to change our pricing model from time to time. As the market for our platform matures, or as competitors introduce new solutions that compete with ours, we may be unable to attract new customers at the same prices or based on the same pricing models that we have used historically. Our assessments of competitive pricing may not be accurate and we could be underpricing or overpricing our platform and services. Further, in the past we concentrated on selling the hardware needed for customers to run dedicated systems. We have now transitioned from selling systems to selling cloud services and have added professional services as well. Our limited history of selling cloud and professional services means we do not have long-term market data on the optimal method of pricing our services and maximizing the opportunities they represent. If we do not implement a services-based business well, our financial results may suffer. In addition, if the offerings on our platform or our services change, we may need to revise our pricing strategies. Any such changes to our pricing strategies or our ability to efficiently price our offerings could adversely affect our business, results of operations and financial condition. In addition, as we continue to expand internationally, we also must determine the appropriate pricing strategy to enable us to compete effectively internationally. Pricing pressures and decisions could result in reduced sales, reduced margins, losses or the failure of our platform to achieve or maintain more widespread market acceptance, any of which could negatively impact our overall business, results of operations and financial condition. Moreover, larger organizations, which are a primary focus of our direct sales efforts, may demand substantial price concessions. As a result, we may be required to price below our targets in the future, which could adversely affect our revenue, gross margin, profitability, cash flows and financial condition.

Competitive pressures may put pressure on our pricing, which may require us to reduce our pricing in order to provide competitively priced access to our products and services.

We face competition in various aspects of our business and expect that such competition to intensify in the future as existing and new companies introduce and enhance existing services or create new services. The markets for our services in general are competitive. Competition in these markets may increase further if economic conditions or other circumstances cause customer bases and client spending to decrease and service provides to compete for fewer client resources. Our competitors may be able to undertake more effective marketing campaigns, obtain more data, adopt more aggressive pricing policies, make more attractive offers to potential employees, clients and advertisers, or may be able to respond more quickly to new or emerging technologies or changes in user requirements. If we are unable to retain clients or obtain new clients, our revenues could decline. Increased competition could result in lower revenues and higher expenses, which would reduce our profitability.

The quantum computing industry is in its early stages and is volatile, and if it does not develop, if it develops slower than we expect, if it develops in a manner that does not require use of our products and services, if it encounters negative publicity or if our solution does not drive commercial engagement, the growth of our business will be harmed.

The nascent market for quantum computers is still rapidly evolving, characterized by rapidly changing technologies, competitive pricing and competitive factors, evolving government regulation and industry standards, and changing customer demands and behaviors. If the market for quantum computers in general does not develop as expected, or develops more slowly than expected, our business, prospects, financial condition and operating results could be harmed.

We have focused our efforts on the optimization market with our annealing quantum computers, and in the near term expect our business to grow from this market. If optimization does not require quantum computing or if other classical or quantum solutions perform better than our products and services, we could see a decrease in customer uptake and revenue.

In addition, our growth and future demand for our products is highly dependent upon the adoption by developers and customers of quantum computing, as well as on our ability to demonstrate the value of quantum computing to our customers. Delays in future generations of our quantum computers or technical failures at other quantum computing companies could limit market acceptance of our solution. Negative publicity concerning our solution or the quantum computing industry as a whole could limit market acceptance of our solution. While we believe quantum computing will solve many large-scale problems, we do not yet have evidence that quantum computers will be able to do so and such problems may never be solvable by quantum computing technology. If our customers do not perceive the benefits of our solution, or if our solution does not drive customer engagement, then our market may not develop at all, or it may develop more slowly than we expect. If any of these events occur, it could have a material adverse effect on our business, financial condition or results of operations. If progress towards “quantum advantage” (as described below) slows relative to expectations, it could adversely impact revenues and customer confidence to continue to pay for testing, access and “quantum readiness.” This would harm or even eliminate revenues in the period before quantum advantage.

If our products and services fail to deliver customer value to a broader range of customers than classical approaches, our business, financial condition and future prospects may be harmed.

“Quantum advantage” refers to the moment when a quantum computer can compute faster than existing classical computers, while quantum supremacy is achieved once quantum computers are powerful enough to complete calculations that traditional supercomputers cannot perform at all. Broad quantum advantage is when quantum advantage is seen in many applications and developers prefer quantum computers to a traditional computer. No current quantum computers, including the D-Wave quantum hardware, have reached a broad quantum advantage, and they may never reach such advantage. Achieving a broad quantum advantage will be critical to the success of any quantum computing company, including us. However, achieving quantum advantage would not necessarily lead to commercial viability of the technology that accomplished such advantage, nor would it mean that such system could outperform classical computers in tasks other than the one used to determine a quantum advantage. Other companies, including some of our customers, are working on
34


classical approaches that target similar use cases, increasing competition and risk of not capturing market share. As quantum computing technology continues to mature, broad quantum advantage may take decades to be realized, if ever. If we cannot develop quantum computers that have quantum advantage, customers may not continue to purchase our products and services. If customers decide to wait until broad quantum advantage is reached, this could impair the growth of our business. If other companies’ quantum computers reach a broad quantum advantage prior to the time ours reaches such capabilities, it could lead to a loss of customers. If any of these events occur, it could have a material adverse effect on our business, financial condition or results of operations. This is also true for our quantum-hybrid solvers in that they must also continue to deliver value compared to classical approaches.

We use quantum-classical hybrid solutions to get the customer the optimal answer to their particular problem. Since quantum computing is a new form of computing, some customers may want to understand the details of how our products operate. However, because this is proprietary and trade secret information we cannot or may not want to share, we may lose customers as a result.

Real or perceived errors, failures or bugs in our products and services could materially and adversely affect our operating results, financial condition and growth prospects.

The hardware and software underlying our platform and products is highly technical and complex. Our hardware and software have previously contained, and may now or in the future contain, undetected errors, bugs or vulnerabilities. In addition, errors, failures and bugs may be contained in our software utilized in building and operating our products or may result from errors in the deployment or configuration of QCaaS software. Some errors in our products may only be discovered after a product has been deployed or may never be generally known. In some instances, despite internal testing, we may not be able to identify the cause or causes of these problems or risks within an acceptable period of time. Any errors, bugs or vulnerabilities discovered in our products after it has been deployed, or never generally discovered, could result in interruptions in platform availability, product malfunctioning or data breaches. Since our customers may use our services for processes that are critical to their businesses, errors, and defects, security vulnerability, service interruptions or software bugs in our platform could result in losses to our customers and thereby result in damage to our reputation, adverse effects upon customers and users, loss of customers and relationships with third parties, significant expenditures of capital, a delay or loss in market acceptance, loss of revenue or liability for damages. In addition, provisions typically included in our agreements with our customers that attempt to limit our exposure to claims may not be enforceable or adequate and may not otherwise protect us from liabilities or damages with respect to any particular claim. Even if not successful, a claim brought against us by any of our customers would likely be time-consuming and costly to defend and could seriously damage our reputation and brand, making it harder for us to sell our solutions and retain our customers.

If we cannot successfully execute on our strategy, including changing customer needs and new technologies and other market requirements, or achieve our objectives in a timely manner, our business, financial condition and results of operations could be harmed.

The quantum computing market is characterized by rapid technological change, changing user requirements, uncertain product lifecycles and evolving industry standards. We believe that the pace of innovation will continue to accelerate as technology changes and different approaches to quantum computing mature on a broad range of factors, including system architecture, error correction, performance and scale, ease of programming, user experience, markets addressed, types of data processed, and data governance and regulatory compliance. Our future success depends on our ability to continue to innovate and increase customer adoption of our products and services. If we are unable to enhance our products and services to keep pace with these rapidly evolving customer requirements, or if new technologies emerge that are able to deliver competitive products at lower prices, more efficiently, with better functionality, more conveniently, or more securely than our platform, our business, financial condition and results of operations could be adversely affected.

A key application of our technology is for optimization problems which, while a very broad market, requires continued research and development in order for our products and services to fully address the optimization market, and if that research and development is not successful this may limit its adoption to a narrow range of customers. If we cannot successfully attract a broader range of customers to our quantum annealing technology, our business will be negatively impacted and could fail.

In addition, our planned quantum gate system, which is a strategic milestone for our technical roadmap and commercialization, is not yet available for customers and may not become available on the timelines we expect or at all.

Even if we are successful in executing on our product roadmap and strategy and delivering increasingly more powerful quantum computing systems and services, competitors in the industry may achieve technological breakthroughs which render our products and services obsolete or inferior to other products and services.

Our continued growth and success depend on our ability to innovate and develop quantum computing technology in a timely manner and effectively market these products. Without timely innovation and development, our quantum computing solutions could be rendered obsolete or less competitive by changing customer preferences or because of the introduction of a competitor’s more advanced technologies. Any technological breakthroughs which render our technology obsolete or inferior to other products could have a material effect on our business, financial condition or results of operations.

35


Any cybersecurity-related attack, significant data breach or disruption of the information technology systems, infrastructure, network, third-party processors or platforms on which we rely could damage our reputation and adversely affect our business and financial results.

Our operations rely on information technology systems for the use, storage and transmission of sensitive and confidential information with respect to our customers, our customers’ customers, our employees and other third parties. A malicious cybersecurity-related attack, intrusion or disruption by either an internal or external source or other breach of the systems on which our platform and products operate, and on which our employees conduct business, could lead to unauthorized access to, use of, loss of or unauthorized disclosure of sensitive and confidential information, disruption of our services, viruses, worms, spyware, or other malware being served from our platform, networks, or systems; and resulting regulatory enforcement actions, litigation, indemnity obligations and other possible liabilities, as well as negative publicity, which could damage our reputation, impair sales and harm our business. Cyberattacks and other malicious internet-based activity continue to increase, and cloud-based platform providers of products and services have been and are expected to continue to be targeted. In addition to traditional computer “hackers,” malicious code (such as viruses and worms), phishing, employee theft or misuse and denial-of-service attacks, sophisticated nation-state and nation-state supported actors now engage in attacks (including advanced persistent threat intrusions). Cyberattacks may also gain publishing access to our customers’ accounts on our platform, using that access to publish content without authorization. Despite efforts to create security barriers to such threats, it is not feasible, as a practical matter, for us to entirely mitigate these risks. If our security measures are compromised as a result of third-party action, employee, customer, or user error, malfeasance, stolen or fraudulently obtained log-in credentials or otherwise, our reputation would be damaged, our data, information or intellectual property, or those of our customers and our customers’ consumers, may be destroyed, stolen or otherwise compromised, our business may be harmed and we could incur significant liability. We have not always been able in the past, and may be unable in the future to anticipate or prevent techniques used to obtain unauthorized access to or compromise of our systems because they change frequently and are generally not detected until after an incident has occurred. We also cannot be certain that we will be able to prevent vulnerabilities in our software or address vulnerabilities that we may become aware of in the future.

In addition, there may be an increased risk of cyberattacks by state actors due to the current conflict between Russia and the Ukraine. Any increase in such attacks on us or our systems could adversely affect our platform, networks, systems or other operations. Although we maintain cybersecurity policies and procedures to manage risk to our information technology systems, continuously adapt our systems and processes to mitigate such threats, and plan to enhance our protections against such attacks, we may not be able to address these cybersecurity threats proactively or implement adequate preventative measures and we may be unable to promptly detect and address any such disruption or security breach, if at all.

Further, as we rely on third-party cloud infrastructure, we depend in part on third-party security measures to protect against unauthorized access, cyberattacks and the mishandling of data and information. If these third parties fail to adhere to adequate data security procedures, or in the event of a breach of their networks, our own, our customers’ and our customers’ consumers’ data may be improperly accessed, used or disclosed. Any cybersecurity event, including any vulnerability in our software, cyberattack, intrusion or disruption or any failure or breach unrelated to our own action or inaction, could result in significant increases in costs, including costs for remediating the effects of such an event; lost revenue due to network downtime, a decrease in customer and user trust; increases in insurance premiums due to cybersecurity incidents; increased exposure to a risk of litigation and possible liability; increased costs to address cybersecurity issues and attempts to prevent future incidents; and harm to our business, financial results and our reputation because of any such incident.

We include limitation of liability provisions in our standard subscription agreements; however, such provisions may not be enforceable or adequate and may not otherwise protect us from any such liabilities or damages with respect to any claim related to a cybersecurity incident or other potential claim referred to above. In addition, our existing general liability insurance coverage and coverage for cyber liability or errors or omissions may not continue to be available on acceptable terms or may not be available in sufficient amounts to cover one or more large claims and our insurer may deny coverage with respect to future claims. The successful assertion of one or more large claims against us that exceed available insurance coverage, or the occurrence of changes in our insurance policies, including premium increases or the imposition of large deductible or co-insurance requirements, would harm our business.

Many governments have enacted laws requiring companies to provide notice of data security incidents involving certain types of personal data. In addition, some of our customers require us to notify them of data security breaches. Security compromises experienced by our competitors, by our customers or by us may lead to public disclosures, which may lead to widespread negative publicity. Any security compromise in our industry, whether actual or perceived, could harm our reputation, erode confidence in the effectiveness of our security measures, negatively affect our ability to attract new customers, encourage consumers to restrict use of our platform, cause existing customers to elect not to renew their subscriptions or subject us to third-party lawsuits, regulatory fines or other action or liability, which could harm our business.

Market adoption of cloud-based online quantum computing platform solutions is relatively new and unproven and may not grow as we expect and, even if market demand increases, the demand for our QCaaS may not increase, or certain customers may be reluctant to use a cloud-based QCaaS for applications, all of which may harm our business and results of operations.

36


We derive substantially all of our revenue from our cloud-based quantum computing platform and professional services, which we expect to continue for the foreseeable future. As such, the market acceptance of our platform is critical to our continued success. It is difficult to predict customer adoption rates and demand for our solutions and professional services, the entry of competitive platforms and service providers, or the future growth rate and size of our markets.

In addition, in order for cloud-based solutions to be widely accepted, organizations must overcome any concerns with moving sensitive information to a cloud-based platform. In addition, demand for our platform in particular is affected by a number of other factors, some of which are beyond our control. These factors include continued market acceptance of our cloud-based quantum computing platform and cloud-based QCaaS, the pace at which existing customers realize benefits from the use of our platform and decide to expand deployment of our platform across their business, the timing of development and release of new products by our competitors, technological change, reliability and security, the pace at which enterprises undergo digital transformation, and developments in data privacy regulations. In addition, we expect that the needs of our customers will continue to rapidly change and increase in complexity. We will need to improve the functionality and performance of our platform continually to meet those rapidly changing, complex demands. If we are unable to continue to meet customer demands or to achieve more widespread market acceptance of relevant solutions in general or our platform in particular, our business operations, financial results, and growth prospects will be materially and adversely affected.

Government actions and regulations, such as tariffs and trade protection measures, may limit our ability to provide products and services to our customers and obtain products from our suppliers, which could have a material adverse impact on our business operations, financial results and growth plans.

We currently offer our platform in 39 countries and our international sales are a substantial and critical part of our current business and future growth plans. Our international sales and the use of our platform in various countries subject us to risks that we do not generally face with respect to domestic sales within North America. For example, we may face additional risks relating to:

lack of familiarity and burdens and complexity involved with complying with multiple, conflicting and changing foreign laws, standards, regulatory requirements, tariffs, export controls and other barriers;
difficulties in ensuring compliance with countries’ multiple, conflicting and changing privacy, data security, international trade, customs and sanctions laws;
differing technology standards; and
new and uncertain protection for intellectual property rights in some countries.

We may be unsuccessful in navigating such risks, which could have a material adverse impact on our business operations, financial results and growth plans.

If we engage in acquisitions, divestitures, strategic investments or strategic partnerships and fail to achieve favorable results, our business, financial condition and operating results could be harmed.

We may in the future make acquisitions, divestitures or certain investments. Any transactions that we enter into could be material to our financial condition and results of operations. The process of acquiring and integrating another company or technology could create unforeseen operating difficulties and expenditures. Acquisitions and investments involve a number of risks, such as:

use of resources that are needed in other areas of our business;
in the case of an acquisition, implementation or remediation of controls, procedures and policies of the acquired company;
in the case of an acquisition, difficulty integrating the accounting systems and operations of the acquired company, including potential risks to our corporate culture;
in the case of an acquisition, coordination of product, engineering and selling and marketing functions, including difficulties and additional expenses associated with supporting legacy services and products and hosting infrastructure of the acquired company, as applicable, difficulties associated with supporting new products or services, difficulty converting the customers of the acquired company onto our platform and difficulties associated with contract terms, including disparities in the revenues, licensing, support or professional services model of the acquired company;
in the case of an acquisition, retention and integration of employees from the acquired company;
in the case of an acquisition, past intellectual property infringement or data security issues arising from the acquired company;
unforeseen costs or liabilities;
adverse effects on our existing business relationships with customers as a result of the acquisition or investment;
the possibility of adverse tax consequences;
litigation or other claims arising in connection with the acquired company or investment; and
in the case of foreign acquisitions, the need to integrate operations across different cultures and languages and to address the particular economic, currency, political and regulatory risks associated with specific countries.

In addition, a significant portion of the purchase price of companies we acquire may be allocated to acquired goodwill and other intangible assets, which must be assessed for impairment at least annually. In the future, if our acquisitions do not yield expected returns, we may be required to take charges to our operating results based on this impairment assessment process, which could adversely affect our results of operations. Acquisitions and investments may
37


also result in dilutive issuances of equity securities, which could adversely affect our share price, or result in issuances of securities with superior rights and preferences to our common shares or the incurrence of debt with restrictive covenants that limit our future uses of capital in pursuit of business opportunities.

We may not be able to identify acquisition or investment opportunities that meet our strategic objectives, or to the extent such opportunities are identified, we may not be able to negotiate terms with respect to the acquisition or investment that are acceptable to us. At this time, we have made no commitments or agreements with respect to any such material transactions.

We may in the future be adversely affected by continuation or worsening of the global COVID-19 pandemic, its various strains or future pandemics.

The COVID-19 pandemic has caused, and may result in further, significant disruption of global financial markets and economic uncertainty. The COVID-19 pandemic has reached across the globe, resulting in the implementation of significant governmental measures, including lockdowns, closures, quarantines, and travel bans intended to control the spread of the virus. We have modified our business practices in response to the COVID-19 pandemic and we may take further actions as required by government authorities or that we determine are warranted. For instance, we have enabled our employees to work remotely, implemented travel restrictions for all non-essential business and shifted company events to virtual-only experiences, and we may deem it advisable to similarly alter, postpone or cancel additional events in the future. While we may ease these restrictions in response to evolving conditions relating to the COVID-19 pandemic, it is unclear what the extent of these restrictions will be in the future, and there is no certainty that any such measures will be sufficient to mitigate the direct and indirect effects of the virus, which could continue to adversely affect our business, financial condition and results of operations. Additionally, economic uncertainty as a result of the COVID-19 pandemic may cause our current or potential future customers to modify, delay or cancel plans to purchase our products and services.

The duration and extent to which the COVID-19 pandemic impacts our financial results will depend on future developments, which are highly uncertain and cannot be predicted, including: new information that may emerge concerning the severity and transmission rate of COVID-19 and any variants thereof; the continued rollout-of mass vaccinations for COVID-19; the extent and effectiveness of containment measures and vaccines; the impact of the COVID-19 pandemic and related restrictions on economic activity and domestic and international trade during the pandemic and in the post-pandemic recovery period and the impact of these and other factors on our employees, customers, vendors and partners, including their respective productivity; and the actions taken by governments to curtail or treat its impact, including shelter in place directives, business limitations and shutdowns, travel bans and restrictions, loan payment deferrals (whether government-mandated or voluntary), moratoriums on debt collection activities and other actions, which, if imposed or extended, may impact the economies in which we now, or may in the future, operate.

Our limited operating history combined with the uncertainty created by the COVID-19 pandemic significantly increases the difficulty of forecasting operating results and of strategic planning. If we are unable to effectively predict and manage the impact of the COVID-19 pandemic on our business, our results of operations and financial condition may be negatively impacted.

System failures, interruptions, delays in service, catastrophic events, inadequate infrastructure and resulting interruptions in the availability or functionality of our products and services could harm our reputation or subject us to significant liability, and adversely affect our business, financial condition and operating results.

Our brand, reputation and ability to attract, retain and serve our customers are also dependent upon the reliable performance of our platform, including our underlying technical infrastructure. Our systems and those of our third-party data center facilities may experience service interruptions, human error, earthquakes, hurricanes, floods, fires, natural disasters, power losses, disruptions in telecommunications services, fraud, military or political conflicts, terrorist attacks and other geopolitical unrest, computer viruses, or other events. Our systems are also subject to break-ins, sabotage, and acts of vandalism. Our platform and technical infrastructure may not be adequately designed with sufficient reliability and redundancy and our disaster recovery planning, which includes using geographically distinct and multi-region data centers, may not be sufficient to avoid performance delays or outages that could be harmful to the businesses of our customers and our business. Our disaster recovery plan stores some of our electronic data to a cloud back up system center in the event of a catastrophe, but such program may not be sufficient to recover all information or for all eventualities.

We have in the past experienced and may in the future experience service interruptions which disrupt the availability or reduce the speed or functionality of our platform. These events have resulted and likely will result in loss of revenue and could result in significant expense to remedy resultant data loss or corruption and/or recover from the interruption. A prolonged interruption in the availability or reduction in the speed or other functionality of our platform could materially harm our reputation and business. Frequent or persistent interruptions in access to functionality of our platform could cause our customers to believe that our platform is unreliable. If our platform is unavailable when our customers attempt to access it, or if it does not perform to expected levels, our customers may cease to use our platform entirely. Moreover, to the extent that any system failure or similar event results in damages to customers or their businesses, these customers could seek compensation from us for their losses, and those claims, even if unsuccessful, would likely be time-consuming and costly to address. While we have implemented measures intended to prevent or mitigate such interruptions, such measures may not be successful in preventing service interruptions in the future.

38


Unfavorable conditions in our industry or the global economy, including uncertain geopolitical conditions such as inflation, recessions and war, among others, could limit our ability to grow our business and negatively affect our results of operations.

Our results of operations may vary based on the impact of changes in our industry or the global economy on us or our customers and potential customers. Negative conditions in the general economy in Canada, the U.S. and foreign jurisdictions, including conditions resulting from changes in gross domestic product growth, financial and credit market fluctuations, inflation, tightening of the credit markets, including as a result of bank failures and any resulting issues in the broader U.S. financial system, any higher interest rates, recessions, international trade relations, pandemics (such as the COVID-19 pandemic), political turmoil, uncertain geopolitical conditions, natural catastrophes, warfare, and terrorist attacks could negatively impact our business, financial condition, results of operation, and liquidity or cause a decrease in business investments, including the progress on development of quantum technologies, and negatively affect the growth of our business. In February 2022, Russia launched a large-scale invasion of Ukraine. The extent and duration of the military action, resulting sanctions and resulting future market disruptions, are impossible to predict, but could be significant. Although we do not have business operations or customers in Russia or Ukraine, sanctions, an increase in cyberattacks and increases in energy costs, among other potential impacts on regional and global economic environment and currencies, may cause demand for our products and services to be volatile, cause abrupt changes in our customers’ buying patterns, interrupt our ability to supply products to this or other regions or limit customers’ access. In addition, in challenging economic times, our current or potential future customers may experience cash flow problems and as a result may modify, delay or cancel plans to purchase our products and services. Many of our customers invest in quantum computing products and services as part of their medium to longer-term strategies to optimize aspects of their business, and significant global disruptions such as the COVID-19 pandemic or geopolitical conflicts may result in potential customers focusing on short-term challenges, resulting in a reduction in their investments in quantum computing. Additionally, if our customers are not successful in generating sufficient revenue or are unable to secure financing, they may not be able to pay, or may delay payment of, accounts receivable due to us. Moreover, our key suppliers may reduce their output or become insolvent, thereby adversely impacting our ability to manufacture our products. Furthermore, uncertain economic conditions may make it more difficult for us to raise funds through borrowings or private or public sales of debt or equity securities. We cannot predict the timing, strength or duration of any economic slowdown, instability or recovery, generally or within any particular industry.

Rising inflation may result in increased costs of operations and negatively impact the credit and securities markets generally and rising interest rates may result in increased costs of capital for us, each of which could have a material adverse effect on our results of operations and the market price of the Common Shares.

Inflation has accelerated in the U.S., Canada and globally due in part to global supply chain issues, the Ukraine-Russia war, a rise in energy prices, and strong consumer demand as economies continue to reopen from restrictions related to the COVID-19 pandemic. An inflationary environment can increase our cost of labor, as well as our other operating costs, which may have a material adverse impact on our financial results. In addition, economic conditions could impact and reduce the number of customers who purchase our products or services as credit becomes more expensive or unavailable. Although interest rates have increased and are expected to increase further, inflation may continue. Further, increased interest rates could have a negative effect on the securities markets generally and increase the cost of capital to us, in particular, which may, in turn, have a material adverse effect on the market price of the Common Shares.

If we fail to offer high-quality customer support, or if the cost of such support is not consistent with corresponding levels of revenue, our business, results of operations and reputation may be harmed.

Due to our innovative technology and our planned technical roadmap, our customers will require particular support and service functions, some of which are not currently available, and may never be available. If we experience delays in adding such support capacity or servicing our customers efficiently, or experience unforeseen issues with the reliability of our technology, it could overburden our servicing and support capabilities. Similarly, increasing the number of our products and services would require us to rapidly increase the availability of these services. Failure to adequately support and service our customers may inhibit our growth and ability to expand.

Our current customers rely on our customer support organization to respond to inquiries and resolve issues related to their use of our platform quickly and effectively. Our customer support relies on third-party technology platforms, which may become unavailable or otherwise prevent our customers and customer support team from interacting on a timely basis. Our response times to customers and prospects may be impacted for reasons outside our control, such as changes to software and computing services, which may interrupt aspects of our service to our customers. From time to time, we experience spikes in the number of customer support tickets that we receive, which may result in an increase in customer requests and significant delays in responding to our customers’ requests. Customer demand for support may also increase as we expand and enhance our operations and product offerings. Increased customer demand for our support services, without corresponding revenue increases, could increase our costs and harm our operating results. As we continue to grow our operations and support our global user base, we need to continue to provide efficient and high-quality support that meets our customers’ needs globally at scale. Our sales process is highly dependent on the ease of use of our platform and products, our business reputation and positive recommendations from our existing customers. Any failure to maintain a high-quality customer support organization, or a market perception that we do not maintain such levels of support, could harm our reputation, our ability to sell to existing and prospective customers and our business, results of operation and financial condition.

Risks Related to Litigation and Government Regulation
39



Changing Canadian and U.S. federal, state, provincial and foreign laws and regulations related to privacy, information security and data protection could adversely affect how we collect and use personal information and harm our brand.

We may receive, store and otherwise process personal information and other data from and about our customers, employees and from other stakeholders, like our vendors. There are numerous federal, provincial, local and international laws and regulations regarding privacy, data protection, information security and the storing, sharing, use, processing, transfer, disclosure, retention and protection of personal information and other content, the scope of which is rapidly changing, subject to differing interpretations and may be inconsistent among regions, countries and states, or conflict with other legal requirements. We are also subject to contractual obligations from our customers and other third parties related to privacy, data protection and information security, and disclosures and commitments made in our privacy policies. We strive to comply with applicable laws, regulations, policies and other legal obligations relating to privacy, data protection and information security. However, the regulatory framework for privacy, data protection and information security worldwide is, and is likely to remain, uncertain for the foreseeable future, and it is possible that these or other actual or alleged obligations may be interpreted and applied in a manner that is inconsistent from one jurisdiction to another and may conflict with other rules or our practices.

We also expect that there will continue to be new laws, regulations and industry standards concerning privacy, data protection and information security proposed and enacted in various jurisdictions. The United States, Canada, the European Union, the United Kingdom and other jurisdictions in which we operate are increasingly adopting or revising privacy, information security and data protection laws and regulations that could have a significant impact on our current and planned privacy, data protection and information security-related practices, our collection, use, sharing, retention and safeguarding of customer, consumer and/or employee information, as well as any other third-party information we receive, and some of our current or planned business activities. New and changing laws, regulations, and industry standards concerning privacy, data protection and information security may also impact the computing services and software industry platforms and data providers we utilize, and thereby indirectly impact our business. In the United States, this includes the CCPA which came into effect on January 1, 2020. In the European Union and the United Kingdom, this includes the GDPR which came into effect in May 2018. In Canada, this includes Canada’s PIPEDA and the Personal Information Protection Act in British Columbia. While we have taken measures to comply with applicable requirements contained in the GDPR, we may need to continue to make adjustments as more clarification and guidance on the requirements of the GDPR and how to comply with such requirements becomes available. Further, Brexit has created uncertainty with regard to the regulation of data protection in the United Kingdom, including how the United Kingdom version of the GDPR will be implemented alongside its existing United Kingdom data protection regulations and how data transfers to and from the United Kingdom will generally be regulated.

Uncertainty in the laws and regulations affecting cross border transfers of personal data may affect the demand and functionality of our services. In the past, we have relied on a variety of adequacy mechanisms, including the European Commission Decision 2002/2/EC regarding the adequacy of Canadian law, Standard Contractual Clauses, and Binding Corporate Rules, to enable us to provide our services around the globe at scale. Different European data protection regulators may impose additional requirements or apply differing standards for the transfer of personal data or even prohibit data transfers to certain non-European Union countries, like the United States and Canada. Such standards may be particularly targeted at the software companies with whom we work. This creates significant additional uncertainty regarding our ability to lawfully transfer certain personal data from the European Union and we may need to implement substantial changes to our information technology infrastructure as a result, which could take time and be costly. In addition, the CCPA affords consumers expanded privacy protections and control over the collection, use and sharing of their personal information. The potential effects of this legislation are far-reaching and may require us to modify our data processing practices and policies and to incur substantial costs and expenses in an effort to comply. For example, the CCPA gives California residents expanded rights to access and require deletion of their personal information, opt out of certain personal information sharing and receive detailed information about how their personal information is used. The California State Attorney General began enforcing the CCPA on July 1, 2020; to the extent that we have not fully implemented the data processing practices and policies necessary to comply with the CCPA, the Attorney General may serve us with an enforcement notice under the CCPA and impose civil penalties for violations. The CCPA also provides for a private right of action for data breaches that may increase data breach litigation.

With laws and regulations such as the CCPA in the United States, the PIPEDA in Canada, and GDPR in the European Union imposing new and relatively burdensome obligations, and with substantial uncertainty over the interpretation and application of these and other laws and regulations, we may face challenges in addressing their requirements and making necessary changes to our policies and practices and may incur significant costs and expenses in an effort to do so. For example, the increased consumer control over the sharing of their personal information afforded by CCPA may affect our customers’ ability to share such personal information with us or may require us to delete or remove consumer information from our records or data sets, which may create considerable costs for our organization. In addition, any failure or perceived failure by us to comply with our privacy policies, our privacy, data protection- or information security-related obligations to customers, users or other third parties or any of our other legal obligations relating to privacy, data protection or information security may result in governmental investigations or enforcement actions, litigation, claims or public statements against us by consumer advocacy groups or others, and could result in significant liability, loss of relationships with key third parties, or cause our users to lose trust in us, which could have an adverse effect on our reputation and business. Furthermore, the costs of compliance with, and other burdens imposed by, the laws, regulations and policies that are applicable to the businesses of our users may limit the adoption and use of, and reduce the overall demand for, our platform.
40



Additionally, if the third parties we work with, such as vendors or developers, violate applicable laws or regulations or our policies, such violations may also put our customers’ and their users at risk and could in turn have an adverse effect on our business. Any significant change to applicable laws, regulations or industry practices regarding the collection, use, retention, security or disclosure of such content, or regarding the manner in which the express or implied consent of such persons for the collection, use, retention or disclosure of such content is obtained, could increase our costs and require us to modify our services and features, possibly in a material manner, which we may be unable to complete and may limit our ability to store and process user data or develop new services and features. All of these implications could adversely affect our revenue, results of operations, business and financial condition.

We are subject to United States, Canadian and foreign anti-corruption, anti-bribery and similar laws, and non-compliance with such laws may subject us to criminal or civil liability and harm our business.

We are subject to a variety of laws and regulations in the United States, Canada and foreign jurisdictions related to anti-corruption, anti-bribery and similar laws, including governing cross-border and domestic money transmission, gift cards and other prepaid access instruments, electronic fund transfers, taxation reporting requirements, foreign exchange, privacy and data protection, banking and import and export restrictions. We are also subject to various anti-corruption and anti-money laundering laws, including the Foreign Corrupt Practices Act (U.S.), the United States domestic bribery statute contained in 18 U.S.C. § 201, the U.S. Travel Act, the USA Patriot Act, the U.K. Bribery Act 2010 and Proceeds of Crime Act 2002, the Proceeds of Crime (Money Laundering) and Terrorist Financing Act (Canada) and its regulations, and other anti-bribery and anti-money laundering laws in countries in which we conduct activities. Concerns about the use of payment processing platforms for illegal conduct, such as money laundering or to support terrorist activities, may result in legislation or other governmental action that could require changes to our platform. In addition, depending on how our customer base evolves, and as we expand into new geographies, we expect to become subject to additional laws in the United States, Canada, Europe and elsewhere. Any non-compliance with such laws may subject us to criminal or civil liability and harm our business.

We are subject to export and import controls and economic sanctions laws that could impair our ability to offer our products or make our platform available in some jurisdictions, or subject us to liability if we are not in compliance with applicable laws.

As a result of our international operations, we are subject to a number of United States, Canadian and foreign laws relating to economic sanctions and to export and import controls which presently limit and could further limit our ability to offer our platform in certain jurisdictions or to certain customers. In addition, the export of our software in certain jurisdictions may require governmental authorizations. Various jurisdictions also regulate the import of certain technology, including imposing import permitting and licensing requirements, and have enacted laws that could limit our ability to offer our platform in those countries. Complying with export or import controls and economic sanctions may be time-consuming and result in the delay or loss of business opportunities.

Any change in export or import controls, economic sanctions or related legislation, or change in the countries, governments, persons, or technologies targeted by such restrictions or legislation, could result in decreased use of our platform by customers or in our decreased ability to offer our platform internationally, which would harm our business, operating results and financial condition. Furthermore, failure to comply with export or import controls or with economic sanctions may expose us to government investigations and penalties, which could harm our business, operating results and financial condition.

Governmental decisions with respect to perceived national security risks associated with quantum computing technology could impede the selling of our products and services.

Political challenges between the United States and countries in which our suppliers are located, including China, and changes to trade policies, including tariff rates and customs duties, trade relations between the United States and China and other macroeconomic issues could adversely impact our business. Specifically, United States-China trade relations remain uncertain and quantum computing has been designated as a technology with national security implications in many countries, including the United States and Canada. The United States administration has announced tariffs on certain products imported into the United States with China as the country of origin, and China has imposed tariffs in response to the actions of the United States. There is also a possibility of future tariffs, trade protection measures or other restrictions imposed on our products or on our customers by the United States, China or other countries that could have a material adverse effect on our business. To the extent our technology is deemed a matter of national security, our business could be subject to increased restrictions or regulations, our customer and supplier base may be restricted, our TAM may be reduced and our business, operating results and financial condition could be harmed.

We are subject to requirements relating to environmental and safety regulations which could adversely affect our business, results of operation and reputation.

We are subject to numerous federal, state and local environmental laws and regulations governing, among other things, solid and hazardous waste storage, treatment and disposal, and remediation of releases of hazardous materials. There are significant capital, operating and other costs associated with compliance with these environmental laws and regulations. Environmental laws and regulations may become more stringent in the future, which could increase costs of compliance or require us to manufacture with alternative technologies and materials.

41


Federal, state and local authorities also regulate a variety of matters, including, but not limited to, health, safety and permitting in addition to the environmental matters discussed above. New legislation and regulations may require us to make material changes to our operations, resulting in significant increases to the cost of production.

Our hardware has operational hazards such as but not limited to hazardous operating temperatures and high voltage and/or high current electrical systems typical of large computer processing equipment and related safety incidents.

There may be environmental or safety incidents that damage machinery or product, slow or stop production, or harm employees or third parties. Consequences may include litigation, regulation, fines, increased insurance premiums, mandates to temporarily halt production, workers’ compensation claims, or other actions that impact our brand, finances, or ability to operate.

Future investments in D-Wave Quantum Common Shares may be subject to U.S. foreign investment regulations.

Investments that involve the acquisition of, or investment in, a U.S. business by a non-U.S. investor may be subject to U.S. laws that regulate foreign investments in U.S. businesses and access by foreign persons to technology developed and produced in the United States. These laws include Section 721 of the Defense Production Act of 1950, as amended by the Foreign Investment Risk Review Modernization Act of 2018, and the regulations at 31 C.F.R. Parts 800 and 802, as amended, administered by the Committee on Foreign Investment in the United States (“CFIUS”).

Whether CFIUS has jurisdiction to review an acquisition or investment transaction depends on, among other factors, the nature and structure of the transaction, including the level of beneficial ownership interest and the nature of any information or governance rights involved. For example, investments that result in “control” of a “U.S. business” by a “foreign person” (in each case, as such terms are defined in 31 C.F.R. Part 800) always are subject to CFIUS jurisdiction. Significant CFIUS reform legislation, which was fully implemented through regulations that became effective in 2020, expanded the scope of CFIUS’s jurisdiction to investments that do not result in control of a U.S. business by a foreign person, but afford certain foreign investors certain information or governance rights in a U.S. business that has a nexus to “critical technologies,” “covered investment critical infrastructure,” and/or “sensitive personal data” (in each case, as such terms are defined in 31 C.F.R. Part 800).

The Transaction has resulted in investments in our U.S. subsidiary by non-U.S. persons that could be considered by CFIUS to result in a covered control transaction that CFIUS would have authority to review. PSP is a Canadian Crown corporation and, as of December 31, 2022, held approximately 52 percent of the issued and outstanding D-Wave Quantum Common Shares (including Exchangeable Shares). CFIUS or another U.S. governmental agency could choose to review past or proposed transactions involving new or existing foreign investors in D-Wave Quantum, even if a filing with CFIUS is or was not required at the time of such transaction.

Any review and approval of an investment or transaction by CFIUS may have outsized impacts on transaction certainty, timing, feasibility, and cost, among other things. CFIUS policies and agency practices are rapidly evolving, and, in the event that CFIUS reviews one or more proposed or existing investment by investors, there can be no assurances that such investors will be able to maintain, or proceed with, such investments on terms acceptable to the parties to the transaction or such investors. Among other things, CFIUS could seek to impose limitations or restrictions on, or prohibit, investments by such investors (including, but not limited to, limits on purchasing D-Wave Quantum Common Shares, limits on information sharing with such investors, requiring a voting trust, governance modifications, or forced divestiture, among other things), or CFIUS could require us to divest a portion of D-Wave Quantum.

Risks Related to D-Wave Quantum’s Intellectual Property

We may be unable to obtain, maintain and protect our intellectual property rights and proprietary information or prevent third parties from making unauthorized use of our technology, which could cause it to lose its competitive advantage.

Our intellectual property is important to our business. We rely on a combination of confidentiality clauses, assignment agreements and license agreements with employees and third parties, patents, trade secrets, copyrights, and trademarks to protect our intellectual property and competitive advantage, all of which offer only limited protection. The steps we take to protect our intellectual property require significant resources and may be inadequate. We will not be able to protect our intellectual property if we are unable to enforce our rights or if we do not detect unauthorized use of our intellectual property. We may be required to use significant resources to obtain, monitor and protect our intellectual property. Despite our precautions, it may be possible for unauthorized third parties to copy our platform and our products and use information that we regard as proprietary to create products and services that compete with ours. Some license provisions protecting against unauthorized use, copying, transfer and disclosure of our proprietary information may be unenforceable under the laws of certain jurisdictions and foreign countries. In addition, we may not be able to acquire or maintain appropriate domain names in all countries in which we do business or prevent third parties from acquiring domain names that are similar to, infringe upon, or diminish the value of our trademarks, and other intellectual property. Furthermore, regulations governing domain names may not protect our trademarks or similar proprietary rights.

We enter into confidentiality and intellectual property agreements with our employees and consultants and enter into confidentiality agreements with the parties with whom we have strategic relationships and business alliances. These agreements may not be effective in securing ownership of our intellectual property or controlling access to our proprietary
42


information and trade secrets. The confidentiality agreements on which we rely to protect certain technologies may be breached, may not be adequate to protect our confidential information, trade secrets and proprietary technologies and may not provide an adequate remedy in the event of unauthorized use or disclosure of our confidential information, trade secrets or proprietary technology. Further, these agreements do not prevent our competitors or others from independently developing technology that is substantially equivalent or superior to our technology. In addition, others may independently discover our trade secrets and confidential information, and in such cases, we likely would not be able to assert any trade secret rights against such parties. Additionally, we may from time to time be subject to opposition or similar proceedings with respect to applications for registrations of our intellectual property, including our trademarks. While we aim to acquire adequate protection of our brand through trademark registrations in key markets, occasionally third parties may have already registered or otherwise acquired rights to identical or similar marks for services that also address our market. We rely on our brand and trademarks to identify our platform and to differentiate our platform and services from those of our competitors, and if we are unable to adequately protect our trademarks third parties may use our brand names or trademarks similar to ours in a manner that may cause confusion in the market, which could decrease the value of our brand and adversely affect our business and competitive advantages.

Policing unauthorized use of our intellectual property and misappropriation of our technology and trade secrets is difficult and we may not always be aware of such unauthorized use or misappropriation. Despite our efforts to protect our intellectual property rights, unauthorized third parties may attempt to use, copy or otherwise obtain and market or distribute our intellectual property rights or technology or otherwise develop services with the same or similar functionality as our platform and products. If our competitors infringe, misappropriate or otherwise misuse our intellectual property rights and we are not adequately protected, or if our competitors are able to develop a platform or product with the same or similar functionality as ours without infringing our intellectual property, our competitive advantage and results of operations could be harmed. Litigation brought to protect and enforce our intellectual property rights could be costly, time consuming and distracting to management and could result in the impairment or loss of portions of our intellectual property. As a result, we may be aware of infringement by our competitors, but may choose not to bring litigation to enforce our intellectual property rights due to the cost, time and distraction of bringing such litigation. Furthermore, if we do decide to bring litigation, our efforts to enforce our intellectual property rights may be met with defenses, counterclaims and countersuits challenging or opposing our right to use and otherwise exploit particular intellectual property, services and technology or the enforceability of our intellectual property rights. Our inability to protect our proprietary technology against unauthorized copying or use, as well as any costly litigation or diversion of our management’s attention and resources, could delay further sales or the implementation of our solutions, impair the functionality of our platform, prevent or delay introductions of new or enhanced solutions, result in our substituting inferior or more costly technologies into our platform or injure our reputation. Furthermore, many of our current and potential competitors have the ability to dedicate substantially greater resources to developing and protecting their technology or intellectual property rights than we do.

Our patent applications may not result in issued patents or our patent rights may be contested, circumvented, invalidated or limited in scope, any of which could have a material adverse effect on our ability to prevent others from interfering with the commercialization of our products.

Our patent applications may not result in issued patents, which may have a material adverse effect on our ability to prevent others from commercially exploiting products similar to ours. The status of patents involves complex legal and factual questions and the breadth of claims allowed is uncertain. As a result, we cannot be certain that any patent applications we have or will file will result in patents being issued, or that our patents and any patents that may be issued to us will afford protection against competitors with similar technology. Numerous patents and pending patent applications owned by others exist in the fields in which we have developed and are developing our technology. In addition to those who may have patents or patent applications directed to relevant technology with an effective filing date earlier than any of our existing patents or pending patent applications, any of our existing or pending patents may also be challenged by others on the basis that they are otherwise invalid or unenforceable. Furthermore, patent applications filed in foreign countries are subject to laws, rules and procedures that differ from those of the United States, and thus we cannot be certain that foreign patent applications related to issued United States patents will be issued.

Even if our patent applications succeed and we are issued patents in accordance with them, it is still uncertain whether these patents will be contested, circumvented, invalidated or limited in scope in the future. The rights granted under any issued patents may not provide us with meaningful protection or competitive advantages, and some foreign countries provide significantly less effective patent enforcement than in the United States. In addition, the claims under any patents that issue from our patent applications may not be broad enough to prevent others from developing technologies that are similar or that achieve results similar to ours. The intellectual property rights of others could also bar us from licensing and exploiting any patents that issue from our pending applications. In addition, patents issued to us may be infringed upon or designed around by others and others may obtain patents that they need to license or design around, either of which would increase costs and may adversely affect our business, prospects, financial condition and operating results.

We may face patent infringement and other intellectual property claims that could be costly to defend, result in injunctions and significant damage awards or other costs. If third parties claim that we infringe upon or otherwise violate their intellectual property rights, our business could be adversely affected.

The computing and software industries are characterized by the existence of a large number of patents and frequent claims and related litigation regarding patents, copyright and other intellectual property rights. Third parties may assert that our platform, solutions, technology, methods or practices infringe, misappropriate or otherwise violate their intellectual property. We face the risk of claims that we have infringed upon or otherwise violated third parties’ intellectual
43


property rights. Our future success depends in part on not infringing upon or otherwise violating the intellectual property rights of others. From time to time, our competitors or other third parties may claim that we are infringing upon or otherwise violating their intellectual property rights, and we may be found to be infringing upon or otherwise violating such rights. We may be unaware of the intellectual property rights of others that may cover some or all of our technology or conflict with our trademark rights. Any claims of intellectual property infringement or other intellectual property violations, even those without merit, could:

be expensive and time consuming to defend;
cause us to cease making, licensing or using our platform or products that incorporate the challenged intellectual property;
require us to modify, redesign, reengineer or rebrand our platform or products, if feasible;
cause significant delays in introducing new or enhanced services or technology;
divert management’s attention and resources; or
require us to enter into royalty or licensing agreements in order to obtain the right to use a third party’s intellectual property.

Any royalty or licensing agreements, if required, may not be available to us on acceptable terms or at all. A successful claim of infringement against us could result in our being required to pay significant damages, enter into costly settlement agreements, or prevent us from offering our platform or products, any of which could have a negative impact on our operating profits and harm our future prospects. We may also be obligated to indemnify our customers or business partners in connection with any such litigation and to obtain licenses, modify our platform or products, or refund subscription fees, which could further exhaust our resources. Such disputes could also disrupt our platform or products, adversely affecting our customer satisfaction and ability to attract customers.

Some of our intellectual property has been conceived or developed pursuant to government-funding agreements which impose certain obligations on us. Compliance with such obligations may limit our ability to freely transfer our assets without incurring substantial additional repayment obligations.

Our government-funding agreements may contain certain restrictive covenants that either limit our ability to, or require a prepayment, in the event we incur additional indebtedness or liens, merge with other companies or consummate certain changes of control, acquire other companies, engage in new lines of business, add new offices or business locations, make certain investments, pay dividends, transfer or dispose of certain assets, liquidate or dissolve, amend certain material agreements and enter into various specified transactions. We, therefore, may not be able to engage in any of the foregoing transactions unless we obtain the consent required by these agreements. Furthermore, our future working capital, borrowings or equity financing could be unavailable to repay or refinance the amounts outstanding under any of these agreements.

In addition, we may also incur additional indebtedness in the future. The instruments governing such indebtedness could contain provisions that are as, or more, restrictive than those to which we are presently subject. Any such present or future restrictions may limit our ability to meet our business, financing or other goals which could have a material adverse effect on our business and results of operations.

Risks Related to Being a Public Company

Our management has limited experience operating a public company, and thus its success in such endeavors cannot be guaranteed.

Our executive officers have limited experience in the management of a publicly traded company. Our management team may not successfully or effectively manage D-Wave Quantum’s transition to a public company that is subject to significant regulatory oversight and reporting obligations under U.S. securities laws. Their limited experience in dealing with the increasingly complex laws pertaining to public companies could be a significant disadvantage in that it is likely that an increasing amount of their time may be devoted to these activities which will result in less time being devoted to the management and growth of the post-combination company. We may not have adequate personnel with the appropriate level of knowledge, experience and training in the accounting policies, practices or internal control over financial reporting required of public companies in the United States. This could impact our ability or prevent us from timely reporting our operating results, timely filing required reports with the SEC and complying with Section 404 of the Sarbanes-Oxley Act of 2002 (the “Sarbanes-Oxley Act”). The development and implementation of the standards and controls necessary for us to achieve the level of accounting standards required of a public company in the United States may require costs greater than expected. It is possible that we will be required to expand our employee base and hire additional employees to support our operations as a public company, which will increase our operating costs in future periods.

We were unable to file this Form 10-K by the initial deadline of March 31, 2023, due to the reasons described in the Notification of Late Filing on Form 12b-25, filed with the SEC on April 3, 2023. While we were able to file this Form 10-K within the extension period provided pursuant to SEC rules, there is no assurance that we will be able to timely file our periodic reports in the future. Our failure to file periodic and certain current reports with the SEC in a timely manner, among other things, could in the future preclude or delay us from being eligible to use a short form registration statement on Form S-3 to register certain sales of our Common Shares by us or our stockholders and could even result in the delisting and suspension of trading of our Common Shares on the NYSE and/or the revocation of our registration by the SEC.

44


If we are unable for any reason to meet the continued listing requirements of the NYSE, such action or inaction could result in a delisting of our securities.

On March 16, 2023, we were notified by the NYSE that we are not in compliance with Section 802.01C of the NYSE Listed Company Manual because the average closing price of our Common Shares was less than $1.00 over a consecutive 30 trading-day period. The notice had no immediate impact on the listing of our Common Shares, which will continue to be listed and traded on the NYSE during the period allowed to regain compliance, subject to our compliance with other listing standards. On March 20, 2023, we notified the NYSE that we intend to cure the stock price deficiency and to return to compliance with the NYSE continued listing standard. We can regain compliance at any time within the six-month period following receipt of the NYSE notice if on the last trading day of any calendar month during the cure period our Common Shares have a closing share price of at least $1.00 and an average closing share price of at least $1.00 over the 30 trading-day period ending on the last trading day of that month. Under the NYSE’s rules, if we determine that we will cure the stock price deficiency by taking an action that will require stockholder approval at our next annual meeting of stockholders, the price condition will be deemed cured if the price promptly exceeds $1.00 per share, and the price remains above that level for at least the following 30 trading days.

The delisting of our Common Shares from the NYSE will likely make it more difficult for us to raise capital on favorable terms in the future. Such a delisting would likely have a negative effect on the price of our securities and would impair your ability to sell or purchase our securities when you wish to do so. In the event of a delisting, actions taken by us to restore compliance with listing requirements may not allow our securities to become listed again, stabilize the market price or improve the liquidity of our securities, prevent such securities from dropping below any minimum bid price requirement or prevent future non-compliance with the NYSE listing requirements.

If securities or industry analysts do not publish research, or publish inaccurate or unfavorable research, about D-Wave Quantum’s business, the price and trading volume of D-Wave Quantum’s securities could decline.

The trading market for D-Wave Quantum’s securities will be influenced by the research and reports that industry or securities analysts may publish about D-Wave Quantum, its business, market or competitors. Securities and industry analysts do not currently, and may never, publish research on D-Wave Quantum. If no securities or industry analysts commence coverage of D-Wave Quantum, D-Wave Quantum’s share price and trading volume would likely be negatively impacted. If any of the analysts who may cover D-Wave Quantum change their recommendation regarding the Common Shares adversely, or provide more favorable relative recommendations about D-Wave Quantum’s competitors, the price of the Common Shares would likely decline. If any analyst who may cover D-Wave Quantum were to cease coverage of D-Wave Quantum or fail to regularly publish reports on it, D-Wave Quantum could lose visibility in the financial markets, which in turn could cause its share price or trading volume to decline.

There is a risk that we will fail to maintain an effective system of internal controls and our ability to produce timely and accurate financial statements or comply with applicable regulations could be adversely affected. We may identify more material weaknesses, in addition to the material weakness identified below, in our internal controls over financing reporting which we may not be able to remedy in a timely manner.

As a public company, we operate in an increasingly demanding regulatory environment, which requires us to comply with the Sarbanes-Oxley Act, the regulations of the NYSE, the rules and regulations of the SEC, expanded disclosure requirements, accelerated reporting requirements and more complex accounting rules. Responsibilities required by the Sarbanes-Oxley Act include establishing corporate oversight and adequate internal control over financial reporting and disclosure controls and procedures. Effective internal controls are necessary for us to produce reliable financial reports and are important to help prevent financial fraud. Prior to the Transaction, we had never been required to test our internal controls within a specified period and, as a result, we may experience difficulty in meeting these reporting requirements in a timely manner.

The process of building our accounting and financial functions and infrastructure has, and will continue to, require significant additional professional fees, internal costs and management efforts. We may need to further enhance and/or implement a new internal system to combine and streamline the management of our financial, accounting, human resources and other functions. However, the enhancement and/or implementation of a system have and may continue to result in substantial costs. Any disruptions or difficulties in implementing or using such a system could adversely affect our controls and harm our business. Moreover, such disruption or difficulties could result in unanticipated costs and diversion of management’s attention. In addition to the material weakness identified below, we may discover additional weaknesses in our system of internal financial and accounting controls and procedures that could result in a material misstatement of our financial statements. Our internal control over financial reporting will not prevent or detect all errors and all fraud. A control system, no matter how well designed and operated, can provide only reasonable, not absolute, assurance that the control system’s objectives will be met. Because of the inherent limitations in all control systems, no evaluation of controls can provide absolute assurance that misstatements due to error or fraud will not occur or that all control issues and instances of fraud will be detected.

If we are not able to comply with the requirements of Section 404 of the Sarbanes-Oxley Act in a timely manner, or if we are unable to maintain proper and effective internal controls, we may not be able to produce timely and accurate financial statements. If we cannot provide reliable financial reports or prevent fraud, our business and results of operations could be harmed, investors could lose confidence in our reported financial information and we could be subject to sanctions or investigations by the NYSE, the SEC or other regulatory authorities.

45


We have identified a material weakness in our internal control over financial reporting. If we fail to remedy this weakness or maintain an effective system of internal controls, then our ability to produce timely and accurate financial statements or comply with applicable regulations could be adversely affected. We may identify additional material weaknesses in our internal controls over financing reporting which we may not be able to remedy in a timely manner.

In connection with the preparation and audit of D-Wave's financial statements as of and for the fiscal year ended December 31, 2022 and D-Wave Systems’ financial statements as of and for the fiscal years ended December 31, 2021 and 2020, material weaknesses were identified in our internal control over financial reporting. A material weakness is a deficiency, or a combination of deficiencies, in internal control over financial reporting such that there is a reasonable possibility that a material misstatement of our annual or interim financial statements will not be prevented or detected on a timely basis. Specifically, a material weakness was identified in D-Wave design and operation of controls related to its financial statement close process: D-Wave lacks sufficient accounting and financial reporting personnel with requisite knowledge and experience in the application of complex areas of GAAP and SEC rules to facilitate accurate and timely financial reporting and lacked adequate accounting personnel to perform sufficient review over certain areas including derivative accounting, non-routine revenue transactions, equity, government assistance, merger accounting, taxes, deferred revenue, accounts receivable, stock-based compensation, prepaid expenses, lease accounting, financial statement disclosures, and classification within the consolidated statements of cash flow, which resulted in a number of material year end audit adjustments made prior to the issuance of the financial statements of D-Wave Systems and D-Wave, as applicable, for the years ended December 31, 2022, 2021 and 2020.

This material weakness resulted in errors in the unaudited condensed consolidated financial statements for the nine months ended September 30, 2022 that were restated on Form 10-Q/A (the "Restatement") filed with the SEC on April 17, 2023. Additionally, this material weakness could result in misstatements of the related accounts or disclosures that would result in a material misstatement to the annual or interim consolidated financial statements that would not be prevented or detected. We are implementing measures designed to improve our internal control over financial reporting to remediate this material weakness including adding additional qualified accounting personnel with experience with complex GAAP and SEC rules, engaging consultants to assist with the financial statement close process, and segregating duties among accounting personnel to enable adequate review controls. The primary costs associated with such measures are corresponding recruiting and additional salary and consulting costs, which are difficult to estimate at this time but which may be significant. These additional resources and procedures are intended to enable us to broaden the scope and quality of our internal review of underlying information related to financial reporting and to formalize and enhance our internal control procedures.

The material weakness will not be considered remediated until our remediation plan has been fully implemented, the applicable controls operate for a sufficient period of time, and we have concluded, through testing, that the newly implemented and enhanced controls are operating effectively. We are continuing to work on the implementation of our remediation plan, following which we will continue to test such controls over time. We cannot predict the success of such efforts or the outcome of its assessment of the remediation efforts. Our efforts may not remediate this material weakness in our internal control over financial reporting, or additional material weaknesses may be identified in the future. A failure to implement and maintain effective internal control over financial reporting could result in errors in our consolidated financial statements that could result in a restatement of our financial statements, and could cause us to fail to meet our reporting obligations, any of which could diminish investor confidence in us and cause a decline in the price of our common stock.

Our independent registered public accounting firm will not be required to formally attest to the effectiveness of our internal control over financial reporting until after we are no longer an “emerging growth company,” as defined in the JOBS Act. At such time, our independent registered public accounting firm may issue a report that is adverse in the event it is not satisfied with the level at which our internal control over financial reporting is documented, designed or operating.

We will incur increased costs as a result of our operation as a public company, and our management will be required to devote substantial time and resources to employing new compliance initiatives in order to comply with the regulatory requirements applicable to public companies.

Following the completion of the Transaction, we became a public company and, as a result, we will incur significant legal, accounting and other expenses that we did not incur as a private company. As a public company, we are subject to the reporting requirements of the Exchange Act, the Sarbanes-Oxley Act, the Dodd-Frank Wall Street Reform and Consumer Protection Act, as well as rules adopted, and to be adopted, by the SEC and the NYSE. Our management and other personnel will need to devote a substantial amount of time to these compliance initiatives. Moreover, we expect these rules and regulations to substantially increase our legal and financial compliance costs and to make some activities more time-consuming and costly. For example, we expect these rules and regulations to make it more difficult and more expensive for us to obtain director and officer liability insurance and we may be forced to accept reduced policy limits or incur substantially higher costs to maintain the same or similar coverage. We cannot predict or estimate the amount or
46


timing of additional costs we may incur to respond to these requirements. The impact of these requirements could also make it more difficult for us to attract and retain qualified persons to serve on our board of directors, our board committees or as executive officers.

Risks Related to Ownership of the Common Shares

D-Wave will have broad discretion in the use of its cash, cash equivalents and investments, and it may invest or spend such amounts in ways with which you may not agree or in ways which may not yield a return.

D-Wave Quantum’s management will have considerable discretion in the application of its cash, cash equivalents and investments, and its stockholders will not have the opportunity to approve how such funds are being used. If such funds are used for corporate purposes that do not result in an increase to the value of its business, D-Wave Quantum’s stock price could decline. Pending their use, D-Wave Quantum may invest its cash, cash equivalents and investments in a manner that does not produce income or that loses value.

D-Wave may be required to take write-downs or write-offs, or D-Wave may be subject to restructuring, impairment or other charges that could have a significant negative effect on D-Wave’s financial condition, results of operations and the price of D-Wave’s securities, which could cause you to lose some or all of your investment.

Factors outside of D-Wave’s control may, at any time, arise. As a result of these factors, D-Wave may be forced to write-down or write-off assets, restructure its operations, or incur impairment or other charges that could result in D-Wave reporting losses, as other companies that have recently consummated business combinations with special purpose acquisition companies have been required to do. Even if certain risks were identified in the past, unexpected risks may arise, and previously known risks may materialize in a manner not consistent with prior expectation. Even though these charges may be non-cash items and therefore not have an immediate impact on D-Wave’s liquidity, the fact that D-Wave reports charges of this nature could contribute to negative market perceptions about D-Wave or its securities. In addition, charges of this nature may cause D-Wave to be unable to obtain future financing on favorable terms or at all.

D-Wave may be subject to securities litigation, which is expensive and could divert management attention.

The price of the Common Shares has been and may continue to be volatile. For example, the price per Common Share peaked at a high price of $13.23 on August 10, 2022, shortly following the completion of the Transaction, and has since declined, and reached a low of $0.50 per Common Share on March 17, 2023. In the past, companies that have experienced volatility in the market price of their stock have been subject to securities litigation, including class action litigation. D-Wave may be the target of this type of litigation in the future. Litigation of this type could result in substantial costs and diversion of management’s attention and resources, which could have a material adverse effect on D-Wave’s business, financial condition, and results of operations. Any adverse determination in litigation could also subject D-Wave to significant liabilities.

If securities or industry analysts do not publish research, or publish inaccurate or unfavorable research, about D-Wave Quantum’s business, the price and trading volume of D-Wave Quantum’s securities could decline.

The trading market for D-Wave Quantum’s securities will be influenced by the research and reports that industry or securities analysts may publish about D-Wave Quantum, its business, market or competitors. Securities and industry analysts currently publishing research on D-Wave Quantum may not continue to, and additional securities and industry analysts may never, publish research on D-Wave Quantum. If the number of securities or industry analysts is reduced or coverage is eliminated, D-Wave Quantum’s share price and trading volume would likely be negatively impacted. If any of the analysts who currently or may in future cover D-Wave Quantum change their recommendation regarding the Common Shares adversely, or provide more favorable relative recommendations about D-Wave Quantum’s competitors, the price of the Common Shares would likely decline. If any analyst who may cover D-Wave Quantum were to cease coverage of D-Wave Quantum or fail to regularly publish reports on it, D-Wave Quantum could lose visibility in the financial markets, which in turn could cause its share price or trading volume to decline.

The price of our Common Shares has been and may continue to be volatile or may decline regardless of our operating performance.

The market price of Common Shares has fluctuated significantly and may continue to do so in response to numerous factors, many of which are beyond its control, including:

actual or anticipated fluctuations in its revenue or other operating metrics;
changes in the financial guidance provided to the public or D-Wave Quantum’s failure to meet this guidance;
failure of securities analysts to initiate or maintain coverage of D-Wave Quantum, changes in financial estimates by any securities analysts who follow D-Wave Quantum, or its failure to meet the estimates or the expectations of investors;
changes in accounting standards, policies, guidelines, interpretations, or principles;
the economy as a whole and market conditions in its industry;
rumors and market speculation involving D-Wave Quantum or other companies in its industry;
announcements by D-Wave Quantum or its competitors of significant innovations, acquisitions, strategic partnerships, joint ventures, or capital commitments;
new laws or regulations or new interpretations of existing laws or regulations applicable to its business;
47


lawsuits threatened or filed against us;
other events or factors, including those resulting from war, incidents of terrorism, or responses to these events;
the expiration of contractual lock-up or market standoff agreements; and
sales of additional Common Shares by D-Wave Quantum or its stockholders.

In addition, the stock markets have experienced extreme price and volume fluctuations that have affected and continue to affect the market prices of equity securities of many companies. Stock prices of many companies have fluctuated in a manner unrelated or disproportionate to the operating performance of those companies. For example, the price per Common Share peaked at a high price of $13.23 on August 10, 2022, shortly following the completion of the Transaction, and has since declined, and reached a low of $0.50 Common Share on March 17, 2023. In the past, stockholders have instituted securities class action litigation following periods of market volatility. If D-Wave Quantum were to become involved in securities litigation, it could be subjected to substantial costs, divert resources and the attention of management from its business, and harm its business.

The Warrants may have an adverse effect on the market price of the Common Shares.

As of December 31, 2022, there were 17,916,560 Warrants outstanding, with each Warrant exercisable for 1.4541326 Common Shares, subject to adjustment, at $11.50 per Common Share, as of September 4, 2022. Such Warrants, if exercised, would increase the number of issued and outstanding Common Shares and be dilutive to the Common Shares then outstanding.

The D-Wave Quantum Charter contains anti-takeover provisions that could adversely affect the rights of its stockholders.

The D-Wave Quantum Charter contains provisions to limit the ability of others to acquire control of D-Wave Quantum or cause it to engage in change-of-control transactions, including, among other things:

provisions that authorize its board of directors, without action by its stockholders, to issue additional Common Shares and preferred stock with preferential rights determined by its board of directors;
provisions that permit only a majority of its board of directors, the chairperson of the board of directors or the chief executive officer to call stockholder meetings and therefore do not permit stockholders to call special meetings of the stockholders;
provisions generally eliminating stockholders’ ability to act by written consent;
provisions requiring a two-thirds super majority vote to remove a director; and
provisions requiring certain amendments to our governing documents be made by a two-thirds super majority vote.

These provisions could have the effect of depriving holders of our Common Shares of an opportunity to sell their Common Shares at a premium over prevailing market prices by discouraging third parties from seeking to obtain control of D-Wave Quantum in a tender offer or similar transaction.

The D-Wave Quantum Charter provides, subject to limited exceptions, that the Court of Chancery of the State of Delaware is the sole and exclusive forum for certain stockholder litigation matters, which could limit D-Wave Quantum’s stockholders’ ability to obtain a favorable judicial forum for disputes with D-Wave Quantum or D-Wave Quantum’s directors, officers, employees or stockholders.

The D-Wave Quantum Charter requires, to the fullest extent permitted by law, that, unless DPCM’s consent in writing to the selection of an alternative forum, (a) any derivative action or proceeding brought on behalf of D-Wave Quantum; (b) any claim or cause of action for breach of a fiduciary duty owed by any current or former director, officer, employee, agent or stockholder of D-Wave Quantum to D-Wave Quantum or D-Wave Quantum’s stockholders; (c) any claim or cause of action against D-Wave Quantum or any current or former director, officer or other employee of D-Wave Quantum, arising out of or pursuant to any provision of the DGCL, the D-Wave Quantum Charter or the amended and restated bylaws of D-Wave Quantum (the “D-Wave Quantum Bylaws”) (as each may be amended from time to time); (d) any claim or cause of action seeking to interpret, apply, enforce or determine the validity of the D-Wave Quantum Charter or the D-Wave Quantum Bylaws (as each may be amended from time to time, including any right, obligation or remedy thereunder); (e) any claim or cause of action as to which the DGCL confers jurisdiction on the Court of Chancery of the State of Delaware; and (f) any claim or cause of action against D-Wave Quantum or any current or former director, officer or other employee of the corporation, governed by the internal-affairs doctrine or otherwise related to the corporation’s internal affairs, in all cases to the fullest extent permitted by law and subject to the court having personal jurisdiction over the indispensable parties named as defendants. Subject to the preceding sentence, the federal district courts of the United States of America are to be the exclusive forum for the resolution of any complaint asserting a cause of action arising under the Securities Act. However, such forum selection provisions do not apply to suits brought to enforce any liability or duty created by the Exchange Act or any other claim for which the federal courts of the United States have exclusive jurisdiction or for which there is concurrent federal and state jurisdiction.

The choice of forum provision may limit a stockholder’s ability to bring a claim in a judicial forum that it finds favorable for disputes with D-Wave Quantum or its directors, officers, or other employees, which may discourage such lawsuits against D-Wave Quantum and its directors, officers, and other employees. Alternatively, if a court were to find the choice of forum provision contained in the D-Wave Quantum Charter to be inapplicable or unenforceable in an action, D-
48


Wave Quantum may incur additional costs associated with resolving such action in other jurisdictions, which could harm D-Wave Quantum’s business, results of operations, and financial condition.

Because D-Wave Quantum has no current plans to pay cash dividends on Common Shares for the foreseeable future, you may not receive any return on investment unless you sell Common Shares for a price greater than that which you paid for it.

D-Wave Quantum has not paid any dividends to its stockholders and has no intention to pay dividends on Common Shares for the foreseeable future. D-Wave Quantum’s board of directors will consider whether or not to institute a dividend policy. The determination to pay dividends will depend on many factors, including, among others, D-Wave Quantum’s financial condition, current and anticipated cash requirements, contractual restrictions and financing agreement covenants, solvency tests imposed by applicable corporate law and other factors that D-Wave Quantum’s board of directors may deem relevant. In addition, D-Wave Quantum’s ability to pay dividends may be limited by covenants of any existing and future outstanding indebtedness it or its subsidiaries incur. As a result, you may not receive any return on an investment in Common Shares unless you sell Common Shares for a price greater than that which you paid for it. See Item 5, "Market for Registrant's Common Equity, Related Stockholder Matters and Issuer Purchases of Equity Securities."

General Risk Factors

Our business is exposed to risks associated with litigation and may become subject to litigation, investigations and regulatory proceedings including product liability claims, which could harm our financial condition and liquidity if we are not able to successfully defend or insure against such claims.

From time to time in the ordinary course of our business, we may become involved in various legal proceedings, including commercial, product liability, employment, class action and other litigation and claims, as well as governmental and regulatory investigations and proceedings. Such matters can be time-consuming, divert management’s attention and resources and cause us to incur significant expenses. In addition, our insurance or indemnities may not cover all claims that may be asserted against us, and any claims asserted against us, regardless of merit or eventual outcome, may harm our reputation. Furthermore, because litigation is inherently unpredictable, the results of such actions may have a material adverse effect on our business, operating results or financial condition.

Unanticipated changes in effective tax rates or adverse outcomes resulting from examination of our income or other tax returns could adversely affect our results of operations and financial condition.

We may be subject to taxes by the U.S. federal, state, local and foreign tax authorities. Our future effective tax rates could be subject to volatility or adversely affected by a number of factors, including:

allocation of expenses to and among different jurisdictions;
changes in the valuation of our deferred tax assets and liabilities;
expected timing and amount of the release of any tax valuation allowances;
tax effects of stock-based compensation;
costs related to intercompany restructurings;
changes in tax laws, tax treaties, regulations or interpretations thereof; or
lower than anticipated future earnings in jurisdictions where we have lower statutory tax rates and higher than anticipated future earnings in jurisdictions where we have higher statutory tax rates.

In addition, we may be subject to audits of our income, sales and other taxes by U.S. federal, state, and local and foreign taxing authorities. Outcomes from these audits could have an adverse effect on our operating results and financial condition.

Changes in tax laws or regulations that are applied adversely to us may materially adversely affect our business, prospects, financial condition and operating results.

New income, sales, use or other tax laws, statutes, rules, regulation or ordinances could be enacted at any time, or interpreted, changed, modified or applied adversely to us, any of which could adversely affect our business, prospects, financial performance and operating results. In particular, presidential, congressional, state and local elections in the United States could result in significant changes in, and uncertainty with respect to, tax legislation, regulation and government policy directly affecting our business or indirectly affecting us because of impacts on our customers, suppliers and manufacturers. For example, the United States government has recently enacted the Inflation Reduction Act of 2022 which, among other things, significantly changes the taxation of business entities including by imposing an alternative minimum tax on certain corporations, and may, from time to time, enact other changes to the taxation of business entities, the likelihood of which is unclear. We are currently unable to predict whether such changes will occur and, if so, the ultimate impact on our business. To the extent that such changes have a negative impact on us, including as a result of related uncertainty, these changes may materially and adversely affect our business, prospects, financial condition and operating results.

If we do not meet the expectations of investors or securities analysts, the market price of our securities may decline.

49


If we do not meet the expectations of investors or securities analysts, the market price of our securities may decline. In addition, fluctuations in the price of our securities could contribute to the loss of all or part of your investment. The trading price of our securities could be volatile and subject to wide fluctuations in response to various factors, some of which are beyond our control. Any of the factors listed below could have a material adverse effect on your investment in our securities and our securities may trade at prices significantly below the price you paid for them. In such circumstances, the trading price of our securities may not recover and may experience a further decline.

Factors affecting the trading price of our securities may include:

actual or anticipated fluctuations in our quarterly financial results or the quarterly financial results of companies perceived to be similar to it;
changes in the market’s expectations about our operating results;
success of competitors;
our operating results failing to meet the expectation of securities analysts or investors in a particular period;
changes in financial estimates and recommendations by securities analysts concerning D-Wave Quantum or the industries in which D-Wave Quantum operates;
operating and share price performance of other companies that investors deem comparable to D-Wave Quantum;
D-Wave Quantum’s ability to market new and enhanced products and technologies on a timely basis;
changes in laws and regulations affecting our business;
our ability to meet compliance requirements;
commencement of, or involvement in, litigation involving D-Wave Quantum;
changes in D-Wave Quantum’s capital structure, such as future issuances of securities or the incurrence of additional debt;
the volume of Common Shares available for public sale;
any changes in our board of directors or management;
sales of substantial amounts of Common Shares by our directors, executive officers or significant stockholders or the perception that such sales could occur; and
general economic and political conditions such as recessions, interest rates, international currency fluctuations and acts of war or terrorism. See “—Risks Related to D-Wave Quantum’s Business and Industry

Broad market and industry factors may materially harm the market price of our securities irrespective of our operating performance. The stock market in general, and the NYSE in particular, have experienced price and volume fluctuations that have often been unrelated or disproportionate to the operating performance of the particular companies affected. The trading prices and valuations of these stocks, and of our securities, may not be predictable. A loss of investor confidence in the market for retail stocks or the stocks of other companies which investors perceive to be similar to D-Wave Quantum could depress D-Wave Quantum’s share price regardless of D-Wave Quantum’s business, prospects, financial conditions or results of operations. A decline in the market price of our securities also could adversely affect our ability to issue additional securities and our ability to obtain additional financing in the future.

D-Wave Quantum qualifies as an “emerging growth company” within the meaning of the Securities Act, and if D-Wave Quantum takes advantage of certain exemptions from disclosure requirements available to emerging growth companies, it could make D-Wave Quantum’s securities less attractive to investors and may make it more difficult to compare D-Wave Quantum’s performance to the performance of other public companies.

D-Wave Quantum qualifies as an “emerging growth company” as defined in Section 2(a)(19) of the Securities Act, as modified by the JOBS Act. As such, D-Wave Quantum is eligible for, and intends to take advantage of, certain exemptions from various reporting requirements applicable to other public companies that are not emerging growth companies for as long as it continues to be an emerging growth company, including (a) the exemption from the auditor attestation requirements with respect to internal control over financial reporting under Section 404(b) of the Sarbanes-Oxley Act, (b) the exemptions from say-on-pay, say-on-frequency and say-on-golden parachute voting requirements and (c) reduced disclosure obligations regarding executive compensation in its periodic reports and proxy statements. D-Wave Quantum will remain an emerging growth company until the earliest of (1) the last day of the fiscal year (a) following the fifth anniversary of the date of the first sale of common equity securities pursuant to an effective registration statement, (b) in which D-Wave Quantum has total annual gross revenue of at least $1.235 billion, or (c) in which D-Wave Quantum is deemed to be a large accelerated filer, which means the market value of Common Shares that is held by non-affiliates exceeds $700 million as of the prior June 30th, and (2) the date on which D-Wave Quantum has issued more than $1.0 billion in non-convertible debt during the prior three-year period.

In addition, Section 107 of the JOBS Act also provides that an emerging growth company can take advantage of the exemption from complying with new or revised accounting standards provided in Section 7(a)(2)(B) of the Securities Act as long as D-Wave Quantum is an emerging growth company. An emerging growth company can therefore delay the adoption of certain accounting standards until those standards would otherwise apply to private companies. We have elected not to opt out of such extended transition period and, therefore, D-Wave Quantum may not be subject to the same new or revised accounting standards as other public companies that are not emerging growth companies. Investors may find our securities less attractive because we will rely on these exemptions, which may result in a less active trading market for the Common Shares and the price of the Common Shares may be more volatile.

In the future, we may become a “controlled company” within the meaning of the rules of the NYSE. As a result, we may qualify for exemptions from certain corporate governance requirements that would otherwise be applicable to NYSE-listed companies.
50



D-Wave Quantum’s principal stockholder, PSP, beneficially owned approximately 52 percent of the issued and outstanding shares of D-Wave Quantum (including Exchangeable Shares) as of December 31, 2022. On September 26, 2022, D-Wave Quantum and PSP entered into the PSP Side Letter Agreement, pursuant to which PSP agreed that for so long as PSP beneficially owns, directly or indirectly, Common Shares and Exchangeable Shares representing 50 percent or more of the rights to vote at a meeting of the stockholders of D-Wave Quantum, whether directly or indirectly, including through any voting trust (i) PSP will not exercise the voting rights attached to any of such shares that would result in PSP voting, whether directly or indirectly, including through any voting trust, more than 49.99 percent of the voting interests eligible to vote at any meeting of the stockholders of D-Wave Quantum and (ii) PSP will vote such shares in favor of the election of the directors that are nominated by the board of directors of D-Wave Quantum or a duly authorized committee thereof. As a result of the limitations imposed by the PSP Side Letter Agreement, we do not believe that we are a “controlled company” within the meaning of the corporate governance standards of the NYSE, which require that more than 50 percent of the voting power for the election of directors be held by an individual, group or entity, and we are not currently utilizing any of the “controlled company” exemptions. However, we may become a “controlled company” in the future. If we become a “controlled company”, we would be able to elect not to comply with certain corporate governance requirements of the NYSE, including

the requirement that a majority of our board of directors consist of “independent directors” as defined under the rules of the NYSE;
the requirement that we have a compensation committee that is composed entirely of independent directors with a written charter addressing the committee’s purpose and responsibilities;
the requirement that we have a nominating and corporate governance committee that is composed entirely of independent directors with a written charter addressing the committee’s purpose and responsibilities; and
the requirement for an annual performance evaluation of the compensation and nominating and corporate governance committees.

Regardless of whether we become a “controlled company”, we do not intend to utilize any of the exemptions available to a “controlled company.” However, despite our intent, we would be able to elect to utilize such exemptions at our discretion if and for so long as we are a “controlled company.” Accordingly, if in the future we were to become a “controlled company” and we exercised our discretion to utilize such “controlled company” exemptions, you may not have the same protections afforded to stockholders of companies that are subject to all of the corporate governance requirements of the NYSE.

The interests of D-Wave Quantum’s principal stockholder, which is able to exert significant influence on the election of the members of D-Wave Quantum’s board of directors and other significant corporate decisions, may conflict with the interests of D-Wave Quantum or its stockholders in the future.

D-Wave Quantum’s principal stockholder, PSP beneficially owned approximately 52 percent of the issued and outstanding shares of D-Wave Quantum (including Exchangeable Shares) as of December 31, 2022, and is therefore able to exert significant influence on the vote on all matters submitted to a vote of D-Wave Quantum stockholders, which would enable it to significantly influence the election of the members of D-Wave Quantum’s board of directors and other significant corporate decisions. In particular, for so long as PSP continues to own a significant percentage of such shares, PSP may be able to prevent a change of control of D-Wave Quantum or a change in the composition of its board of directors and could effectively preclude any unsolicited acquisition of D-Wave Quantum. Such concentration of ownership could deprive you of an opportunity to receive a premium for your Common Shares as part of a sale of D-Wave Quantum, and ultimately may affect the market price of such shares. PSP and its affiliates engage in a broad spectrum of activities, and in the ordinary course of their business may engage in activities where their interests conflict with the interests of D-Wave Quantum or those of its other stockholders.

On September 26, 2022, D-Wave Quantum and PSP entered into the PSP Side Letter Agreement pursuant to which PSP agreed that for so long as PSP beneficially owns, directly or indirectly, Common Shares and Exchangeable Shares representing 50 percent or more of the rights to vote at a meeting of the stockholders of D-Wave Quantum, whether directly or indirectly, including through any voting trust (i) PSP will not exercise the voting rights attached to any of such shares that would result in PSP voting, whether directly or indirectly, including through any voting trust, more than 49.99 percent of the voting interests eligible to vote at any meeting of the stockholders of D-Wave Quantum and (ii) PSP will vote such shares in favor of the election of the directors that are nominated by the board of directors of D-Wave Quantum or a duly authorized committee thereof.

Financial projections with respect to D-Wave Quantum may not prove to be reflective of actual financial results.
In connection with the Transaction, the board of directors of DPCM considered, among other things, internal financial forecasts prepared by, or at the direction of, the management of D-Wave Quantum. D-Wave Quantum does not, as a matter of general practice, publicly disclose long-term forecasts or internal projections of its future performance, revenue, financial condition or other results. None of these projections or forecasts were prepared with a view towards public disclosure or compliance with the published guidelines of the SEC, U.S. GAAP, IFRS or the guidelines established by the American Institute of Certified Public Accountants for preparation and presentation of financial forecasts. Neither DPCM’s independent registered public accounting firm nor D-Wave Quantum’s independent registered public accounting firm, PricewaterhouseCoopers LLP, have audited, reviewed, examined, compiled nor applied agreed-upon procedures with respect to the unaudited prospective financial information, and accordingly, they do not express an opinion or any other form of assurance with respect thereto. These projections and forecasts are inherently based on various estimates and
51


assumptions that are subject to the judgment of those preparing them. These projections and forecasts are also subject to significant economic, competitive, industry and other uncertainties and contingencies, all of which are difficult or impossible to predict and many of which are beyond the control of D-Wave Quantum. There can be no assurance that D-Wave Quantum’s financial condition, including its cash flows or results of operations, will be consistent with those set forth in such projections and forecasts, which could have an adverse impact on the market price of the Common Shares or the business, financial condition and results of operations of D-Wave Quantum.
Item 1B. Unresolved Staff Comments

Not Applicable.
Item 2. Properties

We operate three facilities in North America. Our Canadian operations and the Quantum Engineering Center of Excellence is located in Burnaby, B.C., outside of Vancouver, where we lease approximately 42,000 square feet of space under an agreement that expires in December 2033. Most of the facility is used for research and development and manufacturing. We also lease approximately 7,000 square feet of space in Richmond, B.C., outside of Vancouver, under an agreement that expires in December 2024. That facility is used to develop and manufacture proprietary superconducting circuit boards for internal consumption, and for customer sales. And our in-house fabrication activities are performed in a facility in Palo Alto, California, where we lease approximately 6,000 square feet of space under an agreement that expires in June 2024. We are also committed to a lease for additional office space in Burnaby for a 9,100 square foot facility under an agreement that expires in June 2023. As it was not being fully utilized, we subleased the space to a third party, which sublease expires in June 2023 in coordination with the original lease. We believe our current and planned facilities are adequate for the foreseeable future.
Item 3. Legal Proceedings

From time to time, we may become involved in legal proceedings arising in the ordinary course of business. There are currently no pending or threatened legal proceedings or claims against us that, in our opinion, are likely to have a material adverse effect on our business, operating results, financial condition or cash flows. Defending such proceedings is costly and can impose a significant burden on management and team members. The results of any future litigation cannot be predicted with certainty, but regardless of the outcome, litigation can have an adverse impact on us because of defense and settlement costs, diversion of management resources and other factors.
Item 4. Mine Safety Disclosures
Not applicable.
52


Part II
Item 5. Market for Registrant's Common Equity, Related Stockholder Matters and Issuer Purchases of Equity Securities
Market Information

Our Common Shares and Warrants began trading on the NYSE under the symbols “QBTS” and “QBTS.WT”, respectively, on August 8, 2022. Prior to that, there was no public trading market for our Common Shares and Warrants.

Holders of Record

On March 17, 2023, the last reported sales prices of the Common Shares and Warrants were $0.52 and $0.09, respectively. As of March 17, 2023, there were approximately 150 holders of record of our Common Shares, approximately 45 holders of record of our Exchangeable Shares and 2 holders of record of our Warrants. Such numbers do not include beneficial owners holding our securities through nominee names.

Dividend Policy

We have never declared or paid any cash dividends on our Common Shares to our stockholders and we do not currently intend to pay any cash dividends on Common Shares for the foreseeable future. We currently intend to retain all available funds and any future earnings to support operations and to finance the growth and development of our business. Any future determination to pay dividends will be made at the discretion of our board of directors, subject to applicable laws and will depend upon, among other factors, our results of operations, financial condition, contractual restrictions and capital requirements.

Issuer Purchases of Equity Securities

None.

Performance Graph

The following graph compares the cumulative total return to stockholders on our common stock relative to the cumulative total returns of the S&P 500 Index and the S&P 500 Information Technology Index. The graph assumes an initial investment of $100 in (i) our common stock, (ii) the S&P 500 Index and (iii) the S&P 500 Information Technology Index at their respective closing prices on August 8, 2022, the date our common stock began trading on the NYSE, through December 30, 2022 (the last trading day of 2022). Data for the S&P 500 Index and the S&P 500 Information Technology Index assume reinvestment of dividends. The stock price performance shown in the graph represents past performance and should not be considered an indication of future stock price performance.

Picture1.jpg

The performance graph above shall not be deemed “filed” for purposes of Section 18 of the Exchange Act, or otherwise subject to the liability of that section. The performance graph above will not be deemed incorporated by reference into any filing of our company under the Exchange Act or the Securities Act.
53



Unregistered Sales of Equity Securities

There were no unregistered sales of equity securities which have not been previously disclosed in a Quarterly Report on Form 10-Q or a Current Report on Form 8-K during the fiscal year ended December 31, 2022. As of December 31, 2022, we sold an aggregate number of 1,878,806 Common Shares to Lincoln Park pursuant to the Purchase Agreement (excluding the Common Shares paid in respect of the Commitment Fee) for aggregate consideration of $4.25 million.
Item 6. [Reserved]
Item 7. Management's Discussion and Analysis of Financial Condition and Results of Operations
You should read the following discussion and analysis of our financial condition and results of operations together with the consolidated financial statements and related notes included elsewhere in this Form 10-K. The following discussion contains forward-looking statements based upon current expectations that involve risks, uncertainties and assumptions. Our actual results may differ materially from those anticipated in these forward-looking statements as a result of various factors, including those risk factors applicable to D-Wave and its business referenced under the section titled “Risk Factors” elsewhere in this Form 10-K. Our historical results are not necessarily indicative of the results that may be expected for any period in the future. In this section, unless otherwise specified, the terms “we”, “our”, “us”, D-Wave" or the "Company" refer to D-Wave Quantum Inc. and its subsidiaries following the Closing while "D-Wave Systems" refers to D-Wave Systems Inc. prior to the Closing. All other capitalized terms have the meanings ascribed thereto elsewhere in this Form 10-K. All dollar amounts are expressed in thousands of United States dollars (“$”), unless otherwise indicated.
Overview
On February 7, 2022, D-Wave Systems entered into the Transaction Agreement with DPCM, D-Wave, Merger Sub, CallCo, and ExchangeCo, pursuant to which, among other things: (a) Merger Sub merged with and into DPCM, with DPCM surviving as a direct, wholly-owned subsidiary of D-Wave, (b) D-Wave indirectly acquired all of the outstanding share capital of D-Wave Systems and D-Wave Systems became an indirect subsidiary of D-Wave, with D-Wave becoming a public company and an SEC registrant as successor to DPCM (the "Merger").
D-Wave was incorporated as a corporation organized and existing under the DGCL on January 24, 2022. The Company was formed for the purpose of effecting a merger between DPCM, D-Wave, and certain other affiliated entities through a series of transactions constituting the Merger pursuant to the Transaction Agreement. The closing of the Merger occurred on August 5, 2022 and is herein referred to as “the Closing.”
On the date of the Closing, DPCM and D-Wave Systems became wholly-owned subsidiaries of, and are operated, by D-Wave. Upon the completion of the Merger, D-Wave succeeded to all of the operations of its predecessor, D-Wave Systems.
Following the Closing, the Common Shares and Warrants of D-Wave commenced trading on the NYSE under the ticker symbols “QBTS” and “QBTS.WT,” respectively.
We are a commercial quantum computing company that provides customers with a full suite of professional services and web-based access to our superconducting quantum computer systems and integrated software environment through our cloud service, LeapTM. Historically, we have developed our own annealing superconducting quantum computer and associated software, and our current generation quantum system is the D-Wave AdvantageTM. We are a leader in the development and delivery of quantum computing systems, software and services, and we are the world’s first commercial supplier of quantum computers—and the only company developing both annealing quantum computers and gate-model quantum computers. During the year ended December 31, 2021, we initiated the development of a gate-model quantum computing system.
Our business model is focused primarily on generating revenue from providing customers access to our quantum computing systems via the cloud in the form of QCaaS products, and from providing professional services wherein we assist our customers in identifying and implementing quantum computing applications. We have three operating facilities, which we lease, in North America. These facilities are located in Burnaby, British Columbia, Richmond, British Columbia, and Palo Alto, California.
During the years ended December 31, 2022, 2021, and 2020, we generated revenue totaling $7.2 million, $6.3 million, and $5.2 million respectively. We have incurred significant operating losses since inception. For the years ended December 31, 2022, 2021, and 2020 our net loss was $51.5 million, $31.5 million, and $10.0 million, respectively. We
54


expect to continue to incur significant losses for the foreseeable future as we continue to invest in a number of research and development programs as well as a variety of go-to-market initiatives. As of December 31, 2022, we had an accumulated deficit of $376.8 million.
The Transaction Agreement and PIPE Financing
As noted above, the Merger pursuant to the Transaction Agreement was consummated on August 5, 2022. While the legal acquirer in the Transaction Agreement is D-Wave Quantum Inc., for financial accounting and reporting purposes under GAAP, D-Wave Systems is the accounting acquirer and the Merger is accounted for as a “reverse recapitalization.” A reverse recapitalization does not result in a new basis of accounting and the financial statements of D-Wave represent the continuation of our financial statements in many respects. Under this method of accounting, DPCM is treated as the “acquired” company for financial reporting purposes. For accounting purposes, D-Wave Systems will be deemed to be the accounting acquirer in the transaction and, consequently, the transaction is treated as a recapitalization of D-Wave Systems (i.e., a capital transaction involving the issuance of stock by D-Wave Quantum Inc. for the stock of D-Wave Systems Inc.).
As a result of the Merger, all of the shares of D-Wave Systems common stock issued and outstanding immediately prior to the closing of the Merger (including D-Wave Systems common shares resulting from D-Wave Systems preferred stock conversion) were converted into an aggregate of 99,736,752 Common Shares (including Exchangeable Shares). Additionally, all of the shares of DPCM Class A Common Stock and Class B Common Stock held by DPCM issued and outstanding immediately prior to the Closing were converted into an aggregate of 4,327,512 Common Shares. Upon consummation of the Merger, the most significant change in our reported financial position and results of operations was an increase in cash of $49.0 million in gross proceeds from the Merger and PIPE Financing netted against transaction costs of approximately $14.2 million.
In connection with the Merger, approximately 29.1 million shares of DPCM Class A Common Stock were redeemed, which represented a significant portion of the publicly traded shares of DPCM outstanding immediately prior to the Merger and resulted in only approximately $9.0 million of cash from the DPCM Trust Account becoming available to us. As discussed elsewhere in this Form 10-K, we entered into the Purchase Agreement, pursuant to which Lincoln Park agreed to purchase up to $150.0 million of Common Shares through the Purchase Agreement (subject to certain limitations contained in the Purchase Agreement) from time to time over a 36-month period, to assist us in meeting our capital requirements. However, we may not sell any Common Shares to Lincoln Park unless and until the price of our Common Shares subsequently exceeds the Floor Price of $1.00. Since February 14, 2023, our stock price has closed each day below the $1.00 Floor Price. The resale of our Common Shares by Lincoln Park related to the Purchase Agreement was registered under the Securities Act pursuant to the First LP Registration Statement. On February 13, 2023 we filed the Second LP Registration Statement to register the sale of additional shares related to the Purchase Agreement. Such registration statement is not yet effective.
Common Shares that may be resold into the public markets pursuant to the Purchase Agreement could have a significant negative impact on the trading price of our Common Shares.
We have also filed the Resale Registration Statement registering the issuance to and/or resale by certain third parties unrelated to the Purchase Agreement of certain securities issued prior to, or in connection with, the Merger. The Common Shares registered for resale from time to time pursuant to the Resale Registration Statement represent a substantial majority of the number of the Common Shares outstanding as of December 31, 2022. The shareholders selling pursuant to the Resale Registration Statement will determine the timing, pricing and rate at which they sell such Common Shares into the public market and such sales could have a significant negative impact on the trading price of our Common Shares. In addition, PSP, a beneficial owner of approximately 52% of our outstanding Common Shares (including Common Shares underlying Exchangeable Shares) as of December 31, 2022, has registration rights with respect to all of its 55,068,914 shares not registered on the Resale Registration Statement, and, since its lock-up period has concluded, may sell such shares either pursuant to a future registration statement or once Rule 144 under the Securities Act becomes available for such sales. Although the current trading price of the Common Shares is below $10.00 per share, certain of the investors who have resale rights under the Resale Registration Statement have an incentive to sell because they purchased Common Shares and/or Warrants at prices below those offered in DPCM's IPO. Sales by such investors may cause the trading prices of our securities to experience a further decline. As the trading price of our Common Shares has declined, sales of Common Shares to Lincoln Park pursuant to the Purchase Agreement have become a less attractive source of capital. In addition, we may be unable to raise capital at rates that would be possible if the trading price of our Common Shares was higher.
As a result of the Merger, we became subject to the reporting requirements under the Exchange Act and listing standards of the NYSE, which has required us to hire additional personnel and implement procedures and processes to address applicable regulatory requirements and customary practices. We expect D-Wave will incur additional annual
55


expenses as a public company for, among other things, directors’ and officers’ liability insurance, director fees and additional internal and external accounting, legal and administrative resources, including increased audit, legal, and filing fees.
Our future results of consolidated operations and financial position may not be comparable to historical results as a result of the Merger.
Macroeconomic and Business Environment
Russia-Ukraine Conflict
In February 2022, the Russian Federation launched an invasion of the country of Ukraine resulting in conflict in the region and a variety of sanctions against the Russian Federation enacted by several governmental bodies, including the governments of the U.S., United Kingdom and Canada and the European Union. The conflict has had, and continues to have, direct and indirect adverse effects on financial markets and global supply chain disruptions. We do not have any direct operations in either Russia or Ukraine and there were no material impacts to our consolidated financial statements as of and for the year ended December 31, 2022 as a result of the situation. We will continue to monitor the situation as it evolves for potential impacts to our operating and financial results such as increased inflation, supply chain, or cybersecurity risks in subsequent periods. Refer to Item 1A, “Risk Factors” disclosed herein for our assessment of risk factors surrounding inflationary, supply chain and cybersecurity risks.
COVID-19 Update
While the crisis brought on by COVID-19 pandemic has shown signs of abatement (e.g., new case rates remain below prior highs, the mortality rate remains low, and the Centers for Disease Control relaxed its guidance), the full magnitude of the pandemic’s effect on our financial condition, liquidity and future results of operations remains uncertain. Management continues to actively monitor our financial condition, liquidity, operations, suppliers, industry and workforce. Economic uncertainty as a result of changing or worsening COVID-19 conditions may cause our current or potential future customers to modify, delay or cancel plans to purchase our products and services.There were no material impacts to our consolidated financial statements as of and for the year ended December 31, 2022 as a result of the COVID-19 outbreak. Refer to Item 1A, "Risk Factors" disclosed herein for our assessment of risk factors surrounding the pandemic.
Macroeconomic Environment
Unfavorable conditions in the economy in the United States, Canada and abroad, including conditions resulting from changes in gross domestic product growth, labor shortages, supply chain disruptions, inflationary pressures, rising interest rates, financial and credit market fluctuations, banking collapses and related uncertainty, international trade relations, political turmoil, natural catastrophes, outbreaks of contagious diseases, warfare and terrorist attacks on the United States, Europe or elsewhere, including military actions affecting Russia, Ukraine or elsewhere, could cause a decrease in business investments on our products and negatively affect the growth of our business and our results of operations.
Key Components of Results of Operations
Revenue
We currently generate our revenue through subscription sales to access our QCaaS cloud platform; professional services that include problem evaluation, proof of concept, and pilot application phases; training on our quantum computing systems; and the sale of printed circuit boards. QCaaS revenue is recognized on a ratable basis over the contract term, which generally ranges from one month to two years. Professional services revenue is recognized based on the terms of the contract, or based upon the ratio that incurred costs bear to total estimated contract costs. Other revenue is not material and is recognized upon completion. Our contracts with our customers do not, at any time, provide the customer with the right to take possession of the software that runs our cloud platform.
We expect that there will be a decrease in our cloud based recurring QCaaS revenue as a percentage of total revenue in 2023 when compared to 2022 due to increased demand for professional services engagements. In subsequent periods, we expect that the general trend will be for QCaaS revenue, as a percentage of total revenue, to increase due to an increasing number of QCaaS agreements being driven by the completion of professional services engagements yielding production applications that require QCaaS services, as well as by customers that choose to access our Leap cloud service without utilizing our professional services organization.
Cost of Revenue
Our cost of revenue consists of all direct and indirect expenses related to providing our QCaaS offering and delivering our professional services, personnel-related expenses, including stock-based compensation, and costs associated
56


with maintaining the cloud platform on which we provide the QCaaS product. Cost of revenue includes personnel-related expenses, including salaries, benefits and stock-based compensation for personnel, and depreciation and amortization related to our quantum computing systems and related software.
We expect our total cost of revenue to increase in absolute dollars in future periods, corresponding to our anticipated growth in revenue and employee headcount to support our customers and to maintain the QCaaS cloud offering, manufacturing operations, and the field service organization.
Operating Expenses
Our operating expenses consist of research and development, general and administrative, and sales and marketing expenses.
Research and Development
Research and development expenses consist primarily of personnel-related expenses, including salaries, benefits and stock-based compensation for personnel, fabrication costs, lab supplies, and cloud computing resources and allocated facility costs for our research and development functions. Unlike a standard computer, design and development efforts continue throughout the useful life of our quantum computing systems to ensure proper calibration and optimal functionality. Research and development expenses also include purchased hardware components, fabrication and software costs related to quantum computing systems constructed for research purposes that do not have a high probability of providing near-term future economic benefits, and may have no alternate future use. We currently do not capitalize any research and development expenses.
We expect our research and development expenses will increase on an absolute dollar basis for the foreseeable future as we continue to invest in research and development efforts to enhance the performance of our annealing quantum computers, to complete the development of our gate model quantum computer, broaden the functionality of our QCaaS cloud platform, and improve the reliability, availability and scalability of our cloud platform. In addition, research and development costs could increase in absolute dollars if we do not receive government grants and research incentives, which have historically offset a portion of these costs.
General and Administrative
General and administrative expenses consist primarily of personnel-related expenses, including salaries, benefits and stock-based compensation for personnel and outside professional services expenses including legal, audit and accounting services, insurance, other administrative expenses and allocated facility costs for our administrative functions.
We expect our general and administrative expenses to increase in absolute dollars for the foreseeable future as a result of operating as a public company. In particular, we expect our legal, accounting, tax, personnel-related expenses and directors’ and officers’ insurance costs reported within general and administrative expenses to increase as we establish more comprehensive compliance and governance functions, increased IT security and compliance, expanded internal controls over financial reporting in accordance with the Sarbanes-Oxley Act, and prepare and distribute periodic reports as required by the rules and regulations of the SEC.
Sales and Marketing
Sales and marketing expenses consist primarily of personnel-related expenses, including salaries, benefits and stock-based compensation for personnel, direct advertising, marketing and promotional material costs, sales commission expense, consulting fees and allocated facility costs for our sales and marketing functions. We intend to continue to make significant investments in our sales and marketing organization to drive additional revenue, expand our global customer base, and broaden our brand awareness. We expect our sales and marketing expenses to continue to increase in absolute dollars for the foreseeable future.
Government Assistance
US GAAP for profit-oriented entities does not define government assistance; nor is there specific guidance applicable to government assistance. We receive various forms of government assistance including (i) government grants (ii) investment credits, and (iii) government loans, for research and development initiatives from Canadian government agencies.
We recognize grants and investment tax credits relating to qualifying scientific research and development expenditures as a reduction of the related eligible expenses (research and development expenses) in our consolidated statement of operations and comprehensive loss. Grants and investment tax credits are recognized in the period during which the related qualifying expenses are incurred, provided that the conditions under which the grants and investment tax credits have been met. We recognize grants and investment tax credits in an amount equal to the estimated qualifying
57


expenses incurred in each period multiplied by the applicable reimbursement percentage. Grants and investment tax credits that are recognized upon incurring qualifying expenses in advance of receipt of grant funding or proceeds from research and development incentives are recorded in the consolidated balance sheets as research incentives receivable. In circumstances where the grants received relate to prior period eligible expenses, we recognize these grants as other income in our consolidated statement of operations and comprehensive loss in the current period. Upon entering into the transaction agreement on February 7, 2022, the Company is no longer a Canadian Controlled Private Corporation. As a result, beginning February 7, 2022, Scientific Research and Development investment tax credits can be applied to reduce income taxes payable to the Canadian government. Subsequent to February 7, 2022, expenses qualifying for Scientific Research and Development investment credits that are not realized will be reflected as investment tax credit carryforwards.
We have received government loans under funding agreements that bear interest at rates that are below market rates of interest or interest-free. We account for the imputed benefit arising from the difference between a market rate of interest and the rate of interest charged as additional grant funding, and record interest expense for the loans at a market rate of interest. On the date that loan proceeds are earned, we recognize the portion of the loan proceeds allocated to grant funding as a discount to the carrying value of the loan which is subsequently recognized as additional government assistance upon draw down of the qualified loan amounts. The valuation of the liability of the loans relies on a combination of valuation approaches that are dependent on significant estimates and assumptions related to forecasts of future revenues and the discount rate. Should we not reach a benchmark year within 14 years post completion of the project, the SIF Loan will be forgiven. Once a benchmark year is reached, payment will commence two years after reaching the benchmark year and will be repaid within 15 years. The carrying value (net present value) of the SIF Loan at each reporting period is highly sensitive to the estimated timing of loan payments. The Company determined that a 5% decrease in projected gross revenue over the term of the SIF loan would not materially decrease its carrying value while a 20% decrease would decrease the carrying value by approximately $0.5 million.
Other income (expense), net
Our other income (expense), net is primarily comprised of change in fair value of warrant liabilities assumed by D-Wave as part of the Merger (see Note 3 included in the notes to our consolidated financial statements for the year ended December 31, 2022 included elsewhere in this Form 10-K), gain on investment in marketable securities, government assistance, interest expense, non-cash interest income on SIF and other miscellaneous income and expense unrelated to our core operations.
58


Results of Operations
The following table sets forth our results of operations for the periods indicated (in thousands):
Year Ended December 31,
202220212020
Revenue$7,173 $6,279 $5,160 
Cost of revenue2,923 1,750 915 
          Total gross profit4,250 4,529 4,245 
Operating expenses:
Research and development32,101 25,401 20,411 
General and administrative21,539 11,897 11,587 
Sales and marketing10,068 6,179 3,714 
Total operating expenses63,708 43,477 35,712 
          Loss from operations(59,458)(38,948)(31,467)
Other income (expense), net:
Interest expense(4,633)(1,728)(5,257)
Government assistance— 7,167 12,027 
Non-cash interest income on SIF5,673 — — 
Gain on debt extinguishment — — 3,873 
Gain on settlement of warrant liability — — 7,836 
Gain on investment in marketable securities— 1,163 — 
Change in fair value of warrant liabilities6,173 — — 
Lincoln Park Purchase Agreement issuance costs(629)— — 
Other income, net1,345 801 2,969 
Total other income, net$7,929 $7,403 $21,448 
Net loss$(51,529)$(31,545)$(10,019)
Foreign currency translation adjustment, net of tax41 15 (82)
          Net comprehensive loss$(51,488)$(31,530)$(10,101)
Comparison of the Year Ended December 31, 2022 and 2021
Revenue
Revenue increased by $0.9 million, or 14%, to $7.2 million for the year ended December 31, 2022 as compared to $6.3 million for the year ended December 31, 2021, with the increase due primarily to an increase in QCaaS revenue of $1.2 million partially offset by a $0.3 million decrease in professional services revenue.
Cost of Revenue
Cost of revenue increased by $1.2 million, or 67%, to $2.9 million for the year ended December 31, 2022 as compared to $1.8 million for the year ended December 31, 2021. The increase in cost of revenue was primarily driven by:
An increase in personnel-related costs of $0.5 million associated with the growth of our QCaaS revenue;
An increase of $0.3 million related to stock-based compensation expense;
An increase of $0.1 million related to the maintenance and repair of our quantum systems; and
An increase of $0.1 million related to the increase of depreciation of our quantum systems.

Operating Expenses
Research and Development Expenses
59


Year Ended December 31,Change
(In thousands, except percentages)20222021Amount%
Research and development$32,101 $25,401 $6,700 26 %
Research and development expenses increased by $6.7 million, or 26%, to $32.1 million for the year ended December 31, 2022 compared to $25.4 million for the year ended December 31, 2021. The increase in research and development expenses was primarily driven by:
An increase of $2.8 million in stock-based compensation expense primarily relating to new stock option and restricted stock unit awards;
An increase in personnel-related costs of $1.5 million relating to higher salaries and an increase in headcount;
An increase in research and development expenditures of $1.5 million resulting from a reduction in Scientific Research and Experimental Development expenditure credits during the year due to the Company’s loss of Canadian Controlled Private Corporation ("CCPC") status after becoming a public company;
An increase of $0.6 million in wafer fabrication costs due to increased activity demands; and
An increase of $0.3 million associated with the increase in third party professional services for various research and development initiatives as we continue to develop new products and enhance existing products, services and technologies.
We expect our research and development expenses to increase in absolute dollars for the foreseeable future as we continue to develop new products and enhance existing products, services, and technologies.
General and Administrative Expenses
Year Ended December 31,Change
(In thousands, except percentages)20222021Amount%
General and administrative$21,539 $11,897 $9,642 81 %
General and administrative expenses increased by $9.6 million, or 81%, to $21.5 million for the year ended December 31, 2022 as compared to $11.9 million for the year ended December 31, 2021. The increase was primarily driven by:
An increase of $4.5 million in third party professional services from legal and accounting consultants, including $0.2 million in transfer agent fees;
An increase of $1.5 million in stock-based compensation due to the issuance of stock option and restricted stock unit awards;
An increase of $2.1 million in personnel-related expenses due to an increase in headcount and higher salaries;
An increase of $1.2 million related to the increase in Directors and Officers insurance costs;
An increase of $0.3 million related to an increase from software licensing fees; and
An increase of $0.1 million related to other operating costs.
We expect our general and administrative expenses to increase in absolute dollars for the foreseeable future as a result of operating as a public company, including expenses related to compliance with the rules and regulations of the SEC and the NYSE, additional insurance costs, higher audit fees, investor relations activities, and other administrative and professional services.
Sales and Marketing Expenses
Year Ended December 31,Change
(In thousands, except percentages)20222021Amount%
Sales and marketing$10,068 $6,179 $3,889 63 %
Sales and marketing expenses increased by $3.9 million, or 63%, to $10.1 million for the year ended December 31, 2022 as compared to $6.2 million for the year ended December 31, 2021. The increase was primarily due to:
An increase of $2.8 million in stock-based compensation due to the issuance of stock option and restricted stock unit awards;
60


An increase of $0.9 million in personnel-related costs resulting from an increase in headcount and higher salaries;
An increase of $0.4 million in public relations, advertising, and marketing costs;
An increase of $0.3 million in other expenses; with
The above increases partially offset by a decrease of $0.5 million in promotion and conference costs.
We expect our sales and marketing expenses to increase in absolute dollars as we hire additional sales and marketing personnel, expand our sales professional support, and market our QCaaS cloud service offerings to further penetrate the United States and international markets.

Other Income (Expense), net
Interest Expense
Year Ended December 31,Change
(In thousands, except percentages)20222021Amount%
Interest expense$(4,633)$(1,728)$(2,905)168 %
Interest expense increased by $2.9 million, or 168%, to $4.6 million for the year ended December 31, 2022 as compared to $1.7 million for the year ended December 31, 2021. The increase was due to a higher average debt balance throughout 2022 driven primarily by a $15.0 million Venture Loan (as defined below) that became effective on March 3, 2022, was increased by an additional $5.0 million loan tranche on June 30, 2022, and was paid off on August 5, 2022. The increase was also driven by an increase in the average principal balance of our Strategic Innovation Fund ("SIF") government loan.
Government assistance
Year Ended December 31,Change
(In thousands, except percentages)20222021Amount%
Government assistance$— $7,167 $(7,167)(100)%
Government assistance decreased by $7.2 million to nil for the year ended December 31, 2022 as compared to $7.2 million for the year ended December 31, 2021. The decrease was due to the Company not receiving any government assistance from SIF for the year ended December 31, 2022. See Note 2 included in the notes to our audited consolidated financial statements as of and for the year ended December 31, 2022 included elsewhere in this Form 10-K for details regarding the government assistance programs.
Non-cash interest income on SIF
Year Ended December 31,Change
(In thousands, except percentages)20222021Amount%
Non-cash interest income on SIF$5,673 $— $5,673 100 %
Non-cash interest income on SIF increased by $5.7 million for the year ended December 31, 2022 as compared to nil for the year ended December 31, 2021. The amount was related to a decrease in the average principal balance of our SIF loan as of December 31, 2022. See Note 2 included in the notes to our audited consolidated financial statements as of and for the year ended December 31, 2022 included elsewhere in this Form 10-K for details regarding the government assistance programs.
Gain on investment in marketable securities
Year Ended December 31,Change
(In thousands, except percentages)20222021Amount%
Gain on investment in marketable securities$— $1,163 $(1,163)-100 %
During the year ended December 31, 2022, we did not record any gain or loss on investment in marketable securities. During the year ended December 31, 2021, we recorded a $1.2 million gain on investment in marketable securities based on the valuation of one of the Company's investments.
Change in fair value of warrant liabilities
61


Year Ended December 31,Change
(In thousands, except percentages)20222021Amount%
Change in fair value of warrant liabilities$6,173 $— $6,173 100 %
Change in fair value of warrant liabilities increased by $6.2 million for the year ended December 31, 2022 as compared to nil for the year ended December 31, 2021. In August 2022, we assumed the warrant liabilities from DPCM as part of the Merger. See Note 2 and Note 11 of our audited consolidated financial statements as of and for the year ended December 31, 2022 included elsewhere in this Form 10-K for details regarding our warrants.
Lincoln Park Purchase Agreement issuance costs
Year Ended December 31,Change
(In thousands, except percentages)20222021Amount%
Lincoln Park Purchase Agreement issuance costs$(629)$— $(629)100 %
Lincoln Park Purchase Agreement issuance costs increased by $0.6 million for the year ended December 31, 2022 as compared to nil for the year ended December 31, 2021.
Other income (expense), net
Year Ended December 31,Change
(In thousands, except percentages)20222021Amount%
Other income, net$1,345 $801 $544 68 %
Other income (expense), net increased by $0.5 million or 68%, to $1.3 million for the year ended December 31, 2022 as compared to $0.8 million for the year ended December 31, 2021. The increase was largely driven by the net impact of foreign exchange gains and losses and SIF Loan interest expense.

Comparison of the Years Ended December 31, 2021 and 2020
Revenue
Revenue increased by $1.1 million, or 22%, to $6.3 million for the year ended December 31, 2021 as compared to $5.2 million for the year ended December 31, 2020. The increase in revenue was primarily driven by:
• An increase of $1.4 million in professional services revenue related to the completion of certain customer deliverables of our remote systems;
• An increase of $0.1 million in our QCaaS revenue; with
• The above increases partially offset by a decrease of $0.4 million in other revenue mainly due to the completion of a customer contract during the year ended December 31, 2020.
Cost of Revenue
Cost of revenue increased by $0.8 million, or 91%, to $1.8 million for the year ended December 31, 2021 as compared to $0.9 million for the year ended December 31, 2020. The increase in cost of revenue was primarily driven by:
• An increase of personnel-related costs of $0.9 million associated with providing services as a result of the growth of our professional services and our QCaaS offerings during the year ended December 31, 2021;
• Offset by a reduction of $0.1 million in other costs during the year ended December 31, 2021.
Operating Expenses

Research and Development Expenses
Year Ended December 31,Change
(In thousands, except percentages)20212020Amount%
Research and development$25,401 $20,411 $4,990 24 %
Research and development expenses increased by $5.0 million, or 24%, to $25.4 million for the year ended December 31, 2021 as compared to $20.4 million for the year ended December 31, 2020. The increase was primarily due to the completion of the Sustainable Development Technology Canada and BC Innovative Clean Energy (“SDTC”) project in 2020 that offset $7.4 million of our research and development expenses in 2020. The increase was also due to an increase
62


of $2.4 million of personnel-related expenses, partially offset by a decrease of $1.2 million in stock-based compensation due to the recapitalization of D-Wave in 2020, a decrease of $3.4 million in fabrication costs due to lower fabrication activities, and a decrease of $0.5 million in depreciation costs.

General and Administrative Expenses
Year Ended December 31,Change
(In thousands, except percentages)20212020Amount%
General and administrative$11,897 $11,587 $310 %
General and administrative expenses increased by $0.3 million, or 3%, to $11.9 million for the year ended December 31, 2021 as compared to $11.6 million for the year ended December 31, 2020. The increase was primarily due to a $0.3 million increase in personnel-related expenses and an increase in IT services of $0.3 million, partially offset by a decrease of $0.3 million in professional services from legal and accounting consultants and a decrease of $25 thousand in other expenses. Overall, our general and administrative expenses are aligned with prior year expenses.
Sales and Marketing Expenses
Year Ended December 31,Change
(In thousands, except percentages)20212020Amount%
Sales and marketing$6,179 $3,714 $2,465 66 %
Sales and marketing expenses increased by $2.5 million, or 66%, to $6.2 million for the year ended December 31, 2021 as compared to $3.7 million for the year ended December 31, 2020. The increase was primarily due to an increase of $1.9 million in personnel-related costs, an increase of $0.2 million in consulting fees to promote our cloud service offerings and an increase of $0.4 million in conference expenses, trade shows and other marketing related events. The increase in personnel-related costs includes an increase of $0.1 million in stock-based compensation as a result of additional head count to the sales and marketing team.
Other Income (Expense), net

Interest Expense
Year Ended December 31,Change
(In thousands, except percentages)20212020Amount%
Interest expense$(1,728)$(5,257)$3,529 (67)%
Interest expense decreased by $3.5 million, or 67%, to $1.7 million for the year ended December 31, 2021 as compared to $5.3 million for the year ended December 31, 2020. The decrease was largely driven by the retirement of our interest-bearing convertible notes in April 2020.
Government Assistance
Year Ended December 31,Change
(In thousands, except percentages)20212020Amount%
Government assistance$7,167 $12,027 $(4,860)(40)%
Government assistance decreased by $4.9 million, or 40%, to $7.2 million for the year ended December 31, 2021 as compared to $12.0 million for the year ended December 31, 2020. The decrease was mainly driven by the deemed interest benefit associated with the SIF Loan secured during the year ended December 31, 2020.
Gain on Debt Extinguishment
Year Ended December 31,Change
(In thousands, except percentages)20212020Amount%
Gain on debt extinguishment $— $3,873 $(3,873)(100)%
During the year ended December 31, 2020, we recorded $3.9 million in gain on debt extinguishment largely driven by the extinguishment of our 2019 convertible notes due to a modification of the conversion feature, which resulted in a gain on our convertible debt, and the forgiveness of our loan with the Technology Partnership of Canada. We did not record any gain on debt extinguishment during the year ended December 31, 2021 as all of our convertible notes were transferred to DWSI Holdings Inc., a Canadian corporation and predecessor of D-Wave (“Old DWSI”) in exchange of its common shares and they remained in existence under Old DWSI until the amalgamation on January 1, 2021 at which time they were automatically cancelled.
63


Gain on Settlement of Warrant Liability
Year Ended December 31,Change
(In thousands, except percentages)20212020Amount%
Gain on settlement of warrant liability $— $7,836 $(7,836)(100)%
During the year ended December 31, 2020, we recorded $7.8 million in gain on settlement of warrant liability largely driven by the transfer to Old DWSI of all then-outstanding warrants in exchange for its common shares and they remained in existence under Old DWSI until the amalgamation on January 1, 2021, at which time they were automatically cancelled. We did not record any gain on settlement of warrant liabilities during the year ended December 31, 2021 as no warrant conversion took place in 2021.

Gain on Investment in Marketable Securities

Year Ended December 31,Change
(In thousands, except percentages)20212020Amount%
Gain on investment in marketable securities$1,163 $— $1,163 100 %
During the year ended December 31, 2021, we recorded $1.2 million in gain on investment in marketable securities based on the valuation of one of the Company's investments. We did not record any gain on investment in marketable securities during the year ended December 31, 2020.

Other income, net
Year Ended December 31,Change
(In thousands, except percentages)20212020Amount%
Other income, net$801 $2,969 $(2,168)(73)%
Other income, net decreased $2.2 million, or 73%, to $0.8 million for the year ended December 31, 2021 as compared to $3.0 million for the year ended December 31, 2020. The decrease was largely driven by a reduction of prior period government assistance received from SDTC for our research and development initiatives of $2.4 million, partially offset by the net impact of foreign exchange gains and losses of $0.2 million.
Liquidity and Capital Resources

We have incurred net losses and experienced negative cash flows from operations since inception. To date, our primary sources of capital have been through private placements of convertible preferred shares, private placements of common stock, revenue from the sale of our products and services, government assistance and the Venture Loan. During the years ended December 31, 2022, 2021, and 2020 we incurred net losses of $51.5 million, $31.5 million, and $10.0 million, respectively. We expect to incur additional losses and higher operating expenses for the foreseeable future as we continue to invest in research and development and go-to-market programs. We have determined that additional financing will be required to fund our operations for the next 12 months and our ability to continue as a going concern is dependent upon obtaining additional capital and financing. Due to the large number of DPCM stockholders that exercised their redemption rights in connection with the Merger, only approximately $9.0 million of cash from the $300.0 million DPCM Trust Account became available to us as of the closing of the Merger, which significantly reduced the potential enhancement to our liquidity and capital resources that was sought to be achieved through the Merger. If we are unable to obtain additional financing, operations will be scaled back or discontinued. These conditions give rise to material uncertainties that cast substantial doubt on our ability to continue as a going concern.
In addition, in connection with the Merger, the board of directors of DPCM considered, among other things, internal financial forecasts prepared by, or at the direction of, our management (the “Transaction Forecasts”). None of these projections or forecasts were prepared with a view towards public disclosure or compliance with the published guidelines of the SEC, U.S. GAAP, IFRS or the guidelines established by the American Institute of Certified Public Accountants for preparation and presentation of financial forecasts. Neither DPCM’s independent registered public accounting firm nor our independent registered public accounting firm, PricewaterhouseCoopers LLP, have audited, reviewed, examined, compiled nor applied agreed-upon procedures with respect to the unaudited prospective financial information, and accordingly, they do not express an opinion or any other form of assurance with respect thereto. Any projections and forecasts were inherently based on various estimates and assumptions that were subject to the judgment of those preparing them. Projections and forecasts were also subject to significant economic, competitive, industry and other uncertainties and contingencies, all of which were difficult or impossible to predict and many of which were beyond our control. With respect to revenue, we do not anticipate meeting the Transaction Forecasts due primarily to (i) the timing of closing the Merger in August 2022, which was later than the assumed closing in June 2022, and (ii) the significant
64


redemptions of DPCM stockholders, which has adversely affected our liquidity position and ability to pursue certain growth opportunities, and which will require us to seek alternative sources of financing as described below.
Our primary uses of cash are to fund our operations as we continue to grow our business. We will require a significant amount of cash for expenditures as we invest in ongoing research and development and business operations. Until such time as we can generate significant revenue from sales of our QCaaS offering and our professional services, we expect to finance our cash needs through public and/or private equity (including sales pursuant to the Purchase Agreement) and/or debt financings or other capital sources, including strategic partnerships. However, we may be unable to raise sufficient funds or enter into such other arrangements, when needed, on favorable terms, or at all. In particular, uncertain and unfavorable conditions in the United States and global macroeconomic environment, including inflationary pressures, rising interest rates, banking collapses, and financial and credit market fluctuations, could reduce our ability to access capital on favorable terms, or at all. To the extent that we raise additional capital through the sale of equity or convertible debt securities, the ownership interest of our stockholders will be, or could be, diluted, and the terms of these securities may include liquidation or other preferences that adversely affect the rights of our common stockholders. Debt financing and equity financing, if available, may involve agreements that include covenants limiting or restricting our ability to take specific actions, such as incurring additional debt, making capital expenditures or declaring dividends. If we are unable to raise additional funds through equity or debt financings when needed, we may be required to delay, limit, or substantially reduce our quantum computing development and go-to-market efforts.
As of December 31, 2022, we had 17,916,609 Warrants outstanding, each Warrant being exercisable for 1.4541326 Common Shares of the Company at an exercise price of $11.50. Whether warrant holders will exercise their Warrants, and therefore the amount of cash proceeds we would receive upon exercise, is dependent upon the trading price of the Common Shares. Therefore, if and when the trading price of the Common Shares is less than approximately $7.91, the effective exercise price of the Warrants per one Common Share, we expect that warrant holders will not exercise their Warrants. Our Common Shares have closed below $7.91 since October 11, 2022. Therefore, we do not expect warrant holders to exercise their Warrants in the short-term and as such, we do not expect to rely on the cash exercise of Warrants to fund our operations. Instead, we intend to rely on other sources of cash discussed below to continue to fund our operations. If we are unable to raise additional funds through equity or debt financings when needed, we will be required to delay, limit, or substantially reduce our quantum computing development and go-to-market efforts.
Our future capital requirements and the adequacy of available funds will depend on many factors, including those set forth in the section titled “Risk Factors—Risks Related to D-Wave Quantum’s Business and Industry” in this Form 10-K.
Venture Loan and Security Agreement
On March 3, 2022, we entered into the Venture Loan and Security Agreement, by and between the Borrowers, as defined in the agreement, and PSPIB, as the lender (the "Venture Loan"). Under the Venture Loan, term loans in an aggregate principal amount of $25.0 million were made available to the Borrowers in three tranches, subject to certain terms and conditions.
The first tranche in an aggregate principal amount of $15.0 million was advanced on March 3, 2022. The second tranche in an aggregate principal amount of $5.0 million was advanced to D-Wave on June 30, 2022. D-Wave did not draw the third $5.0 million tranche.
The term loans under the Venture Loan bore interest at a rate equal to the greater of either (i) the Prime Rate (as reported in The Wall Street Journal) plus 7.25%, and (ii) 10.5%. Interest on the outstanding advances was accrued monthly and repaid on August 5, 2022.
The Venture Loan incorporated a final payment fee equal to 5.0% of the principal balance of the loans payable upon repayment.
The Venture Loan was secured by a first-priority security interest in substantially all of the Borrower’s assets and contained certain operational covenants. The Borrowers remained in compliance with all covenants under the Venture Loan for the term of the Venture Loan.
On August 5, 2022, the Company repaid the amount of principal outstanding under the Venture Loan as well as accrued interest and the final fee that in the aggregate totaled $21.8 million.
Term Loan and Security Agreement
On April 13, 2023, we entered into the Term Loan and Security Agreement, by and between us and PSIPB Unitas Investment II Inc., ("PSPIB" or the "Lender"), as the lender (the "Term Loan"). Under the Term Loan, loans in aggregate principal amount of $50.0 million are to be made available to us in three tranches, subject certain terms and conditions.
65


The first tranche, in an aggregate principal amount of $15.0 million was advanced on April 14, 2023 with second and third tranches, of $15.0 million and $20.0 million respectively, to be made available to us subject to certain conditions. Prior to PSPIB's advance of the first tranche, the Company satisfied several closing conditions including the provision of a cash flow forecast and the board of directors' retention of an advisor. The second tranche, that shall be available to us as of July 12, 2023, is subject to us providing the Lender with an IP valuation report, a board-approved operating budget for 2023 through 2027, and SIF’s consent to the grant of security interests in the Project IP associated with the SIF Loan. The third tranche, that shall be available to us as of October 10, 2023, is subject to us closing a $25.0 million non-dilutive financing on terms reasonably acceptable to the Lender, providing the Lender with an IP valuation report, and a board-approved operating budget for 2023 through 2027. Each tranche is subject to a 2.0% drawdown fee and the Term Loan matures on March 31, 2027. The initial tranche of $15.0 million provides us with a two month cash runway.
At our discretion, the Term Loan bears interest on a monthly basis at either (i) 10.0% payable in cash, or (ii) 11.0% payable in kind (PIK), with the latter added to the principal value of the Term Loan.
The Term Loan requires that any proceeds from the issuance of Common Stock under the LPC Purchase Agreement be applied towards the repayment of advances under the Term Loan in addition to a premium payment equal to 10.0% of the amount then prepaid to the Lender.
Upon the repayment or prepayment of the Term Loan, there is a prepayment premium due to the Lender that is equal to 3.0% of the amount repaid / prepaid prior to the first anniversary of the closing of the Term Loan, 2.0% of the amount repaid / prepaid after the first anniversary and before the second anniversary of the closing of the Term Loan, 1.0% of the amount repaid / prepaid after the second anniversary and before the third anniversary of the closing of the Term Loan and no prepayment premium due thereafter.
The Term Loan is secured by a first-priority security interest in substantially all of our assets and contains certain operational and financial covenants and terminates in March 2027.
Lincoln Park Purchase Agreement
As of December 31, 2022, the Company received $4.2 million in proceeds through the issuance of 1,878,806 Common Shares to Lincoln Park under the Purchase Agreement, excluding the commitment shares. Between January 1, 2023 and February 10, 2023, the Company received $15.7 million in proceeds through the issuance of 13,239,654 Common Shares to Lincoln Park under the Purchase Agreement.
To the extent that sufficient capital is not obtained through the cash received in connection with the Term Loan and the issuance of Common Shares under the LPC Purchase Agreement, management will be required to obtain additional capital through the issuance of additional debt and/or equity, or other arrangements. However, there can be no assurance that D-Wave will be able to raise additional capital when needed or under acceptable terms. The issuance of additional equity may dilute existing stockholders and newly issued shares may contain senior rights and preferences compared to the currently outstanding Common Shares. Any future debt may contain covenants and limit D-Wave’s ability to pay dividends or make other distributions to stockholders. If D-Wave is unable to obtain additional financing, operations will be scaled back or discontinued.
Cash Flows
The following table sets forth our cash flows for the periods indicated (in thousands):
Year Ended December 31,
202220212020
Net cash (used in) provided by:
Operating Activities$(45,226)$(34,800)$(29,287)
Investing Activities(498)(1,999)(789)
Financing Activities43,265 24,913 43,144 
Effect of exchange rate changes on cash and cash equivalents41 34 (13)
Net (decrease) increase in cash and cash equivalents$(2,418)$(11,852)$13,055 
Cash Flows Used in Operating Activities
Our cash flows from operating activities are significantly affected by the growth of our business, and are primarily related to research and development, sales and marketing and general and administrative activities. Our operating cash flows are also affected by our working capital needs to support growth in personnel-related expenditures and fluctuations in accounts payable, accounts receivable and other current assets and liabilities.
66


Net cash used in operating activities during the year ended December 31, 2022 was $45.2 million, resulting primarily from a net loss of $51.5 million, adjusted for non-cash charges of $9.2 million in stock-based compensation, $5.7 million in non-cash interest income on SIF, $2.5 million in interest on government loans, $6.2 million in change in fair value of Public and Private Warrants, $2.3 million in depreciation and amortization, including amortization of operating right of use assets, $1.8 million in interest expense on the Venture Loan, $1.3 million in unrealized foreign exchange gain, $0.6 million in Lincoln Park Purchase Agreement issuance costs, $0.1 million of other non-cash charges, $3.0 million in working capital adjustments, $0.2 million in amortization on the Venture Loan, and $0.1 million in realized gain on issuance of shares under the Lincoln Park Purchase Agreement.
Net cash used in operating activities during the year ended December 31, 2021 was $34.8 million, resulting primarily from a net loss of $31.5 million, adjusted for $7.1 million in government grants, non-cash charges of $2.6 million in depreciation and amortization including amortization of operating right of use assets, $1.7 million in stock-based compensation, $1.7 million in interest on government loans, $1.2 million in gain on D-Wave Systems' marketable securities, $1.2 million in working capital adjustments, $0.1 million in unrealized foreign exchange gain and $0.3 million of other non-cash charges.
Net cash used in operating activities during the year ended December 31, 2020 was $29.3 million, resulting primarily from a net loss of $10.0 million, adjusted for $12 million in government grants, $7.8 million in gain on settlement of our warrant liability, $7.1 million in working capital adjustments, $3.9 million in gain on extinguishment of debt from our convertible notes, $5.1 million in interest expense on convertible notes, $3.0 million in stock-based compensation, non-cash charges of $2.7 million in depreciation and amortization including amortization of operating right of use assets and $0.7 million of other non-cash charges.
Cash Flows Used in Investing Activities
Net cash used in investing activities during the year ended December 31, 2022 was $0.5 million, representing additions of $0.4 million in property and equipment and $0.1 million in software primarily related to the development and upgrade of our quantum computing systems.
Net cash used in investing activities during the year ended December 31, 2021 was $2.0 million representing additions of $1.8 million in property and equipment and $0.2 million in software primarily related to the development of our quantum computing systems.
Net cash used in investing activities during the year ended December 31, 2020 was $0.8 million representing additions of $0.7 million in property and equipment primarily related to the development of our quantum computing systems and additions of $0.1 million in intangible assets.
Cash Flows Provided by Financing Activities
Net cash provided by financing activities during the year ended December 31, 2022 was $43.3 million, primarily reflecting proceeds from the PIPE Financing for $40.0 million; net proceeds received from the SIF Loan for $2.8 million; proceeds from the Merger, net of DPCM Class A shareholders redemption and DPCM transactions costs for $4.1 million; proceeds from Lincoln Park Purchase Agreement of $4.3 million; proceeds received from issuance of D-Wave Systems common shares upon exercise of stock options for $1.1 million; and proceeds received from the issuance of Common Shares upon exercise of the Public Warrants for $0.9 million. These proceeds were offset by the repayment of the Venture Loan which was entered into on March 3, 2022 and repaid on August 5, 2022 for $21.8 million (the repayment included the proceeds from the Venture Loan for $20.0 million and $1.8 million related accrued interest and a final payment fee); and the payment of the D-Wave Systems transaction costs for $6.5 million.
Net cash provided by financing activities during the year ended December 31, 2021 was $24.9 million, primarily reflecting net proceeds received from government programs (SIF) for $25.1 million.
Net cash provided by financing activities during the year ended December 31, 2020 was $43.1 million, primarily reflecting net proceeds from the issuance of D-Wave Systems' non-redeemable convertible preferred stock.
Contractual Obligations and Commitments
The following table summarizes our non-cancellable contractual obligations and other commitments as of December 31, 2022 and the effects that such obligations are expected to have on our liquidity and cash flow for future periods (in thousands):
67


Payments due by period (3)
TotalLess than 1 year1 - 3 year4 - 5 yearMore than 5 years
Lease commitment (1)$14,227 $1,533 $2,478 $2,367 $7,849 
Promissory note – related party (2)420 420 — — $— 
Total$434,227 $421,533 $2,478 $2,367 $7,849 
(1)Includes operating lease liabilities for certain of our offices and facilities.
(2)Promissory notes – related party are described in Note 13, Promissory note – related party of the Notes to Consolidated Financial Statements included herein.
(3)Excludes the Venture Loan entered into on March 3, 2022 by and between the Borrowers, and PSPIB, as the loan has since been repaid.
The commitment amounts in the table above are associated with contracts that are enforceable and legally binding and that specify all significant terms, including fixed or minimum services to be used, fixed, minimum or variable price provisions, and the approximate timing of the actions under the contracts. The table does not include obligations under agreements that we can cancel without a significant penalty.

Critical Accounting Estimates
Our consolidated financial statements included in this Form 10-K have been prepared in accordance with accounting principles generally accepted in the United States. The preparation of these consolidated financial statements requires us to make estimates and assumptions that affect the reported amounts of assets and liabilities and the disclosure of contingent assets and liabilities. We also make estimates and assumptions that affect the reported amounts and related disclosures for the periods presented. Our estimates are based on our historical experience and on various other factors that we believe are reasonable under the circumstances. The results of these estimates form the basis for making judgments about the carrying value of assets and liabilities that are not readily apparent from other sources. Actual results may differ significantly. Additionally, changes in assumptions, estimates or assessments due to unforeseen events or otherwise could have a material impact on our financial position or results of operations.
The critical accounting estimates, assumptions and judgements we believe to have the most significant impact on our audited annual consolidated financial statements are described below. See Note 2 to the audited consolidated financial statements included elsewhere in this Form 10-K for additional information related to critical accounting estimates and significant accounting policies.
Government assistance
US GAAP for profit-oriented entities does not define government assistance; nor is there specific guidance applicable to government assistance.
We receive various forms of government assistance including (i) government grants (ii) investment credits, and (iii) government loans, for research and development initiatives from Canadian government agencies.
We recognize grants and investment tax credits relating to qualifying scientific research and development expenditures as a reduction of the related eligible expenses (research and development expenses) in our consolidated statement of operations and comprehensive loss. Grants and investment tax credits are recognized in the period during which the related qualifying expenses are incurred, provided that the conditions under which the grants and investment tax credits have been met. We recognize grants and investment tax credits in an amount equal to the estimated qualifying expenses incurred in each period multiplied by the applicable reimbursement percentage. Grants and investment tax credits that are recognized upon incurring qualifying expenses in advance of receipt of grant funding or proceeds from research and development incentives are recorded in the consolidated balance sheets as research incentives receivable. In circumstances where the grants received relate to prior period eligible expenses, we recognize these grants as other income in our consolidated statement of operations and comprehensive loss in the current period.
We have received government loans under funding agreements that bear interest at rates that are below market rates of interest or interest-free. We account for the imputed benefit arising from the difference between a market rate of interest and the rate of interest charged as additional grant funding, and record interest expense for the loans at a market rate of interest. On the date that loan proceeds are earned, we recognize the portion of the loan proceeds allocated to grant funding as a discount to the carrying value of the loan which is subsequently recognized as additional government assistance upon draw down of the qualified loan amounts. The valuation of the liability of the loans relies on a combination of valuation approaches that are dependent on several significant estimates and assumptions related to forecast of future revenues and the discount rate. Should the projected revenue not be achieved, the SIF Loan may be forgiven. The original
68


fair value of the loan and the subsequent amortized cost value are highly sensitive to the timing of loan payments and the discount rate. As of December 31, 2022, we determined that the discount rate to use in calculating the discounted cash flow for the SIF Loan was 26%. The annual repayment of the SIF Loan is calculated based upon a formula using the Company’s fiscal year revenue multiplied by a repayment rate totaling 150% of total SIF Loan funds received to date. The contractual repayment period is 15 years and commences in the second year in which the Company reports annual revenue of $70.0 million (the “Benchmark Year”). In each of those years, an annual repayment amount is due. The Benchmark Year is expected to occur between 2025 to 2027. The Company determined that a 20% decrease in projected revenue over the term of the SIF Loan would decrease the carrying value by approximately $0.5 million.

Revenue recognition
We recognize revenue in accordance with Accounting Standards Update No. 2014-09, Revenue from Contracts with Customers (Topic 606) and accounts for certain contract costs in accordance with FASB’s Accounting Standards Codification (“ASC”) 340-40, Other Assets and Deferred Costs-Contracts with Customers.
The core principle of ASC 606 is that an entity shall recognize revenue to depict the transfer of promised goods or services to customers in an amount that reflects the consideration to which the entity expects to be entitled in exchange for those goods or services.
To support this core principle, D-Wave applies the following five step approach:
identify the contract with the customers
identify the performance obligations;
determine the transaction price;
allocate the transaction price to the performance obligations; and
recognize revenue when (or as) the entity satisfies a performance obligation.
We generate revenue through subscription sales to access our QCaaS cloud platform and from professional services related to assisting our customers with developing quantum proofs-of-concepts, pilot hybrid quantum applications and to put those applications into production. In addition, we also earn revenue providing training regarding quantum computing systems and building related applications. In arrangements with re-sellers of our cloud services, the re-seller is considered the customer and we do not have any contractual relationships with the re-sellers’ end users. For these arrangements, revenue is recognized at the amount charged to the re-seller and does not reflect any mark-up to the end user. In addition, we apply judgment in evaluating any consideration payable to the customer and whether it is in exchange for distinct goods or services or should be reflected as a reduction of revenue.
When we determine that our contracts with customers contain multiple performance obligations, we allocate the transaction price based on the relative standalone selling price (“SSP”) method by comparing the SSP of each distinct performance obligation to the total value of the contract. We use a range of amounts to estimate SSP for products and services sold together in a contract to determine whether there is a discount to be allocated based on the relative SSP of the various products and services. In instances where SSP is not directly observable, such as when we do not sell the product or service separately, we determine the SSP using information that may include market conditions and other observable inputs. Standalone selling price is typically established as a range. In situations in which the stated contract price for a performance obligation is outside of the applicable standalone selling price range and has a different pattern of transfer to the customer than the other performance obligations in the contract, we will reallocate the total transaction price to each performance obligation based on the relative standalone selling price of each. At times, we may sell bundled services that include professional services, QCaaS and training. For these bundled arrangements, our selling prices associated with QCaaS and training are observable, predictable and consistent. Accordingly, we use the residual method under which the total transaction price and observable SSP of the QCaaS and training performance obligations are used to arrive at the estimated SSP of the professional services performance obligation.
The transaction price is the amount of consideration to which we expect to be entitled in exchange for transferring goods and services to the customer. Revenue is recorded based on the transaction price.
Our contracts with customers may include renewals or other options at fixed prices. Determining whether such options are considered distinct performance obligations that provide the customer with a material right and therefore should be accounted for separately requires significant judgment. Judgment is required to determine the standalone selling price for each renewal option to determine whether the renewal pricing is reflective of the standalone selling price or is reflective of a discount that would provide the customer with a material right. Based on our assessment of standalone selling prices, we determined that there were no significant material rights provided to our customers requiring separate recognition.
69


The timing of revenue recognition may not align with the right to invoice the customer. We record accounts receivable when we have the unconditional right to issue an invoice and receive payment, regardless of whether revenue has been recognized. Deferred revenue is primarily composed of fees related to QCaaS, which are generally billed in advance and recognized as revenue over the related subscription term. Unbilled receivables relate to revenue recognized for milestones completed under professional services contracts for which the related milestone billing has not yet occurred.
In instances where the timing of revenue recognition differs from the timing of the right to invoice, we have determined that a significant financing component generally does not exist. The primary purpose of our invoicing terms is to provide customers with a simplified and predictable way of purchasing the services and not to receive financing from or provide financing to the customer. Additionally, we have elected the practical expedient terms that permit an entity not to recognize a significant financing component if the time between the transfer of a good or service and payment is one year or less.
Payment terms on invoiced amounts are typically net 30 days. We do not offer rights of return for our services in the normal course of business and contracts generally do not include service-type warranties that provide any incremental service to the customer beyond providing assurance that the services conform to applicable specifications or customer-specific or subjective acceptance provisions. We also exclude from revenue government-assessed and imposed taxes on revenue-generating activities that are invoiced to customers.
Revenue from QCaaS is recognized evenly over the contractual period, on a straight-line basis over the subscription term, beginning on the date that the service is made available to the customer. Professional services are recognized as they are earned based on the terms of the contract or based on the cost-to-cost method. Under the cost-to-cost method, revenue is recognized based upon the ratio that incurred costs bear to total estimated contract costs with related cost of revenue recorded as the costs are incurred. Each month we review estimated contract costs through a process of aggregating actual costs incurred and estimating additional costs to completion based upon the current available information and status of the contract. The effect of any change in the estimated gross margin rate for a contract is reflected in revenues in the period in which the change is known. Provisions for the full amount of anticipated losses on contracts are made in the period in which they become determinable.
Quantum computing systems
Quantum computing systems are included within property and equipment, net on the consolidated balance sheet, and consist of hardware and labor costs associated with the building of our quantum computing systems. These costs are capitalized in the period the costs were incurred and expensed as incurred. Costs to maintain quantum computing systems are expensed as incurred.
Judgement is used to determine when hardware and labor costs incurred for our quantum computing systems should be capitalized as a result of our assessment of whether the system will provide a probable future economic benefit and whether or not the costs represent activities necessary to build the systems, maintain the systems or to perform certain research and development functions. Judgement is also used to determine when the systems are placed into service and the estimated useful life of the associated systems.
Changes in these estimates can have a significant impact on the assessment of capitalized costs which could result in material changes to reported property and equipment, net. The amount of depreciation expense associated with the quantum computing systems may also vary based on the estimated useful life.
Capitalized internally developed software
Capitalized internally developed software, which is included in intangible assets, net, on the consolidated balance sheet, consists of costs to purchase and develop internal-use software, which we use to provide services to our customers.
Judgement is used to determine when costs to develop internal-use software for a specific project should be capitalized and whether or not the costs represent activities necessary to enhance the functionality of the software or maintain the performance of the software, and whether it is considered probable that the software will be used to perform the function intended. Judgement is also used to determine when the software is available for use as well as the estimated useful life of the software.
The assumptions used to capitalize internally developed software costs consider when the preliminary project stage is completed, whether the software will perform the function intended, and whether the development activities enhance the functionality of the software or maintain the performance of the software. Changes in these estimates can have a significant impact on the assessment of capitalized costs which could result in material changes to reported intangible assets, net. The amortization of capitalized internally developed software may also be impacted by the estimated useful life associated with these intangible assets.
70


Impairment of long-lived assets
Long-lived assets, such as our quantum computing systems and capitalized internally developed software are reviewed for impairment whenever events or changes in circumstances indicate that the carrying amount of an asset may not be recoverable.
As of December 31, 2022, we did not have an impairment of any long-lived assets. In determining whether a potential impairment exists, judgement is used in determining the level at which the assessment is made. We have determined that the company consists of one entity-wide asset group for purposes of assessing whether a triggering event has occurred that would indicate the long-lived asset group’s carrying value is not recoverable. Impairment calculations, if necessary, contain uncertainties because they require management to make assumptions and to apply judgment to estimate future cash flows and asset fair values. Key assumptions used in estimating future cash flows and asset fair values include projected revenue growth and operating expenses, as well as forecasting asset useful lives and selecting an appropriate discount rate with respect to any terminal value cash flows.
Triggering events occur when there are indicators that the carrying value of a long-lived asset may not be recoverable. These indicators may include internal and external economic factors, including significant decrease in market price of our capital stock, adverse market conditions, and an adverse change in the manner of which the asset is used. The assumptions used to assess impairment consider historical trends, macroeconomic conditions, and projections consistent with our operating strategy including the pace of technological change or specific technological challenges in building our quantum computing systems. Changes in these estimates can have a significant impact on the assessment of fair value which could result in material impairment losses.
Warrant liabilities
Our Public Warrants and Private Warrants are liability-classified financial instruments that were initially recorded at fair value on the issuance date and that are re-valued upon exercise or at each reporting date.
For periods subsequent to the detachment of the Public Warrants from the Units, the closing price of the Public Warrants was used as the fair value of the Public Warrants and Private Warrants as of each relevant date. The subsequent measurements of the Public Warrants after the detachment of the Public Warrants from the Units are classified as Level 1 fair value measurements due to the use of an observable market quote in an active market. The subsequent measurements of the Private Warrants after the detachment of the Public Warrants from the Units are classified as Level 2 fair value measurements due to the use of an observable market quote for the Public Warrants, which are considered to be a similar asset in an active market.
Stock-based compensation
The Company accounts for its stock-based compensation in accordance with ASC 718, Compensation—Stock Compensation (ASC 718). ASC 718 requires all stock-based payments to employees and directors, including grants qualified incentive stock options (“ISO”), nonqualified stock options (“NSO”), restricted stock awards (“RSA”), restricted stock units (“RSU”), or stock appreciation rights (“SAR”), to be recognized as expense based on the estimated fair value of the awards as of the grant date. The Company uses the Black-Scholes option-pricing model to estimate the grant date fair value of its ISOs and NSOs, and the Company uses the quoted market closing price of its Common Stock as reported on the NYSE for the fair value of RSUs. Stock-based compensation expense is recognized over the requisite service period using the straight-line method and is based on the value of the portion of stock-based payment awards that is ultimately expected to vest. As such, the Company's stock-based compensation is reduced for the estimated forfeitures at the grant date and revised, if necessary, in subsequent periods if actual forfeitures differ from those estimates.
Stock-based compensation expenses to non-employees as consideration for services received are measured on the date of performance at the fair value of the consideration received or the fair value of the equity instruments issued, using the Black-Scholes option-pricing model for ISOs and NSOs and the NYSE quoted market price, whichever can be more reliably measured. Compensation expense for options granted to non-employees is remeasured each period as the underlying options vest.
The Black-Scholes option-pricing model requires the use of subjective assumptions, which determine the fair value of share-based awards, including the fair value of the Company’s Common Shares, the option’s expected term, the price volatility of the underlying Common Shares, risk-free interest rates, and the expected dividend yield of the Common Shares. The assumptions used to determine the fair value of the stock awards represent management’s best estimates. These estimates involve inherent uncertainties and the application of management’s judgment.
Leases
71


We determine if an arrangement is a lease at inception. Operating leases are included in operating lease right-of-use (“ROU”) assets and current operating lease liabilities and operating lease liabilities, net of current portion on our consolidated balance sheets. We recognize lease expense for our operating leases on a straight-line basis over the term of the lease.
ROU assets represent our right to use an underlying asset for the lease term and lease liabilities represent our obligation to make lease payments arising from a lease. ROU assets and operating lease liabilities are recognized at the commencement date based on the present value of the future minimum lease payments over the lease term. Operating lease ROU assets also include the impact of any lease incentives. Amendments to a lease are assessed to determine if it represents a lease modification or a separate contract. Lease modifications are reassessed as of the effective date of the modification using an incremental borrowing rate based on the information available at the commencement date. For modified leases we also reassess the lease classification as of the effective date of the modification.
The interest rate used to determine the present value of the future lease payments is our incremental borrowing rate, because the interest rate implicit in our leases is not readily determinable. The incremental borrowing rate is estimated to approximate the interest rate on a collateralized basis with similar terms and payments, and in economic environments where the leased asset is located.
Our lease terms include periods under options to extend or terminate the lease when it is reasonably certain that we will exercise that option in the measurement of its ROU assets and liabilities. We consider contractual-based factors such as the nature and terms of the renewal or termination, asset-based factors such as physical location of the asset and entity-based factors such as the importance of the leased asset to our operations to determine the lease term. We generally use the base, non-cancelable, lease term when determining the ROU assets and lease liabilities. The right-of-use asset is tested for impairment in accordance with Accounting Standards Codification Topic 360, Property, Plant, and Equipment.
Income Taxes
We account for income taxes under the asset and liability method, which requires the recognition of deferred tax assets and liabilities for the estimated future tax consequences of events that have been included in the consolidated financial statements or in our tax returns. Under this method, deferred tax assets and liabilities are determined on the basis of the differences between the financial statements and tax bases of assets and liabilities using the enacted tax rates and laws in effect for the years in which the differences are expected to reverse. Deferred income taxes are classified as current or non-current, based on the classification of the related assets and liabilities giving rise to the temporary differences. A valuation allowance is provided when it is more likely than not that some portion or all of a deferred tax asset will not be realized. In assessing the need for a valuation allowance, we consider factors such as past operating results and expected future taxable income within each jurisdiction in which we operate.
To the extent that new information becomes available, which causes us to change our judgment regarding the adequacy of tax liabilities or valuation allowances, such changes will impact income tax expense in the period in which such determination is made. Interest and penalties, if any, related to accrued liabilities for potential tax assessments are included in income tax expense.
We follow the authoritative guidance under ASC 740, which clarifies the accounting for uncertainty in tax positions recognized in the financial statements. ASC 740 provides that a tax benefit from an uncertain tax position may be recognized when it is more likely than not that the position will be sustained upon examination, including resolutions of any related appeals or litigation processes, based on the technical merits.
Net Income (Loss) per Share
Basic net income (loss) per share is computed by dividing the net income (loss) by the weighted average number of our common shares outstanding for the period. Diluted net income (loss) per share is computed by dividing net income (loss) by the weighted average number of shares outstanding for the period, including potential dilutive shares assuming the dilutive effect of outstanding stock options and of convertible preferred stock.
For periods in which we have reported net losses, diluted net loss per Common Share is the same as basic net loss per share, since dilutive Common Shares are not assumed to have been issued if their effect is anti-dilutive.
Recently Issued and Adopted Accounting Standards
A discussion of recent accounting pronouncements is included in Note 2 to our audited consolidated financial statements included elsewhere in this Form 10-K.
JOBS Act Accounting Election
72


In April 2012, the JOBS Act was enacted. Section 107 of the JOBS Act provides that an “emerging growth company” may take advantage of the extended transition period provided in Section 7(a)(2)(B) of the Securities Act for complying with new or revised accounting standards. Therefore, as an emerging growth company we can delay the adoption of certain accounting standards until those standards would otherwise apply to private companies. We have irrevocably elected to avail ourselves of this extended transition period and, as a result, we will not adopt new or revised accounting standards on the relevant dates on which adoption of such standards is required for other public companies. In addition, as an emerging growth company, we may take advantage of certain reduced disclosure and other requirements that are otherwise applicable generally to public companies. D-Wave Quantum will take advantage of these exemptions until such time that it is no longer an emerging growth company. D-Wave Quantum will cease to be an emerging growth company on the date that is the earliest of (i) the last day of the fiscal year following the fifth anniversary of the date of the first sale of common equity securities pursuant to an effective registration statement; (ii) the last day of the fiscal year in which its total annual gross revenue is equal to or more than $1.07 billion; (iii) the date on which it has issued more than $1.0 billion in nonconvertible debt during the previous three years; or (iv) the date on which it is deemed to be a large accelerated filer under the rules of the SEC.
Item 7A. Quantitative and Qualitative Disclosures About Market Risk
We are exposed to market risk in the ordinary course of our business. Market risk represents the risk of loss that may impact our financial position due to adverse changes in financial market prices and rates. Our market risk exposure is primarily the result of fluctuations in foreign currency exchange rates. As of December 31, 2022, we have not, been exposed to material market risks given our early stage of operations. We have not engaged in any hedging activities since our inception.

Credit risk
Financial instruments which potentially subject us to concentrations of credit risk consist principally of cash and accounts receivable. We regularly maintain deposits with major and reputable financial institutions in excess of amounts insured by the Federal Deposit Insurance Corporation and the Canadian Deposit Insurance Corporation. These deposits may be redeemed upon demand. We perform periodic evaluations of the relative credit standing of the financial institutions. Management believes the financial institutions that hold our cash are financially sound and, accordingly, minimal credit risk exists with respect to cash. With respect to accounts receivable, we monitor the credit quality of our customers as well as maintain an allowance for doubtful accounts for estimated losses resulting from the inability of customers to make required payments.

Concentration risk
Agreements which potentially subject the Company to concentration risk consist principally of three customers for the year ended December 31, 2022 and for the year ended December 31, 2021. During the year ended December 31, 2022, the Company earned 14%, 12% and 11% of its total revenue from three different customers respectively. During the year ended December 31, 2021, the Company earned 15%, 13% and 12% of its total revenue from three different customers respectively. As of December 31, 2022 we had multi-year agreements with these customers; such multi-year agreements are how we manage this risk.

Foreign currency risk
We are not currently exposed to significant market risk related to changes in foreign currency exchange rates. Our operations may be subject to fluctuations in foreign currency exchange rates in the future. Our customers are primarily located in the United States, Japan, Germany and Canada; therefore, foreign exchange risk exposures arise from transactions denominated in currencies other than our functional and reporting currency (United States dollars). To date, a majority of our sales have been denominated in United States dollars and a significant portion of our operating expenses are denominated in Canadian dollars. We also purchase certain of our key manufacturing inputs in Euros. As we expand our presence in international markets, our results of operations and cash flows may increasingly be subject to fluctuations due to changes in foreign currency exchange rates and may be adversely affected in the future due to changes in foreign exchange rates. To date, we have not entered into any hedging arrangements to minimize the impact of these fluctuations in the exchange rates. We will periodically reassess our approach to manage our risk relating to fluctuations in currency rates.

    We do not believe that foreign currency risk had a material effect on our business, financial condition, or results of operations during the periods presented.

73


Inflation risk
Inflation generally affects us by increasing our cost of labor and purchase of materials. We do not believe that inflation had a significant impact on our results of operations for any periods presented in our consolidated financial statements. Nonetheless, if our costs were to become subject to significant inflationary pressures, we may not be able to fully offset such higher costs, and our inability or failure to do so could harm our business, financial condition and results of operations.
Item 8. Financial Statements and Supplementary Data
Reference is made to the financial statements, the notes thereto, and the report thereon, commencing on page 81 of this report, which financial statements, notes, and report are incorporated herein by reference.
Item 9. Changes in and Disagreements With Accountants on Accounting and Financial Disclosure
None.
Item 9A. Controls and Procedures
Limitations on Effectiveness of Controls and Procedures
In designing and evaluating our disclosure controls and procedures, as defined in Rules 13a-15(e) and 15d-15(e) under the Exchange Act, management recognizes that any controls and procedures, no matter how well designed and operated, can provide only reasonable assurance of achieving the desired control objectives.
Evaluation of Disclosure Controls and Procedures
In accordance with the Exchange Act Rules 13a-15(e) and 15d-15(e), we carried out an evaluation, under the supervision and with the participation of management, including our Chief Executive Officer and Chief Financial Officer, of the effectiveness of the design and operation of our disclosure controls and procedures as of December 31, 2022. Based on that evaluation, our Chief Executive Officer and Chief Financial Officer concluded that, due to a material weakness in our internal control over financial reporting as described below, our disclosure controls and procedures were not effective as of the end of the period covered by this Form 10-K.
Material Weakness
Prior to the completion of the Merger on August 5, 2022, we were a private company with limited accounting personnel to adequately execute our accounting processes to address our internal control over financial reporting. In connection with the preparation and audit of financial statements of D-Wave Systems Inc. as of and for the fiscal years ended December 31, 2022 and 2021, we identified a material weakness in our internal control over financial reporting. A material weakness is a deficiency, or a combination of deficiencies, in internal control over financial reporting such that there is a reasonable possibility that a material misstatement of our annual or interim financial statements will not be prevented or detected on a timely basis. Specifically, a material weakness was identified in D-Wave’s control environment related to D-Wave’s financial statement close process: we lack sufficient accounting and financial reporting personnel with requisite knowledge and experience in the application of complex areas of GAAP and SEC rules to facilitate accurate and timely financial reporting and we lack adequate accounting personnel to perform sufficient review over certain areas including non-routine revenue transactions, equity, government assistance, merger accounting, taxes, deferred revenue, accounts receivable, stock-based compensation, prepaid expenses, lease accounting, financial statement disclosures, and classification within the consolidated statements of cash flow, which resulted in a number of material year end audit adjustments made prior to the issuance of the financial statements of D-Wave for the years ended December 31, 2021 and December 31, 2020 and the three and nine months ended September 30, 2022 and September 30, 2021.
This material weakness resulted in errors in the unaudited condensed consolidated financial statements for the three and nine months ended September 30, 2022 that were restated on Form 10-Q/A (the "Restatement").
Remediation Efforts on Previously Reported Material Weakness
We are implementing measures designed to improve our internal controls over financial reporting to remediate this material weakness including adding additional qualified accounting personnel with experience with complex GAAP and SEC rules, engaging consultants to assist with the financial statement close process, and segregating duties among accounting personnel to enable adequate review controls. The primary costs associated with such measures are corresponding recruiting and additional salary and consulting costs, which are difficult to estimate at this time but which
74


may be significant. These additional resources and procedures are intended to enable us to broaden the scope and quality of our internal review of underlying information related to financial reporting and to formalize and enhance our internal control procedures.
The material weakness will not be considered remediated until our remediation plan has been fully implemented, the applicable controls operate for a sufficient period of time, and we have concluded, through testing, that the newly implemented and enhanced controls are operating effectively. We are continuing to work on the implementation of our remediation plan, following which we will continue to test such controls over time.
Management’s Report on Internal Control over Financial Reporting
This Form 10-K does not include a report of management's assessment regarding internal control over financial reporting or an attestation report of our registered public accounting firm due to a transition period established by rules of the SEC for newly public companies.
Changes in Internal Control Over Financial Reporting
Other than the ongoing remediation to address the material weakness described above, there was no change in our internal control over financial reporting (as defined in Rules 13a-15(f) and 15d-15(f) under the Exchange Act), during the year ended December 31, 2022 that has materially affected, or is reasonably likely to materially affect, our internal control over financial reporting.
CEO and CFO Certifications
Exhibits 31.1 and 31.2 are the Certifications of the Chief Executive Officer and Chief Financial Officer, respectively. The Certifications are required in accordance with Section 302 of the Sarbanes-Oxley Act of 2002 (the “Section 302 Certifications”). This Item of this report, which you are currently reading, is the information concerning the Evaluation referred to in the Section 302 Certifications and this information should be read in conjunction with the Section 302 Certifications for a more complete understanding of the topics presented.
Item 9B. Other Information
None.
Item 9C. Disclosure Regarding Foreign Jurisdictions that Prevent Inspections
Not applicable.
75


Part III

Item 10. Directors, Executive Officers and Corporate Governance
The information required by this Item will be presented in our definitive Proxy Statement to be filed pursuant to Regulation 14A of the Exchange Act for our 2023 Annual Meeting of Shareholders (the “2023 Proxy Statement”), and is incorporated herein by reference. The 2023 Proxy Statement will be filed with the SEC within 120 days of the fiscal year ended December 31, 2022.
We have adopted a code of ethics that applies to our principal executive officer, principal financial officer, and other senior accounting personnel. The “Code of Conduct” is located on our website at www.dwavesys.com in the Investor Relations section under Governance.
We intend to satisfy the disclosure requirement under Item 5.05(c) of Form 8-K regarding any amendment to, or waiver from, a provision of this code of ethics by posting such information on our website, at the address and location specified above.
Item 11. Executive Compensation
The information required by this Item will be presented in our 2023 Proxy Statement, and is incorporated herein by reference. The 2023 Proxy Statement will be filed with the SEC within 120 days of the fiscal year ended December 31, 2022.
Item 12. Security Ownership of Certain Beneficial Owners and Management and Related Stockholder Matters
The information required by this Item will be presented in our 2023 Proxy Statement, and is incorporated by reference herein. The 2023 Proxy Statement will be filed with the SEC within 120 days of the fiscal year ended December 31, 2022.
Item 13. Certain Relationships and Related Transactions, and Director Independence
The information required by this Item will be presented in our 2023 Proxy Statement, and is incorporated herein by reference. The 2023 Proxy Statement will be filed with the SEC within 120 days of the fiscal year ended December 31, 2022.
Item 14. Principal Accountant Fees and Services
The information required by this Item will be presented in our 2023 Proxy Statement, and is incorporated herein by reference. The 2023 Proxy Statement will be filed with the SEC within 120 days of the fiscal year ended December 31, 2022.
76


Part IV

Item 15. Exhibits and Financial Statement Schedules

(a)Financial Statements and Financial Statement Schedules

(1)Financial Statements. Financial Statements are listed in the Index to Consolidated Financial Statements on page F-1 of this report.

(2)Financial Statement Schedules. No financial statement schedules are included because such schedules are not applicable, are not required, or because required information is included in the consolidated financial statements or notes thereto.

(3)Exhibits. See Item 15(b) below.

(b)Exhibits
Exhibit No.DescriptionIncorporated by Reference Exhibits
FilerFormExhibitFiling Date
2.1D-Wave
Quantum Inc.
S-42.1March 15, 2022
2.2D-Wave
Quantum Inc.
S-4/A2.2June 23, 2022
3.1D-Wave
Quantum Inc.
S-43.4March 15, 2022
3.2D-Wave
Quantum Inc.
S-43.5March 15, 2022
3.3D-Wave
Quantum Inc.
S-4/A3.6May 27, 2022
4.1D-Wave
Quantum Inc.
S-4/A4.1May 27, 2022
  4.2*
4.3DPCM Capital, Inc.8-K4.1October 2, 2020
4.4D-Wave Quantum Inc.8-K4.3August 10, 2022
4.5D-Wave Quantum Inc.S-4/A4.7May 27, 2022
10.1DPCM Capital, Inc.8-K10.1February 11, 2022
10.2D-Wave
Quantum Inc.
8-K10.2August 10, 2022
77


10.3DPCM Capital, Inc.8-K10.5February 11, 2022
10.4D-Wave
Quantum Inc.
8-K10.4August 10, 2022
10.5D-Wave
Quantum Inc.
8-K10.5August 10, 2022
10.6D-Wave
Quantum Inc.
S-4/A10.10June 23, 2022
10.7†D-Wave
Quantum Inc.
S-410.16March 15, 2022
10.8D-Wave
Quantum Inc.
S-410.17March 15, 2022
10.9†D-Wave
Quantum Inc.
S-4/A10.18May 27, 2022
10.10†D-Wave
Quantum Inc.
S-4/A10.19May 27, 2022
10.11D-Wave
Quantum Inc.
S-410.20March 15, 2022
10.12D-Wave
Quantum Inc.
S-410.21March 15, 2022
10.13D-Wave
Quantum Inc.
S-410.22March 15, 2022
10.14D-Wave
Quantum Inc.
8-K10.1December 28, 2022
10.15D-Wave
Quantum Inc.
S-410.23March 15, 2022
10.16D-Wave
Quantum Inc.
S-410.24March 15, 2022
10.17D-Wave
Quantum Inc.
S-410.25March 15, 2022
10.18†D-Wave
Quantum Inc.
S-410.26March 15, 2022
10.19†D-Wave
Quantum Inc.
8-K10.1December 21, 2022
10.20†D-Wave
Quantum Inc.
S-410.27March 15, 2022
78


10.21†D-Wave
Quantum Inc.
S-410.28March 15, 2022
10.22#†D-Wave
Quantum Inc.
S-410.29March 15, 2022
10.23#†D-Wave
Quantum Inc.
S-410.30March 15, 2022
10.24#†D-Wave
Quantum Inc.
S-410.31March 15, 2022
10.25#†D-Wave
Quantum Inc.
S-410.32March 15, 2022
10.26#D-Wave
Quantum Inc.
S-410.35March 15, 2022
10.27D-Wave
Quantum Inc.
S-4/A10.36May 27, 2022
10.28#D-Wave
Quantum Inc.
8-K10.29August 10, 2022
10.29#D-Wave
Quantum Inc.
8-K10.30August 10, 2022
10.30D-Wave
Quantum Inc.
S-4/A10.39March 15, 2022
10.31D-Wave
Quantum Inc.
S-4/A10.40March 15, 2022
10.32D-Wave
Quantum Inc.
S-4/A10.41May 27, 2022
10.33D-Wave
Quantum Inc.
S-4/A10.43June 23, 2022
10.34D-Wave
Quantum Inc.
S-4/A10.44June 23, 2022
10.35D-Wave
Quantum Inc.
8-K10.1September 27, 2022
10.36#†D-Wave Quantum Inc.8-K10.2November 2, 2022
10.37*#†D-Wave Quantum Inc.8-K10.3November 2, 2022
10.38#D-Wave Quantum Inc.S-110.38February 13, 2023
79


10.39#†D-Wave Quantum Inc.S-110.39February 13, 2023
10.40#†D-Wave Quantum Inc.S-110.4February 13, 2023
10.41†D-Wave Quantum Inc.8-K10.1March 3, 2023
10.42*#†
10.43*#
10.44*#†
10.45*#†
10.46*#†
10.47*#†
21.1*
23.1*
31.1*
31.2*
32.1**
32.2**
101.INS*Inline XBRL Instance Document
101.SCH*Inline XBRL Taxonomy Extension Schema Document.
101.CAL*Inline XBRL Taxonomy Extension Calculation Linkbase Document.
101.DEF*Inline XBRL Taxonomy Extension Definition Linkbase Document.
101.LAB*Inline XBRL Taxonomy Extension Labels Linkbase Document.
101.PRE*Inline XBRL Taxonomy Extension Presentation Linkbase Document.
104*Cover Page Interactive Data File (formatted as Inline XBRL and contained in Exhibit 101).

* Filed herewith.
80


** Furnished with this report in accordance with Item 601(b)(32) of Regulation S-K, this exhibit is not deemed “filed” for purposes of Section 18 of the Exchange Act or otherwise subject to the liabilities of that section. Such certifications will not be deemed incorporated by reference into any filing under the Securities Act, except to the extent that the registrant specifically incorporates it by reference.
# Indicates management contract or compensatory plan or arrangement.
† Certain portions of this exhibit (indicated by “[*****]”) have been redacted pursuant to Regulation S-K, Item 601(a)(6).

(c) Financial Statement Schedules

(1) See Item 15(a) above.

Item 16. Form 10-K Summary

The Company has elected not to provide summary information.
81


Signatures
Pursuant to the requirements of Section 13 or 15(d) of the Securities Exchange Act of 1934, the registrant has duly caused this report to be signed on its behalf by the undersigned, thereunto duly authorized.
D-Wave Quantum Inc.
April 18, 2023
By:/s/ Alan Baratz
Alan Baratz
Chief Executive Officer and President

Pursuant to the requirements of the Securities Exchange Act of 1934, this report has been signed below by the following persons on behalf of the registrant and in the capacities and on the dates indicated.

SignatureCapacityDate
/s/ Alan BaratzChief Executive Officer and PresidentApril 18, 2023
Alan Baratz(Principal Executive Officer) and Director
/s/ John M. MarkovichChief Financial Officer April 18, 2023
John M. Markovich(Principal Financial Officer)
/s/ Steven M. WestChairman of the Board,April 18, 2023
Steven M. WestDirector
/s/ Roger Biscay
Roger BiscayDirectorApril 18, 2023
/s/ Ziv Ehrenfeld
Ziv EhrenfeldDirectorApril 18, 2023
/s/ Emil Michael
Emil MichaelDirectorApril 18, 2023
/s/ Michael Rogers
Michael RogersDirectorApril 18, 2023
/s/ Philip Adam Smalley III
Philip Adam Smalley IIIDirectorApril 18, 2023
/s/ Amy Cappellanti-Wolf
Amy Cappellanti-WolfDirectorApril 18, 2023
82


Financial Statements

Report of Independent Registered Public Accounting Firm (PricewaterhouseCoopers LLP, Vancouver, Canada, Auditor Firm ID: PCAOB ID 271)
82
Consolidated Balance Sheets as of December 31, 2022 and 2021
84
Consolidated Statements of Operations and Comprehensive loss for the years ended December 31, 2022, 2021 and 2020
86
Consolidated Statement of Stockholders' (Deficit) Equity for the years ended December 31, 2022, 2021 and 2020
87
Consolidated Statement of Cash Flows for the years ended December 31, 2022, 2021 and 2020
89
Notes to the Consolidated Financial Statements 91
Report of Independent Registered Public Accounting Firm

To the Stockholders and Board of Directors of D-Wave Quantum Inc.
Opinion on the Financial Statements
We have audited the accompanying consolidated balance sheets of D-Wave Quantum Inc. and its subsidiaries (together, the Company) as of December 31, 2022 and 2021, and the related consolidated statements of operations and comprehensive loss, of stockholders' (deficit) equity and of cash flows for each of the three years in the period ended December 31, 2022, including the related notes (collectively referred to as the consolidated financial statements). In our opinion, the consolidated financial statements present fairly, in all material respects, the financial position of the Company as of December 31, 2022 and 2021, and the results of its operations and its cash flows for the years then ended in conformity with accounting principles generally accepted in the United States of America.

Substantial Doubt about the Company’s Ability to Continue as a Going Concern
The accompanying consolidated financial statements have been prepared assuming that the Company will continue as a going concern. As discussed in note 3 to the consolidated financial statements, the Company has incurred net losses and negative cash flows from operating activities and has a negative working capital that raise substantial doubt about its ability to continue as a going concern. Management’s plans in regard to these matters are also described in note 3. The consolidated financial statements do not include any adjustments that might result from the outcome of this uncertainty.
Basis for Opinion
These consolidated financial statements are the responsibility of the Company’s management. Our responsibility is to express an opinion on the Company’s consolidated financial statements based on our audits. We are a public accounting firm registered with the Public Company Accounting Oversight Board (United States) (PCAOB) and are required to be independent with respect to the Company in accordance with the U.S. federal securities laws and the applicable rules and regulations of the Securities and Exchange Commission and the PCAOB.
We conducted our audits of these consolidated financial statements in accordance with the standards of the PCAOB. Those standards require that we plan and perform the audit to obtain reasonable assurance about whether the consolidated financial statements are free of material misstatement, whether due to error or fraud.
Our audits included performing procedures to assess the risks of material misstatement of the consolidated financial statements, whether due to error or fraud, and performing procedures that respond to those risks. Such procedures included examining, on a test basis, evidence regarding the amounts and disclosures in the consolidated financial statements. Our audits also included evaluating the accounting principles used and significant estimates made by management, as well as evaluating the overall presentation of the consolidated financial statements. We believe that our audits provide a reasonable
basis for our opinion.


83


/s/ PricewaterhouseCoopers LLP
Chartered Professional Accountants
Vancouver, Canada
April 18, 2023

We have served as the Company's auditor since 2010.
84


D-Wave Quantum Inc.
Consolidated Balance Sheets

December 31,December 31,
(In thousands of U.S. dollars, except share and per share data)20222021
Assets
   Current assets:
     Cash$7,065 $9,483 
     Trade accounts receivable, net757 421 
     Receivable research incentives264 4,774 
     Inventories2,196 2,114 
     Prepaid expenses and other current assets3,643 1,116 
     Deferred offering costs 1,250 
Total current assets13,925 19,158 
Property and equipment, net2,294 3,249 
Operating lease right-of-use assets9,133 8,578 
Intangible assets, net244 272 
Other noncurrent assets1,351 1,353 
Total assets$26,947 $32,610 
Liabilities and stockholders' (deficit) equity
   Current liabilities:
     Trade accounts payable$3,756 $2,109 
     Accrued expenses and other current liabilities6,687 3,614 
     Current portion of operating lease liabilities1,533 1,687 
     Loans payable, net, current1,671 220 
     Deferred revenue, current1,781 2,665 
     Promissory notes - related party420  
Total current liabilities15,848 10,295 
Warrant liabilities1,892  
Operating lease liabilities, net of current portion7,301 6,990 
Loans payable, net, noncurrent7,811 12,233 
Deferred revenue, noncurrent9 54 
Other noncurrent liabilities 18 
Total liabilities$32,861 $29,590 
Commitments and contingencies (Note 14)
Stockholders' (deficit) equity:
Non-redeemable convertible preferred stock*, no par value; nil shares and 122,564,333 shares authorized as of December 31, 2022 and December 31, 2021, respectively; nil shares and 122,564,333 shares issued and outstanding as of December 31, 2022 and December 31, 2021, respectively.
 189,881 
Common stock*, par value $0.0001 per share; 675,000,000 shares and unlimited shares authorized at December 31, 2022 and December 31, 2021, respectively; 113,335,530 shares and 2,817,498 shares issued and outstanding as of December 31, 2022 and December 31, 2021, respectively.
11  
Additional paid-in capital381,274 148,850 
Accumulated deficit(376,797)(325,268)
Accumulated other comprehensive loss(10,402)(10,443)
     Total stockholders' (deficit) equity(5,914)3,020 
Total liabilities and stockholders’ equity$26,947 $32,610 
    * Shares of legacy non-redeemable convertible preferred stock and legacy common stock have been retroactively restated to give effect to the Merger.

85


The accompanying notes are an integral part of these consolidated financial statements.
86


D-Wave Quantum Inc.
Consolidated Statements of Operations and Comprehensive Loss

Year ended December 31,
(In thousands, except share and per share data)202220212020
Revenue$7,173 $6,279 $5,160 
Cost of revenue2,923 1,750 915 
          Total gross profit4,250 4,529 4,245 
Operating expenses:
   Research and development32,101 25,401 20,411 
   General and administrative21,539 11,897 11,587 
   Sales and marketing10,068 6,179 3,714 
   Total operating expenses63,708 43,477 35,712 
          Loss from operations(59,458)(38,948)(31,467)
Other income (expense), net:
Interest expense(4,633)(1,728)(5,257)
Government assistance 7,167 12,027 
Non-cash interest income on SIF5,673   
Gain on debt extinguishment  3,873 
Gain on settlement of warrant liability  7,836 
Gain on investment in marketable securities 1,163  
Change in fair value of warrant liabilities6,173   
Lincoln Park Purchase Agreement issuance costs(629)  
Other income, net1,345 801 2,969 
Total other income, net7,929 7,403 21,448 
Net loss$(51,529)$(31,545)$(10,019)
Net loss per share, basic and diluted$(0.43)$(0.25)$(0.08)
Weighted-average shares * used in computing net loss per share, basic and diluted119,647,777 125,342,746 127,161,731 
Comprehensive loss:
Net loss$(51,529)$(31,545)$(10,019)
Foreign currency translation adjustment, net of tax41 15 (82)
          Net comprehensive loss$(51,488)$(31,530)$(10,101)
* Weighted-average shares have been retroactively restated to give effect to the Merger.

The accompanying notes are an integral part of these consolidated financial statements.
87




D-Wave Quantum Inc.
Consolidated statements of stockholders’ (deficit) equity
Stockholders’ Equity
Non-redeemable convertible preferred stockCommon stockAdditional paid-in capitalAccumulated deficitAccumulated other comprehensive lossTotal stockholders' equity
(In thousands, except share data)Shares (1)AmountShares (1)Amount
Balances at December 31, 2019135,012,939 $152,091 15,220,212 $16,337 $21,784 $(283,704)$(10,376)$(103,868)
Retroactive adjustment for Merger* (Note 3)(14,897,733) (1,679,444)(16,337)16,337    
Adjusted balances at December 31, 2019120,115,206 152,091 13,540,768  38,121 (283,704)(10,376)(103,868)
D-Wave exercise of stock options— — 10,009  4 — — 4 
D-Wave stock-based compensation— — — — 269 — — 269 
D-Wave issuance of preferred stock pursuant to exercise of warrants278,604 818 — — — — — 818 
D-Wave share issuance costs— (110)— — — — — (110)
D-Wave stock exchanged on transaction(120,393,810)(152,799)(13,550,777)— (16,347)— — (169,146)
Old DWSI Common Stock exchanged on transaction— — 2,723,014 — 8,457 — — 8,457 
Old DWSI Class A Preferred Stock issued on D-Wave preferred stock conversion24,078,762 47,336 — — 113,354 — — 160,690 
Old DWSI Class B Preferred Stock issued for cash48,004,778 43,679 — — — — — 43,679 
Old DWSI Class B Preferred Stock issued on D-Wave convertible debt transfer50,480,793 99,298 — — — — — 99,298 
Old DWSI share issuance costs— (432)— — — — — (432)
Old DWSI fair value of warrants issued for services— — — — 450 — — 450 
Old DWSI exercise of stock options— — 890 — 1 — — 1 
Old DWSI stock-based compensation— — — — 2,720 — — 2,720 
Foreign currency translation adjustment, net of tax— — — — — — (82)(82)
Net loss— — — — — (10,019)— (10,019)
Balances at December 31, 2020122,564,333 $189,881 — 2,723,904 $ $147,029 $(293,723)$(10,458)$32,729 
88


Exercise of stock options— — 93,595 — 82 — — 82 
Stock-based compensation— — — — 1,739 — — 1,739 
Foreign currency translation adjustment, net of tax— — — — — — 15 15 
Net loss— — — — — (31,545)— (31,545)
Balances at December 31, 2021122,564,333 $189,881 2,817,499 $ $148,850 $(325,268)$(10,443)$3,020 
Issuance of common stock upon conversion of D-Wave Systems preferred stock in connection with the Merger (Note 3)(122,564,333)(189,881)96,764,117 10 189,871 — —  
Issuance of common stock in connection with the Lincoln Park Purchase Agreement (Note 16)— — 2,260,346 — 7,596 — — 7,596 
Merger, net of redemptions and transaction costs (Note 3)— — 4,327,512 — (16,242)— — (16,242)
Issuance of common stock in connection with the PIPE Investment (Note 3)— — 5,816,528 1 39,999 — — 40,000 
Exercise of stock options— — 1,228,268 — 1,077 — — 1,077 
Exercise of warrants— — 121,261 — 959 — — 959 
Stock-based compensation— — — — 9,164 — — 9,164 
Foreign currency translation adjustment, net of tax— — — — — — 41 41 
Net loss— — — — — (51,529)— (51,529)
Balances at December 31, 2022 $ 113,335,530 $11 $381,274 $(376,797)$(10,402)$(5,914)
* The shares of the Company's non-redeemable convertible preferred stock and common stock, prior to the Merger have been retrospectively restated to reflect the Conversion Ratio of 0.889657 established in the Merger.


The accompanying notes are an integral part of these consolidated financial statements.










89


D-Wave Quantum Inc.
Consolidated statements of cash flows
Year ended December 31,
(in thousands)202220212020
Cash flows from operating activities:
Net loss$(51,529)$(31,545)$(10,019)
Adjustments to reconcile net loss to cash used in operating activities:
  Depreciation and amortization1,423 1,534 1,886 
  Allowance for doubtful accounts1   
  Stock-based compensation9,164 1,739 2,989 
  Amortization of operating right-of-use assets910 1,068 840 
  Provision for excess and obsolete inventory66 269 246 
  Non-cash interest expense on convertible debt  5,095 
  Non-cash interest expense on government payable2,483 1,722 137 
  Venture Loan interest and final payment fee 1,808   
  Amortization of Venture Loan commitment fee (175)  
  Fair value of warrants issued for services  451 
Non-cash lease expense  201 
  Non-cash Lincoln Park Purchase Agreement issuance costs629   
  Government assistance (7,140)(12,027)
  Non-cash interest income on SIF(5,673)  
  Change in fair value of Public Warrant liability and Private Warrant liability(6,173)  
  Interest benefit on debt (19) 
Gain on settlement of warrant liability  (7,836)
  Gain on marketable securities (1,163) 
  Gain on debt extinguishment  (3,873)
  Unrealized foreign exchange gain(1,257)(100)(287)
  Realized loss on issuance of shares under the Lincoln Park Purchase Agreement75   
  Change in operating assets and liabilities:
     Trade accounts receivable(337)163 8,002 
     Research incentives receivable1,332 2,236 (9,053)
     Inventories(148)182 (652)
     Prepaid expenses and other current assets(387)(1,012)(16)
     Trade accounts payable3,597 (379)1,279 
     Accrued expenses and other current liabilities715 578 (5,579)
     Deferred revenue, current(929)(1,902)(335)
     Operating lease liability(821)(1,031)(736)
     Net cash used in operating activities(45,226)(34,800)(29,287)
Cash flows from investing activities:
  Purchase of property and equipment(423)(1,774)(736)
  Purchase of software(75)(225)(53)
     Net cash used in investing activities(498)(1,999)(789)
Cash flows from financing activities:
  Proceeds from issuance of preferred stock for cash  43,679 
  Proceeds from issuance of common stock from the PIPE investment (Note 3)40,000   
  Merger, net of redemption and transaction costs (Note 3)4,100   
  Transaction costs paid directly by D-Wave Systems(6,528)  
90


  Proceeds from exercise of Public Warrants924   
  Proceeds from government assistance3,159 25,147  
  Share issuance costs  (542)
  Proceeds from issuance of common stock upon exercise of stock options1,077 85 5 
  Proceeds from debt financing20,000 111  
Proceeds from Lincoln Park Purchase Agreement4,250   
  Debt payments(21,511)(31) 
  Venture Loan interest and final payment fee(1,808)  
  Government loan payment(398)(399) 
  Proceeds from exercise of warrants  2 
     Net cash provided by financing activities43,265 24,913 43,144 
Effect of exchange rate changes on cash and cash equivalents41 34 (13)
     Net (decrease) increase in cash and cash equivalents(2,418)$(11,852)$13,055 
Cash and cash equivalents at beginning of period$9,483 $21,335 $8,280 
Cash and cash equivalents at end of period$7,065 $9,483 $21,335 
Supplemental disclosure of noncash investing and financing activities:
Operating lease right-of-use assets recognized in exchange for new operating lease obligations$360 $11,870 $4,932 
Increase in operating lease liability and right-of-use asset due to resolution of contingency$1,113 $ $ 
Purchases/(sales) of property and equipment included in accounts payable/(accounts receivable)$66 $14 $(79)
Initial value of promissory notes recognized in connection with closing of the Merger$420 $ $ 
Initial warrant liabilities recognized in connection with closing of the Merger$8,100 $ $ 
Non-cash Merger financing$5,294 $ $ 
Non-cash Directors and Officers Insurance$2,893 $ $ 
Issuance of shares for payment of Lincoln Park Purchase Agreement commitment fee$3,271 $ $ 
Conversion of convertible preferred stock to common stock$189,871 $ $ 
Cash payments included in the measurement of operating lease liabilities$ $1,573 $1,474 
Unpaid deferred costs$ $1,142 $ 

The accompanying notes are an integral part of these consolidated financial statements.
91


D-Wave Quantum Inc.
Notes to Consolidated Financial Statements
1.    Description of business

D-Wave Quantum Inc. ("D-Wave" or the “Company”) was incorporated as a corporation organized and existing under the General Corporation Law of the State of the Delaware on January 24, 2022. The Company was formed for the purpose of effecting a merger between DPCM Capital, Inc. (“DPCM”), D-Wave Systems Inc. (“D-Wave Systems”), and certain other affiliated entities through a series of transactions (the “Merger” to the definitive agreement entered into on February 7, 2022 (the “Transaction Agreement”). On August 5, 2022, in conjunction with the Merger, DPCM and D-Wave Systems became wholly-owned subsidiaries of, and are operated by, the Company. Upon the completion of the Merger, the Company succeeded to all of the operations of its predecessor, D-Wave Systems.
For the years ended December 31, 2022, 2021 and 2020, the Company’s revenue was derived primarily from customers located in the United States, Japan, and Germany.

2.    Basis of Presentation and Summary of Significant Accounting Policies
Basis of Presentation
The Company has prepared the accompanying consolidated financial statements in accordance with the accounting principles generally accepted in the United States of America ("U.S. GAAP"). Any reference in these notes to applicable guidance is meant to refer to the authoritative U.S. GAAP as found in the Accounting Standards Codification (“ASC”) and Accounting Standards Updates (“ASUs”) of the Financial Accounting Standards Board (“FASB”) and pursuant to the regulations of the U.S. Securities and Exchange Commission ("SEC").
The Merger was accounted for as a reverse recapitalization in accordance with U.S. GAAP. Under this method of accounting, DPCM, as a direct wholly-owned subsidiary of D-Wave, who is the legal acquirer, was treated as the "acquired" company for financial reporting purposes and D-Wave Systems was treated as the accounting acquirer. This determination was primarily based on the following factors: (i) D-Wave Systems' existing stockholders have the majority of the voting interest in the combined entity with an approximate 91% voting interest; (ii) the combined company's board of directors consists of seven board members with one board member designated by DPCM, three board members retained from the D-Wave Systems' board, and three additional independent board members; (iii) D-Wave Systems' senior management comprises all the senior management of the combined company; and (iv) D-Wave Systems' existing operations comprise the ongoing operations of the combined company. In accordance with guidance applicable to these circumstances, the Merger was treated as the equivalent of D-Wave Systems issuing stock for the net assets of DPCM, accompanied by a recapitalization. The net assets of DPCM were stated at historical cost, with no goodwill or other intangible assets recorded. Operations prior to the Merger are those of D-Wave Systems.
As a result, the consolidated financial statements included herein reflect (i) the historical operating results of D-Wave Systems prior to the Merger, (ii) the combined results of the Company, D-Wave Systems and DPCM following the closing of the Merger, (iii) the assets and liabilities of D-Wave Systems at their historical costs, (iv) the assets and liabilities of the Company and DPCM at their historical costs, which approximates fair value, and (v) the Company's equity structure for all periods presented.
In accordance with ASC 805 guidance applicable to these circumstances, the equity structure has been restated in all comparative periods up to the closing date of the Merger, to reflect the number of the Company's shares of common stock, par value $0.0001 ("Common Shares") issued to D-Wave Systems' stockholders in connection with the recapitalization transaction. As such, the Common Shares and the corresponding capital amounts and earnings per share related to D-Wave Systems' common stock prior to the Merger have been retrospectively restated as shares reflecting the conversion ratio established in the Merger.
Principles of Consolidation
The consolidated financial statements include the accounts of the Company and its wholly-owned subsidiaries. All intercompany accounts and transactions have been eliminated in the consolidated financial statements upon consolidation.

Liquidity and going concern
The Company has prepared its consolidated financial statements assuming that it will continue as a going concern. Since its inception, the Company has incurred net losses and negative cash flows from operations. As of December 31,
92


2022, the Company had an accumulated deficit of $376.8 million. For the years ended December 31, 2022, 2021 and 2020, the Company incurred a net loss of $51.5 million, $31.5 million and $10.0 million, respectively, and the Company had net cash outflows from operating activities of $45.2 million, $34.8 million and $29.3 million, respectively. As of December 31, 2022, the Company had $7.1 million of cash and working capital (current assets less current liabilities) deficit of $1.9 million. The Company expects to incur additional operating losses and negative cash flows from operating activities as it continues to expand its commercial operations and research and development programs.
On August 5, 2022, the Company completed a Merger with DPCM. The Company received gross proceeds of $49.0 million from the PIPE Investment (as defined below) and the DPCM trust account. $21.8 million of the gross proceeds was used to repay the Venture Loan obligations and, $14.2 million was used to pay for the Company's transaction costs, including DPCM's transaction costs, associated with the Merger.
On April 13, 2023, the Company entered into a Term Loan and Security Agreement (the "Term Loan"), by and between the Company and PSPIB Unitas Investments II Inc., ("PSPIB" or the "Lender") with an aggregate principal amount of $50.0 million to be made available to the Company, as defined in the Term Loan and Security Agreement, in three tranches (Refer to Note 18 - Subsequent events). The first tranche, in an aggregate principal amount of $15.0 million was advanced to the Company on April 14, 2023, with the second and third tranches, of $15.0 million and $20.0 million, respectively, to be made available to the Company subject to certain conditions. Prior to PSPIB's advance of the first tranche, the Company satisfied several closing conditions including the provision of a cash flow forecast and the board of directors' retention of an advisor. The second tranche, that shall be available to the Company as of July 12, 2023, is subject to the Company providing the Lender with an IP valuation report, a board-approved operating budget for 2023 through 2027, and SIF’s consent to the grant of security interests in the Project IP associated with the SIF Loan. The third tranche, that shall be available to the Company as of October 10, 2023, is subject to the Company closing a $25.0 million non-dilutive financing on terms reasonably acceptable to the Lender, providing the Lender with an IP valuation report, and a board-approved operating budget for 2023 through 2027. Each tranche is subject to a 2.0% drawdown fee and the Term Loan matures on March 31, 2027. The initial $15.0 million tranche provides the Company with a two month cash runway. There can be no assurance that the Company will be able to meet the conditions necessary to draw on the second and third tranches.
At the discretion of the Company, the Term Loan bears interest on a monthly basis at either (i) 10% payable in cash, or (ii) 10% payable in kind ('PIK'), with the latter added to the principal value of the Term Loan.
Upon the repayment or prepayment of the Term Loan, there is a prepayment premium due the Lender that is equal to 3.0% of the amount repaid / prepaid prior to the first anniversary of the closing of the Term Loan, 2.0% of the amount repaid / prepaid after the first anniversary and before the second anniversary of the closing of the Term Loan, 1.0% of the amount repaid / prepaid after the second anniversary and before the third anniversary of the closing of the Term Loan and no prepayment premium due thereafter. The Term Loan requires that any proceeds from the issuance of Common Stock under the LPC Purchase Agreement be applied towards the repayment of advances under the Term Loan in addition to a premium payment equal to 10% of the amount then prepaid to the Lender.
The Term Loan is secured by a first-priority security interest in substantially all of the Company’s assets and contains certain operational and financial covenants.
In conjunction with the Merger, the Company and D-Wave Systems entered into a Purchase Agreement with Lincoln Park on June 16, 2022 which provides D-Wave the sole right, but not the obligation, to direct Lincoln Park to buy specified dollar amounts up to $150 million of Common Shares through June 15, 2025. The Purchase Agreement may provide the Company and D-Wave with additional liquidity to fund the business, subject to the conditions set forth in the agreement, including volume limitations tied to periodic market prices, ownership limitations restricting Lincoln Park from owning more than 9.9% of the then total outstanding Common Shares and a floor price of $1.00 at which the Company may not sell to Lincoln Park any Common Shares. As of December 31, 2022, the Company has received $4.2 million in proceeds through the issuance of 1,878,806 Common Shares to Lincoln Park under the Purchase Agreement. Subsequent to December 31, 2022, D-Wave continued to make sales pursuant to the Lincoln Park Purchase Agreement when the market price of the Company's shares was above the floor price of $1.00 (see Note 18). On February 13, 2023, the Company filed an S-1 registration statement with the SEC to register an additional 35.0 million shares of Common Shares under the Purchase Agreement with Lincoln Park. Since February 13, 2023, the Company's share price has been below the floor price of $1.00 and the Company may not sell shares to Lincoln Park. There is no assurance when the Company might be able to make sales to Lincoln Park in the future.
To the extent that sufficient capital is not obtained through the cash received in connection with the issuance of Common Shares under the Purchase Agreement with Lincoln Park, management will be required to obtain additional capital through the issuance of debt and/or equity, or other arrangements. However, there can be no assurance that D-Wave will be able to raise additional capital when needed or under acceptable terms. The issuance of additional equity may dilute
93


existing stockholders and newly issued shares may contain senior rights and preferences compared to the currently outstanding common stock. Any future debt may contain covenants and limit D-Wave’s ability to pay dividends or make other distributions to stockholders. If D-Wave is unable to obtain additional financing, operations will be scaled back or discontinued.
In connection with the Company’s assessment of going concern considerations in accordance with Financial Accounting Standard Board’s Accounting Standards Codification (“ASC”) Topic 205-40, “Basis of Presentation—Going Concern”, management has determined that the Company's liquidity condition raises substantial doubt about the Company’s ability to continue as a going concern, which is considered to be for a period of one year from the issuance of these financial statements.
These consolidated financial statements do not include any adjustments relating to the recoverability and classification of recorded asset amounts or the amounts and classification of liabilities that might result from the outcome of this uncertainty. Such adjustments could be material.
COVID-19 pandemic
The Company is subject to risks and uncertainties relating to the ongoing outbreak of the novel strain of coronavirus (“COVID-19”), which the World Health Organization declared a pandemic in March 2020. The COVID-19 pandemic has resulted in authorities implementing numerous measures to contain the virus, including travel bans and restrictions, quarantines, shelter-in-place orders, and business limitations and shutdowns. Work-from-home and other measures have introduced additional operational risks, including cybersecurity risks, and may adversely affect the way the Company and its third-party partners operate. The extent to which the COVID-19 pandemic impacts the Company’s workforce, business, financial condition, and results of operations will depend on future developments, which are highly uncertain and cannot be predicted at this time. If the financial markets and/or the overall economy are impacted for an extended period, the Company’s results may be materially adversely affected. For the years ended December 31, 2022, 2021, and 2020, the Company’s business, results of operation and financial condition was not significantly impacted due to the effects of COVID-19.
Use of estimates
The preparation of the consolidated financial statements in conformity with U.S. GAAP requires management to make estimates and assumptions that affect the reported amounts of assets and liabilities, revenues and expenses and the disclosure of contingent assets and liabilities in the Company’s consolidated financial statements and accompanying notes as of the date of the consolidated financial statements. These estimates and assumptions are based on current facts, historical experience and various other factors believed to be reasonable under the circumstances, the results of which form the basis for making judgments about the carrying values of assets and liabilities and the recording of expenses that are not readily apparent from other sources. On an ongoing basis, management evaluates its estimates as there are changes in circumstances, facts, and experience.
The Company’s accounting estimates and assumptions may change over time in response to COVID-19 and the change could be material in future periods. As of the date of issuance of these consolidated financial statements, the Company is not aware of any specific event or circumstances that would require the Company to update estimates, judgments or revise the carrying value of any assets or liabilities. Actual results may differ from those estimates or assumptions.

Public Warrants and Private Warrants
The Company evaluated its outstanding warrants which were issued in exchange for (i) the warrants initially included in the DPCM units (the "Units") issued in DPCM’s initial public offering (the “Public Warrants”), and (ii) the warrants of DPCM held by CDPM Sponsor Group, LLC (the “Sponsor”) that were issued to the Sponsor at the closing of DPCM’s initial public offering (the “Private Warrants,” and together with the Public Warrants, the “Warrants”), which are discussed in Note 11 - Warrants liabilities, in accordance with ASC 815-40, “Derivatives and Hedging - Contracts in Entity’s Own Equity.”
The Private Warrants do not meet the derivative scope exception and are accounted for as derivative liabilities. Specifically, the Private Warrants contain provisions that cause the settlement amounts to be dependent upon the characteristics of the holder of the warrant which is not an input into the pricing of a fixed-for-fixed option on equity shares. Therefore, the Private Warrants are not considered indexed to the Company’s stock and should be classified as a liability. Since the Private Warrants meet the definition of a derivative, the Company recorded the Private Warrants as liabilities on the consolidated balance sheet at fair value upon the Closing, with subsequent changes in the fair value recognized in the consolidated statements of operations and comprehensive loss at each reporting date. The measurements of the Private Warrants after the detachment of the Public Warrants from the Units are classified as Level 2 fair value
94


measurements due to the use of an observable market quote for the Public Warrants, which are considered to be a similar asset in an active market.
The Public Warrants also do not meet the indexation guidance in ASC 815-40 and are accounted for as liabilities as the Public Warrants include a provision whereby in a scenario on which there is not an effective registration statement, the warrant holders have a cap, 0.361 Common Shares per warrant (subject to adjustment), on the issuable number of shares in a cashless exercise. The measurements of the Public Warrants after the detachment of the Public Warrants from the Units are classified as Level 1 fair value measurements due to the use of an observable market quote in an active market.

Operating segment
Operating segments are defined as components of an enterprise for which separate discrete information is available for evaluation by the chief operating decision maker, or decision-making group, in deciding how to allocate resources and in assessing performance. The Company’s Chief Executive Officer, who is the chief operating decision maker, reviews financial information on an aggregate basis for allocating and evaluating financial performance. As such, the Company views its operations and manages its business in one operating and reportable segment. See Note 17 - Geographic areas.
Foreign currency translation and transactions
The Company’s reporting currency is the U.S. dollar. Generally, the functional and reporting currency of its international subsidiaries is the currency of their primary economic environment. Accordingly, all foreign balance sheet accounts have been translated into U.S. dollars using the rate of exchange at the respective balance sheet date. Components of the consolidated statements of operation and comprehensive loss have been translated at the average exchange rate for the year or the corresponding period. Translation gains and losses are recorded in accumulated other comprehensive loss as a component of stockholders’ equity. Gains or losses arising from currency exchange rate fluctuations on transactions denominated in a currency other than the local functional currency are included in the consolidated statements of operations and comprehensive loss. For the years ended December 31, 2022, 2021 and 2020, the Company recorded $1.2 million, $0.6 million and $0.6 million in foreign currency transaction gains, respectively, in other income in its consolidated statements of operations and comprehensive loss.
Comprehensive loss
Comprehensive loss consists of two components, net loss and other comprehensive loss. The Company’s other comprehensive loss consists of foreign currency translation adjustments that result from consolidation of its foreign entities.
Cash and cash equivalents
The Company’s cash and cash equivalents consists of money held in demand depository accounts. The carrying amount of cash was $7.1 million and $9.5 million as of December 31, 2022 and December 31, 2021, respectively, which approximates fair value and was determined based upon Level 1 inputs. The Company did not hold short-term investments as of December 31, 2022 and December 31, 2021.
Trade accounts receivable, net
The Company’s accounts receivable consists principally of amounts due related to product sales as well as services. These receivables are generally due within 30 days of the period in which the corresponding sales occur and do not bear interest are classified as trade accounts receivable, net on the consolidated balance sheets. Trade accounts receivable are reported at their estimated net realizable value.
Allowance for credit losses
The Company adopted ASU 2016-13, Financial Instruments - Credit Losses, on December 31, 2022, which was retroactively applied as of the first day of fiscal year 2022, as further described within the section below titled "Recently adopted accounting pronouncements." This accounting standard requires companies to measure expected credit losses on financial instruments based on the total estimated amount to be collected over the lifetime of the instrument. Prior to the adoption of this accounting standard, the Company recorded incurred loss reserves against receivable balances based on current and historical information.
Expected credit losses for uncollectible receivable balances consider both current conditions and reasonable and supportable forecasts of future conditions. Current conditions considered include predefined aging criteria, as well as specified events that indicate the balance due is not collectible. Reasonable and supportable forecasts used in determining
95


the probability of future collections consider publicly available macroeconomic data and whether future credit losses are expected to differ from historical losses.
The Company is not party to any off-balance sheet arrangements that would require an allowance for credit losses in accordance with this accounting standard.
As of December 31, 2022, 2021, and 2020, the Company did not recognize any material write-offs and has not recorded activity for its allowance for doubtful accounts.
Inventories
Inventories are stated at the lower of cost, using the weighted average cost method, or net realizable value. Inventory that is obsolete or in excess of forecasted usage is written down to its estimated net realizable value based on the assumptions about future demand and market conditions. Inventory write-downs are charged to cost of revenue and establish a new cost basis for the inventory. Inventories include raw materials, which consist of parts and supplies used in the Company’s manufacturing process and research and development activities as well as service parts for the Company’s quantum computer systems, work-in-process and finished goods.

Property and equipment, net
Property and equipment are stated at cost less accumulated depreciation and impairment. Depreciation is recognized using the straight-line method over the estimated useful lives of the depreciable property, or for leasehold improvements, the remaining term of the lease, whichever is shorter. Costs for capital assets not yet placed into service are capitalized as construction-in-progress and depreciated once placed into service. The Company’s estimated useful lives of its property and equipment are as follows.

Estimated Useful Lives
Quantum computer systems         5 years
Lab equipment                 5 years
Computer equipment             3 years
Furniture and fixtures             5 years
Leasehold improvements             Shorter of expected lease term or estimated useful life

Upon sale or retirement of the assets, the cost and related accumulated depreciation are removed from the accounts and the resulting gain or loss is recognized in the statement of operations and comprehensive loss. Expenditures for general maintenance and repairs are expensed as incurred.
Intangible assets, net
The Company’s intangible assets consist of acquired computer software, including off-the-shelf software applications as well as costs associated with systems’ implementations. Computer software is stated at cost less accumulated amortization and impairment. Off-the-shelf software is amortized on a straight-line basis over three years while the costs of implementing systems are amortized over the initial license term. Annual license fees for off-the-shelf software are expensed as incurred.
Internally developed software
Costs related to the formulation and design of internally developed software are expensed as incurred to research and development.
Impairment of long-lived assets
Long-lived assets, such as property and equipment and other long-term assets, are reviewed for impairment whenever events or changes in circumstances indicate that the carrying amount of an asset may not be recoverable. If circumstances require a long-lived asset or asset group to be tested for possible impairment, the Company first compares undiscounted cash flows expected to be generated by that asset or asset group to its carrying amount. If the carrying amount of the long-lived asset or asset group is not recoverable on an undiscounted cash flow basis, an impairment is recognized to the extent the carrying amount of the underlying asset exceeds its fair value.
The Company did not record any impairment loss on long-lived assets during the years ended December 31, 2022, 2021 and 2020.
96


Fair value of financial instruments
Certain assets and liabilities are carried at fair value under U.S. GAAP. Fair value is defined as the exchange price that would be received for an asset or paid to transfer a liability (an exit price) in the principal or most advantageous market for the asset or liability in an orderly transaction between market participants on the measurement date. Valuation techniques used to measure fair value must maximize the use of observable inputs and minimize the use of unobservable inputs. Financial assets and liabilities carried at fair value are to be classified and disclosed in one of the following three levels of the fair value hierarchy, of which the first two are considered observable and the last is considered unobservable:
Level 1—Quoted prices in active markets for identical assets or liabilities.
Level 2—Observable inputs (other than Level 1 quoted prices), such as quoted prices in active markets for similar assets or liabilities, quoted prices in markets that are not active for identical or similar assets or liabilities, or other inputs that are observable or can be corroborated by observable market data.
Level 3—Unobservable inputs that are supported by little or no market activity and that are significant to determining the fair value of the assets or liabilities, including pricing models, discounted cash flow methodologies and similar techniques.
The categorization of a financial instrument within the valuation hierarchy is based on the lowest level of input that is significant to the fair value measurement. The Company recognizes transfers between levels of the fair value hierarchy on the date of the event or change in circumstances that caused the transfer.
The carrying amounts reflected in the consolidated balance sheets for cash , trade accounts receivable, net, trade accounts payable and accrued expenses approximate their fair values (Level 1).
The Company carries its marketable investments at cost, plus or minus changes resulting from observable price changes in orderly transactions for identical or similar investments by the same issuer, as they represent investments in privately held companies for which there are no quoted market prices. As of December 31, 2022 and 2021, the carrying values of the Company's marketable investments were $1.2 million and $1.2 million, respectively, and were reported in other noncurrent assets in the consolidated balance sheets.
The following table presents information about the Company’s liabilities that are measured at fair value on a recurring basis as of December 31, 2022 and indicates the fair value hierarchy of the valuation inputs the Company utilized to determine such fair value (in thousands):

DescriptionLevelDecember 31, 2022
Liabilities:
Warrant Liabilities – Public Warrants1$1,047 
Warrant Liabilities – Private Placement Warrants2$845 

The Warrants are accounted for as liabilities in accordance with ASC 815-40 and are presented within warrant liabilities in the consolidated balance sheets. The warrant liabilities are measured at fair value at inception and on a recurring basis, with changes in fair value presented within change in fair value of warrant liabilities in the consolidated statements of operations.
For periods subsequent to the detachment of the Public Warrants from the Units, the close price of the Public Warrants was used as the fair value of the Warrants as of each relevant date. The subsequent measurements of the Public Warrants after the detachment of the Public Warrants from the Units are classified as Level 1 fair value measurements due to the use of an observable market quote in an active market. The subsequent measurements of the Private Warrants after
97


the detachment of the Public Warrants from the Units are classified as Level 2 fair value measurements due to the use of an observable market quote for the Public Warrants, which are considered to be a similar asset in an active market.
As of the August 5, 2022 (the Closing Date) and December 31, 2022, the liabilities for the Warrants were calculated by multiplying the quoted market price per DPCM Public Warrant of $0.11 by the 17,916,609 Warrants outstanding (see Note 11).
Transfers to/from Levels 1, 2, and 3 are recognized at the end of the reporting period in which a change in valuation technique or methodology occurs.
Concentration of credit risk and other risks and uncertainties
Credit risk
Financial instruments which potentially subject the Company to concentrations of credit risk consist principally of cash and cash equivalents and accounts receivable. The Company regularly maintains deposits with major and reputable financial institutions in excess of amounts insured by the Federal Deposit Insurance Corporation and the Canadian Deposit Insurance Corporation. These deposits may be redeemed upon demand. The Company performs periodic evaluations of the relative credit standing of the financial institutions. With respect to accounts receivable, the Company monitors the credit quality of its customers as well as estimate an allowance for doubtful accounts for estimated losses resulting from the inability of customers to make required payments.
Concentration risk
Agreements which potentially subject the Company to concentration risk consist principally of three customer agreements. For the year ended December 31, 2022, 14% of the Company’s total revenue was earned from a single customer, 12% was earned from a second customer and 11% was earned from a third customer. For the year ended December 31, 2021, 15% of the Company’s total revenue was earned from a single customer and 13% was earned from a second customer. For the year ended December 31, 2020, 22% of the Company's total revenue was earned from a single customer, 17% was earned from a second customer and 10% was earned from a third customer.
Foreign currency risk
The Company’s customers are located in the United States, Japan, Europe, Canada and other locations; therefore, foreign exchange risk exposures arise from transactions denominated in currencies other than the functional and reporting currency (United States dollars). To date, a majority of the Company’s sales have been denominated in United States dollars and a significant portion of the Company’s operating expenses are denominated in Canadian dollars. The Company also purchases certain of its key manufacturing inputs in Euros. As the Company expands its presence in international markets, the Company’s results of operations and cash flows may increasingly be subject to fluctuations due to changes in foreign currency exchange rates and may be adversely affected in the future due to changes in foreign exchange rates. To date, the Company has not entered into any hedging arrangements to minimize the impact of these fluctuations in the exchange rates. The Company will reassess its approach to manage our risk relating to fluctuations in currency rates.
The Company does not believe that foreign currency risk had a material effect on its business, financial condition, or result of operations during the periods presented.
Inflation risk
The Company does not believe that inflation had a significant impact on its results of operations for any periods presented in its consolidated financial statements. Nonetheless, if the Company's costs were to become subject to significant inflationary pressures, it may not be able to fully offset such higher costs, and its inability or failure to do so could harm its business, financial condition, and results of operations.
Leases
The Company determines if an arrangement is a lease at inception. Operating leases are included in operating lease right-of-use (“ROU”) assets and current operating lease liabilities and operating lease liabilities, net of current portion on the Company’s consolidated balance sheets. As of December 31, 2022 and 2021, the Company had no financing lease arrangements. The Company recognizes lease expense for its operating leases on a straight line basis over the term of the lease.
ROU assets represent the Company’s right to use an underlying asset for the lease term and lease liabilities represent the Company’s obligation to make lease payments arising from a lease. ROU assets and operating lease liabilities are recognized at the commencement date based on the present value of the future minimum lease payments over the lease term. Operating lease ROU assets also include the impact of any lease incentives. Amendments to a lease are assessed to determine if it represents a lease modification or a separate contract. Lease modifications are reassessed as of the effective
98


date of the modification using an incremental borrowing rate based on the information available at the commencement date. For modified leases, the Company also reassesses the lease classification as of the effective date of the modification.
The interest rate used to determine the present value of the future lease payments is the Company’s incremental borrowing rate, because the interest rate implicit in the Company’s leases is not readily determinable. The incremental borrowing rate is estimated to approximate the interest rate on a collateralized basis with similar terms and payments, and in economic environments where the leased asset is located.
The Company’s lease terms include periods under options to extend or terminate the lease when it is reasonably certain that the Company will exercise that option in the measurement of its ROU assets and liabilities. The Company considers contractual-based factors such as the nature and terms of the renewal or termination, asset-based factors such as physical location of the asset and entity-based factors such as the importance of the leased asset to the Company’s operations to determine the lease term. The Company generally uses the base, non-cancelable, lease term when determining the ROU assets and lease liabilities. The right-of-use asset is tested for impairment in accordance with Accounting Standards Codification (“ASC”) Topic 360, Property, Plant, and Equipment.

Warrants
The Company determines the accounting classification of warrants that are issued, as either liability or equity, by first assessing whether the warrants meet liability classification in accordance with ASC 480, Distinguishing Liabilities from Equity (“ASC 480”), and then in accordance with ASC 815, Derivatives and Hedging (“ASC 815”), depending on the specific terms of the warrant agreement. Under ASC 480, warrants are considered liability classified if the warrants are mandatorily redeemable, obligate the issuer to settle the warrants or the underlying shares by paying cash or other assets, or must or may require settlement by issuing variable number of shares.
If warrants do not meet liability classification under ASC 480, the Company assesses the requirements under ASC 815, which states that contracts that require or may require the issuer to settle the contract for cash are liabilities recorded at fair value, irrespective of the likelihood of the transaction occurring that triggers the net cash settlement feature. If the warrants do not require liability classification under ASC 815, in order to conclude equity classification, the Company assesses whether the warrants are indexed to its common stock and whether the warrants are classified as equity under ASC 815 or other applicable GAAP. After all relevant assessments are made, the Company concludes whether the warrants are classified as liability or equity. Liability classified warrants are required to be accounted for at fair value both on the date of issuance and on subsequent accounting period ending dates, with all changes in fair value after the issuance date recorded in the statements of operations as a gain or loss. For equity classified warrants, no changes in fair value are recognized after the issuance date.
Net income (loss) per share
Basic net loss per common share is computed by dividing the net loss available to common stockholders (the numerator) by the weighted-average number of common shares outstanding (the denominator) during the period. Diluted net loss per common share is computed by dividing the net loss available to common stockholders adjusted by any preferred stock dividends declared during the period by the weighted average number of common stock and potential common shares outstanding when the impact is not antidilutive. Contingently issuable shares are included in basic Earning Per Share ("EPS") only when there is no circumstance under which those shares would not be issued. Shares issuable for little or no cash consideration shall be considered outstanding common shares and included in the computation of basic EPS.
Government assistance
The Company receives various forms of government assistance including (i) government grants, (ii) investment credits, and (iii) government loans, for research and development initiatives from Canadian government agencies.
The Company recognizes grants and investment tax credits relating to qualifying scientific research and development expenditures as a reduction of the related eligible expenses (research and development expenses) in its consolidated statement of operations and comprehensive loss. Grants and investment tax credits are recognized in the period during which the related qualifying expenses are incurred, provided that the conditions under which the grants and investment tax credits have been met. The Company recognizes grants and investment tax credits in an amount equal to the estimated qualifying expenses incurred in each period multiplied by the applicable reimbursement percentage. Grants and investment tax credits that are recognized upon incurring qualifying expenses in advance of receipt of grant funding or proceeds from research and development incentives are recorded in the consolidated balance sheets as research incentives receivable. In circumstances where the grants received relate to prior period eligible expenses, the Company recognizes them as government assistance in its consolidated statement of operations and comprehensive loss in the current period.
99


During the years December 31, 2022, 2021 and 2020 , the Company recorded Scientific Research and Experimental Development investment tax credits of $0.1 million, $1.5 million and $2.1 million, respectively, as an offset to its research and development expenses in its consolidated statements of operations and comprehensive loss. Upon entering into the transaction agreement on February 7, 2022, the Company is no longer a Canadian Controlled Private Corporation. As a result, beginning February 7, 2022, Scientific Research and Development investment tax credits can be applied to reduce income taxes payable to the Canadian government. Subsequent to February 7, 2022, expenses qualifying for Scientific Research and Development investment credits that are not realized will be reflected as investment tax credit carryforwards.
The Company has received government loans under funding agreements that bear interest at rates that are below market rates of interest or are interest-free. The Company accounts for the imputed benefit arising from the difference between a market rate of interest and the rate of interest charged as additional grant funding, and records interest expense for the loans at a market rate of interest. On the date that loan proceeds are earned, the Company recognizes the portion of the loan proceeds allocated to grant funding as a discount to the carrying value of the loan and as other liability, which is subsequently recognized as additional government assistance upon draw down of the qualified loan amounts.
During the years ended December 31, 2022, 2021 and 2020, the Company recorded the interest benefit on Strategic Innovation Fund (“SIF”) government loans for $nil, $7.2 million and $12.0 million, respectively, as government assistance in its consolidated statements of operations and comprehensive loss. See Note 8 - Loans payable for further details on government loans.
Revenue recognition
The Company recognizes revenue in accordance with Accounting Standards Update No. 2014-09, Revenue from Contracts with Customers (Topic 606) and accounts for certain contract costs in accordance with FASB’s Accounting Standards Codification (“ASC”) 340-40, Other Assets and Deferred Costs-Contracts with Customers.
The core principle of ASC 606 is that an entity shall recognize revenue to depict the transfer of promised goods or services to customers in an amount that reflects the consideration to which the entity expects to be entitled in exchange for those goods or services.
To support this core principle, the Company applies the following five step approach:
Identify the contract with the customer
Identify the performance obligations
Determine the transaction price
Allocate the transaction price to the performance obligations
Recognize revenue when (or as) the entity satisfies a performance obligation
The Company generates revenue through subscription sales to access its Quantum Computing as a Service (“QCaaS”) cloud platform and from professional services related to the practical applications of quantum computing technology to solve its customers’ business challenges, to develop quantum proofs-of-concepts, pilot hybrid quantum applications and to put those applications into production. In addition, the Company also earns revenue from providing training regarding quantum computing systems and building related applications. In arrangements with re-sellers of the Company’s cloud services, the re-seller is considered the customer and the Company does not have any contractual relationships with the re-sellers’ end users. For these arrangements, revenue is recognized at the amount charged to the re-seller and does not reflect any mark-up to the end user.
When the Company determines that its contracts with customers contain multiple performance obligations, for these arrangements, the Company allocates the transaction price based on the relative standalone selling price (“SSP”) method by comparing the SSP of each distinct performance obligation to the total value of the contract. The Company uses a range of amounts to estimate SSP for products and services sold together in a contract to determine whether there is a discount to be allocated based on the relative SSP of the various products and services. In instances where SSP is not directly observable, such as when the Company does not sell the product or service separately, the Company determines the SSP using information that may include market conditions and other observable inputs. Standalone selling price is typically established as a range. In situations in which the stated contract price for a performance obligation is outside of the applicable standalone selling price range and has a different pattern of transfer to the customer than the other performance obligations in the contract, the Company will reallocate the total transaction price to each performance obligation based on the relative standalone selling price of each. At times, the Company may sell bundled services that include professional services, QCaaS and training. For these bundled arrangements, the Company’s selling prices associated with QCaaS and training are observable, predictable and consistent. Accordingly, the Company uses the residual method under which the
100


total transaction price and observable SSP of the QCaaS and training performance obligations are used to arrive at the estimated SSP of the professional services performance obligation.
The transaction price is the amount of consideration to which the Company expects to be entitled in exchange for transferring goods and services to the customer. Revenue is recorded based on the transaction price.
The Company’s contracts with customers may include renewals or other options at fixed prices. Determining whether such options are considered distinct performance obligations that provide the customer with a material right and therefore should be accounted for separately requires significant judgment. Judgment is required to determine the standalone selling price for each renewal option to determine whether the renewal pricing is reflective of the standalone selling price or is reflective of a discount that would provide the customer with a material right. Based on the Company’s assessment of standalone selling prices, the Company determined that there were no significant material rights provided to its customers requiring separate recognition.
The timing of revenue recognition may not align with the right to invoice the customer. The Company records accounts receivable when it has the unconditional right to issue an invoice and receive payment, regardless of whether revenue has been recognized. Deferred revenue is primarily composed of fees related to QCaaS, which are generally billed in advance and recognized as revenue over the related subscription term. Unbilled receivables relate to revenue recognized for milestones completed under professional services contracts for which the related milestone billing has not yet occurred.
In instances where the timing of revenue recognition differs from the timing of the right to invoice, the Company has determined that a significant financing component generally does not exist. The primary purpose of the Company’s invoicing terms is to provide customers with simplified and predictable way of purchasing the products and services and not to receive financing from or provide financing to the customer. Additionally, the Company has elected the practical expedient terms that permit an entity not to recognize a significant financing component if the time between the transfer of a good or service and payment is one year or less.
Payment terms on invoiced amounts are typically net 30 days. The Company does not offer rights of return for its services in the normal course of business and contracts generally do not include service-type warranties that provide any incremental service to the customer beyond providing assurance that the services conform to applicable specifications or customer-specific or subjective acceptance provisions. The Company also excludes from revenue government-assessed and imposed taxes on revenue-generating activities that are invoiced to customers.
The Company has identified up to two performance obligations regularly included in arrangements involving the Leap Quantum Cloud (QCaaS) subscriptions and the D-Wave Launch professional services. The Company’s professional services are typically not coterminous with the QCaaS subscriptions. Revenue from QCaaS is recognized evenly over the contractual period, on a straight-line basis over the subscription term, beginning on the date that the service is made available to the customer. Professional services are recognized, at point in time, as they are earned based on the cost-to-cost method. Under the cost-to-cost method, revenue is recognized based on the ratio that incurred costs bear to total estimated contract costs with related cost of revenue recorded as the costs are incurred. Each month management reviews estimated contract costs through a process of aggregating actual costs incurred and estimating additional costs to completion based upon the current available information and status of the contract. The effect of any change in the estimated gross margin rate for a contract is reflected in revenues in the period in which the change is known. Provisions for the full amount of anticipated losses on contracts are made in the period in which they become determinable.
Contract assets and contract liabilities
The timing of revenue recognition, billings and cash collections may result in accounts receivable, contract assets, and contract liabilities (deferred revenue) on the Company’s consolidated balance sheets. A receivable is recorded in the period in which the Company provides services when it has an unconditional right to payment. Contract assets primarily relate to the value of services transferred to the customer for which the right to payment is not just dependent on the passage of time. Contract assets are transferred to accounts receivable when rights to payment become unconditional.
A contract liability is recognized when the Company receives payment or has an unconditional right to payment in advance of the satisfaction of performance. The contract liabilities represent deferred service revenue, which is recorded when the Company receives consideration, or such consideration is unconditionally due, from a customer prior to transferring services to the customer under the terms of a contract. Deferred service revenue typically results from fees related to the Company’s QCaaS platform.
The Company has elected to apply the practical expedient to expense contract acquisition costs as incurred when the expected amortization period is one year or less. The Company capitalizes incremental costs incurred to fulfill its contracts that (i) relate directly to the contract, (ii) are expected to generate resources that will be used to satisfy the
101


Company’s performance obligation(s) under the contract, and (iii) are expected to be recovered through revenue generated under the contract.
The Company has not identified any costs that are incremental to the acquisition of customer contracts that would be capitalized as deferred costs on the balance sheet in accordance with ASC 340-40. Incremental costs incurred to fulfill the Company’s contracts that meet the capitalization criteria in ASC 340-40 have historically been immaterial. Accordingly, the Company has not capitalized any contract fulfillment costs as of December 31, 2022 and 2021.
Cost of revenue
Cost of revenue consists of expenses related to delivering the Company’s services, which includes direct services costs and direct labor costs, including stock-based compensation, as well as depreciation and amortization related to the Company’s quantum computing systems and related software.
Research and Development
Research and development expenses consist of personnel costs, including stock-based compensation expense, and allocated shared resource costs for the Company’s hardware, software and engineering personnel who design and develop the Company’s quantum computing systems and research new quantum computing technologies. Unlike a standard computer, design and development efforts continue throughout the useful life of the Company’s quantum computing systems to ensure proper calibration and optimal functionality. Research and development expenses also include purchased
hardware and software costs related to quantum computing systems constructed for research purposes that are not probable of providing future economic benefit and have no alternate future use.
Advertising costs
Advertising costs are expensed as incurred and are included in sales and marketing expenses in the consolidated statements of operations. These costs totaled $0.8 million, $0.9 million and $1.0 million for the years ended December 31, 2022, 2021 and 2020, respectively.

Stock-based compensation
The Company accounts for its stock-based compensation in accordance with ASC 718, Compensation—Stock Compensation (ASC 718). ASC 718 requires all stock-based payments to employees and directors, including grants qualified incentive stock options (“ISO”), nonqualified stock options (“NSO”), restricted stock awards (“RSA”), restricted stock units (“RSU”), or stock appreciation rights (“SAR”), to be recognized as expense based on the estimated fair value of the awards as of the grant date. The Company uses the Black-Scholes option-pricing model to estimate the grant date fair value of its ISOs and NSOs, and the Company uses the quoted market closing price of its common stock as reported on the New York Stock Exchange ("NYSE") as the grant date fair value for RSUs. Stock-based compensation expense is recognized over the requisite service period using the straight-line method and is based on the value of the portion of stock-based payment awards that is ultimately expected to vest. As such, the Company’s stock-based compensation is reduced for the estimated forfeitures at the grant date and revised, if necessary, in subsequent periods if actual forfeitures differ from those estimates.
Stock-based compensation expenses to non-employees as consideration for services received are measured on the date of performance at the fair value of the consideration received or the fair value of the equity instruments issued, using the Black-Scholes option-pricing model for ISOs and NSOs and the NYSE quoted market price, whichever can be more reliably measured. Compensation expense for options granted to non-employees is remeasured each period as the underlying options vest.
The Black-Scholes option-pricing model requires the use of subjective assumptions, which determine the fair value of share-based awards, including the fair value of the Company’s Common Shares, the option’s expected term, the price volatility of the underlying Common Shares, risk-free interest rates, and the expected dividend yield of the Common Shares. The assumptions used to determine the fair value of the stock awards represent management’s best estimates. As there is limited quoted price history for the Company's Common Shares, the Company has estimated the volatility of the Company's Common Shares using comparable publicly-traded peer companies. The Company's estimates involve inherent uncertainties and the application of management’s judgment.
Income taxes
The Company accounts for income taxes under the asset and liability method, which requires the recognition of deferred tax assets and liabilities for the estimated future tax consequences of events that have been included in the consolidated financial statements or in the Company’s tax returns. Under this method, deferred tax assets and liabilities are determined on the basis of the differences between the financial statements and tax bases of assets and liabilities using the
102


enacted tax rates and laws in effect for the years in when the differences are expected to reverse. Deferred income taxes are classified as current or non-current, based on the classification of the related assets and liabilities giving rise to the temporary differences. A valuation allowance is provided when it is more likely than not that some portion or all of a deferred tax asset will not be realized. In assessing the need for a valuation allowance, the Company considers factors such as past operating results and expected future taxable income within each jurisdiction in which the Company operates.
To the extent that new information becomes available, which causes the Company to change its judgment regarding the adequacy of tax liabilities or valuation allowances, such changes will impact income tax expense in the period in which such determination is made. Interest and penalties, if any, related to accrued liabilities for potential tax assessments are included in income tax expense.
The Company follows the authoritative guidance under ASC 740, which clarifies the accounting for uncertainty in tax positions recognized in the financial statements. ASC 740 provides that a tax benefit from an uncertain tax position may be recognized when it is more likely than not that the position will be sustained upon examination, including resolutions of any related appeals or litigation processes, based on the technical merits.
Net income (loss) per share
The Company calculates earnings per share under ASC 260 Earning Per Share.
Basic net income (loss) per share is computed by dividing the net income (loss) by the weighted average number of common shares outstanding for the period. Diluted net income (loss) per share is computed by dividing net income (loss) by the weighted average number of shares outstanding for the period, including potential dilutive shares assuming the dilutive effect of outstanding stock options and of convertible preferred stock.
For periods in which the Company has reported net losses, diluted net loss per share attributable to common stockholders is the same as basic net loss per share, since dilutive shares of common stock are not assumed to have been issued if their effect is anti-dilutive.
Recently adopted accounting pronouncements
D-Wave is an emerging growth company, as defined in the Jumpstart Our Business Startups Act of 2012 (the “JOBS Act”). Under the JOBS Act, emerging growth companies can delay adopting new or revised accounting standards issued subsequent to the enactment of the JOBS Act, until such time as those standards apply to private companies. D-Wave is provided the option to adopt new or revised accounting guidance as an “emerging growth company” under the JOBS Act either (1) within the same periods as those otherwise applicable to public business entities, or (2) within the same time periods as private companies, including early adoption when permissible. The Company has, however, elected to early-adopt as permitted certain new or revised accounting standards as of dates that may or may not coincide with the effective dates of public companies. These standards include the following:
In June 2016, the FASB issued ASU 2016-13, Financial Instruments - Credit Losses, which requires entities to estimate all expected credit losses for financial assets measured at amortized cost basis, including trade receivables, held at the reporting date based on historical experience, current conditions and reasonable and supportable forecasts. The Company adopted this guidance using the modified retrospective adoption method on December 31, 2022, which was retroactively applied as of the first day of fiscal year 2022. The adoption of this accounting standard did not have a material impact to the Company’s consolidated financial statements.
In December 2019, the FASB issued ASU 2019-12, Income Taxes (Topic 740): Simplifying the Accounting for Income Taxes ("Topic 740"). The objective of the guidance is to simplify the accounting for income taxes by removing certain exceptions to the general principles in Topic 740 and to provide more consistent application to improve the comparability of financial statements. The guidance is effective for fiscal years beginning after December 15, 2021, and interim periods within fiscal years beginning after December 15, 2022, with early adoption permitted. The Company early adopted this guidance on January 1, 2021, and the adoption did not have a material impact to the Company’s consolidated financial statements.
In November 2021, the FASB issued ASU 2021-10, Disclosures by Business Entities about Government Assistance ("ASU 2021-10"). ASU 2021-10 was issued to increase the transparency of government assistance. ASU 2021-10 requires that entities make certain annual disclosures about transactions with a government that are accounted for by applying a grant or contribution accounting model by analogy. The required disclosures include: (1) information about the nature of the transactions and the related accounting policy used to account for the transactions; (2) the line items on the balance sheet and income statement that are affected by the transactions, and the amounts applicable to each financial statement line item; and (3) significant terms and conditions of the transactions, including commitments and contingencies. The amendments in ASU 2021-10 are effective for all entities within their scope for financial statements issued for annual periods beginning after December 15, 2021. Early application of the amendments is permitted. An entity should apply the
103


amendments in ASU 2021-10 either (1) prospectively to all transactions within the scope of the amendments that are reflected in financial statements at the date of initial application and new transactions that are entered into after the date of initial application or (2) retrospectively to those transactions. The Company adopted the ASU 2021-10 on December 31, 2022 with an effective date of January 1, 2022, and the adoption did not have a material impact to the Company's consolidated financial statements.
Recently Issued Accounting Pronouncements Not Yet Adopted
No other new accounting pronouncements issued or effective during 2022 had, or are expected to have, a material impact on the Company’s consolidated financial statements.
3. Merger
As discussed in Note 2 - Basis of Presentation and Summary of Significant Accounting Policies, on August 5, 2022, the Company completed the Merger. Upon the closing of the Merger, the following occurred:
Each non-redeeming share of DPCM Class A common stock was converted into the right to receive 1.4541326 Common Shares (the “Exchange Ratio”), such that 902,213 shares of DPCM Class A common stock that were not redeemed were exchanged for 1,311,937 Common Shares;
All outstanding warrants of DPCM were converted into the right to receive Warrants. Each such Warrant is exercisable for 1.4541326 Common Shares, at any time commencing on September 4, 2022, the date that was 30 days after the completion of the Merger. The number of Common Shares received upon the exercise of Warrants will be rounded down to the nearest whole number of Common Shares;
3,015,575 shares of DPCM Class B common stock held by Sponsor and DPCM’s officers, directors and other special advisors were converted into Common Shares on a one-for-one basis; and
Pursuant to an arrangement effected under Part 9, Division 5 of the Business Corporations Act (British Columbia) (the “Arrangement”) all holders of outstanding non-redeemable convertible preferred shares of D-Wave Systems received equity interests in D-Wave in exchange for their equity interests in D-Wave Systems. The aggregate consideration paid to former shareholders of D-Wave Systems in connection with the Merger was approximately 99,736,752 Common Shares and Exchangeable Shares (as defined below) (excluding options of D-Wave Systems and warrants of D-Wave Systems).
“Exchangeable Shares” refers to shares in the capital of D-Wave Quantum Technologies Inc., or ExchangeCo, an indirect Canadian subsidiary of D-Wave. The Exchangeable Shares are exchangeable from time to time, at the holder’s election, for Common Shares on a one-for-one basis.
In connection with the Merger and concurrently with the execution of the Transaction Agreement, on February 7, 2022, DPCM and the Company entered into separate subscription agreements with a number of investors (each a "PIPE Investor"), pursuant to which the PIPE Investors agreed to purchase, and the Company agreed to sell to the PIPE Investors, a number of Common Shares (the “PIPE Shares”) equal to the aggregate purchase price for all Common Shares subscribed for by each PIPE Investor, divided by $10.00 and multiplied by the Exchange Ratio for an aggregate purchase price of $40.0 million (the “PIPE Investment”), such that the PIPE Investors purchased 5,816,528 PIPE Shares in the aggregate. The PIPE Investment closed simultaneously with the consummation of the Merger.
On August 2, 2022, the DPCM shareholders voted to approve the Merger. Management determined that once this vote had occurred, it was probable that D-Wave Quantum Inc. would be required to pay Lincoln Park the Commitment Fee associated with the Purchase Agreement. As such, on August 2, 2022, D-Wave Quantum Inc. incurred a $2.6 million liability payable to Lincoln Park, which was the amount of cash contractually required to settle the Commitment Fee. Other than the Commitment Fee liability, D-Wave Quantum, Inc. had no other assets, liabilities, or operations prior to the Closing Date of August 5, 2022.
The Merger was accounted for as a reverse recapitalization in accordance with U.S. GAAP. Under this method of accounting, DPCM was treated as the "acquired" company for financial reporting purposes. See Note 2 - Basis of presentation, for further details. Accordingly, for accounting purposes, the Merger was treated as the equivalent of the Company issuing shares for the net assets of DPCM, accompanied by a recapitalization. The net assets of DPCM were stated at historical cost, with no goodwill or other intangible assets recorded.
In accounting for the Merger and after redemptions, net proceeds received by the Company totaled $18.7 million. The following table presents the net proceeds from the Merger and PIPE Investment for the year ended December 31, 2022 (in thousands):
104


Recapitalization
Cash - DPCM trust and cash, net of redemptions$9,130 
Cash - PIPE Investment40,000 
Less: Non-cash net liabilities assumed from DPCM and D-Wave Quantum Inc.(16,378)
Less: Transaction costs(14,017)
Net Merger and PIPE Investment18,735 
Add back: Non-cash net liabilities assumed from DPCM and D-Wave Quantum Inc.16,378 
Add back: Accrued transaction costs2,459 
Net cash contribution from Merger and PIPE Investment$37,572 
The following table presents the number of shares of common stock issued immediately following the consummation of the Merger, PIPE Investment, and closing of the Lincoln Park Purchase Agreement:
Number of Shares
Exchange of DPCM Class A common stock for D-Wave Quantum Inc. common stock upon Merger (1)1,311,937 
Exchange of DPCM Class B common stock for D-Wave Quantum Inc. common stock upon Merger (2)3,015,575 
D-Wave Quantum Inc. common stock issued in PIPE Investment upon Merger5,816,528 
Merger and PIPE shares10,144,040 
Exchange of D-Wave Systems Inc. common stock for D-Wave Quantum Inc. common stock (including Exchangeable Shares) upon Merger (3)99,736,752 
D-Wave Quantum Inc. common stock issued to Lincoln Park for the Lincoln Park Purchase Agreement closing commitment upon Merger127,180 
Total D-Wave Quantum Inc. common stock (including Exchangeable Shares) outstanding immediately after Merger, PIPE Investment, and closing of the Lincoln Park Purchase Agreement110,007,972 
(1) Prior to the Merger, there were 30,000,000 shares of DPCM Class A common stock subject to possible redemption outstanding. Also prior to the Merger, 29,097,787 shares of DPCM Class A common stock subject to possible redemption were redeemed, resulting in 902,213 shares of DPCM Class A common stock outstanding immediately prior to the Merger. The number of Common Shares that former stockholders of DPCM Class A common stock received upon exchanging their shares in connection with the Merger was calculated by multiplying the 902,213 shares of DPCM Class A common stock outstanding immediately prior to the Merger by the Exchange Ratio. All fractional shares were rounded down.
(2) Prior to the Merger, there were 7,500,000 shares of DPCM Class B common stock outstanding. Also prior to the Merger, 4,484,425 shares of DPCM Class B common stock were forfeited, resulting in 3,015,575 shares of DPCM Class B common stock outstanding immediately prior to the Merger. In connection with the Merger, the former stockholders of DPCM Class B common stock exchanged their shares for Common Shares on a one-for-one basis.
(3) In conjunction with the Merger, all of D-Wave Systems' non-redeemable convertible preferred stock was converted into D-Wave Systems' common stock. As a result, there were 112,106,972 shares of D-Wave Systems' common stock outstanding immediately prior to the Merger. In conjunction with the Merger, the number of Common Shares that former stockholders of D-Wave Systems' common stock received upon exchanging their shares in conjunction with the Merger was calculated by multiplying the 112,106,972 shares of D-Wave Systems' common stock outstanding by the conversion ratio of 0.889657 (the “Conversion Ratio”), resulting in 99,736,752 shares of D-Wave Quantum Inc. common stock outstanding (including 48,409,601 Exchangeable Shares). During the year ended December 31, 2022, 787 Exchangeable Shares were exchanged for Common Shares. All fractional shares were rounded down.

105


4.    Revenue from contracts with customers
Disaggregation of revenue
The following table depicts the disaggregation of revenue by type of products or services and timing of transfer of products or services (in thousands):
Year ended December 31,
202220212020
Type of products or services
QCaaS$5,616 $4,424 $4,313 
Professional services1,478 1,786 426 
Other revenue79 69 421 
Total revenue, net$7,173 $6,279 $5,160 
Timing of revenue recognition
Revenue recognized over the time$6,960 $6,090 $4,688 
Revenue recognized at a point in time213 189 472 
Total revenue, net$7,173 $6,279 $5,160 
Other revenue includes printed circuit board sales.
Revenue by geographical markets is presented in Note 177 - Geographic areas.
Contract balances
The following table provides information about account receivable, contract assets and liabilities as of December 31, 2022 and December 31, 2021 (in thousands):
December 31,December 31,
20222021
Contract assets:
Trade account receivable$757 $421 
Unbilled receivables, which are included in 'Prepaid expenses and other current assets'58 17 
Total contract assets815 438 
Contract liabilities:
Deferred revenue, current1,781 2,665 
Deferred revenue, noncurrent9 54 
Customer deposit, which are included in 'Accrued expenses and other current liabilities'45 21 
Total contract liabilities$1,835 $2,740 
Changes in deferred revenue from contracts with customers were as follows (in thousands):
December 31,December 31,
20222021
Balance at beginning of period$2,719 $4,713 
Deferral of revenue5,325 4,092 
Recognition of deferred revenue(6,254)(6,086)
Balance at end of period$1,790 $2,719 
Remaining performance obligations
A significant number of the Company’s product and service sales are short-term in nature with a contract term of one year or less. For those contracts, the Company has utilized the practical expedient in ASC 606-10-50-14 exempting the Company from disclosure of the transaction price allocated to remaining performance obligations if the performance obligation is part of a contract that has an original expected duration of one year or less.
As of December 31, 2022, the aggregate amount of remaining performance obligations that were unsatisfied or partially unsatisfied related to customer contracts was $1.8 million. This amount included deferred revenue on the
106


Company’s consolidated balance sheets, of which approximately 99% is expected to be recognized to revenue in the next 12 months.
As of December 31, 2021, the aggregate amount of remaining performance obligations related to customer contracts that are unsatisfied or partially unsatisfied was $2.7 million which included deferred revenue on the Company’s consolidated balance sheets, of which approximately 98% was expected to be recognized to revenue in the next 12 months.
5.    Balance sheet details
Inventories

Inventories consisted of the following (in thousands):
December 31,December 31,
20222021
Raw materials$2,170 $2,103 
Work-in-process26 11 
Total inventories$2,196 $2,114 

Accrued expenses and other current liabilities
Accrued expenses and other current liabilities consisted of the following (in thousands):
December 31,December 31,
20222021
Accrued expenses:
 Accrued transaction costs$2,459 $ 
Accrued professional services1,858 1,953 
Accrued compensation and related benefits1,641 1,108 
Other accruals233 318 
Other current liabilities:
Other payroll expenses$451 $175 
Customer deposit45 21 
Current portion of long term debt, net 39 
Total accrued expenses and other current liabilities$6,687 $3,614 
Prepaid expenses and other current assets
Prepaid expenses and other current assets consisted of the following (in thousands):
December 31,December 31,
20222021
Prepaid expenses:
  Prepaid services$391 $125 
  Prepaid software559 531 
  Prepaid rent96 151 
  Prepaid commissions268 84 
Prepaid insurance697  
  Other89 156 
Other current assets:
Directors and Officers insurance$1,449 $ 
Unbilled receivables58 17 
  Security deposits36 52 
Total prepaid expenses and other current assets$3,643 $1,116 
107


Other noncurrent assets
Other noncurrent assets consisted of the following (in thousands):
December 31,December 31,
20222021
Investment in securities$1,168 $1,169 
Long-term deposits183 184 
Total other noncurrent assets$1,351 $1,353 
6.    Property and equipment, net
Property and equipment, net consisted of the following (in thousands):
December 31,December 31,
20222021
Quantum computer systems$13,714 $13,425 
Lab equipment6,666 6,645 
Computer equipment3,545 3,305 
Leasehold improvements1,075 1,074 
Furniture and fixtures319 316 
Construction-in-progress86 285 
Total property and equipment25,405 25,050 
Less: Accumulated depreciation(23,111)(21,801)
Property and equipment, net$2,294 $3,249 
Depreciation expense for the years ended December 31, 2022, 2021, and 2020 was $1.3 million, $1.4 million and $1.9 million, respectively. During the years ended December 31, 2022, 2021, and 2020, the Company did not acquire any property and equipment under capital leases.

7.    Intangible assets, net
Intangible assets, net consisted of the following (in thousands):
December 31,December 31,
20222021
Capitalized software$1,152 $1,087 
Other intangible assets45 35 
Total intangible assets1,197 1,122 
Less: Accumulated amortization(953)(850)
Intangible assets, net$244 $272 
Amortization expense for the years ended December 31, 2022, 2021 and 2020 was $0.1 million, respectively.
108


8.    Loans payable, net
As of December 31, 2022 and December 31, 2021 loans payable, net, consisted of the SIF Loan (as defined below), the Venture Loan (as defined below), Technology Partnerships Canada ("TPC") loan, and the financing of the Company's D&O insurance premiums. The following table shows the component of loans payable (in thousands):
December 31,December 31,
20222021
Loan payable, beginning of period$29,844 $13,624 
SIF contribution 16,786 
Financing of Directors and Officers Insurance2,893  
Venture Loan 20,000  
Payments *(1,893)(399)
Interest and final fee on Venture Loan1,808  
Repayment of the Venture Loan(21,808) 
Foreign exchange (gain) loss(1,903)(167)
Loan payable, end of period$28,941 $29,844 
Discount, beginning of period$(17,391)$(11,948)
SIF discount on additional contribution (7,167)
Interest expense2,483 1,728 
Non-cash interest income from SIF(5,673) 
Foreign exchange (gain) loss1,122 (4)
Discount, end of period$(19,459)$(17,391)
Total loans payable, net$9,482 $12,453 
Short-term portion1,671 220 
Long-term portion7,811 12,233 
Total loans payable, net$9,482 $12,453 
*For the year ended December 31, 2022, the Company paid $1.5 million for Directors and Officers Insurance and $0.4 million for the repayment of the TPC government loans. For the year ended December 31, 2021, the Company paid $0.4 million for the TPC government loan.

TPC loan
During the year ended December 31, 2021, the Company received funding totaling C$12.5 million from TPC. The obligation associated with that funding was required to be repaid on a fixed schedule due in May of each year.
On November 23, 2020, the Company entered into an amendment which forgave C$5.0 million of unpaid accrued debt principal and interest owed from 2019 through 2020. During the year ended December 31, 2020, the Company recorded the debt forgiveness of $3.9 million in gain on debt extinguishment in the consolidated statement of operations and comprehensive loss.
The amendment also waived the interest charge on the remaining C$2.5 million of principal and revised the repayment schedule to C$500,000 due annually on April 30, 2021, to April 30, 2025. This repayable contribution is repayable over 5 years. The initial fair value of the TPC loan is determined by using a discounted cash flow analysis. The only significant assumption used in determining the discounted cash flow is the discount rate used by Management of 25%.
SIF Loan
On November 20, 2020, the Company entered into an agreement with SIF, whereby SIF agreed to make a repayable contribution in the form of a loan to the Company of up to C$40.0 million (“the SIF Loan”). Funds from the SIF Loan are to be used for projects involving the adaptation of research findings for commercial applications that have the potential for market disruption; development of current product and services through the implementation of new or incremental technology that will enhance the Company’s competitive capability; and development of process improvements which reduce the environmental footprint of current production through the use of new or improved technologies. As of December 31, 2022, the Company has received C$36.0 million in funding from SIF.
109


The annual repayment of the SIF Loan is calculated based upon a formula using the Company’s fiscal year revenue multiplied by a repayment rate totaling 150% of total SIF Loan funds received to date. The contractual repayment period is 15 years and commences in the second year in which the Company reports annual revenue of $70.0 million (the “Benchmark Year”). In each of those years, an annual repayment amount is due. Each annual repayment must be paid by April 30 of the year following the year for which the annual repayment due will be calculated. If the Benchmark Year is not achieved within 14 years following the fiscal year in which the project is completed, the SIF Loan is forgiven. The SIF Loan is initially recorded at fair value, and subsequently at amortized cost. As the SIF Loan is interest free,the difference between the carrying value and fair value is recorded as government assistance on the consolidated statement of operations and comprehensive loss and updated annually.
The initial fair value of the SIF Loan is determined by using a discounted cash flow analysis for the loan, which requires a number of assumptions. The significant assumptions used in determining the discounted cash flows include estimating the amount and timing of future revenue for the Company and the appropriate discount rate. In determining the appropriate discount rate, the Company engaged a third-party valuation team to calculate the discount rate of the SIF Loan. The valuation considered the weighted average cost of capital for the Company, risk adjusted based on the development risks of the Company’s product. It was determined that the discount rate to use in calculating the discounted cash flow for the SIF Loan was 26%, and the Benchmark Year is expected to occur between 2025 to 2027. The Company determined that a 20% decrease in projected revenue over the term of the SIF Loan would decrease the carrying value by approximately $0.5 million.
Repayments of the SIF Loan can also be triggered upon default of the agreement, or termination of the agreement, or upon a change of control that has not been approved by the Canadian government. The Canadian government approved the transaction with DPCM conditionally on May 9, 2022, with all conditions being satisfied on the closing date of the Merger. As of December 31, 2022, the Company is not aware of any events that would trigger default or termination of the SIF Loan.
The Company did not recognize any eligible expenditure claims or have any amounts receivable from SIF during the year ended December 31, 2022. Therefore no discount on additional contribution were recorded during the year ended December 31, 2022. The Company recorded $5.7 million as a contra-liability in the consolidated balance sheet and to non-cash interest income on SIF in the consolidated statement of operations and comprehensive loss to bring the SIF Loan to its carrying value as of December 31, 2022.
During the year ended December 31, 2021, the discount on the additional contribution from SIF totaled $7.2 million. The discount was recorded as a contra-liability in the consolidated balance sheet and to government assistance in the consolidated statement of operations and comprehensive loss.
Venture Loan
On March 3, 2022, the Company entered into a Venture Loan and Security Agreement (the "Venture Loan") with PSPIB Unitas Investments II Inc. ("PSPIB"). Under the Venture Loan, the Company had the ability to borrow up to an aggregate principal amount of $25.0 million in three tranches, subject to certain terms and conditions. The loan was subject to a per annum interest rate as published in the Wall Street Journal or any successor publication as the “prime rate” plus 7.25% provided that the Wall Street Journal prime rate is not less than 3.25% and if found to be less than 3.25%, such rate will be deemed to be 3.25%. The maturity date of the loan was defined as the earliest of December 31, 2022, or the closing of the Merger, or the date of acceleration of such loan following an event of default. During the year ended December 31, 2022, the Company received $20.0 million in loan proceeds that were recorded in current loans payable in its consolidated balance sheet, $15.0 million of which was received on March 3, 2022 and $5.0 million of which was received on June 30, 2022. All obligations under the Venture Loan including principal, accrued interest, and the final payment fee totaling $21.8 million was repaid upon the completion of the Merger on August 5, 2022.
Financing of directors and officers insurance
In conjunction with the Business Combination, the Company entered into a Directors and Officers insurance policy on August 5, 2022 with a total premium, taxes and fees totaling $2.8 million. The insurance may cover certain liabilities arising from the Company’s obligation to indemnify its directors and certain of its officers and employees, and former officers, directors, and employees of acquired companies, in certain circumstances. Under the terms of the insurance financing, payments of $0.3 million, which include interest at the rate of 4.24% per annum, are due each month for nine months commencing on September 5, 2022. The total outstanding directors and officers insurance due as of December 31, 2022 was $1.4 million.

110


9.    Leases
The Company leases real estate, including offices and manufacturing facilities and has entered into various other agreements with respect to assets used in conducting its business. The Company’s leases have remaining lease terms ranging from less than 1 year to 11 years. Some of the lease agreements contain rent holidays and rent escalation clauses that were included in the calculation of the right of use of assets and lease liabilities.
The Company’s building leases are subject to annual operating cost charges that may change from time to time during the lease term. The Company’s lease liabilities are not remeasured as a result of changes to the operating costs; rather, these changes are treated as variable lease payments and recognized in the period in which the obligation for the payments was incurred. The annual operating costs are a non-lease component of the contracts; however, the Company has elected to adopt the practical expedient whereby such costs are not separated from the lease component.
In determining the initial values of the lease obligations, the Company made a number of assumptions, including using a weighted average discount rate of 9% to 20% and using the foreign exchange rate at the date of calculation in order to translate any foreign currency balances.
For the years ended December 31, 2022, 2021 and 2020, the Company recorded operating lease costs of $1.5 million, $1.4 million and $1.6 million, respectively. The lease costs are reflected in the statement of operations and comprehensive loss as follows (in thousands):

December 31,
202220212020
Research and development$224 $268 $268 
General and administrative1,542 1,347 1,398 
Less: sublease income(260)(260)(42)
Total lease costs$1,506 $1,355 $1,624 


The weighted-average remaining lease terms and discount rates for operating leases were as follows:
December 31,
202220212020
Weighted average remaining lease term in years2.82.92.4
Weighted average discount rate (1)17 %18 %20 %

(1) For the lease contracts denominated in Canadian dollars, the discount rate was determined on a currency-equivalent basis.
Future minimum operating lease payment under non-cancelable leases as of December 31, 2022, were as follows (in thousands):

Year ended December 31,Operating leases
2023$1,533 
20241,341 
20251,137 
20261,168 
20271,199 
Thereafter7,849 
Total future minimum lease payments$14,227 

111


10.    Income taxes
Income tax expense
The following table presents domestic and foreign components of loss before income taxes for the years ended December 31, 2022, 2021 and 2020 (in thousands):
Year ended December 31,
202220212020
Domestic$(11,214)$(27,205)$(7,784)
Foreign(40,315)(4,340)(2,235)
Total net loss before income taxes$(51,529)$(31,545)$(10,019)
The Merger resulted in the Company's federal tax jurisdiction moving from Canada to the United States effective August 5, 2022. Therefore, for the years ended December 31, 2021 and 2020, the Company's domestic net loss before income taxes related to Canada while its domestic net loss before income taxes for the year ended December 31, 2022 related to the United States.
Significant components of the Company’s deferred income tax assets and liabilities as of December 31, 2022, and 2021 are as follows:
Year ended December 31,
20222021
Deferred tax assets:
   Net operating loss carryforwards$55,430 $59,916 
   Research and development credit carryforward13,30413,675
   Scientific research and experimental development deductions30,06423,071
   Depreciation and amortization5,9435,634
   Deferred revenue 165
Start-up costs978
Stock-based compensation547
   Other accruals and reserves888730
Total deferred tax assets107,154103,191
Valuation Allowance(100,241)(97,143)
Total deferred tax assets, net$6,913 $6,048 
Deferred tax liabilities:
    Convertible notes(1)(4)
    Marketable securities(315)(315)
    Loan payable(6,597)(5,729)
Total deferred tax liabilities(6,913)(6,048)
Net deferred tax assets (liabilities)$ $ 
The effective tax rate differs from the statutory rate, primarily due to the Company’s history of incurring losses, which have not been utilized, the foreign rate differential related to subsidiary earnings, and other permanent differences.
A summary reconciliation of the effective tax rate calculated at the US federal rate for 2022 and the combined Canadian federal and provincial statutory corporate tax rate for 2021 and 2020 is as follows:
112


Year ended December 31,
202220212020
US federal tax rate21 %27 %27 %
State tax1 % % %
Foreign losses taxed at different rates5 % %1 %
Return to provision adjustments(1)% % %
Stock-based compensation(3)% % %
Research and development credits5 % %(3)%
Permanent differences(24)%(2)%18 %
Other %1 %7 %
Change in valuation allowance(4)%(26)%(50)%
Effective tax rate % % %
As the Merger resulted in the Company's federal tax jurisdiction moving from Canada to the United States, its federal and provincial tax rate decreased from 27% for the year ended December 31, 2021 to 21% for the year ended December 31, 2022.
Realization of deferred tax assets is dependent upon future earnings, if any, the timing and the amount of which are uncertain.
As of December 31, 2022, the Company maintained a valuation allowance with respect to its subsidiaries’ net operating losses that it believes is more likely than not that the deferred tax asset will not be realized. The Company will continue to reassess the valuation allowance annually and if future evidence allows for a partial or full release of the valuation allowance, a tax benefit will be recorded accordingly.
As of December 31, 2022, the Company has Canadian tax loss carryforwards of approximately $130.6 million expiring between 2033 and 2042 as well as Scientific Research and Experimental Development expenditures of approximately $111.1 million that can be carried forward indefinitely, which are available to be applied against future taxable income. In addition, the Company has investment tax credits of approximately $15.9 million expiring between 2023 and 2042 that are available to be applied against future Canadian federal income taxes payable. The Company has provincial investment tax credits of approximately $1.6 million expiring in 2032 that are available to be applied against future Canadian provincial income taxes payable.
The Company also has US tax loss carryforwards of approximately $50.6 million which may be applied against future taxable income, of which $15.6 million will expire between 2032 and 2037, while $35.0 million can be carried forward indefinitely. Future utilization of US tax loss carryforwards is subject to certain limitations under the Internal Revenue Code ("IRC"), including limitations under IRC section 382. The Company's US tax loss carryforwards may be limited by IRC section 382. However, those limitations do not have a significant impact to the financial statements since there is no utilization of the tax loss carryforwards and a full valuation allowance exists against the net operating losses.
The Company files income tax returns in the US, Canada, and various foreign and state jurisdictions. The 2013 to 2022 tax years remain subject to examination by the US federal and state tax authorities. The 2018 to 2022 tax years remain subject to examination by Canadian tax authorities.
The Company has unrecognized tax benefits of $0.7 million as of December 31, 2022. No amount of the unrecognized tax benefits would affect the effective tax rate because any tax benefits would result in adjustments to a related deferred tax asst that are offset by a valuation allowance. The Company has not accrued for any interest or penalties as of December 31, 2022.
A reconciliation of the beginning and ending amounts of total gross unrecognized tax benefits are as follows:
Balance, December 31, 2021$ 
Gross increase related to current year fiscal year tax positions 
Gross increase related to prior year fiscal year tax positions689 
Settlements 
Lapse of statute of limitations 
Balance, December 31, 2022$689 

113


11.    Warrant liabilities
In conjunction with the Merger, the Company assumed 10,000,000 DPCM public warrants and 8,000,000 DPCM private warrants. During the year ended December 31, 2022, 83,391 DPCM public warrants were exercised resulting in the Company receiving proceeds of $1.0 million for the issuance of 121,261 D-Wave Quantum Common Shares (underlying shares were converted using the conversion ratio of 1.4541326 as per the Transaction Agreement).
As of December 31, 2022, the Company has 17,916,609 Warrants outstanding. As part of the Merger, as described in Note 33 - Merger, each DPCM Public Warrant and Private Warrant that was issued and outstanding immediately prior to the Merger was automatically and irrevocably converted into one D-Wave Quantum warrant. The Warrants are subject to the terms and conditions of the warrant agreement entered into between DPCM, Continental Stock Transfer & Trust Company and the Company (the “Warrant Agreement Amendment” as specified in the Transaction Agreement).
Each such Warrant will be exercisable at an exercise price of $11.50 for 1.4541326 Common Shares, or an approximate exercise price per Common Share of $7.91, subject to adjustments. The Warrants may be exercised for a whole number of shares of the Company. No fractional shares will be issued upon exercise of the Warrants. The Warrants will expire on August 5, 2027, or earlier upon redemption or liquidation.
The Private Warrants are identical to the Public Warrants except that the Private Warrants are exercisable on a cashless basis and are non-redeemable so long as they are held by the initial purchasers or their permitted transferees. If the Private Warrants are held by someone other than the initial purchasers or their permitted transferees, the Private Warrants will be redeemable by the Company and exercisable by such holders on the same basis as the Public Warrants.
The Company may redeem the Public Warrants:
    • in whole and not in part;
    • at $0.10 per warrant upon a minimum of 30 days’ prior written notice of redemption; provided that holders will be able to exercise their warrants on a cashless basis prior to redemption and receive that number of shares based on the redemption date and the fair market value of the Common Share;
    • if, and only if, the last reported sales price of the shares of the Common Shares for any twenty (20) trading days within the thirty (30) trading-day period ending on the third trading day prior to the date on which a notice of redemption is given equals or exceeds $10.00 per share (as adjusted for stock splits, stock dividends, reorganizations, recapitalization and the like) (the "Reference Value");
    • if the Reference Value is less than $18.00 per share (as adjusted for stock splits, stock dividends, reorganizations, recapitalization and the like), the Private Warrants must also be concurrently called for redemption on the same terms as the outstanding Public Warrants, as described above; and
    • if, and only if, there is an effective registration statement covering the issuance of the Common Shares issuable upon exercise of the warrants and a current prospectus relating thereto available throughout the 30-day period after written notice of redemption is given, or an exemption from registration is available.
If the Company calls the Public Warrants for redemption, management will have the option to require all holders that wish to exercise the Public Warrants to do so on a “cashless basis,” as described in the warrant agreement. The exercise price and number of the Common Shares issuable upon exercise of the warrants may be adjusted in certain circumstances including in the event of a stock dividend, or recapitalization, reorganization, merger or consolidation. However, the warrants will not be adjusted for issuance of the Common Shares at a price below its exercise price. Additionally, in no event will the Company be required to net cash settle the warrants.
For details of the D-Wave Systems legacy warrants, classified as equity, refer to Note 144 - Commitments and contingencies.

12.    Stock-based compensation
2020 Equity Incentive Plan
In April 2020, the Board of Directors of D-Wave Systems approved the 2020 Equity Incentive Plan (the "2020 Plan") which provides for the grant of qualified ISO and NSO, restricted stock, RSU or other awards to the Company’s employees, officers, directors, advisors, and outside consultants. After the closing of the Merger effective August 5, 2022, no additional awards were issued under the 2020 Plan. Awards outstanding under the 2020 Plan will continue to be governed by such plan; however, the Company will not grant any further awards under the 2020 Plan. Stock options
114


granted under the 2020 Plan will be converted applying the Conversion Ratio to the underlying common stock at the exercise date.
2022 Equity Incentive Plan
In connection with the Merger (Note 3), the shareholders approved the D-Wave Quantum Inc. 2022 Equity Incentive Plan (the “2022 Plan”) on August 5, 2022, which became effective immediately upon the closing of the Merger. The 2022 Plan provides for the grant of ISOs, NSOs, SARs, RSAs, RSU awards, performance awards and other forms of awards to employees, directors and consultants, including employees and consultants of Company’s affiliates. The aggregate number of Common Shares reserved for future issuance under the 2022 Plan is 16,965,849 shares as of December 31, 2022. The number of shares reserved for issuance under the 2022 Plan will automatically increase on January 1st of each year for a period of ten years commencing on January 1, 2023 and ending on (and including) January 1, 2032, in an amount equal to 5% of the fully-diluted Common Shares outstanding on December 31 of the preceding year; provided, however, that the Board of Directors of the Company may act prior to January 1st of a given year to provide that the increase for such year will be a lesser number of Common Shares. While the 2022 Plan allows for the issuance of awards with a service condition, a performance condition, a market condition, or some combination of the three, to date, the Company has only issued awards subject to a service condition. Awards issued under the 2022 Plan have vesting periods ranging from under one year to four years from the original grant date, and all awards issued to date under the 2022 Plan will expire ten years from the original grant date.
Stock option valuation
The Company estimates the fair value of stock options on the date of grant using the Black-Scholes option-pricing model and has used this method during the years ended December 31, 2022, 2021 and 2020. The Black-Scholes option-pricing model requires estimates of highly subjective assumptions, which affect the fair value of each stock option.
Risk-Free Interest Rate. The Company estimates its risk-free interest rate by using the yield on actively traded non-inflation-indexed U.S. treasury securities with contract maturities equal to the expected term.
Expected Term. The expected term of the Company’s options represents the period that the stock-based awards are expected to be outstanding. The Company has estimated the expected term of its employee awards using the SAB Topic 14 Simplified Method allowed by the FASB and SEC, for calculating expected term as it has limited historical exercise data to provide a reasonable basis upon which to otherwise estimate expected term. Certain of the Company’s options began vesting prior to the grant date, in which case the Company uses the remaining vesting term at the grant date in the expected term calculation.
Expected Volatility. As the Company was privately held until August 5, 2022, there was no public market for its common stock prior to the Merger and given the limited quoted price history for the Common Shares, the expected volatility is based on the average historical stock price volatility of comparable publicly-traded companies in its industry peer group, financial, and market capitalization data.
Expected Dividend Yield. The Company has not declared or paid dividends to date and does not anticipate declaring dividends. As such, the dividend yield has been estimated to be zero.
Fair Value of Underlying Common Stock. Because the Common Shares were not yet publicly traded on the date of the grant, the Company must estimate the fair value of the Common Shares prior to the Merger. The Board of Directors considers numerous objective and subjective factors to determine the fair value of the Common Shares at each meeting in which awards are approved. The factors considered include, but are not limited to: (i) the results of contemporaneous independent third-party valuations of the Common Shares; (ii) the prices, rights, preferences, and privileges of the D-Wave Systems’ previously convertible redeemable preferred stock relative to those of its common stock; (iii) the lack of marketability of the Common Shares; (iv) actual operating and financial results; (v) current business conditions and projections; (vi) the likelihood of achieving a liquidity event, such as an initial public offering or sale of the Company, given prevailing market conditions; and (vii) precedent transactions involving the Company’s shares.
There were 1,500,081 stock options granted under the 2022 Plan and 4,369,866 stock options granted under the 2020 Plan during the years ended December 31, 2022 and 2021, respectively. The options granted under the 2020 Plan are subject only to a service condition and will vest 25% on the first anniversary of the grant date and will vest 2.0834% per month thereafter over the subsequent 36 months. The options granted under the 2022 Plan are subject only to a service condition and will vest 25% on the first anniversary of the grant date and will vest 2.0834% per month thereafter over the
115


subsequent 36 months. The assumptions used to estimate the fair value of stock options granted during the years ended December 31, 2022, 2021 and 2020 are as follows:
Year ended December 31,
202220212020
Expected dividend yield   
Expected volatility36.6 %56.3 %45.0 %
Expected term (years)6.18.59.4
Risk-free interest rate3.0 %0.9 %0.43 %
Common stock option activity
The following table summarizes the Company’s stock option activity during the periods presented (in thousands except share and per share data):
Number of optionsWeighted  average  exercise  price  ($)Weighted average remaining contractual term (years)Aggregate intrinsic value ($)
Outstanding as of December 31, 202012,654,8070.81 9.38 
Granted4,369,8660.82 — — 
Exercised(105,203)0.81 — — 
Cancelled(171,204)0.81 — — 
Forfeited(412,132)0.81 — — 
Outstanding as of December 31, 202116,336,1340.81 8.5580,179 
Granted1,500,08110.07 — — 
Exercised(1,380,609)0.81 — 1,981 
Forfeited(1,050,228)1.43 — — 
Expired(17,832)0.81 — — 
Outstanding as of December 31, 202215,387,5461.76 7.128,763 
Options exercisable as of December 31, 202211,309,4260.89 6.537,056 
Options unvested as of December 31, 20224,076,0903.86 8.741,706 
The weighted-average grant date fair value of stock options granted during the years ended December 31, 2022, 2021, and 2020 was $4.11, $2.05, and $0.35 per share, respectively.
The aggregate intrinsic value of stock options is calculated as the difference between the exercise price of the stock options and the estimated fair value of the Common Shares for those stock options that had exercise prices lower than the fair value of the Common Shares.
As of December 31, 2022, total unrecognized compensation cost related to unvested stock option grants was approximately $9.7 million. This amount is expected to be recognized over a weighted average period of approximately 1.13 years.
The total fair values of the stock options vested during the years ended December 31, 2022, 2021, and 2020 was $3.8 million, $1.7 million, and $1.0 million, respectively.
During the year ended December 31, 2022, the Company modified the terms of certain options previously granted to employees. There were two separate types of modifications. The first type of modification was to extend the exercise period of employee awards that had already vested (“Type 1 Modification”). For each Type 1 Modification, the Company calculated the fair value of the original awards and modified awards and recognized the incremental fair value on the modification date. The Type 1 Modification impacted five grantees. The second type of modification was to accelerate the vesting terms of an unvested award such that the award vested immediately upon the employee’s termination (“Type 2 Modification”). For Type 2 Modification, the Company recognized compensation expense equal to the grant date fair value of the modified award. The Type 2 Modification impacted one grantee. The total impact of the modifications was $0.4 million and such compensation expense is included within the consolidated statements of operations and comprehensive loss for the year ended December 31, 2022.
116


Common stock warrants
On April 14, 2022, 617,972 common stock warrants of D-Wave Systems with an exercise price of $1.75 expired. As of December 31, 2022, there are no common stock warrants outstanding.
Preferred stock warrants
The Company did not record any movements during the year ended December 31, 2022.
As of December 31, 2022, the following preferred stock warrants of D-Wave Systems were outstanding and exercisable:
Number of warrants outstandingWeighted average exercise price ($)Expiry DateNumber exercisable
3,247,6371.92 29-Nov-261,299,055
Total, December 31, 20223,247,6371.92  1,299,055
As a result of the Merger and as per the Transaction Agreement, the preferred stock warrants of D-Wave Systems noted above are exercisable for up to 2,889,282 Common Shares, which is equal to the number of warrants multiplied by the Conversion Ratio (see Note 3).

Restricted stock unit awards
Under the 2022 Plan, the Board of Directors granted certain employees RSUs in association with the Merger, and granted certain new hires, executives, and members of the Board of Directors RSUs as part of their annual compensation. All RSUs granted are subject to a service condition. The RSUs granted to employees as part of the Merger and the RSUs granted to certain executives will vest 50% on the first anniversary of the grant date, and then 25% on the second and third anniversaries of the grant date. Certain executive RSUs will vest 50% on the first anniversary of the grant date, and 50% on the second anniversary of the grant date. The new hire RSUs will vest 25% on the first anniversary of the grant date, and then 6.25% each quarter subsequent to the first anniversary for twelve quarters. Lastly, the RSUs awarded to members of the Board of Directors will vest 100% after serving for a period equal to the number of days from the grant date to the date of the Company’s first annual shareholder meeting.
The year ended December 31, 2022, was the first year that the Company issued RSUs. The following table summarizes the RSU activity and related information under the 2022 Plan:
Number of OutstandingWeighted average Grant Date Fair Value ($)
Unvested as of December 31, 2021 $ 
Granted8,278,317 5.72 
Forfeited(135,013)0.12 
Vested  
Unvested as of December 31, 20228,143,304 $5.69 
For the year ended December 31, 2022, the weighted-average grant-date fair value of RSUs granted was $5.72. For the year ended December 31, 2022, the fair value of RSUs vested was nil. As of December 31, 2022, the unrecognized stock-based compensation cost related to the RSUs was $41.6 million, which is expected to be recognized over a weighted-average period of 2.63 years. As the year ended December 31, 2022 was the first year the Company issued RSUs, there were no RSUs granted, forfeited/canceled, vested, unvested, or outstanding as of December 31, 2021.
During the year ended December 31, 2022, the Company recorded stock-based compensation expense related to the RSUs of $4.8 million. There was no stock-based compensation expense related to RSUs for the years ended December 31, 2021 and 2020. Of the total stock-based compensation expense recognized as of December 31, 2022, $0.4 million was classified as cost of revenue, $3.1 million was classified as research and development expense, $2.6 million was classified as general and administrative expense, and $3.0 million was classified as sales and marketing expense within the consolidated statements of operations and comprehensive loss.
117


Stock-based compensation expense
The following table summarizes the stock-based compensation expense classified in the consolidated statements of operations and comprehensive loss as follows (in thousands):
Year ended December 31,
202220212020
Cost of revenue$379 $41 $49 
Research and development3,1412971,464
General and administrative2,615 1,164 1,346 
Sales and marketing3,029 237 130 
Total stock-based compensation$9,164 $1,739 $2,989 


13.    Promissory note - related party
On February 28, 2022, an affiliate of DPCM entered into an unsecured promissory note of up to $1.0 million with the Sponsor (the "Affiliate Note"). The purpose of the Affiliate Note was to provide DPCM with additional working capital. All amounts drawn on the Affiliate Note were provided directly to DPCM. The Affiliate Note is not convertible and bears no interest. The principal balance of the Affiliate Note was originally due and payable upon the earlier of the date on which DPCM consummates its initial business combination, or the date that the winding up of DPCM is effective. As of December 31, 2022, a total of $0.2 million has been drawn on the Affiliate Note.
In connection with the Merger, the Affiliate Note was assumed by the Company and was amended and restated effective December 31, 2022. The amended and restated note has identical terms as the Affiliate Note except that the Company must pay the principal balance in four equal installments on April 30, 2023, June 30, 2023, August 31, 2023, and October 31, 2023.
On April 13, 2022, DPCM entered into an unsecured promissory note of up to $1.0 million with the Sponsor (the "DPCM Note"). The purpose of the DPCM Note was to provide DPCM with additional working capital. All amounts drawn on the DPCM Note were provided directly to DPCM. The DPCM Note is not convertible and bears no interest. The principal balance of the DPCM Note was originally due and payable upon the earlier of the date on which DPCM consummates its initial business combination, or the date that the winding up of DPCM is effective. As of December 31, 2022, a total of $0.2 million has been drawn on the DPCM Note.
In connection with the Merger, the DPCM Note was assumed by the Company and was amended and restated effective December 31, 2022. The amended and restated note has identical terms as the Affiliate Note except that the Company must pay the principal balance in equal installments on March 31, 2023 and June 30, 2023.
The execution of the amended and restated Affiliate Note and the amended and restated DPCM Note are related party transactions as these notes are payable to affiliates of the Company.
14.    Commitments and contingencies
D-Wave Systems Warrant Transaction Agreements
In November 2020, contemporaneously with a revenue arrangement, D-Wave Systems entered into a contract, pursuant to which D-Wave Systems agreed to issue to a customer a warrant to acquire up to 3,247,637 shares of its Class A Preferred Shares (the “Warrant Preferred Shares”), subject to certain vesting requirements. As the warrant was issued in connection with an existing commercial agreement with a customer, the value of the warrant was determined to be consideration payable to the customer and, consequently, will be treated as a reduction to revenue recognized under the corresponding revenue arrangement. Approximately 40% of the Warrant Preferred Shares vested and became immediately exercisable on August 13, 2020. The remaining Warrant Preferred Shares will vest and become exercisable upon satisfaction of certain milestones based on revenue generated under the commercial agreement with the customer, to the extent certain prepayments are made by the customer.
As of December 31, 2022, these revenue-based milestones have yet to be met. The fair value of the Warrant Preferred Shares at the date of issuance was determined to be $1.1 million. During the year ended December 31, 2022, no Warrant Preferred Shares were vested or probable of vesting.
As a result of the Merger and as per the Transaction Agreement, the Warrant Preferred Shares noted above, are exercisable for up to 2,889,282 Common Shares, which amount is equal to the number of warrants multiplied by the
118


Conversion Ratio. The D-Wave Systems Warrant Preferred Shares were purchased at a purchase price of approximately $2.16 per D-Wave Systems Warrant.
The Company estimated the fair value of D-Wave Systems Warrant Shares on the date of grant using the Black-Scholes option-pricing model. The Black-Scholes option-pricing model requires estimates of highly subjective assumptions, which affect the fair value of each warrant. The estimated fair value of the Common Shares was based on the Common Share offering price due to its proximity to the grant date of the Warrant Shares. The estimated term is based on the contractual life of the Warrant Shares. The remaining assumptions were developed consistent with the methodologies described further in Note 12 - Share Based Compensation.
Lease obligation
In November 2021, the Company amended a building lease to extend the term by ten years and six months through December 31, 2033. The lease amendment constituted a modification as it extended the original lease term and required evaluation of the remeasurement of the lease liability and corresponding right-of-use asset. The reassessment resulted in the Company continuing to classify the lease as an operating lease and remeasurement of the lease liability on the basis of the extended lease term. The total right-of-use asset recorded in association with the lease extension was $6.8 million with a corresponding operating lease liability.
In September 2022, the Company amended a building lease to extend the term by twelve months through June 30, 2024. The lease amendment constituted a modification as it extended the original lease term and required evaluation of the remeasurement of the lease liability and corresponding right-of-use asset. The reassessment resulted in the Company continuing to classify the lease as an operating lease and remeasurement of the lease liability on the basis of the extended lease term. The total right-of-use asset recorded in association with the lease extension was $0.2 million with a corresponding operating lease liability.
In October 2022, the Company amended a building lease to extend the term by two years through December 2024. The lease amendment constituted a modification as it extended the original lease term and required evaluation of the remeasurement of the lease liability and corresponding right-of-use asset. The reassessment resulted in the Company continuing to classify the lease as an operating lease and remeasurement of the lease liability on the basis of the extended lease term. The total right-of-use asset recorded in association with the lease extension was $0.2 million with a corresponding operating lease liability.
Litigation
From time to time, the Company may become involved in various legal proceedings in the ordinary course of its business and may be subject to third-party infringement claims.
In the normal course of business, the Company may agree to indemnify third parties with whom it enters into contractual relationships, including customers, lessors, and parties to other transactions with the Company, with respect to certain matters. The Company has agreed, under certain conditions, to hold these third parties harmless against specified losses, such as those arising from a breach of representations or covenants, other third-party claims that the Company’s products, when used for their intended purposes, infringe the intellectual property rights of such other third parties, or other claims made against certain parties. It is not possible to determine the maximum potential amount of liability under these indemnification obligations due to the Company’s limited history of prior indemnification claims and the unique facts and circumstances that are likely to be involved in each particular claim.
As of December 31, 2022 and 2021, the Company was not subject to any material litigation or pending litigation claims.
119


15.    Net loss per share
As a result of the Merger (see Note 33), the Company has retroactively adjusted the weighted average shares outstanding prior to August 5, 2022 to give effect to the Conversion Ratio used to determine the number of Common Shares into which they were converted.
The following table sets forth the computation of the basic and diluted net loss per share attributable to common stockholders for the year ended December 31, 2022, 2021, and 2020 (in thousands, except share and per share data):
Year ended December 31.
202220212020
Numerator:
Net loss attributable to common stockholders - basic and diluted$(51,529)$(31,545)$(10,019)
Denominator:
Weighted-average common stock outstanding119,647,777 125,342,746 127,161,731 
Net loss per share attributable to common stockholders - basic and diluted$(0.43)$(0.25)$(0.08)
For the years ended December 31, 2022, 2021, and 2020 the Company’s potentially dilutive securities were stock options, the Warrant Shares, the Public Warrants and Private Warrants, and the warrants to purchase Common Shares and preferred stock.
Since the Company was in a loss position for all periods presented, basic net loss per share is the same as diluted net loss per share for all periods as the inclusion of all potential common shares outstanding would have been anti-dilutive.
Potentially dilutive securities (upon conversion) that were not included in the diluted per share calculations because they would be anti-dilutive were as follows:
Year ended December 31.
202220212020
Public Warrants as converted to Common Shares (Note 11)14,420,065   
Private Warrants as converted to Common Shares (Note 11)11,633,060   
D-Wave Systems Warrant Shares as converted to Common Shares (Note 14)2,889,282 2,889,282 2,889,282 
Options to purchase common stock as converted to Common Shares13,689,638 14,533,399 11,258,438 
Total42,632,045 17,422,681 14,147,720 

16.    Stockholders' Equity

Preferred Stock
As of December 31, 2022, D-Wave Quantum Inc. is authorized to issue up to 20,000,000 shares of preferred stock. D-Wave Quantum Inc. has not issued any shares of preferred stock as of December 31, 2022. As no shares have been issued, D-Wave Quantum Inc. preferred stock is not reflected on the consolidated balance sheet.

Equity Purchase Agreement
On June 16, 2022, the Company entered into a common stock purchase agreement (“LPC Purchase Agreement”) with Lincoln Park. The LPC Purchase Agreement provides that, subject to the terms and conditions therein, the Company has the right, but not the obligation, to sell, at its discretion, to Lincoln Park up to $150.0 million Common Shares over a 36-month period commencing on October 26, 2022. As of December 31, 2022, the Company has received $4.2 million in proceeds through the issuance of 1,878,806 Common Shares to Lincoln Park under the Purchase Agreement. The purchase price per share of the shares sold will be based on the market prices prevailing immediately preceding the time of sale as computed under the LPC Purchase Agreement. The Purchase Agreement prohibits the Company from directing Lincoln Park to purchase any Common Shares if the closing price of the Common Shares is less than $1.00. The agreement may be terminated by the Company at any time, at its sole discretion, without any additional cost or penalty.
Common Stock
As of December 31, 2022, the Company had 113,335,530 shares of common stock outstanding, comprised of 48,408,854 Exchangeable Shares and 64,926,678 Common Shares. At any time and at their election, holders of
120


Exchangeable Shares can exchange their shares for Common Shares on a one-for-one basis. In addition, holders of Exchangeable Shares have the same rights with respect to voting, dividends, and liquidation, dissolution, and winding up, as holders of Common Shares. As such, the Exchangeable Shares are identical in substance to Common Shares and, therefore, are treated as shares of common stock of the Company.
The Company's common stock contains the following rights:
Voting Rights
Except as otherwise required by law or as otherwise provided in any certificate of designation for any series of preferred stock, the holders of D-Wave Quantum Common Shares possess all voting power for the election of directors and all other matters requiring stockholder action. Holders of D-Wave Quantum Common Shares are entitled to one vote per share on matters to be voted on by stockholders.
Dividend Rights
Holders of D-Wave Quantum Common Shares will be entitled to receive dividends as and when declared by D-Wave Quantum’s board of directors at its discretion out of funds properly applicable to the payment of dividends, subject to the rights, if any, of shareholders holding shares with special rights to dividends. The timing, declaration, amount and payment of future dividends will depend on D-Wave Quantum’s financial condition, earnings, capital requirements and debt service obligations, as well as legal requirements, regulatory constraints, industry practice and other factors that D-Wave Quantum’s board of directors deems relevant.
Rights Related to Liquidation, Dissolution and Winding Up
In the event of voluntary or involuntary liquidation, dissolution, distribution of assets or winding-up, the holders of D-Wave Quantum Common Shares will be entitled to receive an equal amount per share of all of the Company's assets of whatever kind available for distribution to stockholders, after the rights of the holders of the preferred stock, if any, have been satisfied.
17.    Geographic areas
The following table presents a summary of revenue by geography for the years ended December 31, 2022, 2021 and 2020:
Years ended December 31,
202220212020
United States$3,342 $3,425 $3,119 
Japan1,241 1,614 1,630 
Germany1,150 741 155 
Other1,440 499 256 
Total revenue$7,173 $6,279 $5,160 
"Other" includes Europe, the Middle East, Africa (EMEA) and Asia, Canada and Australia. The Company has not had any sales in China, Russia or Ukraine.
The following table sets forth the long-lived assets, consisting of property and plant, net, and operating lease right-of-use assets, by geographic area as of December 31, 2022, December 31, 2021 and December 31, 2020 as follows (in thousands):
December 31,
202220212020
Canada$10,953 $11,251 $4,984 
United States474 576 858 
Total long-lived assets$11,427 $11,827 $5,842 
As of December 31, 2022, December 31, 2021 and December 31, 2020 substantially all of the Company’s long-lived assets are located in Canada and in the United States.
121


Significant customers
The Company had significant customers during the years ended December 31, 2022, 2021, and 2020. A significant customer is defined as one that comprises up to ten percent or more of total revenues in a particular year or ten percent of outstanding accounts receivable balance as of the year end.

The tables below present the significant customers on a percentage of total revenue basis for the years ended December 31, 2022, 2021 and 2020.
Years ended December 31,
202220212020
Customer A14 %15 %22 %
Customer B12 %13 %17 %
Customer C11 %12 %10 %
As of December 31, 2022, 2021 and 2020, there were two, three, and two significant customers, respectively, that comprised ten percent or more of outstanding accounts receivable balances.
All revenue derived from major customers above are included in the United States and Germany during the year ended December 31, 2022 and the United States and Japan during the year ended December 31, 2021.
18.    Subsequent events
The Company has evaluated all events occurring through April 18, 2023, the date on which the consolidated financial statements were issued, and during which time, nothing has occurred outside the normal course of business operations that would require disclosure except the following:
The Company issued 13,239,654 Common Shares in connection with the Lincoln Park Purchase Agreement for total proceeds of $15.7 million.
The Company issued 598,368 Common Shares related to the exercise of stock options for proceeds of $0.6 million.
On January 5, 2023 and March 27, 2023, the Company granted 143,000 and 3,349,520 RSUs to certain of its employees, respectively.
On February 13, 2023, a registration statement relating to the resale of up to $35.0 million Common Shares under the Lincoln Park Purchase Agreement was filed.
On April 13, 2023, the Company entered into the Term Loan and Security Agreement, by and between the Company and PSPIB (the "Term Loan"). Under the Term Loan, term loans in aggregate principal amount of $50.0 million are to be made available to the Company in three tranches, subject to certain terms and conditions (refer to Note 2 - Basis of presentation). The first tranche, in an aggregate principal amount of $15.0 million was advanced on April 14, 2023 with second and third tranches, of $15.0 million and $20.0 million respectively, to be made available to us subject to certain conditions.


122