00018578162024FYfalseP3Yhttp://fasb.org/us-gaap/2024#PropertyPlantAndEquipmentAndFinanceLeaseRightOfUseAssetAfterAccumulatedDepreciationAndAmortizationhttp://gig.com/20241231#AccruedLiabilitiesAndOtherCurrentLiabilitieshttp://gig.com/20241231#AccruedLiabilitiesAndOtherCurrentLiabilitiesiso4217:USDxbrli:sharesiso4217:USDxbrli:sharesxbrli:puregct:companygct:businessLinegct:Segmentgct:votePerShare00018578162024-01-012024-12-3100018578162024-06-300001857816us-gaap:CommonStockMember2025-02-280001857816us-gaap:CommonClassAMember2025-02-280001857816us-gaap:CommonClassBMember2025-02-2800018578162024-12-3100018578162023-12-310001857816us-gaap:VariableInterestEntityPrimaryBeneficiaryMember2024-12-310001857816us-gaap:VariableInterestEntityPrimaryBeneficiaryMember2023-12-310001857816us-gaap:CommonClassAMember2023-12-310001857816us-gaap:CommonClassAMember2024-12-310001857816us-gaap:CommonClassBMember2023-12-310001857816us-gaap:CommonClassBMember2024-12-310001857816us-gaap:ServiceMember2024-01-012024-12-310001857816us-gaap:ServiceMember2023-01-012023-12-310001857816us-gaap:ServiceMember2022-01-012022-12-310001857816us-gaap:ProductMember2024-01-012024-12-310001857816us-gaap:ProductMember2023-01-012023-12-310001857816us-gaap:ProductMember2022-01-012022-12-3100018578162023-01-012023-12-3100018578162022-01-012022-12-310001857816us-gaap:CommonStockMemberus-gaap:CommonClassAMember2023-12-310001857816us-gaap:CommonStockMemberus-gaap:CommonClassBMember2023-12-310001857816us-gaap:TreasuryStockCommonMember2023-12-310001857816us-gaap:AdditionalPaidInCapitalMember2023-12-310001857816us-gaap:AccumulatedOtherComprehensiveIncomeMember2023-12-310001857816us-gaap:RetainedEarningsMember2023-12-310001857816us-gaap:RetainedEarningsMember2024-01-012024-12-310001857816us-gaap:CommonStockMemberus-gaap:CommonClassAMember2024-01-012024-12-310001857816us-gaap:TreasuryStockCommonMember2024-01-012024-12-310001857816us-gaap:AdditionalPaidInCapitalMember2024-01-012024-12-310001857816gct:ConversionOfOrdinarySharesFromClassBToClassAMemberus-gaap:CommonStockMemberus-gaap:CommonClassAMember2024-01-012024-12-310001857816gct:ConversionOfOrdinarySharesFromClassBToClassAMemberus-gaap:CommonStockMemberus-gaap:CommonClassBMember2024-01-012024-12-310001857816gct:ConversionOfOrdinarySharesFromClassBToClassAMember2024-01-012024-12-310001857816us-gaap:AccumulatedOtherComprehensiveIncomeMember2024-01-012024-12-310001857816us-gaap:CommonStockMemberus-gaap:CommonClassAMember2024-12-310001857816us-gaap:CommonStockMemberus-gaap:CommonClassBMember2024-12-310001857816us-gaap:TreasuryStockCommonMember2024-12-310001857816us-gaap:AdditionalPaidInCapitalMember2024-12-310001857816us-gaap:AccumulatedOtherComprehensiveIncomeMember2024-12-310001857816us-gaap:RetainedEarningsMember2024-12-310001857816us-gaap:CommonStockMemberus-gaap:CommonClassAMember2022-12-310001857816us-gaap:CommonStockMemberus-gaap:CommonClassBMember2022-12-310001857816us-gaap:TreasuryStockCommonMember2022-12-310001857816gct:SubscriptionReceivableFromOrdinarySharesMember2022-12-310001857816us-gaap:AdditionalPaidInCapitalMember2022-12-310001857816us-gaap:AccumulatedOtherComprehensiveIncomeMember2022-12-310001857816us-gaap:RetainedEarningsMember2022-12-3100018578162022-12-310001857816us-gaap:RetainedEarningsMember2023-01-012023-12-310001857816us-gaap:TreasuryStockCommonMember2023-01-012023-12-310001857816us-gaap:CommonStockMemberus-gaap:CommonClassAMember2023-01-012023-12-310001857816gct:SubscriptionReceivableFromOrdinarySharesMember2023-01-012023-12-310001857816us-gaap:AdditionalPaidInCapitalMember2023-01-012023-12-310001857816us-gaap:AccumulatedOtherComprehensiveIncomeMember2023-01-012023-12-310001857816gct:SubscriptionReceivableFromOrdinarySharesMember2023-12-310001857816us-gaap:CommonStockMemberus-gaap:CommonClassAMember2021-12-310001857816us-gaap:CommonStockMemberus-gaap:CommonClassBMember2021-12-310001857816us-gaap:CommonStockMember2021-12-310001857816us-gaap:TreasuryStockCommonMember2021-12-310001857816gct:SubscriptionReceivableFromOrdinarySharesMember2021-12-310001857816us-gaap:PreferredStockMember2021-12-310001857816us-gaap:AdditionalPaidInCapitalMember2021-12-310001857816us-gaap:AccumulatedOtherComprehensiveIncomeMember2021-12-310001857816us-gaap:RetainedEarningsMember2021-12-3100018578162021-12-310001857816us-gaap:RetainedEarningsMember2022-01-012022-12-310001857816us-gaap:AdditionalPaidInCapitalMember2022-01-012022-12-310001857816us-gaap:RestrictedStockMemberus-gaap:TreasuryStockCommonMember2022-01-012022-12-310001857816us-gaap:RestrictedStockMemberus-gaap:AdditionalPaidInCapitalMember2022-01-012022-12-310001857816us-gaap:RestrictedStockMember2022-01-012022-12-310001857816us-gaap:CommonStockMember2022-01-012022-12-310001857816gct:SubscriptionReceivableFromOrdinarySharesMember2022-01-012022-12-310001857816us-gaap:TreasuryStockCommonMember2022-01-012022-12-310001857816us-gaap:CommonStockMemberus-gaap:CommonClassAMember2022-01-012022-12-310001857816us-gaap:CommonStockMemberus-gaap:CommonClassBMember2022-01-012022-12-310001857816us-gaap:CommonStockMembergct:ClassBOrdinarySharesMember2022-01-012022-12-310001857816us-gaap:CommonStockMembergct:ClassAOrdinarySharesMember2022-01-012022-12-310001857816gct:ConversionOfPreferredSharesToClassBOrdinarySharesMemberus-gaap:CommonStockMemberus-gaap:CommonClassBMember2022-01-012022-12-310001857816us-gaap:PreferredStockMembergct:ConversionOfPreferredSharesToClassBOrdinarySharesMember2022-01-012022-12-310001857816gct:ConversionOfPreferredSharesToClassBOrdinarySharesMember2022-01-012022-12-310001857816gct:ConversionOfPreferredSharesToClassAOrdinarySharesMemberus-gaap:CommonStockMemberus-gaap:CommonClassAMember2022-01-012022-12-310001857816us-gaap:PreferredStockMembergct:ConversionOfPreferredSharesToClassAOrdinarySharesMember2022-01-012022-12-310001857816gct:ConversionOfPreferredSharesToClassAOrdinarySharesMember2022-01-012022-12-310001857816gct:ConversionOfSeriesEPreferredSharesToClassAOrdinarySharesMemberus-gaap:CommonStockMemberus-gaap:CommonClassAMember2022-01-012022-12-310001857816us-gaap:AdditionalPaidInCapitalMembergct:ConversionOfSeriesEPreferredSharesToClassAOrdinarySharesMember2022-01-012022-12-310001857816gct:ConversionOfSeriesEPreferredSharesToClassAOrdinarySharesMember2022-01-012022-12-310001857816us-gaap:AccumulatedOtherComprehensiveIncomeMember2022-01-012022-12-310001857816us-gaap:CommonStockMember2022-12-310001857816us-gaap:PreferredStockMember2022-12-310001857816gct:AllVariableInterestEntitiesMember2024-01-310001857816srt:ConsolidationEliminationsMemberus-gaap:VariableInterestEntityPrimaryBeneficiaryMember2024-12-310001857816us-gaap:VariableInterestEntityPrimaryBeneficiaryMembersrt:ConsolidationEliminationsMemberus-gaap:RelatedPartyMember2024-12-310001857816us-gaap:RelatedPartyMemberus-gaap:VariableInterestEntityPrimaryBeneficiaryMember2023-12-310001857816srt:ConsolidationEliminationsMemberus-gaap:VariableInterestEntityPrimaryBeneficiaryMember2024-01-012024-12-310001857816us-gaap:VariableInterestEntityPrimaryBeneficiaryMember2023-01-012023-12-310001857816us-gaap:VariableInterestEntityPrimaryBeneficiaryMember2022-01-012022-12-310001857816srt:ConsolidationEliminationsMemberus-gaap:VariableInterestEntityPrimaryBeneficiaryMember2023-12-310001857816us-gaap:VariableInterestEntityPrimaryBeneficiaryMember2022-12-310001857816us-gaap:VariableInterestEntityPrimaryBeneficiaryMember2021-12-310001857816country:UScurrency:USD2024-12-310001857816country:UScurrency:USD2023-12-310001857816country:UScurrency:GBP2024-12-310001857816country:UScurrency:GBP2023-12-310001857816country:UScurrency:CAD2024-12-310001857816country:UScurrency:CAD2023-12-310001857816country:UScurrency:MXN2024-12-310001857816country:UScurrency:MXN2023-12-310001857816country:US2024-12-310001857816country:US2023-12-310001857816country:HKcurrency:USD2024-12-310001857816country:HKcurrency:USD2023-12-310001857816country:HKcurrency:EUR2024-12-310001857816country:HKcurrency:EUR2023-12-310001857816country:HKcurrency:GBP2024-12-310001857816country:HKcurrency:GBP2023-12-310001857816country:HKcurrency:JPY2024-12-310001857816country:HKcurrency:JPY2023-12-310001857816country:HKcurrency:HKD2024-12-310001857816country:HKcurrency:HKD2023-12-310001857816country:HKcurrency:CAD2024-12-310001857816country:HKcurrency:CAD2023-12-310001857816country:HK2024-12-310001857816country:HK2023-12-310001857816country:JPcurrency:JPY2024-12-310001857816country:JPcurrency:JPY2023-12-310001857816country:JPcurrency:USD2024-12-310001857816country:JPcurrency:USD2023-12-310001857816country:JP2024-12-310001857816country:JP2023-12-310001857816country:GBcurrency:GBP2024-12-310001857816country:GBcurrency:GBP2023-12-310001857816country:GBcurrency:USD2024-12-310001857816country:GBcurrency:USD2023-12-310001857816country:GBcurrency:EUR2024-12-310001857816country:GBcurrency:EUR2023-12-310001857816country:GB2024-12-310001857816country:GB2023-12-310001857816country:CNcurrency:CNY2024-12-310001857816country:CNcurrency:CNY2023-12-310001857816country:CNcurrency:USD2024-12-310001857816country:CNcurrency:USD2023-12-310001857816country:CNcurrency:EUR2024-12-310001857816country:CNcurrency:EUR2023-12-310001857816country:CNcurrency:GBP2024-12-310001857816country:CNcurrency:GBP2023-12-310001857816country:CN2024-12-310001857816country:CN2023-12-310001857816country:DEcurrency:EUR2024-12-310001857816country:DEcurrency:EUR2023-12-310001857816country:DEcurrency:USD2024-12-310001857816country:DEcurrency:USD2023-12-310001857816country:DEcurrency:GBP2024-12-310001857816country:DEcurrency:GBP2023-12-310001857816country:DE2024-12-310001857816country:DE2023-12-310001857816country:VNcurrency:VND2024-12-310001857816country:VNcurrency:VND2023-12-310001857816country:VNcurrency:CNY2024-12-310001857816country:VNcurrency:CNY2023-12-310001857816country:VNcurrency:USD2024-12-310001857816country:VNcurrency:USD2023-12-310001857816country:VN2024-12-310001857816country:VN2023-12-310001857816country:MYcurrency:MYR2024-12-310001857816country:MYcurrency:MYR2023-12-310001857816country:MYcurrency:USD2024-12-310001857816country:MYcurrency:USD2023-12-310001857816country:MY2024-12-310001857816country:MY2023-12-310001857816srt:MinimumMemberus-gaap:OfficeEquipmentMember2024-12-310001857816srt:MaximumMemberus-gaap:OfficeEquipmentMember2024-12-310001857816us-gaap:VehiclesMember2024-12-310001857816gct:LogisticsAndWarehouseAndOtherHeavyEquipmentMember2024-12-310001857816srt:MinimumMember2024-12-310001857816srt:MaximumMember2024-12-310001857816us-gaap:LineOfCreditMember2024-01-012024-12-310001857816gct:CustomerAMemberus-gaap:CustomerConcentrationRiskMemberus-gaap:AccountsReceivableMember2024-01-012024-12-310001857816gct:CustomerAMemberus-gaap:CustomerConcentrationRiskMemberus-gaap:AccountsReceivableMember2023-01-012023-12-310001857816gct:OneSupplierMemberus-gaap:SupplierConcentrationRiskMembersrt:MinimumMembergct:PurchasesMember2024-01-012024-12-310001857816us-gaap:InvestmentsMemberus-gaap:BankTimeDepositsMember2024-12-310001857816us-gaap:InvestmentsMemberus-gaap:USTreasurySecuritiesMember2024-12-310001857816us-gaap:FairValueInputsLevel2Memberus-gaap:InvestmentsMemberus-gaap:USTreasurySecuritiesMember2024-12-310001857816us-gaap:FairValueInputsLevel2Memberus-gaap:InvestmentsMemberus-gaap:BankTimeDepositsMember2024-12-310001857816us-gaap:FairValueInputsLevel2Member2024-12-310001857816gct:OthersMember2024-12-310001857816gct:OthersMember2023-12-310001857816country:HKgct:PlatformCommissionMembergct:ReportableSegmentMember2024-01-012024-12-310001857816country:HKgct:PlatformCommissionMembergct:ReportableSegmentMember2023-01-012023-12-310001857816country:HKgct:PlatformCommissionMembergct:ReportableSegmentMember2022-01-012022-12-310001857816gct:PlatformCommissionMembergct:ReportableSegmentMember2024-01-012024-12-310001857816gct:PlatformCommissionMembergct:ReportableSegmentMember2023-01-012023-12-310001857816gct:PlatformCommissionMembergct:ReportableSegmentMember2022-01-012022-12-310001857816country:USgct:OceanTransportationServiceMembergct:ReportableSegmentMember2024-01-012024-12-310001857816country:USgct:OceanTransportationServiceMembergct:ReportableSegmentMember2023-01-012023-12-310001857816country:USgct:OceanTransportationServiceMembergct:ReportableSegmentMember2022-01-012022-12-310001857816gct:OthersMembergct:OceanTransportationServiceMembergct:ReportableSegmentMember2024-01-012024-12-310001857816gct:OthersMembergct:OceanTransportationServiceMembergct:ReportableSegmentMember2023-01-012023-12-310001857816gct:OthersMembergct:OceanTransportationServiceMembergct:ReportableSegmentMember2022-01-012022-12-310001857816gct:OceanTransportationServiceMembergct:ReportableSegmentMember2024-01-012024-12-310001857816gct:OceanTransportationServiceMembergct:ReportableSegmentMember2023-01-012023-12-310001857816gct:OceanTransportationServiceMembergct:ReportableSegmentMember2022-01-012022-12-310001857816country:USgct:DrayageServiceMembergct:ReportableSegmentMember2024-01-012024-12-310001857816country:USgct:DrayageServiceMembergct:ReportableSegmentMember2023-01-012023-12-310001857816country:USgct:DrayageServiceMembergct:ReportableSegmentMember2022-01-012022-12-310001857816gct:OthersMembergct:DrayageServiceMembergct:ReportableSegmentMember2024-01-012024-12-310001857816gct:OthersMembergct:DrayageServiceMembergct:ReportableSegmentMember2023-01-012023-12-310001857816gct:OthersMembergct:DrayageServiceMembergct:ReportableSegmentMember2022-01-012022-12-310001857816gct:DrayageServiceMembergct:ReportableSegmentMember2024-01-012024-12-310001857816gct:DrayageServiceMembergct:ReportableSegmentMember2023-01-012023-12-310001857816gct:DrayageServiceMembergct:ReportableSegmentMember2022-01-012022-12-310001857816country:USgct:WarehousingServiceMembergct:ReportableSegmentMember2024-01-012024-12-310001857816country:USgct:WarehousingServiceMembergct:ReportableSegmentMember2023-01-012023-12-310001857816country:USgct:WarehousingServiceMembergct:ReportableSegmentMember2022-01-012022-12-310001857816gct:OthersMembergct:WarehousingServiceMembergct:ReportableSegmentMember2024-01-012024-12-310001857816gct:OthersMembergct:WarehousingServiceMembergct:ReportableSegmentMember2023-01-012023-12-310001857816gct:OthersMembergct:WarehousingServiceMembergct:ReportableSegmentMember2022-01-012022-12-310001857816gct:WarehousingServiceMembergct:ReportableSegmentMember2024-01-012024-12-310001857816gct:WarehousingServiceMembergct:ReportableSegmentMember2023-01-012023-12-310001857816gct:WarehousingServiceMembergct:ReportableSegmentMember2022-01-012022-12-310001857816country:USgct:LastmileDeliveryServiceMembergct:ReportableSegmentMember2024-01-012024-12-310001857816country:USgct:LastmileDeliveryServiceMembergct:ReportableSegmentMember2023-01-012023-12-310001857816country:USgct:LastmileDeliveryServiceMembergct:ReportableSegmentMember2022-01-012022-12-310001857816country:DEgct:LastmileDeliveryServiceMembergct:ReportableSegmentMember2024-01-012024-12-310001857816country:DEgct:LastmileDeliveryServiceMembergct:ReportableSegmentMember2023-01-012023-12-310001857816country:DEgct:LastmileDeliveryServiceMembergct:ReportableSegmentMember2022-01-012022-12-310001857816gct:OthersMembergct:LastmileDeliveryServiceMembergct:ReportableSegmentMember2024-01-012024-12-310001857816gct:OthersMembergct:LastmileDeliveryServiceMembergct:ReportableSegmentMember2023-01-012023-12-310001857816gct:OthersMembergct:LastmileDeliveryServiceMembergct:ReportableSegmentMember2022-01-012022-12-310001857816gct:LastmileDeliveryServiceMembergct:ReportableSegmentMember2024-01-012024-12-310001857816gct:LastmileDeliveryServiceMembergct:ReportableSegmentMember2023-01-012023-12-310001857816gct:LastmileDeliveryServiceMembergct:ReportableSegmentMember2022-01-012022-12-310001857816country:USgct:PackagingServiceMembergct:ReportableSegmentMember2024-01-012024-12-310001857816country:USgct:PackagingServiceMembergct:ReportableSegmentMember2023-01-012023-12-310001857816country:USgct:PackagingServiceMembergct:ReportableSegmentMember2022-01-012022-12-310001857816country:DEgct:PackagingServiceMembergct:ReportableSegmentMember2024-01-012024-12-310001857816country:DEgct:PackagingServiceMembergct:ReportableSegmentMember2023-01-012023-12-310001857816country:DEgct:PackagingServiceMembergct:ReportableSegmentMember2022-01-012022-12-310001857816gct:OthersMembergct:PackagingServiceMembergct:ReportableSegmentMember2024-01-012024-12-310001857816gct:OthersMembergct:PackagingServiceMembergct:ReportableSegmentMember2023-01-012023-12-310001857816gct:OthersMembergct:PackagingServiceMembergct:ReportableSegmentMember2022-01-012022-12-310001857816gct:PackagingServiceMembergct:ReportableSegmentMember2024-01-012024-12-310001857816gct:PackagingServiceMembergct:ReportableSegmentMember2023-01-012023-12-310001857816gct:PackagingServiceMembergct:ReportableSegmentMember2022-01-012022-12-310001857816country:USus-gaap:ServiceOtherMembergct:ReportableSegmentMember2024-01-012024-12-310001857816country:USus-gaap:ServiceOtherMembergct:ReportableSegmentMember2023-01-012023-12-310001857816country:USus-gaap:ServiceOtherMembergct:ReportableSegmentMember2022-01-012022-12-310001857816gct:OthersMemberus-gaap:ServiceOtherMembergct:ReportableSegmentMember2024-01-012024-12-310001857816gct:OthersMemberus-gaap:ServiceOtherMembergct:ReportableSegmentMember2023-01-012023-12-310001857816gct:OthersMemberus-gaap:ServiceOtherMembergct:ReportableSegmentMember2022-01-012022-12-310001857816us-gaap:ServiceOtherMembergct:ReportableSegmentMember2024-01-012024-12-310001857816us-gaap:ServiceOtherMembergct:ReportableSegmentMember2023-01-012023-12-310001857816us-gaap:ServiceOtherMembergct:ReportableSegmentMember2022-01-012022-12-310001857816us-gaap:ServiceMembergct:ReportableSegmentMember2024-01-012024-12-310001857816us-gaap:ServiceMembergct:ReportableSegmentMember2023-01-012023-12-310001857816us-gaap:ServiceMembergct:ReportableSegmentMember2022-01-012022-12-310001857816country:USus-gaap:ProductMembergct:ReportableSegmentMember2024-01-012024-12-310001857816country:USus-gaap:ProductMembergct:ReportableSegmentMember2023-01-012023-12-310001857816country:USus-gaap:ProductMembergct:ReportableSegmentMember2022-01-012022-12-310001857816country:DEus-gaap:ProductMembergct:ReportableSegmentMember2024-01-012024-12-310001857816country:DEus-gaap:ProductMembergct:ReportableSegmentMember2023-01-012023-12-310001857816country:DEus-gaap:ProductMembergct:ReportableSegmentMember2022-01-012022-12-310001857816country:JPus-gaap:ProductMembergct:ReportableSegmentMember2024-01-012024-12-310001857816country:JPus-gaap:ProductMembergct:ReportableSegmentMember2023-01-012023-12-310001857816country:JPus-gaap:ProductMembergct:ReportableSegmentMember2022-01-012022-12-310001857816gct:OthersMemberus-gaap:ProductMembergct:ReportableSegmentMember2024-01-012024-12-310001857816gct:OthersMemberus-gaap:ProductMembergct:ReportableSegmentMember2023-01-012023-12-310001857816gct:OthersMemberus-gaap:ProductMembergct:ReportableSegmentMember2022-01-012022-12-310001857816us-gaap:ProductMembergct:ReportableSegmentMember2024-01-012024-12-310001857816us-gaap:ProductMembergct:ReportableSegmentMember2023-01-012023-12-310001857816us-gaap:ProductMembergct:ReportableSegmentMember2022-01-012022-12-310001857816gct:ReportableSegmentMember2024-01-012024-12-310001857816gct:ReportableSegmentMember2023-01-012023-12-310001857816gct:ReportableSegmentMember2022-01-012022-12-310001857816gct:NoRegionMembersrt:MinimumMemberus-gaap:SalesRevenueNetMember2024-01-012024-12-310001857816gct:NoRegionMembersrt:MinimumMemberus-gaap:SalesRevenueNetMember2023-01-012023-12-310001857816gct:NoRegionMembersrt:MinimumMemberus-gaap:SalesRevenueNetMember2022-01-012022-12-310001857816gct:NobleHouseHomeFurnishingsLLCMember2023-10-012023-10-310001857816gct:NobleHouseHomeFurnishingsLLCMember2023-10-310001857816gct:NobleHouseHomeFurnishingsLLCMember2023-01-012023-12-310001857816gct:WondersignMember2023-11-012023-11-300001857816gct:WondersignMember2023-11-300001857816gct:OfficeAndOtherEquipmentMember2024-12-310001857816gct:OfficeAndOtherEquipmentMember2023-12-310001857816us-gaap:VehiclesMember2023-12-310001857816gct:LogisticsWarehouseAndOtherHeavyEquipmentMember2024-12-310001857816gct:LogisticsWarehouseAndOtherHeavyEquipmentMember2023-12-310001857816us-gaap:CostOfSalesMember2024-01-012024-12-310001857816us-gaap:CostOfSalesMember2023-01-012023-12-310001857816us-gaap:CostOfSalesMember2022-01-012022-12-310001857816us-gaap:GeneralAndAdministrativeExpenseMember2024-01-012024-12-310001857816us-gaap:GeneralAndAdministrativeExpenseMember2023-01-012023-12-310001857816us-gaap:GeneralAndAdministrativeExpenseMember2022-01-012022-12-310001857816us-gaap:ResearchAndDevelopmentExpenseMember2024-01-012024-12-310001857816us-gaap:ResearchAndDevelopmentExpenseMember2023-01-012023-12-310001857816us-gaap:ResearchAndDevelopmentExpenseMember2022-01-012022-12-310001857816us-gaap:DevelopedTechnologyRightsMember2024-01-012024-12-310001857816us-gaap:DevelopedTechnologyRightsMember2023-01-012023-12-310001857816us-gaap:CustomerRelationshipsMember2024-01-012024-12-310001857816us-gaap:CustomerRelationshipsMember2023-01-012023-12-310001857816us-gaap:RestrictedStockMembergct:EmployeeAndNonEmployeeMember2022-02-012022-02-280001857816us-gaap:RestrictedStockMember2023-01-012023-12-310001857816us-gaap:RestrictedStockMember2024-01-012024-12-310001857816us-gaap:IPOMember2022-08-182022-08-180001857816us-gaap:IPOMember2022-08-180001857816us-gaap:CommonClassBMember2022-08-180001857816us-gaap:CommonClassAMember2022-08-180001857816gct:ConversionOfPreferredSharesToClassAOrdinarySharesMember2022-08-182022-08-180001857816gct:ConversionOfOrdinarySharesToClassAOrdinarySharesMember2022-08-182022-08-180001857816gct:ConversionOfPreferredSharesToClassBOrdinarySharesMember2022-08-182022-08-180001857816gct:ConversionOfOrdinarySharesToClassBOrdinarySharesMember2022-08-182022-08-180001857816us-gaap:CommonClassAMember2022-08-182022-08-180001857816us-gaap:CommonClassBMember2022-08-182022-08-180001857816gct:ConversionOfOrdinarySharesFromClassBToClassAMember2023-01-012023-12-310001857816gct:ConversionOfOrdinarySharesFromClassBToClassAMember2022-01-012022-12-310001857816us-gaap:CommonClassAMember2024-01-012024-12-310001857816us-gaap:CommonClassAMember2023-01-012023-12-310001857816us-gaap:CommonClassAMember2022-01-012022-12-310001857816us-gaap:CommonClassAMember2024-12-012024-12-310001857816gct:TwoThousandSeventeenShareIncentivePlanMember2024-12-310001857816us-gaap:RestrictedStockUnitsRSUMemberus-gaap:ShareBasedCompensationAwardTrancheOneMember2023-04-272023-04-270001857816us-gaap:RestrictedStockUnitsRSUMemberus-gaap:ShareBasedCompensationAwardTrancheTwoMember2023-04-272023-04-270001857816us-gaap:RestrictedStockUnitsRSUMember2023-04-272023-04-270001857816us-gaap:RestrictedStockUnitsRSUMember2023-12-310001857816us-gaap:RestrictedStockUnitsRSUMember2024-01-012024-12-310001857816us-gaap:RestrictedStockUnitsRSUMember2024-12-310001857816us-gaap:RestrictedStockUnitsRSUMember2022-12-310001857816us-gaap:RestrictedStockUnitsRSUMember2023-01-012023-12-310001857816us-gaap:RestrictedStockUnitsRSUMemberus-gaap:CostOfSalesMember2024-01-012024-12-310001857816us-gaap:RestrictedStockUnitsRSUMemberus-gaap:CostOfSalesMember2023-01-012023-12-310001857816us-gaap:RestrictedStockUnitsRSUMemberus-gaap:CostOfSalesMember2022-01-012022-12-310001857816us-gaap:RestrictedStockUnitsRSUMemberus-gaap:SellingAndMarketingExpenseMember2024-01-012024-12-310001857816us-gaap:RestrictedStockUnitsRSUMemberus-gaap:SellingAndMarketingExpenseMember2023-01-012023-12-310001857816us-gaap:RestrictedStockUnitsRSUMemberus-gaap:SellingAndMarketingExpenseMember2022-01-012022-12-310001857816us-gaap:RestrictedStockUnitsRSUMemberus-gaap:GeneralAndAdministrativeExpenseMember2024-01-012024-12-310001857816us-gaap:RestrictedStockUnitsRSUMemberus-gaap:GeneralAndAdministrativeExpenseMember2023-01-012023-12-310001857816us-gaap:RestrictedStockUnitsRSUMemberus-gaap:GeneralAndAdministrativeExpenseMember2022-01-012022-12-310001857816us-gaap:RestrictedStockUnitsRSUMemberus-gaap:ResearchAndDevelopmentExpenseMember2024-01-012024-12-310001857816us-gaap:RestrictedStockUnitsRSUMemberus-gaap:ResearchAndDevelopmentExpenseMember2023-01-012023-12-310001857816us-gaap:RestrictedStockUnitsRSUMemberus-gaap:ResearchAndDevelopmentExpenseMember2022-01-012022-12-310001857816us-gaap:RestrictedStockUnitsRSUMember2022-01-012022-12-3100018578162021-07-112021-07-110001857816srt:MinimumMember2022-12-310001857816srt:MaximumMember2022-12-310001857816us-gaap:EmployeeStockOptionMemberus-gaap:CostOfSalesMember2024-01-012024-12-310001857816us-gaap:EmployeeStockOptionMemberus-gaap:CostOfSalesMember2023-01-012023-12-310001857816us-gaap:EmployeeStockOptionMemberus-gaap:CostOfSalesMember2022-01-012022-12-310001857816us-gaap:EmployeeStockOptionMemberus-gaap:SellingAndMarketingExpenseMember2024-01-012024-12-310001857816us-gaap:EmployeeStockOptionMemberus-gaap:SellingAndMarketingExpenseMember2023-01-012023-12-310001857816us-gaap:EmployeeStockOptionMemberus-gaap:SellingAndMarketingExpenseMember2022-01-012022-12-310001857816us-gaap:EmployeeStockOptionMemberus-gaap:GeneralAndAdministrativeExpenseMember2024-01-012024-12-310001857816us-gaap:EmployeeStockOptionMemberus-gaap:GeneralAndAdministrativeExpenseMember2023-01-012023-12-310001857816us-gaap:EmployeeStockOptionMemberus-gaap:GeneralAndAdministrativeExpenseMember2022-01-012022-12-310001857816us-gaap:EmployeeStockOptionMemberus-gaap:ResearchAndDevelopmentExpenseMember2024-01-012024-12-310001857816us-gaap:EmployeeStockOptionMemberus-gaap:ResearchAndDevelopmentExpenseMember2023-01-012023-12-310001857816us-gaap:EmployeeStockOptionMemberus-gaap:ResearchAndDevelopmentExpenseMember2022-01-012022-12-310001857816us-gaap:EmployeeStockOptionMember2024-01-012024-12-310001857816us-gaap:EmployeeStockOptionMember2023-01-012023-12-310001857816us-gaap:EmployeeStockOptionMember2022-01-012022-12-310001857816us-gaap:RestrictedStockMember2022-02-012022-02-280001857816us-gaap:RestrictedStockMemberus-gaap:IPOMember2024-01-012024-12-310001857816us-gaap:RestrictedStockMemberus-gaap:ShareBasedPaymentArrangementNonemployeeMember2022-11-182022-11-180001857816us-gaap:RestrictedStockMember2023-12-310001857816us-gaap:RestrictedStockMember2024-12-310001857816us-gaap:RestrictedStockMember2022-12-310001857816us-gaap:RestrictedStockMember2021-12-310001857816gct:UnderwriterMemberus-gaap:CommonClassAMemberus-gaap:IPOMember2022-07-010001857816gct:UnderwriterMemberus-gaap:CommonClassAMember2022-07-010001857816gct:UnderwriterMemberus-gaap:CommonClassAMember2022-08-220001857816gct:UnderwriterMemberus-gaap:CommonClassAMember2024-02-290001857816us-gaap:CommonStockMemberus-gaap:CommonClassAMember2024-02-012024-02-290001857816us-gaap:MeasurementInputRiskFreeInterestRateMember2022-12-310001857816us-gaap:MeasurementInputPriceVolatilityMember2022-12-310001857816us-gaap:MeasurementInputExpectedDividendRateMember2022-12-310001857816us-gaap:MeasurementInputSharePriceMember2022-12-310001857816us-gaap:MeasurementInputExpectedTermMember2022-12-310001857816us-gaap:DomesticCountryMember2024-01-012024-12-310001857816us-gaap:DomesticCountryMember2023-01-012023-12-310001857816us-gaap:DomesticCountryMember2022-01-012022-12-310001857816us-gaap:ForeignCountryMember2024-01-012024-12-310001857816us-gaap:ForeignCountryMember2023-01-012023-12-310001857816us-gaap:ForeignCountryMember2022-01-012022-12-310001857816country:US2022-12-310001857816gct:ForeignSubsidiariesMember2024-12-310001857816gct:ForeignSubsidiariesMember2023-12-310001857816gct:ForeignSubsidiariesMember2022-12-310001857816gct:ExpirableTaxYear2025Membergct:ForeignSubsidiariesMember2024-12-310001857816gct:ExpirableTaxYear2026Membergct:ForeignSubsidiariesMember2024-12-310001857816gct:ExpirableTaxYear2027Membergct:ForeignSubsidiariesMember2024-12-310001857816gct:ExpirableTaxYear2028Membergct:ForeignSubsidiariesMember2024-12-310001857816gct:ExpirableTaxYear2029Membergct:ForeignSubsidiariesMember2024-12-310001857816gct:ExpirableTaxYear2033Membergct:ForeignSubsidiariesMember2024-12-310001857816gct:ExpirableTaxYear2034Membergct:ForeignSubsidiariesMember2024-12-310001857816gct:SeriesABCDEPreferredStockMember2022-08-170001857816gct:ConversionOfTemporaryEquitySeriesEPreferredSharesToClassAOrdinarySharesMember2022-08-170001857816us-gaap:WarrantMemberus-gaap:CommonClassAMember2024-01-012024-12-310001857816gct:PlatformCommissionMember2024-01-012024-12-310001857816gct:PlatformCommissionMember2023-01-012023-12-310001857816gct:PlatformCommissionMember2022-01-012022-12-310001857816gct:OceanTransportationServiceMember2024-01-012024-12-310001857816gct:OceanTransportationServiceMember2023-01-012023-12-310001857816gct:OceanTransportationServiceMember2022-01-012022-12-310001857816gct:DrayageServiceMember2024-01-012024-12-310001857816gct:DrayageServiceMember2023-01-012023-12-310001857816gct:DrayageServiceMember2022-01-012022-12-310001857816gct:WarehousingServiceMember2024-01-012024-12-310001857816gct:WarehousingServiceMember2023-01-012023-12-310001857816gct:WarehousingServiceMember2022-01-012022-12-310001857816gct:LastmileDeliveryServiceMember2024-01-012024-12-310001857816gct:LastmileDeliveryServiceMember2023-01-012023-12-310001857816gct:LastmileDeliveryServiceMember2022-01-012022-12-310001857816gct:PackagingServiceMember2024-01-012024-12-310001857816gct:PackagingServiceMember2023-01-012023-12-310001857816gct:PackagingServiceMember2022-01-012022-12-310001857816us-gaap:ServiceOtherMember2024-01-012024-12-310001857816us-gaap:ServiceOtherMember2023-01-012023-12-310001857816us-gaap:ServiceOtherMember2022-01-012022-12-310001857816gct:ProductSalesToBMember2024-01-012024-12-310001857816gct:ProductSalesToBMember2023-01-012023-12-310001857816gct:ProductSalesToBMember2022-01-012022-12-310001857816gct:ProductSalesToCMember2024-01-012024-12-310001857816gct:ProductSalesToCMember2023-01-012023-12-310001857816gct:ProductSalesToCMember2022-01-012022-12-310001857816gct:OffPlatformEcommerceMember2024-01-012024-12-310001857816gct:OffPlatformEcommerceMember2023-01-012023-12-310001857816gct:OffPlatformEcommerceMember2022-01-012022-12-310001857816gct:Gigacloud1pMember2024-01-012024-12-310001857816gct:Gigacloud1pMember2023-01-012023-12-310001857816gct:Gigacloud1pMember2022-01-012022-12-310001857816gct:OthersMember2022-01-012022-12-310001857816gct:OthersMember2023-01-012023-12-310001857816gct:OthersMember2024-01-012024-12-310001857816us-gaap:TransferredOverTimeMember2024-01-012024-12-310001857816us-gaap:TransferredOverTimeMember2023-01-012023-12-310001857816us-gaap:TransferredOverTimeMember2022-01-012022-12-310001857816us-gaap:TransferredAtPointInTimeMember2024-01-012024-12-310001857816us-gaap:TransferredAtPointInTimeMember2023-01-012023-12-310001857816us-gaap:TransferredAtPointInTimeMember2022-01-012022-12-3100018578162024-03-090001857816us-gaap:SubsequentEventMember2025-03-032025-03-0300018578162024-10-012024-12-31
Table of Contents

UNITED STATES
SECURITIES AND EXCHANGE COMMISSION
WASHINGTON, D.C. 20549
_____________________
FORM 10-K
_____________________
xANNUAL REPORT PURSUANT TO SECTION 13 OR 15(d) OF THE SECURITIES EXCHANGE ACT OF 1934
For the fiscal year ended December 31, 2024
OR
oTRANSITION REPORT PURSUANT TO SECTION 13 OR 15(d) OF THE SECURITIES EXCHANGE ACT OF 1934
For the transition period from ________ to ________
Commission file number: 001-41454
_____________________
GIGACLOUD TECHNOLOGY INC
(Exact Name of Registrant as Specified in its Charter)
_____________________
Cayman Islands
00-0000000
(State or Other Jurisdiction of Incorporation or Organization) (I.R.S. Employer Identification No.)
4388 Shirley Avenue, El Monte, CA, 91731, United States
(Address of principal executive offices) (Zip Code)

1-626-912-8886
(Registrant's telephone number, including area code)
Securities registered pursuant to Section 12(b) of the Act:
Title of Each Class
Trading
Symbol
Name of Each Exchange
on Which Registered
Class A ordinary shares, par value $0.05 per shareGCTThe Nasdaq Stock Market LLC
Securities registered pursuant to Section 12(g) of the Act:
None
(Title of Class)
Indicate by check mark if the registrant is a well-known seasoned issuer, as defined in Rule 405 of the Securities Act.     Yes   o     No   x

Indicate by check mark if the registrant is not required to file reports pursuant to Section 13 or Section 15(d) of the Act. Yes   o     No   x
Indicate by check mark whether the registrant: (1) has filed all reports required to be filed by Section 13 or 15(d) of the Securities Exchange Act of 1934 during the preceding 12 months (or for such shorter period that the registrant was required to file such reports), and (2) has been subject to such filing requirements for the past 90 days.      Yes   x     No   o
Indicate by check mark whether the registrant has submitted electronically every Interactive Data File required to be submitted pursuant to Rule 405 of Regulation S-T during the preceding 12 months (or for such shorter period that the registrant was required to submit such files).     Yes   x     No   o

Indicate by check mark whether the registrant is a large accelerated filer, an accelerated filer, a non-accelerated filer, a smaller reporting company, or an emerging growth company. See definition of “large accelerated filer,” “accelerated filer,” “smaller reporting company,” and “emerging growth company” in Rule 12b-2 of the Exchange Act.
Large Accelerated FilerAccelerated filer
 
Non-accelerated filer
Smaller reporting company
Emerging growth company
If an emerging growth company, indicate by check mark if the registrant has elected not to use the extended transition period for complying with any new or revised financial accounting standards provided pursuant to Section 13(a) of the Exchange Act. o
Indicate by check mark whether the registrant has filed a report on and attestation to its management’s assessment of the effectiveness of its internal control over financial reporting under Section 404(b) of the Sarbanes-Oxley Act (15 U.S.C. 7262(b)) by the registered public accounting firm that prepared or issued its audit report.
If securities are registered pursuant to Section 12(b) of the Act, indicate by check mark whether the financial statements of the registrant included in the filing reflect the correction of an error to previously issued financial statements. o
Indicate by check mark whether any of those error corrections are restatements that required a recovery analysis of incentive-based compensation received by any of the registrant’s executive officers during the relevant recovery period pursuant to §240.10D-1(b). o
Indicate by check mark whether the registrant is a shell company (as defined in Rule 12b-2 of the Act). Yes   o     No   x
State the aggregate market value of the voting and non-voting common equity held by non-affiliates computed by reference to the price at which the common equity was last sold, or the average bid and asked price of such common equity, as of the last business day of the registrant’s most recently completed second fiscal quarter.
As of June 30, 2024, the last business day of the registrant’s most recently completed second fiscal quarter, the aggregate market value of the registrant’s ordinary shares held by non-affiliates of the registrant was approximately $829.4 million, based on the closing price of the registrant’s Class A ordinary shares on the Nasdaq Global Market on June 30, 2024 of $30.42 per share.
(APPLICABLE ONLY TO REGISTRANTS INVOLVED IN BANKRUPTCY PROCEEDINGS DURING THE PAST FIVE YEARS)
Indicate by check mark whether the registrant has filed all documents and reports required to be filed by Sections 12, 13 or 15(d) of the Securities Exchange Act of 1934 subsequent to the distribution of securities under a plan confirmed by a court.     Yes   o     No   o
(APPLICABLE ONLY TO CORPORATE REGISTRANTS)
Indicate the number of shares outstanding of each of the registrant’s classes of common stock, as of the latest practicable date.
The number of outstanding shares of the registrant’s ordinary shares as of February 28, 2025 was 40,066,364, consisting of 31,989,632 Class A ordinary shares, par value $0.05 per share, issued and outstanding (which had excluded an aggregate of 43,265 Class A ordinary shares issued and reserved for future allocation upon exercise or vesting of awards granted under our share incentive plans; and 848,622 Class A ordinary shares issued and repurchased but not yet cancelled) and 8,076,732 Class B ordinary shares, par value $0.05 per share, issued and outstanding.
DOCUMENTS INCORPORATED BY REFERENCE
Portions of the Registrant’s proxy statement to be filed with the Securities and Exchange Commission, or the SEC, pursuant to Regulation 14A in connection with the registrant’s 2025 Annual Meeting of Shareholders, which will be filed subsequent to the date hereof, are incorporated by reference into Part III of this annual report on Form 10-K, or this annual report. Such proxy statement will be filed with the SEC not later than 120 days following the end of the registrant’s fiscal year ended December 31, 2024 to which this annual report relates.


Table of Contents

GIGACLOUD TECHNOLOGY INC
FORM 10-K — ANNUAL REPORT
For the Fiscal Year Ended December 31, 2024

TABLE OF CONTENTS
Item 1A.
Item 16.
i

Table of Contents

INTRODUCTION
Conventions that Apply to this Annual Report
Throughout this annual report, we use a number of terms which are defined as follows:
3P seller GigaCloud Marketplace GMV”: the total gross merchandise value of transactions sold through our GigaCloud Marketplace by 3P sellers, before any deductions of value added tax, goods and services tax, shipping charges paid by buyers to sellers and any refunds;
Active 3P sellers”: sellers who have sold a product in the GigaCloud Marketplace within the last 12-month period, irrespective of cancellations or returns;
Active buyers”: buyers who have purchased a product in the GigaCloud Marketplace within the last 12-month period, irrespective of cancellations or returns;
Cayman Islands holding company”: GigaCloud Technology Inc, our Cayman Islands holding company and its predecessor entity;
China” and the “PRC”: the People’s Republic of China; “mainland China”: the People’s Republic of China excluding, for the purposes of this annual report only, Taiwan, the Hong Kong Special Administrative Region and the Macao Special Administrative Region; in this annual report, any PRC laws, rules, regulations, statutes, notices, circulars and judicial interpretation or the like refer to those currently in force, published for comments (if specifically stated) or being promulgated but have not come into effect (if specifically stated) and publicly available in mainland China as of the date of this annual report.
Class A ordinary shares” or “our Class A ordinary shares”: the Class A ordinary shares, par value $0.05 per share, of GigaCloud Technology Inc;
Class B ordinary shares” or “our Class B ordinary shares”: the Class B ordinary shares, par value $0.05 per share, of GigaCloud Technology Inc;
Fulfillment centers”: our warehouses that are strategically located, designed and equipped to manage inventory and to fulfill customer orders and other needs;
GigaCloud Marketplace GMV”: the total gross merchandise value of transactions ordered through our GigaCloud Marketplace including GigaCloud 3P and GigaCloud 1P, before any deductions of value added tax, goods and services tax, shipping charges paid by buyers to sellers and any refunds;
GMV”: the total gross merchandise value of transactions;
HK$”: the legal currency of Hong Kong;
Hong Kong”: Hong Kong Special Administrative Region of the People’s Republic of China;
Hong Kong Subsidiary”: GigaCloud Technology (HongKong) Limited, a wholly-owned subsidiary of GigaCloud Technology Inc in Hong Kong principally for operating the B2B GigaCloud Marketplace;
IPO”: the Company’s initial public offering completed on August 22, 2022;
off-platform ecommerce”: the sale of our own inventory to and through third-party ecommerce platforms;
PRC Subsidiaries”: the operating subsidiaries of GigaCloud Technology Inc in mainland China principally for procurement and providing inter-group services to the group companies;
RMB” and “Renminbi”: the legal currency of China;
shares,” “our shares” “ordinary shares” or “our ordinary shares”: our Class A ordinary shares and Class B ordinary shares, par value $0.05 per share;
SKU”: the stock keeping unit for our inventory;
Spend per active buyer”: the spend per active buyer that is calculated by dividing the total GigaCloud Marketplace GMV within the last 12-month period by the number of active buyers as of such date;
US$,” “$” and “U.S. dollars”: the legal currency of the United States, or the U.S.;
VIEs”: our former variable interest entities that entered into account control agreements with GigaCloud Technology Inc; and
1

Table of Contents

we,” “us,” “our company,“the Company,” “our,” “our group” or “GigaCloud Group”: GigaCloud Technology Inc, our Cayman Islands holding company, its predecessor entity, together as a group with its subsidiaries.
We have made rounding adjustments to reach some of the figures included in this annual report. Consequently, numerical figures shown as totals in some tables may not be arithmetic aggregations of the figures that precede them.
2

Table of Contents

SPECIAL NOTE REGARDING FORWARD-LOOKING STATEMENTS
This annual report contains forward-looking statements about our current expectations and views of future events, which are contained principally in the sections entitled “Summary of Risk Factors,” “Item 1A. Risk Factors,” “Item 1. Business” and “Item 7. Management’s Discussion and Analysis of Financial Condition and Results of Operations.” These forward-looking statements relate to events that involve known and unknown risks, uncertainties and other factors which may cause our actual results, performance or achievements to be materially different from those expressed or implied by these statements.
You can identify some of these forward-looking statements by words or phrases such as “may,” “will,” “could,” “expect,” “anticipate,” “aim,” “estimate,” “intend,” “plan,” “believe,” “is/are likely to,” “propose,” “potential,” “continue” or other similar expressions. We have based these forward-looking statements largely on our current expectations and projections about future events and financial trends that we believe may affect our financial condition, results of operations, business strategy and financial needs. The forward-looking statements included in this annual report relate to, among other things:
our goals;
our business and operating strategies and plans for the development of existing and new businesses, ability to implement such strategies and plans and expected time;
our ability to realize the expected benefits of our acquisitions;
our expectation regarding the prospects of our business model;
our future business development, financial condition and results of operations;
expected changes in our revenues, costs or expenditures;
our dividend policy;
our expectations regarding the effectiveness of our marketing initiatives and the demand for and market acceptance of our products and services;
our expectations regarding our relationships with customers and business partners;
the trends in, expected growth in and market size of our industry globally;
our ability to maintain and enhance our market position;
our ability to continue to develop new technologies and/or upgrade our existing technologies;
developments in, or changes to, laws, regulations, governmental policies, incentives and taxation affecting our operations, in particular in the markets we are in;
relevant governmental policies and regulations relating to our businesses and industry;
competitive environment, competitive landscape and potential competitor behavior in our industry; overall industry outlook in our industry;
our ability to attract, train and retain executives and other employees;
our proposed use of proceeds from any of our future offerings;
the development of the global financial and capital markets;
fluctuations in inflation, interest rates and exchange rates;
the impact of the COVID-19 pandemic, or other pandemics or epidemics, to our business operations and the economy in the U.S. and elsewhere generally;
general business, political, social and economic conditions in the U.S. and other markets we have business; and
assumptions underlying or related to any of the foregoing.
These forward-looking statements involve various risks and uncertainties. Although we believe that our expectations expressed in these forward-looking statements are reasonable, our actual results could be materially different from our expectations. Important risks and factors that could cause our actual results to be materially different from our
3

Table of Contents

expectations are generally set forth in “Summary of Risk Factors,” “Item 1A. Risk Factors,” “Item 1. Business,” “Item 7. Management’s Discussion and Analysis of Financial Condition and Results of Operation” and other sections in this annual report. Moreover, we operate in an evolving environment. New risk factors and uncertainties emerge from time to time and it is not possible for our management to predict all risk factors and uncertainties, nor can we assess the impact of all factors on our business or the extent to which any factor, or combination of factors, may cause actual results to differ materially from those contained in any forward-looking statements. You should read thoroughly this annual report and the documents that we refer to with the understanding that our actual future results may be materially different from and worse than what we expect. We qualify all of our forward-looking statements by these cautionary statements.
This annual report may contain information derived from various government and private publications. These publications include forward-looking statements, which are subject to risks, uncertainties and assumptions. Although we believe the data and information to be reliable, we have not independently verified the accuracy or completeness of the data and information contained in these publications. Statistical data in these publications also include projections based on a number of assumptions. Our industry may not grow at the rate projected by market data, or at all. Failure of the market to grow at the projected rate may have a material and adverse effect on our business and the market price of our Class A ordinary shares. In addition, projections or estimates about our business and financial prospects involve significant risks and uncertainties. Furthermore, if any one or more of the assumptions underlying the market data are later found to be incorrect, actual results may differ from the projections based on these assumptions. See “Item 1A. Risk Factors—Risks Related to Our Class A Ordinary Shares—This annual report may contain certain industry data and information that were obtained from third-party sources and were not independently verified by us.” Therefore, you should not place undue reliance on these statements.
You should not rely upon forward-looking statements as predictions of future events. The forward-looking statements in this annual report are made based on events and information as of the date of this annual report. Except as required by law, we undertake no obligation to update or revise publicly any forward-looking statements, whether as a result of new information, future events or otherwise, after the date on which the statements are made or to reflect the occurrence of unanticipated events. You should read this annual report and the documents that we refer to in this annual report and have filed as exhibits to this annual report, completely and with the understanding that our actual future results or performance may materially differ from what we expect.
SUMMARY OF RISK FACTORS
Investing in our Class A ordinary shares is subject to a number of risks, including risks related to our business and industry, risks related to our corporate structure, risks related to doing business in China and risks related to our Class A ordinary shares. Investors should carefully consider all of the information in this annual report before making an investment in our shares. The following list summarizes some, but not all, of these risks. Please read the information in “Item 1A. Risk Factors” for a more thorough description of these and other risks.
Risks Related to Our Business and Industry
Uncertainties in economic conditions and their impact on the ecommerce industry, particularly for large parcel merchandise, could adversely impact our operating results.
Our historical growth rates and performance may not be sustainable or indicative of our future growth and financial results. We cannot guarantee that we will be able to maintain the growth rate we have experienced to date.
We may not realize the expected benefits of our acquisitions of Noble House and Wondersign due to potential risk and uncertainties.
System interruptions that impair access to our GigaCloud Marketplace, or other performance failures in our technology infrastructure, could damage our reputation and results of operations.
Our international operations are subject to a variety of legal, regulatory, political and economic risks.
If we fail to maintain and expand our relationships with third-party platforms and sellers and buyers in our marketplace, our revenues and results of operations will be harmed.
Risks associated with the manufacturers of the products we sell as our own inventory could materially and adversely affect our financial performance as well as our reputation and brand.
4

Table of Contents

If we fail to manage our inventory effectively, our results of operations, financial condition and liquidity may be materially and adversely affected.
We depend on our relationships with third parties, including third-party trucking and freight service companies, and changes in our relationships with these parties could adversely impact our revenues and profits.
We may not be successful in optimizing our fulfillment centers and fulfillment network.
Damage to our business reputation could have a material adverse effect on our growth strategy and our business, financial condition, results of operations and prospects.
Our efforts to launch new products or services may not be successful.
The COVID-19 pandemic, and any future outbreaks or other public health emergencies, could materially affect our business, liquidity, financial condition and operating results.
Risks Related to Our Corporate Structure
You may face difficulties in protecting your interests, and your ability to protect your rights through U.S. courts may be limited, because we are incorporated under Cayman Islands law.
Risks Related to Doing Business in China
We could be adversely affected by political tensions between the U.S. and the PRC.
Changes in the political and economic policies of the PRC government may materially and adversely affect our business, financial conditions and results of operations and may result in our inability to sustain our growth and expansion strategies.
There are uncertainties regarding the PRC legal system.
Implementation of the Law of the PRC on Safeguarding National Security in Hong Kong involves uncertainty, and the recent policy pronouncements by the PRC government regarding business activities of U.S.-listed PRC businesses may negatively impact GigaCloud Group’s existing and future operations in Hong Kong.
Recent litigation and negative publicity surrounding companies listed in the U.S. with operations in the PRC may result in increased regulatory scrutiny of us and negatively impact the trading price of our Class A ordinary shares.
We are a holding company and we conduct our operations through our principal subsidiaries. Our corporate structure and operations in Hong Kong and mainland China involve liquidity risks to investors as our ability to make loans or additional capital contributions to our PRC Subsidiaries and Hong Kong Subsidiary may be restricted. See “Item 1A. Risk Factors—Risks Related to Doing Business in China—PRC regulation of loans to, and direct investments in, PRC entities by offshore holding companies and governmental control of currency conversion may restrict or prevent us to make loans or additional capital contributions to our PRC Subsidiaries, which could materially and adversely affect our liquidity and our ability to fund and expand our business.”
Governmental control of currency conversion may limit our ability to utilize our revenues, transfer or distribute cash within our group effectively and affect the value of your investment.
Risks Related to Our Class A Ordinary Shares
An active, liquid and orderly market for our Class A ordinary shares may not develop, and you may not be able to resell the shares at or above the purchase price.
The trading price of our Class A ordinary shares could be highly volatile, and purchasers of our Class A ordinary shares could incur substantial losses.
The requirements of being a public company, including maintaining adequate internal control over our financial and management systems, may strain our resources, divert management’s attention, and affect our ability to attract and retain executive management and qualified board members.
Our Class A ordinary shares may be prohibited from trading in the U.S. under the Holding Foreign Companies Accountable Act, or the HFCAA, in the future if the Public Company Accounting Oversight
5

Table of Contents

Board, or the PCAOB, is unable to inspect or investigate auditors located in China completely. The delisting of our Class A ordinary shares, or the threat of their being delisted, may materially and adversely affect the value of your investment.
The PCAOB had historically been unable to inspect or investigate auditors located in China completely. Any future inability of the PCAOB to conduct inspections of our auditor may deprive our investors with the benefits of such inspections.
Our dual-class voting structure will limit your ability to influence corporate matters and could discourage others from pursuing any change of control transactions that holders of our Class A ordinary shares may view as beneficial.
Our dual-class voting structure may render our Class A ordinary shares ineligible for inclusion in certain stock market indices, and thus adversely affect the trading price and liquidity of our Class A ordinary shares.
PART I
ITEM 1.           Business
Business Overview
We are a pioneer of global end-to-end B2B ecommerce solutions for large parcel merchandise. Our B2B ecommerce platform, which we refer to as the “GigaCloud Marketplace,” integrates everything from product discovery to payments to logistics tools into one easy-to-use platform. Our global marketplace seamlessly connects manufacturers, primarily in Asia, with resellers, primarily in the U.S., Asia and Europe, to execute cross-border transactions with confidence, speed and efficiency. We offer a truly comprehensive solution that transports products from manufacturers’ warehouses to end customers, all at one fixed price. We first launched our marketplace in January 2019 by focusing on the global furniture market and have since expanded into additional categories such as home appliances and fitness equipment. GigaCloud Marketplace is one of the fastest growing large parcel B2B marketplaces with over $1,341.4 million, $794.4 million and $518.2 million of GMV transacted in our marketplace in 2024, 2023 and 2022, respectively.
In 2023, we completed the acquisition of Noble House, a leading B2B distributor of indoor and outdoor home furnishings, for an aggregate consideration of approximately $77.6 million, and the acquisition of Wondersign, a cloud-based interactive digital signage and e-catalog management SaaS company, for an aggregate purchase price of approximately $10.0 million.
We built the GigaCloud Marketplace to democratize access and distribution globally so that manufacturers, who are typically sellers in our marketplace, and online resellers, who are typically buyers in our marketplace, can transact without borders. Manufacturers view our marketplace as an essential sales channel to thousands of online resellers in the U.S., Asia and Europe. Our GigaCloud Marketplace enables manufacturers to deliver their products around the world. Additionally, online resellers may lack the resources and infrastructure to manage a global supply chain and support international distribution. Our integrated ecommerce solutions allow online resellers to offer products and services comparable to those offered by large ecommerce platforms by giving them access to a large and growing catalog of products at wholesale prices, supported by industry-leading global fulfillment capabilities.
To enhance our marketplace experience, we sell our own products, or 1P products, through the GigaCloud Marketplace and to and through third-party ecommerce websites, such as Rakuten in Japan, and Amazon, Walmart, Home Depot, Overstock and Wayfair in the U.S. and OTTO in Germany. These 1P revenues expand our market presence, reduce inventory and logistics risk for suppliers, create more products for buyers, drive volume-based cost efficiencies for sourcing products, provide us with proprietary data and increase the velocity of sales on our marketplace. With the acquisition of Noble House, we further diversified the 1P product variety and offerings for our buyers. 1P revenues derived from the GigaCloud Marketplace and third-party ecommerce websites represented 69.8%, 71.7% and 71.3% of total revenues in 2024, 2023 and 2022, respectively.
We have built a cross-border fulfillment network optimized for large parcel products. We operate fulfillment centers in five countries in the U.S., Japan, the U.K., Germany and Canada, with the U.S. being our largest market. As of December 31, 2024, we operated 35 large-scale fulfillment centers around the world totaling approximately 10.3 million square feet of storage space, covering 16 ports of destination globally with over 30,000 annual containers, and have an extensive shipping and trucking network via partnerships with major shipping, trucking and freight service providers. By servicing the entire supply chain, we offer sellers and buyers in our marketplace enhanced visibility into product inventory,
6

Table of Contents

reduced turnover time and decreased transaction costs. On average, we are able to deliver products to end customers within one week of their order and at a fixed rate that is cheaper than standard rates from FedEx and UPS.
We utilize artificial intelligence, or AI, software that generates seller ratings and credit profiles through volume data. Additionally, our AI optimizes routing by organizing incoming orders and rebalancing inventory levels within our fulfillment network. Our software platform includes flexible trading tools with which sellers can set prices based on quantities, delivery dates and fulfillment methods, and buyers have the option to purchase merchandise individually or in bulk.
We leverage our proprietary data and AI to accelerate the network effects in our marketplace. As our marketplace grows, we accumulate user and product data to develop analytical and predicative tools such as product sales forecasts. This information is valuable to our sellers as it allows them to efficiently manage inventory and pricing. As sellers succeed in our marketplace, more sellers join, which expands our merchandise offerings. Our broad merchandise selection, competitive pricing and virtual warehousing capabilities encourage buyers to join and transact in our marketplace. More buyer activity leads to more sellers, creating a virtuous cycle.
We monitor the following key financial and operating metrics to evaluate the growth of our GigaCloud Marketplace, measure our performance, identify trends affecting our business, formulate business plans and make strategic decisions. The financial impact from the acquisitions of Noble House and Wondersign has been reflected in our condensed consolidated financial results since the completion of the acquisitions in the fourth quarter of 2023. In the second quarter of 2024, we introduced Noble House-related SKUs to our GigaCloud Marketplace, which contributed to a one-time uplift in our operating metrics. The operating impact from these acquisitions has been reflected in the operating metrics in our GigaCloud Marketplace since April 1, 2024. The following tables set forth our key financial and operating metrics for the periods indicated:
Year ended December 31,
202420232022
Key Financial Statement Metrics:
(In thousands, except for per share data)
Total revenues$1,161,042 $703,831 $490,071 
Gross profit285,236 188,633 83,114 
Operating income130,622 110,078 35,023 
Net income125,808 94,108 23,972 
Net income per ordinary share
—Basic$3.06 $2.31 $0.60 
—Diluted$3.05 $2.30 $0.60 
Year ended December 31,
202420232022
Non-GAAP Financial Metrics(1):
(In thousands, except for per share data)
Adjusted EBITDA$156,942 $118,307 $41,842 
Adjusted EPS – diluted$3.81 $2.89 $1.33 
_____________________
(1)     See “Item 7. Management’s Discussion and Analysis of Financial Condition and Results of Operation——Non-GAAP Financial Measures” for information regarding our use of Adjusted EBITDA and Adjusted EPS – diluted and a reconciliation of net income to Adjusted EBITDA and net income per ordinary share – diluted to Adjusted EPS – diluted.
Below is a summary of our key financial and operating metrics for the periods indicated:
Year ended December 31,
Key Operating Metrics:202420232022
GigaCloud Marketplace GMV (in $ thousands)$1,341,385 $794,433 $518,218 
Active 3P sellers1,111815560
3P seller GigaCloud Marketplace GMV(in $ thousands)
$693,888 $426,347 $257,721 
Active buyers9,3065,0104,156
Spend per active buyer (in $)$144,142 $158,569 $124,692 
7

Table of Contents

We generate revenues primarily through three revenue streams:
GigaCloud 3P: generates service revenues, including platform commission, ocean transportation service, warehousing service, last-mile delivery service, packaging service, drayage service and others, by facilitating transactions between sellers and buyers in our marketplace.
GigaCloud 1P: generates product revenues through the sale of our inventory in our marketplace.
Off-platform Ecommerce: generates product revenues through the sale of our inventory to and through third-party ecommerce websites.
GMV from GigaCloud 3P and GigaCloud 1P together make up our GigaCloud Marketplace GMV, and GMV from off-platform ecommerce and GigaCloud Marketplace GMV together make up our total GMV across the platforms. These three revenue streams complement each other to improve our value proposition to sellers and buyers in our GigaCloud Marketplace.
The GigaCloud Marketplace, our global B2B ecommerce platform, integrates everything from product discovery to payments to logistics tools into one easy-to-use platform. Sellers and buyers from our targeted markets around the world leverage our cross-border fulfillment network, which is optimized for large parcel products, in order to trade with each other while saving costs. Underpinned by a network of strategically placed fulfillment centers and supply chain capabilities, our marketplace is designed to simplify and mitigate logistics and inventory requirements for both our sellers and buyers.
GigaCloud 3P.jpg
GigaCloud 3P
Through GigaCloud 3P, we derive service revenues through the various activities of sellers and buyers in our GigaCloud Marketplace, which result in revenues from platform commission, ocean transportation service, warehousing service, last-mile delivery service, packaging service, drayage service and others. When a seller and buyer enter into a transaction in GigaCloud Marketplace, we generate revenues from platform commission by earning a percentage commission based on the transaction value. The standard commission ranges between 1% and 5%. Additionally, we charge a fulfillment fee for other freight services such as delivery of products via ocean transportation. We charge the sellers storage fees based on the number of days and the size of the products that are stored in our fulfillment centers, and we charge buyers a flat fee for last-mile delivery services for delivery of products to end customers directly from our fulfillment centers, which varies by the weight of the products. We charge drayage service fees in connection with transportation of products from ports to warehouses at a flat fee. We also charge packaging fees in connection with merchandise that we pack and ship.

8

Table of Contents

From time to time in 2024, 2023 and 2022, when we had excess fulfillment capacity, we utilized such excess fulfillment capacity and our extensive logistics network to offer third-party logistics services to customers to help fulfill their large parcel transportation needs. As we continue to grow our GigaCloud Marketplace, we expect to dedicate our logistics capacity to products sold in our own marketplace, and will opportunistically provide third-party logistics services when there is excess capacity within our network.
GigaCloud 1P
Through GigaCloud 1P, we further enhance our marketplace experience by selling our own inventory. Our 1P business creates additional products for buyers, gives us insights into sellers’ needs, provides us with proprietary data and increases the velocity of sales in our marketplace. We generate revenues from the sales of products through selling our own inventory in our marketplace.
Off-platform Ecommerce
In addition to facilitating transactions in our GigaCloud Marketplace, we also procure highly rated products directly from manufacturers and sell them directly to and through third-party ecommerce websites such as Wayfair, Walmart, Home Depot, Amazon, Target and Overstock, or to individual customers through third-party ecommerce websites such as Rakuten, Amazon and OTTO. Off-platform ecommerce sales deepen our relationships with suppliers and provide us with proprietary data. Through off-platform ecommerce, we generate revenues from product sales to both end customers and third-party ecommerce websites.
Segment
For the purpose of internal reporting and management’s operation review, we do not segregate our business by revenue stream or geography. Our management has determined that our company has one operating segment. See Note 2, Segment Reporting, in the notes to the consolidated financial statements included elsewhere in this annual report.
Sellers and Buyers
In 2024, 2023 and 2022, GigaCloud Marketplace had 1,111, 815 and 560 active 3P sellers, respectively, and 9,306, 5,010 and 4,156 active buyers, respectively. Sellers in our marketplace are typically manufacturers based in Asia who utilize our supply chain capabilities to establish overseas sales channels without having to invest in their own logistics or fulfillment centers overseas. The buyers in our marketplace are typically resellers operating in the U.S., Asia and Europe who procure large parcel merchandise to resell to end customers.
We enter into open-ended framework agreements, terminable by notice from either party, with the manufacturers that act as 3P sellers in our GigaCloud Marketplace that entitle us to a commission on sales, as well as warehousing and logistics fees for storage and shipping across our network. The standard commission ranges between 1% and 5% depending on the size of the transaction. The buyers, or resellers, in our GigaCloud Marketplace must agree to our standard terms in order to maintain an account and place orders on our platform.
We believe that as more manufacturers join our marketplace as sellers, more resellers will join our marketplace as buyers. Our GigaCloud 1P and off-platform ecommerce business accelerate this virtuous cycle by adding sellers and buyers into our ecosystem.
9

Table of Contents

GCT Flywheel Graph.jpg
Our Value Proposition to Sellers
We lower the barriers to entry for sellers in our marketplace so that they are able to quickly gain access to the key global markets in which we operate, including the U.S., the U.K., Germany, Japan and Canada. Sellers can directly connect with resellers in our marketplace and leverage our supply chain capabilities to establish overseas sales channels without having to invest in their own logistics infrastructure. We manage the entire logistics process from the moment the product leaves the factory floor, and simplify the process by offering a flat rate program for shipping and handling. Leveraging our algorithm, we determine when and where to ship a product, reduce the amount of time a product is handled and select the most effective delivery mechanism for the product. Sellers are able to leverage our warehouse space, which we charge on a per cubic foot per day basis, in order to increase warehouse utilization rates and reduce cost. Our platform provides multiple channels through which sellers can sell their products, enhancing their inventory turnover rate and increasing their profitability. Many of the sellers operating in our GigaCloud Marketplace were originally suppliers of our inventory that later joined the GigaCloud Marketplace as 3P sellers.
We also offer an on-site service for U.S. sellers who have their own fulfillment centers to sell in our GigaCloud Marketplace by directly delivering products to end customers using our logistics and transportation network without the need to relocate inventory from their own fulfillment centers to our fulfillment centers. Our on-site service provides an attractive way for U.S. sellers to distribute products, as well as driving the increases in both the number of sellers and our GigaCloud Marketplace GMV.
In April 2024, we launched a new service, “Branding-as-a-Service” or “BaaS”, which selects and allows sellers in the our GigaCloud Marketplace to sell products under one of the leading American furniture brands, Christopher Knight Home. Sellers, who are typically furniture suppliers or manufacturers, will be able to sell and distribute the approved product SKUs under the brand for a designated fee.
Our Value Proposition to Buyers
Our marketplace offers one-stop-shop logistics solutions for a broad catalog of large parcel products sourced globally. We offer virtual warehousing and multiple fulfillment solutions including cloud courier, cloud wholesale fulfillment, white glove and drop shipping solutions, so that buyers do not need to manage physical order fulfillment. With 35 large-scale fulfillment centers strategically positioned in key markets around the world, we have the capability to reach over 90% of customers in the lower 48 states in the U.S. within an average of three days of delivery time. Our solution effectively minimizes inventory risk for buyers and allows them to reach customers across geographies at an affordable price.
10

Table of Contents

We also provide buyers the option to pre-sell products through their own channels before placing an order in GigaCloud Marketplace. This significantly reduces buyers’ working capital needs and allows them to scale more efficiently.
Logistics Network and Value-added Services
Warehousing Network
We have set up our local infrastructure in the U.S. strategically such that we are close to ports and customers, shortening delivery time to the end customers. As of December 31, 2024, we had four key operating centers in California, Georgia, New Jersey and Texas, covering 25 fulfillment centers and seven ports of destination in the U.S., totaling approximately 9.2 million square feet. Outside the U.S., we have two fulfillment centers and two ports of destination in the U.K., four fulfillment centers and four ports of destination in Germany, three fulfillment centers and one port of destination in Japan, and one fulfillment center and two port of destination in Canada, all together totaling over 1.1 million square feet.
We use AI and data analytics to determine optimal distribution of inventory among our fulfillment centers under a unified warehouse management system and provide a virtual warehousing solution for sellers and buyers in our marketplace. Our AI-powered warehousing management system solves many practical problems faced by sellers and buyers in connection with complex, cross-border transactions involving large parcel goods.
Transportation Network
We engage our extensive shipping network consisting of major ocean transportation providers covering 16 ports of destination globally with over 30,000 annual containers, and a trucking network in partnership with major trucking and freight service providers. We also utilize shipping and delivery services from major carriers such as Fedex, UPS and other service providers to supplement our transportation network and shipping requirements.
We provide last-mile delivery of bulk merchandise (over 150 pounds) and installation services to end customers. These services are available in nine metro markets across the U.S., and we plan to expand coverage to other key metro markets. We also utilize a network of delivery providers for last-mile delivery throughout the U.S. and other markets. We enter into agreements with the trucking and freight service providers we partner with for terms of three to five years, during which they provide their services to us at certain tiered discounts depending on the volume we achieve, which we have the option of renegotiating if we exceed anticipated volumes.
Sourcing Network
We have 176 employees in mainland China, Vietnam and Malaysia who source products from manufacturers throughout Asia. This helps accelerate the supply in our GigaCloud Marketplace and attract buyers that lack the network and sourcing capabilities that we have to our marketplace. In addition, we buy inventory from these suppliers for our off-platform ecommerce. As of December 31, 2024, we sourced merchandise from more than 1,500 suppliers for our GigaCloud 1P and off-platform ecommerce.
11

Table of Contents

The chart below summarizes our sourcing network described above as of December 31, 2024:
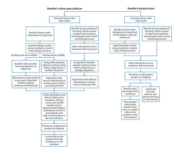
Flow Redesign.jpg
Marketplace Transactions
Our GigaCloud Marketplace enables suppliers and buyers to transact with each other, including setting their own optional and customizable margin and rebate offerings. We charge a fee for each transaction in our GigaCloud Marketplace based on the transaction value and shipping fees. We also sell 1P products directly in our GigaCloud Marketplace.
1P Pricing
For our 1P sales, our pricing team approaches pricing scientifically and algorithmically, by applying data and analytics to set our pricing. We use data on competitive behavior, historical sales, seasonality and inventory levels to appropriately price our products. We also engage in market research and branding analysis, as well as take into account our estimated costs in order to control our margins. We believe our technological skills and capabilities enable us to offer competitive prices for our products.
Payment
We provide our customers with a number of payment options including bank transfers, online payments with credit cards and debit cards issued by major banks, and payment through major third-party online payment platforms, such as Payoneer, WorldFirst, PingPong and others. Our customers can also use account balances in our GigaCloud Marketplace accumulated from deposits or prior refunds to make future purchases.
Warranties and Refunds
For 1P products procured and sold in the GigaCloud Marketplace, we provide 90-day to 2-years warranties.
12

Table of Contents

For defective products sold in our GigaCloud Marketplace, our product managers determine refunds based on evidence provided by the buyers, such as pictures, screenshots and emails. We initially provide eligible refunds to the buyer, then recover the amount refunded from the suppliers under our purchase agreements. Except for refund, we do not offer exchange or return policies due to the nature of the large parcel merchandise sold in our marketplace.
Precision Software Platform and Technology Infrastructure
We have an in-house team of over 320 IT personnel. We also have personnel who worked to build our own GigaCloud Marketplace and AI algorithms from scratch, which gives us full control over our source code. We have developed our platform to be scalable as our business expands and interoperable with external systems through an open API.
We also gather talents from various departments to perform our research and development functions, including engineering, programming, data analytics, and product development personnel responsible for the design, development, and testing of our GigaCloud Marketplace. As of December 31, 2024, we had approximately 293 employees who contributed to our research and development functions.
AI Algorithm and Data Analysis
Our in-house learning algorithms are built to optimize our inventory management across our multiple fulfillment centers around the world, analyzing historical data to determine how to manage our inventory and even where to establish our next fulfillment center. Our algorithm also accounts for the fragility of certain types of inventory and reduces the number of times a product is moved. Each time a product is handled, there is an increased chance of damage, and our algorithm helps to reduce this inherent risk when handling inventory in the home furnishing industry.
We also create sales analytics and provide them to our sellers for a fee. The services provide meaningful value to our sellers bringing products to new markets and support a high retention rate. Additionally, we leverage the data collected on each seller’s inventory, sales history and performance to establish a credit profile under our supply chain financing program.
Trading Platform
We have built a cross-border ecommerce trading platform based upon three layers—(i) our foundation layer, which consists of basic services such as single login system access, micro-service management system and data synchronization/back services, as well as a financial management module including financial statement, accounting and settlement systems, (ii) our service layer, which includes our stock management system, warehouse management system and bulk merchandise transportation system, and (iii) our application layer, which consists of a variety of customer-facing value-added features.
Our foundation layer provides the basic security features for our logistics business by segregating basic functions as individual services in order to maximize our flexibility and scalability. Our service layer drives our day-to-day operations, including key support systems such as:
our ERP Stock Management System, a system capable of gathering and processing orders and procurement and delivery management data to allow for real-time, dynamic stock management as well as technical support for the business development of ecommerce companies;
our Warehouse Management System, a warehouse management system with server-side management software and mobile scanning application, used in day-to-day inventory management operations including storage, receiving and shipping of bulky goods;
our Delivery Resource Plan System, a white glove order delivery system consolidating orders from various channels both domestically and abroad, and integrating with foreign logistics providers to provide a unified system in order to support our multiple logistics models such as drop shipping, door-to-door pickup, cloud delivery and Walmart-S2S, fulfilling the highest standards of overseas ecommerce logistics such as SFP and FBA Onsite; and
our Giga Bulk Merchandise Transportation System, a system for real-time, dynamic management of inventory through order management, returns management, transfer management and fleet distribution management.
13

Table of Contents

Key features of our application layer include our B2B Inbound Supply Chain Management Module, B2B trading platform (GigaCloud Marketplace), multi-channel global order management module and GigaCloud’s B2B Peripheral System. The goal of these customer-facing applications is to mimic the real-life transactions that sellers and buyers are used to seeing. Our suite of applications covers a full range of capabilities, from sourcing management, inbound management, trade and settlement management, hybrid/complex trading management, search and recommendation management and financial reporting requirements. We offer a user-friendly platform for users to have a holistic view of their business from beginning to end. To support external service providers, we also adopt an open API to allow integration with all major software protocols.
Network Infrastructure
We designed our data and network infrastructure for scalability and reliability to support the rapid user base growth in our marketplace. As of December 31, 2024, we had more than 320 servers hosted in five Internet data centers in the U.S., mainland China, Hong Kong, Japan and Europe, which contribute significantly to the scale and reliability of our services. Due to the use of cloud computing technology, the amount of bandwidth we lease is flexibly expandable to handle a surge in the number of concurrent users in the GigaCloud Marketplace at peak times.
Sales and Marketing
We are committed to building a leading global trade service provider, powering our B2B GigaCloud platform in providing online and offline integrated cross-border transaction and delivery services for furniture and large merchandise. We employ a variety of methods to promote our services and attract potential customers, merchants and other platform participants. After the acquisition of Wondersign, we offer digital catalog services for suppliers and sellers to display their full range of products in the traditional brick-and-mortar stores to enhance the sales services. As of December 31, 2024, we also had a sales team consisting of 216 sales representatives in locations around the world who source products for our product sales as well as brought in resellers and manufacturers to our GigaCloud Marketplace.
Customer Service and Support
Our customer service team consisted of 75 customer service representatives based in China and the U.S. as of December 31, 2024. Our representatives are available seven days a week by phone, email and live chat. By helping customers navigate our sites, answering their questions and completing their orders, this team helps us build trust with customers, build our brand awareness, enhance our reputation and drive sales.
Seasonality
See “Item 7. Management’s Discussion and Analysis of Financial Condition and Results of Operation—Key Factors Affecting Our Results of Operations—Seasonality.”
Risk Management and Compliance
Platform Monitoring
Preserving the integrity of our GigaCloud Marketplace is a primary focus of our operations. We employ a dedicated team that monitors transactions in our marketplace to identify abnormal or fraudulent activities, such as large deviations in pricing, abuse of our flat rate shipping policy and counterfeit products, as well as general complaints submitted in our marketplace. We limit the activities of sellers and buyers who have historically been involved in fraudulent transactions in our marketplace, and for particularly egregious violations, we reserve the right to refuse service and demand the removal of a seller’s inventory where applicable. We also have dynamic password protection and real-time login activity monitoring to further authenticate sellers and buyers in our marketplace.
We strictly enforce our anti-fraud and prevention of misuse measures. For example, we require our customers to provide identification documents such as identification cards and business licenses to authenticate their identity and require them to enter a passcode for the electronics to prevent fraud. We also do not show the prices of products sold in our marketplace without users registering and logging onto the system to ensure that only registered sellers and buyers transact in a fair and secure marketplace.
Product Quality and Safety
In addition to purchasing product liability insurance for our 1P products, we have established a unified product inspection system for products sold in our 1P business to ensure product quality and safety. We also have specific
14

Table of Contents

quality control standards and procedures for sellers under our BaaS program. Our inspection standards include packaging drop tests, box marking printing accuracy checks, product color checks, packaging and product dimensions, assembly, packaging details and packaging images. We also actively monitor the products listed in our GigaCloud Marketplace to proactively identify and remove suspicious listings or potentially counterfeit products. We take a broad range of measures to prevent counterfeit products in our marketplace to protect the sellers and buyers in our marketplace, including actively identifying and taking down counterfeit products and providing complaint channels for sellers and buyers to report infringement. If allegations of counterfeit goods or fraudulent transactions are verified, we may take various actions including immediate delisting of the relevant products, arranging for the seller to reimburse the buyer and imposing restrictions on the seller’s ability to list new products or participate in promotional activities in our marketplace. We also cooperate with brands and judicial authorities in connection with investigations into infringement of intellectual property.
While we maintain a “zero-tolerance” policy for counterfeit goods and fraudulent transactions in our marketplace, we also protect sellers in our marketplace from false allegations and fictitious complaints, with procedures in place to verify allegations and complaints, and we allow sellers who have been accused of selling counterfeit products or engaging in fraudulent transactions up to two days to refute allegations and provide evidence of the authenticity of their products and transactions.
Data Privacy and Security
We collect a vast amount of data that are related to our business. We are committed to protecting the privacy and security of such data. We have established and implemented a platform-wide policy on data collection, processing and usage. We have adopted data protection policies designed to help maintain the security of proprietary and sensitive data, and employed a data security team of engineers and technicians who support our efforts to protect such data. To help promote data security and mitigate the risk of data leakage, we require each department to assign a dedicated individual to oversee data protection and confidentiality, place restrictions on connecting internal local computers to external storage media and network sharing, implement certain measures with respect to the control of confidential information designed to prevent copying, transferring and third-party access without prior authorization, and implement certain standards for off-site data backup and retrieval. We have a data management department to supervise our data privacy and protection policies and procedures and investigate and address possible threats or weaknesses. For more information, see “Item 1A. Risk Factors—Risks Related to Our Business and Industry—Our failure or the failure of third-party service providers on which we rely to protect our marketplace, networks and systems against cybersecurity incidents, or otherwise to protect our confidential information, could damage our reputation and substantially harm our business and operating results.” and “Item 1A. Risk Factors—Risks Related to Our Business and Industry—We are subject to stringent and changing laws, regulations and standards as well as contractual obligations related to data privacy, security and AI. Our actual or perceived failure to comply with such obligations could harm our reputation, subject us to significant fines and liability, or otherwise adversely affect our business or prospects.”
Competition
In connection with our GigaCloud Marketplace, we compete with other ecommerce platforms on which sellers and buyers trade merchandise, particularly large parcel items. For 1P, the market for the online goods that we sell is highly competitive, fragmented and rapidly changing. We compete with other similar wholesalers.
While ecommerce has been embraced by sellers and buyers around the world, the ecommerce market for large parcel items such as furniture and fitness equipment remains underpenetrated due to the logistics challenges presented by large parcel items. Ecommerce poses high capital requirements for overhead expenditures to support business operations throughout the value chain, including the costs for establishing IT facilities, procuring products from upper-tier suppliers, renting and running fulfillment centers, acquiring new users, as well as related logistics costs for delivery of products. Carrying out ecommerce business involves multiple technology capabilities, including but not limited to cloud computing, big data analytics, and artificial intelligence to create competitive advantages in business operations.
Intellectual Property
Our intellectual property, including any trademarks, copyrights, trade dress, trade secrets and technologies, is an important part of our business. Our success depends in part on our ability to obtain and maintain intellectual property and proprietary protection for our technology, defend and enforce our intellectual property rights, preserve the confidentiality of our trade secrets, and operate without infringing, misappropriating or otherwise violating valid and enforceable intellectual property and proprietary rights of others. To protect our intellectual property and proprietary information, we rely on a combination of trademark, copyright and trade secret laws and regulations, as well as contractual
15

Table of Contents

restrictions. We seek to protect our technology, in part, by requiring our employees, consultants, contractors and other third parties to execute confidentiality agreements and by implementing technological measures and other methods.
We pursue the registration of our trademarks, including “GIGACLOUD TECHNOLOGY” and “大健云仓” and certain variations thereon, copyrights and domain names in the U.S., China and certain foreign jurisdictions. We also acquired valuable intangible assets from the acquisitions of Noble House and Wondersign. We rely on the protection of laws regarding unregistered copyrights for our software and certain other content we create. We will continue to evaluate the merits of applying for copyright registrations in the future. For more information, see “Item 1A. Risk Factors—Risks Related to Our Business and Industry—We may not be able to prevent others from unauthorized use of our intellectual property, which could harm our business and competitive position.”
Insurance
We maintain certain insurance policies to safeguard us against risks and unexpected events, including property damage and fire damages, as well as certain liability insurance for our fulfillment centers, insurance coverage over goods in transit, employers’ insurance, product liability and commercial insurance. However, we do not maintain business interruption insurance, cybersecurity insurance or general third-party liability insurance, nor do we maintain key-man life insurance. We believe that we maintain insurance coverage in relation to our business that is customary for our industry.
Government Regulations
Our business is subject to foreign and domestic laws and regulations applicable to companies conducting business on the Internet. Jurisdictions vary as to how, or whether, existing laws governing areas such as personal privacy and data security, consumer protection or sales and other taxes, among other areas, apply to the Internet and ecommerce, and these laws are continually evolving. For example, certain applicable privacy laws and regulations require us to provide customers with our policies on sharing information with third parties and notice of any material changes to these policies. Related laws may govern the manner in which we collect, store, use, process, disclose or transfer sensitive information, or impose obligations on us in the event of a cybersecurity incident or inadvertent disclosure of such information. International jurisdictions impose different, and sometimes more stringent, consumer and privacy protections. Additionally, tax regulations in jurisdictions where we do not currently collect state or local taxes may subject us to the obligation to collect and remit such taxes, or to additional taxes, or to requirements intended to assist jurisdictions with their tax collection efforts. New legislation or regulations, the application of laws from jurisdictions whose laws do not currently apply to our business, or the application of existing laws and regulations to the Internet and ecommerce generally could result in significant additional taxes on our business. Further, we could be subject to fines or other payments for any past failures to comply with these requirements. The continued growth and demand for ecommerce are likely to result in more laws and regulations that impose additional compliance burdens on ecommerce companies. For more information, see “Item 1A. Risk Factors—Risks Related to Our Business and Industry—Government regulation of the Internet and ecommerce in the U.S. and globally is evolving, and unfavorable changes or failure by us to comply with these regulations could substantially harm our business and results of operations.” And “Item 1A. Risk Factors—Risks Related to Our Business and Industry—We are subject to stringent and changing laws, regulations and standards as well as contractual obligations related to data privacy, security and AI. Our actual or perceived failure to comply with such obligations could harm our reputation, subject us to significant fines and liability, or otherwise adversely affect our business or prospects.”
In addition, jurisdictions vary as to how, and whether, existing laws governing areas such as personal privacy and data security, consumer protection or sales and other taxes, among other areas, apply to the Internet and ecommerce, and these laws are continually evolving. For example, certain applicable privacy laws and regulations require us to provide customers with our policies on sharing information with third parties and advance notice of any changes to these policies. Related laws may govern the manner in which we collect, store, use, process, disclose or transfer sensitive information, or impose obligations on us in the event of a cybersecurity incident or inadvertent disclosure of such information. International jurisdictions impose different, and sometimes more stringent, consumer and privacy protections. In the European Union, or the EU, and the U.K., the General Data Protection Regulation, or the EU GDPR, and the United Kingdom General Data Protection Regulation and Data Protection Act 2018 or collectively, the U.K. GDPR (the EU GDPR and U.K. GDPR together referred to as the GDPR), impose stringent privacy, data protection and information security requirements, which include expanded requirements to disclose to data subjects how their personal data is used and increased rights for data subjects to access, control and delete their personal data. Furthermore, there are mandatory data breach notification requirements. Since we are under the supervision of relevant data protection authorities in both the European Economic Area, or EEA, and the U.K., we may be fined under both the EU GDPR and U.K. GDPR for the same breach. Penalties for certain breaches are up to the greater of €20 million/GBP 17.5 million or 4% of global turnover for the preceding financial year. We are also subject to evolving EU and U.K. privacy laws on cookies, tracking technologies and e-marketing. Recent European court and regulator decisions are driving increased attention to cookies and similar tracking
16

Table of Contents

technologies. In the EU and U.K., informed consent is required for the placement of certain cookies or similar tracking technologies on an individual’s device and for direct electronic marketing. Consent is tightly defined and includes a prohibition on pre-checked consents and a requirement to obtain separate consents for each type of cookie or similar technology.
On November 16, 2022, the Digital Services Act, or the DSA, came into force in the EU. The majority of the substantive provisions of the DSA have taken effect on February 17, 2024. The DSA governs, among other things, the potential liability for illegal services or content on the platform, obligations around traceability of business users, and requires enhanced transparency measures, including in relation to any recommendation systems (including the main parameters used by such systems and any available options for recipients to modify or influence them). In particular, the obligations to diligence the services offered on the platform could require significant additional resource. Pursuant to applicable regulations, including the GDPR, we maintain policies concerning the collection, processing, use and retention of information, including personal data. In the U.S., we are subject to federal and state laws and regulations regarding privacy and information security. For example, the California Consumer Privacy Act came into effect on January 1, 2020 and was amended on November 3, 2020 by the California Privacy Rights Act (together, the “CCPA”), which affords consumers expanded privacy protections and provides for civil penalties for violations, as well as a private right of action for certain data breaches that may increase data breach litigation. The CCPA amendments also created a new state agency to oversee implementation and enforcement efforts. Since the enactment of the CCPA, privacy and data security laws have been enacted or proposed in several additional states in the U.S. and at the federal level, reflecting a trend toward more stringent privacy legislation in the U.S. In the PRC, the PRC government has started to tighten the regulation of the storage, sharing, use, disclosure and protection of personal information and general data and outbound data transfer. The Cybersecurity Law became effective in June 2017 and requires network operators to follow the principles of legitimacy in collecting and using personal information. The Data Security Law became effective in September 2021, which provides a national data security review system, under which data processing activities that affect or may affect national security shall be reviewed. Furthermore, the Personal Information Protection Law became effective in November 2021, which regulates data processing in China, and the protection of the privacy and personal information of Chinese citizens. We expect that there will continue to be new proposed laws, regulations and industry standards concerning privacy, data protection, information security, and AI in the U.S. and other jurisdictions, and we cannot determine the impact that such future laws, regulations and standards may have on our business. See also “Item 1A. Risk Factors—Risks Related to Our Business and Industry—We are subject to stringent and changing laws, regulations and standards as well as contractual obligations related to data privacy, security and AI. Our actual or perceived failure to comply with such obligations could harm our reputation, subject us to significant fines and liability, or otherwise adversely affect our business or prospects.”
Additionally, tax regulations in jurisdictions where we do not currently collect state or local taxes may subject us to the obligation to collect and remit such taxes, or to additional taxes, or to requirements intended to assist jurisdictions with their tax collection efforts. New legislation or regulations, the application of laws from jurisdictions whose laws do not currently apply to our business, or the application of existing laws and regulations to the Internet and ecommerce generally could result in significant additional taxes on our business. Further, we could be subject to fines or other payments for any past failures to comply with these requirements. The continued growth and demand for ecommerce are likely to result in more laws and regulations that impose additional compliance burdens on ecommerce companies.
Environmental Regulation
Our operations are subject to various foreign, federal, state and local environmental, health and safety laws and regulations. Our failure to comply with current or future environmental, health or safety laws or to obtain and comply with permits required under such laws, could subject us to liability, damage our reputation and require costly investigative, remedial or corrective actions. We may in the future incur expenditures relating to compliance and risk mitigation efforts, releases of hazardous materials, investigative, remedial or corrective actions, claims by third parties and other environmental issues, and such expenditures, individually or in the aggregate, could be significant.
17

Table of Contents

Human Capital
As of December 31, 2024, we had 1,561 full-time equivalent employees globally located in the United States, China, Japan, Germany, the United Kingdom, Vietnam and Malaysia. We consider our relationship with our employees to be good. Our human capital resources objectives include, as applicable, identifying, recruiting, retaining, and incentivizing our management team and our employees and consultants. The principal purpose of our share incentive plan is to promote our success and shareholder value by attracting, motivating and retaining selected employees and other eligible participants through the awards.
Corporate Information
We incorporated Oriental Standard Human Resources Holdings Limited, our holding company, as an exempt company in the Cayman Islands with limited liability on August 29, 2006. Effective February 28, 2021, our holding company’s name was changed from Oriental Standard Human Resources Holdings Limited to GigaCloud Technology Inc. Our principal executive offices are located at 4388 Shirley Avenue, El Monte, CA 91731, USA. Our telephone number at this address is 626-912-8886. Our registered office in the Cayman Islands is located at the offices of Maples Corporate Services Limited at PO Box 309, Ugland House, Grand Cayman, KY1-1104, Cayman Islands. Our corporate website is https://www.gigacloudtech.com/. The information on our website should not be deemed to be part of this annual report and is not incorporated by reference in this annual report or in any other filings we make with the SEC.
Available Information
We make available on or through our website certain reports and amendments to those reports that we file with or furnish to the SEC in accordance with the Exchange Act. These include our annual reports on Form 10-K (and previously on Form 20-F), our quarterly reports on Form 10-Q, and our current reports on Form 8-K (and previously on Form 6-K), and amendments to those reports filed or furnished pursuant to Section 13(a) or 15(d) of the Exchange Act. We make this information available on or through our website free of charge as soon as reasonably practicable after we electronically file the information with, or furnish it to, the SEC. The SEC maintains a website at www.sec.gov that contains reports, proxy and information statements and other information regarding us that we filed electronically with the SEC. The information in or accessible through the SEC are not incorporated into, and are not considered part of, this annual report unless specified. Further, our references to the URLs for these websites are intended to be inactive textual references only.
Item 1A. Risk Factors
Our operations and financial results are subject to various risks and uncertainties, including those described below. We caution you that the following important factors, among others, could cause our actual results to differ materially from those expressed in forward-looking statements made by us or on our behalf in filings with the SEC, press releases, communications with investors and oral statements. Any or all of our forward-looking statements in this annual report on Form 10-K and in any other public statements we make can be affected by known or unknown risks and uncertainties. Many factors mentioned in the discussion below will be important in determining future results. Consequently, no forward-looking statement can be guaranteed. Actual future results may differ materially from those anticipated in forward-looking statements. We undertake no obligation to update any forward-looking statements, whether as a result of new information, future events or otherwise. We undertake no obligation to update any forward-looking statements, whether as a result of new information, future events or otherwise. You are advised, however, to consult any further disclosure we make in our reports filed with the SEC.
Risks Related to Our Business and Industry
Uncertainties in economic conditions and their impact on the ecommerce industry, particularly for large parcel merchandise, could adversely impact our operating results.
We generate a significant portion of our revenues by offering global end-to-end B2B ecommerce solutions for large parcel merchandise via our GigaCloud Marketplace and by selling our own inventory through the GigaCloud Marketplace, to and through off-platform ecommerce websites such as Rakuten in Japan, and Amazon, Walmart, Home Depot, Overstock and Wayfair in the U.S. and OTTO in Germany. Our business and growth are therefore highly dependent on the viability and prospects of the ecommerce industry, particularly for the large parcel merchandise market.
18

Table of Contents

Any uncertainties relating to the growth, profitability and regulatory regime of the ecommerce industry for large parcel merchandise in the U.S. and other jurisdictions in which we operate could have a significant impact on us. The development of the ecommerce industry is affected by a number of factors, most of which are beyond our control. These factors include:
the consumption power and disposable income of ecommerce consumers, as well as changes in demographics and consumer tastes and preferences;
the availability, reliability and security of ecommerce platforms;
the selection, price and popularity of products offered on ecommerce platforms;
the impact of the COVID-19 pandemic, or other pandemics or epidemics, to our business operations and the economy in the U.S. and elsewhere generally;
the development of fulfillment, payment and other ancillary services associated with ecommerce; and
changes in laws and regulations, as well as government policies, that govern the ecommerce industry in the U.S.
The ecommerce industry is highly sensitive to changes in macroeconomic conditions, and ecommerce spending tends to decline during recessionary periods. Many factors beyond our control, including inflation and deflation, fluctuations in currency exchange rates, volatility of stock and property markets, interest rates, tax rates and other government policies and changes in unemployment rates can adversely affect consumer confidence and spending behavior on ecommerce platforms, which could in turn materially and adversely affect our growth and profitability. In addition, unfavorable changes in politics, including military conflicts, political turmoil and social instability, may also adversely affect consumer confidence and spending, which could in turn negatively impact our growth and profitability.
Our historical growth rates and performance may not be sustainable or indicative of our future growth and financial results. We cannot guarantee that we will be able to maintain the growth rate we have experienced to date.
We have grown rapidly over the last few years. Our revenues increased to $1,161.0 million in 2024 from $703.8 million in 2023 and $490.1 million in 2022. GigaCloud Marketplace GMV increased to $1,341.4 million in 2024 from $794.4 million in 2023 and $518.2 million in 2022. However, our historical performance may not be indicative of our future growth or financial results. We cannot assure you that we will be able to grow at the same rate as we did in the past, or avoid any decline in the future. Our growth may slow or become negative, and revenues may decline for a number of possible reasons, some of which are beyond our control, including decreasing consumer spending, increasing competition, declining growth of our overall market or industry, the emergence of alternative business models and changes in rules, regulations, government policies or general economic conditions. In addition, our B2B ecommerce platform, GigaCloud Marketplace, from which we have generated 64.7%, 70.9% and 76.0% of our total revenues in 2024, 2023 and 2022, respectively, is a relatively new initiative and may not grow as quickly as we have anticipated. Our growth rate may also be slower than the previous years due to inflationary pressure and changes in the global economic conditions. It is difficult to evaluate our prospects, as we may not have sufficient experience in addressing the risks to which companies operating in rapidly evolving markets may be exposed. If our growth rate declines, our business, financial condition and results of operations may be materially and adversely affected.
We may not realize the expected benefits of our acquisitions of Noble House and Wondersign due to potential risk and uncertainties.
In October 2023, we completed the acquisition of Noble House which we are continuing to use, implement, and integrate with our existing business, and in November 2023, we also acquired all outstanding equity interest of Wondersign. Failure to successfully integrate our acquisitions in a timely manner may have a material adverse effect on our business, financial condition, results of operations and cash flows. The difficulties of combining acquired operations include, among other things:
implementing integration process and management systems to ensure management philosophies, group-wide strategies and evaluation benchmarks can be effectively carried out;
retaining new managerial and operational teams and customers and suppliers of acquired businesses;
consolidating corporate technological and administrative functions;
integrating internal control and other corporate governance matters;
19

Table of Contents

diverting management’s attention from other business concerns;
employee fatigue resulting from implementation efforts that could negatively impact our ability to hire or retain key personnel;
costs to defend claims against Noble House that we do not owe, but could be required to pay in order to defend and preserve our rights;
unexpected economic, political, or regulatory risks; or
any other unforeseen costs, expenses, losses, disruptions, delays, or negative impacts.
We may not realize all of the anticipated benefits from our acquisitions, such as increased earnings, cost savings, and revenue enhancements, for various reasons, including difficulties integrating operations and personnel, higher and unexpected acquisition and operating costs, unknown liabilities, and fluctuations in markets. If benefits from our acquisitions do not meet the expectations of financial or industry analysts, we may also suffer a decline in the market price of our stock.
System interruptions that impair access to our GigaCloud Marketplace, or other performance failures in our technology infrastructure, could damage our reputation and results of operations.
The satisfactory performance, reliability and availability of our marketplace, software such as our AI software, data analytics tools, warehouse management system and other technology infrastructures are critical to our reputation and our ability to acquire and retain customers, as well as maintain adequate customer service levels.
For example, if one of our data centers fails or suffers an interruption or degradation of services, we could lose customer data and miss order fulfillment deadlines, which could harm our business. Our systems and operations, including our ability to fulfill customer orders through our logistics network, are also vulnerable to damage, breakdown, breach or interruption from inclement weather, fire, flood, power loss, telecommunications failure, terrorist attacks, labor disputes, employee error or malfeasance, theft or misuse, cyber-attacks, denial-of-service attacks, computer viruses, ransomware or other malware, data loss, acts of war, break-ins, earthquake and similar events. In the event of a data center failure, the failover to a back-up could take substantial time, during which time our sites could be completely shut down. Further, our back-up services may not effectively process spikes in demand, may process transactions more slowly and may not support all of our sites’ functionality.
We use complex AI software in our technology infrastructure, which we seek to continually update and improve. We may not always be successful in executing these upgrades and improvements, and the operation of our systems may be subject to failure. In particular, we may in the future experience slowdowns or interruptions in our marketplace or our warehouse management system when we are updating them, and new technologies or infrastructures may not be fully integrated with existing systems on a timely basis, or at all. Our revenues depend on the number of sellers and buyers who trade in our marketplace and the amount of GMV we can handle. Unavailability of our marketplace or our logistics algorithm would reduce the volume of GMV in our business operations.
We may experience periodic system interruptions from time to time. In addition, continued growth in our transaction volume, as well as surges in online traffic and orders associated with promotional activities or seasonal trends in our marketplace or on third-party ecommerce platforms, place additional demands on our technology infrastructure and could cause or exacerbate slowdowns or interruptions. Any substantial increase in the volume of traffic or the number of orders placed in our marketplace or the third-party ecommerce platforms may require us to further expand and upgrade our logistics network, precision logistics algorithm, warehouse management system and technology infrastructure. There can be no assurance that we will be able to accurately project the rate or timing of increases, if any, in the use of our marketplace, the third-party ecommerce platforms or expand and upgrade our systems and infrastructure to accommodate such increases on a timely basis. To remain competitive, we continue to enhance and improve the responsiveness, functionality and features of our marketplace, which is particularly challenging given the rapid rate at which new technologies, customer preferences and expectations and industry standards and practices are evolving in the ecommerce industry. Accordingly, we redesign and enhance various functions in our marketplace on a regular basis, and we may experience instability and performance issues as a result of these changes.
Any slowdown, interruption or performance failure of our marketplace and the underlying technology and logistics infrastructure could harm our business, reputation and our ability to acquire, retain and serve our customers, which could materially and adversely affect our results of operations.
20

Table of Contents

Our international operations are subject to a variety of legal, regulatory, political and economic risks.
We operate fulfillment centers in five countries in the U.S., Japan, the U.K., Germany and Canada, with the U.S. being our largest market. Our international activities are significant to our revenues and profits, and we plan to further expand internationally. In certain international market segments, we have relatively little operating experience and may not benefit from any first-to-market advantages. It is costly to establish, develop and maintain international operations, and promote our brand internationally. Our international operations may not become profitable on a sustained basis.
In addition, our international sales and operations are subject to a number of risks, including:
local economic, inflation and political conditions;
government regulation (such as regulation of our product and service offerings and of competition); restrictive governmental actions (such as trade protection measures, including export duties and quotas and custom duties and tariffs); nationalization; and restrictions on foreign ownership;
restrictions on sales or distribution of certain products or services and uncertainty regarding liability for products, services and content, including uncertainty as a result of less Internet-friendly legal systems, local laws, lack of legal precedent, and varying rules, regulations, and practices regarding the physical and digital distribution of media products and enforcement of intellectual property rights;
business licensing or certification requirements;
limitations on the repatriation and investment of funds and foreign currency exchange restrictions;
limited fulfillment and technology infrastructure;
impact of the COVID-19 pandemic, or other pandemics or epidemics, on our business operations and the global economy;
shorter payable and longer inventory and receivable cycles and the resultant negative impact on cash flow;
laws and regulations regarding consumer and data protection, privacy, network security, encryption, payments, advertising, and restrictions on pricing or discounts;
lower levels of use of the Internet;
lower levels of consumer spending and fewer opportunities for growth in the markets where we operate;
difficulty in staffing, developing and managing global operations as a result of distance, language and cultural differences;
different employee/employer relationships and the existence of works councils and labor unions;
differing labor regulations where labor laws may be more advantageous to employees as compared to the U.S. and the other jurisdictions we operate in;
compliance with the U.S. Foreign Corrupt Practices Act and other applicable U.S. and foreign laws prohibiting corrupt payments to government officials and other third parties;
laws and policies of the U.S. and other jurisdictions affecting trade, foreign investment, loans and taxes; and
geopolitical events, including pandemic, war and terrorism.
As international physical, ecommerce, and omni-channel retail and other services grow, competition will intensify, including through adoption of evolving business models. Local companies may have a substantial competitive advantage because of their greater understanding of, and focus on, the local customer, as well as their more established local brand names. The inability to hire, train, retain and manage sufficient required personnel may limit our international growth.
If we fail to maintain and expand our relationships with third-party platforms and sellers and buyers in our marketplace, our revenues and results of operations will be harmed.
Our business operations have relied on certain third-party ecommerce platforms, such as Rakuten in Japan, and Amazon, Walmart, Home Depot, Overstock and Wayfair in the U.S. and OTTO in Germany., and we still expect to be significantly influenced by these third-party ecommerce platforms in the foreseeable future.
21

Table of Contents

Such third-party ecommerce platforms have significant influence over how transactions take place on their ecommerce platforms, including how purchase orders are fulfilled by indicating to consumers the preferred express delivery companies for orders placed. We may have to accommodate the demands and requirements from various third-party ecommerce platforms such as packing standards and the selection of specified shippers. Such demands and requirements may increase our costs or weaken our connection with our end customers.
Furthermore, approximately 76.6%, 79.5% and 81.5% of our GMV was generated from our GigaCloud Marketplace in 2024, 2023 and 2022, respectively. As a result, our ability to maintain relationships with and attract new third-party merchants, who are sellers and buyers trading on large parcel merchandise, to our marketplace is critical to our business operations and growth prospects. However, we may not be able to maintain our relationships with third-party ecommerce platforms or sellers and buyers due to a number of factors, some of which are beyond our control. For example, if the transaction volume or active users in our marketplace drop significantly, our third-party merchants may experience sales declines or shortage in products. As a result, they may not be able to generate profits or procure products as they expected, and thus choose not to renew their agreements with us. In addition, we may also be unable to continuously offer attractive terms or economic benefits to our sellers and buyers. As a result, our sellers and buyers may not be effectively motivated to sell or order more products or maintain relationships with us.
Even if we are able to maintain our relationships with sellers and buyers and attract more sellers and buyers to our marketplace, we are subject to various risks in connection with third-party merchants. If any third-party seller does not control the quality of the products that it sells in our marketplace or delivers products that are defective or materially different from description, the reputation of our online marketplace could be materially and adversely affected and we could face claims to hold us liable for the losses. Moreover, despite our efforts to prevent it, some products sold by the sellers in our online marketplace may compete with the products we sell directly, which may cannibalize our sales under our self-operated business. In order for our online marketplace to be successful, we must continue to identify and attract sellers and buyers, and we may not be successful in this regard. The occurrence of any of the above could have a material and adverse effect on our business, financial condition and results of operations.
Risks associated with the manufacturers of the products we sell as our own inventory could materially and adversely affect our financial performance as well as our reputation and brand.
We source products from third-party suppliers and manufacturers which we sell as our own inventory through GigaCloud Marketplace and also through off-platform ecommerce. We depend on our ability to provide our customers with a wide range of products from qualified suppliers in a timely and efficient manner. Political and economic instability, global or regional adverse conditions, such as pandemics or other disease outbreaks or natural disasters, the financial stability of suppliers, suppliers’ ability to meet our standards, labor problems experienced by suppliers, the availability or cost of raw materials, merchandise quality issues, currency exchange rates, trade tariff developments, transport availability and cost, including import-related taxes, transport security, inflation, and other factors relating to our suppliers are beyond our control. As an example, the COVID-19 pandemic could adversely impact supplier facilities and operations due to extended holidays, factory closures and risks of labor shortages, among other things, which may materially and adversely affect our business, financial condition and results of operations.
Our agreements with most of our suppliers do not provide for the long-term availability of merchandise or the continuation of particular pricing practices, nor do they usually restrict such suppliers from selling products to other buyers. There can be no assurance that our current suppliers will continue to seek to sell us products on current terms or that we will be able to establish new or otherwise extend current supply relationships to ensure product acquisitions in a timely and efficient manner and on acceptable commercial terms. Our ability to develop and maintain relationships with reputable suppliers and offer high quality merchandise to our customers is critical to our success. If we are unable to develop and maintain relationships with suppliers that would allow us to offer a sufficient amount and variety of quality merchandise on acceptable commercial terms, our ability to satisfy our customers’ needs, and therefore our long-term growth prospects, may be materially and adversely affected.
Further, we rely on our suppliers’ representations of product quality, safety and compliance with applicable laws and standards. If our suppliers or other vendors violate applicable laws, regulations or our supplier code of conduct, or implement practices regarded as unethical, unsafe or hazardous to the environment, it could damage our reputation and negatively affect our operating results. Further, concerns regarding the safety and quality of products provided by our suppliers could cause our customers to avoid purchasing those products from us, or avoid purchasing products from us altogether, even if the basis for the concern is outside of our control. As such, any issue, or perceived issue, regarding the
22

Table of Contents

quality and safety of any items we sell, regardless of the cause, could adversely affect our brand, reputation, operations and financial results.
We also are unable to predict whether any of the countries in which our suppliers’ products are currently manufactured or may be manufactured in the future will be subject to new, different or additional trade restrictions imposed by the U.S. or foreign governments or the likelihood, type or effect of any such restrictions. Any event causing a disruption or delay of imports from suppliers with international manufacturing operations, including the imposition of additional import restrictions, restrictions on the transfer of funds or increased tariffs or quotas, could increase the cost or reduce the supply of merchandise available to our customers and materially and adversely affect our financial performance as well as our reputation and brand. Furthermore, some or all of our suppliers’ foreign operations may be adversely affected by political and financial instability, resulting in the disruption of trade from exporting countries, restrictions on the transfer of funds or other trade disruptions.
In addition, our business with foreign suppliers, particularly with respect to our international sites, may be affected by changes in the value of the U.S. dollar relative to other foreign currencies. For example, any movement by any other foreign currency against the U.S. dollar may result in higher costs to us for those goods. Declines in foreign currencies and currency exchange rates might negatively affect the profitability and business prospects of one or more of our foreign suppliers. This, in turn, might cause such foreign suppliers to demand higher prices for merchandise in their effort to offset any lost profits associated with any currency devaluation, delay merchandise shipments or discontinue selling to us altogether, any of which could ultimately reduce our revenues or increase our costs.
If we fail to manage our inventory effectively, our results of operations, financial condition and liquidity may be materially and adversely affected.
Our business model requires us to manage a large volume of inventory effectively. We procure products from third-party manufacturers and sell the products as our own inventory through our GigaCloud Marketplace and off-platform ecommerce. We depend on our demand forecasts for various kinds of products to make purchase decisions and to manage our inventory. Demand for products, however, can change significantly between the time inventory is ordered and the date by which we target to sell it. Demand may be affected by seasonality, new product launches, changes in product cycles and pricing, product defects, changes in consumer spending patterns, changes in consumer tastes with respect to our products and other factors, and our customers may not order products in the quantities that we expect. In addition, when we begin selling a new product, we may not be able to accurately forecast demand. The procurement of certain types of inventory may require significant lead time and prepayment, and they may not be returnable. If we are unable to anticipate or respond to changes in customer preferences or fail to bring products that satisfy new customer preferences to GigaCloud Marketplace and off-platform ecommerce in a timely manner, our results of operations, financial condition and liquidity could be adversely affected.
Our inventories was $172.5 million, $132.2 million and $78.3 million as of December 31, 2024, 2023 and 2022, respectively. Shipping costs to procure our inventories, including ocean freight costs, are included in the balance of inventories and an increase in shipping costs may cause us to adjust our product prices upward, which may have affected consumer demand and further lengthened the inventory turnover days.
If we fail to manage our inventory effectively, we may be subject to a heightened risk of inventory obsolescence, a decline in inventory values, and significant inventory write-downs or write-offs. To reduce our inventory level, we usually choose to sell certain of our products at lower prices, which may lead to lower gross margins. High inventory levels may also require us to commit substantial capital resources, preventing us from using that capital for other important purposes. Any of the above may materially and adversely affect our results of operations and financial condition.
On the other hand, if we underestimate demand for our products, or if our suppliers fail to supply quality products in a timely manner, we may experience inventory shortages, which may result in missed sales, diminished brand loyalty and lost revenues, any of which could harm our business and reputation.
We depend on our relationships with third parties, including third-party trucking and freight service companies, and changes in our relationships with these parties could adversely impact our revenues and profits.
We rely on third parties to operate certain elements of our business. For example, we rely on third-party national, regional and local trucking and freight service companies to deliver our large parcel merchandise. As a result, we may be subject to shipping delays or disruptions caused by inclement weather, natural disasters, system interruptions and
23

Table of Contents

technology failures, political instability, military conflicts, labor activism, health epidemics or bioterrorism. For example, following the initial conflict between Israel and Hamas in the Middle East, the Houthi movement in Yemen, launched a number of attacks on marine vessels traversing the Red Sea causing significant operational disruptions for certain third-party business partners. The conflict is ongoing, and should it escalate or expand, it could result in delays, increased shipping and freight costs, and potential disruptions to the arrival of our products. We are also subject to risks of breakage or other damage during delivery by any of these third parties. We also use and rely on other services from third parties, such as telecommunications services, customs, consolidation and shipping services, as well as warranty, installation, assembly and design services. We may be unable to maintain these relationships, and these services may also be subject to outages and interruptions that are not within our control. Third parties may in the future determine they no longer wish to do business with us or may decide to take other actions that could harm our business. We may also determine that we no longer want to do business with them. If parcels are not delivered in a timely fashion or are damaged during the delivery process by these third parties, or if we are not able to provide adequate customer support or other services or offerings, our customers could become dissatisfied and cease using our cross-border fulfillment services or stop trading products through our marketplace, which would adversely affect our operating results.
We may not be successful in optimizing our fulfillment centers and fulfillment network.
As of December 31, 2024, we had 35 large scale fulfillment centers spreading across the U.S., Japan, the U.K., Germany and Canada. Failures to adequately predict customer demand or otherwise optimize and operate our fulfillment network successfully from time to time result in excess or insufficient fulfillment capacity, increased costs and impairment charges, any of which could materially harm our business. As we continue to add fulfillment centers and fulfillment capability, our fulfillment and logistics networks become increasingly complex and operating them becomes more challenging. There can be no assurance that we will be able to operate our networks effectively.
On March 9, 2024, one of our fulfillment centers in Japan, suffered damages due to a warehouse fire. The fire destroyed our inventories stored within the fulfillment center. We recognized losses of $2.0 million as a result of the fire. Based on the provisions of our insurance policies, the gross losses were reduced by the insurance proceeds received $1.9 million from our insurance carrier for the claim. We may incur additional costs in connection with the reconstruction efforts of the leased fulfillment center following the fire.
In addition, failure to optimize inventory in our fulfillment network increases our net shipping cost by requiring long-zone or partial shipments. We may be unable to adequately staff our warehousing network and customer service centers. As we maintain the inventory of other companies, the complexity of tracking inventory and operating our fulfillment network has further increased. Our failure to properly handle such inventory or the inability of the other businesses on whose behalf we perform inventory fulfillment services to accurately forecast product demand may result in our being unable to secure sufficient storage space or to optimize our fulfillment centers and fulfillment network or cause other unexpected costs and other harm to our business and reputation.
Damage to our business reputation could have a material adverse effect on our growth strategy and our business, financial condition, results of operations and prospects.
Maintaining and enhancing our reputation is critical to expanding our base of customers, including attracting third-party ecommerce platforms to use our third-party logistics services and the sellers and buyers to trade in our marketplace. Our ability to maintain and enhance our reputation depends largely on our ability to maintain customer confidence in our service offerings, including by delivering parcels on time and without damage to end customers. If end customers do not have a satisfactory experience with our logistics services, our customers may seek out alternative logistics services from our competitors. Alternatively, if our sellers and buyers are not satisfied with the product selection or service offerings in our marketplace, they may not return to our marketplace in the future, or at all.
In addition, unfavorable publicity regarding, for example, reputational damage from short seller reports, our practices relating to privacy and data protection, product quality, delivery problems, competitive pressures, litigation or regulatory activity, could seriously harm our reputation. Such negative publicity also could have an adverse effect on the size, engagement and loyalty of our customer base and result in decreased total revenues, which could adversely affect our business, financial condition and results of operations. A significant portion of our customers’ experience also depends on third parties outside of our control, including trucking and freight service companies and other third-party delivery agents. If these third parties do not meet our or our customers’ expectations, our business reputation may suffer irreparable damage.
24

Table of Contents

Customer complaints or negative publicity about our marketplace, products, delivery times, company practices, employees, customer data handling and security practices or customer support, especially on social media websites and in our marketplace, could rapidly and severely diminish buyers’ and sellers’ use of our marketplace and third-party ecommerce platforms’ confidence in us and result in harm to our reputation and brand.
Our efforts to launch new products or services may not be successful.
Our business success depends to some extent on our ability to expand our service offerings by launching new products and services and by expanding our existing offerings into new geographies. For example, we expanded into Germany for our third-party logistics services in 2018, and we launched GigaCloud Marketplace, our B2B marketplace, in 2019. In 2023, we completed two acquisitions as part of a strategic initiative for attracting more sellers and buyers on our GigaCloud Marketplace and expanding our solutions offerings. Launching new products and services or expanding internationally requires significant upfront investments, including investments in marketing, information technology, and additional personnel. Expanding our service offerings internationally is particularly challenging because it requires us to gain country-specific knowledge about consumers, regional competitors and local laws, purchase or lease warehouse, build local logistics capabilities and customize portions of our technology for local markets. We may not be able to generate satisfactory revenues from these efforts to offset these costs. Any lack of market acceptance of our efforts to launch new services or to expand our existing offerings could have a material adverse effect on our business, financial condition and results of operations. Further, as we continue to expand our fulfillment capability or add new businesses with different requirements, our logistics networks become increasingly complex and operating them becomes more challenging. There can be no assurance that we will be able to operate our networks effectively.
We have also entered and may continue to enter into new markets in which we have limited or no experience, which may not be successful or appealing to our customers. These activities may present new and difficult technological and logistical challenges, and resulting service disruptions, failures or other quality issues may cause customer dissatisfaction and harm our reputation and brand. Further, our current and potential competitors in new market segments may have greater brand recognition or financial resources, longer operating histories and larger customer bases than we do in these areas. As a result, we may not be successful enough in these newer areas to recoup our investments in them. If this occurs, our business, financial condition and results of operations may be materially and adversely affected.
We are subject to risks related to online transactions and payment methods.
We accept payments using a variety of methods, including credit card, debit card, third-party online payment platforms such as Payoneer, WorldFirst, PingPong and others, credit accounts (including promotional financing) and customer invoicing. As we offer new payment options to our customers, we may be subject to additional regulations, compliance requirements and fraud. For certain payment methods, including credit and debit cards, we pay interchange and other fees, which may increase over time and raise our operating costs and lower profitability. We are also subject to payment card association operating rules and certification requirements, including the Payment Card Industry Data Security Standard and rules governing electronic fund transfers, which could change or be reinterpreted to make it difficult or impossible for us to comply. As our business changes, we may also be subject to different rules under existing standards, which may require new assessments that involve costs above what we currently pay for compliance. If we fail to comply with the rules or requirements of any provider of a payment method we accept, if the volume of fraud in our transactions limits or terminates our rights to use payment methods we currently accept, or if a data breach occurs relating to our payment systems, we may, among other things, be subject to fines or higher transaction fees and may lose, or face restrictions placed upon, our ability to accept credit card and debit card payments from customers or to facilitate other types of online payments. If any of these events were to occur, our business, financial condition and operating results could be materially and adversely affected.
We occasionally receive orders placed with fraudulent credit card data. We may suffer losses as a result of orders placed with fraudulent credit card data even if the associated financial institution approved payment of the orders. Under current credit card practices, we may be liable for fraudulent credit card transactions. We may also suffer losses from other online transaction fraud, including fraudulent returns or chargebacks. If we are unable to detect or control credit card or transaction fraud, our liability for these transactions could harm our business, financial condition and operating results.
Our failure or the failure of third-party service providers on which we rely to protect our marketplace, networks and systems against cybersecurity incidents, or otherwise to protect our confidential information, could damage our reputation and substantially harm our business and operating results.
25

Table of Contents

We have access to confidential information in our day-to-day operations. We collect, maintain, transmit and store data about our customers, employees, contractors, suppliers, vendors and others, including personal information of the senders and recipients of the parcels, sensitive data, as well as other confidential and business proprietary information and trade secrets. The proper use and protection of confidential information are essential to maintaining customer trust in us and our services.
We are materially dependent upon our networks, information technology infrastructure and related technology systems to provide services to our customers and to manage our internal operations. Many of our customers require access to our services on a continuous basis and may be materially impaired by interruptions in our or our third-party service providers’ infrastructure. Our technology systems also process and store certain confidential information and data for the proper functioning of our network. Cybersecurity incidents and cyberattacks, including from diverse threat actors, such as state-sponsored organizations, opportunistic hackers and hacktivists, as well as through diverse attack vectors, such as AI, social engineering/phishing, malware (including ransomware), malfeasance by insiders, human or technological error, on our system might result in a compromise to the technology that we use to protect confidential information. We may not be able to prevent third parties, especially hackers or other individuals or entities engaging in similar activities, from illegally obtaining confidential information in our possession. Such individuals or entities may engage in various other illegal activities using such information. Further, as parcels move through our network from pickup to delivery, a large number of personnel handles the flow of parcels and have access to significant amounts of confidential information. Some of these personnel may misappropriate the confidential information despite the security policies and measures we have implemented. In addition, most of the delivery and pickup personnel are not our employees, which makes it more difficult for us to implement sufficient and effective control over them. Additionally, other disruptions can occur, such as infrastructure gaps, hardware and software vulnerabilities, inadequate or missing security controls, exposed or unprotected customer data and the accidental or intentional disclosure of source code or other confidential information by former or current employees. Any such incidents could (i) interfere with the delivery of services to our customers, (ii) impede our customers’ ability to do business, (iii) compromise the security of infrastructure, systems and data, (iv) lead to the dissemination to third parties of proprietary information or sensitive, personal, or confidential data about us, our employees or our customers, including personal information of individuals involved with our customers and their end users and (v) impact our ability to do business in the ordinary course. If a breach or other security incident were to occur, it could expose us to increased risk of claims and liability, including litigation (such as class actions), regulatory enforcement, notification obligations and indemnity obligations, as well as loss of existing or potential customers, harm to our brand and reputation, increases in our security costs (including spending material resources to investigate or correct the breach or incident and to prevent future cybersecurity incidents), disruption of normal business operations, the impairment or loss of industry certifications and government sanctions (including debarment). Moreover, containing and remediating any IT system failure, cybersecurity attack or vulnerability may require significant investment of resources. Any of the foregoing could have a material and adverse effect on our business, financial condition and results of operations.
Similar security risks exist with respect to our third-party vendors that we rely on for aspects of our IT support services, pickup and delivery services, and administrative functions, including the systems owned, operated or controlled by other unaffiliated operators to the extent we rely on such other systems to deliver services to our customers. Our ability to monitor our third-party service providers’ data security is limited. As a result, we are subject to the risk that cyber-attacks on, or other cybersecurity incidents affecting, our third-party service providers may adversely affect our business even if an attack or breach does not directly impact our systems. It is also possible that security breaches sustained by, or other cybersecurity incidents affecting, our competitors could result in negative publicity for our entire industry that indirectly harms our reputation and diminishes demand for our services. Practices regarding the collection, use, storage, transmission and security of personal information have recently come under increased public scrutiny. Any failure or perceived failure by us to prevent cybersecurity incidents or to comply with privacy policies or privacy-related legal obligations could cause our customers to lose trust in us and our services. Any perception that the confidentiality or privacy of information is unsafe or vulnerable when using our services could damage our reputation and substantially harm our business, financial condition and results of operations.
The secure processing, storage, maintenance and transmission of critical customer and business information are vital to our operations and our business strategy. Although we devote significant resources to protecting such information and take what we believe to be reasonable and appropriate measures, including having a formal and dedicated IT department and limiting the amount of any data we store to non-sensitive customer information, such as zip codes and business addresses, to protect sensitive information from compromises such as unauthorized access, disclosure, or modification or lack of availability, our information technology and infrastructure may still be vulnerable to attacks by hackers or viruses or breached due to employee or human error, malfeasance or other disruptions. We may be exposed to significant monetary damages. Saved as the foregoing, we have not taken additional measures to mitigate the risks against cybersecurity in our supply chain based on third-party products, software, services and business. Further, a cybersecurity
26

Table of Contents

incident could require us to expend substantial additional resources relating to the security of our information systems and to provide required breach notifications to affected parties, diverting resources from other projects and disrupting our businesses. There can be no assurance that our cybersecurity risk management program and processes, including our policies, controls or procedures, will be fully implemented, complied with or effective in protecting our systems and information.
Real or perceived errors, failures or bugs in our services, software or technology could adversely affect our business, financial condition and results of operations.
Undetected real or perceived errors, failures, bugs or defects may be present or occur in the future in our solutions, software or technology or the technology or software we license from third parties, including open source software. Despite testing by us, real or perceived errors, failures, bugs or defects may not be found until our customers use our services. Real or perceived errors, failures, bugs or defects in our solutions could result in negative publicity, loss of or delay in market acceptance of our services and harm to our reputation and brand, weakening of our competitive position, claims by customers for losses sustained by them or failure to meet the stated service level commitments in our customer agreements. In such an event, we may be required, or may choose, for customer relations or other reasons, to expend significant additional resources in order to help correct the problem. Any real or perceived errors, failures, bugs or defects in our services could also impair our ability to attract new customers, retain existing customers or expand the customers’ use of our services, which could adversely affect our business, financial condition and results of operations.
Our ability to raise capital in the future may be limited, and our failure to raise capital when needed could prevent us from growing.
We may require additional cash capital resources in order to fund future growth and the development of our businesses, including expansion of our ecommerce platform, our third-party logistics services and any investments or acquisitions we may decide to pursue. If our cash resources are insufficient to satisfy our cash requirements, we may seek to issue additional equity or debt securities or obtain new or expanded credit facilities. Our ability to obtain external financing in the future is subject to a variety of uncertainties, including our future financial condition, results of operations, cash flows, share price performance, liquidity of international capital and lending markets, governmental regulations over foreign investment and the ecommerce and logistics services industries. In addition, incurring indebtedness would subject us to increased debt service obligations and could result in operating and financing covenants that would restrict our operations. There can be no assurance that financing will be available in a timely manner or in amounts or on terms acceptable to us, or at all. Any failure to raise needed funds on terms favorable to us, or at all, could severely restrict our liquidity as well as have a material adverse effect on our business, financial condition and results of operations. Moreover, any issuance of equity or equity-linked securities could result in significant dilution to our existing shareholders.
Our business is highly competitive. Competition presents an ongoing threat to the success of our business.
Our business is rapidly evolving and intensely competitive, and we have many competitors in different industries. Our competition includes third-party logistics service providers, furniture stores, big box retailers, and online ecommerce platforms and marketplaces in the U.S., Asia and Europe. We compete with third-party logistics service providers based on a number of factors, including warehouse and infrastructure capacity, network stability, business model, operational capabilities, cost control and service quality. We also compete with other retailers and ecommerce platforms that offer large parcel merchandise for the variety and availability of products, number of users in the marketplace, flexibility in delivery options and freight rates.
Many of our current competitors have, and potential competitors may have, longer operating histories, greater brand recognition, larger fulfillment infrastructures, greater technical capabilities, faster and less costly shipping, significantly greater financial, marketing and other resources and larger customer bases than we do. These factors may allow our competitors to derive greater revenues and profits from their existing customer bases, acquire customers at lower costs or respond more quickly than we can to new or emerging technologies and changes in customer habits. These competitors may engage in more extensive research and development efforts, undertake more far-reaching marketing campaigns and adopt more aggressive pricing policies, which may allow them to build larger customer bases or generate revenues from their customer bases more effectively than we do.
We may be subject to product liability claims and other similar claims if people or property are harmed by the products we sell or sold through our platform.
27

Table of Contents

Some of the products we sell may expose us to product liability and other claims and litigation (including class actions) or regulatory action relating to safety, personal injury, death or environmental or property damage. Some of our agreements with members of our supply chain may not indemnify us from product liability for a particular product, and some members of our supply chain may not have sufficient resources or insurance to satisfy their indemnity and defense obligations. Although we maintain product liability insurance, we cannot be certain that our coverage will be adequate for liabilities actually incurred or that insurance will continue to be available to us on economically reasonable terms, or at all.
Fluctuations in the price or availability of fuel and uncertainty in third-party transportation capacity may adversely affect our transportation costs and operational results.
Our transportation costs mainly consist of fuel costs and transportation expenses incurred in relation to the use of third-party transportation services. The availability and price of fuel and third-party transportation capacity are subject to political, economic and market factors that are outside of our control. In the event of a significant increase in fuel prices and third-party transportation service charges, our transportation expenses may rise, and our gross profit may decrease if we are unable to adopt effective cost control measures or pass on incremental costs to our customers. As a result, our business, financial condition and results of operations may be adversely affected.
We face risks associated with parcels handled and transported through our network and risks associated with transportation.
We handle a large volume of parcels across our cross-border fulfillment network, and face challenges with respect to the protection and inspection of these parcels. Parcels in our fulfillment network may be stolen, damaged or lost for various reasons, and we may face actual or alleged liability for such incidents. In addition, we may fail to detect unsafe or prohibited/restricted items. Further, the big and bulky parcels handled by us are prone to damages, and may injure their recipients, harm our personnel and result in property damage. Failure to prevent prohibited or restricted items from entering our network may result in administrative or criminal penalties as well as civil liability for personal injury and property damage.
The transportation of parcels involves inherent risks. We have multiple warehouse personnel involved in our logistics operations at all times, who are subject to risks associated with logistics and transportation safety, including transportation-related injuries and losses at our fulfillment centers or during the course of transportation. For example, our personnel may be involved in traffic accidents from time to time, resulting in personal injury and loss or damage to parcels carried by them. In addition, frictions or disputes may occasionally arise from the direct interaction of our personnel with parcel senders and recipients, which may result in personal injury or property damage if such incidents escalate. The insurance policies carried by us may not fully cover the damages caused by transportation-related injuries or losses.
Any of the foregoing could disrupt our services, cause us to incur substantial expenses and divert the time and attention of our management. We may face claims and incur significant liabilities if found liable or partially liable for any injuries, damages or losses. Claims against us may exceed the amount of our insurance coverage or may not be covered by insurance at all. Government authorities may also impose significant fines on us or require us to adopt costly preventive measures. Furthermore, if our services are perceived to be unsafe by our end customers, ecommerce platforms and customers, our business volume may be significantly reduced, and our business, financial condition and results of operations may be materially and adversely affected.
Significant merchandise refunds and product warranty claims could have a material adverse effect on our business.
We allow our customers to claim refunds or product warranties for our 1P sales subject to our return policy. See “Item 1. Business—Logistics Network and Value-added Services—Warranties and Refunds.” If merchandise returns and product warranty claims are significant, our business, financial condition and results of operations could be harmed. Further, we modify our policies relating to returns and warranties from time to time, which may result in customer dissatisfaction or an increase in the number of product returns. Many of our products are large and require special handling and delivery. From time to time our products are damaged in transit, which can increase return rates and harm our reputation and brand.
Our business may be affected by increase in rental expenses or the termination of leases of our fulfillment centers.
We lease properties to operate all of our fulfillment centers, showrooms, offices, ports and other pickup and delivery outlets. We may be subjected to increase in rental expenses. We may also not be able to successfully extend or
28

Table of Contents

renew such leases upon expiration, on commercially reasonable terms or at all, and may be forced to relocate the affected operations. Such relocation may disrupt our operations and result in significant relocation expenses, which could adversely affect our business, financial condition and results of operations. We may not be able to locate desirable alternative sites for our facilities as our business continues to grow and failure in relocating our operations when required could adversely affect our business and operations. In addition, we compete with other businesses for premises at certain locations or of desirable sizes. Even if we are able to extend or renew the respective leases, rental payments may significantly increase as a result of the high demand for the leased properties.
Our business requires significant capital investments and a high level of working capital to sustain our operations and business growth.
We require significant capital investments in our business which consist of leasing and setting up warehouse facilities, technology, sorting and other types of equipment. These investments support both our existing business and anticipated growth. Forecasting projected volume involves many factors which are subject to uncertainty, such as general economic trends, changes in governmental regulation and competition. If we do not accurately forecast our future capital investment needs, we could have excess capacity or insufficient capacity, either of which would negatively affect our revenues and profitability. In addition to forecasting our capital investment requirements, we adjust other elements of our operations and cost structure in response to adverse economic conditions; however, these adjustments may not be sufficient to allow us to maintain our operating margins.
Our strategic investments or acquisitions may be unsuccessful.
We may acquire other assets, technologies, products and businesses that are complementary to our existing business or otherwise. We may also enter into strategic partnerships or cooperation agreements with other businesses to expand our marketplace. Negotiating these transactions can be time-consuming, challenging and expensive, and our ability to close these transactions may often be subject to regulatory approvals that are beyond our control. In addition, investments and acquisitions could result in the use of substantial amounts of cash, potentially dilutive issuances of equity securities, significant amortization expenses related to intangible assets, significant diversion of management attention and exposure to potential unknown liabilities of the acquired business. Moreover, the cost of identifying and consummating investments and acquisitions and integrating the acquired businesses into ours may be significant, and the integration of acquired businesses may be disruptive to our existing business operations. Consequently, these transactions, even if undertaken and announced, may not close. For one or more of those transactions, we may issue additional equity securities that would dilute our shareholders’ ownership interest, use cash that we may need in the future to operate our business, incur debt on terms unfavorable to us or that we are unable to repay, incur expenses or substantial liabilities, encounter difficulties retaining key employees of the acquired company or integrating diverse software codes or business cultures, encounter difficulties in assimilating acquired operations, encounter diversion of management’s attention to other business concerns, and become subject to adverse tax considerations, substantial depreciation, impairment losses, or deferred compensation charges. If our investments and acquisitions are not successful, our business, financial condition, results of operations and prospects may be materially and adversely affected.
We rely on the performance of members of management and highly skilled IT personnel, and if we are unable to attract, develop, motivate and retain well-qualified employees, our business could be harmed.
Our success depends in part on our continued ability to attract, retain and motivate highly qualified management and other key personnel. We are highly dependent upon our senior management, particularly our chief executive officer, as well as our vice presidents and other members of our senior management team. Although we have executed employment agreements or offer letters with each member of our senior management team, these agreements are terminable at will with or without notice and, therefore, we may not be able to retain their services as expected. We do not currently maintain “key person” life insurance on the lives of our executives or any of our employees. This lack of insurance means that we may not have adequate compensation for the loss of the services of these individuals.
The increasing scale of our business also requires us to hire and retain a wide range of capable and experienced personnel and technology talents who can adapt to a dynamic, competitive and challenging business environment. Competition for talents is intense, and the availability of suitable and qualified candidates is limited in the jurisdictions in which we operate. Competition for talents, together with inflation, could cause us to offer higher compensation and other benefits to attract and retain them, which further increase our labor cost. Even if we were to offer higher compensation and other benefits, these individuals may not choose to join or continue to work for us. Any failure to attract or retain key management and personnel could severely disrupt our business and growth.
29

Table of Contents

We will need to expand and effectively manage our managerial, operational, financial and other resources in order to successfully pursue our business strategies. We may not be successful in maintaining our unique company culture and continuing to attract or retain qualified management and personnel in the future. If we are not able to attract, integrate, retain and motivate necessary personnel to accomplish our business objectives, we may experience constraints that will significantly impede the achievement of our development objectives, our ability to raise additional capital and our ability to implement our business strategy.
We may not be able to prevent others from unauthorized use of our intellectual property, which could harm our business and competitive position.
We rely on a wide portfolio of intellectual property to operate our businesses and we may not be able to effectively protect these intellectual property and proprietary rights against infringement, misappropriation or other violations, or efforts to safeguard our intellectual property may be costly.
We rely on a combination of trademark, copyright and trade secret protection laws in the U.S., the PRC and other jurisdictions, as well as confidentiality procedures and contractual provisions, to protect our intellectual property rights. We enter into confidentiality agreements with our employees and any third parties who may access our proprietary information, and we rigorously control access to our technology and information. However, we cannot guarantee that we have entered into confidentiality agreements with each party that may have or have had access to our trade secrets or proprietary information. Such agreements may be breached by counterparties, who may disclose our proprietary information, including our trade secrets, or claim ownership in intellectual property that we believe is owned by us, and there may not be adequate remedies available to us for any such breach. In addition, we do not enter into intellectual property assignment agreements in the ordinary course, and we rely on the intellectual property rights we obtain from our employees by operation of law. The intellectual property rights we obtain by operation of law may not extend to all intellectual property rights developed by our employees and contractors, and individuals not subject to invention assignment agreements may make adverse ownership claims to our current and future intellectual property rights. We therefore may not possess ownership rights in all intellectual property rights that we regard as our own or that are necessary for the conduct of our business.
Intellectual property protection may not be sufficient in the regions in which we operate. Our trademarks or other intellectual property rights may be challenged by others through administrative process or litigation, and our pending trademark applications may not be allowed. In addition, policing any unauthorized use of our intellectual property is difficult, time-consuming and costly, and the steps we have taken may be inadequate to prevent the misappropriation of our intellectual property. In the event that we resort to litigation to enforce our intellectual property rights, such litigation could result in substantial costs and a diversion of our managerial and financial resources. We can provide no assurance that we will prevail in such litigation and some courts in the U.S. and certain foreign jurisdictions are less willing or unwilling to protect trade secrets. Furthermore, it is often difficult to maintain and enforce intellectual property rights in the PRC. Statutory laws and regulations in the PRC are subject to judicial interpretation and enforcement and may not be applied consistently due to the lack of clear guidance on statutory interpretation. Confidentiality and non-compete agreements may be breached by counterparties, and there may not be adequate remedies available to us for any such breach. Accordingly, we may not be able to effectively protect our intellectual property rights or the intellectual properties licensed from third parties, or to enforce our contractual rights in the PRC and other jurisdictions in which we operate.
In addition, our trade secrets may be leaked or otherwise become available to, or be independently discovered by, our competitors. If any of our trade secrets were to be lawfully obtained or independently developed by a competitor or other third parties, we would have no right to prevent them from using that technology or information to compete with us. Any failure in protecting or enforcing our intellectual property rights could have a material adverse effect on our business, financial condition and results of operations.
We may not be able to protect and enforce our trademarks and trade names, or build name recognition in our markets of interest thereby harming our competitive position.
The registered or unregistered trademarks or trade names that we own have from time to time been and may continue to be challenged, infringed, circumvented, declared generic, lapsed or determined to be infringing on or dilutive of other marks. We may not be able to protect our rights in these trademarks and trade names, which we need in order to build name recognition. In addition, third parties have filed, and may in the future file, for registration of trademarks similar or identical to our trademarks, thereby impeding our ability to build brand identity and possibly leading to market confusion. If they succeed in registering or developing common law rights in such trademarks, and if we are not successful in challenging such rights, we may not be able to use these trademarks to develop brand recognition of our technologies,
30

Table of Contents

products or services. In addition, there could be potential trade name or trademark infringement claims brought by owners of other registered trademarks or trademarks that incorporate variations of our registered or unregistered trademarks or trade names. Further, we may in the future enter into agreements with owners of such third-party trade names or trademarks to avoid potential trademark litigation which may limit our ability to use our trade names or trademarks in certain fields of business.
We have not yet registered certain of our trademarks in all of our potential markets, although we have registered “GIGACLOUD TECHNOLOGY” and “大健云仓” in mainland China and Hong Kong. We also acquired valuable intangible assets from the acquisitions of Noble House and Wondersign. If we apply to register these trademarks in other countries and/or other trademarks in the U.S. and other countries, our applications may not be allowed for registration in a timely fashion or at all; further, our registered trademarks may not be maintained or enforced. In addition, third parties may file first for our trademarks in certain countries. If they succeed in registering such trademarks, and if we are not successful in challenging such third-party rights, we may not be able to use these trademarks to market our products and technologies in those countries. If we do not secure registrations for our trademarks, we may encounter more difficulties in enforcing them against third parties than we otherwise would. If we are unable to establish name recognition based on our trademarks and trade names, we may not be able to compete effectively, which could harm our business, financial condition, results of operations and prospects. In addition, over the long term, if we are unable to establish name recognition based on our trademarks, then our marketing abilities may be materially and adversely impacted.
We may be accused of infringing, misappropriating or otherwise violating the intellectual property rights of third parties.
The ecommerce industry is characterized by vigorous protection and pursuit of intellectual property rights, which has resulted in protracted and expensive litigation for many companies. We may be subject to claims and litigation by third parties that we infringe, misappropriate or otherwise violate their intellectual property rights. Furthermore, under our current marketplace, the products offered in our marketplace are supplied by third-party merchants, who are separately responsible for sourcing the products that are sold in our marketplace. We have been and may continue to be subject to allegations, and may in the future be subject to lawsuits, claiming that products listed or sold through our marketplace by third-party merchants are counterfeit, unauthorized, illegal, or otherwise infringe, misappropriate or violate third-party copyrights, trademarks, patents or other intellectual property rights, or that content posted on our user interface contains misleading information on description of products and comparable prices in the U.S., China or any other jurisdictions in which we have operations. The costs of supporting such litigation and disputes are considerable, and there can be no assurances that favorable outcomes will be obtained. Further, the application and interpretation of China’s intellectual property laws and the procedures and standards for granting intellectual property rights in China are still evolving and are uncertain, and we cannot assure you that PRC courts or regulatory authorities would agree with our analysis. As our business expands and the number of competitors in our market increases and overlaps occur, we expect that infringement claims may increase in number and significance. Any claims or proceedings against us, whether meritorious or not, could be time-consuming, result in considerable litigation costs, require significant amounts of management time or result in the diversion of significant operational resources, any of which could materially and adversely affect our business, financial condition and results of operations.
Legal claims regarding intellectual property rights are subject to inherent uncertainties due to the oftentimes complex issues involved, and we cannot be certain that we will be successful in defending ourselves against such claims. In addition, whereas we currently do not own or in-license any patents, some of our larger competitors have extensive portfolios of issued patents. Many potential litigants, including patent holding companies, have the ability to dedicate substantially greater resources to enforce their intellectual property rights and to defend claims that may be brought against them. Furthermore, a successful claimant could secure a judgment that requires us to pay substantial damages or prevents us from conducting our business as we have historically done or may desire to do in the future. We may also be required to seek a license and pay royalties for the use of such intellectual property, which may not be available on commercially acceptable terms, or at all. Alternatively, we may be required to develop non-infringing technology or intellectual property, which could require significant effort and expense and may ultimately not be successful.
We have received in the past, and we may receive in the future, communications alleging that certain items posted on or sold through our marketplace infringe, misappropriate or otherwise violate third-party copyrights, designs, marks and trade names or other intellectual property rights or other proprietary rights. Brand and content owners and other proprietary rights owners have actively asserted their purported rights against online companies. In addition to litigation from rights owners, we may be subject to regulatory, civil or criminal proceedings and penalties if governmental authorities believe we have aided and abetted in the sale of counterfeit or infringing products. Such claims, whether or not meritorious,
31

Table of Contents

may result in the expenditure of significant financial, managerial and operational resources, injunctions against us or the payment of damages by us. We may need to obtain licenses from third parties who allege that we have violated their rights, but such licenses may not be available on terms acceptable to us, or at all. These risks have been amplified by the increase in third parties whose sole or primary business is to assert such claims.
Furthermore, we use open source software in connection with our GigaCloud Marketplace. Companies that incorporate open source software into their products and services have, from time to time, faced claims challenging the ownership of open source software and compliance with open source license terms. As a result, we could be subject to suits by parties claiming ownership of what we believe to be open source software or noncompliance with open source licensing terms. Additionally, the use and distribution of open source software can lead to greater risks than the use of third-party commercial software, and some open source projects have known vulnerabilities and open source software does not come with warranties or other contractual protections regarding infringement claims or the quality of the code. Some open source software licenses require users who distribute open source software as part of their software to publicly disclose all or part of the source code to such software and make available any derivative works of the open source code on unfavorable terms or at no cost. While we monitor our use of open source software and try to ensure that none is used in a manner that would require us to disclose our source code or that would otherwise breach the terms of an open source license, such use could inadvertently occur, or could be claimed to have occurred, in part because open source license terms are often ambiguous. These claims could also result in litigation, which could be costly to defend, and if portions of our software are determined to be subject to an open source license or if the license terms for the open source software that we incorporate change, we could be required to publicly release or disclose our source code or pay damages for breach of contract or cease offering the implicated services unless and until we can re-engineer all or a portion of our software, including GigaCloud Marketplace, in a manner that avoids infringement or otherwise change our business, any of which could reduce or eliminate the value of our services and adversely affect our business. The re-engineering process could require us to expend significant additional research and development resources, and we may not be able to complete the re-engineering process successfully. Further, we could be required to seek licenses from third parties to continue using certain software or offering certain of our services or to discontinue the use of such software or the sale of our affected services in the event we could not obtain such licenses, which may not be available to us on commercially reasonable terms or at all. Any of the foregoing could be harmful to our business, financial condition and results of operations.
We are subject to legal and regulatory proceedings from time to time in the ordinary course of our business.
We are, and may in the future be, subject to claims, lawsuits including class actions and individual lawsuits, government investigations, and other proceedings relating to intellectual property, consumer protection, privacy, labor and employment, import and export practices, competition, securities, tax, marketing and communications practices, commercial disputes, and other matters. The number and significance of our legal disputes and inquiries have increased as we have grown larger, as our business has expanded in scope and geographic reach, and as our services have increased in complexity.
Moreover, becoming a public company may have raised our public profile, which may result in increased litigation as well as increased public awareness of any such litigation. There is substantial uncertainty regarding the scope and application of many of the laws and regulations to which we are subject, which increases the risk that we will be subject to claims alleging violations of those laws and regulations. In the future, we may also be accused of having, or be found to have, infringed, misappropriated or otherwise violated third-party intellectual property rights.
Regardless of the outcome, legal proceedings can have a material and adverse impact on us due to their costs, diversion of our resources, and other factors. We may decide to settle legal disputes on terms that are unfavorable to us. Furthermore, if any litigation to which we are a party is resolved adversely, we may be subject to an unfavorable judgment that we may not choose to appeal or that may not be reversed upon appeal. In addition, the terms of any settlement or judgment in connection with any legal claims, lawsuits, or proceedings may require us to cease some or all of our operations, or pay substantial amounts to the other party and could materially and adversely affect our business, financial condition and results of operations.
For information about a currently pending legal proceeding, see “Items 3. Legal Proceedings.”
Our insurance coverage may not be sufficient to cover all the risks which our operations are exposed to and therefore we are susceptible to significant liabilities.
32

Table of Contents

We have limited insurance coverage. We do not maintain business interruption insurance, cybersecurity insurance or general third-party liability insurance, nor do we maintain key-man life insurance. Although we maintain certain general liability insurance for our fulfillment centers, we cannot assure you that our insurance coverage is sufficient to prevent us from any loss or that we will be able to successfully claim our losses under our current insurance policies on a timely basis, or at all. If we incur any loss that is not covered by our insurance policies, or the compensated amount is significantly less than our actual loss, our business, financial condition and results of operations could be materially and adversely affected.
Trade restrictions could materially and adversely affect our business, financial condition and results of operations.
We are focused on facilitating B2B ecommerce transactions for large parcel merchandise. Our cross-border logistics services may be affected by trade restrictions implemented by countries or territories in which our customers are located or in which our customers’ products are manufactured or sold.
For example, we are subject to risks relating to changes in trade policies, tariff regulations, embargoes or other trade restrictions adverse to our customers’ business. Actions by governments that result in restrictions on movement of parcels or otherwise could also impede our ability to carry out our cross-border ecommerce solutions and logistics services. In addition, international trade and political issues, tensions and conflicts may cause delays and interruptions to cross-border transportation and result in limitations on our insurance coverage. If we are unable to connect our global customers to each other in our marketplace or provide solutions to transporting parcels to and from countries with trade restrictions in a timely manner or at all, our business, financial condition and results of operations could be materially and adversely affected.
Any lack of requisite approvals, licenses or permits applicable to our business operations may harm our business.
We may not be able to obtain all the licenses and approvals that may be deemed necessary to operate our business. Because we operate in multiple jurisdictions, the relevant laws and regulations, as well as their interpretations, could be different from those in the U.S. This can make it difficult to know which licenses and approvals are necessary, or the processes for obtaining them. For these same reasons, we also cannot be certain that we will be able to maintain the licenses and approvals that we have previously obtained, or that once they expire we will be able to renew them. We cannot be sure that our interpretations of the rules and their exemptions have always been or will be consistent with those of the local regulators.
As we expand our businesses, we may be required to obtain new licenses and will be subject to additional laws and regulations in the markets we plan to operate in. If we fail to obtain, maintain or renew any required licenses or approvals or make any necessary filings or are found to need licenses or approvals that we believed were not necessary or we were exempted from obtaining, we may be subject to various penalties, such as confiscation of the revenues or assets that were generated through the unlicensed business activities, imposition of fines, suspension or cancellation of the applicable license, written reprimands, termination of third-party arrangements, criminal prosecution and the discontinuation or restriction of our operations. Any such penalties may disrupt our business operations and materially and adversely affect our business, financial condition and results of operations.
We have granted and expect to continue to grant share-based awards in the future under our share incentive plans, which may result in increased share-based compensation expenses.
We adopted the 2008 share incentive plan in 2008, together with the amendments thereto, the “2008 Plan,” for the purpose of granting share-based compensation awards to employees, directors and consultants to incentivize their performance and align their interests with ours. As of December 31, 2024, all awards granted under the 2008 Plan were exercised and settled. The 2008 Plan was terminated upon the tenth anniversary of its effective date and no grants of awards under the 2008 Plan were made after the termination. The current outstanding awards are those granted under the 2017 Plan described below.
In March 2017, our shareholders and board of directors approved and adopted the 2017 share incentive plan, together with the amendments thereto, the “2017 Plan.” As of December 31, 2024, the maximum aggregate number of shares which may be issued pursuant to all awards under the 2017 Plan was 7,996,565 ordinary shares, subject to an annual increase on the first day of each fiscal year beginning January 1, 2023 and ending on and including January 1, 2027 according to a formula set forth in the 2017 Plan. We are authorized to grant options, share appreciation rights, dividend equivalent rights, restricted shares, restricted share units or other rights or benefits under the 2017 Plan.
33

Table of Contents

We account for compensation costs for all share options using a fair value-based method and recognize expenses in our consolidated statements of comprehensive income in accordance with U.S. generally accepted accounting principles, or U.S. GAAP. As of December 31, 2024, awards to purchase an aggregate of 7,426,639 ordinary shares under the 2008 Plan and the 2017 Plan were granted, excluding awards that were forfeited, repurchased, cancelled, lapsed, settled or otherwise expired after the relevant grant dates. As a result of these grants, we incurred share-based compensation of $16.8 million, $2.5 million and $9.2 million in 2024, 2023 and 2022, respectively. We will incur additional share-based compensation expenses in the future as we continue to grant share-based incentives. We believe the granting of share-based compensation is of significant importance to our ability to attract and retain key personnel and employees, and we will continue to grant share-based compensation to employees in the future. As a result, our expenses associated with share-based compensation may increase, which may have an adverse effect on our results of operations.
We could be held liable if our GigaCloud Marketplace is used for fraudulent, illegal or improper purposes such as money laundering.
Although we have taken and continue to take measures, our GigaCloud Marketplace is susceptible to potentially illegal or improper uses, which could damage our reputation and subject us to liability. These may include the use of our marketplace in connection with fraudulent sales of merchandise and other intellectual property piracy, money laundering, bank fraud and prohibited sales of restricted products. Criminals are using increasingly sophisticated methods to engage in illegal activities such as counterfeiting and fraud, and incidents of fraud could increase in the future. We could be subject to fraud claims if confidential information obtained from our users is used for unauthorized purposes.
Our risk management policies and procedures may not be fully effective in identifying, monitoring and managing these risks. We are not able to monitor in each case the sources of funds for our digital financial services platform users, or the ways in which they are used. An increase in fraudulent transactions or publicity regarding payment disputes could harm our reputation and reduce customers’ confidence in our marketplace and solutions.
The COVID-19 pandemic, and any future outbreaks or other public health emergencies, could materially affect our business, liquidity, financial condition and operating results.
The COVID-19 pandemic negatively impacted the global economy, disrupted consumer spending and global supply chains and created significant volatility and disruption of financial markets. The COVID-19 pandemic and the various responses to it globally created significant volatility, uncertainty and economic disruption. During the COVID-19 pandemic, authorities across the U.S. and the globe implemented varying degrees of restriction on social and commercial activity. While these restrictions were largely lifted in 2023, some regions have seen a resurgence of COVID-19 cases resulting in consideration of reinstitution of certain protective measures.
The extent of the impact of a recurring COVID-19 pandemic, or other public health emergencies, on our business will depend on future developments, which remain highly uncertain and difficult to predict, including the duration, severity and sustained geographic spread of the pandemic, additional waves of increased infections, the virulence and spread of different strains of the virus, and the extent to which associated prevention, containment, remediation and treatment efforts, including global vaccination programs and vaccine acceptance, are successful. Additionally, to the extent the COVID-19 pandemic or other outbreaks, epidemics, pandemics or public health crises adversely affects our business, results of operations or financial condition, it may heighten other risks described in this “Risk Factors” section.
Natural disasters, pandemics, epidemics, acts of war, terrorist attacks and other events could materially and adversely affect our business.
Severe weather conditions and other natural or man-made disasters, including storms, floods, fires, earthquakes, epidemics, pandemics, conflicts, unrest, terrorist attacks, war, labor unrest, and/or other political instability (including, without limitation, the ongoing conflicts between Russia and Ukraine and Israel and Hamas), may disrupt our business and result in decreased revenues. For example, following the initial conflict between Israel and Hamas, the Houthi movement in Yemen launched a number of attacks on marine vessels traversing the Red Sea causing disruptions for operations across the impacted region. In addition, these types of events could negatively impact ocean transportation and consumer spending in the impacted regions or, depending upon the severity, globally. Customers may reduce their demand for logistics services or shipments, or our costs to operate our business may increase, either of which could have a material adverse effect on us. On March 9, 2024, one of our fulfillment centers in Japan suffered damages due to a warehouse fire. Although we have insurance coverage associated with the damages to the inventory and warehouse equipment and we can still utilize our other three fulfillment centers in Japan with alternative plans to minimize any disruptions to our operations
34

Table of Contents

in such warehouse with fire, we may still have some impacts in our warehouse operations. Any such events affecting one of our major facilities could result in a significant interruption in or disruption of our business, financial condition and results of operations.
Government regulation of the Internet and ecommerce in the U.S. and globally is evolving, and unfavorable changes or failure by us to comply with these regulations could substantially harm our business and results of operations.
We are subject to general business regulations and laws as well as regulations and laws specifically governing the Internet and ecommerce in the U.S. and globally. Existing and future regulations and laws could impede the growth of the Internet, ecommerce or mobile commerce. These regulations and laws may involve taxes, tariffs, privacy and data security, anti-spam, content protection, electronic contracts and communications, consumer protection, Internet neutrality and gift cards. It is not clear how existing laws governing issues such as property ownership, sales and other taxes and consumer privacy apply to the Internet as the vast majority of these laws were adopted prior to the advent of the Internet and do not contemplate or address the unique issues raised by the Internet or ecommerce. It is possible that general business regulations and laws, or those specifically governing the Internet or ecommerce, may be interpreted and applied in a manner that is inconsistent from one jurisdiction to another and may conflict with other rules or our practices. We cannot be sure that our practices have complied, comply or will comply fully with all such laws and regulations. Any failure or perceived failure by us to comply with any of these laws or regulations could result in damage to our reputation, a loss in business and proceedings or actions against us by governmental entities or others. Any such proceeding or action could hurt our reputation, force us to spend significant amounts in defense of these proceedings, distract our management, increase our costs of doing business, decrease the use of our sites by consumers and suppliers and may result in the imposition of monetary liability. We may also be contractually liable to indemnify and hold harmless third parties from the costs or consequences of non-compliance with any such laws or regulations. Adverse legal or regulatory developments could substantially harm our business. Further, if we enter into new market segments or geographical areas and expand the products and services we offer, we may be subject to additional laws and regulatory requirements or prohibited from conducting our business, or certain aspects of it, in certain jurisdictions. We will incur additional costs complying with these additional obligations and any failure or perceived failure to comply would adversely affect our business and reputation.
Increasing focus with respect to environmental, social and governance matters may impose additional costs on us or expose us to additional risks. Failure to comply with the laws and regulations on environmental, social and governance matters may subject us to penalties and adversely affect our business, financial condition and results of operations.
The governments globally and public advocacy groups have been increasingly focused on environment, social and governance, or ESG, issues in recent years, making our business more sensitive to ESG issues and changes in governmental policies and laws and regulations associated with environment protection and other ESG-related matters. Investor advocacy groups, certain institutional investors, investment funds and other influential investors are also increasingly focused on ESG practices and in recent years have placed increasing importance on the implications and social cost of their investments. Regardless of the industry, increased focus from investors and the governments globally on ESG and similar matters may hinder access to capital, as investors may decide to reallocate capital or to not commit capital as a result of their assessment of a company’s ESG practices. In addition, there is also uncertainty regarding potential laws, regulations and policies related to ESG and global environmental sustainability matters, including disclosure obligations and reporting on such matters. Any ESG concern or issue and changes in the legal or regulatory environment affecting ESG and sustainability disclosure, responsible sourcing, supply chain transparency, or environmental protection, among others, could increase our regulatory compliance costs. If we do not adapt to or comply with the evolving expectations and standards on ESG matters from investors and the governments globally or are perceived to have not responded appropriately to the growing concern for ESG issues, regardless of whether there is a legal requirement to do so, we may suffer from reputational damage and the business, financial condition and the price of our Class A ordinary shares could be materially and adversely affected.
We are subject to U.S. and certain foreign export and import controls, sanctions, embargoes, anti-corruption laws and anti-money laundering laws and regulations. Compliance with these legal standards could impair our ability to compete in the global markets. We could face criminal liability and other serious consequences for violations, which could harm our business.
We are subject to export control and import laws and regulations, including the U.S. Export Administration Regulations, U.S. Customs regulations, and various economic and trade sanctions regulations administered by the U.S. Treasury Department’s Office of Foreign Assets Controls, and anti-corruption and anti-money laundering laws and regulations, including the U.S. Foreign Corrupt Practices Act of 1977, as amended, the U.S. domestic bribery statute
35

Table of Contents

contained in 18 U.S.C. § 201, the U.S. Travel Act, the USA PATRIOT Act, and other state and national anti-bribery and anti-money laundering laws in the countries in which we conduct activities. We are also subject to anti-bribery laws in the PRC that generally prohibit companies and their intermediaries from making payments to government officials for the purpose of obtaining or retaining business or securing any other improper advantage. State and national anti-corruption laws are interpreted broadly and prohibit companies and their employees and agents from authorizing, promising, offering, providing, soliciting or receiving, directly or indirectly, improper payments or anything else of value to recipients in the public or private sector. We may engage third-party carriers outside of the U.S. to deliver our parcels internationally and/or other third-party agents to obtain necessary permits, licenses, patent registrations and other regulatory approvals in new geographic areas which we are expanding into. We can be held liable for the corrupt or other illegal activities of our employees, agents and third-party carriers, even if we do not explicitly authorize or have actual knowledge of such activities. Any violations of the laws and regulations described above may result in substantial civil and criminal fines and penalties, imprisonment, the loss of export or import privileges, debarment, tax reassessments, breach of contract and fraud litigation, reputational harm and other consequences.
We are subject to stringent and changing laws, regulations and standards as well as contractual obligations related to data privacy, security and AI. Our actual or perceived failure to comply with such obligations could harm our reputation, subject us to significant fines and liability, or otherwise adversely affect our business or prospects.
We are, and may increasingly become, subject to various laws and regulations, as well as contractual obligations, relating to data privacy, security and AI in the jurisdictions in which we operate. The regulatory environment related to data privacy and security is increasingly rigorous, with new and constantly changing requirements applicable to our business, and enforcement practices are likely to remain uncertain for the foreseeable future. These laws and regulations may be interpreted and applied differently over time and from jurisdiction to jurisdiction, and it is possible that they will be interpreted and applied in ways that may have a material adverse effect on our business, financial condition, results of operations and prospects.
In the U.S., various federal and state regulators have adopted, or are considering adopting, laws and regulations concerning personal information and data security. Certain state laws may be more stringent or broader in scope, or offer greater individual rights, with respect to personal information than federal, international or other state laws, and such laws may differ from each other, all of which may complicate compliance efforts. For example, the Consumer Privacy Act came into effect on January 1, 2020 and was amended on November 3, 2020 by the California Privacy Rights Act (together, the CCPA). Among other things, the CCPA requires covered companies to provide disclosures to California consumers about their data collection, use and sharing practices and provide such consumers data protection and privacy rights, including the ability to opt out of the sale of their personal information. The CCPA provides for civil penalties for violations, as well as a private right of action for certain data breaches that result in the loss of personal information. This private right of action may increase the likelihood of, and risks associated with, data breach litigation. The CCPA amendments also created a new state agency to oversee implementation and enforcement efforts. The CCPA has prompted a wave of data privacy laws in other states that share similarities with the CCPA, and similar laws have been proposed in several additional states and at the federal level.
In the PRC, the PRC regulatory and enforcement regime with regard to cybersecurity, data security and data protection is constantly evolving and can be subject to significant change, making the extent of our obligations in that regard uncertain. In November 2016, the Standing Committee of the National People’s Congress of the PRC, or the Standing Committee of the NPC, promulgated the PRC Cybersecurity Law, which took effect on June 1, 2017. The PRC Cybersecurity Law provides that network operators shall take technical and other necessary measures to safeguard the operation of networks, respond to network security incidents effectively, prevent illegal and criminal activities, and maintain the integrity, confidentiality and usability of network data. In June 2021, the Standing Committee of the NPC promulgated the PRC Data Security Law, which took effect on September 1, 2021. The PRC Data Security Law sets forth data security protection obligations for entities and individuals handling personal data, including that the collection and use of such data should be for the purpose and within the limit that is prescribed by applicable laws and regulations. The PRC Data Security Law also provides that the government will establish a security review procedure for data-related activities that affect or may affect national security. In August 2021, the Standing Committee of the NPC promulgated the PRC Personal Information Protection Law, which integrates the scattered rules with respect to personal information rights and privacy protection and took effect on November 1, 2021. The PRC Personal Information Protection Law applies to the processing of personal information within mainland China as well as certain personal information processing activities outside of mainland China, including those for the provision of products and services to natural persons within mainland China or for the analysis and assessment of acts of natural persons within mainland China. Furthermore, the PRC Personal Information Protection Law steps up the protection for personal information and imposes additional requirements in terms of its processing. As the interpretation and implementation of the PRC Personal Information Protection Law remain
36

Table of Contents

uncertain, we cannot assure you that we will be deemed to fully comply with the PRC Personal Information Protection Law in all respects, and regulatory authorities may order us to rectify or terminate our current practice of collecting and processing personal information.
On December 28, 2021, the Cyberspace Administration of China, or the CAC, together with other authorities, jointly promulgated the Measures for Cybersecurity Review, which became effective on February 15, 2022 and simultaneously superseded and replaced the cybersecurity review measures that had been in effect since June 2020. According to the Measures for Cybersecurity Review, critical information infrastructure operators that procure internet products and services and network platform operators engaging in data processing activities should be subject to cybersecurity review if their activities affect or may affect national security. The Measures for Cybersecurity Review also expand the cybersecurity review to network platform operators possessing personal information of more than one million users if such operators seek to list on a foreign stock exchange. In addition, relevant PRC regulatory authorities may initiate cybersecurity review if they determine that an operator’s network products or services or data processing activities affect or may affect national security.
As of the date of this annual report, we have not been identified as a critical information infrastructure operators or involved in any formal investigations on cybersecurity or data security initiated by related governmental regulatory authorities, and we have not received any inquiry, notice, warning or sanction in such respect. However, as the Measures for Cybersecurity Review were newly adopted, there remains uncertainty in the interpretation and enforcement of such regulations. Thus, we cannot assure you whether we would be subject to a cybersecurity review requirement, and if so, that we would be able to pass such review. If the authorized PRC regulatory body subsequently determines that we are required to go through such cybersecurity review or if any other PRC government authorities promulgate any interpretation or implementation rules that would require us to go through a cybersecurity review, we may fail to complete such cybersecurity review procedures in a timely manner, or at all. Any failure or delay in the completion of the cybersecurity review procedures or any other non-compliance with the related laws and regulations may affect future offerings, or result in fines or other penalties, including suspension of business and website closure as well as reputational damage or legal proceedings or actions against us, which may have a material adverse effect on our business, financial condition or results of operations.
On July 7, 2022, the CAC issued the Measures for Security Assessment of Cross-border Data Transfer, which took effect on September 1, 2022. On March 22, 2024, the CAC issued the Provisions on Promoting and Regulating Cross-border Data Flows, which took effect on the same day. According to such regulations, in addition to the requirement to conduct self-assessment on the risks of the outbound data transfer, to provide data abroad under any of the following circumstances, a data processor must apply to the national cyberspace department for data security assessment through the provincial-level cyberspace administration authority: (i) outbound transfer of important data by a data processor; (ii) outbound transfer of personal information by a critical information infrastructure operator; (iii) outbound transfer of personal information by a personal information processor who has made outbound transfers of the personal information (excluding sensitive personal information) of 1,000,000 people cumulatively or the sensitive personal information of 10,000 people cumulatively since January 1 of the current year; and (iv) other circumstances where an application for the security assessment of an outbound data transfer is required as prescribed by the national cyberspace administration authority.
On September 12, 2022, the CAC issued the Notice on Seeking Public Comments on the Decision to Amend the Cybersecurity Law of the People’s Republic of China (Draft for Comments), or the Draft Decision to Amend the Cybersecurity Law. According to the Draft Decision to Amend the Cybersecurity Law, the violations of the Cybersecurity Law might be subject to more severe punishment if the Draft Decision to Amend the Cybersecurity Law is implemented in its current form. Specifically, the Draft Decision to Amend the Cybersecurity Law enhanced the punishment against violations of the network operation security obligation, the critical information infrastructure operation security obligation, and the network information security obligation by increasing the upper limits of the fines and imposing additional punishment. The Draft Decision to Amend the Cybersecurity Law also enhanced the punishment against personal information infringement by referencing to the punishment under applicable laws which would include relevant punishment under the PRC Personal Information Protection Law.
Furthermore, in the EU and the U.K., the collection and use of personal data are governed by the provisions of the GDPR in addition to other applicable laws and regulations. The GDPR imposes strict obligations with respect to, and restrictions on, the collection, use, retention, protection, disclosure, transfer and processing of personal data. The GDPR regulates cross-border transfers of personal data out of the EEA and the U.K., including the U.S. Case law from the Court of Justice of the European Union, or the CJEU, states that reliance on the standard contractual clauses - a standard form of contract approved by the European Commission as an adequate personal data transfer mechanism - alone may not
37

Table of Contents

necessarily be sufficient in all circumstances and that transfers must be assessed on a case-by-case basis. We expect the existing legal complexity and uncertainty regarding international personal data transfers to continue. As the regulatory guidance and enforcement landscape in relation to data transfers continue to develop, we could suffer additional costs, complaints and/or regulatory investigations or fines; we may have to stop using certain tools and vendors and make other operational changes; we will have to implement revised standard contractual clauses for existing arrangements within required time frames; and/or it could otherwise affect the manner in which we provide our services, and could adversely affect our business, operations and financial condition. The GDPR authorizes fines for certain violations of up to 4% of the total global annual turnover of the preceding financial year or €20 million/GBP 17.5 million, whichever is greater. Such fines are in addition to any civil litigation claims by data subjects. Other jurisdictions outside the EU are similarly introducing or enhancing privacy and data security laws, rules and regulations, which could increase our compliance costs and the risks associated with non-compliance. In Hong Kong, the Personal Data (Privacy) Ordinance (Chapter 486 of the Laws of Hong Kong), or the PDPO, applies to data users, such as our business, that control the collection, holding, processing or use of personal data in Hong Kong. We are subject to the general requirements under the PDPO, including the need to obtain the prescribed consent of the data subject and to take all practicable steps to protect the personal data held by data users against unauthorized or accidental access, loss or use. Breaches of the PDPO may lead to a variety of civil and criminal sanctions, including fines and imprisonment. In addition, data subjects have a right to bring proceedings in court to seek compensation for damage. We cannot guarantee that we are, or will be, in compliance with all applicable international regulations as they are enforced now or as they evolve.
Many countries have adopted, or are in the process of adopting, regulations governing the use of cookies and similar tracking technologies, and individuals may be required to “opt-in” to their placement for the purposes of marketing. We are also subject to evolving EU and U.K. privacy laws on cookies, tracking technologies and e-marketing. In the EU and the U.K. under national laws derived from the ePrivacy Directive, informed consent is required for the placement of a cookie on a user’s device and for direct electronic marketing. Consent is tightly defined and includes prohibition on pre-checked consents and imposes a requirement to ensure separate consents are sought for each type of cookie or similar technology. Recent guidance, court cases and regulatory and consumer group-led action are driving increased attention to compliance with these rules. Increased enforcement of these strict requirements could lead to substantial costs, require significant system changes, limit the effectiveness of our marketing activities, divert the attention of our technology personnel, adversely affect our margins, increase costs and subject us to additional liabilities. Widespread adoption of regulations that significantly restrict our ability to use performance marketing technology could adversely affect our ability to market effectively to current and prospective hosts and guests, and thus materially and adversely affect our business, results of operations and financial condition. In light of the complex and evolving nature of EU, EU Member State and U.K. privacy laws on cookies and tracking technologies, there can be no assurances that we will be successful in our efforts to comply with such laws.
Furthermore, the regulatory framework around the development and use of emerging AI technologies is rapidly evolving, and many federal, state and foreign government bodies and agencies have introduced or are currently considering additional laws and regulations related to AI, machine learning, large language models (LLMs), and additional emerging data technologies. Already, certain existing legal regimes (e.g., relating to data privacy) regulate certain aspects of AI technologies, and new laws regulating AI technologies have entered into force in the United States and EU. For example, in the United States, AI technologies have been the subject of executive orders under both the Biden and Trump administrations, and legislation has also been introduced or passed at the state level. Colorado’s Artificial Intelligence Act will require developers and deployers of “high-risk” AI systems to implement certain safeguards against algorithmic discrimination, California has enacted and proposed several laws that would further regulate the use of AI technologies and provide consumers with additional protections. In Europe, on August 1, 2024, the EU Artificial Intelligence Act (the “EU AI Act”) entered into force, and establishes a comprehensive, risk-based governance framework for AI in the EU market. The majority of the substantive requirements will apply from August 2, 2026. The EU AI Act applies to companies that develop, use and/or provide AI in the EU and – depending on the AI use case - includes requirements around transparency, conformity assessments and monitoring, risk assessments, human oversight, security, accuracy, general purpose AI and foundation models, and fines for breach of up to 7% of worldwide annual turnover.
Such additional regulations may impact our ability to develop, use, procure and commercialize our AI software or other AI technologies in the future and require us to expend significant resources to modify our products, services, or operations to ensure compliance or remain competitive. In addition, as the Trump administration’s approach to investment in and regulation of AI is expected to deviate from that of the previous administration, we will need to adapt to any changes that result, including as the result of new or changing executive orders.
All of these evolving compliance and operational requirements impose significant costs, such as costs related to organizational changes, implementing additional protection technologies, training employees and engaging consultants,
38

Table of Contents

which are likely to increase over time. In addition, such requirements may require us to modify our data processing practices and policies, distract management or divert resources from other initiatives and projects, all of which could have a material adverse effect on our business, financial condition, results of operations and prospects. Any failure or perceived failure by us to comply with any applicable laws and regulations, or similar laws and regulations in the jurisdictions in which we operate relating to data privacy and security could result in damage to our reputation, as well as proceedings or litigation by governmental agencies or other third parties, including class action privacy litigation in certain jurisdictions, which would subject us to significant fines, sanctions, awards, injunctions, penalties or judgments. Any of the foregoing could have a material adverse effect on our business, results of operations, financial condition and prospects.
We are subject to, and likely will be subject in the future, to further stringent and changing laws, regulations and standards relating to the provision of platforms, services and goods online. With regard to the current legislation in this area, our actual or perceived failure to comply with such obligations could harm our reputation, subject us to significant fines and liability, or otherwise adversely affect our business or prospects. We may also need to spend significant time and resources on understanding upcoming legislation in this area and considering and implementing changes to our websites, processes, policies and procedures in order to become compliant with current and future legislation.
We are, and are likely increasingly to become, subject to various laws and regulations, as well as contractual obligations, relating to the provision of goods and services online, online platforms, e-commerce and online contracts, online advertising and the online provision of information and the regulation of online content, in the context of both the B2B and B2C aspects of our business. There is a body of legislation in this area with which we are already required to comply, including the E-Commerce Directive 2000/31/EC, the Consumer Rights Directive 2011/83/EU, as amended by the Directive on better enforcement and modernization of EU consumer protection (EU) 2019/2161 (and member state implementing legislation in each case) and the Electronic Commerce (Amendment etc.) (EU Exit) Regulations 2019, among others. In addition to the current legislative framework, this is an area of current legislative focus for a number of jurisdictions, including the EU and the U.K. For example, on November 16, 2022, the DSA came into force in the EU. The majority of the substantive provisions of the DSA took effect on February 17, 2024. The DSA governs, among other things, our potential liability for illegal services or content on our platform, obligations around traceability of business users, and requires enhanced transparency measures, including in relation to any recommendation systems (including the main parameters used by such systems and any available options for recipients to modify or influence them). In particular, obligations to diligence the services offered on the platform could require significant additional resource. In addition, on October 26, 2023, the Online Safety Act was enacted into law. The Online Safety Act establishes a new regulatory regime to address illegal and harmful content online, including fines and other sanctions in the event of non-compliance. Other jurisdictions, including France, Germany, Singapore and Australia, have each already passed legislation addressing online harms. As such, this regulatory landscape is changing rapidly and becoming increasingly vigorous. The extent of the obligations (at least in certain jurisdictions) and enforcement practices are likely to remain uncertain for the foreseeable future. These laws and regulations may be interpreted and applied differently over time and from jurisdiction to jurisdiction, and it is possible that they will be interpreted and applied in ways that may have a material adverse effect on our business, financial condition, results of operations and prospects.
Furthermore, following the expiration of the specified period, there will be increasing scope for divergence in application, interpretation and enforcement of the data protection law as between the U.K. and the EU. Other jurisdictions outside the EU are similarly introducing or enhancing privacy and data security laws, rules and regulations, which could increase our compliance costs and the risks associated with non-compliance. We cannot guarantee that we are, or will be, in compliance with all applicable international regulations as they are enforced now or as they evolve.
All of these evolving compliance and operational requirements impose significant costs, such as costs related to organizational changes, implementing additional protection technologies, training employees and engaging consultants, which are likely to increase over time. In addition, such requirements may require us to modify our online and e-commerce practices and policies, distract management or divert resources from other initiatives and projects, all of which could have a material adverse effect on our business, financial condition, results of operations and prospects. Any failure or perceived failure by us to comply with any applicable federal, state or similar foreign laws and regulations in this area could result in damage to our reputation, as well as proceedings or litigation by governmental agencies or other third parties, including class action litigation in certain jurisdictions, which could subject us to significant fines, sanctions, awards, injunctions, penalties or judgments. Any of the foregoing could have a material adverse effect on our business, results of operations, financial condition and prospects.
39

Table of Contents

Risks Related to Our Corporate Structure
You may face difficulties in protecting your interests, and your ability to protect your rights through U.S. courts may be limited, because we are incorporated under Cayman Islands law.
We are an exempted company incorporated under the laws of the Cayman Islands. Our corporate affairs are governed by our memorandum and articles of association, the Companies Act (As Revised) of the Cayman Islands, which we refer to as the Companies Act below, and the common law of the Cayman Islands. The rights of shareholders to take action against our directors, actions by our minority shareholders and the fiduciary duties of our directors to us under Cayman Islands law are to a large extent governed by the common law of the Cayman Islands. The common law of the Cayman Islands is derived in part from comparatively limited judicial precedent in the Cayman Islands as well as from the common law of England, the decisions of whose courts are of persuasive authority, but are not binding, on a court in the Cayman Islands. The rights of our shareholders and the fiduciary duties of our directors under Cayman Islands law are not as clearly established as they would be under statutes or judicial precedent in some jurisdictions in the U.S. In particular, the Cayman Islands have a less developed body of securities laws than the U.S. Some U.S. states, such as Delaware, have more fully developed and judicially interpreted bodies of corporate law than the Cayman Islands. In addition, Cayman Islands companies may not have standing to initiate a shareholder derivative action in a federal court of the U.S.
Shareholders of Cayman Islands exempted companies like us have no general rights under Cayman Islands law to inspect corporate records (other than the memorandum and articles of association and any special resolutions passed by such companies, and the registers of mortgages and charges of such companies) or to obtain copies of register of members of these companies. Under Cayman Islands law, the names of current directors can be obtained from a search conducted at the Registrar of Companies in the Cayman Islands. Our directors have discretion under our articles of association to determine whether or not, and under what conditions, our corporate records may be inspected by our shareholders, but are not obliged to make them available to our shareholders. This may make it more difficult for you to obtain the information needed to establish any facts necessary for a shareholder motion or to solicit proxies from other shareholders in connection with a proxy contest.
As a result of all of the above, our public shareholders may have more difficulties in protecting their interests in the face of actions taken by our management, our board of directors or controlling shareholders than they would as public shareholders of a company incorporated in the U.S.
Risks Related to Doing Business in China
We could be adversely affected by political tensions between the U.S. and the PRC.
During 2018 and 2019, both the PRC and the U.S. each imposed tariffs that have adversely affected trade between the two countries. Although the U.S. and the PRC reached a Phase One trade deal in January 2020, there was no Phase Two trade deal implemented and most of the tariffs imposed remain in place, while uncertainty persists in the trade relationship between the two countries that impacts the global trade landscape. Although most of third-party suppliers for our 1P inventory are located in Southeast Asian countries and our 3P sellers are typically responsible for any export taxes and tariffs, we are unable to predict whether any of the countries in which our suppliers’ products are currently manufactured or may be manufactured in the future will be subject to new, different or additional trade restrictions imposed by the U.S. or foreign governments or the likelihood, type or effect of any such restrictions.
Political tensions between the U.S. and the PRC have escalated due to, among other things, trade disputes, the COVID-19 outbreak, sanctions imposed by the U.S. Department of Treasury on certain officials of the Hong Kong Special Administrative Region and the central government of the PRC, U.S. export restrictions regarding China, restrictions on U.S. investments in designated “Communist Chinese Military Companies,” and the executive orders issued by former U.S. President Donald J. Trump that seek to prohibit certain transactions with ByteDance Ltd., Tencent Holdings Ltd., developers of certain software applications and the respective subsidiaries of such companies, as well as the Rules on Counteracting Unjustified Extra-territorial Application of Foreign Legislation and Other Measures promulgated by China’s Ministry of Commerce, or MOFCOM, on January 9, 2021, which will apply to situations where the extra-territorial application of foreign legislation and other measures, in violation of international law and the basic principles of international relations, unjustifiably prohibits or restricts the citizens, legal persons or other organizations of China from engaging in normal economic, trade and related activities with a third State (or region) or its citizens, legal persons or other organizations. Rising political tensions could reduce levels of trades, investments, technological exchanges and other economic activities between the two major economies, which would have a material adverse effect on global economic conditions and the stability of global financial markets. Any of these factors could have a material adverse effect on our
40

Table of Contents

business, prospects, financial condition and results of operations. Furthermore, there have been recent media reports on deliberations within the U.S. government regarding potentially limiting or restricting companies with operations in the PRC from accessing U.S. capital markets. If any such deliberations were to materialize, the resulting legislation may have a material and adverse impact on the stock performance of issuers with operations in the PRC listing in the U.S. It is unclear if this proposed legislation would be enacted.
A substantial part of our revenues is derived from the U.S., and we are required to comply with the U.S. laws and regulations. However, we may be affected by future changes in the U.S. export control and other laws and regulations. If we were unable to transfer our parcels to and out of the U.S., our business, results of operations and financial condition would be materially and adversely affected.
Changes in the political and economic policies of the PRC government may materially and adversely affect our business, financial condition and results of operations and may result in our inability to sustain our growth and expansion strategies.
Our PRC Subsidiaries primarily perform cost functions and internal operational functions. Accordingly, our business, financial condition and results of operations are affected to an extent by economic, political and legal developments in the PRC.
The PRC economy differs from the economies of most developed countries in many respects, including the extent of government involvement, level of development, growth rate, control of foreign exchange and allocation of resources. Although the PRC government has implemented measures emphasizing the utilization of market forces for economic reform, the reduction of state ownership of productive assets and the establishment of improved corporate governance in business enterprises, the PRC government continues to play a significant role in regulating industry development by imposing industrial policies. While the PRC economy has experienced significant growth in the past decades, growth has been uneven, both geographically and among various sectors of the economy. The PRC government has implemented various measures to encourage economic growth and guide the allocation of resources. Some of these measures may benefit the overall PRC economy, but may also have a negative effect on us. Our financial condition and results of operations could be materially and adversely affected by government control over capital investments or changes in tax regulations that are applicable to us. In addition, the PRC government has implemented in the past certain measures to control the pace of economic growth. These measures may cause decreased economic activity, which in turn could lead to a reduction in demand for any of our potential products, and consequently have a material adverse effect on our businesses, financial condition and results of operations.
There are uncertainties regarding the PRC legal system.
A portion of our business operations is conducted in the PRC as our PRC Subsidiaries primarily perform cost functions and internal operational functions in the PRC and is governed by PRC laws, rules and regulations. Our PRC Subsidiaries are subject to laws, rules and regulations applicable to foreign investment in the PRC. The PRC legal system is a civil law system based on written statutes. Unlike the common law system, prior court decisions may be cited for reference but have limited precedential value.
In 1979, the PRC government began to promulgate a comprehensive system of laws, rules and regulations governing economic matters in general. The overall effect of legislation over the past four decades has significantly enhanced the protections afforded to various forms of foreign investment in the PRC. However, the PRC’s legal system is developing, and recently enacted laws, rules and regulations may not sufficiently cover all aspects of economic activities in the PRC or may be subject to interpretation by PRC regulatory agencies. In particular, because these laws, rules and regulations are relatively new, and because of the limited number of published decisions and the nonbinding nature of such decisions, and because the PRC laws, rules and regulations sometimes give the relevant regulator discretion in how to enforce them, the interpretation and enforcement of these laws, rules and regulations involve uncertainties. In addition, the PRC legal system is based in part on government policies and mainland China is geographically large and divided into various provinces and municipalities. As such, different policies and rules may have different application and interpretations in different area of mainland China, and it is possible that we may not be aware of our violation of these policies and rules until after the occurrence of the violation.
Any administrative and court proceedings in the PRC may result in substantial costs and diversion of resources and management attention. Since PRC administrative and court authorities have discretion in interpreting and implementing statutory and contractual terms, it may be difficult to evaluate the outcome of administrative and court
41

Table of Contents

proceedings and the level of legal protection we enjoy . These uncertainties may impede our ability to enforce the contracts we have entered into and could materially and adversely affect our business, financial condition and results of operations.
We operate our GigaCloud Marketplace through our Hong Kong Subsidiary. If the PRC government were to extend its oversight into companies in Hong Kong, our Hong Kong Subsidiary may be subject to additional regulations which could have a material effect on our business operations.
We launched our GigaCloud Marketplace under our Hong Kong Subsidiary, GigaCloud Technology (HongKong) Limited (formerly known as Giga Cloud Logistics (Hong Kong) Limited), in 2019. Our PRC Subsidiaries perform cost functions and internal operational functions, but our PRC Subsidiaries do not generate revenue in mainland China, except for the revenue generated from inter-group related party transactions. Accordingly, the laws and regulations of the PRC have an impact on the operational and procurement aspects of our business. Pursuant to the Basic Law of the Hong Kong Special Administrative Region, or the Basic Law, which is a national law of the PRC and the constitutional document for Hong Kong, national laws of the PRC shall not be applied in Hong Kong except for those listed in Annex III of the Basic Law (which shall be confined to laws relating to defense and foreign affairs as well as other matters outside the autonomy of Hong Kong). Whilst the National People’s Congress of the PRC, or the NPC, has the power to amend the Basic Law, the Basic Law also expressly provides that no amendment to the Basic Law shall contravene the established basic policies of the PRC regarding Hong Kong. As a result, national laws of the PRC not listed in Annex III of the Basic Law, including the PRC Data Security Law and the Measures for Cybersecurity Review, do not apply to our businesses in Hong Kong, other than those provisions of the PRC laws which apply to activities conducted outside of mainland China.
As of the date of this annual report, our Hong Kong Subsidiary has not received any inquiry or notice or any objection from any PRC authority in connection with our operations in Hong Kong. In light of recent statements and regulatory actions by the PRC government related to the PRC’s extension of authority into Hong Kong, there is risk that the PRC government may influence our operations in Hong Kong, as our operations in Hong Kong are subject to political and economic influence from the PRC government. Our Hong Kong Subsidiary may be subject to such direct influence from the PRC government in the future due to changes in laws or other unforeseeable reasons. If certain PRC laws and regulations, including existing laws and regulations and those enacted or promulgated in the future, were to become applicable to our Hong Kong Subsidiary in the future, the application of such laws and regulations may have a material adverse impact on our business operations in Hong Kong. For example, if the PRC Data Security Law were to apply to our Hong Kong Subsidiary, our Hong Kong Subsidiary may be subject to more data security and privacy obligations imposed by the PRC government, and our Hong Kong Subsidiary may be required to obtain licenses for the operation of our ecommerce platform GigaCloud Marketplace and be subject to regulations restricting or prohibiting foreign ownership. Further, the rules and regulations and the enforcement thereof in China can change quickly. In light of recent statements and regulatory actions by the PRC government related to the PRC’s extension of authority into Hong Kong, there is also risk that the PRC government may influence our operations in mainland China and Hong Kong and that our Hong Kong Subsidiary and PRC Subsidiaries may be subject to such direct influence in the future due to changes in laws or other unforeseeable reasons. Any such actions by the PRC government to exert more oversight and control over offerings that are conducted overseas and/or foreign investment in mainland China- and Hong Kong-based issuers could significantly change our Hong Kong Subsidiary’s ability to conduct its business and operate our GigaCloud Marketplace in its current form, which could result in a material change in our operations, significantly limit or completely hinder our ability to offer or continue to offer securities to investors and cause the value of our securities to significantly decline or in extreme cases, become worthless.
Implementation of the Law of the PRC on Safeguarding National Security in Hong Kong involves uncertainty, and the recent policy pronouncements by the PRC government regarding business activities of U.S.-listed PRC businesses may negatively impact GigaCloud Group’s existing and future operations in Hong Kong.
On June 30, 2020, the Standing Committee of the NPC promulgated the Law of the PRC on Safeguarding National Security in Hong Kong. The interpretation of the Law of the PRC on Safeguarding National Security in Hong Kong involves a degree of uncertainty. Recently, the PRC government announced that it would step up supervision of overseas-listed PRC businesses. Under the new measures, the PRC government will enhance regulation of cross-border data transmission and security, crack down on illegal activity in the securities market and punish fraudulent securities issuance, market manipulation and insider trading. The PRC government will also check sources of funding for securities investment and control leverage ratios. The PRC government has also opened a probe into several U.S.-listed technology companies focusing on anti-monopoly, financial technology regulation and more recently, with the passage of the PRC Data Security Law, how companies collect, store, process and transfer personal data. Currently, these laws (other than the Law of the PRC on Safeguarding National Security in Hong Kong) are expected to apply to mainland China domestic businesses, rather than businesses in Hong Kong, which operate under a different set of laws from mainland China.
42

Table of Contents

However, there can be no assurance that the government of Hong Kong will not enact similar laws and regulations applicable to companies operating in Hong Kong. GigaCloud Group is a pioneer of global end-to-end B2B ecommerce solutions for large parcel merchandise and our global marketplace seamlessly connects manufacturers, primarily in Asia, with resellers, primarily in the U.S., Asia and Europe. We also operate fulfillment centers in five countries across the U.S., Japan, the U.K., Germany and Canada. Although none of our business activities appears to be within the current targeted areas of concern mentioned above by the PRC government, there are risks and uncertainties which we cannot foresee for the time being, which could lead to a material adverse change in GigaCloud Group’s operations.
If the approval, filing or other administration requirements of the China Securities Regulatory Commission, or the CSRC, or other PRC governmental authorities are applicable to our offshore securities offerings, we cannot assure you that we will be able to obtain such approvals or complete such filings. In addition, complex regulatory procedures applicable to foreign investors conducting acquisitions in China could make it difficult for us to grow through acquisitions.
Recently, the PRC government announced that it would step up supervision of overseas-listed PRC businesses. Under the new measures, the PRC government will enhance regulation of cross-border data transmission and security, crack down on illegal activity in the securities market and punish fraudulent securities issuance, market manipulation and insider trading. On February 17, 2023, the CSRC promulgated the Trial Measures for Overseas Listing and the Guidelines for Overseas Listing, or the Filing Rules, which became effective on March 31, 2023. According to the Filing Rules, a PRC domestic company that seeks to offer and list securities in overseas markets are required to fulfill the filing and reporting requirements with the CSRC if it meets both of the following criteria: (i) any of the operating revenue, total profits, total assets or net assets of the PRC Subsidiaries accounts for more than 50% of the corresponding item in its audited consolidated financial statements for the most recent fiscal year ; and (ii) the main parts of its operating activities are conducted in mainland China, or the principal operation premises are located in mainland China, or the majority of senior management personnel in charge of its business operations and management are PRC citizens or have habitual residences located in mainland China. While we do not believe we satisfy either of the criteria, the Filing Rules further stipulate that the applicability of the Filing Rules shall be determined on a substance-over-form basis. Given that the Filing Rules were recently promulgated, there are uncertainties as to the implementation and interpretation, and how they will affect our future offerings and other financing activities. Particularly, if we are subject to the Filing Rules, we will be required to submit post-issuance filings with respect to our follow-on offerings, issuance of convertible and exchangeable bonds, and other equivalent offering activities. In addition, if we are subject to the Filing Rules but fail to complete such filings with the CSRC in a timely manner or at all, our ability to raise capital through future offering or financing activities will be impacted.
Given that the Filing Rules were newly adopted, it remains unclear how the regulations will be interpreted, amended and implemented by the relevant PRC governmental authorities, and there remains uncertain in PRC governmental authorities’ regulation of overseas listings in general and whether we are required to obtain any specific regulatory approvals or to fulfill any record-filing requirements. As of the date of this annual report, we have not received any inquiry or notice or any objection from the CSRC or any other PRC authorities that have jurisdiction over our operations in mainland China and Hong Kong. However, there remains uncertainty regarding the interpretation and enforcement of those newly enacted PRC laws.
We may be treated as a resident enterprise for PRC tax purposes under the PRC Enterprise Income Tax Law, and we may therefore be subject to PRC income tax on our global income.
Under the PRC Enterprise Income Tax Law and its implementing rules, enterprises established under the laws of jurisdictions outside of the PRC with “de facto management bodies” located in the PRC may be considered PRC tax resident enterprises for tax purposes and may be subject to the PRC enterprise income tax at the rate of 25% on their global income. “De facto management body” refers to a managing body that exercises substantial and overall management and control over the production and operations, personnel, accounting and assets of an enterprise. The SAT issued the Notice Regarding the Determination of Chinese-Controlled Offshore-Incorporated Enterprises as PRC Tax Resident Enterprises on the Basis of De Facto Management Bodies, or Circular 82, on April 22, 2009, which was most recently amended on December 29, 2017. Circular 82 provides certain specific criteria for determining whether the “de facto management body” of a Chinese-controlled offshore-incorporated enterprise is located in the PRC. Further to Circular 82, on July 27, 2011, the SAT issued the Administrative Measures for Enterprise Income Tax of Chinese-Controlled Offshore-Incorporated Resident Enterprises (Trial Version), or Bulletin 45, which became effective on September 1, 2011 and was most recently revised and became effective on June 15, 2018, to provide more guidance on the implementation of Circular 82. Bulletin 45 clarified certain issues in the areas of resident status determination, post-determination administration and competent tax authorities’ procedures. Although Circular 82 and Bulletin 45 only apply to offshore enterprises controlled by PRC
43

Table of Contents

enterprises or PRC enterprise groups, not those controlled by foreign enterprises or individuals, the determining criteria set forth in Circular 82 and Bulletin 45 may reflect the SAT’s general position on how the “de facto management body” test should be applied in determining the tax resident status of offshore enterprises, regardless of whether they are controlled by PRC enterprises, PRC enterprise groups or PRC or foreign individuals. If we were to be considered a PRC resident enterprise by the PRC tax authorities for PRC tax purposes, we would be subject to PRC enterprise income tax at the rate of 25% on our global income. In such case, our cash flow may be materially reduced as a result of our global income being taxed under the PRC Enterprise Income Tax Law. We believe that none of our entities outside of the PRC is a PRC resident enterprise for PRC tax purposes. However, the tax resident status of an enterprise is subject to determination by the PRC tax authorities and uncertainties remain with respect to the interpretation of the term “de facto management body.”
Dividends paid to our foreign investors and gains on the sale of our Class A ordinary shares by our foreign investors may become subject to PRC tax.
If we are deemed a PRC resident enterprise under the PRC Enterprise Income Tax Law, a number of unfavorable PRC tax considerations could follow. Under the PRC Enterprise Income Tax Law and its implementation regulations issued by the PRC State Council, a 10% PRC withholding tax is applicable to dividends paid to investors that are non-resident enterprises, which do not have an establishment or place of business in mainland China or which have such establishment or place of business but the dividends are not effectively connected with such establishment or place of business, to the extent such dividends are derived from sources within the PRC. Any gain realized on the transfer of our Class A ordinary shares by such investors is also subject to PRC tax at a current rate of 10%, if such gain is regarded as income derived from sources within the PRC. If we are deemed a PRC resident enterprise, dividends paid on our ordinary shares, and any gain realized from the transfer of our Class A ordinary shares, would be treated as income derived from sources within the PRC and would as a result be subject to PRC taxation. Furthermore, if we are deemed a PRC resident enterprise, dividends paid to individual investors who are non-PRC residents and any gain realized on the transfer of our Class A ordinary shares by such investors may be subject to PRC tax (which in the case of dividends may be withheld at source) at a rate of 20%. Any PRC tax liability may be subject to reduction or exemption set forth in applicable tax treaties or under applicable tax arrangements between jurisdictions. However, if we or any of our subsidiaries established outside the PRC are considered a PRC resident enterprise, it is unclear whether holders of our Class A ordinary shares would be able to claim the benefit of income tax treaties or agreements entered into between the PRC and other countries or areas. If dividends paid to our non-PRC investors, or gains from the transfer of our Class A ordinary shares by such investors, are deemed as income derived from sources within the PRC and thus are subject to PRC tax, the value of your investment in our Class A ordinary shares may decline significantly.
PRC regulation of loans to, and direct investments in, PRC entities by offshore holding companies and governmental control of currency conversion may restrict or prevent us to make loans or additional capital contributions to our PRC Subsidiaries, which could materially and adversely affect our liquidity and our ability to fund and expand our business.
We, as an offshore holding company, are permitted under PRC laws and regulations to provide funding to our PRC Subsidiaries, which are treated as “foreign-invested enterprises” under PRC laws, through loans or capital contributions. However, loans by us to our PRC Subsidiaries to finance their activities cannot exceed statutory limits and must be registered with the local counterpart of SAFE, and capital contributions to our PRC Subsidiaries must be registered with competent governmental authorities in the PRC.
The SAFE promulgated the Notice of the SAFE on Reforming the Administration of Foreign Exchange Settlement of Capital of Foreign-invested Enterprises, or Circular 19, effective on June 1, 2015, which was most recently amended on March 23, 2023. According to Circular 19, the flow and use of RMB capital converted from foreign currency-denominated registered capital of a foreign-invested company are regulated such that RMB capital may not be used, whether directly or indirectly, for the issuance of RMB entrusted loans, the repayment of inter-enterprise loans (including third-party advance) or the repayment of bank loans that have been transferred to a third party. Although Circular 19 allows RMB capital converted from foreign currency-denominated registered capital of a foreign-invested enterprise to be used for equity investments within the PRC, it also reiterates the principle that RMB capital converted from the foreign currency-denominated capital of a foreign-invested company may not be directly or indirectly used for purposes beyond its business scope. Thus, it is unclear whether the SAFE will permit such capital to be used for equity investments in the PRC in actual practice. The SAFE promulgated the Notice of the SAFE on Reforming and Regulating the Foreign Exchange Settlement Management Policy of Capital Account, or Circular 16, effective on June 9, 2016 and amended on December 4, 2023, which reiterates some of the rules set forth in Circular 19, but changes the prohibition against using RMB capital converted from foreign currency-denominated registered capital of a foreign-invested company to issue RMB entrusted loans to a prohibition against using such capital to issue loans to non-associated enterprises. Violations of Circular 19 and Circular 16
44

Table of Contents

could result in administrative penalties. Circular 19 and Circular 16 may significantly limit our ability to transfer any foreign currency we hold, including any proceeds from our future financing activities, to our PRC Subsidiaries, which may adversely affect our liquidity and our ability to fund and expand our business in the PRC.
On October 23, 2019, the SAFE promulgated the Notice of the SAFE on Further Promoting the Convenience of Cross-border Trade and Investment, or the SAFE Circular 28, as amended on December 4, 2023, which permits non-investment foreign-invested enterprises to use their capital funds to make equity investments in the PRC, with genuine investment projects and in compliance with effective foreign investment restrictions and other applicable laws. However, as the SAFE Circular 28 was issued recently, there are still uncertainties as to its interpretation and implementations in practice.
In light of the various requirements imposed by PRC regulations on loans to, and direct investments in, PRC entities by offshore holding companies, we cannot assure you that we will be able to complete the necessary government registrations or obtain the necessary government approvals on a timely basis, if at all, with respect to future loans or future capital contributions by us to our PRC Subsidiaries. As a result, uncertainties exist as to our ability to provide prompt financial support to our PRC Subsidiaries when needed. If we fail to complete such registrations or obtain such approvals, our ability to use foreign currency, including any proceeds we received from our future financing activities, and to capitalize or otherwise fund our PRC operations may be negatively affected, which could materially and adversely affect our liquidity and our ability to fund and expand our business.
Any failure to comply with PRC regulations regarding the registration requirements for employee share incentive plans may subject our equity incentive plan participants or us to fines and other legal or administrative sanctions.
On February 15, 2012, the SAFE promulgated the Notices of the SAFE on Issues Relating to the Foreign Exchange Administration for Domestic Individuals Participating in Stock Incentive Plan of Overseas Publicly Listed Company, replacing earlier rules promulgated in 2007. Pursuant to these rules, PRC citizens and non-PRC citizens who reside in mainland China for a continuous period of not less than one year and participate in any share incentive plan of an overseas publicly listed company are required to register with the SAFE through a domestic qualified agent, which could be the PRC subsidiaries of such overseas-listed company, and complete certain other procedures, unless certain exceptions are available. In addition, an overseas-entrusted institution must be retained to handle matters in connection with the exercise or sale of share options and the purchase or sale of shares and interests. We and our executive officers and other employees who are PRC citizens or non-PRC citizens living in mainland China for a continuous period of not less than one year and have been granted options are subject to these regulations. Failure to complete the SAFE registrations may subject them to fines of up to RMB300,000 for entities and up to RMB50,000 for individuals and may also limit our ability to contribute additional capital to our PRC Subsidiaries and our PRC Subsidiaries’ ability to distribute dividends to us. We also face regulatory uncertainties that could restrict our ability to adopt additional incentive plans for our directors, executive officers and employees under PRC law.
In addition, the SAT has issued certain circulars concerning employee share options and restricted shares. Under these circulars, our employees working in mainland China who exercise share options or are granted restricted shares will be subject to PRC individual income tax. Our PRC Subsidiaries have obligations to file documents related to employee share options or restricted shares with relevant tax authorities and to withhold individual income taxes for those employees who exercise their share options. If our employees fail to pay or we fail to withhold their income taxes according to relevant laws and regulations, we may face sanctions imposed by the tax authorities or other PRC government authorities.
PRC regulations relating to offshore investment activities by PRC residents may limit our PRC Subsidiaries’ ability to change their registered capital or distribute profits to us or otherwise expose us or our PRC resident beneficial owners to liability and penalties under PRC laws.
On July 4, 2014, the SAFE promulgated the Notice on Issues Relating to Foreign Exchange Administration over the Overseas Investment and Financing and Round-trip Investment by Domestic Residents via Special Purpose Vehicles, or the SAFE Circular 37. The SAFE Circular 37 requires PRC residents (including PRC individuals and PRC corporate entities, as well as foreign individuals that are deemed PRC residents for foreign exchange administration purposes) to register with the SAFE or its local branches in connection with their direct or indirect offshore investment activities. The SAFE Circular 37 further requires amendment to the SAFE registrations in the event of any changes with respect to the basic information of the offshore special purpose vehicle, such as change of a PRC individual shareholder, name and operation term, or any significant changes with respect to the offshore special purpose vehicle, such as increase
45

Table of Contents

or decrease of capital contribution, share transfer or exchange, or mergers or divisions. The SAFE Circular 37 is applicable to our shareholders or beneficial owners who are PRC residents and may be applicable to any offshore acquisitions that we make in the future. According to the Notice of the SAFE on Further Simplifying and Improving the Foreign Exchange Administration Policies for Direct Investment, promulgated by the SAFE on February 13, 2015 and effective on June 1, 2015, local banks will examine and handle foreign exchange registration for overseas direct investment, including the initial foreign exchange registration and amendment registration, under the SAFE Circular 37 from June 1, 2015.
If our shareholders or beneficial owners who are PRC residents or entities do not complete their registration with the local SAFE branches or qualified local banks, our PRC Subsidiaries may be prohibited from distributing to us its profits and proceeds from any reduction in capital, share transfer or liquidation, and we may be restricted in our ability to contribute additional capital to our PRC Subsidiaries. Moreover, failure to comply with the SAFE registration described above could result in liability under PRC laws for evasion of applicable foreign exchange restrictions.
We may not be informed of the identities of all the PRC residents or entities holding direct or indirect interest in our company, nor can we compel our shareholders or beneficial owners to comply with SAFE registration requirements. We cannot assure you that all shareholders or beneficial owners of ours who are PRC residents or entities have complied with, and will in the future make, obtain or update any applicable registrations or approvals required by, SAFE regulations.
The failure or inability of such shareholders or beneficial owners to comply with SAFE regulations, or failure by us to amend the foreign exchange registrations of our PRC Subsidiaries, could subject us or the non-complaint shareholders or beneficial owners to fines or legal sanctions, restrict our overseas or cross-border investment activities, limit our PRC Subsidiaries’ ability to make distributions or pay dividends to us or affect our ownership structure. As a result, our business operations and our ability to distribute any future profits to you could be materially and adversely affected.
Governmental control of currency conversion may limit our ability to utilize our revenues, transfer or distribute cash within our group effectively and affect the value of your investment.
The PRC government imposes controls on the convertibility of the Renminbi into foreign currencies and the remittance of currency out of mainland China. Under our current corporate structure, our Cayman Islands holding company may rely on dividend payments from our subsidiaries to fund any cash and financing requirements we may have. The ability of our subsidiaries to pay dividends to us may be restricted by the debt they incur on their own behalf or laws and regulations applicable to them. Our PRC Subsidiaries perform cost functions and internal operational functions and none of our PRC Subsidiaries have issued any dividends or distributions. Although we did not rely on our PRC Subsidiaries to issue dividends or other distributions on equity in the past, in the event that our PRC Subsidiaries were to issue dividends or distribution to us out of mainland China in the future, our PRC Subsidiaries may be subject to the applicable foreign currency control. To date, there have not been any such dividends or other distributions from our PRC Subsidiaries to our subsidiaries located outside of mainland China. In addition, save as disclosed, as of the date of this annual report, none of our subsidiaries have ever issued any dividends or distributions to us or their respective shareholders outside of mainland China.
Under existing PRC foreign exchange regulations, payments of current account items, including profit distributions, interest payments and trade and service-related foreign exchange transactions, can be made in foreign currencies without prior approval of the SAFE by complying with certain procedural requirements. Specifically, under the existing exchange restrictions, without prior approval of the SAFE, cash generated from the operations of our PRC Subsidiaries in mainland China, if any, may be used to pay dividends to our company. However, approval from or registration or filing with appropriate government authorities is required where Renminbi is to be converted into foreign currency and remitted out of mainland China to pay capital expenses such as the repayment of loans denominated in foreign currencies. As a result, we need to obtain SAFE approval to use cash generated from the operations of our PRC Subsidiaries, if any, to pay off their respective debt in a currency other than Renminbi owed to entities outside of mainland China, or to make other capital expenditure payments outside of mainland China in a currency other than Renminbi. To the extent cash is generated in our PRC Subsidiaries, and may need to be used to fund operations outside of mainland China, such funds may not be available due to limitations placed by the PRC government. Furthermore, to the extent assets (other than cash) in our business are located in the PRC or held by a PRC entity, the assets may not be available to fund operations or for other use outside of the PRC due to the imposition of restrictions and limitations on the ability of us and our subsidiaries to transfer assets by the PRC law. If certain PRC laws and regulations, including existing laws and regulations and those enacted or promulgated in the future were to become applicable to our Hong Kong Subsidiary in the future, and to the extent cash is generated in our Hong Kong Subsidiary, and to the extent assets (other than cash) in our
46

Table of Contents

business are located in Hong Kong or held by a Hong Kong entity and may need to be used to fund operations outside of Hong Kong, such funds or assets may not be available due to the imposition of restrictions and limitations on the ability of us and our subsidiaries to transfer funds or assets by the PRC law. Furthermore, there can be no assurance that the PRC government will not intervene in or impose restrictions or limitations on GigaCloud Group’s ability to transfer or distribute cash within its organization, which could result in an inability or prohibition on making transfers or distributions to entities outside of mainland China and Hong Kong and adversely affect its business. Saved as the foregoing limitations imposed by the PRC government as described hereto, there are currently no limitations on our or our subsidiaries’ ability to transfer cash to investors.
In light of the flood of capital outflows of the PRC in 2016 due to the weakening Renminbi, the PRC government has imposed more restrictive foreign exchange policies and stepped-up scrutiny of major outbound capital movement including overseas direct investment. More restrictions and a substantial vetting process have been put in place by the SAFE to regulate cross-border transactions falling under the capital account. If any of our shareholders regulated by such policies fails to satisfy the applicable overseas direct investment filing or approval requirement timely or at all, it may be subject to penalties from the relevant PRC authorities. The PRC government may at its discretion further restrict access in the future to foreign currencies for current account transactions. If the foreign exchange control system prevents us from obtaining sufficient foreign currencies to satisfy our foreign currency demands, we may not be able to pay dividends in foreign currencies to our shareholders.
Recent litigation and negative publicity surrounding companies listed in the U.S. with operations in the PRC may result in increased regulatory scrutiny of us and negatively impact the trading price of our Class A ordinary shares.
We believe that litigation and negative publicity surrounding companies with operations in the PRC that are listed in the U.S. have negatively impacted stock prices for such companies. Various equity-based research organizations have published reports on companies with operations in the PRC after examining, among other things, their corporate governance practices, related party transactions, sales practices and financial statements that have led to special investigations and stock suspensions on national exchanges. Due to our operations in the PRC, any similar scrutiny of us, regardless of its lack of merit, could result in a diversion of management resources and energy, potential costs to defend ourselves against rumors, decreases and volatility in the trading price of our Class A ordinary shares, and increased director and officer insurance premiums, and could have a material adverse effect upon our business, results of operations and financial condition.
The enforcement of the PRC Labor Contract Law, and other labor-related regulations in the PRC may increase our labor costs and limit our flexibility to use labor. Our failure to comply with PRC labor-related laws may expose us to penalties.
On June 29, 2007, the Standing Committee of the NPC enacted the PRC Labor Contract Law, which became effective on January 1, 2008 and was amended on December 28, 2012. The PRC Labor Contract Law introduces specific provisions related to fixed-term employment contracts, part-time employment, probation, consultation with labor unions and employee assemblies, employment without a written contract, dismissal of employees, severance, and collective bargaining, which together represent enhanced enforcement of labor laws and regulations. According to the PRC Labor Contract Law, an employer is obliged to sign an unfixed-term labor contract with any employee who has worked for the employer for 10 consecutive years. Further, if an employee requests or agrees to renew a fixed-term labor contract that has already been entered into twice consecutively, the resulting contract must have an unfixed term, with certain exceptions. The employer must pay economic compensation to an employee where a labor contract is terminated or expires in accordance with the PRC Labor Contract Law, except for certain situations that are specifically regulated. As a result, our ability to terminate employees is significantly restricted. In addition, the government has issued various labor-related regulations to further protect the rights of employees. According to the Regulations on Paid Annual Leave of Employees, promulgated by the PRC State Council on December 14, 2007 and effective on January 1, 2008, employees are entitled to annual leave ranging from five to 15 days and are able to be compensated for any untaken annual leave days in the amount of three times their daily salary, subject to certain exceptions. In the event that we decide to change our employment or labor practices, the PRC Labor Contract Law and its implementation rules may also limit our ability to effect those changes in a manner that we believe to be cost-effective. In addition, as the interpretation and implementation of these regulations are still evolving, our employment practices may not be at all times deemed in compliance with the regulations. If we are subject to severe penalties or incur significant liabilities in connection with labor disputes or investigations, our business and financial conditions may be adversely affected.
47

Table of Contents

Companies operating in the PRC are required to participate in various government-sponsored employee benefit plans, including certain social insurance, housing funds and other welfare-oriented payment obligations, and contribute to the plans in amounts equal to certain percentages of salaries, including bonuses and allowances, of their employees up to a maximum amount specified by the local government from time to time. The requirement to maintain employee benefit plans has not been implemented consistently by local governments in the PRC given the different levels of economic development in different locations. We may not pay social security and housing fund contributions in strict compliance with the relevant PRC regulations for and on behalf of our employees due to differences in local regulations, inconsistent implementation or interpretation by local authorities in the PRC and varying levels of acceptance of the housing fund system by our employees. We may be subject to fines and penalties for any such failure to make payments in accordance with the applicable PRC laws and regulations. We may be required to make up the contributions for these plans as well as to pay late fees and fines. If we are subject to penalties, late fees or fines in relation to any underpaid employee benefits, our financial condition and results of operations may be adversely affected.
Our leasehold interests in leased properties have not been registered with the relevant PRC governmental authorities as required by relevant PRC laws. The failure to register leasehold interests may expose us to potential fines.
We have not registered any of our lease agreements with the relevant government authorities. According to the Administrative Measures for Commodity Housing Leasing, which was promulgated by the Ministry of Housing and Urban-Rural Development on December 1, 2010 and came into effect on February 1, 2011, we are required to register and file with the relevant government authority executed leases. The failure to register the lease agreements for our leased properties will not affect the validity of these lease agreements, but the competent housing authorities may order us to register the lease agreements in a prescribed period of time and impose a fine ranging from RMB1,000 to RMB10,000 for each non-registered lease if we fail to complete the registration within the prescribed timeframe.
The ability of U.S. authorities to bring actions for violations of U.S. securities law and regulations against us, our directors or executive officers may be limited. Therefore, you may not be afforded the same protection as provided to investors in the U.S. domestic companies.
The SEC, the U.S. Department of Justice, or the DOJ, and other U.S. authorities often have substantial difficulties in bringing and enforcing actions against non-U.S. incorporated companies, such as us, and non-U.S. persons, such as our some of our executive officers in Hong Kong. Due to jurisdictional limitations, matters of comity and various other factors, the SEC, the DOJ and other U.S. authorities may be limited in their ability to pursue bad actors, including in instances of fraud, in emerging markets such as the PRC. Some of our executive officers are located in Hong Kong. There are legal and other obstacles for U.S. authorities to obtain information needed for investigations or litigation against us or our directors, executive officers or other gatekeepers in case we or any of these individuals engage in fraud or other wrongdoing. In addition, local authorities in the PRC may be constrained in their ability to assist U.S. authorities and overseas investors in connection with legal proceedings. As a result, if we, our directors, executive officers or other gatekeepers commit any securities law violation, fraud or other financial misconduct, the U.S. authorities may not be able to conduct effective investigations or bring and enforce actions against us, our directors, executive officers or other gatekeepers. Therefore, you may not be able to enjoy the same protection provided by various U.S. authorities as it is provided to investors in the U.S. domestic companies.
You may experience difficulties in effecting service of legal process, enforcing foreign judgments or bringing original actions outside of the U.S., based on U.S. or other foreign laws, against us, our directors or executive officers. Therefore, you may not be able to enjoy the protection of such laws in an effective manner.
We are an exempted company incorporated under the laws of the Cayman Islands and some of our directors and executive officers are located outside of the U.S. As a result, it may not be possible to effect service of process outside of the U.S. upon us, our directors and executive officers, including with respect to matters arising under U.S. federal securities laws or applicable state securities laws. Even if you obtain a judgment against us, such directors or executive officers in a U.S. court, you may not be able to enforce such judgment against us or them outside of the U.S. Therefore, investors may not be able to effectively enjoy the protection offered by the U.S. laws and regulations that are intended to protect public investors.
Risks Related to Our Class A Ordinary Shares
An active, liquid and orderly market for our Class A ordinary shares may not develop, and you may not be able to resell the shares at or above the purchase price.
48

Table of Contents

Although our Class A ordinary shares are listed on the Nasdaq, an active trading market for our Class A ordinary shares may never develop or be sustained . The lack of an active market may impair your ability to sell the shares at the time you wish to sell them or at a price that you consider reasonable. An inactive market may also impair our ability to raise capital by selling our Class A ordinary shares and may impair our ability to acquire other businesses or technologies using our Class A ordinary shares as consideration, which, in turn, could materially and adversely affect our business, financial condition and results of operations.
The trading price of our Class A ordinary shares could be highly volatile, and purchasers of our Class A ordinary shares could incur substantial losses.
The trading price of our Class A ordinary shares is likely to be volatile. The stock market in general and the market for shares of ecommerce solutions companies in particular have experienced extreme volatility that has often been unrelated to the operating performance of particular companies. As a result of this volatility, investors may not be able to sell our Class A ordinary shares at or above the price they acquired our shares. The market price for our Class A ordinary shares may be influenced by those factors discussed in this “Item 1A. Risk Factors” section and many others, including:
regulatory developments in the U.S., the PRC and foreign countries;
innovations or new products or solution offerings developed by us or our competitors;
announcements by us or our competitors of significant acquisitions, strategic partnerships, joint ventures or capital commitments;
supply or distribution delays or shortages;
any changes to our relationships with any third-party ecommerce platforms, sellers and buyers or other strategic partners;
achievement of expected product sales and profitability;
variations in our financial results or those of companies that are perceived to be similar to us;
market conditions in the large parcel merchandise and ecommerce solutions market and issuance of securities analysts’ reports or recommendations;
trading volume of our Class A ordinary shares;
an inability to obtain additional funding;
sales of our securities by insiders and shareholders;
general economic, industry and market conditions and other events or factors, many of which are beyond our control;
additions or departures of key personnel;
the impact of the COVID-19 pandemic or other pandemics or epidemics;
reputational damage by short-seller reports; and
intellectual property, product liability or other litigation against us.
In addition, in the past, shareholders of public companies have initiated class action lawsuits against those companies following periods of volatility in the market prices of those companies’ shares. Such litigation, if instituted against us, could cause us to incur substantial costs and divert management’s attention and resources, which could have a material adverse effect on our business, financial condition and results of operations.
Our failure to meet the continued listing requirements of the Nasdaq could result in a delisting of our Class A ordinary shares.
Our Class A ordinary shares are currently listed on the Nasdaq Global Market. If we fail to satisfy the continued listing requirements of the Nasdaq, such as the corporate governance requirements or the minimum closing bid price requirement, the Nasdaq Global Market may take steps to delist our Class A ordinary shares. Such a delisting would likely have a negative effect on the price of our Class A ordinary shares and would impair your ability to sell or purchase our Class A ordinary shares when you wish to do so. In the event of a delisting, we can provide no assurance that any action taken by us to restore compliance with listing requirements would allow our Class A ordinary shares to become
49

Table of Contents

listed again, stabilize the market price or improve the liquidity of our Class A ordinary shares, prevent our Class A ordinary shares from dropping below the Nasdaq minimum bid price requirement or prevent future non-compliance with the Nasdaq’s listing requirements.
We may allocate the net proceeds from any of our future offshore offerings in ways that you may not approve.
Our management will have broad discretion in the application of the net proceeds from any of our future offerings. Because of the number and variability of factors that will determine our use of the net proceeds from our offshore offerings, their ultimate use may vary substantially from their currently intended use. Our management might not apply the net proceeds in ways that ultimately increase the value of your investment, and the failure by our management to apply these funds effectively could harm our business. Pending their use, we may plan to invest the net proceeds in investments that may not yield a favorable return to our shareholders. If we do not invest or apply the net proceeds in ways that enhance the shareholder value, we may fail to achieve expected results, which could cause the price of our Class A ordinary shares to decline.
Our executive officers, directors and principal shareholders, if they choose to act together, will continue to have the ability to control or significantly influence all matters submitted to shareholders for approval. Furthermore, many of our current directors were appointed by our principal shareholders.
As of December 31, 2024, our executive officers, directors and greater than 5% shareholders, in the aggregate, beneficially owned approximately 28.7% of our total issued and outstanding ordinary shares, or 74.6% of the total voting power. As a result, such persons or their appointees to our board of directors, acting together, would have the ability to control or significantly influence all matters submitted to our board of directors or shareholders for approval, including the appointment of our management, the election and removal of directors and approval of any significant transaction, as well as our management and business affairs. This concentration of ownership may have the effect of delaying, deferring or preventing a change in control, impeding a merger, consolidation, takeover or other business combination involving us, or discouraging a potential acquirer from making a tender offer or otherwise attempting to obtain control of our business, even if such a transaction would benefit other shareholders.
We do not currently intend to pay dividends on our securities, and, consequently, your ability to achieve a return on your investment will depend on appreciation, if any, in the price of our Class A ordinary shares.
We have never declared or paid any cash dividends on our ordinary shares. We currently anticipate that we will retain future earnings for the development, operation and expansion of our business and do not anticipate declaring or paying any cash dividends for the foreseeable future. In addition, the terms of any future debt agreements may preclude us from paying dividends.
Our board of directors has complete discretion as to whether to distribute dividends, subject to certain requirements of Cayman Islands law. In addition, our shareholders may by ordinary resolution declare a dividend, but no dividend may exceed the amount recommended by our directors. Under Cayman Islands law, as a Cayman Islands company we may pay a dividend out of either our profit or the share premium account of our company, provided that in no circumstances may we pay a dividend if this would result in our company being unable to pay its debts as they fall due in the ordinary course of business. Even if our board of directors decides to declare and pay dividends, the timing, amount and form of future dividends, if any, will depend on our future results of operations and cash flow, our capital requirements and surplus, the amount of distributions, if any, received by us from our subsidiaries, our financial condition, contractual restrictions and other factors deemed relevant by our board of directors. Accordingly, the return on your investment in our Class A ordinary shares will depend on any future price appreciation of our Class A ordinary shares. There is no guarantee that our Class A ordinary shares will appreciate in value or even maintain the price at which you purchased our Class A ordinary shares. You may not realize a return on your investment in our Class A ordinary shares and you may even lose your entire investment in our Class A ordinary shares.
Sales of a substantial number of our Class A ordinary shares by our existing shareholders in the public market could cause the price of our Class A ordinary shares to fall.
Sales of a substantial number of our Class A ordinary shares in the public market or the perception that these sales might occur could significantly reduce the market price of our Class A ordinary shares and impair our ability to raise adequate capital through the sale of additional equity securities.
50

Table of Contents

As of December 31, 2024, we had 40,346,077 issued and outstanding ordinary shares, comprised of 32,269,345 Class A ordinary shares (which had excluded an aggregate of 44,657 Class A ordinary shares issued and reserved for future allocation upon exercise or vesting of awards granted under our share incentive plans, and 564,733 Class A ordinary shares repurchased under our share repurchased program but not yet cancelled) and 8,076,732 Class B ordinary shares. 3,381,000 Class A ordinary shares of these issued and outstanding shares were issued at our initial public offering and are freely tradable, without restriction, in the public market. Additional shares, including the shares held by directors, executive officers and other affiliates which will be subject to volume limitations under Rule 144 under the Securities Act, are eligible for sale in the public market. In addition, additional ordinary shares that are either subject to outstanding options or reserved for future issuance under our employee benefit plans will become eligible for sale in the public market to the extent permitted by the provisions of various vesting schedules and Rule 144 and Rule 701 under the Securities Act. If these additional ordinary shares are sold, or if it is perceived that they will be sold, in the public market, the trading price of our Class A ordinary shares could decline.
Certain holders of our ordinary shares will be entitled to rights with respect to the registration of their shares under the Securities Act, subject to vesting. Registration of these shares under the Securities Act would result in the shares becoming freely tradable without restriction under the Securities Act, except for shares held by affiliates, as defined in Rule 144 under the Securities Act. Any sales of securities by these shareholders could have a material adverse effect on the trading price of our Class A ordinary shares.
The requirements of being a public company, including maintaining adequate internal control over our financial and management systems, may strain our resources, divert management’s attention, and affect our ability to attract and retain executive management and qualified board members.
As a public company we incur significant legal, accounting, and other expenses. We are subject to reporting requirements of the Exchange Act, the Sarbanes-Oxley Act of 2002, the rules subsequently implemented by the SEC, the rules and regulations of the listing standards of The Nasdaq Stock Market LLC (“Nasdaq”) and other applicable securities rules and regulations. Stockholder activism, the current political and social environment and the current high level of government intervention and regulatory reform may lead to substantial new regulations and disclosure obligations, which will likely result in additional compliance costs and could impact the manner in which we operate our business in ways we cannot currently anticipate. Compliance with these rules and regulations may strain our financial and management systems, internal controls, and employees. The Exchange Act requires, among other things, that we file annual, quarterly, and current reports with respect to our business and operating results. Moreover, the Sarbanes-Oxley Act of 2002 requires, among other things, that we maintain effective disclosure controls and procedures, and internal control over financial reporting. In order to maintain and, if required, improve our disclosure controls and procedures, and internal control over financial reporting to meet this standard, significant resources and management oversight may be required. If we encounter material weaknesses or deficiencies in our internal control over financial reporting, we may not detect errors on a timely basis and our consolidated financial statements may be materially misstated. Effective internal control is necessary for us to produce reliable financial reports and is important to prevent fraud.
We have incurred and expect to continue to incur significant expenses and devote substantial management effort toward ensuring compliance with the annual auditor attestation requirements of Section 404 of the Sarbanes-Oxley Act of 2002. As a result of the complexity involved in complying with the rules and regulations applicable to public companies, our management’s attention may be diverted from other business concerns, which could harm our business, operating results, and financial condition. Although we have already hired additional employees to assist us in complying with these requirements, our finance team is small and we may need to hire more employees in the future, or engage outside consultants, which will increase our operating expenses.
Our Class A ordinary shares may be prohibited from trading in the U.S. under the HFCAA in the future, if the PCAOB is unable to inspect or investigate auditors located in China completely. The delisting of our Class A ordinary shares, or the threat of their being delisted, may materially and adversely affect the value of your investment.
Our auditor, the independent registered public accounting firm that issues the audit report included elsewhere in this annual report, as an auditor of companies that are traded publicly in the U.S. and a firm registered with the PCAOB, is subject to laws in the U.S. pursuant to which the PCAOB conducts regular inspections to assess its compliance with the applicable professional standards. Our auditor is located in China, a jurisdiction where the PCAOB was unable to conduct inspections and investigations completely without the approval of the Chinese authorities prior to 2022.
The HFCAA was enacted on December 18, 2020. The HFCAA provides that if the SEC determines that an issuer has filed audit reports issued by a registered public accounting firm that has not been able to be subject to inspection
51

Table of Contents

by the PCAOB, the issuer shall be identified as a “Commission-identified Issuer,” and upon two consecutive years of non-inspection under the HFCAA, the SEC shall prohibit its securities from being traded on a national securities exchange or in the over the counter trading market in the U.S. On September 22, 2021, the PCAOB adopted a final rule implementing the HFCAA, which provides a framework for the PCAOB to use when determining, as contemplated under the HFCAA, whether the PCAOB is unable to inspect or investigate registered public accounting firms located in a foreign jurisdiction completely because of a position taken by one or more authorities in that jurisdiction. On December 16, 2021, the PCAOB issued a report on its determinations that the PCAOB was unable to inspect or investigate PCAOB-registered public accounting firms headquartered in mainland China and Hong Kong completely, because of positions taken by PRC authorities in these jurisdictions. The PCAOB included in its report a list of registered public accounting firms headquartered in mainland China and Hong Kong that the PCAOB was unable to inspect or investigate completely, including our auditor. On December 15, 2022, the PCAOB removed mainland China and Hong Kong from the list of jurisdictions where it was unable to inspect or investigate registered public accounting firms completely.
Each year, the PCAOB will determine whether it can inspect and investigate audit firms completely in mainland China and Hong Kong, among other jurisdictions. Whether the PCAOB will continue to be able to conduct inspections of PCAOB-registered public accounting firms headquartered in China is subject to uncertainty and depends on a number of factors out of our and our auditor’s control. If the PCAOB determines in the future that it no longer has full access to inspect and investigate accounting firms in mainland China and Hong Kong completely and we use an accounting firm headquartered in one of these jurisdictions to issue an audit report on our financial statements filed with the SEC, we would be identified as a Commission-Identified Issuer following the filing of the annual report on Form 10-K for the relevant fiscal year. Given that we have operations in the U.S., we may in the future maintain our accounting books and records in the U.S., and if required by the HFCAA, the PCAOB or the SEC, we shall in the future, but shall in no event later than after being identified as a Commission-Identified Issuer for two consecutive years, change our auditor to an independent registered public accounting firm located in the U.S. subject to the PCAOB’s inspection in order to maintain the listing of our Class A ordinary shares. We may incur additional costs in connection with such change and we cannot assure you that we can do so in a timely manner, if at all.
If we fail to implement measures to comply with the HFCAA and the uncertainty surrounding the possible new rule and regulations regarding the implementation of the HFCAA remains, such uncertainty could cause the market price of our Class A ordinary shares to be materially and adversely affected, and our securities could be delisted or prohibited from being traded “over-the-counter” in the United States if we are identified as a Commission-Identified Issuer for two consecutive years in the future. If our shares are prohibited from trading in the United States, there is no certainty that we will be able to list on a non-U.S. exchange or that a market for our shares will develop outside of the United States. If our securities are unable to be listed on another securities exchange by then, such a delisting would substantially impair your ability to sell or purchase our Class A ordinary shares when you wish to do so, and the risk and uncertainty associated with a potential delisting would have a negative impact on the price of our Class A ordinary shares. Also, such a prohibition would significantly affect our ability to raise capital on terms acceptable to us, or at all, which would have a material adverse impact on our business, financial condition and prospects.
The PCAOB had historically been unable to inspect or investigate auditors located in China completely. Any future inability of the PCAOB to conduct inspections of our auditor may deprive our investors with the benefits of such inspections.
Our auditor, the independent registered public accounting firm that issues the audit report included elsewhere in this annual report, as an auditor of companies that are traded publicly in the U.S. and a firm registered with the PCAOB, is subject to laws in the U.S. pursuant to which the PCAOB conducts regular inspections to assess its compliance with the applicable professional standards. Our auditor is located in China, a jurisdiction where the PCAOB was unable to conduct inspections and investigations completely without the approval of the Chinese authorities before 2022. The inability of the PCAOB to conduct inspections of auditors in China in the past has made it more difficult to evaluate the effectiveness of the audit procedures or quality control procedures of the independent registered public accounting firms in China as compared to auditors outside of China that are subject to the PCAOB inspections.
On December 15, 2022, the PCAOB removed mainland China and Hong Kong from the list of jurisdictions where it was unable to inspect or investigate registered public accounting firms completely. However, if the PCAOB determines in the future that it no longer has full access to inspect and investigate accounting firms in mainland China and Hong Kong completely, and we use an accounting firm headquartered in one of these jurisdictions to issue an audit report on our financial statements filed with the SEC, we and investors in our shares would be deprived of the benefits of such
52

Table of Contents

PCAOB inspections, which could cause investors and potential investors in the shares to lose confidence in our audit procedures and reported financial information and the quality of our financial statements.
This annual report may contain certain industry data and information that were obtained from third-party sources and were not independently verified by us.
This annual report may contain certain industry data and information from third-party sources. We have not independently verified all of such data and information contained in such third-party publications and reports. Data and information in such third-party publications and reports may use third-party methodologies, which may differ from the data collection methods used by us. In addition, these industry publications and reports generally indicate that the information is believed to be reliable, but do not guarantee the accuracy and completeness of such information.
Statistical data in these publications also include projections based on a number of assumptions. The ecommerce industry, particularly for large parcel merchandise, may not grow at the rates projected by market data, or at all. If any of the assumptions underlying the market data is later found to be incorrect, actual results may differ from the projections based on these assumptions. Material slowdown of the ecommerce industry against the projected rates may materially and adversely affect our business and the market price of our ordinary shares.
The requirements of being a U.S. public company may strain our resources, result in more litigation and divert management’s attention.
As a U.S. public company, we are subject to various reporting requirements of the Exchange Act, the Sarbanes-Oxley Act of 2002, the Dodd-Frank Wall Street Reform and Consumer Protection Act, or the Dodd-Frank Act, the listing requirements of the Nasdaq and other applicable securities rules and regulations. Complying with these rules and regulations has increased and will increase our legal and financial compliance costs, make some activities more difficult, time-consuming or costly and increase demand on our systems and resources, particularly after we are no longer an “emerging growth company.”
In addition, changing laws, regulations and standards relating to corporate governance and public disclosure are creating uncertainty for U.S. public companies, increasing legal and financial compliance costs and making some activities more time-consuming. These laws, regulations and standards are subject to varying interpretations, in many cases due to their lack of specificity and, as a result, their application in practice may evolve over time as new guidance is provided by regulatory and governing bodies. This could result in continuing uncertainty regarding compliance matters and higher costs necessitated by ongoing revisions to disclosure and governance practices. Further, being a U.S. public company and a Cayman Islands company will have an impact on disclosure of information and require compliance with two sets of applicable rules. This could result in uncertainty regarding compliance matters and higher costs necessitated by legal analysis of dual legal regimes, ongoing revisions to disclosure and adherence to heightened governance practices.
We intend to invest resources to comply with evolving laws, regulations and standards, and this investment may result in increased general and administrative expenses and a diversion of management’s time and attention from revenue-generating activities to compliance activities. If our efforts to comply with new laws, regulations and standards differ from the activities intended by regulatory or governing bodies due to ambiguities related to their application and practice, regulatory authorities may initiate legal proceedings against us and our business may be adversely affected.
These new rules and regulations may make it more expensive for us to obtain director and officer liability insurance and, in the future, we may be required to accept reduced coverage or incur substantially higher costs to obtain coverage. These factors could also make it more difficult for us to attract and retain qualified members of our board of directors, particularly to serve on our audit committee and compensation committee, and qualified executive officers.
By disclosing information in this annual report and in future filings required of a U.S. public company, our business and financial condition will become more visible, which we believe may result in threatened or actual litigation, including by competitors and other third parties. If those claims are successful, our business could be seriously harmed. Even if the claims do not result in litigation or are resolved in our favor, the time and resources needed to resolve them could divert our management’s resources and seriously harm our business.
53

Table of Contents

If securities or industry analysts do not publish research or reports or publish unfavorable research or reports about our business, the price and trading volume of our Class A ordinary shares could decline.
The trading market for our Class A ordinary shares will depend in part on the research and reports that securities or industry analysts publish about us, our business, our market or our competitors. If one or more of the analysts who covers us downgrades our Class A ordinary shares, the trading price of our Class A ordinary shares would likely decline. If one or more of these analysts ceases to cover us or fails to regularly publish reports on us, interest in our Class A ordinary shares could decrease, which could cause the price or trading volume of our Class A ordinary shares to decline.
Fluctuations in currency exchange rates could harm our operating results and financial condition.
Revenue generated and expenses incurred from our international operations are often denominated in the currencies of the local countries, including Japanese yen and Euro. Accordingly, changes in the value of foreign currencies relative to the U.S. dollar can affect our revenue and operating results reflected in our U.S. dollar-denominated financial statements. Our financial results are also subject to changes in exchange rates that impact the settlement of transactions in non-functional currencies. As a result, it could be more difficult to detect underlying trends in our business and operating results. To the extent that fluctuations in currency exchange rates cause our operating results to differ from expectations of investors, the market price of our Class A ordinary shares could be adversely impacted. From time to time, we may engage in currency hedging activities to limit the risk of foreign currency exchange rate fluctuations. To the extent we use hedging instruments to hedge exposure to fluctuations in foreign currency exchange rates, the use of such hedging instruments may not offset any or more than a portion of the adverse financial effects of unfavorable movements in foreign exchange rates over the limited time the hedges are in place, and may introduce additional risks if we are unable to structure effective hedges with such instruments.
Your right to participate in any future rights offerings may be limited, which may cause dilution to your holdings, and you may not receive distributions with respect to the underlying ordinary shares if it is impractical to make them available to you.
We may from time to time distribute rights to our shareholders, including rights to acquire our securities. However, we cannot make rights available to you in the U.S. unless we register the rights and the securities to which the rights relate under the Securities Act or an exemption from the registration requirements is available. We are under no obligation to file a registration statement with respect to any such rights or securities or to endeavor to cause such a registration statement to be declared effective. Moreover, we may not be able to establish an exemption from registration under the Securities Act. Accordingly, you may be unable to participate in our rights offerings and may experience dilution in your holdings.
We may be classified as a passive foreign investment company, which could result in adverse U.S. federal income tax consequences to United States Holders of our ordinary shares.
In general, a non-U.S. corporation is a passive foreign investment company, or PFIC, for U.S. federal income tax purposes for any taxable year in which (i) 50% or more of the average value of its assets (generally determined on a quarterly basis) consists of assets that produce, or are held for the production of, passive income, or (ii) 75% or more of its gross income consists of passive income. For purposes of the above calculations, a non-U.S. corporation that owns, directly or indirectly, at least 25% by value of the shares of another corporation is treated as if it held its proportionate share of the assets of the other corporation and received directly its proportionate share of the income of the other corporation. Passive income generally includes dividends, interest, certain gains, rents and royalties (other than certain rents and royalties derived in the active conduct of a trade or business). Cash is generally a passive asset for these purposes. Goodwill is generally characterized as an active asset to the extent it is associated with business activities that produce active income.
Based on the manner in which we currently operate our business, the current and expected composition of our income and assets and the expected value of our assets (including the value of our goodwill), we believe we were not a PFIC for our taxable year ended December 31, 2024, and we do not expect to be a PFIC for our current taxable year. However, our PFIC status for any taxable year is an annual determination that can be made only after the end of that year and will depend on the composition of our income and assets and the value of our assets from time to time (which may be determined, in large part, by reference to the market price of our Class A ordinary shares, which could be volatile), and we may be or become a PFIC if our market capitalization declines. Accordingly, there can be no assurance that we will not be a PFIC for our current or any future taxable year. If we were a PFIC for any taxable year during which a United States Holder (as defined in “Item 5. Market for Registrant’s Common Equity, Related Stockholder Matters and Issuer Purchases of Equity Securities—Taxation—Material U.S. Federal Income Tax Considerations”) held ordinary shares, the United
54

Table of Contents

States Holder generally would be subject to adverse U.S. federal income tax consequences, including increased tax liability on disposition gains and additional reporting requirements. See “Item 5. Market for Registrant’s Common Equity, Related Stockholder Matters and Issuer Purchases of Equity Securities—Taxation—Material U.S. Federal Income Tax Considerations—Passive Foreign Investment Company.”
If a United States person is treated as owning at least 10% of our ordinary shares, such holder could be subject to adverse U.S. federal income tax consequences.
If a United States Holder is treated as owning, directly, indirectly or constructively, at least 10% of the value or voting power of our ordinary shares, such United States Holder may be treated as a “United States shareholder” with respect to each “controlled foreign corporation” in our group, if any. We believe we were a controlled foreign corporation in 2024 and may continue to be a controlled foreign corporation in the future. In addition, because our group includes one or more U.S. subsidiaries, certain of our non-U.S. subsidiaries could be treated as controlled foreign corporations, regardless of whether we are treated as a controlled foreign corporation. A United States shareholder of a controlled foreign corporation may be required to annually report and include in its U.S. taxable income its pro rata share of “Subpart F income,” “global intangible low-taxed income” and investments in U.S. property by controlled foreign corporations, regardless of whether we make any distributions. Failure to comply with these reporting obligations may subject a United States shareholder to significant monetary penalties and may prevent the statute of limitations with respect to such shareholder’s U.S. federal income tax return for the year for which reporting was due from starting. An individual that is a United States shareholder with respect to a controlled foreign corporation generally would not be allowed certain tax deductions or foreign tax credits that would be allowed to a United States shareholder that is a U.S. corporation. We cannot provide any assurances that we will assist our investors in determining whether any of our non-U.S. subsidiaries is treated as a controlled foreign corporation or whether any such investor is treated as a United States shareholder with respect to any such controlled foreign corporation. Further, we cannot provide any assurances that we will furnish to any United States Holder information that may be necessary to comply with the reporting and tax paying obligations described in this risk factor. United States Holders should consult their tax advisors regarding the potential application of these rules to their investment in our Class A ordinary shares.
You may face difficulties in protecting your interests, and your ability to protect your rights through U.S. courts may be limited, because we are incorporated under Cayman Islands law.
We are an exempted company incorporated under the laws of the Cayman Islands. Our corporate affairs are governed by our amended and restated memorandum and articles of association, the Companies Act (As Revised) of the Cayman Islands and the common law of the Cayman Islands. The rights of shareholders to take action against our directors and the fiduciary duties of our directors to us under Cayman Islands law are to a large extent governed by the common law of the Cayman Islands. The common law of the Cayman Islands is derived in part from comparatively limited judicial precedent in the Cayman Islands as well as from the common law of England, the decisions of whose courts are of persuasive authority, but are not binding, on a court in the Cayman Islands. The rights of our shareholders and the fiduciary duties of our directors under Cayman Islands law are not as clearly established as they would be under statutes or judicial precedents in some jurisdictions in the U.S. In particular, the Cayman Islands has a less developed body of securities laws than the U.S. Some U.S. states, such as Delaware, have more fully developed and judicially interpreted bodies of corporate law than the Cayman Islands. In addition, Cayman Islands companies may not have the standing to initiate a shareholder derivative action in a federal court of the U.S.
Shareholders of Cayman Islands exempted companies like us have no general rights under Cayman Islands law to inspect corporate records (other than the memorandum and articles of association and any special resolutions passed by such companies, and the registers of mortgages and charges of such companies) or to obtain copies of register of members of these companies. Under Cayman Islands law, the names of our current directors can be obtained from a search conducted at the Registrar of Companies. Our directors have discretion under our amended and restated articles of association to determine whether or not, and under what conditions, our corporate records may be inspected by our shareholders, but are not obliged to make them available to our shareholders. This may make it more difficult for you to obtain the information needed to establish any facts necessary for a shareholder motion or to solicit proxies from other shareholders in connection with a proxy contest.
As a result of all of the above, our public shareholders may have more difficulties in protecting their interests in the face of actions taken by management or members of our board of directors than they would as public shareholders of a company incorporated in the U.S.
55

Table of Contents

If we fail to maintain proper and effective internal control over financial reporting, our ability to produce accurate and timely consolidated financial statements could be impaired, investors may lose confidence in our financial reporting and the trading price of our Class A ordinary shares may decline.
Pursuant to Section 404 of Sarbanes-Oxley Act of 2002, our management is required to report upon the effectiveness of our internal control over financial reporting and our independent registered public accounting firm is required to attest to the effectiveness of our internal control over financial reporting. The rules governing the standards that must be met for management to assess our internal control over financial reporting are complex and require significant documentation, testing and possible remediation. To comply with the requirements of being a reporting company under the Exchange Act, we may need to upgrade our information technology systems, implement additional financial and management controls, reporting systems and procedures and hire additional accounting and finance staff.
We cannot assure you that there will not be material weaknesses or any significant deficiencies in our internal control over financial reporting in the future. Any failure to maintain internal control over financial reporting could severely inhibit our ability to accurately report our financial condition, results of operations or cash flows. If we are unable to conclude that our internal control over financial reporting is effective, or if our independent registered public accounting firm determines we have a material weakness or significant deficiency in our internal control over financial reporting once that firm begin its reviews under Section 404 of the Sarbanes-Oxley Act of 2002, investors may lose confidence in the accuracy and completeness of our financial reports, the market price of our Class A ordinary shares could decline, and we could be subject to sanctions or investigations by the Nasdaq, the SEC or other regulatory authorities. Failure to remedy any material weakness in our internal control over financial reporting, or to implement or maintain other effective control systems required of public companies, could also restrict our future access to the capital markets.
Our amended and restated memorandum and articles of association contain anti-takeover provisions that could discourage a third party from acquiring us, which could limit our shareholders’ opportunity to sell their shares at a premium.
Our currently effective memorandum and articles of association contain provisions to limit the ability of others to acquire control of our company or cause us to engage in change-of-control transactions. These provisions could have the effect of depriving our shareholders of an opportunity to sell their shares at a premium over prevailing market prices by discouraging third parties from seeking to obtain control of our company in a tender offer or similar transaction. For example, our board of directors has the authority, without further action by our shareholders, to issue preferred shares in one or more series and to fix their designations, powers, preferences, privileges, and relative participating, optional or special rights and the qualifications, limitations or restrictions, including dividend rights, conversion rights, voting rights, terms of redemption and liquidation preferences, any or all of which may be greater than the rights associated with our ordinary shares, or otherwise. Preferred shares could be issued quickly with terms calculated to delay or prevent a change in control of our company or make removal of management more difficult. If our board of directors decides to issue preferred shares, the price of our Class A ordinary shares may fall and the voting and other rights of the holders of our ordinary shares may be materially and adversely affected.
Our amended and restated memorandum and articles of association provide that the courts of the Cayman Islands and the U.S. District Court for the Southern District of New York (or, if the U.S. District Court for the Southern District of New York lacks subject matter jurisdiction over a particular dispute, the state courts in New York County, New York) will be the exclusive forums for substantially all disputes between us and our shareholders, which could limit our shareholders’ ability to obtain a favorable judicial forum for complaints against us or our directors, officers or employees.
Our amended and restated memorandum and articles of association provide that, (i) unless we consent in writing to the selection of an alternative forum, the U.S. District Court for the Southern District of New York (or, if the U.S. District Court for the Southern District of New York lacks subject matter jurisdiction over a particular dispute, the state courts in New York County, New York) shall be the exclusive forum within the United States for the resolution of any complaint asserting a cause of action arising out of or relating in any way to the federal securities laws of the United States, regardless of whether such legal suit, action, or proceeding also involves parties other than our company, and (ii) the courts of the Cayman Islands shall be the sole and exclusive forum for:
any derivative action or proceeding brought on behalf of our company;
any action asserting a claim of breach of a fiduciary duty owed by any of our directors, officers or other employees to our company or our shareholders;
56

Table of Contents

any action asserting a claim under any provision of the Companies Act of the Cayman Islands or our memorandum and articles of association; or
any action asserting a claim against our company which if brought in the U.S. would be a claim arising under the internal affairs doctrine (as such concept is recognized under the laws of the U.S.).
These exclusive-forum provisions may increase a shareholder’s cost and limit the shareholder’s ability to bring a claim in a judicial forum that it finds favorable for disputes with us or our directors, officers or other employees, which may discourage lawsuits against us and our directors, officers and other employees. Any person or entity purchasing or otherwise acquiring any of our shares or other security, whether by transfer, sale, operation of law or otherwise, shall be deemed to have notice of and have irrevocably agreed and consented to these provisions. There is uncertainty as to whether a court would enforce such provisions, and the enforceability of similar choice of forum provisions in other companies’ charter documents has been challenged in legal proceedings. It is possible that a court could find this type of provisions to be inapplicable or unenforceable, and if a court were to find this provision in our amended and restated memorandum and articles of association to be inapplicable or unenforceable in an action, we may incur additional costs associated with resolving the dispute in other jurisdictions, which could have an adverse effect on our business and financial performance.
Securities class action litigation could harm our business.
In the past, securities class action litigation has often been brought against a company following a decline in the market price of its securities. See “—Risks Related to Our Business and Industry—We are subject to legal and regulatory proceedings from time to time in the ordinary course of our business.” Securities class action litigation could result in substantial costs and a diversion of management’s attention and resources, which could harm our business. For details about the Southern District of New York Litigation Matter, see “Items 3. Legal Proceedings.”
Our dual-class voting structure will limit your ability to influence corporate matters and could discourage others from pursuing any change of control transactions that holders of our Class A ordinary shares may view as beneficial.
Our authorized and issued ordinary shares divide into Class A ordinary shares and Class B ordinary shares. Holders of Class A ordinary shares are entitled to one vote per share, while holders of Class B ordinary shares are entitled to ten votes per share. Each Class B ordinary share is convertible into one Class A ordinary share at any time by the holder thereof, while Class A ordinary shares are not convertible into Class B ordinary shares under any circumstances. Holders of Class B ordinary shares will have the ability to control matters requiring shareholders’ approval, including any amendment of our memorandum and articles of association and approval over any change of control transactions. See the paragraph here below for more details. Any conversions of Class B ordinary shares into Class A ordinary shares may dilute the percentage ownership of the existing holders of Class A ordinary shares within their class of ordinary shares.
Mr. Larry Lei Wu, our chairman of board of directors and chief executive officer, beneficially owns all of our Class B ordinary shares. As of December 31, 2024, these Class B ordinary shares constituted approximately 20.0% of our total issued and outstanding share capital and 71.5% of the aggregate voting power of our total issued and outstanding share capital due to the disparate voting powers associated with our dual-class share structure. As a result of the dual-class share structure and the concentration of ownership, holders of Class B ordinary shares have considerable influence over matters such as decisions regarding mergers and consolidations, election of directors and other significant corporate actions. Such holders may take actions that are not in the best interest of us or our other shareholders. This concentration of ownership may discourage, delay or prevent a change in control of our company, which could have the effect of depriving our other shareholders of the opportunity to receive a premium for their shares as part of a sale of our company and may reduce the price of our Class A ordinary shares. In addition, Mr. Larry Lei Wu, together with certain of his affiliates, have undertaken to our company, among other things, that, for a period of five years after the closing of our initial public offering, without the prior written consent of our board of directors and at least a majority of the independent directors, he and his affiliates will not agree to, approve, support, vote (in favor of or against), or otherwise cause our company to agree to, enter into or consummate, a privatization transaction, as defined in the Founder Undertaking Agreement entered into among our founder, GigaCloud Technology Inc and other parties thereto dated July 6, 2022 , unless the consideration per Class A ordinary share payable to shareholders of the Class A ordinary shares in connection with such privatization transaction is at least equal to the price per Class A ordinary share initially offered to the public in our initial public offering (subject to appropriate adjustment in the event of any share dividend, share subdivision, consolidation or other similar recapitalization with respect to the Class A ordinary shares). This concentrated control will limit investors’ ability to influence corporate matters and could discourage others from pursuing any potential merger, takeover or other change of control transactions that holders of Class A ordinary shares may view as beneficial.
57

Table of Contents

Our dual-class voting structure may render our Class A ordinary shares ineligible for inclusion in certain stock market indices, and thus adversely affect the trading price and liquidity of our Class A ordinary shares.
Certain shareholder advisory firms have announced changes to their eligibility criteria for inclusion of shares of public companies on certain indices, including the S&P 500, to exclude companies with multiple classes of shares and companies whose public shareholders hold no more than 5% of total voting power from being added to such indices. In addition, several shareholder advisory firms have announced their opposition to the use of multiple class structures. As a result, the dual-class structure of our ordinary shares may prevent the inclusion of our Class A ordinary shares in such indices and may cause shareholder advisory firms to publish negative commentary about our corporate governance practices or otherwise seek to cause us to change our capital structure. Any such exclusion from indices could result in a less active trading market for our Class A ordinary shares. Any actions or publications by shareholder advisory firms critical of our corporate governance practices or capital structure could also adversely affect the value of our Class A ordinary shares.
We are a “controlled company” within the meaning of the Nasdaq Stock Market Listing Rules and, as a result, may rely on exemptions from certain corporate governance requirements that provide protection to shareholders of other companies.
We are a “controlled company” as defined under the Nasdaq Stock Market Listing Rules because Mr. Larry Lei Wu, our chairman of board of directors and chief executive officer, holds more than 50% of our total voting power for the election of directors through Ji Xiang Hu Tong Holdings Limited, an entity controlled by Mr. Wu. For so long as we remain a “controlled company” under that definition, we are permitted to elect to rely, and may rely, on certain exemptions from corporate governance rules, including an exemption from the rule that a majority of our board of directors must be independent directors or that we have to establish a nominating committee and a compensation committee composed entirely of independent directors. In the event that we elect to rely on one or more of these exemptions, you will not have the same protection afforded to shareholders of companies that are subject to these corporate governance requirements.
We have in the past and may in the future be subject to short selling strategies that may drive down the market price of our Class A ordinary shares.
Short sellers have in the past and may attempt in the future to drive down the market price of our Class A ordinary shares. Short selling is the practice of selling securities that the seller does not own but may have borrowed with the intention of buying identical securities back at a later date. The short seller hopes to profit from a decline in the value of the securities between the time the securities are borrowed and the time they are replaced. As it is in the short seller’s best interests for the price of the stock to decline, many short sellers (sometime known as “disclosed shorts”) publish, or arrange for the publication of, negative opinions regarding the relevant issuer and its business prospects to create negative market momentum. Although traditionally these disclosed shorts were limited in their ability to access mainstream business media or to otherwise create negative market rumors, the rise of the Internet and technological advancements regarding document creation, videotaping and publication by weblog (“blogging”) have allowed many disclosed shorts to publicly attack a company’s credibility, strategy and veracity by means of so-called “research reports” that mimic the type of investment analysis performed by large Wall Street firms and independent research analysts. These short attacks have, in the past, led to selling of shares in the market. Further, these short seller publications are not regulated by any governmental, self-regulatory organization or other official authority in the U.S. and they are not subject to certification requirements imposed by the SEC. Accordingly, the opinions they express may be based on distortions, omissions or fabrications. Companies that are subject to unfavorable allegations, even if untrue, may have to expend a significant amount of resources to investigate such allegations and/or defend themselves, including shareholder suits against the company that may be prompted by such allegations. We may in the future be the subject of shareholder suits that we believe were prompted by allegations made by short sellers.
Item 1B.       Unresolved Staff Comments
None.
Item 1C.       Cybersecurity
Cybersecurity Risk Management and Strategy
We have developed and implemented a cybersecurity risk management program intended to protect the confidentiality, integrity, and availability of our critical systems and information.
58

Table of Contents

Our cybersecurity risk management program is integrated into our overall enterprise risk management program, and shares common methodologies, reporting channels and governance processes that apply across the enterprise risk management program to other legal, compliance, strategic, operational, and financial risk areas.
Key elements of our cybersecurity risk management program include but are not limited to the following:
risk assessments designed to help identify material cybersecurity risks to our critical systems, information, products, services, and our broader enterprise IT environment;
a security team principally responsible for managing (i) our cybersecurity risk assessment processes, (ii) our security processes, and (iii) our response to cybersecurity incidents; and
cybersecurity awareness training of our employees, including senior management.
We have not identified risks from known cybersecurity threats, including as a result of any prior cybersecurity incidents, that have materially affected or are reasonably likely to materially affect us, including our operations, business strategy, results of operations, or financial condition. We face risks from cybersecurity threats that, if realized, are reasonably likely to materially affect us, including our operations, business strategy, results of operations, or financial condition. See “Risk Factors—Risks Related to Our Business and Industry—Our failure or the failure of third-party service providers on which we rely to protect our marketplace, networks and systems against cybersecurity incidents, or otherwise to protect our confidential information, could damage our reputation and substantially harm our business and operating results.
Cybersecurity Governance
Our board of directors considers cybersecurity risk as part of its risk oversight function and has delegated to the Audit Committee oversight of cybersecurity and other information technology risks. The Audit Committee oversees management’s implementation of our cybersecurity risk management program.
The Audit Committee reports to the full board of directors regarding its activities, including those related to cybersecurity, to the extent material. The full board of directors may also receive briefings from our management team directly on our cybersecurity risk management program, such as presentations on such cybersecurity topics that impact public companies from our Chief Technology Officer and internal security staff.
Our management team, including our Chief Technology Officer, Mr. Wan Xin, is responsible for assessing and managing our material risks from cybersecurity threats. Mr. Wan bears the critical responsibility of assessing, monitoring and managing our cybersecurity risks and digital assets. Possessing extensive experience in the field of information security, Mr. Wan's substantial professional knowledge and experience are indispensable to the formulation and implementation of our cybersecurity strategy. Under Mr. Wan's supervision, our management team has primary responsibility for our overall cybersecurity risk management program and supervises our internal cybersecurity personnel.
Our management team stays informed about and monitors efforts to prevent, detect, mitigate, and remediate cybersecurity risks and any particular incidents through briefings from internal security personnel to Mr. Wan or our management team; threat intelligence and other information obtained from governmental, public or private sources; and alerts and reports produced by security tools deployed in our IT environment.
Item 2.     Properties
Our principal executive office and global headquarters is located in El Monte, California, United States, where we currently occupy approximately 572,240 square feet of office and warehouse space pursuant to a renewable lease with a remaining six years lease term.
We have corporate offices and fulfillment centers globally. Our corporate office for our China headquarters in Suzhou, China, where we currently occupy approximately 122,228 square feet of office space pursuant to a lease with a remaining four years lease term, which can be renewed prior to termination. As of December 31, 2024, we also leased 35 fulfillment centers in the U.S., Japan, the U.K., Germany and Canada, totaling over 10 million square feet.
We believe that our facilities are sufficient to meet our current needs. We intend to add new facilities or expand our existing facilities as we add employees and expand our operations. We believe that additional space that is suitable for our needs will be available as needed to accommodate any such expansion of our operations.
59

Table of Contents

Item 3.         Legal Proceedings
From time to time we may be involved in claims that arise during the ordinary course of business. Regardless of the outcome, litigation can be costly and time-consuming, as it can divert management’s attention from important business matters and initiatives, negatively impacting our overall operations. In addition, we may also find ourselves at greater risk to outside party claims as we increase our operations in jurisdictions where the laws with respect to the potential liability of online retailers are uncertain, unfavorable or unclear.
Southern District of New York Litigation Matter, In Re GigaCloud Technology Inc Securities Litigation, No. 1:23-cv-10645-JMF (S.D.N.Y.)
In October 2023, two GigaCloud shareholders separately brought putative securities class actions in the United States District Court for the Central District of California. On November 27, 2023, the United States District Court for the Central District of California granted the parties’ stipulations to transfer both cases to United States District Court for the Southern District of New York. On January 12, 2024, the Southern District of New York granted plaintiffs’ stipulation to consolidate the two lawsuits into one and appoint Sashi Rajan and Meir Spear as co-lead plaintiffs. On March 18, 2024, lead plaintiffs filed the first amended complaint against us and certain of our current and former directors and officers, alleging that defendants made false and misleading statements concerning our use of artificial intelligence and machine learning in violation of U.S. securities laws. On May 17, 2024, we filed a motion to dismiss lead plaintiffs’ claims. On May 20, 2024, the Court entered an order giving lead plaintiffs one opportunity to amend their complaint to address issues raised in the May 17, 2024 motion to dismiss. On June 28, 2024, lead plaintiffs filed the second amended complaint. The second amended complaint alleges both false and misleading statements concerning our use of artificial intelligence and machine learning and false and misleading statements about revenue of the GigaCloud Marketplace. On August 21, 2024, we filed a motion to dismiss the second amended complaint. On January 27, 2025, the Court granted our motion to dismiss in substantial part, including dismissing without prejudice all claims relating to (i) our statements in the IPO and subsequent filings about the GigaCloud Marketplace activities and revenues; and (ii) our statements in the IPO registration statement about the general sophistication of our technology. The Court denied our motion to dismiss on Securities Act claims relating to a small number of statements about the Company's use of artificial intelligence and machine learning, made in the IPO registration statement and prospectus. We believe the residual claims are without merit and intend to continue to vigorously defend against them. Although the outcome of any complex litigation is inherently uncertain, based on information presently known to management, we do not believe that the matters are likely to have a material impact on our financial condition.
ITEM 4.       Mine Safety Disclosures
Not applicable.
PART II
Item 5.         Market for Registrant’s Common Equity, Related Stockholder Matters and Issuer Purchases of Equity Securities
Market Information
Our Class A ordinary shares have been listed on the Nasdaq Global Market since August 18, 2022 and traded under the symbol “GCT.”
Holders
As of February 28, 2025, there were 12 holders of record of shares of our Class A ordinary shares and one holder of record of shares of our Class B ordinary shares. The actual number of shareholders is greater than the number of record holders, and includes shareholders who are beneficial owners, whose shares are held in street name by brokers and other nominees. These number of holders of record also do not include shareholders whose shares may be held in trust by other entities.
Dividends
We have never declared or paid dividends on our ordinary shares. We do not have any plan to declare or pay any cash dividends on our ordinary shares in the foreseeable future. We intend to retain most, if not all, of our available funds and future earnings to operate and expand our business.
60

Table of Contents

Our board of directors has discretion as to whether to distribute dividends, subject to applicable laws. In addition, our shareholders may by ordinary resolution declare a dividend, but no dividend may exceed the amount recommended by our board of directors. Under Cayman Islands law, as a Cayman Islands company we may pay a dividend on its shares out of either our profit or the share premium account, provided that in no circumstances may we pay a dividend if this would result in the company being unable to pay its debts as they fall due in the ordinary course of business. Even if our board of directors decides to pay or recommend dividends, the form, frequency and amount will depend upon our future operations and earnings, capital requirements and surplus, general financial condition, contractual restrictions and other factors that our board of directors may deem relevant. Cash dividends on our Class A ordinary shares, if any, will be paid in U.S. dollars. All dividends and other distributions declared and payable on our ordinary shares may under the current laws and regulations of the Cayman Islands be paid to the registered holders of such ordinary shares, and where they are to be paid from the Cayman Islands are freely transferable out of the Cayman Islands and there are no restrictions under Cayman Islands law which would prevent our company from paying dividends to shareholders in U.S. dollars or any other currency.
GigaCloud Technology Inc is a holding company incorporated in the Cayman Islands and is not a direct Chinese or Hong Kong operating company. We rely principally on dividends distributed by our operating subsidiaries for our cash requirements, including distribution of dividends to our shareholders. Dividends distributed by our subsidiaries in certain of our markets in certain jurisdictions, such as in China, the U.K. and Japan, are subject to local taxes. If our subsidiaries incur debt on their own behalf in the future, the instruments governing their debt may restrict their ability to pay dividends to us.
In addition, our subsidiaries in certain of our markets may be restricted in their ability to pay dividends or distributions, or make other transfers to us as a result of the laws of their respective jurisdictions of organization, agreements of our subsidiaries or covenants under indebtedness that we or they have incurred or may incur. For example, PRC regulations may restrict the ability of our PRC Subsidiaries to pay dividends to us, if any, and only allow a PRC company to pay dividends out of its accumulated distributable after-tax profits as determined in accordance with its articles of association and the PRC accounting standards and regulations. Our subsidiaries in the U.K. are only able to make distributions out of profits available for distribution, which are their accumulated, realized profits, so far as not previously utilized by distribution or capitalization, less their accumulated, realized losses, so far as not previously written off in a reduction or reorganization of capital duly made. Our Japanese subsidiaries are permitted to distribute dividends only to the extent of the “distributable amount” stipulated in the Companies Act of Japan, or Japan Companies Act. "Item 7. Management’s Discussion and Analysis of Financial Condition and Results of Operations—Holding Company Structure."
Securities Authorized for Issuance under Equity Compensation Plans
Information about our equity compensation plans is incorporated by reference in Item 12 of Part III of this annual report.
Performance Graph
This graph is not “soliciting material,” is not deemed “filed” with the SEC, and is not to be incorporated by reference into any of our filings under the Securities Act or the Exchange Act, whether made before or after the date hereof and irrespective of any general incorporation language in any such filing.
Our Class A ordinary shares have been listed on the Nasdaq Global Market since August 18, 2022. The following graph compares the cumulative total shareholder return of our Class A ordinary shares with the cumulative total return of the NASDAQ Composite Index (U.S.) and the Dow Jones Internet Commerce Index for the period beginning at the “measurement point” established by the market close on August 18, 2022 through and including December 31, 2024, the end of our last completed fiscal year. The performance graph below assumes an investment of $100 at market close on August 18, 2022 in each of our Class A ordinary shares, NASDAQ Composite Index (U.S.) and the Dow Jones Internet Commerce Index.
Pursuant to applicable SEC rules, all values assume reinvestment of the full amount of any dividends, although no dividends have been declared to date. The shareholder return shown on the graph below is not necessarily
61

Table of Contents

indicative of future performance, and we do not make or endorse any predictions as to future shareholder returns.6019
8/18/20229/30/202212/31/20223/31/20236/30/20239/30/202312/31/2023
3/31/2024
6/30/2024
9/30/2024
12/31/2024
GigaCloud Technology Inc10064.4436.2740.1543.0856.15116.6170.3193.88146.46118.04
Nasdaq Composite Index10081.5780.7394.27106.34101.96115.78126.33136.77140.29148.94
Dow Jones Internet Commerce Index10084.7782.14101.41113.89109.45128.06148.11151.5158.6177.16
Taxation
The following summary of the material Cayman Islands and U.S. federal income tax considerations of an investment in our Class A ordinary shares is based upon laws and relevant interpretations thereof in effect as of the date of this annual report, all of which are subject to change. This summary does not deal with all possible tax considerations relating to an investment in our Class A ordinary shares, such as the tax considerations under U.S. state and local tax laws and the other tax laws not addressed herein. To the extent that the discussion relates to matters of Cayman Islands tax law, it represents the opinion of Maples and Calder (Hong Kong) LLP, our counsel as to Cayman Islands law.
Cayman Islands Taxation
The Cayman Islands currently levies no taxes on individuals or corporations based upon profits, income, gains or appreciation and there is no taxation in the nature of inheritance tax or estate duty. There are no other taxes likely to be material to us or holders of our ordinary shares levied by the government of the Cayman Islands except for stamp duties, which may be applicable to instruments executed in, or after execution brought within the jurisdiction of, the Cayman Islands.
Payments of dividends and capital in respect of our ordinary shares will not be subject to taxation in the Cayman Islands and no withholding will be required on the payment of a dividend or capital to any holder of our ordinary shares, nor will gains derived from the disposal of our ordinary shares be subject to Cayman Islands income or corporation tax.
62

Table of Contents

The Cayman Islands is not a party to any double tax treaties that are applicable to any payments made to or by our company.
There are no exchange control regulations or currency restrictions in the Cayman Islands.
Material U.S. Federal Income Tax Considerations
The following summary describes the material United States federal income tax considerations of the purchase, ownership and disposition of our Class A ordinary shares as of the date hereof. The effects of any applicable state or local laws and other U.S. federal tax laws, such as estate and gift tax laws, and the impact of the Medicare contribution tax on net investment income and the alternative minimum tax, are not discussed. This summary is only applicable to Class A ordinary shares held as capital assets (generally, property held for investment) within the meaning of Section 1221 of the Internal Revenue Code of 1986, as amended, or the Code, by a United States Holder (as defined below).
The discussion below is based upon the provisions of the Code, and regulations, rulings and judicial decisions thereunder as of the date hereof, and such authorities may be changed, perhaps retroactively, so as to result in United States federal income tax considerations different from those discussed below.
This summary does not represent a detailed description of the United States federal income tax considerations applicable to you if you are subject to special treatment under the United States federal income tax laws, including if you are:
a dealer in securities or currencies;
a financial institution;
a regulated investment company;
a real estate investment trust;
an insurance company;
a tax-exempt organization;
a person holding our Class A ordinary shares as part of a hedging, integrated or conversion transaction, a constructive sale or a straddle;
a trader in securities that has elected the mark-to-market method of accounting for your securities;
a person subject to special tax accounting rules as a result of any item of gross income with respect to Class A ordinary shares being taken into account in an “applicable financial statement” (as defined in the Code);
a United States expatriate;
a person who owns or is deemed to own 10% or more of our stock by vote or value; or
a person whose “functional currency” is not the United States dollar.
As used herein, the term “United States Holder” means a beneficial owner of our Class A ordinary shares that is for United States federal income tax purposes:
an individual who is a citizen or resident of the United States;
a corporation (or other entity treated as a corporation for United States federal income tax purposes) created or organized in or under the laws of the United States, any state thereof or the District of Columbia;
an estate the income of which is subject to United States federal income taxation regardless of its source; or
a trust if it (1) is subject to the primary supervision of a court within the United States and one or more United States persons have the authority to control all substantial decisions of the trust or (2) has a valid election in effect under applicable United States Treasury regulations to be treated as a United States person.
If an entity or arrangement treated as a partnership for United States federal income tax purposes holds our Class A ordinary shares, the tax treatment of a partner will generally depend upon the status of the partner and the activities of the partnership. If you are a partner of a partnership holding our Class A ordinary shares, you should consult your tax advisors.
63

Table of Contents

This summary does not contain a detailed description of all the United States federal income tax considerations to you in light of your particular circumstances. If you are considering the purchase, ownership or disposition of our Class A ordinary shares, you should consult your tax advisors concerning the United States federal income tax considerations to you in light of your particular situation as well as any considerations arising under the laws of any other taxing jurisdiction.
Taxation of Distributions on the Class A Ordinary Shares
Subject to the discussion under “—Passive Foreign Investment Company” below, the gross amount of any distributions on our Class A ordinary shares (including any amounts withheld to reflect PRC withholding taxes) will be taxable as dividends, to the extent paid out of our current or accumulated earnings and profits, as determined under United States federal income tax principles. Such income (including withheld taxes) will be includable in your gross income as ordinary income on the day actually or constructively received by you. Such dividends will not be eligible for the dividends received deduction allowed to corporations under the Code.
To the extent that the amount of any distribution exceeds our current and accumulated earnings and profits, as determined under United States federal income tax principles, the distribution ordinarily would be treated, first, as a tax-free return of capital, causing a reduction in the adjusted basis of our Class A ordinary shares (thereby increasing the amount of gain, or decreasing the amount of loss, to be recognized by you on a subsequent disposition of our Class A ordinary shares), and, second, the balance in excess of adjusted basis generally would be taxed as capital gain recognized on a sale or exchange, as described under “—Taxation of Disposition of Class A Ordinary Shares” below. However, we do not expect to determine our earnings and profits in accordance with United States federal income tax principles. Therefore, you should expect that distributions will generally be reported to the Internal Revenue Service, or IRS, and taxed to you as dividends (as discussed above), even if they might ordinarily be treated as a tax-free return of capital or as capital gain.
With respect to non-corporate United States Holders (including individuals), dividends received from a qualified foreign corporation may be subject to reduced rates of taxation, unless we are a PFIC in the taxable year in which such dividends are paid or in the preceding taxable year. A foreign corporation is treated as a qualified foreign corporation with respect to dividends received from that corporation on shares that are readily tradable on an established securities market in the United States. Our Class A ordinary shares are listed on the Nasdaq. United States Treasury Department guidance indicates that shares are readily tradable on an established securities market in the United States if they are listed on the Nasdaq. There can be no assurance that our Class A ordinary shares will continue to be readily tradable on an established securities market in the United States in later years.
A qualified foreign corporation also includes a foreign corporation that is eligible for the benefits of certain income tax treaties with the United States. In the event that we are deemed to be a PRC resident enterprise under the PRC tax law, we may be eligible for the benefits of the income tax treaty between the United States and the PRC, or the Treaty, provided that we meet the other requirements for Treaty eligibility. In that case, dividends we pay on our Class A ordinary shares may be eligible for the reduced rates of taxation whether or not the shares are readily tradable on an established securities market in the United States. Each non-corporate United States Holder is advised to consult its tax advisors regarding the availability of the reduced tax rate applicable to qualified dividend income for any dividends we pay with respect to our Class A ordinary shares.
In the event that we are deemed to be a PRC resident enterprise under the PRC tax law, you may be subject to PRC withholding taxes on dividends paid to you with respect to our Class A ordinary shares. See “Item 1A. Risk Factors—Risks Related to Doing Business in China—Dividends paid to our foreign investors and gains on the sale of our Class A ordinary shares by our foreign investors may become subject to PRC tax.” In that case, subject to certain conditions and limitations (including a minimum holding period requirement), PRC withholding taxes on dividends may be treated as foreign taxes eligible for credit against your United States federal income tax liability. However, applicable Treasury regulations further restrict the availability of any such foreign tax credit based on the nature of the tax imposed by a non-US jurisdiction, although the IRS has provided temporary relief from the application of certain aspects of these regulations until new guidance or regulations are issued. For purposes of calculating the foreign tax credit, dividends paid on our Class A ordinary shares will be treated as foreign-source income and will generally constitute passive category income. If you do not elect to claim a foreign tax credit for foreign tax withheld, you may instead claim a deduction for United States federal income tax purposes for the foreign tax withheld, but only for a year in which you elect to do so for all creditable foreign income taxes. The rules governing the foreign tax credit are complex. You are urged to consult your tax advisor regarding the availability of the foreign tax credit under your particular circumstances.
Passive Foreign Investment Company
64

Table of Contents

In general, we will be a PFIC for any taxable year in which:
at least 75% of our gross income is passive income, or
at least 50% of the value (based on a quarterly average) of our assets is attributable to assets that produce or are held for the production of passive income.
For this purpose, passive income generally includes dividends, interest, royalties and rents (other than royalties and rents derived in the active conduct of a trade or business and not derived from a related person), as well as gains from the sale of assets (such as stock) that produce passive income, foreign currency gains, and certain other categories of income. If we own at least 25% (by value) of the stock of another corporation, we will be treated, for purposes of determining whether we are a PFIC, as owning our proportionate share of the other corporation’s assets and receiving our proportionate share of the other corporation’s income.
Based on the manner in which we currently operate our business, the current and expected composition of our income and assets and the expected value of our assets (including the value of our goodwill), we believe we were not a PFIC for our taxable year ended December 31, 2024, and we do not expect to be a PFIC for our current taxable year. However, our PFIC status for any taxable year is an annual determination that can be made only after the end of that year and will depend on the composition of our income and assets and the value of our assets from time to time (which may be determined, in large part, by reference to the market price of our Class A ordinary shares, which could be volatile), and we may be or become a PFIC if our market capitalization declines. Accordingly, there can be no assurance that we will not be a PFIC for our current or any future taxable year.
If we are a PFIC for any taxable year during which you hold our Class A ordinary shares and you do not make a timely mark-to-market election, as described below, you will be subject to special tax rules with respect to any “excess distribution” received and any gain realized from a sale or other disposition, including a pledge, of our Class A ordinary shares. Distributions received in a taxable year that are greater than 125% of the average annual distributions received during the shorter of the three preceding taxable years or your holding period for our Class A ordinary shares will be treated as excess distributions. Under these special tax rules:
the excess distribution or gain will be allocated ratably over your holding period for our Class A ordinary shares,
the amount allocated to the current taxable year, and any taxable year in your holding period prior to the first taxable year in which we were a PFIC, will be treated as ordinary income, and
the amount allocated to each other year will be subject to tax at the highest income tax rate in effect for that year and the interest charge generally applicable to underpayments of tax will be imposed on the resulting tax attributable to each such year.
Although the determination of whether we are a PFIC is made annually, if we are a PFIC for any taxable year in which you hold our Class A ordinary shares, you will generally be subject to the special tax rules described above for that year and for each subsequent year in which you hold our Class A ordinary shares (even if we do not qualify as a PFIC in any subsequent years). However, if we cease to be a PFIC, you can avoid the continuing impact of the PFIC rules by making a special election to recognize gain as if your Class A ordinary shares had been sold on the last day of the last taxable year during which we were a PFIC. You are urged to consult your tax advisor about this election.
In certain circumstances, in lieu of being subject to the special tax rules discussed above, you may make a mark-to-market election with respect to your Class A ordinary shares, provided that such Class A ordinary shares are treated as “marketable stock.” Our Class A ordinary shares generally will be treated as marketable stock if our Class A ordinary shares are “regularly traded” on a “qualified exchange or other market” (within the meaning of the applicable Treasury regulations). Under current law, the mark-to-market election may be available to shareholders if our Class A ordinary shares are quoted on the Nasdaq, which constitutes a qualified exchange, although there can be no assurance that our Class A ordinary shares will be “regularly traded” for purposes of the mark-to-market election. If you make an effective mark-to-market election, for each taxable year that we are a PFIC, you will include as ordinary income the excess of the fair market value of your Class A ordinary shares at the end of the year over your adjusted basis in the Class A ordinary shares. You will be entitled to deduct as an ordinary loss in each such year the excess of your adjusted basis in the Class A ordinary shares over their fair market value at the end of the year, but only to the extent of the net amount previously included in income as a result of the mark-to-market election. If you make an effective mark-to-market election, any gain you recognize upon the sale or other disposition of your Class A ordinary shares in a year that we are a PFIC will be treated as ordinary income and any loss will be treated as ordinary loss, but only to the extent of the net amount
65

Table of Contents

previously included in income as a result of the mark-to-market election. Your adjusted basis in the Class A ordinary shares will be increased by the amount of any income inclusion and decreased by the amount of any deductions, in each case, to the extent provided for under the mark-to-market rules. If you make a mark-to-market election it will be effective for the taxable year for which the election is made and all subsequent taxable years unless the Class A ordinary shares are no longer regularly traded on a qualified exchange or other market, or the IRS consents to the revocation of the election. You are urged to consult your tax advisor about the availability of the mark-to-market election, and whether making the election would be advisable in your particular circumstances.
A different election, known as the “qualified electing fund” or “QEF” election, is generally available to holders of PFIC stock, but requires that the corporation provide the holders with a “PFIC Annual Information Statement” containing certain information necessary for the election, including the holder’s pro rata share of the corporation’s earnings and profits and net capital gains for each taxable year, computed according to United States federal income tax principles. We do not intend, however, to determine our earnings and profits or net capital gain under United States federal income tax principles, nor do we intend to provide United States Holders with a PFIC Annual Information Statement. Therefore, you should not expect to be eligible to make this election.
If we are a PFIC for any taxable year during which you hold our Class A ordinary shares and any of our non-United States subsidiaries is also a PFIC, you will be treated as owning a proportionate amount (by value) of the shares of the lower-tier PFIC for purposes of the application of these rules. Because a mark-to-market election cannot be made for any lower-tier PFICs that a PFIC may own, if you make a mark-to-market election with respect to our Class A ordinary shares, you may continue to be subject to the general PFIC rules with respect to your indirect interest in any of our non-United States subsidiaries that is classified as a PFIC. You are urged to consult your tax advisors about the application of the PFIC rules to any of our subsidiaries. You will generally be required to file IRS Form 8621 if you hold our Class A ordinary shares in any year in which we are classified as a PFIC. You are urged to consult your tax advisors concerning the United States federal income tax considerations of holding our Class A ordinary shares if we are considered a PFIC in any taxable year and the availability, manner and advisability of making any elections.
Taxation of Disposition of Class A Ordinary Shares
Subject to the discussion under “—Passive Foreign Investment Company” above, for United States federal income tax purposes, you will generally recognize taxable gain or loss on any sale or exchange or other taxable disposition of our Class A ordinary shares in an amount equal to the difference between the amount realized for our Class A ordinary shares and your adjusted basis in our Class A ordinary shares. Such gain or loss will generally be capital gain or loss and will generally be long-term capital gain or loss if you have held our Class A ordinary shares for more than one year. Long-term capital gains of non-corporate United States Holders (including individuals) are eligible for reduced rates of taxation. The deductibility of capital losses is subject to limitations. Any gain or loss recognized by you will generally be treated as United States source gain or loss for foreign tax credit limitation purposes. However, if we are treated as a PRC resident enterprise for PRC tax purposes and PRC tax is imposed on any gain, and if you are eligible for the benefits of the Treaty, you may elect to treat such gain as foreign source gain under the Treaty. If you are not eligible for the benefits of the Treaty or you fail to make the election to treat any gain as foreign-source, you may not be able to use the foreign tax credit arising from any PRC tax imposed on the disposition of our Class A ordinary shares unless such credit can be applied (subject to applicable limitations) against United States federal income tax due on other income derived from foreign sources in the same income category (generally, the passive category). You are urged to consult your tax advisors regarding the tax considerations if any PRC tax is imposed on gain on a disposition of our Class A ordinary shares, including the availability of the foreign tax credit and the election to treat any gain as foreign source, under your particular circumstances.
Information Reporting and Backup Withholding
In general, information reporting will apply to dividends in respect of our Class A ordinary shares and the proceeds from the sale, exchange or other disposition of our Class A ordinary shares that are paid to you (on your behalf) within the United States (and in certain cases, outside the United States), unless you are an exempt recipient such as a corporation. A backup withholding tax may apply to such payments if you fail to provide a correct taxpayer identification number or certification of exempt status or fail to report in full any dividend or interest income.
Backup withholding is not an additional tax, and any amounts withheld under the backup withholding rules will be allowed as a refund or a credit against your United States federal income tax liability, provided that the required information is furnished to the IRS in a timely manner.
66

Table of Contents

Certain United States Holders that hold certain foreign financial assets (which may include our Class A ordinary shares) may be required to report information relating to such assets, subject to exceptions (including an exception for Class A ordinary shares held in accounts maintained by certain financial institutions). You are urged to consult your tax advisors regarding the effect, if any, of this reporting requirement on your ownership and disposition of our Class A ordinary shares.
Recent Sales of Unregistered Securities
None.
Use of Proceeds from Registered Securities
Not applicable.
Purchases of Equity Securities by the Issuer and Affiliated Purchasers.
On June 14, 2023, we announced that our board of directors approved a share repurchase program under which we may purchase up to $25.0 million of our Class A ordinary shares, par value $0.05, over a 12-month period, which expired in June 2024. On September 3, 2024, we announced that our board of directors approved a new share repurchase program under which we may purchase up to $46.0 million of our Class A ordinary shares, par value $0.05, over a 12-month period. Under the share repurchase program, we may purchase our ordinary shares through various means, including open market transactions, privately negotiated transactions, block trades, any combination thereof or other legally permissible means.
We evaluated the trading prices of our ordinary shares, our financial position and other information and considered the share repurchase by us would be in the best interests of our company and our shareholders.
We may effect repurchase transactions in compliance with Rule 10b5-1 and Rule 10b-18 of the Exchange Act. The number of shares repurchased and the timing of repurchases will depend on a number of factors, including, but not limited to, price, trading volume and general market conditions, along with our working capital requirements, general business conditions and other factors. Our board of directors will review the share repurchase program periodically, and may modify, suspend or terminate the share repurchase program at any time. We plan to fund repurchases from our existing cash balance.
The following table presents details of our share repurchase transactions during the fourth quarter of the fiscal year ended December 31, 2024:
Period
Total number of shares purchased
Average price paid per share
Total number of shares purchased as part of publicly announced program
Maximum dollar value of shares that may yet be purchased under the program (in thousand)
October 1, 2024 to October 31, 2024
403,580$24.78 403,580$35,984 
November 1, 2024 to November 30, 2024
171,188$22.83 171,188$32,069 
December 1, 2024 to December 31, 2024
458,524$20.27 458,524$22,757 
Total
1,033,2921,033,292
Item 6.         [Reserved]
67

Table of Contents

Item 7.         Management’s Discussion and Analysis of Financial Condition and Results of Operations
The following information should be read in conjunction with the consolidated financial statements and related notes thereto included in this annual report on Form 10-K.
In addition to historical information, this report contains forward-looking statements that involve risks and uncertainties which may cause our actual results to differ materially from plans and results discussed in forward-looking statements. We encourage you to review the risks and uncertainties discussed in the sections entitled Item 1A. “Risk Factors” and “Forward-Looking Statements” included at the beginning of this annual report . The risks and uncertainties can cause actual results to differ significantly from those forecast in forward-looking statements or implied in historical results and trends.
We caution readers not to place undue reliance on any forward-looking statements made by us, which speak only as of the date they are made. We disclaim any obligation, except as specifically required by law and the rules of the SEC, to publicly update or revise any such statements to reflect any change in our expectations or in events, conditions or circumstances on which any such statements may be based, or that may affect the likelihood that actual results will differ from those set forth in the forward-looking statements.
Overview
We are a pioneer of global end-to-end B2B ecommerce solutions for large parcel merchandise. We generate revenues primarily through three revenue streams:
GigaCloud 3P: generates service revenues, including revenues from platform commission, ocean transportation service, warehousing service, last-mile delivery service, packaging service, drayage service and others, by facilitating transactions between sellers and buyers in our GigaCloud Marketplace.
GigaCloud 1P: generates product revenues through the sale of our inventory in our GigaCloud Marketplace.
Off-platform ecommerce: generates product revenues through the sale of our inventory to and through third-party ecommerce websites.
GMV from GigaCloud 3P and GigaCloud 1P together make up our GigaCloud Marketplace GMV, and GMV from off-platform ecommerce and GigaCloud Marketplace GMV together make up our total GMV across the platforms. These three revenue streams complement each other to improve our value proposition to sellers and buyers in our GigaCloud Marketplace.
Key Financial and Operating Metrics
We monitor the following key financial and operating metrics to evaluate the growth of our GigaCloud Marketplace, measure our performance, identify trends affecting our business, formulate business plans and make strategic decisions. The financial impact from the acquisitions of Noble House and Wondersign has been reflected in our condensed consolidated financial results since the completion of the acquisitions in the fourth quarter of 2023. In the second quarter of 2024, we introduced Noble House-related SKUs to our GigaCloud Marketplace, which contributed to a one-time uplift in our operating metrics. The operating impact from these acquisitions has been reflected in the operating metrics in our GigaCloud Marketplace since April 1, 2024.
The following tables set forth our key financial and operating metrics for the periods indicated:
Year ended December 31,
202420232022
Key Financial Statement Metrics:
(In thousands, except for per share data)
Total revenues$1,161,042 $703,831 $490,071 
Gross profit285,236 188,633 83,114 
Operating income130,622 110,078 35,023 
Net income125,808 94,108 23,972 
Net income per ordinary share
—Basic3.062.310.60
—Diluted3.052.300.60
68

Table of Contents

Year ended December 31,
202420232022
Non-GAAP Financial Metrics(1):
(In thousands, except for per share data)
Adjusted EBITDA$156,942 $118,307 $41,842 
Adjusted EPS – diluted3.812.891.33
_____________________
(1)     See “Item 7. Management’s Discussion and Analysis of Financial Condition and Results of Operation——Non-GAAP Financial Measures” for information regarding our use of Adjusted EBITDA and Adjusted EPS – diluted and a reconciliation of net income to Adjusted EBITDA and net income per ordinary share – diluted to Adjusted EPS – diluted.
Below is a summary of our key financial and operating metrics for the periods indicated:
Year ended December 31,
Key Operating Metrics:
202420232022
GigaCloud Marketplace GMV (in $ thousands)$1,341,385 $794,433 $518,218 
Active 3P sellers1,111815560
3P seller GigaCloud Marketplace GMV(in $ thousands)$693,888 $426,347 $257,721 
Active buyers9,3065,0104,156
Spend per active buyer (in $)$144,142 $158,569 $124,692 
GigaCloud Marketplace GMV
The growth in GigaCloud Marketplace GMV, including GMV from both GigaCloud 3P and GigaCloud 1P, reflects our ability to attract and retain sellers and buyers in the GigaCloud Marketplace. The revenues we generate in our marketplace are highly correlated to the amount of GMV transacted in the GigaCloud Marketplace.
GigaCloud Marketplace GMV increased to $1,341.4 million in 2024 from $794.4 million in 2023 and $518.2 million in 2022, representing a year-over-year growth of 68.9% and 53.3%, respectively, primarily due to the continued increase in the numbers of sellers and buyers transacting in our marketplace as our marketplace continues to gain scale and market position. In the second quarter of 2024, we introduced Noble House-related SKUs to our GigaCloud Marketplace, which have been reflected in our GigaCloud Marketplace GMV starting April 1, 2024. In 2024, furniture products accounted for more than 79% of GigaCloud Marketplace GMV, garden and outdoor furniture products accounted for approximately 13% of GigaCloud Marketplace GMV, and various other products including bath and faucets, luggage, pet products and others accounted for approximately 8% of GigaCloud Marketplace GMV. Our GigaCloud Marketplace GMV continued to grow since inception, as shown below:
69

Table of Contents

GigaCloud Marketplace GMV by Year
($ in thousands)
13678
Active 3P Sellers
The number of active 3P sellers in the GigaCloud Marketplace increased to 1,111 in 2024 from 815 in 2023, which increased from 560 in 2022. We view active 3P sellers as a key driver of the product catalog in our marketplace, which helps attract and retain buyers. The GigaCloud Marketplace offers SKUs across furniture, home appliances, fitness equipment and other large parcel categories from our active 3P sellers. The number of SKUs was 35,649 as of December 31, 2024, an increase from 22,101 as of December 31, 2023 and 12,312 as of December 31, 2022. We expect to grow the number of active 3P sellers through geographic expansion, suppliers outreach, marketing initiatives, referrals and word-of-mouth. We also leverage our 1P inventory sales to establish new markets, reducing the risk in geographic expansion for new sellers, and increasing the appeal for new sellers to join our marketplace.
70

Table of Contents

The chart below displays the yearly GigaCloud Marketplace GMV of our 3P Sellers in our GigaCloud Marketplace from inception in 2019 to 2024. Each yearly 3P Sellers represents the groups of sellers who first sold products in our GigaCloud Marketplace in that particular year. The Active 3P Sellers shows the total number of sellers who had sold at least one item in our GigaCloud Marketplace in the last 12 months. The increasing trend of our yearly 3P Sellers have demonstrated attractive consistent growth in both number of sellers and GigaCloud Marketplace GMV, as shown below:
3P Seller GMV in GigaCloud Marketplace
($ in thousands, except for number of Active 3P Sellers)
549756038852
3P Seller GigaCloud Marketplace GMV
3P Seller GigaCloud Marketplace GMV represents the GMV our 3P Sellers transact in the GigaCloud Marketplace. 3P Seller GigaCloud Marketplace GMV was $693.9 million in 2024, $426.3 million in 2023 and $257.7 million in 2022, representing a year-over-year growth of 62.8% from 2023 and 65.4% from 2022, respectively. 3P Seller GigaCloud Marketplace GMV represented 51.7%, 53.7% and 49.7% of total GigaCloud Marketplace GMV in 2024, 2023 and 2022, respectively.
Active Buyers
The number of active buyers in the GigaCloud Marketplace was 9,306 active buyers in 2024, 5,010 in 2023 and 4,156 in 2022, representing a year-over-year growth of 85.7% and 20.5%, respectively. We view the number of active buyers as a key driver of GMV and revenue for our GigaCloud Marketplace. We plan to expand our active buyers by enhancing our marketplace product categories, and leveraging referrals from existing users.
The chart below displays the yearly GigaCloud Marketplace GMV of our buyers in our GigaCloud Marketplace from inception in 2019 to 2024. Each yearly Buyers represent the groups of buyers who first purchased products in our GigaCloud Marketplace in that particular year. The Active Buyers shows the total number of buyers who had made at least one purchase in our GigaCloud Marketplace in the last 12 months. Our number of buyers and buyer GMV have grown consistently since inception, as shown below:
71

Table of Contents

All Buyer GMV in GigaCloud Marketplace
($ in thousands, except for number of Active Buyers)
549756039393
Spend Per Active Buyer
The spend per active buyer in our GigaCloud Marketplace were $144,142 in 2024, $158,569 in 2023 and $124,692 in 2022, representing a year-over-year decrease of 9.1% in 2024 and an increase 27.2% in 2023, respectively. Spend per active buyer is a key driver of GMV and revenue for our GigaCloud Marketplace. We grow spend per active buyer by expanding our product categories, increasing buyers’ purchase frequency and raising the average price per purchase. The slight decrease in spend per active buyer in 2024 was primarily due to a higher number of new buyers onboarded during the period, who generally require time to increase their spending in our GigaCloud Marketplace.
Key Factors Affecting Our Results of Operations
Key factors affecting our results of operations include the following:
Our Ability to Attract and Retain Sellers
Sellers in our marketplace are typically manufacturers based in Asia who are able to use our supply chain capabilities to establish overseas sales channels without having to invest in their own logistics or fulfillment centers overseas. We are focused on growing and retaining the number of sellers who choose to list their large parcel merchandise in our marketplace and utilize our logistics network for the shipping and handling of their products.
Our number of active 3P sellers was 1,111 in 2024, compared to 815 in 2023, representing an increase of 36.3% from 2023. We believe this increasing trend will continue because of the growing recognition of our marketplace, our seller-friendly comprehensive logistics network enabling hassle-free delivery of large parcel merchandise and our expansion into new markets.
Using our marketplace, sellers are able to quickly gain access to key global markets in which we operate, including the U.S., the U.K., Germany, Japan and Canada. We provide a flat rate program for shipping and handling, and sellers are able to utilize our warehouse space. We also create sales analytics which provide valuable information as sellers determine which products to bring to market.
We attract new sellers predominantly through organic channels such as geographic expansion, suppliers outreach, marketing initiatives, referrals and word-of-mouth. In 2023, we completed the acquisitions of Noble House and Wondersign, which supplemented our supply chain, fulfillment and logistics capabilities and we expect to attract more sellers and buyers onto our GigaCloud Marketplace after these strategic acquisitions. We also plan to augment organic customer acquisition by adding additional sales and marketing employees to enhance seller and buyer growth.
72

Table of Contents

Our Ability to Attract and Retain Buyers
Buyers in our marketplace are typically resellers based in the U.S., Asia and Europe who procure large parcel merchandise to resell to end customers. Our marketplace is attractive to buyers because we minimize inventory risk from our buyers’ business operations. Our buyers can browse a product in our marketplace and list the product on their preferred ecommerce websites such as Rakuten, Amazon, Walmart, Wayfair, Home Depot and OTTO, or their own store prior to procuring and storing the product in a warehouse or shop. Once a sale to the end customer takes place, buyers can order the product in our marketplace and we will handle the fulfillment directly to the end customer.
In 2024, we had 9,306 active buyers in our marketplace with an average $144,142 spend per active buyer, representing a 85.7% increase in active buyers and 9.1% decrease in spend per active buyer compared to the previous period, primarily attributable to higher number of new buyers onboarded during the period, who generally require time to increase their spending in our GigaCloud Marketplace.
Recent and Future Acquisitions
In addition to organic growth, we have grown through acquisitions that have deepened and expanded our presence in current markets and facilitated entry into attractive new markets.
In 2023, we completed the acquisition of Noble House, a leading B2B distributor of indoor and outdoor home furnishing, for an aggregate consideration of approximately $77.6 million, and the acquisition of Wondersign, a cloud-based interactive digital signage and e-catalog management SaaS company, for an aggregate purchase price of approximately $10.0 million.
Following the acquisitions, our results of operations are affected by the newly acquired businesses or operations, the purchase accounting for the acquisition, any debt incurred in connection with the acquisitions and expenditures made to integrate the newly acquired businesses or operations. As a result of our acquisitions and the consolidation of our operating subsidiaries’ financial results into our consolidated financial results, the periods presented in our historical financial statements may not be comparable to one another and our future results of operations and financial results may also differ.
Overall Economic Trends
The overall economic environment and related changes in customer behavior have a significant impact on our business. Customer spending on our products and services is primarily discretionary, and therefore positive economic conditions generally drive stronger business performance.
Recent global economic uncertainties, inflation, higher interest rates, lower consumer confidence and demand for discretionary goods, and geopolitical events such as recent international trade disputes and the ongoing wars in Ukraine and in Israel and Gaza, including the related disruptions to international shipping in the Red Sea could impact the demand of products and shipping and freight rates. We incurred increased transportation costs in the fourth quarter of 2024 due to seasonal demand surge which had negatively affect our profitability. Other macroeconomic factors that can affect customer spending patterns include employment rates, availability of customer credit, interest rates, tax rates and energy costs.
Our Ability to Broaden Service Offerings
Our results of operations are also affected by our ability to introduce new service offerings. We have a history of expanding our service offering to enhance our customer experience and to increase revenues. We started our business by primarily selling our own self-procured large parcel merchandise directly to end customers. We expanded our service offerings and launched our GigaCloud Marketplace in 2019. The platform has since become a significant contributor to our overall revenues, accounting for 64.7%, 70.9% and 76.0% of our total revenues in 2024, 2023 and 2022, respectively. We continue to evaluate opportunities to launch additional services.
Our Ability to Effectively Invest in our Infrastructure and Technology Platform
Our results of operations depend in part on our ability to invest in our infrastructure and technology platform to cost-effectively meet the demands of our anticipated growth. Our global fulfillment and logistics network is a key part of our infrastructure, which consists of fulfillment centers and other facilities that are strategically located, designed and equipped to efficiently manage inventory and to fulfill customers orders and other needs. As of December 31, 2024, our global logistics network included 35 fulfillment centers with an aggregate gross floor area of approximately 10.3 million square feet in five countries, and two other facilities with storage and showroom functions with an aggregate gross floor
73

Table of Contents

area of approximately 18,348 square feet in the U.S.. Additionally, we maintain partnerships with several major shipping, trucking and freight service providers to supplement our transportation network and shipping requirements.
Our ability to improve our operational efficiency depends on our ability to invest in our technology infrastructure and platform, including our virtual warehousing solution and AI technology. We also invest in our research and development personnel for the design, development, and testing of our platform, and incur software development costs for the internal-use software and our Group's websites. We successfully improved our warehouse management solutions over the past years.
Seasonality
Our business is subject to seasonality. We expect the last quarter of the year to be the most active because of the November and December holiday sales period. Our GigaCloud Marketplace GMV is usually the largest in the fourth quarter of a year. It is uncertain whether this is an indicator of industry trends going forward.
Key Components of Results of Operations
Revenues
We generate service revenues from our GigaCloud 3P business, and product revenues from our GigaCloud 1P, off-platform ecommerce businesses and others. Service revenues from GigaCloud 3P, including revenues from platform commission, ocean transportation service, warehousing service, last-mile delivery service, packaging service, drayage service and others are generated by facilitating transactions between sellers and buyers in our GigaCloud Marketplace. Product revenues from GigaCloud 1P are generated through the product sales of our inventory through our GigaCloud Marketplace, and product revenues from off-platform ecommerce are generated from product sales of our inventory to and through third-party ecommerce websites.
The following table sets forth the breakdown of our revenues, both in absolute amount and as a percentage of our total revenues, for the periods presented:
For the Year Ended December 31,
202420232022
$%$%$%
(In thousands, except for percentages)
Revenues
Service revenues
Platform commission$16,879 1.5 $11,187 1.6 $6,872 1.4 
Ocean transportation service65,759 5.7 19,703 2.8 37,957 7.7 
Drayage service15,214 1.3 10,762 1.5 5,007 1.0 
Warehousing service46,189 4.0 24,423 3.5 16,242 3.3 
Last-mile delivery service156,585 13.5 105,978 15.1 62,745 12.8 
Packaging service29,951 2.6 17,296 2.5 7,735 1.6 
Others19,696 1.7 9,835 1.4 4,070 0.8 
Subtotal350,273 30.2 199,184 28.3 140,628 28.7 
Product revenues
Off-platform ecommerce409,639 35.3 204,622 29.1 117,761 24.0 
GigaCloud 1P400,511 34.5 299,930 42.6 231,682 47.3 
Others619 0.1 95 — — — 
Subtotal810,769 69.8 504,647 71.7 349,443  71.3 
Total$1,161,042 100.0 $703,831 100.0 $490,071 100.0 
Revenues reported are attributed to geographic areas based on locations of our fulfillment centers, except for platform commission revenues which are attributed to Hong Kong, where the server of GigaCloud Marketplace is located. Revenues by geography for the years ended December 31, 2024, 2023 and 2022 is as follows:
74

Table of Contents

Year ended December 31,
202420232022
Revenues by geographic region:(In thousands)
Hong Kong$16,879 $11,187 $6,872 
Platform commission16,879 11,187 6,872 
United States64,924 19,610 37,684 
Others(1)
835 93 273 
Ocean transportation service65,759 19,703 37,957 
United States15,006 10,667 4,971 
Others(1)
208 95 36 
Drayage service15,214 10,762 5,007 
United States45,103 23,601 14,569 
Others(1)
1,086 822 1,673 
Warehousing service46,189 24,423 16,242 
United States138,842 101,285 60,632 
Germany16,197 3,663 1,061 
Others(1)
1,546 1,030 1,052 
Last-mile delivery service156,585 105,978 62,745 
United States26,570 16,070 7,101 
Germany2,984 879 255 
Others(1)
397 347 379 
Packaging service29,951 17,296 7,735 
United States18,265 9,196 3,962 
Others(1)
1,431 639 108 
Others19,696 9,835 4,070 
Service revenues$350,273 $199,184 $140,628 
United States573,348 373,837 269,599 
Germany170,497 71,163 21,133 
Japan45,922 44,348 40,082 
Others(1)
21,002 15,299 18,629 
Product revenues$810,769 $504,647 $349,443 
Total revenues$1,161,042 $703,831 $490,071 
(1) No other individual region's revenues exceeded 10% of the Company’s total revenues for the years ended December 31, 2024, 2023 and 2022.
Service Revenues—GigaCloud 3P
We derive service revenues primarily through the various 3P activities of sellers and buyers in the GigaCloud Marketplace, including revenues from platform commission, ocean transportation service, warehousing service, last-mile delivery service, packaging service, drayage service and others. When a seller and buyer enter into a transaction in GigaCloud Marketplace, we generate revenues from platform services by earning a percentage commission depending on the transaction value. The standard commission ranges between 1% and 5%. Additionally, we charge a fulfillment fee for other freight services such as delivery of products via ocean transportation. We charge the sellers storage fees based on the number of days and the size of the products that are stored in our fulfillment centers, and we charge buyers a flat fee for last-mile delivery services for delivery of products to end customers directly from our fulfillment centers, which varies by the weight of the products.We charge drayage service fees in connection with transportation of products from ports to warehouses at a flat fee. We also charge packaging fees in connection with merchandise that we pack and ship.
From time to time in 2024, 2023 and 2022, when we had excess fulfillment capacity, we utilized such excess fulfillment capacity and our extensive logistics network to offer third-party logistics services to customers to help fulfill their large parcel transportation needs. As we continue to grow our GigaCloud Marketplace, we expect to dedicate our
75

Table of Contents

logistics capacity to customers using our marketplace and to products sold on our own marketplace, and will opportunistically provide third-party logistics services when there is excess capacity within our network.
Product Revenues—GigaCloud 1P
We derive product revenues from the sales of products through selling our own inventory in our marketplace. Our 1P business creates more products for buyers, gives us insights into seller needs, provides us with proprietary data and increases the velocity of sales in our marketplace.
Product Revenues—Off-platform Ecommerce
We derive product revenues primarily from the sales of our own inventory through two sales models, which are (i) product sales made to third-party ecommerce websites, or Product Sales to B, such as Wayfair, Walmart, Home Depot, Amazon, Target and Overstock; and (ii) product sales to individual customers through third-party ecommerce websites, or Product Sales to C, such as Rakuten, Amazon and OTTO, where end customers can visit our online stores and purchase directly from us. Regarding Product Sales to B, as expenses charged by these websites are not in exchange for a distinct good or service, the payments to these websites are not recognized as expenses but as recorded net of revenues. With respect to Product Sales to C, expenses incurred for product sales made through these websites are recorded as selling and marketing expenses.
Cost of Revenues
Our cost of revenues primarily consists of cost of services and cost of products. The following table sets forth the breakdown of our cost of revenues, both in absolute amount and as a percentage of our total revenues, for the periods presented:
For the Year Ended December 31,
202420232022
$%$%$%
(In thousands, except for percentages)
Cost of revenues
Services$284,951 24.5 $161,215 22.9 $120,102 24.5 
Products
590,855 50.9 353,983 50.3 286,855 58.5 
Total$875,806 75.4 $515,198 73.2 $406,957 83.0 
Cost of Services
Cost of services primarily consists of domestic delivery costs, an allocated portion of fulfillment center rental expenses, and costs associated with the operation of the GigaCloud Marketplace.
Cost of Products
Cost of products primarily consists of the purchase price of merchandise, shipping and handling costs for self-owned merchandise, rental expenses for fulfillment centers excluding the portion allocated to cost of service revenue and abnormal capacity, packaging fees and personnel related costs. Shipping and handling costs primarily consist of those costs incurred during the process of delivery in North America and markets in other regions such as Japan and Europe, including the expenses attributable to shipment and handling activities, when we deliver a good to a customer.
Gross Profit and Margin
The table below sets forth a breakdown of our gross profit and gross profit margin for each of the periods presented:
For the Year Ended December 31,
202420232022
(In thousands, except for percentages)
Gross Profit$285,236 $188,633 $83,114 
Gross Margin (%)
24.6 %26.8 %17.0 %
76

Table of Contents

Operating Expenses
Our operating expenses consist of selling and marketing expenses, general and administrative expenses, research and development expenses and losses on disposal of property and equipment. The following table sets forth the breakdown of our operating expenses, both in absolute amount and as a percentage of our total revenues, for the periods presented:
For the Year Ended December 31,
202420232022
$%$%$%
(In thousands, except for percentages)
Operating expenses
Selling and marketing expenses$70,686 6.1 $41,386 5.9 $24,038 4.9 
General and administrative expenses73,944 6.4 30,008 4.3 22,627 4.6 
Research and development expenses9,791 0.8 3,925 0.6 1,426 0.3 
Losses on disposal of property and equipment193 — 3,236 0.5 — — 
Total operating expenses$154,614 13.3 $78,555 11.2 $48,091 9.8 
Selling and Marketing Expenses
Our selling and marketing expenses primarily consist of staff cost which included share-based compensation, payroll and related expenses for personnel engaged in selling and marketing activities, platform service fees charged by third-party ecommerce websites arising from Product sales to C on Off-platform ecommerce channels, advertising expenses and traveling expenses. Advertising expenses include advertisements through various forms of media and marketing and promotional activities.
The following table sets forth the breakdown of our selling and marketing expenses, both in absolute amount and as a percentage of our total revenues, for the periods presented:
For the Year Ended December 31,
202420232022
$%$%$%
(In thousands, except for percentages)
Selling and marketing expenses
Staff cost$29,986 2.6 $18,604 2.6 $12,144 2.5 
Platform service fees
30,683 2.6 17,503 2.5 9,595 2.0 
Advertising expenses
6,668 0.6 3,908 0.6 1,530 0.3 
Traveling885 0.1 541 0.1 201 — 
Others2,464 0.2 830 0.1 568 0.1 
Total selling and marketing expenses$70,686 6.1 $41,386 5.9 $24,038 4.9 
77

Table of Contents

General and Administrative Expenses
Our general and administrative expenses primarily consist of staff cost which included share-based compensation, payroll and related costs for employees involved in general corporate functions, professional fees, rental and depreciation expenses associated with the use of facilities and equipment by these employees, rental expenses during the initial start-up period in our fulfillment centers and other abnormal capacity costs, property insurance and other general corporate expenses.
The following table sets forth the breakdown of our general and administrative expenses, both in absolute amount and as a percentage of our total revenues, for the periods presented:
 For the Year Ended December 31,
 202420232022
 $%$%$%
 (In thousands, except for percentages)
General and administrative expenses
Staff cost$31,173 2.7 $14,126 2.0 $15,040 3.1 
Professional fees
10,455 0.9 7,495 1.1 3,034 0.6 
Rental and depreciation
19,204 1.7 2,886 0.4 715 0.1 
Office supplies and utility3,664 0.3 2,102 0.3 1,131 0.2 
Property Insurance3,979 0.3 1,218 0.2 1,577 0.3 
Others5,469 0.5 2,181 0.3 1,130 0.2 
Total general and administrative expenses$73,944 6.4 $30,008 4.3 $22,627 4.6 
Research and Development Expenses
Our research and development expenses primarily consist of IT- and platform-related personnel costs, including share-based compensation expense associated with our engineering, programming, data analytics, and product development personnel responsible for the design, development, and testing of our platform, rental and depreciation expenses associated with the use of facilities and equipment of research and development personnel, and information technology costs.
Losses on Disposal of Property and Equipment
Our losses on disposal of property and equipment primarily consist of the losses on the disposal of old and obsolete property and equipment.
Interest Expense
Our interest expense primarily consists of our financial lease interest expense for leased equipment used in our fulfillment centers and other facilities in the U.S.
Interest Income
Our interest income primarily consists of interest income from bank deposits, wealth management products and investments.
Foreign Currency Exchange Gains (Losses), Net
Our foreign exchange gains and losses represent the gains or losses due to appreciation or depreciation of the U.S. dollar against Japanese Yen, the Euro, Canadian dollar and the British Pound.
Government Grants
Our income from government grants primarily consists of industry related government subsidies.
Others, Net
Our others, net primarily consists of gains from the dissolution of a non-principal subsidiary and net gains from other non-operating income and expenses.
78

Table of Contents

Income Tax Expense
Our income tax expense primarily consists of current tax expense, deferred tax expense and uncertain tax positions.
Results of Operations
The following table sets forth a summary of our consolidated results of operations, both in absolute amount and as a percentage of our total revenues, for the periods presented. This information should be read together with our consolidated financial statements and related notes included elsewhere in this annual report. The results of operations in any period are not necessarily indicative of our future trends.
 For the Year Ended December 31,
 202420232022
$%$%$%
(In thousands, except for percentages)
Revenues
Service revenues$350,273 30.2 $199,184 28.3 $140,628 28.7 
Product revenues810,769 69.8 504,647 71.7 349,443 71.3 
Total revenues1,161,042 100.0 703,831 100.0 490,071 100.0 
Cost of revenues
Services284,951 24.5 161,215 22.9 120,102 24.5 
Products590,855 50.9 353,983 50.3 286,855 58.5 
Total cost of revenues875,806 75.4 515,198 73.2 406,957 83.0 
Gross profit285,236 24.6 188,633 26.8 83,114 17.0 
Operating expenses
Selling and marketing expenses70,686 6.1 41,386 5.9 24,038 4.9 
General and administrative expenses73,944 6.4 30,008 4.3 22,627 4.6 
Research and development expenses9,791 0.8 3,925 0.6 1,426 0.3 
Losses on disposal of property and equipment193 — 3,236 0.5 — — 
Total operating expenses154,614 13.3 78,555 11.2 48,091 9.8 
Operating income130,622 11.3 110,078 15.6 35,023 7.1 
Interest expense(256)— (1,240)(0.2)(568)(0.1)
Interest income9,405 0.8 3,304 0.5 472 0.1 
Foreign currency exchange gains (losses), net(1,233)(0.1)2,086 0.3 (4,854)(1.0)
Government grants37 — 911 0.1 1,085 0.2 
Others, net2,039 0.2 (144)— — 
Income before income taxes140,614 12.1 114,995 16.3 31,164 6.4 
Income tax expense(14,806)(1.3)(20,887)(3.0)(7,192)(1.5)
Net income$125,808 10.8 $94,108 13.4 $23,972 4.9 
Year Ended December 31, 2024 Compared to Year Ended December 31, 2023
Revenues
Our revenues, which primarily consist of service revenues generated from GigaCloud 3P and product revenues generated from GigaCloud 1P and off-platform ecommerce sales, increased by 65.0% to $1,161.0 million in 2024 from $703.8 million in 2023. This increase was primarily due to the increased market recognition and scale of our
79

Table of Contents

GigaCloud Marketplace, leading to increases in our GigaCloud Marketplace GMV, sales volume and number of sellers and buyers.
Service Revenues from GigaCloud 3P. Our service revenues increased by 75.9% to $350.3 million in 2024 from $199.2 million in 2023. The increase was attributable to:
an increase in revenues from last mile delivery services by 47.7% to $156.6 million in 2024 from $106.0 million in 2023 as our GigaCloud Marketplace GMV and delivery volume continued to increase;
an increase in revenues from ocean transportation services by 234.0% to $65.8 million in 2024 from $19.7 million in 2023 as our GigaCloud Marketplace GMV and delivery volume continued to increase, as well as an increase in the pricing of ocean transportation services during the period;
an increase in revenues from warehousing services by 89.3% to $46.2 million in 2024 from $24.4 million in 2023 as we handled more products as our GigaCloud Marketplace GMV continued to increase;
an increase in revenues from packaging service by 73.4% to $30.0 million in 2024 from $17.3 million in 2023 as we handled more products as our GigaCloud Marketplace GMV continued to increase;
an increase in revenues from platform commission by 50.9% to $16.9 million in 2024 from $11.2 million in 2023 as our GigaCloud Marketplace GMV continued to increase;
an increase in revenues from drayage services by 41.7% to $15.2 million in 2024 from $10.8 million in 2023 as our GigaCloud Marketplace GMV and delivery volume continued to increase; and
an increase in revenues from other services by 101.0% to $19.7 million in 2024 from $9.8 million in 2023 as revenues generated by Wondersign and other miscellaneous services increased.
Product Revenues from GigaCloud 1P. Our product revenues from GigaCloud 1P increased by 33.5% to $400.5 million in 2024 from $299.9 million in 2023. The increase was primarily due to increases in GigaCloud Marketplace GMV and the number of buyers as our marketplace continued to grow in scale.
Product Revenues from Off-platform Ecommerce. Our product revenues from off-platform ecommerce increased by 100.2% to $409.6 million in 2024 from $204.6 million in 2023. The increase was primarily due to increases in sales channels and sales volume in certain third-party off-platform ecommerce.
Cost of Revenues
Our cost of revenues increased by 70.0% to $875.8 million in 2024 from $515.2 million in 2023.
Our cost of services increased by 76.8% to $285.0 million in 2024 from $161.2 million in 2023, primarily due to:
an increase in delivery cost by 65.3% to $200.9 million in 2024 from $121.5 million in 2023 as ocean freight costs, last mile delivery costs and products handled increased during the period;
an increase in rental cost by 138.6% to $51.3 million in 2024 from $21.5 million in 2023 as the total square footage of our fulfillment centers increased; and
an increase in staff cost by 88.2% to $23.9 million in 2024 from $12.7 million in 2023 primarily due to a higher share-based compensation expenses linked to higher share prices for awards granted and vested in 2024 for our staff.
Our cost of products increased by 66.9% to $590.9 million in 2024 from $354.0 million in 2023, primarily due to:
an increase in procurement cost by 63.2% to $438.7 million in 2024 from $268.8 million in 2023 as sales volume, as well as shipping costs to procure our inventories, including ocean freight costs, increased during the period;
an increase in delivery cost by 53.9% to $66.5 million in 2024 from $43.2 million in 2023 as our sales volume and last mile delivery costs increased;
an increase in rental cost by 119.4% to $54.4 million in 2024 from $24.8 million in 2023, as the total square footage of our fulfillment centers increased to meet increased demand during the period; and
an increase in staff cost by 59.7% to $22.2 million in 2024 from $13.9 million in 2023 as we increased the number of employees and the share-based compensation expenses incurred for them.
80

Table of Contents

Gross Profit and Gross Margin
As a result of the foregoing, our gross profit increased by 51.2% to $285.2 million in 2024 from $188.6 million in 2023. Our gross margin was 24.6% in 2024 and 26.8% in 2023.
Selling and Marketing Expenses
Our selling and marketing expenses increased by 70.8% to $70.7 million in 2024 from $41.4 million in 2023, which was primarily due to (i) an increase in platform service fee we incurred on certain third-party ecommerce websites by 75.4% to $30.7 million in 2024 from $17.5 million in 2023 as sales volume and sales channels both increased, (ii) an increase in staff cost related to selling and marketing personnel by 61.3% to $30.0 million in 2024 from $18.6 million in 2023 primarily due to increase in the number of staff and higher share-based compensation expenses linked to higher share prices for awards granted and vested in 2024, and (iii) an increase in advertising expense by 71.8% to $6.7 million in 2024 from $3.9 million in 2023 as we increased our marketing efforts.
General and Administrative Expenses
Our general and administrative expenses increased by 146.3% to $73.9 million in 2024 from $30.0 million in 2023, which was primarily due to (i) an increase in staff cost related to general and administrative personnel by 121.3% to $31.2 million in 2024 from $14.1 million in 2023, primarily due to higher share-based compensation expenses linked to higher share prices for awards granted and vested in 2024 and an increased number of staff, (ii) an increase in rental expense by 562.1% to $19.2 million in 2024 from $2.9 million in 2023, primarily due to the expenses incurred for certain new fulfillment centers that were under preparation for use in 2024 and an increase in space for our corporate offices in 2024 compared to the previous period, (iii) an increase in professional service expense by 40.0% to $10.5 million in 2024 from $7.5 million in 2023 as we engaged additional professional services for our financial and legal advisors in 2024 compared to the previous period, and (iv) an increase in property insurance expense by 233.3% to $4.0 million in 2024 from $1.2 million in 2023 as our insurance premiums increased to accommodate our growing business.
Research and Development Expenses
Research and development expenses increased by 151.3% to $9.8 million in 2024 from $3.9 million in 2023. The increase was primarily due to our dedication in expanding our research and development efforts, including an increase in the number of research and development projects and the number of employees that performed research and development function in 2024.
Losses on Disposal of Property and Equipment
We had losses on disposal of property and equipment of $0.2 million in 2024 and $3.2 million in 2023. The higher figure in 2023 was primarily attributable to the disposal of old and obsolete property and equipment relating to the Noble House acquisition in 2023.
Interest Expense
We had interest expenses of $0.3 million in 2024 and $1.2 million in 2023. The decrease was primarily attributable to a decrease in the balance of finance lease liabilities.
Interest Income
We had interest income of $9.4 million in 2024 and $3.3 million in 2023. The increase was primarily attributable to higher average bank deposits, wealth management products and investment and interest rates in 2024 compared to the previous period.
Foreign Currency Exchange Gains / (Losses), Net
We had foreign currency exchange losses, net of $1.2 million in 2024 and foreign currency exchange gains, net of $2.1 million in 2023, primarily attributable to the overall depreciation of Japanese Yen and Euro over U.S. dollar in 2024, as compared to an overall appreciation in 2023.
Government Grants
We had government grants of $37 thousand in 2024 and $911 thousand in 2023.
81

Table of Contents

Others, net
Other gains, net was $2.0 million in 2024 primarily attributable to gains from the dissolution of a non-principal subsidiary, as well as net gains from other non-operating income and expenses. Other losses, net was $0.1 million in 2023.
Income Tax Expense
We had income tax expense of $14.8 million in 2024 and $20.9 million in 2023, primarily due to tax planning which optimized our tax structure in 2024.
Net Income
As a result of the foregoing, our net income was $125.8 million in 2024 and $94.1 million in 2023.
Year Ended December 31, 2023 Compared to Year Ended December 31, 2022
We discussed the results of operations for the year ended December 31, 2023 compared to year ended December 31, 2022 in our annual report on Form 10-K for the fiscal year ended December 31, 2023, which was filed with the SEC on March 27, 2024 (File No.: 001-41454) (the “2023 Form 10-K”). See “Item 7. Management’s Discussion and Analysis of Financial Condition and Results of Operations—Results of Operations—Year Ended December 31, 2023 Compared to Year Ended December 31, 2022” therein, which was incorporated by reference herein.
Year Ended December 31, 2022 Compared to Year Ended December 31, 2021
We discussed the results of operations for the year ended December 31, 2022 compared to year ended December 31, 2021 in our annual report on Form 20-F for the fiscal year ended December 31, 2022, which was filed with the SEC on April 24, 2023 (File No.: 001-41454) (the “2022 Form 20-F). See “Item 5. Operating and Financial Review and Prospects—Results of Operations—Year Ended December 31, 2022 Compared to Year Ended December 31, 2021” therein, which was incorporated by reference herein.
Segment Information for Fiscal Years 2024, 2023 and 2022
For the purpose of internal reporting and management's operation review, we do not segregate our business by revenue stream or geography. Our management has determined that our company has one operating segment. See Note 2, Segment Reporting, in the notes to the consolidated financial statements included elsewhere in this annual report.
Long-lived assets consist of property and equipment and operating lease right-of-use assets. The geographic information for long-lived assets as of December 31, 2024, 2023 and 2022 is as follows:

December 31,
202420232022
(In thousands)
The United States$456,563 $400,554 $144,504 
Others24,865 22,982 12,717 
Total long-lived assets$481,428 $423,536 $157,221 
82

Table of Contents

Revenues reported are attributed to geographic areas based on locations of our fulfillment centers, except for platform commission revenues which are attributed to Hong Kong, where the server of GigaCloud Marketplace is located. Revenues by geography for the years ended December 31, 2024, 2023 and 2022 is as follows:
Year ended December 31,
202420232022
Revenues by geographic region:(In thousands)
Hong Kong$16,879 $11,187 $6,872 
Platform commission16,879 11,187 6,872 
United States64,924 19,610 37,684 
Others(1)
835 93 273 
Ocean transportation service65,759 19,703 37,957 
United States15,006 10,667 4,971 
Others(1)
208 95 36 
Drayage service15,214 10,762 5,007 
United States45,103 23,601 14,569 
Others(1)
1,086 822 1,673 
Warehousing service46,189 24,423 16,242 
United States138,842 101,285 60,632 
Germany16,197 3,663 1,061 
Others(1)
1,546 1,030 1,052 
Last-mile delivery service156,585 105,978 62,745 
United States26,570 16,070 7,101 
Germany2,984 879 255 
Others(1)
397 347 379 
Packaging service29,951 17,296 7,735 
United States18,265 9,196 3,962 
Others(1)
1,431 639 108 
Others19,696 9,835 4,070 
Service revenues$350,273 $199,184 $140,628 
United States573,348 373,837 269,599 
Germany170,497 71,163 21,133 
Japan45,922 44,348 40,082 
Others(1)
21,002 15,299 18,629 
Product revenues$810,769 $504,647 $349,443 
Total revenues$1,161,042 $703,831 $490,071 
(1) No other individual region's revenues exceeded 10% of the Company’s total revenues for the years ended December 31, 2024, 2023 and 2022.
Non-GAAP Financial Measure
To supplement our consolidated financial statements, which are prepared and presented in accordance with U.S. GAAP, we use Adjusted EBITDA and Adjusted EPS – diluted, to understand and evaluate our core operating performance. Adjusted EBITDA is net income excluding interest, income taxes and depreciation and amortization, further adjusted to exclude share-based compensation expenses and non-recurring items. Adjusted EPS – diluted is a financial measure defined as our Adjusted EBITDA divided by our diluted weighted-average shares outstanding. Management uses Adjusted EBITDA and Adjusted EPS – diluted as measures of operating performance, for planning purposes, to allocate resources to enhance the financial performance of our business, to evaluate the effectiveness of our business strategies and in communications with our Board of Directors and investors concerning our financial performance. Non-GAAP financial measures, which may differ from similarly titled measures used by other companies, are presented to enhance investors’
83

Table of Contents

overall understanding of our financial performance and should not be considered a substitute for, or superior to, the financial information prepared and presented in accordance with U.S. GAAP.
The table below sets forth a reconciliation of Adjusted EBITDA from net income for the years indicated:
For the Year Ended December 31,
202420232022
(In thousands)
Net income$125,808 $94,108 $23,972 
Add: Income tax expense14,806 20,887 7,192 
Add: Interest expense256 1,240 568 
Less: Interest income(9,405)(3,304)(472)
Add: Depreciation and amortization8,524 2,873 1,386 
Add: Share-based compensation expense16,825 2,503 9,196 
Add: Non-recurring items(1)
128   
Adjusted EBITDA$156,942 $118,307 $41,842 
____________________
(1)    One of our fulfillment centers in Japan experienced a fire in March 2024. The fire destroyed our inventories located within the fulfillment center. We recognized losses of $2.0 million as a result of the fire. Based on the provisions of our insurance policies, the gross losses were reduced by the insurance proceeds received $1.9 million from our insurance carrier for the claim.We do not believe such losses to be recurring or frequent in nature.
The table below sets forth a reconciliation of Adjusted EPS – diluted for the years indicated:
For the Year Ended December 31,
202420232022
Net income per ordinary share – diluted$3.05 $2.30 $0.60 
Adjustments, per ordinary share:
Add: Income tax expense0.36 0.51 0.29 
Add: Interest expense0.01 0.03 0.02 
Less: Interest income(0.23)(0.08)(0.02)
Add: Depreciation and amortization0.21 0.07 0.06 
Add: Share-based compensation expenses0.41 0.06 0.38 
Add: Non-recurring items(1)
— — — 
Adjusted EPS – diluted$3.81 $2.89 $1.33 
Weighted average number of ordinary shares outstanding - diluted41,201,02640,922,59024,412,314
____________________
(1)    One of our fulfillment centers in Japan experienced a fire in March 2024. The fire destroyed our inventories located within the fulfillment center. We recognized losses of $2.0 million as a result of the fire. Based on the provisions of our insurance policies, the gross losses were reduced by the insurance proceeds received $1.9 million from our insurance carrier for the claim.We do not believe such losses to be recurring or frequent in nature.
Liquidity and Capital Resources
Liquidity
To date, we have financed our operating and investing activities mainly through cash generated from our business. As of December 31, 2024, we had $259.8 million in cash and $0.7 million in restricted cash.
In July 2022, we entered into a two-year credit facility agreement with Wells Fargo Bank, National Association, under which we are able to borrow up to $30 million during the term of the facility. The credit facility also requires us to comply with various customary covenants and other restrictions. In July 2024, we renewed the credit facility with a maturity date of June 30, 2026. As of the date of this annual report, we have not made any draw down from this credit facility.
84

Table of Contents

We believe our cash on hand will be sufficient to meet our current and anticipated needs for general corporate purposes for at least the next 12 months. We may, however, need additional cash resources in the future if we experience changes in business conditions or other developments. We may also need additional cash resources in the future if we find and wish to pursue opportunities for investment, acquisition, capital expenditure or similar actions. If we determine that our cash requirements exceed the amount of cash we have on hand, we may seek to issue equity or equity-linked securities or obtain debt financing. The issuance and sale of additional equity would result in further dilution to our shareholders. The incurrence of indebtedness would result in increased fixed obligations and could result in operating covenants that would restrict our operations. We cannot assure you that financing will be available in amounts or on terms acceptable to us, if at all.
As a Cayman Islands exempted company and offshore holding company, we are permitted under PRC laws and regulations to provide funding to our PRC Subsidiaries only through loans or capital contributions, subject to relevant approval, filing and/or reporting with respect to government authorities and limits on the amount of capital contributions and loans. This may delay us from making loans or capital contributions to our PRC Subsidiaries, if any. See “Item 1A. Risk Factors—Risks Related to Doing Business in China—PRC regulation of loans to, and direct investments in, PRC entities by offshore holding companies and governmental control of currency conversion may restrict or prevent us to make loans or additional capital contributions to our PRC Subsidiaries, which could materially and adversely affect our liquidity and our ability to fund and expand our business.”
The following table sets forth a summary of our cash flows for the periods presented:
For the Year Ended December 31,
202420232022
(In thousands)
Summary of Consolidated Statement of Cash Flow Data:
Net cash provided by operating activities$158,078 $133,452 $49,656 
Net cash used in investing activities(55,419)(90,547)(709)
Net cash provided by (used in) financing activities(24,969)(4,003)31,887 
Effect of foreign currency exchange rate changes on cash and restricted cash(1,414)190 380 
Net increase in cash and restricted cash76,276 39,092 81,214 
Cash and restricted cash at the beginning of the year184,168 145,076 63,862 
Cash and restricted cash at the end of the year$260,444 $184,168 $145,076 
Operating Activities
Net cash provided by operating activities in 2024 was $158.1 million, as compared to $133.5 million in 2023. This was attributable to net income of $125.8 million in 2024, as adjusted by non-cash items and the effects of changes in working capital and other activities. Adjustments to reconcile net income to net cash provided by operating activities primarily consisted of (i) changes in inventories of $46.9 million, (ii) changes in accounts payable, accrued expenses and other current liabilities of $38.2 million, (iii) operating lease of $29.3 million, (iv) share-based compensation of $16.8 million, (v) changes in deferred income taxes of $11.5 million and (vi) depreciation and amortization of $8.5 million.
Investing Activities
Net cash used in investing activities in 2024 was $55.4 million, primarily consisting of purchase of investments of $73.8 million for U.S treasury bonds and other wealth management products, and cash paid for purchase of property and equipment of $15.5 million, partially offset by sale and maturities of investments of $31.8 million and cash received from disposal of property and equipment of $2.1 million.
Financing Activities
Net cash used in financing activities in 2024 was $25.0 million, consisting solely of (i) repayment of finance lease obligations of $1.7 million and (ii) payment of share repurchase of $23.2 million.
We discussed our net cash provided by/used in operating activities, investing activities and financing activities in 2023 in the 2023 Form 10-K. See the titles named operating activities, investing activities and financing
85

Table of Contents

activities in “Item 7. Management’s Discussion and Analysis of Financial Condition and Results of Operations—Liquidity and Capital Resources” therein, which was incorporated by reference herein.
We discussed our net cash provided by/used in operating activities, investing activities and financing activities in 2022 in the 2022 Form 20-F. See the titles named operating activities, investing activities and financing activities in “Item 5. Operating and Financial Review and Prospects—B. Liquidity and Capital Resources” therein, which was incorporated by reference herein.
Share Repurchase Program
In June 2023, we announced that our board of directors approved a share repurchase program to repurchase up to $25.0 million of our Class A ordinary shares over the next 12 months, which expired in June 2024. On September 3, 2024, we announced that our board of directors approved a new share repurchase program under which we may purchase up to $46.0 million of our Class A ordinary shares, par value $0.05, over a 12-month period. Under the share repurchase program, we may purchase our ordinary shares through various means, including open market transactions, privately negotiated transactions, block trades, any combination thereof or other legally permissible means. We may effect repurchase transactions in compliance with Rule 10b5-1 and Rule 10b-18 of the Securities Exchange Act of 1934, as amended, or the Exchange Act. The number of shares repurchased and the timing of repurchases will depend on a number of factors, including, but not limited to, price, trading volume and general market conditions, along with our working capital requirements, general business conditions and other factors. Our board of directors will review the share repurchase program periodically, and may modify, suspend or terminate the share repurchase program at any time. We plan to fund repurchases from our existing cash balance.
See “Item 5—Market for Registrant’s Common Equity, Related Stockholder Matters and Issuer Purchases of Equity Securities” of this annual report on Form 10-K for more information.
Capital Resources
Our capital expenditures consist primarily of purchase of property and equipment. Our capital expenditures were $15.5 million in 2024. We intend to fund our future capital expenditures with our existing cash balance, short-term investments and anticipated cash flows from operations. We will continue to make well-planned capital expenditures to meet the expected growth of our business.
Contractual Obligations
The following table sets forth our contractual obligations as of December 31, 2024:
TotalLess than 1 Year1 – 3 YearsMore than 3 Years
(In thousands)
Lease commitment(1)
Operating leases$540,748 $105,052 $299,069 $136,627 
Finance leases631 189 405 37 
Total$541,379 $105,241 $299,474 $136,664 
_____________________
(1)Lease commitment consists of the commitments under the lease agreements for our fulfillment centers and storage shelves.
Except for those disclosed above, we did not have any significant capital or other commitments, long-term obligations, or guarantees as of December 31, 2024.
Off-Balance Sheet Commitments and Arrangements
We have not entered into any financial guarantees or other commitments to guarantee the payment obligations of any unconsolidated third parties. In addition, we have not entered into any derivative contracts that are indexed to our shares and classified as shareholders’ equity or that are not reflected in our consolidated financial statements. Furthermore, we do not have any retained or contingent interest in assets transferred to an unconsolidated entity that serves as credit, liquidity or market risk support to such entity. Moreover, we do not have any variable interest in any unconsolidated entity
86

Table of Contents

that provides financing, liquidity, market risk or credit support to us or engages in leasing, hedging or product development services with us.
Holding Company Structure
The Cayman Islands currently has no exchange control regulations or currency restrictions which may affect the import or export of capital, including the availability of cash and cash equivalents for use by our company, or the remittance of dividends, interest or other payments to non-resident holders of our securities.
Our company, GigaCloud Technology Inc, is a holding company incorporated in the Cayman Islands with no material operations of its own and is not a direct Chinese or Hong Kong operating company. We conduct our operations primarily through our principal subsidiaries. As a result, our ability to pay dividends depends upon dividends paid by our subsidiaries . If our subsidiaries incur debt on their own behalf in the future, the instruments governing their debt may restrict their ability to pay dividends to us.
In addition, as determined in accordance with local regulations, our subsidiaries in certain of our markets may be restricted from paying us dividends offshore or from transferring a portion of their assets to us, whether in the form of dividends, loans or advances, unless certain requirements are met or regulatory approvals are obtained. In addition, our subsidiaries may be restricted in their ability to pay dividends or distributions or make other transfers to us as a result of the laws of their respective jurisdictions of organization and agreements of our subsidiaries . See “Item 5. Market for Registrant's Common Equity, Related Stockholder Matters and Issuer Purchases of Equity Securities—Dividends.” Even though we currently do not require any such dividends, loans or advances from our entities for working capital and other funding purposes, we may in the future require additional cash resources from them due to changes in business conditions, to fund future acquisitions and development, or merely to declare and pay dividends or distributions to our shareholders.
Trend Information
Other than as disclosed elsewhere in this annual report, we are not aware of any known trends, uncertainties, demands, commitments or events for the year ended December 31, 2024 that are reasonably likely to have a material adverse effect on our net revenues, income, profitability, liquidity or capital resources, or that are reasonably likely to cause a material change in the relationship between costs and revenues, or that would cause reported financial information to be not necessarily indicative of future operating results or financial conditions.
Critical Accounting Estimates
We prepare our financial statements in conformity with U.S. GAAP. The preparation of these financial statements requires our management to make estimates and assumptions based on the most recently available information, our own historical experience and various other assumptions that we believe to be reasonable under the circumstances. Since the use of estimates is an integral component of the financial reporting process, actual results could differ from our expectations as a result of changes in our estimates. For the year ended December 31, 2024, we have not identified critical accounting estimates that involve a significant level of estimation uncertainty and would have a material impact on our results.
Recent Accounting Pronouncements
A list of recently issued accounting pronouncements that are relevant to us is included in Note 2 “Recent accounting pronouncements” to our consolidated financial statements included elsewhere in this annual report.
Item 7A.       Quantitative and Qualitative Disclosures About Market Risk.
We are exposed to market risks from inflation, foreign exchange rates and changes in interest rates. All of these market risks arise in the ordinary course of business, as we do not engage in speculative trading activities. The following analysis provides additional information regarding these risks.
Inflation
In the U.S., in 2024, as well as presently, we have experienced inflationary pressures across various parts of our business and operations, including but not limited to rising costs across our supply chain. We continue to monitor the impact of inflation in order to minimize its effects through revisions in our budgeting, strategy and procurement efforts. We have entered into a number of contracts with third-party transportation service providers to mitigate the impact against any
87

Table of Contents

further increase in ocean freight costs in the short term. If our costs were to be subject to more significant inflationary pressures, we may not be able to fully offset such higher costs through price increases or other cost efficiency measures. Our inability or failure to do so could harm our business, financial condition and results of operations.
Foreign Currency Exchange Rate Risk
We do not believe that we currently have any significant direct foreign exchange risk and have not used any derivative financial instruments to hedge exposure to such risk. Although our exposure to foreign exchange risks should be limited in general, the value of your investment in our Class A ordinary shares will be affected by the exchange rate between U.S. dollar and the local currency in the markets in which we operate because the value of our business is effectively denominated in the local currency, while our Class A ordinary shares will be traded in U.S. dollars.
To the extent that we need to convert U.S. dollars into the local currency for our operations, appreciation of the local currency against the U.S. dollar would reduce the local currency amount we receive from the conversion. Conversely, if we decide to convert the local currency into U.S. dollars for the purpose of making payments for dividends on our ordinary shares, servicing our outstanding debt, or for other business purposes, appreciation of the U.S. dollar against the local currency would reduce the U.S. dollar amounts available to us.
Item 8. Financial Statements and Supplementary Data
Index to the Consolidated Financial Statements
CONTENTSPAGE(S)

Table of Contents

Report of Independent Registered Public Accounting Firm
To the Shareholders and Board of Directors
GigaCloud Technology Inc:
Opinions on the Consolidated Financial Statements and Internal Control Over Financial Reporting
We have audited the accompanying consolidated balance sheets of GigaCloud Technology Inc, subsidiaries and consolidated VIEs (the Company) as of December 31, 2024 and 2023, the related consolidated statements of comprehensive income, changes in shareholders’ equity, and cash flows for each of the years in the three-year period ended December 31, 2024, and the related notes (collectively, the consolidated financial statements). We also have audited the Company’s internal control over financial reporting as of December 31, 2024, based on criteria established in Internal Control – Integrated Framework (2013) issued by the Committee of Sponsoring Organizations of the Treadway Commission.
In our opinion, the consolidated financial statements referred to above present fairly, in all material respects, the financial position of the Company as of December 31, 2024 and 2023, and the results of its operations and its cash flows for each of the years in the three-year period ended December 31, 2024, in conformity with U.S. generally accepted accounting principles. Also in our opinion, the Company maintained, in all material respects, effective internal control over financial reporting as of December 31, 2024 based on criteria established in Internal Control – Integrated Framework (2013) issued by the Committee of Sponsoring Organizations of the Treadway Commission”.
Basis for Opinions
The Company’s management is responsible for these consolidated financial statements, for maintaining effective internal control over financial reporting, and for its assessment of the effectiveness of internal control over financial reporting, included in the accompanying Management’s Annual Report on Internal Control over Financial Reporting. Our responsibility is to express an opinion on the Company’s consolidated financial statements and an opinion on the Company’s internal control over financial reporting based on our audits. We are a public accounting firm registered with the Public Company Accounting Oversight Board (United States) (PCAOB) and are required to be independent with respect to the Company in accordance with the U.S. federal securities laws and the applicable rules and regulations of the Securities and Exchange Commission and the PCAOB.
We conducted our audits in accordance with the standards of the PCAOB. Those standards require that we plan and perform the audits to obtain reasonable assurance about whether the consolidated financial statements are free of material misstatement, whether due to error or fraud, and whether effective internal control over financial reporting was maintained in all material respects.
Our audits of the consolidated financial statements included performing procedures to assess the risks of material misstatement of the consolidated financial statements, whether due to error or fraud, and performing procedures that respond to those risks. Such procedures included examining, on a test basis, evidence regarding the amounts and disclosures in the consolidated financial statements. Our audits also included evaluating the accounting principles used and significant estimates made by management, as well as evaluating the overall presentation of the consolidated financial statements. Our audit of internal control over financial reporting included obtaining an understanding of internal control over financial reporting, assessing the risk that a material weakness exists, and testing and evaluating the design and operating effectiveness of internal control based on the assessed risk. Our audits also included performing such other procedures as we considered necessary in the circumstances. We believe that our audits provide a reasonable basis for our opinions.
Definition and Limitations of Internal Control Over Financial Reporting
A company’s internal control over financial reporting is a process designed to provide reasonable assurance regarding the reliability of financial reporting and the preparation of financial statements for external purposes in accordance with generally accepted accounting principles. A company’s internal control over financial reporting includes those policies and procedures that (1) pertain to the maintenance of records that, in reasonable detail, accurately and fairly reflect the transactions and dispositions of the assets of the company; (2) provide reasonable assurance that transactions are recorded as necessary to permit preparation of financial statements in accordance with generally accepted accounting principles, and that receipts and expenditures of the company are being made only in accordance with authorizations of management and directors of the company; and (3) provide reasonable assurance regarding prevention or timely detection of unauthorized acquisition, use, or disposition of the company’s assets that could have a material effect on the financial statements.
89

Table of Contents

Because of its inherent limitations, internal control over financial reporting may not prevent or detect misstatements. Also, projections of any evaluation of effectiveness to future periods are subject to the risk that controls may become inadequate because of changes in conditions, or that the degree of compliance with the policies or procedures may deteriorate.
Critical Audit Matter
The critical audit matter communicated below is a matter arising from the current period audit of the consolidated financial statements that was communicated or required to be communicated to the audit committee and that: (1) relate to accounts or disclosures that are material to the consolidated financial statements and (2) involved our especially challenging, subjective, or complex judgments. The communication of a critical audit matter does not alter in any way our opinion on the consolidated financial statements, taken as a whole, and we are not, by communicating the critical audit matter below, providing separate opinions on the critical audit matter or on the accounts or disclosures to which it relates.
Evaluation of the sufficiency of audit evidence over the information technology systems used in the revenue recognition process
As disclosed in Notes 2(q) and 17 to the consolidated financial statements, the Company sells products and provides sales agency, logistics and warehousing services. For the year ended December 31, 2024, the Company recorded US$810,769 thousand and US$350,273 thousand for product sales and service revenues, respectively.
We identified the evaluation of the sufficiency of audit evidence from the information technology (IT) systems used in revenue recognition as a critical audit matter, because the Company maintains a number of complex IT systems to process large volumes of data for revenue recognition. The testing of IT systems requires involvement of IT professionals with specialized skills and knowledge.
The following are the primary procedures we performed to address this critical audit matter. We applied auditor judgment to determine the nature and extent of procedures to be performed over the IT systems used in revenue recognition. We involved IT professionals with specialized skills and knowledge, who assisted in:
gaining an understanding of IT systems used in the Company’s revenue recognition;
evaluating the design and testing the operating effectiveness of general IT and IT application controls related to revenue recognition, including interface controls among the Company’s IT systems and external counter parties’ IT systems.
We also tested revenue transactions by comparing the recorded amounts to underlying documentation on a sample basis. We evaluated the sufficiency of audit evidence obtained by assessing the results of procedures performed, including the appropriateness of the nature and extent of such evidence.

/s/ KPMG Huazhen LLP
We have served as the Company’s auditor since 2020.
Shanghai, People’s Republic of China
March 3, 2025
90

Table of Contents

GigaCloud Technology Inc
CONSOLIDATED BALANCE SHEETS
(In thousands except for share data and per share data)
December 31,
Note20242023
ASSETS
Current assets
Cash and cash equivalents2(g)$259,759 $183,283 
Restricted cash2(h)685 885 
Investments2(ad)42,674  
Accounts receivable, net2(i),457,313 58,876 
Inventories2(j),5172,489 132,247 
Prepayments and other current assets614,672 17,516 
Total current assets547,592 392,807 
Non-current assets
Operating lease right-of-use assets2(p),11451,930398,922 
Property and equipment, net2(k), 2(ae),729,49824,614 
Intangible assets, net2(o),86,1988,367 
Goodwill2(n),812,58612,586 
Deferred tax assets2(z),1510,0261,440 
Other non-current assets12,6458,173 
Total non-current assets522,883 454,102 
Total assets$1,070,475 $846,909 
The accompanying notes are an integral part of these consolidated financial statements.
91

Table of Contents

GigaCloud Technology Inc
CONSOLIDATED BALANCE SHEETS
(In thousands except for share data and per share data)
December 31,
Note20242023
LIABILITIES AND SHAREHOLDERS’ EQUITY
Current liabilities
Accounts payable (including accounts payable of VIEs without recourse to the Company of $nil and $11,563 as of December 31, 2024 and 2023, respectively)
9$78,163 $69,757 
Contract liabilities (including contract liabilities of VIEs without recourse to the Company of $nil and $736 as of December 31, 2024 and 2023, respectively)
2(i), 174,486 5,537 
Current operating lease liabilities (including current operating lease liabilities of VIEs without recourse to the Company of $nil and $1,305 as of December 31, 2024 and 2023, respectively)
2(p), 1188,521 57,949 
Income tax payable (including income tax payable of VIEs without recourse to the Company of $nil and $3,644 as of December 31, 2024 and 2023, respectively)
2(z), 1513,615 15,212 
Accrued expenses and other current liabilities (including accrued expenses and other current liabilities of VIEs without recourse to the Company of $nil and $2,774 as of December 31, 2024 and 2023, respectively)
1079,594 57,319 
Total current liabilities264,379 205,774 
Non-current liabilities
Operating lease liabilities, non-current (including operating lease liabilities, non-current of VIEs without recourse to the Company of $nil and $553 as of December 31, 2024 and 2023, respectively)
2(p), 11395,235 343,511 
Deferred tax liabilities2(z), 15941 3,795 
Finance lease obligations, non-current2(p), 11382 111 
Non-current income tax payable2(z), 154,321 3,302 
Total non-current liabilities400,879 350,719 
Total liabilities$665,258 $556,493 
Commitments and contingencies2(f), 18
92

Table of Contents

GigaCloud Technology Inc
CONSOLIDATED BALANCE SHEETS
(In thousands except for share data and per share data)
December 31,
Note20242023
Shareholders’ equity
Treasury shares, at cost (609,390 and 294,029 shares held as of December 31, 2024 and 2023, respectively)
12$(11,816)$(1,594)
Class A ordinary shares ($0.05 par value, 50,673,268 shares authorized, 32,878,735 and 31,738,632 shares issued as of December 31, 2024 and 2023, respectively, 32,269,345 and 31,455,148 shares outstanding as of December 31, 2024 and 2023, respectively)
12, 131,6431,584 
Class B ordinary shares ($0.05 par value, 9,326,732 shares authorized, 8,076,732 and 9,326,732 shares issued and outstanding as of December 31, 2024 and 2023)
12, 13403466 
Additional paid-in capital120,262 111,736 
Accumulated other comprehensive income (loss)(4,136)526 
Retained earnings298,861 177,698 
Total shareholders’ equity405,217 290,416 
Total liabilities and shareholders’ equity$1,070,475 $846,909 
The accompanying notes are an integral part of these consolidated financial statements.
93

Table of Contents

GigaCloud Technology Inc
CONSOLIDATED STATEMENTS OF COMPREHENSIVE INCOME
(In thousands except for share data and per share data)
Year ended December 31,
Note202420232022
Revenues2(q), 2(ae), 17
Service revenues$350,273 $199,184 $140,628 
Product revenues810,769 504,647 349,443 
Total revenues1,161,042 703,831 490,071 
Cost of revenues  
Services284,951 161,215 120,102 
Products590,855 353,983 286,855 
Total cost of revenues875,806 515,198 406,957 
Gross profit285,236 188,633 83,114 
Operating expenses   
Selling and marketing expenses2(s)70,686 41,386 24,038 
General and administrative expenses2(u)73,944 30,008 22,627 
Research and development expenses2(v)9,791 3,925 1,426 
Losses on disposal of property and equipment193 3,236  
Total operating expenses154,614 78,555 48,091 
Operating income130,622 110,078 35,023 
Interest expense(256)(1,240)(568)
Interest income9,405 3,304 472 
Foreign currency exchange gains (losses), net2(ab)(1,233)2,086 (4,854)
Government grants2(w)

37 911 1,085 
Others, net2,039 (144)6 
Income before income taxes140,614 114,995 31,164 
Income tax expense2(z), 15(14,806)(20,887)(7,192)
Net income$125,808 $94,108 $23,972 
Accretion of Redeemable Convertible Preferred Shares  (941)
Net income attributable to ordinary shareholders125,808 94,108 23,031 
Foreign currency translation adjustment, net of income taxes of $nil
(1,266)(278)969 
Net unrealized gains on available-for-sale investments7   
Intra-entity foreign currency transactions gain (loss)(2,565)  
Release of foreign currency translation reserve related to liquidation of subsidiaries(838)  
Total other comprehensive income (loss)(4,662)(278)969 
Comprehensive Income$121,146 $93,830 $24,941 
Net income per ordinary share
—Basic2(ac), 16$3.06 $2.31 $0.60 
—Diluted2(ac), 16$3.05 $2.30 $0.60 
Weighted average number of ordinary shares outstanding used in computing net income per ordinary share
—Basic1641,079,67240,788,44824,412,314
—Diluted1641,201,02640,922,59024,412,314
The accompanying notes are an integral part of these consolidated financial statements.
94

Table of Contents

GigaCloud Technology Inc
CONSOLIDATED STATEMENTS OF CHANGES IN SHAREHOLDERS’ EQUITY
(In thousands except for share data)
NoteClass A
ordinary shares
Class B
ordinary shares
Treasury sharesAdditional paid-in capitalAccumulated other comprehensive incomeRetained earningsTotal
shareholders' equity
Number of ordinary sharesNumber of ordinary sharesNumber of ordinary shares
Balance as of January 1, 202431,455,148$1,584 9,326,732$466 294,029$(1,594)$111,736 $526 $177,698 $290,416 
Net income— — — — — — — — 125,808125,808
Share-based compensation13584,11729 — — (34,171)— 16,869— — 16,898
Exercise of warrants1413,372 1 — — — — (1)— —  
Re-designated ordinary shares from Class B to Class A121,250,000 63 (1,250,000)(63)— — — — —  
Share repurchase12(1,033,292)— — — 1,033,292 (23,243)— — — (23,243)
Foreign currency translation adjustment, net of nil income taxes— — — — — — — (1,266)— (1,266)
Net unrealized gain on available-for-sale investments2(ad)— — — — — — — 7 — 7
Intra-entity foreign currency transactions gain (loss)— — — — — — — (2,565)— (2,565)
Release of foreign currency translation reserve related to liquidation of subsidiaries— — — — — — — (838)— (838)
Retirement of shares12— (34)— — (683,760)13,021(8,342)— (4,645) 
Balance as of December 31, 202432,269,345$1,643 8,076,732$403 609,390$(11,816)$120,262 $(4,136)$298,861 $405,217 










95

Table of Contents


GigaCloud Technology Inc
CONSOLIDATED STATEMENTS OF CHANGES IN SHAREHOLDERS’ EQUITY
(In thousands except for share data)

Note
Class A
ordinary shares
Class B
ordinary shares
Treasury sharesSubscription receivable from ordinary sharesAdditional paid-in capitalAccumulated other comprehensive incomeRetained earningsTotal
shareholders' equity
Number of ordinary sharesNumber of ordinary sharesNumber of ordinary shares
Balance as of January 1, 202331,357,814$1,568 9,326,732$466 4,624,039$(231)$(81)$109,049 $804 $83,590 $195,165 
Net income— — — — — — — — — 94,10894,108
Shares issued for share-based compensation— — — — 68,283 — — — — —  
Share-based compensation13312,53516 — — (4,613,494)231 81 2,687— — 3,015
Share repurchase12(215,201)— — — 215,201 (1,594)— — — — (1,594)
Foreign currency translation adjustment, net of nil income taxes
— — — — — — — — (278)— (278)
Balance as of December 31, 202331,455,148$1,584 9,326,732$466 294,029$(1,594)$ $111,736 $526 $177,698 $290,416 










96

Table of Contents


GigaCloud Technology Inc
CONSOLIDATED STATEMENTS OF CHANGES IN SHAREHOLDERS’ EQUITY
(In thousands except for share data)


NoteClass A
ordinary shares
Class B
ordinary shares
Ordinary shares Treasury shares Subscription
receivable
from
ordinary
shares
Preferred Shares Additional
paid-in capital
Accumulated
other
comprehensive
income (loss)
Retained
earnings
Total
shareholders’
equity
Number of
ordinary
shares
Number of
ordinary
shares
Number of
ordinary
shares
Number of
ordinary
shares
Number of
preferred
shares
Balance as of January 1, 2022$ $ 11,082,930$554 $ $(79)17,428,266$872 $37,439 $(165)$60,559 $99,180 
Net income— — — — — — — — 23,972 23,972 
Share-based compensation12, 13, 14— — — — — — 9,893 — — 9,893 
Exercise of vested restricted shares13— — — (141,864)7 — — 1,054 — — 1,061 
Accretion of Series E Preferred Shares— — — — — — — — (941)(941)
Issuance of ordinary shares to the former chief financial officer12— — 26,7382 — (2)— — — —  
Issuance of ordinary shares to the Trust Holdcos12— — 4,765,903238 4,765,903(238)— — — — —  
Issuance of Class A ordinary shares upon the IPO12, 133,381,000169 — — — — — 33,269 — — 33,438 
Re-designating ordinary shares to Class B ordinary shares12— 7,755,689388 (7,755,689)(388)— — — — — —  
Re-designating ordinary shares to Class A ordinary shares128,119,882406 — (8,119,882)(406)— — — — — —  
Conversion of Preferred Shares to Class B ordinary shares12— 1,571,04378 — — — (1,571,043)(78)— — —  
Conversion of Preferred Shares to Class A ordinary shares1215,857,223794 — — — — (15,857,223)(794)— — —  
Conversion of Series E Preferred Shares to Class A ordinary shares123,999,709199 — — — — — 27,394 — — 27,593 
Foreign currency translation adjustment, net of nil income taxes
— — — — — — — 969 — 969 
Balance as of December 31, 202231,357,814$1,568 9,326,732$466 $ 4,624,039$(231)$(81)$ $109,049 $804 $83,590 $195,165 
97

Table of Contents
GigaCloud Technology Inc
CONSOLIDATED STATEMENTS OF CASH FLOWS
(In thousands)

 Year ended December 31,
 202420232022
Cash flows from operating activities:
Net income$125,808 $94,108 $23,972 
Adjustments to reconcile net income to net cash provided by operating activities: 
Depreciation and amortization8,5242,8731,386 
Share-based compensation16,8252,5039,196 
Operating lease29,282 2,485 2,389 
Changes in accounts receivables, net(234)(5,058)(9,161)
Changes in inventories(46,875)(16,514)2,785 
Changes in prepayments and other assets(1,665)(9,249)(1,384)
Changes in accounts payable, accrued expenses and other current liabilities38,188 46,258 20,975 
Changes in contract liabilities(992)1,473 (1,689)
Changes in income tax payable(1,023)10,977 (1,530)
Changes in deferred income taxes(11,462)398 183 
Other operating activities1,702 3,198 2,534 
Net cash provided by operating activities158,078 133,452 49,656 
Cash flows from investing activities:   
Cash paid for purchase of property and equipment(15,536)(4,380)(709)
Cash received from disposal of property and equipment2,103 462  
Acquisitions, net of cash acquired (86,629) 
Purchases of investments(73,831)  
Sale and maturities of investments31,845   
Net cash used in investing activities(55,419)(90,547)(709)
Cash flows from financing activities:
Repayment of finance lease obligations(1,726)(2,212)(3,624)
Repayment of bank loans (197)(312)
Repurchases of ordinary shares(23,243)(1,594) 
Proceeds from prepaid consideration of restricted shares  1,578 
Proceeds from initial public offering, net of IPO costs  34,245 
98

Table of Contents
GigaCloud Technology Inc
CONSOLIDATED STATEMENTS OF CASH FLOWS
(In thousands)
 Year ended December 31,
 202420232022
Net cash provided by (used in) financing activities(24,969)(4,003)31,887 
Effect of foreign currency exchange rate changes on cash and restricted cash(1,414)190 380 
Net increase in cash and restricted cash76,276 39,092 81,214 
Cash and restricted cash at the beginning of the year184,168145,076 63,862 
Cash and restricted cash at the end of the year$260,444 $184,168 $145,076 
Supplemental disclosure of cash flow information
Cash paid for interest expense2561,240 568 
Cash paid for income taxes26,3019,512 8,539 
Non-cash investing and financing activities:
Purchase of property and equipment under finance leases767  2,719 
Share based awards attributable to the IPO where no cash payment is required  807 
Reversal of subscription receivable from ordinary shares 312 
Fair value of assets acquired by acquisition 273,086 
Cash paid for business combinations and asset purchases 87,568 
Liabilities assumed by acquisition (185,518) 
    The accompanying notes are an integral part of these consolidated financial statements.
99

Table of Contents
GigaCloud Technology Inc
NOTES TO THE CONSOLIDATED FINANCIAL STATEMENTS


1. DESCRIPTION OF BUSINESS AND ORGANIZATION
Description of Business
GigaCloud Technology Inc (the “Company”), a limited liability company based in the Cayman Islands, with its subsidiaries (collectively referred to as the “Group”, "we" or "our") are principally engaged in large parcel merchandise sales and the provision of ecommerce solutions for small cross-border business owners utilizing the Group’s online platform (“GigaCloud Marketplace”) and fulfillment centers primarily located in the United States, Japan, Europe and Canada.
Organization
The accompanying consolidated financial statements include the financial statements of the Company, its subsidiaries and consolidated VIEs (prior to 2024).
In 2017 and 2018, the Company entered into Account Control Agreements with other entities that were VIEs to facilitate operations in certain jurisdictions. The functions of the VIEs include the sales of merchandise on third-party ecommerce websites or providing warehousing and logistic services to users' registered on the GigaCloud Marketplace.
The Account Control Agreements allowed the Company to (i) exercise effective control over the consolidated VIEs, (ii) receive substantially all of the economic benefits of the consolidated VIEs, and (iii) have an exclusive option to purchase all or part of the equity interests in the consolidated VIEs. The Company is regarded as the primary beneficiary of the VIEs, and consolidates the financial results of the VIEs in accordance with U.S. GAAP requirements. As of January 2024, the Company has terminated all Account Control Agreements with its VIEs and acquired 100% equity interest of all such entities. No consolidated VIEs remain as of December 31, 2024 and there were no material impacts to the Group's consolidated financial statements for the year ended December 31, 2024. The Company's involvement with the VIEs prior to 2024 affected the Company's consolidated financial position, results of operations and cash flows as indicated below.
December 31,
20242023
(In thousands)
Cash$ $3,963 
Accounts receivable, net 2,259 
Inventories 22,643 
Amounts due from related parties* 3,071 
Prepayments and other current assets 182 
Total current assets 32,118 
Property and equipment, net 275 
Operating lease right-of-use assets 1,978 
Other non-current assets 768 
Total assets 35,139 
Accounts payable 11,563 
Contract liabilities 736 
Current operating lease liabilities 1,305 
Income tax payable 3,644 
Accrued expenses and other current liabilities 2,774 
Amounts due to related parties* 12,773 
Total current liabilities 32,795 
Operating lease liabilities, non-current 553 
Total liabilities$ $33,348 
100

Table of Contents
GigaCloud Technology Inc
NOTES TO THE CONSOLIDATED FINANCIAL STATEMENTS

*As of December 31, 2023, amounts due to and due from related parties represent the loans, receivables and payables that the VIEs had with the Company’s consolidated subsidiaries, which were eliminated in the Company’s consolidated financial statements.
Year ended December 31,
202420232022
(In thousands)
Revenues$ $74,353 $70,635 
Net income (loss)  11,146 (5,955)
Net cash provided by operating activities 1,115 1,410 
Net cash provided by (used in) investing activities (2,375)53 
Net cash (used in) financing activities   
Net increase (decrease) in cash (1,404)1,825 
Cash at the beginning of the year 5,367 3,542 
Cash at the end of the year$ $3,963 $5,367 
The Company has the power to direct activities of the VIEs, and there are no restrictions limiting their assets to only obligations of the VIEs. The creditors of VIEs do not have recourse to the general credit of the Company and its wholly-owned subsidiaries.
2. SUMMARY OF SIGNIFICANT ACCOUNTING POLICIES
(a) Basis of Presentation
The accompanying consolidated financial statements of the Group have been prepared in accordance with accounting principles generally accepted in the United States of America (“U.S. GAAP”). Significant accounting policies followed by the Group in the preparation of the accompanying consolidated financial statements are summarized below.
(b) Share Consolidation
On July 5, 2022, the Company effected a 1-for-500 share consolidation of its issued and unissued ordinary shares, redeemable convertible preferred shares, as well as share options and restricted shares under the 2008 Share Incentive Plan and the 2017 Share Incentive Plan. Accordingly, all share and per share amounts for all periods presented in the accompanying consolidated financial statements and notes thereto have been adjusted retroactively, where applicable, to reflect this share consolidation.
(c) Principles of Consolidation
The consolidated financial statements include the financial statements of the Company, its subsidiaries, and the VIEs for which the Company is the primary beneficiary. All intercompany transactions and balances have been eliminated upon consolidation.
(d) Use of Estimates
The preparation of the consolidated financial statements in accordance with U.S. GAAP requires management to make estimates and assumptions that affect the reported amounts of assets and liabilities, related disclosures of contingent assets and liabilities at the balance sheet dates, and the reported revenues and expenses during the reported periods. Accounting estimates include, but are not limited to, fair valuation of financial instruments, fair valuation of assets acquired and liabilities assumed in a business combination, valuation and recognition of share-based compensation arrangements, inventory reserve for excess and obsolete inventories, useful lives of long-term assets, collectability of receivables, impairment of property and equipment, operating lease right-of-use assets, and valuation allowance of deferred tax assets. Incremental borrowing rate of leases, and the length of lease terms which vary by country and often include renewal options, are important factors in determining the appropriate accounting for leases including the initial classification of the lease as finance (referred to as “capital leases” prior to the adoption of Accounting Standards Update (“ASU”) No. 2016-02, Leases (Topic 842)) or operating and the recognition of rent expense over the duration of the lease.
101

Table of Contents
GigaCloud Technology Inc
NOTES TO THE CONSOLIDATED FINANCIAL STATEMENTS

Actual results could differ from those estimates, and as such, differences may be material to the consolidated financial statements.
(e) Foreign Currency
The Group’s reporting currency is U.S. Dollars ("USD" or "$"). The functional currency of the Group’s entities incorporated in the Cayman Islands, the U.S. and Hong Kong is USD. The Group’s entities incorporated in Japan, Germany, the United Kingdom, PRC and other jurisdictions use their respective local currencies as their functional currencies. The determination of the respective functional currency is based on the criteria of Accounting Standards Codification (“ASC”) Topic 830, Foreign Currency Matters.
Transactions denominated in currencies other than the functional currency are translated into the functional currency at the exchange rates quoted by authoritative banks prevailing at the dates of the transactions. Exchange gains and losses resulting from those foreign currency transactions denominated in a currency other than the functional currency are recorded as “Foreign currency exchange gains (losses), net” in the consolidated statements of comprehensive income.
Functional currencies of the Group's entities other than the USD included Great Britain Pounds (“GBP”), Japanese Yen (“JPY”), Euros (“EUR”), Renminbi (“RMB”), Canadian Dollars (“CAD”), Hong Kong Dollars (“HKD”), Malaysian Ringgits (“MYD”), Vietnamese Dongs (“VND”) and Mexican Pesos (“MXN”). These entities translate their operating results and financial positions into USD, the Group’s reporting currency. Assets and liabilities denominated in foreign currencies are translated into USD using the applicable exchange rates at the balance sheet date. Equity accounts other than earnings generated in the current period are translated into USD at the appropriate historical rates. Revenues, expenses, gains and losses are translated into USD using the periodic average exchange rates. The resulting foreign currency translation adjustments are recorded in accumulated other comprehensive income as a component of shareholders’ equity.
(f) Commitments and Contingencies
In the normal course of business, the Group is subject to loss contingencies, such as legal proceedings and claims arising in the normal course of business, that cover a wide range of matters, including, among others, government investigations, shareholder lawsuits, and non-income tax matters. An accrual for a loss contingency is recognized when it is probable that a liability has been incurred and the amount of loss can be reasonably estimated. If a potential material loss contingency is not probable but is reasonably possible, or is probable but cannot be estimated, then the nature of the contingent liability, together with an estimate of the range of possible loss if determinable and material, is disclosed.
102

Table of Contents
GigaCloud Technology Inc
NOTES TO THE CONSOLIDATED FINANCIAL STATEMENTS

(g) Cash and cash equivalents
Cash and cash equivalents consist of cash on hand and highly liquid investments purchased with original maturities of three months or less. As of December 31, 2024 and 2023, cash and cash equivalents were held at financial institutions at the locations listed below:
December 31,
20242023
(In thousands)
Financial institutions in the United States
- Denominated in USD$199,625 $83,961 
- Denominated in GBP17 80 
- Denominated in CAD445 192 
- Denominated in MXN7 9 
Total cash and cash equivalents held at financial institutions in the United States 200,094 84,242 
Financial institutions in Hong Kong
- Denominated in USD8773,078 
- Denominated in EUR18,31222,955 
- Denominated in GBP4,1976,756 
- Denominated in JPY2,11612,871 
- Denominated in HKD1,39734 
- Denominated in CAD264  
Total cash and cash equivalents held at financial institutions in Hong Kong 27,163 45,694 
Financial institutions in Japan
- Denominated in JPY6,789 14,055 
- Denominated in USD14 65 
Total cash and cash equivalents held at financial institutions in Japan 6,803 14,120 
Financial institutions in the United Kingdom
- Denominated in GBP2,780 643 
- Denominated in USD2,079 273 
- Denominated in EUR1,791 628 
Total cash and cash equivalents held at financial institutions in the United Kingdom 6,650 1,544 
Financial institutions in the mainland of the PRC
- Denominated in RMB8,215 8,557 
- Denominated in USD1 1,130 
- Denominated in EUR 16,092 
- Denominated in GBP 8,359 
Total cash and cash equivalents held at financial institutions in the PRC 8,216 34,138 
103

Table of Contents
GigaCloud Technology Inc
NOTES TO THE CONSOLIDATED FINANCIAL STATEMENTS

December 31,
20242023
(In thousands)
Financial institutions in Germany
- Denominated in EUR7,815 2,960 
- Denominated in USD2,565 468 
- Denominated in GBP73 31 
Total cash and cash equivalents held at financial institutions in Germany 10,453 3,459 
Financial institutions in Vietnam  
- Denominated in VND237 81 
- Denominated in RMB1 1 
- Denominated in USD58 1 
Total cash and cash equivalents held at financial institutions in Vietnam 296 83 
Financial institutions in Malaysia
- Denominated in MYR44 3 
- Denominated in USD40 
Total cash and cash equivalents held at financial institutions in Malaysia 84 3 
Total cash and cash equivalents held at financial institutions$259,759 $183,283 
(h) Restricted Cash
Cash that is restricted for withdrawal or use is reported separately on the consolidated balance sheets. The Group’s restricted cash represents security deposits held in designated bank accounts for issuance of letters of guarantee. As of December 31, 2024 and 2023, restricted cash, held by the Group at the United States financial institutions and denominated in U.S. Dollars, amounted to $685 thousand and $885 thousand, respectively.
A reconciliation of cash, cash equivalents and restricted cash in the consolidated balance sheets to the amounts in the consolidated statements of cash flows is as follows:
December 31,
20242023
(In thousands)
Cash and cash equivalents$259,759 $183,283 
Restricted cash685 885 
Total cash, cash equivalents and restricted cash shown in the consolidated statements of cash flows$260,444 $184,168 
(i) Contract Balances
The timing of revenue recognition, billings and cash collections results in accounts receivable and contract liabilities. A contract liability is recognized when the Group has an obligation to transfer goods or services to a customer for which the Group has received consideration from the customer, or for which an amount of consideration is due from the customer.
Accounts receivable are recognized in the period when the Group has transferred products or provided services to its customers and when its right to consideration is unconditional. Amounts collected on accounts receivable are included in net cash provided by operating activities in the consolidated statement of cash flows. The Group maintains a general and specific allowance for doubtful accounts for estimated losses inherent in its accounts receivable portfolio. Accounts receivable balances with large creditworthy customers are reviewed by management individually for collectability. All other balances are reviewed on a pooled basis. A percentage of general allowance is applied to the balances of accounts receivable in each aging category, excluding those which are assessed individually for collectability.
104

Table of Contents
GigaCloud Technology Inc
NOTES TO THE CONSOLIDATED FINANCIAL STATEMENTS

Management considers various factors, including historical loss experience, current market conditions, the financial condition of its debtors, any receivables in dispute, the aging of receivables and current payment patterns of its debtors, in establishing the required allowance.
Amounts deemed uncollectible are recorded as an allowance in the consolidated balance sheets with an offsetting charge to general and administrative expenses in the consolidated statements of comprehensive income. Accounts receivable which are deemed to be uncollectible are charged off against the allowance after all means of collection have been exhausted and the potential for recovery is considered remote. The Group does not have any off-balance sheet credit exposure related to its customers.
(j) Inventories
Inventories, consisting of products available for sale, are stated at the lower of cost or net realizable value. Cost of inventory is determined using the first-in, first-out method. Adjustments are recorded to write down the cost of inventory to the estimated net realizable value due to slow-moving merchandise and damaged goods, which is dependent upon factors such as historical and forecasted consumer demand, and the promotional environment. The Group takes ownership, risks and rewards of the products purchased. Write downs are recorded in cost of revenues in the consolidated statements of comprehensive income.
(k) Property and Equipment, net
Property and equipment are stated at cost less accumulated depreciation and any recorded impairment.
Depreciation on property and equipment is calculated using the straight-line method over the estimated useful lives of the assets as follows:
Office and other equipment
3-5 years
Vehicles10 years
Logistics, warehouse and other heavy equipment15 years
When items are retired or otherwise disposed of, income is charged or credited for the difference between net book value and the proceeds received thereon. Ordinary maintenance and repairs are charged to expense as incurred.
(l) Software Development Costs
The Group incurs software development costs related to internal-use software and the Group's websites. No software development costs were capitalized for the years presented. All costs, including those related to design or maintenance, are expensed as incurred.
(m) Business Combinations
The Group applies the provisions of ASC 805, Business Combinations ("ASC 805"), in accounting for our acquisitions. ASC 805 requires that we evaluate whether a transaction pertains to an acquisition of assets, or to an acquisition of a business. A business is defined as an integrated set of inputs and processes that is capable of being conducted and managed for the purpose of providing an output, or a return to investors. Asset acquisitions are accounted for by allocating the cost of the acquisition to the individual assets acquired and liabilities assumed on a relative fair value basis, whereas the acquisition of a business requires the Group to recognize separately from goodwill the assets acquired and the liabilities assumed at the acquisition date fair values.
The Group accounts for business combinations using the acquisition method. Accordingly, identifiable assets acquired and liabilities assumed are recorded at their acquisition date fair values. Goodwill as of the acquisition date is recorded as the difference, if any, between the aggregate consideration paid for an acquisition and the fair value of the assets acquired and liabilities assumed. Goodwill recorded in an acquisition is assigned to applicable reporting units that are expected to benefit from the synergies. Identifiable intangible assets with finite lives are amortized over their useful lives. Amortization of intangible assets is recorded in the consolidated statements of comprehensive income. While we use our best estimates and assumptions to accurately value assets acquired and liabilities assumed at the acquisition date as well
105

Table of Contents
GigaCloud Technology Inc
NOTES TO THE CONSOLIDATED FINANCIAL STATEMENTS

as any contingent consideration, where applicable, our estimates are inherently uncertain and subject to refinement. As a result, during the measurement period, which may be up to one year from the business acquisition date, we record adjustments to the assets acquired and liabilities assumed with the corresponding offset to goodwill. Upon the conclusion of a business acquisition’s measurement period or final determination of the values of assets acquired or liabilities assumed, whichever comes first, any subsequent adjustments are recorded to our consolidated statements of comprehensive income.
The Group also incurs acquisition-related expenses including legal, banking, accounting and other advisory fees of third parties which are recorded as general and administrative expenses as incurred. The results of operations of acquired businesses are included in the consolidated financial statements from the acquisition date.
(n) Goodwill
The primary drivers that generate goodwill are the value of synergies that are expected from combining the activities of the acquirer and acquiree. The Group assesses goodwill impairment at the reporting unit level annually or more frequently if indicators of impairment are present. The group initially evaluates qualitative factors to determine if it is more likely than not that the fair value of a reporting unit is less than it’s carrying amount. If the qualitative assessment is not conclusive, we quantitatively assess the fair value of a reporting unit to test goodwill for impairment. The Group did not incur impairment charges for goodwill in the years ended December 31, 2024 and 2023, and the Group had no goodwill prior to 2023.
The determination of reporting units requires judgment, and if the Group changed the definition of our reporting units, it is possible that the Group would have reached different conclusions when performing the Group's impairment tests. The group initially evaluates qualitative factors to determine if it is more likely than not that the fair value of a reporting unit is less than it’s carrying amount. If the qualitative assessment is not conclusive, we quantitatively assess the fair value of a reporting unit to test goodwill for impairment.
(o) Intangible Assets Other than Goodwill
Intangible assets, other than goodwill, primarily include customer relationships and technology assets acquired in business combinations. Intangible assets are amortized over periods ranging from 1 to 15 years, using a straight-line basis or on a basis consistent with the pattern in which the economic benefits are realized.
Intangible assets with finite useful lives are evaluated for impairment whenever events or changes in circumstances indicate that the carrying value of an asset may not be fully recoverable or that the useful life is shorter than the Group had originally estimated. When these events occur, the Group evaluates the impairment for the intangible assets by comparing the carrying value of the assets to an estimate of future undiscounted cash flows expected to be generated from the use of the assets and their eventual disposition. If the sum of the expected future undiscounted cash flows is less than the carrying value of the assets, the Group recognizes an impairment loss based on the excess of the carrying value of the assets over the fair value of the assets. No impairment of intangible assets was recognized for the years ended December 31, 2024, 2023 and 2022.
(p) Leases
In February 2016, the Financial Accounting Standards Board (“FASB”) issued ASU 2016-02 or ASC 842, which increases transparency and comparability among organizations by recognizing lease assets and lease liabilities on the balance sheet and disclosing key information about leasing arrangements. The FASB subsequently issued amendments to clarify the implementation guidance. The Group adopted these standards on January 1, 2022, using a modified retrospective method for leases that exist at, or are entered into after, January 1, 2022, and has not recast the comparative periods presented in the consolidated financial statements. Additionally, the Group elected the package of practical expedients that allowed it not to reassess: (1) whether any expired or existing contracts are or contain leases, (2) lease classification for any expired or existing leases and (3) initial direct costs for any expired or existing leases. The Group also elected the hindsight practical expedient to determine the reasonably certain lease term for existing leases.
The Group categorizes leases at their inception as either operating or finance leases. Lease agreements mainly cover office space, fulfillment centers, storage racks and other heavy equipment used in the fulfillment centers. Most of these leases are operating leases; however, certain warehouse storage racks from third-party lessors are leased under finance leases. Leased assets pursuant to operating leases are included in operating lease right-of-use assets ("ROU"), while
106

Table of Contents
GigaCloud Technology Inc
NOTES TO THE CONSOLIDATED FINANCIAL STATEMENTS

leased assets pursuant to finance leases are included in property and equipment, net. Operating lease right-of-use assets and liabilities are recognized at commencement date based on the present value of lease payments over the lease term. The Group uses a secured incremental borrowing rate as the discount rate for present value of lease payments when the rate implicit in the contract is not readily determinable. Leases that have a term of twelve months or less upon commencement date are considered short-term in nature. Accordingly, short-term leases are not reported on the consolidated balance sheets and are expensed on a straight-line basis over the lease term, which commences on the date the Group has the right to control the property. For leases acquired in business combinations or asset acquisitions, ROU assets are measured at the same amount as the lease liability as adjusted to reflect favorable or unfavorable terms of the lease when compared with market terms. The Group elected, as a lessee, the single component practical expedient, which requires the Group, for all classes of underlying assets, not to separate nonlease components from the lease component and instead to account for the lease component and the nonlease components associated with that lease component as a single lease component.
(q) Revenue recognition
The Group recognizes revenues when the Group satisfies a performance obligation by transferring a promised good or service to a customer in accordance with ASC 606. An asset is transferred when the customer obtains control of that asset.
The Group evaluates whether it is appropriate to record the gross amount of merchandise sales and related costs or the net amount earned as commissions. When the Group is a principal, and the Group obtains control of the specified goods or services before they are transferred to the customers, the revenues are recognized at the gross amount of consideration to which it expects to be entitled in exchange for the specified goods or services transferred. When the Group is an agent and its obligation is to facilitate third parties in fulfilling their performance obligation for specified goods or services, the revenues are recognized at the net amount of commission that the Group earns in exchange for arranging for the specified goods or services to be provided by other parties. Revenues are recorded net of value-added taxes.
The Group focuses on selling large parcel merchandise to various distributors, resellers and individual customers, as well as the provision of ecommerce solutions on its own platform (“GigaCloud Marketplace”) and other third-party ecommerce websites, with which the Group could democratize access and distribution globally to manufacturers (“Sellers”) and online resellers (“Buyers”) without borders. The Group’s revenues include revenues from product sales and services. Product sales include sales on the GigaCloud Marketplace (“GigaCloud 1P”) and sales to and through third-party ecommerce websites (“Off-platform ecommerce”). Service revenues are generated from services provided to registered users, including Sellers and Buyers on GigaCloud Marketplace (“GigaCloud 3P”).
GigaCloud 1P
The Group sells its merchandise to its customers, who are Buyers on the GigaCloud Marketplace. The Group recognizes revenues net of discounts and return allowances. Such revenue is recognized at the point in time when control of the merchandise is transferred to the Buyer, which occurs upon shipment out of the Group’s fulfillment centers to the destination designated by the Buyer. In accordance with ASC 606, the Group has elected to account for handling and shipping services performed after buyers obtain control of merchandise as fulfillment activities for the sale of merchandise for certain geographic locations.
Off-platform ecommerce
There are two business lines subject to Off-platform ecommerce, which include a) product sales made to third-party ecommerce websites (“Product sales to B”) and b) product sales to individual customers through third-party ecommerce websites (“Product sales to C”).
Product sales to B
The Group sells its merchandise to third-party ecommerce websites, who typically designate carrier companies to pick up merchandise from our fulfillment centers. The Group recognizes revenue net of discounts and return allowances. Such revenue is recognized at the point in time when the third-party ecommerce websites obtain control of the merchandise, which is shipment out of the Group’s fulfillment centers and pick-up by the carrier companies designated by the third-party ecommerce websites. As expenses charged by these websites are not in exchange for a distinct good or
107

Table of Contents
GigaCloud Technology Inc
NOTES TO THE CONSOLIDATED FINANCIAL STATEMENTS

service, payments to these websites, which are the Group’s customers, are not recognized as expenses but recorded net of revenues.
Product sales to C
The Group sells its merchandise to individual customers through third-party ecommerce websites. The Group recognizes revenue when control over the merchandise is transferred to the individual customers at an amount that reflects the consideration to which we expect to be entitled to in exchange of that merchandise. Revenue is recognized at the point in time when the individual customers take possession of merchandise, which is when the merchandise is delivered to the customers. Expenses incurred for product sales made through these websites, which are considered as platform commission, are recorded as selling and marketing expenses in the consolidated statements of comprehensive income.
With respect to GigaCloud 1P and Off-platform ecommerce, the Group recognizes revenue on a gross basis as the Group is acting as a principal in these transactions and is responsible for fulfilling the promise to provide the specified merchandise. Judgment is required to estimate the variable consideration incurred, which refers to return allowances. The Group estimates the variable consideration based on the volatility of markets and its past experience with similar types of product sales, and include the amounts of variable consideration in the transaction price to the extent that it is probable that a significant reversal of cumulative revenue recognized will not occur when the uncertainty associated with the variable consideration is resolved. Such estimates are made using the ‘expected value’ method and is updated as and when additional information is available. Liabilities for variable consideration are included as accrued expenses and other current liabilities in the consolidated balance sheets.
Service
The Group enters into contracts with GigaCloud 3P and other customers, which often include promises to transfer multiple services. For these contracts, the Group accounts for individual performance obligations separately if they are capable of being distinct and distinct within the context of the contract. Determining whether services are considered distinct performance obligations may require judgment.
The Group charges commission fees for sales transactions consummated on the GigaCloud Marketplace. The Group acts as an agent, as it does not take control of the merchandise provided by Sellers at any time during the transactions and does not have latitude over pricing of the merchandise. The Group initially sets a percentage of the transacted product value as commission fee that is charged upon transaction completion; varying levels of credits are applied retrospectively to customers whose monthly transaction value reaches certain specified hurdles. Revenue from commission fees is recognized upon successful sales of the merchandise by Sellers when Buyers take ownership of the merchandise and are able to control the merchandise at their discretion. As credits, and hence the effective rate of commission fees, are refreshed and adjusted at the end of each calendar month, no estimation is required beyond the end of each month.
The Group also offers comprehensive supply chain solutions for Sellers. The Group provides services that help Sellers ship merchandise from the Sellers’ manufacturing plant to the Group’s overseas fulfillment centers, utilizing the Group’s extensive shipping network consisting of ocean transportation providers, custom declaration agents, drayage service providers and domestic shipping companies. Furthermore, the Group also provides warehousing services to Sellers and Buyers through storage of merchandise in the Group’s fulfillment centers, as well as packaging and last-mile delivery services from the Group’s fulfillment centers to domestic destinations designated by Buyers. Revenues resulting from storage, ocean transportation services, drayage services and last-mile delivery services are recognized over time, as the Group performs contractual obligations through continuous transfer of control to Sellers or Buyers, and they could simultaneously receive and consume the benefits of the Group’s performance as it occurs; revenues from packaging services are recognized at the time the merchandise is packed and shipped, at which time the packaging service is considered completed. The Group is acting as a principal in providing aforementioned services and accordingly recognizes revenue on a gross basis as the Group determines the price and selects carriers at its own discretion.
Sellers and Buyers could choose one or several of the above-mentioned services on the GigaCloud Marketplace. Therefore, there may be multiple performance obligations included in one transaction. Revenue is allocated to each performance obligation based on its standalone selling price. The Group generally determines standalone selling prices based on observable prices. If the standalone selling price is not observable through past transactions, the Group
108

Table of Contents
GigaCloud Technology Inc
NOTES TO THE CONSOLIDATED FINANCIAL STATEMENTS

estimates the standalone selling price based on multiple factors, including but not limited to management approved price lists or cost-plus margin analysis.
(r) Cost of Revenues
Cost of revenues are comprised of cost of product sales and cost of services. Cost of Product sales primarily consist of the purchase price of merchandise, shipping and handling costs for self-owned merchandise, warehouse rental expenses excluding the portion allocated to cost of service revenue and abnormal capacity, packaging fees and personnel related costs. Cost of services primarily consist of delivery costs, an allocated portion of warehouse rental expenses, and costs associated with the operation of the GigaCloud Marketplace.
(s) Selling and Marketing Expenses
Selling and marketing expenses mainly consist of platform service fees charged by third-party ecommerce websites arising from Product sales to C on Off-platform ecommerce channels, advertising expenses, payroll and related expenses for personnel engaged in selling and marketing activities, and rental and depreciation expenses relating to facilities and equipment used by those employees.
(t) Advertising Expenses
Advertising expenses, including advertisements through various forms of media and marketing and promotional activities, are included in “selling and marketing expenses” in the consolidated statements of comprehensive income when incurred. Total advertising expenses incurred were $6,668 thousand, $3,908 thousand and $1,530 thousand for the years ended December 31, 2024, 2023 and 2022, respectively.
(u) General and Administrative Expenses
General and administrative expenses mainly consist of share-based compensation, payroll and related costs for employees involved in general corporate functions, rental and depreciation expenses associated with the use of facilities and equipment by these employees, professional fees, and other general corporate expenses.
(v) Research and Development Expenses
Research and development expenses mainly consist of personnel costs, including share-based compensation expense associated with the Group’s engineering, programming, data analytics, and product development personnel responsible for the design, development, and testing of the Group's platform, rental and depreciation expenses associated with the use of facilities and equipment of aforementioned personnel, and information technology costs. Research and development costs are expensed as incurred.
(w) Government grants
Government grants are recognized when there is reasonable assurance that the Group will comply with the conditions attached to it and the grants will be received. The Group has received government grants in cash to support growth and competitiveness in the internet industry. No future related costs are stipulated. Government grants are recognized in the Group’s consolidated statement of comprehensive income when the grant becomes receivable. Government grants of $37 thousand, $911 thousand and $1,085 thousand were recorded in the Group’s consolidated statements of comprehensive income for the years ended December 31, 2024, 2023 and 2022, respectively. There were no significant commitments, contingencies or provisions for recapture conditions for the government grants received for the years ended December 31, 2024, 2023 and 2022.
(x) Share-based Compensation
The Group applies ASC 718 (“ASC 718”) Compensation—Share Compensation to account for its share-based payments. In accordance with ASC 718, the Group determines whether an award should be classified and accounted for as a liability award or an equity award.
Share-based awards in the form of share options, restricted shares, restricted share units and ordinary shares that are equity-classified awards are measured at the grant date fair value of the awards. Compensation expenses are recognized on a straight-line basis over the requisite service period. When no future services are required to be performed
109

Table of Contents
GigaCloud Technology Inc
NOTES TO THE CONSOLIDATED FINANCIAL STATEMENTS

in exchange for an award, and if such award does not contain a performance or market condition, the cost of the award is expensed on the grant date.
Share-based awards in the form of restricted share units granted to Audit Committee members are liability-classified awards, as the awards are share-settleable for a fixed monetary amount. The Company recognizes compensation cost for an award with only service condition that has a graded vesting schedule on a straight-line basis over the requisite service period for the entire award, provided that the cumulative amount of compensation cost recognized at any date at least equals the portion of the grant date value of such award that is vested at that date.
The Group has elected to recognize the effect of forfeitures in compensation cost as they occur. To the extent the required vesting conditions are not met resulting in the forfeiture of the share-based awards, previously recognized compensation expense relating to those awards is reversed.
(y) Employee Benefits
The Company’s subsidiaries and the VIEs in the PRC participate in a government mandated, multiemployer, defined contribution plan, pursuant to which certain retirement, medical, housing and other welfare benefits are provided to employees. PRC labor laws require the entities incorporated in the PRC to pay to the local labor bureau a monthly contribution calculated on the monthly basic compensation of qualified employees at a stated contribution rate of 25.5%. The Group has no further commitments beyond its monthly contribution. Employees in the United States are eligible to participate in one or more of savings plans that provide for periodic contributions by the Group based on plan-specific criteria, such as base pay, level and employee contributions.
For the years ended December 31, 2024, 2023 and 2022, the costs and expenses of the obligations to the defined contribution plans amounted to $7,370 thousand, $3,711 thousand and $2,610 thousand, respectively.
(z) Income Taxes
The Group is subject to income taxes in the U.S. and other foreign jurisdictions. The Group accounts for income taxes using the asset and liability method. Current income taxes are provided on the basis of income before income taxes for financial reporting purposes, and adjusted for income and expense items which are not assessable or deductible for income tax purposes, in accordance with the regulations of the relevant tax jurisdictions. Under this method, deferred tax assets and liabilities are recognized for the future tax consequences attributable to differences between the financial statement carrying amounts of existing assets and liabilities and their respective tax bases and for operating loss and tax credit carryforwards. Deferred tax assets and liabilities are measured using enacted tax laws and rates expected to apply to taxable income in the years in which those temporary differences are expected to be recovered or settled. The effect of a change in tax rates on deferred tax assets and liabilities is recognized in the consolidated statements of comprehensive income in the period that includes the enactment date. A valuation allowance is provided to reduce the amount of deferred income tax assets if based on the weight of available evidence, it is more-likely-than-not that some portion, or all, of the deferred income tax assets will not be realized. This assessment considers, among other matters, the nature, frequency and severity of current and cumulative losses, forecasts of futures profitability, the duration of statutory carryforward periods, the Group’s experience with operating loss and tax credit carryforwards, if any, not expiring.
The Group applies a “more-likely-than-not” recognition threshold in the evaluation of uncertain tax positions. The Group recognizes the benefit of a tax position in its consolidated financial statements if the tax position is “more-likely-than-not” to prevail based on the facts and technical merits of the position. Tax positions that meet the “more-likely-than-not” recognition threshold are measured at the largest amount of tax benefit that has a greater than fifty percent likelihood of being realized upon settlement. Unrecognized tax benefits may be affected by changes in interpretation of laws, rulings of tax authorities, tax audits, and expiry of statutory limitations. In addition, changes in facts, circumstances and new information may require the Group to adjust the recognition and measurement estimates with regard to individual tax positions. Accordingly, unrecognized tax benefits are periodically reviewed and re-assessed. Adjustments, if required, are recorded in the Group’s consolidated financial statements in the period in which the change that necessities the adjustments occur. The ultimate outcome for a particular tax position may not be determined with certainty prior to the conclusion of a tax audit and, in certain circumstances, a tax appeal or litigation process. The Group records interest and penalties related to unrecognized tax benefits (if any) in income tax expense on the consolidated statements of comprehensive income.
110

Table of Contents
GigaCloud Technology Inc
NOTES TO THE CONSOLIDATED FINANCIAL STATEMENTS

(aa) Unused Commitment
The Group has an unused committed revolving line of credit in the amount of $30 million, which expires in June 2026. The line of credit bears interest at a variable rate based on SOFR plus 1.5% and requires the Company to maintain compliance with certain financial covenants, including minimum liquidity, income and debt-to-equity ratios and is secured by substantially all of the Group’s assets. As of December 31, 2024, no amounts were drawn and no balances were outstanding under this facility. The Company was in also compliance with all applicable covenants by a significant margin.
(ab) Concentration and Risk    
Concentration of customers and suppliers
No customers individually represented greater than 10.0% of total revenues of the Group for the years ended December 31, 2024, 2023 and 2022.
One customer individually represented greater than 10.0% of total accounts receivable balance as of December 31, 2024, and 2023, and no other customers accounted for 10.0% or more of total accounts receivable balance as of December 31, 2024, and 2023.
December 31, 2024December 31, 2023
proportion of total accounts
receivable balance
proportion of total accounts
receivable balance
Customer A19.7%30.2%
During 2024, one service provider individually represented 19.5% of total purchases, and no other vendors accounted for 10.0% or more of total purchases.
Concentration of credit risk
Financial instruments that potentially expose the Group to concentrations of credit risk consist principally of cash, cash equivalents, restricted cash, accounts receivable, and amounts due from third-party payment platforms.
The Group’s investment policy requires cash, cash equivalents, and restricted cash to be placed with high quality financial institutions and to limit the amount of credit risk from any one institution. The Group regularly evaluates the credit standing of its counterparties.
Accounts receivable (Note 4) from product and service sales on the GigaCloud Marketplace, as well as amounts due from third-party payment platforms (Note 6), are exposed to credit risk. The assessment of the counter parties’ creditworthiness is primarily based on past payment history and current ability to pay, taking into account information specific to the counter parties as well as pertaining to the economic environment in which the counter parties operate.
Foreign currency exchange rate risk
The Group is exposed to risks from foreign currency exchange rate fluctuations on the translation of foreign operations into U.S. dollars and on the purchase of goods by these foreign operations that are not denominated in their local currencies. Changes in currency rates resulted in gains (losses) of ($1.2 million), $2.1 million and ($4.9 million) for the years ended December 31, 2024, 2023 and 2022, respectively, primarily due to foreign currency exchange rate fluctuations against the U.S. dollar.
(ac) Earnings per Share
Basic earnings per share is calculated by dividing net income attributable to ordinary shareholders, considering the accretions to redemption value of the preferred shares, if any, by the weighted average number of ordinary shares outstanding during the year using the two-class method. Under the two-class method, any net income is allocated between ordinary shares and other participating securities based on their participating rights.
111

Table of Contents
GigaCloud Technology Inc
NOTES TO THE CONSOLIDATED FINANCIAL STATEMENTS

The Company’s preferred shares are participating securities as they participate in undistributed earnings on an as-converted basis. The preferred shares do not have a contractual obligation to fund or otherwise absorb the Group’s losses. Accordingly, any undistributed net income is allocated on a pro rata basis to the ordinary shares and preferred shares; whereas any undistributed net loss is allocated to ordinary shares only.
Diluted earnings per share is calculated by dividing net income attributable to ordinary shareholders, as adjusted for the effect of dilutive ordinary equivalent shares, if any, by the weighted average number of ordinary and dilutive ordinary equivalent shares outstanding during the period. Ordinary equivalent shares consist of shares issuable upon the conversion of the preferred shares using the as-converted method, and exercise of outstanding warrant and share-based awards using the treasury stock method. Ordinary equivalent shares are not included in the denominator of the diluted earnings per share calculation when inclusion of such shares would be anti-dilutive.
(ad) Fair Value Measurements
The Group utilizes valuation techniques that maximize the use of observable inputs and minimize the use of unobservable inputs to the extent possible. The Group determines fair value based on assumptions that market participants would use in pricing an asset or liability in the principal or most advantageous market. The carrying amounts for the Group’s accounts receivable, accounts payable and accrued liabilities approximate fair value due to their short-term maturities. When considering market participant assumptions in fair value measurements, the following fair value hierarchy distinguishes between observable and unobservable inputs, which are categorized in one of the following levels:
Level 1 Inputs: Unadjusted quoted prices in active markets for identical assets or liabilities.
Level 2 Inputs: Other than quoted prices included in Level 1 inputs that are observable for the asset or liability, either directly or indirectly, for substantially the full-term of the asset or liability.
Level 3 Inputs: Unobservable inputs for the asset or liability used to measure fair value to the extent that observable inputs are not available, thereby allowing for situations in which there is little, if any, market activity for the asset or liability at measurement date.
Certain non-financial assets and liabilities are measured at fair value on a nonrecurring basis, including property and equipment and intangible assets acquired in a business combination as well as goodwill recognized. These assets are subject to fair value adjustments in certain circumstances, such as when there is evidence of an impairment or when an asset or disposal group is classified as held for sale.
In accounting for business acquisitions, the Group allocates the fair value of purchase consideration to the assets acquired and liabilities assumed based on their estimated fair values. Estimating the fair value of assets acquired and liabilities assumed requires judgment, especially with respect to identified intangible assets as there may be limited or no observable transactions within the market, requiring us to develop internal models to estimate fair value. For example, estimating the fair value of identified intangible assets may require us to develop valuation assumptions, including but not limited to, future expected cash flows from these assets, synergies and the cost of capital. Certain inputs require us to determine assumptions that are reflective of a market participant view of fair value. Changes in any of these assumptions may materially impact the amount the Group recognize for identifiable assets and liabilities, in addition to the residual amount allocated to goodwill.
Investments and cash equivalents are measured at fair value on a recurring basis. As of December 31, 2024, investments in the consolidated balance sheets include time deposits and U.S. treasury securities, with maturity of three months to 12 months.
Treasury securities are classified as available-for-sale with unrealized gains and losses included in “accumulated other comprehensive income (loss)”. The related unrealized gains recorded in accumulated other comprehensive income were $7 thousand, nil and nil as of December 31, 2024, 2023 and 2022. $2 thousand, nil and nil realized gains or losses were recorded for the years ended December 31, 2024, 2023 and 2022. As of December 31, 2024, all available-for-sale securities are expected to mature within one year. The Group has no investments as of December 31, 2023.
112

Table of Contents
GigaCloud Technology Inc
NOTES TO THE CONSOLIDATED FINANCIAL STATEMENTS

As of December 31, 2024
Balance Sheet Location(1)
Cost or amortized cost
Fair value (Level 2)
(In thousands)
U.S. treasury securities(2)
Investments
11,973 11,980 
Time deposits
Investments
30,284 30,694 
42,257 42,674 
_____________________
(1) Balance sheet location is determined by the duration to maturity at date of purchase and whether the assets are restricted for particular use.
(2) Fair value determined using broker quotes reflecting current market conditions.
(ae) Segment Reporting
The Group’s chief operating decision maker has been identified as the chief executive officer, who reviews consolidated results when making decisions about allocating resources and assessing performance of the Group. For the purpose of internal reporting and management’s operation review, the Group’s chief executive officer and management personnel do not segregate the Group’s business by revenue stream or geography. Management has determined that the Group has one operating segment. The measure of segment assets is reported on the Consolidated Balance Sheets as total consolidated assets. The revenue, costs and expenses, and the net income for the reportable segment are the same as those presented on the Consolidated Statements of Comprehensive Income.
Long-lived assets consist of property and equipment and operating lease right-of-use assets. The geographic information for long-lived assets as of December 31, 2024 and 2023 is as follows:
December 31,
20242023
(In thousands)
The United States$456,563 $400,554 
Others24,865 22,982 
Total long-lived assets$481,428 $423,536 
Revenues reported are attributed to geographic areas based on locations of the Company’s fulfillment centers, except for platform commission revenues which are attributed to Hong Kong, where the server of GigaCloud Marketplace is located. Revenue by geography for the years ended December 31, 2024, 2023 and 2022 is as follows:
113

Table of Contents
GigaCloud Technology Inc
NOTES TO THE CONSOLIDATED FINANCIAL STATEMENTS

Year ended December 31,
202420232022
Revenues by geographic region:(In thousands)
Hong Kong16,879 11,187 6,872 
Platform commission16,879 11,187 6,872 
United States64,924 19,610 37,684 
Others(1)
835 93 273 
Ocean transportation service65,759 19,703 37,957 
United States15,006 10,667 4,971 
Others(1)
208 95 36 
Drayage service15,214 10,762 5,007 
United States45,103 23,601 14,569 
Others(1)
1,086 822 1,673 
Warehousing service46,189 24,423 16,242 
United States138,842 101,285 60,632 
Germany16,197 3,663 1,061 
Others(1)
1,546 1,030 1,052 
Last-mile delivery service156,585 105,978 62,745 
United States26,570 16,070 7,101 
Germany2,984 879 255 
Others(1)
397 347 379 
Packaging service29,951 17,296 7,735 
United States18,265 9,196 3,962 
Others(1)
1,431 639 108 
Others19,696 9,835 4,070 
Service revenues$350,273 $199,184 $140,628 
United States573,348 373,837 269,599 
Germany170,497 71,163 21,133 
Japan45,922 44,348 40,082 
Others(1)
21,002 15,299 18,629 
Product revenues$810,769 $504,647 $349,443 
Total revenues$1,161,042 $703,831 $490,071 
(1) No other individual region's revenues exceeded 10% of the Company’s total revenues for the years ended December 31, 2024, 2023 and 2022.
(af) Recently Adopted Accounting Pronouncements
In November 2023, the Financial Accounting Standards Board (“FASB”) issued ASU 2023-07, Segment Reporting (Topic 280): Improvements to Reportable Segment Disclosures, to update reportable segment disclosure requirements. The amendment is effective for fiscal years beginning after December 15, 2023 and interim periods within fiscal years beginning after December 15, 2024, with early adoption permitted. The amendment should be applied retrospectively to all prior periods presented in the financial statements. The Group adopted this ASU on January 1, 2024 with no material impact to the Group’s consolidated financial statements. The required segment disclosures are included above.
(ag) Accounting Pronouncements Not Yet Adopted
114

Table of Contents
GigaCloud Technology Inc
NOTES TO THE CONSOLIDATED FINANCIAL STATEMENTS

In December 2023, the FASB issued ASU 2023-09, Income Taxes (Topic 740): Improvements to Income Tax Disclosures. The ASU amends existing income tax disclosure guidance, primarily requiring more detailed disclosure for income taxes paid and the effective tax rate reconciliation. For public business entities, the ASU is effective for annual periods beginning after December 15, 2024. Early adoption is permitted and the ASU can be applied on either a prospective or retroactive basis. The Group is currently evaluating the impact that the adoption of this standard will have on its consolidated financial statements and related disclosures.
In November 2024, the FASB issued ASU 2024-03, Income Statement—Reporting Comprehensive Income-Expense Disaggregation Disclosures (Subtopic 220-40): Disaggregation of Income Statement Expenses. The ASU amends existing income statement disclosure guidance, primarily requiring disaggregated disclosure of specific expense categories, such as purchases of inventory, employee compensation, depreciation and intangible asset amortization. For public business entities, the ASU is effective for annual periods beginning after December 15, 2026, and interim reporting periods beginning after December 15, 2027. Early adoption is permitted and the ASU can be applied on either a prospective or retroactive basis. The Group is currently evaluating the impact that the adoption of this standard will have on its consolidated financial statements and related disclosures.
(ah) Reclassification
Certain reclassifications have been made to our prior year's financial statements to conform to our current year presentation. These reclassifications had no effect on our previously reported results of operations or retained earnings.
3. BUSINESS COMBINATIONS
Noble House
In October 2023, the Group completed its acquisition of Noble House Home Furnishings LLC (“Noble House”) as the successful bidder in connection with Noble House’s Chapter 11 bankruptcy proceedings. Noble House is a business to business ("B2B") distributor of indoor and outdoor home furnishing; the acquisition of Noble House accelerates our core strategy of building a diverse, large-scale B2B marketplace with high-quality, differentiated products. Noble House provides the Group with expansion of our operations into Canada and significant fulfillment center space.
The aggregate consideration was approximately $77.6 million. The Noble House acquisition was funded using cash on hand from operations. The acquisition of Noble House had no impact on the Group's weighted-average shares as no shares were issued. Of the total $77.6 million purchase price, $511 thousand was cash acquired, $1.1 million was attributed to intangible assets, $69.3 million was attributed to other net assets acquired, and $6.8 million was attributed to goodwill. The goodwill of $6.8 million is attributable to expected synergies from future growth, including synergies in expansion into other markets and product types. Acquisition-related costs for Noble House were approximately $1.6 million. These were expensed as incurred and are included in general and administrative expenses within the consolidated statements of comprehensive income.
Wondersign
In November 2023, the Group acquired all outstanding equity interest of Apexis, Inc., a Florida corporation dba Wondersign (“Wondersign”), a cloud-based interactive digital signage and e-catalog management SaaS company headquartered in Tampa, Florida, with access to thousands of storefronts across the United States. Wondersign provides the Group access to brick-and-mortar retail stores and allows the Group to launch to new customer solutions. The aggregate purchase price was approximately $10 million. The Wondersign acquisition was funded using cash on hand from operations. The acquisition of Wondersign had no impact on the Group's weighted-average shares as no shares were issued. Of the total $10 million purchase price, $428 thousand was cash acquired, $7.6 million was attributed to intangible assets, $3.9 million was attributed to other net liabilities assumed, and $5.8 million was attributed to goodwill. The goodwill of $5.8 million is attributable to expected synergies from future growth, including synergies in expansion into other markets and product types.
Acquisition-related costs for Wondersign were approximately $338 thousand. These were expensed as incurred and are included in general and administrative expenses within the consolidated statements of comprehensive income.
115

Table of Contents
GigaCloud Technology Inc
NOTES TO THE CONSOLIDATED FINANCIAL STATEMENTS

4. ACCOUNTS RECEIVABLE, NET
Accounts receivable, net, consisted of the following:
December 31,
20242023
(In thousands)
Accounts receivable$58,250 $59,376 
Less: allowance for doubtful accounts(937)(500)
Accounts receivable, net$57,313 $58,876 
    
The movement of the allowance for doubtful accounts is as follows:
Year ended December 31,
202420232022
(In thousands)
Balance as of the beginning of the year$(500)$(237)$(151)
Additions charged to bad debt expense(437)(263)(86)
Balance as of the end of the year$(937)$(500)$(237)
5. INVENTORIES
Inventories consisted of the following:
December 31,
20242023
(In thousands)
Products available for sale$117,223 $92,059 
Goods in transit55,266 40,188 
Inventories$172,489 $132,247 
6. PREPAYMENTS AND OTHER CURRENT ASSETS
Prepayments and other current assets are consisted of the following:
December 31,
20242023
(In thousands)
Value-added taxes recoverable$1,150 $ 
Advances to suppliers1,166 2,031 
Amounts due from third-party payment platforms5,725 9,945 
Deposits186 270 
Prepaid expenses4,663 3,451 
Others1,782 1,819 
Prepayments and other current assets$14,672 $17,516 
Deposits recorded in prepayments and other current assets include those made to lessors for leasing fulfillment centers and equipment, service deposits, and other deposits which are receivable within a year. Deposits of $8,970 thousand and $6,880 thousand as of December 31, 2024 and 2023, respectively, that are expected to be received beyond a year are recorded in the non-current assets in the consolidated balance sheets.
116

Table of Contents
GigaCloud Technology Inc
NOTES TO THE CONSOLIDATED FINANCIAL STATEMENTS

7. PROPERTY AND EQUIPMENT, NET
Property and equipment, net, as of December 31, 2024 and 2023 consisted of the following:
December 31,
20242023
(In thousands)
Office and other equipment$8,368 $4,076 
Vehicles178 1,769 
Logistics, warehouse and other heavy equipment31,556 23,745 
Property and equipment40,102 29,590 
Less: Accumulated depreciation(10,604)(4,976)
Property and equipment, net$29,498 $24,614 
The carrying amounts of the Group’s property and equipment, net, acquired under finance leases as of December 31, 2024 and 2023 were as follows:
December 31,
20242023
(In thousands)
Logistics, warehouse and other heavy equipment$608 $10,222 
Property and equipment608 10,222 
Less: Accumulated depreciation(62)(1,606)
Property and equipment, net$546 $8,616 
Depreciation expenses on property and equipment were allocated to the following expense items:
Year ended December 31,
202420232022
(In thousands)
Cost of revenues$5,940 $1,920 $970 
General and administrative expenses289 550 416 
Research and development expenses126 93  
Total depreciation expenses$6,355 $2,563 $1,386 

117

Table of Contents
GigaCloud Technology Inc
NOTES TO THE CONSOLIDATED FINANCIAL STATEMENTS

8. GOODWILL AND INTANGIBLE ASSETS
Goodwill
The following table summarizes goodwill activity:
Amount
(In thousands)
Balance as of January 1, 2024
$12,586 
Acquisitions
 
Impairment
 
Balance as of December 31, 2024
$12,586 
Amount
(In thousands)
Balance as of January 1, 2023
$ 
Acquisitions (Note 3)
12,586 
Impairment
 
Balance as of December 31, 2023
$12,586 
Intangible Assets, net
The gross amounts and accumulated amortization of intangible assets with finite useful lives as of December 31, 2024 and 2023, included in intangible assets, net in the accompanying consolidated balance sheets, are as follows:
December 31,
20242023
(In thousands)
Technology assets
$6,467 $6,467 
Customer relationships
2,210 2,210 
Total intangible assets
8,677 8,677 
Less accumulated amortization
(2,479)(310)
Total intangible assets, net
$6,198 $8,367 
Amortization of intangible assets with finite useful lives included in the Group's consolidated statements of comprehensive income was $2,169 thousand, $310 thousand and nil for the year ended December 31, 2024, 2023 and 2022. The Group had no intangible assets prior to 2023.
Future estimated amortization expense as of December 31, 2024, for identifiable intangible assets is as follows:
(In thousands)
2025$1,219 
20261,219 
20271,219 
20281,085 
2029147 
2030 and thereafter
1,309 
Total amortization expense
$6,198 
118

Table of Contents
GigaCloud Technology Inc
NOTES TO THE CONSOLIDATED FINANCIAL STATEMENTS

9. ACCOUNTS PAYABLE
 December 31,
 20242023
 (In thousands)
Vendor payable$39,039 $29,753 
Shipping charges payable and others39,124 40,004 
Accounts payable$78,163 $69,757 
10. ACCRUED EXPENSES AND OTHER CURRENT LIABILITIES
December 31,
20242023
(In thousands)
Receipts on GigaCloud Marketplace*$42,897 $29,319 
Credit card payables13,590 7,844 
Salary and welfare payables8,276 7,110 
Sales refund liability4,869 3,982 
Other taxes payable2,974 1,938 
Finance lease obligations, current (See Note 11)140 1,666 
Professional fee accruals506 921 
Obligations under the remorse protection program536 248 
Prepaid consideration of restricted shares**  79 
Liability classified share-based compensation42 35 
Other payables5,764 4,177 
Accrued expenses and other current liabilities$79,594 $57,319 
*Receipts on GigaCloud Marketplace include (1) refundable deposits on GigaCloud Marketplace, representing the balance of deposits from Buyers and Sellers which could be withdrawn or used for their future purchase of the Group’s services or merchandise on GigaCloud Marketplace; and, (2) amounts payable to Sellers that the Group collects from Buyers in relation to the GigaCloud 3P services it provides on GigaCloud Marketplace.
**Pursuant to the 2017 Share Incentive Plan, in February 2022, the board of directors resolved to grant 210,898 restricted shares to its employees and non-employee service providers. The amount of $1,578 thousand prepayment of consideration that was received by the Group before cliff vesting of such restricted shares was initially recorded in accrued expenses and other current liabilities. During the year ended December 31, 2024, $79 thousand of prepaid consideration was transferred from accrued expenses and other current liabilities to equity upon vesting of the restricted shares. No remaining prepaid consideration was recorded in accrued expenses and other current liabilities within the consolidated balance sheets as of December 31, 2024.
11. LEASES
The Group leases its office space and warehouse facilities under non-cancelable leases with various expiration dates. The Group also has equipment that is leased under non-cancelable finance leases. The Group considers various factors such as market conditions and the terms of any renewal options that may exist to determine whether it will renew or replace the lease. In the event the Group is reasonably certain to exercise the option to extend a lease, the Group will include the extended terms in the operating lease right-of-use asset and operating lease liability. Certain fulfillment center storage shelves and certain forklifts used in the fulfillment centers are leased under finance leases, which have a fixed lease term of three to five years from the lease commencement dates. Leases with an initial term of 12 months or less are not recorded on the balance sheet; the Group recognizes lease expense for these leases on a straight-line basis over the lease term.
119

Table of Contents
GigaCloud Technology Inc
NOTES TO THE CONSOLIDATED FINANCIAL STATEMENTS

The gross amounts of assets and liabilities related to both operating and finance leases were as follows:
December 31,
Balance Sheet Caption20242023
(In thousands)
Assets:
Operating lease right-of-use assetsOperating lease right-of-use assets$451,930 $398,922 
Finance lease right-of-use assetsProperty and equipment, net546 8,616 
Total right-of-use assets$452,476 $407,538 
December 31,
Balance Sheet Caption20242023
(In thousands)
Liabilities:
Current:
Operating lease liabilitiesCurrent operating lease liabilities$(88,521)$(57,949)
Finance lease liabilitiesAccrued expenses and other current liabilities(140)(1,666)
Non-current:
Operating lease liabilitiesOperating lease liabilities, non-current(395,235)(343,511)
Finance lease liabilitiesFinance lease obligations, non-current(382)(111)
Total lease liabilities$(484,278)$(403,237)
The components of lease cost were as follows:
Year ended December 31,
20242023
(In thousands)
Operating lease cost$102,841 $40,215 
Finance lease cost
Amortization of right-of-use assets436680
Interest on lease liabilities153532
Short-term lease costs699351
Total$104,129 $41,778 
Lease terms and discount rates are as follows:
December 31,
20242023
Weighted average remaining lease term (years):
Operating leases5.416.45
Finance leases3.620.84
Weighted average discount rate:
Operating leases3.22 %3.23 %
Finance leases10.54 %18.18 %
120

Table of Contents
GigaCloud Technology Inc
NOTES TO THE CONSOLIDATED FINANCIAL STATEMENTS

Future minimum lease payments as of December 31, 2024, including rental payments for lease renewal options the Group is reasonably certain to exercise were as follows:
 
Operating leases
Finance leases
 (In thousands)
Maturity of Lease Liabilities
2025$105,052 $189 
2026106,336 151 
2027101,547 143 
202891,186 111 
202960,838 37 
Thereafter75,789  
Total lease payments540,748 631 
Less: imputed interest(56,992)(109)
Present value of lease liabilities$483,756 $522 
Supplemental cash flow information related to leases was as follows:
Year ended December 31,
20242023
(In thousands)
Cash paid for amounts included in the measurement of lease liabilities
Operating cash flows from operating leases$74,729 $37,730 
Operating cash flows from finance leases153 532 
Financing cash flows from finance leases1,726 2,212 
Right-of-use assets obtained in exchange for lease obligations *
Operating leases143,259 291,816 
Finance leases$767 $207 
*This supplemental non-cash disclosure for right of use assets obtained in exchange for new lease liabilities refers to an increase in lease liabilities associated with obtaining new right of use assets.
12. ORDINARY AND PREFERRED SHARES
Initial Public Offering, Ordinary Shares, and Preferred Shares
Prior to the its IPO in 2022, the Company issued Series A, Series B, Series C, Series D, and Series E preferred shares and ordinary shares. On August 18, 2022, the Company completed its IPO of 3,381,000 shares on the Nasdaq Global Market at $12.25 per share for total Proceeds of $34.2 million. Our Board of Directors authorized two classes of shares, Class A and Class B ordinary shares at $0.05 par value per share. Immediately prior to completion of the IPO, 19,856,932 preferred shares and 8,119,882 ordinary shares were converted to Class A ordinary shares. 1,571,043 preferred shares and 7,755,689 ordinary shares were converted to Class B ordinary shares. No preferred shares have been issued subsequent to the Company's IPO and no preferred shares remain outstanding as of December 31, 2024, 2023 and 2022.
The rights of the holders of Class A and Class B ordinary shares are identical, except with respect to voting and conversion. Each share of Class A ordinary shares is entitled to one vote per share. Each share of Class B ordinary shares is entitled to 10 votes. Shares of Class B ordinary shares may be converted at any time at the option of the shareholder to Class A ordinary shares. Class A ordinary shares may not be converted to Class B ordinary shares. Class B ordinary shares are held only by our founder and chief executive officer Mr. Larry Lei Wu and his vehicles. In the three
121

Table of Contents
GigaCloud Technology Inc
NOTES TO THE CONSOLIDATED FINANCIAL STATEMENTS

years ended December 31, 2024, 2023, and 2022, 1,250,000, nil, and nil Class B ordinary shares were converted into equivalent number of Class A ordinary shares.
Share Repurchases
In the three years ended December 31, 2024, 2023 and 2022, the Group repurchased $23.2 million, $1.6 million and nil, respectively, of the Company's Class A ordinary shares through Rule 10b5-1 plans at an average price of $22.45, $7.37, and nil, respectively. Share repurchase costs incurred in the three years ended December 31, 2024, 2023 and 2022 were $42 thousand, $8 thousand, and nil. In December 2024, the Group retired 683,760 shares of the Company's Class A ordinary shares, which were repurchased in 2024 and 2023. The difference between the cost of the treasury shares and the stated value of the shares is allocated between additional paid-in capital and retained earnings in accordance with ASC 505 requirements.
Under existing repurchase plans authorized by our Board of Directors, $22.8 million remain available for Class A ordinary share repurchases as of December 31, 2024.
The following table presents treasury shares issued, repurchased and subsequently retired:
Year ended December 31,
202420232022
Treasury shares at the beginning of the year294,0294,624,039 
Issuance of ordinary shares to the Trust Holdcos  4,765,903 
Repurchases during the year1,033,292 215,201  
Retirement of shares(683,760)  
Shares issued for share-based compensation 68,283  
Share-based compensation(34,171)(4,613,494)(141,864)
Treasury shares at the ending of the year609,390294,0294,624,039
13. SHARE-BASED COMPENSATION
In March 2017, our shareholders and board of directors approved and adopted the 2017 share incentive plan (the “2017 Plan”) for the purpose of granting share-based compensation awards. As of December 31, 2024, the maximum aggregate number of shares which may be issued pursuant to all awards under the 2017 Plan was 7,996,565 ordinary shares.
Restricted share units
Each year from 2023, the Group grants restricted share units (RSUs) to a broad based group of eligible employees and from time to time, eligible non-employee service providers, under the 2017 Plan. RSUs are generally granted during the second quarter of the year with two types of vesting schedules of (1) vesting immediately upon grant or (2) vesting 50% immediately upon grant and cliff vesting the remaining 50% over a one year requisite service period. RSUs are measured at the grant date fair value of the awards. Compensation expense for RSUs is recognized ratably over the requisite service period of the award, or immediately upon grant if there is no requisite service.
Each share granted subject to an RSU award reduces the number of shares available under the Group's stock incentive plan by one share. The Group satisfies vesting of RSUs with newly issued shares and treasury shares. RSUs may be forfeited by employees who terminate prior to vesting.
A summary of the Group's RSU activities for the years ended December 31, 2024, and 2023 is presented below:
122

Table of Contents
GigaCloud Technology Inc
NOTES TO THE CONSOLIDATED FINANCIAL STATEMENTS

Number of sharesWeighted average grant-date fair value
Outstanding as of January 1, 2024159,773 $5.01 
 Granted567,13030.72
Vested(572,402)23.71
Forfeited(4,241)5.01
Outstanding as of December 31, 2024150,260$30.82 
Number of sharesWeighted average grant-date fair value
Outstanding as of January 1, 2023 $ 
Granted412,3975.23
Vested(252,624)5.37 
Outstanding as of December 31, 2023159,773$5.01 
As of December 31,2024, unrecognized compensation expenses of $1,158 thousand related to the 150,260 unvested RSUs will be recognized in the next twelve months.
Compensation expenses recognized in connection with RSUs are allocated to the following expense items.
Year ended December 31,
202420232022
(In thousands)
Cost of revenues$970 $9 $ 
Selling and marketing expenses2,457 169  
General and administrative expenses11,024 1,501  
Research and development expenses2,058 211  
Total share compensation expenses$16,509 $1,890 $ 
Share options
Prior to its IPO in 2022, the Group granted share options to a broad based group of eligible employees under the 2017 Plan. Share options granted were exercisable upon a qualified IPO before an expiration period of ten years after grant, and certain share options granted to key employees had requisite service periods up to 42 months. Share options were measured at the grant date fair value using the binomial option pricing model with the following assumptions.
Year ended December 31,
Grant dates:2022
  Risk-free rate of return1.80%
  Volatility43.60%
  Expected dividend yield0.00%
  Exercise multiple
2.20/2.80
  Fair value of underlying ordinary share$7.50
  Expected terms10 years
The expected volatility was estimated based on the historical volatility of comparable peer public companies with a time horizon close to the expected term of the Group’s options. The risk-free interest rate was estimated based on the
123

Table of Contents
GigaCloud Technology Inc
NOTES TO THE CONSOLIDATED FINANCIAL STATEMENTS

yield to maturity of U.S. treasury bonds denominated in USD for a term consistent with the expected term of the Group’s options in effect at the option valuation date. Expected dividend yield is zero as the Group does not anticipate any dividend payments in the foreseeable future. The expected exercise multiple was estimated as the average ratio of the stock price to the exercise price of when employees would decide to voluntarily exercise their vested options. Expected term is the contract life of the option.
In August 2022, the Group consummated its IPO and all outstanding share options were vested and expensed. All share options outstanding were exercised as of December 31, 2023, and no new share options were granted in 2024 and 2023. No outstanding share options remained as of December 31, 2024. The following table summarizes activities of share options for the years ended December 31, 2023 and 2022.
Number of
shares
Weighted
average
exercise price
Weighted
average grant-
date fair value
Outstanding at January 1, 2023
4,556,061$0.05 $1.15 
Granted
   
Exercised(4,556,061)0.051.15 
Outstanding at December 31, 2023
 $ $ 
Number of
shares
Weighted
average
exercise price
Weighted
average grant-
date fair value
Outstanding at January 1, 20224,170,627 $0.05 $0.57 
Granted385,434 0.05 7.43 
Exercised
   
Outstanding at December 31, 20224,556,061$0.05 $1.15 
Total intrinsic value of options exercised was nil, $5,239 thousand and nil for the years ended December 31, 2024, 2023, and 2022.
Total compensation expenses recognized are allocated to the following expense items.
Year ended December 31,
202420232022
(In thousands)
Cost of revenues$ $ $487 
Selling and marketing expenses  748 
General and administrative expenses  7,652 
Research and development expenses   
Total share compensation expenses$ $ $8,887 
Restricted shares
In 2022, the Group granted restricted shares to its eligible employees and certain non-employee service providers. Restricted shares granted had an exercise price of $7.48 per share and were exercisable upon (1) a qualified IPO and (2) satisfaction of a requisite service period of three years starting from the date of service commencement with the Group. In the event of early service termination, the Company has the right (but not the obligation) to repurchase all or any of the restricted shares in cash, for the amount of the original purchase price paid by the grantee.
124

Table of Contents
GigaCloud Technology Inc
NOTES TO THE CONSOLIDATED FINANCIAL STATEMENTS

Restricted shares were measured at the grant date fair value using the income approach and equity allocation method. Estimation of fair value involves significant assumptions that might not be observable in the market, and a number of complex and subjective variables, discount rate, risk-free interest rate and subjective judgments regarding the Group’s projected financial and operating results, its unique business risks, the liquidity of its ordinary shares and its operating history and prospects at the time the grants are made. The fair value of these awards was determined by management with the assistance from an independent valuation firm. The grant date fair value of the restricted shares was determined to be $0.0015 per share.
In 2022, the Group further granted restricted shares to one non-employee service provider directly attributable to the Group's IPO. Restricted shares granted were exercisable at $0.05 per share, which is the par value of the Company's ordinary shares. No other restrictions were stipulated and such restricted shares were vested immediately upon consummation of the Group's IPO. No restricted shares have been granted after the year ended December 31, 2022, and no unvested restricted shares remained as of December 31, 2024.
A summary of the Company’s restricted shares for the year ended December 31, 2024 is presented below:
Number of shares
Weighted
average grant
date fair value
Outstanding as of January 1, 202410,545$0.0015 
Vested(10,545)0.0015
Outstanding as of December 31, 2024  
Expected to be vested  $ 

A summary of the Company’s restricted shares for the year ended December 31, 2023 is presented below:
Number of shares
Weighted
average grant
date fair value
Outstanding as of January 1, 202369,034$0.0015 
Vested(58,489)0.0015
Outstanding as of December 31, 202310,5450.0015
Expected to be vested10,545$0.0015 

A summary of the Company’s restricted shares for the year ended December 31, 2022 is presented below:
Number of shares
Weighted
average grant
date fair value
Outstanding as of January 1, 2022 $ 
Granted220,8980.2690
Vested(151,864)0.3906
Outstanding as of December 31, 202269,034 0.0015 
Expected to be vested69,034 $0.0015 
14. WARRANTS
125

Table of Contents
GigaCloud Technology Inc
NOTES TO THE CONSOLIDATED FINANCIAL STATEMENTS

On July 1, 2022, the Group entered into an agreement with Aegis Capital Corp. (the “Underwriter”), pursuant to which, the Group agreed to issue warrants to the Underwriter upon the completion of its IPO as additional compensation for the Underwriter’s services, which entitles the Underwriter to purchase up to 1.0% of Class A ordinary shares sold in the IPO in the par value of $0.05 per share, at the exercise price of 150% of the public offering price of $12.25 per share.
The Group issued warrants to the Underwriter at the closing of the offering on August 22, 2022, and the Underwriter is entitled to subscribe for, purchase and receive, in whole or in part, up to 29,400 Class A ordinary shares in the par value of $0.05 per share, at the exercise price of $18.375 per share, at any time beginning February 17, 2023, and at or before February 17, 2025. In February 2024, the Underwriter exercised 29,400 of its warrants under cashless exercise for the Company to issue 13,372 Class A ordinary shares in aggregate. The shares were issued on February 16, 2024, February 23, 2024 and February 28, 2024. All warrants of the Underwriter have been exercised as of December 31, 2024.
The warrants are classified as equity under ASC 718. The Group initially recognized the warrants in the amount of $748 thousand in addition paid in capital based on the fair value of the warrants, which was determined using the binomial option pricing model on the issuance date. In addition, given the warrants were directly attributable to the IPO consummated, the Group recorded the cost incurred against the gross proceeds of the offering.
The fair value of the warrant upon the issuance during the year ended December 31, 2022 was estimated with the following assumptions used respectively:
Year ended December 31,
2022
Risk-free rate of return3.14%
Volatility46.68%
Expected dividend yield%
Fair value of underlying ordinary share$41.41
Expected terms2.5 years
The expected volatility was estimated based on the historical volatility of comparable peer public companies with a time horizon close to the expected term of the warrant. The risk-free interest rate was estimated based on the yield to maturity of U.S. treasury bonds denominated in USD for a term consistent with the expected term of the warrant in effect at the valuation date. Expected dividend yield is zero as the Group does not anticipate any dividend payments in the foreseeable future. Expected term is the contract life of the warrant.
15. INCOME TAX
Income tax
The components of income before income taxes are as follows:
Year ended December 31,
202420232022
(In thousands)
The U.S.$28,279 $16,222 $6,502 
Foreign112,335 98,773 24,662 
Total$140,614 $114,995 $31,164 
126

Table of Contents
GigaCloud Technology Inc
NOTES TO THE CONSOLIDATED FINANCIAL STATEMENTS

For the years ended December 31, 2024, 2023 and 2022, the details of income tax expense are set forth below:
Year ended December 31,
202420232022
(In thousands)
Current
Federal$11,122 $2,286 $1,758 
State4,796 1,358 948 
Foreign10,328 16,845 4,303 
Total current tax expense26,246 20,489 7,009 
Deferred
Federal(8,637)724 253 
State(1,964)(261)(67)
Foreign(839)(65)(3)
Total deferred tax expense (11,440)398 183 
Income tax expense$14,806 $20,887 $7,192 
The reconciliation of taxes at the statutory federal rate to our provision for income taxes for the years ended December 31, 2024, 2023 and 2022 was as follows:
Year ended December 31,
202420232022
(In thousands)
Tax at statutory federal rate of 21%$29,529 $24,149 $6,544 
State tax, net of federal benefit1,468 779 556 
Tax rate differential for foreign entities(5,392)(1,445)(682)
Preferential tax rate(1,795)(322)(509)
Change in unrecognized tax benefits1,029 451 254 
Non-deductible expenses(126)5 2 
Cross-border transfer pricing adjustment(6,366)(1,161)(1,330)
Change in valuation allowance on deferred tax assets(197)(817)1,594 
Prior year settlements and claims(2,411)(554)701 
Others(933)(198)62 
Total$14,806 $20,887 $7,192 

Deferred tax assets and deferred tax liabilities
127

Table of Contents
GigaCloud Technology Inc
NOTES TO THE CONSOLIDATED FINANCIAL STATEMENTS

December 31,
20242023
(In thousands)
Net operating losses carryforwards$2,618 $2,821 
Inventories under the uniform capitalization (UNICAP) rules1,663 1,031 
Inventory write-down569 553 
Accrued expenses and other current liabilities1,003 352 
Operating lease liabilities, current and non-current88,363 62,904 
Others715 141 
Less: valuation allowance(2,618)(2,821)
Total deferred tax assets, net92,313 64,981 
Tax impact of full expensing of qualified property and equipment(3,763)(4,776)
Intangibles(1,061)(1,608)
Finance leases (133)
Operating lease right-of-use assets(78,404)(60,819)
Total gross deferred income tax liabilities(83,228)(67,336)
Net deferred assets (liabilities)$9,085 $(2,355)
The deferred taxes noted above are classified as follows in the Group’s consolidated balance sheets:
December 31,
20242023
(In thousands)
Deferred tax assets$10,026 $1,440 
Deferred tax liabilities(941)(3,795)
Net deferred assets (liabilities)$9,085 $(2,355)
Changes in valuation allowance are as follows:
Year ended
December 31,
20242023
(In thousands)
Balance at the beginning of the year$2,821 $2,786 
Additions3921,466
Reversal(589)(1,420)
Expiration(6)(11)
Balance at the end of the year$2,618 $2,821 
Net Operating Losses and Valuation Allowances
The net operating loss carryforwards of the Company’s subsidiaries incorporated in the US amounted to $4,466 thousand, $2,976 thousand and nil as of December 31, 2024, 2023 and 2022. As of December 31, 2024, $2,231 thousand net operating loss carryforwards does not expire, the remainder will begin to expire in 2037. The net operating loss carryforwards of the Company’s foreign subsidiaries amounted to $8,763 thousand, $9,727 thousand and $12,890 thousand as of December 31, 2024, 2023 and 2022. nil, $19 thousand, $316 thousand, $45 thousand, $202 thousand, $526 thousand and $1,151 thousand will expire if unused by December 31, 2025, 2026, 2027, 2028, 2029, 2033 and 2034, respectively. As of December 31, 2024, the net operating loss carryforwards of the Company’s foreign subsidiaries amounted to $6,504 thousand, do not expire.
128

Table of Contents
GigaCloud Technology Inc
NOTES TO THE CONSOLIDATED FINANCIAL STATEMENTS

As of December 31, 2024 , 2023 and 2022, the Group had valuation allowances of $2,618 thousand, $2,821 thousand and $2,786 thousand.
Unremitted Earnings
As of December 31, 2024 , 2023 and 2022 respectively, the Group has not recorded approximately $19,874 thousand, $12,545 thousand and $5,933 thousand of deferred tax liabilities associated with remaining unremitted foreign earnings considered indefinitely reinvested, for which foreign income and withholding taxes would be due upon repatriation.
Uncertain Tax Positions
The benefits of uncertain tax positions are recorded in the Company’s consolidated financial statements only after determining a more-likely-than-not probability that the uncertain tax positions will sustain, if examined by taxing authorities. A recognized tax position is measured at the largest amount of benefit that is greater than 50% likely of being realized upon settlement.
As of December 31, 2024, 2023 and 2022 , the amounts of unrecognized tax benefits were $4,321 thousand, $3,302 thousand and $2,894 thousand, respectively, which would affect the Group’s effective income tax rate.
A reconciliation of unrecognized tax benefits is as follows:
Year ended December 31,
202420232022
(In thousands)
Unrecognized tax benefits, beginning of year$3,302 $2,894 $1,033 
Increases1,029 451 254 
Reclassified from prior-year income tax payable(10)(43)1,607 
Unrecognized tax benefits, end of year$4,321 $3,302 $2,894 
The Group classifies interest and penalties related to uncertain tax benefits as income tax expense. Due to uncertainties under the tax law, positions taken on tax returns may be challenged and ultimately disallowed by taxing authorities. Accordingly, it may not be appropriate to reflect a position taken on the tax return when the outcome of that tax position is uncertain. For the years ended December 31, 2024, 2023 and 2022, the Group recorded the amounts of $1,019 thousand, $408 thousand and $1,861 thousand, respectively, which are related to uncertainties mainly with regards to the tax impact of transfer pricing adjustment and open interpretation of tax laws in application to our facts and circumstances. The unrecognized tax benefits balances, if recognized upon audit settlement or statute expiration, would affect the effective tax rate. The Group is currently unable to provide an estimate of a range of total amount of unrecognized tax benefits that is reasonably possible to change significantly within the next twelve months.
As of December 31, 2024, the statute of limitations remains open for U.S. federal tax returns for 2014 and following years. In non-U.S. jurisdictions, the years open to audit represent the years still open under the statute of limitations. With respect to major jurisdictions outside the United States, our subsidiaries are no longer subject to income tax audits for years before 2014.
129

Table of Contents
GigaCloud Technology Inc
NOTES TO THE CONSOLIDATED FINANCIAL STATEMENTS

16. NET INCOME PER ORDINARY SHARE
The following table sets forth the basic and diluted net income per ordinary share computation and provides a reconciliation of the numerator and denominator for the years presented:
Year ended December 31,
202420232022
(In thousands)
Numerator:
Net income$125,808 $94,108 $23,972 
Net income attributable to preferred shareholders  (8,352)
Accretion of Series E Preferred Shares  (941)
Net income per ordinary share calculation$125,808 $94,108 $14,679 
Denominator:
Weighted average number of ordinary shares outstanding
 - Basic41,079,67240,788,44824,412,314
 - Diluted41,201,02640,922,59024,412,314
Net income per ordinary share attributable to ordinary shareholders
 - Basic$3.06 $2.31 $0.60 
 - Diluted$3.05 $2.30 $0.60 
Pre-IPO
The ordinary shares issued and outstanding were included in determining weighted average number of ordinary shares and the calculation of basic net income per ordinary share, as these shares entitle shareholders to dividend rights.
For the period from January 1, 2022 to August 17, 2022, all outstanding share-based awards were not included in the calculation of basic or diluted net income per ordinary share, as the issuance of such awards were contingent upon a qualified IPO within expiration period, which was not satisfied until completion of the IPO on August 18, 2022. For the period from January 1, 2022 to August 17, 2022, Preferred Shares were excluded from the calculation of diluted earnings per ordinary share as their inclusion would have been anti-dilutive.
Post-IPO
Upon completion of the IPO on August 17, 2022, the issued and outstanding 21,427,975 Series A, B, C, D and E Preferred Shares were converted into the Company’s ordinary shares at a par value of $0.05 per share on a one-for-one-basis (disclosed in the Note 12). Subsequently, all ordinary shares have been included in the calculation of basic net income per ordinary share on a weighted average basis.
For the period after the IPO to December 31, 2023, 29,400 Class A ordinary shares to be issued to the Underwriter upon the exercise of the warrant (disclosed in the Note 14) were not included in the calculation of dilutive net income per ordinary share under the treasury stock method, as their exercise prices were higher than the fair market value of the Company’s ordinary shares, representing out-of-the-money impact from the holder’s perspective. All warrants were exercised in February 2024.
The potential dilutive securities that have been included in the calculation of diluted net income per ordinary share are presented as follow:
130

Table of Contents
GigaCloud Technology Inc
NOTES TO THE CONSOLIDATED FINANCIAL STATEMENTS

Year ended December 31,
202420232022
RSUs117,463 103,879  
RS3,891 30,263  
17. REVENUES
The Group’s revenues are disaggregated by major products/service lines and timing of revenue recognition. Detailed information is specified as follows:
Year ended December 31,
Major products/services lines202420232022
(In thousands)
Service revenues
Platform commission$16,879 $11,187 $6,872 
Ocean transportation service65,759 19,703 37,957 
Drayage service15,214 10,762 5,007 
Warehousing service46,189 24,423 16,242 
Last-mile delivery service156,585 105,978 62,745 
Packaging service29,951 17,296 7,735 
Others19,696 9,835 4,070 
Total service revenues350,273 199,184 140,628 
Product revenues
Product sales to B215,702 86,578 49,128 
Product sales to C193,937 118,044 68,633 
Off-platform ecommerce409,639 204,622 117,761 
GigaCloud 1P400,511 299,930 231,682 
Others619 95  
Total product revenues810,769 504,647 349,443 
Revenues$1,161,042 $703,831 $490,071 
    
Year ended December 31,
Timing of revenue recognition202420232022
(In thousands)
Revenue from goods or services transferred to customers over time$288,345 $161,503 $121,951 
Revenue from goods or services transferred to customers at a point in time872,697 542,328 368,120 
Revenues$1,161,042 $703,831 $490,071 
Contract Liabilities
As of December 31, 2024 and 2023, the amounts of contract liabilities are $4,486 thousand and $5,537 thousand, respectively. Changes in the contract liabilities balances for the years ended December 31, 2024, 2023 and 2022 are as follows:
131

Table of Contents
GigaCloud Technology Inc
NOTES TO THE CONSOLIDATED FINANCIAL STATEMENTS

Year ended December 31,
202420232022
(In thousands)
Balance as of beginning of the year$5,537 $2,001 $3,690 
Revenue recognized from opening balance of contract liabilities(5,537)(2,001)(3,690)
Increase due to cash received598,533 422,547 302,474 
Increase due to the acquisition 2,051  
Revenue recognized from cash received during the year(593,991)(419,073)(300,439)
Foreign exchange effect(56)12 (34)
Balance as of end of the year$4,486 $5,537 $2,001 
Contract liabilities relate to considerations received in advance for merchandise sales and services provided on GigaCloud Marketplace for which control of the services occur at a later point in time. The contract liabilities will be recognized as revenue when the Group fulfills its performance obligations to transfer the promised products or services to customers, which is expected to occur within one year.
The Group has elected the practical expedient in ASC 606-10-50-14(a) not to disclose the information about remaining performance obligations which are part of contracts that have an original expected duration of one year or less.
18. COMMITMENTS AND CONTINGENCIES
The Group leases offices and fulfillment centers under non-cancelable operating lease agreements. Future minimum lease payments under these noncancelable lease agreements with initial terms longer than twelve months are disclosed as maturity of lease liabilities in Note 11.
On March 9, 2024, one of our fulfillment centers in Japan experienced a fire. The fire destroyed our inventories located within the fulfillment center. The Group recognized losses of $2.0 million as a result of the fire. Based on the provisions of our insurance policies, the gross losses were reduced by the insurance proceeds received $1.9 million from our insurance carrier for the claim.
The Group may incur certain costs in connection with the reconstruction efforts of the leased fulfillment center following the fire. Notably, our insurance coverage extends to damages incurred by third parties. As of the date the consolidated financial statements were issued, the Group is unable to reasonably estimate the extent of these costs. Consequently, no specific provision has been accrued in our financial statements related to the reconstruction efforts of the leased fulfillment center. We remain committed to monitoring the situation closely and will adjust our estimates accordingly as more information becomes available in subsequent reporting periods. As of December 31, 2024, the Group did not expect liabilities arising from reconstruction efforts, net of insurance recoveries, to materially adversely affect the Group’s consolidated results of operations or its financial condition.
The Group has no other material commitments or long-term obligations as of December 31, 2024.
19. SUBSEQUENT EVENTS
Subsequent to December 31, 2024, the Group executed a series of share repurchase transactions under a Rule 10b5-1 plan. As of March 3, 2025, the Group repurchased a total of 283,889 Class A ordinary shares at an average price of $20.10, totaling approximately $5.7 million. Direct and incremental cost incurred in relation to the repurchase were $11 thousand.



132


Item 9.      Changes in and Disagreements With Accountants on Accounting and Financial Disclosure
Not applicable.
Item 9A.       Controls and Procedures
Disclosure Controls and Procedures
Our management, with the participation of our principal executive officer and principal financial officer, has performed an evaluation of the effectiveness of our disclosure controls and procedures (as defined in Rule 13a-15(e) under the Exchange Act) as of the end of the period covered by this annual report, as required by Rule 13a-15(b) under the Exchange Act.
Based upon that evaluation, our management has concluded that, as of December 31, 2024, our disclosure controls and procedures were effective, in design and operation, at a reasonable assurance level.
Internal Control over Financial Reporting
(a) Management’s Annual Report on Internal Control over Financial Reporting
Our management is responsible for establishing and maintaining adequate internal control over financial reporting, as such item is defined in Rules 13a-15(f) under the Exchange Act, for our company. Internal control over financial reporting is a process designed to provide reasonable assurance regarding the reliability of financial reporting and the preparation of consolidated financial statements in accordance with generally accepted accounting principles and includes those policies and procedures that (i) pertain to the maintenance of records that, in reasonable detail, accurately and fairly reflect the transactions and dispositions of a company’s assets, (ii) provide reasonable assurance that transactions are recorded as necessary to permit preparation of consolidated financial statements in accordance with generally accepted accounting principles, and that a company’s receipts and expenditures are being made only in accordance with authorizations of a company’s management and directors, and (iii) provide reasonable assurance regarding prevention or timely detection of unauthorized acquisition, use, or disposition of a company’s assets that could have a material effect on the consolidated financial statements.
Because of its inherent limitations, internal control over financial reporting may not prevent or detect misstatements. Also, projections of any evaluation of effectiveness to future periods are subject to the risk that controls may become inadequate because of changes in conditions, or that the degree of compliance with the policies or procedures may deteriorate.
As required by Section 404 of the Sarbanes-Oxley Act and related rules as promulgated by the SEC, our management assessed the effectiveness of our internal control over financial reporting as of December 31, 2024 using criteria established in “Internal Control—Integrated Framework (2013)” issued by the Committee of Sponsoring Organizations of the Treadway Commission. Based on this evaluation, our management has concluded that our internal control over financial reporting was effective as of December 31, 2024.
Our independent registered public accounting firm, KPMG Huazhen LLP, who audited our consolidated financial statements for the year ended December 31, 2024, has issued an attestation report on management’s assessment of our internal control over financial reporting as of December 31, 2024.
Previously Reported Material Weaknesses in Internal Control over Financial Reporting
As previously reported in the Company’s Form 10-Qs for the fiscal quarter ended September 30, 2024, June 30, 2024 and March 31, 2024, and the Annual Report on Form 10-K for the fiscal year ended December 31, 2023, we previously identified two material weaknesses in our internal control over financial reporting. The material weaknesses that have been identified relate to (i) our lack of sufficient financial reporting and accounting personnel with appropriate knowledge of U.S. GAAP and the SEC reporting requirements to formalize, design, implement and operate key controls over financial reporting process to address complex U.S. GAAP accounting issues and related disclosures in accordance with U.S. GAAP and financial reporting requirements set forth by the SEC, which could result in misstatements in relevant financial statement accounts and disclosures, and (ii) the design and implementation of our internal control over the independent review of journal entries due to the absence of formalized accounting policies and procedures, as well as inappropriate segregation of duties specific to the preparation and review of journal entries, which could result in misstatements not being timely prevented or detected, with potentially impact on all financial statement accounts and disclosures.
133


We implemented a number of measures to address the material weaknesses identified, including: (1) hiring additional accounting and financial reporting personnel with U.S. GAAP and SEC reporting experience, (2) expanding the capabilities of existing accounting and financial reporting personnel through continuous training and education in the accounting and reporting requirements under U.S. GAAP and SEC rules and regulations, (3) establishing clear roles and responsibilities to develop and implement formal comprehensive financial period-end closing policies and procedures to ensure all transactions are properly recorded and disclosed, (4) establishing effective monitoring and oversight controls for non-recurring and complex transactions to ensure the accuracy and completeness of our consolidated financial statements and related disclosures, (5) designing and implementing formal accounting policies with periodic reviews, procedures and controls supporting our period-end financial reporting process, including controls over the preparation and review of account reconciliations and journal entries, (6) hiring external consultant who, under the direction of management, assisted management in testing processes, procedures and controls to support management’s conclusions surrounding the design and operating effectiveness of management’s internal controls over financial reporting, and (7) upgrading our information technology, or IT, and other critical systems infrastructure, and enhancing the IT general control framework to support all business applications, infrastructure and enhance segregation of duties. The process of designing and implementing an effective financial reporting system is a continuous effort that requires us to anticipate and react to changes in our business and the economic and regulatory environments and to expend significant resources to maintain a financial reporting system that is adequate to satisfy our reporting obligation.
During the fiscal quarter ended December 31, 2024, we completed our testing of the operating effectiveness of internal controls impacted by these remediation efforts and determined that as a result of the measures described above, the material weaknesses have been remediated as of December 31, 2024.
(b) Attestation Report of the Registered Public Accounting Firm
The effectiveness of our internal control over financial reporting as of December 31, 2024 has been audited by KPMG Huazhen LLP, an independent registered public accounting firm, as stated in their report, which is included in Part II, Item 8 of this Annual Report on Form 10-K.
(c) Changes in Internal Control over Financial Reporting
As described above, we have taken steps to remediate the material weaknesses in our internal control over financial reporting described above. Except as otherwise described herein, there were no changes in our internal control over financial reporting (as defined in Rules 13a-15(f) and 15d-15(f) under the Exchange Act) that occurred during the fiscal quarter ended December 31, 2024 that have materially affected, or that are reasonably likely to materially affect, our internal control over financial reporting.
Item 9B.       Other Information
Rule 10b5-1 Trading Plan
During the three months ended December 31, 2024, none of the director or “officer” (as defined in Rule 16a-1(f) under the Exchange Act) of our company adopted or terminated a “Rule 10b5-1 trading arrangement” or “non-Rule 10b5-1 trading arrangement,” each as defined in Item 408(a) of Regulation S-K.
Item 9C.       Disclosure Regarding Foreign Jurisdictions that Prevent Inspections
Not applicable.
PART III
Item 10.        Directors, Executive Officers and Corporate Governance.
Incorporated by reference from the information in our Proxy Statement for our 2025 Annual Meeting of Shareholders, which we will file with the SEC not later than 120 days following the end of the fiscal year to which this annual report relates.
Item 11. Executive Compensation
Incorporated by reference from the information in our Proxy Statement for our 2025 Annual Meeting of Shareholders, which we will file with the SEC not later than 120 days following the end of the fiscal year to which this annual report relates.
134


Item 12. Security Ownership of Certain Beneficial Owners and Management and Related Stockholder Matters
Incorporated by reference from the information in our Proxy Statement for our 2025 Annual Meeting of Shareholders, which we will file with the SEC not later than 120 days following the end of the fiscal year to which this annual report relates.
Item 13.        Certain Relationships and Related Transactions, and Director Independence
Incorporated by reference from the information in our Proxy Statement for our 2025 Annual Meeting of Shareholders, which we will file with the SEC not later than 120 days following the end of the fiscal year to which this annual report relates.
Item 14.        Principal Accountant Fees and Services
Incorporated by reference from the information in our Proxy Statement for our 2025 Annual Meeting of Shareholders, which we will file with the SEC not later than 120 days following the end of the fiscal year to which this annual report relates.
PART IV
Item 15. Exhibit and Financial Statement Schedules
(a) List of Documents Filed as a Part of This Report:
(1) Financial Statements:
The financial statements are filed as part of this annual report on Form 10-K under Item 8, Financial Statements and Supplementary Data.
(2) Financial Statement Schedules:
All financial statement schedules are omitted because they are either inapplicable or not required, or because the required information is included in the consolidated financial statements or notes thereto contained in this annual report on Form 10-K.
(3) Exhibits.
Exhibit
Number
Description of Document
3.1
4.1
4.2
10.1#
10.2#
10.3#
10.4#
135


10.5
10.6
10.7
10.8
10.9
10.10
19
21.1*
23.1*
23.2*
31.1*
31.2*
32.1**
32.2**
97.1
101.INS*Inline XBRL Instance Document — the instance document does not appear in the Interactive Data File because its XBRL tags are embedded within the Inline XBRL document
101.SCH*Inline XBRL Taxonomy Extension Schema Document
101.CAL*Inline XBRL Taxonomy Extension Calculation Linkbase Document
101.DEF*Inline XBRL Taxonomy Extension Definition Linkbase Document
101.LAB*Inline XBRL Taxonomy Extension Label Linkbase Document
101.PRE*Inline XBRL Taxonomy Extension Presentation Linkbase Document
104*Cover Page Interactive Data File (embedded within the Exhibit 101 Inline XBRL document)

_____________________
* Filed herewith.
** Furnished herewith. This certification is deemed not “filed” by us for purposes of Section 18 of the Exchange Act , or otherwise subject to the liability of that section. This certification will not be deemed to be incorporated
136


by reference into any filing under the Securities Act or the Exchange Act, except to the extent that we specifically incorporate it by reference.
# Indicates a management contract or compensatory plan, contract, or arrangement.
Item 16. Form 10-K Summary
None.
137


SIGNATURES

Pursuant to the requirements of Section 13 or 15(d) of the Securities Exchange Act of 1934, the registrant has duly caused this report to be signed on its behalf by the undersigned, thereunto duly authorized.
GigaCloud Technology Inc
By:/s/ Larry Lei Wu
Name:Larry Lei Wu
Title:Chief Executive Officer
Date: March 3, 2025
GigaCloud Technology Inc
By:
/s/ Xiaoyang Wei
Name:
Xiaoyang Wei
Title:
Chief Financial Officer
(Principal Financial and Accounting Officer and duly Authorized Officer)
Date: March 3, 2025
[Signature Page to 10-K]




Pursuant to the requirements of the Securities Exchange Act of 1934, this report has been signed below by the following persons on behalf of the registrant and in the capacities and on the dates indicated.
SignatureTitleDate
Chairman of the Board of Directors,
/s/ Larry Lei WuDirector and Chief Executive OfficerMarch 3, 2025
Larry Lei Wu(Principal Executive Officer)
/s/ Xiaoyang Wei
Chief Financial Officer
March 3, 2025
Xiaoyang Wei(Principal Financial Officer)
/s/ Marshall BernesDirectorMarch 3, 2025
Marshall Bernes
/s/ Zhiwu ChenDirectorMarch 3, 2025
Zhiwu Chen
/s/ Jan William VisserDirectorMarch 3, 2025
Jan William Visser
/s/ Lorri KelleyDirectorMarch 3, 2025
Lorri Kelley
[Signature Page to 10-K]