0001819404--12-312021Q3falseP5D0.330.330.33P1Y0.640.14P5DP4Y0.640.330.3300018194042021-01-012021-09-300001819404dei:FormerAddressMember2021-01-012021-09-300001819404us-gaap:CommonClassAMember2021-01-012021-09-300001819404us-gaap:WarrantMember2021-01-012021-09-30xbrli:shares0001819404us-gaap:CommonClassAMember2021-11-110001819404us-gaap:CommonClassBMember2021-11-11iso4217:USD00018194042021-07-012021-09-3000018194042020-07-012020-09-3000018194042020-01-012020-09-30iso4217:USDxbrli:shares00018194042021-09-3000018194042020-12-310001819404nrdy:ClassBRedeemablePreferredUnitsMember2020-12-310001819404nrdy:ClassCRedeemablePreferredUnitsMember2020-12-310001819404nrdy:ClassAPreferredUnitsMemberus-gaap:MemberUnitsMember2020-12-310001819404nrdy:ClassAPreferredUnitsMember2020-12-310001819404us-gaap:MemberUnitsMembernrdy:ClassA1PreferredUnitsMember2020-12-310001819404nrdy:ClassA1PreferredUnitsMember2020-12-310001819404us-gaap:MemberUnitsMember2020-12-310001819404us-gaap:CommonClassAMember2021-09-300001819404us-gaap:CommonClassBMember2021-09-3000018194042019-12-3100018194042020-09-300001819404nrdy:ClassAPreferredUnitsMemberus-gaap:MemberUnitsMember2021-06-300001819404us-gaap:MemberUnitsMembernrdy:ClassA1PreferredUnitsMember2021-06-300001819404us-gaap:MemberUnitsMember2021-06-300001819404us-gaap:AdditionalPaidInCapitalMember2021-06-300001819404us-gaap:RetainedEarningsMember2021-06-300001819404us-gaap:AociIncludingPortionAttributableToNoncontrollingInterestMember2021-06-3000018194042021-06-300001819404us-gaap:RetainedEarningsMember2021-07-012021-09-1900018194042021-07-012021-09-190001819404us-gaap:AdditionalPaidInCapitalMember2021-07-012021-09-190001819404us-gaap:AociIncludingPortionAttributableToNoncontrollingInterestMember2021-07-012021-09-190001819404nrdy:ClassAPreferredUnitsMemberus-gaap:MemberUnitsMember2021-07-012021-09-300001819404us-gaap:MemberUnitsMembernrdy:ClassA1PreferredUnitsMember2021-07-012021-09-300001819404us-gaap:MemberUnitsMember2021-07-012021-09-300001819404us-gaap:CommonStockMemberus-gaap:CommonClassAMember2021-07-012021-09-300001819404us-gaap:CommonStockMemberus-gaap:CommonClassBMember2021-07-012021-09-300001819404us-gaap:AdditionalPaidInCapitalMember2021-07-012021-09-300001819404us-gaap:AociIncludingPortionAttributableToNoncontrollingInterestMember2021-07-012021-09-300001819404us-gaap:NoncontrollingInterestMember2021-07-012021-09-300001819404us-gaap:AdditionalPaidInCapitalMember2021-09-202021-09-300001819404us-gaap:NoncontrollingInterestMember2021-09-202021-09-3000018194042021-09-202021-09-300001819404us-gaap:RetainedEarningsMember2021-09-202021-09-300001819404us-gaap:AociIncludingPortionAttributableToNoncontrollingInterestMember2021-09-202021-09-300001819404us-gaap:CommonStockMemberus-gaap:CommonClassAMember2021-09-300001819404us-gaap:CommonStockMemberus-gaap:CommonClassBMember2021-09-300001819404us-gaap:AdditionalPaidInCapitalMember2021-09-300001819404us-gaap:RetainedEarningsMember2021-09-300001819404us-gaap:AociIncludingPortionAttributableToNoncontrollingInterestMember2021-09-300001819404us-gaap:NoncontrollingInterestMember2021-09-300001819404us-gaap:AdditionalPaidInCapitalMember2020-12-310001819404us-gaap:RetainedEarningsMember2020-12-310001819404us-gaap:AociIncludingPortionAttributableToNoncontrollingInterestMember2020-12-310001819404us-gaap:RetainedEarningsMember2021-01-012021-09-1900018194042021-01-012021-09-190001819404us-gaap:AdditionalPaidInCapitalMember2021-01-012021-09-190001819404us-gaap:AociIncludingPortionAttributableToNoncontrollingInterestMember2021-01-012021-09-190001819404nrdy:ClassAPreferredUnitsMemberus-gaap:MemberUnitsMember2021-01-012021-09-300001819404us-gaap:MemberUnitsMembernrdy:ClassA1PreferredUnitsMember2021-01-012021-09-300001819404us-gaap:MemberUnitsMember2021-01-012021-09-300001819404us-gaap:CommonStockMemberus-gaap:CommonClassAMember2021-01-012021-09-300001819404us-gaap:CommonStockMemberus-gaap:CommonClassBMember2021-01-012021-09-300001819404us-gaap:AdditionalPaidInCapitalMember2021-01-012021-09-300001819404us-gaap:AociIncludingPortionAttributableToNoncontrollingInterestMember2021-01-012021-09-300001819404us-gaap:NoncontrollingInterestMember2021-01-012021-09-300001819404nrdy:ClassAPreferredUnitsMemberus-gaap:MemberUnitsMember2020-06-300001819404us-gaap:MemberUnitsMembernrdy:ClassA1PreferredUnitsMember2020-06-300001819404us-gaap:MemberUnitsMember2020-06-300001819404us-gaap:AdditionalPaidInCapitalMember2020-06-300001819404us-gaap:RetainedEarningsMember2020-06-300001819404us-gaap:AociIncludingPortionAttributableToNoncontrollingInterestMember2020-06-3000018194042020-06-300001819404us-gaap:AdditionalPaidInCapitalMember2020-07-012020-09-300001819404us-gaap:RetainedEarningsMember2020-07-012020-09-300001819404us-gaap:AociIncludingPortionAttributableToNoncontrollingInterestMember2020-07-012020-09-300001819404nrdy:ClassAPreferredUnitsMemberus-gaap:MemberUnitsMember2020-09-300001819404us-gaap:MemberUnitsMembernrdy:ClassA1PreferredUnitsMember2020-09-300001819404us-gaap:MemberUnitsMember2020-09-300001819404us-gaap:AdditionalPaidInCapitalMember2020-09-300001819404us-gaap:RetainedEarningsMember2020-09-300001819404us-gaap:AociIncludingPortionAttributableToNoncontrollingInterestMember2020-09-300001819404nrdy:ClassAPreferredUnitsMemberus-gaap:MemberUnitsMember2019-12-310001819404us-gaap:MemberUnitsMembernrdy:ClassA1PreferredUnitsMember2019-12-310001819404us-gaap:MemberUnitsMember2019-12-310001819404us-gaap:AdditionalPaidInCapitalMember2019-12-310001819404us-gaap:RetainedEarningsMember2019-12-310001819404us-gaap:AociIncludingPortionAttributableToNoncontrollingInterestMember2019-12-310001819404us-gaap:AdditionalPaidInCapitalMember2020-01-012020-09-300001819404us-gaap:RetainedEarningsMember2020-01-012020-09-300001819404us-gaap:AociIncludingPortionAttributableToNoncontrollingInterestMember2020-01-012020-09-300001819404us-gaap:CommonClassAMember2021-09-200001819404nrdy:CommonClassFMember2021-09-300001819404us-gaap:CommonClassAMembernrdy:PrivatePlacementAndPublicWarrantsMember2021-09-20nrdy:manager0001819404nrdy:NerdyLLCMember2021-09-200001819404nrdy:LegacyNerdyHoldersMember2021-09-200001819404nrdy:LegacyNerdyHoldersMember2021-09-200001819404nrdy:OpCoWarrantsMember2021-09-200001819404us-gaap:CommonClassBMembernrdy:OpCoWarrantsMember2021-09-200001819404nrdy:PrivatePlacementWarrantsMember2021-09-200001819404us-gaap:PrivatePlacementMemberus-gaap:CommonClassAMember2021-09-202021-09-200001819404nrdy:FPAWarrantsMemberus-gaap:CommonClassAMember2021-09-202021-09-200001819404nrdy:FPAWarrantsMembernrdy:WarrantToPurchaseClassACommonStockMemberus-gaap:CommonClassAMember2021-09-202021-09-200001819404us-gaap:CommonClassAMembernrdy:FPAFinancingMember2021-09-202021-09-200001819404nrdy:FPAWarrantsMemberus-gaap:CommonClassAMember2021-09-20xbrli:pure0001819404nrdy:TaxReceivableAgreementMembersrt:AffiliatedEntityMember2021-09-200001819404nrdy:NerdyLLCMember2021-09-202021-09-2000018194042021-09-202021-09-200001819404nrdy:NerdyLLCMembernrdy:LegacyNerdyHoldersMember2021-09-202021-09-200001819404nrdy:NerdyLLCMembernrdy:LegacyNerdyHoldersMembernrdy:LoanAndSecurityAgreementMember2021-09-202021-09-200001819404us-gaap:CommonClassBMember2021-09-200001819404nrdy:WarrantToPurchaseClassACommonStockMember2021-09-200001819404nrdy:WarrantToPurchaseClassACommonStockMemberus-gaap:CommonClassAMember2021-09-200001819404nrdy:LegacyNerdyHoldersMembernrdy:NerdyLLCMember2021-09-300001819404nrdy:LegacyNerdyHoldersMembernrdy:NerdyLLCMember2021-09-212021-09-300001819404nrdy:LegacyNerdyHoldersMembernrdy:NerdyLLCMemberus-gaap:CommonClassBMember2021-09-300001819404nrdy:LegacyNerdyHoldersMembernrdy:NerdyLLCMemberus-gaap:CommonClassAMember2021-09-200001819404nrdy:NerdyIncMembernrdy:LegacyNerdyHoldersMemberus-gaap:CommonClassAMember2021-09-200001819404nrdy:NerdyLLCMember2021-09-200001819404nrdy:NerdyLLCMember2021-09-202021-09-200001819404nrdy:WarrantsRedemptionOptionOneMember2021-09-200001819404nrdy:WarrantsRedemptionOptionOneMember2021-09-30nrdy:day00018194042021-09-200001819404nrdy:WarrantsRedemptionOptionTwoMember2021-09-200001819404nrdy:WarrantsRedemptionOptionTwoMember2021-09-300001819404nrdy:EarnoutSharesMember2021-09-202021-09-200001819404nrdy:EarnoutSharesMember2021-09-200001819404nrdy:TriggeringEvent1Memberus-gaap:CommonClassAMembernrdy:EarnoutSharesMember2021-09-200001819404nrdy:TriggeringEvent2Memberus-gaap:CommonClassAMembernrdy:EarnoutSharesMember2021-09-200001819404nrdy:TriggeringEvent3Memberus-gaap:CommonClassAMembernrdy:EarnoutSharesMember2021-09-200001819404nrdy:NerdyLLCMember2021-07-012021-09-300001819404nrdy:NerdyLLCMember2021-01-012021-09-300001819404nrdy:NerdyLLCMemberus-gaap:GeneralAndAdministrativeExpenseMember2021-07-012021-09-300001819404us-gaap:AdditionalPaidInCapitalMembernrdy:NerdyLLCMember2021-07-012021-09-300001819404nrdy:NerdyLLCMemberus-gaap:GeneralAndAdministrativeExpenseMember2021-01-012021-09-300001819404us-gaap:AdditionalPaidInCapitalMembernrdy:NerdyLLCMember2021-01-012021-09-300001819404nrdy:TriggeringEvent1Memberus-gaap:CommonClassAMember2021-09-200001819404nrdy:TriggeringEvent2Memberus-gaap:CommonClassAMember2021-09-200001819404nrdy:TriggeringEvent3Memberus-gaap:CommonClassAMember2021-09-20nrdy:directornrdy:segment0001819404srt:MinimumMember2021-01-012021-09-300001819404srt:MaximumMember2021-01-012021-09-300001819404us-gaap:SoftwareAndSoftwareDevelopmentCostsMember2021-01-012021-09-300001819404us-gaap:SellingAndMarketingExpenseMember2021-07-012021-09-300001819404us-gaap:SellingAndMarketingExpenseMember2021-01-012021-09-300001819404us-gaap:GeneralAndAdministrativeExpenseMember2021-07-012021-09-300001819404us-gaap:GeneralAndAdministrativeExpenseMember2021-01-012021-09-300001819404us-gaap:CommonClassAMemberus-gaap:RestrictedStockUnitsRSUMember2021-09-202021-09-200001819404us-gaap:RestrictedStockUnitsRSUMember2021-09-202021-09-200001819404nrdy:EmployeeWarrantMember2021-01-012021-09-300001819404nrdy:EmployeeWarrantMember2021-07-012021-09-300001819404nrdy:EmployeeEarnoutMember2021-01-012021-09-300001819404nrdy:EmployeeEarnoutMember2021-07-012021-09-300001819404nrdy:EmployeeWarrantMemberus-gaap:SellingAndMarketingExpenseMember2021-01-012021-09-300001819404nrdy:EmployeeWarrantMemberus-gaap:SellingAndMarketingExpenseMember2021-07-012021-09-300001819404nrdy:EmployeeWarrantMemberus-gaap:GeneralAndAdministrativeExpenseMember2021-07-012021-09-300001819404nrdy:EmployeeWarrantMemberus-gaap:GeneralAndAdministrativeExpenseMember2021-01-012021-09-300001819404nrdy:EmployeeEarnoutMemberus-gaap:SellingAndMarketingExpenseMember2021-01-012021-09-300001819404nrdy:EmployeeEarnoutMemberus-gaap:SellingAndMarketingExpenseMember2021-07-012021-09-300001819404nrdy:EmployeeEarnoutMemberus-gaap:GeneralAndAdministrativeExpenseMember2021-07-012021-09-300001819404nrdy:EmployeeEarnoutMemberus-gaap:GeneralAndAdministrativeExpenseMember2021-01-012021-09-300001819404us-gaap:RestrictedStockUnitsRSUMember2021-09-200001819404nrdy:NerdyIncMember2021-09-200001819404nrdy:LegacyNerdyHoldersMemberus-gaap:CommonClassAMember2021-09-300001819404nrdy:NerdyIncMembernrdy:NerdyLLCMember2021-09-302021-09-300001819404nrdy:NerdyLLCMember2021-09-300001819404nrdy:NerdyIncMembernrdy:NerdyLLCMember2021-09-190001819404nrdy:LegacyNerdyHoldersMembernrdy:NerdyLLCMember2021-09-190001819404nrdy:NerdyLLCMember2021-09-190001819404nrdy:NerdyIncMembernrdy:NerdyLLCMember2021-09-192021-09-190001819404nrdy:LegacyNerdyHoldersMembernrdy:NerdyLLCMember2021-09-192021-09-190001819404nrdy:NerdyLLCMember2021-09-192021-09-190001819404nrdy:NerdyIncMembernrdy:NerdyLLCMember2021-09-202021-09-300001819404nrdy:LegacyNerdyHoldersMembernrdy:NerdyLLCMember2021-09-202021-09-300001819404nrdy:NerdyLLCMember2021-09-202021-09-300001819404nrdy:NerdyIncMembernrdy:NerdyLLCMember2021-09-300001819404nrdy:LegacyNerdyHoldersMembernrdy:NerdyLLCMember2021-09-302021-09-300001819404nrdy:NerdyLLCMember2021-09-302021-09-300001819404nrdy:LegacyNerdyHoldersMembernrdy:NerdyLLCMember2021-09-200001819404nrdy:OnlineMember2021-07-012021-09-300001819404nrdy:OnlineMember2020-07-012020-09-300001819404nrdy:OnlineMember2021-01-012021-09-300001819404nrdy:OnlineMember2020-01-012020-09-300001819404nrdy:InPersonMember2021-07-012021-09-300001819404nrdy:InPersonMember2020-07-012020-09-300001819404nrdy:InPersonMember2021-01-012021-09-300001819404nrdy:InPersonMember2020-01-012020-09-3000018194042021-09-212021-09-300001819404us-gaap:EmployeeStockOptionMember2021-09-212021-09-300001819404us-gaap:StockAppreciationRightsSARSMember2021-09-212021-09-300001819404us-gaap:RestrictedStockUnitsRSUMember2021-09-212021-09-300001819404nrdy:RestrictedStockUnitsRSUsFoundersAwardMember2021-09-212021-09-300001819404us-gaap:WarrantMember2021-09-212021-09-300001819404nrdy:NonEmployeeEarnoutsMember2021-09-212021-09-300001819404nrdy:CombinedInterestsConversionOfSharesOfClassACommonStockMember2021-09-212021-09-300001819404us-gaap:OtherCurrentAssetsMembernrdy:NerdyLLCMember2021-09-300001819404us-gaap:TradeNamesMember2021-09-300001819404us-gaap:TradeNamesMember2020-12-31nrdy:contract0001819404nrdy:NonEmployeeWarrantMember2021-09-300001819404nrdy:NonEmployeeEarnoutsMember2021-09-300001819404us-gaap:NondesignatedMembernrdy:NonEmployeeWarrantMemberus-gaap:OtherNoncurrentLiabilitiesMember2021-09-300001819404us-gaap:NondesignatedMembernrdy:NonEmployeeEarnoutsMemberus-gaap:OtherNoncurrentLiabilitiesMember2021-09-300001819404us-gaap:NondesignatedMember2021-09-300001819404nrdy:NonEmployeeWarrantMember2021-07-012021-09-300001819404nrdy:NonEmployeeWarrantMember2021-01-012021-09-300001819404us-gaap:GainLossOnDerivativeInstrumentsMembernrdy:NonEmployeeEarnoutsMember2021-01-012021-09-300001819404us-gaap:GainLossOnDerivativeInstrumentsMembernrdy:NonEmployeeEarnoutsMember2021-07-012021-09-300001819404us-gaap:FairValueMeasurementsRecurringMembernrdy:NonEmployeeWarrantMember2021-09-300001819404us-gaap:FairValueMeasurementsRecurringMemberus-gaap:FairValueInputsLevel1Membernrdy:NonEmployeeWarrantMember2021-09-300001819404us-gaap:FairValueMeasurementsRecurringMembernrdy:NonEmployeeWarrantMemberus-gaap:FairValueInputsLevel2Member2021-09-300001819404us-gaap:FairValueMeasurementsRecurringMemberus-gaap:FairValueInputsLevel3Membernrdy:NonEmployeeWarrantMember2021-09-300001819404us-gaap:FairValueMeasurementsRecurringMembernrdy:NonEmployeeEarnoutsMember2021-09-300001819404us-gaap:FairValueMeasurementsRecurringMemberus-gaap:FairValueInputsLevel1Membernrdy:NonEmployeeEarnoutsMember2021-09-300001819404us-gaap:FairValueMeasurementsRecurringMembernrdy:NonEmployeeEarnoutsMemberus-gaap:FairValueInputsLevel2Member2021-09-300001819404us-gaap:FairValueMeasurementsRecurringMemberus-gaap:FairValueInputsLevel3Membernrdy:NonEmployeeEarnoutsMember2021-09-300001819404us-gaap:FairValueMeasurementsRecurringMember2021-09-300001819404us-gaap:FairValueMeasurementsRecurringMemberus-gaap:FairValueInputsLevel1Member2021-09-300001819404us-gaap:FairValueMeasurementsRecurringMemberus-gaap:FairValueInputsLevel2Member2021-09-300001819404us-gaap:FairValueMeasurementsRecurringMemberus-gaap:FairValueInputsLevel3Member2021-09-300001819404nrdy:NonEmployeeEarnoutsMember2020-12-310001819404nrdy:NonEmployeeEarnoutsMember2021-01-012021-09-300001819404nrdy:NonEmployeeEarnoutsMember2021-09-300001819404nrdy:EmployeeAndNonEmployeeEarnoutsMemberus-gaap:MeasurementInputExpectedTermMember2021-09-200001819404nrdy:NonEmployeeEarnoutsMemberus-gaap:MeasurementInputExpectedTermMember2021-09-300001819404nrdy:EmployeeAndNonEmployeeEarnoutsMemberus-gaap:MeasurementInputSharePriceMember2021-09-200001819404nrdy:NonEmployeeEarnoutsMemberus-gaap:MeasurementInputSharePriceMember2021-09-300001819404nrdy:EmployeeAndNonEmployeeEarnoutsMemberus-gaap:MeasurementInputPriceVolatilityMember2021-09-200001819404nrdy:NonEmployeeEarnoutsMemberus-gaap:MeasurementInputPriceVolatilityMember2021-09-300001819404nrdy:EmployeeAndNonEmployeeEarnoutsMemberus-gaap:MeasurementInputRiskFreeInterestRateMember2021-09-200001819404nrdy:NonEmployeeEarnoutsMemberus-gaap:MeasurementInputRiskFreeInterestRateMember2021-09-300001819404us-gaap:MeasurementInputExpectedDividendRateMembernrdy:EmployeeAndNonEmployeeEarnoutsMember2021-09-200001819404us-gaap:MeasurementInputExpectedDividendRateMembernrdy:NonEmployeeEarnoutsMember2021-09-300001819404nrdy:EmployeeAndNonEmployeeEarnoutsMembernrdy:MeasurementInputFairValuePerShareMember2021-09-200001819404nrdy:NonEmployeeEarnoutsMembernrdy:MeasurementInputFairValuePerShareMember2021-09-300001819404nrdy:LoanAndSecurityAgreementMember2021-09-300001819404nrdy:LoanAndSecurityAgreementMember2020-12-310001819404us-gaap:NotesPayableOtherPayablesMember2021-09-300001819404us-gaap:NotesPayableOtherPayablesMember2020-12-310001819404us-gaap:SecuredDebtMembernrdy:NerdyLLCMembernrdy:LoanAndSecurityAgreementMember2019-08-090001819404us-gaap:SecuredDebtMembernrdy:NerdyLLCMembernrdy:LoanAndSecurityAgreementMember2019-08-092019-08-090001819404us-gaap:SecuredDebtMembernrdy:NerdyLLCMembernrdy:LoanAndSecurityAgreementMemberus-gaap:PrimeRateMember2019-08-092019-08-090001819404us-gaap:SecuredDebtMembernrdy:NerdyLLCMembernrdy:LoanAndSecurityAgreementMember2020-12-310001819404us-gaap:SecuredDebtMembernrdy:NerdyLLCMembernrdy:LoanAndSecurityAgreementMember2020-03-192020-03-190001819404us-gaap:SecuredDebtMembernrdy:NerdyLLCMembernrdy:LoanAndSecurityAgreementMember2020-03-190001819404us-gaap:SecuredDebtMembernrdy:NerdyLLCMembernrdy:LoanAndSecurityAgreementMember2021-07-282021-07-280001819404us-gaap:SecuredDebtMembernrdy:NerdyLLCMembernrdy:LoanAndSecurityAgreementMember2021-07-280001819404us-gaap:SecuredDebtMembernrdy:NerdyLLCMembernrdy:LoanAndSecurityAgreementMember2021-09-202021-09-200001819404us-gaap:SecuredDebtMembernrdy:NerdyLLCMembernrdy:LoanAndSecurityAgreementMember2021-09-200001819404nrdy:CoronavirusAidReliefAndEconomicSecurityActNoteMembernrdy:NerdyLLCMemberus-gaap:NotesPayableOtherPayablesMember2020-04-160001819404nrdy:CoronavirusAidReliefAndEconomicSecurityActNoteMembernrdy:NerdyLLCMemberus-gaap:NotesPayableOtherPayablesMember2021-06-302021-06-300001819404nrdy:NerdyLLCMemberus-gaap:NotesPayableOtherPayablesMember2021-09-200001819404nrdy:CoronavirusAidReliefAndEconomicSecurityActNoteMembernrdy:NerdyLLCMemberus-gaap:NotesPayableOtherPayablesMember2021-09-200001819404nrdy:CoronavirusAidReliefAndEconomicSecurityActNoteMembernrdy:NerdyLLCMemberus-gaap:NotesPayableOtherPayablesMembernrdy:OtherExpenseNetMember2021-01-012021-09-300001819404nrdy:CoronavirusAidReliefAndEconomicSecurityActNoteMembernrdy:NerdyLLCMemberus-gaap:NotesPayableOtherPayablesMembernrdy:OtherExpenseNetMember2021-07-012021-09-300001819404nrdy:TaxReceivableAgreementMembersrt:AffiliatedEntityMember2021-09-202021-09-200001819404nrdy:ClassCRedeemablePreferredUnitsMember2020-01-012020-12-310001819404nrdy:ClassBRedeemablePreferredUnitsMember2020-01-012020-12-31nrdy:anniversary0001819404nrdy:NerdyLLCMembernrdy:ClassBRedeemablePreferredUnitsMember2020-01-012020-12-310001819404nrdy:ClassCRedeemablePreferredUnitsMembernrdy:NerdyLLCMember2020-01-012020-12-310001819404nrdy:ClassBRedeemablePreferredUnitsMember2021-06-300001819404nrdy:ClassBRedeemablePreferredUnitsMember2020-06-300001819404nrdy:ClassBRedeemablePreferredUnitsMember2019-12-310001819404nrdy:ClassBRedeemablePreferredUnitsMember2021-07-012021-09-300001819404nrdy:ClassBRedeemablePreferredUnitsMember2020-07-012020-09-300001819404nrdy:ClassBRedeemablePreferredUnitsMember2021-01-012021-09-300001819404nrdy:ClassBRedeemablePreferredUnitsMember2020-01-012020-09-300001819404nrdy:ClassBRedeemablePreferredUnitsMember2021-09-300001819404nrdy:ClassBRedeemablePreferredUnitsMember2020-09-300001819404nrdy:ClassCRedeemablePreferredUnitsMember2021-06-300001819404nrdy:ClassCRedeemablePreferredUnitsMember2020-06-300001819404nrdy:ClassCRedeemablePreferredUnitsMember2019-12-310001819404nrdy:ClassCRedeemablePreferredUnitsMember2021-07-012021-09-300001819404nrdy:ClassCRedeemablePreferredUnitsMember2020-07-012020-09-300001819404nrdy:ClassCRedeemablePreferredUnitsMember2021-01-012021-09-300001819404nrdy:ClassCRedeemablePreferredUnitsMember2020-01-012020-09-300001819404nrdy:ClassCRedeemablePreferredUnitsMember2021-09-300001819404nrdy:ClassCRedeemablePreferredUnitsMember2020-09-300001819404nrdy:ClassAPreferredUnitsMembernrdy:NerdyLLCMember2020-12-310001819404nrdy:NerdyLLCMembernrdy:ClassA1PreferredUnitsMember2020-12-310001819404nrdy:NerdyLLCMember2020-12-310001819404srt:MinimumMembernrdy:NerdyLLCMembernrdy:UnitAppreciationRightsMember2021-01-012021-09-300001819404srt:MaximumMembernrdy:NerdyLLCMembernrdy:UnitAppreciationRightsMember2021-01-012021-09-300001819404nrdy:NerdyLLCMemberus-gaap:SubsequentEventMember2021-10-142021-10-14
UNITED STATES
SECURITIES AND EXCHANGE COMMISSION
Washington, D.C. 20549
_________________________________________
FORM 10-Q
_________________________________________
(Mark One)
| | | | | |
| ☒ | QUARTERLY REPORT PURSUANT TO SECTION 13 OR 15(d) OF THE SECURITIES EXCHANGE ACT OF 1934 |
For the quarterly period ended September 30, 2021
OR
| | | | | |
| ☐ | TRANSITION REPORT PURSUANT TO SECTION 13 OR 15(d) OF THE SECURITIES EXCHANGE ACT OF 1934 |
For the transition period from _______ to _______
Commission file number 1-39595
_________________________________________
NERDY INC.
(Exact name of registrant as specified in its charter)
_________________________________________
| | | | | | | | | | | |
| Delaware | 98-1499860 |
| (State or other jurisdiction of incorporation or organization) | (I.R.S. Employer Identification No.) |
| | | |
| 101 S. Hanley Rd., Suite 300 | |
| St. Louis, Missouri 63105 | |
| (Address of Principal Executive Offices) (Zip Code) |
(314) 412-1227
(Registrant's telephone number, including area code)
TPG Pace Tech Opportunities Corp.
301 Commerce St., Suite 3300
Fort Worth, TX 76102
(Former name and former address, if changed since last report)
Securities registered pursuant to Section 12(b) of the Act:
| | | | | | | | | | | | | | |
| Title of each class | | Trading Symbol(s) | | Name of each exchange on which registered |
| Class A common stock, par value $0.0001 per share | | NRDY | | New York Stock Exchange |
| Warrants, each whole warrant exercisable for one share of Class A common stock at an exercise price of $11.50 per share | | NRDY-WT | | New York Stock Exchange |
| | | | |
| | | | |
Indicate by check mark whether the registrant: (1) has filed all reports required to be filed by Section 13 or 15(d) of the Securities Exchange Act of 1934 during the preceding 12 months (or for such shorter period that the registrant was required to file such reports); and (2) has been subject to such filing requirements for the past 90 days. Yes ☒ No ☐
Indicate by check mark whether the registrant has submitted electronically every Interactive Data File required to be submitted pursuant to Rule 405 of Regulation S-T (§232.405 of this chapter) during the preceding 12 months (or for such shorter period that the registrant was required to submit such files). Yes ☒ No ☐
Indicate by check mark whether the registrant is a large accelerated filer, an accelerated filer, a non-accelerated filer, a smaller reporting company, or an emerging growth company. See the definitions of “large accelerated filer,” “accelerated filer,” “smaller reporting company,” and “emerging growth company” in Rule 12b-2 of the Exchange Act.
| | | | | | | | | | | | | | |
| Large accelerated filer | ☐ | | Accelerated filer | ☐ |
| Non-accelerated filer | ☒ | | Smaller reporting company | ☒ |
| | | Emerging growth company | ☒ |
If an emerging growth company, indicate by check mark if the registrant has elected not to use the extended transition period for complying with any new or revised financial accounting standards provided pursuant to Section 13(a) of the Exchange Act. ☐
Indicate by check mark whether the registrant is a shell company (as defined in Rule 12b-2 of the Act). Yes ☐ No ☒
Indicate the numbers of shares outstanding of each of the issuer’s classes of common stock, as of the latest practicable date:
Class A common stock, par value $0.0001 per share - 83,875,296 shares of common stock as of November 11, 2021
Class B common stock, par value $0.0001 per share - 73,970,890 shares of common stock as of November 11, 2021
NERDY, INC.
QUARTERLY REPORT ON FORM 10-Q
TABLE OF CONTENTS
PART I. FINANCIAL INFORMATION.
ITEM 1. FINANCIAL STATEMENTS (UNAUDITED).
NERDY INC.
CONDENSED CONSOLIDATED STATEMENTS OF OPERATIONS (Unaudited)
(in thousands, except per share data)
| | | | | | | | | | | | | | | | | | | | | | | |
| Three Months Ended September 30, | | Nine Months Ended September 30, |
| 2021 | | 2020 | | 2021 | | 2020 |
| Revenue | $ | 31,298 | | | $ | 26,396 | | | $ | 98,649 | | | $ | 70,961 | |
| Cost of revenue | 10,639 | | | 8,412 | | | 33,344 | | | 24,394 | |
| Gross Profit | 20,659 | | | 17,984 | | | 65,305 | | | 46,567 | |
| Sales and marketing expenses | 18,773 | | | 13,296 | | | 47,520 | | | 30,911 | |
| General and administrative expenses | 59,902 | | | 9,818 | | | 87,674 | | | 30,465 | |
| Operating Loss | (58,016) | | | (5,130) | | | (69,889) | | | (14,809) | |
| Unrealized gain on derivatives | (11,342) | | | — | | | (11,342) | | | — | |
| Interest expense | 1,289 | | | 1,265 | | | 3,791 | | | 3,637 | |
| Other expense, net | 8,443 | | | 1,130 | | | 8,525 | | | 1,178 | |
| Loss (gain) on extinguishment of debt, net | 1,278 | | | — | | | (7,117) | | | — | |
| Loss before Income Taxes | (57,684) | | | (7,525) | | | (63,746) | | | (19,624) | |
| Income tax expense | 35 | | | — | | | 35 | | | — | |
| Net Loss | (57,719) | | | (7,525) | | | (63,781) | | | (19,624) | |
| Net loss attributable to legacy Nerdy holders prior to the reverse recapitalization | (17,484) | | | (7,525) | | | (23,546) | | | (19,624) | |
| Net loss attributable to noncontrolling interests | (18,960) | | | — | | | (18,960) | | | — | |
| Net Loss Attributable to Class A Common Stockholders | $ | (21,275) | | | $ | — | | | $ | (21,275) | | | $ | — | |
| | | | | | | |
| Loss per share of Class A Common Stock: | | | | | | | |
| | | | | | | |
| Basic and Diluted | $ | (0.27) | | | $ | — | | | $ | (0.27) | | | $ | — | |
| | | | | | | |
| Weighted-Average Shares of Class A Common Stock Outstanding: | | | | | | | |
| | | | | | | |
| Basic and Diluted | 79,233 | | | — | | | 79,233 | | | — | |
See accompanying Notes to Condensed Consolidated Financial Statements (Unaudited).
NERDY INC.
CONDENSED CONSOLIDATED STATEMENTS OF COMPREHENSIVE LOSS (Unaudited)
(in thousands)
| | | | | | | | | | | | | | | | | | | | | | | |
| Three Months Ended September 30, | | Nine Months Ended September 30, |
| 2021 | | 2020 | | 2021 | | 2020 |
| Net Loss | $ | (57,719) | | | $ | (7,525) | | | $ | (63,781) | | | $ | (19,624) | |
| Unrealized foreign currency translation adjustments | (84) | | | 163 | | | (34) | | | (114) | |
| Total Comprehensive Loss | (57,803) | | | (7,362) | | | (63,815) | | | (19,738) | |
| Comprehensive loss attributable to legacy Nerdy holders prior to the reverse recapitalization | (17,521) | | | (7,362) | | | (23,533) | | | (19,738) | |
| Comprehensive loss attributable to noncontrolling interests | (18,982) | | | — | | | (18,982) | | | — | |
| Total Comprehensive Loss Attributable to Class A Common Stockholders | $ | (21,300) | | | $ | — | | | $ | (21,300) | | | $ | — | |
See accompanying Notes to Condensed Consolidated Financial Statements (Unaudited).
NERDY INC.
CONDENSED CONSOLIDATED BALANCE SHEETS (Unaudited)
(in thousands, except par value)
| | | | | | | | | | | |
| September 30, 2021 | | December 31, 2020 |
| ASSETS |
| Current Assets | | | |
| Cash and cash equivalents | $ | 169,977 | | | $ | 29,265 | |
| Accounts receivable, net | 2,187 | | | 475 | |
| Other current assets | 41,192 | | | 1,821 | |
| Total Current Assets | 213,356 | | | 31,561 | |
| Fixed assets, net | 10,286 | | | 10,297 | |
| Goodwill | 5,717 | | | 5,717 | |
| Intangible assets, net | 7,695 | | | 8,534 | |
| | | |
| Other assets | 832 | | | 1,165 | |
| Total Assets | $ | 237,886 | | | $ | 57,274 | |
| | | |
| LIABILITIES, REDEEMABLE PREFERRED UNITS AND STOCKHOLDERS’ EQUITY |
| Current Liabilities | | | |
| Accounts payable | $ | 4,971 | | | $ | 4,446 | |
| Deferred revenue | 24,384 | | | 17,270 | |
| Due to legacy Nerdy holders | 37,881 | | | — | |
| Current portion of long-term debt | — | | | 6,535 | |
| Other current liabilities | 24,575 | | | 6,090 | |
| Total Current Liabilities | 91,811 | | | 34,341 | |
| Other liabilities | 99,772 | | | 1,554 | |
| Long-term debt | — | | | 41,044 | |
| | | |
| Total Liabilities | 191,583 | | | 76,939 | |
| Redeemable Preferred Units | | | |
Class B Redeemable Preferred Units, no par value - 25,920 units authorized, issued and outstanding as of December 31, 2020 | — | | | 259,638 | |
Class C Redeemable Preferred Units, no par value - 11,895 units authorized, issued and outstanding as of December 31, 2020 | — | | | 119,158 | |
| Total redeemable preferred units | — | | | 378,796 | |
| Stockholders’ Equity (Deficit) | | | |
Class A Preferred Units, no par value - 5,060 units authorized, issued and outstanding as of December 31, 2020 | — | | | 3,309 | |
Class A-1 Preferred Units, no par value - 5,007 units authorized, issued and outstanding as of December 31, 2020 | — | | | 3,398 | |
Common units, $0.000001 par value - 54,761 units authorized, issued and outstanding as of December 31, 2020 | — | | | 86 | |
| | | |
| | | |
Class A common stock, par value $0.0001 per share, 1,000,000 shares authorized, 83,875 shares issued and outstanding as of September 30, 2021 | 8 | | | — | |
Class B common stock, par value $0.0001 per share, 150,000 shares authorized, 73,971 shares issued and outstanding as of September 30, 2021 | 7 | | | — | |
| Additional paid-in capital | 493,241 | | | 6,833 | |
| Accumulated deficit | (457,204) | | | (412,383) | |
| Accumulated other comprehensive income | 132 | | | 296 | |
| Total Stockholders’ Equity (Deficit) Excluding Noncontrolling Interests | 36,184 | | | (398,461) | |
| Noncontrolling interests | 10,119 | | | — | |
| Total Stockholders’ Equity (Deficit) | 46,303 | | | (398,461) | |
| Total Liabilities, Redeemable Preferred Units and Stockholders’ Equity (Deficit) | $ | 237,886 | | | $ | 57,274 | |
See accompanying Notes to Condensed Consolidated Financial Statements (Unaudited).
NERDY INC.
CONDENSED CONSOLIDATED STATEMENTS OF CASH FLOWS (Unaudited)
(in thousands)
| | | | | | | | | | | |
| Nine Months Ended September 30, |
| 2021 | | 2020 |
| Cash Flows From Operating Activities | | | |
| Net Loss | $ | (63,781) | | | $ | (19,624) | |
| Adjustments to reconcile net loss to net cash used in operating activities | | | |
| Depreciation & amortization | 3,957 | | | 3,729 | |
| Amortization of intangibles | 804 | | | 782 | |
| Unrealized gain on derivatives | (11,342) | | | — | |
| Gain on extinguishment of debt, net | (7,117) | | | — | |
| Stock-based compensation | 38,515 | | | 1,235 | |
| Amortization of deferred debt charges | 493 | | | 489 | |
| (Gain) loss on asset dispositions | (3) | | | 234 | |
| Reverse recapitalization costs allocated to warrants and earnouts | 1,604 | | | — | |
| Changes in operating assets and liabilities, net of reverse recapitalization | | | |
| Accounts receivable | (1,712) | | | 268 | |
| Other current assets | (1,154) | | | (1,094) | |
| Other assets | 18 | | | 63 | |
| Accounts payable | 525 | | | 3,588 | |
| Other current liabilities | 12,737 | | | 1,208 | |
| Other liabilities | (607) | | | 1,511 | |
| Deferred revenue | 7,114 | | | 3,191 | |
| Net Cash Used In Operating Activities | (19,949) | | | (4,420) | |
| Cash Flows From Investing Activities | | | |
| Capital expenditures | (3,769) | | | (2,002) | |
| Net Cash Used In Investing Activities | (3,769) | | | (2,002) | |
| Cash Flows From Financing Activities | | | |
| Proceeds from reverse recapitalization, net | 558,324 | | | — | |
| | | |
| | | |
| Payments to legacy investors | (299,317) | | | — | |
| Payments of reverse recapitalization costs | (16,712) | | | — | |
| Repayment of loan and security agreement | (50,000) | | | — | |
| Payment of debt extinguishment costs | (1,607) | | | — | |
| Proceeds from promissory note | — | | | 8,293 | |
| Proceeds from loan and security agreement | 11,000 | | | 4,000 | |
| Net Cash Provided By Financing Activities | 201,688 | | | 12,293 | |
| Effect of Exchange Rate Change on Cash, cash equivalents and restricted cash | 2 | | | (31) | |
| Net increase in Cash, cash equivalents and restricted cash | 177,972 | | | 5,840 | |
| Cash, cash equivalents and restricted cash at beginning of period | 30,682 | | | 27,896 | |
| Cash, cash equivalents and restricted cash at end of period | $ | 208,654 | | | $ | 33,736 | |
| | | |
| Supplemental Cash Flow Information | | | |
| Purchase of fixed assets included in accounts payable | $ | 174 | | | $ | 31 | |
| Cash paid for interest | $ | 4,069 | | | $ | 3,082 | |
See accompanying Notes to Condensed Consolidated Financial Statements (Unaudited).
NERDY INC.
CONDENSED CONSOLIDATED STATEMENTS OF STOCKHOLDERS’ EQUITY (DEFICIT) (Unaudited)
(in thousands)
| | | | | | | | | | | | | | | | | | | | | | | | | | | | | | | | | | | | | | | | | | | | | | | | | | | | | | | | | | | | | | | | | | | | | | | | | | | | | | | | | | | | | | | | | |
| Stockholders’ Equity (Deficit) |
| Class A Preferred Units | | Class A-1 Preferred Units | | Common Units | | Class A Common Stock | | Class B Common Stock | | Additional Paid-in Capital | | Accumulated Deficit | | Accumulated Other Comprehensive Income | | Noncontrolling Interests | | Total |
| | | | | | | | | |
| Units | | Value | | Units | | Value | | Units | | Value | | Shares | | Value | | Shares | | Value | | | | | |
| June 30, 2021 | 5,060 | | | $ | 3,309 | | | 5,007 | | | $ | 3,398 | | | 54,761 | | | $ | 86 | | | — | | | $ | — | | | — | | | $ | — | | | $ | 7,837 | | | $ | (418,445) | | | $ | 346 | | | $ | — | | | $ | (403,469) | |
| | | | | | | | | | | | | | | | | | | | | | | | | | | | | |
| Net loss attributable to legacy Nerdy holders prior to the reverse recapitalization | — | | | — | | | — | | | — | | | — | | | — | | | — | | | — | | | — | | | — | | | — | | | (17,484) | | | — | | | — | | | (17,484) | |
| Stock-based compensation attributable to legacy Nerdy holders prior to the reverse recapitalization | — | | | — | | | — | | | — | | | — | | | — | | | — | | | — | | | — | | | — | | | 447 | | | — | | | — | | | — | | | 447 | |
| Foreign currency translation attributable to legacy Nerdy holders prior to the reverse recapitalization | — | | | — | | | — | | | — | | | — | | | — | | | — | | | — | | | — | | | — | | | — | | | — | | | (37) | | | — | | | (37) | |
| Reverse recapitalization, net | (5,060) | | | (3,309) | | | (5,007) | | | (3,398) | | | (54,761) | | | (86) | | | 83,875 | | | 8 | | | 73,971 | | | 7 | | | 450,847 | | | — | | | (152) | | | 26,147 | | | 470,064 | |
| Stock-based compensation after the reverse recapitalization | — | | | — | | | — | | | — | | | — | | | — | | | — | | | — | | | — | | | — | | | 34,110 | | | — | | | — | | | 2,954 | | | 37,064 | |
| Net loss after the reverse recapitalization | — | | | — | | | — | | | — | | | — | | | — | | | — | | | — | | | — | | | — | | | — | | | (21,275) | | | — | | | (18,960) | | | (40,235) | |
| | | | | | | | | | | | | | | | | | | | | | | | | | | | | |
| Foreign currency translation after the reverse recapitalization | — | | | — | | | — | | | — | | | — | | | — | | | — | | | — | | | — | | | — | | | — | | | — | | | (25) | | | (22) | | | (47) | |
| September 30, 2021 | — | | | $ | — | | | — | | | $ | — | | | — | | | $ | — | | | 83,875 | | | $ | 8 | | | 73,971 | | | $ | 7 | | | $ | 493,241 | | | $ | (457,204) | | | $ | 132 | | | $ | 10,119 | | | $ | 46,303 | |
| | | | | | | | | | | | | | | | | | | | | | | | | | | | | |
| December 31, 2020 | 5,060 | | | $ | 3,309 | | | 5,007 | | | $ | 3,398 | | | 54,761 | | | $ | 86 | | | — | | | $ | — | | | — | | | $ | — | | | $ | 6,833 | | | $ | (412,383) | | | $ | 296 | | | $ | — | | | $ | (398,461) | |
| | | | | | | | | | | | | | | | | | | | | | | | | | | | | |
| Net loss attributable to legacy Nerdy Holders prior to the reverse recapitalization | — | | | — | | | — | | | — | | | — | | | — | | | — | | | — | | | — | | | — | | | — | | | (23,546) | | | — | | | — | | | (23,546) | |
| Stock-based compensation attributable to legacy Nerdy holders prior to the reverse recapitalization | — | | | — | | | — | | | — | | | — | | | — | | | — | | | — | | | — | | | — | | | 1,451 | | | — | | | — | | | — | | | 1,451 | |
| Foreign currency translation attributable to legacy Nerdy holders prior to the reverse recapitalization | — | | | — | | | — | | | — | | | — | | | | | — | | | — | | | — | | | — | | | — | | | — | | | 13 | | | — | | | 13 | |
| Reverse recapitalization, net | (5,060) | | | (3,309) | | | (5,007) | | | (3,398) | | | (54,761) | | | (86) | | | 83,875 | | | 8 | | | 73,971 | | | 7 | | | 450,847 | | | — | | | (152) | | | 26,147 | | | 470,064 | |
| Stock-based compensation after the reverse recapitalization | — | | | — | | | — | | | — | | | — | | | — | | | — | | | — | | | — | | | — | | | 34,110 | | | — | | | — | | | 2,954 | | | 37,064 | |
| Net loss after the reverse recapitalization | — | | | — | | | — | | | — | | | — | | | — | | | — | | | — | | | — | | | — | | | — | | | (21,275) | | | — | | | (18,960) | | | (40,235) | |
| | | | | | | | | | | | | | | | | | | | | | | | | | | | | |
| Foreign currency translation after the reverse recapitalization | — | | | — | | | — | | | — | | | — | | | — | | | — | | | — | | | — | | | — | | | — | | | — | | | (25) | | | (22) | | | (47) | |
| September 30, 2021 | — | | | $ | — | | | — | | | $ | — | | | — | | | $ | — | | | 83,875 | | | $ | 8 | | | 73,971 | | | $ | 7 | | | $ | 493,241 | | | $ | (457,204) | | | $ | 132 | | | $ | 10,119 | | | $ | 46,303 | |
| | | | | | | | | | | | | | | | | | | | | | | | | | | | | | | | | | | | | | | | | | | | | | | | | | | | | | | | | | | |
| Stockholders’ Equity (Deficit) |
| Class A Preferred Units | | Class A-1 Preferred Units | | Common Units | | Additional Paid-in Capital | | Accumulated Deficit | | Accumulated Other Comprehensive (Loss) Income | | Total |
| | | | | | |
| Units | | Value | | Units | | Value | | Units | | Value | | | | |
| June 30, 2020 | 5,060 | | | $ | 3,309 | | | 5,007 | | | $ | 3,398 | | | 54,761 | | | $ | 86 | | | $ | 5,893 | | | $ | (180,562) | | | $ | (101) | | | $ | (167,977) | |
| Stock-based compensation | — | | | — | | | — | | | — | | | — | | | — | | | 445 | | | — | | | — | | | 445 | |
| Net loss attributable to the legacy investors prior to the reverse recapitalization | — | | | — | | | — | | | — | | | — | | | — | | | — | | | (7,525) | | | — | | | (7,525) | |
| Foreign currency translation | — | | | — | | | — | | | — | | | — | | | — | | | — | | | — | | | 163 | | | 163 | |
| September 30, 2020 | 5,060 | | | $ | 3,309 | | | 5,007 | | | $ | 3,398 | | | 54,761 | | | $ | 86 | | | $ | 6,338 | | | $ | (188,087) | | | $ | 62 | | | $ | (174,894) | |
| | | | | | | | | | | | | | | | | | | |
| December 31, 2019 | 5,060 | | | $ | 3,309 | | | 5,007 | | | $ | 3,398 | | | 54,761 | | | $ | 86 | | | $ | 5,103 | | | $ | (168,463) | | | $ | 176 | | | $ | (156,391) | |
| Stock-based compensation | — | | | — | | | — | | | — | | | — | | | — | | | 1,235 | | | — | | | — | | | 1,235 | |
| Net loss attributable to the legacy investors prior to the reverse recapitalization | — | | | — | | | — | | | — | | | — | | | — | | | — | | | (19,624) | | | — | | | (19,624) | |
| Foreign currency translation | — | | | — | | | — | | | — | | | — | | | — | | | — | | | — | | | (114) | | | (114) | |
| September 30, 2020 | 5,060 | | | $ | 3,309 | | | 5,007 | | | $ | 3,398 | | | 54,761 | | | $ | 86 | | | $ | 6,338 | | | $ | (188,087) | | | $ | 62 | | | $ | (174,894) | |
See accompanying Notes to Condensed Consolidated Financial Statements (Unaudited).
NERDY INC.
NOTES TO CONDENSED CONSOLIDATED FINANCIAL STATEMENTS (Unaudited)
(in thousands, except per share and per unit information and where indicated otherwise)
NOTE 1 — ORGANIZATION AND DESCRIPTION OF BUSINESS
Nerdy Inc. (along with its consolidated subsidiaries, “Nerdy” or “the Company”) operates a platform for live online learning. Nerdy’s mission is to transform the way people learn through technology. The Company’s purpose-built proprietary platform leverages technology, including artificial intelligence, to connect learners of all ages to experts, delivering superior value on both sides of the network. Nerdy’s comprehensive learning destination provides learning experiences across numerous subjects and multiple formats—including one-on-one instruction, small group classes, large format group classes and adaptive self-study. Nerdy’s offerings include Varsity Tutors for Schools, a product suite that leverages our platform capabilities to offer the Company’s online learning solutions directly to K12 school districts, and StarCourses, our free celebrity-led, live large group classes. Nerdy’s flagship business, Varsity Tutors (as defined below), is a platform for live online tutoring and classes. Its solutions are available directly to learners, as well as through schools and other institutions. Nerdy’s platform offers experts the opportunity to generate income from the convenience of home, while also increasing access for learners by removing barriers to high-quality live online learning.
Nerdy’s platform delivers value to both learners, who are our customers, and experts. Nerdy has built a diverse business across the following audiences: K-8, high school, college, graduate school and professional. Learners and experts come to Nerdy for convenience, value and a superior learning experience. The Company believes it has built a scalable platform that allows it to drive growth, learner satisfaction and retention across audiences and subjects.
Reverse Recapitalization
On September 20, 2021 (the “Closing Date”), TPG Pace Tech Opportunities Corp., an exempted company incorporated in the Cayman Islands (“TPG Pace”), and Live Learning Technologies LLC, a Delaware limited liability company (along with its wholly-owned subsidiaries, “Nerdy LLC”), consummated the previously announced business combination (the “Closing”) pursuant to the business combination agreement, dated as of January 28, 2021 (as amended, the “Business Combination Agreement”). Nerdy LLC is a holding company that is the sole owner of several operating companies, including its flagship business Varsity Tutors LLC (“Varsity Tutors”) and the legacy businesses, Veritas LLC (“Veritas”) and EduNation Limited, a company incorporated in England and Wales (“First Tutors UK”).
At the Closing Date, TPG Pace and Nerdy LLC completed the following transactions (the “Reverse Recapitalization”):
•Immediately prior to the Closing, TPG Pace became a Delaware corporation and renamed Nerdy Inc.;
•TPG Pace’s outstanding Class A ordinary shares and Class F ordinary shares were converted into corresponding shares of Nerdy Inc.’s Class A common stock, par value $0.0001 per share (the “Class A Common Stock”) and Class F common stock, par value $0.0001 per share (the “Class F Common Stock”) and its outstanding private placement warrants and public warrants to purchase Class A ordinary shares were converted into corresponding private placement warrants to purchase Class A Common Stock (the “Private Placement Warrants”) and public warrants to purchase Class A Common Stock (the “Public Warrants”) (collectively, the “Domestication”). Each Private Placement Warrant and Public Warrant allows for the purchase of one share of Class A Common Stock at an exercise price of $11.50 per share. The shares of Class F Common Stock were subsequently converted to shares of Class A Common Stock;
•Following the Domestication, Nerdy LLC merged with a wholly-owned subsidiary of Nerdy Inc. (the “Merger”), with Nerdy LLC surviving such merger;
•In accordance with Nerdy LLC’s amended and restated limited liability company agreement (the “Nerdy LLC Agreement”), existing ownership interests in Nerdy LLC (including redeemable preferred units) were converted into Nerdy LLC units (the “OpCo Units”). Additionally, the Nerdy LLC Agreement provided that Nerdy LLC will be managed by a five person board of managers;
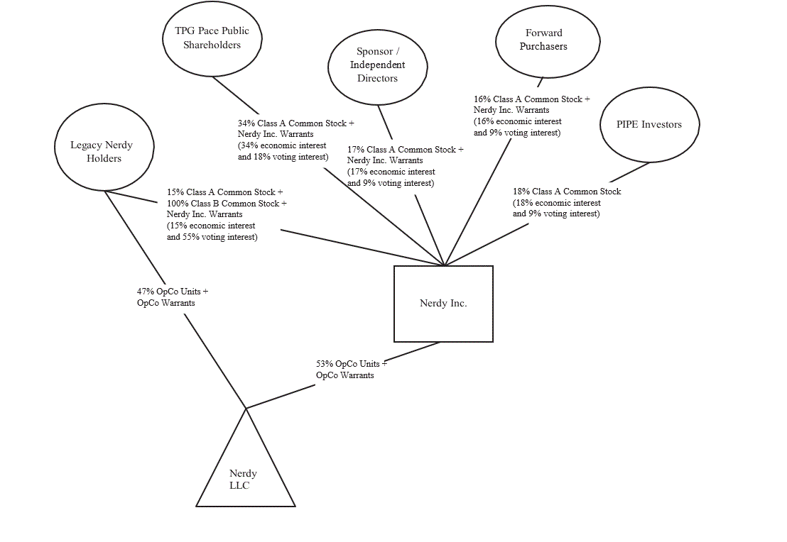
•Holders of Nerdy LLC common and preferred units (the “Legacy Nerdy Holders”) exchanged their historical Nerdy LLC equity for: (i) cash consideration of $336,846, of which $37,529 was accrued and reported as “Due to legacy Nerdy holders” on the Condensed Consolidated Balance Sheet at September 30, 2021, (ii) either OpCo Units and an equivalent number of shares of Nerdy Inc.’s Class B common stock, $0.0001 par value per share (the “Class B Common Stock”) or shares of Class A Common Stock and (iii) warrants to purchase OpCo Units at an exercise price of $11.50 (the exercise of which would also result in the issuance of one corresponding share of Class B Common Stock) (the “OpCo Warrants”) or Private Placement Warrants at an exercise price of $11.50;
•Nerdy Inc. contributed all of its assets (other than the OpCo Units it then held) to Nerdy LLC in exchange for additional OpCo Units and OpCo Warrants, such that Nerdy Inc. will hold a number of OpCo Units equal to the total number of shares of Class A Common Stock and OpCo Warrants equal to the total number of Public Warrants;
•Nerdy Inc. issued and sold 15,000 shares of Class A Common Stock for aggregate consideration of $150,000 in a private placement (the “PIPE Financing”); and
•Nerdy Inc. issued and sold 16,117 shares of Class A Common Stock and 3,000 warrants to purchase Class A Common Stock (the “FPA Warrants”) for aggregate consideration of $150,000 in a private placement (the “FPA Financing”). Each FPA Warrant allows for the purchase of one share of Class A Common Stock at an exercise price of $11.50 per share.
The Reverse Recapitalization was accomplished through an umbrella partnership corporation (“Up-C”) structure, which is often used by partnerships and limited liability companies (operating as partnerships) undertaking an initial public offering. The Up-C structure allowed Legacy Nerdy Holders to retain their equity ownership in Nerdy LLC, an entity that is classified as a partnership for United States (“U.S.”) federal income tax purposes, and provides potential future tax benefits for Nerdy Inc. when the Legacy Nerdy Holders ultimately redeem their pass-through interests for shares of Class A Common Stock or cash in Nerdy Inc. as a result of a tax receivable agreement (the “Tax Receivable Agreement”). Under the terms of the Tax Receivable Agreement, 85% of these potential future tax benefits realized by Nerdy Inc. as a result of such redemptions will be paid to certain Legacy Nerdy Holders (the “TRA Holders”). For additional information, see Note 16.
As a result of the Reverse Recapitalization:
•Nerdy Inc. is a holding company that has no material assets other than its ownership interests in Nerdy LLC and its indirect interests in the subsidiaries of Nerdy LLC, and has no independent means of generating revenue or cash flow;
•Nerdy LLC, as a result of the contribution by Nerdy Inc., received proceeds of $558,324, which included (i) cash of $287,673 that was held in TPG Pace’s trust account from its initial public offering and TPG Pace’s operating cash account, after giving effect to redemptions of TPG Pace’s Class A ordinary shares held by TPG Pace’s public shareholders prior to the Reverse Recapitalization, (ii) proceeds of $150,000 from the PIPE Financing, (iii) proceeds of $150,000 from the FPA Financing and (iv) the payment of TPG Pace transaction expenses of $29,349. Nerdy LLC used these proceeds to (i) pay cash consideration of $299,317 to Legacy Nerdy Holders, (ii) pay transaction fees and expenses of $22,974, (iii) repay $52,343 of outstanding principal, interest and other charges under its Loan and Security Agreement (the “LSA”) and (iv) the remainder of funds were contributed to Nerdy LLC’s balance sheet;
•Nerdy Inc. had the following securities outstanding: (i) 83,875 shares of Class A Common Stock, including earnouts, (ii) 73,971 shares of Class B Common Stock, including earnouts, held by certain of the Legacy Nerdy Holders and (iii) 17,281 warrants, each exercisable to purchase one share of Class A Common Stock at a price of $11.50 per share;
•Members of Nerdy LLC are the Legacy Nerdy Holders and Nerdy Inc.;
•Nerdy LLC had the following OpCo Units and OpCo Warrants outstanding: (i) 157,846 OpCo Units, including earnouts, and (ii) 2,052 OpCo Warrants;
•Legacy Nerdy Holders own 70,613 OpCo Units, excluding earnouts, equal to a 47.1% of the economic interest in Nerdy LLC, and 70,613 shares of Class B Common Stock, excluding earnouts, which, together (the “Combined Interests”), are redeemable on a one-for-one basis for shares of Class A Common Stock or the cash equivalent thereof at the option of the Company. If the Company elects the redemption to be settled in cash, the cash used to settle the redemption must be funded through a private or public offering of Class A Common Stock no later than five business days after the redemption notice date. Upon the redemption of the OpCo Units and Class B Common Stock for shares of Class A Common Stock or the equivalent thereof, all redeemed shares of Class B Common Stock will be cancelled. The Class B Common Stock has voting rights only and has no dividend or economic rights. The shares of Class B Common Stock are owned by the Legacy Nerdy Holders and cannot be transferred except to the Company. The Company does not intend to list its Class B Common Stock on any stock exchange. Additionally, certain Legacy Nerdy Holders own 11,550 shares of Class A Common Stock, excluding earnouts;
•Public stockholders of Nerdy Inc., including certain Legacy Nerdy Holders, (i) own 79,233 shares of Class A Common Stock, excluding earnouts, which represents 52.9% of the combined voting power of Nerdy Inc. and 100% of the economic interest in Nerdy Inc., and (ii) through Nerdy Inc.’s ownership of 79,233 OpCo Units, indirectly hold 52.9% of the economic interest in Nerdy LLC;
•Nerdy LLC will be managed by a five person board of managers, composed of three persons that were designated by Nerdy Inc. and two persons that were designated by holders of a majority of the OpCo Units held by members of Nerdy LLC other than Nerdy Inc. Nerdy LLC’s management will continue to manage Nerdy LLC and all of its related
and affiliated entities (subject to approval of Nerdy Inc.’s Board of Directors) and Nerdy Inc.’s executive officers will serve as the executive officers for all of its related and affiliated entities; and
•Financial results of Nerdy LLC and its wholly-owned subsidiaries are consolidated with and into Nerdy Inc., and following the Reverse Recapitalization transaction on September 20, 2021, 47.1% of the consolidated net earnings (loss) of Nerdy LLC are allocated to the noncontrolling interests (the “NCI”) to reflect the entitlement or absorption of the Legacy Nerdy Holders to a portion of the consolidated net earnings (loss). The Company has excluded earnouts in the calculation of the ownership interests in Nerdy LLC as the earnouts are subject to forfeiture if the achievement of certain stock price thresholds are not met within five years of the Reverse Recapitalization. To the extent these price thresholds are met, the earnouts will no longer be subject to forfeiture and the units will then be included in the calculation of the ownership interests in Nerdy LLC.
Warrants
The Private Placement Warrants, the Public Warrants, the FPA Warrants and the OpCo Warrants are collectively referred to herein as the “Warrants.” For other terms and conditions regarding each tranche of warrants held by the Company, see the above discussion. For additional discussion regarding the Company’s accounting treatment of the Warrants, including net earnings (loss) per share considerations, see Note 2.
The Company has the ability to redeem outstanding Warrants at any time after they become exercisable and prior to their expiration, at a price of $0.01 per warrant, provided that the last reported sale price of the Class A Common Stock equals or exceeds $18.00 per share for any 20 trading days within a 30 trading day period ending on the third trading day prior to the date the Company sends the notice of such redemption to the warrant holders. Additionally, the Company has the ability to redeem the outstanding warrants at any time after they become exercisable and prior to their expiration, at a price of $0.10 per warrant, provided that the last reported sale price of the Class A Common Stock equals or exceeds $10.00 per share and is less than $18.00 per share on the trading day prior to the date on which the Company sends the notice of redemption to the warrant holder.
In each case, the warrant holder will be provided 30 days written notice prior to the Company’s redemption of the Warrants. For the 30 days after written notice has been provided by the Company, warrant holders may elect to exercise their Warrants at the per warrant price defined in the warrant agreements. After the 30 days have expired, the Company will redeem the Warrants for shares or cash at the per warrant prices mentioned above.
As of September 30, 2021, the Company holds 22 of the total Warrants issued in connection with the Reverse Recapitalization.
Earnouts
Of the total shares and units issued as a result of the Reverse Recapitalization, Nerdy Inc. had 8,000 shares or units of (i) Class A Common Stock or (ii) OpCo Units (and a corresponding number of Class B Common Stock), as applicable, that will be subject to forfeiture if the achievement of certain stock price thresholds of the Class A Common Stock are not met within five years of the Reverse Recapitalization (assuming there is no change in control event) (the “Earnouts”). During the time between the issuance of the Earnouts and either the achievement of one or more triggering events or the expiration of the earnout period, holders of the Earnouts are eligible to receive non-forfeitable dividends, if any, as declared by Nerdy Inc. at the same rate as all other holders of Class A Common Stock, i.e. on a one-for-one basis. However, during this time, the Earnouts will be subject to transfer restrictions until and upon the achievement of one or more triggering events, as described below. In the event that some or all of the Earnouts are forfeited, and the holders thereof had received non-forfeitable dividends during the earnout period, the dividends will not be subject to return by the holder to Nerdy Inc. Each earnout will be subject to a triggering event as follows:
•Triggering Event 1 will occur on the date when the closing price of Class A Common Stock quoted on the New York Stock Exchange (the “NYSE”) is greater than or equal to $12.00 for any 20 Trading Days within any 30 consecutive Trading Day period within the earnout period. Upon the occurrence of Triggering Event I, one-third of the Earnouts will no longer be subject to forfeiture.
•Triggering Event 2 will occur on the date when the closing price of Class A Common Stock quoted on the NYSE is greater than or equal to $14.00 for any 20 Trading Days within any 30 consecutive Trading Day period within the earnout period. Upon the occurrence of Triggering Event 2, one-third of the Earnouts will no longer be subject to forfeiture.
•Triggering Event 3 will occur on the date when the closing price of Class A Common Stock quoted on the NYSE is greater than or equal to $16.00 for any 20 Trading Days within any 30 consecutive Trading Day period within the earnout period. Upon the occurrence of Triggering Event 3, one-third of the Earnouts will no longer be subject to forfeiture.
As of September 30, 2021, the Company holds 36 of the total Earnouts issued in connection with the Reverse Recapitalization. For discussion regarding the Company’s accounting treatment of the Earnouts, including net earnings (loss) per share considerations, see Note 2.
Transaction Expenses
In connection with the Reverse Recapitalization, Nerdy LLC incurred expenses of $24,973 and $29,637 during the three and nine months ended September 30, 2021, respectively. Of the total costs incurred during the three months ended September, 30, 2021, $7,217 were reported as “General and administrative expenses” in the Condensed Consolidated Statements of Operations and $17,756 were reported as a reduction of “Additional paid-in capital” on the Condensed Consolidated Balance Sheet at September 30, 2021. Of the total costs incurred during the nine months ended September, 30, 2021, $9,603 were reported as “General and administrative expenses” in the Condensed Consolidated Statements of Operations and $20,034 were reported as a reduction of “Additional paid-in capital” on the Condensed Consolidated Balance Sheet at September 30, 2021. At September 30, 2021, the Company had accrued $7,413 of transaction costs related to the Reverse Recapitalization, which were reported as “Other current liabilities” on the Condensed Consolidated Balance Sheet. Nerdy LLC did not record any transaction expenses in connection with the Reverse Recapitalization during the three and nine months September 30, 2020.
NOTE 2 — BASIS OF PRESENTATION AND SUMMARY OF SIGNIFICANT ACCOUNTING POLICIES
Basis of Presentation
The accompanying unaudited condensed consolidated financial statements have been prepared in accordance with existing accounting principles generally accepted in the United States of America (“GAAP”), under the rules and regulations of the U.S. Securities and Exchange Commission (the “SEC”) and on a basis consistent with the audited consolidated financial statements and related notes thereto of Nerdy LLC and its wholly-owned subsidiaries as of and for the year ended December 31, 2020. The condensed consolidated balance sheet of Nerdy LLC as of December 31, 2020, was derived from audited annual financial statements but does not contain all of the footnote disclosures from the annual financial statements. These unaudited condensed consolidated financial statements should be read in conjunction with such audited consolidated financial statements and related notes thereto of Nerdy LLC and its wholly-owned subsidiaries, which are included in the Company’s Registration Statement on Form S-1 filed with the SEC on October 15, 2021, which became effective as of October 25, 2021.
These unaudited condensed consolidated financial statements include all adjustments (consisting of normal recurring adjustments) that management considers necessary for a fair statement of the Company’s results of operations, comprehensive income (loss), financial condition, cash flows and stockholders’ equity for the interim periods presented. Interim results are not necessarily indicative of the results to be expected for the full year.
For the three and nine months ended September 30, 2021, these unaudited condensed consolidated financial statements reflect the consolidated results of operations, comprehensive income (loss), cash flows and changes in equity of Nerdy LLC and its wholly-owned subsidiaries for the period of January 1, 2021 through September 20, 2021, the Closing Date of the Reverse Recapitalization, and the consolidated results of operations, comprehensive income (loss), cash flows and changes in stockholders’ equity of Nerdy Inc. and its consolidated subsidiaries, including Nerdy LLC, for the period of September 21, 2021 through September 30, 2021. The condensed consolidated balance sheet at September 30, 2021 presents the financial condition of Nerdy Inc. and its consolidated subsidiaries, including Nerdy LLC, and reflects the initial recording of the assets and liabilities of Nerdy Inc. at their historical cost (see Note 4). All intercompany balances and transactions of Nerdy LLC prior to the Reverse Recapitalization have been eliminated. All intercompany balances and transactions of Nerdy Inc. after the Reverse Recapitalization have been eliminated.
For the three and nine months ended September 30, 2020, these unaudited condensed consolidated financial statements present the consolidated results of operations, comprehensive income (loss), cash flows and changes in equity of Nerdy LLC. The condensed consolidated balance sheet as of December 31, 2020 presents the financial condition of Nerdy LLC and its wholly-owned subsidiaries. All intercompany balances and transactions of Nerdy LLC have been eliminated.
In accordance with Accounting Standards Codification (“ASC”) Topic 805, “Business Combinations” the historical equity of Nerdy LLC has been recasted in all periods up to the Closing Date, to reflect the number of shares of Nerdy Inc.’s Class A Common Stock and Class B Common Stock issued to Legacy Nerdy Holders in connection with the Reverse Recapitalization. The Company recasted the units outstanding related to the historical Nerdy LLC preferred units, common units and equity awards (the “Historical Nerdy LLC Equity”) prior to the Reverse Recapitalization as common equity of Nerdy Inc., reflecting the exchange ratio of 1-for-0.64, pursuant to the Business Combination Agreement. The condensed consolidated financial statements and related notes thereto give effect to the conversion for all periods presented, without any change to par value or per unit amounts. The condensed consolidated financial statements do not necessarily represent the capital structure of Nerdy Inc. had the Reverse Recapitalization occurred in prior periods. The Company has not made retroactive adjustments related to the historical book values of Historical Nerdy LLC Equity as the adjustments were considered immaterial.
For both the three and nine months ended September 30, 2021, $21,275 of the consolidated net losses of Nerdy LLC were attributable to the Class A Common Stockholders, and reflects the Class A Common Stockholders’ absorption of 52.9% of the consolidated net losses of Nerdy LLC for the period of September 21, 2021 through September 30, 2021. For both the three and nine months ended September 30, 2021, $18,960 of the consolidated net losses of Nerdy LLC were attributable to the NCI, and reflects the Legacy Nerdy Holders’ absorption of 47.1% of the consolidated net losses of Nerdy LLC for the period of September 21, 2021 through September 30, 2021. For the three and nine months ended September 30, 2021, $17,484 and $23,546 of the consolidated net losses of Nerdy LLC were attributable to the Legacy Nerdy Holders, respectively, to reflect their absorption of 100% of the consolidated net losses of Nerdy LLC pertaining to the days prior to the Reverse Recapitalization. For the three and nine months ended September 30, 2020, net losses of $7,525 and $19,624 were attributable to the Legacy Nerdy Holders, respectively, to reflect their absorption of 100% of Nerdy LLC’s net losses pertaining to the periods prior to the Reverse Recapitalization.
Principles of Consolidation
For the period of September 21, 2021 through September 30, 2021, the consolidated financial statements comprise the accounts of the Company and its consolidated subsidiaries, including Nerdy LLC. All intercompany accounts and transactions among the Company and its consolidated subsidiaries have been eliminated. In determining the accounting of Nerdy Inc.’s interest in Nerdy LLC after the Reverse Recapitalization, management concluded Nerdy LLC was not a variable interest entity as defined by ASC Topic 810, “Consolidation,” and as such, Nerdy LLC was evaluated under the voting interest model. As Nerdy Inc. has the right to appoint a majority (three of the five) managers of Nerdy LLC, Nerdy Inc. controls Nerdy LLC, and therefore, the financial results of Nerdy LLC and its subsidiaries, subsequent to the completion of the Reverse Recapitalization on September 20, 2021, are consolidated with and into Nerdy’s Inc.’s financial statements.
For the periods prior to Reverse Recapitalization, the consolidated financial statements of the Company comprise the accounts of Nerdy LLC and its wholly-owned subsidiaries. All intercompany accounts and transactions among Nerdy LLC and its consolidated subsidiaries were eliminated.
Use of Estimates
The preparation of financial statements in conformity with GAAP requires management to make estimates, judgments, and assumptions that affect the reported amounts of assets and liabilities; the disclosure of contingent liabilities at the date of the financial statements; and the reported amounts of revenues and expenses during the reporting periods. Significant estimates, assumptions, and judgments are used for, but not limited to: revenue recognition, stock-based compensation expense, the valuation of the Warrants, Earnouts and the Founder’s Award (as defined below), useful lives assigned to long-lived assets and definite-lived intangibles for depreciation and amortization, impairment of goodwill, long-lived assets and definite-lived intangible assets, the valuation of acquired intangible assets, internal-use software and website development costs. The Company bases its estimates on historical experience, knowledge of current business conditions and various other factors it believes to be reasonable under the circumstances. These estimates are based on management’s knowledge about current events and expectations about actions the Company may undertake in the future. Actual results could differ from these estimates, and such differences could be material to its financial position and operating cash flows.
Segment Information
The Company operates as one operating segment. Operating segments are defined as components of an enterprise for which separate financial information is regularly evaluated by the chief operating decision maker (“CODM”) which is the Company’s chief executive officer in determining how to allocate resources and assess performance. The Company’s CODM evaluates the Company’s financial information and resources and assesses the performance of these resources on a consolidated basis. Since the Company operates in one operating segment, all required financial segment information can be found in the consolidated financial statements. Substantially all of the Company’s net assets and operations are located within the U.S.
Fair Value
The Company holds certain items that are required to be disclosed at fair value (see Note 14). Fair value is defined as the price that would be received to sell an asset or paid to transfer a liability (an exit price) in the principal or most advantageous market for the asset or liability in an orderly transaction between market participants on the measurement date. A three-level hierarchy is followed for disclosure to show the extent and level of judgment used to estimate fair value measurements:
Level 1—Inputs used to measure fair value are unadjusted quoted prices that are available in active markets for the identical assets or liabilities as of the reporting date.
Level 2—Inputs used to measure fair value, other than quoted prices included in Level 1, are either directly or indirectly observable as of the reporting date through correlation with market data, including quoted prices for similar assets and liabilities in active markets and quoted prices in markets that are not active. Level 2 also includes assets and liabilities that are valued using models or other pricing methodologies that do not require significant judgment since the input assumptions used in the
models, such as interest rates and volatility factors, are corroborated by readily observable data from actively quoted markets for substantially the full term of the financial instrument.
Level 3—Inputs used to measure fair value are unobservable inputs that are supported by little or no market activity and reflect the use of significant management judgment. These values are generally determined using pricing models for which the assumptions utilize management’s estimates of market participant assumptions.
Foreign Currency Translation
The Company operates a single foreign business, First Tutors UK, in the United Kingdom. The functional currency of First Tutors UK is the local currency. Adjustments from the translation of foreign currency into U.S. dollars for balance sheet amounts are based on exchange rates as of the condensed consolidated balance sheet date. Revenues and expenses are translated at average exchange rates during the period. Foreign currency translation gains or losses are included in “Accumulated other comprehensive loss” as a component of “Stockholders’ Equity” on the Condensed Consolidated Balance Sheets.
Revenue Recognition and Deferred Revenue
The Company recognizes revenues from its services as performance obligations are satisfied. Performance obligations are satisfied throughout the term of its contracts with learners and institutions, who are the Company’s customers, when learners and institutions are provided services. Revenue is recognized in an amount that reflects the consideration the Company expects to be entitled to in exchange for those services.
The Company generates revenue by selling services to learners and institutions for one-on-one instruction and classes that are fulfilled by experts, who deliver instruction on the Company’s behalf through its proprietary Live Learning Platform.
The Company’s revenues from contracts with learners, which are short-term duration of generally one year or less, are recognized from one-on-one and class services as performance obligations are satisfied. Given the customer receives benefit from the completion of each session (as learners are not obligated to meet with the same expert for a minimum number of sessions), the Company has concluded that each session is a separate performance obligation. Revenue is recognized and deferred revenue is relieved on the date services are delivered to learners in an amount that reflects the consideration the Company is contractually entitled to receive in exchange for those services.
Cash for the purchase of services by learners is generally collected in advance (at one time or in installments) and recorded to deferred revenue until the services are used by the learner. With respect to installment sales, the first installment payment is collected at the time of sale with the subsequent payment typically due thirty days later. Per the terms of the contract, purchased services can be redeemed up to one year from the date of the first payment. The Company recognizes revenue for unredeemed payments for services over the life of the agreement with the customer based on historical customer usage patterns. The Company estimates the amount in which and the period of time over which payments for services are not redeemed using historical usage and redemption patterns. These estimates are reassessed each reporting period.
The Company’s revenues from contracts with institutions, which are short-term duration of generally one year or less, are recognized from one-on-one and class services as performance obligations are satisfied. Given the institution receives benefit from the completion of each session (as institutions are not obligated to meet with the same expert for a minimum number of sessions), the Company has concluded that each session is a separate performance obligation. Revenue is recognized, and to the extent cash for the purchase of services by institutions is collected in advance (at one time or in installments), deferred revenue is relieved on the date services are delivered to institutions in an amount that reflects the consideration the Company is contractually entitled to receive in exchange for those services. For institutions that do not pay in advance, the Company typically invoices these institutions on a monthly basis for each session provided, with amounts recorded to accounts receivable, net of any related allowance for doubtful accounts.
Per the terms of the contract, services purchased by institutions can be redeemed up to one year from the date of the first payment. To the extent cash for the purchase of services by institutions is collected in advance, the Company recognizes revenue for unredeemed payments for services over the life of the agreement with institutions based on usage. The Company estimates the amount in which and the period of time over which payments for services are not redeemed using historical usage and redemption patterns. These estimates are reassessed each reporting period.
The Company provides a significant service of integrating instruction services, which are provided by experts on the Company’s behalf through its platform, using its curation and matching technologies and features in order to deliver a combined output to meet its performance obligation to learners. The Company is primarily responsible for the services provided and sets pricing. The Company determined that collectively, these factors reflect that it is the principal in transactions with learners and institutions.
The Company does not have any incremental costs to obtain or fulfill a contract that would require capitalization. The Company elected as a practical expedient, not to disclose additional information about unsatisfied performance obligations for contracts with customers that have an expected duration of one year or less.
Cost of Revenue
Cost of revenue includes the cost of experts, who provide services to learners on the Company’s behalf, amortization of capitalized technology costs and other costs required to deliver services to learners and institutions. Costs of experts are recognized as services are provided to learners.
Cash and Cash Equivalents
Cash and cash equivalents include cash on hand and investments with original maturities of three months or less. The Company’s cash and cash equivalents, which consist of cash at financial institutions, are stated at cost and approximate fair value.
Restricted Cash
The Company classifies certain restricted cash balances within “Other current assets” and “Other assets” on the Condensed Consolidated Balance Sheets. Restricted cash consists of cash collateralized letters of credit in support of its corporate office leases and cash deposits due to Legacy Nerdy LLC Holders in exchange for their Historical Nerdy LLC Equity. Restricted cash amounts for contractual obligations with an expected duration of less than one year and more than one year are reported as “Other current assets” and “Other assets,” respectively, on the Condensed Consolidated Balance Sheets. For additional information, see Note 9.
Accounts Receivable, Net
The Company’s accounts receivables relate to sales of services which have not been collected and contractual amounts due to the Company.
Allowance for Doubtful Accounts
The Company assesses the creditworthiness of its customers based on multiple sources of information, and analyzes factors such as historical bad debt experience, industry and geographic concentrations of credit risk and economic trends. Accounts receivable are written off as a decrease to the allowance for doubtful accounts when all collection efforts have been exhausted and an account is deemed uncollectible.
Fixed Assets, Net
Expenditures for fixed assets are capitalized and primarily include costs related to software developed or acquired for internal use and purchases of furniture and equipment. Maintenance, repairs, and minor renewals are expensed as incurred. Depreciation of fixed assets other than capitalized internal use software costs is calculated on a straight-line basis over estimated useful lives of one to seven years and is included in “General and administrative expenses” in the Condensed Consolidated Statements of Operations. When fixed assets are retired or otherwise disposed of, the related cost and accumulated depreciation are removed from the balance sheet accounts and any gain or loss is included in the statements of operations.
The Company capitalizes certain costs associated with software developed or obtained for internal use and website and application development. The Company capitalizes development stage internal and external costs. These costs are capitalized when management has authorized and committed project funding and it is probable that the project will be completed, and the software will be used as intended. Once the software is ready for its intended use it is placed into service and such costs are amortized on a straight-line basis within “Cost of revenue” in the Condensed Consolidated Statements of Operations, generally over a four year estimated useful life of the related asset. Costs incurred prior to meeting these criteria, together with costs incurred for training and maintenance, are expensed as incurred. Costs incurred for enhancements that are expected to result in additional material functionality are capitalized and amortized over the estimated useful life of the upgrades.
For additional information on fixed assets and internal use software, see Note 10.
Goodwill
Goodwill relates to the acquired assets of Veritas through the Company’s subsidiary Veritas Prep LLC (“Veritas Prep”) in 2018. Goodwill represents the excess of the fair value of purchase consideration paid over the estimated fair value of assets acquired and liabilities assumed in a business combination. Goodwill and intangible assets acquired are recorded at fair market value under the acquisition method of accounting as of the acquisition date.
The Company conducts a goodwill impairment qualitative assessment for its single reporting unit during the fourth quarter of each fiscal year following the annual forecasting process, or more frequently if facts and circumstances indicate that goodwill may be impaired. The goodwill impairment qualitative assessment requires an analysis to determine if it is more likely than not
that the fair value of the reporting unit is less than the carrying amount. If adverse qualitative trends are identified that could negatively impact the fair value of the reporting unit to the extent that it is more likely than not that the fair value of the reporting unit is below its carrying value, a quantitative goodwill impairment test would be performed. The Company’s qualitative assessment requires management to make judgments surrounding macroeconomic, industry and market factors as well as the overall condition and performance of the Company and other relevant entity-specific events.
Definite-lived Intangible Assets
Definite-lived intangible assets are definite-lived trade names. Intangible assets acquired are recorded at fair market value under the acquisition method of accounting as of the acquisition date. The carrying value of definite-lived intangible assets is assessed whenever events or changes in circumstances indicate that the carrying amount of such assets may not be recoverable.
Stock-based Compensation
For periods prior to the Reverse Recapitalization, Nerdy LLC’s employees had participated in the Nerdy 2016 U.S. Unit Appreciation Rights Plan, the 2016 Canadian Unit Appreciation Rights Plan and the Varsity Tutors, LLC Incentive Unit Plan (collectively, the “Legacy Plans”). The Legacy Plans consisted of unit appreciation rights (“UARs”) and profit interest units (“PIUs”), which were exchanged for Nerdy Inc. equity awards and cash in connection with the Reverse Recapitalization. Nerdy LLC’s UARs were converted into stock appreciation rights of Nerdy Inc. (“SARs”) and Nerdy LLC’s PIUs were converted into either shares of Class B Common Stock, OpCo Units and cash or restricted stock units of Nerdy Inc. (“RSUs”). SARs and RSUs are governed by Nerdy Inc.’s 2021 Equity Incentive Plan (the “2021 Equity Plan”). Holders of UARs received cash, SARs or a combination of both. Holders of vested PIUs received a combination of shares of Class B Common Stock (and an equivalent number of OpCo Units in Nerdy LLC) and cash. Unvested PIUs were converted into RSUs with the underlying equity being Class B Common Stock (and an equivalent number of OpCo Units in Nerdy LLC).
In connection with the Reverse Recapitalization, the UARs were modified and the Company recorded a step-up in the grant date fair value of the awards as of September 20, 2021 which was principally due to the difference between the UAR grant-date hurdle rates and the Company’s stock price as of the modification date. During the three and nine months ended September 30, 2021, the Company recognized stock-based compensation expense of $32,066 related to the modification of the UARs, of which $2,457 and $29,609 was included in “Sales and marketing expenses” and “General and administrative expenses,” respectively, in the Condensed Consolidated Statements of Operations. Additionally, the PIUs were also modified in connection with the Reverse Recapitalization; however, as the modification was classified as Type 1: Probable-to-probable, pursuant to ASC Topic 718, “Compensation - Stock Compensation (Topic 718”),” no modification expense was recognized during the three and nine months ended September 30, 2021.
Subsequent to the Reverse Recapitalization, the Company’s employees began to participate in the 2021 Equity Plan, which permitted the issuance of various stock-based compensation awards, including SARs, RSUs and non-qualified stock options (“Stock Options”). Under the 2021 Equity Plan, Nerdy Inc. granted RSUs to the legacy Nerdy LLC founder in consideration of the participant’s past and/or future continued employment with the Company (the “Founder’s Award”). Each restricted stock unit represents the right to receive one share of Class A Common Stock. The RSUs will vest based on the achievement of stock price hurdles. The initial Stock Price Hurdle is $18.00, which will cause one-seventh of the RSUs to vest. Each hurdle is $4 greater than the previous and will cause an additional one-seventh of the RSUs to vest, with 100% vested at $42.00. If the stock price hurdles are not met by September 20, 2028 (“Performance Period End Date”), the unvested RSUs will be forfeited. The stock price hurdles will be deemed achieved upon the first date prior to the Performance Period End Date on which the average closing market price on the NYSE of one share of Nerdy Inc.’s Class A Common Stock over a consecutive 90 calendar-day period, equals or exceeds the applicable dollar amount set forth in the vesting table.
As a result of the Reverse Recapitalization, the Company has issued and outstanding Warrants and Earnouts (see Note 1). Warrants and Earnouts issued to current employees as of September 20, 2021 (the “Employee Warrants” and the “Employee Earnouts,” respectively) were classified as stock-based compensation under ASC Topic 718 as these warrants and earnouts were granted conditionally based upon employment. Former employees were not granted Warrants and Earnouts. The Company recorded the fair value of the Employee Warrants and Employee Earnouts as stock-based compensation expense of $408 and $2,763, respectively, at the Closing Date as there was no required service period after that date. Of the total Employee Warrant expense, $79 and $329 was included in “Sales and marketing expenses” and “General and administrative expenses,” respectively, in the Condensed Consolidated Statements of Operations for the three and nine months ended September 30, 2021. Of the total Employee Earnout expense, $46 and $2,717 was included in “Sales and marketing expenses” and “General and administrative expenses,” respectively, in the Condensed Consolidated Statements of Operations for the three and nine months ended September 30, 2021.
The Company recognizes the cost of services received in exchange for awards of equity instruments based on the grant-date fair value of equity awards. That cost is recognized straight-line over the period during which the service provider is required to provide service in exchange for the award over the requisite service period. Any forfeitures of stock-based
compensation are recorded as they occur. The grant date fair value of Employee Warrants are determined using the market approach based upon the quoted market price of Nerdy Inc.’s warrants. The grant date fair value of Employee Earnouts and the Founder’s Award are determined using the Monte Carlo Option Pricing Method. For additional information on the assumptions used to determine the fair value of Employee Earnouts, see Note 14.
Marketing Expense
Marketing expenses primarily include media costs, including television, radio, podcasts, paid social, paid search and other paid channels. Costs associated with the delivery of the Company’s large group classes, including celebrity-led StarCourse costs, and expenditures across new marketing channels to drive brand awareness and reach, are also included in marketing expenses. Marketing costs are expensed as incurred by the Company within “Sales and marketing expenses” in the Condensed Consolidated Statements of Operations.
Income Taxes
For periods prior to the Reverse Recapitalization, Nerdy LLC was a partnership. As such, its net taxable income or loss and any related tax credits were allocated to its members.
Subsequent to the Reverse Recapitalization, Nerdy Inc. holds an economic interest in Nerdy LLC (see Note 1), which is treated as a partnership for U.S. federal income tax purposes. As a partnership, Nerdy LLC is itself generally not subject to U.S. federal income tax under current U.S. tax laws, and any taxable income or loss is passed through and included in the taxable income or loss of its members, including Nerdy Inc. Nerdy Inc. is subject to U.S. federal income taxes, in addition to state and local income taxes, with respect to its distributive share of the items of the net taxable income or loss and any related tax credits of Nerdy LLC. Nerdy Inc. is also subject to taxes in foreign jurisdictions in which it operates.
The Company provides for income taxes and the related accounts under the asset and liability method. Income tax expense, deferred tax assets and liabilities and reserves for unrecognized tax benefits reflect management’s best assessment of estimated current and future taxes to be paid. Nerdy Inc. is subject to income taxes predominantly in the U.S. These tax laws are often complex and may be subject to different interpretations.
Deferred income taxes arise from temporary differences between the financial statement carrying amount and the tax basis of assets and liabilities and are measured using the enacted tax rates expected to be in effect during the year in which the basis difference reverses. In evaluating the ability to recover its deferred tax assets within the jurisdiction from which they arise, the Company considers all available positive and negative evidence. If based upon all available positive and negative evidence, it is more likely than not that the deferred tax assets will not be realized, a valuation allowance is established. The valuation allowance may be reversed in a subsequent reporting period if the Company determines that it is more likely than not that all or part of the deferred tax asset will become realizable.
The Company’s interpretations of tax laws are subject to review and examination by various taxing authorities and jurisdictions where the Company operates, and disputes may occur regarding its view on a tax position. These disputes over interpretations with the various tax authorities may be settled by audit, administrative appeals or adjudication in the court systems of the tax jurisdictions in which the Company operates. The Company regularly reviews whether it may be assessed additional income taxes as a result of the resolution of these matters, and the Company records additional reserves as appropriate. In addition, the Company may revise its estimate of income taxes due to changes in income tax laws, legal interpretations and business strategies. The Company recognizes the financial statement effects of uncertain income tax positions when it is more likely than not, based on the technical merits, that the position will be sustained upon examination. The Company records interest and penalties related to uncertain income tax positions in income tax expense. For additional information income taxes, see Note 7, and for information on Nerdy Inc.’s Tax Receivable Agreement, see Note 16.
Net Earnings (Loss) Per Share
As noted above, the Company recasted Historical Nerdy LLC Equity as Nerdy Inc. common equity for all periods prior to the Reverse Recapitalization. However, as 100% of the net losses of Nerdy LLC prior to the Reverse Recapitalization were absorbed by the Legacy Nerdy Holders, basic and diluted earnings (loss) per share is zero for the three and nine months ended September 30, 2020 and basic and diluted earnings (loss) per share for the three and nine months ended September 30, 2021 represents only the period from September 21, 2021 to September 30, 2021, the period where the Company had earnings (loss) attributable to Class A Common Stockholders. Class B Common Stock does not have economic rights in Nerdy Inc., including rights to dividends or distributions upon liquidation, and as a result, is not considered a participating security for basic and diluted earnings (loss) per share. As such, basic and diluted earnings (loss) per share of Class B Common Stock has not been presented.
As discussed in Note 1, the Company has issued and outstanding Earnouts, which are subject to forfeiture if the achievement of certain stock price thresholds are not met. In accordance with ASC Topic 260, “Earnings Per Share,” Earnouts are excluded from weighted-average shares outstanding to calculate basic earnings (loss) per share as they are considered
contingently issuable shares due to their potential forfeiture. Earnouts will be included in weighted-average shares outstanding to calculate basic earnings (loss) per share as of the date of their stock price thresholds are met and they are no longer subject to forfeiture. Additionally, Earnouts do not participate in losses but are eligible to receive non-forfeitable dividends, if any, as declared by Nerdy Inc., and as a result, are considered participating securities for basic and diluted earnings (loss) per share. As such, basic and diluted earnings (loss) per share is computed using the two-class method.
Basic earnings (loss) per share is based on the average number of shares of Class A Common Stock outstanding during the period. Diluted earnings (loss) per share is based on the average number of shares of Class A Common Stock used for the basic earnings per share calculation, adjusted for the dilutive effect of SARs, RSUs, Stock Options, and Warrants, if any, using the “treasury stock” method and the Combined Interests that convert into potential shares of Class A Common Stock, if any, using the “if converted” method. Net earnings (loss) for diluted loss per share is adjusted for the Company’s share of Nerdy LLC’s consolidated net earnings (loss), net of Nerdy Inc. taxes, after giving effect to Nerdy LLC Combined Interests that convert into potential shares of Class A Common Stock, to the extent it is dilutive. In addition, Net earnings (loss) for diluted loss per share is adjusted for the after-tax impact of changes to the fair value of derivative liabilities, to the extent they are dilutive.
Debt Issuance Costs
The Company presents debt issuance costs on the condensed consolidated balance sheets as a direct deduction from the carrying value of debt. Debt issuance costs are amortized over the term of the related debt instrument using the effective-interest method. Amortization of debt issuance costs are recorded as “Interest expense” in the Condensed Consolidated Statements of Operations.
Financial Instruments
The Company does not use derivative instruments to hedge exposures to cash flow, market or foreign currency risks. The Company does not hold or issue financial instruments for speculative or trading purposes.
As a result of the Reverse Recapitalization (see Note 1), the Company has issued and outstanding Warrants and Earnouts. The Company evaluates the Warrants and Earnouts, to determine if such instruments should be considered stock-based compensation, pursuant to ASC Topic 718, and if not in the scope of ASC 718, if such instruments are derivatives or contain features that qualify as embedded derivatives, pursuant to ASC Topic 480 and ASC Topic 815. The classification of whether the instrument should be classified stock-based compensation or a derivative instrument, including whether such instruments should be recorded as liabilities or as equity, is re-assessed at the end of each reporting period.
Warrants and Earnouts issued to non-employees (the “Non-employee Warrants” and the “Non-employee Earnouts,” respectively) were not classified as stock-based compensation as there is no condition of employment such that the granting of the shares does not represent compensation. The Non-employee Warrants and Non-employee Earnouts are classified as derivative liabilities under ASC Topic 480 or ASC Topic 815. Derivative warrant and earnout liabilities are classified as non-current liabilities as their liquidation is not reasonably expected to require the use of current assets or require the creation of current liabilities. Public Warrants to non-employees are measured at fair value on recurring basis, using the market approach based upon the quoted market price of Nerdy Inc.’s Public Warrants at the end of each reporting period. Private Placement Warrants, FPA Warrants and OpCo Warrants issued to non-employees are measured at fair value on a recurring basis based upon the quoted price for similar liabilities (Public Warrants issued to non-employees) in active markets as of the end of each period. Non-employee Earnouts are measured at fair value on recurring basis, using the Monte Carlo Option Pricing Method at the end of each reporting period.
For additional information on the Non-employee Warrants and Non-employee Earnouts, see Notes 13 and 14. The Company does not offset derivative assets and liabilities within the Condensed Consolidated Balance Sheets.
NOTE 3 — RECENTLY ISSUED ACCOUNTING STANDARDS
The Company has considered all new accounting pronouncements and has concluded that there are no new pronouncements (other than the ones described below) that had or will have an impact on the results of operations, comprehensive income (loss), financial condition, cash flows, redeemable preferred units and stockholders’ equity (deficit) based on current information.
In February 2016, the Financial Accounting Standards Board (the “FASB”) issued Accounting Standards Update (“ASU”) 2016-02, “Leases (Topic 842).” This update will require organizations that lease assets to recognize on the balance sheet the assets and liabilities for the rights and obligations created by those leases. The new guidance will also require additional disclosures about the amount, timing and uncertainty of cash flows arising from leases. In July 2018, the FASB issued ASU 2018-11, which provides entities with a new transition method where comparative periods presented in the financial statements in the period of adoption will not need to be restated. Under the new transition method, an entity initially applies the provisions of the standard at the adoption date, versus at the beginning of the earliest period presented, and recognizes a cumulative-effect
adjustment to the opening balance of retained earnings in the period of adoption. The Company is required to adopt Topic 842 on January 1, 2022. The Company is in the process of assessing the impact of this ASU.
In June 2016, the FASB issued ASU 2016-13, “Financial Instruments—Credit Losses (Topic 326): Measurement of Credit Losses on Financial Instruments.” ASU 2016-13 introduces a new model for recognizing credit losses on financial instruments based on an estimate of current expected credit losses. The guidance is effective for the Company beginning January 1, 2023. The new current expected credit losses (CECL) model generally calls for the immediate recognition of all expected credit losses and applies to loans, accounts and trade receivables as well as other financial assets measured at amortized cost, loan commitments and off-balance sheet credit exposures, debt securities and other financial assets measured at fair value through other comprehensive income and beneficial interests in securitized financial assets. The new guidance replaces the current incurred loss model for measuring expected credit losses, requires expected losses on available for sale debt securities to be recognized through an allowance for credit losses rather than as a reduction in the amortized cost of the securities and provides for additional disclosure requirements. Early adoption is permitted. The Company is in the process of assessing the impact of this ASU.
In March 2020, the FASB issued ASU 2020-04, “Reference Rate Reform (Topic 848): Facilitation of the Effects of Reference Rate Reform on Financial Reporting.” This ASU provides optional expedients and exceptions for contracts, hedging relationships and other transactions that reference the London Interbank Offered Rate (“LIBOR”) or another reference rate expected to be discontinued because of reference rate reform. The expedients and exceptions provided by this ASU do not apply to contract modifications made and hedging relationships entered into or evaluated after December 31, 2022. This ASU is elective and effective for all entities as of March 12, 2020, the date this ASU was issued. An entity may elect to apply the amendments for contract modifications provided by this ASU as of any date from the beginning of an interim period that includes or is subsequent to March 12, 2020, or prospectively from a date within an interim period that includes or is subsequent to March 12, 2020. Once elected, this ASU must be applied prospectively for all eligible contract modifications. The Company is in the process of assessing the impact of this ASU as it relates to its contracts that reference LIBOR.
In August 2020, the FASB issued ASU No. 2020-06, “Debt—Debt with Conversion and Other Options (Subtopic 470-20) and Derivatives and Hedging—Contracts in Entity’s Own Equity (Subtopic 815-40): Accounting for Convertible Instruments and Contracts in an Entity’s Own Equity,” which simplifies accounting for convertible instruments by removing major separation models required under current GAAP. This ASU also removes certain settlement conditions that are required for equity-linked contracts to qualify for the derivative scope exception and it simplifies the diluted earnings per share calculation in certain areas. The Company is required to adopt this ASU on January 1, 2024. Early adoption is permitted. The Company is in the process of assessing the impact of this ASU.
NOTE 4 — REVERSE RECAPITALIZATION
As discussed in Note 1, Nerdy LLC merged with a wholly-owned subsidiary of Nerdy Inc., with Nerdy LLC surviving the Merger. Nerdy LLC is governed by a board of managers composed of three persons that were designated by Nerdy Inc. and two persons that were designated by holders of a majority of the OpCo Units held by members of Nerdy LLC other than Nerdy Inc. Management determined Nerdy LLC was not a variable interest entity (see Note 2), and as result, identified Nerdy LLC as the accounting acquirer of the Merger in accordance ASC Topic 805. Management concluded that Nerdy LLC was the accounting acquirer due to (i) the Legacy Nerdy Holders receiving the largest portion of the voting rights in the combined company, Nerdy Inc., (ii) significantly all of the Legacy Nerdy Holders retained their equity interest as stockholders in Nerdy Inc., (iii) Nerdy LLC’s operations prior to the Reverse Recapitalization comprising the only ongoing operations of Nerdy Inc., (iv) the Legacy Nerdy Holders have the right to appoint a majority (five of the seven) directors of Nerdy Inc., (v) the executive management of Nerdy LLC will become the executive management of Nerdy Inc. and (vi) it is significantly larger than Nerdy Inc. in terms of revenue, total assets (excluding cash) and employees. Therefore, the Merger was accounted for as a reverse recapitalization, with no goodwill or other intangible assets recorded, in accordance with ASC Topic 805. Nerdy Inc. was treated as the “acquired” company for financial reporting purposes, and for accounting purposes, the Reverse Recapitalization was treated as the equivalent of Nerdy LLC issuing stock for the net assets of Nerdy Inc., accompanied by a recapitalization. The net assets of Nerdy Inc. were recorded at historical cost on the condensed consolidated balance sheet as of September 20, 2021, the Closing
Date of the Reverse Recapitalization, with no goodwill or other intangible assets recorded. For additional information on the capitalization of Nerdy Inc. and Nerdy LLC immediately following the Closing of the Reverse Recapitalization, see Note 1.
The following table provides the historical cost of assets and liabilities of Nerdy Inc. as of September 20, 2021.
| | | | | |
| Cash and cash equivalents | $ | 558,324 | |
| Other current assets | 642 | |
| |
| Other current liabilities (a) | (41,760) | |
| Total net assets | $ | 517,206 | |
(a)Includes historical warrants held by TPG Pace that were exchanged for Warrants of Nerdy Inc. in connection with the Reverse Recapitalization.
NOTE 5 — NONCONTROLLING INTERESTS
Legacy Nerdy Holders own 70,613 OpCo Units, excluding Earnouts, equal to a 47.1% of the economic interest in Nerdy LLC, and 70,613 shares of Class B Common Stock, excluding Earnouts, which, together, may be redeemed at the option of the Legacy Nerdy Holders on a one-for-one basis for shares of Class A Common Stock or the cash equivalent thereof (based on the market price of the shares of Class A Common Stock at the time of redemption) as determined by Nerdy Inc. If Nerdy Inc. elects the redemption to be settled in cash, the cash used to settle the redemption must be funded through a private or public offering of Class A Common Stock no later than five business days after the redemption notice date. Upon the redemption of the OpCo Units and Class B Common Stock for shares of Class A Common Stock or the equivalent thereof, all redeemed shares of Class B Common Stock will be cancelled.
As of September 30, 2021, Nerdy Inc. owned 52.9% of the outstanding OpCo units. The financial results of Nerdy LLC and its subsidiaries were consolidated with and into Nerdy Inc., and 47.1% of the consolidated net loss of Nerdy LLC, during the period of September 21, 2021 through September 30, 2021, were allocated to the NCI to reflect the absorption of the Legacy Nerdy Holders to a portion of the consolidated net loss of Nerdy LLC.
The following table summarizes the changes in ownership of OpCo Units in Nerdy LLC, excluding earnouts, for the period beginning September 20, 2021, the Closing Date of the Reverse Recapitalization, and ending September 30, 2021 (see Note 1).
| | | | | | | | | | | | | | | | | | | | | | | | | | | | | | | | | | | |
| OpCo Units | | OpCo Units - Ownership Percentage |
| Nerdy Inc. (a) | | Legacy Nerdy Holders | | Total | | Nerdy Inc. (a) | | Legacy Nerdy Holders | | Total |
| Beginning of period | — | | | — | | | — | | | — | % | | — | % | | — | % |
| Issuance of OpCo Units | 79,233 | | | 70,613 | | | 149,846 | | | 52.9 | % | | 47.1 | % | | 100 | % |
| | | | | | | | | | | |
| End of period | 79,233 | | | 70,613 | | | 149,846 | | | 52.9 | % | | 47.1 | % | | 100 | % |
(a)Includes OpCo Units held by certain Legacy Nerdy Holders, who were issued 11,550 shares of Class A Common Stock of Nerdy Inc., excluding Earnouts, in connection with the Reverse Recapitalization, and therefore, indirectly, own 11,550 OpCo Units of Nerdy LLC. As of September 30, 2021, these Legacy Nerdy Holders own 11,550 shares, excluding Earnouts, of Class A Common Stock of Nerdy Inc., and therefore, indirectly own 11,550 OpCo Units, or 7.7%, of total OpCo Units of Nerdy LLC.
NOTE 6 — REVENUE
The following table presents the Company’s revenue by service category:
| | | | | | | | | | | | | | | | | | | | | | | |
| Three Months Ended September 30, | | Nine Months Ended September 30, |
| 2021 | | 2020 | | 2021 | | 2020 |
| Online | $ | 31,298 | | | $ | 26,396 | | | $ | 98,649 | | | $ | 64,433 | |
| In-person | — | | | — | | | — | | | 6,528 | |
| Revenue | $ | 31,298 | | | $ | 26,396 | | | $ | 98,649 | | | $ | 70,961 | |
The following table presents the Company’s “Accounts receivable, net” and “Deferred revenue” balances:
| | | | | | | | | | | |
| September 30, 2021 | | December 31, 2020 |
| Accounts receivable, net | $ | 2,187 | | | $ | 475 | |
| Deferred revenue | $ | 24,384 | | | $ | 17,270 | |
“Accounts receivable, net”, is shown net of reserves of $343 and $234 as of September 30, 2021 and December 31, 2020, respectively. The Company expects to recognize substantially all of the deferred revenue balance in the next twelve months.
NOTE 7 — INCOME TAXES
As a result of the Reverse Recapitalization, Nerdy Inc. holds 52.9% of the economic interest in Nerdy LLC (see Note 1), which is treated as a partnership for U.S. federal income tax purposes. As a partnership, Nerdy LLC is itself generally not subject to U.S. federal income tax under current U.S. tax laws as its net taxable income and any related tax credits are passed through to its members and included in their tax returns, even though such net taxable income or tax credits may not have actually been distributed. Nerdy Inc. is subject to U.S. federal income taxes, in addition to state and local income taxes, with respect to its 52.9% distributive share of the net taxable income and any related tax credits of Nerdy LLC. Nerdy Inc. is also subject to taxes in foreign jurisdictions.
The effective tax rate was (0.1)% and (0.1)% for the three and nine months ended September 30, 2021, respectively. The effective income tax rate for the three and nine months ended September 30, 2021 differed significantly from the statutory rates in both current year periods, primarily due to the losses allocated to NCI and the recognition of a valuation allowance as a result of the Company’s new tax structure following the Reverse Recapitalization. Income tax expense recorded in the three and nine months ended September 30, 2021 represents amounts owed to state authorities due to the change in corporate taxpayer status following the Reverse Recapitalization.
The Company has assessed the realizability of the net deferred tax assets and in that analysis has considered the relevant positive and negative evidence available to determine whether it is more likely than not that some portion or all of the deferred tax assets will be realized. The Company has recorded a full valuation allowance against the deferred tax assets at Nerdy Inc. as of the Closing Date of the Reverse Recapitalization and as of September 30, 2021, which will be maintained until there is sufficient evidence to support the reversal of all or some portion of these allowances. For information on Nerdy Inc.’s Tax Receivable Agreement, see Note 16.
The Company’s income tax filings will be subject to audit by various taxing jurisdictions. The Company will monitor the status of U.S. federal, state and local income tax returns that may be subject to audit in future periods. No U.S. federal, state and local income tax returns are currently under examination by the respective taxing authorities.
For periods prior to the Reverse Recapitalization, Nerdy LLC was a partnership. As such, its net taxable income and any related tax credits were allocated to its members.
NOTE 8 — LOSS PER SHARE
The following table sets forth the computation of basic and diluted net loss per share of Class A Common Stock and represents the period from September 21, 2021 to September 30, 2021, the period where the Company had Class A and Class B common stock outstanding. Class B Common Stock does not have economic rights in Nerdy Inc., including rights to dividends or distributions upon liquidation, and as a result, is not considered a participating security for basic and diluted loss per share. As such, basic and diluted loss per share of Class B Common Stock has not been presented. Earnouts do not participate in losses but are eligible to receive non-forfeitable dividends, if any, as declared by Nerdy Inc., and as a result, are considered participating securities for basic and diluted loss per share. As such, basic and diluted loss per share is computed using the two-class method. For additional information, see Notes 1 and 2.
Basic loss per share is based on the average number of shares of Class A Common Stock outstanding during the period. Diluted loss per share is based on the average number of shares of Class A Common Stock used for the basic earnings per share calculation, adjusted for the dilutive effect of SARs, RSUs, Stock Options, Warrants and Earnouts, if any, using the “treasury stock” method and for the Combined Interests that convert into potential shares of Class A Common Stock, if any, using the “if converted” method. “Net loss attributable to Class A Common Stockholders for diluted loss per share” is adjusted for the Company’s share of Nerdy LLC’s consolidated net loss, net of Nerdy Inc. taxes, after giving effect to Nerdy LLC Combined Interests that convert into potential shares of Class A Common Stock, to the extent it is dilutive. In addition, “Net loss attributable to Class A Common Stockholders for diluted loss per share” is adjusted for the after-tax impact of changes to the fair value of derivative liabilities, to the extent the Company’s Warrants are dilutive.
| | | | | | | | | | | |
| | | |
| | | | | | | |
| | | | | | | |
| | | | | | | |
| | | | | | | |
| | | | | | | |
| | | | | | | |
| | | | | | | |
| | | | | | | |
| Net loss attributable to Class A Common Stockholders for basic and diluted loss per share | | | | | $ | (21,275) | | | |
| | | | | | | |
| | | | | | | |
| | | | | | | |
| | | | | | | |
| | | | | | | |
| | | | | | | |
| | | | | | | |
| | | | | | | |
| | | | | | | |
| | | | | | | |
| Weighted-average shares for basic and diluted loss per share | | | | | 79,233 | | | |
| | | | | | | |
| | | | | | | |
| Basic and Diluted loss per share of Class A Common Stock | | | | | $ | (0.27) | | | |
The following table details the securities that have been excluded from the calculation of weighted-average shares for diluted earnings per share for the period presented as they were anti-dilutive.
| | | | | | | | | | | |
| | | |
| | | | | | | |
| | | | | | | |
| Stock options | | | | | 3,799 | | | |
| Stock appreciation rights | | | | | 7,628 | | | |
| Restricted stock units | | | | | 3,115 | | | |
| Restricted stock units - Founder’s Award | | | | | 9,258 | | | |
| Warrants | | | | | 19,311 | | | |
| Earnouts | | | | | 7,964 | | | |
| Combined Interests that can be converted into shares of Class A Common Stock (a) | | | | | 70,613 | | | |
(a)These securities are neither dilutive or anti-dilutive for the period presented as their assumed conversion under the “if-converted” method to “Weighted-average shares for diluted loss per share” would cause a proportionate increase to “Net loss attributable to Class A Common Stockholders for diluted loss per share.”
NOTE 9 — CASH, CASH EQUIVALENTS AND RESTRICTED CASH
The following table provides a reconciliation of cash, cash equivalents and restricted cash reported within the Condensed Consolidated Balance Sheets to the unaudited Condensed Consolidated Statements of Cash Flows:
| | | | | | | | | | | |
| September 30, 2021 | | December 31, 2020 |
| Cash and cash equivalents | $ | 169,977 | | | $ | 29,265 | |
| Restricted cash included in Other current assets | 37,845 | | | 270 | |
| Restricted cash included in Other assets | 832 | | | 1,147 | |
| Total Cash, Cash Equivalents and Restricted Cash shown in the Condensed Consolidated Statements of Cash Flows | $ | 208,654 | | | $ | 30,682 | |
The Company includes amounts in restricted cash required to be set aside by contractual agreement. Restricted cash consists of cash collateralized letters of credit in support of its corporate office leases and cash deposits due to Legacy Nerdy LLC Holders (see Notes 1 and 12). As of September 30, 2021, the Company recorded cash deposits of $37,529 due to Legacy Nerdy Holders in exchange for their Historical Nerdy LLC Equity as “Other current assets” on the Condensed Consolidated Balance Sheet.
NOTE 10 — FIXED ASSETS, NET
| | | | | | | | | | | |
| September 30, 2021 | | December 31, 2020 |
| Fixed assets | $ | 26,735 | | | $ | 22,838 | |
| Accumulated depreciation | (16,449) | | | (12,541) | |
| $ | 10,286 | | | $ | 10,297 | |
The Company recorded amortization expense related to capitalized internal use software of $1,113 and $3,358 during the three and nine months ended September 30, 2021, respectively, and $1,040 and $2,995 during the three and nine months ended September 30, 2020, respectively, which was included in “Cost of revenue” in the Condensed Consolidated Statements of Operations.
The Company recorded depreciation expense for all other fixed assets of $215 and $599 during the three and nine months ended September 30, 2021, respectively, and $219 and $734, during the three and nine months ended September 30, 2020, respectively, and was included as a component of “General and administrative expenses” in the Condensed Consolidated Statements of Operations.
The Company added $3,943 of fixed assets during the nine months ended September 30, 2021, of which $174 was included in Accounts payable on the Condensed Consolidated Balance Sheet at September 30, 2021 and was excluded from “Capital expenditures” within Cash Flows From Financing Activities in the Condensed Consolidated Statement of Cash Flows for the nine months ended September 30, 2021.
NOTE 11 — INTANGIBLE ASSETS, NET
| | | | | | | | | | | | | | | | | |
| September 30, 2021 |
| Carrying Amount | | Accumulated Amortization | | Net Amount |
| Trade names | $ | 10,372 | | | $ | (2,937) | | | $ | 7,435 | |
| Foreign currency translation adjustment | 241 | | | 19 | | | 260 | |
| $ | 10,613 | | | $ | (2,918) | | | $ | 7,695 | |
| | | | | | | | | | | | | | | | | |
| December 31, 2020 |
| Carrying Amount | | Accumulated Amortization | | Net Amount |
| Trade names | $ | 10,372 | | | $ | (2,099) | | | $ | 8,273 | |
| Foreign currency translation adjustment | 295 | | | (34) | | | $ | 261 | |
| $ | 10,667 | | | $ | (2,133) | | | $ | 8,534 | |
NOTE 12 — OTHER CURRENT LIABILITIES
| | | | | | | | | | | |
| September 30, 2021 | | December 31, 2020 |
| | | |
| | | |
| Promissory note and related interest | 8,395 | | | — | |
| Accrued Reverse Recapitalization costs | 7,413 | | | — | |
| Accrued payroll | 3,173 | | | 742 | |
| Accrued CARES Act FICA deferral | 589 | | | 589 | |
| Accrued professional services | 986 | | | 1,037 | |
| Accrued sublease liability | 208 | | | 688 | |
| Other | 3,811 | | | 3,034 | |
| $ | 24,575 | | | $ | 6,090 | |
NOTE 13 — DERIVATIVE FINANCIAL INSTRUMENTS
The Company does not use derivative instruments to hedge exposures to cash flow, market or foreign currency risks. The Company does not hold or issue financial instruments for speculative or trading purposes.
As a result of the Reverse Recapitalization, the Company has issued and outstanding Warrants and Earnouts (see Note 1). The Non-employee Warrants and Non-employee Earnouts are not in the scope of ASC Topic 718 and are classified as derivative liabilities under ASC Topic 480 or ASC Topic 815. Derivative warrant and earnout liabilities are classified as non-current liabilities as their liquidation is not reasonably expected to require the use of current assets or require the creation of current liabilities. The Company does not offset derivative assets and liabilities within the Condensed Consolidated Balance Sheet. For additional information, see Note 2.
At September 30, 2021, the number of Non-employee Warrants and Earnouts contracts issued and outstanding was 7,655 and 19,122, respectively. No derivative instruments were issued or held by the Company at September 30, 2020.
The following table presents the balance sheet location and fair value of the Company’s derivative liability instruments on a gross basis, none of which are designated as hedging instruments under ASC Topic 815, as of September 30, 2021.
| | | | | | | | | | | | | |
| Balance Sheet Location | | Fair Value | | |
| Non-employee Warrants | Other liabilities | | $ | 39,966 | | | |
| Non-employee Earnouts | Other liabilities | | 58,409 | | | |
| | | $ | 98,375 | | | |
The following table presents the effects of the Company’s derivative instruments on the Company’s Condensed Consolidated Statements of Operations for both the three and nine months ended September 30, 2021.
| | | | | | | | | | | | | |
| Statement of Operations Location | | | | |
| Non-employee Warrants | Unrealized gain on derivatives | | $ | 1,339 | | | |
| Non-employee Earnouts | Unrealized gain on derivatives | | 10,003 | | | |
| | | $ | 11,342 | | | |
NOTE 14 — FAIR VALUE MEASUREMENTS
The following table represents the Company’s assets and liabilities measured at fair value on a recurring basis and the basis for that measurement according to the levels in the fair value hierarchy in ASC Topic 820, “Fair Value Measurement.”
| | | | | | | | | | | | | | | | | | | | | | | |
| September 30, 2021 |
| Total | | Level 1 | | Level 2 | | Level 3 |
| Non-employee Warrants | $ | 39,966 | | | $ | 18,810 | | | $ | 21,156 | | | $ | — | |
| Non-employee Earnouts | 58,409 | | | — | | | — | | | 58,409 | |
| $ | 98,375 | | | $ | 18,810 | | | $ | 21,156 | | | $ | 58,409 | |
The Company holds certain items that are required to be disclosed at fair value. Fair value is defined as the price that would be received to sell an asset or paid to transfer a liability (an exit price) in the principal or most advantageous market for the asset or liability in an orderly transaction between market participants on the measurement date.
The Company’s calculation of the fair value of liabilities associated with Public Warrants issued to non-employees was calculated using the market approach based upon the quoted market price of Nerdy Inc.’s Public Warrants at the end of each period. The Company’s calculation of the fair value of liabilities associated with the Private Placement Warrants, FPA Warrants and OpCo Warrants issued to non-employees was calculated based upon the quoted price for similar liabilities (the Public Warrants issued to non-employees) in active markets at the end of each period. As such, the Private Placement Warrants, FPA Warrants and OpCo Warrants issued to non-employees are classified as Level 2. For additional information, see Note 1 and Note 13.
The fair value of liabilities associated with the Non-employee Earnouts was measured on a recurring basis using the Monte Carlo Option Pricing Method. The fair value measurement was categorized as Level 3, as the fair values utilize significant unobservable inputs. For additional information on the Non-employee Earnouts see Notes 1, 2 and 13. The following table summarizes the Level 3 activity measured on a recurring basis.
| | | | | |
| Balance, December 31, 2020 | $ | — | |
| Initial valuation of the Non-employee Earnouts | 68,412 | |
| Mark-to-market gain on Non-employee Earnouts | 10,003 | |
| Balance, September 30, 2021 | $ | 58,409 | |
The fair value of each earnout (both employee and non-employee) was estimated on the Closing Date using the Monte Carlo Option Pricing Method. Inherent in the Monte Carlo Option Pricing Method are assumptions related to expected stock-price volatility, expected life, risk-free interest rate and dividend yield. The Company estimated the volatility of the Earnouts based on implied volatility from historical volatility of select peer companies’ common stock that matches the expected remaining life of the Earnouts. The risk-free interest rate was based on the U.S. Treasury zero-coupon yield curve for a maturity similar to the expected remaining life of the Earnouts. The expected life of the Earnouts was assumed to be equivalent to their remaining contractual term. The Company anticipated the dividend rate will remain at zero.
The following table presents the assumptions used for the initial measurement of the Earnouts (both employee and non-employee) on September 20, 2021 and to remeasure the fair value of outstanding Non-employee Earnouts liabilities as of September 30, 2021.
| | | | | | | | | | | |
| September 20, 2021 | | September 30, 2021 |
| Expected term (in years) | 5 | | 5 |
| Stock price | $11.20 | | $9.99 |
| Expected stock price volatility | 35.0% | | 40.0% |
| Risk-free interest rate | 0.8% | | 1.0% |
| Expected Dividends | —% | | —% |
| Fair Value (per earnout) | $8.94 | | $7.63 |
As of December 31, 2020, the fair values of Nerdy LLC’s borrowings under its LSA and its promissory note approximated their carrying values.
The Company’s financial assets and liabilities also include cash and cash equivalents, restricted cash, receivables and accounts payable for which the carrying value approximates fair value due to their short maturities (less than 12 months). Certain assets and liabilities, including long-lived assets and goodwill, are measured at fair value on a non-recurring basis.
NOTE 15 — LONG-TERM DEBT
The Company’s long-term debt, all of which was held by Nerdy LLC, consisted of the following:
| | | | | | | | | | | |
| September 30, 2021 | | December 31, 2020 |
| Loan and security agreement | $ | — | | | $ | 39,000 | |
| Promissory note | — | | | 8,293 | |
| Paid-in-kind interest | — | | | 283 | |
| End of term charge | — | | | 399 | |
| Less: Debt issuance costs, net | — | | | (396) | |
| Total debt | $ | — | | | $ | 47,579 | |
| Less: current maturities of long-term debt | — | | | 6,535 | |
| Total long-term debt | $ | — | | | $ | 41,044 | |
Loan and Security Agreement
On August 9, 2019, Nerdy LLC entered into a LSA for an aggregate principal amount of up to $50,000, subject to certain limitations. Initial borrowings from the LSA of $35,000 were used to extinguish previously issued long-term debt and for general corporate purposes. The LSA bore interest equal to the greater of either (i) 10.75% plus the prime rate as reported in The Wall Street Journal minus 5.5% or (ii) 10.75%. Additionally, Nerdy LLC was subject to paid-in-kind (“PIK”) interest of 0.55% and an end of term charge equal to 3.00% of the total funded amount. The LSA bore interest at a rate of 10.75% at December 31, 2020. Monthly payments on the LSA are interest only, with the principal, accrued PIK interest and the end of term charge due in full at maturity. Unused capacity under the LSA did not bear a commitment fee.
The LSA was scheduled to mature on August 1, 2023, subject to certain conditions, was secured by substantially all of Nerdy LLC’s assets and did not contain any financial covenants. Nerdy LLC incurred debt issuance costs of $613 associated with the LSA, which were deferred and were being amortized to interest expense over the term of the LSA. On March 19, 2020, Nerdy LLC borrowed an additional $4,000 from the LSA (the maximum borrowing capacity available at the time), increasing total borrowings from $35,000 to $39,000. On July 28, 2021, Nerdy LLC borrowed an additional $11,000 from the LSA (the maximum borrowing capacity available at the time), increasing total borrowings from $39,000 to $50,000.
With a portion of the proceeds received from the Reverse Recapitalization (see Note 1), Nerdy LLC repaid the $50,000 outstanding principal balance of the LSA. Additionally, Nerdy LLC paid $2,343 in PIK interest, end of term charges and other expenses. In connection with these repayments and the extinguishment of the LSA, Nerdy LLC recorded a loss of $1,278, which was included in “Loss (gain) on extinguishment of debt, net” in the Condensed Consolidated Statements of Operations for the three and nine months ended September 30, 2021. This loss was recorded in the period prior to the Reverse Recapitalization as the debt did not legally survive the Reverse Recapitalization.
The LSA was terminated in connection with the Reverse Recapitalization, and Nerdy LLC no longer had the ability to borrow under it after the Closing Date.
CARES Act Promissory Note
Nerdy LLC applied for and received a promissory note (the “Promissory Note”) under the Coronavirus Aid, Relief, and Economic Security (“CARES”) Act program in the amount of $8,293 on April 16, 2020. The Promissory Note was scheduled to mature on April 16, 2022 and bore a 1.00% interest rate. Nerdy LLC applied for forgiveness of the Promissory Note and on June 30, 2021, Nerdy LLC received notice from the Small Business Administration (the “SBA”) that the Promissory Note and accrued interest of $102 was forgiven in full. In connection with the forgiveness of the Promissory Note, Nerdy LLC recorded a gain of $8,395, which was included in “Loss (gain) on extinguishment of debt, net” in the Condensed Consolidated Statement of Operations for the nine months ended September 30, 2021.
In connection with the Reverse Recapitalization (see Note 1), Nerdy Inc.’s Board of Directors approved repayment in full by Nerdy LLC of the principal amount and accrued interest of the Promissory Note and notified the SBA of their intent to do so. As a result, Nerdy LLC recorded the Promissory Note principal balance of $8,293 and accrued interest of $102 on the condensed consolidated balance sheet within “Other current liabilities,” and reported a loss of $8,395, which was included in “Other expense, net” in the Condensed Consolidated Statement of Operations for the three and nine months ended September 30, 2021. The principal balance and accrued interest were both reported as “Other current liabilities” on the Condensed Consolidated Balance Sheet as of September 30, 2021. On October 14, 2021, Nerdy LLC repaid the Promissory Note principal balance and accrued interest (see Note 19).
NOTE 16 — RELATED PARTIES
Amounts Due to Legacy Nerdy Holders
As of September 30, 2021, the Company recorded amounts due to Legacy Nerdy LLC Holders of $37,881 in exchange for their Historical Nerdy LLC Equity as “Due to legacy Nerdy holders” on the Condensed Consolidated Balance Sheet.
Tax Receivable Agreement
In connection with the Reverse Recapitalization, Nerdy Inc. entered into the Tax Receivable Agreement the TRA Holders. The Tax Receivable Agreement generally provides for the payment by Nerdy Inc. to TRA Holders of 85% of the net cash savings, if any, in U.S. federal, state and local income tax that Nerdy Inc. actually realizes (or is deemed to realize in certain circumstances) in periods after the Reverse Recapitalization as a result of: (i) certain increases in tax basis that occur as a result of (A) the Reverse Recapitalization (including as a result of cash received in the Reverse Recapitalization and debt repayment occurring in connection with the Reverse Recapitalization) or (B) exercises of the redemption or call rights set forth in the Nerdy LLC agreement; and (ii) imputed interest deemed to be paid by Nerdy Inc. as a result of, and additional basis arising from, any payments Nerdy makes under the Tax Receivable Agreement. Nerdy Inc. will retain the benefit of the remaining 15% of these net cash savings. If Nerdy Inc. elects to terminate the Tax Receivable Agreement early, Nerdy Inc. would be required to make an immediate payment equal to the present value of the anticipated future payments to be made by it to the TRA Holders under the Tax Receivable Agreement (based upon certain valuation assumptions and deemed events set forth in the Tax Receivable Agreement). If a change of control occurs, the Tax Receivable Agreement will remain in effect with respect to each TRA Holder (provided that certain valuation assumptions, including that there will be sufficient income to utilize all tax attributes covered by the Tax Receivable Agreement, will be utilized to determine the payments to be made under the Tax Receivable Agreement), unless such TRA Holder elects (or the representative of the TRA Holders causes all of the TRA Holders to elect) to receive its early termination payment in connection with the change of control transaction.
$331,808 of cash was paid to TRA Holders at the Closing of the Reverse Recapitalization, which resulted in a gross potential tax receivable agreement liability of $99,591 assuming: (1) a share price equal to $10.00 per share, (2) a constant federal income tax rate of 21.0% and a state tax rate of 4.4%, (net of the federal benefit), (3) no material changes in tax law, (4) the ability to utilize tax attributes and (5) future tax receivable agreement payments. Nerdy Inc. has not recognized any liability under the Tax Receivable Agreement after concluding it was not probable that such Tax Receivable Agreement payments would be paid based on its estimates of Nerdy’s LLC future taxable income. No payments were made to the TRA Holders pursuant to the Tax Receivable Agreement during the three or nine months ended September 30, 2021. The amounts payable under the Tax Receivable Agreement will vary depending upon a number of factors, including the amount, character, and timing of the taxable income of the Company in the future. If the valuation allowance recorded against the deferred tax assets applicable to the tax attributes referenced above is released in a future period, the Tax Receivable Agreement liability may be considered probable at that time and recorded within earnings.
If all of the remaining TRA Holders were to exchange all of their OpCo Units (together with a corresponding number of shares in Nerdy Inc. Class B Common Stock), Nerdy Inc. would recognize an additional deferred tax asset of approximately $370,440 and a Tax Receivable Agreement liability of approximately $314,874, assuming (i) a price of $10 per share, (ii) a constant corporate tax rate of 25.4%, (iii) that Nerdy Inc. will have sufficient taxable income to fully utilize the tax benefits, and (iv) no material changes in relevant tax law.
NOTE 17 — LEGAL PROCEEDINGS
The Company has received inquiries from certain statutory authorities regarding the designation of experts as independent contractors. The Company is responding to these inquiries and believes this designation to be appropriate based on the nature of its relationship with such individuals and entities. The Company believes that it is only reasonably possible and not probable that the Company will incur a loss under various legal and regulatory proceedings challenging the classification of experts as independent contractors because of the Company’s significant experience with such claims of this nature as well as the Company’s analysis of the facts and circumstances related to current claims. Additionally, the amount of loss cannot be reasonably estimated because the amount of loss contingency is often based on certain variable inputs (e.g., Platform usage by the expert, number of plaintiffs/claimants, jurisdiction, etc.) which make the determination of a range of loss not possible.
The Company is subject to various other legal proceedings and actions in the normal course of business. In the opinion of management, based upon the information presently known, the ultimate liability, if any, arising from such pending legal proceedings, as well as from asserted legal claims and known potential legal claims which are likely to be asserted, taking into account established accrual for estimated liabilities (if any), are not expected to be material individually or in the aggregate to the consolidated financial condition, result of operations or cash flows of the Company. In addition, although it is difficult to estimate the potential financial impact of actions regarding expenditures for compliance with regulatory matters, in the opinion of management, based upon the information currently available, the ultimate liability arising from such compliance matters is not expected to be material to the consolidated financial condition, results of operations or cash flows of the Company.
NOTE 18 — MEMBERS’ EQUITY OF NERDY LLC
For periods prior to the Reverse Recapitalization, Nerdy LLC had equity and stock-based compensation described below authorized, issued and outstanding. As discussed in Note 1, holders of the Historical Nerdy LLC Equity received cash, Class A Common Stock or Class B Common Stock and OpCo Units, pursuant to the terms of the Business Combination Agreement. Holders of UARs received SARs or a combination of cash and SARs. Holders of vested PIUs received a combination into shares of Class B Common Stock (and an equivalent number of OpCo Units in Nerdy LLC) and cash. Unvested PIUs were converted into RSUs with the underlying equity being Class B Common Stock (and an equivalent number of OpCo Units in Nerdy LLC). All Historical Nerdy LLC Equity was paid out in cash or exchanged for equity of Nerdy Inc. in connection with the Reverse Recapitalization on September 20, 2021. The Company recasted Historical Nerdy LLC Equity outstanding for the periods prior to the Reverse Recapitalization, reflecting the exchange ratio of 1-for-0.64 (see Note 2). The historical Nerdy LLC units disclosed in this note give effect to the conversion for all periods presented, without any change to par value or per unit amounts. The Company has not made retroactive adjustments related to the historical book values of Historical Nerdy LLC Equity as the adjustments were considered immaterial.
Redeemable Preferred Units
Class B Redeemable Preferred Units
Nerdy LLC had authorized 25,920 units of Class B redeemable preferred voting units (“Class B Units”), of which 25,920 were issued and are outstanding as of December 31, 2020.
Class C Redeemable Preferred Units
Nerdy LLC had authorized 11,895 units of Class C redeemable preferred voting units (“Class C Units”), of which 11,895 were issued and are outstanding as of December 31, 2020.
Redeemable Preferred Units Rights
Nerdy LLC’s previously amended and restated operating agreement (the “Historical Nerdy LLC Operating Agreement”) stated that starting on November 24, 2022 (the fifth anniversary of the Historical Nerdy LLC Operating Agreement), holders of a majority of the Class B and Class C units (collectively the “Senior Preferred Units”) could have elected to have Nerdy LLC redeem one-third of the outstanding Senior Preferred Units within 60 days from the election date and then on each of the following two anniversaries, at a redemption price equal to the greater of (i) the applicable original issue price (“OIP”) of such class of Senior Preferred Units or (ii) the fair market value of the Senior Preferred Units as of the redemption election date. Nerdy LLC’s Senior Preferred Units were accreted to the greater of OIP or fair market value, which was the redemption value, at the end of each reporting date. During the year ended December 31, 2020, Nerdy LLC recognized accretion of $150,146 and $69,110 on the Class B Redeemable Preferred Units and the Class C Redeemable Preferred Units, respectively. Senior Preferred Units were convertible into common units at any time at the option of the holders, or automatically upon a qualified initial public offering, at a conversion price equal to the applicable OIP of such class of Senior Preferred Units, subject to adjustment for subsequent issuances of common units.
The following table summarizes the changes to Nerdy LLC’s Class B Units for the three and nine months ended September 30, 2021 and 2020. The exchange of Nerdy LLC Class B Units was initially recorded to “Additional paid-in capital” and subsequently to “Cash and Cash Equivalents,” to the extent Legacy Nerdy LLC Holders received cash, on the Condensed Consolidated Balance Sheet.
| | | | | | | | | | | | | | | | | | | | | | | |
| As Of and For The Three Months Ended September 30, | | As Of and For The Nine Months Ended September 30, |
| 2021 | | 2020 | | 2021 | | 2020 |
| Class B Units, value | | | | | | | |
| Beginning of period | $ | 259,638 | | | $ | 109,492 | | | $ | 259,638 | | | $ | 109,492 | |
| Impact of Reverse Recapitalization | (259,638) | | | — | | | (259,638) | | | — | |
| End of period | $ | — | | | $ | 109,492 | | | $ | — | | | $ | 109,492 | |
| | | | | | | |
| Class B Units, units | | | | | | | |
| Beginning of period | 25,920 | | | 25,920 | | | 25,920 | | | 25,920 | |
| Impact of Reverse Recapitalization | (25,920) | | | — | | | (25,920) | | | — | |
| End of period | — | | | 25,920 | | | — | | | 25,920 | |
The following table summarizes the changes to Nerdy LLC’s Class C Units for the three and nine months ended September 30, 2021 and 2020. The exchange of Nerdy LLC Class C Units was initially recorded to “Additional paid-in capital” and subsequently to “Cash and Cash Equivalents,” to the extent Legacy Nerdy LLC Holders received cash, on the Condensed Consolidated Balance Sheet.
| | | | | | | | | | | | | | | | | | | | | | | |
| As Of and For The Three Months Ended September 30, | | As Of and For The Nine Months Ended September 30, |
| 2021 | | 2020 | | 2021 | | 2020 |
| Class C Units, value | | | | | | | |
| Beginning of period | $ | 119,158 | | | $ | 50,047 | | | $ | 119,158 | | | $ | 50,047 | |
| Impact of Reverse Recapitalization | (119,158) | | | — | | | (119,158) | | | — | |
| End of period | $ | — | | | $ | 50,047 | | | $ | — | | | $ | 50,047 | |
| | | | | | | |
| Class C Units, units | | | | | | | |
| Beginning of period | 11,895 | | | 11,895 | | | 11,895 | | | 11,895 | |
| Impact of Reverse Recapitalization | (11,895) | | | — | | | (11,895) | | | — | |
| End of period | — | | | 11,895 | | | — | | | 11,895 | |
Nonredeemable Preferred Units
Class A Preferred Units
Nerdy LLC had authorized 5,060 units of Class A preferred voting units (“Class A Units”), of which 5,060 were issued and outstanding as of December 31, 2020. As of December 31, 2020, $1,909 of cumulative dividends would have been payable in the event of a qualifying distribution.
Class A-1 Preferred Units
Nerdy LLC had authorized 5,007 units of Class A-1 preferred voting units (“Class A-1 Units”), of which 5,007 were issued and are outstanding as of December 31, 2020. As of December 31, 2020, $1,715 of cumulative dividends would have been payable in the event of a qualifying distribution.
Nonredeemable Preferred Units Rights
Class A Units were eligible to receive, in the aggregate, an amount equal to 3x the Class A OIP (the “Class A Preferred Return”) in accordance with and subject to the Company’s distribution waterfall. Class A-1 Units were eligible to receive, in the aggregate, an amount equal to 3x the Class A-1 OIP (the “Class A-1 Preferred Return” and together with the Class A Preferred Return, the “Preferred Return”) in accordance with and subject to the Company’s distribution waterfall. Alternatively, at the election of a holder at any time, or automatically in connection with a qualified initial public offering, the Class A Units and Class A-1 Units convert to common units in accordance with the then-applicable conversion ratio.
Common Units
Nerdy LLC authorized 54,761 units of common membership voting units, of which 54,761 were issued and are outstanding as of December 31, 2020. Common unit holders shared in Nerdy LLC’s profits and distributions after the holders of Class A Units, Class A-1 Units, Class B Units, Class C Units and the Class A Units and Class A-1 Units Preferred Return, or on a pro rata basis in the event of a qualified initial public offering.
As of December 31, 2020, there were no authorized and unissued Class A Units, Class A-1 Units, Class B Units, Class C Units or Common Units.
Profits Interest Units
PIUs represented a non-voting equity interest in Nerdy LLC that entitled the holder to appreciation in the equity value of Nerdy LLC arising after the date of grant and after such time as an applicable hurdle amount is met. Nerdy LLC recognized the cost of services received in exchange for PIUs based on the grant-date fair value. That cost was recognized over the period during which the service provider is required to provide service in exchange for the award over the requisite service period. Nerdy LLC used the Black-Scholes-Merton pricing model to estimate the fair value of profits interest unit awards.
Unit Appreciation Rights
Nerdy LLC granted UARs to U.S. employees of Nerdy LLC, as well as a defined group of qualifying independent contractors in Canada. UARs were considered liability classified awards and were subject to multi-year, time-based, graded, vesting schedules, typically over a four or five year period; and were only eligible for payment upon certain triggering events or as determined by Nerdy LLC’s former board of managers. UARs were settled prior to settlement with equity holders of Nerdy LLC with the holder of the unit appreciating right receiving the difference between the hurdle rate at issuance and the fair market value of a common unit at the time of settlement. Because UARs were only settled upon the outcome of certain events, there was no compensation expense to be recorded until such time that a triggering event is deemed to be probable.
NOTE 19 — SUBSEQUENT EVENT
On October 14, 2021, Nerdy LLC repaid $8,293 and $102 related to the Promissory Note’s principal balance and accrued interest, respectively. For additional information, see Note 15.
ITEM 2. MANAGEMENT’S DISCUSSION AND ANALYSIS OF FINANCIAL CONDITION AND RESULTS OF OPERATIONS.
The following discussion should be read in conjunction with our unaudited interim financial statements and related notes thereto as of September 30, 2021 and for the three and nine months ended September 30, 2021 and September 30, 2020 and the audited consolidated financial statements and related notes thereto of Nerdy LLC and its wholly-owned subsidiaries, which are included in Nerdy Inc.’s Registration Statement on Form S-1 filed with the United States (the “U.S.”) Securities and Exchange Commission on October 15, 2021, which became effective as of October 25, 2021. In addition, the following discussion and analysis of Nerdy Inc.’s financial condition and results of operations also contains forward-looking statements that involve risks, uncertainties and assumptions. Actual results may differ materially from those anticipated in these forward-looking statements as a result of a variety of factors, including those set forth under the section entitled “Item 1A. Risk Factors” in Part II of this report and “Cautionary Note On Forward-Looking Statements” included in this section below. Unless otherwise stated or the context otherwise indicates, all references in the succeeding paragraphs to “Nerdy,” “the Company,” “us,” “our” or “we” mean Nerdy Inc. and its consolidated subsidiaries.
OVERVIEW
Nerdy Inc. (“Nerdy” or “the Company”) operates a platform for live online learning. Nerdy’s mission is to transform the way people learn through technology. Our purpose-built proprietary platform leverages technology, including artificial intelligence, to connect learners of all ages to experts, delivering superior value on both sides of the network. Nerdy’s comprehensive learning destination provides learning experiences across numerous subjects and multiple formats—including one-on-one instruction, small group classes, large format group classes and adaptive self-study. Our offerings include Varsity Tutors for Schools, a product suite that leverages our platform capabilities to offer the our online learning solutions directly to K12 school districts, and StarCourses, our free celebrity-led, live large group classes. Nerdy’s flagship business, Varsity Tutors (as defined below), is one of the nation’s largest platforms for live online tutoring and classes. Its solutions are available directly to learners, as well as through schools and other institutions. Our platform offers experts the opportunity to generate income from the convenience of home, while also increasing access for learners by removing barriers to high-quality live online learning.
Nerdy’s platform delivers value to both learners, who are our customers, and experts. Nerdy has built a diverse business across the following audiences: K-8, high school, college, graduate school and professional. Learners and experts come to Nerdy for convenience, value and a superior learning experience. We believe we have built a scalable platform that allows us to drive growth, learner satisfaction and retention across audiences and subjects.
Reverse Recapitalization
On September 20, 2021 (the “Closing Date”), TPG Pace Tech Opportunities Corp., an exempted company incorporated in the Cayman Islands (“TPG Pace”), and Live Learning Technologies LLC, a Delaware limited liability company (along with its wholly-owned subsidiaries, “Nerdy LLC”), consummated the previously announced business combination (the “Closing”) pursuant to the business combination agreement, dated as of January 28, 2021 (as amended, the “Business Combination Agreement”). Nerdy LLC is a holding company that is the sole owner of several operating companies, including its flagship business Varsity Tutors LLC (“Varsity Tutors”), and our legacy businesses Veritas LLC (“Veritas”) and EduNation Limited, a company incorporated in England and Wales (“First Tutors UK”) (collectively, the “Legacy Businesses”).
At the Closing Date, TPG Pace and Nerdy LLC completed the following transactions (the “Reverse Recapitalization”):
•Immediately prior to the Closing, TPG Pace became a Delaware corporation and was renamed Nerdy Inc.;
•TPG Pace’s outstanding Class A ordinary shares and Class F ordinary shares were converted into corresponding shares of Nerdy Inc.’s Class A common stock, par value $0.0001 per share (the “Class A Common Stock”) and Class F common stock, par value $0.0001 per share (the “Class F Common Stock”) and its outstanding private placement warrants and public warrants to purchase Class A ordinary shares were converted into corresponding private placement warrants to purchase Class A Common Stock (the “Private Placement Warrants”) and public warrants to purchase Class A Common Stock (the “Public Warrants”) (collectively, the “Domestication”). Each Private Placement Warrant and Public Warrant allows for the purchase of one share of Class A Common Stock at an exercise price of $11.50 per share. The shares of Class F Common Stock were subsequently converted to shares of Class A Common Stock;
•Following the Domestication, Nerdy LLC merged with a wholly-owned subsidiary of Nerdy Inc. (the “Merger”), with Nerdy LLC surviving such merger;
•In accordance with Nerdy LLC’s amended and restated limited liability company agreement (the “Nerdy LLC Agreement”), existing ownership interests in Nerdy LLC (including redeemable preferred units) were converted into Nerdy LLC units (the “OpCo Units”). Additionally, the Nerdy LLC Agreement provided that Nerdy LLC will be managed by a five person board of managers;
•Holders of Nerdy LLC common and preferred units (the “Legacy Nerdy Holders”) exchanged their historical Nerdy LLC equity for: (i) cash consideration of $336,846 thousand, of which $37,529 thousand was accrued and reported as “Due to legacy Nerdy holders” on the Condensed Consolidated Balance Sheet at September 30, 2021, (ii) either OpCo Units and an equivalent number of shares of Nerdy Inc.’s Class B common stock, $0.0001 par value per share (the “Class B Common Stock”) or shares of Class A Common Stock and (iii) warrants to purchase OpCo Units at an exercise price of $11.50 (the exercise of which would also result in the issuance of one corresponding share of Class B Common Stock) (the “OpCo Warrants”) or Private Placement Warrants at an exercise price of $11.50;
•Nerdy Inc. contributed all of its assets (other than the OpCo Units it then held) to Nerdy LLC in exchange for additional OpCo Units and OpCo Warrants, such that the Company will hold a number of OpCo Units equal to the total number of shares of Class A Common Stock and OpCo Warrants equal to the total number of Public Warrants;
•Nerdy Inc. issued and sold 15,000 thousand shares of Class A Common Stock for aggregate consideration of $150,000 thousand in a private placement (the “PIPE Financing”); and
•Nerdy Inc. issued and sold 16,117 thousand shares of Class A Common Stock and 3,000 thousand warrants to purchase Class A Common Stock (the “FPA Warrants”) for aggregate consideration of $150,000 thousand in a private placement (the “FPA Financing”). Each FPA Warrant allows for the purchase of one share of Class A Common Stock at an exercise price of $11.50 per share.
The Reverse Recapitalization was accomplished through an umbrella partnership corporation (“Up-C”) structure, which is often used by partnerships and limited liability companies (operating as partnerships) undertaking an initial public offering. The Up-C structure allowed Legacy Nerdy Holders to retain their equity ownership in Nerdy LLC, an entity that is classified as a partnership for U.S. federal income tax purposes, and provides potential future tax benefits for Nerdy Inc. when the Legacy Nerdy Holders ultimately redeem their pass-through interests for shares of Class A Common Stock in Nerdy Inc. as a result of a tax receivable agreement (the “Tax Receivable Agreement”). Under the terms of the Tax Receivable Agreement, 85% of these of these potential future tax benefits realized by Nerdy Inc. as a result of such redemptions will be paid to certain Legacy Nerdy Holders.
As a result of the Reverse Recapitalization:
•Nerdy Inc. is a holding company that has no material assets other than its ownership interests in Nerdy LLC and its indirect interests in the subsidiaries of Nerdy LLC, and has no independent means of generating revenue or cash flow;
•Nerdy LLC, as a result of the contribution by Nerdy Inc., received proceeds of $558,324 thousand, which included (i) cash of $287,673 thousand that was held in TPG Pace’s trust account from its initial public offering and TPG Pace’s operating cash account, after giving effect to redemptions of TPG Pace’s Class A Ordinary Shares held by TPG Pace’s public shareholders prior to the Reverse Recapitalization, (ii) proceeds of $150,000 thousand from the PIPE Financing, (iii) proceeds of $150,000 thousand from the FPA Financing and (iv) the payment of transaction expenses of $29,349 thousand. Nerdy LLC used these proceeds to (i) pay cash consideration of $299,317 to Legacy Nerdy Holders, (ii) pay transaction fees and expenses of $22,974 thousand, (iii) repay $52,343 thousand of outstanding principal, interest and other charges under its loan and security agreement (the “LSA”) and (iv) the remainder of funds were contributed to Nerdy LLC’s balance sheet;
•Nerdy Inc. had the following securities outstanding: (i) 83,875 thousand shares of Class A Common Stock, including earnouts, (ii) 73,971 thousand shares of Class B Common Stock, including earnouts, held by certain of the Legacy Nerdy Holders and (iii) 17,281 thousand warrants, each exercisable to purchase one share of Class A Common Stock at a price of $11.50 per share;
•Members of Nerdy LLC are the Legacy Nerdy Holders and Nerdy Inc.;
•Nerdy LLC had the following OpCo Units and OpCo Warrants outstanding: (i) 157,846 thousand OpCo Units, including earnout units, and (ii) 2,052 thousand OpCo Warrants;
•Legacy Nerdy Holders own 70,613 thousand OpCo Units, excluding earnouts, equal to 47.1% of the economic interest in Nerdy LLC, and 70,613 thousand shares of Class B Common Stock, excluding earnouts, which, together (the “Combined Interests”), are redeemable on a one-for-one basis for shares of Class A Common Stock or the cash equivalent thereof at the option of the Company. If the Company elects the redemption to be settled in cash, the cash used to settle the redemption must be funded through a private or public offering of Class A Common Stock no later than five business days after the redemption notice date. Upon the redemption of the OpCo Units and Class B Common Stock for shares of Class A Common Stock or the equivalent thereof, all redeemed shares of Class B Common Stock will be cancelled. The Class B Common Stock has voting rights only and has no dividend or economic rights. The shares of Class B Common Stock are owned by the Legacy Nerdy Holders and cannot be transferred except
to the Company. The Company does not intend to list its Class B Common Stock on any stock exchange. Additionally, certain Legacy Nerdy Holders own 11,550 thousand shares of Class A Common Stock, excluding earnouts;
•Public stockholders of Nerdy Inc., including certain Legacy Nerdy Holders, (i) own 79,233 thousand shares of Class A Common Stock, excluding earnouts, which represents 52.9% of the combined voting power of Nerdy Inc. and 100% of the economic interest in Nerdy Inc., and (ii) through Nerdy Inc.’s ownership of 79,233 thousand OpCo Units, indirectly hold 52.9% of the economic interest in Nerdy LLC;
•Nerdy LLC will be managed by a five person board of managers, composed of three persons that were designated by Nerdy Inc. and two persons that were designated by holders of a majority of the OpCo Units held by members of Nerdy LLC other than Nerdy Inc. Nerdy LLC’s management will continue to manage Nerdy LLC and all of its related and affiliated entities (subject to the approval of Nerdy Inc.’s Board of Directors) and Nerdy Inc.’s executive officers will serve as the executive officers for all of its related and affiliated entities; and
•Financial results of Nerdy LLC and its wholly-owned subsidiaries are consolidated with and into Nerdy Inc., and following the Reverse Recapitalization transaction on September 20, 2021, 47.1% of the consolidated net earnings (loss) of Nerdy LLC are allocated to the noncontrolling interests (the “NCI”) to reflect the entitlement or absorption of the Legacy Nerdy Holders to a portion of the consolidated net earnings (loss). We have excluded earnouts in the calculation of the ownership interests in Nerdy LLC as the earnouts are subject to forfeiture if the achievement of certain stock price thresholds are not met within five years of the Reverse Recapitalization. To the extent these price thresholds are met, the earnouts will no longer be subject to forfeiture and the units will then be included in the calculation of the ownership interests in Nerdy LLC.
The following diagram illustrates the ownership structure of Nerdy Inc. and Nerdy LLC immediately following the Closing of the Reverse Recapitalization. The equity interests shown in the diagram include 8,000 thousand shares or units (i) Class A Common Stock or (ii) OpCo Units (and a corresponding number of shares of Class B Common Stock), as applicable, that comprise the earnouts (see the above discussion regarding earnouts and their potential forfeiture).
Basis of Presentation
For the three and nine months ended September 30, 2021, these unaudited condensed consolidated financial statements reflect the consolidated results of operations, comprehensive income (loss), cash flows and changes in equity of Nerdy LLC and its wholly-owned subsidiaries for the period of January 1, 2021 through September 20, 2021, the Closing Date of the Reverse Recapitalization, and the consolidated results of operations, comprehensive income (loss), cash flows and changes in stockholders’ equity of Nerdy Inc. and its consolidated subsidiaries, including Nerdy LLC, for the period of September 21, 2021 through September 30, 2021. The condensed consolidated balance sheet at September 30, 2021 presents the financial condition of Nerdy Inc. and its consolidated subsidiaries, including Nerdy LLC.
For the three and nine months ended September 30, 2020, these unaudited condensed consolidated financial statements present the consolidated results of operations, comprehensive income (loss), cash flows and changes in equity of Nerdy LLC. The condensed consolidated balance sheet as of December 31, 2020 presents the financial condition of Nerdy LLC and its wholly-owned subsidiaries.
For both the three and nine months ended September 30, 2021, $21,275 thousand of the consolidated net losses of Nerdy LLC were attributable to the Class A Common Stockholders, and reflects the Class A Common Stockholders’ absorption of 52.9% of the consolidated net losses of Nerdy LLC for the period of September 21, 2021 through September 30, 2021. For both the three and nine months ended September 30, 2021, $18,960 thousand of the consolidated net losses of Nerdy LLC were attributable to the NCI, and reflects the Legacy Nerdy Holders’ absorption of 47.1% of the consolidated net losses of Nerdy LLC for the period of September 21, 2021 through September 30, 2021. For the three and nine months ended September 30, 2021, $17,484 thousand and $23,546 thousand of the consolidated net losses of Nerdy LLC were attributable to the Legacy Nerdy Holders, respectively, to reflect their absorption of 100% of the consolidated net losses of Nerdy LLC pertaining to the period prior to the Reverse Recapitalization. For the three and nine months ended September 30, 2020, net losses of $7,525 thousand and $19,624 thousand were attributable to the Legacy Nerdy Holders, respectively, to reflect their absorption of 100% of Nerdy LLC’s net losses prior to the Reverse Recapitalization.
For additional information on the Reverse Recapitalization, the Tax Receivable Agreement, earnouts and our basis of presentation, refer to Notes 1, 2, 4 and 16, within “Notes to Condensed Consolidated Financial Statements.”
Seasonality of Our Business
We have experienced in the past, and expect to continue to experience seasonal fluctuations in our revenues and earnings due to learner and institutional spending and consumption habits and the timing of the academic year. Historically, we experience lower than normal revenues during the summer when schools and universities are out of session in the U.S. and when people travel for vacations and holidays. With the diversification of our business into new categories including professional certifications and small group classes, we are growing into areas that are less correlated with school calendars, which we expect will decrease some seasonal aspects of the business. Due to seasonality, comparisons of our historical quarterly results of operations on a sequential basis may not provide meaningful insight into our overall financial performance.
COVID-19 Pandemic
The COVID-19 pandemic has caused and continues to cause global economic disruption and uncertainty, including in our business. We are closely monitoring the impact of the COVID-19 pandemic and developments related thereto and are taking necessary actions to ensure our ability to safeguard the health of our employees, maintain our operations to serve learners and institutions and experts and preserve financial liquidity to navigate the uncertainty caused by the pandemic.
In the first half of 2020, the COVID-19 pandemic and the resulting closure of schools and testing centers created short-term challenges for our business. Many schools went to optional grading, and standardized and professional exams were suspended, which reduced demand for supplemental learning. We leaned into product evolution and completed our long-term transition to delivering live instruction 100% online in April 2020, a goal we had been working toward since first launching our online platform in 2014. We invested in our product capabilities to innovate our way through the short-term challenges, including bringing together what had been multiple disparate learning formats we were building into a single cohesive destination that allowed us to extend and strengthen the extent to which we can help learners beyond what was capable solely in a one-on-one environment.
Our investments in innovation during COVID-19 enabled us to hit key financial milestones we had established for the Company, including improving our unit-level economics and demonstrating we could be self-sustaining. We believe these trends will continue as the COVID-19 impact diminishes. While we closed our in-person business in 2020, the momentum in our one-on-one online business combined with the successful release of several new learning formats and investments in brand awareness have delivered strong improvements in Active Learner (as defined below) growth, customer engagement, retention, lifetime value (“LTV”) expansion and revenue growth.
The loss of in-person one-on-one instruction has been offset by increases in the Company’s online offerings. Our online revenues increased $34,216 thousand to $98,649 thousand in the nine months ended September 30, 2021 compared to the nine months ended September 30, 2020, an increase of 53% year over year with a corresponding decrease in in-person learning from $6,528 thousand to zero, resulting in a decline of 100% for the nine months ended September 30, 2021. Total revenue for the nine months ended September 30, 2021 increased $27,688 thousand or 39% year-over-year to $98,649 thousand.
For additional discussion, refer to “Cautionary Statement on Forward-Looking Statements” within this section and “Risk Factors” within Item 1A of Part II of this report.
Business Outlook
Our results reflect continued strength and validation of our growth strategy. We are focused on growing our business via subject expansion, format expansion and product innovation. We continue to innovate and launch new products and formats to further extend our ability to reach new audiences and deepen relationships with existing learners.
Year-to-date, we have delivered consistent durable growth and new product innovation. Our Active Learner growth and engagement growth are exceeding our expectations, and we continue to innovate and accelerate the launch of new products and formats to further extend our ability to reach new audiences and deepen relationships with learners. Back-to-School bookings growth coupled with accelerating adoption of our K12 institutional strategy provides positive momentum heading into 2022.
We remain confident in the underlying trends driving demand for our services: the long-term transition from offline to online learning, the large and growing addressable market, the lasting impact of COVID-19 learning loss, learner adoption of our multi-format approach to delivering personalized learning and our ability scale and innovate at a rapid pace to deliver solutions that meet learner needs in any subject, anywhere and at any time.
Key Financial and Operating Metrics
We monitor the following key financial and operating metrics to evaluate the growth of our business, measure our performance, identify trends affecting our business, formulate business plans and make strategic decisions.
“Active Learners” is defined as the unique number of learners attending a paid online one-on-one instruction or a paid online class in a given period. Variations in the number of Active Learners are due to changes in demand for our solutions, seasonality, testing schedules and the launch of new products and learning formats and therefore is a key indicator of our ability to attract and engage learners. During the year ended December 31, 2020, the Company transitioned to 100% online learning. The following table summarizes the number of Active Learners for the three and nine months ended September 30, 2021 and 2020:
| | | | | | | | | | | | | | | | | | | | | | | | | | | | | | | | | | | |
| Three Months Ended September 30, | | Change | | Nine Months Ended September 30, | | Change |
| Active Learners in ones | 2021 | | 2020 | | % | | 2021 | | 2020 | | % |
| Active Learners | 51,572 | | | 37,871 | | | 36% | | 99,287 | | | 65,541 | | | 51% |
“Revenue per Active Learner” is calculated as online revenue divided by the number of Active Learners in a given year or period. The following table summarizes Revenue per Active Learner for the three and nine months ended September 30, 2021 and 2020:
| | | | | | | | | | | | | | | | | | | | | | | | | | | | | | | | | | | |
| Three Months Ended September 30, | | Change | | Nine Months Ended September 30, | | Change |
| dollars in ones | 2021 | | 2020 | | % | | 2021 | | 2020 | | % |
| Revenue per Active Learner | $ | 607 | | | $ | 697 | | | (13)% | | $ | 994 | | | $ | 983 | | | 1% |
“Online Sessions” is defined as the total number of online one-on-one sessions and the number of paid online group classes attendees in a given period (excluding Legacy Businesses and VT+). The following table summarizes total Online Sessions for the three and nine months ended September 30, 2021 and 2020:
| | | | | | | | | | | | | | | | | | | | | | | | | | | | | | | | | | | |
| Three Months Ended September 30, | | Change | | Nine Months Ended September 30, | | Change |
| sessions in thousands | 2021 | | 2020 | | % | | 2021 | | 2020 | | % |
| Online Sessions | 451 | | | 312 | | | 45% | | 1,396 | | | 702 | | 99% |
“Sessions Taught per Active Expert” is calculated as the number of one-on-one sessions and the number of paid online group classes per active Expert in a given period. The following table summarizes sessions taught per active experts for the three and nine months ended September 30, 2021 and 2020:
| | | | | | | | | | | | | | | | | | | | | | | | | | | | | | | | | | | |
| Three Months Ended September 30, | | Change | | Nine Months Ended September 30, | | Change |
| sessions in ones | 2021 | | 2020 | | % | | 2021 | | 2020 | | % |
| Sessions Taught per Active Expert | 31 | | | 31 | | | 1% | | 72 | | | 53 | | | 36% |
“One-on-One Average Session Length” is defined as a session (e.g., an instructional meeting) between a single Learner and a single Expert in an online, one-on-one setting (excluding Legacy Businesses and VT+). The following table summarizes total One-on-One Average Session Length for the three and nine months ended September 30, 2021 and 2020:
| | | | | | | | | | | | | | | | | | | | | | | | | | | | | | | | | | | |
| in hours | Three Months Ended September 30, | | Change | | Nine Months Ended September 30, | | Change |
| 2021 | | 2020 | | % | | 2021 | | 2020 | | % |
| One-on-One Average Session Length | 1.34 | | | 1.40 | | | (4)% | | 1.32 | | | 1.41 | | | (6)% |
RESULTS OF OPERATIONS
| | | | | | | | | | | | | | | | | | | | | | | | | | | | | | | | | | | | | | | | | | | | | | | |
| Three Months Ended September 30, | | Nine Months Ended September 30, |
| dollars in thousands | 2021 | | % | | 2020 | | % | | 2021 | | % | | 2020 | | % |
| Revenue | $ | 31,298 | | | 100 | % | | $ | 26,396 | | | 100 | % | | $ | 98,649 | | | 100 | % | | $ | 70,961 | | | 100 | % |
| Cost of revenue | 10,639 | | | 34 | % | | 8,412 | | | 32 | % | | 33,344 | | | 34 | % | | 24,394 | | | 34 | % |
| Gross Profit | 20,659 | | | 66 | % | | 17,984 | | | 68 | % | | 65,305 | | | 66 | % | | 46,567 | | | 66 | % |
| Sales and marketing expenses | 18,773 | | | 60 | % | | 13,296 | | | 50 | % | | 47,520 | | | 48 | % | | 30,911 | | | 44 | % |
| General and administrative expenses | 59,902 | | | 191 | % | | 9,818 | | | 37 | % | | 87,674 | | | 89 | % | | 30,465 | | | 43 | % |
| Operating Loss | (58,016) | | | (185) | % | | (5,130) | | | (19) | % | | (69,889) | | | (71) | % | | (14,809) | | | (21) | % |
| Unrealized gain on derivatives | (11,342) | | | (36) | % | | — | | | — | % | | (11,342) | | | (11) | % | | — | | | — | % |
| Interest expense | 1,289 | | | 4 | % | | 1,265 | | | 5 | % | | 3,791 | | | 4 | % | | 3,637 | | | 5 | % |
| Other expense, net | 8,443 | | | 27 | % | | 1,130 | | | 4 | % | | 8,525 | | | 9 | % | | 1,178 | | | 2 | % |
| Loss (gain) on extinguishment of debt, net | 1,278 | | | 4 | % | | — | | | — | % | | (7,117) | | | (7) | % | | — | | | — | % |
| Loss before Income Taxes | (57,684) | | | (184) | % | | (7,525) | | | (29) | % | | (63,746) | | | (65) | % | | (19,624) | | | (28) | % |
| Income tax expense | 35 | | | — | % | | — | | | — | % | | 35 | | | — | % | | — | | | — | % |
| Net Loss | (57,719) | | | (184) | % | | (7,525) | | | (29) | % | | (63,781) | | | (65) | % | | (19,624) | | | (28) | % |
| Net loss attributable to legacy Nerdy holders prior to the reverse recapitalization | (17,484) | | | (56) | % | | (7,525) | | | (29) | % | | (23,546) | | | (24) | % | | (19,624) | | | (28) | % |
| Net loss attributable to noncontrolling interests | (18,960) | | | (61) | % | | — | | | — | % | | (18,960) | | | (19) | % | | — | | | — | % |
| Net Loss Attributable to Class A Common Stockholders | $ | (21,275) | | | (68) | % | | $ | — | | | — | % | | $ | (21,275) | | | (22) | % | | $ | — | | | — | % |
Revenue
Revenue for the three months ended September 30, 2021 was $31,298 thousand, an increase of 19% from $26,396 thousand during the same period in fiscal 2020. This increase was driven by strong learner and engagement growth. Active Learners increased to 51,572 during the third quarter of fiscal 2021, an increase of 36% from 37,871 in the third quarter of fiscal 2020. Summer seasonality in 2021 had a greater impact on our operating and financial results than in previous years, because demand in the prior year, during the summer of 2020, was different from historical patterns. Like many companies, we experienced higher-than-usual demand last summer, in 2020, when lockdowns were common and most summer vacations were skipped. This year, during the summer of 2021, families returned to their historical travel and leisure activities, resulting in purchasing and consumption patterns more in-line with pre-COVID-19 seasonality. As students returned to school in September, demand for our services has increased significantly year-over-year, a trend we’ve seen continue into October and early November.
Revenue for the nine months ended September 30, 2021 was $98,649 thousand, an increase of 39% from $70,961 thousand during the same period in fiscal 2020. This increase was driven by increased online revenue, which was partially offset by a decline in in-person revenues. In the first half of 2020, the COVID-19 pandemic and the resulting closure of schools and testing centers negatively impacted revenues during the nine months ended September 30, 2020. The Company completed the transition to delivering live instruction 100% online in April 2020, and was able to execute at a high level by innovating through COVID-19 headwinds, successfully launching and scaling several new products and increasing brand awareness to deliver strong year-over-year growth.
The following table sets forth our total revenue for the periods shown for our online and in-person revenue:
| | | | | | | | | | | | | | | | | | | | | | | | | | | | | | | | | | | | | | | | | | | | | | | |
| Three Months Ended September 30, | | Nine Months Ended September 30, |
| dollars in thousands | 2021 | | % | | 2020 | | % | | 2021 | | % | | 2020 | | % |
| Online | $ | 31,298 | | | 100 | % | | $ | 26,396 | | | 100 | % | | $ | 98,649 | | | 100 | % | | $ | 64,433 | | | 91 | % |
| In-person | — | | | — | | | — | | | — | % | | — | | | — | | | 6,528 | | | 9 | % |
| Revenue | $ | 31,298 | | | 100 | % | | $ | 26,396 | | | 100 | % | | $ | 98,649 | | | 100 | % | | $ | 70,961 | | | 100 | % |
For the three months ended September 30, 2021, online revenue increased $4,902 thousand to $31,298 thousand, or 19%, compared to the same period in the prior year; in-person revenue for the three months ended September 30, 2021 and 2020 was zero in both periods as a result of the transition to deliver live learning 100% online in April 2020.
For the nine months ended September 30, 2021, online revenue increased $34,216 thousand to $98,649 thousand, or 53%, compared to the same period in the prior year; in-person revenue decreased $6,528 thousand to zero, or 100%, from the same period in the prior year as a result of the transition to deliver live learning 100% online in April 2020. Going forward, we are focused entirely on our online products and revenue streams.
Cost of Revenue
The following table sets forth our Cost of revenue for the periods shown:
| | | | | | | | | | | | | | | | | | | | | | | | | | | | | | | | | | | | | | | | | | | | | | | |
| Three Months Ended September 30, | | Change | | Nine Months Ended September 30, | | Change |
| dollars in thousands | 2021 | | 2020 | | $ | | % | | 2021 | | 2020 | | $ | | % |
| Revenue | $ | 31,298 | | $ | 26,396 | | $ | 4,902 | | 19% | | $ | 98,649 | | $ | 70,961 | | $ | 27,688 | | 39% |
| Cost of revenue | 10,639 | | 8,412 | | 2,227 | | 26% | | 33,344 | | 24,394 | | 8,950 | | 37% |
| Gross Profit | $ | 20,659 | | $ | 17,984 | | $ | 2,675 | | 15% | | $ | 65,305 | | $ | 46,567 | | $ | 18,738 | | 40% |
| % Margin | 66 | % | | 68 | % | | | | | | 66 | % | | 66 | % | | | | |
Cost of revenue includes the cost of experts performing instruction, amortization of capitalized technology costs and other costs required to deliver instruction to learners.
For the three months ended September 30, 2021, Cost of revenue increased $2,227 thousand to $10,639 thousand, or 26%, compared to the corresponding prior year period, primarily due to higher expert costs of $2,153 thousand due to higher session volume.
For the nine months ended September 30, 2021, Cost of revenue increased $8,950 thousand to $33,344 thousand, or 37%, compared to the corresponding prior year period, primarily due to higher expert costs of $8,587 thousand due to higher session volume.
Gross profit for the three months ended September 30, 2021 of $20,659 thousand increased by $2,675 thousand, or 15%, compared to the same period in 2020. Gross margin of 66% during the third quarter of 2021, was down from 68% during the same period in 2020, due primarily to investments to expand our class and subscription offerings.
Gross profit for the nine months ended September 30, 2021 of $65,305 thousand increased by $18,738 thousand, or 40%, compared to the same period in 2020. Gross margin of 66% during the first nine months of 2021 was flat compared to the same period in 2020.
For both the three and nine months ended September 30, 2021, gross profit increases were driven by the adoption of one-on-one online learning, expansion across more subjects and more audiences (driven by professional and learning differences) and growth in our small group class format.
Operating Expenses
The following table sets forth our operating expenses for the periods shown:
| | | | | | | | | | | | | | | | | | | | | | | | | | | | | | | | | | | | | | | | | | | | | | | |
| Three Months Ended September 30, | | Change | | Nine Months Ended September 30, | | Change |
| dollars in thousands | 2021 | | 2020 | | $ | | % | | 2021 | | 2020 | | $ | | % |
| Sales and marketing expenses | $ | 18,773 | | | $ | 13,296 | | | $ | 5,477 | | | 41 | % | | $ | 47,520 | | | $ | 30,911 | | | $ | 16,609 | | | 54 | % |
| General and administrative expenses | 59,902 | | | 9,818 | | | 50,084 | | | 510 | % | | 87,674 | | | 30,465 | | | 57,209 | | | 188 | % |
| Total operating expenses | $ | 78,675 | | | $ | 23,114 | | | $ | 55,561 | | | 240 | % | | $ | 135,194 | | | $ | 61,376 | | | $ | 73,818 | | | 120 | % |
Sales and Marketing
Sales and marketing expenses for the three months ended September 30, 2021 were $18,773 thousand, an increase of $5,477 thousand from $13,296 thousand in the same period in fiscal 2020. Sales and marketing expenses for the three months ended September 30, 2021 included stock-based compensation of $2,648 thousand. Excluding this impact, sales and marketing expenses of $16,125 thousand increased $2,829, or 21%, as described below.
Sales and marketing expenses for the nine months ended September 30, 2021 were $47,520 thousand, an increase of $16,609 thousand from $30,911 in the same period in fiscal 2020. Sales and marketing expenses for the nine months ended September 30, 2021 included stock-based compensation of $2,648 thousand. Excluding this impact, sales and marketing expenses of $44,872 increased $13,961, or 45%, as described below.
Excluding the impact of stock-based compensation in both the three and nine months ended September 30, 2021, sales and marketing expenses increased due to investments in establishing and growing our institutional sales organization to support our Varsity Tutors for Schools offering, as well as into new marketing vehicles, including StarCourses, our free, celebrity-led, live, large group classes, and advertising channels, including new mediums like television, to drive brand awareness and reach. These investments were partially offset by operating leverage gained in our sales expenses through the utilization of automation and AI to streamline our consultative sales organization. Marketing expenses may fluctuate from quarter to quarter based on consumption patterns that drive revenue levels, seasonality and the timing of our investments in marketing activities.
General and Administrative
General and administrative expenses for the three months ended September 30, 2021 were $59,902 thousand, an increase of $50,084 thousand from $9,818 thousand in the same period in 2020. General and administrative expenses for the three months ended September 30, 2021 included stock-based compensation and transaction costs of $34,863 thousand and $7,217 thousand, respectively. General and administrative expenses for the three months ended September 30, 2020 included stock-based compensation of $445 thousand. Excluding these impacts, general and administrative expenses of $17,822 thousand increased $8,449 thousand, or 90%, as described below.
General and administrative expenses for the nine months ended September 30, 2021 were $87,674 thousand, an increase of $57,209 thousand from $30,465 thousand in the same period in 2020. General and administrative expenses for the nine months ended September 30, 2021 included non-cash stock based compensation and transaction costs of $35,867 thousand and $9,603 thousand, respectively. General and administrative expenses for the nine months ended September 30, 2020 included non-cash stock based compensation of $1,235 thousand. Excluding these impacts, general and administrative expenses of $42,204 thousand increased $12,974 thousand, or 44%, as described below.
Excluding the impact of stock-based compensation and transaction costs in the current and prior year periods, general and administrative expenses increased as we made targeted investments in new product development. We moved quickly to bring in new talent across engineering, product, data science, product design, marketing and sales to drive new product innovation and growth. We were pleased with the progress filling key roles and have found that employees are attracted to our remote-first, mission-driven culture and orientation toward innovation. These investments allowed us to launch our K12 institutional strategy, build and scale the institutional team, as well as launch a new suite of product capabilities in support of the initiative. We also increased expert capacity during the period to support strong back-to-school demand and ensure strong execution against the launch of Varsity Tutors for Schools. Partially offsetting these investments, were improvements to support-related leverage resulting from the transition to delivering live learning 100% online in April 2020, and through the use of automation and AI across the curation and matching layers of our platform. We were also able to drive operating leverage across office expenses, as we became a remote-first company. We expect that our general and administrative expenses will increase for the foreseeable future as we grow our business, as well as cover the additional costs and expenses associated with being a publicly listed company.
Unrealized Gain on Derivatives
Unrealized gain on derivatives was $11,342 thousand for both the three and nine months ended September 30, 2021 and related to non-cash mark-to-market adjustments on our warrants and earnouts that were issued in connection with the Reverse Recapitalization. Of the gains in both periods, $1,339 thousand and $10,003 thousand related to warrants and earnouts, respectively. For additional information on our warrants and earnouts. see Notes 1, 13 and 14 within “Notes to Condensed Consolidated Financial Statements.”
Interest Expense
Interest expense increased slightly during the three months ended September 30, 2021 to $1,289 thousand compared to the same period in fiscal 2020. Interest expense increased $154 thousand during the nine months ended September 30, 2021 to $3,791 thousand, compared to the same period in fiscal 2020. These increases were primarily attributable to the increased borrowings under the LSA.
Other Expense, net
Other expense, net was $8,443 thousand and $8,525 thousand during the three and nine months ended September 30, 2021, respectively. In connection with the Reverse Recapitalization, Nerdy Inc.’s Board of Directors approved repayment in full by Nerdy LLC of the principal balance and accrued interest of its promissory note (the “Promissory Note”), which totaled $8,395 thousand, and notified the SBA of their intent to do so. Accordingly, we recognized a loss on repayment of the Promissory Note of $8,395 thousand in the three and nine months ended September 30, 2021.
Other expense, net was $1,130 thousand and $1,178 thousand during the three and nine months ended September 30, 2020, respectively. The expense in both prior year periods was primarily driven by losses recognized in connection with entering into a sublease agreement in fiscal 2020 for our Tempe, Arizona office, a space we no longer intend to occupy.
Loss (gain) on Extinguishment of Debt, net
Loss (gain) on extinguishment of debt, net was $1,278 thousand and $(7,117) thousand during the three and nine months ended September 30, 2021, respectively.
We applied for and received the Promissory Note under the Coronavirus Aid, Relief, and Economic Security (“CARES”) Act program in the amount of $8,293 thousand on April 16, 2020. In the seconder quarter of fiscal 2021, we applied for forgiveness of the Promissory Note and on June 30, 2021, the Company received notice from the Small Business Administration (the “SBA”) that the Promissory Note and accrued interest of $102 thousand was forgiven in full. Accordingly, the Company recognized a gain on the Promissory Note forgiveness of $8,395 thousand in the nine months ended September 30, 2021. The loss recognized on the Promissory Note repayment (discussed in the “Other Expense, net” section) and the gain recognized of the forgiveness of the Promissory Note fully offset each other, resulting in a net zero impact to the Condensed Consolidated Statement of Operations for the nine months ended September 30, 2021. On October 14, 2021, Nerdy LLC repaid the Promissory Note principal balance and accrued interest.
With a portion of the proceeds received from the Reverse Recapitalization, Nerdy LLC repaid the outstanding principal balance and accrued interest of the LSA. In connection with these repayments, Nerdy LLC recorded a loss of $1,278 thousand, during the three and nine months ended September 30, 2021.
For additional information on our previously held debt, see Notes 1, 15 and 19 within “Notes to Condensed Consolidated Financial Statements.”
Income Tax Expense
Our effective tax rate was (0.1)% and (0.1)% for the three and nine months ended September 30, 2021, respectively. The effective income tax rate for the three and nine months ended September 30, 2021 differed significantly from the statutory rates in both current year periods, primarily due to the losses allocated to NCI and the recognition of a valuation allowance as a result of our new tax structure following the Reverse Recapitalization. Income tax expense recorded in the three and nine months ended September 30, 2021 represents amounts owed to state authorities due to the change in corporate taxpayer status following the Reverse Recapitalization.
For periods prior to the Reverse Recapitalization, Nerdy LLC was a partnership. As such, its net taxable income and any related tax credits were allocated to its members.
LIQUIDITY AND CAPITAL RESOURCES
In connection with the Reverse Recapitalization, Nerdy LLC received net proceeds of $558,324 thousand, which included (i) cash of $287,673 thousand that was held in TPG Pace’s trust account from its initial public offering and TPG Pace’s
operating cash account, after giving effect to redemptions of TPG Pace’s Class A Ordinary Shares held by TPG Pace’s public shareholders prior to the Reverse Recapitalization, (ii) proceeds of $150,000 thousand from the PIPE Financing, (iii) proceeds of $150,000 thousand from the FPA Financing and (iv) the payment of TPG Pace transaction expenses of $29,349 thousand. Nerdy LLC used these proceeds to (i) pay cash consideration of $299,317 to Legacy Nerdy Holders, (ii) pay transaction fees and expenses of $22,974 thousand, (iii) repay $52,343 thousand of outstanding principal and interest under the LSA held by Nerdy LLC and (iv) the remainder of funds were contributed to Nerdy LLC’s balance sheet.
On October 14, 2021, subsequent to the end of the period, Nerdy LLC repaid the Promissory Note principal balance of $8,293 thousand and accrued interest of $102 thousand that had previously been forgiven.
As of September 30, 2021, we have incurred cumulative losses from our operations, and we expect to incur additional losses in the future. Our operations have historically been financed primarily through capital contributions and debt financings. To the extent we continue to generate negative operating cash flows, we expect that operations will continue to be financed primarily by equity issuances, debt financings and cash on hand. We intend to use the net proceeds received from the Reverse Recapitalization to fund our operating cash needs and for continued investments in our growth strategies. We believe our existing sources of liquidity will be sufficient to fund operations and working capital requirements for at least the next 12 months.
The following table sets forth our cash flows:
| | | | | | | | | | | |
| Nine Months Ended September 30, |
| dollars in thousands | 2021 | | 2020 |
| Cash (used in) provided by: | | | |
| Operating activities | $ | (19,949) | | | $ | (4,420) | |
| Investing activities | (3,769) | | | (2,002) | |
| Financing activities | 201,688 | | | 12,293 | |
| Effect of Exchange Rate Change on Cash, cash equivalents and restricted cash | 2 | | | (31) | |
| Net increase in Cash, cash equivalents and restricted cash | $ | 177,972 | | | $ | 5,840 | |
Operating Activities
Cash used in operating activities for the nine months ended September 30, 2021 increased $15,529 thousand compared to the same period in fiscal 2020, driven by an increased net loss during the nine months ended September 30, 2021 compared to the corresponding prior year period. The Company’s increased cash use was driven by targeted investments in new products and solutions, including Varsity Tutors for Schools, marketing and new talent across executive management, engineering, product and design to drive new product innovation and growth. Additionally, cash used in operating activities for the nine months ended September 30, 2021 included transaction costs paid of $6,262 thousand in connection with the Reverse Recapitalization.
Investing Activities
Cash used in investing activities was $3,769 thousand and $2,002 thousand for the nine months ended September 30, 2021 and 2020, respectively. Cash used in investing activities relate to capital expenditures primarily for the development of internal use software and IT equipment.
Financing Activities
Nine months ended September 30, 2021
Cash provided by financing activities for the nine months ended September 30, 2021 was $201,688 thousand. Nerdy LLC received proceeds of $558,324 thousand related to the Reverse Recapitalization, the PIPE Financing and the FPA Financing. In addition, Nerdy LLC received proceeds of $11,000 thousand related to borrowings under the LSA. In connection with Reverse Recapitalization, Nerdy LLC paid $299,317 thousand to Legacy Nerdy Holders, repaid the outstanding principal value $50,000 thousand related to the LSA and paid $1,607 thousand of debt extinguishment costs. In connection with the Reverse Recapitalization, the PIPE Financing and the FPA Financing, Nerdy LLC paid $16,712 thousand of transaction costs.
Nine months ended September 30, 2020
Cash provided by financing activities for the nine months ended September 30, 2020 was $12,293 thousand. Nerdy LLC received proceeds of $8,293 thousand and $4,000 thousand related to borrowings in connection with the Promissory Note and the LSA, respectively.
CRITICAL ACCOUNTING POLICIES AND ESTIMATES
Our consolidated financial statements are prepared in accordance with generally accepted accounting principles in the United States of America (“GAAP”). The preparation of these consolidated financial statements requires us to make judgments, estimates and assumptions. We make these subjective determinations after considering our historical performance, management’s experience, current economic trends and events and information from outside sources. Inherent in this process is the possibility that actual results could differ from these estimates and assumptions for any particular period. We base our estimates and judgments on historical experience and on various other assumptions that we believe are reasonable under the circumstances. On an ongoing basis, we evaluate our estimates and assumptions. Our actual results may differ from these estimates under different assumptions or conditions.
Our significant accounting policies are described in Note 2 within the “Notes to Condensed Consolidated Financial Statements.” Our critical accounting policies and estimates are those that have a meaningful impact on the reporting of our financial condition and results of operations.
Revenue Recognition and Deferred Revenue
We recognize revenues from our services as performance obligations are satisfied. Performance obligations are satisfied throughout the term of its contracts with learners and institutions, who are our customers, when learners and institutions are provided services. Revenue is recognized in an amount that reflects the consideration we expect to be entitled to in exchange for those services.
We generate revenue by selling services to learners and institutions for one-on-one instruction and classes that are fulfilled by experts, who deliver instruction on our behalf through our proprietary Live Learning Platform.
Our revenues from contracts with learners, which are short-term duration of generally one year or less, are recognized from one-on-one and class services as performance obligations are satisfied. Given the customer receives benefit from the completion of each session (as learners are not obligated to meet with the same expert for a minimum number of sessions), we have concluded that each session is a separate performance obligation. Revenue is recognized and deferred revenue is relieved on the date services are delivered to learners in an amount that reflects the consideration we are contractually entitled to receive in exchange for those services.
Cash for the purchase of services by learners is generally collected in advance (at one time or in installments) and recorded to deferred revenue until the services are used by the learner. With respect to installment sales, the first installment payment is collected at the time of sale with the subsequent payment typically due thirty days later. Per the terms of the contract, purchased services can be redeemed up to one year from the date of the first payment. We recognize revenue for unredeemed payments for services over the life of the agreement with the customer based on historical customer usage patterns. We estimate the amount in which and the period of time over which payments for services are not redeemed using historical usage and redemption patterns. These estimates are reassessed each reporting period.
Our revenues from contracts with institutions, which are short-term duration of generally one year or less, are recognized from one-on-one and class services as performance obligations are satisfied. Given the institution receives benefit from the completion of each session (as institutions are not obligated to meet with the same expert for a minimum number of sessions), we have concluded that each session is a separate performance obligation. Revenue is recognized, and to the extent cash for the purchase of services by institutions is collected in advance (at one time or in installments) deferred revenue is relieved on the date services are delivered to institutions in an amount that reflects the consideration we are contractually entitled to receive in exchange for those services. For institutions that do not pay in advance, we typically invoice these institutions on a monthly basis for each session provided, with amounts recorded to accounts receivable, net of any related allowance for doubtful accounts.
Per the terms of the contract, services purchased by institutions can be redeemed up to one year from the date of the first payment. To the extent cash for the purchase of services by institutions is collected in advance, we recognize revenue for unredeemed payments for services over the life of the agreement with institutions based on usage. We estimate the amount in which and the period of time over which payments for services are not redeemed using historical usage and redemption patterns. These estimates are reassessed each reporting period.
We provide a significant service of integrating instruction services, which are provided by experts on our behalf through our platform, using our curation and matching technologies and features in order to deliver a combined output to meet our performance obligation to learners. We are primarily responsible for the services provided and set pricing. We have determined that collectively, these factors reflect that we are the principal in transactions with learners.
We do not have any incremental costs to obtain or fulfill a contract that would require capitalization. We elected as a practical expedient, not to disclose additional information about unsatisfied performance obligations for contracts with customers that have an expected duration of one year or less.
Fixed Assets, Net
Expenditures for fixed assets are capitalized and primarily include costs related to software developed or acquired for internal use and purchases of furniture and IT equipment. Maintenance, repairs and minor renewals are expensed as incurred. Depreciation of fixed assets other than capitalized internal use software costs is calculated on a straight-line basis over estimated useful lives of one to seven years and is included in “General and administrative expenses.” When fixed assets are retired or otherwise disposed of, the related cost and accumulated depreciation are removed from the accounts and any gain or loss is included in the statements of operations.
We capitalize certain costs associated with software developed or obtained for internal use and website and application development. We capitalize development stage internal and external costs. These costs are capitalized when management has authorized and committed project funding and it is probable that the project will be completed, and the software will be used as intended. Once the software is ready for its intended use it is placed into service, such costs are amortized on a straight-line basis within “Cost of revenue”, generally over a four year estimated useful life of the related asset. Costs incurred prior to meeting these criteria, together with costs incurred for training and maintenance, are expensed as incurred. Costs incurred for enhancements that are expected to result in additional material functionality are capitalized and amortized over the estimated useful life of the upgrades.
Goodwill
Goodwill relates to the acquired assets of Veritas LLC (“Veritas”), through our subsidiary Veritas Prep LLC (“Veritas Prep”). Goodwill represents the excess of the fair value of purchase consideration paid over the estimated fair value of assets acquired and liabilities assumed in a business combination. We conduct a goodwill impairment qualitative assessment during the fourth quarter of each fiscal year, or more frequently if facts and circumstances indicate that goodwill may be impaired. The goodwill impairment qualitative assessment requires us to perform an assessment to determine if it is more likely than not that the fair value of the business is less than its carrying amount. The qualitative assessment, we consider factors including economic conditions, industry and market conditions and developments, overall financial performance and other relevant entity-specific events in determining whether it is more likely than not that the fair value of our reporting unit is less than the carrying amount. If adverse qualitative trends are identified that could negatively impact the fair value of the business, we perform a quantitative goodwill impairment test. We performed a qualitative test for the Company’s single reporting unit in the fourth quarter of 2020 and determined there were no adverse trends that could negatively impact the fair value of the business. No impairment charges were recorded for the year ended December 31, 2020.
Definite-lived Intangible Assets
Intangible assets consist of definite-lived tradenames. Intangible assets acquired are recorded at fair market value under the acquisition method of accounting as of the acquisition date. Intangible assets are amortized on a straight-line basis over 10 years.
We review definite-lived intangible assets for impairment whenever events or changes in business circumstances indicate that the carrying amount of the assets may not be fully recoverable. Recoverability of definite-lived intangible assets is measured by a comparison of the carrying amount of an asset group with its undiscounted cash flows. Estimating the fair value of definite-lived intangible assets and the associated cash flows requires significant judgments, estimates and assumptions. No impairments have been recorded. As of September 30, 2021 and December 31, 2020, we had intangible assets, net, of $7,695 thousand and $8,534 thousand, respectively.
Stock-based Compensation Expense
For periods prior to the Reverse Recapitalization, Nerdy LLC’s employees had participated in the Nerdy 2016 U.S. Unit Appreciation Rights Plan, the 2016 Canadian Unit Appreciation Rights Plan and the Varsity Tutors, LLC Incentive Unit Plan (collectively, the “Legacy Plans”). The Legacy Plans consisted of unit appreciation rights (“UARs”) and profit interest units (“PIUs”), which were exchanged for Nerdy Inc. equity awards in connection with the Reverse Recapitalization. Nerdy LLC’s UARs were converted into stock appreciation rights of Nerdy Inc. (“SARs”) and Nerdy LLC’s PIUs were converted into either Class B Common Stock and OpCo Units or restricted stock units of Nerdy Inc. (“RSUs”). SARs and RSUs are governed by Nerdy Inc.’s 2021 Equity Incentive Plan (the “2021 Equity Plan”). Holders of UARs received SARs or a combination of cash and SARs. Holders of Vested PIUs received a combination of Class B Common Shares of Nerdy Inc. (and an equivalent number of OpCo Units in Nerdy LLC) and cash. Unvested PIUs were converted into RSUs. with the underlying equity being Class B Common Stock (and an equivalent number of OpCo Units in Nerdy LLC).
In connection with the Reverse Recapitalization, the UARs were modified and we recorded a step-up in the grant date fair value of the awards as of September 20, 2021. During the three and nine months ended September 30, 2021, we recognized stock-based compensation expense of $32,066 thousand related to the modification of the UARs, of which $2,457 thousand and $29,609 thousand was included in “Sales and marketing expenses” and “General and administrative expenses,” respectively, in
the Condensed Consolidated Statements of Operations. Additionally, the PIUs were also modified in connection with the Reverse Recapitalization; however, as the modification was classified as Type 1: Probable-to-probable, pursuant to ASC Topic 718, “Compensation - Stock Compensation (Topic 718”), no modification expense was recognized during the three and nine months ended September 30, 2021.
Subsequent to the Reverse Recapitalization, our employees began to participate in the 2021 Equity Plan, which permitted the issuance of various stock-based compensation awards, including SARs, RSUs and non-qualified stock options (“Stock Options”). Under the 2021 Equity plan, Nerdy Inc. granted RSUs to the legacy Nerdy LLC founder in consideration of the participant’s past and/or future continued employment with the Company (the “Founder’s Award”). Each restricted stock unit represents the right to receive one share of Class A Common Stock. The RSUs will vest based on the achievement of stock price hurdles. If the stock price hurdles are not met by September 20, 2028 (“Performance Period End Date”), the unvested RSUs will be forfeited. The stock price hurdle will be deemed achieved upon the first date prior to the Performance Period End Date on which the average closing market price on the NYSE of one share of Nerdy Inc.’s Class A Common Stock over a consecutive 90 calendar-day period, equals or exceeds the applicable dollar amount set forth in the vesting table.
As a result of the Reverse Recapitalization, we had issued and outstanding warrants and earnouts. The warrants and earnouts issued to current employees as of September 20, 2021 (the “Employee Warrants” and the “Employee Earnouts,” respectively) were classified as stock-based compensation under ASC Topic 718 as these warrants and earnouts were granted conditionally based upon employment. Former employees were not granted warrants and earnouts. The Company recorded the fair value of the Employee Warrants and Employee Earnouts as stock-based compensation expense of $408 thousand and $2,763 thousand, respectively, at the Closing Date as there was no required service period after that date. Of the total Employee Warrant expense, $79 thousand and $329 thousand was included in “Sales and marketing expenses” and “General and administrative expenses,” respectively, in the Condensed Consolidated Statements of Operations for the three and nine months ended September 30, 2021. Of the total Employee Earnout expense, $46 thousand and $2,717 thousand was included in “Sales and marketing expenses” and “General and administrative expenses,” respectively, in the Condensed Consolidated Statements of Operations for the three and nine months ended September 30, 2021.
We recognize the cost of services received in exchange for awards of equity instruments based on the grant-date fair value of equity awards. That cost is recognized over the period during which the service provider is required to provide service in exchange for the award over the requisite service period. Any forfeitures of stock-based compensation are recorded as they occur. The grant date fair value of Employee Warrants are determined using the market approach based upon the quoted market price of Nerdy Inc.’s warrants. The grant date fair value of Employee Earnouts and the Founder’s Award are determined using the Monte Carlo Option Pricing Method.
Financial Instruments
We do not use derivative instruments to hedge exposures to cash flow, market or foreign currency risks. We do not hold or issue financial instruments for speculative or trading purposes.
As a result of the Reverse Recapitalization, we have issued and outstanding warrants and earnouts contracts. We issued (i) public warrants to purchase Class A Common Stock (the “Public Warrants”), (ii) private placement warrants to purchase Class A Common Stock (the “Private Placement Warrants”), (iii) warrants to purchase Class A Common Stock in connection with forward purchase agreements (the “FPA Warrants”) and (iv) warrants to purchase OpCo Units (the exercise of which would also result in the issuance of one corresponding share of Class B Common Stock) (the “OpCo Warrants”). We evaluate warrants and earnouts, to determine if such instruments should be considered stock-based compensation, pursuant to ASC Topic 718, and if not in the scope of ASC 718, if such instruments are derivatives or contain features that qualify as embedded derivatives, pursuant to ASC Topic 480, “Distinguishing Liabilities from Equity” and ASC Topic 815, “Derivatives and Hedging.” The classification of whether the instrument should be classified stock-based compensation or a derivative instrument, including whether such instruments should be recorded as liabilities or as equity, is re-assessed at the end of each reporting period.
The warrants and earnouts issued to non-employees (the “Non-employee Warrants’ and the “Non-employee Earnouts,” respectively) were not classified as stock-based compensation as there is no condition of employment such that the granting of the shares and warrants does not represent compensation. The Non-employee Warrants and Non-employee Earnouts are classified as derivative liabilities under ASC Topic 480 or ASC Topic 815. Derivative warrant and earnout liabilities are classified as non-current liabilities as their liquidation is not reasonably expected to require the use of current assets or require the creation of current liabilities. Public Warrants issued to non-employees are measured at fair value on recurring basis, using the market approach based upon the quoted market price of Nerdy Inc.’s Public Warrants at the end of each reporting period. Private Placement Warrants, FPA Warrants and OpCo Warrants issued to non-employees were measured at fair value on a recurring basis based upon the quoted price for similar liabilities (Public Warrants issued to non-employees) in active markets as of the end of each period. Non-employee Earnouts are classified as derivative liabilities and are measured on recurring basis, using the Monte Carlo Option Pricing Method.
The Company does not offset derivative assets and liabilities within the Condensed Consolidated Balance Sheets.
For additional information on our financial instruments, refer to Notes 1, 2, 13 and 14 within “Notes to Condensed Consolidated Financial Statements.”
RECENTLY ISSUED ACCOUNTING STANDARDS
See Note 3 within “Notes to Condensed Consolidated Financial Statements” for a discussion regarding recently issued accounting standards.
CAUTIONARY NOTE ON FORWARD-LOOKING STATEMENTS
Certain statements in this report may constitute “forward-looking statements” for purposes of the federal securities laws. Our forward-looking statements include, but are not limited to, statements regarding our or our management team’s expectations, hopes, beliefs, intentions or strategies regarding the future, including those related to the Reverse Recapitalization. In addition, any statements that refer to projections, forecasts or other characterizations of future events or circumstances, including any underlying assumptions, are forward-looking statements. The words “anticipate,” “believe,” “contemplate,” “continue,” “could,” “estimate,” “expect,” “intends,” “may,” “might,” “plan,” “possible,” “potential,” “predict,” “project,” “should,” “will,” “would” and similar expressions may identify forward-looking statements, but the absence of these words does not mean that a statement is not forward-looking. Forward-looking statements in this report may include, for example, statements about:
•the market opportunity of Nerdy Inc.;
•the ability to maintain the listing of our Class A Common Stock and the Company warrants on the New York Stock Exchange, and the potential liquidity and trading of such securities;
•the risk that the Reverse Recapitalization disrupts current plans and operations of the Company as a result of the announcement and consummation of the Reverse Recapitalization;
•the ability to recognize the anticipated benefits of the Reverse Recapitalization, which may be affected by, among other things, competition, the ability of the combined company to grow and retain its key employees and our ability to deploy cash effectively;
•costs related to the Reverse Recapitalization;
•changes in applicable laws or regulations;
•our ability to raise financing in the future;
•our ability to effectively and strategically use the cash received in connection with the Reverse Recapitalization;
•our success in retaining or recruiting, or changes required in, our officers, key employees or directors;
•the period over which the Company anticipates its existing cash and cash equivalents will be sufficient to fund its operating expenses and capital expenditure requirements;
•regulatory developments in the U.S. and foreign countries;
•the impact of laws and regulations;
•our ability to attract and retain key management personnel;
•our estimates regarding expenses, future revenue, capital requirements and needs for additional financing;
•our financial performance;
•the effect of COVID-19 on the foregoing; and
•other risks and uncertainties included under “Risk Factors” within Item 1A of Part II of this report.
EMERGING GROWTH COMPANY STATUS
We are an “emerging growth company,” as defined in Section 2(a) of the Securities Act, as modified by the JOBS Act. As such, we are eligible to take advantage of certain exemptions from various reporting requirements that are applicable to other public companies that are not “emerging growth companies” including, but not limited to, not being required to comply with the auditor attestation requirements of Section 404 of the Sarbanes-Oxley Act, reduced disclosure obligations regarding executive compensation in our periodic reports and proxy statements and exemptions from the requirements of holding a non-binding advisory vote on executive compensation and shareholder approval of any golden parachute payments not previously
approved. If some investors find our securities less attractive as a result, there may be a less active trading market for our securities and the prices of our securities may be more volatile.
In addition, Section 107 of the JOBS Act also provides that an “emerging growth company” can take advantage of the extended transition period provided in Section 7(a)(2)(B) of the Securities Act for complying with new or revised accounting standards. In other words, an “emerging growth company” can delay the adoption of certain accounting standards until those standards would otherwise apply to private companies. We intend to take advantage of the benefits of this extended transition period.
We expect to remain an emerging growth company until the earlier of (1) the last day of the fiscal year (a) following the fifth anniversary of the Closing Date, (b) in which we have total annual gross revenue of at least $1,070,000 thousand or (c) in which we are deemed to be a large accelerated filer, which means the Market Value of our Class A Common Stock that are held by non-affiliates equals or exceeds $700,000 thousand as of the prior June 30th, or (2) the date on which we have issued more than $1,000,000 thousand in non-convertible debt securities during the prior three-year period.
SMALLER REPORTING COMPANY STATUS
We are a “smaller reporting company” as defined in Item 10(f)(1) of Regulation S-K. Smaller reporting companies may take advantage of certain reduced disclosure obligations, including, among other things, providing only two years of audited financial statements. The Company expects to remain a smaller reporting company until the last day of the fiscal year in which (i) the market value of Class A Common Stock held by non-affiliates exceeds $250,000 thousand as of the prior June 30, or (ii) the Company’s annual revenues exceeded $100,000 thousand during such completed fiscal year and the market value of Class A Common Stock held by non-affiliates exceeds $700,000 thousand as of the prior June 30.
ITEM 3. QUANTITATIVE AND QUALITATIVE DISCLOSURES ABOUT MARKET RISK.
We are exposed to market risk, including changes to interest rates and foreign currency exchange rates.
Interest Rate Sensitivity
We had cash and cash equivalents totaling $169,977 thousand and $29,265 thousand as of September 30, 2021 and December 31, 2020, respectively. Cash and cash equivalents include cash on hand and investments with original maturities of three months or less, are stated at cost, and approximate fair value. Our investment policy and strategy are focused on preservation of capital, supporting our liquidity requirements, and delivering competitive returns subject to prevailing market conditions. We were not exposed to material risks due to changes in market interest rates given the liquidity of the cash and investments with original maturities of three months.
Foreign Currency Risk
We believe that we have no significant exposure to foreign currency risk as we have no significant international operations denominated in foreign currencies.
ITEM 4. CONTROLS AND PROCEDURES.
Evaluation of Disclosure Controls and Procedures
Management, with the Chief Executive Officer (“CEO”) and Chief Financial Officer (“CFO”) of the Company, has evaluated the effectiveness of the Company’s disclosure controls and procedures (as defined in Rules 13a-15(e) and 15d-15(e) under the Securities Exchange Act of 1934, as amended) as of the end of the period covered by this report. Based on that evaluation, the Company’s CEO and CFO concluded that, as of the end of the period covered by this report, the Company’s disclosure controls and procedures were not effective as of September 30, 2021.
Changes in Internal Control Over Financial Reporting
There were no significant changes (other than what is described below) in the Company’s internal control over financial reporting during the quarter ended September 30, 2021, that have materially affected, or are reasonably likely to materially affect, the Company’s internal control over financial reporting.
Material Weaknesses and Remediation Plans
We did not design or maintain an effective control environment that met accounting and reporting requirements. Specifically, we did not have a sufficient complement of personnel with an appropriate degree of accounting knowledge and experience to appropriately analyze, record and disclose accounting matters commensurate with its accounting and reporting requirements and lacked related internal controls necessary to satisfy its accounting and financial reporting requirements.
This material weakness contributed to the following additional material weaknesses:
•We did not maintain effective controls over risk assessment, including designing and maintaining formal accounting and information technology (“IT”) policies, procedures, and controls over significant accounts and disclosures to achieve complete, accurate, and timely financial accounting, reporting, and disclosures, including with respect to segregation of duties controls including controls over the preparation and review of account reconciliations and journal entries and controls over review of assurance reports from third party service organizations.
•We did not design and maintain effective controls over IT general controls for information systems that are relevant to the preparation of our financial statements. Specifically, we did not design and maintain: (i) program change management controls for financial systems to ensure that IT program and data changes affecting financial IT applications and underlying accounting records are identified, tested, authorized, and implemented appropriately; and (ii) user access controls to ensure appropriate segregation of duties and that adequately restrict user and privileged access to financial applications, programs, and data to appropriate personnel; and (iii) testing and approval controls for program development to ensure that new software development is aligned with business and IT requirements.
The material weaknesses related to the control environment and risk assessment resulted in adjustments to accounts and disclosures in the December 31, 2020, 2019 and 2018 annual financial statements. The IT deficiencies did not result in an adjustment to the financial statements, however, the deficiencies, when aggregated, could impact maintaining effective segregation of duties, as well as the effectiveness of IT-dependent controls (such as automated controls that address the risk of material misstatement to one or more assertions, along with the IT controls and underlying data that support the effectiveness of system-generated data and reports) that could result in misstatements potentially impacting all financial statement accounts and disclosures that would not be prevented or detected. Additionally, each of these material weaknesses could result in a misstatement of account balances and disclosures that would result in a material misstatement to the annual or interim consolidated financial statements that would not be prevented or detected.
We have implemented and are continuing to implement measures designed to improve our internal control over financial reporting to remediate these material weaknesses, including continuing to evaluate cybersecurity risks, developing a priority list of key information systems and designing and implementing control activities such as implementing additional security policies and processes, hiring and training additional personnel, strengthening supervisory reviews and further enhancing our processes and internal control documentation.
We are working to remediate the material weaknesses as efficiently and effectively as possible but expect that full remediation will go beyond December 31, 2021. At this time, we cannot provide an estimate of costs expected to be incurred in connection with implementing this remediation plan; however, these remediation measures will be time consuming, incur significant costs, and place significant demands on our financial and operational resources.
PART II. OTHER INFORMATION.
ITEM 1. LEGAL PROCEEDINGS.
The information required under this Item 1 is set forth in Note 17 within “Notes to Condensed Consolidated Financial Statements” included in Part I, Item 1 of this report, which is incorporated herein by reference. For disclosure of environmental proceedings with a governmental entity as a party pursuant to Item 103(c)(3)(iii) of Regulation S-K, the Company has elected to disclose matters where the Company reasonably believes such proceeding would result in monetary sanctions, exclusive of interest and costs, of $1,000 thousand or more. Applying this threshold, there are no such environmental proceedings to disclose as of and for the three months ended September 30, 2021.
ITEM 1A. RISK FACTORS.
In addition to the factors discussed elsewhere in this quarterly report on Form 10-Q, the following risks and uncertainties, some of which have occurred and any of which may occur in the future, could have a material adverse effect on our business, financial condition, results of operations and cash flows. Additional risks and uncertainties not presently known to us or that we currently deem immaterial may also impair our business, financial condition, results of operations and cash flows. Our actual results may differ materially from any future results expressed or implied by such forward-looking statements as a result of various factors, including, but not limited to, those discussed in the sections of this report entitled “Cautionary Note Regarding Forward-Looking Statements” and “Management’s Discussion and Analysis of Financial Condition and Results of Operations.”
Risks Related to Our Business Model, Operations and Growth Strategy
We have a limited operating history, which makes it difficult to predict our future financial and operating results, and we may not achieve our expected financial and operating results in the future.
We have a limited operating history and we may not achieve our expected financial and operating results in the future. Further, we cannot assure you that our newer products and services, or any other products and services we may introduce or acquire, will be integrated effectively into our business, achieve or sustain profitability or achieve market acceptance at levels sufficient to justify our investment.
Our ability to fully integrate these new services into our platform or achieve satisfactory financial results from them is unproven. Because we have a limited operating history and the market for our services, including newly built products and services, is rapidly evolving, it is difficult for us to predict our operating results, particularly with respect to our most recent offerings. If the market for a direct-to-consumer, online, learning platform does not develop as we expect or if we fail to address the needs of this market, our business may be harmed. Some of our offerings, including small group classes, large format group classes and adaptive self-study, have only been meaningfully integrated into our broader platform over the past year and thus have limited operating history.
You should consider our business and prospects in light of the risks, expenses and difficulties typically encountered by companies in their early stage of development, including, but not limited to our ability to successfully:
•execute on our relatively new, evolving and unproven business model, including our shift in 2020 to operate 100% online;
•build new products and services, both internally or through third parties;
•acquire complementary products and services to expand our offerings and enhance our platform;
•attract and retain students, users, parents, guardians and purchasers (“Learners”) and tutors, instructors, subject matter experts, educators and other professionals (“Experts”) and increase their engagement with/through our platform;
•manage the growth of our business, including increasing or unforeseen expenses;
•develop and scale a technology infrastructure to efficiently handle increased utilization by Learners, especially during peak periods;
•maintain and manage relationships with strategic partners;
•ensure our platform remains secure and protects the information of Learners, experts and other users;
•build and pursue a profitable business model and pricing strategy;
•compete with companies that offer similar services or products;
•expand into adjacent markets;
•navigate the ongoing evolution and uncertain application of regulatory requirements, such as privacy laws, to our business; and
•continue our expansion into new geographic markets, including markets outside the United States (the “U.S.”).
We have encountered and will continue to encounter these risks and if we do not manage them successfully, our business, financial condition, results of operations and prospects may be materially and adversely affected.
We have incurred significant net losses since our formation, and we expect our operating expenses to increase significantly in the foreseeable future, which may make it more difficult for us to achieve and maintain profitability.
We have experienced significant net losses since our formation in October 2007, and we may continue to experience net losses in the future. Our net losses for the years ended December 31, 2020, 2019 and 2018 were $24,663 thousand, $22,439 thousand and $25,377 thousand, respectively.
We expect to make significant investments in the building and expansion of our business and platform and anticipate that our cost of revenues and operating expenses will increase. In addition, as a public company, we will incur significant legal, accounting and other expenses that we did not incur as a private company. We may not succeed in increasing our revenue sufficiently to offset these higher expenses, and our efforts to grow the business may prove more expensive than we currently anticipate. We may incur significant losses in the future for a number of reasons, including slowing demand for online learning by consumers, slowing demand for our other products and services, increasing competition, including increasing price competition, decreasing spending on learning and education by consumers, impacts of the COVID-19 pandemic and other risks described herein. We may encounter unforeseen expenses, difficulties, complications and delays and other unknown factors as we pursue our business plan and our business model continues to evolve. While our revenue has grown in recent periods, this growth may not be sustainable and we cannot assure you that we will be able to achieve profitability, which will require us to scale our operations efficiently.
A regional or global health pandemic, including COVID-19, could severely affect our business, results of operations and financial condition due to impacts on Learners and Experts that use the platform, and consumer spending more broadly, as well as impacts from remote work arrangements, actions taken to contain the disease or treat its impact and the speed and extent of the recovery.
A regional or global health pandemic, depending upon its duration and severity, could have a material adverse effect on our business. For example, on March 11, 2020 COVID-19 was declared by the World Health Organization as a global pandemic, and has had numerous effects on the global economy. Governmental authorities around the world have implemented measures to reduce the spread of COVID-19. These measures, including shutdowns and “shelter-in-place” orders suggested or mandated by governmental authorities or otherwise elected by companies as a preventive measure, have adversely affected workforces, customers, consumer sentiment, economies and financial markets, and, along with decreased consumer spending, have led to an economic downturn in many of our markets.
As a result of the COVID-19 pandemic, as near-term measures, we have transitioned most of our employees to remote working arrangements and closed most of our corporate, sales, product/engineering and administrative offices in the U.S. (including not renewing office space and subleasing office space). Due to the uncertainty of COVID-19, we will continue to assess the situation, including abiding by any government-imposed restrictions, market by market.
As a result of the COVID-19 pandemic, most of our personnel are working remotely, and it is possible that this could have a negative impact on the execution of our business plans and operations. If a natural disaster, power outage, connectivity issue or other event occurred that impacted our employees’ ability to work remotely, it may be difficult for us to continue our business for a substantial period of time. The increase in remote working may also result in consumer privacy, IT security and fraud concerns, as well as increase our exposure to potential employment-related issues and claims.
In addition, we have experienced significant growth in the usage of our platform during the COVID-19 pandemic, when in-person learning alternatives were less attractive or not available. It is possible that a portion of the customers that have purchased online sessions during the COVID-19 pandemic may subsequently reduce or discontinue their use of our services after the impact of the pandemic has tapered and in-person learning can safely be resumed.
We are unable to accurately predict the impact that COVID-19 will have on our operations going forward due to uncertainties that will be dictated by the length of time that the pandemic and related disruptions continue, the impact of governmental regulations that might be imposed in response to the pandemic and overall changes in consumer behavior. Numerous state and local jurisdictions have imposed, and others in the future may impose, “shelter-in-place” orders, quarantines, executive orders and similar government orders and restrictions for their residents to control the spread of COVID-19. Many countries have imposed limitations on gatherings, social distancing measures and restrictions on movement, only allowing essential businesses to remain open. Such orders or restrictions have resulted in temporary store closures, work stoppages, slowdowns and delays, travel restrictions and cancellation of events, among other effects, any of which may
negatively impact workforces, customers, consumer sentiment and the economies in many of our markets, and as a result, may adversely affect our operations.
At this point, there is still significant uncertainty relating to the potential impact of COVID-19, including the impact to global and local economic conditions. Purchase and utilization of our offerings may be affected by changes in the U.S. economy and by global economic conditions, including the impact of the COVID-19 pandemic as well as economic changes unrelated to the pandemic. An improvement in the COVID-19 pandemic would have an unknown impact on our business and may reduce demand among potential Learners for online learning services. Conversely, a worsening of the conditions resulting from the COVID-19 pandemic would have an unknown impact on our business and may reduce the willingness of Learners to purchase or consume online learning services. Given the uncertainties associated with COVID-19 or any other regional or global health pandemic, it is difficult to fully predict the magnitude of potential effects on our business, both positive and negative, and our strategic partners, financial condition and results of operations.
To the extent the COVID-19 pandemic or any other regional or global health pandemic adversely affects our business and financial results, it may also have the effect of heightening many of the other risks described in this section.
We contract with some individuals and entities classified as independent contractors, not employees, and if federal or state law mandates that they be classified as employees, our business may be adversely impacted.
We engage independent contractors and are subject to the federal laws and regulations, including but not limited to Internal Revenue Service regulations, and applicable state laws and regulations regarding independent contractor classification. These regulations and guidelines are subject to judicial and agency interpretation, and it could be determined that the independent contractor classification is inapplicable to the nature of the relationship between us and the independent contractors. Further, if legal standards for classification of independent contractors change, it may be necessary to change our business model or modify our compensation structure for these roles, including by paying additional compensation or reimbursing expenses (or whatever other requirements related to employees, versus independent contractors, are implicated by any such determination(s) or change(s)).
For example, the California Legislature passed AB 5, which was signed into law on September 18, 2019 and became effective on January 1, 2020. AB 5 codified the Dynamex standard regarding contractor classification, expanded its application and created numerous carve-outs. A campaign for the 2020 California ballot initiative to address AB 5 and preserve flexibility for certain independent contractors, known as Proposition 22, passed, which changes the impact of AB 5 in certain instances. In addition, several other states may be considering adopting legislation similar to the 2020 California ballot initiative, which may increase costs in such jurisdictions and could also adversely impact results of operations. Even with the passage of the 2020 California ballot initiative and similar legislation, such initiatives and legislation could still be challenged and subject to litigation. Additionally, an increasing number of jurisdictions are considering implementing standards similar to AB 5 to determine worker classification.
A determination in, or settlement of, any legal proceeding(s), whether we are party to such legal proceeding or not, that classifies independent contractors with whom we contract as employees, could harm our business, financial condition and results of operations, including as a result of:
•monetary exposure arising from or relating to failure to withhold and remit taxes, unpaid wages and wage and hour laws and requirements (such as those pertaining to failure to pay minimum wage and overtime, or to provide required breaks and wage statements), expense reimbursement, statutory and punitive damages, penalties, including related to attorney general actions by states and government fines;
•injunctions prohibiting continuance of existing business practices;
•claims for employee benefits, social security, workers’ compensation and unemployment;
•claims of discrimination, harassment and retaliation under civil rights laws;
•manage the growth of our business, including increasing or unforeseen expenses;
•develop and scale a technology infrastructure to efficiently handle increased utilization by Learners, especially during peak periods;
•claims under laws pertaining to unionizing, collective bargaining and other concerted activity;
•other claims, charges or other proceedings under laws and regulations applicable to employers and employees, including risks relating to allegations of joint employer liability or agency liability; and
•harm to our reputation and brand.
As of December 31, 2020, the Company had independent contractor agreements with approximately 20 thousand Experts (of which approximately 15 thousand Experts were active in 2020). The Company defines an Active Expert as having instructed one or more sessions in a given period (excluding the Legacy Businesses and VT+). We engage all of our Experts as independent contractors, and therefore, any of these outcomes could result in substantial costs to us, could significantly impair our financial condition and our ability to conduct our business as we choose and could damage our reputation and our ability to attract and retain Experts and employees. We may also choose to cease engaging with Experts who are located in jurisdictions where we may be prohibited or otherwise restricted from engaging Experts as independent contractors, which may adversely affect our business.
Our business depends heavily on the adoption by new and existing customers of one-on-one instruction, small group classes, large format group classes, adaptive self-study and other online learning offerings. If we fail to attract new Learners or retain existing Learners, our revenue growth and profitability will suffer.
The success of our business depends heavily on our ability to attract and retain new and existing Learners for one-on-one instruction, small group classes, large format group classes, adaptive self-study and other online learning offerings. The growth of our business also depends on the level of engagement by existing Learners with our platform. The substantial majority of our revenue depends on small transactions made by a widely dispersed population with an inherently high rate of turnover primarily as a result of changing needs. In 2020, our average revenue per Active Learner was approximately $1.1 thousand. The rate at which we expand our user base of Active Learners and increase Active Learner engagement with our platform may decline or fluctuate because of several factors, including:
•our ability to consistently provide Learners with a convenient, high quality experience;
•the pricing of our offerings in relation to other alternatives, including the prices charged by offline competitors and other learning alternatives;
•the quality and prices of our products and services that we offer to Learners and those of our competitors and other learning alternatives;
•our ability to acquire and retain Learners of all age segments;
•changes in standardized testing or admissions requirements;
•changes in college or university enrollment;
•changes in online versus in-person attendance at schools, colleges or universities;
•changes in professional licensure or certification requirements or regulations;
•changes in learning-related spending levels by consumers;
•the effectiveness of our sales and marketing efforts;
•seasonal demands for one-on-one instruction, small group classes, large format group classes, adaptive self-study and other online learning offerings may fluctuate with the seasonal nature of traditional academic calendars; and
•our ability to introduce new products and services that are favorably received by Learners.
If we do not attract more Learners to our platform and offerings or if Learners do not increase their level of engagement with our platform, our revenue may grow more slowly than expected or decline. In particular, in order to engage new Learners, we need to convince Learners of our ability to provide high quality learning online that is better than offline alternatives they may have. It may be difficult to overcome any skepticism, and there can be no assurance that online offerings of the kind we develop will ever achieve mass market acceptance.
We rely on our new and existing Learners to drive utilization and to generate revenue and pay for our services.
Building awareness of our product offerings and platform is critical to our ability to acquire prospective Learners, drive consumption and utilization and generate revenue. A substantial portion of our expenses is attributable to marketing and sales efforts dedicated to attracting potential Learners to adopt our one-on-one instruction, small group classes, large format group classes, adaptive self-study and other online learning offerings. Because we generate revenue based on Learners making purchases for services delivered by Experts on our behalf, it is critical to our success that we identify prospective Learners in a cost-effective manner and that Learners purchase and remain active in our offerings.
The following factors, many of which are largely outside of our control, may prevent us from successfully driving and maintaining purchase and utilization of our online offerings in a cost-effective manner or at all:
•Negative perceptions about online learning offerings and other non-traditional online services. As a non-traditional form of delivering learning and/or instruction direct-to-consumers over the internet, our one-on-one instruction, small
group classes, large format group classes, adaptive self-study and other online learning offerings will be subject to increased scrutiny by prospective Learners. Online product offerings that we or our competitors offer may not be successful or operate efficiently, and new entrants to the field of online learning also may not perform well. Such underperformance could create the perception that online offerings in general are not an effective way to learn or educate, whether or not our offerings achieve satisfactory performance, which could make it difficult for us to successfully attract prospective Learners. Additionally, as a result of the COVID-19 pandemic, telehealth services and other non-traditional online services are becoming increasingly prevalent. If any of these online products or services fail to perform well, Learners may become reluctant to purchase or consume online offerings for fear that the learning experience may be substandard and begin to look for alternatives to online learning.
•Ineffective marketing efforts. We invest substantial resources in developing and implementing marketing and sales strategies that focus on identifying new Learners and Experts for our platform. If our execution of this strategy proves to be inefficient or unsuccessful in generating a sufficient quantity of high quality prospective Learners and Experts, our revenue could be adversely affected.
•Impact of the COVID-19 pandemic and other general economic and social conditions. Purchase and utilization of our offerings may be affected by changes in the U.S. economy and, to a lesser extent, by global economic conditions, including the impact of the COVID-19 pandemic. An improvement in the COVID-19 pandemic would have an unknown impact on our business and may reduce demand among potential Learners for direct-to-consumer online learning services. Conversely, a worsening of the conditions resulting from the COVID-19 pandemic would have an unknown impact on our business and may reduce the willingness of Learners to purchase or consume online learning services.
If one or more of these factors reduces demand from Learners for our offerings, purchase or utilization could be negatively affected or our costs associated with acquisition and retention could increase, or both. These developments could also harm our reputation and make it more difficult for us to engage additional Learners or to produce new products and services, which would negatively impact our ability to expand our business.
We did not design or maintain an effective control environment that meets our accounting and reporting requirements.
We did not design or maintain an effective control environment that meets our accounting and reporting requirements. Specifically, we did not have a sufficient complement of personnel with an appropriate degree of accounting knowledge and experience to appropriately analyze, record and disclose accounting matters commensurate with our accounting and reporting requirements and lacked related internal controls necessary to satisfy our accounting and financial reporting requirements.
This material weakness contributed to the following additional material weaknesses:
•We did not maintain effective controls over risk assessment, including designing and maintaining formal accounting and information technology (“IT”) policies, procedures and controls over significant accounts and disclosures to achieve complete, accurate and timely financial accounting, reporting and disclosures, including with respect to segregation of duties controls including controls over the preparation and review of account reconciliations and journal entries and controls over review of assurance reports from third party service organizations.
•We did not design and maintain effective controls over IT general controls for information systems that are relevant to the preparation of our financial statements. Specifically, we did not design and maintain: (i) program change management controls for financial systems to ensure that IT program and data changes affecting financial IT applications and underlying accounting records are identified, tested, authorized and implemented appropriately; and (ii) user access controls to ensure appropriate segregation of duties and that adequately restrict user and privileged access to financial applications, programs and data to appropriate Company personnel; and (iii) testing and approval controls for program development to ensure that new software development is aligned with business and IT requirements.
The material weaknesses related to the control environment and risk assessment resulted in adjustments to accounts and disclosures in the December 31, 2020, 2019 and 2018 annual financial statements. The IT deficiencies did not result in an adjustment to the financial statements, however, the deficiencies, when aggregated, could impact maintaining effective segregation of duties, as well as the effectiveness of IT-dependent controls (such as automated controls that address the risk of material misstatement to one or more assertions, along with the IT controls and underlying data that support the effectiveness of system-generated data and reports) that could result in misstatements potentially impacting all financial statement accounts and disclosures that would not be prevented or detected. Additionally, each of these material weaknesses could result in a misstatement of account balances and disclosures that would result in a material misstatement to the annual or interim consolidated financial statements that would not be prevented or detected.
We have implemented and are continuing to implement measures designed to improve our internal control over financial reporting to remediate these material weaknesses, including continuing to evaluate cybersecurity risks, developing a priority list of key information systems and designing and implementing control activities such as implementing additional security policies and processes, hiring and training additional personnel, strengthening supervisory reviews and further enhancing our processes and internal control documentation.
We are working to remediate the material weaknesses as efficiently and effectively as possible but expects that full remediation could potentially go beyond December 31, 2021. At this time, we cannot provide an estimate of costs expected to be incurred in connection with implementing this remediation plan; however, these remediation measures will be time consuming, incur significant costs and place significant demands on our financial and operational resources.
In addition, if we are unable to successfully remediate existing or any future material weaknesses in our internal control over financial reporting or if we identify any additional material weaknesses, the accuracy and timing of our financial reporting may be adversely affected, we may be unable to maintain compliance with securities law requirements regarding timely filing of periodic reports in addition to applicable stock exchange listing requirements, investors may lose confidence in our financial reporting and the stock price may decline as a result. We also could become subject to investigations by the U.S. Securities and Exchange Commission (“SEC”) or other regulatory authorities.
Illegal, improper or otherwise inappropriate activity of Experts and Learners, whether or not occurring while utilizing our platform, could expose us to liability and harm our business, brand, financial condition and results of operations.
Illegal, improper or otherwise inappropriate activities by Experts and Learners, including the activities of individuals who may have previously engaged with, but are not then receiving or providing services offered through, our platform could adversely affect our brand, business, financial condition and results of operations. These activities may include harassment, sexual misconduct, unauthorized use of credit and debit cards or bank accounts, sharing of Learner accounts, sharing of Experts’ accounts and other misconduct. While we have implemented various measures intended to anticipate, identify and address the risk of these types of activities, these measures may not adequately address or prevent all illegal, improper or otherwise inappropriate activity by these parties from occurring in connection with our offerings. Such conduct could expose us to liability or adversely affect our brand or reputation. At the same time, if the measures we have taken to guard against these illegal, improper or otherwise inappropriate activities, such as our requirement that Experts undergo third-party background check(s) as part of the initial contracting process and every other year thereafter, periodic Google/internet checks done inhouse and other related policies, are too restrictive and inadvertently prevent qualified Experts otherwise in good standing from using our offerings, or if we are unable to implement and communicate these measures fairly and transparently or are perceived to have failed to do so, the growth and retention of the number of qualified Experts on our platform and their utilization of our platform could be negatively impacted. Further, any negative publicity related to the foregoing, whether such incident occurred on our platform, on our competitors’ platforms or on any online platform, could adversely affect our reputation and brand or public perception of our industry as a whole, which could negatively affect demand for platforms like ours and potentially lead to increased regulatory or litigation exposure. Any of the foregoing risks could harm our business, financial condition and results of operations.
Many of our Learners are minors, which may subject us to significant and/or heightened litigation risks, regulatory scrutiny and reputational damage.
Because of the nature of our business, many of our Learners are minors under the age of 18. As a result, we may be subject to additional laws and regulations that are applicable when businesses interact with children, such as the Child Online Privacy Protection Act. Additionally, although transactions with minor children are ultimately authorized and paid for by a parent or guardian, these minor children may not have the capacity to enter into binding agreements or may have the ability to subsequently void contracts. As a result, we may not be able to enforce the terms of these agreements. An incident involving a child, and in particular an incident that has the potential to compromise the safety or privacy of a child, could garner negative attention, which could harm our brand or reputation and affect our business.
We may be exposed to claims and losses, including class action lawsuits, brought by or on behalf of our Learners or Experts, which could have a material adverse effect on our business.
We may be exposed to claims and losses, including class action lawsuits, brought by or on behalf of our Learners or Experts, which could have a material adverse effect on our business. We have written contracts with Learners and Experts (either directly or through related and affiliated entities) that establish the terms and conditions of the relationships memorialized therein. Learners and Experts could seek to challenge those terms and conditions, including but not limited to: network access, minors, recorded sessions, taxes, integration with other policies, confidentiality, content, restrictions, arbitration, disclaimer of warranties, limitation of liability, indemnification, third party beneficiaries, non-solicitation provisions, non-disclosure provisions, non-exclusivity, non-disparagement, governing law/choice of law, jurisdiction, venue, notice requirements, affiliate marketing, other platform activities, contract termination (including early contract termination),
authority, installment payments, subscriptions, refunds, minimum billing, redemptions, guarantees, compensation (and adjustments/additions thereto), independent contractor status, insurance, intellectual property rights and economics of the relationships (noting that some of these items apply solely to Learners, some apply solely to Experts and some apply to both).
We may incur fines and other losses or negative publicity with respect to these problems. In addition, these claims may give rise to litigation, which could be time-consuming and expensive. New employment and labor laws and regulations may be proposed or adopted that may increase the potential exposure of employers to employment-related claims and litigation by our Experts. There can be no assurance that the corporate policies we have in place to help reduce our exposure to these risks will be effective or that we will not experience losses as a result of these risks. There can also be no assurance that the insurance policies we have purchased to insure against certain risks will be adequate or that insurance coverage will remain available on reasonable terms or be sufficient in amount or scope of coverage.
Our reputation, brand, and the network effects among Experts and Learners on our platform are important to our success, and if we are not able to maintain and continue developing our reputation, brand and network effects, our business, financial condition and results of operations could be adversely affected.
We believe that building a strong reputation and brand as a safe, reliable and effective platform and continuing to increase the strength of the network effects among Experts and Learners on our platform are critical to our ability to attract and retain qualified Experts and Learners. The successful development of our reputation, brand and network effects will depend on a number of factors, many of which are outside our control.
Negative perception of our platform or company may harm our reputation, brand and networks effects, including as a result of:
•complaints or negative publicity about us, Experts on our platform, our product offerings or our policies and guidelines, including our practices and policies, even if factually incorrect or based on isolated incidents;
•illegal, negligent, reckless or otherwise inappropriate behavior by Experts or Learners or third parties;
•actual or perceived disruptions or defects in our platform, such as privacy or data security breaches, site outages, payment disruptions or other incidents that impact the reliability of our offerings;
•litigation over, or investigations by regulators into, our platform or our business;
•Learners’ lack of awareness of, or compliance with, our policies and terms and conditions;
•Experts’ lack of awareness of, or compliance with, our terms and conditions;
•changes to our policies that Learners or others perceive as overly restrictive, unclear or inconsistent with our values or mission or that are not clearly articulated;
•changes to our terms and conditions that Experts perceive as overly restrictive, unclear or inconsistent with our values or mission or that are not clearly articulated;
•a failure to enforce our policies or terms and conditions in a manner that users perceive as effective, fair and transparent;
•inadequate or unsatisfactory Learner support service experiences;
•negative responses by Experts or Learners to new offerings on our platform;
•impacts of COVID-19 generally;
•political or social policies or activities; or
•any of the foregoing with respect to our competitors, to the extent such resulting negative perception affects the public’s perception of us or our industry as a whole.
In addition, because we are a founder-led company, actions by or unfavorable publicity about, Charles Cohn, our Founder, Chairman & Chief Executive Officer, may adversely impact our brand and reputation. If we do not successfully maintain and develop our brand, reputation and network effects and successfully differentiate our offerings from competitive offerings, our business may not grow, we may not be able to compete effectively, and we could lose existing qualified Experts or existing Learners or fail to attract new qualified Experts or new Learners, any of which could adversely affect our business, financial condition and results of operations.
Attracting new Learners for the launch of new offerings is complex and time-consuming. If we pursue unsuccessful offerings, we may forego more profitable offerings and our operating results and growth would be harmed.
The process of identifying new products and services that will be a good fit for our platform is complex and time-consuming. Because of the initial reluctance on the part of some Learners to embrace a new method of delivering their learning experience, the process to attract and engage a new Learner can be lengthy. We invest significant resources in these new offerings and there is no guarantee that we will recoup these costs. As a result, we may ultimately be unable to recover the full investment that we make in a new offering or achieve our expected level of profitability for the offering.
Attracting new Experts for our existing online offerings and the launch of new offerings is complex and time-consuming. If we pursue unsuccessful offerings, we may forego more profitable offerings and our operating results and growth would be harmed.
To launch a new offering, we must integrate our platform with the relevant products, content, subject information, Experts with subject knowledge and other operating model or platform modifications that we use to manage functions for our one-on-one instruction, small group classes, large format group classes, adaptive self-study and other direct-to-consumer online learning offerings. This process of launching a new offering is time-consuming and costly and we are primarily responsible for the significant costs of this effort even before we generate any revenue. Additionally, we often need to attract new Experts to provide the new offerings that we launch and we are responsible for the associated costs. We invest significant resources in these new offerings and there is no guarantee that we will recoup these costs.
The time that it takes for us to recover our investment in a new offering depends on a variety of factors, primarily the level of our Learner acquisition costs and the rate of growth in Learner purchase and/or repeat purchase of the product. Because of the lengthy period required to recoup our investment in an offering, unexpected developments beyond our control could occur that result in current Learners ceasing or significantly curtailing an offering before we are able to fully recoup our investment. It may be several years, if ever, before we generate revenue from a new offering sufficient to recover our costs. As a result, we may ultimately be unable to recover the full investment that we make in a new offering or achieve our expected level of profitability for the offering.
If we are not successful in quickly and efficiently scaling up offerings with new and existing Learners, our reputation and our profitability will suffer.
Our continued growth and profitability depends on our ability to successfully scale up our existing and newly launched products. As we continue aggressively growing our business, we plan to continue to hire new employees at a rapid pace, particularly in software engineering, data science, product, design, marketing, sales and customer service. If we cannot adequately recruit, train or retain these new employees, we may not be successful in acquiring potential Learners for our offerings, which would adversely impact our ability to generate revenue. In addition, the Learners in our offerings could lose confidence in the knowledge and capability of the Experts on the platform. If we cannot quickly and efficiently scale up our technology to handle growing purchases and utilization and new offerings, the Learners’ experiences with our platform may suffer, which could damage our reputation among Experts and Learners.
Our ability to effectively manage any significant growth of new offerings and increasing purchases and utilization will depend on a number of factors, including our ability to:
•satisfy existing Learners in, and attract and engage new Learners for, our offerings;
•attract qualified Experts to support expanding offerings and utilization;
•develop and produce new products;
•successfully introduce new features and enhancements and maintain a high level of functionality in our platform; and
•deliver high quality technical support and customer service to Experts and Learners using our platform.
Establishing new offerings or expanding existing offerings will require us to make investments in management and key staff, increased investments in our technology platform, incur additional marketing expenses and reallocate other resources. If purchases or utilization of our offerings does not increase, we are unable to launch new offerings in a cost-effective manner or we are otherwise unable to manage new offerings effectively, our ability to grow our business and achieve profitability would be impaired and the quality of our solutions and the satisfaction of the Learners using our platform could suffer.
Our financial performance depends heavily on Learner retention within our offerings, and factors influencing Learner retention may be out of our control.
Once a Learner begins consuming one or more of our learning offerings, we must retain Learners to generate ongoing revenue from that Learner. Our strategy involves offering high quality support to Learners for a variety of needs, including one-on-one instruction, small group classes, large format group classes, adaptive self-study and other direct-to-consumer online
learning offerings in order to drive Learner satisfaction and retention. If we do not help Learners to quickly resolve any learning, technological or logistical issues they encounter, otherwise provide effective ongoing support to Learners or deliver the type of high quality, engaging products that Learners expect, they may withdraw from our offerings, which would negatively impact our revenue.
In addition, Learner retention could be compromised by the following factors, many of which are largely outside of our control:
•Learner dissatisfaction or changes in preference. Learners may decline to continue in our offerings based on their individual perceptions of the value they are getting from us. For example, we may face retention challenges as a result of Learners’ dissatisfaction with the quality of the products or platform, quality of the Experts, level and quality of customer service, platform reliability or other factors. In addition, it is possible that a portion of the Learners that have purchased online sessions during the COVID-19 pandemic may subsequently reduce or discontinue their use of our services after the impact of the pandemic has tapered and in-person learning can safely be resumed. Factors outside our control related to Learners’ satisfaction with, and overall perception of, an offering may contribute to decreased retention rates for that offering.
•Poor Performance by Experts. Experts that are responsible for instructing may not understand what is involved in meeting Learner expectations, or may otherwise be unwilling to change the ways in which they present the same content in an in-person setting, if necessary. Our ability to maintain high Learner retention will depend in part on the ability of the Experts to devote the necessary time and effort to develop their own teaching style(s), lesson plans, course curriculum and content. Inability of Experts to meet Learner needs could cause the quality of the instruction and the quality of the customer experience to decline, which could contribute to decreased Learner satisfaction and retention.
•Personal factors. Factors impacting a Learner’s willingness and ability to stay engaged in an offering include personal factors, such as ability to continue to pay for the offering(s), lack of interest in continuing to learn in a particular area, distractions in the Learner’s learning environment and sufficient time to engage in the offering(s), all of which are generally beyond our control.
•Circumvention of the platform/Disintermediation. Although both Learners and Experts are contractually prohibited from doing so, Learners and Experts may make arrangements for services and payments outside of our platform or through another platform, which may contribute to decreased retention rates, in addition to lost revenue.
Any of these factors could significantly reduce the revenue that we generate, which would negatively impact our operations and could compromise our ability to grow our business and achieve profitability.
We have grown rapidly and expect to continue to invest in our growth for the foreseeable future. If we fail to manage this growth effectively, the success of our business model may be compromised.
We have experienced rapid growth in a relatively short period of time. Our revenue grew from $72,038 thousand in 2018 to $90,452 thousand in 2019 and $103,968 thousand in 2020. The number of our full-time employees increased from 588 as of December 31, 2018 to 678 as of December 31, 2019, with a reduction to 530 as of December 31, 2020 (pandemic related), and we plan to hire a significant number of additional employees in the future. In addition, we currently contract with thousands of independent contractors, and we plan to vet and contract with a significant number of additional independent contractors to engage as Experts on the platform in the future.
Our rapid growth has placed, and will continue to place, a significant strain on our administrative and operational infrastructure and other resources. Our ability to manage our operations and growth will require us to continue to expand our marketing and sales personnel, technology team, finance, accounting, legal and administration teams, as well as our infrastructure. We will also be required to refine our operational, financial and management controls and reporting systems and procedures. If we fail to efficiently manage this expansion of our business, our costs and expenses may increase more than we plan and we may not successfully expand our customer base, enhance our platform and technology-enabled services, develop new offerings with new and existing customers, attract a sufficient number of new customers in a cost-effective manner, attract a sufficient number of qualified Experts in a cost-effective manner, satisfy the requirements of our existing customers, respond to competitive challenges or otherwise execute our business plan. Although our business has experienced significant growth in the past, we cannot provide any assurance that our revenue will continue to grow at the same rate in the future.
Our ability to effectively manage any significant growth of our business will depend on a number of factors, including our ability to:
•effectively recruit, onboard, motivate and retain a large number of new employees, including in software engineering, data science, product, design, marketing, sales and customer service, while retaining existing employees, maintaining the most important aspects of our corporate culture and effectively executing our business plan;
•effectively recruit, vet, contract and curate a large number of new independent contractors, while retaining existing independent contractors, maintaining and improving our platform and its curation while effectively executing our business plan;
•continue to improve our operational, financial and management controls;
•protect and further develop our strategic assets, including our intellectual property rights; and
•make sound business decisions in light of the scrutiny associated with operating as a public company.
These activities will require significant capital expenditures and allocation of valuable management and employee resources, and our growth will continue to place significant demands on our management and our operational and financial infrastructure.
There are no guarantees that we will be able to effectively manage any future growth in an efficient, cost-effective or timely manner, or at all. In particular, any failure to successfully implement systems enhancements and improvements will likely negatively impact our ability to manage our expected growth, ensure uninterrupted operation of key business systems and comply with the rules and regulations that are applicable to public reporting companies. Moreover, if we do not effectively manage the growth of our business and operations, the quality of our offerings could suffer, which could negatively affect our reputation, results of operations and overall business.
We face competition from established as well as other emerging companies, which could divert customers to our competition, result in pricing pressure and significantly reduce our revenue.
We expect existing competitors and new entrants to the online learning market to constantly revise and improve their business models in response to challenges from competing businesses, including ours. If these or other market participants introduce new or improved delivery of direct-to-consumer online learning and technology-enabled services that we cannot match or exceed in a timely or cost-effective manner, our ability to grow our revenue and achieve profitability could be compromised.
We compete against thousands of companies and hundreds of thousands of independent professionals. Some of our current and tangential and potential competitors have significantly greater financial resources than we do. Increased competition may result in competitive pressure for us or a decrease in our market share, which could negatively affect our revenue and future operating results and our ability to grow our business.
A number of competitive factors could cause us to lose potential opportunities or force us to offer our solutions on less favorable economic terms, including:
•competitors may develop service offerings that Learners find to be more compelling than ours;
•competitors may adopt more aggressive pricing policies and offer more attractive sales terms, adapt more quickly to new technologies and changes in student requirements;
•competitors may offer better compensation to Experts or divert qualified Experts from our platform; and
•current and potential competitors may establish relationships among themselves or with third parties to enhance their products and expand their markets, and our industry is likely to see an increasing number of new entrants and increased consolidation. Accordingly, new competitors may emerge and rapidly acquire significant market share.
We may not be able to compete successfully against current and future competitors. In addition, competition may intensify as our competitors raise additional capital and as established companies in other market segments or geographic markets expand into our market segments or geographic markets. If we cannot compete successfully against our competitors, our ability to grow our business and achieve profitability could be impaired.
Our business is affected by seasonality driven by school and standardized testing schedules.
Our business is affected by the general seasonal trends common to education, tutoring and standardized testing markets. We have observed increased traffic during the late summer and early fall months of August and September as Learners seek educational enrichment tools to start the school year. We have also historically observed increased traffic on our platform in advance of standardized tests. This seasonality may adversely affect our business and cause our results of operations to fluctuate.
Part of our revenue is based on demand related to certain tests and admissions to certain types of schools, which could face headwinds.
College and graduate school attendance dropped due to the COVID-19 pandemic, decreasing demand for both academic and test prep-related support.
Testing for both professional and standardized exams including the Series Exams, GMAT, LSAT, GRE, MCAT, NCLEX, GMAT, LSAT, SAT, ACT and numerous other exams were cancelled or had testing center and test administration problems in the past year. Additionally, some universities indicated they were moving to ‘test optional’ admissions that does not require a standardized test score related to one of these exams. If this trend becomes pervasive, or if it extends to all of standardized testing at all age and education levels, it could have a negative impact on our business.
We may need additional capital in the future to pursue our business objectives. Additional capital may not be available on favorable terms, or at all, which could compromise our ability to grow our business.
We believe that our existing cash balances, including the proceeds we received from the reverse recapitalization (the “Reverse Recapitalization”), will be sufficient to meet our minimum anticipated cash requirements for at least the next twelve months. We may, however, need to raise additional funds to respond to business challenges or opportunities, accelerate our growth, develop new offerings or enhance our platform. If we seek to raise additional capital, it may not be available on favorable terms or may not be available at all. Lack of sufficient capital resources could significantly limit our ability to manage our business and to take advantage of business and strategic opportunities. Any additional capital raised through the sale of equity or debt securities with an equity component would dilute our stock ownership. If adequate additional funds are not available if and when needed, we may be required to delay, reduce the scope of or eliminate material parts of our business strategy.
Individuals, including celebrity instructors, that appear in content hosted on our platform may claim violation of their agreements.
Experts and Learners that appear in video segments hosted or digital images located on our platform may claim that proper assignments, licenses, consents and releases were not obtained for use of their likenesses, images or other contributed content. Experts and Learners are contractually required to ensure that proper assignments, licenses, consents and releases are obtained for their course material, but we cannot know with certainty that they have obtained all necessary rights. Moreover, the laws governing rights of publicity and privacy, and the laws governing copyright or ownership, are imprecise and adjudicated on a case-by-case basis, such that the enforcement of agreements to transfer the necessary rights, if any, is unclear. As a result, we could incur liability to third parties for the unauthorized duplication, display, distribution or other use of this material. Any such claims could subject us to costly litigation and impose a significant strain on our financial resources and management personnel regardless of whether the claims have merit. Our various liability insurance coverages may not cover potential claims of this type adequately or at all, and we may be required to alter or cease our use of such material, which may include changing or removing content from courses, or to pay monetary damages. Moreover, claims by Experts and Learners could damage our reputation, regardless of whether such claims have merit.
Our employees located outside of the U.S. and the international residents accessing our platform and purchasing our offerings expose us to international risks.
Operating in international markets requires significant resources and management attention and subjects us to regulatory, economic and political risks that are different from those in the U.S. We have international employees in the United Kingdom. Because we have employees in the United Kingdom, we are subject to the compensation and benefits regulations of those jurisdictions, which differ from compensation and benefits regulations in the U.S. Further, acquiring international applicants and purchases or utilization by Learners requires us to comply with international data privacy regulations of the countries from which our offerings draw Learners to our platform. Failure to comply with international regulations or to adequately adapt to international markets could harm our ability to successfully operate our business and pursue our business goals.
Experts may access the platform and continue to offer one-on-one and group instruction from any location in which they have access to our platform, even if located outside of the U.S., which exposes us to international risks.
Experts may access the platform and continue to offer one-on-one and group instruction from any location in which they have access to our platform, even if located outside of the U.S., which exposes us to international risks. While we primarily operate in the U.S. today, the products and services on our platform are digitally delivered over the internet and therefore our Experts and Learners worldwide can interface with our platform. We cannot be certain that we are in compliance with country-specific laws, including those related to data privacy, consumer protection, employment laws, among others. Moreover, we may contract with Experts who have provided a U.S. address but may actually be residents of non-US jurisdictions, or an Expert can change geographic locations without our awareness. While we attempt to monitor the location of Experts, and terminate contracts where we are aware that an Expert has moved to a restricted or governmentally prohibited geography, we are subject to risks that could arise when Experts access our platform from new or foreign locations.
Failures of our platform, or disruption to its access, could reduce Learners’ and Experts’ satisfaction with our offerings and could harm our reputation.
The performance and reliability of our platform, and its uninterrupted access, are critical to our operations, reputation and ability to attract new Learners and Experts, as well as our acquisition and retention of Learners and Experts already using our platform. Learners and Experts both rely on our technology platform to receive and provide their online offerings, which requires them to be able access to our platform on a frequent basis. Accordingly, any errors, defects, disruptions or other performance problems with our platform, including features in third party products that restrict or prevent access to our platform or our ability to adequately communicate with Learners and Experts, could damage our reputation, decrease satisfaction and retention and impact our ability to attract new Learners and Experts in the future. If any of these problems occur, Learners and Experts may decide to terminate their relationship with us, not repurchase or renew or make claims against us. In addition, we license certain technology from third parties and the failure by any of these licensed technologies to perform could similarly harm our ability to provide these services and our reputation in the marketplace.
Our online systems, including our website and mobile apps, could contain undetected errors, or “bugs,” that could adversely affect their performance. Additionally, we regularly update and enhance our website, platform and our other online systems and introduce new versions of our software products and apps. These updates may contain undetected errors when first introduced or released, which may cause disruptions in our services and may, as a result, cause us to lose market share, and our brand, business, prospects, financial condition and results of operations could be materially and adversely affected.
If our security measures are breached or fail and result in unauthorized disclosure of data, we could lose Learners, Experts and employees; fail to attract new Learners, Experts and employees; and could be exposed to protracted and costly litigation.
Our business involves the storage, processing and transmission of users’ proprietary, confidential and personal data as well as the use of third-party partners who store, process and transmit users’ proprietary, confidential and personal data. We also maintain certain other proprietary and confidential data relating to our business and personal data of our personnel and applicants. There are risks of security incidents both on and off our systems as we increase the types of technology used to operate our platform, which includes mobile apps and third-party payment processing providers. Any security breach or incident that we experience could result in unauthorized access to, misuse of, or unauthorized acquisition of our or users’ data, the loss, corruption or alteration of this data, interruptions in our operations, or damage to our computers or systems or those of our users. We have experienced attempted security incidents in the past and we may face additional attempted security intrusions in the future.
Any such incidents could expose us to claims, litigation, regulatory or other governmental investigations, administrative fines and potential liability. An increasing number of online services have disclosed breaches of their security, some of which have involved sophisticated and highly targeted attacks on portions of their services. Because the techniques used to obtain unauthorized access, disable or degrade service or sabotage systems change frequently and often are not foreseeable or recognized until launched against a target, we and our third-party partners may be unable to anticipate these techniques or implement adequate preventative measures. If an actual or perceived breach of our or our third-party vendors’ and suppliers’ security occurs, public perception of the effectiveness of our security measures and brand could be harmed, and we could lose users. Data security breaches and other cybersecurity incidents may also result from non-technical means, for example, actions by employees, contractors or vendors. Any compromise of our or our third-party vendors’ and suppliers’ security could result in a violation of applicable security, privacy or data protection; consumer and other laws; regulatory or other governmental investigations; enforcement actions; and legal and financial exposure, including potential contractual liability, in all cases that may not always be limited to the amounts covered by our insurance. Any such compromise could also result in damage to our brand and a loss of confidence in our security and privacy or data protection measures.
Our systems and the systems we use under contract with third-parties may be vulnerable to computer viruses and other malicious software, physical or electronic break-ins or weakness resulting from intentional or unintentional actions by us, our third-party service providers, as well as similar disruptions that could make all or portions of our website or apps unavailable for periods of time. While we currently employ various antivirus and computer protection software in our operations, we cannot assure you that such protections will in all cases successfully prevent hacking or the transmission of any computer virus or malware, which could result in significant damage to our hardware and software systems and databases, disruptions to our business activities, including to our e-mail and other communications systems, breaches of security and the inadvertent disclosure of personal, confidential or sensitive data; interruptions in access to our website through the use of “denial of service;” or similar attacks and other material adverse effects on our operations.
Further, we may need to expend significant resources to protect against, and to address issues created by, security breaches and other incidents. Security breaches and other security incidents, including any breaches of our security measures or those of parties with which we have commercial relationships (e.g., third-party service providers who provide development or other services to us) that result in the unauthorized access of users’ confidential, proprietary or personal data or the belief that any of these have occurred, could damage our reputation and expose us to a risk of loss or litigation and possible liability. Significant
unavailability of our platform due to attacks could cause users to cease using our platform and materially and adversely affect our business, prospects, financial condition and results of operations. Although we maintain cybersecurity liability insurance, we cannot be certain our coverage will be adequate for liabilities actually incurred or will continue to be available to us on reasonable terms, or at all.
Many jurisdictions have or are considering enacting privacy or data protection laws or regulations relating to the collection, use, storage, transfer, disclosure and/or other processing of personal data. Such laws and regulations may include data residency or data localization requirements (which generally require that certain types of data collected within a certain country be stored and processed within that country), data export restrictions or international transfer laws (which prohibit or impose conditions upon the transfer of such data from one country to another), requirements that companies implement privacy or data protection and security policies or requirements that companies grant individuals certain rights, such as the right to access, correct and delete personal data stored or maintained by such companies, be informed of security breaches that affect their personal data or provide consent to use their personal data for other purposes. While we have implemented various measures intended to enable us to comply with applicable privacy or data protection laws, regulations and contractual obligations, these measures may not always be effective and do not guarantee compliance. In addition, privacy or data protection laws and regulations may be modified, interpreted and applied in an inconsistent manner from one jurisdiction to another; and may conflict with one another, other requirements, or legal obligations, or our practices. Further, the existence and need to comply in certain markets could impact our ability to make our platform available in those markets (without taking additional compliance steps). Cultural norms around privacy or data protection also vary from country to country and can drive a need to localize or customize certain features of our platform in order to address varied privacy or data protection concerns, which can add cost and time to our development of new features and platform enhancements.
We depend on third party vendors, tools and platforms for services including and not limited to hosting, discovery, advertising, delivering content and more.
We depend on major vendors including Amazon, Apple, Facebook, Google and Microsoft for services including and not limited to hosting, discovery, advertising, delivering content and more. In addition to proprietary technologies, we also rely on third party tools and platforms for delivering certain products and services including Zoom, YouTube and other infrastructure providers. These vendors and other third parties could change their rules, cost structure, marketing programs and/or algorithms from time to time and any such changes could adversely impact our ability to generate revenue or deliver paid products and services. If we do not sufficiently differentiate the customer experience for Learners, including product interactions, we may not attract or retain Learners at the same levels.
Computer malware, viruses, hacking, phishing attacks and spamming could harm our business and results of operations.
Computer malware, viruses, physical or electronic break-ins, and similar disruptions could lead to interruptions and delays in our service and operations and loss, misuse or theft of data. Computer malware, viruses, computer hacking and phishing attacks against online networking platforms have become more prevalent and may occur on our systems in the future. We believe that we could be a target for such attacks because of the incidence of hacking among students.
Any attempts by hackers to disrupt our website service or our internal systems, if successful, could harm our business, be expensive to remedy and damage our reputation or brand. Our Cyber Liability/Tech E&O insurance may not be sufficient to cover significant expenses and losses related to direct attacks on our website or internal system. Efforts to prevent hackers from entering our computer systems are expensive to implement and may limit the functionality of our services. Though it is difficult to determine what, if any, harm may directly result from any specific interruption or attack, any failure to maintain performance, reliability, security and availability of our offerings and technical infrastructure may harm our reputation, brand and our ability to attract Learners and Experts to our platform. Any significant disruption to our website or internal systems could result in a loss of Learners and Experts and, particularly if disruptions occur during the peak periods at the beginnings of each academic term, could adversely affect our business and results of operations.
Additionally, depending on the nature of the information compromised, in the event of a security breach or other privacy or security related incident, we may also have obligations to notify affected individuals and regulators about the incident, and we may need to provide some form of remedy, such as a subscription to credit monitoring services, payment of significant fines or payment of compensation in connection with a class-action settlement (including under international and state privacy laws). Such breach notification laws continue to evolve and may be inconsistent from one jurisdiction to another. Complying with these obligations could cause us to incur substantial costs and could increase negative publicity surrounding any incident that compromises our, our users’, our employees’ or other confidential or personal information.
Our platform contains open source software components, and failure to comply with the terms of the underlying licenses could restrict our ability to market or operate our platform.
We use open source software in connection with our technology and services. Some open source software licenses require those who distribute open source software as part of their software to publicly disclose all or part of the source code (including
proprietary code) to such software and/or make available any derivative works of the open source code on unfavorable terms or at no cost. The use of such open source code may ultimately require us to replace certain code used on our platform or discontinue certain aspects of our platform. From time to time, we may face claims from third parties claiming infringement of their intellectual property rights, or demanding the release or license of the open source software or derivative works that we developed using such software (which could include our proprietary source code) or otherwise seeking to enforce the terms of the applicable open source license. These claims could result in litigation and could require us to pay substantial damages, publicly release the affected portions of our source code, be limited in or cease using the implicated software unless and until we can re-engineer such software to avoid infringement or change the use of, or remove, the implicated open source software.
In addition to risks related to license requirements, use of certain open source software can lead to greater risks than use of third-party commercial software, as the original developers of open source code generally do not provide warranties (with respect to, for example, non-infringement or functionality) or indemnities or other contractual protections. Our use of open source software may also present additional security risks because the source code for open source software is publicly available, which may make it easier for hackers and other third parties to determine how to breach our website and systems that rely on open source software. Any of these risks could be difficult to eliminate or manage.
Our business accepts payment by credit card that, among other payment methods, are subject to government regulations and other requirements.
In order to process credit card payments, we are required to comply with payment rules established by payment card networks, such as the Payment Card Industry and its Data Security Standard. Our failure to comply with these laws or requirements could result in fines or impact our ability to accept payments in the future. Any restrictions that impact our ability to accept payments in the future will affect our business, including loss of credit card acceptance privileges. Some jurisdictions have adopted laws that govern payments and other financial activities. These laws could require us to obtain money transmitter licenses, or other licenses or approval for financial transactions, that may cause disruption regarding our ability to accept credit card payments and thereby impacting our sales and revenue.
If we do not retain our senior management team and key employees, we may not be able to sustain our growth or achieve our business objectives.
Our future success is substantially dependent on the continued service of our senior management team. We do not maintain key-person insurance on any of our employees, including our senior management team, other than the key-person insurance policy on Mr. Cohn. The loss of the services of any individual on our senior management team could make it more difficult to successfully operate our business and pursue our business goals.
Our future success also depends heavily on the retention of personnel from our software engineering, data science, product, design, marketing, sales and customer service teams that are necessary to continue to attract and retain customers in our offerings, thereby generating revenue for us. In particular, our highly-skilled technical employees are responsible for maintaining and enhancing our products and platform, which ultimately have a significant impact on customer satisfaction and retention. Competition for these employees is heightened. As a result, we may be unable to attract or retain these key personnel that are critical to our success, resulting in harm to our relationships with customers, loss of expertise or know-how and unanticipated recruitment and training costs.
Risks Related to Regulations
Our activities are subject to federal and state laws and regulations and other requirements and these regulations are subject to change.
Many jurisdictions have or are considering enacting privacy or data protection laws or regulations relating to the collection, use, storage, transfer, disclosure and/or other processing of personal data. Such laws and regulations may include data residency or data localization requirements (which generally require that certain types of data collected within a certain country be stored and processed within that country), data export restrictions or international transfer laws (which prohibit or impose conditions upon the transfer of such data from one country to another), requirements that companies implement privacy or data protection and security policies or requirements that companies grant individuals certain rights, such as the right to access, correct and delete personal data stored or maintained by such companies, be informed of security breaches that affect their personal data or provide consent to use their personal data for other purposes. While we have implemented various measures intended to enable us to comply with applicable privacy or data protection laws, regulations and contractual obligations, these measures may not always be effective and do not guarantee compliance.
In addition, privacy or data protection laws and regulations may be modified, interpreted and applied in an inconsistent manner from one jurisdiction to another, and may conflict with one another, other requirements or legal obligations or our practices. Further, the existence and need to comply in certain markets could impact our ability to offer our platform in those markets (without taking additional compliance steps). As we continue to expand into new markets outside the U.S., cultural
norms around privacy or data protection will vary from country to country and can drive a need to localize or customize certain features of our platform in order to address varied privacy or data protection concerns, which can add cost and time to our development of new features and platform enhancements.
Changes in laws or regulations relating to consumer data privacy or data protection, or any actual or perceived failure by us to comply with such laws and regulations or our privacy policies, could materially and adversely affect our business.
We receive, collect, store, process, transfer and use personal data and other user data. The effectiveness of our ability to offer our platform to users relies on the collection, storage and use of this data concerning freelancers and other users, including personally identifying or other sensitive data. Our collection and use of this data might raise privacy and data protection concerns, which could negatively impact the demand for our services. Privacy and data protection laws could restrict or add regulatory and compliance processes to our ability to effectively use and profit from those services.
There are numerous Federal, state and international laws and regulations regarding privacy, data protection, information security and the collection, storing, sharing, use, processing, transfer, disclosure and protection of personal data and other content (such as the CAN-SPAM Act of 2003, the TCPA, the FCRA, FTC guidelines related to communications with consumers, COPPA, CPRA, GDPR, among others), the scope of which are changing, subject to differing interpretations, and may be inconsistent among countries or conflict with other laws and regulations. We are also subject to the terms of our privacy policies and obligations to third parties related to privacy, data protection and information security. We strive to comply with applicable laws, regulations, policies and other legal obligations relating to privacy, data protection and information security to the extent possible. The costs of compliance with, and other burdens imposed by, such laws and regulations that are applicable to our business operations may limit the use and adoption of our services and reduce overall demand for them. However, the regulatory framework for privacy and data protection worldwide is, and is likely to remain for the foreseeable future, uncertain and complex, and it is possible that these or other actual or alleged obligations may be interpreted and applied in a manner that we do not anticipate or that is inconsistent from one jurisdiction to another and may conflict with other rules or our practices. Further, any significant change to applicable laws, regulations or industry practices regarding the collection, use, retention, security or disclosure of personal data, or their interpretation, or any changes regarding the manner in which the consent of users or other data subjects for the collection, use, retention or disclosure of such data must be obtained, could increase our costs and require us to modify our services and features, possibly in a material manner, which we may be unable to complete, and may limit our ability to store and process user data or develop new services and features.
If we were found in violation of any applicable privacy or data protection laws or regulations, our business may be materially and adversely affected and we would likely have to change our business practices and potentially the services and features available through our platform. In addition, these laws and regulations could impose significant costs on us and could make it more difficult for us to use our current technology to promote certain offerings and connect Experts with Learners. In addition, if a breach of data security were to occur, or other violation of privacy or data protection laws and regulations were to be alleged, solutions may be perceived as less desirable and our business, prospects, financial condition and results of operations could be materially and adversely affected.
We also expect that there will continue to be new laws, regulations and industry standards concerning privacy, data protection and information security proposed and enacted in various jurisdictions, such as those passed in Nevada, California and other states, which are continuing to emerge and evolve. For example, California passed the California Consumer Privacy Act (“CCPA”) that became effective on January 1, 2020, and passed the California Privacy Rights and Enforcement Act of 2020 (“CPRA”) in November 2020, which further expands the CCPA with additional data privacy compliance requirements that may impact our business, and establishes a regulatory agency dedicated to enforcing those requirements. These laws may lead other states to pass comparable legislation, with potentially greater penalties and more rigorous compliance requirements relevant to our business. The effects of the CPRA, the CCPA and other similar state or federal laws, are significant and may require us to modify our data processing practices and policies and to incur substantial costs and potential liability in an effort to comply with such legislation. Additionally, the CCPA and other legal and regulatory changes are making it easier for certain individuals to opt-out of having their personal data processed and disclosed to third parties through various opt-out mechanisms, which could result in an increase to our operational costs to ensure compliance with such legal and regulatory changes. In recent years, there has also been an increase in attention to and regulation of data protection and data privacy across the globe, including in the U.S. with the increasingly active approach of the Federal Trade Commission (“FTC”) to enforcing data privacy under the FTC Act Section 5 of the Unfair and Deceptive Acts framework.
Any failure or perceived failure by us to comply with our posted privacy policies, our privacy-related obligations to users or other third parties, or any other legal obligations or regulatory requirements relating to privacy, data protection or information security may result in governmental investigations or enforcement actions, litigation, claims or public statements against us by consumer advocacy groups or others and could result in significant liability, cause our users to lose trust in us and otherwise materially and adversely affect our reputation and business. Furthermore, the costs of compliance with, and other burdens imposed by, the laws, regulations and policies that are applicable to the businesses of our users may limit the adoption
and use of, and reduce the overall demand for, our platform. Additionally, if third parties we work with violate applicable laws, regulations or agreements, such violations may put our users’ data at risk, could result in governmental investigations or enforcement actions, fines, litigation, claims or public statements against us by consumer advocacy groups or others and could result in significant liability, cause our users to lose trust in us and otherwise materially and adversely affect our reputation and business. Further, public scrutiny of, or complaints about, technology companies or their data handling or data protection practices, even if unrelated to our business, industry or operations, may lead to increased scrutiny of technology companies, including us, and may cause government agencies to enact additional regulatory requirements, or to modify their enforcement or investigation activities, which may increase our costs and risks.
Additionally, certain actions of our users that are deemed to be a misuse of or unauthorized disclosure of another user’s personal data could negatively affect our reputation and brand and impose liability on us. While we have adopted policies regarding the misuse or unauthorized disclosure of personal data obtained through our services by our users and retain authority to put a hold on or permanently disable user accounts, users could nonetheless misuse or disclose another user’s personal data. The safeguards we have in place may not be sufficient to avoid liability on our part or avoid harm to our reputation and brand, especially if such misuse or unauthorized disclosure of personal data was high profile, which could adversely affect our ability to expand our user base, and our business and financial results.
If the personally identifiable information we collect from Learners or Experts is unlawfully acquired, accessed or obtained, we could be required to pay substantial fines and bear the cost of investigating the data breach and providing notice to individuals whose personally identifiable information was unlawfully accessed.
In providing services to Learners and contracting with Experts to provide offerings to Learners, we collect personally identifiable information from Learners, prospective Learners and those Experts, such as names, birth dates, contact information and payment information as well as limited access to social security numbers of employees and Experts through third party systems. In the event that the personally identifiable information is unlawfully accessed or acquired, the majority of states and many jurisdictions have laws that require institutions to investigate and immediately disclose the data breach to impacted individuals, usually in writing. In addition to costs associated with investigating and fully disclosing a data breach in such instances, we could be subject to substantial monetary fines or private claims by affected parties and our reputation would likely be harmed.
Risks Related to Intellectual Property
We operate in an industry with extensive intellectual property litigation, and we have been, and may be in the future, subject to claims related to a violation of third party’s intellectual property rights. Such claims against us or our important vendors and suppliers, even where meritless, can be costly to defend and may hurt our business, results of operations and financial condition.
Our success depends, in part, upon our ability to avoid infringing intellectual property rights owned by others and being able to resolve claims of intellectual property infringement without major financial expenditures or adverse consequences. The technology and software fields generally are characterized by extensive intellectual property litigation and many companies that own, or claim to own, intellectual property have aggressively asserted their rights. From time to time, we have been and may be subject to legal proceedings and claims relating to the intellectual property rights of others, and we expect that third parties will assert intellectual property claims against us, particularly as we expand the complexity and scope of our business. In addition, some of our agreements with certain third parties may require us to indemnify others against claims that our platform infringes a third party’s intellectual property rights.
Future litigation may be necessary to defend against intellectual property infringement claims or to establish our proprietary rights. Some of our competitors have substantially greater resources than we do and would be able to sustain the costs of complex intellectual property litigation to a greater degree and for longer periods of time than we could. In addition, patent holding companies that focus solely on extracting royalties and settlements by enforcing patent rights may target us. Regardless of whether claims that we are infringing patents or other intellectual property rights have any merit, these claims are time-consuming and costly to evaluate and defend and could:
•hurt our reputation;
•adversely affect our relationships with our current or future Learners, Experts or other instructors or business relationships;
•cause delays or stoppages in providing our offerings;
•divert management’s attention and resources;
•require technology changes to our platform or other software that could cause us to incur substantial cost;
•subject us to significant liabilities; and
•require us to cease some or all of our activities.
In addition to liability for monetary damages against us, which may include attorneys’ fees and/or treble damages in the event of a finding of willful infringement, or, in some circumstances, damages against Experts, we may be prohibited from developing, commercializing or continuing to provide some or all of our bundled technology-enabled solutions unless we obtain licenses from, and pay royalties to, the holders of the patents or other intellectual property rights, which may not be available on commercially favorable terms, or at all.
Failure to adequately protect our intellectual property and other proprietary rights could adversely affect our business, results of operations and financial conditions.
Our ability to compete effectively depends, in part, upon protection of our rights in trademarks, trade names, trade secrets, copyrights and other intellectual property rights. We rely on and plan to rely on contractual provisions, confidentiality procedures, and agreements, and trademark, copyright, unfair competition, trade secret and other laws to protect our intellectual property and other proprietary rights, and such measures may be inadequate. We may be unable to preclude third parties from misappropriating or infringing our technology and intellectual property. Litigation may be necessary to enforce our intellectual property rights and protect our proprietary information. Any litigation or claims brought by us could result in substantial costs and diversion of our resources. If the protection of our intellectual property and proprietary rights is inadequate to prevent use or misappropriation by third parties, the value of our brand and other intangible assets may be diminished, competitors may be able to more effectively mimic our service and methods of operations, the perception of our business and service to customers and potential customers may become confused in the marketplace and our ability to attract customers may be adversely affected.
Third parties may challenge any copyrights, trademarks and other intellectual property and proprietary rights owned or held by us. Third parties may knowingly or unknowingly infringe, misappropriate or otherwise violate our patents, copyrights, trademarks and other proprietary rights and we may not be able to prevent infringement, misappropriation or other violation without substantial expense to us. Additionally, if we fail to protect our domain names, it could adversely affect our reputation and brand and make it more difficult for students to find our website, our content and our services. If we pursue litigation to assert our intellectual property or proprietary rights, an adverse decision could limit our ability to assert our intellectual property or proprietary rights, limit the value of our intellectual property or proprietary rights or otherwise negatively impact our business, financial condition and results of operations.
In addition, while we have written contracts with Learners and Experts (either directly or through related and affiliated entities) that establish the terms and conditions of the relationships memorialized therein, Learners and Experts could seek to challenge those terms and conditions, including but not limited to network access, recorded sessions, confidentiality, content restrictions, disclosure provisions and other intellectual property rights. We have not faced litigation on these agreements or the provisions therein and accordingly there is uncertainty as to whether any or all of these protective provisions would be enforceable.
Risks Related to the Reverse Recapitalization, Ownership of Class A Common Stock and Our Status as a Public Company
Our quarterly operating results have fluctuated in the past and may do so in the future, which could cause our stock price to decline.
Our quarterly operating results have historically fluctuated due to seasonality and changes in our business, and our future operating results may vary significantly from quarter to quarter due to a variety of factors, many of which are beyond our control. You should not rely on period-to-period comparisons of our operating results as an indication of our future performance. Factors that may cause fluctuations in our quarterly operating results include, but are not limited to, the following:
•timing of our costs incurred in connection with the launch of new offerings and the delay in receiving revenue from these new offerings, which delay may last for several years;
•seasonal variation driven by the seasonal nature of traditional academic calendars;
•changes in Learner purchases, utilization and retention levels in our offerings;
•changes in our key metrics or the methods used to calculate our key metrics;
•changes in our pricing;
•changes in the mix of our product offerings;
•timing and amount of our marketing and sales expenses;
•costs necessary to improve and maintain our software platform; and
•changes in the prospects of the economy generally, which could alter current or prospective customers’ spending priorities or could increase the time it takes us to launch new offerings.
Our operating results may fall below the expectations of market analysts and investors in some future periods, which could cause the market price of Class A common stock, par value $0.0001 per share (the “Class A Common Stock”) to decline substantially.
An active trading market for Class A Common Stock may not develop and you may not be able to sell your shares of Class A Common Stock.
Prior to the closing of the Reverse Recapitalization, there was no public market for Class A Common Stock. Although we have listed the Class A Common Stock on the New York Stock Exchange (the “NYSE”), an active trading market may never develop or be sustained. If an active market for the Class A Common Stock does not develop or is not sustained, it may be difficult for you to sell shares at an attractive price or at all.
The trading price of the shares of Class A Common Stock may be volatile, and purchasers of the Class A Common Stock could incur substantial losses.
Our stock price may be volatile. The stock market in general and the market for technology companies and learning technology companies in particular have experienced extreme volatility that has often been unrelated to the operating performance of particular companies. As a result of this volatility, investors may not be able to sell their Class A Common Stock at or above the price paid for the shares. The market price for our Class A Common Stock, $ may be influenced by many factors, including:
•actual or anticipated variations in our operating results;
•changes in financial estimates by us or by any securities analysts who might cover our stock;
•conditions or trends in our industry;
•changes as a result of the COVID-19 pandemic or similar macroeconomic events;
•stock market price and volume fluctuations of comparable companies and, in particular, those that operate in the software and information technology industries;
•announcements by us or our competitors of new product or service offerings, significant acquisitions, strategic partnerships or divestitures;
•capital commitments;
•investors’ general perception of our company and our business;
•recruitment or departure of key personnel; and
•sales of Class A Common Stock, including sales by our directors and officers or specific stockholders.
In addition, in the past, stockholders have initiated class action lawsuits against technology companies following periods of volatility in the market prices of these companies’ stock. Such litigation, if instituted against us, could cause us to incur substantial costs and divert management’s attention and resources from our business.
If equity research analysts do not publish research or reports or publish unfavorable research or reports, about us, our business or our market, our stock price and trading volume could decline.
The trading market for Class A Common Stock will be influenced by the research and reports that equity research analysts publish about us and our business. In the event we do have equity research analyst coverage, we will not have any control over the analysts or the content and opinions included in their reports. The price of our stock could decline if one or more equity research analysts downgrade our stock or issue other unfavorable commentary or research. If one or more equity research analysts ceases coverage of our company or fails to publish reports on us regularly, demand for our stock could decrease, which in turn could cause our stock price or trading volume to decline.
Concentration of ownership among members of our senior management, our existing directors and principal stockholders may prevent new investors from influencing significant corporate decisions.
Concentration of ownership among members of our senior management, our existing directors and principal stockholders may prevent new investors from influencing significant corporate decisions. As a result, these persons, if they were to act together, would be able to significantly influence all matters requiring stockholder approval, including the election and removal of directors, any merger, consolidation, sale of all or substantially all of our assets or other significant corporate transactions.
For example, Mr. Cohn, our Founder, Chairman & Chief Executive Officer, has the right to designate a certain number of directors based on his stock ownership and currently has the right to designate three directors.
Moreover, some of these persons or entities may have interests different than yours. For example, because many of these stockholders have held their shares for a long period, they may be more interested in selling our company to an acquirer than other investors, or they may want us to pursue strategies that deviate from the interests of other stockholders.
We are an “emerging growth company” and as a result of the reduced disclosure and governance requirements applicable to emerging growth companies, Nerdy Inc.’s Class A Common Stock may be less attractive to investors.
We are an “emerging growth company,” as defined in the JOBS Act, and we may take advantage of certain exemptions and relief from various reporting requirements that are applicable to other public companies that are not “emerging growth companies.” In particular, while we are an “emerging growth company,” we will not be required to comply with the auditor attestation requirements of Section 404(b) of the Sarbanes-Oxley Act of 2002, or the Sarbanes-Oxley Act; we will be exempt from any rules that could be adopted by the Public Company Accounting Oversight Board requiring mandatory audit firm rotations or a supplement to the auditor’s report on financial statements; we will be subject to reduced disclosure obligations regarding executive compensation in our periodic reports and proxy statements; and we will not be required to hold non-binding advisory votes on executive compensation or stockholder approval of any golden parachute payments not previously approved.
In addition, the JOBS Act provides that an emerging growth company can take advantage of an extended transition period for complying with new or revised accounting standards. This allows an emerging growth company to delay the adoption of certain accounting standards until those standards would otherwise apply to private companies. We have elected not to “opt out” of such extended transition period, which means that when a standard is issued or revised and it has different application dates for public or private companies, we will adopt the new or revised standard at the time private companies adopt the new or revised standard and will do so until such time that we either (i) irrevocably elect to “opt out” of such extended transition period or (ii) no longer qualify as an emerging growth company.
We may be an “emerging growth company” until the fiscal year-end following the fifth anniversary of the completion of Nerdy Inc.’s initial public offering, though we may cease to be an “emerging growth company” earlier under certain circumstances, including if (i) we have more than $1,070,000 thousand in annual revenue in any fiscal year, (ii) the market value of Class A Common Stock that is held by non-affiliates exceeds $700,000 thousand as of any June 30 or (iii) we issue more than $1,000,000 thousand of non-convertible debt over a three-year period.
The exact implications of the JOBS Act are subject to interpretation and guidance by the U.S. Securities and Exchange Commission (the “SEC”) and other regulatory agencies, and we cannot assure you that we will be able to take advantage of all of the benefits of the JOBS Act. In addition, investors may find the Class A Common Stock less attractive to the extent we rely on the exemptions and relief granted by the JOBS Act. If some investors find the Class A Common Stock less attractive as a result, there may be a less active trading market for the Class A Common Stock and our stock price may decline or become more volatile.
We will incur significant increased costs to implement an effective system of internal controls and as a result of operating as a public company, and our management will be required to devote substantial time to public company compliance initiatives. If we fail to maintain effective internal control over financial reporting and effective disclosure controls and procedures, we may not be able to accurately report our financial results in a timely manner or prevent fraud, which may adversely affect investor confidence in our company.
We are not currently required to comply with the rules of the SEC implementing Section 404 of the Sarbanes-Oxley Act and, therefore, we are not required to make a formal assessment of the effectiveness of our internal control over financial reporting for that purpose. As a public company, we are required to comply with the SEC’s rules implementing Sections 302 and 404 of the Sarbanes-Oxley Act, which require management to certify financial and other information in our quarterly and annual reports and provide an annual management report on the effectiveness of controls over financial reporting. Although we will be required to disclose changes made in our internal controls and procedures on a quarterly basis, we are not required to make our first annual assessment of our internal control over financial reporting pursuant to Section 404 until the year following our first annual report required to be filed with the SEC. As an emerging growth company, our independent registered public accounting firm will not be required to formally attest to the effectiveness of our internal control over financial reporting pursuant to Section 404 until the later of the year following our first annual report required to be filed with the SEC or the date we are no longer an emerging growth company. At such time, our independent registered public accounting firm may issue a report that is adverse in the event it is not satisfied with the level at which our controls are documented, designed or operating. Nerdy has identified material weaknesses in its internal control over financial reporting. See “—We have identified material weaknesses in our internal control over financial reporting. This could result in material misstatements in our historical financial statements and, if we are unable to successfully remediate any current or future material weaknesses, the accuracy and timing of our financial reporting may be adversely affected, investors may lose confidence in the accuracy and
completeness of our financial statements and the market price of our Class A Common Stock may be materially and adversely affected.”
To comply with the requirements of being a public company, we may need to undertake actions, such as implementing new internal controls and procedures and hiring additional accounting or internal audit staff. Testing and maintaining internal control can divert our management’s attention from other matters that are important to the operation of our business. In addition, when evaluating our internal control over financial reporting, we may identify material weaknesses that we may not be able to remediate in time to meet the applicable deadline imposed upon us for compliance with the requirements of Section 404. If we identify any material weaknesses in our internal controls over financial reporting or we are unable to comply with the requirements of Section 404 in a timely manner or assert that our internal control over financial reporting is effective, or if our independent registered public accounting firm is unable to express an opinion as to the effectiveness of our internal control over financial reporting once we are no longer an emerging growth company, investors may lose confidence in the accuracy and completeness of our financial reports. As a result, the market price of the Class A Common Stock could be materially adversely affected.
Because we do not anticipate paying any cash dividends on the Class A Common Stock in the foreseeable future, capital appreciation, if any, will be your sole source of gains and you may never receive a return on your investment.
You should not rely on an investment in the Class A Common Stock to provide dividend income. We have not declared or paid cash dividends on the Class A Common Stock to date. We currently intend to retain our future earnings, if any, to fund the development and growth of our business. In addition, the terms of our existing credit facility preclude, and the terms of any future debt agreements we may elect to utilize are likely to similarly preclude us from paying dividends. As a result, capital appreciation, if any, of the Class A Common Stock will be your sole source of gain for the foreseeable future. Investors seeking cash dividends should not purchase Class A Common Stock.
We will incur increased costs and demands upon management as a result of being a public company.
As a public company listed in the U.S., we will incur significant additional legal, accounting and other costs. These additional costs could negatively affect our financial results. In addition, changing laws, regulations and standards relating to corporate governance and public disclosure, including regulations implemented by the SEC and the NYSE, may increase legal and financial compliance costs and make some activities more time-consuming. These laws, regulations and standards are subject to varying interpretations and, as a result, their application in practice may evolve over time as new guidance is provided by regulatory and governing bodies. We intend to invest resources to comply with evolving laws, regulations and standards, and this investment may result in increased general and administrative expenses and a diversion of management’s time and attention from revenue-generating activities to compliance activities. If, notwithstanding our efforts to comply with new laws, regulations and standards, we fail to comply, regulatory authorities may initiate legal proceedings against us and our business may be harmed.
Failure to comply with these rules might also make it more difficult for us to obtain some types of insurance, including director and officer liability insurance, and we might be forced to accept reduced policy limits and coverage or incur substantially higher costs to obtain the same or similar coverage. The impact of these events could also make it more difficult for us to attract and retain qualified persons to serve on our board of directors, on committees of our board of directors or as members of senior management.
We are subject to risks related to taxation in the U.S.
Significant judgments based on interpretations of existing tax laws or regulations are required in determining our provision for income taxes. Our effective income tax rate could be adversely affected by various factors, including, but not limited to, changes in the mix of earnings in tax jurisdictions with different statutory tax rates, changes in the valuation of deferred tax assets and liabilities, changes in existing tax policies, laws, regulations or rates, changes in the level of non-deductible expenses (including share-based compensation), changes in the location of our operations, changes in our future levels of research and development spending, mergers and acquisitions or the result of examinations by various tax authorities. Although we believe our tax estimates are reasonable, if the U.S. Internal Revenue Service or other taxing authority disagrees with the positions taken on our tax returns, we could have additional tax liability, including interest and penalties. If material, payment of such additional amounts upon final adjudication of any disputes could have a material impact on our results of operations and financial position.
Future interpretations of existing accounting standards could adversely affect our operating results.
Generally accepted accounting principles in the United States of America (“GAAP”), are subject to interpretation by the Financial Accounting Standards Board (the “FASB”), the American Institute of Certified Public Accountants (the “AICPA”), the SEC and various other bodies formed to promulgate and interpret appropriate accounting principles. A change in these
principles or interpretations could have a significant effect on our reported financial results, and they could affect the reporting of transactions completed before the announcement of a change.
Our bylaws provide that the Court of Chancery of the State of Delaware will be the exclusive forum for certain disputes between us and our stockholders, which could limit our stockholders’ ability to obtain a favorable judicial forum for disputes with us or our directors, officers or employees.
Our bylaws that became effective upon the closing of the Reverse Recapitalization specifies that, unless we consent in writing to the selection of an alternative forum, the Court of Chancery of the State of Delaware will be the sole and exclusive forum for most legal actions involving actions brought against us by stockholders; provided that, if and only if the Court of Chancery of the State of Delaware dismisses any such action for lack of subject matter jurisdiction, such action may be brought in another state or federal court sitting in the State of Delaware. Our bylaws provide that the federal district courts of the U.S. will be the exclusive forum for the resolution of any complaint asserting a cause of action against us or any of our directors, officers, employees or agents and arising under the Securities Act. We believe these provisions may benefit us by providing increased consistency in the application of Delaware law and federal securities laws by chancellors and judges, as applicable, particularly experienced in resolving corporate disputes, efficient administration of cases on a more expedited schedule relative to other forums and protection against the burdens of multi-forum litigation. However, these provisions may have the effect of discouraging lawsuits against our directors and officers. The choice of forum provision requiring that the Court of Chancery of the State of Delaware be the exclusive forum for certain actions would not apply to suits brought to enforce any liability or duty created by the Exchange Act.
There is uncertainty as to whether a court would enforce such provisions, and the enforceability of similar choice of forum provisions in other companies’ charter documents has been challenged in legal proceedings. While the Delaware courts have determined that such choice of forum provisions are facially valid, a stockholder may nevertheless seek to bring a claim in a venue other than those designated in the exclusive forum provisions, and there can be no assurance that such provisions will be enforced by a court in those other jurisdictions. If a court were to find these types of provisions to be inapplicable or unenforceable, and if a court were to find the exclusive forum provision in our bylaws to be inapplicable or unenforceable in an action, we may incur additional costs associated with resolving the dispute in other jurisdictions, which could materially adversely affect our business.
Charles Cohn, Nerdy Inc.’s Founder, Chairman & Chief Executive Officer, beneficially owns a significant portion of Nerdy Inc.’s Common Stock and has significant influence over us.
Charles Cohn beneficially owns approximately 25.9% of the outstanding Class A Common Stock, assuming conversion of his Class B common Stock and all other shares of Class B common Stock. Furthermore, so long as Mr. Cohn beneficially owns certain specified percentages of the Class A Common Stock owned by him at the Closing, Mr. Cohn will have rights to nominate up to three directors to the Nerdy Inc. Board of Directors, and will also have consent rights with respect to other parties’ nominees under the Stockholders Agreement. As long as Mr. Cohn owns or controls a significant percentage of outstanding voting power, he will have the ability to strongly influence all corporate actions requiring stockholder approval, including the election and removal of directors and the size of our board of directors, any amendment of our certificate of incorporation or bylaws, or the approval of any merger or other significant corporate transaction, including a sale of substantially all of our assets. Mr. Cohn may have interests different than yours. For example, because Mr. Cohn’s Common Stock was obtained at prices substantially below the current trading price of the Class A Common Stock and has held such interests for a longer period, he may be more interested in a transaction involving the sale of Nerdy Inc. or Mr. Cohn may want Nerdy Inc. to pursue strategies that deviate from your interests.
We may be required to subsequently take write-downs or write-offs, restructuring and impairment or other charges that could have a significant negative effect on our financial condition, results of operations and the share price of our securities, which could cause you to lose some or all of your investment.
We may incur additional costs and expenses and we may be forced to later write-down or write-off assets, incur mark-to-market losses on our earnout share and warrant liabilities, restructure our operations or incur impairment or other charges that could result in our recognizing losses. Unexpected risks may arise and previously known risks may materialize in a manner not consistent with our preliminary risk analysis. If any of these risks materialize, this could have a material adverse effect on our financial condition and results of operations and could contribute to negative market perceptions about our securities or Nerdy Inc. Accordingly, shareholders could suffer a reduction in the value of their shares and warrants.
We are an emerging growth company and a smaller reporting company within the meaning of the Securities Act, and if we take advantage of certain exemptions from disclosure requirements available to emerging growth companies or smaller reporting companies, this could make our securities less attractive to investors and may make it more difficult to compare our performance with other public companies.
We are an “emerging growth company” within the meaning of the Securities Act, as modified by the JOBS Act, and we may take advantage of certain exemptions from various reporting requirements that are applicable to other public companies that are not emerging growth companies including, but not limited to, not being required to comply with the auditor attestation requirements of Section 404 of the Sarbanes-Oxley Act, reduced disclosure obligations regarding executive compensation in our periodic reports and proxy statements, and exemptions from the requirements of holding a nonbinding advisory vote on executive compensation and shareholder approval of any golden parachute payments not previously approved. As a result, our shareholders may not have access to certain information they may deem important. We could be an emerging growth company for up to five years following our initial registration, although circumstances could cause us to lose that status earlier, including if the market value of our Class A Common Stock held by non-affiliates exceeds $700,000 thousand as of any June 30 before that time, in which case we would no longer be an emerging growth company as of the following December 31. We cannot predict whether investors will find our securities less attractive because we will rely on these exemptions. If some investors find our securities less attractive as a result of our reliance on these exemptions, the trading prices of our securities may be lower than they otherwise would be, there may be a less active trading market for our securities and the trading prices of our securities may be more volatile.
Further, Section 102(b)(1) of the JOBS Act exempts emerging growth companies from being required to comply with new or revised financial accounting standards until private companies (that is, those that have not had a Securities Act registration statement declared effective or do not have a class of securities registered under the Exchange Act) are required to comply with the new or revised financial accounting standards. The JOBS Act provides that a company can elect to opt out of the extended transition period and comply with the requirements that apply to non-emerging growth companies but any such an election to opt out is irrevocable. We have elected not to opt out of such extended transition period which means that when a standard is issued or revised and it has different application dates for public or private companies, we, as an emerging growth company, can adopt the new or revised standard at the time private companies adopt the new or revised standard. This may make comparison of our financial statements with another public company that is neither an emerging growth company nor an emerging growth company that has opted out of using the extended transition period difficult or impossible because of the potential differences in accounting standards used.
Additionally, we are a “smaller reporting company” as defined in Item 10(f)(1) of Regulation S-K. Smaller reporting companies may take advantage of certain reduced disclosure obligations, including, among other things, providing only two years of audited financial statements. We expect to remain a smaller reporting company until the last day of any fiscal year for so long as either (1) the market value of our common stock held by non-affiliates does not equal or exceed $250,000 thousand as of the prior June 30th, or (2) our annual revenues did not equal or exceed $100,000 thousand during such completed fiscal year and the market value of our common stock held by non-affiliates did not equal or exceed $700,000 thousand as of the prior June 30th. To the extent we take advantage of such reduced disclosure obligations, it may also make comparison of our financial statements with other public companies difficult or impossible.
Compliance obligations under the Sarbanes-Oxley Act may require substantial financial and management resources and increase the time and costs of completing a business combination.
Nerdy Inc. is a publicly reporting company required to comply with Section 404 of the Sarbanes-Oxley Act and our management may not be able to effectively and timely implement controls and procedures that adequately respond to the increased regulatory compliance and reporting requirements. If we are not able to implement the requirements of Section 404, including any additional requirements once we are no longer an emerging growth company, in a timely manner or with adequate compliance, we may not be able to assess whether its internal control over financial reporting are effective, which may subject us to adverse regulatory consequences and could harm investor confidence and the market price of Class A Common Stock. Additionally, once we are no longer an emerging growth company, we will be required to comply with the independent registered public accounting firm attestation requirement on our internal control over financial reporting.
The price of Nerdy Inc.’s Class A Common Stock and Nerdy Inc. warrants may be volatile.
The price of Class A Common Stock and Nerdy Inc. warrants may fluctuate due to a variety of factors, including:
•changes in the industries in which Nerdy Inc. and its customers operate;
•variations in its operating performance and the performance of its competitors in general;
•material and adverse impact of the COVID-19 pandemic on the markets and the broader global economy;
•actual or anticipated fluctuations in Nerdy Inc.’s quarterly or annual operating results;
•publication of research reports by securities analysts about Nerdy Inc. or its competitors or its industry;
•the public’s reaction to Nerdy Inc.’s press releases, its other public announcements and its filings with the SEC;
•Nerdy Inc.’s failure or the failure of its competitors to meet analysts’ projections or guidance that Nerdy Inc. or its competitors may give to the market;
•additions and departures of key personnel, including Charles Cohn, Nerdy Inc.’s Founder, Chairman & Chief Executive Officer;
•changes in laws and regulations affecting its business;
•commencement of, or involvement in, litigation involving Nerdy Inc.;
•changes in Nerdy Inc.’s capital structure, such as future issuances of securities or the incurrence of additional debt;
•the volume of shares of Class A Common Stock available for public sale; and
•general economic and political conditions such as recessions, interest rates, fuel prices, foreign currency fluctuations, international tariffs, social, political and economic risks and acts of war or terrorism.
These market and industry factors may materially reduce the market price of Class A Common Stock and Nerdy Inc. warrants regardless of the operating performance of Nerdy Inc.
A significant portion of our total outstanding shares are restricted from immediate resale but may be sold into the market in the near future. This could cause the market price of Class A Common Stock to drop significantly, even if Nerdy Inc.’s business is doing well.
Sales of a substantial number of shares of Class A Common Stock in the public market could occur at any time. These sales, or the perception in the market that the holders of a large number of shares intend to sell shares, could reduce the market price of Class A Common Stock.
Upon completion of the Reverse Recapitalization, (i) the legacy Nerdy LLC holders (the “Legacy Nerdy Holders”) own, collectively, approximately 55% of our outstanding common stock, which includes (A) Class A Common Stock and (B) units of Nerdy LLC (the “OpCo Units”) (and an equivalent number of Class B common stock, par value $0.0001 per share (the “Class B Common Stock”) (together with the Class A Common Stock, the “Common Stock”)) that may be exchanged into Class A Common Stock, (ii) the TPG Pace Initial Stockholders own approximately 9% of the outstanding Common Stock and (iii) the purchasers in a private placement financing (the “PIPE Financing”) and the forward purchase agreements (the “FPA Financing”) own approximately 18% of the outstanding Common Stock, in each case, assuming that none of TPG Pace’s outstanding public shares are redeemed in connection with the Reverse Recapitalization. These percentages (i) represent 86,162,788 shares of common stock issued to the holders of shares of equity securities of Nerdy Inc. at the closing of the Reverse Recapitalization,. The number of shares of Common Stock to be issued to the Legacy Nerdy Holders was based on an enterprise value of $1,250,000 thousand (subject to certain debt related adjustments) and shall consist of (i) equity consideration valued at $10.00 per share/unit in respect of the remaining portion of Nerdy LLC’s enterprise value after deducting an amount of cash equal to the excess of the amount of available cash over $250,000 thousand (but not to exceed $388,200 thousand) paid to holders of Nerdy LLC equity, plus (ii) certain Nerdy warrants, plus (iii) the Nerdy LLC earnout consideration, if payable.
TPG Pace warrants are now exercisable for Nerdy Inc. Class A Common Stock, which increases the number of shares eligible for future resale in the public market and result in dilution to our stockholders.
Upon completion of the Reverse Recapitalization, outstanding warrants to purchase an aggregate of 19,333 thousand shares of Nerdy Inc. Class A Common Stock became exercisable in accordance with the terms of the warrant agreement governing those securities. The exercise price of these warrants is $11.50 per share. To the extent such warrants are exercised, additional shares of Nerdy Inc. Class A Common Stock will be issued, which will result in dilution to the holders of Nerdy Inc. Class A Common Stock and increase the number of shares eligible for resale in the public market. Sales of substantial numbers of such shares in the public market or the fact that such warrants may be exercised could adversely affect the market price of Nerdy Inc. Class A Common Stock. However, there is no guarantee that the public warrants will ever be in the money prior to their expiration, and as such, the warrants may expire worthless. See “—The public warrants may never be in the money, and they may expire worthless and the terms of the warrants may be amended in a manner adverse to a holder if holders of at least 50% of the then outstanding public warrants approve of such amendment.”
The public warrants may never be in the money, and they may expire worthless and the terms of the warrants may be amended in a manner adverse to a holder if holders of at least 50% of the then outstanding public warrants approve of such amendment.
Our warrants are issued in registered form under a warrant agreement between Continental Stock Transfer & Trust Company, as warrant agent, and us. The warrant agreement provides that the terms of the warrants, the forward purchase warrants and additional forward purchase warrants, may be amended without the consent of any holder to cure any ambiguity or correct any defective provision, but requires the approval by the holders of at least 50% of the then outstanding warrants, forward purchase warrants and additional forward purchase warrants, voting together as a single class, to make any change that adversely affects the interests of the registered holders of warrants, forward purchase warrants and additional forward purchase warrants and, solely with respect to any amendment to the terms of the private placement warrants or working capital warrants or any provision of the warrant agreement with respect to the private placement warrants or working capital warrants, 50% of the then outstanding private placement warrants or working capital warrants, as applicable, voting together as a single class. Accordingly, we may amend the terms of the warrants, forward purchase warrants in a manner adverse to a holder if holders of at least 50% of the then outstanding warrants, forward purchase warrants and additional forward purchase warrants, voting together as a single class, approve of such amendment. Our ability to amend the terms of such warrants with the consent of at least 50% of the then outstanding warrants includes, but is not limited to amendments to increase the exercise price, convert such warrants into cash or shares, shorten the exercise period or decrease the number of shares of common stock purchasable upon exercise of such warrant.
We may redeem your unexpired warrants prior to their exercise at a time that is disadvantageous to you, thereby making your warrants worthless.
We have the ability to redeem outstanding warrants at any time after they become exercisable and prior to their expiration, at a price of $0.01 per warrant, provided that the last reported sales price of our shares of Class A Common Stock equals or exceeds $18.00 per share (as adjusted for share sub-divisions, share dividends, rights issuances, subdivisions, reorganizations, recapitalizations and the like) for any 20 trading days within a 30 trading day period ending on the third trading day prior to the date we send the notice of such redemption to the warrant holders. If and when the warrants become redeemable by us, we may not exercise our redemption right if the issuance of the Class A Common Stock upon exercise of the warrants is not exempt from registration or qualification under applicable state blue sky laws, or we are unable to effect such registration or qualification. We will use our commercially reasonable efforts to register or qualify such shares of Class A Common Stock under the blue sky laws of the state of such residence in those states in which the warrants were offered by us. Redemption of the outstanding warrants could force you (i) to exercise your warrants and pay the exercise price therefor at a time when it may be disadvantageous for you to do so, (ii) to sell your warrants at the then-current market price when you might otherwise wish to hold your warrants or (iii) to accept the nominal redemption price that, at the time the outstanding warrants are called for redemption, is likely to be substantially less than the market value of your warrants.
In addition, we have the ability to redeem the outstanding warrants at any time after they become exercisable and prior to their expiration, at a price of $0.10 per warrant if, among other things, the last reported sale price of our shares Class A Common Stock equals or exceeds $10.00 per share (as adjusted for share sub-divisions, share dividends, rights issuances, subdivisions, reorganizations, recapitalizations and the like) on the trading day prior to the date on which we send the notice of redemption to the warrant holders. In such a case, the holders will be able to exercise their warrants prior to redemption for a number of shares of Class A Common Stock determined based on the redemption date and the fair market value of our shares of Class A Common Stock. The value received upon exercise of the warrants (1) may be less than the value the holders would have received if they had exercised their warrants at a later time where the underlying share price is higher and (2) may not compensate the holders for the value of the warrants, including because the number of shares received is capped at 0.3611 shares of Class A Common Stock per whole warrant (subject to adjustment) irrespective of the remaining life of the warrants. None of the private placement warrants or forward purchase warrants will be redeemable by us, subject to certain circumstances, so long as they are held by their initial purchasers or their permitted transferees.
Our warrant agreement designates the courts of the State of New York or the U.S. District Court for the Southern District of New York as the sole and exclusive forum for certain types of actions and proceedings that may be initiated by holders of our warrants, which could limit the ability of warrant holders to obtain a favorable judicial forum for disputes with our company.
Our warrant agreement provides that, subject to applicable law, (i) any action, proceeding or claim against us arising out of or relating in any way to the warrant agreement, including under the Securities Act, will be brought and enforced in the courts of the State of New York or the U.S. District Court for the Southern District of New York, and (ii) that we irrevocably submit to such jurisdiction, which jurisdiction will be the exclusive forum for any such action, proceeding or claim. We will waive any objection to such exclusive jurisdiction and that such courts represent an inconvenient forum.
Notwithstanding the foregoing, these provisions of the warrant agreement do not apply to suits brought to enforce any liability or duty created by the Exchange Act or any other claim for which the federal district courts of the United States of America are the sole and exclusive forum. Any person or entity purchasing or otherwise acquiring any interest in any of our warrants will be deemed to have notice of and to have consented to the forum provisions in our warrant agreement. Investors cannot waive compliance with the federal securities laws and the rules and regulations thereunder.
If any action, the subject matter of which is within the scope of the forum provisions of the warrant agreement, is filed in a court other than a court of the State of New York or the U.S District Court for the Southern District of New York (a “foreign action”) in the name of any holder of our warrants, such holder will be deemed to have consented to: (x) the personal jurisdiction of the state and federal courts located in the State of New York in connection with any action brought in any such court to enforce the forum provisions (an “enforcement action”), and (y) having service of process made upon such warrant holder in any such enforcement action by service upon such warrant holder’s counsel in the foreign action as agent for such warrant holder.
This choice-of-forum provision may limit a warrant holder’s ability to bring a claim in a judicial forum that it finds favorable for disputes with our company, which may discourage such lawsuits. Alternatively, if a court were to find this provision of our warrant agreement inapplicable or unenforceable with respect to one or more of the specified types of actions or proceedings, we may incur additional costs associated with resolving such matters in other jurisdictions, which could materially and adversely affect our business, financial condition and results of operations and result in a diversion of the time and resources of our management and board of directors.
We are subject to changing law and regulations regarding regulatory matters, corporate governance and public disclosure will increase Nerdy Inc.’s costs and the risk of non-compliance.
We are subject to rules and regulations by various governing bodies, including, for example, the SEC, which are charged with the protection of investors and the oversight of companies whose securities are publicly traded, and to new and evolving regulatory measures under applicable law. Our efforts to comply with new and changing laws and regulations have resulted in, and our future efforts to comply likely will result in, increased general and administrative expenses and a diversion of management time and attention from seeking a business combination target.
Moreover, because these laws, regulations and standards are subject to varying interpretations, their application in practice may evolve over time as new guidance becomes available. This evolution may result in continuing uncertainty regarding compliance matters and additional costs necessitated by ongoing revisions to our disclosure and governance practices. If we fail to address and comply with these regulations and any subsequent changes, we may be subject to penalty and our business may be harmed.
Changes to applicable U.S. tax laws and regulations or exposure to additional income tax liabilities could affect Nerdy Inc.’s and Nerdy LLC’s business and future profitability.
Nerdy Inc. has no material assets other than its interest in Nerdy LLC, which will hold, directly or indirectly, all of our business. Nerdy LLC generally is not subject to U.S. federal income tax, but may be subject to certain U.S. state and local and non-U.S. taxes. Nerdy Inc. is a U.S. corporation subject to U.S. corporate income tax on its allocable share of the income of Nerdy LLC. Further, since our operations and customers are located throughout the U.S., Nerdy Inc. and Nerdy LLC are subject to various U.S. state and local taxes. U.S. federal, state, local and non-U.S. tax laws, policies, statutes, rules, regulations or ordinances could be interpreted, changed, modified or applied adversely to Nerdy Inc. or Nerdy LLC and may have an adverse effect on our business, cash flows and future profitability.
President Joe Biden has set forth several tax proposals that would, if enacted, make significant changes to U.S. tax laws. Such proposals include, but are not limited to, (i) an increase in the U.S. income tax rate applicable to corporations (such as Nerdy Inc.) from 21% to 28%, (ii) an increase in the maximum U.S. federal income tax rate applicable to individuals and (iii) an increase in the U.S. federal income tax rate for long-term capital gain for certain taxpayers with income in excess of a threshold amount. Congress may consider, and could include, some or all of these proposals in connection with tax reform to be undertaken by the Biden administration. It is unclear whether these or similar changes will be enacted and, if enacted, how soon any such changes could take effect. The passage of any legislation as a result of these proposals and other similar changes in U.S. federal income tax laws could adversely affect Nerdy Inc.’s or Nerdy LLC’s business, cash flows and future profitability.
As a result of plans to expand our business operations, including to jurisdictions in which tax laws may not be favorable, our obligations may change or fluctuate, become significantly more complex or become subject to greater risk of examination by taxing authorities, any of which could adversely affect our after-tax profitability and financial results.
In the event that our operating business expands domestically or internationally, our effective tax rates may fluctuate widely in the future. Future effective tax rates could be affected by operating losses in jurisdictions where no tax benefit can be recorded under GAAP, changes in deferred tax assets and liabilities or changes in tax laws. Factors that could materially affect
our future effective tax rates include, but are not limited to: (a) changes in tax laws or the regulatory environment, (b) changes in accounting and tax standards or practices, (c) changes in the composition of operating income by tax jurisdiction and (d) pre-tax operating results of our business.
Additionally, we may be subject to significant income, withholding and other tax obligations in the U.S. and may become subject to taxation in numerous additional U.S. state and local and non-U.S. jurisdictions with respect to income, operations and subsidiaries related to those jurisdictions. Our after-tax profitability and financial results could be subject to volatility or be affected by numerous factors, including (a) the availability of tax deductions, credits, exemptions, refunds and other benefits to reduce tax liabilities, (b) changes in the valuation of deferred tax assets and liabilities, if any, (c) the expected timing and amount of the release of any tax valuation allowances, (d) the tax treatment of stock-based compensation, (e) changes in the relative amount of earnings subject to tax in the various jurisdictions, (f) the potential business expansion into, or otherwise becoming subject to tax in, additional jurisdictions, (g) changes to existing intercompany structure (and any costs related thereto) and business operations, (h) the extent of intercompany transactions and the extent to which taxing authorities in relevant jurisdictions respect those intercompany transactions, and (i) the ability to structure business operations in an efficient and competitive manner. Outcomes from audits or examinations by taxing authorities could have an adverse effect on our after-tax profitability and financial condition. Additionally, the IRS and several foreign tax authorities have increasingly focused attention on intercompany transfer pricing with respect to sales of products and services and the use of intangibles. Tax authorities could disagree with our intercompany charges, cross-jurisdictional transfer pricing or other matters and assess additional taxes. If we do not prevail in any such disagreements, our profitability may be affected.
Our after-tax profitability and financial results may also be adversely affected by changes in relevant tax laws and tax rates, treaties, regulations, administrative practices and principles, judicial decisions and interpretations thereof, in each case, possibly with retroactive effect.
The only principal asset of Nerdy Inc. is its interest in Nerdy LLC, and, accordingly, Nerdy Inc. will depend on distributions from Nerdy LLC to pay taxes, make payments under the Tax Receivable Agreement and cover Nerdy Inc.’s corporate and other overhead expenses.
We are a holding company and have no material assets other than our ownership interest in Nerdy LLC. We have no independent means of generating revenue or cash flow. To the extent the funds of Nerdy LLC are legally available for distribution, and subject to any restrictions contained in any credit agreement to which Nerdy LLC or its subsidiaries is bound, Nerdy Inc. intends to cause Nerdy LLC (i) to make generally pro rata distributions to its unitholders, including Nerdy Inc., in an amount generally intended to allow the Nerdy LLC unit holders to satisfy their respective income tax liabilities with respect to their allocable share of the income of Nerdy LLC, based on certain assumptions and conventions, and (ii) to reimburse Nerdy Inc. for its corporate and other overhead expenses. In the future, Nerdy Inc. may be limited, however, in its ability to cause Nerdy LLC and its subsidiaries to make these and other distributions to Nerdy Inc. due to restrictions contained in any credit agreement to which Nerdy LLC or any of its subsidiaries is bound. To the extent that Nerdy Inc. needs funds and Nerdy LLC or its subsidiaries are restricted from making such distributions under applicable law or regulation or under the terms of their financing arrangements or are otherwise unable to provide such funds, Nerdy Inc.’s liquidity and financial condition could be adversely affected.
Moreover, because we have no independent means of generating revenue, our ability to make tax payments and payments under the tax receivable agreement (the “Tax Receivable Agreement”) is dependent on the ability of Nerdy LLC to make distributions to Nerdy Inc. in an amount sufficient to cover Nerdy Inc.’s tax obligations and obligations under the Tax Receivable Agreement. This ability, in turn, may depend on the ability of Nerdy LLC’s subsidiaries to make distributions to it. The ability of Nerdy LLC, its subsidiaries and other entities in which it directly or indirectly holds an equity interest to make such distributions will be subject to, among other things, (i) the applicable provisions of Delaware law (or other applicable jurisdiction) that may limit the amount of funds available for distribution and (ii) restrictions contained in any credit agreement to which Nerdy LLC, its subsidiaries and other entities in which it directly or indirectly holds an equity interest are bound. To the extent that Nerdy Inc. is unable to make payments under the Tax Receivable Agreement for any reason, such payments will accrue interest until paid.
We will be required to make payments under the Tax Receivable Agreement for certain tax benefits that it may claim, and the amounts of such payments could be substantial.
In connection with the Reverse Recapitalization, we entered into the Tax Receivable Agreement with Nerdy LLC unit holders (other than us) (the “TRA Holders”). The Tax Receivable Agreement generally will provide for the payment by us to the TRA Holders of 85% of the net cash savings, if any, in U.S. federal, state and local income tax that we actually realize in periods after the Reverse Recapitalization as a result of: (i) certain increases in tax basis that occur as a result of (A) the Reverse Recapitalization (including as a result of cash received in the Reverse Recapitalization and debt repayment occurring in connection with the Reverse Recapitalization) or (B) exercises of the Nerdy LLC redemption right or Call Right; and (ii)
imputed interest deemed to be paid by us as a result of, and additional basis arising from, any payments under the Tax Receivable Agreement. We will retain the benefit of the remaining 15% of these net cash savings.
The term of the Tax Receivable Agreement commenced upon the completion of the Reverse Recapitalization and will continue until all tax benefits that are subject to the Tax Receivable Agreement have been utilized or expired and all required payments are made, unless we. exercise its right to terminate the Tax Receivable Agreement (or the Tax Receivable Agreement is terminated due to other circumstances described below) and we make the termination payment specified in the Tax Receivable Agreement.
The payment obligations under the Tax Receivable Agreement are our obligation and not obligations of Nerdy LLC, and we expect that the payments we will be required to make under the Tax Receivable Agreement will be substantial. Estimating the amount and timing of our realization of tax benefits subject to the Tax Receivable Agreement is by its nature imprecise. The actual increases in tax basis covered by the Tax Receivable Agreement, as well as the amount and timing of our ability to use any deductions (or decreases in gain or increases in loss) arising from such increases in tax basis, are dependent upon significant future events, including but not limited to the timing of the redemptions of OpCo Units, the price of Class A Common Stock at the time of each redemption, the extent to which such redemptions are taxable transactions, the amount of tax basis associated with the OpCo Units of the redeeming holder at the time of the relevant redemption, the depreciation and amortization periods that apply to the increase in tax basis, the amount, character and timing of taxable income we generate in the future, the timing and amount of any earlier payments that we may have made under the Tax Receivable Agreement, the U.S. federal income tax rate then applicable to us and the portion of our payments under the Tax Receivable Agreement that constitute imputed interest or give rise to depreciable or amortizable tax basis. Accordingly, estimating the amount and timing of payments that may become due under the Tax Receivable Agreement is also by its nature imprecise. For purposes of the Tax Receivable Agreement, net cash savings in tax generally will be calculated by comparing our actual tax liability (determined by using the actual applicable U.S. federal income tax rate and certain simplifying assumptions with respect to state and local income taxes) to the amount it would have been required to pay had it not been able to utilize any of the tax benefits subject to the Tax Receivable Agreement. The amount and timing of any payments under the Tax Receivable Agreement are dependent upon significant future events, including those noted above in respect of estimating the amount and timing of our realization of tax benefits.
In certain cases, payments under the Tax Receivable Agreement may be accelerated and/or significantly exceed the actual benefits, if any, we realize in respect of the tax attributes subject to the Tax Receivable Agreement.
If the Tax Receivable Agreement terminates early (at our election or due to other circumstances, including our breach of a material obligation thereunder or upon the election of the TRA Holders in connection with certain changes of control described below), we would be required to make an immediate payment to each TRA Holder equal to the present value of the anticipated future payments to be made by it under the Tax Receivable Agreement (determined by applying a discount rate equal to the lesser of (i) 6.5% and (ii) one-year London Interbank Offered Rate (“LIBOR”) (or a replacement rate, if applicable) plus 150 basis points) and the aggregate amount of such early termination payments is expected to be substantial. The calculation of anticipated future payments will be based upon certain assumptions and deemed events set forth in the Tax Receivable Agreement, including that (i) we have sufficient income to fully utilize the tax attributes covered by the Tax Receivable Agreement, (ii) net operating losses and credits that are available as of the termination are utilized through the earlier of the scheduled expiration of such losses or credits or the fifth anniversary of the termination, (iii) the applicable tax rates will be those specified by law as in effect as of the termination date, (iv) non-amortizable asset basis is utilized on an accelerated timeline and (v) any OpCo Units (other than those held by us.) outstanding on the termination date are deemed to be redeemed on the termination date. Any early termination payment may be made significantly in advance of, and may materially exceed, the actual realization, if any, of the future tax benefits to which the early termination payment relates.
If we experience a change of control (as defined under the Tax Receivable Agreement, which includes certain mergers, asset sales and other forms of business combinations and certain changes to the composition of our board), the Tax Receivable Agreement will remain in effect with respect to each TRA Holder (provided that certain valuation assumptions applicable to an early termination of the Tax Receivable Agreement, including that there will be sufficient income to utilize all tax attributes covered by the Tax Receivable Agreement, will be utilized to determine the payments to be made under the Tax Receivable Agreement), unless such TRA Holder elects (or the representative of the TRA Holders causes all of the TRA Holders to elect) to receive its early termination payment in connection with the change of control transaction, in which case the Tax Receivable Agreement will terminate with respect to such TRA Holder as described in the paragraph above. Any payment made under the Tax Receivable Agreement following a change of control may be made significantly in advance of, and may materially exceed, the actual realization, if any, of the future tax benefits to which such payment relates.
If the Tax Receivable Agreement terminates early (in the situations described above), our obligations under the Tax Receivable Agreement could have a substantial negative impact on our liquidity and could have the effect of delaying, deferring or preventing certain mergers, asset sales or other forms of business combinations or changes of control that could be in the best
interests of holders of Class A Common Stock. For example, if the Tax Receivable Agreement were terminated immediately after the closing of the Business Combination, the estimated early termination payments would be, in the aggregate, approximately $263,600 thousand (calculated using a discount rate equal to one-year LIBOR plus 150 basis points, applied against an undiscounted liability of approximately $314,900 thousand, calculated based on certain assumptions, including but not limited to a $10.00 per share trading price of Class A Common Stock, a 21% U.S. federal corporate income tax rate and estimated applicable state and local income tax rates, no material change in U.S. federal income tax law and that we will have sufficient taxable income to utilize such estimated tax benefits). The foregoing number is merely an estimate and the actual payment could differ materially.
If our obligation to make payments under the Tax Receivable Agreement is accelerated by election of the TRA Holders in connection with a change of control, we generally expect the accelerated payments due under the Tax Receivable Agreement to be funded out of the proceeds of the change of control transaction giving rise to such acceleration. However, we may be required to fund such payment from other sources, and, as a result, any early termination of the Tax Receivable Agreement could have a substantial negative impact on our liquidity. We do not currently expect to cause an acceleration due to our breach, and we do not currently expect that we would elect to terminate the Tax Receivable Agreement early, except in cases where the early termination payment would not be material. There can be no assurance that we will be able to meet its obligations under the Tax Receivable Agreement.
If our payment obligations under the Tax Receivable Agreement are accelerated in connection with certain mergers, other forms of business combinations or other changes of control, the consideration payable to holders of Nerdy Inc.’s Class A Common Stock could be substantially reduced.
If Nerdy Inc. experiences a change of control (as defined under the Tax Receivable Agreement, which includes certain mergers, asset sales and other forms of business combinations and certain changes to the composition of the Nerdy Inc. Board), then Nerdy Inc.’s obligations under the Tax Receivable Agreement would be based upon certain assumptions and deemed events set forth in the Tax Receivable Agreement, and, in such situations, payments under the Tax Receivable Agreement may be made significantly in advance of, and may materially exceed, the actual realization, if any, of the future tax benefits to which the payment relates. As a result of Nerdy Inc.’s payment obligations under the Tax Receivable Agreement, holders of Nerdy Inc. Class A Common Stock could receive substantially less consideration in connection with a change of control transaction than they would receive in the absence of such obligation. Further, Nerdy Inc.’s payment obligations under the Tax Receivable Agreement will not be conditioned upon the TRA Holders having a continued interest in Nerdy Inc. or Nerdy LLC, and the rights of the TRA Holders (including the right to receive payments) under the Tax Receivable Agreement are generally transferable by the TRA Holders as long as the transferee of such rights has executed and delivered or in connection with such transfer executes and delivers, a joinder to the Tax Receivable Agreement. Accordingly, the TRA Holders’ interests may conflict with those of the holders of Nerdy Inc.’s Class A Common Stock.
We will not be reimbursed for any payments made under the Tax Receivable Agreement in the event that any tax benefits are subsequently disallowed.
Payments under the Tax Receivable Agreement will be based on certain tax reporting positions, and the IRS or another tax authority may challenge all or part of the tax basis increases upon which payment under the Tax Receivable Agreement are based, as well as other related tax positions we take, and a court could sustain such challenge. The TRA Holders will not reimburse us for any payments previously made under the Tax Receivable Agreement if any tax benefits that have given rise to payments under the Tax Receivable Agreement are subsequently disallowed, except that excess payments made to any TRA Holder will be netted against future payments that would otherwise be made to such TRA Holder, if any, after our determination of such excess (which determination may be made a number of years following the initial payment and after future payments have been made). As a result, in such circumstances, we could make payments that are greater than its actual cash tax savings, if any, and may not be able to recoup those payments, which could materially adversely affect our liquidity.
If Nerdy LLC were to become a publicly traded partnership taxable as a corporation for U.S. federal income tax purposes, we and Nerdy LLC might be subject to potentially significant tax inefficiencies, and we would not be able to recover payments previously made by it under the Tax Receivable Agreement even if the corresponding tax benefits were subsequently determined to have been unavailable due to such status.
We intend to operate such that Nerdy LLC does not become a publicly traded partnership taxable as a corporation for U.S. federal income tax purposes. A “publicly traded partnership” is a partnership the interests of which are traded on an established securities market or are readily tradable on a secondary market or the substantial equivalent thereof. Under certain circumstances, redemptions of OpCo Units pursuant to the Nerdy LLC redemption right or other transfers of OpCo Units could cause Nerdy LLC to be treated as a publicly traded partnership. Applicable U.S. Treasury regulations provide for certain safe harbors from treatment as a publicly traded partnership, and we intend to operate such that redemptions or other transfers of OpCo Units qualify for one or more such safe harbors. For example, we intend to limit the number of Nerdy LLC unit holders, and the Nerdy LLC agreement, which will be entered into in connection with the consummation of the Reverse
Recapitalization, will provide for limitations on the ability of Nerdy LLC unit holders to transfer their OpCo Units and will provide us with the right to cause the imposition of limitations and restrictions (in addition to those already in place) on the ability of Nerdy LLC unit holders to redeem their OpCo Units pursuant to the Nerdy LLC redemption right to the extent Nerdy Inc. believes it is necessary to ensure that Nerdy LLC will continue to be treated as a partnership for U.S. federal income tax purposes.
If Nerdy LLC were to become a publicly traded partnership taxable as a corporation for U.S. federal income tax purposes, significant tax inefficiencies might result for Nerdy Inc. and Nerdy LLC, including as a result of our inability to file a consolidated U.S. federal income tax return with Nerdy LLC. In addition, we may not be able to realize tax benefits covered under the Tax Receivable Agreement, and we would not be able to recover any payments previously made by it under the Tax Receivable Agreement, even if the corresponding tax benefits (including any claimed increase in the tax basis of Nerdy LLC’s assets) were subsequently determined to have been unavailable.
In certain circumstances, Nerdy LLC will be required to make tax distributions to the Nerdy LLC unitholders, including Nerdy Inc., and the tax distributions that Nerdy LLC will be required to make may be substantial. The Nerdy LLC tax distribution requirement may complicate our ability to maintain our intended capital structure.
Nerdy LLC will generally make quarterly tax distributions, to the Nerdy LLC unitholders, including Nerdy Inc. Such distributions will be pro rata and be in an amount sufficient to cause each Nerdy LLC unitholder to receive a distribution at least equal to such Nerdy LLC unitholder’s allocable share of net taxable income (calculated under certain assumptions) multiplied by an assumed tax rate. The assumed tax rate for this purpose will be the combined maximum U.S. federal, state and local income tax rate that may potentially apply to any member for the applicable taxable year. The highest marginal U.S. federal income tax rate applicable to corporations such as Nerdy Inc. is significantly lower than the highest marginal U.S. federal income tax rate applicable to non-corporate taxpayers. In addition, the per-OpCo unit taxable income allocable to Nerdy Inc. will likely be lower than the per-OpCo unit taxable income allocated to other Nerdy LLC unitholders. As a result of these disparities, Nerdy Inc. may receive tax distributions from Nerdy LLC significantly in excess of its actual tax liability and its obligations under the Tax Receivable Agreement.
The receipt of such excess distributions would complicate our ability to maintain certain aspects of our capital structure. Such cash, if retained (or reinvested in Nerdy LLC without an accompanying stock dividend with respect to our Class A Common Stock), could cause the value of an OpCo unit to deviate from the value of a share of Class A Common Stock. If Nerdy Inc. retains such cash balances (or reinvests such balances in Nerdy LLC without an accompanying stock dividend with respect to our Class A Common Stock), the other Nerdy LLC unitholders would benefit from any value attributable to such accumulated or reinvested cash balances as a result of their exercise of the OpCo redemption right. We intend to cause Nerdy Inc. to take steps to eliminate any material cash balances. Such steps could include distributing such cash balances as dividends on our Class A Common Stock and reinvesting such cash balances in Nerdy LLC for additional OpCo Units (with an accompanying stock dividend with respect to our Class A Common Stock).
The tax distributions to the Nerdy LLC unitholders may be substantial and may, in the aggregate, exceed the amount of taxes that OpCo would have paid if it were a similarly situated corporate taxpayer. Funds used by Nerdy LLC to satisfy its tax distribution obligations will generally not be available for reinvestment in its business.
Delaware law and Nerdy Inc.’s Governing Documents contain certain provisions, including anti-takeover provisions, that limit the ability of stockholders to take certain actions and could delay or discourage takeover attempts that stockholders may consider favorable.
Our Certificate of Incorporation, Bylaws and the DGCL, contain provisions that could have the effect of rendering more difficult, delaying or preventing an acquisition deemed undesirable by the Nerdy Inc. Board and therefore depress the trading price of Nerdy Inc. Class A Common Stock. These provisions could also make it difficult for stockholders to take certain actions, including electing directors who are not nominated by the current members of the Nerdy Inc. board of directors or taking other corporate actions, including effecting changes in our management. Among other things, the Governing Documents, include provisions regarding:
•the ability of the Nerdy Inc. Board to issue shares of preferred stock, including “blank check” preferred stock, and to determine the price and other terms of those shares, including preferences and voting rights, without stockholder approval, which could be used to significantly dilute the ownership of a hostile acquirer;
•the limitation of the liability of, and the indemnification of, Nerdy Inc.’s directors and officers;
•a prohibition on stockholder action by written consent, which forces stockholder action to be taken at an annual or special meeting of stockholders after such date and could delay the ability of stockholders to force consideration of a stockholder proposal or to take action, including the removal of directors;
•the requirement that a special meeting of stockholders may be called only by the Chief Executive Officer, the Chairman of the Board or the Nerdy Inc. Board, which could delay the ability of stockholders to force consideration of a proposal or to take action, including the removal of directors;
•the ability of the Nerdy Inc. Board to amend the bylaws, which may allow the Nerdy Inc. Board to take additional actions to prevent an unsolicited takeover and inhibit the ability of an acquirer to amend the bylaws to facilitate an unsolicited takeover attempt; and
•advance notice procedures with which stockholders must comply to nominate candidates to the Nerdy Inc. Board or to propose matters to be acted upon at a stockholders’ meeting, which could preclude stockholders from bringing matters before annual or special meetings of stockholders and delay changes in the Nerdy Inc. Board, and also may discourage or deter a potential acquirer from conducting a solicitation of proxies to elect the acquirer’s own slate of directors or otherwise attempting to obtain control of Nerdy Inc.
•These provisions, alone or together, could delay or prevent hostile takeovers and changes in control or changes in the Nerdy Inc. Board or management.
Nerdy Inc.’s Bylaws designate a state or federal court located within the State of Delaware as the sole and exclusive forum for substantially all disputes between Nerdy Inc. and its stockholders, which could limit Nerdy Inc.’s stockholders’ ability to obtain a favorable judicial forum for disputes with Nerdy Inc. or its directors, officers, stockholders, employees or agents.
Our Bylaws provide that, unless Nerdy Inc. consents in writing to the selection of an alternative forum, the Court of Chancery of the State of Delaware be the sole and exclusive forum for state law claims for (i) any derivative action or proceeding brought on behalf of Nerdy Inc., (ii) any action asserting a claim of breach of a fiduciary duty owed by any director, officer or other employee of Nerdy Inc. to Nerdy Inc. or Nerdy Inc.’s stockholders, (iii) any action asserting a claim arising pursuant to any provision of the Delaware General Corporation Law or the Certificate of Incorporation or Bylaws or (iv) any action asserting a claim against Nerdy Inc. governed by the internal affairs doctrine, in each such case subject to (a) said Court of Chancery having personal jurisdiction over the indispensable parties named as defendants therein and (b) any action asserted to enforce any liability or duty created by the Securities Act of 1933, as amended, or the Securities Exchange Act of 1934, as amended, or, in each case, rules and regulations promulgated thereunder, for which there is exclusive federal or concurrent federal and state jurisdiction. Unless the Corporation consents in writing to the selection of an alternative forum, to the fullest extent permitted by law, the federal district courts of the U.S. will be the exclusive forum for resolving any complaint asserting a cause of action arising under the federal securities laws of the U.S.
This choice of forum provision in our Bylaws may limit a stockholder’s ability to bring a claim in a judicial forum that it finds favorable for disputes with Nerdy Inc. or any of Nerdy Inc.’s directors, officers or other employees, which may discourage lawsuits with respect to such claims. There is uncertainty as to whether a court would enforce such provisions, and the enforceability of similar choice of forum provisions in other companies’ charter documents has been challenged in legal proceedings. It is possible that a court could find these types of provisions to be inapplicable or unenforceable, and investors cannot waive compliance with the federal securities laws and the rules and regulations proposed thereunder. If a court were to find the choice of forum provision contained in the Bylaws to be inapplicable or unenforceable in an action, Nerdy Inc. may incur additional costs associated with resolving such action in other jurisdictions, which could harm Nerdy Inc.’s business, results of operations and financial condition.
ITEM 2. UNREGISTERED SALES OF EQUITY SECURITIES AND USE OF PROCEEDS.
On the Closing Date, we consummated a private placement financing (the “PIPE Financing”) and transactions contemplated by the forward purchase agreements (the “FPA Financing”). The shares of Class A Common Stock issued in connection with both financings were not registered under the Securities Act, in reliance upon the exemption provided in Section 4(a)(2) of the Securities Act and Regulation D promulgated thereunder. We used the proceeds from the financings to fund a portion of the cash consideration required to effect the Reverse Recapitalization, to pay transaction fees and expenses, repay certain outstanding debt of Live Learning Technologies LLC, a Delaware limited liability company (along with its wholly-owned subsidiaries, “Nerdy LLC”) and the remainder of funds were contributed to Nerdy LLC’s balance sheet. These shares issued were subsequently registered with the SEC in connection with Nerdy Inc.’s Registration Statement on Form S-1 filed on October 15, 2021, which became effective as of October 25, 2021.
Item 6. Exhibits and Financial Statements Schedules
(a) Exhibits.
| | | | | | | | |
Exhibit No. | | Description |
| 2.1 | | Business Combination Agreement, dated as of January 28, 2021, by and among TPG Pace Tech Opportunities Corp., TPG Pace Tech Merger Sub LLC, TCV VIII (A) VT, Inc., LCSOF XI VT, Inc., TPG Pace Blocker Merger Sub I Inc., TPG Pace Blocker Merger Sub II Inc., Live Learning Technologies LLC, and, solely for the purposes of specified therein, each of Learn Capital Special Opportunities Fund X, L.P., Learn Capital Special Opportunities Fund XI, L.P., Learn Capital Special Opportunities Fund XII, L.P., Learn Capital Special Opportunities Fund XIII, L.P., Learn Capital Special Opportunities Fund XVI, L.P., and TCV VIII (A), L.P. (incorporated by reference to Exhibit 2.1 filed with TPG Pace’s Form 8-K filed by TPG Pace on January 29, 2021 (File No. 001-39595)). |
| | |
| 2.2 | | First Amendment to Business Combination Agreement, dated as of March 19, 2021, by and among TPG Pace Tech Opportunities Corp., TPG Pace Tech Merger Sub LLC, TCV VIII (A) VT, Inc., LCSOF XI VT, Inc., TPG Pace Blocker Merger Sub I Inc., TPG Pace Blocker Merger Sub II Inc., Live Learning Technologies LLC, and, solely for the purposes of specified therein, each of Learn Capital Special Opportunities Fund X, L.P., Learn Capital Special Opportunities Fund XI, L.P., Learn Capital Special Opportunities Fund XII, L.P., Learn Capital Special Opportunities Fund XIII, L.P., Learn Capital Special Opportunities Fund XVI, L.P., and TCV VIII (A), L.P. (incorporated by reference to Exhibit 2.2 filed with TPG Pace’s Form S-4 filed by TPG Pace on March 19, 2021 (File No. 333-254485)). |
| | |
| 2.3 | | Second Amendment to Business Combination Agreement, dated as of July 14, 2021, by and among TPG Pace Tech Opportunities Corp., TPG Pace Tech Merger Sub LLC, TCV VIII (A) VT, Inc., LCSOF XI VT, Inc., TPG Pace Blocker Merger Sub I Inc., TPG Pace Blocker Merger Sub II Inc., Live Learning Technologies LLC, and, solely for the purposes of specified therein, each of Learn Capital Special Opportunities Fund X, L.P., Learn Capital Special Opportunities Fund XI, L.P., Learn Capital Special Opportunities Fund XII, L.P., Learn Capital Special Opportunities Fund XIII, L.P., Learn Capital Special Opportunities Fund XVI, L.P., and TCV VIII (A), L.P. (incorporated by reference to Exhibit 2.3 filed with TPG Pace’s Form S-4/A filed by TPG Pace on July 15, 2021 (File No. 333-254485) |
| | |
| 2.4 | | Third Amendment to Business Combination Agreement, dated as of August 11, 2021, by and among TPG Pace Tech Opportunities Corp., TPG Pace Tech Merger Sub LLC, TCV VIII (A) VT, Inc., LCSOF XI VT, Inc., TPG Pace Blocker Merger Sub I Inc., TPG Pace Blocker Merger Sub II Inc., Live Learning Technologies LLC, and, solely for the purposes of specified therein, each of Learn Capital Special Opportunities Fund X, L.P., Learn Capital Special Opportunities Fund XI, L.P., Learn Capital Special Opportunities Fund XII, L.P., Learn Capital Special Opportunities Fund XIII, L.P., Learn Capital Special Opportunities Fund XVI, L.P., and TCV VIII (A), L.P. (incorporated by reference to Exhibit 2.4 filed with TPG Pace’s Form S-4/A filed by TPG Pace on August 11, 2021 (File No. 333-254485). |
| | |
| 2.5 | | Fourth Amendment to Business Combination Agreement, dated as of August 18, 2021, by and among TPG Pace Tech Opportunities Corp., TPG Pace Tech Merger Sub LLC, TCV VIII (A) VT, Inc., LCSOF XI VT, Inc., TPG Pace Blocker Merger Sub I Inc., TPG Pace Blocker Merger Sub II Inc., Live Learning Technologies LLC, and, solely for the purposes of specified therein, each of Learn Capital Special Opportunities Fund X, L.P., Learn Capital Special Opportunities Fund XI, L.P., Learn Capital Special Opportunities Fund XII, L.P., Learn Capital Special Opportunities Fund XIII, L.P., Learn Capital Special Opportunities Fund XVI, L.P., and TCV VIII (A), L.P. (incorporated by reference to Exhibit 2.5 filed with TPG Pace’s Form S-4/A filed by TPG Pace on August 19, 2021 (File No. 333-254485). |
| | |
| 3.1 | | |
| | |
| 3.2 | | |
| | |
| 4.1 | | Stockholders Agreement, dated as of January 28, 2021, by and among TPG Pace Tech Opportunities Corp., each of (i) TPG Pace Tech Opportunities Sponsor, Series LLC, (ii) TCV VIII (A) VT, Inc. and TCV VIII (A), L.P., (iii) LCSOF XI VT, Inc, Learn Capital Special Opportunities Fund XIV, L.P., Learn Capital Special Opportunities Fund XV, L.P., Learn Capital Special Opportunities Fund X, L.P., Learn Capital Special Opportunities Fund XI, L.P., Learn Capital Special Opportunities Fund XII, L.P., Learn Capital Special Opportunities Fund XIII, L.P. and Learn Capital Special Opportunities Fund XVI, L.P. (A), L.P and (iv) Cohn Investments, LLC and Charles K. Cohn VT Trust U/A/D May 26, 2017 (incorporated by reference to Exhibit 10.2 filed with TPG Pace’s Form 8-K filed by TPG Pace on January 29, 2021 (File No. 001-39595). |
| | |
| 4.2 | | |
| | |
| 10.1 | | |
| | |
| | | | | | | | |
Exhibit No. | | Description |
| 10.2 | | |
| | |
| 10.3 | | |
| | |
| 10.4 | | |
| | |
| 10.5 | | |
| | |
| 10.6 | | |
| | |
| 10.7 | | |
| | |
| 10.8 | | |
| | |
| 10.9 | | |
| | |
| 10.10 | | |
| | |
| 10.11 | | |
| | |
| 10.12 | | |
| | |
| 10.13 | | |
| | |
| 10.14 | | |
| | |
| 10.15 | | |
| | |
| 10.16 | | |
| | |
| 10.17 | | |
| | |
| 10.18 | | |
| | |
| 21.1 | | |
| | |
| | |
| | |
| | |
| 31.1 | | |
| | |
| 31.2 | | |
| | |
| 32.1 | | |
| | |
| 101 | | Interactive Data File (Form 10-Q for the quarterly period ended September 30, 2021 filed in iXBRL (Inline eXtensible Business Reporting Language)). The financial information contained in the iXBRL-related documents is “unaudited” and “unreviewed.” |
| | | | | | | | |
Exhibit No. | | Description |
| | |
| 104 | | The cover page from the Company’s Form 10-Q for the quarterly period ended September 30, 2021, formatted in iXBRL (Inline eXtensible Business Reporting Language) and contained in Exhibit 101 |
SIGNATURES
Pursuant to the requirements of the Securities Exchange Act of 1934, as amended, Nerdy Inc. has duly caused this report to be signed on its behalf by the undersigned thereunto duly authorized.
| | | | | | | | |
| Nerdy Inc. |
| | |
Date: November 15, 2021 | By: | /s/ Jason H. Pello |
| | Name: Jason H. Pello |
| | Title: Chief Financial Officer |