Table of Contents
falseFY0001810997trueShare-based compensation was allocated in cost of sales and operating expenses as follows: 0001810997 2020-01-01 2020-12-31 0001810997 2021-01-01 2021-12-31 0001810997 2022-01-01 2022-12-31 0001810997 2022-12-31 0001810997 2021-12-31 0001810997 2021-12-08 0001810997 2020-12-31 0001810997 2019-09-01 2019-09-30 0001810997 2019-12-31 0001810997 2019-01-01 2019-12-31 0001810997 2022-07-01 0001810997 2022-03-31 0001810997 us-gaap:CommonClassBMember 2021-12-31 0001810997 us-gaap:CommonClassAMember 2021-12-31 0001810997 us-gaap:FairValueInputsLevel2Member 2021-12-31 0001810997 us-gaap:FairValueInputsLevel3Member 2021-12-31 0001810997 us-gaap:FairValueInputsLevel1Member 2021-12-31 0001810997 currency:HKD 2021-12-31 0001810997 xpev:OtherCurrencyMember 2021-12-31 0001810997 currency:USD 2021-12-31 0001810997 currency:CNY 2021-12-31 0001810997 xpev:BankDepositsForLetterOfCreditBankNotesAndAForwardExchangeContractMember 2021-12-31 0001810997 xpev:DepositsRestrictionSubjectToSettlementOfDisputeMember 2021-12-31 0001810997 us-gaap:BuildingMember 2021-12-31 0001810997 us-gaap:ToolsDiesAndMoldsMember 2021-12-31 0001810997 us-gaap:LeaseholdImprovementsMember 2021-12-31 0001810997 xpev:ChargingInfrastructureMember 2021-12-31 0001810997 us-gaap:MachineryAndEquipmentMember 2021-12-31 0001810997 us-gaap:ConstructionInProgressMember 2021-12-31 0001810997 us-gaap:ComputerEquipmentMember 2021-12-31 0001810997 us-gaap:VehiclesMember 2021-12-31 0001810997 us-gaap:OtherMachineryAndEquipmentMember 2021-12-31 0001810997 us-gaap:CommonClassAMember xpev:ShareIssuePeriodOneMember 2021-12-31 0001810997 us-gaap:ParentMember 2021-12-31 0001810997 us-gaap:CommonClassAMember us-gaap:ParentMember 2021-12-31 0001810997 us-gaap:ParentMember us-gaap:CommonClassBMember 2021-12-31 0001810997 us-gaap:LandMember 2021-12-31 0001810997 xpev:SurveyingAndMappingQualificationMember 2021-12-31 0001810997 us-gaap:OtherIntangibleAssetsMember 2021-12-31 0001810997 xpev:ManufacturingLicenseMember 2021-12-31 0001810997 xpev:LicenseOfMaintenanceAndOverhaulsMember 2021-12-31 0001810997 us-gaap:SoftwareAndSoftwareDevelopmentCostsMember 2021-12-31 0001810997 us-gaap:UseRightsMember 2021-12-31 0001810997 us-gaap:LandMember 2021-12-31 0001810997 xpev:ZhaoqingXpengAndZhaoqingXiaopengNewEnergyMember 2021-12-31 0001810997 xpev:ZhaoqingHightechZoneMember 2021-12-31 0001810997 xpev:OperationSupportServiceMember xpev:XiaopengheMember 2021-12-31 0001810997 country:CN 2021-12-31 0001810997 us-gaap:RestrictedStockUnitsRSUMember 2021-12-31 0001810997 xpev:GuangzhouHuitianMember xpev:RentalExpenseMember 2021-12-31 0001810997 xpev:KunpengKenchuangLlpMember 2021-12-31 0001810997 xpev:DogotixMember 2021-12-31 0001810997 us-gaap:CommonClassAMember us-gaap:TreasuryStockMember 2021-12-31 0001810997 xpev:GuangdongUTrustMember xpev:ChengxingMember 2021-12-31 0001810997 xpev:GuangzhouGetInvestmentMember 2021-12-31 0001810997 xpev:GuangzhouXiaopengNewEnergyAutomobileCoLtdMember 2021-12-31 0001810997 xpev:WuhanXiaopengMember 2021-12-31 0001810997 us-gaap:InterestIncomeMember 2021-12-31 0001810997 xpev:LicensePlatesMember 2021-12-31 0001810997 us-gaap:CommonClassBMember 2022-12-31 0001810997 us-gaap:CommonClassAMember 2022-12-31 0001810997 us-gaap:FairValueInputsLevel3Member 2022-12-31 0001810997 us-gaap:FairValueInputsLevel2Member 2022-12-31 0001810997 us-gaap:FairValueInputsLevel1Member 2022-12-31 0001810997 xpev:OtherCurrencyMember 2022-12-31 0001810997 currency:HKD 2022-12-31 0001810997 currency:USD 2022-12-31 0001810997 currency:CNY 2022-12-31 0001810997 xpev:BankDepositsForLetterOfCreditBankNotesAndAForwardExchangeContractMember 2022-12-31 0001810997 xpev:DepositsRestrictionSubjectToSettlementOfDisputeMember 2022-12-31 0001810997 xpev:GeneralReserveFundMember srt:MinimumMember 2022-12-31 0001810997 us-gaap:BuildingMember 2022-12-31 0001810997 us-gaap:ToolsDiesAndMoldsMember 2022-12-31 0001810997 us-gaap:VehiclesMember 2022-12-31 0001810997 us-gaap:LeaseholdImprovementsMember 2022-12-31 0001810997 us-gaap:MachineryAndEquipmentMember 2022-12-31 0001810997 us-gaap:ConstructionInProgressMember 2022-12-31 0001810997 xpev:ChargingInfrastructureMember 2022-12-31 0001810997 us-gaap:OtherMachineryAndEquipmentMember 2022-12-31 0001810997 us-gaap:ComputerEquipmentMember 2022-12-31 0001810997 xpev:ChengxingMember country:CN xpev:VariableInterestEntityVieActivitiesMember 2022-12-31 0001810997 xpev:GuangzhouXiaopengMotorsTechnologyCoLtdXiaopengTechnologyMember country:CN xpev:VariableInterestEntityVieActivitiesMember 2022-12-31 0001810997 xpev:VariableInterestEntityVieActivitiesMember country:CN xpev:GuangzhouXiaopengAutomobileManufacturingCoLtdMember 2022-12-31 0001810997 xpev:ZhaoqingXiaopengNewEnergyInvestmentCoLtdMember country:CN xpev:VariableInterestEntityVieActivitiesMember 2022-12-31 0001810997 xpev:ZhaoqingXiaopengAutomobileCoLtdzhaoqingXpengMember country:CN xpev:VariableInterestEntityVieActivitiesMember 2022-12-31 0001810997 country:CN xpev:VariableInterestEntityVieActivitiesMember xpev:XiaopengMotorsSalesCo.Ltd.xiaopengMotorsSalesMember 2022-12-31 0001810997 xpev:BeijingXiaopengAutomobileCoLtdMember country:CN xpev:VariableInterestEntityVieActivitiesMember 2022-12-31 0001810997 xpev:BeijingXiaopengAutomobileSalesServiceCoLtdMember country:CN xpev:VariableInterestEntityVieActivitiesMember 2022-12-31 0001810997 xpev:ShenzhenXiaopengAutomobileSalesServiceCoLtdMember country:CN xpev:VariableInterestEntityVieActivitiesMember 2022-12-31 0001810997 xpev:HangzhouZhipengAutomobileSalesServiceCoLtdMember country:CN xpev:VariableInterestEntityVieActivitiesMember 2022-12-31 0001810997 xpev:GuangzhouXiaopengAutomaticDrivingTechnologyCoLtdMember country:CN xpev:VariableInterestEntityVieActivitiesMember 2022-12-31 0001810997 xpev:GuangzhouXiaopengSmartChargingTechnologyCoLtdMember country:CN xpev:VariableInterestEntityVieActivitiesMember 2022-12-31 0001810997 xpev:XiaopengAutomobileCentralChinaWuhanCoLtdWuhanXiaopengMember country:CN xpev:VariableInterestEntityVieActivitiesMember 2022-12-31 0001810997 xpev:VariableInterestEntityVieActivitiesMember country:CN xpev:ShanghaiXiaopengMotorsTechnologyCo.Ltd.Member 2022-12-31 0001810997 xpev:XpengHuitianHoldingLimitedMember country:VG xpev:VariableInterestEntityVieActivitiesMember 2022-12-31 0001810997 xpev:XpengDogotixHoldingLimitedMember country:VG xpev:VariableInterestEntityVieActivitiesMember 2022-12-31 0001810997 xpev:XpenghongKongLimitedMember country:HK xpev:VariableInterestEntityVieActivitiesMember 2022-12-31 0001810997 us-gaap:CommonClassAMember xpev:ShareIssuePeriodOneMember 2022-12-31 0001810997 xpev:ChengxingMember xpev:GuangzhouXiaopengMotorsTechnologyCoLtdXiaopengTechnologyMember xpev:VariableInterestEntityVieActivitiesMember 2022-12-31 0001810997 us-gaap:CommonStockMember 2022-12-31 0001810997 xpev:RedeembleConvertiblePreferredStockMember 2022-12-31 0001810997 xpev:EquityRelatedWarrantsMember 2022-12-31 0001810997 us-gaap:UnsecuredDebtMember 2022-12-31 0001810997 us-gaap:ParentMember 2022-12-31 0001810997 us-gaap:ParentMember us-gaap:CommonClassAMember 2022-12-31 0001810997 us-gaap:CommonClassBMember us-gaap:ParentMember 2022-12-31 0001810997 us-gaap:RestrictedStockUnitsRSUMember 2022-12-31 0001810997 us-gaap:RestrictedStockUnitsRSUMember xpev:TwoThousandAndNineteenEquityIncentivePlanMember 2022-12-31 0001810997 xpev:VehicleMember 2022-12-31 0001810997 xpev:Expiring2032TaxYearMember 2022-12-31 0001810997 xpev:LossExpiringIn2031Member 2022-12-31 0001810997 xpev:LossExpiringIn2030Member 2022-12-31 0001810997 xpev:Expiring2029TaxYearMember 2022-12-31 0001810997 xpev:Expiring2028TaxYearMember 2022-12-31 0001810997 xpev:Expiring2027TaxYearMember 2022-12-31 0001810997 xpev:Expiring2026TaxYearMember 2022-12-31 0001810997 xpev:LossExpiringIn2025Member 2022-12-31 0001810997 xpev:Expiring2024TaxYearMember 2022-12-31 0001810997 xpev:Expiring2023TaxYearMember 2022-12-31 0001810997 us-gaap:InternalRevenueServiceIRSMember 2022-12-31 0001810997 us-gaap:InlandRevenueHongKongMember 2022-12-31 0001810997 us-gaap:LandMember 2022-12-31 0001810997 us-gaap:OtherIntangibleAssetsMember 2022-12-31 0001810997 xpev:SurveyingAndMappingQualificationMember 2022-12-31 0001810997 xpev:ManufacturingLicenseMember 2022-12-31 0001810997 xpev:LicenseOfMaintenanceAndOverhaulsMember 2022-12-31 0001810997 us-gaap:SoftwareAndSoftwareDevelopmentCostsMember 2022-12-31 0001810997 xpev:ZhipengKongjianMember xpev:VariableInterestEntityVieActivitiesMember 2022-12-31 0001810997 us-gaap:UseRightsMember 2022-12-31 0001810997 us-gaap:LandMember 2022-12-31 0001810997 xpev:OtherShortTermLoansPayableToBanksMember 2022-12-31 0001810997 xpev:ZhaoqingXpengAndZhaoqingXiaopengNewEnergyMember 2022-12-31 0001810997 xpev:BanksInPeoplesRepublicOfChinaMember 2022-12-31 0001810997 xpev:ZhaoqingHightechZoneConstructionInvestmentDevelopmentCoLtdMember 2022-12-31 0001810997 xpev:ZhaoqingHightechZoneLoanTwoMember 2022-12-31 0001810997 xpev:ZhaoqingHightechZoneLoanOneMember 2022-12-31 0001810997 xpev:ZhaoqingHightechZoneMember 2022-12-31 0001810997 xpev:PreferredStockRedemptionTwoMember 2022-12-31 0001810997 xpev:PreferredStockRedemptionOneMember 2022-12-31 0001810997 us-gaap:SeriesCPreferredStockMember xpev:PreferredStockRedemptionTwoMember 2022-12-31 0001810997 us-gaap:SeriesCPreferredStockMember xpev:PreferredStockRedemptionOneMember 2022-12-31 0001810997 xpev:LiquidationOneMember 2022-12-31 0001810997 xpev:LiquidationTwoMember 2022-12-31 0001810997 xpev:HongKongAndOthersMember 2022-12-31 0001810997 us-gaap:CostOfSalesMember 2022-12-31 0001810997 xpev:OperationSupportServiceMember 2022-12-31 0001810997 country:CN 2022-12-31 0001810997 xpev:PurchaseOfAssetsMember 2022-12-31 0001810997 srt:VicePresidentMember 2022-12-31 0001810997 srt:MinimumMember 2022-12-31 0001810997 srt:MaximumMember 2022-12-31 0001810997 xpev:ChengxingMember 2022-12-31 0001810997 us-gaap:CommonClassAMember us-gaap:TreasuryStockMember 2022-12-31 0001810997 xpev:KunpengChuangyeLlpMember xpev:GuangzhouGetInvestmentMember 2022-12-31 0001810997 xpev:GuangzhouGetInvestmentMember 2022-12-31 0001810997 xpev:GuangdongUTrustMember 2022-12-31 0001810997 xpev:GuangzhouGetInvestmentMember 2022-12-31 0001810997 us-gaap:CallOptionMember xpev:GuangzhouGetInvestmentMember xpev:ChengxingMember 2022-12-31 0001810997 xpev:GuangdongUTrustMember xpev:ChengxingMember srt:MinimumMember 2022-12-31 0001810997 srt:MaximumMember xpev:ChengxingMember xpev:GuangdongUTrustMember 2022-12-31 0001810997 xpev:GuangzhouXiaopengNewEnergyAutomobileCoLtdMember 2022-12-31 0001810997 xpev:WuhanXiaopengMember 2022-12-31 0001810997 us-gaap:InterestIncomeMember 2022-12-31 0001810997 xpev:TwoThousandAndNineteenEquityIncentivePlanMember xpev:ChengxingMember us-gaap:CommonClassAMember 2022-12-31 0001810997 xpev:GuangzhouGetNewEnergyMember 2022-12-31 0001810997 xpev:GuangzhouGetNewEnergyMember xpev:SubsequentPaidMember 2022-12-31 0001810997 xpev:LicensePlatesMember 2022-12-31 0001810997 xpev:InsuranceAgencyQualificationMember 2022-12-31 0001810997 xpev:VehicleMember 2021-01-01 2021-12-31 0001810997 us-gaap:ServiceOtherMember 2021-01-01 2021-12-31 0001810997 us-gaap:CostOfSalesMember 2021-01-01 2021-12-31 0001810997 us-gaap:ResearchAndDevelopmentExpenseMember 2021-01-01 2021-12-31 0001810997 us-gaap:SellingGeneralAndAdministrativeExpensesMember 2021-01-01 2021-12-31 0001810997 us-gaap:AdditionalPaidInCapitalMember 2021-01-01 2021-12-31 0001810997 xpev:GlobalOfferingMember 2021-01-01 2021-12-31 0001810997 xpev:GlobalOfferingMember us-gaap:AdditionalPaidInCapitalMember 2021-01-01 2021-12-31 0001810997 us-gaap:CommonStockMember xpev:GlobalOfferingMember 2021-01-01 2021-12-31 0001810997 us-gaap:TreasuryStockMember 2021-01-01 2021-12-31 0001810997 us-gaap:CommonStockMember 2021-01-01 2021-12-31 0001810997 us-gaap:OperatingExpenseMember 2021-01-01 2021-12-31 0001810997 us-gaap:ParentMember 2021-01-01 2021-12-31 0001810997 us-gaap:CapitalAdditionsMember 2021-01-01 2021-12-31 0001810997 xpev:InvestmentsAdditionsMember 2021-01-01 2021-12-31 0001810997 us-gaap:RestrictedStockMember 2021-01-01 2021-12-31 0001810997 us-gaap:StockCompensationPlanMember 2021-01-01 2021-12-31 0001810997 us-gaap:RestrictedStockUnitsRSUMember 2021-01-01 2021-12-31 0001810997 xpev:DeferredTaxAssetsValuationAllowanceEffectOfChangeInTaxRateMember 2021-01-01 2021-12-31 0001810997 xpev:DeferredTaxAssetsValuationAllowanceLossUtilizedMember 2021-01-01 2021-12-31 0001810997 xpev:DeferredTaxAssetsValuationAllowanceAdditionsMember 2021-01-01 2021-12-31 0001810997 xpev:ServicesAndOthersMember 2021-01-01 2021-12-31 0001810997 us-gaap:InternalRevenueServiceIRSMember 2021-01-01 2021-12-31 0001810997 us-gaap:LandMember 2021-01-01 2021-12-31 0001810997 xpev:XiaopengheMember 2021-01-01 2021-12-31 0001810997 us-gaap:RestrictedStockUnitsRSUMember 2021-01-01 2021-12-31 0001810997 xpev:OperationSupportServiceMember xpev:XiaopengheMember 2021-01-01 2021-12-31 0001810997 us-gaap:AccumulatedOtherComprehensiveIncomeMember 2021-01-01 2021-12-31 0001810997 us-gaap:RetainedEarningsMember 2021-01-01 2021-12-31 0001810997 xpev:StatutoryReservesMember 2021-01-01 2021-12-31 0001810997 us-gaap:InterestIncomeMember 2021-01-01 2021-12-31 0001810997 us-gaap:CollaborativeArrangementMember xpev:HaimaAutoMember 2021-01-01 2021-12-31 0001810997 xpev:OperationSupportServiceMember 2021-01-01 2021-12-31 0001810997 us-gaap:EquitySecuritiesMember 2021-01-01 2021-12-31 0001810997 xpev:EquityInvestmentsWithReadilyDeterminableFairValuesMember 2021-01-01 2021-12-31 0001810997 us-gaap:DebtSecuritiesMember 2021-01-01 2021-12-31 0001810997 us-gaap:EquityMethodInvestmentsMember 2021-01-01 2021-12-31 0001810997 xpev:GuangzhouGetInvestmentMember 2021-01-01 2021-12-31 0001810997 xpev:GuangdongUTrustMember 2021-01-01 2021-12-31 0001810997 xpev:GuangzhouGetInvestmentMember 2021-01-01 2021-12-31 0001810997 xpev:ChengxingMember xpev:GuangdongUTrustMember 2021-01-01 2021-12-31 0001810997 xpev:GuangdongYuecaiIndustryMember xpev:ChengxingMember 2021-01-01 2021-12-31 0001810997 xpev:GuangzhouGetInvestmentMember xpev:ChengxingMember 2021-01-01 2021-12-31 0001810997 xpev:GeneralReserveFundMember 2021-01-01 2021-12-31 0001810997 xpev:ZhipengKongjianMember 2021-01-01 2021-12-31 0001810997 xpev:ManufacturingLicenseMember 2021-01-01 2021-12-31 0001810997 country:CN xpev:PlantsAndBuildingsMember 2021-01-01 2021-12-31 0001810997 us-gaap:CommonStockMember 2021-01-01 2021-12-31 0001810997 xpev:VehicleMember 2020-01-01 2020-12-31 0001810997 us-gaap:ServiceOtherMember 2020-01-01 2020-12-31 0001810997 us-gaap:CostOfSalesMember 2020-01-01 2020-12-31 0001810997 us-gaap:ResearchAndDevelopmentExpenseMember 2020-01-01 2020-12-31 0001810997 us-gaap:SellingGeneralAndAdministrativeExpensesMember 2020-01-01 2020-12-31 0001810997 us-gaap:CommonStockMember 2020-01-01 2020-12-31 0001810997 us-gaap:TreasuryStockMember 2020-01-01 2020-12-31 0001810997 us-gaap:RetainedEarningsMember us-gaap:IPOMember 2020-01-01 2020-12-31 0001810997 us-gaap:IPOMember 2020-01-01 2020-12-31 0001810997 us-gaap:AdditionalPaidInCapitalMember us-gaap:IPOMember 2020-01-01 2020-12-31 0001810997 us-gaap:AdditionalPaidInCapitalMember xpev:FollowOnOfferingMember 2020-01-01 2020-12-31 0001810997 xpev:FollowOnOfferingMember 2020-01-01 2020-12-31 0001810997 us-gaap:CommonStockMember xpev:FollowOnOfferingMember 2020-01-01 2020-12-31 0001810997 us-gaap:CommonStockMember us-gaap:IPOMember 2020-01-01 2020-12-31 0001810997 us-gaap:AccountingStandardsUpdate201904Member 2020-01-01 2020-12-31 0001810997 us-gaap:OperatingExpenseMember 2020-01-01 2020-12-31 0001810997 us-gaap:ParentMember 2020-01-01 2020-12-31 0001810997 srt:MinimumMember 2020-01-01 2020-12-31 0001810997 srt:MaximumMember 2020-01-01 2020-12-31 0001810997 us-gaap:RestrictedStockMember 2020-01-01 2020-12-31 0001810997 us-gaap:StockCompensationPlanMember 2020-01-01 2020-12-31 0001810997 us-gaap:RestrictedStockUnitsRSUMember 2020-01-01 2020-12-31 0001810997 xpev:DeferredTaxAssetsValuationAllowanceEffectOfChangeInTaxRateMember 2020-01-01 2020-12-31 0001810997 xpev:DeferredTaxAssetsValuationAllowanceLossUtilizedMember 2020-01-01 2020-12-31 0001810997 xpev:DeferredTaxAssetsValuationAllowanceAdditionsMember 2020-01-01 2020-12-31 0001810997 xpev:ServicesAndOthersMember 2020-01-01 2020-12-31 0001810997 us-gaap:InternalRevenueServiceIRSMember 2020-01-01 2020-12-31 0001810997 us-gaap:SeriesCPreferredStockMember 2020-01-01 2020-12-31 0001810997 us-gaap:SeriesAPreferredStockMember 2020-01-01 2020-12-31 0001810997 xpev:SeriesA1PreferredStockMember 2020-01-01 2020-12-31 0001810997 xpev:SeriesA2PreferredStockMember 2020-01-01 2020-12-31 0001810997 us-gaap:SeriesBPreferredStockMember 2020-01-01 2020-12-31 0001810997 xpev:SeriesB2PreferredStockMember 2020-01-01 2020-12-31 0001810997 xpev:SeriesB1PreferredStockMember 2020-01-01 2020-12-31 0001810997 us-gaap:LandMember 2020-01-01 2020-12-31 0001810997 us-gaap:AdditionalPaidInCapitalMember 2020-01-01 2020-12-31 0001810997 xpev:XiaopengheMember 2020-01-01 2020-12-31 0001810997 us-gaap:RestrictedStockUnitsRSUMember 2020-01-01 2020-12-31 0001810997 xpev:XiaopengheMember xpev:OperationSupportServiceMember 2020-01-01 2020-12-31 0001810997 us-gaap:AccumulatedOtherComprehensiveIncomeMember 2020-01-01 2020-12-31 0001810997 us-gaap:RetainedEarningsMember 2020-01-01 2020-12-31 0001810997 us-gaap:InterestIncomeMember 2020-01-01 2020-12-31 0001810997 xpev:OperationSupportServiceMember 2020-01-01 2020-12-31 0001810997 xpev:GeneralReserveFundMember 2020-01-01 2020-12-31 0001810997 xpev:VehicleMember 2022-01-01 2022-12-31 0001810997 us-gaap:ServiceOtherMember 2022-01-01 2022-12-31 0001810997 us-gaap:CostOfSalesMember 2022-01-01 2022-12-31 0001810997 us-gaap:ResearchAndDevelopmentExpenseMember 2022-01-01 2022-12-31 0001810997 us-gaap:SellingGeneralAndAdministrativeExpensesMember 2022-01-01 2022-12-31 0001810997 us-gaap:AdditionalPaidInCapitalMember 2022-01-01 2022-12-31 0001810997 us-gaap:TreasuryStockMember 2022-01-01 2022-12-31 0001810997 us-gaap:CommonStockMember 2022-01-01 2022-12-31 0001810997 us-gaap:OtherMachineryAndEquipmentMember srt:MaximumMember 2022-01-01 2022-12-31 0001810997 srt:MinimumMember us-gaap:OtherMachineryAndEquipmentMember 2022-01-01 2022-12-31 0001810997 us-gaap:ComputerEquipmentMember 2022-01-01 2022-12-31 0001810997 us-gaap:VehiclesMember srt:MaximumMember 2022-01-01 2022-12-31 0001810997 us-gaap:VehiclesMember srt:MinimumMember 2022-01-01 2022-12-31 0001810997 xpev:ChargingInfrastructureMember 2022-01-01 2022-12-31 0001810997 us-gaap:MachineryAndEquipmentMember srt:MaximumMember 2022-01-01 2022-12-31 0001810997 srt:MinimumMember us-gaap:MachineryAndEquipmentMember 2022-01-01 2022-12-31 0001810997 us-gaap:BuildingMember 2022-01-01 2022-12-31 0001810997 xpev:LicenseOfMaintenanceAndOverhaulsMember 2022-01-01 2022-12-31 0001810997 us-gaap:SoftwareAndSoftwareDevelopmentCostsMember srt:MaximumMember 2022-01-01 2022-12-31 0001810997 us-gaap:SoftwareAndSoftwareDevelopmentCostsMember srt:MinimumMember 2022-01-01 2022-12-31 0001810997 us-gaap:OperatingExpenseMember 2022-01-01 2022-12-31 0001810997 srt:MaximumMember 2022-01-01 2022-12-31 0001810997 srt:MinimumMember 2022-01-01 2022-12-31 0001810997 us-gaap:VehiclesMember 2022-01-01 2022-12-31 0001810997 xpev:CustomerUpgradeProgrammeMember 2022-01-01 2022-12-31 0001810997 xpev:GeneralReserveFundMember 2022-01-01 2022-12-31 0001810997 xpev:VariableInterestEntityVieActivitiesMember xpev:XpenghongKongLimitedMember 2022-01-01 2022-12-31 0001810997 xpev:VariableInterestEntityVieActivitiesMember xpev:XpengDogotixHoldingLimitedMember 2022-01-01 2022-12-31 0001810997 xpev:VariableInterestEntityVieActivitiesMember xpev:XpengHuitianHoldingLimitedMember 2022-01-01 2022-12-31 0001810997 xpev:VariableInterestEntityVieActivitiesMember xpev:ShanghaiXiaopengMotorsTechnologyCo.Ltd.Member 2022-01-01 2022-12-31 0001810997 xpev:VariableInterestEntityVieActivitiesMember xpev:XiaopengAutomobileCentralChinaWuhanCoLtdWuhanXiaopengMember 2022-01-01 2022-12-31 0001810997 xpev:VariableInterestEntityVieActivitiesMember xpev:GuangzhouXiaopengSmartChargingTechnologyCoLtdMember 2022-01-01 2022-12-31 0001810997 xpev:VariableInterestEntityVieActivitiesMember xpev:GuangzhouXiaopengAutomaticDrivingTechnologyCoLtdMember 2022-01-01 2022-12-31 0001810997 xpev:VariableInterestEntityVieActivitiesMember xpev:HangzhouZhipengAutomobileSalesServiceCoLtdMember 2022-01-01 2022-12-31 0001810997 xpev:VariableInterestEntityVieActivitiesMember xpev:ShenzhenXiaopengAutomobileSalesServiceCoLtdMember 2022-01-01 2022-12-31 0001810997 xpev:VariableInterestEntityVieActivitiesMember xpev:BeijingXiaopengAutomobileSalesServiceCoLtdMember 2022-01-01 2022-12-31 0001810997 xpev:BeijingXiaopengAutomobileCoLtdMember xpev:VariableInterestEntityVieActivitiesMember 2022-01-01 2022-12-31 0001810997 xpev:VariableInterestEntityVieActivitiesMember xpev:XiaopengMotorsSalesCo.Ltd.xiaopengMotorsSalesMember 2022-01-01 2022-12-31 0001810997 xpev:VariableInterestEntityVieActivitiesMember xpev:ZhaoqingXiaopengAutomobileCoLtdzhaoqingXpengMember 2022-01-01 2022-12-31 0001810997 xpev:VariableInterestEntityVieActivitiesMember xpev:ZhaoqingXiaopengNewEnergyInvestmentCoLtdMember 2022-01-01 2022-12-31 0001810997 xpev:VariableInterestEntityVieActivitiesMember xpev:GuangzhouXiaopengAutomobileManufacturingCoLtdMember 2022-01-01 2022-12-31 0001810997 xpev:VariableInterestEntityVieActivitiesMember xpev:GuangzhouXiaopengMotorsTechnologyCoLtdXiaopengTechnologyMember 2022-01-01 2022-12-31 0001810997 xpev:ChengxingMember xpev:VariableInterestEntityVieActivitiesMember 2022-01-01 2022-12-31 0001810997 xpev:XpengHuitianHoldingLimitedMember country:VG xpev:VariableInterestEntityVieActivitiesMember 2022-01-01 2022-12-31 0001810997 xpev:XpengDogotixHoldingLimitedMember country:VG xpev:VariableInterestEntityVieActivitiesMember 2022-01-01 2022-12-31 0001810997 xpev:VariableInterestEntityVieActivitiesMember country:HK xpev:XpenghongKongLimitedMember 2022-01-01 2022-12-31 0001810997 xpev:GuangzhouXiaopengMotorsTechnologyCoLtdXiaopengTechnologyMember country:CN xpev:VariableInterestEntityVieActivitiesMember 2022-01-01 2022-12-31 0001810997 xpev:ChengxingMember country:CN xpev:VariableInterestEntityVieActivitiesMember 2022-01-01 2022-12-31 0001810997 xpev:GuangzhouXiaopengAutomobileManufacturingCoLtdMember country:CN xpev:VariableInterestEntityVieActivitiesMember 2022-01-01 2022-12-31 0001810997 xpev:ZhaoqingXiaopengNewEnergyInvestmentCoLtdMember country:CN xpev:VariableInterestEntityVieActivitiesMember 2022-01-01 2022-12-31 0001810997 xpev:ZhaoqingXiaopengAutomobileCoLtdzhaoqingXpengMember country:CN xpev:VariableInterestEntityVieActivitiesMember 2022-01-01 2022-12-31 0001810997 country:CN xpev:VariableInterestEntityVieActivitiesMember xpev:XiaopengMotorsSalesCo.Ltd.xiaopengMotorsSalesMember 2022-01-01 2022-12-31 0001810997 xpev:BeijingXiaopengAutomobileCoLtdMember country:CN xpev:VariableInterestEntityVieActivitiesMember 2022-01-01 2022-12-31 0001810997 xpev:BeijingXiaopengAutomobileSalesServiceCoLtdMember country:CN xpev:VariableInterestEntityVieActivitiesMember 2022-01-01 2022-12-31 0001810997 xpev:VariableInterestEntityVieActivitiesMember country:CN xpev:ShenzhenXiaopengAutomobileSalesServiceCoLtdMember 2022-01-01 2022-12-31 0001810997 xpev:HangzhouZhipengAutomobileSalesServiceCoLtdMember country:CN xpev:VariableInterestEntityVieActivitiesMember 2022-01-01 2022-12-31 0001810997 xpev:GuangzhouXiaopengAutomaticDrivingTechnologyCoLtdMember country:CN xpev:VariableInterestEntityVieActivitiesMember 2022-01-01 2022-12-31 0001810997 xpev:GuangzhouXiaopengSmartChargingTechnologyCoLtdMember country:CN xpev:VariableInterestEntityVieActivitiesMember 2022-01-01 2022-12-31 0001810997 xpev:XiaopengAutomobileCentralChinaWuhanCoLtdWuhanXiaopengMember country:CN xpev:VariableInterestEntityVieActivitiesMember 2022-01-01 2022-12-31 0001810997 xpev:ShanghaiXiaopengMotorsTechnologyCo.Ltd.Member country:CN xpev:VariableInterestEntityVieActivitiesMember 2022-01-01 2022-12-31 0001810997 xpev:GuangzhouZhipengIovTechnologyCoLtdzhipengIovMember country:CN xpev:VariableInterestEntityVieActivitiesMember 2022-01-01 2022-12-31 0001810997 xpev:GuangzhouYidianZhihuiChuxingTechnologyCoLtdyidianChuxingMember country:CN xpev:VariableInterestEntityVieActivitiesMember 2022-01-01 2022-12-31 0001810997 xpev:GuangzhouXintuTechnologyCo.Ltd.xintuTechnologyMember country:CN xpev:VariableInterestEntityVieActivitiesMember 2022-01-01 2022-12-31 0001810997 xpev:GuangdongIntelligentInsuranceAgencyCoLtdGiiaFormerlyKnownAsQingdaoMiaobaoInsuranceAgencyCoLtdMember country:CN xpev:VariableInterestEntityVieActivitiesMember 2022-01-01 2022-12-31 0001810997 xpev:JiangsuZhipengKongjianInformationTechnologyCoLtdZhipengKongjianFormerlyKnownAsJiangsuZhituTechnologyCoLtdASubsidiaryOfXintuTechnologyMember country:CN xpev:VariableInterestEntityVieActivitiesMember 2022-01-01 2022-12-31 0001810997 us-gaap:UnsecuredDebtMember 2022-01-01 2022-12-31 0001810997 us-gaap:ParentMember 2022-01-01 2022-12-31 0001810997 us-gaap:CapitalAdditionsMember 2022-01-01 2022-12-31 0001810997 xpev:InvestmentsAdditionsMember 2022-01-01 2022-12-31 0001810997 xpev:XiaopengHeMember 2022-01-01 2022-12-31 0001810997 xpev:GuangzhouHuitianAerospaceTechnologyCo.Ltd.guangzhouHuitianMember 2022-01-01 2022-12-31 0001810997 xpev:GuangzhouZhongpengInvestmentAndDevelopmentCoLtdMember 2022-01-01 2022-12-31 0001810997 xpev:GuangdongHuitianAerospaceTechnologyCo.Ltd.guangdongHuitianMember 2022-01-01 2022-12-31 0001810997 xpev:ShenzhenPengxingSmartCoLtdMember 2022-01-01 2022-12-31 0001810997 xpev:DogotixMember 2022-01-01 2022-12-31 0001810997 xpev:ShenzhenPengxingSmartResearchCoLtdMember 2022-01-01 2022-12-31 0001810997 xpev:HongdiBrianGuMember 2022-01-01 2022-12-31 0001810997 xpev:TaoHeMember 2022-01-01 2022-12-31 0001810997 xpev:HtFlyingCarIncMember 2022-01-01 2022-12-31 0001810997 xpev:HtFlyingCarHongKongLimitedMember 2022-01-01 2022-12-31 0001810997 xpev:DogotixHongkongLimitedMember 2022-01-01 2022-12-31 0001810997 xpev:GuangzhouXuetaoMember 2022-01-01 2022-12-31 0001810997 xpev:RocketsCapitalL.pMember 2022-01-01 2022-12-31 0001810997 us-gaap:RestrictedStockUnitsRSUMember 2022-01-01 2022-12-31 0001810997 us-gaap:RestrictedStockMember 2022-01-01 2022-12-31 0001810997 us-gaap:StockCompensationPlanMember 2022-01-01 2022-12-31 0001810997 us-gaap:RestrictedStockUnitsRSUMember 2022-01-01 2022-12-31 0001810997 xpev:DeferredTaxAssetsValuationAllowanceLossUtilizedMember 2022-01-01 2022-12-31 0001810997 xpev:DeferredTaxAssetsValuationAllowanceEffectOfChangeInTaxRateMember 2022-01-01 2022-12-31 0001810997 xpev:DeferredTaxAssetsValuationAllowanceAdditionsMember 2022-01-01 2022-12-31 0001810997 xpev:ServicesAndOthersMember 2022-01-01 2022-12-31 0001810997 us-gaap:InternalRevenueServiceIRSMember 2022-01-01 2022-12-31 0001810997 us-gaap:InlandRevenueHongKongMember 2022-01-01 2022-12-31 0001810997 us-gaap:StateAdministrationOfTaxationChinaMember 2022-01-01 2022-12-31 0001810997 xpev:HnteMember us-gaap:StateAdministrationOfTaxationChinaMember 2022-01-01 2022-12-31 0001810997 us-gaap:StateAdministrationOfTaxationChinaMember us-gaap:BeneficialOwnerMember 2022-01-01 2022-12-31 0001810997 dei:BusinessContactMember 2022-01-01 2022-12-31 0001810997 dei:AdrMember 2022-01-01 2022-12-31 0001810997 us-gaap:CommonClassAMember 2022-01-01 2022-12-31 0001810997 us-gaap:LeaseholdsAndLeaseholdImprovementsMember srt:MinimumMember 2022-01-01 2022-12-31 0001810997 srt:MaximumMember us-gaap:LeaseholdsAndLeaseholdImprovementsMember 2022-01-01 2022-12-31 0001810997 us-gaap:LandMember 2022-01-01 2022-12-31 0001810997 xpev:XiaopengheMember 2022-01-01 2022-12-31 0001810997 xpev:TwoThousandAndNineteenEquityIncentivePlanMember us-gaap:RestrictedStockUnitsRSUMember 2022-01-01 2022-12-31 0001810997 xpev:OperationSupportServiceMember xpev:XiaopengheMember 2022-01-01 2022-12-31 0001810997 us-gaap:AccumulatedOtherComprehensiveIncomeMember 2022-01-01 2022-12-31 0001810997 us-gaap:RetainedEarningsMember 2022-01-01 2022-12-31 0001810997 xpev:StatutoryReservesMember 2022-01-01 2022-12-31 0001810997 us-gaap:InterestIncomeMember 2022-01-01 2022-12-31 0001810997 xpev:ZhaoqingHightechZoneLoanOneMember 2022-01-01 2022-12-31 0001810997 xpev:ZhaoqingHightechZoneLoanTwoMember 2022-01-01 2022-12-31 0001810997 xpev:BanksInPeoplesRepublicOfChinaMember 2022-01-01 2022-12-31 0001810997 us-gaap:CollaborativeArrangementMember xpev:HaimaAutoMember 2022-01-01 2022-12-31 0001810997 xpev:OperationSupportServiceMember 2022-01-01 2022-12-31 0001810997 xpev:EquityInvestmentsWithReadilyDeterminableFairValuesMember 2022-01-01 2022-12-31 0001810997 us-gaap:DebtSecuritiesMember 2022-01-01 2022-12-31 0001810997 us-gaap:EquityMethodInvestmentsMember 2022-01-01 2022-12-31 0001810997 us-gaap:EquitySecuritiesMember 2022-01-01 2022-12-31 0001810997 srt:DirectorMember us-gaap:CommonClassAMember 2022-01-01 2022-12-31 0001810997 xpev:KunpengChuangyeLlpMember 2022-01-01 2022-12-31 0001810997 xpev:GuangzhouGetInvestmentMember 2022-01-01 2022-12-31 0001810997 xpev:GuangzhouGetInvestmentMember xpev:KunpengChuangyeLlpMember 2022-01-01 2022-12-31 0001810997 xpev:GuangzhouGetInvestmentMember 2022-01-01 2022-12-31 0001810997 xpev:GuangdongUTrustMember 2022-01-01 2022-12-31 0001810997 srt:VicePresidentMember 2022-01-01 2022-12-31 0001810997 xpev:ZhipengKongjianMember 2022-01-01 2022-12-31 0001810997 xpev:ManufacturingLicenseMember 2022-01-01 2022-12-31 0001810997 country:CN xpev:PlantsAndBuildingsMember 2022-01-01 2022-12-31 0001810997 xpev:LongTermDebtAgreementWithBankInPeoplesRepublicOfChinaMember 2019-01-01 2019-12-31 0001810997 xpev:ZhaoqingKunpengMember xpev:VariableInterestEntityVieActivitiesMember 2020-02-13 0001810997 xpev:ZhaoqingXpengMember xpev:VariableInterestEntityVieActivitiesMember 2020-02-13 0001810997 xpev:ZhaoqingKunpengMember xpev:ShareTransferAgreementMember 2020-02-13 0001810997 xpev:ZhaoqingKunpengMember 2022-01-04 2022-01-04 0001810997 xpev:XintuTechnologyMember 2021-06-23 0001810997 xpev:KuntuTechnologyMember 2021-08-12 0001810997 xpev:XiaopengTechnologyMember 2021-09-06 0001810997 xpev:XiaopengChuxingMember 2021-09-10 0001810997 us-gaap:IPOMember 2020-08-01 2020-08-31 0001810997 xpev:PublicOfferingMember 2020-12-01 2020-12-31 0001810997 xpev:GlobalOfferingOnHkexMember 2021-07-31 2021-07-31 0001810997 us-gaap:ConstructionInProgressMember 2020-12-31 0001810997 us-gaap:CommonClassAMember 2020-12-31 0001810997 us-gaap:CommonClassCMember 2020-12-31 0001810997 us-gaap:CommonClassBMember 2020-12-31 0001810997 xpev:BanksInPeoplesRepublicOfChinaMember 2020-12-31 0001810997 xpev:ZhaoqingHightechZoneConstructionInvestmentDevelopmentCoLtdMember 2020-12-31 0001810997 xpev:OperationSupportServiceMember xpev:XiaopengheMember 2020-12-31 0001810997 us-gaap:RestrictedStockUnitsRSUMember 2020-12-31 0001810997 xpev:GuangzhouHuitianMember xpev:RentalExpenseMember 2020-12-31 0001810997 xpev:RelatedPartyOfTheAcquireeMember 2020-03-01 2020-03-31 0001810997 xpev:RelatedPartyOfTheAcquireeMember xpev:VariableInterestEntityVieActivitiesMember 2020-03-31 0001810997 xpev:IncludingManufacturingLicenseSubjectToRegulatoryApprovalMember xpev:ShareTransferAgreementMember 2020-03-31 0001810997 xpev:RelatedPartyOfTheAcquireeMember 2020-06-01 2020-06-30 0001810997 xpev:ZhipengKongjianMember xpev:RelatedPartyOfTheAcquireeMember 2021-05-20 2021-05-20 0001810997 xpev:VariableInterestEntityVieActivitiesMember xpev:RelatedPartyOfTheAcquireeMember xpev:ZhipengKongjianMember 2021-05-20 0001810997 xpev:ZhipengKongjianMember 2021-06-23 2021-06-23 0001810997 xpev:DogotixMember 2021-04-30 0001810997 xpev:HuitianMember 2021-01-31 0001810997 xpev:HuitianMember 2021-10-31 0001810997 us-gaap:PreferredStockMember xpev:HuitianMember 2021-10-31 0001810997 xpev:HuitianMember xpev:ConvertibleBondMember 2021-10-31 0001810997 xpev:DogotixMember 2021-10-31 0001810997 xpev:KunpengKenchuangLlpMember xpev:GuangzhouIndustrialTransformationAndUpgradingDevelopmentFundCoLimitedMember 2019-09-19 0001810997 xpev:KunpengKenchuangLlpMember xpev:ShenzhenAntuoHengyuanFundManagementCoLimitedMember 2019-09-19 0001810997 xpev:GuangzhouIndustrialTransformationAndUpgradingDevelopmentFundCoLimitedMember xpev:KunpengKenchuangLlpMember 2019-10-22 2019-10-22 0001810997 xpev:KunpengKenchuangLlpMember xpev:ShenzhenAntuoHengyuanFundManagementCoLimitedMember 2019-10-24 2019-10-24 0001810997 xpev:ZhaoqingHightechZoneConstructionInvestmentDevelopmentCoLtdMember xpev:ZhaoqingXiaopengAutomobileCoLtdzhaoqingXpengMember us-gaap:LineOfCreditMember 2017-05-31 0001810997 xpev:GuangzhouXiaopengNewEnergyAutomobileCoLtdMember 2021-07-31 0001810997 us-gaap:CommonClassAMember 2021-12-31 2021-12-31 0001810997 us-gaap:CollaborativeArrangementMember xpev:HaimaAutoMember 2021-12-31 2021-12-31 0001810997 xpev:GuangzhouXiaopengNewEnergyAutomobileCoLtdMember 2021-12-31 2021-12-31 0001810997 xpev:WuhanXiaopengMember 2021-12-31 2021-12-31 0001810997 xpev:XpengFortuneHoldingLimitedMember us-gaap:CommonClassAMember 2021-12-31 2021-12-31 0001810997 xpev:WuhanXiaopengMember 2021-09-30 0001810997 xpev:KunpengChuangyeLlpMember 2020-12-20 2020-12-20 0001810997 xpev:KunpengChuangyeLlpMember xpev:ChengxingMember 2020-12-20 2020-12-20 0001810997 xpev:KunpengChuangyeLlpMember xpev:GuangzhouGetInvestmentMember 2020-12-20 2020-12-20 0001810997 xpev:GuangzhouXiaopengAutomaticDrivingTechnologyCoLtdMember xpev:KunpengChuangyeLlpMember 2020-12-20 2020-12-20 0001810997 xpev:KunpengChuangyeLlpMember xpev:ChengxingMember 2020-12-20 2020-12-31 0001810997 xpev:GuangzhouXiaopengAutomaticDrivingTechnologyCoLtdMember xpev:KunpengChuangyeLlpMember 2020-12-20 2020-12-31 0001810997 xpev:KunpengChuangyeLlpMember xpev:GuangzhouGetInvestmentMember 2020-12-20 2020-12-31 0001810997 xpev:GuangzhouGetInvestmentMember xpev:KunpengChuangyeLlpMember 2021-03-31 0001810997 xpev:ChengxingMember xpev:GuangdongUTrustMember srt:MaximumMember 2021-03-31 0001810997 xpev:ChengxingMember xpev:GuangdongUTrustMember srt:MinimumMember 2021-03-31 0001810997 xpev:GuangdongUTrustMember us-gaap:CallOptionMember xpev:ChengxingMember 2021-03-31 0001810997 xpev:ChengxingMember xpev:GuangdongUTrustMember 2021-03-12 2021-03-12 0001810997 xpev:ChengxingMember xpev:GuangdongUTrustMember 2021-03-12 0001810997 xpev:ChengxingMember us-gaap:CallOptionMember xpev:GuangdongUTrustMember 2021-03-12 0001810997 xpev:ChengxingMember xpev:GuangzhouGetInvestmentMember 2021-03-30 2021-03-30 0001810997 xpev:GuangzhouGetInvestmentMember xpev:ChengxingMember 2021-03-30 0001810997 xpev:ChengxingMember us-gaap:CallOptionMember xpev:GuangzhouGetInvestmentMember 2021-03-30 0001810997 us-gaap:CommonClassAMember 2020-03-30 0001810997 us-gaap:CommonClassBMember 2020-03-30 0001810997 xpev:SuccessSharingDevelopmentHoldingLimitedMember 2020-06-28 2020-06-28 0001810997 xpev:XpengFortuneHoldingLimitedMember 2020-06-28 2020-06-28 0001810997 xpev:QuackHoldingLimitedMember 2020-06-28 2020-06-28 0001810997 xpev:SuccessSharingDevelopmentHoldingLimitedMember 2020-06-28 0001810997 xpev:XpengFortuneHoldingLimitedMember 2020-06-28 0001810997 xpev:QuackHoldingLimitedMember 2020-06-28 0001810997 xpev:XpengFortuneHoldingLimitedMember 2020-08-06 2020-08-06 0001810997 xpev:QuackHoldingLimitedMember 2020-08-06 2020-08-06 0001810997 us-gaap:SeriesCPreferredStockMember 2020-08-06 2020-08-06 0001810997 xpev:XpengFortuneHoldingLimitedMember 2020-08-06 0001810997 xpev:QuackHoldingLimitedMember 2020-08-06 0001810997 us-gaap:SeriesCPreferredStockMember 2020-08-06 0001810997 us-gaap:IPOMember 2020-08-27 2020-08-27 0001810997 us-gaap:CommonClassAMember 2020-08-27 0001810997 us-gaap:CommonClassBMember 2020-08-27 0001810997 us-gaap:CommonClassCMember 2020-08-27 0001810997 xpev:FollowOnOfferingMember us-gaap:CommonClassAMember 2020-12-14 2020-12-14 0001810997 xpev:GlobalOfferingMember us-gaap:CommonClassAMember 2021-07-07 2021-07-07 0001810997 us-gaap:CommonClassAMember xpev:GlobalOfferingMember 2021-07-07 0001810997 us-gaap:StockCompensationPlanMember 2020-01-01 2020-03-31 0001810997 us-gaap:ShareBasedCompensationAwardTrancheOneMember us-gaap:StockCompensationPlanMember 2020-01-01 2020-03-31 0001810997 us-gaap:StockCompensationPlanMember us-gaap:ShareBasedCompensationAwardTrancheThreeMember 2020-01-01 2020-03-31 0001810997 us-gaap:StockCompensationPlanMember us-gaap:ShareBasedCompensationAwardTrancheTwoMember 2020-01-01 2020-03-31 0001810997 us-gaap:RestrictedStockMember us-gaap:ShareBasedCompensationAwardTrancheThreeMember 2020-01-01 2020-03-31 0001810997 us-gaap:RestrictedStockUnitsRSUMember 2020-01-01 2020-03-31 0001810997 us-gaap:RestrictedStockMember 2020-01-01 2020-03-31 0001810997 xpev:ZhaoqingKunpengMember 2020-02-13 2020-02-13 0001810997 xpev:SeriesARedeemableConvertiblePreferredSharesMember 2019-09-01 2019-09-30 0001810997 xpev:SeriesAOneRedeemableConvertiblePreferredSharesMember 2019-09-01 2019-09-30 0001810997 xpev:SeriesATwoRedeemableConvertiblePreferredSharesMember 2019-09-01 2019-09-30 0001810997 xpev:SeriesBRedeemableConvertiblePreferredSharesMember 2019-09-01 2019-09-30 0001810997 xpev:SeriesBOneRedeemableConvertiblePreferredSharesMember 2019-09-01 2019-09-30 0001810997 xpev:SeriesBTwoRedeemableConvertiblePreferredSharesMember 2019-09-01 2019-09-30 0001810997 xpev:SeriesCRedeemableConvertiblePreferredSharesMember 2019-09-01 2019-09-30 0001810997 xpev:GuangzhouXuetaoMember 2022-07-22 0001810997 xpev:TaoHeMember xpev:VariableInterestEntityVieActivitiesMember 2022-06-30 0001810997 us-gaap:SubsequentEventMember 2023-01-31 0001810997 xpev:HaimaAutoMember us-gaap:CollaborativeArrangementMember 2017-03-31 2017-03-31 0001810997 xpev:GuangzhouGetNewEnergyMember 2022-07-01 0001810997 us-gaap:PropertyPlantAndEquipmentMember 2022-07-01 0001810997 xpev:KunpengKenchuangLlpMember 2022-09-30 2022-09-30 0001810997 us-gaap:CommonClassAMember 2022-12-31 2022-12-31 0001810997 xpev:GuangzhouXiaopengNewEnergyAutomobileCoLtdMember 2022-12-31 2022-12-31 0001810997 xpev:WuhanXiaopengMember 2022-12-31 2022-12-31 0001810997 us-gaap:CommonClassAMember xpev:XpengIncMember 2022-12-31 2022-12-31 0001810997 xpev:LongTermDebtAgreementWithBankInPeoplesRepublicOfChinaMember 2019-12-31 0001810997 xpev:OperationSupportServiceMember xpev:XiaopengheMember 2019-12-31 0001810997 xpev:TwoThousandAndNineteenEquityIncentivePlanMember us-gaap:RestrictedStockUnitsRSUMember 2022-10-31 2022-10-31 0001810997 xpev:BatteriesMember 2022-04-30 0001810997 xpev:LightDetectionAndRangingMember 2022-04-01 2022-04-30 0001810997 xpev:SemiconductorsMember 2022-01-31 0001810997 xpev:SemiconductorsMember 2022-10-31 0001810997 us-gaap:CommonStockMember 2022-10-01 2022-10-31 0001810997 xpev:DogotixMember 2022-07-31 0001810997 us-gaap:CommonClassAMember 2021-12-08 0001810997 us-gaap:CommonClassBMember 2021-12-08 0001810997 us-gaap:SeriesAPreferredStockMember 2017-11-27 2017-11-27 0001810997 us-gaap:SeriesAPreferredStockMember 2017-11-27 0001810997 xpev:SeriesA2PreferredStockMember 2018-01-05 2018-01-05 0001810997 xpev:SeriesA1PreferredStockMember 2018-01-05 2018-01-05 0001810997 xpev:SeriesA1PreferredStockMember 2018-01-05 0001810997 xpev:SeriesA2PreferredStockMember 2018-01-05 0001810997 us-gaap:SeriesBPreferredStockMember 2018-03-26 2018-03-26 0001810997 us-gaap:SeriesBPreferredStockMember 2018-03-26 0001810997 us-gaap:SeriesCPreferredStockMember 2019-12-02 2019-12-02 0001810997 us-gaap:SeriesCPreferredStockMember 2019-12-02 0001810997 us-gaap:SeriesCPreferredStockMember 2020-05-11 0001810997 us-gaap:SeriesCPreferredStockMember 2020-05-11 2020-05-11 0001810997 us-gaap:SeriesCPreferredStockMember 2020-05-26 0001810997 us-gaap:SeriesCPreferredStockMember 2020-05-26 2020-05-26 0001810997 us-gaap:SeriesCPreferredStockMember 2020-07-22 0001810997 us-gaap:SeriesCPreferredStockMember 2020-07-22 2020-07-22 0001810997 us-gaap:SeriesCPreferredStockMember 2020-07-24 0001810997 us-gaap:SeriesCPreferredStockMember 2020-07-24 2020-07-24 0001810997 us-gaap:SeriesCPreferredStockMember 2020-07-29 0001810997 us-gaap:SeriesCPreferredStockMember 2020-07-29 2020-07-29 0001810997 us-gaap:SeriesCPreferredStockMember 2020-04-10 2020-04-10 0001810997 us-gaap:SeriesAPreferredStockMember 2017-06-09 0001810997 xpev:SeriesB2PreferredStockMember 2018-08-01 0001810997 xpev:SeriesB1PreferredStockMember 2018-08-01 0001810997 us-gaap:SeriesCPreferredStockMember 2020-04-10 0001810997 xpev:SeriesB1PreferredStockMember 2018-08-01 2018-08-01 0001810997 xpev:SeriesB2PreferredStockMember 2018-08-01 2018-08-01 0001810997 xpev:DogotixMember 2022-07-01 2022-07-31 0001810997 xpev:GuangzhouGetNewEnergyMember 2022-07-01 2022-07-31 0001810997 xpev:GuangzhouGetNewEnergyMember 2022-06-30 2022-06-30 0001810997 us-gaap:SeriesAPreferredStockMember 2017-06-09 2017-06-09 0001810997 us-gaap:CollaborativeArrangementMember xpev:HaimaAutoMember 2017-03-31 0001810997 us-gaap:RetainedEarningsMember 2020-12-31 0001810997 us-gaap:AccumulatedOtherComprehensiveIncomeMember 2020-12-31 0001810997 xpev:StatutoryReservesMember 2020-12-31 0001810997 us-gaap:TreasuryStockMember 2020-12-31 0001810997 us-gaap:AdditionalPaidInCapitalMember 2020-12-31 0001810997 us-gaap:CommonStockMember 2020-12-31 0001810997 us-gaap:ParentMember 2020-12-31 0001810997 us-gaap:EquitySecuritiesMember 2020-12-31 0001810997 xpev:EquityInvestmentsWithReadilyDeterminableFairValuesMember 2020-12-31 0001810997 us-gaap:DebtSecuritiesMember 2020-12-31 0001810997 us-gaap:EquityMethodInvestmentsMember 2020-12-31 0001810997 us-gaap:EquitySecuritiesMember 2021-12-31 0001810997 us-gaap:DebtSecuritiesMember 2021-12-31 0001810997 xpev:EquityInvestmentsWithReadilyDeterminableFairValuesMember 2021-12-31 0001810997 us-gaap:EquityMethodInvestmentsMember 2021-12-31 0001810997 us-gaap:CommonStockMember 2021-12-31 0001810997 us-gaap:RetainedEarningsMember 2021-12-31 0001810997 us-gaap:AccumulatedOtherComprehensiveIncomeMember 2021-12-31 0001810997 xpev:StatutoryReservesMember 2021-12-31 0001810997 us-gaap:AdditionalPaidInCapitalMember 2021-12-31 0001810997 us-gaap:TreasuryStockMember 2021-12-31 0001810997 srt:CumulativeEffectPeriodOfAdoptionAdjustmentMember 2019-12-31 0001810997 us-gaap:RetainedEarningsMember srt:CumulativeEffectPeriodOfAdoptionAdjustmentMember 2019-12-31 0001810997 us-gaap:RetainedEarningsMember 2019-12-31 0001810997 us-gaap:AccumulatedOtherComprehensiveIncomeMember 2019-12-31 0001810997 us-gaap:TreasuryStockMember 2019-12-31 0001810997 us-gaap:AdditionalPaidInCapitalMember 2019-12-31 0001810997 us-gaap:CommonStockMember 2019-12-31 0001810997 us-gaap:AccountingStandardsUpdate201904Member 2019-12-31 0001810997 us-gaap:SeriesCPreferredStockMember 2019-12-31 0001810997 xpev:SeriesB1PreferredStockMember 2019-12-31 0001810997 xpev:SeriesB2PreferredStockMember 2019-12-31 0001810997 us-gaap:SeriesBPreferredStockMember 2019-12-31 0001810997 xpev:SeriesA2PreferredStockMember 2019-12-31 0001810997 us-gaap:SeriesAPreferredStockMember 2019-12-31 0001810997 xpev:SeriesA1PreferredStockMember 2019-12-31 0001810997 us-gaap:RedeemablePreferredStockMember 2019-12-31 0001810997 us-gaap:SeriesAPreferredStockMember 2020-12-31 0001810997 xpev:SeriesA1PreferredStockMember 2020-12-31 0001810997 xpev:SeriesA2PreferredStockMember 2020-12-31 0001810997 us-gaap:SeriesBPreferredStockMember 2020-12-31 0001810997 xpev:SeriesB1PreferredStockMember 2020-12-31 0001810997 xpev:SeriesB2PreferredStockMember 2020-12-31 0001810997 us-gaap:SeriesCPreferredStockMember 2020-12-31 0001810997 us-gaap:ParentMember 2019-12-31 0001810997 us-gaap:LineOfCreditMember xpev:BankLoanMember 2022-12-31 0001810997 us-gaap:DebtSecuritiesMember 2022-12-31 0001810997 us-gaap:EquitySecuritiesMember 2022-12-31 0001810997 xpev:EquityInvestmentsWithReadilyDeterminableFairValuesMember 2022-12-31 0001810997 us-gaap:EquityMethodInvestmentsMember 2022-12-31 0001810997 us-gaap:TreasuryStockMember 2022-12-31 0001810997 us-gaap:CommonStockMember 2022-12-31 0001810997 us-gaap:RetainedEarningsMember 2022-12-31 0001810997 us-gaap:AccumulatedOtherComprehensiveIncomeMember 2022-12-31 0001810997 xpev:StatutoryReservesMember 2022-12-31 0001810997 us-gaap:AdditionalPaidInCapitalMember 2022-12-31 iso4217:CNY xbrli:shares iso4217:USD utr:Year utr:Month utr:Day xbrli:pure iso4217:HKD iso4217:USD xbrli:shares xpev:Kilometers iso4217:CNY xbrli:shares xpev:units iso4217:HKD xbrli:shares

 
 
UNITED STATES
SECURITIES AND EXCHANGE
COMMISSION
WASHINGTON, D.C. 20549
 
 
FORM
20-F
 
 
(Mark One)
REGISTRATION STATEMENT PURSUANT TO SECTION 12(b) OR 12(g) OF THE SECURITIES EXCHANGE ACT OF 1934
OR
 
ANNUAL REPORT PURSUANT TO SECTION 13 OR 15(d) OF THE SECURITIES EXCHANGE ACT OF 1934
For the fiscal year ended December 31, 2022
OR
 
TRANSITION REPORT PURSUANT TO SECTION 13 OR 15(d) OF THE SECURITIES EXCHANGE ACT OF 1934
OR
 
SHELL COMPANY REPORT PURSUANT TO SECTION 13 OR 15(d) OF THE SECURITIES EXCHANGE ACT OF 1934
Date of event requiring this shell company report
                    
For the transition period from
                    
to
                    
Commission file number
001-39466
 
 
XPeng Inc.
(Exact name of Registrant as specified in its charter)
 
 
Cayman Islands
(Jurisdiction of incorporation or organization)
No. 8 Songgang Road, Changxing Street
Cencun, Tianhe District, Guangzhou
Guangdong 510640
People’s Republic of China
(Address of principal executive offices)
Hongdi Brian Gu,
Honorary 
Vice Chairman and
Co-President 
Telephone:
+86-20-6680-6680
Email: ir@xiaopeng.com
At the address of the Company set forth above
(Name, Telephone,
E-mail
and/or Facsimile number and Address of Company Contact Person)
Securities registered or to be registered pursuant to Section 12(b) of the Act:
 
Title of each class
 
Trading Symbol(s)
 
Name of each exchange on which registered
American Depositary Shares, each
representing two Class A ordinary shares
 
XPEV
 
New York Stock Exchange
Class A ordinary shares, par value
US$0.00001 per share
*
     
New York Stock Exchange
 
*
Not for trading, but only in connection with the listing on the New York Stock Exchange of American depositary shares. 
Securities registered or to be registered pursuant to Section 12(g)
None
(Title of Class)
Securities for which there is a reporting obligation pursuant to Section 15(d) of the Act: None
None
(Title of Class)
 
 
Indicate the number of outstanding shares of each of the issuer’s classes of capital or common stock as of the close of the period covered by the annual report.
1,375,210,223 Class A ordinary shares were outstanding as of December 31, 2022
348,708,257 Class B ordinary shares were outstanding as of December 31, 2022
Indicate by check mark if the registrant is a well-known seasoned issuer, as defined in Rule 405 of the Securities Act.    ☒  Yes
     ☐  No
If this report is an annual or transition report, indicate by check mark if the registrant is not required to file reports pursuant to Section 13 or 15(d) of the Securities Exchange Act of 1934.    ☐  Yes    
☒  No
Indicate by check mark whether the registrant: (1) has filed all reports required to be filed by Section 13 or 15(d) of the Securities Exchange Act of 1934 during the preceding 12 months (or for such shorter period that the registrant was required to file such reports), and (2) has been subject to such filing requirements for the past 90 days.    ☒  Yes    ☐  No
Indicate by check mark whether the registrant has submitted every Interactive Data File required to be submitted pursuant to Rule 405 of Regulation
S-T
(§232.405 of this chapter) during the preceding 12 months (or for such shorter period that the registrant was required to submit such files).    ☒  Yes    ☐  No
Indicate by check mark whether the registrant is a large accelerated filer, an accelerated filer, a
non-accelerated
filer, or an emerging growth company. See the definitions of “large accelerated filer,” “accelerated filer,” and “emerging growth company” in Rule
12b-2
of the Exchange Act.
 
Large accelerated filer      Accelerated filer  
       
Non-accelerated filer
     Emerging growth company  
If an emerging growth company that prepares its financial statements in accordance with U.S. GAAP, indicate by check mark if the registrant has elected not to use the extended transition period for complying with any new or revised financial accounting standards† provided pursuant to Section 13(a) of the Exchange Act.  ☐
 
The term “new or revised financial accounting standard” refers to any update issued by the Financial Accounting Standards Board to its Accounting Standards Codification after April 5, 2012.
Indicate by check mark whether the registrant has filed a report on and attestation to its management’s assessment of the effectiveness of its internal control over financial reporting under Section 404(b) of the Sarbanes-Oxley Act (15 U.S.C. 7262(b)) by the registered public accounting firm that prepared or issued its audit report.  
If securities are registered pursuant to Section 12(b) of the Act, indicate by check mark whether the financial statements of the registrant included in the filing reflect the correction of an error to previously issued financial statements.  ☐
Indicate by check mark whether any of those error corrections are restatements that required a recovery analysis of incentive-based compensation received by any of the registrant’s executive officers during the relevant recovery period pursuant to
§240.10D-1(b).  
Indicate by check mark which basis of accounting the registration has used to prepare the financial statements included in this filing:
 
U.S. GAAP  ☒   International Financial Reporting Standards as issued
by the International Accounting Standards Board  ☐
   Other  ☐
If “Other” has been checked in response to the previous question, indicate by check mark which consolidated financial statement item the registrant has elected to follow.    ☐  Item    17  ☐    Item  18
If this is an annual report, indicate by check mark whether the registrant is a shell company (as defined in Rule
12b-2
of the Securities Exchange Act of 1934).    ☐  Yes    
  No
(APPLICABLE ONLY TO ISSUERS INVOLVED IN BANKRUPTCY PROCEEDINGS DURING THE PAST FIVE YEARS)
Indicate by check mark whether the registrant has filed all documents and reports required to be filed by Sections 12, 13 or 15(d) of the Securities Exchange Act of 1934 subsequent to the distribution of securities under a plan confirmed by a court.    ☐  Yes    ☐  No
 
 


Table of Contents

Table of Contents

 

                     Page  

PART I.

     
 

ITEM 1.

   IDENTITY OF DIRECTORS, SENIOR MANAGEMENT AND ADVISERS      3  
 

ITEM 2.

   OFFER STATISTICS AND EXPECTED TIMETABLE      3  
 

ITEM 3.

   KEY INFORMATION      3  
 

ITEM 4.

   INFORMATION ON THE COMPANY      69  
 

ITEM 4A.

   UNRESOLVED STAFF COMMENTS      108  
 

ITEM 5.

   OPERATING AND FINANCIAL REVIEW AND PROSPECTS      108  
 

ITEM 6.

   DIRECTORS, SENIOR MANAGEMENT AND EMPLOYEES      125  
 

ITEM 7.

   MAJOR SHAREHOLDERS AND RELATED PARTY TRANSACTIONS      139  
 

ITEM 8.

   FINANCIAL INFORMATION      141  
 

ITEM 9.

   THE OFFER AND LISTING      142  
 

ITEM 10.

   ADDITIONAL INFORMATION      142  
 

ITEM 11.

   QUANTITATIVE AND QUALITATIVE DISCLOSURES ABOUT MARKET RISK      150  
 

ITEM 12.

   DESCRIPTION OF SECURITIES OTHER THAN EQUITY SECURITIES      152  

PART II.

     
 

ITEM 13.

   DEFAULTS, DIVIDEND ARREARAGES AND DELINQUENCIES      154  
 

ITEM 14.

   MATERIAL MODIFICATIONS TO THE RIGHTS OF SECURITY HOLDERS AND USE OF PROCEEDS      154  
 

ITEM 15.

   CONTROLS AND PROCEDURES      155  
 

ITEM 16A.

   AUDIT COMMITTEE FINANCIAL EXPERT      156  
 

ITEM 16B.

   CODE OF ETHICS      156  
 

ITEM 16C.

   PRINCIPAL ACCOUNTANT FEES AND SERVICES      156  
 

ITEM 16D.

   EXEMPTIONS FROM THE LISTING STANDARDS FOR AUDIT COMMITTEES      157  
 

ITEM 16E.

   PURCHASES OF EQUITY SECURITIES BY THE ISSUER AND AFFILIATED PURCHASERS      157  
 

ITEM 16F.

   CHANGE IN REGISTRANT’S CERTIFYING ACCOUNTANT      157  
 

ITEM 16G.

   CORPORATE GOVERNANCE      158  
 

ITEM 16H.

   MINE SAFETY DISCLOSURE      158  
 

ITEM 16I.

   DISCLOSURE REGARDING FOREIGN JURISDICTIONS THAT PREVENT INSPECTIONS      158  
 

ITEM 16J.

   INSIDER TRADING POLICIES      159  

PART III.

     
 

ITEM 17.

   FINANCIAL STATEMENTS      159  

        

  ITEM 18.    FINANCIAL STATEMENTS      159  
  ITEM 19.    EXHIBITS      159  

 

i


Table of Contents

CONVENTIONS THAT APPLY TO THIS ANNUAL REPORT ON FORM 20-F

Except where the context otherwise requires, references in this annual report to:

 

   

“ADAS” are to advanced driver assistance systems, which are designed to assist drivers in driving and parking functions;

 

   

“ADSs” are to American depositary shares, each of which represents two Class A ordinary shares;

 

   

“affiliate shareholders of the Group VIEs” are to (i) the individual shareholders of the Group VIEs, (ii) Guangzhou Kuntu Technology Co., Ltd., or Kuntu Technology, which is ultimately beneficially owned by Mr. Heng Xia and Mr. Tao He and holds all of equity interest in Xintu Technology; (iii) Guangzhou Xuetao Enterprise Management Co., Ltd., or Guangzhou Xuetao and (iv) the individual shareholders of Guangzhou Xuetao, namely Mr. Tao He and his spouse. For avoidance of doubt, affiliate shareholders of the Group VIEs do not include Guangzhou Xiaopeng Motors Technology Co., Ltd., or Xiaopeng Technology, which is our subsidiary and holds 50% of equity interest in Zhipeng IoV, or Guangzhou Xiaopeng Zhihui Chuxing Technology Co., Ltd., or Xiaopeng Chuxing, which is our subsidiary and holds 50% of equity interest in Yidian Chuxing;

 

   

“app” are to computer program designed to run on smartphones and other mobile services;

 

   

“China” and the “PRC” are to the People’s Republic of China, including Hong Kong Special Administrative Region and Macau Special Administrative Region, unless referencing specific laws and regulations adopted by the PRC and other legal or tax matters only applicable to mainland China; “PRC subsidiaries” and “PRC entities” refer to entities established in accordance with PRC laws and regulations;

 

   

“City NGP” are to City Navigation Guided Pilot, a high-level ADAS function, to perform a wide range of driving tasks for complex urban driving scenarios;

“CLTC” are to China Light-Duty Vehicle Test Cycle, which is developed by the China Automotive Technology & Research Center to replace European testing procedures for fuel/energy consumption and emissions;

 

   

“E/E architecture” or “EEA” are to electrical/electronic architecture;

 

   

“EV” or “electric vehicle” are to the battery electric vehicle used for the carriage of passengers;

 

   

“the Group” are to XPeng Inc., the Group VIEs and their respective subsidiaries;

 

   

“Group VIEs” are to (i) Guangzhou Zhipeng IoV Technology Co., Ltd., or Zhipeng IoV, and (ii) Guangzhou Yidian Zhihui Chuxing Technology Co., Ltd., or Yidian Chuxing, (iii) Guangzhou Xintu Technology Co., Ltd, or Xintu Technology and (iv) Guangdong Intelligent Insurance Agency Co., Ltd. (formerly known as Qingdao Miaobao Insurance Agent Co., Ltd.), or GIIA. Each of Zhipeng IoV, Yidian Chuxing, Xintu Technology and GIIA is a “Group VIE”;

 

   

“ICE” are to internal combustion engine;

 

   

“individual shareholders of the Group VIEs” are to (i) Mr. Heng Xia, who holds 40% of equity interest in Zhipeng IoV and 10% of equity interest in Yidian Chuxing, (ii) Mr. Tao He, who holds 10% of equity interest in Zhipeng IoV, and (iii) Mr. Xiaopeng He, who holds 40% of equity interest in Yidian Chuxing;

 

   

“LIDAR” are to light detection and ranging;

 

1


Table of Contents
   

“mid- to high-end segment” are to the segment in China’s passenger vehicle market with prices ranging from RMB150,000 to RMB400,000, not including any government subsidy;

 

   

“MIIT” are to the Ministry of Industry and Information Technology of the People’s Republic of China;

 

   

“NEDC” are to New European Driving Cycle, which is designed to assess the emission levels of car engines and fuel economy in passenger vehicles;

 

   

“NEV” are to new energy passenger vehicles, comprising of battery electrics vehicles, plug-in hybrid electric vehicles (including extended-range electric vehicles) and fuel cell electric vehicles;

 

   

“OEM” are to automotive original equipment manufacturer;

 

   

“ordinary shares” are to our Class A ordinary shares, US$0.00001 par value per share and Class B ordinary shares, US$0.00001 par value per share; each Class A ordinary share is entitled to one vote; and each Class B ordinary share is entitled to 10 votes;

 

   

“OTA” are to over-the-air;

 

   

“RMB” or “Renminbi” are to the legal currency of China;

 

   

“Smart EV” are to electric vehicles with a rich array of connectivity, advanced driver assistance systems and smart technology features;

 

   

“Subsidiaries” are to an entity controlled by XPeng Inc. and consolidated with XPeng Inc.’s results of operations due to XPeng Inc.’s equity interest in such entity, instead of contractual arrangements; for avoidance of doubt, the Group VIEs are not subsidiaries of XPeng Inc.;

 

   

“SUV” are to sport utility vehicle;

 

   

“US$,” “U.S. dollars,” or “dollars” are to the legal currency of the United States;

 

   

“XPENG,” “we,” “us,” “our company” and “our” are to XPeng Inc. and/or its subsidiaries, as the context requires; and

 

   

“2019 Equity Incentive Plan” are to the equity incentive plan of our company approved and adopted in June 2020, as amended and restated in June 2021.

FORWARD-LOOKING INFORMATION

This annual report on Form 20-F contains statements of a forward-looking nature. All statements other than statements of historical facts are forward-looking statements. These forward-looking statements are made under the “safe harbor” provision under Section 21E of the Securities Exchange Act of 1934, as amended, or the Exchange Act, and as defined in the Private Securities Litigation Reform Act of 1995. These statements involve known and unknown risks, uncertainties and other factors that may cause our actual results, performance or achievements to be materially different from those expressed or implied by the forward-looking statements. In some cases, these forward-looking statements can be identified by words or phrases such as “may,” “will,” “expect,” “anticipate,” “aim,” “estimate,” “intend,” “plan,” “believe,” “potential,” “continue,” “is/are likely to” or other similar expressions. The forward-looking statements included in this annual report relate to, among others:

 

   

our goal and strategies;

 

   

our expansion plans;

 

   

our future business development, financial condition and results of operations;

 

2


Table of Contents
   

expected changes in our revenues, costs or expenditures;

 

   

the trends in, and size of, China’s EV market;

 

   

our expectations regarding demand for, and market acceptance of, our products and services;

 

   

our expectations regarding our relationships with customers, suppliers, third-party service providers, strategic partners and other stakeholders;

 

   

competition for, among other things, capital, technology and skilled personnel, in our industry;

 

   

the impact of COVID-19 pandemic on our business, results of operations and financial condition;

 

   

changes to regulatory and operating conditions in the industry and geographical markets in which we operate; and

 

   

general economic and business conditions.

We have based these forward-looking statements largely on our current expectations and projections about future events and financial trends that we believe may affect our financial condition, results of operations, business strategy and financial needs.

You should read these statements in conjunction with the risks disclosed in “Item 3. Key Information—D. Risk Factors” of this annual report and other risks outlined in our other filings with the Securities and Exchange Commission, or the SEC. Moreover, we operate in an emerging and evolving environment. New risks may emerge from time to time, and it is not possible for our management to predict all risks, nor can we assess the impact of such risks on our business or the extent to which any risk, or combination of risks, may cause actual results to differ materially from those contained in any forward-looking statements. The forward-looking statements made in this annual report relate only to events or information as of the date on which the statements are made in this annual report. Except as required by law, we undertake no obligation to update any forward-looking statements to reflect events or circumstances after the date on which the statements are made or to reflect the occurrence of unanticipated events. You should read this annual report and the documents that we have referred to in this annual report, completely and with the understanding that our actual future results may be materially different from what we expect.

PART I.

 

ITEM 1.

IDENTITY OF DIRECTORS, SENIOR MANAGEMENT AND ADVISERS

Not Applicable.

 

ITEM 2.

OFFER STATISTICS AND EXPECTED TIMETABLE

Not Applicable.

 

ITEM 3.

KEY INFORMATION

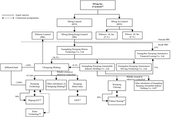
Corporate Structure

The following diagram illustrates our corporate structure as of December 31, 2022. Certain entities that are immaterial to our results of operations, business and financial condition are omitted. Except as otherwise specified, equity interests depicted in this diagram are held as to 100%.

 

3


Table of Contents

LOGO

 

(1)

Investors in our Class A ordinary shares and ADSs are purchasing equity interest in XPeng Inc.

(2)

Includes (i) 131 subsidiaries that are wholly-owned by Guangzhou Chengxing Zhidong Automotive Technology Co., Ltd., or Chengxing Zhidong, (ii) four subsidiaries and three limited partnerships of which a majority equity interest is held by Chengxing Zhidong, and (iii) Zhaoqing Xiaopeng New Energy Investment Co., Ltd., or Zhaoqing Xiaopeng New Energy, of which 100% equity interest was held by Chenxing Zhidong as of December 31, 2022. Chengxing Zhidong and its subsidiaries are primarily involved in research and development, manufacturing and selling our Smart EVs and providing after-sales services. In January 2022, we acquired the remaining 50% equity interest in Zhaoqing Xiaopeng New Energy, which has become our wholly-owned subsidiary. Zhaoqing Xiaopeng New Energy holds an Enterprise Investment Project Filing Certificate of Guangdong Province for the Zhaoqing plant and has been listed in Announcement of the Vehicle Manufacturers and Products issued by the MIIT, which enables it to be a qualified manufacturer of EVs.

(3)

Includes (i) ten subsidiaries that are wholly-owned by Guangdong Xiaopeng Automobile Industry Holdings Co., Ltd. and (ii) two subsidiaries, of which 73.8% and 75% equity interest, respectively, is held by Guangdong Xiaopeng Automobile Industry Holdings Co., Ltd. Guangdong Xiaopeng Automobile Industry Holdings Co., Ltd. and its subsidiaries are primarily involved in providing value-added services.

(4)

50% of equity interest in Zhipeng IoV is held by us, and Mr. Heng Xia, our co-founder and president, and Mr. Tao He, our co-founder and senior vice president, hold 40% and 10% of equity interest in Zhipeng IoV, respectively.

(5)

50% of equity interest in Yidian Chuxing is held by us, and Mr. Xiaopeng He, our co-founder, chairman and chief executive officer, and Mr. Heng Xia hold 40% and 10% of equity interest in Yidian Chuxing, respectively.

 

4


Table of Contents
(6)

Xintu Technology is wholly owned by Guangzhou Kuntu Technology Co., Ltd., or Kuntu Technology. The ultimate holding company of Kuntu Technology is Guangzhou Chengpeng Technology Co., Ltd., in which Mr. Heng Xia and Mr. Tao He hold 80% and 20% equity interest, respectively.

(7)

Mr. Tao He, our co-founder and senior vice president, and his spouse, respectively holds 50.0% and 50.0% of equity interests in Guangzhou Xuetao, which wholly owns GIIA.

Contractual Arrangements with the Group VIEs and Their Shareholders

XPeng Inc. is not a Chinese operating company, but a Cayman Islands holding company, and the Group’s operations are primarily conducted by its subsidiaries in China. The Group also conducts certain non-core and non-essential operations and through contractual arrangements with the Group VIEs. Investors in our ADSs and Class A ordinary shares do not hold equity interest in the Group’s operating entities in China, but instead hold equity interest in XPeng Inc. As used in this annual report, “XPENG,” “we,” “us,” “our company” or “our” refers to XPeng Inc. and/or its subsidiaries, and “the Group” refers to XPeng Inc., the Group VIEs and their respective subsidiaries.

Under the PRC laws and regulations, the provision of value-added telecommunication service in the PRC is subject to foreign investment restrictions and license requirements. Therefore, we operate such business in China through Zhipeng IoV and Yidian Chuxing. Under the PRC laws and regulations, the operation of land surface mobile surveying and preparation of true three-dimensional maps and navigation electronic maps is subject to foreign investment prohibitions and license requirements. Therefore, we operated such business in China through Xintu Technology and its subsidiary, which is Jiangsu Zhipeng Kongjian Information Technology Co., Ltd., or Zhipeng Kongjian (formerly known as Jiangsu Zhitu Technology Co., Ltd.). Under the PRC laws and regulations, the provision of insurance agency service in the PRC is subject to foreign investment restrictions and license requirements. Therefore, we operate such business in China through GIIA. As such, the VIE structure provides investors with exposure to foreign investment in China-based operating companies where Chinese law either restricts or prohibits direct foreign investment in such companies. Investors may never hold equity interests in such Chinese operating companies.

Currently, the Group VIEs are (i) Guangzhou Zhipeng IoV Technology Co., Ltd., or Zhipeng IoV, which is primarily engaged in the business of development and the operation of an Internet of Vehicles (IoV) network involving the XPENG App; (ii) Guangzhou Yidian Zhihui Chuxing Technology Co., Ltd., or Yidian Chuxing, which is primarily engaged in the business of provision of online-hailing services through online platform including the Youpeng Chuxing App. Zhipeng IoV and Yidian Chuxing enables the Group to operate mobile apps, which enables us to offer a convenient customer experience; (iii) Guangzhou Xintu Technology Co., Ltd., or Xintu Technology. Zhipeng Kongjian, which is Xintu Technology’s wholly-owned subsidiary, primarily engaged in the operation of land surface mobile surveying and preparation of true three-dimensional maps and navigation electronic maps and is in the process of renewing the Surveying and Mapping Qualification Certificate. After the Surveying and Mapping Qualification Certificate is renewed, we plan to develop mapping and navigation solutions that will improve customers’ driving experience; and (iv) Guangdong Intelligent Insurance Agency Co., Ltd., or GIIA, which is primarily engaged in the business of providing insurance agency services.

We have entered into a series of contractual arrangements with each of Zhipeng IoV, Yidian Chuxing and Xintu Technology, such Group VIEs and the respective affiliate shareholders of such Group VIEs, including (i) power of attorney agreements, equity interest pledge agreements and loan agreements, which provide us with effective control over such Group VIEs; (ii) exclusive service agreements, which allow us to receive substantially all of the economic benefits from such Group VIEs; and (iii) exclusive option agreements, which provide us with exclusive options to purchase all or part of the equity interests in or all or part of the assets of or inject registered capital into such Group VIEs when and to the extent permitted by PRC law.

 

5


Table of Contents

We have also entered into an agreement with Guangzhou Xuetao, the sole shareholder of GIIA, Mr. Tao He, our co-founder and senior vice president, and his spouse, that irrevocably authorized us to exercise all the management rights over GIIA, including the shareholder’s voting rights regarding the operation and management of GIIA. We are also entitled to purchase all or a portion of the equity interest in GIIA as provided in the agreement. As a result of these contractual arrangements, we are the primary beneficiary of the Group VIEs for accounting purposes. We have consolidated their financial results in our consolidated financial statements. However, we do not own a majority equity interest in Zhipeng IoV or Yidian Chuxing, and we do not own any equity interest in Xintu Technology or GIIA. We primarily operate our business through our subsidiaries in China, and the Group VIEs do not have a material contribution to the Group’s results of operations and the Group VIEs do not support material revenues reported within other subsidiaries of our company.

The contractual arrangements with the Group VIEs and the respective affiliate shareholders of the Group VIEs involve unique risks to investors. Such arrangements may not be as effective as direct ownership in providing us with control over the Group VIEs. If any of the Group VIEs or the respective affiliate shareholders of the Group VIEs fails to perform their obligations under the contractual arrangements, we may have to incur substantial costs and expend additional resources to enforce such arrangements in reliance on legal remedies under PRC law. These remedies may not always be effective, particularly in light of uncertainties in the PRC legal system. Furthermore, there are very few precedents and little formal guidance as to how contractual arrangements in the context of a variable interest entity should be interpreted or enforced under PRC law. Our contractual arrangements have not been tested in Chinese courts. Furthermore, the Chinese regulatory authorities could disallow the VIE structure. If we are unable to assert our control over the assets of the Group VIEs, we may experience disruptions to our business, and the value of our Class A ordinary shares and ADSs may decline. See “Item 3. Key Information—D. Risk Factors—Risks Relating to Our Corporate Structure—We rely on contractual arrangements with the Group VIEs and their respective affiliate shareholders to operate certain businesses that do not have and are not expected in the foreseeable future to have material revenue contributions to the Group. Such contractual arrangements may not be as effective as direct ownership in providing operational control and otherwise have a material adverse effect as to our business.”

Operations in China

The Group faces various legal and operational risks and uncertainties associated with being based in and having its operations primarily in China and the country’s complex and evolving laws and regulations. These risks could result in a material change in the Group’s operations and/or the value of our ADSs and Class A ordinary shares or could significantly limit or completely hinder our ability to offer or continue to offer securities to investors and cause the value of such securities to significantly decline or be worthless. For example, the Group has incurred, and will continue to incur, significant expenses to comply with laws and regulations relating to cybersecurity and data security, including those implemented recently by China’s government. The Group also faces risks associated with regulations on offerings conducted overseas by and foreign investment in China-based issuers, the use of the Group VIEs, and anti-monopoly regulatory actions, which may impact the Group’s ability to conduct certain businesses, accept foreign investments, or list on a U.S. or other foreign exchange outside of China. See “Item 3. Key Information—D. Risks Factors—Risks Relating to Doing Business in China.”

 

6


Table of Contents

Furthermore, the Holding Foreign Companies Accountable Act, or the HFCA Act, may affect our ability to maintain our listing on the NYSE. Among other things, the HFCA Act provides if the SEC determines that we have filed audit reports issued by a registered public accounting firm that has not been subject to inspection by the PCAOB for two consecutive years, the SEC shall prohibit our securities from being traded on a national securities exchange or in the over the counter trading market in the U.S. In the event of such determination by the SEC, the NYSE would delist our ADSs. In December 2021, the PCAOB made its determinations, or the 2021 determinations, pursuant to the HFCA Act that it was unable to inspect or investigate completely registered public accounting firms headquartered in mainland China or Hong Kong including our independent auditor. After we filed our annual report on Form 20-F for the fiscal year ended December 31, 2021 on April 28, 2022, the SEC conclusively identified us as an SEC-identified issuer on May 26, 2022. On December 15, 2022, the PCAOB issued a report that vacated its December 16, 2021 determination and removed mainland China and Hong Kong from the list of jurisdictions where it is unable to inspect or investigate completely registered public accounting firms. For this reason, we do not expect to be identified as a SEC-identified issuer under the HFCA Act after we file this annual report on Form 20-F for the year ended December 31, 2022. Each year, the PCAOB will determine whether it can inspect and investigate completely audit firms in mainland China and Hong Kong, among other jurisdictions. If PCAOB determines in the future that it no longer has full access to inspect and investigate completely accounting firms in mainland China and Hong Kong and we continue to use an accounting firm headquartered in one of these jurisdictions to issue an audit report on our financial statements filed with the SEC, we would be identified as a SEC-identified issuer following the filing of the annual report on Form 20-F for the relevant fiscal year. There can be no assurance that we would not be identified as a SEC-identified issuer for any future fiscal year, and if we were so identified for two consecutive years, we would become subject to the prohibition on trading under the HFCA Act. See “Item 16I. Disclosure Regarding Foreign Jurisdictions that Prevent Inspections” and “Item 3. Key Information—D. Risks Factors—Risks Relating to Doing Business in China—If the PCAOB determines that it is unable to inspect or investigate completely our auditor at any point in the future for two consecutive years, our ADSs may be prohibited from trading in the United States under the Holding Foreign Companies Accountable Act, as amended, or the HFCA Act, and any such trading prohibition on our ADSs or threat thereof may materially and adversely affect the price of our ADSs and value of your investment.”

PRC Permissions and Approvals

We have obtained all requisite permissions and approvals that are material to the Group’s operations in China as of the date hereof, including Zhaoqing Xiaopeng New Energy Investment Co., Ltd., or Zhaoqing Xiaopeng New Energy, and our Smart EVs (the G3i, the P5, the P7 and the G9) being listed in Announcement of the Vehicle Manufacturers and Products issued by the Ministry of Industry and Information Technology of PRC, or the MIIT, which is the entry approval for Zhaoqing Xiaopeng New Energy to become a qualified manufacturer of EVs and Smart EVs and for the manufacturing and sales of our Smart EVs (the G3i, the P5, the P7 and the G9). Given the uncertainties regarding interpretation, implementation and enforcement of relevant rules and regulations, as well as other factors beyond our control, we cannot assure you that we have obtained or will be able to obtain and maintain all requisite licenses, permits, filings and registrations. See “Item 3. Key Information—D. Risk Factors—Risks Relating to Our Business and Industry—Certain of our operating subsidiaries may be required to obtain additional licenses or permits or make additional filings or registrations.”

Furthermore, the PRC authorities have recently promulgated new or proposed laws and regulations to further regulate securities offerings that are conducted overseas by China-based issuers. For more detailed information, see “Item 4. Information on the Company—B. Business Overview—Regulations—Regulations on M&A Rules and Overseas Listings” and “Item 4. Information on the Company—B. Business Overview—Regulations—Regulation Related to Internet Security and Privacy Protection”. According to these new laws and regulations and the draft laws and regulations if enacted in their current forms, in connection with our future offshore offering activities, we may be required to fulfill filing, reporting procedures with or obtain approval from the CSRC, and may be required to go through cybersecurity review by the PRC authorities. However, we cannot assure you that we can obtain the required approval or accomplish the required filing or other regulatory procedures in a timely manner, or at all. See “Item 3. Key Information—D. Risk Factors—Risks Relating to Our Business and Industry—Actual or alleged failure to comply with laws, regulations, rules, policies and other obligations regarding privacy, data protection, cybersecurity and information security could subject us to significant reputational, financial, legal and operational consequences,” “Item 3. Key Information—D. Risk Factors-Risks Relating to Our Business and Industry—Changes and developments in the PRC legal system and the interpretation and enforcement of PRC laws, rules and regulations may subject us to uncertainties.” and “Item 3. Key Information—D. Risks Factors—Risks Relating to Our Corporate Structure—Uncertainties exist with respect to the interpretation and implementation of the Foreign Investment Law and its implementing rules and how they may impact our business, financial condition and results of operations.”

 

7


Table of Contents

Restrictions on Transfer of Funds

Our ability to pay dividends, if any, to the shareholders and ADSs investors and to service any debt we may incur will depend upon dividends paid by our PRC subsidiaries. Under PRC laws and regulations, our PRC subsidiaries are subject to certain restrictions with respect to paying dividends or otherwise transferring any of their net assets offshore to us. In particular, under PRC laws, rules and regulations, each of our subsidiaries incorporated in China is required to set aside at least 10% of its net income each year to fund certain statutory reserves until the cumulative amount of such reserves reaches 50% of its registered capital. These reserves, together with the registered capital, are not distributable as cash dividends.

The subsidiaries did not declare any dividends or make distributions to the holding company for each of the years presented. The consolidated Group VIEs cannot pay dividends to the subsidiaries or the holding company but rather transfer funds through technical service fees. The service fees charged between the Group VIEs and other entities within the Group were immaterial for each of the years presented.

Furthermore, we are subject to restrictions on currency exchange. The Renminbi is currently convertible under the “current account,” which includes dividends, trade and service-related foreign exchange transactions, but not under the “capital account,” which includes foreign direct investment and loans, including loans we may secure from our PRC subsidiaries. Currently, our PRC subsidiaries may purchase foreign currency for settlement of “current account transactions,” including payment of dividends to us, by complying with certain procedural requirements. However, the relevant PRC governmental authorities may limit or eliminate our ability to purchase foreign currencies in the future for current account transactions. Foreign exchange transactions under the capital account remain subject to limitations and require approvals from, or registration with, the SAFE and other relevant PRC governmental authorities. Since a significant amount of our future revenues and cash flow will be denominated in Renminbi, any existing and future restrictions on currency exchange may limit our ability to utilize cash generated in Renminbi to fund our business activities outside of the PRC or pay dividends in foreign currencies to our shareholders, including holders of the Class A ordinary shares and/or ADSs, and may limit our ability to obtain foreign currency through debt or equity financing for our onshore subsidiaries.

If any of our subsidiaries incurs debt on its own behalf in the future, the instruments governing such debt may restrict its ability to pay dividends to us.

Since inception, we have not declared or paid any dividends on our ordinary shares or ADSs. We do not have any present plan to declare or pay any dividends on our ordinary shares or ADSs in the foreseeable future. We intend to retain most, if not all, of our available funds and any future earnings to operate and expand our business. See “Item 8. Financial Information—A. Consolidated Statements and Other Financial Information—Dividend Policy.”

For certain Cayman Islands, PRC, Hong Kong and United States federal income tax considerations of an investment in the ADSs and Class A ordinary shares, see “Item 10. Additional Information—E. Taxation.”

A. [Reserved]

B. Capitalization and Indebtedness

Not Applicable.

 

8


Table of Contents

C. Reasons for the Offer and Use of Proceeds

Not Applicable.

D. Risk Factors

Summary of Risk Factors

Investing in our ADSs and Class A ordinary shares involves significant risks. You should carefully consider all of the information in this annual report before making an investment in our ADSs and Class A ordinary shares. Below please find a summary of the principal risks we face, organized under relevant headings.

Risks Relating to Our Business and Industry

 

   

We have a limited operating history and face significant challenges as a new entrant into our industry.

 

   

As we continue to grow, we may not be able to effectively manage our growth, which could negatively impact our brand and financial performance.

 

   

Our research and development efforts may not yield expected results.

 

   

If our Smart EVs, including software systems, fail to offer a good mobility experience and meet customer expectations, our business, results of operations and reputation would be materially and adversely affected.

 

   

We may be subject to risks associated with ADAS technologies.

 

   

Our customers may cancel their orders despite their deposit payment and online confirmation.

 

   

China’s passenger vehicle market is highly competitive, and demand for EVs may be cyclical and volatile.

 

   

We have incurred significant losses and negative cash flows from operating activities, all of which may continue in the future.

 

   

The continuing shortage in the supply of semiconductors may be disruptive to the Group’s operations and adversely affect our business, results of operations and financial condition.

 

   

Our business plans require a significant amount of capital. If we fail to obtain required external financing to sustain our business, we may be forced to curtail or discontinue the Group’s operations. In addition, our future capital needs may require us to sell additional equity or debt securities that may dilute our shareholders or introduce covenants that may restrict the Group’s operations or our ability to pay dividends.

 

   

The unavailability, reduction or elimination of government and economic incentives or government policies that are favorable for new energy vehicles and domestically produced vehicles could materially and adversely affect our business, financial condition and results of operations.

 

   

The COVID-19 pandemic has adversely affected, and may continue to adversely affect, our results of operations.

 

   

We depend on revenues generated from a limited number of Smart EV models.

 

9


Table of Contents
   

Actual or alleged failure to comply with laws, regulations, rules, policies and other obligations regarding privacy, data protection, cybersecurity and information security could subject us to significant reputational, financial, legal and operational consequences. For instance, any misuse of smart technology, such as facial recognition technology, may have a material adverse effect on our reputation and results of operations.

Risks Relating to Doing Business in China

 

   

Changes and developments in the political and economic policies of the PRC government may materially and adversely affect our business, financial condition and results of operations and may result in our inability to sustain our growth and expansion strategies. The Chinese government may intervene or influence the Group’s operations if we fail to comply with applicable PRC laws, regulations or regulatory requirements, and may exert more control over offerings conducted overseas and foreign investment in China-based issuers, which could result in a material change in the Group’s operations and the value of our Class A ordinary shares and ADSs. Any actions by the Chinese government to exert more oversight and control over offerings that are conducted overseas and/or foreign investment in China-based issuers could significantly limit or completely hinder our ability to offer or continue to offer our Class A ordinary shares and ADSs to investors and cause the value of such securities to significantly decline or be worthless.

 

   

For instance, on February 17, 2023, the China Securities Regulatory Commission, or the CSRC, promulgated the Trial Administrative Measures of Overseas Securities Offering and Listing by Domestic Companies (“Overseas Listing Trial Measures”) and relevant five guidelines, which became effective on March 31, 2023. The Overseas Listing Trial Measures would impose filing requirements on both “direct” and “indirect” overseas offering or listing of PRC domestic companies. As of the date of this annual report, we have not been informed by any PRC governmental authority of any requirement that we shall apply for approval or filing for our initial public offering in the U.S. in August 2020, our follow-on public offering completed in December 2020 or our listing on the Hong Kong Stock Exchange and the associated public offering in July 2021. However, since the PRC authorities have promulgated new laws and regulations recently to further regulate securities offerings that are conducted overseas, in connection with our future overseas securities offering or listing, we may be required to fulfill filing, reporting procedures or other administrative procedures with the CSRC or other PRC government authorities. In addition, we cannot guarantee that new rules or regulations promulgated in the future will not impose any additional requirement on us or otherwise to tighten the regulations on PRC companies seeking overseas listing. Any failure to obtain the relevant approval or complete the filings and other relevant regulatory procedures may subject us to regulatory actions or other penalties from the CSRC or other PRC regulatory authorities, which may have a material adverse effect on our business, operations or financial conditions.

 

   

Changes and developments in the PRC legal system and the interpretation and enforcement of PRC laws, rules and regulations may subject us to uncertainties.

 

   

The audit report included in this annual report is prepared by an auditor which the U.S. Public Company Accounting Oversight Board was unable to inspect and investigate completely before 2022 and, as such, our investors have been deprived of the benefits of such inspections in the past, and may be deprived of the benefits of such inspections in the future.

 

   

If the PCAOB determines that it is unable to inspect or investigate completely our auditor at any point in the future for two consecutive years, our ADSs may be prohibited from trading in the United States under the Holding Foreign Companies Accountable Act, as amended, or the HFCA Act, and any such trading prohibition on our ADSs or threat thereof may materially and adversely affect the price of our ADSs and value of your investment.

 

10


Table of Contents
   

Certain PRC regulations establish more complex procedures for acquisitions conducted by foreign investors that could make it more difficult for us to grow through acquisitions.

 

   

PRC regulations relating to investments in offshore companies by PRC residents may subject our PRC-resident beneficial owners or our PRC subsidiaries to liability or penalties, limit our ability to inject capital into our PRC subsidiaries or limit our PRC subsidiaries’ ability to increase their registered capital or distribute profits.

Risks Relating to Our Corporate Structure

 

   

Revenue contributions from the Group VIEs have not been and are not expected in the foreseeable future to be material. Nonetheless, if the PRC government deems that the contractual arrangements in relation to the Group VIEs do not comply with PRC regulatory restrictions on foreign investment in the relevant industries, or if these regulations or the interpretation of existing regulations change in the future, our Class A ordinary shares and ADSs may decline in value if we are unable to assert our contractual control rights over the assets of the Group VIEs.

 

   

Our contractual arrangements with the Group VIEs may result in adverse tax consequences to us.

 

   

We rely on contractual arrangements with the Group VIEs and their respective affiliate shareholders to operate certain businesses that do not have and are not expected in the foreseeable future to have material revenue contributions to the Group. Such contractual arrangements may not be as effective as direct ownership in providing operational control and otherwise have a material adverse effect as to our business.

 

   

If we exercise the option to acquire equity ownership of the Group VIEs, the ownership transfer may subject us to certain limitations and substantial costs.

 

   

The affiliate shareholders of the Group VIEs may have potential conflicts of interest with us, which may materially and adversely affect our business and financial condition.

Risks Relating to Our Business and Industry

We have a limited operating history and face significant challenges as a new entrant into our industry.

We began operations in 2015 and have a limited operating history. We have limited history in most aspects of our business operations, including designing, testing, manufacturing, marketing and selling our Smart EVs, as well as offering our services. We started production of our first mass-produced Smart EV, the G3, a compact SUV, in November 2018. We have constructed a manufacturing plant in Zhaoqing, Guangdong province, and the plant is the first manufacturing facility owned by us. We have also constructed a manufacturing plant in Guangzhou, Guangdong province, and started manufacturing Smart EVs at this plant in December 2022. We started production of our second mass-produced Smart EV, the P7, a sports sedan, at the Zhaoqing plant in May 2020. We unveiled the P5, our third Smart EV and a family sedan, in April 2021, and started delivery in September 2021. Furthermore, we introduced the G3i, which is the mid-cycle facelift version of the G3, in July 2021, and started delivery in August 2021. In September 2022, we launched the G9, which is our fourth Smart EV and a flagship SUV, and started mass delivery in October 2022. In March 2023, we introduced the P7i, which is the mid-cycle facelift version of the P7, and started delivery during the same month.

You should consider our business and prospects in light of the risks and challenges we face as a new entrant into our industry, including, among other things, with respect to our ability to:

 

   

design and produce safe, reliable and quality vehicles on an ongoing basis;

 

11


Table of Contents
   

build a well-recognized and respected brand;

 

   

expand our customer base;

 

   

properly price our products and services;

 

   

advance our technological capabilities in key areas, such as ADAS, intelligent operating system, electric powertrain and E/E architecture;

 

   

successfully market our Smart EVs and our services, including our ADAS and various value-added services, such as insurance agency service, automotive loan referral and charging solutions;

 

   

improve operating efficiency and economies of scale;

 

   

operate our manufacturing plant in a safe and cost-efficient manner;

 

   

attract, retain and motivate our employees;

 

   

anticipate and adapt to changing market conditions, including changes in consumer preferences and competitive landscape; and

 

   

navigate a complex and evolving regulatory environment.

If we fail to address any or all of these risks and challenges, our business may be materially and adversely affected. Our Smart EVs are highly technical products that require ongoing maintenance and support. As a result, consumers will be less likely to purchase our Smart EVs if they are not convinced that our business will succeed or that the Group’s operations will continue for many years. Similarly, suppliers and other third parties will be less likely to invest time and resources in developing business relationships with us if they are not convinced that our business will succeed.

As we continue to grow, we may not be able to effectively manage our growth, which could negatively impact our brand and financial performance.

We have experienced significant growth in the past several years. Our revenues increased significantly from RMB5,844.3 million in 2020 to RMB20,988.1 million in 2021, and further to RMB26,855.1 million in 2022, and the number of Smart EVs delivered by us increased from 27,041 units in 2020 to 98,155 units in 2021 and 120,757 units in 2022. We plan to further grow our business by, among other things, investing in technology, expanding our product portfolio, strengthening our brand recognition, expanding our sales and marketing network and service offerings. Our future operating results will depend to a large extent on our ability to manage our expansion and growth successfully.

Risks that we face in undertaking this expansion include, among others:

 

   

managing a larger organization with a greater number of employees in different divisions;

 

   

controlling expenses and investments in anticipation of expanded operations;

 

   

establishing or expanding design, manufacturing, sales and service facilities, as well as charging network;

 

   

implementing and enhancing administrative infrastructure, systems and processes; and

 

   

executing our strategies and business initiatives successfully.

Any failure to manage our growth effectively could materially and adversely affect our business, prospects, results of operations and financial condition.

 

12


Table of Contents

Our research and development efforts may not yield expected results.

Technological innovation is critical to our success, and we strategically develop most of key technologies in-house, such as ADAS, intelligent operating system, powertrain and E/E architecture. We have been investing heavily on our research and development efforts. In 2020, 2021 and 2022, our research and development expenses amounted to RMB1,725.9 million, RMB4,114.3 million and RMB5,214.8 million, respectively. Our research and development expenses accounted for 29.5%, 19.6% and 19.4% of our total revenues for 2020, 2021 and 2022, respectively. The EV industry is experiencing rapid technological changes, and we need to invest significant resources in research and development to lead technological advances in order to remain competitive in the market. Therefore, we expect that our research and development expenses will continue to be significant. Furthermore, research and development activities are inherently uncertain, and there can be no assurance that we will continue to achieve technological breakthroughs and successfully commercialize such breakthroughs. As a result, our significant expenditures on research and development may not generate corresponding benefits. If our research and development efforts fail to keep up with the latest technological developments, we would suffer a decline in our competitive position. For example, we believe ADAS is a key factor that differentiates our Smart EVs from competing products, and we have dedicated significant research and development efforts in this area. Any delay or setbacks in our efforts to improve ADAS capabilities could materially and adversely affect our business, reputation, results of operations and prospects.

Besides our in-house expertise, we also rely on certain technologies of our suppliers to enhance the performance of our Smart EVs. In particular, we do not manufacture battery cells or semiconductors, which makes us dependent upon suppliers for the relevant technologies. As technologies change, we plan to upgrade our existing models and introduce new models in order to provide Smart EVs with the latest technologies, including battery cells and semiconductors, which could involve substantial costs and lower our return on investment for existing models. In addition, we have commenced delivering our third Smart EV model, the P5, in September 2021, and the new model features LIDAR, which also involved substantial costs. There can be no assurance that we will be able to equip our Smart EVs with the latest technologies. Even if we are able to keep pace with changes in technologies and develop new models, our prior models could become obsolete more quickly than expected, potentially reducing our return on investment.

If our Smart EVs, including software systems, fail to offer a good mobility experience and meet customer expectations, our business, results of operations and reputation would be materially and adversely affected.

We tailor our Smart EVs for China’s middle-class consumers. Our Smart EVs offer smart technology functions, including ADAS and smart connectivity, to make the mobility experience more convenient. There can be no assurance that we will be able to continue to enhance such smart technology functions and make them more valuable to our target customers. In the design process, we pay close attention to the preferences of our target customers. For example, our proprietary ADAS is also customized for driving behavior and road conditions in China. However, there can be no assurance that we are able to accurately identify consumer preferences and effectively address such preferences in our Smart EVs’ design. Furthermore, the driving experience of a Smart EV is different from that of an ICE vehicle, and our customers may experience difficulties in adapting to the driving experience of a Smart EV. As consumer preferences are continuously evolving, we may fail to introduce desirable product features in a timely manner.

Our Smart EVs may contain defects in design or manufacturing that cause them not to perform as expected or that require repair, and certain features of our Smart EVs may take longer than expected to become enabled. For example, the operation of our Smart EVs is highly dependent on our proprietary software, such as XPILOT, XNGP and Xmart OS, which is inherently complex. These software systems may contain latent defects and errors or be subject to external attacks. Although we attempt to remedy any issues we observe in our Smart EVs as effectively and rapidly as possible, such efforts may not be timely or may not be to the satisfaction of our customers. Furthermore, while we have performed extensive internal testing on the Smart EVs we manufacture, we currently have a limited frame of reference by which to evaluate detailed long-term quality, reliability, durability and performance characteristics of our Smart EVs. We cannot assure you that our Smart EVs are free of defects, which may manifest over time. Product defects, delays or other failures of our products to perform as expected could damage our reputation and result in product recalls, product liability claims and/or significant warranty and other expenses, and could have a material adverse impact on our business, financial condition, operating results and prospects.

 

13


Table of Contents

We may be subject to risks associated with ADAS technologies.

We continuously upgrade our ADAS technologies through in-house research and development. ADAS technologies are subject to risks and from time to time there have been accidents associated with such technologies. Although we attempt to remedy any issues we observe in our Smart EVs as effectively and rapidly as possible, such efforts may not be timely, may hamper production or may not be to the satisfaction of our customers. Moreover, ADAS technology is still evolving and is yet to achieve wide market acceptance. The safety of ADAS technologies depends in part on driver interaction, and drivers may not be accustomed to using such technologies. To the extent accidents associated with our ADAS systems occur, we could be subject to liability, government scrutiny and further regulation. Furthermore, accidents or defects caused by third parties’ ADAS technology may negatively affect public perception, or result in regulatory restrictions, with respect to ADAS technology.

Our ADAS technologies may be affected by regulatory restrictions. For example, our research and development activities on ADAS are subject to regulatory restrictions on surveying and mapping, as well as driverless road testing. Any tightening of regulatory restrictions could have a material adverse impact on our development of ADAS technology.

Our customers may cancel their orders despite their deposit payment and online confirmation.

Orders and reservations for our Smart EVs are subject to cancelation by the customer prior to the delivery of the Smart EV. Our customers may cancel their orders for many reasons beyond our control, and we have experienced cancelation of orders in the past. In addition, customers may cancel their orders even after they have paid deposits. The potentially long wait from the time a reservation is made until the time the Smart EV is delivered could also impact customer decisions on whether to ultimately make a purchase, due to potential changes in preferences, competitive developments, and other factors. If we encounter delays in the deliveries of our Smart EVs, a significant number of orders may be canceled. As a result, we cannot assure you that orders will not be canceled and will ultimately result in the final purchase, delivery, and sale of the Smart EVs. Such cancelations could harm our business, brand image, financial condition, results of operations and prospects.

China’s passenger vehicle market is highly competitive, and demand for EVs may be cyclical and volatile.

China’s passenger vehicle market is large yet competitive, and we have strategically focused on offering Smart EVs for the mid- to high-end segment. We directly compete with other pure-play EV companies, especially those targeting the mid- to high-end segment. To a lesser extent, our Smart EVs also compete with (i) NEVs, which include EVs, plug-in hybrid electric vehicles, hybrid electric vehicles and fuel cell electric vehicles, and (ii) ICE vehicles in the mid- to high-end segment offered by traditional OEMs. We may also in the future face competition from new entrants that will increase the level of competition. Many of our current and potential competitors, particularly international competitors, have more financial, technical, manufacturing, marketing and other resources than we do, and may be able to devote significant resources to the design, development, manufacturing, distribution, promotion, sale and support of their products.

We expect competition in our industry to intensify in the future in light of increased demand and regulatory push for alternative fuel vehicles, continuing globalization and consolidation in the worldwide automotive industry. Factors affecting competition include, among others, product quality and features, innovation and development time, pricing, reliability, safety, energy efficiency, sales and marketing capabilities, distribution network, customer service and financing terms. Increased competition may lead to lower vehicle unit sales and increased inventory, which may result in downward price pressure and adversely affect our business, financial condition, operating results and prospects. There can be no assurance that we will be able to compete successfully. Our competitors may introduce new vehicles or services that surpass the quality or performance of our Smart EVs or services, which would adversely affect our competitive position in the market. They may also offer vehicles or services at more competitive prices, which would have an adverse impact on our sales and profitability. In addition, we may compete with state-owned enterprises or companies that have received investments or other forms of support from state-owned enterprises or other government entities, and such competitors may therefore possess more resources than us.

 

 

14


Table of Contents

In addition, volatility in the automobile industry may materially and adversely affect our business, prospects, operating results and financial condition. The sales volume of EVs in the mid- to high-end segment in China may not grow at the rate that we expect, or at all. Demand for EVs depends to a large extent on general, economic, political and social conditions in a given market and the introduction of new vehicles and technologies. As a new entrant to the EV market, we have fewer financial resources than more established OEMs to withstand changes in the market and disruptions in demand. Demand for our Smart EVs may also be affected by factors directly impacting automobile price or the cost of purchasing and operating automobiles, such as sales and financing incentives, prices of raw materials and components, cost of oil and gasoline and governmental regulations, including tariffs, import regulation and sales taxes. Volatility in demand may lead to lower vehicle unit sales and increased inventory, which may result in further downward price pressure and adversely affect our business, prospects, financial condition and operating results. These effects may have a more pronounced impact on our business given our relatively smaller scale and less financial resources as compared to many traditional OEMs.

We have incurred significant losses and negative cash flows from operating activities, all of which may continue in the future.

We have not been profitable since our inception. The design, manufacture, sale and servicing of Smart EVs is a capital-intensive business. We have been incurring losses from operations and had negative cash flows from operating activities since inception. We incurred net losses of RMB2,732.0 million, RMB4,863.1 million and RMB9,139.0 million for 2020, 2021 and 2022, respectively. Net cash used in operating activities was RMB139.8 million, RMB1,094.6 million and RMB8,232.4 million for 2020, 2021 and 2022, respectively. We have made significant up-front investments in research and development, our manufacturing facilities in Zhaoqing and Guangzhou, our sales and service network, our charging network, as well as marketing and advertising, to rapidly develop and expand our business. We expect to continue to invest significantly in these areas to further expand our business, and there can be no assurance that we will successfully execute our business strategies. We may not generate sufficient revenues for a number of reasons, including lack of demand for our Smart EVs and services, increasing competition, challenging macro-economic environment due to the COVID-19 pandemic, supply chain disruption, as well as other risks discussed herein. Our ability to become profitable in the future will not only depend on our efforts to sell our Smart EVs and services but also to control our costs. If we are unable to adequately control the costs associated with the Group’s operations, we may continue to experience losses and negative cash flows from operating activities in the future.

We may need additional capital resources in the future if we experience changes in business condition or other unanticipated developments, or if we wish to pursue opportunities for investments, acquisitions, capital expenditures or similar actions. In addition, we have not recorded net income or positive cash flows from operating activities. As such, we may continue to rely on equity or debt financing to meet our working capital and capital expenditure requirements. If we were unable to obtain such financing in a timely manner or on terms that are acceptable, or at all, we may fail to implement our business plans or experience disruptions in our operating activities, and our business, financial condition and results of operations would be materially and adversely affected.

 

15


Table of Contents

The continuing shortage in the supply of semiconductors may be disruptive to the Group’s operations and adversely affect our business, results of operations and financial condition.

Since October 2020, the supply of semiconductors used for automotive production has been subject to a global shortage. Although such global semiconductor shortage has not yet had a material negative impact on the Group’s operations, there is no assurance that we will be able to continue to obtain sufficient number of semiconductor-contained components at reasonable cost for the Group’s operations. In addition, we source a majority of semiconductor-contained components used by us from single-source suppliers, such as the components utilizing the semiconductors provided by NVIDIA. Should any single-source suppliers of semiconductor-contained components become unable to meet our demand or become unwilling to do so on terms that are acceptable to us, it may take us significant time, and we may incur significant expenses to find alternative suppliers. If we were required to utilize another supplier for semiconductor-contained components, we would need to qualify and customize the components from alternative suppliers, which could be time consuming and require substantial expenses. If we are unable to find an alternative supplier willing and able to meet our needs on terms acceptable to us on a timely basis or at all, our production and deliveries would be materially disrupted, which may materially and adversely affect our business, results of operations and financial condition.

Our business plans require a significant amount of capital. If we fail to obtain required external financing to sustain our business, we may be forced to curtail or discontinue the Group’s operations. In addition, our future capital needs may require us to sell additional equity or debt securities that may dilute our shareholders or introduce covenants that may restrict the Group’s operations or our ability to pay dividends.

Our business and our future plans are capital-intensive. We will need significant capital to, among other things, conduct research and development, ramp up our production capacity and expand our sales and service network. As we ramp up our production capacity and operations, we may also require significant capital to maintain our property, plant and equipment and such costs may be greater than anticipated. We expect that our level of capital expenditures will be significantly affected by user demand for our Smart EVs and services. Given we have a limited operating history, we have limited historical data on the demand for our Smart EVs and services. As a result, our future capital requirements may be uncertain and actual capital requirements may be different from those we currently anticipate. We plan to seek equity or debt financing to finance a portion of our capital needs. Such financing might not be available to us in a timely manner or on terms that are acceptable, or at all. If we fail to obtain required additional financing to sustain our business before we are able to produce levels of revenue to meet our financial needs, we would need to delay, scale back or eliminate our business plan and may be forced to curtail or discontinue the Group’s operations.

Our ability to obtain the necessary financing to carry out our business plan is subject to a number of factors, including general market conditions and investor acceptance of our business plan. These factors may make the timing, amount, terms and conditions of such financing unattractive or unavailable to us. In particular, recent disruptions in the financial markets and volatile economic conditions could affect our ability to raise capital. If we are unable to raise sufficient funds, we will have to significantly reduce our spending or delay or cancel our planned activities. In addition, our future capital needs and other business reasons could require us to sell additional equity or debt securities or obtain a credit facility. The sale of additional equity or equity-linked securities could dilute our shareholders. We may also raise equity financing through one or more of our operating subsidiaries in the PRC. As a result, our net loss or net income would be partially attributable to the investors of such operating subsidiaries, which would affect net loss or net income attributable to shareholders of XPeng Inc. The issuance of debt securities and incurrence of additional indebtedness would result in increased debt service obligations. Holders of any debt securities or preferred shares will have rights, preferences and privileges senior to those of holders of our ordinary shares in the event of liquidation. Any financial or other restrictive covenants from any debt securities would restrict the Group’s operations or our ability to pay dividends to our shareholders.

 

16


Table of Contents

The unavailability, reduction or elimination of government and economic incentives or government policies that are favorable for new energy vehicles and domestically produced vehicles could materially and adversely affect our business, financial condition and results of operations.

Our business has benefited from government subsidies, economic incentives and government policies that support the growth of new energy vehicles. For example, each qualified purchaser of our Smart EVs enjoys subsidies from China’s central government and certain local governments. Furthermore, in certain cities, quotas that limit the purchase of ICE vehicles do not apply to EVs, thereby incentivizing customers to purchase EVs. On September 18, 2022, the Ministry of Finance of the PRC, together with several other PRC government departments, issued Announcement on Continuation for the Exemption of Vehicle Purchase Tax for New Energy Vehicles, which extended the previous vehicle purchase tax exemption policy for new energy vehicles to December 31, 2023. China’s central government also provides certain local governments with funds and subsidies to support the roll out of a charging infrastructure. These policies are subject to certain limits as well as changes that are beyond our control, and we cannot assure you that future changes, if any, would be favorable to our business. For instance, in January 2022, the Ministry of Finance of the PRC, together with several other PRC government departments, issued the Notice on the Fiscal Subsidy Policies for the Promotion and Application of New Energy Vehicles for 2022, or the 2022 Subsidy Notice. The 2022 Subsidy Notice provides that the subsidies for new energy vehicle purchases in 2022 will be generally lowered by 30%, and such subsidies will be eliminated at the end of 2022. The reduction and elimination of such subsidies could adversely affect our gross margin. Furthermore, we have received subsidies from certain local governments in relation to our Smart EV manufacturing bases. Any reduction or elimination of government subsidies and economic incentives because of policy changes, fiscal tightening or other factors may result in the diminished competitiveness of the EV industry generally or our Smart EVs in particular. In addition, as we seek to increase our revenues from vehicle sales, we may also experience an increase in accounts receivable relating to government subsidies. Any uncertainty or delay in collection of the government subsidies may also have an adverse impact on our financial condition. Any of the foregoing could materially and adversely affect our business, financial condition and results of operations.

We may also face increased competition from foreign OEMs due to changes in government policies. For example, the tariff on imported passenger vehicles (other than those originating in the United States of America) was reduced to 15% starting from July 1, 2018. On June 23, 2020, the National Development and Reform Commission, or NDRC, and the Ministry of Commerce of the PRC, or the MOFCOM, promulgated the Special Administrative Measures for Market Access of Foreign Investment, or the 2020 Foreign Investment Negative List, effective on July 23, 2020, under which there is no limit on foreign ownership of new energy vehicle manufacturers. Furthermore, according to the latest revised Special Administrative Measures for Market Access of Foreign Investment as promulgated on December 27, 2021, or the 2021 Foreign Investment Negative List, which replaced the 2020 version and took effect from January 1, 2022, there is no foreign investment restrictions on the industry of vehicle manufacturing. As a result, foreign EV competitors could build wholly-owned facilities in China without the need for a domestic joint venture partner. For example, Tesla has constructed the Tesla Giga Shanghai factory in Shanghai without a joint venture partner. These changes could increase our competition and reduce our pricing advantage.

We depend on revenues generated from a limited number of Smart EV models.

Our business initially depended substantially on the sales and success of the G3, a compact SUV, which was our only mass-produced Smart EV in the market prior to May 2020. We started the production of our second mass-produced Smart EV, the P7, in May 2020. Furthermore, we introduced the G3i, which is the mid-cycle facelift version of the G3, in July 2021, and started delivery in August 2021. We have commenced delivering our third Smart EV model, the P5, a family sedan, in September 2021. In September 2022, we launched the G9, which is our fourth Smart EV and a flagship SUV, and started mass delivery in October 2022. In March 2023, we introduced the P7i, which is the mid-cycle facelift version of the P7, and started delivery during the same month. Historically, automobile customers have come to expect a variety of vehicle models offered in an OEM’s product portfolio and new and improved vehicle models to be introduced frequently. In order to meet these expectations, we plan to continuously introduce new models to enrich our product portfolio, as well as periodically introducing new versions of existing Smart EV models. To the extent our product variety and cycles do not meet consumer expectations, or cannot be produced on our projected timelines and cost and volume targets, our future sales may be adversely affected. Given that for the foreseeable future our business will depend on a limited number of models, to the extent a particular model is not well-received by the market, our sales volume could be materially and adversely affected. This could have a material adverse effect on our business, prospects, financial condition and operating results.

 

17


Table of Contents

Actual or alleged failure to comply with laws, regulations, rules, policies and other obligations regarding privacy, data protection, cybersecurity and information security could subject us to significant reputational, financial, legal and operational consequences.

We have adopted strict information security policies, and we use a variety of technologies to protect the data with which we are entrusted. We mainly collect and store data relating to the usage of the ADAS, infotainment system, as well as data collected through our sales and services channels. To the extent we collect customer information, we obtain such data in accordance with applicable laws and regulations. We anonymize personal data by removing personally identifiable information, when such information is not relevant to our business. We then analyze such information to improve our technologies, products and services. We use a variety of technologies to protect the data with which we are entrusted.

Nevertheless, collection, use and transmission of customer data may subject us to legislative and regulatory burdens in China and other jurisdictions, which could, among other things, require notification of data breach, restrict our use of such information and hinder our ability to acquire new customers or serve existing customers. If users allege that we have improperly collected, used, transmitted, released or disclosed their personal information, we could face legal claims and reputational damage. We may incur significant expenses to comply with privacy, consumer protection and security standards and protocols imposed by laws, regulations, industry standards or contractual obligations. If third parties improperly obtain and use the personal information of our users, we may be required to expend significant resources to resolve these problems.

We are subject to various laws and regulations on privacy, data protection, cybersecurity and information security in China and other jurisdictions. See “Item 4. Information on the Company—B. Business Overview—Regulation—Regulation Related to Internet Security and Privacy Protection” for further details. The interpretation and application of personal information protection laws and regulations and standards are still uncertain and evolving. We cannot assure you that relevant governmental authorities will not interpret or implement the laws or regulations in ways that negatively affect us. We may also become subject to additional or new laws and regulations regarding the protection of cybersecurity and information security, personal information or privacy-related matters in connection with our methods for data collection, analysis, storage and use.

As of the date of this annual report, we have not been informed by any PRC governmental authority of any requirement that we shall apply for approval or filings for our initial public offering in the U.S. in August 2020, our follow-on public offering completed in December 2020 or our listing on the Hong Kong Stock Exchange and the associated public offering in July 2021. However, we are not certain whether the Revised Cybersecurity Review Measures or any relevant future laws, rules or regulations will apply to our company and follow-on offerings of foreign listed companies, or whether the scope of financing activities that are subject to the cybersecurity review may change in the future. We believe that the Group has complied with the applicable regulations and policies that have been issued by the Cybersecurity Administration of China, or CAC, to date in all material respects. As of the date of this annual report, the Group has not been involved in any cybersecurity review initiated by the CAC, and the Group has not received any inquiry, notice, warning, or sanction in such respect.

 

18


Table of Contents

Given that the relevant laws, regulations and policies were recently promulgated or issued, their interpretation, application and enforcement are subject to uncertainties. We have incurred, and will continue to incur, significant expenses in an effort to comply with privacy, data protection, cybersecurity and information security related laws, regulations, standards and protocols, especially as a result of such newly promulgated laws and regulations. Despite our efforts to comply with applicable laws, regulations and policies relating to privacy, data protection, cybersecurity and information security, we cannot assure you that our practices, offerings, services or platform will meet all of the requirements imposed on us by such laws, regulations or policies. Any failure or perceived failure to comply with applicable laws, regulations or policies may result in inquiries or other proceedings being instituted against, or other lawsuits, decisions or sanctions being imposed on us by governmental authorities, users, consumers or other parties, including but not limited to warnings, fines, directions for rectifications, suspension of the related business and termination of our applications, as well as in negative publicity on us and damage to our reputation, any of which could have a material adverse effect on our business, results of operations, financial condition and prospects. The above mentioned newly promulgated laws, regulations and policies or relevant drafts may result in the publication of new laws, regulations and policies to which we or our vehicles may be subject, though the timing, scope and applicability of such laws or regulations are currently unclear. Any such laws, regulations or policies could negatively impact our business, results of operations and financial condition. We may be notified for cybersecurity review by the CAC if we were regarded as a critical information infrastructure operator, or if our data processing activities and overseas listing or follow-on financing activities were regarded as having impact or potential impact to national security, and be required to make significant changes to our business practices, or even be prohibited from providing certain service offerings in jurisdictions in which we currently operate or in which we may operate in the future. Such review could also result in negative publicity with respect to us and diversion of our managerial and financial resource. There can be no assurance that we would be able to complete the applicable cybersecurity review procedures in a timely manner, or at all, if we are required to follow such procedures.

Any misuse of smart technology, such as facial recognition technology, may have a material adverse effect on our reputation and results of operations. We historically engaged a third-party service provider to analyze the background of visitors of certain of our stores in Shanghai through facial recognition technology. Due to the lack of visitor consent and other requisite procedures, such practice was found to be in violation of the PRC Customer Rights Protection Law by the local administration for market regulation, and we were subject to an immaterial amount of fine. We have terminated our collaboration with the third-party service provider, and the relevant visitor data has been deleted. While we have enhanced our compliance measures since this incident, we cannot assure you that we will always be deemed to be in compliance with data privacy laws and regulations by the relevant authorities.

In addition, we began shipping Smart EVs to Europe in September 2020 and must therefore comply with the General Data Protection Regulation (EU) 2016/679 that became applicable on May 25, 2018, or the GDPR. The GDPR places stringent obligations and operational requirements on processors and controllers of personal data, including requiring expanded disclosures to data subjects about how their personal data is to be used, limitations on retention of information, mandatory data breach notification requirements, and higher standards for data controllers to demonstrate that they have obtained either valid consent or have another legal basis in place to justify their data processing activities. If we were found to be in violation of customers’ rights to data privacy, we could face administrative investigation, disciplinary actions, civil claims and reputational damage. We may incur significant expenses to comply with laws and regulations relating to data privacy, data security and consumer protection, as well as relevant industry standards and contractual obligations. If third parties improperly obtain and use the personal information of our customers, we may be required to expend significant resources to resolve such problems.

In addition to the regulatory requirements, consumer attitudes towards data privacy are also evolving, and consumer concerns about the extent to which their data is collected by us may adversely affect our ability to gain access to data and improve our technologies, products and services. Furthermore, the integrity of our data protection measures could be compromised by system failures, security breaches or cyber-attacks. If we are unable to comply with the applicable laws and regulations or effectively address data privacy and protection concerns, such actual or alleged failure could damage our reputation, discourage consumers from purchasing our Smart EVs and subject us to significant legal liabilities.

 

19


Table of Contents

Our business and prospects depend significantly on our ability to build our XPENG brand. We may not succeed in continuing to maintain and strengthen the XPENG brand, and our brand and reputation could be harmed by negative publicity regarding our company, products or services.

Our business and prospects are heavily dependent on our ability to develop, maintain and strengthen the “XPENG” brand. If we do not continue to develop, maintain and strengthen our brand, we may lose the opportunity to build a critical mass of customers. Promoting and positioning our brand will likely depend significantly on our ability to provide high quality Smart EVs and services, and we have limited experience in these areas. In addition, we expect that our ability to develop, maintain and strengthen the XPENG brand will depend heavily on the success of our sales and marketing efforts. For example, we seek to enhance our brand recognition by locating a substantial majority of our stores, including direct stores and franchised stores, in shopping malls. We also advertise our Smart EVs through various online channels, including several social media platforms and e-commerce platforms. While we seek to optimize resource allocation through careful selection of sales and marketing channels, such efforts may not achieve the desired results. To promote our brand, we may be required to change our branding practices, which could result in substantially increased expenses, including the need to utilize traditional media and offline advertising. If we do not develop and maintain a strong brand, our business, prospects, financial condition and operating results will be materially and adversely impacted.

If incidents, such as self-ignition and products recall, occur or are perceived to have occurred, whether or not such incidents are our fault, we could be subject to adverse publicity. See “—We may choose to or be compelled to undertake product recalls or take other similar actions, which could adversely affect our brand image, business and results of operations.” Given the popularity of social media in China, any negative publicity, whether true or not, could quickly proliferate and harm consumer perceptions and confidence in our brand. In addition, from time to time, our Smart EVs are evaluated and reviewed by third parties. Any negative reviews or reviews which compare us unfavorably to competitors could adversely affect consumer perception about our Smart EVs.

Any problems or delays in maintaining operations and expanding capacity of the Zhaoqing plant and Guangzhou plant or the establishment of the new manufacturing bases in Wuhan could negatively affect the production of our Smart EVs.

To exercise direct control over product quality and gain more flexibility in adjusting our manufacturing process and production capacity, we built our own plants in Zhaoqing and Guangzhou, Guangdong province. We manufacture the G3i, the new mid-cycle facelift version of the G3, the P7, the P7i, the mid-cycle facelift version of the P7, the P5 and the G9 at the plants in Zhaoqing and Guangzhou. Our future operation and prospects depend on our ability to successfully maintain the operation, and expand the capacity, of the Zhaoqing plant and Guangzhou plant. In addition, we need to effectively control cost of production at the Zhaoqing plant and Guangzhou plant. We have limited experience in the production of Smart EVs. Given the size and complexity of this undertaking, it is possible that we may experience issues, delays or cost overruns in further expanding the production output at the Zhaoqing plant and Guangzhou plant.

In September 2020, we entered into a cooperation agreement with Guangzhou GET Investment Holdings Co., Ltd., or Guangzhou GET Investment, a wholly owned investment company of Guangzhou Economic and Technological Development Zone, which is a local government authority in Guangzhou. The construction of the Guangzhou plant was completed in June 2022 and it houses a broad range of functions, including research and development, manufacturing, vehicle testing and sales. We started manufacturing Smart EVs at the Guangzhou plant in December 2022.

In April 2021, we entered into an investment agreement with Wuhan Economic & Technological Development Zone Management Committee, or Wuhan ETDZ Committee, a local government authority in Wuhan. Pursuant to the investment agreement, Wuhan ETDZ Committee agrees to support our construction of a new manufacturing base and research and development center in the Wuhan Economic & Technological Development Zone, or the Wuhan Base.

The establishment of the new manufacturing bases in Wuhan is subject to a number of uncertainties. The commencement of its operation may be affected by, among other things, availability of funding, progress of the construction and the installation of production equipment, grant of applicable regulatory approvals, as well as the hiring and retention of qualified employees. Any policy change affecting investments in manufacturing facilities in general may also have an impact on the establishment of our new manufacturing base. There can be no assurance that the new manufacturing base will be able to commence operation in accordance with our plan. In addition, we may not be able to successfully ramp and maintain its operation. We must also maintain good working relationships with Wuhan ETDZ Committee throughout the term of our cooperation. In addition, upon the commencement of operations of the new manufacturing base in Wuhan, our depreciation expenses will increase, which could adversely affect our results of operations.

 

20


Table of Contents

If we experience any issues or delays in meeting our projected timelines, maintaining sufficient funding and capital efficiency, increasing production capacity or generating sufficient demand for production in our Zhaoqing plant and Guangzhou plant or the new manufacturing base in Wuhan, our business, prospects, operating results and financial condition could be adversely impacted.

We are dependent on our suppliers, some of which are single-source suppliers. Suppliers may fail to deliver necessary components of our Smart EVs according to our schedule and at prices, quality levels and volumes acceptable to us.

We procure components from both domestic suppliers and global suppliers, some of which are currently our single-source suppliers for certain components. We attempt to mitigate our supply chain risk by qualifying and obtaining components from multiple sources where practicable and maintaining safety stock for certain key components and components with lengthy procurement lead times. However, we may still experience component shortages for our production or the components may not meet our specifications or quality needs. For example, some of our suppliers were unable to deliver sufficient components to us due to the COVID-19 pandemic. See “—The COVID-19 pandemic has adversely affected, and may continue to adversely affect, our results of operations.” Furthermore, qualifying alternative suppliers or developing our own replacements for certain highly customized components of our Smart EVs may be time consuming and costly. Any disruption in the supply of components, whether or not from a single-source supplier, could temporarily disrupt production of our Smart EVs until an alternative supplier is fully qualified by us or we are able to procure the relevant components in sufficient quantities from other existing suppliers. Any failure to timely find alternative component sources may materially delay delivery of our Smart EVs, which may materially and adversely impact our business and results of operations. We do not manufacture certain key hardware components for our ADAS, such as semiconductors, millimeter-wave radars, ultrasonic sensors and cameras, and we import certain of such components from foreign countries. The loss of any supplier for any reason, including any export control measures adopted by any foreign country to limit the import of supplies into China, could lead to vehicle design changes, production delays and potential loss of access to important technologies, any of which could result in quality issues, delays and disruptions in deliveries, negative publicity and damage to our brand. In particular, we source a majority of semiconductor-contained components from single-source suppliers. If any of such suppliers fails to meet our demand, it may take us significant time, and we may incur significant expenses to find alternative suppliers and quantify their components. See “—The continuing shortage in the supply of semiconductors may be disruptive to the Group’s operations and adversely affect our business, results of operations and financial condition.” for details. In addition, our suppliers may fail to comply with applicable laws and regulations, or they may be involved in product liability claims or incidents of negative publicity. If any of these incidents occur, customers may also lose confidence in our Smart EVs that incorporate components from the relevant suppliers, and our reputation, business and results of operations could be adversely affected. Developments that we cannot presently anticipate, such as changes in business conditions or government policies, natural disasters or epidemics, could also affect our suppliers’ ability to deliver components to us in a timely manner.

Any significant increases in our production, such as the launch of a new model, has required and may in the future require us to procure additional components in a short amount of time. Our suppliers may not ultimately be able to sustainably and timely meet our cost, quality and volume needs, requiring us to replace them with other sources. While we believe that we will be able to secure additional or alternative sources of supply for most of our components in a relatively short time frame, there is no assurance that we will be able to do so or develop our own replacements for certain highly customized components. Additionally, we continuously negotiate with existing suppliers to obtain cost reductions and avoid unfavorable changes to terms, seek new and less expensive suppliers for certain parts, and attempt to redesign certain parts to make them less expensive to produce. If we are unsuccessful in our efforts to control and reduce supplier costs, our operating results will suffer.

 

21


Table of Contents

Furthermore, as the scale of our Smart EV production increases, we will need to accurately forecast, purchase, warehouse and transport components to the relevant manufacturing facilities and service stores and at much higher volumes. If we are unable to accurately match the timing and quantities of component purchases to our actual needs or successfully implement automation, inventory management and other systems to accommodate the increased complexity in our supply chain, we may incur unexpected production disruption, as well as storage, transportation and write-off costs, which could have a material adverse effect on our financial condition and operating results.

Increases in costs, disruption of supply or shortage of components and materials could have a material adverse impact on our business.

We incur significant costs related to procuring components and raw materials required to manufacture our Smart EVs. We may experience cost increases, supply interruption and/or shortages relating to components and raw materials, which could materially and adversely impact our business, prospects, financial condition and operating results. We use various components and raw materials in our business, such as steel, aluminum, as well as lithium battery cells, millimeter-wave radar, or mmWave radar, and semiconductors. The prices for these components and materials fluctuate, and their available supply may be unstable, depending on market conditions and global demand for these materials, including as a result of increased production of EVs by our competitors, and could adversely affect our business and operating results. In addition, as we continue to increase our production, we may experience shortage of certain components and materials or other bottlenecks in our supply chain.

For instance, we are exposed to multiple risks relating to lithium battery cells. These risks include:

 

   

an increase in the cost, or decrease in the available supply, of materials used in the battery cells, such as lithium, nickel, cobalt and manganese, which would in turn result in an increase in the cost of lithium battery cells;

 

   

disruption in the supply of battery cells due to quality issues or recalls by battery cell manufacturers; and

 

   

the inability or unwillingness of our current battery cell manufacturers to build or operate battery cell manufacturing plants to supply the numbers of lithium cells required to support the growth of the EV industry as demand for such battery cells increases.

Our business is dependent on the continued supply of battery cells for the battery packs used in our Smart EVs. While we believe several sources of the battery cells are available for such battery packs, we have to date fully qualified only a very limited number of suppliers for the battery cells used in such battery packs and have very limited flexibility in changing battery cell suppliers. Any disruption in the supply of battery cells from such suppliers could disrupt production of our Smart EVs until such time as a different supplier is fully qualified. There can be no assurance that we would be able to successfully retain alternative suppliers on a timely basis, on acceptable terms or at all.

We have experienced supply shortages in mmWave radar, which has affected deliveries of the P5. In response to the supply shortages, we offered customers with the option to receive the P5 without mmWave radar first. Customers who accepted such option were offered with our ADAS software for free. Alternatively, customers can also wait for deliveries of the P5 with mmWave radar installed. If the supply shortages in mmWave radar persist, our business, results of operations and financial condition could be materially and adversely affected.

 

22


Table of Contents

Furthermore, tariffs or shortages in petroleum and other economic conditions may result in significant increases in freight charges and material costs. In addition, a growth in popularity of EVs without a significant expansion in battery cell production capacity could result in shortages which would result in increased materials costs to us or impact our prospects. Substantial increases in the prices for our raw materials or components would increase our operating costs, and could reduce our margins if we cannot recoup the increased costs through increased vehicle prices. Any attempts to increase product prices in response to increased material costs could result in decrease in sales and therefore materially and adversely affect our brand, image, business, prospects and operating results.

Any delays in the manufacturing and launch of the commercial production vehicles in our pipeline could have a material adverse effect on our business.

We started the production of our first mass-produced Smart EV, the G3, in November 2018 and our second mass-produced Smart EV, the P7, in May 2020. We unveiled our third Smart EV, the P5, in April 2021, and started delivery in September 2021. Furthermore, we introduced the G3i, which is the mid-cycle facelift version of the G3, in July 2021, and started delivery in August 2021. In September 2022, we launched the G9, which is our fourth Smart EV and a flagship SUV, and started mass delivery in October 2022. In March 2023, we introduced the P7i, which is the mid-cycle facelift version of the P7, and started delivery during the same month. We plan to continuously introduce new models and facelifts to enrich our product portfolio and offer customers more selections. OEMs often experience delays in the design, manufacture and commercial release of new Smart EV models. Delays in the launch of new models and new versions may occur for a variety of reasons, such as changes in market conditions, technological challenges, lack of necessary funding, as well as disruptions in our supply chain or manufacturing facilities. To the extent we need to delay the launch of our Smart EVs, our growth prospects could be adversely affected as we may fail to grow our market share. We also plan to periodically perform facelifts or refresh existing models, which could also be subject to delays.

Furthermore, we rely on third-party suppliers for the provision and development of many of the key components used in our Smart EVs. To the extent our suppliers experience any delays in providing us with or developing necessary components or experience quality issues, we could experience delays in delivering on our timelines. Any delay in the manufacture of our existing Smart EV models or the manufacture and launch of our future models, including in the ramp up of our Zhaoqing plant and Guangzhou plant or due to any other factors, or in performing facelifts to existing models, could lead to customer dissatisfaction and materially and adversely affect our reputation, demand for our Smart EVs, results of operations and growth prospects.

We may choose to or be compelled to undertake product recalls or take other similar actions, which could adversely affect our brand image, business and results of operations.

If our Smart EVs are subject to recalls in the future, we may be subject to adverse publicity, damage to our brand and liability for costs. Effective on January 30, 2021, we voluntarily recalled certain of the G3s that were produced in the period between March 29, 2019 and September 27, 2020, which totaled 13,399 units. Due to a possible power supply fault of the inverters installed on these G3s, the vehicles may not start when parked or lose power when driven. In connection with the recall, we undertake to replace the inverters of these G3s free of charge. As the relevant components’ supplier is responsible for the costs of replacing inverters, our costs and expenses for the recall are minimal. As of the date of this annual report, we have not received any material product liability claims in relation to these recalled G3s.

In the future, we may at various times, voluntarily or involuntarily, initiate a recall if any of our Smart EVs, including any systems or parts sourced from our suppliers, prove to be defective or noncompliant with applicable laws and regulations. Such recalls, whether voluntary or involuntary or caused by systems or components engineered or manufactured by us or our suppliers, could involve significant expense and could adversely affect our brand image, business and results of operations.

 

23


Table of Contents

We may not be able to expand our physical sales network cost-efficiently, and our franchise model is subject to a number of risks.

As of December 31, 2022, our physical sales network consisted of 420 stores, covering 143 cities in China. We plan to expand our physical sales network through direct stores and franchised stores. This planned expansion may not have the desired effect of increasing sales and enhancing our brand recognition in a cost-efficient manner. We may need to invest significant capital and management resources to operate existing direct stores and open new ones, and there can be no assurance that we will be able to improve the operational efficiency of our direct stores.

While our franchise model enables us to pursue an asset-light expansion strategy, such model is also subject to a number of risks. We may not be able to identify, attract and retain a sufficient number of franchisees with the requisite experience and resources to operate franchised stores. Our franchisees are responsible for the day-to-day operation of their stores. Although we offer the same trainings and implement the same service standards for staff from both direct stores and franchised stores, we have limited control over how our franchisees’ businesses are run. If our franchisees fail to deliver high quality customer service and resolve customer complaints in a timely manner, or if any of their misconduct leads to damages to our brand image and reputation, our business could be adversely affected. In addition, our agreements with certain of our franchisees are non-exclusive. While they are required to only sell our Smart EVs in the XPENG-branded franchised stores, they may operate other stores that sell vehicles of multiple other brands. These franchisees may dedicate more resources to the stores outside of our sales network and may not be able to successfully implement our sales and marketing initiatives. Furthermore, our franchisees may engage aggressive competition against each other, resulting in cannibalization among such franchisees. Any such behavior may harm our business, prospects, financial condition and results of operation.

If we are unable to provide quality services, our business and reputation may be materially and adversely affected.

We aim to provide consumers with a good customer service experience, including providing our customers with access to a comprehensive suite of charging solutions, after-sales services and value-added services, as well as software sale. Our services may fail to meet our customers’ expectations, which could adversely affect our business, reputation and results of operations.

Offline after-sale services are primarily carried out by franchised service stores. We and our franchisees have limited experience in servicing our Smart EVs. Servicing EV is different from servicing ICE vehicles and requires specialized skills, including high voltage training and servicing techniques. There can be no assurance that our after-sale service arrangements will adequately address the service requirements of our customers to their satisfaction, or that we and our franchisees will have sufficient resources to meet these service requirements in a timely manner as the volume of Smart EVs we deliver increases. Moreover, we provide value-added services, including insurance technology support, automotive loan referral, auto financing and ride-hailing, and we may expand our value-added services in the future. However, we cannot assure you that we will be able to successfully monetize our value-added services. In addition, we are subject to certain risks relating to our ride hailing service. For example, the drivers may be involved in accidents or misconducts, which could result in personal injuries, property damage or other harms for passengers and third parties, as well as reputational damage and significant liabilities for us.

In addition, we seek to engage with our customers on an ongoing basis using online and offline channels. If we are unable to roll out and establish a broad service network covering both online and offline channels, consumer experience could be adversely affected, which in turn could materially and adversely affect our sales, results of operations and prospects.

 

24


Table of Contents

We may face challenges in providing charging solutions.

We have marketed our ability to provide our customers a convenient charging experience. We offer installation of home chargers for our customers. Customers may also charge through XPENG self-operated charging station network or at third-party charging stations. We plan to expand our charging network primarily by partnering with third parties. There can be no assurance that our partners will continue to expand their charging facilities, or that such partners will continue their cooperation on terms acceptable to us, or at all. As a result, we may need to invest significant capital to establish and operate more XPENG self-operated charging stations and/or engage additional franchisees to operate such stations. In addition, the installation of home chargers is handled by third-party service providers, and their service may not meet our customers’ expectations. To the extent we or the relevant third parties are unable to meet customer expectations or experience difficulties in providing charging solutions, our reputation and business may be materially and adversely affected.

The range of our Smart EVs on a single charge declines over time which may negatively influence potential customers’ decisions whether to purchase our Smart EVs.

The range of our Smart EVs on a single charge declines principally as a function of usage, time and charging patterns as well as other factors. For example, a customer’s use of his or her Smart EV as well as the frequency with which the battery is charged can result in additional deterioration of the battery’s ability to hold a charge. Battery deterioration and the related decrease in range may negatively influence potential customer decisions whether to purchase our Smart EVs, which may adversely affect our ability to market and sell our Smart EVs. There can be no assurance that we will be able to continue to improve cycle performance of our battery packs in the future.

Our industry is rapidly evolving and may be subject to unforeseen changes. Developments in alternative technologies or improvements in the ICE may materially and adversely affect the demand for our Smart EVs.

We operate in China’s EV market, which is rapidly evolving and may not develop as we anticipate. The regulatory framework governing the industry is currently uncertain and may remain uncertain for the foreseeable future. As our industry and our business develop, we may need to modify our business model or change our products and services. These changes may not achieve expected results, which could have a material adverse effect on our results of operations and prospects.

Developments in alternative technologies, such as advanced diesel, ethanol, fuel cells or compressed natural gas, or improvements in the fuel economy of the internal combustion engine, may materially and adversely affect our business and prospects in ways we do not currently anticipate. In addition, a sustained depression of petroleum price could make the ownership of ICE vehicles more attractive to consumers. Any failure by us to successfully react to changes in alternative technologies and market conditions could materially harm our competitive position and growth prospects.

Our future growth is dependent upon consumers’ willingness to adopt EVs and specifically our Smart EVs.

The demand for our Smart EVs and services will highly depend upon the adoption by consumers of NEVs in general and EVs in particular. The market for NEVs is still rapidly evolving, characterized by rapidly changing technologies, prices and the competitive landscape, evolving government regulation and industry standards and changing consumer demands and behaviors.

Other factors that may influence the adoption of NEVs, and specifically EVs, include:

 

   

perceptions about EV quality, safety, design, performance and cost, especially if adverse events or accidents occur that are linked to the quality or safety of EVs, whether or not such vehicles are produced by us or other OEMs;

 

   

perceptions about vehicle safety in general, in particular safety issues that may be attributed to the use of advanced technologies, such as ADAS and lithium battery cells;

 

25


Table of Contents
   

the limited range over which EVs may be driven on a single battery charge and the speed at which batteries can be charged;

 

   

the decline of an EV’s range resulting from deterioration over time in the battery’s ability to hold a charge;

 

   

the availability of other types of NEVs, including plug-in hybrid electric vehicles;

 

   

improvements in the fuel economy of the internal combustion engine;

 

   

the availability of after-sales service for EVs;

 

   

the environmental consciousness of consumers;

 

   

access to charging stations, standardization of EV charging systems and consumers’ perceptions about convenience and cost for charging an EV;

 

   

the availability of tax and other governmental incentives to purchase and operate EVs or future regulation requiring increased use of nonpolluting vehicles;

 

   

perceptions about and the actual cost of alternative fuel; and

 

   

macroeconomic factors.

Any of the factors described above may cause current or potential customers not to purchase our Smart EVs and use our services. If the market for EVs does not develop as we expect or develops more slowly than we expect, our business, prospects, financial condition and operating results will be affected.

Our financial results may vary significantly from period to period due to the seasonality of our business and fluctuations in our operating costs.

Our operating results may vary significantly from period to period due to many factors, including seasonal factors that may have an effect on the demand for our Smart EVs. Demand for new cars typically decline over the winter season and during the Chinese New Year holiday, while sales are generally higher in September and October. Our limited operating history makes it difficult for us to judge the exact nature or extent of the seasonality of our business. We may record significant increase in revenues when we commence mass delivery of a new product to fulfill customer orders accumulated in prior periods, but we may not be able to maintain our revenues at similar levels in subsequent periods. Also, any health pandemic or epidemics such as the COVID-19 pandemic and natural disasters such as unusually severe weather conditions in some markets may impact demand for, and our ability to manufacture and deliver, our Smart EVs. Our operating results could also suffer if we do not achieve revenues consistent with our expectations for this seasonal demand because many of our expenses are based on anticipated levels of annual revenues.

We also expect our period-to-period operating results to vary based on our operating costs, which we anticipate will increase significantly in future periods as we, among other things, design and develop new models, develop new technological capabilities, ramp up our manufacturing facilities and expand our physical sales network, as well as expanding our general and administrative functions to support our growing operations. We may incur substantial research and development and/or selling expenses when we develop and/or promote a new product in a given period without generating any revenue from such product until we start delivery of such products to customers in future periods. As a result of these factors, we believe that period-to-period comparisons of our operating results are not necessarily meaningful and that these comparisons may not be indicative of future performance. Moreover, our operating results may not meet expectations of equity research analysts or investors. If this occurs, the trading price of our ADSs and/or Class A ordinary shares could fall substantially either suddenly or over time.

 

26


Table of Contents

If we fail to effectively manage the risks related to our auto financing program, our business may be adversely affected.

We cooperate with banks and connect them with customers who seek automotive financing solutions. We believe the availability of financing options is important to our customers. If affordable automotive financing solutions are not available for our customers, we may not be able to grow our sales. To complement the banks’ services, we also offer auto financing to our customers through a wholly-owned subsidiary. Such auto financing program is treated as an installment payment program for accounting purposes and the Group records the relevant installment payment receivables on its balance sheets. As of December 31, 2022, the Group had installment payment receivables of RMB3,483.3 million. As we continue to grow our business, we may increase the amount of auto financing we offer. We may not be able to obtain adequate funding for our auto financing program. We may also fail to effectively manage the credit risks related to our auto financing program, which would materially and adversely affect our business, results of operations and financial condition. In 2020, 2021 and 2022, the amount of write-down of installment payment receivables was RMB3.5 million, RMB50.0 million and RMB44.0 million, respectively. In addition, if we do not successfully monitor and comply with applicable national and/or local financial regulations and consumer protection laws governing auto financing transactions, we may become subject to enforcement actions or penalties, which would adversely affect our business.

Any cyber-attacks, unauthorized access or control of our Smart EVs’ systems could result in loss of confidence in us and our Smart EVs and harm our business.

Our Smart EVs contain complex information technology systems to support smart technology functions and to accept and install periodic OTA firmware updates. We have designed, implemented and tested security measures intended to prevent unauthorized access to our information technology networks and our Smart EVs’ technology systems. However, hackers may attempt to gain unauthorized access to modify, alter and use such networks and systems. We encourage reporting of potential vulnerabilities in the security of our Smart EVs, and we aim to remedy any reported and verified vulnerability. However, there can be no assurance that vulnerabilities will not be exploited in the future before they can be identified, or that our remediation efforts are or will be successful. Any cyber-attacks, unauthorized access, disruption, damage or control of our information technology networks or our Smart EVs’ systems or any loss or leakage of data or information stored in our systems could result in legal claims or proceedings. In addition, regardless of their veracity, reports of cyber-attacks to our information technology networks or our Smart EVs’ systems or data, as well as other factors that may result in the perception that our information technology networks or our Smart EVs’ systems or data are vulnerable to “hacking,” could negatively affect our brand and harm our business, prospects, financial condition and results of operation.

Interruption or failure of our information technology and communications systems could impact our ability to effectively provide our services.

We enable our customers to access a variety of features and services through our mobile apps. In addition, certain of Smart EVs’ features depend to a certain extent on connectivity to our information technology systems. As such, the availability and effectiveness of our services depend on the continued operation of our information technology and communications systems. Our systems are vulnerable to damage or interruption from, among others, fire, terrorist attacks, natural disasters, power loss, telecommunications failures, computer viruses or other attempts to harm our systems. Our data centers are also subject to break-ins, sabotage, and intentional acts of vandalism, and to potential disruptions. Some of our systems are not fully redundant, and our disaster recovery planning cannot account for all eventualities. Any problems at our data centers could result in lengthy interruptions in our service. In addition, our products and services are highly technical and complex and may contain errors or vulnerabilities, which could result in interruptions in our services or the failure of our systems.

We are subject to anti-corruption and anti-bribery and similar laws, and non-compliance with such laws can subject us to administrative, civil and criminal fines and penalties, collateral consequences, remedial measures and legal expenses, all of which could adversely affect our business, results of operations, financial condition and reputation.

 

27


Table of Contents

We are subject to anti-corruption, anti-bribery and similar laws and regulations in various jurisdictions in which we conduct activities. We have direct or indirect interactions with officials and employees of government agencies and state-owned affiliated entities in the ordinary course of business. These interactions subject us to an increased level of compliance-related concerns. We have implemented policies and procedures designed to ensure compliance by us and our directors, officers, employees, representatives, consultants, agents and business partners with applicable anti-corruption and anti-bribery and similar laws and regulations. However, our policies and procedures may not be sufficient and our directors, officers, employees, representatives, consultants, agents, and business partners could engage in improper conduct for which we may be held responsible.

Non-compliance with anti-corruption or anti-bribery laws and regulations could subject us to whistleblower complaints, adverse media coverage, investigations, and severe administrative, civil and criminal sanctions, collateral consequences, remedial measures and legal expenses, all of which could materially and adversely affect our business, results of operations, financial condition and reputation.

Our business depends substantially on the continuing efforts of our executive officers, key employees and qualified personnel, and the Group’s operations may be severely disrupted if we lose their services.

Our success depends substantially on the continued efforts of our executive officers and key employees. If one or more of our executive officers or key employees were unable or unwilling to continue their services with us, we might not be able to replace them easily, in a timely manner, or at all. As we build our brand and become more well-known, the risk that competitors or other companies may poach our talent increases. Our industry is characterized by high demand and intense competition for talent, in particular with respect to qualified talents in the areas of Smart EVs and ADAS technologies, and therefore we cannot assure you that we will be able to attract or retain qualified staff or other highly skilled employees. In addition, because our Smart EVs are based on a different technology platform than traditional ICE vehicles, individuals with sufficient training in Smart EVs may not be available to hire, and we will need to expend significant time and expense training the employees we hire. We also require sufficient talent in areas such as software development. Furthermore, as our company is relatively young, our ability to train and integrate new employees into our operations may not meet the growing demands of our business, which may materially and adversely affect our ability to grow our business and our results of operations.

If any of our executive officers and key employees terminates his or her services with us, our business may be severely disrupted, our financial condition and results of operations may be materially and adversely affected and we may incur additional expenses to recruit, train and retain qualified personnel. We have not obtained any “key person” insurance on our key personnel. If any of our executive officers or key employees joins a competitor or forms a competing company, we may lose customers, know-how and key professionals and staff members. Each of our executive officers and key employees has entered into an employment agreement and a non-compete agreement with us. However, if any dispute arises between our executive officers or key employees and us, the non-competition provisions contained in their non-compete agreements may not be enforceable, especially in China, where these executive officers reside, on the ground that we have not provided adequate compensation to them for their non-competition obligations, which is required under relevant PRC laws.

Misconduct by our employees during and before their employment with us could expose us to potentially significant legal liabilities, reputational harm and/or other damages to our business.

Many of our employees play critical roles in ensuring the safety and reliability of our products and services and/or our compliance with relevant laws and regulations in the areas including, but not limited to, trade secrets, privacy, data protection, anti-corruption and anti-money laundering. Certain of our employees have access to sensitive information and/or proprietary technologies and know-how. While we have adopted codes of conduct for all of our employees and implemented detailed policies and procedures relating to intellectual property, proprietary information and trade secrets, we cannot assure you that our employees will always abide by these codes, policies and procedures nor that the precautions we take to detect and prevent employee misconduct will always be effective. If any of our employees engage in any misconduct, illegal or suspicious activities, including but not limited to, misappropriation or leakage of sensitive client information or proprietary information, we and such employees could be subject to legal claims and liabilities and our reputation and business could be adversely affected as a result.

 

28


Table of Contents

Sales staff at our stores, including both our employees and franchisees’ employees, may fail to strictly adhere to our pricing and sales policies. Such non-compliance of internal policies may result in confusion and dissatisfaction among our customers. As a result, we have been subject to, and may continue to be subject to, customer complaints, negative publicity and government investigation. Any adverse finding in government investigation may lead to fines, forfeitures of government subsidies or other penalties, which could have a material and adverse impact on our reputation, business and results of operation.

In addition, while we have screening procedures during the recruitment process, we cannot assure you that we will be able to uncover misconduct of job applicants that occurred before we offered them employment, or that we will not be affected by legal proceedings against our existing or former employees as a result of their actual or alleged misconduct. For example, one former employee of ours was arrested and then charged in July 2018 with stealing trade secrets from his previous employer, Apple. Although the alleged theft occurred before he was employed by us, we were subpoenaed by the grand jury to produce certain documents. On August 22, 2022, the former employee pleaded guilty to the charge of theft of trade secrets and entered into a plead agreement.

Another former employee of ours was sued by Tesla in March 2019 for misappropriation of trade secrets while he was employed by Tesla. We cooperated with Tesla and provided various documents and information relating to the employee to Tesla upon their request. After over two years of litigation and extensive discovery effort, a joint stipulation of dismissal with prejudice was filed by this former employee and Tesla on April 15, 2021, and it is disclosed that the parties entered into a confidential settlement agreement to resolve all claims asserted in the action.

While we have put in place various safeguards to address the risk of unauthorized third-party information being introduced into our systems or used in our operations, and based on internal investigation, we are confident that neither of these two former employees introduced or used any external confidential information in our systems or business operations, we had to spend significant amount of time and efforts to handle these matters and answer related inquiries. Moreover, we could be involved in other proceedings, or be forced to defend against allegations that may arise in the future, even when such allegations are not justified. Any negative publicity surrounding these cases, especially in the event that any of such employees or former employees is found to have committed any wrongdoing, could negatively affect our reputation and may have an adverse impact on our business.

We may become subject to product liability claims, which could harm our financial condition and liquidity if we are not able to successfully defend against such claims.

If we become liable for product liability claims, our business, operating results and financial condition may be harmed. The automotive industry experiences significant product liability claims and we face inherent risk of exposure to claims in the event our Smart EVs do not meet applicable standards or requirements, resulting in property damage, personal injury or death. Our risks in this area are particularly pronounced given we have limited experience of offering Smart EVs. Although we implement full-cycle quality control, covering design, procurement, production, sales and after-sales services, we cannot assure you that our quality control measures will be as effective as we expect. Any failure in any of our quality control steps would cause a defect in our Smart EVs, and in turn, could harm our customers. A successful product liability claim against us could require us to pay a substantial monetary award. Moreover, a product liability claim could generate substantial negative publicity about our Smart EVs and business and inhibit or prevent commercialization of our future Smart EVs, which would have a material adverse effect on our brand, business, prospects, financial condition and results of operations.

 

29


Table of Contents

In China, vehicles must meet or exceed all mandated safety standards. Rigorous testing and the use of approved materials and equipment are among the requirements for achieving such standards. Vehicles must pass various tests and undergo a certification process and be affixed with China Compulsory Certification, or CCC, before receiving delivery from the factory, being sold, or being used in any commercial activity, and such certification is also subject to periodic renewal. Although our P7, G3i, P5 and G9 have received CCC certifications, we cannot assure you that each of our future Smart EV models will be able to receive such certifications. Furthermore, the government carries out the supervision and inspection of certified vehicles on a regular basis. In the event that our certification fails to be renewed upon expiry, a certified vehicle has a defect resulting in quality or safety accidents, or consistent failure of certified vehicles to comply with certification requirements is discovered during follow-up inspections, the CCC may be suspended or even revoked. With effect from the date of revocation or during suspension of the CCC, any vehicle that fails to satisfy the requirements for certification may not continue to be delivered, sold or used in any commercial activity. Failure of any of our Smart EV models to satisfy motor vehicle standards would have a material adverse effect on our business, prospects, financial condition and results of operations.

Our Smart EVs make use of lithium cells, and lithium cells may catch fire or vent smoke and flame on rare occasions.

Our Smart EVs’ battery packs make use of lithium cells. On rare occasions, lithium cells can rapidly release the energy they contain by venting smoke and flames in a manner that can ignite nearby materials as well as other lithium cells. While our batteries are built with robust safety features and strong thermal management capabilities, there can be no assurance that our batteries will always function safely. If any safety accident occurs to any of our Smart EVs’ battery pack, we could be subject to lawsuits, product recalls or redesign efforts, all of which would be time consuming and expensive. Also, negative public perceptions regarding the suitability of lithium cells for automotive applications or any future incident involving lithium cells, such as a vehicle fire, even if such incident does not involve our Smart EVs, could seriously harm customers’ confidence in our Smart EVs.

Furthermore, we may store high volumes of lithium cells and battery modules and packs at our facilities. Any mishandling of battery cells may cause disruption to the operation of such facilities. While we have implemented safety procedures related to the handling of the cells, there can be no assurance that a safety issue or fire related to the cells would not disrupt our operations. Any such disruptions or issues may harm our brand and business.

If our Smart EV owners customize our Smart EVs or change the charging infrastructure with aftermarket products, the Smart EV may not operate properly.

Automobile enthusiasts may seek to “hack” our Smart EVs to modify their performance which could compromise vehicle safety systems. Also, customers may customize our Smart EVs with after-market parts that can compromise driver safety. We do not test, nor do we endorse, such changes. In addition, the use of improper external cabling or unsafe charging outlets can expose our customers to injury from high voltage electricity. Such unauthorized modifications could reduce the safety of our Smart EVs and any injuries resulting from such modifications could result in adverse publicity, which would negatively affect our brand and harm our business, prospects, financial condition and results of operations.

We may need to defend ourselves against claims for intellectual property infringement, which may be time-consuming and would cause us to incur substantial costs.

Companies, organizations or individuals, including our competitors, may hold or obtain patents, trademarks or other proprietary rights that would prevent, limit or interfere with our ability to make, use, develop, sell or market our Smart EVs, which could make it more difficult for us to operate our business. From time to time, we may receive communications from holders of patents, copyrights or trademarks regarding their proprietary rights. Companies holding patents, copyrights, trademarks or other intellectual property rights may bring suits alleging infringement of such rights by us or our employees or otherwise assert their rights and urge us to take licenses. Any such intellectual property infringement claim could result in costly litigation and divert our management’s attention and resources.

 

30


Table of Contents

If we or our employees are determined to have infringed upon a third party’s intellectual property rights, we may be required to do one or more of the following:

 

   

cease offering Smart EVs or services that incorporate or use the challenged intellectual property;

 

   

pay substantial damages;

 

   

seek a license from the holder of the infringed intellectual property right, which license may not be available on reasonable terms or at all;

 

   

redesign our Smart EVs or relevant services which would incur significant cost; or

 

   

establish and maintain alternative branding for our Smart EVs and services.

In the event of a successful claim of infringement against us and our failure or inability to obtain a license to the infringed technology or other intellectual property right, our business, prospects, financial condition and results of operation could be materially and adversely affected. In addition, any litigation or claims, whether or not valid, could result in substantial costs, negative publicity and diversion of resources and management attention.

We may not be able to prevent others from unauthorized use of our intellectual property, which could harm our business and competitive position.

We rely on a combination of patents, trademarks, copyrights, trade secrets and confidentiality agreements to protect our proprietary rights. We rely on trademark and patent law, trade secret protection and confidentiality and license agreements with our employees and others to protect our intellectual proprietary rights. In addition, any unauthorized use of our intellectual property by third parties may adversely affect our current and future revenues and our reputation.

There can be no assurance that our application for the registration with competent government authorities of trademarks and other intellectual property rights related to our current or future business will be approved, or our intellectual property rights will not be challenged by third parties or found by the relevant governmental or judicial authority to be invalid or unenforceable. From time to time, we may encounter difficulties registering our trademarks or other intellectual properties or have disputes with third parties regarding our trademarks or other intellectual properties. If the relevant trademarks or other intellectual properties could not be registered, we may fail to prevent others from using such intellectual properties, and our business, financial condition and results of operations may be materially and adversely affected.

Intellectual property protection may not be sufficient in the jurisdictions in which we operate. Furthermore, policing unauthorized use of proprietary technology is difficult and expensive. Despite our efforts to protect our proprietary rights, third parties may attempt to copy or otherwise obtain and use our intellectual property or seek court declarations that they do not infringe upon our intellectual property rights. Monitoring unauthorized use of our intellectual property is difficult and costly, and we cannot assure you that the steps we have taken or will take will prevent misappropriation of our intellectual property. From time to time, we may have to resort to litigation to enforce our intellectual property rights, which could result in substantial costs and diversion of our resources.

In addition, as our patents may expire and may not be extended and our patent rights may be contested, circumvented, invalidated or limited in scope, our patent rights may not protect us effectively. In particular, we may not be able to prevent others from developing or exploiting competing technologies, which could have a material and adverse effect on our business operations, financial condition and results of operations.

 

31


Table of Contents

The use of certain premises may be disrupted if the land-use-purpose statutory provisions are strictly enforced by competent government authorities.

We lease a number of properties for our stores, service centers, offices and self-operated charging stations across China. Certain leased properties are not used in accordance with the designated purposes of such properties. For example, some stores or offices are currently located on lands designated for industrial usage instead of commercial usage. Under the PRC legal regime regarding the land use right, land shall be used strictly in line with the approved usage of the land. Any change as contemplated to the usages of land shall go through relevant land alteration registration procedures. If any state-owned land is illegally used beyond the approved usage, the land administrative departments of the PRC governments at and above the county level may retrieve the land and impose a fine. As such, our usage of such leased properties may subject the landlords to retrieval of land or removal of the buildings by the PRC government authorities and therefore we may need to move our stores, offices or charging stations somewhere else and additional relocation costs will be incurred.

In addition, certain leased properties had been mortgaged by the landlords to third parties before entering into lease agreements with us, and certain lessors of our leased properties failed to provide the building ownership certificates or other evidence demonstrating their rights to lease such properties. If the mortgagees of the leased properties exercise their mortgage right or the lessors do not actually have the rights to lease the relevant properties to us, we will not be able to continue our leases on the said properties and therefore we may need to relocate the relevant functions somewhere else and additional relocation costs will be incurred.

Our insurance coverage strategy may not be adequate to protect us from all business risks.

We have limited liability insurance coverage for our products and business operations. A successful liability claim against us due to injuries suffered by our customers could materially and adversely affect our financial condition, results of operations and reputation. In addition, we do not have any business disruption insurance. Any business disruption event could result in substantial cost to us and diversion of our resources.

From time to time we may evaluate and potentially consummate strategic investments or acquisitions, which could require significant management attention, disrupt our business and adversely affect our financial results.

We may evaluate and consider strategic investments, combinations, acquisitions or alliances to enhance our competitive position. These transactions could be material to our financial condition and results of operations if consummated. If we are able to identify an appropriate business opportunity, we may not be able to successfully consummate the transaction and, even if we do consummate such a transaction, we may be unable to obtain the benefits or avoid the difficulties and risks of such transaction, which may result in investment losses.

Strategic investments or acquisitions will involve risks commonly encountered in business relationships, including:

 

   

difficulties in assimilating and integrating the operations, personnel, systems, data, technologies, products and services of the acquired business;

 

   

inability of the acquired technologies, products or businesses to achieve expected levels of revenue, profitability, productivity or other benefits including the failure to successfully further develop the acquired technology;

 

   

difficulties in retaining, training, motivating and integrating key personnel;

 

32


Table of Contents
   

diversion of management’s time and resources from our normal daily operations and potential disruptions to our ongoing businesses;

 

   

strain on our liquidity and capital resources;

 

   

difficulties in executing intended business plans and achieving synergies from such strategic investments or acquisitions;

 

   

difficulties in maintaining uniform standards, controls, procedures and policies within the overall organization;

 

   

difficulties in retaining relationships with existing suppliers and other partners of the acquired business;

 

   

risks of entering markets in which we have limited or no prior experience;

 

   

regulatory risks, including remaining in good standing with existing regulatory bodies or receiving any necessary pre-closing or post-closing approvals, as well as being subject to new regulators with oversight over an acquired business;

 

   

assumption of contractual obligations that contain terms that are not beneficial to us, require us to license or waive intellectual property rights or increase our risk for liability;

 

   

liability for activities of the acquired business before the acquisition, including intellectual property infringement claims, violations of laws, commercial disputes, tax liabilities and other known and unknown liabilities; and

 

   

unexpected costs and unknown risks and liabilities associated with strategic investments or acquisitions.

Any future investments or acquisitions may not be successful, may not benefit our business strategy, may not generate sufficient revenues to offset the associated acquisition costs or may not otherwise result in the intended benefits.

Certain of our operating subsidiaries may be required to obtain additional licenses or permits or make additional filings or registrations.

In order to operate our business, we need to obtain a series of licenses, permits and approvals, make filings or complete registrations according to relevant PRC laws and regulations. However, given that the PRC authorities may have certain discretion in interpreting, implementing and enforcing relevant rules and regulations, as well as other factors beyond our control, we cannot guarantee you that we have obtained or will be able to obtain and maintain all requisite licenses, permits, filings and registrations.

 

33


Table of Contents

For example, PRC governments impose sanctions for engaging in value-added telecommunication services, or the VATS, without having obtained the VATS licenses for relevant categories. These sanctions include corrective orders and warnings from the PRC communication administration authority, fines and confiscation of illegal gains and, in the case of significant infringements, the websites and mobile apps may be ordered to cease operation. We have obtained two VATS licenses for Internet content provider, each held by Zhipeng IoV and Yidian Chuxing, which are two of the Group VIEs, respectively. Given that the interpretation of such regulations and PRC regulatory authorities’ enforcement of such regulations in the context of VATS industry are evolving, it is unclear whether we are required to obtain other VATS licenses. In addition, Zhipeng Kongjian, a subsidiary of one of the Group VIEs, is in the process of renewing the Surveying and Mapping Qualification Certificate for the operation of land surface mobile surveying and preparing true three-dimensional maps and navigation electronic maps. Furthermore, we also obtained an insurance agency business permit to conduct an insurance agency business, which is subject to regulation and inspection by the insurance regulatory authorities from time to time. Such insurance agency business permit is held by GIIA, which is also one of the Group VIEs. If we are not able to comply with all applicable legal requirements or obtain or renew necessary licenses and permits in a timely manner, we may be subject to fines, confiscation of the gains derived from our non-compliant operations or suspension of our non-compliant operations, any of which may materially and adversely affect our business, financial condition and results of operations.

Certain of our operating subsidiaries that are providing repair and maintenance services have not made the automobile maintenance and management filing with competent government authorities. We may be ordered by the competent government authorities to rectify such non-compliance and failure to rectify such non-compliance may result in fines ranging from RMB5,000 to RMB20,000. In addition, one of our operating subsidiaries that is engaged in the cash settlement activities in relation to our franchised charging stations may be deemed as providing payment services and thus be required to obtain the payment business license. If we were deemed as providing payment services without obtaining the payment business license, we may be ordered by the People’s Bank of China, or the PBOC, or its local branch to cease the activities related to cash settlement.

In addition, we may be required to obtain a License for Online Transmission of Audio and Visual Programs, as we allow users of our XPENG mobile app to upload and share audio and video content on the mobile app from time to time. If the government authorities determine that the audio and video uploading feature on our XPENG mobile app should be subject to this license requirement, we may be required to obtain necessary license and may even be subject to penalties, fines, legal sanctions and/or an order to remove such feature. As of the date of this annual report, we have not received any notice of warning or been subject to penalties or other disciplinary action from the relevant government authorities regarding the lack of a License for Online Transmission of Audio and Visual Programs.

We may from time to time be subject to claims, disputes, lawsuits and other legal and administrative proceedings.

We are currently not party to any material legal or administrative proceedings. However, in light of the nature of our business, we and our management are susceptible to potential claims or disputes. We and certain of our management have been, and may from time to time in the future be, subject to or involved in various claims, disputes, lawsuits and other legal and administrative proceedings. Lawsuits and litigations may cause us to incur defense costs, utilize a significant portion of our resources and divert management’s attention from our day-to-day operations, any of which could harm our business. Claims arising out of actual or alleged violations of law, breach of contract or torts could be asserted against us by customers, business partners, suppliers, competitors, employees or governmental entities in investigations and legal proceedings. In particular, according to the PRC Social Insurance Law and the Administrative Measures on Housing Fund, employers are required, together with their employees or separately, to pay the social insurance premiums and housing funds for their employees. Employers that fail to make adequate social insurance and housing fund contributions may be subject to fines and legal sanctions. If the relevant PRC authorities determine that we shall make supplemental contributions, that we are not in compliance with labor laws and regulations, or that we are subject to fines or other legal sanctions, such as order of timely rectification, and our business, financial condition and results of operation may be adversely affected.

We are subject to various environmental and safety laws and regulations that could impose substantial costs upon us and cause delays in building our manufacturing facilities.

We are subject to multiple environmental and safety laws and regulations related to the manufacture of our Smart EVs, including the use of hazardous materials in the manufacturing process and the operation of our manufacturing plant. Such laws and regulations govern the use, storage, discharge and disposal of hazardous materials during the manufacturing process.

 

34


Table of Contents

In addition, from time to time, the government of the PRC issues new regulations, which may require additional actions on our part to comply. If the Zhaoqing plant and Guangzhou plant or any of our other future constructions fails to comply with applicable regulations, we could be subject to substantial liability for clean-up efforts, personal injury or fines or be forced to close or temporarily cease the operations of the Zhaoqing plant and Guangzhou plant or other relevant constructions, any of which could have a material adverse effect on our business, prospects, financial condition and results of operation.

If we fail to maintain proper and effective internal controls, our ability to produce accurate financial statements on a timely basis could be impaired.

We are subject to the reporting requirements of the Exchange Act, the Sarbanes-Oxley Act and the rules and regulations of the NYSE. The Sarbanes-Oxley Act requires, among other things, that we maintain effective disclosure controls and procedures and internal controls over financial reporting. Commencing with our fiscal year ended December 31, 2021, we must perform system and process evaluation and testing of our internal controls over financial reporting to allow management to report on the effectiveness of our internal controls over financial reporting in our Form 20-F filing for that year, as required by Section 404 of the Sarbanes-Oxley Act. In addition, beginning at the same time, our independent registered public accounting firm must attest to and report on the effectiveness of our internal control over financial reporting.

As of December 31, 2022, our management has concluded that our internal control over financial reporting is effective. See “Item 15. Controls and Procedures—Management’s Annual Report on Internal Control over Financial Reporting.” Our independent registered public accounting firm has issued a report, which has concluded that we maintained, in all material respects, effective internal control over financial reporting as of December 31, 2022.

However, our internal control over financial reporting may not prevent or detect all errors and all fraud. A control system, no matter how well designed and operated, can provide only reasonable, not absolute, assurance that the control system’s objectives will be met. Because of the inherent limitations in all control systems, no evaluation of controls can provide absolute assurance that misstatements due to error or fraud will not occur or that all control issues and instances of fraud will be detected.

If we are unable to maintain proper and effective internal controls, we may not be able to produce timely and accurate financial statements. If that were to happen, the market price of our ADSs and/or Class A ordinary shares could decline and we could be subject to sanctions or investigations by the NYSE, SEC or other regulatory authorities.

If we upgrade our manufacturing equipment more quickly than expected, we may have to shorten the useful lives of any equipment to be retired as a result of any such update, and the resulting acceleration in our depreciation could negatively affect our financial results.

We have invested and expect to continue to invest significantly in what we believe is state of the art tooling, machinery and other manufacturing equipment in our manufacturing facilities, and we depreciate the cost of such equipment over their expected useful lives. However, manufacturing technology may evolve rapidly, and we may decide to update our manufacturing process with cutting-edge equipment more quickly than expected. Moreover, as our engineering and manufacturing expertise and efficiency increase, we may be able to manufacture our Smart EVs using less of our installed equipment. The useful life of any equipment that would be retired early as a result would be shortened, causing the depreciation on such equipment to be accelerated, and to the extent we own such equipment, our results of operations could be negatively impacted.

 

35


Table of Contents

Our warranty reserves may be insufficient to cover future warranty claims which could adversely affect our financial performance.

We offer competitive warranty terms. We accrue a warranty reserve for the Smart EVs sold by us, which includes our best estimate of the projected costs to repair or replace items under warranties and recalls when identified. We generally make warranty reserve by multiplying the expected unit costs for warranty services by the sales volume. We have limited experience with warranty claims regarding our Smart EVs or with estimating warranty reserves. As of December 31, 2022, we had warranty reserves in respect of our Smart EVs of RMB641.1 million. We could, in the future, become subject to a significant and unexpected warranty claims, resulting in significant expenses, which would in turn materially and adversely affect our business, prospects, financial condition and results of operation.

We could be adversely affected by political tensions between the United States and China.

Political tensions between the United States and China have escalated in recent years due to, among other things,

 

   

the trade war between the two countries since 2018;

 

   

the COVID-19 pandemic;

 

   

the PRC National People’s Congress’ passage of Hong Kong national security legislation;

 

   

the imposition of U.S. sanctions on certain Chinese officials from China’s central government and the Hong Kong Special Administrative Region by the U.S. government, and the imposition of sanctions on certain individuals from the U.S. by the Chinese government;

 

   

various executive orders issued by the U.S. government, which include, among others,

 

   

the executive order issued in August 2020, as supplemented and amended from time to time, that prohibits certain transactions with ByteDance Ltd., Tencent Holdings Ltd. and the respective subsidiaries of such companies;

 

   

the executive order issued in November 2020, as supplemented and amended from time to time, including, among others, by an executive order issued in June 2021, that prohibits U.S. persons from transacting publicly traded securities of certain Chinese companies named in such executive order;

 

   

the executive order issued in January 2021, as supplemented and amended from time to time, that prohibits such transactions as are identified by the U.S. Secretary of Commerce with certain “Chinese connected software applications,” including Alipay and WeChat Pay; and

 

   

the imposition and application of sanction blocking statutes by the Chinese government, including the Rules on Counteracting Unjustified Extra-territorial Application of Foreign Legislation and Other Measures promulgated by the MOFCOM, on January 9, 2021, which will apply to Chinese individuals or entities that are purportedly barred by a foreign country’s law from dealing with nationals or entities of a third country.

Rising political tensions between China and the U.S. could reduce levels of trades, investments, technological exchanges and other economic activities between the two major economies, which would have a material adverse effect on global economic conditions and the stability of global financial markets. The measures taken by the U.S. and Chinese governments may have the effect of restricting our ability to transact or otherwise do business with entities within or outside of China and may cause investors to lose confidence in Chinese companies and counterparties, including us. If we were unable to conduct our business as it is currently conducted as a result of such regulatory changes, our business, results of operations and financial condition would be materially and adversely affected.

 

36


Table of Contents

Furthermore, the U.S. government has imposed measures regarding limiting or restricting China-based companies from accessing U.S. capital markets and delisting certain China-based companies from U.S. national securities exchanges. For further information, see “—Risks Relating to Doing Business in China—The audit report included in this annual report is prepared by an auditor which the U.S. Public Company Accounting Oversight Board was unable to inspect and investigate completely before 2022 and, as such, our investors have been deprived of the benefits of such inspections in the past, and may be deprived of the benefits of such inspections in the future.” In January 2021, after reversing its own delisting decision, the NYSE ultimately resolved to delist China Mobile, China Unicom and China Telecom in compliance with the executive order issued in November 2020, after receiving additional guidance from the U.S. Department of Treasury and its Office of Foreign Assets Control. In addition, the NYSE announced in February 2021 that it has determined to commence proceedings to delist CNOOC Limited in light of the same executive order. These delistings have introduced greater confusion and uncertainty about the status and prospects of Chinese companies listed on the U.S. stock exchanges. If any further measures were to be implemented, the resulting legislation may have a material and adverse impact on the stock performance of China-based issuers listed in the United States such as us, and we cannot assure you that we will always be able to maintain the listing of our ADSs on a national stock exchange in the U.S., such as the NYSE or the NASDAQ, or that you will always be allowed to trade our Class A ordinary shares or ADSs.

We face risks associated with the international sale of our Smart EVs, and if we are unable to effectively manage these risks, our business, financial condition and results of operations may be materially and adversely affected.

While we have historically sold substantially all of our Smart EVs in China, we have been exploring opportunities to expand into international markets. For example, in December 2020, the first batch of the European version of the G3 was delivered to customers in Norway. In August 2021, we started the deliveries of the P7 to the European market. In 2022, we opened our self-operated stores in the Netherlands, Sweden, Denmark and Norway. In February 2023, we launched the G9 flagship SUV and the new P7 sports sedan for Europe. We may also test sales into other international markets. While we expect China will continue to be our primary market, the marketing and sale of our Smart EVs to international markets may increase in the future, which will expose us to a number of risks, including, but not limited, to:

 

   

fluctuations in foreign currency exchange rates;

 

   

increased costs associated with maintaining the ability to understand the local markets and develop and maintain effective marketing and distributing presence in various countries;

 

   

providing customer service and support in these markets;

 

   

difficulty with staffing and managing overseas operations;

 

   

failure to develop appropriate risk management and internal control structures tailored to overseas operations;

 

   

difficulty and cost relating to compliance with different commercial and legal requirements of the overseas markets in which we offer or plan to offer our products and services including charging and other electric infrastructures;

 

   

failure to obtain or maintain permits for our products or services in these markets;

 

   

different safety concerns and measures needed to address accident related risks in different countries and regions;

 

   

inability to obtain, maintain or enforce intellectual property rights;

 

   

unanticipated changes in prevailing economic conditions and regulatory requirements; and

 

   

trade barriers such as export requirements, tariffs, taxes and other restrictions and expenses.

 

37


Table of Contents

Our expansion into international markets will require us to respond timely and effectively to rapid changes in market conditions in the relevant countries. Our success in international expansion depends, in part, on our ability to succeed in different legal, regulatory, economic, environmental, social and political conditions which we have little control over. We may not be able to develop and implement policies and strategies that will be effective in each location where we do business. A change in one or more of the factors described above may have a material adverse effect on our business, financial condition and results of operations.

We have incurred and may continue to incur substantial share-based compensation expenses.

In 2015, our subsidiary, Chengxing Zhidong, adopted a share incentive plan, pursuant to which options were granted to certain employees of Chengxing Zhidong and its subsidiaries. In June 2020, XPeng Inc. adopted a share incentive plan, or the Plan, to replace the share incentive plan adopted by Chengxing Zhidong, and we issued restricted share units, or RSUs to replace the options granted to certain employees of Chengxing Zhidong and its subsidiaries. As of March 31, 2023, RSUs which represent 30,712,434 underlying Class A ordinary shares were outstanding (which do not include the Class A ordinary shares underlying the vested RSUs), and 2,706,468 shares underlying such RSUs were held by XPeng Fortune Holdings Limited, or XPeng Fortune, which has been established for our share incentive plan. We are required to recognize compensation expense for an equity award over the period in which the recipient is required to provide service in exchange for the equity award. Because the vesting of the RSUs (including the RSUs issued to replace the options granted under the share incentive plan of Chengxing Zhidong) granted prior to our initial public offering in the U.S. was contingent upon the completion of an initial public offering or change in control, we started to recognize share-based compensation expense after the completion of our initial public offering in the U.S. in August 2020. The Group recognized RMB996.4 million, RMB379.9 million and RMB710.5 million of share-based compensation expenses in 2020, 2021 and 2022, respectively. Moreover, as we expect to grant additional RSUs or other share incentives to our employees, directors or consultants in the future, we will incur additional share-based compensation expense and our results of operations could be adversely affected.

Any financial or economic crisis, or perceived threat of such a crisis, including a significant decrease in consumer confidence, may materially and adversely affect our business, prospects, financial condition and results of operation.

The global macroeconomic environment is facing challenges. There is considerable uncertainty over the long-term effects of the expansionary monetary and fiscal policies adopted by the central banks and financial authorities of some of the world’s leading economies, including the United States. There have been concerns over the downturn in economic output caused by the COVID-19 pandemic. It is unclear whether these challenges will be contained and what effects they each may have. Economic conditions in China are sensitive to global economic conditions. Recently there have been signs that the rate of China’s economic growth is declining, and China’s economy contracted in the first quarter of 2020 as a result of the COVID-19 outbreak. Any prolonged slowdown in China’s economic development might lead to tighter credit markets, increased market volatility, sudden drops in business and consumer confidence and dramatic changes in business and consumer behaviors. Credit risks of customers and suppliers and other counterparty risks may also increase.

Sales of our Smart EVs depend in part on discretionary consumer spending and are even more exposed to adverse changes in general economic conditions. In response to their perceived uncertainty in economic conditions, consumers might delay, reduce or cancel purchases of our Smart EVs and our results of operations may be materially and adversely affected.

 

38


Table of Contents

We are subject to various laws relating to export controls.

A substantial part of our research and development on ADAS is conducted in the United States, and we are required to comply with the U.S. laws and regulations on export controls, including the U.S. Department of Commerce’s Export Administration Regulations. Currently, such laws and regulations do not restrict our ability to offer our U.S.-origin software to customers in China. However, we may be affected by future changes in U.S. export control laws and regulations. In addition, in October 2022, the U.S. Commerce Department’s Bureau of Industry and Security imposed additional export controls on certain advanced computing semiconductor chips, integrated circuits, semiconductor manufacturing items and related transactions. These recent export controls are, in part, intended to restrict China’s ability to obtain advanced computing chips, develop and maintain supercomputers, and manufacture advanced semiconductors. The implementation, interpretation and impact on our business of these rules and other regulatory actions taken by the U.S. government is uncertain. These actions and/or other actions that may be taken by the governments of either the U.S. or China, or both (including in response to recent increased tensions), could hinder our ability to transfer our U.S.-origin software to China, source U.S.-origin software and components or otherwise access U.S. technology, which could materially and adversely affect our business, results of operations and financial condition.

If we fail to effectively manage our inventory, our results of operations and financial condition may be materially and adversely affected.

In order to operate our business effectively and meet our consumers’ demands and expectations, we must maintain a certain level of inventory to ensure timely delivery. We determine our level of inventory based on our experience, number of orders from customers and assessment of customer demand.

However, forecasts are inherently uncertain, and the demand for our products could change significantly between the order date and the projected delivery date. If we fail to accurately forecast the demand, we may experience inventory obsolescence and inventory shortage risk. Inventory levels in excess of demand may result in inventory write-downs or write-offs and the sale of excess inventory at discounted prices, which would have an adverse effect on our profitability. We recognized inventory write-downs of RMB92.6 million, RMB162.4 million and RMB220.3 million in 2020, 2021 and 2022, respectively. In addition, if we underestimate the demand for our products, our manufacturers may not be able to produce a sufficient number of products to meet such unanticipated demand, which could result in delays in the delivery of our products and harm our reputation.

Any of the above may materially and adversely affect our results of operations and financial condition. As we plan to continue to expand our product offerings, we may continue to face challenges in effectively managing our inventory.

Significant impairment charges to our balance of intangible assets could materially and adversely impact our financial position and results of the Group’s operations.

The Group’s intangible assets primarily consist of manufacturing license, license plate, software and license of maintenance and overhaul. In addition, the Group’s controlling financial interest (as a result of existing contractual arrangements and as the term is defined under ASC 810) provides for the consolidation of the Group VIEs which hold certain licenses. Such contractual arrangements may not be as effective as direct ownership in providing us with control over the Group VIEs. See “—Risks Relating to Our Corporate Structure— We rely on contractual arrangements with the Group VIEs and their respective affiliate shareholders to operate certain businesses that do not have and are not expected in the foreseeable future to have material revenue contributions to the Group. Such contractual arrangements may not be as effective as direct ownership in providing operational control and otherwise have a material adverse effect as to our business.” The Group’s intangible assets amounted to RMB607.8 million, RMB878.7 million and RMB1,043.0 million as of December 31, 2020, 2021 and 2022, respectively. The Group tests finite-lived intangible assets for impairment if impairment indicators arise. The indefinite-lived intangible assets are tested for impairment annually or whenever events or changes in circumstances indicate that the carrying value of the assets may not be recoverable. Any significant impairment losses charged against the Group’s intangible assets could have a material adverse effect on the Group’s business, financial condition and results of operations.

Fluctuation of fair value change in short-term investments may affect our results of operations.

We have made short-term investments, mainly comprising of the investments issued by major and reputable commercial banks with a variable interest rate indexed to the performance of underlying assets. Short-term investments are stated at fair value. Changes in the fair value are reflected in our consolidated statements of comprehensive loss. The methodology that we use to assess the fair value of the short-term investments involve a significant degree of management judgment and are inherently uncertain. We cannot assure you that market conditions will create fair value gains on our short-term investments or we will not incur any fair value losses on short-term investments in the future. If we incur such fair value losses, our results of operations and financial condition may be adversely affected.

 

39


Table of Contents

If we do not continue to receive preferential tax treatments, our results of operations may be materially and adversely affected.

We have benefited from government grants and preferential tax treatments, many of which are non-recurring in nature or are subject to periodic review. There can be no assurance we will continue to receive preferential tax treatment. If we are unable to receive such treatment in the future, our results of operations may be materially and adversely affected.

Our recognition of deferred revenue is subject to future performance obligations and may not be representative of revenues for succeeding periods.

Our deferred revenue represents transaction payments allocated to performance obligations that are unsatisfied, which primarily arises from, among others, the undelivered vehicles, charging piles and free battery charging within certain limits. Our deferred revenue balance was RMB308.4 million, RMB897.3 million and RMB1,083.2 million as of December 31, 2020, 2021 and 2022, respectively. The timing and ultimate recognition of our deferred revenue depend on various factors, including our performance of obligations. As a result, deferred revenue at any particular date may not be representative of actual revenue for any succeeding period.

We recorded shareholders’ deficit.

We recorded total shareholders’ deficit of RMB6,830.4 million as of December 31, 2019, primarily due to the accounting treatment for our company’s preferred shares before our initial public offering in the U.S. as total mezzanine equity, and not total shareholders’ equity. After our initial public offering in the United States in August 2020, all of the preferred shares had been converted into ordinary shares. As such, as of December 31, 2022, we did not have any mezzanine equity and recorded total shareholders’ equity of RMB36,910.7 million.

Although the total shareholders’ deficit recorded during 2019 was not due to capital shortage and was primarily resulted from accounting treatment of preferred shares, we cannot assure you that we will be able to continue to record total shareholders’ equity and total net assets in the future. If we fail to do so, our financial condition may deteriorate.

We face risks related to natural disasters, health epidemics and other outbreaks, which could significantly disrupt our operations.

Our business could be adversely affected by the effects of epidemics. In recent years, there have been outbreaks of epidemics in China and globally. If any of our employees are identified as a possible source of spreading COVID-19, H1N1 flu, avian flu or another epidemic, we may be required to quarantine employees that are suspected of being infected, as well as others that have come into contact with those employees. We may also be required to disinfect our affected premises, which could cause a temporary suspension of certain business operations. A recurrence of an outbreak of COVID-19, H1N1 flu, avian flu or another epidemic could restrict the level of economic activities generally and/or slow down or disrupt our business activities, which could in turn adversely affect our results of operations.

 

40


Table of Contents

The Group has experienced certain disruptions in its operations as a result of the government-imposed suspensions due to the COVID-19 pandemic in China in the previous years. A substantial number of our offices and stores, as well as our manufacturing facilities, were closed for certain periods in the first quarter of 2020. As a result, our Smart EV delivery decreased from 3,218 units in the fourth quarter of 2019 to 2,271 units in the first quarter of 2020. In particular, we delivered 1,055 units, 161 units and 1,055 units of Smart EVs in January, February and March 2020, respectively, which were lower than our expectation before the COVID-19 outbreak. The sharp decrease in the number of deliveries in February 2020 was mainly due to the significant impact from COVID-19 outbreak in China and seasonal impact from the Chinese New Year holiday. In the second quarter, third quarter and fourth quarter of 2020, we delivered 3,228 units, 8,578 units and 12,964 units of Smart EVs, respectively. The pandemic affected and may affect future delivery of components from certain suppliers that suspended production. For example, some of our suppliers were unable to deliver sufficient components to us due to the COVID-19 pandemic. We cannot assure you that such situation will not occur in the future if the COVID-19 pandemic resurges and that we will be able to find alternative suppliers should that happen in the future. See also “—We are dependent on our suppliers, some of which are single-source suppliers. Suppliers may fail to deliver necessary components of our Smart EVs according to our schedule and at prices, quality levels and volumes acceptable to us.” In addition, we incurred additional costs relating to the delivery of new Smart EVs to customers’ homes, mask donations to our customers, technology advancement for remote working arrangements and OTA firmware updates during the pandemic.

We are also vulnerable to natural disasters and other calamities, especially those relating to climate change. Although we have servers that are hosted in an offsite location, our backup system does not capture data on a real-time basis and we may be unable to recover certain data in the event of a server failure. We cannot assure you that any backup systems will be adequate to protect us from the effects of fire, floods, typhoons, earthquakes, power loss, telecommunications failures, break-ins, war, riots, terrorist attacks or similar events. Any of the foregoing events may give rise to interruptions, breakdowns, system failures, technology platform failures or internet failures, which could cause the loss or corruption of data or malfunctions of software or hardware as well as adversely affect our ability to provide services to our customers.

Risks Relating to Doing Business in China

Changes and developments in the political and economic policies of the PRC government may materially and adversely affect our business, financial condition and results of operations and may result in our inability to sustain our growth and expansion strategies.

The Group’s operations are mainly conducted in the PRC, and substantially all of our revenues have historically been sourced from the PRC. Accordingly, our financial condition and results of operations are affected to a significant extent by economic, political and legal developments in the PRC.

The PRC economy differs from the economies of most developed countries in many respects, including the extent of government involvement, level of development, growth rate, control of foreign exchange and allocation of resources. A substantial portion of productive assets in China is still owned by the government. In addition, the PRC government continues to play a significant role in regulating industry development by imposing industrial policies. The PRC government also exercises significant control over China’s economic growth by allocating resources, controlling payment of foreign currency-denominated obligations, setting monetary policy, restricting the inflow and outflow of foreign capital, regulating financial services and institutions and providing preferential treatment to particular industries or companies.

While the PRC economy has experienced significant growth in the past decades, growth has been uneven, both geographically and among various sectors of the economy. The PRC government has implemented various measures to encourage economic growth and guide the allocation of resources. Some of these measures may benefit the overall PRC economy, but may also have a negative effect on us. Our financial condition and results of operations could be materially and adversely affected by government control over capital investments or changes in tax regulations that are applicable to us. The PRC government also has significant authority to exert influence on the ability of a China-based issuer, such as our company, to conduct its business. The PRC government may intervene or influence the Group’s operations at any time, which could result in a material change in the Group’s operations and/or the value of our ADSs and Class A ordinary shares. In particular, the PRC government has recently promulgated new laws and regulations to exert more oversight and control over offerings that are conducted overseas and/or foreign investment in China-based issuers. Any such regulatory oversight or control could significantly limit or completely hinder our ability to offer or continue to offer securities to investors and cause the value of our securities to significantly decline or become worthless. In addition, the PRC government has implemented in the past certain measures to control the pace of economic growth. These measures may cause decreased economic activity, which in turn could lead to a reduction in demand for our services and consequently have a material adverse effect on our businesses, financial condition and results of operations.

 

41


Table of Contents

Changes and developments in the PRC legal system and the interpretation and enforcement of PRC laws, rules and regulations may subject us to uncertainties.

The Group’s operations are mainly conducted in the PRC, and are governed by PRC laws, rules and regulations. The PRC legal system is a civil law system based on written statutes. Unlike the common law system, prior court decisions may be cited for reference but have limited precedential value.

The overall effect of legislation over the past decades has significantly enhanced the protections afforded to various forms of foreign investment in China. However, the PRC legal system is still evolving rapidly, and the PRC governmental authorities may continue to promulgate new laws and regulations regulating our businesses. In addition, rules and regulations in China can change quickly with little advance notice. We cannot assure you that our business operations would not be deemed to be violating any existing or future PRC laws or regulations, which in turn may limit or restrict us, and could materially and adversely affect our business and operations.

For example, certain PRC regulatory authorities issued Opinions on Strictly Cracking Down on Illegal Securities Activities, which were available to the public on July 6, 2021 and emphasized the need to strengthen the administration over illegal securities activities and the supervision on overseas listings by China-based companies, and proposed to take effective measures, such as promoting the construction of relevant regulatory systems to deal with the risks and incidents faced by China-based overseas-listed companies, and provided that the special provisions of the State Council on overseas offering and listing by those companies limited by shares will be revised and therefore the duties of domestic industry competent authorities and regulatory authorities will be clarified. On February 17, 2023, the CSRC promulgated the Overseas Listing Trial Measures, and relevant five guidelines on the application of Regulatory Rules, which took effect from March 31, 2023, requiring Chinese domestic companies’ overseas equity offerings or listings be filed with the CSRC. The Overseas Listing Trial Measures clarify the scope of overseas offerings or listings by Chinese domestic companies which are subject to the filing and reporting requirements thereunder, and provide, among others, that Chinese domestic companies that have already directly or indirectly offered and listed securities in overseas markets prior to the effectiveness of the Overseas Listing Trial Measures shall fulfil their filing obligations and report relevant information to the CSRC within three working days after conducting a follow-on securities offering on the same overseas market, and follow the relevant reporting requirements within three working days upon the occurrence and public disclosure of any specified circumstances provided thereunder. In addition, we cannot guarantee that new rules or regulations promulgated in the future will not impose any additional requirement on us or otherwise tighten the regulations on PRC companies seeking overseas offering or listing. If it is determined that any approval, filing or other administrative procedure from the CSRC or other PRC governmental authorities is required for our future follow-on public offering or debt financing activities, we cannot assure that we can obtain the required approval or accomplish the required filings or other regulatory procedures in a timely manner, or at all. If we fail to obtain the relevant approval or complete the filings and other relevant regulatory procedures, we may face penalties by the CSRC or other PRC governmental authorities, which may include fines and penalties on our operations in China, limitations on our operating privileges in China, restrictions on or prohibition of the payments or remittance of dividends by our subsidiaries in China, or other actions that could have a material and adverse effect on our business, financial condition, results of operations, reputation and prospects, as well as the trading price of our Class A ordinary shares or ADSs.

Any administrative and court proceedings in China may be time-consuming, resulting in substantial costs and diversion of resources and management attention. Since PRC administrative and court authorities have certain discretion in interpreting and implementing statutory and contractual terms, it may be difficult to evaluate the outcome of administrative and court proceedings and the level of legal protection we enjoy. These uncertainties may impede our ability to enforce the contracts we have entered into and/or our intellectual property rights and could materially and adversely affect our business, financial condition and results of operations.

 

42


Table of Contents

The audit report included in this annual report is prepared by an auditor which the U.S. Public Company Accounting Oversight Board was unable to inspect and investigate completely before 2022 and, as such, our investors have been deprived of the benefits of such inspections in the past, and may be deprived of the benefits of such inspections in the future.

Our auditor, the independent registered public accounting firm that issues the audit report included elsewhere in this annual report, as an auditor of companies that are traded publicly in the U.S. and a firm registered with the U.S. Public Company Accounting Oversight Board, or the PCAOB, is required by the laws of the U.S. to undergo regular inspections by the PCAOB to assess its compliance with the laws of the U.S. and professional standards. According to Article 177 of the PRC Securities Law which became effective in March 2020, no overseas securities regulator is allowed to directly conduct investigation or evidence collection activities within the territory of the PRC. Accordingly, without the consent of the competent PRC securities regulators and relevant authorities, no organization or individual may provide the documents and materials relating to securities business activities to overseas parties. In 2021, PCAOB made determinations that the positions taken by PRC authorities prevented the PCAOB from inspecting and investigating firms headquartered in mainland China and Hong Kong completely. On August 26, 2022, the PCAOB signed a Statement of Protocol with the China Securities Regulatory Commission and the Ministry of Finance of the PRC, taking the first step toward opening access for the PCAOB to inspect and investigate completely registered public accounting firms headquartered in mainland China and Hong Kong. According to its announcement, the PCAOB sent staff to conduct on-site inspections and investigations in Hong Kong from September to November 2022 and conducted inspection field work and investigative testimony in a manner consistent with the PCAOB’s methodology and approach to inspections and investigations in the U.S. and globally. The PCAOB inspections have preliminarily identified numerous deficiencies regarding the audit firms in China that were subject to the inspection, which are consistent with the types and number of findings the PCAOB has encountered in other first-time inspections around the world, and the final inspection report is expected to be completed and made public in 2023. If audit firms in China had been subject to such inspections in the past, such deficiencies may have been identified earlier and these audit firms, including our auditor, may have taken remedial measures to address any such deficiencies, and the historical inability of the PCAOB to inspect audit firms in China has deprived our investors of the benefits of such inspections. Because audit firms in China were not subject to such inspections before 2022, we cannot assure you that our auditor will have sufficient time to fully address any applicable deficiencies that may have been identified as part of the inspection process to improve future audit quality in China. The inability of the PCAOB to conduct complete inspections of auditors in China before 2022 may have made it more difficult to evaluate the effectiveness of our auditor’s audit procedures or quality control procedures as compared to auditors outside of China that are subject to PCAOB inspections, which could cause investors or potential investors in our ADSs to lose confidence in the quality of our consolidated financial statements.

In addition, while the PCAOB announced in December 2022 that it secured complete access to inspect and investigate registered public accounting firms headquartered in China, we cannot assure you that the PCAOB will continue to have such access in the future. If the PCAOB is not able to inspect and investigate completely auditors in China for any reason, such as any change in the position of the governmental authorities in China in the future, our investors may be deprived of the benefits of such inspections again.

 

43


Table of Contents

If the PCAOB determines that it is unable to inspect or investigate completely our auditor at any point in the future for two consecutive years, our ADSs may be prohibited from trading in the United States under the Holding Foreign Companies Accountable Act, as amended, or the HFCA Act, and any such trading prohibition on our ADSs or threat thereof may materially and adversely affect the price of our ADSs and value of your investment.

The HFCA Act was signed into law on December 18, 2020 and amended pursuant to the Consolidated Appropriations Act, 2023 on December 29, 2022. Under the HFCA Act and the rules issued by the SEC and the PCAOB thereunder, if we have retained a registered public accounting firm to issue an audit report where the registered public accounting firm has a branch or office that is located in a foreign jurisdiction and the PCAOB has determined that it is unable to inspect or investigate completely because of a position taken by an authority in the foreign jurisdiction, the SEC will identify us as a “covered issuer”, or SEC-identified issuer, shortly after we file with the SEC a report required under the Securities Exchange Act of 1934, or the Exchange Act (such as our annual report on Form 20-F) that includes an audit report issued by such accounting firm; and if we were to be identified as an SEC-identified issuer for two consecutive years, the SEC would prohibit our securities (including our shares or ADSs) from being traded on a national securities exchange or in the over-the-counter trading market in the United States.

In December 2021, the PCAOB made its determinations, or the 2021 determinations, pursuant to the HFCA Act that it was unable to inspect or investigate completely registered public accounting firms headquartered in mainland China or Hong Kong including our independent auditor. After we filed our annual report on Form 20-F for the fiscal year ended December 31, 2021, on April 28, 2022, the SEC conclusively identified us as an SEC-identified issuer on May 26, 2022. As such, we are required to satisfy additional disclosure requirement for SEC-identified issuers that are also foreign issuers in this annual report. See “Item 16I. Disclosure Regarding Foreign Jurisdictions that Prevent Inspections.”

Following the Statement of Protocol signed between the PCAOB and the China Securities Regulatory Commission and the Ministry of Finance of the PRC in August 2022 and the on-site inspections and investigations conducted by the PCAOB staff in Hong Kong from September to November 2022, the PCAOB Board voted in December 2022 to vacate the previous 2021 determinations, and as a result, our auditor is no longer a registered public accounting firm that the PCAOB is unable to inspect or investigate completely as of the date of this annual report on Form 20-F or at the time of issuance of the audit report included herein. As such, we do not expect to be identified as an SEC-identified issuer again in 2023. Each year, the PCAOB will determine whether it can inspect and investigate completely audit firms in mainland China and Hong Kong, among other jurisdictions. If the PCAOB determines in the future that it no longer has full access to inspect and investigate completely accounting firms in mainland China and Hong Kong and we use an accounting firm headquartered in one of these jurisdictions to issue an audit report on our financial statements filed with the Securities and Exchange Commission, we would be identified as a SEC-identified issuer following the filing of the annual report on Form 20-F for the relevant fiscal year. We cannot assure you that the PCAOB will always have complete access to inspect and investigate our auditor, or that we will not be identified as an SEC-identified issuer again in the future.

If we are identified as an SEC-identified issuer again in the future, we cannot assure you that we will be able to change our auditor or take other remedial measures in a timely manner, and if we were to be identified as an SEC-identified issuer for two consecutive years, we would be delisted from the NYSE and our securities (including our shares and ADSs) will not be permitted for trading “over-the-counter” either. Although our Class A ordinary shares have been listed on the Hong Kong Stock Exchange and the ADSs and Class A ordinary shares are fully fungible, we cannot assure your that an active trading market for our Class A ordinary shares on the Hong Kong Stock Exchange will be sustained or that the ADSs can be converted and traded with sufficient market recognition and liquidity, if our shares and ADSs are prohibited from trading in the United States. Such a prohibition or any threat thereof would substantially impair your ability to sell or purchase our ADSs when you wish to do so, and the risk and uncertainty associated with delisting would have a negative impact on the price of our ADSs. Also, such a prohibition or any threat thereof would significantly affect our ability to raise capital on terms acceptable to us, or at all, which would have a material adverse impact on our business, financial condition, and prospects. Moreover, the implementation of the HFCA Act and other efforts to increase the U.S. regulatory access to audit information could cause investor uncertainty as to China-based issuers’ ability to maintain their listings on the U.S. national securities exchanges and the market price of the securities of China-based issuers, including us, could be adversely affected.

 

44


Table of Contents

Certain PRC regulations establish procedures for acquisitions conducted by foreign investors that could make it more difficult for us to grow through acquisitions.

Certain PRC regulations established additional procedures and requirements that are expected to make merger and acquisition activities in China by foreign investors more time-consuming and complex. For example, the Regulations on Mergers and Acquisitions of Domestic Enterprises by Foreign Investors, or the M&A Rules, require that the MOFCOM be notified in advance of any change-of-control transaction in which a foreign investor takes control of a PRC domestic enterprise if (i) any important industry is concerned, (ii) such transaction involves factors that have or may have impact on the national economic security, or (iii) such transaction will lead to a change in control of a domestic enterprise which holds a famous trademark or PRC time-honored brand. The approval from the MOFCOM shall be obtained in circumstances where overseas companies established or controlled by PRC enterprises or residents acquire affiliated domestic companies. Mergers, acquisitions or contractual arrangements that allow one market player to take control of or to exert decisive impact on another market player must also be notified in advance to the anti-monopoly authority under the State Council when the threshold under the Provisions on Thresholds for Prior Notification of Concentrations of Undertakings, or the Prior Notification Rules, issued by the State Council in August 2008 and amended in September 2018, is triggered. In addition, the security review rules issued by the MOFCOM that became effective in September 2011 specify that mergers and acquisitions by foreign investors that raise “national defense and security” concerns and mergers and acquisitions through which foreign investors may acquire de facto control over domestic enterprises that raise “national security” concerns are subject to strict review by the MOFCOM, and the rules prohibit any activities attempting to bypass a security review, including by structuring the transaction through a proxy or contractual control arrangement. Furthermore, as required by the Measures for the Security Review of Foreign Investment, promulgated by the NDRC and the MOFCOM on December 19, 2020 and effective as of January 18, 2021, investments in military, national defense-related areas or in locations in proximity to military facilities, or investments that would result in acquiring the actual control of assets in certain key sectors, such as critical agricultural products, energy and resources, equipment manufacturing, infrastructure, transport, cultural products and services, information technology, Internet products and services, financial services and technology sectors, are required to obtain approval from designated governmental authorities in advance. We may grow our business in part by acquiring other companies operating in our industry. Complying with the requirements of the new regulations to complete such transactions could be time-consuming, and any required approval processes, including approval from the MOFCOM, may delay or inhibit our ability to complete such transactions, which could affect our ability to expand our business or maintain our market share. See “Item 4. Information on the Company—B. Business Overview—Regulations—M&A Rules and Overseas Listings.”

PRC regulations relating to investments in offshore companies by PRC residents may subject our PRC-resident beneficial owners or our PRC subsidiaries to liability or penalties, limit our ability to inject capital into our PRC subsidiaries or limit our PRC subsidiaries’ ability to increase their registered capital or distribute profits.

PRC residents are subject to restrictions and filing requirements when investing in offshore companies. The SAFE promulgated the Circular on Relevant Issues Concerning Foreign Exchange Control on Domestic Residents’ Offshore Investment and Financing and Roundtrip Investment through Special Purpose Vehicles, or SAFE Circular 37, on July 4, 2014. SAFE Circular 37 requires PRC residents to register with local branches of the SAFE in connection with their direct establishment or indirect control of an offshore entity, for the purpose of overseas investment and financing, with such PRC residents’ legally owned assets or equity interests in domestic enterprises or offshore assets or interests, referred to in SAFE Circular 37 as a “special purpose vehicle.” Pursuant to SAFE Circular 37, “control” refers to the act through which a PRC resident obtains the right to carry out business operation of, to gain proceeds from or to make decisions on a special purpose vehicle by means of, among others, shareholding entrustment arrangement. SAFE Circular 37 further requires amendment to the registration in the event of any significant changes with respect to the special purpose vehicle, such as increase or decrease of capital contributed by PRC individuals, share transfer or exchange, merger, division or other material event. In the event that a PRC shareholder holding interests in a special purpose vehicle fails to fulfill the required SAFE registration, the PRC subsidiaries of that special purpose vehicle may be prohibited from making profit distributions to the offshore parent and from carrying out subsequent cross-border foreign exchange activities, and the special purpose vehicle may be restricted in its ability to contribute additional capital into its PRC subsidiary. Moreover, failure to comply with the various SAFE registration requirements described above could result in liability under PRC law for evasion of foreign exchange controls. According to the Notice on Further Simplifying and Improving Policies for the Foreign Exchange Administration of Direct Investment released on February 13, 2015 by the SAFE, local banks will examine and handle foreign exchange registration for overseas direct investment, including the initial foreign exchange registration and amendment registration, under SAFE Circular 37 from June 1, 2015.

 

45


Table of Contents

We may not be aware of the identities of all of our beneficial owners who are PRC residents. We do not have control over our beneficial owners and there can be no assurance that all of our PRC-resident beneficial owners will comply with SAFE Circular 37 and subsequent implementation rules, and there is no assurance that the registration under SAFE Circular 37 and any amendment will be completed in a timely manner, or will be completed at all. The failure of our beneficial owners who are PRC residents to register or amend their foreign exchange registrations in a timely manner pursuant to SAFE Circular 37 and subsequent implementation rules, or the failure of future beneficial owners of our company who are PRC residents to comply with the registration procedures set forth in SAFE Circular 37 and subsequent implementation rules, may subject such beneficial owners or our PRC subsidiaries to fines and legal sanctions. Failure to register or comply with relevant requirements may also limit our ability to contribute additional capital to our PRC subsidiaries and limit our PRC subsidiaries’ ability to distribute dividends to our company. These risks may have a material adverse effect on our business, financial condition and results of operations.

Increases in labor costs and enforcement of stricter labor laws and regulations in China may adversely affect our business and our profitability.

China’s overall economy and the average wage in China have increased in recent years and are expected to grow. The average wage level for our employees has also increased in recent years. We expect that our labor costs, including wages and employee benefits, will increase. Unless we are able to pass on these increased labor costs to our customers, our profitability and results of operations may be materially and adversely affected.

In addition, we have been subject to stricter regulatory requirements in terms of entering into labor contracts with our employees and paying various statutory employee benefits, including pensions, housing fund, medical insurance, work-related injury insurance, unemployment insurance and maternity insurance to designated government agencies for the benefit of our employees. Pursuant to the PRC Labor Contract Law and its implementation rules, employers are subject to stricter requirements in terms of signing labor contracts, minimum wages, paying remuneration, determining the term of employee’s probation and unilaterally terminating labor contracts. In the event that we decide to terminate any of our employees or otherwise change our employment or labor practices, the PRC Labor Contract Law and its implementation rules may limit our ability to do so or effect those changes in a desirable or cost-effective manner, which could adversely affect our business and results of operations.

As the interpretation and implementation of labor-related laws and regulations in China are still evolving, our employment practices may inadvertently violate labor-related laws and regulations in China, which may subject us to labor disputes or government investigations. We cannot assure you that we have complied or will be able to comply with all labor-related law and regulations including those relating to obligations to make social insurance payments and contribute to the housing provident funds. If we are deemed to have violated relevant labor laws and regulations, we could be required to provide additional compensation to our employees and our business, financial condition and results of operations will be adversely affected.

 

46


Table of Contents

Any failure to comply with PRC regulations regarding our employee share incentive plan may subject the PRC plan participants or us to fines and other legal or administrative sanctions.

Pursuant to SAFE Circular 37, PRC residents who participate in share incentive plans in overseas non-publicly-listed companies due to their position as director, senior management or employees of the PRC subsidiaries of the overseas companies may submit applications to SAFE or its local branches for the foreign exchange registration with respect to offshore special purpose companies before they obtain the incentive shares or exercise the share options. Our directors, executive officers and other employees who are PRC residents and who have been granted options may follow SAFE Circular 37 to apply for the foreign exchange registration before our company becomes an overseas listed company. As an overseas listed company, we and our directors, executive officers and other employees who are PRC residents and who have been granted options are subject to the Notice on Issues Concerning the Foreign Exchange Administration for Domestic Individuals Participating in Stock Incentive Plan of Overseas Publicly Listed Company, issued by SAFE in February 2012, according to which, employees, directors, supervisors and other management members participating in any stock incentive plan of an overseas publicly listed company who are PRC residents are required to register with SAFE through a domestic qualified agent, which could be a PRC subsidiary of such overseas listed company, and complete certain other procedures. We have made efforts to comply with these requirements. However, there can be no assurance that they can successfully register with SAFE in full compliance with the rules. Failure to complete the SAFE registrations may subject them to fines and legal sanctions and may also limit the ability to make payment under our share incentive plan or receive dividends or sales proceeds related thereto, or our ability to contribute additional capital into our wholly-foreign owned enterprise in China and limit our wholly-foreign owned enterprise’s ability to distribute dividends to us. We also face regulatory uncertainties that could restrict our ability to adopt additional share incentive plans for our directors and employees under PRC law.

We rely to a significant extent on dividends and other distributions on equity paid by our principal operating subsidiaries to fund offshore cash and financing requirements. Any limitation on the ability of our PRC operating subsidiaries to make payments to us could have a material adverse effect on our ability to conduct our business.

We are a holding company and rely to a significant extent on dividends and other distributions on equity paid by our principal operating subsidiaries, for our offshore cash and financing requirements, including the funds necessary to pay dividends and other cash distributions to our shareholders, fund inter-company loans, service any debt we may incur outside of China and pay our expenses. When our principal operating subsidiaries incur additional debt, the instruments governing the debt may restrict their ability to pay dividends or make other distributions or remittances to us. Furthermore, the laws, rules and regulations applicable to our PRC subsidiaries and certain other subsidiaries permit payments of dividends only out of their retained earnings, if any, determined in accordance with applicable accounting standards and regulations.

Under PRC laws, rules and regulations, each of our subsidiaries incorporated in China is required to set aside at least 10% of its net income each year to fund certain statutory reserves until the cumulative amount of such reserves reaches 50% of its registered capital. These reserves, together with the registered capital, are not distributable as cash dividends. As a result of these laws, rules and regulations, our subsidiaries incorporated in China are restricted in their ability to transfer a portion of their respective net assets to their shareholders as dividends, loans or advances. Certain of our subsidiaries did not have any retained earnings available for distribution in the form of dividends as of December 31, 2022. In addition, registered capital and capital reserve accounts are also restricted from withdrawal in the PRC, up to the amount of net assets held in each operating subsidiary.

The Group currently has four Group VIEs and cash flow from such Group VIEs are immaterial.

 

47


Table of Contents

We may be treated as a resident enterprise for PRC tax purposes under the PRC Enterprise Income Tax Law, and we may therefore be subject to PRC income tax on our global income.

Under the PRC Enterprise Income Tax Law and its implementing rules, enterprises established under the laws of jurisdictions outside of China with “de facto management bodies” located in China may be considered PRC tax resident enterprises for tax purposes and may be subject to the PRC enterprise income tax at the rate of 25% on their global income. “De facto management body” refers to a managing body that exercises substantial and overall management and control over the production and operations, personnel, accounting and assets of an enterprise. The State Administration of Taxation issued the Notice Regarding the Determination of Chinese-Controlled Offshore-Incorporated Enterprises as PRC Tax Resident Enterprises on the Basis of De Facto Management Bodies, or Circular 82, on April 22, 2009, which was most recently amended on December 29, 2017. Circular 82 provides certain specific criteria for determining whether the “de facto management body” of a Chinese-controlled offshore-incorporated enterprise is located in China. Although Circular 82 only applies to offshore enterprises controlled by PRC enterprises, not those controlled by foreign enterprises or individuals, the determining criteria set forth in Circular 82 may reflect the State Administration of Taxation’s general position on how the “de facto management body” test should be applied in determining the tax resident status of offshore enterprises, regardless of whether they are controlled by PRC enterprises. If we were to be considered a PRC resident enterprise, we would be subject to PRC enterprise income tax at the rate of 25% on our global income. In such case, our profitability and cash flow may be materially reduced as a result of our global income being taxed under the Enterprise Income Tax Law. We believe that none of our entities outside of China is a PRC resident enterprise for PRC tax purposes. However, the tax resident status of an enterprise is subject to determination by the PRC tax authorities and uncertainties remain with respect to the interpretation of the term “de facto management body.”

Dividends paid to our foreign investors and gains on the sale of the ADSs or Class A ordinary shares by our foreign investors may become subject to PRC tax.

Under the Enterprise Income Tax Law and its implementation regulations issued by the State Council, a 10% PRC withholding tax is applicable to dividends paid to investors that are non-resident enterprises, which do not have an establishment or place of business in the PRC or which have such establishment or place of business but the dividends are not effectively connected with such establishment or place of business, to the extent such dividends are derived from sources within the PRC. Any gain realized on the transfer of ADSs or Class A ordinary shares by such investors is also subject to PRC tax at a current rate of 10%, if such gain is regarded as income derived from sources within the PRC. If we are deemed a PRC resident enterprise, dividends paid on our Class A ordinary shares or ADSs, and any gain realized from the transfer of our Class A ordinary shares or ADSs, would be treated as income derived from sources within the PRC and would as a result be subject to PRC taxation. Furthermore, if we are deemed a PRC resident enterprise, dividends paid to individual investors who are non-PRC residents and any gain realized on the transfer of ADSs or Class A ordinary shares by such investors may be subject to PRC tax (which in the case of dividends may be withheld at source) at a rate of 20%. Any PRC tax liability may be reduced by an applicable tax treaty. However, if we or any of our subsidiaries established outside China are considered a PRC resident enterprise, it is unclear whether holders of the ADSs or Class A ordinary shares would be able to claim the benefit of income tax treaties or agreements entered into between China and other countries or areas. If dividends paid to our non-PRC investors, or gains from the transfer of the ADSs or Class A ordinary shares by such investors, are deemed as income derived from sources within the PRC and thus are subject to PRC tax, the value of your investment in the ADSs or Class A ordinary shares may decline significantly.

We currently intend to retain most, if not all, of our available funds and any future earnings to fund the development and growth of our business. As a result, we do not expect to declare any dividends in the foreseeable future.

 

48


Table of Contents

We and our shareholders face uncertainties with respect to indirect transfers of equity interests in PRC resident enterprises or other assets attributed to a Chinese establishment of a non-Chinese company, or immovable properties located in China owned by non-Chinese companies.

On February 3, 2015, the State Administration of Taxation issued the Bulletin on Issues of Enterprise Income Tax on Indirect Transfers of Assets by Non-PRC Resident Enterprises, as amended in December 2017, or Bulletin 7. Pursuant to this Bulletin 7, an “indirect transfer” of assets, including non-publicly traded equity interests in a PRC resident enterprise, by non-PRC resident enterprises may be re-characterized and treated as a direct transfer of PRC taxable assets, if such arrangement does not have a reasonable commercial purpose and was established for the purpose of avoiding payment of PRC enterprise income tax. As a result, gains derived from such indirect transfer may be subject to PRC enterprise income tax. According to Bulletin 7, “PRC taxable assets” include assets attributed to an establishment in China, immovable properties located in China, and equity investments in PRC resident enterprises, in respect of which gains from their transfer by a direct holder, being a non-PRC resident enterprise, would be subject to PRC enterprise income taxes. When determining whether there is a “reasonable commercial purpose” of the transaction arrangement, features to be taken into consideration include, without limitation: whether the main value of the equity interest of the relevant offshore enterprise derives from PRC taxable assets; whether the assets of the relevant offshore enterprise mainly consists of direct or indirect investment in China or if its income mainly derives from China; whether the offshore enterprise and its subsidiaries directly or indirectly holding PRC taxable assets have real commercial nature which is evidenced by their actual function and risk exposure; the duration of existence of the business model and organizational structure; the replicability of the transaction by direct transfer of PRC taxable assets; and the tax situation of such indirect transfer and applicable tax treaties or similar arrangements. In respect of an indirect offshore transfer of assets of a PRC establishment, the resulting gain is to be included with the enterprise income tax filing of the PRC establishment or place of business being transferred, and would consequently be subject to PRC enterprise income tax at a rate of 25%. Where the underlying transfer relates to the immovable properties located in China or to equity investments in a PRC resident enterprise, which is not related to a PRC establishment or place of business of a non-resident enterprise, a PRC enterprise income tax of 10% would apply, subject to available preferential tax treatment under applicable tax treaties or similar arrangements, and the party who is obligated to make the transfer payments has the withholding obligation. Bulletin 7 does not apply to transactions of sale of shares by investors through a public stock exchange where such shares were acquired from a transaction through a public stock exchange. On October 17, 2017, the State Administration of Taxation promulgated the Announcement of the State Administration of Taxation on Issues Concerning the Withholding of Non-resident Enterprise Income Tax at Source, or SAT Circular 37, which became effective on December 1, 2017 and was most recently amended on June 15, 2018. SAT Circular 37, among other things, simplified procedures of withholding and payment of income tax levied on non-resident enterprises.

We face uncertainties as to the reporting and other implications of certain past and future transactions where PRC taxable assets are involved, such as offshore restructuring, sale of the shares in our offshore subsidiaries or investments. Our company may be subject to filing obligations or taxed if our company is transferor in such transactions, and may be subject to withholding obligations if our company is transferee in such transactions under Bulletin 7 and SAT Circular 37. For transfer of shares in our company by investors that are non-PRC resident enterprises, our PRC subsidiaries may be requested to assist in the filing under Bulletin 7 and SAT Circular 37. As a result, we may be required to expend valuable resources to comply with Bulletin 7 and SAT Circular 37 or to request the relevant transferors from whom we purchase taxable assets to comply with these publications, or to establish that our company should not be taxed under these publications, which may have a material adverse effect on our financial condition and results of operations.

We are subject to restrictions on currency exchange.

Substantially all of our revenues are denominated in Renminbi. The Renminbi is currently convertible under the “current account,” which includes dividends, trade and service-related foreign exchange transactions, but not under the “capital account,” which includes foreign direct investment and loans, including loans we may secure from our PRC subsidiaries. Currently, our PRC subsidiaries may purchase foreign currency for settlement of “current account transactions,” including payment of dividends to us, by complying with certain procedural requirements. However, the relevant PRC governmental authorities may limit or eliminate our ability to purchase foreign currencies in the future for current account transactions. Foreign exchange transactions under the capital account remain subject to limitations and require approvals from, or registration with, the SAFE and other relevant PRC governmental authorities. Since a significant amount of our future revenues and cash flow will be denominated in Renminbi, any existing and future restrictions on currency exchange may limit our ability to utilize cash generated in Renminbi to fund our business activities outside of the PRC or pay dividends in foreign currencies to our shareholders, including holders of the Class A ordinary shares and/or ADSs, and may limit our ability to obtain foreign currency through debt or equity financing for our onshore subsidiaries.

 

49


Table of Contents

PRC regulation of loans to, and direct investment in, PRC entities by offshore holding companies and governmental control of currency conversion may restrict or prevent us from using the proceeds of our offshore offerings to make loans or additional capital contributions to our PRC subsidiaries.

In utilizing the proceeds from our initial public offering in the U.S. and our follow-on public offering completed in December 2020, we, as an offshore holding company, are permitted under PRC laws and regulations to provide funding to our PRC subsidiaries, which are treated as foreign-invested enterprises under PRC laws, through loans or capital contributions. However, loans by us to our PRC subsidiaries to finance their activities cannot exceed statutory limits and must be registered with the local counterpart of SAFE and capital contributions to our PRC subsidiaries are subject to the requirement of making necessary registration with competent governmental authorities in China.

SAFE promulgated the Notice of the State Administration of Foreign Exchange on Reforming the Administration of Foreign Exchange Settlement of Capital of Foreign-invested Enterprises, or Circular 19, effective on June 1, 2015, which was amended on December 30, 2019. According to Circular 19, the flow and use of the RMB capital converted from foreign currency-denominated registered capital of a foreign-invested company is regulated such that RMB capital may not be used for the issuance of RMB entrusted loans, the repayment of inter-enterprise loans or the repayment of banks loans that have been transferred to a third party. Although Circular 19 allows RMB capital converted from foreign currency-denominated registered capital of a foreign-invested enterprise to be used for equity investments within the PRC, it also reiterates the principle that RMB converted from the foreign currency-denominated capital of a foreign-invested company may not be directly or indirectly used for purposes beyond its business scope. Thus, it is unclear whether SAFE will permit such capital to be used for equity investments in the PRC in actual practice. SAFE subsequently issued several circulars in the following years to provide additional guidelines on the use by foreign-invested entities’ of the income under their capital accounts generated from their capital, foreign debt and overseas listing. However, the interpretation and enforcement of SAFE Circular 19 and other circulars remain subject to uncertainty and potential future policy changes from the SAFE.

In light of the various requirements imposed by PRC regulations on loans to, and direct investment in, PRC entities by offshore holding companies, we cannot assure you that we will be able to complete the necessary government registrations or obtain the necessary government approvals on a timely basis, if at all, with respect to future loans or future capital contributions by us to our PRC subsidiaries. As a result, uncertainties exist as to our ability to provide prompt financial support to our PRC subsidiaries when needed. If we fail to complete such registrations or obtain such approvals, our ability to use foreign currency, including the proceeds we received from the initial public offering in the U.S. and the follow-on public offering, and to capitalize or otherwise fund our PRC operations may be negatively affected, which could materially and adversely affect our liquidity and our ability to fund and expand our business.

Fluctuations in exchange rates could result in foreign currency exchange losses and could materially reduce the value of your investment.

The value of the Renminbi against the U.S. dollar and other currencies may fluctuate and is affected by, among other things, changes in political and economic conditions and the foreign exchange policy adopted by the PRC government. On July 21, 2005, the PRC government changed its policy of pegging the value of the Renminbi to the U.S. dollar. Following the removal of the U.S. dollar peg, the Renminbi appreciated more than 20% against the U.S. dollar over the following three years. Between July 2008 and June 2010, this appreciation halted and the exchange rate between the Renminbi and the U.S. dollar remained within a narrow band. Since June 2010, the Renminbi has fluctuated against the U.S. dollar, at times significantly and unpredictably. On November 30, 2015, the Executive Board of the International Monetary Fund, completed the regular five-year review of the basket of currencies that make up the Special Drawing Right, or the SDR, and decided that with effect from October 1, 2016, Renminbi is determined to be a freely usable currency and will be included in the SDR basket as a fifth currency, along with the U.S. dollar, the Euro, the Japanese yen and the British pound. In the fourth quarter of 2016, the Renminbi has depreciated significantly in the backdrop of a surging U.S. dollar and persistent capital outflows of China. This depreciation halted in 2017, and the Renminbi appreciated approximately 7% against the U.S. dollar during this one-year period. Starting from the beginning of 2019, the Renminbi has depreciated significantly against the U.S. dollar again. In early August 2019, the PBOC set the Renminbi’s daily reference rate at RMB7.0039 to US$1.00, the first time that the exchange rate of Renminbi to U.S. dollar exceeded 7.0 since 2008. With the development of the foreign exchange market and progress towards interest rate liberalization and Renminbi internationalization, the PRC government may in the future announce further changes to the exchange rate system, and we cannot assure you that the Renminbi will not appreciate or depreciate significantly in value against the U.S. dollar in the future. It is difficult to predict how market forces or PRC or U.S. government policy may impact the exchange rate between the Renminbi and the U.S. dollar in the future.

 

 

50


Table of Contents

Most of our revenue and costs are denominated in Renminbi. We are a holding company and we rely on dividends paid by our operating subsidiaries in China for our cash needs. Any significant revaluation of Renminbi may materially and adversely affect our results of operations and financial position reported in Renminbi when translated into U.S. dollars, and the value of, and any dividends payable on, the ADSs in U.S. dollars. To the extent that we need to convert U.S. dollars we receive from our initial public offering in the U.S. and the follow-on public offering into Renminbi for the Group’s operations, appreciation of the Renminbi against the U.S. dollar would have an adverse effect on the Renminbi amount we would receive. Conversely, if we decide to convert our Renminbi into U.S. dollars for the purpose of making payments for dividends on our Class A ordinary shares or ADSs or for other business purposes, appreciation of the U.S. dollar against the Renminbi would have a negative effect on the U.S. dollar amount.

The ability of U.S. authorities to bring actions for violations of U.S. securities law and regulations against us, our directors, executive officers or the expert named in this annual report may be limited. Therefore, you may not be afforded the same protection as provided to investors in U.S. domestic companies.

The SEC, the U.S. Department of Justice, or the DOJ, and other U.S. authorities often have substantial difficulties in bringing and enforcing actions against non-U.S. companies such as us, and non-U.S. persons, such as our directors and executive officers in China. Due to jurisdictional limitations, matters of comity and various other factors, the SEC, the DOJ and other U.S. authorities may be limited in their ability to pursue bad actors, including in instances of fraud, in emerging markets such as China. The Group’s operations are mainly conducted in China and the Group’s assets are mainly located in China. In addition, a majority of our directors and executive officers reside within China. There may be significant legal and other obstacles for U.S. authorities to obtain information needed for investigations or litigation against us or our directors, executive officers or other gatekeepers in case we or any of these individuals engage in fraud or other wrongdoing. In addition, local authorities in China may be constrained in their ability to assist U.S. authorities and overseas investors in connection with legal proceedings. As a result, if we, our directors, executive officers or other gatekeepers commit any securities law violation, fraud or other financial misconduct, the U.S. authorities may not be able to conduct effective investigations or bring and enforce actions against us, our directors, executive officers or other gatekeepers. Therefore, you may not be able to enjoy the same protection provided by various U.S. authorities as it is provided to investors in U.S. domestic companies.

 

51


Table of Contents

You may experience difficulties in effecting service of legal process, enforcing foreign judgments or bringing original actions in China, based on United States or other foreign laws, against us, our directors, executive officers or the expert named in this annual report. Therefore, you may not be able to enjoy the protection of such laws in an effective manner.

The Group conducts its operations mainly in China, and its assets are mainly located in China. In addition, a majority of our directors and executive officers reside within China. As a result, it may not be possible to effect service of process within the United States or elsewhere outside China upon us, our directors and executive officers, including with respect to matters arising under U.S. federal securities laws or applicable state securities laws. Even if you obtain a judgment against us, our directors, executive officers or the expert named in this annual report in a U.S. court or other court outside China, you may not be able to enforce such judgment against us or them in China. China does not have treaties providing for the reciprocal recognition and enforcement of judgments of courts in the United States, the United Kingdom, Japan or most other western countries. Therefore, recognition and enforcement in China of judgments of a court in any of these jurisdictions may be difficult or impossible. In addition, you may not be able to bring original actions in China based on the U.S. or other foreign laws against us, our directors, executive officers or the expert named in this annual report. As a result, shareholder claims that are common in the U.S., including class actions based on securities law and fraud claims, are difficult or impossible to pursue as a matter of law and practicality in China. For example, in China, there may be significant legal and other obstacles to obtaining information needed for shareholder investigations or litigation outside China or otherwise with respect to foreign entities. According to Article 177 of the PRC Securities Law which became effective in March 2020, no overseas securities regulator is allowed to directly conduct investigation or evidence collection activities within the territory of the PRC. In addition, on February 24, 2023, the CSRC and several other Chinese authorities promulgated the Provisions on Strengthening Confidentiality and Archives Administration of Overseas Securities Offering and Listing by Domestic Companies, which provide that where an overseas securities regulator and a competent overseas authority requests to inspect, investigate or collect evidence from a PRC domestic company concerning overseas offering and listing, or to inspect, investigate, or collect evidence from the PRC domestic securities companies and securities service providers that undertake relevant businesses for such PRC domestic companies, such inspection, investigation and evidence collection shall be conducted under a cross-border regulatory cooperation mechanism, and the CSRC or other competent Chinese authorities will provide necessary assistance pursuant to bilateral and multilateral cooperation mechanisms. The PRC domestic company, securities companies and securities service providers shall first obtain approval from the CSRC or other competent Chinese authorities before cooperating with the inspection and investigation by the overseas securities regulator or competent overseas authority, or providing documents and materials requested in such inspection and investigation. Accordingly, without the consent of the competent PRC securities regulators and relevant authorities, no organization or individual may provide the documents and materials relating to securities business activities to overseas parties. As such, the inability for an overseas securities regulator to directly conduct investigation or evidence collection activities within China may further increase difficulties faced by investors in protecting your interests. If an investor is unable to bring a U.S. claim or collect on a U.S. judgment, the investor may have to rely on legal claims and remedies available in China or other overseas jurisdictions where a China-based issuer, such as our company, may maintain assets. The claims and remedies available in these jurisdictions are often significantly different from those available in the United States and difficult to pursue. Therefore, you may not be able to effectively enjoy the protection offered by the U.S. laws and regulations that are intended to protect public investors.

Judgment of United States courts will not be directly enforced in Hong Kong. There are currently no treaties or other arrangements providing for reciprocal enforcement of foreign judgments between Hong Kong and the United States. However, subject to certain conditions, including but not limited to when the judgment is for a liquidated amount in a civil matter and not in respect of taxes, fines, penalties or similar charges, the judgment is final and conclusive and has not been stayed or satisfied in full, the proceedings in which the judgment was obtained were not contrary to natural justice and the enforcement of the judgment is not contrary to public policy of Hong Kong, Hong Kong courts may accept such judgment obtained from a United States court as a debt due under the rules of common law enforcement. However, a separate legal action for debt must be commenced in Hong Kong in order to recover such debt from the judgment debtor, and there can be no assurance that such legal action in Hong Kong would be resolved in favor of the judgment debtor.

 

52


Table of Contents

Additional remedial measures could be imposed on certain PRC-based accounting firms, including our independent registered public accounting firm, in administrative proceedings instituted by the SEC, as a result of which our financial statements may be determined to not be in compliance with the requirements of the Exchange Act, if at all.

In December 2012, the SEC brought administrative proceedings against the PRC-based “big four” accounting firms, including the auditors of our audit report in this annual report, alleging that they had violated U.S. securities laws by failing to provide audit work papers and other documents related to certain other PRC-based companies under investigation by the SEC. On January 22, 2014, an initial administrative law decision was issued, censuring and suspending these accounting firms from practicing before the SEC for a period of six months. The decision was neither final nor legally effective until reviewed and approved by the SEC, and on February 12, 2014, the PRC-based accounting firms appealed to the SEC against this decision. In February 2015, each of the four PRC-based accounting firms agreed to a censure and to pay a fine to the SEC to settle the dispute and avoid suspension of their ability to practice before the SEC. The settlement required the firms to follow detailed procedures to seek to provide the SEC with access to such firms’ audit documents via the CSRC. If the firms did not follow these procedures or if there is a failure in the process between the SEC and the CSRC, the SEC could impose penalties such as suspensions, or it could restart the administrative proceedings. Under the terms of the settlement, the underlying proceeding against the four PRC-based accounting firms was deemed dismissed with prejudice for four years after entry of the settlement. The four-year mark occurred on February 6, 2019.

Pursuant to the HFCA Act, the PCAOB issued a report on December 16, 2021 notifying the SEC of its determination that it is unable to inspect or investigate completely accounting firms headquartered in mainland China or Hong Kong, including the four PRC-based accounting firms. Although he PCAOB Board voted in December 2022 to vacate its previous determination following the Statement of Protocol signed between the PCAOB and the China Securities Regulatory Commission and the Ministry of Finance of the PRC in August 2022 and the on-site inspections and investigations conducted by the PCAOB staff in Hong Kong, we cannot assure you that the PCAOB will always have complete access to inspect and investigate the four PRC-based accounting firms. See “—If the PCAOB determines that it is unable to inspect or investigate completely our auditor at any point in the future for two consecutive years, our ADSs may be prohibited from trading in the United States under the Holding Foreign Companies Accountable Act, as amended, or the HFCA Act, and any such trading prohibition on our ADSs or threat thereof may materially and adversely affect the price of our ADSs and value of your investment.” In the event that the PRC-based “big four” accounting firms become subject to additional legal challenges by the SEC or PCAOB, depending upon the final outcome, listed companies in the U.S. with major PRC operations may find it difficult or impossible to retain auditors in respect of their operations in the PRC, which could result in financial statements being determined to not be in compliance with the requirements of the Exchange Act, including possible delisting. Moreover, any negative news about any such future proceedings against these audit firms may cause investor uncertainty regarding China-based, U.S.-listed companies and the market price of our Class A ordinary shares and/or our ADSs may be adversely affected.

If the auditors of our audit report in this annual report independent registered public accounting firm were denied, even temporarily, the ability to practice before the SEC and we were unable to timely find another registered public accounting firm to audit and issue an opinion on the Group’s consolidated financial statements, the Group’s consolidated financial statements could be determined not to be in compliance with the requirements of the Exchange Act. Such a determination could ultimately lead to delisting of the ADSs from the NYSE or deregistration from the SEC, or both, which would substantially reduce or effectively terminate the trading of the ADSs in the U.S.

Risks Relating to Our Corporate Structure

Revenue contributions from the Group VIEs have not been and are not expected in the foreseeable future to be material. Nonetheless, if the PRC government deems that the contractual arrangements in relation to the Group VIEs do not comply with PRC regulatory restrictions on foreign investment in the relevant industries, or if these regulations or the interpretation of existing regulations change in the future, our Class A ordinary shares and ADSs may decline in value if we are unable to assert our contractual control rights over the assets of the Group VIEs.

Because we are an exempted company incorporated in the Cayman Islands, we are classified as a foreign enterprise under PRC laws and regulations, and our PRC subsidiaries are foreign-invested enterprises, or FIEs. To comply with PRC laws and regulations, we set up a series of contractual arrangements entered into among some of our PRC subsidiaries, the Group VIEs and their shareholders to conduct some of our operations in China. For a detailed description of these contractual arrangements, see “Item 4. Information on the Company—C. Organizational Structure.”

 

53


Table of Contents

If our corporate structure and contractual arrangements are deemed by the relevant regulators having competent authority to be illegal, either in whole or in part, we may lose control of the Group VIEs and have to modify such structure and contractual arrangements to comply with regulatory requirements. However, there can be no assurance that we can achieve this without material disruption to our business. Further, if our corporate structure and contractual arrangements are found to be in violation of any existing or future PRC laws or regulations, the relevant regulatory authorities would have broad discretion in dealing with such violations, including:

 

   

revoking our relevant business and operating licenses;

 

   

levying fines on us;

 

   

confiscating any of our income that they deem to be obtained through illegal operations;

 

   

shutting down our relevant services;

 

   

discontinuing or restricting the Group’s operations in China;

 

   

imposing conditions or requirements with which we may not be able to comply;

 

   

requiring us to change our corporate structure and contractual arrangements;

 

   

restricting or prohibiting our use of the proceeds from overseas offering to finance the Group VIEs’ business and operations; and

 

   

taking other regulatory or enforcement actions that could be harmful to our business.

Furthermore, new PRC laws, rules and regulations may be introduced to impose additional requirements that may be applicable to our corporate structure and contractual arrangements. See “—Uncertainties exist with respect to the interpretation and implementation of the Foreign Investment Law and its implementing rules and how they may impact our business, financial condition and results of operations.” Occurrence of any of these events could materially and adversely affect our business, financial condition and results of operations. If the PRC government determines that these contractual arrangements do not comply with PRC regulations, or if these regulations change or are interpreted differently in the future, our Class A ordinary shares and ADSs may decline in value if we are unable to assert our contractual control rights over the assets of the Group VIEs. In addition, if the imposition of any of these penalties or requirement to restructure our corporate structure causes us to lose the rights to direct the activities of the Group VIEs or our right to receive their economic benefits, we would no longer be able to consolidate the financial results of such VIEs in our consolidated financial statements.

Our contractual arrangements with the Group VIEs may result in adverse tax consequences to us.

We could face material and adverse tax consequences if the PRC tax authorities determine that our contractual arrangements with the Group VIEs were not made on an arm’s length basis and adjust our income and expenses for PRC tax purposes by requiring a transfer pricing adjustment. A transfer pricing adjustment could adversely affect us by (i) increasing the tax liabilities of the Group VIEs without reducing the tax liability of our subsidiaries, which could further result in late payment fees and other penalties to the Group VIEs for underpaid taxes; or (ii) limiting the ability of the Group VIEs to obtain or maintain preferential tax treatments and other financial incentives.

 

54


Table of Contents

We rely on contractual arrangements with the Group VIEs and their respective affiliate shareholders to operate certain businesses that do not have and are not expected in the foreseeable future to have material revenue contributions to the Group. Such contractual arrangements may not be as effective as direct ownership in providing operational control and otherwise have a material adverse effect as to our business.

We rely on contractual arrangements with the Group VIEs and their respective affiliate shareholders to operate the business in areas where foreign ownership is restricted or prohibited, including the value-added telecommunications business. For a description of these contractual arrangements, see “Item 4. Information on the Company—C. Organizational Structure—Contractual Arrangements with the Group VIEs and Their Shareholders.” These contractual arrangements may not be as effective as direct ownership in providing us with control over the Group VIEs. Investors in our ADSs and Class A ordinary shares are not purchasing equity interest in the Group’s operating entities in China, but instead are purchasing an equity interest in XPeng Inc., a Cayman Islands holding company. The Group VIEs do not represent a material percentage of the Group’s results of operations and the Group VIEs do not support material revenues reported within other subsidiaries of our company. The Group VIEs are consolidated with our results of operations for accounting purposes pursuant to U.S. GAAP (ASC 810). However, if the Group VIEs or the respective affiliate shareholders of the Group VIEs fail to perform their respective obligations under these contractual arrangements, we may have to incur substantial costs and expend additional resources to enforce such arrangements, and rely on legal remedies under PRC laws, including contractual remedies, which may not be sufficient or effective. All of these contractual arrangements are governed by PRC law and provide for the resolution of disputes through arbitration or court proceedings in the PRC. Accordingly, these contracts would be interpreted in accordance with PRC laws and any disputes would be resolved in accordance with PRC legal procedures. However, uncertainties regarding the interpretation and enforcement of the relevant PRC laws and regulations could limit our ability to enforce these contractual arrangements. Meanwhile, there are very few precedents and little formal guidance as to how contractual arrangements in the context of a variable interest entity should be interpreted or enforced under PRC law. There remain significant uncertainties regarding the ultimate outcome of such arbitration should legal action become necessary. In addition, under PRC laws, rulings by arbitrators are final, parties cannot appeal the arbitration results in courts, and if the losing parties fail to carry out the arbitration awards within a prescribed time limit, the prevailing parties may only enforce the arbitration awards in the PRC courts through arbitration award recognition proceedings, which would require additional expenses and delay. In the event that we are unable to enforce these contractual arrangements, or if we suffer significant time delays or other obstacles in the process of enforcing these contractual arrangements, it would be very difficult to exert effective control over the Group VIEs, and our ability to conduct our business and our financial condition and results of operations may be materially and adversely affected. See “—Risks Relating to Doing Business in China—Changes and developments in the PRC legal system and the interpretation and enforcement of PRC laws, rules and regulations may subject us to uncertainties.”

If we exercise the option to acquire equity ownership of the Group VIEs, the ownership transfer may subject us to certain limitations and substantial costs.

Pursuant to the contractual arrangements, to the extent allowed by PRC laws, rules and regulations, Xiaopeng Technology, Xiaopeng Chuxing, or their respective designated person, have the exclusive right to purchase all or any part of the equity interests in the relevant Group VIEs from their respective affiliate shareholders equal to the amount of the relevant registered capital contributed by the affiliate shareholders in the relevant Group VIEs. If such amount in each case is lower than the minimum price permitted by PRC law, the minimum price permitted by PRC law shall be the purchase price. Subject to relevant laws and regulations, the affiliate shareholders of the relevant Group VIEs shall return any amount of purchase price they have received to Xiaopeng Technology or Xiaopeng Chuxing. In September 2021, Xiaopeng Technology acquired 50% of equity interest in Zhipeng IoV from its individual shareholders, and Xiaopeng Chuxing acquired 50% of equity interest in Yidian Chuxing from its individual shareholders. As the transfer prices of such equity transfers might be subject to review and tax adjustment with reference to the market value by the relevant tax authorities, such authorities may require Xiaopeng Technology or Xiaopeng Chuxing to pay individual income taxes in the PRC on behalf of the individual shareholders for ownership transfer income with reference to the market value accordingly, in which case the amount of tax could be substantial.

 

55


Table of Contents

The affiliate shareholders of the Group VIEs may have conflicts of interest with us, which may materially and adversely affect our business and financial condition.

We rely on the affiliate shareholders of the Group VIEs to abide by the obligations under such contractual arrangements. The interests of these shareholders in their capacities as the shareholders of the Group VIEs may differ from the interests of our company as a whole, as what is in the best interests of the Group VIEs, including matters such as whether to distribute dividends or to make other distributions to fund our offshore requirement, may not be in the best interests of our company. There can be no assurance that when conflicts of interest arise, any or all of these shareholders will act in the best interests of our company or those conflicts of interest will be resolved in our favor. In addition, these shareholders may breach or cause the Group VIEs and their subsidiaries to breach or refuse to renew the existing contractual arrangements with us. Control over, and funds due from, the Group VIEs may be jeopardized if such shareholders breach the terms of the contractual arrangements or are subject to legal proceedings.

Currently, we do not have arrangements to address conflicts of interest the affiliate shareholders of the Group VIEs may encounter, on one hand, and as a beneficial owner of our company, on the other hand. We, however, could, at all times, exercise our option under the exclusive call option agreements to cause them to transfer all of their equity ownership in the Group VIEs to an entity or individual designated by us as permitted by the then applicable PRC laws. In addition, if such conflicts of interest arise, we could also, in the capacity of attorney-in-fact of the then existing affiliate shareholders of the Group VIEs as provided under the power of attorney agreements, directly appoint new directors of the Group VIEs. We rely on the affiliate shareholders of the Group VIEs to comply with PRC laws and regulations, which protect contracts and provide that directors and executive officers owe a duty of loyalty to our company and require them to avoid conflicts of interest and not to take advantage of their positions for personal gains, and the laws of the Cayman Islands, which provide that directors have a duty of care and a duty of loyalty to act honestly in good faith with a view to our best interests. However, the legal frameworks of China and the Cayman Islands do not provide guidance on resolving conflicts in the event of a conflict with another corporate governance regime. If we cannot resolve any conflicts of interest or disputes between us and the individual shareholders of the Group VIEs, we would have to rely on legal proceedings, which could result in disruption of our business and subject us to substantial uncertainty as to the outcome of any such legal proceedings.

Our corporate actions will be substantially controlled by certain shareholders who will have the ability to control or exert significant influence over important corporate matters that require approval of shareholders, which may deprive you of an opportunity to receive a premium for the Class A ordinary shares and/or ADSs and materially reduce the value of your investment.

Our current memorandum and articles of association provide that in respect of all matters subject to a shareholders’ vote, each Class A ordinary share is entitled to one vote and each Class B ordinary share is entitled to 10 votes, save that each Class A ordinary share and Class B ordinary share shall entitle its holder to one vote on a poll at a general meeting in respect of a resolution on any of the following matters: (a) any amendment to our memorandum or articles of association, including the variation of the rights attached to any class of shares; (b) the appointment, election or removal of any independent non-executive director; (c) the appointment or removal of our auditors; or (d) the voluntary liquidation or winding-up of us. As of March 31, 2023, Mr. Xiaopeng He, our co-founder, chairman beneficially owned all the Class B ordinary shares issued and outstanding, which represented 71.8% of the voting power of our total issued and outstanding shares. As a result, Mr. He has the ability to control or exert significant influence over important corporate matters to the extent permitted under the Rules Governing the Listing of Securities on The Stock Exchange of Hong Kong Limited, as amended or supplemented from time to time, or the Hong Kong Listing Rules, and the memorandum and articles of association, and investors may be prevented from affecting important corporate matters involving our company that require approval of shareholders, including:

 

   

the composition of our board of directors and, through it, any determinations with respect to the Group’s operations, business direction and policies, including the appointment and removal of officers;

 

   

any determinations with respect to mergers or other business combinations;

 

   

our disposition of substantially all of our assets; and

 

   

any change in control.

 

56


Table of Contents

These actions may be taken even if they are opposed by our other shareholders, including the holders of the Class A ordinary shares and/or ADSs. Furthermore, this concentration of ownership may also discourage, delay or prevent a change in control of our company, which could have the dual effect of depriving our shareholders of an opportunity to receive a premium for their respective shares as part of a sale of our company and reducing the price of the Class A ordinary shares and/or ADSs. As a result of the foregoing, the value of your investment could be materially reduced.

The structure of our share capital may render the Class A ordinary shares and/or ADSs ineligible for inclusion in certain stock market indices, and thus adversely affect the market price and liquidity of the Class A ordinary shares and/or ADSs.

In July 2017, FTSE Russell and Standard & Poor’s announced that they would cease to allow most newly public companies utilizing dual or multi-class capital structures to be included in their indices. Affected indices include the Russell 2000 and the S&P 500, S&P MidCap 400 and S&P SmallCap 600, which together make up the S&P Composite 1500. Under the announced policies, our capital structure with more than one class of shares would make Class A ordinary shares and ADSs ineligible for inclusion in any of these indices, and as a result, mutual funds, exchange-traded funds and other investment vehicles that attempt to passively track these indices will not be investing in the ADSs and Class A ordinary shares. These policies are still relatively new and it is yet unclear what effect, if any, they have had and will have on the valuations of publicly traded companies excluded from the indices, but it is possible that they may depress these valuations compared to those of other similar companies that are included and may adversely affect the liquidity of the shares of such companies. As such, the exclusion of the Class A ordinary shares and/or ADSs from these indices could result in a less active trading market for the Class A ordinary shares and/or ADSs and adversely affect their trading price.

If the custodians or authorized users of our controlling non-tangible assets, including chops and seals, fail to fulfill their responsibilities, or misappropriate or misuse these assets, our business and operations may be materially and adversely affected.

Under PRC law, legal documents for corporate transactions, including agreements and contracts such as the leases and sales contracts that our business relies on, are executed using the chop or seal of the signing entity or with the signature of a legal representative whose designation is registered and filed with the relevant local branch of the State Administration for Market Regulation, or the SAMR. We generally execute legal documents by affixing chops or seals, rather than having the designated legal representatives sign the documents. The chops of our subsidiaries and Group VIEs are generally held by the relevant entities so that documents can be executed locally. Although we usually utilize chops to execute contracts, the registered legal representatives of our subsidiaries and Group VIEs have the apparent authority to enter into contracts on behalf of such entities without chops, unless such contracts set forth otherwise.

In order to maintain the physical security of our chops, we generally have them stored in secured locations accessible only to the designated key employees of our legal, administrative or finance departments. Our designated legal representatives generally do not have access to the chops. Although we have approval procedures in place and monitor our key employees, including the designated legal representatives of our subsidiaries and Group VIEs, the procedures may not be sufficient to prevent all instances of abuse or negligence. There is a risk that our key employees or designated legal representatives could abuse their authority, for example, by binding our subsidiaries and Group VIEs with contracts against our interests, as we would be obligated to honor these contracts if the other contracting party acts in good faith in reliance on the apparent authority of our chops or signatures of our legal representatives. If any designated legal representative obtains control of the chop in an effort to obtain control over the relevant entity, we would need to have a shareholder or board resolution to designate a new legal representative and to take legal action to seek the return of the chop, apply for a new chop with the relevant authorities, or otherwise seek legal remedies for the legal representative’s misconduct. If any of the designated legal representatives obtains and misuses or misappropriates our chops and seals or other controlling intangible assets for whatever reason, we could experience disruption to our normal business operations. We may have to take corporate or legal action, which could involve significant time and resources to resolve while distracting management from our operations, and our business and operations may be materially and adversely affected.

 

57


Table of Contents

Uncertainties exist with respect to the interpretation and implementation of the Foreign Investment Law and its implementing rules and how they may impact our business, financial condition and results of operations.

The VIE structure through contractual arrangements has been adopted by many PRC-based companies, including us, to obtain necessary licenses and permits in the industries that are currently subject to foreign investment restrictions in China. The MOFCOM published a discussion draft of the proposed Foreign Investment Law in January 2015, or the 2015 Draft FIL, according to which, variable interest entities that are controlled via contractual arrangements would also be deemed as foreign-invested entities, if they are ultimately “controlled” by foreign investors. In March 2019, the PRC National People’s Congress promulgated the Foreign Investment Law, and in December 2019, the State Council promulgated the Implementing Rules of Foreign Investment Law, or the Implementing Rules, to further clarify and elaborate the relevant provisions of the Foreign Investment Law. The Foreign Investment Law and the Implementing Rules both became effective from January 1, 2020 and replaced the major previous laws and regulations governing foreign investments in the PRC. Pursuant to the Foreign Investment Law, “foreign investments” refer to investment activities conducted by foreign investors (including foreign natural persons, foreign enterprises or other foreign organizations) directly or indirectly in the PRC, which include any of the following circumstances: (i) foreign investors setting up foreign-invested enterprises in the PRC solely or jointly with other investors, (ii) foreign investors obtaining shares, equity interests, property portions or other similar rights and interests of enterprises within the PRC, (iii) foreign investors investing in new projects in the PRC solely or jointly with other investors, and (iv) investment in other methods as specified in laws, administrative regulations, or as stipulated by the State Council. The Foreign Investment Law and the Implementing Rules do not introduce the concept of “control” in determining whether a company would be considered as a foreign-invested enterprise, nor do they explicitly provide whether the VIE structure would be deemed as a method of foreign investment. However, the Foreign Investment Law has a catch-all provision that includes into the definition of “foreign investments” made by foreign investors in China in other methods as specified in laws, administrative regulations, or as stipulated by the State Council, and as the relevant government authorities may promulgate more laws, regulations or rules on the interpretation and implementation of the Foreign Investment Law, the possibility cannot be ruled out that the concept of “control” as stated in the 2015 Draft FIL may be embodied in, or the VIE structure adopted by us may be deemed as a method of foreign investment by, any of such future laws, regulations and rules. If any Group VIEs were deemed as a foreign-invested enterprise under any of such future laws, regulations and rules, and any of the businesses that we operate would be in any “negative list” for foreign investment and therefore be subject to any foreign investment restrictions or prohibitions, further actions required to be taken by us under such laws, regulations and rules may materially and adversely affect our business, financial condition and results of operations. Furthermore, if future laws, administrative regulations or provisions mandate further actions to be taken by companies with respect to existing contractual arrangements, we may face substantial uncertainties as to whether we can complete such actions in a timely manner, or at all. Failure to take timely and appropriate measures to cope with any of these or similar regulatory compliance challenges could materially and adversely affect our current corporate structure, business, financial condition and results of operations.

 

58


Table of Contents

Risks Relating to Our Share and ADSs

The trading price of our ADSs and Class A ordinary shares has been and is likely to continue to be volatile, which could result in substantial losses to you.

The trading price of our ADSs and Class A ordinary shares has been and is likely to continue to be, volatile and could fluctuate widely in response to a variety of factors, many of which are beyond our control. The stock market in general, and the market for technology companies in particular, has experienced extreme price and volume fluctuations that have often been unrelated or disproportionate to the operating performance of those companies. In particular, the stock prices of other companies with business operations located mainly in China that have listed their securities in Hong Kong and/or the United States may affect the volatility in the prices of and trading volumes for our Class A ordinary shares and/or ADSs. The securities of some of these companies have experienced significant volatility since their initial public offerings, including, in some cases, substantial price declines in the trading prices of their securities. The trading performances of other Chinese companies’ securities, including technology companies, may affect the attitudes of investors toward Chinese companies listed in the U.S. and/or Hong Kong, which consequently may impact the trading performance of our Class A ordinary shares and/or ADSs, regardless of our actual operating performance. In addition, any negative news or perceptions about inadequate corporate governance practices or fraudulent accounting, corporate structure or matters of other Chinese companies may also negatively affect the attitudes of investors towards Chinese companies in general, including us, regardless of whether we have conducted any inappropriate activities. Furthermore, securities markets may from time to time experience significant price and volume fluctuations that are not related to our operating performance, such as the large decline in share prices in the U.S., China and other jurisdictions in late 2008, early 2009, the second half of 2011, 2015 and the first quarter of 2020. In particular, concerns about the economic impact of the COVID-19 pandemic have triggered significant price fluctuations in the U.S. stock market. In addition, a portion of our ADSs may be traded by short sellers, which may further increase the volatility of the trading price of our ADSs. All these fluctuations and incidents may have a material and adverse effect on the trading price of our Class A ordinary shares and/or our ADSs.

In addition to the above factors, the price and trading volume of our Class A ordinary shares and/or our ADSs may be highly volatile due to multiple factors, including the following:

 

   

regulatory developments affecting us or our industry;

 

   

announcements of studies and reports relating to the quality of our product offerings or those of our competitors;

 

   

changes in the economic performance or market valuations of other providers of electric vehicles;

 

   

actual or anticipated fluctuations in our quarterly results of operations and changes or revisions of our expected results;

 

   

changes in financial estimates by securities research analysts;

 

   

conditions in the EV market in China;

 

   

announcements by us or our competitors of new product and service offerings, acquisitions, strategic relationships, joint ventures, capital raisings or capital commitments;

 

   

additions to or departures of our senior management;

 

   

the implementation of the HFCA Act and future development in that regard;

 

   

fluctuations of exchange rates between the Renminbi, the Hong Kong dollar and the U.S. dollar;

 

   

release or expiry of lock-up or other transfer restrictions on our Class A ordinary shares or ADSs; and

 

   

sales or perceived potential sales of additional Class A ordinary shares or ADSs.

 

59


Table of Contents

An active trading market for our ordinary shares on the Hong Kong Stock Exchange, our ADSs on the NYSE and/or our other securities might not be sustained and trading prices of our ordinary shares, ADSs and/or our other securities might fluctuate significantly.

We cannot assure you that an active trading market for our Class A ordinary shares on the Hong Kong Stock Exchange will be sustained. In addition, we cannot assure you that an active trading market for our ADSs on the NYSE or for our other securities will be sustained. For example, investors may convert our ADSs into Class A ordinary shares listed in Hong Kong. If our investors convert a significant portion of our ADSs into Class A ordinary shares listed in Hong Kong or if such conversions happen suddenly or at a rapid pace, the price and liquidity of our ADSs could be severely impacted. The trading price or liquidity for our ADSs on the NYSE and the trading price or liquidity for our Class A ordinary shares on the Hong Kong Stock Exchange in the past might not be indicative of those of our ADSs on the NYSE and our Class A ordinary shares on the Hong Kong Stock Exchange in the future. In addition, legislation, executive orders and other regulatory actions, such as the HFCA Act and U.S. Executive Order 13959, may cause our ADSs to be delisted from the NYSE. See “—Risks Related to Doing Business in China—If the PCAOB determines that it is unable to inspect or investigate completely our auditor at any point in the future for two consecutive years, our ADSs may be prohibited from trading in the United States under the Holding Foreign Companies Accountable Act, as amended, or the HFCA Act, and any such trading prohibition on our ADSs or threat thereof may materially and adversely affect the price of our ADSs and value of your investment.” If an active trading market of our Class A ordinary shares on the Hong Kong Stock Exchange, our ADSs on the NYSE or our other securities is not sustained, the market price and liquidity of our Class A ordinary shares, our ADSs or our other securities, could be materially and adversely affected, and there may be difficulties in enforcing obligations with respect to our other securities.

We may fail to meet our publicly announced guidance or other expectations about our business, which could cause our stock price to decline.

We may from time to time provide guidance regarding our expected financial and business performance. Correctly identifying key factors affecting business conditions and predicting future events is inherently an uncertain process, and our guidance may not ultimately be accurate in all respects. Our guidance is based on certain assumptions, such as those relating to anticipated production and sales volumes, average sales prices, supplier and commodity costs, and planned cost reductions. If our guidance varies from actual results, the market value of our Class A ordinary shares and/or ADSs could decline significantly.

If securities or industry analysts do not publish research or publish inaccurate or unfavorable research about our business, the market price for our Class A ordinary shares and/or ADSs and their trading volume could decline.

The trading market for our Class A ordinary shares and our ADSs will depend in part on the research and reports that securities or industry analysts publish about us or our business. If research analysts do not establish and maintain adequate research coverage or if one or more of the analysts who covers us downgrades our Class A ordinary shares and/or ADSs or publishes inaccurate or unfavorable research about our business, the market price for our Class A ordinary shares and/or ADSs would likely decline. If one or more of these analysts cease coverage of our company or fail to publish reports on us regularly, we could lose visibility in the financial markets, which, in turn, could cause the market price or trading volume for our Class A ordinary shares and/or ADSs to decline.

Because we do not expect to pay cash dividends in the foreseeable future, you may not receive any return on your investment unless you sell your Class A ordinary shares or ADSs for a price greater than that which you paid for them.

We currently intend to retain most, if not all, of our available funds and any future earnings to fund the development and growth of our business. As a result, we do not expect to pay any cash dividends in the foreseeable future. See “Item 8. Financial Information—A. Consolidated Statements and Other Financial Information—Dividend Policy.” Therefore, you should not rely on an investment in our Class A ordinary shares and ADSs as a source for any future dividend income.

 

60


Table of Contents

Our board of directors has complete discretion as to whether to distribute dividends. Even if our board of directors decides to declare and pay dividends, the timing, amount and form of future dividends, if any, will depend on, among other things, our future results of operations and cash flow, our capital requirements and surplus, the amount of distributions, if any, received by us from our subsidiaries, our financial condition, contractual restrictions and other factors deemed relevant by our board of directors. Accordingly, the return on your investment in Class A ordinary shares and/or ADSs will likely depend entirely upon any future price appreciation of the ADSs. There is no guarantee that our Class A ordinary shares and/or ADSs will appreciate in value in the future or even maintain the price at which you purchased our Class A ordinary shares and/or ADSs. You may not realize a return on your investment in the Class A ordinary shares and/or ADSs and you may even lose your entire investment in the Class A ordinary shares and/or ADSs.

Substantial future sales or perceived potential sales of our Class A ordinary shares and/or ADSs in the public market could cause the price of our Class A ordinary shares and/or ADSs to decline.

Sales of our Class A ordinary shares and/or ADSs in the public market, or the perception that these sales could occur, could cause the market price of our Class A ordinary shares and ADSs to decline significantly. As of March 31, 2023, we had 1,376,842,739 Class A ordinary shares and 348,708,257 Class B ordinary shares issued and outstanding, excluding 949,986 Class A ordinary shares issued to our depository bank for bulk issuance of ADSs and reserved for future issuance upon the exercise or vesting of awards granted under our 2019 Equity Incentive Plan. All ADSs representing our Class A ordinary shares sold in our initial public offering in the U.S. and follow-on public offering are freely transferable by persons other than our “affiliates” without restriction or additional registration under the U.S. Securities Act of 1933, as amended, or the Securities Act. All of the other ordinary shares outstanding are available for sale, subject to volume and other restrictions as applicable under Rule 144 and Rule 701 under the Securities Act.

In addition, certain of our shareholders have the right to cause us to register the sale of their ordinary shares under the Securities Act upon occurrence of certain circumstances. Registration of these shares under the Securities Act would result in ADSs representing these shares becoming freely tradable without restriction under the Securities Act immediately upon the effectiveness of the registration. Sales of ADSs representing these registered shares in the public market could cause the price of our Class A ordinary shares and/or ADSs to decline significantly.

Holders of our ADSs may have fewer rights than holders of our Class A ordinary shares and must act through the depositary to exercise those rights.

Holders of ADSs do not have the same rights of our shareholders and may only exercise the voting rights with respect to the underlying Class A ordinary shares in accordance with the provisions of the deposit agreement. Under our current memorandum and articles of association, the minimum notice period required to convene an annual general meeting will be 21 days and an extraordinary general meeting will be 14 days.

When a general meeting is convened, the holders of ADSs may not receive sufficient notice of a shareholders’ meeting to permit the withdrawal of the underlying Class A ordinary shares represented by their ADSs to allow them to cast their votes with respect to any specific matter. In addition, the depositary and its agents may not be able to send voting materials to holders of ADSs or carry out the voting instructions of the holders of ADSs in a timely manner. We will make all reasonable efforts to cause the depositary to extend voting rights to holders of ADSs in a timely manner, but there can be no assurance that holders of ADSs will receive the voting materials in time to ensure that they can instruct the depositary to vote their ADSs. Furthermore, the depositary and its agents will not be responsible for any failure to carry out any instructions to vote, for the manner in which any vote is cast or for the effect of any such vote. As a result, holders of ADSs may not be able to exercise their right to vote and may lack recourse if the underlying Class A ordinary shares represented by their ADSs are not voted as they requested. In addition, holders of ADSs will not be able to call a shareholders’ meeting.

 

61


Table of Contents

Except in limited circumstances, the depositary for our ADSs will give us a discretionary proxy to vote the Class A ordinary shares underlying the ADSs at shareholders’ meetings if holders of these ADSs do not give voting instructions to the depositary, which could adversely affect the interests of the holders of our Class A ordinary shares and/or ADSs.

Under the deposit agreement for the ADSs, if holders of ADSs do not vote, the depositary will give us a discretionary proxy to vote the underlying Class A ordinary shares represented by their ADSs at shareholders’ meetings unless:

 

   

we have instructed the depositary that we do not wish a discretionary proxy to be given;

 

   

we have informed the depositary that there is substantial opposition as to a matter to be voted on at the meeting;

 

   

a matter to be voted on at the meeting would have an adverse impact on holders of ADSs; or

 

   

the voting at the meeting is to be made on a show of hands.

The effect of this discretionary proxy is that holders of ADSs cannot prevent our underlying Class A ordinary shares represented by their ADSs from being voted, except under the circumstances described above. This may make it more difficult for shareholders to influence the management of our Company. Holders of our Class A ordinary shares are not subject to this discretionary proxy.

The rights of our ADS holders to pursue claims against the depositary as a holder of ADSs are limited by the terms of the deposit agreement and the deposit agreement may be amended or terminated without their consent.

Under the deposit agreement, any action or proceeding against or involving the depositary, arising out of or based upon the deposit agreement or the transactions contemplated thereby or by virtue of owning the ADSs (including any such action or proceeding that may arise under the Securities Act or Exchange Act) may only be instituted in a state or federal court in New York, New York, and holder of our ADSs will have irrevocably waived any objection which they may have to the laying of venue of any such proceeding, and irrevocably submitted to the exclusive jurisdiction of such courts in any such action or proceeding. Also, we may amend or terminate the deposit agreement without the consent of holders of ADSs. If holders of ADSs continue to hold their ADSs after an amendment to the deposit agreement, they will be deemed to have agreed to be bound by the deposit agreement as amended, unless such amendment is found to be invalid under any applicable laws, including the federal securities law.

The right of our ADS holders to participate in any future rights offerings may be limited, which may cause dilution to their holdings of our ADSs.

We may, from time to time, distribute rights to our shareholders, including rights to acquire our securities. However, we cannot make rights available to holders of ADSs in the U.S. unless we register both the distribution and sale of the rights and the securities to which the rights relate under the Securities Act or an exemption from the registration requirements is available. Under the deposit agreement, the depositary will not make rights available to holders of ADSs unless both the distribution and sale of the rights and the underlying securities to be distributed to holders of ADSs are either registered under the Securities Act or exempt from registration under the Securities Act. We are under no obligation to file a registration statement with respect to any such rights or securities or to endeavor to cause such a registration statement to be declared effective and we may not be able to establish a necessary exemption from registration under the Securities Act. Accordingly, holders of ADSs may be unable to participate in our rights offerings in the future and may experience dilution in their holdings.

 

62


Table of Contents

Holders of our ADSs may not receive cash dividends or other distributions if the depositary determines it is illegal or impractical to make such cash dividends or other distributions available to them.

The depositary will pay cash distribution on the ADSs only to the extent that we decide to distribute dividends on our Class A ordinary shares or other deposited securities, and we do not have any present plan to pay any cash dividends in the foreseeable future. See “Item 8. Financial Information—A. Consolidated Statements and Other Financial Information—Dividend Policy.” To the extent that there is a distribution, the depositary of the ADSs has agreed to pay to holders of ADSs the cash dividends or other distributions it or the custodian receives on our Class A ordinary shares or other deposited securities after deducting its fees and expenses. Holders of ADSs will receive these distributions in proportion to the number of Class A ordinary shares their ADSs represent. However, the depositary may, at its discretion, decide that it is illegal or impractical to make a distribution available to any holders of ADSs. For example, the depositary may determine that it is not practicable to distribute certain property through the mail, or that the value of certain distributions may be less than the cost of mailing them. In these cases, the depositary may decide not to distribute such property to holders of ADSs.

We have incurred and expect to continue to incur significant costs as a public company, which could lower our profits or make it more difficult to run our business.

As a public company, we have incurred and expect to continue to incur significant legal, accounting and other expenses that we did not incur as a private company to ensure that we comply with the various requirements on corporate governance practices imposed by the Sarbanes-Oxley Act of 2002, rules subsequently implemented by the SEC and NYSE, as well as the applicable laws and regulations in Hong Kong (including the Hong Kong Listing Rules).

For example, we have increased the number of independent directors and adopted policies regarding internal controls and disclosure controls and procedures. We have also incurred additional costs associated with our public company reporting requirements. We expect that these rules and regulations will continue to cause us to incur elevated legal and financial compliance costs, devote substantial management effort to ensure compliance and make some corporate activities more time-consuming and costly. We are currently evaluating and monitoring developments with respect to these rules and regulations, and we cannot predict or estimate with any degree of certainty the amount of additional costs we may incur or the timing of such costs.

In the past, shareholders of a public company often brought securities class action suits against companies following periods of instability in the market price of those companies’ securities. If we were involved in a class action suit, it could divert a significant amount of our management’s attention and other resources from our business and operations, which could harm our results of operations and require us to incur significant expenses to defend the suit. Any such class action suit, whether or not successful, could harm our reputation and restrict our ability to raise capital in the future. In addition, if a claim is successfully made against us, we may be required to pay significant damages, which could have a material adverse effect on our financial condition and results of operations.

Holders of ADSs may be subject to limitations on transfer of their ADSs.

Our ADSs are transferable on the books of the depositary. However, the depositary may close its transfer books at any time or from time to time when it deems expedient in connection with the performance of its duties. In addition, the depositary may refuse to deliver, transfer or register transfers of ADSs generally when our books or the books of the depositary are closed, or at any time if we or the depositary deems it advisable to do so because of any requirement of law or of any government or governmental body, or under any provision of the deposit agreement, or for any other reason.

 

63


Table of Contents

Our current memorandum and articles of association contain anti-takeover provisions that could discourage a third party from acquiring us, which could limit our shareholders’ opportunity to sell their shares, including ordinary shares represented by the ADSs, at a premium.

Our current memorandum and articles of association gives us powers to take actions, some of which could have the effect of depriving our shareholders of an opportunity to sell their shares at a premium over prevailing market prices by discouraging third parties from seeking to obtain control of our company in a tender offer or similar transaction. For example, our board of directors has the authority, without further action by our shareholders, to (i) issue, allot and dispose of shares (including, without limitation, preferred shares) to such persons, in such manner, on such terms and having such rights and being subject to such restrictions as the directors may from time to time determine, (ii) grant rights over shares or other securities to be issued in one or more classes or series and to determine the designations, powers, preferences, privileges, and other rights attaching to such shares or securities, including dividend rights, voting rights, conversion rights, terms of redemption and liquidation preferences, any or all of which may be greater than the powers, preferences, privileges and rights associated with our then issued and outstanding shares and (iii) grant options with respect to shares and issue warrants or similar instruments with respect thereto. Preferred shares could be issued quickly with terms calculated to delay or prevent a change in control of our company or make removal of management more difficult. If our board of directors decides to issue preferred shares, provided that (x) it is in compliance with the Hong Kong Listing Rules and the Code on Takeovers and Mergers, (y) no new class of shares with voting rights superior to those of Class A ordinary shares will be created and (z) any variations in the relative rights as between the different classes will not result in creating new class of shares with voting rights superior to those of Class A ordinary shares. The price of the Class A ordinary shares and/or ADSs may fall and the voting and other rights of the holders of our Class A ordinary shares and/or ADSs may be materially and adversely affected.

ADS holders may not be entitled to a jury trial with respect to claims arising under the deposit agreement, which could result in less favorable outcomes to the plaintiff(s) in any such action.

The deposit agreement governing our ADSs provides that, to the extent permitted by law, holders of our ADSs waive the right to a jury trial of any claim they may have against us or the depositary arising out of or relating to the ADSs or the deposit agreement, including any claim under U.S. federal securities laws. However, you will not be deemed, by agreeing to the terms of the deposit agreement, to have waived our or the depositary’s compliance with U.S. federal securities laws and the rules and regulations promulgated thereunder. In fact, you cannot waive our or the depositary’s compliance with U.S. federal securities laws and the rules and regulations promulgated thereunder.

If we or the depositary oppose a jury trial demand based on the above-mentioned jury trial waiver, the court will determine whether the waiver is enforceable in the facts and circumstances of that case in accordance with applicable case law. The deposit agreement governing our ADSs provides that, (i) the deposit agreement and the ADSs will be interpreted in accordance with the laws of the State of New York, and (ii) as an owner of ADSs, you irrevocably agree that any legal action arising out of the deposit agreement and the ADSs involving us or the depositary may only be instituted in a state or federal court in the city of New York. While to our knowledge, the enforceability of a jury trial waiver under the federal securities laws has not been finally adjudicated by a federal court, we believe that a jury trial waiver provision is generally enforceable under the laws of the State of New York by a federal or state court in the City of New York. In determining whether to enforce a jury trial waiver provision, New York courts will consider whether the visibility of the jury trial waiver provision within the agreement is sufficiently prominent such that a party has knowingly waived any right to trial by jury. We believe that this is the case with respect to the deposit agreement and the ADSs. In addition, New York courts will not enforce a jury trial waiver provision in order to bar a viable setoff or counterclaim sounding in fraud or one which is based upon a creditor’s negligence in failing to liquidate collateral upon a guarantor’s demand, or in the case of an intentional tort claim, none of which we believe are applicable in the case of the deposit agreement or the ADSs. If you or any other holder or beneficial owner of ADSs brings a claim against us or the depositary in connection with matters arising under the deposit agreement or the ADSs, including claims under federal securities laws, you or such other holder or beneficial owner may not be entitled to a jury trial with respect to such claims, which may have the effect of limiting and discouraging lawsuits against us and / or the depositary. If a lawsuit is brought against us and / or the depositary under the deposit agreement, it may be heard only by a judge or justice of the applicable trial court, which would be conducted according to different civil procedures and may result in different outcomes than a trial by jury would have had, including results that could be less favorable to the plaintiff(s) in any such action, depending on, among other things, the nature of the claims, the judge or justice hearing such claims and the venue of the hearing.

 

64


Table of Contents

Moreover, as the jury trial waiver relates to claims arising out of or relating to the ADSs or the deposit agreement, we believe that, as a matter of construction of the clause, the waiver would likely to continue to apply to ADS holders who withdraw the Class A ordinary shares from the ADS facility with respect to claims arising before the cancellation of the ADSs and the withdrawal of the Class A ordinary shares, and the waiver would most likely not apply to ADS holders who subsequently withdraw the Class A ordinary shares represented by ADSs from the ADS facility with respect to claims arising after the withdrawal. However, to our knowledge, there has been no case law on the applicability of the jury trial waiver to ADS holders who withdraw the Class A ordinary shares represented by the ADSs from the ADS facility.

You may face difficulties in protecting your interests, and your ability to protect your rights through U.S. courts or Hong Kong courts may be limited, because we are incorporated under Cayman Islands law.

We are an exempted company limited by shares incorporated under the laws of the Cayman Islands. Our corporate affairs are governed by our memorandum and articles of association, Cayman Companies Act and the common law of the Cayman Islands.

The rights of shareholders to take action against the directors, actions by minority shareholders and the fiduciary duties of our directors to us under Cayman Islands law are to a large extent governed by the common law of the Cayman Islands. The common law of the Cayman Islands is derived in part from comparatively limited judicial precedent in the Cayman Islands as well as from the common law of England, the decisions of whose courts are of persuasive authority, but are not binding, on a court in the Cayman Islands. The rights of our shareholders and the fiduciary duties of our directors under Cayman Islands law may be narrower in scope or less developed than they would be under statutes or judicial precedent in some jurisdictions in the U.S. In particular, the Cayman Islands have a less developed body of securities laws than the U.S. and Hong Kong. For example, some U.S. states, such as Delaware, have more fully developed and judicially interpreted bodies of corporate law than the Cayman Islands. In addition, Cayman Islands companies may not have standing to initiate a shareholder derivative action in a federal court of the United States or a Hong Kong court.

Shareholders of Cayman Islands exempted companies like us have no general rights under Cayman Islands law to inspect corporate records or to obtain copies of lists of shareholders of these companies, whilst under our current memorandum and articles of association, holders of our ordinary shares will have a right to inspect or obtain copies of our list of shareholders and annual audit report of our profit and loss account and balance sheet. This may make it more difficult for you to obtain the information needed to establish any facts necessary for a shareholder resolution or to solicit proxies from other shareholders in connection with a proxy contest.

As a result of all of the above, our public shareholders may have more difficulty in protecting their interests in the face of actions taken by management, members of the board of directors or controlling shareholders than they would as public shareholders of a company incorporated in the U.S. or Hong Kong.

We are a foreign private issuer within the meaning of the rules under the Exchange Act, and as such we are exempt from certain provisions applicable to U.S. domestic public companies.

Because we qualify as a foreign private issuer under the Exchange Act, we are exempt from certain provisions of the securities rules and regulations in the U.S. that are applicable to U.S. domestic issuers, including: (i) the rules under the Exchange Act requiring the filing with the SEC of quarterly reports on Form 10-Q, quarterly certifications by the principal executive and financial officers or current reports on Form 8-K; (ii) the sections of the Exchange Act regulating the solicitation of proxies, consents, or authorizations in respect of a security registered under the Exchange Act; (iii) the sections of the Exchange Act requiring insiders to file public reports of their stock ownership and trading activities and liability for insiders who profit from trades made in a short period of time; and (iv) the selective disclosure rules by issuers of material nonpublic information under Regulation FD.

 

65


Table of Contents

We are required to file an annual report on Form 20-F within four months of the end of each fiscal year. In addition, we intend to publish our results on a quarterly basis as press releases, distributed pursuant to the rules and regulations of the NYSE. Press releases relating to financial results and material events will also be furnished to the SEC on Form 6-K. However, the information we are required to file with or furnish to the SEC will be less extensive and less timely compared to that required to be filed with the SEC by U.S. domestic issuers. For example, U.S. domestic issuers are required to file annual reports within 60 to 90 days from the end of each fiscal year. As a result, you may not be afforded the same protections or information that would be made available to you were you investing in a U.S. domestic issuer.

We are a “controlled company” as defined under the NYSE Listed Company Manual. As a result, we qualify for, and may rely on, exemptions from certain corporate governance requirements that would otherwise provide protection to shareholders of other companies.

We are a “controlled company” as defined under the NYSE Listed Company Manual because Mr. Xiaopeng He, our co-founder, chairman and chief executive officer, holds more than 50% of the aggregate voting power of our company. For so long as we remain a controlled company, we may rely on exemptions from certain corporate governance rules, including (i) the requirement that a majority of the board of directors consist of independent directors, (ii) the requirement that the compensation of our officers be determined or recommended to our board of directors by a compensation committee that is comprised solely of independent directors, and (iii) the requirement that director nominees be selected or recommended to the board of directors by a majority of independent directors or a nominating committee comprised solely of independent directors. Currently, we do not plan to utilize the exemptions available for controlled companies, but will rely on the exemption available for foreign private issuers to follow our home country governance practices instead. See “—We are a foreign private issuer within the meaning of the rules under the Exchange Act, and as such we are exempt from certain provisions applicable to U.S. domestic public companies.” If we cease to be a foreign private issuer or if we cannot rely on the home country governance practice exemption for any reason, we may decide to invoke the exemptions available for a controlled company as long as we remain a controlled company. As a result, you will not have the same protection afforded to shareholders of companies that are subject to all the NYSE corporate governance requirements.

If we are a passive foreign investment company for United States federal income tax purposes for any taxable year, United States holders of our ADSs or Class A ordinary shares could be subject to adverse United States federal income tax consequences.

A non-United States corporation will be a passive foreign investment company, or PFIC, for United States federal income tax purposes for any taxable year if either (i) at least 75% of its gross income for such year is passive income or (ii) at least 50% of the value of its assets (generally determined based on an average of the quarterly values of the assets) during such year is attributable to assets that produce or are held for the production of passive income. A separate determination must be made after the close of each taxable year as to whether a non-United States corporation is a PFIC for that year.

Based on the composition of our income and assets and the value of our assets, including goodwill (which we have determined based on the trading price of our ADSs and Class A ordinary shares), we do not believe we were a PFIC for the year ended December 31, 2022, although there can be no assurance in this regard.

It is possible, however, that we may become a PFIC in the current or any future taxable year due to changes in our income or asset composition or changes in the value of our assets. In this regard, the value of our assets may be determined by reference to the trading price of our ADSs and Class A ordinary shares, and fluctuations in the trading price of our ADSs and Class A ordinary shares may affect our PFIC status. Because the trading price of our ADSs and Class A ordinary shares has been volatile and has declined significantly over the past year, we believe there is a significant risk that we will be a PFIC for the year ended December 31, 2023 and possibly for future years.

 

66


Table of Contents

In addition, there is uncertainty as to the treatment of our corporate structure and ownership of the Group VIEs for United States federal income tax purposes. For United States federal income tax purposes, we consider ourselves to own the equity of the Group VIEs. If it is determined, contrary to our view, that we do not own the equity of the Group VIEs for United States federal income tax purposes (for instance, because the relevant PRC authorities do not respect these arrangements), we are more likely to be treated as a PFIC.

If we are a PFIC for any taxable year during which a United States person holds ADSs or Class A ordinary shares, certain adverse United States federal income tax consequences could apply to such United States person. For example, if we are a PFIC, our United States investors may become subject to increased tax liabilities under United States federal income tax laws and regulations and will become subject to burdensome reporting requirements. See “Item 10. Additional Information—E. Taxation—Certain United States Federal Income Tax Considerations—Passive Foreign Investment Company.”

As a foreign private issuer, we are permitted to adopt certain home country practices in relation to corporate governance matters that differ significantly from the NYSE corporate governance listing standards; these practices may afford less protection to shareholders than they would enjoy if we complied fully with the NYSE corporate governance listing standards.

We are an exempted company incorporated in the Cayman Islands, and our ADSs are listed on the NYSE. The NYSE market rules permit a foreign private issuer like us to follow the corporate governance practices of its home country. Certain corporate governance practices in the Cayman Islands, which is our home country, differ significantly from the NYSE corporate governance listing standards.

Among other things, we are not required under the NYSE corporate governance listing standards to: (i) have a majority of the board be independent; (ii) have a compensation committee or a nominating and corporate governance committee consisting entirely of independent directors; (iii) have a minimum of three members on the audit committee; (iv) obtain shareholders’ approval for issuance of securities in certain situations; or (v) have regularly scheduled executive sessions with only independent directors each year.

We intend to rely on the first four exemptions described above unless otherwise required under the applicable laws and regulations in Hong Kong (including the Hong Kong Listing Rules) or disclosed in this annual report. As a result, you may not be provided with the benefits of certain corporate governance requirements of the NYSE.

The different characteristics of the capital markets in Hong Kong and the U.S. may negatively affect the trading prices of our Class A ordinary shares and/or ADSs.

We are subject to Hong Kong and the NYSE listing and regulatory requirements concurrently. The Hong Kong Stock Exchange and the NYSE have different trading hours, trading characteristics (including trading volume and liquidity), trading and listing rules, and investor bases (including different levels of retail and institutional participation). As a result of these differences, the trading prices of our Class A ordinary shares and our ADSs may not be the same, even allowing for currency differences. Fluctuations in the price of our ADSs due to circumstances peculiar to the U.S. capital markets could materially and adversely affect the price of our Class A ordinary shares, or vice versa. Certain events having significant negative impact specifically on the U.S. capital markets may result in a decline in the trading price of our Class A ordinary shares notwithstanding that such event may not impact the trading prices of securities listed in Hong Kong generally or to the same extent, or vice versa.

 

67


Table of Contents

Exchange between our Class A ordinary shares and our ADSs may adversely affect the liquidity and/or trading price of each other.

Our ADSs are currently traded on the NYSE and our Class A shares are currently traded on the Hong Kong Stock Exchange. Subject to compliance with U.S. securities law and the terms of the deposit agreement, holders of our Class A ordinary shares may deposit the Class A ordinary shares with the depositary in exchange for the issuance of our ADSs. Any holder of ADSs may also withdraw the underlying Class A ordinary shares represented by the ADSs pursuant to the terms of the deposit agreement for trading on the Hong Kong Stock Exchange. In the event that a substantial number of Class A ordinary shares are deposited with the depositary in exchange for ADSs or vice versa, the liquidity and trading price of our Class A ordinary shares on the Hong Kong Stock Exchange and our ADSs on the NYSE may be adversely affected.

The time required for the exchange between Class A ordinary shares and ADSs might be longer than expected and investors might not be able to settle or effect any sale of their securities during this period, and the exchange of Class A ordinary shares into ADSs involves costs.

There is no direct trading or settlement between the NYSE and the Hong Kong Stock Exchange on which our ADSs and our Class A ordinary shares are respectively traded. In addition, the time differences between Hong Kong and New York, unforeseen market circumstances or other factors may delay the deposit of Class A ordinary shares in exchange of ADSs or the withdrawal of Class A ordinary shares underlying the ADSs. Investors will be prevented from settling or effecting the sale of their securities during such periods of delay. In addition, there is no assurance that any exchange of Class A ordinary shares into ADSs (and vice versa) will be completed in accordance with the timelines that investors may anticipate.

Furthermore, the depositary for the ADSs is entitled to charge holders fees for various services including, among others, for the issuance of ADSs upon deposit of Class A ordinary shares, cancelation of ADSs, distributions of cash dividends or other cash distributions, distributions of ADSs pursuant to share dividends or other free share distributions and distributions of securities other than ADSs. As a result, shareholders who exchange Class A ordinary shares into ADSs, and vice versa, may not achieve the level of economic return the shareholders may anticipate.

There is uncertainty as to whether Hong Kong stamp duty will apply to the trading or conversion of our ADSs.

We have established a branch register of members in Hong Kong, or the Hong Kong share register. Our Class A ordinary shares that are traded on the Hong Kong Stock Exchange, including those that may be converted from ADSs, will be registered on the Hong Kong share register, and the trading of these shares on the Hong Kong Stock Exchange will be subject to the Hong Kong stamp duty. To facilitate ADS-ordinary share conversion and trading between the NYSE and the Hong Kong Stock Exchange, we also have moved a portion of our issued Class A ordinary shares from our register of members maintained in the Cayman Islands to our Hong Kong share register.

Under the Hong Kong Stamp Duty Ordinance, any person who effects any sale or purchase of Hong Kong stock, defined as stock the transfer of which is required to be registered in Hong Kong, is required to pay Hong Kong stamp duty. The stamp duty is currently set at a total rate of 0.26% of the greater of the consideration for, or the value of, shares transferred, with 0.13% payable by each of the buyer and the seller.

To the best of our knowledge, Hong Kong stamp duty has not been levied in practice on the trading or conversion of ADSs of companies that are listed in both the United States and Hong Kong and that have maintained all or a portion of their common shares, including common shares underlying ADSs, in their Hong Kong share registers. However, it is unclear whether, as a matter of Hong Kong law, the trading or conversion of ADSs of these dual-listed companies constitutes a sale or purchase of the underlying Hong Kong-registered common shares that is subject to Hong Kong stamp duty. We advise investors to consult their own tax advisors on this matter. If Hong Kong stamp duty is determined by the competent authority to apply to the trading or conversion of our ADSs, the trading price and the value of your investment in our Class A ordinary shares and/or ADSs may be affected.

 

68


Table of Contents

Our investors may experience further dilution if we issue additional ADSs and/or Class A ordinary shares in the future.

We may consider offering and issuing additional shares or equity-related securities in the future to raise additional funds, finance acquisitions or for other purposes. Purchasers of our Class A ordinary shares may experience further dilution in terms of the net tangible asset value per share if we issue additional shares in the future at a price that is lower than the net tangible asset value per share.

You should read the entire document carefully, and we strongly caution you not to place any reliance on any information contained in press articles or other media regarding ourselves.

Prior to the publication of this annual report, there may be press and media coverage regarding us, which contained, among other things, certain financial information, projections, valuations and other forward-looking information about us. We have not authorized the disclosure of any such information in the press or media and do not accept responsibility for the accuracy or completeness of such press articles or other media coverage. We make no representation as to the appropriateness, accuracy, completeness or reliability of any of the projections, valuations or other forward-looking information about us. To the extent such statements are inconsistent with, or conflict with, the information contained in this annual report, we disclaim responsibility for them. Accordingly, prospective investors are cautioned to make their investment decisions on the basis of the information contained in this annual report and any documents incorporated by reference herein only, and should not rely on any other information.

 

ITEM 4.

INFORMATION ON THE COMPANY

A. History and Development of the Company

The Group began its operations in 2015 through Chengxing Zhidong, a PRC limited liability company. The Group undertook a reorganization, or the Reorganization, to facilitate its initial public offering in the United States. As part of the Reorganization, the Group incorporated XPeng Inc., an exempted company incorporated under the laws of Cayman Islands, in December 2018. Subsequently, XPeng Inc. established XPeng Limited, a limited liability company established in the British Virgin Islands. XPeng Limited then established XPeng (Hong Kong) Limited, a Hong Kong limited liability company, as its wholly owned subsidiary. XPeng (Hong Kong) Limited then established Guangdong Xiaopeng Motors Technology Co., Ltd., or Xiaopeng Motors, as a wholly foreign-owned enterprise in the PRC.

As a transitional arrangement of the Reorganization, Xiaopeng Motors entered into a series of contractual agreements with Chengxing Zhidong and its shareholders in September 2019, pursuant to which Xiaopeng Motors exercised effective control over the operations of Chengxing Zhidong. In connection with the Reorganization, substantially all of the former shareholders of Chengxing Zhidong have exited from Chengxing Zhidong and obtained, by themselves or through their respective affiliates, shares of XPeng Inc. based on their respective shareholding in Chengxing Zhidong prior to the Reorganization. In May 2020, Xiaopeng Motors completed its purchase of 100% equity interest in Chengxing Zhidong. Consequently, Chengxing Zhidong became an indirect wholly owned subsidiary of XPeng Inc.

In August 2020, we listed our ADSs on the NYSE under the symbol “XPEV.” In July 2021, we listed our Class A ordinary shares on the Hong Kong Stock Exchange under the stock code “9868.”

 

69


Table of Contents

B. Business Overview

Overview

We are a leading Chinese Smart EV company that designs, develops, manufactures, and markets Smart EVs that appeal to the large and growing base of middle-class consumers in China. Since inception, we have taken an innovative technology path to our envisioned future of mobility. We intend to empower consumers with our differentiated Smart EVs that can offer disruptive mobility experiences. We believe this can be achieved by fast iteration of software and seamless integration with hardware, which enable us to lead the innovation of Smart EV technologies and provide differentiated Smart EV products to consumers.

Since our inception in 2015, we have become one of the leading Smart EV companies in China, with leading software and hardware technology at our core and bringing innovation in advanced driver assistance, smart connectivity and core vehicle systems. We develop full stack advanced driver assistance systems, or ADAS, software in house and have deployed such software on mass-produced vehicles. In September 2022, we rolled out City NGP in Guangzhou, which can perform a wide range of driving tasks when activated with a set destination, for complex urban driving scenarios.

Our Smart EVs appeal to the large growing base of middle-class consumers in China. We primarily target the mid- to high-end segment in China’s passenger vehicle market, with prices ranging from RMB150,000 to RMB400,000. Consumers choose our products primarily because of attractive design, industry-leading electrification and smart technologies, interactive smart mobility experience and long driving range.

We are building a rapidly expanding, diversified portfolio of attractive Smart EV models to capture the growing demand for Smart EVs and appeal to the differentiated needs of a broad customer base.

 

   

In December 2018, we started delivery of the G3, which is our first Smart EV and a compact SUV.

 

   

In May 2020, we started delivery of the P7, which is our second Smart EV and a sports sedan.

 

   

In March 2021, we started delivery of the P7 Wing, which is a limited edition designed to accentuate the sporty and dynamic styling of the sports sedan with scissor-style front doors that are traditionally only available in luxury sports vehicles.

 

   

In March 2021, we introduced newer versions of the G3 and the P7 that are equipped with lithium iron phosphate battery to provide our customers with a wider variety of options.

 

   

In April 2021, we unveiled the P5, which is our third Smart EV and a family sedan, and started delivery in September 2021.

 

   

In July 2021, we introduced the G3i, which is the mid-cycle facelift version of the G3, and started delivery in August 2021.

 

   

In September 2022, we launched the G9, which is our fourth Smart EV and a flagship SUV, and started mass delivery in October 2022.

 

   

In March 2023, we introduced the P7i, which is the mid-cycle facelift version of the P7, and started delivery during the same month.

We currently offer the following models:

 

   

G3i (compact SUV), with a wheelbase of 2,625 mm and NEDC range between 460 km and 520 km.

 

   

P7 (sports sedan), with a wheelbase of 2,998 mm and NEDC/CLTC range between 480 km (NEDC) and 625 km (CLTC).

 

   

P5 (family sedan), with a wheelbase of 2,768 mm and NEDC range between 450 km and 550 km.

 

   

G9 (flagship SUV), with a wheelbase of 2,998 mm and CLTC range between 570 km and 702 km.

 

   

P7i (sports sedan), with a wheelbase of 2,998 mm and CLTC range between 610 km and 702 km.

 

70


Table of Contents

Our ADAS and in-car intelligent operating system allow customers to enjoy a differentiated smart mobility experience, and our Smart EVs can be upgraded through OTA firmware updates to introduce enhancements and new functionalities. Continuous innovation in software is one of the key factors that differentiate our Smart EVs and has become a critical value proposition appealing to customers.

We seek to expand our customer reach by extending our online and physical sales and service network. We employ an omni-channel sales model and we strive to ensure consistent brand image, customer experience and price across all sales channels. As of December 31, 2022, our physical sales network consisted of a total of 420 stores, covering 143 cities in China. In addition, we actively engage in online marketing through various channels to further enhance our brand recognition and customer acquisition.

We aim to offer our customers a convenient charging and driving experience by providing them with access to a vast, rapidly-growing charging network. Our customers can choose to charge their Smart EVs using home chargers, at XPENG self-operated charging station network or at third-party charging stations. In addition, we started to launch the 480kW supercharging stations in China in 2022. As of December 31, 2022, XPENG self-operated charging station network further expanded to 1,014 stations, including 808 XPENG self-operated supercharging stations and 206 destination charging stations.

Our manufacturing philosophy centers on quality, continuous improvement, flexibility and high operating efficiency. We manufacture the G3i, the P7, the P7i, the P5 and the G9 at our own Zhaoqing plant and Guangzhou plant. In addition, we are constructing a new manufacturing base in Wuhan.

Our total revenues grew rapidly from RMB5,844.3 million in 2020 to RMB20,988.1 million in 2021, and further to RMB26,855.1 million in 2022. Our Smart EV deliveries increased from 27,041 units in 2020 to 98,155 units in 2021, and further to 120,757 units in 2022, representing a year-on-year growth rate of 23.0% between 2021 and 2022. Along with strong revenue growth, our gross profit margin increased from 4.6% in 2020 to 12.5% in 2021, and decreased to 11.5% in 2022.

Products

Our products include Smart EVs and advanced ADAS software system. We design, develop, manufacture and market Smart EVs, and we develop full-stack ADAS software system in-house. We design our Smart EVs to satisfy the needs and preferences of middle-class consumers in China. Priced in the mid- to high-end segment, our Smart EVs offer customers a great-to-drive and great-to-be-driven experience, as well as compelling value proposition.

G3 and G3i

Our first mass-produced Smart EV, the G3, is a compact SUV and we started to deliver the G3 in December 2018. Since its launch, we have continuously upgraded the G3 to improve its performance. In July 2021, we introduced the G3i, which is the mid-cycle facelift version of the G3, and started delivery in August 2021.

P7 and P7i

Our second mass-produced Smart EV, the P7, is a four-door sports sedan. As our flagship model, the P7 is expected to continue to reinforce our position as a leading Smart EV brand. We started the production of the P7 and began delivery in May 2020. In November 2020, we unveiled the P7 Wing, a limited edition designed to maximize the sporty and dynamic style of the sports sedan with a pair of specifically-designed scissor-style front doors, which are traditionally only available in luxury sports vehicles. We started the delivery of the P7 Wing in March 2021.

In March 2023, we introduced and started delivering the P7i, which is the mid-cycle facelift version of the P7.

 

71


Table of Contents

P5

In April 2021, we unveiled the P5, which is our third Smart EV and a family sedan, and started delivery in September 2021. We have deployed LIDAR technology to further enhance the perception capability of the P5, which we believe was the world’s first mass-produced Smart EV equipped with LIDAR.

In September 2022, City NGP debuted in Guangzhou, where customers with premium version of the P5 can access City NGP through OTA updates.

G9

In September 2022, we launched the G9, which is our fourth Smart EV and a flagship SUV, and started mass delivery in October 2022.

Featuring our latest powertrain system using 800V high-voltage Silicon Carbide (SiC) platform, the G9 demonstrates greater energy consumption efficiency and charging efficiency compared to other EVs built on a 400V platform. The Max version of G9 can support our next-generation ADAS, XNGP, by which we intend to offer advanced driver assistance in the full spectrum of driving scenarios from highways and carparks to complex city roads.

Plans to Launch New Models

We plan to continuously introduce new models and facelifts to expand our product portfolio and customer base. We have invested in three powerful EV vehicle platforms over the past few years, including our fully established E-platform and our third-generation F-platform and H-platform, both of which are expected to be mass produced in 2023.

Advanced ADAS Software

We rolled out our advanced ADAS software, XPILOT 3.0, through OTA firmware update, in January 2021. XPILOT 3.0 can support navigation guided pilot, or NGP, for highway driving and advanced automated parking.

In September 2022, we rolled out City NGP in Guangzhou, a high-level ADAS function, to perform a wide range of driving tasks for complex urban driving scenarios.

Smart EV Deliveries

The following table sets forth the number of our vehicles delivered to customers in the periods indicated:

 

   

For the three months ended

   

March 31,

2020

 

June 30,

2020

 

September 30,

2020

 

December 31,

2020

 

March 31,

2021

 

June 30,

2021

 

September 30,

2021

 

December 31,

2021

 

March 31,

2022

 

June 30,

2022

 

September 30,

2022

 

December 31,

2022

Total

  2,271   3,228   8,578   12,964   13,340   17,398   25,666   41,751   34,561   34,422   29,570   22,204
 

 

 

 

 

 

 

 

 

 

 

 

 

 

 

 

 

 

 

 

 

 

 

 

Our Technologies

We develop most of our key technologies in-house to achieve a rapid pace of innovation and tailor our product offerings for consumers. By developing our proprietary software and hardware technologies, we are able to retain better control over the performance and experience of our Smart EVs and have the flexibility to continuously upgrade them.

 

72


Table of Contents

Our ADAS

Our proprietary ADAS, is customized for driving behavior and road conditions in China. Since inception, we have dedicated significant research and development efforts in ADAS technology, which we believe is a key element for the Smart EV experience. Our research and development capabilities enable us to continuously improve our ADAS and achieve fast system iterations.

We rolled out NGP for highway driving and advanced automated parking, or the Valet Parking Assist, each of which is a function of our proprietary XPILOT 3.0, through OTA firmware updates in January 2021 and June 2021, respectively.

The NGP for highway driving is capable of autonomously changing lanes, overtaking other vehicles, recognizing traffic signs and construction signs, as well as adjusting speed. It also enables a vehicle to autonomously enter and exit a highway system, as well as switch from one highway to another.

The Valet Parking Assist, the advanced automated parking function of XPILOT 3.0, can memorize the locations and layouts of the parking lots that a driver frequently uses. Based on such information, the function enables the ADAS of a vehicle from the entrance of a parking lot to a memorized parking space, followed by the automated parking of the vehicle into such space.

We rolled out City NGP in Guangzhou in 2022 for complex urban driving scenarios. When City NGP is activated with a set destination, the vehicle itself can perform a wide range of driving tasks such as cruising, changing lanes, getting around stationary vehicles or obstacles, and navigate through intersections.

City NGP boasts the industry leading ADAS platform, featuring a multi-modality sensor fusion framework with cameras, LIDAR units, millimeter-wave radars, high-precision positioning units and other sensor hardware to offer a 360-degree fusion perception. Building on such advanced sensor fusion capability, we also introduced an enhanced Surrounding Reality (SR) display, capable of visualizing a vehicle’s surrounding objects and projecting them in 3D, together with high-definition map information, on both the digital dashboard and central panel in real-time.

At our fourth annual 1024 Tech Day, October 24, 2022, we revealed our next-generation ADAS, XNGP, by which we intend to offer advanced driver assistance in the full spectrum of driving scenarios from highways and carparks to complex city roads.

Powertrain

Powertrain plays a critical role in our ability to deliver safe and high-performance EVs at competitive prices. Our Smart EV’s powertrain consists of the battery system, electric drive system, high voltage system and vehicle control unit, or VCU. Leveraging our superior in-house research and development capabilities, we are able to differentiate our Smart EVs in key powertrain features, such as charging efficiency, battery safety, range, noise, drivability and digitization. The powertrain’s ECUs are amenable to OTA firmware updates, which enable us to improve the powertrain’s functions and customer experience after delivery.

Our Smart EVs’ battery system utilizes high-energy density battery cells, which are packed into modules and fastened to a high-strength aluminum frame. We utilize lithium nickel manganese cobalt oxide, or NCM, cells and LFP cells for our batteries. Through our research and development efforts, we seek to enhance the energy density of the battery pack and reduce its cost, while also maintaining its safety, reliability and longevity.

 

73


Table of Contents

We rolled out our next powertrain system using 800V high-voltage Silicon Carbide (SiC) platform on the G9 and intend to adopt such a powertrain system on new models in our future product roadmap. As a result, the G9 demonstrated greater energy consumption efficiency and charging efficiency compared to other EVs built on a 400V platform. Going forward, we intend to leverage a growing suite of electrification technology innovations to improve our Smart EVs’ range, charging speed and costs.

Sales and Marketing

We employ an omni-channel sales model and we seek to cost-efficiently expand our customer reach and grow sales, while delivering a consistent brand image, customer experience and price across all channels.

We had a total of 420 stores, covering 143 cities in China as of December 31, 2022. Stores in our sales network include both stores directly operated by us and franchised stores. We offer a consistent brand image, customer experience and price across our direct stores and franchised stores.

While currently we primarily sell products and services in China’s market, we also made positive progress in overseas markets. In December 2020, the first batch of the European version of the G3 was delivered to customers in Norway. In August 2021, we started the deliveries of the P7 to the European market. In 2022, we opened our self-operated stores in the Netherlands, Sweden, Denmark and Norway. In February 2023, we launched the G9 flagship SUV and the new P7 sports sedan for Europe.

Comprehensive Services

We offer our customers a comprehensive suite of charging solutions and after-sales services, as well as various value-added services. These services offer our customers a convenient experience and enable full lifecycle engagement with our customers, which in turn improves their loyalty.

Charging Solutions

We aim to offer our customers a convenient charging experience by giving them access to a wide and expanding charging network in a cost-efficient manner. Our customers can choose to charge their EVs by home chargers, XPENG self-operated charging station network, or third-party charging stations. We will continue to expand the XPENG self-operated charging station network coverage, to provide greater accessibility and enhanced charging experience to our customers.

In September 2022, we launched seven 480kW supercharging stations in five cities in China, which significantly shortened the charging time for our customers with the G9, which is equipped with 800V high-voltage platform. As of December 31, 2022, XPENG self-operated charging station network further expanded to 1,014 stations, including 808 XPENG self-operated supercharging stations and 206 destination charging stations. We are one of few EV companies that have established self-operated charging networks in China, and we will continue to strategically expand the network of our XPENG self-operated charging stations to better serve our customers.

After-Sales Services and Warranty

We provide efficient after-sales services both offline and online. Offline services are available at our service centers and cover repairs and maintenance for our Smart EVs. We also provide online after-sales services, which are enabled by our cloud capabilities and high-speed connectivity of our Smart EVs. Our system is able to monitor vehicle performance status in real time, remotely diagnose certain vehicle malfunctions and potential issues and recommend solutions to prevent problems. Certain software-related issues can be resolved remotely through OTA updates. In addition, we have developed an intelligent remote diagnosis system, which detects potential system error before it occurs to ensure vehicle safety. We also offer competitive warranty terms for our Smart EVs.

 

74


Table of Contents

Other Services

We also offer the following services.

 

   

Insurance technology support. We assist insurance companies by providing technology to connect and help our customers to obtain automotive insurances. To offer a convenient experience, we leverage some intelligent functions with patented technology to help customers to quickly make insurance claims.

 

   

Automotive loan referral and auto financing. We cooperate with banks and connect them with customers who seek automotive financing solutions. To complement the banks’ services, we also offer auto financing to our customers through a wholly-owned subsidiary. Such auto financing program is treated as an installment payment program for accounting purposes and the Group records the relevant installment payment receivables on its balance sheets.

Manufacturing

Our manufacturing philosophy centers on quality, continuous improvement, flexibility and high operating efficiency. We take a lean production approach, with the aim of continuous optimization in operating efficiency and product quality. We manufacture the G3i, the P7 and the P7i, the P5 and the G9 at our own Zhaoqing plant and Guangzhou plant. In addition, we are constructing a new manufacturing base in Wuhan.

We historically produced the G3 through a contract manufacturing collaboration with Haima Automobile Co., Ltd, or Haima, in Zhengzhou, Henan province. We ceased the contract manufacturing arrangement with Haima in December 2021.

Data Privacy and Security

We are committed to complying with applicable data protection laws and protecting the security of personal data. We mainly collect and store data relating to the usage of the ADAS system, infotainment system, as well as data collected through our sales and services channels. Such data primarily includes, among others, name, contact information and payment information. In addition, we also collect vehicle data of our Smart EVs, including, among others, vehicle condition, location information, assisted driving information, charging status, maintenance status, as well as information of the in-car infotainment system, such as information relating to smart voice assistant, smart navigation, music, data traffic and third-party apps. Such data is collected in accordance with applicable data protection laws and regulations. Our privacy policy, which is provided to every customer, describes our data processing activities. Specifically, we undertake to manage and use the data collected from customers in accordance with applicable laws and make reasonable efforts to prevent unauthorized use, loss, or leakage of customer data and will not disclose sensitive customer data to any third party without appropriate and necessary business needs, except under legal requirement or certain circumstances specified in the customer consent. We implement data security measures, for instance, access control and identity verification. We strictly limit and monitor employee access to customer personal data. We provide data privacy and information security training to these employees and require them to report any information security breach. Our business partners may have access to the data collected within the scope of their service. We take various measures, such as entering into separate confidentiality agreements or data protection agreements with our business partners, adopting necessary data security measures such as encryption, to protect such data.

 

75


Table of Contents

We use a variety of technologies to protect the data with which we are entrusted. For example, we segregate our internal databases and operating systems from our external-facing services and intercept unauthorized access. We anonymize personal data by removing personally identifiable information, when such information is not relevant to our business. We encrypt personal data in transit, using sophisticated security protocols to ensure the integrity and confidentiality. We back up our personal data and operating data on a regular basis in separate back-up systems to minimize the risk of customer data loss or leakage. Whenever an issue related to data privacy is discovered, we take prompt actions to upgrade our system and mitigate any potential problems that may undermine the security of our system. We also have a dedicated privacy and security team and a Data Protection Officer responsible for data protection. We believe our policies and practice with respect to data privacy and security are in compliance with applicable laws and prevalent industry practice.

Competition

We have strategically focused on offering Smart EVs for the mid- to high-end segment of China’s passenger vehicle market. We directly compete with other pure-play EV companies, especially those targeting the mid- to high-end segment. To a lesser extent, our Smart EVs also compete with ICE vehicles in the mid- to high-end segment offered by traditional OEMs. Furthermore, traditional OEMs that have strong brand recognition, substantial financial resources, sophisticated engineering capabilities and established sales channels may shift their focus towards the EV market in the future. We believe that our competitive advantage over existing and potential competitors lies in our innovative product offerings localized for consumers in China, ability to offer a great-to-drive and great-to-be-driven experience, robust software and hardware technologies, scalable and efficient platforms and our winning Smart EV team.

Intellectual Property

We have developed a number of proprietary systems and technologies, and our success depends on our ability to protect our core technology and intellectual property. We utilize a combination of patents, trademarks, copyrights, trade secrets and confidentiality policies to protect our proprietary rights.

Employees

As of December 31, 2020, 2021 and 2022, we had a total of 5,084, 13,978 and 15,829 employees, respectively. The following table sets forth a breakdown of our employees categorized by function as of December 31, 2022.

 

Function            Number of Employees                        Percentage to Total            

Research and development

     6,313        39.9%  

Sales and marketing

     6,316        39.9%  

Manufacturing

     2,647        16.7%  

General and administration

     87        0.6%  

Operation

     466        2.9%  
  

 

 

    

 

 

 

Total

     15,829        100%  
  

 

 

    

 

 

 

As of December 31, 2022, 15,516 of our employees were based in mainland China or Hong Kong, and 313 of our employees were based overseas.

We believe we offer our employees competitive compensation packages and a dynamic work environment that encourages initiative and is based on merit. As a result, we have been able to attract and retain talented personnel and maintain a stable core management team.

As required by PRC regulations, we participate in various government statutory employee benefit plans, including social insurance, namely pension insurance, medical insurance, unemployment insurance, work-related injury insurance and maternity insurance, and housing funds. We are required under PRC law to make contributions to employee benefit plans at specified percentages of the salaries, bonuses and certain allowances of our employees, up to a maximum amount specified by the local government regulations from time to time. In addition, we purchased employer’s liability insurance and additional commercial health insurance to increase insurance coverage of our employees. Historically, we have offered and sold units of the G3, the P7 and the P5 to employees at discounts and delivered a small number to employees prior to mass deliveries. We enter into standard labor, confidentiality and non-compete agreements with our employees. The non-compete restricted period typically expires within two years after the termination of employment, and we agree to compensate the employee with a certain percentage of his or her pre-departure salary during the restricted period.

 

 

76


Table of Contents

We believe that we maintain a good working relationship with our employees, and we have not experienced any major labor disputes.

Facilities

We own land use rights with respect to a parcel of land of over 600,000 square meters in Zhaoqing, Guangdong Province, and such land use rights expire in 2067. We have constructed our Zhaoqing plant on this parcel of land, and the plant has an approved construction area of 211,109 square meters. We purchased land use rights with respect to an additional parcel of land of over 370,000 square meters in Zhaoqing, Guangdong Province, and such land use rights expire in 2070. We also own land use rights with respect to a parcel of land of over 63,000 square meters in Guangzhou, Guangdong Province, and such land use rights expire in 2070. We have constructed our manufacturing facility, which conducts trial production and manufactures charging solutions and electric drive system, on this parcel of land, and the plant has a construction area of 61,677 square meters. We also own land use rights with respect to a parcel of land of over 980,000 square meters in Wuhan, Hubei Province, and such land use rights expire in 2072. We have commenced the construction of a new manufacturing base on this parcel of land in July 2021.

We also maintain a number of leased properties. Our Guangzhou plant is located in Guangzhou, Guangdong Province, where we lease over 375,000 square meters of land with 220,000 square meters of construction area. Our corporate headquarters is located in Guangzhou, Guangdong Province, where we lease 74,216 square meters of properties primarily for corporate administration, research and development, trial production and testing. In addition, we lease a number of properities in Beijing, Shanghai and Shenzhen as well as in Silicon Valley and San Diego in the United States, primarily for research and development and sales and marketing. We also lease a number of facilities for our direct stores, self-operated charging stations and logistics centers across China and several flexible workspaces or co-working spaces in Denmark, the Netherlands, Norway Sweden and Germany.

We intend to add new facilities or expand our existing facilities as we scale up our business operation. We believe that suitable additional or alternative space will be available in the future on commercially reasonable terms to accommodate our foreseeable future expansion.

Insurance

We maintain property insurance, fire insurance, public liability insurance, employer’s liability insurance and driver’s liability insurance. Pursuant to PRC regulations, we provide social insurance including pension insurance, unemployment insurance, work-related injury insurance and medical insurance for our employees based in China. We also purchase additional commercial health insurance to increase insurance coverage of our employees. We do not maintain business interruption insurance or key-man insurance. We believe that our insurance coverage is in line with the industry and adequate to cover our key assets, facilities and liabilities.

Legal Proceedings

We are currently not a party to any material legal or administrative proceedings. We may from time to time be subject to various legal or administrative claims and proceedings arising from the ordinary course of business. Litigation or any other legal or administrative proceeding, regardless of the outcome, is likely to result in substantial cost and diversion of our resources, including our management’s time and attention.

 

77


Table of Contents

Regulation

This section sets forth a summary of the most significant rules and regulations that affect our business activities in China or the rights of our shareholders to receive dividends and other distributions from us.

PRC Permissions and Approvals

We have obtained all requisite permissions and approvals that are material to the Group’s operations in China as of the date hereof, including Zhaoqing Xiaopeng New Energy Investment Co., Ltd., or Zhaoqing Xiaopeng New Energy, and our Smart EVs (the G3i, the P5, the P7 and the G9) being listed in Announcement of the Vehicle Manufacturers and Products issued by the Ministry of Industry and Information Technology of PRC, or the MIIT, which is the entry approval for Zhaoqing Xiaopeng New Energy to become a qualified manufacturer of EVs and Smart EVs and for the manufacturing and sales of our Smart EVs (the G3i, the P5, the P7 and the G9). Given the significant amount of discretion held by local PRC authorities in interpreting, implementing and enforcing relevant rules and regulations, as well as other factors beyond our control, we cannot assure you that we have obtained or will be able to obtain and maintain all requisite licenses, permits, filings and registrations. See “Item 3. Key Information—D. Risk Factors-Risks Relating to Our Business and Industry—Certain of our operating subsidiaries may be required to obtain additional licenses or permits or make additional filings or registrations.”

Furthermore, the PRC authorities have recently promulgated new or proposed laws and regulations to further regulate securities offerings that are conducted overseas by China-based issuers. For more detailed information, see “Item 4. Information on the Company—Business Overview—Regulations—regulations on M&A Rules and Overseas Listings” and “Item 4. Information on the Company—Business Overview—Regulations—Regulation Related to Internet Security and Privacy Protection”. According to these new laws and regulations and the draft laws and regulations, if enacted in their current forms, in connection with our future offshore offering activities, we may be required to fulfill filing, reporting procedures with or obtain approval from the CSRC, and may be required to go through cybersecurity review by the PRC authorities. However, we cannot assure you that we can obtain the required approval or accomplish the required filing or other regulatory procedures in a timely manner, or at all. See “Item 3. Key Information—D. Risk Factors—Risks Relating to Our Business and Industry—Actual or alleged failure to comply with laws, regulations, rules, policies and other obligations regarding privacy, data protection, cybersecurity and information security could subject us to significant reputational, financial, legal and operational consequences,” “Item 3. Key Information—D. Risk Factors—Risks Relating to Our Business and Industry—Changes and developments in the PRC legal system and the interpretation and enforcement of PRC laws, rules and regulations may subject us to uncertainties.” and “Item 3. Key Information—D. Risks Factors—Risks Relating to Our Corporate Structure—Uncertainties exist with respect to the interpretation and implementation of the Foreign Investment Law and its implementing rules and how they may impact our business, financial condition and results of operations.”

Regulation Related to Foreign Investment

The establishment, operation and management of companies in China are mainly governed by the PRC Company Law, as most recently amended in 2018, which applies to both PRC domestic companies and foreign-invested companies. On March 15, 2019, the National People’s Congress approved the Foreign Investment Law, and on December 26, 2019, the State Council promulgated the Implementing Rules of the Foreign Investment Law, or the Implementing Rules, to further clarify and elaborate the relevant provisions of the Foreign Investment Law. The Foreign Investment Law and the Implementing Rules both took effect on January 1, 2020 and replaced three previous major laws on foreign investments in China, namely, the Sino-foreign Equity Joint Venture Law, the Sino-foreign Cooperative Joint Venture Law and the Wholly Foreign-owned Enterprise Law, together with their respective implementing rules. Pursuant to the Foreign Investment Law, “foreign investments” refer to investment activities conducted by foreign investors (including foreign natural persons, foreign enterprises or other foreign organizations) directly or indirectly in the PRC, which include any of the following circumstances: (i) foreign investors setting up foreign-invested enterprises in the PRC solely or jointly with other investors, (ii) foreign investors obtaining shares, equity interests, property portions or other similar rights and interests of enterprises within the PRC, (iii) foreign investors investing in new projects in the PRC solely or jointly with other investors, and (iv) investment in other methods as specified in laws, administrative regulations, or as stipulated by the State Council. The Implementing Rules introduce a see-through principle and further provide that foreign-invested enterprises that invest in the PRC shall also be governed by the Foreign Investment Law and the Implementing Rules.

 

 

78


Table of Contents

The Foreign Investment Law and the Implementing Rules provide that a system of pre-entry national treatment and negative list shall be applied for the administration of foreign investment, where “pre-entry national treatment” means that the treatment given to foreign investors and their investments at market entry stage is no less favorable than that given to domestic investors and their investments, and “negative list” means the special administrative measures for foreign investment’s entry to specific fields or industries. Foreign investments beyond the negative list will be granted national treatment. Foreign investors shall not invest in the prohibited fields as specified in the negative list, and foreign investors who invest in the restricted fields shall comply with certain special requirements on shareholding and senior management personnel, etc. In the meantime, relevant competent government departments will formulate a catalogue of the specific industries, fields and regions in which foreign investors are encouraged and guided to invest according to the national economic and social development needs. The current industry entry clearance requirements governing investment activities in the PRC by foreign investors are set out in two categories, namely The Special Management Measures for the Entry of Foreign Investment (Negative List) (2021 version), or the 2021 Foreign Investment Negative List, as promulgated on December 27, 2021 by the National Development and Reform Commission, or the NDRC, and the Ministry of Commerce, or the MOFCOM, and taking effect from January 1,2022, and the Encouraged Industry Catalogue for Foreign Investment (2022 version), as promulgated by the NDRC and the MOFCOM on October 26, 2022 and taking effect on January 1, 2023. Industries not listed in these two catalogues are generally deemed “permitted” for foreign investment unless specifically restricted by other PRC laws.

According to the Implementing Rules, the registration of foreign-invested enterprises shall be handled by the State Administration for Market Regulation, or the SAMR, or its authorized local counterparts. Where a foreign investor invests in an industry or field subject to licensing in accordance with laws, the relevant competent government department responsible for granting such license shall review the license application of the foreign investor in accordance with the same conditions and procedures applicable to PRC domestic investors unless it is stipulated otherwise by the laws and administrative regulations, and the competent government department shall not impose discriminatory requirements on the foreign investor in terms of licensing conditions, application materials, reviewing steps and deadlines, etc.

Pursuant to the Foreign Investment Law and the Implementing Rules, and the Information Reporting Measures for Foreign Investment jointly promulgated by the MOFCOM and the SAMR, which took effect on January 1, 2020, a foreign investment information reporting system has been established and foreign investors or foreign-invested enterprises shall report investment information to competent commerce departments of the government through the enterprise registration system and the national enterprise credit information publicity system, and the administration for market regulation shall forward the above investment information to the competent commerce departments in a timely manner.

Regulation Related to Manufacturing New Energy Passenger Vehicles

Under the PRC laws, a newly-established manufacturer of new energy passenger vehicles shall first complete the filings with the competent local counterpart of the NDRC, and thereafter obtain the entry approvals from the Ministry of Industry and Information Technology, or the MIIT, for itself and the new energy passenger vehicles to be manufactured by them.

 

79


Table of Contents

On June 2, 2015, the NDRC and the MIIT promulgated the Administrative Measures for Newly-established Manufacturers of Pure Electric Passenger Vehicles, or Circular 27, which took effect on July 10, 2015. According to Circular 27, a newly-established manufacturer for pure electric passenger vehicles shall satisfy specific requirements including, among others, having complete vehicle research and development capabilities, power systems and other necessary technologies, and shall obtain the NDRC approval with respect to the project investments in manufacturing the pure electric passenger vehicles. According to the Administrative Measures for Investment in Automobile Industry, which was subsequently promulgated by the NDRC on December 10, 2018 and took effect on January 10, 2019, the projects in relation to newly-established manufacturer for pure electric passenger vehicles shall be filed with the competent provincial counterpart of the NDRC, which supersedes the requirement of obtaining the approval from the NDRC under Circular 27.

In addition, according to the Administrative Measures for the Entry of Manufacturers of New Energy Passenger Vehicles and the Products promulgated by the MIIT on January 6, 2017, which took effect on July 1, 2017 and last amended on July 24, 2020, or Circular 39, the MIIT is responsible for the national-wide administration of new energy vehicles and their manufacturers. The manufacturers shall apply to the MIIT for the entry approval to become a qualified manufacturer in China and shall further apply to the MIIT for the entry approval for the new energy passenger vehicles before commencing the manufacturing and sale of the new energy passenger vehicles in China. Both of the new energy passenger vehicles and their manufacturers will be listed in the Announcement of the Vehicle Manufacturers and Products issued by the MIIT from time to time, or the Manufacturers and Products Announcement, if they have obtained the entry approval from the MIIT.

Furthermore, to obtain the entry approvals from the MIIT, the manufacturers shall meet certain requirements, including, among others, having obtained the approvals or completed the filings with the NDRC in relation to the project investments in manufacturing the electric vehicles, having capabilities in the design, development and manufacture of automotive products, ensuring product consistency, providing after-sales service and product safety assurance, and the new energy vehicles shall meet the technical criteria contained in Circular 39 and other safety and technical requirements specified by the MIIT and pass the inspections conducted by the relevant state-recognized testing institutions. Any manufacturer manufacturing the new energy vehicles without obtaining the entry approval or selling new energy vehicles not listed in the Manufacturers and Products Announcement may be subject to penalties including fines, forfeiture of illegally manufactured and sold vehicles and spare parts and revocation of its business licenses.

Regulation Related to Compulsory Product Certification

According to the Administrative Regulations on Compulsory Product Certification as promulgated by the General Administration of Quality Supervision, Inspection and Quarantine, or the QSIQ, which was merged into the SAMR afterwards, on July 3, 2009 and became effective on September 1, 2009 and the List of the First Batch of Products Subject to Compulsory Product Certification as promulgated by the QSIQ in association with the State Certification and Accreditation Administration Committee, or the CAA on December 3, 2001, and became effective on the same day, QSIQ are responsible for the quality certification of automobiles. Automobiles and the relevant accessories must not be sold, exported or used in operating activities until they are certified by certification authorities designated by CAA as qualified products and granted certification marks.

Regulation Related to Government Subsidies and Exemption of Vehicle Purchase Tax for Purchasing New Energy Vehicles

On April 22, 2015, the Ministry of Finance, or the MOF, the Ministry of Science and Technology, or the MOST, the MIIT and the NDRC jointly promulgated the Circular on Financial Subsidies on the Promotion and Application of New Energy Vehicles from 2016 to 2020, or the NEV Financial Subsidies Circular, which took effect on the same day. The NEV Financial Subsidies Circular provides that those who purchase new energy vehicles specified in the Catalogue of Recommended New Energy Vehicle Models for Promotion and Application issued by the MIIT, or the Recommended NEV Catalogue, may enjoy government subsidies. A purchaser may purchase a new energy vehicle from a manufacturer by paying the price deducted by the subsidy amount, and the manufacturer may obtain the subsidy amount from the PRC central government after such new energy vehicle is sold to the purchaser. Our products, the G3 and the P7, are eligible for such subsidies. Furthermore, a preliminary phase-out schedule for the provision of subsidies during the period from 2016 to 2020 contained in NEV Financial Subsidies Circular specifies that the subsidy amount per vehicle, or subsidy criteria, for the year 2017 to 2018 will be reduced by 20% compared to that of the year 2016, and the subsidy criteria for the year 2019 to 2020 will be reduced by 40% compared to that of the year 2016.

 

 

80


Table of Contents

On December 29, 2016, the MOF, the MOST, the MIIT and NDRC jointly promulgated the Circular on Adjusting the Subsidy Policies on Promotion and Application of New Energy Vehicles, or the Circular on Adjusting the NEV Subsidy Policies, which became effect on January 1, 2017, to enhance the technical requirements and adjust the subsidy criteria of qualified new energy vehicles in the Recommended NEV Catalogue. The Circular on Adjusting the NEV Subsidy Policies caps the subsidy amount from the local governments at 50% of the subsidy amount from the central government, and further specifies that national and local subsidies for purchasers purchasing new energy vehicles (except for fuel cell vehicles) from 2019 to 2020 will be reduced by 20% as compared to the then-existing subsidy standards. The MOF, the MOST, the MIIT and the NDRC promulgated a series of circulars in 2018 and 2019 to further adjust the technical requirements and subsidy criteria of new energy vehicles eligible for government subsidies.

On April 23, 2020, the MOF, the MOST, the MIIT and the NDRC jointly issued the Circular on Improving Subsidy Policies on Promotion and Application of New Energy Vehicles, which took effect on the same day, or the 2020 NEV Financial Subsidies Circular, which extends the implementation period of financial subsidy policy for new energy vehicles to the end of 2022. The 2020 NEV Financial Subsidies Circular further specifies that the subsidy criteria for new energy vehicles during the period from year 2020 to 2022 will generally be reduced by 10%, 20% and 30% compared to the subsidy standard of the previous year respectively, and the number of vehicles eligible for the subsidies will not exceed approximately two million each year. Furthermore, on December 31, 2020 and December 31, 2021, the abovementioned authorities further promulgated another two similar circulars to reiterate the principles including among others, the subsidy criteria reduction rate as stipulated in the 2020 NEV Financial Subsidies Circular.

On December 26, 2017, the MOF, the State Administration of Taxation, or the SAT, the MIIT and the MOST jointly issued the Announcement on Exemption of Vehicle Purchase Tax for New Energy Vehicle, or the Announcement on Exemption of Vehicle Purchase Tax, pursuant to which, from January 1, 2018 to December 31, 2020, the vehicle purchase tax is not imposed on purchases of qualified new energy vehicles listed in the Catalogue of New Energy Vehicle Models Exempted from Vehicle Purchase Tax jointly issued by MIIT and the SAT. On April 16, 2020, the MOF, the SAT and the MIIT further promulgated the Announcement on Relevant Policies for the Exemption of Vehicle Purchase Tax for New Energy Vehicles, which took effect on January 1, 2021, and further extended the exemption period for the vehicle purchase tax of new energy vehicles to December 31, 2022. Furthermore, on September 18, 2022, the MOF, the SAT and the MIIT stipulated the Announcement on Continuation for the Exemption of Vehicle Purchase Tax for New Energy Vehicles, which continues to extend the exemption period for the vehicle purchase tax for new energy vehicles to December 31, 2023.

Regulation Related to Electric Vehicle Charging Infrastructure

Pursuant to the Guiding Opinions of the General Office of the State Council on Accelerating the Promotion and Application of the New Energy Vehicles which took effect on July 14, 2014, the Guiding Opinions of the General Office of the State Council on Accelerating the Construction of Charging Infrastructure of the Electric Vehicle which took effect on September 29, 2015 and the Guidance on the Development of Electric Vehicle Charging Infrastructure (2015-2020) which took effect on October 9, 2015, the PRC government encourages the construction and development of charging infrastructure for electric vehicles, such as charging stations and battery swap stations, and requires relevant local authorities to adopt simplified construction approval procedures and expedite the approval process. In particular, only newly-built centralized charging and battery replacement power stations with independent land occupation are required to obtain the construction approvals and permits from the relevant authorities. Government guidance price should be implemented in managing the rate of the charging service fees before the year 2020. The Circular on Accelerating the Development of Electric Vehicle Charging Infrastructure in Residential Areas jointly promulgated by the NDRC, the National Energy Administration, the MIIT and the Ministry of Housing and Urban-Rural Development on July 25, 2016 provides that charging infrastructures in residential areas should be covered by product liability insurance policies and charging safety liability insurance policies, and operators of electric vehicle charging and battery swap infrastructure facilities are required to be covered under safety liability insurance policies. Furthermore, on January 10, 2022, the NDRC, together with other competent government authorities, promulgated the Implementation Opinions on Further Improving the Service Guarantee Capability of Electric Vehicle Charging Infrastructure, targeting to further strengthen the electric vehicle charging infrastructure’s capacity by optimizing the construction of urban public charging network and accelerating the effective coverage of the fast charging facilities on the highways.

 

81


Table of Contents

In addition, various local governmental authorities have implemented measures to encourage the construction and development of the electric vehicle charging infrastructure. For instance, on April 3, 2020, the Municipal Bureau of Industry and Information Technology of Guangzhou promulgated the Circular on Measures of Promoting Automobile Production and Consumption of Guangzhou, which took effect on the same day and will remain effective until December 31, 2020, aiming, among other things, to promote the construction of ancillary facilities of the new energy vehicles, including the charging facilities in areas such as public carparks and industry parks.

Regulations Relating to Parallel Credits Policy on Vehicle Manufacturers and Importers

On September 27, 2017, the MIIT, the MOF, the MOFCOM, the General Administration of Customs and the QSIQ jointly promulgated the Measures for the Parallel Administration of the Corporate Average Fuel Consumption and New Energy Vehicle Credits of Passenger Vehicle Enterprise, which were last amended on June 15, 2020 and took effective on January 1, 2021. Pursuant to the measures, the vehicle manufacturers and vehicle importers above a certain scale are required to maintain their new energy vehicles credits, or NEV credits, above zero. The NEV credits equal to the aggregate actual scores of a vehicle manufacturer or a vehicle importer minus its aggregate targeted scores calculated in a manner as stipulated under the measures. Excess positive NEV credits are tradable and may be sold to other enterprises through a credit management system established by the MIIT. Negative NEV credits can be offset by purchasing excess positive NEV credits from other manufacturers or importers.

According to these measures, the requirements on the NEV credits shall be considered for the entry approval of passenger vehicle manufacturers and products by the regulators. If a passenger vehicle enterprise fails to offset its negative credits, its new products which fuel consumption does not reach the target fuel consumption value for a certain vehicle models as specified in the Evaluation Methods and Indicators for the Fuel Consumption of Passenger Vehicles will not be listed in the Manufacturers and Products Announcement or will not be granted the compulsory product certification, and the vehicle enterprises may be subject to penalties according to the relevant rules and regulations.

Regulation Related to Automobile Sales and Consumer Rights Protection

Pursuant to the Product Quality Law of the PRC promulgated on February 22, 1993 and most recently amended on December 29, 2018, a manufacturer is prohibited from producing or selling products that do not meet applicable standards and requirements for safeguarding human health and ensuring human and property safety. Products must be free from unreasonable dangers threatening human and property safety. Where a defective product causes physical injury to a person or property damage, the aggrieved party may make a claim for compensation from the producer or the seller of the product. Producers and sellers of non-compliant products may be ordered to cease the production or sale of the products and may be subject to confiscation of the products and fines. Earnings from sales in contravention of such standards or requirements may also be confiscated, and in severe cases, the violator’s business license may be revoked. Pursuant to the Regulations on the Administration of Recall of Defective Automobile Products, which was issued by the State Council on October 22, 2012 and amended on March 2, 2019, together with the relevant implementing measures as issued by the SAMR, or the Recall Regulations, manufacturers shall recall all defective automobiles in accordance with requirements contained therein; otherwise, the product quality supervision department of the State Council shall order manufacturers to recall accordingly. On November 25, 2020, the SAMR issued a Circular on Further Strengthening the Regulation of Recall of Automobile with Over-The-Air (OTA) Technology, or the OTA Recall Circular, pursuant to which automobile manufacturers that provide technical services to sold automobiles through OTA technology are required to complete filings with the SAMR in accordance with the Recall Regulations, and for technical services through OTA implemented from January 1, 2020 to the date of issuance of the OTA Recall Circular, the automobile manufacturers shall make supplementary filings with the SAMR before December 31, 2020. In addition, if an automobile manufacturer uses OTA technology to eliminate defects and recalls its defective products, it shall make a recall plan and complete a filing with the SAMR in accordance with the Recall Regulations.

 

82


Table of Contents

According to the Administrative Measures on Automobile Sales promulgated by the MOFCOM on April 5, 2017, which took effect on July 1, 2017, automobile suppliers and dealers shall sell automobiles, spare parts and other related products that are in compliance with relevant provisions and standards of the state, and the dealers shall, in an appropriate manner, expressly indicate the prices of automobiles, spare parts and other related products as well as the rates of charges for various services on their business premises, and shall not sell products at higher prices or charge other fees without express indication. Automobile suppliers and dealers are required to file the basic information through the information management system for the national automobile circulation operated by the competent commerce department of the State Council within 90 days after the receipt of a business license. Where there is any change to the filed information, automobile suppliers and dealers must update such information within 30 days upon such change.

Furthermore, the Consumer Rights and Interests Protection Law, as promulgated on October 31, 1993 and most recently amended in 2013 by the Standing Committee of the National People’s Congress of China, or the SCNPC, imposes stringent requirements and obligations on business operators. Failure to comply with the consumer protection requirements could subject the business operators to administrative penalties including warning, confiscation of illegal income, imposition of fines, an order to cease business operations, revocation of business licenses, as well as potential civil or criminal liabilities.

Regulation Related to Value-added Telecommunications Services

Among all of the applicable laws and regulations, the PRC Telecommunications Regulations, or the Telecom Regulations, promulgated by the PRC State Council in September 25, 2000 and most recently amended on February 6, 2016, is the primary governing law, and sets out the general framework for the provision of telecommunications services by domestic PRC companies. Under the Telecom Regulations, telecommunications service providers are required to procure operating licenses prior to their commencement of operations. The Telecom Regulations distinguish “basic telecommunications services” from “value-added telecommunications services”, or “VATS”. VATS are defined as telecommunications and information services provided through public networks. A telecom catalogue was issued as an attachment to the Telecom Regulations to categorize telecommunications services as either basic or value-added, which was most recently updated in June 2019.

The Administrative Measures on Telecommunications Business Operating Licenses promulgated by the MIIT in 2009 and most recently amended in July 2017, set forth more specific provisions regarding the types of licenses required to operate VATS, the qualifications and procedures for obtaining such licenses and the administration and supervision of such licenses. Under these regulations, a commercial operator of VATS must first obtain a VATS License from the MIIT or its provincial level counterparts, otherwise such operator might be subject to sanctions including corrective orders from the competent administration authority, fines and confiscation of illegal gains and, in the case of significant infringements, the websites may be ordered to close.

In addition, pursuant to the Administrative Measures on Internet Information Services promulgated by the State Council in 2000 and amended in 2011, “internet information services” refer to the provision of information through the internet to online users, and are divided into “commercial internet information services” and “non-commercial internet information services”. A provider of commercial internet information service must obtain the VATS License for internet information service. If the operator provides internet information on a non-commercial basis, it only needs to file the relevant information with the provincial Communication Administration.

 

83


Table of Contents

According to the 2021 Foreign Investment Negative List and the Administrative Regulations on Foreign-Invested Telecommunications Enterprises, which were most recently amended by the State Council on April 7, 2022 and took effect on May 1, 2022 and replaced the previous version afterwards, as for the telecommunications businesses open for foreign investment according to China’s WTO commitment, except as otherwise stipulated by the state, the equity interest of foreign investors in the value-added telecommunications enterprises shall not exceed 50%.

In 2006, the predecessor to the MIIT issued the Circular of the Ministry of Information Industry on Strengthening the Administration of Foreign Investment in Value-added Telecommunications Business, according to which a foreign investor in the telecommunications service industry of China must establish a foreign-invested enterprise and apply for a telecommunications business operation license. This circular further requires that: (i) PRC domestic telecommunications business enterprises must not lease, transfer or sell a telecommunications business operation license to a foreign investor through any form of transaction or provide resources, offices and working places, facilities or other assistance to support the illegal telecommunications service operations of a foreign investor; (ii) value-added telecommunications enterprises or their shareholders must directly own the domain names and trademarks used by such enterprises in their daily operations; (iii) each value-added telecommunications enterprise must have the necessary facilities for its approved business operations and maintain such facilities in the regions covered by its license; and (iv) value-added telecommunications enterprises are required to maintain network and internet security in accordance with the standards set forth in relevant PRC regulations. If a license holder fails to comply with the requirements in the circular or cure such non-compliance, the MIIT or its local counterparts have the discretion to take measures against such license holder, including revoking its license for value-added telecommunications business.

Regulation Related to Online Taxi Booking Services

On July 27, 2016, the Ministry of Transport, the MIIT, the Ministry of Public Security, the MOFCOM, the SAMR, the QSIQ, and the Cyberspace Administration of China jointly promulgated the Administrative Measures for the Business of Online Taxi Booking Services, or the Online Taxi Booking Services Measures, which took effect on November 1, 2016 and was most recently amended on November 30, 2022, to regulate the business activities of online taxi booking services, and ensure safety of the passengers. According to the Online Taxi Booking Services Measures, before carrying out online taxi booking services, an enterprise serving as the online taxi booking service platform shall obtain the permit for online taxi booking business from the competent local taxi administrative department, complete the record-filing of internet information services with the competent provincial traffic administrative department, and complete the filings with the authority designated by the public security department of the provincial government of the place where the operator of the online taxi booking service platform is located, within 30 days after its network is officially connected. Vehicles used for the online taxi booking services shall install satellite positioning and emergency alarming devices and fulfill the criteria of safe operations, and the competent taxi administrative departments will issue a transportation permit for vehicles used for online taxi booking services that satisfy the prescribed conditions and such vehicles will be registered as vehicles for pre-booked passenger transport. In addition, drivers engaging in the online taxi booking services shall satisfy the requirement of driving experience, no criminal offence or violent crime record to obtain his license for online taxi booking services. Furthermore, various local governmental authorities have promulgated implementing rules to stipulate the requirements for online taxi booking service platforms, vehicles and drivers. For instance, on November 28, 2016, the People’s Government of Guangzhou promulgated the Administrative Measures for the Business Operation of Online Taxi Booking Services of Guangzhou, taking effect on the same day and most recently amended on November 14, 2019, which reiterates that an enterprise serving as the online taxi booking platform shall fulfill the requirements stipulated in the Online Taxi Booking Services Measures and obtain the permit for operating online taxi booking business from the municipal traffic administrative department in Guangzhou.

 

84


Table of Contents

Regulation Related to Financing Lease

According to the Administrative Measures of Supervision on Financing Lease Enterprises formulated by the MOFCOM and effective on October 1, 2013, financing lease enterprises shall use lease properties with clear ownership and capable of generating revenue to carry out the financing lease business and shall report the relevant data in a timely and truthful manner through the National Financing Lease Company Management Information System. Financing lease enterprises shall not engage in deposits, loans, entrusted loans or other financial services. Without approval of the relevant government authorities, financing lease enterprises shall not engage in inter-bank borrowing or other businesses and must not carry out illegal fundraising activities under the disguise of a financing lease company. In addition, the measures also provide that financing lease enterprises shall give adequate consideration to and objectively evaluate the value of assets leased back, set purchasing prices for subject matter thereof with reference to reasonable pricing basis in compliance with accounting principles, and shall not purchase any subject matter at a price in excess of the value thereof.

Furthermore, the PRC Civil Code promulgated by the National People’s Congress and effective on January 1, 2021 sets forth general terms about financing lease contracts and further provides that the lessor and the lessee may agree on the ownership of the leased property upon expiry of the lease term. If the ownership of the leased property is not or is not clearly agreed between the parties and cannot be determined pursuant to the PRC Civil Code, the leased property shall be owned by the lessor.

Our auto financing program is treated as an installment payment program for accounting purposes and the Group records the relevant installment payment receivables on its balance sheets.

Regulation Related to Insurance Agency

According to the Provisions on the Supervision and Administration of Insurance Agents, or the Insurance Agents Provisions, issued on November 12, 2020 and took effect on January 1, 2021 by the China Banking and Insurance Regulatory Commission, or the CBIRC, which will be combined into the State Administration for Finance Regulation, an insurance agent refers to an entity or an individual entrusted by insurance companies to handle insurance business by and within the authorization of, and which collects commissions from insurance companies, including the professional insurance agency, the ancillary-business insurance agency and the individual insurance sales agent. In order to engage in insurance agency business, a professional insurance agency shall obtain an insurance agency business permit issued by the CBIRC or its local counterpart. After obtaining the business license, the insurance agency company has to satisfy the requirements prescribed by Insurance Agents Provisions or other relevant regulations on the shareholder and management qualification, capital contribution, articles of association, corporate governance and internal control procedures with viable business model and sound business and financial information system.

In addition, professional insurance agencies shall, within 5 days from the date of occurrence of any of the following circumstances, report to the CBIRC through the supervision information system and make public disclosure: (i) change of name, domicile or business address; (ii) change of shareholders, registered capital or the form of organization; (iii) change of name or capital contribution of a shareholder; (iv) amendments to the articles of association; (v) equity investment in, or establishment of offshore insurance institutions or non-operating institutions; (vi) division, merger, dissolution, or termination of insurance agency business activities of branches; (vii) change of the principal person-in-charge of a sub-branch; (viii) administrative penalties, civil punishment or pending investigation of suspected illegal crime; or (ix) other reportable events prescribed by the insurance regulatory body under the State Council.

Regulation Related to Internet Security and Privacy Protection

PRC governmental authorities have enacted laws and regulations with respect to Internet information security and protection of personal information from any abuse or unauthorized disclosure. Internet information in China is regulated and restricted from a national security standpoint. The Decision in Relation to Protection of Internet Security enacted by the SCNPC on December 28, 2000 and amended on August 27, 2009, provides that, among other things, the following activities conducted through the Internet are subject to criminal punishment: (i) gaining improper entry into a computer or system of strategic importance; (ii) intentionally inventing and spreading destructive programs such as computer viruses to attack the computer system and the communications network, thus damaging the computer system and the communications networks; (iii) in violation of State regulations, discontinuing the computer network or the communications service without authorization; (iv) leaking state secrets; (v) spreading false commercial information; or (vi) infringing intellectual property rights through internet, etc.

 

85


Table of Contents

On July 1, 2015, the Standing Committee of the National People’s Congress issued the National Security Law, which came into effect on the same day. The National Security Law provides that the state shall safeguard the sovereignty, security and cyber security development interests of the state, and that the state shall establish a national security review and supervision system to review, among other things, foreign investment, key technologies, internet and information technology products and services, and other important activities that are likely to impact the national security of the PRC.

On November 7, 2016, the SCNPC promulgated the Cybersecurity Law, which came into effect on June 1, 2017 and applies to the construction, operation, maintenance and use of networks as well as the supervision and administration of cybersecurity in China. The Cybersecurity Law defines “networks” as systems that are composed of computers or other information terminals and relevant facilities used for the purpose of collecting, storing, transmitting, exchanging and processing information in accordance with certain rules and procedures. “Network operators”, who are broadly defined as owners and administrators of networks and network service providers, are subject to various security protection-related obligations, including: (i) complying with security protection obligations in accordance with tiered cybersecurity system’s protection requirements, which include formulating internal security management rules and manual, appointing cybersecurity responsible personnel, adopting technical measures to prevent computer viruses and cybersecurity endangering activities, adopting technical measures to monitor and record network operation status and cybersecurity events, taking measures to classify, backup and encrypt important data; (ii) formulating cybersecurity emergency response plans, timely handling security risks, initiating emergency response plans, taking appropriate remedial measures and reporting to regulatory authorities; and (iii) providing technical assistance and support for public security and national security authorities for protection of national security and criminal investigations in accordance with the law. Network service providers who do not comply with the Cybersecurity Law may be subject to fines, suspension of their businesses, shutdown of their websites, and revocation of their business licenses. Furthermore, on September 12, 2022, the CAC released the Draft Amendment to the Cybersecurity Law, which increases the legal liability for violations under the current Cybersecurity Law, integrates and unifies the penalties for violation of network operation security protection obligations, violation of critical information infrastructure security protection obligations and violation of personal information protection obligations. Since the Amendment was released only for soliciting public comments at this stage, uncertainties exist with respect to the enactment timetable, final content, interpretation and implementation.

Pursuant to the Notice of the Supreme People’s Court, the Supreme People’s Procuratorate and the Ministry of Public Security on Legally Punishing Criminal Activities Infringing upon the Personal Information of Citizens, issued in 2013, and the Interpretation of the Supreme People’s Court and the Supreme People’s Procuratorate on Several Issues regarding Legal Application in Criminal Cases Infringing upon the Personal Information of Citizens, which was issued on May 8, 2017 and took effect on June 1, 2017, the following activities may constitute a crime of infringing upon a citizen’s personal information: (i) providing a citizen’s personal information to specified persons or releasing a citizen’s personal information online or through other methods in violation of relevant national provisions; (ii) providing legitimately collected information relating to a citizen to others without such citizen’s consent (unless the information is processed, not traceable to a specific person and not recoverable); (iii) collecting a citizen’s personal information in violation of applicable rules and regulations when performing a duty or providing services; or (iv) collecting a citizen’s personal information by purchasing, accepting or exchanging such information in violation of applicable rules and regulations. In addition, the Opinions of the Supreme People’s Court, the Supreme People’s Procuratorate, and the Ministry of Public Security on Several Issues Concerning the Application of Criminal Procedures in Handling of Criminal Cases Involving Information Networks, which took effect on September 1, 2022, further provide detailed procedures on facilitating the handling of criminal cases of (i) refusing to perform the obligation of managing the security of the information networks, (ii) illegally using the information networks, or (iii) assisting in the criminal activities of the information networks.

 

86


Table of Contents

On March 15, 2019, the CAC and the SAMR jointly issued the Notice on App Security Certification and the Implementation Rules on Security Certification of Mobile Internet Application, which encourages mobile application operators to voluntarily obtain app security certification, and search engines and app stores are encouraged to recommend certified applications to users. The institution designated for this certification is the China Cybersecurity Review Technology and Certification Center. The China Cybersecurity Review Technology and Certification Center has the right to appoint testing agencies to inspect technical capabilities and business operations for the certification.

Furthermore, on November 28, 2019, the Secretary Bureau of the Cyberspace Administration of China, the General Office of the MIIT, the General Office of the Ministry of Public Security and the General Office of the SAMR jointly issued the Notice on the Measures for Determining the Illegal Collection and Use of Personal Information through Mobile Applications, which aims to provide reference for supervision and administration departments and provide guidance for mobile applications operators’ self-examination and self-correction and social supervision by netizens, and further elaborates the forms of behavior constituting illegal collection and use of the personal information through mobile applications including: (i) failing to publish the rules on the collection and use of personal information; (ii) failing to explicitly explain the purposes, methods and scope of the collection and use of personal information; (iii) collecting and using personal information without the users’ consent; (iv) collecting personal information unrelated to the services they provide and beyond the necessary principle; (v) providing personal information to others without the users’ consent; (vi) failing to provide the function of deleting or correcting the personal information according to the laws or failing to publish information such as ways of filing complaints and reports.

On June 10, 2021, the Standing Committee of the National People’s Congress of China promulgated the Data Security Law, which took effect in September 2021. The Data Security Law provides for data security and privacy obligations on entities and individuals carrying out data activities. The Data Security Law also introduces a data classification and hierarchical protection system based on the importance of data in economic and social development, as well as the degree of harm it will cause to national security, public interests, or legitimate rights and interests of individuals or organizations when such data is tampered with, destroyed, leaked, or illegally acquired or used. The appropriate level of protection measures is required to be taken for each respective category of data. For example, a processor of important data shall designate the personnel and the management body responsible for data security, carry out risk assessments for its data processing activities and file the risk assessment reports with the competent authorities. In addition, the Data Security Law provides a national security review procedure for those data activities which may affect national security and imposes export restrictions on certain data and information. We may be required to make further adjustments to our business practices to comply with this law.

On July 30, 2021, the State Council promulgated the Regulations on Security Protection of Critical Information Infrastructure, effective on September 1, 2021. According to the Regulations on Security Protection of Critical Information Infrastructure, a “critical information infrastructure” refers to an important network facility and information system in important industries such as, among others, public communications and information services, as well as other important network facilities and information systems that may seriously endanger national security, the national economy, the people’s livelihood, or the public interests in the event of damage, loss of function, or data leakage. The competent governmental authorities and supervision and management authorities of the aforementioned important industries will be responsible for (i) organizing the identification of critical information infrastructures in their respective industries in accordance with certain identification rules, and (ii) promptly notifying the identified operators and the public security department of the State Council of the identification results.

 

87


Table of Contents

The Administrative Provisions on Security Vulnerability of Network Products were jointly promulgated by the MIIT, the CAC and the Ministry of Public Security on July 12, 2021 and took effect on September 1, 2021. Network product providers, network operators as well as organizations or individuals engaging in the discovery, collection, release and other activities of network product security vulnerability are subject to these provisions and shall establish channels to receive information of security vulnerability of their respective network products and shall examine and fix such security vulnerability in a timely manner. Network product providers are required to report relevant information of security vulnerability of network products with the MIIT within two days and to provide technical support for network product users. Network operators shall take measures to examine and fix security vulnerability after discovering or acknowledging that their networks, information systems or equipment have security loopholes. According to these provisions, the breaching parties may be subject to administrative penalty as regulated in accordance with the Cybersecurity Law.

On August 20, 2021, the SCNPC promulgated the PRC Personal Information Protection Law, which took effect from November 1, 2021. Pursuant to the PRC Personal Information Protection Law, personal information refers to the information related to an identified or identifiable individual recorded electronically or by other means, excluding the anonymized information, and processing of personal information includes among others, the collection, storage, use, handling, transmission, provision, disclosure, deletion of personal information. In addition to processing of personal information within the PRC, the PRC Personal Information Protection Law also applies to the processing of personal information outside the PRC under any of the following circumstances: (i) where the purpose is to provide products or services to individuals within the PRC; (ii) when analyzing or assessing the activities of domestic individuals; or (iii) other circumstances as stipulated by laws and administrative regulations. The PRC Personal Information Protection Law explicitly sets forth the circumstances where it is allowed to process personal information, including (i) the consent from the individual has been obtained; (ii) it is necessary for the conclusion and performance of a contract under which an individual is a party, or it is necessary for human resource management in accordance with the labor related rules and regulations and the collective contracts formulated or concluded in accordance with laws; (iii) it is necessary to perform statutory duties or statutory obligations; (iv) it is necessary to respond to public health emergencies, or to protect the life, health and property safety of individuals in emergencies; (v) carrying out news reports, public opinion supervision and other acts for the public interest, and processing personal information within a reasonable scope; (vi) processing personal information disclosed by individuals or other legally disclosed personal information within a reasonable scope in accordance with this law; or (vii) other circumstances stipulated by laws and administrative regulations. In addition, this law emphasizes that individuals have the right to withdraw their consent to process their personal information, and the processors must not refuse to provide products or services on the grounds that the individuals do not agree to the processing of their personal information or withdraw their consent, unless processing of personal information is necessary for the provision of products or services. Before processing the personal information, the processors should truthfully, accurately and completely inform individuals of the following matters in a conspicuous manner and in clear and easy-to-understand language: (i) the name and contact information of the personal information processor; (ii) the purpose of processing personal information, processing method, type of personal information processed, and the retention period; (iii) methods and procedures for individuals to exercise their rights under this law; (iv) other matters that should be notified according to laws and administrative regulations. Furthermore, the law provides that personal information processors who use personal information to make automated decisions should ensure the transparency of decision-making and the fairness and impartiality of the results, and must not impose unreasonable differential treatment on individuals in terms of transaction prices and other transaction conditions.

On November 14, 2021, the CAC published a discussion draft of Administrative Measures for Internet Data Security for public comment until December 13, 2021, which provides that data processors conducting the following activities shall apply for cybersecurity review: (i) merger, reorganization or division of internet platform operators that have acquired a large number of data resources related to national security, economic development or public interests affects or may affect national security; (ii) listing abroad of data processors processing over one million users’ personal information; (iii) listing in Hong Kong which affects or may affect national security; or (iv) other data processing activities that affect or may affect national security. The draft measures also provide that operators of large internet platforms that set up headquarters, operation centers or R&D centers overseas shall report to the national cyberspace administration and competent authorities. In addition, the draft measures also require that data processors processing important data or going public overseas shall conduct an annual data security self-assessment or entrust a data security service institution to do so, and submit the data security assessment report of the previous year to the local branch of the CAC before January 31 each year. As of the date of this annual report, this draft has not been formally adopted, and substantial uncertainties exist with respect to the enactment timetable, final content, interpretation and implementation.

 

 

88


Table of Contents

On December 28, 2021, the CAC, together with certain other PRC governmental authorities, promulgated the Revised Cybersecurity Review Measures that replaced the previous version and took effect from February 15, 2022. Pursuant to these measures, the purchase of network products and services by an operator of critical information infrastructure or the data processing activities of a network platform operator that affect or may affect national security will be subject to a cybersecurity review. In addition, any online platform operator possessing over one million users’ individual information must apply for a cybersecurity review before listing abroad. The competent governmental authorities may also initiate a cybersecurity review against the operators if the authorities believe that the network product or service or data processing activities of such operators affect or may affect national security. Article 10 of the Revised Cybersecurity Review Measures also set out certain general factors which would be the focus in assessing the national security risk during a cybersecurity review, including (i) risks of critical information infrastructure being illegally controlled or subject to interference or destruction; (ii) the harm caused by the disruption of the supply of the product or service to the business continuity of critical information infrastructure; (iii) the security, openness, transparency and diversity of sources of the product or service, the reliability of supply channels, and risks of supply disruption due to political, diplomatic, trade and other factors; (iv) compliance with PRC laws, administrative regulations and departmental rules by the provider of the product or service; (v) the risk of core data, important data or a large amount of personal information being stolen, leaked, damaged, illegally used, or illegally transmitted overseas; (vi) the risk that critical information infrastructure, core data, important data or a large amount of personal information being affected, controlled, and maliciously used by foreign governments for a listing, as well as network information security risks; and (vii) other factors that may endanger the security of critical information infrastructure, cybersecurity and data security. However, as these measures were recently adopted, there are still uncertainties as to the exact scope of network product or service or data processing activities that will or may affect national security, and the PRC government authorities may have discretion in the interpretation and enforcement of these measures.

To apply for a cybersecurity review, the relevant operators shall submit (i) an application letter, (ii) a report to analyze the impact or the potential impact on national security, (iii) purchase documents, agreements, the draft contracts, and the draft application documents for the initial public offering or similar activity, and (iv) other necessary materials. If the Cybersecurity Review Office deems it necessary to conduct a cybersecurity review, it should complete a preliminary review within 30 business days from the issuance of a written notice to the operator, or 45 business days for complicated cases. Upon the completion of a preliminary review, the Cybersecurity Review Office should reach a review conclusion suggestion and send the review conclusion suggestion to the members for the cybersecurity review mechanism and the relevant authorities for their comments. These authorities shall issue a written reply within 15 business days from the receipt of the review conclusion suggestion. If the Cybersecurity Review Office and these authorities reach a consensus, then the Cybersecurity Review Office shall inform the operator in writing, otherwise, the case will go through a special review procedure. The special review procedure should be completed within 90 business days, or longer for complicated cases.

In the meantime, the PRC regulatory authorities have also enhanced the supervision and regulation on cross-border data transmission. For example, on July 7, 2022, the Measures for the Security Assessment of Cross-border Data Transmission, which came into effect on September 1, 2022. According to these measures, data processors shall be subject to security assessment conducted by the CAC prior to any cross-border transfer of data if the transfer involves (i) important data; (ii) personal information transferred overseas by operators of critical information infrastructure or a data processor that has processed personal data of more than one million persons; (iii) personal information transferred overseas by a data processor who has already provided personal data of 100,000 persons or sensitive personal data of 10,000 persons overseas since January 1 of last year; or (iv) other circumstances as requested by the CAC. According to the official interpretation of the CAC, the Measures for the Security Assessment of Cross-border Data Transmission cover (1) overseas transmission and storage by data processors of data generated during PRC domestic operations, and (2) access to or use of the data collected and generated by data processors and stored in the PRC by overseas institutions, organizations or individuals. Furthermore, any cross-border data transfer activities conducted in violation of the Measures for the Security Assessment of Cross-border Data Transmission before the effectiveness of these measures are required to be rectified by March 2023. As these measures came into effect recently, substantial uncertainties still exist with respect to the interpretation and implementation of these measures in practice and how they will affect our business operation and the value of our securities.

 

89


Table of Contents

Regulation Related to Intellectual Property

Patent

Patents in the PRC are principally protected under the PRC Patent Law, which was initially promulgated by the SCNPC in 1984 and was most recently amended in 2008. A patent is valid for twenty years in the case of an invention and ten years in the case of utility models and designs.

Copyright

Copyrights in the PRC, including software copyrights, is principally protected under the PRC Copyright Law, which took effect in 1991 and was most recently amended in November 2020 and other related rules and regulations. Under the PRC Copyright Law, the term of protection for software copyrights is 50 years. The Regulation on the Protection of the Right to Communicate Works to the Public over Information Networks, as most recently amended on January 30, 2013, provides specific rules on fair use, statutory license, and a safe harbor for use of copyrights and copyright management technology and specifies the liabilities of various entities for violations, including copyright holders, libraries and Internet service providers.

Trademark

Registered trademarks are protected under the PRC Trademark Law, which was adopted by the SCNPC in 1982 and most recently amended in 2019, as well as the Implementation Regulations of the PRC Trademark Law adopted by the State Council in 2002 and most recently amended in 2014 and other related rules and regulations. The State Intellectual Property Office, formerly known as the Trademark Office of the State Administration for Industry and Commerce, handles trademark registrations and grants a protection term of ten years to registered trademarks and the term may be renewed for another ten-year period upon request by the trademark owner.

Domain Name

Domain names are protected under the Administrative Measures on Internet Domain Names promulgated by the MIIT on August 24, 2017 and effective since November 1, 2017. Domain name registrations are handled through domain name service agencies established under the relevant regulations, and applicants become domain name holders upon successful registration.

Regulation Related to Employment, Social Insurance and Housing Fund

Pursuant to the PRC Labor Law, which was promulgated in 1994 and most recently amended in 2018, and the PRC Labor Contract Law, which was promulgated on June 29, 2007 and amended on December 28, 2012, employers must execute written labor contracts with full-time employees. All employers must comply with local minimum wage standards. Violations of the PRC Labor Contract Law and the PRC Labor Law may result in the imposition of fines and other administrative and criminal liability in the case of serious violations.

In addition, according to the PRC Social Insurance Law implemented on July 1, 2011 and most recently amended on December 29, 2018 and the Regulations on the Administration of Housing Funds, which was promulgated by the State Council in 1999 and most recently amended in 2019, employers in China must provide employees with welfare schemes covering pension insurance, unemployment insurance, maternity insurance, work-related injury insurance, and medical insurance and housing funds.

 

90


Table of Contents

Regulation Related to Foreign Exchange and Dividend Distribution

Regulation on Foreign Currency Exchange

The principal regulations governing foreign currency exchange in China are the Foreign Exchange Administration Regulations, as most recently amended in 2008. Under PRC foreign exchange regulations, payments of current account items, such as profit distributions, interest payments and trade and service-related foreign exchange transactions, can be made in foreign currencies without prior approval from the State Administration of Foreign Exchange, or SAFE, by complying with certain procedural requirements. By contrast, approval from or registration with appropriate government authorities is required where RMB is to be converted into foreign currency and remitted out of China to pay capital account items, such as direct investments, repayment of foreign currency-denominated loans, repatriation of investments and investments in securities outside of China.

In 2012, SAFE promulgated the Circular of Further Improving and Adjusting Foreign Exchange Administration Policies on Foreign Direct Investment, or Circular 59, which substantially amends and simplifies the previous foreign exchange procedure. Pursuant to Circular 59, the opening and deposit of various special purpose foreign exchange accounts, such as pre-establishment expenses accounts, foreign exchange capital accounts and guarantee accounts, the reinvestment of RMB proceeds derived by foreign investors in the PRC, and remittance of foreign exchange profits and dividends by a foreign-invested enterprise to its foreign shareholders no longer require the approval or verification of SAFE, and multiple capital accounts for the same entity may be opened in different provinces, which was not possible previously. In 2013, SAFE promulgated the Notice on Promulgation of the Provisions on Foreign Exchange Control on Direct Investments in China by Foreign Investors and Supporting Documents, which specified that the administration by SAFE or its local branches over direct investment by foreign investors in the PRC must be conducted by way of registration and banks must process foreign exchange business relating to the direct investment in the PRC based on the registration information provided by SAFE and its branches. In February 2015, SAFE promulgated the Notice on Further Simplifying and Improving the Administration of the Foreign Exchange Concerning Direct Investment, or SAFE Notice 13. Instead of applying for approvals regarding foreign exchange registrations of foreign direct investment and overseas direct investment from SAFE, entities and individuals may apply for such foreign exchange registrations from qualified banks. The qualified banks, under the supervision of SAFE, may directly review the applications, conduct the registration and perform statistical monitoring and reporting responsibilities.

In March 2015, SAFE promulgated the Circular of the SAFE on Reforming the Management Approach regarding the Settlement of Foreign Capital of Foreign-invested Enterprise, or Circular 19, which expands a pilot reform of the administration of the settlement of the foreign exchange capitals of foreign-invested enterprises nationwide. Circular 19 allows all foreign-invested enterprises established in the PRC to settle their foreign exchange capital on a discretionary basis according to the actual needs of their business operation, provides the procedures for foreign invested companies to use RMB converted from foreign currency-denominated capital for equity investments and removes certain other restrictions under previous rules and regulations. However, Circular 19 continues to prohibit foreign-invested enterprises from, among other things, using RMB funds converted from their foreign exchange capital for expenditure beyond their business scope and providing entrusted loans or repaying loans between non-financial enterprises. SAFE promulgated the Notice of the State Administration of Foreign Exchange on Reforming and Standardizing the Foreign Exchange Settlement Management Policy of Capital Account, or Circular 16, effective in June 2016, which reiterates some of the rules set forth in Circular 19. Circular 16 provides that discretionary foreign exchange settlement applies to foreign exchange capital, foreign debt offering proceeds and remitted foreign listing proceeds, and the corresponding RMB capital converted from foreign exchange may be used to extend loans to related parties or repay inter-company loans (including advances by third parties). However, there are substantial uncertainties with respect to Circular 16’s interpretation and implementation in practice.

 

91


Table of Contents

In January 2017, SAFE promulgated the Circular on Further Improving Reform of Foreign Exchange Administration and Optimizing Genuineness and Compliance Verification, or Circular 3, which stipulates several capital control measures with respect to the outbound remittance of profits from domestic entities to offshore entities, including (i) banks must check whether the transaction is genuine by reviewing board resolutions regarding profit distribution, original copies of tax filing records and audited financial statements and stamp with the outward remittance sum and date on the original copies of tax filing records, and (ii) domestic entities must retain income to account for previous years’ losses before remitting any profits. Moreover, pursuant to Circular 3, domestic entities must explain in detail the sources of capital and how the capital will be used, and provide board resolutions, contracts and other proof as a part of the registration procedure for outbound investment.

On October 23, 2019, SAFE issued Circular of the State Administration of Foreign Exchange on Further Promoting the Facilitation of Cross-border Trade and Investment, or the Circular 28, which took effect on the same day. Circular 28 allows non-investment foreign-invested enterprises to use their capital funds to make equity investments in China, with genuine investment projects and in compliance with effective foreign investment restrictions and other applicable laws. However, as the Circular 28 was newly issued, there are still substantial uncertainties as to its interpretation and implementations in practice.

Regulation on Dividend Distribution

The principal regulations governing dividends distributions by companies include the PRC Company Law, the Foreign Invested Enterprise Law and its implementing rules. Under these laws and regulations, both domestic companies and foreign-invested companies in the PRC are required to set aside as general reserves at least 10% of their after-tax profit, until the cumulative amount of their reserves reaches 50% of their registered capital unless the laws and regulations regarding foreign investment provide otherwise. PRC companies are not permitted to distribute any profits until any losses from prior fiscal years have been offset. Profits retained from prior fiscal years may be distributed together with distributable profits from the current fiscal year.

Regulation on Foreign Exchange Registration of Overseas Investment by PRC Residents

In 2014, SAFE issued the SAFE Circular on Relevant Issues Relating to Domestic Resident’s Investment and Financing and Roundtrip Investment through Special Purpose Vehicles, or SAFE Circular 37. SAFE Circular 37 regulates foreign exchange matters in relation to the use of special purpose vehicles by PRC residents or entities to seek offshore investment and financing or conduct round trip investment in China. Under SAFE Circular 37, a “special purpose vehicle” refers to an offshore entity established or controlled, directly or indirectly, by PRC residents or entities for the purpose of seeking offshore financing or making offshore investment, using legitimate onshore or offshore assets or interests, while “round trip investment” refers to direct investment in China by PRC residents or entities through special purpose vehicles, namely, establishing foreign-invested enterprises to obtain ownership, control rights and management rights. SAFE Circular 37 provides that, before making a contribution into a special purpose vehicle, PRC residents or entities are required to complete foreign exchange registration with SAFE or its local branch.

In 2015, the SAFE Notice 13 amended SAFE Circular 37 by requiring PRC residents or entities to register with qualified banks rather than SAFE or its local branch in connection with their establishment or control of an offshore entity established for the purpose of overseas investment or financing. PRC residents or entities who had contributed legitimate onshore or offshore interests or assets to special purpose vehicles but had not registered as required before the implementation of the SAFE Circular 37 must register their ownership interests or control in the special purpose vehicles with qualified banks. An amendment to the registration is required if there is a material change with respect to the special purpose vehicle registered, such as any change of basic information (including change of the PRC residents, name and operation term), increases or decreases in investment amount, transfers or exchanges of shares, and mergers or divisions. Failure to comply with the registration procedures set forth in SAFE Circular 37 and the subsequent notice, or making misrepresentations or failing to disclose the control of the foreign-invested enterprise that is established through round-trip investment, may result in restrictions being imposed on the foreign exchange activities of the relevant foreign-invested enterprise, including payment of dividends and other distributions, such as proceeds from any reduction in capital, share transfer or liquidation, to its offshore parent or affiliate, and the capital inflow from the offshore parent, and may also subject relevant PRC residents or entities to penalties under PRC foreign exchange administration regulations.

 

92


Table of Contents

Regulation Related to Stock Incentive Plans

In February 2012, SAFE promulgated the Notice on Foreign Exchange Administration of PRC Residents Participating in Share Incentive Plans of Offshore Listed Companies, or the Stock Option Rules, replacing the previous rules issued by SAFE in March 2007. Under the Stock Option Rules and other relevant rules and regulations, domestic individuals, which means the PRC residents and non-PRC citizens residing in China for a continuous period of not less than one year, subject to a few exceptions, who participate in a stock incentive plan in an overseas publicly-listed company are required to register with SAFE or its local branches and complete certain other procedures. Participants of a stock incentive plan who are PRC residents must retain a qualified PRC agent, which could be a PRC subsidiary of the overseas publicly-listed company or another qualified institution selected by the PRC subsidiary, to conduct the SAFE registration and other procedures with respect to the stock incentive plan on behalf of its participants. The participants must also retain an overseas entrusted institution to handle matters in connection with their exercise of stock options, the purchase and sale of corresponding stocks or interests and fund transfers. In addition, the PRC agent is required to amend the SAFE registration with respect to the stock incentive plan if there is any material change to the stock incentive plan, the PRC agent or the overseas entrusted institution or other material changes. The PRC agents must, on behalf of the PRC residents who have the right to exercise the employee share options, apply to SAFE or its local branches for an annual quota for the payment of foreign currencies in connection with the PRC residents’ exercise of the employee share options. The foreign exchange proceeds received by the PRC residents from the sale of shares under the stock incentive plans granted and dividends distributed by the overseas listed companies must be remitted into the bank accounts in the PRC opened by the PRC agents before distribution to such PRC residents. In addition, SAFE Circular 37 provides that PRC residents who participate in a share incentive plan of an overseas unlisted special purpose company may register with SAFE or its local branches before exercising rights.

Regulation Related to Tax

Enterprise Income Tax

Under the Enterprise Income Tax Law of the PRC, or the EIT Law, which became effective on January 1, 2008 and was most recently amended on December 29, 2018, and its implementing rules, enterprises are classified as resident enterprises and non-resident enterprises. PRC resident enterprises typically pay an enterprise income tax at the rate of 25% while non-PRC resident enterprises without any branches in the PRC should pay an enterprise income tax in connection with their income from the PRC at the tax rate of 10%. An enterprise established outside of the PRC with its “de facto management body” located within the PRC is considered a “resident enterprise,” meaning that it can be treated in a manner similar to a PRC domestic enterprise for enterprise income tax purposes. The implementing rules of the EIT Law define a de facto management body as a managing body that in practice exercises “substantial and overall management and control over the production and operations, personnel, accounting, and properties” of the enterprise. Enterprises qualified as “High and New Technology Enterprises” are entitled to a 15% enterprise income tax rate rather than the 25% uniform statutory tax rate.

 

93


Table of Contents

The EIT Law and its implementation rules provide that an income tax rate of 10% should normally be applicable to dividends payable to investors that are “non-resident enterprises,” and gains derived by such investors, which (a) do not have an establishment or place of business in the PRC or (b) have an establishment or place of business in the PRC, but the relevant income is not effectively connected with the establishment or place of business to the extent such dividends and gains are derived from sources within the PRC. Such income tax on the dividends may be reduced pursuant to a tax treaty between China and other jurisdictions. Pursuant to the Arrangement between the Mainland of China and the Hong Kong Special Administrative Region for the Avoidance of Double Taxation and the Prevention of Fiscal Evasion with respect to Taxes on Income, or the Double Tax Avoidance Arrangement, and other applicable PRC laws, if a Hong Kong resident enterprise is determined by the competent PRC tax authority to have satisfied the relevant conditions and requirements under such Double Tax Avoidance Arrangement and other applicable laws, the 10% withholding tax on the dividends the Hong Kong resident enterprise receives from a PRC resident enterprise may be reduced to 5% upon receiving approval from the in-charge tax authority. However, based on the Notice on Certain Issues with Respect to the Enforcement of Dividend Provisions in Tax Treaties issued on February 20, 2009 by the SAT, if the relevant PRC tax authorities determine, in their discretion, that a company benefits from such reduced income tax rate due to a structure or arrangement that is primarily tax-driven, such PRC tax authorities may adjust the preferential tax treatment; and based on the Announcement on Relevant Issues Concerning the “Beneficial Owners” in Tax Treaties issued on February 3, 2018 by the SAT and effective from April 1, 2018, comprehensive analysis based on the stipulated factor therein and actual circumstances shall be adopted when recognizing the “beneficial owner” and agents and designated wire beneficiaries are specifically excluded from being recognized as “beneficial owners”.

Value-added Tax

Pursuant to the Provisional Regulations on Value-Added Tax of the PRC and its implementation regulations, unless otherwise stipulated by relevant laws and regulations, any entity or individual engaged in the sales of goods, provision of processing, repairs and replacement services and importation of goods into China is generally required to pay a value-added tax, or VAT, for revenues generated from sales of products, while qualified input VAT paid on taxable purchases can be offset against such output VAT.

VAT of a rate of 6% applies to revenue derived from the provision of some modern services. Certain small taxpayers under PRC law are subject to reduced value-added tax at a rate of 3%.

On April 4, 2018, the MOF and the SAT issued the Notice on Adjustment of VAT Rates, which took effect on May 1, 2018 and provides that the taxable goods previously subject to VAT rates of 17% and 11% respectively are subject to lower VAT rates of 16% and 10% respectively starting from May 1, 2018. Furthermore, according to the Announcement on Relevant Policies for Deepening Value-added Tax Reform jointly promulgated by the MOF, the SAT and the General Administration of Customs, which became effective on April 1, 2019, the taxable goods previously subject to VAT rates of 16% and 10% respectively become subject to lower VAT rates of 13% and 9% respectively starting from April 1, 2019.

Furthermore, on December 30, 2022, the NPC released the draft version of the Value Added Tax Law of the People’s Republic of China, or the Draft VAT Law. If passed, the Draft VAT Law will consolidate China’s current VAT regulations into one overarching piece of legislation. The Draft VAT Law was released only for soliciting public comments at this stage and thus substantial uncertainties exist with respect to the enactment timetable, final content, interpretation and implementation.

M&A Rules and Overseas Listings

On August 8, 2006, six PRC regulatory agencies, including the China Securities Regulatory Commission, or the CSRC, adopted the Regulations on Mergers of Domestic Enterprises by Foreign Investors, or the M&A Rules, which became effective on September 8, 2006 and was amended on June 22, 2009. Foreign investors shall comply with the M&A Rules when they purchase equity interests of a domestic company or subscribe the increased capital of a domestic company, and thus changing the nature of the domestic company into a foreign-invested enterprise; or when the foreign investors establish a foreign-invested enterprise in the PRC, purchase the assets of a domestic company and operate the assets; or when the foreign investors purchase the asset of a domestic company, establish a foreign-invested enterprise by injecting such assets and operate the assets. The M&A Rules purport, among other things, to require offshore special purpose vehicles formed for overseas listing purposes through acquisitions of PRC domestic companies and controlled by PRC companies or individuals, to obtain the approval of the CSRC prior to publicly listing their securities on an overseas stock exchange.

 

 

94


Table of Contents

Furthermore, certain PRC regulatory authorities issued Opinions on Strictly Cracking Down on Illegal Securities Activities, which were available to the public on July 6, 2021 and emphasized the need to strengthen the administration over illegal securities activities and the supervision on overseas listings by China-based companies, and proposed to take effective measures, such as promoting the construction of relevant regulatory systems to deal with the risks and incidents faced by China-based overseas-listed companies, and provided that the special provisions of the State Council on overseas offering and listing by those companies limited by shares will be revised and therefore the duties of domestic industry competent authorities and regulatory authorities will be clarified.

On February 17, 2023, the CSRC promulgated the Overseas Listing Trial Measures, and relevant five guidelines on the application of Regulatory Rules, which took effect from March 31, 2023, requiring Chinese domestic companies’ overseas securities offerings or listings be filed with the CSRC. The Overseas Listing Trial Measures clarify the scope of overseas offerings or listings by Chinese domestic companies which are subject to the filing and reporting requirements thereunder, and provide, among others, that Chinese domestic companies that have already directly or indirectly offered and listed securities in overseas markets prior to the effectiveness of the Overseas Listing Trial Measures shall fulfil their filing obligations and report relevant information to the CSRC within three working days after conducting a follow-on securities offering on the same overseas market, and follow the relevant reporting requirements within three working days upon the occurrence and public disclosure of any specified circumstances provided thereunder, including (i) change of control; (ii) investigations or sanctions imposed by overseas securities regulatory agencies or other relevant competent authorities; (iii) change of listing status or transfer of listing segment; (iv) voluntary or mandatory delisting. In addition, where the main business of an issuer undergoes material change after overseas offering and listing, and is therefore beyond the scope of business stated in the filing documents, such issuer shall follow the relevant reporting requirements within three working days after occurrence of the changes. For violations of these provisions or measures, the competent Chinese authorities may impose administrative regulatory measures, such as orders for correction, warnings, fines, and may pursue legal liability in accordance with law.

Furthermore, on February 24, 2023, the CSRC, together with certain other PRC governmental authorities, promulgated the Provisions on Strengthening Confidentiality and Archives Administration of Overseas Securities Offering and Listing by Domestic Companies (“Revised Confidentiality and Archives Administration Provisions”), which came into effect on March 31, 2023. According to the Revised Confidentiality and Archives Administration Provisions, Chinese companies that directly or indirectly conduct overseas offerings and listings, shall strictly abide by the relevant laws and regulations on confidentiality when providing or publicly disclosing, either directly or through their overseas listed entities, documents and materials to securities service providers such as securities companies and accounting firms or overseas regulators in the process of their overseas offering and listing. In the event such documents or materials contain state secrets or working secrets of government agencies, the Chinese companies shall first obtain approval from competent authorities according to law, and file with the secrecy administrative department at the same level with the approving authority; in the event that such documents or materials, if divulged, will jeopardize national security or public interest, the Chinese companies shall strictly fulfill relevant procedures stipulated by applicable national regulations. The Chinese companies shall also provide a written statement of the specific state secrets and sensitive information provided when providing documents and materials to securities companies and securities service providers, and the securities companies and securities service providers shall properly retain such written statements for inspection. According to the Revised Confidentiality and Archives Administration Provisions, where overseas securities regulators or relevant competent authorities request to inspect, investigate or collect evidence from Chinese domestic companies concerning their overseas offering and listing or their securities companies and securities service providers that undertake securities business for such Chinese domestic companies, such inspection, investigation and evidence collection must be conducted under the cross-border regulatory cooperation mechanism, and the CSRC or competent authorities of the Chinese government will provide necessary assistance pursuant to bilateral and multilateral cooperation mechanism.

 

95


Table of Contents

C. Organizational Structure

The following diagram illustrates our corporate structure as of December 31, 2022. Certain entities that are immaterial to our results of operations, business and financial condition are omitted. Except as otherwise specified, equity interests depicted in this diagram are held as to 100%.

 

LOGO

 

(1)

Investors in our Class A ordinary shares and ADSs are purchasing equity interest in XPeng Inc.

(2)

Includes (i) 131 subsidiaries that are wholly-owned by Guangzhou Chengxing Zhidong Automotive Technology Co., Ltd., or Chengxing Zhidong, (ii) four subsidiaries and three limited partnerships of which a majority equity interest is held by Chengxing Zhidong, and (iii) Zhaoqing Xiaopeng New Energy Investment Co., Ltd., or Zhaoqing Xiaopeng New Energy, of which 100% equity interest was held by Chenxing Zhidong as of December 31, 2022. Chengxing Zhidong and its subsidiaries are primarily involved in research and development, manufacturing and selling our Smart EVs and providing after-sales services. In January 2022, we acquired the remaining 50% equity interest in Zhaoqing Xiaopeng New Energy, which has become our wholly-owned subsidiary. Zhaoqing Xiaopeng New Energy holds an Enterprise Investment Project Filing Certificate of Guangdong Province for the Zhaoqing plant and has been listed in Announcement of the Vehicle Manufacturers and Products issued by the MIIT, which enables it to be a qualified manufacturer of EVs.

(3)

Includes (i) ten subsidiaries that are wholly-owned by Guangdong Xiaopeng Automobile Industry Holdings Co., Ltd. and (ii) two subsidiaries, of which 73.8% and 75% equity interest, respectively, is held by Guangdong Xiaopeng Automobile Industry Holdings Co., Ltd. Guangdong Xiaopeng Automobile Industry Holdings Co., Ltd. and its subsidiaries are primarily involved in providing value-added services.

(4)

50% of equity interest in Zhipeng IoV is held by us, and Mr. Heng Xia, our co-founder and president, and Mr. Tao He, our co-founder and senior vice president, hold 40% and 10% of equity interest in Zhipeng IoV, respectively.

 

96


Table of Contents
(5)

50% of equity interest in Yidian Chuxing is held by us, and Mr. Xiaopeng He, our co-founder, chairman and chief executive officer, and Mr. Heng Xia hold 40% and 10% of equity interest in Yidian Chuxing, respectively.

(6)

Xintu Technology is wholly owned by Guangzhou Kuntu Technology Co., Ltd., or Kuntu Technology. The ultimate holding company of Kuntu Technology is Guangzhou Chengpeng Technology Co., Ltd., in which Mr. Heng Xia and Mr. Tao He hold 80% and 20% equity interest, respectively.

(7)

Mr. Tao He, our co-founder and senior vice president, and his spouse, respectively holds 50.0% and 50.0% of equity interests in Guangzhou Xuetao, which wholly owns GIIA.

Contractual Arrangements with the Group VIEs and Their Shareholders

XPeng Inc. is a Cayman Islands holding company, and the Group’s operations are primarily conducted by its subsidiaries in China and through contractual arrangements with the Group VIEs. Under the PRC laws and regulations, the provision of value-added telecommunication service in the PRC is subject to foreign investment restrictions and license requirements. Therefore, we operate such business in China through Zhipeng IoV and Yidian Chuxing. Under the PRC laws and regulations, the operation of land surface mobile surveying and preparation of true three-dimensional maps and navigation electronic maps is subject to foreign investment prohibitions and license requirements. Therefore, we operated such business in China through Xintu Technology and its subsidiary, which is Jiangsu Zhipeng Kongjian Information Technology Co., Ltd., or Zhipeng Kongjian (formerly known as Jiangsu Zhitu Technology Co., Ltd.). Under the PRC laws and regulations, the provision of insurance agency service in the PRC is subject to foreign investment restrictions and license requirements. Therefore, we operate such business in China through GIIA.

Currently, the Group VIEs are (i) Guangzhou Zhipeng IoV Technology Co., Ltd., or Zhipeng IoV, which is primarily engaged in the business of development and the operation of an Internet of Vehicles (IoV) network involving the XPENG App; (ii) Guangzhou Yidian Zhihui Chuxing Technology Co., Ltd., or Yidian Chuxing, which is primarily engaged in the business of provision of online-hailing services through online platform including the Youpeng Chuxing App. Zhipeng IoV and Yidian Chuxing enables the Group to operate mobile apps, which enables us to offer a convenient customer experience; and (iii) Guangzhou Xintu Technology Co., Ltd., or Xintu Technology. Zhipeng Kongjian, which is Xintu Techology’s wholly-owned subsidiary, primarily engaged in the operation of land surface mobile surveying and preparation of true three-dimensional maps and navigation electronic maps and is in the process of renewing the Surveying and Mapping Qualification Certificate. After the Surveying and Mapping Qualification Certificate is renewed, we plan to develop mapping and navigation solutions that will improve customers’ driving experience; and (iv) Guangdong Intelligent Insurance Agency Co., Ltd., or GIIA, which is primarily engaged in the business of providing insurance agency services.

We have entered into a series of contractual arrangements with each of Zhipeng IoV, Yidian Chuxing and Xintu Technology, such Group VIEs and the respective affiliate shareholders of such Group VIEs, as described in more details below, including (i) power of attorney agreements, equity interest pledge agreements and loan agreements, which provide us with effective control over such Group VIEs; (ii) exclusive service agreements, which allow us to receive substantially all of the economic benefits from such Group VIEs; and (iii) exclusive option agreements, which provide us with exclusive options to purchase all or part of the equity interests in or all or part of the assets of or inject registered capital into such Group VIEs when and to the extent permitted by PRC law.

We have also entered into an agreement with Guangzhou Xuetao, the sole shareholder of GIIA, Mr. Tao He, our co-founder and senior vice president, and his spouse, that irrevocably authorized us to exercise all the management rights over GIIA, including the shareholder’s voting rights regarding the operation and management of GIIA. We are also entitled to purchase all or a portion of the equity interest in GIIA as provided in the agreement.

 

97


Table of Contents

As a result of these contractual arrangements, we are the primary beneficiary of the Group VIEs for accounting purposes. We have consolidated their financial results in our consolidated financial statements. We primarily operate our business through our subsidiaries in China, and the Group VIEs do not have a material contribution to the Group’s results of operations and the Group VIEs do not support material revenues reported within other subsidiaries of our company.

In the opinion of Fangda Partners, our PRC legal counsel:

 

   

the ownership structures of Xiaopeng Technology, Xiaopeng Chuxing, Xiaopeng Motors Sales and each of the Group VIEs in China do not and will not violate any applicable PRC law, regulation, or rule currently in effect; and

 

   

the contractual arrangements among Xiaopeng Technology, Xiaopeng Chuxing, Xiaopeng Motors Sales, each of the Group VIEs and their shareholders governed by PRC laws are valid, binding and enforceable in accordance with their terms and applicable PRC laws, rules, and regulations currently in effect, and will not violate any applicable PRC law, regulation, or rule currently in effect.

However, there are substantial uncertainties regarding the interpretation and application of current or future PRC laws and regulations related to the contractual arrangements. We have been further advised by our PRC legal counsel that if the PRC government finds that the agreements that establish the structure for operating our business do not comply with PRC government restrictions on foreign investment in the aforesaid business we engage in, we could be subject to severe penalties including being prohibited from continuing operations. See “Item 3. Key Information—D. Risk Factors—Risks Relating to Our Corporate Structure.”

All the agreements under our contractual arrangements are governed by PRC laws and provide for the resolution of disputes through arbitration or court proceedings in China. For additional information, see “Item 3. Key Information—D. Risk Factors—Risks Relating to Our Corporate Structure—We rely on contractual arrangements with the Group VIEs and their respective affiliate shareholders to operate certain businesses that do not have and are not expected in the foreseeable future to have material revenue contributions to the Group. Such contractual arrangements may not be as effective as direct ownership in providing operational control and otherwise have a material adverse effect as to our business.”

The following is a summary of the currently effective contractual arrangements by and among (i) Xiaopeng Technology, Zhipeng IoV and its individual shareholders, (ii) Xiaopeng Chuxing, Yidian Chuxing and its individual shareholders, (iii) Xiaopeng Technology, Xintu Technology and its shareholder and (iv) Xiaopeng Motors Sales Co., Ltd., or Xiaopeng Motors Sales, Guangzhou Xuetao and its individual shareholders.

Contractual Arrangements with Zhipeng IoV and its individual shareholders

Exclusive Service Agreement

Under the exclusive service agreement executed in September 2021, Zhipeng IoV appoints Xiaopeng Technology as its exclusive services provider to provide Zhipeng IoV with services related to Zhipeng IoV’s business during the term of the exclusive service agreement. In consideration of the services provided by Xiaopeng Technology, Zhipeng IoV shall pay Xiaopeng Technology annual fees, which should be mutually agreed by both parties and can be adjusted according to Xiaopeng Technology’s suggestion to the extent permitted by PRC law. Unless terminated in accordance with the provisions of the exclusive service agreement or terminated in writing by Xiaopeng Technology, the exclusive service agreement shall remain effective for 20 years from September 6, 2021, and can be automatically renewed for one year every sequent year unless otherwise terminated in accordance with the terms of the exclusive service agreement or by a written notice served by Xiaopeng Technology. The exclusive service agreement also provides that Xiaopeng Technology has the exclusive proprietary rights in any and all intellectual property rights which are developed by Zhipeng IoV at the request of Xiaopeng Technology or are developed by the parties jointly. Our directors consider that the above arrangements will ensure the economic benefits generated from the operations of Zhipeng IoV will flow to Xiaopeng Technology and hence, our company as a whole.

 

98


Table of Contents

Loan Agreement

Pursuant to the loan agreement executed in September 2021, Xiaopeng Technology has provided the individual shareholders of Zhipeng IoV with a loan in the aggregate amount of RMB5.0 million to fund business activities as permitted by Xiaopeng Technology. The individual shareholders agree that the proceeds from the transfer of the equity interest of the individual shareholders in Zhipeng IoV, pursuant to the exercise of the right to acquire such equity interest by Xiaopeng Technology under the exclusive option agreement, may be used by the individual shareholders to repay the loan to the extent permitted under PRC law. The loan agreement will remain effective until the earlier of (i) 20 years after the execution date of the loan agreement, (ii) the expiry date of Xiaopeng Technology’s licensed operating period; and (iii) the expiry date of Zhipeng IoV’s licensed operating period. During the term of loan agreement, Xiaopeng Technology has the right, at its sole and absolute discretion, to accelerate maturity of loan at any time.

Equity Interest Pledge Agreement

Pursuant to the equity interest pledge agreement executed in September 2021, each individual shareholder of Zhipeng IoV, has pledged all of such shareholder’s equity interest in Zhipeng IoV as a security interest, as applicable, to respectively guarantee Zhipeng IoV and its individual shareholders’ performance of their obligations under the relevant contractual arrangement, which include the exclusive service agreement, exclusive option agreement, power of attorney and loan agreement. If Zhipeng IoV or any of its individual shareholders breaches their contractual obligations under these agreements, Xiaopeng Technology, as pledgee, will be entitled to certain rights regarding the pledged equity interests. In the event of such breaches, upon giving written notice to Zhipeng IoV’s individual shareholders, Xiaopeng Technology to the extent permitted by PRC laws may exercise the right to enforce the pledge, which is being paid in priority with the equity interest of Zhipeng IoV from the proceeds from auction or sale of the equity interest. Each of the individual shareholders of Zhipeng IoV agrees that, during the term of the equity interest pledge agreements, such shareholder shall not transfer the equity interest, place or permit the existence of any security interest or other encumbrance on the equity interest or any portion thereof, without the prior written consent of Xiaopeng Technology. Zhipeng IoV’s individual shareholders may receive dividends distributed on the equity interest only with prior consent of Xiaopeng Technology. The equity interest pledge agreements remain effective until all obligations under the relevant contractual agreements have been fully performed or all secured indebtedness have been fully paid, whichever is later.

The equity pledge under the equity interest pledge agreement takes effect upon the completion of registration with the relevant PRC government authority. The registration of the equity interest pledge as required by the relevant laws and regulations has been completed in accordance with PRC laws.

Power of Attorney

Pursuant to the power of attorney executed in September 2021, each individual shareholder of Zhipeng IoV has irrevocably undertaken to appoint Xiaopeng Technology or its designated persons (including but not limited to directors and their successors and liquidators replacing but excluding those non-independent or who may give rise to conflict of interests) to exercise the following rights relating to all equity interests held by the individual shareholders of Zhipeng IoV during the term of the power of attorney: to act on behalf of such shareholder as its exclusive agent and as his attorney-in-fact to exercise such shareholder’s rights in Zhipeng IoV according to the articles of association of Zhipeng IoV, including but not limited to, the rights to (i) convene and participate in individual shareholders’ meeting pursuant to the articles of Zhipeng IoV in the capacity of a proxy of the individual shareholders of Zhipeng IoV; (ii) exercise the voting rights, and adopt resolutions, on matters to be discussed and resolved at individual shareholders’ meetings and the appointment and election of directors, supervisors and other senior management of Zhipeng IoV to be appointed by the individual shareholders, dispose the company assets, amend the articles of Zhipeng IoV and exercise the rights of the individual shareholders in the event of liquidation of Zhipeng IoV; (iii) sign or submit any required document to any company registry or other authorities in the capacity of a proxy of the individual shareholders; (iv) to exercise rights of individual shareholders and any other voting rights of individual shareholders under the relevant PRC laws and regulations and the articles of associations of Zhipeng IoV, as amended; (v) subject to (ii), to sign and execute any related documents including but not limited to share transfer agreement, asset transfer agreement and individual shareholders resolutions when there is a transfer of shareholding in Zhipeng IoV by the individual shareholders in accordance with exclusive option agreement, assets transfer, capital reduction or capital increase in Zhipeng IoV; and (vii) to instruct the directors and senior officers to act in accordance with the instruction of Xiaopeng Technology and its designated persons.

 

99


Table of Contents

Subject to other terms in the power of attorney, the power of attorney shall remain effective for 20 years from September 6, 2021, and can be automatically renewed for one year every sequent year. The power of attorney may be terminated by mutual agreement of the relevant parties in writing or when there is a breach of the power of attorney by Zhipeng IoV or its individual shareholders which is not remedied within a reasonable time or 10 days after being requested to remedy the breach.

Exclusive Option Agreement

Pursuant to the exclusive option agreement executed in September 2021, Zhipeng IoV and each of Zhipeng IoV’s individual shareholders have irrevocably granted Xiaopeng Technology an irrevocable and exclusive right to purchase, or designate one or more entities or persons to purchase the equity interests in Zhipeng IoV then held by its individual shareholders, and the assets of Zhipeng IoV, once or at multiple times at any time in part or in whole at Xiaopeng Technology’s sole and absolute discretion to the extent permitted by PRC law. The purchase price for the equity interests in Zhipeng IoV shall equal to the amount of relevant registered capital contributed by the individual shareholders in Zhipeng IoV while the purchase price for the assets of Zhipeng IoV shall equal to the net book value of such assets, and if such amount in each case is lower than the minimum price permitted by PRC law, the minimum price permitted by PRC law shall be the purchase price. This agreement will remain effective until all equity interests of Zhipeng IoV held by its individual shareholders and all of Zhipeng IoV’s assets have been transferred or assigned to Xiaopeng Technology or its designated entities or persons.

Subject to the relevant PRC laws and regulations, each of Zhipeng IoV’s individual shareholders has also undertaken that he will return to Xiaopeng Technology any consideration he receives in the event that Xiaopeng Technology exercises the options under the exclusive option agreement to acquire the equity interests in Zhipeng IoV.

Further, pursuant to the exclusive option agreement, Zhipeng IoV and its individual shareholders have respectively undertaken to perform certain acts or refrain from performing certain other acts unless they have obtained prior approval from Xiaopeng Technology, including but not limited to matters including:

 

  (1)

The individual shareholders shall not transfer or dispose in any manner the exclusive option or grant any security over or create any third party rights over the exclusive option;

 

  (2)

Zhipeng IoV shall not increase or reduce its registered capital, or cause it to merge with other entity;

 

  (3)

Zhipeng IoV shall not dispose of any material assets (other than in its ordinary course of business);

 

  (4)

Zhipeng IoV shall not terminate any material contract or enter into any contract that will conflict with existing material contracts;

 

  (5)

The individual shareholders shall not appoint or remove any director, supervisor or any other officer that should be appointed by them;

 

  (6)

Zhipeng IoV shall not distribute any distributable profit, bonus or dividend;

 

100


Table of Contents
  (7)

Zhipeng IoV shall not take any action (including inaction) that will affect its continued existence or adopt any action that will lead to the possibility of its cessation of business, liquidation or dissolution;

 

  (8)

Zhipeng IoV shall not amend its articles; and

 

  (9)

Zhipeng IoV shall not lend or borrow any fund, provide guarantee or any form of security, or undertake any substantial obligations other than in its ordinary business operation.

Contractual Arrangements with Yidian Chuxing and its individual shareholders

Exclusive Service Agreement

Under the exclusive service agreement executed in September 2021, Yidian Chuxing appoints Xiaopeng Chuxing as its exclusive services provider to provide Yidian Chuxing with services related to Yidian Chuxing’s business during the term of the exclusive service agreement. In consideration of the services provided by Xiaopeng Chuxing, Yidian Chuxing shall pay Xiaopeng Chuxing annual fees, which should be mutually agreed by both parties and can be adjusted according to Xiaopeng Chuxing’s suggestion to the extent permitted by PRC law. Unless terminated in accordance with the provisions of the exclusive service agreement or terminated in writing by Xiaopeng Chuxing, the exclusive service agreement shall remain effective for 20 years, starting from September 10, 2021, and can be automatically renewed for one year every sequent year unless otherwise terminated in accordance with the terms of the exclusive service agreement or by a written notice served by Xiaopeng Chuxing. The exclusive service agreement also provides that Xiaopeng Chuxing has the exclusive proprietary rights in any and all intellectual property rights which are developed by Yidian Chuxing at the request of Xiaopeng Chuxing or are developed by the parties jointly. The above arrangements will ensure the economic benefits generated from the operations of Yidian Chuxing will flow to Xiaopeng Chuxing and hence, our company as a whole.

Loan Agreement

Pursuant to the loan agreement executed in September 2021, Xiaopeng Chuxing has provided the individual shareholders of Yidian Chuxing with a loan in the aggregate amount of RMB5.0 million to fund business activities as permitted by Xiaopeng Chuxing. The individual shareholders agree that the proceeds from the transfer of the equity interest of the individual shareholders in Yidian Chuxing, pursuant to the exercise of the right to acquire such equity interest by Xiaopeng Chuxing under the exclusive option agreement, may be used by the individual shareholders to repay the loan to the extent permitted under PRC law. The loan agreement will remain effective until the earlier of (i) 20 years after the execution date of the loan agreement, (ii) the expiry date of Xiaopeng Chuxing’s licensed operating period; and (iii) the expiry date of Yidian Chuxing’s licensed operating period. During the term of loan agreement, Xiaopeng Chuxing has the right, at its sole and absolute discretion, to accelerate maturity of loan at any time.

Equity Interest Pledge Agreement

Pursuant to the equity interest pledge agreement executed in September 2021, each individual shareholder of Yidian Chuxing, has pledged all of such shareholder’s equity interest in Yidian Chuxing as a security interest, as applicable, to respectively guarantee Yidian Chuxing and its individual shareholders’ performance of their obligations under the relevant contractual arrangement, which include the exclusive service agreement, exclusive option agreement, power of attorney and loan agreement. If Yidian Chuxing or any of its individual shareholders breaches their contractual obligations under these agreements, Xiaopeng Chuxing, as pledgee, will be entitled to certain rights regarding the pledged equity interests. In the event of such breaches, upon giving written notice to Yidian Chuxing’s individual shareholders, Xiaopeng Chuxing to the extent permitted by PRC laws may exercise the right to enforce the pledge, which is being paid in priority with the equity interest of Yidian Chuxing from the proceeds from auction or sale of the equity interest. Each of the individual shareholders of Yidian Chuxing agrees that, during the term of the equity interest pledge agreements, such shareholder shall not transfer the equity interest, place or permit the existence of any security interest or other encumbrance on the equity interest or any portion thereof, without the prior written consent of Xiaopeng Chuxing. Yidian Chuxing’s individual shareholders may receive dividends distributed on the equity interest only with prior consent of Xiaopeng Chuxing. The equity interest pledge agreements remain effective until all obligations under the relevant contractual agreements have been fully performed or all secured indebtedness have been fully paid, whichever is later.

 

101


Table of Contents

The equity pledge under the equity interest pledge agreement takes effect upon the completion of registration with the relevant PRC government authority. The registration of the equity interest pledge as required by the relevant laws and regulations has been completed in accordance with PRC laws.

Power of Attorney

Pursuant to the power of attorney executed in September 2021, each individual shareholder of Yidian Chuxing has irrevocably undertaken to appoint Xiaopeng Chuxing or its designated persons (including but not limited directors and their successors and liquidators replacing but excluding those non-independent or who may give rise to conflict of interests) to exercise the following rights relating to all equity interests held by the individual shareholders of Yidian Chuxing during the term of the power of attorney: to act on behalf of such shareholder as its exclusive agent and as his attorney-in-fact to exercise such shareholder’s rights in Yidian Chuxing according to the articles of association of Yidian Chuxing, including but not limited to, the rights to (i) convene and participate in individual shareholders’ meeting pursuant to the articles of Yidian Chuxing in the capacity of a proxy of the individual shareholders of Yidian Chuxing; (ii) exercise the voting rights, and adopt resolutions, on matters to be discussed and resolved at individual shareholders’ meetings and the appointment and election of directors, supervisors and other senior management of Yidian Chuxing to be appointed by the individual shareholders, dispose the company assets, amend the articles of Yidian Chuxing and exercise the rights of the individual shareholders in the event of liquidation of Yidian Chuxing; (iii) sign or submit any required document, which shall include meeting minutes, to any company registry or other authorities in the capacity of a proxy of the individual shareholders; (iv) to exercise rights of individual shareholders and any other voting rights of individual shareholders under the relevant PRC laws and regulations and the articles of associations of Yidian Chuxing, as amended; (v) subject to (ii), to sign and execute any related documents including but not limited to share transfer agreement, asset transfer agreement and individual shareholders resolutions when there is a transfer of shareholding in Yidian Chuxing by the individual shareholders in accordance with exclusive option agreement, assets transfer, capital reduction or capital increase in Yidian Chuxing; and (vii) to instruct the directors and senior officers to act in accordance with the instruction of Xiaopeng Technology and its designated persons.

Subject to other terms in the power of attorney, the power of attorney shall remain effective for 20 years from September 10, 2021, and can be automatically renewed for one year every sequent year. The power of attorney may be terminated by mutual agreement of the relevant parties in writing or when there is a breach of the power of attorney by Yidian Chuxin or its individual shareholders which is not remedied within a reasonable time or 10 days after being requested to remedy the breach.

Exclusive Option Agreement

Pursuant to the exclusive option agreement executed in September 2021, Yidian Chuxing and each of Yidian Chuxing’s individual shareholders have irrevocably granted Xiaopeng Chuxing an irrevocable and exclusive right to purchase, or designate one or more entities or persons to purchase the equity interests in Yidian Chuxing then held by its individual shareholders, and the assets of Yidian Chuxing, once or at multiple times at any time in part or in whole at Xiaopeng Chuxing’s sole and absolute discretion to the extent permitted by PRC law. The purchase price for the equity interests shall equal to the amount of the relevant registered capital contributed by the individual shareholders in Yidian Chuxing while the purchase price for the assets of Yidian Chuxing shall equal to the net book value of such assets, and if such amount in each case is lower than the minimum price permitted by PRC law, the minimum price permitted by PRC law shall be the purchase price. This agreement will remain effective until all equity interests of Yidian Chuxing held by its individual shareholders and all of Yidian Chuxing’s assets have been transferred or assigned to Xiaopeng Chuxing or its designated entities or persons.

 

102


Table of Contents

Subject to the relevant PRC laws and regulations, each of Yidian Chuxing’s individual shareholders has also undertaken that he will return to Xiaopeng Chuxing any consideration he receives in the event that Xiaopeng Chuxing exercises the options under the exclusive option agreement to acquire the equity interests in Yidian Chuxing.

Further, pursuant to the exclusive option agreement, Yidian Chuxing and its individual shareholders have respectively undertaken to perform certain acts or refrain from performing certain other acts unless they have obtained prior approval from Xiaopeng Chuxing, including but not limited to matters including:

 

  (1)

The individual shareholders shall not transfer or dispose in any manner the exclusive option or grant any security over or create any third party rights over the exclusive option;

 

  (2)

Yidian Chuxing shall not increase or reduce the registered capital of the Company, or cause the Company to merge with other entity;

 

  (3)

Yidian Chuxing shall not dispose of any material assets (other than in its ordinary course of business);

 

  (4)

Yidian Chuxing shall not terminate any material contract or enter into any contract that will conflict with existing material contracts;

 

  (5)

The individual shareholders shall not appoint or remove any director, supervisor or any other officer that should be appointed by them;

 

  (6)

Yidian Chuxing shall not distribute any distributable profit, bonus or dividend;

 

  (7)

Yidian Chuxing shall not take any action (including inaction) that will affect its continued existence or adopt any action that will lead to the possibility of its cessation of business, liquidation or dissolution;

 

  (8)

Yidian Chuxing shall not amend its articles; and

 

  (9)

Yidian Chuxing shall not lend or borrow any fund, provide guarantee or any form of security, or undertake any substantial obligations other than in its ordinary business operation.

Contractual Arrangements with Xintu Technology and Its Shareholder

Exclusive Service Agreement

Under the exclusive service agreement executed in August 2021, Xintu Technology appoints Xiaopeng Technology as its exclusive services provider to provide Xintu Technology with services related to Xintu Technology’s business during the term of the exclusive service agreement. In consideration of the services provided by Xiaopeng Technology, Xintu Technology shall pay Xiaopeng Technology annual fees, which should be mutually agreed by both parties and can be adjusted according to Xiaopeng Technology’s suggestion to the extent permitted by PRC law. Unless terminated in accordance with the provisions of the exclusive service agreement or terminated in writing by Xiaopeng Technology, the exclusive service agreement shall remain effective for 20 years from August 12, 2021, and can be automatically renewed for one year every sequent year unless otherwise terminated by a written notice served by Xiaopeng Technology. The exclusive service agreement also provides that Xiaopeng Technology has the exclusive proprietary rights in any and all intellectual property rights which are developed by Xintu Technology at the request of Xiaopeng Technology or are developed by the parties jointly. Our directors consider that the above arrangements will ensure the economic benefits generated from the operations of Xintu Technology will flow to Xiaopeng Technology and hence, our company as a whole.

 

103


Table of Contents

Loan Agreement

Pursuant to the loan agreement executed in August 2021, Xiaopeng Technology should provide the shareholder of Xintu Technology with a loan in the aggregate amount of RMB2.0 million to fund business activities as permitted by Xiaopeng Technology. The shareholder agrees that the proceeds from the transfer of the equity interest of the shareholder in Xintu Technology, pursuant to the exercise of the right to acquire such equity interest by Xiaopeng Technology under the exclusive option agreement, may be used by the shareholder to repay the loan to the extent permitted under PRC law. The loan agreement will remain effective until the earlier of (i) 20 years after the execution date of the loan agreement, (ii) the expiry date of Xiaopeng Technology’s licensed operating period; and (iii) the expiry date of Xintu Technology’s licensed operating period. During the term of loan agreement, Xiaopeng Technology has the right, at its sole and absolute discretion, to accelerate maturity of loan at any time.

Equity Interest Pledge Agreement

Pursuant to the equity interest pledge agreement executed in August 2021, the shareholder of Xintu Technology has pledged all of its equity interest in Xintu Technology as a security interest, as applicable, to respectively guarantee Xintu Technology and its shareholder’s performance of their obligations under the relevant contractual arrangement, which include the exclusive service agreement, exclusive option agreement, power of attorney and loan agreement. If Xintu Technology or its shareholder breaches their contractual obligations under these agreements, Xiaopeng Technology, as pledgee, will be entitled to certain rights regarding the pledged equity interests. In the event of such breaches, upon giving written notice to Xintu Technology’s shareholder, Xiaopeng Technology to the extent permitted by PRC laws may exercise the right to enforce the pledge, which is being paid in priority with the equity interest of Xintu Technology from the proceeds from auction or sale of the equity interest. The shareholder of Xintu Technology agrees that, during the term of the equity interest pledge agreements, such shareholder shall not transfer the equity interest, place or permit the existence of any security interest or other encumbrance on the equity interest or any portion thereof, without the prior written consent of Xiaopeng Technology. Xintu Technology’s shareholder may receive dividends distributed on the equity interest only with prior consent of Xiaopeng Technology. The equity interest pledge agreements remain effective until all obligations under the relevant contractual agreements have been fully performed or all secured indebtedness have been fully paid, whichever is later.

The equity pledge under the equity interest pledge agreement takes effect upon the completion of registration with the relevant PRC government authority. The registration of the equity interest pledge as required by the relevant laws and regulations has been completed in accordance with PRC laws.

Power of Attorney

Pursuant to the power of attorney executed in August 2021, the shareholder of Xintu Technology has irrevocably undertaken to appoint Xiaopeng Technology or its designated persons (including but not limited to directors and their successors and liquidators replacing but excluding those non-independent or who may give rise to conflict of interests) to exercise the following rights relating to all equity interests held by the shareholder of Xintu Technology during the term of the power of attorney: to act on behalf of such shareholder as its exclusive agent and as his attorney-in-fact to exercise such shareholder’s rights in Xintu Technology according to the articles of association of Xintu Technology, including but not limited to, the rights to (i) convene and participate in shareholders’ meeting pursuant to the articles of Xintu Technology in the capacity of a proxy of the shareholder of Xintu Technology; (ii) exercise the voting rights, and adopt resolutions, on matters to be discussed and resolved at shareholders’ meetings and the appointment and election of directors, supervisors and other senior management of Xintu Technology to be appointed by the shareholder, dispose the company assets, amend the articles of Xintu Technology and exercise the rights of the shareholder in the event of liquidation of Xintu Technology; (iii) sign or submit any required document to any company registry or other authorities in the capacity of a proxy of the shareholder; (iv) to exercise rights of the shareholder and any other voting rights of the shareholder under the relevant PRC laws and regulations and the articles of associations of Xintu Technology, as amended; (v) subject to (ii), to sign and execute any related documents including but not limited to share transfer agreement, asset transfer agreement and individual shareholders resolutions when there is a transfer of shareholding in Xintu Technology by the shareholder in accordance with exclusive option agreement, assets transfer, capital reduction or capital increase in Xintu Technology; and (vii) to instruct the directors and senior officers to act in accordance with the instruction of Xiaopeng Technology and its designated persons.

 

104


Table of Contents

Subject to other terms in the power of attorney, the power of attorney shall remain effective for 20 years from August 12, 2021, and can be automatically renewed for one year every sequent year. The power of attorney may be terminated by mutual agreement of the relevant parties in writing or when there is a breach of the power of attorney by Xintu Technology or its shareholder which is not remedied within a reasonable time or 10 days after being requested to remedy the breach.

Exclusive Option Agreement

Pursuant to the exclusive option agreement executed in August 2021, Xintu Technology and its shareholder have irrevocably granted Xiaopeng Technology an irrevocable and exclusive right to purchase, or designate one or more entities or persons to purchase the equity interests in Xintu Technology then held by shareholder, and the assets of Xintu Technology, once or at multiple times at any time in part or in whole at Xiaopeng Technology’s sole and absolute discretion to the extent permitted by PRC law. The purchase price for the equity interests in Xintu Technology shall equal to the amount of relevant registered capital contributed by the shareholder in Xintu Technology while the purchase price for the assets of Xintu Technology shall equal to the net book value of such assets, and if such amount in each case is lower than the minimum price permitted by PRC law, the minimum price permitted by PRC law shall be the purchase price. This agreement will remain effective until all equity interests of Xintu Technology held by its shareholder and all of Xintu Technology’s assets have been transferred or assigned to Xiaopeng Technology or its designated entities or persons.

Subject to the relevant PRC laws and regulations, Xintu Technology’s shareholder has also undertaken that it will return to Xiaopeng Technology any consideration he receives in the event that Xiaopeng Technology exercises the options under the exclusive option agreement to acquire the equity interests in Xintu Technology.

Further, pursuant to the exclusive option agreement, Xintu Technology and its shareholder have respectively undertaken to perform certain acts or refrain from performing certain other acts unless they have obtained prior approval from Xiaopeng Technology, including but not limited to matters including:

 

  (1)

The shareholder shall not transfer or dispose in any manner the exclusive option or grant any security over or create any third party rights over the exclusive option;

 

  (2)

Xintu Technology shall not increase or reduce its registered capital, or cause it to merge with other entity;

 

  (3)

Xintu Technology shall not dispose of any material assets (other than in its ordinary course of business);

 

  (4)

Xintu Technology shall not terminate any material contract or enter into any contract that will conflict with existing material contracts;

 

  (5)

The shareholder shall not appoint or remove any director, supervisor or any other officer that should be appointed by them;

 

  (6)

Xintu Technology shall not distribute any distributable profit, bonus or dividend;

 

105


Table of Contents
  (7)

Xintu Technology shall not take any action (including inaction) that will affect its continued existence or adopt any action that will lead to the possibility of its cessation of business, liquidation or dissolution;

 

  (8)

Xintu Technology shall not amend its articles; and

 

  (9)

Xintu Technology shall not lend or borrow any fund, provide guarantee or any form of security, or undertake any substantial obligations other than in its ordinary business operation.

Contractual Arrangement with the Shareholder of GIIA

On July 22, 2022, Xiaopeng Motors Sales, Mr. Tao He, our co-founder and senior vice president, his spouse, and Guangzhou Xuetao, of which 50% equity interest is owned by Mr. Tao He and 50% is owned by his spouse, entered into a cooperation agreement. According to the cooperation agreement, Xiaopeng Motors Sales designated Mr. Tao He and his spouse as its representatives to acquire 100% of equity interest in GIIA (formerly known as Qingdao Miaobao Insurance Agent Co., Ltd.) through Guangzhou Xuetao on the same day.

Pursuant to the agreement, Mr. He and his spouse shall use their personal funds to provide capital to Guangzhou Xuetao. Such capital should be used for acquiring the equity interest in GIIA. In addition, according to the agreement, Guangzhou Xuetao irrevocably authorized Xiaopeng Motors Sales to exercise all the management rights over GIIA, including, but not limited to, (i) designating and appointing the legal representative, directors and other executive officers; (ii) voting on any matters regarding the operation and management of GIIA that require shareholders’ vote; (iii) signing any resolutions or meeting minutes that relate to the business management of GIIA; and (iv) approving amendments to the articles of incorporation of GIIA.

Subject to the relevant PRC laws and regulations, the parties agree that Xiaopeng Motors Sales has the right to purchase, or designate one or more entities to purchase, all or a portion of the equity interest in GIIA at a price equal to the original amount of capital, on a pro rata basis, provided to GIIA by Mr. He and his spouse. Mr. He and his spouse also have the right to request Xiaopeng Motors Sales or one or more entities designated by Xiaopeng Motors Sales to purchase all or a portion of the equity interest in GIIA at the same price.

Furthermore, pursuant to the agreement, Guangzhou Xuetao, Mr. He and his spouse have respectively undertaken to perform certain acts or refrain from performing certain other acts unless they have obtained prior approval from Xiaopeng Motors Sales, including but not limited to matters including:

 

  (1)

Guangzhou Xuetao shall not increase or reduce its registered capital, transfer, pledge or in any other way dispose of or change the equity interests held by Mr. He and his spouse, or create any encumbrance thereon, or change its registered capital;

 

  (2)

Guangzhou Xuetao shall not incur, succeed, provide guarantee to any debt, except for the accounts payables that may be incurred in the ordinary course of business;

 

  (3)

Guangzhou Xuetao shall not provide any loan or credit to anyone, except for the accounts receivables that may be incurred in the ordinary course of business;

 

  (4)

Guangzhou Xuetao shall not conduct any business that may compete with GIIA;

 

  (5)

Unless otherwise required by the PRC laws and regulations, Guangzhou Xuetao shall not dissolute and liquidate;

 

  (6)

GIIA shall not amend its articles;

 

106


Table of Contents
  (7)

GIIA shall not dispose of any material assets (other than in its ordinary course of business);

 

  (8)

Mr. He, his spouse and Guangzhou Xuetao shall not enter into any contracts on behalf of GIIA;

 

  (9)

Mr. He, his spouse and Guangzhou Xuetao shall execute any necessary or appropriate documents, perform any necessary or appropriate actions to maintain Xiaopeng Motors Sales’ control over GIIA;

 

  (10)

GIIA shall not distribute any distributable profit, bonus or dividend, but shall do so immediately at the request of Xiaopeng Motors Sales; and

 

  (11)

Unless otherwise required by the PRC laws and regulations, GIIA shall not dissolute and liquidate.

The agreement will remain effective until all of the equity interests in GIIA are transferred to Xiaopeng Motors Sales or any other person designated by Xiaopeng Motors Sales in accordance with the terms of this agreement and in compliance with the PRC laws and regulations.

Transfer of Equity Interest in Zhaoqing Xiaopeng New Energy

Prior to January 2022, each of (i) Zhaoqing Xiaopeng Automobile Co., Ltd., or Zhaoqing Xiaopeng, which is a wholly-owned subsidiary of the Company, and (ii) Zhaoqing Kunpeng Motor Technology Co., Ltd., or Zhaoqing Kunpeng, which is jointly owned by Mr. Heng Xia and Mr. Tao He, held 50% of the equity interest of Zhaoqing Xiaopeng New Energy Investment Co., Ltd., or Zhaoqing Xiaopeng New Energy. Pursuant to a share transfer agreement between Zhaoqing Xiaopeng and Zhaoqing Kunpeng dated February 13, 2020, Zhaoqing Kunpeng shall transfer the 50% of the equity interest of Zhaoqing Xiaopeng New Energy to Zhaoqing Xiaopeng at the price of the higher of (i) RMB1 or (ii) the capital injection actually paid by Zhaoqing Kunpeng upon the earlier of (i) the removal of the PRC foreign investment restrictions in whole-unit vehicle industry; and (ii) December 31, 2022. In January 2022, Zhaoqing Kunpeng transferred all of its equity interest in Zhaoqing Xiaopeng New Energy to Zhaoqing Xiaopeng. As a result, Zhaoqing Xiaopeng New Energy has become our wholly-owned subsidiary. Zhaoqing Xiaopeng New Energy holds an Enterprise Investment Project Filing Certificate of Guangdong Province for the Zhaoqing plant and has been listed in Announcement of the Vehicle Manufacturers and Products issued by the MIIT, which enables it to be a qualified manufacturer of EVs.

Yuecai Investment in Chengxing Zhidong

On March 12, 2021, a capital increase agreement was entered into among Chengxing Zhidong, Xiaopeng Motors, Guangdong Xiaopeng Automotive Industry Holding Co., Ltd. and Guangdong Yuecai Industrial Investment Fund Partnership Enterprise (Limited Partnership), or Yuecai. Pursuant to the capital increase agreement, Yuecai subscribed for 0.3% equity interest in Chengxing Zhidong for an aggregate consideration of RMB500 million. If an affiliated entity of Chengxing Zhidong, including but not limited to XPeng Inc. or Xiaopeng Motors, completes a public listing within three years from the settlement of the capital increase, the parties may agree to exchange all or a portion of Yucai’s equity interest in Chengxing Zhidong for shares in the publicly listed entity based on the public offering price. If such public listing does not take place within three years from the settlement of the capital increase, Chengxing Zhidong may repurchase Yuecai’s equity interest for RMB500 million and an interest based on an agreed annualized rate of 6%.

 

107


Table of Contents

On June 11, 2021, Yuecai notified Chengxing Zhidong that it irrevocably undertakes not to exercise the rights under the capital increase agreement to request Xiaopeng Motors to purchase the shares of Chengxing Zhidong held by it in connection with our proposed listing on the Hong Kong Stock Exchange. Accordingly, Yuecai continued to be a shareholder of Chengxing Zhidong in respect of its entire investment in Chengxing Zhidong following our listing on the Hong Kong Stock Exchange.

D. Property, plants and equipment

Please refer to “B. Business Overview—Facilities” for a discussion of our property, plants and equipment.

 

ITEM 4A.

UNRESOLVED STAFF COMMENTS

None.

 

ITEM 5.

OPERATING AND FINANCIAL REVIEW AND PROSPECTS

You should read the following discussion and analysis of the Group’s financial condition and results of operations in conjunction with the Group’s consolidated financial statements and the related notes included elsewhere in this annual report. This discussion may contain forward-looking statements based upon current expectations that involve risks and uncertainties. The Group’s actual results may differ materially from those anticipated in these forward-looking statements as a result of various factors, including those set forth under “Item 3. Key Information—D. Risk Factors” or in other parts of this annual report.

A. Operating Results

Overview

We are a leading Chinese Smart EV company that designs, develops, manufactures, and markets Smart EVs that appeal to the large and growing base of middle-class consumers in China. Since inception, we have taken an innovative technology path to our envisioned future of mobility. We intend to empower consumers with our differentiated Smart EVs that can offer disruptive mobility experiences. We believe this can be achieved by fast iteration of software and seamless integration with hardware, which enable us to lead the innovation of Smart EV technologies and provide differentiated Smart EV products to consumers.

Our Smart EVs appeal to the large growing base of middle-class consumers in China. We primarily target the mid- to high-end segment in China’s passenger vehicle market, with prices ranging from RMB150,000 to RMB400,000. Consumers choose our products primarily because of attractive design, industry-leading electrification and smart technologies, interactive smart mobility experience and long driving range.

We are building a rapidly expanding, diversified portfolio of attractive Smart EV models to capture the growing demand for Smart EVs and appeal to the differentiated needs of a broad customer base.

 

   

In December 2018, we started delivery of the G3, which is our first Smart EV and a compact SUV.

 

   

In May 2020, we started delivery of the P7, which is our second Smart EV and a sports sedan.

 

   

In March 2021, we started delivery of the P7 Wing, which is a limited edition designed to accentuate the sporty and dynamic styling of the sports sedan with scissor-style front doors that are traditionally only available in luxury sports vehicles.

 

   

In March 2021, we introduced newer versions of the G3 and the P7 that are equipped with lithium iron phosphate battery to provide our customers with a wider variety of options.

 

   

In April 2021, we unveiled the P5, which is our third Smart EV and a family sedan, and started delivery in September 2021.

 

   

In July 2021, we introduced the G3i, which is the mid-cycle facelift version of the G3, and started delivery in August 2021.

 

   

In September 2022, we launched our flagship SUV G9, which is our fourth Smart EV and a flagship SUV, and started mass delivery in October 2022.

 

   

In March 2023, we launched the P7i, which is the mid-cycle facelift version of the P7, and started delivery during the same month.

 

108


Table of Contents
   

As of December 31, 2022, we had delivered 120,757 vehicles in 2022, including 6,373 units of the G9, our flagship smart SUV.

We currently offer the following models:

 

   

G3i (compact SUV), with a wheelbase of 2,625 mm and NEDC range between 460 km and 520 km.

 

   

P7 (sports sedan), with a wheelbase of 2,998 mm and NEDC/CLTC range between 480 km (NEDC) and 625 km (CLTC).

 

   

P5 (family sedan), with a wheelbase of 2,768 mm and NEDC range between 450 km and 550 km.

 

   

G9 (flagship SUV), with a wheelbase of 2,998 mm and CLTC range between 570 km and 702 km.

 

   

P7i (sports sedan), with a wheelbase of 2,998 mm and CLTC range between 610 km and 702 km.

We seek to expand our customer reach by extending our online and physical sales and service network. We employ an omni-channel sales model and we strive to ensure consistent brand image, customer experience and price across all sales channels. Our physical sales network consisted of a total of 420 stores in operation, covering 143 cities as of December 31, 2022. In addition, we actively engage in online marketing through various channels to further enhance our brand recognition and customer acquisition.

We aim to offer our customers a convenient charging and driving experience by providing them with access to a vast, rapidly-growing charging network. Our customers can choose to charge their Smart EVs using home chargers, at XPENG self-operated charging station network or at third-party charging stations. As of December 31, 2022, XPENG self-operated charging station network further expanded to 1,014 stations, including 808 XPENG self-operated supercharging stations and 206 destination charging stations.

Our manufacturing philosophy centers on quality, continuous improvement, flexibility and high operating efficiency. We manufacture the G3i, the new mid-cycle facelift version of the G3, the P7, the P7i, the new mid-cycle facelift version of the P7, the P5 and the G9 at our own plants in Zhaoqing and Guangzhou, Guangdong province. In addition, we are constructing a new manufacturing base in Wuhan.

Our total revenue grew rapidly from RMB5,844.3 million in 2020 to RMB20,988.1 million in 2021, and further to RMB26,855.1 million in 2022. Our Smart EV deliveries increased from 27,041 units in 2020 to 98,155 units in 2021, and further to 120,757 units in 2022, representing a year-on-year growth rate of 23.0% between 2021 and 2022. Along with strong revenue growth, our gross profit margin increased from 4.6% in 2020 to 12.5% in 2021, and decreased to 11.5% in 2022.

Our Business Model

We offer an innovative mobility experience through our Smart EVs, software and services. Vehicle sales is the primary source of our revenues. We have launched four Smart EV models, and we plan to continuously introduce new models and facelifts to expand our product portfolio and customer base.

 

109


Table of Contents

General Factors Affecting the Group’s Results of Operations

The demand for our Smart EVs is affected by the following general factors:

 

   

China’s macroeconomic conditions and the growth of China’s overall passenger vehicle market, especially the mid- to high-end segment;

 

   

Penetration rate of EVs in China’s passenger vehicle market, which is in turn affected by, among other things, (i) functionality and performance of EVs, (ii) total cost of ownership of EVs and (iii) availability of charging network;

 

   

Development, and customer acceptance and demand, of smart technology functions, such as ADAS and smart connectivity; and

 

   

Government policies and regulations for EVs and smart technology functions, such as subsidies for EV purchases and government grants for EV manufacturers.

Changes in any of these general industry conditions could affect the Group’s business and result of operations.

Specific Factors Affecting the Group’s Results of Operations

Besides the general factors affecting China’s Smart EV market, the Group’s business and results of operations are also affected by company specific factors, including the following major factors:

Our ability to attract new customers and grow our customer base

We design our Smart EVs to satisfy the needs and preferences of China’s middle-class consumers. We strive to enhance brand recognition among our target customers by consistently delivering smart and upgradable EVs as well as a superior customer experience. Enhanced customer satisfaction will help to drive word-of-mouth referrals, which will reduce our customer acquisition costs. Our ability to attract new customers also depends on the scale and efficiency of our sales network, which includes direct stores, franchised stores and various online marketing channels. We seek to attract new customers cost-efficiently by, among other things, locating a substantial majority of our stores in shopping malls, adopting an asset-light franchise model and engaging in online precision marketing. In addition, we intend to strategically expand and strengthen our international market presence, initially primarily focusing on overseas markets with higher Smart EV penetration, such as select European markets. As we continue to develop and launch new EV models, invest in our brand and expand our sales and service network, we expect to attract more customers and grow our revenues.

Competitiveness and continued expansion of our Smart EV portfolio

Our ability to periodically introduce new Smart EV models will be an important contributor to our future growth. We have launched four Smart EVs, the G3 (including G3i), P7 (including P7i), P5 and G9, and we plan to continuously introduce new models and facelifts to expand our product portfolio and customer base. We expect our revenue growth to be driven in part by the continued expansion of our vehicle portfolio.

We differentiate our Smart EVs based on a number of core attributes, which are attractive design, high performance, smart technology functions and proven safety and reliability. Customer acceptance of our Smart EVs also depends on our ability to maintain competitive pricing. We primarily target our Smart EVs to the mid- to high-end segment in China’s passenger vehicle market. With ADAS, smart connectivity and high performance, our Smart EVs offer compelling value proposition in the mid- to high-end segment.

 

110


Table of Contents

Investment in technology and talents

We develop most of our key technologies in-house to achieve a rapid pace of innovation and tailor our product offerings for Chinese customers. Such technologies encompass both software, including software for XPILOT, XNGP and Xmart OS, and core vehicle systems, including powertrain and E/E architecture. Accordingly, we dedicate significant resources towards research and development, and our research and development staff accounted for approximately 39.9% of our total employees as of December 31, 2022. We will continue to recruit and retain talented software developers and engineers to grow our strength in the key technologies. We expect our strategic focus on innovations will further differentiate our Smart EVs as well as software and service offerings, which will in turn enhance our competitiveness.

Improvement of operating efficiency

We aim to improve operating efficiency in every aspect of our business, such as product development, supply chain, manufacturing, sales and marketing, as well as service offerings. We strategically established four Smart EV platforms that are scalable for both SUVs and sedans with different wheelbases within a wide range, which allows us to develop new models in a fast and cost-efficient manner. Our supply chain affects our cost of sales and gross margin, and we expect to reduce bill-of-material cost, as we ramp up production volume and achieve economies of scale. We also focus on the efficiency in the manufacturing process, including our operations at the Zhaoqing plant and Guangzhou plant. As we expand our product portfolio and grow our revenues, we expect our expenses as a percentage of our revenues to decrease.

Components of Results of Operations

Revenues

The following table sets forth a breakdown of the Group’s revenues, each expressed in the absolute amount and as a percentage of its total revenues, for the periods indicated:

 

     Year Ended December 31,  
     2020      2021      2022  
     RMB      %      RMB      %      RMB      %  
     (in thousands, except for percentages)  

Revenues

                 

Vehicle sales

     5,546,754        94.9        20,041,955        95.5        24,839,637        92.5  

Services and others

     297,567        5.1        946,176        4.5        2,015,482        7.5  
  

 

 

    

 

 

    

 

 

    

 

 

    

 

 

    

 

 

 

Total

     5,844,321        100.0        20,988,131        100.0        26,855,119        100.0  
  

 

 

    

 

 

    

 

 

    

 

 

    

 

 

    

 

 

 

The Group generates revenues from (i) vehicle sales, which represent sales of its Smart EVs, and (ii) services and others, primarily including services embedded in a sales contract, maintenance service, and super charging service.

The overall contract price under a sales contract is allocated to each distinct performance obligation based on the relative estimated standalone selling price. For example, the revenue for sales of the Smart EV and home charger is recognized when the control of the Smart EV is transferred to the customer and the home charger is installed at customer’s designated location.

 

111


Table of Contents

Cost of sales

The following table sets forth a breakdown of the Group’s cost of sales, expressed as an absolute amount and as a percentage of its total revenues, for the periods indicated:

 

     Year Ended December 31,  
     2020      2021      2022  
     RMB      %      RMB      %      RMB      %  
     (in thousands, except for percentages)  

Cost of sales

                 

Vehicle sales

     5,350,479        91.6        17,733,036        84.5        22,493,122        83.8  

Services and others

     227,853        3.9        632,540        3.0        1,273,606        4.7  
  

 

 

    

 

 

    

 

 

    

 

 

    

 

 

    

 

 

 

Total

     5,578,332        95.5        18,365,576        87.5        23,766,728        88.5  
  

 

 

    

 

 

    

 

 

    

 

 

    

 

 

    

 

 

 

Cost of vehicle sales primarily includes direct parts, materials, labor cost and manufacturing overheads (including depreciation of assets associated with production) and reserves for estimated warranty expenses. Cost of services and others primarily includes cost of direct parts, materials, depreciation of associated assets used for providing the services, labor costs and installment costs.

Research and development expenses

The Group’s research and development expenses primarily consist of (i) employee compensation, representing salaries, benefits, share-based compensation and bonuses for its research and development personnel, (ii) design and development expenses, which primarily include fees payable to third-party suppliers for designing molds, (iii) materials and supplies expenses in relation to testing materials, and (iv) certain other expenses. All expenses associated with research and development are expensed as incurred.

The Group’s research and development expenses are mainly driven by the number of its research and development personnel, as well as the stage and scale of its vehicle development and the development of its key software and hardware technologies. The Group dedicates significant resources towards research and development, and its research and development staff accounted for approximately 39.9% of its total employees as of December 31, 2022.

Selling, general and administrative expenses

The following table sets forth a breakdown of the Group’s selling, general and administrative expenses, expressed as an absolute amount and as a percentage of total selling, general and administrative expenses, for the periods indicated:

 

     Year Ended December 31,  
     2020      2021      2022  
     RMB      %      RMB      %      RMB      %  
     (in thousands, except for percentages)  

Selling, general and administrative expenses

                 

Selling expenses

     1,737,765        59.5        4,276,366        80.6        5,028,958        75.2  

General and administrative expenses

     1,182,884        40.5        1,029,067        19.4        1,659,288        24.8  
  

 

 

    

 

 

    

 

 

    

 

 

    

 

 

    

 

 

 

Total

     2,920,649        100.0        5,305,433        100.0        6,688,246        100.0  
  

 

 

    

 

 

    

 

 

    

 

 

    

 

 

    

 

 

 

The Group’s selling expenses primarily consist of (i) employee compensation, including salaries, benefits, share-based compensation and bonuses for its sales and marketing staff, (ii) marketing, promotional and advertising expenses, (iii) operating and lease expenses for direct stores, (iv) commissions to franchised stores, and (v) certain other expenses. The Group’s general and administrative expenses primarily consist of (i) employee compensation, including salaries, benefits, share-based compensation and bonuses for its general corporate staff, (ii) professional service fees, and (iii) certain other expenses.

The Group’s selling, general and administrative expenses are mainly driven by the number of its sales, marketing, general corporate personnel, marketing and promotion activities and the expansion of its sales and service network.

 

112


Table of Contents

Other income, net

The Group’s other income primarily consists of government grants that are not contingent upon the Group’s further actions or performance.

Interest income

The Group’s interest income primarily consists of interest earned on cash deposits in banks.

Interest expenses

The Group’s interest expenses primarily consist of interest expenses with respect to its bank borrowings and other non-current liabilities.

Fair value gain on derivative assets or derivative liabilities

Fair value gain on derivative assets or derivative liabilities consists of net gain from the change in the fair value of derivative assets or derivative liabilities, which are primarily related to forward exchange contracts and the redemption rights of our preferred shares.

Fair value gain on long-term investments

Fair value gain on long-term investments consists of net gain from the change in the fair value of long-term investments, which include equity investments, over which the Group has neither significant influence nor control, and debt investments.

Taxation

Cayman Islands

We are incorporated in the Cayman Islands as an exempted company with limited liability under the Companies Act (Revised) of the Cayman Islands and accordingly, are exempted from Cayman Islands income tax. As such, we are not subject to tax on either income or capital gain. In addition, no Cayman Islands withholding tax is imposed upon any payments of dividends by us to our shareholders.

Hong Kong

Under the current Hong Kong Inland Revenue Ordinance, our Hong Kong subsidiaries are subject to 16.5% Hong Kong profit tax on their taxable income generated from operations in Hong Kong. Additionally, payments of dividends by our Hong Kong subsidiaries to us are not subject to any Hong Kong withholding tax.

United States

The applicable income tax rate in the United States where our subsidiaries have significant operations for the years ended December 31, 2020, 2021 and 2022 is 27.98%, which is a blended state and federal rate.

PRC

The PRC Enterprise Income Tax Law, or the EIT Law, which became effective on January 1, 2008, applies a uniform enterprise income tax rate of 25% to both FIEs and domestic enterprises. Certified high and new technology enterprises, or HNTEs, are entitled to a favorable statutory tax rate of 15%, subject to renewal every three years. During the three-year period, an HNTE must conduct a self-review each year to ensure it meets the HNTE criteria and is eligible for the 15% preferential tax rate for the given year. If an HNTE fails to meet the criteria for being an HNTE in any year, the enterprise cannot enjoy the 15% preferential tax rate in the given year, and must instead use the uniform enterprise income tax rate of 25%. Upon the expiration of qualification, re-accreditation of certification from the relevant authorities is necessary for the enterprise to continue enjoying the preferential tax treatment.

 

113


Table of Contents

Guangzhou Xiaopeng Motors Technology Co., Ltd., one of our subsidiaries, qualified as an HNTE in December 2022, and it is entitled to enjoy the beneficial tax rate of 15% for the years 2022 through 2024.

Zhaoqing Xiaopeng Automobile Co., Ltd., one of our subsidiaries, qualified as an HNTE in December 2020, and it is entitled to enjoy the beneficial tax rate of 15% for the years 2020 through 2022. Zhaoqing Xiaopeng Automobile Co., Ltd. is also in the process of applying for the qualification as an HNTE in 2023.

Beijing Xiaopeng Automobile Co., Ltd., one of our subsidiaries, applied for the HNTE qualification and received approval in December 2020. Beijing Xiaopeng continued to enjoy the beneficial tax rate of 15% as an HNTE for the years 2020 through 2022.

Shanghai Xiaopeng Motors Technology Co., Ltd., one of our subsidiaries, qualified as an HNTE in December 2022, and it is entitled to enjoy the beneficial tax rate of 15% for the years 2022 through 2024.

Under the EIT Law, dividends generated after January 1, 2008 and payable by an FIE in the PRC to its foreign investors who are non-resident enterprises are subject to a 10% withholding tax, unless any such foreign investor’s jurisdiction of incorporation has a tax treaty with the PRC that provides for a different withholding arrangement. The Cayman Islands, where the Company was incorporated, does not have a tax treaty with the PRC. In accordance with the accounting guidance, all undistributed earnings are presumed to be transferred to the parent company and are subject to the withholding taxes. All FIEs are subject to the withholding tax from January 1, 2008. The presumption may be overcome if we have sufficient evidence to demonstrate that the undistributed dividends will be re-invested and the remittance of the dividends will be postponed indefinitely. We did not record any dividend withholding tax, as we have no retained earnings for any of the years presented.

The EIT Law also provides that an enterprise established under the laws of a foreign country or region but whose “de facto management body” is located in the PRC be treated as a “resident enterprise” and consequently be subject to the PRC income tax at the rate of 25% for its global income. The EIT Law defines the location of the “de facto management body” as “the place where the exercising, in substance, of the overall management and control of the production and business operation, personnel, accounting, properties and others of a non-PRC company is located.” Based on a review of surrounding facts and circumstances, we do not believe that it is likely that our operations outside of the PRC will be considered a resident enterprise for PRC tax purposes. However, due to limited guidance and implementation history of the EIT Law, there is uncertainty as to the application of the EIT Law. If our holding company in the Cayman Islands or any of our subsidiaries outside of China were deemed to be a resident enterprise under the EIT Law, it would be subject to enterprise income tax on its worldwide income at a uniform enterprise income tax rate of 25%.

According to a policy promulgated by the State Tax Bureau of the PRC and effective from 2008 onwards, enterprises engaged in research and development activities are entitled to claim an additional tax deduction amounting to 75% or 100% of its qualified research and development expenses in determining its tax assessable profits for the year.

The additional tax deduction amount of the research and development expenses has been increased from 50% to 75%, effective from 2018 to 2020, according to a new tax incentives policy promulgated by the State Tax Bureau of the PRC in September 2018, and was further extended to December 31, 2023 as the State Tax Bureau of the PRC announced in March 2021.

The additional tax deduction amount of the qualified research and development expenses has been increased from 75% to 100% for manufacturing entities, effective in 2021, according to a new tax incentives policy promulgated by the State Tax Bureau of the PRC in March 2021.

 

114


Table of Contents

Critical Accounting Policies and Estimates

An accounting policy is considered critical if it requires an accounting estimate to be made based on assumptions about matters that are highly uncertain at the time such estimate is made, and if different accounting estimates that reasonably could have been used, or changes in the accounting estimates that are reasonably likely to occur periodically, could materially impact the consolidated financial statements.

We prepare our consolidated financial statements in conformity with U.S. GAAP, which requires us to make judgments, estimates and assumptions. We continually evaluate these estimates and assumptions based on the most recently available information, our own historical experiences and various other assumptions that we believe to be reasonable under the circumstances. Since the use of estimates is an integral component of the financial reporting process, actual results could differ from our expectations as a result of changes in our estimates. Some of our accounting policies require a higher degree of judgment than others in their application and require us to make significant accounting estimates.

The following descriptions of critical accounting policies, judgments and estimates should be read in conjunction with our consolidated financial statements and other disclosures included in this annual report. When reviewing our consolidated financial statements, you should consider (i) our selection of critical accounting policies, (ii) the judgments and other uncertainties affecting the application of such policies and (iii) the sensitivity of reported results to changes in conditions and assumptions.

Revenue Recognition

Revenue is recognized when or as the control of the goods or services is transferred upon delivery to customers. Depending on the terms of the contract and the laws that apply to the contract, control of the goods and services may be transferred over time or at a point in time. Control of the goods and services is transferred over time if our performance:

 

   

provides all of the benefits received and consumed simultaneously by the customer;

 

   

creates and enhances an asset that the customer controls as we perform; or

 

   

does not create an asset with an alternative use to us and we have an enforceable right to payment for performance completed to date.

If control of the goods and services transfers over time, revenue is recognized over the period of the contract by reference to the progress towards complete satisfaction of that performance obligation. Otherwise, revenue is recognized at a point in time when the customer obtains control of the goods and services.

Contracts with customers may include multiple performance obligations. For such arrangements, we allocate overall contract price to each distinct performance obligation based on its relative standalone selling price in accordance with ASC 606. We generally determine standalone selling prices for each individual distinct performance obligation identified based on the prices charged to customers. If the standalone selling price is not directly observable, it is estimated using expected cost plus a margin or adjusted market assessment approach, depending on the availability of observable information, the data utilized, and considering our pricing policies and practices in making pricing decisions. Assumptions and estimations have been made in estimating the relative selling price of each distinct performance obligation, and changes in judgments on these assumptions and estimates may affect the revenue recognition. The discount provided in the contract are allocated by us to all performance obligations as conditions under ASC 606-10-32-37 are not met.

 

115


Table of Contents

Vehicle Sales

We generate revenue from sales of our Smart EVs, together with a number of embedded products and services through a contract. There are multiple distinct performance obligations explicitly stated in sales contract including sales of vehicle, free battery charging within four years or 100,000 kilometers, extended lifetime warranty, option between home charger and charging card, vehicle internet connection services, services of lifetime free battery charging in XPENG self-operated charging stations and lifetime warranty of battery which are defined by our sales policy and accounted for in accordance with ASC 606. The standard warranty provided by us is accounted for in accordance with ASC 460, Guarantees, and the estimated costs are recorded as a liability when we transfer the control of vehicle to a customer.

Car buyers in the PRC are entitled to government subsidies when they purchase EVs. For efficiency purpose and better customer service, we or Zhengzhou Haima Automobile Co., Ltd. applies for and collects such government subsidies on behalf of the customers. Accordingly, customers only pay the amount after deducting government subsidies. We determined that the government subsidies should be considered as part of the transaction price because the subsidy is granted to the buyer of the EVs and the buyer remains liable for such amount in the event the subsidies were not received by us due to the buyer’s fault such as refusal or delay of providing the relevant application information.

In the instance that some eligible customers select to pay by installments for vehicles or batteries, such arrangement contains a significant financing component and as a result, the transaction price is adjusted to reflect the impact of time value of the transaction price using an applicable discount rate (i.e. the interest rates of the loan reflecting the credit risk of the borrower). We allocate the financing amount to all performance obligations proportionately based on their relative selling prices, as conditions prescribed under ASC 606-10-32-37 are not met.

Receivables related to the vehicle and battery installment payments are recognized as installment payment receivables. The difference between the gross receivable and the respective present value is recorded as unrealized finance income. Interest income resulting from arrangements with a significant financing component is presented as other sales.

The overall contract price of electric vehicle and related products/services is allocated to each distinct performance obligation based on the relative estimated standalone selling price. The revenue for sales of the Smart EVs and home chargers is recognized at a point in time when the control of the Smart EV is transferred to the customer and the home charger is installed at customer’s designated location. For vehicle internet connection service, we recognize the revenue using a straight-line method. For the extended lifetime warranty and lifetime battery warranty, given limited operating history and lack of historical data, we recognize revenue over time based on a straight-line method initially. We will continue monitoring the cost patterns periodically and adjust the timing of revenue recognition, as necessary, in order to reflect the difference between actual costs incurred versus the straight-line cost attribution. For the free battery charging within four years or 100,000 kilometers and charging card to be consumed to exchange for charging services, we consider that a measure of progress based on usage best reflects the performance, as it is typically a promise to deliver the underlying service rather than a promise to stand ready. For the services of lifetime free battery charging in XPENG self-operated charging stations, we recognize the revenue over time based on a straight-line method during the expected useful life of the vehicle.

Initial refundable deposits for intention orders and non-refundable deposits for vehicle reservations received from customers prior to vehicle purchase agreements are signed are recognized as refundable deposits from customers (accruals and other liabilities) and advances from customers (accruals and other liabilities). When vehicle purchase agreements are signed, the consideration for the vehicle and all embedded services must be paid in advance, which means the payments received are prior to the transfer of goods or services by us, we record a contract liability (deferred revenue) for the allocated amount relating to those unperformed obligations. At the same time, advances from customers are classified as a contract liability (deferred revenue) as part of the consideration.

XPILOT, our intelligent driving system, provides assisted driving and parking functions tailored for different driving behaviors and road conditions in China. A customer can subscribe for XPILOT by either making a lump sum payment or paying annual installments over a three-year period, or purchasing a vehicle equipped with XPILOT. Revenue related to XPILOT is recognized a point in time when intelligent driving functionality of XPILOT is delivered and transferred to the customers.

 

116


Table of Contents

Other services

We provide other services to customers, including services embedded in a sales contract, maintenance service, super charging service, technical support services, auto financing services and others.

Services embedded in a sales contract may include free battery charging within four years or 100,000 kilometers, extended lifetime warranty, option between home charger and charging card, vehicle internet connection services, lifetime warranty of battery and services of free battery charging services in XPENG self-operated charging station. Other services also include maintenance service, super charging service, technical support service and second-hand vehicle sales services. These services are recognized under ASC 606.

Practical expedients and exemptions

We follow the guidance on immaterial promises when identifying performance obligations in the vehicle sales contracts and concludes that lifetime roadside assistance, traffic ticket inquiry service, courtesy car service, on-site troubleshooting, parts replacement service and others, are not performance obligations considering these services are value-added services to enhance customer experience rather than critical items for vehicle driving and forecasted that usage of these five services will be very limited. We also perform an estimation on the standalone fair value of each promise applying a cost plus margin approach and concludes that the standalone fair value of foresaid services are insignificant individually and in aggregate, representing less than 1% of vehicle gross selling price and aggregate fair value of each individual promise.

Considering the qualitative assessment and the result of the quantitative estimate, we concluded not to assess whether promises are performance obligation if they are immaterial in the context of the contract and the relative standalone fair value individually and in aggregate is less than 1% of the contract price, namely the lifetime roadside assistance, traffic ticket inquiry service, courtesy car service, on-site troubleshooting and parts replacement service and others. Related costs are then accrued instead.

Customer Upgrade Program

In the third quarter of 2019, due to the upgrade of the G3 vehicle from the 2019 version (“G3 2019”) to its 2020 version (“G3 2020”), we voluntarily offered all owners of G3 2019 the options to either receive loyalty points, valid for five years from the grant date, which can be redeemed for goods or services, or obtain an enhanced trade-in right contingent on a future purchase starting from the 34th month of the original purchase date but only if they purchase a new vehicle from us. The owners of G3 2019 had to choose one out of the two options within 30 days after receiving the notice. Anyone who did not make the choice before the date was deemed to forgo the rights to the options. At the time the offers were made, we still had unfulfilled performance obligations for services to the owners of G3 2019 associated with their original purchase. We considered this offering is to improve the satisfaction of the owners of G3 2019 but not the result of any defects or resolving past claims regarding the G3 2019.

As both options provide a material right (a significant discount on future goods or services) for no consideration to existing customers with unfulfilled performance obligations, we consider this arrangement to be a modification of the existing contracts with customers. Further, as the customers did not pay for these additional rights, the contract modification is accounted for as a termination of the original contract and commencement of a new contract, which will be accounted for prospectively. The material right from the loyalty points or the trade-in right shall be considered in the reallocation of the remaining consideration from the original contracts among the promised goods or services not yet transferred at the time of the contract modification. This reallocation is based on the relative standalone selling prices of these goods and services.

 

117


Table of Contents

For the material right attached with loyalty points, we estimated the probability of points redemption when determining the standalone selling price. Due to the fact that most merchandises can be redeemed without requiring a significant amount of points, as compared with the amount of points granted to the customers, we believe it is reasonable to assume all points will be redeemed and no forfeiture is estimated currently. The amount allocated to the points as a separate performance obligation is recorded as a contract liability (deferred revenue) and revenue will be recognized when future goods or services are transferred. We will continue to monitor forfeiture rate data and will apply and update the estimated forfeiture rate at each reporting period.

According to the terms of the trade-in program, owners of G3 2019 who elected the trade-in right have the option to trade in their G3 2019 at a fixed predetermined percentage of its original G3 2019 purchase price (the “guaranteed trade-in value”) starting from the 34th month of the original purchase date but only if they purchase a new vehicle from us. Such trade-in right is valid for 120 days. That is, if the owner of a G3 2019 does not purchase a new vehicle within that 120-day period, the trade-in right expires. The guaranteed trade-in value will be deducted from the retail selling price of the new vehicle purchase. The customer cannot exercise the trade-in right on a standalone basis solely as a function of their original purchase of the G3 2019 and this program, and therefore, we do not believe the substance of the program is a repurchase feature that provides the customer with a unilateral right of return. Rather, the trade-in right and purchase of a new vehicle are linked as part of a single transaction to provide a loyalty discount to existing customers. We believe the guaranteed trade-in value will be greater than the expected market value of the G3 2019 at the time the trade-in rights become exercisable, and therefore, the excess value is essentially a sales discount granted on the new vehicle purchase. We estimated the potential forfeiture rate based on the market expectation of the possibility of future buying and applied the forfeiture rate when determining the standalone selling price at the date of contract modification. The amount allocated to the trade-in right as a separate performance obligation is recorded as a contract liability (deferred revenue) and revenue will be recognized when the trade-in right is exercised and a new vehicle is purchased. As of December 31, 2022, the trade-in program has been closed. If the owners of G3 2019, who elected the trade-in right, did not sign the trade-in contracts or reach an additional agreement with us in 2022, the trade-in right will be expired.

Warranties

We provided a manufacturer’s standard warranty on all vehicles sold. We accrued for a warranty reserve for the vehicles sold by us, which included our best estimate of the future costs to be incurred in order to repair or replace items under warranties and recalls when identified. These estimates were made based on actual claims incurred to date and an estimate of the nature, frequency and magnitude of future claims with reference made to the past claim history. These estimates are inherently uncertain given our relatively short history of sales, and changes to our historical or projected warranty experience may cause material changes to the warranty reserve in the future. The portion of the warranty reserve expected to be incurred within the next 12 months is included within accruals and other liabilities, while the remaining balance is included within other non-current liabilities on the consolidated balance sheets. Warranty expense is recorded as a component of cost of sales in the consolidated statements of comprehensive loss.

We do not consider standard warranty as being a separate performance obligation as it is intended to provide greater quality assurance to customers and is not viewed as a distinct obligation. Accordingly, standard warranty is accounted for in accordance with ASC 460, Guarantees. We also provide extended lifetime warranty which is sold separately through a vehicle sales contract. The extended lifetime warranty is an incremental service offered to customers and is considered a separate performance obligation distinct from other promises and should be accounted for in accordance with ASC 606.

 

118


Table of Contents

Results of Operations for Continuing Operations

The following tables set forth a summary of the Group’s consolidated results of operations for the periods presented, in absolute amount and as a percentage of our revenues. This information should be read together with our consolidated financial statements and related notes included elsewhere in this annual report. The operating results in any period are not necessarily indicative of the results that may be expected for any future period.

 

     Year ended December 31,  
     2020     2021     2022  
     RMB     %     RMB     %     RMB     %  
                                      
     (in thousands, except percentages)  

Revenues

            

Vehicle sales

     5,546,754       94.9       20,041,955       95.5       24,839,637       92.5  

Services and others

     297,567       5.1       946,176       4.5       2,015,482       7.5  

Total revenues

     5,844,321       100.0       20,988,131       100.0       26,855,119       100.0  

Cost of sales

            

Vehicle sales

     (5,350,479     (91.6     (17,733,036     (84.5     (22,493,122     (83.8

Services and others

     (227,853     (3.9     (632,540     (3.0     (1,273,606     (4.7

Total cost of sales

     (5,578,332     (95.5     (18,365,576     (87.5     (23,766,728     (88.5 ) 

Gross profit

     265,989       4.5       2,622,555       12.5       3,088,391       11.5  

Operating expenses

            

Research and development expenses

     (1,725,906     (29.5     (4,114,267     (19.6     (5,214,836     (19.4

Selling, general and administrative expenses

     (2,920,649     (50.0     (5,305,433     (25.3     (6,688,246     (24.9

Total operating expenses

     (4,646,555     (79.5     (9,419,700     (44.9     (11,903,082     (44.3

Other income, net

     86,830       1.5       217,740       1.0       109,168       0.4  

Loss from operations

     (4,293,736     (73.5     (6,579,405     (31.4     (8,705,523     (32.4

Interest income

     133,036       2.3       743,034       3.5       1,058,771       3.9  

Interest expenses

     (22,451     (0.4     (55,336     (0.3     (132,192     (0.5

Fair value gain on derivative assets or derivative liabilities

     1,362,025       23.3       79,262       0.4       59,357       0.2  

Fair value gain on long-term investments

     —         —         591,506       2.8       25,062       0.1  

Exchange gain (loss) from foreign currency transactions

     81,181       1.4       313,580       1.5       (1,460,151     (5.4

Other non-operating income, net

     9,183       0.2       70,253       0.3       36,318       0.1  

Loss before income tax expenses and share of results of equity method investees

     (2,730,762     (46.7     (4,837,106     (23.2     (9,118,358     (34.0

Income tax expenses

     (1,223     (0.0     (25,990     (0.1     (24,731     (0.1

Share of results of equity method investees

     —         —         —         —         4,117       0.0  

Net loss

     (2,731,985     (46.7     (4,863,096     (23.3     (9,138,972     (34.1

Year Ended December 31, 2022 compared to year ended December 31, 2021

Revenues. The Group’s revenues increased from RMB20,988.1 million in 2021 to RMB26,855.1 million in 2022, which was primarily due to an increase in revenues from vehicle sales. The Group recorded revenues from vehicle sales of RMB24,839.6 million in 2022, as compared to RMB20,042.0 million in 2021. The increase was mainly due to higher sales volume in 2022. We delivered a total of 98,155 units of vehicles in 2021, and a total of 120,757 units of vehicles in 2022. The Group recorded revenues from services and others of RMB2,015.5 million in 2022, as compared to RMB946.2 million in 2021. The increase was mainly attributable to the increase in sales of services, parts and accessories, which is in line with the increase in accumulated vehicle sales.

Cost of sales. The Group’s cost of sales increased from RMB18,365.6 million in 2021 to RMB23,766.7 million in 2022. Such increase was mainly due to the increase of vehicle deliveries. The Group recorded cost of sales from vehicle sales of RMB22,493.1 million in 2022, as compared to RMB17,733.0 million in 2021. The Group recorded cost of sales from services and others of RMB1,273.6 million in 2022, as compared to RMB632.5 million in 2021.

 

119


Table of Contents

Gross profit. The Group’s gross profit increased from RMB2,622.6 million in 2021 to RMB3,088.4 million in 2022, mainly due to expansion of product portfolio, decrease in material costs and improvement of manufacturing efficiency.

Research and development expenses. The Group’s research and development expenses increased by 26.8% from RMB4,114.3 million in 2021 to RMB5,214.8 million in 2022, primarily due to higher employee compensation as a result of more research and development staff members and higher expenses relating to the development of new vehicle models to support future growth.

Selling, general and administrative expenses. The Group’s selling, general and administrative expenses increased by 26.1% from RMB5,305.4 million in 2021 to RMB6,688.2 million in 2022, primarily due to expansion of the Company’s sales network and associated personnel cost.

Other income, net. The Group recorded other income of RMB109.2 million in 2022, as compared to RMB217.7 million in 2021, primarily due to a decrease in the government grants we received.

Loss from operations. As a result of the foregoing, the Group incurred a loss from operations of RMB8,705.5 million in 2022, as compared to RMB6,579.4 million in 2021.

Interest income. The Group recorded interest income of RMB1,058.8 million in 2022, as compared to RMB743.0 million in 2021, primarily due to higher cash balances deposited with banks in 2022.

Interest expenses. The Group recorded interest expenses of RMB132.2 million in 2022, as compared to RMB55.3 million in 2021, primarily due to an increase in other non-current liabilities and bank borrowings.

Fair value gain on derivative assets or derivative liabilities. The Group recorded fair value gain on derivative assets or derivative liabilities of RMB59.4 million in 2022, as compared to RMB79.3 million in 2021, primarily due to the recognition of fair value gain on forward exchange contracts.

Fair value gain on long-term investments. The Group recorded fair value gain on long-term investments of RMB25.1 million in 2022, as compared to RMB591.5 million in 2021 as a result of fair value assessment on the Company’s equity and debt investments made in 2022.

Exchange gain (loss) from foreign currency transactions. The Group recorded exchange loss from foreign currency transactions of RMB1,460.2 million in 2022, as compared to exchange gain from foreign currency transactions of RMB313.6 million in 2021, primarily reflecting the revaluation impact of Renminbi-denominated assets held in U.S. dollar functional currency subsidiaries as a result of the Renminbi depreciation against U.S. dollar in 2022.

Net loss. As a result of the foregoing, the Group incurred a net loss of RMB9,139.0 million in 2022, as compared to RMB4,863.1 million in 2021.

Year Ended December 31, 2021 compared to year ended December 31, 2020

For a discussion of the Group’s results of operations for the year ended December 31, 2021 compared with the year ended December 31, 2020, see “Item 5. Operating and Financial Review and Prospects — A. Operating Results — Year Ended December 31, 2021 Compared to Year Ended December 31, 2020” in our annual report on Form 20-F for the year ended December 31, 2021, filed with the SEC on April 28, 2022.

 

120


Table of Contents

B. Liquidity and Capital Resources

The Group’s primary sources of liquidity have been through issuance of preferred shares, ordinary shares and bank borrowings, which have historically been sufficient to meet its working capital and capital expenditure requirements. As of December 31, 2020, 2021 and 2022, the Group had cash and cash equivalents, restricted cash, short-term investments and time deposits of a total of RMB35,342.1 million, RMB43,543.9 million and RMB38,251.8 million, respectively. The Group’s restricted cash, which amounted to RMB106.3 million as of December 31, 2022, primarily represents bank deposits for letters of guarantee, bank notes and cash restricted as to withdrawal or use due to legal disputes.

In July 2019 and November 2019, we entered into two loan agreements with a bank in the PRC. The principal amount under each agreement is RMB75.0 million. Each agreement provides for a fixed interest rate of 4.99% per annum and a term of three years. We are obligated to repay in six installments under each agreement.

In July and August of 2020, we received cash proceeds of US$900.0 million from our Series C+ round financing.

In August 2020, we completed our initial public offering in which we issued and sold an aggregate of 114,693,333 ADSs (including 14,959,999 ADSs sold upon the full exercise of the underwriters’ over-allotment option), representing 229,386,666 Class A ordinary shares, at a public offering price of US$15.00 per ADS for a total offering size of over US$1.72 billion. The net proceeds raised from the initial public offering were approximately US$1,655.7 million.

In December 2020, we completed our follow-on public offering in which we offered and sold an aggregate 55,200,000 ADSs (including 7,200,000 ADSs sold upon the full exercise of the underwriters’ over-allotment option), representing 110,400,000 Class A ordinary shares, raising a total of US$2,444.9 million in net proceeds.

In January 2021, we signed a strategic cooperation agreement with leading domestic banks, which provides us with the option to secure a credit line of RMB12.8 billion with an extensive range of credit facilities. Under the terms of the strategic cooperation agreement, five domestic commercial banks, including the Agricultural Bank of China, the Bank of China, China Construction Bank, China CITIC Bank and Guangzhou Rural Commercial Bank, will provide credit facilities to support our business operations and expansion of our manufacturing, sales and service capabilities. These facilities will help us optimize the efficiency of our cash management, cost control and other corporate functions.

In July 2021, we completed our listing on the Hong Kong Stock Exchange and public offering of 97,083,300 Class A ordinary shares, raising a total of approximately HK$15,823.3 million (or US$2,039.0 million based on an exchange rate of HK$7.7604 to US$1.00 as of June 11, 2021) in net proceeds to us after deducting underwriting fees and the offering expenses.

In February 2022, we completed a debt issuance of RMB775.0 million automobile leasing carbon-neutral asset-backed securities, or the ABS. The ABS was listed on the Shenzhen Stock Exchange in March 2022. The issued ABS of RMB624.0 million in the senior A tranche with a debt rating of AAA has a coupon rate of 3.00%. The issued ABS of RMB31.0 million in the senior B tranche with a debt rating of AA+ has a coupon rate of 3.50%. In November 2022, we completed another debt issuance of RMB964.0 million ABS on the Shanghai Stock Exchange. The issued ABS of RMB805.0 million in the senior A tranche with a debt rating of AAA has a coupon rate of 2.80% and the issued ABS of RMB39.0 million in senior B tranche with a debt rating of AA+ has a coupon rate of 3.00%. As of December 31, 2022, the total balance of the ABS was RMB821.5 million.

As of December 31, 2022, the Group had short-term borrowings from banks in the PRC of total principals of RMB2,419.2 million and total long-term borrowings (including current and non-current portion) of RMB5,374.9 million.

 

121


Table of Contents

We believe that the Group’s existing cash and cash equivalents will be sufficient to meet its anticipated working capital requirements, including capital expenditures in the ordinary course of business for at least the next 12 months. We may, however, need additional cash resources in the future if we experience changes in business condition or other developments, or if we find and wish to pursue opportunities for investments, acquisitions, capital expenditures or similar actions. If we determine that our cash requirements exceed the amount of cash and cash equivalents the Group has on hand at the time, we may seek to issue equity or debt securities or obtain credit facilities. The issuance and sale of additional equity would result in further dilution to our shareholders. The incurrence of indebtedness would result in increased fixed obligations and could result in operating covenants that would restrict our operations. We cannot assure you that financing will be available in amounts or on terms acceptable to us, if at all.

The following table sets forth a summary of the Group’s cash flows for the periods presented:

 

     Year Ended December 31,  
     2020     2021     2022  
     (RMB in thousands)  

Summary of Consolidated Cash Flow Data:

      

Net cash used in operating activities

     (139,766     (1,094,591     (8,232,376

Net cash (used in) provided by investing activities

     (4,406,161     (33,075,878     4,845,966  

Net cash provided by financing activities

     34,329,793       14,627,093       6,003,835  

Cash, cash equivalents and restricted cash at beginning of the year

     2,407,743       31,541,533       11,634,881  

Cash, cash equivalents and restricted cash at end of the year

     31,541,533       11,634,881       14,714,046  

Operating Activities

Net cash used in operating activities was RMB8,232.4 million in 2022, primarily due to net loss of RMB9,139.0 million, adjusted to add back depreciation of property, plant and equipment of RMB915.5 million, share-based compensation of RMB710.5 million, amortization of right-of-use assets of RMB379.2 million, inventory write-downs of RMB220.3 million, and to deduct fair value gain on long-term investments of RMB25.1 million. The amount was further adjusted by changes in itemized balances of operating assets and liabilities that have a negative effect on cash flow, including primarily (i) an increase in inventory of RMB2,475.8 million in relation to materials for volume production and finished goods, (ii) an increase in accounts and notes receivable of RMB1,210.7 million in relation to the government subsidies that we are entitled to receive, (iii) an increase in installment payment receivables of RMB776.6 million primarily due to the increase in sales volume, as well as certain changes in itemized balances of operating assets and liabilities that have a positive effect on cash flow, including primarily an increase in accounts and notes payable of RMB1,860.7 million primarily in relation to the grace period we enjoyed for the payment payable to third-party suppliers.

Net cash used in operating activities was RMB1,094.6 million in 2021, primarily due to net loss of RMB4,863.1 million, adjusted to add back depreciation of property, plant and equipment of RMB573.2 million, share-based compensation of RMB379.9 million, amortization of right-of-use assets of RMB229.0 million, inventory write-downs of RMB162.4 million, and to deduct fair value gain on long-term investments of RMB591.5 million. The amount was further adjusted by changes in itemized balances of operating assets and liabilities that have a negative effect on cash flow, including primarily (i) an increase in installment payment receivables of RMB2,247.1 million primarily due to the increase in sales volume, (ii) an increase in inventory of RMB1,940.2 million in relation to materials for volume production and finished goods and (iii) an increase in accounts and notes receivables of RMB1,560.8 million in relation to the government subsidies that we are entitled to receive, as well as certain changes in itemized balances of operating assets and liabilities that have a positive effect on cash flow, including primarily an increase in accounts and notes payable of RMB7,250.4 million primarily in relation to the grace period we enjoyed for the payments payable to third party suppliers.

 

122


Table of Contents

Net cash used in operating activities was RMB139.8 million in 2020, primarily due to net loss of RMB2,732.0 million, adjusted to add back depreciation of property, plant and equipment of RMB303.0 million, amortization of right-of-use assets of RMB109.5 million, impairment of property, plant and equipment of RMB63.3 million, inventory write-downs of RMB92.6 million and share-based compensation of RMB996.4 million, and to deduct fair value gain on derivative assets or derivative liabilities of RMB1,362.0 million. The amount was further adjusted by changes in itemized balances of operating assets and liabilities that have a negative effect on cash flow, including primarily (i) an increase in accounts receivable of RMB595.9 million in relation to the government subsidies that we are entitled to receive, (ii) an increase in inventory of RMB981.5 million in relation to materials for volume production and finished goods, (iii) an increase in prepayments and other current assets of RMB792.9 million in relation to prepayments to third party suppliers for certain key materials, as well as certain changes in itemized balances of operating assets and liabilities that have a positive effect on cash flow, including primarily (i) an increase in accounts and notes payable of RMB4,157.8 million in relation to the grace period we enjoyed for the payments payable to third party suppliers, and (ii) an increase in accruals and other liabilities of RMB723.0 million primarily in relation to our marketing events.

Investing Activities

Net cash provided by investing activities in 2022 was RMB4,846.0 million, which was primarily attributable to maturity of short term deposits of RMB11,922.2 million, partially offset by (i) purchase of property, plant and equipment of RMB4,275.8 million and (ii) placement of long-term deposits of RMB3,822.3 million.

Net cash used in investing activities in 2021 was RMB33,075.9 million, which was primarily attributable to (i) placement of short-term deposits of RMB24,899.4 million, (ii) placement of long-term deposits of RMB3,157.9 million, (iii) purchase of property, plant and equipment of RMB2,299.7 million and (iv) prepayment for acquisition of land use rights of RMB1,507.2 million.

Net cash used in investing activities in 2020 was RMB4,406.2 million, which was primarily attributable to (i) placement of term deposits of RMB979.9 million, (ii) placement of short-term investments of RMB2,347.2 million, (iii) purchase of property, plant and equipment of RMB806.1 million, (iv) purchase of intangible assets of RMB426.1 million primarily in relation to the acquisition of a company that holds a manufacturing license, partially offset by receipt of government subsidy related to assets of RMB243.8 million.

Financing Activities

Net cash provided by financing activities in 2022 was RMB6,003.8 million, which was primarily attributable to proceeds from borrowing of RMB6,800.7 million, and partially offset by repayment of borrowings of RMB681.7 million.

Net cash provided by financing activities in 2021 was RMB14,627.1 million, which was primarily attributable to (i) proceeds from the global offering or RMB13,146.8 million in relation to the public offering of our Class A ordinary shares and listing on the Hong Kong Stock Exchange in July 2021 and (ii) proceeds from non-controlling interests of RMB1,660.0 million, partially offset by repayment of borrowings of RMB982.9 million.

Net cash provided by financing activities in 2020 was RMB34,329.8 million, which was primarily attributable to (i) proceeds from issuance of ordinary shares of RMB27,399.3 million and (ii) proceeds from issuance of convertible redeemable preferred shares of RMB7,282.6 million.

Capital Expenditures

The Group made capital expenditures of RMB1,362.4 million, RMB4,341.2 million and RMB4,680.0 million in 2020, 2021 and 2022, respectively. In these years, the Group’s capital expenditures were used primarily for the construction of plants and purchase of manufacturing equipment, intangible assets and land use rights. The Group expects to make capital expenditures primarily on the construction of plants and purchase of equipment, intangible assets and land use rights in relation to our new manufacturing bases, as well as mold and tooling for new vehicle models.

 

123


Table of Contents

Contractual Obligations

The following table set forth the Group’s indebtedness and contractual obligations as of December 31, 2022:

 

     Payment due by period  
     Total      Less than 1
Year
     1 - 3
Years
     3 - 5
Years
     More than
5 Years
 
     (RMB in thousands)  

Short-term and long-term borrowings

     7,794,126        3,181,069        1,248,677        179,447        3,184,933  

Operating lease liabilities

     2,772,954        593,383        747,287        501,383        930,901  

Finance lease liabilities

     1,200,088        184,626        91,138        66,602        857,722  

Capital commitments for property, plant and equipment

     1,721,666        1,721,666        —          —          —    

Interest on borrowings

     1,322,754        271,069        360,201        305,948        385,536  

Purchase commitments for raw materials

     2,046,326        1,290,197        353,858        402,271        —    

Capital commitments for investments

     658,160        329,080        329,080        —          —    
  

 

 

    

 

 

    

 

 

    

 

 

    

 

 

 

Total

     17,516,074        7,571,090        3,130,241        1,455,651        5,359,092  
  

 

 

    

 

 

    

 

 

    

 

 

    

 

 

 

Holding Company Structure

The Group began its operations in 2015 through Chengxing Zhidong. The Group undertook the Reorganization to facilitate our initial public offering in the United States. As part of the Reorganization, the Group incorporated XPeng Inc., its holding company in December 2018. As a transitional arrangement of the Reorganization, Xiaopeng Motors, our wholly owned subsidiary, entered into a series of contractual agreements with Chengxing Zhidong and its shareholders in September 2019, pursuant to which Xiaopeng Motors exercised effective control over the operations of Chengxing Zhidong. In May 2020, Xiaopeng Motors completed its purchase of 100% equity interest in Chengxing Zhidong. Consequently, Chengxing Zhidong became an indirect wholly owned subsidiary of XPeng Inc.

XPeng Inc., the Group’s holding company, has no material operations of its own. The Group conducts its operations primarily through its subsidiaries, the Group VIEs and their subsidiaries in China. As a result, XPeng Inc.’s ability to pay dividends depends upon dividends paid by the Group’s PRC subsidiaries. If the Group’s existing PRC subsidiaries or any newly formed ones incur debt on their own behalf in the future, the instruments governing their debt may restrict their ability to pay dividends to the Group. In addition, the Group’s subsidiaries in China are permitted to pay dividends to the Group only out of their retained earnings, if any, as determined in accordance with PRC accounting standards and regulations. Under PRC law, each of the Group’s subsidiaries, the Group VIEs and their subsidiaries in China is required to set aside at least 10% of its after-tax profits each year, if any, to fund certain statutory reserve funds until such reserve funds reach 50% of its registered capital. In addition, the Group’s subsidiaries in China may allocate a portion of its after-tax profits based on PRC accounting standards to enterprise expansion funds and staff bonus and welfare funds at its discretion, and the Group VIEs and their subsidiaries may allocate a portion of their after-tax profits based on PRC accounting standards to a discretionary surplus fund at their discretion. The statutory reserve funds and the discretionary funds are not distributable as cash dividends. Remittance of dividends by a wholly foreign-owned company out of China is subject to examination by the banks designated by SAFE. Our PRC subsidiaries have not paid dividends and will not be able to pay dividends until they generate accumulated profits and meet the requirements for statutory reserve funds.

Inflation

Since inception, inflation in China has not materially affected the Group’s results of operations. According to the National Bureau of Statistics of China, the year-over-year percent changes in the consumer price index for December 2020, 2021 and 2022 were increases of 0.2%, 1.5% and 1.8% respectively. Although the Group has not been materially affected by inflation in the past, it may be affected if China experiences higher rates of inflation in the future.

 

124


Table of Contents

Recent Accounting Pronouncements

Please see Note 3 to our consolidated financial statements included elsewhere in this annual report.

Off-Balance Sheet Arrangements

The Group has not entered into any off-balance sheet financial guarantees or other off-balance sheet commitments to guarantee the payment obligations of any third parties. The Group has not entered into any derivative contracts that are indexed to its shares and classified as shareholder’s equity or that are not reflected in the Group’s consolidated financial statements. Furthermore, the Group does not have any retained or contingent interest in assets transferred to an unconsolidated entity that serves as credit, liquidity or market risk support to such entity. The Group does not have any variable interest in any unconsolidated entity that provides financing, liquidity, market risk or credit support to the Group or engages in leasing, hedging or product development services with the Group.

C. Research and Development, Patent and Licenses, etc.

Technological innovation is critical to our success, and we strategically develop most of key technologies in-house, such as ADAS, intelligent operating system, powertrain and E/E architecture. We have been and will continue to invest heavily on our research and development efforts.

The Group’s research and development expenses were, RMB1,725.9 million, RMB4,114.3 million and RMB5,214.8 million in 2020, 2021 and 2022, respectively.

See “Item 4. Information of the Company—B. Business Overview—Our Technologies” and “Item 4. Information of the Company—B. Business Overview—Research and Development.”

D. Trend Information

Other than as disclosed elsewhere in this annual report, we are not aware of any trends, uncertainties, demands, commitments or events for the year ended December 31, 2022 that are reasonably likely to have a material effect on our total net revenues, income, profitability, liquidity or capital reserves, or that caused the disclosed financial information to be not necessarily indicative of future operating results or financial conditions.

E. Critical Accounting Estimates

See “Item 5. Operating and Financial Review and Prospects—A. Operating Results—Critical Accounting Policies and Estimates.”

 

ITEM 6.

DIRECTORS, SENIOR MANAGEMENT AND EMPLOYEES

A. Directors and Senior Management

Directors and Executive Officers

The following table sets forth information regarding our directors and executive officers as of the date of this annual report.

 

125


Table of Contents
Name    Age    Position
Xiaopeng He    45    Co-founder, Chairman, Executive Director and Chief Executive Officer
Yingjie Chen    46    Non-executive Director
Qin Liu    50    Non-executive Director
Ji-Xun Foo    54    Non-executive Director
Fei Yang    65    Non-executive Director
Donghao Yang    51    Independent Non-executive Director
Fang Qu    38    Independent Non-executive Director
HongJiang Zhang    62    Independent Non-executive Director
Fengying Wang    52    President
Heng Xia    39    Co-founder and Co-President
Hongdi Brian Gu    50    Honorary Vice Chairman of the Board and Co-President
Hsueh-Ching Lu    59    Vice President of Finance and Accounting
Xinzhou Wu    47    Vice President of Autonomous Driving
Jack Han Xu    71    Vice President of Automotive Research and Development
Yonghai Chen    42    Vice President of Product Planning

Xiaopeng He is our co-founder, executive director, chairman and chief executive officer. Mr. He currently holds directorships in other members of the Group. Prior to serving as chairman and chief executive officer of our company, Mr. He served at Alibaba Group Holding Limited, a public company listed on the NYSE (symbol: BABA) and the Hong Kong Stock Exchange (stock code: 9988), from June 2014 to August 2017, including serving as the president of Alibaba mobile business group, chairman of Alibaba Games and president of Tudou.com. In 2004, Mr. He co-founded UCWeb Inc., a Chinese mobile internet company that provides mobile internet software technology and services, and served as the president of product from January 2005 to June 2014. In June 2014, UCWeb Inc. was acquired by Alibaba Group Holding Limited. Mr. He previously served as an independent director and a member of the audit committee of HUYA Inc., a game live streaming platform company in China listed on the NYSE (symbol: HUYA) from May 2018 to May 2020. Mr. He received his bachelor’s degree in computer science from South China University of Technology in July 1999. Mr. He obtained the qualification certificate of senior economist (technology entrepreneur) in business administration issued by the Human Resources and Social Security Department of Guangdong Province in January 2020.

Yingjie Chen is a non-executive director of our company. Mr. Chen joined Alibaba Group Holding Limited, a company listed on the Hong Kong Stock Exchange (stock code: 9988) and the NYSE (symbol: BABA) in December 2012. Mr. Chen currently serves as the managing director of strategic investment department of Alibaba Group Holding Limited. Mr. Chen has been serving as a non-independent director of DBAPP Security Co., Ltd., a company listed on the Shanghai Stock Exchange (stock code: 688023) since May 7, 2020. Prior to joining Alibaba Group Holding Limited, Mr. Chen was a senior manager in the corporate finance department of PricewaterhouseCoopers from 2007 to 2012 and a vice president of investment of Shandong Datong Hongye Group from 2004 to 2007. Mr. Chen was an auditor of Arthur Andersen from 1999 to 2004. Mr. Chen graduated from Shanghai University of Finance and Economics with a bachelor’s degree in accounting in July 1999. He is qualified as a Certified Public Accountant in Canada.

 

126


Table of Contents

Qin Liu is a non-executive director of our company. Mr. Liu co-founded 5Y Capital (formerly known as Morningside Venture Capital) in June 2007. Prior to that, he served in various roles, including as a business development director for investment at Morningside IT Management Services (Shanghai) Co., Ltd. Mr. Liu has served as a director of JOYY Inc., a China-based technology company listed on the NASDAQ (symbol: YY), since June 2008. He has also served as a director of Xiaomi Corporation, a technology company listed on the Hong Kong Stock Exchange (stock code: 1810.HK), since May 2010, and a director of Agora, Inc., a company listed on the NASDAQ (symbol: API), since December 2014. Mr. Liu received his master’s degree in business administration from China Europe International Business School in April 2000, and his bachelor’s degree in industrial electrical automation from University of Science and Technology Beijing in July 1993.

Ji-Xun Foo is a non-executive director of our company. Mr. Foo has served as a managing partner at GGV Capital, a venture capital firm, since 2006. From 2000 to 2005, Mr. Foo worked at Draper Fisher Jurvetson ePlanet Ventures L.P., a venture capital fund, and last served as a director. From 1996 to 2000, he served as a manager of the Finance and Investment Division of the National Science and Technology Board of Singapore. From 1993 to 1996, Mr. Foo served as the leader of a research and development project at Hewlett-Packard, an information technology company listed on the NYSE (symbol: HPQ). Mr. Foo has served as a director of Baidu, Inc., a company listed on the NASDAQ (symbol: BIDU) and the Stock Exchange (stock code: 9888) since July 2019. Mr. Foo has been appointed as a director of Bombardier Inc., a company listed on the Toronto Stock Exchange (symbol: BBD) since May 5, 2022. Mr. Foo received his master of science degree in management of technology in January 1997 and his bachelor’s degree with first class honors in engineering in June 1993 from the National University of Singapore.

Fei Yang is a non-executive Director of our company. He currently also holds directorship in a member of the Group. Mr. Yang had served as a partner of IDG Capital, an investment and asset management firm, from 1997 to 2018, and had experience in finance, capital operations, mergers and acquisitions. From 1994 to 1997, Mr. Yang served as a director of the Initial Public Offering Division of the China Securities Regulatory Commission Guangdong Bureau. From 1989 to 1994, he served as a director of the Consultant Division of Guangdong Foreign Trade and Economy Institute, where he specialized in economic research. From 1984 to 1986, Mr. Yang worked at the Jinan Municipal Environmental Protection Bureau. From 1982 to 1984, he worked at the Shandong Academy of Agricultural Sciences as a researcher. Mr. Yang received his master’s degree in environmental geography and his bachelor’s degree in geography from Sun Yat-sen University in July 1989 and October 1982, respectively.

Donghao Yang is an independent non-executive director of our company. Mr. Yang has served as a director of Yatsen Holding Limited, a company listed on the NYSE (symbol: YSG), since July 2020 and the chief financial officer of Yatsen Holding Limited since November 2020. Mr. Yang has served as a director of Vipshop Holdings Ltd., a company listed on the NYSE (symbol: VIPS), since November 2020 and served as the chief financial officer of Vipshop Holdings Ltd. from August 2011 to November 2020. From 2010 to 2011, he served as the chief financial officer of Synutra International Inc., a company listed on the NASDAQ (symbol: SYUT). From 2007 to 2010, Mr. Yang served as the chief financial officer of Greater China of Tyson Foods, Inc., a company listed on the NYSE (symbol: TSN). From 2003 to 2007, Mr. Yang served as a finance director of Valmont Industries (China) Co., Ltd, a subsidiary of Valmont Industries, Inc., a company listed on the NYSE (symbol: VMI). Mr. Yang acquired corporate governance experience through his positions as a chief financial officer and director of Vipshop Holdings Ltd. and also as the chief financial officer of Synutra International Inc. and Greater China of Tyson Foods, Inc. His corporate governance experience includes, among others, (i) reviewing, monitoring and implementing companies’ policies, practices and compliance, (ii) facilitating effective communication between the board of directors and management, (iii) reviewing related party transactions, and (iv) understanding the duty of directors to act in the best interests of the company and the shareholders as a whole. Mr. Yang received his master’s degree in business administration from Harvard Business School in June 2003, and his bachelor’s degree in international economics from Nankai University in July 1993.

 

127


Table of Contents

Fang Qu is an independent non-executive director of our company. Prior to joining our company, Ms. Qu co-founded lifestyle community platform Xiaohongshu in 2013. She devoted herself to the development and leadership of Xiaohongshu and was responsible for Xiaohongshu’s management, strategic partnerships, new business opportunities, and external affairs, and also participated in strategic planning as well as investments and acquisitions. Under her leadership, Xiaohongshu grew from a startup company into one of the important lifestyle community platforms in China. From 2008 to 2013, she managed different business units in Shanghai and Wuhan for a wholly-owned Norwegian entity under Wenao Culture. Prior to working at Wenao Culture, she joined the Bertelsmann Group where she led the marketing segment for its publishing business. Ms. Qu obtained corporate governance experience in the course of her startup and entrepreneurship experience of developing and leading Xiaohongshu. Her corporate governance experience includes, among others, (i) monitoring and implementing internal control systems, (ii) updating and optimizing corporate governance policies, and (iii) regular communication with the board of directors and shareholders. Ms. Qu received her bachelor’s degree in international journalism and communication from Beijing Foreign Studies University in July 2006.

HongJiang Zhang is an independent non-executive director of our company. Dr. Zhang has served as the chairman of the board of Beijing Academy of Artificial Intelligence since December 2018, a senior adviser of Carlyle Group since May 2018 and a venture partner at Source Code Capital since December 2016. From October 2011 to November 2016, he served as the chief executive officer and an executive director of Kingsoft Corporation Limited, a company listed on the Hong Kong Stock Exchange (stock code: 3888), and as the founder and chief executive officer of Kingsoft Cloud Holdings Limited, a company listed on the NASDAQ (symbol: KC). From April 1999 to October 2011, Dr. Zhang served as chief technology officer of the Microsoft Asia-Pacific Research and Development Group. Dr. Zhang was appointed as a Microsoft Distinguished Scientist in 2010. Dr. Zhang has served as an independent director of Zepp Health Corp., a company listed on the NYSE (symbol: ZEPP), since February 2018, and an independent non-executive director and chairman of AAC Technologies Holding Inc., a company listed on the Hong Kong Stock Exchange (stock code: 2018), since January 2019 and May 2020, respectively. He has also served as an independent non-executive director of BabyTree Group, a company listed on the Hong Kong Stock Exchange (stock code: 1761), from November 2018 to August 2022, and an independent director of Digital China Group Co., Ltd., a company listed on the Shenzhen Stock Exchange (stock code: 000034) from September 2017 to April 2021. Dr. Zhang has accumulated extensive corporate governance experience through his positions as an independent non-executive director and independent director of Zepp Health Corp., AAC Technologies Holding Inc., BabyTree Group and Digital China Group Co., Ltd. His corporate governance experience includes, among others, (i) reviewing, monitoring and providing recommendations as to companies’ policies, practices and compliance, (ii) facilitating effective communication between the board of directors and management, (iii) reviewing and opining on connected transactions, and (iv) understanding the requirements of the Listing Rules and directors’ duty to act in the best interests of the company and the shareholders as a whole. Dr. Zhang received his Ph.D. in electronic engineering from Technical University of Denmark in October 1991, and his bachelor of science degree in radio electronics from Zhengzhou University in July 1982.

Fengying Wang is our president. Ms. Wang has over 30 years of experience in automotive industry. Prior to joining the Company, Ms. Wang served various positions in Great Wall Motor Company Limited, a company listed on The Stock Exchange of Hong Kong Limited (stock code: 2333.HK) and the Shanghai Stock Exchange (stock code: 601633.HK), from 1991 to 2022, including but not limited to, the vice chairman from March 2016 to March 2022, an executive director from June 2001 to March 2022 and the general manager from November 2002 to July 2022. Ms. Wang graduated from Tianjin Institute of Finance in 1999 and obtained a master’s degree in economics.

Heng Xia is our co-founder and co-president. Mr. Xia currently holds various positions in other members of the Group, including director, legal representative and senior manager. Prior to founding our company, Mr. Xia worked at the research and development center of Guangzhou Automobile Group Co., Ltd., or GAC, a China-based automotive manufacturing company listed on the Hong Kong Stock Exchange (stock code: 2238) and the Shanghai Stock Exchange (stock code: 601238) from 2008 to 2014, where he was responsible for the development of control systems for NEVs and smart vehicles. Mr. Xia received his master’s degree in mechanical engineering and bachelor’s degree in automotive engineering from Tsinghua University in June 2008 and July 2006 respectively. Mr. Xia obtained the qualification certificate of senior engineer (technology entrepreneur) in mechanical engineering issued by the Human Resources and Social Security Department of Guangdong Province in January 2020.

Hongdi Brian Gu is our honorary vice chairman of our board of directors and co-president. Dr. Gu currently holds directorships in other members of the Group. Prior to joining the Group, Dr. Gu worked at J.P. Morgan Chase from 2004 to 2018 and held positions including managing director and chairman of J.P. Morgan Chase Asia Pacific Investment Bank. Dr. Gu previously served as a director of Uxin Limited, a company listed on the NASDAQ (symbol: UXIN) from June 2018 to June 2019. Dr. Gu received his Ph.D. in biochemistry from the University of Washington in August 1997, his master’s degree in business administration from Yale University in May 1999, and his bachelor’s degree in chemistry from the University of Oregon in June 1993.

 

128


Table of Contents

Hsueh-Ching Lu is our vice president of finance and accounting. Prior to joining the Group, Mr. Lu was the financial director of Zhengzhou Yutong Bus Co. Ltd., a China-based company listed on the Shanghai Stock Exchange (stock code: 600066) from 2016 to 2019. From April 2016 to September 2016, he served as the chief financial officer of Greater China of Ford Motor Company. From 2010 to 2016, Mr. Lu served as the chief financial officer and the controller and head of project management department of Jiangling Motors Co., Ltd., a China-based company listed on the Shenzhen Stock Exchange (stock code: 000550). From 2006 to 2010, he served as the operating finance director of Chang’An Ford Mazda Automobile Co., Ltd. From 1989 to 2006, Mr. Lu served in various roles, primarily including controller of technology operations, controller relating to accounting, tax, legal and after-sales business, and associate of planning department, at Ford Lio Ho Motor Company, Ltd., an automotive manufacturing company in Taiwan. Mr. Lu received his executive master of business administration degree from National Central University in Taiwan in June 2002 and his bachelor’s degree in business administration from Chung Yuan Christian University in Taiwan in June 1986.

Xinzhou Wu is our vice president of autonomous driving and the director of our ADAS center. He also currently serves as a director and chief executive officer of a member of the Group. Prior to joining the Group, Dr. Wu was a senior director of engineering and the head of the autonomous driving/ADAS team at Qualcomm Incorporated, a company listed on the NYSE (symbol: QCOM). He served at Qualcomm Incorporated from January 2006 to November 2018 and has taken many leadership roles in various research and development projects during his tenure at Qualcomm Incorporated. He is well recognized for his many contributions in autonomous driving, precise localization and mapping, vehicle-to-everything (V2X), communications and wireless networking in industrial and academic society. From 2005 to 2006, Dr. Wu served as a member of research team of Flarion Technologies Inc., a wireless technology company acquired by Qualcomm Incorporated in 2006. Dr. Wu received his Ph.D. in electric engineering from University of Illinois at Urbana-Champaign in December 2004, his master’s degree in electric engineering from University of Illinois at Urbana-Champaign in May 2000 and his bachelor’s degree in electric engineering from Tsinghua University in June 1998.

 

129


Table of Contents

Jack Han Xu is our vice president of automotive research and development. Prior to joining the Group, Dr. Xu was a vice president of NIO Inc. (US Center), a China-based EV company listed on the NYSE (symbol: NIO), from 2016 to 2017. From 2014 to 2016, he served as the vice president of Fisker Automotive (currently known as Karma Automotive), a maker of luxury hybrid electric vehicles. From 2009 to 2014, Dr. Xu served as the chief engineer of the Research and Development Center of GAC. From 2008 to 2009, he served as the chief engineer of AVL List GmbH (US Campus), an Austriabased company that provides the development, simulation and testing of powertrain systems. From 2007 to 2008, Dr. Xu served as the director of Hong Kong Automotive Parts and Accessory Systems Research and Development Center. From 1996 to 2007, he served in various roles, including manager and technical expert in the electric powertrain department at Ford Motor Company. From 1994 to 1996, Dr. Xu served as a senior controls engineer of the brake system department of the Continental AG based in the United States. Dr. Xu completed his postdoctoral research in control engineering at the School of Aeronautics and Astronautics of Purdue University in April 1991, received his Ph.D. in automation from Swiss Federal Institute of Technology in Zurich in March 1989 and his bachelor’s degree in industrial automation from Huazhong University of Science and Technology in January 1982. Dr. Xu obtained the qualification certificate of senior engineer in mechanical automation issued by Human Resources and Social Security Department of Guangdong Province in June 2020.

Yonghai Chen is our vice president of product planning. Mr. Chen joined the Group as vice president since January 2022. Prior to joining the Group, Mr. Chen served as the vice president of products of AutoNavi Holdings Limited from 2014 to 2021. Mr. Chen graduated from Beijing Jiaotong University and obtained a master's degree in safety technology and engineering in 2006.

B. Compensation

Compensation

In 2022, we paid an aggregate cash compensation and benefits in kind of RMB120.8 million to our directors and executive officers as a group. We did not pay any other cash compensation or benefits in kind to our directors and executive officers. We have not set aside or accrued any amount to provide pension, retirement or other similar benefits to our directors and executive officers. Our PRC subsidiaries are required by law to make contributions equal to certain percentages of each employee’s salary for his or her pension insurance, medical insurance, unemployment insurance and other statutory benefits and a housing provident fund. Our board of directors may determine compensation to be paid to the directors and the executive officers. The compensation committee will assist the directors in reviewing and approving the compensation structure for the directors and the executive officers.

For information regarding share awards granted to our directors and executive officers, see “-Share Incentive Plan.”

 

130


Table of Contents

Employment Agreements and Indemnification Agreements

We have entered into employment agreements with each of our executive officers. Under these agreements, our executive officers are typically employed for a specified time period. We may terminate employment for cause, at any time, without advance notice, for certain acts of the executive officer, such as conviction or plea of guilty to a felony or any crime, or serious breach of duty of loyalty to us. We may also terminate an executive officer’s employment without cause pursuant to applicable law of the jurisdiction where the executive officer is based. Executive officers typically may resign at any time with a 30-day advance written notice.

Executive officers have agreed to hold, both during and after the termination or expiry of his or her employment agreement, in strict confidence and not to use, except as required in the performance of his or her duties in connection with the employment or pursuant to applicable law, any of our confidential information or trade secrets, any confidential information or trade secrets of our business partners, or the confidential or proprietary information of any third party received by us and for which we have confidential obligations.

In addition, executive officers have agreed to be bound by non-competition and non-solicitation restrictions during the term of his or her employment and for a period of time following the last date of employment. Specifically, executive officers have agreed not to (i) represent himself or herself as being in any way, connected with or interested in our business; (ii) be engaged in, or concerned directly or indirectly in any capacity, in any business concern which is in competition with our business; (iii) contact and influence our suppliers, customers or other third parties who have business relationships with us; or (iv) seek directly or indirectly, to solicit the services of any of our employees who is employed by us on or after the date of the executive officer’s termination, or in the 12 months preceding such termination.

We have entered into indemnification agreements with each of our directors and executive officers. Under these agreements, we may agree to indemnify our directors and executive officers against certain liabilities and expenses incurred by such persons in connection with claims made by reason of their being a director or officer of our company.

Share Incentive Plan

In June 2020, XPeng Inc. adopted a share incentive plan, which was amended and restated in August 2020 and further amended and restated in June 2021, or the Plan, which allows us to grant restricted shares, RSUs and other equity awards to our employees, directors and consultants. The maximum number of ordinary shares that may be subject to equity awards pursuant to the Plan, or the share reserve, was initially set at 161,462,100.

Administration

The Plan is administered by the ESOP committee established by our board of directors. The administrator will determine the terms and conditions of each equity award.

Change in Control

In the event of a change in control, the administrators may accelerate the vesting, purchase of equity awards from holders and provide for the assumption, conversion or replacement of equity awards.

Term

Unless terminated earlier, the Plan will continue in effect for a term of ten years from the date of its adoption, which is June 28, 2020.

Award Agreements

Equity awards granted under the Plan are evidenced by award agreements that set forth the terms, conditions and limitations for each award, which must be consistent with the Plan.

 

131


Table of Contents

Vesting Schedule

The vesting schedule of each equity award granted under the Plan will be set forth in the award agreement for such equity award.

Amendment and Termination

The Plan may at any time be amended or terminated with the approval of the board.

RSU Grants

As of March 31, 2023, RSUs which represent 30,712,434 underlying Class A ordinary shares were outstanding (which do not include the Class A ordinary shares underlying the vested RSUs), and 2,706,468 shares underlying such RSUs were held by XPeng Fortune Holdings Limited, which has been established for our share incentive plan. The table below summarizes the outstanding RSUs granted to our directors and executive officers:

 

Name    Position   

Ordinary
Shares

Underlying

Outstanding

RSUs granted

   Grant Date
Fengying Wang    President    *    March 2023
Heng Xia    Co-founder and Co-President    *    June 2020
Hongdi Brian Gu    Honorary Vice Chairman of the Board and Co-President    *    June 2020
      *    July 2020
Hsueh-Ching Lu    Vice President of Finance and Accounting    *    June 2020
      *    July 2020
      *    January 2022
Xinzhou Wu    Vice President of Autonomous Driving    *    June 2020
      *    July 2020
      *    January 2022
Jack Han Xu    Vice President of Automotive Research and Development    *    June 2020
      *    July 2020
      *    January 2022
Yonghai Chen    Vice President of Product Planning    *   

January 2022

      *    October 2022

 

* Less than 1% of our outstanding shares.

C. Board Practices

Our board of directors consists of nine directors, including two executive directors, four non-executive directors and three independent non-executive directors. Under our current memorandum and articles of association, a director is not required to hold any shares in our company to qualify to serve as a director. A director may vote with respect to any contract or any proposed contract or arrangement in which he is interested, and if he does so his vote shall be counted and he may be counted in the quorum at any meeting of our directors at which any such contract or proposed contract or arrangement is considered, provided (a) such director has declared the nature of his interest at the meeting of the board at which the question of entering into the contract or arrangement is first considered if he knows his interest then exists, or in any other case at the first meeting of the board after he knows he is or has become so interested, either specifically or by way of a general notice and (b) if such contract or arrangement is a transaction with a related party, such transaction has been approved by the audit committee. The directors may exercise all the powers of the company to borrow money, to mortgage or charge its undertaking, property and uncalled capital, and to issue debentures or other securities whenever money is borrowed or as security for any debt, liability or obligation of the company or of any third party. None of our non-executive directors has a service contract with us that provides for benefits upon termination of service. Subject to such exceptions specified in the articles of association of our company, a director shall not vote on any board resolution approving any contract or arrangement or any other proposal in which he or any of his close associates has a material interest nor shall he be counted in the quorum present at the meeting.

 

132


Table of Contents

Duties of Directors

Under Cayman Islands law, our directors have a fiduciary duty to act honestly in good faith with a view to our best interests. Our directors also have a duty to exercise the care, diligence and skill that a reasonably prudent person would exercise in comparable circumstances. In fulfilling their duty of care to us, our directors must ensure compliance with our memorandum and articles of association, as amended and restated from time to time. A shareholder has the right to seek damages if a duty owed by our directors is breached.

The functions and powers of our board of directors include, among others:

 

   

conducting and managing the business of our company;

 

   

representing our company in contracts and deals;

 

   

appointing attorneys for our company;

 

   

select senior management such as managing directors and executive directors;

 

   

providing employee benefits and pension;

 

   

managing our company’s finance and bank accounts;

 

   

exercising the borrowing powers of our company and mortgaging the property of our company; and

 

   

exercising any other powers conferred by the shareholders meetings or under our memorandum and articles of association, as amended and restated from time to time.

Terms of Directors and Executive Officers

Our directors may be elected by an ordinary resolution of our shareholders, pursuant to our current memorandum and articles of association. Each of our directors will hold office until his or her successor takes office or until his or her earlier death, resignation or removal or the expiration of his or her term as provided in the written agreement with our company, if any. A director will cease to be a director if, among other things, the director (i) dies, or becomes bankrupt or makes any arrangement or composition with his creditors; (ii) is found to be or becomes of unsound mind, (iii) resigns his office by notice in writing to us, or (iv) without special leave of absence from our board, is absent from three consecutive board meetings and our directors resolve that his office be vacated. Our officers are elected by and serve at the discretion of the board of directors.

 

133


Table of Contents

Board Committees

Our board of directors has established an audit committee, a compensation committee, a nomination committee and a corporate governance committee. We have adopted a charter for each of the committees. Each committee’s members and functions are described below.

Audit Committee

Our audit committee consists of Mr. Donghao Yang, Dr. HongJiang Zhang and Mr. Ji-Xun Foo. Mr. Donghao Yang is the chairperson of our audit committee. Mr. Donghao Yang satisfies the criteria of an audit committee financial expert as set forth under the applicable rules of the SEC. Each of Mr. Donghao Yang, Dr. HongJiang Zhang and Mr. Ji-Xun Foo satisfies the requirements for an “independent director” within the meaning of Section 303A of the NYSE Listed Company Manual and meets the criteria for independence set forth in Rule 10A-3 of the United States Securities Exchange Act of 1934, as amended, or the Exchange Act.

The audit committee oversees our accounting and financial reporting processes and the audits of our financial statements. Our audit committee is responsible for, among other things:

 

   

selecting the independent auditor;

 

   

pre-approving auditing and non-auditing services permitted to be performed by the independent auditor;

 

   

annually reviewing the independent auditor’s report describing the auditing firm’s internal quality control procedures, any material issues raised by the most recent internal quality control review, or peer review, of the independent auditors and all relationships between the independent auditor and our company;

 

   

setting clear hiring policies for employees and former employees of the independent auditors;

 

   

reviewing with the independent auditor any audit problems or difficulties and management’s response;

 

   

reviewing and, if material, approving all related party transactions on an ongoing basis;

 

   

reviewing and discussing the annual audited financial statements with management and the independent auditor;

 

   

reviewing and discussing with management and the independent auditors major issues regarding accounting principles and financial statement presentations;

 

   

reviewing reports prepared by management or the independent auditors relating to significant financial reporting issues and judgments;

 

   

discussing earnings press releases with management, as well as financial information and earnings guidance provided to analysts and rating agencies;

 

   

reviewing with management and the independent auditors the effect of regulatory and accounting initiatives, as well as off-balance sheet structures, on our financial statements;

 

   

discussing policies with respect to risk assessment and risk management with management, internal auditors and the independent auditor;

 

   

timely reviewing reports from the independent auditor regarding all critical accounting policies and practices to be used by our company, all alternative treatments of financial information within U.S. GAAP that have been discussed with management and all other material written communications between the independent auditor and management;

 

134


Table of Contents
   

establishing procedures for the receipt, retention and treatment of complaints received from our employees regarding accounting, internal accounting controls or auditing matters and the confidential, anonymous submission by our employees of concerns regarding questionable accounting or auditing matters;

 

   

annually reviewing and reassessing the adequacy of our audit committee charter;

 

   

such other matters that are specifically delegated to our audit committee by our board of directors from time to time;

 

   

meeting separately, periodically, with management, internal auditors and the independent auditor; and

 

   

reporting regularly to the full board of directors.

Compensation Committee

Our compensation committee consists of Mr. Xiaopeng He, Ms. Fang Qu and Dr. HongJiang Zhang. The chairperson of our compensation committee is Ms. Fang Qu. Each of Ms. Fang Qu and Dr. HongJiang Zhang satisfies the requirements for an “independent director” within the meaning of Section 303A of the NYSE Listed Company Manual.

Our compensation committee is responsible for, among other things:

 

   

reviewing, evaluating and, if necessary, revising our overall compensation policies;

 

   

reviewing and evaluating the performance of our directors and senior officers and determining the compensation of our senior officers;

 

   

reviewing and approving our senior officers’ employment agreements with us;

 

   

setting performance targets for our senior officers with respect to our incentive compensation plan and equity-based compensation plans; and

 

   

such other matters that are specifically delegated to the remuneration committee by our board of di-rectors from time to time.

Nomination Committee

Our nomination committee consists of Mr. Xiaopeng He, Ms. Fang Qu and Dr. HongJiang Zhang. The chairperson of the nomination committee is Dr. HongJiang Zhang. Each of Ms. Fang Qu and Dr. HongJiang Zhang satisfies the requirements for an “independent director” within the meaning of Section 303A of the NYSE Listed Company Manual. The primary duties of the nomination committee are, among other things, to make recommendations to the board regarding the appointment of directors and board succession.

Corporate Governance Committee

Our corporate governance committee consists of Mr. Donghao Yang, Ms. Fang Qu and Dr. HongJiang Zhang. The chairperson of the corporate governance committee is Mr. Donghao Yang. Each of Mr. Donghao Yang, Ms. Fang Qu and Dr. HongJiang Zhang satisfies the requirements for an “independent director” within the meaning of Section 303A of the NYSE Listed Company Manual.

 

135


Table of Contents

Our corporate governance committee is responsible for, among other things:

 

   

Developing and reviewing our company’s policies and practices on corporate governance and make recommendations to the board;

 

   

Reviewing and monitoring the training and continuous professional development of directors and senior management;

 

   

Reviewing and monitoring our company’s policies and practices on compliance with legal and regulatory requirements;

 

   

Developing, reviewing and monitoring the code of conduct and compliance manual (if any) applicable to employees and directors;

 

   

Reviewing our company’s compliance with certain Hong Kong Listing Rules;

 

   

Reviewing and monitoring whether our company is operated and managed for the benefit of all of its share-holders;

 

   

Reviewing and monitoring the management of conflicts of interests and make a recommendation to the board on any matter where there is a potential conflict of interest;

 

   

Reviewing and monitoring all risks related to our multiple class voting structure; and

 

   

Reporting on the work of the corporate governance committee on at least a half-yearly and annual basis covering all areas of its terms of reference.

D. Employees

See “Item 4. Information on the Company—B. Business Overview—Employees.”

E. Share Ownership

The following table sets forth information as of March 31, 2023 with respect to the beneficial ownership of our ordinary shares by:

 

   

each of our directors and executive officers; and

 

   

each person known to us to beneficially own 5.0% or more of our Class A ordinary shares.

Beneficial ownership is determined in accordance with the rules of the SEC and includes voting or investment power with respect to, or the power to receive the economic benefit of ownership of, the securities. In computing the number of shares beneficially owned by a person and the percentage ownership of that person, we have included shares that the person has the right to acquire within 60 days, including through the exercise of any option or other right or the conversion of any other security. However, these shares are not included in the computation of the percentage ownership of any other person.

As of March 31, 2023, the total number of ordinary shares outstanding was 1,725,550,996, comprising 1,376,842,739 Class A ordinary shares and 348,708,257 Class B ordinary shares, excluding 949,986 Class A ordinary shares issued to our depository bank for bulk issuance of ADSs and reserved for future issuance upon the exercise or vesting of awards granted under our 2019 Equity Incentive Plan.

 

136


Table of Contents
     Ordinary Shares Beneficially Owned  
     Class A
ordinary

shares
     Percentage of
total Class A
ordinary
shares
    Class B
ordinary
shares
     Percentage
of

total
ordinary

shares†
    Percentage of
aggregate
voting

power††
 

Directors and Executive Officers:*

            

Xiaopeng He(1)

     4,400,000        0.3     348,708,257        20.5     71.8

Yingjie Chen

                                

Qin Liu

     *        *              *       *  

Ji-Xun Foo

                                

Fei Yang

                                

Donghao Yang

     *        *              *       *  

Fang Qu

     *        *              *       *  

HongJiang Zhang

                                

Fengying Wang

                                

Heng Xia(2)

     52,350,459        3.8            3.0     1.1

Hongdi Brian Gu(3)

     35,324,660        2.6            2.0     0.7

Hsueh-Ching Lu

     *        *              *       *  

Xinzhou Wu

     *        *              *       *  

Jack Han Xu

     *        *              *       *  

Yonghai Chen

     *        *              *       *  

All Directors and Executive Officers as a Group

     95,414,191        6.9     348,708,257        25.7     73.6

Principal Shareholders:

            

Simplicity and Respect entities(4)

     4,400,000        0.3     348,708,257        20.5     71.8

Alibaba(5)

     191,918,464        13.9            11.1     3.9

IDG entity(6)

     68,950,175        5.0            4.0     1.4

 

For each person and group included in this column, percentage ownership is calculated by dividing the number of ordinary shares beneficially owned by such person or group, including shares that such person or group has the right to acquire within 60 days after March 31, 2023, by the sum of (i) the total number of ordinary shares issued and outstanding as of March 31, 2023, and (ii) the number of ordinary shares that such person or group has the right to acquire beneficial ownership within 60 days after March 31, 2023.

††

For each person and group included in this column, percentage of voting power is calculated by dividing the voting power beneficially owned by such person or group by the voting power of all of our Class A and Class B ordinary shares as a single class. In respect of matters requiring a shareholder vote, each Class A ordinary share is entitled to one vote and each Class B ordinary share is entitled to 10 votes. Each Class B ordinary share is convertible into one Class A ordinary share at any time by the holder thereof. Class A ordinary shares are not convertible into Class B ordinary shares under any circumstances.

*

Less than 1% of our total outstanding shares.

**

The business address for our directors and executive officers is No. 8 Songgang Road, Changxing Street, Cencun, Tianhe District, Guangzhou, Guangdong 510640, People’s Republic of China.

 

137


Table of Contents
(1)

Represents (i) 4,400,000 Class A ordinary shares represented by ADSs and 327,708,257 Class B ordinary shares held by Simplicity Holding Limited, and (ii) 21,000,000 Class B ordinary shares held by Respect Holding Limited. Simplicity Holding Limited and Respect Holding Limited are further described in footnote 5 below.

(2)

Represents 52,350,459 Class A ordinary shares held by Efficiency Investment Limited. Efficiency Investment Limited is a limited liability company incorporated under the laws of the British Virgin Islands with its registered office at the office of Vistra Corporate Services Centre, Wickhams Cay II, Road Town, Tortola, VG 1110, British Virgin Islands. Efficiency Investment Limited is wholly owned by Mr. Heng Xia, who is deemed to be the beneficial owner of the shares held by Efficiency Investment Limited.

(3)

Represents (i) 4,250,000 Class A ordinary shares held by Hongdi Brian Gu and (ii) 31,074,660 Class A ordinary shares held by Quack Holding Limited. Quack Holding Limited is a limited liability company incorporated under the laws of the British Virgin Islands with its registered office at Craigmuir Chambers, Road Town, Tortola VG 1110, British Virgin Islands. Quack Holding Limited is wholly owned by Mr. Hongdi Brian Gu, who is deemed to be the beneficial owner of the shares held by Quack Holding Limited.

(4)

Represents (i) 4,400,000 Class A ordinary shares represented by ADSs and 327,708,257 Class B ordinary shares held by Simplicity Holding Limited and (ii) 21,000,000 Class B ordinary shares held by Respect Holding Limited. Simplicity Holding Limited is a limited liability company incorporated under the laws of the British Virgin Islands with its registered office at the office of Vistra Corporate Services Centre, Wickhams Cay II, Road Town, Tortola, VG 1110, British Virgin Islands. Simplicity Holding Limited is wholly owned by Mr. Xiaopeng He, who is deemed to be the beneficial owner of the shares held by Simplicity Holding Limited. Respect Holding Limited is a limited liability company incorporated under the laws of the British Virgin Islands with its registered office at the office of Vistra Corporate Services Centre, Wickhams Cay II, Road Town, Tortola VG 1110, British Virgin Islands. Respect Holding Limited is wholly owned by Mr. Xiaopeng He, who is deemed to be the beneficial owner of the shares held by Respect Holding Limited. Simplicity Holding Limited and Respect Holding Limited are collectively referred to as Simplicity and Respect entities.

(5)

Represents (i) 178,618,464 Class A ordinary shares held by Taobao China Holding Limited and (ii) 13,300,000 Class A ordinary shares represented by ADSs owned by Taobao China Holding Limited. Taobao China Holding Limited is a limited liability company incorporated under the laws of the Hong Kong with its registered office at 26/F. Tower One, Time Square, 1 Matheson Street, Causeway Bay, Hong Kong. Taobao China Holding Limited is a wholly-owned subsidiary of Alibaba Group Holding Limited, which is deemed to be the beneficial owner of the shares held by Taobao China Holding Limited. Alibaba Group Holding Limited is a public company listed on the New York Stock Exchange and Hong Kong Stock Exchange.

 

138


Table of Contents
(6)

Represents (i) 51,566,175 Class A ordinary shares held by Pacific Rays Limited and (ii) 17,384,000 Class A ordinary shares represented by ADSs owned by Pacific Rays Limited. Pacific Rays Limited is a limited liability company incorporated under the laws of the British Virgin Islands with its registered office at the office of Vistra Corporate Services Centre, Wickhams Cay II, Road Town, Tortola VG 1110, British Virgin Islands. Pacific Rays Limited is wholly owned by Shanghai Keji Enterprise Management Partnership (LLP). Shanghai Keji Enterprise Management Partnership (LLP) is controlled by Tianjin Hexie Qingyu Investment Management Partnership (LLP), its general partner. Tianjin Hexie Qingyu Investment Management Partnership (LLP) is controlled by Xizang Qingyu Venture Capital Management Co., Ltd., its general partner. Xizang Qingyu Venture Capital Management Co., Ltd. is wholly owned by four individuals, including Kuiguang Niu, Dongliang Lin, Fei Yang and Jingbo Wang, who have the voting power and dispositive power over the shares held by Pacific Rays Limited. Pacific Rays Limited is referred to as the IDG entity.

To our knowledge, as of March 31, 2023, a total of 3,140,647 Class A ordinary shares were held by three record holders in the United States, representing approximately 0.18% of our total outstanding shares. We are not aware of any arrangement that may, at a subsequent date, result in a change of control of our company.

F. Disclosure of a Registrant’s Action to Recover Erroneously Awarded Compensation

Not applicable.

 

ITEM 7.

MAJOR SHAREHOLDERS AND RELATED PARTY TRANSACTIONS

A. Major Shareholders

Please refer to “Item 6. Directors, Senior Management and Employees — E. Share Ownership.”

B. Related Party Transactions

Transaction with Xiaopeng He

As of December 31, 2020, amount due from Mr. Xiaopeng He, our co-founder, chairman and chief executive officer, was nil. As of December 31, 2021, amounts due from Mr. He represents (i) the receivables for operation support service amounting to RMB15.8 million to the companies controlled by Mr. He and (ii) the receivables for operation support service and the prepayment for fixed assets amounting to RMB15.4 million and RMB1.6 million, respectively, to the companies significantly influenced by Mr. He. As of December 31, 2022, amounts due from Mr. He represent the receivables for operation support service and sales of goods amounting to RMB44.8 million and RMB 2.4 million to the companies significantly influenced by Mr. He.

As of December 31, 2020, amounts due to Mr. He represent the payables for rental expenses and the payables for asset purchased amounting to RMB11.1 million and RMB1.0 million, respectively, to a company controlled by Mr. He. As of December 31, 2021, amounts due to Mr. He represents (i) the payables for rental expenses amounting to RMB22.1 million to a company controlled by Mr. He and (ii) the payables for asset purchased amounting to RMB2.8 million to a company significantly influenced by Mr. He. As of December 2022, amounts due to Mr. He represent the payables for assets purchased amounting to RMB1.0 million to the companies significantly influenced by Mr. He.

 

139


Table of Contents

Contractual Arrangements with the Group VIEs and Their Respective Shareholders

See “Item 4. Information on the Company—C. Organizational Structure.”

Registration Right Agreement

On August 20, 2020, we entered into a registration right agreement with our shareholders, under which we have granted certain registration rights to holders of our registrable securities. Set forth below is a description of the registration rights under this agreement.

Required Registration Rights

At any time or from time to time after the date that is six months after the closing of our initial public offering, holders holding 25% or more of the registrable securities have the right to request that we effect a registration under the Securities Act covering the registration of all or part of their registrable securities, so long as the anticipated aggregate offering price to the public of such registrable securities is no less than $5,000,000. We, however, are not obligated to effect a required registration if we have already effected two required registrations, unless less than 50% of the registrable securities sought to be included in the required registration were sold.

Piggyback Registration Rights

If we propose to file a registration statement in connection with a public offering of securities of our company, other than relating to (i) an employee share option plan, (ii) corporate reorganization or transaction under Rule 145 of the Securities Act, (iii) on any form that does not include substantially the same information as would be required to be included in a registration statement covering the sale of the registrable securities, or (iv) a registration in which the only shares being registered are those issuable upon conversion of debt securities, then we must offer each holder of the registrable securities the opportunity to include their shares in the registration statement.

Form F-3 Registration Rights

When eligible for use of form F-3, holders of the registrable securities have the right to request in writing that we file a registration statement on Form F-3. Registration pursuant to Form F-3 registration rights will not be deemed to be a required registration. We, however, are not obligated to effect a registration on Form F-3 if (i) the aggregate price of the registrable securities requested to be sold pursuant to such registration is, in the good faith judgment of our board of directors, expected to be less than $5,000,000, or (ii) we have already effected two such registrations within any twelve-month period preceding the date of the registration request.

Expenses of Registration

We will pay all expenses incurred in connection with any required registration, piggyback registration or Form F-3 registration, including, among others, registration and filing fees, compliance fees, listing fees, printing expenses, fees and disbursements of counsel and independent public accountants of our company, fees and disbursements of the underwriters, but excluding underwriting discounts and commissions and share transfer taxes. We will not, however, be required to pay for any expenses of any registration proceeding begun pursuant to required registration rights, if the registration request is subsequently withdrawn at the request of the holders of a majority of the registrable securities requested to be registered, subject to certain exceptions.

Termination of Registration Rights

The registration rights discussed above shall terminate (i) five years after our initial public offering, or (ii) with respect to any holder, the date on which such holder may sell all of its registrable securities under Rule 144 of the Securities Act in any three-month period.

 

140


Table of Contents

Employment Agreements and Indemnification Agreements

See “Item 6. Directors, Senior Management and Employees—B. Compensation—Employment Agreements and Indemnification Agreements.”

Share Incentive Plan

See “Item 6. Directors, Senior Management and Employees—B. Compensation—Share Incentive Plan.”

C. Interests of Experts and Counsel

Not Applicable.

 

ITEM 8.

FINANCIAL INFORMATION

A. Consolidated Statements and Other Financial Information

We have appended consolidated financial statements filed as part of this annual report.

Legal and Administrative Proceedings

See “Item 4. Information on the Company—B. Business Overview—Legal Proceedings.”

Dividend Policy

Since inception, we have not declared or paid any dividends on our shares. We do not have any present plan to declare or pay any dividends on our ordinary shares or ADSs in the foreseeable future. We intend to retain most, if not all, of our available funds and any future earnings to operate and expand our business. Any other future determination to pay dividends will be made at the discretion of our board of directors. In addition, our shareholders may by ordinary resolution declare a dividend, but no dividend may exceed the amount recommended by our board of directors. In either case, all dividends are subject to certain restrictions under Cayman Islands law, namely that our company may only pay dividends out of profits or share premium, and provided always that in no circumstances may a dividend be paid if this would result in our company being unable to pay its debts as they fall due in the ordinary course of business. Even if we decide to pay dividends, the form, frequency and amount may be based on a number of factors, including our future operations and earnings, capital requirements and surplus, general financial condition, contractual restrictions and other factors that the board of directors may deem relevant.

If we pay any dividends on our ordinary shares, we will pay those dividends which are payable in respect of the Class A ordinary shares underlying the ADSs to the depositary, as the registered holder of such Class A ordinary shares, and the depositary then will pay such amounts to the ADS holders in proportion to the Class A ordinary shares underlying the ADSs held by such ADS holders, subject to the terms of the deposit agreement, net of the fees and expenses payable thereunder. See “Item 12. Description of Securities other than Equity Securities—American Depositary Shares.” Cash dividends on our Class A ordinary shares, if any, will be paid in U.S. dollars.

We are a holding company incorporated in the Cayman Islands. In order for us to distribute any dividends to our shareholders, we may rely on dividends distributed by our PRC subsidiaries for our cash requirements. PRC regulations may restrict the ability of our PRC subsidiaries to pay dividends to us. For example, certain payments from our PRC subsidiaries to us may be subject to PRC withholding income tax. In addition, regulations in the PRC currently permit payment of dividends of a PRC company only out of accumulated distributable after-tax profits as determined in accordance with its articles of association and the accounting standards and regulations in China. Each of our PRC subsidiaries is required to set aside at least 10% of its after-tax profit based on PRC accounting standards every year to a statutory common reserve fund until the aggregate amount of such reserve fund reaches 50% of the registered capital of such subsidiary. Such statutory reserves are not distributable as loans, advances or cash dividends. See “Item 3.

 

141


Table of Contents

Key Information—D. Risk Factors—Risks Relating to Doing Business in China—We rely to a significant extent on dividends and other distributions on equity paid by our principal operating subsidiaries to fund offshore cash and financing requirements. Any limitation on the ability of our PRC operating subsidiaries to make payments to us could have a material adverse effect on our ability to conduct our business.”

B. Significant Changes

We have not experienced any other significant changes since the date of our audited consolidated financial statements included in this annual report.

 

ITEM 9.

THE OFFER AND LISTING

A. Offer and Listing Details

Our ADSs, each representing two of our Class A ordinary shares, have been listed on the New York Stock Exchange since August 27, 2020 under the symbol “XPEV.” Our Class A ordinary shares have been listed on the Hong Kong Stock Exchange since July 7, 2021, under the stock code “9868.”

B. Plan of Distribution

Not Applicable.

C. Markets

Our ADSs, each representing two of our Class A ordinary shares, have been listed on the New York Stock Exchange since August 27, 2020 under the symbol “XPEV.” Our Class A ordinary shares have been listed on the Hong Kong Stock Exchange since July 7, 2021, under the stock code “9868.”

D. Selling Shareholders

Not Applicable.

E. Dilution

Not Applicable.

F. Expenses of the Issue

Not Applicable.

 

ITEM 10.

ADDITIONAL INFORMATION

A. Share Capital

Not Applicable.

B. Memorandum and Articles of Association

Please refer to the information set forth in exhibit 2.4 to this annual report.

C. Material Contracts

We have not entered into any material contracts other than in the ordinary course of business and other than those described in “Item 4. Information on the Company” or elsewhere in this annual report.

 

142


Table of Contents

D. Exchange Controls

See “Item 4. Information on the Company—B. Business Overview—Regulation—Regulation Related to Foreign Exchange and Dividend Distribution—Regulation on Foreign Currency Exchange.”

E. Taxation

The following is a general summary of certain Cayman Islands, People’s Republic of China and United States federal income tax consequences relevant to an investment in the ADSs and Class A ordinary shares. The discussion is not intended to be, nor should it be construed as, legal or tax advice to any particular prospective purchaser. The discussion is based on laws and relevant interpretations thereof in effect as of the date of this annual report, all of which are subject to change or different interpretations, possibly with retroactive effect. The discussion does not address U.S. state or local tax laws, or tax laws of jurisdictions other than the Cayman Islands, the People’s Republic of China and the United States. You should consult your own tax advisors with respect to the consequences of acquisition, ownership and disposition of the ADSs and Class A ordinary shares.

Cayman Islands Taxation

The Cayman Islands currently levies no taxes on individuals or corporations based upon profits, income, gains or appreciation, and there is no taxation in the nature of inheritance tax or estate duty. There are no other taxes likely to be material to us or holders of the ADSs or Class A ordinary shares levied by the government of the Cayman Islands, except for stamp duties which may be applicable on instruments executed in, or after execution brought within the jurisdiction of, the Cayman Islands. The Cayman Islands is not party to any double tax treaties that are applicable to any payments made to or by our company. There are no exchange control regulations or currency restrictions in the Cayman Islands.

Payments of dividends and capital in respect of the ADSs or Class A ordinary shares will not be subject to taxation in the Cayman Islands and no withholding will be required on the payment of a dividend or capital to any holder of the ADSs or Class A ordinary shares, nor will gains derived from the disposal of the ADSs or Class A ordinary shares be subject to Cayman Islands income or corporation tax.

People’s Republic of China Taxation

Pursuant to the Enterprise Income Tax Law, which was promulgated by the National People’s Congress on March 16, 2007, took effect on January 1, 2008 and was last amended on December 29, 2018, enterprises organized under the laws of jurisdictions outside China with their “de facto management bodies” located within China may be considered PRC resident enterprises and therefore subject to PRC enterprise income tax at the rate of 25% on their worldwide income. The implementing rules of the Enterprise Income Tax Law further define the term “de facto management body” as the management body that exercises substantial and overall management and control over the production and operations, personnel, accounting and assets of an enterprise. While we do not currently consider our company or any of our overseas subsidiaries to be a PRC resident enterprise, there is a risk that the PRC tax authorities may deem our company or any of our overseas subsidiaries as a PRC resident enterprise since a substantial majority of the members of our management team as well as the management team of some of our overseas subsidiaries are located in China, in which case we or the overseas subsidiaries, as the case may be, would be subject to the PRC enterprise income tax at the rate of 25% on worldwide income. If the PRC tax authorities determine that our Cayman Islands holding company is a “resident enterprise” for PRC enterprise income tax purposes, a number of unfavorable PRC tax consequences could follow. One example is a 10% withholding tax would be imposed on dividends we pay to our non-PRC enterprise shareholders and with respect to gains derived by our non-PRC enterprise shareholders from transferring our shares or ADSs. Furthermore, dividends payable to individual investors who are non-PRC residents and any gain realized on the transfer of ADSs or ordinary shares by such investors may be subject to PRC tax at a current rate of 20%. Any PRC tax liability may be subject to reduction or exemption set forth in applicable tax treaties or under applicable tax arrangements between jurisdictions. It is unclear whether, if we are considered a PRC resident enterprise, holders of our shares or ADSs would be able to claim the benefit of income tax treaties or agreements entered into between China and other countries or areas.

 

143


Table of Contents

Hong Kong Taxation

We have established a branch register of members in Hong Kong, or the Hong Kong share register. Dealings in our Class A ordinary shares registered on our Hong Kong share register will be subject to Hong Kong stamp duty. The stamp duty is charged to each of the seller and purchaser at the ad valorem rate of 0.13% of the consideration for, or (if greater) the value of, our Class A ordinary shares transferred. In other words, a total of 0.26% is payable on a typical sale and purchase transaction of our Class A ordinary shares. In addition, a fixed duty of HK$5.00 is charged on each instrument of transfer (if required).

To facilitate ADS-ordinary share conversion and trading between the NYSE and the Hong Kong Stock Exchange, we also have moved a portion of our issued Class A ordinary shares from our Cayman share register to our Hong Kong share register. It is unclear whether, as a matter of Hong Kong law, the trading or conversion of ADSs constitutes a sale or purchase of the underlying Hong Kong-registered ordinary shares that is subject to Hong Kong stamp duty. We advise investors to consult their own tax advisors on this matter. See “Item 3. Key Information—D. Risk Factors—Risks Relating to Our Shares and ADSs—There is uncertainty as to whether Hong Kong stamp duty will apply to the trading or conversion of our ADSs.”

Certain United States Federal Income Tax Considerations

The following discussion describes certain United States federal income tax consequences of the purchase, ownership and disposition of our ADSs and Class A ordinary shares.

This discussion deals only with ADSs and Class A ordinary shares that are held as capital assets by a United States Holder (as defined below).

As used herein, the term “United States Holder” means a beneficial owner of our ADSs or Class A ordinary shares that is, for United States federal income tax purposes, any of the following:

 

   

an individual who is a citizen or resident of the United States;

 

   

a corporation (or other entity treated as a corporation for United States federal income tax purposes) created or organized in or under the laws of the United States, any state thereof or the District of Columbia;

 

   

an estate the income of which is subject to United States federal income taxation regardless of its source; or

 

   

a trust if it (1) is subject to the primary supervision of a court within the United States and one or more United States persons have the authority to control all substantial decisions of the trust or (2) has a valid election in effect under applicable United States Treasury regulations to be treated as a United States person.

This discussion is based upon provisions of the Internal Revenue Code of 1986, as amended, or the Code, and regulations, rulings and judicial decisions thereunder as of the date hereof, and the current income tax treaty between the United States and the PRC, or the Treaty. Those authorities may be changed, perhaps retroactively, so as to result in United States federal income tax consequences different from those summarized below. In addition, this discussion assumes that the deposit agreement, and all other related agreements, will be performed in accordance with their terms.

 

144


Table of Contents

This discussion does not represent a detailed description of the United States federal income tax consequences applicable to you if you are subject to special treatment under the United States federal income tax laws, including if you are:

 

   

a dealer or broker in securities or currencies;

 

   

a financial institution;

 

   

a regulated investment company;

 

   

a real estate investment trust;

 

   

an insurance company;

 

   

a tax-exempt organization;

 

   

a person holding our ADSs or Class A ordinary shares as part of a hedging, integrated or conversion transaction, a constructive sale or a straddle;

 

   

a trader in securities that has elected the mark-to-market method of accounting for your securities;

 

   

a person liable for alternative minimum tax;

 

   

a person who owns or is deemed to own 10% or more of our stock by vote or value;

 

   

a partnership or other pass-through entity for United States federal income tax purposes;

 

   

a person required to accelerate the recognition of any item of gross income with respect to our ADSs or Class A ordinary shares as a result of such income being recognized on an applicable financial statement; or

 

   

a person whose “functional currency” is not the U.S. dollar.

If an entity or other arrangement treated as a partnership for United States federal income tax purposes holds our ADSs or Class A ordinary shares, the tax treatment of a partner will generally depend upon the status of the partner and the activities of the partnership. If you are a partner of a partnership holding our ADSs or Class A ordinary shares, you should consult your tax advisors.

This discussion does not contain a detailed description of all the United States federal income tax consequences to you in light of your particular circumstances and does not address the Medicare tax on net investment income, United States federal estate and gift taxes or the effects of any state, local or non-United States tax laws. If you are considering the purchase of our ADSs or Class A ordinary shares, you should consult your tax advisors concerning the particular United States federal income tax consequences to you of the purchase, ownership and disposition of our ADSs or Class A ordinary shares, as well as the consequences to you arising under other United States federal tax laws and the laws of any other taxing jurisdiction.

ADSs

If you hold ADSs, for United States federal income tax purposes, you generally will be treated as the owner of the underlying Class A ordinary shares that are represented by such ADSs. Accordingly, deposits or withdrawals of Class A ordinary shares for ADSs will not be subject to United States federal income tax.

 

145


Table of Contents

Taxation of Dividends

Subject to the discussion under “—Passive Foreign Investment Company” below, the gross amount of distributions on the ADSs or Class A ordinary shares (including any amounts withheld to reflect PRC withholding taxes, as discussed above under “Item 10. Additional Information—E. Taxation—People’s Republic of China Taxation”) will be taxable as dividends to the extent paid out of our current or accumulated earnings and profits, as determined under United States federal income tax principles. To the extent that the amount of any distribution exceeds our current and accumulated earnings and profits for a taxable year, the distribution will first be treated as a tax-free return of capital, causing a reduction in your tax basis in the ADSs or Class A ordinary shares, and to the extent the amount of the distribution exceeds your tax basis, the excess will be taxed as capital gain recognized on a sale or exchange. We do not, however, expect to determine earnings and profits in accordance with United States federal income tax principles. Therefore, you should expect that a distribution will generally be reported as a dividend. Any dividends that you receive (including any withheld taxes) will be includable in your gross income as ordinary income on the day actually or constructively received by you, in the case of Class A ordinary shares, or by the depositary, in the case of ADSs. Such dividends will not be eligible for the dividends received deduction generally allowed to corporations under the Code.

Subject to applicable limitations (including a minimum holding period requirement), dividends received by non-corporate United States Holders from a qualified foreign corporation may be treated as “qualified dividend income” that is subject to reduced rates of taxation. A foreign corporation is generally treated as a qualified foreign corporation with respect to dividends paid by that corporation on shares (or ADSs backed by such shares) that are readily tradable on an established securities market in the United States. United States Treasury Department guidance indicates that our ADSs (which are listed on the NYSE) are readily tradable on an established securities market in the United States. Since our Class A ordinary shares are not listed on an established securities market in the United States, we do not believe that dividends that we pay on our Class A ordinary shares that are not represented by ADSs currently meet the conditions required for these reduced tax rates. There also can be no assurance that our ADSs will continue to be readily tradable on an established securities market in the United States in later years. A qualified foreign corporation also generally includes a foreign corporation that is eligible for the benefits of certain income tax treaties with the United States. In the event that we are deemed to be a PRC resident enterprise under the Enterprise Income Tax Law, we may be eligible for the benefits of the Treaty, and if we are eligible for such benefits, dividends we pay on our Class A ordinary shares, regardless of whether such shares are represented by ADSs, would be potentially eligible for reduced rates of taxation. See “Item 10. Additional Information—E. Taxation—People’s Republic of China Taxation.”

Notwithstanding the foregoing, we will not be treated as a qualified foreign corporation, and non-corporate United States Holders will not be eligible for reduced rates of taxation, for any dividends that we pay if we are a passive foreign investment company, or a PFIC, in the taxable year in which such dividends are paid or in the preceding taxable year (see “—Passive Foreign Investment Company” below). As discussed below under “—Passive Foreign Investment Company”, we believe there is a significant risk that we will be a PFIC for the year ended December 31, 2023 and possibly for future years. Therefore, if you are a non-corporate United States Holder, you should not assume that any dividends will be taxed at a reduced rate. You should consult your tax advisors regarding the application of these rules given your particular circumstances.

Subject to certain conditions and limitations (including a minimum holding period requirement) and the Foreign Tax Credit Regulations (as defined below), any PRC withholding taxes on dividends may be treated as foreign taxes eligible for credit against your United States federal income tax liability. For purposes of calculating the foreign tax credit, dividends paid on the ADSs or Class A ordinary shares will generally be treated as income from sources outside the United States and will generally constitute passive category income. However, recently issued Treasury regulations (the “Foreign Tax Credit Regulations”) impose additional requirements for foreign taxes to be eligible for a foreign tax credit, and there can be no assurance that those requirements will be satisfied. In addition, if you are eligible for Treaty benefits, any PRC withholding taxes on dividends will not be creditable against your United States federal income tax liability to the extent withheld at a rate exceeding the applicable Treaty rate. Instead of claiming a foreign tax credit, you may be able to deduct PRC withholding taxes in computing your taxable income, subject to generally applicable limitations under United States law (including that a United States Holder is not eligible for a deduction for otherwise creditable foreign income taxes paid or accrued in a taxable year if such United States Holder claims a foreign tax credit for any foreign income taxes paid or accrued in the same taxable year). The rules governing the foreign tax credit and deductions for foreign taxes are complex. You are urged to consult your tax advisors regarding the availability of the foreign tax credit or a deduction under your particular circumstances.

 

146


Table of Contents

Distributions of ADSs, Class A ordinary shares or rights to subscribe for ADSs or Class A ordinary shares that are received as part of a pro rata distribution to all of our shareholders generally will not be subject to United States federal income tax.

Passive Foreign Investment Company

Based on the composition of our income and assets and the value of our assets, including goodwill (which we have determined based on the trading price of our ADSs and Class A ordinary shares), we do not believe we were a PFIC for the year ended December 31, 2022, although there can be no assurance in this regard.

In general, we will be a PFIC for any taxable year in which:

 

   

at least 75% of our gross income is passive income, or

 

   

at least 50% of the value (generally determined based on a quarterly average) of our assets is attributable to assets that produce or are held for the production of passive income.

For this purpose, passive income generally includes dividends, interest, gains from the sale or exchange of investment property, royalties and rents (other than royalties and rents derived in the active conduct of a trade or business and not derived from a related person). Cash is generally treated as an asset that produces or is held for the production of passive income. If we own at least 25% (by value) of the stock of another corporation, for purposes of determining whether we are a PFIC, we will be treated as owning our proportionate share of the other corporation’s assets and receiving our proportionate share of the other corporation’s income. However, there is uncertainty as to the treatment of our corporate structure and ownership of the Group VIEs for United States federal income tax purposes. For United States federal income tax purposes, we consider ourselves to own the equity of the Group VIEs. If it is determined, contrary to our view, that we do not own the equity of the Group VIEs for United States federal income tax purposes (for instance, because the relevant PRC authorities do not respect these arrangements), we are more likely to be treated as a PFIC.

The determination of whether we are a PFIC is made annually. Accordingly, we may become a PFIC in the current or any future taxable year due to changes in our income or asset composition or changes in the value of our assets. In this regard, the value of our assets may be determined by reference to the trading price of our ADSs and Class A ordinary shares, and fluctuations in the trading price of our ADSs and Class A ordinary shares may affect our PFIC status. Because the trading price of our ADSs and Class A ordinary shares has been volatile and has declined significantly over the past year, we believe there is a significant risk that we will be a PFIC for the year ended December 31, 2023 and possibly for future years. In addition, any further decline in the trading price of our ADSs and Class A ordinary shares would increase our PFIC risk. If we are a PFIC for any taxable year during which you hold our ADSs or Class A ordinary shares, you will be subject to special tax rules discussed below.

If we are a PFIC for any taxable year during which you hold our ADSs or Class A ordinary shares and you do not make a timely mark-to-market election, as described below, you will be subject to special tax rules with respect to any “excess distribution” received and any gain realized from a sale or other disposition, including a pledge and a deemed sale discussed in the following paragraph, of ADSs or Class A ordinary shares. Distributions received in a taxable year, other than the taxable year in which your holding period in the ADSs or Class A ordinary shares begins, will be treated as excess distributions to the extent that they are greater than 125% of the average annual distributions received during the shorter of the three preceding taxable years or the portion of your holding period for the ADSs or Class A ordinary shares that preceded the taxable year of the distribution. Under these special tax rules:

 

   

the excess distribution or gain will be allocated ratably over your holding period for the ADSs or Class A ordinary shares,

 

147


Table of Contents
   

the amount allocated to the current taxable year, and any taxable year prior to the first taxable year in which we were a PFIC, will be treated as ordinary income, and

 

   

the amount allocated to each other year will be subject to tax at the highest tax rate in effect for individuals or corporations, as applicable, for that year and the interest charge generally applicable to underpayments of tax will be imposed on the resulting tax attributable to each such year.

Although the determination of whether we are a PFIC is made annually, if we are a PFIC for any taxable year in which you hold our ADSs or Class A ordinary shares, you will generally be subject to the special tax rules described above for that year and for each subsequent year in which you hold the ADSs or Class A ordinary shares (even if we do not qualify as a PFIC in such subsequent years). However, if we cease to be a PFIC, you can avoid the continuing impact of the PFIC rules by making a special election to recognize gain as if your ADSs or Class A ordinary shares had been sold on the last day of the last taxable year during which we were a PFIC. You are urged to consult your tax advisor about this election.

In lieu of being subject to the special tax rules discussed above, you may make a mark-to-market election with respect to your ADSs or Class A ordinary shares provided such ADSs or Class A ordinary shares are treated as “marketable stock.” The ADSs or Class A ordinary shares generally will be treated as marketable stock if the ADSs or Class A ordinary shares are regularly traded on a “qualified exchange or other market” (within the meaning of the applicable Treasury regulations). The ADSs are listed on the NYSE, which constitutes a qualified exchange, although there can be no assurance that the ADSs will be “regularly traded” for purposes of the mark-to-market election. The Class A ordinary shares are listed on the Hong Kong Stock Exchange, which must meet certain trading, listing, financial disclosure and other requirements to be treated as a qualified exchange for these purposes. There also can be no assurance that the Class A ordinary shares will be “regularly traded” for purposes of the mark-to-market election.

If you make an effective mark-to-market election, for each taxable year that we are a PFIC you will include as ordinary income the excess of the fair market value of your ADSs or Class A ordinary shares at the end of the year over your adjusted tax basis in the ADSs or Class A ordinary shares. You will be entitled to deduct as an ordinary loss in each such year the excess of your adjusted tax basis in the ADSs or Class A ordinary shares over their fair market value at the end of the year, but only to the extent of the net amount previously included in income as a result of the mark-to-market election. Your adjusted tax basis in the ADSs or Class A ordinary shares will be increased by the amount of any income inclusion and decreased by the amount of any deductions under the mark-to-market rules. In addition, upon the sale or other disposition of your ADSs or Class A ordinary shares in a year that we are a PFIC, any loss will be treated as ordinary loss, but only to the extent of the net amount of previously included income as a result of the mark-to-market election, and any gain will be treated as ordinary income. If you make a mark-to-market election, any distributions that we make would generally be subject to the tax rules discussed above under “—Taxation of Dividends,” except that the lower rate applicable to dividends received by non-corporate United States Holders from a qualified foreign corporation (discussed above) would not apply if we are a PFIC in the taxable year in which the dividend is paid or in the preceding taxable year.

If you make a mark-to-market election, it will be effective for the taxable year for which the election is made and all subsequent taxable years unless the ADSs or Class A ordinary shares are no longer regularly traded on a qualified exchange or other market, or the Internal Revenue Service, or the IRS, consents to the revocation of the election. You are urged to consult your tax advisor about the availability of the mark-to-market election, and whether making the election would be advisable in your particular circumstances.

Alternatively, U.S. taxpayers can sometimes avoid the special tax rules described above by electing to treat a PFIC as a “qualified electing fund” under Section 1295 of the Code. However, this option is not available to you because we do not intend to prepare or provide you with the tax information necessary to permit you to make this election.

If we are a PFIC for any taxable year during which you hold our ADSs or Class A ordinary shares and any of our non-United States subsidiaries is also a PFIC, you will be treated as owning a proportionate amount (by value) of the shares of the lower-tier PFIC for purposes of the application of the PFIC rules. You will not be able to make the mark-to-market election described above in respect of any lower-tier PFIC. You are urged to consult your tax advisors about the application of the PFIC rules to any of our subsidiaries.

 

148


Table of Contents

You will generally be required to file IRS Form 8621 if you hold our ADSs or Class A ordinary shares in any year in which we are a PFIC. You are urged to consult your tax advisors concerning the United States federal income tax consequences of holding ADSs or Class A ordinary shares if we are a PFIC in any taxable year.

Sale, Exchange or Other Disposition of ADSs or Class A Ordinary Shares

For United States federal income tax purposes, you will recognize taxable gain or loss on any sale, exchange or other disposition of the ADSs or Class A ordinary shares in an amount equal to the difference between the amount realized for the ADSs or Class A ordinary shares (net of any Hong Kong stamp duty imposed on such proceeds) and your tax basis in the ADSs or Class A ordinary shares (which should similarly take into account any Hong Kong stamp duty paid in connection with the acquisition of the ADSs or Class A ordinary shares), both determined in U.S. dollars. Subject to the discussion under “—Passive Foreign Investment Company” above, such gain or loss will generally be capital gain or loss and will generally be long-term capital gain or loss if you have held the ADSs or Class A ordinary shares for more than one year. Long-term capital gains of non-corporate United States Holders (including individuals) are eligible for reduced rates of taxation. The deductibility of capital losses is subject to limitations. Any gain or loss recognized by you will generally be treated as United States source gain or loss. However, if PRC tax is imposed on any gain (for instance, because we are treated as a PRC resident enterprise for PRC tax purposes or the PRC treats the sale, exchange or other disposition as an indirect transfer of PRC taxable assets), and if you are eligible for the benefits of the Treaty, you may elect to treat such gain as PRC source gain under the Treaty. If you are not eligible for the benefits of the Treaty or if you fail to make the election to treat any gain as PRC source, then you generally would not be able to use the foreign tax credit arising from any PRC tax imposed on the disposition of ADSs or Class A ordinary shares unless such credit can be applied (subject to applicable limitations) against tax due on other income derived from foreign sources. However, pursuant to the Foreign Tax Credit Regulations, unless you are eligible for and elect the benefits of the Treaty, any such PRC tax would generally not be a foreign income tax eligible for a foreign tax credit (regardless of any other income that you may have that is derived from foreign sources). In such case, however, the non-creditable PRC tax may reduce the amount realized on the sale, exchange or other disposition of the ADSs or Class A ordinary shares. You are urged to consult your tax advisors regarding the tax consequences in case any PRC tax is imposed on gain on a disposition of the ADSs or Class A ordinary shares, including the availability of the foreign tax credit and the election to treat any gain as PRC source, under your particular circumstances.

Shareholder Reporting

A United States Holder that owns “specified foreign financial assets” with an aggregate value in excess of $50,000 (and in some circumstances, a higher threshold) may be required to file an information report with respect to such assets with its tax return. “Specified foreign financial assets” may include financial accounts maintained by foreign financial institutions, as well as the following, but only if they are held for investment and not held in accounts maintained by financial institutions: (i) stocks and securities issued by non-United States persons, (ii) financial instruments and contracts that have non-United States issuers or counterparties, and (iii) interests in foreign entities. Significant penalties may apply for failing to satisfy this filing requirement. United States Holders are urged to contact their tax advisors regarding the application of this filing requirement to their ownership of ADSs or Class A ordinary shares.

Information Reporting and Backup Withholding

In general, information reporting will apply to distributions in respect of our ADSs or Class A ordinary shares and the proceeds from the sale, exchange or other disposition of our ADSs or Class A ordinary shares that are paid to you within the United States (and in certain cases, outside the United States), unless you establish that you are an exempt recipient. A backup withholding tax may apply to such payments if you fail to provide a taxpayer identification number or (in the case of dividend payments) if you fail to certify that you are not subject to backup withholding or fail to report in full dividend and interest income.

 

149


Table of Contents

Backup withholding is not an additional tax and any amounts withheld under the backup withholding rules will be allowed as a refund or a credit against your United States federal income tax liability provided the required information is timely furnished to the IRS.

F. Dividends and Paying Agents

Not Applicable.

G. Statement by Experts

Not Applicable.

H. Documents on Display

We have filed this annual report on Form 20-F, including exhibits, with the SEC. As allowed by the SEC, in Item 19 of this annual report, we incorporate by reference certain information we filed with the SEC. This means that we can disclose important information to you by referring you to another document filed separately with the SEC. The information incorporated by reference is considered to be part of this annual report.

You may read and copy this annual report, including the exhibits incorporated by reference in this annual report, at the SEC’s Public Reference Room at 100 F Street, N.E., Washington, D.C. 20549 and at the SEC’s regional offices in New York, New York and Chicago, Illinois. You also can request copies of this annual report, including the exhibits incorporated by reference in this annual report, upon payment of a duplicating fee, by writing information on the operation of the SEC’s Public Reference Room.

The SEC also maintains a website at www.sec.gov that contains reports, proxy statements and other information regarding registrants that file electronically with the SEC. Our annual report and some of the other information submitted by us to the SEC may be accessed through this web site.

As a foreign private issuer, we are exempt from the rules under the Exchange Act prescribing the furnishing and content of quarterly reports and proxy statements, and officers, directors and principal shareholders are exempt from the reporting and short-swing profit recovery provisions contained in Section 16 of the Exchange Act.

Our financial statements have been prepared in accordance with U.S. GAAP.

We will furnish our shareholders with annual reports, which will include a review of operations and annual audited consolidated financial statements prepared in conformity with U.S. GAAP.

I. Subsidiary Information

Not applicable.

ITEM 11. QUANTITATIVE AND QUALITATIVE DISCLOSURES ABOUT MARKET RISK

Foreign Exchange Risk

The Company uses Renminbi (“RMB”) as its reporting currency. Most of our revenues and expenses are denominated in Renminbi. The functional currency of our company and subsidiaries in the United States and Hong Kong is the U.S. dollar. The functional currency of our subsidiaries in the PRC, the VIE and the VIE’s subsidiaries is the Renminbi. Monetary assets and liabilities denominated in currencies other than the functional currency are translated into the functional currency at the rates of exchange ruling at the balance sheet date. Transactions in currencies other than the functional currency during the year are converted into functional currency at the applicable rates of exchange prevailing when the foreign currency transactions occurred. Transaction gains and losses are recognized in the consolidated statements of comprehensive loss.

 

150


Table of Contents

We do not believe that we currently have any significant direct foreign exchange risk and have not used any derivative financial instruments to hedge exposure to such risk. Although in general our exposure to foreign exchange risks should be limited, the value of your investment in our ADSs will be affected by the exchange rate between U.S. dollar and RMB because the value of our business is effectively denominated in Renminbi, while our ADSs will be traded in U.S. dollars. On the other hand, we are subject to restrictions on currency exchange. Under PRC foreign exchange regulations, approval from or registration with appropriate government authorities is required where RMB is to be converted into foreign currency and remitted out of China to pay capital account items, such as direct investments, repayment of foreign currency-denominated loans, repatriation of investments and investments in securities outside of China. See “Item 3. D. Risk Factors—We are subject to restrictions on currency exchange” and “Item 4. Information on the Company—B. Business Overview—Regulation—Regulation Related to Foreign Exchange and Dividend Distribution—Regulation on Foreign Currency Exchange” for further details.

The conversion of Renminbi into foreign currencies, including U.S. dollars, is based on rates set by the PBOC. The PRC government allowed the Renminbi to appreciate by more than 20% against the U.S. dollar between July 2005 and July 2008. Between July 2008 and June 2010, the exchange rate between the Renminbi and the U.S. dollar had been stable and traded within a narrow band. Since June 2010, the Renminbi has fluctuated against the U.S. dollar, at times significantly and unpredictably. On November 30, 2015, the Executive Board of the International Monetary Fund (IMF) completed the regular five-year review of the basket of currencies that make up the Special Drawing Right, or the SDR, and decided that with effect from October 1, 2016, Renminbi is determined to be a freely usable currency and will be included in the SDR basket as a fifth currency, along with the U.S. dollar, the Euro, the Japanese yen and the British pound. In the fourth quarter of 2016, the Renminbi has depreciated significantly in the backdrop of a surging U.S. dollar and persistent capital outflows of China. This depreciation halted in 2017, and the Renminbi appreciated approximately 7% against the U.S. dollar during this one-year period. Starting from the beginning of 2019, the Renminbi has depreciated significantly against the U.S. dollar again. In early August 2019, the PBOC set the Renminbi’s daily reference rate at RMB7.0039 to US$1.00, the first time that the exchange rate of Renminbi to U.S. dollar exceeded 7.0 since 2008. With the development of the foreign exchange market and progress towards interest rate liberalization and Renminbi internationalization, the PRC government may in the future announce further changes to the exchange rate system, and we cannot assure you that the Renminbi will not appreciate or depreciate significantly in value against the U.S. dollar in the future. It is difficult to predict how market forces or PRC or U.S. government policy may impact the exchange rate between the Renminbi and the U.S. dollar in the future.

To the extent that we need to convert U.S. dollars into Renminbi for our operations, appreciation of the Renminbi against the U.S. dollar would have an adverse effect on the Renminbi amount we receive from the conversion. Conversely, if we decide to convert Renminbi into U.S. dollars for the purpose of making payments for dividends on our Class A ordinary shares or ADSs or for other business purposes, appreciation of the U.S. dollar against the Renminbi would have a negative effect on the U.S. dollar amounts available to us.

Interest Rate Risk

We have not been exposed to material risks due to changes in market interest rates, and we have not used any derivative financial instruments to manage our interest risk exposure. However, we cannot provide assurance that we will not be exposed to material risks due to changes in market interest rate in the future. We may invest the net proceeds we received from the initial public offering in the U.S. and our follow-on public offering in interest-earning instruments. Investments in both fixed rate and floating rate interest earning instruments carry a degree of interest rate risk. Fixed rate securities may have their fair market value adversely impacted due to a rise in interest rates, while floating rate securities may produce less income than expected if interest rates fall.

 

151


Table of Contents

Inflation

Since inception, inflation in China has not materially affected our results of operations. According to the National Bureau of Statistics of China, the year-over-year percent changes in the consumer price index for December 2020, 2021 and 2022 were increases of 0.2%,1.5% and 1.8%, respectively. Although we have not been materially affected by inflation in the past, we may be affected if China experiences higher rates of inflation in the future.

 

ITEM 12.

DESCRIPTION OF SECURITIES OTHER THAN EQUITY SECURITIES

A. Debt Securities

Not Applicable.

B. Warrants and Rights

Not Applicable.

C. Other Securities

Not Applicable.

D. American Depositary Shares

Depositary Fees and Charges

Under the terms of the deposit agreement for our ADSs, an ADS holder will be required to pay the following service fees to the depositary and certain taxes and governmental charges (in addition to any applicable fees, expenses, taxes and other governmental charges payable on the deposited securities represented by any of ADSs):

 

152


Table of Contents

Service

  

Fees

•  Issuance of ADSs (e.g., an issuance of ADS upon a deposit of Class A ordinary shares, upon a change in the ADS(s)-to-Shares ratio, or for any other reason), excluding ADS issuances as a result of distributions of Class A ordinary shares

  

Up to U.S. 5¢ per ADS issued

•  Cancellation of ADSs (e.g., a cancellation of ADSs for delivery of deposited property, upon a change in the ADS(s)-to-Shares ratio, or for any other reason)

  

Up to U.S. 5¢ per ADS cancelled

•  Distribution of cash dividends or other cash distributions (e.g., upon a sale of rights and other entitlements)

  

Up to U.S. 5¢ per ADS held

•  Distribution of ADSs pursuant to (i) stock dividends or other free stock distributions, or (ii) exercise of rights to purchase additional ADSs

  

Up to U.S. 5¢ per ADS held

•  Distribution of securities other than ADSs or rights to purchase additional ADSs (e.g., upon a spin-off)

  

Up to U.S. 5¢ per ADS held

•  ADS Services

  

Up to U.S. 5¢ per ADS held on the applicable record date(s) established by the depositary

•  Registration of ADS transfers (e.g., upon a registration of the transfer of registered ownership of ADSs, upon a transfer of ADSs into DTC and vice versa, or for any other reason)

  

Up to U.S. 5¢ per ADS (or fraction thereof) transferred

•  Conversion of ADSs of one series for ADSs of another series (e.g., upon conversion of Partial Entitlement ADSs for Full Entitlement ADSs, or upon conversion of Restricted ADSs (each as defined in the Deposit Agreement) into freely transferable ADSs, and vice versa)

  

Up to U.S. 5¢ per ADS (or fraction thereof) converted

As an ADS holder you will also be responsible to pay certain charges such as:

 

   

taxes (including applicable interest and penalties) and other governmental charges;

 

   

the registration fees as may from time to time be in effect for the registration of Class A ordinary shares on the share register and applicable to transfers of Class A ordinary shares to or from the name of the custodian, the depositary or any nominees upon the making of deposits and withdrawals, respectively;

 

   

certain cable, telex and facsimile transmission and delivery expenses;

 

   

the fees, expenses, spreads, taxes and other charges of the depositary and/or service providers (which may be a division, branch or affiliate of the depositary) in the conversion of foreign currency;

 

   

the reasonable and customary out-of-pocket expenses incurred by the depositary in connection with compliance with exchange control regulations and other regulatory requirements applicable to Class A ordinary shares, ADSs and ADRs; and

 

   

the fees, charges, costs and expenses incurred by the depositary, the custodian, or any nominee in connection with the ADR program.

 

153


Table of Contents

ADS fees and charges for (i) the issuance of ADSs, and (ii) the cancellation of ADSs are charged to the person for whom the ADSs are issued (in the case of ADS issuances) and to the person for whom ADSs are cancelled (in the case of ADS cancellations). In the case of ADSs issued by the depositary into DTC, the ADS issuance and cancellation fees and charges may be deducted from distributions made through DTC, and may be charged to the DTC participant(s) receiving the ADSs being issued or the DTC participant(s) holding the ADSs being cancelled, as the case may be, on behalf of the beneficial owner(s) and will be charged by the DTC participant(s) to the account of the applicable beneficial owner(s) in accordance with the procedures and practices of the DTC participants as in effect at the time. ADS fees and charges in respect of distributions and the ADS service fee are charged to the holders as of the applicable ADS record date. In the case of distributions of cash, the amount of the applicable ADS fees and charges is deducted from the funds being distributed. In the case of (i) distributions other than cash and (ii) the ADS service fee, holders as of the ADS record date will be invoiced for the amount of the ADS fees and charges and such ADS fees and charges may be deducted from distributions made to holders of ADSs. For ADSs held through DTC, the ADS fees and charges for distributions other than cash and the ADS service fee may be deducted from distributions made through DTC, and may be charged to the DTC participants in accordance with the procedures and practices prescribed by DTC and the DTC participants in turn charge the amount of such ADS fees and charges to the beneficial owners for whom they hold ADSs. In the case of (i) registration of ADS transfers, the ADS transfer fee will be payable by the ADS Holder whose ADSs are being transferred or by the person to whom the ADSs are transferred, and (ii) conversion of ADSs of one series for ADSs of another series, the ADS conversion fee will be payable by the Holder whose ADSs are converted or by the person to whom the converted ADSs are delivered.

In the event of refusal to pay the depositary fees, the depositary may, under the terms of the deposit agreement, refuse the requested service until payment is received or may set off the amount of the depositary fees from any distribution to be made to the ADS holder. Certain depositary fees and charges (such as the ADS services fee) may become payable shortly after the closing of the ADS offering. Note that the fees and charges you may be required to pay may vary over time and may be changed by us and by the depositary. You will receive prior notice of such changes. The depositary may reimburse us for certain expenses incurred by us in respect of the ADR program, by making available a portion of the ADS fees charged in respect of the ADR program or otherwise, upon such terms and conditions as we and the depositary agree from time to time.

Payments by Depositary

For the year ended December 31, 2022, we are entitled to receive payment of RMB35.9 million from Citibank, N.A., the depositary bank for our ADR program.

PART II.

 

ITEM 13.

DEFAULTS, DIVIDEND ARREARAGES AND DELINQUENCIES

None.

 

ITEM 14.

MATERIAL MODIFICATIONS TO THE RIGHTS OF SECURITY HOLDERS AND USE OF PROCEEDS

See “Item 10. Additional Information” for a description of the rights of securities holders, which remain unchanged.

In August 2020, we completed our initial public offering in the U.S. in which we offered and sold an aggregate 114,693,333 ADSs, representing 229,386,666 Class A ordinary shares, raising a total of US$1,655.7 million in net proceeds to us after underwriting discounts commissions and expenses. The effective date of our registration statement on Form F-1, as amended (File No. 333- 242283) was August 26, 2020.

 

154


Table of Contents

In December 2020, we completed our follow-on public offering in the U.S. in which we offered and sold an aggregate 55,200,000 ADSs, representing 110,400,000 Class A ordinary shares, raising a total of US$2,444.9 million in net proceeds to us after underwriting discounts, commissions and expenses. The effective date of our registration statement on Form F-1, as amended (File No. 333-251164) was December 8, 2020.

In July 2021, we completed our listing on the Hong Kong Stock Exchange and public offering of 97,083,300 Class A ordinary shares, raising a total of approximately HK$15,823.3 million (or US$2,039.0 million based on an exchange rate of HK$7.7604 to US$1.00 as of June 11, 2021) in net proceeds to us after deducting underwriting fees and the offering expenses.

For the period from August 27, 2020 to December 31, 2022, we had used approximately US$3,819 million of the net proceeds received from our initial public offering in the U.S. in August 2020 and our follow-on public offering in December 2020 for (i) research and development of our Smart EVs and technologies, (ii) expansion of sales channels, super charging network and international markets, (iii) marketing and promotional expenses, (iv) general corporate purposes and (v) strategic investments in core technologies of Smart EV. As of December 31, 2022, we had not used any of the net proceeds received from our listing on the Hong Kong Stock Exchange and public offering in July 2021.

 

ITEM 15.

CONTROLS AND PROCEDURES

Disclosure Controls and Procedures

As of the end of the period covered by this annual report, an evaluation has been carried out under the supervision and with the participation of our management, including our principal executive officer and principal accounting officer, of the effectiveness of the design and operation of our disclosure controls and procedures, as such term is defined under Rules 13a-15e and 15d-15(e) promulgated under the Exchange Act.

Based on that evaluation, our management has concluded that our disclosure controls and procedures as of December 31, 2022, were effective in ensuring that information required to be disclosed in the reports that we file or submit under the Exchange Act is recorded, processed, summarized and reported, within the time periods specified in the SEC’s rules and forms, and that information required to be disclosed in the reports that we file or submit under the Exchange Act is accumulated and communicated to our management to allow timely decisions regarding required disclosure.

Management’s Annual Report on Internal Control over Financial Reporting.

Our management is responsible for establishing and maintaining adequate internal control over financial reporting as defined in Rules 13a-15(f) and 15d-15(f) under the U.S. Exchange Act. As required by Rule 13a-15(c) of the U.S. Exchange Act, our management conducted an evaluation of our company’s internal control over financial reporting as of December 31, 2022 based on the framework in Internal Control—Integrated Framework (2013) issued by the Committee of Sponsoring Organizations of the Treadway Commission. Based on this evaluation, our management concluded that our internal control over financial reporting was effective as of December 31, 2022.

Because of its inherent limitations, internal control over financial reporting may not prevent or detect misstatements. Also, projections of any evaluation of effectiveness of our internal control over financial reporting to future periods are subject to the risks that controls may become inadequate because of changes in conditions, or that the degree of compliance with the policies or procedures may deteriorate.

 

155


Table of Contents

Changes in Internal Control over Financial Reporting

There were no changes in our internal controls over financial reporting that occurred during the period covered by this annual report on Form 20-F that have materially affected, or are reasonably likely to materially affect, our internal control over financial reporting. 

Attestation Report of the Independent Registered Public Accounting Firm

Our independent registered public accounting firm, PricewaterhouseCoopers Zhong Tian LLP, has audited the effectiveness of our internal control over financial reporting as of December 31, 2022, as stated in its report, which appears on page F-2 of this annual report.

 

ITEM 16.

 

ITEM 16A.

AUDIT COMMITTEE FINANCIAL EXPERT

Our Board of Directors has determined Mr. Donghao Yang, who is an independent director, qualifies as an audit committee financial expert as defined in Item 16A of the instruction to Form 20-F.

 

ITEM 16B.

CODE OF ETHICS

Our board of directors has adopted a code of ethics that applies to our directors, officers and employees. We have filed our code of business conduct and ethics as an exhibit to our registration statement on Form F-1 (File No. 333- 242283), as amended, initially filed with the SEC on August 7, 2020. No changes have been made to the code of business conduct and ethics since its adoption and no waivers have been granted therefrom to our directors, officers or employees. We hereby undertake to provide to any person without charge, a copy of our code of business conduct and ethics within ten working days after we receive such person’s written request.

 

ITEM 16C.

PRINCIPAL ACCOUNTANT FEES AND SERVICES

The following table sets forth the aggregate fees by categories specified below in connection with certain professional services rendered by PricewaterhouseCoopers Zhong Tian LLP, our independent public accountant for the periods indicated. We did not pay any other fees to our auditors during the periods indicated below.

 

     For the Year Ended December 31,  
     2021      2022  
               
     (In thousands of RMB)  

Audit Fees(1)

     18,994        14,775  

Audit-related Fees(2)

     850        —    

All Other Fees(3)

     1,520        1,066  

Total

     21,364        15,841  
  

 

 

    

 

 

 

 

(1)

Audit fees include the aggregate fees billed in each of the fiscal period listed for professional services rendered by our independent public accountant for the audit of our annual financial statements and internal control over financial reporting, review of our quarterly and interim financial statements and, in the case of 2021, services related to our listing on the Hong Kong Stock Exchange.

(2)

Audit-related fees include the aggregate fees billed in each of the fiscal period listed for permissible services to review and comment on the design of internal control over financial reporting rendered by our principal external auditors in 2021.

 

156


Table of Contents
(3)

All Other Fees include the aggregate fees billed in each of the fiscal period listed for professional services rendered by our principal external auditors for other advisory services.

The policy of our audit committee is to pre-approve all auditing and non-audit services provided by our independent public accountant, including audit services, audit-related services and other services as described above.

 

ITEM 16D.

EXEMPTIONS FROM THE LISTING STANDARDS FOR AUDIT COMMITTEES

None.

 

ITEM 16E.

PURCHASES OF EQUITY SECURITIES BY THE ISSUER AND AFFILIATED PURCHASERS

As of the date of this annual report, we have not adopted a share repurchase program.

In September 2022, Mr. Xiaopeng He, our co-founder, chairman and chief executive officer, through Simplicity Holding Limited, an entity wholly-owned by Mr. He, purchased a total of 2,200,000 ADSs in the open market in compliance with applicable laws and regulations. The average price paid per ADS was US$13.58.

 

ITEM 16F.

CHANGE IN REGISTRANT’S CERTIFYING ACCOUNTANT

Not Applicable.

 

157


Table of Contents
ITEM 16G.

CORPORATE GOVERNANCE

We are a “foreign private issuer” (as such term is defined in Rule 3b-4 under the Exchange Act), and our ADSs, each representing two ordinary share, are listed on the New York Stock Exchange. Under Section 303A of the New York Stock Exchange Listed Company Manual, New York Stock Exchange listed companies that are foreign private issuers are permitted to follow home country practice in lieu of the corporate governance provisions specified by the New York Stock Exchange with limited exceptions. The following summarizes some significant ways in which our corporate governance practices differ from those followed by domestic companies under the listing standards of the New York Stock Exchange.

Under the New York Stock Exchange Listed Company Manual, or the NYSE Manual, U.S. domestic listed companies are required to have a majority of the board consisting of independent directors and have a compensation committee and a nominating/corporate governance committee, each composed entirely of independent directors, which are not required under the Companies Act (Revised) of the Cayman Islands, our home country. Currently, our board of directors is composed of nine members, only four of whom satisfy the requirements for an “independent director” under Section 303A of the NYSE Manual. Our compensation committee is composed of three members, only two of whom satisfy the requirements for an “independent director” under Section 303A of the NYSE Manual. Our nomination committee is composed of three members, only two of whom satisfy the requirements for an “independent director” under Section 303A of the NYSE Manual. In addition, the NYSE Manual requires shareholder approval for issuance of securities in certain situations, which is not required under the Cayman Islands law. We intend to follow the home country practice and the applicable laws and regulations in Hong Kong (including the Hong Kong Listing Rules) in determining whether shareholder approval is required.

 

ITEM 16H.

MINE SAFETY DISCLOSURE

Not Applicable.

 

ITEM 16I.

DISCLOSURE REGARDING FOREIGN JURISDICTIONS THAT PREVENT INSPECTIONS

For the fiscal year ended December 31, 2021, PricewaterhouseCoopers Zhong Tian LLP, which was a registered public accounting firm that the PCAOB determined in December 2021 that it was unable to inspect or investigate completely because of the positions taken by the PRC authorities, issued an audit report for us, and such audit report was included in our annual report on Form 20-F for the fiscal year ended December 31, 2021. On May 26, 2022, we were conclusively identified by the SEC as an SEC-identified issuer pursuant to Section 104(i)(2)(A) of the Sarbanes-Oxley Act of 2002 (15 U.S.C. 7214(i)(2)(A)). The PCAOB vacated its 2021 determinations in December 2022, and as a result, PricewaterhouseCoopers Zhong Tian LLP, which issued an audit report included in this annual report, is no longer a registered public accounting firm that the PCAOB determines it is unable to inspect or investigate completely because of the positions taken by an authority in any foreign jurisdiction.

 

158


Table of Contents

Our company is incorporated in the Cayman Islands. The Group VIEs and other operating entities being consolidated in our financial statements, or our consolidated foreign operating entities, are incorporated or otherwise organized in the PRC.

To the best of our knowledge, no governmental entity in the PRC or the Cayman Islands owns any shares of our company or any of our consolidated foreign operating entities.

To the best of our knowledge, no governmental entity in the PRC (i.e. the applicable foreign jurisdiction with respect to PricewaterhouseCoopers Zhong Tian LLP) has a controlling financial interest with respect to our company or any of our consolidated foreign operating entities.

None of the members of the board of directors of our company or any of our consolidated foreign operating entities is any official of the Chinese Communist Party.

Neither the memorandum and articles of association of our company nor the articles of incorporation (or equivalent organizing document) of our consolidated foreign operating entities contains any charter of the Chinese Communist Party.

 

ITEM 16J.

INSIDER TRADING POLICIES

Not Applicable.

PART III.

ITEM 17.

FINANCIAL STATEMENTS

We have elected to provide financial statements pursuant to Item 18.

 

ITEM 18.

FINANCIAL STATEMENTS

The consolidated financial statements of XPeng Inc. are included at the end of this annual report.

 

ITEM 19.

EXHIBITS

 

 

159


Table of Contents
Exhibit
Number
  

Description of Document

1.1    Eighth Amended and Restated Memorandum and Articles of Association of the Registrant (incorporated herein by reference to Exhibit 3.1 to the current report on Form 6-K (File No. 001-39466), previously furnished with the Securities and Exchange Commission on December 9, 2021)
2.1    Form of American Depositary Receipt evidencing American Depositary Shares (included in Exhibit 2.3)
2.2    Form of Class A Ordinary Share Certificate (incorporated herein by reference to Exhibit 4.1 to the registration statement on Form F-1 (File No. 333-257308), as amended, initially filed with the Securities and Exchange Commission on June 23, 2021)
2.3    Form of Deposit Agreement among the Registrant, Citibank, N.A., as depositary, and the holders and beneficial owners of ADSs issued thereunder (incorporated herein by reference to Exhibit (a) to the Registration Statement on Form F-6 (Registration No. 333-248098), initially filed with the Securities and Exchange Commission on August 21, 2020)
2.4    Description of Securities Registered Pursuant to Section 12 of the Securities Exchange Act of 1934 (incorporated herein by reference to Exhibit 2.4 to the annual report on Form 20-F (File No. 001-39466), as amended, initially filed with the Securities and Exchange Commission on April 28, 2022)
4.1    Form of Indemnification Agreement between the Registrant and its directors and executive officers (incorporated herein by reference to Exhibit 10.1 to the registration statement on Form F-1 (File No. 333-242283), as amended, initially filed with the Securities and Exchange Commission on August 21, 2020)
4.2    Form of Employment Agreement between the Registrant and its executive officers based in the PRC (incorporated herein by reference to Exhibit 10.2 to the registration statement on Form F-1 (File No. 333-242283), as amended, initially filed with the Securities and Exchange Commission on August 21, 2020)
4.3    English translation of Equity Interest Pledge Agreement by and among Xiaopeng Technology, Zhipeng IoV and shareholders of Zhipeng IoV, dated September 6, 2021 (incorporated herein by reference to Exhibit 4.3 to the annual report on Form 20-F (File No. 001-39466), as amended, initially filed with the Securities and Exchange Commission on April 28, 2022)
4.4    English translation of Power of Attorney by and among Xiaopeng Technology, Zhipeng IoV and individual shareholders of Zhipeng IoV, dated September 6, 2021 (incorporated herein by reference to Exhibit 4.4 to the annual report on Form 20-F (File No. 001-39466), as amended, initially filed with the Securities and Exchange Commission on April 28, 2022)
4.5    English translation of Loan Agreement by and among Xiaopeng Technology and individual shareholders of Zhipeng IoV, dated September 6, 2021 (incorporated herein by reference to Exhibit 4.5 to the annual report on Form 20-F (File No. 001-39466), as amended, initially filed with the Securities and Exchange Commission on April 28, 2022)
4.6    English translation of Exclusive Service Agreement between Xiaopeng Technology and Zhipeng IoV, dated September 6, 2021 (incorporated herein by reference to Exhibit 4.6 to the annual report on Form 20-F (File No. 001-39466), as amended, initially filed with the Securities and Exchange Commission on April 28, 2022)
4.7    English translation of Exclusive Option Agreement by and among Xiaopeng Technology, Zhipeng IoV and individual shareholders of Zhipeng IoV, dated September 6, 2021 (incorporated herein by reference to Exhibit 4.7 to the annual report on Form 20-F (File No. 001-39466), as amended, initially filed with the Securities and Exchange Commission on April 28, 2022)

 

160


Table of Contents
4.8    English translation of Equity Interest Pledge Agreement by and among Xiaopeng Chuxing, Yidian Chuxing and individual shareholders of Yidian Chuxing, dated September 10, 2021 (incorporated herein by reference to Exhibit 4.8 to the annual report on Form 20-F (File No. 001-39466), as amended, initially filed with the Securities and Exchange Commission on April 28, 2022)
4.9    English translation of Power of Attorney by and among Xiaopeng Chuxing, Yidian Chuxing and individual shareholders of Yidian Chuxing, dated September 10, 2021 (incorporated herein by reference to Exhibit 4.9 to the annual report on Form 20-F (File No. 001-39466), as amended, initially filed with the Securities and Exchange Commission on April 28, 2022)
4.10    English translation of Loan Agreement by and among Xiaopeng Chuxing and individual shareholders of Yidian Chuxing, dated September 10, 2021 (incorporated herein by reference to Exhibit 4.10 to the annual report on Form 20-F (File No. 001-39466), as amended, initially filed with the Securities and Exchange Commission on April 28, 2022)
4.11    English translation of Exclusive Service Agreement between Xiaopeng Chuxing and Yidian Chuxing, dated September 10, 2021 (incorporated herein by reference to Exhibit 4.11 to the annual report on Form 20-F (File No. 001-39466), as amended, initially filed with the Securities and Exchange Commission on April 28, 2022)
4.12    English translation of Exclusive Option Agreement by and among Xiaopeng Chuxing, Yidian Chuxing and individual shareholders of Yidian Chuxing, dated September 10, 2021 (incorporated herein by reference to Exhibit 4.12 to the annual report on Form 20-F (File No. 001-39466), as amended, initially filed with the Securities and Exchange Commission on April 28, 2022)
4.13    English translation of Loan Agreement, between Zhaoqing High-Tech Industry Development Zone Construction Investment and Development Co., Limited and Chengxing Zhidong, dated May 27, 2017 (incorporated herein by reference to Exhibit 10.13 to the registration statement on Form F-1 (File No. 333-242283), as amended, initially filed with the Securities and Exchange Commission on August 7, 2020)
4.14    English translation of Amendment No. 1 to the Loan Agreement, by and among Zhaoqing High-Tech Industry Development Zone Construction Investment and Development Co., Limited, Chengxing Zhidong and Zhaoqing Xiaopeng Automobile Co., Ltd., dated August 25, 2017 (incorporated herein by reference to Exhibit 10.14 to the registration statement on Form F-1 (File No. 333-242283), as amended, initially filed with the Securities and Exchange Commission on August 7, 2020)
4.15†    English translation of Xiaopeng Brand Vehicle Cooperative Manufacturing Agreement, between Xiaopeng Technology and Haima Automobile Co., Ltd., dated March 31, 2017 (incorporated herein by reference to Exhibit 10.15 to the registration statement on Form F-1 (File No. 333-242283), as amended, initially filed with the Securities and Exchange Commission on August 11, 2020)
4.16†    English translation of Xiaopeng Brand Vehicle Distribution Agreement, between Xiaopeng Technology and Haima Automobile Co., Ltd., dated March 31, 2017 (incorporated herein by reference to Exhibit 10.16 to the registration statement on Form F-1 (File No. 333-242283), as amended, initially filed with the Securities and Exchange Commission on August 11, 2020)
4.17    Second Amended and Restated 2019 Share Incentive Plan (incorporated herein by reference to Exhibit 4.17 to the annual report on Form 20-F (File No. 001-39466), as amended, initially filed with the Securities and Exchange Commission on April 28, 2022)
4.18    Form of Employment Agreement between the Registrant and its executive officers based in the United States (incorporated herein by reference to Exhibit 10.18 to the registration statement on Form F-1 (File No. 333-242283), as amended, initially filed with the Securities and Exchange Commission on August 21, 2020)
4.19    Form of Employment Agreement between the Registrant and its executive officers based in Hong Kong (incorporated herein by reference to Exhibit 10.19 to the registration statement on Form F-1 (File No. 333-242283), as amended, initially filed with the Securities and Exchange Commission on August 21, 2020)

 

161


Table of Contents
4.20    English translation of Cooperation Agreement, dated September 28, 2020, between Guangdong Xiaopeng Motors Technology Co., Ltd. and Guangzhou GET Investment Holdings Co., Ltd. (incorporated herein by reference to Exhibit 99.2 to the current report on Form 6-K (File No. 001-39466), as amended, initially filed with the Securities and Exchange Commission on September 28, 2020)
4.21    English translation of Capital Increase Agreement, dated March 12, 2021, by and among Guangzhou Chengxingzhidong Automotive Technology Co., Ltd., Guangdong Xiaopeng Motors Technology Co., Ltd., Guangdong Xiaopeng Automotive Industry Holding Co., Ltd. and Guangdong Yuecai Industrial Investment Fund Partnership Enterprise (Limited Partnership) (incorporated herein by reference to Exhibit 4.21 to the annual report on Form 20-F (File No. 001-39466), as amended, initially filed with the Securities and Exchange Commission on April 16, 2021)

 

162


Table of Contents
4.22†    English translation of Investment Agreement, dated April 8, 2021, between Administrative Committee of Wuhan Economic & Technological Development Zone and Guangdong Xiaopeng Motors Technology Co., Ltd. (incorporated herein by reference to Exhibit 4.22 to the report on Form 20-F (File No. 001-39466), as amended, initially filed with the Securities and Exchange Commission on April 16, 2021)
4.23    English translation of Equity Interest Pledge Agreement by and among Xiaopeng Technology, Xintu Technology and the shareholder of Xintu Technology, dated August 12, 2021 (incorporated herein by reference to Exhibit 4.23 to the annual report on Form 20-F (File No. 001-39466), as amended, initially filed with the Securities and Exchange Commission on April 28, 2022)
4.24    English translation of Power of Attorney by and among Xiaopeng Technology, Xintu Technology and the shareholder of Xintu Technology, dated August 12, 2021 (incorporated herein by reference to Exhibit 4.24 to the annual report on Form 20-F (File No. 001-39466), as amended, initially filed with the Securities and Exchange Commission on April 28, 2022)
4.25    English translation of Loan Agreement by and among Xiaopeng Technology and the shareholder of Xintu Technology, dated August 12, 2021 (incorporated herein by reference to Exhibit 4.25 to the annual report on Form 20-F (File No. 001-39466), as amended, initially filed with the Securities and Exchange Commission on April 28, 2022)
4.26    English translation of Exclusive Service Agreement between Xiaopeng Technology and Xintu Technology, dated August 12, 2021 (incorporated herein by reference to Exhibit 4.26 to the annual report on Form 20-F (File No. 001-39466), as amended, initially filed with the Securities and Exchange Commission on April 28, 2022)
4.27    English translation of Exclusive Option Agreement by and among Xiaopeng Technology, Xintu Technology and the shareholder of Xintu Technology, dated August 12, 2021 (incorporated herein by reference to Exhibit 4.27 to the annual report on Form 20-F (File No. 001-39466), as amended, initially filed with the Securities and Exchange Commission on April 28, 2022)
4.28*    English translation of Cooperation Agreement on the Acquisition of Insurance Agency Business Qualification by and among Xiaopeng Motors Sales, Mr. Tao He, Mr. Tao He’s spouse and Guangzhou Xuetao, dated July 22, 2022
8.1*    List of Significant Subsidiaries
11.1    Code of Business Conduct and Ethics of the Registrant (incorporated herein by reference to Exhibit 99.1 to the registration statement on Form F-1 (File No. 333-242283), as amended, initially filed with the Securities and Exchange Commission on August 21, 2020)
12.1*    Certification by Chief Executive Officer Pursuant to Section 302 of the Sarbanes-Oxley Act of 2002
12.2*    Certification by Principal Financial Officer Pursuant to Section 302 of the Sarbanes-Oxley Act of 2002
13.1**    Certification by Chief Executive Officer Pursuant to Section 906 of the Sarbanes-Oxley Act of 2002
13.2**    Certification by Principal Financial Officer Pursuant to Section 906 of the Sarbanes-Oxley Act of 2002
15.1*    Consent of Fangda Partners
15.2*    Consent of Independent Registered Public Accounting Firm
15.3**    Certification by the Chief Executive Officer Pursuant to Item 16I(a) of Form 20-F
101.INS*    Inline XBRL Instance Document -this instance document does not appear in the Interactive Data File because its XBRL tags embedded within the Inline XBRL document

 

163


Table of Contents
101.SCH*    Inline XBRL Taxonomy Extension Schema Document
101.CAL*    Inline XBRL Taxonomy Extension Calculation Linkbase Document
101.DEF*    Inline XBRL Taxonomy Extension Definition Linkbase Document
101.LAB*    Inline XBRL Taxonomy Extension Label Linkbase Document
101.PRE*    Inline XBRL Taxonomy Extension Presentation Linkbase Document
104    Cover Page Interactive Data File (embedded within the Inline XBRL document)

 

*

Filed herewith

**

Furnished herewith

Portions of this exhibit have been omitted in accordance with Instruction 4 to Item 19 of Form 20-F.

 

 

164


Table of Contents

SIGNATURES

The registrant hereby certifies that it meets all of the requirements for filing its annual report on Form 20-F and that it has duly caused and authorized the undersigned to sign this annual report on its behalf.

 

XPENG INC.
By  

/s/ Xiaopeng He

Name:   Xiaopeng He
Title:   Chairman and Chief Executive Officer

Date: April 12, 2023

 

165


Table of Contents
0P2Y
XPENG INC.
INDEX TO CONSOLIDATED FINANCIAL STATEMENTS
 
Contents
  
Page
 
  
 
F-2
 
Consolidated Financial Statements:
  
  
 
F-
4
 
  
 
F-
7
 
  
 
F-
9
 
  
 
F-1
2
 
  
 
F-1
4
 
 
F-1

Table of Contents
Report of Independent Registered Public Accounting Firm
To the Board of Directors and Shareholders of XPeng Inc.
Opinions on the Financial Statements and Internal Control over Financial Reporting
We have audited the accompanying consolidated balance sheets of XPeng Inc. and its subsidiaries (the “Company”) as of December 31, 2022 and 2021, and the related consolidated statements of comprehensive loss, of changes in shareholders’ (deficit) equity and of cash flows for each of the three years in the period ended December 31, 2022, including the related notes (collectively referred to as the “consolidated financial statements”). We also have audited the Company’s internal control over financial reporting as of December 31, 2022, based on criteria established in
Internal Control - Integrated Framework
(2013) issued by the Committee of Sponsoring Organizations of the Treadway Commission (COSO).
In our opinion, the consolidated financial statements referred to above present fairly, in all material respects, the financial position of the Company as of December 31, 2022 and 2021, and the results of its operations and its cash flows for each of the three years in the period ended December 31, 2022 in conformity with accounting principles generally accepted in the United States of America. Also in our opinion, the Company maintained, in all material respects, effective internal control over financial reporting as of December 31, 2022, based on criteria established in
Internal Control - Integrated Framework
(2013) issued by the COSO.
Basis for Opinions
The Company’s management is responsible for these consolidated financial statements, for maintaining effective internal control over financial reporting, and for its assessment of the effectiveness of internal control over financial reporting, included in Management’s Annual Report on Internal Control over Financial Reporting appearing under Item 15. Our responsibility is to express opinions on the Company’s consolidated financial statements and on the Company’s internal control over financial reporting based on our audits. We are a public accounting firm registered with the Public Company Accounting Oversight Board (United States) (PCAOB) and are required to be independent with respect to the Company in accordance with the U.S. federal securities laws and the applicable rules and regulations of the Securities and Exchange Commission and the PCAOB.
We conducted our audits in accordance with the standards of the PCAOB. Those standards require that we plan and perform the audits to obtain reasonable assurance about whether the consolidated financial statements are free of material misstatement, whether due to error or fraud, and whether effective internal control over financial reporting was maintained in all material respects.
Our audits of the consolidated financial statements included performing procedures to assess the risks of material misstatement of the consolidated financial statements, whether due to error or fraud, and performing procedures that respond to those risks. Such procedures included examining, on a test basis, evidence regarding the amounts and disclosures in the consolidated financial statements. Our audits also included evaluating the accounting principles used and significant estimates made by management, as well as evaluating the overall presentation of the consolidated financial statements. Our audit of internal control over financial reporting included obtaining an understanding of internal control over financial reporting, assessing the risk that a material weakness exists, and testing and evaluating the design and operating effectiveness of internal control based on the assessed risk. Our audits also included performing such other procedures as we considered necessary in the circumstances. We believe that our audits provide a reasonable basis for our opinions.
Definition and Limitations of Internal Control over Financial Reporting
A company’s internal control over financial reporting is a process designed to provide reasonable assurance regarding the reliability of financial reporting and the preparation of financial statements for external purposes in accordance with generally accepted accounting principles. A company’s internal control over financial reporting includes those policies and procedures that (i) pertain to the maintenance of records that, in reasonable detail, accurately and fairly reflect the transactions and dispositions of the assets of the company; (ii) provide reasonable assurance that transactions are recorded as necessary to permit preparation of financial statements in accordance with generally accepted accounting principles, and that receipts and expenditures of the company are being made only in accordance with authorizations of management and directors of the company; and (iii) provide reasonable assurance regarding prevention or timely detection of unauthorized acquisition, use, or disposition of the company’s assets that could have a material effect on the financial statements.
Because of its inherent limitations, internal control over financial reporting may not prevent or detect misstatements. Also, projections of any evaluation of effectiveness to future periods are subject to the risk that controls may become inadequate because of changes in conditions, or that the degree of compliance with the policies or procedures may deteriorate.
Critical Audit Matters
The critical audit matter communicated below is a matter arising from the current period audit of the consolidated financial statements that was communicated or required to be communicated to the audit committee and that (i) relates to accounts or disclosures that are material to the consolidated financial statements and (ii) involved our especially challenging, subjective, or complex judgments. The communication of critical audit matters does not alter in any way our opinion on the consolidated financial statements, taken as a whole, and we are not, by communicating the critical audit matter below, providing a separate opinion on the critical audit matter or on the accounts or disclosures to which it relates.
 
F-2

Table of Contents
Warranty provisions
As described in Notes 2(q) and 16 to the consolidated financial statements, the Company accrued for a warranty reserve for the vehicles it sold. As of December 31, 2022, the accrued warranty reserve was RMB641.1 million. The Company set up a warranty reserve through its best estimate of the future costs to be incurred in order to repair or replace items under warranties and recalls when identified. These estimates were made based on actual claims incurred to date and an estimate of the nature, frequency, and magnitude of future claims with reference made to the past claim history.
The principal considerations for our determination that performing procedures relating to warranty provisions is a critical audit matter are the significant judgment by management in determining the warranty costs, which in turn led to significant auditor judgment, subjectivity, and effort in performing procedures to evaluate the reasonableness of management’s estimates of the nature, frequency and magnitude of future claims with reference made to the past claim history, and the audit effort involved the use of professionals with specialized skill and knowledge.
Addressing the matter involved performing procedures and evaluating audit evidence in connection with forming our overall opinion on the consolidated financial statements. These procedures included testing the effectiveness of controls relating to management’s estimation of the warranty provisions, including controls over management’s estimate of the nature, frequency, and magnitude of future claims with reference made to the past claim history, as well as the completeness and accuracy of actual claims incurred to date. These procedures also included, among others, evaluating the reasonableness of significant assumptions employed by management in developing their estimate on nature and frequency of future claims and the related projected costs to be incurred to repair or replace items under warranty, considering current performance and historical experience of the Company, including performing a lookback analysis by comparing forecasted claims in prior periods to actual claims incurred; testing the reliability, completeness, and relevance of management’s data relating to the actual claims incurred to date and verifying that such data was appropriately used by management in the estimation of future claims and determination of the warranty provisions. Professionals with specialized skill and knowledge were used to assist in developing an independent estimate of warranty provisions.
/s/PricewaterhouseCoopers Zhong Tian LLP
Guangzhou, the People’s Republic of China
April 12, 2023
We have served as the Company’s auditor since 2019.
 
F-3

Table of Contents
CONSOLIDATED BALANCE SHEETS AS OF DECEMBER 31, 2021 AND 2022
(All amounts in thousands, except for share and per share data)
 
 
  
 
  
As of December 31,
 
 
  
Note
  
2021
 
  
2022
 
 
  
 
  
RMB
 
  
RMB
 
ASSETS
                      
Current assets
                      
Cash and cash equivalents
   2(f)      11,024,906        14,607,774  
Restricted cash
   2(g)      609,975        106,272  
Short-term deposits
   2(h)      25,858,007        14,921,688  
Short-term investments
   2(j), 5      2,833,763        1,262,129  
Long-term deposits, current portion
   2(h)                427,466  
Accounts and notes receivable, net
          2,673,494        3,872,846  
Installment payment receivables, net, current portion
   11      887,202        1,294,665  
Inventory
   6      2,661,921        4,521,373  
Amounts due from related parties
   26      32,785        47,124  
Prepayments and other current assets
   7      2,248,683        2,466,084  
         
 
 
    
 
 
 
Total current assets
          48,830,736        43,527,421  
         
 
 
    
 
 
 
Non-current
assets
                      
Long-term deposits
   2(h)      3,217,266        6,926,450  
Property, plant and equipment, net
   8      5,424,776        10,606,745  
Right-of-use
assets, net
   17      1,561,175        1,954,618  
Intangible assets, net
   9      878,724        1,042,972  
Land use rights, net
   10      595,471        2,747,854  
Installment payment receivables, net
   11      1,863,492        2,188,643  
Long-term investments
   12      1,549,176        2,295,032  
Other
non-current
assets
   13      1,730,486        201,271  
         
 
 
    
 
 
 
Total
non-current
assets
          16,820,566        27,963,585  
         
 
 
    
 
 
 
Total assets
          65,651,302        71,491,006  
         
 
 
    
 
 
 
 
F-
4

Table of Contents
CONSOLIDATED BALANCE SHEETS AS OF DECEMBER 31, 2021 AND 2022 (CONTINUED)
(All amounts in thousands, except for share and per share data)
 
 
  
 
  
As of December 31,
 
 
  
Note
  
2021
 
  
2022
 
 
  
 
  
RMB
 
  
RMB
 
LIABILITIES
                      
Current liabilities
                      
Short-term borrowings
   15                2,419,210  
Accounts and notes payable
          12,362,186        14,222,856  
Amounts due to related parties
   26      24,919        91,111  
Operating lease liabilities, current portion
   17      373,488        490,811  
Finance lease liabilities, current portion
   17                128,279  
Deferred revenue, current portion
   19      418,227        389,243  
Long-term borrowings, current portion
   15                761,859  
Accruals and other liabilities
   14      4,811,107        5,583,829  
Income taxes payable
          22,737        27,655  
         
 
 
    
 
 
 
Total current liabilities
          18,012,664        24,114,853  
         
 
 
    
 
 
 
Non-current
liabilities
                      
Long-term borrowings
   15      1,675,106        4,613,057  
Operating lease liabilities
   17      1,189,754        1,854,576  
Finance lease liabilities
   17                797,743  
Deferred revenue
   19      479,061        694,006  
Other
non-current
liabilities
   16      2,148,139        2,506,106  
         
 
 
    
 
 
 
Total
non-current
liabilities
          5,492,060        10,465,488  
         
 
 
    
 
 
 
Total liabilities
          23,504,724        34,580,341  
         
 
 
    
 
 
 
Commitments and contingencies
   27                  
 
F-
5

Table of Contents
CONSOLIDATED BALANCE SHEETS AS OF DECEMBER 31, 2021 AND 2022 (CONTINUED)
(All amounts in thousands, except for share and per share data)
 
         
As of December 31,
 
    
Note
  
2021
   
2022
 
         
RMB
   
RMB
 
SHAREHOLDERS’ EQUITY
                     
Class
 A Ordinary shares
(US$0.00001 par value; 9,250,000,000 and 9,250,000,000 shares authorized, 1,302,911,192 and 1,376,693,799 shares issued, 1,291,039,502 and 1,371,774,629 shares outstanding as of December 31, 2021 and 2022, respectively)
   22      87       92  
Class
 B Ordinary shares
(US$0.00001 par value, 750,000,000 and 750,000,000 shares authorized, 409,846,136 and 348,708,257 shares issued and outstanding as of December 31, 2021 and 2022, respectively)
   22      25       21  
Additional
paid-in
capital
          59,980,534       60,691,019  
Statutory reserves
          6,047       6,425  
Accumulated deficit
          (16,191,566     (25,330,916
Accumulated other comprehensive (loss) income
          (1,648,549     1,544,024  
         
 
 
   
 
 
 
Total shareholders’ equity
          42,146,578       36,910,665  
         
 
 
   
 
 
 
Total liabilities and shareholders’ equity
          65,651,302       71,491,006  
         
 
 
   
 
 
 
The accompanying notes are an integral part of these consolidated financial statements.
 
F-
6

Table of Contents
CONSOLIDATED STATEMENTS OF COMPREHENSIVE LOSS
FOR THE YEARS ENDED DECEMBER 31, 2020, 2021 AND 2022
(All amounts in thousands, except for share and per share data)
 
         
For the Year Ended December 31,
 
    
Note
  
2020
   
2021
   
2022
 
         
RMB
   
RMB
   
RMB
 
Revenues
                             
Vehicle sales
   18      5,546,754       20,041,955       24,839,637  
Services and others
   18      297,567       946,176       2,015,482  
         
 
 
   
 
 
   
 
 
 
Total revenues
          5,844,321       20,988,131       26,855,119  
         
 
 
   
 
 
   
 
 
 
Cost of sales
                             
Vehicle sales
          (5,350,479     (17,733,036     (22,493,122
Services and others
          (227,853     (632,540     (1,273,606
         
 
 
   
 
 
   
 
 
 
Total cost of sales
          (5,578,332     (18,365,576     (23,766,728
         
 
 
   
 
 
   
 
 
 
Gross profit
          265,989       2,622,555       3,088,391  
         
 
 
   
 
 
   
 
 
 
Operating expenses
(1)
                             
Research and development expenses
   2(t)      (1,725,906     (4,114,267     (5,214,836
Selling, general and administrative expenses
   2(u)      (2,920,649     (5,305,433     (6,688,246
         
 
 
   
 
 
   
 
 
 
Total operating expenses
          (4,646,555     (9,419,700     (11,903,082
         
 
 
   
 
 
   
 
 
 
Other income, net
   2(x)      86,830       217,740       109,168  
         
 
 
   
 
 
   
 
 
 
Loss from operations
          (4,293,736     (6,579,405     (8,705,523
         
 
 
   
 
 
   
 
 
 
Interest income
          133,036       743,034       1,058,771  
Interest expenses
          (22,451     (55,336     (132,192
Fair value gain on derivative assets or derivative liabilities
          1,362,025       79,262       59,357  
Fair value gain on long-term investments
   12               591,506       25,062  
Exchange gain (loss) from foreign currency transactions
          81,181       313,580       (1,460,151
Other
non-operating
income, net
          9,183       70,253       36,318  
         
 
 
   
 
 
   
 
 
 
Loss before income tax expenses and share of results of equity method investees
          (2,730,762     (4,837,106     (9,118,358
         
 
 
   
 
 
   
 
 
 
Income tax expenses
   24(a)      (1,223     (25,990     (24,731
Share of results of equity method investees
   12                        4,117  
         
 
 
   
 
 
   
 
 
 
Net loss
          (2,731,985     (4,863,096     (9,138,972
         
 
 
   
 
 
   
 
 
 
 
F-
7

Table of Contents
CONSOLIDATED STATEMENTS OF COMPREHENSIVE LOSS
FOR THE YEARS ENDED DECEMBER 31, 2020, 2021 AND 2022 (CONTINUED)
(All amounts in thousands, except for share and per share data)
 

         
For the Year Ended December 31,
 
    
Note
  
2020
   
2021
   
2022
 
         
RMB
   
RMB
   
RMB
 
Accretion on Preferred Shares to redemption value
          (2,157,744                  
         
 
 
   
 
 
   
 
 
 
Net loss attributable to ordinary shareholders of XPeng Inc.
          (4,889,729     (4,863,096     (9,138,972
         
 
 
   
 
 
   
 
 
 
Net loss
          (2,731,985     (4,863,096     (9,138,972
Other comprehensive (loss) income
                             
Foreign currency translation adjustment, net of nil tax
          (724,433     (918,168     3,192,573  
         
 
 
   
 
 
   
 
 
 
Total comprehensive loss attributable to XPeng Inc
.
          (3,456,418     (5,781,264     (5,946,399
         
 
 
   
 
 
   
 
 
 
Accretion on Preferred Shares to redemption value
          (2,157,744                  
         
 
 
   
 
 
   
 
 
 
Comprehensive loss attributable to ordinary shareholders of XPeng Inc.
          (5,614,162     (5,781,264     (5,946,399
         
 
 
   
 
 
   
 
 
 
Weighted average number of ordinary shares used in computing net loss per ordinary share
                             
Basic and diluted
   25      754,270,914       1,642,906,400       1,712,533,564  
Net loss per ordinary share attributable to ordinary shareholders
                             
Basic and diluted
   25      (6.48     (2.96     (5.34
 
(1)
Share-based compensation was allocated in cost of sales and operating expenses as follows:
 
         
For the Year Ended December 31,
 
    
Note
  
2020
    
2021
    
2022
 
         
RMB
    
RMB
    
RMB
 
Cost of sales
                              3,183  
Selling, general and administrative expenses
          678,014        154,995        282,667  
Research and development expenses
                     318,403                  224,953                  424,636  
The accompanying notes are an integral part of these consolidated financial statements.
 
F-
8

Table of Contents
CONSOLIDATED STATEMENTS OF CHANGES IN SHAREHOLDERS’ (DEFICIT) EQUITY
FOR THE YEARS ENDED DECEMBER 31, 2020, 2021 AND 2022
(All amounts in thousands, except for share and per share data)
 
       
Ordinary Shares
   
Treasury Shares
   
Additional

Paid-in

Capital
   
Accumulated

Other
Comprehensive
Loss
   
Accumulated

Deficit
   
Total
Shareholders’
(Deficit)
Equity
 
   
Note
 
Shares
   
Par Value
   
Shares
   
Par Value
 
             
RMB
         
RMB
   
RMB
   
RMB
   
RMB
   
RMB
 
Balance as of December 31, 2019
        463,189,950       30       (100,442,575     (9              (5,948     (6,824,503     (6,830,430
       
 
 
   
 
 
   
 
 
   
 
 
   
 
 
   
 
 
   
 
 
   
 
 
 
Cumulative effect of adoption of new accounting standard
  2(i)     —         —         —         —         —         —         (2,074     (2,074
Repurchase of ordinary shares
  22     (100,442,575     (9     100,442,575       9       —         —         —         —    
Accretion on convertible redeemable Preferred Shares to redemption value as of the completion of the IPO
  21     —         —         —         —         (393,883     —         (1,763,861     (2,157,744
Issuance of treasury shares
  22     60,687,680       5       (60,687,680     (5     —         —         —         —    
Issuance of ordinary shares upon the completion of the
IPO
  22     229,386,666       16       —         —         11,409,232       —         —         11,409,248  
Issuance of ordinary shares upon the completion of the FO
  22     110,400,000       7       —         —         15,980,220       —         —         15,980,227  
Issuance of ordinary shares for the vested RSUs
  22     14,850,560       1       —         —         (1     —         —         —    
Share-based compensation due to vesting of restricted
shares
  23     —         —         17,643,400       1       57,874       —         —         57,875  
Share-based compensation due to vesting of RSUs
  23     —         —         —         —         544,659       —         —         544,659  
The immediate vesting of RSUs upon grant date
  23     —         —         —         —         393,883       —         —         393,883  
Conversion of Preferred Shares to ordinary shares upon
the completion of the IPO
  21     801,733,385       55       —         —         18,490,528       —         —         18,490,583  
Foreign currency translation adjustment, net of nil tax
        —         —         —         —         —         (724,433     —         (724,433
Net loss
        —         —         —         —         —         —         (2,731,985     (2,731,985
 
 
 
 
 
 
 
 
 
 
 
 
 
 
 
 
 
 
 
 
 
 
 
 
 
 
 
 
 
 
 
 
 
 
 
Balance as of December 31, 2020
        1,579,805,666       105       (43,044,280     (4     46,482,512       (730,381     (11,322,423     34,429,809  
       
 
 
   
 
 
   
 
 
   
 
 
   
 
 
   
 
 
   
 
 
   
 
 
 
 
F-
9

Table of Contents
CONSOLIDATED STATEMENTS OF CHANGES IN SHAREHOLDERS’ (DEFICIT) EQUITY
FOR THE YEARS ENDED DECEMBER 31, 2020, 2021 AND 2022 (CONTINUED)
(All amounts in thousands, except for share and per share data)
 
       
Ordinary Shares
   
Treasury Shares
   
Additional

Paid-in

Capital
   
Statutory
Reserves
   
Accumulated

Other
Comprehensive
Loss
   
Accumulated
Deficit
   
Total
Shareholders’
Equity
 
   
Note
 
Shares
   
Par Value
   
Shares
   
Par Value
 
             
RMB
         
RMB
   
RMB
   
RMB
   
RMB
   
RMB
   
RMB
 
Balance as of December 31, 2020
        1,579,805,666       105       (43,044,280     (4     46,482,512                (730,381     (11,322,423     34,429,809  
       
 
 
   
 
 
   
 
 
   
 
 
   
 
 
   
 
 
   
 
 
   
 
 
   
 
 
 
Share-based compensation
  23     —         —         —         —         379,948       —         —         —         379,948  
Issuance of treasury shares
  22     9,396,714       1       (9,396,714     (1     —         —         —         —         —    
Transfer from treasury shares to outstanding ordinary shares for vested RSUs
  22     —         —         11,075,214       1       (1     —         —         —         —    
Issuance of ordinary shares for vested RSUs
  22     26,471,648       1       29,494,090       3       (4     —         —         —         —    
Issuance of ordinary shares upon the completion of the Global Offering
  22     97,083,300       6       —         —         13,118,079       —         —         —         13,118,085  
Foreign currency translation adjustment, net of nil tax
        —         —         —         —         —         —         (918,168     —         (918,168
Net loss
        —         —         —         —         —         —         —         (4,863,096     (4,863,096
Appropriations to statutory reserves
  2(aa)     —         —         —         —         —         6,047       —         (6,047     —    
       
 
 
   
 
 
   
 
 
   
 
 
   
 
 
   
 
 
   
 
 
   
 
 
   
 
 
 
Balance as of December 31, 2021
        1,712,757,328       113       (11,871,690     (1     59,980,534       6,047       (1,648,549     (16,191,566     42,146,578  
       
 
 
   
 
 
   
 
 
   
 
 
   
 
 
   
 
 
   
 
 
   
 
 
   
 
 
 
 
F-
10

Table of Contents
CONSOLIDATED STATEMENTS OF CHANGES IN SHAREHOLDERS’ (DEFICIT) EQUITY
FOR THE YEARS ENDED DECEMBER 31, 2020, 2021 AND 2022 (CONTINUED)
(All amounts in thousands, except for share and per share data)
 
 
 
 
 
Ordinary Shares
 
 
Treasury Shares
 
 
Additional

Paid-in

Capital
 
 
Statutory
Reserves
 
 
Accumulated

Other
Comprehensive
(Loss) Income
 
 
Accumulated
Deficit
 
 
Total
Shareholders’
Equity
 
 
 
Note
 
Shares
 
 
Par Value
 
 
Shares
 
 
Par Value
 
 
 
 
 
 
 
 
RMB
 
 
 
 
 
RMB
 
 
RMB
 
 
RMB
 
 
RMB
 
 
RMB
 
 
RMB
 
Balance as of December 31, 2021
        1,712,757,328       113       (11,871,690     (1     59,980,534       6,047       (1,648,549     (16,191,566     42,146,578  
       
 
 
   
 
 
   
 
 
   
 
 
   
 
 
   
 
 
   
 
 
   
 
 
   
 
 
 
Share-based compensation
  23     —         —         —         —         710,486       —         —         —         710,486  
Issuance of treasury shares
  22     10,614,576       1       (10,614,576     (1     —         —         —         —         —    
Transfer from treasury shares to outstanding ordinary shares for vested RSUs
  22     —         —         17,567,096       1       (1     —         —         —         —    
Issuance of ordinary shares for vested RSUs
  22     2,030,152                                           —         —         —         —    
Foreign currency translation adjustment, net of nil tax
        —         —         —         —         —         —         3,192,573       —         3,192,573  
Net loss
        —         —         —         —         —         —         —         (9,138,972     (9,138,972
Appropriations to statutory reserves
  2(aa)     —         —         —         —         —         378       —         (378     —    
       
 
 
   
 
 
   
 
 
   
 
 
   
 
 
   
 
 
   
 
 
   
 
 
   
 
 
 
Balance as of December 31, 2022
        1,725,402,056       114       (4,919,170     (1     60,691,019       6,425       1,544,024       (25,330,916     36,910,665  
       
 
 
   
 
 
   
 
 
   
 
 
   
 
 
   
 
 
   
 
 
   
 
 
   
 
 
 
The accompanying notes are an integral part of these consolidated financial statements.
 
F-
1
1

Table of Contents
CONSOLIDATED STATEMENTS OF CASH FLOWS
FOR THE YEARS ENDED DECEMBER 31, 2020, 2021 AND 2022
(All amounts in thousands, except for share and per share data)
 
 
  
 
  
For the Year Ended December 31,
 
 
  
Note
  
2020
 
 
2021
 
 
2022
 
 
  
 
  
RMB
 
 
RMB
 
 
RMB
 
Cash flows from operating activities
                             
Net loss
          (2,731,985     (4,863,096     (9,138,972
Adjustments to reconcile net loss to net cash used in operating activities:
                             
Depreciation of property, plant and equipment
   8      302,974       573,247       915,481  
Amortization of intangible assets
   9      20,169       25,875       65,714  
Amortization of
right-of-use
assets
          109,473       229,031       379,200  
Amortization of land use rights
   10      5,323       9,642       50,309  
Loss of disposal of property, plant and equipment
   2(l)      6,167       36,508       15,682  
Impairment of property, plant and equipment
          63,251       34,589       30,849  
Impairment of intangible assets
   9                        26,418  
Current expected credit loss of accounts and notes receivable
   2(i)      6,216       16,175       11,369  
Current expected credit loss of installment payment receivables
   2(i)      3,454       49,978       43,971  
Current expected credit loss of other current assets
   2(i)      369       3,578       12,314  
Inventory write-downs
   2(k),
 
6
     92,612       162,433       220,319  
Foreign exchange (gains) losses
          (81,181     (313,580     1,460,151  
Interest income
          (65,676     (351,926     (237,657
Share-based compensation
   23(b)      996,417       379,948       710,486  
Fair value gain on derivative assets or derivative liabilities
          (1,362,025     (79,262     (59,357
Fair value gain on long-term investments
   12               (591,506     (25,062
Share of results of equity method investees
   12                        (4,117
Changes in operating assets and liabilities:
                             
Accounts and notes receivable
          (595,908     (1,560,777     (1,210,721
Inventory
          (981,521     (1,940,225     (2,475,785
Amounts due from related parties
          21,923       (32,103     (14,339
Prepayments and other current assets
          (792,863     (652,033     (219,127
Other
non-current
assets
          (30,808     (68,136     (23,124
Accounts and notes payable
          4,157,799       7,250,441       1,860,670  
Deferred revenue
   19      222,886       588,904       185,961  
Operating lease liabilities
          (108,134     (237,846     (380,006
Accruals and other liabilities
          722,967       2,260,378       119,283  
Other
non-current
liabilities
          266,932       187,923       237,117  
Installment payment receivables
          (401,190     (2,247,136     (776,585
Amounts due to related parties
          11,384       12,857       (17,736
Income taxes payable
          1,209       21,528       4,918  
         
 
 
   
 
 
   
 
 
 
Net cash used in operating activities
          (139,766     (1,094,591     (8,232,376
         
 
 
   
 
 
   
 
 
 
Cash flows from investing activities
                             
(Placement) maturities of short-term deposits
          (979,897     (24,899,368     11,922,171  
(Placement) maturities of short-term investments
          (2,347,191     62,305       1,625,763  
Placement of long-term deposits
                   (3,157,891     (3,822,326
Purchase of property, plant and equipment
          (806,067     (2,299,698     (4,275,838
Receipt of government subsidy related to assets
          243,838       12,954       166,260  
Maturities of derivative assets or derivative liabilities
                   233,050       10,752  
Purchase of intangible assets
          (426,089     (288,084     (98,047
Disposal of property, plant and equipment
          24,505       24,124       77,059  
Purchase of land use rights
                   (223,113     (306,014
Prepayment for acquisition of assets
                   (23,132         
Prepayments for subscription of equity securities
                   (50,000      
Prepayment for acquisition of land use rights
          (130,260     (1,507,170         
Disposal of long-term investments
   12      16,000                165,000  
Cash paid for long-term investments
          (1,000     (959,855     (618,814
         
 
 
   
 
 
   
 
 
 
Net cash (used in) provided by investing activities
          (4,406,161     (33,075,878     4,845,966  
         
 
 
   
 
 
   
 
 
 
 
F
-
1
2

Table of Contents
CONSOLIDATED STATEMENTS OF CASH FLOWS
FOR THE YEARS ENDED DECEMBER 31, 2020, 2021 AND 2022 (CONTINUED)
(All amounts in thousands, except for share and per share data)
 
 
  
 
  
For the Year Ended December 31,
 
 
  
Note
  
2020
 
 
2021
 
 
2022
 
 
  
 
  
RMB
 
 
RMB
 
 
RMB
 
Cash flows from financing activities
                             
Proceeds from issuance of convertible redeemable Preferred Shares
          7,282,554                    
Proceeds from IPO, net of issuance costs
          11,410,386                    
Proceeds from FO, net of issuance costs
          15,988,903                    
Proceeds from Global Offering, net of issuance costs
                   13,146,811           
Proceeds from borrowings
          1,028,335       840,106       6,800,730  
Repayment of borrowings
          (1,380,385     (982,900     (681,710
Loans from a related party
   26(5)      1,063,434                    
Repayment of loans to a related party
   26(5)      (1,063,434                  
Proceeds from debt from third party investors
   16               1,660,000           
Repayment of debt from third party investors
   14                        (98,000
Repayments of finance lease liabilities
                            (15,355
Payments of listing expenses
                   (36,924     (1,830
         
 
 
   
 
 
   
 
 
 
Net cash provided by financing activities
          34,329,793       14,627,093       6,003,835  
         
 
 
   
 
 
   
 
 
 
Effects of exchange rate changes on cash, cash equivalents and restricted cash
          (650,076     (363,276     461,740  
Net increase (decrease) in cash, cash equivalents and restricted cash
          29,133,790       (19,906,652     3,079,165  
Cash, cash equivalents and restricted cash at beginning of the year
          2,407,743       31,541,533       11,634,881  
         
 
 
   
 
 
   
 
 
 
Cash, cash equivalents and restricted cash at end of the year
          31,541,533       11,634,881       14,714,046  
         
 
 
   
 
 
   
 
 
 
Supplemental disclosure of cash flows information
                             
Cash paid for interest, net of amounts capitalized
          (76,093     (126,090     (162,470
Acquisition of property, plant and equipment included in liabilities
          235,117       843,732       1,624,432  
The accompanying notes are an integral part of these consolidated financial statements.
 
F-
1
3

Table of Contents
NOTES TO CONSOLIDATED FINANCIAL STATEMENTS
(All amounts in thousands, except for share and per share data, unless otherwise stated)
 
1.
Organization and Nature of Operations
(a) Principal activities
XPeng Inc. (“XPeng” or the “Company”) was incorporated under the laws of the Cayman Islands on December 27, 2018, as an exempted company with limited liability. The Company, its subsidiaries and consolidated variable interest entity (“VIE”) and VIE’s subsidiaries (“VIEs”, also refer to VIE and its subsidiaries as a whole, where appropriate) are collectively referred to as the “Group”.
The Group designs and develops smart electric vehicles. It delivered its first model of smart electric vehicles, G3, commercially in December 2018, and delivered its second model of smart electric vehicles, a four-door sports sedan, P7, since May 2020. It delivered the G3i, the new
mid-cycle
facelift version of the G3, since August 2021, and delivered its third model of smart electric vehicles, a family sedan featured with LiDAR, P5, since September 2021. It delivered its fourth model of smart electric vehicles, a flagship SUV, G9, since September 2022. It manufactures all vehicles through its own plants in Zhaoqing and Guangzhou. As of December 31, 2021 and 2022, its primary operations are conducted in the People’s Republic of China (“PRC”).
(b) History of the Group and Reorganization
The Group commenced its operation through Guangzhou Chengxing Zhidong Automotive Technology Co., Ltd. (“Chengxing”) since 2015, Chengxing was founded by Mr. Heng Xia, Mr. Tao He and Mr. Xiaopeng He (collectively the ‘‘Founders’’), and subsequently obtained financing from various third party investors (collectively ‘‘Third Party Investors’’) from 2016 through 2018.
In preparation for its IPO, the Group completed a reorganization (the ‘‘Reorganization’’) in September 2019, which involved the following steps:
 
   
On December 27, 2018, the Company was established under the laws of the Cayman Islands as an exempted company with limited liability.
 
   
On January 7, 2019, XPeng Limited was incorporated in British Virgin Islands as a wholly owned subsidiary of the Company.
 
   
On February 21, 2019, XPeng (HK) Limited was incorporated in Hong Kong as a wholly owned subsidiary of XPeng Limited.
 
   
On June 21, 2019, Guangdong Xiaopeng Motors Technology Co., Ltd. (‘‘WFOE’’) was established as a wholly owned subsidiary of XPeng (HK) Limited in the PRC.
 
   
In September 2019, the Company issued 17,897,478 ordinary shares, 2,021,635 Series A Preferred Shares, 1,859,082 Series A1 Preferred Shares, 23,343 Series A2 Preferred Shares, 3,198,839 Series B Preferred Shares, 4,361,678 Series B1 Preferred Shares, 1,045,497 Series B2 Preferred Shares, 3,183,626 Series C Preferred Shares and 7,612,147 warrants in aggregate, to the existing shareholders of Chengxing, based on their respective equity interests in Chengxing. Concurrently, as a transitional arrangement and part of the Reorganization, a series of contractual agreements were entered into among WFOE, Chengxing and its existing shareholders, including the exclusive business cooperation agreement, the equity pledge agreement, the exclusive option agreement and the power of attorney. Consequently, WFOE became the primary beneficiary of Chengxing. In May 2020, WFOE exercised its rights under the contractual arrangements and purchased 100% of Chengxing. Consequently, Chengxing became an indirect wholly owned subsidiary of XPeng Inc.
The equity interests held by the existing shareholders in the Company after the Reorganization are the same as the equity interests held by them in Chengxing before the Reorganization. Out of the equity interests issued, 43.44%, 38.09% and 18.47% were in the form of ordinary shares, Preferred Shares and warrants, respectively.
 
F-
1
4

NOTES TO CONSOLIDATED FINANCIAL STATEMENTS (CONTINUED)
(All amounts in thousands, except for share and per share data, unless otherwise stated)
 
1.
Organization and Nature of Operations (continued)
 
(b) History of the Group and Reorganization (continued)
 
Prior to the Reorganization, the shareholders of Chengxing included individual shareholders and institutional shareholders. Pursuant to laws applicable to PRC residents and entities incorporated in the PRC, PRC individuals should complete registration of its outbound investments (i.e. the foreign exchange registration under State Administration of Foreign Exchange (“SAFE”) Circular 37), and PRC institutional investors should complete its statutory filings and foreign exchange registrations for outbound investment (i.e. ODI), respectively, before such PRC residents or entities’ can legally own offshore investments or equity interests in offshore entities. As such, all PRC individual shareholders and PRC institutional shareholders of Chengxing were required to complete their relevant registrations and/or statutory filings, as appropriate, before they could, in accordance with applicable PRC laws, hold directly or indirectly the ordinary shares of the Company, which is incorporated under the laws of the Cayman Islands. The warrants were to reflect the holder’s (indirect) rights, obligations and interest in the Company as if the holders were holding Preferred Shares of the Company before the holders complete their necessary registration for outbound investment to exercise their warrants into Preferred Shares of the Company. After the holders had completed the necessary registration for outbound investment, the holders were required to exercise the warrants immediately at a nil price per share. The warrants were also transferrable by the holder subject to approval of the Company’s board of directors. Accordingly, the warrants had been accounted for and presented based on the terms on the underlying Preferred Shares that the warrants were exercisable into (see Note 21).
The shareholders and their respective equity interest in the Company remained the same immediately before and after the Reorganization. Further, the Company, being the holding company after the Reorganization, is a newly established shell company. Accordingly, the Company determined that the Reorganization lacks substance and should be treated as a
non-substantive
merger with no change in the basis of assets, liabilities and shareholders’ deficits of Chengxing.
On March 20, 2020, the Company completed a 1:25 share split of all of its ordinary and Preferred Shares of the Company. All shares and per share amounts presented in the consolidated financial statements have been retrospectively adjusted to reflect the share split.
In August and December 2020, the Company completed its initial public offering (“IPO”) and
follow-on
offering (“FO”) on the New York Stock Exchange (“NYSE”) (Note 22).
In July 2021, the Company completed its global offering (“Global Offering”), including the Hong Kong Public Offering and the International Offering, on the Hong Kong Stock Exchange (“HKEX”) (Note 22).
 
F-
1
5

NOTES TO CONSOLIDATED FINANCIAL STATEMENTS (CONTINUED)
(All amounts in thousands, except for share and per share data, unless otherwise stated)
 
1.
Organization and Nature of Operations (continued)
 
(c) Principal subsidiaries and VIEs
As of December 31, 2022, the Company’s principal subsidiaries and VIEs are as follows:
 
    
Place of
incorporation
    
Date of incorporation
or acquisition
    
Equity
interest held
   
Principal activities
Principal subsidiaries
                              
Chengxing
(1)
     PRC        January 09, 2015        100   Investment holding
Guangzhou Xiaopeng Motors Technology Co., Ltd.(“Xiaopeng Technology”)
     PRC        May 12, 2016        100   Design and technology development
Guangzhou Xiaopeng Automobile Manufacturing Co., Ltd.
     PRC        April 07, 2017        100   Design and technology development
Zhaoqing Xiaopeng New Energy Investment Co., Ltd.(“Zhaoqing Xiaopeng New Energy”)
(2)
     PRC        February 13, 2020        100   Manufacturing of vehicles
Zhaoqing Xiaopeng Automobile Co., Ltd.(“Zhaoqing XPeng”)
     PRC        May 18, 2017        100   Manufacturing of vehicles
Xiaopeng Motors Sales Co., Ltd. (“Xiaopeng Motors Sales”)
     PRC        January 08, 2018        100   Vehicle wholesale and retail
Beijing Xiaopeng Automobile Co., Ltd.(“Beijing Xiaopeng”)
     PRC        April 28, 2018        100   Vehicle wholesale and retail, design and technology development
Beijing Xiaopeng Automobile Sales Service Co., Ltd.
     PRC        November 09, 2020        100   Vehicle wholesale and retail
Shenzhen Xiaopeng Automobile Sales Service Co., Ltd.
     PRC        August 06, 2018        100   Vehicle wholesale and retail
Hangzhou Zhipeng Automobile Sales Service Co., Ltd.
     PRC        April 10, 2019        100   Vehicle wholesale and retail
Guangzhou Xiaopeng Automatic Driving Technology Co., Ltd.
     PRC        November 18, 2019        100   Technology development
Guangzhou Xiaopeng Smart Charging Technology Co., Ltd.
     PRC        June 22, 2020        100   Smart charging technology development
Xiaopeng Automobile Central China (Wuhan) Co.,Ltd.(“Wuhan Xiaopeng”)
     PRC        April 30, 2021        100   Technology development and vehicle retail
Shanghai Xiaopeng Motors Technology Co., Ltd.(“Shanghai Xiaopeng”)
     PRC        February 12, 2018        100  
Technology development
and vehicle retail
XPeng Huitian Holding Limited
     BVI        October 12, 2020        100   Investment holding
XPeng Dogotix Holding Limited
     BVI        January 05, 2021        100   Investment holding
XPeng (Hong Kong) Limited
     Hong Kong        February 12, 2019        100   Investment holding
 
F-
1
6

NOTES TO CONSOLIDATED FINANCIAL STATEMENTS (CONTINUED)
(All amounts in thousands, except for share and per share data, unless otherwise stated)
 
1.
Organization and Nature of Operations (continued)
 
(c) Principal subsidiaries and VIEs (continued)
 
  (1)
As a transitional arrangement and part of the Reorganization, a series of contractual agreements were entered into among WFOE, Chengxing and its existing shareholders, including the exclusive business cooperation agreement, the equity pledge agreement, the exclusive option agreement and the power of attorney. Consequently, WFOE became the primary beneficiary of Chengxing. In May 2020, WFOE exercised its rights under the contractual arrangement and purchased 100% of Chengxing. Consequently, Chengxing became an indirect wholly owned subsidiary of XPeng Inc.
 
  (2)
On February 13, 2020, Zhaoqing Xiaopeng New Energy was established by (i) Zhaoqing XPeng, which is a wholly owned subsidiary of the Company, and (ii) Zhaoqing Kunpeng Motor Technology Co., Ltd. (“Zhaoqing Kunpeng”), which is jointly owned by two shareholders of the Company. Each of Zhaoqing XPeng and Zhaoqing Kunpeng subscribed for 50% of the equity interest of Zhaoqing Xiaopeng New Energy, with Zhaoqing Kunpeng’s capital contribution representing an amount of RMB0 Yuan. Zhaoqing Xiaopeng New Energy holds a license for the manufacture of EVs and smart EVs which was approved by the Ministry of Industry and Information Technology (‘MIIT”). Pursuant to the terms of the arrangement, Zhaoqing Kunpeng does not have substantive participating rights to and is not entitled to any economic interest in Zhaoqing Xiaopeng New Energy. Therefore, Zhaoqing Xiaopeng New Energy has historically been consolidated by the Company as Zhaoqing XPeng substantially controls the entity’s assets and operating activities and bears fully all risks and rewards of ownership.
On February 13, 2020, Zhaoqing XPeng and Zhaoqing Kunpeng entered into a share transfer agreement, among which Zhaoqing Kunpeng agreed to transfer the 50% of the equity interest in Zhaoqing Xiaopeng New Energy to Zhaoqing XPeng at the price of the higher of (i) RMB1 Yuan or (ii) the capital injection actually paid by Zhaoqing Kunpeng upon the earlier of (i) the removal of the PRC foreign investment restrictions in the whole-unit vehicle industry; or (ii) December 31, 2022.
Effective from January 1, 2022, the PRC foreign investment restrictions in the whole-unit vehicle industry were removed. Therefore, on January 4, 2022, Zhaoqing Kunpeng transferred its 50% equity interest in Zhaoqing Xiaopeng New Energy to Zhaoqing XPeng for a total cash consideration of RMB1 Yuan, after which Zhaoqing Xiaopeng New Energy become the Company’s indirect wholly owned subsidiary. This transfer did not affect the continued consolidation of financial statements of Zhaoqing Xiaopeng New Energy by the Company.
 
  (3)
The English names of the subsidiaries and VIEs represent the best effort by the management of the Company in translating its Chinese names as they do not have official English name.
 
F-
1
7

NOTES TO CONSOLIDATED FINANCIAL STATEMENTS (CONTINUED)
(All amounts in thousands, except for share and per share data, unless otherwise stated)
 
1.
Organization and Nature of Operations (continued)
 
(c) Principal subsidiaries and VIEs (continued)
 
    
Place of
incorporation
  
Date of
incorporation or
acquisition
  
Principal activities
VIEs
              
Guangzhou Zhipeng IoV Technology Co., Ltd.(“Zhipeng IoV”) (Note 1(c)(i))
   PRC    May 23, 2018    Business of development and the operation of an Internet of Vehicles network
Guangzhou Yidian Zhihui Chuxing Technology Co., Ltd.(“Yidian Chuxing”) (Note 1(c)(ii))
   PRC    May 24, 2018    Business of provision of online-hailing services through online platform
Guangzhou Xintu Technology Co., Ltd. (“Xintu Technology”) (Note 1(c)(i))
   PRC    April 27, 2021    Surveying and mapping
Guangdong Intelligent Insurance Agency Co., Ltd.
(“GIIA”, formerly known as Qingdao Miaobao Insurance Agency Co., Ltd.) (Note 1(c)(iii))
   PRC    July 22, 2022    Insurance agency
VIEs’ subsidiary
              
Jiangsu Zhipeng Kongjian Information Technology Co., Ltd. (“Zhipeng Kongjian”, formerly known as Jiangsu Zhitu Technology Co., Ltd., a subsidiary of Xintu Technology) (Note 1(c)(i))
   PRC    June 23, 2021    Surveying and mapping
(i) Zhipeng IoV which is primarily engaged in the business of development and the operation of an Internet of Vehicles network was established by two shareholders of the Company (the “Zhipeng IoV’s Nominee Shareholders”) on May 23, 2018. On May 28, 2018, Xiaopeng Technology, Zhipeng IoV, and Zhipeng IoV’s Nominee Shareholders entered into a series of contractual agreements, including an equity interest pledge agreement, a loan agreement, exclusive service agreement, exclusive call option agreement and power of attorney that irrevocably authorized Xiaopeng Technology to exercise the equity owner’s rights over Zhipeng IoV. These agreements provide the Company, as the only shareholder of Xiaopeng Technology, with a controlling financial interest under ASC 810 in Zhipeng IoV to direct the activities that most significantly impact Zhipeng IoV’s economic performance and enable the Company to obtain substantially all of the economic benefits arising from Zhipeng IoV. Management concluded that Zhipeng IoV is a variable interest entity of the Company and the Company is the ultimate primary beneficiary of Zhipeng IoV and shall consolidate the financial results of Zhipeng IoV in the Group’s consolidated financial statements under U.S. GAAP.
On April 27, 2021, Zhipeng IoV established Xintu Technology and became the only shareholder of Xintu Technology. On June 23, 2021, Xintu Technology acquired 100% of the equity interest of Zhipeng Kongjian which possesses surveying and mapping qualification certificate, which is determined to be an asset acquisition (Note 9(ii)).
On August 12, 2021, Guangzhou Kuntu Technology Co., Ltd. (“Kuntu Technology”), a company controlled by the Zhipeng IoV’s Nominee Shareholders, acquired 100% of the equity interest of Xintu Technology from Zhipeng IoV. On the same day, Xiaopeng Technology, Xintu Technology and Kuntu Technology entered into a series of contractual agreements, including an equity interest pledge agreement, a loan agreement, exclusive service agreement, exclusive call option agreement and power of attorney that irrevocably authorized Xiaopeng Technology to exercise the equity owner’s rights over Xintu Technology. These agreements provide the Company, as the only shareholder of Xiaopeng Technology, with a controlling financial interest under ASC 810 in Xintu Technology to direct the activities that most significantly impact Xintu Technology’s economic performance and enable the Company to obtain substantially all of the economic benefits arising from Xintu Technology. Management concluded that Xintu Technology is a variable interest entity of the Company and the Company is the ultimate primary beneficiary of Xintu Technology and shall consolidate the financial results of Xintu Technology in the Group’s consolidated financial statements under U.S. GAAP. As of December 31, 2022, Xintu Technology did not have significant operations, nor any material assets or liabilities.
 
F-
1
8

NOTES TO CONSOLIDATED FINANCIAL STATEMENTS (CONTINUED)
(All amounts in thousands, except for share and per share data, unless otherwise stated)
 
1.
Organization and Nature of Operations (continued)
 
(c) Principal subsidiaries and VIEs (continued)
 
On September 6, 2021, Xiaopeng Technology (wholly owned by the Company) acquired 50% equity interests in Zhipeng IoV from Zhipeng IoV’s Nominee Shareholders. At the same time, the aforementioned contractual agreements had been modified to reflect the change of equity interests in Zhipeng IoV. Xiaopeng Technology, Zhipeng IoV, and Zhipeng IoV’s Nominee Shareholders entered into a series of contractual agreements, including an equity interest pledge agreement, a loan agreement, exclusive service agreement, exclusive call option agreement and power of attorney that irrevocably authorized Xiaopeng Technology to exercise the equity owner’s rights over Zhipeng IoV. These agreements, coupled with its 50% equity interest, results in the Company, being the VIE’s primary beneficiary, with a controlling financial interest under ASC 810 in Zhipeng IoV, to direct the activities that most significantly impact Zhipeng IoV’s economic performance and enable the Company to obtain substantially all of the economic benefits arising from Zhipeng IoV. Accordingly, the Company continued to consolidate the financial results of Zhipeng IoV under U.S. GAAP. As of December 31, 2022, Zhipeng IoV did not have significant operations, nor any material assets or liabilities.
(ii) Yidian Chuxing which is primarily engaged in the business of provision of online-hailing services through online platform was established by two shareholders of the Company (the “Yidian Chuxing’s Nominee Shareholders”) on May 24, 2018. On May 28, 2018, Guangzhou Xiaopeng Zhihui Chuxing Technology Co., Ltd (“Xiaopeng Chuxing”), Yidian Chuxing, and Yidian Chuxing’s Nominee Shareholders entered into a series of contractual agreements, including an equity interest pledge agreement, a loan agreement, exclusive service agreement, exclusive call option agreement and power of attorney that irrevocably authorized Xiaopeng Chuxing to exercise the equity owner’s rights over Yidian Chuxing. These agreements provide the Company, as the only shareholder of Xiaopeng Chuxing, with a controlling financial interest under ASC 810 in Yidian Chuxing to direct the activities that most significantly impact Yidian Chuxing’s economic performance and enable the Company to obtain substantially all of the economic benefits arising from Yidian Chuxing. Management concluded that Yidian Chuxing is a variable interest entity of the Company and the Company is the ultimate primary beneficiary of Yidian Chuxing and shall consolidate the financial results of Yidian Chuxing in the Group’s consolidated financial statements under U.S. GAAP.
On September 10, 2021, Xiaopeng Chuxing (wholly owned by the Company) acquired 50%
equity interests in Yidian Chuxing from Yidian Chuxing’s Nominee Shareholders. At the same time, the aforementioned contractual agreements have been modified to reflect the change of equity interests in Yidian Chuxing. Xiaopeng Chuxing, Yidian Chuxing, and Yidian Chuxing’s Nominee Shareholders entered into a series of contractual agreements, including an equity interest pledge agreement, a loan agreement, exclusive service agreement, exclusive call option agreement and power of attorney that irrevocably authorized Xiaopeng Chuxing to exercise the equity owner’s rights over Yidian Chuxing. These agreements, coupled with its 50% equity interest, results in the Company, being the VIE’s primary beneficiary, with a controlling financial interest under ASC 810 in Yidian Chuxing, to direct the activities that most significantly impact Yidian Chuxing’s economic performance and enable the Company to obtain substantially all of the economic benefits arising from Yidian Chuxing. Accordingly, the Company continued to consolidate the financial results of Yidain Chuxing under U.S. GAAP. As of December 31, 2022, Yidian Chuxing did not have significant operations, nor any material assets or liabilities.
(iii) GIIA, primarily engaged in the business of insurance agency services and established in 2007, was acquired by Guangzhou Xuetao Enterprise Management Co., Ltd. (“Guangzhou Xuetao”), a company jointly established by the senior vice president of the Company and his spouse (the “GIIA’s Nominee Shareholders”). On July 22, 2022, Xiaopeng Motors Sales (wholly owned by the Company), Guangzhou Xuetao and GIIA’s Nominee Shareholders entered into a cooperation agreement that Guangzhou Xuetao irrevocably authorized Xiaopeng Motors Sales to exercise the
 100%
equity owner’s rights over GIIA. The agreement provides the Company, as the only shareholder of Xiaopeng Motors Sales with a controlling financial interest under ASC 810 in GIIA to direct the activities that most significantly impact GIIA’s economic performance and enable the Company to obtain substantially all of the economic benefits arising from GIIA. As a result of this contractual arrangement, management concluded that GIIA is a VIE of the Company and the Company is the ultimate primary beneficiary of GIIA and shall consolidate the financial results of GIIA in the Group’s consolidated financial statements under U.S. GAAP. As of December 31, 2022, GIIA did not have significant operations, nor any material assets or liabilities.
 
F-
1
9

NOTES TO CONSOLIDATED FINANCIAL STATEMENTS (CONTINUED)
(All amounts in thousands, except for share and per share data, unless otherwise stated)
 
1.
Organization and Nature of Operations (continued)
 
(d) Liquidity
The Group has been incurring losses from operations since inception. The Group incurred net losses of RMB2,731,985, RMB4,863,096 and RMB9,138,972 for the years ended December 31, 2020, 2021 and 2022, respectively. Accumulated deficit amounted to RMB16,191,566 and RMB25,330,916 as of December 31, 2021 and 2022, respectively. Net cash used in operating activities was approximately RMB139,766, RMB1,094,591 and RMB8,232,376 for the years ended December 31, 2020, 2021 and 2022, respectively.
The Group’s liquidity is based on its ability to enhance its operating cash flow position, obtain capital financing from equity interest investors and borrow funds to fund its general operations, research and development activities and capital expenditures. The Group’s ability to continue as a going concern is dependent on management’s ability to execute its business plan successfully, which includes increasing market acceptance of the Group’s products to boost its sales volume to achieve economies of scale while applying more effective marketing strategies and cost control measures to better manage operating cash flow position and obtaining funds from outside sources of financing to generate positive financing cash flows. With the completion of its IPO and FO on NYSE in August and December 2020, the Group received the net proceeds, after deducting the underwriting discounts and commissions, fees and offering expenses, of RMB11,409,248 and RMB15,980,227, respectively. In July 2021, with the completion of its Global Offering on HKEX, the Group further received the net proceeds, after deducting the underwriting discounts and commissions, of HKD15,823,315. As of December 31, 2022, the Group’s balance of cash and cash equivalents, restricted cash, excluding RMB21,901
restricted as to withdrawal or use for legal disputes, short-term deposits, short-term investments and current portion of long-term deposits was
RMB31,303,428.
Management has concluded that its existing balance of cash and cash equivalents, short-term deposits, short-term investments and current portion of long-term deposits as of December 31, 2022, provide the Group with sufficient liquidity to meet its working capital requirements and contractual (including debt) obligations for the next twelve months following the issuance of the consolidated financial statements. Accordingly, the consolidated financial statements have been prepared on a going concern basis, which contemplates the realization of assets and liquidation of liabilities during the normal course of operations.
 
F-
20

Table of Contents
NOTES TO CONSOLIDATED FINANCIAL STATEMENTS (CONTINUED)
(All amounts in thousands, except for share and per share data, unless otherwise stated)
 
2.
Summary of Significant Accounting Policies
 
(a)
Basis of presentation
The shareholders and their respective equity interests in the Company remain the same immediately before and after the Reorganization. Further, the Company, being the holding company after the Reorganization, is a newly established shell company. Accordingly, the Company determined that the Reorganization lacks substance and should be treated as a
non-substantive
merger with no change in the basis of assets, liabilities and shareholders’ deficits of Chengxing.
The consolidated financial statements of the Group have been prepared in accordance with accounting principles generally accepted in the United States of America (“U.S. GAAP”) to reflect the financial position, results of operations and cash flows of the Group. Significant accounting policies followed by the Group in the preparation of the accompanying consolidated financial statements are summarized below.
 
(b)
Principles of consolidation
The consolidated financial statements include the financial statements of the Company, its subsidiaries and the VIEs for which the Company is the ultimate primary beneficiary. All transactions and balances among the Company, its subsidiaries and VIEs have been eliminated upon consolidation.
A subsidiary is an entity in which the Company, directly or indirectly, controls more than one half of the voting power: has the power to appoint or remove the majority of the members of the board of directors (the “Board”): to cast majority of votes at the meeting of the Board or to govern the financial and operating policies of the investee under a statute or agreement among the shareholders or equity holders.
A VIE is an entity in which the Company, or its subsidiary, through contractual arrangements, bears the risks of, and enjoys the rewards normally associated with, ownership of the entity, and therefore the Company or its subsidiary is the primary beneficiary of the entity. In determining whether the Company or its subsidiaries are the primary beneficiary, the Company considered whether it has the power to direct activities that are significant to the VIE’s economic performance, and also the Company’s obligation to absorb losses of the VIE that could potentially be significant to the VIE or the right to receive benefits from the VIEs that could potentially be significant to the VIEs.
 
(c)
Use of estimates
The preparation of the consolidated financial statements in conformity with U.S. GAAP requires management to make estimates and assumptions that affect the reported amounts of assets and liabilities and related disclosures of contingent assets and liabilities at the balance sheet date, and the reported revenues and expenses during the reported period in the consolidated financial statements and accompanying notes. Significant accounting estimates reflected in the Group’s consolidated financial statements primarily include, but are not limited to, the determination of performance obligations and allocation of transaction price to those performance obligations, the determination of warranty cost, lower of cost and net realizable value of inventory, assessment for impairment of long-lived assets and intangible assets, useful lives and residual values of long-lived assets and finite-lived intangible assets, recoverability of receivables, valuation of deferred tax assets, determination of share-based compensation expenses, the fair value of the redemption value of the Preferred Shares, determination of the fair value of derivative assets or liabilities arising from forward exchange contracts, determination of the fair value of debt investments accounted for under the fair value option model as well as subsequent adjustments due to significant observable price changes for equity investments without readily determinable fair values and not accounted for by the equity method.
Management bases the estimates on historical experience and on various other assumptions that are believed to be reasonable, the results of which form the basis for making judgments about the carrying values of assets and liabilities. Actual results could differ from these estimates.
 
F-
2
1

NOTES TO CONSOLIDATED FINANCIAL STATEMENTS (CONTINUED)
(All amounts in thousands, except for share and per share data, unless otherwise stated)
 
2.
Summary of Significant Accounting Policies (continued) 
 
(d)
Functional currency and foreign currency translation
The Company uses Renminbi (“RMB”) as its reporting currency. The functional currencies of the Company and its subsidiaries which are incorporated in the Cayman Islands, British Virgin Islands, United States, Hong Kong and other regions is United States dollars (“US$”) or their respective local currencies, while the functional currencies of the other subsidiaries and VIEs which are incorporated in the PRC are RMB. The determination of the respective functional currency is based on the criteria set out by ASC 830, Foreign Currency Matters.
Transactions denominated in currencies other than in the functional currency are translated into the functional currency using the exchange rates prevailing at the transaction dates. Monetary assets and liabilities denominated in foreign currencies are translated into functional currency using the applicable exchange rates at the balance sheet date.
Non-monetary
items that are measured in terms of historical cost in foreign currency are
re-measured
using the exchange rates at the dates of the initial transactions. Exchange gains or losses arising from foreign currency transactions are included in the consolidated statements of comprehensive loss.
The financial statements of the Group’s entities of which the functional currency is not RMB are translated from their respective functional currency into RMB. Assets and liabilities denominated in foreign currencies are translated into RMB at the exchange rates at the balance sheet date. Equity accounts other than earnings generated in current period are translated into RMB at the appropriate historical rates. Income and expense items are translated into RMB using the periodic average exchange rates. The resulting foreign currency translation adjustments are recorded in other comprehensive income or loss in the consolidated statements of comprehensive loss, and the accumulated currency translation adjustments are presented as a component of accumulated other comprehensive income or loss in the consolidated statements of changes in shareholders’ (deficit) equity.
 
(e)
Fair value
Fair value is defined as the price that would be received from selling an asset or paid to transfer a liability in an orderly transaction between market participants at the measurement date. When determining the fair value measurements for assets and liabilities required or permitted to be either recorded or disclosed at fair value, the Group considers the principal or most advantageous market in which it would transact, and it also considers assumptions that market participants would use when pricing the asset or liability.
The Group applies a fair value hierarchy that requires an entity to maximize the use of observable inputs and minimize the use of unobservable inputs when measuring fair value. A financial instrument’s categorization within the fair value hierarchy is based upon the lowest level of input that is significant to the fair value measurement. This guidance specifies a hierarchy of valuation techniques, which is based on whether the inputs into the valuation technique are observable or unobservable. The hierarchy is as follows:
Level I — Valuation techniques in which all significant inputs are unadjusted quoted prices from active markets for assets or liabilities that are identical to the assets or liabilities being measured.
Level II —Valuation techniques in which significant inputs include quoted prices from active markets for assets or liabilities that are similar to the assets or liabilities being measured and/or quoted prices for assets or liabilities that are identical or similar to the assets or liabilities being measured from markets that are not active. Also, model-derived valuations in which all significant inputs and significant value drivers are observable in active markets are Level II valuation techniques.
Level III —Valuation techniques in which one or more significant inputs or significant value drivers are unobservable. Unobservable inputs are valuation technique inputs that reflect the Group’s own assumptions about the assumptions that market participants would use in pricing an asset or liability.
 
F-
2
2

NOTES TO CONSOLIDATED FINANCIAL STATEMENTS (CONTINUED)
(All amounts in thousands, except for share and per share data, unless otherwise stated)
 
2.
Summary of Significant Accounting Policies (continued)
 
(e)
Fair value (continued)
 
The fair value guidance describes three main approaches to measure the fair value of assets and liabilities: (1) market approach; (2) income approach and (3) cost approach. The market approach uses prices and other relevant information generated from market transactions involving identical or comparable assets or liabilities. The income approach uses valuation techniques to convert future amounts to a single present value amount. The measurement is based on the value indicated by current market expectations about those future amounts. The cost approach is based on the amount that would currently be required to replace an asset.
When available, the Group uses quoted market prices to determine the fair value of an asset or liability. If quoted market prices are not available, the Group will measure fair value using valuation techniques that use, when possible, current market-based or independently sourced market parameters, such as interest rates and currency rates.
Financial assets and liabilities of the Group primarily consist of cash and cash equivalents, restricted cash, short-term deposits, short-term investments, accounts and notes receivable, installment payment receivables, long-term deposits, long-term investments, derivative assets, other assets, accounts and notes payable, short-term borrowings, finance lease liabilities, operating lease liabilities, accruals and other liabilities, derivative liabilities and long-term borrowings. As of December 31, 2021 and 2022, the carrying values of these financial instruments, except for other
non-current
assets,
non-current
portion of long-term deposits,
non-current
portion of long-term borrowings, and
non-current
portion of lease liabilities, approximated their respective fair values due to the short-term maturity of these instruments.
Financial assets and liabilities that are measured at fair value on a recurring basis consist of short-term investments, equity investments with readily determinable fair values, debt investments that are accounted for under the fair value option model and derivative assets or liabilities.
Equity investments with readily determinable fair values (Note 12) are valued using the market approach based on the quoted prices in active markets at the reporting date. The Group classifies the valuation techniques that use these inputs as Level I of fair value measurements.
All of its short-term investments and derivative assets or liabilities, which are comprised primarily of structured deposits, bank financial products and forward exchange contracts, are classified within Level II of the fair value hierarchy because they are floating income products linked to currency exchange rate, gold market price or benchmark interest rates. These instruments are not valued using quoted market prices, but can be valued based on other observable inputs, such as interest rates and currency rates.
The Group has debt investments that are accounted for under the fair value option model (Note 12) and derivative liabilities relating to the redemption right that meet the definition of a derivative (Note 21), which are initially measured at fair value with changes in fair value in the subsequent periods recognized through earnings. Such debt investments and derivative liabilities are classified within Level III of the fair value hierarchy, as there is little or no observable market data to determine the respective fair values. Under these circumstances, the Group has adopted certain valuation techniques using unobservable inputs to measure their respective fair values.
 
F-
2
3

NOTES TO CONSOLIDATED FINANCIAL STATEMENTS (CONTINUED)
(All amounts in thousands, except for share and per share data, unless otherwise stated)
 
2.
Summary of Significant Accounting Policies (continued)
 
(f)
Cash and cash equivalents
Cash and cash equivalents represent cash on hand, time deposits and highly liquid investments placed with banks or other financial institutions, which are unrestricted as to withdrawal and use, and which have original maturities of three months or less.
Cash and cash equivalents as reported in the consolidated statements of cash flows are presented separately on the consolidated balance sheets as follows:
 
    
As of December 31, 2021
    
As of December 31, 2022
 
    
Amount
    
RMB equivalent
    
Amount
    
RMB equivalent
 
Cash and cash equivalents:
                                   
RMB
     8,513,644        8,513,644        13,230,745        13,230,745  
US$
     281,083        1,788,100        194,588        1,355,226  
HKD
     852,743        695,738        9,256        8,268  
Others
     not applicable        27,424        not applicable        13,535  
             
 
 
             
 
 
 
Total
              11,024,906                 14,607,774  
             
 
 
             
 
 
 
As of December 31, 2021 and 2022, substantially all of the Group’s cash and cash equivalents were held in reputable financial institutions located in the PRC, Hong Kong and United States.
 
(g)
Restricted cash
Restricted cash primarily represents bank deposits for letters of
guarantee
, bank notes, forward exchange contracts and others amounted to RMB600,058 and RMB84,371 as of December 31, 2021 and 2022, respectively. In addition, restricted cash includes certain deposits, amounting to RMB9,917 and RMB21,901 as of December 31, 2021 and 2022, respectively, that are restricted due to legal disputes.
 
(h)
Short-term and long-term deposits
Short-term deposits represent time deposits placed with banks with original maturities between three months and one year. Interest earned is recorded as interest income in the consolidated statements of comprehensive loss during the years presented. As of December 31, 2021 and 2022, substantially all of the Group’s short-term deposits amounting to RMB25,858,007 and RMB14,921,688, respectively, had been placed in reputable financial institutions in the PRC.
Long-term deposits represent time deposits placed with banks with original maturities more than one year. Interest earned is recorded as interest income in the consolidated statements of comprehensive loss during the years presented. As of December 31, 2021 and 2022, substantially all of the Group’s long-term deposits amounting to RMB3,217,266 and RMB7,353,916, respectively, had been placed in reputable financial institutions in the PRC, out of which, nil and RMB427,466 will be due within one year and are classified to “Long-term deposits, current portion”, respectively.
 
F-
2
4

NOTES TO CONSOLIDATED FINANCIAL STATEMENTS (CONTINUED)
(All amounts in thousands, except for share and per share data, unless otherwise stated)
 
2.
Summary of Significant Accounting Policies (continued)
 
(i)
Current expected credit losses
In 2016, the FASB issued ASU
No. 2016-13,
“Financial Instruments—Credit Losses (Topic 326): Measurement of Credit Losses on Financial Instruments” (“ASC Topic 326”), which amends previously issued guidance regarding the impairment of financial instruments by creating an impairment model that is based on expected losses rather than incurred losses. The Group adopted this ASC Topic 326 and several associated ASUs on January 1, 2020 using a modified retrospective approach with a cumulative-effect increase of RMB2,074 recorded in accumulated deficit.
The Group’s accounts and notes receivable, other current assets and installment payment receivables are within the scope of ASC Topic 326. The Group has identified the relevant risk characteristics of its customers and the related receivables, other current assets and installment payment receivables, which include size, types of the services or the products the Group provides, or a combination of these characteristics. Receivables with similar risk characteristics have been grouped into pools. For each pool, the Group considers the historical credit loss experience, current economic conditions and supportable forecasts of future economic conditions in assessing the lifetime expected credit losses. Additionally, external data and macroeconomic factors are also considered. This is assessed at each quarter end based on the Group’s specific facts and circumstances. For the years ended December 31, 2020, 2021 and 2022, the Group recorded RMB10,039, RMB69,731 and RMB67,654 in expected credit loss expense in selling, general and administrative expenses, respectively. As of December 31, 2021, the expected credit loss provision recorded in current and
non-current
assets were RMB34,198 and RMB32,898, respectively. As of December 31, 2022, the expected credit loss provision recorded in current and
non-current
assets were RMB67,181 and RMB54,526, respectively.
The Group typically does not record significant accounts and notes receivable related to vehicle sales and other services as customer payments are due prior to vehicle delivery, except for vehicle sales which include government subsidies that are collected from the government on behalf of customers.
Installment payment receivables primarily consist of the aggregate receivables of the installment payments for vehicles or batteries due from customers. The Group classified its installment payment receivables into different categories from performing to
non-performing
based on the credit risk of the customers and the past due days, if any, of the principal and/or interest repayments. The lifetime current expected credit losses for the installment payment receivables was determined by applying probability of default and loss given default assumptions to exposures at default, then discounted these cash flows to present value using the original effective interest rate or by an approximation thereof. As of December 31, 2021 and 2022, the majority of the installment payment receivables had been categorized as performing since the customers had a low risk of default, a strong capacity to meet contractual cash flows and had no past due repayments and the amounts of installment payment receivables of other categories were immaterial.
The Group considers historical credit loss rates for each category of deposits and other receivables and also considers forward looking macroeconomic data in making its loss accrual determinations. The Group has made specific credit loss provisions on a
case-by-case
basis for particular aged receivable balances.
The Group’s expected credit loss of cash and cash equivalents, restricted cash, time deposit in bank within the scope of ASC Topic 326 were immaterial.
 
F-
2
5

NOTES TO CONSOLIDATED FINANCIAL STATEMENTS (CONTINUED)
(All amounts in thousands, except for share and per share data, unless otherwise stated)
 
2.
Summary of Significant Accounting Policies (continued)
 
(i)
Current expected credit losses (continued)
 
The following table summarizes the activity in the allowance for credit losses related to accounts and notes receivable, other current assets and installment payment receivables for the year
s
ended December 31, 2020, 2021 and 2022 :
 
    
For the Year Ended
 
    
December 31, 2020
 
Balance as of December 31, 2019
     4,645  
Adoption of ASC Topic 326
     2,074  
    
 
 
 
Balance as of
January 1, 2020
     6,719  
Current period provision
     10,039  
Write-offs
     (4,251
    
 
 
 
Balance as of December 31, 2020
     12,507  
    
 
 
 
 
    
For the Year Ended
 
    
December 31, 2021
 
        
Balance as of December 31, 2020
     12,507  
Current period provision
     69,731  
Write-offs
     (15,142
    
 
 
 
Balance as of December 31, 2021
     67,096  
    
 
 
 
 
    
For the Year Ended
 
    
December 31, 2022
 
        
Balance as of December 31, 2021
     67,096  
Current period provision
     67,654  
Write-offs
     (13,043
    
 
 
 
Balance as of December 31, 2022
     121,707  
    
 
 
 
 
(j)
Short-term investments
For investments in financial instruments with a variable interest rate indexed to the performance of underlying assets, the Group elected the fair value method at the date of initial recognition and carried these investments subsequently at fair value. Changes in fair values are reflected in the consolidated statements of comprehensive loss. The Group’s short-term investments in financial instruments were RMB2,833,763 and RMB1,262,129 as of December 31, 2021 and 2022, respectively.
 
(k)
Inventory
Inventories are stated at the lower of cost or net realizable value. Cost is calculated on the standard cost basis and includes all costs to acquire and other costs to bring the inventories to their present condition, which approximates actual cost using the monthly weighted average method. The Group records inventory write-downs for excess or obsolete inventories based upon assumptions on current and future demand forecasts. If the inventory on hand is in excess of future demand forecast, the excess amounts are written off. The Group also reviews inventory to determine whether its carrying value exceeds the net amount realizable upon the ultimate sale of the inventory. This requires the determination of the estimated selling price of the vehicles less the estimated cost to convert inventory on hand into a finished product. Once inventory is written-down, a new, lower-cost basis for that inventory is established and subsequent changes in facts and circumstances do not result in the restoration or increase in that newly established cost basis.
Inventory write-downs of RMB92,612, RMB162,433 and RMB220,319 were recognized in cost of sales for the years ended December 31, 2020, 2021 and 2022, respectively.
 
F-
2
6

NOTES TO CONSOLIDATED FINANCIAL STATEMENTS (CONTINUED)
(All amounts in thousands, except for share and per share data, unless otherwise stated)
 
2.
Summary of Significant Accounting Policies (continued)
 
(l)
Property, plant and equipment, net
Property, plant and equipment are stated at cost less accumulated depreciation and impairment loss, if any. Property, plant and equipment are depreciated primarily using the straight-line method over the estimated useful lives of the assets. Leasehold improvements are depreciated over the shorter of the lease terms or the estimated useful lives, which range from two to ten years, of the related assets. Residual value rate is determined to 0% based on the economic value of the property, plant and equipment at the end of the estimated useful lives as a percentage of the original cost.
 
    
Estimated useful lives
 
Buildings
     20 years  
Machinery and equipment
     5 to 10 years  
Charging infrastructure
     5 years  
Vehicles
     4 to 5 years  
Computer and electronic equipment
     3 years  
Others
     2 to 5 years  
Depreciation for molds and toolings is computed using the
units-of-production
method whereby capitalized costs are amortized over the total estimated productive units of the related assets.
The cost of maintenance and repairs is expensed as incurred, whereas the cost of renewals and betterment that extends the useful lives of property, plant and equipment is capitalized as additions to the related assets.
Construction in progress represents property, plant and equipment under construction and pending installation and is stated at cost less accumulated impairment losses, if any. Completed assets are transferred to their respective asset classes and depreciation begins when an asset is ready for its intended use. Interest expense on outstanding debt is capitalized during the period of significant capital asset construction. Capitalized interest expense on construction in progress is included within property, plant and equipment and is amortized over the life of the related assets.
The gain or loss on the disposal of property, plant and equipment is the difference between the net sales proceeds and the carrying amount of the relevant assets and is recognized in the consolidated statements of comprehensive loss. Losses on the disposal of property, plant and equipment amounting to RMB6,167, RMB36,508 and RMB15,682 were recognized in operating expenses during the years ended December 31, 2020, 2021 and 2022, respectively.
 
(m)
Intangible assets, net
Intangible assets consist of manufacturing license, surveying and mapping qualification, insurance agency qualification, license plate, software and license of maintenance and overhauls. Intangible assets with finite lives, including software and license of maintenance and overhaul, are carried at acquisition cost less accumulated amortization and impairment, if any. Finite lived intangible assets are tested for impairment if impairment indicators arise.
Amortization of intangible assets with finite lives are computed using the straight-line method over the estimated useful lives as below:
 
    
Estimated useful lives
 
Software
     2 to 10 years  
License of maintenance and overhauls
     26 months  
The Group estimates the useful life of the software to be 2 to 10 years based on the contract terms, expected technical obsolescence and innovations and industry experience of such intangible assets. The Group estimates the useful life of the license of maintenance and overhauls to be 26 months based on the contract terms.
The estimated useful lives of intangible assets with finite lives are reassessed if circumstances occur that indicate the original estimated useful lives may have changed.
 
F-
2
7

NOTES TO CONSOLIDATED FINANCIAL STATEMENTS (CONTINUED)
(All amounts in thousands, except for share and per share data, unless otherwise stated)
 
2.
Summary of Significant Accounting Policies (continued)
 
(m)
Intangible assets, net (continued)
 
Intangible assets that have indefinite useful lives were manufacturing license, surveying and mapping qualification, insurance agency qualification and license plates as of December 31, 2022. No useful life was determined in the contract terms when the Group acquired the manufacturing license, surveying and mapping qualification, insurance agency qualification and license plates. The Group expects that such intangible assets are unlikely to be terminated and will continue to be renewed as a matter of course based on industry experience, and will continue to contribute revenue in the future. Therefore, the Group considers the useful life of such intangible assets to be indefinite.
The Group evaluates indefinite-lived intangible assets annually as of each balance sheet date to determine whether events and circumstances continue to support indefinite useful lives. The value of indefinite-lived intangible assets is not amortized, but tested for impairment annually or whenever events or changes in circumstances indicate that it is more likely than not that the asset is impaired in accordance with ASC 350. The Group first performs a qualitative assessment to assess all relevant events and circumstances that could affect the significant inputs used to determine the fair value of the indefinite-lived intangible asset. If after performing the qualitative assessment, the Group determines that it is more likely than not that the indefinite-lived intangible asset is impaired, the Company calculates the fair value of the intangible asset and performs the quantitative impairment test by comparing the fair value of the asset with its carrying amount. If the carrying amount of an indefinite-lived intangible asset exceeds its fair value, the Company recognizes an impairment loss in an amount equal to that excess. In consideration of the growing electronic vehicle industry in China, the Group’s improving sales performance, the stable macroeconomic conditions in China and the Group’s future manufacturing plans, the Company determined that it is not likely that the manufacturing license, surveying and mapping qualification certificate, insurance agency qualification certificate and license plates were impaired as of December 31, 2021 and 2022. As such, no impairment of indefinite-lived intangible assets was recognized for the years ended December 31, 2020, 2021 and 2022.
 
(n)
Land use rights, net
Land use rights are recorded at cost less accumulated amortization. Amortization is provided on a straight-line basis over the estimated useful lives which are
 
49.5 to 
50 years that represent the terms of land use rights certificate.
 
(o)
Long-term investments
Equity Method Investments
The Group applies the equity method to
account
for its equity investments, according to ASC 323 “Investments — Equity Method and Joint Ventures”, over which it has significant influence but does not own a controlling financial interest.
Under the equity method, the Group initially records its investments at fair value. The Group subsequently adjusts the carrying amount of the investments to recognize the Group’s proportionate share of each equity investee’s net income or loss into earnings after the date of investment.
The Group continually reviews its investments in equity method investees to determine whether a decline in fair value below the carrying value is other-than-temporary. The primary factors the Group considers in its determination include current economic and market conditions, the financial condition and operating performance of the equity method investee, and other company specific information.
The Group’s long-term investments also include other equity investments, over which the Group has neither significant influence nor control, and debt investments.
Equity Investments with Readily Determinable Fair Values
Equity investments with readily determinable fair values are measured and recorded at fair value using the market approach based on the quoted prices in active markets at the reporting date. The Group classifies the valuation techniques that use these inputs as Level I of fair value measurements.
 
F-
2
8

Table of Contents
NOTES TO CONSOLIDATED FINANCIAL STATEMENTS (CONTINUED)
(All amounts in thousands, except for share and per share data, unless otherwise stated)
 
2.
Summary of Significant Accounting Policies (continued)
 
(o)
Long-term investments (continued)
   
 
Equity Investments without Readily Determinable Fair Values
The Group elected to record equity investments without readily determinable fair values using the measurement alternative at cost, less impairment, adjusted for subsequent observable price changes on a nonrecurring basis, and report changes in the carrying value of the equity investments in current earnings. Changes in the carrying value of the equity investments are required to be made whenever there are observable price changes in orderly transactions for the identical or similar investment of the same issuer. The implementation guidance notes that an entity should make a “reasonable effort” to identify price changes that are known or that can reasonably be known.
Debt Investments

The Group elected to account for certain debt investments under the fair value option model including convertible bonds and preferred stock redeemable merely by the passage of time and at the option of the Group as a holder. The fair value option model permits the irrevocable election on an
instrument-by-instrument
basis at initial recognition or upon an event that gives rise to a new basis of accounting for that instrument. The investments accounted for under the fair value option model are carried at fair value with unrealized gains and losses recorded in the consolidated statements of comprehensive loss. Interest income from debt investments is recognized in earnings using the effective interest method which is reviewed and adjusted periodically based on changes in estimated cash flows.

 
(p)
Impairment of long-lived assets
Long-lived assets are evaluated for impairment whenever events or changes in circumstances (such as a significant adverse change to market conditions that will affect the future use of the assets) indicate that the carrying amount may not be fully recoverable or that the useful life is shorter than the Group had originally estimated. When these events occur, the Group evaluates the impairment by comparing the carrying value of the assets to an estimate of future undiscounted cash flows expected to be generated from the use of the assets and their eventual disposition. If the sum of the expected future undiscounted cash flows is less than the carrying value of the assets, the Group recognizes an impairment loss based on the excess of the carrying value of the assets over the fair value of the assets. Fair value is determined using anticipated cash flows discounted at a rate commensurate with the risk involved.
 
(q)
Warranties
The Group provided a manufacturer’s standard warranty on all vehicles sold. The Group accrued for a warranty reserve for the vehicles sold by the Group, which included the Group’s best estimate of the future costs to be incurred in order to repair or replace items under warranties and recalls when identified. These estimates were made based on actual claims incurred to date and an estimate of the nature, frequency and magnitude of future claims with reference made to the past claim history. These estimates are inherently uncertain given the Group’s relatively short history of sales, and changes to the Group’s historical or projected warranty experience may cause material changes to the warranty reserve in the future. The portion of the warranty reserve expected to be incurred within the next 12 months is included within accruals and other liabilities, while the remaining balance is included within other
non-current
liabilities on the consolidated balance sheets. Warranty expense is recorded as a component of cost of sales in the consolidated statements of comprehensive loss.
The Group does not consider standard warranty as being a separate performance obligation as it is intended to provide greater quality assurance to customers and is not viewed as a distinct obligation. Accordingly, standard warranty is accounted for in accordance with ASC 460, Guarantees. The Group also provides extended lifetime warranty which is sold separately through a vehicle sales contract. The extended lifetime warranty is an incremental service offered to customers and is considered a separate performance obligation distinct from other promises and should be accounted for in accordance with ASC 606.
 
(r)
Revenue recognition
Revenue is recognized when or as the control of the goods or services is transferred upon delivery to customers. Depending on the terms of the contract and the laws that apply to the contract, control of the goods and services may be transferred over time or at a point in time. Control of the goods and services is transferred over time if the Group’s performance:
 
   
provides all of the benefits received and consumed simultaneously by the customer;
 
   
creates and enhances an asset that the customer controls as the Group performs; or
 
   
does not create an asset with an alternative use to the Group and the Group has an enforceable right to payment for performance completed to date.
 
F-
2
9

NOTES TO CONSOLIDATED FINANCIAL STATEMENTS (CONTINUED)
(All amounts in thousands, except for share and per share data, unless otherwise stated)
 
2.
Summary of Significant Accounting Policies (continued)
 
(r)
Revenue recognition (continued)
 
If control of the goods and services transfers over time, revenue is recognized over the period of the contract by reference to the progress towards complete satisfaction of that performance obligation. Otherwise, revenue is recognized at a point in time when the customer obtains control of the goods and services.
Contracts with customers may include multiple performance obligations. For such arrangements, the Group allocates overall contract price to each distinct performance obligation based on its relative standalone selling price in accordance with ASC 606. The Group generally determines standalone selling prices for each individual distinct performance obligation identified based on the prices charged to customers. If the standalone selling price is not directly observable, it is estimated using expected cost plus a margin or adjusted market assessment approach, depending on the availability of observable information, the data utilized, and considering the Group’s pricing policies and practices in making pricing decisions. Assumptions and estimations have been made in estimating the relative selling price of each distinct performance obligation, and changes in judgments on these assumptions and estimates may affect the revenue recognition. The discount provided in the contract are allocated by the Group to all performance obligations as conditions under ASC
606-10-32-37
are not met.
When either party to a contract has performed, the Group presents the contract in the consolidated balance sheets as a contract asset or a contract liability, depending on the relationship between the entity’s performance and the customer’s payment.
A contract asset is the Group’s right to consideration in exchange for goods and services that the Group has transferred to a customer. A receivable is recorded when the Group has an unconditional right to consideration. A right to consideration is unconditional if only the passage of time is required before payment of that consideration is due.
If a customer pays consideration or the Group has a right to an amount of consideration that is unconditional, before the Group transfers a good or service to the customer, the Group presents the contract liability when the payment is made or a receivable is recorded (whichever is earlier). A contract liability is the Group’s obligation to transfer goods or services to a customer for which the Group has received consideration (or an amount of consideration is due) from the customer. The Group’s contract liabilities primarily result from the multiple performance obligations identified in the vehicle sales contract, which are recorded as deferred revenue and recognized as revenue based on the consumption of the services or the delivery of the goods.
 
F-
30

NOTES TO CONSOLIDATED FINANCIAL STATEMENTS (CONTINUED)
(All amounts in thousands, except for share and per share data, unless otherwise stated)
 
2.
Summary of Significant Accounting Policies (continued)
 
(r)
Revenue recognition (continued)
 
Vehicle sales
The Group generates revenue from sales of electric vehicles, together with a number of embedded products and services through a contract. There are multiple distinct performance obligations explicitly stated in a sales contract including sales of vehicle, free battery charging within 4 years or 100,000 kilometers, extended lifetime warranty, option between household charging pile and charging card, vehicle internet connection services, services of lifetime free battery charging in XPeng-branded super charging stations and lifetime warranty of battery, which are defined by the Group’s sales policy and accounted for in accordance with ASC 606. The standard warranty provided by the Group is accounted for in accordance with ASC 460, Guarantees, and the estimated costs are recorded as a liability when the Group transfers the control of vehicle to a customer.
Car buyers in the PRC are entitled to government subsidies when they purchase electric vehicles. For efficiency purpose and better customer service, the Group or Zhengzhou Haima Automobile Co., Ltd. (“Haima Auto”) applies for and collect such government subsidies on behalf of the customers. Accordingly, customers only pay the amount after deducting government subsidies. The Group determined that the government subsidies should be considered as part of the transaction price because the subsidy is granted to the buyer of the electric vehicle and the buyer remains liable for such amount in the event the subsidies were not received by the Group due to the buyer’s fault such as refusal or delay of providing the relevant application information.
In the instance that some eligible customers select to pay by installments for vehicles or batteries under an auto financing program provided to the customers by the Group, such arrangement contains a significant financing component and as a result, the transaction price is adjusted to reflect the impact of time value of the transaction price using an applicable discount rate (i.e. the interest rates of the loan reflecting the credit risk of the borrower). The Group allocates the financing amount to all performance obligations proportionately based on their relative selling prices, as conditions prescribed under ASC
606-10-32-37
are not met.
Receivables related to the vehicle and battery installment payments are recognized as installment payment receivables. The difference between the gross receivable and the respective present value is recorded as unrealized finance income. Interest income resulting from arrangements with a significant financing component is presented as other sales.
The overall contract price of electric vehicle and related products/services is allocated to each distinct performance obligation based on the relative estimated standalone selling price. The revenue for sales of the vehicle and household charging pile is recognized at a point in time, when the control of the vehicle is transferred to the customer and the charging pile is installed at customer’s designated location. For vehicle internet connection service, the Group recognizes the revenue using a straight-line method. For the extended lifetime warranty and lifetime battery warranty, given limited operating history and lack of historical data, the Group recognizes revenue over time based on a straight-line method initially. The Group will continue monitoring the cost patterns periodically and adjust the timing of revenue recognition, as necessary, in order to reflect differences between actual costs incurred versus the straight line cost attribution. For the free battery charging within 4 years or 100,000 kilometers and charging card to be consumed to exchange for charging services, the Group considers that a measure of progress based on usage best reflects the performance, as it is typically a promise to deliver the underlying service rather than a promise to stand ready. For the services of lifetime free battery charging in XPeng-branded super charging stations, the Group recognizes the revenue over time based on a straight-line method during the expected useful life of the vehicle.
Initial refundable deposits for intention orders and
non-refundable
deposits for vehicle reservations received from customers prior to vehicle purchase agreements are signed are recognized as refundable deposits from customers (accruals and other liabilities) and advances from customers (accruals and other liabilities). When vehicle purchase agreements are signed, the consideration for the vehicle and all embedded services must be paid in advance, which means the payments received are prior to the transfer of goods or services by the Group, the Group records a contract liability (deferred revenue) for the allocated amount relating to those unperformed obligations. At the same time, advances from customers are classified as a contract liability (deferred revenue) as part of the consideration.
 
F-
3
1

NOTES TO CONSOLIDATED FINANCIAL STATEMENTS (CONTINUED)
(All amounts in thousands, except for share and per share data, unless otherwise stated)
 
2.
Summary of Significant Accounting Policies (continued)
 
(r)
Revenue recognition (continued)
 
Vehicle sales (continued)
 
XPILOT, the Group’s intelligent driving system, provides assisted driving and parking functions tailored for different driving behaviors and road conditions in China. A customer can subscribe for XPILOT by either making a lump sum payment or paying annual installments over a three-year period, or purchasing a vehicle equipped with XPILOT. Revenue related to XPILOT is recognized at a point in time when intelligent driving functionality of XPILOT is delivered and transferred to the customers.
Other services
The Group provides other services to customers including services embedded in a sales contract, super charging service, maintenance service, technical support services, auto financing services and others.
Revenue from services embedded in a sales contract included free battery charging within 4 years or 100,000 kilometers, extended lifetime warranty, option between household charging pile and charging card, vehicle internet connection services, lifetime warranty of battery and services of free battery charging services in XPeng-branded charging station. Other services also include super charging service, maintenance service, technical support services and second-hand vehicle sales service. These services are recognized under ASC 606.
Practical expedients and exemptions
The Group follows the guidance on immaterial promises when identifying performance obligations in the vehicle sales contracts and concludes that lifetime roadside assistance, traffic ticket inquiry service, courtesy car service,
on-site
troubleshooting, parts replacement service and others, are not performance obligations considering these services are value-added services to enhance customer experience rather than critical items for vehicle driving and forecasted that usage of these five services will be very limited. The Group also performs an estimation on the standalone fair value of each promise applying a cost plus margin approach and concludes that the standalone fair value of foresaid services are insignificant individually and in aggregate, representing less than 1% of vehicle gross selling price and aggregate fair value of each individual promise.
Considering the qualitative assessment and the result of the quantitative estimate, the Group concluded not to assess whether promises are performance obligation if they are immaterial in the context of the contract and the relative standalone fair value individually and in aggregate is less than 1% of the contract price, namely the lifetime roadside assistance, traffic ticket inquiry service, courtesy car service,
on-site
troubleshooting and parts replacement service and others. Related costs are then accrued instead.
 
F-
3
2

NOTES TO CONSOLIDATED FINANCIAL STATEMENTS (CONTINUED)
(All amounts in thousands, except for share and per share data, unless otherwise stated)
 
2.
Summary of Significant Accounting Policies (continued)
 
(r)
Revenue recognition (continued)
 
Customer Upgrade Program
In the third quarter of 2019, due to the upgrade of the G3 vehicle from the 2019 version (“G3 2019”) to its 2020 version (“G3 2020”), the Group voluntarily offered all owners of G3 2019 the options to either receive loyalty points, valid for 5 years from the grant date, which can be redeemed for goods or services, or obtain an enhanced
trade-in
right contingent on a future purchase starting from the 34th month of the original purchase date but only if they purchase a new vehicle from the Group. The owners of G3 2019 had to choose one out of the two options within 30 days after receiving the notice. Anyone who did not make the choice before the date was deemed to forgo the rights to the options. At the time the offers were made, the Group still had unfulfilled performance obligations for services to the owners of G3 2019 associated with their original purchase. The Group considered this offering is to improve the satisfaction of the owners of G3 2019 but not the result of any defects or resolving past claims regarding the G3 2019.
As both options provide a material right (a significant discount on future goods or services) for no consideration to existing customers with unfulfilled performance obligations, the Group considers this arrangement to be a modification of the existing contracts with customers. Further, as the customers did not pay for these additional rights, the contract modification is accounted for as a termination of the original contract and commencement of a new contract, which will be accounted for prospectively. The material right from the loyalty points or the
trade-in
right shall be considered in the reallocation of the remaining consideration from the original contracts among the promised goods or services not yet transferred at the time of the contract modification. This reallocation is based on the relative standalone selling prices of these goods and services.
For the material right attached with loyalty points, the Group estimated the probability of points redemption when determining the standalone selling price. Due to the fact that most merchandises can be redeemed without requiring a significant amount of points, as compared with the amount of points granted to the customers, the Group believes it is reasonable to assume all points will be redeemed and no forfeiture is estimated currently. The amount allocated to the points as a separate performance obligation is recorded as a contract liability (deferred revenue) and revenue will be recognized when future goods or services are transferred. The Group will continue to monitor forfeiture rate data and will apply and update the estimated forfeiture rate at each reporting period.
According to the terms of the
trade-in
program, owners of G3 2019 who elected the
trade-in
right have the option to trade in their G3 2019 at a fixed predetermined percentage of its original G3 2019 purchase price (the “guaranteed
trade-in
value”) starting from the 34th month of the original purchase date but only if they purchase a new vehicle from the Group. Such
trade-in
right is valid for 120 days. That is, if the owner of a G3 2019 does not purchase a new vehicle within that
120-day
period, the
trade-in
right expires. The guaranteed
trade-in
value will be deducted from the retail selling price of the new vehicle purchase. The customer cannot exercise the
trade-in
right on a standalone basis solely as a function of their original purchase of the G3 2019 and this program, and therefore, the Group does not believe the substance of the program is a repurchase feature that provides the customer with a unilateral right of return. Rather, the
trade-in
right and purchase of a new vehicle are linked as part of a single transaction to provide a loyalty discount to existing customers. The Group believes the guaranteed
trade-in
value will be greater than the expected market value of the G3 2019 at the time the
trade-in
rights become exercisable, and therefore, the excess value is essentially a sales discount granted on the new vehicle purchase. The Group estimated the potential forfeiture rate based on the market expectation of the possibility of future buying and applied the forfeiture rate when determining the standalone selling price at the date of contract modification. The amount allocated to the
trade-in
right as a separate performance obligation is recorded as a contract liability (deferred revenue) and revenue will be recognized when the
trade-in
right is exercised and a new vehicle is purchased. As of December 31, 2022, the
trade-in
program has been closed. If the owners of G3 2019, who elected the
trade-in
right, did not sign the
trade-in
contracts or reach an additional agreement with the Group in 2022, the
trade-in
right will be expired.
 
F-
3
3

NOTES TO CONSOLIDATED FINANCIAL STATEMENTS (CONTINUED)
(All amounts in thousands, except for share and per share data, unless otherwise stated)
 
2.
Summary of Significant Accounting Policies (continued)
 
(s)
Cost of sales
Vehicle
Cost of vehicle revenue includes direct parts, materials, labor costs and manufacturing overheads (including depreciation of assets associated with the production) and reserves for estimated warranty expenses. Cost of vehicle revenue also includes charges to write-down the carrying value of the inventories when it exceeds its estimated net realizable value and to provide for
on-hand
inventories that are either obsolete or in excess of forecasted demand, and impairment charge of property, plant and equipment.
Services and others
Cost of services and others revenue generally includes cost of direct parts, materials, labor costs, installment costs, costs associated with providing
non-warranty
after-sales services and depreciation of associated assets used for providing the services.
 
(t)
Research and development expenses
All costs associated with research and development (“R&D”) are expensed as incurred. R&D expenses consist primarily of employee compensation for those employees engaged in R&D activities, design and development expenses with new technology, materials and supplies and other R&D related expenses. For the years ended December 31, 2020, 2021 and 2022, R&D expenses were RMB1,725,906, RMB4,114,267 and RMB5,214,836
,
respectively.
 
(u)
Selling, general and administrative expenses
Sales and marketing expenses consist primarily of employee compensation and marketing, promotional and advertising expenses. Advertising expenses consist primarily of costs for the promotion of corporate image and product marketing. For the years ended December 31, 2020, 2021 and 2022, advertising costs were RMB517,135, RMB873,256 and RMB577,569, respectively, and total sales and marketing expenses were RMB1,737,765, RMB4,276,366 and RMB5,028,958, respectively.
General and administrative expenses consist primarily of employee compensation for employees involved in general corporate functions and those not specifically dedicated to R&D activities, depreciation and amortization expenses, legal, and other professional services fees, lease and other general corporate related expenses. For the years ended December 31, 2020, 2021 and 2022, general and administrative expenses were RMB1,182,884, RMB1,029,067 and RMB1,659,288, respectively.
 
(v)
Employee benefits
Full-time employees of the Group in the PRC participate in a government mandated defined contribution plan, pursuant to which certain pension benefits, work-related injury benefits, maternity insurance, medical care, employee housing fund and other welfare benefits are provided to the employees. Chinese labor regulations require that the PRC subsidiaries and VIEs of the Group make contributions to the government for these benefits based on certain percentages of the employees’ salaries, up to a maximum amount specified by the local government. The PRC government is responsible for the medical benefits and the pension liability to be paid to these employees and the Group’s obligations are limited to the amounts contributed and no legal obligation beyond the contributions made. There are no forfeited contribution that may be used by the Group as the employer to reduce the existing level of contributions. Total amounts of such employee benefit expenses, which were expensed as incurred, were approximately RMB152,361, RMB466,444 and RMB766,915 for the years ended December 31, 2020, 2021 and 2022, respectively.
 
(w)
Government grants
Government grants relating to interest expense already capitalized are accounted for as a reduction in such a capitalized amount with the subsidy benefit reflected over the related asset useful life through reduced depreciation expense. Government grants relating to interest expense (not capitalized) are initially recognized as other
non-current
liabilities if the amount is received in advance (of the incurrence of interest expense). Such amounts would then reduce related interest expense when incurred.
 
F-
3
4

NOTES TO CONSOLIDATED FINANCIAL STATEMENTS (CONTINUED)
(All amounts in thousands, except for share and per share data, unless otherwise stated)
 
2.
Summary of Significant Accounting Policies (continued)
 
(w)
Government grants (continued)
 
Government grants relating to the purchase or construction of property, plant and equipment and intangible assets that are received in advance are included in other
non-current
liabilities and are credited to profit or loss on a straight-line basis over the expected lives of the related assets.
Government grants requiring the performance of certain other business related activities or other required conditions are deferred and recognized in profit or loss when all applicable conditions have been met.
Nonrefundable grants received without further performance or conditions are recognized immediately as other income upon receipt.
 
(x)
Other income, net
For the year ended December 31, 2020, other income, net mainly represents other subsidies that are recognized upon receipt in profit or loss of RMB86,830, as further performance by the Group is not required.
For the year ended December 31, 2021, other income, net mainly represents other subsidies that are recognized upon receipt in profit or loss of RMB350,596, as further performance by the Group is not required, offset partially by relocation and disposal cost of RMB132,856 related to the Haima Plant (Note 20).
For the year ended December 31, 2021, other subsidies recognized in other income mainly consisted of government subsidies of RMB214,486 to subsidize its repayment of the long-term borrowings of RMB700,000 due to Zhaoqing High-tech Zone before the original due date (Note 15).
For the year ended December 31, 2022, other income, net mainly represents other subsidies that are recognized upon receipt in profit or loss of RMB109,168, as further performance by the Group is not required.
 
(y)
Income taxes
Current income taxes are recorded in accordance with the regulations of the relevant tax jurisdiction. The Group accounts for income taxes under the asset and liability method in accordance with ASC 740, Income Tax. Under this method, deferred tax assets and liabilities are recognized for the tax consequences attributable to differences between carrying amounts of existing assets and liabilities in the consolidated financial statements and their respective tax basis, and operating loss carry-forwards. Deferred tax assets and liabilities are measured using enacted tax rates expected to apply to taxable income in the years in which those temporary differences are expected to be recovered or settled. The effect on deferred taxes of a change in tax rates is recognized in the consolidated statements of comprehensive loss in the period of change. Valuation allowances are established when necessary to reduce the amount of deferred tax assets if it is considered more likely than not that amount of the deferred tax assets will not be realized.
Uncertain tax positions
The guidance on accounting for uncertainties in income taxes prescribes a more likely than not threshold for financial statement recognition and measurement of a tax position taken or expected to be taken in a tax return. Guidance was also provided on derecognition of income tax assets and liabilities, classification of current and deferred income tax assets and liabilities, accounting for interest and penalties associated with tax positions, accounting for income taxes in interim periods, and income tax disclosures. The Group recognizes interests and penalties, if any, under accrued expenses and other current liabilities on its consolidated balance sheets and under other expenses in its consolidated statements of comprehensive loss. The Group did not recognize any significant interest and penalties associated with uncertain tax positions for the years ended December 31, 2020, 2021 and 2022. As of December 31, 2021 and 2022, the Group did not have any significant unrecognized uncertain tax positions.
 
F-
3
5

NOTES TO CONSOLIDATED FINANCIAL STATEMENTS (CONTINUED)
(All amounts in thousands, except for share and per share data, unless otherwise stated)
 
2.
Summary of Significant Accounting Policies (continued)
 
(z)
Share-based compensation
The Group grants restricted share units (“RSUs”), restricted shares and share options (collectively, “Share-based Awards”) to eligible employees and accounts for share-based compensation in accordance with ASC 718, Compensation—Stock Compensation. Share-based Awards are measured at the grant date fair value of the awards and recognized as expenses using graded vesting method or straight-line method, net of estimated forfeitures, if any, over the requisite service period. For awards with performance conditions, the Company would recognize compensation cost if and when it concludes that it is probable that the performance condition will be achieved.
The fair value of share options granted prior to the completion of the IPO is estimated on the grant or offering date using the binomial option-pricing model.
The fair value of the RSUs and restricted shares granted prior to the completion of the IPO were assessed using the income approach/discounted cash flow method, with a discount for lack of marketability given that the shares underlying the awards were not publicly traded at the time of grant. This assessment requires complex and subjective judgments regarding the Company’s projected financial and operating results, its unique business risks, the liquidity of its ordinary shares and its operating history and prospects at the time the grants were made.
The fair value of the RSUs granted subsequent to the completion of the IPO is estimated based on the fair market value of the underlying ordinary shares of the Company on the date of grant.
The assumptions used in share-based compensation expense recognition represent management’s best estimates, but these estimates involve inherent uncertainties and application of management judgment. If factors change or different assumptions are used, the share-based compensation expenses could be materially different for any period. Moreover, the estimates of fair value of the awards are not intended to predict actual future events or the value that ultimately will be realized by grantees who receive Share-based Awards, and subsequent events are not indicative of the reasonableness of the original estimates of fair value made by the Company for accounting purposes.
 
F-
3
6

NOTES TO CONSOLIDATED FINANCIAL STATEMENTS (CONTINUED)
(All amounts in thousands, except for share and per share data, unless otherwise stated)
 
2.
Summary of Significant Accounting Policies (continued)
 
(aa)
Statutory reserves
The Group’s subsidiaries and the VIEs established in the PRC are required to make appropriations to certain
non-distributable
reserve funds.
In accordance with the laws applicable to PRC’s Foreign Investment Enterprises, the Group’s subsidiaries registered as wholly owned foreign enterprises have to make appropriations from its
after-tax
profit (as determined under the Accounting Standards for Business Enterprises as promulgated by the Ministry of Finance of the People’s Republic of China (“PRC GAAP”) to reserve funds including general reserve fund, and staff bonus and welfare fund. The appropriation to the general reserve fund must be at least 10% of the
after-tax
profits calculated in accordance with PRC GAAP. Appropriation is not required if the reserve fund has reached 50% of the registered capital of the company. Appropriation to the staff bonus and welfare fund is at the company’s discretion.
In addition, in accordance with the Company Laws of the PRC, the VIEs of the Company registered as PRC domestic companies must make appropriations from its
after-tax
profit as determined under the PRC GAAP to
non-distributable
reserve funds including a statutory surplus fund and a discretionary surplus fund. The appropriation to the statutory surplus fund must be at least 10% of the
after-tax
profits as determined under the PRC GAAP. Appropriation is not required if the surplus fund has reached 50% of the registered capital of the company. Appropriation to the discretionary surplus fund is made at the discretion of the company.
The use of the general reserve fund, statutory surplus fund and discretionary surplus fund is restricted to the offsetting of losses or increasing capital of the respective company. The staff bonus and welfare fund is a liability in nature and is restricted to fund payments of special bonus to staff and for the collective welfare of employees. No reserves are allowed to be transferred to the Company in terms of cash dividends, loans or advances, nor can they be distributed except under liquidation.
For the years ended December 31,
 
2020, 2021 and 2022, appropriations to the general reserve fund and the statutory surplus fund amounted to nil, RMB6,047 and RMB378, respectively.
 
F-
3
7

NOTES TO CONSOLIDATED FINANCIAL STATEMENTS (CONTINUED)
(All amounts in thousands, except for share and per share data, unless otherwise stated)
 
2.
Summary of Significant Accounting Policies (continued)
 
(ab)
Comprehensive loss
The Group applies ASC 220, Comprehensive Income, with respect to reporting and presentation of comprehensive loss and its components in a full set of financial statements. Comprehensive loss is defined to include all changes in equity of the Group during a period arising from transactions and other events and circumstances except those resulting from investments by shareholders and distributions to shareholders. For the years presented, the Group’s comprehensive loss includes net loss and other comprehensive income or loss, which primarily consists of the foreign currency translation adjustment that has been excluded from the determination of net loss.
 
(ac)
Leases
In February 2016, the FASB issued ASC 842, Leases, to require lessees to recognize all leases, with certain exceptions, on the balance sheets, while recognition on the statement of operations will remain similar to lease accounting under ASC 840. Subsequently, the FASB issued ASU
No. 2018-10,
Codification Improvements to Topic 842, Leases, ASU
No. 2018-11,
Targeted Improvements, ASU
No. 2018-20,
Narrow-Scope Improvements for Lessors, and ASU
2019-01,
Codification Improvements, to clarify and amend the guidance in ASU
No. 2016-02.
ASC 842 eliminates real estate-specific provisions and modifies certain aspects of lessor accounting.
(a) As a lessee
The Group early adopted the ASUs as of January 1, 2018 using the cumulative effect adjustment approach. Upon adoption, the Group elected the package of practical expedients permitted under the transition guidance within the new standard, which allowed the Group to carry forward the historical determination of contracts as leases, lease classification and not reassess initial direct costs for historical lease arrangements. In addition, the Group also elected the practical expedient to apply consistently to all of the Group’s leases to use hindsight in determining the lease term (that is, when considering lessee options to extend or terminate the lease and to purchase the underlying asset) and in assessing impairment of the Group’s
right-of-use
assets.
The Group recognized lease assets and lease liabilities related to substantially all of the Group’s lease arrangements in the consolidated balance sheets. Operating lease assets are included within “Land use rights, net” and
“Right-of-use
assets, net”, and the corresponding operating lease liabilities are included within “Operating lease liabilities, current portion” for the current portion, and within “Operating lease liabilities” for the long-term portion on the consolidated balance sheets as of December 31, 2021 and 2022. Finance lease assets are included within “Property, plant and equipment, net” and the corresponding finance lease liabilities are included within “Finance lease liabilities, current portion” for the current portion, and within “Finance lease liabilities” for the long-term portion on the consolidated balance sheets as of December 31, 2021 and 2022.
The Group has lease agreements with lease and
non-lease
components, and has elected to utilize the practical expedient to account for the
non-lease
components together with the associated lease component as a single combined lease component.
The Group has elected not to present short-term leases on the consolidated balance sheets as these leases have a lease term of 12 months or less at commencement date of the lease and do not include options to purchase or renew that the Group is reasonably certain to exercise. The Group recognizes lease expenses for such short-term lease generally on a straight-line basis over the lease term. All other lease assets and lease liabilities are recognized based on the present value of lease payments over the lease term at commencement date. Because most of the Group’s leases do not provide an implicit rate of return, the Group uses the Group’s incremental borrowing rate based on the information available at adoption date or lease commencement date in determining the present value of lease payments. The incremental borrowing rate is a hypothetical rate based on the Group’s understanding of what its credit rating would be to borrow and resulting interest the Group would pay to borrow an amount equal to the lease payments in a similar economic environment over the lease term on a collateralized basis.
 
F-
3
8

NOTES TO CONSOLIDATED FINANCIAL STATEMENTS (CONTINUED)
(All amounts in thousands, except for share and per share data, unless otherwise stated)
 
2.
Summary of Significant Accounting Policies (continued)
 
(ac)
Leases
(continued)
 
(b) As a lessor
The Group provides vehicle leasing services to customers under operating lease. The Group recognizes the lease payments as vehicle leasing income in profit or loss over the lease term on a straight-line basis.
The vehicle leasing income was immaterial for the years ended December 31, 2020, 2021 and 2022, respectively.
 
(ad)
Dividend
Dividends are recognized when declared. No dividend was declared for the years ended December 31, 2020, 2021 and 2022, respectively.
 
(ae)
Earnings (losses) per share
Basic earnings (losses) per share is computed by dividing net income (loss) attributable to holders of ordinary shares, considering the accretion on Preferred Shares to redemption value, by the weighted average number of ordinary shares outstanding during the period using the
two-class
method. Under the
two-class
method, net income is allocated between ordinary shares and other participating securities based on their participating rights. Diluted earnings (losses) per share is calculated by dividing net income (loss) attributable to ordinary shareholders, as adjusted for the effect of dilutive ordinary equivalent shares, if any, by the weighted average number of ordinary and dilutive ordinary equivalent shares outstanding during the period. Ordinary equivalent shares consist of unvested RSUs. Ordinary equivalent shares are not included in the denominator of the diluted earnings per share calculation when inclusion of such shares would be anti-dilutive.
 
F-
3
9

NOTES TO CONSOLIDATED FINANCIAL STATEMENTS (CONTINUED)
(All amounts in thousands, except for share and per share data, unless otherwise stated)
 
2.
Summary of Significant Accounting Policies (continued)
 
(af)
Segment reporting
ASC 280, Segment Reporting, establishes standards for companies to report in their financial statements information about operating segments, products, services, geographic areas, and major customers.
Based on the criteria established by ASC 280, the Group’s chief operating decision maker (“CODM”) has been identified as the Chief Executive Officer, who reviews consolidated results when making decisions about allocating resources and assessing performance of the Group. As a whole and hence, the Group has only one reportable segment. The Group does not distinguish between markets or segments for internal reporting. As the Group’s long-lived assets are substantially located in the PRC, no segment geographical information is presented.
 
3.
Recent Accounting Pronouncements
Recently adopted accounting pronouncements
In December 2019, the FASB issued ASU
No. 2019-12,
Simplifying the Accounting for Income Taxes, to remove specific exceptions to the general principles in Topic 740 and to simplify accounting for income taxes. The standard is effective for fiscal years beginning after December 15, 2020, including interim periods therein. Early adoption of the standard is permitted, including adoption in interim or annual periods for which financial statements have not yet been issued. The Group adopted the ASU on January 1, 2021, which did not have a material impact on the Group’s financial results or financial position.
In January 2020, the FASB issued ASU
No. 2020-01,
Investments—Equity Securities (Topic 321), Investments—Equity Method and Joint Ventures (Topic 323), and Derivatives and Hedging (Topic 815)—Clarifying the Interactions between Topic 321, Topic 323, and Topic 815 (a consensus of the Emerging Issues Task Force). The standard clarifies the interaction of the accounting for equity securities under Topic 321 and investments accounted for under the equity method of accounting in Topic 323 and the accounting for certain forward contracts and purchased options accounted for under Topic 815. For public business entities, the standard is effective for fiscal years beginning after December 15, 2020, and interim periods within those fiscal years. For all other entities, the standard is effective for fiscal years beginning after December 15, 2021, and interim periods within those fiscal years. Early adoption is permitted. The Group adopted the ASU on January 1, 2021, which did not have a material impact on the Group’s financial results or financial position.
 
F-
40

NOTES TO CONSOLIDATED FINANCIAL STATEMENTS (CONTINUED)
(All amounts in thousands, except for share and per share data, unless otherwise stated)
 
3.
Recent Accounting Pronouncements (continued)
 
Recently adopted accounting pronouncements (continued)
 
In November 2021, the FASB issued ASU
No. 2021-10,
Government Assistance (Topic 832). This ASU requires business entities to disclose information about government assistance they receive if the transactions were accounted for by analogy to either a grant or a contribution accounting model. The disclosure requirements include the nature of the transaction and the related accounting policy used, the line items on the balance sheets and statements of operations that are affected and the amounts applicable to each financial statement line item and the significant terms and conditions of the transactions. The standard is effective for annual periods beginning after December 15, 2021. The disclosure requirements can be applied either retrospectively or prospectively to all transactions in the scope of the standard that are reflected in the financial statements at the date of initial application and new transactions that are entered into after the date of initial application. The Group adopted the ASU on January 1, 2022, which did not have a material impact on the Group’s financial results or financial position.
 
4.
Concentration and Risks
 
(a)
Concentration of credit risk
Assets that potentially subject the Group to significant concentrations of credit risk primarily consist of cash and cash equivalents, restricted cash, short-term deposits, long-term deposits and short-term investments. The maximum exposure of such assets to credit risk is their carrying amounts as of the balance sheet dates. As of December 31, 2021 and 2022, substantially all of the Group’s cash and cash equivalents, restricted cash, short-term deposits, long-term deposits and short-term investments were placed with certain reputable financial institutions in the PRC and overseas. Management chooses these institutions because of their reputations and track records for stability, and their known large cash reserves, and management periodically reviews these institutions’ reputations, track records, and reported reserves. Management expects that any additional institutions that the Group uses for its cash and bank deposits would be chosen with similar criteria for soundness. Bank failure is uncommon in the PRC and the Group believes that those Chinese banks that hold the Group’s cash and cash equivalents, restricted cash, short-term deposits, long-term deposits and short-term investments are financially sound based on publicly available information.
 
(b)
Foreign currency exchange rate risk
The revenues and expenses of the Group’s entities in the PRC are generally denominated in RMB and their assets and liabilities are denominated in RMB. The Group’s overseas financing activities are denominated in U.S. dollars. The RMB is not freely convertible into foreign currencies. Remittances of foreign currencies into the PRC or remittances of RMB out of the PRC as well as exchange between RMB and foreign currencies require approval by foreign exchange administrative authorities and certain supporting documentation. The State Administration for Foreign Exchange, under the authority of the People’s Bank of China, controls the conversion of RMB into other currencies.
 
F-
4
1

Table of Contents
NOTES TO CONSOLIDATED FINANCIAL STATEMENTS (CONTINUED)
(All amounts in thousands, except for share and per share data, unless otherwise stated)
 
5.
Fair Value of Financial Instruments
ASC 820, Fair Value Measurements, states that fair value is an exit price, representing the amount that would be received to sell an asset or paid to transfer a liability in an orderly transaction between market participants. As such, fair value is a market-based measurement that should be determined based on assumptions that market participants would use in pricing an asset or a liability. The three-tiered fair value hierarchy, which prioritizes which inputs should be used in measuring fair value, is comprised of: (Level I) observable inputs such as quoted prices in active markets; (Level II) inputs other than quoted prices in active markets that are observable either directly or indirectly and (Level III) unobservable inputs for which there is little or no market data. The fair value hierarchy requires the use of observable market data when available in determining fair value.
Fair value measurements on a recurring basis
Assets and liabilities that were measured at fair value on a recurring basis were as follows:
 
    
As of December 31, 2021
    
As of December 31, 2022
 
    
Fair Value
    
Level I
    
Level II
    
Level III
    
Fair Value
    
Level I
    
Level II
    
Level III
 
                                                         
Assets
                                                                       
Short-term investments
(i)
(Note 2(j))
     2,833,763                  2,833,763                  1,262,129                  1,262,129            
Debt investments
(ii)
(Note 12)
     1,338,822                            1,338,822        1,626,131                            1,626,131  
Equity investments with readily determinable fair values
(iii)
(Note 12)
                                             112,641        112,641                      
    
 
 
    
 
 
    
 
 
    
 
 
    
 
 
    
 
 
    
 
 
    
 
 
 
       4,172,585                  2,833,763        1,338,822        3,000,901        112,641        1,262,129        1,626,131  
    
 
 
    
 
 
    
 
 
    
 
 
    
 
 
    
 
 
    
 
 
    
 
 
 
Liabilities
                                                                       
Derivative liabilities – forward exchange contract (Note 14)
     48,605                  48,605                                                    
    
 
 
    
 
 
    
 
 
    
 
 
    
 
 
    
 
 
    
 
 
    
 
 
 
(i) Short-term investments are investments in financial instruments with variable interest rates and maturity dates within one year. Fair value of short-term investments is estimated based on the quoted prices of similar financial products provided by banks at the end of each period (Level II).
(ii) Debt investments do not have readily determinable market values and are categorized as Level III in the fair value hierarchy. The Group uses a combination of valuation methodologies, including the equity allocation model, market and income approaches based on the Group’s best estimate, which are determined by using information including but not limited to the pricing of recent rounds of financing of the investees, future cash flow forecasts, liquidity factors and multiples of comparable companies.
(iii) Equity investments with readily determinable fair values are valued using the market approach based on the quoted prices in active markets at the reporting date. The Group classifies the valuation techniques that use these inputs as Level I of fair value measurements.
 
F-
4
2

NOTES TO CONSOLIDATED FINANCIAL STATEMENTS (CONTINUED)
(All amounts in thousands, except for share and per share data, unless otherwise stated)
 
5.
Fair Value of Financial Instruments (continued)
 
Fair value measurements on a
non-recurring
basis
The Group measures investments without readily determinable fair value on a
non-recurring
basis when fair value changes can be determined based upon observable and relevant market information. Related adjustments (impairment related) are recorded as appropriate based upon such observable information. An observable price change is usually resulting from new rounds of financing of the investees. The Group determines whether the securities offered in new rounds of financing are similar to the equity securities held by the Group by comparing the rights and obligations of the securities. When the securities offered in new rounds of financing are determined to be similar to the securities held by the Group, it adjusts the observable price of the similar security to determine the amount that should be recorded as an adjustment in the carrying value of the security to reflect the current fair value of the security held by the Group by using the backsolve method based on the equity allocation model with adoption of some key parameters such as risk-free rate, equity volatility, probability of each scenario and dividend yield, which are significant unobservable inputs (Level III).
 
F-
4
3

Table of Contents
NOTES TO CONSOLIDATED FINANCIAL STATEMENTS (CONTINUED)
(All amounts in thousands, except for share and per share data, unless otherwise stated)
 
6.
Inventory
Inventory consisted of the following:
 
    
As of December 31,
 
    
2021
    
2022
 
Finished goods
     1,042,719        3,059,567  
Raw materials
     1,605,197        1,449,596  
Work-in-process
     14,005        12,210  
    
 
 
    
 
 
 
Total
     2,661,921        4,521,373  
    
 
 
    
 
 
 
Raw materials primarily consist of materials for volume production.
Work-in-process
primarily consist of vehicles in production which will be transferred into production cost when incurred.
Finished goods primarily consist of vehicles ready for transit at production factory, vehicles in transit to fulfill customer orders, new vehicles available for immediate sale at its delivery and service centers, vehicle parts and charging piles.
For the years ended December 31, 2020, 2021 and 2022, write-downs of inventories to net realizable value amounted to RMB92,612, RMB162,433 and RMB220,319, respectively, which were recognized in cost of sales.
 
7.
Prepayments and Other Current Assets
Prepayments and other current assets consisted of the following:
 
    
As of December 31,
 
    
2021
    
2022
 
Deductible input value-added tax
     484,257        1,359,581  
Prepayments
     1,300,805        587,289  
Deposits
     83,939        92,023  
Receivables from third party online payment service providers
     78,620        38,201  
Others
     301,062        388,990  
    
 
 
    
 
 
 
Total
     2,248,683        2,466,084  
    
 
 
    
 
 
 
Prepayments primarily consist of prepayments for raw materials, marketing and consulting services provided by suppliers.
Deposits primarily consist of deposits for short-term leases and the deposits to suppliers for guarantee of procurement.
 
F-
4
4

Table of Contents
NOTES TO CONSOLIDATED FINANCIAL STATEMENTS (CONTINUED)
(All amounts in thousands, except for share and per share data, unless otherwise stated)
 
8.
Property, Plant and Equipment, Net
Property, plant and equipment, net, consisted of the following:
 
    
As of December 31,
 
    
2021
    
2022
 
Construction in process
(i)
     1,760,259        3,858,358  
Machinery and equipment
     1,123,512        2,589,709  
Buildings
(ii)
     860,556        2,206,923  
Molds and toolings
     1,178,385        1,505,876  
Vehicles
     717,976        867,434  
Leasehold improvements
     376,219        681,341  
Charging infrastructure
     262,678        369,994  
Computer and electronic equipment
     147,273        282,082  
Others
     93,950        130,864  
    
 
 
    
 
 
 
Sub-total
     6,520,808        12,492,581  
    
 
 
    
 
 
 
Less: Accumulated depreciation
     (1,002,246      (1,788,193
Less: Impairment
(iii)
     (93,786      (97,643
    
 
 
    
 
 
 
Property, plant and equipment, net
     5,424,776        10,606,745  
    
 
 
    
 
 
 
The Group recorded depreciation expenses of RMB302,974, RMB573,247 and RMB915,481 for the years ended December 31, 2020, 2021 and 2022, respectively.
 
  (i)
Construction in progress primarily consists of the construction of Wuhan, Guangzhou and Zhaoqing manufacturing plants and molds, toolings, machinery and equipment relating to the manufacturing of the Group’s vehicles. During the years ended December 31, 2020, 2021 and 2022, the Group capitalized RMB26,351, RMB10,598 and RMB84,998 of gross interest expenses, respectively. Government grants related to capitalized interest expense were accounted for as a reduction of such amounts capitalized in connection with the construction of the manufacturing plants. The benefits of these grants will be reflected through reduced depreciation charges over the useful lives of these assets. Government grants relating to expensed interests are recognized as a liability if received in advance (of the incurrence of the interest expense). Such amounts, when recognized, will reduce the respective interest expenses to which the subsidies relate. In September 2022, the construction of the first phase of Guangzhou manufacturing equipments had been completed and transferred to respective fixed assets.
 
  (ii)
The Group entered into a lease contract with Guangzhou GET New Energy Technology Co., Ltd. (“Guangzhou GET New Energy”) to lease the plant and underlying land use right of Guangzhou manufacturing plant and further had an obligation to purchase the plant and underlying land use right at the construction cost at the end of lease term. On July 1, 2022, the lease commencement date, the lease asset for the plant was recorded with the amount 
of
RMB1,001,820
, being the present value of the lease payment and the exercise price of the purchase obligation (Note 17). 
 
 
(iii)
The accumulated impairment loss was RMB93,786 and RMB97,643 as of December 31, 2021 and 2022, respectively, primarily due to the upgrade of vehicles.
 
F-
4
5

Table of Contents
NOTES TO CONSOLIDATED FINANCIAL STATEMENTS (CONTINUED)
(All amounts in thousands, except for share and per share data, unless otherwise stated)
 
9.
Intangible Assets, Net
Intangible assets, net consisted of the following:
 
    
As of December 31, 2021
    
As of December 31, 2022
 
    
Gross
Carrying
Amount
    
Accumulated
Amortization
   
Net Carrying
Amount
    
Gross
Carrying
Amount
    
Accumulated
Amortization
   
Impairment
Amount
(iv)
   
Net Carrying
Amount
 
Finite-lived intangible assets
                                                           
Software
     158,589        (55,052     103,537        389,409        (120,766     (26,418     242,225  
License of maintenance and overhauls
     2,290        (2,290            2,290        (2,290     —         —    
    
 
 
    
 
 
   
 
 
    
 
 
    
 
 
   
 
 
   
 
 
 
Total finite-lived intangible assets
     160,879        (57,342     103,537        391,699        (123,056     (26,418     242,225  
    
 
 
    
 
 
   
 
 
    
 
 
    
 
 
   
 
 
   
 
 
 
Indefinite-lived intangible assets
                                                           
Manufacturing license
(i)
     494,000        —         494,000        494,000        —         —         494,000  
Surveying and mapping qualification
(i
i
)
     250,000        —         250,000        250,000        —         —         250,000  
Others
(iii)
     31,187        —         31,187        56,747        —         —         56,747  
    
 
 
    
 
 
   
 
 
    
 
 
    
 
 
   
 
 
   
 
 
 
Total indefinite-lived intangible assets
     775,187        —         775,187        800,747              —         800,747  
    
 
 
    
 
 
   
 
 
    
 
 
    
 
 
   
 
 
   
 
 
 
Total intangible assets
     936,066        (57,342     878,724        1,192,446        (123,056     (26,418     1,042,972  
    
 
 
    
 
 
   
 
 
    
 
 
    
 
 
   
 
 
   
 
 
 
The Group recorded amortization expenses of RMB20,169, RMB25,875 and RMB65,714 for the years ended December 31, 2020, 2021 and 2022, respectively.
Total future amortization expenses for finite-lived intangible assets were estimated as follows:
 
Within 1 year
     117,926  
Between 1 and 2 years
     88,829  
Between 2 and 3 years
     22,783  
Between 3 and 4 years
     9,226  
Between 4 and 5 years
     2,283  
Thereafter
     1,178  
    
 
 
 
Total
     242,225  
    
 
 
 
 
F-
4
6

NOTES TO CONSOLIDATED FINANCIAL STATEMENTS (CONTINUED)
(All amounts in thousands, except for share and per share data, unless otherwise stated)
 
9.
Intangible Assets, Net (continued)
 
(i) In March 2020, the Group acquired a 100% equity interest in a company (the “Acquiree”) for a cash consideration of RMB510 million. Shortly thereafter, in June 2020, the Acquiree was sold for RMB16 million in cash. The net consideration of RMB494 million was allocated to the manufacturing license which was the principal asset of the Acquiree and eventually retained by the Group after the sale. This transaction was structured and accounted for as an asset acquisition, where the retained asset constituted substantially the Acquiree’s value and has an indefinite life (under PRC regulations the license does not have a prescribed period for valid use). No impairment was recognized for the license as of December 31, 2021 and 2022.
(ii) Acquisition of the 100% equity interest in Zhipeng Kongjian
On May 20, 2021, Xintu Technology, a VIE of the Group entered into a restructuring agreement to acquire 100% of the equity interests of Zhipeng Kongjian at a cash consideration of RMB250 million during the bankruptcy procedures undertaken by Zhipeng Kongjian. Subsequently, Zhipeng Kongjian became a subsidiary of a VIE of the Group through a series of arrangements made (Note 1(c)). Zhipeng Kongjian is primarily engaged in the operations of land surface mobile surveying and preparing true three-dimensional maps and navigation electronic maps and it possesses a surveying and mapping qualification certificate. Upon completion of the acquisition on June 23, 2021, the consideration of RMB250 million was mainly allocated to the surveying and mapping qualification certificate (an intangible asset) since other assets retained by Zhipeng Kongjian was immaterial, and the acquisition was determined to be an asset acquisition for accounting purpose. The useful life of this certificate is assessed as indefinite as it is expected that there is no difficulty for the Group to continually renew the valid period of the qualification under the relevant PRC laws and regulations. No impairment was recognized for the certificate as of December 31, 2021 and 2022.
 
F-
4
7

NOTES TO CONSOLIDATED FINANCIAL STATEMENTS (CONTINUED)
(All amounts in thousands, except for share and per share data, unless otherwise stated)
 
9.
Intangible Assets, Net (continued)

(iii) As of December 31, 2022, other indefinite-lived intangible assets included license plate amounting to RMB
34,747
and insurance agency qualification amounting to RMB
22,000
. As of December 31, 2021, other indefinite-lived intangible assets included license plate amounting to RMB31,187.
(iv) A full impairment loss of RMB26,418 was recognized for the year ended December 31, 2022, primarily due to the phase out of certain software.
 
10.
Land Use Rights, Net
Land use rights and related accumulated amortization consisted of the following:
 
    
As of December 31,
 
    
2021
    
2022
 
Land use rights
     620,065        2,822,757  
Less: Accumulated amortization
     (24,594      (74,903
    
 
 
    
 
 
 
Total land use rights, net
     595,471        2,747,854  
    
 
 
    
 
 
 
For the years ended December 31, 2021 and 2022, the Group acquired land use rights of RMB355,179 and RMB2,202,692, respectively, to build plants and buildings in Zhaoqing and Guangzhou of Guangdong province, and Wuhan of Hubei province, the PRC, for its manufacturing of vehicles and daily operation.
The Group entered into a lease contract with Guangzhou GET New Energy to lease the plant and underlying land use right of Guangzhou manufacturing plant and further had an obligation to purchase the plant and underlying land use right at the construction cost at the end of lease term. On July 1, 2022, the lease commencement date, the right of use asset for the land was recorded with the amount
o
f RMB389,508
,
being the present value of the lease payment and the exercise price of the purchase obligation (Note 17).
The Group recorded amortization expenses for land use rights of RMB5,323, RMB9,642 and RMB50,309 for the years ended December 31, 2020, 2021 and 2022, respectively.
 
F-
4
8

Table of Contents
NOTES TO CONSOLIDATED FINANCIAL STATEMENTS (CONTINUED)
(All amounts in thousands, except for share and per share data, unless otherwise stated)
 
11.
Installment Payment Receivables, Net
Installment payment receivables relating to the installment payments for vehicles and batteries from customers consisted of the following:
 
    
As of December 31,
 
    
2021
    
2022
 
Current portion of installment payment receivables, net
     887,202        1,294,665  
Non-current
portion of installment payment receivables, net
     1,863,492        2,188,643  
    
 
 
    
 
 
 
Total
     2,750,694        3,483,308  
    
 
 
    
 
 
 
The Group recognized interest income resulting from installment payment sales of RMB17,115, RMB89,895 and RMB204,765 for the years ended December 31, 2020, 2021 and 2022, respectively.
As of December 31, 2021, an allowance for credit losses of RMB51,131 had been provided for the current portion of installment payment receivables of RMB905,435 and long-term portion of installment payment receivables of RMB1,896,390.
As of December 31, 2022, an allowance for credit losses of RMB88,144 had been provided for the current portion of installment payment receivables of RMB1,328,283 and long-term portion of installment payment receivables of RMB2,243,169.
Payment maturity analysis of installment payment receivables for vehicles and batteries for each of the next five years and a reconciliation of the gross receivables to the present value are as follows:
 
    
As of December 31,
 
    
2022
 
Within 1 year
     1,511,239  
Between 1 and 2 years
     1,084,424  
Between 2 and 3 years
     744,784  
Between 3 and 4 years
     482,688  
Between 4 and 5 years
     161,313  
Thereafter
     5,298  
    
 
 
 
Total receivables of installment payments
     3,989,746  
    
 
 
 
Less: Unrealized finance income
     (418,294
    
 
 
 
Installment payment receivables, gross
     3,571,452  
Less: Allowance for installment payment receivables
     (88,144
    
 
 
 
Installment payment receivables, net
     3,483,308  
    
 
 
 
 
F-
4
9

Table of Contents
NOTES TO CONSOLIDATED FINANCIAL STATEMENTS (CONTINUED)
(All amounts in thousands, except for share and per share data, unless otherwise stated)
 
12.
Long-term investments
Long-term investments consisted of the following:
 
    
Equity investments
without readily
determinable fair
values
(i)
   
Equity investments
with readily
determinable fair
values
(ii)
    
Debt
investments
(iii)
   
Equity method
investments
(iv)
    
Total
 
Balance at December 31, 2020
  
 
1,000
 
 
 
  
 
  
 
  
 
 
 
  
 
  
 
1,000
 
Additions
     209,900                 749,955                 959,855  
Fair value change through earnings
                        591,506      
 
        
 
 
 
 
     591,506  
Foreign currency translation
     (546               (2,639               (3,185
    
 
 
   
 
 
    
 
 
   
 
 
    
 
 
 
Balance at December 31, 2021
  
 
210,354
 
 
 
  
 
  
 
1,338,822
 
 
 
  
 
  
 
1,549,176
 
    
 
 
   
 
 
    
 
 
   
 
 
    
 
 
 
 
    
Equity investments
without readily
determinable fair
values
(i)
   
Equity investments
with readily
determinable fair
values
(ii)
   
Debt
investments
(iii)
   
Equity method
investments
(iv)
    
Total
 
Balance at December 31, 2021
  
 
210,354
 
 
 
—  
 
 
 
1,338,822
 
 
 
—  
 
  
 
1,549,176
 
Additions
              191,981       209,451       329,045        730,477  
Fair value change through earnings
     95,752       (78,282     7,592      
 
        
 
 
 
     25,062  
Share of results of equity method investees
(iv)
    
 
        
 
 
 
   
 
        
 
 
 
   
 
        
 
 
 
    4,117        4,117  
Changes from equity investment to debt investment
(iii)
     (116,129     —         116,129       —          —    
Disposals (Note 26(5))
     —         —         (165,000     —          (165,000
Foreign currency translation
     1,023       (1,058     119,137       32,098        151,200  
    
 
 
   
 
 
   
 
 
   
 
 
    
 
 
 
Balance at December 31, 2022
  
 
191,000
 
 
 
112,641
 
 
 
1,626,131
 
 
 
365,260
 
  
 
2,295,032
 
    
 
 
   
 
 
   
 
 
   
 
 
    
 
 
 
(i) Equity investments without readily determinable fair values
In December 2021, the Group acquired minority common equity interests of a company, engaged in manufacturing of batteries for new energy vehicles for a total cash consideration of RMB190,000. The equity interests in common stock do not have readily determinable fair values because the investee is a privately held company. Accordingly, the Group elected to use the measurement alternative under ASC 321 to measure such investment.
(ii) Equity investments with readily determinable fair values
In December 2021, the Group prepaid RMB50,000 as a subscription for a minority equity interest in common shares of a company engaged in research, development, production and sales of semiconductors, which was converted into common shares in January 2022
 (Note 13(iii)).
In October 2022, the Group paid HKD156,982 (equivalent to RMB141,981 as of the injection date) to acquire a minority equity interest in common shares of a company engaged in research, development, production and sales of batteries for new energy vehicles.
The minority equity interests in common shares have readily determinable fair values because the investees are listed companies and the Group does not have the ability to exercise significant influence over these investments. Accordingly, the Group accounted for them at fair value based on the quoted prices in active markets.
 
F-
50

Table of Contents
NOTES TO CONSOLIDATED FINANCIAL STATEMENTS (CONTINUED)
(All amounts in thousands, except for share and per share data, unless otherwise stated)
 
12.
Long-term investments (continued)
 
(iii) Debt investments
Investment in HT Flying Car Inc. (“Huitian”)
Huitian is a company incorporated in the Cayman Islands with limited liability and is mainly engaged in research, development, production and sales of flying vehicles. In January 2021, the Group acquired minority preferred equity interests of Huitian (“Huitian’s Series Angel preferred shares”), a related party of the Group, for a total consideration of RMB24,551 during Huitian’s Angel round of fund raising. The equity interests were not considered to be
in-substance
common stock as the preferred stock has substantive liquidation preference over the investee’s common stock. Huitian’s Series Angel preferred shares investment are considered equity securities that do not have readily determinable fair values given that it is a privately held company. Accordingly, upon the acquisition of the minority preferred equity interests of Huitian, the Group elected to use the measurement alternative under ASC 321 to measure such investment.
In October 2021, the Group further invested US$90,000, equivalent to RMB574,146 as of the injection date, into Huitian during Huitian’s A round of fund raising. Among this investment, US$70,000 was in form of preferred shares (“Huitian’s Series A preferred shares”) and US$20,000 was in form of a convertible bond. Concurrently, Huitian’s Series Angel preferred shares previously acquired by the Group in January 2021 were modified to align with the terms of the newly invested Huitian’s Series A preferred shares. The Group concluded that both Huitian’s Series Angel and Series A preferred shares investment are debt securities since Huitian’s Series Angel (with now modified terms) and Series A preferred shares held by the Group are redeemable merely by the passage of time and redeemable at the option of the Group.
In anticipation of the change in accounting model applicable to Huitian’s Series Angel preferred shares as a result of the modification, the Group opted to change its measurement accounting policy relating to Huitian’s Series Angel preferred shares as permitted by ASC 321, and elected to measure the original Huitian’s Series Angel preferred shares at fair value immediately before the modification (discussed in the preceding paragraph). The difference of RMB591,506 between the carrying value and the fair value of Huitian’s Series Angel preferred shares immediately before the modification was recognized in earnings. The Group then reclassified Huitian’s Series Angel preferred shares from equity securities to debt securities upon the modification. The modified Huitian’s Series Angel preferred shares investment together with the new Series A preferred shares investment will be measured on an ongoing basis at fair value with changes recognized in earnings. In addition, the convertible bond (acquired in October 2021) held by the Group in Huitian was also accounted for under the fair value option model.
 
F-5
1

Table of Contents
NOTES TO CONSOLIDATED FINANCIAL STATEMENTS (CONTINUED)
(All amounts in thousands, except for share and per share data, unless otherwise stated)
 
12.
Long-term investments (continued)
 
(iii) Debt investments (continued)
 
Investment in Dogotix Inc. (“Dogotix”)
Dogotix is a company incorporated in the Cayman Islands with limited liability and is mainly engaged in research and development of robots with human-robot interaction function. In April 2021, the Group acquired minority preferred equity interests of Dogotix (“Dogotix’s Series Angel preferred shares”), a related party of the Group, for a total cash consideration of RMB19,900 during Dogotix’s Angel round of fund raising. The equity interests were not considered to be
in-substance
common stock as the preferred stock has substantive liquidation preference over the investee’s common stock. The investment is considered as equity securities that do not have readily determinable fair values given that it is a privately held company. Accordingly, the Group elected to use the measurement alternative under ASC 321 to measure such investment.
In October 2021, the Group acquired Dogotix’s convertible bonds in the amount of US$6,440 (equivalent to RMB41,258 as of the injection date) and elected to account for this investment at fair value option model.
In July 2022, the Group further invested US$14,000 (equivalent to RMB94,451 as of the injection date) into Dogotix’s preferred shares during its A round of fund raising (“Dogotix’s Series A preferred shares”). Concurrently, Dogotix’s Series Angel preferred shares previously acquired by the Group in 2021 were modified to align with the terms of the newly invested Dogotix’s Series A preferred shares. The Group concluded that both Dogotix’s Series Angel and Series A preferred shares investment are debt securities since Dogotix’s Series Angel (with now modified terms) and Series A preferred shares held by the Group are redeemable merely by the passage of time and redeemable at the option of the Group. In addition, the convertible bond (acquired in October 2021) held by the Group in Dogotix was converted into Series A preferred shares in
July
2022 and accounted
for
as debt investments under the fair value option model.
In anticipation of the change in accounting model applicable to Dogotix’s Series Angel preferred shares as a result of the modification, the Group opted to change its measurement accounting policy relating to Dogotix’s Series Angel preferred shares as permitted by ASC 321, and elected to measure the original Dogotix’s Series Angel preferred shares at fair value immediately before the modification (discussed in the preceding paragraph). The difference of RMB95,752 between the carrying value and the fair value of Dogotix’s Series Angel preferred shares immediately before the modification was recognized in earnings. The Group then reclassified Dogotix’s Series Angel preferred shares amounting to RMB116,129 from equity securities to debt securities upon the modification. The modified Dogotix’s Series Angel preferred shares investment together with the new Series A preferred shares investment will be measured on an ongoing basis at fair value with changes recognized in earnings.
Other principal debt investments
In December 2021, the Group acquired minority preferred equity interests of a company engaged in research, development, production and sales of LiDAR for a total cash consideration of RMB100,000. Subsequently, the Group disposed of this debt investment for a cash consideration of RMB100,000 to a related party in April 2022 (Note 26(5)).
In January 2022, the Group acquired minority preferred equity interests of a company engaged in research, development , production and sales of semiconductors for a total cash consideration of RMB65,000. Subsequently, the Group disposed of this debt investment for a cash consideration of RMB65,000 to a related party in October 2022 (Note 26(5))
In April 2022
,
 the Group acquired minority preferred equity interests of a company engaged in research, development, production and sales of batteries for new energy vehicles for a total cash consideration of RMB50,000.
The preferred shares held by the Group in connection with above each investment are debt securities as they become redeemable merely by the passage of time and are redeemable at the option of the Group as a holder. Accordingly, the Group elected to account for these investments under the fair value option model.
 
F-5
2

Table of Contents
NOTES TO CONSOLIDATED FINANCIAL STATEMENTS (CONTINUED)
(All amounts in thousands, except for share and per share data, unless otherwise stated)
 
12.
Long-term investments (continued)
 
(iv) Equity Method Investments
In March 2022, the Company and other third party investors jointly set up an offshore investment fund (“Fund”), named Rockets Capital L.P, for the purpose of making investments in companies and businesses engaging in high technology sectors. The Company subscribed for a commitment of US$150,000 and invested consideration of US$51,874 (equivalent to RMB329,045 as of the injection date) into the Fund and currently holds a 60.7% financial interests in the Fund as a limited partner while the other 39.3% financial interests are held by other third party investors as of December 31, 2022.
Based on the Company’s assessment under ASC
810-10-15-14,
the investment fund (a limited partnership) is considered to be a VIE for accounting purposes. The Company is not considered the primary beneficiary of the investment due to the fact that the Company does not possess the power to direct activities of the Fund that would mostly impact its economics performance. As a result, the Company accounts for its 60.7% financial interest
s
 in the Fund using the equity method of accounting pursuant to ASC
323-30
considering that the Company has significant influence over the operating and investing activities of the Fund.
 
13.
Other
Non-current
Assets
Other
non-current
assets consisted of the following:
 
    
As of December 31,
 
    
2021
    
2022
 
Long-term deposits
(i)
     128,791        151,914  
Prepayments for purchase of property and equipment
     20,888        47,258  
Prepayment for purchase of land use rights
(ii)
     1,507,170        —    
Prepayments for subscription of equity securities
(iii)
     50,000        —    
Others
     23,637        2,099  
    
 
 
    
 
 
 
Total
     1,730,486        201,271  
    
 
 
    
 
 
 
(i) Long-term deposits primarily consist of deposits for offices and retail and service centers whose lease expiration dates are not within one year.
(ii) As of December 31,
 
2021, prepayment for purchase of land use rights represents the cash considerations paid to acquire the land use rights for the construction of certain buildings. Subsequently, the balance was transferred and recorded as a land use right asset after the relevant legal certificate was obtained in January 2022.
(iii) In December 2021, the Group prepaid RMB50,000 to subscribe certain common shares of a company engaged in research, development, production and sales of semiconductors, which was subsequently converted into common shares in January 2022 (Note 12(ii)).
 
F-5
3

Table of Contents
NOTES TO CONSOLIDATED FINANCIAL STATEMENTS (CONTINUED)
(All amounts in thousands, except for share and per share data, unless otherwise stated)
 
14.
Accruals and Other Liabilities
Accruals and other liabilities consisted of the following:    
 
    
As of December 31,
 
    
2021
    
2022
 
Payables for purchase of property, plant and equipment
     843,732        1,624,432  
Payables for R&D expenses
     939,488        1,023,344  
Employee compensation payable
s
     810,730        729,806  
Payables for marketing events
     679,120        483,059  
Accrued expenses
     364,647        417,396  
Deposits from third parties
     241,468        386,412  
Warranty provisions
     105,068        216,260  
Advance from customers
     208,281        113,730  
Tax payable
s
     73,755        51,147  
Interest payables
     54,191        39,082  
Refundable deposit from customers
     18,752        26,806  
Debt from a third party investor
(i)
     106,596            
Derivative liabilities (Note 5)
     48,605            
Others
     316,674        472,355  
    
 
 
    
 
 
 
Total
     4,811,107        5,583,829  
    
 
 
    
 
 
 
Accrued expenses primarily included receipts of goods and services that the Group had not been invoiced yet. As the Group are invoiced for these goods and services, this balance will decrease and accounts payable will increase.
(i) On September 19, 2019, the Group entered into a partnership agreement with Guangzhou Industrial Transformation and Upgrading Development Fund Co., Limited (“Industrial Fund”) and Shenzhen Antuo Hengyuan Fund management Co., Limited (“Shenzhen Antuo”) to set up a limited liability partnership entity (the “Kunpeng Kechuang LLP”). Industrial Fund and Shenzhen Antuo subscribed for RMB98,000 and RMB10 paid in capital in Kunpeng Kechuang LLP in return for 24.5% and 0.0025%, of the interests in the partnership, respectively. On October 22, 2019 and October 24, 2019, Industrial Fund and Shenzhen Antuo injected RMB98,000 and RMB10 in cash to Kunpeng Kechuang LLP, respectively.
Pursuant to the investment agreement, Industrial Fund and Shenzhen Antuo do not have substantive participating rights in Kunpeng Kechuang LLP nor they are able to transfer their interests in Kunpeng Kechuang LLP to other third party. In addition, at any time within three years, the Group is entitled to, upon its request or is obligated to, or upon Industrial Fund’s request, purchase from Industrial Fund all of its interests in Kunpeng Kechuang LLP at its investment amount paid plus interest calculated at the current annual interest rate of the
3-year
Treasury Bond in the PRC. Upon the exit of Industrial Fund, Kunpeng Kechuang LLP will be dissolved and Shenzhen Antuo will be entitled to its investment amount paid amounting to RMB10. Based on such arrangements, the Group consolidated Kunpeng Kechuang LLP. The investments by Industrial Fund and Shenzhen Antuo was accounted for as a liability because liability classification is required when the Group enters into a purchased call and written put with the third party investor, and the put and call have the same fixed exercise price and exercise date.
The interest payable for the investment by Industrial Fund calculated at the current annual interest rate of the
3-year
Treasury Bond in the PRC amounted to RMB8,586 as of December 31, 2021. In September 2022, the Group repaid the principal amounting to RMB98,000 and related interest amounting to RMB9,516, and then Industrial Fund exited.
 
F-5
4

Table of Contents
NOTES TO CONSOLIDATED FINANCIAL STATEMENTS (CONTINUED)
(All amounts in thousands, except for share and per share data, unless otherwise stated)
 
15.
Borrowings
Borrowings consisted of the following:
 
    
As of December 31,
 
    
2021
    
2022
 
Current
                 
Short-term borrowings:
                 
Bank loans
(i)
               2,419,210  
    
 
 
    
 
 
 
Long-term borrowings, current portion:
                 
Bank loans
(ii)
               124,500  
Asset-backed securities
(iii)
               637,359  
    
 
 
    
 
 
 
Total current borrowings
               3,181,069  
    
 
 
    
 
 
 
Non-Current
                 
Long-term borrowings:
                 
Bank loans
(ii)
     1,575,106        4,328,880  
Other loans
(ii)
     100,000        100,000  
Asset-backed securities
(iii)
               184,177  
    
 
 
    
 
 
 
Total
non-current
borrowings
     1,675,106        4,613,057  
    
 
 
    
 
 
 
Total borrowings
     1,675,106        7,794,126  
    
 
 
    
 
 
 
(i) Short-term bank loans
As of December 31, 2021, the Group had no short-term borrowings. As of December 31, 2022, the Group had short-term borrowings from banks in the PRC of RMB2,419,210 in aggregate. The effective interest rate of these borrowings was 3.53% per annum.
(ii) Long-term bank and other loans
In 2019, the Group entered into long-term loan agreements with a bank in the PRC of total principals of RMB150,000, subject to a fixed interest rate of 4.99% per annum, and with a maturity date from January 22, 2020 to November 20, 2022. As of December 31, 2021, the loan was fully repaid in advance.
In May 2017, Zhaoqing XPeng obtained a facility, specified for financing the expenditures of the construction of Zhaoqing manufacturing plant, of up to RMB1,600,000 from Zhaoqing High-tech Zone Construction Investment Development Co., Ltd. (“Zhaoqing High-tech Zone”). In December 2020, RMB800,000 out of the RMB1,600,000 borrowings from Zhaoqing High-tech Zone was repaid and concurrently a borrowing equivalent to RMB800,000 was obtained from a bank in the PRC, with a maturity date from December 18, 2020 to December 17, 2028. As of December 31, 2021 and 2022, the effective interest rate of the RMB800,000 loans from Zhaoqing High-tech Zone and the RMB800,000 bank loans was 4.90% and 4.98% per annum, respectively. For the remaining RMB800,000 loans from Zhaoqing High-tech Zone, RMB200,000 will mature on January 31, 2027 and RMB600,000 will mature on January 31, 2028. In 2021, the principal amount of RMB700,000 from Zhaoqing High-tech Zone had been repaid before the original due date. And the remain
in
g loans would be repaid according to the repayment schedule.
Moreover, the Group received subsidies from the local government for interest expenses incurred associated with the borrowings. For the years ended December 31, 2020, 2021 and 2022, upon the acceptance of subsidy application by the local government, the Group recognized the subsidies to reduce the interest expenses capitalized in the construction costs of Zhaoqing manufacturing plant or to reduce the related interest expenses as incurred, if any.
As a result, the balance of the loans due to Zhaoqing High-tech Zone amounted to RMB100,000 as of December 31, 2021 and 2022. And the bank
loa
ns amounted to RMB792,000 and RMB784,000 as of December 31, 2021 and 2022, respectively. As of December 31, 2022, the principal amount of RMB8,000 of the bank loans will be due within one year and was classified to ”Long-term borrowings, current portion”.
 
F-5
5

NOTES TO CONSOLIDATED FINANCIAL STATEMENTS (CONTINUED)
(All amounts in thousands, except for share and per share data, unless otherwise stated)
 
15.
Borrowings (continued)
 
(ii) Long-term bank and other loans (continued)
 
In July 2021, Guangzhou Xiaopeng New Energy Automobile Co., Ltd. obtained a facility, specified for financing the expenditures of the construction of Guangzhou manufacturing plant, of up to RMB1,120,000 from a bank in the PRC. As of December 31, 2021 and 2022, RMB408,446 and RMB797,980 had been drawn from the bank with an effective interest rate of 5.42% and 5.30% per annum, respectively. For the years ended December 31, 2021 and 2022, the Group recognized the subsidies to reduce the interest expenses capitalized in the construction costs of Guangzhou manufacturing plant or to reduce the related interest expenses as incurred, upon the acceptance of subsidy application by the local government, if any.
In September 2021, Wuhan Xiaopeng obtained a facility, specified for financing the expenditures of the construction of Wuhan manufacturing plant, of up to RMB3,000,000 from a syndicate of banks in the PRC. As of December 31, 2021 and 2022, RMB374,660 and RMB1,706,400 had been drawn from the banks with an effective interest rate of 4.65% and 4.35% per annum, respectively. For the years ended December 31, 2021 and 2022, the Group recognized the subsidies to reduce the interest expenses capitalized in the construction costs of Wuhan manufacturing plant, upon the acceptance of subsidy application by the local government, if any.
In September 2022, Zhaoqing XPeng and Zhaoqing Xiaopeng New Energy obtained facilities, specified for financing the expenditures of operations, from a bank in the PRC. As of December 31, 2022, RMB768,000 and RMB397,000 had been drawn from the bank with effective interest rates of 3.35% and 3.35% per annum, respectively, among which RMB76,800 and RMB39,700 will be due within one year and were classified to ”Long-term borrowings, current portion”.
Certain of the Group’s banking facilities are subject to the fulfillment of certain financial covenants, including the current ratio and liabilities to assets ratio tests, which are commonly found in lending arrangements with financial institutions. If the Group were to breach the covenants, the drawn down facilities would become payable on demand. The Group regularly monitors its compliance with these covenants. As of December 31, 2021 and 2022, none of the covenants relating to drawn down facilities had been breached. Certain long-term bank loans are collateralized by a pledge of certain buildings and land use rights in the PRC with carrying values of RMB887,687 and RMB846,854 as of December 31, 2021 and 2022, respectively.
(iii) Asset-backed securities (“ABS”)
In February and November 2022, the Group entered into asset-backed securitization arrangements with third-party financial institutions and set up two securitization vehicles to issue senior debt securities to third party investors, which are collateralized by installment payment receivables (the “transferred financial assets”). The Group also acts as a servicer to provide management, administration and collection services on the transferred financial assets and has the power to direct the activities that most significantly impact the securitization vehicles. The economic interests are retained by the Group in the form of subordinated interests as well as its obligation to absorb losses under certain circumstances. As a result, the Group consolidated the securitization vehicles. The proceeds from the issuance of debt securities are reported as securitization debt. The securities are repaid as collections on the underlying collateralized assets occur and the amounts are included in “Long-term borrowings,
 
current portion” or “Long-term borrowings” according to the contractual maturities of the debt securities. As of December 31, 2022, the balance of current and
non-current
portion of ABS were RMB637,359 and RMB184,177, respectively.
The carrying value of the borrowings approximates its fair value as of December 31, 2021 and 2022, respectively. The interest rates under the loan agreements with the banks were determined based on the prevailing interest rates in the market. The Group classifies the valuation techniques that use these inputs as Level II.
 
F-
5
6

Table of Contents
NOTES TO CONSOLIDATED FINANCIAL STATEMENTS (CONTINUED)
(All amounts in thousands, except for share and per share data, unless otherwise stated)
 
16.
Other
Non-Current
Liabilities
Other
non-current
liabilities consisted of the following:
 
    
As of December 31,
 
    
2021
    
2022
 
     
Debt from third party investors
(i)
     1,708,062        1,763,062  
Government grants
     174,005        318,242  
Warranty provisions
(ii)
     266,072        424,802  
    
 
 
    
 
 
 
Total
     2,148,139        2,506,106  
    
 
 
    
 
 
 
(i) The debt from third party investors consisted of the following three financing arrangements.
 
 
1)
Financing in an amount of RMB160 million from Guangzhou GET Investment Holdings Co., Ltd. (“Guangzhou GET Investment”)
In December 2020, Chengxing and Guangzhou Xiaopeng Automotive Investment Co., Ltd. (“Guangzhou Xiaopeng Investment”), subsidiaries of the Group, entered into a partnership agreement with Guangzhou GET Investment to set up a limited liability partnership entity (the “Kunpeng Chuangye LLP”) whose operating period is designed for 9 years since the date of the registration of its business license. Chengxing, Guangzhou Xiaopeng Investment and Guangzhou GET Investment subscribed for RMB200,000, RMB10 and RMB160,000 paid in capital in Kunpeng Chuangye LLP in return for 55.5540%, 0.0028% and 44.4432% of the equity interests, respectively. The consideration of RMB160 million was paid by Guangzhou GET Investment to Kunpeng Chuangye LLP in January 2021. Pursuant to the investment agreement, Guangzhou GET Investment does not have substantive participating rights in Kunpeng Chuangye LLP nor it is able to transfer their interest in Kunpeng Chuangye LLP to other third party. During the
9-year
operating period of Kunpeng Chuangye LLP, Guangzhou GET Investment is only entitled to interest calculated at an interest rate of 4% per annum based on its investment amount RMB160,000 in Kunpeng Chuangye LLP. Upon liquidation, if any, at any time within 9 years or at the due date of the
9-year
operating period, Guangzhou GET Investment will be entitled to and only entitled to its investment amount amounting to RMB160,000. If Kunpeng Chuangye LLP failed to pay the investment amount RMB160,000 or the interest calculated at an interest rate of 4% per annum to Guangzhou GET Investment, Chengxing, also guaranteed by Xiaopeng Technology, will be liable for the unpaid amounts. Based on these arrangements, the Group consolidates Kunpeng Chuangye LLP via its subsidiaries Chengxing and Guangzhou Xiaopeng Investment. The investment held by Guangzhou GET Investment is accounted for as a liability with interest expenses amortized through the period given the risks and rewards of owning 44.4432% of equity interests in Kunpeng Chuangye LLP have been retained by the Group and the substance of the transaction is that Guangzhou GET Investment is providing financing to the Group via Kunpeng Chuangye LLP.
The interest payable for the investment by Guangzhou GET Investment was calculated at an interest rate of 4% per annum and it amounted to RMB6,233 and RMB6,233 as of December 31, 2021 and 2022, respectively. The interest of RMB6,400 was repaid to Guangzhou GET Investment by the Group before the original due date during the year ended December 31, 2022.
 
F-
5
7

NOTES TO CONSOLIDATED FINANCIAL STATEMENTS (CONTINUED)
(All amounts in thousands, except for share and per share data, unless otherwise stated)
 
16.
Other
Non-Current
Liabilities (continued)
 
  (i)
The debt from third party investors consisted of the following three financing arrangements (continued):
 
 
2)
Financing in an amount of RMB500 million from Guangdong Yuecai Industry Investment Fund Partnership (Limited Partnership) (“Guangdong Utrust”)
Pursuant to the share purchase agreement, dated March 12, 2021, signed among Chengxing, Chengxing’s shareholders (i.e. Guangdong Xiaopeng Motors Technology Co., Ltd. and Guangdong Xiaopeng Automobile Industry Holdings Co., Ltd., both of which are wholly owned subsidiaries of the Company) and Guangdong Utrust, Guangdong Utrust subscribed for common stock newly issued by Chengxing at a consideration of RMB500 million. Immediately after the share subscription, Guangdong Utrust began to hold 0.3067% of equity interest in Chengxing. The consideration of RMB500 million was paid by Guangdong Utrust on March 16, 2021 (“Initial Capital Injection Date of Guangdong Utrust”). Pursuant to the terms of the investment agreement, conditional upon any entity affiliated with Chengxing being granted a public offering approval by any stock exchange (“Relevant Listing Approval”) within 3 years after the Initial Capital Injection Date of Guangdong Utrust, Guangdong Utrust is entitled to request Guangdong Xiaopeng Motors Technology Co., Ltd. to purchase the shares of Chengxing held by it for cash, such that it could choose to use any part of the relevant funds, subject to the consent of Guangdong Xiaopeng Motors Technology Co., Ltd., to participate in the international placing tranche of such public offering. Under the share purchase agreement, no guaranteed allocation of such public offering shares will be granted to Guangdong Utrust. The amount to be paid by Guangdong Xiaopeng Motors Technology Co., Ltd. for such purchase is to be calculated with reference to the consideration paid by Guangdong Utrust, i.e. RMB500 million and an interest at a rate of 6% or 3% per annum which may apply to the entire RMB500 million, or a portion thereof, pursuant to the terms of the share purchase agreement. Upon the third anniversary of the Initial Capital Injection Date of Guangdong Utrust, if Guangdong Utrust, Guangdong Xiaopeng Motors Technology Co., Ltd. and Chengxing fail to reach an agreement on the terms of such public offering arrangement or no relevant entity has obtained the Relevant Listing Approval, Guangdong Xiaopeng Motors Technology Co., Ltd. is entitled to request Guangdong Utrust to sell, or Guangdong Utrust is entitled to request Guangdong Xiaopeng Motors Technology Co., Ltd. to purchase, the common stock in Chengxing held by Guangdong Utrust at a price of RMB500 million plus interest calculated at an interest rate of 3% per annum. In addition, pursuant to the terms of the arrangement, Guangdong Utrust does not have substantive participating rights in Chengxing. The investment by Guangdong Utrust is accounted for as a liability with interest expenses amortized through the period as the risks and rewards of owning the 0.3067% of equity interest in Chengxing have been retained by the Group and the substance of the transaction is that Guangdong Utrust is providing financing to Chengxing.
On June 11, 2021, Guangdong Utrust notified Chengxing that it irrevocably undertakes not to exercise the rights under the share purchase agreement to request Guangdong Xiaopeng Motors Technology Co., Ltd. to purchase the shares of Chengxing held by it in connection with the proposed listing of the Company on the Stock Exchange.
The interest payable for the investment by Guangdong Utrust was calculated at an interest rate of 3% per annum and it amounted to RMB11,856 and RMB26,856 as of December 31, 2021 and 2022, respectively.
 
F-
5
8

NOTES TO CONSOLIDATED FINANCIAL STATEMENTS (CONTINUED)
(All amounts in thousands, except for share and per share data, unless otherwise stated)
 
16.
Other
Non-Current
Liabilities (continued)
 
  (i)
The debt from third party investors consisted of the following three financing arrangements (continued):
 
 
3)
Financing in an amount of RMB1,000 million from Guangzhou GET Investment
Pursuant to the share purchase agreement, dated March 30, 2021, signed among Chengxing, Chengxing’s shareholders and Guangzhou GET Investment, Guangzhou GET Investment subscribed for common stock newly issued by Chengxing at a consideration of RMB1,000 million. Immediately after the share subscription, Guangzhou GET Investment began to hold 1.0640% of equity interest in Chengxing. The consideration of RMB1,000 million was paid by Guangzhou GET Investment on March 31, 2021 (“Initial Capital Injection Date of Guangzhou GET Investment”). Pursuant to the terms of the agreement, conditional upon the disclosure of any plan of any potential onshore listing by any entity affiliated with Chengxing on any stock exchange in the PRC within 5 years after the Initial Capital Injection Date of Guangzhou GET Investment, Guangzhou GET Investment is entitled to request Guangdong Xiaopeng Motors Technology Co., Ltd. to purchase the shares of Chengxing held by it for cash, such that it could use the relevant funds to participate in such potential onshore public offering. Under the share purchase agreement, no guaranteed allocation of such public offering shares will be granted to Guangzhou GET Investment. The amount to be paid by Guangdong Xiaopeng Motors Technology Co., Ltd. for such purchase is to be calculated with reference to the consideration paid by Guangzhou GET Investment, i.e. RMB1,000 million and an interest at a rate of 4% or 6% per annum pursuant to the terms of the share purchase agreement. Upon the fifth anniversary of the Initial Capital Injection Date of Guangzhou GET Investment, if Guangzhou GET Investment, Guangdong Xiaopeng Motors Technology Co., Ltd. and Chengxing fail to reach an agreement on the terms of such potential onshore listing in the PRC, or such relevant entity cannot successfully become listed in the PRC, Guangdong Xiaopeng Motors Technology Co., Ltd. is entitled to request Guangzhou GET Investment to sell, or Guangzhou GET Investment is entitled to request Guangdong Xiaopeng Motors Technology Co., Ltd. to purchase, the common stock in Chengxing held by Guangzhou GET Investment at a price of RMB1,000 million plus interest calculated at the rate of 4% per annum. In addition, pursuant to the terms of the arrangement, Guangzhou GET Investment does not have substantive participating rights in Chengxing. The investment by Guangzhou GET Investment is accounted for as a liability with interest expenses amortized through the period as the risks and rewards of owning the 1.0640% of equity interest in Chengxing have been retained by the Group and the substance of the transaction is that Guangzhou GET Investment is providing financing to Chengxing.
The interest payable for the investment by Guangzhou GET Investment was calculated at an interest rate of 4% per annum and it amounted to RMB29,973 and RMB69,973 as of December 31, 2021 and 2022, respectively.
(ii) Movement of accrued warranty is as following:
 
    
For the Year Ended December 31,
 
    
2020
    
2021
    
2022
 
                      
Accrued warranty - beginning of year
     34,597        111,351        371,140  
Warranty costs incurred
     (925      (32,352      (61,551
Provision for warranty
     77,679        292,141        331,473  
    
 
 
    
 
 
    
 
 
 
Accrued warranty - end of year
     111,351        371,140        641,062  
Less: Current portion of warranty
     (31,594      (105,068      (216,260
    
 
 
    
 
 
    
 
 
 
Non-current
portion of warranty
     79,757        266,072        424,802  
    
 
 
    
 
 
    
 
 
 
 
F-
5
9

Table of Contents
NOTES TO CONSOLIDATED FINANCIAL STATEMENTS (CONTINUED)
(All amounts in thousands, except for share and per share data, unless otherwise stated)
 
17.
Leases
As a lessee
The Group has entered into various operating lease agreements for certain land use rights, offices, retail and service centers, warehouses for finished goods, parking areas for charging infrastructure, and factories for R&D activities which are substantially located in PRC. In 2022, the Group also entered into a finance lease agreement for the Guangzhou manufacturing plant. The Group determines if an arrangement is a lease, or contains a lease, at inception and records the leases in the consolidated financial statements upon lease commencement, which is the date when the lessor makes the underlying asset available for use by the lessee.
The Group’s leases, where the Group is the lessee, may include options to extend the lease term and options to terminate the lease prior to the end of the agreed upon lease term. For purposes of calculating lease liabilities, lease terms include options to extend or terminate the lease when it is reasonably certain that the Group will exercise such options.
The Group entered into a cooperation agreement and supplementary agreements (collectively “Guangzhou Cooperation Agreements”) in September 2020 and June 2021 for the establishment of the Group’s Guangzhou manufacturing plant with Guangzhou GET Investment and Guangzhou GET New Energy. Pursuant to Guangzhou Cooperation Agreement, the Group intends to construct a new Smart EV manufacturing base which houses a broad range of functions, including research and development, manufacturing, vehicle testing and sales.
The Group entered into a lease contract with Guangzhou GET New Energy to lease the plant and underlying land use right of Guangzhou manufacturing plant with an annual lease payment
of
RMB57,900 from
July 2022
to June 2029, and further obtained an obligation to purchase the plant and underlying land use right at the construction cost of RMB1,300,000 at the end of lease term. Further construction cost amounting to RMB183,555 will be paid subsequently according to the payment schedule. The lease payment made before the lease commencement date was RMB60,443. The initial direct cost made and the incentive received on or before the lease commencement date were immaterial.
The lease of the land use right or a purchased land use right can only be classified as an operating lease under U.S. GAAP. As the Group has an obligation to purchase the plant at cost and the assets are designed for the use of the Group, so the obligation is reasonably certain to be exercised, and accordingly, the lease of the plant was classified as a finance lease and recognized as property, plant and equipment of the Group. Therefore, on the lease commencement date, the land use right and property, plant and equipment for the plants amounted
RMB389,508 and RMB1,001,820, respectively, being the present value of the lease payment and the exercise price of the purchase obligation.
 
F-
60

NOTES TO CONSOLIDATED FINANCIAL STATEMENTS (CONTINUED)
(All amounts in thousands, except for share and per share data, unless otherwise stated)
 
17.
Leases (continued)
 
As a lessee (continued)
 
The balances for the leases where the Group is the lessee are presented as follows within the consolidated balance sheets:
 
    
As of December 31,
 
Operating lease
  
2021
    
2022
 
Land use rights, net
               393,561  
Right-of-use
assets, net
     1,561,175        1,954,618  
    
 
 
    
 
 
 
Total operating lease assets
  
 
1,561,175
 
  
 
2,348,179
 
    
 
 
    
 
 
 
Operating lease liabilities - current
     373,488        490,811  
Operating lease liabilities - non current
     1,189,754        1,854,576  
    
 
 
    
 
 
 
Total operating lease liabilities
  
 
1,563,242
 
  
 
2,345,387
 
    
 
 
    
 
 
 
 
                                             
    
As of December 31,
 
Finance lease
  
2021
    
2022
 
Property, plant and equipment, at cost
  
 
  
 
  
 
1,001,820
 
Accumulated depreciation
  
 
  
 
  
 
(25,046
    
 
 
    
 
 
 
Property, plant and equipment, net
  
 
  
 
  
 
976,774
 
    
 
 
    
 
 
 
Finance lease liabilities - current
  
 
  
 
  
 
128,279
 
Finance lease liabilities - non current
  
 
  
 
  
 
797,743
 
    
 
 
    
 
 
 
Total finance lease liabilities
  
 
  
 
  
 
926,022
 
    
 
 
    
 
 
 
 
F-
6
1

NOTES TO CONSOLIDATED FINANCIAL STATEMENTS (CONTINUED)
(All amounts in thousands, except for share and per share data, unless otherwise stated)
 
17.
Leases (continued)
 
As a lessee (continued)
 

The components of lease expense are as follows within the consolidated statements of comprehensive loss:
 
    
For the Year Ended December 31,
 
    
2020
    
2021
    
2022
 
Operating lease expense:
                          
Operating lease expense
     125,867        340,744        595,032  
Short-term lease expense
     30,201        102,901        265,800  
    
 
 
    
 
 
    
 
 
 
Total operating lease expenses
     156,068        443,645        860,832  
    
 
 
    
 
 
    
 
 
 
Finance lease expense:
                          
Amortization expense
                         25,046  
Interest expense
                         22,846  
    
 
 
    
 
 
    
 
 
 
Total finance lease expenses
                         47,892  
    
 
 
    
 
 
    
 
 
 
Total lease expenses
  
 
156,068
 
  
 
443,645
 
  
 
908,724
 
    
 
 
    
 
 
    
 
 
 
Short-term leases primarily consist of the parking areas and
pop-up
stores leases with a term of 12 months or less.
Amortization expense of finance lease, operating lease expense and short-term lease expense are recognized as cost of sales, selling, general and administrative expenses and research and development expenses.
Interest expense on finance lease liabilities is recognized over the lease term as “Interest expenses”.
Other information related to operating leases where the Group is the lessee is as follows:
 
 
  
For the Year Ended December 31,
 
 
  
2020
 
 
2021
 
 
2022
 
Weighted-average remaining lease term
                        
Operating leases
     4.0 years       5.3 years       5.1 years  
Finance leases
     —         —         6.6 years  
Land use rights
     —         —         49.5
 
years
 
Weighted-average discount rate
                        
Operating leases
     4.43     4.71     4.78
Finance leases
     —         —         4.90
Land use rights
     —         —         4.90
Because most of the leases do not provide an implicit rate of return, the Group used the incremental borrowing rate based on the information available at lease commencement date in determining the present value of lease payments.
 
F-
6
2

NOTES TO CONSOLIDATED FINANCIAL STATEMENTS (CONTINUED)
(All amounts in thousands, except for share and per share data, unless otherwise stated)
 
17.
Leases (continued)
 
As a lessee (continued)
 
Supplemental cash flow information related to leases where the Group is the lessee is as
follows:
 
 
  
For the Year Ended December 31,
 
 
  
2020
 
  
2021
 
  
2022
 
Cash paid for amounts included in the measurement of lease liabilities:
                          
Operating cash outflows from operating leases
     132,440        289,456        486,260  
Operating cash outflows from finance leases (interest payments)
                         22,846  
Financing cash outflows from finance leases
                         15,355  
Leased assets obtained in exchange for operating lease liabilities
     130,560        1,329,021        1,162,151  
Leased assets obtained in exchange for finance lease liabilities
                         1,001,820  
As of December 31, 2022, the maturities of the Group’s lease liabilities (excluding short-term leases) are as
follows:
 
 
  
As of December 31,
 
 
  
2022
 
 
  
Finance Lease
 
  
Operating Lease
 
Within 1 year
     184,626        593,383  
Between 1 and 2 years
     59,371        425,187  
Between 2 and 3 years
     31,767        322,100  
Between 3 and 4 years
     31,767        291,060  
Between 4 and 5 years
     34,835        210,323  
Thereafter
     857,722        930,901  
    
 
 
    
 
 
 
Total minimum lease payments
     1,200,088        2,772,954  
Less: Interest
     (274,066      (427,567
    
 
 
    
 
 
 
Present value of lease obligations
     926,022        2,345,387  
Less: Current portion
     (128,279      (490,811
    
 
 
    
 
 
 
Non - current portion of lease obligations
     797,743        1,854,576  
    
 
 
    
 
 
 
 
F-
6
3

Table of Contents
NOTES TO CONSOLIDATED FINANCIAL STATEMENTS (CONTINUED)
(All amounts in thousands, except for share and per share data, unless otherwise stated)
 
18.
Revenues
Revenues by source consisted of the following:
 
                                                                         
    
For the Year Ended December 31,
 
    
2020
    
2021
    
2022
 
Vehicle sales
  
 
5,546,754
 
  
 
20,041,955
 
  
 
24,839,637
 
Services and others
  
 
297,567
 
  
 
946,176
 
  
 
2,015,482
 
    
 
 
    
 
 
    
 
 
 
Total
  
 
5,844,321
 
  
 
20,988,131
 
  
 
26,855,119
 
    
 
 
    
 
 
    
 
 
 
 
19.
Deferred Revenue
The following table shows a reconciliation in the current reporting period related to carried-forward deferred revenue.
 
    
For the Year Ended December 31,
 
    
2020
    
2021
    
2022
 
Deferred revenue - beginning of year
     85,498        308,384        897,288  
Additions
     5,297,728        19,339,153        24,344,226  
Recognition
     (5,074,842      (18,750,249      (24,158,265
    
 
 
    
 
 
    
 
 
 
Deferred revenue - end of year
     308,384        897,288        1,083,249  
Less: Deferred revenue, current portion
     (163,617      (418,227      (389,243
    
 
 
    
 
 
    
 
 
 
Deferred revenue,
non-current
portion
     144,767        479,061        694,006  
    
 
 
    
 
 
    
 
 
 
Deferred revenue represents the transaction price allocated to the performance obligations that are not yet satisfied, which primarily arises from the undelivered vehicles, charging piles, free battery charging within 4 years or 100,000 kilometers, the extended lifetime warranty, option between household charging pile and charging card, services of lifetime free battery charging in XPeng-branded charging station, lifetime warranty of battery as well as vehicle internet connection services, with unrecognized deferred revenue balance of RMB308,384, RMB897,288 and RMB1,083,249 as of December 31, 2020, 2021 and 2022, respectively.
The Group expects that 36% of the transaction price allocated to unsatisfied performance obligations which were accounted for as deferred revenue as of December 31, 2022 will be recognized as revenue during the period from January 1, 2023 to December 31, 2023. The remaining 64% will be substantially recognized during the period from January 1, 2024 to December 31, 2032.
 
20.
Manufacturing in Collaboration with Haima Auto
On March 31, 2017, the Group entered into a contract arrangement with Haima Auto for the manufacture of vehicles. The agreement was expired on December 31, 2021, and such agreements were renewable by mutual consent. Pursuant to the arrangement, starting from 2018, Haima Auto provides an annual production capacity of 50,000 units, for the manufacturing of G3. While Haima is in charge of the
day-to-day
operations of the plant, the Group retains effective control over the supply chain, the manufacturing process, testing and quality control. For each vehicle produced, the Group will incur manufacturing cost on a
per-vehicle
basis monthly. The Group did not have any compensation or fees for Haima Auto other than the aforementioned manufacturing cost.
In consideration of commercial development needs, the Group and Haima came to a mutual consent that the former agreement would not be renewed and signed a transitional agreement in August 2021 for the termination of the manufacturing of vehicles in Haima plant and the corresponding relocation arrangements. As a result of the transitional and relocation agreement, relocation and disposal costs were incurred and borne by the Group, of which RMB132,856 was recognized as other operating expenses for the year ended December 31, 2021. The relocation and disposal costs of RMB96,031 were or will be incurred in the form of cash, while the remaining amounts were
non-cash.
For the years ended December 31, 2021 and 2022, RMB43,755 and nil were paid in cash, respectively.
 
F-
6
4

Table of Contents
NOTES TO CONSOLIDATED FINANCIAL STATEMENTS (CONTINUED)
(All amounts in thousands, except for share and per share data, unless otherwise stated)
  
21.
Convertible Redeemable Preferred Shares
The following table summarizes the issuances of convertible redeemable Preferred Shares with proceeds of the Group:
 
Series
  
Issuance Date
    
Shares Issued after
Share Spilt
    
Issue Price
per Share
    
Net Proceeds
from Issuance
 
                  
RMB
    
RMB’000
 
A
     June 9, 2017        27,567,750        6.08        168,000  
A
     November 27, 2017        50,540,875        6.08        308,000  
A1
     January 5, 2018        67,802,375        6.80        460,000  
A2
     January 5, 2018        11,671,400        8.56        100,000  
B
     March 26, 2018        160,481,700        13.72        2,200,000  
B1
     August 1, 2018        133,272,750        21.76        2,900,000  
B2
     August 1, 2018        38,163,575        25.04        955,000  
C
     December 2, 2019        79,590,650        26.48        2,107,860  
C
     April 10, 2020        26,137,425        27.00        693,123  
C
     May 11, 2020        795,907        27.00        21,231  
C
     May 26, 2020        318,363        27.00        8,555  
C
    
July 22, 2020,
July 24, 2020,
July 29, 2020,
August 6, 2020
 
 
 
 
     207,588,515        30.00        6,271,720  
The key terms of the Series A Preferred Shares, Series A1 Preferred Shares, Series A2 Preferred Shares, Series B Preferred Shares, Series B1 Preferred Shares, Series B2 Preferred Shares and Series C Preferred Shares (collectively referred as the “Preferred Shares”) are summarized as follows.
Conversion feature
Each Preferred Share shall automatically be converted into Class A Ordinary Shares at the Conversion Price at the time in effect immediately upon the earlier of (a) the consummation of a Qualified IPO; or (b) the date specified by written consent or agreement of 80% holders of each series.
The initial conversion ratio of Preferred Shares to ordinary shares shall be 1:1, subject to adjustments in the event of (i) reorganizations, mergers, consolidations or sales of Assets, (ii) certain issuances of shares below the Conversion Price, (iii) share dividends, subdivisions and combinations of Class A ordinary shares, (iv) other distributions or (v) reclassification or recapitalization of Class A ordinary shares.
The Company determined that there were no beneficial conversion features identified for any of the Preferred Shares during any of the periods. In making this determination, the Company compared the fair value of the ordinary shares into which the Preferred Shares are convertible with the respective effective conversion price at the issuance date. To the extent a conversion price adjustment occurs, as described above, the Company will
re-evaluate
whether or not a beneficial conversion feature should be recognized.
Redemption feature
Issuance of Series C, Series B1 and B2 and Series B Preferred Shares
Upon issuance of Series C, Series B1 and B2 and Series B Preferred Shares, the Company shall redeem, all of the outstanding Preferred Shares held by the requesting holder upon the written request of such holder, at any time after the earliest to occur of: (1) the Company fails to complete a Qualified IPO on or prior to April 16, 2025; (2) a breach by any of the Company, Principal Shareholders or the ESOP Holdco, where applicable, of its obligations that will have a material adverse effect to the Group; (3) A certain shareholder having requested the Company to redeem all or a portion of its shares after the occurrence of the Company’s failure to cure, within a reasonable cure period, after the occurrence of a breach by any of the Company, Principal Shareholders or the ESOP Holdco, if where applicable, of its obligations under the specified agreements has, individually or together, caused a material adverse effect on the certain shareholder’s business, goodwill, or brand (“A Certain Shareholder Redemption Event”).
 
F-
6
5

NOTES TO CONSOLIDATED FINANCIAL STATEMENTS (CONTINUED)
(All amounts in thousands, except for share and per share data, unless otherwise stated)
 
21.
Convertible Redeemable Preferred Shares (continued)
 
Redemption feature (continued)
 
Issuance of Series C, Series B1 and B2 and Series B Preferred Shares (continued)
 
The redemption amount payable for each Preferred Share upon exercise of the redemption option by the holder, will be an amount equal to the greater of (a) 120% of the Original Issue Price of such Share, or (b) 100% of Original Issue Price plus compounded accrued daily interest (on the basis of a
365-day
year basis) at a rate of twelve percent (12%) per annum. Upon the issuance of Series C, the redemption amount payable for each Preferred Share will be an amount equal to the greater of (a) 120% of the Original Issue Price, plus any dividends declared but unpaid thereon, of such Share, and (b) 100% of Original Issue Price plus compounded accrued daily interest (on the basis of a
365-day
year basis) at a rate of twelve percent (12%) per annum. Upon a redemption event, Series C Preferred Shares shall rank senior to Series B1 and Series B2 Preferred Shares, Series B1 and Series B2 Preferred Shares (the redemption of the Series B2 Preferred Shares shall rank pari passu with the redemption of Series B1 Preferred Shares) shall rank senior to Series B Preferred Shares. Series B Preferred Shares shall rank senior to Series A, Series A1 and Series A2 Preferred Shares. Series A, Series A1 and A2 Preferred Shares (the redemption of the Series A, Series A1 and Series A2 Preferred Shares shall rank pari passu with each other) shall rank senior to ordinary shares.
If any holder of outstanding Preferred Shares chooses to redeem and the Company does not have sufficient funds to pay the Redemption Price, such holder may sell its interests to a third party. If the aggregate price of the Redemption Shares in such sale to third party is less than the Redemption Price of such Redemption Shares, the Company shall be obligated to pay to the Selling Holder the excess, if any, of the Redemption Price over the aggregate price of the Redemption Shares.
Issuance of Series A1 Preferred Shares and Series A2 Preferred Shares
Prior to the issuance of Series A1 and A2 Preferred Shares, the Company shall redeem, at the option of the holder, all of the outstanding Preferred Shares held by the requesting holder, at any time after the earliest to occur of (1) a breach by any of the Company, the principal shareholders of its obligations under the transaction documents, individually or together with other breaches by the foregoing Persons of their obligations under the transaction documents, have a material adverse effect to the Company and other members within the Group; (2) any sale, conveyance, lease or disposition of all or substantially all of the Group’s assets to a third party other than an entity within the Group; (3) any acquisition, amalgamation, scheme of arrangement or merger of the Company or other entity within the Group, which the Persons having Control over the Company or such other entity within the Group will discontinue to have Control over the surviving entity; and (4) A Certain Shareholder Redemption Event.
Upon issuance of Series A1 Preferred Shares and Series A2 Preferred Shares, the Company shall redeem, at the option of any holder of outstanding Preferred Shares, all of the outstanding Preferred Shares held by the requesting holder, at any time after the earliest to occur of (1) a breach by any of the Company, the principal shareholders of its obligations under the transaction documents, individually or together with other breaches by the foregoing Persons of their obligations under the transaction documents, have a material adverse effect to the company and other members within the Group; or (2) A Certain Shareholder Redemption Event.
The redemption amount payable for each Preferred Share will be an amount equal to the greater of (a) 120% of the Original Issue Price, plus any dividends declared but unpaid thereon, of such Share, and (b) 100% of Original Issue Price plus compounded accrued daily interest (on the basis of a
365-day
year basis) at a rate of twelve percent (12%) per annum.
 
F-
6
6

NOTES TO CONSOLIDATED FINANCIAL STATEMENTS (CONTINUED)
(All amounts in thousands, except for share and per share data, unless otherwise stated)
 
21.
Convertible Redeemable Preferred Shares (continued)
 
Liquidation preferences
In the event of any liquidation, the holders of Preferred Shares have preference over holders of ordinary shares with respect to payment of dividends and distribution of assets. Upon Liquidation Event, Series C Preferred Shares shall rank senior to Series B1 and Series B2 Preferred Shares, Series B1 and Series B2 Preferred Shares (the liquidation preference of the Series B2 Preferred Shares shall rank pari passu with the liquidation preference of Series B1 Preferred Shares) shall rank senior to Series B Preferred Shares. Series B Preferred Shares shall rank senior to Series A, Series A1 and Series A2 Preferred Shares. Series A, Series A1 and A2 Preferred Shares (the liquidation preference of the Series A, Series A1 and Series A2 Preferred Shares shall rank pari passu with each other) shall rank senior to ordinary shares.
The holders of Preferred Shares and the ordinary shares shall be entitled to receive an amount per share equal to the greater of (a) 120% of the Original Issue Price, plus any dividends declared but unpaid thereon, of such Share, and (b) 100% of Original Issue Price plus compounded accrued daily interest (on the basis of a
365-day
year basis) at a rate of twelve percent (12%) per annum.
After setting aside or paying in full the aggregate Liquidation Preference Amount of the Series C Preferred Shares, the Series B2 Preferred Shares, the Series B1 Preferred Shares, the Series B Preferred Shares, the Series A2 Preferred Shares, the Series A1 Preferred Shares, the Series A Preferred Shares and the Ordinary Shares, the remaining assets of the Company available for distribution to Shareholders, if any, shall be distributed to the holders of Class A and Class B Ordinary Shares and Preferred Shares on a pro rata basis, based on the number of Shares then held by each holder on an as converted basis.
Dividends rights
Each holder of Preferred Shares shall be entitled to receive, prior and in preference to any declaration or payment of any cash or
non-cash
dividend on the Ordinary Shares, but pari passu with other holders of Preferred Shares, noncumulative dividends at a simple rate of four percent (4%) per annum of the Original Issue Price of such Preferred Shares on each such Preferred Share held by such holder, payable when, as and if declared by the Board. Notwithstanding the foregoing, if the Board shall declare dividends on Ordinary Shares, each holder of any Preferred Shares shall be entitled to receive the higher of (i) four percent (4%) of the Original Issue Price of such Preferred Share, and (ii) the amount of dividends in respect of the Ordinary Shares into which such Preferred Share is then convertible.
Voting rights
The holders of the Preferred Shares shall have the right to one vote for each ordinary share into which each outstanding Preferred Share held could then be converted. The holders of the Preferred Shares vote together with the Ordinary Shareholders, and not as a separate class or series, on all matters put before the shareholders. The holders of the Preferred Shares are entitled to appoint a total of 4 out of 7 directors of the Board.
Conversion upon IPO
Upon the completion of the Company’s IPO, all the issued and outstanding Preferred Shares were converted into Ordinary Shares.
Accounting for a put option of an investor
In April 2020, the Company issued certain Series C to an investor, which is a fund (“Investor Fund”) owned by a partnership. As part of the arrangement, the Company provided a put option to a limited partner (“LP”) of the Investor Fund pursuant to which the LP shall have the right to redeem its LP interests in the Investor Fund (not Series C issued by the Company) with the principal amounting to RMB300,000 plus 8% annualized interest (“Fund Redemption Price”) in the event the Company was not able to reach a business agreement with the LP on or before December 31, 2020. The redemption right of the LP is accounted for as a freestanding put option at fair value, which was immaterial as of December 31, 2020. On February 28, 2021, the put option became due and invalid and the LP did not exercise its redemption right.
 
F-
6
7

NOTES TO CONSOLIDATED FINANCIAL STATEMENTS (CONTINUED)
(All amounts in thousands, except for share and per share data, unless otherwise stated)
 
21.
Convertible Redeemable Preferred Shares (continued)
 
The Company’s Preferred Shares activities for the year ended December 31, 2020, before their conversion into ordinary shares of the Company, are
summarized below:
 
   
Redeemable
Ordinary Shares
   
Series A
   
Series A1
   
Series A2
   
Series B
   
Series B1
   
Series B2
   
Series C
   
Total
 
   
Number of
   
Amount
   
Number of
   
Amount
   
Number of
   
Amount
   
Number of
   
Amount
   
Number of
   
Amount
   
Number of
   
Amount
   
Number of
   
Amount
   
Number of
   
Amount
   
Number of
   
Amount
 
   
shares
   
(RMB)
   
shares
   
(RMB)
   
shares
   
(RMB)
   
shares
   
(RMB)
   
shares
   
(RMB)
   
shares
   
(RMB)
   
shares
   
(RMB)
   
shares
   
(RMB)
   
shares
   
(RMB)
 
Balances as of December 31, 2019
                      78,108,625       597,559       67,802,375       559,654       11,671,400       121,257       160,481,700       2,562,098       133,272,750       3,080,443       35,965,675       952,068       79,590,650       1,820,399       566,893,175       9,693,478  
   
 
 
   
 
 
   
 
 
   
 
 
   
 
 
   
 
 
   
 
 
   
 
 
   
 
 
   
 
 
   
 
 
   
 
 
   
 
 
   
 
 
   
 
 
   
 
 
   
 
 
   
 
 
 
Issuance of Preferred Shares of Series C
    —         —         —         —         —         —         —         —         —         —         —         —         —         —         234,840,210       6,639,361       234,840,210       6,639,361  
Accretion on Preferred Shares to Redemption Value post Extinguishment
    —         —         —         64,863       —         60,854       —         13,635       —         332,743       —         586,803       —         186,043       —         912,803       —         2,157,744  
Conversion of Preferred Shares to Ordinary Shares upon the completion of the IPO
    —         —         (78,108,625     (662,422     (67,802,375     (620,508     (11,671,400     (134,892     (160,481,700     (2,894,841     (133,272,750     (3,667,246     (35,965,675     (1,138,111     (314,430,860     (9,372,563     (801,733,385     (18,490,583
   
 
 
   
 
 
   
 
 
   
 
 
   
 
 
   
 
 
   
 
 
   
 
 
   
 
 
   
 
 
   
 
 
   
 
 
   
 
 
   
 
 
   
 
 
   
 
 
   
 
 
   
 
 
 
Balances as of December 31, 2020
    —         —                                                                                                                                                    
   
 
 
   
 
 
   
 
 
   
 
 
   
 
 
   
 
 
   
 
 
   
 
 
   
 
 
   
 
 
   
 
 
   
 
 
   
 
 
   
 
 
   
 
 
   
 
 
   
 
 
   
 
 
 
Upon the completion of the Company’s IPO on NYSE in August 2020, all the outstanding Preferred Shares were converted into Ordinary Shares.
No mezzanine equity was recognized as of December 31, 2021 and 2022.
 
F
-
6
8

Table of Contents
NOTES TO CONSOLIDATED FINANCIAL STATEMENTS (CONTINUED)
(All amounts in thousands, except for share and per share data, unless otherwise stated)
 
22.
Ordinary Shares
Upon closing of the issuance of Series C Preferred Shares on December 2, 2019, the Company adopted a dual voting structure on its shares and the Company’s ordinary shares were divided into Class A and Class B ordinary shares, accordingly.
Holders of Class A ordinary shares and Class B ordinary shares have the same rights, except for voting rights. Holders of Class A ordinary shares are entitled to one vote per share in all shareholders’ meetings, while holders of Class B ordinary shares are entitled to five votes per share.
After a share split effective on March 30, 2020, the Company authorized 3,492,799,650 Class A and 750,000,000 Class B ordinary shares of par value US$0.00001.
The Company repurchased and cancelled 100,442,575 Class A ordinary shares with a par value of US$0.00001 per share which were currently held by Success Sharing Development Holding Limited on June 28, 2020. On the same day, 17,643,400 of Class A ordinary shares at par value of US$0.00001 per share was issued to Quack Holding Limited and 33,349,070 Class A Ordinary Shares at par value of US$0.00001 per share was issued to XPeng Fortune Holding Limited.
On August 6, 2020, 9,695,210 Class A Ordinary Shares at par value of US$0.00001 per share was issued to XPeng Fortune Holding Limited. On the same day, 14,850,560 of Class A ordinary shares at par value of US$0.00001 per share was issued to Quack Holding Limited for the vested of RSU
s
.
On August 27, 2020, the Group consummated its IPO on the NYSE, where 229,386,666 ordinary shares were newly issued with the total net proceeds of RMB11,409,248 (US$1,655,678). Upon closing of the IPO, the Company’s ordinary shares were divided into Class A, Class B and Class C ordinary shares. Holders of Class A ordinary shares, Class B ordinary shares and Class C ordinary shares have the same rights, except for voting rights. Holders of Class A ordinary shares are entitled to one vote per share, holders of Class B ordinary shares are entitled to ten votes per share, while holders of Class C ordinary shares are entitled to five votes per share in all shareholders’ meetings.
Upon the completion of the IPO, the Company authorized 8,850,000,000 Class A ordinary shares, 750,000,000 Class B ordinary shares and 400,000,000 Class C ordinary shares of par value US$0.00001.
On December 14, 2020, the Group consummated its FO on the NYSE, where 110,400,000 Class A ordinary shares were newly issued with the total net proceeds of RMB15,980,227 (US$2,444,930).
As of December 31, 2020, 971,341,066 Class A ordinary shares had been issued, 928,296,786 Class A ordinary shares outstanding, 429,846,136 Class B ordinary shares and 178,618,464 Class C ordinary shares had been issued and outstanding.
The Group issued 35,868,362 Class A ordinary shares for the year ended December 31, 2021, out of which, 26,471,648 Class A ordinary shares are outstanding and transferred to employees for the vested RSUs and 9,396,714 Class A ordinary shares are treasury shares held by XPeng Inc.
XPeng Inc. and XPeng Fortune Holding Limited transferred 40,569,304 Class A treasury shares to employees for the vested RSUs for the year ended December 31, 2021.
The Company completed its Global Offering, including the Hong Kong Public Offering and the International Offering, on July 7, 2021. In connection with the Global Offering, 97,083,300 new Class A ordinary shares of the Group were issued and allotted at the offer price of HKD165 per Class A ordinary share. All Class B ordinary shares held by an executive director of the Company and all Class C ordinary shares were converted into Class A ordinary shares on a
one-on-one
basis upon the completion of the Global Offering.
 
F-
6
9

NOTES TO CONSOLIDATED FINANCIAL STATEMENTS (CONTINUED)
(All amounts in thousands, except for share and per share data, unless otherwise stated)
 
22.
Ordinary Shares (continued)
 
Upon the completion of the extraordinary general meeting held on December 8, 2021, the Company authorized 9,250,000,000 Class A ordinary shares and 750,000,000 Class B ordinary shares of par value US$0.00001.
As of December 31, 2021, 1,302,911,192 Class A ordinary shares had been issued, 1,291,039,502 Class A ordinary shares outstanding, 409,846,136 Class B ordinary shares had been issued and outstanding.
The Group issued 12,644,728 Class A ordinary shares for the year ended December 31, 2022, out of which, 2,030,152 Class A ordinary shares are outstanding and transferred to employees for the vested RSUs and 10,614,576 Class A ordinary shares are treasury shares held by XPeng Inc.
XPeng Inc. and XPeng Fortune Holding Limited transferred 17,567,096 Class A treasury shares to employees and independent directors for the vested RSUs for the year ended December 31, 2022.
61,137,879 Class B ordinary shares held by an executive director of the Company were converted into Class A ordinary shares on a
one-on-one
basis upon his resignation took effect.
As of December 31, 2022, 1,376,693,799 Class A ordinary shares had been issued, 1,371,774,629 Class A ordinary shares outstanding, 348,708,257 Class B ordinary shares had been issued and outstanding.
 
23.
Share-based Compensation
 
  (a)
Share options
Since 2015, the Group has granted share options to certain directors, executive officers and employees. The options granted are exercisable only upon the completion of an IPO or change in control. One share option represents a right to purchase one Class A ordinary share of the Group with exercise price of RMB0.0004.
The share options include both service condition and performance condition. For performance condition, employees are required to provide continued services through the satisfaction of the occurrence of change of control or an IPO (“Liquidity Event”) to retain the award since no share option would be vested prior to the occurrence of the Liquidity Event even though the service condition has been satisfied. For service condition, there are three types of vesting schedule, which are: (i) 25% of the share options shall become vested on each anniversary of the vesting commencement date for four years thereafter; (ii) 40% of the share options shall become vested on the grant date and 15% of the share options become vested on each anniversary of the vesting commencement date for four years thereafter; (iii) 85% of the share options shall become vested on the grant date and 3.75% of the share options become vested on each anniversary of the vesting commencement date for four years thereafter.
In addition to the services condition, employees are also required to provide continued service through the satisfaction of the occurrence of Liquidity Event that occurs within seven years after the vesting commencement date. If no Liquidity Event occurs prior to the seventh anniversary of the vesting commencement date, all share options, even those for which the service condition have been satisfied, shall be forfeited.
Share options granted are measured at the grant date fair value of the awards and recognized as expenses using graded vesting method, net of estimated forfeitures, if any, over the requisite service period. Given the vesting of the share options granted is contingent upon the occurrence of the Liquidity Event, there is no share-based compensation expense being recognized
.
 
F-
70

Table of Contents
NOTES TO CONSOLIDATED FINANCIAL STATEMENTS (CONTINUED)
(All amounts in thousands, except for share and per share data, unless otherwise stated)
 
23.
Share-based Compensation (continued)
 
  (a)
Share options (continued)
 
Activities of the Group’s share options during the year ended December 31, 2020 were as follows:
 
    
Number of Options
Outstanding
    
Weighted Average
Exercise Price
    
Weighted Average
Remaining Contractual
Life
 
            RMB      In Years  
Outstanding as of December 31, 2019
     91,138,700        0.0004        4.98  
Granted
     3,788,750        0.0004           
Forfeited
     (2,273,720                  
Replacement
     (92,653,730                  
    
 
 
                   
Outstanding as of December 31, 2020
                        —    
In June 2020, the Group agreed with the participants to cancel the existing stock options granted during the period between 2015 and the first quarter of 2020 along with a concurrent grant of a replacement RSUs (“Replacement”).
After the Replacement, all share options granted during the period between 2015 and the first quarter of 2020 were replaced by 75,010,330 RSUs and 17,643,400 restricted shares. Therefore, no share options were outstanding as of December 31, 2021 and 2022.
No share-based compensation expenses were recognized for share options during the years ended December 31, 2020, 2021 and 2022. As of December 31, 2021 and 2022, there were no unrecognized share-based compensation expenses in relation to the share options granted to the Group’s employees.
The fair value of each share options granted was estimated on the date of each grant using the binomial option-pricing model with the assumptions (or ranges thereof) in the following table:
 
    
For the Year Ended December 31,
    
2020
Expected term (years)
(i)
   7
Exercise price (RMB)
   0.0004
Fair value of the ordinary shares on the date of option grant (RMB)
   8.36 ~ 8.53
Risk-free interest rate
(ii)
   3.10% ~ 3.31%
Expected dividend yield
(iii)
   0.00%
Expected volatility
(iv)
   33.35% ~ 33.56%
Notes:
 
  (i)
Expected term is the contract life of the options.
  (ii)
The risk-free interest rate of periods within the contractual life of the share option based on the market yield of US Treasury Curve adjusted with the China country risk premium.
  (iii)
The dividend yield was estimated by the Company based on its expected dividend policy over the contractual term of the options.
  (iv)
The volatility of the underlying ordinary shares during the life of the options was estimated based on the historical stock price volatility of comparable listed companies over a period comparable to the contractual term of the options.
 
F-
7
1

NOTES TO CONSOLIDATED FINANCIAL STATEMENTS (CONTINUED)
(All amounts in thousands, except for share and per share data, unless otherwise stated)
 
23.
Share-based Compensation (continued)
 
  (b)
Restricted share units and restricted shares upon and subsequent to the Replacement
On June 28, 2020, the board of directors of the Company approved the 2019 Equity Incentive Plan (“2019 Plan”) with 161,462,100 Class A ordinary shares reserved. Options, restricted shares, RSUs, dividend equivalents, share appreciation rights and share payments may be granted under the 2019 Plan.
After the Replacement mentioned in Note 23(a), all share options granted during the period between 2015 and the first quarter of 2020 were replaced by 75,010,330 RSUs and 17,643,400 restricted shares.
The Replacement did not change the classification and vesting condition of Share-based Awards as equity instruments. No additional share-based compensation expenses were recognized as there was no incremental fair value change immediately before and after the Replacement. Therefore, the replacement awards should be accounted for in the same way as its original awards.
Additional RSUs were granted to the employees in 2020. One RSU represents a right relating to one
C
lass A ordinary share of the Group with a par value of US$0.00001 per share.
The RSUs primarily include both service and performance conditions. For service condition, vesting schedules include: (i) vesting schedules mentioned in Note 23(a); (ii) 25% of the RSUs shall become vested on the first anniversary of the vesting commencement date, and the remaining 75% of the RSUs shall become vested in equal installments on each quarterly anniversary of the vesting commencement date for three years thereafter. In addition to the services condition, employees are also required to provide continued service through the satisfaction of the occurrence of Liquidity Event that occurs within seven or ten years after the vesting commencement date. If no Liquidity Event occurs prior to the seventh or tenth anniversary of the vesting commencement date, all RSUs, even those for which the service condition has been satisfied, shall be forfeited.
The Group granted RSUs in 2020 with only performance condition and the RSUs would be vested upon the occurrence of the Liquidity Event. The Group also granted RSUs in 2020 with no conditions and the RSUs would be vested upon grant. Therefore, the share-based expenses related to such RSUs with no conditions were recognized immediately on the grant date.
The RSUs granted prior to the completion of the IPO are measured at the grant date fair value of the awards and recognized as expenses using graded vesting method, net of estimated forfeitures, if any, over the requisite service period.
Subsequent to the completion of the IPO, RSUs with only service condition to employees under 2019 Plan would be vested on a straight-line basis over the requisite service period.
 
F-
7
2

Table of Contents
NOTES TO CONSOLIDATED FINANCIAL STATEMENTS (CONTINUED)
(All amounts in thousands, except for share and per share data, unless otherwise stated)
 
23.
Share-based Compensation (continued)
 
  (b)
Restricted share units and restricted shares upon and subsequent to the Replacement (continued)
 
Activities of the Group’s RSUs for the years ended December 31, 2020, 2021 and 2022 were as follows:
 
 
  
Number of restricted
share units
 
  
Weighted average grant
date fair value
 
 
  
 
 
  
RMB
 
Outstanding as of December 31, 2019
     —           
Replacement
     75,010,330        4.87  
Granted
     39,313,515        27.70  
Vested
     (63,314,483      11.66  
Forfeited
     (2,721,228      11.05  
    
 
 
          
Outstanding as of December 31, 2020
     48,288,134        14.20  
    
 
 
          
Expected to vest as of December 31, 2020
     44,425,083           
 
 
  
Number of restricted
share units
 
  
Weighted average grant
date fair value
 
 
  
 
 
  
RMB
 
Outstanding as of December 31, 2020
     48,288,134        14.20  
Granted
     7,086,500        132.02  
Vested
     (18,577,032      11.51  
Forfeited
     (2,937,374      43.23  
    
 
 
          
Outstanding as of December 31, 2021
     33,860,228        38.75  
    
 
 
          
Expected to vest as of December 31, 2021
     30,900,145           
 
 
  
Number of restricted
share units
 
  
Weighted average grant
date fair value
 
 
  
 
 
  
RMB
 
Outstanding as of December 31, 2021
     33,860,228        38.75  
Granted
(i)
     28,010,128        68.29  
Vested
     (19,564,802      37.27  
Forfeited
     (6,309,648      81.29  
    
 
 
          
Outstanding as of December 31, 2022
(i)
     35,995,906        59.72  
    
 
 
          
Expected to vest as of December 31, 2022
(i)
     33,116,233           
 
F-
7
3

Table of Contents
NOTES TO CONSOLIDATED FINANCIAL STATEMENTS (CONTINUED)
(All amounts in thousands, except for share and per share data, unless otherwise stated)
 
23.
Share-based Compensation (continued)
 
  (b)
Restricted share units and restricted shares upon and subsequent to the Replacement (continued)
 
Activities of the Group’s restricted share for the year ended December 31, 2020 were as follow:
 
    
Number of restricted
shares
    
Weighted average grant
date fair value
 
           
RMB
 
Outstanding as of December 31, 2019
     —          —    
Replacement
     17,643,400        2.51  
Vested
     (17,643,400      2.51  
    
 
 
          
Outstanding as of December 31, 2020
     —             
    
 
 
          
Share-based compensation expenses amo
u
nting to RMB996,417, RMB379,948 and RMB710,486 were recognized for RSUs and restricted shares upon and subsequent to the Replacement for the years ended December 31,
 
2020, 2021 and 2022, respectively. As of December 31, 2022, there was RMB1,499,587 of unrecognized compensation expense relating to the RSUs and restricted shares upon and subsequent to the Replacement. Excluding the 2022 Award mentioned below, the expense is expected to be recognized over a weighted average period of 1.85 years.
For the years ended December 31, 2020, 2021 and 2022, nil, nil and 21,994 RSUs with no condition were granted to the Company’s independent directors and the RSUs were vested upon granted, respectively.
 
 
(i)
2022 Performance Based Award
In
November
 
2022, the board of directors of the Company granted 8.02 million RSUs to certain employees (“2022 Award”) under 2019 Plan. The 2022 Award consists of five vesting tranches with both service and performance conditions. Such employees are required to provide continued services through the achi
e
vement of the performance conditions which
are
different for each vesting tranche. The Group will recognize the compensation cost when the performance conditions become probable of achievement. As of December 31, 2022, there was RMB178,907 of unrecognized compensation expenses relating to 2022 Award as it was not considered probable of achievement. For the year ended December 31, 2022, no share-based compensation expense related to this grant was recognized.
 
F-
7
4

Table of Contents
NOTES TO CONSOLIDATED FINANCIAL STATEMENTS (CONTINUED)
(All amounts in thousands, except for share and per share data, unless otherwise stated)
 
24.
Taxation
 
(a)
Income taxes
Cayman Islands
Under the current laws of the Cayman Islands, the Company is not subject to tax on either income or capital gain. Additionally, upon payments of dividends to the shareholders, no Cayman Islands withholding tax will be imposed.
BVI
XPeng Limited is exempted from income tax on its foreign-derived income in the BVI. There are no withholding taxes in the BVI.
Hong Kong
Under the current Hong Kong Inland Revenue Ordinance, the subsidiaries of the Group incorporated in Hong Kong are subject to 16.5% Hong Kong profit tax on their taxable income generated from operations in Hong Kong. Additionally, payments of dividends by the subsidiaries incorporated in Hong Kong to the Company are not subject to any Hong Kong withholding tax.
United States
The applicable income tax rate of United States where the Company’s subsidiaries having significant operations for the years ended December 31, 2020, 2021 and 2022 is 27.98%, which is a blended state and federal rate.
PRC
The PRC Enterprise Income Tax Law (“EIT Law”), which became effective on January 1, 2008, applies a uniform enterprise income tax (“EIT”) rate of 25% to both foreign-invested enterprises (“FIEs”) and domestic enterprises. Certified High and New Technology Enterprises (“HNTE”) are entitled to a favorable statutory tax rate of 15%, but need to
re-apply
every three years. During this three-year period, an HNTE must conduct a qualification self-review each year to ensure it meets the HNTE criteria and is eligible for the 15% preferential tax rate for that year. If an HNTE fails to meet the criteria for qualification as an HNTE in any year, the enterprise cannot enjoy the 15% preferential tax rate in that year, and must instead use the regular 25% EIT rate.
Xiaopeng Technology applied for the HNTE qualification and received approval in December 2022. Xiaopeng Technology is entitled to continue to enjoy the beneficial tax rate of 15% as an HNTE for the years 2022 through 2024.
Zhaoqing XPeng applied for the HNTE qualification and received approval in December 2020. Zhaoqing XPeng is entitled to continue to enjoy the beneficial tax rate of 15% as an HNTE for the years 2020 through 2022.
Beijing Xiaopeng applied for the HNTE qualification and received approval in December 2020. Beijing Xiaopeng is entitled to continue to enjoy the beneficial tax rate of 15% as an HNTE for the years 2020 through 2022.
Shanghai Xiaopeng applied for the HNTE qualification and received approval in December 2022. Shanghai Xiaopeng is entitled to continue to enjoy the beneficial tax rate of 15% as an HNTE for the years 2022 through 2024.
Under the EIT Law enacted by the National People’s Congress of the PRC, dividends generated after January 1, 2008 and payable by a foreign investment enterprise in the PRC to its foreign investors who are
non-resident
enterprises are subject to a 10% withholding tax, unless any such foreign investor’s jurisdiction of incorporation has a tax treaty with the PRC that provides for a different withholding arrangement. Under the taxation arrangement between the PRC and Hong Kong, a qualified Hong Kong tax resident which is the “beneficial owner” and directly holds 25% or more of the equity interest in a PRC resident enterprise is entitled to a reduced withholding tax rate of 5%. The Cayman Islands, where t
he
Company was incorporated, does not have a tax treaty with the PRC.
 
F-
7
5

NOTES TO CONSOLIDATED FINANCIAL STATEMENTS (CONTINUED)
(All amounts in thousands, except for share and per share data, unless otherwise stated)
 
24.
Taxation (continued)
 
(a)
Income taxes
(continued)
 
PRC (continued)
 
In accordance with accounting guidance, all undistributed earnings are presumed to be transferred to the parent company and are subject to the withholding taxes. All FIEs are subject to the withholding tax from January 1, 2008. The presumption may be overcome if the Group has sufficient evidence to demonstrate that the undistributed earnings will be
re-invested
and the remittance of the dividends will be postponed indefinitely. The Group did not record any dividend withholding tax, as it has no retained earnings for any of the years presented.
The EIT Law also provides that an enterprise established under the laws of a foreign country or region but whose “de facto management body” is located in the PRC be treated as a resident enterprise for PRC tax purposes and consequently be subject to the PRC income tax at the rate of 25% for its global income. The Implementing Rules of the EIT Law merely define the location of the “de facto management body” as “the place where the exercising, in substance, of the overall management and control of the production and business operation, personnel, accounting, properties, etc., of a
non-PRC
company is located.” Based on a review of surrounding facts and circumstances, the Group does not believe that it is likely that its operations outside of the PRC will be considered a resident enterprise for PRC tax purposes. However, due to limited guidance and implementation history of the EIT Law, there is uncertainty as to the application of the EIT Law. Should the Company be treated as a resident enterprise for PRC tax purposes, the Company will be subject to PRC income tax on worldwide income at a uniform tax rate of 25%.
According to relevant policies promulgated by the State Tax Bureau of the PRC and effective from 2008 onwards, enterprises engaged in R&D activities are entitled to claim an additional tax deduction amounting to 75% or 100% of qualified R&D expenses incurred in determining its tax assessable profits for that year (“Super Deduction”). The additional deduction of 100% or 75% of qualified R&D expenses can only be claimed directly in the annual EIT filling and subject to the approval from the relevant tax authorities.
Composition of income tax expenses for the periods presented is as follows:
 
    
For the Year Ended December 31,
 
    
2020
    
2021
    
2022
 
Current income tax expenses
     1,223        25,990        24,731  
Deferred income tax expenses
     —                        
    
 
 
    
 
 
    
 
 
 
Income tax expenses
     1,223        25,990        24,731  
    
 
 
    
 
 
    
 
 
 
 
F-
7
6

NOTES TO CONSOLIDATED FINANCIAL STATEMENTS (CONTINUED)
(All amounts in thousands, except for share and per share data, unless otherwise stated)
 
24.
Taxation (continued)
 
(a)
Income taxes
(continued)
 
Reconciliations of the income tax expenses computed by applying the PRC statutory income tax rate of 25% to the Group’s income tax expenses of the years presented are as follows:
 
    
For the Year Ended December 31,
 
    
2020
    
2021
    
2022
 
Loss before income tax expenses and share of results of equity method investees
     (2,730,762      (4,837,106      (9,118,358
Income tax credit computed at the PRC statutory income tax rate of 25%
(i)
     (682,691      (1,209,277      (2,279,590
Effect of preferential tax rate
(ii)
     111,756        254,061        202,968  
Tax-free
income
     —          (25,000      (14,000
Effect of change in tax rate
     13,920        33,454        16,554  
Effect of different tax rate of different jurisdictions
     (393,384      (323,601      322,514  
Effect of additional deduction for qualified R&D expenses
     (156,713      (217,395      (515,288
Non-deductible
expenses
     234,328        163,980        92,906  
Changes in valuation allowance
     874,007        1,349,768        2,198,667  
    
 
 
    
 
 
    
 
 
 
Income tax expenses
     1,223        25,990        24,731  
    
 
 
    
 
 
    
 
 
 
 
(i)
The PRC statutory income tax rate is used because the majority of the Group’s operations are based in the PRC.
(ii)
The effect of preferential tax rate resulted in a deduction of the income tax credit computed at the PRC statutory income tax rate of 25%.
 
(b)
Deferred tax
The Group considers positive and negative evidence to determine whether some portion or all of the deferred tax assets will be
more-likely-than-not
realized. This assessment considers, among other matters, the nature, frequency and severity of recent losses and forecasts of future profitability. These assumptions require significant judgment and the forecasts of future taxable income are consistent with the plans and estimates the Group is using to manage the underlying business. The statutory income tax rate of 25% or applicable preferential income tax rates were applied when calculating deferred tax assets.
 
    
As of December 31,
 
    
2020
    
2021
    
2022
 
Deferred tax assets:
                          
Net operating loss carry-forwards
     2,036,152        3,051,082        5,026,589  
Government grants
     43,145        41,565        72,674  
Impairment of long-lived assets
     21,802        12,239        17,372  
Inventory reserve
     11,233        7,221        55,397  
Accruals and others
     102,619        452,612        591,354  
Valuation allowance
     (2,214,951      (3,564,719      (5,763,386
    
 
 
    
 
 
    
 
 
 
Total deferred tax assets, net
     —          —              
    
 
 
    
 
 
    
 
 
 
 
F-
7
7
NOTES TO CONSOLIDATED FINANCIAL STATEMENTS (CONTINUED)
(All amounts in thousands, except for share and per share data, unless otherwise stated)
 
24.
Taxation (continued)
 
(b)
Deferred tax
(continued)
 
Full valuation allowances have been provided where, based on all available evidence, management determined that deferred tax assets are not more likely than not to be realizable in future tax years. Movement of valuation allowance is as follow:
 
    
For the Year Ended December 31,
 
    
2020
    
2021
    
2022
 
Valuation allowance
                          
Balance at beginning of the year
     1,340,944        2,214,951        3,564,719  
Additions
     889,877        1,511,434        2,221,222  
Loss utilized
     (1,950      (128,212      (6,001
Effect of change in tax rate
     (13,920      (33,454      (16,554
    
 
 
    
 
 
    
 
 
 
Balance at end of the year
     2,214,951        3,564,719        5,763,386  
    
 
 
    
 
 
    
 
 
 
For the years ended December 31, 2020, 2021 and 2022, with the growth of its business performance, some subsidiaries of the Group are generating profits and utilized tax losses brought forward from prior years.
The Group has tax losses arising in Mainland China of RMB24,246,281 that will expire in one to ten years for deduction against future taxable profits.
 
Loss expiring in 2023
     88,608  
Loss expiring in 2024
     597,527  
Loss expiring in 2025
     1,647,336  
Loss expiring in 2026
     3,298,601  
Loss expiring in 2027
     5,935,040  
Loss expiring in 2028
     1,638,741  
Loss expiring in 2029
     4,400,603  
Loss expiring in 2030
     1,406,957  
Loss expiring in 2031
     2,137,147  
Loss expiring in 2032
     3,095,721  
    
 
 
 
Total
     24,246,281  
    
 
 
 
The Group has tax losses arising in Hong Kong and Others of RMB912,347 that will not expire for deduction against future taxable profit.
 
Hong Kong
     593,943  
Others
     318,404  
    
 
 
 
Total
     912,347  
    
 
 
 
Uncertain Tax Positions
The Group did not identify any significant unrecognized tax benefits for the years ended December 31, 2020, 2021 and 2022. The Group did not incur any interest related to unrecognized tax benefits, did not recognize any penalties as income tax expenses and it also does not anticipate any significant change in unrecognized tax benefits within 12 months from December 31, 2022. In general, the PRC tax authorities mandate a period of up to five years to review a company’s tax filings. Accordingly, tax filings of the Company’s PRC subsidiaries and VIEs for tax years 2018 through 2022 remain subject to the review to be performed by the relevant PRC tax authorities.
 
F-
7
8

Table of Contents
NOTES TO CONSOLIDATED FINANCIAL STATEMENTS (CONTINUED)
(All amounts in thousands, except for share and per share data, unless otherwise stated)
 
25.
Loss Per Share
Basic loss per share and diluted loss per share have been calculated in accordance with ASC 260 on computation of earnings per share for the years ended December 31, 2020, 2021 and 2022 as follows:
 
    
For the Year Ended December 31,
 
    
2020
    
2021
    
2022
 
Numerator:
                          
Net loss
     (2,731,985      (4,863,096      (9,138,972
Accretion on Preferred Shares to redemption value
     (2,157,744                    
    
 
 
    
 
 
    
 
 
 
Net loss attributable to ordinary shareholders of XPeng Inc.
     (4,889,729      (4,863,096      (9,138,972
    
 
 
    
 
 
    
 
 
 
Denominator:
                          
Weighted average number of ordinary shares outstanding-basic and diluted
     754,270,914        1,642,906,400        1,712,533,564  
    
 
 
    
 
 
    
 
 
 
Basic and diluted net loss per share attributable to ordinary shareholders of XPeng Inc.
     (6.48      (2.96      (5.34
    
 
 
    
 
 
    
 
 
 
For the years ended December 31, 2020, 2021 and 2022, the Company had potential ordinary shares, including
non-vested
RSUs granted. As the Group incurred losses for the years ended December 31, 2020, 2021 and 2022, these potential ordinary shares were anti-dilutive and excluded from the calculation of diluted net loss per share of the Company. The weighted-average numbers of
non-vested
RSUs excluded from the calculation of diluted net loss per share of the Company were 20,841,866, 44,422,384 and 39,259,022
 
as of December 31, 2020, 2021 and 2022, respectively.
 
F-
7
9

Table of Contents
NOTES TO CONSOLIDATED FINANCIAL STATEMENTS (CONTINUED)
(All amounts in thousands, except for share and per share data, unless otherwise stated)
 
26.
Related parties
The principal related parties with which the Group had transactions during the years presented are as follows:
 
Name of Entity or Individual
  
Relationship with the Company
Mr. Xiaopeng He   
Principal Shareholder of the Company, Chairman of the Board and Chief Executive Officer
Mr. Hongdi Brian Gu    Honorary Vice Chairman of the Board and President
Mr. Tao He
(4)
   Senior Vice President
HT Flying Car Inc.   
A  Company Significantly Influenced by the Principal Shareholder
HT Flying Car (Hong Kong) Limited   
A  Company Significantly Influenced by the Principal Shareholder
Guangzhou Huitian Aerospace Technology Co., Ltd. (“Guangzhou Huitian”)
(1)
  
A  Company Significantly Influenced by the Principal Shareholder
Guangdong Huitian Aerospace Technology Co., Ltd. (“Guangdong Huitian”)
(1)
  
A  Company Significantly Influenced by the Principal Shareholder
Guangzhou Zhongpeng Investment and Development Co., Ltd.
  
A  Company Controlled by the Principal Shareholder
Rockets Capital L.P.
(2)
  
A  Partnership Significantly Influenced by the Company
Dogotix
(3)
  
A  Company Significantly Influenced by the Principal Shareholder
Dogotix (HongKong) Limited   
A  Company Significantly Influenced by the Principal Shareholder
Shenzhen Pengxing Smart Co., Ltd (“Shenzhen Pengxing”)
(3)
  
A  Company Significantly Influenced by the Principal Shareholder
Shenzhen Pengxing Smart Research Co., Ltd. (“Shenzhen Pengxing Research”)
(3)
  
A  Company Significantly Influenced by the Principal Shareholder
Guangzhou Xuetao
(4)
  
A  Company Jointly Controlled by the Senior Vice President
 
(1)
Since January 2021, Guangzhou Huitian and Guangdong Huitian were controlled by the principal shareholder. In October 2021, upon the completion of Huitian’s A round of fund raising, Guangzhou Huitian and Guangdong Huitian became significantly influenced by the principal shareholder.
(2)
As of December 31, 2022, the principal shareholder and the President are the shareholders of the General Partner of Rockets Captial L.P. and the President is entitled to appoint one of three directors of the General Partner. The Group, together with its related parties, can exercise significant influence over Rockets Capital L.P(Note 12(iv)).
(3)
Since April 2021, Dogotix, Shenzhen Pengxing and Shenzhen Pengxing Research were controlled by the principal shareholder. In July 2022, upon the completion of Dogotix’s A round of fund raising, Dogotix, Shenzhen Pengxing and Shenzhen Pengxing Research became significantly influenced by the principal shareholder.
(4)
Mr. Tao He joined the Company as senior vice president in January 2015 and was appointed as director in March 2020. In July 2021, he resigned from the directorship with effect from the Global Offering. Since June 2022, he established and jointly controlled Guangzhou Xuetao with 50% equity interests.
 
F-
80

NOTES TO CONSOLIDATED FINANCIAL STATEMENTS (CONTINUED)
(All amounts in thousands, except for share and per share data, unless otherwise stated)
 
26.
Related parties (continued)
 
  (5)
Major transactions with related parties:
 
  (i)
Non-trade
in nature
For the year ended December 31, 2020, the loans from a principal shareholder amounted to RMB1,063,434 and was repaid as of December 31, 2020 (2021 and 2022: nil). The interest expenses on the loans from a principal shareholder was RMB5,922 (2021 and 2022: nil).
For the year ended December 31, 2022, the debt investments of RMB165,000
were disposed to a partnership significantly influenced by the Company (Note(12)(iii)).
For the year ended December 31, 2022, the interest expenses on the payable due to a company jointly controlled by the senior vice president was RMB1,021.
 
  (ii)
Trade in nature
For the years ended December 31, 2020, 2021 and 2022, the rental expenses to a company controlled by the principal shareholder amounted to RMB10,150, RMB10,150 and nil, respectively.
For the years ended December 31, 2020, 2021 and 2022, the operation support service provided to companies controlled by the principal shareholder amounted to nil, RMB36,857 and RMB31,293, respectively.
For the years ended December 31, 2020, 2021 and 2022, the operation support service provided to companies significantly influenced by the principal shareholder amounted to nil, RMB2,300 and RMB20,210, respectively.
For the year ended December 31, 2020, the purchase of fixed assets and the rental income from a company controlled by the principal shareholder amounted to RMB999 and RMB166, respectively. For the year ended December 31, 2021, the purchase of fixed assets, the purchase of services, the rental income and the sales income from the companies controlled by the principal shareholder amounted to RMB698, RMB101, RMB862 and RMB140, respectively. For the year ended December 31, 2022, the purchase of fixed assets, the purchase of service and the rental income from the companies controlled by the principal shareholder amounted to nil, nil and RMB55, respectively.
For the year ended December 31, 2021, the purchase of fixed assets, the purchase of services, the rental income from the companies significantly influenced by the principal shareholder amounted to RMB2,793, RMB54 and RMB40, respectively. For the year ended December 31, 2022, the purchase of fixed assets, the purchase of services, the rental income and the sales income from the companies significantly influenced by the principal shareholder amounted to RMB3,752, RMB663, RMB534 and RMB2,167, respectively.
 
F-
8
1

NOTES TO CONSOLIDATED FINANCIAL STATEMENTS (CONTINUED)
(All amounts in thousands, except for share and per share data, unless otherwise stated)
 
26.
Related parties (continued)
 
  (6)
Amounts due from related parties:
As of December 31, 2021, amounts due from related parties represents: (i) the receivables for operation support service amounting to RMB15,804 to the companies controlled by the pricipal shareholder, and (ii) the receivables for operation support service and the prepayment for fixed assets amounting to RMB15,403 and RMB1,578, respectively, to the companies significantly influenced by the principal shareholder.
As of December 31, 2022, amounts due from related parties represents the receivables for operation support service and sales of goods amounting to RMB44,755 and RMB 2,369
, respectively, to the companies significantly influenced by the principal shareholder.
 
  (7)
Amounts due to related parties:
As of December 31, 2021, amounts due to related parties represents: (i) the payables for rental expenses amounting to RMB22,126 to a company controlled by the principal shareholder, and (ii) the payables for assets purchased amounting to RMB2,793 to a company significantly influenced by the principal shareholder.
As of December 31, 2022, amounts due to related parties represents: (i) the payables for assets purchased amounting to RMB978 to the companies significantly influenced by the principal shareholder, and (ii) the payable due to a company jointly controlled by the senior vice president amount
ing
to RMB28,470, and (iii) the payable for
i
nvestment amounting to RMB61,663 to a partnership significantly influenced by the Company, which was subsequently paid
i
n January 2023.
 
  (8)
As of December 31, 2022, there was an investment commitment of RMB658,160 to a partnership significantly influenced by the Company (Note 27(a)).
 
27.
Commitments and Contingencies
 
(a)
Capital
commitments
Capital expenditures contracted for at the balance sheet dates but not recognized in the consolidated financial statements are as follows:
 
    
As of December 31,
 
    
2021
    
2022
 
Property, plant and equipment
     1,241,759        1,721,666  
Investments
     20,000        658,160  
    
 
 
    
 
 
 
Total
     1,261,759        2,379,826  
    
 
 
    
 
 
 
 
(b)
Purchase
commitments
Purchase expenditures contracted for at the balance sheet dates but not recognized in the consolidated financial statements are as follows:
 
 
  
As of December 31,
 
 
  
2021
 
  
2022
 
Purchase commitments on purchase of raw materials
     5,312,557        2,046,326  
    
 
 
    
 
 
 
 
F-
8
2

Table of Contents
NOTES TO CONSOLIDATED FINANCIAL STATEMENTS (CONTINUED)
(All amounts in thousands, except for share and per share data, unless otherwise stated)
 
28.
Restricted Net Assets
The Group’s ability to pay dividends is primarily dependent on the Group receiving distributions of funds from its subsidiaries. Relevant PRC statutory laws and regulations permit payments of dividends by the Group’s subsidiaries, consolidated VIEs and VIEs’ subsidiaries incorporated in the PRC only out of their retained earnings, if any, as determined in accordance with PRC accounting standards and regulations. The results of operations reflected in the financial statements prepared in accordance with U.S. GAAP differ from those reflected in the statutory financial statements of the Group’s subsidiaries.
In accordance with the PRC Regulations on Enterprises with Foreign Investment, a foreign invested enterprise established in the PRC is required to provide certain statutory reserve funds, namely general reserve fund, the enterprise expansion fund and staff welfare and bonus fund which are appropriated from net profits as reported in the enterprise’s PRC statutory financial statements. A foreign invested enterprise is required to allocate at least 10% of its annual
after-tax
profits to the general reserve fund until such reserve fund has reached 50% of its registered capital based on the enterprise’s PRC statutory financial statements. Appropriations to the enterprise expansion fund and staff welfare and bonus fund are at the discretion of the board of directors for all foreign invested enterprises. The aforementioned reserved funds can only be used for specific purposes and are not distributable as cash dividends.
Additionally, in accordance with the Company Law of the PRC, a domestic enterprise is required to provide statutory surplus fund at least 10% of its annual
after-tax
profits until such statutory surplus fund has reached 50% of its registered capital based on the enterprise’s PRC statutory financial statements. A domestic enterprise is also required to provide discretionary surplus fund, at the discretion of the board of directors, from the net profits reported in the enterprise’s PRC statutory financial statements. The aforementioned reserve funds can only be used for specific purposes and are not distributable as cash dividends.
As a result of these PRC laws and regulations that require annual appropriations of 10% of net
after-tax
profits to be set aside prior to payment of dividends as general reserve fund or statutory surplus fund, the Group’s PRC subsidiaries, consolidated VIEs and VIEs’ subsidiaries are restricted in their ability to transfer a portion of their net assets to the Company.
The restricted portion was RMB41,040,036 and RMB59,145,690
as of December 31, 2021 and 2022, respectively. Therefore in accordance with Rules
4-08
(e) (3) of Regulation
S-X,
the condensed parent company only financial statements as of December 31, 2021 and 2022 and for the years ended December 31, 2020, 2021 and 2022 are disclosed in Note 29.
 
F-
8
3

Table of Contents
NOTES TO CONSOLIDATED FINANCIAL STATEMENTS (CONTINUED)
(All amounts in thousands, except for share and per share data, unless otherwise stated)
 
29.
Company Financial Statements (Parent Company Only)
The Company performed a test on the restricted net assets of its consolidated subsidiaries and VIEs in accordance with Securities and Exchange Commission Regulation
S-X
Rule
4-08
(e) (3), “General Notes to Financial Statements” and concluded that it was applicable for the Company to disclose the financial information for the Company only (parent company only).
The subsidiaries did not pay any dividend to the Company for the years presented. Certain information and footnote disclosures generally included in financial statements prepared in accordance with U.S. GAAP have been condensed and omitted. The footnote disclosures contain supplemental information relating to the operations of the Company, as such, these statements are not the general-purpose financial statements of the reporting entity and should be read in conjunction with notes to consolidated financial statements of the Company.
As of December 31, 2022, except for the investment commitment disclosed in Note 27(a), the Company did not have significant capital and other commitments, or guarantees.
Condensed Balance Sheets
 
    
As of December 31,
 
    
2021
    
2022
 
    
RMB
    
RMB
 
ASSETS
                 
Current assets
                 
Cash and cash equivalents
     4,453,841        951,656  
Restricted cash
     57,253            
Short-term deposits
     14,457,154        12,145,309  
Prepayments and other current assets
     4,980        36,541  
    
 
 
    
 
 
 
Total current assets
     18,973,228        13,133,506  
    
 
 
    
 
 
 
Non-current
assets
                 
Investments in subsidiaries and VIEs
     22,269,421        21,997,908  
Long-term deposits
     955,907        1,416,782  
Long-term investments
               431,028  
    
 
 
    
 
 
 
Total
non-current
assets
     23,225,328        23,845,718  
    
 
 
    
 
 
 
Total assets
     42,198,556        36,979,224  
    
 
 
    
 
 
 
LIABILITIES
                 
Current liabilities
                 
Amounts due to a related party
               61,663  
Accruals and other liabilities
     51,978        6,896  
    
 
 
    
 
 
 
Total current liabilities
     51,978        68,559  
    
 
 
    
 
 
 
Total liabilities
     51,978        68,559  
    
 
 
    
 
 
 
 
F-
8
4

NOTES TO CONSOLIDATED FINANCIAL STATEMENTS (CONTINUED)
(All amounts in thousands, except for share and per share data, unless otherwise stated)
 
29.
Company Financial Statements (Parent Company Only) (continued)
 
Condensed Balance Sheets (continued)

 
 
  
As of December 31,
 
 
  
2021
 
  
2022
 
 
  
RMB
 
  
RMB
 
SHAREHOLDERS’ EQUITY
                 
Class A Ordinary shares
     87        92  
Class B Ordinary shares
     25        21  
Additional
paid-in
capital
     59,980,534        60,691,019  
Statutory reserves
     6,047        6,425  
Accumulated deficit
     (16,191,566      (25,330,916
Accumulated other comprehensive (loss) income
     (1,648,549      1,544,024  
    
 
 
    
 
 
 
Total shareholders’ equity
     42,146,578        36,910,665  
    
 
 
    
 
 
 
Total liabilities and shareholders’ equity
     42,198,556        36,979,224  
    
 
 
    
 
 
 
 
F-
8
5

NOTES TO CONSOLIDATED FINANCIAL STATEMENTS (CONTINUED)
(All amounts in thousands, except for share and per share data, unless otherwise stated)
 
29.
Company Financial Statements (Parent Company Only) (continued)
 
Condensed Statements of Comprehensive Loss
 
    
For the Year Ended December 31,
 
    
2020
    
2021
    
2022
 
    
RMB
    
RMB
    
RMB
 
Operating expenses
                          
Selling, general and administrative expenses
     (13,430      (8,966      (22,896
    
 
 
    
 
 
    
 
 
 
Total operating expenses
     (13,430      (8,966      (22,896
    
 
 
    
 
 
    
 
 
 
Loss from operations
     (13,430      (8,966      (22,896
Interest income
     43,001        208,463        314,668  
Interest expense
     (5,935                    
Equity in loss of subsidiaries and VIEs
     (4,487,049      (5,696,578      (7,074,057
Other
non-operating
income, net
               84,620        35,867  
Exchange gain (loss) from foreign currency transactions
     369,403        470,103        (2,380,873
Fair value loss on long-term investments
                         (75,155
Fair value gain on derivative assets or derivative liabilities
     1,362,025        79,262        59,357  
    
 
 
    
 
 
    
 
 
 
Loss before income tax expenses and share of results of equity method investees
     (2,731,985      (4,863,096      (9,143,089
    
 
 
    
 
 
    
 
 
 
Income tax expenses
                             
Share of results of equity method investees
                         4,117  
    
 
 
    
 
 
    
 
 
 
Net loss
     (2,731,985      (4,863,096      (9,138,972
    
 
 
    
 
 
    
 
 
 
Accretion on Preferred Shares to redemption value
     (2,157,744                    
    
 
 
    
 
 
    
 
 
 
Net loss attributable to ordinary shareholders of XPeng Inc.
     (4,889,729      (4,863,096      (9,138,972
    
 
 
    
 
 
    
 
 
 
Net loss
     (2,731,985      (4,863,096      (9,138,972
Other comprehensive (loss) income
                          
Foreign currency translation adjustment, net of nil tax
     (724,433      (918,168      3,192,573  
    
 
 
    
 
 
    
 
 
 
Total comprehensive loss attributable to XPeng Inc.
     (3,456,418      (5,781,264      (5,946,399
    
 
 
    
 
 
    
 
 
 
Accretion on Preferred Shares to redemption value
     (2,157,744                    
    
 
 
    
 
 
    
 
 
 
Comprehensive loss attributable to ordinary shareholders of XPeng Inc.
     (5,614,162      (5,781,264      (5,946,399
    
 
 
    
 
 
    
 
 
 
 
F
-
8
6

NOTES TO CONSOLIDATED FINANCIAL STATEMENTS (CONTINUED)
(All amounts in thousands, except for share and per share data, unless otherwise stated)
 
29.
Company Financial Statements (Parent Company Only) (continued)
 
Condensed Statements of Cash Flows
 
    
For the Year Ended December 31,
 
    
2020
    
2021
    
2022
 
    
RMB
    
RMB
    
RMB
 
Cash flows from operating activities
     23,636        232,625        175,195  
    
 
 
    
 
 
    
 
 
 
Cash flows from investing activities
                          
(Placement) maturities of term deposits
     (979,897      (14,607,257      3,099,780  
Investment in equity investees
     (7,825,007      (19,015,285      (6,934,426
Cash paid for long-term investments
                         (409,363
Maturities of derivative assets or derivative liabilities
               233,050        10,752  
    
 
 
    
 
 
    
 
 
 
Net cash used in investing activities
     (8,804,904      (33,389,492      (4,233,257
    
 
 
    
 
 
    
 
 
 
Cash flows from financing activities
                          
Proceeds from issuance of Preferred Shares
     6,561,323                      
Proceeds from IPO, net of issuance cost
     11,410,386                      
Proceeds from FO, net of issuance cost
     15,988,903                      
Proceeds from Global Offering, net of issuance cost
               13,146,811            
Payments of listing expenses
               (36,924      (1,830
    
 
 
    
 
 
    
 
 
 
Net cash provided by (used in) financing activities
     33,960,612        13,109,887        (1,830
    
 
 
    
 
 
    
 
 
 
Effects of exchange rate changes on cash, cash equivalents and restricted cash
     (573,604      (316,835      500,454  
Net increase (decrease) in cash, cash equivalents and restricted cash
     24,605,740        (20,363,815      (3,559,438
Cash, cash equivalents and restricted cash at beginning of the year
     269,169        24,874,909        4,511,094  
    
 
 
    
 
 
    
 
 
 
Cash, cash equivalents and restricted cash at end of the year
     24,874,909        4,511,094        951,656  
    
 
 
    
 
 
    
 
 
 
(i) Basis of presentation
The Company’s accounting policies are the same as the Group’s accounting policies with the exception of the accounting for the investments in subsidiaries and VIEs.
For the Company only condensed financial information, the Company records its investments in subsidiaries and VIEs under the equity method of accounting as prescribed in ASC 323, Investments—Equity Method and Joint Ventures.
Such investments are presented on the Condensed Balance Sheets as “Investments in subsidiaries and VIEs” and shares in the subsidiaries and VIEs’ loss are presented as “Equity in loss of subsidiaries and VIEs” on the Condensed Statements of Comprehensive Loss. The parent company only condensed financial information should be read in conjunction with the Group’s consolidated financial statements.
 
F-
8
7

NOTES TO CONSOLIDATED FINANCIAL STATEMENTS (CONTINUED)
(All amount in thousands, except for share and per share data, unless otherwise stated)
 
30.
Subsequent events
The Group has performed an evaluation of subsequent events through the date of this report, which is the date the consolidated financial statements were issued, with no material events or transactions needing recognition or disclosure found.
 
F-
8
8