00018028832020FYFALSE000.25P1Y11P1YP1Y100018028832020-01-012020-12-310001802883dei:BusinessContactMember2020-01-012020-12-310001802883us-gaap:CommonClassAMember2020-01-012020-12-31xbrli:shares0001802883us-gaap:CommonClassAMember2020-12-310001802883us-gaap:CommonClassBMember2020-12-31iso4217:USD00018028832019-12-3100018028832020-12-310001802883us-gaap:VariableInterestEntityPrimaryBeneficiaryMember2019-12-310001802883us-gaap:VariableInterestEntityPrimaryBeneficiaryMember2020-12-310001802883us-gaap:SeriesAPreferredStockMember2019-12-310001802883us-gaap:SeriesAPreferredStockMember2020-12-310001802883us-gaap:SeriesBPreferredStockMember2020-12-310001802883us-gaap:SeriesBPreferredStockMember2019-12-310001802883api:SeriesBPlusPreferredStockMember2019-12-310001802883api:SeriesBPlusPreferredStockMember2020-12-310001802883us-gaap:SeriesCPreferredStockMember2019-12-310001802883us-gaap:SeriesCPreferredStockMember2020-12-31iso4217:USDxbrli:shares0001802883us-gaap:CommonClassAMember2019-12-310001802883us-gaap:CommonClassBMember2019-12-310001802883us-gaap:ServiceMember2018-01-012018-12-310001802883us-gaap:ServiceMember2019-01-012019-12-310001802883us-gaap:ServiceMember2020-01-012020-12-310001802883us-gaap:ProductAndServiceOtherMember2018-01-012018-12-310001802883us-gaap:ProductAndServiceOtherMember2019-01-012019-12-310001802883us-gaap:ProductAndServiceOtherMember2020-01-012020-12-3100018028832018-01-012018-12-3100018028832019-01-012019-12-310001802883us-gaap:CostOfSalesMember2018-01-012018-12-310001802883us-gaap:CostOfSalesMember2019-01-012019-12-310001802883us-gaap:CostOfSalesMember2020-01-012020-12-310001802883us-gaap:ResearchAndDevelopmentExpenseMember2018-01-012018-12-310001802883us-gaap:ResearchAndDevelopmentExpenseMember2019-01-012019-12-310001802883us-gaap:ResearchAndDevelopmentExpenseMember2020-01-012020-12-310001802883us-gaap:SellingAndMarketingExpenseMember2018-01-012018-12-310001802883us-gaap:SellingAndMarketingExpenseMember2019-01-012019-12-310001802883us-gaap:SellingAndMarketingExpenseMember2020-01-012020-12-310001802883us-gaap:GeneralAndAdministrativeExpenseMember2018-01-012018-12-310001802883us-gaap:GeneralAndAdministrativeExpenseMember2019-01-012019-12-310001802883us-gaap:GeneralAndAdministrativeExpenseMember2020-01-012020-12-310001802883us-gaap:CommonStockMember2017-12-310001802883us-gaap:AdditionalPaidInCapitalMember2017-12-310001802883us-gaap:AccumulatedOtherComprehensiveIncomeMember2017-12-310001802883us-gaap:RetainedEarningsMember2017-12-3100018028832017-12-310001802883us-gaap:CommonStockMember2018-01-012018-12-310001802883us-gaap:RetainedEarningsMember2018-01-012018-12-310001802883us-gaap:AdditionalPaidInCapitalMember2018-01-012018-12-310001802883us-gaap:AccumulatedOtherComprehensiveIncomeMember2018-01-012018-12-310001802883us-gaap:CommonStockMember2018-12-310001802883us-gaap:AdditionalPaidInCapitalMember2018-12-310001802883us-gaap:AccumulatedOtherComprehensiveIncomeMember2018-12-310001802883us-gaap:RetainedEarningsMember2018-12-3100018028832018-12-310001802883us-gaap:CommonStockMember2019-01-012019-12-310001802883us-gaap:AdditionalPaidInCapitalMember2019-01-012019-12-310001802883us-gaap:RetainedEarningsMember2019-01-012019-12-310001802883us-gaap:AccumulatedOtherComprehensiveIncomeMember2019-01-012019-12-310001802883us-gaap:CommonStockMember2019-12-310001802883us-gaap:CommonClassAMemberus-gaap:CommonStockMember2019-12-310001802883us-gaap:CommonClassBMemberus-gaap:CommonStockMember2019-12-310001802883us-gaap:AdditionalPaidInCapitalMember2019-12-310001802883us-gaap:AccumulatedOtherComprehensiveIncomeMember2019-12-310001802883us-gaap:RetainedEarningsMember2019-12-310001802883us-gaap:CommonStockMember2020-01-012020-12-310001802883us-gaap:AdditionalPaidInCapitalMember2020-01-012020-12-310001802883us-gaap:CommonClassAMemberus-gaap:CommonStockMember2020-01-012020-12-310001802883us-gaap:CommonClassBMemberus-gaap:CommonStockMember2020-01-012020-12-310001802883us-gaap:RetainedEarningsMember2020-01-012020-12-310001802883us-gaap:CommonClassAMemberus-gaap:IPOMemberus-gaap:CommonStockMember2020-01-012020-12-310001802883us-gaap:IPOMemberus-gaap:AdditionalPaidInCapitalMember2020-01-012020-12-310001802883us-gaap:IPOMember2020-01-012020-12-310001802883us-gaap:CommonClassAMemberus-gaap:PrivatePlacementMemberus-gaap:CommonStockMember2020-01-012020-12-310001802883us-gaap:PrivatePlacementMemberus-gaap:AdditionalPaidInCapitalMember2020-01-012020-12-310001802883us-gaap:PrivatePlacementMember2020-01-012020-12-310001802883us-gaap:AccumulatedOtherComprehensiveIncomeMember2020-01-012020-12-310001802883us-gaap:CommonStockMember2020-12-310001802883us-gaap:CommonClassAMemberus-gaap:CommonStockMember2020-12-310001802883us-gaap:CommonClassBMemberus-gaap:CommonStockMember2020-12-310001802883us-gaap:AdditionalPaidInCapitalMember2020-12-310001802883us-gaap:AccumulatedOtherComprehensiveIncomeMember2020-12-310001802883us-gaap:RetainedEarningsMember2020-12-310001802883us-gaap:SeriesCPreferredStockMember2018-01-012018-12-310001802883us-gaap:SeriesCPreferredStockMember2019-01-012019-12-310001802883us-gaap:SeriesCPreferredStockMember2020-01-012020-12-310001802883api:SeriesCPlusPreferredStockMember2018-01-012018-12-310001802883api:SeriesCPlusPreferredStockMember2019-01-012019-12-310001802883api:SeriesCPlusPreferredStockMember2020-01-012020-12-31xbrli:pure0001802883api:AgoraIOIncMemberapi:AgoraIOHongkongLimitedMember2020-01-012020-12-310001802883api:AgoraIOHongkongLimitedMember2020-12-310001802883api:AgoraLabIncMember2020-12-310001802883api:AgoraIOIncMember2020-12-310001802883api:DayinNetworkTechnologyCoLtdWFOEMember2020-12-310001802883api:JiyinNetworkTechnologyCoLtdWFOEMember2020-12-310001802883api:AgoraIOLtdMember2020-12-310001802883api:AgoraIOSingaporePteLtdMember2020-12-310001802883api:ShanghaiZhaoyanNetworkTechnologyCoLtdMemberus-gaap:VariableInterestEntityPrimaryBeneficiaryMember2020-01-012020-12-310001802883us-gaap:VariableInterestEntityPrimaryBeneficiaryMember2018-01-012018-12-310001802883us-gaap:VariableInterestEntityPrimaryBeneficiaryMember2019-01-012019-12-310001802883us-gaap:VariableInterestEntityPrimaryBeneficiaryMember2020-01-012020-12-31iso4217:CNY0001802883country:CN2019-12-310001802883country:CN2020-12-310001802883us-gaap:RevenueFromContractWithCustomerMemberus-gaap:CustomerConcentrationRiskMemberapi:CustomerAMember2019-01-012019-12-310001802883us-gaap:RevenueFromContractWithCustomerMemberus-gaap:CustomerConcentrationRiskMemberapi:CustomerAMember2020-01-012020-12-310001802883us-gaap:CustomerConcentrationRiskMemberapi:CustomerAMemberus-gaap:SalesRevenueNetMember2018-01-012018-12-310001802883us-gaap:FairValueMeasurementsRecurringMemberapi:ShortTermInvestmentsFinancialProductsIssuedByBanksMemberus-gaap:FairValueInputsLevel1Member2020-12-310001802883us-gaap:FairValueMeasurementsRecurringMemberapi:ShortTermInvestmentsFinancialProductsIssuedByBanksMemberus-gaap:FairValueInputsLevel2Member2020-12-310001802883us-gaap:FairValueMeasurementsRecurringMemberapi:ShortTermInvestmentsFinancialProductsIssuedByBanksMemberus-gaap:FairValueInputsLevel3Member2020-12-310001802883us-gaap:FairValueMeasurementsRecurringMemberapi:ShortTermInvestmentsFinancialProductsIssuedByBanksMember2020-12-310001802883api:ElectronicEquipmentMember2020-01-012020-12-310001802883api:FurnitureComputersAndOfficeEquipmentMember2020-01-012020-12-310001802883us-gaap:TechnologyEquipmentMember2020-01-012020-12-310001802883srt:MaximumMember2020-01-012020-12-31api:operatingSegmentapi:reportableSegment0001802883country:CN2018-01-012018-12-310001802883country:CN2019-01-012019-12-310001802883country:CN2020-01-012020-12-310001802883country:US2018-01-012018-12-310001802883country:US2019-01-012019-12-310001802883country:US2020-01-012020-12-310001802883api:OtherCountriesMember2018-01-012018-12-310001802883api:OtherCountriesMember2019-01-012019-12-310001802883api:OtherCountriesMember2020-01-012020-12-310001802883srt:CumulativeEffectPeriodOfAdoptionAdjustmentMemberus-gaap:SubsequentEventMember2021-01-010001802883api:NetlessMember2020-12-310001802883api:NetworkBridgesIncMember2020-10-012020-12-310001802883api:NetworkBridgesIncMember2020-12-310001802883api:DevelopedTechnologyMemberapi:NetworkBridgesIncMember2020-12-310001802883api:DevelopedTechnologyMemberapi:NetworkBridgesIncMember2020-10-012020-12-310001802883api:NetworkBridgesIncMember2020-01-012020-12-310001802883us-gaap:TechnologyEquipmentMember2019-12-310001802883us-gaap:TechnologyEquipmentMember2020-12-310001802883us-gaap:LeaseholdImprovementsMember2019-12-310001802883us-gaap:LeaseholdImprovementsMember2020-12-310001802883api:ElectronicEquipmentMember2019-12-310001802883api:ElectronicEquipmentMember2020-12-310001802883api:FurnitureComputersAndOfficeEquipmentMember2019-12-310001802883api:FurnitureComputersAndOfficeEquipmentMember2020-12-310001802883srt:ScenarioForecastMember2021-01-012021-12-310001802883srt:ScenarioForecastMember2022-01-012022-12-310001802883srt:ScenarioForecastMember2023-01-012023-12-310001802883srt:ScenarioForecastMember2024-01-012024-12-310001802883srt:ScenarioForecastMember2025-01-012025-12-310001802883us-gaap:SeriesAPreferredStockMember2013-12-160001802883us-gaap:SeriesAPreferredStockMember2013-12-162013-12-160001802883us-gaap:SeriesBPreferredStockMemberapi:AgoraIOIncMember2014-12-200001802883us-gaap:SeriesBPreferredStockMemberapi:AgoraIOIncMember2014-12-202014-12-200001802883api:SeriesBPlusPreferredStockMemberapi:AgoraIOIncMember2017-05-180001802883api:SeriesBPlusPreferredStockMemberapi:AgoraIOIncMember2017-05-182017-05-180001802883api:AgoraIOIncMemberus-gaap:SeriesAPreferredStockMember2017-05-182017-05-180001802883api:AgoraIOIncMemberus-gaap:SeriesAPreferredStockMember2017-05-180001802883us-gaap:SeriesCPreferredStockMemberapi:AgoraIOIncMember2018-10-230001802883us-gaap:SeriesCPreferredStockMemberapi:AgoraIOIncMember2018-10-012018-10-230001802883api:SeriesCPlusPreferredStockMemberapi:AgoraIOIncMember2020-02-120001802883api:SeriesCPlusPreferredStockMemberapi:AgoraIOIncMember2020-02-122020-02-12api:vote0001802883us-gaap:SeriesBPreferredStockMember2020-01-012020-12-310001802883api:SeriesBPlusPreferredStockMember2020-01-012020-12-310001802883us-gaap:SeriesAPreferredStockMember2020-01-012020-12-310001802883us-gaap:SeriesAPreferredStockMember2018-12-310001802883us-gaap:SeriesBPreferredStockMember2018-12-310001802883api:SeriesBPlusPreferredStockMember2018-12-310001802883us-gaap:SeriesCPreferredStockMember2018-12-310001802883api:SeriesCPlusPreferredStockMember2018-12-310001802883us-gaap:SeriesAPreferredStockMember2019-01-012019-12-310001802883us-gaap:SeriesBPreferredStockMember2019-01-012019-12-310001802883api:SeriesBPlusPreferredStockMember2019-01-012019-12-310001802883api:SeriesCPlusPreferredStockMember2019-12-310001802883api:SeriesCPlusPreferredStockMember2020-12-310001802883us-gaap:IPOMemberapi:ADSSharesMember2020-06-012020-06-300001802883us-gaap:OverAllotmentOptionMemberapi:ADSSharesMember2020-06-012020-06-300001802883us-gaap:CommonClassAMemberus-gaap:PrivatePlacementMember2020-06-012020-06-300001802883us-gaap:CommonClassAMember2020-06-012020-06-300001802883api:ADSSharesMember2020-06-300001802883us-gaap:IPOMember2020-06-012020-06-300001802883us-gaap:CommonClassBMember2020-06-012020-06-300001802883us-gaap:CommonClassBMember2020-01-012020-12-310001802883us-gaap:CommonClassAMember2020-06-300001802883api:ShareBasedPaymentArrangementOptionEquityBasedAwardMember2018-01-012018-12-310001802883api:ShareBasedPaymentArrangementOptionEquityBasedAwardMember2019-01-012019-12-310001802883api:ShareBasedPaymentArrangementOptionEquityBasedAwardMember2020-01-012020-12-310001802883api:RestrictedSharesEquityBasedAwardMember2018-01-012018-12-310001802883api:RestrictedSharesEquityBasedAwardMember2019-01-012019-12-310001802883api:RestrictedSharesEquityBasedAwardMember2020-01-012020-12-310001802883us-gaap:RestrictedStockUnitsRSUMember2018-01-012018-12-310001802883us-gaap:RestrictedStockUnitsRSUMember2019-01-012019-12-310001802883us-gaap:RestrictedStockUnitsRSUMember2020-01-012020-12-310001802883api:ShareBasedPaymentArrangementOptionLiabilityBasedAwardMember2018-01-012018-12-310001802883api:ShareBasedPaymentArrangementOptionLiabilityBasedAwardMember2019-01-012019-12-310001802883api:ShareBasedPaymentArrangementOptionLiabilityBasedAwardMember2020-01-012020-12-310001802883api:RestrictedSharesLiabilityBasedAwardMember2018-01-012018-12-310001802883api:RestrictedSharesLiabilityBasedAwardMember2019-01-012019-12-310001802883api:RestrictedSharesLiabilityBasedAwardMember2020-01-012020-12-310001802883api:VirtualPartnersProgramLiabilityBasedAwardMember2018-01-012018-12-310001802883api:VirtualPartnersProgramLiabilityBasedAwardMember2019-01-012019-12-310001802883api:VirtualPartnersProgramLiabilityBasedAwardMember2020-01-012020-12-310001802883srt:ChiefExecutiveOfficerMemberapi:RestrictedSharesEquityBasedAwardMember2018-01-012018-12-310001802883srt:ChiefExecutiveOfficerMemberapi:RestrictedSharesEquityBasedAwardMember2019-01-012019-12-310001802883srt:ChiefExecutiveOfficerMemberapi:RestrictedSharesEquityBasedAwardMember2020-01-012020-12-310001802883api:RestrictedSharesPostCombinationCompensationMember2018-01-012018-12-310001802883api:RestrictedSharesPostCombinationCompensationMember2019-01-012019-12-310001802883api:RestrictedSharesPostCombinationCompensationMember2020-01-012020-12-310001802883api:A2014PlanMember2014-08-080001802883api:AgoraIOIncMemberapi:A2018PlanMember2019-01-310001802883api:A2014PlanMember2019-12-310001802883us-gaap:EmployeeStockOptionMember2020-01-012020-12-310001802883us-gaap:EmployeeStockOptionMemberus-gaap:ShareBasedCompensationAwardTrancheOneMember2020-01-012020-12-310001802883us-gaap:EmployeeStockOptionMemberus-gaap:ShareBasedCompensationAwardTrancheTwoMember2020-01-012020-12-3100018028832019-04-012019-04-300001802883api:ShareBasedPaymentArrangementOptionEquityBasedAwardMember2017-12-310001802883api:ShareBasedPaymentArrangementOptionEquityBasedAwardMember2017-01-012017-12-310001802883api:ShareBasedPaymentArrangementOptionEquityBasedAwardMember2018-12-310001802883api:ShareBasedPaymentArrangementOptionEquityBasedAwardMember2019-12-310001802883api:ShareBasedPaymentArrangementOptionEquityBasedAwardMember2020-12-310001802883api:ShareBasedPaymentArrangementOptionLiabilityBasedAwardMember2017-12-310001802883api:ShareBasedPaymentArrangementOptionLiabilityBasedAwardMember2017-01-012017-12-310001802883api:ShareBasedPaymentArrangementOptionLiabilityBasedAwardMember2018-12-310001802883api:ShareBasedPaymentArrangementOptionLiabilityBasedAwardMember2019-12-310001802883api:ShareBasedPaymentArrangementOptionLiabilityBasedAwardMember2020-12-310001802883us-gaap:EmployeeStockOptionMember2018-01-012018-12-310001802883us-gaap:EmployeeStockOptionMember2019-01-012019-12-310001802883us-gaap:EmployeeStockOptionMember2019-12-310001802883us-gaap:EmployeeStockOptionMember2020-12-310001802883us-gaap:StockOptionMember2019-01-012019-12-310001802883us-gaap:StockOptionMember2020-01-012020-12-310001802883us-gaap:EmployeeStockOptionMembersrt:MinimumMember2018-12-310001802883srt:MaximumMemberus-gaap:EmployeeStockOptionMember2018-12-310001802883us-gaap:EmployeeStockOptionMembersrt:MinimumMember2019-12-310001802883srt:MaximumMemberus-gaap:EmployeeStockOptionMember2019-12-310001802883us-gaap:EmployeeStockOptionMembersrt:MinimumMember2020-12-310001802883srt:MaximumMemberus-gaap:EmployeeStockOptionMember2020-12-310001802883api:VoiceCrewHoldingsLimitedMemberapi:RestrictedSharesMember2013-12-162013-12-160001802883srt:ManagementMemberapi:RestrictedSharesMember2013-12-162013-12-160001802883api:SoundsOfNatureLimitedMemberapi:RestrictedSharesMember2013-12-162013-12-160001802883srt:ManagementMemberapi:VoiceCrewHoldingsLimitedMemberapi:RestrictedSharesMember2013-12-162013-12-160001802883api:RestrictedSharesMemberus-gaap:ShareBasedCompensationAwardTrancheOneMembersrt:AffiliatedEntityMember2013-12-162013-12-160001802883api:RestrictedSharesMemberus-gaap:ShareBasedCompensationAwardTrancheTwoMembersrt:AffiliatedEntityMember2020-01-012020-12-310001802883srt:ManagementMemberapi:RestrictedSharesMemberus-gaap:ShareBasedCompensationAwardTrancheOneMember2013-12-162013-12-160001802883srt:ManagementMemberapi:RestrictedSharesMemberus-gaap:ShareBasedCompensationAwardTrancheTwoMember2020-01-012020-12-310001802883srt:ManagementMemberapi:RestrictedSharesMember2018-12-310001802883srt:ManagementMemberapi:RestrictedSharesMember2019-04-012019-04-300001802883srt:ManagementMemberapi:RestrictedSharesMember2019-04-300001802883api:RestrictedSharesMember2020-01-012020-12-310001802883api:RestrictedSharesEquityBasedAwardMember2017-12-310001802883api:RestrictedSharesEquityBasedAwardMember2018-12-310001802883api:RestrictedSharesEquityBasedAwardMember2019-12-310001802883api:RestrictedSharesEquityBasedAwardMember2020-12-310001802883api:RestrictedSharesSubjectToPerformanceMetricsMember2020-01-012020-12-310001802883api:RestrictedSharesSubjectToPerformanceMetricsMembersrt:MinimumMember2020-01-012020-12-310001802883api:RestrictedSharesSubjectToPerformanceMetricsMembersrt:MaximumMember2020-01-012020-12-310001802883srt:MinimumMember2020-01-012020-12-310001802883api:RestrictedSharesLiabilityBasedAwardMember2017-12-310001802883api:RestrictedSharesLiabilityBasedAwardMember2018-12-310001802883api:RestrictedSharesLiabilityBasedAwardMember2020-12-310001802883api:RestrictedSharesLiabilityBasedAwardMember2019-12-310001802883api:RestrictedSharesMember2018-01-012018-12-310001802883api:RestrictedSharesMember2019-01-012019-12-310001802883api:RestrictedSharesMember2019-12-310001802883api:RestrictedSharesMember2020-12-310001802883srt:ManagementMemberapi:RestrictedSharesMember2020-01-012020-12-310001802883srt:ManagementMemberapi:RestrictedSharesMemberus-gaap:ShareBasedCompensationAwardTrancheOneMember2020-01-012020-12-310001802883srt:ManagementMemberapi:RestrictedSharesMember2018-01-012018-12-310001802883srt:ManagementMemberapi:RestrictedSharesMember2019-01-012019-12-310001802883us-gaap:ShareBasedCompensationAwardTrancheOneMemberus-gaap:RestrictedStockUnitsRSUMember2013-12-162013-12-160001802883us-gaap:ShareBasedCompensationAwardTrancheTwoMemberus-gaap:RestrictedStockUnitsRSUMember2020-01-012020-12-310001802883us-gaap:RestrictedStockUnitsRSUMember2019-12-310001802883us-gaap:RestrictedStockUnitsRSUMember2020-12-310001802883api:VenturePartnersPlanMember2018-01-012018-12-310001802883api:RestrictedSharesMemberus-gaap:ShareBasedCompensationAwardTrancheOneMembersrt:AffiliatedEntityMember2020-01-012020-12-310001802883us-gaap:ShareBasedCompensationAwardTrancheOneMemberus-gaap:RestrictedStockUnitsRSUMember2020-01-012020-12-310001802883country:USus-gaap:DomesticCountryMemberapi:AgoraLabIncMember2019-12-310001802883country:USus-gaap:DomesticCountryMemberapi:AgoraLabIncMember2020-12-310001802883country:USus-gaap:StateAndLocalJurisdictionMemberapi:AgoraLabIncMember2019-12-310001802883country:USus-gaap:StateAndLocalJurisdictionMemberapi:AgoraLabIncMember2020-12-310001802883us-gaap:ValuationAllowanceOfDeferredTaxAssetsMember2017-12-310001802883us-gaap:ValuationAllowanceOfDeferredTaxAssetsMember2018-12-310001802883us-gaap:ValuationAllowanceOfDeferredTaxAssetsMember2019-12-310001802883us-gaap:ValuationAllowanceOfDeferredTaxAssetsMember2018-01-012018-12-310001802883us-gaap:ValuationAllowanceOfDeferredTaxAssetsMember2019-01-012019-12-310001802883us-gaap:ValuationAllowanceOfDeferredTaxAssetsMember2020-01-012020-12-310001802883us-gaap:ValuationAllowanceOfDeferredTaxAssetsMember2020-12-310001802883us-gaap:RedeemableConvertiblePreferredStockMember2018-01-012018-12-310001802883us-gaap:RedeemableConvertiblePreferredStockMember2019-01-012019-12-310001802883us-gaap:RedeemableConvertiblePreferredStockMember2020-01-012020-12-310001802883us-gaap:EmployeeStockOptionMember2018-01-012018-12-310001802883us-gaap:EmployeeStockOptionMember2019-01-012019-12-310001802883us-gaap:EmployeeStockOptionMember2020-01-012020-12-310001802883us-gaap:RestrictedStockMember2018-01-012018-12-310001802883us-gaap:RestrictedStockMember2019-01-012019-12-310001802883us-gaap:RestrictedStockMember2020-01-012020-12-310001802883us-gaap:RestrictedStockUnitsRSUMember2018-01-012018-12-310001802883us-gaap:RestrictedStockUnitsRSUMember2019-01-012019-12-310001802883us-gaap:RestrictedStockUnitsRSUMember2020-01-012020-12-310001802883api:VenturePartnersPlanMember2018-01-012018-12-310001802883api:VenturePartnersPlanMember2019-01-012019-12-310001802883api:VenturePartnersPlanMember2020-01-012020-12-310001802883api:NetlessMembersrt:AffiliatedEntityMember2018-01-012018-12-310001802883api:NetlessMembersrt:AffiliatedEntityMember2019-01-012019-12-310001802883api:NetlessMembersrt:AffiliatedEntityMember2020-01-012020-12-310001802883srt:AffiliatedEntityMember2020-09-300001802883srt:AffiliatedEntityMember2020-01-012020-12-310001802883srt:AffiliatedEntityMember2020-10-012020-12-310001802883us-gaap:SubsequentEventMemberapi:EasemobMember2021-01-272021-01-270001802883us-gaap:CommonClassAMemberus-gaap:PrivatePlacementMemberus-gaap:SubsequentEventMember2021-02-012021-02-010001802883api:ShanghaiZhaoyanNetworkTechnologyCoLtdMemberus-gaap:VariableInterestEntityPrimaryBeneficiaryMember2019-12-310001802883api:ShanghaiZhaoyanNetworkTechnologyCoLtdMemberus-gaap:VariableInterestEntityPrimaryBeneficiaryMember2020-12-31

UNITED STATES
SECURITIES AND EXCHANGE COMMISSION
WASHINGTON, D.C. 20549
FORM 20-F
(Mark One)
 
REGISTRATION STATEMENT PURSUANT TO SECTION 12(b) OR (g) OF THE SECURITIES EXCHANGE ACT OF 1934
OR
ANNUAL REPORT PURSUANT TO SECTION 13 OR 15(d) OF THE SECURITIES EXCHANGE ACT OF 1934
For the fiscal year ended
December 31, 2020
OR
TRANSITION REPORT PURSUANT TO SECTION 13 OR 15(d) OF THE SECURITIES EXCHANGE ACT OF 1934
OR
SHELL COMPANY REPORT PURSUANT TO SECTION 13 OR 15(d) OF THE SECURITIES EXCHANGE ACT OF 1934

Date of event requiring this shell company report:

For the transition period from        to    

Commission file number: 001-39340

Agora, Inc.
(Exact name of registrant as specified in its charter)
N/A
(Translation of Registrant’s name into English)
Cayman Islands
(Jurisdiction of incorporation or organization)

Floor 8, Building 12
Phase III of ChuangZhiTianDi
333 Songhu Road
Yangpu District, Shanghai
People’s Republic of China
(Address of principal executive offices)

Jingbo Wang, Chief Financial Officer
Telephone: +86-400-632-6626
Email: investor@agora.io



Floor 8, Building 12, Phase III of ChuangZhiTianDi, 333 Songhu Road
Yangpu District, Shanghai
People’s Republic of China
(Name, Telephone, E-mail and/or Facsimile number and Address of Company Contact Person)

Securities registered or to be registered pursuant to Section 12(b) of the Act
 
Title of each class Trading Symbol Name of each exchange on which registered
American depositary shares (each American depositary shares representing four Class A ordinary share, par value US$0.0001 each) API The Nasdaq Global Select Market
Class A ordinary shares, with a par value of US$0.0001 each*   The Nasdaq Global Select Market
_____________________________
* Not for trading, but only in connection with the listing on the Nasdaq Global Select Market of American depositary shares
Securities registered or to be registered pursuant to Section 12(g) of the Act
 None 
 (Title of Class) 
Securities for which there is a reporting obligation pursuant to Section 15(d) of the Act
 None 
 (Title of Class) 
Indicate the number of outstanding shares of each of the issuer’s classes of capital or common stock as of the close of the period covered by the annual report:
Class A ordinary shares, par value US$0.0001 each 
347,302,624 were outstanding as of December 31, 2020
Class B ordinary shares, par value US$0.0001 each 
76,179,938 were outstanding as of December 31, 2020
Indicate by check mark if the registrant is a well-known seasoned issuer, as defined in Rule 405 of the Securities Act.   Yes o Nox
If this report is an annual or transition report, indicate by check mark if the registrant is not required to file reports pursuant to Section 13 or 15(d) of the Securities Exchange Act of 1934.   Yes o Nox
Indicate by check mark whether the registrant (1) has filed all reports required to be filed by Section 13 or 15(d) of the Securities Exchange Act of 1934 during the preceding 12 months (or for such shorter period that the registrant was required to file such reports) and (2) has been subject to such filing requirements for the past 90 days.    Yes x  No o
Indicate by check mark whether the registrant has submitted electronically every Interactive Data File required to be submitted pursuant to Rule 405 of Regulation S-T (§ 229.405 of this chapter) during the preceding 12 months (or for such shorter period that the registrant was required to submit such files).    Yes x  No o
Indicate by check mark whether the registrant is a large accelerated filer, an accelerated filer, a non-accelerated filer, or an emerging growth company. See definition of “large accelerated filer,” “accelerated filer” and “emerging growth company” in Rule 12b-2 of the Exchange Act.
Large accelerated filer
Accelerated filer
Non-accelerated filer
Emerging growth company
If an emerging growth company that prepares its financial statements in accordance with U.S. GAAP, indicate by check mark if the registrant has elected not to use the extended transition period for complying with any new or revised financial accounting standards† provided pursuant to Section 13(a) of the Exchange Act.  



†The term “new or revised financial accounting standard” refers to any update issued by the Financial Accounting Standards Board to its Accounting Standards Codification after April 5, 2012.
Indicate by check mark whether the registrant has filed a report on and attestation to its management’s assessment of the effectiveness of its internal control over financial reporting under Section 404(b) of the Sarbanes-Oxley Act (15 U.S.C. 7262(b)) by the registered public accounting firm that prepared or issued its audit report. 
Indicate by check mark which basis of accounting the registrant has used to prepare the financial statements included in this filing:
U.S. GAAP
 ☒
International Financial Reporting Standards as issued by the International Accounting Standards Board
Other
If “Other” has been checked in response to the previous question, indicate by check mark which financial statement item the registrant has elected to follow.   Item 17 o     Item 18 o
If this is an annual report, indicate by check mark whether the registrant is a shell company (as defined in Rule 12b-2 of the Exchange Act).   Yes    No x
(APPLICABLE ONLY TO ISSUERS INVOLVED IN BANKRUPTCY PROCEEDINGS DURING THE PAST FIVE YEARS)
Indicate by check mark whether the registrant has filed all documents and reports required to be filed by Sections 12, 13 or 15(d) of the Securities Exchange Act of 1934 subsequent to the distribution of securities under a plan confirmed by a court.   Yes o No o



TABLE OF CONTENTS

ITEM 4A. UNRESOLVED STAFF COMMENTS







INTRODUCTION

Except where the context otherwise requires and for purposes of this annual report on Form 20-F only:
“ADSs” refer to American depositary shares, each of which represents four of our Class A ordinary shares;
“ADRs” refer to the American depositary receipts that evidence our ADSs;
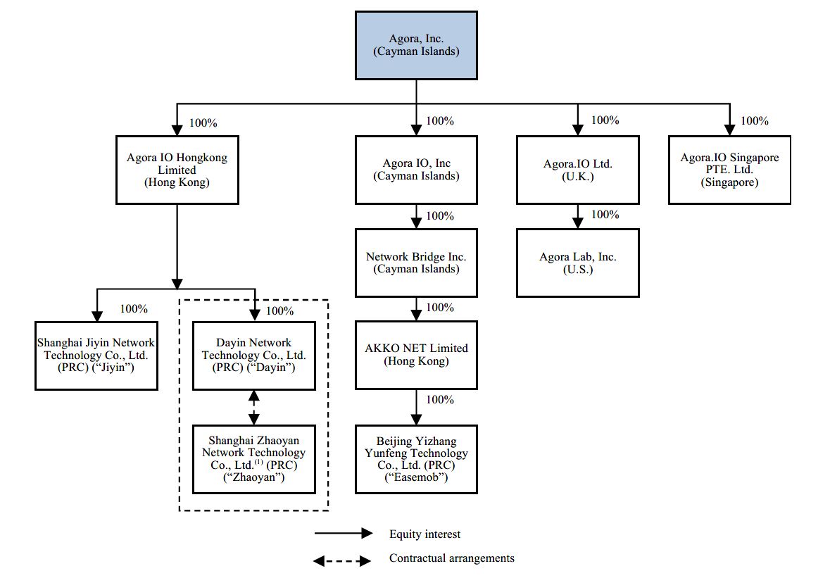
“Agora,” “we,” “us,” “our company” and “our” refer to Agora, Inc., a Cayman Islands exempted company and its subsidiaries and, in the context of describing our operations and consolidated financial information, also include our VIEs.
“China” or “PRC” refer to the People’s Republic of China, excluding, for the purposes of this annual report only, Taiwan, Hong Kong and Macau;
“Class A ordinary shares” refer to our Class A ordinary shares, par value US$0.0001 per share;
“Class B ordinary shares” refer to our Class B ordinary shares, par value US$0.0001 per share;
“Dayin” refers to Dayin Network Technology Co., Ltd.;

“RMB” and “Renminbi” refer to the legal currency of China;
“US$,” “U.S. dollars,” or “dollars” refer to the legal currency of the United States;
“VIEs” collectively refer to Shanghai Zhaoyan Network Technology Co., Ltd. and our variable interest entity affiliated with Beijing Yizhang Yunfeng Technology Co., Ltd.;

“WFOEs” collectively refer to Dayin and Beijing Yizhang Yunfeng Technology Co., Ltd.; and

“Zhaoyan” refers to Shanghai Zhaoyan Network Technology Co., Ltd.

Our reporting and functional currency is the U.S. dollar. Other than the functional currency of our subsidiaries and VIEs in China is the Renminbi, the functional currencies of our non-PRC subsidiaries are the U.S. dollar. This annual report contains translations between Renminbi and U.S. dollars solely for the convenience of the reader. The translations from Renminbi to U.S. dollars and from U.S. dollars to Renminbi in this annual report were made at a rate of RMB6.5250 to US$1.00, the exchange rate set forth in the H.10 statistical release of the Federal Reserve Board on December 31, 2020. We make no representation that the Renminbi or U.S. dollar amounts referred to in this annual report could have been or could be converted into U.S. dollars or Renminbi, as the case may be, at any particular rate or at all.
1



FORWARD-LOOKING STATEMENTS
This annual report contains forward-looking statements, including our future operating results and conditions, our prospects and our future financial performance and condition. These forward-looking statements are made under the “safe harbor” provision under Section 27A of the Securities Act of 1933, as amended, or the Securities Act, and Section 21E of the Securities Exchange Act of 1934, as amended, or the Exchange Act, and as defined in the Private Securities Litigation Reform Act of 1995. These statements involve known and unknown risks, uncertainties and other factors which may cause our actual results, performance or achievements to be materially different from any future results, performance or achievements expressed or implied by the forward-looking statements. All statements other than statements of historical fact in this annual report constitute forward-looking statements. We have used words or phrases such as “may,” “would,” “will,” “expect,” “anticipate,” “intend,” “seek,” “estimate,” “plan,” “believe,” “is/are likely to” or other similar expressions in this annual report to identify some of these forward-looking statements. These forward-looking statements, including, among others, those relating to our future business prospects, product development, revenues, profits, costs, capital expenditures, cash flows and working capital, are necessarily estimates reflecting the best judgment of directors and management and involve a number of risks and uncertainties that could cause actual results to differ materially from those suggested by the forward-looking statements. As a consequence, these forward-looking statements should be considered in light of various important factors, including those set forth in this annual report.
These statements involve risks, uncertainties and other factors that may cause our actual results, levels of activity, performance or achievements to be materially different from the information expressed or implied by these forward-looking statements. Although we believe that we have a reasonable basis for each forward-looking statement contained in this annual report, we caution you that these statements are based on a combination of facts and factors currently known by us and our projections of the future, about which we cannot be certain. Forward-looking statements in this annual report include, but are not limited to, statements about:
our ability to effectively manage our growth and expand our operations;
our ability to attract new developers to our platform and convert them into customers;
our ability to retain existing customers and expand their usage of our platform and products;
our ability to drive popularity and usage of existing use cases and enable new ones, particularly centered on real-time video engagement
the impact of the COVID-19 pandemic on global markets and our business, operations and customers;
our ability to continue to introduce new products, features and functionalities;
our ability to continue to enhance the quality of the end-user experience and drive demand for RTE through our research and development efforts;
our ability to maintain and enhance our brand;
the growth of the RTE-PaaS market;
the effect of broader technological and market trends, such as the deployment of 5G networks and proliferation of IoT devices, on our business and prospects;
our ability to hire and retain experienced and talented employees as we grow our business;
2



our ability to remain competitive as we continue to scale our business; and
general economic conditions and their impact on customer and end-user demand.
You should read this annual report and the documents that we refer to in this annual report thoroughly and with the understanding that our actual future results may be materially different from and worse than what we expect. Moreover, we operate in an evolving environment. New risk factors and uncertainties emerge from time to time and it is not possible for our management to predict all risk factors and uncertainties, nor can we assess the impact of all factors on our business or the extent to which any factor, or combination of factors, may cause actual results to differ materially from those contained in any forward-looking statements. We qualify all of our forward-looking statements by these cautionary statements.
You should not rely upon forward-looking statements as predictions of future events. The forward-looking statements made in this annual report relate only to events or information as of the date on which the statements are made in this annual report. We undertake no obligation to update or revise any forward-looking statements, whether as a result of new information, future events or otherwise, after the date on which the statements are made or to reflect the occurrence of unanticipated events.
3



PART I
ITEM 1. IDENTITY OF DIRECTORS, SENIOR MANAGEMENT AND ADVISERS
Not applicable.
ITEM 2. OFFER STATISTICS AND EXPECTED TIMETABLE
Not applicable.
ITEM 3. KEY INFORMATION
A. Selected Financial Data
The following selected consolidated statements of comprehensive loss data and selected consolidated statements of cash flows data for the years ended December 31, 2018, 2019 and 2020, and selected consolidated balance sheet data as of December 31, 2019 and 2020, have been derived from our audited consolidated financial statements included elsewhere in this annual report. The selected consolidated balance sheet data as of December 31, 2018 has been derived from our audited consolidated financial statements not included in this annual report. Our consolidated financial statements are prepared and presented in accordance with U.S. GAAP.
You should read the following information in conjunction with our audited consolidated financial statements and related notes and “Item 5. Operating and Financial Review and Prospects” in this annual report. Our historical operating results presented below are not necessarily indicative of the results to be expected for any future fiscal period.
Year Ended December 31,
201820192020
(US$ in thousands, except for share and per share data)
Condensed Consolidated Statements of Comprehensive Loss Data:
Real-time engagement service revenues$43,199 $63,925 $131,149 
Other revenues458 503 2,415 
Total revenues43,657 64,429 133,564 
Cost of revenues(1)
(12,635)(20,417)(47,199)
Gross profit31,022 44,012 86,365 
Operating expense:
Research and development expenses(1)
(14,426)(23,623)(49,494)
Sales and marketing expenses(1)
(11,986)(19,408)(25,724)
General and administrative expenses(1)
(5,373)(7,177)(18,010)
Total operating expense(31,785)(50,208)(93,228)
Other operating income1,025 108 1,672 
Income (loss) from operations263 (6,089)(5,191)
Exchange gain (loss)(21)87 (65)
Interest income239 626 2,704 
Income (loss) before income taxes481 (5,376)(2,552)
Income taxes(105)(801)(562)
Net income (loss)376 (6,177)(3,114)
4



Less: cumulative undeclared dividends on convertible redeemable preferred shares(9,961)(9,961)(6,715)
Less: accretion on convertible redeemable preferred shares to redemption value(33,235)(50,715)(193,466)
Net loss attributable to ordinary shareholders$(42,820)$(66,853)$(203,295)
Other comprehensive income (loss):
Foreign currency translation adjustments(749)(358)2,930 
Total comprehensive loss attributable to Agora, Inc.’s ordinary shareholders$(43,569)$(67,211)$(200,365)
Net loss per ADS attributable to Agora, Inc.’s ordinary shareholders—basic and diluted (each ADS representing four Class A ordinary shares)
(1.60)(2.31)(3.02)
Weighted average number of ordinary shares—basic and diluted109,141,311 115,716,392 268,849,967 
(1)Share-based compensation expense was allocated to cost of revenue and operating expenses as follows:
Year Ended December 31,
201820192020
(US$ in thousands)
Cost of revenues$50 $80 $357 
Research and development expenses920 1,473 5,312 
Sales and marketing expenses975 1,654 2,061 
General and administrative expenses905 1,046 4,244 
Total share-based compensation expense$2,850 $4,253 $11,974 
Year Ended December 31,
201820192020
(US$ in thousands)
Selected Consolidated Cash Flow Data:
Net cash generated from operating activities$536 $706 $6,564 
Net cash used in investing activities(3,773)(3,353)(535,052)
Net cash provided by financing activities65,772 — 533,638 
Effect of foreign exchange rate changes on cash, cash equivalents and restricted cash(556)(269)465 
Net increase (decrease) in cash, cash equivalents and restricted cash61,979 (2,915)5,615 
Cash, cash equivalents and restricted cash at beginning of year46,619 108,598 105,683 
Cash, cash equivalents and restricted cash at end of year$108,598 $105,683 $111,298 
5



As of December 31,
201820192020
(US$ in thousands)
Selected Consolidated Balance Sheet Data:
Cash and cash equivalents$108,518 $105,603 $111,218 
Short-term investments1,457 — 524,220 
Working capital(1)
111,948 104,750 634,430 
Total assets127,308 131,159 692,904 
Total liabilities11,295 18,481 36,441 
Total Mezzanine equity189,255 239,970 — 
Total shareholders’ equity (deficit)(73,242)(127,293)656,463 
(1) Working capital is defined as current assets less current liabilities.
Year Ended December 31,
201820192020
(US$ in thousands)
Key Operating and Financial Metrics:
Dollar-Based Net Expansion Rate(1)
135 %127 %179 %
Constant Currency Dollar-Based Net Expansion Rate(1)
133 %131 %179 %
Active customers(1)
586 1,041 2,095 
Adjusted EBITDA(1)(2)
$4,035 $31 $11,243 
Free cash flow(1)(3)
$(1,725)$(4,096)$(6,314)
(1)See the section of this annual report captioned “Item 5. Operating and Financial Review and Prospects—A. Operating Results—Key Operating and Financial Metrics” for information on how we define and calculate these measures.
(2)See the section of this annual report captioned “Item 5. Operating and Financial Review and Prospects—A. Operating Results —Non-GAAP Financial Measure” for information on how we define and calculate these non-GAAP measures. A reconciliation of non-GAAP Adjusted EBITDA to net income (loss) is as follows:
Year Ended December 31,
201820192020
(US$ in thousands)
Net income (loss)$376 $(6,177)$(3,114)
Excluding:
Exchange gain (loss)(21)87 (65)
Interest income239 626 2,704 
Income taxes(105)(801)(562)
Depreciation and amortization922 1,868 4,460 
Share-based compensation expense2,850 4,253 11,974 
Adjusted EBITDA$4,035 $31 $11,243 
6



(3)See the section of this annual report captioned “Item 5. Operating and Financial Review and Prospects—A. Operating Results—Non-GAAP Financial Measure” for information on how we define and calculate these non-GAAP measures. A reconciliation of free cash flow to net cash generated from operating activities, as well as information regarding net cash used in investing activities and net cash provided by financing activities, for each of the periods indicated, is as follows:
Year Ended December 31,
201820192020
(US$ in thousands)
Net cash generated from operating activities$536 $706 $6,564 
Purchases of property and equipment(2,261)(4,802)(12,878)
Free cash flow(1,725)(4,096)(6,314)
Net cash used in investing activities*
(3,773)(3,353)(535,052)
Net cash provided by financing activities65,772 — 533,638 
*Net cash used in investing activities includes payments for purchases of property and equipment, which is also included in our calculation of free cash flow.

B. Capitalization and Indebtedness
Not applicable.
C. Reasons for the Offer and Use of Proceeds
Not applicable.
D. Risk Factors
Summary Risk Factors
Our business is subject to numerous risks and uncertainties, including risks that may prevent us from achieving our business objectives or may adversely affect our business, financial condition, results of operations, cash flows, and prospects. These risks are discussed more fully below and include, but are not limited to, risks related to:
Risks Related to Our Business and Industry
We operate in an emerging and evolving market, which may develop more slowly or differently than we expect. If our market does not grow as we expect, or if we cannot expand our services to meet the demands of this market, our revenue may decline, or fail to grow, and we may incur operating losses.
Our operating results and growth prospects depend on acquiring and retaining customers and increasing usage of customers’ applications that integrate our products.
The COVID-19 pandemic severely disrupted our business and operations and it, or any future health epidemic or other adverse public health developments, may continue to do so.
The market in which we participate is competitive, and if we do not compete effectively, our business, operating results and financial condition could be harmed.
Defects, errors or security vulnerabilities that we may not be able to catch in our products or that may come up as we upgrade our products or launch new products could diminish demand for our products, harm our business and operating results and subject us to liability.
7



Our ADSs may be delisted under the Holding Foreign Companies Accountable Act if the Public Company Accounting Oversight Board, or the PCAOB, is unable to inspect auditors who are located in China. The delisting of our ADSs, or the threat of their being delisted, may materially and adversely affect the value of your investment. Additionally, the inability of the PCAOB to conduct inspections deprives our investors of the benefits of such inspections.
We may acquire or invest in business, technologies, services, products and other assets, which may divert our management’s attention and result in the incurrence of debt or dilution to our shareholders. We may be unable to integrate acquired businesses and technologies successfully or achieve the expected benefits of such acquisitions.

Risks Related to Our Corporate Structure
If the PRC government deems that the contractual arrangements in relation to our VIEs do not comply with PRC regulatory restrictions on foreign investment in the relevant industries, or if these regulations or the interpretation of existing regulations change in the future, we could be subject to severe penalties or be forced to relinquish our interests in those operations.
We rely on contractual arrangements with our VIEs and their respective shareholders to operate our business, which may not be as effective as direct ownership in providing operational control and could adversely affect our business, operating results and financial condition.
The shareholders of our VIEs may have potential conflicts of interest with us, which could adversely affect our business, operating results and financial condition.
If the custodians or authorized users of our controlling non-tangible assets, including chops and seals, fail to fulfill their responsibilities, or misappropriate or misuse these assets, our business and operations may be materially and adversely affected.
Risks Related to Doing Business in China
Changes in the political and economic policies of the PRC government could adversely affect our business, operating results and financial condition, and may result in our inability to sustain our growth and expansion strategies.
We may be adversely affected by the complexity, uncertainties and changes in PRC laws, rules and regulations, particularly of internet businesses.
We may be required to obtain and maintain permits and licenses to operate our business in China.
It may be difficult for overseas regulators to conduct investigations or collect evidence within China.
Risks Related to the ADSs
The trading price of our ADSs is likely to be volatile, which could result in substantial losses to investors.
Our dual-class share structure with different voting rights will limit your ability to influence corporate matters and could discourage others from pursuing any change of control transactions that holders of our Class A ordinary shares and ADSs may view as beneficial.
8



We are a “controlled company” as defined under the Nasdaq Stock Market corporate governance rules. As a result, we are qualified for, and rely on, exemptions from certain corporate governance requirements that would otherwise provide protection to shareholders of other companies.
You may face difficulties in protecting your interests, and your ability to protect your rights through U.S. courts may be limited, because we are incorporated under Cayman Islands law and conduct a significant portion of our business operations in emerging markets.
Risks Related to Our Business and Industry
We operate in an emerging and evolving market, which may develop more slowly or differently than we expect. If our market does not grow as we expect, or if we cannot expand our services to meet the demands of this market, our revenue may decline, or fail to grow, and we may incur operating losses.
The RTE-PaaS market is in an early stage of development. There is considerable uncertainty over the size and rate at which this market will grow, as well as whether our platform will be widely adopted. Some organizations may be reluctant or unwilling to use our platform for a number of reasons, including concerns about costs, uncertainty regarding the reliability and security of cloud-based offerings or lack of awareness of the benefits of our platform. Moreover, some organizations have invested substantial personnel and financial resources to develop internal solutions, and therefore may be reluctant or unwilling to adopt our platform. Our ability to expand sales depends on several factors, including market awareness and acceptance, competition, end-user demand for the applications of our customers, technological challenges and developments, and other causes, many of which are outside of our control. If the RTE-PaaS market or demand for our products does not grow or decreases, then our business, operating results and financial condition would be adversely affected.
Our operating results and growth prospects depend on acquiring and retaining customers and increasing usage of customers’ applications that integrate our products.
To successfully grow our business, we must continue to attract new customers in a cost-effective manner. We use a variety of marketing channels to promote our products and platform, such as developer conferences and events and public relations initiatives. If the costs of the marketing channels we use increase dramatically, then we may choose to use alternative and less expensive channels, which may not be as effective as current channels. Alternatively, we may adopt or expand usage of more expensive channels, which could adversely affect margins, profitability and our financial condition. We invest in marketing before being able to assess whether they improve brand awareness, customer acquisition or increase revenue in a cost-effective manner or at all. If our marketing programs are ineffective or inefficient, then our business, operating results and growth prospects would be adversely affected.
Our success also depends on retaining customers and increasing their usage of our products and platform over time. We generate revenue from customers’ usage of our products integrated into their applications. Increasing usage of our products and platform over time will require customers to develop new use cases and those use cases to mature. The majority of our customers do not have long-term contractual commitments to us and may terminate or reduce their use of our products at any time without penalty or termination charges. End users’ demand for our customers’ applications that integrate our products are driven by many factors outside our or our customers’ control, making customers’ usage of our products and platform difficult to predict. Furthermore, if a significant number of customers cease using, or reduce their usage of our products, then we may incur greater than expected sales and marketing expenses to maintain or increase revenue from other customers, which may impact our margins. If usage levels fail to meet expectations, our business, operating results, including Constant Currency Dollar-Based Net Expansion Rate, and growth prospects would be adversely affected.
9



The COVID-19 pandemic severely disrupted our business and operations and it, or any future health epidemic or other adverse public health developments, may continue to do so.
On January 30, 2020, the International Health Regulations Emergency Committee of the World Health Organization declared the novel coronavirus disease 2019, or COVID-19 pandemic, a public health emergency of international concern, and on March 11, 2020 the World Health Organization declared the global COVID-19 outbreak a pandemic. The COVID-19 virus continues to spread rapidly worldwide, including where our customers are located and where we have business operations. During the COVID-19 pandemic, government authorities around the world have ordered businesses to close and people to remain at home while imposing significant restrictions on traveling and social gatherings. There continues to be significant uncertainties associated with the COVID-19 pandemic, including with respect to the ultimate spread of the virus, the severity of the disease, the duration of the pandemic, the possibility of successive waves of outbreaks, further actions that may be taken by governmental authorities around the world to contain the virus or to treat its impact, and the scope and length of the resulting economic downturn.
The COVID-19 pandemic has made it more challenging for us to purchase bandwidth, co-location space, servers and equipment on equally cost-efficient terms due to various government-imposed restrictions and other logistical hurdles. In addition, our business operations could be disrupted if any of our employees or contracted workers became infected or suspected to be infected with the virus that causes COVID-19 or another contagious disease or condition, as exposure to the virus could require that our employees and contracted workers be quarantined or require that our offices be disinfected. The economic downturn due to COVID-19 may adversely affect our customers’ ability to pay and customer demand and end-user usage, which would adversely affect our operating results and financial condition. We have experienced delayed services delivery, extended payment cycles and delayed collection of accounts receivables due to the pandemic. Failure to contain the further spread of COVID-19 will prolong and exacerbate the general economic downturn. In addition, the continuing pandemic may further impact our ability to maintain and expand our network infrastructure, which could severely disrupt our and our customers’ business and operations and adversely affect our operating results and financial condition. Any future health epidemic or other adverse public health developments may have similar negative effects. To the extent the COVID-19 pandemic adversely affects our business and financial results, it may also heighten other risks described in this section, such as our ability to raise additional capital as needed on acceptable terms. In addition, people in impacted regions, including in our largest markets, have generally spent more time online compared to before the COVID-19 pandemic began, and various offline activities such as education and social interactions have moved online, resulting in an increase in revenue-generating usage of our products. China and other countries have begun to lift stay-at-home and other similar restrictions. As such restrictions are lifted, such increased usage may decline, which would adversely affect our operating results.
The market in which we participate is competitive, and if we do not compete effectively, our business, operating results and financial condition could be harmed.
The global market for RTE-PaaS is relatively new and rapidly evolving. Currently, our competitors mainly include:
PaaS providers in China and the United States, as well as various smaller software companies, which compete with all or portions of our platform and products;
open-source projects, such as WebRTC, which offer capabilities that compete with some of the functionalities in our SDK; and
10



network operators or cloud providers that offer private lines on which similar functionalities to ours can be built.
In many cases, we encounter either custom software developed in-house or by consultants, or legacy solutions repurposed by in-house developers of our potential customers to meet specific use cases. As we look to sell our products to potential customers with existing internal solutions, we must convince internal stakeholders that our real-time engagement products are superior to the legacy solutions that the organization has previously adopted. If we are unable to effectively convince internal stakeholders at our prospective customers to abandon their legacy solutions, our business, results of operations and financial condition could be adversely affected.
We expect competition to intensify in the future. It is possible that the large software vendors or cloud providers who currently do not have an offering in the RTE-PaaS category, some of which operate in adjacent product categories today, may in the future bring such a solution to market through product development, acquisitions or other means. In addition, several of our competitors have greater name recognition, longer operating histories, more and better-established customer relationships, larger sales forces, larger marketing and software development budgets and significantly greater resources than we do. As a result, certain of our competitors may be able to respond more quickly and effectively than we can to new or changing opportunities, technologies, standards or customer requirements. In extreme cases, these large vendors may be willing to provide competing software for free as part of enterprise-wide agreements that include other products or services. These combinations may make it more difficult for us to compete effectively. We expect these trends to continue as competitors attempt to strengthen or maintain their market positions.
Some competitors may offer products or services that address one or a limited number of functions at lower prices, with greater depth than our products or geographies where we do not operate or are less established. Furthermore, some of our customers may choose to use our products and our competitors’ products at the same time. Pricing pressures and increased competition generally could result in reduced revenue, reduced margins, increased losses or the failure of our products to achieve or maintain widespread market acceptance, any of which could harm our business, operating results and financial condition.
If our platform does not achieve sufficient market acceptance, our financial results and competitive position will suffer.
To meet our customers’ rapidly evolving demands, we invest substantial resources in research and development of enhanced products to incorporate additional functionality, improve our SD-RTN or expand the use cases that our platform enables. Maintaining adequate research and development resources, such as the appropriate personnel and development technology to meet the demands of the market is essential. If we are unable to develop products internally due to inadequate research and development resources, we may not be able to address our customers’ needs on a timely basis or at all. In addition, if we seek to supplement our research and development capabilities or the breadth of our products through acquisitions, such acquisitions could be expensive and we may not successfully integrate acquired technologies or businesses into our business. When we develop or acquire new or enhanced products, we typically incur expenses and expend resources upfront to develop, market, promote and sell the new offering. Therefore, when we develop or acquire and introduce new or enhanced products, they must achieve high levels of market acceptance in order to justify the amount of our investment in developing or acquiring and bringing them to market. Our new products or enhancements and changes to our existing products could fail to attain sufficient market acceptance for many reasons, including:
failure to predict market demand accurately in terms of functionality and a failure to supply products that meet this demand in a timely fashion;
11



defects, errors, or failures;
negative publicity about our platform’s performance or effectiveness;
changes in the legal or regulatory requirements, or increased legal or regulatory scrutiny, adversely affecting our platform;
emergence of a competitor that achieves market acceptance before we do;
delays in releasing enhancements to our platform to the market; and
introduction or anticipated introduction of competing products by our competitors.
If our platform and any future enhancements do not achieve adequate acceptance in the market, or if products and technologies developed by others achieve greater acceptance in the market, our business could be harmed.
Beyond overall acceptance of our platform by our customers, it is important that we maintain and grow acceptance of our platform among the developers that work for our customers. We rely on developers to choose our platform over other options they may have, and to continue to use and promote our platform as they move between companies. These developers often make design decisions and influence the product and vendor processes within our customers. If we fail to gain or maintain their acceptance of our platform, our business would be harmed.
We may not successfully manage growth.
We have experienced rapid growth. Our headcount has grown from 167 full-time employees as of December 31, 2017 to 842 as of December 31, 2020. We intend to continue to grow our business and make investments to support operational scale, including increasing numbers of customers and third-party relationships, and to refine information technology systems and internal controls and procedures. Although our business has experienced significant growth in the past, we cannot provide any assurance that our business will continue to grow at any particular rate, or at all. For example, while we may continue to observe increases in usage and developer adoption of our products to meet end user demand for real-time engagement spurred by COVID-19, we do not anticipate that we will continue to experience the same revenue growth we did in the first half of 2020. As a result of our limited operating history, our ability to forecast our future operating results is limited and subject to a number of uncertainties, including our ability to plan for future growth. In particular, we cannot accurately predict customers’ usage of our products given the diversity of our customer base and our customers’ end users across industries, geographies, use cases and other factors. In future periods, our profitability may be lower than it would be if our strategy were to maximize short-term profitability and we may operate at a loss. Significant expenditures on sales and marketing efforts, and expenditures on growing our platform and expanding our research and development and portfolio of products, each of which we intend to continue to invest in, may not ultimately grow our business or cause long-term profitability. If we are unable to maintain or improve profitability at a level or during a time frame anticipated by industry or securities analysts and holders of our ADSs, the trading price of our ADSs may decline.
In addition, we will increasingly face challenges in integrating, developing and motivating a rapidly growing employee base in various countries around the world. This challenge has been, and likely will continue to be, heightened due to the COVID-19 pandemic and the related stay-at-home, travel and other restrictions. Certain members of our management have not previously worked together for an extended period of time, and some do not have experience managing a public company, which may affect how they manage our growth. This growth will make it difficult to evaluate our prospects and place a continuous, significant strain on our management, operational and financial resources.
12



Our limited operating history and our history of operating and net losses make it difficult to evaluate our current business and prospects and may increase the risks associated with your investment.
We were founded in 2013 and our limited operating history makes it difficult to evaluate our current business and our future prospects, including our ability to plan for and model future growth. We have encountered and will continue to encounter risks and difficulties frequently experienced by rapidly growing companies in constantly evolving industries, including the risks described in this annual report. If we do not address these risks successfully, our business may be harmed.
We generated an operating loss of US$5.2 million and a net loss of US$3.1 million in 2020. We will need to generate and sustain increased revenue levels and manage costs in future periods in order to be profitable. Even if we achieve profitability as we did in the first half of 2020, we may not be able to maintain or increase our level of profitability. We intend to continue to expend significant funds to support further growth and further develop our platform, including expanding the functionality of our platform, expanding our technology infrastructure and business systems to meet the needs of our customers, expanding our sales force and developer and partner ecosystems, increasing our marketing activities, and growing our international operations. We will also face increased compliance costs associated with growth, expansion of our customer base and the costs of being a public company. Our efforts to grow our business may be costlier than we expect, and we may not be able to increase our revenue enough to offset our increased operating expenses. We may incur significant losses in the future for a number of reasons, including the other risks described in this annual report, and unforeseen expenses, difficulties, complications and delays, and other unknown events. If we are unable to achieve and sustain profitability, our business may be harmed.
If we fail to adapt and respond effectively to rapidly changing technology, evolving industry standards, changing regulations, and changing customer needs, requirements or preferences, our products may become less competitive.
The market for RTE-PaaS is subject to rapid technological change, evolving industry standards, regulations and customer needs, requirements and preferences. For example, the rollout of 5G networks could significantly impact the RTE-PaaS market. Although 5G networks are designed to provide higher data transmission quality and user experience which may increase demand for real-time engagement, it may also reduce the technical challenge of delivering real-time engagement and the value proposition of RTE-PaaS. The success of our business will depend, in part, on our ability to adapt and respond to these changes on an effective and timely basis. If we fail to develop new products that satisfy customers and end users and provide enhancements and new features for existing products that keep pace with rapid technological and industry change, our business, operating results and financial condition could be adversely affected. If new technologies emerge that are able to deliver competitive products and services at lower prices, more efficiently, more conveniently or more securely, such technologies could adversely impact our ability to compete effectively.
Our platform must integrate with a variety of network, hardware, mobile and software platforms and technologies, and we need to continuously modify and enhance our products and platform to adapt to changes and innovation in these technologies. If customers or their end users adopt new software platforms or infrastructure, we may be required to develop new versions of our products to work with those new platforms or infrastructure. This development effort may require significant resources, which would adversely affect our business, operating results and financial condition. Any failure of our products and platform to operate effectively with evolving or new platforms and technologies could reduce the demand for our products. If we are unable to respond to these changes in a cost-effective manner, our products may become less marketable and less competitive or obsolete, and our business, operating results and financial condition could be adversely affected.
13



Our results will fluctuate from period to period, and if we fail to meet securities analysts’ and investors’ expectations, then the trading price of our ADSs and the value of your investment could decline substantially.
Our operating results have fluctuated from period to period and will continue to vary in the future as a result of a variety of factors, many of which are outside of our control and are unpredictable. For example, our revenue model is based in large part on end user adoption and usage of our customers’ applications, which can constrain our ability to forecast revenue. If operating results for any particular period fall below securities analysts’ and investors’ expectations, then the trading price of our ADSs could decline substantially. Some factors that may cause our operating results to fluctuate from period to period include:
our ability to attract, retain and increase revenue from customers;
fluctuations in the amount of revenue from our customers;
market acceptance of our products and our ability to introduce new products and enhance existing products;
end-user demand for applications with real-time engagement features;
competition and the actions of our competitors, including pricing changes and the introduction of new products, services and geographies;
our ability to control costs and operating expenses, including the fees that we pay network- and cloud-service providers for data delivery;
changes in our pricing as a result of our optimization efforts or otherwise;
reductions in pricing as a result of negotiations with our larger customers;
the rate of expansion and productivity of our sales force;
change in the mix of products that our customers use;
changes in end-user and customer demand as end-users increase and decrease their time online due to the imposition or easing of stay-at-home, travel and other government mandates or changes in end-user or customer demand for our products in response to the COVID-19 pandemic;
the expansion of our business, particularly in international markets;
changes in foreign currency exchange rates;
changes in laws, regulations or regulatory enforcement, in China, the United States or other countries, that impact our ability to market, sell or deliver our products;
the amount and timing of operating costs and capital expenditures related to the operations and expansion of our business, including investments in international expansion;
significant security breaches of, technical difficulties with, or interruptions to, the delivery and use of our products on our platform;
14



general economic and political conditions that may adversely affect a prospective customer’s ability or willingness to adopt our products, delay a prospective customer’s adoption decision, reduce the revenue that we generate from the use of our products or impact customer retention;
extraordinary expenses such as litigation or other dispute-related settlement payments;
sales tax and other tax determinations by authorities in the jurisdictions in which we conduct business;
the impact of new accounting pronouncements;
expenses incurred in connection with mergers, acquisitions or other strategic transactions and integrating acquired business, technologies, services, products and other assets; and
fluctuations in share-based compensation expense.
The occurrence of one or more of the foregoing and other factors may cause our operating results to vary significantly. As such, we believe that period-to-period comparisons of our operating results may not be meaningful and should not be relied upon as an indication of future performance. For example, while we may continue to observe increases in usage and developer adoption of our products to meet end-user demand for real-time engagement spurred by COVID-19, we do not anticipate that we will continue to experience the same level of revenue growth we did in the first half of 2020. In addition, a significant percentage of our operating expenses is fixed in nature and is based on forecasted revenue trends. Accordingly, in the event of a revenue shortfall, we may not be able to mitigate the negative impact on margins and profitability in the short term. If we fail to meet or exceed the expectations of investors or securities analysts, then the trading price of our ADSs could fall substantially, and we could face costly lawsuits, including securities class action suits.
We receive a substantial portion of our revenue from a limited number of customers and use cases, and the loss of, or a significant reduction in usage by, one or more of our major customers or a decline in popularity of certain use cases, would result in lower revenue and could harm our business.
Our future success is dependent on establishing and maintaining successful relationships with a diverse set of customers. We currently receive a substantial portion of our revenue from a limited number of customers. For 2019 and 2020 our top ten customers (after aggregating customers with multiple accounts) accounted for approximately 38.4% and 37.4% of our revenue, respectively. Although the identity of the customers may vary from period to period, it is likely that we will continue to be dependent upon a limited number of customers for a significant portion of our revenue for the foreseeable future and, in some cases, the portion of our revenue attributable to individual customers may increase in the future. The loss of one or more key customers or a reduction in usage by any major customers would reduce our revenue. If we fail to maintain existing customers or develop relationships with new customers, our business would be harmed
Moreover, we generated the majority of our revenue from customers that use our platform and products for social, education, entertainment and gaming applications. The popularity of particular use cases and end users’ use of specific applications, as well as the development of new use cases and applications, depend on many factors beyond our control, and a decline in end users’ use of social, education, entertainment and gaming applications that integrate our products could harm our business, operating results and financial condition.
We are in the process of expanding our international operations, which exposes us to significant risks.
A component of our growth strategy involves the further expansion of our operations and customer base worldwide. We generated a majority of our revenue from customers operating primarily in the PRC in each of the
15



periods presented in this annual report. We currently have offices in the PRC and the United States, as well as employees located in Europe. We are continuing to adapt to and develop strategies to address international markets but there is no guarantee that such efforts will have the desired effect.
We expect that our international activities will continue to grow over the foreseeable future as we continue to pursue opportunities in existing and new markets, which will require significant management attention and financial resources worldwide. In connection with such expansion, we may face difficulties including costs associated with varying seasonality patterns, potential adverse movement of currency exchange rates, longer payment cycle difficulties in collecting accounts receivable in some countries, tariffs and trade barriers, a variety of regulatory or contractual limitations on our ability to operate, adverse tax events, reduced protection of intellectual property rights in some countries, political risks and a geographically and culturally diverse workforce and customer base. Failure to overcome any of these difficulties could harm our business.
In addition, we will face risks in doing business internationally that could adversely affect our business, including:
the difficulty of managing and staffing international operations and the increased operations, travel, infrastructure and legal compliance costs associated with numerous international locations;
challenges to our corporate culture resulting from a dispersed workforce;
our ability to effectively price our products in competitive international markets;
new and different sources of competition;
our ability to comply with the General Data Protection Regulation 2016/679, or GDPR;
potentially greater difficulty collecting accounts receivable and longer payment cycles;
the need to adapt and localize our products for specific countries;
the effect of differing governmental responses to the COVID-19 pandemic and the continuing impact of the pandemic on individuals, businesses and economies in various foreign jurisdictions;
the need to offer customer support in various languages;
difficulties in understanding and complying with local laws, regulations and customs in foreign jurisdictions;
difficulties with differing technical and environmental standards, privacy, cybersecurity, data protection and telecommunications regulations and certification requirements outside China and the United States, which could prevent customers from deploying our products or limit their usage;
export controls and economic sanctions administered by the Department of Commerce Bureau of Industry and Security and the Treasury Department’s Office of Foreign Assets Control;
compliance with various anti-bribery and anti-corruption laws such as the Foreign Corrupt Practices Act of 1977, or FCPA, and the United Kingdom Bribery Act of 2010;
tariffs and other non-tariff trade barriers, such as quotas and local content rules;
16



more limited protection for intellectual property rights in some countries;
adverse tax consequences;
fluctuations in currency exchange rates, which could increase the price of our products in certain markets, increase the expenses of our international operations and expose us to foreign currency exchange rate risk or the cost and risk of hedging transaction if we choose to enter into such transactions in the future;
currency control regulations, which might restrict or prohibit our conversion of other currencies into U.S. dollars;
restrictions on the transfer of funds;
deterioration of political relations between China, the United States and other countries;
exposure to political developments in the United Kingdom, or the U.K., including the departure of the U.K. from the European Union, or the EU, which has created an uncertain political and economic environment, instability for businesses and volatility in global financial markets; and
political or social unrest or economic instability in a specific country or region in which we operate, which could have an adverse impact on our operations in that location.
Our failure to manage any of these risks successfully could harm our international operations, and adversely affect our business, operating results and financial condition. In some cases, compliance with the laws and regulations of one country could violate the laws and regulations of another country. As our global operations evolves, we cannot assure you that we are able to fully comply with the legal requirements of each foreign jurisdiction and successfully adapt our business models to local market conditions. Due to the complexity involved in our international business expansion, we cannot assure you that we are or will be in compliance with all local laws.
If we are unable to maintain and enhance our brand and increase market awareness of our company and products, then our business, operating results and financial condition may be adversely affected.
We must maintain and enhance the “Agora” brand identity and increase market awareness of RTE-PaaS solutions generally and our products particularly to be successful. Our efforts to achieve widespread acceptance of our platform, attract and retain customers and increase usage of our products and platform depend on our marketing efforts, RTE-PaaS market thought leadership and ability to successfully differentiate our products and platform from alternatives. These efforts require substantial expenditures, and we anticipate that they will increase as our market becomes more competitive and as we expand into new markets. These investments in brand promotion and thought leadership may not yield increased revenue. To the extent they do, the resulting revenue still may not be enough to offset the increased expenses we incur.
Failure to effectively develop and expand our marketing and sales capabilities could harm our ability to increase our customer base and achieve broader market acceptance of our platform.
Historically, we have relied on the adoption of our products by developers through our self-service model as well as more targeted sales efforts. Our ability to further increase our customer base and achieve broader market acceptance of our platform will significantly depend on our ability to expand our marketing and sales operations. We plan to continue expanding our sales force and channel partners, both domestically and internationally. We also plan
17



to dedicate significant resources to sales and marketing programs. All of these efforts will require us to invest significant financial and other resources and if they fail to attract additional customers our business will be harmed.
As we increase our target sales efforts to larger organizations, we expect to incur higher costs and longer sales cycles. The decision to adopt our products by such customers may require the approval of multiple technical and business decision makers, including security, compliance, procurement, operations and IT. In addition, while certain customers may quickly deploy our products on a limited basis before they will commit to deploying our products at scale, they often require extensive education and customer support, engage in protracted pricing negotiations and seek dedicated product development resources. In addition, sales cycles for efforts targeted at larger organizations are inherently more complex and less predictable than the sales through our self-service model, and some customers may not use our products enough to generate revenue that justifies the cost of customer acquisition. In addition, complex and resource-intensive sales efforts could place additional strain on our product and engineering resources.
We believe that there is significant competition for sales personnel, including sales representatives, sales managers, and sales engineers, with the skills and technical knowledge that we require. Our ability to achieve significant revenue growth will depend, in large part, on our success in recruiting, training, and retaining sufficient numbers of sales personnel to support our growth. New hires require significant training and may take significant time before they achieve full productivity. Our new hires may not become productive as quickly as we expect, if at all, and we may be unable to hire or retain sufficient numbers of qualified individuals in the markets where we do business or plan to do business. In addition, particularly if we continue to grow rapidly, new members of our sales force will have relatively little experience working with us, our platform, and our business model. If we are unable to hire and train sufficient numbers of effective sales personnel, our sales personnel do not reach significant levels of productivity in a timely manner, or our sales personnel are not successful in acquiring new customers or expanding usage by existing customers, our business will be harmed.
We believe that continued growth in our business is also dependent upon identifying, developing and maintaining strategic relationships with additional channel partners that can drive substantial revenue. If we fail to identify additional channel partners in a timely and cost-effective manner, or at all, or are unable to assist our current and future channel partners in independently selling and deploying our products, then our business, operating results, and financial condition could be adversely affected.
We provide service or experience level commitments under our customer agreements. If we fail to meet these contractual commitments, we could be obligated to provide credits for future service, or face contract termination with refunds of prepaid amounts, which could harm our business.
Most of our customer agreements contain service level commitments. In 2020, we launched our first ever Experience-Level Agreement, or XLA, in real-time engagement. Our XLA covers metrics, such as successful log-on rate, jitter rate and latency, and focuses not only on service availability but also on end user experience. If we are unable to meet the stated service level commitments, including failure to meet the uptime and other requirements under our customer agreements, we may be contractually obligated to provide the affected customers with service credits which could significantly affect revenue in the periods in which the uptime or delivery failure occurs and the credits are applied. We could also face customer terminations, which could significantly affect both our current and future revenue. Any service or experience level failures could harm our business.
18



Any failure to offer high-quality customer support may adversely affect our relationships with our customers and prospective customers, and adversely affect our business, operating results and financial condition.
Many of our large customers depend on our customer support team to assist them in deploying our products effectively to help them to resolve post-deployment issues quickly and to provide ongoing support. If we do not devote sufficient resources or are otherwise unsuccessful in assisting our customers effectively, it could adversely affect our ability to retain existing customers and could prevent prospective customers from adopting our products. We may be unable to respond quickly enough to accommodate short-term increases in demand for customer support. We also may be unable to modify the nature, scope and delivery of our customer support to compete with changes in the support services provided by our competitors. Increased demand for customer support, without corresponding revenue, could increase costs and adversely affect our business, operating results and financial condition. Our sales are highly dependent on our business reputation and on positive recommendations from developers. Any failure to maintain high-quality customer support, or a market perception that we do not maintain high-quality customer support, could adversely affect our reputation, business, operating results and financial condition.
We could incur substantial costs in protecting or defending our intellectual property rights, and any failure to protect our intellectual property could adversely affect our business, operating results and financial condition.
Our success depends, in part, on our ability to protect our brand, trade secrets, trademarks, patents, domain names, copyrights and proprietary methods and technologies, whether registered or not, that we develop under patent and other intellectual property laws of China, the United States and other jurisdictions, so that we can prevent others from using our inventions and proprietary information. We currently rely on patents, trademarks, copyrights and trade secret law to protect our intellectual property rights. However, we cannot assure you that any of our intellectual property rights will not be challenged, invalidated or circumvented, or that our intellectual property will be sufficient to provide us with competitive advantages. In addition, may be subject to allegation of infringement of other parties’ proprietary rights, and other parties may misappropriate our intellectual property rights, which would cause us to suffer economic or reputational damages. Because of the rapid pace of technological change, we cannot assure you that all of our proprietary technologies and similar intellectual property rights can be patented in a timely or cost-effective manner, or at all.
We also rely, in part, on confidentiality agreements with our business partners, employees, consultants, advisors, customers and others in our efforts to protect our proprietary technology, processes and methods. These agreements may not effectively prevent disclosure of our confidential information, and it may be possible for unauthorized parties to copy our software or other proprietary technology or information, or to develop similar software independently without our having an adequate remedy for unauthorized use or disclosure of our confidential information.
In addition, the laws of some countries do not protect intellectual property and other proprietary rights to the same extent as the laws of the United States. It is often difficult to register, maintain and enforce intellectual property rights in China. Statutory laws and regulations are subject to judicial interpretation and enforcement and may not be applied consistently due to the lack of clear guidance on statutory interpretation. Confidentiality, invention assignment and non-compete agreements may be breached by counterparties, and there may not be adequate remedies available to us for any such breach. Accordingly, we may not be able to effectively protect our intellectual property rights or to enforce our contractual rights in China. To the extent we expand our international activities outside of China and the United States, our exposure to unauthorized copying, transfer and use of our proprietary technology or information may increase.
Preventing any unauthorized use of our intellectual property is difficult and costly and the steps we take may be inadequate to prevent the misappropriation of our intellectual property. Litigation may be necessary in the
19



future to enforce our intellectual property rights, determine the validity and scope of our proprietary rights or those of others, or defend against claims of infringement or invalidity. Such litigation could be costly, time-consuming and distracting to management, result in a diversion of significant resources, the narrowing or invalidation of portions of our intellectual property and have an adverse effect on our business, operating results and financial condition. Our efforts to enforce our intellectual property rights may be met with defenses, counterclaims and countersuits attacking the validity and enforceability of our intellectual property rights or alleging that we infringe the counterclaimant’s own intellectual property. Any of our patents, trade secrets, copyrights, trademarks or other intellectual property rights could be challenged by others or invalidated through administrative process or litigation. We can provide no assurance that we will prevail in such litigation. In addition, our proprietary methods and technologies that are regarded as trade secrets may be leaked or otherwise become available to, or be independently discovered by, our competitors and in these cases we would not be able to assert any trade secret rights against those parties. Costly and time-consuming litigation could be necessary to enforce and determine the scope of our proprietary rights, and failure to obtain or maintain trade secret protection could adversely affect our competitive business position. To the extent that our employees or consultants use intellectual property owned by others in their work for us, disputes may arise as to the rights in related know-how and inventions.
There can be no assurance that our particular ways and means of protecting our intellectual property and proprietary rights, including business decisions about when to file patent applications and trademark applications, will be adequate to protect our business or that our competitors will not independently develop similar technology. We could be required to spend significant resources to monitor and protect our intellectual property rights. If we fail to protect and enforce our intellectual property and proprietary rights adequately, our competitors might gain access to our technology and our business, operating results and financial condition could be adversely affected.
We depend largely on the continued services of our senior management, the loss of any of whom could adversely affect our business, operating results and financial condition.
Our future performance depends on the continued services and contributions of our senior management to execute on our business plan, develop our products and platform, deliver our products to customers, attract and retain customers and identify and pursue business opportunities. The loss of services of senior management could significantly delay or prevent the achievement of our development and strategic objectives. In particular, we depend to a considerable degree on the vision, skills, experience and effort of our founder and chief executive officer, Mr. Zhao. The replacement of any of our senior management personnel would likely involve significant time and costs, and such loss could significantly delay or prevent the achievement of our business objectives. The loss of the services of any of our senior management for any reason could adversely affect our business, operating results and financial condition.
If we are unable to hire, retain and motivate qualified personnel, our business will suffer.
Our future success depends, in part, on our ability to continue to attract and retain highly skilled personnel. We believe that there is, and will continue to be, intense competition for highly skilled management, technical, sales and other personnel with experience in our industry in the cities where our headquarters are located. We must provide competitive compensation packages and a high-quality work environment to hire, retain and motivate employees. If we are unable to retain and motivate our existing employees and attract qualified personnel to fill important positions, we may be unable to manage our business effectively, including the development, marketing and sale of our products, which could adversely affect our business, operating results and financial condition. To the extent we hire personnel from competitors, we also may be subject to allegations that they have been improperly solicited or divulged proprietary or other confidential information.
20



We may acquire or invest in business, technologies, services, products and other assets, which may divert our management’s attention and result in the incurrence of debt or dilution to our shareholders. We may be unable to integrate acquired businesses and technologies successfully or achieve the expected benefits of such acquisitions.
As part of our business strategy, we continually evaluate and consider potential strategic transactions, including acquisitions of, or investments in, businesses, technologies, services, products and other assets in the future. For instance, we made certain acquisitions in late 2020 and early 2021. See “Item 4. Information on the Company—A. History and Development of the Company” and “Item 7. Major Shareholders and Related Party Transactions— B. Related Party Transactions Equity Acquisition.” We also may enter into relationships with other businesses to expand our products and platform, which could involve preferred or exclusive licenses, additional channels of distribution, discount pricing or investments in other companies.
Any acquisition, investment or business relationship may result in unforeseen operating difficulties and expenditures. In particular, we may encounter difficulties assimilating or integrating the businesses, technologies, products, personnel or operations of the acquired companies, particularly if the key personnel of the acquired company choose not to work for us, their products or services are not easily adapted to work with our platform, or we have difficulty retaining the customers of any acquired business due to changes in ownership, management or otherwise. Acquisitions also may disrupt our business, divert our resources or require significant management attention that would otherwise be available for development of our existing business. Moreover, the anticipated benefits of any acquisition, investment or business relationship may not be realized or we may be exposed to unknown risks or liabilities.
Negotiating these transactions can be time consuming, difficult and expensive, and our ability to complete these transactions may often be subject to approvals that are beyond our control. Consequently, these transactions, even if announced, may not be completed. For one or more of those transactions, we may:
issue additional equity securities that would dilute our existing shareholders;
use cash that we may need in the future to operate our business;
incur large charges or substantial liabilities;
incur debt on terms unfavorable to us or that we are unable to repay;
encounter difficulties retaining key employees of the acquired company or integrating diverse software codes or business cultures; or
become subject to adverse tax consequences, substantial depreciation, or deferred compensation charges. The occurrence of any of these foregoing could adversely affect our business, operating results and financial condition.
We may have insufficient transmission bandwidth and co-location space, which could result in disruptions to our platform and loss of revenue.
Our operations are dependent in part upon transmission bandwidth provided by third-party network or cloud providers and leasing co-location facilities for our servers and equipment. There can be no assurance that we are adequately prepared for unexpected increases in bandwidth demands by our customers. In the first half of 2020 we experienced a spike in usage as a result of demand for online real-time engagement spurred by COVID-19. Although we were able to scale our network infrastructure in response, the general increase in demand for bandwidth and servers increased prices which in turn adversely impacted our gross margin. Failure to contain the
21



further spread, or any resurgence, of COVID-19 may affect our ability to cost-effectively maintain and expand our network infrastructure, which could severely disrupt our business and operations and adversely affect our operating results and financial condition.
The bandwidth we have contracted to purchase may become unavailable for a variety of reasons, including service outages, payment disputes, network providers going out of business, natural disasters, pandemics, networks imposing traffic limits, or governments adopting regulations that impact network operations. We also may be unable to move quickly enough to augment capacity to reflect growing traffic or security demands. Failure to put in place the capacity we require could result in a reduction in, or disruption of, service to our customers, require us to issue credits and ultimately a loss of those customers. Such a failure could result in our inability to acquire new customers demanding capacity not available on our platform. If we are unable to provide sufficient bandwidth, we may also become contractually obligated to provide affected customers with service credits under service or experience level commitments in our customer agreements.
Seasonality may cause fluctuations in our sales and operating results.
Although we have not historically experienced significant seasonality with respect to our revenue throughout the year given the growth in the adoption and usage of our platform, we have seen moderate seasonality in some use cases such as education and gaming. We have experienced lower growth in usage in the first quarter of prior years as Chinese end users reduce online activity due to the Lunar New Year and have experienced higher growth in usage in the third quarter as end users increase online activity due to fewer school days, which gives more opportunity to engage in gaming or take online education classes. The rapid growth in our business has offset this seasonal trend to date, particularly in the first half of 2020 due to the impact of COVID-19, but its impact on revenue may be more pronounced in future periods.
Defects, errors or security vulnerabilities that we may not be able to catch in our products or that may come up as we upgrade our products or launch new products could diminish demand for our products, harm our business and operating results and subject us to liability.

Our customers use our products for important aspects of their businesses, and any errors, defects, security vulnerabilities or disruptions to our products and any other performance problems with our products could damage our customers’ businesses and, in turn, hurt our brand and reputation. We provide regular updates to our products, which have in the past contained, and may in the future contain, undetected errors, failures, vulnerabilities and bugs when first introduced or released. Real or perceived errors, failures or bugs in our products could result in negative publicity, loss of or delay in market acceptance of our platform, loss of competitive position, lower customer retention or claims by customers for losses sustained by them. In such an event, we may be required, or may choose, for customer relations or other reasons, to expend additional resources in order to help correct the problem. While we constantly release updates to mitigate vulnerabilities, errors and bugs and eliminate corresponding threats, we cannot assure you that our customers will install or incorporate such updates properly or at all. In addition, we have very limited insurance coverage for our operations in the PRC, the United States and other jurisdictions to compensate us for any losses that may result from claims arising from defects or disruptions in our products. As a result, our reputation and our brand could be harmed, and our business, operating results and financial condition may be adversely affected.
The estimates of market opportunity and forecasts of market growth included in this annual report may prove to be inaccurate, and any real or perceived inaccuracies may harm our reputation and negatively affect our business. Even if the market in which we compete achieves the forecasted growth, our business could fail to grow at similar rates, if at all.
22



Market opportunity estimates and growth forecasts included in this annual report are subject to significant uncertainty and are based on assumptions and estimates that may not prove to be accurate. The variables that go into the calculation of our market opportunity are subject to change over time, and there is no guarantee that any particular number or percentage of addressable companies or end users covered by our market opportunity estimates will purchase our products at all or generate any particular level of revenue for us. Even if the market in which we compete meets the size estimates and growth forecasted in this annual report, our business could fail to grow for a variety of reasons, including reasons outside of our control, such as competition in our industry.
If relations between China and the United States deteriorate, our business, operating results and financial condition could be adversely affected.
At various times during recent years, the United States and China have had significant disagreements over monetary, economic, political and social issues, including currently in relation to the COVID-19 pandemic, and future relations between these two countries may deteriorate. Changes in political conditions and changes in the state of China-U.S. relations are difficult to predict and could adversely affect our business, operating results and financial condition. In addition, because of our extensive operations in the Chinese market, any deterioration in political or trade relations might cause a public perception in the United States or elsewhere that might cause our products to become less attractive. We cannot predict what effect any changes in China-U.S. relations may have on our ability to access capital or effectively do business in China or the United States. Moreover, any political or trade controversies between the United States and China, whether or not directly related to our business, could cause investors to be unwilling to hold or buy our ADSs and consequently cause the trading price of our ADSs to decline.
Breaches of our networks or systems, or those of our service providers, could degrade our ability to conduct our business, compromise the integrity of our products, platform and data, result in significant data losses and the theft of our intellectual property, damage our reputation, expose us to liability to third parties and require us to incur significant additional costs to maintain the security of our networks and data.
We depend on our IT systems to conduct virtually all of our business operations, ranging from our internal operations and research and development activities to our marketing and sales efforts and communications with our customers, service providers and business partners. Individuals or entities may attempt to penetrate our network security, or that of our platform, and to cause harm to our business operations, including by misappropriating our proprietary information or that of our customers, employees, service providers and business partners or to cause interruptions of our products and platform. Because the vulnerabilities and techniques used by such individuals or entities to access, disrupt or sabotage devices, systems and networks change frequently and may not be recognized until launched against a target, we may be unable to anticipate these techniques, and we may not become aware in a timely manner of such a security breach, which could exacerbate any damage we experience. We do not access, share, record or store any of the real-time interactions that are facilitated by our platform other than transmission quality data that enables us to continue to improve our platform and in select cases where developers choose to integrate our Real-Time Recording product, for example to enable content replay or ensure customer service levels. Techniques used to sabotage or obtain unauthorized access to systems or networks are constantly evolving and, in some instances, are not identified until after they have been launched against a target. We and our service providers may be unable to anticipate these techniques, react in a timely manner, or implement adequate preventative and mitigating measures. Any data security incidents, including internal malfeasance or errors by our employees or contractors, unauthorized access or usage, virus or similar breach, incident or disruption of us or our service providers could result in loss of confidential information and any such unauthorized access or usage, breach, incident, or disruption, or the perception that any of these has occurred, could result in damage to our reputation, loss of customers, litigation, regulatory investigations, fines, penalties and other liabilities. Accordingly, if our cybersecurity measures or those of our service providers fail to protect against unauthorized access, attacks (which may include sophisticated cyberattacks), compromise or the mishandling of data by our employees, service
23



providers and business partners, then our reputation, business, operating results and financial condition could be adversely affected. Even the perception of inadequate security may damage our reputation and market position. Further, we could be required to expend significant capital and other resources to protect against and address any data security incident or breach, including required notifications in certain cases, which may not be covered or fully covered by our insurance and which may involve payments for investigations, forensic analyses, regulatory compliance, breach notification, legal advice, public relations advice, system repair or replacement, or other services. We and our third-party vendors and service providers also may face difficulties or delays in identifying or responding to, and remediating and otherwise responding to, cyberattacks and other security breaches and incidents. We have incurred substantial costs in efforts to protect our platform and networks against potential attacks and potential impacts of vulnerabilities, and anticipate doing so in the future. If we are unable to efficiently and effectively maintain and upgrade our system safeguards, we may incur unexpected costs and certain of our systems may become more vulnerable to unauthorized access or disruption. Any of the foregoing could have a material adverse effect on our business, financial condition, results of operations, market position and reputation.

Our reliance on third-party SaaS technologies may adversely affect our business, operating results and financial condition.
We rely on hosted SaaS technologies from third parties to operate critical internal functions of our business, including enterprise collaboration and customer relations management services. If one or more of these services become unavailable due to extended outages or interruptions, or because they are no longer operated in a reasonably secure manner or available on commercially reasonable terms or prices, our expenses could increase as we consider appropriate alternatives. As a result, our ability to manage our operations could be interrupted and our processes for managing our sales process and supporting our customers could be impaired until equivalent services, if available, are identified, obtained and implemented, all of which could adversely affect our business, operating results and financial condition.
We may in the future become involved in disputes relating to alleged infringement of intellectual property rights, which could adversely affect our business, operating results and financial condition.
There is considerable patent and other intellectual property development activity in our industry. Our future success depends, in part, on not infringing the intellectual property rights of others. Our competitors or other third parties may in the future claim that our products or platform and underlying technology infringe on their intellectual property rights, and we may be found to be infringing on such rights. We may be unaware of the intellectual property rights of others that may cover some or all of our technology. Any claims or litigation could cause us to incur significant expenses and, if successfully asserted against us, could require that we pay substantial damages or ongoing royalty payments, prevent us from offering our products, require us to develop alternative non-infringing technology or require that we comply with other unfavorable terms, any of which could significantly increase our operating expenses. We may also be obligated to indemnify our customers or business partners in connection with any such litigation and to obtain licenses or modify our products or platform, which could further exhaust our resources. Even if we were to prevail in the event of claims or litigation against us, any claim or litigation regarding intellectual property could be costly and time-consuming and divert the attention of our management and other employees from our business. Patent infringement, trademark infringement, trade secret misappropriation and other intellectual property claims and proceedings brought against us, whether successful or not, could harm our brand, business, operating results and financial condition.
Indemnity provisions in various agreements potentially expose us to substantial liability for intellectual property infringement and other losses.
24



Our agreements with customers and other third parties typically include indemnification or other provisions under which we agree to indemnify or otherwise be liable to them for losses suffered or incurred as a result of claims of intellectual property infringement, damages caused by us to property or persons or other liabilities relating to or arising from our products or platform or other acts or omissions. The term of these contractual provisions often survives termination or expiration of the applicable agreement. Large indemnity payments or damage claims from contractual breach could harm our business, operating results and financial condition. Although typically we contractually limit our liability with respect to such obligations, we may still incur substantial liability related to them. Any dispute with a customer with respect to such obligations could have adverse effects on our relationship with that customer and other current and prospective customers, demand for our products and adversely affect our business, operating results and financial condition.
Our use of open source software could negatively affect our ability to sell our products and subject us to possible litigation.
Our products and platform incorporate open source software, and we expect to continue to incorporate open source software in our products and platform in the future. Few of the licenses applicable to open source software have been interpreted by courts, and there is a risk that these licenses could be construed in a manner that could impose unanticipated conditions or restrictions on our ability to commercialize our products and platform. Moreover, although we have implemented policies to regulate the use and incorporation of open source software into our products and platform, we cannot be certain that we have not incorporated open source software in our products or platform in a manner that is inconsistent with such policies. When we utilize open source software in our products in certain ways, the applicable open source licenses may subject us and our customers to certain requirements, including requirements that we and our customers offer the products that incorporate the open source software for no cost, make available source code for modifications or derivative works that are based on, incorporate or use the open source software, and license such modifications or derivative works under the terms of applicable open source licenses. In some cases, open source software is also offered under commercial terms which do not include such requirements and obligations, in exchange for the payment of fees to be negotiated with the author or licensors. We have entered into a license agreement with a third-party licensor relating to certain open source software incorporated in certain of our and our customers’ products. However, in the future we may still receive notices alleging that our usage of other unlicensed open source software does not comply with the applicable license, or such usage requires us to obtain a commercial license. If it were determined that we had not complied with the conditions of one or more of these open source licenses, or if we are unable to successfully negotiate an acceptable commercial license, we and our customers could be required to incur significant legal expenses defending against such allegations and could be subject to significant damages, enjoined or otherwise prohibited from distributing our products that contained the open source software, and be required to comply with onerous conditions or restrictions on these products. In any of these events, we and our customers could be required to seek licenses from third parties in order to continue offering our respective products and platforms, and to re-engineer our products or platforms or discontinue offering our products in the event re-engineering cannot be accomplished on a timely basis. Any of the foregoing could require us and our customers to devote additional research and development resources to re-engineer our products or platforms, harm our reputation, or result in customer dissatisfaction, and may adversely affect our business, operating results and financial condition.
We face certain risks relating to the real properties that we lease.
We lease office spaces from third parties for our operations in the United States and China. Any limitations on the leased properties, or lessors’ title to such properties, may impact our use of the offices, or in extreme cases, result in relocation, which may in turn adversely affect our business operations. For example, some of our lessors in China failed to provide us with valid property ownership certificates or authorizations from the property owners for the lessors to sublease the properties, and some of our leased properties have been mortgaged by the owners to third
25



parties such as banks. In addition, certain lease agreements of our leased properties in China may not have been registered with the applicable PRC government authorities as required by PRC law, and although failure to do so does not in itself invalidate the leases, we may be exposed to potential fines if we fail to rectify within the prescribed time period after receiving notices from the relevant PRC government authorities.
As of the date of this annual report, we are not aware of any actions or claims raised by any third parties challenging our use of these properties we currently lease, nor have we received any notices from the PRC government authorities. Despite that, if any third parties who purport to be property owners or mortgagees challenge our right to use the leased properties, it could result in a diversion of management attention and cause us to incur costs associated with defending such actions or claims.
Our business is subject to a variety of U.S., PRC and international laws and regulations, including those regarding privacy, cybersecurity and data protection, and our customers may be subject to regulations related to the handling and transfer of certain types of sensitive and confidential information. Any failure of our platform to comply with or enable our customers to comply with applicable laws and regulations could harm our business, operating results and financial condition.
We and our customers that use our products may be subject to privacy, cybersecurity and data protection-related laws and regulations that impose obligations in connection with the collection, processing and use of personal data, financial data, health or other similar data and general cybersecurity. The U.S. federal and various state governments as well as the PRC government and governments in other countries have adopted or proposed limitations on, or requirements regarding, the collection, distribution, use, security and storage of information, including personally identifiable information of individuals. In the United States, the U.S. Federal Trade Commission and numerous state attorneys general are applying federal and state consumer protection laws to impose standards on the online collection, use and dissemination of data, and to the security measures applied to such data. Also, the U.S. Congress enacted the Export Controls Act of 2018, or ECA, with the principal purpose to enhance protection of U.S. technology resources by imposing greater restrictions on the transfer to non-U.S. individuals and companies, particularly through exports to China, of certain key foundational and emerging technologies and cybersecurity considered critical to U.S. national security. The ECA has broadened the scope of U.S. export controls policy to protect a wider range of national security interests, including telecommunications technology, against perceived challenges presented by the PRC. The U.S. government may require us to assist in its investigations related to U.S. national security by providing requested information. In the PRC, the PRC Cybersecurity Law and relevant regulations require network operators, which may include us, to ensure the security and stability of the services provided via network and to provide assistance and support in accordance with the law for public security and national security authorities to protect national security or assist with criminal investigations.
Similarly, many other countries and governmental bodies, including the EU member states, have laws and regulations concerning the collection and use of personal data obtained from individuals located in the EU or by businesses operating within their jurisdiction, which are often more restrictive than those in the United States. Laws and regulations in these jurisdictions apply broadly to the collection, use, storage, disclosure and security of personal data that identifies or may be used to identify an individual, such as names, telephone numbers, email addresses and, in certain circumstances, IP addresses and other online identifiers.
For example, the EU has adopted the General Data Protection Regulation, or the GDPR, which took full effect on May 25, 2018. The GDPR enhances data protection obligations for businesses and requires service providers (data processors) processing personal data on behalf of customers to cooperate with European data protection authorities, implement security measures and keep records of personal data processing activities. The UK has adopted legislation substantially implementing the GDPR, the UK General Data Protection Regulation and the UK Data Protection Act 2018, which we collectively refer to as the UK GDPR. Noncompliance with the GDPR can trigger fines equal to or greater of €20 million or 4% of global annual revenues, and the UK GDPR provides for
26



fines for noncompliance of up to the greater of £17.5 million and 4% of total annual revenue. Given the breadth and depth of its obligations, working to meet the requirements of the GDPR has required significant time and resources, including a review of our technology and systems currently in use against the requirements of the GDPR, and similar expenditures of time and resources are required in the case of the UK GDPR. There are also additional EU laws and regulations (and member states implementations thereof), and laws and regulations in the UK, which govern the protection of consumers and of electronic communications. We have taken measures to address certain obligations under the GDPR and UK GDPR and to make us compliant with those regimes, but we may be required to take additional steps in order to comply with them. If our efforts to comply with GDPR, the UK GDPR, or other applicable EU or UK laws and regulations are not successful, we may be subject to penalties and fines that would adversely impact our business and operating results, and our ability to conduct business in the EU and UK could be significantly impaired.

Outside of the EU, we continue to see increased regulation of privacy cybersecurity and data protection, including the adoption of more strict laws with more stringent subject matter specific state laws in the United States and with a broader scope in the PRC. For example, in 2018, California enacted the CCPA, which took effect on January 1, 2020. The CCPA gives California residents expanded rights to access and delete their personal information, opt out of certain personal information sharing, and receive detailed information about how their personal information is used. The CCPA provides for civil penalties for violations, as well as a private right of action for data breaches that is expected to increase data breach litigation. Additionally, a new privacy law, the California Privacy Rights Act, or CPRA, was approved by California voters in the November 3, 2020 election. The CPRA generally takes effect on January 1, 2023 and significantly modifies the CCPA, including by expanding consumers’ rights with respect to certain personal information and creating a new state agency to oversee implementation and enforcement efforts, potentially resulting in further uncertainty and requiring us to incur additional costs and expenses in an effort to comply. Aspects of the CCPA, the CPRA, and their interpretation remain uncertain. The CCPA, CPRA, and similar laws may increase our compliance costs and potential liability, and we may be required to modify our practices and take additional steps in an effort to comply with them. Some observers have noted that the CCPA and CPRA could mark the beginning of a trend toward more stringent state privacy legislation in the United States, which could increase our potential liability and adversely affect our business. For example, on March 2, 2021, Virginia enacted the Virginia Consumer Data Protection Act, or CDPA, a comprehensive privacy statute that shares similarities with the CCPA, CPRA and legislation proposed in other states. The CDPA will require us to incur additional costs and expenses in an effort to comply with it before it becomes effective on January 1, 2023. Broad federal privacy legislation also has been proposed in the United States. Recent and new state and federal legislation relating to privacy may add additional complexity, variation in requirements, restrictions and potential legal risk, require additional investment in resources to compliance programs, could impact strategies and availability of previously useful data and could result in increased compliance costs and/or changes in business practices and policies.

In the PRC, PRC regulators, including the Ministry of Industry and Information Technology, or the MIIT and the Cyberspace Administration of China, have been increasingly focused on regulation in the areas of cybersecurity and data protection and governmental authorities have enacted a series of laws and regulations to enhance the protection of privacy and data, which require certain authorization or consent from users prior to collection, use or disclosure of their personal data and also protection of the security of the personal data of such users. Such regulations, including the Decision to Enhance the Protection of Network Information, require the internet service providers to expressly inform their users of the purpose, manner and scope of the internet services providers’ collection and use of user personal information, publish the internet services providers’ standards for their collection and use of user personal information, and collect and use user personal information only with the consent of the users and only within the scope of such consent. The MIIT issued the Order for the Protection of Telecommunication and Internet User Personal Information on July 16, 2013, further requiring internet service providers to establish and publish protocols relating to the collection or use of personal information, keep any collected information strictly confidential and take technological and other measures to maintain the security of such information. Institutions and their employees are prohibited from selling or otherwise illegally disclosing a person’s personal information obtained during the course of performing duties or providing services. In July 2020, the
27



Standing Committee of the National People’s Congress of China released a draft data security law, or the Draft Data Security Law, for public comment. The Draft Data Security Law provides for data security and privacy obligations on entities and individuals carrying out data activities. The Draft Data Security Law also introduces a national security review procedure for those data activities which may affect national security and imposes export restrictions on certain data information. In October 2020, the Standing Committee of the National People’s Congress of China released a draft personal information protection law, or the Draft Personal Information Protection Law, for public comment. The Draft Personal Information Protection Law provides for various requirements on personal information protection, including legal bases for data collection and processing, requirements on data localization and cross-border data transfer, requirements for consent and requirements on processing of sensitive personal information. As the Draft Data Security Law and Draft Personal Information Protection Law remain subject to change, we may be required to make further adjustments to our business practices to comply with the enacted form of the laws, which may increase our compliance cost and adversely affect our business performance.
We also continue to see jurisdictions imposing data localization laws, which require personal information, or certain subcategories of personal information to be stored in the jurisdiction of origin. These regulations may inhibit our ability to expand into those markets or prohibit us from continuing to offer services in those markets without significant additional costs.
The uncertainty and changes in the requirements of multiple jurisdictions may increase the cost of compliance, delay or reduce demand for our services, restrict our ability to offer services in certain locations, impact our customers’ ability to deploy our solutions in certain jurisdictions, or subject us to claims and litigation from private actors and investigations, proceedings, and sanctions by data protection regulators, all of which could harm our business, financial condition and operating results.
Additionally, although we endeavor to have our products and platform comply with applicable laws and regulations, these and other obligations may be modified, they may be interpreted and applied in an inconsistent manner from one jurisdiction to another, and they may conflict with one another, other regulatory requirements, contractual commitments or our practices.
We also may be bound by contractual obligations relating to our collection, use and disclosure of personal, financial and other data or may find it necessary or desirable to join industry or other self-regulatory bodies or other privacy, cybersecurity or data protection-related organizations that require compliance with their rules pertaining to privacy and data protection.
We expect that there will continue to be new proposed laws, rules of self-regulatory bodies, regulations and industry standards concerning privacy, data protection and information security in the United States, the PRC, the EU and other jurisdictions, and we cannot yet determine the impact such future laws, rules, regulations and standards may have on our business. Moreover, existing PRC, U.S. federal and various state and foreign privacy, cybersecurity and data protection-related laws and regulations are evolving and subject to potentially differing interpretations, and various legislative and regulatory bodies may expand current or enact new laws and regulations regarding privacy, cybersecurity and data protection-related matters. Because global laws, regulations and industry standards concerning privacy, cybersecurity and data protection have continued to develop and evolve rapidly, it is possible that we or our products or platform may not be, or may not have been, compliant with each such applicable law, regulation and industry standard and compliance with such new laws or to changes to existing laws may impact our business and practices, require us to expend significant resources to adapt to these changes, or to stop offering our products in certain countries. These developments could adversely affect our business, operating results and financial condition.
28



Further, in many cases we rely on the data processing, privacy, data protection and cybersecurity practices of our suppliers and contractors, including with regard to maintaining the confidentiality, security and integrity of data. If we fail to manage our suppliers or contractors or their relevant practices, or if our suppliers or contractors fail to meet any requirements with regard to data processing, privacy, data protection or cybersecurity required by applicable legal or contractual obligations that we face (including any applicable requirements of our clients), we may be liable in certain cases. Legal obligations such as the GDPR, CCPA, CPRA, CDPA, the Health Insurance Portability and Accountability Act, or HIPAA, and other laws and regulations relating to privacy, cybersecurity and data protection may require us to manage our suppliers and their practices and to enter into agreements with them in certain cases. We may face difficulties in binding our suppliers and contractors to these agreements and otherwise managing their relevant practices, which may subject us to claims, proceedings, and liabilities.
Any failure or perceived failure by us, our products or our platform to comply with new or existing U.S., PRC, EU, UK, or other foreign privacy, cybersecurity or data protection laws, regulations, policies, industry standards or legal obligations, any failure to bind our suppliers and contractors to appropriate agreements or to manage their practices or any systems failure or security incident that results in the unauthorized access to, or acquisition, release or transfer of, personally identifiable information or other data relating to customers or individuals may result in governmental investigations, inquiries, enforcement actions and prosecutions, private claims and litigation, fines and penalties, adverse publicity or potential loss of business.
Changes in laws and regulations related to the internet or changes in the internet infrastructure itself may diminish the demand for our products, and could adversely affect our business, operating results and financial condition.
The future success of our business depends on the continued use of the internet as a primary medium for commerce, communications and business applications, as well as continued growth in online real-time engagement. The PRC government and the U.S. federal and various state governments as well as foreign governments have in the past adopted, and may in the future adopt, laws or regulations affecting the use of the internet as a commercial medium. See “—Risks Related to Doing Business in China—We may be adversely affected by the complexity, uncertainties and changes in PRC laws, rules and regulations, particularly of internet businesses.”
The current legislative and regulatory landscape regarding the regulation of the internet and, in particular, internet neutrality, in the United States is subject to uncertainty. The Federal Communications Commission, or FCC, had previously passed Open Internet rules in February 2015, which generally provided for internet neutrality with respect to fixed and mobile broadband internet service. On December 14, 2017, the FCC voted to repeal Open Internet rules generally providing for internet neutrality with respect to fixed and mobile broadband internet service regulations and return to a “light-touch” regulatory framework known as the “Restoring Internet Freedom Order.” The FCC’s new rules, which took effect on June 11, 2018, repealed the neutrality obligations imposed by the 2015 rules and granted providers of broadband internet access services greater freedom to make changes to their services, including, potentially, changes that may discriminate against or otherwise harm our business. However, a number of parties have appealed this order. On October 1, 2019, the D.C. Circuit Court of Appeals upheld the FCC’s repeal but ordered the FCC to reconsider certain elements of the repeal. On October 27, 2020, the FCC adopted an order concluding that the issues remanded by the court did not provide a basis to alter its conclusions in the 2018 order. This order could be subject to further petitions for reconsideration or court appeals. In addition, in September 2018, California enacted the California Internet Consumer Protection and Net Neutrality Act of 2018, making California the fourth state to enact a state-level net neutrality law since the FCC repealed its nationwide regulations. This act mandated that all broadband services in California be provided in accordance with California's net neutrality requirements. The U.S. Department of Justice has sued to block the law going into effect; however, on February 23, 2021, a court in the Eastern District of California ruled that California could enforce the law pending further appeal. A number of other states are considering legislation or executive action that would regulate the conduct of
29



broadband providers. In its recent decision on the FCC’s repeal, the D.C. Circuit Court of Appeals also ruled that the FCC does not have the authority to bar states from passing their own net neutrality rules. It is uncertain whether the FCC will argue that some state net neutrality laws are preempted by federal law and challenge such state net neutrality laws on a case-by-case basis. Democratic control of the Executive Branch, Congress, and the FCC following the 2020 elections increases the likelihood of legislative or FCC action to reverse the 2018 decision or adopt new national network neutrality rules. We cannot predict whether the FCC order or state initiatives will be modified, overturned or vacated by legal action. Additional changes in the legislative and regulatory landscape regarding internet neutrality, or otherwise regarding the regulation of the internet, could also harm our business.

Almost all access to the internet in China is maintained through state-owned telecommunication operators under the administrative control and regulatory supervision of the MIIT. In addition, the national networks in China are connected to the internet through state-owned international gateways, which are the only channels through which a domestic user can connect to the internet outside of China. We may face similar or other limitations in other countries in which we operate. We may not have access to alternative networks in the event of disruptions, failures or other problems with the internet infrastructure in China or elsewhere. In addition, the internet infrastructure in the countries in which we operate may not support the demands associated with continued growth in internet usage.
Changes in these laws or regulations could require us to modify our platform and products in order to comply with these changes. In addition, government agencies or private organizations have imposed and may impose additional taxes, fees or other charges for accessing the internet or commerce conducted via the internet. These laws or charges could limit the growth of internet-related commerce or communications generally, or result in reductions in the demand for internet-based products and services such as our products and platform. In addition, the use of the internet as a business tool could be adversely affected due to delays in the development or adoption of new standards and protocols to handle increased demands of internet activity, security, reliability, cost, ease-of-use, accessibility and quality of service. The performance of the internet and its acceptance as a business tool has been adversely affected by “viruses,” “worms,” and similar malicious programs. If the use of the internet is reduced as a result of these or other issues, then demand for our products could decline, which could adversely affect our business, operating results and financial condition.
Certain of our products are subject to telecommunications-related regulations, and future legislative or regulatory actions could adversely affect our business, operating results and financial condition.
As a provider of products used in communications applications, we may be indirectly or directly subject to existing or potential FCC regulations relating to the Twenty-First Century Communications and Video Accessibility Act, Telecommunications Relay Service fund contributions and other requirements. These laws require providers of certain advanced communications services to make those services accessible to parties with disabilities, including the hardware or software applications they provide, and to keep records of their compliance obligations. These laws may also require service providers to pay certain fees to support FCC accessibility initiatives. If requirements under these laws were imposed on us indirectly by our customers or directly upon us by the FCC, we would be subject to certain product design, record keeping or fee contribution obligations. FCC classification of our internet voice communications products as telecommunications services could result in additional federal and state regulatory obligations. If we do not comply with FCC rules and regulations, we could be subject to FCC enforcement actions, fines, and possibly restrictions on our ability to operate or offer certain of our products. Any enforcement action by the FCC, which may be a public process, could hurt our reputation in the industry, possibly impair our ability to sell our products to customers and could adversely affect our business, operating results and financial condition. In addition, changes pursuant to any revised FCC or state net neutrality regime may impact the regulatory classification of our business and the applicability of federal or state regulations to our business, which could adversely affect our business, operating results, and financial condition.
30



We may also be subject to a number of rules and regulations in China that apply to internet businesses. See “—Risks Related to Doing Business in China—We may be adversely affected by the complexity, uncertainties and changes in PRC laws, rules and regulations, particularly of internet businesses.” As we continue to expand internationally, we may become subject to telecommunications laws and regulations in the foreign countries where we offer our products. Internationally, we currently offer our products in more than 100 countries.
Our international operations are subject to country-specific governmental regulation and related actions that may continue to increase our costs or impact our products and platform or prevent us from offering or providing our products in certain countries. Certain of our products may be used by customers located in countries where voice and other forms of IP communications may be illegal or require special licensing or in countries on a U.S. embargo list. Even where our products are reportedly illegal or become illegal or where users are located in an embargoed country, users in those countries may be able to continue to use our products in those countries notwithstanding the illegality or embargo. We may be subject to penalties or governmental action if end users continue to use our products in countries where it is illegal to do so, and any such penalties or governmental action may be costly and may harm our business and damage our brand and reputation. We may be required to incur additional expenses to meet applicable international regulatory requirements or be required to discontinue those services if required by law or if we cannot or will not meet those requirements.
We may be subject to governmental export controls and economic sanctions regulations that could impair our ability to compete in international markets due to licensing requirements and could subject us to liability if we are not in compliance with applicable laws.
Certain of our products and services may be subject to export control and economic sanctions regulations, including the U.S. Export Administration Regulations, U.S. Customs regulations and various economic and trade sanctions regulations administered by the U.S. Treasury Department’s Office of Foreign Assets Controls. Exports of our products and the provision of our services must be made in compliance with these laws and regulations. If we fail to comply with these laws and regulations, we and certain of our employees could be subject to substantial civil or criminal penalties, including: the possible loss of export privileges; fines, which may be imposed on us and responsible employees or managers; and, in extreme cases, the incarceration of responsible employees or managers. Obtaining the necessary authorizations, including any required license, for a particular deployment may be time-consuming, is not guaranteed and may result in the delay or loss of sales opportunities. In addition, changes in our products or services, or changes in applicable export or economic sanctions regulations may create delays in the introduction and deployment of our products and services in international markets, or, in some cases, prevent the export of our products or provision of our services to certain countries or end users. Any change in export or economic sanctions regulations, shift in the enforcement or scope of existing regulations, or change in the countries, governments, persons or technologies targeted by such regulations, could also result in decreased use of our products and services, or in our decreased ability to export our products or provide our services to existing or prospective customers with international operations. Any decreased use of our products and services or limitation on our ability to export our products and provide our services could adversely affect our business, operating results and financial condition.
Further, we incorporate encryption technology into certain of our products. Various countries regulate the import of certain encryption technology, including through import permitting and licensing requirements, and have enacted laws that could limit our customers’ ability to import our products into those countries. Encryption products and the underlying technology may also be subject to export control restrictions. Governmental regulation of encryption technology and regulation of exports of encryption products, or our failure to obtain required approval for our products, when applicable, could harm our international sales and adversely affect our revenue. Compliance with applicable regulatory requirements regarding the export of our products and provision of our services, including with respect to new releases of our products and services, may create delays in the introduction of our products and
31



services in international markets, prevent our customers with international operations from deploying our products and using our services throughout their globally-distributed systems or, in some cases, prevent the export of our products or provision of our services to some countries altogether.
Our business activities are subject to the FCPA and similar anti-bribery and anti-corruption laws, and any allegation or determination that we have violated these laws could have a material adverse effect on our business or our reputation.
Our business activities are subject to the FCPA and similar anti-bribery or anti-corruption laws, regulations or rules of the countries in which we operate. These laws generally prohibit companies and their employees and third party business partners, representatives and agents from engaging in corruption and bribery, including offering, promising, giving, or authorizing the provision of anything of value, either directly or indirectly, to a government official or commercial party in order to influence official action, direct business to any person, gain any improper advantage, or obtain or retain business. We are also subject to the Chinese anti-corruption and anti-unfair competition laws, which strictly prohibits commercial bribery and bribes to government officials. The FCPA also requires public companies to make and keep books and records that accurately and fairly reflect the transactions of the corporation and to devise and maintain an adequate system of internal accounting controls.
Our operations are dependent in part upon transmission bandwidth provided by third-party network providers and access to co-location facilities to house our servers, which in some countries may be state-owned, and some of our customers may also be state-owned, in each case exposing us to potential risks. As we continue our international expansion, we may face further challenges related to compliance with global anti-corruption laws. In addition to our own employees, we use third parties to assist us in the process of obtaining government licenses and approvals, including patent and trademark rights. We and our third-party business partners, representatives and agents may have direct or indirect interactions with officials and employees of government agencies, or state-owned or affiliated entities, and we may be held liable for inaccurate or incomplete accounting records, internal accounting controls deemed inadequate by applicable regulatory authorities and corrupt or other illegal activities of our employees, affiliates, third-party business partners, representatives and agents, even if we do not explicitly authorize such activities.
There can be no assurances that our employees or the employees of our third-party business partners, representatives and agents will comply with all applicable laws and regulations, particularly given the high level of complexity of these laws. Violations of these laws and regulations could result in whistleblower complaints, adverse media coverage, investigations, loss of export privileges, debarment from U.S. government contracts, substantial diversion of management’s attention, significant legal fees and fines, severe criminal or civil sanctions against us, our officers, or our employees, disgorgement, and other sanctions and remedial measures, and prohibitions on the conduct of our business. Any such violations could include prohibitions on our ability to offer our products in one or more countries and could materially damage our reputation, our brand, our international expansion efforts, our ability to attract and retain employees, and our business, prospects, operating results, financial condition and the trading price of our ADSs.
Our ADSs may be delisted under the Holding Foreign Companies Accountable Act if the Public Company Accounting Oversight Board, or the PCAOB, is unable to inspect auditors who are located in China. The delisting of our ADSs, or the threat of their being delisted, may materially and adversely affect the value of your investment. Additionally, the inability of the PCAOB to conduct inspections deprives our investors of the benefits of such inspections.
The Holding Foreign Companies Accountable Act, or the HFCAA, was enacted on December 18, 2020. The HFCAA states if the SEC determines that we have filed audit reports issued by a registered public accounting
32



firm that has not been subject to inspection by the PCAOB for three consecutive years beginning in 2021, the SEC shall prohibit our shares or ADSs from being traded on a national securities exchange or in the over the counter trading market in the United States.
Our auditor, the independent registered public accounting firm that issued the audit report included elsewhere in this annual report, as an auditor of companies that are traded publicly in the United States and a firm registered with the PCAOB, is subject to laws in the United States pursuant to which the PCAOB conducts regular inspections to assess its compliance with the applicable professional standards. Since our auditor is located in China, a jurisdiction where the PCAOB has been unable to conduct inspections without the approval of the Chinese authorities, our auditor is currently not inspected by the PCAOB.
On March 24, 2021, the SEC adopted an interim final rule relating to the implementation of certain disclosure and documentation requirements of the HFCAA. We will not be required to comply with these rules until the SEC has identified us as having a “non-inspection” year under a process to be subsequently established by the SEC. The SEC is assessing how to implement other requirements of the HFCAA, including the listing and trading prohibition requirements described above. The SEC may propose additional rules or guidance that could impact us if our auditor is not subject to PCAOB inspection. For example, on August 6, 2020, the President's Working Group on Financial Markets, or the PWG, issued the Report on Protecting United States Investors from Significant Risks from Chinese Companies to the then President of the United States. This report recommended the SEC implement five recommendations to address companies from jurisdictions that do not provide the PCAOB with sufficient access to fulfil its statutory mandate. Some of the concepts of these recommendations were implemented with the enactment of the HFCAA. However, some of the recommendations were more stringent than the HFCAA. For example, if a company was not subject to PCAOB inspection, the report recommended that the transition period before a company would be delisted would end on January 1, 2022.
It is unclear when the SEC will complete its rulemaking and when such rules will become effective and what, if any, of the PWG recommendations will be adopted. The implications of this possible regulation in addition to the requirements of the HFCAA are uncertain. Such uncertainty could cause the market price of our ADSs to be materially and adversely affected, and our securities could be delisted or prohibited from being traded “over-the-counter” earlier than would be required by the HFCAA. If our securities are unable to be listed on another securities exchange by then, such a delisting would substantially impair your ability to sell or purchase our ADSs when you wish to do so, and the risk and uncertainty associated with a potential delisting would have a negative impact on the price of our ADSs.
The PCAOB’s inability to conduct inspections in China prevents it from fully evaluating the audits and quality control procedures of our independent registered public accounting firm. As a result, we and investors in our ADSs are deprived of the benefits of such PCAOB inspections. The inability of the PCAOB to conduct inspections of auditors in China makes it more difficult to evaluate the effectiveness of our independent registered public accounting firm’s audit procedures or quality control procedures as compared to auditors outside of China that are subject to the PCAOB inspections, which could cause investors and potential investors in our ADSs to lose confidence in our audit procedures and reported financial information and the quality of our financial statements.
In May 2013, the PCAOB announced that it had entered into a Memorandum of Understanding on Enforcement Cooperation with the CSRC and the PRC Ministry of Finance, which establishes a cooperative framework between the parties for the production and exchange of audit documents relevant to investigations undertaken by the PCAOB in the PRC or by the CSRC or the PRC Ministry of Finance in the United States. The PCAOB continues to be in discussions with the CSRC and the PRC Ministry of Finance to permit joint inspections in the PRC of audit firms that are registered with the PCAOB and audit Chinese companies that trade on U.S. exchanges.
33



Proceedings instituted by the SEC against certain PRC-based accounting firms, including the affiliate of our independent registered public accounting firm, or any related adverse regulatory development in the PRC, could result in our financial statements being determined to not be in compliance with the requirements of the Exchange Act.
In December 2012, the SEC instituted administrative proceedings against the Big Four PRC-based accounting firms, including our independent registered public accounting firm, alleging that these firms had violated U.S. securities laws and the SEC’s rules and regulations thereunder by failing to provide to the SEC the firms’ audit work papers with respect to certain PRC-based companies that are publicly traded in the United States.
On January 22, 2014, the administrative law judge presiding over the matter rendered an initial decision that each of the firms had violated the SEC’s rules of practice by failing to produce audit papers and other documents to the SEC. The initial decision censured each of the firms and barred them from practicing before the SEC for a period of six months.
On February 6, 2015, the four China-based accounting firms each agreed to a censure and to pay a fine to the SEC to settle the dispute and avoid suspension of their ability to practice before the SEC and audit U.S.-listed companies. The settlement required the firms to follow detailed procedures and to seek to provide the SEC with access to Chinese firms’ audit documents via the CSRC. Under the terms of the settlement, the underlying proceeding against the four China-based accounting firms was deemed dismissed with prejudice four years after entry of the settlement. The four-year mark occurred on February 6, 2019. While we cannot predict if the SEC will further challenge the four China-based accounting firms’ compliance with U.S. law in connection with U.S. regulatory requests for audit work papers or if the results of such a challenge would result in the SEC imposing penalties such as suspensions, if the accounting firms are subject to additional remedial measures, our ability to file our financial statements in compliance with SEC requirements could be impacted. A determination that we have not timely filed financial statements in compliance with SEC requirements could ultimately lead to the delisting of our ADSs or the termination of the registration of our ADSs under the Exchange Act, or both, which would substantially reduce or effectively terminate the trading of our ADSs in the United States.
We may have additional tax liabilities, which could harm our business, operating results and financial condition.
We are subject to income taxes and other taxes in the United States, the PRC and other foreign jurisdictions. Significant judgments and estimates are required in determining our provision for income taxes and other tax liabilities. Our tax expense may be impacted, for example, if tax laws change or are clarified to our detriment or if tax authorities successfully challenge the tax positions that we take, such as, for example, positions relating to the arms-length pricing standards for our intercompany transactions and our state sales and use tax positions. In determining the adequacy of income taxes, we assess the likelihood of adverse outcomes that could result if our tax positions were challenged by the State Administration of Taxation, or SAT, the Internal Revenue Service, or IRS, and other tax authorities. Should the SAT, the IRS or other tax authorities assess additional taxes as a result of audits or examinations, we may be required to record charges to operations that could adversely affect our business, operating results and financial condition.
Our global operations and structure subject us to potentially adverse tax consequences.
We generally conduct our global operations through subsidiaries and report our taxable income in various jurisdictions worldwide based on our business operations in those jurisdictions. In particular, our intercompany relationships are subject to complex transfer pricing regulations administered by taxing authorities in various jurisdictions. Also, our tax expense could be affected depending on the applicability of withholding and other taxes (including withholding and indirect taxes on software licenses and related intercompany transactions) under the tax
34



laws of certain jurisdictions in which we have business operations. The relevant revenue and taxing authorities may disagree with positions we have taken generally, or our determinations as to the value of assets sold or acquired or income and expenses attributable to specific jurisdictions. If such a disagreement were to occur, and our position were not sustained, we could be required to pay additional taxes, interest and penalties, which could result in one-time tax charges, higher effective tax rates, reduced cash flows and lower overall profitability of our operations. The tax laws of certain countries in which we do business could also change on a prospective or retroactive basis, and any such changes could increase our liabilities for taxes, interest and penalties, and therefore could harm our business, cash flows, operating results and financial position.
We may be a passive foreign investment company, which could result in adverse U.S. federal income tax consequences to U.S. investors owning the ADSs or Class A ordinary shares.
A non-U.S. corporation, such as our company, will be considered a passive foreign investment company, or PFIC, for any tax year if either (1) at least 75% of its gross income is passive income or (2) at least 50% of the value of its assets (based on an average of the quarterly values of the assets during a tax year) is attributable to assets that produce or are held for the production of passive income. A separate determination must be made after the close of each tax year as to whether a non-U.S. corporation is a PFIC for that year. Although the law in this regard is not entirely clear, we treat our VIEs as being owned by us for U.S. federal income tax purposes because we control their management decisions and are entitled to substantially all of the economic benefits associated with them. As a result, we consolidate their operating results in our consolidated U.S. GAAP financial statements. If it were determined, however, that we are not deemed the owner of our VIEs for U.S. federal income tax purposes, we would likely be treated as a PFIC for the current tax year and any subsequent tax year.
For purposes of the PFIC asset test, the value of our assets will generally be determined by reference to our market capitalization. However, if we are considered to be a “controlled foreign corporation,” or CFC, that is not “publicly traded” for purposes of the PFIC rules during the tested period, the value of our assets will generally be determined by reference to our adjusted bases in our assets. We do not believe we are a CFC, and we further believe that the ADSs are “publicly traded.” Therefore, assuming that we are deemed the owner of our VIEs for U.S. federal income tax purposes and based on our current and projected market capitalization and composition of our income and assets, we do not believe we were a PFIC for the fiscal year ended December 31, 2020 and we do not expect to be a PFIC for the current tax year or the foreseeable future. However, no assurance can be given in this regard because the determination of whether we will be or will become a PFIC is a factual determination made annually that will depend, in part, upon the composition of our income and assets. Fluctuations in the market price of the ADSs may cause us to be a PFIC for the current or future tax years because the value of our assets for purposes of the asset test, including the value of our goodwill and unbooked intangibles, may be determined by reference to the market price of the ADSs from time to time (which may be volatile). If our market capitalization subsequently declines, we may be or become a PFIC for the current tax year or future tax years. Under circumstances where our revenue from activities that produce passive income significantly increases relative to our revenue from activities that produce non-passive income, or where we determine not to deploy significant amounts of cash for active purposes, our risk of becoming a PFIC may substantially increase.
If we are a PFIC for any tax year during which a U.S. Holder (as defined in “Item 10. Additional Information—E. Taxation—U.S. Federal Income Tax Considerations—General”) holds an ADS or a Class A ordinary share, certain adverse U.S. federal income tax consequences could apply to the U.S. Holder. See the section of this annual report captioned “Item 10. Additional Information—E. Taxation—U.S. Federal Income Tax Considerations—Passive Foreign Investment Company Rules.”
35



If a United States person is treated as owning at least 10% of our share capital, such person may be subject to adverse U.S. federal income tax consequences.
If a United States person is treated as owning (directly, indirectly or constructively) at least 10% of the value or voting power of our share capital, such person may be treated as a “United States shareholder” with respect to each CFC in our group (if any). While we do not believe that we are a CFC, the rules to determine CFC status are complex, and a tax authority may disagree with our determination. Because our group includes one or more U.S. subsidiaries, certain of our non-U.S. subsidiaries could be treated as CFCs. A United States shareholder of a CFC may be required to report annually and include in its U.S. taxable income its pro rata share of “Subpart F income”, “global intangible low-taxed income” and investments in U.S. property by CFCs, regardless of whether we make any distributions. Failure to comply with such reporting requirements could result in adverse tax effects for United States shareholders and potentially significant monetary penalties. We cannot provide any assurances that we will assist investors in determining whether we or any of our non-U.S. subsidiaries is treated as a CFC or furnish to any United States shareholders information that may be necessary to comply with the aforementioned obligations. A United States investor should consult its advisors regarding the potential application of these rules to an investment in our ADSs.
Negative publicity about us, our services, operations and our management may adversely affect our reputation and business.
We may, from time to time, receive negative publicity, including negative internet and blog postings about our company, our business, our management or our services. Certain of such negative publicity may be the result of malicious harassment or unfair competition acts by third parties. We may even be subject to government or regulatory investigation as a result of such third-party conduct and may be required to spend significant time and incur substantial costs to defend ourselves against such third-party conduct, and we may not be able to conclusively refute each of the allegations within a reasonable period of time, or at all. Our brand and reputation may be materially and adversely affected as a result of any negative publicity, which in turn may cause us to lose market share, customers and other third parties with which we conduct business.
We may require additional capital to support our business, and this capital might not be available on acceptable terms, if at all.
We intend to continue to make investments to support our business and may require additional funds. In particular, we may seek additional funds to develop new products and enhance our platform and existing products, expand our operations, including our sales and marketing organizations and our presence outside of China and the United States, improve our infrastructure or acquire complementary businesses, technologies, services, products and other assets. Accordingly, we may need to engage in equity or debt financings to secure additional funds. If we raise additional funds through future issuances of equity or convertible debt securities, our shareholders could suffer significant dilution, and any new equity securities we issue could have rights, preferences and privileges superior to holders of our Class A and Class B ordinary shares. Any debt financing that we may secure in the future could involve restrictive covenants relating to our capital raising activities and other financial and operational matters, which may make it more difficult for us to obtain additional capital and to pursue business opportunities. We may not be able to obtain additional financing on terms favorable to us, if at all. If we are unable to obtain adequate financing or financing on terms satisfactory to us when we require it, our ability to continue to support our business growth, scale our infrastructure, develop product enhancements and to respond to business challenges could be significantly impaired, and our business, operating results and financial condition may be adversely affected.
36



We face exposure to foreign currency exchange rate fluctuations, and such fluctuations could adversely affect our business, operating results and financial condition.
We have operations primarily in China and the United States but sell to customers worldwide. As we continue to expand our international operations, we will become increasingly exposed to the effects of fluctuations in currency exchange rates. Although the majority of our cash generated from revenue is denominated in U.S. dollars and Renminbi, a small amount is denominated in other currencies, and our expenses are generally denominated in the currencies of the jurisdictions in which we conduct our operations. Because we conduct business in currencies other than U.S. dollars but report our operating results in U.S. dollars, we also face translation exposure to fluctuations in currency exchange rates, which could hinder our ability to predict our future results and earnings and could materially impact our operating results. We do not currently maintain a program to hedge exposures to foreign currencies.
The value of the Renminbi against the U.S. dollar and other currencies has in the past fluctuated significantly, and may in the future continue to do so, affected by, among other things, changes in political and economic conditions and the foreign exchange policy adopted by the PRC government. With the development of the foreign exchange market and progress towards interest rate liberalization and Renminbi internationalization, the PRC government may in the future announce further changes to the exchange rate system, and we cannot assure you that the Renminbi will not appreciate or depreciate significantly in value against the U.S. dollar in the future. It is difficult to predict how market forces or PRC or U.S. government policy may impact the exchange rate between the Renminbi and the U.S. dollar in the future.
We are a holding company and we rely on dividends paid by our subsidiaries in China for our cash needs. Any significant fluctuation of Renminbi against the U.S. dollar could adversely affect our business, operating results and financial condition, and the value of any dividends payable in U.S. dollars. If we decide to convert our Renminbi into U.S. dollars for the purpose of making payments for dividends on our ordinary shares or for other business purposes, appreciation of the U.S. dollar against the Renminbi would have a negative effect on the U.S. dollar amount.
Our ability to use our net operating losses to offset future taxable income may be subject to certain limitations.
As of December 31, 2020, Agora Lab, our subsidiary located in Santa Clara, California, had federal and state net operating loss carryforwards, or NOLs, of US$35.5 million and US$35.4 million, respectively, due to prior period losses. The Tax Cuts and Jobs Act, or the Tax Act, made broad and complex changes to the U.S. tax code, including changes to the uses and limitations of NOLs. For example, while the Tax Act, as modified by the Coronavirus Aid, Relief, and Economic Security Act of 2020, allows for federal NOLs incurred in tax years beginning after December 31, 2017 to be carried forward indefinitely, the Tax Act also imposes an 80% limitation on the use of NOLs that are generated in tax years beginning after December 31, 2017 and carried forward to tax years beginning on or after January 1, 2021. However, NOLs generated prior to December 31, 2017 will still have a 20-year carryforward period, but are not subject to the 80% limitation. Other limitations may apply under state law, including California, which has enacted legislation to suspend the use of NOLs through the end of 2022. Furthermore, our ability to use Agora Lab’s NOLs is conditioned on Agora Lab maintaining profitability in the future and generating U.S. federal taxable income. Since we do not know whether or when Agora Lab will generate the U.S. federal taxable income necessary to use its remaining NOLs, its NOLs generated prior to December 31, 2017 could expire unused.
37



We have identified material weaknesses in our internal control over financial reporting. If our remediation of the material weaknesses is not effective, or if we experience additional material weaknesses in the future or otherwise fail to maintain proper and effective internal control over financial reporting, our ability to produce accurate and timely consolidated financial statements could be impaired, investors may lose confidence in our financial reporting and the trading price of the ADSs may decline.

As a public company, we are subject to the reporting requirements of the Exchange Act, the Sarbanes-Oxley Act of 2002, or the Sarbanes-Oxley Act, and the rules and regulations of the applicable listing and corporate governance standards of the Nasdaq Stock Market. We expect that the requirements of these rules and regulations will continue to increase our legal, accounting, and financial compliance costs, make some activities more difficult, time-consuming and costly and place significant strain on our personnel, systems and resources.
The Sarbanes-Oxley Act requires, among other things, that we maintain effective disclosure controls and procedures and internal control over financial reporting. Commencing with our fiscal year ended December 31, 2021, we must perform system and process evaluation and testing of our internal control over financial reporting to allow management to report on the effectiveness of our internal control over financial reporting in our Form 20-F filing for that year, as required by Section 404 of the Sarbanes-Oxley Act.
In the course of preparing and auditing our consolidated financial statements for the years ended December 31, 2018 and 2019, we and our independent registered public accounting firm identified a material weakness in our internal control over financial reporting as of December 31, 2019. According to the U.S. Public Company Accounting Oversight Board, a “material weakness” is a deficiency, or a combination of deficiencies, in internal control over financial reporting, such that there is a reasonable possibility that a material misstatement of our company’s annual or interim consolidated financial statements will not be prevented or detected on a timely basis. The material weakness relates to our lack of sufficient financial reporting and accounting personnel with appropriate knowledge of U.S. GAAP and the SEC reporting requirements to address complex U.S. GAAP technical accounting issues, to prepare consolidated financial statements and related disclosures in accordance with U.S. GAAP and financial reporting requirements set forth by the SEC, and to formalize our existing period-end financial reporting policies and procedures to address the aforementioned complex U.S. GAAP accounting issues. We cannot assure you that there will not be additional material weaknesses or any significant deficiencies in our internal control over financial reporting in the future. Any failure to maintain internal control over financial reporting could severely inhibit our ability to accurately report our financial condition, results of operations or cash flows. If we are unable to conclude that our internal control over financial reporting is effective, or if our independent registered public accounting firm determines we have a material weakness or significant deficiency in our internal control over financial reporting once that firm begins its Section 404 reviews, investors may lose confidence in the accuracy and completeness of our financial reports, the market price of the ADSs could decline, and we could be subject to sanctions or investigations by Nasdaq, the SEC or other regulatory authorities. Failure to remedy any material weakness in our internal control over financial reporting, or to implement or maintain other effective control systems required of public companies, could also restrict our future access to the capital markets.
To remedy our identified material weakness that has been identified during our initial public offering, we have started to undertake steps to strengthen our internal control over financial reporting, including: (1) hiring more qualified resources equipped with relevant U.S. GAAP and SEC reporting experience and qualifications to strengthen the financial reporting function and to set up a financial and system control framework, (2) implementing regular and continuous U.S. GAAP accounting and financial reporting training programs for our accounting and financial reporting personnel, (3) establishing effective oversight and clarifying reporting requirements for non-recurring and complex transactions to ensure consolidated financial statements and related disclosures are accurate, complete and in compliance with SEC reporting requirements, and (4) enhancing an internal audit function as well as engaging an external consulting firm to help us assess our compliance readiness under rule 13a-15 of the Exchange Act and improve overall internal control. However, the implementation of these measures have not been
38



fully implemented in the limited time that elapsed since our initial public offering and we concluded that the material weakness in our internal control over financial reporting have not been remediated as of December 31, 2020. We will continue to implement measures to remediate the material weakness. However, we cannot assure you that all these measures will be sufficient to remediate our material weakness in time, or at all. Our internal control over financial reporting will not prevent or detect all errors and all fraud. A control system, no matter how well designed and operated, can provide only reasonable, not absolute, assurance that the control system’s objectives will be met. Because of the inherent limitations in all control systems, no evaluation of controls can provide absolute assurance that misstatements due to error or fraud will not occur or that all control issues and instances of fraud will be detected.
We are continuing to develop and refine our disclosure controls and other procedures that are designed to ensure that information required to be disclosed by us in the reports that we will file with the SEC is recorded, processed, summarized and reported within the time periods specified in SEC rules and forms and that information required to be disclosed in reports under the Exchange Act is accumulated and communicated to our principal executive and financial officers. We are also continuing to improve our internal control over financial reporting. In order to maintain and improve the effectiveness of our disclosure controls and procedures and internal control over financial reporting, we have expended, and anticipate that we will continue to expend, significant resources, including accounting-related costs and significant management oversight.
Our current controls and any new controls that we develop may become inadequate because of changes in conditions in our business. Further, weaknesses in our disclosure controls and internal control over financial reporting may be discovered in the future. If government authorities were to re-impose shelter-in-place mandates due to the COVID-19 pandemic or another public health crisis, it may challenge our ability to maintain effective disclosure controls and procedures and internal control over financial reporting while such mandates remain in place. Any failure to develop or maintain effective controls or any difficulties encountered in their implementation or improvement could harm our operating results or cause us to fail to meet our reporting obligations and may result in a restatement of our financial statements for prior periods. Any failure to implement and maintain effective internal control over financial reporting also could adversely affect the results of periodic management evaluations and annual independent registered public accounting firm attestation reports regarding the effectiveness of our internal control over financial reporting that we will eventually be required to include in our periodic reports that will be filed with the SEC. Ineffective disclosure controls and procedures and internal control over financial reporting could also cause investors to lose confidence in our reported financial and other information, which would likely have a negative effect on the trading price of our ADSs. In addition, if we are unable to continue to meet these requirements, we may not be able to remain listed on the Nasdaq Global Select Market. We are not currently required to comply with the SEC rules that implement Section 404 of the Sarbanes-Oxley Act and are therefore not required to make a formal assessment of the effectiveness of our internal control over financial reporting for that purpose. As a public company, we are required to provide an annual management report on the effectiveness of our internal control over financial reporting commencing with our second annual report on Form 20-F.
We qualify as an “emerging growth company” pursuant to the JOBS Act and our independent registered public accounting firm is not required to formally attest to the effectiveness of our internal control over financial reporting until after we are no longer an “emerging growth company.” When we lose our status as an “emerging growth company,” which we expect to occur at the end of 2021, our independent registered public accounting firm will be required to attest to the effectiveness of our internal control over financial reporting.
39



Our business is subject to the risks of earthquakes, fire, floods, pandemics and other natural catastrophic events, and to interruption by man-made problems such as power disruptions, computer viruses, data security breaches or terrorism.
A significant natural disaster, such as an earthquake, fire, flood or pandemic, occurring at one of our headquarters, at one of our other facilities or where a business partner is located could adversely affect our business, operating results and financial condition. Further, if a natural disaster or man-made problem were to affect our service providers, this could adversely affect the ability of our customers to use our products and platform. In addition, natural disasters and acts of terrorism could cause disruptions in our or our customers’ businesses, national economies or the world economy as a whole, as is the case currently due to the COVID-19 pandemic. We also rely on our network and third-party infrastructure and enterprise applications and internal technology systems for our engineering, sales and marketing, and operations activities. Although we maintain incident management and disaster response plans, in the event of a major disruption caused by a natural disaster or man-made problem, we may be unable to continue our operations and may endure system interruptions, reputational harm, delays in our development activities, lengthy interruptions in service, breaches of data security and loss of critical data, any of which could adversely affect our business, operating results and financial condition.
In addition, computer malware, viruses and computer hacking, fraudulent use attempts and phishing attacks have become more prevalent in our industry, have occurred on our platform and have impacted some of our services providers in the past and may occur on our platform in the future. Any failure to maintain performance, reliability, security, integrity and availability of our products and technical infrastructure, including third-party infrastructure and services upon which we rely, may give rise to litigation, consumer protection actions, or harm to our reputation, and as a result, may hinder our ability to retain existing users and attract new users.
Legal or administrative proceedings or allegations of impropriety against us or our management could have a material adverse impact on our business, operating results and financial condition.
We and members of our management may be subject to allegations, lawsuits or legal or administrative proceedings brought by our competitors, individuals, government and regulatory authorities or other persons in the future. Any such lawsuit, allegation or proceeding, with or without merit, or any perceived unfair, unethical, fraudulent or inappropriate business practice by us or perceived wrong-doing by any key member of our management team could harm our reputation and cause our user base to decline and distract our management from day-to-day operations of our company. We cannot assure you that we or key members of our management team will not be subject to lawsuits, allegations or proceedings of a similar nature in the future. For example, while we have been continually making efforts and devoting our resources to comply with labor-related laws and regulations in China, and as of the date of this annual report we are not aware of any pending claims raised by our employees or any notice of proceedings from regulatory authorities in this regard, there can be no assurance that our employment practices will at all times be in full compliance, which may subject us to labor disputes or other legal or administrative proceedings.
Where we can make a reasonable estimate of the liability relating to pending litigation and determine that an adverse liability resulting from such litigation is probable, we will record a related contingent liability. In 2018, 2019 and 2020, we did not record any contingent liabilities relating to pending litigation. However, when we record or revise our estimates of contingent liabilities in the future, the amount of our estimates may be inaccurate due to the inherent uncertainties relating to litigation. In addition, the outcomes of actions we institute against third parties may not be successful or favorable to us. Litigation and allegations against us or any of our management members, irrespective of their veracity, may also generate negative publicity that significantly harms our reputation, which may materially and adversely affect our user base and our ability to attract content providers and advertising customers. In addition to the related cost, managing and defending litigation and related indemnity obligations can
40



significantly divert our management and the board of directors’ attention from operating our business. We may also need to pay additional compensation or damages, or settle the litigation with a substantial amount of cash. All of these could have a material adverse impact on our business, operating results and financial condition.
Risks Related to Our Corporate Structure
If the PRC government deems that the contractual arrangements in relation to our VIEs do not comply with PRC regulatory restrictions on foreign investment in the relevant industries, or if these regulations or the interpretation of existing regulations change in the future, we could be subject to severe penalties or be forced to relinquish our interests in those operations.
The PRC government regulates telecommunications-related businesses through strict business licensing requirements and other government regulations. These laws and regulations also include limitations on foreign ownership of PRC companies that engage in telecommunications-related businesses. Specifically, foreign investors are not allowed to own more than a 50% equity interest in any PRC company engaging in value-added telecommunications businesses, except for those in a few categories, such as e-commerce, domestic multiparty communication, storage-and-forward, and call center services according to the Special Administrative Measures (Negative List) for Foreign Investment Access effective on July 23, 2020, which may be amended, supplemented or otherwise modified from time to time, or the Negative List. The primary foreign investor must also have experience and a good track record in providing value-added telecommunications services, or VATS, overseas. See “Item 4. Information on the Company—B. Business Overview—Regulations—PRC Regulation—Foreign Investment Law.”
Because we are an exempted company incorporated in the Cayman Islands, we are classified as a foreign enterprise under PRC laws and regulations, and each of our wholly foreign-owned enterprises in the PRC is a foreign-invested enterprise, or FIE. As our business operations may be regarded as a certain kind of business that is subject to foreign investment restrictions according to above mentioned restrictions, we established certain contractual arrangements to conduct our business in China. Our WFOEs have entered into a series of contractual arrangements with our VIEs and their shareholders, respectively, which enable us to (1) exercise effective control over our VIEs, (2) receive all of the economic benefits of our VIEs and (3) have an exclusive option to purchase all or part of the equity interests in our VIEs when and to the extent permitted by PRC law. As a result of these contractual arrangements, we have control over and are the primary beneficiary of our VIEs and hence consolidate its financial results as our VIEs under U.S. GAAP. We mainly operate our business in the PRC through Zhaoyan, one of our VIEs, and have effective control over Zhaoyan through the contractual arrangements between and by Dayin, Zhaoyan and its shareholders. See the section of this annual report captioned “Item 4. Information on The Company—Organizational Structure—Contractual Arrangements among Dayin, Zhaoyan and Zhaoyan’s Shareholders.”

We believe that our corporate structure and contractual arrangements comply with the current applicable PRC laws and regulations. Our PRC legal counsel, King & Wood Mallesons, based on its understanding of the relevant laws and regulations, is of the opinion that each of the contracts among our WFOEs, our VIEs and their shareholders is valid, binding and enforceable in accordance with its terms. However, as there are substantial uncertainties regarding the interpretation and application of PRC laws and regulations, including the Foreign Investment Law, the Regulations on Mergers and Acquisitions of Domestic Enterprises by Foreign Investors, or the M&A Rules, and the Telecommunications Regulations and the relevant regulatory measures concerning the telecommunications industry, there can be no assurance that the PRC government authorities, such as the Ministry of Commerce of the People’s Republic of China, or the MOFCOM, or the MIIT or other authorities that regulate internet content providers and other participants in the telecommunications industry, would agree that our corporate structure or any of the above contractual arrangements comply with PRC licensing, registration or other regulatory requirements, with existing policies or with requirements or policies that may be adopted in the future. PRC laws
41



and regulations governing the validity of these contractual arrangements are uncertain and the relevant government authorities have broad discretion in interpreting these laws and regulations.
If our corporate structure and contractual arrangements are deemed by the MIIT or the MOFCOM or other regulators having competent authority to be illegal, either in whole or in part, we may lose control of our VIEs and have to modify such structure to comply with regulatory requirements. However, there can be no assurance that we can achieve this without material disruption to our business. Further, if our corporate structure and contractual arrangements are found to be in violation of any existing or future PRC laws or regulations, the relevant regulatory authorities would have broad discretion in dealing with such violations, including:
revoking our business and operating licenses;
levying fines on us;
confiscating any of our income that they deem to be obtained through illegal operations;
restricting our right to collect revenue;
shutting down our services;
discontinuing or restricting our operations in China;
imposing conditions or requirements with which we may not be able to comply;
requiring us to change our corporate structure and contractual arrangements;
restricting or prohibiting our use of the proceeds from overseas offerings to finance our VIEs’ business and operations; and
taking other regulatory or enforcement actions that could be harmful to our business.
Furthermore, new PRC laws, rules and regulations may be introduced to impose additional requirements that may be applicable to our corporate structure and contractual arrangements. See “—Substantial uncertainties exist with respect to the interpretation and implementation of the newly promulgated PRC Foreign Investment Law, and its enactment could adversely affect our business, operating results and financial condition.” Occurrence of any of these events could adversely affect our business, operating results and financial condition. In addition, if the imposition of any of these penalties or requirement to restructure our corporate structure causes us to lose the rights to direct the activities of our VIEs or our right to receive its economic benefits, we would no longer be able to consolidate the financial results of such VIEs in our consolidated financial statements. However, we do not believe that such actions would result in the liquidation or dissolution of our company, our wholly owned subsidiaries in China or our VIEs. See the section of this annual report captioned “Item 4. Information on The Company—Organizational Structure—Contractual Arrangements among Dayin, Zhaoyan and Zhaoyan’s Shareholders.”
We rely on contractual arrangements with our VIEs and their respective shareholders to operate our business, which may not be as effective as direct ownership in providing operational control and could adversely affect our business, operating results and financial condition.
We rely on contractual arrangements with our VIEs and their respective shareholders to operate our business in the PRC, mainly, the contractual arrangements between Dayin, Zhaoyan and its shareholders. See the section of this annual report captioned “Item 4. Information on The Company—Organizational Structure—
42



Contractual Arrangements among Dayin, Zhaoyan and Zhaoyan’s Shareholders.” These contractual arrangements may not be as effective as direct ownership in providing us with control over our VIEs. If our VIEs or their respective shareholders fail to perform their respective obligations under these contractual arrangements, our recourse to the assets held by our VIEs is indirect and we may have to incur substantial costs and expend significant resources to enforce such arrangements in reliance on legal remedies under PRC law. These remedies may not always be effective, particularly in light of uncertainties in the PRC legal system. Furthermore, in connection with litigation, arbitration or other judicial or dispute resolution proceedings, assets under the name of any of record holder of equity interest in our VIEs, including such equity interest, may be put under court custody. As a consequence, we cannot be certain that the equity interest will be disposed pursuant to the contractual arrangement or ownership by the record holder of the equity interest. In addition, though we have entered into equity pledge agreements with the shareholders of our VIEs, our remedies under the equity pledge agreements are primarily intended to help us collect debts owed to us by our VIEs or their shareholders under the contractual arrangements and may not help us in acquiring the assets or equity of our VIEs. Furthermore, pursuant to PRC laws, the pledge takes effect upon the completion of registration with relevant local branch of the State Administration for Market Regulation, or SAMR. See “Item 4. Information on the Company—C. Organizational Structure—Contractual Arrangements among Dayin, Zhaoyan and Zhaoyan’s Shareholders.”
All the agreements under our contractual arrangements are governed by PRC laws and provide for the resolution of disputes through arbitration in China. Accordingly, these contracts would be interpreted in accordance with PRC laws and any disputes would be resolved in accordance with PRC legal procedures. The legal system in the PRC is not as developed as in some other jurisdictions, such as the United States. As a result, uncertainties in the PRC legal system could limit our ability to enforce these contractual arrangements. Meanwhile, there are very few precedents and little formal guidance as to how contractual arrangements in the context of a VIE should be interpreted or enforced under PRC laws. Significant uncertainties exist regarding the ultimate outcome of such arbitration should legal action become necessary. In addition, under PRC laws, rulings by arbitrators are final and parties cannot appeal arbitration results in court unless such rulings are revoked or determined unenforceable by a competent court. If the losing parties fail to carry out the arbitration awards within a prescribed time limit, the prevailing parties may only enforce the arbitration awards in PRC courts through arbitration award recognition proceedings, which would require additional expenses and delay. In the event that we are unable to enforce these contractual arrangements, or if we suffer significant delay or other obstacles in the process of enforcing these contractual arrangements, we may not be able to exert effective control over our VIEs and relevant rights and licenses held by it which we require in order to operate our business, and our ability to conduct our business may be adversely affected. See “—Risks Related to Doing Business in China—We may be adversely affected by the complexity, uncertainties and changes in PRC laws, rules and regulations, particularly of internet businesses.”
The arbitration provisions under these contractual arrangements have no effect on the rights of our shareholders to pursue claims against us under U.S. federal securities laws.
The shareholders of our VIEs may have potential conflicts of interest with us, which could adversely affect our business, operating results and financial condition.
The interests of the shareholders of our VIEs in their capacities as such shareholders may differ from the interests of our company as a whole, as what is in the best interests of our VIEs, including matters such as whether to distribute dividends or to make other distributions to fund our offshore requirement, may not be in the best interests of our company. There can be no assurance that when conflicts of interest arise, any or all of these shareholders will act in the best interests of our company or those conflicts of interest will be resolved in our favor. In addition, these shareholders may breach or cause our VIEs to breach or refuse to renew the existing contractual arrangements with us.
43



Currently, we do not have arrangements to address potential conflicts of interest the shareholders of our VIEs may encounter, on the one hand, and as a beneficial owner of our company, on the other hand. We, however, could, at all times, exercise our option under the exclusive option agreement to cause them to transfer all of their equity ownership in our VIEs to our WFOEs or an entity or individual designated by us as permitted by the then applicable PRC laws. In addition, if such conflicts of interest arise, we could also, in the capacity of attorney-in-fact of the then existing shareholders of our VIEs as provided under the power of attorney agreements, directly appoint new directors of our VIEs. We rely on the shareholders of our VIEs to comply with PRC laws and regulations, which protect contracts and provide that directors and executive officers owe a duty of loyalty to our company and require them to avoid conflicts of interest and not to take advantage of their positions for personal gains, and the laws of the Cayman Islands, which provide that directors have a duty of care and a duty of loyalty to act honestly in good faith with a view to our best interests. However, the legal frameworks of China and the Cayman Islands do not provide guidance on resolving conflicts in the event of a conflict with another corporate governance regime. If we cannot resolve any conflicts of interest or disputes between us and the shareholders of our VIEs, we would have to rely on legal proceedings, which could result in disruption of our business and subject us to substantial uncertainty as to the outcome of any such legal proceedings.
Contractual arrangements in relation to our VIEs may be subject to scrutiny by the PRC tax authorities and they may determine that our VIEs owe additional taxes, which could adversely affect our business, operating results and financial condition.
Under applicable PRC laws and regulations, arrangements and transactions among related parties may be subject to audit or challenge by the PRC tax authorities. The PRC enterprise income tax law requires every enterprise in China to submit its annual enterprise income tax return together with a report on transactions with its related parties to the relevant tax authorities. The tax authorities may impose reasonable adjustments on taxation if they have identified any related party transactions that are inconsistent with arm’s length principles. We may face material and adverse tax consequences if the PRC tax authorities determine that the contractual arrangements among our WFOEs, our VIEs and their shareholders were not entered into on an arm’s length basis in such a way as to result in an impermissible reduction in taxes under applicable PRC laws, regulations and rules, and adjust their income in the form of a transfer pricing adjustment, which could increase their PRC tax liabilities and our overall tax liabilities. A transfer pricing adjustment could, among other things, result in a reduction of expense deductions recorded by our WFOEs or our VIEs for PRC tax purposes, which could in turn increase their tax liabilities without reducing their tax expenses. In addition, if our WFOEs request the shareholders of our VIEs to transfer their equity interests in our VIEs at nominal or no value pursuant to these contractual arrangements, such transfer could be viewed as a gift and subject the relevant subsidiary to PRC income tax. Furthermore, the PRC tax authorities may impose late payment fees and other penalties on our WFOEs and VIEs for adjusted but unpaid taxes according to applicable regulations. Our financial position could be materially and adversely affected if the tax liabilities of our WFOEs and VIEs increase, or if they are required to pay late payment fees and other penalties.
We may lose the ability to use and enjoy assets held by our VIEs that are material to the operation of our business if the entity goes bankrupt or becomes subject to a dissolution or liquidation proceeding.
Our VIEs hold substantially all of our assets in China. Under the contractual arrangements, our VIEs may not and their shareholders may not cause them to, in any manner, sell, transfer, mortgage or dispose of its assets or their legal or beneficial interests in the business without our prior consent. However, in the event that the shareholders of our VIEs breach these contractual arrangements and voluntarily liquidate our VIEs, or our VIEs declare bankruptcy and all or part of their assets become subject to liens or rights of third-party creditors, or are otherwise disposed of without our consent, we may be unable to continue some or all of our business activities or otherwise benefit from the assets held by our VIEs, which could adversely affect our business, operating results and financial condition. If any of our VIEs undergoes a voluntary or involuntary liquidation proceeding, independent
44



third-party creditors may claim rights to some or all of these assets, thereby hindering our ability to operate our business, which could adversely affect our business, operating results and financial condition.
If the custodians or authorized users of our controlling non-tangible assets, including chops and seals, fail to fulfill their responsibilities, or misappropriate or misuse these assets, our business and operations may be materially and adversely affected.
Under PRC law, legal documents for corporate transactions, including agreements and contracts that our business relies on, are executed using the chop or seal of the signing entity or with the signature of a legal representative whose designation is registered and filed with the relevant local branch of the SAMR. We generally execute legal documents by affixing chops or seals, rather than having the designated legal representatives sign the documents.
We have three major types of chops — corporate chops, contract chops and finance chops. We use corporate chops generally for documents to be submitted to government agencies, such as applications for changing business scope, directors or company name, and for legal letters. We use contract chops for executing leases and commercial contracts. We use finance chops generally for making and collecting payments, including issuing invoices. Use of corporate chops and contract chops must be approved by our legal department and administrative department, and use of finance chops must be approved by our finance department. The chops of our subsidiary and VIEs are generally held by the relevant entities so that documents can be executed locally. Although we usually utilize chops to execute contracts, the registered legal representatives of our subsidiary and VIEs and their subsidiaries have the apparent authority to enter into contracts on behalf of such entities without chops, unless such contracts set forth otherwise.
In order to maintain the physical security of our chops, we generally have them stored in secured locations accessible only to the designated key employees of our legal, administrative or finance departments. Our designated legal representatives generally do not have access to the chops. Although we have approval procedures in place and monitor our key employees, including the designated legal representatives of our subsidiaries and VIEs and their subsidiaries, the procedures may not be sufficient to prevent all instances of abuse or negligence. There is a risk that our key employees or designated legal representatives could abuse their authority, for example, by binding our subsidiaries and VIEs and their subsidiaries with contracts against our interests, as we would be obligated to honor these contracts if the other contracting party acts in good faith in reliance on the apparent authority of our chops or signatures of our legal representatives. If any designated legal representative obtains control of the chop in an effort to obtain control over the relevant entity, we would need to have a shareholder or board resolution to designate a new legal representative and to take legal action to seek the return of the chop, apply for a new chop with the relevant authorities, or otherwise seek legal remedies for the legal representative’s misconduct. If any of the designated legal representatives obtains and misuses or misappropriates our chops and seals or other controlling intangible assets for whatever reason, we could experience disruption to our normal business operations. We may have to take corporate or legal action, which could involve significant time and resources to resolve while distracting management from our operations, and our business and operations may be materially and adversely affected.
Substantial uncertainties exist with respect to the interpretation and implementation of the newly promulgated PRC Foreign Investment Law, and its enactment could adversely affect our business, operating results and financial condition.
The MOFCOM published a discussion draft of the proposed Foreign Investment Law (2015), or the 2015 Draft, in January 2015 aiming to, upon its enactment, replace the major existing laws and regulations governing foreign investment in China. In December 2018, the Standing Committee of the National People’s Congress, or the SCNPC published the draft Foreign Investment Law (2018), which was further amended and published in January
45



2019, as a second draft for comment. In March 2019, a new draft of Foreign Investment Law was submitted to the National People’s Congress for review and was approved on March 15, 2019, which came into effect on January 1, 2020. The Foreign Investment Law replaces the three laws on foreign investment, i.e., the Wholly Foreign-owned Enterprise Law, the Cooperative Joint Venture Law of the PRC and the Equity Joint Venture Law of the PRC.
The 2015 Draft introduced certain concepts for the regulation of “variable interest entity” structure, or the VIE structures, such as “actual control” and “controlling PRC companies by contracts or trusts.” However, the enacted Foreign Investment Law, as well as its implementation rules promulgated on December 26, 2019 and took effect on January 1, 2020, no longer mention the relevant concepts for the regulation of these variable interest entity structures. Instead, the newly promulgated Foreign Investment Law contains a catch-all provision, stating that investments made by foreign investors through means stipulated in laws or administrative regulations or other methods prescribed by the State Council shall also be deemed as foreign investments. In consideration of the above, there are significant uncertainties as to the interpretation and implementation of such new legislation and how the control status of our VIEs would be determined under the enacted Foreign Investment Law. In addition, it is uncertain whether any of the businesses that we currently operate or plan to operate in the future through our VIEs would be on the “negative list” updated by the governmental authority from time to time and therefore be subject to any foreign investment restrictions or prohibitions. If any of the businesses that we operate were in the “restricted” category on the to-be-issued “negative list”, such determination would materially and adversely affect the value of our ADSs. We also face uncertainties as to whether the interpretation and implementation of such new legislation or regulations promulgated in the future would mandate further actions, such as MOFCOM market entry clearance or certain restructuring of our corporate structure and operations, to be completed by companies with existing VIE structure and whether these actions can be timely completed, or at all, and our business and financial condition may be materially and adversely affected. If we are not able to obtain any approval when required, our VIE structure may be regarded as invalid and illegal, which could adversely affect our business, operating results and financial condition, for instance, we may not be able to (1) continue our business in China through our contractual arrangements with our VIEs, (2) exert effective control over our VIEs or (3) consolidate the financial results of, and receive economic benefits from our VIEs under existing contractual arrangements.
In addition, our corporate governance practice may be impacted and our compliance costs could increase if our FIE was considered as a FIE under the Foreign Investment Law. For instance, the Foreign Investment Law purports to impose ad hoc and periodic information reporting requirements on foreign investors and the applicable FIEs. Any company found to be non-compliant with these information reporting obligations could potentially be subject to fines or administrative liabilities.
Risks Related to Doing Business in China
Changes in the political and economic policies of the PRC government could adversely affect our business, operating results and financial condition, and may result in our inability to sustain our growth and expansion strategies.
A substantial part of our operations are conducted in the PRC and a significant portion of our revenue is sourced from the PRC. Accordingly, our business, operating results and financial condition are affected to a significant extent by economic, political and legal developments in the PRC.
The PRC economy differs from the economies of most developed countries in many respects, including the extent of government involvement, level of development, growth rate, control of foreign exchange and allocation of resources. Although the PRC government has implemented measures emphasizing the utilization of market forces for economic reform, the reduction of state ownership of productive assets, and the establishment of improved corporate governance in business enterprises, a substantial portion of productive assets in China is still owned by the
46



government. In addition, the PRC government continues to play a significant role in regulating industry development by imposing industrial policies. The PRC government also exercises significant control over China’s economic growth by allocating resources, controlling payment of foreign currency-denominated obligations, setting monetary policy, regulating financial services and institutions and providing preferential treatment to particular industries or companies.
While the PRC economy has experienced significant growth in the past three decades, growth has been uneven, both geographically and among various sectors of the economy. The PRC government has implemented various measures to encourage economic growth and guide the allocation of resources. Some of these measures may benefit the overall PRC economy, but may also have a negative effect on us. Our business, operating results and financial condition could be materially and adversely affected by government control over capital investments or changes in tax regulations that are applicable to us. In addition, the PRC government has implemented in the past certain measures to control the pace of economic growth. These measures may cause decreased economic activity, which in turn could lead to a reduction in demand for our services and consequently adversely affect our business, operating results and financial condition.
We may be adversely affected by the complexity, uncertainties and changes in PRC laws, rules and regulations, particularly of internet businesses.
A significant portion of our operations are conducted in the PRC and are governed by PRC laws, rules and regulations. Our subsidiaries in the PRC and our VIEs are subject to laws, rules and regulations applicable to foreign investment in China. The PRC legal system is a civil law system based on written statutes. Unlike the common law system, prior court decisions may be cited for reference but have limited precedential value.
In 1979, the PRC government began to promulgate a comprehensive system of laws, rules and regulations governing economic matters in general. The overall effect of legislation over the past three decades has significantly enhanced the protections afforded to various forms of foreign investment in China. However, China has not developed a fully integrated legal system, and recently enacted laws, rules and regulations may not sufficiently cover all aspects of economic activities in China or may be subject to significant degrees of interpretation by PRC regulatory agencies. In particular, because these laws, rules and regulations are relatively new, and because of the limited number of published decisions and the nonbinding nature of such decisions, and because the laws, rules and regulations often give the relevant regulator significant discretion in how to enforce them, the interpretation and enforcement of these laws, rules and regulations involve uncertainties and can be inconsistent and unpredictable. In addition, the PRC legal system is based in part on government policies and internal rules, some of which are not published on a timely basis or at all, and which may have a retroactive effect. As a result, we may not be aware of our violation of these policies and rules until after the occurrence of the violation. Moreover, any administrative and court proceedings in China may be protracted, resulting in substantial costs and diversion of resources and management attention. Since PRC administrative and court authorities have significant discretion in interpreting and implementing statutory and contractual terms, it may be more difficult to evaluate the outcome of administrative and court proceedings and the level of legal protection we enjoy than in more developed legal systems. These uncertainties may impede our ability to enforce the contracts we have entered into and could adversely affect our business, operating results and financial condition.
The Chinese government heavily regulates the internet industry, including relevant market access restrictions and limitations on foreign investment, license and permit requirements for service providers in the internet industry. Since some of the laws, regulations and legal requirements with respect to the internet are relatively new and evolving, their interpretation and enforcement involve significant uncertainties. Because the Chinese legal system is based on written statutes, such that prior court decisions can only be cited for reference and have little precedential value, it is in many cases difficult to determine what actions or omissions may result in
47



liabilities. Issues, risks and uncertainties relating to China’s government regulation of the Chinese internet sector include the following:
We operate our business in China through businesses controlled via contractual arrangements versus direct ownership due to restrictions on foreign investment in businesses related to value-added telecommunication services.
Uncertainties relating to the regulation of the internet business in China, including evolving licensing practices, give rise to the risk that some of our permits, licenses or operations may be subject to challenge, which may be disruptive to our business, subject us to sanctions or require us to increase capital, compromise the enforceability of relevant contractual arrangements, or have other adverse effects on us. The numerous and often vague restrictions on acceptable content in China subject us to potential civil and criminal liability, temporary blockage or complete shut-down of our products. For example, the State Secrecy Bureau, which is directly responsible for the protection of state secrets of all Chinese government and Chinese Communist Party organizations, is authorized to block any website or mobile applications it deems to be leaking state secrets or failing to meet the relevant regulations relating to the protection of state secrets in the distribution of online information. In addition, the newly amended Law on Preservation of State Secrets which became effective on October 1, 2010 provides that whenever an internet service provider detects any leakage of state secrets in the distribution of online information, it should stop the distribution of such information and report to the authorities of state security and public security. As per request of the authorities of state security, public security or state secrecy, the internet service provider should delete any content on its website that may lead to disclosure of state secrets. Failure to do so on a timely and adequate basis may subject the service provider to liability and certain penalties imposed by the State Security Bureau, Ministry of Public Security or MIIT, or their respective local counterparts.
Due to the increasing popularity and use of the internet and other online services, it is possible that a number of laws and regulations may be adopted with respect to the internet or other online services covering issues such as user privacy, cybersecurity, data protection, pricing, content, copyrights, distribution, antitrust and characteristics and quality of products and services. The adoption of additional laws or regulations may impede the growth of the internet or other online services, which could, in turn, decrease the demand for our products and services and increase our cost of doing business. The interpretation and application of existing PRC laws, regulations and policies, the stated positions of relevant PRC government authorities and possible new laws, regulations or policies have created substantial uncertainties regarding the legality of existing and future foreign investments in, and the businesses and activities of, internet businesses in China, including our business.
We may be required to obtain and maintain permits and licenses to operate our business in China.
We operate our business in China mainly through Zhaoyan, whose business activities mainly include offering real-time engagement products that enable interactions through audio, video or message within mobile applications, which may be regarded as value-added telecommunications services under the Catalogue of Telecommunications Business, or the Catalogue, which was revised and promulgated on June 6, 2019. Considering the products we offer and the way our services are provided to our customers, we understand that our RTE-PaaS business activities do not clearly fit into any current category under the Catalogue, and there is no specific license that is expressly and completely applicable to such business under the Catalogue. However, the RTE-PaaS industry is still in a nascent stage of development and the laws and regulations regarding licenses for value added telecommunication services in the PRC are continuously evolving. It is possible that the businesses described in the Catalogue, along with other relevant rules and regulatory requirements for the licenses, may be interpreted and applied in a manner that is inconsistent with our understanding above, which means there can be no assurance that
48



the PRC regulators would take a view that our operations are not required to obtain a license or a series of licenses under the current Catalogue, or under future laws, rules and regulations applicable to our business as promulgated and amended from time to time.
To minimize the risk arising from the PRC regulator’s different interpretation and enforcement on relevant laws, rules and regulations, Zhaoyan has applied for and been granted Internet Data Center and CDN licenses covering certain areas in the PRC, as well as a license for providing multiparty communication services with national coverage. We will continually assess the need to obtain and renew permits and licenses to operate our business, including applying for permits and licenses for our other subsidiaries and VIEs, subject to relevant laws, rules and regulations including the Catalogue, expanding the geographic coverage of our current Internet Data Center and CDN licenses, and ongoing and closely consult the supervisory authority having jurisdiction over us, and follow their guidance in a timely manner to ensure we run our business legitimately. However, we may fail, on acceptable terms and on a timely basis, or at all, to obtain and maintain the permits and licenses we may need to operate and expand our business from time to time and as required by the supervisory authorities. Business operations without proper permits and licenses may subject us to administrative penalties by relevant PRC regulators with measures including fines, and in very extreme cases, confiscation of the gains derived from the operations, being required to discontinue or restrict our operation and being placed in the credit blacklist made by the PRC regulator, and our business, operating results and financial condition could be materially adversely affected.

The Regulation on Mergers and Acquisitions of Domestic Enterprises by Foreign Investors establishes more complex procedures for acquisitions conducted by foreign investors that could make it more difficult for us to grow through acquisitions.
On August 8, 2006, six PRC regulatory agencies, including the MOFCOM, the State-Owned Assets Supervision and Administration Commission, or the SASAC, the SAT, the State Administration for Industry and Commerce, or the SAIC, the CSRC, and the State Administration of Foreign Exchange, or the SAFE, jointly adopted the Regulations on Mergers and Acquisitions of Domestic Enterprises by Foreign Investors, or the M&A Rules, which came into effect on September 8, 2006 and were amended on June 22, 2009. The M&A Rules include, among other things, provisions that purport to require that an offshore special purpose vehicle that is controlled by PRC domestic companies or individuals and that has been formed for the purpose of an overseas listing of securities through acquisitions of PRC domestic companies or assets to obtain the approval of the CSRC prior to the listing and trading of such special purpose vehicle’s securities on an overseas stock exchange. On September 21, 2006, the CSRC published on its official website procedures regarding its approval of overseas listings by special purpose vehicles. However, substantial uncertainty remains regarding the scope and applicability of the M&A Rules to offshore special purpose vehicles.
These regulations established additional procedures and requirements that are expected to make merger and acquisition activities in China by foreign investors more time-consuming and complex. For example, the M&A rules require that the MOFCOM be notified in advance of any change-of-control transaction in which a foreign investor takes control of a PRC domestic enterprise if (1) any important industry is concerned, (2) such transaction involves factors that have or may have impact on the national economic security or (3) such transaction will lead to a change in control of a domestic enterprise which holds a famous trademark or PRC time-honored brand. The approval from the MOFCOM shall be obtained in circumstances where overseas companies established or controlled by PRC enterprises or residents acquire affiliated domestic companies. Mergers, acquisitions or contractual arrangements that allow one market player to take control of or to exert decisive impact on another market player must also be notified in advance to the MOFCOM when the threshold under the Provisions on Thresholds for Prior Notification of Concentrations of Undertakings issued by the State Council in August 2008 (as amended in September 2018) is triggered. In addition, the Provisions of the Ministry of Commerce on the Implementation of the Security Review System for Merger and Acquisition of Domestic Enterprises by Foreign Investors, or MOFCOM Security Review Rules, issued by the MOFCOM that became effective in September 2011 specify that mergers and acquisitions by foreign investors that raise “national defense and security” concerns and mergers and acquisitions through which
49



foreign investors may acquire de facto control over domestic enterprises that raise “national security” concerns are subject to strict review by the MOFCOM, and the rules prohibit any activities attempting to bypass a security review, including by structuring the transaction through a proxy or contractual control arrangement. We may grow our business in part by acquiring other companies operating in our industry. Complying with the requirements of the new regulations to complete such transactions could be time-consuming, and any required approval processes, including approval from the MOFCOM or other relevant governmental authorities, may delay or inhibit our ability to complete such transactions, which could affect our ability to expand our business or maintain our market share. See the section of this annual report captioned “Regulation—PRC Regulation—Regulations Related to Mergers and Acquisitions and Overseas Listings.”
PRC laws and regulations mandate complex procedures for some acquisitions of Chinese companies by foreign investors, which could make it more difficult for us to make acquisitions in China.
PRC laws and regulations, such as the M&A Rules, and other relevant rules, established additional procedures and requirements that are expected to make merger and acquisition activities in China by foreign investors more time-consuming and complex, including requirements in some instances that the MOFCOM be notified in advance of any change-of-control transaction in which a foreign investor takes control of a PRC domestic enterprise, or that the approval from the MOFCOM be obtained in circumstances where overseas companies established or controlled by PRC enterprises or residents acquire affiliated domestic companies. PRC laws and regulations also require certain merger and acquisition transactions to be subject to a merger control security review. In August 2011, the MOFCOM promulgated the MOFCOM Security Review Rules, effective from September 1, 2011, further provide that, when deciding whether a specific merger or acquisition of a domestic enterprise by foreign investors is subject to a security review by the MOFCOM, the principle of substance over form should be applied and foreign investors are prohibited from bypassing the security review requirement by structuring transactions through proxies, trusts, indirect investments, leases, loans, control through contractual arrangements of offshore transaction. Factors that the MOFCOM considers in its review are whether (1) an important industry is involved, (2) such transaction involves factors that have had or may have an impact on national economic security and (3) such transaction will lead to a change in control of a domestic enterprise that holds a well-known PRC trademark or a time-honored PRC brand. Furthermore, on December 19, 2020, the NDRC and the MOFCOM promulgated the Measures for Security Review of Foreign Investment, or the Foreign Investment Security Review Measures, which took effect on January 18, 2021. Under the Foreign Investment Security Review Measures, investment in certain key areas which results in acquiring the actual control of the assets is required to obtain approval from designated governmental authorities in advance. As the Foreign Investment Security Review Measures are recently promulgated, there are great uncertainties with respect to its interpretation and implementation. If a business of any target company that we plan to acquire falls into the ambit of security review, we may not be able to successfully acquire such company. In addition, the PRC Anti-monopoly Law requires that where concentration of undertakings reaches the filing threshold stipulated by the State Council, a filing must be made with the anti-monopoly authority before the parties implement the concentration. On October 23, 2020, the SAMR further issued the Interim Provisions on the Review of Concentration of Undertakings, which took effect on December 1, 2020, to further enhance the enforcement on the supervision of concentration of undertakings. Complying with the requirements of the relevant regulations to complete any such transaction could be time-consuming, and any required approval process, including approval from the MOFCOM or other governmental authorities, may delay or inhibit our ability to complete such transactions, which could affect our ability to expand our business.
PRC regulations relating to investments in offshore companies by PRC residents may subject our PRC-resident beneficial owners, our subsidiaries in the PRC or our VIEs to liability or penalties, limit our ability to inject capital into our subsidiaries in the PRC and our VIEs or limit the ability of our subsidiaries in the PRC and our VIEs to increase their registered capital or distribute profits.
50



The SAFE promulgated the Circular on Relevant Issues Concerning Foreign Exchange Control on Domestic Residents’ Offshore Investment and Financing and Roundtrip Investment through Special Purpose Vehicles, or SAFE Circular 37, on July 4, 2014, which replaced the former circular commonly known as “SAFE Circular 75” promulgated by the SAFE on October 21, 2005. SAFE Circular 37 requires PRC residents to register with local branches of the SAFE in connection with their direct establishment or indirect control of an offshore entity, for the purpose of overseas investment and financing, with such PRC residents’ legally owned assets or equity interests in domestic enterprises or offshore assets or interests, referred to in SAFE Circular 37 as a “special purpose vehicle.” Pursuant to SAFE Circular 37, “control” refers to the act through which a PRC resident obtains the right to carry out business operation of, to gain proceeds from or to make decisions on a special purpose vehicle by means of, among others, shareholding entrustment arrangement. SAFE Circular 37 further requires amendment to the registration in the event of any significant changes with respect to the special purpose vehicle, such as change of shareholders of the special purpose vehicle, increase or decrease of capital contributed by PRC individuals, share transfer or exchange, merger, division or other material event. In the event that a PRC shareholder holding interests in a special purpose vehicle fails to fulfill the required SAFE registration, the PRC subsidiaries of that special purpose vehicle may be prohibited from making profit distributions to the offshore parent and from carrying out subsequent cross-border foreign exchange activities, and the special purpose vehicle may be restricted in its ability to contribute additional capital into its PRC subsidiaries. Moreover, failure to comply with the various SAFE registration requirements described above could result in liability under PRC law for evasion of foreign exchange controls. According to the Notice on Further Simplifying and Improving Policies for the Foreign Exchange Administration of Direct Investment released on February 13, 2015 by the SAFE and amended on December 30, 2019, local banks will examine and handle foreign exchange registration for overseas direct investment, including the initial foreign exchange registration and amendment registration, under SAFE Circular 37 from June 1, 2015.
Mr. Zhao has completed the SAFE registration pursuant to SAFE Circular 37 in 2014, with Soundscape Limited and VoiceCrew Limited being registered as the “special purpose vehicle.” We have notified substantial beneficial owners of ordinary shares who we know are PRC residents of their filing obligation, including the obligation to complete the SAFE registration and to make updates under SAFE Circular 37. Nevertheless, we may not be continuously aware of the identities of all of our beneficial owners who are PRC residents. We do not have control over our beneficial owners and there can be no assurance that all of our PRC-resident beneficial owners will comply with SAFE Circular 37 and subsequent implementation rules, and there is no assurance that the registration under SAFE Circular 37 and any amendment will be completed in a timely manner, or will be completed at all. The failure of our beneficial owners who are PRC residents to register or amend their foreign exchange registrations in a timely manner pursuant to SAFE Circular 37 and subsequent implementation rules, or the failure of future beneficial owners of our company who are PRC residents to comply with the registration procedures set forth in SAFE Circular 37 and subsequent implementation rules, may subject such beneficial owners, our subsidiaries in the PRC or our VIEs to fines and legal sanctions. Failure to register or comply with relevant requirements may also limit our ability to contribute additional capital to our subsidiaries in the PRC and our VIEs and limit the ability of our subsidiaries in the PRC to distribute dividends to our company. These risks could adversely affect our business, operating results and financial condition.
Any failure to comply with PRC regulations regarding employee equity incentive plans may subject the PRC plan participants or us to fines and other legal or administrative sanctions.
Pursuant to SAFE Circular 37, PRC residents who participate in equity incentive plans in overseas non-publicly-listed companies due to their position as director, senior management or employees of the PRC subsidiaries of the overseas companies may submit applications to SAFE or its local branches for the foreign exchange registration with respect to offshore special purpose companies. Our directors, executive officers and other employees who are PRC residents and who have been granted options may follow SAFE Circular 37 to apply for the foreign exchange registration before our company becomes an overseas listed company. As an overseas listed
51



company, we and our directors, executive officers and other employees who are PRC residents and who have been granted options are subject to the Notice on Issues Concerning the Foreign Exchange Administration for Domestic Individuals Participating in Stock Incentive Plan of Overseas Publicly Listed Company, issued by SAFE in February 2012, according to which, employees, directors, supervisors and other management members participating in any equity incentive plans of an overseas publicly listed company who are PRC residents are required to register with SAFE through a domestic qualified agent, which could be a PRC subsidiary of such overseas listed company, and complete certain other procedures. We are making, and will make efforts to comply with these requirements, but there can be no assurance that they can successfully register with SAFE in full compliance with the rules. Failure to complete the SAFE registrations may subject relevant participants in our share incentive plans to fines and legal sanctions and may also limit the ability to make payment under our equity incentive plans or receive dividends or sales proceeds related thereto, or our ability to contribute additional capital into our wholly-foreign owned enterprise in China and limit our wholly-foreign owned enterprise’s ability to distribute dividends to us. We also face regulatory uncertainties that could restrict our ability to adopt additional equity incentive plans for our directors and employees under PRC law.
We may rely on dividends, loans and other distributions on equity paid by our principal operating subsidiaries to fund offshore cash and financing requirements. Any limitation on the ability of our PRC operating subsidiary to make payments to us could adversely affect our ability to conduct our business.
We are a holding company and may rely on dividends, loans and other distributions on equity paid by our principal operating subsidiaries and on remittances from our VIEs for our offshore cash and financing requirements, including the funds necessary to pay dividends and other cash distributions to our shareholders, fund inter-company loans, service any debt we may incur outside of China and pay our expenses. When our subsidiaries in the PRC or our VIEs incur additional debt, the instruments governing the debt may restrict their ability to pay dividends, make loans or make other distributions or remittances to us. Furthermore, the laws, rules and regulations applicable to our subsidiaries in the PRC and our VIEs permit payments of dividends only out of its retained earnings, if any, determined in accordance with applicable accounting standards and regulations.
Under PRC laws, rules and regulations, our subsidiaries in the PRC and our VIEs are required to set aside at least 10% of their net income each year to fund certain statutory reserves until the cumulative amount of such reserves reaches 50% of their registered capital. These reserves, together with the registered capital, are not distributable as cash dividends. As a result of these laws, rules and regulations, our subsidiaries in the PRC and our VIEs are restricted in their ability to transfer a portion of their respective net assets to their shareholders as dividends, loans or advances. In addition, registered share capital and capital reserve accounts are also restricted from withdrawal in the PRC, up to the amount of net assets held in each operating subsidiary.
Limitations on the ability of our VIEs to make remittance to the wholly-foreign owned enterprise and on the ability of our subsidiary to pay dividends to us could limit our ability to access cash generated by the operations of those entities, including to make investments or acquisitions that could be beneficial to our businesses, pay dividends to our shareholders or otherwise fund and conduct our business.
The discontinuation of the preferential tax treatment available to us in China could adversely affect our business, operating results and financial condition.
Under PRC tax laws and regulations, Dayin is qualified to enjoy a certain preferential income tax benefit. The modified Enterprise Income Tax Law, effective on December 29, 2018, or the EIT Law, and its implementation rules generally impose a uniform income tax rate of 25% on all enterprises, but grant preferential treatment to “high and new technology enterprises strongly supported by the state,” or HNTEs, to enjoy a reduced enterprise tax rate of 15%. According to the relevant administrative measures, to qualify as a HNTE, Dayin must meet certain financial
52



and non-financial criteria and complete verification procedures with the administrative authorities. Continued qualification as a HNTE is subject to a three-year review by the relevant government authorities in China, and in practice certain local tax authorities also require annual evaluation of the qualification. In addition to the foregoing tax benefit, Dayin is now qualified to enjoy certain preferential value-added tax benefits, according to the Notice on Value-added Tax Policies for Software Products issued by the Ministry of Finance, or the MOF, and the SAT, on October 13, 2011. Apart from that, Dayin obtained the certificate of Qualified Software Enterprise and once meeting other criteria, Dayin will be qualified to enjoy certain preferential enterprise income tax benefits, according to relevant rules including the Notice on Enterprise Income Tax Policies for Further Encouraging the Development of Software and Integrated Circuit Industries issued by the MOF and the SAT on April 20, 2012, the Notice on Issues Concerning Preferential Enterprise Income Tax Policies for the Software and Integrated Circuit Industries issued by the MOF, the SAT, the National Development and Reform Commission, or the NDRC, and the MIIT and Announcement on the Enterprise Income Tax Policies for Promoting the High-quality Development of the Integrated Circuit Industry and the Software Industry jointly issued by the MOF, the SAT, the NDRC and the MIIT on December 11, 2020. In the event the preferential tax treatment for Dayin is discontinued or is not verified by the local tax authorities, and the affected entity fails to obtain preferential tax treatments based on other qualifications such as Advanced Technology Service Enterprise, it will become subject to the standard tax rates and policies, including the PRC enterprise income tax rate of 25%. We cannot assure you that the tax authorities will not, in the future, discontinue our preferential tax treatment, potentially with retroactive effect.
We may be treated as a resident enterprise for PRC tax purposes under the PRC Enterprise Income Tax Law, and we may therefore be subject to PRC income tax on our global income.
Under the modified Enterprise Income Tax Law and its implementing rules, enterprises established under the laws of jurisdictions outside of China with “de facto management bodies” located in China may be considered PRC tax resident enterprises for tax purposes and may be subject to the PRC enterprise income tax at the rate of 25% on their global income. “De facto management body” refers to a managing body that exercises substantive and overall management and control over the production and business, personnel, accounting books and assets of an enterprise. The SAT issued the Notice Regarding the Determination of Chinese-Controlled Offshore-Incorporated Enterprises as PRC Tax Resident Enterprises on the Basis of De Facto Management Bodies, or Circular 82, on April 22, 2009. Circular 82 provides certain specific criteria for determining whether the “de facto management body” of a Chinese-controlled offshore-incorporated enterprise is located in China. Although Circular 82 only applies to offshore enterprises controlled by PRC enterprises or PRC enterprise groups, not those controlled by foreign enterprises or individuals, the determining criteria set forth in Circular 82 may reflect the SAT’s general position on how the “de facto management body” test should be applied in determining the tax resident status of offshore enterprises, regardless of whether they are controlled by PRC enterprises or PRC enterprise groups. If we were to be considered a PRC resident enterprise, we would be subject to PRC enterprise income tax at the rate of 25% on our global income. In such case, our profitability and cash flow may be materially reduced as a result of our global income being taxed under the Enterprise Income Tax Law. We believe that none of our entities outside of China is a PRC resident enterprise for PRC tax purposes. However, the tax resident status of an enterprise is subject to determination by the PRC tax authorities and uncertainties remain with respect to the interpretation of the term “de facto management body.”
It may be difficult for overseas regulators to conduct investigations or collect evidence within China.
Shareholder claims or regulatory investigation that are common in the United States generally are difficult to pursue as a matter of law or practicality in China. For example, in China, there are significant legal and other obstacles to providing information needed for regulatory investigations or litigation initiated outside China. Although the authorities in China may establish a regulatory cooperation mechanism with the securities regulatory authorities of another country or region to implement cross-border supervision and administration, such cooperation
53



with the securities regulatory authorities in the Unities States may not be efficient in the absence of mutual and practical cooperation mechanism. Furthermore, according to Article 177 of the PRC Securities Law, which became effective in March 2020, no foreign securities regulator is allowed to directly conduct investigations or evidence collection activities within the PRC territory. While detailed interpretation of or implementation rules under Article 177 have yet to be promulgated, the inability for an foreign securities regulator to directly conduct investigations or evidence collection activities within China may further increase the difficulties you face in protecting your interests. See also "—Risks Related to the ADSs—You may face difficulties in protecting your interests, and your ability to protect your rights through U.S. courts may be limited, because we are incorporated under Cayman Islands law and conduct a significant portion of our business operations in emerging markets."
Dividends payable to our foreign investors and gains on the sale of ADSs or our ordinary shares by our foreign investors may become subject to PRC tax.

Under the modified Enterprise Income Tax Law and its implementation regulations issued by the State Council, a 10% PRC withholding tax is applicable to dividends payable to investors that are non-resident enterprises, which do not have an establishment or place of business in the PRC or which have such establishment or place of business but the dividends are not effectively connected with such establishment or place of business, to the extent such dividends are derived from sources within the PRC. Similarly, any gain realized on the transfer of ADSs or ordinary shares by such investors is also subject to PRC tax at a current rate of 10%, subject to any reduction or exemption set forth in applicable tax treaties or under applicable tax arrangements between jurisdictions, if such gain is regarded as income derived from sources within the PRC. If we are deemed a PRC resident enterprise, dividends paid on our ordinary shares, and any gain realized from the transfer of our ordinary shares or the ADSs, would be treated as income derived from sources within the PRC and would as a result be subject to PRC taxation. Furthermore, if we are deemed a PRC resident enterprise, dividends payable to individual investors who are non-PRC residents and any gain realized on the transfer of ADSs or ordinary shares by such investors may be subject to PRC tax at a current rate of 20%, subject to any reduction or exemption set forth in applicable tax treaties or under applicable tax arrangements between jurisdictions. If we or any of our subsidiaries established outside China are considered a PRC resident enterprise, it is unclear whether holders of ADSs or our ordinary shares would be able to claim the benefit of income tax treaties or agreements entered into between China and other countries or areas. If dividends payable to our non-PRC investors, or gains from the transfer of ADSs or our ordinary shares by such investors, are deemed as income derived from sources within the PRC and thus are subject to PRC tax, the value of your investment in ADSs or our ordinary shares may decline significantly.
We and our shareholders face uncertainties with respect to indirect transfers of equity interests in PRC resident enterprises or other assets attributed to a Chinese establishment of a non-Chinese company, or immovable properties located in China owned by non-Chinese companies.
On February 3, 2015, the SAT issued the Bulletin on Issues of Enterprise Income Tax on Indirect Transfers of Assets by Non-PRC Resident Enterprises, or Bulletin 7, which partially replaced and supplemented previous rules under the Notice on Strengthening Administration of Enterprise Income Tax for Share Transfers by Non-PRC Resident Enterprises, or SAT Circular 698, issued by the SAT on December 10, 2009. Pursuant to this Bulletin 7, an “indirect transfer” of assets, including equity interests in a PRC resident enterprise, by non-PRC resident enterprises may be re-characterized and treated as a direct transfer of PRC taxable assets, if such arrangement does not have a reasonable commercial purpose and was established for the purpose of avoiding payment of PRC enterprise income tax. As a result, gains derived from such indirect transfer may be subject to PRC enterprise income tax. According to Bulletin 7, “PRC taxable assets” include assets attributed to an establishment in China, immovable properties located in China, and equity investments in PRC resident enterprises, in respect of which gains from their transfer by a direct holder, being a non-PRC resident enterprise, would be subject to PRC enterprise income taxes. When determining whether there is a “reasonable commercial purpose” of the transaction arrangement, features to be taken
54



into consideration include: whether the main value of the equity interest of the relevant offshore enterprise derives from PRC taxable assets; whether the assets of the relevant offshore enterprise mainly consists of direct or indirect investment in China or if its income mainly derives from China; whether the offshore enterprise and its subsidiaries directly or indirectly holding PRC taxable assets have real commercial nature which is evidenced by their actual function and risk exposure; the duration of existence of the business model and organizational structure; the replicability of the transaction by direct transfer of PRC taxable assets; and the tax situation of such indirect transfer and applicable tax treaties or similar arrangements. In respect of an indirect offshore transfer of assets of a PRC establishment, the resulting gain is to be included with the enterprise income tax filing of the PRC establishment or place of business being transferred, and would consequently be subject to PRC enterprise income tax at a rate of 25%. Where the underlying transfer relates to the immovable properties located in China or to equity investments in a PRC resident enterprise, which is not related to a PRC establishment or place of business of a non-resident enterprise, a PRC enterprise income tax of 10% would apply, subject to available preferential tax treatment under applicable tax treaties or similar arrangements, and the party who is obligated to make the transfer payments has the withholding obligation. Bulletin 7 does not apply to transactions of sale of shares by investors through a public stock exchange where such shares were acquired from a transaction through a public stock exchange. On October 17, 2017, the SAT promulgated the Announcement of the State Administration of Taxation on Issues Concerning the Withholding of Non-resident Enterprise Income Tax at Source, or SAT Circular 37, which was amended and became effective on June 15, 2018, and SAT Circular 698 then was repealed with effect from December 1, 2017. SAT Circular 37 also amends certain provisions in Bulletin 7, but does not touch upon other provisions of Bulletin 7, which remain in full force. SAT Circular 37, among other things, simplified procedures of withholding and payment of income tax levied on non-resident enterprises.
There is uncertainty as to the application of Bulletin 7 and SAT Circular 37. We face uncertainties as to the reporting and other implications of certain past and future transactions where PRC taxable assets are involved, such as offshore restructuring, sale of the shares in our offshore subsidiaries or investments. Our company may be subject to filing obligations or taxed if our company is transferor in such transactions, and may be subject to withholding obligations if our company is transferee in such transactions under Bulletin 7. For transfer of shares in our company by investors that are non-PRC resident enterprises, Dayin may be requested to assist in the filing under Bulletin 7. As a result, we may be required to expend valuable resources to comply with Bulletin 7 and SAT Circular 37 or to request the relevant transferors from whom we purchase taxable assets to comply with Bulletin 7 and SAT Circular 37, or to establish that our company should not be taxed under Bulletin 7 and SAT Circular 37, which could adversely affect our business, operating results and financial condition.
We are subject to restrictions on currency exchange.
A substantial portion of our revenue is denominated in Renminbi. The Renminbi is currently convertible under the “current account,” which includes dividends, trade and service-related foreign exchange transactions, but not under the “capital account,” which includes foreign direct investment and loans, including loans we may secure from our subsidiaries in the PRC or our VIEs. Currently, Dayin may purchase foreign currency for settlement of “current account transactions,” including payment of dividends to us, without the approval of the SAFE by complying with certain procedural requirements. However, the relevant PRC governmental authorities may limit or eliminate our ability to purchase foreign currencies in the future for current account transactions. Foreign exchange transactions under the capital account remain subject to limitations and require approvals from, or registration with, the SAFE and other relevant PRC governmental authorities. Since a significant amount of our future revenue and cash flow will be denominated in Renminbi, any existing and future restrictions on currency exchange may limit our ability to utilize cash generated in Renminbi to fund our business activities outside of the PRC or pay dividends in foreign currencies to our shareholders, and may limit our ability to obtain foreign currency through debt or equity financing for our subsidiaries in the PRC and our VIEs.
55



PRC regulations on loans to, and direct investment in, PRC entities by offshore holding companies and governmental control of currency conversion may affect our ability to capitalize or otherwise fund our PRC operations.
We, as an offshore holding company, are permitted under PRC laws and regulations to provide funding to our subsidiaries in the PRC, which are treated as a foreign-invested enterprise under PRC laws, through loans or capital contributions. However, loans by us to our subsidiaries in the PRC to finance its activities cannot exceed statutory limits and must be registered with the local counterpart of SAFE and capital contributions to our subsidiaries in the PRC are subject to the requirement of making necessary filings or registrations through enterprise registration system with relevant governmental authorities in China.
SAFE promulgated the Notice of the State Administration of Foreign Exchange on Reforming the Administration of Foreign Exchange Settlement of Capital of Foreign-invested Enterprises, or Circular 19, effective on June 1, 2015 and was amended on December 30, 2019, in replacement of the Circular on the Relevant Operating Issues Concerning the Improvement of the Administration of the Payment and Settlement of Foreign Currency Capital of Foreign-Invested Enterprises, or SAFE Circular 142, the Notice from the State Administration of Foreign Exchange on Relevant Issues Concerning Strengthening the Administration of Foreign Exchange Businesses, or Circular 59, and the Circular on Further Clarification and Regulation of the Issues Concerning the Administration of Certain Capital Account Foreign Exchange Businesses, or Circular 45. According to Circular 19, the flow and use of the Renminbi capital converted from foreign currency-denominated registered capital of a foreign-invested company is regulated such that Renminbi capital may not be used for the issuance of Renminbi entrusted loans, the repayment of inter-enterprise loans or the repayment of banks loans that have been transferred to a third party. Although Circular 19 allows Renminbi capital converted from foreign currency-denominated registered capital of a foreign-invested enterprise to be used for equity investments within the PRC, it also reiterates the principle that Renminbi converted from the foreign currency-denominated capital of a foreign-invested company may not be directly or indirectly used for purposes beyond its business scope. Thus, it is unclear whether SAFE will permit such capital to be used for equity investments in the PRC in actual practice. SAFE promulgated the Notice of the State Administration of Foreign Exchange on Reforming and Standardizing the Foreign Exchange Settlement Management Policy of Capital Account, or Circular 16, effective on June 9, 2016, which reiterates some of the rules set forth in Circular 19, but changes the prohibition against using Renminbi capital converted from foreign currency-denominated registered capital of a foreign-invested company to issue Renminbi entrusted loans to a prohibition against using such capital to issue loans to non-associated enterprises. Violations of SAFE Circular 19 and Circular 16 could result in administrative penalties. Circular 19 and Circular 16 may significantly limit our ability to transfer any foreign currency we hold to our subsidiaries in the PRC and our VIEs, which may adversely affect our liquidity and our ability to fund and expand our business in the PRC.
Due to the restrictions imposed on loans in foreign currencies extended to any PRC domestic companies, we are not likely to make such loans to our VIEs, each a PRC domestic company. Meanwhile, we are not likely to finance the activities of our VIEs by means of capital contributions given the potential restrictions on foreign investment in the businesses that are currently conducted by our VIEs.
In light of the various requirements imposed by PRC regulations on loans to, and direct investment in, PRC entities by offshore holding companies and governmental control of currency conversion, we cannot assure you that we will be able to complete the necessary government registrations or obtain the necessary government approvals on a timely basis, if at all, with respect to future loans to our subsidiaries in the PRC or our VIEs or future capital contributions by us to our subsidiaries in the PRC. As a result, uncertainties exist as to our ability to provide prompt financial support to our subsidiaries in the PRC or our VIEs when needed. If we fail to complete such registrations or obtain such approvals, our ability to use foreign currency and to capitalize or otherwise fund our PRC operations
56



may be negatively affected, which could materially and adversely affect our liquidity and our ability to fund and expand our business.
Risks Related to the ADSs
The trading price of our ADSs is likely to be volatile, which could result in substantial losses to investors.
The trading price of our ADSs has been, and is likely to continue to be, volatile and could fluctuate widely due to multiple factors, some of which are beyond our control. This may happen because of broad market and industry factors, including the performance and fluctuation of the market prices of other companies with business operations located mainly in China that have listed their securities in the United States. In addition to market and industry factors, the price and trading volume for the ADSs may be highly volatile for factors specific to our own operations, including the following:
variations in our revenue, earnings and cash flows;
regulatory developments affecting us, our customers, or our industry;
announcements of new products or service offerings and expansions by us or our competitors;
announcements of new investments, acquisitions, strategic partnerships or joint ventures by us or our competitors;
changes in financial estimates by securities analysts;
changes in end-user and customer demand as end-users increase and decrease their time online due to the imposition or easing of stay-at-home, travel and other government mandates or changes in end-user or customer demand for our products in response to the COVID-19 pandemic;
detrimental adverse publicity about us, our products or services or our industry;
additions or departures of key personnel;
detrimental negative publicity about us, our management or our industry;
release of lock-up or other transfer restrictions on our outstanding equity securities or sales of additional equity securities;
sales of additional ADSs in the public markets or the perception that such sales may occur; and

actual or potential litigation or regulatory investigations.
Any of these factors may result in large and sudden changes in the volume and price at which the ADSs will trade.
In the past, shareholders of public companies have often brought securities class action suits against companies following periods of instability in the market price of their securities. If we were involved in a class action suit, it could divert a significant amount of our management’s attention and other resources from our business and operations and require us to incur significant expenses to defend the suit, which could harm our operating results. Any such class action suit, whether or not successful, could harm our reputation and restrict our ability to
57



raise capital in the future. In addition, if a claim is successfully made against us, we may be required to pay significant damages, which could have a material adverse effect on our business, operating results and financial condition.
The dual class structure of our ordinary shares may prevent the inclusion of our ADSs representing Class A ordinary shares in indices that exclude companies with multiple classes of shares, and may also cause shareholder advisory firms to publish negative commentary about our corporate governance practices or otherwise seek to cause us to change our capital structure. Any such exclusion from indices could result in a less active trading market for our ADSs, and any actions or publications by shareholder advisory firms critical of our corporate governance practices or capital structure could also adversely affect the trading price of our ADSs.
Our dual-class share structure with different voting rights will limit your ability to influence corporate matters and could discourage others from pursuing any change of control transactions that holders of our Class A ordinary shares and ADSs may view as beneficial.
Our ordinary shares are divided into Class A ordinary shares and Class B ordinary shares (with a third class of undesignated shares). Holders of Class A ordinary shares are be entitled to one vote per share, while holders of Class B ordinary shares are entitled to 20 votes per share. Each Class B ordinary share is convertible into one Class A ordinary share at any time by its holder, while Class A ordinary shares are not convertible into Class B ordinary shares under any circumstances. As of March 2, 2021, our chief executive officer beneficially owned all of our issued Class B ordinary shares. These Class B ordinary shares constitute approximately 16.4% of our total issued and outstanding share capital and 79.7% of the aggregate voting power of our total issued and outstanding share capital, due to the disparate voting powers associated with our dual-class share structure. See the section of this annual report captioned “Share Ownership.”
Any sale, transfer, assignment or disposition of any Class B ordinary shares by their holder or a change of ultimate beneficial ownership of any Class B ordinary shares will generally result in the conversion of such Class B ordinary shares into Class A ordinary shares, except for transfers to certain permitted transferees, which include Agora Partners L.P., an exempted limited partnership to be established in the Cayman Islands (the limited partners of which shall consist primarily of members of management of our company and its affiliates, and which we refer to as the Management Partnership), and affiliates controlled by our chief executive officer, Mr. Zhao. Because of the 20-to-one voting ratio between our Class B ordinary shares and Class A ordinary shares, Mr. Zhao and any permitted transferees holding Class B ordinary shares, including potentially the Management Partnership, will continue to control a majority of the combined voting power of our ordinary shares and therefore be able to control all matters submitted to our shareholders for approval.
Our board of directors will have the authority without further action by our shareholders to issue additional Class B ordinary shares, which will further dilute the voting power of our Class A ordinary shareholders. As a result of the dual-class share structure and the concentration of ownership, our chief executive officer and any future holder of Class B ordinary shares, including potentially the Management Partnership, will have considerable influence over matters such as mergers, consolidations and the sale of all or substantially all of our assets, election of directors, amendments to organizational documents and other significant corporate actions.
Our chief executive officer and any future holder of Class B ordinary shares, including potentially the Management Partnership, may take actions that are not in the best interest of our other shareholders. This concentration of ownership may discourage, delay or prevent a change in control of our company, which could have the effect of depriving our other shareholders of the opportunity to receive a premium for their shares as part of a sale of our company and may reduce the price of our ADSs. This concentrated control will limit your ability to
58



influence corporate matters and could discourage others from pursuing any potential merger, takeover or other change of control transactions that holders of Class A ordinary shares and ADSs may view as beneficial.
The voting rights of our chief executive officer and, if Class B ordinary shares are transferred to it, the Management Partnership, will limit your ability to influence corporate matters, including any matters to be determined by our board of directors. The interests of our chief executive officer and, if Class B ordinary shares are transferred to it, the Management Partnership, may not coincide with your interests, and the Management Partnership may make decisions with which you disagree, including decisions on important topics such as compensation, management succession, acquisition strategy and our business and financial strategy. As of the date of this annual report, the partners of the Management Partnership have not been determined, and in the future the partners may change from time to time. Because the Management Partnership will primarily consist of members of our management team, our chief executive officer, the Management Partnership and any directors the election of which he, or it, controls, may focus on the long-term interests of our customers at the expense of our short-term financial results, which may differ from the expectations and desires of shareholders unaffiliated with our chief executive officer, or if Class B ordinary shares are transferred to it, the Management Partnership. To the extent that these interests differ from your interests, you may be disadvantaged by any action that our chief executive officer or the Management Partnership may seek to pursue.
In addition, our chief executive officer and any future holder of Class B ordinary shares, including potentially the Management Partnership, will continue to be able to control all matters submitted to our shareholders for approval even if their shareholdings represent substantially less than a majority of our issued and outstanding ordinary shares. This concentrated control will limit your ability to influence corporate matters for the foreseeable future, and, as a result, the trading price of our ADSs could be adversely affected.
We are a “controlled company” as defined under the Nasdaq Stock Market corporate governance rules. As a result, we are qualified for, and rely on, exemptions from certain corporate governance requirements that would otherwise provide protection to shareholders of other companies.
We are a “controlled company” as defined under the Nasdaq Stock Market corporate governance rules because Mr. Zhao, our chief executive officer and chairman, owns more than 50% of the aggregate voting power of our issued and outstanding share capital. If Mr. Zhao transfers shares to the Management Partnership, we may remain a controlled company even if Mr. Zhao ceases to be our employee, director or shareholder. For so long as we remain a controlled company, we may rely on certain exemptions from the corporate governance rules, including the rule that we have to establish a nominating and corporate governance committee composed entirely of independent directors. As a result, you will not have the same protection afforded to shareholders of companies that are subject to these corporate governance requirements. Even if we cease to be a controlled company, we may still rely on exemptions available to foreign private issuers, including being able to adopt home country practices in relation to corporate governance matters. See the sections of this annual report captioned “Risks Related to the ADSs—We are a foreign private issuer within the meaning of the rules under the Exchange Act, and as such we are exempt from certain provisions applicable to U.S. domestic public companies” and “—As an exempted company incorporated in the Cayman Islands, we are permitted to adopt certain home country practices in relation to corporate governance matters that differ significantly from the Nasdaq Stock Market corporate governance standards; these practices may afford less protection to shareholders than they would enjoy if we comply fully with the Nasdaq Stock Market corporate governance standards.”
If securities or industry analysts do not publish research or reports about our business, or if they adversely change their recommendations regarding the ADSs, the market price for the ADSs and trading volume could decline.
59



The trading market for the ADSs will be influenced by research or reports that industry or securities analysts publish about our business. If one or more analysts who cover us downgrade the ADSs, the market price for the ADSs would likely decline. If one or more of these analysts cease to cover us or fail to regularly publish reports on us, we could lose visibility in the financial markets, which in turn could cause the market price or trading volume of the ADSs to decline.
Our memorandum and articles of association contain anti-takeover provisions that could have a material adverse effect on the rights of holders of our ordinary shares and ADSs.
Our memorandum and articles of association contains provisions which could limit the ability of others to acquire control of our company or cause us to engage in change-of-control transactions. These provisions could have the effect of depriving our shareholders and ADS holders of an opportunity to sell their shares or ADSs at a premium over prevailing market prices by discouraging third parties from seeking to obtain control of our company in a tender offer or similar transactions. Our board of directors has the authority, without further action by our shareholders, to issue preferred shares in one or more series and to fix their designations, powers, preferences, privileges, and relative participating, optional or special rights and the qualifications, limitations or restrictions, including dividend rights, conversion rights, voting rights, terms of redemption and liquidation preferences, any or all of which may be greater than the rights associated with our ordinary shares, in the form of ADS or otherwise. Preferred shares could be issued quickly with terms calculated to delay or prevent a change in control of our company or make removal of management more difficult. If our board of directors decides to issue preferred shares, the price of the ADSs may fall and the voting and other rights of the holders of our ordinary shares and ADSs may be materially and adversely affected.
You may face difficulties in protecting your interests, and your ability to protect your rights through U.S. courts may be limited, because we are incorporated under Cayman Islands law and conduct a significant portion of our business operations in emerging markets.
We are an exempted company incorporated under the laws of the Cayman Islands. Our corporate affairs are governed by our memorandum and articles of association, the Companies Act of the Cayman Islands (as revised), and the common law of the Cayman Islands. The rights of shareholders to take action against our directors, actions by our minority shareholders and the fiduciary duties of our directors to us under Cayman Islands law are to a large extent governed by the common law of the Cayman Islands. The common law of the Cayman Islands is derived in part from comparatively limited judicial precedent in the Cayman Islands as well as from the common law of England, the decisions of whose courts are of persuasive authority, but are not binding, on a court in the Cayman Islands. The rights of our shareholders and the fiduciary duties of our directors under Cayman Islands law are not as clearly established as they would be under statutes or judicial precedent in some jurisdictions in the United States. In particular, the Cayman Islands has a less developed body of securities laws than the United States. Some U.S. states, such as Delaware, have more fully developed and judicially interpreted bodies of corporate law than the Cayman Islands. In addition, Cayman Islands companies may not have standing to initiate a shareholder derivative action in a federal court of the United States.
Shareholders of Cayman Islands exempted companies like us have no general rights under Cayman Islands law to inspect corporate records (other than the memorandum and articles of association or to obtain copies of our register of mortgages and charges). Our directors have discretion under our articles of association to determine whether or not, and under what conditions, our corporate records may be inspected by our shareholders, but are not obliged to make them available to our shareholders. This may make it more difficult for you to obtain the information needed to establish any facts necessary for a shareholder motion or to solicit proxies from other shareholders in connection with a proxy contest.
60



Certain corporate governance practices in the Cayman Islands, which is our home country, differ significantly from requirements for companies incorporated in other jurisdictions such as the United States. If we choose to follow home country practice, our shareholders may be afforded less protection than they otherwise would under rules and regulations applicable to U.S. domestic issuers.
In addition, we conduct a significant portion of our business operations in emerging markets, including China. The SEC, U.S. Department of Justice, or the DOJ, and other authorities often have substantial difficulties in bringing and enforcing actions against non-U.S. companies and non-U.S. persons, including company directors and officers, in certain emerging markets, including China. Additionally, our public shareholders may have limited rights and few practical remedies in emerging markets where we operate, as shareholder claims that are common in the United States, including class action based on securities law and fraud claims, generally are difficult or impossible to pursue as a matter of law or practicality in many emerging markets, including China. For example, in China, there are significant legal and other obstacles for the SEC, the DOJ and other U.S. authorities to obtaining information needed for shareholder investigations or litigation. Although the competent authorities in China may establish a regulatory cooperation mechanism with the securities regulatory authorities of another country or region to implement cross-border supervision and administration, the regulatory cooperation with the securities regulatory authorities in the United States has not been efficient in the absence of a mutual and practical cooperation mechanism. In China, without the consent of the competent PRC securities regulators and relevant authorities, no organization or individual may provide the documents and materials relating to securities business activities to foreign securities regulators. See “—Risks Related to Doing Business in China—It may be difficult for overseas regulators to conduct investigations or collect evidence within China.”
As a result of the above, our public shareholders may have more difficulty in protecting their interests in the face of actions taken by our management, members of our board of directors or our controlling shareholders than they would as public shareholders of a company incorporated in the United States.
Certain judgments obtained against us by our shareholders may not be enforceable.
We are a Cayman Islands exempted company and the majority of our assets are located outside of the United States. All of our current operations are conducted in China and the United States. In addition, most of our current directors and officers are nationals and residents of countries other than the United States. As a result, it may be difficult or impossible for you to bring an action against us or against these individuals in the United States in the event that you believe that your rights have been infringed under the U.S. federal securities laws or otherwise. Even if you are successful in bringing an action of this kind, there are significant legal and other obstacles to obtaining information needed for such actions. For example, in China, without the consent of the competent PRC securities regulators and relevant authorities, no organization or individual may provide the documents and materials relating to securities business activities to foreign securities regulators. See “—Risks Related to Doing Business in China—It may be difficult for overseas regulators to conduct investigations or collect evidence within China,” and “—You may face difficulties in protecting your interests, and your ability to protect your rights through U.S. courts may be limited, because we are incorporated under Cayman Islands law and conduct a significant portion of our business operations in emerging markets” for risks associated with investing in us as a Cayman Islands company. Furthermore, the laws of the Cayman Islands and of China may render you unable to enforce a judgment against our assets or the assets of our directors and officers.
The voting rights of holders of ADSs are limited by the terms of the deposit agreement, and you may not be able to exercise your right to direct how the Class A ordinary shares which are represented by your ADSs are voted.
Holders of ADSs do not have the same rights as our registered shareholders. As a holder of the ADSs, you will not have any direct right to attend general meetings of our shareholders or to cast any votes at such meetings.
61



You will only be able to exercise the voting rights which are carried by the underlying Class A ordinary shares represented by your ADSs indirectly by giving voting instructions to the depositary in accordance with the provisions of the deposit agreement. Under the deposit agreement, you may vote only by giving voting instructions to the depositary. If we instruct the depositary to ask for your instructions, then upon receipt of your voting instructions, the depositary will try, as far as is practicable, to vote the underlying Class A ordinary shares which are represented by your ADSs in accordance with your instructions. If we do not instruct the depositary to ask for your instructions, the depositary may still vote in accordance with instructions you give, but it is not required to do so. You will not be able to directly exercise your right to vote with respect to the underlying Class A ordinary shares represented by your ADSs unless you cancel and withdraw such shares and become the registered holder of such shares prior to the record date for the general meeting.
Under our memorandum and articles of association, the minimum notice period required to be given by our company to our registered shareholders to convene a general meeting is ten calendar days. When a general meeting is convened, you may not receive sufficient advance notice of the meeting to withdraw the underlying Class A ordinary shares represented by your ADSs and become the registered holder of such shares to allow you to attend the general meeting and to vote directly with respect to any specific matter or resolution to be considered and voted upon at the general meeting. In addition, under our memorandum and articles of association, for the purposes of determining those shareholders who are entitled to attend and vote at any general meeting, our directors may close our register of members or fix in advance a record date for such meeting, and such closure of our register of members or the setting of such a record date may prevent you from withdrawing the underlying Class A ordinary shares represented by your ADSs and becoming the registered holder of such shares prior to the record date, so that you would not be able to attend the general meeting or to vote directly. If we ask for your instructions, the depositary will notify you of the upcoming vote and will arrange to deliver our voting materials to you. We have agreed to give the depositary at least 45 days’ prior notice of shareholder meetings. Nevertheless, we cannot assure you that you will receive the voting materials in time to ensure that you can instruct the depositary to vote the underlying Class A ordinary shares represented by your ADSs. In addition, the depositary and its agents are not responsible for failing to carry out voting instructions or for their manner of carrying out your voting instructions. This means that you may not be able to exercise your right to direct how the underlying Class A ordinary shares represented by your ADSs are voted and you may have no legal remedy if the underlying Class A ordinary shares represented by your ADSs are not voted as you requested.
The depositary for the ADSs will give us a discretionary proxy to vote our Class A ordinary shares underlying your ADSs if you do not vote at shareholders’ meetings, which could adversely affect your interests.
Under the deposit agreement for the ADSs, if you do not vote, the depositary may give us a discretionary proxy to vote the Class A ordinary shares underlying your ADSs at shareholders’ meetings if:
we have timely provided the depositary with notice of meeting and related voting materials;
we have instructed the depositary that we wish a discretionary proxy to be given;
we have informed the depositary that there is no substantial opposition as to a matter to be voted on at the meeting; and
a matter to be voted on at the meeting would not have a material adverse impact on shareholders.
The effect of this discretionary proxy is that if you do not vote at shareholders’ meetings, you cannot prevent the Class A ordinary shares underlying your ADSs from being voted, except under the circumstances
62



described above. This may make it more difficult for shareholders to influence the management of our company. Holders of our ordinary shares are not subject to this discretionary proxy.
You may not receive dividends or other distributions on our ordinary shares and you may not receive any value for them, if it is illegal or impractical to make them available to you.
The depositary of the ADSs has agreed to distribute, subject to the terms of the deposit agreement, the cash dividends or other distributions it or the custodian receives on our Class A ordinary shares or other deposited securities underlying the ADSs, after deducting its fees and expenses. You will receive these distributions in proportion to the number of Class A ordinary shares your ADSs represent. However, the depositary is not responsible if it decides that it is unlawful or impractical to make a distribution available to any holders of ADSs. For example, it would be unlawful to make a distribution to a holder of ADSs if it consists of securities that require registration under the Securities Act but that are not properly registered or distributed under an applicable exemption from registration. The depositary may also determine that it is not feasible to distribute certain property. Additionally, the value of certain distributions may be less than the cost of distribution. In these cases, the depositary may determine not to distribute such property. We have no obligation to register under U.S. securities laws any ADSs, ordinary shares, rights or other securities received through such distributions. We also have no obligation to take any other action to permit the distribution of ADSs, ordinary shares, rights or anything else to holders of ADSs. This means that you may not receive distributions we make on our ordinary shares or any value for them if it is illegal or impractical for us to make them available to you. These restrictions may cause a material decline in the value of the ADSs.
You may experience dilution of your holdings due to inability to participate in rights offerings.
We may, from time to time, distribute rights to our shareholders, including rights to acquire securities. Under the deposit agreement, the depositary will not distribute rights to holders of ADSs unless the distribution and sale of rights and the securities to which these rights relate are either exempt from registration under the Securities Act with respect to all holders of ADSs, or are registered under the provisions of the Securities Act. The depositary may, but is not required to, attempt to sell these undistributed rights to third parties, and may allow the rights to lapse. We may be unable to establish an exemption from registration under the Securities Act, and we are under no obligation to file a registration statement with respect to these rights or underlying securities or to endeavor to have a registration statement declared effective. Accordingly, holders of ADSs may be unable to participate in our rights offerings and may experience dilution of their holdings as a result.
You may be subject to limitations on the transfer of your ADSs.
Your ADSs are transferable on the books of the depositary. However, the depositary may close its books at any time or from time to time when it deems expedient in connection with the performance of its duties. The depositary may close its books from time to time for a number of reasons, including in connection with corporate events, such as a rights offering, or “for record date or processing purposes” in emergencies, and on weekends and public holidays. The depositary may refuse to deliver, transfer or register transfers of the ADSs generally when our share register or the books of the depositary are closed, or at any time if we or the depositary thinks it is advisable to do so because of any requirement of law or of any government or governmental body, or under any provision of the deposit agreement, or for any other reason.
ADS holders may not be entitled to a jury trial with respect to claims arising under the deposit agreement, which could result in less favorable outcomes to the plaintiffs in any such action.
63



The deposit agreement governing the ADSs representing our Class A ordinary shares provides that, to the fullest extent permitted by law, ADS holders waive the right to a jury trial of any claim they may have against us or the depositary arising out of or relating to our shares, the ADSs or the deposit agreement, including any claim under the U.S. federal securities laws.
If we or the depositary opposed a jury trial demand based on the waiver, the court would determine whether the waiver was enforceable based on the facts and circumstances of that case in accordance with the applicable state and federal law. To our knowledge, the enforceability of a contractual pre-dispute jury trial waiver in connection with claims arising under the federal securities laws has not been finally adjudicated by the U.S. Supreme Court. However, we believe that a pre-dispute contractual waiver of jury trial is generally enforceable, including under the laws of the State of New York, which govern the deposit agreement, by a federal or state court in the City of New York, which has non-exclusive jurisdiction over matters arising under the deposit agreement. In determining whether to enforce a pre-dispute contractual waiver of jury trial, courts will generally consider whether a party knowingly, intelligently and voluntarily waived the right to a jury trial. We believe that this is the case with respect to the deposit agreement and the ADSs. It is advisable that you consult legal counsel regarding the jury waiver provision before entering into the deposit agreement.
If you or any other holders or beneficial owners of ADSs bring a claim against us or the depositary in connection with matters arising under the deposit agreement or the ADSs, including claims under federal securities laws, you or such other holder or beneficial owner may not be entitled to a jury trial with respect to such claims, which may have the effect of limiting and discouraging lawsuits against us and the depositary. If a lawsuit is brought against either or both of us and the depositary under the deposit agreement, it may be heard only by a judge or justice of the applicable trial court, which would be conducted according to different civil procedures and may result in different outcomes than a trial by jury would have, including results that could be less favorable to the plaintiffs in any such action.
Nevertheless, if this jury trial waiver provision is not permitted by applicable law, an action could proceed under the terms of the deposit agreement with a jury trial. No condition, stipulation or provision of the deposit agreement or ADSs serves as a waiver by any holder or beneficial owner of ADSs or by us or the depositary of compliance with any substantive provision of the U.S. federal securities laws and the rules and regulations promulgated thereunder.
We are a foreign private issuer within the meaning of the rules under the Exchange Act, and as such we are exempt from certain provisions applicable to U.S. domestic public companies.
Because we are a foreign private issuer under the Exchange Act, we are exempt from certain provisions of the securities rules and regulations in the United States that are applicable to U.S. domestic issuers, including:
the rules under the Exchange Act requiring the filing of quarterly reports on Form 10-Q or current reports on Form 8-K with the SEC;
the sections of the Exchange Act regulating the solicitation of proxies, consents, or authorizations in respect of a security registered under the Exchange Act;
the sections of the Exchange Act requiring insiders to file public reports of their stock ownership and trading activities and liability for insiders who profit from trades made in a short period of time; and
the selective disclosure rules by issuers of material nonpublic information under Regulation FD.
64



We are, however, required to file an annual report on Form 20-F within four months of the end of each fiscal year. In addition, we intend to continue to publish our results on a quarterly basis through press releases, distributed pursuant to the rules and regulations of the Nasdaq Stock Market. Press releases relating to financial results and material events will also be furnished to the SEC on Form 6-K. However, the information we are required to file with or furnish to the SEC will be less extensive and less timely compared to that required to be filed with the SEC by U.S. domestic issuers. As a result, you may not be afforded the same protections or information which would be made available to you were you investing in a U.S. domestic issuer.
We incur significant costs as a result of being a public company, particularly after we cease to qualify as an “emerging growth company.”
We incur significant legal, accounting and other expenses as a result of being a public company. The Sarbanes-Oxley Act, as well as rules subsequently implemented by the SEC and the Nasdaq Stock Market, impose various requirements on the corporate governance practices of public companies. We qualify as an “emerging growth company” pursuant to the JOBS Act. An emerging growth company may take advantage of specified reduced reporting and other requirements that are otherwise applicable generally to public companies. These provisions include exemption from the auditor attestation requirement under Section 404 of the Sarbanes-Oxley Act in the assessment of the emerging growth company’s internal control over financial reporting. The JOBS Act also permits an emerging growth company to delay adopting new or revised accounting standards until such time as those standards apply to private companies. We will rely on such exemption provided by the JOBS Act.
As a result, our financial statements may not be comparable to companies that comply with public company effective dates.
We expect these rules and regulations to increase our legal and financial compliance costs and to make some corporate activities more time-consuming and costly. After we cease to be an “emerging growth company,” which we anticipate will occur at the end of 2021, we expect to incur significant expenses and devote substantial management effort toward ensuring compliance with the requirements of Section 404 of the Sarbanes-Oxley Act and the other rules and regulations of the SEC. For example, as a result of becoming a public company, we have increased the number of independent directors and adopted policies regarding internal controls and disclosure controls and procedures. Operating as a public company has also made it more expensive for us to obtain and maintain director and officer liability insurance, and we may be required to accept reduced policy limits and coverage or incur substantially higher costs to obtain the same or similar coverage. In addition, we incur additional costs associated with our public company reporting requirements, and it may also be more difficult for us to find qualified persons to serve on our board of directors or as executive officers. We are currently evaluating and monitoring developments with respect to these rules and regulations, and we cannot predict or estimate with any degree of certainty the amount of additional costs we may incur or the timing of such costs.
As an exempted company incorporated in the Cayman Islands, we are permitted to adopt certain home country practices in relation to corporate governance matters that differ significantly from the Nasdaq Stock Market corporate governance standards; these practices may afford less protection to shareholders than they would enjoy if we comply fully with the Nasdaq Stock Market corporate governance standards.
As a Cayman Islands exempted company that is listed on the Nasdaq Global Select Market, we are subject to the Nasdaq Stock Market corporate governance rules. However, Nasdaq Stock Market rules permit a foreign private issuer like us to follow the corporate governance practices of its home country. Certain corporate governance practices in the Cayman Islands, which is our home country, may differ significantly from the Nasdaq Stock Market corporate governance standards. If we choose to follow home country practice in the future, our shareholders may be
65



afforded less protection than they would otherwise enjoy under the Nasdaq Stock Market corporate governance standards applicable to U.S. domestic issuers.
ITEM 4. INFORMATION ON THE COMPANY
A. History and Development of the Company
Agora, Inc., or Agora, was incorporated in November 2013 as an exempted company with limited liability in the Cayman Islands. In January and March 2014, respectively, we incorporated Agora Lab, Inc., or Agora Lab, a California corporation, and formed Shanghai Zhaoyan Network Technology Co., Ltd., or Zhaoyan, a PRC limited liability company. We commenced operations through Agora Lab and Zhaoyan in those same months, providing RTE-PaaS products.
In December 2014, we incorporated Agora IO, Inc, or Agora IO, a Cayman Islands exempted company with limited liability, and Agora IO Hongkong Limited, or Agora HK, a Hong Kong corporation. In the same month, Agora IO, Agora and Agora Lab and their respective shareholders entered into a share swap arrangement which resulted in Agora and Agora Lab becoming wholly owned subsidiaries of Agora IO.
In April 2015, we incorporated Dayin Network Technology Co., Ltd., or Dayin, a PRC limited liability company. Dayin is a wholly owned subsidiary of Agora HK and has entered into certain contractual arrangements with Zhaoyan and Zhaoyan’s shareholders. See the section of this annual report captioned “Item 4. Information on The Company—Organizational Structure—Contractual Arrangements among Dayin, Zhaoyan and Zhaoyan’s Shareholders.”
In July 2019, we incorporated Agora.IO Ltd. in the United Kingdom as a wholly owned subsidiary of Agora Lab, which we reorganized in August 2020 such that Agora Lab became a wholly owned subsidiary of Agora.IO Ltd.
In January 2020, we completed a reorganization, which we refer to as the Corporate Reorganization, resulting in Agora IO becoming a wholly owned subsidiary of Agora and Agora becoming wholly owned by former Agora IO shareholders. See the section of this annual report captioned “Item 4. Information on The Company—Organizational Structure—Contractual Arrangements among Dayin, Zhaoyan and Zhaoyan’s Shareholders.”
In May 2020, we incorporated Shanghai Jiyin Network Technology Co., Ltd., or Jiyin, a PRC limited liability company. Jiyin is a wholly owned subsidiary of Agora HK.
In November 2020, we incorporated Agora.IO Singapore PTE. Ltd. in Singapore. Agora.IO Singapore PTE. Ltd. is a wholly owned subsidiary of Agora.
In February 2021, an accredited investor purchased through a private placement a total of US$250 million of our newly issued Class A ordinary shares, representing approximately 4.5% of our total outstanding shares.
In February 2021, we acquired Easemob, a leading provider of instant messaging application programming interfaces, or APIs, and customer engagement cloud services in China.
PRC laws and regulations place certain restrictions on foreign investment in and ownership of companies involved in the provision of internet-related services. Accordingly, we established certain contractual arrangements for our business operation in the PRC. We conduct our operations in the PRC mainly through Zhaoyan. We have effective control over Zhaoyan through a series of contractual arrangements by and among Dayin, Zhaoyan and Zhaoyan’s shareholders. These contractual arrangements collectively allow us to (1) exercise effective control over
66



Zhaoyan, (2) receive substantially all of the economic benefits of Zhaoyan and (3) purchase all or part of the equity interests in Zhaoyan pursuant to exclusive call option exercisable when so permitted under PRC laws. For more details, including risks associated with the VIE structure, see “Item 3. Key Information—D. Risk Factors—Risks Related to Our Corporate Structure.”
As a result of our contractual arrangements with Zhaoyan and Zhaoyan’s shareholders, we are the primary beneficiary of Zhaoyan, and, therefore, have consolidated the financial results of Zhaoyan in our consolidated financial statements in accordance with U.S. GAAP.
Our ADSs have been listed for trading on the NASDAQ Global Select Market under the symbol “API” since June 26, 2020. We raised approximately US$483.6 million in net proceeds from the issuance of new shares from the initial public offering and concurrent private placement after deducting underwriting commissions and the offering expenses payable by us.
Our principal executive offices are located at Floor 8, Building 12, Phase III of ChuangZhiTianDi, 333 Songhu Road, Yangpu District, Shanghai, People’s Republic of China. Our telephone number at this address is +86-400-632-6626. We maintain a second headquarter located at 2804 Mission College Blvd, Santa Clara, California 95054, United States. Our telephone number at this address is +1-408-879-5885.
Our registered office in the Cayman Islands is located at the offices of Maples Corporate Services Limited, PO Box 309, Ugland House, Grand Cayman, KY1-1104, Cayman Islands.
Our main website is www.agora.io. The information contained on, or that can be accessed through, our main website is not a part of, and is not incorporated by reference into, this annual report.
B. Business Overview
People increasingly use real-time video or voice to interact and engage with others online. Traditionally, such engagement happens as standalone experiences in dedicated communication applications. However, in more and more cases users are looking for contextual real-time video or voice engagement embedded in the application they are already using, rather than having to use another application for that functionality. For example, students in an education application want to see their classmates and work on a group assignment together; players in a poker application want to see each other’s faces to pick up on visual tells; users in a dating application want to see their potential partners as they get to know one another; and buyers in a shopping application want to talk to sellers. The potential opportunities for such contextual real-time video or voice engagement are only limited by one’s imagination.
However, for many application developers, real-time video and voice engagement functionalities are too difficult and expensive to build. Real-time video or voice engagement requires reliable multi-way transmission of large amounts of data between users at millisecond latency. The public internet, however, is an open and best effort network with no assurance of service quality. Network conditions vary across time of day, geographies and network operators, often causing significant data packet loss and high latency. Furthermore, hardware and software proliferation and fragmentation have exacerbated the challenge developers face in providing broadly compatible solutions.
We founded Agora to solve these problems.
We want to empower every developer—whether working as a solo entrepreneur or as part of a larger organization—to leverage real-time engagement to create innovative products, elevate user experiences and differentiate themselves from competition.
67



We pioneered Real-Time Engagement Platform-as-a-Service, or RTE-PaaS, and we are the global leader by market share in this rapidly growing industry. Our platform provides developers simple-to-use, highly customizable and widely compatible APIs to embed real-time video and voice functionalities into their applications without the need to develop the technology or build the underlying infrastructure themselves. The real-time data transmission is handled by our Software-Defined Real-Time Network, or SD-RTN, which is a virtual network overlay on top of the public internet running on more than 200 co-located data centers worldwide. Using sophisticated algorithms, the SD-RTN continually monitors and optimizes data transmission paths through the network to minimize latency and packet loss, enabling high quality real-time engagement across millions of concurrent users.
Our business employs a freemium model, offering 10,000 free minutes of real-time engagement per month per account, to encourage adoption and innovation by developers and proliferation of real-time engagement use cases. As usage exceeds the allotted free minutes, we charge based on usage and developers become customers. In 2020, we powered more than 500 billion minutes of real-time engagement for end users in more than 100 countries through more than 10,000 active applications. We define an active application as an application that uses one of our video or voice products for at least one minute in a given month. These applications cover a wide range of industries, including social, education, entertainment, gaming, e-commerce, financial services and healthcare. As of December 31, 2020, we had 2,095 active customers, which we define as customers who generate more than US$100 of revenue during the preceding 12 months. As our customers succeed, we share in their success through our usage-based revenue model. We believe a useful indicator of the increased activity from our customers is our Constant Currency Dollar-Based Net Expansion Rate, which was 133%, 131% and 179% for 2018, 2019 and 2020 respectively. See the section of this annual report captioned “Item 5. Operating and Financial Review and Prospects—Key Operating and Financial Metrics.”
For 2018, 2019 and 2020, our total revenue was US$43.7 million, US$64.4 million, and US$133.6 million respectively, an increase of 47.6%, and 107.3% respectively. For 2018, 2019 and 2020, our net income (loss) was US$0.4 million, US$(6.2) million and US$(3.1) million, respectively, and our Adjusted EBITDA was US$4.0 million, US$31.0 thousand and US$11.2 million respectively. Adjusted EBITDA is a non-GAAP measure. See the section of this annual report captioned “Item 3. Key Information—A. Selected Financial Data—Non-GAAP Financial Measure” for a discussion of the limitations of Adjusted EBITDA and a reconciliation of Adjusted EBITDA to net income (loss), the most comparable GAAP measurement, for the periods presented.
The Agora Platform
Our cloud-native platform enables real-time engagement for millions of concurrent users worldwide. The key components of our platform are our SDK and the SD-RTN, which are the foundation of the products we offer developers such as Real-Time Video, Real-Time Voice, Real-Time Messaging and Real-Time Recording, among others. These products can be accessed through simple APIs and are fully programmable.
The Agora SDK contains all the software modules a developer needs to embed real-time engagement capabilities into an application, such as video and audio capturing, rendering, pre- and post-processing, encoding and decoding, packet loss compensation, as well as first- and last-mile transmission. The Agora SDK is customizable based on the functionalities needed by the developer and runs on end users’ devices as part of the developer’s application.
The SD-RTN is a virtual network overlay on top of the public internet that runs on more than 200 co-located data centers worldwide and handles real-time data transmission between end-user devices when using the Agora SDK. The SD-RTN uses a full-mesh architecture and continually measures the transmission performance between each of the data centers. Because we have total control over every data center within the SD-RTN, we are able to use sophisticated algorithms to plan traffic and optimize routing within the SD-RTN with the local
68



transmission situation taken into account. Such global routing optimization is not directly available on the public internet, as it is decentralized and managed by disparate network operators. As a result, the SD-RTN is able to achieve superior performance compared to the public internet in terms of latency and packet loss, which ultimately translates into superior end-user experience.
Our Products
Our enterprise-grade products include Real-Time Video, Real-Time Voice, Live Interactive Video and Audio Streaming, Real-Time Messaging, Real-Time Recording, Real-Time Streaming Acceleration, Agora Analytics and various use case products, which serve as building blocks for developers to embed the respective functions in their applications.
Video Products
Real-Time Video. Our Real-Time Video product enables real-time video interactions at up to full high-definition resolution among multiple users. Our Real-Time Video product offers features such as adaptive compression according to network conditions, perceptual video coding and resolution enhancement. The SDK allows for seamless integration with third-party plugins and functions as well as deep customization of video resolution and layout.
Live Interactive Video Streaming. Our Live Interactive Video Streaming product enables real-time video interactions that are simultaneously streamed to up to millions of users, offering immersive video streaming experiences.
Audio Products
Real-Time Voice. Our Real-Time Voice product enables real-time voice interactions among multiple users. Our Real-Time Voice product offers features such as 3D spatial audio, active speaker detection, audio mixing, noise reduction, echo cancellation, surge control and voice effects.
Live Interactive Audio Streaming. Our Live Interactive Audio Streaming product enables real-time audio interactions that are streamed to up to millions of users.
Other Products
Real-Time Messaging. Our Real-Time Messaging product provides a highly reliable and low latency messaging service through the SD-RTN, including peer-to-peer messaging as well as channel messaging that can send messages to millions of recipients simultaneously.
Real-Time Recording. Real-Time Recording is an add-on service to our Video and Audio products to record and save video and voice interactions and live interactive streaming, either on our platform or on servers designated by our customers. Our Real-Time Recording product enables a wide range of use cases such as course recording, regulatory compliance, record keeping and customer service quality evaluations.
Real-Time Streaming Acceleration (RTSA). Our Real-Time Streaming Acceleration product facilitates ultra-low latency transmission of streaming content over the internet. It is intended to be used by developers who have developed their own media processing modules that can otherwise be provided by our SDK but would benefit from access to the SD-RTN to accelerate their streaming transmissions. In 2020, we have upgraded our RTSA with two different versions, RTSA Lite and RTSA Pro. RTSA
69



Lite has an extremely small device package with ultra-low power consumption. RTSA Pro brings a better overall experience while maintaining a lower power consumption level, suitable for other high-performance device ends.
Agora Analytics. Agora Analytics provides customers with the tools to track voice and video quality, performance, and streaming usage. The dashboard enables customers to quickly see trends, monitor issues, and solve problems in real-time.
Use Case Products. Our use case products provide value-added functionalities for common use cases, such as content moderation to remove inappropriate content in a video stream, interactive whiteboard for education applications and transcription services. In 2020, we introduced the Agora Flexible Classroom, to offer a low-code application Platform as a Service, or aPaaS, solution for education providers. It combines video, voice, messaging, whiteboard and recording functionalities into one cloud-based solution that allows developers to build an online classroom in the matter of minutes. Agora Flexible Classroom allows developers to use their own brands and have complete control of their own user data. It is modular, which means developers can customize their apps to create differentiated user experience.
We do not access, share, record or store any of the real-time interactions that are facilitated by our platform other than transmission quality data that enables us to continue to improve our platform and in select cases where developers choose to integrate our Real-Time Recording product, for example to enable content replay or ensure customer service levels.
Technology and Infrastructure
We built our cloud-native platform to enable worldwide, real-time video and voice engagement and messaging for up to millions of concurrent users. The key components of our platform are the Agora SDK and the SD-RTN.
Agora SDK. The Agora SDK contains all the software a developer needs to integrate our real-time engagement products into an application, is customizable by the developer and runs on end users’ devices as part of the developer’s application. The main software modules of the Agora SDK include:
Capturing modules that capture audio and video streams, and rendering modules that combine and synchronize multiple video or audio streams.
Pre-processing modules that modify the raw streams to reduce background noise, cancel echo, enable users to “beautify” their video appearance and add a variety of video special effects in real time, among other things, as well as post-processing modules that enhance the received streams, including resolution enhancement, noise reduction, image sharpening, concealment of audio or video defects such as jitter and color blocks, and video frame interpolation.
Encoding and decoding modules that compress and decompress the streams before and after transmission. Our video and audio codecs dynamically adapt the size of video and audio streams based on network transmission environment and end-user device capabilities.
“First-mile” and “last-mile” transmission modules that transmit data between end-user devices and an edge node of the SD-RTN. Our transmission modules dynamically select the optimal edge nodes based on changes in the network environment, for example, when the end-user device switches from a WiFi to a cellular network connection. Our transmission modules also use
70



adaptive channel coding based on predicted packet-loss rate, as well as other strategies, to compensate for packet loss.
We have developed our SDK to overcome hardware and software compatibility issues and to be as compact as possible once embedded within an application. Our SDK is widely compatible with major operating systems, development frameworks and programming languages, and a wide variety of phones, PCs and other connected devices, including relatively older and less sophisticated models.
SD-RTN. The SD-RTN is a virtual network overlay on top of the public internet that runs on more than 200 co-located data centers worldwide and handles real-time data transmission between end-user devices when using our SDK. A key distinguishing feature of the SD-RTN is its all-software architecture; we do not own or lease physical or private data transmission lines. We believe our all-software approach is cost-effective, enables highly flexible routing optimization and will continue to improve through iterative development.
The public internet is an open and best effort network with no assurance of service quality. As data is transmitted, data packets pass through various segments managed by disparate network operators with their own routing protocols that do not always take into account the conditions of the other segments. The SD-RTN compensates for this absence of centralization with its virtual, software overlay. Because we have total control over every data center within the SD-RTN, we are able to optimize routing and plan traffic holistically.
Using sophisticated proprietary algorithms, the SD-RTN constantly probes the transmission quality across the public internet to determine optimal routes between data centers within the SD-RTN in terms of latency, bandwidth and packet loss. The SD-RTN maintains a real-time routing map to direct data transmission, taking into consideration transmission needs from up to several million concurrent end users, available bandwidth at each data center and other potential constraints such as network operator and infrastructure provider restrictions on data outflow from particular data centers and load balancing among edge nodes and between different routes. We also send redundant data packets through multiple optimized paths and the data packet that arrives to the destination first is used while any lost or subsequently received redundant data packets are ignored. The SD-RTN is based on the User Datagram Protocol, or UDP, for sending data packets, rather than the Transmission Control Protocol, or TCP, because UDP prioritizes lower latency and is more suitable for real-time engagement.
Our platform uses artificial intelligence, or AI, during encoding, transmission, processing and rendering, among other processes. For example, our AI algorithms predict focal points in a video, such as a person speaking compared to a background detail, to encode and render the video using more or less data, and predict packet loss rate to dynamically compensate for packet loss. They also enable a variety of transmission enhancements, such as identifying and eliminating echoes, distinguishing spoken language from other sounds to prioritize transmission of spoken language, filtering and suppressing noises that end users are more likely to be sensitive to, and enhancing video resolution by predicting and filling in details that have been lost or distorted during transmission due to packet loss.
We own and operate a substantial majority of our servers and network equipment that we host at the co-located data centers on which the SD-RTN runs. While we procure and operate our equipment, the premises are maintained by third parties. At each data center in the SD-RTN, the routing and other functions such as recording and data analytics are performed by commodity servers. Because each node and server are independent, self-sufficient and not reliant on other nodes or servers to function, we can quickly expand the SD-RTN’s capacity by
71



adding servers at a local data center, connecting more data centers at the continent level or purchase additional bandwidth to manage customer growth across geographies. If one server goes down, the SD-RTN is able to automatically reroute and re-establish all users in an active session to a different server with little perceptible interruption. In addition, we continually monitor our systems for any signs of problems, and we strive to take preemptive action when necessary. We have not encountered significant service interruptions since our inception. We maintain a formal and comprehensive security program designed to protect against security threats and data breaches.
Sales and Marketing
Our go-to market strategy is focused on building developer community and enthusiasm for our products. We also employ more targeted sales efforts focused on large potential customers with proven use cases that could benefit from our products.
We reach developers through brand marketing, developer portals such as GitHub and developer conferences and events including our own RTE Conference both in the United States and China, one of the largest conferences in the world for real-time engagement technology, and the AllThingsRTC Conference in the United States. Once developers are introduced to our platform, we provide them with a low-friction trial experience consisting of 10,000 free minutes per month per account. Developers whose needs grow beyond the free minutes pay based on usage. Our team works directly with developers to help generate ideas and share best practices to ultimately promote new use cases for our technology. As developers innovate with our platform and share their experience with peers, awareness of our platform spreads in the developer community by word of mouth and attracts additional developers, creating a positive flywheel effect. We have built a large and engaged developer community, as evidenced by the more than 270,000 applications that have registered on our platform from our inception through December 31, 2020.
When a use case becomes sufficiently well-established, such as online education using our Real-Time Video product, we deploy our sales team to identify and actively approach similarly situated companies that could benefit from our products. For certain large customers who are developing promising but complex use cases, we deploy our own engineers to assist with the integration of our products into their applications. This is a key element of our strategy to enable new use cases and accelerate usage of our platform and we do not usually charge customers for such services.
As of December 31, 2020, we had 142 employees in our global sales and marketing organization.
Customer Support
Our platform is designed to allow developers to self-serve and they typically require minimal individual customer support from us. We provide helper libraries, comprehensive user guides and a wide range of code samples and demos. To supplement our extensive self-help resources, we also engage directly with our developer community in online forums such as Stack Overflow and provide individual customer support by e-mail and phone. We provide developers with a suite of Agora Analytics tools that help them independently monitor and diagnose quality concerns, identify root causes and address issues related to our products to improve their end users’ experience. As customers grow, we assign them to a dedicated service team to ensure their continued satisfaction and for our largest customers we provide ongoing support from our own engineers.
Competition
72



The global market for RTE-PaaS is relatively new and rapidly evolving. Currently, our competitors mainly include:
PaaS providers in China and the United States, as well as smaller software companies, which compete with all or portions of our platform and products;
open-source projects, such as WebRTC, which offer capabilities that compete with some of the functionalities in our SDK; and
network operators or cloud providers that offer private lines on which similar functionalities to ours can be built.
In many cases, we encounter either custom software developed in-house or by consultants, or legacy solutions repurposed by in-house developers of our potential customers to meet specific use cases.
We believe that the principal competitive factors in our market are:
quality of data transmission and user experience;
credibility with developers;
global reach;
ease of integration and programmability;
product features;
platform scalability, reliability, compatibility, security and performance;
brand awareness and reputation;
the strength of sales and marketing efforts;
customer support; and
the cost of deploying and using our products.
We believe that we compete effectively on each of the factors listed above; however, we expect competition to intensify in the future. It is possible that the large software vendors or cloud providers who currently do not have an offering in the RTE-PaaS category, some of which operate in adjacent product categories today, may in the future bring such a solution to market through product development, acquisitions or other means. In addition, several of our competitors have greater name recognition, longer operating histories, more and better-established customer relationships, larger sales forces, larger marketing and software development budgets and significantly greater resources than we do. As a result, certain of our competitors may be able to respond more quickly and effectively than we can to new or changing opportunities, technologies, standards or customer requirements. In addition, some competitors may offer products or services that address one or a limited number of functions at lower prices or with greater depth than our products.
Research and Development
73



Innovation is the lifeblood of everything we do at Agora and we intend to continue to invest significant resources in our research and development capabilities. Our ability to deliver leading products in our markets depends on our rapid development of new technologies, features and functionality, and ensuring that our platform continues to deliver a high quality of service at all times. We actively respond to developers’ needs to drive positive user experiences and our engineers aim to stay on the cutting edge of real-time engagement technologies. Our value proposition lies in helping developers bring innovative use cases to reality using our products because we ultimately share in their success.
As of December 31, 2020, we had 568 employees in our global research and development organization, representing approximately 67.5% of our total employee base.
Intellectual Property
Intellectual property is an important aspect of our business and we seek protection for our intellectual property as appropriate. To establish and protect our proprietary rights and our brand, we rely on a combination of patent, copyright, trade secret and trademark laws as well as contractual restrictions such as confidentiality agreements, licenses and intellectual property assignment agreements. We also maintain a policy requiring our employees, contractors, consultants and other third parties to enter into confidentiality and proprietary rights agreements to control access to our proprietary information. As of the date of this annual report, we had 23 issued patents and 17 pending patent applications in the United States, four issued patents and 17 pending patent applications in China, two issued patents and six pending patent applications in Europe and India. We own 28 and nine trademarks in the United States and China, respectively.
Intellectual property laws, procedures and restrictions provide only limited protection and any of our intellectual property rights may be challenged, invalidated, circumvented, infringed or misappropriated. Moreover, the laws of certain countries do not protect proprietary rights to the same extent as the laws of the United States and we may therefore be unable to protect our proprietary technology in certain jurisdictions. In addition, our products incorporate software components licensed to the general public under open source software licenses, which grant recipients broad permissions to use, copy, modify and redistribute the licensed software components, but which generally do not offer warranties, support, or other similar protections often provided with commercial software. Some open source software licenses include requirements that, under certain circumstances, require the distribution of software based on or derived from the open source software to be made available in source code form under the terms of an open source software license. As a result, inclusion of open source software in our products could limit the value of our intellectual property assets, or expose us to liability. See “Item 3. Key Information—D. Risk Factors—Risks Related to Our Business and Industry—Our use of open source software could negatively affect our ability to sell our products and subject us to possible litigation.”
Regulations
This section sets forth a summary of the principal PRC and U.S. laws and regulations relevant to our business and operations in the PRC and the United States, respectively.
PRC Regulation
China has not developed a fully integrated legal system, and recently enacted laws, rules and regulations may not sufficiently cover all aspects of economic activities in China or may be subject to significant degrees of interpretation by PRC regulatory agencies. In particular, because these laws, rules and regulations are relatively new, and because of the limited number of published decisions and the nonbinding nature of such decisions, and because the laws, rules and regulations often give the relevant regulator significant discretion in how to enforce them, the
74



interpretation and enforcement of these laws, rules and regulations involve uncertainties and can be inconsistent and unpredictable. In addition, the PRC legal system is based in part on government policies and internal rules, some of which are not published on a timely basis or at all, and which may have a retroactive effect. As a result, we may not be aware of our violation of these policies and rules until after the occurrence of the violation. Since PRC administrative and court authorities have significant discretion in interpreting and implementing statutory and contractual terms, it may be more difficult to evaluate the outcome of administrative and court proceedings and the level of legal protection we enjoy than in more developed legal systems. These uncertainties may impede our ability to enforce the contracts we have entered into and could adversely affect our business, operating results and financial condition. In particular, the Chinese government heavily regulates the internet industry, including relevant market access restrictions and limitations on foreign investment, license and permit requirements for service providers in the internet industry. Since some of the laws, regulations and legal requirements with respect to the internet are relatively new and evolving, their interpretation and enforcement involve significant uncertainties.
Foreign Investment Law
On March 15, 2019, the National People’s Congress reviewed the submitted draft and approved the Foreign Investment Law, which came into effect on January 1, 2020. The newly promulgated Foreign Investment Law replaces the three laws on foreign investment (the Wholly Foreign-owned Enterprise Law, the Cooperative Joint Venture Law of the PRC and the Equity Joint Venture Law of the PRC) and the Foreign Investment Law provides a five-year transition period for the existing foreign invested enterprises, or the FIEs, to adjust their business structures. On December 26, 2019, the State Council issued the Implementation Rules of the Foreign Investment Law, which came into effect on January 1, 2020, to clarify and elaborate relevant provisions of the Foreign Investment Law. While silent on specific issues including the discussion on the contractual arrangement with variable interest entities, the Foreign Investment Law and its implementation regulations emphasize the principle of applying “national treatment” to foreign investors. Industries that are not listed in the negative list issued by, amended or released upon approval by the State Council from time to time are permitted areas for foreign investments, and are generally open to foreign investment unless specifically restricted by other PRC regulations. The current effective negative list is the Foreign Investment Catalog or the Special Administrative Measures (Negative List) for Foreign Investment Access, or the 2020 Negative List, which became effective in July 2020. Foreign investment and domestic investment in industries outside the scope of the negative list would be treated equally.
Regulations on Value-added Telecommunications Services
The Telecommunications Regulations of the PRC, or the Telecom Regulations, implemented on September 25, 2000 and amended on July 29, 2014 and February 6, 2016, are the primary PRC law governing telecommunication services and set out the general framework for the provision of both “basic telecommunication services” and “value-added telecommunication services” by domestic PRC companies. “Value-added telecommunication services” is defined as telecommunications and information services provided through public networks, and, according to the Telecom Regulations, operators of value-added telecommunications services shall obtain operating licenses prior to commencing operations from the MIIT or its provincial level counterparts.
The Catalogue, which was issued as an attachment to the Telecom Regulations and revised and promulgated on June 6, 2019, further categorizes telecommunications services as “basic” or “value-added.”
On March 5, 2009, the MIIT issued the Measures on the Administration of Telecommunications Business Operating Permits, or the Telecom License Measures, which initially became effective on April 10, 2009 and was amended on July 3, 2017, effective on September 1, 2017, to supplement the Telecom Regulations. The Telecom License Measures provide that there are two types of telecommunications operating licenses in China, one for basic
75



telecommunications services and one for value-added telecommunications services. A distinction is also made to licenses for value-added telecommunications services, or the VAT Licenses as to whether a license is granted for “intra-provincial” or “trans-regional” (inter-provincial) activities. An appendix to each license granted will detail the permitted activities of the enterprise to which it was granted. An approved telecommunication services operator must conduct its business (whether basic or value-added) in accordance with the specifications recorded in its telecommunication license.
Regulations on Foreign Direct Investment in Value-added Telecommunications Companies
Foreign direct investment in telecommunications companies in China is governed by the Provisions on the Administration of Foreign-Invested Telecommunications Enterprises, or the FITE Regulations, which were issued by the State Council on December 11, 2001, became effective on January 1, 2002 and amended and issued on February 6, 2016, and the Industry Guidelines on Encouraged Foreign Investment (Year 2020), which were jointly issued by the National Development and Reform Commission, or the NDRC, and the MOFCOM, on December 27, 2020. Under the aforesaid regulations and the 2020 Negative List mentioned above, foreign invested telecommunications enterprises in the PRC, or FITEs, are generally required to be established as Sino-foreign equity joint ventures with limited exceptions. In general, the foreign party to a FITE engaging in value-added telecommunications services may hold up to 50% of the equity of the FITE, of which the geographical area it may conduct telecommunications services is provided by the MIIT in accordance with relevant provisions as mentioned above. In addition, the major foreign investor in a value-added telecommunications business in China must satisfy a number of stringent performance and operational experience requirements, including demonstrating a good track record and experience in operating a value-added telecommunications business overseas.
On June 30, 2016, the MIIT issued an Announcement of the Ministry of Industry and Information Technology on Issues concerning the Provision of Telecommunication Services in Mainland China by Service Providers from Hong Kong and Macau, or the MIIT Announcement, which provides that investors from Hong Kong and Macau may hold no more than 50% of the equity in FITEs engaging in certain specified categories of value-added telecommunications services.
On July 13, 2006, the MIIT issued the Notice of the Ministry of Information Industry on Intensifying the Administration of Foreign Investment in Value-added Telecommunications Services, or the MIIT Notice, which reiterates certain provisions of the FITE Regulations. In addition to the provisions stated in FITE Regulations, the MIIT Notice further provide that a domestic company that holds a value-added telecommunication license, is prohibited from leasing, transferring or selling the value-added telecommunication license to foreign investors in any form, and from providing any assistance, including providing resources, sites or facilities, to foreign investors to conduct value-added telecommunications businesses illegally in China. The MIIT Notice also requires each value-added telecommunication license holder to have appropriate facilities for its approved business operations and to maintain such facilities in the regions covered by its license, and specifically, with regard to the domain names and trademarks, the MIIT Notice required that trademarks and domain names that are used in the provision of internet content services must be owned by the VAT License holder or its shareholders.
Due to a lack of interpretative materials from the relevant PRC governmental authorities, there are uncertainties regarding whether PRC governmental authorities would consider our corporate structure and contractual arrangements to constitute foreign ownership of a value-added telecommunications business. See “Item 3. Key Information—D. Risk Factors—Risks Related to Doing Business in China—We may be adversely affected by the complexity, uncertainties and changes in PRC laws, rules and regulations, particularly of internet businesses.” In order to comply with PRC regulatory requirements, we operate a portion of our business through our VIEs, with which we have contractual relationships but in which we do not have an actual ownership interest. If our current
76



ownership structure is found to be in violation of current or future PRC laws, rules or regulations regarding the legality of foreign investment in the PRC internet sector, we could be subject to severe penalties.
Regulation on Internet Information Services
The Administrative Measures on Internet Information Services, or the Internet Content Measures, which was promulgated by the State Council on September 25, 2000 and amended on January 8, 2011, set out guidelines on the provision of internet information services. The Internet Content Measures classifies internet information services into commercial internet information services and non-commercial internet information services, and commercial internet information services refer to services that provide information or services to internet users with charge. A provider of commercial internet information services must obtain an internet content provider license, or the ICP License, and, prior to the application for such ICP License from the MIIT or its local branch at the provincial or municipal level, entities providing online information services regarding news, publishing, education, medicine, health, pharmaceuticals and medical equipment must procure the consent of the national authorities responsible for such areas. As a provider of non-commercial internet information services, there is no need for Zhaoyan to obtain an ICP License as mentioned above, which authorize relevant companies’ provision of information services via the internet without charge the internet users.
In addition to the approval and license requirements, various ministries and agencies in the PRC, including the MIIT, the News Office of the State Council, the Ministry of Culture and Tourism and the General Administration of Press and Publication, have promulgated multiple measures relating to internet content, all of which specifically prohibit internet activities that result in the dissemination of any content that infringes the legal rights of others, is found to contain pornography, promote gambling or violence, instigate crimes, undermine public morality or the cultural traditions of the PRC, or compromise State security or secrets. For example, the Internet Content Measures specifies a list of prohibited content. Internet information providers are prohibited from producing, copying, publishing or distributing information that is humiliating or defamatory to others or that infringes the legal rights of others. Internet information providers that violate these measures may face criminal charges or administrative sanctions, such as fines, revoking any relevant business operation licenses. Internet information providers must monitor and control the information posted on their websites. If any prohibited content is found, they must remove the content immediately, keep a record of such content and report to the relevant authorities. On December 15, 2019, Cyberspace Administration of China, or the CAC, promulgated the Provisions on Ecological Governance of Network Information Content, which became effective on March 1, 2020, to further regulate the network information and content.
Regulation on Information Security and Censorship
The SCNPC enacted the Decisions on the Maintenance of Internet Security on December 28, 2000, which was amended in August 27, 2009. Such decision makes it unlawful to: (1) gain improper entry into a computer or system of strategic importance; (2) disseminate politically disruptive information; (3) leak State secrets; (4) spread false commercial information; or (5) infringe intellectual property rights. The Ministry of Public Security has promulgated measures as below that prohibit the use of the internet in ways which, among other things, result in a leakage of State secrets or distribution of socially destabilizing content. The Ministry of Public Security has supervision and inspection rights in this regard.
On December 16, 1997, the Ministry of Public Security issued the Administration Measures on the Security Protection of Computer Information Network with International Connections which was amended on January 8, 2011. Such administration measures prohibit using the internet to leak state secrets or to spread socially destabilizing materials. If any operating license holder violates these measures, the PRC government may revoke its operating license and shut down its websites. Pursuant to the Ninth Amendment to the Criminal Law issued by the SCNPC on
77



August 29, 2015 and becoming effective on November 1, 2015, any internet services provider that fails to fulfill the obligations related to internet information security administration as required by applicable laws and refuses to rectify upon orders, will be subject to criminal liability for (1) any dissemination of illegal information in large scale, (2) any severe effect due to the leakage of the client’s information, (3) any serious loss of evidence of criminal activities or (4) other severe situations, and any individual or entity that (a) sells or provides personal information to others unlawfully or (b) steals or illegally obtains any personal information, will be subject to criminal liability in severe situations.
The Provisions on Technological Measures for Internet Security Protection, or the Internet Security Protection Measures, promulgated on December 13, 2005 by the Ministry of Public Security require all internet services providers to keep records of certain information about their users (including user registration information, log-in and log-out time, IP address, content and time of posts by users) for at least 60 days and submit the above information as required by laws and regulations. Under these measures, value-added telecommunications services license holders must regularly update information security and content control systems for their websites and must also report any public dissemination of prohibited content to local public security authorities. If a value-added telecommunications services license holder violates these measures, the Ministry of Public Security and the local security bureaus may revoke its operating license and shut down its websites.
The Communication Network Security Protection Administrative Measures, which were promulgated by the MIIT on January 21, 2010, require that all communication network operators, including telecommunications service providers and Internet domain name service providers, divide their own communication networks into units. These communication network units shall be rated in accordance with degree of damage to national security, economic operation, social order and public interest in the event a unit is damaged. Communication network operators must file the division and ratings of their communication networks with MIIT or its local counterparts. If a communication network operator violates these measures, the MIIT or its local counterparts may order rectification or impose a fine up to RMB30,000 in case a violation is not duly rectified.
On November 7, 2016, the SCNPC promulgated the PRC Cybersecurity Law, which took effect on June 1, 2017. The PRC Cybersecurity Law applies to the construction, operation, maintenance, and use of networks as well as the supervision and administration of internet security in the PRC. The PRC Cybersecurity Law defines “networks” as systems that are composed of computers or other information terminals and relevant facilities used for the purpose of collecting, storing, transmitting, exchanging, and processing information in accordance with certain rules and procedures. “Network operators,” who are broadly defined as owners and administrator of networks and network service providers, shall meet their cybersecurity obligations and shall take technical measures and other necessary measures to protect the safety and stability of their networks.
On April 13, 2020, the CAC, together with 11 other government agencies, jointly issued the Cybersecurity Review Measures, or the Review Measures. The Review Measures, under which the scope of application, reporting procedures, evaluation factors and legal responsibilities are stipulated, was implemented on June 1, 2020 to replace the Measures for Security Review of Cyber Products and Services (for Trial Implementation) issued by the CAC on May 2, 2017. According to the Review Measures, any operator of critical information infrastructure, which, according to the Reply to Questions on the Review Measures published by the CAC, includes critical network and information system operators in the telecommunications industry, purchases any network product or service that may pose potential risks to or otherwise affect national security, they must apply for a cybersecurity review to be conducted by Cybersecurity Review Office.
The CAC is responsible for organizing and implementing cybersecurity reviews, while the competent departments in key industries such as finance, telecommunications, energy, and transport are responsible for organizing and implementing security review of cyber products and services in their respective industries and fields.
78



On November 15, 2018, the Cyberspace Administration issued the Provisions on Security Assessment of the Internet Information Services with Public Opinion Attributes or Social Mobilization Capacity, which came into effect on November 30, 2018. The provisions require internet information providers to conduct security assessments on their internet information services if their services include forums, blogs, microblogs, chat rooms, communication groups, public accounts, short-form videos, online live-streaming, information sharing, mini programs or other functions that provide channels for the public to express opinions or have the capability of mobilizing the public to engage in specific activities. Internet information providers must conduct self-assessment on, among other things, the legality of new technology involved in the services and the effectiveness of security risk prevention measures, and file the assessment report with the local competent cyberspace administration authority and public security authority.
Internet security in China is also regulated and restricted from a national security standpoint. On July 1, 2015, the SCNPC promulgated the new National Security Law, which took effect on the same date and replaced the former National Security Law promulgated in 1993. According to the new National Security Law, the state shall ensure that the information system and data in important areas are secure and controllable. In addition, according to the new National Security Law, the state shall establish national security review and supervision institutions and mechanisms, and conduct national security reviews of key technologies and IT products and services that affect or may affect national security. There are uncertainties on how the new National Security Law will be implemented in practice.
Regulation on Privacy Protection
On December 28, 2012, the SCNPC enacted the Decision to Enhance the Protection of Network Information, or the Information Protection Decision, to enhance the protection of user personal information in electronic form. The Information Protection Decision provides that internet services providers must expressly inform their users of the purpose, manner and scope of the internet services providers’ collection and use of user personal information, publish the internet services providers’ standards for their collection and use of user personal information, and collect and use user personal information only with the consent of the users and only within the scope of such consent. The Information Protection Decision also mandates that internet services providers and their employees must keep strictly confidential user personal information that they collect, and that internet services providers must take such technical and other measures as are necessary to safeguard the information against disclosure.
On July 16, 2013, the MIIT issued the Order for the Protection of Telecommunication and Internet User Personal Information, or the Order. Most of the requirements under the Order that are relevant to internet services providers are consistent with the requirements already established under the MIIT provisions discussed above, except that under the Order the requirements are often more strict and have a wider scope. If an internet services provider wishes to collect or use personal information, it may do so only if such collection is necessary for the services it provides. Further, it must disclose to its users the purpose, method and scope of any such collection or use, and must obtain consent from the users whose information is being collected or used. Internet services providers are also required to establish and publish their protocols relating to personal information collection or use, keep any collected information strictly confidential, and take technological and other measures to maintain the security of such information. Internet services providers are also required to cease any collection or use of the user personal information, and de-register the relevant user account, when a given user stops using the relevant internet service. Internet services providers are further prohibited from divulging, distorting or destroying any such personal information, or selling or providing such information unlawfully to other parties. The Order states, in broad terms, that violators may face warnings, fines, and disclosure to the public and, in the most severe cases, criminal liability.
79



On January 5, 2015, the SAIC promulgated the Measures on Punishment for Infringement of Consumer Rights and recently amended on October 23, 2020, pursuant to which business operators collecting and using personal information of consumers must comply with the principles of legitimacy, propriety and necessity, specify the purpose, method and scope of collection and use of the information, and obtain the consent of the consumers whose personal information is to be collected. Business operators may not (1) collect or use personal information of consumers without their consent, (2) unlawfully divulge, sell or provide personal information of consumers to others or (3) send commercial information to consumers without their consent or request, or when a consumer has explicitly declined to receive such information.
Regulations Related to Intellectual Property Rights
Trademarks
On August 23, 1982, the SCNPC promulgated the Trademark Law of the PRC, or the Trademark Law, which was amended in 1993, 2001, 2013 and 2019. The Implementation Regulation for the Trademark Law promulgated by the State Council came into effect on September 15, 2002 and was further amended on April 29, 2014.
Under the Trademark Law and the implementing regulation, the Trademark Office of the State Administration for Market Regulation, or the Trademark Office, is responsible for the registration and administration of trademarks. The Trademark Office handles trademark registrations. As with patents, China has adopted a “first-to-file” principle for trademark registration. If two or more applicants apply for registration of identical or similar trademarks for the same or similar commodities, the application that was filed first will receive preliminary approval and will be publicly announced. Registered trademarks are valid for ten years from the date the registration is approved. A registrant may apply to renew a registration within 12 months before the expiration date of the registration. If the registrant fails to apply in a timely manner, a grace period of six additional months may be granted. If the registrant fails to apply before the grace period expires, the registered trademark shall be deregistered. Renewed registrations are valid for ten years.
In addition to the above, the SAIC has established a Trademark Review and Adjudication Board for resolving trademark disputes. According to the Trademark Law, within three months since the date of the announcement of a preliminarily validated trademark, if a titleholder is of the view that is such trademark in application is identical or similar to its registered trademark for the same type of commodities or similar commodities which violates relevant provisions of the Trademark Law, such titleholder may raise an objection to the Trademark Office within the aforesaid period. In such event, the Trademark Office shall consider the facts and grounds submitted by both the dissenting party and the party being challenged and shall decide on whether the registration is allowed within 12 months upon the expiration of the announcement after investigation and verification, and notify the dissenting party and the person challenged in writing.
80



Patents
The National People’s Congress adopted the Patent Law of the People’s Republic of China in 1984 and amended it in 1992, 2000, 2008 and 2020, respectively. Under the newly issued version of the Patent Law, which will come into effect on June 1, 2021, a patentable invention or utility model must meet three conditions: novelty, inventiveness and practical applicability. A patentable design shall not be an existing design, nor shall any entity or individual has filed an application for the same design with the competent authorities prior to the filing date and recorded in the patent documents published after the filing date. Patents cannot be granted for scientific discoveries, rules and methods for intellectual activities, methods used to diagnose or treat diseases, animal and plant breeds, means of nuclear transformation or substances obtained by means of nuclear transformation, etc. The Patent Office under the State Intellectual Property Office is responsible for receiving, examining and approving patent applications. A patent is valid for a twenty-year term for an invention, a ten-year term for a utility model and a fifteen-year term for a design, starting from the application date. Except under certain specific circumstances provided by law, any third party user must obtain consent or a proper license from the patent owner to use the patent, or else the use will constitute an infringement of the rights of the patent holder.
Copyrights
On September 7, 1990, the SCNPC promulgated the Copyright Law, which took effect on June 1, 1991 and was amended in 2001, in 2010, and in 2020 (the 2020 amendment will come into effect on June 1, 2021). The Copyright Law extends copyright protection to internet activities, products disseminated over the internet and software products. In addition, there is a voluntary registration system administered by the China Copyright Protection Center.
In order to further implement the Computer Software Protection Regulations, promulgated by the State Council on June 4, 1991 and amended on January 30, 2013, the National Copyright Administration, or the NCA, issued the Computer Software Copyright Registration Procedures on April 6, 1992 and amended on February 20, 2002, which specify detailed procedures and requirements with respect to the registration of software copyrights. The China Copyright Protection Center shall grant registration certificates to the computer software copyrights applicants which meet the requirements of both the software copyright registration procedures and the computer software protection regulations.
Domain Names
The MIIT promulgated the Measures on Administration of Internet Domain Names, or the Domain Name Measures, on August 24, 2017, which took effect on November 1, 2017 and replaced the Administrative Measures on China Internet Domain Name promulgated by MIIT on November 5, 2004. According to the Domain Name Measures, the MIIT is in charge of the administration of PRC internet domain names. The domain name registration follows a first-to-file principle. Applicants for registration of domain names shall provide the true, accurate and complete information of their identifications to domain name registration service institutions. The applicants will become the holder of such domain names upon the completion of the registration procedure.
Regulations on Foreign Exchange
Under the Foreign Currency Administration Rules of the PRC promulgated by the State Council on January 29, 1996 and amended on August 5, 2008 and various regulations issued by the State Administration of Foreign Exchange, or the SAFE, and other relevant PRC government authorities, Renminbi is convertible into other currencies for current account items, such as trade-related receipts and payments and payment of interest and dividends. The conversion of Renminbi into other currencies and remittance of the converted foreign currency
81



outside the PRC for of capital account items, such as direct equity investments, loans and repatriation of investment, requires the prior approval from the SAFE or its local office. Payments for transactions that take place within the PRC must be made in Renminbi. Unless otherwise approved, PRC companies may not repatriate foreign currency payments received from abroad or retain the same abroad. FIEs may retain foreign exchange in accounts with designated foreign exchange banks under the current account items subject to a cap set by the SAFE or its local office. Foreign exchange proceeds under the current accounts may be either retained or sold to a financial institution engaged in settlement and sale of foreign exchange pursuant to relevant SAFE rules and regulations. For foreign exchange proceeds under the capital accounts, approval from the SAFE is generally required for the retention or sale of such proceeds to a financial institution engaged in settlement and sale of foreign exchange.
Pursuant to the Circular of the SAFE on Further Improving and Adjusting Foreign Exchange Administration Policies for Direct Investment, or the SAFE Circular 59 promulgated by SAFE on November 19, 2012, which became effective on December 17, 2012 and was further amended on May 4, 2015, October 10, 2018 and December 30, 2019, approval is not required for opening a foreign exchange account and depositing foreign exchange into the accounts relating to the direct investments. SAFE Circular 59 also simplified foreign exchange-related registration required for the foreign investors to acquire the equity interests of PRC companies and further improve the administration on foreign exchange settlement for FIEs.
The SAFE promulgated the Circular on Printing and Distributing the Provisions on Foreign Exchange Administration over Domestic Direct Investment by Foreign Investors and the Supporting Documents in May 2013, which was amended on October 10, 2018 and December 30, 2019, which specifies that the administration by SAFE or its local branches over direct investment by foreign investors in the PRC shall be conducted by way of registration and banks shall process foreign exchange business relating to the direct investment in the PRC based on the registration information provided by SAFE and its branches. On February 13, 2015, the SAFE promulgated the Circular on Simplifying and Improving the Foreign Currency Management Policy on Direct Investment, or the SAFE Circular 13, effective from June 1, 2015, which was amended on December 30, 2019. SAFE Circular 13 cancels the administrative approvals of foreign exchange registration of foreign direct investment and overseas direct investment. In addition, SAFE Circular 13 simplifies the procedure of foreign exchange-related registration, under which investors shall register with banks for foreign direct investment and overseas direct investment.
Regulations on Dividend Distribution
The principal laws and regulations regulating the dividend distribution of dividends by FIEs in the PRC include the Company Law of the PRC, as amended in 2018 and Foreign Investment Law promulgated by SCNPC on March 15, 2019 and came into effect on January 1, 2020 and its implementation regulations that took effect the same day.
Under the current regulatory regime in the PRC, FIEs in the PRC may pay dividends only out of their retained earnings, if any, determined in accordance with PRC accounting standards and regulations. A PRC company is required to set aside as statutory reserve funds at least 10% of its after-tax profit, until the cumulative amount of such reserve funds reaches 50% of its registered capital unless laws regarding foreign investment provide otherwise. A PRC company shall not distribute any profits until any losses from prior fiscal years have been offset. Profits retained from prior fiscal years may be distributed together with distributable profits from the current fiscal year. In addition, failure to comply with the registration procedures set forth in the SAFE Circular 37 may result in bans on the foreign exchange activities of the relevant onshore company, including the payment of dividends and other distributions to its offshore parent or affiliates. See the section of this annual report captioned “Regulation—PRC Regulation—Regulations Related to Mergers and Acquisitions and Overseas Listings.”
82



Regulations on Taxation
Enterprise Income Tax
On March 16, 2007, the SCNPC promulgated the Law of the PRC on Enterprise Income Tax, which was amended on December 29, 2018 and on December 6, 2007, the State Council enacted the Regulations for the Implementation of the Law on Enterprise Income Tax, collectively, the EIT Law, which was amended on April 23, 2019. Under the EIT Law, both resident enterprises and non-resident enterprises are subject to tax in the PRC. Resident enterprises are defined as enterprises that are established in China in accordance with PRC laws, or that are established in accordance with the laws of foreign countries but are actually or in effect controlled from within the PRC. Non-resident enterprises are defined as enterprises that are organized under the laws of foreign countries and whose actual management is conducted outside the PRC, but have established institutions or premises in the PRC, or have no such established institutions or premises but have income generated from inside the PRC. Under the EIT Law and relevant implementing regulations, a uniform corporate income tax rate of 25% is applied. However, if non-resident enterprises have not formed permanent establishments or premises in the PRC, or if they have formed permanent establishment or premises in the PRC but there is no actual relationship between the relevant income derived in the PRC and the established institutions or premises set up by them, enterprise income tax is set at the rate of 20% with respect to their income sourced from inside the PRC.
Withholding Tax
The EIT Law provides that since January 1, 2008, an income tax rate of 10% will normally be applicable to dividends declared to non-PRC resident enterprise investors which do not have an establishment or place of business in the PRC, or which have such establishment or place of business but the relevant income is not effectively connected with the establishment or place of business, to the extent such dividends are derived from sources within the PRC.
Pursuant to an Arrangement Between the Mainland of China and the Hong Kong Special Administrative Region for the Avoidance of Double Taxation and the Prevention of Fiscal Evasion with respect to Taxes on Income, or the Double Tax Avoidance Arrangement, promulgated by the SAT on August 21, 2006, and other applicable PRC laws, if a Hong Kong resident enterprise is determined by the competent PRC tax authority to have satisfied the relevant conditions and requirements under such Double Tax Avoidance Arrangement and other applicable laws, the 10% withholding tax on the dividends the Hong Kong resident enterprise receives from a PRC resident enterprise may be reduced to 5%. However, based on the Circular on Certain Issues with Respect to the Enforcement of Dividend Provisions in Tax Treaties, or the SAT Circular 81, issued on February 20, 2009 by the SAT, if the relevant PRC tax authorities determine, in their discretion, that a company benefits from such reduced income tax rate due to a structure or arrangement that is primarily tax-driven, such PRC tax authorities may adjust the preferential tax treatment.
Value-added Tax
The Provisional Regulations of the PRC on Value-added Tax, or the VAT Regulations, were promulgated by the State Council on December 13, 1993 and were most recently amended on November 19, 2017. The Detailed Rules for the Implementation of the Provisional Regulations of the PRC on Value-added Tax (Revised in 2011) were promulgated by the MOF on December 25, 1993 and amended on October 28, 2011, collectively with the VAT Regulations, the VAT Law. According to the VAT Law, all enterprises and individuals engaged in the sale of goods, the provision of processing, repair and replacement services, and the importation of goods within the territory of the PRC must pay value-added tax. For taxpayers providing value-added telecommunication services, a rate of 6% applies, according to the Notice on Fully Promoting the Pilot Plan for Replacing Business Tax by Value-Added Tax,
83



which was jointly promulgated by the MOF and the SAT on March 23, 2016 and became effective on May 1, 2016, as amended.
On April 4, 2018, the MOF and the SAT issued the Notice on Adjustment of VAT Rates, which came into effect on May 1, 2018. According to the notice, the taxable goods previously subject to VAT rates of 17% and 11% become subject to lower VAT rates of 16% and 10% starting from May 1, 2018.
Regulations on Employment
Labor Law and Labor Contract Law
The Labor Law, which was promulgated on July 5, 1994 and most recently amended on December 29, 2018 and the Labor Contract Law of the PRC, or the Labor Contract Law, which took effect on January 1, 2008 and was amended on December 28, 2012, are primarily regulating rights and obligations of employer and employee relationships, including the establishment, performance and termination of labor contracts. Pursuant to the Labor Contract Law, labor contracts shall be concluded in writing if labor relationships are to be or have been established between employers and the employees. Employers are prohibited from forcing employees to work above certain time limit and employers shall pay employees for overtime work in accordance to national regulations. In addition, employee wages shall be no lower than local standards on minimum wages and shall be paid to employees timely. Violations of the Labor Contract Law and the Labor Law may result in the imposition of fines and other administrative and criminal liability in the case of serious violations.
Regulations on Social Insurance and Housing Fund
Under the Social Insurance Law of the PRC that was promulgated by the SCNPC on October 28, 2010, came into force as of July 1, 2011 and amended on December 29, 2018 and the Interim Regulations on the Collection and Payment of Social Insurance Premiums that was promulgated by the State Council on January 22, 1999 and was amended on March 24, 2019, employers are required to pay basic endowment insurance, unemployment insurance, basic medical insurance, employment injury insurance, maternity insurance and other social insurance for its employees at specified percentages of the salaries of the employees, up to a maximum amount specified by the local government regulations from time to time. Where an employer fails to fully pay social insurance premiums, relevant social insurance collection agency shall order it to make up for any shortfall within a prescribed time limit, and may impose a late payment fee at the rate of 0.05% per day of the outstanding amount from the due date. If such employer still fails to make up for the shortfalls within the prescribed time limit, the relevant administrative authorities shall impose a fine of one to three times the outstanding amount upon such employer.
In accordance with the Regulations on the Management of Housing Fund which was promulgated by the State Council in 1999 and amended in 2002 and 2019, employers must register at the designated administrative centers and open bank accounts for depositing employees’ housing funds. Employer and employee are also required to pay and deposit housing funds, with an amount no less than 5% of the monthly average salary of the employee in the preceding year in full and on time.
84



Regulations on Employee Share Incentive Plans
Pursuant to SAFE Circular 37, PRC residents who participate in share incentive plans in overseas non-publicly-listed companies may submit applications to SAFE or its local branches for the foreign exchange registration with respect to offshore special purpose companies. In addition, pursuant to the Notice of Issues Related to the Foreign Exchange Administration for Domestic Individuals Participating in Stock Incentive Plan of Overseas Listed Company, or SAFE Circular 7, which was issued by the SAFE on February 15, 2012, employees, directors, supervisors, and other senior management participating in any share incentive plan of an overseas publicly-listed company who are PRC citizens or who are non-PRC citizens residing in China for a continuous period of not less than one year, subject to a few exceptions, are required to register with SAFE through a domestic agency as regulated in SAFE Circular 7.
In addition, the SAT has issued certain circulars concerning employee stock options and restricted shares, including the Circular on Issues Concerning the Individual Income Tax on Share-option Incentives, or the Circular 461, which was promulgated and took effective on August 24, 2009. Under Circular 461 and other relevant laws and regulations, employees working in the PRC who exercise stock options or are granted restricted shares will be subject to PRC individual income tax. The PRC subsidiaries of an overseas listed company are required to file documents related to employee stock options and restricted shares with relevant tax authorities and to withhold individual income taxes of employees who exercise their stock option or purchase restricted shares. If the employees fail to pay or the PRC subsidiaries fail to withhold income tax in accordance with relevant laws and regulations, the PRC subsidiary may face sanctions imposed by the tax authorities or other PRC governmental authorities.
Regulations Related to Mergers and Acquisitions and Overseas Listings
M&A Rules
On August 8, 2006, six PRC governmental and regulatory agencies, including MOFCOM and the China Securities Regulatory Commission, or the CSRC, promulgated the Regulations on Mergers and Acquisitions of Domestic Enterprises by Foreign Investors, or the M&A Rules, governing the mergers and acquisitions of domestic enterprises by foreign investors that became effective on September 8, 2006 and was revised on June 22, 2009. The M&A Rules, among other things, requires that offshore special purpose vehicles that are controlled by PRC companies or individuals and that have been formed for overseas listing purposes through acquisitions of PRC domestic interest held by such PRC companies or individuals, to obtain the approval of the CSRC prior to publicly listing their securities on an overseas stock exchange.
SAFE Circular 37
Under the Circular of the State Administration of Foreign Exchange on Issues Concerning the Foreign Exchange Administration over the Overseas Investment and Financing and Round-trip Investment by Domestic Residents via Special Purpose Vehicles, or the SAFE Circular 37, issued by the SAFE and effective on July 4, 2014, PRC residents are required to register with the local SAFE branch prior to the establishment or control of an offshore special purpose vehicle, or the SPV, which is defined as offshore enterprises directly established or indirectly controlled by PRC residents for offshore equity financing of the enterprise assets or interests they hold in China. An amendment to registration or subsequent filing with the local SAFE branch by such PRC resident is also required if there is any change in basic information of the offshore company or any material change with respect to the capital of the offshore company. At the same time, the SAFE has issued the Operation Guidance for the Issues Concerning Foreign Exchange Administration over Round-trip Investment regarding the procedures for SAFE registration under the SAFE Circular 37, which became effective on July 4, 2014 as an attachment of Circular 37.
85



Under the relevant rules, failure to comply with the registration procedures set forth in the SAFE Circular 37 may result in bans on the foreign exchange activities of the relevant onshore company, including the payment of dividends and other distributions to its offshore parent or affiliates, and may also subject relevant PRC residents to penalties under PRC foreign exchange administration regulations.
U.S. Regulation
We are subject to a number of U.S. federal and state laws and regulations that involve matters central to our business. These laws and regulations may involve privacy, cybersecurity, data protection, intellectual property, competition, consumer protection, export taxation, telecommunications or other subjects. For example, as a provider of products used in communications applications, we may be indirectly or directly subject to existing or potential Federal Communications Commission, or FCC, regulations relating to the Twenty-First Century Communications and Video Accessibility Act, Telecommunications Relay Service fund contributions and other requirements. These laws require providers of certain advanced communications services to make those services accessible to parties with disabilities, including the hardware or software applications they provide, and to keep records of their compliance obligations. These laws may also require service providers to pay certain fees to support FCC accessibility initiatives. If requirements under these laws were imposed on us indirectly by our customers or directly upon us by the FCC, we would be subject to certain product design, recordkeeping or fee contribution obligations. FCC classification of our internet voice communications products as telecommunications services could result in additional federal and state regulatory obligations. If we do not comply with FCC rules and regulations, we could be subject to FCC enforcement actions, fines, and possibly restrictions on our ability to operate or offer certain of our products. Any enforcement action by the FCC, which may be a public process, could hurt our reputation in the industry, possibly impair our ability to sell our products to customers and could adversely affect our business, operating results and financial condition.
Many of the laws and regulations to which we are subject are still evolving and being tested in courts and could be interpreted in ways that could harm our business. In addition, the application and interpretation of these laws and regulations often are uncertain, particularly in the new and rapidly evolving industry in which we operate. Because these laws and regulations have continued to develop and evolve rapidly, it is possible that we may not be, or may not have been, compliant with each such applicable law or regulation.
C. Organizational Structure
We conduct our operations in the PRC mainly through Zhaoyan. We have effective control over Zhaoyan through a series of contractual arrangements by and among Dayin, Zhaoyan and Zhaoyan’s shareholders. These contractual arrangements, as described in more detail below, collectively allow us to (1) exercise effective control over Zhaoyan, (2) receive substantially all of the economic benefits of Zhaoyan and (3) purchase all or part of the equity interests in Zhaoyan pursuant to exclusive call option exercisable when so permitted under PRC laws. For more information, see “—Our Contractual Arrangements.”
The following diagram illustrates our corporate structure as of the date of this annual report, including primarily our significant subsidiaries and VIE:
86



api-20201231_g1.jpg
(1)Mr. Zhao, our founder, chief executive officer and chairman, holds 90% of the equity interests in Zhaoyan, and Ms. Yan Chen, an employee and a nominee shareholder, holds the remaining 10%.

Contractual Arrangements among Dayin, Zhaoyan and Zhaoyan’s Shareholders
Below is a summary of the currently effective contractual arrangements by and among Dayin, Zhaoyan and Zhaoyan’s shareholders.
Agreements that Provide us with Effective Control over Zhaoyan
Share Pledge Agreement. Pursuant to the Share Pledge Agreement, dated June 18, 2015, by and among Dayin, Zhaoyan and Zhaoyan’s then shareholders, and a joinder agreement entered into by and among Ms. Yan Chen, Dayin and Zhaoyan on January 19, 2021, each of Zhaoyan’s shareholders pledged and the joinder shareholder agrees to pledge all of their equity interests in Zhaoyan to Dayin to guarantee their and Zhaoyan’s performance of their obligations under the contractual arrangements. In the event of a breach by Zhaoyan or Zhaoyan’s shareholders of contractual obligations under these agreements, Dayin, as pledgee, will be entitled to dispose of the pledged equity interests in Zhaoyan. The shareholders of Zhaoyan also undertake that, during the term of the share pledge agreement, without the prior written consent of Dayin, they shall not dispose of the pledged equity interests, create or allow any encumbrance on the pledged equity interests or increase the registered capital of Zhaoyan. If there is any increased registered capital pursuant to the terms of this agreement, such increased registered capital would also be deemed as pledged equity interest. Following the terms of the Share Pledge Agreement, the shareholders of
87



Zhaoyan, except for the joinder shareholder, have registered the pledge at the State Administration for Market Regulation on July 29, 2015. The joinder shareholder shall register the pledge in the future.
Voting Rights Proxy Agreement and Irrevocable Powers of Attorney. Under the Voting Rights Proxy Agreement, dated as of June 18, 2015, by and among Dayin, Zhaoyan and Zhaoyan’s then shareholders, the related irrevocable powers of attorney executed by Zhaoyan’s then shareholders on the same date pursuant to the Voting Rights Proxy Agreement, and a joinder agreement entered into by and among Ms. Yan Chen, Dayin and Zhaoyan on January 19, 2021, each of Zhaoyan’s shareholders irrevocably granted Dayin’s designated representative full power of attorney to exercise his or her rights as a shareholder of Zhaoyan, including rights to convene and attend shareholders’ meetings, nominate and elect directors, and appoint and dismiss the senior management of Zhaoyan. Unless otherwise agreed pursuant to the Voting Rights Proxy Agreement, it will remain effective until the earlier of: (1) the end of a ten-year term, which will automatically extend annually unless Dayin provides 30 days’ prior written notice to Zhaoyan and Zhaoyan’s shareholders; and (2) the termination of the term of operation of Zhaoyan. The related irrevocable powers of attorney will remain effective until the expiration or early termination of the Voting Rights Proxy Agreement.
Agreement that Allows us to Receive Economic Benefits from Zhaoyan
Exclusive Technology Consulting and Services Agreement. Under the Exclusive Technology Consulting and Services Agreement, dated as of June 18, 2015, by and between Dayin and Zhaoyan, and a joinder agreement entered into by and among Ms. Yan Chen, Dayin and Zhaoyan on January 19, 2021, Dayin has the exclusive right to provide to Zhaoyan consulting and services related to, among other things, information consulting, assisting in information collection and market research, and providing training to personnel. Dayin has the exclusive ownership of intellectual property rights created as a result of the performance of this agreement. Zhaoyan shall pay Dayin an annual service fee, which may only be adjusted with the approval of Dayin and Agora HK. Unless otherwise agreed pursuant to the agreement, this agreement will remain effective until the earlier of: (1) the end of a ten-year term, which will automatically extend annually unless Dayin provides 30 days’ prior written notice to Zhaoyan; (2) Dayin terminates the agreement because of Zhaoyan’s breach of the agreement; and (3) the termination of the term of operation of Zhaoyan.
Agreement that Provides us with the Option to Purchase the Equity Interest in Zhaoyan
Exclusive Option Agreement. Pursuant to the Exclusive Option Agreement, dated as of June 18, 2015, by and among Dayin, Zhaoyan and Zhaoyan’s then shareholders, and a joinder agreement entered into by and among Ms. Yan Chen, Dayin and Zhaoyan on January 19, 2021, each of Zhaoyan’s shareholders irrevocably granted Dayin an exclusive option to purchase, or have its designated person to purchase, at its discretion, to the extent permitted under PRC law, all or part of their equity interests in Zhaoyan, and the purchase price shall be the registered capital of Zhaoyan pro rata to Zhaoyan’s shareholders’ shareholdings or the lowest price permitted by applicable PRC law, as applicable. The shareholders of Zhaoyan undertake that, without the prior written consent of Dayin or us, they shall not, among other things, increase or decrease the registered capital of Zhaoyan, dispose of its assets, incur any debts or guarantee any liabilities, terminate any material agreements or enter into any agreements that are in conflict with any of the existing material agreements, distribute or vote to distribute any profits, interests or dividends, amend its articles of association or provide any loans to third parties. Unless otherwise agreed pursuant to the agreement, the Exclusive Option Agreement will remain effective until the earliest of: (1) the end of a ten-year term that is automatically extended annually unless Dayin gives Zhaoyan a termination notice 30 days before the term ends; (2) all equity interests in Zhaoyan held by Zhaoyan’s shareholders are transferred or assigned to Dayin or its designated representatives; and (3) the termination of the term of operation of Zhaoyan.
In the opinion of King & Wood Mallesons, our PRC legal counsel:
88



the ownership structures of Dayin and Zhaoyan in China do not and will not violate any applicable PRC law, regulation or rule currently in effect; and
the contractual arrangements among Dayin, Zhaoyan and Zhaoyan’s shareholders governed by PRC laws are valid, binding and enforceable in accordance with their terms and applicable PRC laws, rules and regulations currently in effect, and will not violate any applicable PRC law, regulation or rule currently in effect.
However, we have been further advised by King & Wood Mallesons that there are substantial uncertainties regarding the interpretation and application of current and future PRC laws, rules and regulations. In particular, in January 2015, the Ministry of Commerce of the PRC published a discussion draft of the proposed Foreign Investment Law (2015), or the 2015 Draft, for public review and comments. The 2015 Draft was replaced by the draft Foreign Investment Law (2018), which was published by the SCNPC in December 2018 and further amended in January 2019. The new Foreign Investment Law was approved by the National People’s Congress on March 15, 2019 and came into effect on January 1, 2020. Among other things, the 2015 Draft expands the definition of foreign investment and introduces the principle of “actual control” in determining whether a company is considered a foreign-invested enterprise, or FIE. Under the 2015 Draft, VIEs would also be deemed as FIEs, if they are ultimately “controlled” by foreign investors, and be subject to restrictions on foreign investments. However, the relevant terms with regard to the VIE structure in the 2015 Draft have been removed in their entirety in the newly effective Foreign Investment Law and there are significant uncertainties as to how the control status of Zhaoyan would be determined under the Foreign Investment Law, and furthermore, whether any of the businesses that we currently operate or plan to operate in the future through Zhaoyan would be subject to any foreign investment restrictions or prohibitions under the “negative list” then effective.
Accordingly, the PRC regulatory authorities may in the future take a view that is contrary to the opinion of our PRC legal counsel. We have been further advised by King & Wood Mallesons that if the PRC government finds that the agreements that establish the structure for operating our business do not comply with PRC government restrictions on foreign investment in the aforesaid business we engage in, we could be subject to severe penalties including being prohibited from continuing operations. See “Item 3. Key Information—D. Risk Factors—Risks Related to Our Corporate Structure.”
All the agreements under our contractual arrangements are governed by PRC laws and provide for the resolution of disputes through arbitration in China. See “Item 3. Key Information—D. Risk Factors—Risks Related to Our Corporate Structure—We rely on contractual arrangements with our VIEs and their respective shareholders to operate our business, which may not be as effective as direct ownership in providing operational control and could adversely affect our business, operating results and financial condition.” Such arbitration provisions have no effect on the rights of our shareholders to pursue claims against us under United States federal securities laws.
D. Property, Plant and Equipment
We maintain dual headquarters in Shanghai, China and Santa Clara, California, where we lease office space with an area of approximately 9,199 and 525 square meters, respectively.
We lease all of our facilities and do not own any real property. We believe our facilities are adequate and suitable for our current needs and that, should it be needed, suitable additional or alternative space will be available to accommodate our operations.
ITEM 4A. UNRESOLVED STAFF COMMENTS
89



None.
ITEM 5. OPERATING AND FINANCIAL REVIEW AND PROSPECTS
You should read the following discussion and analysis of our financial condition and results of operations together with the consolidated financial statements and related notes included elsewhere in this annual report. This discussion contains forward-looking statements based upon current plans, expectations and beliefs that involve risks and uncertainties. Our actual results may differ materially from those anticipated in these forward-looking statements as a result of various factors, including those set forth in the section of this annual report captioned “Item 3. Key Information—D. Risk Factors” and in other parts of this annual report. Our fiscal year ends on December 31.
A. Operating Results
Overview
We pioneered Real-Time Engagement Platform-as-a-Service, or RTE-PaaS, and we are the global leader by market share in this rapidly growing industry. Our platform provides developers simple-to-use, highly customizable and widely compatible Application Programming Interfaces, or APIs, to embed real-time video, voice and messaging functionalities into their applications without the need to develop the technology or build the underlying infrastructure themselves. The real-time data transmission is handled by our Software-Defined Real-Time Network, or SD-RTN, which is a virtual network overlay on top of the public internet running on more than 200 co-located data centers worldwide. Using sophisticated algorithms, the SD-RTN continually monitors and optimizes data transmission paths through the network to minimize latency and packet loss, enabling high quality real-time engagement across millions of concurrent users.
Our business employs a freemium model, offering 10,000 free minutes of real-time engagement per month per account, to encourage adoption and innovation by developers and proliferation of real-time engagement use cases. As usage exceeds the allotted free minutes, we charge based on usage and developers become paying customers. In each of the periods presented, the vast majority of the minutes of real-time engagement on our platform were attributable to paid usage. Our platform is designed for developers to self-serve, and they typically require minimal individual customer support to deploy our products. Once customers reach a certain spending level with us, we support them with a dedicated account manager who coordinates internal resources to drive customer success. For certain large customers, who are developing promising but complex use cases, we deploy our own engineers to assist with the integration of our products into their applications. This is a key element of our strategy to enable new use cases and accelerate usage of our platform and we do not usually charge customers for such services. When a use case becomes sufficiently well-established, such as online education using our Real-Time Video product, we deploy our sales team to identify and actively approach similar companies that could also benefit from our products. We also generate a slight portion of our sales through our revenue-sharing relationships with channel partners, such as referral partners, resellers and integration partners. Revenue generated through our channel partners may become a more meaningful contributor over time.
We generate substantially all of our revenue from usage of our platform. Generally, customers enter into 12-month contracts and are invoiced monthly in arrears based on usage. In some cases, we offer tiered, volume-based discounts to our largest customers in return for minimum revenue commitments. Most customers with a minimum revenue commitment contract generate a significant amount of revenue in excess of their minimum revenue commitment in any period. Historically, the aggregate minimum commitment revenue from customers with which we have contracts has constituted a small portion of our revenue in any period, and we expect this to continue in the future.
90



We use our SD-RTN, a virtual network overlay on top of the public internet, to handle the real-time data transmission for our products. We own the majority of our servers and network equipment that we host at the more than 200 co-located data centers on which the SD-RTN runs. Our network architecture design allows us to quickly add server capacity at the local data center, connect more data centers at the continent level or purchase additional bandwidth to manage customer growth. We have arrangements with network operators and cloud providers around the world from which we purchase bandwidth. These arrangements are typically one-year renewable agreements with monthly payments due at a fixed unit price based on periodically sampled peak bandwidth usage, and a smaller number of the agreements contain minimum usage commitments or maximum limits on available bandwidth, or both. Historically, a majority of our cost of revenue has been bandwidth, co-location space and cost of our customer management and services teams. We seek to optimize our network coverage and connectivity through continuous improvements in routing and sourcing. In the past, as usage volume has increased, we have been able to achieve lower pricing for bandwidth and co-location services. Additionally, as our customer base has diversified, we have improved bandwidth and server utilization as peak usage of customers usually occur at different times. To date, we have chosen to pass on the cost savings from lower pricing and higher utilization to our customers in the form of lower prices to drive increased usage of our platform while maintaining gross margin. We intend to continue this pricing strategy in the near term. This strategy may not result in increased revenue or the growth of our business and may delay or otherwise impair our ability to achieve profitability. Over the longer term, we may leverage these costs savings to expand gross margin.
For 2018, 2019 and 2020, our total revenue was US$43.7 million, US $64.4 million and US$133.6 million, respectively, an increase of 47.6% and 107.3%, respectively. For 2018, 2019 and 2020, our net income (loss) was US$0.4 million, US$(6.2) million and US$(3.1) million, respectively, and our Adjusted EBITDA was US$4.0 million, US$31.0 thousand and US$11.2 million. Adjusted EBITDA is a non-GAAP measure.
Major Factors Affecting Our Results of Operations
Product and Market Leadership
We are committed to delivering market-leading products to continue to build and maintain credibility with the global software developer community. We believe we must maintain our technology, product and market leadership position and the strength of our brand to drive further revenue growth. We intend to continue to invest in our engineering capabilities and marketing activities to maintain our strong position in the developer community. Our results of operations may reflect sustained high levels of investments to drive increased customer adoption and usage.
Acquiring New Customers
We are focused on continuing to grow the number of customers that use our platform. Our operating results and growth prospects will depend in part on our ability to attract new developers and convert them into active customers.
Our self-service model allows us to more efficiently leverage our investments in sales and marketing activities. In order to maintain our efficient customer acquisition, we must maintain and expand our grassroots developer outreach and targeted sales efforts to larger organizations that could potentially benefit from our products, both of which will require significant investments in advance of realizing revenue growth resulting from such investments.
Expanding Usage of Existing Customers
91



We believe that there is a significant opportunity for growth with many of our existing customers. Many customers adopt our products through self-managed deployments and often materially expand their usage over time. In order for us to continue to expand usage within our customer base we will need to maintain engineering-level customer support and continue to introduce new products and features as well as innovative new use cases that are tailored to our customers’ needs. Given our usage-based model, we depend on the success of our customers and their applications.
We quantify our expansion across existing customers through our Constant Currency Dollar-Based Net Expansion Rate. Our Constant Currency Dollar-Based Net Expansion Rate reflects adoption and usage within our customers, as our revenue is primarily driven by the customers’ usage of our video and voice products, while removing the impact of currency translations which we do not believe reflect our core operating performance. Constant Currency Dollar-Based Net Expansion Rate may fluctuate as a result of several factors, including the level of penetration within our customer base, expansion of products and features, the mix of use cases and products adopted by customers, fluctuations in the usage of our customers’ applications by their end users and our ability to retain our customers.
Innovation and Enhancement of Our Platform
We continue to invest resources to enhance the capabilities of our platform and release product updates. For example, in 2020, we introduced our Agora Flexible Classroom, to offer an aPaaS solution for education providers. We believe that the more developers and other third parties use our platform and integrate it with third-party applications, the more we become the ubiquitous platform for real-time engagement. We will need to expend additional resources to continue introducing new products, features and functionality, and to continue supporting the integration efforts of third parties that enhance the value of our platform.
International Growth
Our products serve end users in over 100 countries. A majority of our revenue was generated from customers operating primarily in the PRC in each of the periods presented. Although we believe that adoption of real-time engagement solutions in China is still in the early stages, it is further advanced there than in other countries, especially for consumer-oriented applications. Currently, we maintain dual headquarters in the PRC and the United States as well as a small presence in other countries. We expect to continue to expand our international go-to-market efforts in the future. The expansion of the reach of our platform and our global sales efforts will add increased complexity and cost to our business.
Effect of Currency Translations
As a result of our international operations, primarily in the PRC and the United States, we are exposed to currency translation impacts. Our reporting and functional currency is the U.S. dollar. The functional currency of our subsidiaries and VIEs in the PRC, which generate the majority of our revenue, is the Renminbi. The financial statements of our entities using functional currencies other than the U.S. dollar are translated to the U.S. dollar. Revenue and expense items are translated at average exchange rates prevailing during the fiscal year. As a result, as the Renminbi depreciates or appreciates against the U.S. dollar, our revenue presented in U.S. dollars, as well as our Dollar-Based Net Expansion Rate, will be negatively or positively affected. Constant Currency Dollar-Based Net Expansion Rate is calculated using fixed exchange rates to remove the impact of foreign currency translations.
Impact of COVID-19
92



On January 30, 2020, the International Health Regulations Emergency Committee of the World Health Organization declared the COVID-19 pandemic a public health emergency of international concern, and on March 11, 2020 the World Health Organization declared the global COVID-19 a pandemic. The COVID-19 virus continues to impact countries worldwide, including where our end users and customers are located and Shanghai, China and Santa Clara, California where we have business operations. During the COVID-19 pandemic, government authorities around the world have ordered schools and businesses to close, imposed restrictions on non-essential activities and required people to remain at home while imposing significant restrictions on traveling and social gatherings.
While the long-term impact of the COVID-19 pandemic is uncertain, during the first half of 2020 we experienced significant usage and revenue growth, as people spent more time learning, gaming and otherwise interacting online due to work, school, travel and other restrictions. This dynamic was particularly pronounced in China, our largest market and one that was impacted by government-imposed restrictions designed to slow the pandemic for a significant portion of the quarter. In the second quarter of 2020, we have continued to observe higher usage than the same period in the prior year; however, the pace of usage growth has moderated sequentially, as restrictions in China have been eased. We also observed increases in numbers of developers and active applications. While we may continue to observe increases in usage and developer adoption of our products to meet end-user demand for RTE, we do not anticipate that we will experience the same level of revenue growth we did in the first half of 2020.
During the first half of 2020, we benefited from increase in the number of minutes our video products were used, as well as a trend of shifting towards higher resolution video products. On the other hand, the increased online activity generated higher demand for bandwidth and servers in general, which led to increases in their prices, which offset the mix shift towards higher priced products and resulted in relatively flat gross margin. Although we were able to scale our network infrastructure despite the COVID-19 related headwinds, failure to contain the further spread, or any resurgence, of COVID-19 may affect our ability to cost-effectively maintain and expand our network infrastructure, which could severely disrupt our business and operations and adversely affect our operating results and financial condition.
Stay-at-home restrictions were imposed on our Shanghai headquarters beginning in February 2020 (which have subsequently been removed) and Santa Clara, California headquarters beginning in March 2020 (which remain in place). Even prior to the imposition of such restrictions, we conducted significant portion of our sales and customer support activities remotely, although certain marketing activities that have historically occurred offline, such as our AllThingsRTC Conference in the United States, have been canceled, postponed or moved online. In addition, our research and development personnel remained productive despite requirements to work from home. While COVID-19 has not materially adversely impacted our operations through the date of this annual report, the impact of COVID-19 on our ability to attract, serve, retain or upsell customers is inherently uncertain and depends on the duration, severity or potential resurgence of the pandemic and its impact on end users, customers and the macroeconomic environment as a whole. Existing and potential customers may choose to reduce or delay technology investments in response to the COVID-19 pandemic, or attempt to renegotiate contracts and obtain concessions, which may materially and negatively impact our operating results, financial condition and prospects.
We believe the COVID-19 pandemic will accelerate end users’ shift towards RTE applications. To capture the market opportunity, we intend to continue to invest in the development of market-leading products, maintaining and expanding our grassroots developer outreach and targeted sales efforts to larger organizations, customer support, our platform and international expansion. However, there continues to be significant uncertainties associated with the COVID-19 pandemic, including with respect to the ultimate spread of the virus, the severity of the disease, the duration of the pandemic and further actions that may be taken by governmental authorities around the world to contain the virus or to treat its impact, and these investments may not generate the expected results.
93



Except for the impact discussed above, we do not anticipate any prolonged material adverse impact on our business, results of operations and financial condition from the COVID-19 pandemic. The government has gradually lifted the restrictions and other quarantine measures in China and economic activities have begun to recover and return to normal nationwide. We are nonetheless closely monitoring the development of the COVID-19 pandemic and continuously evaluating any potential impact on our business, results of operations and financial condition. See “Item 3. Key Information—D. Risk Factors—Risks Related to Our Business and Industry—The COVID-19 pandemic has severely disrupted our business and operations and it, or any future health epidemic or other adverse public health developments, may continue to do so.”
Key Operating and Financial Metrics
We measure our business using both financial and operating metrics. We use these metrics to assess the progress of our business, make decisions on where to allocate capital, time and technology investments and assess the near-term and long-term performance of our business. The key financial and operating metrics we use are:
Year Ended December 31,
201820192020
(US$ in thousands)
Dollar-Based Net Expansion Rate135 %127 %179 %
Constant Currency Dollar-Based Net Expansion Rate133 %131 %179 %
Active customers586 1,041 2,095 
Adjusted EBITDA$4,035 $31 $11,243 
Free cash flow$(1,725)$(4,096)$(6,314)

Dollar-Based Net Expansion Rate
Our ability to drive growth and generate incremental revenue depends, in part, on our ability to maintain and grow our relationships with customers and to increase their usage of our platform. An important way in which we track our performance in this area is by measuring the Dollar-Based Net Expansion Rate for our customers. Our Dollar-Based Net Expansion Rate increases when our customers increase usage of a product, extend usage of a product to new applications or adopt a new product. Our Dollar-Based Net Expansion Rate decreases when our customers cease or reduce usage of a product or when we lower prices.
Our Dollar-Based Net Expansion Rate measures our ability to increase revenue generated from our existing customer base. To calculate Dollar-Based Net Expansion Rate for a given year, we first identify all customers in the prior year, then calculate the quotient from dividing the revenue generated from such customers in the given year by the revenue generated from the same group of customers in the prior year.
We calculate our Dollar-Based Net Expansion Rate on a year-over-year basis because our revenue is subject to fluctuations from quarter to quarter, such as in the first half of 2020 when we experienced a spike in the usage of our products as a result of demand for online real-time engagement spurred by the COVID-19 pandemic.
Constant Currency Dollar-Based Net Expansion Rate
We generate the majority of our revenue in Renminbi and for financial-reporting purposes translate our Renminbi and other non U.S.-dollar denominated revenue into U.S. dollars at average exchange rates prevailing during the fiscal year. As a result, as the Renminbi depreciates or appreciates against the U.S. dollar, our revenue presented in U.S. dollars, as well as our Dollar-Based Net Expansion Rate, will be negatively or positively affected.
94



See the section of this annual report captioned “Item 5. Operating and Financial Review and Prospects—A. Operating Results—Major Factors Affecting Our Results of Operations—Effect of Currency Translations” for additional information. Constant Currency Dollar-Based Net Expansion Rate is calculated the same way as our Dollar-Based Net Expansion Rate but using fixed exchange rates based on the daily average exchange rates prevailing during the prior year to remove the impact of foreign currency translations. We believe Constant Currency Dollar-Based Net Expansion Rate facilitates operating performance comparisons on a period-to-period basis as we do not consider the impact of foreign currency fluctuations to be indicative of our core operating performance.
Active Customers
We believe that our ability to expand our customer base is an important indicator of market acceptance of our platform, the growth of our business, and future business opportunities. We define an active customer at the end of any particular period as an organization or individual developer from which we generated more than US$100 of revenue during the preceding 12 months. We count customers based on unique customer account identifiers. Generally, one software application uses the same customer account identifier throughout its life cycle while one account may be used for multiple applications. In each of the periods presented, revenue from active customers represented substantially all of our revenue.
Adjusted EBITDA
Adjusted EBITDA is a non-GAAP financial measure that we calculate as net income (loss) before exchange gain (loss), interest and investment income, income taxes, depreciation and amortization, and adjusted to exclude the effects of share-based compensation expense. Adjusted EBITDA is a key measure used by management to evaluate our operating performance, generate future operating plans and make strategic decisions regarding the allocation of capital. In particular, the exclusion of share-based compensation expense in calculating Adjusted EBITDA facilitates operating performance comparisons on a period-to-period basis and excludes an item that we do not consider to be indicative of our core operating performance. Adjusted EBITDA is not a measure calculated in accordance with GAAP. See the section of this annual report captioned “—Non-GAAP Financial Measure” for a discussion of the limitations of Adjusted EBITDA and a reconciliation of Adjusted EBITDA to net income (loss), the most comparable GAAP measurement, for the periods presented.
Free Cash Flow
Free cash flow is a non-GAAP financial measure that we calculate as net cash generated from (used in) operating activities less purchases of property and equipment. We believe this is a useful indicator of liquidity that provides information to management and investors about the amount of cash generated from our core operations that, after the purchases of property and equipment, can be used for strategic initiatives, including investing in our business and strengthening our balance sheet. We expect our free cash flow to fluctuate in future periods as we invest in our business to support our plans for growth. Free cash flow is not a measure calculated in accordance with GAAP. See the section of this annual report captioned “—Non-GAAP Financial Measure” for a discussion of the limitations of free cash flow and a reconciliation of free cash flow to as net cash generated from (used in) operating activities, the most comparable GAAP measurement, for the periods presented.
95



Non-GAAP Financial Measure
Adjusted EBITDA
To provide investors with additional information regarding our financial results, we have disclosed in the table above Adjusted EBITDA, a non-GAAP financial measure that we calculate as net income (loss) before exchange gain (loss), interest and investment income, income taxes, depreciation and amortization, and adjusted to exclude the effects of share-based compensation expense. We have provided a reconciliation below of Adjusted EBITDA to net income (loss), the most directly comparable GAAP financial measure.
We have included Adjusted EBITDA in this annual report because it is a key measure used by management to evaluate our operating performance, generate future operating plans and make strategic decisions regarding the allocation of capital. In particular, the exclusion of share-based compensation expense in calculating Adjusted EBITDA facilitates operating performance comparisons on a period-to-period basis and excludes an item that we do not consider to be indicative of our core operating performance. Accordingly, we believe that Adjusted EBITDA provides useful information to investors and others in understanding and evaluating our operating results in the same manner as our management and board of directors.
Adjusted EBITDA has limitations as an analytical tool, and it should not be considered in isolation or as a substitute for analysis of our results as reported under GAAP. Some of these limitations are:
although depreciation and amortization are non-cash charges, the assets being depreciated and amortized may have to be replaced in the future, and Adjusted EBITDA does not reflect cash capital expenditure requirements for such replacements or for new capital expenditure requirements;
Adjusted EBITDA does not reflect changes in exchange gain (loss);
Adjusted EBITDA does not reflect changes in, or cash requirements for, our working capital needs;
Adjusted EBITDA does not consider the potentially dilutive impact of share-based compensation;
Adjusted EBITDA does not reflect tax payments that may represent a reduction in cash available to us; and
other companies, including companies in our industry, may calculate Adjusted EBITDA differently, which reduces its usefulness as a comparative measure.
Because of these limitations, you should consider Adjusted EBITDA alongside other financial performance measures, including various cash flow metrics, net income and our other GAAP results.
96



A reconciliation of non-GAAP Adjusted EBITDA to net income (loss) is as follows:
Year Ended December 31,
201820192020
(US$ in thousands)
Net income (loss)$376 $(6,177)$(3,114)
Excluding:
Exchange gain (loss)(21)87 (65)
Interest income239 626 2,704 
Income taxes(105)(801)(562)
Depreciation and amortization922 1,868 4,460 
Share-based compensation expense2,850 4,253 11,974 
Adjusted EBITDA$4,035 $31 $11,243 
Free Cash Flow
To provide investors with additional information regarding our financial results, we have also disclosed in the table above and elsewhere in this annual report free cash flow, a non-GAAP financial measure that we calculate as net cash generated from (used in) operating activities less cash used in purchases of property and equipment. We have provided a reconciliation of free cash flow to net cash generated from (used in) operating activities, the most directly comparable GAAP financial measure.
We have included free cash flow in this annual report because we believe it is a useful indicator of liquidity that provides information to management and investors about the amount of cash generated from our core operations that, after the purchases of property and equipment, can be used for strategic initiatives, including investing in our business, making strategic acquisitions, and strengthening our balance sheet.
Free cash flow has limitations as an analytical tool, and it should not be considered in isolation or as a substitute for analysis of our results as reported under GAAP. There are limitations to using non-GAAP financial measures, including that other companies, including companies in our industry, may calculate free cash flow differently. Because of these limitations, you should consider free cash flow alongside other financial performance measures, including net cash generated from (used in) operating activities, purchases of property and equipment and our other GAAP results.
The following table presents a reconciliation of free cash flow to net cash generated from operating activities, as well as information regarding net cash used in investing activities and net cash provided by financing activities, for each of the periods indicated:
Year Ended December 31,
201820192020
(US$ in thousands)
Net cash generated from operating activities$536 $706 $6,564 
Purchases of property and equipment(2,261)(4,802)(12,878)
Free cash flow(1,725)(4,096)(6,314)
Net cash used in investing activities(1)
(3,773)(3,353)(535,052)
Net cash provided by financing activities65,772 — 533,638 
(1)Net cash used in investing activities includes payments for purchases of property and equipment, which is also included in our calculation of free cash flow.

97



Components of Our Results of Operations
Revenue
We derive substantially all of our revenue from usage-based fees earned from customers using video, voice, and other products. A majority of the minutes used by our customers are for voice products, but we generate a majority of our revenue from usage of video products, which we sell for a higher price given the higher bandwidth cost and technical sophistication required. Our product mix is impacted by the relative contribution of various use cases. In 2018, 2019 and 2020, we have seen increasing revenue contribution from our video products, mainly driven by the emergence of education use cases, where the majority of usage is video and in certain cases high definition video, for which we charge a higher price. We expect that product and use case mix and their impact on revenue will vary from period to period.
Generally, customers enter into 12-month contracts and are invoiced monthly in arrears based on usage. Historically, we have not experienced any significant recoverability issues with respect to our accounts receivable. We offer tiered, volume-based discounts to our largest customers, in some cases in return for some level of minimum revenue commitment.
Cost of Revenue and Gross Margin
Cost of revenue consists primarily of costs of bandwidth purchased from network operators and cloud providers, data center co-location costs, depreciation of servers and network equipment and personnel costs for customer management and services employees.
Gross profit is equal to our total revenues less cost of revenues. Gross profit as a percentage of our total revenues is referred to as gross margin. Our gross margin has been and will continue to be affected by a number of factors, including the timing and extent of our investments in our operations, our ability to manage our bandwidth, co-location and server costs, the mix of video and voice usage and the extent to which we periodically choose to pass on the cost savings from lower pricing and higher utilization to our customers in the form of lower prices as well as our efforts to drive greater usage of our products through attractive pricing.
Operating Expenses
The most significant components of operating expenses are personnel costs, which consist of salaries, benefits, bonuses, and share-based compensation. We also incur other non-personnel costs related to our general overhead expenses.
Research and Development
Research and development expenses consist primarily of personnel costs for research and development personnel, cloud infrastructure fees for staging and development, third-party software testing services, and an allocation of general overhead expenses. Because the amount of research and development expenses qualifying for capitalization has been immaterial, all development costs have been expensed as incurred.
We believe that continued investment in our products is important for our future growth, and we expect to continue to focus our research and development efforts on improving the quality of the end-user experience, adding new features and functionalities to our products and introducing new products. We expect our research and development expenses to continue to increase in absolute dollars for the foreseeable future. Although these expenses may fluctuate as a percentage of total revenue from period to period, over the longer term, we expect research and development expenses to decline as a percentage of revenue as we scale our business.
98



Sales and Marketing
Sales and marketing expenses consist primarily of advertising-related expenditures, marketing costs related to our developer conferences and event, personnel costs of our sales and marketing team and an allocation of our general overhead expenses.
Our go-to market strategy is focused on building developer community and enthusiasm for our products. We also employ more targeted sales efforts focused on large potential customers with proven use cases that could benefit from our products. We plan to continue investing in sales and marketing by increasing our sales and marketing headcount, expanding our sales channels, building our brand awareness and sponsoring additional marketing events. We expect our sales and marketing expenses to continue to increase in absolute dollars for the foreseeable future as we expand our sales and marketing efforts and continue to build our brand, although these expenses may fluctuate as a percentage of our total revenue from period to period depending on the timing of these expenses and, over the longer term, we expect them to decline as a percentage of revenue as we scale our business.
General and Administrative
General and administrative expenses consist primarily of personnel costs for our accounting, finance, legal, human resources and administrative support personnel and executives. General and administrative expenses also include costs related to legal and other professional services fees, sales and other taxes, depreciation and amortization of property and equipment and an allocation of our general overhead expenses.
We expect to incur additional expenses as a result of operating as a public company, including costs to comply with the rules and regulations applicable to companies listed on a national securities exchange, costs related to compliance and reporting obligations pursuant to the rules and regulations of the SEC and increased expenses for insurance, investor relations and professional services. We expect our general and administrative expenses to continue to increase in absolute dollars for the foreseeable future. Although these expenses may fluctuate as a percentage of our total revenue from period to period, over the long term, we expect general and administrative expense to gradually decline as a percentage of revenue as we scale our business.
Taxation
Cayman Islands
The Cayman Islands currently levies no taxes on individuals or corporations based upon profits, income, gains or appreciation and there is no taxation in the nature of inheritance tax or estate duty. There are no other taxes likely to be material to us levied by the government of the Cayman Islands except for stamp duties which may be applicable on instruments executed in, or, after execution, brought within the jurisdiction of the Cayman Islands. The Cayman Islands is not party to any double tax treaties that are applicable to any payments made to or by our company. There are no exchange control regulations or currency restrictions in the Cayman Islands.
Payments of dividends and capital in respect of our ordinary shares will not be subject to taxation in the Cayman Islands and no withholding will be required on the payment of a dividend or capital to any holder of our ordinary shares, nor will gains derived from the disposal of our ordinary shares or ADSs be subject to Cayman Islands income or corporation tax.
Hong Kong
99



Our subsidiary, Agora IO Hongkong Limited, is incorporated in Hong Kong and is subject to Hong Kong profit tax at the rate of 8.25% for profit of up to HK$2.0 million and 16.5% for the remainder of taxable income. Hong Kong does not impose a withholding tax on dividends.
People’s Republic of China
Generally, our subsidiaries and consolidated VIEs and their subsidiaries in China are subject to enterprise income tax on their taxable income in China at a rate of 25%. The enterprise income tax is calculated based on the entity’s global income as determined under PRC tax laws and accounting standards.
Our revenues are subject to value-added tax at a rate of approximately 6%. The provision of advertising services in China is subject to a cultural development fee. The fee was charged at an applicable rate of 3% of the net advertising revenues prior to June 30, 2019, which was reduced to 1.5% commencing on July 1, 2019, according to a preferential tax policy issued on June 12, 2019 by the government of Shanghai. The preferential policy is said to be in effect until December 31, 2024. Moreover, pursuant to the Announcement on the Supporting Tax and Fee Policy for Film Industry and Other Industries issued by MOF and SAT on May 13, 2020, the cultural development fee was waived from January 1, 2020 until December 31, 2020.
Any dividends paid by our wholly foreign-owned subsidiaries in China to our intermediary holding company in Hong Kong will be subject to a withholding tax rate of 10%, unless the relevant Hong Kong entity satisfies all the requirements under the Arrangement between the Mainland of China and the Hong Kong Special Administrative Region for the Avoidance of Double Taxation and the Prevention of Fiscal Evasion with respect to Taxes on Income and receives approval from the relevant tax authority, in which case the dividends paid to the Hong Kong subsidiary would be subject to withholding tax at the standard rate of 5%.
If our holding company in the Cayman Islands or any of our subsidiaries outside of China were deemed to be a “resident enterprise” under the PRC Enterprise Income Tax Law, it would be subject to enterprise income tax on its worldwide income at a rate of 25%.
U.S. Federal Income Tax Considerations
Our subsidiaries incorporated in the United States are subject to income tax at a rate up to 21% for taxation income earned in the United States. On December 22, 2017, the Tax Cuts and Jobs Act of 2017 was signed into law making significant changes to the Internal Revenue Code. Changes include a reduction in the federal corporate tax rates, changes to operating loss carry-forwards and carrybacks, and a repeal of the corporate alternative minimum tax. This legislation reduces the U.S. federal corporate income tax rates, to which our subsidiaries incorporated in the United States are subject, from a maximum of 35% to 21%.
Results of Operations
The following tables set forth our results of operations for the periods presented and express the relationship of certain line items as a percentage of total revenue for those periods. The period-to-period comparison of financial results is not necessarily indicative of future results.
Year Ended December 31,
201820192020
(US$ in thousands)
Real-time engagement service revenues$43,199 $63,925 $131,149 
Other revenues458 503 2,415 
100



Total revenues43,657 64,429 133,564 
Cost of revenues(1)
(12,635)(20,417)(47,199)
Gross profit31,022 44,011 86,365 
Operating expense:
Research and development expenses(1)
(14,426)(23,623)(49,494)
Sales and marketing expenses(1)
(11,986)(19,408)(25,724)
General and administrative expenses(1)
(5,373)(7,177)(18,010)
Total operating expense(31,785)(50,208)(93,228)
Other operating income1,025 108 1,672 
Income (loss) from operations263 (6,089)(5,191)
Exchange gain (loss)(21)87 (65)
Interest income239 626 2,704 
Income (loss) before income taxes481 (5,376)(2,552)
Income taxes(105)(801)(562)
Net income (loss)376 (6,177)(3,114)
(1)Share-based compensation expense was allocated to cost of revenue and operating expenses as follows:

Year Ended December 31,
201820192020
(US$ in thousands)
Cost of revenues$50 $80 $357 
Research and development expenses920 1,473 5,312 
Sales and marketing expenses975 1,654 2,061 
General and administrative expenses905 1,046 4,244 
Total share-based compensation expense$2,850 $4,253 $11,974 
Year Ended December 31,
201820192020
Real-time engagement service revenues99.0 %99.2 %98.2 %
Other revenues1.0 0.8 1.8 
Total revenues100.0 100.0 100.0 
Cost of revenues
(28.9)(31.7)(35.3)
Gross profit71.1 68.3 64.7 
Operating expense:
Research and development expenses
(33.0)(36.7)(37.1)
Sales and marketing expenses
(27.5)(30.1)(19.3)
General and administrative expenses
(12.3)(11.1)(13.5)
Total operating expense(72.8)(77.9)(69.8)
Other operating income2.3 0.2 1.3 
Income (loss) from operations0.6 (9.5)(3.9)
Exchange gain (loss)— 0.1 — 
Interest income0.5 1.0 2.0 
Income (loss) before income taxes1.1 (8.3)(1.9)
Income taxes(0.2)(1.2)(0.4)
Net income (loss)0.9 %(9.6)%(2.3)%
101



Comparison of Years Ended December 31, 2019 and 2020
Revenue
Year Ended December 31,Change
20192020$%
(US$ in thousands)
Total revenues$64,429 $133,564 $69,135 107.3%
The increase in total revenues was primarily due to the increase in usage of our video and voice products, as a result of our business expansion and empowerment of various use cases, particularly in education and social related applications.
Cost of Revenue; Gross Margin
Year Ended December 31,Change
20192020$%
(US$ in thousands)
Cost of revenues$20,417 $47,199 $26,782 131.2%
Gross margin68.3 %64.7 %
Of the increase in cost of revenues, US$24.0 million was attributable to the increase in bandwidth and co-location costs as we continued to scale our business. Cost of revenue was also impacted by a US$2.2 million increase in depreciation.
Gross margin decreased from 68.3% in 2019 to 64.7% in 2020, primarily due to our current standard pricing for all regions and international expansion to regions with higher infrastructure costs and capacity expansion in anticipation of future usage growth.
Research and Development Expense
Year Ended December 31,Change
20192020$%
(US$ in thousands)
Research and development expenses$23,623 $49,494 $25,871 
109.5%
Percentage of total revenues36.7 %37.1 %
Of the increase in research and development expenses, US$18.8 million was due to increased employee wages and benefits expense as we continued to build our team, and US$3.8 million was due to the increase in share-based compensation.
Selling and Marketing Expenses
102



Year Ended December 31,Change
20192020$%
(US$ in thousands)
Sales and marketing expenses$19,408 $25,724 $6,316 
32.5%
Percentage of total revenues30.1 %19.3 %
Of the increase in sales and marketing expenses, US$4.4 million was due to increased employee wages and benefits expense as we continued to build our team and a US$0.6 million increase in share-based compensation. Sales and marketing expenses as a percentage of total revenue decreased as we scaled our business as result of higher demand for online engagement and, to a lesser degree, as a result of reduced costs for in-person marketing.
General and Administrative Expenses
Year Ended December 31,Change
20192020$%
(US$ in thousands)
General and administrative expenses$7,177 $18,010 $10,833 
150.9%
Percentage of total revenues11.1 %13.5 %
Of the increase in general and administrative expenses, US$3.4 million was due to an increase in employee wages and benefits expense, US$3.2 million due to share-based compensation and US$1.9 million due to an increase in professional fees.
Other Operating Income
Other operating income was not material in either 2019 or 2020.
Interest and Investment Income
The US$2.1 million increase in interest and investment income was primarily due to an increase in the average balance of cash and cash equivalents and short-term investments in 2020 compared to 2019, due to proceeds received from the issuance of Series C+ preferred shares and the issuance of new shares from the initial public offering and concurrent private placement.
Income Taxes
The US$0.2 million decrease in income taxes was primarily due to the decrease in pre-tax income generated by our subsidiaries.
Comparison of Years Ended December 31, 2018 and 2019
Revenue
Year Ended December 31,Change
20182019$%
(US$ in thousands)
Total revenues$43,657 $64,429 $20,772 47.6%
103



The increase in total revenues was primarily due to a 68.4% increase in the number of minutes our products were used in 2019 compared to 2018. This increase in usage was partially offset by a 9.1% decrease in the average price per minute as we passed on the marginal cost savings from our higher bandwidth and server utilization due to a more diversified customer base and lower procurement prices due to our increased scale and sought to drive greater usage of our products. Our total revenues also suffered from a 3.7% foreign exchange translation loss resulting from the depreciation of the Renminbi, in which we receive the majority of our revenue, compared to the U.S. dollar from 2018 to 2019. In 2018, the average Renminbi to U.S. dollar exchange rate was 6.6146 and in 2019 the average Renminbi to U.S. dollar exchange rate was 6.8985, according to the mid-price published by the State Administration of Foreign Exchange of China.
Cost of Revenue; Gross Margin
Year Ended December 31,Change
20182019$%
(US$ in thousands)
Cost of revenues$12,635 $20,417 $7,782 61.6%
Gross margin71.1 %68.3 %
Of the increase in cost of revenues, US$5.9 million was attributable to the increase in bandwidth and co-location costs as we continued to scale our business. Cost of revenue was also impacted by a US$0.7 million increase in depreciation. On a percentage basis, cost of revenues increased by 61.6%, compared to the 68.4% increase in number of minutes, due to our greater bandwidth and server utilization and lower procurement prices. Cost of revenues increased at a faster pace than revenue because of the increase in depreciation as we purchased servers ahead of expected customer demand, and because we offered attractive pricing to drive greater adoption and usage of our products.
Gross margin declined by 2.8 percentage points as a result of the pricing strategy and increase in depreciation discussed above.
Research and Development Expense
Year Ended December 31,Change
20182019$%
(US$ in thousands)
Research and development expenses$14,426 $23,623 $9,197 63.8%
Percentage of total revenues33.0 %36.7 %
Of the increase in research and development expenses, US$7.3 million was due to increased employee wages and benefits expense as we continued to build our team and US$0.6 million was due to an increase in share-based compensation.
Selling and Marketing Expenses
104



Year Ended December 31,Change
20182019$%
(US$ in thousands)
Sales and marketing expenses$11,986 $19,408 $7,422 61.9%
Percentage of total revenues27.5 %30.1 %
Of the increase in sales and marketing expenses, US$4.9 million was due to increased employee wages and benefits expense as we continued to build our team, a US$0.9 million increase in marketing expenses, mainly related to hosting and sponsoring conferences and developer events, a US$0.7 million increase in share-based compensation, and a US$0.6 million increase in advertising expenses.
General and Administrative Expenses
Year Ended December 31,Change
20182019$%
(US$ in thousands)
General and administrative expenses$5,373 $7,177 $1,804 33.6%
Percentage of total revenues12.3 %11.1 %
Of the increase in general and administrative expenses, US$0.7 million was due to an increase in employee wages and benefits expense, US$0.1 million due to share-based compensation and US$0.6 million due to an increase in professional fees as we prepared to become a public company.
Other Operating Income
The US$917 thousand decrease in other operating income was primarily attributable to a US$1.0 million refund we received in 2018 from the Chinese tax bureau for value-added taxes previously paid at a higher rate as Dayin qualified for and obtained its software enterprise certificate in 2018.
Interest and Investment Income
The US$387 thousand increase in interest income was primarily due to an increase in the average balance of cash and cash equivalents and short-term investments in 2019 compared to 2018, due to proceeds received from the issuance of Series C preferred shares in October 2018.
Income Taxes
The US$696 thousand increase in income taxes was primarily due to a US$2.0 million increase in pre-tax income generated by our PRC entities.
Critical Accounting Policies, Significant Judgments and Estimates
Our management’s discussion and analysis of our financial condition and results of operations is based on our consolidated financial statements, which have been prepared in accordance with U.S. GAAP. The preparation of these consolidated financial statements requires us to make estimates and assumptions that affect the reported amounts of assets, liabilities, revenue, expenses and related disclosures. We evaluate our estimates and assumptions on an ongoing basis. Our estimates are based on historical experience and various other assumptions that we believe to be reasonable under the circumstances. Our actual results could differ from these estimates.
105



We believe that the assumptions and estimates associated with revenue recognition, income taxes and share-based compensation have the greatest potential impact on our consolidated financial statements. Therefore, we consider these to be our critical accounting policies and estimates. For further information on all of our significant accounting policies, please see Note 2 to our audited consolidated financial statements included elsewhere in this annual report.
Revenue Recognition
We early adopted ASC Topic 606, Revenue from Contracts with Customers (ASC 606) for all periods presented. According to ASC 606, revenue is recognized when control of the promised goods or services is transferred to the customers, in an amount that reflects the consideration we expect to be entitled to in exchange for those goods or services. We determine revenue recognition through the following steps: (1) identify the contract(s) with a customer, (2) identify the performance obligations in the contract, (3) determine the transaction price, (4) allocate the transaction price to the performance obligations in the contract, and (5) recognize revenue when (or as) the entity satisfies a performance obligation.
Our revenue is primarily derived from real-time engagement services, which are usage-based fees earned from customers accessing our enterprise cloud computing platform. The performance obligation associated with the platform access is a series of distinct services that have the same pattern of transfer, and the usage-based fees are recognized as revenue in the period in which the usage occurs.
Our other revenues are comprised primarily of project revenues, which are arrangements with specific customers where we will customize a software development kit to be integrated with our customer’s system based on the customer’s specific requirements. The progress of the project is defined by the readiness of the system integration as specified in the contract. To date, our projects are considered a single performance obligation, as the individual components of the project are not sold on a standalone basis and does not provide benefit to the customer on its own. Revenue is recognized over time as our performance enhances an asset controlled by our customer. Revenue recognition is based on the measurement of progress toward complete satisfaction of the performance obligation, for which we utilize the output method.
Timing of revenue recognition may differ from the timing of invoicing to customers. We record a contract asset when we have a right to consideration in exchange for goods or services that we have transferred to a customer and when that right is conditioned on something other than the passage of time (for example, the entity’s future performance). Accounts receivables represent amounts invoiced and revenue recognized prior to invoicing, when we have satisfied our performance obligations and have the unconditional right to payment. As of December 31, 2019 and 2020, contract assets recorded in our consolidated balance sheets were immaterial.
If a customer pays consideration, or we have a right to an amount of consideration that is unconditional (that is, a receivable), before we transfer a good or service to the customer, we present the contract as a contract liability when the payment is made or the payment is due (whichever is earlier). A contract liability is our obligation to transfer goods or services to a customer for which we have received consideration (or an amount of consideration is due) from the customer. Due to the generally short-term duration of the contracts, the majority of the performance obligations are satisfied in the following reporting period. As of December 31, 2019 and 2020, contract liabilities recorded as advances from customers were US$920,925 and US$1,338,516, respectively, in our consolidated balance sheet. Revenue recognized for the years ended December 31, 2018, 2019 and 2020 that was included in the contract liabilities balance at the beginning of the period was US$358,213, US$628,954 and US$920,925, respectively.
Practical Expedients and Exemptions
106



Upon the election of the practical expedient under ASC 340-40-25-4, the incremental costs of obtaining a contract are expensed when incurred if the amortization period of the asset that the entity otherwise would have recognized is one year or less. For the years ended December 31, 2019 and 2020, no incremental contract obtaining cost was capitalized as assets due to short term of the amortization period.
Redeemable Preferred Shares
We record all redeemable convertible preferred shares at their respective fair values on the dates of issuance, net of issuance costs. In the event of the voluntary or involuntary liquidation, dissolution or winding up of our company, or a liquidation event such as a merger, acquisition and sale of all or substantially all of our assets, each of which we refer to as a deemed liquidation event, proceeds will be distributed in accordance with the liquidation preferences set forth in the articles and memorandum of association unless the holders of redeemable convertible preferred shares have converted their redeemable convertible preferred shares into ordinary shares. Therefore, the redeemable convertible preferred shares are recorded in mezzanine equity on the consolidated balance sheet as events triggering the liquidation preferences are not solely within our control. For each reporting period, we recorded accretions on the Series C, B+ and B preferred shares to the respective redemption value by using the effective interest rate method from the issuance dates to the earliest redemption dates as set forth in the original issuance. For the Series A preferred shares, the redemption price is recorded at higher of (1) issuance price with 15% compounding annually and (2) fair value of Series A preferred shares on each reporting date.
All classes of our preferred shares were converted to ordinary shares upon completion of our initial public offering.
Share-based Compensation
All share-based awards are measured at fair value on the grant date. The share-based compensation expenses have been categorized as either cost of revenues, research and development expenses, sales and marketing expenses or general and administrative expenses, depending on the job functions of the grantees.
Share Options Granted
For the service condition only options granted to employees without a repurchase feature, the compensation expense is recognized using the straight-line method over the requisite service period. We early adopted Accounting Standards Update (“ASU”) 2016-09, Compensation—Share Compensation (Topic 718): Improvements to Employee Share-Based Payment Accounting from the earliest period presented to recognize the effect of forfeiture in compensation cost when they occur. In determining the fair value of our share options, the binomial option pricing model has been applied.
Liability Classified Awards
In November 2020, our management adopted and our board of directors approved our Venture Partners Plan, or the VPP Program, to supplement our equity incentive plans. The VPP Program allows us to grant VPPs to participants in the VPP Program, which entitle them to participate in our annual adjusted profit sharing and retained profit sharing. VPPs can be settled through the issuance of shares or cash to employees in our decision and the number of shares that an employee ultimately receives is variable based on the share price on the settlement date. We account for these VPPs as a liability and will remeasure the liability at each reporting period until the award is settled. For the annual shared profit, compensation is recognized using the straight-line method over the performance period, using the estimated liability of the award on the service inception date to begin to recognize compensation expense. For the accumulated retained profit, if any, compensation is recognized using the straight-
107



line method over the requisite service period, using the estimated liability of the award on the service inception date to begin to recognize compensation expense. We will true-up the compensation cost each reporting period for changes in liability prorated for the portion of the requisite service period rendered, if applicable. Once vested (that is, the performance period or the requisite-service period is complete), we will immediately recognize compensation cost for any changes in liability upon settlement.
Restricted Shares and Restricted Share Units (“RSUs”)
For the restricted shares and RSUs granted with service conditions, the awards are measured at fair value on the grant date. Share-based compensation expense is recognized using the straight-line method over the requisite service period. The fair value of the restricted shares granted prior to the initial public offering was assessed using the income approaches, with a discount for lack of marketability given that the shares underlying the awards were not publicly traded at the time of grant. This assessment required complex and subjective judgments regarding our projected financial and operating results, our unique business risks, the liquidity of our ordinary shares and our operating history and prospects at the time the grants were made. The fair value of restricted shares and RSU’s granted post-IPO is determined based on the closing quoted price of our ordinary shares on the date of the grant.
For certain restricted shares that have a performance condition, the final number of restricted shares may vest and settle depending on the employee’s performance against performance metrics over predefined performance periods. Over the performance period, the number of restricted shares that may be issued and the related share-based compensation expense that is recognized is adjusted upward or downward based upon the probability of achieving the approved performance targets against the performance metrics.
Similar to options above, we recognize the effect of forfeitures in compensation costs when they occur. For the restricted shares that we are obligated to repurchase at grantee’s election, they are classified as liability awards and are applied the accounting policy of liability classified awards as mentioned above. For the restricted shares granted by the Founder to our employees, the compensation expense of these awards is pushed down to us and recorded by us based on grant-date fair value with total compensation expense recognized over the grantee’s own requisite service period.
Cancellation of an award accompanied by the grant of a replacement award is accounted for as a modification of the terms of the canceled award, which we refer to as modification awards. The compensation costs associated with the modification awards are recognized if either the original vesting condition or the new vesting condition has been achieved. If the awards are expected to vest under the original vesting condition, the compensation cost would be recognized regardless of whether the employee satisfies the modified condition. Such compensation costs cannot be less than the grant-date fair value of the original award. The incremental compensation cost is measured as the excess of the fair value of the replacement award over the fair value of the canceled award at the cancellation date. Therefore, in relation to the modification awards, we recognizes share-based compensation over the vesting periods of the new awards, which comprises (1) the amortization of the incremental portion of share-based compensation over the remaining vesting term and (2) any unrecognized compensation cost of original award, using either the original term or the new term, whichever is higher for each reporting period.
Recent Accounting Policies
See Note 2(ff) to the audited consolidated financial statements included elsewhere in this annual report for additional information regarding recent accounting pronouncements.
B. Liquidity and Capital Resources
108



The following tables show our cash and short-term investments, accounts receivable and working capital as of the dates indicated:
As of December 31,
201820192020
(US$ in thousands)
Cash and cash equivalents$108,518 $105,603 $111,218 
Short-term investments1,457 — 524,220 
Accounts receivable, net11,659 16,248 27,840 
Working capital(1)
111,948 104,750 634,430 
(1)Working capital is defined as current assets less current liabilities.
As of December 31, 2020, our cash, cash equivalents and short-term investments primarily include cash and time deposits which have original maturities of three months to one year at the time of purchase and are unrestricted for withdrawal or use and which were held for working capital purposes. We intend to increase our capital expenditures to support the growth in our business and operations. We believe that our existing cash and cash equivalents will be sufficient to meet our anticipated cash needs for at least the next 12 months from the date of issuance of these financial statements. However, our liquidity assumptions may prove to be incorrect, and we could exhaust our available financial resources sooner than we currently expect. We may seek to raise additional funds at any time through equity, equity-linked or debt financing arrangements. Our future capital requirements and the adequacy of available funds will depend on many factors, including those described in the section of this annual report captioned “Item 3. Key Information—D. Risk Factors.” We may not be able to secure additional financing to meet our operating requirements on acceptable terms, or at all.
Sources of Liquidity
Since our inception, we have financed our operations and capital expenditures primarily through cash flows generated by operations and private sales of equity securities. From our inception in 2013 through December 31, 2020, we have raised US$654.0 million of equity capital, net of share and option repurchases, in connection with such financings.
Cash Flow
The following table sets forth a summary of our cash flows for the periods indicated. 
Year Ended December 31,
201820192020
(US$ in thousands)
Net cash generated from operating activities$536 $706 $6,564 
Net cash used in investing activities(3,773)(3,353)(535,052)
Net cash provided by financing activities65,772 — 533,638 
Net increase (decrease) in cash, cash equivalents and restricted cash$61,979 $(2,915)$5,615 
Net Cash Generated from Operating Activities
Net cash used in operating activities was US$6.6 million in 2020, as a result of net loss of US$3.1 million and a US$9.8 million increase in accounts receivable and a US$5.1 million increase in prepayments and other
109



current assets, which primarily resulted from the growth of our business and the timing of cash receipts from customers. This was partially offset by a US$12.0 million increase in share-based compensation expense and US$6.8 million increase in accrued expenses and other liabilities, mainly due to an increase in accrued employee wages and benefits expense, US$4.5 million in depreciation and amortization and a US$1.8 million increase in accounts payable.
Net cash generated from operating activities was US$0.7 million in 2019, as a result of net loss of US$6.2 million and a US$4.8 million increase in accounts receivable, which primarily resulted from the growth of our business and the timing of cash receipts from customers. This was partially offset by a US$4.0 million increase in accrued expenses and other current liabilities, mainly due to an increase in accrued employee wages and benefits expense, US$3.4 million in share-based compensation expense, US$1.9 million in depreciation and amortization, a US$1.2 million increase in taxes payable and a US$1.1 million increase in accounts payable.
Net cash generated from operating activities was US$0.5 million in 2018, as a result of net income of US$0.4 million, a US$5.6 million increase in accounts receivable, which primarily resulted from the growth of our business and the timing of cash receipts from customers, and a US$1.1 million decrease in taxes payable. This was partially offset by a US$2.7 million increase in accrued expenses and other current liabilities, mainly due to an increase in accrued employee wages and benefits expense, US$2.9 million in share-based compensation expense, US$0.9 million in depreciation and amortization and a US$0.8 million increase in accounts payable.
Net Cash Used in Investing Activities
Our primary investing activities have consisted of purchases of property and equipment to support our overall business growth. Purchases of servers, network equipment and other hardware may vary from period-to-period due to timing of our expansion of our operations.
Net cash used in investing activities was US$535.1 million in 2020. This was attributable to US$522.7 million in purchase of short-term investments, primarily time deposits, and US$12.9 million capital expenditures relating to purchase of servers, network equipment and other hardware, offset in part by US$0.6 million in cash received from a business combination.
Net cash used in investing activities was US$3.4 million in 2019. This was attributable to US$4.8 million capital expenditures relating to purchase of servers, network equipment and other hardware, offset in part by US$1.4 million in proceeds from the sale and maturity from short-term investments net of purchases.
Net cash used in investing activities was US$3.8 million in 2018, primarily attributable to US$2.3 million in capital expenditures relating to purchases of servers, network equipment and other hardware and the remainder from purchases of short-term investments.
Net Cash Provided by Financing Activities
Net cash provided by financing activities was US$533.6 million in 2020. This was attributable to US$483.6 million in proceeds from the initial public offering and concurrent private placement, and US$50.0 million in proceeds from issuance of Series C+ convertible redeemable preferred shares.
We did not have any cash flows from financing activities in 2019.
Net cash provided by financing activities was US$65.8 million in 2018, mainly due to the sale of Series C preferred shares.
110



Capital Expenditures
Our capital expenditures were US$2.3 million, US$4.8 million and US$12.9 million in 2018, 2019 and 2020, respectively. Our capital expenditures were mainly used for purchases of servers, network equipment and other hardware. We will continue to make capital expenditures to meet the expected growth of our business.
Inflation
To date, inflation in China has not materially impacted our results of operations. According to the National Bureau of Statistics of China, the year-over-year percent changes in the consumer price index for 2018, 2019 and 2020 were increases of 2.1%, 2.9% and 2.5%, respectively. Although we have not been materially affected by inflation in recent years, we may be affected if China experiences higher rates of inflation in the future.
Holding Company Structure
Agora, Inc. is a holding company with no material operations of its own. We conduct our operations through our subsidiary in the United States, and our subsidiaries and VIEs in the PRC and our other international subsidiaries. As a result, our ability to pay dividends depends on dividends paid by Agora Lab, Dayin and our international subsidiaries. If Agora Lab, Dayin or any newly formed subsidiaries incur debt on their own behalf in the future, the instruments governing their debt may restrict their ability to pay dividends to us. In addition, our subsidiaries in the PRC are permitted to pay dividends to us only out of its retained earnings, if any, as determined in accordance with PRC accounting standards and regulations. Under PRC law, our VIEs and subsidiaries in the PRC are required to set aside at least 10% of their respective after-tax profits each year, if any, to fund certain statutory reserve funds until such reserve funds reach 50% of their respective registered capital. In addition, each of our subsidiaries in the PRC and our VIEs may allocate a portion of its after-tax profits based on PRC accounting standards to a discretionary surplus fund at its discretion. The statutory reserve funds and the discretionary funds are not distributable as cash dividends. Remittance of dividends by a wholly foreign-owned company out of China is subject to examination by the banks designated by SAFE. Our subsidiaries in the PRC have not paid dividends and will not be able to pay dividends until they generate accumulated profits and meet the requirements for statutory reserve funds.

C. Research and Development, Patents and Licenses, etc.
See “Item 4. Information on the Company—B. Business Overview—Research and Development” and “Item 4. Information on the Company—B. Business Overview—Intellectual Property.”
D. Trend Information
The COVID-19 has resulted in quarantines, travel restrictions, and temporary closure of facilities in China and many other countries since early 2020. Consequently, the COVID-19 pandemic may materially adversely affect our business, results of operations and financial condition for the current fiscal year and beyond, including but not limited to business disturbances, slowdown in revenue growth and delayed collection of accounts receivables from our customers. Because of the significant uncertainties surrounding the COVID-19 pandemic, the extent of business disturbances and related financial impact cannot be reasonably estimated at this time. See “Item 3. Key Information—D. Risk Factors” of this annual report.
Other than as disclosed in this annual report, we are not aware of any trends, uncertainties, demands, commitments or events for the year of 2020 that are reasonably likely to have a material adverse effect on our net revenues, income, profitability, liquidity or capital resources, or that caused the disclosed financial information to be not necessarily indicative of future operating results or financial condition.
111



E. Off-Balance Sheet Arrangements
We have not entered into any off-balance sheet financial guarantees or other off-balance sheet commitments to guarantee the payment obligations of any third parties. We have not entered into any derivative contracts that are indexed to our shares and classified as shareholder’s equity, or that are not reflected in our consolidated financial statements. Furthermore, we do not have any retained or contingent interest in assets transferred to an unconsolidated entity that serves as credit, liquidity or market risk support to such entity. We do not have any variable interest in any unconsolidated entity that provides financing, liquidity, market risk or credit support to us or engages in leasing, hedging or research and development services with us.
F. Tabular Disclosure of Contractual Obligations
Our future minimum payments under non-cancelable contracts were as follows as of December 31, 2020. 
Payment Due by Period
TotalLess than 1 year1-3 year3-5 yearMore than 5 Year
(US$ in thousands)
Operating lease obligations$6,775 $2,914 $3,861 $— $— 
Purchase obligations$2,305 2,305 — — — 
Total$9,080 $5,219 $3,861 $— $— 
(1)Operating leases represent total future minimum rent payments under non-cancelable operating lease agreements.
(2)Purchase obligations represent total future minimum payments under contracts with our cloud infrastructure provider, network service providers and other vendors.
We lease various offices, including our dual corporate headquarters in Shanghai, China and Santa Clara, California, under operating lease agreements. The terms of the lease agreements provide for rental payments on a graduated basis. We recognize rent expense on a straight-line basis over the lease periods. We do not have any debt or material capital lease obligations and all of our property, equipment and software have been purchased with cash.
The contractual commitment amounts in the table above are associated with agreements that are enforceable and legally binding. Obligations under contracts that we can cancel without a significant penalty are not included in the table above.
G. Safe Harbor
See “Forward-looking Statements.”
ITEM 6. DIRECTORS, SENIOR MANAGEMENT AND EMPLOYEES
A. Directors and Executive Officers
The following table sets forth certain information relating to our directors and executive officers as of the date of this annual report. 
112



Name Age Position
Executive Officers
Bin (Tony) Zhao 50 Chief Executive Officer and Chairman
Sheng (Shawn) Zhong 55 Chief Scientist
Regev (Reggie) Yativ 52 Chief Revenue Officer and Chief Operating Officer of Agora Lab
Jingbo Wang 39 Chief Financial Officer
Ke (Stanley) Wei40Chief Strategy Officer
Non-Employee Directors
Qin Liu 48 Director
Tuck Lye Koh 49 Director
Eric He 61 Director
Jenny Hong Wei Lee 48 Director
Executive Officers
Mr. Bin (Tony) Zhao is our founder, Chief Executive Officer and Chairman. Mr. Zhao founded our company in November 2013. From December 2009 to March 2015, Mr. Zhao served as a director of YY, Inc. (recently renamed JOYY Inc.), a video-based social network listed on the Nasdaq Stock Market. Mr. Zhao also served as chief technology officer of YY, Inc. from October 2008 to December 2013. Prior to joining YY, Inc., Mr. Zhao founded NeoTasks, LLC in 2004 and served as its chairman and chief technology officer until 2008. From 1997 to 2004, he served as a senior engineer at WebEx Communications Inc. where he was responsible for developing audio and video calling functions and designing backend architecture. Mr. Zhao received a bachelor’s degree in radio and electronics from Peking University in 1992. We believe Mr. Zhao’s perspective, experience and institutional knowledge as our founder and Chief Executive Officer qualifies him to serve on our board of directors.
Mr. Sheng (Shawn) Zhong has served as our Chief Scientist since January 2018. Mr. Zhong previously served as the chief executive officer of Hisense Microchip Company, a Hisense Group company, from January 2015 to December 2017, and as its chief technology officer from July 2012 to January 2015. Mr. Zhong was vice president of technology at Huaya Microelectronics (which was acquired by Hisense) from August 2009 to July 2012, and before Huaya, Mr. Zhong held several technical roles at Broadcom Inc. from 1999 to 2009, where he designed algorithms and architectures for many generations of Broadcom chips for advanced video processing. Prior to Broadcom, he was a senior design engineer at LSI Corporation from 1997 to 1999 where he was responsible for developing digital video processing algorithms. Mr. Zhong holds more than 100 technology patents, of which more than 60 technology patents are in the United States. He was a key member of International Organization for Standardization (ISO)’s MPEG/JVT team, INCITS and IEEE, and has published more than 30 papers in the field of video processing and computer vision. Mr. Zhong received a bachelor’s degree in mathematics and PhD in applied mathematics from Peking University and was a post-doctorate research associate at the University of Maryland, College Park from 1996 to 1997.
Mr. Regev (Reggie) Yativ has served as Chief Revenue Officer and Chief Operating Officer of Agora Lab, our subsidiary in the United States, since February 2018. Mr. Yativ previously served as vice president of sales at Redis Labs, Inc., a private NoSQL enterprise database management provider, from December 2014 to January 2018. Prior to that, Mr. Yativ was a senior director of marketing and global services at Johnson & Johnson, a healthcare company, from November 2013 to November 2014. Mr. Yativ served in various roles at Magic Software Enterprises Inc., a global enterprise software company listed on the Nasdaq Global Select Market, including as its U.S. president and chief executive officer from December 2007 to November 2013 and as managing director of its six European companies prior to that. Mr. Yativ graduated from Tel Aviv University with a bachelor’s degree in linguistics.
113



Mr. Jingbo Wang has served as our Chief Financial Officer since January 2020. Mr. Wang previously served as a director and the chief financial officer of Qutoutiao Inc., an operator of mobile content platforms, from February 2018 to January 2020, and as the chief financial officer of Yintech Investment Holdings Limited, a provider of investment and trading services, from October 2014 to February 2018, both of which are listed on the Nasdaq Stock Market. Prior to that, Mr. Wang worked at Deutsche Bank from 2009 to 2014, with his last position being vice president in the corporate finance division. Mr. Wang graduated from Tsinghua University with a bachelor’s degree in engineering in 2003. Mr. Wang graduated from the University of Hong Kong with a master’s degree in computer science in 2005 and was awarded a PhD degree in management studies from the Saïd Business School, University of Oxford, in 2010.
Mr. Ke (Stanley) Wei has served as our Chief Strategy Officer since February 2021. Mr. Wei previously served as managing director of Hillhouse Capital from 2017 to 2019, where he focused on investing in the enterprise services sector. Mr. Wei was co-chief executive officer of 36Kr from 2015 to 2016, a prominent technology-focused media platform. As an entrepreneur, Mr. Wei co-founded two technology companies, which were acquired by Yahoo and Renren respectively. Mr. Wei has previously served as director of strategy at Tencent and multiple private companies based in Silicon Valley. Mr. Wei received a bachelor’s degree from Shanghai Jiaotong University and a master’s degree in business administration from the Wharton School of Business at the University of Pennsylvania.
Non-Employee Directors
Mr. Qin Liu has served as our director since December 2014. Mr. Liu has served as managing director of Morningside Venture Capital Limited (MVCL) since June 2007 and of Evolution Capital Management Limited (ECML) since August 2018. Mr. Liu served in various roles, including as business development director for investment at Morningside IT Management Services (Shanghai) Co., Ltd before June 2007. MVCL and ECML provide advisory service to various funds and Mr. Liu has served as a director in both public and non-public portfolio companies of such funds. Mr. Liu has served as a director of Xiaomi Corporation, an internet company focused on smartphones and smart hardware connected by an IoT platform that is listed on the Main Board of the Hong Kong Stock Exchange, since May 2010. Mr. Liu has also served as a director of YY, Inc. (recently renamed JOYY Inc.), a video-based social network listed on the Nasdaq Stock Market, since June 2008. Mr. Liu previously served as a director of Xunlei Limited, a cloud-based acceleration technology company listed on the Nasdaq Stock Market, from September 2005 to April 2020. Mr. Liu received a bachelor’s degree in industrial electrical automation from the University of Science and Technology Beijing in July 1993, and a master’s degree in business administration from China Europe International Business School in April 2000. We believe Mr. Liu’s experience as a public company director and a prominent venture capitalist in China qualifies him to serve on our board of directors.
Mr. Tuck Lye Koh has served as our director since May 2018. Mr. Koh co-founded Shunwei Capital, a China-based, technology-focused venture capital fund, in 2011 and has served as its chief executive officer since then. Mr. Koh has extensive investment experience, spanning early to growth stage investments in multiple industries, including TMT, manufacturing, retail and consumer and logistics. At Shunwei Capital, Mr. Koh is responsible for overall investment and management, and has led the firm’s investments in a wide variety of technology-based entities. Mr. Koh served as a director of Xiaomi Corporation, an internet company focused on smartphones and smart hardware connected by an IoT platform that listed on the Main Board of the Hong Kong Stock Exchange, from August 2013 to October 2019. Mr. Koh also currently serves, and has served, as a director of multiple privately held technology companies. Before co-founding Shunwei Capital in 2011, Mr. Koh held various management positions in several international institutions including C.V. Starr, GIC, AIG and Deutsche Bank. Mr. Koh received a bachelor’s degree in mechanical engineering from the National University of Singapore in 1996 and a master of science degree in industrial engineering (engineering management) from Stanford University in 1999.
114



Mr. Koh was also accredited as a chartered financial analyst by the Association for Investment Management and Research (now the CFA Institute) in 2000. We believe Mr. Koh’s experience as a public company director and as co-founder and chief executive officer of a technology-focused venture capital firm qualifies him to serve on our board of directors.
Mr. Eric He has served as our director since June 2020. Mr. He has served as an independent director and audit committee chairman of Bilibili Inc., an online entertainment company listed on the Nasdaq Stock Market since March 2018. Mr. He has also served as an independent director of 51job, Inc., a nationwide provider of integrated human resource services in China listed on the Nasdaq Stock Market, since July 2014. Mr. He previously served as the chief financial officer of YY Inc. (recently renamed JOYY Inc.), a video-based social network listed on the Nasdaq Stock Market from August 2011 to April 2017. Prior to that, Mr. He served as chief financial officer of Giant Interactive Group, Inc. from March 2007 to August 2011 and chief strategy officer of Ninetowns Internet Technology Group from 2004 to 2007. From 2002 to 2004, he served as a private equity investment director for AIG Global Investment Corp (Asia) Ltd. Mr. He received a bachelor’s degree in accounting from National Taipei University and a master’s degree in business administration from the Wharton School of Business at the University of Pennsylvania. Mr. He is a Certified Public Accountant and Chartered Financial Analyst in the United States. We believe Mr. He’s experience as chief financial officer and director of various public companies qualifies him to serve on our board of directors.
Ms. Jenny Hong Wei Lee has served as our director since June 2020. Ms. Lee has served as the managing partner of GGV Capital since 2005. Prior to that, she held various finance and operations positions at JAFCO Asia from August 2002 to April 2005, Morgan Stanley from July 2001 to July 2002, and Singapore Technologies Aerospace from July 1995 to September 1999. Ms. Lee has served as a director of Niu Technologies, a provider of smart urban mobility solutions listed on the Nasdaq Stock Market, since May 2015; eHang Holdings Limited, an autonomous aerial vehicle technology platform company listed on the Nasdaq Stock Market, since March 2015; LAIX Inc., an artificial intelligence education company listed on the New York Stock Exchange, since June 2014; and SATS Ltd., a provider of gateway services and food solutions listed on the Singapore Exchange, since January 2019. Ms. Lee also currently serves, and has served, as a director of multiple privately held companies. Ms. Lee received a bachelor’s degree in electrical engineering in 1994 and a master’s degree in engineering in 1995, both from Cornell University, as well as a master’s degree in business administration from the Kellogg School of Management at Northwestern University in 2001. We believe Ms. Lee’s experience as a managing partner of a prominent venture capital firm and as a director of various public companies qualifies her to serve on our board of directors.
B. Compensation
Compensation of Directors and Executive Officers
In 2020, the aggregate cash compensation to our directors and executive officers was approximately US$1.8 million. Other than the statutory benefits that we are required by the PRC law to contribute for each employee, including pension insurance, we have not set aside or accrued any amount to provide pension, retirement or other similar benefits to our directors and executive officers.
Equity Incentive Plans
Global Equity Incentive Plan
In June 2020, our board of directors adopted and our shareholders approved our Global Equity Incentive Plan, or the Global Plan. The Global Plan became effective on June 24, 2020 and no awards under the Global Plan
115



were granted prior to such date. The Global Plan provides for the grant of incentive share options, within the meaning of Section 422 of the U.S. Internal Revenue Code of 1986, as amended, or the Code, to our employees and any of our parent and subsidiary corporations’ employees, and for the grant of nonstatutory share options, share appreciation rights, restricted shares, restricted share units, and performance awards to our employees, directors and consultants and our parent and subsidiary corporations’ employees and consultants.
Authorized Shares
The number of our ordinary shares reserved for issuance pursuant to the Global Plan is equal to (1) 16,000,000 ordinary shares plus (2) a number of ordinary shares equal to (a) the number of shares that were not granted under awards under our 2014 Plan as of the date the Global Plan became effective, (b) the number of shares subject to awards granted under the 2014 Plan that after the date the Global Plan became effective are canceled, expire or otherwise terminate without having been exercised in full or would have otherwise become available again for grant under the 2014 Plan, and (c) the number of shares that, after the date the Global Plan became effective, are forfeited to us, tendered to or withheld by us for payment of an exercise price or for tax withholding, or repurchased by us due to failure to vest (provided that the maximum number of shares that may be added to the Global Plan pursuant to clause (2) is 400,000,000 shares) plus (3) any ordinary shares added to the Global Plan through the automatic annual increases described below. The shares may be authorized but unissued ordinary shares or ordinary shares issued and then reacquired by us. The maximum number of shares that may be issued upon the exercise of incentive share options will equal 200% of the aggregate share number described in this paragraph plus any shares that become available for issuance under the Global Plan as described below.
The number of ordinary shares available for issuance under the Global Plan will also include an automatic annual increase on the first day of each fiscal year beginning in 2022, equal to the least of:
30,000,000 shares;
3.5% of the total number of shares of all classes of our ordinary shares outstanding on the last day of our immediately preceding fiscal year; and
such other amount as the administrator of the Global Plan may determine.
If an option or share appreciation right expires or becomes unexercisable without having been exercised in full or is surrendered under an exchange program, the unissued shares subject to the option or share appreciation right will become available for future issuance under the Global Plan. Only shares actually issued pursuant to a share appreciation right (that is, the net shares issued) will cease to be available under the Global Plan; all remaining shares originally subject to the share appreciation right will remain available for future issuance under the Global Plan. Shares issued pursuant to awards of restricted shares, restricted share units, or share-settled performance awards that are reacquired by us due to failure to vest or are forfeited to us will become available for future issuance under the Global Plan. Shares used to pay the exercise price of an award or to satisfy tax withholdings related to an award will become available for future issuance under the Global Plan. If any portion of an award under the Global Plan is paid to a participant in cash rather than ordinary shares, that cash payment will not reduce the number of shares available for issuance under the Global Plan.
In the discretion of the Global Plan’s administrator, ADSs in an amount equal to the number of shares which otherwise would be distributed pursuant to an award may be distributed in lieu of ordinary shares in settlement of any award. If the number of ordinary shares represented by an ADS is other than on a one-to-one basis, the limitations described above will be adjusted to reflect the distribution of ADSs in lieu of ordinary shares.
116



Plan Administration
Our board of directors or one or more committees appointed by our board of directors may administer the Global Plan. Our board of directors has delegated authority to administer the Global Plan to our compensation committee, which has full but non-exclusive authority to administer and interpret the terms of the Global Plan. To the extent permitted by applicable laws, the administrator may delegate to one or more officers the authority to grant awards to our employees or employees of any of our subsidiary companies who are not officers.
Subject to the provisions of the Global Plan, the administrator has the power to make any determinations and perform any actions deemed necessary or advisable to administer the plan, including but not limited to, the power to interpret the terms of the Global Plan and make any decisions necessary to administer the Global Plan; to determine the fair market value of our ordinary shares; to approve forms of award agreement for use under the Global Plan; to select the service providers to whom awards are granted; to interpret, modify or amend each award granted under the Global Plan; to create, amend and revoke rules relating to the Global Plan, including rules relating to sub-plans; and to determine the terms and conditions of each award, including the exercise price, the number of shares subject to such award, when such award will vest and/or be exercisable, and the form of consideration, if any, payable upon exercise. The administrator also has the authority to institute and determine the terms and conditions of an exchange program by which (1) outstanding awards may be surrendered or canceled in exchange for awards of the same type (which may have a higher or lower exercise price or different terms), awards of a different type and/or cash; (2) participants have the opportunity to transfer outstanding awards to a financial institution or other person or entity selected by the administrator; and/or (3) the exercise price of an outstanding award is increased or reduced.
Share Options
Share options may be granted under the Global Plan. The per share exercise price of options granted under the Global Plan must at least be equal to the fair market value of an ordinary share on the date of grant. The term of an incentive share option may not exceed 10 years. However, with respect to an incentive share option granted to any participant who owns more than 10% of the voting power of all classes of our outstanding shares, the term must not exceed five years and the per share exercise price must equal at least 110% of the fair market value of an ordinary share on the grant date. The administrator determines the methods of payment of the exercise price of an option, which may include cash, shares or other property acceptable to the administrator, as well as other types of consideration permitted by applicable law. After the termination of service of a participant, he or she may exercise his or her option for the period of time stated in his or her option agreement. In addition, if exercising an option before its expiration is not permitted because of applicable laws, other than the rules of any stock exchange or quotation system on which our ordinary shares are listed or quoted, the option will remain exercisable until 30 days after the first date on which exercise no longer would be prevented by such provisions (or such longer period in accordance with applicable laws). However, in no event may an option be exercised after the expiration of its term. Subject to the provisions of the Global Plan, the administrator determines the other terms of options.
Share Appreciation Rights
Share appreciation rights may be granted under the Global Plan. Share appreciation rights allow the recipient to receive the appreciation in the fair market value of the underlying ordinary shares between the exercise date and the date of grant. Subject to the provisions of the Global Plan, the administrator determines the other terms of share appreciation rights, including when such rights become exercisable and whether to pay any increased appreciation in cash or with our ordinary shares, or a combination thereof, except that the per share exercise price of a share appreciation right granted to a U.S. taxpayer will be no less than 100% of the fair market value per share on the date of grant. After the termination of service of a participant, he or she may exercise his or her share appreciation right for the period of time stated in his or her share appreciation right agreement. In addition, if
117



exercising a share appreciation right before its expiration is not permitted because of applicable laws, other than the rules of any stock exchange or quotation system on which the ordinary shares are listed or quoted, the share appreciation right will remain exercisable until 30 days after the first date on which exercise no longer would be prevented by such provisions (or such longer period in accordance with applicable law). However, in no event may a share appreciation right be exercised after the expiration of its term.
Restricted Shares
Restricted shares may be granted under the Global Plan. Restricted shares are ordinary shares that vest in accordance with terms and conditions established by the administrator. The administrator determines the number of restricted shares granted to any eligible employee, director or consultant and, subject to the provisions of the Global Plan, determines the terms and conditions of such awards. The administrator may impose whatever conditions to vesting it determines to be appropriate. For example, the administrator may set restrictions based on the achievement of specific performance goals or continued service to us, provided, however, that the administrator, in its sole discretion, may accelerate the time at which any restrictions will lapse or be removed. Recipients of restricted share awards generally will not have voting and dividend rights with respect to such shares upon grant without regard to vesting, unless the administrator provides otherwise. Restricted shares that do not vest are subject to our right of repurchase or forfeiture.
Restricted Share Units
Restricted share units may be granted under the Global Plan. Restricted share units are bookkeeping entries that each represent an amount equal to the fair market value of an ordinary share. Subject to the provisions of the Global Plan, the administrator determines the terms and conditions of restricted share units, including the vesting criteria, which may include accomplishing specified performance criteria or continued service to us, and the form and timing of payment. Notwithstanding the foregoing, the administrator, in its sole discretion, may accelerate the time at which any restrictions will lapse or be removed.
Performance Awards
Performance awards may be granted under the Global Plan. Performance awards are awards of options, share appreciation rights, restricted shares or restricted share units that will result in a payment to a participant only if the performance goals or other vesting criteria established by the administrator are achieved or the awards otherwise vest. After the grant of a performance award, the administrator, in its sole discretion, may reduce or waive any performance criteria or other vesting provisions for such options, share appreciation rights, restricted shares or restricted share units. The administrator, in its sole discretion, may pay earned performance awards in the form of cash, in shares or in some combination thereof.
Outside Directors
The Global Plan provides that all non-employee directors are eligible to receive all types of awards, except for incentive share options, under the Global Plan.
Non-Transferability
Unless the administrator provides otherwise, the Global Plan generally does not allow for the transfer of awards and only the recipient of an award may exercise an award during his or her lifetime.
Certain Adjustments
118



In the event of certain changes in our capitalization, to prevent diminution or enlargement of the benefits or potential benefits available under the Global Plan, the administrator will adjust the number and class of shares that may be delivered under the Global Plan and the number, class, and price of shares covered by each outstanding award, and the numerical share limits in the Global Plan.
Dissolution or Liquidation
In the event of our proposed liquidation or dissolution, the administrator will notify participants at such time before the effective date of such proposed transaction as the administrator determines, and all awards will terminate immediately before the consummation of such proposed transaction.
Merger or Change in Control
The Global Plan provides that, in the event of a “change in control” (as defined in the Global Plan) or a merger, each outstanding award will be treated as the administrator determines. The administrator need not take the same action or actions with respect to all awards or portions thereof or with respect to all participants. The administrator may take different actions with respect to the vested and unvested portions of an award. The administrator will not be required to treat all awards similarly in the change in control or merger.
If a successor corporation does not continue an award (or some portion of such award), then the participant will vest in (and have the right to exercise) shares subject to the award that would have vested by its terms through the date 12 months following the change in control or merger. Any other awards not vested under the previous sentence will terminate upon the change in control or merger if not continued by the successor corporation. If options or share appreciation rights are not continued when a change in control or a merger occurs, the administrator will notify the participant in writing or electronically that the participant’s vested options or share appreciation rights will be exercisable for a period of time determined by the administrator in its sole discretion and all of the participant’s options or share appreciation rights will terminate upon the expiration of such period (whether vested or unvested).
With respect to awards granted to an outside director, in the event of a change in control, such outside director’s options and share appreciation rights, if any, will fully vest and become exercisable, all restrictions on his or her other outstanding awards will lapse, and for his or her awards with performance-based vesting, all performance goals or other vesting criteria will be deemed achieved at 100% of target levels and all other terms and conditions met, unless specifically provided otherwise under the applicable award agreement or other written agreement between us and such outside director that specifically references this default treatment under the Global Plan.
Clawback
All awards granted under the Global Plan will be subject to recoupment under any clawback policy that we are required to adopt pursuant to the listing standards of any national securities exchange or association on which our securities are listed or as is otherwise required by the applicable laws. In addition, the administrator may impose such other clawback, recovery or recoupment provisions in an award agreement as the administrator determines necessary or appropriate. The administrator may specify in an award agreement that the participant’s rights, payments, and benefits with respect to an award will be subject to reduction, cancellation, forfeiture, or recoupment upon the occurrence of specified events, in addition to any otherwise applicable vesting or performance conditions of an award. If we are required to prepare an accounting restatement due to our material noncompliance, as a result of misconduct, with any financial reporting requirement under securities laws, any participant who (1) knowingly or through gross negligence engaged in the misconduct or who knowingly or through gross negligence failed to prevent
119



the misconduct or (2) is one of the individuals subject to automatic forfeiture under Section 304 of the Sarbanes-Oxley Act of 2002, must reimburse us the amount of any payment in settlement of an award earned or accrued during the 12-month period following the first public issuance or filing with the SEC (whichever first occurred) of the financial document embodying such financial reporting requirement.
Amendment; Termination
The board or compensation committee of the board has the authority to amend, suspend or terminate the Global Plan, except that such action may not materially impair the existing rights of any participant with a signed, written agreement between the participant and us, subject to certain exceptions in the Global Plan. The Global Plan will automatically terminate in 2030, unless we terminate it sooner.
Employee Stock Purchase Plan
In June 2020, our board of directors adopted and our shareholders approved our Employee Stock Purchase Plan, or the ESPP. We believe that allowing our employees to participate in the ESPP will provide them with a further incentive towards promoting our success and accomplishing our corporate goals. As of December 31, 2020, we had not granted any awards under the ESPP.
Authorized Shares
A total of 3,000,000 of our ordinary shares are available for sale under the ESPP. The number of our ordinary shares that will be available for sale under the ESPP also includes an annual increase on the first day of each fiscal year beginning with our 2022 fiscal year, equal to the least of:
6,000,000 shares;
0.5% of our outstanding ordinary shares as of the last day of the immediately preceding fiscal year; and
such other amount as the administrator may determine.
In the discretion of the administrator, ADSs in an amount equal to the number of ordinary shares which otherwise would be distributed pursuant to the ESPP may be distributed in lieu of ordinary shares in settlement of any exercise of an option under the ESPP. If the number of ordinary shares represented by an ADS is other than on a one-to-one basis, the limitations described above will be adjusted to reflect the distribution of ADSs in lieu of ordinary shares. If ADSs are distributed in lieu of ordinary shares, all references to ordinary shares under the ESPP will also apply to ADSs.
Administration
Our board of directors or one or more committees appointed by our board of directors may administer the ESPP. Our board of directors has delegated authority to administer the ESPP to our compensation committee, which has full but non-exclusive authority to administer and interpret the terms of the ESPP. The administrator has full and exclusive discretionary authority to construe, interpret and apply the terms of the ESPP, designate separate offerings under the ESPP, designate our subsidiaries and affiliates as participating in the ESPP, determine eligibility, adjudicate all disputed claims filed under the ESPP and establish procedures that it deems necessary for the administration of the ESPP, including, but not limited to, adopting such procedures and sub-plans as are necessary or appropriate to permit participation in the ESPP by employees who are foreign nationals or employed outside the
120



United States. The administrator’s findings, decisions and determinations are final and binding on all participants to the full extent permitted by law.
Eligibility
Generally, all of our employees are eligible to participate if they are customarily employed by us, or any participating subsidiary or affiliate, for at least 20 hours per week and more than five months in any calendar year. The administrator, in its discretion, may, prior to an enrollment date, for all options to be granted on such enrollment date in an offering, determine that an employee who (1) has not completed at least two years of service (or a lesser period of time determined by the administrator) since his or her last hire date, (2) customarily works not more than 20 hours per week (or a lesser period of time determined by the administrator), (3) customarily works not more than five months per calendar year (or a lesser period of time determined by the administrator), (4) is a highly compensated employee within the meaning of Section 414(q) of the Code or (5) is a highly compensated employee within the meaning of Section 414(q) of the Code with compensation above a certain level or is an officer or subject to disclosure requirements under Section 16(a) of the Exchange Act, is or is not eligible to participate in such offering period.
However, an employee may not be granted rights to purchase ordinary shares under the ESPP if such employee:
immediately after the grant would own capital shares and/or hold outstanding options to purchase such shares possessing 5% or more of the total combined voting power or value of all classes of capital shares of ours or of any parent or subsidiary of ours; or
holds rights to purchase ordinary shares under all employee share purchase plans of ours or any parent or subsidiary of ours that accrue at a rate that exceeds US$25,000 worth of ordinary shares for each calendar year in which such rights are outstanding at any time.
Offering Periods
The ESPP includes a component that allows us to make offerings intended to qualify under Section 423 of the Code and a component that allows us to make offerings not intended to qualify under Section 423 of the Code to designated companies, as described in the ESPP. The ESPP provides for consecutive 6‑month offering periods that will be determined by the administrator on a uniform and nondiscriminatory basis before the first day of an offering period for all options to be granted in such offering period.
Contributions
The ESPP permits participants to purchase our ordinary shares through contributions (in the form of payroll deductions or otherwise to the extent permitted by the administrator) of up to 15% (or such other limit established by the administrator on a uniform and nondiscretionary basis for all options to be granted in an offering period) of their eligible compensation, which means a participant’s base straight time gross earnings but exclusive of payments for incentive compensation, bonuses, commissions, payments for overtime and shift premium, equity compensation income and other similar compensation. Unless otherwise determined by the administrator, a participant may not change the rate of his or her contributions during an offering period.
Exercise of Purchase Right
Amounts contributed and accumulated by the participant will be used to purchase ordinary shares at the end of each offering period. Unless otherwise determined by the administrator, a participant may purchase a maximum
121



of 10,000 ordinary shares during an offering period. The purchase price of the shares will be determined by the administrator on a uniform and nondiscriminatory basis for all options to be granted in an offering period and will not be less than 85% of the lower of the fair market value of an ordinary share on the first trading day of the offering period or the fair market value of an ordinary share on the exercise date. Participants may end their participation at any time during an offering period and will be paid their accrued contributions that have not yet been used to purchase ordinary shares. Participation ends automatically upon termination of employment with us.
Non-Transferability
A participant may not transfer contributions credited to his or her account nor any rights granted under the ESPP other than by will, the laws of descent and distribution or as otherwise provided under the ESPP.

Certain Adjustments
In the event of certain changes in our capitalization, to prevent diminution or enlargement of the benefits or potential benefits available under the ESPP, the administrator will adjust the number and class of shares that may be delivered under the ESPP and the number and price of shares covered by each outstanding option under the ESPP, and the numerical share limits in the ESPP.
Dissolution or Liquidation
In the event of our proposed liquidation or dissolution, any offering period then in progress will be shortened by setting a new exercise date and will terminate immediately before the consummation of such proposed dissolution or liquidation, unless provided otherwise by the administrator. The administrator will notify each participant in writing or electronically, before the new exercise date, that the exercise date for the participant’s option has been changed to the new exercise date and that the participant’s option will be exercised automatically on the new exercise date, unless before such date the participant has withdrawn from the offering period.
Merger or Change in Control
The ESPP provides that, in the event of a “change in control” (as defined in the ESPP) or a merger, a successor corporation (or a parent or subsidiary of the successor corporation) will assume or substitute each outstanding purchase right. If the successor corporation refuses to assume or substitute for the outstanding purchase right, the offering period with respect to which the purchase right relates will be shortened, and a new exercise date will be set that will be before the date of the proposed merger or change in control. The administrator will notify each participant that the exercise date has been changed and that the participant’s option will be exercised automatically on the new exercise date unless prior to such date the participant has withdrawn from the offering period.
Amendment; Termination
The administrator has the authority to amend, suspend or terminate the ESPP. The ESPP will automatically terminate in 2040, unless we terminate it sooner.
2014 Equity Incentive Plan
The 2014 Plan was originally adopted in August 2014 to attract and retain the best available personnel, provide additional incentives to employees, directors and consultants, and promote the success of our business. The 2014 Plan was most recently amended in February 2020. The maximum aggregate number of our ordinary shares
122



reserved for issuance pursuant to the 2014 Plan is equal to 41,541,963, subject to certain adjustments as provided for in the 2014 Plan.
The following paragraphs describe the principal terms of the 2014 Plan.
Types of Awards
The 2014 Plan allows us to grant incentive share options, nonstatutory share options, share appreciation rights, restricted share awards and restricted share units
Administration
The 2014 Plan is administered by a committee of our board of directors. Different committees may administer the 2014 Plan with respect to different service providers. The administrator has all authority and discretion necessary or appropriate to administer the 2014 Plan and to control its operation, including the authority to construe and interpret the terms of the 2014 Plan and the awards granted under the 2014 Plan.
Eligibility
We may grant awards to employees, consultants and directors of ours and any parent or subsidiary of ours.
Vesting Schedule
Subject to modification by the plan administrator, an option granted under the 2014 Plan has a contractual term of ten years from the grant date, and will vest over a period of four years of continuous service, 25% of which vest upon the first anniversary of the stated vesting commencement date and the remaining vest ratably over the following 36 months determines the vesting schedule, which is specified in the relevant award agreement.
Transfer Restrictions
Unless determined otherwise by the administrator, awards may not be sold, pledged, assigned, hypothecated or otherwise transferred in any manner other than by will or by the laws of descent and distribution. In addition, during an applicable participant’s lifetime, only that participant may exercise their award. If the administrator makes an award transferable, such award may only be transferred (1) by will, (2) by the laws of descent and distribution, (3) to an entity or individual acceptable to the Administrator and such transfer will not have adverse accounting consequences, or (4) as permitted by Rule 701 of the Securities Act.
Amendment; Termination
Our board of directors may, at any time, terminate or amend the 2014 Plan in any respect, including, without limitation, amendment of any form of award agreement or instrument to be executed pursuant to the 2014 Plan. To the extent necessary and desirable to comply with applicable laws, we will obtain shareholder approval of any amendment to the 2014 Plan. No amendment or alteration of the 2014 Plan may impair the rights of a participant, unless mutually agreed otherwise between the participant and the administrator in writing.
2018 Equity Incentive Plan
In January 2020, as part of the Corporate Reorganization, we assumed all awards granted by Agora IO pursuant to the 2018 Plan first adopted by Agora IO in January 2019. As a result of the assumption, all shares subject to options granted thereunder become an equal number of shares of Agora instead of shares of Agora IO, but
123



the assumption did not otherwise affect the number of options granted, the shares subject to the options, the exercise price of each award, the vesting commencement date or schedule, or the other terms and conditions in the respective award agreements. In connection with the assumption, the 2018 Plan was terminated, and accordingly no further options will be available for issuance under the 2018 Plan. The 2018 Plan will continue to govern outstanding awards granted thereunder.
The following paragraphs describe the principal terms of the 2018 Plan.
Types of Awards
The 2018 Plan allows us to grant incentive share options, nonstatutory share options, share appreciation rights, restricted share awards and restricted share units
Administration
The 2018 Plan is administered by our board of directors or one or more committees appointed by our board of directors. Different committees may administer the 2018 Plan with respect to different service providers. The administrator has all authority and discretion necessary or appropriate to administer the 2018 Plan and to control its operation, including the authority to construe and interpret the terms of the 2018 Plan and the awards granted under the 2018 Plan.
Eligibility
We may grant awards to employees, consultants and directors of ours and any parent or subsidiary of ours.
Vesting Schedule
Subject to modification by the plan administrator, an option granted under the 2018 Plan has a contractual term of ten years from the grant date, and will vest over a period of four years of continuous service, 25% of which vest upon the first anniversary of the stated vesting commencement date and the remaining vest ratably over the following 36 months determines the vesting schedule, which is specified in the relevant award agreement.
Transfer Restrictions
Unless determined otherwise by the administrator, awards may not be sold, pledged, assigned, hypothecated or otherwise transferred in any manner other than by will or by the laws of descent and distribution. In addition, during an applicable participant’s lifetime, only that participant may exercise their award. If the administrator makes an award transferable, such award may only be transferred (1) by will, (2) by the laws of descent and distribution or (3) as permitted by Rule 701 of the Securities Act.
Amendment; Termination
As noted above, the 2018 Plan was terminated in connection with our assumption of the awards granted thereunder as part of the Corporate Reorganization. Our board of directors may, at any time, amend the 2018 Plan in any respect. To the extent necessary and desirable to comply with applicable laws, we will obtain shareholder approval of any amendment to the 2018 Plan. No amendment or alteration of the 2018 Plan may impair the rights of a participant, unless mutually agreed otherwise between the participant and the administrator in writing.
No awards have been granted to our directors and executive officers under the 2018 Plan.
124



As of December 31, 2020, awards to purchase 1,050,834 Class A ordinary shares under the Global Equity Incentive Plan had been granted; awards to purchase 42,866,898 Class A ordinary shares had been granted under the 2014 Plan; awards to purchase 2,846,438 Class A ordinary shares had been granted under the 2018 Plan, excluding awards that were forfeited or cancelled after the relevant grant dates. As of December 31, 2020, awards to purchase 39,614,883 Class A ordinary shares under our equity incentive plans had been granted and outstanding.
The following table summarizes, as of December 31, 2020, the outstanding awards granted under our share incentive plans to our directors and executive officers, excluding awards that were exercised, forfeited or canceled after the relevant grant dates.
NameNumber of Ordinary Shares Underlying Awards
Exercise Price
(US$/Share)
Date of GrantDate of Expiration
Sheng (Shawn) Zhong*US$0.10March 30, 2018February 29, 2028
Regev (Reggie) Yativ*US$0.10March 30, 2018February 29, 2028
Eric He*US$0.10June 17, 2020June 16, 2030
Jingbo Wang*US$0.10February 12, 2020 - June 17, 2020February 11, 2030 - June 16, 2030
* Represents less than 1% of our total outstanding shares.
In November 2020, our management adopted and our board of directors approved the VPP Program to supplement our equity incentive plans. The VPP program allows us to grant VPPs to participants in the VPP Program, which entitle them to participate in our annual adjusted profit sharing and retained profit sharing. The term of each VPP will be stated in the award agreement; provided, however, that the VPPs will be entitled to no more than four years of our annual adjusted profit sharing and retained profit sharing from the effective date thereof. Unless determined otherwise by the administrator, VPPs may not be sold, pledged, assigned, hypothecated or otherwise transferred in any manner. As of December 31, 2020, we had granted a certain number of VPPs, which may be settled by cash or shares. See Note 13 to our audited consolidated financial statements included elsewhere in this annual report.
C. Board Practices
Board of Directors
Our board of directors consists of five directors. A director is not required to hold any shares in our company by way of qualification. A director may vote with respect to any contract or transaction, or proposed contract or transaction in which he or she is, whether directly or indirectly, materially interested provided (1) such director, if his or her interest in such contract or transaction is material, has declared the nature of his or her interest at the earliest meeting of the board at which it is practicable for him or her to do so, either specifically or by way of a general notice, and (2) if such contract or arrangement is a transaction with a related party, such transaction has been approved by the audit committee. Our directors may exercise all the powers of the company to borrow money, mortgage or charge its undertaking, property and assets (present or future) and uncalled capital or any part thereof, and issue debentures, debenture stock, bonds or other securities whether outright or as collateral security for any obligation of the company or of any third party. None of our non-employee directors has a service contract with us that provides for benefits upon termination of service.
Director Independence
Our board of directors has undertaken a review of the independence of the directors and considered whether any director has a relationship with us that could interfere with such director’s ability to exercise independent judgment in carrying out the responsibilities of a director. As a result of this review, our board of directors
125



determined that Messrs. Liu, Koh and He, and Ms. Lee, representing four of our five directors, are “independent directors” as that term is defined under the applicable rules and regulations of the SEC and the listing requirements and corporate governance rules of the Nasdaq Stock Market. In making such determination, our board of directors considered the relationships that each non-employee director has with us and all other facts and circumstances our board of directors deemed relevant in determining the director’s independence, including the number of ordinary shares beneficially owned by the director.
Controlled Company Exemption
Our chief executive officer controls a majority of the voting power represented by our ordinary shares. As a result, we are a “controlled company” within the meaning of the corporate governance rules of the Nasdaq Stock Market. Under these rules, a company of which more than 50% of the voting power for the election of directors is held by an individual, a group or another company is a “controlled company” and may elect not to comply with certain corporate governance requirements. Any sale, transfer, assignment or disposition of any Class B ordinary shares by their holder or a change of ultimate beneficial ownership of any Class B ordinary shares will generally result in the conversion of such Class B ordinary shares into Class A ordinary shares, except for transfers to certain permitted transferees, which include Agora Partners L.P., an exempted limited partnership to be established in the Cayman Islands (the limited partners of which shall consist primarily of members of management of our company and its affiliates, and which we refer to as the Management Partnership). If Mr. Zhao transfers Class B ordinary shares to the Management Partnership, we may remain a controlled company even if Mr. Zhao ceases to be our employee, director or shareholder.
We rely on certain of the exemptions provided to controlled companies under the corporate governance rules of the Nasdaq Stock Market. We do not have an entirely independent nominating and corporate governance committee and may not perform annual performance evaluations of the nominating and corporate governance committee until such time as we are required to do so. Accordingly, you may not have the same protections afforded to shareholders of companies that are subject to all of these corporate governance requirements. See “Item 3. Key Information—D. Risk Factors—Risks Related to the ADSs—We are a “controlled company” as defined under the Nasdaq Stock Market corporate governance rules. As a result, we are qualified for, and rely on, exemptions from certain corporate governance requirements that would otherwise provide protection to shareholders of other companies.” Even if we cease to be a controlled company, we may still rely on exemptions available to foreign private issuers, including being able to adopt home country practices in relation to corporate governance matters. See “Item 3. Key Information—D. Risk Factors—Risks Related to the ADSs—We are a foreign private issuer within the meaning of the rules under the Exchange Act, and as such we are exempt from certain provisions applicable to U.S. domestic public companies” and “—As an exempted company incorporated in the Cayman Islands, we are permitted to adopt certain home country practices in relation to corporate governance matters that differ significantly from the Nasdaq Stock Market corporate governance standards; these practices may afford less protection to shareholders than they would enjoy if we comply fully with the Nasdaq Stock Market corporate governance standards.”
Board Committees
We have established three committees under the board of directors: an audit committee, a compensation committee and a nominating and corporate governance committee. We have adopted a charter for each of the three committees. Each committee’s members and functions are described below.
Audit Committee
Our audit committee consists of Messrs. He and Liu and Ms. Lee. Mr. He is the chairperson of our audit committee. Our board of directors has determined that each of Messrs. He and Liu and Ms. Lee satisfies the
126



“independence” requirements of the corporate governance rules of the Nasdaq Stock Market and Rule 10A-3 under the Exchange Act, as amended. Our board of directors has also determined that Mr. He qualifies as an “audit committee financial expert.” The audit committee oversees our accounting and financial reporting processes and the audits of the financial statements of our company. The audit committee is responsible for, among other things
approving the hiring, discharging and compensation of our independent registered public accounting firm;
overseeing the work of our independent registered public accounting firm;
approving engagements of our independent registered public accounting firm to render any audit or permissible non-audit services;
reviewing the qualifications, independence and performance of our independent registered public accounting firm;
reviewing our consolidated financial statements and reviewing our critical accounting policies and estimates;
developing procedures for employees to anonymously submit concerns about questionable accounting or audit matters;
reviewing the adequacy and effectiveness of our internal controls; and
reviewing and discussing the scope and results of the audit with our independent registered public accounting firm and reviewing, with management and the independent accountants, our interim and annual operating results.
Compensation Committee
Our compensation committee consists of Ms. Lee and Messrs. He and Koh. Ms. Lee is the chairperson of our compensation committee. Our board of directors has determined that each of Ms. Lee and Messrs. He and Koh satisfies the “independence” requirements of the corporate governance rules of the Nasdaq Stock Market. The compensation committee assists the board in reviewing and approving the compensation structure, including all forms of compensation, relating to our directors and executive officers. Our chief executive officer may not be present at any committee meeting during which his compensation is deliberated. The compensation committee is responsible for, among other things:
reviewing and recommending policies relating to compensation and benefits of our officers and employees;
reviewing and approving corporate goals and objectives relevant to compensation of our chief executive officer and other senior officers;
evaluating the performance of our officers in light of established goals and objectives;
recommending compensation of our officers based on its evaluations; and
administering the issuance of equity awards and other awards under our equity incentive plans.
127



Nominating and Corporate Governance Committee
Our nominating and corporate governance committee consists of Messrs. Zhao, Liu and Koh. Mr. Zhao is the chairperson of our nominating and corporate governance committee. Our board of directors has determined that each of Messrs. Liu and Koh satisfies the “independence” requirements of the corporate governance rules of the Nasdaq Stock Market. The nominating and corporate governance committee assists the board of directors in selecting individuals qualified to become our directors and in determining the composition of the board and its committees. The nominating and corporate governance committee is responsible for, among other things:
evaluating and making recommendations regarding the organization and governance of the board of directors and its committees;
assessing the performance of members of the board of directors and making recommendations regarding committee and chair assignments;
recommending desired qualifications for board of directors membership and conducting searches for potential members of the board of directors; and
reviewing and making recommendations with regard to our corporate governance guidelines.
Our board of directors may from time to time establish other committees.
Duties of Directors
Under Cayman Islands law, our directors owe fiduciary duties to our company, including a duty of loyalty, a duty to act honestly, and a duty to act in what they consider in good faith to be in our best interests. Our directors must also exercise their powers only for a proper purpose. Our directors also have a duty to our company to exercise skills they actually possess and such care and diligence that a reasonably prudent person would exercise in comparable circumstances. It was previously considered that a director need not exhibit in the performance of his or her duties a greater degree of skill than may reasonably be expected from a person of his or her knowledge and experience. However, English and Commonwealth Courts have moved toward an objective standard with regards to the registered skill and care and these authorities are likely to be followed in the Cayman Islands. In fulfilling their duty of care to us, our directors must ensure compliance with our memorandum and articles of association, as amended and restated from time to time. Our company has the right to seek damages if a duty owed by our directors is breached. In certain limited exceptional circumstances, a shareholder may have the right to seek damages in our name if a duty owed by our directors is breached.
Our board of directors has all the powers necessary for managing, and for directing and supervising, our business affairs. The functions and powers of our board of directors include, among others:
convening shareholders’ annual and extraordinary general meetings and reporting its work to shareholders at such meetings;
declaring dividends and distributions;
appointing officers and determining the term of office of the officers;
exercising the borrowing powers of our company and mortgaging the property of our company; and
128



approving the transfer of shares in our company, including the registration of such shares in our share register.
Terms of Directors and Officers
For as long as Soundscape Limited and its affiliates collectively hold such number of Class B ordinary shares that constitute not less than 5% of our issued and outstanding shares, our chief executive officer shall be entitled, through Soundscape Limited and its affiliates, to appoint a majority of our directors and to remove or replace any such directors. Subject to the foregoing, our directors may be appointed by a resolution of our board of directors to fill a casual vacancy on the board of directors or as an addition to the board of directors or by an ordinary resolution of our shareholders.
Unless otherwise determined by our company in general meeting, our company shall have at least five directors and the exact number will be fixed from time to time by resolution of our board of directors. Our directors are not subject to a term of office and hold office until such time as they are removed from office by ordinary resolution of the shareholders or by the board. A director’s office will be vacated if the director (1) becomes bankrupt or makes any arrangement or composition with his or her creditors, (2) dies or is found by our company to be or becomes of unsound mind, (3) resigned his or her office by notice in writing to the company, or (4) is removed from office pursuant to any other provisions of the company’s memorandum and articles of association.
The chairman of our board of directors shall be our chief executive officer, for as long as he remains a director of our company. If our chief executive officer ceases to be a director of our company, the board of directors shall elect and appoint a chairman of the board by a majority vote of the directors then in office. Subject to the foregoing, our officers are appointed by and serve at the discretion of the board of directors.
Employment Agreements and Indemnification Agreements
We have entered into employment agreements with each of our executive officers. We may terminate their employment for cause, including for certain acts such as conviction of or guilty plea to a felony or the continuous failure to perform the executive officer’s duties. If we were to terminate an executive officer, we would provide severance payments as required under applicable law or pursuant to such executive officer’s employment agreement.
Each executive officer has agreed to hold in strict confidence, both during and after the termination or expiry of the employment agreement, and not to use, except as required in the performance of the executive officer’s duties in or pursuant to applicable law, any of our confidential information or trade secrets, or any confidential information or proprietary information of third parties associated with us. Each executive officer has also agreed to disclose in confidence to us all inventions, designs and trade secrets which the executive officer conceives, develops or reduces to practice during the executive officer’s employment with us and to assign all right, title and interest in them to us, and assist us in obtaining and enforcing patents, copyrights and other legal rights for these inventions, designs and trade secrets.
In addition, we have entered into indemnification agreements with each of our directors and executive officers. Under these agreements, we agree to indemnify our directors and executive officers against all liabilities and expenses incurred by such persons in connection with claims made by reason of their being a director or officer of our company to the fullest extent permitted by law with certain limited exceptions.
D. Employees
We had 278, 447, and 842 employees as of December 31, 2018, 2019 and 2020, respectively. As of December 31, 2020, 776 of our employees were located in China and 66 were located in other countries, primarily
129



the United States. The following table sets forth the number of our employees categorized by function as of December 31, 2020:
FunctionsNumber of Employees
Research and development568 
Sales and marketing142 
Customer management and services45 
General and administrative (including executives)87 
Total842 
We believe we offer our employees competitive compensation packages and a dynamic work environment. We have generally been able to attract and retain qualified employees and maintain a stable core management team. We plan to hire additional experienced and talented employees in areas such as research and development and sales and marketing as we grow our business.
We enter into standard employment, confidentiality and non-compete agreements with our employees. As required by PRC regulations, we participate in various government statutory employee benefit plans, including social insurance funds, a pension contribution plan, a medical insurance plan, an unemployment insurance plan, a work-related injury insurance plan and a maternity insurance plan and a housing provident fund.
We believe that we maintain a good working relationship with our employees, and we have not experienced any major labor disputes.
E. Share Ownership
Except as specifically noted, the following table sets forth information with respect to the beneficial ownership of our ordinary shares as of March 2, 2021 by:
each of our directors and executive officers; and
each person known to us to own beneficially 5% or more of our ordinary shares on an as-converted basis.
The calculations in the table below are based on 387,302,624 Class A ordinary shares and 76,179,938 Class B ordinary shares outstanding as of March 2, 2021.
Beneficial ownership is determined in accordance with the rules and regulations of the SEC. In computing the number of shares beneficially owned by a person and the percentage ownership of that person, we have included shares that the person has the right to acquire within 60 days, including through the exercise of any option, warrant or other right or the conversion of any other security. These shares, however, are not included in the computation of the percentage ownership of any other person. The table does not give effect to any ADSs that may be acquired by our directors pursuant to the directed ADS program.
Except as otherwise noted below, the address for each person or entity listed in the table is c/o Agora, Inc., Floor 8, Building 12, Phase III of ChuangZhiTianDi, 333 Songhu Road, Yangpu District, Shanghai, People’s Republic of China.



130




Class A Ordinary SharesClass B Ordinary SharesPercentage of Beneficial OwnershipPercentage of Aggregate Voting Power**
NumberNumber%%
Directors and Executive Officers
Bin (Tony) Zhao(1)
7,237,157
76,179,938
18.0
80.1
Sheng (Shawn) Zhong
*
*
*
Regev (Reggie) Yativ
*
*
*
Jingbo Wang
*
*
*
Ke (Stanley) Wei
*
*
*
Qin Liu
Tuck Lye Koh(2)
34,065,548
7.3
1.8
Eric He
Jenny Hong Wei Lee(3)
7,016,595
1.5
*
All directors and executive officers as a group
55,026,118
76,179,938
28.3
82.6
Principal Shareholders
Entities affiliated with Bin (Tony) Zhao(1)
7,237,157
76,179,938
18.0
80.1
Entities affiliated with Morningside(4)
47,976,514
10.4
2.5
Entities affiliated with SIG(5)
39,074,808
8.4
2.0
Entities affiliated with Shunwei Technology II Limited(2)
34,065,548
7.3
1.8
Entities affiliated with Coatue Management, L.L.C.(6)
40,280,104
8.7
2.1
* Represents beneficial ownership of voting power of less than 1%.
** For each person and group included in this column, percentage of voting power is calculated by dividing the voting power beneficially owned by such person or group by the voting power of all of our outstanding Class A ordinary shares and Class B ordinary shares as a single class. Each holder of our Class A ordinary shares is entitled to one vote per share. Each holder of Class B ordinary shares is entitled to 20 votes per share, and while on all matters submitted to them for a vote. Our Class A ordinary shares and Class B ordinary shares vote together as a single class on all matters submitted to a vote of our shareholders. Our Class B ordinary shares are convertible at any time by the holders thereof into Class A ordinary shares on a one-for-one basis.
(1)Represents (a) 76,179,938 Class B ordinary shares beneficially owned by Soundscape Limited or its affiliates; and (b) 7,237,157 Class A ordinary shares beneficially owned by YY TZ Limited, as reported in a Schedule 13G filed by them on February 4, 2021. Soundscape Limited is wholly owned by Mr. Zhao, and Mr. Zhao is the sole director of YY TZ Limited and, as such, has discretionary authority to vote and dispose of the shares held by YY TZ Limited in our company. The registered address of Soundscape Limited is Trinity Chambers, PO Box 4301, Road Town, Tortola, British Virgin Islands, and the registered address of YY TZ Limited is Vistra Corporate Services Centre, Wickhams Cay II, Road Town, Tortola, VG1110, British Virgin Islands.
(2)Represents (a) 31,065,548 Class A ordinary shares beneficially owned by Shunwei Technology II Limited, a British Virgin Islands company; and (b) 3,000,000 Class A ordinary shares (as represented by 75,000,000 ADSs) beneficially owned by Astrend Opportunity III Alpha Limited, a British Virgin Islands company, as reported in a Schedule 13G filed by them on February 9, 2021. The foregoing entities are collectively referred to in this annual report as the Shunwei entities. Shunwei China Internet Fund, L.P. is the sole shareholder of Shunwei Technology II Limited. Shunwei Capital Partners GP, L.P. is the general partner of Shunwei China Internet Fund, L.P. Shunwei Capital Partners GP Limited is the general partner of Shunwei Capital Partners GP, L.P. Shunwei Capital Partners GP Limited is controlled by Silver Unicorn Ventures Limited, which is controlled by Mr. Tuck Lye Koh. Astrend Opportunity III Alpha Limited is wholly owned by Shunwei China Internet Opportunity Fund III, L.P. Shunwei Capital Partners IV GP, L.P. is the general partner of Shunwei China Internet Opportunity Fund III, L.P. Shunwei Capital Partners IV GP Limited is the general partner of Shunwei Capital Partners IV GP, L.P. Shunwei Capital Partners IV GP Limited is controlled by Silver Unicorn Ventures Limited, which is controlled by Mr. Tuck Lye Koh. The business address of Shunwei Technology II Limited is Vistra Corporate Services Center, Wickhams Cay II, Road Town, Tortola, VG 1110, British Virgin Islands.
(3)Represents 7,016,595 Class A ordinary shares, including (a) 6,870,907 Class A ordinary shares beneficially owned by GGV IV L.P.; and (b) 145,688 Class A ordinary shares beneficially owned by GGV Capital IV Entrepreneurs Fund L.P. GGV Capital IV LLC is the general partner of GGV Capital IV L.P. and GGV Capital IV Entrepreneurs Fund L.P. Ms. Lee and Messrs. Jixun Foo, Glenn Solomon, Jeffrey Gordon Richards and Hans Tung are managing directors of GGV Capital IV LLC with shared voting and dispositive power over the shares held by GGV Capital IV L.P. and GGV Capital IV
131



Entrepreneurs Fund L.P. The business address of GGV IV L.P. and GGV IV Entrepreneurs Fund L.P. is 3000 Sand Hill Road, Building 4, Suite 230, Menlo Park, California 94025.
(4)Represents (a) 2,000,000 Class A ordinary shares held by Morningside China TMT Fund II, L.P.; (b) 23,260,188 Class A ordinary shares held by Morningside China TMT Top Up Fund, L.P.; (c) 12,558,748 Class A ordinary shares held by Morningside China TMT Special Opportunity Fund II, L.P.; (d) 1,255,875 Class A ordinary shares held by Morningside China TMT Fund IV Co-Investment, L.P.; (e) 7,740,611 Class A ordinary shares held by Evolution Special Opportunity Fund I, L.P.; and (f) 1,161,092 Class A ordinary shares held by Evolution Fund I Co-investment, L.P., as reported in a Schedule 13G filed by them on February 16, 2021. The foregoing entities are collectively referred to in this annual report as the Morningside entities. Morningside China TMT Fund II, L.P. and Morningside China TMT Top Up Fund, L.P. are controlled by Morningside China TMT GP II, L.P., their general partner. Morningside China TMT Special Opportunity Fund II, L.P. and Morningside China TMT Fund IV Co-Investment, L.P. are controlled by Morningside China TMT GP IV, L.P., their general partner. Morningside China TMT GP II, L.P. and Morningside China TMT GP IV, L.P. are controlled by TMT General Partner Ltd., their general partner. TMT General Partner Ltd. is controlled by its board consisting of five individuals, including Jianming Shi, Qin Liu, Gerald Lokchung Chan, Maria K. Lam and Makim Wai On Andrew Ma, who have the voting and dispositive powers over the shares held by Morningside China TMT Fund II, L.P., Morningside China TMT Top Up Fund, L.P., Morningside China TMT Special Opportunity Fund II, L.P., and Morningside China TMT Fund IV Co-Investment, L.P. Evolution Special Opportunity Fund I, L.P. and Evolution Fund I Co-investment, L.P. are controlled by 5Y Capital GP Limited, their general partner. 5Y Capital GP Limited is controlled by its board consisting of three individuals, including Qin Liu, Wai Shan Wong and Riyaz Hussain Nooruddin, who have the voting and dispositive powers over the shares held by Evolution Special Opportunity Fund I, L.P. and Evolution Fund I Co-investment, L.P. The registered address of the Morningside entities is 75 Fort Street, PO Box 1350, Grand Cayman KY1-1108, Cayman Islands.
(5)Represents (a) 33,855,796 Class A ordinary shares (as represented by 8,463,949 ADSs) beneficially owned by SIG China Investments Master Fund III, LLLP; and (b) 5,219,012 Class A ordinary shares (as represented by 1,304,753 ADSs) beneficially owned by SIG Global China Fund I, LLLP, as reported in a Schedule 13G filed by them on February 16, 2021. The foregoing entities are collectively referred to in this annual report as the SIG entities. SIG Asia Investment, LLLP, which serves as the investment manager to SIG China Investments Master Fund III, LLLP, and SIG Global China Fund I, LLLP, may be deemed to be the beneficial owner of all Shares owned by SIG China Investments Master Fund III, LLLP and SIG Global China Fund I, LLLP, respectively. Heights Capital Management, Inc., which serves as the investment manager to SIG Asia Investment, LLLP, may be deemed to be the beneficial owner of all Shares owned by SIG China Investments Master Fund III and SIG Global China Fund I, LLLP. Each of the SIG entities hereby disclaims any beneficial ownership of any such shares, except for their pecuniary interest therein. The business address of the SIG entities is 401 City Avenue, Suite 220, Bala Cynwyd, PA 19004.
(6)Represents 40,280,104 Class A ordinary shares (as represented by 10,070,026 ADSs) beneficially owned by Coatue Management, L.L.C., including 27,500,540 Class A ordinary shares (as represented by 6,875,135 ADSs) beneficially owned by Coatue PE Asia XVI LLC, as reported in a Schedule 13G/A filed by them on February 16, 2021. Coatue PE Asia XVI and Coatue CPP 10 LLC are managed by Coatue Management, L.L.C. as the investment manager. The sole owner of Coatue Management, L.L.C. is Coatue Management Partners L.P., for which Coatue Management Partners GP L.L.C. serves as general partner. Mr. Philippe Laffont serves as managing member of Coatue Management Partners GP L.L.C. The business address of Mr. Laffont and each of the entities identified in this footnote is 9 West 57th Street, 25th Floor, New York, NY 10019.

To the Company’s knowledge, as of the date of this annual report, a total of 245,007,228 Class A ordinary shares are held by one record holder in the United States, The Bank of New York Mellon, the depositary bank of our ADR program, which represents approximately 52.9% of our total outstanding shares. None of our outstanding Class B ordinary shares are held by record holders in the United States. We are not aware of any of our shareholders being affiliated with a registered broker-dealer or being in the business of underwriting securities.
We are not aware of any arrangement that may, at a subsequent date, result in a change of control of our company.
ITEM 7. MAJOR SHAREHOLDERS AND RELATED PARTY TRANSACTIONS
A. Major Shareholders
See “Item 6. Directors, Senior Management and Employees—E. Share Ownership.”
B. Related Party Transactions
132



Contractual Arrangements
See “Item 4. Information on the Company—C. Organizational Structure.”
Private Placements
On June 17, June 18 and June 19 of 2020, we entered into subscription agreements with Coatue CPP 10 LLC, an affiliate of one of our existing shareholders, Neumann Capital and an entity affiliated with Vitruvian Partners to purchase US$50.0 million, US$30.0 million and US$30.0 million of our Class A ordinary shares, respectively, from us in a concurrent private placement at a price per share equal to the initial public offering price adjusted for the ADS-to-Class A ordinary share ratio. Based on the initial public offering price of US$20.00 per ADS, Coatue CPP 10 LLC, Neumann Capital and an entity affiliated with Vitruvian Partners purchased 10,000,000, 6,000,000 and 6,000,000 of our Class A ordinary shares, respectively, or 22,000,000 Class A ordinary shares in the aggregate. We received the full proceeds.
Employment Agreements and Indemnification Agreements
See “Item 6. Directors, Senior Management and Employees—C. Board Practices— Employment Agreements and Indemnification Agreements.”
Equity Incentive Plans
See “Item 6. Directors, Senior Management and Employees—B. Compensation—Equity Incentive Plans.”
Lease Agreement
We are party to a renewable lease agreement under which we rent office space from an entity that is under common control of Mr. Zhao, our chief executive officer and chairman. In 2018, 2019 and 2020, we paid rent to this entity of US$153,920, US$168,349 and US$202,153, respectively. See Note 18 to our audited consolidated financial statements included elsewhere in this annual report.
Equity Acquisition
In November 2020, we acquired 100% of the equity interests of Netless from its shareholders, including a related party. The total consideration of such acquisition was US$4.0 million. See Note 18 to our audited consolidated financial statements included elsewhere in this annual report for more information.
Short-Term Loan
In February 2020 we provided a short-term loan in the amount of US$146,000 to Mr. Wang to cover individual income taxes for granted options. The loan was repaid in May 2020.
Shareholders Arrangements
We entered into certain shareholders agreement on February 12, 2020 with holders of our preferred shares and certain purchase agreements on June 18, 2020 and on February 1, 2021 with holders of certain of our ordinary shares, pursuant to which, we granted to holders of shares certain preferential rights, including, among others, director appointment rights and super voting rights of certain directors. As of the date of this annual report, the material outstanding shareholders’ rights are set forth below.
133



Registration Rights
Set forth below is a description of the registration rights granted to certain shareholders under the shareholders agreement.
Demand Registration Rights
At any time after the earlier of (1) the fourth anniversary of October 1, 2018 or (2) the completion of our initial public offering, holders of at least 20% of the registrable securities then outstanding have the right to demand that we file a registration statement covering all registrable securities that the holders request to be registered and included in such registration by written notice. Other than as required by the underwriters in connection with our initial public offering, at least 25% of the registrable securities requested by the holders to be included in such underwriting and registration shall be so included. We have the right to defer filing a registration statement for a period of not more than 90 days after the receipt of the request of the initiating holders if the board of directors determines in its good faith judgment that it would be materially detrimental to us and our shareholders for such registration statement to be filed at such time. We are obligated to effect no more than two demand registration, other than demand registrations to be effected pursuant to registration statements on Form F-3 or Form S-3, for which an unlimited number of demand registrations shall be permitted.
Registration on Form F-3 or Form S-3
Any holder is entitled to request us to file a registration statement on Form F-3 or Form S-3 if we qualify for registration on Form F-3 or Form S-3. The holders are entitled to an unlimited number of registrations on Form F-3 or Form S-3. We shall effect the registration of the securities on Form F-3 as soon as practicable, except in certain circumstances.
Piggyback Registration Rights
If we propose to file a registration statement for a public offering of our securities, we must offer holders of registrable securities an opportunity to include in the registration all or any part of their registrable securities. If the managing underwriters of any underwritten offering determine in good faith that marketing factors require a limitation of the number of shares to be underwritten, the managing underwriters may decide to exclude shares from the registration and the underwriting and to allocate the number of securities first to us and second to each of the holders requesting the inclusion of their registrable securities on a pro rata basis based on the total number of registrable securities held by each such holder and third, to holders of other securities of our company, provided that (1) in no event may any registrable securities be excluded from such offering unless all other securities are first excluded and (2) in no event may the amount of securities of selling holders of registrable securities be reduced below 25% of the aggregate number of registrable securities requested to be included in such offering.
Expenses of Registration
We will bear all registration expenses, other than underwriting discounts and selling commissions.
Termination of Registration Rights
Our shareholders’ registration rights will terminate upon the earlier of (1) the fifth anniversary of our initial public offering and (2) as to any shareholder, when the shares subject to registration rights held by such shareholder can be sold without registration in any 90-day period pursuant to Rule 144 promulgated under the Securities Act.
Preemptive Rights
134



We granted to a certain investor participating in our private placement in February 2021 the preemptive right to purchase new securities offered by us in such portion equal to the proportion of ordinary shares held by such investor. The preemptive right does not apply to securities issuable upon exercise of awards under our share incentive plans or upon dividend or distribution, share split, share subdivision, recapitalization, reclassification or similar transaction affecting the holders of ordinary shares on a pro rata basis, and will terminate in February 2022 upon the first anniversary of the closing of the private placement.

C. Interests of Experts and Counsels
Not applicable.
ITEM 8. FINANCIAL INFORMATION
A. Consolidated Statements and Other Financial Information
We have appended consolidated financial statements filed as part of this annual report.
Legal Proceedings
From time to time, we may be subject to various claims and legal actions that arise in the ordinary course of our business. We are not presently a party to any litigation the outcome of which, we believe, if determined adversely to us, would individually or taken together have a material adverse effect on our business, operating results, cash flows or financial condition.
Dividend Policy
Since our inception, we have not declared or paid any dividends on our shares. We do not have any present plan to pay any dividends on our Class A or Class B ordinary shares or ADSs in the foreseeable future. We intend to retain most, if not all, of our available funds and any future earnings to operate and expand our business.
Our board of directors has discretion as to whether to distribute dividends, subject to certain requirements of Cayman Islands law. In addition, our shareholders may by ordinary resolution declare a dividend, but no dividend may exceed the amount recommended by our board of directors. Under Cayman Islands law, a Cayman Islands company may pay a dividend out of either profit or share premium account, provided that in no circumstances may a dividend be paid if this would result in the company being unable to pay its debts as they fall due in the ordinary course of business. Even if our board of directors decides to pay dividends on our ordinary shares, the form, frequency and amount will depend upon our future operations and earnings, capital requirements and surplus, general financial condition, contractual restrictions and other factors that the board of directors may deem relevant.
If we pay any dividends on our ordinary shares, we will pay those dividends which are payable in respect of the underlying Class A ordinary shares represented by the ADSs to the depositary, as the registered holder of such Class A ordinary shares, and the depositary then will pay such amounts to the ADS holders in proportion to the Class A ordinary shares underlying the ADSs held by such ADS holders, subject to the terms of the deposit agreement, including the fees and expenses payable thereunder. See the section of this annual report captioned “Item 12. Description of Securities Other than Equity Securities-D. American Depositary Shares.” Cash dividends on our Class A ordinary shares, if any, will be paid in U.S. dollars.
We are an exempted company incorporated in the Cayman Islands. In order for us to distribute any dividends to our shareholders and ADS holders, we may rely on dividends distributed by our subsidiaries in the PRC and our VIEs. Certain payments from our subsidiaries in the PRC and our VIEs to us may be subject to PRC
135



withholding income tax. In addition, regulations in the PRC currently permit payment of dividends of a PRC company only out of accumulated distributable after-tax profits as determined in accordance with its articles of association and the accounting standards and regulations in China. Our subsidiaries in the PRC and our VIEs are required to set aside at least 10% of their after-tax profit based on PRC accounting standards every year to a statutory common reserve fund until the aggregate amount of such reserve fund reaches 50% of the registered capital of such subsidiary. Such statutory reserves are not distributable as loans, advances or cash dividends.
B. Significant Changes
Except as disclosed elsewhere in this annual report, we have not experienced any significant changes since the date of our audited consolidated financial statements included in this annual report.
ITEM 9. THE OFFER AND LISTING
A. Offer and Listing Details
Our ADSs have been listed on the NASDAQ Selected Global Market under the symbol “API” since June 26, 2020. Each ADS represents four Class A ordinary share.
B. Plan of Distribution
Not applicable.
C. Markets
Our ADSs have been listed for trading on the NASDAQ Global Select Market under the symbol “API” since June 26, 2020.
D. Selling Shareholders
Not applicable.
E. Dilution
Not applicable.
F. Expenses of the Issue
Not applicable.
ITEM 10. ADDITIONAL INFORMATION
A. Share Capital
Not applicable.
B. Memorandum and Articles of Association
136



We incorporate by reference into this annual report our fifth amended and restated memorandum and articles of association filed as Exhibit 3.2 to our registration statement on Amendment No. 1 to Form F-1 (File No. 333-238960) filed with the SEC on June 15, 2019, as amended.
C. Material Contracts
Material contracts other than in the ordinary course of business are described in “Item 4. Information on the Company” and “Item 7. Major Shareholders and Related Party Transactions” or elsewhere in this annual report.
D. Exchange Controls
See “Item 4. Information on the Company—B. Business Overview—Regulations—Regulations on Foreign Exchange.”
E. Taxation
The following is a general summary of certain Cayman Islands, People’s Republic of China and United States federal income tax consequences relevant to an investment in our ADSs and Class A ordinary shares. The discussion is not intended to be, nor should it be construed as, legal or tax advice to any particular prospective purchaser. The discussion is based on laws and relevant interpretations thereof in effect as of the date of this annual report, all of which are subject to change or different interpretations, possibly with retroactive effect. The discussion does not address U.S. state or local tax laws, or tax laws of jurisdictions other than the Cayman Islands, the People’s Republic of China and the United States. You should consult your own tax advisors with respect to the consequences of acquisition, ownership and disposition of our ADSs and Class A ordinary shares.

Cayman Islands Taxation

The Cayman Islands currently levies no taxes on individuals or corporations based upon profits, income, gains or appreciation and there is no taxation in the nature of inheritance tax or estate duty. There are no other taxes likely to be material to us levied by the government of the Cayman Islands except for stamp duties which may be applicable on instruments executed in, or, after execution, brought within the jurisdiction of the Cayman Islands. The Cayman Islands is not party to any double tax treaties that are applicable to any payments made to or by our company. There are no exchange control regulations or currency restrictions in the Cayman Islands.
Payments of dividends and capital in respect of our ordinary shares will not be subject to taxation in the Cayman Islands and no withholding will be required on the payment of a dividend or capital to any holder of our ordinary shares, nor will gains derived from the disposal of our ordinary shares or ADSs be subject to Cayman Islands income or corporation tax.
People’s Republic of China Taxation
Under the PRC Enterprise Income Tax Law and its implementation rules, an enterprise established outside of the PRC with a “de facto management body” within the PRC is considered a resident enterprise and will be subject to the enterprise income tax at the rate of 25% on its global income. The implementation rules define the term “de facto management body” as a managing body that exercises substantive and overall management and control over the production and business, personnel, accounting books and assets of an enterprise. In April 2009, the SAT issued a circular, known as Circular 82, which provides certain specific criteria for determining whether the “de facto management body” of a PRC-controlled enterprise that is incorporated offshore is located in China. Although this circular only applies to offshore enterprises controlled by PRC enterprises or PRC enterprise groups, not those controlled by PRC individuals or foreigners, the criteria set forth in the circular may reflect the SAT’s
137



general position on how the “de facto management body” test should be applied in determining the tax resident status of all offshore enterprises. According to Circular 82, an offshore incorporated enterprise controlled by a PRC enterprise or a PRC enterprise group will be regarded as a PRC tax resident by virtue of having its “de facto management body” in China only if all of the following conditions are met: (1) the primary location of the day-to-day operational management is in the PRC; (2) decisions relating to the enterprise’s financial and human resource matters are made or are subject to approval by organizations or personnel in the PRC; (3) the enterprise’s primary assets, accounting books and records, company seals, and board and shareholder resolutions, are located or maintained in the PRC; and (4) at least 50% of voting board members or senior executives habitually reside in the PRC.
We believe that Agora, Inc. is not a PRC resident enterprise for PRC tax purposes. Agora, Inc. is not controlled by a PRC enterprise or PRC enterprise group, and we do not believe that Agora, Inc. meets all of the conditions above. Agora, Inc. is a company incorporated outside of the PRC. For the same reasons, we believe our other entities outside of China are not PRC resident enterprises either. However, the tax resident status of an enterprise is subject to determination by the PRC tax authorities and uncertainties remain with respect to the interpretation of the term “de facto management body.” There can be no assurance that the PRC government will ultimately take a view that is consistent with us.
If the PRC tax authorities determine that Agora, Inc. is a PRC resident enterprise for enterprise income tax purposes or if dividends we pay to our shareholders are otherwise treated as sourced from within the PRC, we may be required to withhold a 10% withholding tax from such dividends we pay to our shareholders that are non-resident enterprises, including the holders of the ADSs. In addition, non-resident enterprise shareholders (including the ADS holders) may be subject to a 10% PRC tax on gains realized on the sale or other disposition of ADSs or ordinary shares, if such income is treated as sourced from within the PRC. It is unclear whether our non-PRC individual shareholders (including the ADS holders) would be subject to any PRC tax on dividends or gains obtained by such non-PRC individual shareholders if we are determined to be a PRC resident enterprise or if such dividends or gains are otherwise treated as sourced from within the PRC. If any PRC tax were to apply to such dividends or gains, it would generally apply at a rate of 20% unless a reduced rate is available under an applicable tax treaty. It is also unclear whether non-PRC shareholders of Agora, Inc. would be able to claim the benefits of any tax treaties between their country of tax residence and the PRC if Agora, Inc. is treated as a PRC resident enterprise.
Furthermore, under Bulletin 7 and SAT Circular 37, where a non-resident enterprise conducts an “indirect transfer” by transferring taxable assets, including, in particular, equity interests in a PRC resident enterprise, indirectly by disposing of the equity interests of an overseas holding company, the non-resident enterprise, being the transferor, or the transferee or the PRC entity which directly owned such taxable assets may report to the relevant tax authority such indirect transfer. Using a “substance over form” principle, the PRC tax authority may disregard the existence of the overseas holding company if it lacks a reasonable commercial purpose and was established for the purpose of reducing, avoiding or deferring PRC tax. As a result, gains derived from such indirect transfer may be subject to PRC enterprise income tax, and the transferee or other person who is obligated to pay for the transfer is obligated to withhold the applicable taxes, subject to available preferential tax treatment under applicable tax treaties or similar arrangements, currently at a rate of 10% for the transfer of equity interests in a PRC resident enterprise. We and our non-PRC resident investors may be at risk of being required to file a return and being taxed under Bulletin 7 and SAT Circular 37, and we may be required to expend valuable resources to comply with Bulletin 7 and SAT Circular 37, or to establish that we should not be taxed under Bulletin 7 and SAT Circular 37.
U.S. Federal Income Tax Considerations

The following discussion is a summary of U.S. federal income tax considerations generally applicable to the ownership and disposition of the ADSs or ordinary shares by a U.S. Holder (as defined below) that holds the
138



ADSs or ordinary shares as “capital assets” (generally, property held for investment) under the U.S. Internal Revenue Code of 1986, as amended, or the Code. This discussion is based upon existing U.S. federal tax law, which is subject to differing interpretations or change, possibly with retroactive effect. No ruling has been sought from the Internal Revenue Service, or the IRS, with respect to any U.S. federal income tax considerations described below, and there can be no assurance that the IRS or a court will not take a contrary position. This discussion, moreover, does not address the U.S. federal estate, gift, and alternative minimum tax considerations, the Medicare tax on net investment income, or any state, local and non-U.S. tax considerations, relating to the ownership or disposition of the ADSs or ordinary shares. The following summary does not address all aspects of U.S. federal income taxation that may be important to particular investors in light of their individual circumstances or to persons in special tax situations such as:
banks and other financial institutions;
insurance companies;
pension plans;
cooperatives;
regulated investment companies;
real estate investment trusts;
broker-dealers;
traders that elect to use a mark-to-market method of accounting;
certain former U.S. citizens or long-term residents;
tax-exempt entities (including private foundations);
persons liable for alternative minimum tax;
holders who acquire their ADSs or ordinary shares pursuant to any employee share option or otherwise as compensation;
investors that will hold their ADSs or ordinary shares as part of a straddle, hedge, conversion, constructive sale or other integrated transaction for U.S. federal income tax purposes;
investors that have a functional currency other than the U.S. dollar;
persons that actually or constructively own 10% or more of our stock (by vote or value);
persons required to accelerate the recognition of any item of gross income with respect to their ADSs or ordinary shares as a result of such income being recognized on an applicable financial statement; or
partnerships or other entities taxable as partnerships for U.S. federal income tax purposes, or persons holding ADSs or ordinary shares through such entities;
all of whom may be subject to tax rules that differ significantly from those discussed below.
139



Each U.S. Holder is urged to consult its tax advisor regarding the application of U.S. federal taxation to its particular circumstances, and the state, local, non-U.S. and other tax considerations of the ownership and disposition of the ADSs or our ordinary shares.
General
For purposes of this discussion, a “U.S. Holder” is a beneficial owner of the ADSs or ordinary shares that is, for U.S. federal income tax purposes:
an individual who is a citizen or resident of the United States;
a corporation (or other entity treated as a corporation for U.S. federal income tax purposes) created in, or organized under the law of, the United States or any state thereof or the District of Columbia;
an estate the income of which is includible in gross income for U.S. federal income tax purposes regardless of its source; or
a trust (A) the administration of which is subject to the primary supervision of a U.S. court and which has one or more U.S. persons who have the authority to control all substantial decisions of the trust or (B) that has otherwise validly elected to be treated as a U.S. person under the Code.
If a partnership (or other entity treated as a partnership for U.S. federal income tax purposes) is a beneficial owner of the ADSs or ordinary shares, the tax treatment of a partner in the partnership will generally depend upon the status of the partner and the activities of the partnership. Partners in a partnerships holding the ADSs or ordinary shares are urged to consult their tax advisors regarding an investment in the ADSs or ordinary shares.
For U.S. federal income tax purposes, it is generally expected that a U.S. Holder of ADSs will be treated as the beneficial owner of the underlying shares represented by the ADSs. The remainder of this discussion assumes that a U.S. Holder of the ADSs will be treated in this manner. Accordingly, deposits or withdrawals of ordinary shares for ADSs will generally not be subject to U.S. federal income tax.
Passive Foreign Investment Company Considerations
A non-U.S. corporation, such as our company, will be a PFIC, for U.S. federal income tax purposes for any tax year, if either (1) 75% or more of its gross income for such year consists of certain types of “passive” income or (2) 50% or more of the value of its assets (determined on the basis of a quarterly average) during such year is attributable to assets that produce or are held for the production of passive income. For this purpose, cash and assets readily convertible into cash are generally categorized as a passive asset and the company’s goodwill and other unbooked intangibles are taken into account. Passive income generally includes, among other things, dividends, interest, rents, royalties, and gains from the disposition of passive assets. We will be treated as owning a proportionate share of the assets and earning a proportionate share of the income of any other corporation in which we own, directly or indirectly, more than 25% (by value) of the stock.
Although the law in this regard is not entirely clear, we treat our VIEs as being owned by us for U.S. federal income tax purposes because we control their management decisions and are entitled to substantially all of the economic benefits associated with them. As a result, we consolidate their results of operations in our consolidated U.S. GAAP financial statements. If it were determined, however, that we are not deemed the owner of our VIEs for U.S. federal income tax purposes, we would likely be treated as a PFIC for the current tax year and any subsequent tax year.
140



For purposes of the PFIC asset test, the value of our assets will generally be determined by reference to our market capitalization. However, if we are considered to be a CFC that is not “publicly traded” for purposes of the PFIC rules during the tested period, the value of our assets will generally be determined by reference to our adjusted bases in our assets. We do not believe that we are a CFC, and we further believe that the ADSs are “publicly traded.” Therefore, assuming that we are deemed the owner of our VIEs for U.S. federal income tax purposes and based on our current and projected market capitalization and composition of our income and assets, we do not believe we were a PFIC for the fiscal year ended December 31, 2020 and we do not expect to be a PFIC for the current tax year or the foreseeable future. However, no assurance can be given in this regard because the determination of whether we will be or will become a PFIC is a factual determination made annually that will depend, in part, upon the composition of our income and assets. Fluctuations in the market price of the ADSs may cause us to be a PFIC for the current or future tax years because the value of our assets for purposes of the asset test, including the value of our goodwill and unbooked intangibles, may be determined by reference to the market price of the ADSs from time to time (which may be volatile). If our market capitalization subsequently declines, we may be or become a PFIC for the current tax year or future tax years. Under circumstances where our revenue from activities that produce passive income significantly increases relative to our revenue from activities that produce non-passive income, or where we determine not to deploy significant amounts of cash for active purposes, our risk of becoming a PFIC may substantially increase.
If we are a PFIC for any year during which a U.S. Holder holds the ADSs or ordinary shares, the PFIC rules discussed below under “—Passive Foreign Investment Company Rules” generally will apply to such U.S. Holder for such tax year, and will apply in future years even if we cease to be a PFIC. However, if we cease to be a PFIC, a U.S. Holder can avoid the continuing impact of the PFIC rules by making a special election to recognize gain as if the U.S Holder’s ADSs or ordinary shares had been sold on the last day of the last taxable year during which we were a PFIC. U.S. Holders are urged to consult their own tax advisor about this election.
The discussion below under “—Dividends” and “—Sale or Other Disposition” is written on the basis that we will not be or become a PFIC for U.S. federal income tax purposes. The U.S. federal income tax rules that apply generally if we are treated as a PFIC are discussed below under “—Passive Foreign Investment Company Rules.”
Dividends
Any cash distributions paid on the ADSs or ordinary shares (including the amount of any PRC tax withheld) out of our current or accumulated earnings and profits, as determined under U.S. federal income tax principles, will generally be includible in the gross income of a U.S. Holder as dividend income on the day actually or constructively received by the U.S. Holder, in the case of ordinary shares, or by the depositary, in the case of ADSs. Because we do not intend to determine our earnings and profits on the basis of U.S. federal income tax principles, any distribution we pay will generally be treated as a “dividend” for U.S. federal income tax purposes. Dividends received on the ADSs or ordinary shares will not be eligible for the dividends received deduction allowed to corporations in respect of dividends received from U.S. corporations.
Individuals and other non-corporate U.S. Holders will be subject to tax at the lower capital gain tax rate applicable to “qualified dividend income,” provided that certain conditions are satisfied, including that (1) the ADSs or ordinary shares with respect to which the dividends are paid are readily tradable on an established securities market in the United States, or, if we are deemed to be a PRC resident enterprise under the PRC tax law, we are eligible for the benefit of the United States-PRC income tax treaty, or the Treaty, (2) we are neither a PFIC nor treated as such with respect to a U.S. Holder (as discussed below) for the tax year in which the dividend is paid or the preceding tax year and (3) certain holding period requirements are met. Our ADSs are listed on the Nasdaq Global Select Market. We believe that the ADSs are readily tradable on an established securities market in the United States and that we are a qualified foreign corporation with respect to dividends paid on the ADSs. There can
141



be no assurance that the ADSs will continue to be considered readily tradable on an established securities market in later years. Because the ordinary shares are not listed on a U.S. exchange, dividends received with respect to ordinary shares that are not represented by ADSs may not be treated as qualified dividends. U.S. Holders are urged to consult their tax advisors regarding the availability of the lower rate for dividends paid with respect to the ADSs or ordinary shares.
If we are deemed to be a PRC resident enterprise under the PRC Enterprise Income Tax Law (see the section of this annual report captioned “Item 10. Additional Information—E. Taxation—People’s Republic of China Taxation”), we may be eligible for the benefits of the Treaty. If we are eligible for such benefits, dividends we pay on our ordinary shares, regardless of whether such shares are represented by the ADSs, and regardless of whether the ADSs are readily tradable on an established securities market in the United States, would be eligible for the reduced rates of taxation described in the preceding paragraph.
For U.S. foreign tax credit purposes, dividends paid on the ADSs or ordinary shares generally will be treated as income from foreign sources and generally will constitute passive category income. If PRC withholding taxes apply to dividends paid to a U.S. Holder with respect to the ADSs or ordinary shares, such U.S. Holder may be able to obtain a reduced rate of PRC withholding taxes under the Treaty if certain requirements are met. In addition, subject to certain conditions and limitations, PRC withholding taxes on dividends that are non-refundable under the Treaty may be treated as foreign taxes eligible for credit against a U.S. Holder’s U.S. federal income tax liability. A U.S. Holder who does not elect to claim a foreign tax credit for foreign tax withheld may instead claim a deduction for U.S. federal income tax purposes, in respect of such withholding, but only for a year in which such holder elects to do so for all creditable foreign income taxes. The rules governing the foreign tax credit are complex and U.S. Holders are urged to consult their tax advisors regarding the availability of the foreign tax credit under their particular circumstances.
Sale or Other Disposition
A U.S. Holder will generally recognize gain or loss upon the sale or other disposition of ADSs or ordinary shares in an amount equal to the difference between the amount realized upon the disposition and the holder’s adjusted tax basis in such ADSs or ordinary shares. The gain or loss will generally be capital gain or loss. Individuals and other non-corporate U.S. Holders who have held the ADSs or ordinary shares for more than one year will generally be eligible for reduced tax rates. The deductibility of a capital loss may be subject to limitations. Any such gain or loss that the U.S. Holder recognizes will generally be treated as U.S. source income or loss for foreign tax credit limitation purposes, which will generally limit the availability of foreign tax credits. However, if PRC tax were to be imposed on any gain from the disposition of the ADSs or ordinary shares, a U.S. Holder that is eligible for the benefits of the Treaty may elect to treat such gain as foreign source income. If a U.S. Holder is not eligible for the benefits of the Treaty or fails to make the election to treat any gain as foreign source, then such U.S. holder may not be able to use the foreign tax credit arising from any PRC tax imposed on the disposition of the ADSs or ordinary shares unless such credit can be applied (subject to applicable limitations) against U.S. federal income tax due on other income derived from foreign sources in the same income category (generally, the passive category). U.S. Holders are urged to consult their tax advisors regarding the creditability of any PRC tax.
Passive Foreign Investment Company Rules
If we are a PFIC for any tax year during which a U.S. Holder holds the ADSs or ordinary shares, and unless the U.S. Holder makes a mark-to-market election (as described below), the U.S. Holder will generally be subject to special tax rules on (1) any excess distribution that we make to the U.S. Holder (which generally means any distribution paid during a tax year to a U.S. Holder that is greater than 125% of the average annual distributions paid
142



in the three preceding tax years or, if shorter, the U.S. Holder’s holding period for the ADSs or ordinary shares) and (2) any gain realized on the sale or other disposition of ADSs or ordinary shares. Under the PFIC rules:
the excess distribution or gain will be allocated ratably over the U.S. Holder’s holding period for the ADSs or ordinary shares;
the amount allocated to the current tax year and any tax years in the U.S. Holder’s holding period prior to the first tax year in which we are a PFIC, each a pre-PFIC year, will be taxable as ordinary income; and
the amount allocated to each prior tax year, other than a pre-PFIC year, will be subject to tax at the highest tax rate in effect for individuals or corporations, as appropriate, for that year, increased by an additional tax equal to the interest on the resulting tax deemed deferred with respect to each such tax year.
If we are a PFIC for any tax year during which a U.S. Holder holds the ADSs or ordinary shares and any of our subsidiaries, our VIEs or any of the subsidiaries of our VIEs is also a PFIC, such U.S. Holder would be treated as owning a proportionate amount (by value) of the shares of the lower-tier PFIC for purposes of the application of these rules. U.S. Holders are urged to consult their tax advisors regarding the application of the PFIC rules to any of our subsidiaries, our VIEs or any of the subsidiaries of our VIEs.
As an alternative to the foregoing rules, a U.S. Holder of “marketable stock” (as defined below) in a PFIC may make a mark-to-market election with respect to such stock. If a U.S. Holder makes this election with respect to the ADSs, the holder will generally (1) include as ordinary income for each tax year that we are a PFIC the excess, if any, of the fair market value of ADSs held at the end of the tax year over the adjusted tax basis of such ADSs and (2) deduct as an ordinary loss in each such tax year the excess, if any, of the adjusted tax basis of the ADSs over the fair market value of such ADSs held at the end of the tax year, but such deduction will only be allowed to the extent of the amount previously included in income as a result of the mark-to-market election. The U.S. Holder’s adjusted tax basis in the ADSs would be adjusted to reflect any income or loss resulting from the mark-to-market election. If a U.S. Holder makes a mark-to-market election in respect of the ADSs and we cease to be a PFIC, the holder will not be required to take into account the gain or loss described above during any period that we are not a PFIC. If a U.S. Holder makes a mark-to-market election, any gain such U.S. Holder recognizes upon the sale or other disposition of the ADSs in a year when we are a PFIC will be treated as ordinary income and any loss will be treated as ordinary loss, but such loss will only be treated as ordinary loss to the extent of the net amount previously included in income as a result of the mark-to-market election.
The mark-to-market election is available only for “marketable stock,” which is stock that is traded in other than de minimis quantities on at least 15 days during each calendar quarter, or regularly traded, on a qualified exchange or other market, as defined in applicable United States Treasury regulations. The ADSs, but not our ordinary shares, are treated as traded on a qualified exchange because the ADSs are listed on the Nasdaq Global Select Market. We believe that the ADSs should qualify as being regularly traded, but no assurances may be given in this regard.
Because a mark-to-market election cannot be made for any lower-tier PFICs that we may own, a U.S. Holder may continue to be subject to the general PFIC rules with respect to such U.S. Holder’s indirect interest in any investments held by us that are treated as an equity interest in a PFIC for U.S. federal income tax purposes.
143



We have not determined whether we will provide information necessary for U.S. Holders to make qualified electing fund elections which, if available, would result in tax treatment different from (and generally less adverse than) the general tax treatment for PFICs described above.
If a U.S. Holder owns the ADSs or ordinary shares during any tax year that we are a PFIC, the holder must generally file an annual IRS Form 8621. U.S. Holders should consult their tax advisor regarding the U.S. federal income tax considerations of owning and disposing of the ADSs or ordinary shares if we are or become a PFIC, including the availability and possibility of making a mark-to-market election, qualified electing fund election or the special election described above under “—Passive Foreign Investment Company Considerations.”
Information Reporting and Backup Withholding
U.S. Holders may be subject to information reporting to the IRS and U.S. backup withholding with respect to dividends on and proceeds from the sale or other disposition of the ADSs or ordinary shares. Backup withholding will not apply, however, to a U.S. Holder who furnishes a correct taxpayer identification number and makes any other required certification, or who is otherwise exempt from backup withholding.
Backup withholding is not an additional tax. Amounts withheld as backup withholding may be credited against a U.S. Holder’s U.S. federal income tax liability, and a U.S. Holder generally may obtain a refund of any excess amounts withheld under the backup withholding rules by filing the appropriate claim for refund with the IRS and furnishing any required information. U.S. Holders should consult their tax advisors regarding the application of the U.S. information reporting and backup withholding rules.
Information with Respect to Foreign Financial Assets
Certain U.S. Holders may be required to report information relating to the ordinary shares or ADSs, subject to certain exceptions (including an exception for ordinary shares or ADSs held in accounts maintained by certain U.S. financial institutions). U.S. Holders should consult their tax advisors regarding their reporting obligations with respect to their ownership and disposition of the ordinary shares or ADSs.
F. Dividends and Paying Agents
Not applicable.
G. Statement by Experts
Not applicable.
H. Documents on display
We have previously filed with the SEC our registration statement on Form F-1 (File No. 333-238960), as amended, and a prospectus under the Securities Act with respect to our ordinary shares represented by our ADSs.
We are subject to the periodic reporting and other informational requirements of the Exchange Act. Under the Exchange Act, we are required to file reports and other information with the SEC. Specifically, we are required to file annually a Form 20-F within four months after the end of each fiscal year. Copies of reports and other information, when so filed, may be inspected without charge and may be obtained at prescribed rates at the public reference facilities maintained by the SEC at 100 F Street, N.E., Room 1580, Washington, D.C. 20549. The public may obtain information regarding the Washington, D.C. Public Reference Room by calling the SEC at 1-800-SEC-0330. The SEC also maintains a web site at www.sec.gov that contains reports, proxy and information
144



statements, and other information regarding registrants that make electronic filings with the SEC using its EDGAR system.
As a foreign private issuer, we are exempt from the rules of the Exchange Act prescribing the furnishing and content of quarterly reports and proxy statements, and our executive officers, directors and principal shareholders are exempt from the reporting and short-swing profit recovery provisions contained in Section 16 of the Exchange Act. In addition, we are not required under the Exchange Act to file periodic reports and financial statements with the SEC as frequently or as promptly as U.S. companies whose securities are registered under the Exchange Act.
We will furnish The Bank of New York Mellon., the depositary, with our annual reports, which include a review of operations and annual audited and consolidated financial statements prepared in conformity with U.S. GAAP, and all notices of shareholders’ meeting and other reports and communications that are made generally available to our shareholders. The depositary makes such notices, reports and communications available to holders of ADSs and, upon our request, mails to all record holders of ADSs the information contained in any notice of a shareholders’ meeting received by the depositary from us.
I. Subsidiary Information
Not applicable.
ITEM 11. QUANTITATIVE AND QUALITATIVE DISCLOSURES ABOUT MARKET RISK
Foreign Exchange Risk
Foreign currency risk arises from future commercial transactions and recognized assets and liabilities. A substantial majority of our revenue-generating transactions and expense-related transactions are denominated in Renminbi, which is the functional currency of our subsidiaries and VIEs in the PRC. Our commercial transactions outside the PRC are primarily denominated in U.S. dollars. We do not hedge against currency risk.
The value of Renminbi against the U.S. dollar and other currencies may fluctuate and is affected by, among other things, changes in political and economic conditions and the foreign exchange policy adopted by the PRC government. On July 21, 2005, the PRC government changed its policy of pegging the value of the Renminbi to the U.S. dollar. Following the removal of the U.S. dollar peg, the Renminbi appreciated more than 20% against the U.S. dollar over the following three years. Between July 2008 and June 2010, this appreciation halted and the exchange rate between the Renminbi and the U.S. dollar remained within a narrow band. Since June 2010, the PRC government has allowed the Renminbi to appreciate slowly against the U.S. dollar again, and it has appreciated more than 10% since June 2010. On August 11, 2015, the People’s Bank of China, or the PBOC, announced plans to improve the central parity rate of the RMB against the U.S. dollar by authorizing market-makers to provide parity to the China Foreign Exchange Trading Center operated by the PBOC with reference to the interbank foreign exchange market closing rate of the previous day, the supply and demand for foreign currencies as well as changes in exchange rates of major international currencies. Effective from October 1, 2016, the International Monetary Fund added Renminbi to its Special Drawing Rights currency basket. Such change and additional future changes may increase the volatility in the trading value of the Renminbi against foreign currencies. The PRC government may adopt further reforms of its exchange rate system, including making the Renminbi freely convertible in the future. Accordingly, it is difficult to predict how market forces or PRC or U.S. government policy may impact the exchange rate between Renminbi and the U.S. dollar in the future.
145



To the extent that we need to convert U.S. dollars into Renminbi for our operations, appreciation of Renminbi against the U.S. dollar would reduce the Renminbi amount we receive from the conversion. Conversely, if we decide to convert Renminbi into U.S. dollars for the purpose of making payments for dividends on our ordinary shares or ADSs, servicing our outstanding debts, or for other business purposes, appreciation of the U.S. dollar against the Renminbi would reduce the U.S. dollar amounts available to us.
As of December 31, 2020, we had Renminbi-denominated cash and cash equivalents of RMB42.7 million. We estimate that a 10% depreciation of Renminbi against the U.S. dollar based on the foreign exchange rate on December 31, 2020 would result in a change of our holding U.S. dollar equivalents of US$6.5 million for cash and cash equivalents.
Interest Rate Risk
Cash and short-term investments were held primarily in bank and time deposits. The fair value of our cash and short-term investments would not be significantly affected by either an increase or decrease in interest rates due mainly to the short-term nature of these instruments.
Inflation
See “Item 5. Operating and Financial Review and Prospects—B. Liquidity and Capital Resources—Inflation.”
ITEM 12. DESCRIPTION OF SECURITIES OTHER THAN EQUITY SECURITIES
A. Debt Securities
Not applicable.
B. Warrants and Rights
Not applicable.
C. Other Securities
Not applicable.
D. American Depositary Shares
Fees and Expenses Our ADS Holders May Have to Pay
The Bank of New York Mellon, as depositary, will register and deliver ADSs. Each ADS represents four Class A ordinary shares (or a right to receive four Class A ordinary shares) deposited with The Hongkong and Shanghai Banking Corporation Limited, as custodian for the depositary in Hong Kong. Each ADS will also represent any other securities, cash or other property which may be held by the depositary. The deposited shares together with any other securities, cash or other property held by the depositary are referred to as the deposited securities. The depositary’s office at which the ADSs will be administered and its principal executive office are located at 240 Greenwich Street, New York, New York 10286.
146



Persons Depositing or Withdrawing Shares or ADS Holders Must Pay:For:
US$5.00 (or less) per 100 ADSs (or portion of 100 ADSs)
Issuance of ADSs, including issuances resulting from a distribution of shares or rights or other property
Cancellation of ADSs for the purpose of withdrawal, including if the deposit agreement terminates
US$0.05 (or less) per ADSAny cash distribution to ADS holders
A fee equivalent to the fee that would be payable if securities distributed to you had been shares and the shares had been deposited for issuance of ADSsDistribution of securities distributed to holders of deposited securities (including rights) that are distributed by the depositary to ADS holders
US$0.05 (or less) per ADS per calendar yearDepositary services
Registration or transfer feesTransfer and registration of shares on our share register to or from the name of the depositary or its agent when you deposit or withdraw shares
Expenses of the depositary
Cable (including SWIFT) and facsimile transmissions (when expressly provided in the deposit agreement)
Converting foreign currency to U.S. dollars
Taxes and other governmental charges the depositary or the custodian has to pay on any ADSs or shares underlying ADSs, such as stock transfer taxes, stamp duty or withholding taxesAs necessary
Any charges incurred by the depositary or its agents for servicing the deposited securitiesAs necessary
The depositary collects its fees for delivery and surrender of ADSs directly from investors depositing shares or surrendering ADSs for the purpose of withdrawal or from intermediaries acting for them. The depositary collects fees for making distributions to investors by deducting those fees from the amounts distributed or by selling a portion of distributable property to pay the fees. The depositary may collect its annual fee for depositary services by deduction from cash distributions or by directly billing investors or by charging the book-entry system accounts of participants acting for them. The depositary may collect any of its fees by deduction from any cash distribution payable (or by selling a portion of securities or other property distributable) to ADS holders that are obligated to pay those fees. The depositary may generally refuse to provide fee-attracting services until its fees for those services are paid.
In performing its duties under the deposit agreement, the depositary may use brokers, dealers, foreign currency dealers or other service providers that are owned by or affiliated with the depositary and that may earn or share fees, spreads or commissions.
147



The depositary may convert currency itself or through any of its affiliates, or the custodian or we may convert currency and pay U.S. dollars to the depositary. Where the depositary converts currency itself or through any of its affiliates, the depositary acts as principal for its own account and not as agent, advisor, broker or fiduciary on behalf of any other person and earns revenue, including, without limitation, transaction spreads, that it will retain for its own account. The revenue is based on, among other things, the difference between the exchange rate assigned to the currency conversion made under the deposit agreement and the rate that the depositary or its affiliate receives when buying or selling foreign currency for its own account. The depositary makes no representation that the exchange rate used or obtained by it or its affiliate in any currency conversion under the deposit agreement will be the most favorable rate that could be obtained at the time or that the method by which that rate will be determined will be the most favorable to ADS holders, subject to the depositary’s obligation to act without negligence or bad faith. The methodology used to determine exchange rates used in currency conversions made by the depositary is available upon request. Where the custodian converts currency, the custodian has no obligation to obtain the most favorable rate that could be obtained at the time or to ensure that the method by which that rate will be determined will be the most favorable to ADS holders, and the depositary makes no representation that the rate is the most favorable rate and will not be liable for any direct or indirect losses associated with the rate. In certain instances, the depositary may receive dividends or other distributions from the us in U.S. dollars that represent the proceeds of a conversion of foreign currency or translation from foreign currency at a rate that was obtained or determined by us and, in such cases, the depositary will not engage in, or be responsible for, any foreign currency transactions and neither it nor we make any representation that the rate obtained or determined by us is the most favorable rate and neither it nor we will be liable for any direct or indirect losses associated with the rate.
Fees and Other Payments Made by the Depositary to Us
From time to time, the depositary may make payments to us to reimburse us for costs and expenses generally arising out of establishment and maintenance of the ADS program, waive fees and expenses for services provided to us by the depositary or share revenue from the fees collected from ADS holders. For the year ended December 31, 2020, we received reimbursement in the amount of nil from the depositary.
PART II
ITEM 13. DEFAULTS, DIVIDEND ARREARAGES AND DELINQUENCIES
Not applicable.
ITEM 14. MATERIAL MODIFICATIONS TO THE RIGHTS OF SECURITY HOLDERS AND USE OF PROCEEDS
Material Modifications to the Rights of Security Holders
See “Item 10. Additional Information” for a description of the rights of shareholders, which remain unchanged.
Use of Proceeds
The following “Use of Proceeds” information relates to the registration statement on Form F-1, as amended (File No. 333-238960) (the “F-1 Registration Statement”) in relation to our initial public offering of 20,125,000 ADSs (reflecting the exercise of the over-allotment option by the underwriters to purchase an additional 2,625,000 ADSs) representing 80,500,000 Class A ordinary shares, at an initial offering price of US$20.00 per ADS. The registration statement was declared effective by the SEC on June 25, 2020. Our initial public offering closed in June
148



2020. Morgan Stanley & Co. LLC and BofA Securities, Inc. were the representatives of the underwriters for our initial public offering.
We received net proceeds of approximately US$483.6 million from our initial public offering, the exercise of over-allotment option and the concurrent private placement. Our expenses incurred and paid to others in connection with the issuance and distribution of the ADSs in our offering totaled US$28.9 million, which included US$26.2 million for underwriting discounts and commissions and US$2.7 million for other expenses. None of the transaction expenses included payments to directors or officers of our company or their associates, persons owning more than 10% or more of our equity securities or our affiliates. None of the net proceeds we received from the initial public offering were paid, directly or indirectly, to any of our directors or officers or their associates, persons owning 10% or more of our equity securities or our affiliates.
We have placed substantially all of the net proceeds from our initial public offering in interest-bearing bank accounts. We still intend to use the proceeds from our initial public offering, as disclosed in our registration statements on Form F-1.
ITEM 15. CONTROLS AND PROCEDURES
Disclosure Controls and Procedures
We maintain disclosure controls and procedures designed to provide reasonable assurance that information required to be disclosed in reports filed under the Exchange Act is recorded, processed, summarized and reported within the specified time periods and accumulated and communicated to our management, including our principal executive officer and principal accounting officer, as appropriate, to allow timely decisions regarding required disclosure.

Our management, with the participation of our chief executive officer and our chief financial officer, has performed an evaluation of the effectiveness of our disclosure controls and procedures, as defined in Rule 13a-15(e) or 15d-15(e) promulgated under the Exchange Act, as of December 31, 2020. Disclosure controls and procedures refer to controls and other procedures designed to ensure that information required to be disclosed in the reports we file or submit under the Exchange Act is recorded, processed, summarized and reported within the time periods specified in the rules and forms of the SEC. Disclosure controls and procedures include, without limitation, controls and procedures designed to ensure that information required to be disclosed by us in our reports that we file or submit under the Exchange Act is accumulated and communicated to management, including our chief executive officer and principal accounting officer, or persons performing similar functions, as appropriate to allow timely decisions regarding our required disclosure. Based upon that evaluation, our management has concluded that, due to the outstanding material weakness described below, our disclosure controls and procedures were not effective. We started to undertake steps to remediate the material weakness in our disclosure controls and procedures as set forth below under “Internal Control Over Financial Reporting.”

Management’s Annual Report on Internal Control over Financial Reporting
This annual report on Form 20-F does not include a report of management’s assessment regarding internal control over financial reporting or an attestation report of our registered public accounting firm due to a transition period established by rules of the SEC for newly public companies.

Internal Control Over Financial Reporting
In the course of preparing and auditing our consolidated financial statements for the years ended December 31, 2018 and 2019, we and our independent registered public accounting firm identified a material weakness in our
149



internal control over financial reporting as of December 31, 2019. According to the U.S. Public Company Accounting Oversight Board, a “material weakness” is a deficiency, or a combination of deficiencies, in internal control over financial reporting, such that there is a reasonable possibility that a material misstatement of our company’s annual or interim consolidated financial statements will not be prevented or detected on a timely basis.
The material weakness identified relates to our lack of sufficient financial reporting and accounting personnel with appropriate knowledge of U.S. GAAP and the SEC reporting requirements to address complex U.S. GAAP technical accounting issues, to prepare consolidated financial statements and related disclosures in accordance with U.S. GAAP and financial reporting requirements set forth by the SEC, and to formalize our existing period-end financial reporting policies and procedures to address the aforementioned complex U.S. GAAP accounting issues. Neither we nor our independent registered public accounting firm undertook a comprehensive assessment of our internal control under the Sarbanes-Oxley Act for purposes of identifying and reporting any weakness in our internal control over financial reporting. Had we performed a comprehensive assessment of our internal control over financial reporting or had our independent registered public accounting firm performed an audit of our internal control over financial reporting, additional material weaknesses may have been identified.
To remedy our identified material weakness subsequent to December 31, 2019, we started to undertake steps to strengthen our internal control over financial reporting, including: (1) hiring more qualified resources equipped with relevant U.S. GAAP and SEC reporting experience and qualifications to strengthen the financial reporting function and to set up a financial and system control framework, (2) implementing regular and continuous U.S. GAAP accounting and financial reporting training programs for our accounting and financial reporting personnel, (3) establishing effective oversight and clarifying reporting requirements for non-recurring and complex transactions to ensure financial statements and related disclosures are accurate, complete and in compliance with SEC reporting requirements, and (4) enhancing an internal audit function as well as engaging an external consulting firm to help us assess our compliance readiness under rule 13a-15 of the Exchange Act and improve our internal control over financial reporting. However, such measures have not been fully implemented in the limited time that elapsed since our initial public offering and we concluded that the material weakness in our internal control over financial reporting has not been remediated as of December 31, 2020.
We qualify as an “emerging growth company” pursuant to the JOBS Act and our independent registered public accounting firm is not required to formally attest to the effectiveness of our internal control over financial reporting until after we are no longer an “emerging growth company.”
Changes in Internal Control over Financial Reporting
Other than as described above, there were no changes in our internal control over financial reporting during the period covered by this annual report on Form 20-F that have materially affected, or are reasonably likely to materially affect, our internal control over financial reporting.
ITEM 16A. AUDIT COMMITTEE FINANCIAL EXPERT
Our board of directors has also determined that Mr. He qualifies as an “audit committee financial expert” as defined by SEC rules, and that she satisfies the independence requirements of Rule 5605 of the NASDAQ Stock Market Rules and Rule 10A-3 promulgated under the Exchange Act.
ITEM 16B. CODE OF ETHICS
Our board of directors has adopted our code of ethics, a code that applies to members of the board of directors including its chairman and other senior officers, including the chief executive officer and financial
150



controller. We have filed our code of business conduct and ethics as an exhibit to our registration statement on Form F-1 (File No. 333-238960), as amended, initially filed with the SEC on June 5, 2020, which was incorporated by reference thereto in this annual report.
ITEM 16C. PRINCIPAL ACCOUNTANT FEES AND SERVICES
The following table sets forth the aggregate fees by categories specified below in connection with certain professional services rendered by our independent registered public accounting firms, PricewaterhouseCoopers Zhong Tian LLP, for the years ended December 31, 2019 and 2020, respectively. Save as disclosed below, we did not pay any other fees to PricewaterhouseCoopers Zhong Tian LLP during the periods indicated below.
 
 2019
 2020
 US$ RMB US$ RMB
 (in thousands)
Audit fees(1)
487  3,358  1,697  11,653 
Tax fees(2)
22 150 43 300 
(1)Audit fees represent the aggregate fees billed for each of the fiscal years listed for professional services rendered by our principal accountant for the audit of our annual consolidated financial statements, limited procedures on quarterly financial information. Audit services that are normally provided by the principal accountant in connection with regulatory filings or engagements for those fiscal years and fees for audit services rendered in connection with our initial public offering in 2020.
(2)Tax fees represent the aggregate fees billed in each of the fiscal years listed for professional services rendered by our principal accountant for tax compliance, tax advice, and tax planning.
Our audit committee is responsible for pre-approving all audit and non-audit services provided by our independent registered public accounting firm.
ITEM 16D. EXEMPTIONS FROM THE LISTING STANDARDS FOR AUDIT COMMITTEES
Not applicable.
ITEM 16E. PURCHASES OF EQUITY SECURITIES BY THE ISSUER AND AFFILIATED PURCHASERS
Not applicable.
ITEM 16F. CHANGE IN REGISTRANT’S CERTIFYING ACCOUNTANT
Not applicable.
ITEM 16G. CORPORATE GOVERNANCE
We are a foreign private issuer within the meaning of the rules under the Exchange Act, and as such we are exempt from certain provisions of the securities rules and regulations that are applicable to U.S. domestic issuers. Moreover, the information we are required to file with or furnish to the SEC will be less extensive and less timely compared to that required to be filed with the SEC by U.S. domestic issuers. In addition, as a company incorporated in the Cayman Islands, we are permitted to adopt certain home country practices in relation to corporate governance matters that differ significantly from the Nasdaq Stock Market corporate governance standards. See “Item 3. Key Information—D. Risk Factors—Risks Related to the ADSs—We are a foreign private issuer within the meaning of the rules under the Exchange Act, and as such we are exempt from certain provisions applicable to U.S. domestic
151



public companies” and “—As an exempted company incorporated in the Cayman Islands, we are permitted to adopt certain home country practices in relation to corporate governance matters that differ significantly from the Nasdaq Stock Market corporate governance standards; these practices may afford less protection to shareholders than they would enjoy if we comply fully with the Nasdaq Stock Market corporate governance standards.”
We are a “controlled company” as defined under the Nasdaq Stock Market corporate governance rules because our chief executive officer, Mr. Zhao, owns more than 50% of our total voting power. Any sale, transfer, assignment or disposition of any Class B ordinary shares by their holder or a change of ultimate beneficial ownership of any Class B ordinary shares will generally result in the conversion of such Class B ordinary shares into Class A ordinary shares, except for transfers to certain permitted transferees, which include Agora Partners L.P., an exempted limited partnership to be established in the Cayman Islands (the limited partners of which shall consist primarily of members of management of our company and its affiliates, and which we refer to as the Management Partnership). If Mr. Zhao transfers Class B ordinary shares to the Management Partnership, we may remain a controlled company even if Mr. Zhao ceases to be our employee, director or shareholder. For so long as we remain a controlled company, we may rely on certain exemptions from the corporate governance rules of the Nasdaq Stock Market. See “Item 3. Key Information—D. Risk Factors—Risks Related to the ADSs—We are a “controlled company” as defined under the Nasdaq Stock Market corporate governance rules. As a result, we are qualified for, and rely on, exemptions from certain corporate governance requirements that would otherwise provide protection to shareholders of other companies.” Even if we cease to be a controlled company, we may still rely on exemptions available to foreign private issuers, including being able to adopt home country practices in relation to corporate governance matters, as described above.
ITEM 16H. MINE SAFETY DISCLOSURE
Not applicable.
152



PART III
ITEM 17. FINANCIAL STATEMENTS
We have elected to provide financial statements pursuant to Item 18.
ITEM 18. FINANCIAL STATEMENTS
Consolidated financial statements of Agora, Inc. are included at the end of this annual report.
ITEM 19. EXHIBITS
Exhibit No.Description of Exhibit
1.1*
2.1*
2.2
2.3*
2.4
2.5*
2.6*
4.1
4.2
4.3
4.4
4.5
4.6
4.7
153



4.8
4.9
4.10
4.11
4.12
4.13*
4.14
4.15
4.16
8.1*
11.1
12.1*
12.2*
13.1**
13.2**
15.1*
15.2*
101.INS*XBRL Instance Document
101.SCH*XBRL Taxonomy Extension Scheme Document
101.CAL*XBRL Taxonomy Extension Calculation Linkbase Document
101.DEF*XBRL Taxonomy Extension Definition Linkbase Document
101.LAB*XBRL Taxonomy Extension Label Linkbase Document
101.PRE*
XBRL Taxonomy Extension Presentation Linkbase Document
*Filed with this annual report on Form 20-F
**Furnished with this annual report on Form 20-F
154



SIGNATURES
The registrant hereby certifies that it meets all of the requirements for filing on Form 20-F and that it has duly caused and authorized the undersigned to sign this annual report on its behalf.


  Agora, Inc.
    
  By:/s/ Bin (Tony) Zhao
  Name:Bin (Tony) Zhao
  Title:Chief Executive Officer and Chairman
    
Date: March 26, 2021
   





INDEX TO CONSOLIDATED FINANCIAL STATEMENTS


Page
F-2
F-3
F-5
F-6
F-7
F-9


F-1


Report of Independent Registered Public Accounting Firm
To the Board of Directors and Shareholders of Agora, Inc.
Opinion on the Financial Statements
We have audited the accompanying consolidated balance sheets of Agora, Inc. and its subsidiaries (the “Company”) as of December 31, 2020 and 2019, and the related consolidated statements of comprehensive loss, of changes in shareholders’ equity (deficit) and of cash flows for each of the three years in the period ended December 31, 2020, including the related notes (collectively referred to as the “consolidated financial statements”). In our opinion, the consolidated financial statements present fairly, in all material respects, the financial position of the Company as of December 31, 2020 and 2019, and the results of its operations and its cash flows for each of the three years in the period ended December 31, 2020 in conformity with accounting principles generally accepted in the United States of America.

Basis for Opinion
These consolidated financial statements are the responsibility of the Company’s management. Our responsibility is to express an opinion on the Company’s consolidated financial statements based on our audits. We are a public accounting firm registered with the Public Company Accounting Oversight Board (United States) (PCAOB) and are required to be independent with respect to the Company in accordance with the U.S. federal securities laws and the applicable rules and regulations of the Securities and Exchange Commission and the PCAOB.
We conducted our audits of these consolidated financial statements in accordance with the standards of the PCAOB. Those standards require that we plan and perform the audit to obtain reasonable assurance about whether the consolidated financial statements are free of material misstatement, whether due to error or fraud.
Our audits included performing procedures to assess the risks of material misstatement of the consolidated financial statements, whether due to error or fraud, and performing procedures that respond to those risks. Such procedures included examining, on a test basis, evidence regarding the amounts and disclosures in the consolidated financial statements. Our audits also included evaluating the accounting principles used and significant estimates made by management, as well as evaluating the overall presentation of the consolidated financial statements. We believe that our audits provide a reasonable basis for our opinion.

/s/ PricewaterhouseCoopers Zhong Tian LLP
Shanghai, the People’s Republic of China
March 26, 2021
We have served as the Company’s auditor since 2017.
F-2


AGORA, INC.
CONSOLIDATED BALANCE SHEETS
AS OF DECEMBER 31, 2019 and 2020
(All amounts in US$, except share data, unless otherwise stated)

As of December 31,
20192020
Assets
Current assets:
Cash and cash equivalents$105,603,153 $111,217,606 
Short-term investments 524,220,154 
Accounts receivable, net16,247,565 27,840,149 
Prepayments and other current assets1,381,037 7,458,832 
Total current assets123,231,755 670,736,741 
Non-current assets:
Property and equipment, net6,281,990 16,753,850 
Goodwill
 3,089,432 
Intangible assets 209,277 
Deferred tax assets836,514 510,500 
Other non-current assets808,862 1,603,937 
Total non-current assets7,927,366 22,166,996 
Total assets$131,159,121 $692,903,737 
Liabilities, mezzanine equity and shareholders’ equity (deficit)
Current liabilities:
Accounts payable (including accounts payable of the variable interest entity (“VIE”) without recourse to the Company of US$2,992,628 and US$5,336,880 as of December 31, 2019 and 2020, respectively)
4,088,283 7,721,368 
Advances from customers (including advances from customers of the VIE without recourse to the Company of US$733,518 and US$1,112,800 as of December 31, 2019 and 2020, respectively)
920,925 1,338,516 
Taxes payable (including taxes payable of the VIE without recourse to the Company of US$756,020 and US$253,617 as of December 31, 2019 and 2020, respectively)
2,493,137 2,171,280 
Accrued expenses and other current liabilities (including accrued expenses and other current liabilities of the VIE without recourse to the Company of US$3,440,748 and US$5,035,100 as of December 31, 2019 and 2020, respectively)
10,978,932 23,925,523 
Amounts due to a related party (Note 18) 1,150,000 
Total current liabilities18,481,277 36,306,687 
Non-current liabilities:
Long term payable 81,569 
Deferred tax liabilities 52,319 
Total non-current liabilities 133,888 
Total liabilities$18,481,277 $36,440,575 
Commitments and contingencies (Note 17)

The accompanying notes are an integral part of these consolidated financial statements.

F-3


AGORA, INC.
CONSOLIDATED BALANCE SHEETS
AS OF DECEMBER 31, 2019 and 2020
(All amounts in US$, except share data, unless otherwise stated)

As of December 31,
20192020
Mezzanine equity
Series A convertible redeemable preferred shares ($0.0001 par value, 55,626,960 shares authorized, issued and outstanding as of December 31, 2019 and nil as of December 31, 2020)
90,049,774  
Series B convertible redeemable preferred shares ($0.0001 par value, 50,783,698 shares authorized, issued and outstanding as of December 31, 2019 and nil as of December 31, 2020)
30,045,929  
Series B+ convertible redeemable preferred shares ($0.0001 par value, 26,651,410 shares authorized, issued and outstanding as of December 31, 2019 and nil as of December 31, 2020)
46,274,560  
Series C convertible redeemable preferred shares ($0.0001 par value, 36,533,085 shares authorized, 34,793,413 issued and outstanding as of December 31, 2019 and nil as of December 31, 2020)
73,600,134  
Total Mezzanine equity$239,970,397 $ 
Shareholders’ equity (deficit)
Ordinary shares
11,907  
Class A ordinary shares ($0.0001 par value, no shares authorized, issued and outstanding as of December 31, 2019; 800,000,000 shares authorized; 338,835,056 shares issued and outstanding as of December 31, 2020)
 33,884 
Class B ordinary shares ($0.0001 par value, no shares authorized, issued and outstanding as of December 31, 2019; 76,179,938 shares authorized, issued and outstanding as of December 31, 2020)
 7,617 
Additional paid-in-capital 818,427,919 
Accumulated other comprehensive loss (income)(988,417)1,940,970 
Accumulated deficit(126,316,043)(163,947,228)
Total shareholders’ equity (deficit)$(127,292,553)$656,463,162 
Total liabilities, mezzanine equity and shareholders’ equity (deficit)$131,159,121 $692,903,737 



The accompanying notes are an integral part of these consolidated financial statements.

F-4


AGORA, INC.
CONSOLIDATED STATEMENTS OF COMPREHENSIVE LOSS
FOR THE YEARS ENDED DECEMBER 31, 2018, 2019 and 2020
(All amounts in US$, except share data, unless otherwise stated)

Year Ended December 31,
201820192020
Real-time engagement service revenues$43,199,085 $63,925,303 $131,148,297 
Other revenues457,869 503,387 2,415,624 
Total revenues43,656,954 64,428,690 133,563,921 
Cost of revenues(12,634,565)(20,417,464)(47,199,851)
Gross profit31,022,389 44,011,226 86,364,070 
Operating expenses:
Research and development expenses
(14,425,536)(23,622,830)(49,494,413)
Sales and marketing expenses(11,986,444)(19,408,377)(25,723,472)
General and administrative expenses(5,372,990)(7,176,816)(18,010,124)
Total operating expenses(31,784,970)(50,208,023)(93,228,009)
Other operating income1,025,148 107,852 1,672,241 
Income (loss) from operations262,567 (6,088,945)(5,191,698)
Exchange gain (loss)(20,549)86,874 (65,400)
Interest income239,176 625,970 2,704,032 
Income (loss) before income taxes481,194 (5,376,101)(2,553,066)
Income taxes(105,078)(801,337)(561,794)
Net income (loss)376,116 (6,177,438)(3,114,860)
Less: cumulative undeclared dividends on convertible redeemable preferred shares(9,961,473)(9,961,473)(6,714,852)
Less: accretion on convertible redeemable preferred shares to redemption value(33,234,811)(50,714,953)(193,465,743)
Net loss attributable to Agora, Inc.’s ordinary shareholders$(42,820,168)$(66,853,864)$(203,295,455)
Other comprehensive income (loss):
Foreign currency translation adjustments(749,030)(358,083)2,929,387 
Total comprehensive loss attributable to Agora, Inc.’s ordinary shareholders$(43,569,198)$(67,211,947)$(200,366,068)
Net loss per share attributable to Agora, Inc.’s ordinary shareholders—basic and diluted(0.39)(0.58)(0.76)
Weighted average number of ordinary shares—basic and diluted109,141,311 115,716,392 268,849,967 
Share-based compensation expenses included in:
Cost of revenues49,893 79,552 357,053 
Research and development expenses919,773 1,472,528 5,312,704 
Sales and marketing expenses975,297 1,653,717 2,060,523 
General and administrative expenses905,389 1,046,372 4,244,879 

The accompanying notes are an integral part of these consolidated financial statements.

F-5


AGORA, INC.
CONSOLIDATED STATEMENTS OF CHANGES IN SHAREHOLDERS’ EQUITY (DEFICIT)
FOR THE YEARS ENDED DECEMBER 31, 2018, 2019 and 2020
(All amounts in US$, except share data, unless otherwise stated)

Ordinary sharesClass A Ordinary sharesClass B Ordinary shares
Number of SharesAmountNumber of SharesAmountNumber of SharesAmountAdditional paid-in capital
Accumulated other
comprehensive income (loss)
Accumulated deficitTotal shareholders’ equity (deficit)
Balance as of January 1, 2018106,527,778 $10,653 — $— — $— $ $118,696 $(41,397,864)$(41,268,515)
Repurchase of ordinary shares(820,062)(82)— — — — — — (784,717)(784,799)
Vesting of restricted shares (Note 13)6,733,333 673 — — — — 165,038 — — 165,711 
Share-based compensation expense (Note 13)— — — — — — 2,253,350 — — 2,253,350 
Accretion on convertible redeemable preferred shares to redemption value (Note 11)
— — — — — — (2,418,388)— (30,816,423)(33,234,811)
Net loss— — — — — — — — 376,116 376,116 
Foreign currency translation adjustments— — — — — — — (749,030)— (749,030)
Balance as of December 31, 2018
112,441,049 11,244 — — — —  (630,334)(72,622,888)(73,241,978)
Vesting of restricted shares (Note 13)6,733,333 673 — — — — 76,768 — — 77,441 
Share-based compensation expense (Note 13)— — — — — — 3,158,886 — — 3,158,886 
Repurchase of restricted shares (Note 13)(100,000)(10)— — — — (84,430)— — (84,440)
Reclassification of liability-classified awards to equity-classified awards (Note 13)— — — — — — 48,012 — — 48,012 
Accretion on convertible redeemable preferred shares to redemption value (Note 11)— — — — — — (3,199,236)— (47,515,717)(50,714,953)
Net loss— — — — — — — — (6,177,438)(6,177,438)
Foreign currency translation adjustments— — — — — — — (358,083)— (358,083)
Balance as of December 31, 2019
119,074,382 11,907   —   (988,417)(126,316,043)(127,292,553)
Vesting of restricted shares (Note 13)2,805,557 280 — — — — (280)— —  
Share-based compensation expense (Note 13)— — — — — — 8,522,453 — — 8,522,453 
Conversion of ordinary shares to Class A and Class B Ordinary Shares(121,879,939)(12,187)45,700,000 4,570 76,179,939 7,617 — — —  
Accretion on convertible redeemable preferred shares to redemption value (Note 11)— — — — — — (158,949,418)— (34,516,325)(193,465,743)
Conversion of convertible redeemable preferred shares to Class A ordinary shares (Note 11)— — 182,917,991 18,292 — — 483,417,850 — — 483,436,142 
Issuance of Class A ordinary shares upon Initial Public Offering (“IPO”), and over-allotment option, net of cost of issuance (Note 12)— — 80,500,000 8,050 — — 373,629,822 — — 373,637,872 
Issuance of Class A ordinary shares upon Concurrent private placement (Note 12)— — 22,000,000 2,200 — — 109,997,800 — — 110,000,000 
Net loss— — — — — — — — (3,114,860)(3,114,860)
Foreign currency translation adjustments— — — — — — — 2,929,387 — 2,929,387 
Shares issued as part of an acquisition (Note 3)— — 84,634 8 — — 849,992 — — 850,000 
Exercise of options
— — 7,632,431 764 — — 959,700 — — 960,464 
Balance as of December 31, 2020 $ 338,835,056 $33,884 76,179,939 $7,617 $818,427,919 $1,940,970 $(163,947,228)$656,463,162 
The accompanying notes are an integral part of these consolidated financial statements.
F-6


AGORA, INC.
CONSOLIDATED STATEMENTS OF CASH FLOWS
FOR THE YEARS ENDED DECEMBER 31, 2018, 2019 and 2020
(All amounts in US$, except share data, unless otherwise stated)

Year Ended December 31,
201820192020
Cash flows from operating activities:
Net income (loss)$376,116 $(6,177,438)$(3,114,860)
Share-based compensation expense2,850,352 3,405,084 11,975,159 
Depreciation of property and equipment922,351 1,867,734 4,461,528 
Changes in assets and liabilities, net of effects of businesses acquired:
Accounts receivable(5,614,028)(4,807,207)(9,788,503)
Prepayments and other current assets47,809 206,559 (5,140,608)
Deferred tax assets(358,071)(336,463)378,008 
Other non-current assets(338,478)(135,120)(691,093)
Accounts payable806,508 1,121,563 1,753,706 
Advances from customers292,655 302,655 334,578 
Taxes payable(1,134,236)1,214,926 (450,594)
Accrued expenses and other liabilities2,685,123 4,044,130 6,846,963 
Net cash generated from operating activities536,101 706,423 6,564,284 
Cash flows from investing activities:
Purchase of short-term investments(1,511,800)(97,558,282)(522,729,746)
Proceeds from sale and maturity of short-term investments 99,007,872  
Purchase of property and equipment(2,260,791)(4,802,253)(12,879,553)
Cash received from an acquisition  556,361 
Net cash used in investing activities(3,772,591)(3,352,663)(535,052,938)
Cash flows from financing activities:
Repurchase of ordinary shares(784,799)  
Proceeds from issuance of Series C convertible redeemable preferred shares, net of issuance costs of $110,059
66,556,608   
Proceeds from issuance of Series C+ convertible redeemable preferred shares, net of issuance costs of nil
  50,000,002 
Proceeds from the initial public offering and concurrent private placement, net of underwriter discounts and commissions and other offering costs paid  483,628,037 
Proceeds from exercise of employees’ share options
  10,000 
Net cash provided by financing activities65,771,809  533,638,039 
Effect of foreign exchange rate changes on cash, cash equivalents and restricted cash(555,985)(268,646)465,068 
Net increase (decrease) in cash, cash equivalents and restricted cash61,979,334 (2,914,886)5,614,453 
Cash, cash equivalents and restricted cash at beginning of year46,618,705 108,598,039 105,683,153 
Cash, cash equivalents and restricted cash at end of year$108,598,039 $105,683,153 $111,297,606 
Supplemental disclosure of cash flow information:
Income taxes paid421,560 411,068 742,049 


F-7


AGORA, INC.
CONSOLIDATED STATEMENTS OF CASH FLOWS
FOR THE YEARS ENDED DECEMBER 31, 2018, 2019 and 2020
(All amounts in US$, except share data, unless otherwise stated)
Year Ended December 31,
201820192020
Non-cash financing and investing activities:
Accretion to redemption value of convertible redeemable preferred shares33,234,811 50,714,953 193,465,743 
Payables for property and equipment366,503 613,463 2,292,922 
Consideration payable for the acquisition
  3,150,001 
Proceeds receivable from exercise of employees’ share options
  611,745 
Deposits utilized for employees’ share option exercises  (338,718)


The accompanying notes are an integral part of these consolidated financial statements.

F-8


AGORA, INC.
NOTES TO THE CONSOLIDATED FINANCIAL STATEMENTS
(All amounts in US$, except share data, unless otherwise stated)

1.Organization and Nature of Operations
(a)Principal Activities
Agora, Inc. (the “Company”), an exempted company with limited liability, was incorporated in Cayman Islands on November 29, 2013. The Company, through its consolidated subsidiaries and variable interest entity (“VIE”) (collectively referred to as the “Group”) engages primarily in providing Real-Time Engagement Platform-as-a-Service (“RTE-PaaS”), which offers developers software tools to embed real-time video, voice and messaging capabilities into their applications without the need to create and maintain the underlying infrastructure themselves. The Group’s real-time engagement products are delivered through its Software-Defined Real-Time Network (“SD-RTN”), which is a virtual network overlay on top of the public internet. The Group’s principal operation and geographic market is in the People’s Republic of China (“PRC”) and the United States.
(b)Reorganization
The Group commenced its operations in 2014 through Agora Lab, Inc. and Shanghai Zhaoyan Network Technology Co., Ltd. (“Zhaoyan”), both of which were established and controlled by Bin (Tony) Zhao (the “Founder”). In December 2014, Agora IO, Inc was formed as part of a reorganization through which the Company, Agora IO, Inc and their respective shareholders entered into a share swap arrangement resulting in the Company along with its subsidiary, Agora Lab, Inc., becoming Agora IO, Inc’s subsidiaries. Further, Agora IO Hongkong Limited and Dayin Network Technology Co., Ltd. (“Dayin”) were established. The Group then entered into a series of contractual arrangements among Dayin, Zhaoyan and Zhaoyan’s shareholders in June 2015, and thereafter Zhaoyan became the variable interest entity of the Group (collectively referred to as the “Historical Reorganization”).
In January 2020, the Group underwent another reorganization (the “Corporate Reorganization”) which ultimately resulted in Agora, Inc. becoming the parent company of the Group and the issuer in connection with its planned initial public offering in the following steps:
First, Agora IO, Inc contributed 100% of the shares of Agora IO Hongkong Limited into Agora, Inc., after which Agora, Inc. held 100% of the equity securities of Agora IO Hongkong, Limited. Second, the Company obtained shares of Agora IO, Inc by having the shareholders swap their current Agora IO, Inc shares for the same number of shares in Agora, Inc., which mirrored the restrictions, rights, preferences and privileges as stipulated in the current shareholder agreements governing Agora IO, Inc. Agora IO, Inc became a wholly owned subsidiary of Agora, Inc., and in return, the shareholders of Agora IO, Inc became shareholders of Agora, Inc. As a result of the Corporate Reorganization, Agora, Inc. became wholly owned by the former shareholders of Agora IO, Inc while Agora IO, Inc became wholly owned by Agora, Inc.
The Corporate Reorganization was completed on January 19, 2020. Through the Historical Reorganization and the Corporate Reorganization, the Group’s business continued to be carried out by Agora Lab, Inc. and Zhaoyan without a change in control. The Historical Reorganization and the Corporate Reorganization were accounted for as transactions under common control and therefore, the carryover basis was used to record assets and liabilities of Agora Lab, Inc. and Zhaoyan using historical costs for all periods presented as if the current corporate structure after the Corporate Reorganization had existed as of the beginning of the earliest period presented in the consolidated financial statements to reflect the final shares issued in the Corporate Reorganization. After the completion of the Corporate Reorganization, the Group’s consolidated financial statements include the financial statements of the Company, its subsidiaries and the consolidated VIE (Zhaoyan).
During 2020, the Company established Shanghai Jiyin Network Technology Co., Ltd. to further develop their business in the PRC.

F-9


AGORA, INC.
NOTES TO THE CONSOLIDATED FINANCIAL STATEMENTS
(All amounts in US$, except share data, unless otherwise stated)
The Company’s principal subsidiaries and VIE as of December 31, 2020 are as follows:
Date of IncorporationPlace of Incorporation
Percentage of Direct or Indirect
Ownership
Principal Activities
Subsidiaries:
Agora Lab, Inc.January 13, 2014California, United States100%Provision of services
Agora IO, IncDecember 2, 2014Cayman Islands100%Investment holding
Agora IO Hongkong LimitedDecember 12, 2014Hong Kong100%Investment holding
Dayin Network Technology Co., Ltd. (“Dayin”)April 30, 2015PRC100%Provision of services
Shanghai Jiyin Network Technology Co., Ltd. (“Jiyin”)
May 26, 2020PRC100%Provision of services
Agora.IO LtdJuly 25, 2019United Kingdom100%Startup
Agora IO Singapore PTE. Ltd.
November 4, 2020
Singapore
100%Investment holding
VIE:
Shanghai Zhaoyan Network Technology Co., Ltd. (“Zhaoyan”)
March 28, 2014PRC100%Provision of services
(c)Consolidated Variable Interest Entities
In order to comply with the PRC laws and regulations which prohibit or restrict foreign control of companies involved in the internet sector, the Group operates its businesses in the PRC through Zhaoyan, whose equity interests are controlled by the Founder of the Group. The Company obtained control over Zhaoyan by entering into a series of contractual arrangements with the legal shareholders who are also referred to as nominee shareholders. These nominee shareholders are the legal owners of Zhaoyan. However, the rights of those nominee shareholders have been transferred to the Company through a series of contractual arrangements.

The principal terms of the contractual arrangements entered into by and among Dayin, Zhaoyan and the nominee shareholders of Zhaoyan are described below:
Exclusive Technology Consulting and Services Agreement
Under the Exclusive Technology Consulting and Services Agreement between Dayin and Zhaoyan, Dayin has the exclusive right to provide Zhaoyan consulting services related to, among other things, information consulting, assisting in information collection and market research, and providing training to personnel. Dayin has the exclusive ownership of intellectual property rights created as a result of the performance of this agreement. Zhaoyan shall pay to Dayin an annual service fee, which may only be adjusted with the approval of Dayin and Agora IO Hongkong Limited. Unless otherwise agreed pursuant to the agreement, this agreement will remain effective until the earlier of: (1) the end of a ten-year term, which will automatically extend annually unless Dayin provides 30 days’ prior written notice to Zhaoyan; (2) Dayin terminates the agreement because of Zhaoyan’s breach of the agreement; and (3) termination of the term of operation of Zhaoyan. For the years ended December 31, 2018, 2019 and 2020, the service fee is US$20,034,954, US$32,889,678 and US$53,843,706, respectively.
Voting Rights Proxy Agreement and Irrevocable Powers of Attorney
F-10


AGORA, INC.
NOTES TO THE CONSOLIDATED FINANCIAL STATEMENTS
(All amounts in US$, except share data, unless otherwise stated)
Under the Voting Rights Proxy Agreement, by and among Zhaoyan, Dayin and each of the shareholders of Zhaoyan, and the related irrevocable powers of attorney executed by Zhaoyan’s shareholders on the same date pursuant to the Voting Rights Proxy Agreement, each of the shareholders of Zhaoyan irrevocably granted Dayin’s designated representative full power of attorney to exercise his or her rights as a shareholder of Zhaoyan including rights to convene and attend shareholders’ meeting, nominate and elect directors, and appoint and dismiss the senior management of Zhaoyan. Unless otherwise agreed pursuant to the Voting Rights Proxy Agreement, it will remain effective until the earlier of: (1) the end of a ten-year term, which will automatically extend annually unless Dayin provide 30 days’ prior written notice to Zhaoyan; (2) the termination of the term of operation of Zhaoyan. The related irrevocable powers of attorney will remain effective until the expiration or early termination of the Voting Rights Proxy Agreement.
Share Pledge Agreement
Pursuant to the Share Pledge Agreement, among Dayin, Zhaoyan and Zhaoyan’s shareholders, the shareholders of Zhaoyan pledged all of their equity interests in Zhaoyan to Dayin to guarantee their and Zhaoyan’s performance of their obligations under the contractual arrangements. In the event of a breach by Zhaoyan or Zhaoyan’s shareholders of contractual obligations under these agreements, Dayin, as pledgee, will be entitled the right to dispose of the pledged equity interests in Zhaoyan. The shareholders of Zhaoyan also undertakes that, during the term of the share pledge agreement, without the prior written consent to Dayin, they shall not dispose of the pledged equity interests or create or allow any encumbrance on the pledged equity interests or increase the registered capital of Zhaoyan. If there is any increased registered capital pursuant to the terms of this agreement, such increased registered capital would also be deemed as pledged equity interest. Following the terms of the Share Pledge Agreement, the shareholders of Zhaoyan have registered the pledge at the SAMR on July 29, 2015. The pledge will remain binding until Zhaoyan and their shareholders discharge all their obligations under the contractual arrangements and the de-registration at SAMR is completed.
Exclusive Option Agreement
Pursuant to the Exclusive Option Agreement, among Dayin, Zhaoyan and Zhaoyan’s shareholders, each of the shareholders of Zhaoyan irrevocably granted Dayin an exclusive option to purchase, or have its designated person to purchase, at its discretion, to the extent permitted under PRC law, all or part of their equity interests in Zhaoyan, and the purchase price shall be the registered capital of Zhaoyan pro rata to Zhaoyan’s shareholders’ shareholdings or the lowest price permitted by applicable PRC law. The shareholders of Zhaoyan undertakes that, without the prior written consent of Dayin, they shall not, among other things, increase or decrease the registered capital of Zhaoyan, dispose of its assets, incur any debts or guarantee liabilities, terminate any material agreements or enter into any agreements that are in conflict with any of the existing material agreements, distribute or vote to distribute any profits, interests or dividends, amend its articles of association or provide any loans to third parties. Unless otherwise agreed pursuant to the agreement, the Exclusive Option Agreement will remain effective until the earliest of: (1) the end of a ten-year term that is automatically extended annually unless Dayin gives Zhaoyan a termination notice 30 days before the term ends; (2) all equity interests in Zhaoyan held by Zhaoyan’s shareholders are transferred or assigned to Dayin or its designated representatives; and (3) the termination of the term of operation of Zhaoyan.
The contractual arrangements cannot be unilaterally terminated. Management concluded that the Company, through Dayin and the contractual arrangements, has the power and control to direct the activities that most significantly impact Zhaoyan’s economic performance, bears the risks and enjoys the rewards normally associated with ownership of Zhaoyan, receive substantially all of the economic benefits and residual returns, and absorb substantially all the risks and expected losses from Zhaoyan as if it was their sole shareholder and therefore the Company is the ultimate primary beneficiary of Zhaoyan. As such, the Group consolidates the financial results of Zhaoyan which are prepared in accordance with the basis of presentation as stated in Note 2 below.
The following financial information set forth the assets, liabilities, results of operations and changes in cash and cash equivalents of the consolidated VIE (Zhaoyan) taken as a whole of the Group as of December 31, 2019 and
F-11


AGORA, INC.
NOTES TO THE CONSOLIDATED FINANCIAL STATEMENTS
(All amounts in US$, except share data, unless otherwise stated)
2020 and for the years ended December 31, 2018, 2019 and 2020, which was included in the accompanying consolidated financial statements of the Group with intercompany transactions eliminated as follows:
As of December 31,
20192020
(US$)
Assets
Current assets:
Cash and cash equivalents$17,308,887 $2,362,068 
Short-term investments 12,413,983 
Accounts receivable, net14,827,841 23,557,994 
Amounts due from related parties2,445,447 2,090,321 
Prepayments and other current assets886,022 2,704,275 
Total current assets35,468,197 43,128,641 
Non-current assets:
Property and equipment, net3,292,978 8,951,306 
Deferred tax assets387,950 510,500 
Other non-current assets69,968 205,147 
Total non-current assets3,750,896 9,666,953 
Total assets$39,219,093 $52,795,594 
Liabilities
Current liabilities:
Accounts payable2,992,628 5,336,880 
Amounts due to related parties27,780,440 34,198,167 
Advances from customers733,518 1,112,800 
Taxes payable756,020 253,617 
Accrued expenses and other current liabilities3,440,748 5,035,100 
Total current liabilities35,703,354 45,936,564 
Total liabilities$35,703,354 $45,936,564 
Year Ended December 31,
201820192020
(US$)
Total revenues37,172,123 57,444,924 115,831,093 
Net income (loss)(146,806)224,905 1,247,450 
Year Ended December 31,
201820192020
(US$)
Net cash and cash equivalents generated from operating activities2,774,063 9,389,954 3,918,250 
Net cash and cash equivalents used in investing activities(2,251,153)(998,141)(18,865,069)
Net cash and cash equivalents used in financing activities   
In accordance with the aforementioned agreements, the Company has power to direct activities of Zhaoyan, and can have assets transferred out of Zhaoyan. Therefore the Company considers that there is no asset in Zhaoyan
F-12


AGORA, INC.
NOTES TO THE CONSOLIDATED FINANCIAL STATEMENTS
(All amounts in US$, except share data, unless otherwise stated)
that can be used only to settle obligations of Zhaoyan, except for registered capital, as of December 31, 2019 and 2020. As Zhaoyan was formed as a limited liability company under the PRC Company Law, the creditors do not have recourse to the general credit of the Company for all the liabilities of Zhaoyan.
There is currently no contractual arrangement that would require the Company to provide additional financial support to Zhaoyan. As the Group is conducting certain businesses in the PRC through Zhaoyan, the Group may provide additional financial support on a discretionary basis in the future, which could expose the Group to a loss.
There is no variable interest entity where the Company has variable interest but is not the primary beneficiary.
The Group believes that the contractual arrangements among Zhaoyan’s shareholders, Zhaoyan and Dayin comply with PRC law and are legally enforceable. However, uncertainties in the PRC legal system could limit the Company’s ability to enforce these contractual arrangements and if the shareholders of Zhaoyan were to reduce their interest in the Company, their interests may diverge from that of the Company and that may potentially increase the risk that they would seek to act contrary to the contractual terms.
The Company’s ability to control Zhaoyan also depends on the voting rights proxy and the effect of the share pledge under the Share Pledge Agreement and Dayin has to vote on all matters requiring shareholders’ approval in Zhaoyan. As noted above, the Company believes this voting right proxy is legally enforceable but may not be as effective as direct equity ownership.
2.    Principal Accounting Policies
(a)    Basis of Presentation
The accompanying consolidated financial statements have been prepared in accordance with accounting principles generally accepted in the United States of America (“U.S. GAAP”).
The Corporate Reorganization was a recapitalization with no substantial changes in the shareholding of the Company. Accordingly, the accompanying consolidated financial statements have been prepared as if the current corporate structure had been in existence throughout the periods.
Principal accounting policies followed by the Company in the preparation of the accompanying consolidated financial statements are summarized below.
(b)    Basis of Consolidation
The Group’s consolidated financial statements include the financial statements of the Company, its subsidiaries and the VIE (Zhaoyan) for which the Company is the primary beneficiary. All transactions and balances among the Company, its subsidiaries, and Zhaoyan have been eliminated upon consolidation.
A subsidiary is an entity in which the Company, directly or indirectly: (1) controls more than one half of the voting power; (2) has the power to appoint or remove the majority of the members of the board of directors; (3) casts a majority of votes at the meeting of the board of directors; or (4) governs the financial and operating policies of the investee under a statute or agreement among the shareholders or equity holders.
The Company applies the guidance codified in Accounting Standard Codification (“ASC”) 810, Consolidations, which contains guidance of accounting for VIEs. The guidance requires certain variable interest entities to be consolidated by the primary beneficiary of the entity in which it has a controlling financial interest. A consolidated VIE is an entity in which the Company, or its subsidiary, through contractual arrangements, bears the risks of, and enjoys the rewards normally associated with, ownership of the entity, and therefore the Company or its subsidiary is the primary beneficiary of the entity.
F-13


AGORA, INC.
NOTES TO THE CONSOLIDATED FINANCIAL STATEMENTS
(All amounts in US$, except share data, unless otherwise stated)
(c)    Use of Estimates
The preparation of the consolidated financial statements in conformity with U.S. GAAP requires management to make estimates and assumptions that affect the reported amounts of assets and liabilities, disclosure of contingent assets, long-lived assets and liabilities at the balance sheet date, and the reported revenues and expenses during the reporting periods in the consolidated financial statements and accompanying notes. The Company believes that the valuation of the Company’s preferred shares and share-based awards, and acquired intangible assets reflect more significant judgments and estimates used in the preparation of its consolidated financial statements. Estimates are based on historical experiences and on various assumptions that the Company believes are reasonable under current circumstances. However, changes in circumstances, facts and experience may cause the Company to revise its estimates; therefore, actual results could differ materially from those estimates.
(d)    Functional Currencies and Foreign Currency Translation
The Group uses U.S. dollars (“US$”) as its reporting currency. The functional currency of the Company and its subsidiaries incorporated outside of PRC is US$, while the functional currency of the PRC entities in the Group is Renminbi (“RMB”) as determined based on the criteria of ASC 830, Foreign Currency Matters.
Transactions denominated in other than the functional currencies are re-measured into the functional currency of the entity at the exchange rates prevailing on the transaction dates. Financial assets and liabilities denominated in other than the functional currency are re-measured at the balance sheet date exchange rate. The resulting exchange differences are recorded in the consolidated statements of comprehensive loss as foreign exchange related gain or loss.
The financial statements of the Group’s entities using functional currency other than US$ are translated from the functional currency to the reporting currency, US$. Assets and liabilities of the Group’s subsidiaries incorporated in PRC are translated into US$ at balance sheet date exchange rates, while income and expense items are translated at average exchange rates prevailing during the fiscal year, representing the index rates stipulated by the People’s Bank of China. Translation adjustments arising from these are reported as foreign currency translation adjustments and are shown as accumulated other comprehensive loss on the consolidated financial statement.
(e)    Concentration of Credit Risk
Financial instruments that potentially subject the Group to concentration of credit risk consist of cash and cash equivalents, short-term investments and accounts receivable.
The Group deposits its cash and cash equivalents and short-term investments with major financial institutions which the Group believes that no significant credit risk with high credit quality. For the years ended December 31, 2019 and 2020, the amount of cash and cash equivalents held in banks in the PRC, as well as cash and cash equivalents denominated in RMB, were $19.0 million and $6.5 million, respectively.
The Group has not experienced any significant recoverability issue with respect to its accounts receivable. The Group assesses the creditworthiness of each customer when providing services and may require the customers to make advance payments or a deposit before the services are rendered. The Group typically offers payment terms in the range of 30 to 60 days to its customers. The Group also periodically determines an allowance for doubtful accounts based on the accounting policy indicated in Note 2(j) - Accounts Receivable.
The following table summarizes customers with greater than 10% of the accounts receivables:
20192020
Customer A — Social media platform24 %12 %
The following table summarizes customers with greater than 10% of total revenues:
F-14


AGORA, INC.
NOTES TO THE CONSOLIDATED FINANCIAL STATEMENTS
(All amounts in US$, except share data, unless otherwise stated)
201820192020
Customer A — Social media platform16 %**
*Less than 10%
(f)    Fair Value Measurements
Fair value is the price that would be received from selling an asset or paid to transfer a liability in an orderly transaction between market participants at the measurement date. When determining the fair value measurements for assets and liabilities required or permitted to be recorded at fair value, the Company considers the principal or most advantageous market in which it would transact and it considers assumptions that market participants would use when pricing the asset or liability.
The established fair value hierarchy requires an entity to maximize the use of observable inputs and minimize the use of unobservable inputs when measuring fair value. A financial instrument’s categorization within the fair value hierarchy is based upon the lowest level of input that is significant to the fair value measurement. The three levels of inputs that may be used to measure fair value include:
•    Level 1: Quoted prices (unadjusted) in active markets for identical assets or liabilities.
•    Level 2: Observable, market-based inputs, other than quoted prices, in active markets for identical assets or liabilities.
•    Level 3: Unobservable inputs to the valuation methodology that are significant to the measurement of the fair value of the assets or liabilities.
Accounting guidance also describes three main approaches to measuring the fair value of assets and liabilities: (1) market approach; (2) income approach and (3) cost approach. The market approach uses prices and other relevant information generated from market transactions involving identical or comparable assets or liabilities. The income approach uses valuation techniques to convert future amounts to a single present value amount. The measurement is based on the value indicated by current market expectations about those future amounts. The cost approach is based on the amount that would currently be required to replace an asset.
The Company’s financial instruments include cash and cash equivalents, short-term investments, accounts receivable, accounts payable, certain accrued expenses and other current liabilities. The carrying amounts of short-term financial instruments, approximate their fair values due to the short-term maturity of these instruments.
The following table sets forth the Group’s assets and liabilities that are measured at fair value on a recurring basis and are categorized using the fair value hierarchy as of December 31, 2020:
As of December 31, 2020
Level 1Level 2Level 3Balance at
Fair value
Short-term investments — financial products issued by banks 24,046,345  24,046,345 
The Group did not hold short-term investments as of December 31, 2019.
(g) Cash and Cash Equivalents
Cash and cash equivalents include cash in bank and time deposits placed with banks or other financial institutions which have original maturities of three months or less at the time of purchase and are readily convertible
F-15


AGORA, INC.
NOTES TO THE CONSOLIDATED FINANCIAL STATEMENTS
(All amounts in US$, except share data, unless otherwise stated)
to known amounts of cash. As of December 31, 2019 and 2020, the amount of cash equivalents was nil and US$10.0 million in the consolidated balance sheets, respectively.
(h)    Restricted Cash
The Group’s restricted cash mainly represents secured deposits held in designated bank accounts to secure a letter of credit and is included within prepayments and other current assets. See Note 5—Prepayments and Other Current Assets.
(i)    Short-term Investments
Short-term investments are comprised of (i) held-to-maturity investments such as time deposits, which have a due date that is longer than three months but within one year and is stated at amortized cost and; (ii) investments in financial products issued by banks or other financial institutions, which contain a fixed or variable interest rate and with original maturities between three months and one year. The Company measures the short-term investments in financial products issued by banks at fair value using the quoted subscription or redemption prices published by these banks.
These investments are stated at fair value. Changes in the fair value are reflected in the consolidated statements of comprehensive loss. There was no other-than-temporary impairment of short-term investments measured at amortized cost for the years ended December 31, 2018, 2019 and 2020.
(j)    Accounts Receivable
Accounts receivable are stated at the amount management expects to collect from customers based on their outstanding invoices. Management reviews accounts regularly to determine if any receivable will potentially be uncollectible. The Company maintains an allowance for doubtful accounts which reflects its best estimate of amounts that potentially will not be collected. The Company determines the allowance for doubtful accounts by taking into consideration various factors including but not limited to historical collection experience and credit-worthiness of the customers as well as the age of the individual receivables balance. Additionally, the Company makes specific bad debt provisions based on any specific knowledge the Company has acquired that might indicate that a receivable is uncollectible.
(k)    Property and Equipment, Net
Property and equipment are carried at cost less accumulated depreciation. Depreciation is calculated on a straight-line basis over the following estimated useful lives, taking into account any estimated residual value. Expenditures for maintenance and repairs are expensed as incurred.
The estimated useful lives of property and equipment are as follows:
Estimated Useful Lives
Electronic equipment3 years
Furniture, computers and office equipment3 years
Network equipment3 years
Leasehold improvementsShorter of the lease term or the estimated useful life
(l)    Goodwill and intangible assets
Intangible assets
F-16


AGORA, INC.
NOTES TO THE CONSOLIDATED FINANCIAL STATEMENTS
(All amounts in US$, except share data, unless otherwise stated)
Intangible assets are recognized at fair value and consists of developed technology from an acquisition during 2020 (see Note 3). Intangible assets are amortized over the period of estimated benefit using the straight-line method and the estimated useful life of the developed technology is 5 years. The estimated life of intangible assets subject to amortization is reassessed if circumstances occur that indicate the life has changed. Intangible assets are reviewed for impairment whenever events or changes in circumstances indicate that the carrying amount of such assets may not be recoverable. No impairment of intangible assets was recognized for the year ended December 31, 2020.

Goodwill
Goodwill represents the excess of the total cost of the acquisition over the fair value of the identifiable tangible and intangible assets acquired and liabilities assumed of the acquired entity as a result of the Company’s business acquisition during 2020 (see Note 3).
Goodwill is not amortized but is tested for impairment on an annual basis, or more frequently if events or changes in circumstances indicate that the asset might be impaired. The annual impairment test includes an option to perform a qualitative assessment of whether it is more likely than not that a reporting unit’s fair value is less than its carrying value. If as a result of the qualitative assessment, that it is more likely than not that the fair value of the reporting unit is less than its carrying amount, the quantitative goodwill impairment test is performed to determine if the fair value of the reporting unit exceeds its carrying value. Under the qualitative assessment, the Company considers primary factors such as industry and market considerations, overall financial performance of the reporting unit and other specific information related to the operations. If the reporting unit does not pass the qualitative assessment, the Company estimates its fair value and compares the fair value with the carrying value of its reporting unit, including goodwill. If the fair value is greater than the carrying value of its reporting unit, no impairment is recorded. If the fair value is less than the carrying value, an impairment loss is recognized for the amount that the carrying amount of a reporting unit, including goodwill, exceeds its fair value, limited to the total amount of goodwill allocated to that reporting unit. The impairment charge would be recorded to earnings in the consolidated statements of operations. As of December 31, 2020, there is no event or any circumstance that the Company identified, which indicated that the fair value of the Company’s reporting unit was below its carrying value. There was no impairment of goodwill for the year ended December 31, 2020.
Additionally, the Company’s policy is to update the fair value calculation of its reporting units and perform the quantitative goodwill impairment test on a periodic basis.

(m)    Impairment of long-lived assets other than goodwill
Long-lived assets (including amortizable intangible assets) are evaluated for impairment whenever events or changes in circumstances occur that indicate that the carrying value of an asset may not be recoverable or that the useful life is shorter than the Group had originally estimated. When these events occur, the Group evaluates the impairment for the long-lived assets by comparing the carrying value of the assets to an estimate of future undiscounted cash flows expected to be generated from the use of the assets and their eventual disposition. If the sum of the expected future undiscounted cash flows is less than the carrying value of the assets, an impairment loss is recognized for the excess of the carrying value of the assets over the fair value of the assets. No impairment charges were recognized for the years ended December 31, 2018, 2019 and 2020.
(n)    Advances from Customers
Certain customers pay in advance prior to the service usage. Payments received from customers are initially recorded as advances from customers and are recognized as revenues when revenue recognition criteria are met. See Note 2(r)—Revenue Recognition.
(o)    Mezzanine Equity
Mezzanine equity represents the Series A, Series B, Series B+, Series C and Series C+ convertible redeemable preferred shares (collectively, the “Preferred Shares”) issued by the Company. Preferred Shares are
F-17


AGORA, INC.
NOTES TO THE CONSOLIDATED FINANCIAL STATEMENTS
(All amounts in US$, except share data, unless otherwise stated)
redeemable at the holders’ option any time after a certain date and were contingently redeemable upon the occurrence of certain liquidation events outside of the Company’s control. Therefore, the Group classifies the Preferred Shares as mezzanine equity. See Note 11—Convertible Redeemable Preferred Shares.
(p)    Deferred Equity Offering Costs
The Company capitalizes certain legal, professional accounting and other third-party fees that are directly associated with in-process equity financings as deferred offering costs until such financings are consummated. After consummation of an equity financing, these costs are recorded in shareholders’ equity (deficit) as a reduction of additional paid-in capital generated as a result of the offering. Or in the case that the equity financing is related to mezzanine equity, these costs are recorded as a reduction of mezzanine equity. Should the in-process equity financing be abandoned, the deferred offering costs will be expensed immediately as a charge to operating expenses in the consolidated statements of comprehensive loss.
As of December 31, 2019 and 2020, deferred offering costs of US$287,331 and nil were recorded in the consolidated balance sheet, respectively. See Note 7—Other Non-current Assets.
(q)    Value Added Taxes
The Group’s entities in the PRC are subject to value-added taxes (“VAT”) at a rate of 6% on their services, less any deductible VAT the Group has already paid or borne. They are also subject to surcharges on VAT payments in accordance with PRC law. VAT is not included in the revenue recognized for the Group.
(r)    Revenue Recognition
The Group early adopted ASC Topic 606, Revenue from Contracts with Customers (ASC 606) for all periods presented. According to ASC 606, revenue is recognized when control of the promised goods or services is transferred to the customers, in an amount that reflects the consideration the Group expects to be entitled to in exchange for those goods or services. The Group determines revenue recognition through the following steps: (1) identify the contract(s) with a customer, (2) identify the performance obligations in the contract, (3) determine the transaction price, (4) allocate the transaction price to the performance obligations in the contract, and (5) recognize revenue when (or as) the entity satisfies a performance obligation.
The Group’s revenue is primarily derived from real-time engagement services, which are usage-based fees earned from customers accessing the Group’s enterprise cloud computing platform. The performance obligation associated with the platform access is a series of distinct services that have the same pattern of transfer, and the usage-based fees are recognized as revenue in the period in which the usage occurs.
The Group’s other revenues are comprised primarily of project revenues, which are arrangements with specific customers where the Company will customize a software development kit to be integrated with the customer’s system based on the customer’s specific requirements. The progress of the project is defined by the readiness of the system integration as specified in the contract. To date, the Group’s projects are considered a single performance obligation, as the individual components of the project are not sold on a standalone basis and does not provide benefit to the customer on its own. Revenue is recognized over time as the Group’s performance enhances an asset controlled by the customer. Revenue recognition is based on the measurement of progress toward complete satisfaction of the performance obligation, for which the Group utilizes the output method.
Timing of revenue recognition may differ from the timing of invoicing to customers. The Group records a contract asset when the Group has a right to consideration in exchange for goods or services that it has transferred to a customer and when that right is conditioned on something other than the passage of time (for example, the entity’s future performance). Accounts receivables represent amounts invoiced and revenue recognized prior to invoicing, when the Group has satisfied its performance obligations and has the unconditional right to payment. As of December 31, 2019 and 2020, contract assets recorded in the Group’s consolidated balance sheets was immaterial.
F-18


AGORA, INC.
NOTES TO THE CONSOLIDATED FINANCIAL STATEMENTS
(All amounts in US$, except share data, unless otherwise stated)
If a customer pays consideration, or the Group has a right to an amount of consideration that is unconditional (that is, a receivable), before the Group transfers a good or service to the customer, the Group shall present the contract as a contract liability when the payment is made or the payment is due (whichever is earlier). A contract liability is the Group’s obligation to transfer goods or services to a customer for which it has received consideration (or an amount of consideration is due) from the customer. Due to the generally short-term duration of the contracts, the majority of the performance obligations are satisfied in the following reporting period. As of December 31, 2019 and 2020, contract liabilities recorded as advances from customers are US$920,925 and US$1,338,516 as of December 31, 2019 and 2020, respectively, in the Group’s consolidated balance sheets. Revenue recognized for the years ended December 31, 2018, 2019 and 2020 that was included in the contract liabilities balance at the beginning of the period was US$358,213, US$628,954 and US$920,925, respectively.
Practical Expedients and Exemptions
Upon the election of the practical expedient under ASC 340-40-25-4, the incremental costs of obtaining a contract are expensed when incurred if the amortization period of the asset that the entity otherwise would have recognized is one year or less. For the years ended December 31, 2019 and 2020, no incremental contract obtaining cost was capitalized as assets due to short term of the amortization period.
(s)    Cost of Revenues
Cost of revenue consists primarily of costs of bandwidth purchased from network service providers and costs of hosting services purchased from data center operators, and personnel costs for the customer care and support services employees. These costs are charged to the consolidated statements of comprehensive loss as incurred.
(t)    Research and Development Expenses
Research and development expenses consist primarily of employee wages and benefits for research and development personnel, cloud infrastructure fees for staging and development, third party software testing services, and an allocation of general overhead expenses. Research and development costs are expensed as incurred in accordance with ASC 730, Research and Development.
(u)    Software Development Costs
The Group accounts for costs to develop or obtain internal use software in accordance with ASC 350-40, Internal-Use Software. For internal use software, the Group expenses costs incurred for the preliminary project stage and post implementation-operation stage of development, and costs associated with repair or maintenance of the existing applications. Costs incurred in the application development stage are capitalized and amortized on a straight-line basis over the estimated useful life. Development costs related to internal use software qualifying for capitalization have been immaterial, and as a result have been expensed as incurred.
(v)    Sales and Marketing Expenses
Sales and marketing expenses consist primarily of marketing and promotional expenses, salaries and payroll expenses to the Group’s sales and marketing personnel. Advertising expenses consist primarily of costs for the promotion of corporate image and product marketing. The Group expenses all advertising costs as incurred and classifies these costs under sales and marketing. For the years ended December 31, 2018, 2019 and 2020, advertising and marketing costs totaled US$580,342, US$1,198,905 and US$1,630,954 respectively.
(w)    General and Administrative Expenses
General and administrative expenses consist of employee wages and benefits for corporate employees, rental expenses, audit and legal fees, depreciation of property and equipment, and other corporate overhead costs.
(x)    Operating Leases
F-19


AGORA, INC.
NOTES TO THE CONSOLIDATED FINANCIAL STATEMENTS
(All amounts in US$, except share data, unless otherwise stated)
Each lease is classified at the inception date as either a capital lease or an operating lease. For the lessee, a lease is a capital lease if any of the following conditions exist: a) ownership is transferred to the lessee by the end of the lease term, b) there is a bargain purchase option, c) the lease term is at least 75% of the property’s estimated remaining economic life or d) the present value of the minimum lease payments at the beginning of the lease term is 90% or more of the fair value of the leased property to the leaser at the inception date. The Group had no capital leases for the years ended December 31, 2019 and 2020. Rental expense is recognized from the date of initial possession of the leased property on a straight-line basis over the term of the lease.
(y)    Income Tax
Current income taxes are recorded in accordance with the regulations of the relevant tax jurisdiction. The Group accounts for income taxes under the asset and liability method in accordance with ASC 740, Income Tax. Under this method, deferred tax assets and liabilities are recognized for the tax consequences attributable to differences between carrying amounts of existing assets and liabilities in the financial statements and their respective tax basis, and operating loss carry-forwards. Deferred tax assets are reduced by a valuation allowance when, in the opinion of management, it is more likely than not that some portion or all of the deferred tax assets will not be realized. Deferred tax assets and liabilities are measured using enacted tax rates expected to apply to taxable income in the years in which temporary differences are expected to be received or settled. The effect on deferred tax assets and liabilities of changes in tax rates is recognized in the statement of comprehensive loss in the period of the enactment of the change.
The Company considers positive and negative evidence when determining whether a portion or all of its deferred tax assets will more likely than not be realized. This assessment considers, among other matters, the nature, frequency and severity of current and cumulative losses, forecasts of future profitability, the duration of statutory carry-forward periods, its experience with tax attributes expiring unused, and its tax planning strategies. The ultimate realization of deferred tax assets is dependent upon its ability to generate sufficient future taxable income within the carry-forward periods provided for in the tax law and during the periods in which the temporary differences become deductible. When assessing the realization of deferred tax assets, the Company has considered possible sources of taxable income including (1) future reversals of existing taxable temporary differences, (2) future taxable income exclusive of reversing temporary differences and carry-forwards, (3) future taxable income arising from implementing tax planning strategies, and (4) specific known trend of profits expected to be reflected in the Company’s operations.
The Company recognizes a tax benefit associated with an uncertain tax position when, in its judgment, it is more likely than not that the position will be sustained upon examination by a taxing authority. For a tax position that meets the more-likely-than-not recognition threshold, the Company initially and subsequently measures the tax benefit as the largest amount that the Company judges to have a greater than 50% likelihood of being realized upon ultimate settlement with a taxing authority. The Company’s liability associated with unrecognized tax benefits is adjusted periodically due to changing circumstances, such as the progress of tax audits, case law developments and new or emerging legislation. Such adjustments are recognized entirely in the period in which they are identified. The Company’s effective tax rate includes the net impact of changes in the liability for unrecognized tax benefits and subsequent adjustments as considered appropriate by management. The Company classifies interest and penalties recognized on the liability for unrecognized tax benefits as income tax expense. For the years ended December 31, 2019 and 2020, there were no uncertain tax position liabilities or deferred tax recognized.
(z)    Share-based Compensation
All share-based awards are measured at fair value on the grant date. The share-based compensation expenses have been categorized as either cost of revenues, research and development expenses, sales and marketing expenses or general and administrative expenses, depending on the job functions of the grantees.
Share Options Granted
F-20


AGORA, INC.
NOTES TO THE CONSOLIDATED FINANCIAL STATEMENTS
(All amounts in US$, except share data, unless otherwise stated)
For the service condition only options granted to employees without a repurchase feature, the compensation expense is recognized using the straight-line method over the requisite service period. The Group early adopted Accounting Standards Update (“ASU”) 2016-09, Compensation—Share-Based Compensation (Topic 718): Improvements to Employee Share-Based Payment Accounting from the earliest period presented to recognize the effect of forfeiture in compensation cost when they occur. In determining the fair value of the Company’s share options, the binomial option pricing model has been applied.
Liability Classified Awards
For the Venture Partners Plan awards (See Note 13-Share-based Compensation), these awards can be settled through the issuance of shares or cash to employees at the decision of the Company and the number of shares that an employee ultimately receives is variable based on the share price at the settlement date. The Company accounts for these awards as a liability and will remeasure the liability at each reporting period until the award is settled. For the annual shared profit, compensation is recognized using the straight-line method over the performance period, using the estimated liability of the award at service inception date and begin to recognize compensation expense. For the accumulated retained profit, if any, compensation is recognized using the straight-line method over the requisite service period, using the estimated liability of the award at service inception date and begin to recognize compensation expense. The Group will true-up the compensation cost each reporting period for changes in liability prorated for the portion of the requisite service period rendered, if applicable. Once vested (that is, the performance period or the requisite-service period is complete), the Group will immediately recognize compensation cost for any changes in liability upon settlement.

Restricted Shares and Restricted Share Units (“RSUs”)
For the restricted shares and RSUs granted with service conditions, the awards are measured at fair value on the grant date. Share-based compensation expense is recognized using the straight-line method over the requisite service period. The fair value of the restricted shares granted prior to the IPO was assessed using the income approaches, with a discount for lack of marketability given that the shares underlying the awards were not publicly traded at the time of grant. This assessment required complex and subjective judgments regarding the Company’s projected financial and operating results, its unique business risks, the liquidity of its ordinary shares and its operating history and prospects at the time the grants were made. The fair value of restricted shares and RSUs granted post-IPO is determined based on the closing quoted price of the Company’s ordinary share on the date of grant.
For certain restricted shares that have a performance condition, the final number of restricted shares may vest and settle depending on the employee’s performance against performance metrics over predefined performance periods. Over the performance period, the number of restricted shares that may be issued and the related share-based compensation expense that is recognized is adjusted upward or downward based upon the probability of achieving the approved performance targets against the performance metrics.

Similar to options above, the Group recognizes the effect of forfeitures in compensation costs when they occur. For the restricted shares that the Company is obligated to repurchase at grantee’s election, they are classified as liability awards and are applied the accounting policy of liability classified awards as mentioned above. For the restricted shares granted by the Founder to the Company’s employees, the compensation expense of these awards is pushed down to the Company and recorded by the Company based on grant-date fair value with total compensation expense recognized over the grantee’s own requisite service period. See Note 13—Share-based Compensation.
Cancellation of an award accompanied by the grant of a replacement award is accounted for as a modification of the terms of the canceled award (“modification awards’’). The compensation costs associated with the modification awards are recognized if either the original vesting condition or the new vesting condition has been achieved. If the awards are expected to vest under the original vesting condition, the compensation cost would be recognized regardless of whether the employee satisfies the modified condition. Such compensation costs cannot be less than the grant-date fair value of the original award. The incremental compensation cost is measured as the excess of the fair value of the replacement award over the fair value of the canceled award at the cancellation date. Therefore, in relation to the modification awards, the Group recognizes share-based compensation over the vesting
F-21


AGORA, INC.
NOTES TO THE CONSOLIDATED FINANCIAL STATEMENTS
(All amounts in US$, except share data, unless otherwise stated)
periods of the new awards, which comprises (1) the amortization of the incremental portion of share-based compensation over the remaining vesting term and (2) any unrecognized compensation cost of original award, using either the original term or the new term, whichever is higher for each reporting period.
(aa)    Related Parties
Parties are considered to be related if one party has the ability, directly or indirectly, to control the other party or exercise significant influence over the other party in making financial and operating decisions. Parties are also considered to be related if they are subject to common control or significant influence, such as a family member or relative, shareholder, or a related corporation.
(bb)    Dividends
Dividends are recognized when declared. No dividends were declared for the years ended December 31, 2019 and 2020, respectively. The Group does not have any present plan to pay any dividends on ordinary shares in the foreseeable future. The Group currently intends to retain the available funds and any future earnings to operate and expand its business.
(cc)    Earnings (Losses) Per Share
Basic earnings (losses) per share is computed by dividing net income (loss) attributable to holders of ordinary shares by the weighted average number of ordinary shares outstanding during the year using the two class method. The net loss will be adjusted by deducting (1) dividends declared in the period on preferred shares (if any), (2) cumulative dividends on preferred shares (whether or not declared) and (3) deemed dividends as required by U.S. GAAP. Using the two-class method, net income (loss) is allocated between ordinary shares and other participating securities (that is, the Preferred Shares) based on their participating rights.
Diluted earnings (losses) per share is calculated by dividing net income attributable to ordinary shareholders as adjusted for the effect of dilutive ordinary equivalent shares, if any, by the weighted average number of ordinary and dilutive ordinary equivalents shares outstanding during the year. Dilutive equivalent shares are excluded from the computation of diluted loss per share if their effects would be anti-dilutive. Ordinary share equivalents consist of the ordinary shares issuable in connection with the Group’s convertible redeemable preferred shares using the if-converted method, and ordinary shares issuable upon the conversion of share options, restricted shares and RSUs, using the treasury stock method. Except for voting rights, the Class A and Class B ordinary shares have all the same rights and therefore the earnings (loss) per share for both classes of shares are identical.
(dd)    Comprehensive Income (Loss)
Comprehensive income (loss) is defined to include all changes in equity (deficit) of the Group during a period arising from transactions and other events and circumstances excluding transactions resulting from investments by shareholders and distributions to shareholders. Other comprehensive income (loss), as presented in the consolidated balance sheets, consists of accumulated foreign currency translation adjustments.
(ee)    Segment Reporting
ASC 280, Segment Reporting, establishes standards for companies to report in their financial statements information about operating segments, products, services, geographic areas, and major customers. Operating segments are defined as components of an enterprise engaging in businesses activities for which separate financial information is available that is regularly evaluated by the Group’s chief operating decision makers in deciding how to allocate resources and assess performance. The Group’s chief operating decision maker has been identified as the Chief Executive Officer, who reviews consolidated results including revenue, gross profit and operating profit at a consolidated level only. The Group does not distinguish between markets for the purpose of making decisions about resources allocation and performance assessment. Hence, the Group has only one operating segment and one reportable segment.
F-22


AGORA, INC.
NOTES TO THE CONSOLIDATED FINANCIAL STATEMENTS
(All amounts in US$, except share data, unless otherwise stated)
The following table presents the Group’s revenues disaggregated by primary geographical markets:
Year Ended December 31,
201820192020
(US$)
Primary geographical markets based on customers’ location
PRC$33,311,919 $50,583,684 $107,092,363 
United States4,582,105 5,296,269 10,019,248 
Others5,762,930 8,548,737 16,452,310 
Total revenues$43,656,954 $64,428,690 $133,563,921 
The majority of the Group’s long-lived assets are located and maintained within the PRC.
(ff)    Recently Issued Accounting Pronouncements
New and Amended Standards Adopted by the Group
In August 2018, the FASB issued ASU 2018-13, Fair Value Measurement (Topic 820): Disclosure Framework—Changes to the Disclosure Requirements for Fair Value Measurement, which eliminates, adds and modifies certain disclosure requirements for fair value measurements. Under the guidance, public companies will be required to disclose the range and weighted average used to develop significant unobservable inputs for Level 3 fair value measurements. The guidance is effective for all public entities for fiscal years beginning after December 15, 2019 and for interim periods within those fiscal years, but entities are permitted to early adopt either the entire standard or only the provisions that eliminate or modify the requirements. The Company adopted this standard on January 1, 2020, and the adoption did not have a material impact on the Company’s consolidated financial statements.

New and Amended Standards not yet Adopted by the Group
In February 2016, the FASB issued ASU 2016-02, Leases (“ASC 842”). Under the new guidance, lessees will be required to recognize a lease liability and a right-of use asset for each of its leases (other than leases that meet the definition of a short-term lease). Leases will be classified as either operating or finance. The update also expands the required quantitative and qualitative disclosures for leases. The standard is effective for the Company beginning January 1, 2021 and interim periods within the following fiscal year, with early adoption permitted. The Company will adopt the new standard in the first quarter of 2021 using the modified retrospective method with the optional transition that allows for a cumulative-effect adjustment to the opening balance of retained earnings recorded on January 1, 2021. The Company estimates that the total right-of-use assets and total lease liabilities expected to be recognized on its consolidated balance sheet as of January 1, 2021 is approximately $6.8 million. However, the Company does not expect the adoption to have a material impact to its Statement of Cash Flows or Statement of Comprehensive Loss.
Incremental disclosure will be made in accordance with the guidelines provided by the new standard since the adoption date on January 1, 2021.
Upon adoption of ASC 842, the Company intends to elect the following practical expedients:
The Company intends to elect not to separate non-lease components from lease components and instead to account for each separate lease component and the non-lease components associated with that lease component as a single lease component.
F-23


AGORA, INC.
NOTES TO THE CONSOLIDATED FINANCIAL STATEMENTS
(All amounts in US$, except share data, unless otherwise stated)
If at the lease commencement date, a lease has a lease term of 12 months or less and does not include a purchase option that is reasonably certain to exercise, the Company will elect not to apply ASC 842 recognition requirements.
As the Company plans to apply the alternative transition method, the Company intends to elect not to reassess arrangements entered into prior to January 1, 2021 for whether an arrangement is or contains a lease, the lease classification applied or to separate initial direct costs.
In June 2016, the FASB issued ASU 2016-13, Financial Instruments—Credit Losses (Topic 326): Measurement of Credit Losses on Financial Instruments (“ASU 2016-13”), which replaces the current incurred loss methodology with an expected loss methodology that is referred to as the current expected credit loss (“CECL”) methodology which changes how entities measure credit losses on financial instruments and the timing of when such losses are recorded. The measurement of expected credit losses under the CECL methodology is applicable to financial assets measured at amortized cost, including accounts receivable and other receivables. ASU 2016-13 is effective for fiscal years and interim periods within those years beginning after January 1, 2023 for the Company, with early adoption permitted. The Company will early adopt ASU 2016-13 on January 1, 2021 on a modified retrospective basis. The Company currently does not expect ASU 2016-13 to have a material impact to the Group’s consolidated financial statements. Amendments that have been issued by the FASB or other standard-setting bodies that do not require adoption until a future date are not expected to have a material impact on the Group’s consolidated financial statements upon adoption.
In December 2019, the FASB issued ASU 2019-12—Income Taxes (Topic 740): Simplifying the Accounting for Income Taxes. This update simplifies the accounting for income taxes as part of the FASB’s overall initiative to reduce complexity in accounting standards. The amendments in ASU 2019-12 simplify the accounting for income taxes by removing certain exceptions to the general principles in Topic 740. The amendments also improve consistent application of and simplify GAAP for other areas of Topic 740 by clarifying and amending existing guidance. ASU 2019-12 is effective for fiscal years and interim periods within those beginning after January 1, 2021 for the Company. Early adoption of the amendments is permitted. The adoption of this standard is not expected to have a material impact on the Company’s disclosures.
3.Business acquisition
The Company accounted for its acquisition in accordance with ASC 805, “Business Combination” (“ASC 805”). The result of the acquiree’s operation has been included in the consolidated financial statements since the acquisition date. The excess of the fair value of the acquired entity over the fair value of net tangible and intangible assets acquired was recorded as goodwill, which is not deductible for corporate income taxation purposes.
Acquisition of Netless
On November 27, 2020 (the “acquisition close date”), the Company acquired 100% equity interests of Netless, a real-time interactive whiteboard solution provider, from its shareholders for a cash and share consideration totaling to $4 million. The Company acquired Netless to enhance its ability to provide a more diverse product portfolio to developers around the world. After the acquisition close date, there were cash and share-based awards granted to Netless employees that joined the Company. Refer to Note 13 – Share-based compensation for additional details on the post-combination share arrangement.
The acquisition was recorded as a business combination. The following table summarizes the estimated fair values of the assets acquired and liabilities assumed at the date of acquisition, as well as the fair value of the consideration transferred (amounts in US$, except share data):
F-24


AGORA, INC.
NOTES TO THE CONSOLIDATED FINANCIAL STATEMENTS
(All amounts in US$, except share data, unless otherwise stated)
As of acquisition close date
2020
(US$)
Fair value of consideration transferred
Cash(1)
$3,150,001 
Ordinary shares850,000 
Number of ordinary shares issued84,634 
Recognized amounts of identifiable assets acquired and liabilities assumed
Cash and cash-equivalents$556,361 
Accounts receivable203,115 
Prepayments and other current assets22,991 
Property and equipment, net15,190 
Intangible assets, net212,824 
Salary and welfare payable(30,520)
Taxes payable and other accrued liabilities(16,186)
Deferred tax liabilities(2)
(53,206)
Total identifiable net assets acquired910,569 
Goodwill3,089,432 
Total purchase consideration$4,000,001 
(1)The cash payment for Netless was made subsequent to the fiscal year end. As of December 31, 2020, the amount was recorded as a payable in accrued expenses and other current liabilities (Note 10).
(2)As part of the business combination, the Company acquired developed technology at a gross amount of US$212,824, with an estimated useful life of 5 years that will be amortized on a straight-line basis; amortization expense of US$3,547 recorded in general and administrative expense for the year ended December 31, 2020.
A deferred tax liability of US$53,206 arising from the difference between the accounting basis and tax basis of the identifiable intangible asset is recognized and will be realized over 5 years which is in line with the developed technology’s amortization period. The recognition of the deferred tax liability related to the intangible asset in turn increases the book basis of the asset.

The excess of purchase price over tangible assets and identifiable intangible assets acquired and liabilities assumed was recorded as goodwill. Goodwill associated with acquisition of Netless was attributed to expected synergies arising from the acquisition. The acquired goodwill is not deductible for tax purposes. Acquisition-related costs were immaterial and were included in general and administrative expenses for the year ended December 31, 2020.
The Company has not presented pro forma combined results for this acquisition because the impact to the consolidated statements of operations and comprehensive loss would not have been material individually or in the aggregate.
F-25


AGORA, INC.
NOTES TO THE CONSOLIDATED FINANCIAL STATEMENTS
(All amounts in US$, except share data, unless otherwise stated)
4.Accounts Receivable, Net
As of December 31,
20192020
(US$)
Accounts receivable$17,283,107 $29,374,687 
Less: allowance for doubtful accounts(1,035,542)(1,534,538)
Accounts receivable, net$16,247,565 $27,840,149 
Movement of allowance of doubtful accounts was as follows:
As of December 31,
20192020
(US$)
At beginning of the period$(367,044)$(1,035,542)
Addition(779,671)(1,365,327)
Write-off100,276 921,061 
Foreign currency translation impact10,897 (54,730)
At end of the period$(1,035,542)$(1,534,538)
5.Prepayments and Other Current Assets

The prepayments and other current assets consisted of the following:

As of December 31,
20192020
(US$)
Employee advances(1)
$15,885 $2,186,438 
Interest receivables
 1,446,414 
VAT recoverable(2)
776,141 1,352,594 
Prepayments(3)
419,376 1,218,771 
Proceeds receivable for employee share option exercises 611,745 
Restricted cash80,000 80,000 
Others89,635 562,870 
$1,381,037 $7,458,832 
(1)Employee advances are primarily loans to employees that are business related or taxes paid on behalf of employees related to their options. The interest associated with these loans are based on the one year risk-free interest rate stipulated by the People’s Bank of China, and the loan plus interest will be repaid by the employee within one year.
(2)VAT recoverable represented the balances that the Group can utilize to deduct its VAT liabilities within the next 12 months.
(3)Prepayments are primarily related to prepayments for company events, prepaid rental expenses and other deposits.

F-26


AGORA, INC.
NOTES TO THE CONSOLIDATED FINANCIAL STATEMENTS
(All amounts in US$, except share data, unless otherwise stated)
6.Property and Equipment, Net
Property and equipment, net consisted of the following:
As of December 31,
20192020
(US$)
Cost:
Network equipment$6,976,107 $19,900,918 
Leasehold improvements1,089,970 1,950,310 
Electronic equipment1,170,866 2,232,004 
Furniture, computers and office equipment443,453 873,626 
Total cost9,680,396 24,956,858 
Less: accumulated depreciation(3,398,406)(8,203,008)
Property and equipment, net$6,281,990 $16,753,850 
Depreciation expense recognized for the years ended December 31, 2018, 2019 and 2020 were US$922,351, US$1,867,734 and US$4,457,981, respectively.
7.Other Non-current Assets
Other non-current assets consisted of the following:
As of December 31,
20192020
(US$)
Long-term deposits$470,086 $1,023,755 
Deferral of initial public offering costs287,331  
Others51,445 580,182 
$808,862 $1,603,937 
8.Intangible Assets, Net

Intangible asset is comprised of following:
As of December 31,
20192020
(US$)
Cost: Developed technology (Note 3)
$ $212,824 
Less: Accumulated amortization
 (3,547)
Intangible assets, net$ $209,277 

Amortization expense recognized for the year ended December 31, 2020 is recorded in general and administrative expenses. The Company will record estimated amortization expenses of US$42,565, US$42,565, US$42,565, US$42,565 and US$39,018 for the years ending December 31, 2021, 2022, 2023, 2024 and 2025, respectively.
F-27


AGORA, INC.
NOTES TO THE CONSOLIDATED FINANCIAL STATEMENTS
(All amounts in US$, except share data, unless otherwise stated)
9.Taxes Payable
Taxes payable consisted of the following:
As of December 31,
20192020
(US$)
VAT payable$868,270 $1,182,311 
Corporate income taxes payable1,165,660 626,454 
Other taxes payable459,207 362,515 
$2,493,137 $2,171,280 
10.Accrued Expenses and Other Current Liabilities
Accrued expenses and other current liabilities consisted of the following:
As of December 31,
20192020
(US$)
Accrued salary and social welfare costs$8,388,819 $14,007,700 
Liability classified awards for share-based compensation (Note 13) 3,950,457 
Payables for acquisition (Note 3)
 2,000,001 
Accrued professional service fees788,313 987,969 
Accrued advertising and marketing fees
286,218 566,738 
Accrued staff reimbursements332,578 508,438 
Accrued office expense
159,668 428,203 
Accrued recruitment service fee
15,976 298,580 
Share option deposit held on behalf of employees
400,680 262,181 
Accrued rental fee204,669 236,888 
Others402,011 678,368 
$10,978,932 $23,925,523 
11.Convertible Redeemable Preferred Shares
On December 16, 2013, Agora, Inc. issued 57,200,000 Series A Convertible Redeemable Preferred Shares (“Former Series A Preferred Shares”) for a total cash consideration of US$5,720,000. As part of the Historical Reorganization in December 2014, the Former Series A Preferred Shares were exchanged for Series A Convertible Redeemable Preferred Shares of Agora IO, Inc. (“Series A Preferred Shares”).
On December 20, 2014, Agora IO, Inc. issued 50,783,698 Series B Convertible Redeemable Preferred Shares (“Series B Preferred Shares”) for cash consideration of US$20,250,000.
On May 18, 2017, Agora IO, Inc. issued 26,651,410 Series B+ Convertible Redeemable Preferred Shares (“Series B+ Preferred Shares”) for a total cash consideration of US$31,881,749.
On May 18, 2017, 1,573,040 Series A Preferred Shares were repurchased and retired by Agora IO, Inc. for a total cash consideration of US$1,599,487. On the same date, Agora IO, Inc. repurchased 2,777,778 Series A
F-28


AGORA, INC.
NOTES TO THE CONSOLIDATED FINANCIAL STATEMENTS
(All amounts in US$, except share data, unless otherwise stated)
Preferred Shares for a total cash consideration of US$278 from the Founder and reissued the shares to a third party entity at the same nominal cash consideration. As the third party entity assisted the Group in finding a new investor to participate in the Series B+ Preferred Shares financing, the 2,777,778 Series A Preferred Shares were considered a commission to the third party entity, and were considered a Series B+ issuance cost that was net off the proceeds received during that round of financing.
On October 1, 2018 and October 23, 2018, Agora IO, Inc. issued an aggregate of 34,793,413 Series C Convertible Redeemable Preferred Shares (“Series C Preferred Shares”) for a total cash consideration of US$66,666,667.
On February 12, 2020, Agora, Inc. issued an aggregate of 15,062,510 Series C+ Convertible Redeemable Preferred Shares (“Series C+ Preferred Shares”) for a total cash consideration of US$50,000,002.
The above mentioned Series A, Series B, Series B+, Series C and Series C+ Preferred Shares are collectively referred as the “Preferred Shares.”
As disclosed in Note 1(b), the Group had undergone two reorganizations and each reorganization changed the issuer of the Preferred Shares to be the reporting entity through share swaps. The major terms and number of shares of the Preferred Shares have remained the same. Thus, there is no accounting impact on the Preferred Shares as a result of the Historical Reorganization or the Corporate Reorganization at the consolidated level. As further discussed in Note 1(b), the Historical Reorganization and the Corporate Reorganization were transactions by Group entities under common control. The equity section of the Company after the Corporate Reorganization is assumed to have existed from the earliest period presented in the consolidated financial statements.
The key terms of the Preferred Shares issued by the Company are as follows:
Conversion Rights
Optional Conversion
Each Series A, B, B+, C or C+ Preferred Share shall be convertible, at the option of the holder thereof, at any time and without the payment of additional consideration by the holder thereof, into such number of Ordinary Shares as is determined by the quotient of the applicable issue price divided by the then effective applicable conversion price with respect to such particular series of Preferred Shares, which shall initially be the applicable issue price for the Series A Preferred Shares, Series B Preferred Shares, Series B+ Preferred Shares, Series C Preferred Shares or Series C+ Preferred Shares as the case may be, resulting in an initial conversion ratio for the Preferred Shares of 1:1, and shall be subject to adjustment and readjustment from time to time, including but not limited to additional equity securities issuances, share dividends, distributions, subdivisions, redemptions, combinations, or reorganizations, mergers, consolidations, reclassifications, exchanges or substitutions.
Automatic Conversion
Upon the closing of a Qualified IPO (as defined in the Company’s memorandum and articles of association), all outstanding Preferred Shares shall automatically be converted into Ordinary Shares, at the then effective conversion price.
The Company determined that there were no beneficial conversion features identified for any of the Preferred Shares during any of the periods. In making this determination, the Company compared the fair value of the Ordinary Shares into which the Preferred Shares are convertible with the respective effective conversion price at the issuance date. In all instances, the effective conversion price was greater than the fair value of the Ordinary Shares.
F-29


AGORA, INC.
NOTES TO THE CONSOLIDATED FINANCIAL STATEMENTS
(All amounts in US$, except share data, unless otherwise stated)
To the extent a conversion price adjustment occurs, as described above, the Company will re-evaluate whether or not a beneficial conversion feature should be recognized.
Voting Rights
Each holder of Series A, Series B, Series B+, Series C and Series C+ Preferred Shares is entitled to cast the number of votes equal to the number of Ordinary Shares such Preferred Shares would be entitled to convert into at the then effective conversion price. There was a modification to the voting rights of the shares controlled by the Founder when the Series B and Series B+ Preferred Shares were issued as follows:
the voting rights of shares controlled by the Founder was modified to carry 2 votes in connection with the Series B Preferred Shares financing; and
the voting rights of shares controlled by the Founder was modified to carry 3 votes in connection with the Series B+ Preferred Shares financing
Dividend Rights
First, each holder of Series C+ Preferred Shares is entitled to receive cumulative dividends out of any funds legally available of the Company, at the simple rate per annum of 8% of the Series C+ issue price, payable if and when declared by the board of directors.
Second, after full payment of dividends to the holders of the Series C+ Preferred Shares, each holder of the Series C Preferred Shares is entitled to receive cumulative dividends out of any funds legally available of the Company, at the simple rate per annum of 8% of the Series C issue price, payable if and when declared by the board of directors.
Third, after full payment of dividends to the holders of the Series C Preferred Shares, each holder of the Series B+ Preferred Shares is entitled to receive cumulative dividends out of any funds legally available of the Company, at the simple rate per annum of 8% of the Series B+ issue price, payable if and when declared by the board of directors.
Fourth, after full payment of dividends to the holders of the Series B+ Preferred Shares, each holder of the Series B Preferred Shares is entitled to receive cumulative dividends out of any funds legally available of the Company, at the simple rate per annum of 8% of the Series B issue price, payable if and when declared by the board of directors.
Fifth, after full payment of dividends to the holders of the Series B Preferred Shares, each holder of the Series A Preferred Shares is entitled to receive cumulative dividends out of any funds legally available of the Company, at the simple rate per annum of 8% of the Series B issue price, payable if and when declared by the board of directors.
Lastly, if after the preferential dividends relating to the Preferred Shares as described above have been paid in full or declared and set apart for payment in any fiscal year of the Company, the board of directors shall decide to declare a dividend or similar distribution to the holders of Ordinary Shares, then, in each such case, the holders of Preferred Shares shall be entitled to a proportionate share of any such dividend or distribution as though the holders of Preferred Shares were holders of the number of Ordinary Shares into which their Preferred Shares are convertible as of the record date fixed for the determination of the holders of Ordinary Shares entitled to receive such distribution.
F-30


AGORA, INC.
NOTES TO THE CONSOLIDATED FINANCIAL STATEMENTS
(All amounts in US$, except share data, unless otherwise stated)
Liquidation Preference
In the event of any voluntary or involuntary liquidation, dissolution or winding up of the Company, or in the event of a Trade Sale (as defined in the Company’s memorandum and articles of association to include, among other things, a merger, share exchange, amalgamation or consolidation of any Group company resulting in a change of control of such Group company), collectively defined as “Deemed Liquidation Events”, the consideration payable to shareholders in such liquidation shall be distributed among the holders of the outstanding shares in the following order and manner:
First, the holders of Series C+ Preferred Shares then outstanding shall be entitled to be paid an amount per share equal to 150% of the Series C+ issue price, plus all accrued or declared but unpaid dividends (if applicable) on such Series C+ Preferred Share, out of funds legally available of the Company (the “Series C+ Preference Amount”). If the legally available funds are insufficient to permit the payment to all holders of Series C+ Preferred Shares the full Series C+ Preference Amount, then the entire assets and funds of the Company legally available for distribution shall be distributed pro rata among the holders of the Series C+ Preferred Shares.
Second, the holders of Series C Preferred Shares then outstanding shall be entitled to be paid an amount per share equal to 150% of the Series C issue price, plus all accrued or declared but unpaid dividends (if applicable) on such Series C Preferred Share, out of funds legally available of the Company (the “Series C Preference Amount”). If the legally available funds are insufficient to permit the payment to all holders of Series C Preferred Shares the full Series C Preference Amount, then the entire assets and funds of the Company legally available for distribution shall be distributed pro rata among the holders of the Series C Preferred Shares.
Third, the holders of Series B+ Preferred Shares then outstanding shall be entitled to be paid an amount per share equal to 150% of the Series B+ issue price, plus all accrued or declared but unpaid dividends (if applicable) on such Series B+ Preferred Shares, out of funds legally available of the Company (the “Series B+ Preference Amount”). If the legally available funds are insufficient to permit the payment to all holders of Series B+ Preferred Shares the full Series B+ Preference Amount, then the entire assets and funds of the Company legally available for distribution shall be distributed pro rata among the holders of the Series B+ Preferred Shares.
Fourth, the holders of Series B Preferred Shares then outstanding shall be entitled to be paid an amount per share equal to 150% of the Series B issue price, plus all accrued or declared but unpaid dividends (if applicable) on such Series B Preferred Shares, out of funds legally available of the Company (the “Series B Preference Amount”). If the legally available funds are insufficient to permit the payment to all holders of Series B Preferred Shares the full Series B Preference Amount, then the entire assets and funds of the Company legally available for distribution shall be distributed pro rata among the holders of the Series B Preferred Shares.
Fifth, the holders of Series A Preferred Shares then outstanding shall be entitled to be paid an amount per share equal to 150% of the Series A issue price, plus all accrued or declared but unpaid dividends (if applicable) on such Series A Preferred Shares, out of funds legally available of the Company (the “Series A Preference Amount”). If the legally available funds are insufficient to permit the payment to all holders of Series A Preferred Shares the full Series A Preference Amount, then the entire assets and funds of the Company legally available for distribution shall be distributed pro rata among the holders of the Series A Preferred Shares.
Lastly, if there are any assets or funds remaining after the aggregate of the Series C+ Preference Amount, Series C Preference Amount, Series B+ Preference Amount, Series B Preference Amount and Series A Preference Amount has been distributed or paid in full to the applicable holders of Series C+ Preferred Shares, Series C Preferred Shares, Series B+ Preferred Shares, Series B Preferred Shares and Series A Preferred Shares, respectively, the remaining assets and funds of the Company available for distribution to the members shall be distributed pro rata
F-31


AGORA, INC.
NOTES TO THE CONSOLIDATED FINANCIAL STATEMENTS
(All amounts in US$, except share data, unless otherwise stated)
among all members based on the number of Ordinary Shares held by such member (including Preferred Shares on as-converted basis).
Redemption Right
The Series C+, Series C, Series B+, and Series B Preferred Shares can be redeemed (1) at any time and from time to time commencing on the fifth anniversary of October 1, 2018 (the “Maturity Date”) or on such earlier date as another series of Preferred Shares is redeemable, or (2) upon the occurrence of a material breach of any of the warranties, undertakings or covenants specified under the Series C+ Convertible Redeemable Share Purchase Agreement (the “Series C+ Share Purchase Agreement”) or certain other agreements entered into in connection with the Series C+ Preferred Shares financing, or where the Company fails to deliver the annual financial statements as set forth in the Shareholders Agreement entered into in connection with the Series C+ Preferred Shares financing, or where any arrangement contemplated under certain other agreements identified in the Series C+ Share Purchase Agreement become void as a result of material adverse change of applicable laws or regulations. Upon the occurrence of an event described in (1) or (2) above, each holder of the then outstanding Series C+, Series C, Series B+, and Series B Preferred Shares is entitled to, by written request to the Company, request the Company to redeem all or part of the Series C+, Series C, Series B+, and Series B Preferred Shares then outstanding held by such holder. The redemption request shall be given by hand or by mail to the registered office of the Company at least 60 days prior to the date set forth therein on which the Series C+, Series C, Series B+, or Series B Preferred Shares are to be redeemed.
The Series A Preferred Shares can be redeemed (1) at any time and from time to time commencing on the Maturity Date, if there has not occurred any Qualified IPO, or (2) on such earlier date as another series of Preferred Shares is redeemable. Upon the occurrence of an event described in (1) or (2)above, each holder of the then outstanding Series A Preferred Shares is entitled to, by written request to the Company, request the Company to redeem all or part of the Series A Preferred Shares then outstanding held by such holder. The redemption request shall be given by hand or by mail to the registered office of the Company at least 60 days prior to the date set forth therein on which the Series A Preferred Shares are to be redeemed.
The Maturity Date definition has been modified upon the issuance of Series C Preferred Shares. Previously, the applicable Maturity Date for Series B+, Series B and Series A Preferred Shares was the fifth anniversary of their respective issuance dates.
The redemption price for each Series C+ Preferred Share that is redeemed (the “Series C+ Redemption Price”) shall be (1) in the event of a redemption requested at any time and from time to time commencing on the Maturity Date or on such earlier date as another series of shares is redeemable, an amount equal to 150% of the Series C+ issue price plus all accrued or declared but unpaid dividends on such Series C+ Preferred Share, and (2) in the event of a redemption requested upon the occurrence of a material breach, the greater of (a) an amount equal to 160% of the Series C+ issue price plus all accrued or declared but unpaid dividend on such Series C+ Preferred Share, and (b) the fair market value of the Series C+ Preferred Share determined by an independent third party appraising firm jointly selected by the board of directors and the Series C+ requesting holder.
The redemption price for each Series C Preferred Share that is redeemed (the “Series C Redemption Price”) shall be (1) in the event of a redemption requested at any time and from time to time commencing on the Maturity Date or on such earlier date as another series of shares is redeemable, an amount equal to 150% of the Series C issue price plus all accrued or declared but unpaid dividends on such Series C Preferred Share, and (2) in the event of a redemption requested upon the occurrence of a material breach, the greater of (a) an amount equal to 160% of the Series C issue price plus all accrued or declared but unpaid dividend on such Series C Preferred Share, and (b) the
F-32


AGORA, INC.
NOTES TO THE CONSOLIDATED FINANCIAL STATEMENTS
(All amounts in US$, except share data, unless otherwise stated)
fair market value of the Series C Preferred Share determined by an independent third party appraising firm jointly selected by the board of directors and the Series C requesting holder.
The redemption price for each Series B+ Preferred Share that is redeemed (the “Series B+ Redemption Price”) shall be (1) in the event of a redemption requested at any time and from time to time commencing on the Maturity Date or on such earlier date as another series of shares is redeemable, an amount equal to 150% of the Series B+ issue price plus all accrued or declared but unpaid dividends on such Series B+ Preferred Share, and (2) in the event of a redemption requested upon the occurrence of a material breach, the greater of (a) an amount equal to 160% of the Series B+ issue price plus all accrued or declared but unpaid dividends on such Series B+ Preferred Share, and (b) the fair market value of the Series B+ Preferred Share determined by an independent third party appraising firm jointly selected by the board of directors and the Series B+ requesting holder
The redemption price for each Series B Preferred Share that is redeemed (the “Series B Redemption Price”) shall be (1) in the event of a redemption requested at any time and from time to time commencing on the Maturity Date or on such earlier date as another series of shares is redeemable, an amount equal to 150% of the Series B issue price plus all accrued or declared but unpaid dividends on such Series B Preferred Share, and (2) in the event of a redemption requested upon the occurrence of a material breach, the greater of (a) an amount equal to 160% of the Series B issue price plus all accrued or declared but unpaid dividends on such Series B Preferred Share, and (b) the fair market value of the Series B Preferred Share determined by an independent third party appraising firm jointly selected by the board of directors and the Series B requesting holder.
The redemption price for each Series A Preferred Share redeemed (the “Series A Redemption Price”) shall be the greater of:
(a)an amount equal to the Series A issue price, plus all accrued or declared but unpaid dividends on such Series A Preferred Share (for a partial year, the dividends shall be calculated proportionally), plus an amount that would accrue on the Series A issue price at a rate of 15% per annum, compounding annually, during the period commencing from December 16, 2013 and ending on the date of the Series A redemption notice, and
(b)the fair market value of the Series A Preferred Share determined by an independent third party appraising firm selected jointly by the board of directors and the requesting holder, provided however, that any redemption of all or any part of Series A Preferred Shares held by a holder of Series A Preferred Shares at a price determined by an independent third party appraising firm shall not cause any material adverse effect to the Group companies taken as a whole.
Accounting for Preferred Shares
The Company classifies the Preferred Shares as mezzanine equity in the consolidated balance sheets because they are redeemable at the holders’ option any time after a certain date or are contingently redeemable upon the occurrence of certain Deemed Liquidation Events outside of the Company’s control. The Preferred Shares are recorded initially at fair value, net of issuance costs. For the years ended December 31, 2019 and 2020, the issuance costs incurred were nil and nil, respectively. The aggregate amount of cumulative undeclared dividends in arrears on convertible redeemable preferred shares was US$31,241,486 and nil as of December 31, 2019 and 2020, respectively. The cumulative undeclared dividends are not recorded in the consolidated balance sheet as the Company does not have the obligation to pay the cumulative dividend before it is declared by the board of directors.
For each reporting period, the Company recorded accretions on the Series C+, C, B+ and B Preferred Shares to the respective redemption value by using the effective interest rate method from the issuance dates to the earliest
F-33


AGORA, INC.
NOTES TO THE CONSOLIDATED FINANCIAL STATEMENTS
(All amounts in US$, except share data, unless otherwise stated)
redemption dates as set forth in the original issuance. For the Series A Preferred Shares, the redemption price is recorded at higher of (1) issuance price with 15% compounding annually and (2) fair value of Series A Preferred Shares on each reporting date.
The accretion is recorded against retained earnings, or in the absence of retained earnings, by charges against additional paid-in-capital, or in the absence of additional paid-in-capital, by charges to accumulated deficit. The accretion of the Preferred Shares was US$50,714,953 and US$193,465,743 for the years ended December 31, 2019 and 2020.
All classes of Preferred Shares of the Company were converted to ordinary shares upon completion of the IPO and CPP (See Note 12 – Ordinary Shares).
The Company’s Preferred Shares activities for the years ended December 31, 2019 and 2020 are summarized in the following table:
Series A Preferred SharesSeries B Preferred SharesSeries B+ Preferred SharesSeries C Preferred SharesSeries C+ Preferred SharesTotal
Number of sharesAmount
(US$)
Number of sharesAmount
(US$)
Number of sharesAmount
(US$)
Number of sharesAmount
(US$)
Number of sharesAmount
(US$)
Amount
(US$)
Balances as of January 1, 201955,626,960 $45,578,868 50,783,698 $29,955,293 26,651,410 $45,876,440 34,793,413 $67,844,843  $ $189,255,444 
Accretion on convertible redeemable preferred shares to redemption value— 44,470,906 — 90,636 — 398,120 — 5,755,291 — — 50,714,953 
Balances as of December 31, 2019
55,626,960 $90,049,774 50,783,698 $30,045,929 26,651,410 $46,274,560 34,793,413 $73,600,134  $ $239,970,397 
Issuance of convertible redeemable preferred shares, net of issuance costs
— — — — — — — — 15,062,510 50,000,002 50,000,002 
Accretion on convertible redeemable preferred shares to redemption value— 188,085,026 — 44,664 — 197,006 — 3,006,220 — 2,132,827 193,465,743 
Conversion of convertible redeemable preferred shares upon completion of the IPO(55,626,960)(278,134,800)(50,783,698)(30,090,593)(26,651,410)(46,471,566)(34,793,413)(76,606,354)(15,062,510)(52,132,829)(483,436,142)
Balances as of December 31, 2020
 $  $  $  $  $ $ 
12.Ordinary Shares
As of December 31, 2019 and 2020 the Company had in aggregate of 119,074,382 and 415,014,994 ordinary shares issued and outstanding, respectively.
Initial public offering and concurrent private placement
In June 2020, the Company completed its initial public offering (“IPO”) on the Nasdaq Global Select Market of 20,125,000 American Depositary Shares (“ADS”) (including 2,625,000 ADSs sold upon the full exercise of the underwriters’ over-allotment option) (every four Class A ordinary shares represents one ADS), and completed the concurrent private placement (“CPP”) of 22,000,000 ordinary shares, for a total ordinary shares offering of 102,500,000 shares at a price of US$20.00 per ADS. The net proceeds raised from the IPO amounted to approximately US$484 million after deducting underwriting discounts and commissions and other offering expenses.
F-34


AGORA, INC.
NOTES TO THE CONSOLIDATED FINANCIAL STATEMENTS
(All amounts in US$, except share data, unless otherwise stated)
Upon the completion of the IPO and CPP, all classes of preferred shares of the Company were converted and designated as Class A ordinary shares on a one-for-one basis. 76,179,938 ordinary shares were designated as Class B ordinary share on a one-for-one basis. The remaining ordinary shares were designated as Class A ordinary shares on a one-for-one basis.
In respect of all matters subject to shareholders’ vote, each holder of Class A ordinary share is entitled to one and each holder of Class B ordinary share is entitled to twenty votes.
13.Share-based Compensation
Compensation expenses recognized for share-based awards of the Company were as follows:
Year Ended December 31,
201820192020
(US$)
Cost of revenues$49,893 $79,552 $357,053 
Research and development expenses919,773 1,472,528 5,312,704 
Sales and marketing expenses975,297 1,653,717 2,060,523 
General and administrative expenses905,389 1,046,372 4,244,879 
$2,850,352 $4,252,169 $11,975,159 
Compensation expenses recognized for different awards were summarized as below:
Year Ended December 31,
201820192020
(US$)
Equity award – share options$1,250,676 $2,177,975 $7,193,332 
Equity award – restricted shares(1)(2)
1,002,674 980,911 1,192,946 
Equity award – restricted share units  136,175 
Liability award – share options428,855 960,177  
Liability award – restricted shares168,147 133,106  
Liability award – Venture Partners Plan  3,452,706 
$2,850,352 $4,252,169 $11,975,159 
(1)Including restricted shares granted by the Founder for equity classified award of US$843,139, US$790,643 and US$851,665 for the years ended December 31, 2018, 2019 and 2020, respectively.
(2)Including restricted shares granted to employees as part of post-combination compensation of nil, nil, and US$264,406 for the years ended December 31, 2018, 2019 and 2020, respectively.

The income tax benefit recognized in the consolidated statements of comprehensive loss for share-based compensation expenses is immaterial and the Company did not capitalize any of the share-based compensation expenses as part of the cost of any assets for the years ended December 31, 2018, 2019 and 2020, respectively.
Equity Incentive Plans
On August 8, 2014, the board of directors of the Company adopted the Company’s 2014 Equity Incentive Plan (“2014 Plan”) and reserved 20,000,000 ordinary shares for issuance under share options to be granted to employees, directors and consultants of the Group in its U.S. and PRC operations.
F-35


AGORA, INC.
NOTES TO THE CONSOLIDATED FINANCIAL STATEMENTS
(All amounts in US$, except share data, unless otherwise stated)
Before the Corporate Reorganization plan was formed and implemented, the Group intended to use Agora IO, Inc. as the issuer in connection with the Group’s initial public offering. As such, in January 2019, the board of directors of Agora IO, Inc. approved and adopted the 2018 Equity Incentive Plan (“2018 Plan”) to provide incentives to employees, directors and consultants of the Group and reserved 25,740,835 ordinary shares for issuance under share options to be granted under the 2018 Plan. The terms of the 2018 Plan adopted by Agora IO, Inc. are substantively the same as the terms of the 2014 Plan adopted by the Company and the 2014 Plan was not terminated. However, in December 2019, management decided to instead use the Company as the issuer in connection with the Group’s initial public offering and in January 2020, as part of the Corporate Reorganization, the Company assumed from Agora IO, Inc., each option granted under the 2018 Plan. As a result, the options to purchase shares of Agora IO, Inc. granted under the 2018 Plan became options to purchase shares of the Company, and the Company otherwise assumed the same obligations and duties in respect of such options while maintaining their respective terms and vesting schedules. This replacement of awards did not have any accounting consequence. The Company’s board of directors also resolved to amend the 2014 Plan to provide that the maximum number of shares of the Company which may be subject to awards granted under the 2014 Plan would be 34,613,165 ordinary shares minus the aggregate of (x) any shares issued pursuant to awards granted under the 2018 Plan prior to shareholder approval of the amendment and (y) any shares subject to share options or similar awards granted under the 2018 Plan outstanding as of the date of shareholder approval of the amendment
At the end of June 2020, the board of directors approved and the Company adopted the Global Equity Incentive Plan (“Global Plan”). The terms of the Global Plan adopted by the Company are substantively the same as the terms of the 2018 Plan and 2014 Plan, which allows for the grant of nonstatutory share options, share appreciation rights, restricted shares, restricted share units, and performance awards to employees, directors and consultants and parent and subsidiary corporations’ employees and consultants. The 2014 Plan and 2018 Plan will continue to govern the outstanding awards thereunder, while new award grants will be subject to the terms of the Global Plan.
An option granted under the 2014 Plan, 2018 Plan and Global Plan has a contractual term of ten years from the grant date, and will generally vest over a period of four years of continuous service, 25% of which vest upon the first anniversary of the stated vesting commencement date and the remaining vest ratably over the following 36 months.
As at the end of December 31, 2018, 2019 and 2020, the Company’s total outstanding granted options to the employees, directors and consultants are to purchase 34,811,741, 38,011,964 and 39,614,883 of ordinary shares, respectively. Among all the options granted, a portion of the awards to three key employees (a defined percentage of their respective grants) were with repurchase obligation by the Company that these holders can request the Company to purchase back their share options upon unsuccessful IPO or acquisition by another company by December 31, 2018 at the fair market value on the request date. This repurchase clause is provided only within the option grant agreements to these three employees with specified amounts to incentivize them with special contributions to the business. Therefore, the portion of the awards subject to the repurchase obligation are liability-classified awards.
In April 2019, the Company repurchased a portion of share options subject to repurchase obligation from the three key employees with a total consideration of US$1,576,168. The repurchase right was also waived and terminated by the grantees for the remaining portion, if any, of the awards originally subject to repurchase. Accordingly, the classification of the liability-classified awards for the unexercised portion changed back to be equity- classified, and the related share-based award liability was reclassified to additional paid-in capital on the modification date. There was no other accounting impact as a result of the repurchase and termination of repurchase right on remaining portion. The Company recognized an additional compensation expense of US$788,236 for the excess amount of repurchase price over fair value of liability-classified awards on the repurchase date for the year ended December 31, 2019.
F-36


AGORA, INC.
NOTES TO THE CONSOLIDATED FINANCIAL STATEMENTS
(All amounts in US$, except share data, unless otherwise stated)
The following table summarizes activities of the Company’s share options activity for the years ended December 31, 2018, 2019 and 2020:
Equity Classified Share Options
Number
of Options
Weighted Average Exercise PriceWeighted Average Remaining Contractual LifeAggregate Intrinsic ValueWeighted Average Grant Date Fair Value
(US$)In Years(US$)(US$)
Outstanding at January 1, 201820,412,350$0.10 7.84$5,087,933 $0.12 
Granted14,689,4730.12 0.37 
Forfeited(1,440,866)0.10 
Outstanding at December 31, 201833,660,9570.11 7.9119,994,5750.23 
Granted5,087,6480.24 0.86 
Forfeited(787,425)0.13 
Reclassified from liability award50,7840.10 
Outstanding at December 31, 201938,011,9640.12 7.2251,303,6380.31 
Granted9,941,5000.19 3.16 
Exercised(7,632,431)
Forfeited(706,150)0.16 
Outstanding at December 31, 202039,614,8830.17 8.23466,460,3201.08 
Vested and expected to vest at December 31, 202034,982,4360.11 5.85339,504,7601.20 
Exercisable at December 31, 202034,982,4360.11 5.85339,504,7601.20 
Liability Classified Share Options
Number of OptionsWeighted Average Exercise PriceWeighted Average Remaining Contractual LifeAggregate Intrinsic ValueWeighted Average Grant Date Fair Value
(US$)In Years(US$)(US$)
Outstanding at January 1, 20181,150,784$0.10 6.97$286,842 $0.07 
Granted
Forfeited
Outstanding at December 31, 2018
1,150,7840.10 5.97$689,258 0.07 
Granted
Repurchased(1,100,000)0.105.67818,8450.07
Forfeited
Vested and expected to vest at Reclassified to equity classified award(50,784)0.106.8137,8040.10
Outstanding at December 31, 2019 and 2020
The aggregate intrinsic value is calculated as the difference between the exercise price of the options and the estimated fair value of the underlying shares of US$20,683,833, US$51,303,638 and US$466,460,320 at December 31, 2018, 2019 and 2020, respectively.
F-37


AGORA, INC.
NOTES TO THE CONSOLIDATED FINANCIAL STATEMENTS
(All amounts in US$, except share data, unless otherwise stated)
The total fair value of share options vested during the years ended December 31, 2018 2019 and 2020 was US$607,735, US$2,275,531 and US$4,894,328, respectively. The share-based compensation expenses in relation to the share option recognized for the years ended December 31, 2018, 2019 and 2020 were US$1,679,531, US$3,138,152 and US$7,193,332, respectively.
As of December 31, 2019 and 2020, there were US$7,157,467 and US$31,040,576 of unrecognized share-based compensation expenses related to share options granted by the Company, which were expected to be recognized over a weighted-average vesting period of 1.4 and 1.5 years, respectively.
The fair value of options granted under the Company’s Plans for the years ended December 31, 2018, 2019 and 2020 used the binomial option pricing model, with the assumptions (or ranges thereof) in the following table:
Year Ended December 31,
201820192020
Exercise priceUS$0.10-US$1.00US$0.10-US$0.50US$0.10-US$1.74
Fair value of the ordinary shares on the date of option grantUS$0.3493-US$0.6989US$0.6989-US$1.4751US$0.8415-US$8.9816
Risk-free interest rate(1)
2.54%-3.18 %1.80%-2.83%0.28%-1.46%
Expected term (in years)101010
Expected dividend yield(2)
0%0%0%
Expected volatility(3)
49.18%-50.36%47.54%-50.01%42.39%-59.65%
Expected forfeiture rate (post-vesting)3%3%3%
(1)The risk-free interest rate of periods within the contractual life of the share option is based on the market yield of the U.S. treasury bonds with a maturity life equal to the expected life to expiration.
(2)The Company has no history or expectation of paying dividends on its ordinary shares.
(3)Expected volatility is estimated based on the average of historical volatilities of the comparable companies in the same industry as at the valuation dates.
Restricted Shares
Granted by the Company
On December 16, 2013, the Company’s board of directors issued 30,800,000, 15,000,000 and 77,000,000 ordinary shares subject to certain restrictions to VoiceCrew Holdings Limited, management personnel and Sounds of Nature Limited, respectively. The 15,000,000 ordinary shares were held by VoiceCrew Holdings Limited on behalf of the management personnel. VoiceCrew Holdings Limited and Sounds of Nature Limited are both entities controlled by the Founder.
The restricted shares to the Founder-controlled entities and 5,000,000 of the restricted shares to the management personnel were released in accordance with the following schedule: (1) 25% of such restricted shares to the Founder shall be released from the restriction on the first anniversary of December 16, 2013; and (2) the remaining restricted shares shall be released in 36 equal monthly installments commencing from the first anniversary of the December 16, 2013, provided that in each case that the holder remains as an employee on a continuing full time basis of any Group entity as of the date of such respective release.
10 million of the restricted shares to the management personnel shall be released in accordance with the following schedule: (1) 25% of such restricted shares shall be released from the restriction on the first anniversary from November 7, 2014; and (2) the remaining restricted shares shall be released in 36 equal monthly installments commencing on November 7, 2015, as long as each holder remained a continuing full-time employee of any Group entity as of the date of such respective release
F-38


AGORA, INC.
NOTES TO THE CONSOLIDATED FINANCIAL STATEMENTS
(All amounts in US$, except share data, unless otherwise stated)
On May 18, 2017, the Company entered into an amended restricted shares agreement with VoiceCrew Limited, Soundscape Limited and the management personnel to extend the releasing period for unvested shares to be released monthly over another three years from May 18, 2017, provided that in each case the holder remains as an employee on a continuing full time basis of any Group entity as of the date of such respective release.
In connection with the Historical Reorganization and the Corporate Reorganization, the above mentioned restricted shares were swapped to Agora IO, Inc. in December 2014, and swapped back to the Company in January 2020. There were no changes to the terms and conditions of the restricted shares arrangement and hence there was no accounting impact.
Among all the shares granted to the management personnel, a portion of the awards totaling 500,000 shares contained repurchase obligations by the Company such that a holder could request the Company to repurchase their share options upon an unsuccessful IPO or acquisition by another company by December 31, 2018 at the fair market value on the request date. This repurchase clause was provided within the restricted shares agreement to this group of management personnel to incentivize special contributions to the business and therefore the portion of the awards subject to the repurchase obligation were liability-classified awards.
In April 2019, the Company repurchased 100,000 restricted shares subject to repurchase obligation but already vested by then from the management personnel for a total consideration of US$143,288. The repurchase right was also waived and terminated by the grantee for the remaining 400,000 shares originally subject to repurchase. Accordingly, the classification of the liability-classified awards for the un-repurchased portion changed back to be equity-classified, and the share-based award liability related to unvested restricted shares were reclassified to additional paid-in capital on the modification date. There was no other accounting impact as a result of the repurchase and termination of repurchase right on remaining portion. The Company recognized an additional compensation expense of US$58,849 for the excess amount of repurchase price over fair value of liability-classified awards on the repurchase date for the year ended December 31, 2019.
The following table summarizes the restricted shares activities:
Equity Classified Restricted Shares
Numbers of
Shares
Weighted-average Grant Date Fair Value
(US$)
Outstanding at January 1, 201816,121,181$0.02 
Granted 
Vested(6,670,833)0.02 
Outstanding at December 31, 2018
9,450,3480.02 
Granted
 
Reclassified from liability classified restricted shares26,0420.02 
Vested(6,670,833)0.02 
Outstanding at December 31, 2019
2,805,5570.02 
Granted(1)
512,78210.16 
Vested(2,805,557)0.02 
Outstanding at December 31, 2020
512,78210.16 
F-39


AGORA, INC.
NOTES TO THE CONSOLIDATED FINANCIAL STATEMENTS
(All amounts in US$, except share data, unless otherwise stated)
(1)During 2020, the Company granted shares to employees that joined the Company following the business combination (Note 3) as well as a related party who was a previous shareholder in Netless (Note 18). Share agreements were signed with the employees contingent on their continuing employment with the Group as well as their ability to meet certain established performance targets. Of the restricted shares to the management employees, 70% of the awards will be released over a period of three years of continuous service, in equal installments starting from the stated vesting commencement date. The remaining 30% portion of the restricted shares are also subject to performance metrics based on an initial target number, and performance is measured over predefined performance periods which is one to three years; depending on the probability of achieving the performance targets, the number of restricted shares could range from 0 to 30% of the target amount.

Liability Classified Restricted Shares
Numbers of
Shares
Weighted-average Grant Date Fair Value
(US$)
Outstanding at January 1, 2018151,042$0.02 
Granted 
Vested(62,500)0.02 
Outstanding at December 31, 2018
88,5420.02 
Granted 
Vested(62,500)0.02 
Reclassified to equity classified restricted shares(26,042)0.02 
Outstanding at December 31, 2019 and 2020
The share-based compensation expenses in relation to the restricted shares granted by the Company recognized for the years ended December 31, 2018, 2019 and 2020 were US$327,682, US$323,374 and US$341,281, respectively.
As of December 31, 2019 and 2020, there were US$76,874 and US$4,946,744 of unrecognized share-based compensation expenses related to restricted shares, which is expected to be recognized over a weighted-average period of 0.4 and 2.0 years, respectively.
Granted by the Founder
From the years of 2015 to 2019, the Founder further granted his restricted shares that were vested from VoiceCrew Limited to select management employees of the Group. Restricted shares agreements were signed with the management employees in consideration of their continuing employment with the Group.
The restricted shares to the management employees will be further released over a period of four years of continuous service, 25% of which vest upon the first anniversary of the stated vesting commencement date and the remaining vest ratably over the following 36 months.
The share-based compensation expenses in relation to the restricted shares granted by the Founder recognized for the years ended December 31, 2018, 2019 and 2020 were US$843,139, US$790,643 and US$851,665, respectively.
Restricted Share Units
Granted by the Company
F-40


AGORA, INC.
NOTES TO THE CONSOLIDATED FINANCIAL STATEMENTS
(All amounts in US$, except share data, unless otherwise stated)
A restricted share unit (“RSU”) granted under the Global Plan will generally vest over a period of two years of continuous service, 50% of which vest upon the first anniversary of the stated vesting commencement date and the remaining vest ratably over the following 12 months. The following table summarizes the RSU activities:
Numbers of
Shares
Weighted-average Grant Date Fair Value
(US$)
Outstanding at December 31, 2019$ 
Granted263,62110.30
Vested
Outstanding at December 31, 2020263,62110.30

The share-based compensation expenses in relation to the restricted share units granted by the Company recognized for the year ended December 2020 was US$136,175.
As of December 31, 2020, there were US$2,580,143 unrecognized share-based compensation expenses related to restricted shares, which is expected to be recognized over a weighted-average period of 1.8 years.
Venture Partners Plan
In November 2020, the Company adopted and board of directors approved the Venture Partners Plan (“VPP Program”) as a complement to the current bonus and equity incentive plans.
Under the VPP Program, the Company grants VPPs to employees, consultants and directors to participate in the program; the VPPs will be converted to and paid out in cash or settled in shares at the discretion of the Company. The VPP Program is administered by the compensation committee of the board of directors or any personnel appointed by the compensation committee (“administrator”). The administrator has the authority and discretion necessary or appropriate to administer the VPP Program and to control its operation, including determining the adjusted profits for each performance year which will be allocated as the annual shared profit and the accumulated retained profit (if any), determining the method and timing of settlement. The compensation committee of the board of directors may, at any time, amend, alter, suspend or terminate the VPP Program.
The VPP Program stipulates that a participant is entitled to the annual shared profit contingent on their service through the annual performance period, while their receipt of the accumulated retained profit (if any) is contingent on their employment through the date of payment. While the annual shared profit is typically settled in the year following the performance year, the accumulated retained profit will be settled at a future period that is determined by the administrator.
In 2020, no cash or shares have been settled under the VPP Program, and no accumulated retained profit was allocated to the payout associated with the 2020 performance year. For the year ended in December 31, 2020, share-based compensation expenses in relation to the program for the 2020 performance year was US$3,452,706, which represents the estimated liability that is expected to be settled. As of December 31, 2020, there was no unrecognized share-based compensation expenses related to the program as the performance period has ended.
14.Employee Benefits
The full-time employees of the Company’s subsidiaries and the VIE that are incorporated in the PRC are entitled to staff welfare benefits including medical insurance, basic pensions, unemployment insurance, work injury
F-41


AGORA, INC.
NOTES TO THE CONSOLIDATED FINANCIAL STATEMENTS
(All amounts in US$, except share data, unless otherwise stated)
insurance, maternity insurance and housing funds. These companies are required to contribute to these benefits based on certain percentages of the employees’ salaries in accordance with the relevant regulations and charge the amount contributed to these benefits to the consolidated statements of comprehensive loss. The total amounts charged to the consolidated statements of comprehensive loss for such employee benefits amounted to US$3,003,978, US$4,603,077 and US$4,714,418 for the years ended December 31, 2018, 2019 and 2020, respectively. The PRC government is responsible for the welfare and medical benefits and ultimate pension liability to these employees.
15.Income Taxes
Cayman Islands
Under the current laws of the Cayman Islands, the Company is not subject to tax on income or capital gain. Additionally, the Cayman Islands does not impose a withholding tax on payments of dividends to shareholders.
Hong Kong
The Company’s subsidiary in Hong Kong is subject to Hong Kong Profits Tax on the taxable income as reported in the statutory financial statements adjusted in accordance with relevant Hong Kong tax laws. The applicable tax rate is 16.5% in Hong Kong. Additionally, payments of dividends by the subsidiaries incorporated in Hong Kong to the Company are not subject to any Hong Kong withholding tax.
PRC
On March 16, 2007, the National People’s Congress of PRC enacted the Enterprise Income Tax Law (the “EIT Law”), under which foreign invested enterprises (“FIEs”) and domestic companies would be subject to enterprise income tax (“EIT”) at a uniform rate of 25%.
The EIT Law also provides that an enterprise established under the laws of a foreign country or region but whose “de facto management body” is located in the PRC be treated as a resident enterprise for PRC tax purposes and consequently be subject to the PRC income tax at the rate of 25% for its global income. The implementing rules of the EIT Law merely define the location of the “de facto management body” as “the place where the exercising, in substance, of the overall management and control of the production and business operation, personnel, accounting, properties, etc., of a non-PRC company is located.”
The EIT Law also imposes a withholding income tax of 10% on dividends distributed by a FIE to its immediate holding company outside of China, if such immediate holding company is considered as a non-resident enterprise without any establishment or place within China or if the received dividends have no connection with the establishment or place of such immediate holding company within China, unless such immediate holding company’s jurisdiction of incorporation has a tax treaty with China that provides for a different withholding arrangement. The Cayman Islands, where the Company is incorporated, does not have such a tax treaty with China. According to the Arrangement between the Mainland of China and the Hong Kong Special Administrative Region for the Avoidance of Double Taxation and the Prevention of Fiscal Evasion with respect to Taxes on Income, which was promulgated in August 2006, dividends paid by a FIE in China to its immediate holding company in Hong Kong will be subject to withholding tax at a rate of no more than 5% if the immediate holding company in Hong Kong owns directly at least 25% of the shares of the FIE and could be recognized as a beneficial owner of the dividend from a PRC tax perspective.
Dayin obtained a software company certificate in 2018. Pursuant to such certificate, Dayin qualifies for a tax holiday during which it is entitled to an exemption from EIT for two years commencing from its first profit-making
The accompanying notes are an integral part of these consolidated financial statements.

F-42


AGORA, INC.
NOTES TO THE CONSOLIDATED FINANCIAL STATEMENTS
(All amounts in US$, except share data, unless otherwise stated)
year of operation and a 50% reduction of EIT for the following three years. Dayin qualifies for a 50% EIT reduction in 2019 and a 50% EIT reduction in 2020.
United States
The Company’s subsidiary in California, United States is subject to U.S. federal corporate tax and California corporate franchise tax on its taxable income as reported in its statutory financial statements adjusted in accordance with relevant U.S. tax laws. The applicable U.S. federal corporate tax rate is 21% and the California corporate franchise tax rate is 8.84% in 2018, 2019 and 2020.
On December 22, 2017, the U.S. government enacted comprehensive tax legislation commonly referred to as the Tax Cuts and Jobs Act (the “Tax Act”). The Tax Act makes broad and complex changes to the U.S. tax code including, but not limited to: (1) reducing the U.S. federal corporate tax rate from 35% to 21%; (2) requiring companies to pay a one-time transition tax on certain unrepatriated earnings of foreign subsidiaries; (3) generally eliminating U.S. federal income taxes on dividends from foreign subsidiaries; (4) requiring a current inclusion in U.S. federal taxable income of certain earnings of controlled foreign corporations; (5) eliminating the corporate alternative minimum tax (“AMT”) and changing how existing AMT credits can be realized; (6) creating the base erosion anti-abuse tax (“BEAT”), a new minimum tax; (7) creating a new limitation on deductible interest expense; and (8) changing rules related to uses and limitations of net operating loss carry-forwards created in tax years beginning after December 31, 2017. See the tax loss carry-forwards disclosure below for the impact of the Tax Act on the Group. In addition, the California corporate franchise tax remained the same after the enactment of the Tax Act.
United Kingdom
The Company’s subsidiary in the United Kingdom is subject to the UK corporate income tax rate of 17%.
Singapore
The Company’s subsidiary in Singapore is subject to the corporate income tax rate of 17% for the year ended December 31, 2020.
As the Group incurred income tax expense mainly from PRC tax jurisdictions, the following information is based mainly on PRC income taxes.
Pre-tax Income (Loss)
The following table presents the composition of pre-tax income (loss) for the years ended December 31, 2018, 2019 and 2020:
Year Ended December 31,
201820192020
(US$)
Pre-tax income from PRC entities$4,813,122 $6,790,182 $8,034,879 
Pre-tax loss from non-PRC entities(4,331,928)(12,166,283)(10,587,945)
Total pre-tax loss$481,194 $(5,376,101)$(2,553,066)
Reconciliation of the Differences between Statutory Tax Rate and the Effective Tax Rate
F-43


AGORA, INC.
NOTES TO THE CONSOLIDATED FINANCIAL STATEMENTS
(All amounts in US$, except share data, unless otherwise stated)
The following table sets forth a reconciliation between the statutory PRC EIT rate of 25% and the effective tax rate:
Year Ended December 31,
201820192020
Statutory income tax rate25.00 %25.00 %25.00 %
Permanent differences(1)
(105.06)%9.07 %124.93 %
Tax rate difference from statutory rate in other jurisdictions(2)
(51.95)%12.70 %30.23 %
Change in valuation allowance(3)
236.64 %(64.00)%(191.36)%
Effect of tax holiday(4)
(82.96)%2.34 %(10.78)%
Others17.00 %(0.01)%(0.03)%
Effective tax rate21.84 %(14.90)%(22.01)%
(1)The permanent differences are primarily related to additional tax deductions for qualified research and development expenses offset by non-deductible share-based compensation expenses.
(2)The tax rate difference is attributed to varying rates in other jurisdictions where the Group is established or operates, such as the Cayman Islands or the United States.
(3)The change in valuation allowance is primarily attributed to fully provisioning for net operating loss carry-forwards of Agora Lab, Inc.
(4)Dayin obtained its software enterprise certificate in 2018 and is entitled to a tax exemption from EIT for the year of 2018 and a 50% EIT rate reduction for the year of 2019 and 2020.

For the years ended December 31, 2018, 2019 and 2020, substantially all the amounts of current and deferred income tax expense are attributable to PRC entities.
Year Ended December 31,
201820192020
(US$)
Current income tax expense$463,149 $1,137,800 $183,786 
Deferred income tax expense (tax benefit)(358,071)(336,463)378,008 
Income tax expense$105,078 $801,337 $561,794 
The aggregate amount and per share effect of reduction of EIT for Dayin as a result of tax holidays are as follows:
Year Ended December 31,
201820192020
(US$)
The aggregate amount of effect399,028 125,630 (275,247)
The tax holiday effect disclosed above did not have a material impact to the Company’s net loss per share for the years ended December 31, 2018, 2019 and 2020.
Deferred Tax Assets and Liabilities
The principle components of the deferred tax assets were as follows:
F-44


AGORA, INC.
NOTES TO THE CONSOLIDATED FINANCIAL STATEMENTS
(All amounts in US$, except share data, unless otherwise stated)
As of December 31,
20192020
(US$)
Deferred tax assets:
Tax loss carry-forwards$7,614,276 $12,285,078 
Payroll liabilities627,010 297,834 
Allowance for doubtful accounts269,560 457,028 
Other deductible temporary difference52,955 158,337 
Deferred tax assets8,563,801 13,198,277 
Less valuation allowance(7,727,287)(12,687,777)
Deferred tax assets, net$836,514 $510,500 
Deferred tax liabilities:
Recognition of intangible assets arising from business combination
 (52,319)
Deferred tax liabilities, net
$ $(52,319)
As of December 31, 2019 and 2020, the Group had tax loss carryforwards of approximately US$25,517,011 and US$45,505,732, which can be carried forward to offset taxable income. As of December 31, 2019 and 2020, Agora Lab, Inc., a California corporation, had U.S. federal tax loss carry-forwards of approximately US$25,517,011 and US$35,521,448, respectively, and had U.S. state tax loss carry-forwards of approximately US$25,417,389 and US$35,421,826, respectively. Under the U.S. tax law, federal tax loss carry-forwards arising in tax years beginning after December 31, 2017 can be carried forward indefinitely but the maximum deduction for any such loss carried forward to tax years beginning on or after January 1, 2021 is reduced to 80% of Agora Lab, Inc.’s taxable income, while loss carry-forwards arising in 2017 or prior years can be carried back two tax years and carried forward up to 20 years (and are not subject to the 80% limitation). California state tax loss carry-forwards may be carried forward for up to 20 years and are subject to limitation on use through the end of 2022 (during which the period of carryforward may be extended). On June 29, 2020, Governor Gavin Newson signed the 2020 Budget Act Assembly Bill 85 (A.B.85) - a US$202.1 billion spending plan that strengthens emergency response, protects public health and safety, and promotes economic recovery while closing a US$54.3 billion budget shortfall caused by the COVID-19 recession. A.B.85, which includes several tax measures, provides for a three-year suspension of the use of NOLs for medium and large business and a three-year cap on the use of business incentive tax credits to offset no more than US$5 million of tax per year. Under both sections, the suspension applies to “any taxable year beginning on or after January 1, 2020 and before January 1, 2023”. Based on the Company’s current year and projected future year profitability level, the Company believes there will not be a material impact on the Company’s financial statements after considering the above provisions.

Agora Lab, Inc.’s federal tax loss carry-forwards arisen in 2017 or prior will begin to expire in varying amounts between 2035 and 2038 and the state tax loss carry-forwards will begin to expire in varying amounts between 2035 and 2041.

Movement of Valuation Allowance
F-45


AGORA, INC.
NOTES TO THE CONSOLIDATED FINANCIAL STATEMENTS
(All amounts in US$, except share data, unless otherwise stated)
Year Ended December 31,
201820192020
(US$)
Balance at beginning of the year$(3,147,795)$(4,286,495)$(7,727,287)
Addition in current year(1,138,700)(3,440,792)(4,960,490)
Reversals in current year   
Balance at the end of the year$(4,286,495)$(7,727,287)$(12,687,777)
16.Basic and Diluted Net Loss per Share
Basic and diluted net loss per share have been calculated in accordance with ASC 260, Earnings Per Share. Basic net loss per share is computed using the weighted average number of ordinary shares outstanding during the period. Diluted net loss per share is computed using the weighted average number of ordinary shares and dilutive potential ordinary shares outstanding during the period. The computation of earnings per share for the years ended December 31, 2018, 2019 and 2020 is as follows:
Year Ended December 31,
201820192020
(US$)
Numerator:
Net income (loss)$376,116 $(6,177,438)$(3,114,860)
Cumulative undeclared dividends on convertible redeemable preferred shares(9,961,473)(9,961,473)(6,714,852)
Accretion on convertible redeemable preferred shares to redemption value (Note 10)(33,234,811)(50,714,953)(193,465,743)
Net loss attributable to Agora, Inc.’s ordinary shareholders - basic and diluted(42,820,168)(66,853,864)(203,295,455)
Denominator:
Denominator for basic and diluted loss per share weighted-average ordinary shares outstanding109,141,311 115,716,392 268,849,967 
Basic and diluted loss per share$(0.39)$(0.58)$(0.76)
The following ordinary shares equivalent were excluded from the computation of diluted net loss per ordinary share for the periods presented because including them would have had an anti-dilutive effect:
Year Ended December 31,
201820192020
Preferred shares - weighted average141,543,341 167,855,481 86,731,855 
Share options - weighted average17,280,175 26,923,735 39,846,432 
Restricted share - weighted average11,358,874 5,154,272 479,275 
Restricted share units - weighted average
  32,870 
VPP shares – weighted average
  39,311 
17.Commitments and Contingencies
Operating Lease Commitments
F-46


AGORA, INC.
NOTES TO THE CONSOLIDATED FINANCIAL STATEMENTS
(All amounts in US$, except share data, unless otherwise stated)
The Group has entered into non-cancellable agreements with initial or remaining terms in excess of one year for the rental and property management fee of office premises and for the lease of office equipment. As of December 31, 2020, future minimum payments under non-cancellable operating leases for office rental, office equipment and property management fee of office premises consist of the following:
Operating Leases
Years Ending December 31,
2021$2,913,548 
20222,316,861 
20231,438,938 
2024106,163 
2025 
$6,775,510 
Rental expenses for the years ended December 31, 2018, 2019 and 2020 $1,211,936, $1,424,998 and $2,303,599, respectively.
Contractual Purchase Obligations
The Group has entered into non-cancellable agreements related to the purchase of network equipment from third party vendors. As of December 31, 2020, contractual purchase obligations with respect to these servers consist of the following:
Contractual Purchase Obligations
2021$2,304,744 
18.Related Party Transactions
For the years ended December 31, 2018, 2019 and 2020, the significant related party transactions and balances were as follows:
Year Ended December 31,
201820192020
(US$)
Rental fee charged by a related party153,920 168,349 202,153 
Consideration to a related party for Netless acquisition
  1,300,000 
The rental fee charged by a related party represented the costs charged from a company under common control of a principal shareholder for a renewable one-year operating lease for an office facility used by the Company.
Prior to the Netless acquisition (Note 3), a company under common control of a principal shareholder held a 10% preferred share investment in the acquiree company. As part of the acquisition, the related party’s preferred share investment was liquidated, and the related party was entitled to a $1,300,000 worth of payment in a combination of $1,150,000 and 14,935 ordinary shares, as well additional payout which is contingent on certain conditions. The total payout the related party is entitled to, including subsequent payments, is equivalent to 100% of
F-47


AGORA, INC.
NOTES TO THE CONSOLIDATED FINANCIAL STATEMENTS
(All amounts in US$, except share data, unless otherwise stated)
the issuance price plus the related party’s ratable portion of the remaining purchase price as a 10% shareholder. The cash consideration was recorded as a payable as of December 31, 2020 and was subsequently settled in January 2021.

19.Subsequent Events
On January 27, 2021, the Company announced that it has entered into a definitive agreement to acquire Easemob, a leading provider of instant messaging APIs and customer engagement cloud services in China, with a total estimated consideration of $54 million. The transaction was closed during the first quarter of 2021.
On February 1, 2021, the Company announced that an accredited investor had agreed to purchase through a private placement a total of US$250 million of newly issued Class A ordinary shares of the Company, representing approximately 4.5% of the Company’s total outstanding shares. The private placement was completed in February 2021.
20.Restricted Net Assets

Relevant PRC laws and regulations permit payments of dividends by the Group’s subsidiaries and the VIE incorporated in the PRC only out of their retained earnings, if any, as determined in accordance with PRC accounting standards and regulations. In addition, the Group’s subsidiaries and the VIE in the PRC are required to annually appropriate 10% of their net after-tax income to the statutory general reserve fund prior to payment of any dividends, unless such reserve funds have reached 50% of their respective registered capital. As a result of these and other restrictions under PRC laws and regulations, the Group’s subsidiaries and the VIE subsidiary incorporated in the PRC are restricted in their ability to transfer a portion of their net assets to the Company either in the form of dividends, loans or advances.
There are no significant differences between U.S. GAAP and PRC accounting standards in connection with the reported net assets of the legally owned subsidiaries in the PRC and the VIE. Even though the Company currently does not require any such dividends, loans or advances from the PRC entities for working capital and other funding purposes, the Company may in the future require additional cash resources from them due to changes in business conditions, to fund future acquisitions and development, or merely to declare and pay dividends or distributions to our shareholders. Except for the above, there is no other restriction on use of proceeds generated by the Group’s subsidiaries and the VIE to satisfy any obligations of the Company.
As of December 31, 2019 and 2020, the total restricted net assets of the Company’s subsidiaries and the VIE incorporated in PRC and subjected to restriction amounted to approximately US$22,691,472 and US$21,035,648 respectively.
Rules 12-04(a) and 4-08(e)(3) of Regulation S-X require condensed financial information as to the financial position, cash flows and results of operations of a parent company as of and for the same periods for which the audited consolidated financial statements have been presented when the restricted net assets of the consolidated and unconsolidated subsidiaries together exceed 25% of consolidated net assets as of the end of the most recently completed fiscal year. The Company performed a test on the restricted net assets of consolidated subsidiaries in accordance S-X Rule4-08 (e)(3) and concluded that it was not applicable for the Company to disclose the financial statements for the parent company since the 25% threshold was not met for the year ended December 31, 2020.

F-48