REGISTRATION STATEMENT PURSUANT TO SECTION 12(b) OR (g) OF THE SECURITIES EXCHANGE ACT OF 1934 |
ANNUAL REPORT PURSUANT TO SECTION 13 OR 15(d) OF THE SECURITIES EXCHANGE ACT OF 1934 |
TRANSITION REPORT PURSUANT TO SECTION 13 OR 15(d) OF THE SECURITIES EXCHANGE ACT OF 1934 |
SHELL COMPANY REPORT PURSUANT TO SECTION 13 OR 15(d) OF THE SECURITIES EXCHANGE ACT OF 1934 |
Title of each class |
Trading Symbol |
Name of each exchange on which registered | ||
merican depositary shares (each American depositary shares representing four Class A ordinary share, par value US$0.0001 each) |
The | |||
The |
| * | , but only in connection with the listing on the Nasdaq Global Select Market of American depositary shares |
| Class A ordinary shares, par value US$0.0001 each |
| Class B ordinary shares, par value US$0.0001 each |
| ☒ | Accelerated Filer | ☐ | Non-accelerated Filer | ☐ | ||||||
| Emerging growth company | ||||||||||
| † | The term “new or revised financial accounting standard” refers to any update issued by the Financial Accounting Standards Board to its Accounting Standards Codification after April 5, 2012. |
| International Financial Reporting Standards as issued | Other ☐ | |||||||
| by the International Accounting Standards Board ☐ |
| • | “ADSs” refer to American depositary shares, each of which represents four of our Class A ordinary shares; |
| • | “ADRs” refer to the American depositary receipts that evidence our ADSs; |
| • | “Agora,” “we,” “us,” “our company” and “our” refer to Agora, Inc., a Cayman Islands exempted company and its subsidiaries and, in the context of describing our operations and consolidated financial information, also include the VIEs; |
| • | “China” or “PRC” refer to the People’s Republic of China, excluding, for the purposes of this annual report only, Taiwan, Hong Kong and Macau; |
| • | “Class A ordinary shares” refer to our Class A ordinary shares, par value US$0.0001 per share; |
| • | “Class B ordinary shares” refer to our Class B ordinary shares, par value US$0.0001 per share; |
| • | “Easemob” and “Beijing Easemob” refers to Beijing Yizhang Yunfeng Technology Co., Ltd., a limited liability company established in the PRC on April 27, 2013, and a wholly-owned subsidiary of our company; |
| • | “RMB” and “Renminbi” refer to the legal currency of China; |
| • | “Shanghai Dayin” refers to Shanghai Dayin Technology Co., Ltd., a limited liability company established in the PRC on April 30, 2015, and a wholly-owned subsidiary of our company; |
| • | “US$,” “U.S. dollars,” or “dollars” refer to the legal currency of the United States; |
| • | “VIEs” refer to Zhaoyan and Zhonghuan Chuanyin; |
| • | “WFOEs” collectively refer to Shanghai Dayin and Easemob; |
| • | “Zhaoyan” refers to Shanghai Zhaoyan Network Technology Co., Ltd., a limited liability company established in the PRC on March 28, 2014, and one of the VIEs; and |
| • | “Zhonghuan Chuanyin” refers to Beijing Zhonghuan Chuanyin Technology Co., Ltd., a limited liability company established in the PRC on April 22, 2020, and one of the VIEs. |
| • | our ability to effectively manage our growth and expand our operations; |
| • | our ability to attract new developers to our platform and convert them into customers; |
| • | our ability to retain existing customers and expand their usage of our platform and products; |
| • | our ability to drive popularity and usage of existing use cases and enable new ones, particularly centered on real-time video engagement |
| • | the impact of the COVID-19 pandemic on global markets and our business, operations and customers; |
| • | our ability to continue to introduce new products, features and functionalities; |
| • | our ability to continue to enhance the quality of the end-user experience and drive demand for RTE through our research and development efforts; |
| • | our ability to maintain and enhance our brand; |
| • | the growth of the RTE-PaaS market; |
| • | the effect of broader technological and market trends, such as the deployment of 5G networks and proliferation of IoT devices, on our business and prospects; |
| • | our ability to hire and retain experienced and talented employees as we grow our business; |
| • | our ability to remain competitive as we continue to scale our business; and |
| • | general economic conditions and changing regulations and their impact on customer and end-user demand, as well as PRC governmental policies relating to media, the internet, internet content providers and cybersecurity, and the implementation of a corporate structure involving VIEs in China. |
ITEM 1. |
IDENTITY OF DIRECTORS, SENIOR MANAGEMENT AND ADVISORS |
ITEM 2. |
OFFER STATISTICS AND EXPECTED TIMETABLE |
ITEM 3. |
KEY INFORMATION |
| • | We operate in an emerging and evolving market, which may develop more slowly or differently than we expect. If our market does not grow as we expect, or if we cannot expand our services to meet the demands of this market, our revenues may decline, or fail to grow, and we may incur operating losses. |
| • | Our operating results and growth prospects depend on acquiring and retaining customers and increasing usage of customers’ applications that integrate our products. |
| • | The market in which we participate is competitive, and if we do not compete effectively, our business, operating results and financial condition could be harmed. |
| • | If our platform does not achieve sufficient market acceptance, our financial results and competitive position will suffer. |
| • | We may not successfully manage our growth as expected. |
| • | Our limited operating history and our history of operating and net losses make it difficult to evaluate our current business and prospects and may increase the risks associated with your investment. |
| • | If we fail to adapt and respond effectively to rapidly changing technology, evolving industry standards, changing regulations and changing customer needs, requirements or preferences, our products may become less competitive. |
| • | The COVID-19 pandemic brings uncertainties to our business, financial condition and prospects. |
| • | If the PRC government deems that the contractual arrangements in relation to the VIEs do not comply with PRC regulatory restrictions on foreign investment in the relevant industries, or if these regulations or the interpretation of existing regulations change in the future, we could be subject to severe penalties or be forced to relinquish our interests in those operations. |
| • | We rely on contractual arrangements with the VIEs and the shareholders of the VIEs to operate our business, which may not be as effective as equity ownership in providing operational control and could adversely affect our business, operating results and financial condition. |
| • | The shareholders of the VIEs may have potential conflicts of interest with us, which could adversely affect our business, operating results and financial condition. |
| • | If the custodians or authorized users of our controlling non-tangible assets, including chops and seals, fail to fulfill their responsibilities, or misappropriate or misuse these assets, our business and operations may be materially and adversely affected. |
| • | Changes in the political and economic policies of the PRC government could adversely affect our business and operations. The enforcement of laws and rules and regulations in China may change quickly with little advance notice, which could result in a material adverse change in our operations and the value of our ADSs. |
| • | We may be adversely affected by the complexity, uncertainties and changes in PRC laws, rules and regulations, particularly of internet businesses. |
| • | We may be required to obtain and maintain permits and licenses to operate our business in China. |
| • | The PRC government’s significant oversight over our business operation could result in a material adverse change in our operations and the value of our ADSs. The Chinese government may intervene or influence our operations at any time, or may exert more control over offerings conducted overseas and/or foreign investment in China-based issuers. Any actions by the Chinese government to exert more oversight and control over offerings that are conducted overseas and/or foreign investment in China-based issuers could significantly limit or completely hinder our ability to offer or continue to offer securities to investors and cause the value of such securities to significantly decline or become worthless. |
| • | Our ADSs may be delisted and our ADSs and shares may be prohibited from trading in the over-the-counter |
| • | The PCAOB is currently unable to inspect our auditor in relation to their audit work performed for our financial statements included elsewhere in this annual report. |
| • | The potential enactment of the Accelerating Holding Foreign Companies Accountable Act would decrease the number of non-inspection years from three years to two years, thus reducing the time period before our ADSs may be delisted or prohibited from over-the-counter over-the-counter |
| • | It may be difficult for overseas regulators to conduct investigations or collect evidence within China. |
| • | The trading price of our ADSs has been and is likely to continue to be volatile, which could result in substantial losses to holders of our ADSs. |
| • | Our dual-class share structure with different voting rights will limit your ability to influence corporate matters and could discourage others from pursuing any change of control transactions that holders of our ADSs may view as beneficial. |
| • | We are a “controlled company” as defined under the Nasdaq Stock Market corporate governance rules. As a result, we are qualified for, and rely on, exemptions from certain corporate governance requirements that would otherwise provide protection to shareholders of other companies. |
| • | We may fail to meet our publicly announced guidance or other expectations about our business, which could cause our stock price to decline. |
| • | You may face difficulties in protecting your interests, and your ability to protect your rights through U.S. courts may be limited, because we are incorporated under Cayman Islands law. |
| • | If securities or industry analysts do not publish research or publish inaccurate or unfavorable research about our business, the market price for our ADSs and their trading volume could decline. |
| • | Although we believe we were not a passive foreign investment company, or a PFIC, for 2021, there is a significant risk that we will be a PFIC for the current taxable year and possibly future taxable years, which could result in adverse U.S. federal income tax consequences to U.S. investors owning the ADSs or Class A ordinary shares. |
| • | failure to accurately predict and meet market demand by launching products or functionalities desired by customers; |
| • | defects, errors, or failures in our products and solutions; |
| • | negative publicity about our platform’s performance or effectiveness; |
| • | developments in the legal or regulatory landscape that could adversely affect our platform, such as increased legal or regulatory scrutiny; |
| • | emergence of competitors whose products and technologies achieve earlier or wider market acceptance than us; |
| • | delays in releasing enhancements to our platform to the market, or failure to achieve adequate market acceptance for our platform and its enhancements; and |
| • | introduction or anticipated introduction of competing products by our competitors. |
| • | our ability to attract, retain and increase revenues from customers; |
| • | fluctuations in the amount of revenues from our customers; |
| • | market acceptance of our products and our ability to introduce new products and enhance existing products; |
| • | end-user demand for applications with real-time engagement features; |
| • | competition and the actions of our competitors, including pricing changes and the introduction of new products, services and geographies; |
| • | our ability to control costs and operating expenses, including the fees that we pay network- and cloud service providers for data delivery and data centers for additional bandwidth; |
| • | our investments in research and development activities; |
| • | changes in our pricing as a result of our optimization efforts or otherwise; |
| • | reductions in pricing as a result of negotiations with our larger customers; |
| • | the rate of expansion and productivity of our sales force; |
| • | change in the mix of products that our customers use; |
| • | changes in end user and customer demand as end users increase and decrease their time online due to the imposition or easing of stay-at-home, COVID-19 pandemic; |
| • | the expansion of our business, particularly in international markets; |
| • | changes in foreign currency exchange rates; |
| • | changes in laws, regulations or regulatory enforcement in China, the United States or other countries that impact our ability to market, sell or deliver our products; |
| • | the amount and timing of operating costs and capital expenditures related to the operations and expansion of our business, including investments in international expansion; |
| • | significant security breaches of, technical difficulties with, or interruptions to, the delivery and use of our products on our platform; |
| • | general economic and political conditions that may adversely affect a prospective customer’s ability or willingness to adopt our products, delay a prospective customer’s adoption decision, reduce the revenues that we generate from the use of our products or impact customer retention; |
| • | extraordinary expenses such as litigation or other dispute-related settlement payments; |
| • | sales tax and other tax determinations by authorities in the jurisdictions in which we conduct business; |
| • | the impact of new accounting pronouncements; |
| • | expenses incurred in connection with mergers, acquisitions or other strategic transactions and integrating acquired business, technologies, services, products and other assets; and |
| • | fluctuations in share-based compensation expense. |
| • | the difficulty of managing and staffing international operations and the increased operations, travel, infrastructure and legal compliance costs associated with numerous international locations; |
| • | challenges to our corporate culture resulting from a dispersed workforce; |
| • | our ability to effectively price our products in competitive international markets; |
| • | new and different sources of competition; |
| • | our ability to comply with the applicable laws and regulations in different jurisdictions; |
| • | the need to adapt and localize our products for specific countries; |
| • | the effect of differing governmental responses to the COVID-19 pandemic and the continuing impact of the pandemic on individuals, businesses and economies in various foreign jurisdictions; |
| • | the need to offer customer support in various languages; |
| • | difficulties in understanding and complying with local laws, regulations and customs in foreign jurisdictions; |
| • | difficulties with differing technical and environmental standards, privacy, cybersecurity, data protection and telecommunications regulations and certification requirements outside China and the United States, which could prevent customers from deploying our products or limit their usage; |
| • | export controls and economic sanctions administered by the Department of Commerce Bureau of Industry and Security and the Treasury Department’s Office of Foreign Assets Control; |
| • | compliance with various anti-bribery and anti-corruption laws, such as the Foreign Corrupt Practices Act of 1977, or FCPA, and the United Kingdom Bribery Act of 2010; |
| • | tariffs and other non-tariff trade barriers, such as quotas and local content rules; |
| • | more limited protection for intellectual property rights in some countries; |
| • | adverse tax consequences; |
| • | fluctuations in currency exchange rates, which could increase the price of our products in certain markets, increase the expenses of our international operations and expose us to foreign currency exchange rate risk or the cost and risk of hedging transaction if we choose to enter into such transactions in the future; |
| • | currency control regulations, which might restrict or prohibit our conversion of other currencies into U.S. dollars; |
| • | restrictions on the transfer of funds; |
| • | deterioration of political relations among China, the United States and other countries; |
| • | exposure to political developments in the United Kingdom, or the U.K., including the departure of the U.K. from the European Union, or the EU, which has created an uncertain political and economic environment, instability for businesses and volatility in global financial markets; and |
| • | political or social unrest or economic instability in a specific country or region in which we operate, which could have an adverse impact on our operations in that location. |
| • | issue additional equity securities that would dilute our existing shareholders; |
| • | use cash that we may need in the future to operate our business; |
| • | incur large charges or substantial liabilities; |
| • | incur debt on terms unfavorable to us or that we are unable to repay; |
| • | encounter difficulties in retaining key employees of the acquired company or integrating diverse software codes or business cultures; or |
| • | become subject to adverse tax consequences, substantial depreciation, or deferred compensation charges. |
| • | revoking our business and operating licenses; |
| • | levying fines on us; |
| • | confiscating any of our income that they deem to be obtained through illegal operations; |
| • | restricting our right to collect revenues; |
| • | shutting down our services; |
| • | discontinuing or restricting our operations in China; |
| • | imposing conditions or requirements with which we may not be able to comply; |
| • | requiring us to change our corporate structure and contractual arrangements; |
| • | restricting or prohibiting our use of the proceeds from overseas offering to finance the VIEs’ business and operations; and |
| • | taking other regulatory or enforcement actions that could be harmful to our business. |
| • | We operate our business in China through businesses controlled through contractual arrangements rather than equity ownership due to restrictions on foreign investment in businesses related to value- added telecommunication services. |
| • | Uncertainties relating to the regulation of the internet business in China, including evolving licensing practices, give rise to the risk that some of our permits, licenses or operations may be subject to challenges, which may be disruptive to our business, subject us to sanctions or require us to increase capital, compromise the enforceability of relevant contractual arrangements, or have other adverse effects on us. The numerous and often vague restrictions on acceptable content in China subject us to potential civil and criminal liability, temporary blockage or complete shut-down of our products. For example, the State Secrecy Bureau, which is directly responsible for the protection of state secrets of all Chinese government and Chinese Communist Party organizations, is authorized to block any website or mobile applications it deems to be leaking state secrets or failing to meet the relevant regulations relating to the protection of state secrets in the distribution of online information. In addition, the Law on Preservation of State Secrets which became effective on October 1, 2010 provides that whenever an internet service provider detects any leakage of state secrets in the distribution of online information, it should stop the distribution of such information and report to the authorities of state security and public security. As per request of the authorities of state security, public security or state secrecy, the internet service provider should delete any content on its website that may lead to disclosure of state secrets. Failure to do so on a timely and adequate basis may subject the service provider to liability and certain penalties imposed by the State Security Bureau, Ministry of Public Security or MIIT, or their respective local counterparts. |
| • | In addition, the General Office of the Central Committee of the Communist Party of China and the General Office of the State Council recently jointly issued the Opinions on Strictly Cracking Down on Illegal Securities Activities According to Law, or the Opinions, which were made available to the public on July 6, 2021. The Opinions emphasized the need to strengthen the supervision over overseas listings by China-based companies. Effective measures, such as promoting the construction of relevant regulatory systems, are to be taken to deal with the risks and incidents of China-based overseas-listed companies, cybersecurity and data privacy protection requirements and similar matters. On December 28, 2021, the CAC, together with 12 other government agencies, jointly issued the revised Measures for Cybersecurity Review, or the Revised Review Measures, which bacame effective on February 15, 2022 requiring that, among others, the purchase of network products and services by a “critical information infrastructure operator” and the data processing activities of a “network platform operator” that affect or may affect national security shall be subject to the cybersecurity review. In addition, the relevant PRC governmental authorities may initiate cybersecurity review if they determine certain network products, services, or data processing activities affect or may affect national security. The Revised Review Measures also provides that any “network platform operators” holding over one million users’ personal information shall apply with the Cybersecurity Review Office for a cybersecurity review before any public offering at a foreign stock exchange. On November 14, 2021, the CAC published the Network Data Security Management Regulations for public comments, which among others further requires that a data processor who processes important data or who is listed overseas shall complete an annual data security assessment either self-conducted or conducted by a data security service organization engaged, and before January 31 of each year, submit the annual data security assessment report of the previous year to the local cyberspace affairs administration department. Since the Revised Review Measures, the Network Data Security Management Regulations being drafted and the Opinions remain unclear on how it will be interpreted, amended and implemented by the relevant PRC governmental authorities, it remains uncertain how PRC governmental authorities will regulate overseas listing in general and how we will be affected. If the CSRC, CAC or other regulatory agencies later promulgate new rules or explanations requiring that we obtain their approvals for our future offshore offerings, we may be unable to obtain such approvals in a timely manner, or at all, and such approvals may be rescinded even if obtained. Any such circumstance could significantly limit or completely hinder our ability to continue to offer securities to investors and cause the value of such securities to significantly decline or be worthless. In addition, implementation of industry-wide regulations directly targeting our operations could cause the value of our securities to significantly decline. Therefore, investors of our company and our business face potential uncertainty from actions taken by the PRC government affecting our business. |
| • | variations in our revenue, earnings and cash flows; |
| • | regulatory developments affecting us, our customers, or our industry; |
| • | announcements of new products or service offerings and expansions by us or our competitors; |
| • | announcements of new investments, acquisitions, strategic partnerships or joint ventures by us or our competitors; |
| • | changes in financial estimates by securities analysts; |
| • | changes in end-user and customer demand as end-users increase and decrease their time online due to the imposition or easing of stay-at-home, end-user or customer demand for our products in response to the COVID-19 pandemic; |
| • | detrimental adverse publicity about us, our products or services or our industry; |
| • | additions or departures of key personnel; |
| • | detrimental negative publicity about us, our management or our industry; |
| • | release of lock-up or other transfer restrictions on our outstanding equity securities or sales of additional equity securities; |
| • | sales of additional ADSs in the public markets or the perception that such sales may occur; and |
| • | actual or potential litigation or regulatory investigations. |
| • | we have timely provided the depositary with notice of meeting and related voting materials; |
| • | we have instructed the depositary that we wish a discretionary proxy to be given; |
| • | we have informed the depositary that there is no substantial opposition as to a matter to be voted on at the meeting; and |
| • | a matter to be voted on at the meeting would not have a material adverse impact on shareholders. |
| • | the rules under the Exchange Act requiring the filing of quarterly reports on Form 10-Q or current reports on Form 8-K with the SEC; |
| • | the sections of the Exchange Act regulating the solicitation of proxies, consents, or authorizations in respect of a security registered under the Exchange Act; |
| • | the sections of the Exchange Act requiring insiders to file public reports of their stock ownership and trading activities and liability for insiders who profit from trades made in a short period of time; and |
| • | the selective disclosure rules by issuers of material nonpublic information under Regulation FD. |
ITEM 4. |
INFORMATION ON THE COMPANY |
Taxation Scenario (1) |
||||||||
| Preferential Tax and Treaty Rates (Scenario A) |
Statutory Tax and Treaty Rates (Scenario B) |
|||||||
| Hypothetical pre-tax earnings(2) |
100 | % | 100 | % | ||||
| Tax on earnings at preferential rate (Scenario A, 15%) or statutory rate (Scenario B, 25%) (3) |
(15 | )% | (25 | )% | ||||
| Net earnings available for distribution |
85 | % | 75 | % | ||||
| Failure of tax planning strategies – distribution to WOFE subject to double taxation at 25% |
— | (18.8 | )% | |||||
| Amounts to be distributed as dividend from WFOE |
85 | % | 56.2 | % | ||||
| Withholding tax at standard rate of 10% (4) |
(8.5 | )% | (5.6 | )% | ||||
| Net distribution to Parent/Shareholders |
76.5 | % | 50.6 | % | ||||
For the Year Ended December 31, 2021 |
||||||||||||||||||||||||
Agora, Inc. |
Other Subsidiaries |
Primary Beneficiary of VIEs |
VIEs and VIEs’ Subsidiaries |
Elimination Adjustments |
Consolidated Total |
|||||||||||||||||||
(in US$ thousands) |
||||||||||||||||||||||||
| Third-party revenues |
— | 40,621 | 12,744 | 114,617 | — | 167,982 | ||||||||||||||||||
| Inter-company revenues (1) |
— | 31,060 | 12,661 | — | (43,721 | ) | — | |||||||||||||||||
| Research and development (Interco) (1) |
— | — | — | (43,721 | ) | 43,721 | — | |||||||||||||||||
| Other costs and expenses |
(1,056 | ) | (121,915 | ) | (50,841 | ) | (77,431 | ) | — | (251,243 | ) | |||||||||||||
| Other operating income |
— | 71 | 935 | 1,562 | — | 2,568 | ||||||||||||||||||
| Income (loss) from subsidiaries and VIEs |
(73,925 | ) | (30,126 | ) | (5,660 | ) | — | 109,711 | — | |||||||||||||||
| Income (loss) from non-operations |
2,626 | 6,359 | 103 | 90 | — | 9,178 | ||||||||||||||||||
| |
|
|
|
|
|
|
|
|
|
|
|
|||||||||||||
| Income (loss) before income tax expenses |
(72,355 | ) | (73,930 | ) | (30,058 | ) | (4,883 | ) | 109,711 | (71,515 | ) | |||||||||||||
| Less: income tax expenses |
— | 5 | (68 | ) | (777 | ) | — | (840 | ) | |||||||||||||||
| |
|
|
|
|
|
|
|
|
|
|
|
|||||||||||||
| Net income (loss) |
(72,355 | ) | (73,925 | ) | (30,126 | ) | (5,660 | ) | 109,711 | (72,355 | ) | |||||||||||||
| Net income (loss) attributable to ordinary shareholders |
(72,355 | ) | (73,925 | ) | (30,126 | ) | (5,660 | ) | 109,711 | (72,355 | ) | |||||||||||||
For the Year Ended December 31, 2020 |
||||||||||||||||||||||||
Agora, Inc. |
Other Subsidiaries |
Primary Beneficiary of VIEs |
VIEs and VIEs’ Subsidiaries |
Elimination Adjustments |
Consolidated Total |
|||||||||||||||||||
(in US$ thousands) |
||||||||||||||||||||||||
| Third-party revenues |
— | 18,307 | 3 | 115,254 | — | 133,564 | ||||||||||||||||||
| Inter-company revenues (1) |
— | 9,513 | 53,841 | 577 | (63,931 | ) | — | |||||||||||||||||
| Research and development (Interco) (1) |
— | — | (577 | ) | (63,354 | ) | 63,931 | — | ||||||||||||||||
| Other costs and expenses |
(510 | ) | (39,806 | ) | (47,406 | ) | (52,705 | ) | — | (140,427 | ) | |||||||||||||
| Other operating income |
— | — | 546 | 1,126 | — | 1,672 | ||||||||||||||||||
| Income (loss) from subsidiaries and VIEs |
(3,765 | ) | 7,204 | 1,247 | — | (4,686 | ) | — | ||||||||||||||||
| Income (loss) from non-operations |
1,161 | 1,017 | 23 | 438 | — | 2,639 | ||||||||||||||||||
| |
|
|
|
|
|
|
|
|
|
|
|
|||||||||||||
| Income (loss) before income tax expenses |
(3,114 | ) | (3,765 | ) | 7,677 | 1,336 | (4,686 | ) | (2,552 | ) | ||||||||||||||
| Less: income tax expenses |
— | — | (473 | ) | (89 | ) | — | (562 | ) | |||||||||||||||
| |
|
|
|
|
|
|
|
|
|
|
|
|||||||||||||
| Net income (loss) |
(3,114 | ) | (3,765 | ) | 7,204 | 1,247 | (4,686 | ) | (3,114 | ) | ||||||||||||||
| Less: cumulative undeclared dividends on convertible redeemable preferred shares |
(6,715 | ) | — | — | — | — | (6,715 | ) | ||||||||||||||||
| Less: accretion on convertible redeemable preferred shares to redemption value |
(193,466 | ) | — | — | — | — | (193,466 | ) | ||||||||||||||||
| |
|
|
|
|
|
|
|
|
|
|
|
|||||||||||||
| Net income (loss) attributable to ordinary shareholders |
(203,295 | ) | (3,765 | ) | 7,204 | 1,247 | (4,686 | ) | (203,295 | ) | ||||||||||||||
For the Year Ended December 31, 2019 |
||||||||||||||||||||||||
Agora, Inc. |
Other Subsidiaries |
Primary Beneficiary of VIEs |
VIEs and VIEs’ Subsidiaries |
Elimination Adjustments |
Consolidated Total |
|||||||||||||||||||
(in US$ thousands) |
||||||||||||||||||||||||
| Third-party revenues |
— | 7,541 | — | 56,887 | — | 64,428 | ||||||||||||||||||
| Inter-company revenues (1) |
— | — | 32,890 | 558 | (33,448 | ) | — | |||||||||||||||||
| Research and development (Interco) (1) |
— | — | (558 | ) | (32,890 | ) | 33,448 | — | ||||||||||||||||
| Other costs and expenses |
— | (20,073 | ) | (26,512 | ) | (24,040 | ) | — | (70,625 | ) | ||||||||||||||
| Other operating income |
— | (1 | ) | 53 | 56 | — | 108 | |||||||||||||||||
| Income (loss) from subsidiaries and VIEs |
(6,177 | ) | 5,990 | 225 | — | (38 | ) | — | ||||||||||||||||
| Income (loss) from non-operations |
— | 366 | 18 | 329 | — | 713 | ||||||||||||||||||
| |
|
|
|
|
|
|
|
|
|
|
|
|||||||||||||
| Income (loss) before income tax expenses |
(6,177 | ) | (6,177 | ) | 6,116 | 900 | (38 | ) | (5,376 | ) | ||||||||||||||
| Less: income tax expenses |
— | — | (126 | ) | (675 | ) | — | (801 | ) | |||||||||||||||
| |
|
|
|
|
|
|
|
|
|
|
|
|||||||||||||
| Net income (loss) |
(6,177 | ) | (6,177 | ) | 5,990 | 225 | (38 | ) | (6,177 | ) | ||||||||||||||
| Less: cumulative undeclared dividends on convertible redeemable preferred shares |
(9,962 | ) | — | — | — | — | (9,962 | ) | ||||||||||||||||
| Less: accretion on convertible redeemable preferred shares to redemption value |
(50,715 | ) | — | — | — | — | (50,715 | ) | ||||||||||||||||
| |
|
|
|
|
|
|
|
|
|
|
|
|||||||||||||
| Net income (loss) attributable to ordinary shareholders |
(66,854 | ) | (6,177 | ) | 5,990 | 225 | (38 | ) | (66,854 | ) | ||||||||||||||
Notes: |
(1) It represents the elimination of the intercompany service charges at the consolidation level for research and development services with primary beneficiary of VIEs and technical consulting services with other subsidiaries. |
As of December 31, 2021 |
||||||||||||||||||||||||
Agora, Inc. |
Other Subsidiaries |
Primary Beneficiary of VIEs |
VIEs and VIEs’ Subsidiaries |
Elimination Adjustments |
Consolidated Total |
|||||||||||||||||||
(in US$ thousand) |
||||||||||||||||||||||||
| Assets |
||||||||||||||||||||||||
| Current assets: |
||||||||||||||||||||||||
| Cash and cash equivalents |
148,218 | 128,960 | 5,704 | 2,786 | — | 285,668 | ||||||||||||||||||
| Short-term investments |
75,616 | 386,473 | — | 7,547 | — | 469,636 | ||||||||||||||||||
| Accounts receivable, net |
— | 6,892 | 1,102 | 24,625 | — | 32,619 | ||||||||||||||||||
| Prepayments and other current assets |
1,012 | 5,221 | 1,309 | 1,259 | — | 8,801 | ||||||||||||||||||
| Contract Asset |
— | — | 962 | — | — | 962 | ||||||||||||||||||
| Amounts due from intercompany (4) |
701,202 | 216,147 | 71,334 | 10,109 | (998,792 | ) | — | |||||||||||||||||
| |
|
|
|
|
|
|
|
|
|
|
|
|||||||||||||
| Total current assets |
926,048 | 743,693 | 80,411 | 46,326 | (998,792 | ) | 797,686 | |||||||||||||||||
| Property and equipment, net |
— | 10,605 | 950 | 7,639 | — | 19,194 | ||||||||||||||||||
| Operating lese right-of-use |
— | 4,335 | 2,335 | 766 | — | 7,436 | ||||||||||||||||||
| Intangible Assets |
— | 6,339 | 127 | 231 | — | 6,697 | ||||||||||||||||||
| Goodwill |
— | 56,142 | — | — | — | 56,142 | ||||||||||||||||||
| Long-term investments |
— | 37,006 | — | 16,919 | — | 53,925 | ||||||||||||||||||
| Other non-current assets |
— | 2,793 | 814 | 312 | — | 3,919 | ||||||||||||||||||
| Investments in subsidiaries (2) |
73,273 | 15,014 | — | — | (88,287 | ) | — | |||||||||||||||||
| Investments in VIEs (2) |
— | — | 5,560 | — | (5,560 | ) | — | |||||||||||||||||
| |
|
|
|
|
|
|
|
|
|
|
|
|||||||||||||
| Total non-current assets |
73,273 | 132,234 | 9,786 | 25,867 | (93,847 | ) | 147,313 | |||||||||||||||||
| |
|
|
|
|
|
|
|
|
|
|
|
|||||||||||||
| Total assets |
999,321 | 875,927 | 90,197 | 72,193 | (1,092,639 | ) | 944,999 | |||||||||||||||||
| |
|
|
|
|
|
|
|
|
|
|
|
|||||||||||||
| Liabilities and shareholders’ equity (deficit) |
||||||||||||||||||||||||
| Current liabilities: |
||||||||||||||||||||||||
| Accounts payable |
— | 1,482 | 76 | 3,751 | — | 5,309 | ||||||||||||||||||
| Advances from customers |
— | 382 | 7,195 | 1,491 | — | 9,068 | ||||||||||||||||||
| Taxes payable |
12 | 1,704 | 478 | 241 | — | 2,435 | ||||||||||||||||||
| Current operating lease liabilities |
— | 2,330 | 1,168 | 459 | — | 3,957 | ||||||||||||||||||
| Accrued expenses and other current liabilities |
449 | 19,519 | 17,345 | 15,721 | — | 53,034 | ||||||||||||||||||
| Amounts due to related parties (3) |
— | — | — | — | — | — | ||||||||||||||||||
| Amounts due to intercompany (4) |
132,599 | 774,011 | 47,788 | 44,394 | (998,792 | ) | — | |||||||||||||||||
| |
|
|
|
|
|
|
|
|
|
|
|
|||||||||||||
| Total current liabilities |
133,060 | 799,428 | 74,050 | 66,057 | (998,792 | ) | 73,803 | |||||||||||||||||
| Long term payables |
— | 254 | 13 | 228 | — | 495 | ||||||||||||||||||
| Long-term operating lease liabilities |
— | 2,027 | 1,120 | 305 | — | 3,452 | ||||||||||||||||||
| Deferred tax liabilities |
— | 945 | — | 43 | — | 988 | ||||||||||||||||||
| |
|
|
|
|
|
|
|
|
|
|
|
|||||||||||||
| Total non-current liabilities |
— | 3,226 | 1,133 | 576 | — | 4,935 | ||||||||||||||||||
| Total liabilities |
133,060 | 802,654 | 75,183 | 66,633 | (998,792 | ) | 78,738 | |||||||||||||||||
| |
|
|
|
|
|
|
|
|
|
|
|
|||||||||||||
| Total shareholders’ equity (deficit) |
866,261 | 73,273 | 15,014 | 5,560 | (93,847 | ) | 866,261 | |||||||||||||||||
| |
|
|
|
|
|
|
|
|
|
|
|
|||||||||||||
| Total liabilities, mezzanine equity and shareholders’ equity (deficit) |
999,321 | 875,927 | 90,197 | 72,193 | (1,092,639 | ) | 944,999 | |||||||||||||||||
| |
|
|
|
|
|
|
|
|
|
|
|
|||||||||||||
As of December 31, 2020 |
||||||||||||||||||||||||
Agora, Inc. |
Other Subsidiaries |
Primary Beneficiary of VIEs |
VIEs and VIEs’ Subsidiaries |
Elimination Adjustments |
Consolidated Total |
|||||||||||||||||||
(in US$ thousand) |
||||||||||||||||||||||||
| Assets |
||||||||||||||||||||||||
| Current assets: |
||||||||||||||||||||||||
| Cash and cash equivalents |
11,365 | 97,194 | 297 | 2,362 | — | 111,218 | ||||||||||||||||||
| Short-term investments |
200,049 | 308,845 | 2,912 | 12,414 | — | 524,220 | ||||||||||||||||||
| Accounts receivable, net |
— | 4,282 | — | 23,558 | — | 27,840 | ||||||||||||||||||
| Prepayments and other current assets |
1,784 | 1,599 | 1,372 | 2,704 | — | 7,459 | ||||||||||||||||||
| Contract Asset |
— | — | — | — | — | — | ||||||||||||||||||
| Amounts due from intercompany (4) |
456,665 | 120,387 | 44,836 | 2,090 | (623,978 | ) | — | |||||||||||||||||
| |
|
|
|
|
|
|
|
|
|
|
|
|||||||||||||
| Total current assets |
669,863 | 532,307 | 49,417 | 43,128 | (623,978 | ) | 670,737 | |||||||||||||||||
| Property and equipment, net |
— | 6,397 | 1,406 | 8,951 | — | 16,754 | ||||||||||||||||||
| Intangible Assets |
— | 209 | — | — | — | 209 | ||||||||||||||||||
| Goodwill |
— | 3,089 | — | — | — | 3,089 | ||||||||||||||||||
| Deferred tax assets |
— | — | — | 511 | — | 511 | ||||||||||||||||||
| Other non-current assets |
— | 554 | 845 | 205 | — | 1,604 | ||||||||||||||||||
| Investments in subsidiaries (2) |
117,305 | 40,535 | — | — | (157,840 | ) | — | |||||||||||||||||
| Investments in VIEs (2) |
— | — | 6,858 | — | (6,858 | ) | — | |||||||||||||||||
| |
|
|
|
|
|
|
|
|
|
|
|
|||||||||||||
| Total non-current assets |
117,305 | 50,784 | 9,109 | 9,667 | (164,698 | ) | 22,167 | |||||||||||||||||
| |
|
|
|
|
|
|
|
|
|
|
|
|||||||||||||
| Total assets |
787,168 | 583,091 | 58,526 | 52,795 | (788,676 | ) | 692,904 | |||||||||||||||||
| |
|
|
|
|
|
|
|
|
|
|
|
|||||||||||||
| Liabilities, mezzanine equity and shareholders’ equity (deficit) |
||||||||||||||||||||||||
| Current liabilities: |
||||||||||||||||||||||||
| Accounts payable |
— | 2,238 | 146 | 5,337 | — | 7,721 | ||||||||||||||||||
| Advances from customers |
— | 226 | — | 1,113 | — | 1,339 | ||||||||||||||||||
| Taxes payable |
— | 514 | 1,403 | 254 | — | 2,171 | ||||||||||||||||||
| Current operating lease liabilities |
— | — | — | — | — | — | ||||||||||||||||||
| Accrued expenses and other current liabilities |
30 | 5,587 | 13,274 | 5,035 | — | 23,926 | ||||||||||||||||||
| Amounts due to related parties (3) |
— | 1,150 | — | — | — | 1,150 | ||||||||||||||||||
| Amounts due to intercompany (4) |
130,675 | 455,937 | 3,168 | 34,198 | (623,978 | ) | — | |||||||||||||||||
| |
|
|
|
|
|
|
|
|
|
|
|
|||||||||||||
| Total current liabilities |
130,705 | 465,652 | 17,991 | 45,937 | (623,978 | ) | 36,307 | |||||||||||||||||
| Long term payables |
— | 82 | — | — | — | 82 | ||||||||||||||||||
| Deferred tax liabilities |
— | 52 | — | — | — | 52 | ||||||||||||||||||
| Total non-current liabilities |
— | 134 | — | — | — | 134 | ||||||||||||||||||
| |
|
|
|
|
|
|
|
|
|
|
|
|||||||||||||
| Total liabilities |
130,705 | 465,786 | 17,991 | 45,937 | (623,978 | ) | 36,441 | |||||||||||||||||
| |
|
|
|
|
|
|
|
|
|
|
|
|||||||||||||
| Total shareholders’ equity (deficit) |
656,463 | 117,305 | 40,535 | 6,858 | (164,698 | ) | 656,463 | |||||||||||||||||
| |
|
|
|
|
|
|
|
|
|
|
|
|||||||||||||
| Total liabilities, mezzanine equity and shareholders’ equity (deficit) |
787,168 | 583,091 | 58,526 | 52,795 | (788,676 | ) | 692,904 | |||||||||||||||||
| |
|
|
|
|
|
|
|
|
|
|
|
|||||||||||||
Notes: |
(2) It represents the elimination of the investment among Agora, Inc., other subsidiaries, primary beneficiary of VIEs, and VIEs and VIEs’ subsidiaries. |
For the Year Ended December 31, 2021 |
||||||||||||||||||||||||
Agora, Inc. |
Other Subsidiaries |
Primary Beneficiary of VIEs |
VIEs and VIEs’ Subsidiaries |
Elimination adjustments |
Consolidated Total |
|||||||||||||||||||
(in US$ thousands) |
||||||||||||||||||||||||
| Purchase of service from Group companies (5) |
— | — | (3,204 | ) | (38,565 | ) | 41,769 | — | ||||||||||||||||
| |
|
|
|
|
|
|
|
|
|
|
|
|||||||||||||
| Sales of service from Group Companies (5) |
— | 26,707 | 11,858 | 3,204 | (41,769 | ) | — | |||||||||||||||||
| |
|
|
|
|
|
|
|
|
|
|
|
|||||||||||||
| Operating activities with external parties |
1,922 | (46,583 | ) | (26,440 | ) | 51,101 | — | (20,000 | ) | |||||||||||||||
| |
|
|
|
|
|
|
|
|
|
|
|
|||||||||||||
| Net cash (used in) generated from operating activities |
1,922 | (19,876 | ) | (17,786 | ) | 15,740 | — | (20,000 | ) | |||||||||||||||
| |
|
|
|
|
|
|
|
|
|
|
|
|||||||||||||
| Investment in inter-company-others (6) |
(241,495 | ) | (52,220 | ) | (23,911 | ) | — | 317,626 | — | |||||||||||||||
| Other investing activities |
124,434 | (169,944 | ) | 3,136 | (15,316 | ) | — | (57,690 | ) | |||||||||||||||
| Net cash used in investing activities |
(117,061 | ) | (222,164 | ) | (20,775 | ) | (15,316 | ) | 317,626 | (57,690 | ) | |||||||||||||
| |
|
|
|
|
|
|
|
|
|
|
|
|||||||||||||
| Proceeds from inter-financing-others (6) |
— | 275,406 | 42,220 | — | (317,626 | ) | — | |||||||||||||||||
| Other financing activities |
251,992 | (55 | ) | — | — | — | 251,937 | |||||||||||||||||
| Net cash provided by financing activities |
251,992 | 275,351 | 42,220 | — | (317,626 | ) | 251,937 | |||||||||||||||||
| |
|
|
|
|
|
|
|
|
|
|
|
|||||||||||||
For the Year Ended December 31, 2020 |
||||||||||||||||||||||||
Agora, Inc. |
Other Subsidiaries |
Primary Beneficiary of VIEs |
VIEs and VIEs’ Subsidiaries |
Elimination adjustments |
Consolidated Total |
|||||||||||||||||||
(in US$ thousands) |
||||||||||||||||||||||||
| Purchase of service from Group companies (5) |
— | — | (80 | ) | (63,561 | ) | 63,641 | — | ||||||||||||||||
| |
|
|
|
|
|
|
|
|
|
|
|
|||||||||||||
| Sales of service from Group Companies (5) |
— | 19,688 | 43,873 | 80 | (63,641 | ) | — | |||||||||||||||||
| |
|
|
|
|
|
|
|
|
|
|
|
|||||||||||||
| Operating activities with external parties |
(234 | ) | (18,581 | ) | (42,020 | ) | 67,399 | — | 6,564 | |||||||||||||||
| |
|
|
|
|
|
|
|
|
|
|
|
|||||||||||||
| Net cash (used in) generated from operating activities |
(234 | ) | 1,107 | 1,773 | 3,918 | — | 6,564 | |||||||||||||||||
| |
|
|
|
|
|
|
|
|
|
|
|
|||||||||||||
| Investment in inter-company-others (6) |
(410,312 | ) | — | — | — | 410,312 | — | |||||||||||||||||
| Other investing activities |
(200,049 | ) | (312,231 | ) | (3,907 | ) | (18,865 | ) | — | (535,052 | ) | |||||||||||||
| Net cash used in investing activities |
(610,361 | ) | (312,231 | ) | (3,907 | ) | (18,865 | ) | 410,312 | (535,052 | ) | |||||||||||||
| |
|
|
|
|
|
|
|
|
|
|
|
|||||||||||||
| Proceeds from inter-financing-others (6) |
— | 410,312 | — | — | (410,312 | ) | — | |||||||||||||||||
| Other financing activities |
536,103 | (1,653 | ) | (812 | ) | — | — | 533,638 | ||||||||||||||||
| Net cash provided by financing activities |
536,103 | 408,659 | (812 | ) | — | (410,312 | ) | 533,638 | ||||||||||||||||
| |
|
|
|
|
|
|
|
|
|
|
|
|||||||||||||
For the Year Ended December 31, 2019 |
||||||||||||||||||||||||
Agora, Inc. |
Other Subsidiaries |
Primary Beneficiary of VIEs |
VIEs and VIEs’ Subsidiaries |
Elimination adjustments |
Consolidated Total |
|||||||||||||||||||
(in US$ thousands) |
||||||||||||||||||||||||
| Purchase of service from Group companies (5) |
— | — | — | (24,933 | ) | 24,933 | — | |||||||||||||||||
| |
|
|
|
|
|
|
|
|
|
|
|
|||||||||||||
| Sales of service from Group Companies (5) |
— | — | 24,933 | — | (24,933 | ) | — | |||||||||||||||||
| |
|
|
|
|
|
|
|
|
|
|
|
|||||||||||||
| Operating activities with external parties |
— | (10,730 | ) | (22,887 | ) | 34,323 | — | 706 | ||||||||||||||||
| |
|
|
|
|
|
|
|
|
|
|
|
|||||||||||||
| Net cash (used in) generated from operating activities (5) |
— | (10,730 | ) | 2,046 | 9,390 | — | 706 | |||||||||||||||||
| |
|
|
|
|
|
|
|
|
|
|
|
|||||||||||||
| Investment in inter-company-others (6) |
55,355 | — | — | — | (55,355 | ) | — | |||||||||||||||||
| Other investing activities |
— | (1,885 | ) | (469 | ) | (998 | ) | — | (3,352 | ) | ||||||||||||||
| Net cash used in investing activities |
55,355 | (1,885 | ) | (469 | ) | (998 | ) | (55,355 | ) | (3,352 | ) | |||||||||||||
| |
|
|
|
|
|
|
|
|
|
|
|
|||||||||||||
| Proceeds from inter-financing-others (6) |
— | (55,355 | ) | — | — | 55,355 | — | |||||||||||||||||
| Other financing activities |
— | — | — | — | — | — | ||||||||||||||||||
| Net cash provided by financing activities |
— | (55,355 | ) | — | — | 55,355 | — | |||||||||||||||||
| • | Video Calling. |
| • | Voice Calling. |
| • | Interactive Live Streaming. CDN-powered livestreaming experiences, our Interactive Live Streaming product makes it possible for developers to create innovative features in their applications where end users could truly have real-time engagement with hosts and among themselves. |
| • | Chat. add-on functionality of other real-time engagement sessions, such as live streaming where end users could make comments and send virtual gifts to hosts. Our Chat product provides comprehensive features such as multi-media support, user management and content moderation. |
| • | Signaling. SD-RTN. For example, our Signaling product enables call invitations, bi-directional monitoring and messaging control between apps and devices like smart watches, home security cameras and other IoT devices. |
| • | Acceleration. ultra-low latency transmission over the internet through our SD-RTN. This product was initially designed to be used by developers who have developed their own media processing modules but would benefit from access to our SD-RTN to accelerate their streaming content transmissions. In 2021, we improved our Acceleration product and it can now facilitate the transmission of any type of data beyond streaming content. |
| • | Interactive Whiteboard. |
| • | Recording. |
| • | Analytics. |
| • | Extensions Marketplace. one-stop shop offering a series of third-party solutions and services, such as featured extensions, video/audio modifiers and other tools, that can be easily incorporated into the developers’ own applications. Developed by our partners, these third-party solutions and services work as extensions on our products in specific use-case functionalities. For example, one extension enables real-time 3D masks, AR face filters and virtual background in group video chats to bring fun and immersive experiences. Another extension provides real-time speech recognition and transcription, together with conversation insights analysis. We believe the third-party solutions and services on our Extension Marketplace help us extend the value and accelerate the adoption of our platform. |
| • | Flexible Classroom. low-code application Platform as a Service, or aPaaS, for education providers. Flexible Classroom combines video, voice, chat, signaling, whiteboard and recording functionalities into an integrated cloud-based solution, which allows developers with minimal coding capabilities to build and launch a full-featured online interactive teaching platform under their own brands with customized layout and differentiated user experience in a matter of minutes. |
| • | App Builder. no-code application platform, is designed for developers with little or no coding experience to quickly and easily build their own applications with video conference and live streaming functionalities. A wide range of conferencing features, such as multi-screen sharing, dial-in support, host controls, cloud recording and call analytics, are at a developer’s disposal with simple clicking and dragging. |
| • | Agora SDK. front-end software modules a developer needs to embed real-time engagement capabilities into an application. The Agora SDK has comprehensive features and is easy to be integrated into applications across development frameworks with good documentation and simple codes. The Agora SDK is customizable based on the functionalities needed by the developer and runs on end users’ devices as part of the developer’s application. Specifically, the key functions of these main modules include: |
| • | Capturing modules capture audio and video streams and Rendering modules combine and synchronize multiple videos or audio streams. |
| • | Pre-processing modules reduce background noise and add a variety of video or audio special effects; modify the raw streams to reduce background noise, cancel echo, enable users to “beautify” their video appearance and add a variety of video special effects in real time, among other things, as well as post-processing modules that enhance the received streams, including resolution enhancement, noise reduction, image sharpening, concealment of audio or video defects such as jitter and color blocks, and video frame interpolation. |
| • | Encoding and decoding modules compress and decompress the streams before and after transmission. Our video and audio codecs dynamically adapt the size of video and audio streams based on network transmission environment and end user device capabilities. |
| • | “First-mile” and “last-mile” transmission modules transmit data between end user devices and an edge node of the SD-RTN. Our transmission modules dynamically select the optimal edge nodes based on changes in the network environment, for example, when the end user device switches from a WiFi to a cellular network connection. Our transmission modules also use adaptive channel coding based on predicted packet-loss rate, as well as other strategies, to compensate for packet loss. |
| • | Playback audio and video signals is the process of playing the received audio signal on the local playback device (such as an earpiece, or external speaker) based on end users’ actual scenarios to ensure the playback is fluent and volume can be adjusted by setting the volume of the audio and video signal. |
| • | SD-RTN. SD-RTN is our back-end infrastructure, is a virtual network overlay on top of the public internet based on proprietary algorithm that runs on more than 200 co-location data centers worldwide. Our SD-RTN acts as a traffic controller that handles and routes real-time data transmissions between end user applications using the Agora SDK. One key distinguishing feature of our SD-RTN is our all-software architecture, in that we do not own or lease physical or private data transmission lines. We believe our all-software approach is cost-effective, enables highly flexible routing optimization and will continue to improve through iterative development. |
| • | Pure-play RTE-PaaS companies; |
| • | Cloud communication platforms that offer RTE capabilities along with other communication service solutions in their broader product portfolio; and |
| • | Public cloud providers that offer RTE-PaaS services; |
| • | quality of data transmission and end user experience; |
| • | credibility with developers; |
| • | global reach; |
| • | ease of integration and programmability; |
| • | product features; |
| • | platform scalability, reliability, compatibility, security and performance; |
| • | pure-play and independence |
| • | brand awareness and reputation; |
| • | the strength of sales and marketing efforts; |
| • | customer support; and |
| • | the cost of deploying and using our products. |

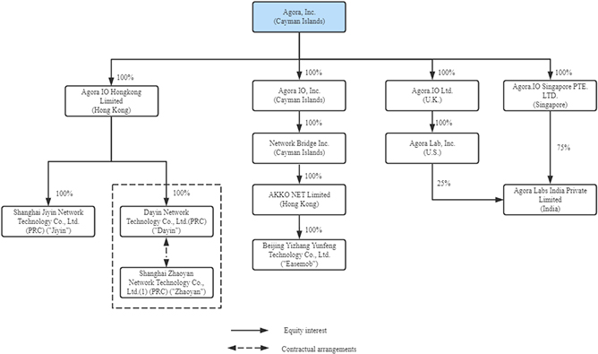
| (1) | Mr. Zhao, our founder, chief executive officer and chairman, holds 90% of the equity interests in Zhaoyan, and Ms. Yan Chen, an employee and a nominee shareholder, holds the remaining 10%. |
| • | the ownership structures of Shanghai Dayin and Zhaoyan in China do not and will not violate any applicable PRC law, regulation or rule currently in effect; and |
| • | the contractual arrangements among Shanghai Dayin, Zhaoyan and Zhaoyan’s shareholders governed by PRC laws are valid, binding and enforceable in accordance with their terms and applicable PRC laws, rules and regulations currently in effect, and will not violate any applicable PRC law, regulation or rule currently in effect. |
ITEM 4A. |
UNRESOLVED STAFF COMMENTS |
ITEM 5. |
OPERATING AND FINANCIAL REVIEW AND PROSPECTS |
Year Ended December 31, |
||||||||||||
2019 |
2020 |
2021 |
||||||||||
(US$ in thousands, expect for percentage) |
||||||||||||
| Dollar-Based Net Expansion Rate (excluding Easemob) (1) |
127 | % | 179 | % | 107 | % | ||||||
| Constant Currency Dollar-Based Net Expansion Rate (excluding Easemob) (1) |
131 | % | 179 | % | 104 | % | ||||||
| Active customers (excluding Easemob) (1) |
1,041 | 2,095 | 2,670 | |||||||||
| Adjusted EBITDA |
31 | 11,243 | (33,290 | ) | ||||||||
| Free cash flow |
(4,096 | ) | (6,314 | ) | (32,211 | ) | ||||||
| (1) | In February 2021, we acquired Easemob, a leading provider of instant messaging application programming interfaces, or APIs, and customer engagement cloud services in China and, as a result, we obtained the customers and businesses of Easemob. To present these key operating and financial metrics on a comparable basis, we have excluded the impact of the acquisition of Easemob where indicated. |
| • | although depreciation and amortization are non-cash charges, the assets being depreciated and amortized may have to be replaced in the future, and Adjusted EBITDA does not reflect cash capital expenditure requirements for such replacements or for new capital expenditure requirements; |
| • | Adjusted EBITDA does not reflect changes in exchange gain (loss); |
| • | Adjusted EBITDA does not reflect changes in, or cash requirements for, our working capital needs; |
| • | Adjusted EBITDA does not consider the potentially dilutive impact of share-based compensation; |
| • | Adjusted EBITDA does not reflect tax payments that may represent a reduction in cash available to us; and |
| • | other companies, including companies in our industry, may calculate Adjusted EBITDA differently, which reduces its usefulness as a comparative measure. |
Year Ended December 31, |
||||||||||||
2019 |
2020 |
2021 |
||||||||||
(US$ in thousands) |
||||||||||||
| Net income (loss) |
(6,177 |
) |
(3,114 |
) |
(72,356 |
) | ||||||
| Excluding: |
||||||||||||
| Exchange gain (loss) |
87 | (65 | ) | 557 | ||||||||
| Interest income |
626 | 2,704 | 8,353 | |||||||||
| Investment loss |
— |
— |
(1,659 | ) | ||||||||
| Other income |
— |
— |
1,597 | |||||||||
| Equity in income of affiliates |
— |
— |
329 | |||||||||
| Income taxes |
(801 | ) | (562 | ) | (840 | ) | ||||||
| Depreciation and amortization |
1,868 | 4,460 | 8,281 | |||||||||
| Share-based compensation expense |
4,253 | 11,974 | 31,481 | |||||||||
| Acquisition related expenses |
— |
— |
5,780 | |||||||||
| Amortization expense related to intangible assets acquired through business acquisitions |
— |
— |
1,861 | |||||||||
| |
|
|
|
|
|
|||||||
| Adjusted EBITDA |
31 |
11,243 |
(33,290 |
) | ||||||||
| |
|
|
|
|
|
|||||||
Year Ended December 31, |
||||||||||||
2019 |
2020 |
2021 |
||||||||||
(US$ in thousands) |
||||||||||||
| Net cash generated from (used in) operating activities |
706 | 6,564 | (20,000 | ) | ||||||||
| Purchases of property and equipment |
(4,802 | ) | (12,878 | ) | (12,211 | ) | ||||||
| Free cash flow |
(4,096 | ) | (6,314 | ) | (32,211 | ) | ||||||
| • | Research and Development. internal-use software development costs in 2021, all development costs have been expensed as incurred. |
| • | Sales and Marketing. |
| • | General and Administrative. |
Year Ended December 31, |
||||||||||||||||||||||||
2019 |
2020 |
2021 |
||||||||||||||||||||||
(in US$ thousands, except for percentages) |
||||||||||||||||||||||||
US$ |
% |
US$ |
% |
US$ |
% |
|||||||||||||||||||
| Real-time engagement service revenues |
63,925 | 99.2 | 131,149 | 98.2 | 159,943 | 95.2 | ||||||||||||||||||
| Other revenues |
503 | 0.8 | 2,415 | 1.8 | 8,039 | 4.8 | ||||||||||||||||||
| |
|
|
|
|
|
|
|
|
|
|
|
|||||||||||||
| Total revenues |
64,428 |
100.0 |
133,564 |
100.0 |
167,982 |
100.0 |
||||||||||||||||||
| Cost of revenues |
(20,417 | ) | (31.7 | ) | (47,199 | ) | (35.3 | ) | (63,975 | ) | (38.1 | ) | ||||||||||||
| |
|
|
|
|
|
|
|
|
|
|
|
|||||||||||||
| Gross profit |
44,011 |
68.3 |
86,365 |
64.7 |
104,007 |
61.9 |
||||||||||||||||||
| Operating expenses: |
||||||||||||||||||||||||
| Research and development expenses |
(23,623 | ) | (36.7 | ) | (49,494 | ) | (37.1 | ) | (110,666 | ) | (65.9 | ) | ||||||||||||
| Sales and marketing expenses |
(19,408 | ) | (30.1 | ) | (25,724 | ) | (19.3 | ) | (46,276 | ) | (27.5 | ) | ||||||||||||
| General and administrative expenses |
(7,177 | ) | (11.1 | ) | (18,010 | ) | (13.5 | ) | (30,326 | ) | (18.1 | ) | ||||||||||||
| |
|
|
|
|
|
|
|
|
|
|
|
|||||||||||||
| Total operating expenses |
(50,208 |
) |
(77.9 |
) |
(93,228 |
) |
(69.8 |
) |
(187,268 |
) |
(111.5 |
) | ||||||||||||
| Other operating income |
108 | 0.2 | 1,672 | 1.3 | 2,568 | 1.5 | ||||||||||||||||||
| |
|
|
|
|
|
|
|
|
|
|
|
|||||||||||||
| Loss from operations |
(6,089 |
) |
(9.5 |
) |
(5,191 |
) |
(3.9 |
) |
(80,693 |
) |
(48.1 |
) | ||||||||||||
| Exchange gain (loss) |
87 | 0.1 | (65 | ) | — | 557 | 0.3 | |||||||||||||||||
| Interest income |
626 | 1.0 | 2,704 | 2.0 | 8,353 | 5.0 | ||||||||||||||||||
| Investment loss |
— | — | — | — | (1,659 | ) | (1.0 | ) | ||||||||||||||||
| Other income |
— | — | — | — | 1,597 | 1.0 | ||||||||||||||||||
| |
|
|
|
|
|
|
|
|
|
|
|
|||||||||||||
| Loss before income taxes |
(5,376 |
) |
(8.3 |
) |
(2,552 |
) |
(1.9 |
) |
(71,845 |
) |
(42.8 |
) | ||||||||||||
| |
|
|
|
|
|
|
|
|
|
|
|
|||||||||||||
| Income taxes |
(801 | ) | (1.2 | ) | (562 | ) | (0.4 | ) | (840 | ) | (0.5 | ) | ||||||||||||
| Equity in income of affiliates |
— | — | — | — | 329 | 0.2 | ||||||||||||||||||
| |
|
|
|
|
|
|
|
|
|
|
|
|||||||||||||
| Net loss |
(6,177 |
) |
(9.6 |
) |
(3,114 |
) |
(2.3 |
) |
(72,356 |
) |
(43.1 |
) | ||||||||||||
| |
|
|
|
|
|
|
|
|
|
|
|
|||||||||||||
Years Ended December 31, |
Change |
|||||||||||||||
2020 |
2021 |
US$ |
% |
|||||||||||||
(in US$ thousands, except for percentages) |
||||||||||||||||
| Total revenues |
133,564 | 167,982 | 34,418 | 25.8 | % | |||||||||||
Years Ended December 31, |
Change |
|||||||||||||||
2020 |
2021 |
US$ |
% |
|||||||||||||
(in US$ thousands, except for percentages) |
||||||||||||||||
| Cost of revenues |
47,199 | 63,975 | 16,776 | 35.5 | % | |||||||||||
| Gross margin |
64.7 | % | 61.9 | % | — | — | ||||||||||
Years Ended December 31 |
Change |
|||||||||||||||
2020 |
2021 |
US$ |
% |
|||||||||||||
(in US$ thousands, except for percentages) |
||||||||||||||||
| Research and development expenses |
49,494 | 110,666 | 61,172 | 123.6 | % | |||||||||||
| Percentage of total revenues |
37.0 | % | 65.9 | % | — | — | ||||||||||
Years Ended December 31, |
Change |
|||||||||||||||
2020 |
2021 |
US$ |
% |
|||||||||||||
(in US$ thousands, except for percentages) |
||||||||||||||||
| Sales and marketing expenses |
25,724 | 46,276 | 20,552 | 79.9 | % | |||||||||||
| Percentage of total revenues |
19.3 | % | 27.5 | % | — | — | ||||||||||
Years Ended December 31, |
Change |
|||||||||||||||
2020 |
2021 |
US$ |
% |
|||||||||||||
(in US$ thousands, except for percentages) |
||||||||||||||||
| General and administrative expenses |
18,010 | 30,326 | 12,316 | 68.4 | % | |||||||||||
| Percentage of total revenues |
13.5 | % | 18.1 | % | — | — | ||||||||||
As of December 31, |
||||||||||||
2019 |
2020 |
2021 |
||||||||||
(US$ in thousands) |
||||||||||||
| Cash and cash equivalents |
105,603 | 111,218 | 285,668 | |||||||||
| Short-term investments |
– | 524,220 | 469,636 | |||||||||
| Accounts receivable, net |
16,248 | 27,840 | 32,619 | |||||||||
| Working capital (1) |
104,751 | 634,430 | 723,883 | |||||||||
| (1). | Working capital is defined as current assets less current liabilities. |
Year Ended December 31, |
||||||||||||
2019 |
2020 |
2021 |
||||||||||
(US$ in thousands) |
||||||||||||
| Net cash generated from (used in) operating activities |
706 | 6,564 | (20,000 | ) | ||||||||
| Net cash used in investing activities |
(3,353 | ) | (535,052 | ) | (57,690 | ) | ||||||
| Net cash provided by financing activities |
— | 533,638 | 251,937 | |||||||||
| Net increase (decrease) in cash, cash equivalents and restricted cash |
(2,915 | ) | 5,615 | 174,526 | ||||||||
| Payments Due by | ||||||||||||
| Total | Less than one year | One to three years | ||||||||||
| (US$ in thousands) | ||||||||||||
| Operating lease commitments |
7,753 | 4,219 | 3,534 | |||||||||
| Contractual purchase obligations |
751 | 751 | — | |||||||||
| |
|
|
|
|
|
|||||||
| Total |
8,504 |
4,970 |
3,534 |
|||||||||
| |
|
|
|
|
|
|||||||
ITEM 6. |
DIRECTORS, SENIOR MANAGEMENT AND EMPLOYEES |
| Name |
Age |
Position | ||||
| Executive Officers |
||||||
| Bin (Tony) Zhao |
51 | Chief Executive Officer and Chairman | ||||
| Sheng (Shawn) Zhong |
56 | Chief Scientist | ||||
| Jingbo Wang |
40 | Chief Financial Officer | ||||
| Ke (Stanley) Wei |
41 | Chief Strategy Officer | ||||
| Non-Employee Directors |
||||||
| Qin Liu |
49 | Director | ||||
| Tuck Lye Koh |
50 | Director | ||||
| Eric He |
62 | Director | ||||
| Jenny Hong Wei Lee |
49 | Director | ||||
| • | 30,000,000 shares; |
| • | 3.5% of the total number of shares of all classes of our ordinary shares outstanding on the last day of our immediately preceding fiscal year; and |
| • | such other amount as the administrator of the Global Plan may determine. |
| • | 6,000,000 shares; |
| • | 0.5% of our outstanding ordinary shares as of the last day of the immediately preceding fiscal year; and |
| • | such other amount as the administrator may determine. |
| • | immediately after the grant would own capital shares and/or hold outstanding options to purchase such shares possessing 5% or more of the total combined voting power or value of all classes of capital shares of ours or of any parent or subsidiary of ours; or |
| • | holds rights to purchase ordinary shares under all employee share purchase plans of ours or any parent or subsidiary of ours that accrue at a rate that exceeds US$25,000 worth of ordinary shares for each calendar year in which such rights are outstanding at any time. |
| Name |
Number of Ordinary Shares Underlying Awards |
Exercise Price (US$/Share) |
Date of Grant |
Date of Expiration | ||||
| Sheng (Shawn) Zhong |
* | US$0.10 US$0.00 |
March 30, 2018 August 19, 2021 |
March 29, 2028 August 18, 2031 | ||||
| Eric He |
* | US$0.10 | June 17, 2020 | June 16, 2030 | ||||
| Jingbo Wang |
* | US$0.10 | February 12, 2020 – June 17, 2020 | February 11, 2030 – June 16, 2030 | ||||
| Ke (Stanley) Wei |
* | US$0.10 | March 29, 2021 – August 19, 2021 | March 28, 2031 – August 18, 2031 |
| * | Represents less than 1% of our total outstanding shares. |
| • | approving the hiring, discharging and compensation of our independent registered public accounting firm; |
| • | overseeing the work of our independent registered public accounting firm; |
| • | approving engagements of our independent registered public accounting firm to render any audit or permissible non-audit services; |
| • | reviewing the qualifications, independence and performance of our independent registered public accounting firm; |
| • | reviewing our consolidated financial statements and reviewing our critical accounting policies and estimates; |
| • | developing procedures for employees to anonymously submit concerns about questionable accounting or audit matters; |
| • | reviewing the adequacy and effectiveness of our internal controls; and |
| • | reviewing and discussing the scope and results of the audit with our independent registered public accounting firm and reviewing, with management and the independent accountants, our interim and annual operating results. |
| • | reviewing and recommending policies relating to compensation and benefits of our officers and employees; |
| • | reviewing and approving corporate goals and objectives relevant to compensation of our chief executive officer and other senior officers; |
| • | evaluating the performance of our officers in light of established goals and objectives; |
| • | recommending compensation of our officers based on its evaluations; and |
| • | administering the issuance of equity awards and other awards under our equity incentive plans. |
| • | evaluating and making recommendations regarding the organization and governance of the board of directors and its committees; |
| • | assessing the performance of members of the board of directors and making recommendations regarding committee and chair assignments; |
| • | recommending desired qualifications for board of directors membership and conducting searches for potential members of the board of directors; and |
| • | reviewing and making recommendations with regard to our corporate governance guidelines. |
| • | convening shareholders’ annual and extraordinary general meetings and reporting its work to shareholders at such meetings; |
| • | declaring dividends and distributions; |
| • | appointing officers and determining the term of office of the officers; |
| • | exercising the borrowing powers of our company and mortgaging the property of our company; and |
| • | approving the transfer of shares in our company, including the registration of such shares in our share register. |
| Board Diversity Matrix (As of March 31, 2022) | ||
| Country of Principal Executive Offices | The People’s Republic of China | |
| Foreign Private Issuer | Yes | |
| Disclosure Prohibited under Home Country Law | No | |
Female |
Male |
Non- Binary |
Did Not Disclose Gender |
|||||||||||||
| Part I: Gender Identity |
||||||||||||||||
| Directors |
1 | 4 | — | — | ||||||||||||
| Part II: Demographic Background |
||||||||||||||||
| Underrepresented Individual in Home Country Jurisdiction |
— | |||||||||||||||
| LGBTQ+ |
— | |||||||||||||||
| Did Not Disclose Demographic Background |
— | |||||||||||||||
| Functions |
Number of Employees |
|||
| Research and development |
797 | |||
| Sales and marketing |
256 | |||
| Customer management and services |
133 | |||
| General and administrative (including executives) |
125 | |||
| |
|
|||
| Total |
1,311 | |||
| |
|
|||
| • | each of our directors and executive officers; and |
| • | each person known to us to own beneficially 5% or more of our ordinary shares on an as-converted basis. |
Class A Ordinary Shares |
Class B Ordinary Shares |
Percentage of Beneficial Ownership |
Percentage of Aggregate Voting Power** |
|||||||||||||
Number |
Number |
% |
% |
|||||||||||||
| Directors and Executive Officers |
||||||||||||||||
| Bin (Tony) Zhao (1) |
7,237,157 | 76,179,938 | 18.0 | 80.1 | ||||||||||||
| Sheng (Shawn) Zhong |
* | — | * | * | ||||||||||||
| Jingbo Wang |
* | — | * | * | ||||||||||||
| Ke (Stanley) Wei |
* | — | * | * | ||||||||||||
| Qin Liu |
— | — | — | — | ||||||||||||
| Tuck Lye Koh (2) |
18,005,908 | — | 3.9 | * | ||||||||||||
| Eric He |
— | — | — | — | ||||||||||||
| Jenny Hong Wei Lee (3) |
10,016,595 | — | 2.2 | * | ||||||||||||
| All directors and executive officers as a group |
38,995,133 | 76,179,938 | 24.8 | 81.8 | ||||||||||||
| Principal Shareholders |
||||||||||||||||
| Entities affiliated with Bin (Tony) Zhao (1) |
7,237,157 | 76,179,938 | 18.0 | 80.1 | ||||||||||||
| Entities affiliated with Morningside (4) |
47,976,514 | — | 10.4 | 2.5 | ||||||||||||
| Susquehanna Securities, LLC (5) |
27,539,776 | — | 5.9 | 1.4 | ||||||||||||
| * | Represents beneficial ownership or voting power of less than 1%. |
| ** | For each person and group included in this column, percentage of voting power is calculated by dividing the voting power beneficially owned by such person or group by the voting power of all of our outstanding Class A ordinary shares and Class B ordinary shares as a single class. Each holder of our Class A ordinary shares is entitled to one vote per share. Each holder of Class B ordinary shares is entitled to 20 votes per share, and while on all matters submitted to them for a vote. Our Class A ordinary shares and Class B ordinary shares vote together as a single class on all matters submitted to a vote of our shareholders. Our Class B ordinary shares are convertible at any time by the holders thereof into Class A ordinary shares on a one-for-one |
| (1) | Represents (a) 76,179,938 Class B ordinary shares beneficially owned by Much ado Limited; and (b) 7,237,157 Class A ordinary shares beneficially owned by YY TZ Limited. Mr. Zhao is the sole director of Much ado Limited and YY TZ Limited and, as such, has discretionary authority to vote and dispose of the shares held by Much ado Limited and YY TZ Limited in our company. The registered address of Much ado Limited Trident Chambers, PO Box 146 Road Town, Tortola, British Virgin Islands, and the registered address of YY TZ Limited is Ritter House, Wickhams Cay II, Road Town, Tortola, VG1110, British Virgin Islands. |
| (2) | Represents (a) 18,005,908 Class A ordinary shares beneficially owned by Shunwei Technology II Limited, a British Virgin Islands company; and (b) 3,000,000 Class A ordinary shares (as represented by 75,000,000 ADSs) beneficially owned by Astrend Opportunity III Alpha Limited, a British Virgin Islands company, as reported in a Schedule 13G filed by them on February 9, 2021. The foregoing entities are collectively referred to in this annual report as the Shunwei entities. Shunwei China Internet Fund, L.P. is the sole shareholder of Shunwei Technology II Limited. Shunwei Capital Partners GP, L.P. is the general partner of Shunwei China Internet Fund, L.P. Shunwei Capital Partners GP Limited is the general partner of Shunwei Capital Partners GP, L.P. Shunwei Capital Partners GP Limited is controlled by Silver Unicorn Ventures Limited, which is controlled by Mr. Tuck Lye Koh. Astrend Opportunity III Alpha Limited is wholly owned by Shunwei China Internet Opportunity Fund III, L.P. Shunwei Capital Partners IV GP, L.P. is the general partner of Shunwei China Internet Opportunity Fund III, L.P. Shunwei Capital Partners IV GP Limited is the general partner of Shunwei Capital Partners IV GP, L.P. Shunwei Capital Partners IV GP Limited is controlled by Silver Unicorn Ventures Limited, which is controlled by Mr. Tuck Lye Koh. The business address of Shunwei Technology II Limited is Vistra Corporate Services Center, Wickhams Cay II, Road Town, Tortola, VG 1110, British Virgin Islands. |
| (3) | Represents 10,016,595 Class A ordinary shares, including (a) 6,870,907 Class A ordinary shares beneficially owned by GGV IV L.P.; (b) 145,688 Class A ordinary shares beneficially owned by GGV Capital IV Entrepreneurs Fund L.P., and (c) 3,000,000 Class A ordinary shares (as represented by 750,000 ADSs) beneficially owned by GGV Capital Select L.P. GGV Capital IV LLC is the general partner of GGV Capital IV L.P. and GGV Capital IV Entrepreneurs Fund L.P. GGV Capital Select L.L.C. is the general partner of GGV Capital Select L.P. Ms. Jenny Hongwei Lee and Messrs. Jixun Foo, Glenn Solomon, Jeffrey Gordon Richards and Hans Tung are managing directors of GGV Capital IV L.L.C. and GGV Capital Select L.L.C. with shared voting and dispositive power over the shares held by GGV Capital IV L.P., GGV Capital IV Entrepreneurs Fund L.P., and GGV Capital Select L.P. The business address of GGV Capital IV L.P., GGV Capital IV Entrepreneurs Fund L.P. and GGV Capital Select L.P. is 3000 Sand Hill Road, Building 4, Suite 230, Menlo Park, California 94025. |
| (4) | Represents (a) 2,000,000 Class A ordinary shares held by Morningside China TMT Fund II, L.P.; (b) 23,260,188 Class A ordinary shares held by Morningside China TMT Top Up Fund, L.P.; (c) 12,558,748 Class A ordinary shares held by Morningside China TMT Special Opportunity Fund II, L.P.; (d) 1,255,875 Class A ordinary shares held by Morningside China TMT Fund IV Co-Investment, L.P.; (e) 7,740,611 Class A ordinary shares held by Evolution Special Opportunity Fund I, L.P.; and (f) 1,161,092 Class A ordinary shares held by Evolution Fund I Co-investment, L.P., as reported in a Schedule 13G filed by them on February 16, 2021. The foregoing entities are collectively referred to in this annual report as the Morningside entities. Morningside China TMT Fund II, L.P. and Morningside China TMT Top Up Fund, L.P. are controlled by Morningside China TMT GP II, L.P., their general partner. Morningside China TMT Special Opportunity Fund II, L.P. and Morningside China TMT Fund IV Co-Investment, L.P. are controlled by Morningside China TMT GP IV, L.P., their general partner. Morningside China TMT GP II, L.P. and Morningside China TMT GP IV, L.P. are controlled by TMT General Partner Ltd., their general partner. TMT General Partner Ltd. is controlled by its board consisting of five individuals, including Jianming Shi, Qin Liu, Gerald Lokchung Chan, Maria K. Lam and Makim Wai On Andrew Ma, who have the voting and dispositive powers over the shares held by Morningside China TMT Fund II, L.P., Morningside China TMT Top Up Fund, L.P., Morningside China TMT Special Opportunity Fund II, L.P., and Morningside China TMT Fund IV Co-Investment, L.P. Evolution Special Opportunity Fund I, L.P. and Evolution Fund I Co-investment, L.P. are controlled by 5Y Capital GP Limited, their general partner. 5Y Capital GP Limited is controlled by its board consisting of three individuals, including Qin Liu, Wai Shan Wong and Riyaz Hussain Nooruddin, who have the voting and dispositive powers over the shares held by Evolution Special Opportunity Fund I, L.P. and Evolution Fund I Co-investment, L.P. The registered address of the Morningside entities is 75 Fort Street, PO Box 1350, Grand Cayman KY1-1108, Cayman Islands. |
| (5) | Represents 27,539,776 Class A ordinary shares (as represented by 6,884,944 ADSs) beneficially owned by Susquehanna Securities, LLC, as reported in a Schedule 13G filed by such person on February 11, 2022. The address of the principal business office of Susquehanna Securities, LLC is 401 E. City Avenue, Suite 220, Bala Cynwyd, PA 19004. |
ITEM 7. |
MAJOR SHAREHOLDERS AND RELATED PARTY TRANSACTIONS |
ITEM 8. |
FINANCIAL INFORMATION |
ITEM 9. |
THE OFFER AND LISTING |
ITEM 10. |
ADDITIONAL INFORMATION |
| • | banks and other financial institutions; |
| • | insurance companies; |
| • | pension plans; |
| • | cooperatives; |
| • | regulated investment companies; |
| • | real estate investment trusts; |
| • | broker-dealers; |
| • | traders that elect to use a mark-to-market |
| • | certain former U.S. citizens or long-term residents; |
| • | tax-exempt entities (including private foundations); |
| • | persons who acquire their ADSs or ordinary shares pursuant to any employee share option or otherwise as compensation; |
| • | persons whose hold their ADSs or ordinary shares as part of a straddle, hedge, conversion, constructive sale or other integrated transaction for U.S. federal income tax purposes; |
| • | persons whose functional currency for U.S. federal income tax purposes is not the U.S. dollar; |
| • | persons that actually or constructively own 10% or more of our stock (by vote or value); or |
| • | partnerships or other entities taxable as partnerships for U.S. federal income tax purposes and their partners; |
| • | an individual who is a citizen or resident of the United States; |
| • | a corporation (or other entity treated as a corporation for U.S. federal income tax purposes) created in, or organized under the law of, the United States or any state thereof or the District of Columbia; |
| • | an estate the income of which is includible in gross income for U.S. federal income tax purposes regardless of its source; or |
| • | a trust (A) the administration of which is subject to the primary supervision of a U.S. court and which has one or more U.S. persons who have the authority to control all substantial decisions of the trust or (B) that has otherwise validly elected to be treated as a U.S. person under the Code. |
| • | the excess distribution or gain will be allocated ratably over the U.S. Holder’s holding period for the ADSs or ordinary shares; |
| • | the amount allocated to the current taxable year and any taxable years in the U.S. Holder’s holding period prior to the first taxable year in which we are a PFIC, each a pre-PFIC year, will be taxable as ordinary income; and |
| • | the amount allocated to each prior taxable year, other than a pre-PFIC year, will be subject to tax at the highest tax rate in effect for individuals or corporations, as appropriate, for that year, increased by an additional tax equal to the interest on the resulting tax deemed deferred with respect to each such taxable year. |
ITEM 11. |
QUANTITATIVE AND QUALITATIVE DISCLOSURES ABOUT MARKET RISK |
ITEM 12. |
DESCRIPTION OF SECURITIES OTHER THAN EQUITY SECURITIES |
| Persons Depositing or Withdrawing Shares or ADS Holders Must Pay: |
For: | |
| • US$5.00 (or less) per 100 ADSs (or portion of 100 ADSs) |
• Issuance of ADSs, including issuances resulting from a distribution of shares or rights or other property • Cancellation of ADSs for the purpose of withdrawal, including if the deposit agreement terminates | |
| • US$0.05 (or less) per ADS |
• Any cash distribution to ADS holders | |
| • A fee equivalent to the fee that would be payable if securities distributed to you had been shares and the shares had been deposited for issuance of ADSs |
• Distribution of securities distributed to holders of deposited securities (including rights) that are distributed by the depositary to ADS holders | |
| • US$0.05 (or less) per ADS per calendar year |
• Depositary services | |
| • Registration or transfer fees |
• Transfer and registration of shares on our share register to or from the name of the depositary or its agent when you deposit or withdraw shares | |
| • Expenses of the depositary |
• Cable (including SWIFT) and facsimile transmissions (when expressly provided in the deposit agreement) • Converting foreign currency to U.S. dollars | |
| • Taxes and other governmental charges the depositary or the custodian has to pay on any ADSs or shares underlying ADSs, such as stock transfer taxes, stamp duty or withholding taxes |
• As necessary | |
| • Any charges incurred by the depositary or its agents for servicing the deposited securities |
• As necessary |
ITEM 13. |
DEFAULTS, DIVIDEND ARREARAGES AND DELINQUENCIES |
ITEM 14. |
MATERIAL MODIFICATIONS TO THE RIGHTS OF SECURITY HOLDERS AND USE OF PROCEEDS |
ITEM 15. |
CONTROLS AND PROCEDURES |
ITEM 16A. |
AUDIT COMMITTEE FINANCIAL EXPERT |
2020 |
2021 |
|||||||||||||||
US$ |
RMB |
US$ |
RMB |
|||||||||||||
(in thousands) |
||||||||||||||||
| Audit fees (1) |
1,697 | 11,653 | 1,436 | 9,201 | ||||||||||||
| Tax fees (2) |
43 | 300 | 51 | 330 | ||||||||||||
| (1) | Audit fees represent the aggregate fees billed for each of the fiscal years listed for professional services rendered by our principal accountant for the audit of our annual consolidated financial statements, limited procedures on quarterly financial information. Audit services that are normally provided by the principal accountant in connection with regulatory filings or engagements for those fiscal years and fees for audit services rendered in connection with our financing activities. |
| (2) | Tax fees represent the aggregate fees billed in each of the fiscal years listed for professional services rendered by our principal accountant for tax compliance, tax advice, and tax planning. |
ITEM 16H. |
MINE SAFETY DISCLOSURE |
ITEM 16I. |
DISCLOSURE REGARDING FOREIGN JURISDICTIONS THAT PREVENT INSPECTIONS. |
ITEM 17. |
FINANCIAL STATEMENTS |
ITEM 18. |
FINANCIAL STATEMENTS |
ITEM 19. |
EXHIBITS |
| Exhibit No. |
Description of Exhibit | |
| 101.DEF* |
Inline XBRL Taxonomy Extension Definition Linkbase Document | |
| 101.LAB* |
Inline XBRL Taxonomy Extension Label Linkbase Document | |
| 101.PRE* |
Inline XBRL Taxonomy Extension Presentation Linkbase Document | |
| 104* |
Cover Page Interactive Data File (embedded within the Inline XBRL document) Inline XBRL document) | |
| * | Filed with this annual report on Form 20-F |
| ** | Furnished with this annual report on Form 20-F |
| Agora, Inc. | ||
| By: | /s/ Bin (Tony) Zhao | |
| Name: | Bin (Tony) Zhao | |
| Title: | Chief Executive Officer and Chairman | |
Page |
||||
F-2 |
||||
F-5 |
||||
F-7 |
||||
F-8 |
||||
F-9 |
||||
F-10 |
||||
As of December 31, |
||||||||
2020 |
2021 |
|||||||
Assets |
||||||||
Current assets: |
||||||||
Cash and cash equivalents |
$ | $ | ||||||
Short-term investments |
||||||||
Accounts receivable, net |
||||||||
Prepayments and other current assets |
||||||||
Contract assets |
||||||||
Total current assets |
||||||||
Non-current assets: |
||||||||
Property and equipment, net |
||||||||
Operating lease right-of-use |
||||||||
Intangible assets |
||||||||
Goodwill |
||||||||
Long-term investments |
||||||||
Deferred tax assets |
||||||||
Other non-current assets |
||||||||
Total non-current assets |
||||||||
Total assets |
$ | $ | ||||||
Liabilities and shareholders’ equity |
||||||||
Current liabilities: |
||||||||
Accounts payable (including accounts payable of the variable interest entities (“VIEs”) without recourse to the Company of US$ |
||||||||
Advances from customers (including advances from customers of the VIEs without recourse to the Company of US$ |
||||||||
Taxes payable (including taxes payable of the VIEs without recourse to the Company of US$ |
||||||||
Current operating lease liabilities (including current operating lease liabilities of the VIEs without recourse to the Company of |
||||||||
Accrued expenses and other current liabilities (including accrued expenses and other current liabilities of the VIEs without recourse to the Company of US$ |
||||||||
Amounts due to a related party (Note 2 0 ) |
||||||||
Total current liabilities |
||||||||
Non-current liabilities: |
||||||||
Long term payable (including long term payable of the VIEs without recourse to the Company of |
||||||||
Long-term operating lease liabilities (including long-term operating lease liabilities of the VIEs without recourse to the Company of |
||||||||
Deferred tax liabilities (including deferred tax liabilities of the VIEs without recourse to the Company of |
||||||||
Total non-current liabilities |
||||||||
Total liabilities |
$ | $ | ||||||
Commitments and contingencies (Note 19 ) |
||||||||
As of December 31, |
||||||||
2020 |
2021 |
|||||||
| Shareholders’ equity |
||||||||
| Class A ordinary shares ($ |
||||||||
| Class B ordinary shares ($ |
||||||||
| Additional paid-in-capital |
||||||||
| Accumulated other comprehensive loss |
||||||||
| Accumulated deficit |
( |
) | ( |
) | ||||
| |
|
|
|
|||||
| Total shareholders’ equity |
$ | $ | ||||||
| |
|
|
|
|||||
| Total liabilities and shareholders’ equity |
$ | $ | ||||||
| |
|
|
|
|||||
Year Ended December 31, |
||||||||||||
2019 |
2020 |
2021 |
||||||||||
| Real-time engagement service revenues |
$ | $ | $ | |||||||||
| Other revenues |
||||||||||||
| |
|
|
|
|
|
|||||||
| Total revenues |
||||||||||||
| Cost of revenues |
( |
) | ( |
) | ( |
) | ||||||
| |
|
|
|
|
|
|||||||
| Gross profit |
||||||||||||
| |
|
|
|
|
|
|||||||
| Operating expenses: |
||||||||||||
| Research and development expenses |
( |
) | ( |
) | ( |
) | ||||||
| Sales and marketing expenses |
( |
) | ( |
) | ( |
) | ||||||
| General and administrative expenses |
( |
) | ( |
) | ( |
) | ||||||
| |
|
|
|
|
|
|||||||
| Total operating expenses |
( |
) | ( |
) | ( |
) | ||||||
| Other operating income |
||||||||||||
| |
|
|
|
|
|
|||||||
| Loss from operations |
( |
) | ( |
) | ( |
) | ||||||
| |
|
|
|
|
|
|||||||
| Exchange gain (loss) |
( |
) | ||||||||||
| Interest income |
||||||||||||
| Investment loss (including impairment) |
( |
) | ||||||||||
| Other income |
|
|
|
|
|
|
|
|
|
|
|
|
| |
|
|
|
|
|
|||||||
| Loss before income taxes |
( |
) | ( |
) | ( |
) | ||||||
| |
|
|
|
|
|
|||||||
| Income taxes |
( |
) | ( |
) | ( |
) | ||||||
| Equity in income of affiliates |
|
|
|
|
|
|
|
|
|
|
|
|
| |
|
|
|
|
|
|||||||
| Net loss |
( |
) | ( |
) | ( |
) | ||||||
| Less: cumulative undeclared dividends on convertible redeemable preferred shares |
( |
) | ( |
) | ||||||||
| Less: accretion on convertible redeemable preferred shares to redemption value |
( |
) | ( |
) | ||||||||
| |
|
|
|
|
|
|||||||
| Net loss attributable to Agora, Inc.’s ordinary shareholders |
$ | ( |
) | $ | ( |
) | $ | ( |
) | |||
| |
|
|
|
|
|
|||||||
| Other comprehensive income (loss): |
||||||||||||
| Foreign currency translation adjustments |
( |
) | ||||||||||
| Unrealized gain on debt securities |
( |
) | ||||||||||
| |
|
|
|
|
|
|||||||
| Total comprehensive loss attributable to Agora, Inc.’s ordinary shareholders |
$ | ( |
) | $ | ( |
) | $ | ( |
) | |||
| |
|
|
|
|
|
|||||||
| Net loss per share attributable to Agora, Inc.’s ordinary shareholders—basic and diluted |
( |
) | ( |
) | ( |
) | ||||||
| Weighted average number of ordinary shares—basic and diluted |
||||||||||||
| Share-based compensation expenses included in: |
||||||||||||
| Cost of revenues |
||||||||||||
| Research and development expenses |
||||||||||||
| Sales and marketing expenses |
||||||||||||
| General and administrative expenses |
||||||||||||
Ordinary shares |
Class A Ordinary shares |
Class B Ordinary shares |
||||||||||||||||||||||||||||||||||||||
Number of Shares |
Amount |
Number of Shares |
Amount |
Number of Shares |
Amount |
Additional paid-in capital |
Accumulated other comprehensive income (loss) |
Accumulated deficit |
Total shareholders’ equity (deficit) |
|||||||||||||||||||||||||||||||
Balance as of January 1, 2019 |
$ | $ | — | $ | — | $ | $ | ( |
) | $ | ( |
) | $ | ( |
) | |||||||||||||||||||||||||
Vesting of restricted shares (Note 15) |
— | — | — | — | — | — | ||||||||||||||||||||||||||||||||||
Share-based compensation expense (Note 15) |
— | — | — | — | — | — | — | — | ||||||||||||||||||||||||||||||||
Repurchase of restricted shares (Note 15) |
( |
) | — | — | — | — | — | ( |
) | — | — | ( |
) | |||||||||||||||||||||||||||
Reclassification of liability-classified awards to equity-classified awards (Note 15) |
— | — | — | — | — | — | — | — | ||||||||||||||||||||||||||||||||
Accretion on convertible redeemable preferred shares to redemption value (Note 13) |
— | — | — | — | — | — | ( |
) | — | ( |
) | ( |
) | |||||||||||||||||||||||||||
Net loss |
— | — | — | — | — | — | — | — | ( |
) | ( |
) | ||||||||||||||||||||||||||||
Foreign currency translation adjustments |
— | — | — | — | — | — | — | ( |
) | — | ( |
) | ||||||||||||||||||||||||||||
Balance as of December 31, 2019 |
— | — | ( |
) | ( |
) | ( |
) | ||||||||||||||||||||||||||||||||
Vesting of restricted shares (Note 15) |
— | — | — | — | — | — | — | — | ||||||||||||||||||||||||||||||||
Share-based compensation expense (Note 15) |
— | — | — | — | — | — | — | — | ||||||||||||||||||||||||||||||||
Conversion of ordinary shares to Class A and Class B Ordinary Shares |
( |
) | ( |
) | — | — | — | |||||||||||||||||||||||||||||||||
Accretion on convertible redeemable preferred shares to redemption value (Note 13) |
— | — | — | — | — | — | ( |
) | — | ( |
) | ( |
) | |||||||||||||||||||||||||||
Conversion of convertible redeemable preferred shares to Class A ordinary shares (Note 14) |
— | — | — | — | — | — | ||||||||||||||||||||||||||||||||||
Issuance of Class A ordinary shares upon Initial Public Offering (“IPO”), and over-allotment option, net of cost of issuance (Note 14) |
— | — | — | — | — | — | ||||||||||||||||||||||||||||||||||
Issuance of Class A ordinary shares upon the concurrent private placement (Note 14) |
— | — | — | — | — | — | ||||||||||||||||||||||||||||||||||
Net loss |
— | — | — | — | — | — | — | — | ( |
) | ( |
) | ||||||||||||||||||||||||||||
Foreign currency translation adjustments |
— | — | — | — | — | — | — | — | ||||||||||||||||||||||||||||||||
Shares issued as part of an acquisition (Note 3) |
— | — | — | — | — | — | — | |||||||||||||||||||||||||||||||||
Exercise of options |
— | — | — | — | — | — | ||||||||||||||||||||||||||||||||||
Balance as of December 31, 2020 |
$ | $ | $ | $ | $ | $ | ( |
) | $ | |||||||||||||||||||||||||||||||
Share-based compensation expense (Note 15) |
— | — | — | — | — | — | — | — | ||||||||||||||||||||||||||||||||
Issuance of Class A ordinary shares upon the private placement (Note 14) |
— | — | — | — | — | — | ||||||||||||||||||||||||||||||||||
Net loss |
— | — | — | — | — | — | — | — | ( |
) | ( |
) | ||||||||||||||||||||||||||||
Foreign currency translation adjustments |
— | — | — | — | — | — | — | — | ||||||||||||||||||||||||||||||||
Settlement of VPP (Note 15) |
— | — | — | — | — | — | — | |||||||||||||||||||||||||||||||||
Unrealized gain on debt securities |
— | — | — | — | — | — | — | ( |
) | — | ( |
) | ||||||||||||||||||||||||||||
Exercise of options |
— | — | — | — | — | — | ||||||||||||||||||||||||||||||||||
Vesting of RSUs |
— | — | — | — | — | — | ||||||||||||||||||||||||||||||||||
Balance as of December 31, 2021 |
$ | $ | $ | $ | $ | $ | ( |
) | $ | |||||||||||||||||||||||||||||||
Year Ended December 31, |
||||||||||||
2019 |
2020 |
2021 |
||||||||||
| Cash flows from operating activities: |
||||||||||||
| Net loss |
$ |
( |
) |
$ |
( |
) |
$ | ( |
) | |||
| Share-based compensation expense |
||||||||||||
| Allowance for current expected credit losses |
||||||||||||
| Depreciation of property and equipment |
||||||||||||
| Amortization of intangible assets |
||||||||||||
| Deferred tax expense |
( |
) | ||||||||||
| Amortization of right-of-use |
||||||||||||
| Change in the fair value of investments |
||||||||||||
| Interest income on debt securities |
( |
) | ||||||||||
| Equity in income of affiliates |
( |
) | ||||||||||
| Impairments of long-term investments |
||||||||||||
| Return on investment from equity affiliates |
||||||||||||
| Changes in assets and liabilities, net of effect of acquisition: |
||||||||||||
| Accounts receivable |
( |
) |
( |
) | ||||||||
| Contract assets |
( |
) | ||||||||||
| Prepayments and other current assets |
( |
) |
( |
) | ||||||||
| Other non-current assets |
( |
) | ( |
) |
( |
) | ||||||
| Accounts payable |
( |
) | ||||||||||
| Advances from customers |
||||||||||||
| Taxes payable |
( |
) | ||||||||||
| Operating lease liabilities |
( |
) | ||||||||||
| Deferred income |
( |
) | ||||||||||
| Accrued exp e nses and other liabilities |
||||||||||||
| |
|
|
|
|
|
|||||||
| Net cash generated from (used in operating activities) |
( |
) | ||||||||||
| |
|
|
|
|
|
|||||||
| Cash flows from investing activities: |
||||||||||||
| Purchase of short-term investments |
( |
) | ( |
) | ( |
) | ||||||
| Proceeds from sale and maturity of short-term investments |
||||||||||||
| Purchase of long-term investments |
( |
) | ||||||||||
| Purchase of property and equipment |
( |
) | ( |
) | ( |
) | ||||||
| Purchase of intangible assets |
( |
) | ||||||||||
| Cash received from (paid for) an acquisition |
( |
) | ||||||||||
| Return of investment from equity affiliates |
||||||||||||
| |
|
|
|
|
|
|||||||
| Net cash used in investing activities |
( |
) | ( |
) | ( |
) | ||||||
| |
|
|
|
|
|
|||||||
| Cash flows from financing activities: |
||||||||||||
| Proceeds from the private placement, net of issuance costs paid |
||||||||||||
| Proceeds from issuance of Series C+ convertible redeemable preferred shares, net of issuance costs of |
||||||||||||
| Proceeds from the initial public offering and concurrent private placement, net of underwriter discounts and commissions and other offering costs paid |
||||||||||||
| Proceeds from exercise of employees’ share options |
||||||||||||
| Payment of financing cost |
( |
) | ||||||||||
| |
|
|
|
|
|
|||||||
| Net cash provided by financing activities |
||||||||||||
| |
|
|
|
|
|
|||||||
| Effect of foreign exchange rate changes on cash, cash equivalents and restricted cash |
( |
) | ||||||||||
| |
|
|
|
|
|
|||||||
| Net increase (decrease) in cash, cash equivalents and restricted cash |
( |
) | ||||||||||
| Cash, cash equivalents and restricted cash at beginning of year/period |
||||||||||||
| |
|
|
|
|
|
|||||||
| Cash, cash equivalents and restricted cash at end of year/period |
$ | $ |
$ | |||||||||
| |
|
|
|
|
|
|||||||
| Supplemental disclosure of cash flow information: |
||||||||||||
| Income taxes paid |
||||||||||||
| Cash paid for fixed operating lease costs included in the measurement of lease obligations in operating activities |
||||||||||||
| Right-of-use |
||||||||||||
| Non-cash financing and investing activities: |
||||||||||||
| Accretion to redemption value of convertible redeemable preferred shares |
||||||||||||
| Payables for property and equipment |
||||||||||||
| Consideration payable for the acquisition |
||||||||||||
| Proceeds receivable from exercise of employees’ share options |
||||||||||||
| Deposits utilized for employees’ share option exercises |
( |
) | ||||||||||
| Payables for deferred initial public offering cost |
||||||||||||
| Payables for long-term investment |
||||||||||||
| Payables for deferred financing cost |
||||||||||||
1. |
Organization and Nature of Operations |
(a) |
Principal Activities |
(b) |
Reorganization and acquisitions |
Date of Incorporation |
Place of Incorporation |
Percentage of Direct or Indirect Ownership |
Principal Activities | |||||
Subsidiaries: |
||||||||
Agora Lab, Inc. |
||||||||
Agora IO, Inc |
||||||||
Agora IO Hongkong Limited |
||||||||
Dayin Network Technology Co., Ltd. (“Dayin”) |
||||||||
Shanghai Jiyin Network Technology Co., Ltd. (“Jiyin”) |
||||||||
Agora.IO Ltd |
||||||||
Agora IO Singapore PTE. Ltd. |
||||||||
Beijing Yizhang Yunfeng Technology Co., Ltd (“Beijing Easemob”) |
||||||||
VIEs: |
||||||||
Shanghai Zhaoyan Network Technology Co., Ltd. (“Zhaoyan”) |
||||||||
Beijing Zhonghuan Chuanyin Technology Co., Ltd. (“Zhonghuan”) |
(c) |
Consolidated Variable Interest Entities |
As of December 31, |
||||||||||||
2020 |
2021 |
|||||||||||
(US$ thousand) |
||||||||||||
Assets |
||||||||||||
Current assets: |
||||||||||||
Cash and cash equivalents |
$ | $ | ||||||||||
Short-term investments |
||||||||||||
Accounts receivable, net |
||||||||||||
Amounts due from related parties |
||||||||||||
Prepayments and other current assets |
||||||||||||
Total current assets |
||||||||||||
Non-current assets: |
||||||||||||
Property and equipment, net |
||||||||||||
Deferred tax assets |
||||||||||||
Long-term investments |
||||||||||||
Operating lease right-of-use |
||||||||||||
Intangible a ssets |
||||||||||||
Other non-current assets |
||||||||||||
Total non-current assets |
||||||||||||
Total assets |
$ | $ | ||||||||||
Liabilities |
||||||||||||
Current liabilities: |
||||||||||||
Accounts payable |
||||||||||||
Amounts due to related parties |
||||||||||||
Advances from customers |
||||||||||||
Taxes payable |
||||||||||||
Current operating lease liabilities |
||||||||||||
Accrued expenses and other current liabilities |
||||||||||||
Total current liabilities |
||||||||||||
Non-current liabilities: |
||||||||||||
Long term payable |
||||||||||||
Long-term operating lease liabilities |
||||||||||||
Deferred tax liabilities |
||||||||||||
Total non-current liabilities |
||||||||||||
Total liabilities |
$ | $ | ||||||||||
Year Ended December 31, |
||||||||||||||||||||
2019 |
2020 |
2021 |
||||||||||||||||||
(US$ thousand) |
||||||||||||||||||||
Total revenues |
||||||||||||||||||||
Net income (loss) |
( |
) | ||||||||||||||||||
Year Ended December 31, |
||||||||||||||||||||
2019 |
2020 |
2021 |
||||||||||||||||||
(US$ thousand) |
||||||||||||||||||||
Net cash and cash equivalents generated from operating activities |
||||||||||||||||||||
Net cash and cash equivalents used in investing activities |
( |
) | ( |
) | ( |
) | ||||||||||||||
2. |
Principal Accounting Policies |
(a) |
Basis of Presentation |
(b) |
Basis of Consolidation |
(c) |
Use of Estimates |
(d) |
Functional Currencies and Foreign Currency Translation |
(e) |
Concentration of Credit Risk |
December 31, 2020 |
December 31 2021 |
|||||||
| Customer A — Social media platform |
% | * | ||||||
| Customer B — Educational institution application |
* | % | ||||||
| * | Less than 10% |
(f) |
Fair Value Measurements |
| • | Level 1: Quoted prices (unadjusted) in active markets for identical assets or liabilities. |
| • | Level 2: Observable, market-based inputs, other than quoted prices, in active markets for identical assets or liabilities. |
| • | Level 3: Unobservable inputs to the valuation methodology that are significant to the measurement of the fair value of the assets or liabilities. |
As of December 31, 2021 |
||||||||||||||||
Level 1 |
Level 2 |
Level 3 |
Balance at Fair value |
|||||||||||||
(US$ thousand) |
||||||||||||||||
| Short-term investments — financial products issued by banks |
— | — | ||||||||||||||
| Long-term investment - debt security |
— | — | ||||||||||||||
As of December 31, 2020 |
||||||||||||||||
Level 1 |
Level 2 |
Level 3 |
Balance at Fair value |
|||||||||||||
| (US$ thousand) | ||||||||||||||||
Short-term investments — financial products issued by banks |
— | — | ||||||||||||||
US$ thousand |
||||
Fair value of Level 3 investments as at December 31, 2019 and 2020 |
||||
New addition |
||||
Interest income and change in fair value of the investments |
||||
Fair value of Level 3 investments as at December 31, 2021 |
||||
Selected P/S ratio |
||
Discount rate |
||
Probability of exit events |
Liquidation scenario: Redemption scenario: IPO scenario: | |
Lack of marketability discount |
||
(g) |
Cash and Cash Equivalents |
(h) |
Restricted Cash |
(i) |
Short-term Investments |
(j) |
Accounts Receivable, net |
(k) |
Property and Equipment, net |
| Estimated Useful Lives | ||
| Electronic equipment |
||
| Furniture, computers and office equipment |
||
| Network equipment |
||
| Leasehold improvements |
||
| Capitalized software |
(l) |
Long-term investments |
(m) |
Business combinations |
(n) |
Goodwill and intangible assets |
(o) |
Impairment of long-lived assets other than goodwill |
(p) |
Leases |
(q) |
Advances from Customers |
| (r) | Deferred Financing Costs |
( s ) |
Value Added Taxes |
( t ) |
Revenue Recognition |
( u ) |
Cost of Revenues |
( v ) |
Research and Development Expenses |
( w ) |
Software Development Costs |
( x ) |
Sales and Marketing Expenses |
( y ) |
General and Administrative Expenses |
( z ) |
Income Tax |
( aa ) |
Share-based Compensation |
( bb ) |
Related Parties |
( cc ) |
Dividends |
( dd ) |
Losses Per Share |
(ee) |
Comprehensive Loss |
(ff) |
Segment Reporting |
Year Ended December 31, |
||||||||||||||||||||
2019 |
2020 |
2021 |
||||||||||||||||||
(US$ thousand) |
||||||||||||||||||||
| Primary geographical markets based on customers’ location |
||||||||||||||||||||
| PRC |
$ | $ | $ | |||||||||||||||||
| United States |
||||||||||||||||||||
| Others |
||||||||||||||||||||
| |
|
|
|
|
|
|||||||||||||||
| Total revenues |
$ | $ | $ | |||||||||||||||||
| |
|
|
|
|
|
|||||||||||||||
( gg ) |
Recently Issued Accounting Pronouncements |
3. |
Business acquisitions |
As of acquisition close date |
||||
2020 |
||||
(US$ thousand) |
||||
Fair value of consideration transferred |
||||
Cash (1) |
$ | |||
Ordinary shares |
||||
Number of ordinary shares issued |
||||
Recognized amounts of identifiable assets acquired and liabilities assumed |
||||
Cash and cash-equivalents |
$ | |||
Accounts receivable |
||||
Prepayments and other current assets |
||||
Property and equipment, net |
||||
Intangible assets, net |
||||
Salary and welfare payable |
( |
) | ||
Taxes payable and other accrued liabilities |
( |
) | ||
Deferred tax liabilities (2) |
( |
) | ||
Total identifiable net assets acquired |
||||
Goodwill |
||||
Total purchase consideration |
$ | |||
| (1) | The cash payment for Netless was made in first and second quarter of 2021. |
| (2) | As part of the business combination, the Company acquired developed technology at a gross amount of US$ |
As of acquisition close date |
||||
2021 |
||||
(US$ thousand) |
||||
Fair value of consideration transferred |
||||
Cash (1) |
$ | |||
Recognized amounts of identifiable assets acquired and liabilities assumed |
||||
Cash and cash-equivalents |
$ | |||
Accounts receivable |
||||
Prepayments and other current assets |
||||
Contract asset |
||||
Fixed assets |
||||
Intangible assets, net |
||||
Operating lease right-of-use |
||||
Other non-current assets |
||||
Accounts payable |
( |
) | ||
Advances from customers |
( |
) | ||
Salary and welfare payable |
( |
) | ||
Taxes payable and other accrued liabilities |
( |
) | ||
Operating lease liabilities |
( |
) | ||
Deferred tax liabilities (2) |
( |
) | ||
Total identifiable net assets acquired |
||||
Goodwill |
||||
Total purchase consideration |
$ | |||
| (1) | The cash consideration for Easemob has not been fully paid. As of December 31, 2021, the amount of US$ |
| (2) | A deferred tax liability of US$ |
4. |
Accounts Receivable, Net |
As of December 31, |
||||||||||||
2020 |
2021 (1) |
|||||||||||
(US$ thousand) |
||||||||||||
Accounts receivable |
$ | $ | ||||||||||
Less: allowance for current e x pected credi t losses |
( |
) | ( |
) | ||||||||
Accounts receivable, net |
$ | $ | ||||||||||
As of December 31, |
||||||||||||||||||||
2019 |
2020 |
2021 (1) |
||||||||||||||||||
(US$ thousand) |
||||||||||||||||||||
At beginning of the period |
$ |
( |
) |
$ |
( |
) |
$ |
( |
) | |||||||||||
Additional provisions |
( |
) |
( |
) |
( |
) | ||||||||||||||
Write-off |
||||||||||||||||||||
Foreign currency translation impact |
( |
) |
( |
) | ||||||||||||||||
At end of the period |
$ |
( |
) |
$ |
( |
) |
$ |
( |
) | |||||||||||
| (1) | The allowance for current expected credit losses reflects the Company’s estimated probable incurred losses upon adoption of ASC 326. See Note 2(j) for the Company’s CECL policy. |
5. |
Prepayments and Other Current Assets |
As of December 31, |
||||||||||||
2020 |
2021 |
|||||||||||
(US$ thousand) |
||||||||||||
Prepayments (1) |
$ | $ | ||||||||||
Interest receivables |
||||||||||||
VAT recoverable (2) |
||||||||||||
Employee loans and advances ( 3 ) |
||||||||||||
Proceeds receivable for employee share option exercises |
||||||||||||
Restricted cash |
||||||||||||
Others |
||||||||||||
| $ | $ | |||||||||||
(1) |
Prepayments are primarily related to prepayments for services, advertisements and other deposits. |
(2) |
VAT recoverable represented the balances that the Group can utilize to deduct its VAT liabilities within the next 12 months. |
(3) |
Employee advances and loans are primarily advances to employees that are business related, taxes paid on behalf of employees related to their options, or personal loans granted to select qualified employees with interest or a guarantee. The loan balances are expected to be repaid by the employee within one year. |
6. |
Property and Equipment, Net |
As of December 31, |
||||||||||||
2020 |
2021 |
|||||||||||
(US$ thousand) |
||||||||||||
| Cost: |
||||||||||||
| Network equipment |
$ | $ | ||||||||||
| Electronic equipment |
||||||||||||
| Leasehold improvements |
||||||||||||
| Furniture, computers and office equipment |
||||||||||||
| |
|
|
|
|||||||||
| Total cost |
||||||||||||
| Less: accumulated depreciation |
( |
) | ( |
) | ||||||||
| Capitalized internal-use software development costs |
||||||||||||
| Construction in progress |
||||||||||||
| |
|
|
|
|||||||||
| Property and equipment, ne t |
$ | $ | ||||||||||
| |
|
|
|
|||||||||
7. |
Other Non-current Assets |
As of December 31, |
||||||||||||
2020 |
2021 |
|||||||||||
(US$ thousand) |
||||||||||||
| Deferred financing costs |
$ | $ | ||||||||||
| Long-term deposits |
||||||||||||
| Equipment in-transit |
||||||||||||
| Others |
||||||||||||
| |
|
|
|
|||||||||
| $ | $ | |||||||||||
| |
|
|
|
|||||||||
8. |
Intangible Assets, net |
2021 |
2020 |
|||||||||||||||||||||||||||||||||||||||||||||||||
Weighted average amortization period |
Cost |
Accumulated Amortization |
Net |
Cost |
Accumulated Amortization |
Net |
||||||||||||||||||||||||||||||||||||||||||||
| (in years) |
(US$ thousand) |
|||||||||||||||||||||||||||||||||||||||||||||||||
| Developed technology (Note 3) |
$ |
$ |
( |
) |
$ |
$ |
$ |
( |
) |
$ |
||||||||||||||||||||||||||||||||||||||||
| Customer relationships (Note 3) |
( |
) |
||||||||||||||||||||||||||||||||||||||||||||||||
| Others |
( |
) |
||||||||||||||||||||||||||||||||||||||||||||||||
| |
|
|
|
|
|
|
|
|
|
|
|
|
|
|||||||||||||||||||||||||||||||||||||
| Total |
$ |
$ |
( |
) |
$ |
$ |
$ |
( |
) |
$ |
||||||||||||||||||||||||||||||||||||||||
| |
|
|
|
|
|
|
|
|
|
|
|
|
|
|||||||||||||||||||||||||||||||||||||
9. |
Leases |
As of December 31, 2021 |
||||
| (US$ thousand) | ||||
| Weighted-average remaining lease term |
||||
| Operating leases |
||||
| Weighted-average discount rate |
||||
| Operating leases |
% | |||
| |
|
|||
As of December 31, 2021 |
||||
| (US$ thousand) | ||||
| 2022 |
$ |
|||
| 2023 |
||||
| 2024 |
||||
| |
|
|||
| Total undiscounted lease payments |
||||
| Less: imputed interest |
( |
) | ||
| |
|
|||
| Total prese lease liabilitient value of s |
$ |
|||
| |
|
|||
Operating Leases * |
|||||
| (US$ thousand) | |||||
2021 |
$ |
||||
2022 |
|||||
2023 |
|||||
2024 |
|||||
$ |
|||||
* |
Amounts are based on ASC 840, Leases Leases |
10. |
Long-term investments |
As of December 31, 2021 |
||||
| (US$ thousand) | ||||
Equity investments without readily determinable fair value |
$ |
|||
Equity method investments |
||||
Debt security |
||||
$ |
||||
11. |
Taxes Payable |
As of December 31, |
|||||||||||
2020 |
2021 |
||||||||||
(US$ thousand) |
|||||||||||
Individual income tax withholding |
$ | $ |
|||||||||
VAT payable |
|||||||||||
Corporate income taxes payable |
|||||||||||
Other taxes payable |
|||||||||||
| $ | $ |
||||||||||
12. |
Accrued Expenses and Other Current Liabilities |
As of December 31, |
||||||||||||
2020 |
2021 |
|||||||||||
(US$ thousand) |
||||||||||||
Accrued salary and social welfare costs |
$ | $ | ||||||||||
Liability classified awards for share-based compensation (Note 15) |
||||||||||||
Payable for long-term investments |
||||||||||||
Payables for acquisition (Note 3) |
||||||||||||
Payables for compensation costs in relation to an acquisition |
||||||||||||
Payables for def financing coster red s |
||||||||||||
Accrued professional service fees |
||||||||||||
Accrued staff reimbursements |
||||||||||||
Accrued office expense |
||||||||||||
Accrued recruitment service fees |
||||||||||||
Accrued advertising and marketing fees |
||||||||||||
Share option deposit held on behalf of employees |
||||||||||||
Accrued rental fees |
||||||||||||
Others |
||||||||||||
| $ | $ | |||||||||||
13. |
Convertible Redeemable Preferred Shares |
| • | the voting rights of shares controlled by the Founder was modified to carry |
| • | the voting rights of shares controlled by the Founder was modified to carry |
| (a) | an amount equal to the Series A issue price, plus all accrued or declared but unpaid dividends on such Series A Preferred Share (for a partial year, the dividends shall be calculated proportionally), plus an amount that would accrue on the Series A issue price at a rate of |
| (b) | the fair market value of the Series A Preferred Share determined by an independent third party appraising firm selected jointly by the board of directors and the requesting holder, provided however, that any redemption of all or any part of Series A Preferred Shares held by a holder of Series A Preferred Shares at a price determined by an independent third party appraising firm shall not cause any material adverse effect to the Group companies taken as a whole. |
Series A Preferred Shares |
Series B Preferred Shares |
Series B+ Preferred Shares |
Series C Preferred Shares |
Series C+ Preferred Shares |
Total |
|||||||||||||||||||||||||||||||||||||||
Number of shares |
Amount (US$ thousand) |
Number of shares |
Amount (US$ thousand) |
Number of shares |
Amount (US$ thousand) |
Number of shares |
Amount (US$ thousand) |
Number of shares |
Amount (US$ thousand) |
Amount (US$ thousand) |
||||||||||||||||||||||||||||||||||
Balances as of January 1, 2020 |
$ | $ | $ | $ | $ | $ | ||||||||||||||||||||||||||||||||||||||
Issuance of convertible redeemable preferred shares, net of issuance costs |
— | — | — | — | — | — | — | — | ||||||||||||||||||||||||||||||||||||
Accretion on convertible redeemable preferred shares to redemption value |
— | — | — | — | — | |||||||||||||||||||||||||||||||||||||||
Conversion of convertible redeemable preferred shares upon completion of the IPO |
( |
) | ( |
) | ( |
) | ( |
) | ( |
) | ( |
) | ( |
) | ( |
) | ( |
) | ( |
) | ( |
) | ||||||||||||||||||||||
Balances as of December 31, 2020 and 2021 |
$ | $ | $ | $ | $ | $ | ||||||||||||||||||||||||||||||||||||||
14. |
Ordinary Shares |
15. |
Share-based Compensation |
Year Ended December 31, |
||||||||||||||||||||
2019 |
2020 |
2021 |
||||||||||||||||||
(US$ thousand) |
||||||||||||||||||||
Cost of revenues |
$ | $ | $ | |||||||||||||||||
Research and development expenses |
||||||||||||||||||||
Sales and marketing expenses |
||||||||||||||||||||
General and administrative expenses |
||||||||||||||||||||
| $ | $ | $ | ||||||||||||||||||
Year Ended December 31, |
||||||||||||||||||||
2019 |
2020 |
2021 |
||||||||||||||||||
(US$ thousand) |
||||||||||||||||||||
Equity award – share options (1) ( 4) |
$ | $ | $ | |||||||||||||||||
Equity award – restricted shares (2)(3) |
||||||||||||||||||||
Equity award – restricted share units |
||||||||||||||||||||
Liability award – share options |
||||||||||||||||||||
Liability award – restricted shares |
||||||||||||||||||||
Liability award – Venture Partners Plan |
||||||||||||||||||||
| $ | $ | $ | ||||||||||||||||||
| (1) | Including share options granted to employees as part of post-combination compensation of |
| (2) | Including restricted shares granted by the Founder for equity classified award of US$ |
| (3) | Including restricted shares granted to employees as part of post-combination compensation of |
(4) |
Including an incremental $ |
Number of Options |
Weighted Average Exercise Price |
Weighted Average Remaining Contractual Life |
Aggregate Intrinsic Value |
Weighted Average Grant Date Fair Value |
||||||||||||||||
(US$) |
In Years |
(US$) |
(US$) |
|||||||||||||||||
Outstanding at January 1, 2019 |
||||||||||||||||||||
Granted |
||||||||||||||||||||
Forfeited |
( |
) | ||||||||||||||||||
Reclassified from liability award |
||||||||||||||||||||
Outstanding at December 31, 2019 |
||||||||||||||||||||
Granted |
||||||||||||||||||||
Exercised |
( |
) | ||||||||||||||||||
Forfeited |
( |
) | ||||||||||||||||||
Outstanding at December 31, 2020 |
||||||||||||||||||||
Granted (1) |
||||||||||||||||||||
Exercised |
( |
) | ||||||||||||||||||
Forfeited |
( |
) | ||||||||||||||||||
Outstanding at December 31, 2021 |
||||||||||||||||||||
Vested and expected to vest at December 31, 2021 |
||||||||||||||||||||
Exercisable at December 31, 2021 |
||||||||||||||||||||
(1) |
During 2021, the Company granted shares to employees that joined the Company following the acquisition of Easemob (Note 3). Share agreements were signed with the employees contingent on their continuing employment with the Group as well as their ability to meet certain established performance targets. Of the share options granted to the employees, |
Number of Options |
Weighted Average Exercise Price |
Weighted Average Remaining Contractual Life |
Aggregate Intrinsic Value |
Weighted Average Grant Date Fair Value |
||||||||||||||||
| (US$) | In Years | (US$) | (US$) | |||||||||||||||||
Outstanding at January 1, 2019 |
$ | |||||||||||||||||||
Granted |
||||||||||||||||||||
Repurchased |
( |
) | ||||||||||||||||||
Forfeited |
||||||||||||||||||||
Reclassified to equity classified award |
( |
) | ||||||||||||||||||
Outstanding at December 31, 2019, 2020 and 2021 |
— | |||||||||||||||||||
Year Ended December 31, | |||||||||||||||
2019 |
2020 |
2021 | |||||||||||||
Exercise price |
US$ |
US$ |
US$ |
||||||||||||
Fair value of the ordinary shares on the date of option grant |
US$ |
US$ |
US$ US$ |
||||||||||||
Risk-free interest rate (1) |
% | % | |||||||||||||
Expected term (in years) |
|||||||||||||||
Expected dividend yield (2) |
% | % | |||||||||||||
Expected volatility (3) |
% | % | |||||||||||||
Expected forfeiture rate (post-vesting) |
% | % | % |
||||||||||||
| (1) | The risk-free interest rate of periods within the contractual life of the share option is based on the market yield of the U.S. treasury bonds with a maturity life equal to the expected life to expiration. |
| (2) | The Company has no history or expectation of paying dividends on its ordinary shares. |
| (3) | Expected volatility is estimated based on the average of historical volatilities of the comparable companies in the same industry as at the valuation dates. |
Numbers of Shares |
Weighted-average Grant Date Fair Value |
|||||||
| (US$) | ||||||||
Outstanding at January 1, 2019 |
||||||||
Granted |
||||||||
Reclassified from liability classified restricted shares |
||||||||
Vested |
( |
) | ||||||
Outstanding at December 31, 2019 |
||||||||
Granted (1) |
||||||||
Vested |
( |
) | ||||||
Outstanding at December 31, 2020 |
||||||||
Granted |
||||||||
Vested |
||||||||
Outstanding at December 31, 2021 |
||||||||
| (1) | During 2020, the Company granted shares to employees that joined the Company following the business combination (Note 3) as well as a related party who was a previous shareholder in Netless (Note 2 0 ). Share agreements were signed with the employees contingent on their continuing employment with the Group as well as their ability to meet certain established performance targets. Of the restricted shares to the management employees, Noted that the aforementioned award vesting terms were modified during 2021 to align the release of the shares with the annual company-wide performance review; the modification did not have a material impact to the related share-based compensation expenses. |
Numbers of Shares |
Weighted-average Grant Date Fair Value |
|||||||
| (US$) | ||||||||
Outstanding at January 1, 2019 |
||||||||
Granted |
||||||||
Vested |
( |
) | ||||||
Reclassified to equity classified restricted shares |
( |
) | ||||||
Outstanding at December 31, 2019, 2020 and 2021 |
||||||||
Numbers of Shares |
Weighted-average Grant Date Fair Value |
|||||||
| (US$) | ||||||||
| Outstanding at January 1, 2019 and 2020 |
$ | |||||||
| Granted |
||||||||
| Vested |
||||||||
| Outstanding at December 31, 2020 |
||||||||
| |
|
|||||||
| Granted |
||||||||
| Vested |
( |
) | ||||||
| Forfeited |
( |
) |
||||||
| |
|
|||||||
| Outstanding at December 31, 2021 |
||||||||
| |
|
|||||||
16. |
Employee Benefits |
17. |
Income Taxes |
Year Ended December 31, |
||||||||||||||||||||
2019 |
2020 |
2021 |
||||||||||||||||||
(US$ thousand) |
||||||||||||||||||||
| Pre-tax income (loss) from PRC entities |
$ | $ | $ | ( |
) | |||||||||||||||
| Pre-tax loss from non-PRC entities |
( |
) | ( |
) | ( |
) | ||||||||||||||
| |
|
|
|
|
|
|||||||||||||||
| Total pre-tax loss |
$ | ( |
) | $ | ( |
) | $ | ( |
) | |||||||||||
| |
|
|
|
|
|
|||||||||||||||
Year Ended December 31, |
||||||||||||||||||||
2019 |
2020 |
2021 |
||||||||||||||||||
| Statutory income tax rate |
% | % | % | |||||||||||||||||
| Permanent differences (1) |
% | % | % | |||||||||||||||||
| Tax rate difference from statutory rate in other jurisdictions (2) |
% | % | % | |||||||||||||||||
| Change in valuation allowance (3) |
( |
)% | ( |
)% | ( |
)% | ||||||||||||||
| Effect of tax holiday (4) |
% | ( |
)% | ( |
)% | |||||||||||||||
| Others |
( |
)% | ( |
)% | ( |
)% | ||||||||||||||
| Effective tax rate |
( |
)% | ( |
)% | ( |
)% | ||||||||||||||
| |
|
|
|
|
|
|||||||||||||||
| (1) | The permanent differences are primarily related to additional tax deductions for qualified research and development expenses and interest income generated from Agora IO Hongkong Limited, offset by non-deductible share-based compensation expenses. |
| (2) | The tax rate difference is attributed to varying rates in other jurisdictions where the Group is established or operates, such as the Cayman Islands , the United States or S ingap ore. |
| (3) | The change in valuation allowance is primarily attributed to fully provisioning for net operating loss carry-forwards of the Group. |
| (4) | Dayin obtained its software enterprise certificate in 2018 and is entitled to a tax exemption from EIT for the year of 2018 and a 50% EIT rate reduction for the year of 2019, 2020 and 2021. Zhaoyan obtained its high-tech enterprise certificate in 2021 and is entitled to preferential tax rate of % for the years of 2021, 2022 and 2023. Beijing Easemob acquired in 2021 is entitled to preferential tax rate of % for the year of 202 1 . |
Year Ended December 31, |
||||||||||||||||||||
2019 |
2020 |
2021 |
||||||||||||||||||
(US $ thousand) |
||||||||||||||||||||
| Current income tax expense |
$ | $ | $ | |||||||||||||||||
| Deferred income tax expense (tax benefit) |
( |
) | ||||||||||||||||||
| |
|
|
|
|
|
|||||||||||||||
| Income tax expense |
$ | $ | $ | |||||||||||||||||
| |
|
|
|
|
|
|||||||||||||||
Year Ended December 31, |
||||||||||||||||||||
2019 |
2020 |
2021 |
||||||||||||||||||
(US$ thousand) |
||||||||||||||||||||
| The aggregate amount of effect |
$ |
$ |
( |
) |
$ |
( |
) | |||||||||||||
As of December 31, |
||||||||||||
2020 |
2021 (1) |
|||||||||||
(US$ thousand) |
||||||||||||
| Deferred tax assets: |
||||||||||||
| Tax loss carry-forwards |
$ | $ | ||||||||||
| Allowance for doubtful accounts and current expected credit losses (1) |
||||||||||||
| Payroll liabilities |
||||||||||||
| Other deductible temporary difference |
||||||||||||
| |
|
|
|
|||||||||
| Deferred tax assets |
||||||||||||
| Less valuation allowance |
( |
) | ( |
) | ||||||||
| Deferred tax assets, net |
$ | $ | — | |||||||||
| |
|
|
|
|||||||||
| Deferred tax liabilities: |
||||||||||||
| Recognition of intangible assets arising from business combination |
( |
) | ( |
) | ||||||||
| |
|
|
|
|||||||||
| Deferred tax liabilities, net |
$ | ( |
) | $ | ( |
) | ||||||
| |
|
|
|
|||||||||
(1) |
The allowance for current expected credit losses reflects the Company’s estimated probable incurred losses upon adoption of ASC 326. See Note 2(j) for the Company’s CECL policy. |
Year Ended December 31, |
||||||||||||||||||||
2019 |
2020 |
2021 |
||||||||||||||||||
(US$ thousand) |
||||||||||||||||||||
| Balance at beginning of the year |
$ | ( |
) | $ | ( |
) | $ | ( |
) | |||||||||||
| Addition in current year |
( |
) | ( |
) | ( |
) | ||||||||||||||
| |
|
|
|
|
|
|||||||||||||||
| Balance at the end of the year |
$ | ( |
) | $ | ( |
) | $ | ( |
) | |||||||||||
| |
|
|
|
|
|
|||||||||||||||
18. |
Basic and Diluted Net Loss per Share |
Year Ended December 31, |
||||||||||||||||||||
2019 |
2020 |
2021 |
||||||||||||||||||
(US$ thousand) |
||||||||||||||||||||
| Numerator: |
||||||||||||||||||||
| Net loss |
$ | ( |
) | $ | ( |
) | $ | ( |
) | |||||||||||
| Cumulative undeclared dividends on convertible redeemable preferred shares |
( |
) | ( |
) | ||||||||||||||||
| Accretion on convertible redeemable preferred shares to redemption value (Note 1 3 ) |
( |
) | ( |
) | ||||||||||||||||
| |
|
|
|
|
|
|||||||||||||||
| Net loss attributable to Agora, Inc.’s ordinary shareholders - basic and diluted |
( |
) | ( |
) | ( |
) | ||||||||||||||
| |
|
|
|
|
|
|||||||||||||||
| Denominator: |
||||||||||||||||||||
| Denominator for basic and diluted loss per share weighted-average ordinary shares outstanding |
||||||||||||||||||||
| |
|
|
|
|
|
|||||||||||||||
| Basic and diluted loss per share |
$ | ( |
) | $ | ( |
) | $ | ( |
) | |||||||||||
| |
|
|
|
|
|
|||||||||||||||
| (1) | Options exercisable for a minimal exercise price are included in the denominator of basic loss per share calculation once there are no further vesting conditions or contingencies associated with them, as they are considered contingently issuable shares. Accordingly, a weighted average of |
Year Ended December 31, |
||||||||||||
2019 |
2020 |
2021 |
||||||||||
| Preferred shares - weighted average |
||||||||||||
| Share options - weighted average |
||||||||||||
| Restricted share - weighted average |
||||||||||||
| Restricted share units - weighted average |
||||||||||||
| VPP shares – weighted average |
||||||||||||
19. |
Commitments and Contingencies |
Contractual Purchase Obligations |
||||
| (US$ thousand) | ||||
| 2022 |
$ | |||
| |
|
|||
20. |
Related Party Transactions |
Year Ended December 31, |
||||||||||||||||||||
2019 |
2020 |
2021 |
||||||||||||||||||
(US$) |
||||||||||||||||||||
| Rental fee charged by a related party |
||||||||||||||||||||
| Consideration to a related party for Netless acquisition |
||||||||||||||||||||
| |
|
|
|
|
|
|||||||||||||||
21. |
Subsequent Events |
22. |
Restricted Net Assets |