00017960223/312022Q3false00017960222021-04-012021-12-310001796022us-gaap:CommonClassAMember2022-02-08xbrli:shares0001796022us-gaap:CommonClassBMember2022-02-0800017960222021-12-31iso4217:USD00017960222021-03-310001796022us-gaap:CommonClassAMember2021-03-31iso4217:USDxbrli:shares0001796022us-gaap:CommonClassAMember2021-12-310001796022us-gaap:CommonClassBMember2021-12-310001796022us-gaap:CommonClassBMember2021-03-310001796022srt:SubsidiariesMember2021-12-310001796022srt:SubsidiariesMember2021-03-310001796022step:LegacyEntitiesMember2021-12-310001796022step:LegacyEntitiesMember2021-03-310001796022step:PartnershipOfSubsidiaryMember2021-12-310001796022step:PartnershipOfSubsidiaryMember2021-03-310001796022us-gaap:VariableInterestEntityPrimaryBeneficiaryMember2021-12-310001796022us-gaap:VariableInterestEntityPrimaryBeneficiaryMember2021-03-310001796022step:ManagementAndAdvisoryFeesNetMember2021-10-012021-12-310001796022step:ManagementAndAdvisoryFeesNetMember2020-10-012020-12-310001796022step:ManagementAndAdvisoryFeesNetMember2021-04-012021-12-310001796022step:ManagementAndAdvisoryFeesNetMember2020-04-012020-12-310001796022step:IncentiveFeesMember2021-10-012021-12-310001796022step:IncentiveFeesMember2020-10-012020-12-310001796022step:IncentiveFeesMember2021-04-012021-12-310001796022step:IncentiveFeesMember2020-04-012020-12-310001796022step:CarriedInterestAllocationRealizedMember2021-10-012021-12-310001796022step:CarriedInterestAllocationRealizedMember2020-10-012020-12-310001796022step:CarriedInterestAllocationRealizedMember2021-04-012021-12-310001796022step:CarriedInterestAllocationRealizedMember2020-04-012020-12-310001796022step:CarriedInterestAllocationUnrealizedMember2021-10-012021-12-310001796022step:CarriedInterestAllocationUnrealizedMember2020-10-012020-12-310001796022step:CarriedInterestAllocationUnrealizedMember2021-04-012021-12-310001796022step:CarriedInterestAllocationUnrealizedMember2020-04-012020-12-310001796022step:CarriedInterestAllocationMember2021-10-012021-12-310001796022step:CarriedInterestAllocationMember2020-10-012020-12-310001796022step:CarriedInterestAllocationMember2021-04-012021-12-310001796022step:CarriedInterestAllocationMember2020-04-012020-12-310001796022step:LegacyCarriedInterestAllocationMember2021-10-012021-12-310001796022step:LegacyCarriedInterestAllocationMember2020-10-012020-12-310001796022step:LegacyCarriedInterestAllocationMember2021-04-012021-12-310001796022step:LegacyCarriedInterestAllocationMember2020-04-012020-12-3100017960222021-10-012021-12-3100017960222020-10-012020-12-3100017960222020-04-012020-12-310001796022srt:SubsidiariesMember2021-10-012021-12-310001796022srt:SubsidiariesMember2020-10-012020-12-310001796022srt:SubsidiariesMember2021-04-012021-12-310001796022srt:SubsidiariesMember2020-04-012020-12-310001796022step:LegacyEntitiesMember2021-10-012021-12-310001796022step:LegacyEntitiesMember2020-10-012020-12-310001796022step:LegacyEntitiesMember2021-04-012021-12-310001796022step:LegacyEntitiesMember2020-04-012020-12-310001796022step:PartnershipOfSubsidiaryMember2021-10-012021-12-310001796022step:PartnershipOfSubsidiaryMember2020-10-012020-12-310001796022step:PartnershipOfSubsidiaryMember2021-04-012021-12-310001796022step:PartnershipOfSubsidiaryMember2020-04-012020-12-310001796022us-gaap:CommonClassAMemberus-gaap:CommonStockMember2021-09-300001796022us-gaap:CommonClassBMemberus-gaap:CommonStockMember2021-09-300001796022us-gaap:AdditionalPaidInCapitalMember2021-09-300001796022us-gaap:RetainedEarningsMember2021-09-300001796022us-gaap:AccumulatedOtherComprehensiveIncomeMember2021-09-300001796022srt:SubsidiariesMemberus-gaap:NoncontrollingInterestMember2021-09-300001796022step:LegacyEntitiesMemberus-gaap:NoncontrollingInterestMember2021-09-300001796022step:PartnershipOfSubsidiaryMemberus-gaap:NoncontrollingInterestMember2021-09-3000017960222021-09-300001796022us-gaap:RetainedEarningsMember2021-10-012021-12-310001796022srt:SubsidiariesMemberus-gaap:NoncontrollingInterestMember2021-10-012021-12-310001796022step:LegacyEntitiesMemberus-gaap:NoncontrollingInterestMember2021-10-012021-12-310001796022step:PartnershipOfSubsidiaryMemberus-gaap:NoncontrollingInterestMember2021-10-012021-12-310001796022us-gaap:AccumulatedOtherComprehensiveIncomeMember2021-10-012021-12-310001796022us-gaap:AdditionalPaidInCapitalMember2021-10-012021-12-310001796022us-gaap:CommonClassAMemberus-gaap:CommonStockMember2021-10-012021-12-310001796022us-gaap:CommonClassBMemberus-gaap:CommonStockMember2021-10-012021-12-310001796022us-gaap:CommonClassAMemberus-gaap:CommonStockMember2021-12-310001796022us-gaap:CommonClassBMemberus-gaap:CommonStockMember2021-12-310001796022us-gaap:AdditionalPaidInCapitalMember2021-12-310001796022us-gaap:RetainedEarningsMember2021-12-310001796022us-gaap:AccumulatedOtherComprehensiveIncomeMember2021-12-310001796022srt:SubsidiariesMemberus-gaap:NoncontrollingInterestMember2021-12-310001796022step:LegacyEntitiesMemberus-gaap:NoncontrollingInterestMember2021-12-310001796022step:PartnershipOfSubsidiaryMemberus-gaap:NoncontrollingInterestMember2021-12-310001796022us-gaap:CommonClassAMemberus-gaap:CommonStockMember2021-03-310001796022us-gaap:CommonClassBMemberus-gaap:CommonStockMember2021-03-310001796022us-gaap:AdditionalPaidInCapitalMember2021-03-310001796022us-gaap:RetainedEarningsMember2021-03-310001796022us-gaap:AccumulatedOtherComprehensiveIncomeMember2021-03-310001796022srt:SubsidiariesMemberus-gaap:NoncontrollingInterestMember2021-03-310001796022step:LegacyEntitiesMemberus-gaap:NoncontrollingInterestMember2021-03-310001796022step:PartnershipOfSubsidiaryMemberus-gaap:NoncontrollingInterestMember2021-03-310001796022us-gaap:RetainedEarningsMember2021-04-012021-12-310001796022srt:SubsidiariesMemberus-gaap:NoncontrollingInterestMember2021-04-012021-12-310001796022step:LegacyEntitiesMemberus-gaap:NoncontrollingInterestMember2021-04-012021-12-310001796022step:PartnershipOfSubsidiaryMemberus-gaap:NoncontrollingInterestMember2021-04-012021-12-310001796022us-gaap:AccumulatedOtherComprehensiveIncomeMember2021-04-012021-12-310001796022us-gaap:AdditionalPaidInCapitalMember2021-04-012021-12-310001796022us-gaap:CommonClassAMemberus-gaap:CommonStockMember2021-04-012021-12-310001796022us-gaap:AdditionalPaidInCapitalMemberus-gaap:CommonClassAMember2021-04-012021-12-310001796022step:PartnershipOfSubsidiaryMemberus-gaap:NoncontrollingInterestMemberus-gaap:CommonClassAMember2021-04-012021-12-310001796022us-gaap:CommonClassAMember2021-04-012021-12-310001796022us-gaap:AdditionalPaidInCapitalMemberus-gaap:CommonClassCMember2021-04-012021-12-310001796022step:PartnershipOfSubsidiaryMemberus-gaap:NoncontrollingInterestMemberus-gaap:CommonClassCMember2021-04-012021-12-310001796022us-gaap:CommonClassCMember2021-04-012021-12-310001796022us-gaap:CommonClassBMemberus-gaap:CommonStockMember2021-04-012021-12-310001796022step:PartnersCapitalMember2020-09-300001796022us-gaap:CommonClassAMemberus-gaap:CommonStockMember2020-09-300001796022us-gaap:CommonClassBMemberus-gaap:CommonStockMember2020-09-300001796022us-gaap:AdditionalPaidInCapitalMember2020-09-300001796022us-gaap:RetainedEarningsMember2020-09-300001796022us-gaap:AccumulatedOtherComprehensiveIncomeMember2020-09-300001796022srt:SubsidiariesMemberus-gaap:NoncontrollingInterestMember2020-09-300001796022step:PartnershipOfSubsidiaryMemberus-gaap:NoncontrollingInterestMember2020-09-3000017960222020-09-300001796022us-gaap:RetainedEarningsMember2020-10-012020-12-310001796022srt:SubsidiariesMemberus-gaap:NoncontrollingInterestMember2020-10-012020-12-310001796022step:PartnershipOfSubsidiaryMemberus-gaap:NoncontrollingInterestMember2020-10-012020-12-310001796022us-gaap:AccumulatedOtherComprehensiveIncomeMember2020-10-012020-12-310001796022us-gaap:AdditionalPaidInCapitalMember2020-10-012020-12-310001796022step:PartnersCapitalMember2020-12-310001796022us-gaap:CommonClassAMemberus-gaap:CommonStockMember2020-12-310001796022us-gaap:CommonClassBMemberus-gaap:CommonStockMember2020-12-310001796022us-gaap:AdditionalPaidInCapitalMember2020-12-310001796022us-gaap:RetainedEarningsMember2020-12-310001796022us-gaap:AccumulatedOtherComprehensiveIncomeMember2020-12-310001796022srt:SubsidiariesMemberus-gaap:NoncontrollingInterestMember2020-12-310001796022step:PartnershipOfSubsidiaryMemberus-gaap:NoncontrollingInterestMember2020-12-3100017960222020-12-310001796022step:PartnersCapitalMember2020-03-310001796022us-gaap:AccumulatedOtherComprehensiveIncomeMember2020-03-310001796022srt:SubsidiariesMemberus-gaap:NoncontrollingInterestMember2020-03-3100017960222020-03-310001796022step:PartnersCapitalMember2020-04-012020-09-150001796022srt:SubsidiariesMemberus-gaap:NoncontrollingInterestMember2020-04-012020-09-1500017960222020-04-012020-09-150001796022us-gaap:AccumulatedOtherComprehensiveIncomeMember2020-04-012020-09-150001796022us-gaap:CommonClassAMemberus-gaap:CommonStockMember2020-04-012020-09-150001796022us-gaap:CommonClassBMemberus-gaap:CommonStockMember2020-04-012020-09-150001796022us-gaap:AdditionalPaidInCapitalMember2020-04-012020-09-150001796022step:PartnershipOfSubsidiaryMemberus-gaap:NoncontrollingInterestMember2020-04-012020-09-150001796022us-gaap:AdditionalPaidInCapitalMember2020-09-162020-12-310001796022step:PartnershipOfSubsidiaryMemberus-gaap:NoncontrollingInterestMember2020-09-162020-12-3100017960222020-09-162020-12-310001796022us-gaap:RetainedEarningsMember2020-09-162020-12-310001796022srt:SubsidiariesMemberus-gaap:NoncontrollingInterestMember2020-09-162020-12-310001796022us-gaap:AccumulatedOtherComprehensiveIncomeMember2020-09-162020-12-310001796022step:ConsolidatedEntitiesExcludingLegacyEntitiesMember2021-04-012021-12-310001796022step:ConsolidatedEntitiesExcludingLegacyEntitiesMember2020-04-012020-12-3100017960222020-09-182020-09-180001796022step:BlockerEntitiesMemberstep:OwnersMember2020-09-182020-09-18xbrli:pure0001796022step:BlockerEntitiesMemberstep:OwnersMemberus-gaap:CommonClassAMember2020-09-182020-09-180001796022step:ConversionOfClassBUnitsToClassBCommonStockMember2020-09-182020-09-180001796022us-gaap:IPOMemberus-gaap:CommonClassAMember2020-09-182020-09-180001796022us-gaap:IPOMemberus-gaap:CommonClassAMember2020-09-180001796022us-gaap:IPOMember2020-09-182020-09-180001796022step:StepStoneGroupLPMemberus-gaap:IPOMember2020-09-182020-09-180001796022step:PartnershipOfSubsidiaryMemberus-gaap:CommonClassAMember2020-09-182020-09-180001796022step:PartnershipOfSubsidiaryMemberus-gaap:CommonClassBMember2020-09-182020-09-180001796022us-gaap:CommonClassAMemberstep:GreenspringMember2021-09-202021-09-200001796022us-gaap:CommonClassCMemberstep:GreenspringMember2021-09-202021-09-200001796022step:StepStoneGroupLPMemberus-gaap:GeneralPartnerMember2020-09-182020-09-180001796022us-gaap:CommonClassAMember2020-09-18step:vote0001796022us-gaap:CommonClassBMember2020-09-180001796022step:StepStoneGroupLPMember2021-12-3100017960222021-04-010001796022srt:MinimumMember2021-04-012021-12-310001796022srt:MaximumMember2021-04-012021-12-310001796022us-gaap:AccumulatedTranslationAdjustmentMember2021-12-310001796022us-gaap:AccumulatedTranslationAdjustmentMember2021-03-310001796022us-gaap:AccumulatedDefinedBenefitPlansAdjustmentMember2021-12-310001796022us-gaap:AccumulatedDefinedBenefitPlansAdjustmentMember2021-03-31step:segment0001796022step:ManagementAndAdvisoryFeesNetFocusedCommingledFundsMember2021-10-012021-12-310001796022step:ManagementAndAdvisoryFeesNetFocusedCommingledFundsMember2020-10-012020-12-310001796022step:ManagementAndAdvisoryFeesNetFocusedCommingledFundsMember2021-04-012021-12-310001796022step:ManagementAndAdvisoryFeesNetFocusedCommingledFundsMember2020-04-012020-12-310001796022step:ManagementAndAdvisoryFeesNetSeparatelyManagedAccountsMember2021-10-012021-12-310001796022step:ManagementAndAdvisoryFeesNetSeparatelyManagedAccountsMember2020-10-012020-12-310001796022step:ManagementAndAdvisoryFeesNetSeparatelyManagedAccountsMember2021-04-012021-12-310001796022step:ManagementAndAdvisoryFeesNetSeparatelyManagedAccountsMember2020-04-012020-12-310001796022step:ManagementAndAdvisoryFeesNetAdvisoryAndOtherServicesMember2021-10-012021-12-310001796022step:ManagementAndAdvisoryFeesNetAdvisoryAndOtherServicesMember2020-10-012020-12-310001796022step:ManagementAndAdvisoryFeesNetAdvisoryAndOtherServicesMember2021-04-012021-12-310001796022step:ManagementAndAdvisoryFeesNetAdvisoryAndOtherServicesMember2020-04-012020-12-310001796022step:ManagementAndAdvisoryFeesNetFundReimbursementRevenuesMember2021-10-012021-12-310001796022step:ManagementAndAdvisoryFeesNetFundReimbursementRevenuesMember2020-10-012020-12-310001796022step:ManagementAndAdvisoryFeesNetFundReimbursementRevenuesMember2021-04-012021-12-310001796022step:ManagementAndAdvisoryFeesNetFundReimbursementRevenuesMember2020-04-012020-12-310001796022step:IncentiveFeesSeparatelyManagedAccountsMember2021-10-012021-12-310001796022step:IncentiveFeesSeparatelyManagedAccountsMember2020-10-012020-12-310001796022step:IncentiveFeesSeparatelyManagedAccountsMember2021-04-012021-12-310001796022step:IncentiveFeesSeparatelyManagedAccountsMember2020-04-012020-12-310001796022step:IncentiveFeesFocusedCommingledFundsMember2021-10-012021-12-310001796022step:IncentiveFeesFocusedCommingledFundsMember2020-10-012020-12-310001796022step:IncentiveFeesFocusedCommingledFundsMember2021-04-012021-12-310001796022step:IncentiveFeesFocusedCommingledFundsMember2020-04-012020-12-310001796022step:CarriedInterestAllocationSeparatelyManagedAccountsMember2021-10-012021-12-310001796022step:CarriedInterestAllocationSeparatelyManagedAccountsMember2020-10-012020-12-310001796022step:CarriedInterestAllocationSeparatelyManagedAccountsMember2021-04-012021-12-310001796022step:CarriedInterestAllocationSeparatelyManagedAccountsMember2020-04-012020-12-310001796022step:CarriedInterestAllocationFocusedCommingledFundsMember2021-10-012021-12-310001796022step:CarriedInterestAllocationFocusedCommingledFundsMember2020-10-012020-12-310001796022step:CarriedInterestAllocationFocusedCommingledFundsMember2021-04-012021-12-310001796022step:CarriedInterestAllocationFocusedCommingledFundsMember2020-04-012020-12-310001796022step:LegacyCarriedInterestAllocationSeparatelyManagedAccountsMember2021-10-012021-12-310001796022step:LegacyCarriedInterestAllocationSeparatelyManagedAccountsMember2020-10-012020-12-310001796022step:LegacyCarriedInterestAllocationSeparatelyManagedAccountsMember2021-04-012021-12-310001796022step:LegacyCarriedInterestAllocationSeparatelyManagedAccountsMember2020-04-012020-12-310001796022step:LegacyCarriedInterestAllocationFocusedCommingledFundsMember2021-10-012021-12-310001796022step:LegacyCarriedInterestAllocationFocusedCommingledFundsMember2020-10-012020-12-310001796022step:LegacyCarriedInterestAllocationFocusedCommingledFundsMember2021-04-012021-12-310001796022step:LegacyCarriedInterestAllocationFocusedCommingledFundsMember2020-04-012020-12-310001796022step:LegacyGrossCarriedInterestAllocationFocusedCommingledFundsMember2021-10-012021-12-310001796022step:LegacyGrossCarriedInterestAllocationFocusedCommingledFundsMember2021-04-012021-12-310001796022country:US2021-10-012021-12-310001796022country:US2020-10-012020-12-310001796022country:US2021-04-012021-12-310001796022country:US2020-04-012020-12-310001796022us-gaap:NonUsMember2021-10-012021-12-310001796022us-gaap:NonUsMember2020-10-012020-12-310001796022us-gaap:NonUsMember2021-04-012021-12-310001796022us-gaap:NonUsMember2020-04-012020-12-310001796022us-gaap:VariableInterestEntityNotPrimaryBeneficiaryMember2021-12-310001796022us-gaap:VariableInterestEntityNotPrimaryBeneficiaryMember2021-03-310001796022step:VariableInterestEntityNotPrimaryBeneficiarySubsidiariesMember2021-12-310001796022step:VariableInterestEntityNotPrimaryBeneficiarySubsidiariesMember2021-03-310001796022step:VariableInterestEntityNotPrimaryBeneficiaryLegacyEntitiesMember2021-12-310001796022step:VariableInterestEntityNotPrimaryBeneficiaryLegacyEntitiesMember2021-03-310001796022us-gaap:SalesRevenueNetMemberstep:SeparatelyManagedAccountConcentrationRiskMemberstep:TwoInvestmentsMember2021-09-302021-09-300001796022us-gaap:SalesRevenueNetMemberstep:SeparatelyManagedAccountConcentrationRiskMemberstep:TwoInvestmentsMember2021-03-312021-03-310001796022step:ComingledFundsConcentrationRiskMemberus-gaap:SalesRevenueNetMemberstep:TwoInvestmentsMember2021-09-302021-09-300001796022srt:AffiliatedEntityMember2021-12-310001796022srt:AffiliatedEntityMember2021-03-310001796022us-gaap:FairValueInputsLevel1Memberus-gaap:FairValueMeasurementsRecurringMember2021-12-310001796022us-gaap:FairValueInputsLevel2Memberus-gaap:FairValueMeasurementsRecurringMember2021-12-310001796022us-gaap:FairValueInputsLevel3Memberus-gaap:FairValueMeasurementsRecurringMember2021-12-310001796022us-gaap:FairValueMeasurementsRecurringMember2021-12-310001796022us-gaap:FairValueInputsLevel1Memberus-gaap:FairValueMeasurementsRecurringMember2021-03-310001796022us-gaap:FairValueInputsLevel2Memberus-gaap:FairValueMeasurementsRecurringMember2021-03-310001796022us-gaap:FairValueInputsLevel3Memberus-gaap:FairValueMeasurementsRecurringMember2021-03-310001796022us-gaap:FairValueMeasurementsRecurringMember2021-03-310001796022step:GreenspringMember2021-10-012021-12-310001796022srt:MinimumMemberus-gaap:MeasurementInputDiscountRateMember2021-12-310001796022srt:MaximumMemberus-gaap:MeasurementInputDiscountRateMember2021-12-310001796022step:ManagementContractsMember2021-12-310001796022step:ManagementContractsMember2021-03-310001796022us-gaap:CustomerRelationshipsMember2021-12-310001796022us-gaap:CustomerRelationshipsMember2021-03-310001796022us-gaap:ServiceAgreementsMember2021-12-310001796022us-gaap:ServiceAgreementsMember2021-03-310001796022step:ManagementContractsMemberstep:GreenspringMember2021-09-200001796022us-gaap:CustomerRelationshipsMemberstep:GreenspringMember2021-09-200001796022us-gaap:ServiceAgreementsMemberstep:GreenspringMember2021-09-200001796022step:GreenspringMember2021-09-200001796022us-gaap:LineOfCreditMemberus-gaap:RevolvingCreditFacilityMember2021-09-300001796022us-gaap:LineOfCreditMemberus-gaap:RevolvingCreditFacilityMember2021-09-012021-09-300001796022us-gaap:LineOfCreditMemberus-gaap:RevolvingCreditFacilityMember2021-12-310001796022step:NewYorkFederalReserveBankRateMemberus-gaap:LineOfCreditMemberus-gaap:RevolvingCreditFacilityMember2021-04-012021-12-310001796022us-gaap:LineOfCreditMemberus-gaap:LondonInterbankOfferedRateLIBORMemberus-gaap:RevolvingCreditFacilityMember2021-04-012021-12-310001796022us-gaap:LineOfCreditMemberus-gaap:RevolvingCreditFacilityMemberstep:LIBORRateMultipliedByStatutoryReserveRateMember2021-04-012021-12-310001796022step:EuroInterbankOfferRateMultipliedByStatutoryReserveRateMemberus-gaap:LineOfCreditMemberus-gaap:RevolvingCreditFacilityMember2021-04-012021-12-310001796022step:SterlingOvernightIndexAverageMemberus-gaap:LineOfCreditMemberus-gaap:RevolvingCreditFacilityMember2021-04-012021-12-310001796022step:SwissAverageRateOvernightMemberus-gaap:LineOfCreditMemberus-gaap:RevolvingCreditFacilityMember2021-04-012021-12-310001796022step:AUDScreenRateMultipliedByStatutoryReserveRateMemberus-gaap:LineOfCreditMemberus-gaap:RevolvingCreditFacilityMember2021-04-012021-12-310001796022us-gaap:LineOfCreditMemberus-gaap:RevolvingCreditFacilityMember2021-04-012021-12-310001796022us-gaap:LetterOfCreditMemberus-gaap:LineOfCreditMember2021-12-310001796022us-gaap:LineOfCreditMember2021-12-310001796022us-gaap:RestrictedStockUnitsRSUMember2021-03-310001796022us-gaap:RestrictedStockUnitsRSUMember2021-04-012021-12-310001796022us-gaap:RestrictedStockUnitsRSUMember2021-12-310001796022step:ClassB2UnitMember2021-04-012021-12-310001796022step:ClassB2UnitMember2021-12-3100017960222021-11-012021-12-310001796022us-gaap:RestrictedStockUnitsRSUMember2021-10-012021-12-310001796022us-gaap:RestrictedStockUnitsRSUMember2020-10-012020-12-310001796022us-gaap:RestrictedStockUnitsRSUMember2021-04-012021-12-310001796022us-gaap:RestrictedStockUnitsRSUMember2020-04-012020-12-310001796022step:ClassB2UnitMember2021-10-012021-12-310001796022step:ClassB2UnitMember2020-10-012020-12-310001796022step:ClassB2UnitMember2020-04-012020-12-310001796022us-gaap:CommonClassCMember2021-12-310001796022us-gaap:CommonClassBMember2020-12-310001796022us-gaap:EquityMethodInvesteeMemberstep:ManagementAndAdvisoryFeesNetMember2021-10-012021-12-310001796022us-gaap:EquityMethodInvesteeMemberstep:ManagementAndAdvisoryFeesNetMember2020-10-012020-12-310001796022us-gaap:EquityMethodInvesteeMemberstep:ManagementAndAdvisoryFeesNetMember2021-04-012021-12-310001796022us-gaap:EquityMethodInvesteeMemberstep:ManagementAndAdvisoryFeesNetMember2020-04-012020-12-310001796022us-gaap:EquityMethodInvesteeMemberstep:CarriedInterestAllocationMember2021-10-012021-12-310001796022us-gaap:EquityMethodInvesteeMemberstep:CarriedInterestAllocationMember2020-10-012020-12-310001796022us-gaap:EquityMethodInvesteeMemberstep:CarriedInterestAllocationMember2021-04-012021-12-310001796022us-gaap:EquityMethodInvesteeMemberstep:CarriedInterestAllocationMember2020-04-012020-12-310001796022us-gaap:EquityMethodInvesteeMemberstep:CarriedInterestAllocationsNoEconomicInterestMember2021-10-012021-12-310001796022us-gaap:EquityMethodInvesteeMemberstep:CarriedInterestAllocationsNoEconomicInterestMember2021-04-012021-12-310001796022us-gaap:EquityMethodInvesteeMemberstep:LegacyCarriedInterestAllocationMember2021-04-012021-12-310001796022us-gaap:EquityMethodInvesteeMember2021-12-310001796022us-gaap:EquityMethodInvesteeMember2021-03-310001796022us-gaap:InvestorMember2021-12-310001796022us-gaap:InvestorMember2021-03-310001796022step:TaxReceivableAgreementMembersrt:AffiliatedEntityMember2021-10-012021-12-310001796022step:TaxReceivableAgreementMembersrt:AffiliatedEntityMember2021-04-012021-12-31step:classOfStock0001796022us-gaap:CommonClassBMember2021-04-012021-12-310001796022step:ClassBPartnershipUnitMemberus-gaap:CommonClassAMember2021-04-012021-12-310001796022step:ClassBPartnershipUnitMemberus-gaap:CommonClassBMember2021-04-012021-12-310001796022us-gaap:CommonClassAMemberstep:ClassCPartnershipUnitMember2021-04-012021-12-310001796022us-gaap:CommonClassBMemberstep:ClassCPartnershipUnitMember2021-04-012021-12-310001796022us-gaap:CommonClassAMember2021-12-012021-12-300001796022us-gaap:CommonClassBMember2021-12-012021-12-3000017960222021-11-012021-11-3000017960222021-11-300001796022us-gaap:CommonClassAMemberstep:ExchangeOneMember2021-11-012021-11-300001796022us-gaap:CommonClassBMemberstep:ExchangeOneMember2021-11-012021-11-300001796022us-gaap:CommonClassAMemberstep:ExchangeTwoMember2021-11-012021-11-300001796022us-gaap:CommonClassCMemberstep:ExchangeTwoMember2021-11-012021-11-300001796022us-gaap:CommonClassAMember2021-09-012021-09-300001796022us-gaap:CommonClassBMember2021-09-012021-09-300001796022us-gaap:CommonClassAMember2021-06-012021-06-300001796022us-gaap:CommonClassBMember2021-06-012021-06-300001796022step:PublicOfferingMember2021-03-012021-03-310001796022us-gaap:OverAllotmentOptionMember2021-03-012021-03-310001796022step:PublicOfferingMember2021-03-310001796022us-gaap:CommonClassAMember2021-03-012021-03-310001796022us-gaap:CommonClassBMember2021-03-012021-03-310001796022step:SRAMember2021-12-310001796022step:SRAMember2020-06-012020-06-3000017960222021-08-102021-08-100001796022step:GreenspringMember2021-09-202021-09-200001796022step:ContractualRightsManagementContractsMemberstep:GreenspringMember2021-09-200001796022step:ContractualRightsServiceAgreementsMemberstep:GreenspringMember2021-09-200001796022step:GreenspringMember2021-04-012021-12-310001796022us-gaap:ContractualRightsMemberstep:GreenspringMember2021-09-200001796022us-gaap:ContractualRightsMemberstep:GreenspringMember2021-09-202021-09-200001796022us-gaap:RestrictedStockUnitsRSUMember2020-09-18step:city0001796022step:LegacyFundsMember2021-12-310001796022us-gaap:SubsequentEventMember2022-02-08

UNITED STATES
SECURITIES AND EXCHANGE COMMISSION
Washington, D.C. 20549
FORM 10-Q
QUARTERLY REPORT PURSUANT TO SECTION 13 OR 15(d) OF THE SECURITIES EXCHANGE ACT OF 1934
For the quarterly period ended December 31, 2021
or
TRANSITION REPORT PURSUANT TO SECTION 13 OR 15(d) OF THE SECURITIES EXCHANGE ACT OF 1934
For the transition period from _______________________ to ___________________________
Commission file number 001-39510
STEPSTONE GROUP INC.
(Exact name of Registrant as specified in its charter)
Delaware84-3868757
(State or other jurisdiction of
incorporation or organization)
(I.R.S. Employer
Identification No.)
450 Lexington Avenue, 31st Floor
New York, NY
10017
(Address of principal executive offices)(Zip Code)
(212) 351-6100
(Registrant’s telephone number, including area code)
Securities registered pursuant to Section 12(b) of the Act:
Title of each classTrading Symbol(s)Name of each exchange on which registered
Class A Common Stock, $0.001 par value per shareSTEPThe Nasdaq Stock Market LLC
Indicate by check mark whether the registrant (1) has filed all reports required to be filed by Section 13 or 15(d) of the Securities Exchange Act of 1934 during the preceding 12 months (or for such shorter period that the registrant was required to file such reports), and (2) has been subject to such filing requirements for the past 90 days. Yes No
Indicate by check mark whether the registrant has submitted electronically every Interactive Data File required to be submitted pursuant to Rule 405 of Regulation S-T (§ 232.405 of this chapter) during the preceding 12 months (or for such shorter period that the registrant was required to submit such files). Yes No
Indicate by check mark whether the registrant is a large accelerated filer, an accelerated filer, a non-accelerated filer, a smaller reporting company, or an emerging growth company. See the definitions of “large accelerated filer,” “accelerated filer,” “smaller reporting company” and “emerging growth company” in Rule 12b-2 of the Exchange Act.
Large accelerated filer
Accelerated filer
Non-accelerated filer  
Smaller reporting company
Emerging growth company

If an emerging growth company, indicate by check mark if the registrant has elected not to use the extended transition period for complying with any new or revised financial accounting standards provided pursuant to Section 13(a) of the Exchange Act.
Indicate by check mark whether the registrant is a shell company (as defined in Rule 12b-2 of the Exchange Act). Yes No  
Indicate the number of shares outstanding of each of the registrant’s classes of common stock, as of the latest practicable date: As of February 8, 2022, there were 60,791,306 shares of the registrant’s Class A common stock, par value $0.001, and 47,499,673 shares of the registrant’s Class B common stock, par value $0.001, outstanding.




Table of Contents
Page
PART I - FINANCIAL INFORMATION
Condensed Consolidated Balance Sheets as of December 31, 2021 and March 31, 2021
Condensed Consolidated Statements of Income for the Three and Nine Months Ended December 31, 2021 and 2020
Condensed Consolidated Statements of Comprehensive Income for the Three and Nine Months Ended December 31, 2021 and 2020
Condensed Consolidated Statements of Stockholders’ Equity for the Three and Nine Months Ended December 31, 2021 and 2020
PART II - OTHER INFORMATION

2


This Quarterly Report on Form 10-Q (“Form 10-Q”) includes certain information regarding the historical investment performance of our focused commingled funds and separately managed accounts. An investment in shares of our Class A common stock is not an investment in any StepStone Fund (as defined below). The StepStone Funds are separate, distinct legal entities that are not our subsidiaries. In the event of our bankruptcy or liquidation, you will have no claim against the StepStone Funds. In considering the performance information relating to the StepStone Funds contained herein, current and prospective Class A common stockholders should bear in mind that the performance of the StepStone Funds is not indicative of the possible performance of shares of our Class A common stock and also is not necessarily indicative of the future results of the StepStone Funds, even if fund investments were in fact liquidated on the dates indicated, and we cannot assure you that the StepStone Funds will continue to achieve, or that future StepStone Funds will achieve, comparable results.
Unless otherwise indicated or the context otherwise requires:
• “StepStone Group Inc.” or “SSG” refer solely to StepStone Group Inc., a Delaware corporation, and not to any of its subsidiaries;
• the “Partnership” refers solely to StepStone Group LP, a Delaware limited partnership, and not to any of its subsidiaries;
• “General Partner” refers to StepStone Group Holdings LLC, a Delaware limited liability company, and the sole general partner of the Partnership;
• “we,” “us,” “our,” the “Company,” “our company,” “StepStone” and similar terms refer to SSG and its consolidated subsidiaries, including the Partnership, following the Reorganization and IPO (each as defined below) and to the Partnership and its consolidated subsidiaries prior to the Reorganization and IPO;
• “StepStone Funds” or “our funds” refer to our focused commingled funds and our separately managed accounts, including acquired Greenspring funds, for which we act as both investment adviser and general partner or managing member;
• references to the “Greenspring acquisition” refer to the acquisition of Greenspring Associates, Inc. and certain of its affiliates, “Greenspring,” that was completed on September 20, 2021;
• references to “FY,” “fiscal” or “fiscal year” are to the fiscal year ended March 31 of the applicable year;
• references to the “Reorganization” refer to the series of transactions immediately before the Company’s initial public offering (“IPO”), which was completed on September 18, 2020;
• references to “private markets allocations” or “combined AUM / AUA” refer to the aggregate amount of our assets under management (“AUM”) and our assets under advisement (“AUA”);
• references to “high-net-worth” individuals refer to individuals with net worth of over $5 million, excluding primary residence; and
• references to “mass affluent” individuals refer to individuals with annual income over $200,000 or net worth between $1 million and $5 million, excluding primary residence.


3


TRADEMARKS, SERVICE MARKS AND TRADE NAMES
We own or have rights to trademarks, service marks or trade names that we use in connection with the operation of our business. In addition, our names, logos and website names and addresses are owned by us or licensed by us. We also own or have the rights to copyrights that protect the content of our solutions. Solely for convenience, the trademarks, service marks, trade names and copyrights referred to in this Form 10-Q are listed without the ©, ® and ™ symbols, but we will assert, to the fullest extent under applicable law, our rights or the rights of the applicable licensors to these trademarks, service marks, trade names and copyrights.
FORWARD-LOOKING STATEMENTS
This Form 10-Q contains forward-looking statements within the meaning of Section 27A of the Securities Act of 1933, as amended (the “Securities Act”), and Section 21E of the Securities Exchange Act of 1934, as amended (the “Exchange Act”). All statements other than statements of historical fact, including statements regarding guidance, industry prospects or future results of operations or financial position made in this Form 10-Q are forward-looking. We use words such as “anticipate,” “believe,” “continue,” “estimate,” “expect,” “future,” “intend,” “may,” “plan” and “will” and similar expressions to identify forward-looking statements. Forward-looking statements reflect management’s current plans, estimates and expectations and are inherently uncertain. The inclusion of any forward-looking information should not be regarded as a representation by us or any other person that the future plans, estimates or expectations contemplated will be achieved. Forward-looking statements are subject to various risks, uncertainties and assumptions. Important factors that could cause actual results to differ materially from those in forward-looking statements include, but are not limited to, global and domestic market and business conditions, our successful execution of business and growth strategies and regulatory factors relevant to our business, as well as assumptions relating to our operations, financial results, financial condition, business prospects, growth strategy and liquidity and the risks and uncertainties described in greater detail under “Risk Factors” in Part I, Item 1A of our Annual Report on Form 10-K for the fiscal year ended March 31, 2021 and in our subsequent reports filed from time to time with the U.S. Securities and Exchange Commission (“SEC”), which are accessible on the SEC’s website at www.sec.gov. These factors should not be construed as exhaustive and should be read in conjunction with the other cautionary statements that are included in this Form 10-Q and in our other periodic filings. We undertake no obligation to revise or update any forward-looking statements, whether as a result of new information, future events or otherwise, except as may be required by law.
4


Part I. FINANCIAL INFORMATION
Item 1. Financial Statements
StepStone Group Inc.
Condensed Consolidated Balance Sheets (Unaudited)
(in thousands, except share and per share amounts)
As of
December 31, 2021March 31, 2021
Assets
Cash and cash equivalents$135,885 $179,886 
Restricted cash1,031 3,977 
Fees and accounts receivable32,641 32,096 
Due from affiliates11,092 7,474 
Investments:
Investments in funds98,780 74,379 
Accrued carried interest allocations1,347,448 896,523 
Legacy Greenspring investments in funds and accrued carried interest allocations(1)
1,311,475  
Deferred income tax assets18,966 89,439 
Lease right-of-use assets, net63,322  
Other assets and receivables23,619 24,715 
Intangibles, net409,174 5,491 
Goodwill583,196 6,792 
Total assets
$4,036,629 $1,320,772 
Liabilities and stockholders’ equity
Accounts payable, accrued expenses and other liabilities$60,007 $47,723 
Accrued compensation and benefits60,299 34,224 
Accrued carried interest-related compensation688,116 465,610 
Legacy Greenspring accrued carried interest-related compensation(1)
1,069,983  
Due to affiliates203,971 113,522 
Lease liabilities73,437  
Debt obligations62,762  
Total liabilities2,218,575 661,079 
Commitments and contingencies (Note 15)
Class A common stock, $0.001 par value, 650,000,000 authorized; 60,782,690 and 38,437,500 issued and outstanding as of December 31, 2021 and March 31, 2021, respectively
61 38 
Class B common stock, $0.001 par value, 125,000,000 authorized; 47,499,673 and 56,378,831 issued and outstanding as of December 31, 2021 and March 31, 2021, respectively
48 57 
Additional paid-in capital578,118 188,751 
Retained earnings197,222 60,407 
Accumulated other comprehensive income250 155 
Total StepStone Group Inc. stockholders’ equity775,699 249,408 
Non-controlling interests in subsidiaries28,571 25,885 
Non-controlling interests in legacy Greenspring entities(1)
241,493  
Non-controlling interests in the Partnership772,291 384,400 
Total stockholders’ equity1,818,054 659,693 
Total liabilities and stockholders’ equity$4,036,629 $1,320,772 
(1)Reflects amounts attributable to consolidated VIEs for which the Company did not acquire any direct economic interests. See notes 5 and 14 for more information.
See accompanying notes to condensed consolidated financial statements.
5


StepStone Group Inc.
Condensed Consolidated Balance Sheets (Unaudited)
(in thousands)


The following presents the portion of the condensed consolidated balances presented above attributable to consolidated variable interest entities.
As of
December 31, 2021March 31, 2021
Assets
Cash and cash equivalents$26,561 $16,833 
Restricted cash1,031 1,074 
Fees and accounts receivable28,061 25,282 
Due from affiliates3,664 3,467 
Investments in funds
19,405 13,658 
Legacy Greenspring investments in funds and accrued carried interest allocations1,311,475  
Deferred income tax assets719 671 
Lease right-of-use assets, net17,813  
Other assets and receivables3,025 4,340 
Total assets
$1,411,754 $65,325 
Liabilities
Accounts payable, accrued expenses and other liabilities$8,478 $10,370 
Accrued compensation and benefits25,365 14,705 
Legacy Greenspring accrued carried interest-related compensation1,069,983  
Due to affiliates460 1,854 
Lease liabilities17,936  
Total liabilities
$1,122,222 $26,929 
See accompanying notes to condensed consolidated financial statements.
6

StepStone Group Inc.
Condensed Consolidated Statements of Income (Unaudited)
(in thousands, except share and per share amounts)
Three Months Ended December 31,Nine Months Ended December 31,
2021202020212020
Revenues
Management and advisory fees, net$106,384 $70,093 $268,028 $209,245 
Performance fees:
Incentive fees27 313 6,005 5,098 
Carried interest allocations:
Realized66,559 26,063 169,053 38,257 
Unrealized132,535 150,681 452,789 176,050 
Total carried interest allocations199,094 176,744 621,842 214,307 
Legacy Greenspring carried interest allocations(1)
104,960  104,960  
Total revenues410,465 247,150 1,000,835 428,650 
Expenses
Compensation and benefits:
Cash-based compensation51,665 36,732 138,217 113,858 
Equity-based compensation3,407 3,206 10,363 4,641 
Performance fee-related compensation:
Realized34,033 10,241 86,122 17,952 
Unrealized68,368 73,629 228,146 83,487 
Total performance fee-related compensation102,401 83,870 314,268 101,439 
Legacy Greenspring performance fee-related compensation(1)
104,960  104,960  
Total compensation and benefits262,433 123,808 567,808 219,938 
General, administrative and other30,299 12,624 72,049 34,487 
Total expenses292,732 136,432 639,857 254,425 
Other income (expense)
Investment income7,230 5,361 20,841 6,508 
Legacy Greenspring investment income(1)
17,890  17,890  
Interest income43 83 329 342 
Interest expense(543)(26)(637)(7,353)
Other income (loss)(273)799 (2,662)1,261 
Total other income24,347 6,217 35,761 758 
Income before income tax142,080 116,935 396,739 174,983 
Income tax expense15,787 9,546 16,065 11,585 
Net income126,293 107,389 380,674 163,398 
Less: Net income attributable to non-controlling interests in subsidiaries7,091 5,496 18,737 18,634 
Less: Net income attributable to non-controlling interests in legacy Greenspring entities(1)
17,890  17,890  
Less: Net income attributable to non-controlling interests in the Partnership52,966 76,315 191,977 119,976 
Net income attributable to StepStone Group Inc.$48,346 $25,578 $152,070 $24,788 
Earnings per share of Class A common stock:
Basic$0.84 $0.87 $3.29 $0.85 
Diluted$0.83 $0.87 $3.22 $0.84 
Weighted-average shares of Class A common stock:
Basic57,875,758 29,237,500 46,247,353 29,237,500 
Diluted61,483,233 32,704,975 50,118,482 32,664,198 
(1)Reflects amounts attributable to consolidated VIEs for which the Company did not acquire any direct economic interests. See notes 3, 5 and 14 for more information.
See accompanying notes to condensed consolidated financial statements.
7

StepStone Group Inc.
Condensed Consolidated Statements of Comprehensive Income (Unaudited)
(in thousands)
Three Months Ended December 31,Nine Months Ended December 31,
2021202020212020
Net income$126,293 $107,389 $380,674 $163,398 
Other comprehensive income (loss):
Foreign currency translation adjustment(155)446 236 983 
Total other comprehensive income (loss)(155)446 236 983 
Comprehensive income before non-controlling interests126,138 107,835 380,910 164,381 
Less: Comprehensive income attributable to non-controlling interests in subsidiaries7,014 5,719 18,856 19,131 
Less: Comprehensive income attributable to non-controlling interests in legacy Greenspring entities17,890  17,890  
Less: Comprehensive income attributable to non-controlling interests in the Partnership52,925 76,463 192,049 120,409 
Comprehensive income attributable to StepStone Group Inc.$48,309 $25,653 $152,115 $24,841 
See accompanying notes to condensed consolidated financial statements.
8

StepStone Group Inc.
Condensed Consolidated Statements of Stockholders’ Equity (Unaudited)
(in thousands)
Class A Common StockClass B Common StockAdditional Paid-in CapitalRetained EarningsAccumulated Other Comprehensive IncomeNon-Controlling Interests in SubsidiariesNon-Controlling Interests in Legacy Greenspring EntitiesNon-Controlling Interests in the PartnershipTotal Stockholders’ Equity
Balance at September 30, 2021$56 $53 $525,118 $158,131 $268 $24,558 $219,086 $804,483 $1,731,753 
Net income— — — 48,346 — 7,091 17,890 52,966 126,293 
Other comprehensive loss— — — — (37)(77)— (41)(155)
Contributed capital— — — — — — 9,141 23 9,164 
Equity-based compensation— — 1,771 — — 4 — 1,632 3,407 
Distributions— — — — — (3,005)(4,624)(15,649)(23,278)
Dividends declared— — — (9,255)— — — — (9,255)
Exchange of Class B units for Class A common stock and redemption of corresponding Class B common shares5 (5)(5)— — — — — (5)
Deferred offering costs— — (357)— — — — (296)(653)
Equity reallocation between controlling and non-controlling interests— — 70,808 — 19  — (70,827) 
Deferred tax effect resulting from transactions affecting ownership in the Partnership, including net amounts payable under Tax Receivable Agreements(1)
— — (19,217)— — — — — (19,217)
Balance at December 31, 2021$61 $48 $578,118 $197,222 $250 $28,571 $241,493 $772,291 $1,818,054 
Balance at March 31, 2021$38 $57 $188,751 $60,407 $155 $25,885 $ $384,400 $659,693 
Net income— — — 152,070 — 18,737 17,890 191,977 380,674 
Other comprehensive income— — — — 45 119 — 72 236 
Contributed capital— — — — — — 9,141 65 9,206 
Equity-based compensation— — 4,702 — — 8 — 5,653 10,363 
Distributions— — — — — (15,590)(4,624)(58,898)(79,112)
Purchase of non-controlling interests— — (657)— — (1,502)— (887)(3,046)
Dividends declared— — — (15,255)— —   (15,255)
Vesting of RSUs1 — (1)— — — — —  
Class A common stock issued for Greenspring acquisition13 — 267,842 — — — — 290,744 558,599 
Class C Partnership units issued for Greenspring acquisition— — 64,847 — — — — 70,392 135,239 
Exchange of Class B units for Class A common stock and redemption of corresponding Class B common shares9 (9)(9)— — — — — (9)
Initial consolidation of legacy Greenspring general partner entities— — — — — — 219,086 — 219,086 
Deferred offering costs— — (357)— — — — (296)(653)
Equity reallocation between controlling and non-controlling interests— — 109,967 — 50 914 — (110,931) 
Deferred tax effect resulting from transactions affecting ownership in the Partnership, including net amounts payable under Tax Receivable Agreements(1)
— — (56,967)— — — — — (56,967)
Balance at December 31, 2021$61 $48 $578,118 $197,222 $250 $28,571 $241,493 $772,291 $1,818,054 
(1)See notes 10, 13 and 14 for more information.
See accompanying notes to condensed consolidated financial statements.
9

StepStone Group Inc.
Condensed Consolidated Statements of Stockholders’ Equity (Unaudited)
(in thousands)
Partners’ CapitalClass A Common StockClass B Common StockAdditional Paid-in CapitalRetained Earnings (Accumulated Deficit)Accumulated Other Comprehensive Income (Loss)Non-Controlling Interests in SubsidiariesNon-Controlling Interests in the PartnershipTotal Stockholders’ Equity / Partners’ Capital
Balance at September 30, 2020$ $29 $66 $120,278 $(790)$(22)$20,729 $284,105 $424,395 
Net income— — — — 25,578 — 5,496 76,315 107,389 
Other comprehensive income— — — — — 75 223 148 446 
Contributed capital— — — — — — — 19 19 
Equity-based compensation— — — 988 — — 3 2,215 3,206 
Distributions— — — — — — (1,318)— (1,318)
Balance at December 31, 2020$ $29 $66 $121,266 $24,788 $53 $25,133 $362,802 $534,137 
Balance at March 31, 2020$216,051 $— $— $— $— $178 $20,738 $— $236,967 
Net income prior to Reorganization and IPO45,265 — — — — — 12,428 — 57,693 
Other comprehensive income prior to Reorganization and IPO— — — — — 335 350 — 685 
Contributed capital prior to Reorganization and IPO27 — — — — —  — 27 
Equity-based compensation prior to Reorganization and IPO723 — — — — — 2 — 725 
Sale of non-controlling interests prior to Reorganization and IPO— — — — — — 3,308 — 3,308 
Purchase of non-controlling interests prior to Reorganization and IPO — — — — — (3,308)— (3,308)
Distributions prior to Reorganization and IPO(50,424)— — — — — (13,161)— (63,585)
Equity reallocation between controlling and non-controlling interests prior to Reorganization and IPO252 — — — — — (252)—  
Effect of Reorganization and purchase of units in the Partnership(211,894)9 73 23,432 — (513)— 188,893  
Issuance of Class A common stock sold in IPO, net of underwriting discounts— 20 — 337,778 — — — — 337,798 
Purchase of partnership interests with IPO net proceeds— — (7)(127,979)— — — — (127,986)
Deferred IPO costs— — — (2,981)— — — (6,686)(9,667)
Equity reallocation between controlling and non-controlling interests subsequent to Reorganization and IPO— — — (103,063)— — — 103,063  
Deferred tax effect resulting from purchase of Class B units, net of amounts payable under Tax Receivable Agreements— — — (7,128)— — — — (7,128)
Net income subsequent to Reorganization and IPO— — — — 24,788 — 6,206 74,711 105,705 
Other comprehensive income subsequent to Reorganization and IPO— — — — — 53 147 98 298 
Contributed capital subsequent to Reorganization and IPO— — — — — — — 19 19 
Equity-based compensation subsequent to Reorganization and IPO— — — 1,207 — — 5 2,704 3,916 
Distributions subsequent to Reorganization and IPO— — — — — — (1,330)— (1,330)
Balance at December 31, 2020$ $29 $66 $121,266 $24,788 $53 $25,133 $362,802 $534,137 
See accompanying notes to condensed consolidated financial statements.
10

StepStone Group Inc.
Condensed Consolidated Statements of Cash Flows (Unaudited)
(in thousands)
Nine Months Ended December 31,
20212020
Cash flows from operating activities
Net income$380,674 $163,398 
Adjustments to reconcile net income to net cash provided by operating activities:
Depreciation and amortization15,289 4,157 
Unrealized carried interest allocations and investment income(466,962)(178,546)
Unrealized legacy Greenspring carried interest allocations and investment income(94,714) 
Unrealized performance fee-related compensation228,146 83,487 
Unrealized legacy Greenspring performance fee-related compensation80,376  
Write-off / amortization of deferred financing costs118 3,856 
Equity-based compensation10,363 4,641 
Change in deferred income taxes10,216 8,666 
Other non-cash activities1,882  
Changes in operating assets and liabilities:
Fees and accounts receivable(274)(2,519)
Due from affiliates(3,213)4,302 
Other assets and receivables6,808 3,657 
Accounts payable, accrued expenses and other liabilities(5,153)5,245 
Accrued compensation and benefits26,075 19,312 
Accrued carried interest-related compensation(5,636)(282)
Due to affiliates(1,819)923 
Lease right-of-use assets, net and lease liabilities(198) 
Net cash provided by operating activities181,978 120,297 
Cash flows from investing activities
Contributions to investments(18,110)(10,324)
Distributions received from investments7,845 2,776 
Contributions to investments in legacy Greenspring entities(9,141) 
Distributions received from investments in legacy Greenspring entities1,073  
Cash paid for Greenspring acquisition, net of cash acquired(181,529) 
Purchases of property and equipment(1,644)(1,001)
Other investing activities31  
Net cash used in investing activities(201,475)(8,549)
See accompanying notes to condensed consolidated financial statements.
11

StepStone Group Inc.
Condensed Consolidated Statements of Cash Flows (Unaudited)
(in thousands)
Nine Months Ended December 31,
20212020
Cash flows from financing activities
Sale of non-controlling interests$ $3,308 
Proceeds from capital contributions from non-controlling interests65 46 
Proceeds from IPO, net of underwriting discount 337,798 
Proceeds from revolving credit facility185,000  
Deferred financing costs(2,356) 
Purchase of non-controlling interests(3,046)(131,294)
Payment of deferred offering costs(1,285)(9,667)
Principal payments on term loan (147,000)
Payments on revolving credit facility(120,000) 
Distributions to non-controlling interests(74,488)(64,915)
Proceeds from capital contributions to legacy Greenspring entities9,141  
Distributions to non-controlling interests in legacy Greenspring entities(4,624) 
Dividends paid to common stockholders(14,758) 
Payments to related parties under Tax Receivable Agreements(713) 
Other financing activities(9)(781)
Net cash used in financing activities(27,073)(12,505)
Effect of foreign currency exchange rate changes(377)(191)
Net increase (decrease) in cash, cash equivalents and restricted cash(46,947)99,052 
Cash, cash equivalents and restricted cash at beginning of period183,863 89,939 
Cash, cash equivalents and restricted cash at end of period$136,916 $188,991 
Supplemental disclosures:
Non-cash operating, investing, and financing activities:
Net change in acquisition related contingent consideration$1,624 $435 
Accrued dividends497  
Deferred tax effect resulting from transactions affecting ownership in the Partnership, including net amounts payable under Tax Receivable Agreements
(56,967)(7,128)
Accrued deferred offering costs447  
Establishment of lease liabilities in exchange for lease right-of-use assets79,629  
Class A common stock issued for Greenspring acquisition558,598  
Class C Partnership units issued for Greenspring acquisition
135,239  
Reconciliation of cash, cash equivalents and restricted cash:
Cash and cash equivalents$135,885 $185,020 
Restricted cash1,031 3,971 
Total cash, cash equivalents and restricted cash$136,916 $188,991 
See accompanying notes to condensed consolidated financial statements.
12


StepStone Group Inc.
Notes to Condensed Consolidated Financial Statements (Unaudited)
(in thousands, except share and per share amounts and where noted)

1.    Organization
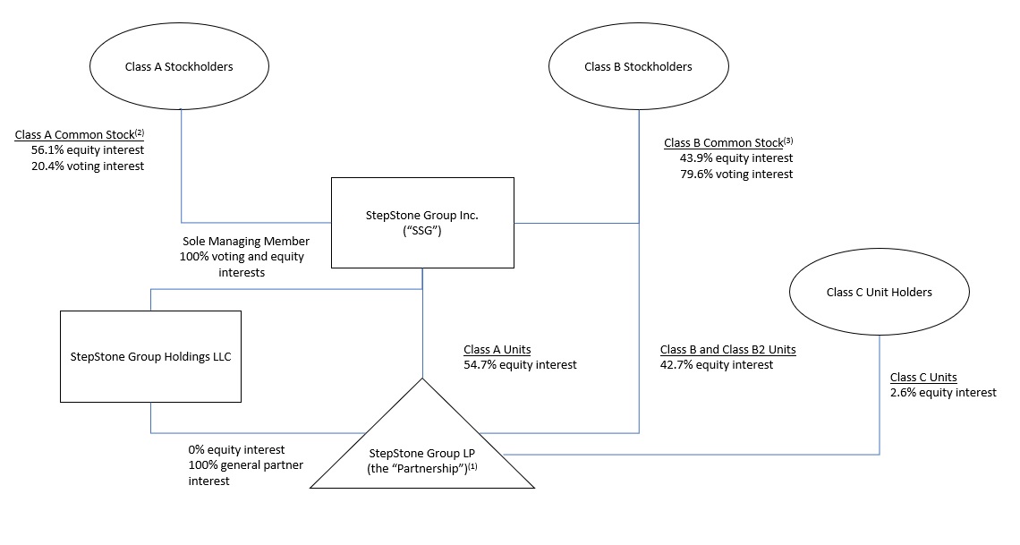
StepStone Group Inc. (“SSG”) was incorporated in the state of Delaware on November 20, 2019. The company was formed for the purpose of completing an initial public offering (“IPO”) in order to conduct the business of StepStone Group LP (the “Partnership”) as a publicly-traded entity. As of September 18, 2020, in connection with the Reorganization discussed below, SSG became the sole managing member of StepStone Group Holdings LLC (the “General Partner”), the general partner of the Partnership. Unless otherwise specified, “StepStone” or the “Company” refers to SSG and its consolidated subsidiaries, including the Partnership, following the Reorganization and IPO, and to the Partnership and its consolidated subsidiaries prior to the Reorganization and IPO, throughout the remainder of these notes to the condensed consolidated financial statements.
The Company is a global private markets investment firm focused on providing customized investment solutions and advisory and data services to its clients. The Company’s clients include some of the world’s largest public and private defined benefit and defined contribution pension funds, sovereign wealth funds and insurance companies, as well as prominent endowments, foundations, family offices and private wealth clients, including high-net-worth and mass affluent individuals. The Company partners with its clients to develop and build private markets portfolios designed to meet their specific objectives across the private equity, infrastructure, private debt and real estate asset classes. These portfolios utilize several types of synergistic investment strategies with third-party fund managers, including commitments to funds (“primaries”), acquiring stakes in existing funds on the secondary market (“secondaries”) and investing directly into companies (“co-investments”).
The Company, through its subsidiaries, acts as the investment advisor and general partner or managing member to separately managed accounts (“SMAs”) and focused commingled funds, including acquired Greenspring funds (collectively, the “StepStone Funds”).
Reorganization
In connection with the IPO, the Company completed certain transactions as part of a corporate reorganization (the “Reorganization”), which are described below:
SSG amended and restated its certificate of incorporation to, among other things, provide for Class A common stock and Class B common stock.
The Partnership amended its limited partnership agreement to, among other things, provide for Class A units and Class B units.
The General Partner amended and restated its limited liability company agreement to, among other things, appoint SSG as the sole managing member of the General Partner.
SSG redeemed its 100 shares of common stock outstanding.
The Partnership effectuated a series of transactions such that certain blocker entities in which certain pre-IPO institutional investors that held partnership units in the Partnership merged with and into SSG, with SSG surviving. As a result of the mergers, the 100% owners of the blocker entities acquired 9,112,500 shares of newly issued Class A common stock of SSG.
The Partnership classified the partnership units acquired by SSG as Class A units and reclassified the partnership units held by the continuing limited partners of the Partnership as Class B units.
13


StepStone Group Inc.
Notes to Condensed Consolidated Financial Statements (Unaudited)
(in thousands, except share and per share amounts and where noted)
SSG issued to the remaining Class B unitholders one share of Class B common stock for each Class B unit that they owned in exchange for their interests in the General Partner.
Certain of the Class B stockholders entered into a stockholders agreement pursuant to which they agreed to vote all their shares of voting stock, including Class A common stock and Class B common stock, together and in accordance with the instructions of the Class B Committee, which comprises certain members of senior management.
Initial Public Offering and Greenspring Acquisition
On September 18, 2020, SSG issued 20,125,000 shares of Class A common stock in the IPO at a price of $18.00 per share. The net proceeds from the offering totaled $337.8 million, net of underwriting discounts of $24.5 million and before offering costs of $9.7 million that were incurred by the Partnership. SSG used approximately $209.8 million of the net proceeds from the offering to acquire 12,500,000 newly issued Class A units of the Partnership and approximately $128.0 million to purchase 7,625,000 Class B units from certain of the Partnership’s existing unitholders, including certain members of senior management.
In connection with the Greenspring acquisition (see note 14), the Company issued 12,686,756 shares of its Class A common stock and the Partnership issued 3,071,519 newly created Class C units of the Partnership, each of which is exchangeable into one share of Class A common stock, in each case subject to certain adjustments and restrictions (see note 13).
Following the Reorganization and IPO, SSG became a holding company whose principal asset is a controlling financial interest in the Partnership through its ownership of all of the Partnership’s Class A units and 100% of the membership interests in the General Partner of the Partnership. SSG acts as the sole managing member of the General Partner of the Partnership and, as a result, indirectly operates and controls all of the Partnership’s business and affairs. As a result, SSG consolidates the financial results of the Partnership and reports non-controlling interests related to the Class B and Class C units of the Partnership which are not owned by SSG. The assets and liabilities of the Partnership represent substantially all of SSG’s consolidated assets and liabilities, with the exception of certain deferred income taxes and payables due to affiliates pursuant to tax receivable agreements (see note 10). Each share of Class A common stock is entitled to one vote and each share of Class B common stock is entitled to five votes. As of December 31, 2021, SSG held approximately 54.7% of the economic interest in the Partnership. As the Partnership’s limited partners exchange their Class B and Class C units into SSG’s Class A common stock in the future, SSG’s economic interest in the Partnership will increase relative to that of the Class B and Class C unit holders.
The Reorganization was considered a transaction between entities under common control. As a result, the condensed consolidated financial statements for periods prior to the Reorganization and IPO are the condensed consolidated financial statements of the Partnership as the predecessor to SSG for accounting and reporting purposes.
14


StepStone Group Inc.
Notes to Condensed Consolidated Financial Statements (Unaudited)
(in thousands, except share and per share amounts and where noted)
2.    Summary of Significant Accounting Policies
Basis of Presentation
The accompanying unaudited condensed consolidated financial statements are prepared in accordance with accounting principles generally accepted in the United States (“GAAP”) for interim financial information. Management believes it has made all necessary adjustments (consisting of only normal recurring items) such that the condensed consolidated financial statements are presented fairly and that estimates made in preparing the condensed consolidated financial statements are reasonable and prudent. The operating results presented for interim periods are not necessarily indicative of the results that may be expected for any other interim period or for the entire year. The condensed consolidated financial statements include the accounts of the Company, its wholly-owned or majority-owned subsidiaries and entities in which the Company is deemed to have a direct or indirect controlling financial interest based on either a variable interest model or voting interest model. All intercompany balances and transactions have been eliminated in consolidation. These unaudited condensed consolidated financial statements should be read in conjunction with the Company’s audited consolidated financial statements included in its Annual Report on Form 10-K for the fiscal year ended March 31, 2021 filed with the Securities and Exchange Commission (“SEC”).
Certain of the StepStone Funds are investment companies that follow specialized accounting under GAAP and reflect their investments at estimated fair value. Accordingly, the carrying value of the Company’s equity method investments in such entities retains the specialized accounting.
Reclassifications
Certain prior year amounts have been reclassified to conform to the current period presentation. Unrealized performance fee-related compensation has been presented separately within cash flows from operating activities in the condensed consolidated statements of cash flows, and was previously included within accrued carried interest-related compensation within cash flows from operating activities.
Consolidation
The Company consolidates all entities that it controls through a majority voting interest or as the primary beneficiary of a variable interest entity (“VIE”). Under the VIE model, management first assesses whether the Company has a variable interest in an entity. In evaluating whether the Company holds a variable interest, fees received as a decision maker or in exchange for services (including management fees, incentive fees and carried interest allocations) that are customary and commensurate with the level of services provided, and where the Company does not hold other economic interests in the entity that would absorb more than an insignificant amount of the expected losses or returns of the entity, are not considered variable interests. If the Company has a variable interest in an entity, management further assesses whether that entity is a VIE, and if so, whether the Company is the primary beneficiary under the VIE model. Entities that do not qualify as VIEs are assessed for consolidation under the voting interest model. The consolidation analysis can generally be performed qualitatively; however, in certain situations a quantitative analysis may also be performed. Investments and redemptions (either by the Company, affiliates of the Company or third parties) or amendments to the governing documents of the respective StepStone Funds that are VIEs could affect the entity’s status as a VIE or the determination of the primary beneficiary.
15


StepStone Group Inc.
Notes to Condensed Consolidated Financial Statements (Unaudited)
(in thousands, except share and per share amounts and where noted)
Under the VIE model, an entity is deemed to be the primary beneficiary of a VIE if it holds a controlling financial interest. A controlling financial interest is defined as (a) the power to direct the activities of a VIE that most significantly affect the entity’s economic performance and (b) the obligation to absorb losses of the entity or the right to receive benefits from the entity that could potentially be significant to the VIE. Management determines whether the Company is the primary beneficiary of a VIE at the time it becomes involved with a VIE and reconsiders that conclusion at each reporting date. When assessing whether the Company is the primary beneficiary of a VIE, management evaluates whether the Company’s involvement, through holding interests directly or indirectly in an entity or contractually through other variable interests, would give the Company a controlling financial interest. This analysis includes an evaluation of the Company’s control rights, as well as the economic interests that the Company holds in the VIE, including indirectly through related parties.
The Company provides investment advisory services to the StepStone Funds, which have third-party clients. These funds are investment companies and are typically organized as limited partnerships or limited liability companies for which the Company, through its operating subsidiaries, acts as the general partner or managing member. A limited partnership or similar entity is a VIE if the unaffiliated limited partners or members do not have substantive rights to terminate or liquidate the fund or remove the general partner or substantive rights to participate. Certain StepStone Funds are VIEs because they have not granted unaffiliated limited partners or members substantive rights to terminate the fund or remove the general partner or substantive rights to participate. The Company does not consolidate these StepStone Funds because it is not the primary beneficiary of those funds, primarily because its fee arrangements are considered customary and commensurate and thus not deemed to be variable interests, and it does not hold any other interests in those funds that are considered more than insignificant.
The Company has determined that certain of its operating subsidiaries, StepStone Group Real Assets LP (“SRA”), StepStone Group Real Estate LP (“SRE”) and Swiss Capital Alternative Investments AG (“Swiss Capital”), are VIEs, and that the Company is the primary beneficiary of each entity because it has a controlling financial interest in each entity; accordingly, the Company consolidates these entities. The assets and liabilities of the consolidated VIEs are presented gross in the condensed consolidated balance sheets. The assets of the consolidated VIEs may only be used to settle obligations of the consolidated VIEs. See note 4 for more information on both consolidated and unconsolidated VIEs.
In connection with the Greenspring acquisition, the Company, indirectly through its subsidiaries, became the sole and/or managing member of certain entities, each of which is the general partner of an investment fund (“legacy Greenspring general partner entities”). The Company did not acquire any direct economic interests attributable to the legacy Greenspring general partner entities, including legacy Greenspring investments in funds and carried interest allocations. However, certain arrangements negotiated as part of the acquisition represent variable interests that could be significant. The Company determined that the legacy Greenspring general partner entities are VIEs and it is the primary beneficiary of each such entity because it has a controlling financial interest in each entity. As a result, the Company consolidates these entities.
Non-Controlling Interests
Non-controlling interests (“NCI”) reflect the portion of income or loss and the corresponding equity attributable to third-party equity holders and employees in certain consolidated subsidiaries that are not 100% owned by the Company. Non-controlling interests are presented as separate components of stockholders’ equity on the Company’s condensed consolidated balance sheets to clearly distinguish between the Company’s interests and the economic interests of third parties and employees in those entities. Net income (loss) attributable to SSG, as reported in the condensed consolidated statements of income, is presented net of the portion of net income (loss) attributable to holders of non-controlling interests. See note 13 for more information on ownership interests in the Company.
16


StepStone Group Inc.
Notes to Condensed Consolidated Financial Statements (Unaudited)
(in thousands, except share and per share amounts and where noted)
Non-controlling interests in subsidiaries represent the economic interests in SRA, SRE, and Swiss Capital (the variable interest entities included in the Company’s condensed consolidated financial statements) held by third parties and employees in those entities. Non-controlling interests in subsidiaries are allocated a share of income or loss in the respective consolidated subsidiary in proportion to their relative ownership interests, after consideration of contractual arrangements that govern allocations of income or loss.
Non-controlling interests in legacy Greenspring entities represent the economic interests in the legacy Greenspring general partner entities. The Company did not acquire any direct economic interests in the legacy Greenspring general partner entities. As a result, all of the net income or loss related to the legacy Greenspring general partner entities is allocated to non-controlling interests in legacy Greenspring entities.
Non-controlling interests in the Partnership represent the economic interests related to the Class B and Class C units of the Partnership which are not owned by SSG. Non-controlling interests in the Partnership are allocated a share of income or loss in the Partnership in proportion to their relative ownership interests, after consideration of contractual arrangements that govern allocations of income or loss. Prior to the Reorganization and IPO, all of the Company’s net income related to the Partnership and therefore has been presented as non-controlling interests in the Partnership.
Accounting for Differing Fiscal Periods
The StepStone Funds primarily have a fiscal year end as of December 31. The Company accounts for its investments in the StepStone Funds on a three-month lag due to the timing of receipt of financial information from the investments held by the StepStone Funds. The StepStone Funds primarily invest in private markets funds that generally require at least 90 days following the calendar year end to provide audited financial statements. As a result, the Company uses the December 31 audited financial statements of the StepStone Funds, which reflect the underlying private markets funds as of December 31, to record its investments (including any carried interest allocated by those investments) for its fiscal year-end consolidated financial statements as of March 31. The Company further adjusts the reported carrying values of its investments in the StepStone Funds for its share of capital contributions to and distributions from the StepStone Funds during the three-month lag period. For this interim period ending December 31, 2021, the Company used the September 30, 2021 unaudited financial statements of the StepStone Funds, which reflect the underlying private market funds as of September 30, 2021, to record its investments (including any carried interest allocated by those investments), as adjusted for capital contributions and distributions during the three-month lag period ended December 31, 2021.
The Company does not account for management and advisory fees or incentive fees on a three-month lag.
To the extent that management becomes aware of any material events that affect the StepStone Funds during the three-month lag period, the effect of the events would be disclosed in the notes to the condensed consolidated financial statements.
17


StepStone Group Inc.
Notes to Condensed Consolidated Financial Statements (Unaudited)
(in thousands, except share and per share amounts and where noted)
Continuing Impact of COVID-19
The COVID-19 pandemic has continued to impact the global economy and financial markets. With the spread of the Omicron variant, restrictions have been and may continue to be reimposed to mitigate risks to public health in jurisdictions where additional outbreaks have been detected. Moreover, even where restrictions are and remain lifted, and as vaccinations have become available and more accessible, certain groups of people may continue to self-isolate and not participate in the economy at pre-pandemic levels for a prolonged period of time, potentially further delaying global economic recovery. The Company is continuing to closely monitor developments related to COVID-19 and assessing any negative impacts to the Company’s business. In particular, it is possible that the Company’s future results may be adversely affected by slowdowns in fundraising activity and the pace of capital deployment, which could result in delayed or decreased management fees. Further, if fund managers are unable or less able to profitably exit existing investments, such conditions could result in delayed or decreased performance fees. As the global response and ongoing nature of COVID-19 evolves, it is currently not possible to predict the potential scale and scope of the outbreak and its ultimate effects on the financial markets, overall economy and the Company’s condensed consolidated financial statements.
Fair Value Measurements
GAAP establishes a hierarchical disclosure framework, which prioritizes and ranks the level of market price observability used in measuring financial instruments at fair value. Market price observability is affected by a number of factors, including the type of financial instrument, the characteristics specific to the financial instrument and the state of the marketplace – including the existence and transparency of transactions between market participants. Financial instruments with readily available quoted prices in active markets generally will have a higher degree of market price observability and therefore a lesser degree of judgment is used in measuring their fair value.
Financial instruments measured and reported at fair value are classified and disclosed based on the observability of inputs used in the determination of their fair values, as follows:
Level I – Pricing inputs are unadjusted, quoted prices in active markets for identical assets or liabilities as of the measurement date.
Level II – Pricing inputs are other than quoted prices in active markets, which are either directly or indirectly observable as of the measurement date, and fair value is determined through the use of models or other valuation methodologies. The types of financial instruments classified in this category include less liquid securities traded in active markets and securities traded in other than active markets.
Level III – Pricing inputs are unobservable for the financial instruments and include situations where there is little, if any, market activity for the financial instrument. The inputs into the determination of fair value require significant management judgment or estimation.
In certain cases, the inputs used to measure fair value may fall into different levels of the fair value hierarchy. In such cases, the level in the fair value hierarchy within which the fair value measurement in its entirety falls has been determined based on the lowest level input that is significant to the fair value measurement in its entirety. The Company’s assessment of the significance of a particular input to the fair value measurement in its entirety requires judgment and consideration of factors specific to the financial instrument.
18


StepStone Group Inc.
Notes to Condensed Consolidated Financial Statements (Unaudited)
(in thousands, except share and per share amounts and where noted)
The availability of observable inputs can vary depending on the financial asset or liability and is affected by a wide variety of factors including, for example, the type of instrument, whether the instrument has recently been issued, whether the instrument is traded on an active exchange or in the secondary market, and current market conditions. To the extent that valuation is based on models or inputs that are less observable or unobservable in the market, the determination of fair value requires more judgment. Accordingly, the degree of judgment exercised in determining fair value is greatest for financial instruments categorized in Level III. The variability and availability of the observable inputs affected by the factors described above may result in transfers between Levels I, II, and III.
The Company considers its cash, cash equivalents, restricted cash, fees and accounts receivable, accounts payable, investments, revolving credit facility and contingent consideration balances to be financial instruments. The carrying amounts of cash, cash equivalents, restricted cash, fees and accounts receivable and accounts payable equal or approximate their fair values due to their nature and/or the relatively short period over which they are held. See notes 6 and 8 for additional details regarding the fair value of the Company’s contingent consideration and revolving credit facility balances, respectively.
Restricted Cash
Restricted cash consists of cash that the Company is contractually obligated to maintain to secure its letters of credit used primarily related to its office facilities and other obligations.
Investments
Investments primarily include the Company’s ownership interests in the StepStone Funds, as general partner or managing member of such funds. The Company accounts for all investments in which it has or is otherwise presumed to have significant influence, but not control, including the StepStone Funds, using the equity method of accounting. The carrying value of these equity method investments is determined based on amounts invested by the Company, adjusted for the Company’s share in the earnings or losses of each investee, after consideration of contractual arrangements that govern allocations of income or loss (including carried interest allocations), less distributions received. Investments include the Company’s cumulative accrued carried interest allocations from the StepStone Funds, which primarily represent performance-based capital allocations, assuming the StepStone Funds were liquidated as of each reporting date in accordance with the funds’ governing documents. Legacy Greenspring investments in funds and accrued carried interest allocations represent the economic interests held by the legacy Greenspring general partner entities in certain funds for which the Company does not have any direct economic interests. All of the economics in respect of such interests are payable to employees and are therefore reflected as non-controlling interests in legacy Greenspring entities and legacy Greenspring performance fee-related compensation. The Company evaluates its equity method investments for impairment whenever events or changes in circumstances indicate that the carrying amounts of such investments may not be recoverable.
Leases
On April 1, 2021, the Company adopted Accounting Standards Update (“ASU”) 2016-02, Leases (Topic 842) on a prospective basis. As a result, prior period amounts were not adjusted to reflect the impact of the new standard.
19


StepStone Group Inc.
Notes to Condensed Consolidated Financial Statements (Unaudited)
(in thousands, except share and per share amounts and where noted)
The new standard establishes a right-of-use (“ROU”) model that requires a lessee to record a ROU asset and a lease liability on the condensed consolidated balance sheets for all leases with terms longer than 12 months. Under the previous guidance, operating leases were not recognized by the Company in the condensed consolidated balance sheets as a lessee. The guidance does not significantly change the recognition, measurement and presentation of expenses in the condensed consolidated statements of income or cash flows arising from a lease by a lessee. The adoption of this standard did not have a material impact on the condensed consolidated statements of income as substantially all of the Company’s leases are still classified as operating leases, which under the new guidance will continue to be recognized as expense on a straight-line basis. However, the adoption resulted in a significant gross-up in total assets and total liabilities on the Company’s condensed consolidated balance sheets. The Company recognized right-of-use assets of approximately $66.7 million and liabilities of approximately $76.9 million related to its operating leases which represents the aggregate discounted amount of the Company’s minimum lease obligations as of the adoption date.
The Company determines whether an arrangement contains a lease at inception of the arrangement. A lease is a contract that provides the right to control an identified asset for a period of time in exchange for consideration. For identified leases, the Company determines the classification as either an operating or finance lease. The Company’s identified leases primarily consist of operating lease agreements for office space and certain equipment, as the lessee. Operating leases are included in lease right-of-use-assets, net and lease liabilities in the condensed consolidated balance sheets. Certain leases include lease and non-lease components, which the Company accounts for as a single lease component. Lease ROU assets and lease liabilities are measured based on the present value of future minimum lease payments over the lease term at the commencement date. Lease ROU assets include initial direct costs incurred by the Company and are presented net of deferred rent and lease incentives. The Company uses its incremental borrowing rate in determining the present value of future minimum lease payments. The Company’s lease terms may include options to extend or terminate the lease, which are included in the measurement of ROU assets and lease liabilities when it is reasonably certain that the Company will exercise those options.
Operating lease expense associated with minimum lease payments is recognized on a straight-line basis over the lease term in general, administrative and other expenses in the condensed consolidated statements of income. Minimum lease payments for leases with an initial term of twelve months or less are not recorded in the condensed consolidated balance sheets. See note 15 for more information.
Business Combinations
The Company accounts for business combinations using the acquisition method of accounting, under which the purchase price of an acquisition is allocated to the assets acquired and liabilities assumed based on their fair values, as determined by management at the acquisition date. Contingent consideration obligations that are elements of consideration transferred are recognized at the acquisition date as part of the fair value transferred in exchange for the acquired business. Contingent consideration arrangements are revalued to fair value each reporting period. Acquisition-related costs incurred in connection with a business combination are expensed as incurred and are included in general, administrative and other expenses in the condensed consolidated statements of income.
Intangibles and Goodwill
The Company’s finite-lived intangible assets consist of acquired contractual rights to earn future management and advisory fee income and client relationships. Finite-lived intangible assets are amortized over their estimated useful lives, which range from 8 to 10 years. The Company did not have any intangible assets that were deemed to have an indefinite life as of December 31, 2021.
Finite-lived intangible assets are reviewed for impairment whenever events or changes in circumstances indicate that the carrying amount of the asset may not be recoverable. There were no impairment charges related to the Company’s finite-lived intangible assets during the three and nine months ended December 31, 2021 and 2020.
20


StepStone Group Inc.
Notes to Condensed Consolidated Financial Statements (Unaudited)
(in thousands, except share and per share amounts and where noted)
Goodwill represents the excess amount of consideration transferred in a business combination above the fair value of the identifiable net assets. Goodwill is assessed for impairment at least annually using a qualitative and, if necessary, a quantitative approach. The Company performs its annual goodwill impairment test as of January 1, or more frequently, if events and circumstances indicate that an impairment may exist. Goodwill is tested for impairment at the reporting unit level. The initial assessment for impairment under the qualitative approach is to determine whether it is more likely than not that the fair value of a reporting unit is less than its carrying amount, including goodwill. If the qualitative assessment indicates that it is more likely than not that the fair value of a reporting unit is less than the carrying amount, a quantitative assessment is performed to measure the amount of impairment loss, if any. The quantitative assessment includes comparing the fair value of a reporting unit with its carrying amount, including goodwill. If the carrying amount of the reporting unit exceeds its fair value, an impairment loss is recognized equal to the lesser of (a) the difference between the carrying amount of the reporting unit and its fair value and (b) the total carrying amount of the reporting unit’s goodwill.
Revenues
The Company recognizes revenue in accordance with Accounting Standards Codification Topic 606 (“ASC 606”), Revenue from Contracts with Customers. Revenue is recognized in a manner that depicts the transfer of promised goods or services to customers and for an amount that reflects the consideration to which the Company expects to be entitled in exchange for those goods or services. The application of ASC 606 requires an entity to identify its contract(s) with a customer, identify the performance obligations in a contract, determine the transaction price, allocate the transaction price to the performance obligations in the contract and recognize revenue when (or as) the entity satisfies a performance obligation. In determining the transaction price, variable consideration is included only to the extent that it is probable that a significant reversal in the amount of cumulative revenue recognized would not occur when the uncertainty associated with the variable consideration is resolved. The Company has elected to apply the variable consideration allocation exception for its fee arrangements with its customers.
Management and Advisory Fees, Net
The Company earns management fees for services provided to its SMAs and focused commingled funds. The Company earns advisory fees for services provided to advisory clients where the Company does not have discretion over investment decisions. The Company considers its performance obligations in its customer contracts from which it earns management and advisory fees to be one or more of the following, based on the services promised: asset management services, advisory services and/or the arrangement of administrative services.
The Company recognizes revenues from asset management services and advisory services when control of the promised services is transferred to customers, in an amount that reflects the consideration that the Company expects to receive in exchange for those services. SMAs are generally contractual arrangements involving an investment management agreement between the Company and a single client, and are typically structured as a partnership or limited liability company for which a subsidiary of SSG serves as the general partner or managing member. Focused commingled funds are structured as limited partnerships or limited liability companies with multiple clients, for which a subsidiary of the Company serves as the general partner or managing member. The Company determined that the individual client or single limited partner or member is the customer with respect to SMAs and advisory clients, while the investment fund is generally considered to be the customer for arrangements with focused commingled funds.
21


StepStone Group Inc.
Notes to Condensed Consolidated Financial Statements (Unaudited)
(in thousands, except share and per share amounts and where noted)
When asset management services and the arrangement of administrative services are the performance obligations promised in a contract, the Company satisfies these performance obligations over time because the customer simultaneously receives and consumes the benefits of the services as they are performed. The transaction price is the amount of consideration to which the Company expects to be entitled in exchange for transferring the promised services to the customer. Management fees earned from these contracts where the Company has discretion over investment decisions are generally calculated based on a percentage of unaffiliated committed capital or net invested capital, and these amounts are typically billed quarterly. For certain investment funds, management fees are initially based on committed capital during the investment period and on net invested capital through the remainder of the fund’s term. In addition, the management fee rate charged may also be reduced for certain investment funds depending on the contractual arrangement. The management fee basis is subject to factors outside of the Company’s control. Therefore, estimates of future period management fees are not included in the transaction price because those estimates would be considered constrained. Advisory fees from contracts where the Company does not have discretion over investment decisions are generally based on fixed amounts and typically billed quarterly.
Management fees generally exclude reimbursements for expenses paid by the Company on behalf of its customers, including amounts related to certain professional fees and other fund administrative expenses pursuant to the fund’s governing documents. For professional and administrative services that the Company arranges to be performed by third parties on behalf of investment funds, management has concluded that the nature of its promise is to arrange for the services to be provided and, accordingly, the Company does not control the services provided by the third parties before they are transferred to the customer. Therefore, the Company is acting as an agent, and the reimbursements for these professional fees paid on behalf of the investment funds are generally presented on a net basis.
The Company and certain investment funds that it manages have distribution and service agreements with third-party financial institutions, whereby the Company pays a portion of the fees it receives to such institutions for ongoing distribution and servicing of customer accounts. Management has concluded that the Company does not act as principal for the third-party services, as the Company does not control the services provided by the third parties before they are transferred to the customer. Therefore, the Company is acting as an agent, and the management fees are recorded net of these service fees.
The Company may incur certain costs in connection with satisfying its performance obligations for investment management services – primarily employee travel costs and certain professional fees – for which it receives reimbursements from its customers. For reimbursable employee travel costs and certain professional fees, the Company concluded it controls the services provided by its employees and other parties and, therefore, is acting as principal. Accordingly, the Company records the reimbursement for these costs incurred on a gross basis – that is, as revenue in management and advisory fees, net and expense in general, administrative and other expenses in the condensed consolidated statements of income. For reimbursable costs incurred in connection with satisfying its performance obligations for administration services, the Company concluded it does not control the services provided by its employees and other parties and, therefore, is acting as agent. Accordingly, the Company records the reimbursement for these costs incurred on a net basis.
Performance Fees
The Company earns two types of performance fee revenues: incentive fees and carried interest allocations, as described below.
22


StepStone Group Inc.
Notes to Condensed Consolidated Financial Statements (Unaudited)
(in thousands, except share and per share amounts and where noted)
Incentive fees are generally calculated as a percentage of the profits (up to 10%) earned in respect of certain accounts for which the Company is the investment adviser, subject to the achievement of minimum return levels or performance benchmarks. Incentive fees are a form of variable consideration and represent contractual fee arrangements in the Company’s contracts with its customers. Incentive fees are typically subject to reversal until the end of a defined performance period, as these fees are affected by changes in the fair value of the assets under management or advisement over such performance period. Moreover, incentive fees that are received prior to the end of the defined performance period are typically subject to clawback, net of tax.
The Company recognizes incentive fee revenue only when these amounts are realized and no longer subject to significant reversal, which is typically at the end of a defined performance period and/or upon expiration of the associated clawback period (i.e., crystallization). However, clawback terms for incentive fees received prior to crystallization only require the return of amounts on a net of tax basis. Accordingly, the tax-related portion of incentive fees received in advance of crystallization is not subject to clawback and is therefore recognized as revenue immediately upon receipt. Incentive fees received in advance of crystallization that remain subject to clawback are recorded as deferred incentive fee revenue and included in accounts payable, accrued expenses and other liabilities in the condensed consolidated balance sheets.
Carried interest allocations include the allocation of performance-based fees, commonly referred to as carried interest, to the Company from unaffiliated limited partners in the StepStone Funds in which the Company holds an equity interest. The Company is entitled to a carried interest allocation (typically 5% to 15%) based on cumulative fund or account performance to date, irrespective of whether such amounts have been realized. These carried interest allocations are subject to the achievement of minimum return levels (typically 5% to 10%) in accordance with the terms set forth in each respective fund’s governing documents. The Company accounts for its investment balances in the StepStone Funds, including carried interest allocations, under the equity method of accounting because it is presumed to have significant influence as the general partner or managing member. Accordingly, carried interest allocations are not deemed to be within the scope of ASC 606.
Legacy Greenspring carried interest allocations reflect the allocation of carried interest to legacy Greenspring general partner entities from limited partners in certain legacy Greenspring funds in which the legacy Greenspring general partner entities hold an equity interest. The legacy Greenspring general partner entities are entitled to a carried interest allocation (typically 5% to 20%) based on cumulative fund or account performance to date, irrespective of whether such amounts have been realized. The Company accounts for the investment balances in the legacy Greenspring funds, including carried interest allocations, under the equity method of accounting because it is presumed to have significant influence as the general partner or managing member. The Company does not hold any direct economic interests in the legacy Greenspring general partner entities and thus is not entitled to any carried interest allocation from the legacy funds. All of the carried interest allocations in respect of the legacy Greenspring funds are payable to employees who are considered affiliates of the Company and are therefore reflected as legacy Greenspring performance fee-related compensation in the condensed consolidated statements of income. Accordingly, legacy Greenspring carried interest allocations are not deemed to be within the scope of ASC 606.
The Company recognizes revenue attributable to carried interest allocations from a fund based on the amount that would be due to the Company pursuant to the fund’s governing documents, assuming the fund was liquidated based on the current fair value of its underlying investments as of that date. Accordingly, the amount recognized as carried interest allocation revenue reflects the Company’s share of the gains and losses of the associated fund’s underlying investments measured at their then-fair values, relative to the fair values as of the end of the prior period. The Company records the amount of carried interest allocated to the Company as of each period end as accrued carried interest allocations receivable, which is included as a component of investments in the condensed consolidated balance sheets.
23


StepStone Group Inc.
Notes to Condensed Consolidated Financial Statements (Unaudited)
(in thousands, except share and per share amounts and where noted)
Carried interest is realized when an underlying investment is profitably disposed of and the fund’s cumulative returns are in excess of the specific hurdle rates, as defined in the applicable governing documents. Carried interest is subject to reversal to the extent that the amount received to date exceeds the amount due to the Company based on cumulative results. As such, a liability is accrued for potential clawback obligations if amounts previously distributed to the Company would require repayment to a fund if such fund were to be liquidated based on the current fair value of their underlying investments as of the reporting date. Actual repayment obligations generally do not become realized until the end of a fund’s life. As of December 31, 2021 and March 31, 2021, no material amounts for potential clawback obligations had been accrued.
Equity-Based Compensation
The Company accounts for grants of equity-based awards, including restricted stock units (“RSUs”), to certain employees and directors at fair value as of the grant date. The Company recognizes non-cash compensation expense attributable to these grants on a straight-line basis over the requisite service period, which is generally the vesting period. Expense related to grants of equity-based awards is recognized as equity-based compensation expense in the condensed consolidated statements of income. The fair value of RSUs is determined by the closing stock price on the grant date. Forfeitures of equity-based awards are recognized as they occur. See note 9 for additional information regarding the Company’s accounting for equity-based awards.
Income Taxes
SSG is a corporation for U.S. federal income tax purposes and therefore is subject to U.S. federal and state income taxes on its share of taxable income generated by the Partnership. The Partnership is treated as a pass-through entity for U.S. federal and state income tax purposes. As such, income generated by the Partnership flows through to its limited partners, including SSG, and is generally not subject to U.S. federal or state income tax at the Partnership level. The Partnership’s non-U.S. subsidiaries generally operate as corporate entities in non-U.S. jurisdictions, with certain of these entities subject to non-U.S. income taxes. Additionally, certain subsidiaries are subject to local jurisdiction taxes at the entity level, which are reflected within income tax expense in the condensed consolidated statements of income. As a result, the Partnership does not record U.S. federal and state income taxes on income in the Partnership or its subsidiaries, except for certain local and foreign income taxes discussed above.
Taxes are accounted for using the asset and liability method of accounting. Under this method, deferred tax assets and liabilities are recognized for the expected future tax consequences of differences between the carrying amounts of assets and liabilities and their respective tax bases, using tax rates in effect for the year in which the differences are expected to reverse. The effect of a change in tax rates on deferred tax assets and liabilities is recognized in income in the period when the change is enacted. Deferred tax liabilities are included within accounts payable, accrued expenses and other liabilities in the condensed consolidated balance sheets. The principal items giving rise to temporary differences are certain basis differences resulting from exchanges of Partnership units. See Tax Receivable Agreements below.
Deferred tax assets are reduced by a valuation allowance when it is more-likely-than-not that some portion or all of the deferred tax assets will not be realized. The realization of deferred tax assets is dependent on the amount, timing and character of the Company’s future taxable income. When evaluating the realizability of deferred tax assets, all evidence – both positive and negative – is considered. This evidence includes, but is not limited to, expectations regarding future earnings, future reversals of existing temporary tax differences and tax planning strategies.
24


StepStone Group Inc.
Notes to Condensed Consolidated Financial Statements (Unaudited)
(in thousands, except share and per share amounts and where noted)
The Company is subject to the provisions of ASC Subtopic 740-10, Accounting for Uncertainty in Income Taxes. This standard establishes consistent thresholds as it relates to accounting for income taxes. It defines the threshold for recognizing the benefits of tax return positions in the financial statements as more-likely-than-not to be sustained by the relevant taxing authority and requires measurement of a tax position meeting the more-likely-than-not criterion, based on the largest benefit that is more than 50 percent likely to be realized. If upon performance of an assessment pursuant to this subtopic, management determines that uncertainties in tax positions exist that do not meet the minimum threshold for recognition of the related tax benefit, a liability is recorded in the condensed consolidated financial statements. The Company recognizes interest and penalties, if any, related to unrecognized tax benefits as interest expense and general, administrative and other expenses, respectively, in the condensed consolidated statements of income. See note 10 for more information.
Tax Receivable Agreements
SSG has entered into an Exchanges Tax Receivable Agreement (the “Exchanges Tax Receivable Agreement”) with the partners of the Partnership as of the date of the IPO and a Reorganization Tax Receivable Agreement with certain pre-IPO institutional investors (together with the Exchanges Tax Receivable Agreement, the “Tax Receivable Agreements”). The Tax Receivable Agreements provide for payment by SSG to such partners and pre-IPO institutional investors of the Partnership of 85% of the amount of the net cash tax savings, if any, that SSG realizes (or, under certain circumstances, is deemed to realize) as a result of increases in tax basis (and utilization of certain other tax benefits) resulting from (i) SSG’s acquisition of such partners’ and institutional investors’ Partnership units and (ii) in the case of the Exchanges Tax Receivable Agreement, any payments SSG makes under the Exchanges Tax Receivable Agreement (including tax benefits related to imputed interest). SSG will retain the benefit of the remaining 15% of these net cash tax savings under both Tax Receivable Agreements. In connection with the Greenspring acquisition, the sellers receiving Class C units of the Partnership became parties to the Exchanges Tax Receivable Agreement. See notes 13 and 14 for more information.
Accumulated Other Comprehensive Income
The Company’s accumulated other comprehensive income consists of foreign currency translation adjustments and unrealized gains and losses on the defined benefit plan sponsored by one of its subsidiaries. The components of accumulated other comprehensive income were as follows:
As of
December 31, 2021March 31, 2021
Foreign currency translation adjustments$303 $208 
Unrealized loss on defined benefit plan, net(53)(53)
Accumulated other comprehensive income
$250 $155 
Segments
The Company operates as one business, a fully-integrated private markets solution provider. The Company’s chief operating decision maker, which consists of the Company’s co-chief executive officers together, through December 31, 2021, and the chief executive officer beginning January 1, 2022, utilizes a consolidated approach to assess the performance of and allocate resources to the business. Accordingly, management has concluded that the Company consists of a single operating segment and single reportable segment for accounting and financial reporting purposes.
25


StepStone Group Inc.
Notes to Condensed Consolidated Financial Statements (Unaudited)
(in thousands, except share and per share amounts and where noted)
Recent Accounting Pronouncements
The Company considers the applicability and impact of all ASU updates issued by the Financial Accounting Standards Board (“FASB”). ASUs issued during the current period not listed below were assessed and determined to either be not applicable to the Company, or not expected to have a material impact on the condensed consolidated financial statements.
In December 2019, the FASB issued ASU 2019-12, Income Taxes (Topic 740): Simplifying the Accounting for Income Taxes, which modifies ASC 740 to simplify the accounting for income taxes. The guidance, among other changes, (i) provides a policy election to not allocate consolidated income taxes when a member of a consolidated tax return is not subject to income tax and (ii) provides guidance to evaluate whether a step-up in tax basis of goodwill relates to a business combination in which book goodwill was recognized or a separate transaction. This guidance is effective for annual and interim periods beginning after December 15, 2020, with early adoption permitted. The Company adopted this guidance on April 1, 2021. Adoption of this guidance did not have a material effect on the condensed consolidated financial statements.
In July 2021, the FASB issued ASU 2021-05, Leases (Topic 842): Lessors—Certain Leases with Variable Lease Payments, which modifies ASC 842 to amend the lease classification requirements for lessors to align with practice under ASC Topic 840. Lessors should classify and account for a lease with variable lease payments that do not depend on a reference index or a rate as an operating lease if the lease would have been classified as a sales-type lease or a direct financing lease under ASC 842, and the lessor would have otherwise recognized a day-one loss on the investment in the lease. This guidance is effective for annual periods beginning after December 15, 2021 and interim periods within those annual periods. The Company plans to adopt this guidance on April 1, 2022, and does not expect the adoption of this guidance to have a material effect on the condensed consolidated financial statements.
In November 2021, the FASB issued ASU 2021-08, Business Combinations (Topic 805): Accounting for Contract Assets and Contract Liabilities from Contracts with Customers, which modifies ASC 805 to require an acquiring entity in a business combination to recognize and measure contract assets and contract liabilities acquired in a business combination in accordance with Topic 606. At the acquisition date, an acquirer should account for the related revenue contracts in accordance with Topic 606 as if it had originated the contracts. Under current GAAP, an acquirer generally recognizes such items at fair value on the acquisition date. This guidance is effective for annual and interim periods beginning after December 15, 2022, with early adoption permitted. The Company plans to adopt this guidance on April 1, 2023, and will apply the guidance prospectively to business combinations that occur after this date. The Company does not expect the adoption of this guidance to have a material effect on the condensed consolidated financial statements.
26


StepStone Group Inc.
Notes to Condensed Consolidated Financial Statements (Unaudited)
(in thousands, except share and per share amounts and where noted)
3.    Revenues
The following presents revenues disaggregated by product offering, which aligns with the Company’s performance obligations and the basis for calculating each amount:
Three Months Ended December 31,Nine Months Ended December 31,
Management and Advisory Fees, Net2021202020212020
Focused commingled funds$46,523 $23,567 $99,173 $74,241 
SMAs44,022 33,079 127,137 95,030 
Advisory and other services15,028 13,442 40,663 39,907 
Fund reimbursement revenues811 5 1,055 67 
Total management and advisory fees, net$106,384 $70,093 $268,028 $209,245 
Three Months Ended December 31,Nine Months Ended December 31,
Incentive Fees2021202020212020
SMAs$ $313 $5,905 $5,070 
Focused commingled funds27  100 28 
Total incentive fees$27 $313 $6,005 $5,098 
Three Months Ended December 31,Nine Months Ended December 31,
Carried Interest Allocations2021202020212020
SMAs$133,661 $136,950 $436,283 $158,409 
Focused commingled funds65,433 39,794 185,559 55,898 
Total carried interest allocations$199,094 $176,744 $621,842 $214,307 
Three Months Ended December 31,Nine Months Ended December 31,
Legacy Greenspring Carried Interest Allocations2021202020212020
SMAs$ $ $ $ 
Focused commingled funds(1)
104,960  104,960  
Total legacy Greenspring carried interest allocations$104,960 $ $104,960 $ 
_______________________________
(1)The three and nine months ended December 31, 2021, respectively, reflect the net effect of gross realized carried interest allocations of $24.6 million and $27.6 million, and the reversal of such amounts in unrealized carried interest allocations for such periods.
The increase in carried interest allocations for the three and nine months ended December 31, 2021 and 2020 was primarily attributable to net unrealized appreciation in the fair value of certain underlying fund investments. See note 2 for a discussion of the Company’s accounting policy for investments on a three-month lag.
27


StepStone Group Inc.
Notes to Condensed Consolidated Financial Statements (Unaudited)
(in thousands, except share and per share amounts and where noted)
The Company derives revenues from clients located in both the United States and other countries. The table below presents the Company’s revenues by geographic location:
Three Months Ended December 31,Nine Months Ended December 31,
Revenues(1)
2021202020212020
United States$170,726 $44,821 $282,366 $96,782 
Non-U.S. countries239,739 202,329 718,469 331,868 
_______________________________
(1)Revenues are attributed to countries based on client location for SMAs and advisory and other services, or location of investment vehicle for focused commingled funds.
For the three and nine months ended December 31, 2021 and 2020, no individual client represented 10% or more of the Company’s net management and advisory fees.
As of December 31, 2021 and March 31, 2021, the Company had $20.6 million and $13.9 million, respectively, of deferred revenues, which is included in accounts payable, accrued expenses and other liabilities in the condensed consolidated balance sheets. During the nine months ended December 31, 2021, the Company had recognized $0.3 million as revenue from amounts included in the deferred revenue balance as of March 31, 2021.
4.    Variable Interest Entities
Consolidated VIEs
The Company consolidates certain VIEs for which it is the primary beneficiary. The Company’s VIEs consist of certain operating entities not wholly-owned by the Company (e.g., Swiss Capital, SRA and SRE) and legacy Greenspring general partner entities. See note 2 for more information on the Company’s accounting policies related to the consolidation of VIEs. The assets of the consolidated VIEs totaled $1,411.8 million and $65.3 million as of December 31, 2021 and March 31, 2021, respectively. The liabilities of the consolidated VIEs totaled $1,122.2 million and $26.9 million as of December 31, 2021 and March 31, 2021, respectively. The assets of the consolidated VIEs may only be used to settle obligations of the same VIE. In addition, there is no recourse to the Company for the consolidated VIEs’ liabilities, except for certain entities in which there could be a clawback of previously distributed carried interest. As of December 31, 2021 and March 31, 2021, no material amounts previously distributed have been accrued for clawback liabilities.
28


StepStone Group Inc.
Notes to Condensed Consolidated Financial Statements (Unaudited)
(in thousands, except share and per share amounts and where noted)
Unconsolidated VIEs
The Company holds variable interests in the form of direct equity interests in certain VIEs that are not consolidated because the Company is not the primary beneficiary. The Company’s maximum exposure to loss is limited to the potential loss of assets recognized by the Company relating to these unconsolidated entities. The carrying value of the assets and liabilities recognized in the condensed consolidated balance sheets with respect to the Company’s interests in VIEs that were not consolidated is set forth below:
As of
December 31, 2021March 31, 2021
Investments in funds$98,780 $74,379 
Legacy Greenspring investments in funds241,493  
Due from affiliates, net10,117 4,218 
Less: Amounts attributable to non-controlling interests in subsidiaries11,205 7,488 
Less: Amounts attributable to non-controlling interests in legacy Greenspring entities241,493  
Maximum exposure to loss$97,692 $71,109 
5.    Investments
The Company’s investments consist of equity method investments primarily related to investments in the StepStone Funds for which it serves as general partner or managing member but does not have a controlling financial interest. The Company’s equity interest typically does not exceed 1% in each fund. The Company’s share of the underlying net income or loss attributable to its equity interest in the funds is recorded in investment income in the condensed consolidated statements of income. Investment income attributable to investments in certain legacy Greenspring funds for which the Company has no direct economic interests are recorded in legacy Greenspring investment income in the condensed consolidated statements of income.
The Company’s equity method investments consist of the following:
As of
December 31, 2021March 31, 2021
Investments in funds$98,780 $74,379 
Accrued carried interest allocations1,347,448 896,523 
Legacy Greenspring investments in funds and accrued carried interest allocations(1)
1,311,475  
Total investments$2,757,703 $970,902 
_______________________________
(1)Reflects investments in funds of $241.5 million and carried interest allocations of $1,070.0 million as of December 31, 2021.
29


StepStone Group Inc.
Notes to Condensed Consolidated Financial Statements (Unaudited)
(in thousands, except share and per share amounts and where noted)
The Company recognized equity method income of the following:
Three Months Ended December 31,Nine Months Ended December 31,
2021202020212020
Carried interest allocations$199,094 $176,744 $621,842 $214,307 
Investment income7,230 5,361 20,841 6,508 
Legacy Greenspring carried interest allocations104,960  104,960  
Legacy Greenspring investment income17,890  17,890  
Total equity method income$329,174 $182,105 $765,533 $220,815 
The increase in carried interest allocations for the three and nine months ended December 31, 2021 as compared to the three and nine months ended December 31, 2020 was primarily attributable to unrealized appreciation in the fair value of the underlying investments in the Company’s private equity funds. See note 2 for a discussion of the Company’s accounting policy for investments on a three-month lag.
As of December 31, 2021, the Company’s investments in two SMAs each individually represented 10% or more of the total accrued carried interest allocations balance, and in the aggregate represented approximately 24% of the total accrued carried interest allocations balance as of that date. As of March 31, 2021, the Company’s investments in two SMAs each individually represented 10% or more of the total accrued carried interest allocations balance, and in the aggregate represented approximately 26% of the total accrued carried interest allocations balance as of that date. As of December 31, 2021, the Company’s investments in two commingled funds individually represented 10% or more of the total legacy Greenspring investments in funds and accrued carried interest allocations balance, and in the aggregate represented approximately 31% of the total legacy Greenspring investments in funds and accrued carried interest allocations balance as of that date.
Of the total accrued carried interest allocations balance as of December 31, 2021 and March 31, 2021, respectively, $688.1 million and $465.6 million were payable to affiliates and is included in accrued carried interest-related compensation in the condensed consolidated balance sheets. Of the total legacy Greenspring investments in funds and accrued carried interest allocations balance as of December 31, 2021, $1,070.0 million was payable to employees who are considered affiliates of the Company and is included in legacy Greenspring accrued carried interest-related compensation in the condensed consolidated balance sheets and $241.5 million is reflected as non-controlling interests in legacy Greenspring entities in the condensed consolidated balance sheets.
The Company evaluates each of its equity method investments to determine if any are considered significant as defined by the SEC. As of December 31, 2021 and March 31, 2021 and for the three and nine months ended December 31, 2021 and 2020, no individual equity method investment held by the Company met the significance criteria. As a result, the Company is not required to provide separate financial statements for any of its equity method investments.
30


StepStone Group Inc.
Notes to Condensed Consolidated Financial Statements (Unaudited)
(in thousands, except share and per share amounts and where noted)
6.    Fair Value Measurements
The Company measures certain liabilities at fair value on a recurring basis. The following tables provide details regarding the classification of these liabilities within the fair value hierarchy as of the dates presented:
As of December 31, 2021
Level ILevel IILevel IIITotal
Liabilities
Contingent consideration obligation
$ $ $20,253 $20,253 
Total liabilities$ $ $20,253 $20,253 
As of March 31, 2021
Level ILevel IILevel IIITotal
Liabilities
Contingent consideration obligation
$ $ $1,541 $1,541 
Total liabilities$ $ $1,541 $1,541 
For the liabilities presented in the tables above, there were no changes in fair value hierarchy levels during the three and nine months ended December 31, 2021 and 2020.
The changes in the fair value of Level III financial instruments are set forth below:
Three Months Ended December 31,Nine Months Ended December 31,
2021202020212020
Contingent Consideration Liability
Balance, beginning of period:$18,851 $474 $1,541 $1,035 
Additions
  17,769  
Loss on change in fair value
1,624 435 1,624 435 
Settlements
(222)(273)(681)(834)
Balance, end of period:$20,253 $636 $20,253 $636 
Changes in unrealized losses included in earnings related to financial liabilities still held at the reporting date
$1,624 $435 $1,624 $435 
In connection with the Greenspring acquisition, the Company recorded a contingent consideration liability of $17.8 million during the three months ended September 30, 2021. See note 14 for more information.
31


StepStone Group Inc.
Notes to Condensed Consolidated Financial Statements (Unaudited)
(in thousands, except share and per share amounts and where noted)
The fair value of the contingent consideration liability is based on a discounted cash flow analysis using a probability-weighted average estimate of certain performance targets, including revenue levels. The assumptions used in the analysis are inherently subjective; therefore, the ultimate amount of the contingent consideration liability may differ materially from the current estimate. The significant unobservable inputs required to value the contingent consideration liabilities primarily relate to the discount rates applied to the expected future revenue and payment obligations, which ranged from 3% to 10% as of December 31, 2021. The contingent consideration liabilities are included in accounts payable, accrued expenses and other liabilities in the condensed consolidated balance sheets. Changes in the fair value of the liability are included in general, administrative and other expenses in the condensed consolidated statements of income. In February 2022, the Company amended the contingent consideration arrangement in respect of the Greenspring acquisition whereby a portion of the contingent consideration liability otherwise payable to the sellers will be used to fund compensation arrangements with certain employees of the Company, which will be payable following the end of the earn-out period.
7.    Intangibles and Goodwill
Intangible assets consist of management contracts providing economic rights to management and advisory fees and client relationships related to future fundraising, as obtained through the Company’s acquisitions of other businesses.
Intangible assets, net consists of the following:
As of
December 31, 2021March 31, 2021
Management contracts$352,002 $41,058 
Client relationships96,650  
Service agreements9,537  
Less: Accumulated amortization(49,015)(35,567)
Intangible assets, net$409,174 $5,491 
Amortization expense related to intangible assets was $11.0 million and $0.8 million for the three months ended December 31, 2021 and 2020, respectively, and $13.4 million and $2.5 million for the nine months ended December 31, 2021 and 2020, respectively. These amounts are included in general, administrative and other expenses in the condensed consolidated statements of income.
In connection with the Greenspring acquisition, the Company added approximately $310.9 million of management contract intangible assets, $96.7 million of client relationship intangible assets and $9.5 million of service agreement intangible assets. See note 14 for more information.
32


StepStone Group Inc.
Notes to Condensed Consolidated Financial Statements (Unaudited)
(in thousands, except share and per share amounts and where noted)
At December 31, 2021, the expected future amortization of finite-lived intangible assets is as follows:
Remainder of FY2022$11,048 
FY202343,481 
FY202442,645 
FY202541,955 
FY202641,764 
Thereafter228,281 
Total$409,174 
The carrying value of goodwill was $583.2 million as of December 31, 2021 and $6.8 million as of March 31, 2021. The increase in the carrying value of goodwill is attributable to the Greenspring acquisition, which added approximately $576.4 million in goodwill. See note 14 for more information. The Company determined there was no indication of goodwill impairment as of December 31, 2021 and March 31, 2021.
8. Debt Obligations
In September 2021, the Company entered into a credit agreement with various lenders (the “Credit Agreement”) in connection with the Greenspring acquisition. The Credit Agreement was arranged by JPMorgan Chase Bank, N.A., as the administrative agent, and provides for a $225.0 million multicurrency revolving credit facility (the “Revolver”) with a five-year maturity. As of December 31, 2021, the Company had $62.8 million outstanding on the Revolver, net of debt issuance costs.
The Company’s debt obligations consist of the following:
As of
December 31, 2021March 31, 2021
Revolver$65,000 $ 
Less: Debt issuance costs(2,238) 
Total debt obligations$62,762 $ 
Borrowings under the Revolver bear interest at a variable rate per annum. The Company may designate each borrowing as (i) in the case of any borrowing in U.S. dollars, a base rate loan or a LIBOR rate loan, (ii) in the case of any borrowing denominated in Euros, a EURIBOR rate loan, (iii) in the case of any borrowing denominated in British Pounds Sterling, a Sterling Overnight Index Average (“SONIA”) loan, (iv) in the case of any borrowing denominated in Swiss Francs, a Swiss Average Rate Overnight (“SARON”) loan, and (v) in the case of any borrowing denominated in Australian dollars, an AUD rate loan. Borrowings bear interest equal to (i) in the case of base rate loans, 1.00% plus the greatest of (a) the Prime Rate, (b) the New York Federal Reserve Bank Rate plus 0.50% and (c) the 1 month LIBOR, multiplied by the Statutory Reserve Rate (as defined in the Credit Agreement), plus 1.00%, (ii) in the case of a LIBOR rate loan, the LIBOR rate multiplied by the Statutory Reserve Rate plus 2.00%, (iii) in the case of a EURIBOR rate loan, the EURIBOR rate multiplied by the Statutory Reserve Rate plus 2.00%, (iv) in the case of a SONIA loan, the Sterling Overnight Index Average plus 2.03%, (v) in the case of a SARON loan, the Swiss Average Rate Overnight plus 2.00%, and (vi) in the case of an AUD rate loan, the AUD Screen Rate (as defined in the Credit Agreement) multiplied by the Statutory Reserve Rate plus 2.20%. The weighted-average interest rate in effect for the Revolver as of December 31, 2021 was 2.13%.
33


StepStone Group Inc.
Notes to Condensed Consolidated Financial Statements (Unaudited)
(in thousands, except share and per share amounts and where noted)
Borrowings under the Revolver may be repaid at any time during the term of the Credit Agreement and, subject to certain terms and conditions, may be reborrowed prior to the maturity date. Any outstanding principal amounts, together with any accrued interest thereon, shall be due and payable on the maturity date. The maturity date for the Revolver is September 20, 2026.
The Revolver bears a fee on undrawn commitments equal to 0.25% per annum if total utilization of revolving commitments is equal to or greater than 50% and 0.35% per annum if total utilization of revolving commitments is less than 50%.
The carrying value of the Revolver approximates fair value, as the loan is subject to variable interest rates that adjust with changes in market rates and market conditions and the current interest rate approximates that which would be available under similar financial arrangements.
Under the terms of the Credit Agreement, certain of the Company’s assets serve as pledged collateral. In addition, the Credit Agreement contains covenants that, among other things: limit the Company’s ability to incur indebtedness; create, incur or allow liens; transfer or dispose of assets; merge with other companies; make certain investments; pay dividends or make distributions; engage in new or different lines of business; and engage in transactions with affiliates. The Credit Agreement also contains financial covenants requiring the Company to maintain a total net leverage ratio and a minimum total of fee-earning assets under management beginning with the quarter ending December 31, 2021. As of December 31, 2021, the Company was in compliance with the total net leverage ratio and minimum fee-earning assets under management covenants.
The Company can use available funding capacity under the Revolver to satisfy letters of credit in amounts up to $10.0 million. Amounts used to satisfy the letters of credit reduce the available capacity under the Revolver. As of December 31, 2021, the Company had outstanding letters of credit totaling $2.9 million.
9.    Equity-Based Compensation
The change in unvested RSUs is as follows:
Number of RSUsWeighted-Average Grant-Date Fair Value Per RSU
Balance as of March 31, 20212,549,861 $18.54 
Granted17,173 $45.18 
Vested(636,581)$18.63 
Forfeited(49,087)$18.00 
Balance as of December 31, 20211,881,366 $18.77 
Unvested Partnership Units
All Class B2 units will automatically convert into Class B units upon final vesting in 2024 and unitholders will be entitled to purchase from the Company one share of Class B common stock for each Class B unit at its par value. Prior to vesting, holders of Class B2 units do not have the right to receive any distributions from the Partnership, other than tax-related distributions.
As of December 31, 2021, there were 2,566,566 Class B2 units outstanding. During the nine months ended December 31, 2021, none of the outstanding Class B2 units were forfeited. As of December 31, 2021, 1,497,163 Class B2 units were unvested and 1,069,403 Class B2 units were vested.
34


StepStone Group Inc.
Notes to Condensed Consolidated Financial Statements (Unaudited)
(in thousands, except share and per share amounts and where noted)
As of December 31, 2021, $37.0 million of unrecognized non-cash compensation expense in respect of RSUs and Class B2 units remained to be recognized over a weighted-average period of approximately 3.0 years.
10.    Income Taxes
Prior to the Reorganization and IPO, the Company operated as a partnership for U.S. federal income tax purposes and therefore was not subject to U.S. federal and state income taxes. Subsequent to the Reorganization and IPO, all income attributable to SSG is subject to U.S. corporate income taxes.
In connection with the exchanges of Class B units and Class C units of the Partnership for Class A common stock by certain limited partners of the Partnership in November and December 2021 which increased the Company’s ownership in the Partnership, the Company recorded an increase to deferred tax assets of $66.9 million, and a net increase in the valuation allowance of $15.7 million that was recognized through equity, resulting in a net deferred tax asset position as of December 31, 2021. Additionally, in connection with the exchange transactions, the Company recorded a corresponding Tax Receivable Agreements liability of $58.5 million, representing 85% of the incremental net cash tax savings for the Company due to the exchanging limited partners. As of December 31, 2021, the Company’s total Tax Receivable Agreements liability was $201.3 million. See note 13 for more information.
The Company’s effective tax rate was 11.1% and 8.2% for the three months ended December 31, 2021 and 2020, respectively, and 4.0% and 6.6% for the nine months ended December 31, 2021 and 2020, respectively. The Company’s overall effective tax rate in each of the periods described above is less than the statutory rate primarily because a portion of income is allocated to non-controlling interests, as the tax liability on such income is borne by the holders of such non-controlling interests. For the three and nine months ended December 31, 2021, the increase in income tax expense was primarily related to U.S. federal and state income taxes recognized on the Company’s share of taxable income generated by the Partnership as a result of additional exchanges that have occurred since December 31, 2020, which increased the Company’s ownership in the Partnership. Additionally, the increase in income tax expense for the nine months ended December 31, 2021 was partially offset by the recognition of an income tax benefit of $25.3 million for the release of a valuation allowance during the current year as a result of the Greenspring acquisition. For the period prior to the Reorganization and IPO, the Company operated as a partnership for U.S. federal income tax purposes and was not subject to U.S. federal and state income taxes.
The Company evaluates the realizability of its deferred tax assets on a quarterly basis and adjusts the valuation allowance when it is more-likely-than-not that all or a portion of the deferred tax assets may not be realized.
As of December 31, 2021, the Company has not recorded any unrecognized tax benefits and does not expect there to be any material changes to uncertain tax positions within the next 12 months.
The Company files income tax returns as required by the tax laws of the jurisdictions in which it operates. In the normal course of business, the Company may be subject to examination by U.S. federal and certain state and local tax authorities. Although the outcome of tax audits is always uncertain, the Company does not believe the outcome of any future audit will have a material adverse effect on the Company’s condensed consolidated financial statements.
11.    Earnings Per Share
Basic and diluted earnings per share of Class A common stock are presented for the three and nine months ended December 31, 2021 and from September 16, 2020 through December 31, 2020, the period following the Reorganization and IPO. There were no shares of Class A common stock outstanding prior to September 16, 2020, therefore no earnings per share information has been presented for any period prior to that date.
35


StepStone Group Inc.
Notes to Condensed Consolidated Financial Statements (Unaudited)
(in thousands, except share and per share amounts and where noted)
The following table sets forth reconciliations of the numerators and denominators used to compute basic and diluted earnings per share of Class A common stock:
Three Months Ended December 31, 2021Three Months Ended December 31, 2020Nine Months Ended December 31, 2021Period from IPO date to December 31, 2020
(in thousands, except share and per share amounts)
Numerator:
Net income attributable to StepStone Group Inc. – Basic
$48,346 $25,578 $152,070 $24,788 
Incremental income from assumed vesting of RSUs886 877 3,435 820 
Incremental income from assumed vesting and exchange of Class B2 units1,931 2,014 6,075 1,948 
Net income attributable to StepStone Group Inc. – Diluted
$51,163 $28,469 $161,580 $27,556 
Denominator:
Weighted-average shares of Class A common stock outstanding – Basic
57,875,758 29,237,500 46,247,353 29,237,500 
Assumed vesting of RSUs1,125,798 1,012,657 1,390,538 977,400 
Assumed vesting and exchange of Class B2 units2,481,677 2,454,818 2,480,591 2,449,298 
Weighted-average shares of Class A common stock outstanding – Diluted
61,483,233 32,704,975 50,118,482 32,664,198 
Earnings per share of Class A common stock:
Basic
$0.84 $0.87 $3.29 $0.85 
Diluted$0.83 $0.87 $3.22 $0.84 
Diluted earnings per share of Class A common stock is computed by dividing net income (loss) attributable to SSG, giving consideration to the reallocation of net income between holders of Class A common stock and non-controlling interests, by the weighted-average number of shares of Class A common stock outstanding adjusted to give effect to potentially dilutive securities, if any.
Shares of the Company’s Class B common stock do not share in the earnings or losses attributable to SSG and therefore are not participating securities. As a result, a separate presentation of basic and diluted earnings per share of Class B common stock under the two-class method has not been included.
The calculation of diluted earnings per share excludes 47,499,673 Class B units and 2,928,824 Class C units of the Partnership outstanding as of December 31, 2021, and 65,578,831 Class B units of the Partnership outstanding as of December 31, 2020, which are exchangeable into Class A common stock under the if-converted method, as the inclusion of such shares would be anti-dilutive.
36


StepStone Group Inc.
Notes to Condensed Consolidated Financial Statements (Unaudited)
(in thousands, except share and per share amounts and where noted)
12.    Related Party Transactions
The Company considers its senior executives, employees and equity method investments to be related parties. A substantial portion of the Company’s management and advisory fees and carried interest allocations is earned from various StepStone Funds that are considered equity method investments. The Company earned net management and advisory fees from the StepStone Funds of $69.2 million and $41.3 million for the three months ended December 31, 2021 and 2020, respectively, and $165.7 million and $126.4 million for the nine months ended December 31, 2021 and 2020, respectively. Carried interest allocation revenues earned from the StepStone Funds totaled $199.1 million and $176.7 million for the three months ended December 31, 2021 and 2020, respectively, and $621.8 million and $214.3 million for the nine months ended December 31, 2021 and 2020, respectively. Legacy Greenspring carried interest allocation revenues earned from certain legacy Greenspring funds for which the Company has no direct economic interests totaled $105.0 million for the three and nine months ended December 31, 2021. The nine months ended December 31, 2021 also reflect the net effect of gross realized carried interest allocations of $3.0 million and the reversal of such amounts in unrealized carried interest allocations for the period from September 20, 2021 to September 30, 2021.
Due from affiliates in the condensed consolidated balance sheets consists primarily of fees and accounts receivable from the StepStone Funds, advances made on behalf of the StepStone Funds for the payment of certain organization and operating costs and expenses for which the Company is subsequently reimbursed, and amounts due from employees, as set forth below.
As of
December 31, 2021March 31, 2021
Amounts receivable from StepStone Funds$10,553 $6,958 
Amounts receivable from employees539 516 
Total due from affiliates$11,092 $7,474 
Due to affiliates in the condensed consolidated balance sheets consists primarily of amounts payable to certain non-controlling interest holders in connection with the Tax Receivable Agreements, amounts payable to the StepStone Funds and distributions payable to certain employee equity holders of consolidated subsidiaries, as set forth below.
As of
December 31, 2021March 31, 2021
Amounts payable to non-controlling interest holders in connection with Tax Receivable Agreements$201,344 $107,216 
Amounts payable to StepStone Funds436 2,740 
Distributions payable to certain employee equity holders of consolidated subsidiaries2,191 3,566 
Total due to affiliates$203,971 $113,522 
The Company made payments of $0.1 million and $0.7 million during the three and nine months ended December 31, 2021, respectively, under the Tax Receivable Agreements.
37


StepStone Group Inc.
Notes to Condensed Consolidated Financial Statements (Unaudited)
(in thousands, except share and per share amounts and where noted)
13.    Stockholders’ Equity
The Company has two classes of common stock outstanding, Class A common stock and Class B common stock. Holders of Class A common stock and Class B common stock generally vote together as a single class on all matters presented to the Company’s stockholders for their vote or approval. Holders of Class A common stock are entitled to receive dividends when and if declared by the board of directors. Holders of the Class B common stock are not entitled to dividends in respect of their shares of Class B common stock.
In connection with the Greenspring acquisition, the Company amended the limited partnership agreement of the Partnership to create new Class C limited partnership interests and to admit the new limited partners that received Class C units as consideration for the Greenspring acquisition. The Class C limited partnership interests of the Partnership have substantially the same rights and obligations as are applicable to the existing holders of Class B units of the Partnership. The Company has no ownership interest in the Class C units, which are held by certain employees of the Company. The Company also entered into an agreement with the Class C limited partners of the Partnership to allow for the exchange of Class C units to shares of Class A common stock of the Company on a one for one basis, subject to certain restrictions. The Class C limited partners also became parties to the Exchanges Tax Receivable Agreement as a result of the transaction.
The following table shows a rollforward of the Company’s shares of common stock outstanding since March 31, 2021:
Class A Common StockClass B Common Stock
March 31, 202138,437,500 56,378,831 
Class A common stock issued for Greenspring acquisition12,686,756  
Class A common stock issued in exchange for Class B partnership units8,879,158 (8,879,158)
Class A common stock issued in exchange for Class C partnership units142,695  
Class A common stock issued for vesting of RSUs636,581  
December 31, 202160,782,690 47,499,673 
The Company has 25,000,000 authorized shares of preferred stock, par value of $0.001 per share, and as of December 31, 2021, no shares of preferred stock were issued or outstanding.
In December 2021, the Company issued 935,235 shares of Class A common stock to certain limited partners of the Partnership in exchange for 935,235 Class B units in accordance with the elective exchange notices submitted pursuant to an agreement with the Class B limited partners (the “Class B Exchange Agreement”) to allow for exchange of Class B units of the Partnership to shares of Class A common stock of the Company on a one-for-one basis, subject to certain restrictions. A corresponding number of shares of Class B common stock were automatically redeemed at par value and canceled in connection with such exchange and a corresponding number of Class A units of the Partnership were issued to the Company.
38


StepStone Group Inc.
Notes to Condensed Consolidated Financial Statements (Unaudited)
(in thousands, except share and per share amounts and where noted)
In November 2021, the Company conducted an underwritten public offering of 4,500,000 shares of Class A common stock (the “November 2021 Offering”) sold by selling stockholders at a public offering price of $51.83 per share. In connection with the offering, the Company issued 3,958,204 shares of Class A common stock to certain selling stockholders in exchange for 3,958,204 Class B units. A corresponding number of shares of Class B common stock were automatically redeemed at par value and canceled in connection with such exchange and a corresponding number of Class A units of the Partnership were issued to the Company. The Company also issued 142,695 shares of Class A common stock to certain selling stockholders in exchange for 142,695 Class C units and a corresponding number of Class A units of the Partnership were issued to the Company. The Company did not receive any proceeds from the sale of shares by the selling stockholders.
In September 2021, the Company issued 12,686,756 shares of Class A common stock and 3,071,519 Class C units of the Partnership as partial consideration for the Greenspring acquisition. See note 14 for more information.
In September 2021, the Company issued 2,087,281 shares of Class A common stock to certain limited partners of the Partnership in exchange for 2,087,281 Class B units in accordance with the elective exchange notices submitted pursuant to the Class B Exchange Agreement. A corresponding number of shares of Class B common stock were automatically redeemed at par value and canceled in connection with such exchange and a corresponding number of Class A units of the Partnership were issued to the Company.
In June 2021, the Company issued 1,898,438 shares of Class A common stock to certain limited partners of the Partnership in exchange for 1,898,438 Class B units in accordance with elective exchange notices submitted pursuant to the Class B Exchange Agreement. A corresponding number of shares of Class B common stock were automatically redeemed at par value and canceled in connection with such exchange and a corresponding number of Class A units of the Partnership were issued to the Company.
In March 2021, the Company conducted an underwritten public offering of 9,200,000 shares of Class A common stock, including 1,200,000 shares pursuant to the full exercise of the underwriters’ option to purchase additional shares, sold by selling stockholders at a public offering price of $29.50 per share. In connection with the offering, the Company issued 9,200,000 shares of Class A common stock to the selling stockholders in exchange for 9,200,000 Class B units. A corresponding number of shares of Class B common stock were automatically redeemed at par value and canceled in connection with such exchange and a corresponding number of Class A units of the Partnership were issued to the Company. The Company did not receive any proceeds from the sale of shares by the selling stockholders.
The reallocation adjustment between SSG stockholders’ equity, non-controlling interests in the Partnership and non-controlling interests in subsidiaries relates to the impact of changes in economic ownership percentages during the period and adjusting previously recorded equity transactions to the economic ownership percentage as of the end of each reporting period.
In connection with the consummation of the IPO, the Partnership issued new partnership interests to certain StepStone professionals in SRA in exchange for their partnership interests in SRA, which increased the interest of the Partnership in SRA to approximately 49% and decreased the interest of the StepStone professionals in SRA to approximately 51%.
In June 2020, SRA completed a transaction to repurchase partnership interests in SRA from a former partner for approximately $3.3 million, and subsequently sold an equal number of partnership interests to certain employees of SRA for approximately $3.3 million, resulting in no net proceeds to SRA.
Dividends and distributions are reflected in the condensed consolidated statements of stockholders’ equity when declared by the board of directors. Dividends are made to Class A common stockholders and distributions are made to limited partners of the Partnership and holders of non-controlling interests in subsidiaries.
39


StepStone Group Inc.
Notes to Condensed Consolidated Financial Statements (Unaudited)
(in thousands, except share and per share amounts and where noted)
On November 9, 2021, the Company announced a dividend of $0.15 per share of Class A common stock, which was paid on December 15, 2021 to holders of record at the close of business on November 30, 2021.
14.    Business Combinations
Greenspring Acquisition
On September 20, 2021, the Company completed the acquisition of 100% of the equity of Greenspring Associates, Inc. and certain of its affiliates (collectively, “Greenspring”) in exchange for (i) cash consideration of approximately $185 million, net of an agreed upon adjustment based upon Greenspring’s net working capital balance at the closing date, (ii) 12,686,756 shares of Class A common stock and (iii) 3,071,519 newly issued Class C units of the Partnership (the “Greenspring acquisition”). The transaction agreement also included an earn-out of up to $75 million that is payable in 2025 subject to the achievement of certain management fee revenue targets for calendar year 2024. The results of Greenspring’s operations have been included in the condensed consolidated financial statements effective September 20, 2021. Greenspring is a leading venture capital and growth equity platform, and the acquisition of Greenspring is expected to expand the Company’s continued growth of its private markets capabilities across asset classes, geographies and sectors.
The aggregate purchase price for the acquisition of Greenspring and the estimated fair values of the assets acquired and liabilities assumed at the acquisition date were as follows:
Acquisition date fair value of consideration transferred:
Cash consideration$186,577 
Class A common stock558,598 
Class C units of the Partnership135,239 
Contingent consideration17,769 
Total purchase price$898,183 
Estimated fair value of assets acquired and liabilities assumed:
Cash and short-term receivables$5,725 
Legacy Greenspring investments in funds and accrued carried interest allocations(1)
1,213,792 
Lease right-of-use assets, net2,585 
Other assets and receivables2,146 
Finite-lived intangible assets—contractual rights: management contracts310,944 
Finite-lived intangible assets—client relationships96,650 
Finite-lived intangible assets—contractual rights: service agreements9,537 
Goodwill576,404 
Deferred income taxes(98,538)
Accrued expenses and other liabilities(4,685)
Legacy Greenspring accrued carried interest-related compensation(1)
(992,646)
Lease liabilities(2,585)
Non-controlling interests in legacy Greenspring entities(1)
(221,146)
Total$898,183 
_______________________________
40


StepStone Group Inc.
Notes to Condensed Consolidated Financial Statements (Unaudited)
(in thousands, except share and per share amounts and where noted)
(1)Represents investments in funds and carried interest allocations attributable to consolidated VIEs for which the Company did not acquire any direct economic interests. Such amounts are attributable to employees and therefore have been reflected as non-controlling interests in legacy Greenspring entities and legacy Greenspring accrued carried interest-related compensation, respectively.
For the nine months ended December 31, 2021, the Company incurred $13.8 million of acquisition-related costs that were expensed as incurred and included in general, administrative and other expenses in the condensed consolidated statements of income.
The Company allocated $320.5 million and $96.7 million of the purchase price to the fair value of contractual rights and client relationships, respectively, which will be amortized over a weighted-average amortization period of 10.0 years. The $576.4 million of goodwill primarily related to Greenspring’s assembled workforce and business synergies expected to be realized from the transaction. This goodwill is not expected to be deductible for tax purposes.
The amount of revenues and net income of Greenspring (including amounts attributable to legacy Greenspring entities) since the acquisition date were approximately $127 million and $28 million, respectively.
The following supplemental unaudited pro forma information assumes the Greenspring acquisition, as well as the Reorganization and IPO, had been consummated as of April 1, 2020:
Three Months Ended December 31,Nine Months Ended December 31,
2021202020212020
Revenues$410,465 $366,137 $1,505,300 $669,615 
Net income attributable to StepStone Group Inc.48,346 30,330 134,181 34,594 
The Company’s fiscal year ends on March 31, and prior to the transaction, Greenspring’s fiscal year ended on December 31. To comply with SEC rules and regulations for companies with different fiscal year ends, the pro forma condensed combined financial information has been prepared utilizing periods that differ by less than 93 days. The unaudited pro forma information for the three and nine months ended December 31, 2021 combines the Company’s historical unaudited condensed consolidated statements of income and Greenspring’s historical unaudited condensed combined statements of income for the three and nine months ended December 31, 2021. The unaudited pro forma information for the three and nine months ended December 31, 2020 combines the Company’s historical unaudited condensed consolidated statements of income for the three and nine months ended December 31, 2020, and Greenspring’s historical unaudited condensed combined statements of income for the three and nine months ended September 30, 2020.
The supplemental unaudited pro forma information is based on estimates and assumptions believed reasonable and are not necessarily indicative of the Company’s consolidated results in future periods or the results that actually would have been realized had the Greenspring acquisition been a combined entity during the periods presented. The pro forma amounts have been calculated after reflecting the following adjustments that were directly attributable to the Reorganization, IPO, Greenspring acquisition and the related debt issuance used to fund a portion of the cash consideration, as if the transactions were consummated on April 1, 2020:
Reorganization and IPO
adjustments to include compensation expense associated with the 2.5 million RSUs issued in connection with the IPO;
41


StepStone Group Inc.
Notes to Condensed Consolidated Financial Statements (Unaudited)
(in thousands, except share and per share amounts and where noted)
adjustments on interest expense to reflect the repayment of outstanding debt using a portion of the IPO proceeds;
adjustments to include federal and state income taxes for the Company’s share of taxable income generated by the Partnership; and
adjustments to reflect the pro-rata economic ownership attributable to the Company.
Debt Financing
adjustments to include interest expense related to the Revolver used to fund a portion of the cash consideration.
Greenspring Acquisition
adjustments to include the impact of additional amortization of acquired intangible assets that would have been charged;
adjustments to include the issuance of Class A common stock of the Company and Class C units of the Partnership as consideration for the transaction;
adjustments to reflect the pro-rata economic ownership attributable to the Company;
adjustments to reflect the tax effects of the Greenspring acquisition and including Greenspring in the Company’s results; and
adjustments to include acquisition-related transaction costs in earnings for the nine months ended December 31, 2020.
15.    Commitments and Contingencies
Litigation
In the ordinary course of business, and from time to time, the Company may be subject to various legal, regulatory and/or administrative proceedings. The Company accrues a liability for legal proceedings only when those matters present loss contingencies that are both probable and reasonably estimable. In such cases, there may be an exposure to loss in excess of any amounts accrued. Although there can be no assurance of the outcome of such proceedings, based on information known by management, the Company does not expect a potential liability related to any current legal proceedings or claims that would individually or in the aggregate materially affect its condensed consolidated financial statements as of December 31, 2021.
Lease Commitments
The Company leases offices in 21 cities in the United States, Canada, South America, Europe, Asia and Australia, and certain equipment subject to operating lease agreements expiring through 2031, some of which may include options to extend or terminate the lease. As of December 31, 2021, there were no finance leases outstanding.
In June 2021, the Company executed an agreement to lease additional office space for its La Jolla office. The lessor is currently undergoing the build out for the additional office space and the Company expects to gain access to the additional space in April 2022. At that time, the Company will establish a ROU asset and lease liability for the new lease. Upon lease commencement, total future lease payments are expected to be approximately $3.3 million over approximately 9 years.
42


StepStone Group Inc.
Notes to Condensed Consolidated Financial Statements (Unaudited)
(in thousands, except share and per share amounts and where noted)
The components of lease expense included in general, administrative and other expenses in the condensed consolidated statements of income were as follows:
Three Months Ended December 31, 2021Nine Months Ended December 31, 2021
Operating lease cost(1)
$2,855 $8,215 
Variable lease cost230 699 
Sublease income(416)(1,272)
Total lease cost$2,669 $7,642 
_______________________________
(1)Operating lease cost includes an immaterial amount of short-term leases.
Occupancy expense related to office facility operating leases totaled $2.3 million and $6.9 million for the three and nine months ended December 31, 2020.
Supplemental cash flow information related to leases was as follows:
Nine Months Ended December 31, 2021
Cash paid for amounts included in the measurement of lease liabilities:
Operating cash flows used for operating leases$7,343
Weighted-average remaining lease term for operating leases (in years)7.8
Weighted-average discount rate for operating leases2.7 %
As of December 31, 2021, maturities of operating lease liabilities were as follows:
Remainder of FY2022$3,010 
FY202310,673 
FY202411,271 
FY202510,219 
FY20269,884 
Thereafter36,701 
Total lease liabilities81,758 
Less: Imputed interest(8,321)
Total operating lease liabilities$73,437 
Unfunded Capital Commitments
As of December 31, 2021 and March 31, 2021, the Company, generally in its capacity as general partner or managing member of the StepStone Funds, had unfunded commitments totaling $73.2 million and $60.5 million, respectively. The $73.2 million of unfunded commitments as of December 31, 2021 excludes $42.1 million related to commitments held by the legacy Greenspring general partner entities in legacy Greenspring funds for which the Company does not hold an economic interest.
43


StepStone Group Inc.
Notes to Condensed Consolidated Financial Statements (Unaudited)
(in thousands, except share and per share amounts and where noted)
Carried Interest Allocations
Carried interest allocations are subject to reversal in the event of future losses, to the extent of the cumulative revenues recognized by the Company in income to date. Additionally, if the Company has received net profits over the life of the fund in excess of its allocable share under the applicable partnership agreement, the Company may be obligated to repay previously distributed carried interest that exceeds the amounts to which the Company is ultimately entitled. In these situations, a liability is accrued for the potential clawback obligation if amounts previously distributed to the Company would require repayment to a fund if such fund were to be liquidated based on the current fair value of their underlying investments as of the reporting date. Actual repayment obligations generally do not become realized until the end of a fund’s life. As of December 31, 2021 and March 31, 2021, no material amounts for potential clawback obligations had been accrued. This contingent obligation is normally reduced by income taxes that the Company has paid related to the carried interest allocations. As of December 31, 2021, the maximum amount of carried interest allocations (excluding legacy Greenspring carried interest allocations) attributable to the Company subject to contingent repayment was an estimated $189.1 million, net of tax, assuming the fair value of all investments was zero, a possibility that the Company views as remote.
Indemnification Arrangements
In the normal course of business and consistent with standard business practices, the Company has provided general indemnifications to its limited partners, officers and directors when they act in good faith in the performance of their duties for the Company. The terms of these indemnities vary from contract to contract. The Company’s maximum exposure under these arrangements cannot be determined as these indemnities relate to future claims that may be made against the Company or related parties, but which have not yet occurred. No liability related to these indemnities has been recorded in the condensed consolidated balance sheets as of December 31, 2021 and March 31, 2021. Based on past experience, management believes that the risk of loss related to these indemnities is remote.
16.    Subsequent Events
On February 8, 2022, the Company announced a quarterly cash dividend of $0.15 per share of Class A common stock, payable on March 15, 2022 to holders of record as of the close of business on February 28, 2022.
44


Item 2. Management’s Discussion and Analysis of Financial Condition and Results of Operations
The following discussion and analysis should be read in conjunction with the unaudited condensed consolidated financial statements and the related notes included within this quarterly report on Form 10-Q and our audited financial statements, the related notes, and Management’s Discussion and Analysis of Financial Condition and Results of Operations included in our annual report on Form 10-K for the fiscal year ended March 31, 2021 filed with the SEC. This quarterly report reflects the historical results of operations and financial position of StepStone Group LP, our predecessor for accounting purposes, prior to the Reorganization and IPO. In this quarterly report, references to “we,” “us,” “our,” “StepStone” and similar terms refer to SSG and its consolidated subsidiaries, including the Partnership, following the Reorganization and IPO and to the Partnership and its consolidated subsidiaries prior to the Reorganization and IPO.
Business Overview
We are a global private markets investment firm focused on providing customized investment solutions and advisory and data services to our clients. Our clients include some of the world’s largest public and private defined benefit and defined contribution pension funds, sovereign wealth funds and insurance companies, as well as prominent endowments, foundations, family offices and private wealth clients, which include high-net-worth and mass affluent individuals. We partner with our clients to develop and build private markets portfolios designed to meet their specific objectives across the private equity, infrastructure, private debt and real estate asset classes. These portfolios utilize several types of synergistic investment strategies with third-party fund managers, including commitments to funds (“primaries”), acquiring stakes in existing funds on the secondary market (“secondaries”) and investing directly into companies (“co-investments”). As of December 31, 2021, we oversaw approximately $548 billion of private markets allocations, including $127 billion of AUM and $421 billion of AUA.
We are a global firm and believe that our multi-asset class expertise, local knowledge, business relationships, proprietary data and technology, and presence are all critical to securing a competitive edge in the private markets. We deploy a local staffing model, operating from 21 cities across 12 countries on five continents. Our offices are staffed by investment professionals who bring valuable regional insights and language proficiency to enhance existing client relationships and build new client relationships. Since our inception in 2007, we have invested heavily in our platforms to drive growth and expand our investment solutions capabilities and service offerings, including through opportunistic transactions that have helped accelerate the growth of our team and capabilities. As of December 31, 2021, we had 758 total employees, including 265 investment professionals and over 490 employees across our operating team and implementation teams dedicated to sourcing, executing, analyzing and monitoring private markets opportunities. Approximately 130 of our employees joined us as part of the Greenspring acquisition.
We have a flexible business model whereby many of our clients engage us for solutions across multiple asset classes and investment strategies. Our solutions are typically offered in the following commercial structures:
Separately managed accounts (“SMAs”). Owned by one client and managed according to their specific preferences, SMAs integrate a combination of primaries, secondaries and co-investments across one or more asset classes. SMAs are meant to address clients’ specific portfolio objectives with respect to return, risk tolerance, diversification and liquidity. SMAs, including directly managed assets, comprised $75 billion of our AUM as of December 31, 2021.
Focused commingled funds. Owned by multiple clients, our focused commingled funds deploy capital in specific asset classes with defined investment strategies. Focused commingled funds comprised $42 billion of our AUM as of December 31, 2021.
45


Advisory, data and administrative services. These services include one or more of the following for our clients: (i) recurring support of portfolio construction and design; (ii) discrete or project-based due diligence, advice and investment recommendations; (iii) detailed review of existing private markets investments, including portfolio-level repositioning recommendations where appropriate; (iv) consulting on investment pacing, policies, strategic plans, and asset allocation to investment boards and committees; (v) licensed access to our proprietary data and technology platforms, including StepStone Private Markets Intelligence (“SPI”) and our other proprietary tools, and (vi) administrative services to unaffiliated investment advisors. Advisory relationships comprised $421 billion of our AUA and $10 billion of our AUM as of December 31, 2021.
Portfolio analytics and reporting. We provide clients with tailored reporting packages, including customized performance benchmarks as well as associated compliance, administrative and tax capabilities. Mandates for portfolio analytics and reporting services typically include licensed access to our proprietary performance monitoring software, Omni. Omni tracked detailed information on over $780 billion of client commitments as of December 31, 2021, inclusive of our combined AUM/AUA, previously exited investments and investments of former clients.
We generate revenues from management and advisory fees and performance fees earned pursuant to contractual arrangements with our funds and our clients. We also invest our own capital in the StepStone Funds we manage to align our interests with those of our clients. Through these investments, we earn a pro-rata share of the results of such funds and may also be entitled to an allocation of performance-based fees from the limited partners in the StepStone Funds, commonly referred to as carried interest.
Trends Affecting Our Business
Our business is affected by a variety of factors, including conditions in the financial markets and economic and political conditions. Changes in global economic conditions and regulatory or other governmental policies or actions can materially affect the values of the StepStone Funds’ holdings and the ability to source attractive investments and completely utilize the capital that we have raised. However, we believe our disciplined investment philosophy across our diversified investment strategies has historically contributed to the stability of our performance throughout market cycles.
In addition to these macroeconomic trends and market factors, we believe our future performance will be influenced by the following factors:
The extent to which clients favor private markets investments. Our ability to attract new capital is partially dependent on clients’ views of private markets relative to traditional asset classes. We believe our fundraising efforts will continue to be subject to certain fundamental asset management trends, including (1) the increasing importance and market share of private markets investment strategies to clients of all types as clients focus on lower-correlated and absolute levels of return, (2) the increasing demand for private markets investments from private wealth clients, (3) shifting asset allocation policies of institutional clients and (4) increasing barriers to entry and growth for potential competitors.
Our ability to generate strong, stable returns. Our ability to raise and retain capital is partially dependent on the investment returns we are able to generate for our clients and drives growth in our fee-earning AUM (“FEAUM”) and management fees. Although our FEAUM and management fees have grown significantly since our inception, adverse market conditions or an outflow of capital in the private markets management industry in general could affect our future growth rate. In addition, market dislocations, contractions or volatility could put pressure on our returns in the future which could in turn affect our fundraising abilities.
46


Our ability to maintain our data advantage relative to competitors. Our proprietary data and technology platforms, analytical tools and deep industry knowledge allow us to provide our clients with customized investment solutions, including asset management services and tailored reporting packages, such as customized performance benchmarks as well as compliance, administration and tax capabilities. Our ability to maintain our data advantage is dependent on a number of factors, including our continued access to a broad set of private market information and our ability to grow our relationships with fund managers and clients of all types.
Our ability to source investments with attractive risk-adjusted returns. The continued growth in our revenues is dependent on our ability to identify attractive investments and deploy the capital that we have raised. However, the capital deployed in any one quarter may vary significantly from period to period due to the availability of attractive opportunities and the long-term nature of our investment strategies. Our ability to identify attractive investments is dependent on a number of factors, including the general macroeconomic environment, valuation, transaction size, and the liquidity of an investment opportunity. A significant decrease in the quality or quantity of potential opportunities could adversely affect our ability to source investments with attractive risk-adjusted returns.
Increased competition and clients’ desire to work with fewer managers. There has been an increasing desire on the part of larger institutional investors to build deeper relationships with fewer private markets managers. At times, this has led to certain funds being oversubscribed due to the increasing flow of capital. Our ability to invest and maintain our relationships with high-performing fund managers across private markets asset classes is critical to our clients’ success and our ability to maintain our competitive position and grow our revenue.
Continuing Impact of COVID-19
The COVID-19 pandemic has continued to impact the global economy and financial markets. With the spread of the Omicron variant, restrictions have been and may continue to be reimposed to mitigate risks to public health in jurisdictions where additional outbreaks have been detected. Moreover, even where restrictions are and remain lifted, and as vaccinations have become available and more accessible, certain groups of people may continue to self-isolate and not participate in the economy at pre-pandemic levels for a prolonged period of time, potentially further delaying global economic recovery.
We are continuing to closely monitor developments related to COVID-19 and assessing any negative impacts to our business. The COVID-19 pandemic has affected, and may further affect, our business in various ways. In particular, it is possible that our future results may be adversely affected by slowdowns in fundraising activity and the pace of capital deployment, which could result in delayed or decreased management fees. Further, if fund managers are unable or less able to profitably exit existing investments, such conditions could result in delayed or decreased performance fee revenues. As the global response and ongoing nature of COVID-19 evolves, it is currently not possible to predict the potential scale and scope of the outbreak and its ultimate effects on the financial markets, overall economy and our condensed consolidated financial statements.
47


Recent Transactions
Reorganization and Initial Public Offering
On September 18, 2020, we completed an IPO pursuant to which we issued 20,125,000 shares of Class A common stock at a price of $18.00 per share. We received net proceeds from the offering of $337.8 million, net of underwriting discounts of $24.5 million and before offering costs of $9.7 million that were incurred by the Partnership. We used approximately $209.8 million of the net proceeds from the offering to acquire 12,500,000 newly issued Class A units of the Partnership and approximately $128.0 million to purchase 7,625,000 Class B units from certain of the Partnership’s existing unitholders, including certain members of senior management.
In connection with the IPO, we completed certain transactions as part of the Reorganization to, among other things, provide for Class A common stock and Class B common stock; appoint SSG as the sole managing member of StepStone Group Holdings LLC, the General Partner; complete a series of merger transactions such that certain blocker entities in which certain pre-IPO institutional investors held their interests in the Partnership merged with and into SSG, with SSG surviving, resulting in the pre-IPO institutional investors acquiring 9,112,500 shares of newly issued Class A common stock of SSG; and classify the Partnership’s interests acquired by SSG as Class A units and reclassify the Partnership’s interests held by the continuing partners as Class B units.
See note 1 to our condensed consolidated financial statements included elsewhere in this quarterly report for more information about the Reorganization and IPO.
Greenspring Acquisition
On September 20, 2021, we completed the acquisition of 100% of Greenspring Associates, Inc. and certain of its affiliates (collectively, “Greenspring”) in exchange for (i) cash consideration of approximately $185 million, net of an agreed upon adjustment based upon Greenspring’s net working capital balance at the closing date, (ii) 12,686,756 shares of Class A common stock and (iii) 3,071,519 newly issued Class C units of the Partnership. The transaction agreement also included an earn-out of up to $75 million that is payable in 2025 subject to the achievement of certain management fee revenue targets for calendar year 2024. The acquisition of Greenspring, a leading venture and growth equity platform, is expected to expand our continued growth of our private markets capabilities across asset classes, geographies and sectors. The results of Greenspring’s operations have been included in the condensed consolidated financial statements effective September 20, 2021.
Revolving Credit Facility
In September 2021, we entered into a credit agreement with various lenders (the “Credit Agreement”) in connection with the Greenspring acquisition. The Credit Agreement was arranged by JPMorgan Chase Bank, N.A., as administrative agent, and provides for a $225.0 million multicurrency revolving credit facility (the “Revolver”) with a five year maturity. As of December 31, 2021, there was $62.8 million outstanding on the Revolver, net of debt issuance costs.
Equity Transactions
In March 2021, we conducted an underwritten public offering of 9,200,000 shares of Class A common stock, including 1,200,000 shares pursuant to the full exercise of the underwriters’ option to purchase additional shares, sold by selling stockholders at a public offering price of $29.50 per share. In connection with the offering, we issued 9,200,000 shares of Class A common stock to the selling stockholders in exchange for 9,200,000 Class B units. A corresponding number of shares of Class B common stock were automatically redeemed at par value and canceled in connection with such exchange and a corresponding number of Class A units of the Partnership were issued to us. We did not receive any proceeds from the sale of shares by the selling stockholders.
48


In June 2021, we issued 1,898,438 shares of Class A common stock to certain limited partners of the Partnership in exchange for 1,898,438 Class B units in accordance with the elective exchange notices submitted pursuant to an agreement with the Class B limited partners (the “Class B Exchange Agreement”) to allow for exchange of Class B units of the Partnership to shares of Class A common stock of the Company on a one-for-one basis, subject to certain restrictions. A corresponding number of shares of Class B common stock were automatically redeemed at par value and canceled in connection with such exchange and a corresponding number of Class A units of the Partnership were issued to us.
In September 2021, we issued 12,686,756 shares of Class A common stock and 3,071,519 Class C units of the Partnership as partial consideration for the Greenspring acquisition. In connection with the transaction, we amended the limited partnership agreement to create a new Class C limited partnership interest and admit the new limited partners that received Class C units as consideration for the Greenspring acquisition. We also entered into an agreement with the Class C limited partners (the “Class C Exchange Agreement”) to allow for exchange of Class C units of the Partnership to shares of Class A common stock of the Company on a one for one basis, subject to certain restrictions. The Class C limited partners became parties to the Exchanges Tax Receivable Agreement as a result of the transaction.
In September 2021, we issued 2,087,281 shares of Class A common stock to certain limited partners of the Partnership in exchange for 2,087,281 Class B units in accordance with elective exchange notices submitted pursuant to the Class B Exchange Agreement. A corresponding number of shares of Class B common stock were automatically redeemed at par value and canceled in connection with such exchange and a corresponding number of Class A units of the Partnership were issued to us.
In November 2021, we conducted an underwritten public offering of 4,500,000 shares of Class A common stock sold by selling stockholders at a public offering price of $51.83 per share. In connection with the offering, we issued 3,958,204 shares of Class A common stock to certain selling stockholders in exchange for 3,958,204 Class B units. A corresponding number of shares of Class B common stock were automatically redeemed at par value and canceled in connection with such exchange and a corresponding number of Class A units of the Partnership were issued to us. We also issued 142,695 shares of Class A common stock to certain selling stockholders in exchange for 142,695 Class C units and a corresponding number of Class A units of the Partnership were issued to us. We did not receive any proceeds from the sale of shares by the selling stockholders.
In December 2021, we issued 935,235 shares of Class A common stock to certain limited partners of the Partnership in exchange for 935,235 Class B units in accordance with elective exchange notices submitted pursuant to the Class B Exchange Agreement. A corresponding number of shares of Class B common stock were automatically redeemed at par value and canceled in connection with such exchange and a corresponding number of Class A units of the Partnership were issued to us.
Organizational Structure
In connection with the Reorganization and IPO, SSG became a holding company and its only business is to act as the managing member of the General Partner, and its only material assets are Class A units in the Partnership and 100% of the interests in the General Partner. In its capacity as the sole managing member of the General Partner, SSG indirectly operates and controls all of the Partnership’s business and affairs. Therefore, we consolidate the financial results of the Partnership and report non-controlling interests related to the Class B units and Class C units held by partners of the Partnership in our consolidated financial statements.
49


Pursuant to the StepStone Limited Partnership Agreement, the Class B Exchange Agreement and Class C Exchange Agreement that SSG and the Partnership entered into with partners holding Class B units and Class C units of the Partnership, respectively, each Class B unit or Class C unit is exchangeable for one share of SSG’s Class A common stock or, at SSG’s election, for cash, subject to certain restrictions specified in the relevant exchange agreement. When a Class B unit or Class C unit is surrendered for exchange, it will not be available for reissuance. When a Class B unit is exchanged for a share of SSG’s Class A common stock, a corresponding share of SSG’s Class B common stock will automatically be redeemed by SSG at par value and canceled. There are no corresponding shares of common stock for the Class C units.
The diagram below illustrates our organizational structure as of December 31, 2021.
step-20211231_g1.jpg
Amounts may not sum to total due to rounding.
(1)The partners of the Partnership other than StepStone Group Inc. are:
the General Partner, which holds a 100% general partner interest and no economic interests;
certain members of management, employee owners and outside investors, all of whom own Class B units and an equivalent number of shares of Class B common stock; and
certain members of management and employees who own Class B2 units; and
certain employee owners who own Class C units.
(2)Each share of Class A common stock is entitled to one vote and vote together with the Class B common stock as a single class, except as set forth in SSG’s amended and restated certificate of incorporation or as required by law.
(3)Each share of Class B common stock is entitled to five votes prior to a Sunset (as defined below). After a Sunset becomes effective, each share of our Class B common stock will then entitle its holder to one vote. The economic rights of our Class B common stock are limited to the right to be redeemed at par value.
50


A “Sunset” is triggered upon the earliest to occur of the following: (i) Monte Brem, Scott Hart, Jason Ment, Jose Fernandez, Johnny Randel, Michael McCabe, Mark Maruszewski, Thomas Keck, Thomas Bradley, David Jeffrey and Darren Friedman (including their respective family trusts and any other permitted transferees, the “Sunset Holders”) collectively cease to maintain direct or indirect beneficial ownership of at least 10% of the outstanding shares of Class A common stock (determined assuming all outstanding Class B units have been exchanged for Class A common stock); (ii) the Sunset Holders cease collectively to maintain direct or indirect beneficial ownership of an aggregate of at least 25% of the aggregate voting power of our outstanding Class A common stock and Class B common stock, before giving effect to a Sunset; and (iii) September 18, 2025. As of December 31, 2021 the Sunset Holders collectively maintained direct or indirect beneficial ownership of approximately 31.3% of the Class A common stock (determined assuming all outstanding Class B units have been exchanged for Class A common stock) and approximately 55.6% of the aggregate voting power of our outstanding Class A common stock and Class B common stock.
Key Financial Measures
Our key financial measures are discussed below. Additional information regarding our significant accounting policies can be found in note 2 to our condensed consolidated financial statements included elsewhere in this quarterly report.
Revenues
We generate revenues primarily from management and advisory fees, incentive fees and allocations of carried interest.
Management and Advisory Fees, Net
Management and advisory fees, net, consist of fees received from managing SMAs and focused commingled funds, advisory and data services, and portfolio analytics and reporting.
Management fees from SMAs are generally based on a contractual rate applied to committed capital or net invested capital under management. These fees will vary over the life of the contract due to changes in the fee basis or contractual rate changes or thresholds, built-in declines in applicable contractual rates, and/or changes in net invested capital balances. The weighted-average management fee rate from SMAs was approximately 0.38% and 0.41% of average FEAUM for the twelve months ended December 31, 2020 and 2021, respectively.
Management fees from focused commingled funds are generally based on a specified fee rate applied against client capital commitments during a defined investment or commitment period. Thereafter, management fees are typically calculated based on a contractual rate applied against net invested capital, or a stepped-down fee rate applied against the initial commitment. The weighted-average management fee rate from focused commingled funds was approximately 0.93% and 0.84% of average FEAUM for the twelve months ended December 31, 2020 and 2021, respectively, and primarily reflected the timing of new funds, and shifts in asset class mix.
The weighted-average management fee rate across SMAs and focused commingled funds was approximately 0.52% and 0.52% of average FEAUM for the twelve months ended December 31, 2020 and 2021.
51


Fee revenues from advisory, StepStone Portfolio Analytics & Reporting (“SPAR”), SPI or administrative services are generally annual fixed fees, which vary based on the scope of services we provide. We also provide certain project-based or event-driven advisory services. The fees for these services are negotiated and typically paid upon successful delivery of services or on the execution of the event-driven service. Because advisory fees are negotiated and typically paid upon successful delivery of services or on the execution of the event-driven service, advisory fees do not necessarily correlate with the total size of our AUA.
Management fees are reflected net of (i) certain professional and administrative services that we arrange to be performed by third parties on behalf of investment funds and (ii) certain distribution and servicing fees paid to third-party financial institutions. In both situations, we are acting as an agent because we do not control the services provided by the third parties before they are transferred to the customer.
Performance Fees
We earn two types of performance fee revenues: incentive fees and carried interest allocations, as described below. Incentive fees comprise fees earned from certain client investment mandates for which we do not have a general partnership interest in a StepStone Fund. Carried interest allocations include the allocation of performance-based fees, commonly referred to as carried interest, from limited partners in the StepStone Funds to us. In connection with the Greenspring acquisition, we did not acquire any direct economic interests in the carried interest allocations of certain legacy Greenspring funds. As a result, carried interest allocations in respect of such legacy Greenspring funds have been reflected as legacy Greenspring carried interest allocations in the condensed consolidated statements of income, with a corresponding amount reflected as legacy Greenspring performance fee-related compensation as these amounts are payable to certain employees. As of December 31, 2021, we had over $51 billion of performance fee-eligible capital (excluding certain legacy Greenspring funds) across approximately 150 programs.
Incentive fees are generally calculated as a percentage of the profits (up to 10%) earned in respect of certain accounts for which we are the investment adviser, subject to the achievement of minimum return levels or performance benchmarks. Incentive fees are a form of variable consideration and represent contractual fee arrangements in our contracts with our customers. Incentive fees are typically subject to reversal until the end of a defined performance period, as these fees are affected by changes in the fair value of the assets under management or advisement over such performance period. Moreover, incentive fees that are received prior to the end of the defined performance period are typically subject to clawback, net of tax.
We recognize incentive fee revenue only when these amounts are realized and no longer subject to significant reversal, which is typically at the end of a defined performance period and/or upon expiration of the associated clawback period (i.e., crystallization). However, clawback terms for incentive fees received prior to crystallization only require the return of amounts on a net of tax basis. Accordingly, the tax-related portion of incentive fees received in advance of crystallization is not subject to clawback and is therefore recognized as revenue immediately upon receipt. Incentive fees received in advance of crystallization that remain subject to clawback are recorded as deferred incentive fee revenue and included in accounts payable, accrued expenses and other liabilities in the condensed consolidated balance sheets.
52


Carried interest allocations include the allocation of performance-based fees to us from limited partners in the StepStone Funds in which we hold an equity interest. We are entitled to a carried interest allocation (typically 5% to 15%) based on cumulative fund or account performance to date, irrespective of whether such amounts have been realized. These carried interest allocations are subject to the achievement of minimum return levels (typically 5% to 10%) in accordance with the terms set forth in the respective fund’s governing documents. We account for our investment balances in the StepStone Funds, including carried interest allocations, under the equity method of accounting because we are presumed to have significant influence as the general partner or managing member. Accordingly, carried interest allocations are not deemed to be within the scope of Accounting Standards Codification Topic 606 (“ASC 606”), Revenue from Contracts with Customers.
Legacy Greenspring carried interest allocations reflects the allocation of carried interest to legacy Greenspring general partner entities from limited partners in certain legacy Greenspring funds in which the legacy Greenspring general partner entities hold an equity interest. The legacy Greenspring general partner entities are entitled to a carried interest allocation (typically 5% to 20%) based on cumulative fund or account performance to date, irrespective of whether such amounts have been realized. We account for the investments and carried interest allocations under the equity method of accounting. We do not have any direct economic interests in the legacy Greenspring general partner entities and thus are not entitled to any carried interest allocation from certain legacy Greenspring funds. All of the carried interest allocations in respect of such legacy Greenspring funds are payable to employees who are considered affiliates of the Company and are therefore reflected as legacy Greenspring performance fee-related compensation in the condensed consolidated statements of income. Accordingly, legacy Greenspring carried interest allocations are not deemed to be within the scope of ASC 606.
We recognize revenue attributable to carried interest allocations from a StepStone Fund based on the amount that would be due to us pursuant to the fund’s governing documents, assuming the fund was liquidated based on the current fair value of its underlying investments as of that date. Accordingly, the amount recognized as carried interest allocation revenue reflects our share of the gains and losses of the associated fund’s underlying investments measured at their then-fair values, relative to the fair values as of the end of the prior period. We record the amount of carried interest allocated to us as of each period end as accrued carried interest allocations, which is included as a component of investments in the condensed consolidated balance sheets.
Carried interest is realized when an underlying investment is profitably disposed of and the fund’s cumulative returns are in excess of the specific hurdle rates, as defined in the applicable governing documents. Carried interest is subject to reversal to the extent that the amount received to date exceeds the amount due to us based on cumulative results. As such, a liability is accrued for the potential clawback obligations if amounts previously distributed to us would require repayment to a fund if such fund were to be liquidated based on the current fair value of their underlying investments as of the reporting date. Actual repayment obligations generally do not become realized until the end of a fund’s life. As of December 31, 2021 and March 31, 2021, no material amounts for potential clawback obligations had been accrued.
Expenses
Cash-based compensation primarily includes salaries, bonuses, employee benefits and employer-related payroll taxes.
Equity-based compensation represents grants of equity related awards or arrangements to certain employees and directors.
53


Performance fee-related compensation represents the portion of carried interest allocation revenue and incentive fees that have been awarded to employees as a form of long-term incentive compensation. Performance fee-related compensation is generally tied to the investment performance of the StepStone Funds. Approximately 50% of carried interest allocation revenue is awarded to employees as part of our long-term incentive compensation plan, fostering alignment of interest with our clients and investors, and retaining key investment professionals. Carried interest-related compensation is accounted for as compensation expense in conjunction with the related carried interest allocation revenue and, until paid, is recorded as a component of accrued carried interest-related compensation in the condensed consolidated balance sheets. Carried interest-related compensation expense also includes the portion of net carried interest allocation revenue attributable to equity holders of our consolidated subsidiaries that are not 100% owned by us. Amounts presented as realized indicate the amounts paid or payable to employees based on the receipt of carried interest allocation revenue from realized investment activity. Carried interest-related compensation expense may be subject to reversal to the extent that the related carried interest allocation revenue is reversed. Carried interest-related compensation paid to employees may be subject to clawback on an after-tax basis under certain scenarios. To date, no material amounts of realized carried interest-related compensation have been reversed. Incentive fee-related compensation is accrued as compensation expense when it is probable and estimable that payment will be made.
Legacy Greenspring performance fee-related compensation represents the legacy Greenspring carried interest allocations which is entirely payable to certain employees. Legacy Greenspring carried interest-related compensation is accounted for as compensation expense in conjunction with the related legacy Greenspring carried interest allocation revenue and, until paid, is recorded as a component of legacy Greenspring accrued carried interest-related compensation in the condensed consolidated balance sheets. Legacy Greenspring carried interest-related compensation expense may be subject to reversal to the extent that the related legacy Greenspring carried interest allocation revenue is reversed. However, none of the legacy Greenspring carried interest allocation revenue is attributable to the Company.
General, administrative and other includes occupancy, travel and related costs, insurance, legal and other professional fees, depreciation, amortization of intangible assets, system-related costs, and other general costs associated with operating our business.
Other Income (Expense)
Investment income primarily represents our share of earnings from the investments we make in our SMAs and focused commingled funds. We, either directly or through our subsidiaries, generally have a general partner interest in the StepStone Funds, which invest in primary funds, secondary funds and co-investment funds, or a combination thereof. Investment income will increase or decrease based on the earnings of the StepStone Funds, which are primarily driven by net realized and unrealized gains (losses) on the underlying investments held by the funds. Our co-investment funds invest in underlying portfolio companies and therefore their valuation changes from period to period are more influenced by individual companies than our primary and secondary funds, which have exposures across multiple portfolio companies in underlying private markets funds. Our SMAs and focused commingled funds invest across various industries, strategies and geographies.
Consequently, our general partner investments do not include any significant concentrations in a specific sector or geography outside the United States. Investment income and legacy Greenspring investment income exclude carried interest allocations, which are presented as revenues as described above.
54


Legacy Greenspring investment income represents our share of earnings from the investments we make in certain legacy Greenspring funds through the legacy Greenspring general partner entities. We have no direct economic interests in the legacy Greenspring general partner entities. As a result, all such income is reflected as non-controlling interests in legacy Greenspring entities. Legacy Greenspring investment income will increase or decrease based on the earnings of such legacy Greenspring funds, which are primarily driven by net realized and unrealized gains (losses) on the underlying investments held by the funds.
Interest income consists of income earned on cash and cash equivalents, restricted cash and certificates of deposit.
Interest expense primarily consists of the interest expense on the Revolver and our previously outstanding term loan, as well as the related amortization of deferred financing costs and amortization of original issue discount. The nine months ended December 31, 2020 includes a $3.5 million charge related to the write-off of unamortized debt issuance costs and discount in connection with the full repayment of our previously outstanding term loan in connection with the IPO in September 2020.
Other income (loss) includes foreign currency transaction gains and losses and non-operating activities.
Income Tax Expense
We are a corporation for U.S. federal income tax purposes and therefore are subject to U.S. federal and state income taxes on our share of taxable income generated by the Partnership. Prior to the Reorganization and IPO, we operated as a partnership for U.S. federal income tax purposes and therefore were generally not subject to U.S. federal and state income taxes. The Partnership is treated as a pass-through entity for U.S. federal and state income tax purposes. As such, income generated by the Partnership flows through to its limited partners, including us, and is generally not subject to U.S. federal or state income tax at the Partnership level. Our non-U.S. subsidiaries generally operate as corporate entities in non-U.S. jurisdictions, with certain of these entities subject to local or non-U.S. income taxes. Additionally, certain of our subsidiaries are subject to local jurisdiction income taxes at the entity level. Accordingly, the tax liability with respect to income attributable to non-controlling interests in the Partnership is borne by the holders of such non-controlling interests.

Non-Controlling Interests
Non-controlling interests (“NCI”) reflect the portion of income or loss and the corresponding equity attributable to third-party equity holders and employees in certain consolidated subsidiaries that are not 100% owned by us. Non-controlling interests are presented as separate components in our condensed consolidated statements of income to clearly distinguish between our interests and the economic interests of third parties and employees in those entities. Net income (loss) attributable to SSG, as reported in the condensed consolidated statements of income, is presented net of the portion of net income (loss) attributable to holders of non-controlling interests.
Non-controlling interests in subsidiaries represent the economic interests in the consolidated subsidiaries of the Partnership held by third parties and employees in those entities. Non-controlling interests in subsidiaries are allocated a share of income or loss in the respective consolidated subsidiary in proportion to their relative ownership interests, after consideration of contractual arrangements that govern allocations of income or loss.
Non-controlling interests in legacy Greenspring entities represent the economic interests in the legacy Greenspring general partner entities. We did not acquire any direct economic interests in the legacy Greenspring general partner entities. As a result, all of the net income related to the legacy Greenspring general partner entities is allocated to non-controlling interests in legacy Greenspring entities.
55


Non-controlling interests in the Partnership represent the economic interests in the Partnership held by the Class B and Class C unitholders of the Partnership. Non-controlling interests in the Partnership are allocated a share of income or loss in the Partnership in proportion to their relative ownership interests, after consideration of contractual arrangements that govern allocations of income or loss.
Key Operating Metrics
We monitor certain operating metrics that are either common to the asset management industry or that we believe provide important data regarding our business.
Assets Under Management
AUM primarily reflects the assets associated with our SMAs and focused commingled funds. We classify assets as AUM if we have full discretion over the investment decisions in an account or have responsibility or custody of assets. Although management fees are based on a variety of factors and are not linearly correlated with AUM, we believe AUM is a useful metric for assessing the relative size and scope of our asset management business.
Our AUM is calculated as the sum of (i) the net asset value (“NAV”) of client portfolio assets, including the StepStone Funds and (ii) the unfunded commitments of clients to the underlying investments and the StepStone Funds. Our AUM reflects the investment valuations in respect of the underlying investments of our funds and accounts on a three-month lag, adjusted for new client account activity through the period end. Our AUM does not include post-period investment valuation or cash activity. AUM as of December 31, 2021 reflects final data for the prior period (September 30, 2021), adjusted for net new client account activity through December 31, 2021. NAV data for underlying investments is as of September 30, 2021, as reported by underlying managers up to 100 days following September 30, 2021. When NAV data is not available by 100 days following September 30, 2021, such NAVs are adjusted for cash activity following the last available reported NAV.
Assets Under Advisement
AUA consists of client assets for which we do not have full discretion to make investment decisions but play a role in advising the client or monitoring their investments. We generally earn revenue for advisory-related services on a contractual fixed fee basis. Advisory-related services include asset allocation, strategic planning, development of investment policies and guidelines, screening and recommending investments, legal negotiations, monitoring and reporting on investments, and investment manager review and due diligence. Advisory fees vary by client based on the scope of services, investment activity and other factors. Most of our advisory fees are fixed, and therefore, increases or decreases in AUA do not necessarily lead to proportionate changes in revenue.
Our AUA is calculated as the sum of (i) the NAV of client portfolio assets for which we do not have full discretion and (ii) the unfunded commitments of clients to the underlying investments. Our AUA reflects the investment valuations in respect of the underlying investments of our client accounts on a three-month lag, adjusted for new client account activity through the period end. Our AUA does not include post-period investment valuation or cash activity. AUA as of December 31, 2021 reflects final data for the prior period (September 30, 2021), adjusted for net new client account activity through December 31, 2021. NAV data for underlying investments is as of September 30, 2021, as reported by underlying managers up to 100 days following September 30, 2021. When NAV data is not available by 100 days following September 30, 2021, such NAVs are adjusted for cash activity following the last available reported NAV.
56


Beginning in the quarter ended March 31, 2021, we modified our AUA computation to include, with respect to our advisory clients, the portion of their portfolio assets for which we do not directly provide recommendations, monitoring and/or reporting services. Prior period amounts have not been recast for this change because comparable historical data does not exist. The change resulted in an increase to AUA of approximately $70 billion for the quarter ended March 31, 2021.
Fee-Earning AUM
FEAUM reflects the assets from which we earn management fee revenue (i.e., fee basis) and includes assets in our SMAs, focused commingled funds and assets held directly by our clients for which we have fiduciary oversight and are paid fees as the manager of the assets. Our SMAs and focused commingled funds typically pay management fees based on capital commitments, net invested capital and, in certain cases, NAV, depending on the fee terms. Management fees are only marginally affected by market appreciation or depreciation because substantially all of the StepStone Funds pay management fees based on capital commitments or net invested capital. As a result, management fees and FEAUM are not materially affected by changes in market value.
Our calculation of FEAUM may differ from the calculations of other asset managers and, as a result, may not be comparable to similar measures presented by other asset managers.
Undeployed Fee-Earning Capital
Undeployed fee-earning capital represents the amount of capital commitments to StepStone Funds that has not yet been invested or considered active but will generate management fee revenue once this capital is invested or activated.
Key Non-GAAP Financial Measures
Below is a description of our non-GAAP financial measures. These measures are presented on a basis other than GAAP and should be considered in addition to, and not as a substitute for or superior to, financial measures calculated in accordance with GAAP.
Adjusted Revenues and Adjusted Net Income
Adjusted net income (“ANI”) is a non-GAAP performance measure that we present on a pre-tax and after-tax basis used to evaluate profitability. ANI represents the after-tax net realized income attributable to us. The components of revenues used in the determination of ANI (“adjusted revenues”) comprise net management and advisory fees, incentive fees (including the deferred portion) and realized carried interest allocations. In addition, ANI excludes: (a) unrealized carried interest allocation revenues and related compensation, (b) unrealized investment income, (c) equity-based compensation for awards granted prior to and in connection with our IPO, (d) amortization of intangibles and (e) certain other items that we believe are not indicative of our core operating performance, including charges associated with acquisitions and corporate transactions, contract terminations and employee severance. ANI does not reflect legacy Greenspring carried interest allocation revenues, legacy Greenspring carried interest-related compensation and legacy Greenspring investment income as none of the economics are attributable to us. ANI is income before taxes fully taxed at our blended statutory rate. We believe ANI and adjusted revenues are useful to investors because they enable investors to evaluate the performance of our business across reporting periods.
57


Fee-Related Earnings
Fee-related earnings (“FRE”) is a non-GAAP performance measure used to monitor our baseline earnings from recurring management and advisory fees. FRE is a component of ANI and comprises net management and advisory fees, less operating expenses other than performance fee-related compensation, equity-based compensation for awards granted prior to and in connection with our IPO, amortization of intangibles and other non-core operating items. FRE is presented before income taxes. We believe FRE is useful to investors because it provides additional insight into the operating profitability of our business and our ability to cover direct base compensation and operating expenses from total fee revenues.
Adjusted Net Income Per Share
ANI per share measures our per-share earnings assuming all Class B units and Class C units in the Partnership are exchanged for Class A common stock in SSG, including the dilutive impact of outstanding equity-based awards. ANI per share is calculated as ANI divided by adjusted shares outstanding. We believe ANI per share is useful to investors because it enables them to better evaluate per-share operating performance across reporting periods.
58


Consolidated Results of Operations
The following is a discussion of our unaudited consolidated results of operations for the periods presented. This information is derived from our accompanying condensed consolidated financial statements prepared in accordance with GAAP.
Three Months Ended December 31,Nine Months Ended December 31,
(in thousands)2021202020212020
Revenues
Management and advisory fees, net$106,384 $70,093 $268,028 $209,245 
Performance fees:
Incentive fees27 313 6,005 5,098 
Carried interest allocations:
Realized66,559 26,063 169,053 38,257 
Unrealized132,535 150,681 452,789 176,050 
Total carried interest allocations199,094 176,744 621,842 214,307 
Legacy Greenspring carried interest allocations(1)
104,960 — 104,960 — 
Total revenues410,465 247,150 1,000,835 428,650 
Expenses
Compensation and benefits:
Cash-based compensation51,665 36,732 138,217 113,858 
Equity-based compensation3,407 3,206 10,363 4,641 
Performance fee-related compensation:
Realized34,033 10,241 86,122 17,952 
Unrealized68,368 73,629 228,146 83,487 
Total performance fee-related compensation102,401 83,870 314,268 101,439 
Legacy Greenspring performance fee-related compensation(1)
104,960 — 104,960 — 
Total compensation and benefits262,433 123,808 567,808 219,938 
General, administrative and other30,299 12,624 72,049 34,487 
Total expenses292,732 136,432 639,857 254,425 
Other income (expense)
Investment income7,230 5,361 20,841 6,508 
Legacy Greenspring investment income(1)
17,890 — 17,890 — 
Interest income43 83 329 342 
Interest expense(543)(26)(637)(7,353)
Other income (loss)(273)799 (2,662)1,261 
Total other income24,347 6,217 35,761 758 
Income before income tax142,080 116,935 396,739 174,983 
Income tax expense15,787 9,546 16,065 11,585 
Net income126,293 107,389 380,674 163,398 
Less: Net income attributable to non-controlling interests in subsidiaries7,091 5,496 18,737 18,634 
Less: Net income attributable to non-controlling interests in legacy Greenspring entities(1)
17,890 — 17,890 — 
Less: Net income attributable to non-controlling interests in the Partnership52,966 76,315 191,977 119,976 
Net income attributable to StepStone Group Inc.$48,346 $25,578 $152,070 $24,788 
_______________________________
(1)Reflects amounts attributable to consolidated VIEs for which we did not acquire any direct economic interests. See notes 3, 5 and 14 to our condensed consolidated financial statements included elsewhere in this quarterly report.
59


Revenues
Three Months Ended December 31, 2021 Compared to Three Months Ended December 31, 2020
Total revenues increased $163.3 million, or 66%, to $410.5 million for the three months ended December 31, 2021 as compared to the three months ended December 31, 2020, due to the inclusion of legacy Greenspring carried interest allocations in the current year as well as higher carried interest allocations and net management and advisory fees.
Net management and advisory fees increased $36.3 million, or 52%, to $106.4 million for the three months ended December 31, 2021 as compared to the three months ended December 31, 2020. The increase was driven by new client activity and a 52% growth in average FEAUM (or 27% excluding the impact of Greenspring) across the platform, as well as retroactive fees of $1.2 million from the final closing for StepStone Tactical Growth Fund III (“STGF III”) and additional closings of StepStone’s private equity co-investment fund. For new investors, fees relating to periods prior to the closing date are considered retroactive.
Incentive fees decreased $0.3 million, or 91%, to $27 thousand for the three months ended December 31, 2021 as compared to the three months ended December 31, 2020.
Realized carried interest allocation revenues increased $40.5 million, or 155%, to $66.6 million for the three months ended December 31, 2021 as compared to the three months ended December 31, 2020, reflecting higher realization activity within our private equity funds. Unrealized carried interest allocation revenues include the reversal of realized carried interest allocation revenues. Excluding the reversal, unrealized carried interest allocation revenues increased $22.4 million, or 13%, to $199.1 million for the three months ended December 31, 2021 as compared to the three months ended December 31, 2020. The increase in unrealized carried interest allocations for the three months ended December 31, 2021 primarily reflected a larger increase in the cumulative allocation of gains associated with the underlying portfolios within our private equity funds.
Legacy Greenspring carried interest allocation revenues of $105.0 million for the three months ended December 31, 2021 reflect gross realized carried interest allocations of $24.6 million and unrealized carried interest allocations, net of the reversal of realized carried interest allocations, of $80.4 million.
Nine Months Ended December 31, 2021 Compared to Nine Months Ended December 31, 2020
Total revenues increased $572.2 million, or 133%, to $1,000.8 million for the nine months ended December 31, 2021 as compared to the nine months ended December 31, 2020, due to higher carried interest allocations, net management and advisory fees and incentive fees and the inclusion of legacy Greenspring carried interest allocations in the current year.
Net management and advisory fees increased $58.8 million, or 28%, to $268.0 million for the nine months ended December 31, 2021 as compared to the nine months ended December 31, 2020. The increase was driven by new client activity and a 34% growth in average FEAUM (or 27% excluding the impact of Greenspring) across the platform, as well as retroactive fees of $4.3 million from the final closing for STGF III and additional closings of StepStone’s private equity co-investment fund. The prior year period included $9.0 million of retroactive fees from the final closing of StepStone Real Estate Partners IV. For new investors, fees relating to periods prior to the closing date are considered retroactive.
Incentive fees increased $0.9 million, or 18%, to $6.0 million for the nine months ended December 31, 2021 as compared to the nine months ended December 31, 2020.
60


Realized carried interest allocation revenues increased $130.8 million, or 342%, to $169.1 million for the nine months ended December 31, 2021 as compared to the nine months ended December 31, 2020, reflecting higher realization activity within our private equity funds. Unrealized carried interest allocation revenues include the reversal of realized carried interest allocation revenues. Excluding the reversal, unrealized carried interest allocation revenues increased $407.5 million, or 190%, to $621.8 million for the nine months ended December 31, 2021 as compared to the nine months ended December 31, 2020. The increase in unrealized carried interest allocations for the nine months ended December 31, 2021 primarily reflected a larger increase in the cumulative allocation of gains associated with the underlying portfolios within our private equity funds.
For fiscal 2021, our investments in StepStone Funds and accrued carried interest allocations initially experienced a decline during the first three months, primarily reflecting the unrealized depreciation in the fair value of certain underlying fund investments driven by the impact of COVID-19, and have subsequently seen a significant increase, reflecting the unrealized appreciation in the fair value of certain underlying fund investments primarily driven by the continued recovery in global financial markets.
Legacy Greenspring carried interest allocation revenues of $105.0 million for the nine months ended December 31, 2021 reflect gross realized carried interest allocations of $27.6 million and unrealized carried interest allocations, net of the reversal of realized carried interest allocations, of $77.3 million for the period from September 20, 2021 to December 31, 2021.
Expenses
Three Months Ended December 31, 2021 Compared to Three Months Ended December 31, 2020
Total expenses increased $156.3 million, or 115%, to $292.7 million for the three months ended December 31, 2021 as compared to the three months ended December 31, 2020, due to the inclusion of legacy Greenspring performance fee-related compensation in the current year as well as increases in performance fee-related compensation, general, administrative and other expenses, cash-based compensation and equity-based compensation.
Cash-based compensation increased $14.9 million, or 41%, to $51.7 million for the three months ended December 31, 2021 as compared to the three months ended December 31, 2020, due to increased staffing and compensation levels. Our average full-time headcount increased 33% (or 10% excluding the impact of Greenspring) in the current year period as compared to the prior year period.
Equity-based compensation increased $0.2 million, or 6%, to $3.4 million for the three months ended December 31, 2021 as compared to the three months ended December 31, 2020. The increase was attributable to additional grants of restricted stock units (“RSUs”) made to certain employees and directors since our IPO in September 2020.
Performance fee-related compensation expense increased $18.5 million, or 22%, to $102.4 million for the three months ended December 31, 2021 as compared to the three months ended December 31, 2020, primarily reflecting the increase in carried interest allocation revenue. Realized performance fee-related compensation increased $23.8 million, or 232%, to $34.0 million for the three months ended December 31, 2021 as compared to the three months ended December 31, 2020, primarily reflecting higher realization activity.
Legacy Greenspring performance fee-related compensation expense of $105.0 million for the three months ended December 31, 2021 reflects gross realized performance fee-related compensation expense of $24.6 million and unrealized performance fee-related compensation expense, net of the reversal of realized performance fee-related compensation expense, of $80.4 million.
61


General, administrative and other expenses increased $17.7 million, or 140%, to $30.3 million for the three months ended December 31, 2021 as compared to the three months ended December 31, 2020. The increase primarily reflected $10.1 million in amortization expense for intangibles, $1.6 million of travel and associated costs for investment evaluation and client service, $1.2 million in information and technology expenses, $1.2 million in loss on change in fair value for contingent consideration obligation, $0.8 million in professional fees, $0.7 million in occupancy costs and other general operating expenses. We anticipate travel and other expenses will continue to increase up to pre-pandemic levels as the COVID-19 situation improves, and that costs associated with being a public company will continue to be reflected in our expenses going forward.
Nine Months Ended December 31, 2021 Compared to Nine Months Ended December 31, 2020
Total expenses increased $385.4 million, or 151%, to $639.9 million for the nine months ended December 31, 2021 as compared to the nine months ended December 31, 2020, reflecting increases in performance fee-related compensation, equity-based compensation, cash-based compensation, general, administrative and other expenses and the inclusion of legacy Greenspring performance fee-related compensation in the current year.
Cash-based compensation increased $24.4 million, or 21%, to $138.2 million for the nine months ended December 31, 2021 as compared to the nine months ended December 31, 2020, due to increased staffing and compensation levels. Our average full-time headcount increased 18% (or 11% excluding the impact of Greenspring) in the current year period as compared to the prior year period.
Equity-based compensation increased $5.7 million, or 123%, to $10.4 million for the nine months ended December 31, 2021 as compared to the nine months ended December 31, 2020. The increase was attributable to the grant of RSUs made to certain employees and directors in connection with our IPO in September 2020. As such grants were not outstanding for the period prior to the IPO, this resulted in lower expense in the prior year period.
Performance fee-related compensation expense increased $212.8 million, or 210%, to $314.3 million for the nine months ended December 31, 2021 as compared to the nine months ended December 31, 2020, primarily reflecting the increase in carried interest allocation revenue. Realized performance fee-related compensation increased $68.2 million, or 380%, to $86.1 million for the nine months ended December 31, 2021 as compared to the nine months ended December 31, 2020, primarily reflecting higher realization activity.
Legacy Greenspring performance fee-related compensation expense of $105.0 million for the nine months ended December 31, 2021 reflects gross realized performance fee-related compensation expense of $27.6 million and unrealized performance fee-related compensation expense, net of the reversal of realized performance fee-related compensation expense, of $77.3 million for the period from September 20, 2021 to December 31, 2021.
General, administrative and other expenses increased $37.6 million, or 109%, to $72.0 million for the nine months ended December 31, 2021 as compared to the nine months ended December 31, 2020. The increase primarily reflected $13.5 million in transaction costs, $10.9 million in amortization expense for intangibles, $3.1 million in professional fees, $2.5 million in insurance costs, $2.0 million of travel and associated costs for investment evaluation and client service, $1.4 million in occupancy costs, $1.2 million in information and technology expenses, $1.2 million in loss on change in fair value for contingent consideration obligation and other general operating expenses. We anticipate travel and other expenses will continue to increase to pre-pandemic levels as the COVID-19 situation improves, and that costs associated with being a public company will continue to be reflected in our expenses going forward.
62


Other Income (Expense)
Three Months Ended December 31, 2021 Compared to Three Months Ended December 31, 2020
Investment income increased $1.9 million, or 35%, to $7.2 million for the three months ended December 31, 2021 as compared to the three months ended December 31, 2020, primarily reflecting overall changes in the valuations of the underlying investments in the StepStone Funds.
Legacy Greenspring investment income of $17.9 million for the three months ended December 31, 2021 reflects gross realized investment income of $3.6 million and unrealized investment income, net of the reversal of realized investment income, of $14.3 million.
Interest income decreased $40 thousand, or 48%, to $43 thousand for the three months ended December 31, 2021 as compared to the three months ended December 31, 2020.
Interest expense increased $0.5 million to $0.5 million for the three months ended December 31, 2021 as compared to the three months ended December 31, 2020. The increase was primarily due to interest on the average outstanding balances under the Revolver during the current period. There was no debt outstanding in the prior year period as a result of the full repayment of our previously outstanding senior secured term loan in connection with the IPO in September 2020.
Other income (loss) decreased $1.1 million to a loss of $0.3 million for the three months ended December 31, 2021 from income of $0.8 million for the three months ended December 31, 2020, primarily reflecting net foreign currency transaction losses.
Nine Months Ended December 31, 2021 Compared to Nine Months Ended December 31, 2020
Investment income increased $14.3 million, or 220%, to $20.8 million for the nine months ended December 31, 2021 as compared to the nine months ended December 31, 2020, primarily reflecting overall changes in the valuations of the underlying investments in the StepStone Funds.
Legacy Greenspring investment income of $17.9 million for the nine months ended December 31, 2021 reflects gross realized investment income of $4.9 million and unrealized investment income, net of the reversal of realized investment income, of $13.0 million for the period from September 20, 2021 to December 31, 2021.
Interest income decreased $13 thousand, or 4%, to $0.3 million for the nine months ended December 31, 2021 as compared to the nine months ended December 31, 2020.
Interest expense decreased $6.7 million, or 91%, to $0.6 million for the nine months ended December 31, 2021 as compared to the nine months ended December 31, 2020. The decrease was primarily due to the full repayment of our previously outstanding senior secured term loan in connection with the IPO in September 2020, partially offset by interest on average outstanding balances under the Revolver during the current period.
Other income (loss) decreased $3.9 million to a loss of $2.7 million for the nine months ended December 31, 2021 from income of $1.3 million for the nine months ended December 31, 2020, primarily reflecting net foreign currency transaction losses, losses related to the write-off of certain property and equipment, and losses related to adjustments in connection with the Tax Receivable Agreements.
63


Income Tax Expense
Income tax expense primarily reflects U.S. federal and state income taxes on our share of taxable income generated by the Partnership, as well as local and foreign income taxes of certain of the Partnership’s subsidiaries. Prior to the Reorganization and IPO, income tax expense consisted of local income taxes and foreign income taxes for subsidiaries that have operations outside of the United States, as the Partnership is treated as a flow-through entity and is not subject to U.S. federal and state income taxes.
Our effective income tax rate was 11.1% and 8.2% for the three months ended December 31, 2021 and 2020, respectively, and 4.0% and 6.6% for the nine months ended December 31, 2021 and 2020, respectively. Our overall effective tax rate in each of the periods described above is less than the statutory rate primarily because a portion of income is allocated to non-controlling interests, as the tax liability on such income is borne by the holders of such non-controlling interests.
Three Months Ended December 31, 2021 Compared to Three Months Ended December 31, 2020
Income tax expense increased $6.2 million, or 65%, to $15.8 million for the three months ended December 31, 2021 as compared to the three months ended December 31, 2020. The increase was primarily related to U.S. federal and state income taxes recognized on our share of taxable income generated by the Partnership as a result of additional exchanges that occurred since December 31, 2020, which increased our ownership in the Partnership as of December 31, 2021.
Nine Months Ended December 31, 2021 Compared to Nine Months Ended December 31, 2020
Income tax expense increased $4.5 million, or 39%, to $16.1 million for the nine months ended December 31, 2021 as compared to the nine months ended December 31, 2020. The increase was primarily related U.S. federal and state income taxes recognized on our share of taxable income generated by the Partnership as a result of additional exchanges that occurred since December 31, 2020, which increased our ownership in the Partnership as of December 31, 2021, partially offset by the recognition of an income tax benefit of $25.3 million for the release of a valuation allowance during the current year as a result of the Greenspring acquisition. Additionally, for the period prior to the Reorganization and IPO, we operated as a partnership for U.S. federal income tax purposes and were not subject to U.S. federal and state income taxes.
Net Income Attributable to Non-Controlling Interests in Subsidiaries
Net income attributable to non-controlling interests in subsidiaries increased $1.6 million, or 29%, to $7.1 million for the three months ended December 31, 2021 as compared to the three months ended December 31, 2020. The increase was primarily attributable to an increase in income generated by our consolidated subsidiaries not wholly-owned by us.
Net income attributable to non-controlling interests in subsidiaries increased $0.1 million, or 1%, to $18.7 million for the nine months ended December 31, 2021 as compared to the nine months ended December 31, 2020. The increase was primarily attributable to an increase in income generated by our consolidated subsidiaries not wholly-owned by us.
64


Net Income Attributable to Non-Controlling Interests in Legacy Greenspring Entities
Net income attributable to non-controlling interests in legacy Greenspring entities represent the net income or loss attributable to the interests held by the legacy Greenspring general partner entities. We did not acquire any direct economic interests in the legacy Greenspring general partner entities. As a result, all of the net income or loss related to the legacy Greenspring general partner entities is allocated to non-controlling interests in legacy Greenspring entities. Net income attributable to non-controlling interests in legacy Greenspring entities was $17.9 million for the three and nine months ended December 31, 2021.
Net Income Attributable to Non-Controlling Interests in the Partnership
Net income attributable to non-controlling interests in the Partnership represents the portion of net income or loss attributable to the interests held by the Class B and Class C unitholders of the Partnership. Net income attributable to non-controlling interests in the Partnership was $53.0 million and $76.3 million for the three months ended December 31, 2021 and 2020, respectively, and $192.0 million and $120.0 million for the nine months ended December 31, 2021 and 2020, respectively. Prior to the Reorganization and IPO, all of our income or loss relates to the Partnership and has been presented as non-controlling interests in the Partnership.
Operating Metrics
Assets Under Management
AUM was $80 billion as of December 31, 2020, $121 billion as of September 30, 2021 and $127 billion as of December 31, 2021.
Assets Under Advisement
Assets related to our advisory accounts were $253 billion as of December 31, 2020, $397 billion as of September 30, 2021 and $421 billion as of December 31, 2021. As described under “Key Operating Metrics—Assets Under Advisement,” we modified our calculation of AUA beginning in the quarter ended March 31, 2021 to include, with respect to our advisory clients, the portion of their portfolio assets for which we do not directly provide recommendations, monitoring and/or reporting services. This change increased AUA by approximately $70 billion for the quarter ended March 31, 2021. Prior period amounts have not been recast for this change because such historical data does not exist.
Fee-Earning AUM
Three Months Ended December 31, 2021
FEAUM increased $5 billion, or 7%, to $71 billion as of December 31, 2021 as compared to $67 billion as of September 30, 2021. The increase was primarily attributable to a $2 billion increase in focused commingled funds and $3 billion from SMAs.
Nine Months Ended December 31, 2021
FEAUM increased $19 billion, or 37%, to $71 billion as of December 31, 2021 as compared to $52 billion as of March 31, 2021. The increase was primarily attributable to a $14 billion increase in focused commingled funds due to the Greenspring acquisition, which added approximately $11 billion of FEAUM, and $5 billion from SMAs.
65


Three Months Ended December 31, 2021Nine Months Ended December 31, 2021
(in millions)SMAsFocused Commingled FundsTotalSMAsFocused Commingled FundsTotal
Beginning balance$43,167 $23,513 $66,680 $40,561 $11,447 $52,008 
Contributions(1)
3,145 2,045 5,190 6,689 3,276 9,965 
Distributions(2)
(837)(205)(1,042)(1,837)(750)(2,587)
Acquisitions(3)
— — — — 11,407 11,407 
Market value, FX and other(4)
424 (20)404 486 (47)439 
Ending balance$45,899 $25,333 $71,232 $45,899 $25,333 $71,232 
_______________________________
(1)Contributions consist of new capital commitments that earn fees on committed capital and capital contributions to funds and accounts that earn fees on net invested capital or NAV.
(2)Distributions consist of returns of capital from funds and accounts that pay fees on net invested capital or NAV and reductions in fee-earning AUM from funds that moved from a committed capital to net invested capital fee basis or from funds and accounts that no longer pay fees.
(3)Includes approximately $11.4 billion of focused commingled funds added as a result of the Greenspring acquisition.
(4)Market value, FX and other primarily consist of changes in market value appreciation (depreciation) for funds that pay on NAV and the effect of foreign exchange rate changes on non-U.S. dollar denominated commitments.
The following tables set forth FEAUM by asset class and selected weighted-average management fee rate data:
As of
(in millions)December 31, 2021March 31, 2021December 31, 2020
FEAUM
Private equity(1)
$40,044 $24,533 $20,960 
Infrastructure14,902 12,605 12,251 
Private debt11,586 10,483 9,052 
Real estate4,700 4,387 4,367 
Total$71,232 $52,008 $46,630 
_______________________________
(1)Balance as of December 31, 2021 includes approximately $11.4 billion of focused commingled funds added as a result of the Greenspring acquisition.
As of
December 31, 2021March 31, 2021December 31, 2020
Weighted-average fee rate(1)
Private equity(2)
0.63 %0.62 %0.64 %
Real estate, infrastructure and private debt asset classes(3)
0.41 %0.42 %0.41 %
Total0.52 %0.52 %0.52 %
_______________________________
(1)Weighted-average fee rates reflect the applicable management fees for the last 12 months ending on each period presented, and is inclusive of any retroactive fees for such period.
(2)The change in weighted-average fee rates primarily reflected the timing of new funds.
(3)The change in weighted-average fee rates primarily reflected shifts in asset class mix.
66


Undeployed Fee-Earning Capital
As of December 31, 2021, we had $17.3 billion of undeployed fee-earning capital, which will generate management fee revenue once this capital is invested or activated.
Non-GAAP Financial Measures
The following table presents the components of FRE and ANI:
Three Months Ended December 31,Nine Months Ended December 31,
(in thousands)2021202020212020
Management and advisory fees, net$106,384 $70,093 $268,028 $209,245 
Less:
Cash-based compensation51,665 36,732 138,217 113,858 
Equity-based compensation(1)
178 — 401 — 
General, administrative and other30,299 12,624 72,049 34,487 
Plus:
Amortization of intangibles10,958 835 13,448 2,505 
Non-core items(2)
1,628 768 15,551 5,037 
Fee-related earnings36,828 22,340 86,360 68,442 
Plus:
Realized carried interest allocations66,559 26,063 169,053 38,257 
Incentive fees27 313 6,005 5,098 
Deferred incentive fees— — 5,811 4,700 
Realized investment income1,834 2,344 6,668 4,012 
Interest income43 83 329 342 
Write-off of unamortized deferred financing costs— — — 3,526 
Other income (loss)(3)
(273)799 (1,271)1,261 
Less:
Realized performance fee-related compensation34,033 10,241 86,122 17,952 
Interest expense543 26 637 7,353 
Income attributable to non-controlling interests in subsidiaries(4)
7,716 5,628 19,341 19,297 
Pre-tax adjusted net income62,726 36,047 166,855 81,036 
Less: Income taxes(5)
14,145 9,012 37,626 20,260 
Adjusted net income$48,581 $27,035 $129,229 $60,776 
_______________________________
(1)Reflects equity-based compensation for awards granted subsequent to the IPO.
(2)Includes transaction costs ($0.3 million for the three months ended December 31, 2020, and $13.8 million and $0.3 million for the nine months ended December 31, 2021 and 2020, respectively), severance costs ($0.1 million and $4.1 million for the nine months ended December 31, 2021 and 2020, respectively), loss on change in fair value for contingent consideration obligation ($1.6 million for the three and nine months ended December 31, 2021, and $0.4 million for the three and nine months ended December 31, 2020), and other non-core operating income and expenses.
(3)Reflects other income (loss) net of amounts for Tax Receivable Agreements adjustments recognized as other income (loss) ($(1.4) million for the nine months ended December 31, 2021).
(4)Reflects the portion of pre-tax adjusted net income of our subsidiaries attributable to non-controlling interests.
67


(5)Represents corporate income taxes at a blended statutory rate of 22.6% applied to pre-tax adjusted net income for the three and nine months ended December 31, 2021, and a blended statutory rate of 25.0% applied to pre-tax adjusted net income for the three and nine months ended December 31, 2020. The 22.6% rate for the three and nine months ended December 31, 2021 is based on a federal statutory rate of 21.0% and a combined state, local and foreign rate net of federal benefits of 1.6%, and the 25.0% rate for the three and nine months ended December 31, 2020 is based on a federal statutory rate of 21.0% and a combined state, local and foreign rate net of federal benefits of 4.0%.
Adjusted Revenues and Adjusted Net Income
Three Months Ended December 31, 2021 Compared to Three Months Ended December 31, 2020
Adjusted revenues increased $76.5 million, or 79%, to $173.0 million for the three months ended December 31, 2021 as compared to the three months ended December 31, 2020, primarily reflecting increases in net management and advisory fees and realized carried interest allocation revenues.
ANI increased $21.5 million, or 80%, to $48.6 million for the three months ended December 31, 2021 as compared to the three months ended December 31, 2020, primarily due to higher net realized performance fee-related earnings (incentive fees, including the deferred portion, plus realized carried interest allocation revenues, less realized performance fee-related compensation) and the increase in FRE as discussed below.
Nine Months Ended December 31, 2021 Compared to Nine Months Ended December 31, 2020
Adjusted revenues increased $191.6 million, or 74%, to $448.9 million for the nine months ended December 31, 2021 as compared to the nine months ended December 31, 2020, primarily reflecting increases in net management and advisory fees, realized carried interest allocation revenues and incentive fees.
ANI increased $68.5 million, or 113%, to $129.2 million for the nine months ended December 31, 2021 as compared to the nine months ended December 31, 2020, primarily due to higher net realized performance fee-related earnings, lower interest expense and the increase in FRE as discussed below.
Adjusted Net Income Per Share
The following table shows a reconciliation of diluted weighted-average shares of Class A common stock outstanding to adjusted shares outstanding used in the computation of ANI per share for the three and nine months ended December 31, 2021 and 2020.
68


Three Months Ended December 31,Nine Months Ended December 31,
2021202020212020
(in thousands, except share and per share amounts)
Adjusted net income$48,581 $27,035 $129,229 $60,776 
Weighted-average shares of Class A common stock outstanding – Basic57,875,758 29,237,500 46,247,353 29,237,500 
Assumed vesting of RSUs1,125,798 1,012,657 1,390,538 977,400 
Assumed vesting and exchange of Class B2 units2,481,677 2,454,818 2,480,591 2,449,298 
Exchange of Class B units in the Partnership(1)
50,327,243 65,578,831 53,511,397 65,578,831 
Exchange of Class C units in the Partnership(2)
3,003,274 — 1,116,423 — 
Adjusted shares(3)
114,813,750 98,283,806 104,746,302 98,243,029 
Adjusted net income per share$0.42 $0.28 $1.23 $0.62 
_______________________________
(1)Assumes the full exchange of Class B units in the Partnership for Class A common stock of SSG pursuant to the Class B Exchange Agreement.
(2)Assumes the full exchange of Class C units in the Partnership for Class A common stock of SSG pursuant to the Class C Exchange Agreement.
(3)Class A common stock did not exist prior to the Reorganization and IPO in September 2020. As a result, the computation of ANI per share for the period prior to the Reorganization and IPO assumes the same number of adjusted shares outstanding as reported for the period after the IPO through September 30, 2020.
Fee-Related Earnings
Three Months Ended December 31, 2021 Compared to Three Months Ended December 31, 2020
FRE increased $14.5 million, or 65%, to $36.8 million for the three months ended December 31, 2021 as compared to the three months ended December 31, 2020, primarily reflecting higher net management and advisory fees, partially offset by higher cash-based compensation and general, administrative and other expenses.
Nine Months Ended December 31, 2021 Compared to Nine Months Ended December 31, 2020
FRE increased $17.9 million, or 26%, to $86.4 million for the nine months ended December 31, 2021 as compared to the nine months ended December 31, 2020, primarily reflecting higher net management and advisory fees, partially offset by higher cash-based compensation, general, administrative and other expenses and equity-based compensation.
69


Reconciliation of GAAP to Non-GAAP Financial Measures
The table below shows a reconciliation of revenues to adjusted revenues.
Three Months Ended December 31,Nine Months Ended December 31,
(in thousands)2021202020212020
Total revenues$410,465 $247,150 $1,000,835 $428,650 
Unrealized carried interest allocations(132,535)(150,681)(452,789)(176,050)
Deferred incentive fees— — 5,811 4,700 
Legacy Greenspring carried interest allocations(104,960)— (104,960)— 
Adjusted revenues$172,970 $96,469 $448,897 $257,300 
70


The table below shows a reconciliation of income before income tax to ANI and FRE.
Three Months Ended December 31,Nine Months Ended December 31,
(in thousands)2021202020212020
Income before income tax$142,080 $116,935 $396,739 $174,983 
Net income attributable to non-controlling interests in subsidiaries(1)
(7,716)(5,628)(19,341)(19,297)
Net income attributable to non-controlling interests in legacy Greenspring entities(17,890)— (17,890)— 
Unrealized carried interest allocation revenue(132,535)(150,681)(452,789)(176,050)
Unrealized performance fee-related compensation68,368 73,629 228,146 83,487 
Unrealized investment income(5,396)(3,017)(14,173)(2,496)
Deferred incentive fees— — 5,811 4,700 
Equity-based compensation(2)
3,229 3,206 9,962 4,641 
Amortization of intangibles10,958 835 13,448 2,505 
Write-off of unamortized deferred financing costs— — — 3,526 
Tax Receivable Agreements adjustments through earnings— — 1,391 — 
Non-core items(3)
1,628 768 15,551 5,037 
Pre-tax adjusted net income62,726 36,047 166,855 81,036 
Income taxes(4)
(14,145)(9,012)(37,626)(20,260)
Adjusted net income48,581 27,035 129,229 60,776 
Income taxes(4)
14,145 9,012 37,626 20,260 
Realized carried interest allocation revenue(66,559)(26,063)(169,053)(38,257)
Realized performance fee-related compensation34,033 10,241 86,122 17,952 
Realized investment income(1,834)(2,344)(6,668)(4,012)
Incentive fees(27)(313)(6,005)(5,098)
Deferred incentive fees— — (5,811)(4,700)
Interest income(43)(83)(329)(342)
Interest expense543 26 637 7,353 
Other (income) loss(5)
273 (799)1,271 (1,261)
Write-off of unamortized deferred financing costs— — — (3,526)
Net income attributable to non-controlling interests in subsidiaries(1)
7,716 5,628 19,341 19,297 
Fee-related earnings$36,828 $22,340 $86,360 $68,442 
_______________________________
(1)Reflects the portion of pre-tax adjusted net income of our subsidiaries attributable to non-controlling interests.
(2)Reflects equity-based compensation for awards granted prior to and in connection with the IPO.
(3)Includes transaction costs ($0.3 million for the three months ended December 31, 2020, and $13.8 million and $0.3 million for the nine months ended December 31, 2021 and 2020, respectively), severance costs ($0.1 million and $4.1 million for the nine months ended December 31, 2021 and 2020, respectively), loss on change in fair value for contingent consideration obligation ($1.6 million for the three and nine months ended December 31, 2021, and $0.4 million for the three and nine months ended December 31, 2020), and other non-core operating income and expenses.
71


(4)Represents corporate income taxes at a blended statutory rate of 22.6% applied to pre-tax adjusted net income for the three and nine months ended December 31, 2021, and a blended statutory rate of 25.0% applied to pre-tax adjusted net income for the three and nine months ended December 31, 2020. The 22.6% rate for the three and nine months ended December 31, 2021 is based on a federal statutory rate of 21.0% and a combined state, local and foreign rate net of federal benefits of 1.6%, and the 25.0% rate for the three and nine months ended December 31, 2020 is based on a federal statutory rate of 21.0% and a combined state, local and foreign rate net of federal benefits of 4.0%.
(5)Reflects other income (loss) net of amounts for Tax Receivable Agreements adjustments recognized as other income (loss) ($(1.4) million for the nine months ended December 31, 2021).
Investment Performance
The following table presents information relating to the performance of all the investments that StepStone has recommended and subsequently tracked across asset classes and investment strategies, except as set forth in greater detail below. The data for these investments is generally presented from the inception date of each strategy and asset class through September 30, 2021 and have not been adjusted to reflect acquisitions or disposals of investments subsequent to that date.
The historical results of our investments are not indicative of future results to be expected of existing or new investment funds, and are not a proxy for the performance of our Class A common stock, including because:
market conditions and investment opportunities may differ from those in the past;
the performance of our funds is largely based on the NAV (as defined below) of the funds’ investments, including unrealized gains, which may never be realized;
newly-established funds may generate lower investment returns during the period that they initially deploy their capital;
changes in the global tax and regulatory environment may impact both the investment preferences of our clients and the financing strategies employed by businesses in which particular funds invest, which may reduce the overall capital available for investment and the availability of suitable investments, thereby reducing investment returns in the future;
competition for investment opportunities, resulting from the increasing amount of capital invested in private markets alternatives, may increase the cost and reduce the availability of suitable investments, thereby reducing investment returns in the future; and
the industries and businesses in which particular funds invest will vary.
Historical and future returns of investments included in our track record are not directly correlated to potential returns on our Class A common stock.
For the purposes of the following table:
“Invested capital” refers to the total amount of all investments made by a fund, including commitment-reducing and non-commitment-reducing capital calls;
“NAV” refers to the estimated fair value of unrealized investments plus any net assets or liabilities associated with the investment as of September 30, 2021;
72


“IRR” refers to the annualized internal rate of return for all investments within the relevant investment strategy on an inception-to-date basis as of September 30, 2021 (except as noted otherwise below), based on contributions, distributions and unrealized value;
“Net IRR” refers to IRR net of fees and expenses charged by both the underlying fund managers and StepStone;
“TVM” refers to the total value to paid-in capital or invested capital expressed as a multiple, and is calculated as distributions plus unrealized valuations divided by invested capital (excluding capitalized costs); and
“Net TVM” refers to the total value to paid-in capital or invested capital expressed as a multiple, and is calculated as distributions plus unrealized valuations divided by invested capital (including all capitalized costs).
StepStone Performance Summary by Asset Class
PRIVATE EQUITYREAL ESTATEINFRASTRUCTUREPRIVATE DEBT
INVESTMENT STRATEGY(1,3)
NET IRR(2)
NET TVM(2)
INVESTMENT STRATEGY(3,4)
NET IRR(2)
NET TVM(2)
INVESTMENT STRATEGY(3,5)
NET IRR(2)
INVESTMENT STRATEGY(3,7)
IRR(7)
Primaries19.7%1.7xCore/Core+ fund investments8.5%1.5xPrimaries9.9%
Direct lending (Gross)(8)
7.4%
Secondaries21.6%1.6xValue-add/opportunistic fund investments10.1%1.4xSecondaries11.5%
Distressed debt (Gross)(8)
10.8%
Co-investments25.1%1.9xReal estate debt fund investments6.2%1.2x
Co-investments(6)
8.6%
Other (Gross)(8,9)
9.6%
Value-add/opportunistic secondaries & co-investments14.8%1.3x
Private debt gross track record(8)
8.7%
Private debt net track record7.9%
_______________________________
(1)Private Equity includes 1,242 investments totaling $120.3 billion of capital commitments and excludes (i) two advisory co-investments and 137 client-directed investments, totaling $100.0 million and $16.4 billion, respectively, of capital commitments, (ii) investments for which StepStone does not provide monitoring and reporting services to the client that made the investment. Investment returns are calculated on a constant currency adjusted reporting basis converting non-USD investment cash flows and NAVs to USD using the foreign currency exchange rate corresponding to each client’s first cash flow date.
(2)Net IRR and Net TVM are presented solely for illustrative purposes and do not represent actual returns received by any investor in any of the StepStone Funds represented above. StepStone fees and expenses are based on the following assumptions (management fees represent an annual rate):
i.Primaries: 25 basis points of net invested capital for management fee, 5 basis points of capital commitments for fund expenses, and 1 basis point of capital commitments drawn down in the first cash flow quarter for organizational costs.
ii.Secondaries: 125 basis points (60 basis points for Infrastructure) on capital commitments in years 1 through 4 for management fee. In year 5, management fees step down to 90% of the previous year’s fee. Secondaries also include 5 basis points of capital commitments for fund expenses, and 1 basis point of capital commitments drawn down in the first cash flow quarter for organizational costs. Secondaries also include 12.5% of paid and unrealized carry (15.0% of paid and unrealized carry for Real Estate), with an 8% preferred return hurdle.
iii.Co-investments: 100 basis points on net committed capital for management fee, 5 basis points of capital commitments for fund expenses, and 1 basis point of capital commitments drawn down in the first cash flow quarter for organizational costs. Co-investments also include 10.0% of paid and unrealized carry (15.0% of paid and unrealized carry for Real Estate), with an 8% preferred return hurdle.
73


Net IRR and Net TVM for certain investments may have been impacted by StepStone’s or the underlying fund manager’s use of subscription backed credit facilities by such vehicles. Reinvested/recycled amounts increase contributed capital. Investment returns reflect NAV data for underlying investments as of September 30, 2021, as reported by underlying managers up to 100 days following September 30, 2021. For investment returns where NAV data is not available by 100 days following September 30, 2021, such NAVs are adjusted for cash activity following the last available reported NAV.
(3)Investments of former clients are included in performance summary past the client termination date until such time as StepStone stops receiving current investment data (quarterly valuations and cash flows) for the investment. At that point, StepStone will then ‘liquidate’ the fund by entering a distribution amount equal to the last reported NAV, thus ending its contribution to the track record as of that date. Historical performance contribution will be maintained up until the ‘liquidation’ date.
(4)Real Estate includes 428 investments totaling $61.5 billion of capital commitments and excludes (i) 49 client-directed investments, totaling $6.1 billion of capital commitments, (ii) six secondary core/core+ investments, totaling $572.1 million, (iii) four advisory fund investments totaling $463.6 million, and (iv) investments for which StepStone does not provide monitoring and reporting services to the client that made the investment. Investment returns are calculated on a constant currency adjusted reporting basis converting non-USD investment cash flows and NAVs to USD using the foreign currency exchange rate corresponding to each client’s first cash flow date. Includes the discretionary track record of Courtland Partners, Ltd., which StepStone acquired on April 1, 2018 (the “Courtland acquisition”).
(5)Infrastructure includes 161 investments totaling $31.7 billion of capital commitments and excludes (i) approximately 11 infrastructure investments made by the Partnership prior to the formation of the Infrastructure subsidiary in 2013 or made prior to the Courtland acquisition, and 16 client-directed investments, totaling $501.9 million and $1.2 billion, respectively, of capital commitments, and (ii) investments for which StepStone does not provide monitoring and reporting services to the client that made the investment. Investment returns are calculated on a constant currency adjusted reporting basis converting non-USD investment cash flows and NAVs to USD using the foreign currency exchange rate corresponding to each client’s first cash flow date.
(6)Includes asset management investments.
(7)Private Debt includes 630 investments totaling $29.0 billion of capital commitments and excludes (i) 27 client-directed investments, totaling $2.0 billion of capital commitments, and (ii) investments for which StepStone does not provide monitoring and reporting services to the client that made the investment. Investment returns are calculated on a constant currency adjusted reporting basis converting non-USD investment cash flows and NAVs to USD using the foreign currency exchange rate corresponding to each client’s first cash flow date. IRR is presented solely for illustrative purposes and does not represent actual returns received by any investor in any of the StepStone Funds represented above. StepStone fees and expenses are based on the following assumptions (management fees represent an annual rate): Private Debt fund investments include 65 basis points on the quarterly net asset value for management fee. Net IRR for certain investments may have been impacted by StepStone’s or the underlying fund manager’s use of subscription backed credit facilities by such vehicles. Reinvested/recycled amounts increase contributed capital. Investment returns reflect NAV data for underlying investments as of September 30, 2021, as reported by underlying managers up to 100 days following September 30, 2021. For investment returns where NAV data is not available by 100 days following September 30, 2021, such NAVs are adjusted for cash activity following the last available reported NAV.
(8)Subset performance is presented net of fees and expenses charged by the underlying fund manager only (performance results do not reflect StepStone fees and expenses).
(9)Other includes mezzanine debt, infrastructure debt, collateralized loan obligations, private performing debt, senior debt, fund of funds, leasing, regulatory capital, trade finance and intellectual property/royalty.
Liquidity and Capital Resources
Sources and Uses of Liquidity
We generate cash primarily from management and advisory fees and realized carried interest allocations. We have historically managed our liquidity and capital resource needs through (a) cash generated from our operating activities, (b) realizations from investment activities, (c) borrowings, interest payments and repayments under credit agreements and other borrowing arrangements, (d) funding capital commitments to our funds, and funding our growth initiatives, including capital expenditures and acquisitions to expand into new businesses.
74


As of December 31, 2021, we had $136.9 million of cash, cash equivalents and restricted cash and $1,446.2 million of investments in StepStone Funds, including $1,347.4 million of accrued carried interest allocations, against $62.8 million in debt obligations, net of debt issuance costs, and $688.1 million in accrued carried interest-related compensation payable.
Ongoing sources of cash include (a) management and advisory fees, which are collected monthly or quarterly, (b) carried interest allocations and incentive fees, which are volatile and largely unpredictable as to amount and timing; and (c) distributions from our investments in the StepStone Funds. We use cash flow from operations and distributions from our investments in the StepStone Funds to pay compensation and related expenses, general and administrative expenses, income taxes, debt service, capital expenditures, dividends to our stockholders and distributions to holders of Partnership units, and to make investments in the StepStone Funds. We believe we will have sufficient cash to meet our obligations for the next 12 months.
Cash Flows
The following table summarizes our cash flows attributable to operating, investing and financing activities:
Nine Months Ended December 31,
(in thousands)20212020
Net cash provided by operating activities$181,978 $120,297 
Net cash used in investing activities(201,475)(8,549)
Net cash used in financing activities(27,073)(12,505)
Effect of exchange rate changes(377)(191)
Net increase (decrease) in cash, cash equivalents and restricted cash$(46,947)$99,052 
Operating Activities
Operating activities provided $182.0 million and $120.3 million of cash for the nine months ended December 31, 2021 and 2020, respectively. For the nine months ended December 31, 2021 and 2020, respectively, these amounts primarily consisted of the following:
net income, after adjustments for non-cash items (including unrealized carried interest allocations, unrealized performance fee-related compensation, and unrealized investment income), of $165.4 million and $89.7 million; and
net change in operating assets and liabilities of $16.6 million and $30.6 million.
Investing Activities
Investing activities used $201.5 million and $8.5 million of cash for the nine months ended December 31, 2021 and 2020, respectively, and primarily consisted of the following amounts:
net contributions to investments of $10.3 million and $7.5 million;
net contributions to investments in legacy Greenspring entities of $8.1 million and $0 million;
purchases of fixed assets of $1.6 million and $1.0 million; and
cash payments for acquisitions, net of cash acquired, of $181.5 million and $0 million.
75


Financing Activities
Financing activities used $27.1 million and $12.5 million of cash for the nine months ended December 31, 2021 and 2020, respectively, and primarily consisted of the following:
sale of non-controlling interests of $0 million and $3.3 million;
proceeds from IPO, net of underwriting discounts, of $0 million and $337.8 million;
net borrowings on revolving credit facility of $65.0 million and $0 million;
payment of deferred financing costs of $2.4 million and $0 million;
purchase of non-controlling interests of $3.0 million and $131.3 million;
payment of deferred offering costs of $1.3 million and $9.7 million;
payments on prior term loan of $0 million and $147.0 million;
distributions to non-controlling interests of $74.5 million and $64.9 million;
proceeds from capital contributions to legacy Greenspring entities of $9.1 million and $0 million;
distributions to non-controlling interests in legacy Greenspring entities of $4.6 million and $0 million;
dividends paid to common stockholders of $14.8 million and $0 million; and
payments to related parties under the Tax Receivable Agreements of $0.7 million and $0 million.
Revolving Credit Facility
In September 2021, we entered into the Credit Agreement with various lenders in connection with the Greenspring acquisition. The Credit Agreement was arranged by JPMorgan Chase Bank, N.A., as administrative agent, and provides for a $225.0 million multicurrency Revolver with a five-year maturity. As of December 31, 2021, we had $62.8 million outstanding on the Revolver, net of debt issuance costs.
Borrowings under the Revolver bear interest at a variable rate per annum. We may designate each borrowing as (i) in the case of any borrowing in U.S. dollars, a base rate loan or a LIBOR rate loan, (ii) in the case of any borrowing denominated in Euros, a EURIBOR rate loan, (iii) in the case of any borrowing denominated in British Pounds Sterling, a SONIA loan, (iv) in the case of any borrowing denominated in Swiss Francs, a SARON loan, and (v) in the case of any borrowing denominated in Australian dollars, an AUD rate loan. Borrowings bear interest equal to (i) in the case of base rate loans, 1.00% plus the greatest of (a) the Prime Rate, (b) the New York Federal Reserve Bank Rate plus 0.50% and (c) the 1 month LIBOR, multiplied by the Statutory Reserve Rate (as defined in the Credit Agreement), plus 1.00%, (ii) in the case of a LIBOR rate loan, the LIBOR rate multiplied by the Statutory Reserve Rate plus 2.00%, (iii) in the case of a EURIBOR rate loan, the EURIBOR rate multiplied by the Statutory Reserve Rate plus 2.00%, (iv) in the case of a SONIA loan, the Sterling Overnight Index Average plus 2.03%, (v) in the case of a SARON loan, the Swiss Average Rate Overnight plus 2.00%, and (vi) in the case of an AUD rate loan, the AUD Screen Rate (as defined in the Credit Agreement) multiplied by the Statutory Reserve Rate plus 2.20%. The interest rate in effect for the Revolver as of December 31, 2021 was 2.13%.
76


Borrowings under the Revolver may be repaid at any time during the term of the Credit Agreement and, subject to certain terms and conditions, may be reborrowed prior to the maturity date. Any outstanding principal amounts, together with any accrued interest thereon, shall be due and payable on the maturity date. The maturity date for the Revolver is September 20, 2026.
The Revolver bears a fee on undrawn commitments equal to 0.25% per annum if total utilization of revolving commitments is equal to or greater than 50% and 0.35% per annum if total utilization of revolving commitments is less than 50%.
Under the terms of the Credit Agreement, certain of our assets serve as pledged collateral. In addition, the Credit Agreement contains covenants that, among other things: limit our ability to incur indebtedness; create, incur or allow liens; transfer or dispose of assets; merge with other companies; make certain investments; pay dividends or make distributions; engage in new or different lines of business; and engage in transactions with affiliates. The Credit Agreement also contains financial covenants requiring us to maintain a total net leverage ratio, and a minimum total of fee-earning assets under management beginning with the quarter ending December 31, 2021. As of December 31, 2021, we were in compliance with the total net leverage ratio and minimum fee-earning assets under management covenants.
We can use available funding capacity under the Revolver to satisfy letters of credit in amounts up to $10.0 million. Amounts used to satisfy the letters of credit reduce the available capacity under the Revolver. As of December 31, 2021, we had outstanding letters of credit totaling $2.9 million.
Equity Transactions
In June 2020, StepStone Group Real Assets LP (“SRA”) completed a transaction to repurchase partnership interests in SRA from a former partner for approximately $3.3 million, and subsequently sold an equal number of partnership interests to certain employees of SRA for approximately $3.3 million, resulting in no net proceeds to SRA.
In connection with the consummation of the IPO, we issued new partnership interests to certain StepStone professionals in SRA in exchange for their partnership interests in SRA, which increased our interest in SRA to approximately 49% and decreased the interest of the StepStone professionals in SRA to approximately 51%.
In March 2021, we conducted an underwritten public offering of 9,200,000 shares of Class A common stock, including 1,200,000 shares pursuant to the full exercise of the underwriters’ option to purchase additional shares, sold by selling stockholders at a public offering price of $29.50 per share. In connection with the offering, we issued 9,200,000 shares of Class A common stock to the selling stockholders in exchange for 9,200,000 Class B units. A corresponding number of shares of Class B common stock were automatically redeemed at par value and canceled in connection with such exchange and a corresponding number of Class A units of the Partnership were issued to us. We did not receive any proceeds from the sale of shares by the selling stockholders.
In June 2021, we issued 1,898,438 shares of Class A common stock to certain limited partners of the Partnership in exchange for 1,898,438 Class B units. A corresponding number of shares of Class B common stock were automatically redeemed at par value and canceled in connection with such exchange and a corresponding number of Class A units of the Partnership were issued to us.
77


In September 2021, we issued 12,686,756 shares of Class A common stock and 3,071,519 Class C units of the Partnership as partial consideration for the Greenspring acquisition. In connection with the transaction, we amended the limited partnership agreement to create a new Class C limited partnership interest and admit the new limited partners that received Class C units as consideration for the Greenspring acquisition. We also entered into an agreement with the Class C limited partners to allow for exchange of Class C units to shares of Class A common stock of the Company on a one for one basis. The Class C limited partners became parties to the Exchanges Tax Receivable Agreement as a result of the transaction.
In September 2021, we issued 2,087,281 shares of Class A common stock to certain limited partners of the Partnership in exchange for 2,087,281 Class B units. A corresponding number of shares of Class B common stock were automatically redeemed at par value and canceled in connection with such exchange and a corresponding number of Class A units of the Partnership were issued to us.
In November 2021, we conducted an underwritten public offering of 4,500,000 shares of Class A common stock sold by selling stockholders at a public offering price of $51.83 per share. In connection with the offering, we issued 3,958,204 shares of Class A common stock to certain selling stockholders in exchange for 3,958,204 Class B units. A corresponding number of shares of Class B common stock were automatically redeemed at par value and canceled in connection with such exchange and a corresponding number of Class A units of the Partnership were issued to us. We also issued 142,695 shares of Class A common stock to certain selling stockholders in exchange for 142,695 Class C units and a corresponding number of Class A units of the Partnership were issued to us. We did not receive any proceeds from the sale of shares by the selling stockholders.
In December 2021, we issued 935,235 shares of Class A common stock to certain limited partners of the Partnership in exchange for 935,235 Class B units. A corresponding number of shares of Class B common stock were automatically redeemed at par value and canceled in connection with such exchange and a corresponding number of Class A units of the Partnership were issued to us.
Future Sources and Uses of Liquidity
In the future, we may issue additional equity or debt with the objective of increasing our available capital. We believe that we will be able to continue to meet our current and long-term liquidity and capital requirements through our cash flows from operating activities, existing cash and cash equivalents, and our ability to obtain future financing.
Dividend and Distribution Policy
On June 15, 2021, we announced a dividend of $0.07 per share of Class A common stock, which was paid on July 15, 2021 to holders of record at the close of business on June 30, 2021.
On August 10, 2021, we announced a dividend of $0.07 per share of Class A common stock, which was paid on September 15, 2021 to holders of record at the close of business on August 31, 2021.
On November 9, 2021, we announced a dividend of $0.15 per share of Class A common stock, which was paid on December 15, 2021 to holders of record as of the close of business on November 30, 2021.
On February 8, 2022, we announced a dividend of $0.15 per share of Class A common stock, payable on March 15, 2022 to holders of record as of the close of business on February 28, 2022.
78


We may pay additional dividends to holders of our Class A common stock in the future. The declaration and payment by us of any future dividends to Class A stockholders is at the sole discretion of our board of directors. Subject to funds being legally available, we will cause the Partnership to make pro rata distributions to its limited partners, including us, in amounts sufficient to make payment of applicable income and other taxes, to make payments under the Tax Receivable Agreements, and to make payment for corporate and other general expenses. Because our board of directors may determine to pay or not pay dividends to our Class A stockholders, our Class A stockholders may not necessarily receive dividend distributions relating to our excess distributions, even if the Partnership makes excess distributions to us.
Tax Receivable Agreements
We have entered into an Exchanges Tax Receivable Agreement with the partners of the Partnership as of the date of the IPO and with the Class C limited partners, and a Reorganization Tax Receivable Agreement with certain pre-IPO institutional investors (collectively, the “Tax Receivable Agreements”). The Tax Receivable Agreements provide for payment by SSG to these continuing partners and pre-IPO institutional investors of the Partnership of 85% of the amount of the net cash tax savings, if any, that SSG realizes (or, under certain circumstances, is deemed to realize) as a result of increases in tax basis (and utilization of certain other tax benefits) resulting from (i) SSG’s acquisition of such continuing partner’s and institutional investor’s Partnership units in connection with the Reorganization and IPO and (ii) in the case of the Exchanges Tax Receivable Agreement, any payments SSG makes under the Exchanges Tax Receivable Agreement (including tax benefits related to imputed interest). SSG will retain the benefit of the remaining 15% of these net cash tax savings under both Tax Receivable Agreements.
Contractual Obligations and Commitments
In the ordinary course of business, we enter into contractual arrangements that require future cash payments.
In September 2021, we completed the acquisition of 100% of Greenspring. The transaction agreement includes an earn-out of up to $75 million that is payable in 2025 subject to the achievement of certain management fee revenue targets for calendar year 2024. As of December 31, 2021, the contingent consideration liability in respect of the Greenspring acquisition was $19.4 million.
Also in connection with the Greenspring acquisition, we, indirectly through our subsidiaries, became the sole and/or managing member of certain entities, each of which is the general partner of an investment fund (“legacy Greenspring general partner entities”). We did not acquire any direct economic interests attributable to the legacy Greenspring general partner entities, including legacy Greenspring investments in funds and carried interest allocations. However, certain arrangements negotiated as part of the acquisition represent variable interests that could be significant. We determined that the legacy Greenspring general partner entities are VIEs and it is the primary beneficiary of each such entity because it has a controlling financial interest in each entity. As a result, we consolidate these entities. As of December 31, 2021, there are $42.1 million of unfunded commitments held by the legacy Greenspring general partner entities in legacy Greenspring funds for which we do not hold an economic interest.
Off-Balance Sheet Arrangements
We do not have any off-balance sheet arrangements that would expose us to any liability or require us to fund losses or guarantee target returns to clients in our funds that are not reflected in our condensed consolidated financial statements. See notes 4 and 15, respectively, to our condensed consolidated financial statements included elsewhere in this quarterly report for information on variable interest entities and commitments and contingencies.
79


Critical Accounting Policies
We prepare our condensed consolidated financial statements in accordance with GAAP. In applying many of these accounting principles, we need to make assumptions, estimates and judgments that affect the reported amounts of assets, liabilities, revenues and expenses in our condensed consolidated financial statements. We base our estimates and judgments on historical experience and other assumptions that we believe are reasonable under the circumstances. These assumptions, estimates and judgments, however, are both subjective and subject to change, and actual amounts may differ from our assumptions and estimates. If actual amounts are ultimately different from our estimates, the revisions are included in our results of operations for the period in which the actual amounts become known.
See note 2 to our condensed consolidated financial statements included elsewhere in this quarterly report, and note 2 to our audited consolidated financial statements in our Form 10-K for the year ended March 31, 2021 for a summary of our significant accounting policies.
Recent Accounting Developments
Information regarding recent accounting developments and their effects to us can be found in note 2 to our condensed consolidated financial statements included elsewhere in this quarterly report.
Item 3. Quantitative and Qualitative Disclosures About Market Risk
In the normal course of business, we are exposed to a broad range of risks inherent in the financial markets in which we participate, including price risk, interest-rate risk, access to and cost of financing risk, liquidity risk, counterparty risk and foreign exchange-rate risk. Potentially negative effects of these risks may be mitigated to a certain extent by those aspects of our investment approach, investment strategies, fundraising practices or other business activities that are designed to benefit, either in relative or absolute terms, from periods of economic weakness, tighter credit markets or financial market dislocations.
Market Risk
Our predominant exposure to market risk is related to our role as general partner or investment manager for our focused commingled funds and SMAs and the sensitivities to movements in the fair value of their investments, which may adversely affect our performance fee revenues and investment income.
Our management fee and advisory fee revenue is only marginally affected by changes in investment values because our management fees are generally based on commitments or net invested capital and our advisory fees are fixed. As of December 31, 2021, NAV-based management fees represented approximately 2% of total net management and advisory fees. We estimate that a 10% decline in market values of the investments held in our funds as of December 31, 2021 would result in an approximate $1.0 million decrease to annual management fees.
The fair value of the financial assets and liabilities of our focused commingled funds and SMAs may fluctuate in response to changes in the fair value of a fund’s underlying investments, foreign currency exchange rates, commodity prices and interest rates. The effect of these risks is as follows:
Incentive fees from our funds are not materially affected by changes in the fair value of unrealized investments because they are based on realized gains and subject to achievement of performance criteria rather than on the fair value of the fund’s assets prior to realization. As of December 31, 2021, we had $18.5 million of deferred incentive fee revenue recorded in accounts payable, accrued expenses and other liabilities in the condensed consolidated balance sheets.
80


We earn carried interest allocation revenue from certain of the StepStone Funds based on cumulative fund performance to date, subject to specified performance criteria. Our carried interest allocation is affected by changes in market factors. However, the degree of impact will vary depending on several factors, including but not limited to (i) the performance criteria for each individual fund in relation to how that fund’s results of operations are affected by changes in market factors; (ii) whether such performance criteria are annual or over the life of the fund; (iii) to the extent applicable, the previous performance of each fund in relation to its performance criteria; and (iv) whether each funds’ performance related distributions are subject to contingent repayment. As a result, the impact of changes in market factors on carried interest allocation revenue will vary widely from fund to fund. An overall decrease of 10% in the general equity markets would not necessarily drive the same impact on our funds’ valuations, as many of our investments in our funds are illiquid and do not trade on any exchange. Additionally, as a large percentage of our carried interest allocation revenues are paid to employees as carried interest-related compensation, the overall net impact to our income would be mitigated by lower compensation payments. As of December 31, 2021, the maximum amount of carried interest allocations (excluding legacy Greenspring carried interest allocations) subject to contingent repayment was an estimated $189.1 million, net of tax, assuming the fair value of all investments was zero, a possibility that we view as remote.
Investment income changes in relation to realized and unrealized gains and losses of the underlying investments in our funds in which we have a general partner commitment. Based on investments (excluding legacy Greenspring investments in funds) held as of December 31, 2021, we estimate that a 10% decline in fair value of the investments would result in a $9.9 million decrease in the amount of income.
Exchange Rate Risk
Our business is affected by movements in the exchange rate between the U.S. dollar and non-U.S. dollar currencies in respect of revenues and expenses of our foreign offices that are denominated in non-U.S. dollar currencies and cash and other balances we hold in non-functional currencies. The amount of revenues and expenses attributable to our foreign offices is not material in relation to our U.S. offices. Therefore, changes in exchange rates are not expected to materially affect our condensed consolidated financial statements.
Certain of our focused commingled funds and SMAs hold investments denominated in non-U.S. dollar currencies that may be affected by movements in the exchange rate between the U.S. dollar and foreign currencies, which could affect investment performance. The currency exposure related to investments in foreign currency assets is limited to our general partner interest, which is typically no more than one percent of total capital commitments. Changes in exchange rates are not expected to materially affect our condensed consolidated financial statements.
Interest Rate Risk
As of December 31, 2021, we had $65.0 million in borrowings outstanding under our Revolver. The Revolver accrues interest at a variable rate. As of December 31, 2021, we estimate that interest expense would increase by $0.7 million on an annualized basis as a result of a 100 basis point increase in interest rates. Of the $136.9 million of cash, cash equivalents and restricted cash as of December 31, 2021, we estimate that interest income would increase by $1.4 million on an annualized basis as a result of a 100 basis point increase in interest rates.
81


Credit Risk
We are party to agreements providing for various financial services and transactions that contain an element of risk in the event that the counterparties are unable to meet the terms of such agreements. In such agreements, we depend on the respective counterparty to make payment or otherwise perform. We generally endeavor to minimize our risk of exposure by limiting the counterparties with which we enter into financial transactions to reputable financial institutions. In other circumstances, availability of financing from financial institutions may be uncertain due to market events, and we may not be able to access these financing markets.
Item 4. Controls and Procedures.
Disclosure Controls and Procedures
We maintain disclosure controls and procedures, as such term is defined in Rules 13a-15(e) and 15d-15(e) under the Exchange Act, that are designed to ensure that information required to be disclosed by us in reports that we file or submit under the Exchange Act is recorded, processed, summarized and reported within the time periods specified in Securities and Exchange Commission rules and forms, and that such information is accumulated and communicated to our management, including our Chief Executive Officer and Chief Financial Officer, as appropriate, to allow timely decisions regarding required disclosure. In designing disclosure controls and procedures, our management necessarily was required to apply its judgment in evaluating the cost-benefit relationship of possible disclosure controls and procedures. The design of any disclosure controls and procedures also is based in part upon certain assumptions about the likelihood of future events, and there can be no assurance that any design will succeed in achieving its stated goals under all potential future conditions. Any controls and procedures, no matter how well designed and operated, can provide only reasonable assurance of achieving the desired objectives.
Our management, under the supervision and with the participation of our Chief Executive Officer and Chief Financial Officer, evaluated the effectiveness of our disclosure controls and procedures pursuant to Rule 13a-15 under the Exchange Act as of the end of the period covered by this report. Based on that evaluation, our Chief Executive Officer and Chief Financial Officer have concluded that, as of the end of the period covered by this report, our disclosure controls and procedures (as defined in Rule 13a-15(e) under the Exchange Act) are effective to provide reasonable assurance that information that we are required to disclose in reports that we file or submit under the Exchange Act is recorded, processed, summarized and reported within the time periods specified in Securities and Exchange Commission rules and forms, and that such information is accumulated and communicated to our management, including our Chief Executive Officer and Chief Financial Officer, as appropriate, to allow timely decisions regarding required disclosure.
Changes in Internal Controls over Financial Reporting
There have been no changes in our internal control over financial reporting (as such term is defined in Rules 13a-15(f) and 15d-15(f) under the Exchange Act) during our most recent quarter ended December 31, 2021, that have materially affected, or are reasonably likely to materially affect, our internal control over financial reporting.
PART II—OTHER INFORMATION
Item 1. Legal Proceedings.
The information required with respect to this item can be found under the heading “Litigation” in note 15, Commitments and Contingencies, to our condensed consolidated financial statements included elsewhere in this quarterly report, and such information is incorporated by reference into this Item 1.
82


Item 1A. Risk Factors.
There have been no material changes from the risk factors previously disclosed in Part 1, Item 1A of our annual report on Form 10-K for the fiscal year ended March 31, 2021.
Item 2. Unregistered Sales of Equity Securities and Use of Proceeds.
Except as previously disclosed in a Current Report on Form 8-K, no unregistered sales of the Company’s equity securities were made during the three months ended December 31, 2021.
Item 3. Defaults Upon Senior Securities.
Not applicable.
Item 4. Mine Safety Disclosures.
Not applicable.
Item 5. Other Information.
Not applicable.
83


Item 6. Exhibits.
Incorporated By ReferenceFiled Herewith
Exhibit No.Description of ExhibitFormExhibitFiling DateFile No.
8-K2.17/07/2021001-39510
8-K3.19/18/2020001-39510
8-K3.29/18/2020001-39510
X
X
X
X
101
The following financial information from our Quarterly Report on Form 10-Q for the quarter ended December 31, 2021 formatted in Inline XBRL (Extensible Business Reporting Language): (i) the Condensed Consolidated Balance Sheets; (ii) the Condensed Consolidated Statements of Income; (iii) the Condensed Consolidated Statements of Comprehensive Income; (iv) the Condensed Consolidated Statements of Stockholders’ Equity; (v) the Condensed Consolidated Statements of Cash Flows; and (vi) Notes to Condensed Consolidated Financial Statements.
X
104Cover Page Interactive Data File (formatted as Inline XBRL and contained in Exhibit 101)X

84


SIGNATURES
Pursuant to the requirements of the Securities Exchange Act of 1934, the Registrant has duly caused this report to be signed on its behalf by the undersigned, thereunto duly authorized, on February 10, 2022.
STEPSTONE GROUP INC.
By:/s/ Johnny D. Randel
Johnny D. Randel
Chief Financial Officer
(Principal Financial Officer and Authorized Signatory)

85